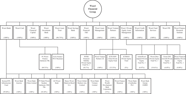
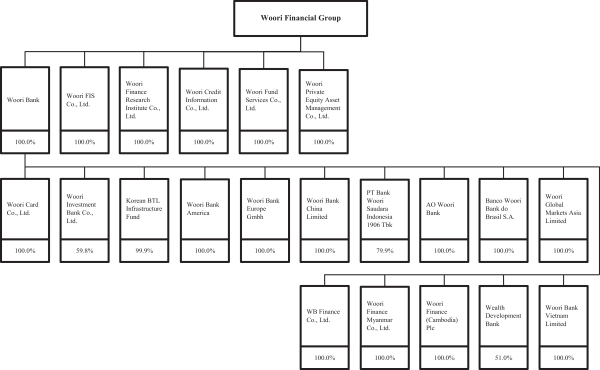
Table of Contents
0001264136falseFY--12-31KRKRM5Other segments includes the funds subject to Group’s consolidation not included in the reporting segment.Other segments include gains and losses from Woori Financial Group Inc., Woori Asset Trust Co., Ltd., Woori Savings Bank, Woori Asset Management Corp., Woori Financial F&I Co., Ltd., Woori Credit Information Co., Ltd., Woori Fund Service Co., Ltd., Woori Private Equity Asset Management Co., Ltd., Woori Global Asset Management Co., Ltd., Woori FIS Co., Ltd. and Woori Finance Research Institute.Consolidation adjustments include the elimination of KRW 300,297 million of internal transactions between Woori FIS Co., Ltd., the group’s IT service agency, and affiliates, and the removal of KRW 1,272,393 million of dividends received by the holding company from its subsidiaries.Internal reconciliation includes the adjustment of deposit insurance premiums of KRW 423,834 million and fund contribution fees of KRW 402,057 million from net interest income expenses to non-interest income expenses in order to present the profit and loss adjustment between reporting divisions in accordance with management accounting standards as profit and loss in accordance with accounting standardsOther segments include gains and losses from Woori Financial Group Inc., Woori Asset Trust Co., Ltd., Woori Savings Bank, Woori Asset Management Corp., Woori Financial F&I Co., Ltd., Woori Credit Information Co., Ltd., Woori Fund Service Co., Ltd., Woori Private Equity Asset Management Co., Ltd., Woori Global Asset Management Co., Ltd., Woori FIS Co., Ltd., Woori Finance Research Institute and Woori Venture Partners Co., Ltd.Internal reconciliation includes the adjustment of deposit insurance premiums of KRW 464,213 million and fund contribution fees of KRW 453,805 million from net interest income expenses to non-interest income expenses in order to present the profit and loss adjustment between reporting divisions in accordance with management accounting standards as profit and loss in accordance with accounting standardsConsolidation adjustments include the elimination of KRW 343,810 million of internal transactions between Woori FIS Co., Ltd., the group’s IT service agency, and affiliates, and the removal of KRW 1,482,956 million of dividends received by the holding company from its subsidiaries.Among financial assets and financial liabilities measured at fair value, the amount transferred from Level 2 to Level 1 is 2,835,187 million Won. The Group recognizes transfers among levels at the end of reporting period in which events have occurred or conditions have changed. A change in the judgement of the active market where the financial product was traded resulted the transfer between levels.Others consist of financial assets in Indonesia, Hong Kong, Germany, Australia, and other countries. There were no transfers between Level 1 and Level 2 of financial assets and liabilities measured at fair value. The Group recognizes transfers among levels at the end of reporting period in which events have occurred or conditions have changed.The Group has the agreements to repurchase the sold assets at the predetermined price or the price that includes the rate of return and to provide the guarantee on the assets. The transferee has the right to sell or to provide as guarantee. Therefore, the Group does not derecognize the assets, but recognizes the relevant amounts as liability (bonds sold under repurchase agreements). The asset is equivalent to a mortgage-backed debt security.The net asset equity amount is after the debt-for-equity swap, non-controlling etc.The amount is after reflecting the fair value adjustment that occurred when acquiring the shares and the adjustments that occurred by difference of accounting policies with the Group.Amortization of other intangible assets amounting to 13,963 million Won is included in other operating expenses.Changes due to foreign currencies translation, etc.The investment target for the fund was determined in advance, and the disposition of investment assets cannot be determined by the Group, and as a fund of funds, the Group does not have the power to participate in decision-making regarding investment assets in parent funds. The Group does not have the power over the fund’s activities even though it holds more than 50% of ownership interest.In this fund, one of the parties holds substantive removal rights and can remove the collective investment business operator without any cause. Consequently, the Group have no controls as it exercises decision-making rights as agent.The Group does not have power over the discretionary fund because the fund manager has the sole authority to decide the relevant activities of the investee. The fund manager’s delegated power is exercised not only for the Group, but also for other investors as well. The Group does not have the power over the fund’s activities even though it holds more than 50% of ownership interest.The Group does not have power over the stock market stabilization fund as the fund’s relevant activities are determined by the management committee, over which the Group does not have substantial control. The Group does not have the power over the fund’s activities even though it holds more than 50% of ownership interest.The entity is a structured entity for the purpose of investment in securities. Although the Group is not a majority shareholder, the Group 1) has the power over the investee, 2) is exposed to or has rights to variable returns from its involvement with the investee, and 3) has the ability to use its power to affect its returns. The entity is a structured entity for the purpose of asset securitization. Although the Group is not a majority shareholder, the Group 1) has the power over the investee, 2) is exposed to or has rights to variable returns from its involvement with the investee, and 3) has the ability to use its power to affect its returns.Companies are excluded from the consolidation as of December 31, 2023.Comprehensive stock exchange in Woori Investment Bank Co., Ltd., additional investment in Woori Asset Trust Corp. and new acquisition of Woori Venture Partners occurred during the year ended December 31, 2023.Determined that the Group controls the investees, considering the Group 1) has the power over the investee, 2) is exposed to or has rights to variable returns from its involvement with the investee, and 3) has the ability to use its power to affect its returns, by two or more subsidiaries’ investment or operation.The entity is a ‘money trust’ under the Financial Investment Services and Capital Markets Act. Although the Group is not a majority shareholder, the Group 1) has the power over the investee, 2) is exposed to or has rights to variable returns from its involvement with the investee, and 3) has the ability to use its power to affect its returns. As a master-feeder fund, it is the percentage of the feeder fund’s ownership in the master fund. Others include IBK KIP Seongjang Dideemdol 1st Private Investment Limited Partnership and etc., for the years ended December 31, 2023 and 2022.Amount before taxIn-house welfare fund contributions amounted to 40,200 million Won and 40,047 million Won as of December 31, 2022 and 2023, respectively.Lease liabilities are excluded as of December 31, 2022.Internal reconciliation includes the adjustment of deposit insurance premiums of KRW 406,276 million and fund contribution fees of KRW 367,961 million from net interest income expenses to non-interest income expenses in order to present the profit and loss adjustment between reporting divisions in accordance with management accounting standards as profit and loss in accordance with accounting standardsConsolidation adjustments include the elimination of KRW 274,768 million of internal transactions between Woori FIS Co., Ltd., the group’s IT service agency, and affiliates, and the removal of KRW 692,605 million of dividends received by the holding company from its subsidiaries.ΔEVE: change in Economic Value of EquityThe non-controlling interests decreased by 71,240 million Won in accordance with additional investment during the year ended December 31, 2023. The non-controlling interests decreased by 280,604 million Won in accordance with additional investment during the year ended December 31, 2023. Hybrid securities issued by Woori Bank Recognized as a result of new financial guarantee contract valued at initial fair value. Changes due to foreign currencies translation, etcAdditional investment occurred and added it as a consolidated subsidiary during the year ended December 31, 2023.Included 70,120 million Won of deemed gain on disposal in accordance with the decrease in percentage of ownership from disproportionate contribution for the year ended December 31, 2021.It was dissoluted for the year ended December 31,2021 and will be liquidated.As the financial statements for the end of the reporting period were not available, the most recent financial statements available from the date of settlement were used.Among the deferred tax assets and liabilities classified as ‘Others,’ the deferred tax asset arising from unused tax losses amounts to 1,998 million Won.Among the deferred tax assets and liabilities classified as ‘Others,’ the deferred tax asset arising from unused tax losses amounts to 3,536 million Won.Among the deferred tax assets and liabilities classified as ‘Others,’ the deferred tax asset arising from unused tax losses amounts to 8,838 million Won.Credit grade of corporates are AAA ~ BBB, and consumers are grades 1 ~ 6.Credit grade of corporates are BBB- ~ C, and consumers are grades 7 ~ 10.The Group provided Korean Won settlement services for trading transaction settlement between Korea and Iran, investigated by U.S. prosecutors (federal prosecutors, New York state prosecutors) and New York State Department of Financial Services for violations of U.S. sanctions against Iran, Sudan, Syria and Cuba. In this regard, the Office of Foreign Assets Control concluded its investigation in December 2020 urging the bank’s attention without taking any additional sanctions, and New York State Department of Financial Services concluded its investigation in February 2022 without taking any additional sanctions. Meanwhile, in June 2022, the Group reversed the provision related to the investigation of the U.S. Prosecutors, which have not been completed yet, in consideration of the opinion of an independent legal expert that the probability of sanctions by the U.S. Prosecutors in this case is low.After tax amount Lease liabilities are excluded as of December 31, 2023.Other expense includes 13,963 million Won, 14,664 million Won and 22,349 million Won for intangible asset amortization cost for the years ended December 31, 2021, 2022 and 2023 respectively. In addition, it includes 250,971 million Won, 388,895 million Won and 462,394 million Won for lease depreciation cost for the years ended December 31, 2021, 2022 and 2023, respectively.The applicable income tax rate: 9.9% up to 200 million Won in tax basis, 20.9% over 200 million Won to 20 billion Won, 23.1% over 20 billion Won to 300 billion Won and 26.4% over 300 billion Won.The applicable income tax rate of prior fiscal year: 11% up to 200 million Won in tax basis, 22% over 200 million Won to 20 billion Won, 24.2% over 20 billion Won to 300 billion Won and 27.5% over 300 billion Won.The cumulative depreciation amount as of December 31, 2022 and 2023 is 1,055 million Won and 1,471 million Won, respectively.The cumulative depreciation amount as of December 31, 2022 and 2023 is 882 million Won and 886 million Won, respectively.ΔNII: change in Net Interest IncomeAs a result of discontinuation of the equity method, related companies’ losses amount not recognized is 665 million Won for Force TEC Co., Ltd. 3,743 million Won for Orient Shipyard Co., Ltd. and 0.2 million Won for KUM HWA Co., Ltd. and cumulated amount is 1,462 million Won for Force TEC Co., Ltd. 3,743 million Won for Orient Shipyard Co., Ltd. and 2 million Won for KUM HWA Co., Ltd.The maximum pledge amount is 339 million Won.As a result of discontinuation of the equity method, related companies’ losses amount not recognized is 797 million Won for Force TEC Co., Ltd. and 2 million Won for KUM HWA Co., Ltd.For financial liabilities, positive numbers represent losses that increase balance and negative numbers represent gains that decrease balance. The gain amounting to 2,770 million Won for the year ended December 31, 2022, which is from financial assets and liabilities that the Group holds as at the end of the year.There were transfers between levels as the availability of observable market data for these financial instruments changed. The Group recognizes transfers among levels at the end of reporting period in which events have occurred or conditions have changed.For financial liabilities, positive numbers represent losses that increase balance and negative numbers represent gains that decrease balance. The gain amounting to 2,634 million Won for the year ended December 31, 2021, which is from financial assets and liabilities that the Group holds as at the end of the year.Included debentures under fair value hedge amounting to and 3,076,983 million Won and 3,943,224 million Won as of December 31, 2022 and 2023 respectively. Also, debentures under cash flow hedge amounting to 1,324,812 million Won and 932,392 million Won are included as of December 31, 2022 and 2023 respectively.The amount included in other assets related employee incidents in prior fiscal year was 63,354 million Won, which was completely lost.The maximum pledge amount is 522 million Won.VaR (Value at Risk): Retention period of 1 day, Maximum expected losses under 99% level of confidence.Amortization of other intangible assets amounting to 22,349 million Won is included in other operating expenses.Others include IBK KIP Seongjang Dideemdol 1st Private Investment Limited Partnership and etc., as of December 31, 2023 and 2022.It is a system in which the amount of stock payable is determined at the beginning, and the payment rate is determined in accordance with the degree of achievement of the pre-set performance target. Performance is evaluated by long-term performance indicators such as relative shareholder return, net profit, return on equity (ROE), non-performing loan ratio, and job performance.Payments that occurred for business reasons among related parties are excluded and net increase or decrease was used for limited credit loan.The Group conducted a consolidated impairment test on the goodwill of Woori Asset Management and Woori Global Asset Management, which are scheduled to merge in January 2024.Financial assets at FVTOCI has been disclosed as the amount before deducting loss allowance because loss allowance does not reduce the carrying amount.The effects of changes in probability of default and loss given default are 212,428 million Won and 147,723 million Won, respectively.Non-controlling interests were recognized at fair value applying the closing price on the acquisition date of Woori Venture Partners.The intangible assets include 18,880 million Won in customer relationships as a result of business combination and were valued at fair value through the Multi-period excess earning method (MEEM) as they were judged separately identifiable intangible assets. Multi-period excess earning method is a method to estimate the future cash flows generated by each intangible asset and to discount the cash flows generated purely by that intangible asset to its present value by deducting the portion of the asset’s contribution to that cash flow generation. If, within one year of the acquisition date, new information obtained about the facts and circumstances that existed at the acquisition date requires the adjustment of the amounts recognized at the acquisition date, or the recognition of additional provisions existing at the acquisition date, the accounting for the business combination will be adjusted.The acquired financial assets at amortized cost were estimated at fair value. The contractual total of the financial assets at amortized cost of Woori Venture Partners is 127,384 million Won, and the contractual cash flows that are not expected to be recovered as of the acquisition date are 2,480 million Won.Others include 75,921 million Won, 18,458 million Won and 66,910 million Won of other losses related to other provisions for the years ended December 31, 2021, 2022 and 2023, respectively. And they include 62,196 million Won of other losses related to embezzlement accidents for the years ended December 31, 2021.Others include 46,536 million Won and 14,060 million Won of other gains related to other provisions for the years ended December 31, 2022 and 2023, respectively.Included 178,060 million Won in capital transaction gains and losses recognized by Woori Bank and (formerly) Woori Financial Group in 2014 and 2,238,228 million Won due to the spin-off of Gyeongnam Bank and Gwangju Bank. The hybrid securities issued by Woori Bank amounting to 2,344,816 million Won and 1,546,447 million Won as of December 31, 2022 and 2023, respectively, are recognized as non-controlling interests. 113,995 million Won and 95,637 million Won of dividends for the hybrid securities issued by Woori Bank are allocated to net profit and loss of the non-controlling interests for the years ended December 31, 2022 and 2023, respectively. The earned surplus reserve in retained earnings amounted to 181,860 million Won and 300,190 million Won as of December 31, 2022 and 2023 in accordance with the Article 53 of the Financial Holding Company Act. The regulatory reserve for credit losses in retained earnings amounted to 2,996,960 million Won and 2,839,475 million Won and as of December 31, 2022 and 2023, respectively in accordance with the relevant article. As of December 31, 2022 and 2023, the amount of unsecured bills (purchase bills sales) and discounts on electronic short-term bond sales (purchase) are 2,505,399 million Won and 2,485,853 million Won, respectively. Details of payment between related parties, demand deposit due to customers and etc. are excluded.Cash and cash equivalents are not included.Distribution of the hybrid securities issued by Woori Bank Allocated to the cash-generating unit that will benefit from the synergy effect of the business combination, and the cash-generating unit is generally comprised of the operating segment or sub-sectors.The Group has acquired Saudara Bank to expand retail sales in Indonesia and recognized the goodwill as it is expected to strengthen the competitiveness by securing a local sales network in Indonesia.The Group has acquired VisionFund Cambodia to expand Cambodian retail sales, and recognized goodwill based on the economies of scale and acquired customer base.The Group has acquired PT Batavia Prosperindo Finance Tbk to expand installment finance business in Indonesia, and recognized the goodwill as it is expected to strengthen the competitiveness and existing customer relationships by securing sales network of used cars in Indonesia.The Russia—Ukraine conflict has been escalated in February 2022, and international sanctions were imposed on Russia. Due to the sanctions, the Group may experience situations such as a decrease in value of financial assets or operating assets owned by the Group regarding the conflict, an increase in receivable payment terms, limitation to transfer funds, decrease in the profit. As of December 31, 2023, the Group expects such conflict and sanctions would have financial impacts on the business of AO Woori Bank, one of the subsidiaries, in the future. However, the Group cannot reasonably predict the financial impacts.Includes financial guarantees of 3,095,091 million Won and 3,661,656 million Won as of December 31, 2022 and December 31, 2023, respectively.For financial liabilities, positive numbers represent losses that increase balance and negative numbers represent gains that decrease balance. The gain amounting to 171,095 million Won for the year ended December 31, 2023, which is from financial assets and liabilities that the Group holds as at the end of the year.The Group recognizes transfers among levels at the end of reporting period in which events have occurred or conditions have changed.Other provisions consist of provision for litigation, loss compensation and others. Provisions for guarantees includes provision for financial guarantee of 47,969 million Won and 50,125 million Won as of December 31, 2022 and 2023, respectively.As the amount of payment varies according to the base price (the arithmetic average of the weighted average stock price of transactions in the past one week, the past one month, and the past two months) at the date of payment, the fair value is calculated to measure the liability according to the Black Scholes model based on the base price at the time of each settlement.Credit grade of corporate are BBB- ~ C, and consumers are grades 7 ~ 10.The change in lease liabilities due to the new contract includes 189,660 million Won.The change in lease liabilities due to the new contract includes 235,215 million Won.The change in lease liabilities due to the new contract includes 210,810 million Won.As of December 31, 2022 and 2023, the financial guarantee amount of 3,095,091 million Won and 3,661,656 million Won are included, respectively.Puttable financial instruments are not included.The carrying amount is the amount before the allowance for bad debts.Amortization of other intangible assets amounting to 14,664 million Won is included in other operating expenses.The amount for which no loss was recognized for associates due to discontinuation of the equity method was 2 million Won for KUM HWA Co., Ltd., 28 million Won for Orient Shipyard Co., Ltd., 120 million Won in KG FASHION CO., LTD., 371 million Won in JC Assurance No.2 Private Equity Fund and the accumulated amount is 4 million Won for KUM HWA Co., Ltd., 28 million Won for Orient Shipyard Co. Ltd., 120 million Won in KG FASHION CO., LTD., 371 million Won in JC Assurance No.2 Private Equity Fund. 0001264136 2023-12-31 0001264136 2022-12-31 0001264136 2023-01-01 2023-12-31 0001264136 2022-01-01 2022-12-31 0001264136 2021-01-01 2021-12-31 0001264136 2021-12-31 0001264136 2023-09-30 2023-09-30 0001264136 2023-06-30 2023-06-30 0001264136 2023-03-31 0001264136 2020-12-31 0001264136 wf:SecuritiesOfFinancialAssetsAtAmortisedCostCategoryMember 2022-12-31 0001264136 ifrs-full:Level1OfFairValueHierarchyMember wf:SecuritiesOfFinancialAssetsAtAmortisedCostCategoryMember 2022-12-31 0001264136 ifrs-full:Level2OfFairValueHierarchyMember wf:SecuritiesOfFinancialAssetsAtAmortisedCostCategoryMember 2022-12-31 0001264136 ifrs-full:Level3OfFairValueHierarchyMember wf:SecuritiesOfFinancialAssetsAtAmortisedCostCategoryMember 2022-12-31 0001264136 wf:DerivativeFinancialInstrumentsAssetsMember 2022-12-31 0001264136 wf:ReverseRepurchaseAgreementsMember 2022-12-31 0001264136 wf:ReceivableSpotExchangeMember 2022-12-31 0001264136 wf:DomesticExchangeSettlementDebitsMember 2022-12-31 0001264136 wf:DerivativeFinancialInstrumentsAssetsAndReceivableSpotExchangeMember 2022-12-31 0001264136 wf:DerivativeFinancialInstrumentsLiabilitiesMember 2022-12-31 0001264136 wf:PayableSpotExchangeMember 2022-12-31 0001264136 wf:RepurchaseAgreementsMember 2022-12-31 0001264136 wf:DomesticExchangeSettlementCreditsMember 2022-12-31 0001264136 wf:DerivativeFinancialInstrumentsLiabilitiesAndPayableSpotExchangeMember 2022-12-31 0001264136 wf:DerivativeFinancialLiabilitiesHeldForTradingMember ifrs-full:Level1OfFairValueHierarchyMember 2022-12-31 0001264136 wf:DerivativeFinancialLiabilitiesHeldForTradingMember ifrs-full:Level2OfFairValueHierarchyMember 2022-12-31 0001264136 wf:DepositsFromCustomersOfFinancialLiabilitiesHeldForTradingMember ifrs-full:Level1OfFairValueHierarchyMember 2022-12-31 0001264136 ifrs-full:FinancialLiabilitiesCategoryMember ifrs-full:Level3OfFairValueHierarchyMember 2022-12-31 0001264136 wf:DepositsFromCustomersOfFinancialLiabilitiesHeldForTradingMember 2022-12-31 0001264136 wf:DerivativeFinancialLiabilitiesHeldForTradingMember ifrs-full:Level3OfFairValueHierarchyMember 2022-12-31 0001264136 wf:SecuritiesSoldOfFinancialLiabilitiesHeldForTradingMember ifrs-full:Level2OfFairValueHierarchyMember 2022-12-31 0001264136 ifrs-full:FinancialLiabilitiesCategoryMember ifrs-full:Level1OfFairValueHierarchyMember 2022-12-31 0001264136 wf:SecuritiesSoldOfFinancialLiabilitiesHeldForTradingMember ifrs-full:Level1OfFairValueHierarchyMember 2022-12-31 0001264136 wf:SecuritiesSoldOfFinancialLiabilitiesHeldForTradingMember 2022-12-31 0001264136 ifrs-full:FinancialLiabilitiesCategoryMember ifrs-full:Level2OfFairValueHierarchyMember 2022-12-31 0001264136 wf:DepositsFromCustomersOfFinancialLiabilitiesHeldForTradingMember ifrs-full:Level3OfFairValueHierarchyMember 2022-12-31 0001264136 wf:DepositsFromCustomersOfFinancialLiabilitiesHeldForTradingMember ifrs-full:Level2OfFairValueHierarchyMember 2022-12-31 0001264136 wf:SecuritiesSoldOfFinancialLiabilitiesHeldForTradingMember ifrs-full:Level3OfFairValueHierarchyMember 2022-12-31 0001264136 wf:DerivativeFinancialLiabilitiesHeldForTradingMember 2022-12-31 0001264136 wf:LoansAndOtherFinancialAssetsAtAmortisedCostToGovernmentMember 2022-12-31 0001264136 wf:LoansAndOtherFinancialAssetsAtAmortisedCostToBankMember 2022-12-31 0001264136 wf:LoansAndOtherFinancialAssetsAtAmortisedCostToCorporateMember 2022-12-31 0001264136 wf:LoansAndOtherFinancialAssetsAtAmortisedCostToConsumerMember 2022-12-31 0001264136 country:US 2022-12-31 0001264136 country:CN 2022-12-31 0001264136 country:KR 2022-12-31 0001264136 wf:OtherCountriesMember 2022-12-31 0001264136 country:JP 2022-12-31 0001264136 country:GB 2022-12-31 0001264136 wf:FairValueConcentrationOfRiskMarketRiskManagementValueAtRiskDuringYearMember ifrs-full:BottomOfRangeMember 2022-12-31 0001264136 wf:FairValueConcentrationOfRiskMarketRiskManagementReportingDateValueAtRiskMember ifrs-full:RiskDiversificationEffectMember 2022-12-31 0001264136 wf:FairValueConcentrationOfRiskMarketRiskManagementValueAtRiskDuringYearMember ifrs-full:RiskDiversificationEffectMember ifrs-full:WeightedAverageMember 2022-12-31 0001264136 wf:FairValueConcentrationOfRiskMarketRiskManagementReportingDateValueAtRiskMember ifrs-full:EquityPriceRiskMember 2022-12-31 0001264136 ifrs-full:WeightedAverageMember wf:FairValueConcentrationOfRiskMarketRiskManagementValueAtRiskDuringYearMember ifrs-full:EquityPriceRiskMember 2022-12-31 0001264136 ifrs-full:WeightedAverageMember wf:FairValueConcentrationOfRiskMarketRiskManagementValueAtRiskDuringYearMember ifrs-full:CurrencyRiskMember 2022-12-31 0001264136 wf:FairValueConcentrationOfRiskMarketRiskManagementReportingDateValueAtRiskMember ifrs-full:CurrencyRiskMember 2022-12-31 0001264136 ifrs-full:BottomOfRangeMember wf:FairValueConcentrationOfRiskMarketRiskManagementValueAtRiskDuringYearMember ifrs-full:EquityPriceRiskMember 2022-12-31 0001264136 ifrs-full:TopOfRangeMember wf:FairValueConcentrationOfRiskMarketRiskManagementValueAtRiskDuringYearMember ifrs-full:CurrencyRiskMember 2022-12-31 0001264136 ifrs-full:TopOfRangeMember wf:FairValueConcentrationOfRiskMarketRiskManagementValueAtRiskDuringYearMember ifrs-full:RiskDiversificationEffectMember 2022-12-31 0001264136 ifrs-full:BottomOfRangeMember wf:FairValueConcentrationOfRiskMarketRiskManagementValueAtRiskDuringYearMember ifrs-full:RiskDiversificationEffectMember 2022-12-31 0001264136 wf:FairValueConcentrationOfRiskMarketRiskManagementReportingDateValueAtRiskMember 2022-12-31 0001264136 wf:FairValueConcentrationOfRiskMarketRiskManagementValueAtRiskDuringYearMember ifrs-full:WeightedAverageMember 2022-12-31 0001264136 wf:FairValueConcentrationOfRiskMarketRiskManagementValueAtRiskDuringYearMember ifrs-full:TopOfRangeMember 2022-12-31 0001264136 ifrs-full:TopOfRangeMember wf:FairValueConcentrationOfRiskMarketRiskManagementValueAtRiskDuringYearMember ifrs-full:EquityPriceRiskMember 2022-12-31 0001264136 ifrs-full:InterestRateRiskMember wf:FairValueConcentrationOfRiskMarketRiskManagementReportingDateValueAtRiskMember 2022-12-31 0001264136 wf:FairValueConcentrationOfRiskMarketRiskManagementValueAtRiskDuringYearMember ifrs-full:InterestRateRiskMember ifrs-full:WeightedAverageMember 2022-12-31 0001264136 ifrs-full:TopOfRangeMember ifrs-full:InterestRateRiskMember wf:FairValueConcentrationOfRiskMarketRiskManagementValueAtRiskDuringYearMember 2022-12-31 0001264136 ifrs-full:BottomOfRangeMember ifrs-full:InterestRateRiskMember wf:FairValueConcentrationOfRiskMarketRiskManagementValueAtRiskDuringYearMember 2022-12-31 0001264136 ifrs-full:CurrencyRiskMember wf:FairValueConcentrationOfRiskMarketRiskManagementValueAtRiskDuringYearMember ifrs-full:BottomOfRangeMember 2022-12-31 0001264136 wf:InterestBaringAssetsOfFinancialAssetsAtFairValueThroughProfitOrLossMember ifrs-full:LaterThanOneYearAndNotLaterThanFiveYearsMember 2022-12-31 0001264136 wf:InterestBaringAssetsOfFinancialAssetsAtFairValueThroughProfitOrLossMember wf:LaterThanNineMonthsAndNotLaterThanOneYearMember 2022-12-31 0001264136 wf:LaterThanSixMonthsAndNotLaterThanNineMonthsMember wf:InterestBaringAssetsOfFinancialAssetsAtFairValueThroughProfitOrLossMember 2022-12-31 0001264136 wf:InterestBaringAssetsOfFinancialAssetsAtFairValueThroughProfitOrLossMember ifrs-full:LaterThanThreeMonthsAndNotLaterThanSixMonthsMember 2022-12-31 0001264136 wf:InterestBaringAssetsOfFinancialAssetsAtFairValueThroughProfitOrLossMember ifrs-full:NotLaterThanThreeMonthsMember 2022-12-31 0001264136 wf:InterestBaringAssetsOfLoansAndOtherFinancialAssetsAtAmortisedCostMember 2022-12-31 0001264136 wf:LaterThanNineMonthsAndNotLaterThanOneYearMember wf:InterestBaringAssetsMember 2022-12-31 0001264136 wf:InterestBaringAssetsOfLoansAndOtherFinancialAssetsAtAmortisedCostMember ifrs-full:NotLaterThanThreeMonthsMember 2022-12-31 0001264136 wf:InterestBaringAssetsOfLoansAndOtherFinancialAssetsAtAmortisedCostMember ifrs-full:LaterThanThreeMonthsAndNotLaterThanSixMonthsMember 2022-12-31 0001264136 wf:InterestBaringAssetsOfLoansAndOtherFinancialAssetsAtAmortisedCostMember wf:LaterThanSixMonthsAndNotLaterThanNineMonthsMember 2022-12-31 0001264136 wf:LaterThanNineMonthsAndNotLaterThanOneYearMember wf:InterestBaringAssetsOfLoansAndOtherFinancialAssetsAtAmortisedCostMember 2022-12-31 0001264136 ifrs-full:LaterThanOneYearAndNotLaterThanFiveYearsMember wf:InterestBaringAssetsOfLoansAndOtherFinancialAssetsAtAmortisedCostMember 2022-12-31 0001264136 wf:InterestBaringAssetsOfLoansAndOtherFinancialAssetsAtAmortisedCostMember ifrs-full:LaterThanFiveYearsMember 2022-12-31 0001264136 wf:InterestBaringAssetsOfSecuritiesOfFinancialAssetsAtAmortisedCostMember wf:LaterThanSixMonthsAndNotLaterThanNineMonthsMember 2022-12-31 0001264136 wf:InterestBaringAssetsOfSecuritiesOfFinancialAssetsAtAmortisedCostMember ifrs-full:LaterThanThreeMonthsAndNotLaterThanSixMonthsMember 2022-12-31 0001264136 ifrs-full:NotLaterThanThreeMonthsMember wf:InterestBaringAssetsOfSecuritiesOfFinancialAssetsAtAmortisedCostMember 2022-12-31 0001264136 wf:InterestBaringAssetsOfFinancialAssetsAtFairValueThroughOtherComprehensiveIncomeMember 2022-12-31 0001264136 wf:InterestBaringAssetsOfFinancialAssetsAtFairValueThroughOtherComprehensiveIncomeMember ifrs-full:LaterThanFiveYearsMember 2022-12-31 0001264136 wf:InterestBaringAssetsOfFinancialAssetsAtFairValueThroughOtherComprehensiveIncomeMember ifrs-full:LaterThanOneYearAndNotLaterThanFiveYearsMember 2022-12-31 0001264136 ifrs-full:LaterThanThreeMonthsAndNotLaterThanSixMonthsMember wf:InterestBaringAssetsMember 2022-12-31 0001264136 ifrs-full:NotLaterThanThreeMonthsMember wf:InterestBaringAssetsMember 2022-12-31 0001264136 wf:InterestBaringAssetsOfSecuritiesOfFinancialAssetsAtAmortisedCostMember 2022-12-31 0001264136 wf:InterestBaringAssetsOfSecuritiesOfFinancialAssetsAtAmortisedCostMember ifrs-full:LaterThanFiveYearsMember 2022-12-31 0001264136 wf:InterestBaringAssetsOfSecuritiesOfFinancialAssetsAtAmortisedCostMember ifrs-full:LaterThanOneYearAndNotLaterThanFiveYearsMember 2022-12-31 0001264136 wf:InterestBaringAssetsOfSecuritiesOfFinancialAssetsAtAmortisedCostMember wf:LaterThanNineMonthsAndNotLaterThanOneYearMember 2022-12-31 0001264136 wf:InterestBaringAssetsMember ifrs-full:LaterThanOneYearAndNotLaterThanFiveYearsMember 2022-12-31 0001264136 ifrs-full:LaterThanFiveYearsMember wf:InterestBaringAssetsMember 2022-12-31 0001264136 wf:InterestBaringAssetsMember 2022-12-31 0001264136 wf:InterestBaringAssetsOfFinancialAssetsAtFairValueThroughOtherComprehensiveIncomeMember ifrs-full:LaterThanThreeMonthsAndNotLaterThanSixMonthsMember 2022-12-31 0001264136 wf:InterestBaringAssetsOfFinancialAssetsAtFairValueThroughOtherComprehensiveIncomeMember wf:LaterThanSixMonthsAndNotLaterThanNineMonthsMember 2022-12-31 0001264136 wf:InterestBaringAssetsOfFinancialAssetsAtFairValueThroughOtherComprehensiveIncomeMember wf:LaterThanNineMonthsAndNotLaterThanOneYearMember 2022-12-31 0001264136 wf:InterestBaringAssetsOfFinancialAssetsAtFairValueThroughProfitOrLossMember ifrs-full:LaterThanFiveYearsMember 2022-12-31 0001264136 wf:InterestBaringAssetsOfFinancialAssetsAtFairValueThroughProfitOrLossMember 2022-12-31 0001264136 wf:InterestBaringAssetsOfFinancialAssetsAtFairValueThroughOtherComprehensiveIncomeMember ifrs-full:NotLaterThanThreeMonthsMember 2022-12-31 0001264136 wf:LaterThanSixMonthsAndNotLaterThanNineMonthsMember wf:InterestBaringAssetsMember 2022-12-31 0001264136 ifrs-full:LaterThanFiveYearsMember 2022-12-31 0001264136 ifrs-full:LaterThanOneYearAndNotLaterThanFiveYearsMember 2022-12-31 0001264136 wf:LaterThanNineMonthsAndNotLaterThanOneYearMember 2022-12-31 0001264136 wf:LaterThanSixMonthsAndNotLaterThanNineMonthsMember 2022-12-31 0001264136 ifrs-full:LaterThanThreeMonthsAndNotLaterThanSixMonthsMember 2022-12-31 0001264136 ifrs-full:NotLaterThanThreeMonthsMember 2022-12-31 0001264136 wf:ServiceMember 2022-12-31 0001264136 wf:ManufacturingMember 2022-12-31 0001264136 wf:FinancialInstitutionsMember 2022-12-31 0001264136 wf:ConstructionMember 2022-12-31 0001264136 wf:IndividualsMember 2022-12-31 0001264136 wf:OtherIndustriesMember 2022-12-31 0001264136 ifrs-full:LoanCommitmentsMember 2022-12-31 0001264136 ifrs-full:FinancialGuaranteeContractsMember 2022-12-31 0001264136 wf:OrientShipyardCoLtdMember 2022-12-31 0001264136 wf:DsPowerSemiconPrivateEquityFundMember 2022-12-31 0001264136 wf:WooriSafePlusGeneralTypePrivateInvestmentTrustS8BondMember 2022-12-31 0001264136 wf:StassetsFundIiiMember 2022-12-31 0001264136 wf:Bts2ndPrivateEquityFundMember 2022-12-31 0001264136 wf:KoreaCreditBureauCoLtdMember 2022-12-31 0001264136 wf:LotteCardCoLtdMember 2022-12-31 0001264136 wf:WooriSeoulBeltwayPrivateSpecialAssetFundMember 2022-12-31 0001264136 wf:WooriQCorporateRestructuringPrivateEquityFundMember 2022-12-31 0001264136 wf:WooriTogetherTDF2025Member 2022-12-31 0001264136 wf:WooriBig2PlusSecuritiesInvestmentTrustBalancedBondMember 2022-12-31 0001264136 wf:WooriGRealInfrastructureBlindGeneralTypePrivatePlacementInvestmentTrustMember 2022-12-31 0001264136 wf:AardenWooriApparel1stPrivateEquityFundMember 2022-12-31 0001264136 wf:ForceTECCoLtdMember 2022-12-31 0001264136 wf:KUMHWACoLtdMember 2022-12-31 0001264136 wf:JCAssuranceNo2PrivateEquityFundMember 2022-12-31 0001264136 wf:JinmyungplusCo.ltd.Member 2022-12-31 0001264136 wf:WooriGSeniorLoanPrivatePlacementInvestmentTrustNo.1Member 2022-12-31 0001264136 wf:GenesisEcoNo.1PrivateEquityFundMember 2022-12-31 0001264136 wf:ParatusWooriMaterialComponentEquipmentJointVentureCompanyMember 2022-12-31 0001264136 wf:MidasNo.8PrivateEquityJointVentureCompanyMember 2022-12-31 0001264136 wf:GodoKaishaOceanos1Member 2022-12-31 0001264136 wf:WooriZip1Member 2022-12-31 0001264136 wf:WooriZip2Member 2022-12-31 0001264136 wf:OrchestraPrivateEquityFundIvMember 2022-12-31 0001264136 wf:SynapticGreenNo.1PefMember 2022-12-31 0001264136 wf:Igen2022no.1PrivateEquityFundMember 2022-12-31 0001264136 wf:WooriDyno1stPrivateEquityFundMember 2022-12-31 0001264136 wf:AustraliaGreenEnergy1stPefMember 2022-12-31 0001264136 wf:DreamCompanyGrowthNo1PEFMember 2022-12-31 0001264136 wf:HMSOriens1stFundMember 2022-12-31 0001264136 wf:PCCWooriLPSecondaryFundMember 2022-12-31 0001264136 wf:WooriShinyoungGrowthCapPrivateEquityFund1Member 2022-12-31 0001264136 wf:WooriTogetherTDF2030Member 2022-12-31 0001264136 wf:WooriStar50FeederFundHMember 2022-12-31 0001264136 wf:KoreaFinanceSecurityCoLtdMember 2022-12-31 0001264136 wf:PartnerOneValueUpIPrivateEquityFundMember 2022-12-31 0001264136 wf:WooriServiceNetworksCoLtdMember 2022-12-31 0001264136 wf:DarwinGreenPackagingPrivateEquityFundMember 2022-12-31 0001264136 wf:WooriFirstValuePrivateRealEstateFundNo2Member 2022-12-31 0001264136 wf:TogetherKoreaGovernmentPrivatePoolPrivateSecuritiesInvestmentTrustNo3Member 2022-12-31 0001264136 wf:IBKKIPSeongjangDideemdol1stPrivateInvestmentLimitedPartnershipMember 2022-12-31 0001264136 wf:UnionTechnologyFinanceInvestmentAssociationMember 2022-12-31 0001264136 wf:CrevisseRaimImpact1stStartupVentureSpecialistPrivateEquityFundMember 2022-12-31 0001264136 wf:DicustodyCoLtdMember 2022-12-31 0001264136 wf:WooriTaerim1stFundMember 2022-12-31 0001264136 wf:KoreawidePartners2ndPrivateEquityFundMember 2022-12-31 0001264136 wf:PortoneCapeFundNo1Member 2022-12-31 0001264136 wf:KiwoomWooriFinancial1stInvestmentFundMember 2022-12-31 0001264136 wf:DeepdiveWoori20211FinancialInvestmentFundMember 2022-12-31 0001264136 wf:JapaneseHotelRealEstatePrivateEquityFund2Member 2022-12-31 0001264136 wf:WooriBankCompanyKKoreaMovieAssetFundMember 2022-12-31 0001264136 wf:KBankCoLtdMember 2022-12-31 0001264136 wf:TwentySixteenKIFIMMWooriBankTechnologyVentureFundMember 2022-12-31 0001264136 wf:WooriGrowthPartnershipsNewTechnologyPrivateEquityFundMember 2022-12-31 0001264136 wf:WooriShorttermBondSecuritiesInvestmentTrustBondClasscfMember 2022-12-31 0001264136 wf:CLTechCoLtdMember 2022-12-31 0001264136 wf:SecuritiesAtAmortisedCostAndHeldtomaturityInvestmentsCategoryMember wf:FinancialInstitutionsDebtSecuritiesMember 2022-12-31 0001264136 wf:KoreaTreasuryAndGovernmentMember wf:SecuritiesAtAmortisedCostAndHeldtomaturityInvestmentsCategoryMember 2022-12-31 0001264136 ifrs-full:AccumulatedImpairmentMember wf:SecuritiesAtAmortisedCostAndHeldtomaturityInvestmentsCategoryMember 2022-12-31 0001264136 wf:BondsDenominatedInForeignCurrencyMember wf:SecuritiesAtAmortisedCostAndHeldtomaturityInvestmentsCategoryMember 2022-12-31 0001264136 wf:CorporatesMember wf:SecuritiesAtAmortisedCostAndHeldtomaturityInvestmentsCategoryMember 2022-12-31 0001264136 ifrs-full:GrossCarryingAmountMember currency:KRW wf:SecuritiesExchangeDepositsMember 2022-12-31 0001264136 ifrs-full:GrossCarryingAmountMember currency:KRW wf:DueFromBanksMember 2022-12-31 0001264136 ifrs-full:GrossCarryingAmountMember currency:KRW wf:DueFromNonMonetaryFinancialInstitutionsMember 2022-12-31 0001264136 currency:XXX ifrs-full:AccumulatedImpairmentMember 2022-12-31 0001264136 ifrs-full:GrossCarryingAmountMember wf:DueFromOtherFinancialInstitutionsMember currency:XXX 2022-12-31 0001264136 wf:MandatoryReserveDepositsAtCentralBanksMember currency:KRW ifrs-full:GrossCarryingAmountMember 2022-12-31 0001264136 ifrs-full:GrossCarryingAmountMember currency:KRW wf:DueFromOtherFinancialInstitutionsMember 2022-12-31 0001264136 ifrs-full:AccumulatedImpairmentMember currency:KRW 2022-12-31 0001264136 currency:KRW 2022-12-31 0001264136 ifrs-full:GrossCarryingAmountMember currency:XXX wf:DueFromBanksOnDemandMember 2022-12-31 0001264136 wf:DueFromBanksOnTimeMember currency:XXX ifrs-full:GrossCarryingAmountMember 2022-12-31 0001264136 currency:XXX 2022-12-31 0001264136 currency:KRW wf:MandatoryReserveDepositsAtCentralBanksMember 2022-12-31 0001264136 currency:KRW wf:MandatoryReserveDepositsAtKoreaSecuritiesFinanceCorpMember 2022-12-31 0001264136 wf:DueFromOtherFinancialInstitutionsMember currency:KRW 2022-12-31 0001264136 wf:DueFromBanksOnDemandMember currency:XXX 2022-12-31 0001264136 currency:XXX wf:DueFromOtherFinancialInstitutionsMember 2022-12-31 0001264136 wf:DueFromBanksOnTimeMember currency:XXX 2022-12-31 0001264136 wf:SecuritiesLoanedMember 2022-12-31 0001264136 ifrs-full:DebtSecuritiesMember 2022-12-31 0001264136 wf:OtherSecuritiesMember 2022-12-31 0001264136 wf:BeneficiaryCertificatesMember 2022-12-31 0001264136 ifrs-full:EquityInvestmentsMember 2022-12-31 0001264136 wf:OtherFinancialAssetsMember 2022-12-31 0001264136 wf:OthersMember 2022-12-31 0001264136 wf:KoreaTreasuryAndGovernmentMember 2022-12-31 0001264136 wf:GoldIndexLinkedDepositsMember 2022-12-31 0001264136 wf:EquitySecuritiesOfFinancialAssetsAtFairValueThroughProfitOrLossClassifiedAsHeldForTradingCategoryMember 2022-12-31 0001264136 wf:CorporatesMember 2022-12-31 0001264136 ifrs-full:DerivativesMember 2022-12-31 0001264136 ifrs-full:LoansAndReceivablesCategoryMember 2022-12-31 0001264136 wf:FinancialInstitutionsDebtSecuritiesMember 2022-12-31 0001264136 ifrs-full:GrossCarryingAmountMember wf:ReverseRepurchaseAgreementsMember 2022-12-31 0001264136 ifrs-full:GrossCarryingAmountMember wf:SecuritizedLoansMember 2022-12-31 0001264136 ifrs-full:GrossCarryingAmountMember wf:PrivatePlacementCorporateBondsMember 2022-12-31 0001264136 ifrs-full:GrossCarryingAmountMember wf:LoansInForeignCurrenciesMember 2022-12-31 0001264136 ifrs-full:GrossCarryingAmountMember wf:LoansInKoreanWonMember 2022-12-31 0001264136 ifrs-full:GrossCarryingAmountMember wf:FactoredReceivablesMember 2022-12-31 0001264136 ifrs-full:GrossCarryingAmountMember wf:BillsBoughtInKoreanWonMember 2022-12-31 0001264136 ifrs-full:GrossCarryingAmountMember wf:CallLoansMember 2022-12-31 0001264136 ifrs-full:GrossCarryingAmountMember wf:LoansOthersMember 2022-12-31 0001264136 wf:DomesticImportUsanceBillsMember ifrs-full:GrossCarryingAmountMember 2022-12-31 0001264136 ifrs-full:GrossCarryingAmountMember wf:AdvancesForCustomersOnGuaranteesMember 2022-12-31 0001264136 wf:DeferredLoanOriginationCostsAndFeesMember ifrs-full:GrossCarryingAmountMember 2022-12-31 0001264136 ifrs-full:GrossCarryingAmountMember ifrs-full:LeaseReceivablesMember 2022-12-31 0001264136 ifrs-full:GrossCarryingAmountMember wf:InstallmentFinancialBondMember 2022-12-31 0001264136 ifrs-full:GrossCarryingAmountMember wf:CreditCardAccountsMember 2022-12-31 0001264136 ifrs-full:GrossCarryingAmountMember wf:BillsBoughtInForeignCurrenciesMember 2022-12-31 0001264136 wf:EquityFuturesMember 2022-12-31 0001264136 wf:LongMember wf:EquityIndexOptionMember 2022-12-31 0001264136 ifrs-full:SwapContractMember 2022-12-31 0001264136 wf:EquityForwardMember 2022-12-31 0001264136 wf:LongMember ifrs-full:OptionContractMember 2022-12-31 0001264136 ifrs-full:InterestRateSwapContractMember 2022-12-31 0001264136 wf:ShortMember wf:InterestRateOptionMember 2022-12-31 0001264136 wf:ForeignExchangeFutureMember 2022-12-31 0001264136 ifrs-full:CurrencySwapContractMember 2022-12-31 0001264136 wf:ShortMember wf:EquityIndexOptionMember 2022-12-31 0001264136 wf:InterestRateForwardsMember 2022-12-31 0001264136 wf:ShortMember ifrs-full:OptionContractMember 2022-12-31 0001264136 ifrs-full:ForwardContractMember 2022-12-31 0001264136 wf:InterestRateFuturesMember 2022-12-31 0001264136 wf:LongMember wf:InterestRateOptionMember 2022-12-31 0001264136 wf:CmaAccountsMember ifrs-full:GrossCarryingAmountMember 2022-12-31 0001264136 ifrs-full:GrossCarryingAmountMember wf:OtherReceivablesMember 2022-12-31 0001264136 wf:AccruedIncomeMember ifrs-full:GrossCarryingAmountMember 2022-12-31 0001264136 wf:TelexAndTelephoneSubscriptionRightsAndGuaranteeDepositsMember ifrs-full:GrossCarryingAmountMember 2022-12-31 0001264136 wf:DomesticExchangeSettlementDebitMember ifrs-full:GrossCarryingAmountMember 2022-12-31 0001264136 ifrs-full:GrossCarryingAmountMember wf:OtherFinancialAssetsMember 2022-12-31 0001264136 ifrs-full:AccumulatedImpairmentMember 2022-12-31 0001264136 ifrs-full:AccumulatedDepreciationAndAmortisationMember 2022-12-31 0001264136 ifrs-full:GrossCarryingAmountMember 2022-12-31 0001264136 ifrs-full:ConstructionInProgressMember ifrs-full:GrossCarryingAmountMember 2022-12-31 0001264136 ifrs-full:GrossCarryingAmountMember ifrs-full:FixturesAndFittingsMember 2022-12-31 0001264136 ifrs-full:AccumulatedDepreciationAndAmortisationMember ifrs-full:LandMember 2022-12-31 0001264136 ifrs-full:AccumulatedDepreciationAndAmortisationMember ifrs-full:BuildingsMember 2022-12-31 0001264136 wf:MachineryAndEquipmentMember ifrs-full:AccumulatedDepreciationAndAmortisationMember 2022-12-31 0001264136 ifrs-full:AccumulatedDepreciationAndAmortisationMember ifrs-full:LeaseholdImprovementsMember 2022-12-31 0001264136 ifrs-full:ConstructionInProgressMember ifrs-full:AccumulatedDepreciationAndAmortisationMember 2022-12-31 0001264136 ifrs-full:LeaseholdImprovementsMember 2022-12-31 0001264136 ifrs-full:ConstructionInProgressMember 2022-12-31 0001264136 ifrs-full:FixturesAndFittingsMember 2022-12-31 0001264136 ifrs-full:LandMember ifrs-full:GrossCarryingAmountMember 2022-12-31 0001264136 ifrs-full:GrossCarryingAmountMember ifrs-full:BuildingsMember 2022-12-31 0001264136 ifrs-full:GrossCarryingAmountMember wf:MachineryAndEquipmentMember 2022-12-31 0001264136 ifrs-full:GrossCarryingAmountMember ifrs-full:LeaseholdImprovementsMember 2022-12-31 0001264136 ifrs-full:AccumulatedImpairmentMember ifrs-full:ConstructionInProgressMember 2022-12-31 0001264136 ifrs-full:AccumulatedImpairmentMember ifrs-full:FixturesAndFittingsMember 2022-12-31 0001264136 ifrs-full:AccumulatedDepreciationAndAmortisationMember ifrs-full:FixturesAndFittingsMember 2022-12-31 0001264136 ifrs-full:LandMember ifrs-full:AccumulatedImpairmentMember 2022-12-31 0001264136 ifrs-full:AccumulatedImpairmentMember ifrs-full:BuildingsMember 2022-12-31 0001264136 ifrs-full:AccumulatedImpairmentMember wf:MachineryAndEquipmentMember 2022-12-31 0001264136 ifrs-full:AccumulatedImpairmentMember ifrs-full:LeaseholdImprovementsMember 2022-12-31 0001264136 ifrs-full:LandMember 2022-12-31 0001264136 ifrs-full:BuildingsMember 2022-12-31 0001264136 wf:MachineryAndEquipmentMember 2022-12-31 0001264136 ifrs-full:ConstructionInProgressMember ifrs-full:AccumulatedImpairmentMember 2022-12-31 0001264136 ifrs-full:GrossCarryingAmountMember wf:MembershipDepositMember 2022-12-31 0001264136 ifrs-full:ConstructionInProgressMember ifrs-full:GrossCarryingAmountMember 2022-12-31 0001264136 ifrs-full:CopyrightsPatentsAndOtherIndustrialPropertyRightsServiceAndOperatingRightsMember ifrs-full:GrossCarryingAmountMember 2022-12-31 0001264136 ifrs-full:IntangibleAssetsUnderDevelopmentMember ifrs-full:GrossCarryingAmountMember 2022-12-31 0001264136 ifrs-full:OtherIntangibleAssetsMember ifrs-full:GrossCarryingAmountMember 2022-12-31 0001264136 ifrs-full:OtherIntangibleAssetsMember ifrs-full:AccumulatedImpairmentMember 2022-12-31 0001264136 wf:MembershipDepositMember ifrs-full:AccumulatedImpairmentMember 2022-12-31 0001264136 ifrs-full:GoodwillMember ifrs-full:GrossCarryingAmountMember 2022-12-31 0001264136 wf:MembershipDepositMember 2022-12-31 0001264136 ifrs-full:OtherIntangibleAssetsMember 2022-12-31 0001264136 ifrs-full:IntangibleAssetsUnderDevelopmentMember 2022-12-31 0001264136 ifrs-full:CopyrightsPatentsAndOtherIndustrialPropertyRightsServiceAndOperatingRightsMember 2022-12-31 0001264136 ifrs-full:GoodwillMember 2022-12-31 0001264136 ifrs-full:ConstructionInProgressMember 2022-12-31 0001264136 ifrs-full:ConstructionInProgressMember ifrs-full:AccumulatedDepreciationAndAmortisationMember 2022-12-31 0001264136 ifrs-full:GoodwillMember ifrs-full:AccumulatedImpairmentMember 2022-12-31 0001264136 ifrs-full:CopyrightsPatentsAndOtherIndustrialPropertyRightsServiceAndOperatingRightsMember ifrs-full:AccumulatedImpairmentMember 2022-12-31 0001264136 ifrs-full:IntangibleAssetsUnderDevelopmentMember ifrs-full:AccumulatedImpairmentMember 2022-12-31 0001264136 ifrs-full:GoodwillMember ifrs-full:AccumulatedDepreciationAndAmortisationMember 2022-12-31 0001264136 ifrs-full:CopyrightsPatentsAndOtherIndustrialPropertyRightsServiceAndOperatingRightsMember ifrs-full:AccumulatedDepreciationAndAmortisationMember 2022-12-31 0001264136 ifrs-full:AccumulatedDepreciationAndAmortisationMember ifrs-full:IntangibleAssetsUnderDevelopmentMember 2022-12-31 0001264136 ifrs-full:OtherIntangibleAssetsMember ifrs-full:AccumulatedDepreciationAndAmortisationMember 2022-12-31 0001264136 wf:MembershipDepositMember ifrs-full:AccumulatedDepreciationAndAmortisationMember 2022-12-31 0001264136 ifrs-full:ActuarialAssumptionOfExpectedRatesOfSalaryIncreasesMember ifrs-full:BottomOfRangeMember 2022-12-31 0001264136 ifrs-full:TopOfRangeMember ifrs-full:ActuarialAssumptionOfDiscountRatesMember 2022-12-31 0001264136 ifrs-full:GrossCarryingAmountMember wf:MiscellaneousOtherFinancialLiabilitiesMember 2022-12-31 0001264136 wf:OtherPayablesMember ifrs-full:GrossCarryingAmountMember 2022-12-31 0001264136 ifrs-full:GrossCarryingAmountMember wf:AccrualsMember 2022-12-31 0001264136 ifrs-full:GrossCarryingAmountMember wf:DomesticLineOfCreditMember 2022-12-31 0001264136 ifrs-full:LeaseLiabilitiesMember ifrs-full:GrossCarryingAmountMember 2022-12-31 0001264136 ifrs-full:GrossCarryingAmountMember wf:TrustAccountsMember 2022-12-31 0001264136 wf:AgencyBusinessesMember ifrs-full:GrossCarryingAmountMember 2022-12-31 0001264136 ifrs-full:GrossCarryingAmountMember wf:ForeignLineOfCreditMember 2022-12-31 0001264136 wf:CustomersDepositsForBeneficiaryMember 2022-12-31 0001264136 wf:DepositsFromCustomersInForeignCurrenciesMember ifrs-full:GrossCarryingAmountMember 2022-12-31 0001264136 wf:DepositsFromCustomersInKRWCurrencyMember 2022-12-31 0001264136 wf:DepositsOnCmaMember ifrs-full:GrossCarryingAmountMember 2022-12-31 0001264136 wf:CertificatesOfDepositMember ifrs-full:GrossCarryingAmountMember 2022-12-31 0001264136 ifrs-full:GrossCarryingAmountMember wf:MutualFundMember 2022-12-31 0001264136 ifrs-full:GrossCarryingAmountMember wf:BalancesOnOtherDepositsFromCustomersMember 2022-12-31 0001264136 wf:DepositsFromCustomersInForeignCurrenciesMember 2022-12-31 0001264136 wf:DepositsOnNotesPayablesMember ifrs-full:GrossCarryingAmountMember 2022-12-31 0001264136 ifrs-full:GrossCarryingAmountMember wf:DemandDepositsMember 2022-12-31 0001264136 wf:BalancesOnTermDepositsFromCustomersMember ifrs-full:GrossCarryingAmountMember 2022-12-31 0001264136 wf:MortgageLoansOfLoansAndOtherFinancialAssetsAtAmortisedCostMember 2022-12-31 0001264136 wf:OtherDueFromBanksInForeignCurrenciesOfLoansAndOtherFinancialAssetsAtAmortisedCostMember 2022-12-31 0001264136 wf:DebtSecuritiesInForeignCurrenciesOfSecuritiesAtAmortizedCostMember 2022-12-31 0001264136 wf:KoreanTreasuryAndGovernmentBondsOfSecuritiesAtAmortizedCostMember 2022-12-31 0001264136 wf:DueFromBanksInLocalCurrencyOfLoansAndOtherFinancialAssetsAtAmortisedCostMember 2022-12-31 0001264136 wf:OtherDueFromBanksInLocalCurrenciesOfLoansAndOtherFinancialAssetsAtAmortisedCostMember 2022-12-31 0001264136 wf:DebtSecuritiesInForeignCurrenciesOfSecuritiesAtAmortizedCost1Member 2022-12-31 0001264136 wf:KoreanTreasuryAndGovernmentBondsAndOthersOfSecuritiesAtAmortizedCostMember 2022-12-31 0001264136 wf:KoreanTreasuryAndGovernmentAgenciesBondsTwoOfFinancialAssetsAtFairValueThroughProfitOrLossCategoryMember 2022-12-31 0001264136 wf:KoreanTreasuryAndGovernmentAgenciesBondsOfFinancialAssetsAtFairValueThroughProfitOrLossCategoryMember 2022-12-31 0001264136 wf:KoreanFinancialInstitutionsDebtSecuritiesTwoOfFinancialAssetsAtFairValueThroughProfitOrLossCategoryMember 2022-12-31 0001264136 wf:KoreanFinancialInstitutionsDebtSecuritiesOfFinancialAssetsAtFairValueThroughProfitOrLossCategoryMember 2022-12-31 0001264136 wf:KoreanTreasuryAndGovernmentAgenciesBondsThreeOfFinancialAssetsAtFairValueThroughProfitOrLossCategoryMember 2022-12-31 0001264136 wf:DebtSecuritiesInForeignCurrenciesTwoOfFinancialAssetsAtFairValueThroughOtherComprehensiveIncomeCategoryMember 2022-12-31 0001264136 wf:DebtSecuritiesInForeignCurrenciesOfFinancialAssetsAtFairValueThroughOtherComprehensiveIncomeCategoryMember 2022-12-31 0001264136 wf:KoreanFinancialInstitutionsDebtSecuritiesOfFinancialAssetsAtFairValueThroughOtherComprehensiveIncomeCategoryMember 2022-12-31 0001264136 wf:KoreanTreasuryAndGovernmentAgenciesBondsOfFinancialAssetsAtFairValueThroughOtherComprehensiveIncomeCategoryMember 2022-12-31 0001264136 wf:KoreanCapitalContributionsOfFinancialAssetsAtFairValueThroughProfitOrLossCategoryMember 2022-12-31 0001264136 ifrs-full:MiscellaneousOtherProvisionsMember 2022-12-31 0001264136 ifrs-full:ProvisionForCreditCommitmentsMember 2022-12-31 0001264136 ifrs-full:FinancialGuaranteeContractsMember 2022-12-31 0001264136 ifrs-full:ProvisionForDecommissioningRestorationAndRehabilitationCostsMember 2022-12-31 0001264136 wf:OtherDebenturesMember ifrs-full:GrossCarryingAmountMember 2022-12-31 0001264136 wf:SubordinatedBondsMember ifrs-full:GrossCarryingAmountMember 2022-12-31 0001264136 wf:OrdinaryDebtMember ifrs-full:GrossCarryingAmountMember 2022-12-31 0001264136 wf:KoreanTreasuryAndGovernmentAgenciesBondsAndOthersOfFinancialAssetsAtFairValueThroughOtherComprehensiveIncomeCategoryMember 2022-12-31 0001264136 wf:KoreanTreasuryAndGovernmentAgenciesBondsOfFinancialAssetsAtFairValueThroughProfitOrLossCategoryMember 2022-12-31 0001264136 wf:AssetsForNonbusinessUseMember 2022-12-31 0001264136 wf:AdvancePaymentsMember 2022-12-31 0001264136 wf:MiscellaneousAssetsMember 2022-12-31 0001264136 wf:PrepaidExpensesMember 2022-12-31 0001264136 wf:LeaseAssetsMember 2022-12-31 0001264136 wf:BorrowingsFromGovernmentMember ifrs-full:GrossCarryingAmountMember 2022-12-31 0001264136 ifrs-full:GrossCarryingAmountMember wf:OtherBorrowingsMember 2022-12-31 0001264136 wf:BorrowingsInKoreanWonMember 2022-12-31 0001264136 wf:BondsSoldUnderRepurchaseAgreementsMember ifrs-full:GrossCarryingAmountMember 2022-12-31 0001264136 wf:PresentValueDiscountMember 2022-12-31 0001264136 wf:BillsSoldMember ifrs-full:GrossCarryingAmountMember 2022-12-31 0001264136 wf:CallMoneyMember ifrs-full:GrossCarryingAmountMember 2022-12-31 0001264136 wf:OnshoreBorrowingsInForeignCurrenciesMember ifrs-full:GrossCarryingAmountMember 2022-12-31 0001264136 wf:BorrowingsFromBankOfKoreaMember ifrs-full:GrossCarryingAmountMember 2022-12-31 0001264136 ifrs-full:FinancialLiabilitiesAtFairValueThroughProfitOrLossThatMeetDefinitionOfHeldForTradingCategoryMember 2022-12-31 0001264136 wf:DerivativeFinancialLiabilitiesHeldForTradingMember 2022-12-31 0001264136 wf:SecuritiesSoldMember 2022-12-31 0001264136 wf:GoldIndexLinkedLiabilitiesMember 2022-12-31 0001264136 wf:OtherUnconfirmedPaymentGuaranteesMember 2022-12-31 0001264136 wf:UnconfirmedAcceptancesAndPaymentGuaranteesMember 2022-12-31 0001264136 wf:OtherConfirmedPaymentGuaranteesMember 2022-12-31 0001264136 wf:GuaranteesOfForeignLetterOfCreditMember 2022-12-31 0001264136 wf:ConfirmedAcceptancesAndPaymentGuaranteesMember 2022-12-31 0001264136 wf:GuaranteesOfDomesticLetterOfCreditMember 2022-12-31 0001264136 wf:PaymentGuaranteesForLoansMember 2022-12-31 0001264136 wf:CommercialPaperPuchaseAndOthersCommitmentsMember 2022-12-31 0001264136 wf:LetterOfGuaranteesMember 2022-12-31 0001264136 wf:AcceptancesMember 2022-12-31 0001264136 wf:WooriFinanceResearchInstituteCoLtdMember 2022-12-31 0001264136 wf:WooriBankMember 2022-12-31 0001264136 wf:WooriCardMember 2022-12-31 0001264136 wf:WooriFinancialCapitalCoLtdMember 2022-12-31 0001264136 wf:WooriInvestmentBankCoLtdMember 2022-12-31 0001264136 wf:WooriAssetTrustCoLtdMember 2022-12-31 0001264136 wf:WooriSavingsBankMember 2022-12-31 0001264136 wf:WooriFinancialFiCo.Ltd.Member 2022-12-31 0001264136 wf:WooriCreditInformationCoLtdMember 2022-12-31 0001264136 wf:WooriFundServiceCoLtdMember 2022-12-31 0001264136 wf:WooriPrivateEquityAssetManagementCoLtdMember 2022-12-31 0001264136 wf:WooriGlobalAssetManagementCoLtdMember 2022-12-31 0001264136 wf:WooriFISCoLtdMember 2022-12-31 0001264136 wf:WooriAssetManagementCorpMember 2022-12-31 0001264136 wf:RealEstateTrustMember ifrs-full:ClassesOfAssetsMember 2022-12-31 0001264136 ifrs-full:ClassesOfAssetsMember ifrs-full:InvestmentFundsMember 2022-12-31 0001264136 wf:StructuredFinanceMember ifrs-full:ClassesOfAssetsMember 2022-12-31 0001264136 ifrs-full:AssetbackedFinancingsMember ifrs-full:ClassesOfAssetsMember 2022-12-31 0001264136 wf:WealthDevelopmentBankMember 2022-12-31 0001264136 wf:PtBankWooriSaudaraIndonesiaNineteenZeroSixTbkMember 2022-12-31 0001264136 wf:PtWooriFinanceIndonesiaTbkMember 2022-12-31 0001264136 wf:OneMortgageMember 2022-12-31 0001264136 wf:WooriServiceNetworksCoLtdMember 2022-12-31 0001264136 wf:DcustodyCo.Ltd.Member 2022-12-31 0001264136 wf:LotteCardCoLtdMember 2022-12-31 0001264136 wf:KBankCoLtdMember 2022-12-31 0001264136 wf:KoreaCreditBureauCoLtdMember 2022-12-31 0001264136 wf:KoreaFinanceSecurityCoLtdMember 2022-12-31 0001264136 wf:PremisesAndEquipmentOfHeldForSaleMember 2022-12-31 0001264136 wf:OthersOfHeldForSaleMember 2022-12-31 0001264136 wf:ReasonForUsingPresentationAlternativeDebtToEquitySwapOfInvestmentsInEquityInstrumentsMeasuredAtFairValueThroughOtherComprehensiveIncomeMember 2022-12-31 0001264136 wf:ReasonForUsingPresentationAlternativeOtherReasonOfInvestmentsInEquityInstrumentsMeasuredAtFairValueThroughOtherComprehensiveIncomeMember 2022-12-31 0001264136 wf:ReasonForUsingPresentationAlternativeInvestimentPolicyOfInvestmentsInEquityInstrumentsMeasuredAtFairValueThroughOtherComprehensiveIncomeMember 2022-12-31 0001264136 ifrs-full:FairValueHedgesMember ifrs-full:InterestRateSwapContractMember currency:USD ifrs-full:InterestRateRiskMember 2022-12-31 0001264136 ifrs-full:FairValueHedgesMember ifrs-full:InterestRateSwapContractMember currency:AUD ifrs-full:NotLaterThanOneYearMember ifrs-full:InterestRateRiskMember 2022-12-31 0001264136 wf:CurrencyRiskAndInterestRateRiskMember ifrs-full:CurrencySwapContractMember currency:USD ifrs-full:LaterThanFiveYearsMember 2022-12-31 0001264136 wf:CurrencyRiskAndInterestRateRiskMember ifrs-full:CurrencySwapContractMember currency:USD ifrs-full:NotLaterThanOneYearMember 2022-12-31 0001264136 wf:CurrencyRiskAndInterestRateRiskMember ifrs-full:CurrencySwapContractMember currency:USD ifrs-full:LaterThanOneYearAndNotLaterThanFiveYearsMember 2022-12-31 0001264136 ifrs-full:InterestRateSwapContractMember currency:KRW ifrs-full:CashFlowHedgesMember ifrs-full:InterestRateRiskMember 2022-12-31 0001264136 ifrs-full:InterestRateSwapContractMember currency:KRW ifrs-full:CashFlowHedgesMember ifrs-full:LaterThanFiveYearsMember ifrs-full:InterestRateRiskMember 2022-12-31 0001264136 ifrs-full:InterestRateSwapContractMember currency:KRW ifrs-full:CashFlowHedgesMember ifrs-full:LaterThanOneYearAndNotLaterThanFiveYearsMember ifrs-full:InterestRateRiskMember 2022-12-31 0001264136 ifrs-full:FairValueHedgesMember ifrs-full:InterestRateSwapContractMember currency:USD ifrs-full:NotLaterThanOneYearMember ifrs-full:InterestRateRiskMember 2022-12-31 0001264136 ifrs-full:CurrencyRiskMember currency:USD ifrs-full:CurrencySwapContractMember ifrs-full:LaterThanFiveYearsMember 2022-12-31 0001264136 ifrs-full:CurrencyRiskMember currency:USD ifrs-full:CurrencySwapContractMember 2022-12-31 0001264136 ifrs-full:CurrencyRiskMember currency:USD ifrs-full:CurrencySwapContractMember ifrs-full:LaterThanOneYearAndNotLaterThanFiveYearsMember 2022-12-31 0001264136 wf:CurrencyRiskAndInterestRateRiskMember ifrs-full:CurrencySwapContractMember currency:USD 2022-12-31 0001264136 ifrs-full:CurrencyRiskMember currency:USD ifrs-full:CurrencySwapContractMember ifrs-full:NotLaterThanOneYearMember 2022-12-31 0001264136 ifrs-full:NotLaterThanOneYearMember ifrs-full:HedgesOfNetInvestmentInForeignOperationsMember wf:ExchangeRiskMember wf:ForeignCurrencyBondUsdMember currency:USD 2022-12-31 0001264136 currency:EUR ifrs-full:CurrencyRiskMember ifrs-full:CurrencySwapContractMember 2022-12-31 0001264136 ifrs-full:LaterThanFiveYearsMember ifrs-full:CurrencyRiskMember ifrs-full:CurrencySwapContractMember currency:EUR 2022-12-31 0001264136 ifrs-full:LaterThanOneYearAndNotLaterThanFiveYearsMember ifrs-full:CurrencyRiskMember ifrs-full:CurrencySwapContractMember currency:EUR 2022-12-31 0001264136 ifrs-full:NotLaterThanOneYearMember ifrs-full:CurrencyRiskMember ifrs-full:CurrencySwapContractMember currency:EUR 2022-12-31 0001264136 ifrs-full:LaterThanOneYearAndNotLaterThanFiveYearsMember ifrs-full:InterestRateRiskMember ifrs-full:FairValueHedgesMember ifrs-full:InterestRateSwapContractMember currency:USD 2022-12-31 0001264136 ifrs-full:FairValueHedgesMember ifrs-full:InterestRateRiskMember ifrs-full:InterestRateSwapContractMember currency:KRW ifrs-full:LaterThanFiveYearsMember 2022-12-31 0001264136 ifrs-full:FairValueHedgesMember ifrs-full:InterestRateRiskMember ifrs-full:InterestRateSwapContractMember currency:KRW 2022-12-31 0001264136 ifrs-full:FairValueHedgesMember ifrs-full:InterestRateSwapContractMember currency:USD ifrs-full:LaterThanFiveYearsMember ifrs-full:InterestRateRiskMember 2022-12-31 0001264136 currency:USD ifrs-full:HedgesOfNetInvestmentInForeignOperationsMember wf:ExchangeRiskMember wf:ForeignCurrencyBondUsdMember 2022-12-31 0001264136 ifrs-full:LaterThanFiveYearsMember ifrs-full:HedgesOfNetInvestmentInForeignOperationsMember wf:ExchangeRiskMember wf:ForeignCurrencyBondUsdMember currency:USD 2022-12-31 0001264136 ifrs-full:LaterThanOneYearAndNotLaterThanFiveYearsMember ifrs-full:HedgesOfNetInvestmentInForeignOperationsMember wf:ExchangeRiskMember wf:ForeignCurrencyBondUsdMember currency:USD 2022-12-31 0001264136 ifrs-full:FairValueHedgesMember ifrs-full:InterestRateRiskMember ifrs-full:InterestRateSwapContractMember currency:KRW ifrs-full:NotLaterThanOneYearMember 2022-12-31 0001264136 ifrs-full:FairValueHedgesMember ifrs-full:InterestRateRiskMember ifrs-full:InterestRateSwapContractMember currency:KRW ifrs-full:LaterThanOneYearAndNotLaterThanFiveYearsMember 2022-12-31 0001264136 ifrs-full:InterestRateSwapContractMember currency:KRW ifrs-full:CashFlowHedgesMember ifrs-full:NotLaterThanOneYearMember ifrs-full:InterestRateRiskMember 2022-12-31 0001264136 ifrs-full:FairValueHedgesMember ifrs-full:InterestRateSwapContractMember currency:AUD ifrs-full:InterestRateRiskMember 2022-12-31 0001264136 ifrs-full:FairValueHedgesMember ifrs-full:InterestRateSwapContractMember currency:AUD ifrs-full:LaterThanFiveYearsMember ifrs-full:InterestRateRiskMember 2022-12-31 0001264136 ifrs-full:FairValueHedgesMember ifrs-full:InterestRateSwapContractMember currency:AUD ifrs-full:LaterThanOneYearAndNotLaterThanFiveYearsMember ifrs-full:InterestRateRiskMember 2022-12-31 0001264136 ifrs-full:CashFlowHedgesMember ifrs-full:InterestRateRiskMember wf:DebenturesAsHedgedItemsMember 2022-12-31 0001264136 ifrs-full:CashFlowHedgesMember wf:CurrencyRiskAndInterestRateRiskMember wf:DebenturesAsHedgedItemsMember 2022-12-31 0001264136 ifrs-full:FairValueHedgesMember ifrs-full:InterestRateRiskMember wf:DebenturesAsHedgedItemsMember 2022-12-31 0001264136 ifrs-full:HedgesOfNetInvestmentInForeignOperationsMember wf:ExchangeRiskMember wf:ForeignCurrencyBondMember 2022-12-31 0001264136 ifrs-full:CashFlowHedgesMember ifrs-full:CurrencyRiskMember wf:DebenturesAsHedgedItemsMember 2022-12-31 0001264136 ifrs-full:CashFlowHedgesMember ifrs-full:CurrencyRiskMember ifrs-full:CurrencySwapContractMember currency:EUR 2022-12-31 0001264136 ifrs-full:CashFlowHedgesMember ifrs-full:CurrencyRiskMember ifrs-full:CurrencySwapContractMember currency:USD 2022-12-31 0001264136 ifrs-full:CashFlowHedgesMember wf:CurrencyRiskAndInterestRateRiskMember ifrs-full:CurrencySwapContractMember currency:USD 2022-12-31 0001264136 wf:DueFromFinancialInstitutionsMember 2022-12-31 0001264136 wf:SecuritiesMember 2022-12-31 0001264136 wf:LoansMember 2022-12-31 0001264136 ifrs-full:FinancialInstrumentsNotCreditimpairedMember wf:UpperGradeOfInternalCreditGradesMember ifrs-full:LoanCommitmentsMember 2022-12-31 0001264136 ifrs-full:TwelvemonthExpectedCreditLossesMember wf:LowerGradeOfInternalCreditGradesMember ifrs-full:LoanCommitmentsMember 2022-12-31 0001264136 ifrs-full:TwelvemonthExpectedCreditLossesMember wf:UpperGradeOfInternalCreditGradesMember ifrs-full:LoanCommitmentsMember 2022-12-31 0001264136 ifrs-full:FinancialInstrumentsNotCreditimpairedMember wf:UpperGradeOfInternalCreditGradesMember ifrs-full:FinancialGuaranteeContractsMember 2022-12-31 0001264136 ifrs-full:TwelvemonthExpectedCreditLossesMember wf:LowerGradeOfInternalCreditGradesMember ifrs-full:FinancialGuaranteeContractsMember 2022-12-31 0001264136 ifrs-full:TwelvemonthExpectedCreditLossesMember wf:UpperGradeOfInternalCreditGradesMember ifrs-full:FinancialGuaranteeContractsMember 2022-12-31 0001264136 ifrs-full:TwelvemonthExpectedCreditLossesMember wf:UpperGradeOfInternalCreditGradesMember 2022-12-31 0001264136 ifrs-full:FinancialInstrumentsCreditimpairedMember ifrs-full:LoanCommitmentsMember 2022-12-31 0001264136 ifrs-full:FinancialInstrumentsNotCreditimpairedMember wf:LowerGradeOfInternalCreditGradesMember ifrs-full:LoanCommitmentsMember 2022-12-31 0001264136 ifrs-full:FinancialInstrumentsCreditimpairedMember ifrs-full:FinancialGuaranteeContractsMember 2022-12-31 0001264136 ifrs-full:FinancialInstrumentsNotCreditimpairedMember wf:LowerGradeOfInternalCreditGradesMember ifrs-full:FinancialGuaranteeContractsMember 2022-12-31 0001264136 ifrs-full:FinancialInstrumentsNotCreditimpairedMember wf:LowerGradeOfInternalCreditGradesMember 2022-12-31 0001264136 ifrs-full:FinancialInstrumentsCreditimpairedMember 2022-12-31 0001264136 ifrs-full:FinancialInstrumentsNotCreditimpairedMember wf:UpperGradeOfInternalCreditGradesMember 2022-12-31 0001264136 ifrs-full:TwelvemonthExpectedCreditLossesMember wf:LowerGradeOfInternalCreditGradesMember 2022-12-31 0001264136 wf:LoansAndOtherFinancialAssetsAtAmortisedCostCategoryMember ifrs-full:FinancialInstrumentsNotCreditimpairedMember wf:UpperGradeOfInternalCreditGradesMember ifrs-full:GrossCarryingAmountMember 2022-12-31 0001264136 wf:LoansAndOtherFinancialAssetsAtAmortisedCostCategoryMember ifrs-full:FinancialInstrumentsNotCreditimpairedMember wf:LowerGradeOfInternalCreditGradesMember ifrs-full:GrossCarryingAmountMember 2022-12-31 0001264136 wf:SmallAndMediumSizedEnterpriseMember ifrs-full:FinancialInstrumentsCreditimpairedMember ifrs-full:GrossCarryingAmountMember 2022-12-31 0001264136 wf:ProjectFinancingAndOthersMember ifrs-full:FinancialInstrumentsNotCreditimpairedMember wf:UpperGradeOfInternalCreditGradesMember ifrs-full:GrossCarryingAmountMember 2022-12-31 0001264136 wf:SmallAndMediumSizedEnterpriseMember ifrs-full:AccumulatedImpairmentMember 2022-12-31 0001264136 wf:LoansAndOtherFinancialAssetsAtAmortisedCostToConsumerMember ifrs-full:FinancialInstrumentsNotCreditimpairedMember wf:UpperGradeOfInternalCreditGradesMember ifrs-full:GrossCarryingAmountMember 2022-12-31 0001264136 wf:LoansAndOtherFinancialAssetsAtAmortisedCostToCorporateMember ifrs-full:TwelvemonthExpectedCreditLossesMember wf:LowerGradeOfInternalCreditGradesMember ifrs-full:GrossCarryingAmountMember 2022-12-31 0001264136 wf:LoansAndOtherFinancialAssetsAtAmortisedCostToCorporateMember ifrs-full:TwelvemonthExpectedCreditLossesMember wf:UpperGradeOfInternalCreditGradesMember ifrs-full:GrossCarryingAmountMember 2022-12-31 0001264136 wf:LoansAndOtherFinancialAssetsAtAmortisedCostToBankMember ifrs-full:AccumulatedImpairmentMember 2022-12-31 0001264136 wf:LoansAndOtherFinancialAssetsAtAmortisedCostToBankMember ifrs-full:GrossCarryingAmountMember 2022-12-31 0001264136 wf:LoansAndOtherFinancialAssetsAtAmortisedCostToBankMember wf:CreditImpaimentModelMember ifrs-full:GrossCarryingAmountMember 2022-12-31 0001264136 wf:LoansAndOtherFinancialAssetsAtAmortisedCostToBankMember ifrs-full:FinancialInstrumentsCreditimpairedMember ifrs-full:GrossCarryingAmountMember 2022-12-31 0001264136 wf:LoansAndOtherFinancialAssetsAtAmortisedCostCategoryMember ifrs-full:AccumulatedImpairmentMember 2022-12-31 0001264136 wf:LoansAndOtherFinancialAssetsAtAmortisedCostCategoryMember wf:CreditImpaimentModelMember ifrs-full:GrossCarryingAmountMember 2022-12-31 0001264136 wf:LoansAndOtherFinancialAssetsAtAmortisedCostCategoryMember ifrs-full:FinancialInstrumentsCreditimpairedMember ifrs-full:GrossCarryingAmountMember 2022-12-31 0001264136 wf:LoansAndOtherFinancialAssetsAtAmortisedCostToCorporateMember ifrs-full:AccumulatedImpairmentMember 2022-12-31 0001264136 wf:LoansAndOtherFinancialAssetsAtAmortisedCostToGovernmentMember wf:CreditImpaimentModelMember ifrs-full:GrossCarryingAmountMember 2022-12-31 0001264136 wf:LoansAndOtherFinancialAssetsAtAmortisedCostToGovernmentMember ifrs-full:FinancialInstrumentsCreditimpairedMember ifrs-full:GrossCarryingAmountMember 2022-12-31 0001264136 wf:LoansAndOtherFinancialAssetsAtAmortisedCostToGovernmentMember ifrs-full:FinancialInstrumentsNotCreditimpairedMember wf:LowerGradeOfInternalCreditGradesMember ifrs-full:GrossCarryingAmountMember 2022-12-31 0001264136 wf:LoansAndOtherFinancialAssetsAtAmortisedCostToGovernmentMember ifrs-full:AccumulatedImpairmentMember 2022-12-31 0001264136 wf:LoansAndOtherFinancialAssetsAtAmortisedCostToBankMember ifrs-full:TwelvemonthExpectedCreditLossesMember wf:UpperGradeOfInternalCreditGradesMember ifrs-full:GrossCarryingAmountMember 2022-12-31 0001264136 wf:LoansAndOtherFinancialAssetsAtAmortisedCostToBankMember ifrs-full:TwelvemonthExpectedCreditLossesMember wf:LowerGradeOfInternalCreditGradesMember ifrs-full:GrossCarryingAmountMember 2022-12-31 0001264136 wf:GeneralBusinessMember ifrs-full:FinancialInstrumentsNotCreditimpairedMember wf:UpperGradeOfInternalCreditGradesMember ifrs-full:GrossCarryingAmountMember 2022-12-31 0001264136 wf:GeneralBusinessMember ifrs-full:FinancialInstrumentsNotCreditimpairedMember wf:LowerGradeOfInternalCreditGradesMember ifrs-full:GrossCarryingAmountMember 2022-12-31 0001264136 wf:LoansAndOtherFinancialAssetsAtAmortisedCostToGovernmentMember ifrs-full:TwelvemonthExpectedCreditLossesMember wf:UpperGradeOfInternalCreditGradesMember ifrs-full:GrossCarryingAmountMember 2022-12-31 0001264136 wf:LoansAndOtherFinancialAssetsAtAmortisedCostToGovernmentMember ifrs-full:TwelvemonthExpectedCreditLossesMember wf:LowerGradeOfInternalCreditGradesMember ifrs-full:GrossCarryingAmountMember 2022-12-31 0001264136 wf:LoansAndOtherFinancialAssetsAtAmortisedCostToGovernmentMember ifrs-full:FinancialInstrumentsNotCreditimpairedMember wf:UpperGradeOfInternalCreditGradesMember ifrs-full:GrossCarryingAmountMember 2022-12-31 0001264136 wf:GeneralBusinessMember 2022-12-31 0001264136 wf:SmallAndMediumSizedEnterpriseMember 2022-12-31 0001264136 wf:ProjectFinancingAndOthersMember 2022-12-31 0001264136 wf:LoansAndOtherFinancialAssetsAtAmortisedCostToCorporateMember ifrs-full:FinancialInstrumentsNotCreditimpairedMember wf:UpperGradeOfInternalCreditGradesMember ifrs-full:GrossCarryingAmountMember 2022-12-31 0001264136 wf:SmallAndMediumSizedEnterpriseMember wf:CreditImpaimentModelMember ifrs-full:GrossCarryingAmountMember 2022-12-31 0001264136 wf:LoansAndOtherFinancialAssetsAtAmortisedCostToConsumerMember ifrs-full:AccumulatedImpairmentMember 2022-12-31 0001264136 wf:LoansAndOtherFinancialAssetsAtAmortisedCostToGovernmentMember ifrs-full:GrossCarryingAmountMember 2022-12-31 0001264136 wf:GeneralBusinessMember ifrs-full:TwelvemonthExpectedCreditLossesMember wf:LowerGradeOfInternalCreditGradesMember ifrs-full:GrossCarryingAmountMember 2022-12-31 0001264136 wf:ProjectFinancingAndOthersMember ifrs-full:AccumulatedImpairmentMember 2022-12-31 0001264136 wf:ProjectFinancingAndOthersMember ifrs-full:FinancialInstrumentsCreditimpairedMember ifrs-full:GrossCarryingAmountMember 2022-12-31 0001264136 wf:ProjectFinancingAndOthersMember ifrs-full:TwelvemonthExpectedCreditLossesMember wf:LowerGradeOfInternalCreditGradesMember ifrs-full:GrossCarryingAmountMember 2022-12-31 0001264136 wf:SmallAndMediumSizedEnterpriseMember ifrs-full:GrossCarryingAmountMember 2022-12-31 0001264136 wf:LoansAndOtherFinancialAssetsAtAmortisedCostToConsumerMember wf:CreditImpaimentModelMember ifrs-full:GrossCarryingAmountMember 2022-12-31 0001264136 wf:SmallAndMediumSizedEnterpriseMember ifrs-full:FinancialInstrumentsNotCreditimpairedMember wf:LowerGradeOfInternalCreditGradesMember ifrs-full:GrossCarryingAmountMember 2022-12-31 0001264136 wf:LoansAndOtherFinancialAssetsAtAmortisedCostToConsumerMember ifrs-full:FinancialInstrumentsCreditimpairedMember ifrs-full:GrossCarryingAmountMember 2022-12-31 0001264136 wf:LoansAndOtherFinancialAssetsAtAmortisedCostToConsumerMember ifrs-full:TwelvemonthExpectedCreditLossesMember wf:LowerGradeOfInternalCreditGradesMember ifrs-full:GrossCarryingAmountMember 2022-12-31 0001264136 wf:LoansAndOtherFinancialAssetsAtAmortisedCostToBankMember ifrs-full:FinancialInstrumentsNotCreditimpairedMember wf:UpperGradeOfInternalCreditGradesMember ifrs-full:GrossCarryingAmountMember 2022-12-31 0001264136 wf:LoansAndOtherFinancialAssetsAtAmortisedCostToBankMember ifrs-full:FinancialInstrumentsNotCreditimpairedMember wf:LowerGradeOfInternalCreditGradesMember ifrs-full:GrossCarryingAmountMember 2022-12-31 0001264136 wf:GeneralBusinessMember ifrs-full:TwelvemonthExpectedCreditLossesMember wf:UpperGradeOfInternalCreditGradesMember ifrs-full:GrossCarryingAmountMember 2022-12-31 0001264136 wf:SmallAndMediumSizedEnterpriseMember ifrs-full:TwelvemonthExpectedCreditLossesMember wf:LowerGradeOfInternalCreditGradesMember ifrs-full:GrossCarryingAmountMember 2022-12-31 0001264136 wf:SmallAndMediumSizedEnterpriseMember ifrs-full:FinancialInstrumentsNotCreditimpairedMember wf:UpperGradeOfInternalCreditGradesMember ifrs-full:GrossCarryingAmountMember 2022-12-31 0001264136 wf:LoansAndOtherFinancialAssetsAtAmortisedCostToConsumerMember ifrs-full:GrossCarryingAmountMember 2022-12-31 0001264136 wf:LoansAndOtherFinancialAssetsAtAmortisedCostToConsumerMember ifrs-full:FinancialInstrumentsNotCreditimpairedMember wf:LowerGradeOfInternalCreditGradesMember ifrs-full:GrossCarryingAmountMember 2022-12-31 0001264136 wf:LoansAndOtherFinancialAssetsAtAmortisedCostToConsumerMember ifrs-full:TwelvemonthExpectedCreditLossesMember wf:UpperGradeOfInternalCreditGradesMember ifrs-full:GrossCarryingAmountMember 2022-12-31 0001264136 wf:ProjectFinancingAndOthersMember wf:CreditImpaimentModelMember ifrs-full:GrossCarryingAmountMember 2022-12-31 0001264136 wf:GeneralBusinessMember wf:CreditImpaimentModelMember ifrs-full:GrossCarryingAmountMember 2022-12-31 0001264136 wf:GeneralBusinessMember ifrs-full:GrossCarryingAmountMember 2022-12-31 0001264136 wf:GeneralBusinessMember ifrs-full:AccumulatedImpairmentMember 2022-12-31 0001264136 wf:LoansAndOtherFinancialAssetsAtAmortisedCostCategoryMember ifrs-full:TwelvemonthExpectedCreditLossesMember wf:UpperGradeOfInternalCreditGradesMember ifrs-full:GrossCarryingAmountMember 2022-12-31 0001264136 wf:LoansAndOtherFinancialAssetsAtAmortisedCostCategoryMember ifrs-full:TwelvemonthExpectedCreditLossesMember wf:LowerGradeOfInternalCreditGradesMember ifrs-full:GrossCarryingAmountMember 2022-12-31 0001264136 wf:SmallAndMediumSizedEnterpriseMember ifrs-full:TwelvemonthExpectedCreditLossesMember wf:UpperGradeOfInternalCreditGradesMember ifrs-full:GrossCarryingAmountMember 2022-12-31 0001264136 wf:GeneralBusinessMember ifrs-full:FinancialInstrumentsCreditimpairedMember ifrs-full:GrossCarryingAmountMember 2022-12-31 0001264136 wf:ProjectFinancingAndOthersMember ifrs-full:GrossCarryingAmountMember 2022-12-31 0001264136 wf:ProjectFinancingAndOthersMember ifrs-full:FinancialInstrumentsNotCreditimpairedMember wf:LowerGradeOfInternalCreditGradesMember ifrs-full:GrossCarryingAmountMember 2022-12-31 0001264136 wf:ProjectFinancingAndOthersMember ifrs-full:TwelvemonthExpectedCreditLossesMember wf:UpperGradeOfInternalCreditGradesMember ifrs-full:GrossCarryingAmountMember 2022-12-31 0001264136 wf:LoansAndOtherFinancialAssetsAtAmortisedCostCategoryMember ifrs-full:GrossCarryingAmountMember 2022-12-31 0001264136 wf:LoansAndOtherFinancialAssetsAtAmortisedCostToCorporateMember ifrs-full:FinancialInstrumentsNotCreditimpairedMember wf:LowerGradeOfInternalCreditGradesMember ifrs-full:GrossCarryingAmountMember 2022-12-31 0001264136 wf:LoansAndOtherFinancialAssetsAtAmortisedCostToCorporateMember ifrs-full:FinancialInstrumentsCreditimpairedMember ifrs-full:GrossCarryingAmountMember 2022-12-31 0001264136 wf:LoansAndOtherFinancialAssetsAtAmortisedCostToCorporateMember wf:CreditImpaimentModelMember ifrs-full:GrossCarryingAmountMember 2022-12-31 0001264136 wf:LoansAndOtherFinancialAssetsAtAmortisedCostToCorporateMember ifrs-full:GrossCarryingAmountMember 2022-12-31 0001264136 wf:LoansAndOtherFinancialAssetsAtAmortisedCostCategoryMember 2022-12-31 0001264136 wf:DepositsFromCustomersMember 2022-12-31 0001264136 wf:OtherFinancialLiabilitiesMember 2022-12-31 0001264136 wf:NotesAndDebenturesIssuedMember 2022-12-31 0001264136 ifrs-full:DerivativesMember 2022-12-31 0001264136 wf:BorrowingMember 2022-12-31 0001264136 wf:WooriVenturePartnersCoLtdMember 2022-12-31 0001264136 wf:OtherCashGeneratingUnitMember 2022-12-31 0001264136 wf:PtWooriFinanceIndonesiaTbk1Member 2022-12-31 0001264136 wf:WooriAssetTrustCoLtdMember 2022-12-31 0001264136 wf:WooriGlobalAssetManagementCoLtdMember 2022-12-31 0001264136 wf:PtBankWooriSaudaraIndonesiaNineteenZeroSixTbkMember 2022-12-31 0001264136 wf:WooriBankCambodiaPlc3Member 2022-12-31 0001264136 wf:WooriAssetManagementCorpMember 2022-12-31 0001264136 ifrs-full:TopOfRangeMember 2022-12-31 0001264136 ifrs-full:BottomOfRangeMember 2022-12-31 0001264136 ifrs-full:NotLaterThanOneYearMember 2022-12-31 0001264136 ifrs-full:LaterThanTwoYearsAndNotLaterThanThreeYearsMember ifrs-full:InvestmentPropertyMember 2022-12-31 0001264136 ifrs-full:LaterThanThreeYearsAndNotLaterThanFourYearsMember ifrs-full:InvestmentPropertyMember 2022-12-31 0001264136 ifrs-full:InvestmentPropertyMember ifrs-full:LaterThanFourYearsAndNotLaterThanFiveYearsMember 2022-12-31 0001264136 ifrs-full:InvestmentPropertyMember ifrs-full:LaterThanOneYearAndNotLaterThanTwoYearsMember 2022-12-31 0001264136 ifrs-full:LaterThanFiveYearsMember ifrs-full:InvestmentPropertyMember 2022-12-31 0001264136 ifrs-full:InvestmentPropertyMember 2022-12-31 0001264136 ifrs-full:LaterThanSixMonthsAndNotLaterThanOneYearMember ifrs-full:InvestmentPropertyMember 2022-12-31 0001264136 wf:CommonSharesIssuedAtTheBeginningOfThePeriodMember 2022-12-31 0001264136 ifrs-full:LaterThanTwoYearsAndNotLaterThanThreeYearsMember 2022-12-31 0001264136 ifrs-full:LaterThanOneYearAndNotLaterThanTwoYearsMember 2022-12-31 0001264136 ifrs-full:LaterThanFourYearsAndNotLaterThanFiveYearsMember 2022-12-31 0001264136 ifrs-full:LaterThanThreeYearsAndNotLaterThanFourYearsMember 2022-12-31 0001264136 ifrs-full:LeaseReceivablesMember 2022-12-31 0001264136 ifrs-full:LaterThanFourYearsAndNotLaterThanFiveYearsMember ifrs-full:LeaseReceivablesMember 2022-12-31 0001264136 ifrs-full:LaterThanThreeYearsAndNotLaterThanFourYearsMember ifrs-full:LeaseReceivablesMember 2022-12-31 0001264136 ifrs-full:LaterThanOneYearAndNotLaterThanTwoYearsMember ifrs-full:LeaseReceivablesMember 2022-12-31 0001264136 ifrs-full:LaterThanTwoYearsAndNotLaterThanThreeYearsMember ifrs-full:LeaseReceivablesMember 2022-12-31 0001264136 ifrs-full:NotLaterThanOneYearMember ifrs-full:LeaseReceivablesMember 2022-12-31 0001264136 wf:CorporateBondSecuritiesMember 2022-12-31 0001264136 ifrs-full:SecuritiesLendingMember 2022-12-31 0001264136 wf:BondsDenominatedInForeignCurrencyMember 2022-12-31 0001264136 wf:BeneficiaryCertificatesOfFinancialAssetsAtFairValueThroughProfitOrLossMember ifrs-full:Level2OfFairValueHierarchyMember 2022-12-31 0001264136 wf:OthersOfFinancialAssetsAtFairValueThroughProfitOrLossMember ifrs-full:Level2OfFairValueHierarchyMember 2022-12-31 0001264136 wf:DepositsOfFinancialAssetsAtFairValueThroughProfitOrLossMember ifrs-full:Level2OfFairValueHierarchyMember 2022-12-31 0001264136 wf:DepositsOfFinancialAssetsAtFairValueThroughProfitOrLossMember ifrs-full:Level1OfFairValueHierarchyMember 2022-12-31 0001264136 wf:OthersOfFinancialAssetsAtFairValueThroughProfitOrLossMember ifrs-full:Level3OfFairValueHierarchyMember 2022-12-31 0001264136 wf:OthersOfFinancialAssetsAtFairValueThroughProfitOrLossMember 2022-12-31 0001264136 wf:EquitySecuritiesOfFinancialAssetsAtFairValueThroughProfitOrLossMember ifrs-full:Level2OfFairValueHierarchyMember 2022-12-31 0001264136 wf:EquitySecuritiesOfFinancialAssetsAtFairValueThroughProfitOrLossMember ifrs-full:Level1OfFairValueHierarchyMember 2022-12-31 0001264136 wf:DebtSecuritiesOfFinancialAssetsAtFairValueThroughProfitOrLossMember 2022-12-31 0001264136 wf:DebtSecuritiesOfFinancialAssetsAtFairValueThroughProfitOrLossMember ifrs-full:Level3OfFairValueHierarchyMember 2022-12-31 0001264136 wf:DebtSecuritiesOfFinancialAssetsAtFairValueThroughProfitOrLossMember ifrs-full:Level2OfFairValueHierarchyMember 2022-12-31 0001264136 wf:DebtSecuritiesOfFinancialAssetsAtFairValueThroughProfitOrLossMember ifrs-full:Level1OfFairValueHierarchyMember 2022-12-31 0001264136 wf:CapitalContributionsOfFinancialAssetsAtFairValueThroughProfitOrLossMember ifrs-full:Level3OfFairValueHierarchyMember 2022-12-31 0001264136 wf:CapitalContributionsOfFinancialAssetsAtFairValueThroughProfitOrLossMember 2022-12-31 0001264136 wf:BeneficiaryCertificatesOfFinancialAssetsAtFairValueThroughProfitOrLossMember ifrs-full:Level1OfFairValueHierarchyMember 2022-12-31 0001264136 wf:DepositsOfFinancialAssetsAtFairValueThroughProfitOrLossMember ifrs-full:Level3OfFairValueHierarchyMember 2022-12-31 0001264136 wf:DepositsOfFinancialAssetsAtFairValueThroughProfitOrLossMember 2022-12-31 0001264136 wf:LoansOfFinancialAssetsAtFairValueThroughProfitOrLossMember ifrs-full:Level2OfFairValueHierarchyMember 2022-12-31 0001264136 wf:LoansOfFinancialAssetsAtFairValueThroughProfitOrLossMember ifrs-full:Level1OfFairValueHierarchyMember 2022-12-31 0001264136 wf:BeneficiaryCertificatesOfFinancialAssetsAtFairValueThroughProfitOrLossMember 2022-12-31 0001264136 wf:BeneficiaryCertificatesOfFinancialAssetsAtFairValueThroughProfitOrLossMember ifrs-full:Level3OfFairValueHierarchyMember 2022-12-31 0001264136 ifrs-full:FinancialAssetsAtFairValueThroughProfitOrLossCategoryMember ifrs-full:Level3OfFairValueHierarchyMember 2022-12-31 0001264136 wf:DerivativeInstrumentAssetsOfFinancialAssetsAtFairValueThroughProfitOrLossMember 2022-12-31 0001264136 wf:DerivativeInstrumentAssetsOfFinancialAssetsAtFairValueThroughProfitOrLossMember ifrs-full:Level3OfFairValueHierarchyMember 2022-12-31 0001264136 wf:DerivativeInstrumentAssetsOfFinancialAssetsAtFairValueThroughProfitOrLossMember ifrs-full:Level2OfFairValueHierarchyMember 2022-12-31 0001264136 wf:DerivativeInstrumentAssetsOfFinancialAssetsAtFairValueThroughProfitOrLossMember ifrs-full:Level1OfFairValueHierarchyMember 2022-12-31 0001264136 wf:LoansOfFinancialAssetsAtFairValueThroughProfitOrLossMember 2022-12-31 0001264136 wf:LoansOfFinancialAssetsAtFairValueThroughProfitOrLossMember ifrs-full:Level3OfFairValueHierarchyMember 2022-12-31 0001264136 wf:EquitySecuritiesOfFinancialAssetsAtFairValueThroughProfitOrLossMember ifrs-full:Level3OfFairValueHierarchyMember 2022-12-31 0001264136 wf:OtherFinancialAssetsInForeignCurrencyOfFinancialAssetsAtFairValueThroughProfitOrLossMember 2022-12-31 0001264136 wf:OtherFinancialAssetsInForeignCurrencyOfFinancialAssetsAtFairValueThroughProfitOrLossMember ifrs-full:Level3OfFairValueHierarchyMember 2022-12-31 0001264136 wf:CapitalContributionsOfFinancialAssetsAtFairValueThroughProfitOrLossMember ifrs-full:Level2OfFairValueHierarchyMember 2022-12-31 0001264136 wf:CapitalContributionsOfFinancialAssetsAtFairValueThroughProfitOrLossMember ifrs-full:Level1OfFairValueHierarchyMember 2022-12-31 0001264136 wf:EquitySecuritiesOfFinancialAssetsAtFairValueThroughProfitOrLossMember 2022-12-31 0001264136 ifrs-full:FinancialAssetsAtFairValueThroughProfitOrLossCategoryMember ifrs-full:Level1OfFairValueHierarchyMember 2022-12-31 0001264136 ifrs-full:FinancialAssetsAtFairValueThroughProfitOrLossCategoryMember ifrs-full:Level2OfFairValueHierarchyMember 2022-12-31 0001264136 wf:OthersOfFinancialAssetsAtFairValueThroughProfitOrLossMember ifrs-full:Level1OfFairValueHierarchyMember 2022-12-31 0001264136 wf:OtherFinancialAssetsInForeignCurrencyOfFinancialAssetsAtFairValueThroughProfitOrLossMember ifrs-full:Level1OfFairValueHierarchyMember 2022-12-31 0001264136 wf:OtherFinancialAssetsInForeignCurrencyOfFinancialAssetsAtFairValueThroughProfitOrLossMember ifrs-full:Level2OfFairValueHierarchyMember 2022-12-31 0001264136 wf:WoorigSeniorLoanGeneralTypePrivateInvestmentTrustNo.1Member 2022-12-31 0001264136 ifrs-full:ForeignCountriesMember 2022-12-31 0001264136 ifrs-full:CountryOfDomicileMember 2022-12-31 0001264136 ifrs-full:Level1OfFairValueHierarchyMember wf:LoansAndOtherFinancialAssetsAtAmortisedCostCategoryMember 2022-12-31 0001264136 ifrs-full:Level2OfFairValueHierarchyMember wf:LoansAndOtherFinancialAssetsAtAmortisedCostCategoryMember 2022-12-31 0001264136 ifrs-full:Level3OfFairValueHierarchyMember wf:LoansAndOtherFinancialAssetsAtAmortisedCostCategoryMember 2022-12-31 0001264136 wf:LoansAndOtherFinancialAssetsAtAmortisedCostCategoryMember 2022-12-31 0001264136 wf:InterestBaringLiabilitiesOfDepositsFromDebenturesMember 2022-12-31 0001264136 wf:InterestBaringLiabilitiesOfDepositsFromDebenturesMember wf:LaterThanNineMonthsAndNotLaterThanOneYearMember 2022-12-31 0001264136 wf:InterestBaringLiabilitiesOfDepositsFromCustomerMember ifrs-full:NotLaterThanThreeMonthsMember 2022-12-31 0001264136 wf:InterestBaringLiabilitiesOfDepositsFromCustomerMember ifrs-full:LaterThanThreeMonthsAndNotLaterThanSixMonthsMember 2022-12-31 0001264136 wf:InterestBaringLiabilitiesOfDepositsFromCustomerMember wf:LaterThanSixMonthsAndNotLaterThanNineMonthsMember 2022-12-31 0001264136 wf:InterestBaringLiabilitiesOfDepositsFromCustomerMember wf:LaterThanNineMonthsAndNotLaterThanOneYearMember 2022-12-31 0001264136 ifrs-full:LaterThanOneYearAndNotLaterThanFiveYearsMember wf:InterestBaringLiabilitiesOfDepositsFromCustomerMember 2022-12-31 0001264136 wf:InterestBaringLiabilitiesOfDepositsFromCustomerMember ifrs-full:LaterThanFiveYearsMember 2022-12-31 0001264136 wf:InterestBaringLiabilitiesOfDepositsFromBorrowingsMember ifrs-full:LaterThanFiveYearsMember 2022-12-31 0001264136 wf:InterestBaringLiabilitiesOfDepositsFromDebenturesMember ifrs-full:LaterThanThreeMonthsAndNotLaterThanSixMonthsMember 2022-12-31 0001264136 wf:InterestBaringLiabilitiesOfDepositsFromDebenturesMember ifrs-full:LaterThanOneYearAndNotLaterThanFiveYearsMember 2022-12-31 0001264136 ifrs-full:LaterThanFiveYearsMember wf:InterestBaringLiabilitiesMember 2022-12-31 0001264136 wf:InterestBaringLiabilitiesOfDepositsFromBorrowingsMember ifrs-full:NotLaterThanThreeMonthsMember 2022-12-31 0001264136 wf:InterestBaringLiabilitiesOfDepositsFromBorrowingsMember wf:LaterThanNineMonthsAndNotLaterThanOneYearMember 2022-12-31 0001264136 wf:InterestBaringLiabilitiesOfDepositsFromBorrowingsMember 2022-12-31 0001264136 ifrs-full:NotLaterThanThreeMonthsMember wf:InterestBaringLiabilitiesMember 2022-12-31 0001264136 wf:LaterThanNineMonthsAndNotLaterThanOneYearMember wf:InterestBaringLiabilitiesMember 2022-12-31 0001264136 wf:InterestBaringLiabilitiesOfDepositsFromBorrowingsMember wf:LaterThanSixMonthsAndNotLaterThanNineMonthsMember 2022-12-31 0001264136 wf:InterestBaringLiabilitiesMember 2022-12-31 0001264136 ifrs-full:LaterThanThreeMonthsAndNotLaterThanSixMonthsMember wf:InterestBaringLiabilitiesOfDepositsFromBorrowingsMember 2022-12-31 0001264136 wf:InterestBaringLiabilitiesOfDepositsFromDebenturesMember wf:LaterThanSixMonthsAndNotLaterThanNineMonthsMember 2022-12-31 0001264136 wf:InterestBaringLiabilitiesOfDepositsFromDebenturesMember ifrs-full:LaterThanFiveYearsMember 2022-12-31 0001264136 ifrs-full:LaterThanThreeMonthsAndNotLaterThanSixMonthsMember wf:InterestBaringLiabilitiesMember 2022-12-31 0001264136 ifrs-full:LaterThanOneYearAndNotLaterThanFiveYearsMember wf:InterestBaringLiabilitiesMember 2022-12-31 0001264136 wf:InterestBaringLiabilitiesOfDepositsFromCustomerMember 2022-12-31 0001264136 wf:InterestBaringLiabilitiesOfDepositsFromBorrowingsMember ifrs-full:LaterThanOneYearAndNotLaterThanFiveYearsMember 2022-12-31 0001264136 wf:InterestBaringLiabilitiesOfDepositsFromDebenturesMember ifrs-full:NotLaterThanThreeMonthsMember 2022-12-31 0001264136 wf:InterestBaringLiabilitiesMember wf:LaterThanSixMonthsAndNotLaterThanNineMonthsMember 2022-12-31 0001264136 wf:DepositsOfFinancialAssetsAtFairValueThroughProfitOrLossMember 2022-12-31 0001264136 wf:LoansOfFinancialAssetsAtFairValueThroughProfitOrLossMember 2022-12-31 0001264136 wf:DebtSecuritiesOfFinancialAssetsAtFairValueThroughProfitOrLossMember 2022-12-31 0001264136 wf:DerivativeInstrumentAssetsOfFinancialAssetsAtFairValueThroughProfitOrLossMember 2022-12-31 0001264136 ifrs-full:ActuarialAssumptionOfDiscountRatesMember ifrs-full:BottomOfRangeMember 2022-12-31 0001264136 ifrs-full:ActuarialAssumptionOfExpectedRatesOfSalaryIncreasesMember ifrs-full:TopOfRangeMember 2022-12-31 0001264136 ifrs-full:CashFlowHedgesMember wf:InterestRateOptionMember wf:ShortMember 2022-12-31 0001264136 ifrs-full:CashFlowHedgesMember ifrs-full:InterestRateSwapContractMember 2022-12-31 0001264136 ifrs-full:FairValueHedgesMember ifrs-full:InterestRateSwapContractMember 2022-12-31 0001264136 ifrs-full:CashFlowHedgesMember wf:InterestRateOptionMember wf:LongMember 2022-12-31 0001264136 ifrs-full:FairValueHedgesMember wf:InterestRateOptionMember wf:LongMember 2022-12-31 0001264136 ifrs-full:CashFlowHedgesMember wf:InterestRateFuturesMember 2022-12-31 0001264136 ifrs-full:CashFlowHedgesMember ifrs-full:SwapContractMember 2022-12-31 0001264136 ifrs-full:FairValueHedgesMember wf:EquityIndexOptionMember wf:LongMember 2022-12-31 0001264136 ifrs-full:FairValueHedgesMember wf:InterestRateFuturesMember 2022-12-31 0001264136 ifrs-full:CashFlowHedgesMember ifrs-full:CurrencySwapContractMember 2022-12-31 0001264136 ifrs-full:CashFlowHedgesMember wf:ForeignExchangeFutureMember 2022-12-31 0001264136 ifrs-full:FairValueHedgesMember wf:ForeignExchangeFutureMember 2022-12-31 0001264136 ifrs-full:FairValueHedgesMember ifrs-full:OptionContractMember wf:LongMember 2022-12-31 0001264136 ifrs-full:FairValueHedgesMember wf:EquityIndexOptionMember wf:ShortMember 2022-12-31 0001264136 ifrs-full:FairValueHedgesMember wf:InterestRateForwardsMember 2022-12-31 0001264136 ifrs-full:CashFlowHedgesMember wf:InterestRateForwardsMember 2022-12-31 0001264136 ifrs-full:FairValueHedgesMember wf:InterestRateOptionMember wf:ShortMember 2022-12-31 0001264136 wf:EquityFuturesMember ifrs-full:FairValueHedgesMember 2022-12-31 0001264136 ifrs-full:FairValueHedgesMember ifrs-full:OptionContractMember wf:ShortMember 2022-12-31 0001264136 ifrs-full:CashFlowHedgesMember 2022-12-31 0001264136 ifrs-full:FairValueHedgesMember ifrs-full:CurrencySwapContractMember 2022-12-31 0001264136 wf:ShortMember wf:EquityIndexOptionMember ifrs-full:CashFlowHedgesMember 2022-12-31 0001264136 ifrs-full:FairValueHedgesMember ifrs-full:ForwardContractMember 2022-12-31 0001264136 ifrs-full:CashFlowHedgesMember wf:EquityFuturesMember 2022-12-31 0001264136 ifrs-full:CashFlowHedgesMember ifrs-full:OptionContractMember wf:ShortMember 2022-12-31 0001264136 ifrs-full:FairValueHedgesMember 2022-12-31 0001264136 ifrs-full:CashFlowHedgesMember ifrs-full:OptionContractMember wf:LongMember 2022-12-31 0001264136 ifrs-full:CashFlowHedgesMember wf:EquityIndexOptionMember wf:LongMember 2022-12-31 0001264136 ifrs-full:FairValueHedgesMember ifrs-full:SwapContractMember 2022-12-31 0001264136 ifrs-full:CashFlowHedgesMember ifrs-full:ForwardContractMember 2022-12-31 0001264136 wf:EquityForwardMember ifrs-full:CashFlowHedgesMember 2022-12-31 0001264136 wf:EquityForwardMember ifrs-full:FairValueHedgesMember 2022-12-31 0001264136 ifrs-full:FinancialAssetsAtFairValueThroughProfitOrLossCategoryMember ifrs-full:AssetbackedFinancingsMember 2022-12-31 0001264136 ifrs-full:FinancialAssetsAtFairValueThroughProfitOrLossCategoryMember wf:StructuredFinanceMember 2022-12-31 0001264136 ifrs-full:FinancialAssetsAtFairValueThroughProfitOrLossCategoryMember ifrs-full:InvestmentFundsMember 2022-12-31 0001264136 ifrs-full:FinancialAssetsAtFairValueThroughProfitOrLossCategoryMember wf:RealEstateTrustMember 2022-12-31 0001264136 ifrs-full:FinancialAssetsAtFairValueThroughOtherComprehensiveIncomeCategoryMember ifrs-full:AssetbackedFinancingsMember 2022-12-31 0001264136 ifrs-full:FinancialAssetsAtFairValueThroughOtherComprehensiveIncomeCategoryMember wf:StructuredFinanceMember 2022-12-31 0001264136 ifrs-full:FinancialAssetsAtFairValueThroughOtherComprehensiveIncomeCategoryMember ifrs-full:InvestmentFundsMember 2022-12-31 0001264136 ifrs-full:FinancialAssetsAtFairValueThroughOtherComprehensiveIncomeCategoryMember wf:RealEstateTrustMember 2022-12-31 0001264136 ifrs-full:FinancialAssetsAtAmortisedCostMember ifrs-full:AssetbackedFinancingsMember 2022-12-31 0001264136 ifrs-full:FinancialAssetsAtAmortisedCostMember wf:StructuredFinanceMember 2022-12-31 0001264136 ifrs-full:InvestmentFundsMember ifrs-full:FinancialAssetsAtAmortisedCostMember 2022-12-31 0001264136 ifrs-full:FinancialAssetsAtAmortisedCostMember wf:RealEstateTrustMember 2022-12-31 0001264136 wf:InvestmentsInSubsidiariesJointVenturesAndAssociatesMember ifrs-full:AssetbackedFinancingsMember 2022-12-31 0001264136 wf:InvestmentsInSubsidiariesJointVenturesAndAssociatesMember wf:StructuredFinanceMember 2022-12-31 0001264136 wf:InvestmentsInSubsidiariesJointVenturesAndAssociatesMember ifrs-full:InvestmentFundsMember 2022-12-31 0001264136 wf:InvestmentsInSubsidiariesJointVenturesAndAssociatesMember wf:RealEstateTrustMember 2022-12-31 0001264136 wf:DerivativeFinancialInstrumentsAssetsMember ifrs-full:AssetbackedFinancingsMember 2022-12-31 0001264136 wf:DerivativeFinancialInstrumentsAssetsMember wf:StructuredFinanceMember 2022-12-31 0001264136 wf:DerivativeFinancialInstrumentsAssetsMember ifrs-full:InvestmentFundsMember 2022-12-31 0001264136 wf:RealEstateTrustMember wf:DerivativeFinancialInstrumentsAssetsMember 2022-12-31 0001264136 wf:ForceTecMember 2022-12-31 0001264136 wf:WooriFirstvaluePrivateRealEstateFundNo.2Member 2022-12-31 0001264136 wf:SecuritiesOfFinancialAssetsAtAmortisedCostCategoryMember 2022-12-31 0001264136 wf:SecuritiesOfFinancialAssetsAtAmortisedCostCategoryMember ifrs-full:FinancialInstrumentsNotCreditimpairedMember wf:UpperGradeOfInternalCreditGradesMember ifrs-full:GrossCarryingAmountMember 2022-12-31 0001264136 wf:SecuritiesOfFinancialAssetsAtAmortisedCostCategoryMember ifrs-full:TwelvemonthExpectedCreditLossesMember wf:UpperGradeOfInternalCreditGradesMember ifrs-full:GrossCarryingAmountMember 2022-12-31 0001264136 wf:SecuritiesOfFinancialAssetsAtAmortisedCostCategoryMember ifrs-full:AccumulatedImpairmentMember 2022-12-31 0001264136 wf:SecuritiesOfFinancialAssetsAtAmortisedCostCategoryMember ifrs-full:FinancialInstrumentsCreditimpairedMember ifrs-full:GrossCarryingAmountMember 2022-12-31 0001264136 wf:SecuritiesOfFinancialAssetsAtAmortisedCostCategoryMember ifrs-full:GrossCarryingAmountMember 2022-12-31 0001264136 wf:SecuritiesOfFinancialAssetsAtAmortisedCostCategoryMember ifrs-full:FinancialInstrumentsNotCreditimpairedMember wf:LowerGradeOfInternalCreditGradesMember ifrs-full:GrossCarryingAmountMember 2022-12-31 0001264136 wf:SecuritiesOfFinancialAssetsAtAmortisedCostCategoryMember wf:CreditImpaimentModelMember ifrs-full:GrossCarryingAmountMember 2022-12-31 0001264136 wf:SecuritiesOfFinancialAssetsAtAmortisedCostCategoryMember ifrs-full:TwelvemonthExpectedCreditLossesMember wf:LowerGradeOfInternalCreditGradesMember ifrs-full:GrossCarryingAmountMember 2022-12-31 0001264136 wf:StassetsFundIiiMember 2022-12-31 0001264136 wf:Bts2ndPrivateEquityFundMember 2022-12-31 0001264136 wf:WooriQCorporateRestructuringPrivateEquityFundMember 2022-12-31 0001264136 wf:NHWooriNewdealGrowthAlphaPrivateEquityFund1Member 2022-12-31 0001264136 wf:SynapticFutureGrowthPrivateEquityFund1Member 2022-12-31 0001264136 wf:WooriAssetGlobalPartnershipFundNo5Member 2022-12-31 0001264136 wf:WoorigOncorpCorporateSupportOfMajorIndustryGeneralTypePrivateInvestmentTrustType2Member 2022-12-31 0001264136 wf:IBKKIPSeongjangDideemdol1stPrivateInvestmentLimitedPartnershipMember 2022-12-31 0001264136 wf:JCAssuranceNo2PrivateEquityFundMember 2022-12-31 0001264136 wf:CrevisseRaimImpact1stStartupVentureSpecialistPrivateEquityFundMember 2022-12-31 0001264136 wf:TogetherKoreaGovernmentPrivateSecuritiesInvestmentTrustNo.3Member 2022-12-31 0001264136 wf:WooriSeoulBeltwayPrivateSpecialAssetFundMember 2022-12-31 0001264136 wf:DepositsMember 2022-12-31 0001264136 ifrs-full:Level3OfFairValueHierarchyMember 2022-12-31 0001264136 wf:DebtSecuritiesOfFinancialAssetsAtFairValueThroughOtherComprehensiveIncomeMember 2022-12-31 0001264136 wf:DebtSecuritiesOfFinancialAssetsAtFairValueThroughOtherComprehensiveIncomeMember ifrs-full:Level1OfFairValueHierarchyMember 2022-12-31 0001264136 wf:DebtSecuritiesOfFinancialAssetsAtFairValueThroughOtherComprehensiveIncomeMember ifrs-full:Level2OfFairValueHierarchyMember 2022-12-31 0001264136 wf:DebtSecuritiesOfFinancialAssetsAtFairValueThroughOtherComprehensiveIncomeMember ifrs-full:Level3OfFairValueHierarchyMember 2022-12-31 0001264136 wf:DebtSecuritiesOfFinancialAssetsAtFairValueThroughOtherComprehensiveIncomeMember 2022-12-31 0001264136 wf:EquitySecuritiesOfFinancialAssetsAtFairValueThroughOtherComprehensiveIncomeMember ifrs-full:Level1OfFairValueHierarchyMember 2022-12-31 0001264136 wf:EquitySecuritiesOfFinancialAssetsAtFairValueThroughOtherComprehensiveIncomeMember ifrs-full:Level2OfFairValueHierarchyMember 2022-12-31 0001264136 ifrs-full:FinancialAssetsAtFairValueThroughOtherComprehensiveIncomeCategoryMember ifrs-full:Level2OfFairValueHierarchyMember 2022-12-31 0001264136 ifrs-full:Level3OfFairValueHierarchyMember ifrs-full:FinancialAssetsAtFairValueThroughOtherComprehensiveIncomeCategoryMember 2022-12-31 0001264136 wf:EquitySecuritiesOfFinancialAssetsAtFairValueThroughOtherComprehensiveIncomeMember 2022-12-31 0001264136 ifrs-full:FinancialAssetsAtFairValueThroughOtherComprehensiveIncomeCategoryMember ifrs-full:Level1OfFairValueHierarchyMember 2022-12-31 0001264136 wf:EquitySecuritiesOfFinancialAssetsAtFairValueThroughOtherComprehensiveIncomeMember ifrs-full:Level3OfFairValueHierarchyMember 2022-12-31 0001264136 wf:NotDesignatedAsHedgingInstrumentTradingMember wf:EquityForwardMember 2022-12-31 0001264136 ifrs-full:OptionContractMember wf:LongMember wf:NotDesignatedAsHedgingInstrumentTradingMember 2022-12-31 0001264136 wf:EquityFuturesMember wf:NotDesignatedAsHedgingInstrumentTradingMember 2022-12-31 0001264136 wf:EquityIndexOptionMember wf:ShortMember wf:NotDesignatedAsHedgingInstrumentTradingMember 2022-12-31 0001264136 wf:NotDesignatedAsHedgingInstrumentTradingMember ifrs-full:CurrencySwapContractMember 2022-12-31 0001264136 wf:InterestRateForwardsMember wf:NotDesignatedAsHedgingInstrumentTradingMember 2022-12-31 0001264136 wf:NotDesignatedAsHedgingInstrumentTradingMember wf:LongMember wf:EquityIndexOptionMember 2022-12-31 0001264136 ifrs-full:ForwardContractMember wf:NotDesignatedAsHedgingInstrumentTradingMember 2022-12-31 0001264136 wf:NotDesignatedAsHedgingInstrumentTradingMember wf:ForeignExchangeFutureMember 2022-12-31 0001264136 wf:InterestRateOptionMember wf:ShortMember wf:NotDesignatedAsHedgingInstrumentTradingMember 2022-12-31 0001264136 wf:InterestRateOptionMember wf:LongMember wf:NotDesignatedAsHedgingInstrumentTradingMember 2022-12-31 0001264136 ifrs-full:InterestRateSwapContractMember wf:NotDesignatedAsHedgingInstrumentTradingMember 2022-12-31 0001264136 wf:InterestRateFuturesMember wf:NotDesignatedAsHedgingInstrumentTradingMember 2022-12-31 0001264136 ifrs-full:OptionContractMember wf:ShortMember wf:NotDesignatedAsHedgingInstrumentTradingMember 2022-12-31 0001264136 ifrs-full:SwapContractMember wf:NotDesignatedAsHedgingInstrumentTradingMember 2022-12-31 0001264136 wf:NotDesignatedAsHedgingInstrumentTradingMember 2022-12-31 0001264136 wf:RealEstateTrustMember wf:OtherLiabilitiesIncludingProvisionMember 2022-12-31 0001264136 ifrs-full:InvestmentFundsMember wf:OtherLiabilitiesIncludingProvisionMember 2022-12-31 0001264136 wf:StructuredFinanceMember wf:OtherLiabilitiesIncludingProvisionMember 2022-12-31 0001264136 wf:OtherLiabilitiesIncludingProvisionMember ifrs-full:AssetbackedFinancingsMember 2022-12-31 0001264136 wf:DerivativeLiabilitiesMember wf:RealEstateTrustMember 2022-12-31 0001264136 wf:DerivativeLiabilitiesMember ifrs-full:InvestmentFundsMember 2022-12-31 0001264136 wf:DerivativeLiabilitiesMember wf:StructuredFinanceMember 2022-12-31 0001264136 wf:DerivativeLiabilitiesMember ifrs-full:AssetbackedFinancingsMember 2022-12-31 0001264136 wf:RealEstateTrustMember ifrs-full:LiabilitiesMember 2022-12-31 0001264136 ifrs-full:LiabilitiesMember ifrs-full:InvestmentFundsMember 2022-12-31 0001264136 ifrs-full:LiabilitiesMember wf:StructuredFinanceMember 2022-12-31 0001264136 ifrs-full:LiabilitiesMember ifrs-full:AssetbackedFinancingsMember 2022-12-31 0001264136 ifrs-full:FinancialAssetsAtFairValueThroughOtherComprehensiveIncomeCategoryMember 2022-12-31 0001264136 ifrs-full:FinancialAssetsAtFairValueThroughOtherComprehensiveIncomeCategoryMember ifrs-full:TwelvemonthExpectedCreditLossesMember wf:LowerGradeOfInternalCreditGradesMember ifrs-full:GrossCarryingAmountMember 2022-12-31 0001264136 ifrs-full:FinancialAssetsAtFairValueThroughOtherComprehensiveIncomeCategoryMember wf:CreditImpaimentModelMember ifrs-full:GrossCarryingAmountMember 2022-12-31 0001264136 ifrs-full:FinancialAssetsAtFairValueThroughOtherComprehensiveIncomeCategoryMember ifrs-full:FinancialInstrumentsNotCreditimpairedMember wf:UpperGradeOfInternalCreditGradesMember ifrs-full:GrossCarryingAmountMember 2022-12-31 0001264136 ifrs-full:FinancialAssetsAtFairValueThroughOtherComprehensiveIncomeCategoryMember ifrs-full:FinancialInstrumentsCreditimpairedMember ifrs-full:GrossCarryingAmountMember 2022-12-31 0001264136 ifrs-full:FinancialAssetsAtFairValueThroughOtherComprehensiveIncomeCategoryMember ifrs-full:AccumulatedImpairmentMember 2022-12-31 0001264136 ifrs-full:FinancialAssetsAtFairValueThroughOtherComprehensiveIncomeCategoryMember ifrs-full:GrossCarryingAmountMember 2022-12-31 0001264136 ifrs-full:FinancialAssetsAtFairValueThroughOtherComprehensiveIncomeCategoryMember ifrs-full:TwelvemonthExpectedCreditLossesMember wf:UpperGradeOfInternalCreditGradesMember ifrs-full:GrossCarryingAmountMember 2022-12-31 0001264136 ifrs-full:FinancialAssetsAtFairValueThroughOtherComprehensiveIncomeCategoryMember ifrs-full:FinancialInstrumentsNotCreditimpairedMember wf:LowerGradeOfInternalCreditGradesMember ifrs-full:GrossCarryingAmountMember 2022-12-31 0001264136 currency:EUR wf:ForeignCurrencyDenominatedValueMember wf:CashAndCashEquivalentsMember 2022-12-31 0001264136 wf:CashAndCashEquivalentsMember wf:KRWDenominatedValueMember currency:CNY 2022-12-31 0001264136 wf:CashAndCashEquivalentsMember wf:KRWDenominatedValueMember 2022-12-31 0001264136 wf:CashAndCashEquivalentsMember wf:KRWDenominatedValueMember wf:OtherCurrencyDenominatedValueMember 2022-12-31 0001264136 currency:EUR wf:KRWDenominatedValueMember wf:CashAndCashEquivalentsMember 2022-12-31 0001264136 wf:LoansAndOtherFinancialAssetsAtAmortisedCostCategoryMember wf:KRWDenominatedValueMember currency:USD 2022-12-31 0001264136 ifrs-full:FinancialAssetsCategoryMember wf:OtherCurrencyDenominatedValueMember wf:KRWDenominatedValueMember 2022-12-31 0001264136 wf:KRWDenominatedValueMember currency:CNY ifrs-full:FinancialAssetsCategoryMember 2022-12-31 0001264136 ifrs-full:FinancialAssetsAtFairValueThroughOtherComprehensiveIncomeCategoryMember wf:ForeignCurrencyDenominatedValueMember currency:USD 2022-12-31 0001264136 ifrs-full:FinancialAssetsAtFairValueThroughOtherComprehensiveIncomeCategoryMember wf:ForeignCurrencyDenominatedValueMember currency:JPY 2022-12-31 0001264136 ifrs-full:FinancialAssetsAtFairValueThroughOtherComprehensiveIncomeCategoryMember wf:KRWDenominatedValueMember currency:USD 2022-12-31 0001264136 ifrs-full:FinancialAssetsAtFairValueThroughOtherComprehensiveIncomeCategoryMember wf:KRWDenominatedValueMember currency:CNY 2022-12-31 0001264136 wf:CashAndCashEquivalentsMember wf:ForeignCurrencyDenominatedValueMember currency:JPY 2022-12-31 0001264136 wf:CashAndCashEquivalentsMember wf:KRWDenominatedValueMember currency:JPY 2022-12-31 0001264136 wf:CashAndCashEquivalentsMember wf:ForeignCurrencyDenominatedValueMember currency:CNY 2022-12-31 0001264136 ifrs-full:FinancialAssetsAtFairValueThroughProfitOrLossCategoryMember wf:KRWDenominatedValueMember 2022-12-31 0001264136 wf:ForeignCurrencyDenominatedValueMember currency:JPY ifrs-full:FinancialAssetsCategoryMember 2022-12-31 0001264136 wf:SecuritiesOfFinancialAssetsAtAmortisedCostCategoryMember wf:KRWDenominatedValueMember 2022-12-31 0001264136 wf:KRWDenominatedValueMember currency:JPY ifrs-full:FinancialAssetsCategoryMember 2022-12-31 0001264136 ifrs-full:FinancialAssetsCategoryMember currency:CNY wf:ForeignCurrencyDenominatedValueMember 2022-12-31 0001264136 wf:SecuritiesOfFinancialAssetsAtAmortisedCostCategoryMember wf:KRWDenominatedValueMember currency:USD 2022-12-31 0001264136 currency:JPY wf:KRWDenominatedValueMember wf:SecuritiesOfFinancialAssetsAtAmortisedCostCategoryMember 2022-12-31 0001264136 currency:USD wf:ForeignCurrencyDenominatedValueMember wf:CashAndCashEquivalentsMember 2022-12-31 0001264136 wf:CashAndCashEquivalentsMember wf:KRWDenominatedValueMember currency:USD 2022-12-31 0001264136 wf:OtherCurrencyDenominatedValueMember wf:KRWDenominatedValueMember wf:SecuritiesOfFinancialAssetsAtAmortisedCostCategoryMember 2022-12-31 0001264136 wf:KRWDenominatedValueMember currency:USD ifrs-full:FinancialAssetsCategoryMember 2022-12-31 0001264136 wf:ForeignCurrencyDenominatedValueMember currency:USD ifrs-full:FinancialAssetsCategoryMember 2022-12-31 0001264136 wf:SecuritiesOfFinancialAssetsAtAmortisedCostCategoryMember wf:KRWDenominatedValueMember currency:EUR 2022-12-31 0001264136 wf:SecuritiesOfFinancialAssetsAtAmortisedCostCategoryMember wf:ForeignCurrencyDenominatedValueMember currency:CNY 2022-12-31 0001264136 ifrs-full:FinancialAssetsCategoryMember currency:EUR wf:ForeignCurrencyDenominatedValueMember 2022-12-31 0001264136 ifrs-full:FinancialAssetsAtFairValueThroughOtherComprehensiveIncomeCategoryMember wf:KRWDenominatedValueMember 2022-12-31 0001264136 wf:SecuritiesOfFinancialAssetsAtAmortisedCostCategoryMember wf:ForeignCurrencyDenominatedValueMember currency:EUR 2022-12-31 0001264136 wf:SecuritiesOfFinancialAssetsAtAmortisedCostCategoryMember wf:KRWDenominatedValueMember currency:CNY 2022-12-31 0001264136 wf:SecuritiesOfFinancialAssetsAtAmortisedCostCategoryMember wf:ForeignCurrencyDenominatedValueMember currency:JPY 2022-12-31 0001264136 wf:KRWDenominatedValueMember currency:EUR ifrs-full:FinancialAssetsCategoryMember 2022-12-31 0001264136 wf:KRWDenominatedValueMember ifrs-full:FinancialAssetsCategoryMember 2022-12-31 0001264136 ifrs-full:FinancialAssetsAtFairValueThroughOtherComprehensiveIncomeCategoryMember wf:ForeignCurrencyDenominatedValueMember currency:CNY 2022-12-31 0001264136 ifrs-full:FinancialAssetsAtFairValueThroughOtherComprehensiveIncomeCategoryMember wf:KRWDenominatedValueMember currency:JPY 2022-12-31 0001264136 ifrs-full:FinancialAssetsAtFairValueThroughOtherComprehensiveIncomeCategoryMember wf:KRWDenominatedValueMember wf:OtherCurrencyDenominatedValueMember 2022-12-31 0001264136 ifrs-full:FinancialAssetsAtFairValueThroughOtherComprehensiveIncomeCategoryMember wf:ForeignCurrencyDenominatedValueMember currency:EUR 2022-12-31 0001264136 ifrs-full:FinancialAssetsAtFairValueThroughOtherComprehensiveIncomeCategoryMember wf:KRWDenominatedValueMember currency:EUR 2022-12-31 0001264136 wf:SecuritiesOfFinancialAssetsAtAmortisedCostCategoryMember wf:ForeignCurrencyDenominatedValueMember currency:USD 2022-12-31 0001264136 ifrs-full:FinancialAssetsAtFairValueThroughProfitOrLossCategoryMember wf:KRWDenominatedValueMember currency:CNY 2022-12-31 0001264136 ifrs-full:FinancialAssetsAtFairValueThroughProfitOrLossCategoryMember wf:ForeignCurrencyDenominatedValueMember currency:CNY 2022-12-31 0001264136 currency:JPY wf:KRWDenominatedValueMember ifrs-full:FinancialAssetsAtFairValueThroughProfitOrLossCategoryMember 2022-12-31 0001264136 wf:OtherCurrencyDenominatedValueMember wf:KRWDenominatedValueMember ifrs-full:FinancialAssetsAtFairValueThroughProfitOrLossCategoryMember 2022-12-31 0001264136 ifrs-full:FinancialAssetsAtFairValueThroughProfitOrLossCategoryMember wf:ForeignCurrencyDenominatedValueMember currency:EUR 2022-12-31 0001264136 ifrs-full:FinancialAssetsAtFairValueThroughProfitOrLossCategoryMember wf:KRWDenominatedValueMember currency:EUR 2022-12-31 0001264136 wf:LoansAndOtherFinancialAssetsAtAmortisedCostCategoryMember wf:ForeignCurrencyDenominatedValueMember currency:EUR 2022-12-31 0001264136 wf:LoansAndOtherFinancialAssetsAtAmortisedCostCategoryMember wf:KRWDenominatedValueMember 2022-12-31 0001264136 wf:LoansAndOtherFinancialAssetsAtAmortisedCostCategoryMember wf:KRWDenominatedValueMember wf:OtherCurrencyDenominatedValueMember 2022-12-31 0001264136 currency:USD wf:ForeignCurrencyDenominatedValueMember ifrs-full:FinancialAssetsAtFairValueThroughProfitOrLossCategoryMember 2022-12-31 0001264136 ifrs-full:FinancialAssetsAtFairValueThroughProfitOrLossCategoryMember wf:ForeignCurrencyDenominatedValueMember currency:JPY 2022-12-31 0001264136 ifrs-full:FinancialAssetsAtFairValueThroughProfitOrLossCategoryMember wf:KRWDenominatedValueMember currency:USD 2022-12-31 0001264136 wf:LoansAndOtherFinancialAssetsAtAmortisedCostCategoryMember wf:ForeignCurrencyDenominatedValueMember currency:USD 2022-12-31 0001264136 wf:LoansAndOtherFinancialAssetsAtAmortisedCostCategoryMember wf:ForeignCurrencyDenominatedValueMember currency:CNY 2022-12-31 0001264136 wf:LoansAndOtherFinancialAssetsAtAmortisedCostCategoryMember wf:KRWDenominatedValueMember currency:JPY 2022-12-31 0001264136 wf:LoansAndOtherFinancialAssetsAtAmortisedCostCategoryMember wf:ForeignCurrencyDenominatedValueMember currency:JPY 2022-12-31 0001264136 wf:KRWDenominatedValueMember currency:CNY wf:LoansAndOtherFinancialAssetsAtAmortisedCostCategoryMember 2022-12-31 0001264136 wf:LoansAndOtherFinancialAssetsAtAmortisedCostCategoryMember wf:KRWDenominatedValueMember currency:EUR 2022-12-31 0001264136 wf:DerivativeFinancialAssetsHeldForHedgingMember ifrs-full:Level1OfFairValueHierarchyMember 2022-12-31 0001264136 wf:DerivativeFinancialAssetsHeldForHedgingMember 2022-12-31 0001264136 wf:DerivativeFinancialAssetsHeldForHedgingMember ifrs-full:Level3OfFairValueHierarchyMember 2022-12-31 0001264136 wf:DerivativeFinancialAssetsHeldForHedgingMember ifrs-full:Level2OfFairValueHierarchyMember 2022-12-31 0001264136 wf:IndustrialAndFinancialDebtSecuritiesAndOthersMember ifrs-full:FinancialAssetsAtFairValueThroughProfitOrLossCategoryMember 2022-12-31 0001264136 wf:IndustrialAndFinancialDebtSecuritiesAndOthersMember 2022-12-31 0001264136 wf:LoansAtAmortizedCostsMember wf:TransferredFinancialAssetsMember 2022-12-31 0001264136 wf:TransferredFinancialAssetsMember ifrs-full:FinancialAssetsAtFairValueThroughProfitOrLossCategoryMember 2022-12-31 0001264136 wf:FinancialAssetsAtFairValueThroughProfitOrLossRepurchaseAgreementCategoryMember 2022-12-31 0001264136 wf:SecuritiesFinancialAssetsAtAmortisedCostCategoryMember 2022-12-31 0001264136 wf:FinancialAssetsAtFairValueThroughOtherComprehensiveIncomeRepurchaseAgreementCategoryMember 2022-12-31 0001264136 wf:DebtsMember 2022-12-31 0001264136 wf:BorrowingsFromBankOfKoreaMember ifrs-full:BottomOfRangeMember 2022-12-31 0001264136 wf:BorrowingsFromBankOfKoreaMember ifrs-full:TopOfRangeMember 2022-12-31 0001264136 wf:BorrowingsFromGovernmentMember ifrs-full:BottomOfRangeMember 2022-12-31 0001264136 wf:BorrowingsFromGovernmentMember ifrs-full:TopOfRangeMember 2022-12-31 0001264136 wf:OtherBorrowingsMember ifrs-full:BottomOfRangeMember 2022-12-31 0001264136 wf:CallMoneyMember ifrs-full:BottomOfRangeMember 2022-12-31 0001264136 wf:BillsSoldMember ifrs-full:TopOfRangeMember 2022-12-31 0001264136 wf:BillsSoldMember ifrs-full:BottomOfRangeMember 2022-12-31 0001264136 wf:OnshoreBorrowingsInForeignCurrenciesMember ifrs-full:TopOfRangeMember 2022-12-31 0001264136 wf:OnshoreBorrowingsInForeignCurrenciesMember ifrs-full:BottomOfRangeMember 2022-12-31 0001264136 wf:BondsSoldUnderRepurchaseAgreementsMember ifrs-full:TopOfRangeMember 2022-12-31 0001264136 wf:BondsSoldUnderRepurchaseAgreementsMember ifrs-full:BottomOfRangeMember 2022-12-31 0001264136 wf:CallMoneyMember ifrs-full:TopOfRangeMember 2022-12-31 0001264136 wf:OtherBorrowingsMember ifrs-full:TopOfRangeMember 2022-12-31 0001264136 wf:HybridSecuritiesOfOtherEquityInterestInLocalCurrencyIssuedIn202102Member 2022-12-31 0001264136 wf:HybridSecuritiesOfOtherEquityInterestInLocalCurrencyIssuedIn201901Member 2022-12-31 0001264136 wf:HybridSecuritiesOfOtherEquityInterestInLocalCurrencyIssuedIn202202Member 2022-12-31 0001264136 wf:HybridSecuritiesOfOtherEquityInterestInLocalCurrencyIssuedIn202203Member 2022-12-31 0001264136 wf:HybridSecuritiesOfOtherEquityInterestInLocalCurrencyIssuedIn202302Member 2022-12-31 0001264136 wf:HybridSecuritiesOfOtherEquityInterestInLocalCurrencyIssuedIn202301Member 2022-12-31 0001264136 wf:HybridSecuritiesOfOtherEquityInterestInLocalCurrencyIssuedIn202003Member 2022-12-31 0001264136 wf:HybridSecuritiesOfOtherEquityInterestInLocalCurrencyIssuedIn202101Member 2022-12-31 0001264136 wf:HybridSecuritiesOfOtherEquityInterestIssueCostsMember 2022-12-31 0001264136 wf:HybridSecuritiesOfOtherEquityInterestInLocalCurrencyIssuedIn202002Member 2022-12-31 0001264136 wf:HybridSecuritiesOfOtherEquityInterestInLocalCurrencyIssuedIn202001Member 2022-12-31 0001264136 wf:HybridSecuritiesOfOtherEquityInterestInLocalCurrencyIssuedIn201902Member 2022-12-31 0001264136 wf:HybridSecuritiesOfOtherEquityInterestInLocalCurrencyIssuedIn202201Member 2022-12-31 0001264136 ifrs-full:GrossCarryingAmountMember wf:MiscellaneousNonFinancialLiabilitiesMember 2022-12-31 0001264136 wf:UnearnedRevenueMember ifrs-full:GrossCarryingAmountMember 2022-12-31 0001264136 ifrs-full:Level1OfFairValueHierarchyMember wf:DepositsMember 2022-12-31 0001264136 ifrs-full:Level3OfFairValueHierarchyMember wf:DepositsMember 2022-12-31 0001264136 ifrs-full:Level2OfFairValueHierarchyMember wf:DepositsMember 2022-12-31 0001264136 ifrs-full:FinancialInstrumentsCreditimpairedMember ifrs-full:GrossCarryingAmountMember 2022-12-31 0001264136 ifrs-full:TwelvemonthExpectedCreditLossesMember wf:LowerGradeOfInternalCreditGradesMember ifrs-full:GrossCarryingAmountMember 2022-12-31 0001264136 wf:CreditImpaimentModelMember ifrs-full:GrossCarryingAmountMember 2022-12-31 0001264136 ifrs-full:FinancialInstrumentsNotCreditimpairedMember wf:UpperGradeOfInternalCreditGradesMember ifrs-full:GrossCarryingAmountMember 2022-12-31 0001264136 ifrs-full:FinancialInstrumentsNotCreditimpairedMember wf:LowerGradeOfInternalCreditGradesMember ifrs-full:GrossCarryingAmountMember 2022-12-31 0001264136 ifrs-full:TwelvemonthExpectedCreditLossesMember wf:UpperGradeOfInternalCreditGradesMember ifrs-full:GrossCarryingAmountMember 2022-12-31 0001264136 wf:RealEstateTrustMember 2022-12-31 0001264136 wf:StructuredFinanceMember 2022-12-31 0001264136 ifrs-full:AssetbackedFinancingsMember 2022-12-31 0001264136 ifrs-full:InvestmentFundsMember 2022-12-31 0001264136 wf:SmallAndMediumSizedEnterpriseMember ifrs-full:TwelvemonthExpectedCreditLossesMember ifrs-full:GrossCarryingAmountMember 2022-12-31 0001264136 wf:SmallAndMediumSizedEnterpriseMember ifrs-full:FinancialInstrumentsNotCreditimpairedMember ifrs-full:GrossCarryingAmountMember 2022-12-31 0001264136 wf:ProjectFinancingAndOthersMember ifrs-full:TwelvemonthExpectedCreditLossesMember ifrs-full:GrossCarryingAmountMember 2022-12-31 0001264136 wf:ProjectFinancingAndOthersMember ifrs-full:FinancialInstrumentsNotCreditimpairedMember ifrs-full:GrossCarryingAmountMember 2022-12-31 0001264136 wf:LoansAndOtherFinancialAssetsAtAmortisedCostToBankMember ifrs-full:FinancialInstrumentsNotCreditimpairedMember ifrs-full:GrossCarryingAmountMember 2022-12-31 0001264136 wf:LoansAndOtherFinancialAssetsAtAmortisedCostToBankMember ifrs-full:TwelvemonthExpectedCreditLossesMember ifrs-full:GrossCarryingAmountMember 2022-12-31 0001264136 wf:LoansAndOtherFinancialAssetsAtAmortisedCostToGovernmentMember ifrs-full:FinancialInstrumentsNotCreditimpairedMember ifrs-full:GrossCarryingAmountMember 2022-12-31 0001264136 wf:LoansAndOtherFinancialAssetsAtAmortisedCostToGovernmentMember ifrs-full:TwelvemonthExpectedCreditLossesMember ifrs-full:GrossCarryingAmountMember 2022-12-31 0001264136 wf:LoansAndOtherFinancialAssetsAtAmortisedCostCategoryMember ifrs-full:FinancialInstrumentsNotCreditimpairedMember ifrs-full:GrossCarryingAmountMember 2022-12-31 0001264136 wf:LoansAndOtherFinancialAssetsAtAmortisedCostCategoryMember ifrs-full:TwelvemonthExpectedCreditLossesMember ifrs-full:GrossCarryingAmountMember 2022-12-31 0001264136 ifrs-full:FinancialInstrumentsNotCreditimpairedMember ifrs-full:GrossCarryingAmountMember 2022-12-31 0001264136 ifrs-full:TwelvemonthExpectedCreditLossesMember ifrs-full:GrossCarryingAmountMember 2022-12-31 0001264136 ifrs-full:FinancialAssetsAtFairValueThroughOtherComprehensiveIncomeCategoryMember ifrs-full:FinancialInstrumentsNotCreditimpairedMember ifrs-full:GrossCarryingAmountMember 2022-12-31 0001264136 ifrs-full:FinancialAssetsAtFairValueThroughOtherComprehensiveIncomeCategoryMember ifrs-full:TwelvemonthExpectedCreditLossesMember ifrs-full:GrossCarryingAmountMember 2022-12-31 0001264136 wf:SecuritiesOfFinancialAssetsAtAmortisedCostCategoryMember ifrs-full:FinancialInstrumentsNotCreditimpairedMember ifrs-full:GrossCarryingAmountMember 2022-12-31 0001264136 wf:SecuritiesOfFinancialAssetsAtAmortisedCostCategoryMember ifrs-full:TwelvemonthExpectedCreditLossesMember ifrs-full:GrossCarryingAmountMember 2022-12-31 0001264136 wf:GeneralBusinessMember ifrs-full:FinancialInstrumentsNotCreditimpairedMember ifrs-full:GrossCarryingAmountMember 2022-12-31 0001264136 wf:GeneralBusinessMember ifrs-full:TwelvemonthExpectedCreditLossesMember ifrs-full:GrossCarryingAmountMember 2022-12-31 0001264136 wf:LoansAndOtherFinancialAssetsAtAmortisedCostToCorporateMember ifrs-full:FinancialInstrumentsNotCreditimpairedMember ifrs-full:GrossCarryingAmountMember 2022-12-31 0001264136 wf:LoansAndOtherFinancialAssetsAtAmortisedCostToCorporateMember ifrs-full:TwelvemonthExpectedCreditLossesMember ifrs-full:GrossCarryingAmountMember 2022-12-31 0001264136 wf:LoansAndOtherFinancialAssetsAtAmortisedCostToConsumerMember ifrs-full:FinancialInstrumentsNotCreditimpairedMember ifrs-full:GrossCarryingAmountMember 2022-12-31 0001264136 wf:LoansAndOtherFinancialAssetsAtAmortisedCostToConsumerMember ifrs-full:TwelvemonthExpectedCreditLossesMember ifrs-full:GrossCarryingAmountMember 2022-12-31 0001264136 ifrs-full:TreasurySharesMember 2022-12-31 0001264136 wf:OrdinaryDebtMember ifrs-full:BottomOfRangeMember 2022-12-31 0001264136 wf:OrdinaryDebtMember ifrs-full:TopOfRangeMember 2022-12-31 0001264136 wf:SubordinatedBondsMember ifrs-full:BottomOfRangeMember 2022-12-31 0001264136 wf:SubordinatedBondsMember ifrs-full:TopOfRangeMember 2022-12-31 0001264136 wf:OtherDebenturesMember ifrs-full:BottomOfRangeMember 2022-12-31 0001264136 wf:OtherDebenturesMember ifrs-full:TopOfRangeMember 2022-12-31 0001264136 wf:DerivativeFinancialAssetsHeldForHedgingMember 2022-12-31 0001264136 ifrs-full:Level3OfFairValueHierarchyMember wf:DebtsMember 2022-12-31 0001264136 ifrs-full:Level2OfFairValueHierarchyMember wf:DebtsMember 2022-12-31 0001264136 ifrs-full:Level1OfFairValueHierarchyMember wf:DebtsMember 2022-12-31 0001264136 wf:DebenturesMember 2022-12-31 0001264136 wf:RelatedLiabilitiesMember 2022-12-31 0001264136 wf:RelatedLiabilitiesOfFinancialAssetsMember wf:AssetBackedBondsMember 2022-12-31 0001264136 wf:RelatedLiabilitiesOfFinancialAssetsMember wf:AssetBackedBorrowingsMember 2022-12-31 0001264136 ifrs-full:FinancialAssetsCategoryMember ifrs-full:Level2OfFairValueHierarchyMember 2022-12-31 0001264136 ifrs-full:FinancialAssetsCategoryMember ifrs-full:Level1OfFairValueHierarchyMember 2022-12-31 0001264136 ifrs-full:FinancialAssetsCategoryMember ifrs-full:Level3OfFairValueHierarchyMember 2022-12-31 0001264136 ifrs-full:Level3OfFairValueHierarchyMember wf:DebenturesMember 2022-12-31 0001264136 ifrs-full:Level2OfFairValueHierarchyMember wf:DebenturesMember 2022-12-31 0001264136 ifrs-full:Level1OfFairValueHierarchyMember wf:DebenturesMember 2022-12-31 0001264136 ifrs-full:OtherRelatedPartiesMember 2022-12-31 0001264136 wf:DerivativeFinancialLiabilitiesHeldForHedgingMember ifrs-full:Level3OfFairValueHierarchyMember 2022-12-31 0001264136 wf:DerivativeFinancialLiabilitiesHeldForHedgingMember 2022-12-31 0001264136 wf:DerivativeFinancialLiabilitiesHeldForHedgingMember ifrs-full:Level2OfFairValueHierarchyMember 2022-12-31 0001264136 wf:DerivativeFinancialLiabilitiesHeldForHedgingMember ifrs-full:Level1OfFairValueHierarchyMember 2022-12-31 0001264136 wf:SharesGranted2020Member 2022-12-31 0001264136 wf:SharesGrantedForTheYear2021Member 2022-12-31 0001264136 wf:SharesGrantedForTheYear2022Member 2022-12-31 0001264136 wf:SharesGrantedForTheYear2023Member 2022-12-31 0001264136 currency:JPY wf:KRWDenominatedValueMember ifrs-full:FinancialLiabilitiesCategoryMember 2022-12-31 0001264136 currency:CNY wf:ForeignCurrencyDenominatedValueMember ifrs-full:FinancialLiabilitiesCategoryMember 2022-12-31 0001264136 currency:JPY wf:ForeignCurrencyDenominatedValueMember ifrs-full:FinancialLiabilitiesCategoryMember 2022-12-31 0001264136 wf:OtherCurrencyDenominatedValueMember wf:KRWDenominatedValueMember ifrs-full:FinancialLiabilitiesCategoryMember 2022-12-31 0001264136 currency:CNY wf:KRWDenominatedValueMember ifrs-full:FinancialLiabilitiesCategoryMember 2022-12-31 0001264136 currency:EUR wf:KRWDenominatedValueMember ifrs-full:FinancialLiabilitiesCategoryMember 2022-12-31 0001264136 wf:KRWDenominatedValueMember ifrs-full:FinancialLiabilitiesCategoryMember 2022-12-31 0001264136 currency:USD wf:KRWDenominatedValueMember ifrs-full:FinancialLiabilitiesCategoryMember 2022-12-31 0001264136 currency:USD wf:ForeignCurrencyDenominatedValueMember ifrs-full:FinancialLiabilitiesCategoryMember 2022-12-31 0001264136 currency:EUR wf:ForeignCurrencyDenominatedValueMember ifrs-full:FinancialLiabilitiesCategoryMember 2022-12-31 0001264136 wf:OtherFinancialLiabilitiesMember wf:ForeignCurrencyDenominatedValueMember currency:JPY 2022-12-31 0001264136 wf:OtherFinancialLiabilitiesMember wf:KRWDenominatedValueMember currency:CNY 2022-12-31 0001264136 wf:DebenturesMember wf:KRWDenominatedValueMember 2022-12-31 0001264136 wf:BorrowingsMember wf:ForeignCurrencyDenominatedValueMember currency:JPY 2022-12-31 0001264136 ifrs-full:FinancialLiabilitiesAtFairValueThroughProfitOrLossCategoryMember wf:KRWDenominatedValueMember currency:JPY 2022-12-31 0001264136 currency:EUR wf:ForeignCurrencyDenominatedValueMember ifrs-full:FinancialLiabilitiesAtFairValueThroughProfitOrLossCategoryMember 2022-12-31 0001264136 wf:DepositsFromCustomersMember wf:ForeignCurrencyDenominatedValueMember currency:JPY 2022-12-31 0001264136 currency:CNY wf:KRWDenominatedValueMember wf:DepositsFromCustomersMember 2022-12-31 0001264136 wf:DebenturesMember wf:ForeignCurrencyDenominatedValueMember currency:CNY 2022-12-31 0001264136 currency:EUR wf:KRWDenominatedValueMember wf:DebenturesMember 2022-12-31 0001264136 wf:BorrowingsMember wf:KRWDenominatedValueMember wf:OtherCurrencyDenominatedValueMember 2022-12-31 0001264136 wf:BorrowingsMember wf:KRWDenominatedValueMember currency:CNY 2022-12-31 0001264136 wf:DebenturesMember wf:KRWDenominatedValueMember currency:USD 2022-12-31 0001264136 ifrs-full:FinancialLiabilitiesAtFairValueThroughProfitOrLossCategoryMember wf:KRWDenominatedValueMember 2022-12-31 0001264136 wf:OtherFinancialLiabilitiesMember wf:KRWDenominatedValueMember currency:USD 2022-12-31 0001264136 wf:OtherFinancialLiabilitiesMember wf:ForeignCurrencyDenominatedValueMember currency:CNY 2022-12-31 0001264136 wf:DebenturesMember wf:ForeignCurrencyDenominatedValueMember currency:USD 2022-12-31 0001264136 wf:BorrowingsMember wf:KRWDenominatedValueMember currency:EUR 2022-12-31 0001264136 wf:DebenturesMember wf:KRWDenominatedValueMember wf:OtherCurrencyDenominatedValueMember 2022-12-31 0001264136 currency:EUR wf:ForeignCurrencyDenominatedValueMember wf:DepositsFromCustomersMember 2022-12-31 0001264136 wf:DepositsFromCustomersMember wf:KRWDenominatedValueMember currency:EUR 2022-12-31 0001264136 currency:CNY wf:ForeignCurrencyDenominatedValueMember wf:DepositsFromCustomersMember 2022-12-31 0001264136 ifrs-full:FinancialLiabilitiesAtFairValueThroughProfitOrLossCategoryMember wf:ForeignCurrencyDenominatedValueMember currency:USD 2022-12-31 0001264136 ifrs-full:FinancialLiabilitiesAtFairValueThroughProfitOrLossCategoryMember wf:KRWDenominatedValueMember wf:OtherCurrencyDenominatedValueMember 2022-12-31 0001264136 wf:DepositsFromCustomersMember wf:KRWDenominatedValueMember currency:USD 2022-12-31 0001264136 wf:OtherFinancialLiabilitiesMember wf:KRWDenominatedValueMember currency:EUR 2022-12-31 0001264136 ifrs-full:FinancialLiabilitiesAtFairValueThroughProfitOrLossCategoryMember wf:KRWDenominatedValueMember currency:EUR 2022-12-31 0001264136 wf:OtherCurrencyDenominatedValueMember wf:KRWDenominatedValueMember wf:DepositsFromCustomersMember 2022-12-31 0001264136 ifrs-full:FinancialLiabilitiesAtFairValueThroughProfitOrLossCategoryMember wf:KRWDenominatedValueMember currency:USD 2022-12-31 0001264136 ifrs-full:FinancialLiabilitiesAtFairValueThroughProfitOrLossCategoryMember wf:ForeignCurrencyDenominatedValueMember currency:CNY 2022-12-31 0001264136 wf:DebenturesMember wf:KRWDenominatedValueMember currency:JPY 2022-12-31 0001264136 wf:DebenturesMember wf:ForeignCurrencyDenominatedValueMember currency:EUR 2022-12-31 0001264136 currency:CNY wf:KRWDenominatedValueMember wf:DebenturesMember 2022-12-31 0001264136 wf:BorrowingsMember wf:KRWDenominatedValueMember currency:JPY 2022-12-31 0001264136 wf:BorrowingsMember wf:ForeignCurrencyDenominatedValueMember currency:EUR 2022-12-31 0001264136 wf:BorrowingsMember wf:KRWDenominatedValueMember 2022-12-31 0001264136 wf:DepositsFromCustomersMember wf:ForeignCurrencyDenominatedValueMember currency:USD 2022-12-31 0001264136 wf:BorrowingsMember wf:ForeignCurrencyDenominatedValueMember currency:USD 2022-12-31 0001264136 wf:OtherFinancialLiabilitiesMember wf:KRWDenominatedValueMember wf:OtherCurrencyDenominatedValueMember 2022-12-31 0001264136 wf:OtherFinancialLiabilitiesMember wf:ForeignCurrencyDenominatedValueMember currency:USD 2022-12-31 0001264136 wf:OtherFinancialLiabilitiesMember wf:ForeignCurrencyDenominatedValueMember currency:EUR 2022-12-31 0001264136 wf:OtherFinancialLiabilitiesMember wf:KRWDenominatedValueMember 2022-12-31 0001264136 currency:JPY wf:KRWDenominatedValueMember wf:OtherFinancialLiabilitiesMember 2022-12-31 0001264136 currency:JPY wf:ForeignCurrencyDenominatedValueMember wf:DebenturesMember 2022-12-31 0001264136 currency:USD wf:KRWDenominatedValueMember wf:BorrowingsMember 2022-12-31 0001264136 wf:BorrowingsMember wf:ForeignCurrencyDenominatedValueMember currency:CNY 2022-12-31 0001264136 ifrs-full:FinancialLiabilitiesAtFairValueThroughProfitOrLossCategoryMember wf:KRWDenominatedValueMember currency:CNY 2022-12-31 0001264136 wf:DepositsFromCustomersMember wf:KRWDenominatedValueMember currency:JPY 2022-12-31 0001264136 currency:JPY wf:ForeignCurrencyDenominatedValueMember ifrs-full:FinancialLiabilitiesAtFairValueThroughProfitOrLossCategoryMember 2022-12-31 0001264136 wf:DepositsFromCustomersMember wf:KRWDenominatedValueMember 2022-12-31 0001264136 wf:OffBalanceSheetItemMember wf:KRWDenominatedValueMember currency:JPY 2022-12-31 0001264136 wf:OffBalanceSheetItemMember wf:ForeignCurrencyDenominatedValueMember currency:USD 2022-12-31 0001264136 wf:OffBalanceSheetItemMember wf:KRWDenominatedValueMember currency:USD 2022-12-31 0001264136 wf:OffBalanceSheetItemMember wf:KRWDenominatedValueMember currency:EUR 2022-12-31 0001264136 wf:OffBalanceSheetItemMember wf:KRWDenominatedValueMember wf:OtherCurrencyDenominatedValueMember 2022-12-31 0001264136 wf:OffBalanceSheetItemMember wf:KRWDenominatedValueMember 2022-12-31 0001264136 wf:OffBalanceSheetItemMember wf:ForeignCurrencyDenominatedValueMember currency:EUR 2022-12-31 0001264136 wf:OffBalanceSheetItemMember wf:ForeignCurrencyDenominatedValueMember currency:CNY 2022-12-31 0001264136 wf:OffBalanceSheetItemMember wf:KRWDenominatedValueMember currency:CNY 2022-12-31 0001264136 wf:OffBalanceSheetItemMember wf:ForeignCurrencyDenominatedValueMember currency:JPY 2022-12-31 0001264136 wf:OtherFinancialLiabilitiesMember 2022-12-31 0001264136 ifrs-full:Level3OfFairValueHierarchyMember wf:OtherFinancialLiabilitiesMember 2022-12-31 0001264136 ifrs-full:Level2OfFairValueHierarchyMember wf:OtherFinancialLiabilitiesMember 2022-12-31 0001264136 ifrs-full:Level1OfFairValueHierarchyMember wf:OtherFinancialLiabilitiesMember 2022-12-31 0001264136 wf:OperatingSegmentsOthersMember 2022-12-31 0001264136 wf:InvestmentBankingMember 2022-12-31 0001264136 wf:CapitalBusinessMember 2022-12-31 0001264136 wf:CreditCardBusinessMember 2022-12-31 0001264136 wf:BankingMember 2022-12-31 0001264136 wf:InternalAdjustmentsMember 2022-12-31 0001264136 wf:ConsolidatedAdjustmentsMember 2022-12-31 0001264136 ifrs-full:ReportableSegmentsMember 2022-12-31 0001264136 wf:OtherAdjustmentsMember 2022-12-31 0001264136 ifrs-full:GrossCarryingAmountMember wf:PrepaidLeaseAssetsMember 2022-12-31 0001264136 wf:AcquisitionCostMember wf:OperatingLeaseAssetsMember 2022-12-31 0001264136 wf:OperatingLeaseAssetsMember ifrs-full:AccumulatedDepreciationAndAmortisationMember 2022-12-31 0001264136 wf:OperatingLeaseAssetsMember wf:NetCarryingAmountMember 2022-12-31 0001264136 wf:GeneralRetailMember wf:WooriBankMember 2022-12-31 0001264136 wf:CorporatesMember wf:WooriBankMember 2022-12-31 0001264136 ifrs-full:FinancialAssetsAtAmortisedCostMember wf:WooriCardMember 2022-12-31 0001264136 ifrs-full:FinancialAssetsAtAmortisedCostMember wf:WooriFinancialCapitalCoLtdMember 2022-12-31 0001264136 wf:MovablesForNonbusinessUseMember 2022-12-31 0001264136 wf:BuildingForNonbusinessUseMember 2022-12-31 0001264136 ifrs-full:ParentMember 2022-12-31 0001264136 wf:TypesOfSharebasedPaymentArrangementsMember 2022-12-31 0001264136 wf:DueInLocalCurrencyFromBokMember 2022-12-31 0001264136 wf:DueInForeignCurrencyFromBanksOnDemandMember 2022-12-31 0001264136 wf:PremisesAndEquipmentLandAndBuildingsMember 2022-12-31 0001264136 wf:InvestmentPropertiesLandAndBuildingsMember 2022-12-31 0001264136 wf:EquitySecuritiesOfFairValueThroughOtherComprehensiveIncomeMember 2022-12-31 0001264136 wf:SecuritiesOfFinancialAssetsAtAmortisedCostCategoryMember ifrs-full:Level1OfFairValueHierarchyMember 2023-12-31 0001264136 wf:SecuritiesOfFinancialAssetsAtAmortisedCostCategoryMember ifrs-full:Level2OfFairValueHierarchyMember 2023-12-31 0001264136 wf:SecuritiesOfFinancialAssetsAtAmortisedCostCategoryMember ifrs-full:Level3OfFairValueHierarchyMember 2023-12-31 0001264136 wf:SecuritiesOfFinancialAssetsAtAmortisedCostCategoryMember 2023-12-31 0001264136 wf:ReceivableSpotExchangeMember 2023-12-31 0001264136 wf:ReverseRepurchaseAgreementsMember 2023-12-31 0001264136 wf:DomesticExchangeSettlementDebitsMember 2023-12-31 0001264136 wf:DerivativeFinancialInstrumentsAssetsMember 2023-12-31 0001264136 wf:DerivativeFinancialInstrumentsLiabilitiesMember 2023-12-31 0001264136 wf:RepurchaseAgreementsMember 2023-12-31 0001264136 wf:PayableSpotExchangeMember 2023-12-31 0001264136 wf:DomesticExchangeSettlementCreditsMember 2023-12-31 0001264136 wf:DepositsFromCustomersOfFinancialLiabilitiesHeldForTradingMember ifrs-full:Level1OfFairValueHierarchyMember 2023-12-31 0001264136 wf:SecuritiesSoldOfFinancialLiabilitiesHeldForTradingMember 2023-12-31 0001264136 ifrs-full:FinancialLiabilitiesCategoryMember ifrs-full:Level2OfFairValueHierarchyMember 2023-12-31 0001264136 wf:SecuritiesSoldOfFinancialLiabilitiesHeldForTradingMember ifrs-full:Level1OfFairValueHierarchyMember 2023-12-31 0001264136 wf:DerivativeFinancialLiabilitiesHeldForTradingMember ifrs-full:Level2OfFairValueHierarchyMember 2023-12-31 0001264136 wf:DepositsFromCustomersOfFinancialLiabilitiesHeldForTradingMember ifrs-full:Level2OfFairValueHierarchyMember 2023-12-31 0001264136 ifrs-full:FinancialLiabilitiesCategoryMember ifrs-full:Level3OfFairValueHierarchyMember 2023-12-31 0001264136 wf:DerivativeFinancialLiabilitiesHeldForTradingMember ifrs-full:Level1OfFairValueHierarchyMember 2023-12-31 0001264136 wf:DerivativeFinancialLiabilitiesHeldForTradingMember 2023-12-31 0001264136 wf:DepositsFromCustomersOfFinancialLiabilitiesHeldForTradingMember ifrs-full:Level3OfFairValueHierarchyMember 2023-12-31 0001264136 wf:SecuritiesSoldOfFinancialLiabilitiesHeldForTradingMember ifrs-full:Level3OfFairValueHierarchyMember 2023-12-31 0001264136 wf:DepositsFromCustomersOfFinancialLiabilitiesHeldForTradingMember 2023-12-31 0001264136 wf:DerivativeFinancialLiabilitiesHeldForTradingMember ifrs-full:Level3OfFairValueHierarchyMember 2023-12-31 0001264136 wf:SecuritiesSoldOfFinancialLiabilitiesHeldForTradingMember ifrs-full:Level2OfFairValueHierarchyMember 2023-12-31 0001264136 ifrs-full:FinancialLiabilitiesCategoryMember ifrs-full:Level1OfFairValueHierarchyMember 2023-12-31 0001264136 wf:LoansAndOtherFinancialAssetsAtAmortisedCostToGovernmentMember 2023-12-31 0001264136 wf:LoansAndOtherFinancialAssetsAtAmortisedCostToBankMember 2023-12-31 0001264136 wf:LoansAndOtherFinancialAssetsAtAmortisedCostToCorporateMember 2023-12-31 0001264136 wf:LoansAndOtherFinancialAssetsAtAmortisedCostToConsumerMember 2023-12-31 0001264136 country:KR 2023-12-31 0001264136 country:CN 2023-12-31 0001264136 country:US 2023-12-31 0001264136 country:GB 2023-12-31 0001264136 country:JP 2023-12-31 0001264136 wf:OtherCountriesMember 2023-12-31 0001264136 wf:InterestBaringAssetsOfFinancialAssetsAtFairValueThroughOtherComprehensiveIncomeMember ifrs-full:LaterThanOneYearAndNotLaterThanFiveYearsMember 2023-12-31 0001264136 wf:InterestBaringAssetsOfFinancialAssetsAtFairValueThroughOtherComprehensiveIncomeMember wf:LaterThanNineMonthsAndNotLaterThanOneYearMember 2023-12-31 0001264136 ifrs-full:NotLaterThanThreeMonthsMember wf:InterestBaringAssetsMember 2023-12-31 0001264136 wf:InterestBaringAssetsOfSecuritiesOfFinancialAssetsAtAmortisedCostMember 2023-12-31 0001264136 wf:InterestBaringAssetsOfSecuritiesOfFinancialAssetsAtAmortisedCostMember ifrs-full:LaterThanFiveYearsMember 2023-12-31 0001264136 wf:InterestBaringAssetsOfSecuritiesOfFinancialAssetsAtAmortisedCostMember ifrs-full:LaterThanOneYearAndNotLaterThanFiveYearsMember 2023-12-31 0001264136 wf:InterestBaringAssetsOfFinancialAssetsAtFairValueThroughProfitOrLossMember ifrs-full:LaterThanOneYearAndNotLaterThanFiveYearsMember 2023-12-31 0001264136 wf:InterestBaringAssetsOfFinancialAssetsAtFairValueThroughProfitOrLossMember ifrs-full:LaterThanFiveYearsMember 2023-12-31 0001264136 wf:InterestBaringAssetsOfFinancialAssetsAtFairValueThroughProfitOrLossMember 2023-12-31 0001264136 wf:InterestBaringAssetsOfFinancialAssetsAtFairValueThroughOtherComprehensiveIncomeMember ifrs-full:NotLaterThanThreeMonthsMember 2023-12-31 0001264136 wf:InterestBaringAssetsOfFinancialAssetsAtFairValueThroughOtherComprehensiveIncomeMember ifrs-full:LaterThanThreeMonthsAndNotLaterThanSixMonthsMember 2023-12-31 0001264136 wf:InterestBaringAssetsOfFinancialAssetsAtFairValueThroughOtherComprehensiveIncomeMember wf:LaterThanSixMonthsAndNotLaterThanNineMonthsMember 2023-12-31 0001264136 wf:InterestBaringAssetsOfLoansAndOtherFinancialAssetsAtAmortisedCostMember ifrs-full:LaterThanFiveYearsMember 2023-12-31 0001264136 wf:InterestBaringAssetsOfSecuritiesOfFinancialAssetsAtAmortisedCostMember wf:LaterThanNineMonthsAndNotLaterThanOneYearMember 2023-12-31 0001264136 wf:InterestBaringAssetsOfSecuritiesOfFinancialAssetsAtAmortisedCostMember wf:LaterThanSixMonthsAndNotLaterThanNineMonthsMember 2023-12-31 0001264136 wf:InterestBaringAssetsMember 2023-12-31 0001264136 ifrs-full:LaterThanFiveYearsMember wf:InterestBaringAssetsMember 2023-12-31 0001264136 wf:InterestBaringAssetsMember ifrs-full:LaterThanOneYearAndNotLaterThanFiveYearsMember 2023-12-31 0001264136 wf:LaterThanNineMonthsAndNotLaterThanOneYearMember wf:InterestBaringAssetsMember 2023-12-31 0001264136 wf:LaterThanSixMonthsAndNotLaterThanNineMonthsMember wf:InterestBaringAssetsMember 2023-12-31 0001264136 ifrs-full:LaterThanThreeMonthsAndNotLaterThanSixMonthsMember wf:InterestBaringAssetsMember 2023-12-31 0001264136 wf:InterestBaringAssetsOfLoansAndOtherFinancialAssetsAtAmortisedCostMember 2023-12-31 0001264136 wf:InterestBaringAssetsOfFinancialAssetsAtFairValueThroughProfitOrLossMember ifrs-full:NotLaterThanThreeMonthsMember 2023-12-31 0001264136 wf:InterestBaringAssetsOfLoansAndOtherFinancialAssetsAtAmortisedCostMember ifrs-full:LaterThanThreeMonthsAndNotLaterThanSixMonthsMember 2023-12-31 0001264136 wf:InterestBaringAssetsOfLoansAndOtherFinancialAssetsAtAmortisedCostMember ifrs-full:NotLaterThanThreeMonthsMember 2023-12-31 0001264136 wf:InterestBaringAssetsOfFinancialAssetsAtFairValueThroughProfitOrLossMember wf:LaterThanNineMonthsAndNotLaterThanOneYearMember 2023-12-31 0001264136 wf:LaterThanSixMonthsAndNotLaterThanNineMonthsMember wf:InterestBaringAssetsOfFinancialAssetsAtFairValueThroughProfitOrLossMember 2023-12-31 0001264136 wf:InterestBaringAssetsOfFinancialAssetsAtFairValueThroughProfitOrLossMember ifrs-full:LaterThanThreeMonthsAndNotLaterThanSixMonthsMember 2023-12-31 0001264136 ifrs-full:LaterThanOneYearAndNotLaterThanFiveYearsMember wf:InterestBaringAssetsOfLoansAndOtherFinancialAssetsAtAmortisedCostMember 2023-12-31 0001264136 wf:InterestBaringAssetsOfLoansAndOtherFinancialAssetsAtAmortisedCostMember wf:LaterThanNineMonthsAndNotLaterThanOneYearMember 2023-12-31 0001264136 wf:InterestBaringAssetsOfLoansAndOtherFinancialAssetsAtAmortisedCostMember wf:LaterThanSixMonthsAndNotLaterThanNineMonthsMember 2023-12-31 0001264136 wf:InterestBaringAssetsOfFinancialAssetsAtFairValueThroughOtherComprehensiveIncomeMember ifrs-full:LaterThanFiveYearsMember 2023-12-31 0001264136 wf:InterestBaringAssetsOfFinancialAssetsAtFairValueThroughOtherComprehensiveIncomeMember 2023-12-31 0001264136 wf:InterestBaringAssetsOfSecuritiesOfFinancialAssetsAtAmortisedCostMember ifrs-full:NotLaterThanThreeMonthsMember 2023-12-31 0001264136 wf:InterestBaringAssetsOfSecuritiesOfFinancialAssetsAtAmortisedCostMember ifrs-full:LaterThanThreeMonthsAndNotLaterThanSixMonthsMember 2023-12-31 0001264136 ifrs-full:LaterThanFiveYearsMember 2023-12-31 0001264136 ifrs-full:LaterThanOneYearAndNotLaterThanFiveYearsMember 2023-12-31 0001264136 wf:LaterThanNineMonthsAndNotLaterThanOneYearMember 2023-12-31 0001264136 wf:LaterThanSixMonthsAndNotLaterThanNineMonthsMember 2023-12-31 0001264136 ifrs-full:LaterThanThreeMonthsAndNotLaterThanSixMonthsMember 2023-12-31 0001264136 ifrs-full:NotLaterThanThreeMonthsMember 2023-12-31 0001264136 wf:ConstructionMember 2023-12-31 0001264136 wf:IndividualsMember 2023-12-31 0001264136 wf:OtherIndustriesMember 2023-12-31 0001264136 wf:FinancialInstitutionsMember 2023-12-31 0001264136 wf:ManufacturingMember 2023-12-31 0001264136 wf:ServiceMember 2023-12-31 0001264136 ifrs-full:LoanCommitmentsMember 2023-12-31 0001264136 ifrs-full:FinancialGuaranteeContractsMember 2023-12-31 0001264136 wf:AustraliaGreenEnergy1stPefMember 2023-12-31 0001264136 wf:KBankCoLtdMember 2023-12-31 0001264136 wf:WooriAssetGlobalPartnershipFundNo5Member 2023-12-31 0001264136 wf:KoreaCreditBureauCoLtdMember 2023-12-31 0001264136 wf:KoreaFinanceSecurityCoLtdMember 2023-12-31 0001264136 wf:WooriGeneralPrivateSecuritiesInvestmentTrustBondNo2Member 2023-12-31 0001264136 wf:WooriSmartGeneralPrivateEquityInvestmentTrust1BondMember 2023-12-31 0001264136 wf:WooriGeneralPrivateSecuritiesInvestmentTrustBondNo3Member 2023-12-31 0001264136 wf:ReaCompanyMember 2023-12-31 0001264136 wf:WooriGeneralPrivateSecuritiesInvestmentTrustBondNo1Member 2023-12-31 0001264136 wf:WooriTaerim1stFundMember 2023-12-31 0001264136 wf:JoongangNetworkSolutionCo.ltd.Member 2023-12-31 0001264136 wf:SFCREDITPARTNERSLLCMember 2023-12-31 0001264136 wf:PortoneCapeFundNo1Member 2023-12-31 0001264136 wf:WooriFirstValuePrivateRealEstateFundNo2Member 2023-12-31 0001264136 wf:AardenWooriApparel1stPrivateEquityFundMember 2023-12-31 0001264136 wf:WooriGRealInfrastructureBlindGeneralTypePrivatePlacementInvestmentTrustMember 2023-12-31 0001264136 wf:DarwinGreenPackagingPrivateEquityFundMember 2023-12-31 0001264136 wf:DeepdiveWoori20211FinancialInvestmentFundMember 2023-12-31 0001264136 wf:JapaneseHotelRealEstatePrivateEquityFund2Member 2023-12-31 0001264136 wf:WooriSafePlusGeneralTypePrivateInvestmentTrustS8BondMember 2023-12-31 0001264136 wf:StassetsFundIiiMember 2023-12-31 0001264136 wf:Bts2ndPrivateEquityFundMember 2023-12-31 0001264136 wf:OrientShipyardCoLtdMember 2023-12-31 0001264136 wf:LotteCardCoLtdMember 2023-12-31 0001264136 wf:TogetherKoreaGovernmentPrivatePoolPrivateSecuritiesInvestmentTrustNo3Member 2023-12-31 0001264136 wf:WooriShorttermBondSecuritiesInvestmentTrustBondClasscfMember 2023-12-31 0001264136 wf:UnionTechnologyFinanceInvestmentAssociationMember 2023-12-31 0001264136 wf:DicustodyCoLtdMember 2023-12-31 0001264136 wf:CrevisseRaimImpact1stStartupVentureSpecialistPrivateEquityFundMember 2023-12-31 0001264136 wf:WooriTogetherOCIOTargetReturnFeederfundBalanceBondMember 2023-12-31 0001264136 wf:WooriTogetherTDF2030Member 2023-12-31 0001264136 wf:WooriSeoulBeltwayPrivateSpecialAssetFundMember 2023-12-31 0001264136 wf:ARAMCMCCoLtdMember 2023-12-31 0001264136 wf:WinMortgageCoLTdMember 2023-12-31 0001264136 wf:WooriServiceNetworksCoLtdMember 2023-12-31 0001264136 wf:PartnerOneValueUpIPrivateEquityFundMember 2023-12-31 0001264136 wf:KoreawidePartners2ndPrivateEquityFundMember 2023-12-31 0001264136 wf:IBKKIPSeongjangDideemdol1stPrivateInvestmentLimitedPartnershipMember 2023-12-31 0001264136 wf:JCAssuranceNo2PrivateEquityFundMember 2023-12-31 0001264136 wf:WooriQCorporateRestructuringPrivateEquityFundMember 2023-12-31 0001264136 wf:Woori2509CorporateBondAAorhigherActiveETFMember 2023-12-31 0001264136 wf:WooriBig2PlusSecuritiesInvestmentTrustBalancedBondMember 2023-12-31 0001264136 wf:NHWooriNewdealGrowthAlphaPrivateEquityFund1Member 2023-12-31 0001264136 wf:PCCWooriLPSecondaryFundMember 2023-12-31 0001264136 wf:WooriShortTermGovernmentandSpecialBankBondActiveETFMember 2023-12-31 0001264136 wf:Woori2022ScaleupVentureFundMember 2023-12-31 0001264136 wf:KBKTBTechnologyVentureFundMember 2023-12-31 0001264136 wf:GenesisEcoNo.1PrivateEquityFundMember 2023-12-31 0001264136 wf:ParatusWooriMaterialComponentEquipmentJointVentureCompanyMember 2023-12-31 0001264136 wf:KTBNFutureContentsFundMember 2023-12-31 0001264136 wf:KTBNVentureFundNo18Member 2023-12-31 0001264136 wf:KTBNVentureFundNo16Member 2023-12-31 0001264136 wf:NAVERKTBAudioContentsFundMember 2023-12-31 0001264136 wf:KTBNVentureFundNo13Member 2023-12-31 0001264136 wf:KTBKORUSFUNDMember 2023-12-31 0001264136 wf:KUMHWACoLtdMember 2023-12-31 0001264136 wf:KTBChinaPlatformFundMember 2023-12-31 0001264136 wf:WooriDyno1stPrivateEquityFundMember 2023-12-31 0001264136 wf:SynapticFutureGrowthPrivateEquityFund1Member 2023-12-31 0001264136 wf:Igen2022no.1PrivateEquityFundMember 2023-12-31 0001264136 wf:WooriShinyoungGrowthCapPrivateEquityFund1Member 2023-12-31 0001264136 wf:JinmyungplusCo.ltd.Member 2023-12-31 0001264136 wf:KTBNGIPrivateEquityFundMember 2023-12-31 0001264136 wf:KTBNVentureFundNo7Member 2023-12-31 0001264136 wf:ChirochemMember 2023-12-31 0001264136 wf:KTBNHNChinaPrivateEquityFundMember 2023-12-31 0001264136 wf:Woori2022StartUpVentureFundMember 2023-12-31 0001264136 wf:WooriZip2Member 2023-12-31 0001264136 wf:WooriZip1Member 2023-12-31 0001264136 wf:GodoKaishaOceanos1Member 2023-12-31 0001264136 wf:DreamCompanyGrowthNo1PEFMember 2023-12-31 0001264136 wf:SynapticGreenNo.1PefMember 2023-12-31 0001264136 wf:KGFashionCoLtdMember 2023-12-31 0001264136 wf:OrchestraPrivateEquityFundIvMember 2023-12-31 0001264136 wf:WooriGSeniorLoanPrivatePlacementInvestmentTrustNo.1Member 2023-12-31 0001264136 wf:HMSOriens1stFundMember 2023-12-31 0001264136 wf:KTBNVentureFundNo8Member 2023-12-31 0001264136 wf:KTBChinaSynergyFundMember 2023-12-31 0001264136 wf:KTBNMediaContentsFundMember 2023-12-31 0001264136 wf:KTBNDigitalContentsKoreaFundNo9Member 2023-12-31 0001264136 wf:MidasNo.8PrivateEquityJointVentureCompanyMember 2023-12-31 0001264136 wf:CLTechCoLtdMember 2023-12-31 0001264136 wf:FinancialInstitutionsDebtSecuritiesMember wf:SecuritiesAtAmortisedCostAndHeldtomaturityInvestmentsCategoryMember 2023-12-31 0001264136 wf:KoreaTreasuryAndGovernmentMember wf:SecuritiesAtAmortisedCostAndHeldtomaturityInvestmentsCategoryMember 2023-12-31 0001264136 ifrs-full:AccumulatedImpairmentMember wf:SecuritiesAtAmortisedCostAndHeldtomaturityInvestmentsCategoryMember 2023-12-31 0001264136 wf:BondsDenominatedInForeignCurrencyMember wf:SecuritiesAtAmortisedCostAndHeldtomaturityInvestmentsCategoryMember 2023-12-31 0001264136 wf:SecuritiesAtAmortisedCostAndHeldtomaturityInvestmentsCategoryMember wf:CorporatesMember 2023-12-31 0001264136 currency:XXX 2023-12-31 0001264136 ifrs-full:GrossCarryingAmountMember currency:KRW wf:DueFromBanksMember 2023-12-31 0001264136 ifrs-full:GrossCarryingAmountMember currency:KRW wf:DueFromNonMonetaryFinancialInstitutionsMember 2023-12-31 0001264136 ifrs-full:GrossCarryingAmountMember currency:XXX wf:DueFromOtherFinancialInstitutionsMember 2023-12-31 0001264136 wf:DueFromBanksOnTimeMember currency:XXX ifrs-full:GrossCarryingAmountMember 2023-12-31 0001264136 wf:MandatoryReserveDepositsAtCentralBanksMember currency:KRW ifrs-full:GrossCarryingAmountMember 2023-12-31 0001264136 wf:SecuritiesExchangeDepositsMember currency:KRW ifrs-full:GrossCarryingAmountMember 2023-12-31 0001264136 wf:DueFromOtherFinancialInstitutionsMember currency:KRW ifrs-full:GrossCarryingAmountMember 2023-12-31 0001264136 currency:KRW ifrs-full:AccumulatedImpairmentMember 2023-12-31 0001264136 currency:KRW 2023-12-31 0001264136 wf:DueFromBanksOnDemandMember currency:XXX ifrs-full:GrossCarryingAmountMember 2023-12-31 0001264136 currency:XXX ifrs-full:AccumulatedImpairmentMember 2023-12-31 0001264136 currency:XXX wf:DueFromBanksOnTimeMember 2023-12-31 0001264136 currency:XXX wf:DueFromOtherFinancialInstitutionsMember 2023-12-31 0001264136 currency:KRW wf:MandatoryReserveDepositsAtKoreaSecuritiesFinanceCorpMember 2023-12-31 0001264136 currency:KRW wf:DueFromOtherFinancialInstitutionsMember 2023-12-31 0001264136 currency:XXX wf:DueFromBanksOnDemandMember 2023-12-31 0001264136 ifrs-full:DebtSecuritiesMember 2023-12-31 0001264136 wf:SecuritiesLoanedMember 2023-12-31 0001264136 wf:OtherSecuritiesMember 2023-12-31 0001264136 wf:BeneficiaryCertificatesMember 2023-12-31 0001264136 ifrs-full:DerivativesMember 2023-12-31 0001264136 wf:OtherFinancialAssetsMember 2023-12-31 0001264136 wf:OthersMember 2023-12-31 0001264136 wf:CorporatesMember 2023-12-31 0001264136 ifrs-full:EquityInvestmentsMember 2023-12-31 0001264136 wf:KoreaTreasuryAndGovernmentMember 2023-12-31 0001264136 wf:GoldIndexLinkedDepositsMember 2023-12-31 0001264136 wf:EquitySecuritiesOfFinancialAssetsAtFairValueThroughProfitOrLossClassifiedAsHeldForTradingCategoryMember 2023-12-31 0001264136 ifrs-full:LoansAndReceivablesCategoryMember 2023-12-31 0001264136 wf:FinancialInstitutionsDebtSecuritiesMember 2023-12-31 0001264136 ifrs-full:GrossCarryingAmountMember wf:ReverseRepurchaseAgreementsMember 2023-12-31 0001264136 wf:SecuritizedLoansMember ifrs-full:GrossCarryingAmountMember 2023-12-31 0001264136 ifrs-full:GrossCarryingAmountMember wf:PrivatePlacementCorporateBondsMember 2023-12-31 0001264136 ifrs-full:GrossCarryingAmountMember wf:BillsBoughtInForeignCurrenciesMember 2023-12-31 0001264136 ifrs-full:GrossCarryingAmountMember wf:LoansInForeignCurrenciesMember 2023-12-31 0001264136 ifrs-full:GrossCarryingAmountMember wf:LoansInKoreanWonMember 2023-12-31 0001264136 wf:FactoredReceivablesMember ifrs-full:GrossCarryingAmountMember 2023-12-31 0001264136 ifrs-full:GrossCarryingAmountMember wf:BillsBoughtInKoreanWonMember 2023-12-31 0001264136 ifrs-full:GrossCarryingAmountMember wf:CallLoansMember 2023-12-31 0001264136 wf:LoansOthersMember ifrs-full:GrossCarryingAmountMember 2023-12-31 0001264136 ifrs-full:GrossCarryingAmountMember wf:DomesticImportUsanceBillsMember 2023-12-31 0001264136 ifrs-full:GrossCarryingAmountMember wf:AdvancesForCustomersOnGuaranteesMember 2023-12-31 0001264136 ifrs-full:GrossCarryingAmountMember wf:DeferredLoanOriginationCostsAndFeesMember 2023-12-31 0001264136 ifrs-full:LeaseReceivablesMember ifrs-full:GrossCarryingAmountMember 2023-12-31 0001264136 ifrs-full:GrossCarryingAmountMember wf:InstallmentFinancialBondMember 2023-12-31 0001264136 ifrs-full:GrossCarryingAmountMember wf:CreditCardAccountsMember 2023-12-31 0001264136 wf:InterestRateFuturesMember 2023-12-31 0001264136 wf:InterestRateForwardsMember 2023-12-31 0001264136 ifrs-full:CurrencySwapContractMember 2023-12-31 0001264136 wf:EquityFuturesMember 2023-12-31 0001264136 ifrs-full:ForwardContractMember 2023-12-31 0001264136 wf:ShortMember wf:EquityIndexOptionMember 2023-12-31 0001264136 wf:ShortMember wf:InterestRateOptionMember 2023-12-31 0001264136 wf:EquityForwardMember 2023-12-31 0001264136 wf:LongMember wf:EquityIndexOptionMember 2023-12-31 0001264136 wf:LongMember ifrs-full:OptionContractMember 2023-12-31 0001264136 wf:ForeignExchangeFutureMember 2023-12-31 0001264136 wf:ShortMember ifrs-full:OptionContractMember 2023-12-31 0001264136 ifrs-full:InterestRateSwapContractMember 2023-12-31 0001264136 wf:InterestRateOptionMember wf:LongMember 2023-12-31 0001264136 ifrs-full:SwapContractMember 2023-12-31 0001264136 wf:CmaAccountsMember ifrs-full:GrossCarryingAmountMember 2023-12-31 0001264136 wf:OtherReceivablesMember ifrs-full:GrossCarryingAmountMember 2023-12-31 0001264136 wf:TelexAndTelephoneSubscriptionRightsAndGuaranteeDepositsMember ifrs-full:GrossCarryingAmountMember 2023-12-31 0001264136 wf:DomesticExchangeSettlementDebitMember ifrs-full:GrossCarryingAmountMember 2023-12-31 0001264136 wf:OtherFinancialAssetsMember ifrs-full:GrossCarryingAmountMember 2023-12-31 0001264136 ifrs-full:AccumulatedImpairmentMember 2023-12-31 0001264136 wf:AccruedIncomeMember ifrs-full:GrossCarryingAmountMember 2023-12-31 0001264136 ifrs-full:AccumulatedDepreciationAndAmortisationMember 2023-12-31 0001264136 ifrs-full:GrossCarryingAmountMember 2023-12-31 0001264136 ifrs-full:LeaseholdImprovementsMember 2023-12-31 0001264136 ifrs-full:ConstructionInProgressMember 2023-12-31 0001264136 ifrs-full:FixturesAndFittingsMember 2023-12-31 0001264136 ifrs-full:AccumulatedImpairmentMember ifrs-full:LandMember 2023-12-31 0001264136 ifrs-full:BuildingsMember ifrs-full:AccumulatedImpairmentMember 2023-12-31 0001264136 ifrs-full:AccumulatedImpairmentMember wf:MachineryAndEquipmentMember 2023-12-31 0001264136 ifrs-full:LeaseholdImprovementsMember ifrs-full:AccumulatedImpairmentMember 2023-12-31 0001264136 ifrs-full:ConstructionInProgressMember ifrs-full:AccumulatedImpairmentMember 2023-12-31 0001264136 ifrs-full:FixturesAndFittingsMember ifrs-full:AccumulatedImpairmentMember 2023-12-31 0001264136 ifrs-full:LandMember 2023-12-31 0001264136 ifrs-full:BuildingsMember 2023-12-31 0001264136 wf:MachineryAndEquipmentMember 2023-12-31 0001264136 ifrs-full:LandMember ifrs-full:GrossCarryingAmountMember 2023-12-31 0001264136 ifrs-full:BuildingsMember ifrs-full:GrossCarryingAmountMember 2023-12-31 0001264136 wf:MachineryAndEquipmentMember ifrs-full:GrossCarryingAmountMember 2023-12-31 0001264136 ifrs-full:LeaseholdImprovementsMember ifrs-full:GrossCarryingAmountMember 2023-12-31 0001264136 ifrs-full:ConstructionInProgressMember ifrs-full:GrossCarryingAmountMember 2023-12-31 0001264136 ifrs-full:FixturesAndFittingsMember ifrs-full:GrossCarryingAmountMember 2023-12-31 0001264136 ifrs-full:LandMember ifrs-full:AccumulatedDepreciationAndAmortisationMember 2023-12-31 0001264136 ifrs-full:BuildingsMember ifrs-full:AccumulatedDepreciationAndAmortisationMember 2023-12-31 0001264136 wf:MachineryAndEquipmentMember ifrs-full:AccumulatedDepreciationAndAmortisationMember 2023-12-31 0001264136 ifrs-full:LeaseholdImprovementsMember ifrs-full:AccumulatedDepreciationAndAmortisationMember 2023-12-31 0001264136 ifrs-full:ConstructionInProgressMember ifrs-full:AccumulatedDepreciationAndAmortisationMember 2023-12-31 0001264136 ifrs-full:AccumulatedDepreciationAndAmortisationMember ifrs-full:FixturesAndFittingsMember 2023-12-31 0001264136 ifrs-full:OtherIntangibleAssetsMember 2023-12-31 0001264136 ifrs-full:IntangibleAssetsUnderDevelopmentMember 2023-12-31 0001264136 ifrs-full:CopyrightsPatentsAndOtherIndustrialPropertyRightsServiceAndOperatingRightsMember 2023-12-31 0001264136 ifrs-full:GoodwillMember 2023-12-31 0001264136 ifrs-full:GoodwillMember ifrs-full:AccumulatedDepreciationAndAmortisationMember 2023-12-31 0001264136 ifrs-full:AccumulatedDepreciationAndAmortisationMember ifrs-full:CopyrightsPatentsAndOtherIndustrialPropertyRightsServiceAndOperatingRightsMember 2023-12-31 0001264136 ifrs-full:IntangibleAssetsUnderDevelopmentMember ifrs-full:AccumulatedDepreciationAndAmortisationMember 2023-12-31 0001264136 ifrs-full:GoodwillMember ifrs-full:GrossCarryingAmountMember 2023-12-31 0001264136 ifrs-full:CopyrightsPatentsAndOtherIndustrialPropertyRightsServiceAndOperatingRightsMember ifrs-full:GrossCarryingAmountMember 2023-12-31 0001264136 ifrs-full:GrossCarryingAmountMember ifrs-full:IntangibleAssetsUnderDevelopmentMember 2023-12-31 0001264136 ifrs-full:OtherIntangibleAssetsMember ifrs-full:GrossCarryingAmountMember 2023-12-31 0001264136 wf:MembershipDepositMember ifrs-full:GrossCarryingAmountMember 2023-12-31 0001264136 ifrs-full:ConstructionInProgressMember ifrs-full:GrossCarryingAmountMember 2023-12-31 0001264136 ifrs-full:GoodwillMember ifrs-full:AccumulatedImpairmentMember 2023-12-31 0001264136 ifrs-full:CopyrightsPatentsAndOtherIndustrialPropertyRightsServiceAndOperatingRightsMember ifrs-full:AccumulatedImpairmentMember 2023-12-31 0001264136 ifrs-full:AccumulatedImpairmentMember ifrs-full:IntangibleAssetsUnderDevelopmentMember 2023-12-31 0001264136 ifrs-full:OtherIntangibleAssetsMember ifrs-full:AccumulatedImpairmentMember 2023-12-31 0001264136 wf:MembershipDepositMember ifrs-full:AccumulatedImpairmentMember 2023-12-31 0001264136 ifrs-full:ConstructionInProgressMember ifrs-full:AccumulatedImpairmentMember 2023-12-31 0001264136 ifrs-full:ConstructionInProgressMember 2023-12-31 0001264136 ifrs-full:OtherIntangibleAssetsMember ifrs-full:AccumulatedDepreciationAndAmortisationMember 2023-12-31 0001264136 wf:MembershipDepositMember ifrs-full:AccumulatedDepreciationAndAmortisationMember 2023-12-31 0001264136 ifrs-full:ConstructionInProgressMember ifrs-full:AccumulatedDepreciationAndAmortisationMember 2023-12-31 0001264136 wf:MembershipDepositMember 2023-12-31 0001264136 ifrs-full:ActuarialAssumptionOfExpectedRatesOfSalaryIncreasesMember ifrs-full:BottomOfRangeMember 2023-12-31 0001264136 ifrs-full:ActuarialAssumptionOfDiscountRatesMember ifrs-full:TopOfRangeMember 2023-12-31 0001264136 ifrs-full:GrossCarryingAmountMember wf:MiscellaneousOtherFinancialLiabilitiesMember 2023-12-31 0001264136 wf:OtherPayablesMember ifrs-full:GrossCarryingAmountMember 2023-12-31 0001264136 wf:AccrualsMember ifrs-full:GrossCarryingAmountMember 2023-12-31 0001264136 ifrs-full:GrossCarryingAmountMember wf:DomesticLineOfCreditMember 2023-12-31 0001264136 ifrs-full:GrossCarryingAmountMember ifrs-full:LeaseLiabilitiesMember 2023-12-31 0001264136 wf:TrustAccountsMember ifrs-full:GrossCarryingAmountMember 2023-12-31 0001264136 wf:AgencyBusinessesMember ifrs-full:GrossCarryingAmountMember 2023-12-31 0001264136 wf:ForeignLineOfCreditMember ifrs-full:GrossCarryingAmountMember 2023-12-31 0001264136 wf:CustomersDepositsForBeneficiaryMember 2023-12-31 0001264136 wf:DepositsFromCustomersInForeignCurrenciesMember ifrs-full:GrossCarryingAmountMember 2023-12-31 0001264136 wf:DepositsFromCustomersInKRWCurrencyMember 2023-12-31 0001264136 wf:DepositsOnCmaMember ifrs-full:GrossCarryingAmountMember 2023-12-31 0001264136 ifrs-full:GrossCarryingAmountMember wf:BalancesOnOtherDepositsFromCustomersMember 2023-12-31 0001264136 wf:DepositsFromCustomersInForeignCurrenciesMember 2023-12-31 0001264136 ifrs-full:GrossCarryingAmountMember wf:DepositsOnNotesPayablesMember 2023-12-31 0001264136 ifrs-full:GrossCarryingAmountMember wf:MutualFundMember 2023-12-31 0001264136 ifrs-full:GrossCarryingAmountMember wf:CertificatesOfDepositMember 2023-12-31 0001264136 ifrs-full:GrossCarryingAmountMember wf:DemandDepositsMember 2023-12-31 0001264136 wf:BalancesOnTermDepositsFromCustomersMember ifrs-full:GrossCarryingAmountMember 2023-12-31 0001264136 wf:DebtSecuritiesInForeignCurrenciesOfSecuritiesAtAmortizedCost1Member 2023-12-31 0001264136 wf:OtherDueFromBanksInLocalCurrenciesOfLoansAndOtherFinancialAssetsAtAmortisedCostMember 2023-12-31 0001264136 wf:KoreanTreasuryAndGovernmentAgenciesBondsOfFinancialAssetsAtFairValueThroughProfitOrLossCategoryMember 2023-12-31 0001264136 wf:KoreanTreasuryAndGovernmentAgenciesBondsTwoOfFinancialAssetsAtFairValueThroughProfitOrLossCategoryMember 2023-12-31 0001264136 wf:KoreanTreasuryAndGovernmentAgenciesBondsThreeOfFinancialAssetsAtFairValueThroughProfitOrLossCategoryMember 2023-12-31 0001264136 wf:KoreanFinancialInstitutionsDebtSecuritiesOfFinancialAssetsAtFairValueThroughProfitOrLossCategoryMember 2023-12-31 0001264136 wf:MortgageLoansOfLoansAndOtherFinancialAssetsAtAmortisedCostMember 2023-12-31 0001264136 wf:OtherDueFromBanksInForeignCurrenciesOfLoansAndOtherFinancialAssetsAtAmortisedCostMember 2023-12-31 0001264136 wf:DebtSecuritiesInForeignCurrenciesOfSecuritiesAtAmortizedCostMember 2023-12-31 0001264136 wf:KoreanCapitalContributionsOfFinancialAssetsAtFairValueThroughProfitOrLossCategoryMember 2023-12-31 0001264136 wf:KoreanTreasuryAndGovernmentAgenciesBondsOfFinancialAssetsAtFairValueThroughOtherComprehensiveIncomeCategoryMember 2023-12-31 0001264136 wf:KoreanFinancialInstitutionsDebtSecuritiesOfFinancialAssetsAtFairValueThroughOtherComprehensiveIncomeCategoryMember 2023-12-31 0001264136 wf:DebtSecuritiesInForeignCurrenciesOfFinancialAssetsAtFairValueThroughOtherComprehensiveIncomeCategoryMember 2023-12-31 0001264136 wf:DebtSecuritiesInForeignCurrenciesTwoOfFinancialAssetsAtFairValueThroughOtherComprehensiveIncomeCategoryMember 2023-12-31 0001264136 wf:KoreanTreasuryAndGovernmentBondsOfSecuritiesAtAmortizedCostMember 2023-12-31 0001264136 ifrs-full:MiscellaneousOtherProvisionsMember 2023-12-31 0001264136 ifrs-full:ProvisionForCreditCommitmentsMember 2023-12-31 0001264136 ifrs-full:FinancialGuaranteeContractsMember 2023-12-31 0001264136 ifrs-full:ProvisionForDecommissioningRestorationAndRehabilitationCostsMember 2023-12-31 0001264136 wf:SubordinatedBondsMember ifrs-full:GrossCarryingAmountMember 2023-12-31 0001264136 wf:OtherDebenturesMember ifrs-full:GrossCarryingAmountMember 2023-12-31 0001264136 wf:OrdinaryDebtMember ifrs-full:GrossCarryingAmountMember 2023-12-31 0001264136 wf:KoreanTreasuryAndGovernmentAgenciesBondsAndOthersOfFinancialAssetsAtFairValueThroughOtherComprehensiveIncomeCategoryMember 2023-12-31 0001264136 wf:KoreanTreasuryAndGovernmentAgenciesBondsOfFinancialAssetsAtFairValueThroughProfitOrLossCategoryMember 2023-12-31 0001264136 wf:AdvancePaymentsMember 2023-12-31 0001264136 wf:MiscellaneousAssetsMember 2023-12-31 0001264136 wf:AssetsForNonbusinessUseMember 2023-12-31 0001264136 wf:PrepaidExpensesMember 2023-12-31 0001264136 wf:LeaseAssetsMember 2023-12-31 0001264136 wf:BillsSoldMember ifrs-full:GrossCarryingAmountMember 2023-12-31 0001264136 wf:CallMoneyMember ifrs-full:GrossCarryingAmountMember 2023-12-31 0001264136 wf:BondsSoldUnderRepurchaseAgreementsMember ifrs-full:GrossCarryingAmountMember 2023-12-31 0001264136 wf:PresentValueDiscountMember 2023-12-31 0001264136 wf:BorrowingsInKoreanWonMember 2023-12-31 0001264136 wf:OtherBorrowingsMember ifrs-full:GrossCarryingAmountMember 2023-12-31 0001264136 wf:OnshoreBorrowingsInForeignCurrenciesMember ifrs-full:GrossCarryingAmountMember 2023-12-31 0001264136 wf:BorrowingsFromBankOfKoreaMember ifrs-full:GrossCarryingAmountMember 2023-12-31 0001264136 wf:BorrowingsFromGovernmentMember ifrs-full:GrossCarryingAmountMember 2023-12-31 0001264136 ifrs-full:FinancialLiabilitiesAtFairValueThroughProfitOrLossThatMeetDefinitionOfHeldForTradingCategoryMember 2023-12-31 0001264136 wf:SecuritiesSoldMember 2023-12-31 0001264136 wf:DerivativeFinancialLiabilitiesHeldForTradingMember 2023-12-31 0001264136 wf:GoldIndexLinkedLiabilitiesMember 2023-12-31 0001264136 wf:GuaranteesOfForeignLetterOfCreditMember 2023-12-31 0001264136 wf:OtherUnconfirmedPaymentGuaranteesMember 2023-12-31 0001264136 wf:UnconfirmedAcceptancesAndPaymentGuaranteesMember 2023-12-31 0001264136 wf:OtherConfirmedPaymentGuaranteesMember 2023-12-31 0001264136 wf:ConfirmedAcceptancesAndPaymentGuaranteesMember 2023-12-31 0001264136 wf:GuaranteesOfDomesticLetterOfCreditMember 2023-12-31 0001264136 wf:AcceptancesMember 2023-12-31 0001264136 wf:PaymentGuaranteesForLoansMember 2023-12-31 0001264136 wf:CommercialPaperPuchaseAndOthersCommitmentsMember 2023-12-31 0001264136 wf:LetterOfGuaranteesMember 2023-12-31 0001264136 ifrs-full:OtherContingentLiabilitiesMember 2023-12-31 0001264136 wf:WooriFundServiceCoLtdMember 2023-12-31 0001264136 wf:WooriFISCoLtdMember 2023-12-31 0001264136 wf:WooriFinanceResearchInstituteCoLtdMember 2023-12-31 0001264136 wf:WooriCreditInformationCoLtdMember 2023-12-31 0001264136 wf:WooriAssetTrustCoLtdMember 2023-12-31 0001264136 wf:WooriInvestmentBankCoLtdMember 2023-12-31 0001264136 wf:WooriFinancialCapitalCoLtdMember 2023-12-31 0001264136 wf:WooriCardMember 2023-12-31 0001264136 wf:WooriBankMember 2023-12-31 0001264136 wf:WooriPrivateEquityAssetManagementCoLtdMember 2023-12-31 0001264136 wf:WooriGlobalAssetManagementCoLtdMember 2023-12-31 0001264136 wf:WooriVenturePartnersCoLtdMember 2023-12-31 0001264136 wf:WooriAssetManagementCorpMember 2023-12-31 0001264136 wf:WooriFinancialFiCo.Ltd.Member 2023-12-31 0001264136 wf:WooriSavingsBankMember 2023-12-31 0001264136 wf:RealEstateTrustMember ifrs-full:ClassesOfAssetsMember 2023-12-31 0001264136 ifrs-full:InvestmentFundsMember ifrs-full:ClassesOfAssetsMember 2023-12-31 0001264136 wf:StructuredFinanceMember ifrs-full:ClassesOfAssetsMember 2023-12-31 0001264136 ifrs-full:AssetbackedFinancingsMember ifrs-full:ClassesOfAssetsMember 2023-12-31 0001264136 wf:WealthDevelopmentBankMember 2023-12-31 0001264136 wf:PtBankWooriSaudaraIndonesiaNineteenZeroSixTbkMember 2023-12-31 0001264136 wf:PtWooriFinanceIndonesiaTbkMember 2023-12-31 0001264136 wf:OneMortgageMember 2023-12-31 0001264136 wf:KoreaCreditBureauCoLtdMember 2023-12-31 0001264136 wf:LotteCardCoLtdMember 2023-12-31 0001264136 wf:KBankCoLtdMember 2023-12-31 0001264136 wf:WooriServiceNetworksCoLtdMember 2023-12-31 0001264136 wf:KoreaFinanceSecurityCoLtdMember 2023-12-31 0001264136 wf:DcustodyCo.Ltd.Member 2023-12-31 0001264136 wf:PremisesAndEquipmentOfHeldForSaleMember 2023-12-31 0001264136 wf:OthersOfHeldForSaleMember 2023-12-31 0001264136 wf:ReasonForUsingPresentationAlternativeInvestimentPolicyOfInvestmentsInEquityInstrumentsMeasuredAtFairValueThroughOtherComprehensiveIncomeMember 2023-12-31 0001264136 wf:ReasonForUsingPresentationAlternativeDebtToEquitySwapOfInvestmentsInEquityInstrumentsMeasuredAtFairValueThroughOtherComprehensiveIncomeMember 2023-12-31 0001264136 wf:ReasonForUsingPresentationAlternativeOtherReasonOfInvestmentsInEquityInstrumentsMeasuredAtFairValueThroughOtherComprehensiveIncomeMember 2023-12-31 0001264136 ifrs-full:CurrencySwapContractMember ifrs-full:CurrencyRiskMember currency:EUR 2023-12-31 0001264136 ifrs-full:HedgesOfNetInvestmentInForeignOperationsMember wf:ExchangeRiskMember wf:ForeignCurrencyBondUsdMember currency:USD ifrs-full:NotLaterThanOneYearMember 2023-12-31 0001264136 ifrs-full:HedgesOfNetInvestmentInForeignOperationsMember wf:ExchangeRiskMember wf:ForeignCurrencyBondUsdMember currency:USD ifrs-full:LaterThanOneYearAndNotLaterThanFiveYearsMember 2023-12-31 0001264136 ifrs-full:HedgesOfNetInvestmentInForeignOperationsMember wf:ExchangeRiskMember wf:ForeignCurrencyBondUsdMember currency:USD ifrs-full:LaterThanFiveYearsMember 2023-12-31 0001264136 ifrs-full:HedgesOfNetInvestmentInForeignOperationsMember wf:ExchangeRiskMember wf:ForeignCurrencyBondUsdMember currency:USD 2023-12-31 0001264136 ifrs-full:CurrencySwapContractMember ifrs-full:CurrencyRiskMember currency:USD ifrs-full:LaterThanOneYearAndNotLaterThanFiveYearsMember 2023-12-31 0001264136 ifrs-full:CurrencySwapContractMember ifrs-full:CurrencyRiskMember currency:USD ifrs-full:LaterThanFiveYearsMember 2023-12-31 0001264136 ifrs-full:CurrencySwapContractMember ifrs-full:CurrencyRiskMember currency:USD 2023-12-31 0001264136 ifrs-full:CurrencySwapContractMember ifrs-full:CurrencyRiskMember currency:EUR ifrs-full:NotLaterThanOneYearMember 2023-12-31 0001264136 ifrs-full:CurrencySwapContractMember ifrs-full:CurrencyRiskMember currency:EUR ifrs-full:LaterThanOneYearAndNotLaterThanFiveYearsMember 2023-12-31 0001264136 ifrs-full:CurrencySwapContractMember ifrs-full:CurrencyRiskMember currency:EUR ifrs-full:LaterThanFiveYearsMember 2023-12-31 0001264136 ifrs-full:CashFlowHedgesMember ifrs-full:InterestRateRiskMember ifrs-full:InterestRateSwapContractMember currency:KRW 2023-12-31 0001264136 ifrs-full:CurrencySwapContractMember wf:CurrencyRiskAndInterestRateRiskMember currency:USD ifrs-full:NotLaterThanOneYearMember 2023-12-31 0001264136 ifrs-full:CurrencySwapContractMember wf:CurrencyRiskAndInterestRateRiskMember currency:USD ifrs-full:LaterThanOneYearAndNotLaterThanFiveYearsMember 2023-12-31 0001264136 ifrs-full:CurrencySwapContractMember wf:CurrencyRiskAndInterestRateRiskMember currency:USD ifrs-full:LaterThanFiveYearsMember 2023-12-31 0001264136 ifrs-full:CurrencySwapContractMember wf:CurrencyRiskAndInterestRateRiskMember currency:USD 2023-12-31 0001264136 ifrs-full:CurrencySwapContractMember ifrs-full:CurrencyRiskMember currency:USD ifrs-full:NotLaterThanOneYearMember 2023-12-31 0001264136 ifrs-full:FairValueHedgesMember ifrs-full:InterestRateRiskMember ifrs-full:InterestRateSwapContractMember currency:KRW ifrs-full:LaterThanOneYearAndNotLaterThanFiveYearsMember 2023-12-31 0001264136 ifrs-full:FairValueHedgesMember ifrs-full:InterestRateRiskMember ifrs-full:InterestRateSwapContractMember currency:KRW ifrs-full:LaterThanFiveYearsMember 2023-12-31 0001264136 ifrs-full:FairValueHedgesMember ifrs-full:InterestRateRiskMember ifrs-full:InterestRateSwapContractMember currency:KRW 2023-12-31 0001264136 ifrs-full:CashFlowHedgesMember ifrs-full:InterestRateRiskMember ifrs-full:InterestRateSwapContractMember currency:KRW ifrs-full:NotLaterThanOneYearMember 2023-12-31 0001264136 ifrs-full:CashFlowHedgesMember ifrs-full:InterestRateRiskMember ifrs-full:InterestRateSwapContractMember currency:KRW ifrs-full:LaterThanOneYearAndNotLaterThanFiveYearsMember 2023-12-31 0001264136 ifrs-full:CashFlowHedgesMember ifrs-full:InterestRateRiskMember ifrs-full:InterestRateSwapContractMember currency:KRW ifrs-full:LaterThanFiveYearsMember 2023-12-31 0001264136 ifrs-full:FairValueHedgesMember ifrs-full:InterestRateRiskMember ifrs-full:InterestRateSwapContractMember currency:USD ifrs-full:NotLaterThanOneYearMember 2023-12-31 0001264136 ifrs-full:FairValueHedgesMember ifrs-full:InterestRateRiskMember ifrs-full:InterestRateSwapContractMember currency:USD ifrs-full:LaterThanOneYearAndNotLaterThanFiveYearsMember 2023-12-31 0001264136 ifrs-full:FairValueHedgesMember ifrs-full:InterestRateRiskMember ifrs-full:InterestRateSwapContractMember currency:USD ifrs-full:LaterThanFiveYearsMember 2023-12-31 0001264136 ifrs-full:FairValueHedgesMember ifrs-full:InterestRateRiskMember ifrs-full:InterestRateSwapContractMember currency:USD 2023-12-31 0001264136 ifrs-full:FairValueHedgesMember ifrs-full:InterestRateRiskMember ifrs-full:InterestRateSwapContractMember currency:KRW ifrs-full:NotLaterThanOneYearMember 2023-12-31 0001264136 ifrs-full:HedgesOfNetInvestmentInForeignOperationsMember wf:ExchangeRiskMember wf:ForeignCurrencyBondMember 2023-12-31 0001264136 ifrs-full:CashFlowHedgesMember ifrs-full:CurrencyRiskMember wf:DebenturesAsHedgedItemsMember 2023-12-31 0001264136 ifrs-full:CashFlowHedgesMember wf:CurrencyRiskAndInterestRateRiskMember wf:DebenturesAsHedgedItemsMember 2023-12-31 0001264136 ifrs-full:CashFlowHedgesMember ifrs-full:InterestRateRiskMember wf:DebenturesAsHedgedItemsMember 2023-12-31 0001264136 ifrs-full:FairValueHedgesMember ifrs-full:InterestRateRiskMember wf:DebenturesAsHedgedItemsMember 2023-12-31 0001264136 ifrs-full:CashFlowHedgesMember ifrs-full:CurrencyRiskMember ifrs-full:CurrencySwapContractMember currency:EUR 2023-12-31 0001264136 ifrs-full:CashFlowHedgesMember ifrs-full:CurrencySwapContractMember wf:CurrencyRiskAndInterestRateRiskMember currency:USD 2023-12-31 0001264136 ifrs-full:CashFlowHedgesMember ifrs-full:CurrencyRiskMember ifrs-full:CurrencySwapContractMember currency:USD 2023-12-31 0001264136 wf:DueFromFinancialInstitutionsMember 2023-12-31 0001264136 wf:SecuritiesMember 2023-12-31 0001264136 wf:LoansMember 2023-12-31 0001264136 ifrs-full:FinancialInstrumentsCreditimpairedMember 2023-12-31 0001264136 ifrs-full:FinancialInstrumentsNotCreditimpairedMember wf:UpperGradeOfInternalCreditGradesMember 2023-12-31 0001264136 ifrs-full:TwelvemonthExpectedCreditLossesMember wf:LowerGradeOfInternalCreditGradesMember 2023-12-31 0001264136 ifrs-full:TwelvemonthExpectedCreditLossesMember wf:UpperGradeOfInternalCreditGradesMember ifrs-full:LoanCommitmentsMember 2023-12-31 0001264136 ifrs-full:FinancialInstrumentsCreditimpairedMember ifrs-full:FinancialGuaranteeContractsMember 2023-12-31 0001264136 ifrs-full:TwelvemonthExpectedCreditLossesMember wf:UpperGradeOfInternalCreditGradesMember ifrs-full:FinancialGuaranteeContractsMember 2023-12-31 0001264136 ifrs-full:FinancialInstrumentsNotCreditimpairedMember wf:LowerGradeOfInternalCreditGradesMember 2023-12-31 0001264136 ifrs-full:FinancialInstrumentsNotCreditimpairedMember wf:LowerGradeOfInternalCreditGradesMember ifrs-full:FinancialGuaranteeContractsMember 2023-12-31 0001264136 ifrs-full:FinancialInstrumentsNotCreditimpairedMember wf:UpperGradeOfInternalCreditGradesMember ifrs-full:FinancialGuaranteeContractsMember 2023-12-31 0001264136 ifrs-full:FinancialInstrumentsNotCreditimpairedMember wf:UpperGradeOfInternalCreditGradesMember ifrs-full:LoanCommitmentsMember 2023-12-31 0001264136 ifrs-full:FinancialInstrumentsNotCreditimpairedMember wf:LowerGradeOfInternalCreditGradesMember ifrs-full:LoanCommitmentsMember 2023-12-31 0001264136 ifrs-full:LoanCommitmentsMember ifrs-full:FinancialInstrumentsCreditimpairedMember 2023-12-31 0001264136 ifrs-full:TwelvemonthExpectedCreditLossesMember wf:UpperGradeOfInternalCreditGradesMember 2023-12-31 0001264136 ifrs-full:TwelvemonthExpectedCreditLossesMember wf:LowerGradeOfInternalCreditGradesMember ifrs-full:FinancialGuaranteeContractsMember 2023-12-31 0001264136 ifrs-full:TwelvemonthExpectedCreditLossesMember wf:LowerGradeOfInternalCreditGradesMember ifrs-full:LoanCommitmentsMember 2023-12-31 0001264136 ifrs-full:TwelvemonthExpectedCreditLossesMember wf:SmallAndMediumSizedEnterpriseMember wf:UpperGradeOfInternalCreditGradesMember ifrs-full:GrossCarryingAmountMember 2023-12-31 0001264136 wf:GeneralBusinessMember ifrs-full:AccumulatedImpairmentMember 2023-12-31 0001264136 wf:GeneralBusinessMember ifrs-full:GrossCarryingAmountMember 2023-12-31 0001264136 wf:CreditImpaimentModelMember wf:GeneralBusinessMember ifrs-full:GrossCarryingAmountMember 2023-12-31 0001264136 ifrs-full:FinancialInstrumentsCreditimpairedMember wf:GeneralBusinessMember ifrs-full:GrossCarryingAmountMember 2023-12-31 0001264136 ifrs-full:FinancialInstrumentsNotCreditimpairedMember wf:LoansAndOtherFinancialAssetsAtAmortisedCostToConsumerMember wf:LowerGradeOfInternalCreditGradesMember ifrs-full:GrossCarryingAmountMember 2023-12-31 0001264136 ifrs-full:FinancialInstrumentsNotCreditimpairedMember wf:GeneralBusinessMember wf:UpperGradeOfInternalCreditGradesMember ifrs-full:GrossCarryingAmountMember 2023-12-31 0001264136 ifrs-full:TwelvemonthExpectedCreditLossesMember wf:GeneralBusinessMember wf:LowerGradeOfInternalCreditGradesMember ifrs-full:GrossCarryingAmountMember 2023-12-31 0001264136 ifrs-full:TwelvemonthExpectedCreditLossesMember wf:GeneralBusinessMember wf:UpperGradeOfInternalCreditGradesMember ifrs-full:GrossCarryingAmountMember 2023-12-31 0001264136 wf:LoansAndOtherFinancialAssetsAtAmortisedCostToCorporateMember ifrs-full:AccumulatedImpairmentMember 2023-12-31 0001264136 wf:LoansAndOtherFinancialAssetsAtAmortisedCostToCorporateMember ifrs-full:GrossCarryingAmountMember 2023-12-31 0001264136 ifrs-full:TwelvemonthExpectedCreditLossesMember wf:SmallAndMediumSizedEnterpriseMember wf:LowerGradeOfInternalCreditGradesMember ifrs-full:GrossCarryingAmountMember 2023-12-31 0001264136 ifrs-full:TwelvemonthExpectedCreditLossesMember wf:LoansAndOtherFinancialAssetsAtAmortisedCostToBankMember wf:LowerGradeOfInternalCreditGradesMember ifrs-full:GrossCarryingAmountMember 2023-12-31 0001264136 wf:LoansAndOtherFinancialAssetsAtAmortisedCostCategoryMember ifrs-full:AccumulatedImpairmentMember 2023-12-31 0001264136 wf:LoansAndOtherFinancialAssetsAtAmortisedCostCategoryMember ifrs-full:GrossCarryingAmountMember 2023-12-31 0001264136 ifrs-full:TwelvemonthExpectedCreditLossesMember wf:LoansAndOtherFinancialAssetsAtAmortisedCostToGovernmentMember wf:UpperGradeOfInternalCreditGradesMember ifrs-full:GrossCarryingAmountMember 2023-12-31 0001264136 ifrs-full:TwelvemonthExpectedCreditLossesMember wf:LoansAndOtherFinancialAssetsAtAmortisedCostToGovernmentMember wf:LowerGradeOfInternalCreditGradesMember ifrs-full:GrossCarryingAmountMember 2023-12-31 0001264136 ifrs-full:FinancialInstrumentsNotCreditimpairedMember wf:LoansAndOtherFinancialAssetsAtAmortisedCostToGovernmentMember wf:UpperGradeOfInternalCreditGradesMember ifrs-full:GrossCarryingAmountMember 2023-12-31 0001264136 wf:LoansAndOtherFinancialAssetsAtAmortisedCostToBankMember ifrs-full:AccumulatedImpairmentMember 2023-12-31 0001264136 ifrs-full:FinancialInstrumentsCreditimpairedMember wf:LoansAndOtherFinancialAssetsAtAmortisedCostToGovernmentMember ifrs-full:GrossCarryingAmountMember 2023-12-31 0001264136 wf:CreditImpaimentModelMember wf:LoansAndOtherFinancialAssetsAtAmortisedCostToGovernmentMember ifrs-full:GrossCarryingAmountMember 2023-12-31 0001264136 wf:LoansAndOtherFinancialAssetsAtAmortisedCostToGovernmentMember ifrs-full:GrossCarryingAmountMember 2023-12-31 0001264136 wf:LoansAndOtherFinancialAssetsAtAmortisedCostToGovernmentMember ifrs-full:AccumulatedImpairmentMember 2023-12-31 0001264136 ifrs-full:TwelvemonthExpectedCreditLossesMember wf:LoansAndOtherFinancialAssetsAtAmortisedCostToBankMember wf:UpperGradeOfInternalCreditGradesMember ifrs-full:GrossCarryingAmountMember 2023-12-31 0001264136 ifrs-full:TwelvemonthExpectedCreditLossesMember wf:LoansAndOtherFinancialAssetsAtAmortisedCostToCorporateMember wf:UpperGradeOfInternalCreditGradesMember ifrs-full:GrossCarryingAmountMember 2023-12-31 0001264136 ifrs-full:FinancialInstrumentsNotCreditimpairedMember wf:GeneralBusinessMember wf:LowerGradeOfInternalCreditGradesMember ifrs-full:GrossCarryingAmountMember 2023-12-31 0001264136 ifrs-full:FinancialInstrumentsNotCreditimpairedMember wf:ProjectFinancingAndOthersMember wf:LowerGradeOfInternalCreditGradesMember ifrs-full:GrossCarryingAmountMember 2023-12-31 0001264136 ifrs-full:TwelvemonthExpectedCreditLossesMember wf:ProjectFinancingAndOthersMember wf:UpperGradeOfInternalCreditGradesMember ifrs-full:GrossCarryingAmountMember 2023-12-31 0001264136 ifrs-full:FinancialInstrumentsNotCreditimpairedMember wf:SmallAndMediumSizedEnterpriseMember wf:LowerGradeOfInternalCreditGradesMember ifrs-full:GrossCarryingAmountMember 2023-12-31 0001264136 wf:LoansAndOtherFinancialAssetsAtAmortisedCostCategoryMember 2023-12-31 0001264136 wf:CreditImpaimentModelMember wf:SmallAndMediumSizedEnterpriseMember ifrs-full:GrossCarryingAmountMember 2023-12-31 0001264136 ifrs-full:TwelvemonthExpectedCreditLossesMember wf:ProjectFinancingAndOthersMember wf:LowerGradeOfInternalCreditGradesMember ifrs-full:GrossCarryingAmountMember 2023-12-31 0001264136 ifrs-full:FinancialInstrumentsCreditimpairedMember wf:ProjectFinancingAndOthersMember ifrs-full:GrossCarryingAmountMember 2023-12-31 0001264136 ifrs-full:FinancialInstrumentsNotCreditimpairedMember wf:LoansAndOtherFinancialAssetsAtAmortisedCostToConsumerMember wf:UpperGradeOfInternalCreditGradesMember ifrs-full:GrossCarryingAmountMember 2023-12-31 0001264136 wf:ProjectFinancingAndOthersMember ifrs-full:AccumulatedImpairmentMember 2023-12-31 0001264136 ifrs-full:TwelvemonthExpectedCreditLossesMember wf:LoansAndOtherFinancialAssetsAtAmortisedCostToCorporateMember wf:LowerGradeOfInternalCreditGradesMember ifrs-full:GrossCarryingAmountMember 2023-12-31 0001264136 wf:GeneralBusinessMember 2023-12-31 0001264136 wf:SmallAndMediumSizedEnterpriseMember 2023-12-31 0001264136 wf:ProjectFinancingAndOthersMember 2023-12-31 0001264136 ifrs-full:FinancialInstrumentsNotCreditimpairedMember wf:LoansAndOtherFinancialAssetsAtAmortisedCostToGovernmentMember wf:LowerGradeOfInternalCreditGradesMember ifrs-full:GrossCarryingAmountMember 2023-12-31 0001264136 wf:CreditImpaimentModelMember wf:LoansAndOtherFinancialAssetsAtAmortisedCostToCorporateMember ifrs-full:GrossCarryingAmountMember 2023-12-31 0001264136 ifrs-full:FinancialInstrumentsCreditimpairedMember wf:LoansAndOtherFinancialAssetsAtAmortisedCostToCorporateMember ifrs-full:GrossCarryingAmountMember 2023-12-31 0001264136 ifrs-full:FinancialInstrumentsNotCreditimpairedMember wf:LoansAndOtherFinancialAssetsAtAmortisedCostToCorporateMember wf:LowerGradeOfInternalCreditGradesMember ifrs-full:GrossCarryingAmountMember 2023-12-31 0001264136 ifrs-full:FinancialInstrumentsNotCreditimpairedMember wf:LoansAndOtherFinancialAssetsAtAmortisedCostToCorporateMember wf:UpperGradeOfInternalCreditGradesMember ifrs-full:GrossCarryingAmountMember 2023-12-31 0001264136 ifrs-full:TwelvemonthExpectedCreditLossesMember wf:LoansAndOtherFinancialAssetsAtAmortisedCostCategoryMember wf:UpperGradeOfInternalCreditGradesMember ifrs-full:GrossCarryingAmountMember 2023-12-31 0001264136 ifrs-full:TwelvemonthExpectedCreditLossesMember wf:LoansAndOtherFinancialAssetsAtAmortisedCostCategoryMember wf:LowerGradeOfInternalCreditGradesMember ifrs-full:GrossCarryingAmountMember 2023-12-31 0001264136 ifrs-full:FinancialInstrumentsNotCreditimpairedMember wf:LoansAndOtherFinancialAssetsAtAmortisedCostCategoryMember wf:UpperGradeOfInternalCreditGradesMember ifrs-full:GrossCarryingAmountMember 2023-12-31 0001264136 ifrs-full:FinancialInstrumentsNotCreditimpairedMember wf:LoansAndOtherFinancialAssetsAtAmortisedCostCategoryMember wf:LowerGradeOfInternalCreditGradesMember ifrs-full:GrossCarryingAmountMember 2023-12-31 0001264136 ifrs-full:FinancialInstrumentsCreditimpairedMember wf:LoansAndOtherFinancialAssetsAtAmortisedCostCategoryMember ifrs-full:GrossCarryingAmountMember 2023-12-31 0001264136 wf:CreditImpaimentModelMember wf:LoansAndOtherFinancialAssetsAtAmortisedCostCategoryMember ifrs-full:GrossCarryingAmountMember 2023-12-31 0001264136 ifrs-full:FinancialInstrumentsCreditimpairedMember wf:SmallAndMediumSizedEnterpriseMember ifrs-full:GrossCarryingAmountMember 2023-12-31 0001264136 wf:LoansAndOtherFinancialAssetsAtAmortisedCostToBankMember ifrs-full:GrossCarryingAmountMember 2023-12-31 0001264136 wf:CreditImpaimentModelMember wf:LoansAndOtherFinancialAssetsAtAmortisedCostToBankMember ifrs-full:GrossCarryingAmountMember 2023-12-31 0001264136 ifrs-full:FinancialInstrumentsCreditimpairedMember wf:LoansAndOtherFinancialAssetsAtAmortisedCostToBankMember ifrs-full:GrossCarryingAmountMember 2023-12-31 0001264136 ifrs-full:FinancialInstrumentsNotCreditimpairedMember wf:LoansAndOtherFinancialAssetsAtAmortisedCostToBankMember wf:LowerGradeOfInternalCreditGradesMember ifrs-full:GrossCarryingAmountMember 2023-12-31 0001264136 ifrs-full:FinancialInstrumentsNotCreditimpairedMember wf:LoansAndOtherFinancialAssetsAtAmortisedCostToBankMember wf:UpperGradeOfInternalCreditGradesMember ifrs-full:GrossCarryingAmountMember 2023-12-31 0001264136 ifrs-full:FinancialInstrumentsNotCreditimpairedMember wf:SmallAndMediumSizedEnterpriseMember wf:UpperGradeOfInternalCreditGradesMember ifrs-full:GrossCarryingAmountMember 2023-12-31 0001264136 wf:LoansAndOtherFinancialAssetsAtAmortisedCostToConsumerMember ifrs-full:GrossCarryingAmountMember 2023-12-31 0001264136 wf:SmallAndMediumSizedEnterpriseMember ifrs-full:AccumulatedImpairmentMember 2023-12-31 0001264136 ifrs-full:FinancialInstrumentsNotCreditimpairedMember wf:ProjectFinancingAndOthersMember wf:UpperGradeOfInternalCreditGradesMember ifrs-full:GrossCarryingAmountMember 2023-12-31 0001264136 wf:CreditImpaimentModelMember wf:ProjectFinancingAndOthersMember ifrs-full:GrossCarryingAmountMember 2023-12-31 0001264136 ifrs-full:TwelvemonthExpectedCreditLossesMember wf:LoansAndOtherFinancialAssetsAtAmortisedCostToConsumerMember wf:UpperGradeOfInternalCreditGradesMember ifrs-full:GrossCarryingAmountMember 2023-12-31 0001264136 wf:CreditImpaimentModelMember wf:LoansAndOtherFinancialAssetsAtAmortisedCostToConsumerMember ifrs-full:GrossCarryingAmountMember 2023-12-31 0001264136 wf:SmallAndMediumSizedEnterpriseMember ifrs-full:GrossCarryingAmountMember 2023-12-31 0001264136 wf:ProjectFinancingAndOthersMember ifrs-full:GrossCarryingAmountMember 2023-12-31 0001264136 ifrs-full:TwelvemonthExpectedCreditLossesMember wf:LoansAndOtherFinancialAssetsAtAmortisedCostToConsumerMember wf:LowerGradeOfInternalCreditGradesMember ifrs-full:GrossCarryingAmountMember 2023-12-31 0001264136 ifrs-full:FinancialInstrumentsCreditimpairedMember wf:LoansAndOtherFinancialAssetsAtAmortisedCostToConsumerMember ifrs-full:GrossCarryingAmountMember 2023-12-31 0001264136 wf:LoansAndOtherFinancialAssetsAtAmortisedCostToConsumerMember ifrs-full:AccumulatedImpairmentMember 2023-12-31 0001264136 wf:DepositsFromCustomersMember 2023-12-31 0001264136 wf:OtherFinancialLiabilitiesMember 2023-12-31 0001264136 wf:NotesAndDebenturesIssuedMember 2023-12-31 0001264136 ifrs-full:DerivativesMember 2023-12-31 0001264136 wf:BorrowingMember 2023-12-31 0001264136 ifrs-full:LaterThanTwoYearsAndNotLaterThanThreeYearsMember 2023-12-31 0001264136 ifrs-full:LaterThanThreeYearsMember 2023-12-31 0001264136 ifrs-full:LaterThanOneYearAndNotLaterThanTwoYearsMember 2023-12-31 0001264136 ifrs-full:NotLaterThanOneYearMember 2023-12-31 0001264136 wf:TemporaryDifferencesAssociatedWithOthersMember 2023-12-31 0001264136 wf:TemporaryDifferencesAssociatedWithInvestmentsInSubsidiariesBranchesAndAssociatesAndInterestsInJointVenturesMember 2023-12-31 0001264136 wf:PtWooriFinanceIndonesiaTbk1Member 2023-12-31 0001264136 wf:WooriVenturePartnersCoLtdMember 2023-12-31 0001264136 wf:WooriBankCambodiaPlc3Member 2023-12-31 0001264136 wf:OtherCashGeneratingUnitMember 2023-12-31 0001264136 wf:WooriAssetTrustCoLtdMember 2023-12-31 0001264136 wf:PtBankWooriSaudaraIndonesiaNineteenZeroSixTbkMember 2023-12-31 0001264136 wf:WooriAssetManagementCorpMember 2023-12-31 0001264136 wf:WooriGlobalAssetManagementCoLtdMember 2023-12-31 0001264136 ifrs-full:TopOfRangeMember 2023-12-31 0001264136 ifrs-full:BottomOfRangeMember 2023-12-31 0001264136 ifrs-full:LaterThanTwoYearsAndNotLaterThanThreeYearsMember ifrs-full:InvestmentPropertyMember 2023-12-31 0001264136 ifrs-full:LaterThanThreeYearsAndNotLaterThanFourYearsMember ifrs-full:InvestmentPropertyMember 2023-12-31 0001264136 ifrs-full:LaterThanFourYearsAndNotLaterThanFiveYearsMember ifrs-full:InvestmentPropertyMember 2023-12-31 0001264136 ifrs-full:LaterThanOneYearAndNotLaterThanTwoYearsMember ifrs-full:InvestmentPropertyMember 2023-12-31 0001264136 ifrs-full:LaterThanFiveYearsMember ifrs-full:InvestmentPropertyMember 2023-12-31 0001264136 ifrs-full:InvestmentPropertyMember 2023-12-31 0001264136 ifrs-full:InvestmentPropertyMember ifrs-full:LaterThanSixMonthsAndNotLaterThanOneYearMember 2023-12-31 0001264136 wf:CommonSharesIssuedAtTheBeginningOfThePeriodMember 2023-12-31 0001264136 ifrs-full:LaterThanFourYearsAndNotLaterThanFiveYearsMember 2023-12-31 0001264136 ifrs-full:LaterThanThreeYearsAndNotLaterThanFourYearsMember 2023-12-31 0001264136 ifrs-full:LeaseReceivablesMember 2023-12-31 0001264136 ifrs-full:LaterThanTwoYearsAndNotLaterThanThreeYearsMember ifrs-full:LeaseReceivablesMember 2023-12-31 0001264136 ifrs-full:LaterThanFourYearsAndNotLaterThanFiveYearsMember ifrs-full:LeaseReceivablesMember 2023-12-31 0001264136 ifrs-full:LaterThanThreeYearsAndNotLaterThanFourYearsMember ifrs-full:LeaseReceivablesMember 2023-12-31 0001264136 ifrs-full:LaterThanOneYearAndNotLaterThanTwoYearsMember ifrs-full:LeaseReceivablesMember 2023-12-31 0001264136 ifrs-full:NotLaterThanOneYearMember ifrs-full:LeaseReceivablesMember 2023-12-31 0001264136 wf:TerminalGrowthRateMeasurementInputMember ifrs-full:BottomOfRangeMember wf:PtWooriFinanceIndonesiaTbkMember 2023-12-31 0001264136 wf:TerminalGrowthRateMeasurementInputMember ifrs-full:BottomOfRangeMember wf:WooriBankCambodiaPlc3Member 2023-12-31 0001264136 wf:TerminalGrowthRateMeasurementInputMember ifrs-full:BottomOfRangeMember wf:PtBankWooriSaudaraIndonesiaNineteenZeroSixTbkMember 2023-12-31 0001264136 wf:TerminalGrowthRateMeasurementInputMember ifrs-full:BottomOfRangeMember wf:WooriVenturePartnersCoLtdMember 2023-12-31 0001264136 wf:TerminalGrowthRateMeasurementInputMember ifrs-full:BottomOfRangeMember wf:WooriAssetManagementCorpMember 2023-12-31 0001264136 wf:TerminalGrowthRateMeasurementInputMember ifrs-full:BottomOfRangeMember wf:WooriAssetTrustCoLtdMember 2023-12-31 0001264136 ifrs-full:DiscountRateMeasurementInputMember ifrs-full:BottomOfRangeMember wf:PtWooriFinanceIndonesiaTbkMember 2023-12-31 0001264136 ifrs-full:DiscountRateMeasurementInputMember ifrs-full:BottomOfRangeMember wf:WooriBankCambodiaPlc3Member 2023-12-31 0001264136 ifrs-full:DiscountRateMeasurementInputMember ifrs-full:BottomOfRangeMember wf:PtBankWooriSaudaraIndonesiaNineteenZeroSixTbkMember 2023-12-31 0001264136 ifrs-full:DiscountRateMeasurementInputMember ifrs-full:BottomOfRangeMember wf:WooriVenturePartnersCoLtdMember 2023-12-31 0001264136 ifrs-full:DiscountRateMeasurementInputMember ifrs-full:BottomOfRangeMember wf:WooriAssetManagementCorpMember 2023-12-31 0001264136 ifrs-full:DiscountRateMeasurementInputMember ifrs-full:BottomOfRangeMember wf:WooriAssetTrustCoLtdMember 2023-12-31 0001264136 wf:EquityDerivativeInstrumentAssetsMember wf:OptionValuationModelAndOthersMember wf:CorrelationMeasurementInputMember ifrs-full:BottomOfRangeMember 2023-12-31 0001264136 wf:EquityDerivativeInstrumentAssetsMember wf:OptionValuationModelAndOthersMember wf:CorrelationMeasurementInputMember ifrs-full:TopOfRangeMember 2023-12-31 0001264136 wf:LoansBondWithOptionsAndConvertibleBondsOfFinancialAssetsMember wf:LeastSquareMonteCarloSimulationHullWhiteModelMember ifrs-full:DiscountRateMeasurementInputMember ifrs-full:TopOfRangeMember 2023-12-31 0001264136 wf:LoansBondWithOptionsAndConvertibleBondsOfFinancialAssetsMember wf:LeastSquareMonteCarloSimulationHullWhiteModelMember ifrs-full:DiscountRateMeasurementInputMember ifrs-full:BottomOfRangeMember 2023-12-31 0001264136 wf:LoansBondWithOptionsAndConvertibleBondsOfFinancialAssetsMember wf:LeastSquareMonteCarloSimulationHullWhiteModelMember wf:HistoricalVolatilityForInterestRateMeasurementInputMember ifrs-full:TopOfRangeMember 2023-12-31 0001264136 wf:LoansBondWithOptionsAndConvertibleBondsOfFinancialAssetsMember wf:LeastSquareMonteCarloSimulationHullWhiteModelMember wf:HistoricalVolatilityForInterestRateMeasurementInputMember ifrs-full:BottomOfRangeMember 2023-12-31 0001264136 wf:LoansBondWithOptionsAndConvertibleBondsOfFinancialAssetsMember wf:LeastSquareMonteCarloSimulationHullWhiteModelMember ifrs-full:HistoricalVolatilityForSharesMeasurementInputMember ifrs-full:TopOfRangeMember 2023-12-31 0001264136 wf:LoansBondWithOptionsAndConvertibleBondsOfFinancialAssetsMember wf:LeastSquareMonteCarloSimulationHullWhiteModelMember ifrs-full:HistoricalVolatilityForSharesMeasurementInputMember ifrs-full:BottomOfRangeMember 2023-12-31 0001264136 wf:LoansBondWithOptionsAndConvertibleBondsOfFinancialAssetsMember wf:DiscountedCashFlowAndOthersMember ifrs-full:DiscountRateMeasurementInputMember ifrs-full:BottomOfRangeMember 2023-12-31 0001264136 wf:LoansBondWithOptionsAndConvertibleBondsOfFinancialAssetsMember wf:DiscountedCashFlowAndOthersMember ifrs-full:DiscountRateMeasurementInputMember ifrs-full:TopOfRangeMember 2023-12-31 0001264136 ifrs-full:SecuritiesLendingMember 2023-12-31 0001264136 wf:BondsDenominatedInForeignCurrencyMember 2023-12-31 0001264136 wf:CorporateBondSecuritiesMember 2023-12-31 0001264136 wf:CapitalContributionsOfFinancialAssetsAtFairValueThroughProfitOrLossMember 2023-12-31 0001264136 wf:BeneficiaryCertificatesOfFinancialAssetsAtFairValueThroughProfitOrLossMember ifrs-full:Level1OfFairValueHierarchyMember 2023-12-31 0001264136 wf:OtherFinancialAssetsInForeignCurrencyOfFinancialAssetsAtFairValueThroughProfitOrLossMember ifrs-full:Level1OfFairValueHierarchyMember 2023-12-31 0001264136 wf:LoansOfFinancialAssetsAtFairValueThroughProfitOrLossMember ifrs-full:Level3OfFairValueHierarchyMember 2023-12-31 0001264136 wf:CapitalContributionsOfFinancialAssetsAtFairValueThroughProfitOrLossMember ifrs-full:Level2OfFairValueHierarchyMember 2023-12-31 0001264136 wf:CapitalContributionsOfFinancialAssetsAtFairValueThroughProfitOrLossMember ifrs-full:Level3OfFairValueHierarchyMember 2023-12-31 0001264136 wf:LoansOfFinancialAssetsAtFairValueThroughProfitOrLossMember ifrs-full:Level1OfFairValueHierarchyMember 2023-12-31 0001264136 wf:DepositsOfFinancialAssetsAtFairValueThroughProfitOrLossMember ifrs-full:Level1OfFairValueHierarchyMember 2023-12-31 0001264136 wf:DebtSecuritiesOfFinancialAssetsAtFairValueThroughProfitOrLossMember ifrs-full:Level1OfFairValueHierarchyMember 2023-12-31 0001264136 wf:DebtSecuritiesOfFinancialAssetsAtFairValueThroughProfitOrLossMember ifrs-full:Level2OfFairValueHierarchyMember 2023-12-31 0001264136 wf:BeneficiaryCertificatesOfFinancialAssetsAtFairValueThroughProfitOrLossMember ifrs-full:Level2OfFairValueHierarchyMember 2023-12-31 0001264136 wf:BeneficiaryCertificatesOfFinancialAssetsAtFairValueThroughProfitOrLossMember ifrs-full:Level3OfFairValueHierarchyMember 2023-12-31 0001264136 wf:BeneficiaryCertificatesOfFinancialAssetsAtFairValueThroughProfitOrLossMember 2023-12-31 0001264136 wf:EquitySecuritiesOfFinancialAssetsAtFairValueThroughProfitOrLossMember ifrs-full:Level2OfFairValueHierarchyMember 2023-12-31 0001264136 wf:EquitySecuritiesOfFinancialAssetsAtFairValueThroughProfitOrLossMember ifrs-full:Level3OfFairValueHierarchyMember 2023-12-31 0001264136 wf:EquitySecuritiesOfFinancialAssetsAtFairValueThroughProfitOrLossMember 2023-12-31 0001264136 wf:DepositsOfFinancialAssetsAtFairValueThroughProfitOrLossMember 2023-12-31 0001264136 wf:DepositsOfFinancialAssetsAtFairValueThroughProfitOrLossMember ifrs-full:Level3OfFairValueHierarchyMember 2023-12-31 0001264136 wf:DepositsOfFinancialAssetsAtFairValueThroughProfitOrLossMember ifrs-full:Level2OfFairValueHierarchyMember 2023-12-31 0001264136 ifrs-full:FinancialAssetsAtFairValueThroughProfitOrLossCategoryMember ifrs-full:Level2OfFairValueHierarchyMember 2023-12-31 0001264136 ifrs-full:FinancialAssetsAtFairValueThroughProfitOrLossCategoryMember ifrs-full:Level1OfFairValueHierarchyMember 2023-12-31 0001264136 wf:OthersOfFinancialAssetsAtFairValueThroughProfitOrLossMember 2023-12-31 0001264136 wf:DebtSecuritiesOfFinancialAssetsAtFairValueThroughProfitOrLossMember ifrs-full:Level3OfFairValueHierarchyMember 2023-12-31 0001264136 wf:DebtSecuritiesOfFinancialAssetsAtFairValueThroughProfitOrLossMember 2023-12-31 0001264136 wf:EquitySecuritiesOfFinancialAssetsAtFairValueThroughProfitOrLossMember ifrs-full:Level1OfFairValueHierarchyMember 2023-12-31 0001264136 wf:OtherFinancialAssetsInForeignCurrencyOfFinancialAssetsAtFairValueThroughProfitOrLossMember 2023-12-31 0001264136 wf:OtherFinancialAssetsInForeignCurrencyOfFinancialAssetsAtFairValueThroughProfitOrLossMember ifrs-full:Level3OfFairValueHierarchyMember 2023-12-31 0001264136 wf:OtherFinancialAssetsInForeignCurrencyOfFinancialAssetsAtFairValueThroughProfitOrLossMember ifrs-full:Level2OfFairValueHierarchyMember 2023-12-31 0001264136 wf:CapitalContributionsOfFinancialAssetsAtFairValueThroughProfitOrLossMember ifrs-full:Level1OfFairValueHierarchyMember 2023-12-31 0001264136 ifrs-full:FinancialAssetsAtFairValueThroughProfitOrLossCategoryMember ifrs-full:Level3OfFairValueHierarchyMember 2023-12-31 0001264136 wf:OthersOfFinancialAssetsAtFairValueThroughProfitOrLossMember ifrs-full:Level3OfFairValueHierarchyMember 2023-12-31 0001264136 wf:OthersOfFinancialAssetsAtFairValueThroughProfitOrLossMember ifrs-full:Level2OfFairValueHierarchyMember 2023-12-31 0001264136 wf:OthersOfFinancialAssetsAtFairValueThroughProfitOrLossMember ifrs-full:Level1OfFairValueHierarchyMember 2023-12-31 0001264136 wf:DerivativeInstrumentAssetsOfFinancialAssetsAtFairValueThroughProfitOrLossMember 2023-12-31 0001264136 wf:DerivativeInstrumentAssetsOfFinancialAssetsAtFairValueThroughProfitOrLossMember ifrs-full:Level3OfFairValueHierarchyMember 2023-12-31 0001264136 wf:DerivativeInstrumentAssetsOfFinancialAssetsAtFairValueThroughProfitOrLossMember ifrs-full:Level2OfFairValueHierarchyMember 2023-12-31 0001264136 wf:DerivativeInstrumentAssetsOfFinancialAssetsAtFairValueThroughProfitOrLossMember ifrs-full:Level1OfFairValueHierarchyMember 2023-12-31 0001264136 wf:LoansOfFinancialAssetsAtFairValueThroughProfitOrLossMember 2023-12-31 0001264136 wf:LoansOfFinancialAssetsAtFairValueThroughProfitOrLossMember ifrs-full:Level2OfFairValueHierarchyMember 2023-12-31 0001264136 wf:WooriGeneralPrivateSecuritiesInvestmentTrustBondNo2OneMember 2023-12-31 0001264136 wf:SynapticFutureGrowthPrivateEquityFundMember 2023-12-31 0001264136 ifrs-full:ForeignCountriesMember 2023-12-31 0001264136 ifrs-full:CountryOfDomicileMember 2023-12-31 0001264136 wf:LoansAndOtherFinancialAssetsAtAmortisedCostCategoryMember ifrs-full:Level1OfFairValueHierarchyMember 2023-12-31 0001264136 wf:LoansAndOtherFinancialAssetsAtAmortisedCostCategoryMember ifrs-full:Level2OfFairValueHierarchyMember 2023-12-31 0001264136 wf:LoansAndOtherFinancialAssetsAtAmortisedCostCategoryMember ifrs-full:Level3OfFairValueHierarchyMember 2023-12-31 0001264136 wf:LoansAndOtherFinancialAssetsAtAmortisedCostCategoryMember 2023-12-31 0001264136 wf:InterestBaringLiabilitiesOfDepositsFromCustomerMember ifrs-full:NotLaterThanThreeMonthsMember 2023-12-31 0001264136 ifrs-full:LaterThanThreeMonthsAndNotLaterThanSixMonthsMember wf:InterestBaringLiabilitiesOfDepositsFromBorrowingsMember 2023-12-31 0001264136 wf:InterestBaringLiabilitiesOfDepositsFromDebenturesMember wf:LaterThanSixMonthsAndNotLaterThanNineMonthsMember 2023-12-31 0001264136 wf:InterestBaringLiabilitiesOfDepositsFromDebenturesMember ifrs-full:LaterThanFiveYearsMember 2023-12-31 0001264136 ifrs-full:LaterThanThreeMonthsAndNotLaterThanSixMonthsMember wf:InterestBaringLiabilitiesMember 2023-12-31 0001264136 ifrs-full:LaterThanOneYearAndNotLaterThanFiveYearsMember wf:InterestBaringLiabilitiesMember 2023-12-31 0001264136 wf:InterestBaringLiabilitiesOfDepositsFromCustomerMember 2023-12-31 0001264136 wf:InterestBaringLiabilitiesOfDepositsFromCustomerMember ifrs-full:LaterThanFiveYearsMember 2023-12-31 0001264136 ifrs-full:LaterThanOneYearAndNotLaterThanFiveYearsMember wf:InterestBaringLiabilitiesOfDepositsFromCustomerMember 2023-12-31 0001264136 wf:InterestBaringLiabilitiesOfDepositsFromCustomerMember wf:LaterThanNineMonthsAndNotLaterThanOneYearMember 2023-12-31 0001264136 wf:InterestBaringLiabilitiesOfDepositsFromCustomerMember wf:LaterThanSixMonthsAndNotLaterThanNineMonthsMember 2023-12-31 0001264136 wf:InterestBaringLiabilitiesOfDepositsFromCustomerMember ifrs-full:LaterThanThreeMonthsAndNotLaterThanSixMonthsMember 2023-12-31 0001264136 wf:InterestBaringLiabilitiesMember 2023-12-31 0001264136 wf:LaterThanSixMonthsAndNotLaterThanNineMonthsMember wf:InterestBaringLiabilitiesMember 2023-12-31 0001264136 wf:InterestBaringLiabilitiesOfDepositsFromDebenturesMember 2023-12-31 0001264136 wf:InterestBaringLiabilitiesOfDepositsFromDebenturesMember wf:LaterThanNineMonthsAndNotLaterThanOneYearMember 2023-12-31 0001264136 wf:InterestBaringLiabilitiesOfDepositsFromDebenturesMember ifrs-full:NotLaterThanThreeMonthsMember 2023-12-31 0001264136 wf:InterestBaringLiabilitiesOfDepositsFromBorrowingsMember ifrs-full:LaterThanOneYearAndNotLaterThanFiveYearsMember 2023-12-31 0001264136 wf:InterestBaringLiabilitiesOfDepositsFromBorrowingsMember ifrs-full:LaterThanFiveYearsMember 2023-12-31 0001264136 wf:InterestBaringLiabilitiesOfDepositsFromDebenturesMember ifrs-full:LaterThanThreeMonthsAndNotLaterThanSixMonthsMember 2023-12-31 0001264136 wf:InterestBaringLiabilitiesOfDepositsFromDebenturesMember ifrs-full:LaterThanOneYearAndNotLaterThanFiveYearsMember 2023-12-31 0001264136 ifrs-full:LaterThanFiveYearsMember wf:InterestBaringLiabilitiesMember 2023-12-31 0001264136 wf:InterestBaringLiabilitiesOfDepositsFromBorrowingsMember ifrs-full:NotLaterThanThreeMonthsMember 2023-12-31 0001264136 wf:InterestBaringLiabilitiesOfDepositsFromBorrowingsMember wf:LaterThanNineMonthsAndNotLaterThanOneYearMember 2023-12-31 0001264136 wf:InterestBaringLiabilitiesOfDepositsFromBorrowingsMember 2023-12-31 0001264136 ifrs-full:NotLaterThanThreeMonthsMember wf:InterestBaringLiabilitiesMember 2023-12-31 0001264136 wf:LaterThanNineMonthsAndNotLaterThanOneYearMember wf:InterestBaringLiabilitiesMember 2023-12-31 0001264136 wf:InterestBaringLiabilitiesOfDepositsFromBorrowingsMember wf:LaterThanSixMonthsAndNotLaterThanNineMonthsMember 2023-12-31 0001264136 wf:DepositsOfFinancialAssetsAtFairValueThroughProfitOrLossMember 2023-12-31 0001264136 wf:LoansOfFinancialAssetsAtFairValueThroughProfitOrLossMember 2023-12-31 0001264136 wf:DebtSecuritiesOfFinancialAssetsAtFairValueThroughProfitOrLossMember 2023-12-31 0001264136 wf:DerivativeInstrumentAssetsOfFinancialAssetsAtFairValueThroughProfitOrLossMember 2023-12-31 0001264136 ifrs-full:ActuarialAssumptionOfExpectedRatesOfSalaryIncreasesMember ifrs-full:TopOfRangeMember 2023-12-31 0001264136 ifrs-full:ActuarialAssumptionOfDiscountRatesMember ifrs-full:BottomOfRangeMember 2023-12-31 0001264136 wf:InterestRateFuturesMember ifrs-full:CashFlowHedgesMember 2023-12-31 0001264136 ifrs-full:FairValueHedgesMember 2023-12-31 0001264136 ifrs-full:FairValueHedgesMember wf:EquityForwardMember 2023-12-31 0001264136 wf:InterestRateOptionMember wf:LongMember ifrs-full:FairValueHedgesMember 2023-12-31 0001264136 wf:InterestRateOptionMember wf:LongMember ifrs-full:CashFlowHedgesMember 2023-12-31 0001264136 ifrs-full:InterestRateSwapContractMember ifrs-full:FairValueHedgesMember 2023-12-31 0001264136 ifrs-full:InterestRateSwapContractMember ifrs-full:CashFlowHedgesMember 2023-12-31 0001264136 wf:InterestRateOptionMember wf:ShortMember ifrs-full:CashFlowHedgesMember 2023-12-31 0001264136 ifrs-full:CashFlowHedgesMember wf:EquityFuturesMember 2023-12-31 0001264136 ifrs-full:FairValueHedgesMember wf:ShortMember wf:InterestRateOptionMember 2023-12-31 0001264136 ifrs-full:CashFlowHedgesMember wf:ShortMember ifrs-full:OptionContractMember 2023-12-31 0001264136 ifrs-full:FairValueHedgesMember wf:LongMember ifrs-full:OptionContractMember 2023-12-31 0001264136 ifrs-full:SwapContractMember ifrs-full:CashFlowHedgesMember 2023-12-31 0001264136 wf:EquityIndexOptionMember wf:LongMember ifrs-full:CashFlowHedgesMember 2023-12-31 0001264136 wf:EquityIndexOptionMember wf:ShortMember ifrs-full:CashFlowHedgesMember 2023-12-31 0001264136 wf:ForeignExchangeFutureMember ifrs-full:FairValueHedgesMember 2023-12-31 0001264136 ifrs-full:CashFlowHedgesMember wf:ForeignExchangeFutureMember 2023-12-31 0001264136 ifrs-full:FairValueHedgesMember wf:InterestRateForwardsMember 2023-12-31 0001264136 wf:InterestRateForwardsMember ifrs-full:CashFlowHedgesMember 2023-12-31 0001264136 wf:EquityIndexOptionMember wf:ShortMember ifrs-full:FairValueHedgesMember 2023-12-31 0001264136 ifrs-full:FairValueHedgesMember ifrs-full:SwapContractMember 2023-12-31 0001264136 ifrs-full:CurrencySwapContractMember ifrs-full:CashFlowHedgesMember 2023-12-31 0001264136 ifrs-full:FairValueHedgesMember wf:LongMember wf:EquityIndexOptionMember 2023-12-31 0001264136 ifrs-full:CashFlowHedgesMember wf:EquityForwardMember 2023-12-31 0001264136 wf:InterestRateFuturesMember ifrs-full:FairValueHedgesMember 2023-12-31 0001264136 ifrs-full:CurrencySwapContractMember ifrs-full:FairValueHedgesMember 2023-12-31 0001264136 ifrs-full:CashFlowHedgesMember ifrs-full:ForwardContractMember 2023-12-31 0001264136 ifrs-full:OptionContractMember wf:LongMember ifrs-full:CashFlowHedgesMember 2023-12-31 0001264136 ifrs-full:FairValueHedgesMember ifrs-full:ForwardContractMember 2023-12-31 0001264136 ifrs-full:FairValueHedgesMember wf:ShortMember ifrs-full:OptionContractMember 2023-12-31 0001264136 ifrs-full:CashFlowHedgesMember 2023-12-31 0001264136 ifrs-full:FairValueHedgesMember wf:EquityFuturesMember 2023-12-31 0001264136 ifrs-full:FinancialAssetsAtAmortisedCostMember ifrs-full:InvestmentFundsMember 2023-12-31 0001264136 ifrs-full:FinancialAssetsAtAmortisedCostMember wf:StructuredFinanceMember 2023-12-31 0001264136 ifrs-full:FinancialAssetsAtAmortisedCostMember ifrs-full:AssetbackedFinancingsMember 2023-12-31 0001264136 ifrs-full:FinancialAssetsAtFairValueThroughOtherComprehensiveIncomeCategoryMember wf:RealEstateTrustMember 2023-12-31 0001264136 ifrs-full:FinancialAssetsAtFairValueThroughOtherComprehensiveIncomeCategoryMember ifrs-full:InvestmentFundsMember 2023-12-31 0001264136 ifrs-full:FinancialAssetsAtFairValueThroughOtherComprehensiveIncomeCategoryMember wf:StructuredFinanceMember 2023-12-31 0001264136 ifrs-full:FinancialAssetsAtFairValueThroughOtherComprehensiveIncomeCategoryMember ifrs-full:AssetbackedFinancingsMember 2023-12-31 0001264136 ifrs-full:FinancialAssetsAtFairValueThroughProfitOrLossCategoryMember wf:RealEstateTrustMember 2023-12-31 0001264136 ifrs-full:FinancialAssetsAtFairValueThroughProfitOrLossCategoryMember ifrs-full:InvestmentFundsMember 2023-12-31 0001264136 ifrs-full:FinancialAssetsAtFairValueThroughProfitOrLossCategoryMember wf:StructuredFinanceMember 2023-12-31 0001264136 ifrs-full:FinancialAssetsAtFairValueThroughProfitOrLossCategoryMember ifrs-full:AssetbackedFinancingsMember 2023-12-31 0001264136 wf:DerivativeFinancialInstrumentsAssetsMember wf:RealEstateTrustMember 2023-12-31 0001264136 wf:DerivativeFinancialInstrumentsAssetsMember ifrs-full:InvestmentFundsMember 2023-12-31 0001264136 wf:DerivativeFinancialInstrumentsAssetsMember wf:StructuredFinanceMember 2023-12-31 0001264136 wf:DerivativeFinancialInstrumentsAssetsMember ifrs-full:AssetbackedFinancingsMember 2023-12-31 0001264136 wf:InvestmentsInSubsidiariesJointVenturesAndAssociatesMember wf:RealEstateTrustMember 2023-12-31 0001264136 wf:InvestmentsInSubsidiariesJointVenturesAndAssociatesMember ifrs-full:InvestmentFundsMember 2023-12-31 0001264136 wf:InvestmentsInSubsidiariesJointVenturesAndAssociatesMember wf:StructuredFinanceMember 2023-12-31 0001264136 wf:InvestmentsInSubsidiariesJointVenturesAndAssociatesMember ifrs-full:AssetbackedFinancingsMember 2023-12-31 0001264136 ifrs-full:FinancialAssetsAtAmortisedCostMember wf:RealEstateTrustMember 2023-12-31 0001264136 wf:WooriFirstvaluePrivateRealEstateFundNo.2Member 2023-12-31 0001264136 wf:OthersOfFinancialAssetsAtFairValueThroughProfitOrLossMember wf:BinomialTreeMember wf:GrowthRateMeasurementInputMember ifrs-full:TopOfRangeMember 2023-12-31 0001264136 wf:EquityDerivativeInstrumentLiabilitiesMember wf:OptionValuationModelAndOthersMember wf:CorrelationMeasurementInputMember ifrs-full:BottomOfRangeMember 2023-12-31 0001264136 wf:EquityDerivativeInstrumentLiabilitiesMember wf:OptionValuationModelAndOthersMember wf:CorrelationMeasurementInputMember ifrs-full:TopOfRangeMember 2023-12-31 0001264136 wf:EquitySecuritiesCapitalContributionsAndBeneficiaryCertificatesOfFinancialAssetsMember wf:BinomialTreeMember ifrs-full:DiscountRateMeasurementInputMember ifrs-full:TopOfRangeMember 2023-12-31 0001264136 ifrs-full:BottomOfRangeMember wf:LiquidationValueMeasurementInputMember wf:DiscountedCashFlowAndOthersMember wf:EquitySecuritiesCapitalContributionsAndBeneficiaryCertificatesOfFinancialAssetsMember 2023-12-31 0001264136 wf:EquitySecuritiesCapitalContributionsAndBeneficiaryCertificatesOfFinancialAssetsMember ifrs-full:HistoricalVolatilityForSharesMeasurementInputMember wf:RiskAdjustedDiscountRateMethodMember ifrs-full:TopOfRangeMember 2023-12-31 0001264136 wf:EquitySecuritiesCapitalContributionsAndBeneficiaryCertificatesOfFinancialAssetsMember ifrs-full:DiscountRateMeasurementInputMember wf:RiskAdjustedDiscountRateMethodMember ifrs-full:TopOfRangeMember 2023-12-31 0001264136 wf:EquitySecuritiesCapitalContributionsAndBeneficiaryCertificatesOfFinancialAssetsMember wf:DiscountedCashFlowAndOthersMember wf:LiquidationValueMeasurementInputMember ifrs-full:TopOfRangeMember 2023-12-31 0001264136 wf:EquitySecuritiesCapitalContributionsAndBeneficiaryCertificatesOfFinancialAssetsMember wf:LeastSquareMonteCarloSimulationHullWhiteModelMember ifrs-full:DiscountRateMeasurementInputMember ifrs-full:BottomOfRangeMember 2023-12-31 0001264136 wf:EquitySecuritiesCapitalContributionsAndBeneficiaryCertificatesOfFinancialAssetsMember wf:LeastSquareMonteCarloSimulationHullWhiteModelMember ifrs-full:DiscountRateMeasurementInputMember ifrs-full:TopOfRangeMember 2023-12-31 0001264136 wf:OthersOfFinancialAssetsAtFairValueThroughProfitOrLossMember wf:BinomialTreeMember wf:StockPricesAndVolatilityOfUnderlyingAssetMeasurementInputMember ifrs-full:BottomOfRangeMember 2023-12-31 0001264136 wf:OthersOfFinancialAssetsAtFairValueThroughProfitOrLossMember wf:BinomialTreeMember wf:StockPricesAndVolatilityOfUnderlyingAssetMeasurementInputMember ifrs-full:TopOfRangeMember 2023-12-31 0001264136 wf:OthersOfFinancialAssetsAtFairValueThroughProfitOrLossMember wf:BinomialTreeMember ifrs-full:DiscountRateMeasurementInputMember ifrs-full:TopOfRangeMember 2023-12-31 0001264136 wf:EquitySecuritiesCapitalContributionsAndBeneficiaryCertificatesOfFinancialAssetsMember wf:BinomialTreeMember wf:StockPricesAndVolatilityOfUnderlyingAssetMeasurementInputMember ifrs-full:BottomOfRangeMember 2023-12-31 0001264136 wf:EquitySecuritiesCapitalContributionsAndBeneficiaryCertificatesOfFinancialAssetsMember wf:BinomialTreeMember wf:StockPricesAndVolatilityOfUnderlyingAssetMeasurementInputMember ifrs-full:TopOfRangeMember 2023-12-31 0001264136 wf:EquitySecuritiesCapitalContributionsAndBeneficiaryCertificatesOfFinancialAssetsMember wf:DiscountedCashFlowAndOthersMember ifrs-full:DiscountRateMeasurementInputMember ifrs-full:BottomOfRangeMember 2023-12-31 0001264136 wf:EquitySecuritiesCapitalContributionsAndBeneficiaryCertificatesOfFinancialAssetsMember wf:DiscountedCashFlowAndOthersMember ifrs-full:DiscountRateMeasurementInputMember ifrs-full:TopOfRangeMember 2023-12-31 0001264136 wf:EquitySecuritiesCapitalContributionsAndBeneficiaryCertificatesOfFinancialAssetsMember wf:DiscountedCashFlowAndOthersMember wf:TerminalGrowthRateMeasurementInputMember ifrs-full:BottomOfRangeMember 2023-12-31 0001264136 wf:EquitySecuritiesCapitalContributionsAndBeneficiaryCertificatesOfFinancialAssetsMember wf:DiscountedCashFlowAndOthersMember wf:TerminalGrowthRateMeasurementInputMember ifrs-full:TopOfRangeMember 2023-12-31 0001264136 ifrs-full:DiscountRateMeasurementInputMember ifrs-full:TopOfRangeMember wf:PtWooriFinanceIndonesiaTbkMember 2023-12-31 0001264136 ifrs-full:DiscountRateMeasurementInputMember ifrs-full:TopOfRangeMember wf:WooriBankCambodiaPlc3Member 2023-12-31 0001264136 ifrs-full:DiscountRateMeasurementInputMember ifrs-full:TopOfRangeMember wf:PtBankWooriSaudaraIndonesiaNineteenZeroSixTbkMember 2023-12-31 0001264136 ifrs-full:DiscountRateMeasurementInputMember ifrs-full:TopOfRangeMember wf:WooriVenturePartnersCoLtdMember 2023-12-31 0001264136 ifrs-full:DiscountRateMeasurementInputMember ifrs-full:TopOfRangeMember wf:WooriAssetManagementCorpMember 2023-12-31 0001264136 ifrs-full:DiscountRateMeasurementInputMember ifrs-full:TopOfRangeMember wf:WooriAssetTrustCoLtdMember 2023-12-31 0001264136 wf:TerminalGrowthRateMeasurementInputMember ifrs-full:TopOfRangeMember wf:PtWooriFinanceIndonesiaTbkMember 2023-12-31 0001264136 wf:TerminalGrowthRateMeasurementInputMember ifrs-full:TopOfRangeMember wf:WooriBankCambodiaPlc3Member 2023-12-31 0001264136 wf:TerminalGrowthRateMeasurementInputMember ifrs-full:TopOfRangeMember wf:PtBankWooriSaudaraIndonesiaNineteenZeroSixTbkMember 2023-12-31 0001264136 wf:TerminalGrowthRateMeasurementInputMember ifrs-full:TopOfRangeMember wf:WooriVenturePartnersCoLtdMember 2023-12-31 0001264136 wf:TerminalGrowthRateMeasurementInputMember ifrs-full:TopOfRangeMember wf:WooriAssetManagementCorpMember 2023-12-31 0001264136 wf:TerminalGrowthRateMeasurementInputMember ifrs-full:TopOfRangeMember wf:WooriAssetTrustCoLtdMember 2023-12-31 0001264136 ifrs-full:FinancialInstrumentsNotCreditimpairedMember wf:SecuritiesOfFinancialAssetsAtAmortisedCostCategoryMember wf:UpperGradeOfInternalCreditGradesMember ifrs-full:GrossCarryingAmountMember 2023-12-31 0001264136 wf:SecuritiesOfFinancialAssetsAtAmortisedCostCategoryMember 2023-12-31 0001264136 wf:SecuritiesOfFinancialAssetsAtAmortisedCostCategoryMember ifrs-full:AccumulatedImpairmentMember 2023-12-31 0001264136 wf:SecuritiesOfFinancialAssetsAtAmortisedCostCategoryMember ifrs-full:GrossCarryingAmountMember 2023-12-31 0001264136 ifrs-full:FinancialInstrumentsNotCreditimpairedMember wf:SecuritiesOfFinancialAssetsAtAmortisedCostCategoryMember wf:LowerGradeOfInternalCreditGradesMember ifrs-full:GrossCarryingAmountMember 2023-12-31 0001264136 ifrs-full:TwelvemonthExpectedCreditLossesMember wf:SecuritiesOfFinancialAssetsAtAmortisedCostCategoryMember wf:UpperGradeOfInternalCreditGradesMember ifrs-full:GrossCarryingAmountMember 2023-12-31 0001264136 ifrs-full:FinancialInstrumentsCreditimpairedMember wf:SecuritiesOfFinancialAssetsAtAmortisedCostCategoryMember ifrs-full:GrossCarryingAmountMember 2023-12-31 0001264136 ifrs-full:TwelvemonthExpectedCreditLossesMember wf:SecuritiesOfFinancialAssetsAtAmortisedCostCategoryMember wf:LowerGradeOfInternalCreditGradesMember ifrs-full:GrossCarryingAmountMember 2023-12-31 0001264136 wf:CreditImpaimentModelMember wf:SecuritiesOfFinancialAssetsAtAmortisedCostCategoryMember ifrs-full:GrossCarryingAmountMember 2023-12-31 0001264136 wf:Bts2ndPrivateEquityFundMember 2023-12-31 0001264136 wf:WooriQCorporateRestructuringPrivateEquityFundMember 2023-12-31 0001264136 wf:WooriSeoulBeltwayPrivateSpecialAssetFundMember 2023-12-31 0001264136 wf:NHWooriNewdealGrowthAlphaPrivateEquityFund1Member 2023-12-31 0001264136 wf:SynapticFutureGrowthPrivateEquityFund1Member 2023-12-31 0001264136 wf:WooriAssetGlobalPartnershipFundNo5Member 2023-12-31 0001264136 wf:WoorigOncorpCorporateSupportOfMajorIndustryGeneralTypePrivateInvestmentTrustType2Member 2023-12-31 0001264136 wf:IBKKIPSeongjangDideemdol1stPrivateInvestmentLimitedPartnershipMember 2023-12-31 0001264136 wf:JCAssuranceNo2PrivateEquityFundMember 2023-12-31 0001264136 wf:StassetsFundIiiMember 2023-12-31 0001264136 wf:TogetherKoreaGovernmentPrivateSecuritiesInvestmentTrustNo.3Member 2023-12-31 0001264136 wf:CrevisseRaimImpact1stStartupVentureSpecialistPrivateEquityFundMember 2023-12-31 0001264136 wf:DepositsMember 2023-12-31 0001264136 ifrs-full:Level3OfFairValueHierarchyMember 2023-12-31 0001264136 wf:DebtSecuritiesOfFinancialAssetsAtFairValueThroughOtherComprehensiveIncomeMember 2023-12-31 0001264136 wf:EquitySecuritiesOfFinancialAssetsAtFairValueThroughOtherComprehensiveIncomeMember 2023-12-31 0001264136 ifrs-full:FinancialAssetsAtFairValueThroughOtherComprehensiveIncomeCategoryMember ifrs-full:Level3OfFairValueHierarchyMember 2023-12-31 0001264136 wf:DebtSecuritiesOfFinancialAssetsAtFairValueThroughOtherComprehensiveIncomeMember ifrs-full:Level2OfFairValueHierarchyMember 2023-12-31 0001264136 ifrs-full:FinancialAssetsAtFairValueThroughOtherComprehensiveIncomeCategoryMember ifrs-full:Level2OfFairValueHierarchyMember 2023-12-31 0001264136 wf:EquitySecuritiesOfFinancialAssetsAtFairValueThroughOtherComprehensiveIncomeMember ifrs-full:Level3OfFairValueHierarchyMember 2023-12-31 0001264136 wf:EquitySecuritiesOfFinancialAssetsAtFairValueThroughOtherComprehensiveIncomeMember ifrs-full:Level2OfFairValueHierarchyMember 2023-12-31 0001264136 wf:EquitySecuritiesOfFinancialAssetsAtFairValueThroughOtherComprehensiveIncomeMember ifrs-full:Level1OfFairValueHierarchyMember 2023-12-31 0001264136 wf:DebtSecuritiesOfFinancialAssetsAtFairValueThroughOtherComprehensiveIncomeMember 2023-12-31 0001264136 wf:DebtSecuritiesOfFinancialAssetsAtFairValueThroughOtherComprehensiveIncomeMember ifrs-full:Level3OfFairValueHierarchyMember 2023-12-31 0001264136 ifrs-full:FinancialAssetsAtFairValueThroughOtherComprehensiveIncomeCategoryMember ifrs-full:Level1OfFairValueHierarchyMember 2023-12-31 0001264136 wf:DebtSecuritiesOfFinancialAssetsAtFairValueThroughOtherComprehensiveIncomeMember ifrs-full:Level1OfFairValueHierarchyMember 2023-12-31 0001264136 wf:NotDesignatedAsHedgingInstrumentTradingMember wf:InterestRateFuturesMember 2023-12-31 0001264136 wf:InterestRateForwardsMember wf:NotDesignatedAsHedgingInstrumentTradingMember 2023-12-31 0001264136 wf:EquityFuturesMember wf:NotDesignatedAsHedgingInstrumentTradingMember 2023-12-31 0001264136 wf:NotDesignatedAsHedgingInstrumentTradingMember 2023-12-31 0001264136 wf:InterestRateOptionMember wf:ShortMember wf:NotDesignatedAsHedgingInstrumentTradingMember 2023-12-31 0001264136 wf:EquityIndexOptionMember wf:LongMember wf:NotDesignatedAsHedgingInstrumentTradingMember 2023-12-31 0001264136 wf:InterestRateOptionMember wf:LongMember wf:NotDesignatedAsHedgingInstrumentTradingMember 2023-12-31 0001264136 ifrs-full:InterestRateSwapContractMember wf:NotDesignatedAsHedgingInstrumentTradingMember 2023-12-31 0001264136 wf:EquityIndexOptionMember wf:ShortMember wf:NotDesignatedAsHedgingInstrumentTradingMember 2023-12-31 0001264136 wf:EquityForwardMember wf:NotDesignatedAsHedgingInstrumentTradingMember 2023-12-31 0001264136 wf:NotDesignatedAsHedgingInstrumentTradingMember wf:LongMember ifrs-full:OptionContractMember 2023-12-31 0001264136 wf:NotDesignatedAsHedgingInstrumentTradingMember ifrs-full:SwapContractMember 2023-12-31 0001264136 wf:NotDesignatedAsHedgingInstrumentTradingMember wf:ShortMember ifrs-full:OptionContractMember 2023-12-31 0001264136 ifrs-full:ForwardContractMember wf:NotDesignatedAsHedgingInstrumentTradingMember 2023-12-31 0001264136 wf:ForeignExchangeFutureMember wf:NotDesignatedAsHedgingInstrumentTradingMember 2023-12-31 0001264136 ifrs-full:CurrencySwapContractMember wf:NotDesignatedAsHedgingInstrumentTradingMember 2023-12-31 0001264136 ifrs-full:LiabilitiesMember wf:StructuredFinanceMember 2023-12-31 0001264136 ifrs-full:LiabilitiesMember ifrs-full:AssetbackedFinancingsMember 2023-12-31 0001264136 ifrs-full:LiabilitiesMember ifrs-full:InvestmentFundsMember 2023-12-31 0001264136 ifrs-full:LiabilitiesMember wf:RealEstateTrustMember 2023-12-31 0001264136 wf:DerivativeLiabilitiesMember ifrs-full:AssetbackedFinancingsMember 2023-12-31 0001264136 wf:DerivativeLiabilitiesMember wf:StructuredFinanceMember 2023-12-31 0001264136 wf:DerivativeLiabilitiesMember ifrs-full:InvestmentFundsMember 2023-12-31 0001264136 wf:DerivativeLiabilitiesMember wf:RealEstateTrustMember 2023-12-31 0001264136 ifrs-full:AssetbackedFinancingsMember wf:OtherLiabilitiesIncludingProvisionMember 2023-12-31 0001264136 wf:OtherLiabilitiesIncludingProvisionMember wf:StructuredFinanceMember 2023-12-31 0001264136 wf:OtherLiabilitiesIncludingProvisionMember ifrs-full:InvestmentFundsMember 2023-12-31 0001264136 wf:RealEstateTrustMember wf:OtherLiabilitiesIncludingProvisionMember 2023-12-31 0001264136 ifrs-full:TwelvemonthExpectedCreditLossesMember ifrs-full:FinancialAssetsAtFairValueThroughOtherComprehensiveIncomeCategoryMember wf:UpperGradeOfInternalCreditGradesMember ifrs-full:GrossCarryingAmountMember 2023-12-31 0001264136 ifrs-full:FinancialInstrumentsNotCreditimpairedMember ifrs-full:FinancialAssetsAtFairValueThroughOtherComprehensiveIncomeCategoryMember wf:LowerGradeOfInternalCreditGradesMember ifrs-full:GrossCarryingAmountMember 2023-12-31 0001264136 ifrs-full:FinancialInstrumentsNotCreditimpairedMember ifrs-full:FinancialAssetsAtFairValueThroughOtherComprehensiveIncomeCategoryMember wf:UpperGradeOfInternalCreditGradesMember ifrs-full:GrossCarryingAmountMember 2023-12-31 0001264136 ifrs-full:TwelvemonthExpectedCreditLossesMember ifrs-full:FinancialAssetsAtFairValueThroughOtherComprehensiveIncomeCategoryMember wf:LowerGradeOfInternalCreditGradesMember ifrs-full:GrossCarryingAmountMember 2023-12-31 0001264136 ifrs-full:FinancialInstrumentsCreditimpairedMember ifrs-full:FinancialAssetsAtFairValueThroughOtherComprehensiveIncomeCategoryMember ifrs-full:GrossCarryingAmountMember 2023-12-31 0001264136 ifrs-full:FinancialAssetsAtFairValueThroughOtherComprehensiveIncomeCategoryMember 2023-12-31 0001264136 wf:CreditImpaimentModelMember ifrs-full:FinancialAssetsAtFairValueThroughOtherComprehensiveIncomeCategoryMember ifrs-full:GrossCarryingAmountMember 2023-12-31 0001264136 ifrs-full:FinancialAssetsAtFairValueThroughOtherComprehensiveIncomeCategoryMember ifrs-full:GrossCarryingAmountMember 2023-12-31 0001264136 ifrs-full:FinancialAssetsAtFairValueThroughOtherComprehensiveIncomeCategoryMember ifrs-full:AccumulatedImpairmentMember 2023-12-31 0001264136 wf:ForeignCurrencyDenominatedValueMember currency:USD wf:CashAndCashEquivalentsMember 2023-12-31 0001264136 wf:CashAndCashEquivalentsMember wf:KRWDenominatedValueMember currency:USD 2023-12-31 0001264136 wf:ForeignCurrencyDenominatedValueMember currency:JPY wf:CashAndCashEquivalentsMember 2023-12-31 0001264136 wf:CashAndCashEquivalentsMember wf:KRWDenominatedValueMember currency:JPY 2023-12-31 0001264136 wf:ForeignCurrencyDenominatedValueMember currency:CNY wf:CashAndCashEquivalentsMember 2023-12-31 0001264136 currency:EUR wf:ForeignCurrencyDenominatedValueMember wf:CashAndCashEquivalentsMember 2023-12-31 0001264136 wf:ForeignCurrencyDenominatedValueMember currency:CNY ifrs-full:FinancialAssetsAtFairValueThroughProfitOrLossCategoryMember 2023-12-31 0001264136 currency:CNY wf:KRWDenominatedValueMember ifrs-full:FinancialAssetsAtFairValueThroughProfitOrLossCategoryMember 2023-12-31 0001264136 ifrs-full:FinancialAssetsAtFairValueThroughProfitOrLossCategoryMember wf:KRWDenominatedValueMember currency:USD 2023-12-31 0001264136 currency:JPY ifrs-full:FinancialAssetsAtFairValueThroughProfitOrLossCategoryMember wf:ForeignCurrencyDenominatedValueMember 2023-12-31 0001264136 ifrs-full:FinancialAssetsAtFairValueThroughProfitOrLossCategoryMember currency:USD wf:ForeignCurrencyDenominatedValueMember 2023-12-31 0001264136 wf:LoansAndOtherFinancialAssetsAtAmortisedCostCategoryMember wf:OtherCurrencyDenominatedValueMember wf:KRWDenominatedValueMember 2023-12-31 0001264136 wf:KRWDenominatedValueMember currency:USD ifrs-full:FinancialAssetsCategoryMember 2023-12-31 0001264136 ifrs-full:FinancialAssetsAtFairValueThroughProfitOrLossCategoryMember wf:KRWDenominatedValueMember 2023-12-31 0001264136 currency:EUR wf:KRWDenominatedValueMember ifrs-full:FinancialAssetsAtFairValueThroughProfitOrLossCategoryMember 2023-12-31 0001264136 ifrs-full:FinancialAssetsAtFairValueThroughProfitOrLossCategoryMember wf:ForeignCurrencyDenominatedValueMember currency:EUR 2023-12-31 0001264136 ifrs-full:FinancialAssetsAtFairValueThroughProfitOrLossCategoryMember wf:KRWDenominatedValueMember wf:OtherCurrencyDenominatedValueMember 2023-12-31 0001264136 ifrs-full:FinancialAssetsAtFairValueThroughProfitOrLossCategoryMember wf:KRWDenominatedValueMember currency:JPY 2023-12-31 0001264136 ifrs-full:FinancialAssetsAtFairValueThroughOtherComprehensiveIncomeCategoryMember wf:KRWDenominatedValueMember currency:USD 2023-12-31 0001264136 ifrs-full:FinancialAssetsAtFairValueThroughOtherComprehensiveIncomeCategoryMember currency:JPY wf:ForeignCurrencyDenominatedValueMember 2023-12-31 0001264136 wf:ForeignCurrencyDenominatedValueMember currency:USD ifrs-full:FinancialAssetsAtFairValueThroughOtherComprehensiveIncomeCategoryMember 2023-12-31 0001264136 wf:ForeignCurrencyDenominatedValueMember currency:CNY ifrs-full:FinancialAssetsCategoryMember 2023-12-31 0001264136 wf:KRWDenominatedValueMember currency:EUR ifrs-full:FinancialAssetsCategoryMember 2023-12-31 0001264136 wf:SecuritiesOfFinancialAssetsAtAmortisedCostCategoryMember wf:KRWDenominatedValueMember currency:JPY 2023-12-31 0001264136 ifrs-full:FinancialAssetsAtFairValueThroughOtherComprehensiveIncomeCategoryMember wf:KRWDenominatedValueMember currency:EUR 2023-12-31 0001264136 ifrs-full:FinancialAssetsAtFairValueThroughOtherComprehensiveIncomeCategoryMember wf:ForeignCurrencyDenominatedValueMember currency:EUR 2023-12-31 0001264136 wf:OtherCurrencyDenominatedValueMember wf:KRWDenominatedValueMember ifrs-full:FinancialAssetsAtFairValueThroughOtherComprehensiveIncomeCategoryMember 2023-12-31 0001264136 wf:KRWDenominatedValueMember currency:JPY ifrs-full:FinancialAssetsAtFairValueThroughOtherComprehensiveIncomeCategoryMember 2023-12-31 0001264136 wf:ForeignCurrencyDenominatedValueMember currency:CNY ifrs-full:FinancialAssetsAtFairValueThroughOtherComprehensiveIncomeCategoryMember 2023-12-31 0001264136 ifrs-full:FinancialAssetsAtFairValueThroughOtherComprehensiveIncomeCategoryMember wf:KRWDenominatedValueMember currency:CNY 2023-12-31 0001264136 currency:CNY wf:KRWDenominatedValueMember wf:SecuritiesOfFinancialAssetsAtAmortisedCostCategoryMember 2023-12-31 0001264136 wf:SecuritiesOfFinancialAssetsAtAmortisedCostCategoryMember wf:KRWDenominatedValueMember wf:OtherCurrencyDenominatedValueMember 2023-12-31 0001264136 wf:ForeignCurrencyDenominatedValueMember currency:JPY wf:SecuritiesOfFinancialAssetsAtAmortisedCostCategoryMember 2023-12-31 0001264136 wf:SecuritiesOfFinancialAssetsAtAmortisedCostCategoryMember wf:KRWDenominatedValueMember currency:USD 2023-12-31 0001264136 ifrs-full:FinancialAssetsAtFairValueThroughOtherComprehensiveIncomeCategoryMember wf:KRWDenominatedValueMember 2023-12-31 0001264136 wf:ForeignCurrencyDenominatedValueMember currency:USD wf:SecuritiesOfFinancialAssetsAtAmortisedCostCategoryMember 2023-12-31 0001264136 wf:ForeignCurrencyDenominatedValueMember currency:EUR ifrs-full:FinancialAssetsCategoryMember 2023-12-31 0001264136 wf:KRWDenominatedValueMember currency:JPY ifrs-full:FinancialAssetsCategoryMember 2023-12-31 0001264136 wf:KRWDenominatedValueMember ifrs-full:FinancialAssetsCategoryMember 2023-12-31 0001264136 wf:ForeignCurrencyDenominatedValueMember currency:CNY wf:SecuritiesOfFinancialAssetsAtAmortisedCostCategoryMember 2023-12-31 0001264136 wf:ForeignCurrencyDenominatedValueMember currency:USD ifrs-full:FinancialAssetsCategoryMember 2023-12-31 0001264136 wf:SecuritiesOfFinancialAssetsAtAmortisedCostCategoryMember wf:KRWDenominatedValueMember currency:EUR 2023-12-31 0001264136 wf:KRWDenominatedValueMember wf:LoansAndOtherFinancialAssetsAtAmortisedCostCategoryMember 2023-12-31 0001264136 wf:ForeignCurrencyDenominatedValueMember currency:JPY ifrs-full:FinancialAssetsCategoryMember 2023-12-31 0001264136 wf:SecuritiesOfFinancialAssetsAtAmortisedCostCategoryMember wf:KRWDenominatedValueMember 2023-12-31 0001264136 wf:SecuritiesOfFinancialAssetsAtAmortisedCostCategoryMember wf:ForeignCurrencyDenominatedValueMember currency:EUR 2023-12-31 0001264136 wf:KRWDenominatedValueMember wf:OtherCurrencyDenominatedValueMember ifrs-full:FinancialAssetsCategoryMember 2023-12-31 0001264136 wf:KRWDenominatedValueMember currency:CNY ifrs-full:FinancialAssetsCategoryMember 2023-12-31 0001264136 wf:ForeignCurrencyDenominatedValueMember wf:LoansAndOtherFinancialAssetsAtAmortisedCostCategoryMember currency:CNY 2023-12-31 0001264136 wf:LoansAndOtherFinancialAssetsAtAmortisedCostCategoryMember currency:JPY wf:KRWDenominatedValueMember 2023-12-31 0001264136 wf:ForeignCurrencyDenominatedValueMember currency:JPY wf:LoansAndOtherFinancialAssetsAtAmortisedCostCategoryMember 2023-12-31 0001264136 wf:LoansAndOtherFinancialAssetsAtAmortisedCostCategoryMember currency:CNY wf:KRWDenominatedValueMember 2023-12-31 0001264136 wf:KRWDenominatedValueMember currency:EUR wf:LoansAndOtherFinancialAssetsAtAmortisedCostCategoryMember 2023-12-31 0001264136 wf:LoansAndOtherFinancialAssetsAtAmortisedCostCategoryMember wf:ForeignCurrencyDenominatedValueMember currency:EUR 2023-12-31 0001264136 currency:CNY wf:KRWDenominatedValueMember wf:CashAndCashEquivalentsMember 2023-12-31 0001264136 wf:CashAndCashEquivalentsMember wf:KRWDenominatedValueMember 2023-12-31 0001264136 wf:OtherCurrencyDenominatedValueMember wf:KRWDenominatedValueMember wf:CashAndCashEquivalentsMember 2023-12-31 0001264136 wf:CashAndCashEquivalentsMember wf:KRWDenominatedValueMember currency:EUR 2023-12-31 0001264136 wf:LoansAndOtherFinancialAssetsAtAmortisedCostCategoryMember currency:USD wf:KRWDenominatedValueMember 2023-12-31 0001264136 wf:ForeignCurrencyDenominatedValueMember currency:USD wf:LoansAndOtherFinancialAssetsAtAmortisedCostCategoryMember 2023-12-31 0001264136 wf:DerivativeFinancialAssetsHeldForHedgingMember ifrs-full:Level2OfFairValueHierarchyMember 2023-12-31 0001264136 wf:DerivativeFinancialAssetsHeldForHedgingMember ifrs-full:Level3OfFairValueHierarchyMember 2023-12-31 0001264136 wf:DerivativeFinancialAssetsHeldForHedgingMember 2023-12-31 0001264136 wf:DerivativeFinancialAssetsHeldForHedgingMember ifrs-full:Level1OfFairValueHierarchyMember 2023-12-31 0001264136 wf:IndustrialAndFinancialDebtSecuritiesAndOthersMember ifrs-full:FinancialAssetsAtFairValueThroughProfitOrLossCategoryMember 2023-12-31 0001264136 wf:IndustrialAndFinancialDebtSecuritiesAndOthersMember 2023-12-31 0001264136 wf:TransferredFinancialAssetsMember ifrs-full:FinancialAssetsAtFairValueThroughProfitOrLossCategoryMember 2023-12-31 0001264136 wf:LoansAtAmortizedCostsMember wf:TransferredFinancialAssetsMember 2023-12-31 0001264136 wf:SecuritiesFinancialAssetsAtAmortisedCostCategoryMember 2023-12-31 0001264136 wf:FinancialAssetsAtFairValueThroughOtherComprehensiveIncomeRepurchaseAgreementCategoryMember 2023-12-31 0001264136 wf:FinancialAssetsAtFairValueThroughProfitOrLossRepurchaseAgreementCategoryMember 2023-12-31 0001264136 wf:DebtsMember 2023-12-31 0001264136 wf:BondsSoldUnderRepurchaseAgreementsMember ifrs-full:TopOfRangeMember 2023-12-31 0001264136 wf:BondsSoldUnderRepurchaseAgreementsMember ifrs-full:BottomOfRangeMember 2023-12-31 0001264136 wf:CallMoneyMember ifrs-full:TopOfRangeMember 2023-12-31 0001264136 wf:CallMoneyMember ifrs-full:BottomOfRangeMember 2023-12-31 0001264136 wf:BillsSoldMember ifrs-full:TopOfRangeMember 2023-12-31 0001264136 wf:BillsSoldMember ifrs-full:BottomOfRangeMember 2023-12-31 0001264136 wf:OnshoreBorrowingsInForeignCurrenciesMember ifrs-full:TopOfRangeMember 2023-12-31 0001264136 wf:OnshoreBorrowingsInForeignCurrenciesMember ifrs-full:BottomOfRangeMember 2023-12-31 0001264136 wf:OtherBorrowingsMember ifrs-full:TopOfRangeMember 2023-12-31 0001264136 wf:OtherBorrowingsMember ifrs-full:BottomOfRangeMember 2023-12-31 0001264136 wf:BorrowingsFromGovernmentMember ifrs-full:TopOfRangeMember 2023-12-31 0001264136 wf:BorrowingsFromGovernmentMember ifrs-full:BottomOfRangeMember 2023-12-31 0001264136 wf:BorrowingsFromBankOfKoreaMember 2023-12-31 0001264136 wf:HybridSecuritiesOfOtherEquityInterestInLocalCurrencyIssuedIn202102Member 2023-12-31 0001264136 wf:HybridSecuritiesOfOtherEquityInterestInLocalCurrencyIssuedIn202201Member 2023-12-31 0001264136 wf:HybridSecuritiesOfOtherEquityInterestInLocalCurrencyIssuedIn202302Member 2023-12-31 0001264136 wf:HybridSecuritiesOfOtherEquityInterestInLocalCurrencyIssuedIn202301Member 2023-12-31 0001264136 wf:HybridSecuritiesOfOtherEquityInterestInLocalCurrencyIssuedIn202001Member 2023-12-31 0001264136 wf:HybridSecuritiesOfOtherEquityInterestInLocalCurrencyIssuedIn201902Member 2023-12-31 0001264136 wf:HybridSecuritiesOfOtherEquityInterestInLocalCurrencyIssuedIn202203Member 2023-12-31 0001264136 wf:HybridSecuritiesOfOtherEquityInterestInLocalCurrencyIssuedIn202202Member 2023-12-31 0001264136 wf:HybridSecuritiesOfOtherEquityInterestIssueCostsMember 2023-12-31 0001264136 wf:HybridSecuritiesOfOtherEquityInterestInLocalCurrencyIssuedIn202002Member 2023-12-31 0001264136 wf:HybridSecuritiesOfOtherEquityInterestInLocalCurrencyIssuedIn202003Member 2023-12-31 0001264136 wf:HybridSecuritiesOfOtherEquityInterestInLocalCurrencyIssuedIn201901Member 2023-12-31 0001264136 wf:HybridSecuritiesOfOtherEquityInterestInLocalCurrencyIssuedIn202101Member 2023-12-31 0001264136 ifrs-full:GrossCarryingAmountMember wf:MiscellaneousNonFinancialLiabilitiesMember 2023-12-31 0001264136 ifrs-full:GrossCarryingAmountMember wf:UnearnedRevenueMember 2023-12-31 0001264136 wf:DepositsMember ifrs-full:Level3OfFairValueHierarchyMember 2023-12-31 0001264136 wf:DepositsMember ifrs-full:Level2OfFairValueHierarchyMember 2023-12-31 0001264136 wf:DepositsMember ifrs-full:Level1OfFairValueHierarchyMember 2023-12-31 0001264136 wf:CreditImpaimentModelMember ifrs-full:GrossCarryingAmountMember 2023-12-31 0001264136 ifrs-full:FinancialInstrumentsNotCreditimpairedMember wf:UpperGradeOfInternalCreditGradesMember ifrs-full:GrossCarryingAmountMember 2023-12-31 0001264136 ifrs-full:FinancialInstrumentsCreditimpairedMember ifrs-full:GrossCarryingAmountMember 2023-12-31 0001264136 ifrs-full:TwelvemonthExpectedCreditLossesMember wf:LowerGradeOfInternalCreditGradesMember ifrs-full:GrossCarryingAmountMember 2023-12-31 0001264136 ifrs-full:FinancialInstrumentsNotCreditimpairedMember wf:LowerGradeOfInternalCreditGradesMember ifrs-full:GrossCarryingAmountMember 2023-12-31 0001264136 ifrs-full:TwelvemonthExpectedCreditLossesMember wf:UpperGradeOfInternalCreditGradesMember ifrs-full:GrossCarryingAmountMember 2023-12-31 0001264136 ifrs-full:AssetbackedFinancingsMember 2023-12-31 0001264136 wf:StructuredFinanceMember 2023-12-31 0001264136 wf:RealEstateTrustMember 2023-12-31 0001264136 ifrs-full:InvestmentFundsMember 2023-12-31 0001264136 ifrs-full:TwelvemonthExpectedCreditLossesMember ifrs-full:GrossCarryingAmountMember ifrs-full:FinancialAssetsAtFairValueThroughOtherComprehensiveIncomeCategoryMember 2023-12-31 0001264136 ifrs-full:FinancialInstrumentsNotCreditimpairedMember ifrs-full:GrossCarryingAmountMember ifrs-full:FinancialAssetsAtFairValueThroughOtherComprehensiveIncomeCategoryMember 2023-12-31 0001264136 ifrs-full:FinancialInstrumentsNotCreditimpairedMember ifrs-full:GrossCarryingAmountMember 2023-12-31 0001264136 wf:SecuritiesOfFinancialAssetsAtAmortisedCostCategoryMember ifrs-full:TwelvemonthExpectedCreditLossesMember ifrs-full:GrossCarryingAmountMember 2023-12-31 0001264136 wf:SecuritiesOfFinancialAssetsAtAmortisedCostCategoryMember ifrs-full:FinancialInstrumentsNotCreditimpairedMember ifrs-full:GrossCarryingAmountMember 2023-12-31 0001264136 wf:LoansAndOtherFinancialAssetsAtAmortisedCostToBankMember ifrs-full:TwelvemonthExpectedCreditLossesMember ifrs-full:GrossCarryingAmountMember 2023-12-31 0001264136 ifrs-full:TwelvemonthExpectedCreditLossesMember ifrs-full:GrossCarryingAmountMember 2023-12-31 0001264136 wf:LoansAndOtherFinancialAssetsAtAmortisedCostToCorporateMember ifrs-full:TwelvemonthExpectedCreditLossesMember ifrs-full:GrossCarryingAmountMember 2023-12-31 0001264136 wf:LoansAndOtherFinancialAssetsAtAmortisedCostToCorporateMember ifrs-full:FinancialInstrumentsNotCreditimpairedMember ifrs-full:GrossCarryingAmountMember 2023-12-31 0001264136 wf:LoansAndOtherFinancialAssetsAtAmortisedCostToGovernmentMember ifrs-full:TwelvemonthExpectedCreditLossesMember ifrs-full:GrossCarryingAmountMember 2023-12-31 0001264136 wf:LoansAndOtherFinancialAssetsAtAmortisedCostToGovernmentMember ifrs-full:FinancialInstrumentsNotCreditimpairedMember ifrs-full:GrossCarryingAmountMember 2023-12-31 0001264136 wf:LoansAndOtherFinancialAssetsAtAmortisedCostToBankMember ifrs-full:FinancialInstrumentsNotCreditimpairedMember ifrs-full:GrossCarryingAmountMember 2023-12-31 0001264136 wf:GeneralBusinessMember ifrs-full:TwelvemonthExpectedCreditLossesMember ifrs-full:GrossCarryingAmountMember 2023-12-31 0001264136 wf:GeneralBusinessMember ifrs-full:FinancialInstrumentsNotCreditimpairedMember ifrs-full:GrossCarryingAmountMember 2023-12-31 0001264136 wf:SmallAndMediumSizedEnterpriseMember ifrs-full:TwelvemonthExpectedCreditLossesMember ifrs-full:GrossCarryingAmountMember 2023-12-31 0001264136 wf:SmallAndMediumSizedEnterpriseMember ifrs-full:FinancialInstrumentsNotCreditimpairedMember ifrs-full:GrossCarryingAmountMember 2023-12-31 0001264136 wf:LoansAndOtherFinancialAssetsAtAmortisedCostCategoryMember ifrs-full:FinancialInstrumentsNotCreditimpairedMember ifrs-full:GrossCarryingAmountMember 2023-12-31 0001264136 wf:LoansAndOtherFinancialAssetsAtAmortisedCostCategoryMember ifrs-full:TwelvemonthExpectedCreditLossesMember ifrs-full:GrossCarryingAmountMember 2023-12-31 0001264136 wf:ProjectFinancingAndOthersMember ifrs-full:TwelvemonthExpectedCreditLossesMember ifrs-full:GrossCarryingAmountMember 2023-12-31 0001264136 wf:ProjectFinancingAndOthersMember ifrs-full:FinancialInstrumentsNotCreditimpairedMember ifrs-full:GrossCarryingAmountMember 2023-12-31 0001264136 wf:LoansAndOtherFinancialAssetsAtAmortisedCostToConsumerMember ifrs-full:TwelvemonthExpectedCreditLossesMember ifrs-full:GrossCarryingAmountMember 2023-12-31 0001264136 wf:LoansAndOtherFinancialAssetsAtAmortisedCostToConsumerMember ifrs-full:FinancialInstrumentsNotCreditimpairedMember ifrs-full:GrossCarryingAmountMember 2023-12-31 0001264136 ifrs-full:TreasurySharesMember 2023-12-31 0001264136 wf:OrdinaryDebtMember ifrs-full:BottomOfRangeMember 2023-12-31 0001264136 wf:OrdinaryDebtMember ifrs-full:TopOfRangeMember 2023-12-31 0001264136 wf:SubordinatedBondsMember ifrs-full:BottomOfRangeMember 2023-12-31 0001264136 wf:SubordinatedBondsMember ifrs-full:TopOfRangeMember 2023-12-31 0001264136 wf:OtherDebenturesMember ifrs-full:BottomOfRangeMember 2023-12-31 0001264136 wf:OtherDebenturesMember ifrs-full:TopOfRangeMember 2023-12-31 0001264136 wf:DerivativeFinancialAssetsHeldForHedgingMember 2023-12-31 0001264136 wf:DebtsMember ifrs-full:Level2OfFairValueHierarchyMember 2023-12-31 0001264136 wf:DebtsMember ifrs-full:Level3OfFairValueHierarchyMember 2023-12-31 0001264136 wf:DebtsMember ifrs-full:Level1OfFairValueHierarchyMember 2023-12-31 0001264136 wf:DebenturesMember 2023-12-31 0001264136 wf:RelatedLiabilitiesMember 2023-12-31 0001264136 wf:RelatedLiabilitiesOfFinancialAssetsMember wf:AssetBackedBondsMember 2023-12-31 0001264136 wf:AssetBackedBorrowingsMember wf:RelatedLiabilitiesOfFinancialAssetsMember 2023-12-31 0001264136 ifrs-full:FinancialAssetsCategoryMember ifrs-full:Level2OfFairValueHierarchyMember 2023-12-31 0001264136 ifrs-full:FinancialAssetsCategoryMember ifrs-full:Level1OfFairValueHierarchyMember 2023-12-31 0001264136 ifrs-full:FinancialAssetsCategoryMember ifrs-full:Level3OfFairValueHierarchyMember 2023-12-31 0001264136 wf:DebenturesMember ifrs-full:Level1OfFairValueHierarchyMember 2023-12-31 0001264136 wf:DebenturesMember ifrs-full:Level2OfFairValueHierarchyMember 2023-12-31 0001264136 wf:DebenturesMember ifrs-full:Level3OfFairValueHierarchyMember 2023-12-31 0001264136 wf:SharesGrantedForTheYear2021Member 2023-12-31 0001264136 wf:SharesGranted2020Member 2023-12-31 0001264136 wf:SharesGrantedForTheYear2023Member 2023-12-31 0001264136 wf:SharesGrantedForTheYear2022Member 2023-12-31 0001264136 ifrs-full:OtherRelatedPartiesMember 2023-12-31 0001264136 wf:DerivativeFinancialLiabilitiesHeldForHedgingMember 2023-12-31 0001264136 wf:DerivativeFinancialLiabilitiesHeldForHedgingMember ifrs-full:Level1OfFairValueHierarchyMember 2023-12-31 0001264136 wf:DerivativeFinancialLiabilitiesHeldForHedgingMember ifrs-full:Level3OfFairValueHierarchyMember 2023-12-31 0001264136 wf:DerivativeFinancialLiabilitiesHeldForHedgingMember ifrs-full:Level2OfFairValueHierarchyMember 2023-12-31 0001264136 currency:CNY wf:KRWDenominatedValueMember wf:BorrowingsMember 2023-12-31 0001264136 wf:BorrowingsMember wf:KRWDenominatedValueMember wf:OtherCurrencyDenominatedValueMember 2023-12-31 0001264136 wf:OtherFinancialLiabilitiesMember wf:KRWDenominatedValueMember currency:USD 2023-12-31 0001264136 currency:CNY wf:ForeignCurrencyDenominatedValueMember wf:OtherFinancialLiabilitiesMember 2023-12-31 0001264136 currency:EUR wf:ForeignCurrencyDenominatedValueMember wf:DepositsFromCustomersMember 2023-12-31 0001264136 wf:BorrowingsMember wf:ForeignCurrencyDenominatedValueMember currency:CNY 2023-12-31 0001264136 wf:DepositsFromCustomersMember wf:KRWDenominatedValueMember currency:JPY 2023-12-31 0001264136 ifrs-full:FinancialLiabilitiesAtFairValueThroughProfitOrLossCategoryMember wf:KRWDenominatedValueMember currency:EUR 2023-12-31 0001264136 currency:JPY wf:ForeignCurrencyDenominatedValueMember wf:DebenturesMember 2023-12-31 0001264136 wf:DepositsFromCustomersMember wf:KRWDenominatedValueMember currency:EUR 2023-12-31 0001264136 ifrs-full:FinancialLiabilitiesAtFairValueThroughProfitOrLossCategoryMember wf:ForeignCurrencyDenominatedValueMember currency:USD 2023-12-31 0001264136 ifrs-full:FinancialLiabilitiesAtFairValueThroughProfitOrLossCategoryMember wf:KRWDenominatedValueMember currency:JPY 2023-12-31 0001264136 wf:KRWDenominatedValueMember wf:OtherCurrencyDenominatedValueMember ifrs-full:FinancialLiabilitiesCategoryMember 2023-12-31 0001264136 wf:DebenturesMember wf:KRWDenominatedValueMember wf:OtherCurrencyDenominatedValueMember 2023-12-31 0001264136 wf:OtherFinancialLiabilitiesMember wf:KRWDenominatedValueMember currency:CNY 2023-12-31 0001264136 wf:KRWDenominatedValueMember currency:USD ifrs-full:FinancialLiabilitiesCategoryMember 2023-12-31 0001264136 wf:KRWDenominatedValueMember currency:EUR ifrs-full:FinancialLiabilitiesCategoryMember 2023-12-31 0001264136 wf:ForeignCurrencyDenominatedValueMember currency:CNY ifrs-full:FinancialLiabilitiesCategoryMember 2023-12-31 0001264136 wf:OtherFinancialLiabilitiesMember wf:KRWDenominatedValueMember wf:OtherCurrencyDenominatedValueMember 2023-12-31 0001264136 currency:CNY wf:KRWDenominatedValueMember wf:DebenturesMember 2023-12-31 0001264136 wf:DepositsFromCustomersMember wf:ForeignCurrencyDenominatedValueMember currency:CNY 2023-12-31 0001264136 ifrs-full:FinancialLiabilitiesAtFairValueThroughProfitOrLossCategoryMember wf:ForeignCurrencyDenominatedValueMember currency:EUR 2023-12-31 0001264136 wf:BorrowingsMember wf:KRWDenominatedValueMember currency:EUR 2023-12-31 0001264136 currency:USD wf:ForeignCurrencyDenominatedValueMember wf:BorrowingsMember 2023-12-31 0001264136 wf:BorrowingsMember wf:KRWDenominatedValueMember currency:JPY 2023-12-31 0001264136 ifrs-full:FinancialLiabilitiesAtFairValueThroughProfitOrLossCategoryMember wf:ForeignCurrencyDenominatedValueMember currency:CNY 2023-12-31 0001264136 currency:EUR wf:ForeignCurrencyDenominatedValueMember wf:BorrowingsMember 2023-12-31 0001264136 wf:DebenturesMember wf:ForeignCurrencyDenominatedValueMember currency:CNY 2023-12-31 0001264136 wf:DepositsFromCustomersMember wf:ForeignCurrencyDenominatedValueMember currency:USD 2023-12-31 0001264136 wf:OtherFinancialLiabilitiesMember wf:KRWDenominatedValueMember currency:JPY 2023-12-31 0001264136 currency:USD wf:ForeignCurrencyDenominatedValueMember wf:OtherFinancialLiabilitiesMember 2023-12-31 0001264136 wf:OtherFinancialLiabilitiesMember wf:ForeignCurrencyDenominatedValueMember currency:EUR 2023-12-31 0001264136 wf:ForeignCurrencyDenominatedValueMember currency:JPY ifrs-full:FinancialLiabilitiesCategoryMember 2023-12-31 0001264136 wf:OtherFinancialLiabilitiesMember wf:KRWDenominatedValueMember 2023-12-31 0001264136 wf:DebenturesMember wf:KRWDenominatedValueMember currency:USD 2023-12-31 0001264136 wf:DepositsFromCustomersMember wf:ForeignCurrencyDenominatedValueMember currency:JPY 2023-12-31 0001264136 wf:KRWDenominatedValueMember ifrs-full:FinancialLiabilitiesAtFairValueThroughProfitOrLossCategoryMember 2023-12-31 0001264136 ifrs-full:FinancialLiabilitiesAtFairValueThroughProfitOrLossCategoryMember wf:KRWDenominatedValueMember currency:USD 2023-12-31 0001264136 wf:DepositsFromCustomersMember wf:KRWDenominatedValueMember currency:CNY 2023-12-31 0001264136 ifrs-full:FinancialLiabilitiesCategoryMember currency:JPY wf:KRWDenominatedValueMember 2023-12-31 0001264136 wf:BorrowingsMember wf:ForeignCurrencyDenominatedValueMember currency:JPY 2023-12-31 0001264136 wf:DebenturesMember wf:ForeignCurrencyDenominatedValueMember currency:EUR 2023-12-31 0001264136 wf:KRWDenominatedValueMember wf:DebenturesMember 2023-12-31 0001264136 wf:DepositsFromCustomersMember wf:KRWDenominatedValueMember currency:USD 2023-12-31 0001264136 wf:DepositsFromCustomersMember wf:KRWDenominatedValueMember 2023-12-31 0001264136 wf:DebenturesMember wf:KRWDenominatedValueMember currency:EUR 2023-12-31 0001264136 wf:KRWDenominatedValueMember ifrs-full:FinancialLiabilitiesCategoryMember 2023-12-31 0001264136 currency:EUR ifrs-full:FinancialLiabilitiesCategoryMember wf:ForeignCurrencyDenominatedValueMember 2023-12-31 0001264136 wf:KRWDenominatedValueMember wf:BorrowingsMember 2023-12-31 0001264136 wf:OtherFinancialLiabilitiesMember wf:ForeignCurrencyDenominatedValueMember currency:JPY 2023-12-31 0001264136 wf:ForeignCurrencyDenominatedValueMember currency:USD ifrs-full:FinancialLiabilitiesCategoryMember 2023-12-31 0001264136 wf:DepositsFromCustomersMember wf:KRWDenominatedValueMember wf:OtherCurrencyDenominatedValueMember 2023-12-31 0001264136 wf:BorrowingsMember wf:KRWDenominatedValueMember currency:USD 2023-12-31 0001264136 wf:DebenturesMember wf:ForeignCurrencyDenominatedValueMember currency:USD 2023-12-31 0001264136 wf:OtherFinancialLiabilitiesMember wf:KRWDenominatedValueMember currency:EUR 2023-12-31 0001264136 wf:KRWDenominatedValueMember currency:CNY ifrs-full:FinancialLiabilitiesCategoryMember 2023-12-31 0001264136 currency:CNY wf:KRWDenominatedValueMember ifrs-full:FinancialLiabilitiesAtFairValueThroughProfitOrLossCategoryMember 2023-12-31 0001264136 ifrs-full:FinancialLiabilitiesAtFairValueThroughProfitOrLossCategoryMember wf:ForeignCurrencyDenominatedValueMember currency:JPY 2023-12-31 0001264136 ifrs-full:FinancialLiabilitiesAtFairValueThroughProfitOrLossCategoryMember wf:KRWDenominatedValueMember wf:OtherCurrencyDenominatedValueMember 2023-12-31 0001264136 wf:DebenturesMember wf:KRWDenominatedValueMember currency:JPY 2023-12-31 0001264136 currency:EUR wf:KRWDenominatedValueMember wf:OffBalanceSheetItemMember 2023-12-31 0001264136 wf:KRWDenominatedValueMember wf:OtherCurrencyDenominatedValueMember wf:OffBalanceSheetItemMember 2023-12-31 0001264136 wf:OffBalanceSheetItemMember currency:CNY wf:KRWDenominatedValueMember 2023-12-31 0001264136 wf:OffBalanceSheetItemMember currency:JPY wf:KRWDenominatedValueMember 2023-12-31 0001264136 wf:ForeignCurrencyDenominatedValueMember currency:USD wf:OffBalanceSheetItemMember 2023-12-31 0001264136 wf:OffBalanceSheetItemMember currency:USD wf:KRWDenominatedValueMember 2023-12-31 0001264136 wf:OffBalanceSheetItemMember currency:CNY wf:ForeignCurrencyDenominatedValueMember 2023-12-31 0001264136 wf:ForeignCurrencyDenominatedValueMember currency:EUR wf:OffBalanceSheetItemMember 2023-12-31 0001264136 wf:OffBalanceSheetItemMember wf:KRWDenominatedValueMember 2023-12-31 0001264136 wf:ForeignCurrencyDenominatedValueMember currency:JPY wf:OffBalanceSheetItemMember 2023-12-31 0001264136 wf:OtherFinancialLiabilitiesMember 2023-12-31 0001264136 wf:OtherFinancialLiabilitiesMember ifrs-full:Level3OfFairValueHierarchyMember 2023-12-31 0001264136 wf:OtherFinancialLiabilitiesMember ifrs-full:Level2OfFairValueHierarchyMember 2023-12-31 0001264136 wf:OtherFinancialLiabilitiesMember ifrs-full:Level1OfFairValueHierarchyMember 2023-12-31 0001264136 wf:WooriBankMember 2023-12-31 0001264136 wf:WooriFundServiceCoLtdMember 2023-12-31 0001264136 wf:WooriCreditInformationCoLtdMember 2023-12-31 0001264136 wf:WooriFinanceResearchInstituteCoLtdMember 2023-12-31 0001264136 wf:WooriPrivateEquityAssetManagementCoLtdMember 2023-12-31 0001264136 wf:WooriFISCoLtdMember 2023-12-31 0001264136 wf:OtherAdjustmentsMember 2023-12-31 0001264136 wf:CapitalBusinessMember 2023-12-31 0001264136 wf:CreditCardBusinessMember 2023-12-31 0001264136 wf:BankingMember 2023-12-31 0001264136 wf:InternalAdjustmentsMember 2023-12-31 0001264136 wf:ConsolidatedAdjustmentsMember 2023-12-31 0001264136 wf:InvestmentBankingMember 2023-12-31 0001264136 wf:OperatingSegmentsOthersMember 2023-12-31 0001264136 ifrs-full:ReportableSegmentsMember 2023-12-31 0001264136 wf:OperatingLeaseAssetsMember wf:NetCarryingAmountMember 2023-12-31 0001264136 ifrs-full:GrossCarryingAmountMember wf:PrepaidLeaseAssetsMember 2023-12-31 0001264136 ifrs-full:AccumulatedDepreciationAndAmortisationMember wf:OperatingLeaseAssetsMember 2023-12-31 0001264136 wf:OperatingLeaseAssetsMember wf:AcquisitionCostMember 2023-12-31 0001264136 wf:GeneralRetailMember wf:WooriBankMember 2023-12-31 0001264136 wf:CorporatesMember wf:WooriBankMember 2023-12-31 0001264136 ifrs-full:FinancialAssetsAtAmortisedCostMember wf:WooriCardMember 2023-12-31 0001264136 ifrs-full:FinancialAssetsAtAmortisedCostMember wf:WooriFinancialCapitalCoLtdMember 2023-12-31 0001264136 wf:MovablesForNonbusinessUseMember 2023-12-31 0001264136 wf:BuildingForNonbusinessUseMember 2023-12-31 0001264136 ifrs-full:ParentMember 2023-12-31 0001264136 wf:TypesOfSharebasedPaymentArrangementsMember 2023-12-31 0001264136 wf:SeoulGuaranteeInsuranceCompanyMember 2023-12-31 0001264136 wf:KoreanSoftwareFinancialCooperativeMember 2023-12-31 0001264136 wf:Over42TrillionWonMember 2023-12-31 0001264136 wf:MoreThan1.4TrillionWonAndLessThanOrEqualTo42TrillionWonMember 2023-12-31 0001264136 wf:OnePointFourTrillionWonOrLessMember 2023-12-31 0001264136 ifrs-full:InterestRateRiskMember 2023-12-31 0001264136 ifrs-full:EquityPriceRiskMember 2023-12-31 0001264136 ifrs-full:CommodityPriceRiskMember 2023-12-31 0001264136 ifrs-full:CurrencyRiskMember 2023-12-31 0001264136 wf:NonSecuritizationCreditSpreadRiskMember 2023-12-31 0001264136 wf:SecuritizationCreditSpreadRiskMember 2023-12-31 0001264136 wf:CTPCreditSpreadRiskMember 2023-12-31 0001264136 wf:NonSecuritizationBankruptcyRiskMember 2023-12-31 0001264136 wf:SecuritizationDefaultRiskMember 2023-12-31 0001264136 wf:CTPDefaultRiskMember 2023-12-31 0001264136 ifrs-full:ResidualValueRiskMember 2023-12-31 0001264136 wf:YangjuMember 2023-12-31 0001264136 wf:GwangjuGyeonggiProvinceMember 2023-12-31 0001264136 wf:CorporatesMember 2023-12-31 0001264136 wf:GeneralRetailMember 2023-12-31 0001264136 wf:DueInLocalCurrencyFromBokMember 2023-12-31 0001264136 wf:DueInForeignCurrencyFromBanksOnDemandMember 2023-12-31 0001264136 wf:InvestmentPropertiesLandAndBuildingsMember 2023-12-31 0001264136 wf:PremisesAndEquipmentLandAndBuildingsMember 2023-12-31 0001264136 wf:EquitySecuritiesOfFairValueThroughOtherComprehensiveIncomeMember 2023-12-31 0001264136 wf:BeneficiaryCertificatesOfFinancialAssetsAtFairValueThroughProfitOrLossMember 2021-01-01 2021-12-31 0001264136 wf:OthersOfFinancialAssetsAtFairValueThroughProfitOrLossMember 2021-01-01 2021-12-31 0001264136 wf:FinancialAssetCategoryMember 2021-01-01 2021-12-31 0001264136 wf:DerivativeInstrumentAssetsOfFinancialAssetsAtFairValueThroughProfitOrLossMember 2021-01-01 2021-12-31 0001264136 wf:EquitySecuritiesOfFinancialAssetsAtFairValueThroughProfitOrLossMember 2021-01-01 2021-12-31 0001264136 wf:EquitySecuritiesOfFinancialAssetsAtFairValueThroughOtherComprehensiveIncomeMember 2021-01-01 2021-12-31 0001264136 wf:DebtSecuritiesOfFinancialAssetsAtFairValueThroughProfitOrLossMember 2021-01-01 2021-12-31 0001264136 wf:LoansOfFinancialAssetsAtFairValueThroughProfitOrLossMember 2021-01-01 2021-12-31 0001264136 wf:DerivativeFinancialLiabilitiesHeldForTradingMember 2021-01-01 2021-12-31 0001264136 ifrs-full:FinancialLiabilitiesCategoryMember 2021-01-01 2021-12-31 0001264136 ifrs-full:ForeignCountriesMember 2021-01-01 2021-12-31 0001264136 ifrs-full:CountryOfDomicileMember 2021-01-01 2021-12-31 0001264136 ifrs-full:ProvisionForDecommissioningRestorationAndRehabilitationCostsMember 2021-01-01 2021-12-31 0001264136 ifrs-full:RetainedEarningsMember 2021-01-01 2021-12-31 0001264136 ifrs-full:OtherEquityInterestMember 2021-01-01 2021-12-31 0001264136 ifrs-full:CapitalReserveMember 2021-01-01 2021-12-31 0001264136 wf:HybridSecuritiesOfOtherEquityInterestMember 2021-01-01 2021-12-31 0001264136 ifrs-full:IssuedCapitalMember 2021-01-01 2021-12-31 0001264136 ifrs-full:NoncontrollingInterestsMember 2021-01-01 2021-12-31 0001264136 ifrs-full:EquityAttributableToOwnersOfParentMember 2021-01-01 2021-12-31 0001264136 wf:CapitalBusinessMember 2021-01-01 2021-12-31 0001264136 wf:CreditCardBusinessMember 2021-01-01 2021-12-31 0001264136 wf:BankingMember 2021-01-01 2021-12-31 0001264136 wf:ConsolidatedAdjustmentsMember 2021-01-01 2021-12-31 0001264136 wf:InternalAdjustmentsMember 2021-01-01 2021-12-31 0001264136 wf:OtherAdjustmentsMember 2021-01-01 2021-12-31 0001264136 ifrs-full:ReportableSegmentsMember 2021-01-01 2021-12-31 0001264136 wf:OperatingSegmentsOthersMember 2021-01-01 2021-12-31 0001264136 wf:InvestmentBankingMember 2021-01-01 2021-12-31 0001264136 wf:WooriZip2Member 2021-01-01 2021-12-31 0001264136 wf:WooriHighPlusShorttermHighGradedESGBondSecFeederInvTrust1Member 2021-01-01 2021-12-31 0001264136 wf:ForceTECCoLtdMember 2021-01-01 2021-12-31 0001264136 wf:WooriShinyoungGrowthCapPrivateEquityFund1Member 2021-01-01 2021-12-31 0001264136 wf:WooriStar50MasterFundClassCFMember 2021-01-01 2021-12-31 0001264136 wf:WooriHanhwaEurekaPrivateEquityFundMember 2021-01-01 2021-12-31 0001264136 wf:AardenWooriApparel1stPrivateEquityFundMember 2021-01-01 2021-12-31 0001264136 wf:GodoKaishaOceanos1Member 2021-01-01 2021-12-31 0001264136 wf:WooriZip1Member 2021-01-01 2021-12-31 0001264136 wf:WoorigSeniorLoanGeneralTypePrivateInvestmentTrustNo.1Member 2021-01-01 2021-12-31 0001264136 wf:GenesisEcoNo.1PrivateEquityFundMember 2021-01-01 2021-12-31 0001264136 wf:ParatusWooriMaterialComponentEquipmentJointVentureCompanyMember 2021-01-01 2021-12-31 0001264136 wf:MidasNo.8PrivateEquityJointVentureCompanyMember 2021-01-01 2021-12-31 0001264136 wf:PCCWooriLPSecondaryFundMember 2021-01-01 2021-12-31 0001264136 wf:WooriQCorporateRestructuringPrivateEquityFundMember 2021-01-01 2021-12-31 0001264136 wf:JCAssuranceNo2PrivateEquityFundMember 2021-01-01 2021-12-31 0001264136 wf:DreamCompanyGrowthNo1PEFMember 2021-01-01 2021-12-31 0001264136 wf:HMSOriens1stFundMember 2021-01-01 2021-12-31 0001264136 wf:IBKKIPSeongjangDideemdol1stPrivateInvestmentLimitedPartnershipMember 2021-01-01 2021-12-31 0001264136 wf:WooriMultireturnSecuritiesInvestmentTrust3BalancedBondMember 2021-01-01 2021-12-31 0001264136 wf:WooriShorttermBondSecuritiesInvestmentTrustBondClasscfMember 2021-01-01 2021-12-31 0001264136 wf:PortoneCapeFundNo1Member 2021-01-01 2021-12-31 0001264136 wf:DeepdiveWoori20211FinancialInvestmentFundMember 2021-01-01 2021-12-31 0001264136 wf:DarwinGreenPackagingPrivateEquityFundMember 2021-01-01 2021-12-31 0001264136 wf:KBankCoLtdMember 2021-01-01 2021-12-31 0001264136 wf:WooriBankCompanyKKoreaMovieAssetFundMember 2021-01-01 2021-12-31 0001264136 wf:TwentySixteenKIFIMMWooriBankTechnologyVentureFundMember 2021-01-01 2021-12-31 0001264136 wf:PartnerOneValueUpIPrivateEquityFundMember 2021-01-01 2021-12-31 0001264136 wf:SmartPrivateEquityFundNo2Member 2021-01-01 2021-12-31 0001264136 wf:WooriGrowthPartnershipsNewTechnologyPrivateEquityFundMember 2021-01-01 2021-12-31 0001264136 wf:KoreaCreditBureauCoLtdMember 2021-01-01 2021-12-31 0001264136 wf:KoreaFinanceSecurityCoLtdMember 2021-01-01 2021-12-31 0001264136 wf:WooriServiceNetworksCoLtdMember 2021-01-01 2021-12-31 0001264136 wf:TogetherKoreaGovernmentPrivatePoolPrivateSecuritiesInvestmentTrustNo3Member 2021-01-01 2021-12-31 0001264136 wf:UnionTechnologyFinanceInvestmentAssociationMember 2021-01-01 2021-12-31 0001264136 wf:GenesisEnvironmentalEnergyCompany1stPrivateEquityFundMember 2021-01-01 2021-12-31 0001264136 wf:JapaneseHotelRealEstatePrivateEquityFund2Member 2021-01-01 2021-12-31 0001264136 wf:LotteCardCoLtdMember 2021-01-01 2021-12-31 0001264136 wf:WooriFirstValuePrivateRealEstateFundNo2Member 2021-01-01 2021-12-31 0001264136 wf:WooriTaerim1stFundMember 2021-01-01 2021-12-31 0001264136 wf:KiwoomWooriFinancial1stInvestmentFundMember 2021-01-01 2021-12-31 0001264136 wf:WooriSeoulBeltwayPrivateSpecialAssetFundMember 2021-01-01 2021-12-31 0001264136 wf:WooriGoseongPowerEBLPrivateSpecialAssetFundMember 2021-01-01 2021-12-31 0001264136 wf:OtherContractMember wf:UnrealizedAndRealizedLossOnFinancialInstrumentsAtFairValueThroughProfitOrLossMember 2021-01-01 2021-12-31 0001264136 wf:OtherFinancialInstrumentsAtFairValueThroughProfitOrLossCategoryMember wf:UnrealizedAndRealizedLossOnFinancialInstrumentsAtFairValueThroughProfitOrLossMember 2021-01-01 2021-12-31 0001264136 wf:OtherFinancialInstrumentsAtFairValueThroughProfitOrLossCategoryMember 2021-01-01 2021-12-31 0001264136 wf:OtherContractMember wf:UnrealizedAndRealizedGainOnFinancialInstrumentsAtFairValueThroughProfitOrLossMember 2021-01-01 2021-12-31 0001264136 ifrs-full:LoansAndReceivablesCategoryMember 2021-01-01 2021-12-31 0001264136 wf:EquityContractMember 2021-01-01 2021-12-31 0001264136 wf:OtherFinancialInstrumentsAtFairValueThroughProfitOrLossCategoryMember wf:UnrealizedAndRealizedGainOnFinancialInstrumentsAtFairValueThroughProfitOrLossMember 2021-01-01 2021-12-31 0001264136 wf:UnrealizedAndRealizedLossOnFinancialInstrumentsAtFairValueThroughProfitOrLossMember ifrs-full:InterestRateSwapContractMember 2021-01-01 2021-12-31 0001264136 ifrs-full:DerivativesMember 2021-01-01 2021-12-31 0001264136 wf:UnrealizedAndRealizedLossOnFinancialInstrumentsAtFairValueThroughProfitOrLossMember ifrs-full:LoansAndReceivablesCategoryMember 2021-01-01 2021-12-31 0001264136 ifrs-full:LoansAndReceivablesCategoryMember wf:UnrealizedAndRealizedGainOnFinancialInstrumentsAtFairValueThroughProfitOrLossMember 2021-01-01 2021-12-31 0001264136 ifrs-full:CurrencySwapContractMember wf:UnrealizedAndRealizedLossOnFinancialInstrumentsAtFairValueThroughProfitOrLossMember 2021-01-01 2021-12-31 0001264136 ifrs-full:InterestRateSwapContractMember wf:UnrealizedAndRealizedGainOnFinancialInstrumentsAtFairValueThroughProfitOrLossMember 2021-01-01 2021-12-31 0001264136 ifrs-full:FinancialAssetsAtFairValueThroughProfitOrLossCategoryMember 2021-01-01 2021-12-31 0001264136 ifrs-full:TradingSecuritiesMember wf:UnrealizedAndRealizedGainOnFinancialInstrumentsAtFairValueThroughProfitOrLossMember 2021-01-01 2021-12-31 0001264136 ifrs-full:TradingSecuritiesMember wf:UnrealizedAndRealizedLossOnFinancialInstrumentsAtFairValueThroughProfitOrLossMember 2021-01-01 2021-12-31 0001264136 wf:UnrealizedAndRealizedGainOnFinancialInstrumentsAtFairValueThroughProfitOrLossMember ifrs-full:CurrencySwapContractMember 2021-01-01 2021-12-31 0001264136 ifrs-full:TradingSecuritiesMember 2021-01-01 2021-12-31 0001264136 wf:EquityContractMember wf:UnrealizedAndRealizedGainOnFinancialInstrumentsAtFairValueThroughProfitOrLossMember 2021-01-01 2021-12-31 0001264136 wf:EquityContractMember wf:UnrealizedAndRealizedLossOnFinancialInstrumentsAtFairValueThroughProfitOrLossMember 2021-01-01 2021-12-31 0001264136 wf:DerivativesHeldForTradingMember 2021-01-01 2021-12-31 0001264136 wf:OtherContractMember 2021-01-01 2021-12-31 0001264136 ifrs-full:InterestRateSwapContractMember 2021-01-01 2021-12-31 0001264136 ifrs-full:CurrencySwapContractMember 2021-01-01 2021-12-31 0001264136 ifrs-full:FinancialInstrumentsCreditimpairedMember ifrs-full:CorporateLoansMember ifrs-full:LoansAndReceivablesCategoryMember 2021-01-01 2021-12-31 0001264136 ifrs-full:TwelvemonthExpectedCreditLossesMember ifrs-full:ConsumerLoansMember ifrs-full:LoansAndReceivablesCategoryMember 2021-01-01 2021-12-31 0001264136 ifrs-full:FinancialInstrumentsNotCreditimpairedMember ifrs-full:ConsumerLoansMember ifrs-full:LoansAndReceivablesCategoryMember 2021-01-01 2021-12-31 0001264136 ifrs-full:FinancialInstrumentsCreditimpairedMember ifrs-full:ConsumerLoansMember ifrs-full:LoansAndReceivablesCategoryMember 2021-01-01 2021-12-31 0001264136 ifrs-full:TwelvemonthExpectedCreditLossesMember ifrs-full:CorporateLoansMember ifrs-full:LoansAndReceivablesCategoryMember 2021-01-01 2021-12-31 0001264136 ifrs-full:FinancialInstrumentsNotCreditimpairedMember ifrs-full:CorporateLoansMember ifrs-full:LoansAndReceivablesCategoryMember 2021-01-01 2021-12-31 0001264136 ifrs-full:LoansAndReceivablesCategoryMember ifrs-full:FinancialInstrumentsCreditimpairedMember 2021-01-01 2021-12-31 0001264136 ifrs-full:LoansAndReceivablesCategoryMember ifrs-full:TwelvemonthExpectedCreditLossesMember 2021-01-01 2021-12-31 0001264136 ifrs-full:LoansAndReceivablesCategoryMember ifrs-full:FinancialInstrumentsNotCreditimpairedMember 2021-01-01 2021-12-31 0001264136 ifrs-full:LoansAndReceivablesCategoryMember wf:CreditCardAccountsMember ifrs-full:FinancialInstrumentsCreditimpairedMember 2021-01-01 2021-12-31 0001264136 ifrs-full:LoansAndReceivablesCategoryMember wf:CreditCardAccountsMember ifrs-full:FinancialInstrumentsNotCreditimpairedMember 2021-01-01 2021-12-31 0001264136 ifrs-full:LoansAndReceivablesCategoryMember wf:CreditCardAccountsMember ifrs-full:TwelvemonthExpectedCreditLossesMember 2021-01-01 2021-12-31 0001264136 ifrs-full:PresentValueOfDefinedBenefitObligationMember 2021-01-01 2021-12-31 0001264136 ifrs-full:ReserveOfCashFlowHedgesMember 2021-01-01 2021-12-31 0001264136 ifrs-full:ReserveOfRemeasurementsOfDefinedBenefitPlansMember 2021-01-01 2021-12-31 0001264136 ifrs-full:ReserveOfExchangeDifferencesOnTranslationMember 2021-01-01 2021-12-31 0001264136 wf:ReserveOfEquityMethodMember 2021-01-01 2021-12-31 0001264136 ifrs-full:ReserveOfGainsAndLossesOnFinancialAssetsMeasuredAtFairValueThroughOtherComprehensiveIncomeMember 2021-01-01 2021-12-31 0001264136 ifrs-full:AmountRecognisedInOtherComprehensiveIncomeAndAccumulatedInEquityRelatingToNoncurrentAssetsOrDisposalGroupsHeldForSaleMember 2021-01-01 2021-12-31 0001264136 wf:WooriServiceNetworksCoLtdMember 2021-01-01 2021-12-31 0001264136 ifrs-full:OtherRelatedPartiesMember 2021-01-01 2021-12-31 0001264136 ifrs-full:FixturesAndFittingsMember 2021-01-01 2021-12-31 0001264136 ifrs-full:ConstructionInProgressMember 2021-01-01 2021-12-31 0001264136 ifrs-full:LeaseholdImprovementsMember 2021-01-01 2021-12-31 0001264136 wf:MachineryAndEquipmentMember 2021-01-01 2021-12-31 0001264136 ifrs-full:LandMember 2021-01-01 2021-12-31 0001264136 ifrs-full:BuildingsMember 2021-01-01 2021-12-31 0001264136 ifrs-full:ConstructionInProgressMember 2021-01-01 2021-12-31 0001264136 wf:MembershipDepositMember 2021-01-01 2021-12-31 0001264136 ifrs-full:GoodwillMember 2021-01-01 2021-12-31 0001264136 ifrs-full:CopyrightsPatentsAndOtherIndustrialPropertyRightsServiceAndOperatingRightsMember 2021-01-01 2021-12-31 0001264136 ifrs-full:IntangibleAssetsUnderDevelopmentMember 2021-01-01 2021-12-31 0001264136 ifrs-full:OtherIntangibleAssetsMember 2021-01-01 2021-12-31 0001264136 ifrs-full:FinancialInstrumentsNotCreditimpairedMember ifrs-full:FinancialAssetsAtFairValueThroughOtherComprehensiveIncomeCategoryMember 2021-01-01 2021-12-31 0001264136 ifrs-full:FinancialAssetsAtFairValueThroughOtherComprehensiveIncomeCategoryMember ifrs-full:FinancialInstrumentsCreditimpairedMember 2021-01-01 2021-12-31 0001264136 ifrs-full:FinancialAssetsAtFairValueThroughOtherComprehensiveIncomeCategoryMember 2021-01-01 2021-12-31 0001264136 ifrs-full:FinancialAssetsAtFairValueThroughOtherComprehensiveIncomeCategoryMember ifrs-full:TwelvemonthExpectedCreditLossesMember 2021-01-01 2021-12-31 0001264136 ifrs-full:FinancialInstrumentsNotCreditimpairedMember wf:SecuritiesAtAmortisedCostCategoryMember 2021-01-01 2021-12-31 0001264136 wf:SecuritiesAtAmortisedCostCategoryMember ifrs-full:TwelvemonthExpectedCreditLossesMember 2021-01-01 2021-12-31 0001264136 ifrs-full:FinancialInstrumentsCreditimpairedMember wf:SecuritiesAtAmortisedCostCategoryMember 2021-01-01 2021-12-31 0001264136 wf:SecuritiesAtAmortisedCostCategoryMember 2021-01-01 2021-12-31 0001264136 ifrs-full:TwelvemonthExpectedCreditLossesMember ifrs-full:ConsumerLoansMember 2021-01-01 2021-12-31 0001264136 ifrs-full:FinancialInstrumentsNotCreditimpairedMember ifrs-full:ConsumerLoansMember 2021-01-01 2021-12-31 0001264136 ifrs-full:FinancialInstrumentsCreditimpairedMember ifrs-full:ConsumerLoansMember 2021-01-01 2021-12-31 0001264136 ifrs-full:FinancialInstrumentsNotCreditimpairedMember ifrs-full:CorporateLoansMember 2021-01-01 2021-12-31 0001264136 ifrs-full:TwelvemonthExpectedCreditLossesMember ifrs-full:CorporateLoansMember 2021-01-01 2021-12-31 0001264136 ifrs-full:FinancialInstrumentsCreditimpairedMember ifrs-full:CorporateLoansMember 2021-01-01 2021-12-31 0001264136 ifrs-full:FinancialInstrumentsCreditimpairedMember wf:CreditCardAccountsMember 2021-01-01 2021-12-31 0001264136 ifrs-full:TwelvemonthExpectedCreditLossesMember 2021-01-01 2021-12-31 0001264136 ifrs-full:FinancialInstrumentsNotCreditimpairedMember 2021-01-01 2021-12-31 0001264136 ifrs-full:FinancialInstrumentsCreditimpairedMember 2021-01-01 2021-12-31 0001264136 ifrs-full:TwelvemonthExpectedCreditLossesMember wf:CreditCardAccountsMember 2021-01-01 2021-12-31 0001264136 ifrs-full:FinancialInstrumentsNotCreditimpairedMember wf:CreditCardAccountsMember 2021-01-01 2021-12-31 0001264136 ifrs-full:FinancialInstrumentsCreditimpairedMember wf:LoansAndOtherFinancialAssetsAtAmortizedCostMember 2021-01-01 2021-12-31 0001264136 ifrs-full:FinancialInstrumentsNotCreditimpairedMember wf:LoansAndOtherFinancialAssetsAtAmortizedCostMember 2021-01-01 2021-12-31 0001264136 ifrs-full:TwelvemonthExpectedCreditLossesMember wf:LoansAndOtherFinancialAssetsAtAmortizedCostMember 2021-01-01 2021-12-31 0001264136 wf:LoansAndOtherFinancialAssetsAtAmortizedCostMember 2021-01-01 2021-12-31 0001264136 ifrs-full:FinancialInstrumentsCreditimpairedMember ifrs-full:FinancialGuaranteeContractsMember 2021-01-01 2021-12-31 0001264136 ifrs-full:FinancialGuaranteeContractsMember 2021-01-01 2021-12-31 0001264136 ifrs-full:FinancialInstrumentsNotCreditimpairedMember ifrs-full:FinancialGuaranteeContractsMember 2021-01-01 2021-12-31 0001264136 ifrs-full:TwelvemonthExpectedCreditLossesMember ifrs-full:FinancialGuaranteeContractsMember 2021-01-01 2021-12-31 0001264136 ifrs-full:TwelvemonthExpectedCreditLossesMember ifrs-full:ProvisionForCreditCommitmentsMember 2021-01-01 2021-12-31 0001264136 ifrs-full:FinancialInstrumentsNotCreditimpairedMember ifrs-full:ProvisionForCreditCommitmentsMember 2021-01-01 2021-12-31 0001264136 ifrs-full:FinancialInstrumentsCreditimpairedMember ifrs-full:ProvisionForCreditCommitmentsMember 2021-01-01 2021-12-31 0001264136 ifrs-full:ProvisionForCreditCommitmentsMember 2021-01-01 2021-12-31 0001264136 wf:CurrencyRiskAndInterestRateRiskMember ifrs-full:CashFlowHedgesMember 2021-01-01 2021-12-31 0001264136 ifrs-full:CurrencyRiskMember ifrs-full:CashFlowHedgesMember 2021-01-01 2021-12-31 0001264136 ifrs-full:InterestRateRiskMember ifrs-full:CashFlowHedgesMember 2021-01-01 2021-12-31 0001264136 ifrs-full:MiscellaneousOtherProvisionsMember 2021-01-01 2021-12-31 0001264136 ifrs-full:LeaseLiabilitiesMember 2021-01-01 2021-12-31 0001264136 wf:BorrowingMember 2021-01-01 2021-12-31 0001264136 wf:DebenturesMember 2021-01-01 2021-12-31 0001264136 wf:OtherLiabilitiesMember 2021-01-01 2021-12-31 0001264136 wf:ImpairmentLossesRecognisedOrReversedDueToCreditLossMember 2021-01-01 2021-12-31 0001264136 wf:FeeAndCommissionIncomeExpenseMember 2021-01-01 2021-12-31 0001264136 wf:InterestRevenueExpenseMember 2021-01-01 2021-12-31 0001264136 wf:OtherIncomeExpenseMember 2021-01-01 2021-12-31 0001264136 wf:FinaGainOrLossOnTransactionAndValuationMember 2021-01-01 2021-12-31 0001264136 wf:KBankCoLtdMember 2021-01-01 2021-12-31 0001264136 wf:KoreaFinanceSecurityCoLtdMember 2021-01-01 2021-12-31 0001264136 wf:LotteCardCoLtdMember 2021-01-01 2021-12-31 0001264136 wf:WooriZip2Member 2021-01-01 2021-12-31 0001264136 wf:WooriZip1Member 2021-01-01 2021-12-31 0001264136 wf:GodoKaishaOceanos1Member 2021-01-01 2021-12-31 0001264136 wf:KoreaCreditBureauCoLtdMember 2021-01-01 2021-12-31 0001264136 wf:PartnerOneValueUp1PrivateEquityFundMember 2021-01-01 2021-12-31 0001264136 wf:EquitySecuritiesOfFinancialAssetsAtFairValueThroughOtherComprehensiveIncomeMember ifrs-full:Level3OfFairValueHierarchyMember 2021-01-01 2021-12-31 0001264136 wf:CapitalContributionsOfFinancialAssetsAtFairValueThroughProfitOrLossMember ifrs-full:Level3OfFairValueHierarchyMember 2021-01-01 2021-12-31 0001264136 wf:LoansOfFinancialAssetsAtFairValueThroughProfitOrLossMember ifrs-full:Level3OfFairValueHierarchyMember 2021-01-01 2021-12-31 0001264136 wf:DerivativeInstrumentAssetsOfFinancialAssetsAtFairValueThroughProfitOrLossMember ifrs-full:Level3OfFairValueHierarchyMember 2021-01-01 2021-12-31 0001264136 wf:OthersOfFinancialAssetsAtFairValueThroughProfitOrLossMember ifrs-full:Level3OfFairValueHierarchyMember 2021-01-01 2021-12-31 0001264136 ifrs-full:FinancialAssetsAtFairValueThroughProfitOrLossCategoryMember ifrs-full:Level3OfFairValueHierarchyMember 2021-01-01 2021-12-31 0001264136 wf:EquitySecuritiesOfFinancialAssetsAtFairValueThroughProfitOrLossMember ifrs-full:Level3OfFairValueHierarchyMember 2021-01-01 2021-12-31 0001264136 wf:FinancialAssetCategoryMember ifrs-full:Level3OfFairValueHierarchyMember 2021-01-01 2021-12-31 0001264136 wf:BeneficiaryCertificatesOfFinancialAssetsAtFairValueThroughProfitOrLossMember ifrs-full:Level3OfFairValueHierarchyMember 2021-01-01 2021-12-31 0001264136 wf:DebtSecuritiesOfFinancialAssetsAtFairValueThroughProfitOrLossMember ifrs-full:Level3OfFairValueHierarchyMember 2021-01-01 2021-12-31 0001264136 wf:WooriCorporatePrivateSecuritiesFund1BondMember 2021-01-01 2021-12-31 0001264136 wf:WooriGStarPrivatePlacementInvestmentTrustNo.33fiMember 2021-01-01 2021-12-31 0001264136 wf:DicustodyCoLtdMember 2021-01-01 2021-12-31 0001264136 wf:WooriGRealInfrastructureBlindGeneralTypePrivatePlacementInvestmentTrustMember 2021-01-01 2021-12-31 0001264136 wf:WooriGCleanEnergyNo1Member 2021-01-01 2021-12-31 0001264136 wf:CrevisseRaimImpact1stStartupVentureSpecialistPrivateEquityFundMember 2021-01-01 2021-12-31 0001264136 ifrs-full:PlanAssetsMember 2021-01-01 2021-12-31 0001264136 ifrs-full:MiscellaneousOtherProvisionsMember 2021-01-01 2021-12-31 0001264136 wf:DeferredLoanOriginationFeesAndCostsMember 2021-01-01 2021-12-31 0001264136 ifrs-full:PresentValueOfDefinedBenefitObligationMember 2021-01-01 2021-12-31 0001264136 ifrs-full:PlanAssetsMember 2021-01-01 2021-12-31 0001264136 wf:GainsLossesFromValuationOnDerivativeFinancialInstrumentsMember 2021-01-01 2021-12-31 0001264136 ifrs-full:OtherTemporaryDifferencesMember 2021-01-01 2021-12-31 0001264136 ifrs-full:ReserveOfGainsAndLossesFromInvestmentsInEquityInstrumentsMember 2021-01-01 2021-12-31 0001264136 wf:GainsLossesOnFinancialAssetsMember 2021-01-01 2021-12-31 0001264136 ifrs-full:FinancialGuaranteeContractsMember 2021-01-01 2021-12-31 0001264136 wf:AccruedIncomeMember 2021-01-01 2021-12-31 0001264136 ifrs-full:AllowanceForCreditLossesMember 2021-01-01 2021-12-31 0001264136 wf:LoanAndReceivablesWrittenOffMember 2021-01-01 2021-12-31 0001264136 ifrs-full:InterestRateRiskMember ifrs-full:FairValueHedgesMember 2021-01-01 2021-12-31 0001264136 wf:WooriInvestmentBankCoLtdMember 2021-01-01 2021-12-31 0001264136 wf:WooriFinancialCapitalCoLtdMember 2021-01-01 2021-12-31 0001264136 wf:WooriBankMember 2021-01-01 2021-12-31 0001264136 wf:WealthDevelopmentBankMember 2021-01-01 2021-12-31 0001264136 wf:PtBankWooriSaudaraIndonesiaNineteenZeroSixTbkMember 2021-01-01 2021-12-31 0001264136 wf:WooriAssetManagementCorpMember 2021-01-01 2021-12-31 0001264136 wf:PtWooriFinanceIndonesiaTbkMember 2021-01-01 2021-12-31 0001264136 wf:WooriVenturePartnersCoLtdMember 2021-01-01 2021-12-31 0001264136 wf:WooriAssetTrustCoLtdMember 2021-01-01 2021-12-31 0001264136 ifrs-full:FinancialLiabilitiesCategoryMember ifrs-full:Level3OfFairValueHierarchyMember 2021-01-01 2021-12-31 0001264136 wf:EquityLinkedSecuritiesOfFinancialLiabilitiesAtFairValueThroughProfitOrLossDesignatedUponInitialRecognitionMember ifrs-full:Level3OfFairValueHierarchyMember 2021-01-01 2021-12-31 0001264136 wf:DerivativeFinancialLiabilitiesHeldForTradingMember ifrs-full:Level3OfFairValueHierarchyMember 2021-01-01 2021-12-31 0001264136 wf:ForceTecMember 2021-01-01 2021-12-31 0001264136 wf:KUMHWACoLtdMember 2021-01-01 2021-12-31 0001264136 wf:JinmyungplusCo.ltd.Member 2021-01-01 2021-12-31 0001264136 wf:WooriFirstvaluePrivateRealEstateFundNo.2Member 2021-01-01 2021-12-31 0001264136 wf:WooriMultiReturnPrivateSecuritiesInvestmentTrust3BalancedBondMember 2021-01-01 2021-12-31 0001264136 wf:OthersMember 2021-01-01 2021-12-31 0001264136 ifrs-full:Level3OfFairValueHierarchyMember 2021-01-01 2021-12-31 0001264136 wf:WooriHighPlusGBSecuritiesFeederFund1GBMember 2021-01-01 2021-12-31 0001264136 ifrs-full:TreasurySharesMember 2021-01-01 2021-12-31 0001264136 ifrs-full:ParentMember 2021-01-01 2021-12-31 0001264136 wf:ConsolidatedAdjustmentsMember wf:WooriFISCoLtdMember 2021-01-01 2021-12-31 0001264136 wf:AustraliaGreenEnergy1stPefMember 2022-01-01 2022-12-31 0001264136 wf:AardenWooriApparel1stPrivateEquityFundMember 2022-01-01 2022-12-31 0001264136 wf:WooriDyno1stPrivateEquityFundMember 2022-01-01 2022-12-31 0001264136 wf:NHWooriNewdealGrowthAlphaPrivateEquityFund1Member 2022-01-01 2022-12-31 0001264136 wf:WoorishinyoungGrowthcapPrivateEquityFundIMember 2022-01-01 2022-12-31 0001264136 wf:WooriZip1Member 2022-01-01 2022-12-31 0001264136 wf:WooriZip2Member 2022-01-01 2022-12-31 0001264136 wf:DongwooCCCo.LtdMember 2022-01-01 2022-12-31 0001264136 wf:SjcoCo.LtdMember 2022-01-01 2022-12-31 0001264136 wf:G2CollectionCo.LtdMember 2022-01-01 2022-12-31 0001264136 wf:KyesanEngineeringCo.LtdMember 2022-01-01 2022-12-31 0001264136 wf:KTBNVentureFundNo8Member 2022-01-01 2022-12-31 0001264136 wf:KTBNVentureFundNo7Member 2022-01-01 2022-12-31 0001264136 wf:KTBChinaPlatformFundMember 2022-01-01 2022-12-31 0001264136 wf:KTBKORUSFUNDMember 2022-01-01 2022-12-31 0001264136 wf:HMSOriens1stFundMember 2022-01-01 2022-12-31 0001264136 wf:WooriTaerim1stFundMember 2022-01-01 2022-12-31 0001264136 wf:PortonecapeFundNo.1Member 2022-01-01 2022-12-31 0001264136 wf:KiwoomWooriFinancial1stFundMember 2022-01-01 2022-12-31 0001264136 wf:DeepdiveWoori20211FinancialInvestmentFundMember 2022-01-01 2022-12-31 0001264136 wf:DarwinGreenPackagingPrivateEquityFundMember 2022-01-01 2022-12-31 0001264136 wf:DsPowerSemiconPrivateEquityFundMember 2022-01-01 2022-12-31 0001264136 wf:KoreawidePartners2ndPrivateEquityFundMember 2022-01-01 2022-12-31 0001264136 wf:WooriFirstvaluePrivateRealEstateFundNo.2Member 2022-01-01 2022-12-31 0001264136 wf:WooriGRealInfrastructureBlindGeneralTypePrivatePlacementInvestmentTrustMember 2022-01-01 2022-12-31 0001264136 wf:WooriStar50MasterFundClassCFMember 2022-01-01 2022-12-31 0001264136 wf:WooriTogetherTDF2025Member 2022-01-01 2022-12-31 0001264136 wf:WooriTogetherTDF2030Member 2022-01-01 2022-12-31 0001264136 wf:WooriTogetherOCIOTargetReturnFeederfundBalanceBondMember 2022-01-01 2022-12-31 0001264136 wf:WooriMultiReturnPrivateSecuritiesInvestmentTrust2BalancedBondMember 2022-01-01 2022-12-31 0001264136 wf:WooriGSeniorLoanPrivatePlacementInvestmentTrustNo.1Member 2022-01-01 2022-12-31 0001264136 wf:GenesisEcoNo.1PrivateEquityFundMember 2022-01-01 2022-12-31 0001264136 wf:ParatusWooriMaterialComponentEquipmentJointVentureCompanyMember 2022-01-01 2022-12-31 0001264136 wf:MidasNo.8PrivateEquityJointVentureCompanyMember 2022-01-01 2022-12-31 0001264136 wf:OrchestraPrivateEquityFundIvMember 2022-01-01 2022-12-31 0001264136 wf:SynapticGreenNo.1PefMember 2022-01-01 2022-12-31 0001264136 wf:Igen2022no.1PrivateEquityFundMember 2022-01-01 2022-12-31 0001264136 wf:PCCWooriLPSecondaryFundMember 2022-01-01 2022-12-31 0001264136 wf:SynapticFutureGrowthPrivateEquityFund1Member 2022-01-01 2022-12-31 0001264136 wf:WooriBig2PlusSecuritiesInvestmentTrustBalancedBondMember 2022-01-01 2022-12-31 0001264136 wf:WooriQCorporateRestructuringPrivateEquityFundMember 2022-01-01 2022-12-31 0001264136 wf:JCAssuranceNo2PrivateEquityFundMember 2022-01-01 2022-12-31 0001264136 wf:DreamCompanyGrowthNo.1PefMember 2022-01-01 2022-12-31 0001264136 wf:ARESTECHCoLtdMember 2022-01-01 2022-12-31 0001264136 wf:SejinConstructionCoLtdMember 2022-01-01 2022-12-31 0001264136 wf:WongwangCoLtdMember 2022-01-01 2022-12-31 0001264136 wf:KoreaFinanceSecurityCoLtdMember 2022-01-01 2022-12-31 0001264136 wf:KoreaCreditBureauCoLtdMember 2022-01-01 2022-12-31 0001264136 wf:WooriServiceNetworksCoLtdMember 2022-01-01 2022-12-31 0001264136 wf:WooriGrowthPartnershipsNewTechnologyPrivateEquityFundMember 2022-01-01 2022-12-31 0001264136 wf:TwentySixteenKIFIMMWooriBankTechnologyVentureFundMember 2022-01-01 2022-12-31 0001264136 wf:NkEngCoLtdMember 2022-01-01 2022-12-31 0001264136 wf:BeomgyoLtdMember 2022-01-01 2022-12-31 0001264136 wf:WooriGeneralPrivateSecuritiesInvestmentTrustBondNo3Member 2022-01-01 2022-12-31 0001264136 wf:JapaneseHotelRealEstatePrivateEquityFund2Member 2022-01-01 2022-12-31 0001264136 wf:WooriSeoulBeltwayPrivateSpecialAssetFundMember 2022-01-01 2022-12-31 0001264136 wf:Bts2ndPrivateEquityFundMember 2022-01-01 2022-12-31 0001264136 wf:StassetsFundIiiMember 2022-01-01 2022-12-31 0001264136 wf:SFCREDITPARTNERSLLCMember 2022-01-01 2022-12-31 0001264136 wf:ReaCompanyMember 2022-01-01 2022-12-31 0001264136 wf:ARAMCMCCoLtdMember 2022-01-01 2022-12-31 0001264136 wf:UnionTechnologyFinanceInvestmentAssociationMember 2022-01-01 2022-12-31 0001264136 wf:DicustodyCoLtdMember 2022-01-01 2022-12-31 0001264136 wf:OrientShipyardCoLtdMember 2022-01-01 2022-12-31 0001264136 wf:JoongangNetworkSolutionCo.ltd.Member 2022-01-01 2022-12-31 0001264136 wf:WinMortgageCoLTdMember 2022-01-01 2022-12-31 0001264136 wf:TogetherKoreaGovernmentPrivatePoolPrivateSecuritiesInvestmentTrustNo3Member 2022-01-01 2022-12-31 0001264136 wf:KBankCoLtdMember 2022-01-01 2022-12-31 0001264136 wf:WooriBankCompanyKKoreaMovieAssetFundMember 2022-01-01 2022-12-31 0001264136 wf:PartnerOneValueUpIPrivateEquityFundMember 2022-01-01 2022-12-31 0001264136 wf:IBKKIPSeongjangDideemdol1stPrivateInvestmentLimitedPartnershipMember 2022-01-01 2022-12-31 0001264136 wf:CrevisseRaimImpact1stStartupVentureSpecialistPrivateEquityFundMember 2022-01-01 2022-12-31 0001264136 wf:LotteCardCoLtdMember 2022-01-01 2022-12-31 0001264136 wf:GodoKaishaOceanos1Member 2022-01-01 2022-12-31 0001264136 wf:ChirochemMember 2022-01-01 2022-12-31 0001264136 wf:KTBNGIPrivateEquityFundMember 2022-01-01 2022-12-31 0001264136 wf:KTBNHNChinaPrivateEquityFundMember 2022-01-01 2022-12-31 0001264136 wf:Woori2022StartUpVentureFundMember 2022-01-01 2022-12-31 0001264136 wf:Woori2022ScaleupVentureFundMember 2022-01-01 2022-12-31 0001264136 wf:KBKTBTechnologyVentureFundMember 2022-01-01 2022-12-31 0001264136 wf:KTBNVentureFundNo18Member 2022-01-01 2022-12-31 0001264136 wf:KTBNVentureFundNo16Member 2022-01-01 2022-12-31 0001264136 wf:KTBNFutureContentsFundMember 2022-01-01 2022-12-31 0001264136 wf:KTBNVentureFundNo13Member 2022-01-01 2022-12-31 0001264136 wf:NAVERKTBAudioContentsFundMember 2022-01-01 2022-12-31 0001264136 wf:KTBChinaSynergyFundMember 2022-01-01 2022-12-31 0001264136 wf:KTBNMediaContentsFundMember 2022-01-01 2022-12-31 0001264136 wf:KTBNDigitalContentsKoreaFundNo9Member 2022-01-01 2022-12-31 0001264136 wf:GoodSoftwareLapCo.LtdMember 2022-01-01 2022-12-31 0001264136 wf:DaeaSncCo.LtdMember 2022-01-01 2022-12-31 0001264136 wf:ForceTecCo.LtdMember 2022-01-01 2022-12-31 0001264136 wf:PrexcoCoLtdMember 2022-01-01 2022-12-31 0001264136 wf:JiwonPlatingCo.LtdMember 2022-01-01 2022-12-31 0001264136 wf:YoungdongSeaFoodCo.LtdMember 2022-01-01 2022-12-31 0001264136 wf:KUMHWACoLtdMember 2022-01-01 2022-12-31 0001264136 wf:JinmyungPlusCo.LtdMember 2022-01-01 2022-12-31 0001264136 wf:WooriAssetGlobalPartnershipFundNo5Member 2022-01-01 2022-12-31 0001264136 wf:WooriShortTermGovernmentandSpecialBankBondActiveETFMember 2022-01-01 2022-12-31 0001264136 wf:Woori2509CorporateBondAAorhigherActiveETFMember 2022-01-01 2022-12-31 0001264136 wf:WooriGeneralPrivateSecuritiesInvestmentTrustBondNo1Member 2022-01-01 2022-12-31 0001264136 wf:WooriShorttermBondSecuritiesInvestmentTrustBondClasscfMember 2022-01-01 2022-12-31 0001264136 wf:WooriSafePlusGeneralTypePrivateInvestmentTrustS8BondMember 2022-01-01 2022-12-31 0001264136 wf:WooriGeneralPrivateSecuritiesInvestmentTrustBondNo2Member 2022-01-01 2022-12-31 0001264136 wf:WooriSmartGeneralPrivateEquityInvestmentTrust1BondMember 2022-01-01 2022-12-31 0001264136 wf:FinancialAssetCategoryMember 2022-01-01 2022-12-31 0001264136 ifrs-full:FinancialLiabilitiesCategoryMember 2022-01-01 2022-12-31 0001264136 wf:DebtSecuritiesOfFinancialAssetsAtFairValueThroughProfitOrLossMember 2022-01-01 2022-12-31 0001264136 wf:EquitySecuritiesOfFinancialAssetsAtFairValueThroughOtherComprehensiveIncomeMember 2022-01-01 2022-12-31 0001264136 wf:EquitySecuritiesOfFinancialAssetsAtFairValueThroughProfitOrLossMember 2022-01-01 2022-12-31 0001264136 wf:OthersOfFinancialAssetsAtFairValueThroughProfitOrLossMember 2022-01-01 2022-12-31 0001264136 wf:BeneficiaryCertificatesOfFinancialAssetsAtFairValueThroughProfitOrLossMember 2022-01-01 2022-12-31 0001264136 wf:DerivativeInstrumentAssetsOfFinancialAssetsAtFairValueThroughProfitOrLossMember 2022-01-01 2022-12-31 0001264136 ifrs-full:FinancialAssetsAtFairValueThroughOtherComprehensiveIncomeCategoryMember 2022-01-01 2022-12-31 0001264136 wf:DerivativeFinancialLiabilitiesHeldForTradingMember 2022-01-01 2022-12-31 0001264136 wf:LoansOfFinancialAssetsAtFairValueThroughProfitOrLossMember 2022-01-01 2022-12-31 0001264136 wf:OtherFinancialLiabilitiesMember 2022-01-01 2022-12-31 0001264136 wf:SecuritiesOfFinancialAssetsAtAmortisedCostCategoryMember 2022-01-01 2022-12-31 0001264136 wf:DepositsMember 2022-01-01 2022-12-31 0001264136 wf:DebtsMember 2022-01-01 2022-12-31 0001264136 wf:LoansAndOtherFinancialAssetsAtAmortisedCostCategoryMember 2022-01-01 2022-12-31 0001264136 wf:DebenturesMember 2022-01-01 2022-12-31 0001264136 wf:IndustrialAndFinancialDebtSecuritiesAndOthersMember 2022-01-01 2022-12-31 0001264136 wf:IndustrialAndFinancialDebtSecuritiesAndOthersMember ifrs-full:FinancialAssetsAtFairValueThroughProfitOrLossCategoryMember 2022-01-01 2022-12-31 0001264136 ifrs-full:ForeignCountriesMember 2022-01-01 2022-12-31 0001264136 ifrs-full:CountryOfDomicileMember 2022-01-01 2022-12-31 0001264136 ifrs-full:ProvisionForDecommissioningRestorationAndRehabilitationCostsMember 2022-01-01 2022-12-31 0001264136 wf:WooriBankMember 2022-01-01 2022-12-31 0001264136 wf:WooriCardMember 2022-01-01 2022-12-31 0001264136 wf:WooriFinancialCapitalCoLtdMember 2022-01-01 2022-12-31 0001264136 wf:WooriFinancialFAndICoLimitedMember 2022-01-01 2022-12-31 0001264136 wf:WooriSavingsBankMember 2022-01-01 2022-12-31 0001264136 wf:WooriPrivateEquityAssetManagementCoLtdMember 2022-01-01 2022-12-31 0001264136 wf:WooriGlobalAssetManagementCoLtdMember 2022-01-01 2022-12-31 0001264136 wf:WooriVenturePartnersCoLtdMember 2022-01-01 2022-12-31 0001264136 wf:WooriAssetManagementCorpMember 2022-01-01 2022-12-31 0001264136 wf:WooriAssetTrustCoLtdMember 2022-01-01 2022-12-31 0001264136 wf:WooriInvestmentBankCoLtdMember 2022-01-01 2022-12-31 0001264136 ifrs-full:CapitalReserveMember 2022-01-01 2022-12-31 0001264136 ifrs-full:NoncontrollingInterestsMember 2022-01-01 2022-12-31 0001264136 ifrs-full:IssuedCapitalMember 2022-01-01 2022-12-31 0001264136 wf:HybridSecuritiesOfOtherEquityInterestMember 2022-01-01 2022-12-31 0001264136 ifrs-full:OtherEquityInterestMember 2022-01-01 2022-12-31 0001264136 ifrs-full:RetainedEarningsMember 2022-01-01 2022-12-31 0001264136 ifrs-full:EquityAttributableToOwnersOfParentMember 2022-01-01 2022-12-31 0001264136 wf:InternalAdjustmentsMember 2022-01-01 2022-12-31 0001264136 wf:OtherAdjustmentsMember 2022-01-01 2022-12-31 0001264136 ifrs-full:ReportableSegmentsMember 2022-01-01 2022-12-31 0001264136 wf:OperatingSegmentsOthersMember 2022-01-01 2022-12-31 0001264136 wf:InvestmentBankingMember 2022-01-01 2022-12-31 0001264136 wf:CapitalBusinessMember 2022-01-01 2022-12-31 0001264136 wf:CreditCardBusinessMember 2022-01-01 2022-12-31 0001264136 wf:BankingMember 2022-01-01 2022-12-31 0001264136 wf:ConsolidatedAdjustmentsMember 2022-01-01 2022-12-31 0001264136 wf:WooriFirstValuePrivateRealEstateFundNo2Member 2022-01-01 2022-12-31 0001264136 wf:KiwoomWooriFinancial1stInvestmentFundMember 2022-01-01 2022-12-31 0001264136 wf:PortoneCapeFundNo1Member 2022-01-01 2022-12-31 0001264136 wf:GenesisEnvironmentalEnergyCompany1stPrivateEquityFundMember 2022-01-01 2022-12-31 0001264136 wf:DreamCompanyGrowthNo1PEFMember 2022-01-01 2022-12-31 0001264136 wf:ForceTECCoLtdMember 2022-01-01 2022-12-31 0001264136 wf:WoorigSeniorLoanGeneralTypePrivateInvestmentTrustNo.1Member 2022-01-01 2022-12-31 0001264136 wf:WooriShinyoungGrowthCapPrivateEquityFund1Member 2022-01-01 2022-12-31 0001264136 wf:JinmyungplusCo.ltd.Member 2022-01-01 2022-12-31 0001264136 wf:WooriStar50FeederFundHMember 2022-01-01 2022-12-31 0001264136 wf:WooriHanhwaEurekaPrivateEquityFundMember 2022-01-01 2022-12-31 0001264136 wf:OtherContractMember wf:UnrealizedAndRealizedLossOnFinancialInstrumentsAtFairValueThroughProfitOrLossMember 2022-01-01 2022-12-31 0001264136 wf:OtherFinancialInstrumentsAtFairValueThroughProfitOrLossCategoryMember wf:UnrealizedAndRealizedLossOnFinancialInstrumentsAtFairValueThroughProfitOrLossMember 2022-01-01 2022-12-31 0001264136 wf:OtherFinancialInstrumentsAtFairValueThroughProfitOrLossCategoryMember 2022-01-01 2022-12-31 0001264136 wf:OtherContractMember wf:UnrealizedAndRealizedGainOnFinancialInstrumentsAtFairValueThroughProfitOrLossMember 2022-01-01 2022-12-31 0001264136 ifrs-full:LoansAndReceivablesCategoryMember 2022-01-01 2022-12-31 0001264136 wf:OtherFinancialInstrumentsAtFairValueThroughProfitOrLossCategoryMember wf:UnrealizedAndRealizedGainOnFinancialInstrumentsAtFairValueThroughProfitOrLossMember 2022-01-01 2022-12-31 0001264136 ifrs-full:InterestRateSwapContractMember wf:UnrealizedAndRealizedLossOnFinancialInstrumentsAtFairValueThroughProfitOrLossMember 2022-01-01 2022-12-31 0001264136 wf:UnrealizedAndRealizedLossOnFinancialInstrumentsAtFairValueThroughProfitOrLossMember ifrs-full:LoansAndReceivablesCategoryMember 2022-01-01 2022-12-31 0001264136 ifrs-full:TradingSecuritiesMember 2022-01-01 2022-12-31 0001264136 ifrs-full:LoansAndReceivablesCategoryMember wf:UnrealizedAndRealizedGainOnFinancialInstrumentsAtFairValueThroughProfitOrLossMember 2022-01-01 2022-12-31 0001264136 ifrs-full:FinancialAssetsAtFairValueThroughProfitOrLossCategoryMember 2022-01-01 2022-12-31 0001264136 ifrs-full:TradingSecuritiesMember wf:UnrealizedAndRealizedGainOnFinancialInstrumentsAtFairValueThroughProfitOrLossMember 2022-01-01 2022-12-31 0001264136 wf:UnrealizedAndRealizedLossOnFinancialInstrumentsAtFairValueThroughProfitOrLossMember ifrs-full:TradingSecuritiesMember 2022-01-01 2022-12-31 0001264136 ifrs-full:CurrencySwapContractMember wf:UnrealizedAndRealizedGainOnFinancialInstrumentsAtFairValueThroughProfitOrLossMember 2022-01-01 2022-12-31 0001264136 ifrs-full:InterestRateSwapContractMember wf:UnrealizedAndRealizedGainOnFinancialInstrumentsAtFairValueThroughProfitOrLossMember 2022-01-01 2022-12-31 0001264136 wf:EquityContractMember wf:UnrealizedAndRealizedGainOnFinancialInstrumentsAtFairValueThroughProfitOrLossMember 2022-01-01 2022-12-31 0001264136 wf:EquityContractMember wf:UnrealizedAndRealizedLossOnFinancialInstrumentsAtFairValueThroughProfitOrLossMember 2022-01-01 2022-12-31 0001264136 ifrs-full:DerivativesMember 2022-01-01 2022-12-31 0001264136 wf:DerivativesHeldForTradingMember 2022-01-01 2022-12-31 0001264136 wf:OtherContractMember 2022-01-01 2022-12-31 0001264136 ifrs-full:InterestRateSwapContractMember 2022-01-01 2022-12-31 0001264136 wf:EquityContractMember 2022-01-01 2022-12-31 0001264136 ifrs-full:CurrencySwapContractMember 2022-01-01 2022-12-31 0001264136 ifrs-full:CurrencySwapContractMember wf:UnrealizedAndRealizedLossOnFinancialInstrumentsAtFairValueThroughProfitOrLossMember 2022-01-01 2022-12-31 0001264136 ifrs-full:LoansAndReceivablesCategoryMember ifrs-full:ConsumerLoansMember ifrs-full:TwelvemonthExpectedCreditLossesMember 2022-01-01 2022-12-31 0001264136 ifrs-full:LoansAndReceivablesCategoryMember ifrs-full:ConsumerLoansMember ifrs-full:FinancialInstrumentsNotCreditimpairedMember 2022-01-01 2022-12-31 0001264136 ifrs-full:LoansAndReceivablesCategoryMember ifrs-full:ConsumerLoansMember ifrs-full:FinancialInstrumentsCreditimpairedMember 2022-01-01 2022-12-31 0001264136 ifrs-full:LoansAndReceivablesCategoryMember ifrs-full:CorporateLoansMember ifrs-full:TwelvemonthExpectedCreditLossesMember 2022-01-01 2022-12-31 0001264136 ifrs-full:LoansAndReceivablesCategoryMember ifrs-full:CorporateLoansMember ifrs-full:FinancialInstrumentsNotCreditimpairedMember 2022-01-01 2022-12-31 0001264136 ifrs-full:LoansAndReceivablesCategoryMember ifrs-full:CorporateLoansMember ifrs-full:FinancialInstrumentsCreditimpairedMember 2022-01-01 2022-12-31 0001264136 ifrs-full:LoansAndReceivablesCategoryMember wf:CreditCardAccountsMember 2022-01-01 2022-12-31 0001264136 ifrs-full:LoansAndReceivablesCategoryMember wf:CreditCardAccountsMember ifrs-full:TwelvemonthExpectedCreditLossesMember 2022-01-01 2022-12-31 0001264136 ifrs-full:LoansAndReceivablesCategoryMember wf:CreditCardAccountsMember ifrs-full:FinancialInstrumentsNotCreditimpairedMember 2022-01-01 2022-12-31 0001264136 ifrs-full:LoansAndReceivablesCategoryMember wf:CreditCardAccountsMember ifrs-full:FinancialInstrumentsCreditimpairedMember 2022-01-01 2022-12-31 0001264136 ifrs-full:LoansAndReceivablesCategoryMember ifrs-full:TwelvemonthExpectedCreditLossesMember 2022-01-01 2022-12-31 0001264136 ifrs-full:LoansAndReceivablesCategoryMember ifrs-full:FinancialInstrumentsNotCreditimpairedMember 2022-01-01 2022-12-31 0001264136 ifrs-full:LoansAndReceivablesCategoryMember ifrs-full:FinancialInstrumentsCreditimpairedMember 2022-01-01 2022-12-31 0001264136 ifrs-full:PresentValueOfDefinedBenefitObligationMember 2022-01-01 2022-12-31 0001264136 wf:WooriPESecondaryFund1Member 2022-01-01 2022-12-31 0001264136 wf:JapaneseHotelRealEstatePrivateEquityFund1Member 2022-01-01 2022-12-31 0001264136 wf:WooriInnovativeGrowthProfessionalInvestmentTypePrivateInvestmentTrustNo1Member 2022-01-01 2022-12-31 0001264136 wf:WooriGHappyRetirementLifetimeIncomeTifMixedAssetInvestmentTrustfofCYMember 2022-01-01 2022-12-31 0001264136 wf:GreenESGGrowthNo1PrivateEquityFundMember 2022-01-01 2022-12-31 0001264136 wf:WooriNewGrowthCreditFund1Member 2022-01-01 2022-12-31 0001264136 wf:WooriInnovativeGrowthProfessionalInvestmentTypePrivateInvestmentTrustNo2Member 2022-01-01 2022-12-31 0001264136 wf:WooriInnovativeGrowthNewDealPrivateInvestmentTrustNo.3Member 2022-01-01 2022-12-31 0001264136 wf:WooriCard2021OneAssetSecuritizationSpecialtyCoLtdMember 2022-01-01 2022-12-31 0001264136 wf:WooriCard2022OneAssetSecuritizationSpecialtyCoLtdMember 2022-01-01 2022-12-31 0001264136 wf:WooriCard2022SecondAssetSecuritizationSpecialtyCoLtdMember 2022-01-01 2022-12-31 0001264136 wf:WooriCard2023TwoAssetSecuritizationSpecialtyCoLtdMember 2022-01-01 2022-12-31 0001264136 wf:WooriCard2023OneAssetSecuritizationSpecialtyCoLtdMember 2022-01-01 2022-12-31 0001264136 wf:SpecifiedMoneyMarketTrustMember 2022-01-01 2022-12-31 0001264136 wf:SeariSecondSecuritizationSpecialtyCoLtdMember 2022-01-01 2022-12-31 0001264136 wf:BukgeumFirstSecuritizationSpecialtyCoLtdMember 2022-01-01 2022-12-31 0001264136 wf:BukgeumSecondSecuritizationSpecialtyCoLtdMember 2022-01-01 2022-12-31 0001264136 wf:WS1909SecuritizationSpecialtyCoLtdMember 2022-01-01 2022-12-31 0001264136 wf:WS2003SecuritizationSpecialtyCoLtdMember 2022-01-01 2022-12-31 0001264136 wf:WS2006SecuritizationSpecialtyCoLtdMember 2022-01-01 2022-12-31 0001264136 wf:WooriTogetherTDF2035Member 2022-01-01 2022-12-31 0001264136 wf:WooriTogetherTDF2040Member 2022-01-01 2022-12-31 0001264136 wf:WooriTogetherTDF2045Member 2022-01-01 2022-12-31 0001264136 wf:WooriChinaConvertibleBondHedgingFeederInvestmentTrustHDebtOrientedHybridMember 2022-01-01 2022-12-31 0001264136 wf:WooriTogetherTDF2025Member 2022-01-01 2022-12-31 0001264136 wf:Wb2309SecuritizationSpecialtyCo.LtdMember 2022-01-01 2022-12-31 0001264136 wf:Wnkn2309SecuritizationSpecialtyCo.Ltd.Member 2022-01-01 2022-12-31 0001264136 wf:Wn2306SecuritizationSpecialtyCo.Ltd.Member 2022-01-01 2022-12-31 0001264136 wf:Wk2312AssetSecuritizationSpecialtyCo.Ltd.Member 2022-01-01 2022-12-31 0001264136 wf:Wsb2312SecuritizationSpecialtyCo.Ltd.Member 2022-01-01 2022-12-31 0001264136 wf:Wi2311SecuritizationSpecialtyCo.Ltd.Member 2022-01-01 2022-12-31 0001264136 wf:WooriGGPCommitmentLoanGeneralTypePrivateInvestmentTrustNo.3Member 2022-01-01 2022-12-31 0001264136 wf:VogoDlGeneralPrivateEquityInvestmentTrust1Member 2022-01-01 2022-12-31 0001264136 wf:Wbs2312SecuritizationSpecialtyCo.LtdMember 2022-01-01 2022-12-31 0001264136 wf:WooriGGpCommitmentLoanGeneralTypePrivateInvestmentTrustNo.1Member 2022-01-01 2022-12-31 0001264136 wf:WooriGEquityBridgeLoanGeneralTypePrivateInvestmentTrustNo.1Member 2022-01-01 2022-12-31 0001264136 wf:WooriGGpCommitmentLoanGeneralTypePrivateInvestmentTrustNo.2Member 2022-01-01 2022-12-31 0001264136 wf:WooriTogetherOcioTargetReturnMasterFundMember 2022-01-01 2022-12-31 0001264136 wf:WooriTogetherOcioTargetReturnFeederFundMember 2022-01-01 2022-12-31 0001264136 wf:WooriHighGradedBondTargetReturnFund1Member 2022-01-01 2022-12-31 0001264136 wf:Wn2212AssetSecuritizationSpecialtyCo.LtdMember 2022-01-01 2022-12-31 0001264136 wf:Wi2209SecuritizationSpecialtyCo.LtdMember 2022-01-01 2022-12-31 0001264136 wf:WooriFranklinTechnologyFeederFundHMember 2022-01-01 2022-12-31 0001264136 wf:Wni2206AssetSecuritizationSpecialtyCo.LtdMember 2022-01-01 2022-12-31 0001264136 wf:Wh2306SecuritizationSpecialtyCo.Ltd.Member 2022-01-01 2022-12-31 0001264136 wf:Wk2212AssetSecuritizationSpecialtyCo.LtdMember 2022-01-01 2022-12-31 0001264136 wf:WooriTogetherTDF2050Member 2022-01-01 2022-12-31 0001264136 wf:WooriFranklinTechnologyMasterFundUsdMember 2022-01-01 2022-12-31 0001264136 wf:WooriMultiReturnPrivateEquity2Member 2022-01-01 2022-12-31 0001264136 wf:Wi2203SecuritizationSpecialtyCo.LtdMember 2022-01-01 2022-12-31 0001264136 wf:Wm2203AssetSecuritizationSpecialtyCo.LtdMember 2022-01-01 2022-12-31 0001264136 wf:WooriVenturePartnersUSMember 2022-01-01 2022-12-31 0001264136 wf:WooriGGlobalMultiAssetIncomePrivatePlacementInvestmentTrustClassCsMember 2022-01-01 2022-12-31 0001264136 wf:MagiNo.5LuxcoS.a.r.l.Member 2022-01-01 2022-12-31 0001264136 wf:Adp16BrusselsMember 2022-01-01 2022-12-31 0001264136 wf:TUTUFinanceWCIMyanmarCoLtdMember 2022-01-01 2022-12-31 0001264136 wf:PtWooriFinanceIndonesiaTbkMember 2022-01-01 2022-12-31 0001264136 wf:WooriCard2019OneAssetSecuritizationSpecialtyCoLtdMember 2022-01-01 2022-12-31 0001264136 wf:WooriCard2020OneAssetSecuritizationSpecialtyCoLtdMember 2022-01-01 2022-12-31 0001264136 wf:WooriGPrivatePlacementInvestmentTrustNo.3Member 2022-01-01 2022-12-31 0001264136 wf:GkWooridoMember 2022-01-01 2022-12-31 0001264136 wf:JeonjuIwonLtdMember 2022-01-01 2022-12-31 0001264136 wf:WonjuIOneIncMember 2022-01-01 2022-12-31 0001264136 wf:HeitzThirdCoLtdMember 2022-01-01 2022-12-31 0001264136 wf:KumhoTrustFirstCoLtdMember 2022-01-01 2022-12-31 0001264136 wf:AsianaSaigonIncMember 2022-01-01 2022-12-31 0001264136 wf:KAMCOValueRecreationFirstSecuritizationSpecialtyCoLtdMember 2022-01-01 2022-12-31 0001264136 wf:WooriBankVietnamLimitedMember 2022-01-01 2022-12-31 0001264136 wf:WooriBankCambodiaPlcMember 2022-01-01 2022-12-31 0001264136 wf:WooriBankEuropeMember 2022-01-01 2022-12-31 0001264136 wf:WooriDream3rdCoLtdMember 2022-01-01 2022-12-31 0001264136 wf:WooriSJS1stCoLtdMember 2022-01-01 2022-12-31 0001264136 wf:WealthDevelopmentBankMember 2022-01-01 2022-12-31 0001264136 wf:JbAirlinePrivatePlacementInvestmentTrustNo.8Member 2022-01-01 2022-12-31 0001264136 wf:WooriHW1stCoLtdMember 2022-01-01 2022-12-31 0001264136 wf:WooriHC2ndCoLtdMember 2022-01-01 2022-12-31 0001264136 wf:INMARKSpainPrivatePlacementRealEstateInvestmentTrustNo26TwoMember 2022-01-01 2022-12-31 0001264136 wf:IGISGlobalPrivatePlacementRealEstateFundNo316OneMember 2022-01-01 2022-12-31 0001264136 wf:WooriGGlobalSecondaryPrivatePlacementInvestmentTrustNo.1Member 2022-01-01 2022-12-31 0001264136 wf:AIPartnersWaterSupplyPrivatePlacementInvestmentTrustNo2Member 2022-01-01 2022-12-31 0001264136 wf:MultiAssetGlobalRealEstateInvestmentTrustNo5Member 2022-01-01 2022-12-31 0001264136 wf:IgisAustraliaInvestmentTrustNo209OneMember 2022-01-01 2022-12-31 0001264136 wf:WooriHw2ndCo.LtdMember 2022-01-01 2022-12-31 0001264136 wf:WooriMirae1stCo.LtdMember 2022-01-01 2022-12-31 0001264136 wf:HeungkukGlobalPrivatePlacementInvestmentTrustNo1Member 2022-01-01 2022-12-31 0001264136 wf:WooriSt1stCo.ltdMember 2022-01-01 2022-12-31 0001264136 wf:WooriHighEnd1stCo.LtdMember 2022-01-01 2022-12-31 0001264136 wf:GangnamLandmarkSecondCoLtdMember 2022-01-01 2022-12-31 0001264136 wf:WooriHpTheFirstCoLimitedMember 2022-01-01 2022-12-31 0001264136 wf:WooriKf2ndCo.LtdMember 2022-01-01 2022-12-31 0001264136 wf:WooriSKR1stCoLtdMember 2022-01-01 2022-12-31 0001264136 wf:WooriOsiriaFirstCoLimitedMember 2022-01-01 2022-12-31 0001264136 wf:WooriEcoSecondCoLimitedMember 2022-01-01 2022-12-31 0001264136 wf:WooriParkI1stCoLtdMember 2022-01-01 2022-12-31 0001264136 wf:WooriDS1stCoLtdMember 2022-01-01 2022-12-31 0001264136 wf:WooriHC4thCoLtdMember 2022-01-01 2022-12-31 0001264136 wf:SPGthe1stCoLtdMember 2022-01-01 2022-12-31 0001264136 wf:WooriHWC1stCoLtdMember 2022-01-01 2022-12-31 0001264136 wf:WooriHC3rdCoLtdMember 2022-01-01 2022-12-31 0001264136 wf:WooriSteel1stCoLtdMember 2022-01-01 2022-12-31 0001264136 wf:WooriFinancialFiCo.Ltd.Member 2022-01-01 2022-12-31 0001264136 wf:WooriVenturePartnersMember 2022-01-01 2022-12-31 0001264136 wf:WooriFundServiceCoLtdMember 2022-01-01 2022-12-31 0001264136 wf:WooriCreditInformationCoLtdMember 2022-01-01 2022-12-31 0001264136 wf:WooriFinanceResearchInstituteCoLtdMember 2022-01-01 2022-12-31 0001264136 wf:WooriFISCoLtdMember 2022-01-01 2022-12-31 0001264136 wf:WoorihansoopFirstCoLtdMember 2022-01-01 2022-12-31 0001264136 wf:HDProjectCoLtdMember 2022-01-01 2022-12-31 0001264136 wf:WooriDisplay2ndCo.LtdMember 2022-01-01 2022-12-31 0001264136 wf:WooriQs1stCoLtdMember 2022-01-01 2022-12-31 0001264136 wf:WibihansoopFirstCoLtdMember 2022-01-01 2022-12-31 0001264136 wf:WooriKFirstCoLtdMember 2022-01-01 2022-12-31 0001264136 wf:WooriHFirstCoLtdMember 2022-01-01 2022-12-31 0001264136 wf:WooriDreamSecondCoLtdMember 2022-01-01 2022-12-31 0001264136 wf:WooriGlobalMarketsAsiaLimitedMember 2022-01-01 2022-12-31 0001264136 wf:PtBankWooriSaudaraIndonesiaNineteenZeroSixTbkMember 2022-01-01 2022-12-31 0001264136 wf:WooriS1stCo.Ltd.Member 2022-01-01 2022-12-31 0001264136 wf:WooriHchemical1stCo.LtdMember 2022-01-01 2022-12-31 0001264136 wf:WooriAmericaBankMember 2022-01-01 2022-12-31 0001264136 wf:WooriGongdeokFirstCoLtdMember 2022-01-01 2022-12-31 0001264136 wf:WooriDisplay3rdCo.Ltd.Member 2022-01-01 2022-12-31 0001264136 wf:WooriInternationalFirstCoLtdMember 2022-01-01 2022-12-31 0001264136 wf:KiwoomHarmonyPrivatePlacementInvestmentTrustNo.2Member 2022-01-01 2022-12-31 0001264136 wf:KiwoomHarmonyPrivatePlacementInvestmentTrustNo.1Member 2022-01-01 2022-12-31 0001264136 wf:QuantumJumpThe2ndCoLtdMember 2022-01-01 2022-12-31 0001264136 wf:WooriKCNo1CoLtdMember 2022-01-01 2022-12-31 0001264136 wf:TYFirstCoLtdMember 2022-01-01 2022-12-31 0001264136 wf:KoreaBTLInfrastructureFundMember 2022-01-01 2022-12-31 0001264136 wf:WooriBrazilBankMember 2022-01-01 2022-12-31 0001264136 wf:AtlanticTransportation1SAMember 2022-01-01 2022-12-31 0001264136 wf:AOWooriBankMember 2022-01-01 2022-12-31 0001264136 wf:WooriFinanceMyanmarMember 2022-01-01 2022-12-31 0001264136 wf:WooriHc6thCo.LtdMember 2022-01-01 2022-12-31 0001264136 wf:WooriEco1stCo.LtdMember 2022-01-01 2022-12-31 0001264136 wf:WooriHoFirstCoLtdMember 2022-01-01 2022-12-31 0001264136 wf:WooriLadena1stCo.LtdMember 2022-01-01 2022-12-31 0001264136 wf:WooriHr1stCo.LtdMember 2022-01-01 2022-12-31 0001264136 wf:WooriLotteDongtan1stCo.LtdMember 2022-01-01 2022-12-31 0001264136 wf:WooriHSquare1stCo.LtdMember 2022-01-01 2022-12-31 0001264136 wf:WooriLYongsan1stCo.LtdMember 2022-01-01 2022-12-31 0001264136 wf:WooriHc5thCo.LtdMember 2022-01-01 2022-12-31 0001264136 wf:WooriKThe3rdCo.LtdMember 2022-01-01 2022-12-31 0001264136 wf:WooriKf1stCo.LtdMember 2022-01-01 2022-12-31 0001264136 wf:WooriiTs1stCo.LtdMember 2022-01-01 2022-12-31 0001264136 wf:PrincipleAndInterestGuaranteedTrustMember 2022-01-01 2022-12-31 0001264136 wf:HeThe1stCo.ltdMember 2022-01-01 2022-12-31 0001264136 wf:WooriHubThe1stCo.LtdMember 2022-01-01 2022-12-31 0001264136 wf:KiwoomFrontierPrivateInvestmentTrustNo.23bondMember 2022-01-01 2022-12-31 0001264136 wf:KiwoomHarmonyPrivatePlacementInvestmentTrustNo.4Member 2022-01-01 2022-12-31 0001264136 wf:PrincipleGuaranteedTrustMember 2022-01-01 2022-12-31 0001264136 wf:WooriGJapanPrivatePlacementRealEstateFeederInvestmentTrustNo1OneMember 2022-01-01 2022-12-31 0001264136 wf:WooriGGeneralTypePrivateRealEstateInvestmentTrustNo.6Member 2022-01-01 2022-12-31 0001264136 wf:WooriFgDigitalInvestmentFund1stMember 2022-01-01 2022-12-31 0001264136 wf:WooriGJapanPrivatePlacementRealEstateMasterInvestmentTrustNo1Member 2022-01-01 2022-12-31 0001264136 wf:WooriGJapanPrivatePlacementRealEstateMasterInvestmentTrustNo.21Member 2022-01-01 2022-12-31 0001264136 wf:WooriCorporateTurnaroundNo.1PrivateEquityFundMember 2022-01-01 2022-12-31 0001264136 wf:GkOkChatanMember 2022-01-01 2022-12-31 0001264136 wf:WooriGJapanPrivatePlacementRealEstateMasterInvestmentTrustNo.2Member 2022-01-01 2022-12-31 0001264136 wf:Wh2106SecuritizationSpecialtyCoLtdMember 2022-01-01 2022-12-31 0001264136 wf:WooriBusanLogisticsInfraPrivatePlacementSpecialAssetInvestmentTrustMember 2022-01-01 2022-12-31 0001264136 wf:WooriSeoulChuncheonHighwayPrivatePlacementSpecialAssetInvestmentTrustNo.1Member 2022-01-01 2022-12-31 0001264136 wf:NamjongFirstSecuritizationSpecialtyCoLtdMember 2022-01-01 2022-12-31 0001264136 wf:Wn2103SecuritizationSpecialtyCoLtdMember 2022-01-01 2022-12-31 0001264136 wf:Wh2103SecuritizationSpecialtyCoLtdMember 2022-01-01 2022-12-31 0001264136 wf:WJ2008SecuritizationSpecialtyCoLtdMember 2022-01-01 2022-12-31 0001264136 wf:WooriGEquityInvestmentGeneralTypePrivateInvestmentTrustNo.1Member 2022-01-01 2022-12-31 0001264136 wf:WooriGRenewableNewDealFundNo.1Member 2022-01-01 2022-12-31 0001264136 wf:WooriGWooribankPartnersGeneralTypePrivateInvestmentTrustNo.1Member 2022-01-01 2022-12-31 0001264136 wf:WooriGGeneralTypePrivateRealEstateInvestmentTrustNo.1Member 2022-01-01 2022-12-31 0001264136 wf:WooriGGlobalMidmarketSecondaryGeneralTypePrivateInvestmentTrustNo.1Member 2022-01-01 2022-12-31 0001264136 wf:WooriGWooriBankPartnersProfessionalTypePrivateInvestmentTrustNo2Member 2022-01-01 2022-12-31 0001264136 wf:WooriGGeneralTypePrivateRealEstateInvestmentTrustNo.5Member 2022-01-01 2022-12-31 0001264136 wf:WooriGSeniorLoanGeneralTypePrivateInvestmentTrustNo.2Member 2022-01-01 2022-12-31 0001264136 wf:WooriGGovernmentBondMmfCiMember 2022-01-01 2022-12-31 0001264136 wf:WooriGJapanGeneralTypePrivateRealEstateFeederInvestmentTrustNo.12Member 2022-01-01 2022-12-31 0001264136 wf:WooriGJapanBlindGeneralTypePrivateRealEstateFeederInvestmentTrustNo.1Member 2022-01-01 2022-12-31 0001264136 wf:WooriShortTermGovernmentandSpecialBankBondActiveETFMember 2022-01-01 2022-12-31 0001264136 wf:WooriGCleanEnergyGeneralTypePrivateInvestmentTrustNo2Member 2022-01-01 2022-12-31 0001264136 wf:WooriGInnovationGrowthInfrastructureGeneralTypePrivateInvestmentTrustNo2Member 2022-01-01 2022-12-31 0001264136 wf:WooriTogetherInstitutionalUsdMmfNo.1CfMember 2022-01-01 2022-12-31 0001264136 wf:WooriGESGInfrastructureDevelopmentGeneralTypePrivateInvestmentTrustNo.2Member 2022-01-01 2022-12-31 0001264136 wf:WooriDongbuUndergroundExpresswayGeneraltypePrivateSpecialAssetInvestmentTrustMember 2022-01-01 2022-12-31 0001264136 wf:WooriGEsgInfrastructureDevelopmentGeneralTypePrivateInvestmentTrustNo.1Member 2022-01-01 2022-12-31 0001264136 wf:WooriGGeneralTypePrivateRealEstateInvestmentTrustNo.2Member 2022-01-01 2022-12-31 0001264136 wf:WooriGInfrastructureNewDealSpecializedInvestmentPrivateEquityInvestmentTrustNo1Member 2022-01-01 2022-12-31 0001264136 wf:WooriGNorthAmericaInfraPrivatePlacementInvestmentTrustNo1Member 2022-01-01 2022-12-31 0001264136 wf:WooriGlobalDevelopmentInfrastructureSynergyCompanyPrivatePlacementInvestmentTrustNo1Member 2022-01-01 2022-12-31 0001264136 wf:WooriGNewDealInfrastructurePolicyFundNoMember 2022-01-01 2022-12-31 0001264136 wf:HybridSecuritiesOfOtherEquityInterestInLocalCurrencyIssuedIn202301Member 2022-01-01 2022-12-31 0001264136 wf:HybridSecuritiesOfOtherEquityInterestInLocalCurrencyIssuedIn202201Member 2022-01-01 2022-12-31 0001264136 wf:HybridSecuritiesOfOtherEquityInterestInLocalCurrencyIssuedIn202102Member 2022-01-01 2022-12-31 0001264136 wf:HybridSecuritiesOfOtherEquityInterestInLocalCurrencyIssuedIn202101Member 2022-01-01 2022-12-31 0001264136 wf:HybridSecuritiesOfOtherEquityInterestInLocalCurrencyIssuedIn202003Member 2022-01-01 2022-12-31 0001264136 wf:HybridSecuritiesOfOtherEquityInterestInLocalCurrencyIssuedIn202002Member 2022-01-01 2022-12-31 0001264136 wf:HybridSecuritiesOfOtherEquityInterestInLocalCurrencyIssuedIn202001Member 2022-01-01 2022-12-31 0001264136 wf:HybridSecuritiesOfOtherEquityInterestInLocalCurrencyIssuedIn201902Member 2022-01-01 2022-12-31 0001264136 wf:HybridSecuritiesOfOtherEquityInterestInLocalCurrencyIssuedIn201901Member 2022-01-01 2022-12-31 0001264136 wf:HybridSecuritiesOfOtherEquityInterestInLocalCurrencyIssuedIn202302Member 2022-01-01 2022-12-31 0001264136 wf:HybridSecuritiesOfOtherEquityInterestInLocalCurrencyIssuedIn202202Member 2022-01-01 2022-12-31 0001264136 wf:HybridSecuritiesOfOtherEquityInterestInLocalCurrencyIssuedIn202203Member 2022-01-01 2022-12-31 0001264136 ifrs-full:ReserveOfGainsAndLossesOnFinancialAssetsMeasuredAtFairValueThroughOtherComprehensiveIncomeMember 2022-01-01 2022-12-31 0001264136 ifrs-full:ReserveOfCashFlowHedgesMember 2022-01-01 2022-12-31 0001264136 ifrs-full:AmountRecognisedInOtherComprehensiveIncomeAndAccumulatedInEquityRelatingToNoncurrentAssetsOrDisposalGroupsHeldForSaleMember 2022-01-01 2022-12-31 0001264136 ifrs-full:ReserveOfGainsAndLossesOnHedgingInstrumentsThatHedgeInvestmentsInEquityInstrumentsMember 2022-01-01 2022-12-31 0001264136 ifrs-full:ReserveOfRemeasurementsOfDefinedBenefitPlansMember 2022-01-01 2022-12-31 0001264136 wf:ReserveOfEquityMethodMember 2022-01-01 2022-12-31 0001264136 ifrs-full:ReserveOfExchangeDifferencesOnTranslationMember 2022-01-01 2022-12-31 0001264136 wf:KoreaFinanceSecurityCoLtdMember 2022-01-01 2022-12-31 0001264136 wf:KoreaCreditBureauCoLtdMember 2022-01-01 2022-12-31 0001264136 wf:WooriServiceNetworksCoLtdMember 2022-01-01 2022-12-31 0001264136 ifrs-full:OtherRelatedPartiesMember 2022-01-01 2022-12-31 0001264136 wf:KBankCoLtdMember 2022-01-01 2022-12-31 0001264136 wf:LotteCardCoLtdMember 2022-01-01 2022-12-31 0001264136 wf:MiraeAssetMapsCleanWaterPrivateEquityInvestmentTrustSeventhMember 2022-01-01 2022-12-31 0001264136 wf:KiwoomYonseiPrivateEquityInvestmentTrustMember 2022-01-01 2022-12-31 0001264136 wf:IgisEuropePrivatePlacementRealEstateFundNo1632Member 2022-01-01 2022-12-31 0001264136 wf:IGISGlobalPrivatePlacementRealEstateFundNo1481Member 2022-01-01 2022-12-31 0001264136 wf:IGISGlobalPrivatePlacementRealEstateFundNo1482Member 2022-01-01 2022-12-31 0001264136 wf:KiwoomHarmonyPrivatePlacementInvestmentTrustNo.3Member 2022-01-01 2022-12-31 0001264136 wf:ConsusSolarEnergyPrivatePlacementInvestmentTrustNo.1Member 2022-01-01 2022-12-31 0001264136 wf:IGISESGGeneralPrivateInvestmentTrustNo1Member 2022-01-01 2022-12-31 0001264136 wf:KiwoomAuroraGenealTypePrivatePlacementInvestmentTrustNo2Member 2022-01-01 2022-12-31 0001264136 wf:MiraeAssetSeoulRingExpresswayPrivateSpecialAssetFundMember 2022-01-01 2022-12-31 0001264136 wf:HangangSewageTreatmentPlantFundMember 2022-01-01 2022-12-31 0001264136 wf:KoreaInvestmentPocheonHwadoExpresswayProfessionalInvestmentFundMember 2022-01-01 2022-12-31 0001264136 wf:MidasGlobalPrivatePlacementRealEstateInvestmentTrustNo7TwoMember 2022-01-01 2022-12-31 0001264136 wf:TogetherKoreaGovernmentPrivatePoolPrivateSecuritiesInvestmentTrustNo3Member 2022-01-01 2022-12-31 0001264136 wf:INMARKFrancePrivatePlacementInvestmentTrustNo18OneMember 2022-01-01 2022-12-31 0001264136 wf:KiwoomVibratoPrivatePlacementInvestmentTrust1WEURMember 2022-01-01 2022-12-31 0001264136 wf:KOTAMGlobalInfraPrivateFund14Member 2022-01-01 2022-12-31 0001264136 wf:UbshanaClass1SpecialAssetInvestmentTrust3Classc2Member 2022-01-01 2022-12-31 0001264136 wf:ConsusGyeongjuGreenPrivateEquityInvestmentTrustNo.1Member 2022-01-01 2022-12-31 0001264136 wf:NHAmundiWSCPVIIIPrivateFund2Member 2022-01-01 2022-12-31 0001264136 wf:AIPartnersGlobalInfrastructureSpecializedPrivatelyPlacedFeederFundTrustNo2Member 2022-01-01 2022-12-31 0001264136 wf:HangangNewDealInfraBTLFund4Member 2022-01-01 2022-12-31 0001264136 wf:RifaQualifiedInvestorsPrivateRealEstateInvestmentTrustNo40Member 2022-01-01 2022-12-31 0001264136 ifrs-full:ConstructionInProgressMember 2022-01-01 2022-12-31 0001264136 ifrs-full:LeaseholdImprovementsMember 2022-01-01 2022-12-31 0001264136 wf:MachineryAndEquipmentMember 2022-01-01 2022-12-31 0001264136 ifrs-full:BuildingsMember 2022-01-01 2022-12-31 0001264136 ifrs-full:LandMember 2022-01-01 2022-12-31 0001264136 ifrs-full:FixturesAndFittingsMember 2022-01-01 2022-12-31 0001264136 ifrs-full:CopyrightsPatentsAndOtherIndustrialPropertyRightsServiceAndOperatingRightsMember 2022-01-01 2022-12-31 0001264136 ifrs-full:OtherIntangibleAssetsMember 2022-01-01 2022-12-31 0001264136 ifrs-full:IntangibleAssetsUnderDevelopmentMember 2022-01-01 2022-12-31 0001264136 ifrs-full:GoodwillMember 2022-01-01 2022-12-31 0001264136 ifrs-full:ConstructionInProgressMember 2022-01-01 2022-12-31 0001264136 wf:MembershipDepositMember 2022-01-01 2022-12-31 0001264136 ifrs-full:FinancialAssetsAtFairValueThroughOtherComprehensiveIncomeCategoryMember ifrs-full:FinancialInstrumentsCreditimpairedMember 2022-01-01 2022-12-31 0001264136 ifrs-full:FinancialAssetsAtFairValueThroughOtherComprehensiveIncomeCategoryMember ifrs-full:FinancialInstrumentsNotCreditimpairedMember 2022-01-01 2022-12-31 0001264136 ifrs-full:FinancialAssetsAtFairValueThroughOtherComprehensiveIncomeCategoryMember ifrs-full:TwelvemonthExpectedCreditLossesMember 2022-01-01 2022-12-31 0001264136 ifrs-full:FinancialAssetsAtFairValueThroughOtherComprehensiveIncomeCategoryMember 2022-01-01 2022-12-31 0001264136 ifrs-full:FinancialInstrumentsNotCreditimpairedMember wf:SecuritiesAtAmortisedCostCategoryMember 2022-01-01 2022-12-31 0001264136 ifrs-full:TwelvemonthExpectedCreditLossesMember wf:SecuritiesAtAmortisedCostCategoryMember 2022-01-01 2022-12-31 0001264136 wf:SecuritiesAtAmortisedCostCategoryMember 2022-01-01 2022-12-31 0001264136 ifrs-full:FinancialInstrumentsCreditimpairedMember wf:SecuritiesAtAmortisedCostCategoryMember 2022-01-01 2022-12-31 0001264136 ifrs-full:FinancialInstrumentsCreditimpairedMember wf:CreditCardAccountsMember 2022-01-01 2022-12-31 0001264136 ifrs-full:TwelvemonthExpectedCreditLossesMember 2022-01-01 2022-12-31 0001264136 ifrs-full:FinancialInstrumentsNotCreditimpairedMember 2022-01-01 2022-12-31 0001264136 wf:CreditImpairmentModelMember 2022-01-01 2022-12-31 0001264136 ifrs-full:FinancialInstrumentsCreditimpairedMember 2022-01-01 2022-12-31 0001264136 ifrs-full:FinancialInstrumentsCreditimpairedMember ifrs-full:ConsumerLoansMember 2022-01-01 2022-12-31 0001264136 ifrs-full:TwelvemonthExpectedCreditLossesMember ifrs-full:CorporateLoansMember 2022-01-01 2022-12-31 0001264136 ifrs-full:FinancialInstrumentsNotCreditimpairedMember ifrs-full:CorporateLoansMember 2022-01-01 2022-12-31 0001264136 ifrs-full:FinancialInstrumentsCreditimpairedMember ifrs-full:CorporateLoansMember 2022-01-01 2022-12-31 0001264136 ifrs-full:TwelvemonthExpectedCreditLossesMember wf:CreditCardAccountsMember 2022-01-01 2022-12-31 0001264136 ifrs-full:FinancialInstrumentsNotCreditimpairedMember wf:CreditCardAccountsMember 2022-01-01 2022-12-31 0001264136 ifrs-full:TwelvemonthExpectedCreditLossesMember ifrs-full:ConsumerLoansMember 2022-01-01 2022-12-31 0001264136 ifrs-full:FinancialInstrumentsNotCreditimpairedMember ifrs-full:ConsumerLoansMember 2022-01-01 2022-12-31 0001264136 wf:LoansAndOtherFinancialAssetsAtAmortizedCostMember 2022-01-01 2022-12-31 0001264136 ifrs-full:FinancialInstrumentsCreditimpairedMember wf:LoansAndOtherFinancialAssetsAtAmortizedCostMember 2022-01-01 2022-12-31 0001264136 ifrs-full:FinancialInstrumentsNotCreditimpairedMember wf:LoansAndOtherFinancialAssetsAtAmortizedCostMember 2022-01-01 2022-12-31 0001264136 ifrs-full:TwelvemonthExpectedCreditLossesMember wf:LoansAndOtherFinancialAssetsAtAmortizedCostMember 2022-01-01 2022-12-31 0001264136 ifrs-full:FinancialInstrumentsCreditimpairedMember ifrs-full:FinancialGuaranteeContractsMember 2022-01-01 2022-12-31 0001264136 ifrs-full:FinancialGuaranteeContractsMember 2022-01-01 2022-12-31 0001264136 ifrs-full:FinancialInstrumentsNotCreditimpairedMember ifrs-full:FinancialGuaranteeContractsMember 2022-01-01 2022-12-31 0001264136 ifrs-full:TwelvemonthExpectedCreditLossesMember ifrs-full:FinancialGuaranteeContractsMember 2022-01-01 2022-12-31 0001264136 ifrs-full:ProvisionForCreditCommitmentsMember 2022-01-01 2022-12-31 0001264136 ifrs-full:FinancialInstrumentsCreditimpairedMember ifrs-full:ProvisionForCreditCommitmentsMember 2022-01-01 2022-12-31 0001264136 ifrs-full:FinancialInstrumentsNotCreditimpairedMember ifrs-full:ProvisionForCreditCommitmentsMember 2022-01-01 2022-12-31 0001264136 ifrs-full:TwelvemonthExpectedCreditLossesMember ifrs-full:ProvisionForCreditCommitmentsMember 2022-01-01 2022-12-31 0001264136 ifrs-full:InterestRateRiskMember ifrs-full:CashFlowHedgesMember 2022-01-01 2022-12-31 0001264136 ifrs-full:CurrencyRiskMember ifrs-full:CashFlowHedgesMember 2022-01-01 2022-12-31 0001264136 wf:CurrencyRiskAndInterestRateRiskMember ifrs-full:CashFlowHedgesMember 2022-01-01 2022-12-31 0001264136 ifrs-full:MiscellaneousOtherProvisionsMember 2022-01-01 2022-12-31 0001264136 wf:OtherLiabilitiesMember 2022-01-01 2022-12-31 0001264136 wf:BorrowingMember 2022-01-01 2022-12-31 0001264136 wf:DebenturesMember 2022-01-01 2022-12-31 0001264136 ifrs-full:LeaseLiabilitiesMember 2022-01-01 2022-12-31 0001264136 ifrs-full:PresentValueOfDefinedBenefitObligationMember 2022-01-01 2022-12-31 0001264136 wf:DeferredLoanOriginationFeesAndCostsMember 2022-01-01 2022-12-31 0001264136 ifrs-full:PlanAssetsMember 2022-01-01 2022-12-31 0001264136 ifrs-full:ReserveOfGainsAndLossesFromInvestmentsInEquityInstrumentsMember 2022-01-01 2022-12-31 0001264136 wf:GainsLossesOnFinancialAssetsMember 2022-01-01 2022-12-31 0001264136 ifrs-full:AllowanceForCreditLossesMember 2022-01-01 2022-12-31 0001264136 wf:LoanAndReceivablesWrittenOffMember 2022-01-01 2022-12-31 0001264136 ifrs-full:FinancialGuaranteeContractsMember 2022-01-01 2022-12-31 0001264136 ifrs-full:MiscellaneousOtherProvisionsMember 2022-01-01 2022-12-31 0001264136 ifrs-full:OtherTemporaryDifferencesMember 2022-01-01 2022-12-31 0001264136 wf:GainsLossesFromValuationOnDerivativeFinancialInstrumentsMember 2022-01-01 2022-12-31 0001264136 wf:AccruedIncomeMember 2022-01-01 2022-12-31 0001264136 wf:OtherIncomeExpenseMember 2022-01-01 2022-12-31 0001264136 wf:FinaGainOrLossOnTransactionAndValuationMember 2022-01-01 2022-12-31 0001264136 wf:ImpairmentLossesRecognisedOrReversedDueToCreditLossMember 2022-01-01 2022-12-31 0001264136 wf:FeeAndCommissionIncomeExpenseMember 2022-01-01 2022-12-31 0001264136 wf:InterestRevenueExpenseMember 2022-01-01 2022-12-31 0001264136 wf:WooriZip2Member 2022-01-01 2022-12-31 0001264136 wf:CentralNetworkSolutionsCo.Ltd.Member 2022-01-01 2022-12-31 0001264136 wf:WooriZip1Member 2022-01-01 2022-12-31 0001264136 wf:GodoKaishaOceanos1Member 2022-01-01 2022-12-31 0001264136 wf:PartnerOneValueUp1PrivateEquityFundMember 2022-01-01 2022-12-31 0001264136 wf:PersonalConsumptionExpendituresPriceIndexRateMember ifrs-full:TopOfRangeMember wf:CorporatesMember 2022-01-01 2022-12-31 0001264136 wf:CosumerPriceIndexRateMember ifrs-full:TopOfRangeMember wf:GeneralRetailMember 2022-01-01 2022-12-31 0001264136 wf:KGFashionCoLtdMember 2022-01-01 2022-12-31 0001264136 wf:OtherForeignCurrencyFinancialAssetsAtFairValueThroughProfitOrLossMember ifrs-full:Level3OfFairValueHierarchyMember 2022-01-01 2022-12-31 0001264136 wf:EquitySecuritiesOfFinancialAssetsAtFairValueThroughProfitOrLossMember ifrs-full:Level3OfFairValueHierarchyMember 2022-01-01 2022-12-31 0001264136 ifrs-full:FinancialAssetsAtFairValueThroughProfitOrLossCategoryMember ifrs-full:Level3OfFairValueHierarchyMember 2022-01-01 2022-12-31 0001264136 wf:DerivativeInstrumentAssetsOfFinancialAssetsAtFairValueThroughProfitOrLossMember ifrs-full:Level3OfFairValueHierarchyMember 2022-01-01 2022-12-31 0001264136 wf:LoansOfFinancialAssetsAtFairValueThroughProfitOrLossMember ifrs-full:Level3OfFairValueHierarchyMember 2022-01-01 2022-12-31 0001264136 wf:BeneficiaryCertificatesOfFinancialAssetsAtFairValueThroughProfitOrLossMember ifrs-full:Level3OfFairValueHierarchyMember 2022-01-01 2022-12-31 0001264136 wf:FinancialAssetCategoryMember ifrs-full:Level3OfFairValueHierarchyMember 2022-01-01 2022-12-31 0001264136 wf:CapitalContributionsOfFinancialAssetsAtFairValueThroughProfitOrLossMember ifrs-full:Level3OfFairValueHierarchyMember 2022-01-01 2022-12-31 0001264136 wf:DebtSecuritiesOfFinancialAssetsAtFairValueThroughProfitOrLossMember ifrs-full:Level3OfFairValueHierarchyMember 2022-01-01 2022-12-31 0001264136 wf:OthersOfFinancialAssetsAtFairValueThroughProfitOrLossMember ifrs-full:Level3OfFairValueHierarchyMember 2022-01-01 2022-12-31 0001264136 wf:EquitySecuritiesOfFinancialAssetsAtFairValueThroughOtherComprehensiveIncomeMember ifrs-full:Level3OfFairValueHierarchyMember 2022-01-01 2022-12-31 0001264136 wf:DomesticExchangeSettlementCreditsMember 2022-01-01 2022-12-31 0001264136 wf:DerivativeFinancialInstrumentsLiabilitiesMember 2022-01-01 2022-12-31 0001264136 wf:PayableSpotExchangeMember 2022-01-01 2022-12-31 0001264136 wf:RepurchaseAgreementsMember 2022-01-01 2022-12-31 0001264136 wf:EquityLinkedSecuritiesOfDerivativeFinancialInstrumentsLiabilitiesMember 2022-01-01 2022-12-31 0001264136 wf:KoreanTreasuryAndGovernmentAgenciesBondsOfFinancialAssetsAtFairValueThroughProfitOrLossCategoryMember 2022-01-01 2022-12-31 0001264136 wf:KoreanTreasuryAndGovernmentAgenciesBondsAndOthersOfFinancialAssetsAtFairValueThroughOtherComprehensiveIncomeCategoryMember 2022-01-01 2022-12-31 0001264136 wf:WooriBankChinaLimitedMember 2022-01-01 2022-12-31 0001264136 wf:WooriHd1stCo.LtdMember 2022-01-01 2022-12-31 0001264136 wf:WooriEsgFirstCoLtdMember 2022-01-01 2022-12-31 0001264136 wf:MandatoryReserveDepositsAtKoreaSecuritiesFinanceCorpMember currency:KRW 2022-01-01 2022-12-31 0001264136 currency:XXX wf:DueFromOtherFinancialInstitutionsMember 2022-01-01 2022-12-31 0001264136 wf:DueFromBanksOnDemandMember currency:XXX 2022-01-01 2022-12-31 0001264136 wf:DueFromOtherFinancialInstitutionsMember currency:KRW 2022-01-01 2022-12-31 0001264136 wf:DueFromBanksOnTimeMember currency:XXX 2022-01-01 2022-12-31 0001264136 currency:KRW wf:MandatoryReserveDepositsAtCentralBanksMember 2022-01-01 2022-12-31 0001264136 wf:CLTechCoLtdMember 2022-01-01 2022-12-31 0001264136 ifrs-full:PlanAssetsMember 2022-01-01 2022-12-31 0001264136 wf:CosumerPriceIndexRateMember ifrs-full:BottomOfRangeMember wf:GeneralRetailMember 2022-01-01 2022-12-31 0001264136 wf:PersonalConsumptionExpendituresPriceIndexRateMember ifrs-full:BottomOfRangeMember wf:CorporatesMember 2022-01-01 2022-12-31 0001264136 ifrs-full:FairValueHedgesMember ifrs-full:InterestRateRiskMember 2022-01-01 2022-12-31 0001264136 ifrs-full:FairValueHedgesMember ifrs-full:InterestRateRiskMember ifrs-full:InterestRateSwapContractMember currency:USD 2022-01-01 2022-12-31 0001264136 ifrs-full:CashFlowHedgesMember ifrs-full:InterestRateRiskMember ifrs-full:InterestRateSwapContractMember currency:KRW 2022-01-01 2022-12-31 0001264136 ifrs-full:FairValueHedgesMember ifrs-full:InterestRateRiskMember ifrs-full:InterestRateSwapContractMember currency:AUD 2022-01-01 2022-12-31 0001264136 ifrs-full:InterestRateRiskMember ifrs-full:InterestRateSwapContractMember currency:KRW ifrs-full:FairValueHedgesMember 2022-01-01 2022-12-31 0001264136 wf:ReasonForUsingPresentationAlternativeOtherReasonOfInvestmentsInEquityInstrumentsMeasuredAtFairValueThroughOtherComprehensiveIncomeMember 2022-01-01 2022-12-31 0001264136 wf:ReasonForUsingPresentationAlternativeInvestimentPolicyOfInvestmentsInEquityInstrumentsMeasuredAtFairValueThroughOtherComprehensiveIncomeMember 2022-01-01 2022-12-31 0001264136 wf:ReasonForUsingPresentationAlternativeDebtToEquitySwapOfInvestmentsInEquityInstrumentsMeasuredAtFairValueThroughOtherComprehensiveIncomeMember 2022-01-01 2022-12-31 0001264136 wf:WooriVenturePartnersCoLtdMember 2022-01-01 2022-12-31 0001264136 ifrs-full:FinancialLiabilitiesCategoryMember ifrs-full:Level3OfFairValueHierarchyMember 2022-01-01 2022-12-31 0001264136 wf:DerivativeFinancialLiabilitiesHeldForTradingMember ifrs-full:Level3OfFairValueHierarchyMember 2022-01-01 2022-12-31 0001264136 wf:ForceTecMember 2022-01-01 2022-12-31 0001264136 wf:OthersMember 2022-01-01 2022-12-31 0001264136 wf:CurrencyRiskAndInterestRateRiskMember ifrs-full:CurrencySwapContractMember currency:USD ifrs-full:CashFlowHedgesMember 2022-01-01 2022-12-31 0001264136 ifrs-full:CashFlowHedgesMember ifrs-full:CurrencyRiskMember ifrs-full:CurrencySwapContractMember currency:USD 2022-01-01 2022-12-31 0001264136 ifrs-full:CashFlowHedgesMember ifrs-full:CurrencyRiskMember ifrs-full:CurrencySwapContractMember currency:EUR 2022-01-01 2022-12-31 0001264136 ifrs-full:HedgesOfNetInvestmentInForeignOperationsMember wf:ExchangeRiskMember wf:ForeignCurrencyDenominatedDebenturesKrwusdMember wf:KrwusdMember 2022-01-01 2022-12-31 0001264136 ifrs-full:TreasurySharesMember 2022-01-01 2022-12-31 0001264136 ifrs-full:Level3OfFairValueHierarchyMember 2022-01-01 2022-12-31 0001264136 currency:USD wf:ForeignCurrencyBondUsdMember wf:ExchangeRiskMember ifrs-full:HedgesOfNetInvestmentInForeignOperationsMember 2022-01-01 2022-12-31 0001264136 ifrs-full:HedgesOfNetInvestmentInForeignOperationsMember wf:ExchangeRiskMember wf:ForeignCurrencyBondMember 2022-01-01 2022-12-31 0001264136 ifrs-full:CashFlowHedgesMember ifrs-full:CurrencyRiskMember wf:DebenturesAsHedgedItemsMember 2022-01-01 2022-12-31 0001264136 ifrs-full:CashFlowHedgesMember wf:CurrencyRiskAndInterestRateRiskMember wf:DebenturesAsHedgedItemsMember 2022-01-01 2022-12-31 0001264136 ifrs-full:CashFlowHedgesMember ifrs-full:InterestRateRiskMember wf:DebenturesAsHedgedItemsMember 2022-01-01 2022-12-31 0001264136 ifrs-full:FairValueHedgesMember ifrs-full:InterestRateRiskMember wf:DebenturesAsHedgedItemsMember 2022-01-01 2022-12-31 0001264136 wf:WooriMultireturnSecuritiesInvestmentTrust3BalancedBondMember 2022-01-01 2022-12-31 0001264136 wf:WooriHighPlusShorttermHighGradedESGBondSecFeederInvTrust1Member 2022-01-01 2022-12-31 0001264136 wf:KoreanTreasuryAndGovernmentAgenciesBondsOfFinancialAssetsAtFairValueThroughProfitOrLossCategoryMember 2022-01-01 2022-12-31 0001264136 wf:KoreanTreasuryAndGovernmentAgenciesBondsTwoOfFinancialAssetsAtFairValueThroughProfitOrLossCategoryMember 2022-01-01 2022-12-31 0001264136 wf:DebtSecuritiesInForeignCurrenciesOfFinancialAssetsAtFairValueThroughOtherComprehensiveIncomeCategoryMember 2022-01-01 2022-12-31 0001264136 wf:DebtSecuritiesInForeignCurrenciesTwoOfFinancialAssetsAtFairValueThroughOtherComprehensiveIncomeCategoryMember 2022-01-01 2022-12-31 0001264136 wf:KoreanFinancialInstitutionsDebtSecuritiesOfFinancialAssetsAtFairValueThroughProfitOrLossCategoryMember 2022-01-01 2022-12-31 0001264136 wf:KoreanTreasuryAndGovernmentAgenciesBondsThreeOfFinancialAssetsAtFairValueThroughProfitOrLossCategoryMember 2022-01-01 2022-12-31 0001264136 wf:KoreanFinancialInstitutionsDebtSecuritiesTwoOfFinancialAssetsAtFairValueThroughProfitOrLossCategoryMember 2022-01-01 2022-12-31 0001264136 wf:KoreanCapitalContributionsOfFinancialAssetsAtFairValueThroughProfitOrLossCategoryMember 2022-01-01 2022-12-31 0001264136 wf:KoreanFinancialInstitutionsDebtSecuritiesOfFinancialAssetsAtFairValueThroughOtherComprehensiveIncomeCategoryMember 2022-01-01 2022-12-31 0001264136 wf:KoreanTreasuryAndGovernmentAgenciesBondsOfFinancialAssetsAtFairValueThroughOtherComprehensiveIncomeCategoryMember 2022-01-01 2022-12-31 0001264136 wf:KoreanTreasuryAndGovernmentBondsAndOthersOfSecuritiesAtAmortizedCostMember 2022-01-01 2022-12-31 0001264136 wf:OtherDueFromBanksInForeignCurrenciesOfLoansAndOtherFinancialAssetsAtAmortisedCostMember 2022-01-01 2022-12-31 0001264136 wf:OtherDueFromBanksInLocalCurrenciesOfLoansAndOtherFinancialAssetsAtAmortisedCostMember 2022-01-01 2022-12-31 0001264136 wf:DueFromBanksInLocalCurrencyOfLoansAndOtherFinancialAssetsAtAmortisedCostMember 2022-01-01 2022-12-31 0001264136 wf:DebtSecuritiesInForeignCurrenciesOfSecuritiesAtAmortizedCost1Member 2022-01-01 2022-12-31 0001264136 wf:DebtSecuritiesInForeignCurrenciesOfSecuritiesAtAmortizedCostMember 2022-01-01 2022-12-31 0001264136 wf:KoreanTreasuryAndGovernmentBondsOfSecuritiesAtAmortizedCostMember 2022-01-01 2022-12-31 0001264136 wf:MortgageLoansOfLoansAndOtherFinancialAssetsAtAmortisedCostMember 2022-01-01 2022-12-31 0001264136 wf:InvestmentPropertiesLandAndBuildingsMember 2022-01-01 2022-12-31 0001264136 wf:PremisesAndEquipmentLandAndBuildingsMember 2022-01-01 2022-12-31 0001264136 wf:BorrowingsFromBankOfKoreaMember ifrs-full:GrossCarryingAmountMember 2022-01-01 2022-12-31 0001264136 wf:OnshoreBorrowingsInForeignCurrenciesMember 2022-01-01 2022-12-31 0001264136 wf:CallMoneyMember ifrs-full:GrossCarryingAmountMember 2022-01-01 2022-12-31 0001264136 wf:BondsSoldUnderRepurchaseAgreementsMember ifrs-full:GrossCarryingAmountMember 2022-01-01 2022-12-31 0001264136 wf:BorrowingsFromGovernmentMember ifrs-full:GrossCarryingAmountMember 2022-01-01 2022-12-31 0001264136 wf:OtherBorrowingsMember ifrs-full:GrossCarryingAmountMember 2022-01-01 2022-12-31 0001264136 wf:BillsSoldMember ifrs-full:GrossCarryingAmountMember 2022-01-01 2022-12-31 0001264136 wf:SharesGrantedForTheYear2023Member 2022-01-01 2022-12-31 0001264136 wf:SharesGranted2020Member 2022-01-01 2022-12-31 0001264136 wf:SharesGrantedForTheYear2021Member 2022-01-01 2022-12-31 0001264136 wf:SharesGrantedForTheYear2022Member 2022-01-01 2022-12-31 0001264136 wf:EquitySecuritiesOfFinancialAssetsAtFairValueThroughOtherComprehensiveIncomeMember ifrs-full:Level1OfFairValueHierarchyMember 2022-01-01 2022-12-31 0001264136 wf:DebtSecuritiesOfFinancialAssetsAtFairValueThroughOtherComprehensiveIncomeMember ifrs-full:Level2OfFairValueHierarchyMember 2022-01-01 2022-12-31 0001264136 wf:DepositsOfFinancialAssetsAtFairValueThroughProfitOrLossMember ifrs-full:Level1OfFairValueHierarchyMember 2022-01-01 2022-12-31 0001264136 ifrs-full:FinancialAssetsAtFairValueThroughProfitOrLossCategoryMember ifrs-full:Level2OfFairValueHierarchyMember 2022-01-01 2022-12-31 0001264136 wf:OthersOfFinancialAssetsAtFairValueThroughProfitOrLossMember ifrs-full:Level2OfFairValueHierarchyMember 2022-01-01 2022-12-31 0001264136 wf:OtherFinancialAssetsInForeignCurrencyOfFinancialAssetsAtFairValueThroughProfitOrLossMember ifrs-full:Level2OfFairValueHierarchyMember 2022-01-01 2022-12-31 0001264136 wf:DerivativeInstrumentAssetsOfFinancialAssetsAtFairValueThroughProfitOrLossMember ifrs-full:Level2OfFairValueHierarchyMember 2022-01-01 2022-12-31 0001264136 wf:LoansOfFinancialAssetsAtFairValueThroughProfitOrLossMember ifrs-full:Level2OfFairValueHierarchyMember 2022-01-01 2022-12-31 0001264136 wf:BeneficiaryCertificatesOfFinancialAssetsAtFairValueThroughProfitOrLossMember ifrs-full:Level2OfFairValueHierarchyMember 2022-01-01 2022-12-31 0001264136 wf:CapitalContributionsOfFinancialAssetsAtFairValueThroughProfitOrLossMember ifrs-full:Level2OfFairValueHierarchyMember 2022-01-01 2022-12-31 0001264136 wf:EquitySecuritiesOfFinancialAssetsAtFairValueThroughProfitOrLossMember ifrs-full:Level2OfFairValueHierarchyMember 2022-01-01 2022-12-31 0001264136 wf:DebtSecuritiesOfFinancialAssetsAtFairValueThroughProfitOrLossMember ifrs-full:Level2OfFairValueHierarchyMember 2022-01-01 2022-12-31 0001264136 wf:DepositsOfFinancialAssetsAtFairValueThroughProfitOrLossMember ifrs-full:Level2OfFairValueHierarchyMember 2022-01-01 2022-12-31 0001264136 wf:DebtSecuritiesOfFinancialAssetsAtFairValueThroughProfitOrLossMember ifrs-full:Level1OfFairValueHierarchyMember 2022-01-01 2022-12-31 0001264136 wf:EquitySecuritiesOfFinancialAssetsAtFairValueThroughProfitOrLossMember ifrs-full:Level1OfFairValueHierarchyMember 2022-01-01 2022-12-31 0001264136 wf:CapitalContributionsOfFinancialAssetsAtFairValueThroughProfitOrLossMember ifrs-full:Level1OfFairValueHierarchyMember 2022-01-01 2022-12-31 0001264136 wf:BeneficiaryCertificatesOfFinancialAssetsAtFairValueThroughProfitOrLossMember ifrs-full:Level1OfFairValueHierarchyMember 2022-01-01 2022-12-31 0001264136 wf:LoansOfFinancialAssetsAtFairValueThroughProfitOrLossMember ifrs-full:Level1OfFairValueHierarchyMember 2022-01-01 2022-12-31 0001264136 wf:DerivativeInstrumentAssetsOfFinancialAssetsAtFairValueThroughProfitOrLossMember ifrs-full:Level1OfFairValueHierarchyMember 2022-01-01 2022-12-31 0001264136 wf:OtherFinancialAssetsInForeignCurrencyOfFinancialAssetsAtFairValueThroughProfitOrLossMember ifrs-full:Level1OfFairValueHierarchyMember 2022-01-01 2022-12-31 0001264136 wf:OthersOfFinancialAssetsAtFairValueThroughProfitOrLossMember ifrs-full:Level1OfFairValueHierarchyMember 2022-01-01 2022-12-31 0001264136 ifrs-full:FinancialAssetsAtFairValueThroughProfitOrLossCategoryMember ifrs-full:Level1OfFairValueHierarchyMember 2022-01-01 2022-12-31 0001264136 wf:DebtSecuritiesOfFinancialAssetsAtFairValueThroughOtherComprehensiveIncomeMember ifrs-full:Level1OfFairValueHierarchyMember 2022-01-01 2022-12-31 0001264136 wf:DerivativeFinancialAssetsHeldForHedgingMember ifrs-full:Level1OfFairValueHierarchyMember 2022-01-01 2022-12-31 0001264136 ifrs-full:FinancialAssetsCategoryMember ifrs-full:Level1OfFairValueHierarchyMember 2022-01-01 2022-12-31 0001264136 ifrs-full:FinancialAssetsAtFairValueThroughOtherComprehensiveIncomeCategoryMember ifrs-full:Level1OfFairValueHierarchyMember 2022-01-01 2022-12-31 0001264136 ifrs-full:FinancialAssetsCategoryMember ifrs-full:Level2OfFairValueHierarchyMember 2022-01-01 2022-12-31 0001264136 wf:DerivativeFinancialAssetsHeldForHedgingMember ifrs-full:Level2OfFairValueHierarchyMember 2022-01-01 2022-12-31 0001264136 ifrs-full:FinancialAssetsAtFairValueThroughOtherComprehensiveIncomeCategoryMember ifrs-full:Level2OfFairValueHierarchyMember 2022-01-01 2022-12-31 0001264136 wf:EquitySecuritiesOfFinancialAssetsAtFairValueThroughOtherComprehensiveIncomeMember ifrs-full:Level2OfFairValueHierarchyMember 2022-01-01 2022-12-31 0001264136 ifrs-full:FinancialLiabilitiesCategoryMember ifrs-full:Level1OfFairValueHierarchyMember 2022-01-01 2022-12-31 0001264136 wf:DepositsFromCustomersOfFinancialLiabilitiesHeldForTradingMember ifrs-full:Level1OfFairValueHierarchyMember 2022-01-01 2022-12-31 0001264136 wf:EquityLinkedSecuritiesOfFinancialLiabilitiesAtFairValueThroughProfitOrLossDesignatedUponInitialRecognitionMember ifrs-full:Level1OfFairValueHierarchyMember 2022-01-01 2022-12-31 0001264136 wf:EquityLinkedSecuritiesOfFinancialLiabilitiesAtFairValueThroughProfitOrLossDesignatedUponInitialRecognitionMember ifrs-full:Level2OfFairValueHierarchyMember 2022-01-01 2022-12-31 0001264136 ifrs-full:Level1OfFairValueHierarchyMember ifrs-full:FinancialLiabilitiesAtFairValueThroughProfitOrLossThatMeetDefinitionOfHeldForTradingCategoryMember 2022-01-01 2022-12-31 0001264136 wf:DerivativeFinancialLiabilitiesHeldForTradingMember ifrs-full:Level1OfFairValueHierarchyMember 2022-01-01 2022-12-31 0001264136 wf:SecuritiesSoldOfFinancialLiabilitiesHeldForTradingMember ifrs-full:Level1OfFairValueHierarchyMember 2022-01-01 2022-12-31 0001264136 wf:DerivativeFinancialLiabilitiesHeldForHedgingMember ifrs-full:Level1OfFairValueHierarchyMember 2022-01-01 2022-12-31 0001264136 ifrs-full:FinancialLiabilitiesAtFairValueThroughProfitOrLossThatMeetDefinitionOfHeldForTradingCategoryMember ifrs-full:Level2OfFairValueHierarchyMember 2022-01-01 2022-12-31 0001264136 ifrs-full:FinancialLiabilitiesAtFairValueThroughProfitOrLossDesignatedUponInitialRecognitionCategoryMember ifrs-full:Level1OfFairValueHierarchyMember 2022-01-01 2022-12-31 0001264136 ifrs-full:Level2OfFairValueHierarchyMember ifrs-full:FinancialLiabilitiesAtFairValueThroughProfitOrLossDesignatedUponInitialRecognitionCategoryMember 2022-01-01 2022-12-31 0001264136 wf:DerivativeFinancialLiabilitiesHeldForHedgingMember ifrs-full:Level2OfFairValueHierarchyMember 2022-01-01 2022-12-31 0001264136 ifrs-full:FinancialLiabilitiesCategoryMember ifrs-full:Level2OfFairValueHierarchyMember 2022-01-01 2022-12-31 0001264136 wf:SecuritiesSoldOfFinancialLiabilitiesHeldForTradingMember ifrs-full:Level2OfFairValueHierarchyMember 2022-01-01 2022-12-31 0001264136 wf:DerivativeFinancialLiabilitiesHeldForTradingMember ifrs-full:Level2OfFairValueHierarchyMember 2022-01-01 2022-12-31 0001264136 wf:DepositsFromCustomersOfFinancialLiabilitiesHeldForTradingMember ifrs-full:Level2OfFairValueHierarchyMember 2022-01-01 2022-12-31 0001264136 wf:OthersOfFinancialAssetsAtFairValueThroughProfitOrLossMember ifrs-full:Level3OfFairValueHierarchyMember 2022-01-01 2022-12-31 0001264136 ifrs-full:Level3OfFairValueHierarchyMember wf:CapitalContributionsOfFinancialAssetsAtFairValueThroughProfitOrLossMember 2022-01-01 2022-12-31 0001264136 wf:EquitySecuritiesOfFinancialAssetsAtFairValueThroughProfitOrLossMember ifrs-full:Level3OfFairValueHierarchyMember 2022-01-01 2022-12-31 0001264136 wf:BeneficiaryCertificatesOfFinancialAssetsAtFairValueThroughProfitOrLossMember ifrs-full:Level3OfFairValueHierarchyMember 2022-01-01 2022-12-31 0001264136 wf:LoansOfFinancialAssetsAtFairValueThroughProfitOrLossMember ifrs-full:Level3OfFairValueHierarchyMember 2022-01-01 2022-12-31 0001264136 wf:DebtSecuritiesOfFinancialAssetsAtFairValueThroughProfitOrLossMember ifrs-full:Level3OfFairValueHierarchyMember 2022-01-01 2022-12-31 0001264136 wf:DerivativeFinancialLiabilitiesHeldForTradingMember ifrs-full:Level3OfFairValueHierarchyMember 2022-01-01 2022-12-31 0001264136 ifrs-full:TreasurySharesMember 2022-01-01 2022-12-31 0001264136 wf:WooriRepublicOfKoreaTreasuryBondActiveEtfBondMember 2022-01-01 2022-12-31 0001264136 wf:WooriHighPlusShorttermHighGradedESGBondSecFeederInvTrust1Member 2022-01-01 2022-12-31 0001264136 wf:WooriLongtermGovernmentBondSecuritiesInvestmentTrustNo.1Member 2022-01-01 2022-12-31 0001264136 wf:WooriHighPlusBondSecFeederInvTrust3UsdMember 2022-01-01 2022-12-31 0001264136 wf:WooriBankplusIpo10FeederFund2BalancedBondMember 2022-01-01 2022-12-31 0001264136 wf:WooriTwoYearBondSecuritiesInvestmentTrust2BondMember 2022-01-01 2022-12-31 0001264136 wf:Woori2024DecemberMaturitySecuritiesInvestmentTrust1BondMember 2022-01-01 2022-12-31 0001264136 wf:WooriTwoYearBondSecuritiesInvestmentTrust3BondMember 2022-01-01 2022-12-31 0001264136 wf:WoorigOncorpCorporateSupportOfMajorIndustryGeneralTypePrivateInvestmentTrustType2Member 2022-01-01 2022-12-31 0001264136 wf:WooriChinaMainlandStockSecuritiesInvestmentTrustHSecuritiesMember 2022-01-01 2022-12-31 0001264136 wf:WooriKnewOpeningTargetReturnSecuritiesInvestmentTrustEquityMember 2022-01-01 2022-12-31 0001264136 wf:Woori2023MaturitySecuritiesInvestmentTrustBondMember 2022-01-01 2022-12-31 0001264136 wf:Woori2024MaturitySecuritiesInvestmentTrust1BondMember 2022-01-01 2022-12-31 0001264136 wf:WooriBigSatisfactionShinjongMmf3rdMember 2022-01-01 2022-12-31 0001264136 wf:WooriMultiReturnPrivateEquity1Member 2022-01-01 2022-12-31 0001264136 ifrs-full:LifetimeExpectedCreditLossesMember wf:WooriBankMember 2022-01-01 2022-12-31 0001264136 ifrs-full:LifetimeExpectedCreditLossesMember wf:GeneralRetailMember wf:WooriBankMember 2022-01-01 2022-12-31 0001264136 ifrs-full:LifetimeExpectedCreditLossesMember wf:CorporatesMember wf:WooriBankMember 2022-01-01 2022-12-31 0001264136 ifrs-full:InvestmentFundsMember 2022-01-01 2022-12-31 0001264136 wf:RealEstateTrustMember 2022-01-01 2022-12-31 0001264136 ifrs-full:AssetbackedFinancingsMember 2022-01-01 2022-12-31 0001264136 wf:StructuredFinanceMember 2022-01-01 2022-12-31 0001264136 ifrs-full:ParentMember 2022-01-01 2022-12-31 0001264136 currency:KRW wf:ForeignCurrencyDenominatedDebenturesKrwusdMember wf:ExchangeRiskMember ifrs-full:HedgesOfNetInvestmentInForeignOperationsMember 2022-01-01 2022-12-31 0001264136 wf:ConsolidatedAdjustmentsMember wf:WooriFISCoLtdMember 2022-01-01 2022-12-31 0001264136 wf:AardenWooriApparel1stPrivateEquityFundMember 2023-01-01 2023-12-31 0001264136 wf:WooriDyno1stPrivateEquityFundMember 2023-01-01 2023-12-31 0001264136 wf:KTBKORUSFUNDMember 2023-01-01 2023-12-31 0001264136 wf:KTBChinaPlatformFundMember 2023-01-01 2023-12-31 0001264136 wf:KTBNVentureFundNo7Member 2023-01-01 2023-12-31 0001264136 wf:KTBNVentureFundNo8Member 2023-01-01 2023-12-31 0001264136 wf:KTBNDigitalContentsKoreaFundNo9Member 2023-01-01 2023-12-31 0001264136 wf:NHWooriNewdealGrowthAlphaPrivateEquityFund1Member 2023-01-01 2023-12-31 0001264136 wf:WoorishinyoungGrowthcapPrivateEquityFundIMember 2023-01-01 2023-12-31 0001264136 wf:KTBNMediaContentsFundMember 2023-01-01 2023-12-31 0001264136 wf:KTBChinaSynergyFundMember 2023-01-01 2023-12-31 0001264136 wf:NAVERKTBAudioContentsFundMember 2023-01-01 2023-12-31 0001264136 wf:KTBNVentureFundNo13Member 2023-01-01 2023-12-31 0001264136 wf:DongwooCCCo.LtdMember 2023-01-01 2023-12-31 0001264136 wf:SjcoCo.LtdMember 2023-01-01 2023-12-31 0001264136 wf:G2CollectionCo.LtdMember 2023-01-01 2023-12-31 0001264136 wf:KyesanEngineeringCo.LtdMember 2023-01-01 2023-12-31 0001264136 wf:GoodSoftwareLapCo.LtdMember 2023-01-01 2023-12-31 0001264136 wf:ForceTecCo.LtdMember 2023-01-01 2023-12-31 0001264136 wf:PrexcoCoLtdMember 2023-01-01 2023-12-31 0001264136 wf:JiwonPlatingCo.LtdMember 2023-01-01 2023-12-31 0001264136 wf:YoungdongSeaFoodCo.LtdMember 2023-01-01 2023-12-31 0001264136 wf:KUMHWACoLtdMember 2023-01-01 2023-12-31 0001264136 wf:JinmyungPlusCo.LtdMember 2023-01-01 2023-12-31 0001264136 wf:KGFashionCoLtdMember 2023-01-01 2023-12-31 0001264136 wf:DaeaSncCo.LtdMember 2023-01-01 2023-12-31 0001264136 wf:ChirochemMember 2023-01-01 2023-12-31 0001264136 wf:KTBNGIPrivateEquityFundMember 2023-01-01 2023-12-31 0001264136 wf:KTBNHNChinaPrivateEquityFundMember 2023-01-01 2023-12-31 0001264136 wf:Woori2022StartUpVentureFundMember 2023-01-01 2023-12-31 0001264136 wf:Woori2022ScaleupVentureFundMember 2023-01-01 2023-12-31 0001264136 wf:KBKTBTechnologyVentureFundMember 2023-01-01 2023-12-31 0001264136 wf:KTBNVentureFundNo18Member 2023-01-01 2023-12-31 0001264136 wf:KTBNVentureFundNo16Member 2023-01-01 2023-12-31 0001264136 wf:KTBNFutureContentsFundMember 2023-01-01 2023-12-31 0001264136 wf:WooriTaerim1stFundMember 2023-01-01 2023-12-31 0001264136 wf:PortonecapeFundNo.1Member 2023-01-01 2023-12-31 0001264136 wf:KiwoomWooriFinancial1stFundMember 2023-01-01 2023-12-31 0001264136 wf:DeepdiveWoori20211FinancialInvestmentFundMember 2023-01-01 2023-12-31 0001264136 wf:DarwinGreenPackagingPrivateEquityFundMember 2023-01-01 2023-12-31 0001264136 wf:DsPowerSemiconPrivateEquityFundMember 2023-01-01 2023-12-31 0001264136 wf:KoreawidePartners2ndPrivateEquityFundMember 2023-01-01 2023-12-31 0001264136 wf:WooriFirstvaluePrivateRealEstateFundNo.2Member 2023-01-01 2023-12-31 0001264136 wf:WooriGRealInfrastructureBlindGeneralTypePrivatePlacementInvestmentTrustMember 2023-01-01 2023-12-31 0001264136 wf:WooriStar50MasterFundClassCFMember 2023-01-01 2023-12-31 0001264136 wf:WooriTogetherTDF2025Member 2023-01-01 2023-12-31 0001264136 wf:WooriTogetherTDF2030Member 2023-01-01 2023-12-31 0001264136 wf:WooriTogetherOCIOTargetReturnFeederfundBalanceBondMember 2023-01-01 2023-12-31 0001264136 wf:WooriMultiReturnPrivateSecuritiesInvestmentTrust2BalancedBondMember 2023-01-01 2023-12-31 0001264136 wf:AustraliaGreenEnergy1stPefMember 2023-01-01 2023-12-31 0001264136 wf:WooriBig2PlusSecuritiesInvestmentTrustBalancedBondMember 2023-01-01 2023-12-31 0001264136 wf:WooriQCorporateRestructuringPrivateEquityFundMember 2023-01-01 2023-12-31 0001264136 wf:ParatusWooriMaterialComponentEquipmentJointVentureCompanyMember 2023-01-01 2023-12-31 0001264136 wf:MidasNo.8PrivateEquityJointVentureCompanyMember 2023-01-01 2023-12-31 0001264136 wf:OrchestraPrivateEquityFundIvMember 2023-01-01 2023-12-31 0001264136 wf:SynapticGreenNo.1PefMember 2023-01-01 2023-12-31 0001264136 wf:Igen2022no.1PrivateEquityFundMember 2023-01-01 2023-12-31 0001264136 wf:PCCWooriLPSecondaryFundMember 2023-01-01 2023-12-31 0001264136 wf:SynapticFutureGrowthPrivateEquityFund1Member 2023-01-01 2023-12-31 0001264136 wf:WongwangCoLtdMember 2023-01-01 2023-12-31 0001264136 wf:SejinConstructionCoLtdMember 2023-01-01 2023-12-31 0001264136 wf:ARESTECHCoLtdMember 2023-01-01 2023-12-31 0001264136 wf:NkEngCoLtdMember 2023-01-01 2023-12-31 0001264136 wf:BeomgyoLtdMember 2023-01-01 2023-12-31 0001264136 wf:WooriGrowthPartnershipsNewTechnologyPrivateEquityFundMember 2023-01-01 2023-12-31 0001264136 wf:WooriServiceNetworksCoLtdMember 2023-01-01 2023-12-31 0001264136 wf:KoreaCreditBureauCoLtdMember 2023-01-01 2023-12-31 0001264136 wf:KoreaFinanceSecurityCoLtdMember 2023-01-01 2023-12-31 0001264136 wf:TwentySixteenKIFIMMWooriBankTechnologyVentureFundMember 2023-01-01 2023-12-31 0001264136 wf:KBankCoLtdMember 2023-01-01 2023-12-31 0001264136 wf:WooriBankCompanyKKoreaMovieAssetFundMember 2023-01-01 2023-12-31 0001264136 wf:PartnerOneValueUpIPrivateEquityFundMember 2023-01-01 2023-12-31 0001264136 wf:IBKKIPSeongjangDideemdol1stPrivateInvestmentLimitedPartnershipMember 2023-01-01 2023-12-31 0001264136 wf:CrevisseRaimImpact1stStartupVentureSpecialistPrivateEquityFundMember 2023-01-01 2023-12-31 0001264136 wf:WooriGeneralPrivateSecuritiesInvestmentTrustBondNo3Member 2023-01-01 2023-12-31 0001264136 wf:WooriAssetGlobalPartnershipFundNo5Member 2023-01-01 2023-12-31 0001264136 wf:WooriShortTermGovernmentandSpecialBankBondActiveETFMember 2023-01-01 2023-12-31 0001264136 wf:Woori2509CorporateBondAAorhigherActiveETFMember 2023-01-01 2023-12-31 0001264136 wf:WooriSeoulBeltwayPrivateSpecialAssetFundMember 2023-01-01 2023-12-31 0001264136 wf:WooriGeneralPrivateSecuritiesInvestmentTrustBondNo1Member 2023-01-01 2023-12-31 0001264136 wf:WooriShorttermBondSecuritiesInvestmentTrustBondClasscfMember 2023-01-01 2023-12-31 0001264136 wf:WooriSafePlusGeneralTypePrivateInvestmentTrustS8BondMember 2023-01-01 2023-12-31 0001264136 wf:WooriGeneralPrivateSecuritiesInvestmentTrustBondNo2Member 2023-01-01 2023-12-31 0001264136 wf:WooriSmartGeneralPrivateEquityInvestmentTrust1BondMember 2023-01-01 2023-12-31 0001264136 wf:JapaneseHotelRealEstatePrivateEquityFund2Member 2023-01-01 2023-12-31 0001264136 wf:TogetherKoreaGovernmentPrivatePoolPrivateSecuritiesInvestmentTrustNo3Member 2023-01-01 2023-12-31 0001264136 wf:Bts2ndPrivateEquityFundMember 2023-01-01 2023-12-31 0001264136 wf:StassetsFundIiiMember 2023-01-01 2023-12-31 0001264136 wf:SFCREDITPARTNERSLLCMember 2023-01-01 2023-12-31 0001264136 wf:ReaCompanyMember 2023-01-01 2023-12-31 0001264136 wf:ARAMCMCCoLtdMember 2023-01-01 2023-12-31 0001264136 wf:LotteCardCoLtdMember 2023-01-01 2023-12-31 0001264136 wf:UnionTechnologyFinanceInvestmentAssociationMember 2023-01-01 2023-12-31 0001264136 wf:DicustodyCoLtdMember 2023-01-01 2023-12-31 0001264136 wf:OrientShipyardCoLtdMember 2023-01-01 2023-12-31 0001264136 wf:JoongangNetworkSolutionCo.ltd.Member 2023-01-01 2023-12-31 0001264136 wf:WinMortgageCoLTdMember 2023-01-01 2023-12-31 0001264136 wf:GodoKaishaOceanos1Member 2023-01-01 2023-12-31 0001264136 wf:WooriZip1Member 2023-01-01 2023-12-31 0001264136 wf:WooriZip2Member 2023-01-01 2023-12-31 0001264136 wf:JCAssuranceNo2PrivateEquityFundMember 2023-01-01 2023-12-31 0001264136 wf:DreamCompanyGrowthNo.1PefMember 2023-01-01 2023-12-31 0001264136 wf:HMSOriens1stFundMember 2023-01-01 2023-12-31 0001264136 wf:WooriGSeniorLoanPrivatePlacementInvestmentTrustNo.1Member 2023-01-01 2023-12-31 0001264136 wf:GenesisEcoNo.1PrivateEquityFundMember 2023-01-01 2023-12-31 0001264136 wf:BeneficiaryCertificatesOfFinancialAssetsAtFairValueThroughProfitOrLossMember 2023-01-01 2023-12-31 0001264136 wf:FinancialAssetCategoryMember 2023-01-01 2023-12-31 0001264136 wf:DerivativeInstrumentAssetsOfFinancialAssetsAtFairValueThroughProfitOrLossMember 2023-01-01 2023-12-31 0001264136 wf:DebtSecuritiesOfFinancialAssetsAtFairValueThroughProfitOrLossMember 2023-01-01 2023-12-31 0001264136 wf:LoansOfFinancialAssetsAtFairValueThroughProfitOrLossMember 2023-01-01 2023-12-31 0001264136 wf:EquitySecuritiesOfFinancialAssetsAtFairValueThroughProfitOrLossMember 2023-01-01 2023-12-31 0001264136 wf:OthersOfFinancialAssetsAtFairValueThroughProfitOrLossMember 2023-01-01 2023-12-31 0001264136 wf:EquitySecuritiesOfFinancialAssetsAtFairValueThroughOtherComprehensiveIncomeMember 2023-01-01 2023-12-31 0001264136 wf:DerivativeFinancialLiabilitiesHeldForTradingMember 2023-01-01 2023-12-31 0001264136 ifrs-full:FinancialLiabilitiesCategoryMember 2023-01-01 2023-12-31 0001264136 wf:SecuritiesOfFinancialAssetsAtAmortisedCostCategoryMember 2023-01-01 2023-12-31 0001264136 wf:LoansAndOtherFinancialAssetsAtAmortisedCostCategoryMember 2023-01-01 2023-12-31 0001264136 wf:DepositsMember 2023-01-01 2023-12-31 0001264136 wf:OtherFinancialLiabilitiesMember 2023-01-01 2023-12-31 0001264136 wf:DebtsMember 2023-01-01 2023-12-31 0001264136 wf:DebenturesMember 2023-01-01 2023-12-31 0001264136 wf:IndustrialAndFinancialDebtSecuritiesAndOthersMember 2023-01-01 2023-12-31 0001264136 wf:IndustrialAndFinancialDebtSecuritiesAndOthersMember ifrs-full:FinancialAssetsAtFairValueThroughProfitOrLossCategoryMember 2023-01-01 2023-12-31 0001264136 ifrs-full:ForeignCountriesMember 2023-01-01 2023-12-31 0001264136 ifrs-full:CountryOfDomicileMember 2023-01-01 2023-12-31 0001264136 ifrs-full:FinancialLiabilitiesCategoryMember ifrs-full:Level3OfFairValueHierarchyMember 2023-01-01 2023-12-31 0001264136 wf:DerivativeFinancialLiabilitiesHeldForTradingMember ifrs-full:Level3OfFairValueHierarchyMember 2023-01-01 2023-12-31 0001264136 wf:FinancialAssetCategoryMember ifrs-full:Level3OfFairValueHierarchyMember 2023-01-01 2023-12-31 0001264136 wf:EquitySecuritiesOfFinancialAssetsAtFairValueThroughProfitOrLossMember ifrs-full:Level3OfFairValueHierarchyMember 2023-01-01 2023-12-31 0001264136 ifrs-full:FinancialAssetsAtFairValueThroughProfitOrLossCategoryMember ifrs-full:Level3OfFairValueHierarchyMember 2023-01-01 2023-12-31 0001264136 wf:OthersOfFinancialAssetsAtFairValueThroughProfitOrLossMember ifrs-full:Level3OfFairValueHierarchyMember 2023-01-01 2023-12-31 0001264136 wf:OtherForeignCurrencyFinancialAssetsAtFairValueThroughProfitOrLossMember ifrs-full:Level3OfFairValueHierarchyMember 2023-01-01 2023-12-31 0001264136 wf:DerivativeInstrumentAssetsOfFinancialAssetsAtFairValueThroughProfitOrLossMember ifrs-full:Level3OfFairValueHierarchyMember 2023-01-01 2023-12-31 0001264136 wf:LoansOfFinancialAssetsAtFairValueThroughProfitOrLossMember ifrs-full:Level3OfFairValueHierarchyMember 2023-01-01 2023-12-31 0001264136 wf:BeneficiaryCertificatesOfFinancialAssetsAtFairValueThroughProfitOrLossMember ifrs-full:Level3OfFairValueHierarchyMember 2023-01-01 2023-12-31 0001264136 wf:CapitalContributionsOfFinancialAssetsAtFairValueThroughProfitOrLossMember ifrs-full:Level3OfFairValueHierarchyMember 2023-01-01 2023-12-31 0001264136 wf:EquitySecuritiesOfFinancialAssetsAtFairValueThroughOtherComprehensiveIncomeMember ifrs-full:Level3OfFairValueHierarchyMember 2023-01-01 2023-12-31 0001264136 wf:DebtSecuritiesOfFinancialAssetsAtFairValueThroughProfitOrLossMember ifrs-full:Level3OfFairValueHierarchyMember 2023-01-01 2023-12-31 0001264136 ifrs-full:Level3OfFairValueHierarchyMember wf:LoansOfFinancialAssetsAtFairValueThroughOtherComprehensiveIncomeCategoryMember 2023-01-01 2023-12-31 0001264136 ifrs-full:Level3OfFairValueHierarchyMember ifrs-full:FinancialAssetsAtFairValueThroughOtherComprehensiveIncomeCategoryMember 2023-01-01 2023-12-31 0001264136 ifrs-full:ProvisionForDecommissioningRestorationAndRehabilitationCostsMember 2023-01-01 2023-12-31 0001264136 wf:WooriAssetManagementCorpMember 2023-01-01 2023-12-31 0001264136 wf:WooriBankMember 2023-01-01 2023-12-31 0001264136 wf:WooriCardMember 2023-01-01 2023-12-31 0001264136 wf:WooriFinancialCapitalCoLtdMember 2023-01-01 2023-12-31 0001264136 wf:WooriFinancialFAndICoLimitedMember 2023-01-01 2023-12-31 0001264136 wf:WooriSavingsBankMember 2023-01-01 2023-12-31 0001264136 wf:WooriPrivateEquityAssetManagementCoLtdMember 2023-01-01 2023-12-31 0001264136 wf:WooriGlobalAssetManagementCoLtdMember 2023-01-01 2023-12-31 0001264136 wf:WooriVenturePartnersCoLtdMember 2023-01-01 2023-12-31 0001264136 wf:WooriAssetTrustCoLtdMember 2023-01-01 2023-12-31 0001264136 wf:WooriInvestmentBankCoLtdMember 2023-01-01 2023-12-31 0001264136 ifrs-full:NoncontrollingInterestsMember 2023-01-01 2023-12-31 0001264136 ifrs-full:EquityAttributableToOwnersOfParentMember 2023-01-01 2023-12-31 0001264136 ifrs-full:RetainedEarningsMember 2023-01-01 2023-12-31 0001264136 ifrs-full:OtherEquityInterestMember 2023-01-01 2023-12-31 0001264136 ifrs-full:CapitalReserveMember 2023-01-01 2023-12-31 0001264136 wf:HybridSecuritiesOfOtherEquityInterestMember 2023-01-01 2023-12-31 0001264136 ifrs-full:IssuedCapitalMember 2023-01-01 2023-12-31 0001264136 wf:InvestmentBankingMember 2023-01-01 2023-12-31 0001264136 wf:ConsolidatedAdjustmentsMember 2023-01-01 2023-12-31 0001264136 wf:OperatingSegmentsOthersMember 2023-01-01 2023-12-31 0001264136 ifrs-full:ReportableSegmentsMember 2023-01-01 2023-12-31 0001264136 wf:OtherAdjustmentsMember 2023-01-01 2023-12-31 0001264136 wf:InternalAdjustmentsMember 2023-01-01 2023-12-31 0001264136 wf:BankingMember 2023-01-01 2023-12-31 0001264136 wf:CreditCardBusinessMember 2023-01-01 2023-12-31 0001264136 wf:CapitalBusinessMember 2023-01-01 2023-12-31 0001264136 wf:SynapticFutureGrowthPrivateEquityFundMember 2023-01-01 2023-12-31 0001264136 wf:WooriFirstValuePrivateRealEstateFundNo2Member 2023-01-01 2023-12-31 0001264136 wf:WooriStar50FeederFundHMember 2023-01-01 2023-12-31 0001264136 wf:PortoneCapeFundNo1Member 2023-01-01 2023-12-31 0001264136 wf:WooriGeneralPrivateSecuritiesInvestmentTrustBondNo2OneMember 2023-01-01 2023-12-31 0001264136 wf:WooriShinyoungGrowthCapPrivateEquityFund1Member 2023-01-01 2023-12-31 0001264136 wf:JinmyungplusCo.ltd.Member 2023-01-01 2023-12-31 0001264136 wf:DreamCompanyGrowthNo1PEFMember 2023-01-01 2023-12-31 0001264136 wf:OtherContractMember wf:UnrealizedAndRealizedLossOnFinancialInstrumentsAtFairValueThroughProfitOrLossMember 2023-01-01 2023-12-31 0001264136 ifrs-full:CurrencySwapContractMember wf:UnrealizedAndRealizedGainOnFinancialInstrumentsAtFairValueThroughProfitOrLossMember 2023-01-01 2023-12-31 0001264136 wf:OtherFinancialInstrumentsAtFairValueThroughProfitOrLossCategoryMember wf:UnrealizedAndRealizedGainOnFinancialInstrumentsAtFairValueThroughProfitOrLossMember 2023-01-01 2023-12-31 0001264136 wf:OtherFinancialInstrumentsAtFairValueThroughProfitOrLossCategoryMember wf:UnrealizedAndRealizedLossOnFinancialInstrumentsAtFairValueThroughProfitOrLossMember 2023-01-01 2023-12-31 0001264136 ifrs-full:LoansAndReceivablesCategoryMember wf:UnrealizedAndRealizedGainOnFinancialInstrumentsAtFairValueThroughProfitOrLossMember 2023-01-01 2023-12-31 0001264136 ifrs-full:LoansAndReceivablesCategoryMember 2023-01-01 2023-12-31 0001264136 wf:DerivativesHeldForTradingMember 2023-01-01 2023-12-31 0001264136 wf:OtherContractMember 2023-01-01 2023-12-31 0001264136 wf:UnrealizedAndRealizedLossOnFinancialInstrumentsAtFairValueThroughProfitOrLossMember ifrs-full:LoansAndReceivablesCategoryMember 2023-01-01 2023-12-31 0001264136 ifrs-full:TradingSecuritiesMember 2023-01-01 2023-12-31 0001264136 ifrs-full:FinancialAssetsAtFairValueThroughProfitOrLossCategoryMember 2023-01-01 2023-12-31 0001264136 ifrs-full:TradingSecuritiesMember wf:UnrealizedAndRealizedGainOnFinancialInstrumentsAtFairValueThroughProfitOrLossMember 2023-01-01 2023-12-31 0001264136 ifrs-full:TradingSecuritiesMember wf:UnrealizedAndRealizedLossOnFinancialInstrumentsAtFairValueThroughProfitOrLossMember 2023-01-01 2023-12-31 0001264136 ifrs-full:InterestRateSwapContractMember wf:UnrealizedAndRealizedGainOnFinancialInstrumentsAtFairValueThroughProfitOrLossMember 2023-01-01 2023-12-31 0001264136 ifrs-full:CurrencySwapContractMember 2023-01-01 2023-12-31 0001264136 wf:EquityContractMember wf:UnrealizedAndRealizedGainOnFinancialInstrumentsAtFairValueThroughProfitOrLossMember 2023-01-01 2023-12-31 0001264136 wf:OtherFinancialInstrumentsAtFairValueThroughProfitOrLossCategoryMember 2023-01-01 2023-12-31 0001264136 ifrs-full:DerivativesMember 2023-01-01 2023-12-31 0001264136 wf:OtherContractMember wf:UnrealizedAndRealizedGainOnFinancialInstrumentsAtFairValueThroughProfitOrLossMember 2023-01-01 2023-12-31 0001264136 wf:EquityContractMember wf:UnrealizedAndRealizedLossOnFinancialInstrumentsAtFairValueThroughProfitOrLossMember 2023-01-01 2023-12-31 0001264136 ifrs-full:InterestRateSwapContractMember wf:UnrealizedAndRealizedLossOnFinancialInstrumentsAtFairValueThroughProfitOrLossMember 2023-01-01 2023-12-31 0001264136 ifrs-full:InterestRateSwapContractMember 2023-01-01 2023-12-31 0001264136 wf:EquityContractMember 2023-01-01 2023-12-31 0001264136 ifrs-full:CurrencySwapContractMember wf:UnrealizedAndRealizedLossOnFinancialInstrumentsAtFairValueThroughProfitOrLossMember 2023-01-01 2023-12-31 0001264136 ifrs-full:LoansAndReceivablesCategoryMember wf:CreditCardAccountsMember 2023-01-01 2023-12-31 0001264136 ifrs-full:LoansAndReceivablesCategoryMember ifrs-full:TwelvemonthExpectedCreditLossesMember 2023-01-01 2023-12-31 0001264136 ifrs-full:LoansAndReceivablesCategoryMember ifrs-full:FinancialInstrumentsNotCreditimpairedMember 2023-01-01 2023-12-31 0001264136 ifrs-full:LoansAndReceivablesCategoryMember ifrs-full:FinancialInstrumentsCreditimpairedMember 2023-01-01 2023-12-31 0001264136 ifrs-full:LoansAndReceivablesCategoryMember wf:CreditCardAccountsMember ifrs-full:FinancialInstrumentsCreditimpairedMember 2023-01-01 2023-12-31 0001264136 ifrs-full:LoansAndReceivablesCategoryMember wf:CreditCardAccountsMember ifrs-full:FinancialInstrumentsNotCreditimpairedMember 2023-01-01 2023-12-31 0001264136 ifrs-full:LoansAndReceivablesCategoryMember wf:CreditCardAccountsMember ifrs-full:TwelvemonthExpectedCreditLossesMember 2023-01-01 2023-12-31 0001264136 ifrs-full:LoansAndReceivablesCategoryMember ifrs-full:ConsumerLoansMember ifrs-full:FinancialInstrumentsNotCreditimpairedMember 2023-01-01 2023-12-31 0001264136 ifrs-full:LoansAndReceivablesCategoryMember ifrs-full:ConsumerLoansMember ifrs-full:TwelvemonthExpectedCreditLossesMember 2023-01-01 2023-12-31 0001264136 ifrs-full:LoansAndReceivablesCategoryMember ifrs-full:CorporateLoansMember ifrs-full:FinancialInstrumentsCreditimpairedMember 2023-01-01 2023-12-31 0001264136 ifrs-full:LoansAndReceivablesCategoryMember ifrs-full:CorporateLoansMember ifrs-full:FinancialInstrumentsNotCreditimpairedMember 2023-01-01 2023-12-31 0001264136 ifrs-full:LoansAndReceivablesCategoryMember ifrs-full:CorporateLoansMember ifrs-full:TwelvemonthExpectedCreditLossesMember 2023-01-01 2023-12-31 0001264136 ifrs-full:LoansAndReceivablesCategoryMember ifrs-full:ConsumerLoansMember ifrs-full:FinancialInstrumentsCreditimpairedMember 2023-01-01 2023-12-31 0001264136 ifrs-full:PresentValueOfDefinedBenefitObligationMember 2023-01-01 2023-12-31 0001264136 wf:JapaneseHotelRealEstatePrivateEquityFund1Member 2023-01-01 2023-12-31 0001264136 wf:WooriInnovativeGrowthProfessionalInvestmentTypePrivateInvestmentTrustNo1Member 2023-01-01 2023-12-31 0001264136 wf:WooriInnovativeGrowthProfessionalInvestmentTypePrivateInvestmentTrustNo2Member 2023-01-01 2023-12-31 0001264136 wf:GreenESGGrowthNo1PrivateEquityFundMember 2023-01-01 2023-12-31 0001264136 wf:WooriNewGrowthCreditFund1Member 2023-01-01 2023-12-31 0001264136 wf:WooriPESecondaryFund1Member 2023-01-01 2023-12-31 0001264136 wf:WooriInnovativeGrowthNewDealPrivateInvestmentTrustNo.3Member 2023-01-01 2023-12-31 0001264136 wf:WooriGGpCommitmentLoanGeneralTypePrivateInvestmentTrustNo.1Member 2023-01-01 2023-12-31 0001264136 wf:WooriCard2021OneAssetSecuritizationSpecialtyCoLtdMember 2023-01-01 2023-12-31 0001264136 wf:WooriCard2022OneAssetSecuritizationSpecialtyCoLtdMember 2023-01-01 2023-12-31 0001264136 wf:WooriCard2022SecondAssetSecuritizationSpecialtyCoLtdMember 2023-01-01 2023-12-31 0001264136 wf:WooriCard2023TwoAssetSecuritizationSpecialtyCoLtdMember 2023-01-01 2023-12-31 0001264136 wf:WooriCard2023OneAssetSecuritizationSpecialtyCoLtdMember 2023-01-01 2023-12-31 0001264136 wf:SpecifiedMoneyMarketTrustMember 2023-01-01 2023-12-31 0001264136 wf:BukgeumFirstSecuritizationSpecialtyCoLtdMember 2023-01-01 2023-12-31 0001264136 wf:BukgeumSecondSecuritizationSpecialtyCoLtdMember 2023-01-01 2023-12-31 0001264136 wf:WS1909SecuritizationSpecialtyCoLtdMember 2023-01-01 2023-12-31 0001264136 wf:WS2003SecuritizationSpecialtyCoLtdMember 2023-01-01 2023-12-31 0001264136 wf:WooriTogetherTDF2035Member 2023-01-01 2023-12-31 0001264136 wf:WooriTogetherTDF2040Member 2023-01-01 2023-12-31 0001264136 wf:WooriTogetherTDF2045Member 2023-01-01 2023-12-31 0001264136 wf:WooriChinaConvertibleBondHedgingFeederInvestmentTrustHDebtOrientedHybridMember 2023-01-01 2023-12-31 0001264136 wf:WooriTogetherTDF2025Member 2023-01-01 2023-12-31 0001264136 wf:Wnkn2309SecuritizationSpecialtyCo.Ltd.Member 2023-01-01 2023-12-31 0001264136 wf:Wn2306SecuritizationSpecialtyCo.Ltd.Member 2023-01-01 2023-12-31 0001264136 wf:Wh2306SecuritizationSpecialtyCo.Ltd.Member 2023-01-01 2023-12-31 0001264136 wf:Wsb2312SecuritizationSpecialtyCo.Ltd.Member 2023-01-01 2023-12-31 0001264136 wf:Wi2311SecuritizationSpecialtyCo.Ltd.Member 2023-01-01 2023-12-31 0001264136 wf:Wb2309SecuritizationSpecialtyCo.LtdMember 2023-01-01 2023-12-31 0001264136 wf:VogoDlGeneralPrivateEquityInvestmentTrust1Member 2023-01-01 2023-12-31 0001264136 wf:Wbs2312SecuritizationSpecialtyCo.LtdMember 2023-01-01 2023-12-31 0001264136 wf:Wk2312AssetSecuritizationSpecialtyCo.Ltd.Member 2023-01-01 2023-12-31 0001264136 wf:WooriGEquityBridgeLoanGeneralTypePrivateInvestmentTrustNo.1Member 2023-01-01 2023-12-31 0001264136 wf:WooriGGpCommitmentLoanGeneralTypePrivateInvestmentTrustNo.2Member 2023-01-01 2023-12-31 0001264136 wf:WooriGGPCommitmentLoanGeneralTypePrivateInvestmentTrustNo.3Member 2023-01-01 2023-12-31 0001264136 wf:WooriTogetherOcioTargetReturnMasterFundMember 2023-01-01 2023-12-31 0001264136 wf:WooriTogetherOcioTargetReturnFeederFundMember 2023-01-01 2023-12-31 0001264136 wf:WooriHighGradedBondTargetReturnFund1Member 2023-01-01 2023-12-31 0001264136 wf:Wn2212AssetSecuritizationSpecialtyCo.LtdMember 2023-01-01 2023-12-31 0001264136 wf:Wi2209SecuritizationSpecialtyCo.LtdMember 2023-01-01 2023-12-31 0001264136 wf:WooriFranklinTechnologyFeederFundHMember 2023-01-01 2023-12-31 0001264136 wf:Wm2203AssetSecuritizationSpecialtyCo.LtdMember 2023-01-01 2023-12-31 0001264136 wf:Wni2206AssetSecuritizationSpecialtyCo.LtdMember 2023-01-01 2023-12-31 0001264136 wf:Wk2212AssetSecuritizationSpecialtyCo.LtdMember 2023-01-01 2023-12-31 0001264136 wf:WooriTogetherTDF2050Member 2023-01-01 2023-12-31 0001264136 wf:WooriFranklinTechnologyMasterFundUsdMember 2023-01-01 2023-12-31 0001264136 wf:WooriMultiReturnPrivateEquity2Member 2023-01-01 2023-12-31 0001264136 wf:Wi2203SecuritizationSpecialtyCo.LtdMember 2023-01-01 2023-12-31 0001264136 wf:WooriVenturePartnersUSMember 2023-01-01 2023-12-31 0001264136 wf:WooriGGlobalMultiAssetIncomePrivatePlacementInvestmentTrustClassCsMember 2023-01-01 2023-12-31 0001264136 wf:WooriGHappyRetirementLifetimeIncomeTifMixedAssetInvestmentTrustfofCYMember 2023-01-01 2023-12-31 0001264136 wf:MagiNo.5LuxcoS.a.r.l.Member 2023-01-01 2023-12-31 0001264136 wf:Adp16BrusselsMember 2023-01-01 2023-12-31 0001264136 wf:TUTUFinanceWCIMyanmarCoLtdMember 2023-01-01 2023-12-31 0001264136 wf:PtWooriFinanceIndonesiaTbkMember 2023-01-01 2023-12-31 0001264136 wf:WooriCard2019OneAssetSecuritizationSpecialtyCoLtdMember 2023-01-01 2023-12-31 0001264136 wf:WooriCard2020OneAssetSecuritizationSpecialtyCoLtdMember 2023-01-01 2023-12-31 0001264136 wf:GkOkChatanMember 2023-01-01 2023-12-31 0001264136 wf:WooriGPrivatePlacementInvestmentTrustNo.3Member 2023-01-01 2023-12-31 0001264136 wf:GkWooridoMember 2023-01-01 2023-12-31 0001264136 wf:WonjuIOneIncMember 2023-01-01 2023-12-31 0001264136 wf:HeitzThirdCoLtdMember 2023-01-01 2023-12-31 0001264136 wf:WoorihansoopFirstCoLtdMember 2023-01-01 2023-12-31 0001264136 wf:AsianaSaigonIncMember 2023-01-01 2023-12-31 0001264136 wf:KAMCOValueRecreationFirstSecuritizationSpecialtyCoLtdMember 2023-01-01 2023-12-31 0001264136 wf:JeonjuIwonLtdMember 2023-01-01 2023-12-31 0001264136 wf:WooriBankCambodiaPlcMember 2023-01-01 2023-12-31 0001264136 wf:WooriBankEuropeMember 2023-01-01 2023-12-31 0001264136 wf:KumhoTrustFirstCoLtdMember 2023-01-01 2023-12-31 0001264136 wf:WooriDream3rdCoLtdMember 2023-01-01 2023-12-31 0001264136 wf:WooriSJS1stCoLtdMember 2023-01-01 2023-12-31 0001264136 wf:WooriBankVietnamLimitedMember 2023-01-01 2023-12-31 0001264136 wf:JbAirlinePrivatePlacementInvestmentTrustNo.8Member 2023-01-01 2023-12-31 0001264136 wf:WooriHW1stCoLtdMember 2023-01-01 2023-12-31 0001264136 wf:WooriHC2ndCoLtdMember 2023-01-01 2023-12-31 0001264136 wf:INMARKSpainPrivatePlacementRealEstateInvestmentTrustNo26TwoMember 2023-01-01 2023-12-31 0001264136 wf:IGISGlobalPrivatePlacementRealEstateFundNo316OneMember 2023-01-01 2023-12-31 0001264136 wf:WooriGGlobalSecondaryPrivatePlacementInvestmentTrustNo.1Member 2023-01-01 2023-12-31 0001264136 wf:AIPartnersWaterSupplyPrivatePlacementInvestmentTrustNo2Member 2023-01-01 2023-12-31 0001264136 wf:MultiAssetGlobalRealEstateInvestmentTrustNo5Member 2023-01-01 2023-12-31 0001264136 wf:IgisAustraliaInvestmentTrustNo209OneMember 2023-01-01 2023-12-31 0001264136 wf:WooriHw2ndCo.LtdMember 2023-01-01 2023-12-31 0001264136 wf:WooriMirae1stCo.LtdMember 2023-01-01 2023-12-31 0001264136 wf:HeungkukGlobalPrivatePlacementInvestmentTrustNo1Member 2023-01-01 2023-12-31 0001264136 wf:WooriSt1stCo.ltdMember 2023-01-01 2023-12-31 0001264136 wf:WooriHighEnd1stCo.LtdMember 2023-01-01 2023-12-31 0001264136 wf:WooriHd1stCo.LtdMember 2023-01-01 2023-12-31 0001264136 wf:GangnamLandmarkSecondCoLtdMember 2023-01-01 2023-12-31 0001264136 wf:WooriHpTheFirstCoLimitedMember 2023-01-01 2023-12-31 0001264136 wf:WooriKf2ndCo.LtdMember 2023-01-01 2023-12-31 0001264136 wf:WooriSKR1stCoLtdMember 2023-01-01 2023-12-31 0001264136 wf:WooriOsiriaFirstCoLimitedMember 2023-01-01 2023-12-31 0001264136 wf:WooriEcoSecondCoLimitedMember 2023-01-01 2023-12-31 0001264136 wf:WooriParkI1stCoLtdMember 2023-01-01 2023-12-31 0001264136 wf:WooriDS1stCoLtdMember 2023-01-01 2023-12-31 0001264136 wf:WooriHC4thCoLtdMember 2023-01-01 2023-12-31 0001264136 wf:SPGthe1stCoLtdMember 2023-01-01 2023-12-31 0001264136 wf:WooriHWC1stCoLtdMember 2023-01-01 2023-12-31 0001264136 wf:WooriHC3rdCoLtdMember 2023-01-01 2023-12-31 0001264136 wf:WooriSteel1stCoLtdMember 2023-01-01 2023-12-31 0001264136 wf:WooriFinancialFiCo.Ltd.Member 2023-01-01 2023-12-31 0001264136 wf:WooriVenturePartnersMember 2023-01-01 2023-12-31 0001264136 wf:WooriFundServiceCoLtdMember 2023-01-01 2023-12-31 0001264136 wf:WooriCreditInformationCoLtdMember 2023-01-01 2023-12-31 0001264136 wf:WooriFinanceResearchInstituteCoLtdMember 2023-01-01 2023-12-31 0001264136 wf:WooriFISCoLtdMember 2023-01-01 2023-12-31 0001264136 wf:WooriInternationalFirstCoLtdMember 2023-01-01 2023-12-31 0001264136 wf:WooriDisplay2ndCo.LtdMember 2023-01-01 2023-12-31 0001264136 wf:WooriQs1stCoLtdMember 2023-01-01 2023-12-31 0001264136 wf:WibihansoopFirstCoLtdMember 2023-01-01 2023-12-31 0001264136 wf:WooriKFirstCoLtdMember 2023-01-01 2023-12-31 0001264136 wf:WooriHFirstCoLtdMember 2023-01-01 2023-12-31 0001264136 wf:WooriDreamSecondCoLtdMember 2023-01-01 2023-12-31 0001264136 wf:PtBankWooriSaudaraIndonesiaNineteenZeroSixTbkMember 2023-01-01 2023-12-31 0001264136 wf:WooriDisplay3rdCo.Ltd.Member 2023-01-01 2023-12-31 0001264136 wf:WooriS1stCo.Ltd.Member 2023-01-01 2023-12-31 0001264136 wf:WooriHchemical1stCo.LtdMember 2023-01-01 2023-12-31 0001264136 wf:WooriAmericaBankMember 2023-01-01 2023-12-31 0001264136 wf:WooriGlobalMarketsAsiaLimitedMember 2023-01-01 2023-12-31 0001264136 wf:HDProjectCoLtdMember 2023-01-01 2023-12-31 0001264136 wf:WooriGongdeokFirstCoLtdMember 2023-01-01 2023-12-31 0001264136 wf:TYFirstCoLtdMember 2023-01-01 2023-12-31 0001264136 wf:KiwoomHarmonyPrivatePlacementInvestmentTrustNo.2Member 2023-01-01 2023-12-31 0001264136 wf:KiwoomHarmonyPrivatePlacementInvestmentTrustNo.1Member 2023-01-01 2023-12-31 0001264136 wf:KiwoomFrontierPrivateInvestmentTrustNo.23bondMember 2023-01-01 2023-12-31 0001264136 wf:AtlanticTransportation1SAMember 2023-01-01 2023-12-31 0001264136 wf:QuantumJumpThe2ndCoLtdMember 2023-01-01 2023-12-31 0001264136 wf:WooriKCNo1CoLtdMember 2023-01-01 2023-12-31 0001264136 wf:WooriFinanceMyanmarMember 2023-01-01 2023-12-31 0001264136 wf:KoreaBTLInfrastructureFundMember 2023-01-01 2023-12-31 0001264136 wf:WooriBrazilBankMember 2023-01-01 2023-12-31 0001264136 wf:AOWooriBankMember 2023-01-01 2023-12-31 0001264136 wf:WealthDevelopmentBankMember 2023-01-01 2023-12-31 0001264136 wf:WooriEco1stCo.LtdMember 2023-01-01 2023-12-31 0001264136 wf:WooriHoFirstCoLtdMember 2023-01-01 2023-12-31 0001264136 wf:WooriEsgFirstCoLtdMember 2023-01-01 2023-12-31 0001264136 wf:WooriHr1stCo.LtdMember 2023-01-01 2023-12-31 0001264136 wf:WooriLotteDongtan1stCo.LtdMember 2023-01-01 2023-12-31 0001264136 wf:WooriHc6thCo.LtdMember 2023-01-01 2023-12-31 0001264136 wf:WooriLYongsan1stCo.LtdMember 2023-01-01 2023-12-31 0001264136 wf:WooriHc5thCo.LtdMember 2023-01-01 2023-12-31 0001264136 wf:WooriLadena1stCo.LtdMember 2023-01-01 2023-12-31 0001264136 wf:WooriKf1stCo.LtdMember 2023-01-01 2023-12-31 0001264136 wf:WooriiTs1stCo.LtdMember 2023-01-01 2023-12-31 0001264136 wf:WooriHSquare1stCo.LtdMember 2023-01-01 2023-12-31 0001264136 wf:HeThe1stCo.ltdMember 2023-01-01 2023-12-31 0001264136 wf:WooriHubThe1stCo.LtdMember 2023-01-01 2023-12-31 0001264136 wf:WooriKThe3rdCo.LtdMember 2023-01-01 2023-12-31 0001264136 wf:KiwoomHarmonyPrivatePlacementInvestmentTrustNo.4Member 2023-01-01 2023-12-31 0001264136 wf:PrincipleGuaranteedTrustMember 2023-01-01 2023-12-31 0001264136 wf:PrincipleAndInterestGuaranteedTrustMember 2023-01-01 2023-12-31 0001264136 wf:WooriGJapanPrivatePlacementRealEstateFeederInvestmentTrustNo1OneMember 2023-01-01 2023-12-31 0001264136 wf:WooriGGeneralTypePrivateRealEstateInvestmentTrustNo.6Member 2023-01-01 2023-12-31 0001264136 wf:WooriFgDigitalInvestmentFund1stMember 2023-01-01 2023-12-31 0001264136 wf:WooriGJapanPrivatePlacementRealEstateMasterInvestmentTrustNo1Member 2023-01-01 2023-12-31 0001264136 wf:WooriGJapanPrivatePlacementRealEstateMasterInvestmentTrustNo.21Member 2023-01-01 2023-12-31 0001264136 wf:WooriGJapanPrivatePlacementRealEstateMasterInvestmentTrustNo.2Member 2023-01-01 2023-12-31 0001264136 wf:WooriCorporateTurnaroundNo.1PrivateEquityFundMember 2023-01-01 2023-12-31 0001264136 wf:Wh2106SecuritizationSpecialtyCoLtdMember 2023-01-01 2023-12-31 0001264136 wf:WooriBusanLogisticsInfraPrivatePlacementSpecialAssetInvestmentTrustMember 2023-01-01 2023-12-31 0001264136 wf:WooriGEquityInvestmentGeneralTypePrivateInvestmentTrustNo.1Member 2023-01-01 2023-12-31 0001264136 wf:WooriSeoulChuncheonHighwayPrivatePlacementSpecialAssetInvestmentTrustNo.1Member 2023-01-01 2023-12-31 0001264136 wf:NamjongFirstSecuritizationSpecialtyCoLtdMember 2023-01-01 2023-12-31 0001264136 wf:SeariSecondSecuritizationSpecialtyCoLtdMember 2023-01-01 2023-12-31 0001264136 wf:Wn2103SecuritizationSpecialtyCoLtdMember 2023-01-01 2023-12-31 0001264136 wf:Wh2103SecuritizationSpecialtyCoLtdMember 2023-01-01 2023-12-31 0001264136 wf:WJ2008SecuritizationSpecialtyCoLtdMember 2023-01-01 2023-12-31 0001264136 wf:WS2006SecuritizationSpecialtyCoLtdMember 2023-01-01 2023-12-31 0001264136 wf:WooriGRenewableNewDealFundNo.1Member 2023-01-01 2023-12-31 0001264136 wf:WooriDongbuUndergroundExpresswayGeneraltypePrivateSpecialAssetInvestmentTrustMember 2023-01-01 2023-12-31 0001264136 wf:WooriGESGInfrastructureDevelopmentGeneralTypePrivateInvestmentTrustNo.2Member 2023-01-01 2023-12-31 0001264136 wf:WooriTogetherInstitutionalUsdMmfNo.1CfMember 2023-01-01 2023-12-31 0001264136 wf:WooriGInnovationGrowthInfrastructureGeneralTypePrivateInvestmentTrustNo2Member 2023-01-01 2023-12-31 0001264136 wf:WooriGCleanEnergyGeneralTypePrivateInvestmentTrustNo2Member 2023-01-01 2023-12-31 0001264136 wf:WooriShortTermGovernmentandSpecialBankBondActiveETFMember 2023-01-01 2023-12-31 0001264136 wf:WooriGJapanBlindGeneralTypePrivateRealEstateFeederInvestmentTrustNo.1Member 2023-01-01 2023-12-31 0001264136 wf:WooriGJapanGeneralTypePrivateRealEstateFeederInvestmentTrustNo.12Member 2023-01-01 2023-12-31 0001264136 wf:WooriGGovernmentBondMmfCiMember 2023-01-01 2023-12-31 0001264136 wf:WooriGSeniorLoanGeneralTypePrivateInvestmentTrustNo.2Member 2023-01-01 2023-12-31 0001264136 wf:WooriGGeneralTypePrivateRealEstateInvestmentTrustNo.5Member 2023-01-01 2023-12-31 0001264136 wf:WooriGWooriBankPartnersProfessionalTypePrivateInvestmentTrustNo2Member 2023-01-01 2023-12-31 0001264136 wf:WooriGGlobalMidmarketSecondaryGeneralTypePrivateInvestmentTrustNo.1Member 2023-01-01 2023-12-31 0001264136 wf:WooriGGeneralTypePrivateRealEstateInvestmentTrustNo.1Member 2023-01-01 2023-12-31 0001264136 wf:WooriGWooribankPartnersGeneralTypePrivateInvestmentTrustNo.1Member 2023-01-01 2023-12-31 0001264136 wf:WooriGEsgInfrastructureDevelopmentGeneralTypePrivateInvestmentTrustNo.1Member 2023-01-01 2023-12-31 0001264136 wf:WooriGGeneralTypePrivateRealEstateInvestmentTrustNo.2Member 2023-01-01 2023-12-31 0001264136 wf:WooriGInfrastructureNewDealSpecializedInvestmentPrivateEquityInvestmentTrustNo1Member 2023-01-01 2023-12-31 0001264136 wf:WooriGNorthAmericaInfraPrivatePlacementInvestmentTrustNo1Member 2023-01-01 2023-12-31 0001264136 wf:WooriGlobalDevelopmentInfrastructureSynergyCompanyPrivatePlacementInvestmentTrustNo1Member 2023-01-01 2023-12-31 0001264136 wf:WooriGNewDealInfrastructurePolicyFundNoMember 2023-01-01 2023-12-31 0001264136 wf:HybridSecuritiesOfOtherEquityInterestInLocalCurrencyIssuedIn202202Member 2023-01-01 2023-12-31 0001264136 wf:HybridSecuritiesOfOtherEquityInterestInLocalCurrencyIssuedIn202201Member 2023-01-01 2023-12-31 0001264136 wf:HybridSecuritiesOfOtherEquityInterestInLocalCurrencyIssuedIn202302Member 2023-01-01 2023-12-31 0001264136 wf:HybridSecuritiesOfOtherEquityInterestInLocalCurrencyIssuedIn202001Member 2023-01-01 2023-12-31 0001264136 wf:HybridSecuritiesOfOtherEquityInterestInLocalCurrencyIssuedIn201902Member 2023-01-01 2023-12-31 0001264136 wf:HybridSecuritiesOfOtherEquityInterestInLocalCurrencyIssuedIn201901Member 2023-01-01 2023-12-31 0001264136 wf:HybridSecuritiesOfOtherEquityInterestInLocalCurrencyIssuedIn202102Member 2023-01-01 2023-12-31 0001264136 wf:HybridSecuritiesOfOtherEquityInterestInLocalCurrencyIssuedIn202101Member 2023-01-01 2023-12-31 0001264136 wf:HybridSecuritiesOfOtherEquityInterestInLocalCurrencyIssuedIn202301Member 2023-01-01 2023-12-31 0001264136 wf:HybridSecuritiesOfOtherEquityInterestInLocalCurrencyIssuedIn202003Member 2023-01-01 2023-12-31 0001264136 wf:HybridSecuritiesOfOtherEquityInterestInLocalCurrencyIssuedIn202002Member 2023-01-01 2023-12-31 0001264136 wf:HybridSecuritiesOfOtherEquityInterestInLocalCurrencyIssuedIn202203Member 2023-01-01 2023-12-31 0001264136 ifrs-full:ReserveOfRemeasurementsOfDefinedBenefitPlansMember 2023-01-01 2023-12-31 0001264136 ifrs-full:ReserveOfCashFlowHedgesMember 2023-01-01 2023-12-31 0001264136 wf:ReserveOfEquityMethodMember 2023-01-01 2023-12-31 0001264136 ifrs-full:ReserveOfExchangeDifferencesOnTranslationMember 2023-01-01 2023-12-31 0001264136 ifrs-full:ReserveOfGainsAndLossesOnFinancialAssetsMeasuredAtFairValueThroughOtherComprehensiveIncomeMember 2023-01-01 2023-12-31 0001264136 ifrs-full:ReserveOfGainsAndLossesOnHedgingInstrumentsThatHedgeInvestmentsInEquityInstrumentsMember 2023-01-01 2023-12-31 0001264136 wf:KoreaFinanceSecurityCoLtdMember 2023-01-01 2023-12-31 0001264136 wf:KoreaCreditBureauCoLtdMember 2023-01-01 2023-12-31 0001264136 wf:WooriServiceNetworksCoLtdMember 2023-01-01 2023-12-31 0001264136 ifrs-full:OtherRelatedPartiesMember 2023-01-01 2023-12-31 0001264136 wf:KBankCoLtdMember 2023-01-01 2023-12-31 0001264136 wf:LotteCardCoLtdMember 2023-01-01 2023-12-31 0001264136 wf:MiraeAssetMapsCleanWaterPrivateEquityInvestmentTrustSeventhMember 2023-01-01 2023-12-31 0001264136 wf:KiwoomYonseiPrivateEquityInvestmentTrustMember 2023-01-01 2023-12-31 0001264136 wf:IgisEuropePrivatePlacementRealEstateFundNo1632Member 2023-01-01 2023-12-31 0001264136 wf:IGISGlobalPrivatePlacementRealEstateFundNo1481Member 2023-01-01 2023-12-31 0001264136 wf:IGISGlobalPrivatePlacementRealEstateFundNo1482Member 2023-01-01 2023-12-31 0001264136 wf:MiraeAssetSeoulRingExpresswayPrivateSpecialAssetFundMember 2023-01-01 2023-12-31 0001264136 wf:HangangSewageTreatmentPlantFundMember 2023-01-01 2023-12-31 0001264136 wf:KoreaInvestmentPocheonHwadoExpresswayProfessionalInvestmentFundMember 2023-01-01 2023-12-31 0001264136 wf:MidasGlobalPrivatePlacementRealEstateInvestmentTrustNo7TwoMember 2023-01-01 2023-12-31 0001264136 wf:TogetherKoreaGovernmentPrivatePoolPrivateSecuritiesInvestmentTrustNo3Member 2023-01-01 2023-12-31 0001264136 wf:INMARKFrancePrivatePlacementInvestmentTrustNo18OneMember 2023-01-01 2023-12-31 0001264136 wf:KiwoomVibratoPrivatePlacementInvestmentTrust1WEURMember 2023-01-01 2023-12-31 0001264136 wf:KOTAMGlobalInfraPrivateFund14Member 2023-01-01 2023-12-31 0001264136 wf:UbshanaClass1SpecialAssetInvestmentTrust3Classc2Member 2023-01-01 2023-12-31 0001264136 wf:ConsusGyeongjuGreenPrivateEquityInvestmentTrustNo.1Member 2023-01-01 2023-12-31 0001264136 wf:KiwoomHarmonyPrivatePlacementInvestmentTrustNo.3Member 2023-01-01 2023-12-31 0001264136 wf:ConsusSolarEnergyPrivatePlacementInvestmentTrustNo.1Member 2023-01-01 2023-12-31 0001264136 wf:IGISESGGeneralPrivateInvestmentTrustNo1Member 2023-01-01 2023-12-31 0001264136 wf:KiwoomAuroraGenealTypePrivatePlacementInvestmentTrustNo2Member 2023-01-01 2023-12-31 0001264136 wf:NHAmundiWSCPVIIIPrivateFund2Member 2023-01-01 2023-12-31 0001264136 wf:AIPartnersGlobalInfrastructureSpecializedPrivatelyPlacedFeederFundTrustNo2Member 2023-01-01 2023-12-31 0001264136 wf:HangangNewDealInfraBTLFund4Member 2023-01-01 2023-12-31 0001264136 wf:IGISGlobalPrivatePlacementRealEstateFundNo316OneMember 2023-01-01 2023-12-31 0001264136 wf:INMARKSpainPrivatePlacementRealEstateInvestmentTrustNo26TwoMember 2023-01-01 2023-12-31 0001264136 wf:WooriAssetGlobalPartnershipFundNo5Member 2023-01-01 2023-12-31 0001264136 wf:KiwoomHarmonyPrivatePlacementInvestmentTrustNo.6Member 2023-01-01 2023-12-31 0001264136 wf:RifaQualifiedInvestorsPrivateRealEstateInvestmentTrustNo40Member 2023-01-01 2023-12-31 0001264136 ifrs-full:LandMember 2023-01-01 2023-12-31 0001264136 ifrs-full:BuildingsMember 2023-01-01 2023-12-31 0001264136 wf:MachineryAndEquipmentMember 2023-01-01 2023-12-31 0001264136 ifrs-full:LeaseholdImprovementsMember 2023-01-01 2023-12-31 0001264136 ifrs-full:ConstructionInProgressMember 2023-01-01 2023-12-31 0001264136 ifrs-full:FixturesAndFittingsMember 2023-01-01 2023-12-31 0001264136 ifrs-full:GoodwillMember 2023-01-01 2023-12-31 0001264136 ifrs-full:ConstructionInProgressMember 2023-01-01 2023-12-31 0001264136 wf:MembershipDepositMember 2023-01-01 2023-12-31 0001264136 ifrs-full:OtherIntangibleAssetsMember 2023-01-01 2023-12-31 0001264136 ifrs-full:IntangibleAssetsUnderDevelopmentMember 2023-01-01 2023-12-31 0001264136 ifrs-full:CopyrightsPatentsAndOtherIndustrialPropertyRightsServiceAndOperatingRightsMember 2023-01-01 2023-12-31 0001264136 ifrs-full:FinancialAssetsAtFairValueThroughOtherComprehensiveIncomeCategoryMember ifrs-full:FinancialInstrumentsCreditimpairedMember 2023-01-01 2023-12-31 0001264136 ifrs-full:FinancialAssetsAtFairValueThroughOtherComprehensiveIncomeCategoryMember 2023-01-01 2023-12-31 0001264136 ifrs-full:FinancialAssetsAtFairValueThroughOtherComprehensiveIncomeCategoryMember ifrs-full:TwelvemonthExpectedCreditLossesMember 2023-01-01 2023-12-31 0001264136 ifrs-full:FinancialAssetsAtFairValueThroughOtherComprehensiveIncomeCategoryMember ifrs-full:FinancialInstrumentsNotCreditimpairedMember 2023-01-01 2023-12-31 0001264136 ifrs-full:FinancialInstrumentsNotCreditimpairedMember wf:SecuritiesAtAmortisedCostCategoryMember 2023-01-01 2023-12-31 0001264136 wf:SecuritiesAtAmortisedCostCategoryMember ifrs-full:FinancialInstrumentsCreditimpairedMember 2023-01-01 2023-12-31 0001264136 wf:SecuritiesAtAmortisedCostCategoryMember 2023-01-01 2023-12-31 0001264136 ifrs-full:TwelvemonthExpectedCreditLossesMember wf:SecuritiesAtAmortisedCostCategoryMember 2023-01-01 2023-12-31 0001264136 ifrs-full:FinancialInstrumentsNotCreditimpairedMember 2023-01-01 2023-12-31 0001264136 ifrs-full:FinancialInstrumentsCreditimpairedMember 2023-01-01 2023-12-31 0001264136 ifrs-full:TwelvemonthExpectedCreditLossesMember 2023-01-01 2023-12-31 0001264136 ifrs-full:TwelvemonthExpectedCreditLossesMember ifrs-full:ConsumerLoansMember 2023-01-01 2023-12-31 0001264136 wf:CreditImpairmentModelMember ifrs-full:CorporateLoansMember 2023-01-01 2023-12-31 0001264136 ifrs-full:TwelvemonthExpectedCreditLossesMember wf:CreditCardAccountsMember 2023-01-01 2023-12-31 0001264136 ifrs-full:FinancialInstrumentsCreditimpairedMember wf:CreditCardAccountsMember 2023-01-01 2023-12-31 0001264136 wf:CreditCardAccountsMember ifrs-full:FinancialInstrumentsNotCreditimpairedMember 2023-01-01 2023-12-31 0001264136 wf:CreditImpairmentModelMember 2023-01-01 2023-12-31 0001264136 ifrs-full:FinancialInstrumentsNotCreditimpairedMember ifrs-full:ConsumerLoansMember 2023-01-01 2023-12-31 0001264136 ifrs-full:CorporateLoansMember ifrs-full:FinancialInstrumentsNotCreditimpairedMember 2023-01-01 2023-12-31 0001264136 ifrs-full:TwelvemonthExpectedCreditLossesMember ifrs-full:CorporateLoansMember 2023-01-01 2023-12-31 0001264136 ifrs-full:FinancialInstrumentsCreditimpairedMember ifrs-full:CorporateLoansMember 2023-01-01 2023-12-31 0001264136 ifrs-full:FinancialInstrumentsCreditimpairedMember ifrs-full:ConsumerLoansMember 2023-01-01 2023-12-31 0001264136 wf:LoansAndOtherFinancialAssetsAtAmortizedCostMember ifrs-full:TwelvemonthExpectedCreditLossesMember 2023-01-01 2023-12-31 0001264136 wf:LoansAndOtherFinancialAssetsAtAmortizedCostMember ifrs-full:FinancialInstrumentsNotCreditimpairedMember 2023-01-01 2023-12-31 0001264136 wf:LoansAndOtherFinancialAssetsAtAmortizedCostMember ifrs-full:FinancialInstrumentsCreditimpairedMember 2023-01-01 2023-12-31 0001264136 wf:LoansAndOtherFinancialAssetsAtAmortizedCostMember 2023-01-01 2023-12-31 0001264136 ifrs-full:FinancialInstrumentsCreditimpairedMember ifrs-full:FinancialGuaranteeContractsMember 2023-01-01 2023-12-31 0001264136 ifrs-full:FinancialGuaranteeContractsMember 2023-01-01 2023-12-31 0001264136 ifrs-full:FinancialInstrumentsNotCreditimpairedMember ifrs-full:FinancialGuaranteeContractsMember 2023-01-01 2023-12-31 0001264136 ifrs-full:TwelvemonthExpectedCreditLossesMember ifrs-full:FinancialGuaranteeContractsMember 2023-01-01 2023-12-31 0001264136 ifrs-full:FinancialInstrumentsCreditimpairedMember ifrs-full:ProvisionForCreditCommitmentsMember 2023-01-01 2023-12-31 0001264136 ifrs-full:ProvisionForCreditCommitmentsMember 2023-01-01 2023-12-31 0001264136 ifrs-full:FinancialInstrumentsNotCreditimpairedMember ifrs-full:ProvisionForCreditCommitmentsMember 2023-01-01 2023-12-31 0001264136 ifrs-full:TwelvemonthExpectedCreditLossesMember ifrs-full:ProvisionForCreditCommitmentsMember 2023-01-01 2023-12-31 0001264136 ifrs-full:InterestRateRiskMember ifrs-full:CashFlowHedgesMember 2023-01-01 2023-12-31 0001264136 wf:CurrencyRiskAndInterestRateRiskMember ifrs-full:CashFlowHedgesMember 2023-01-01 2023-12-31 0001264136 ifrs-full:CurrencyRiskMember ifrs-full:CashFlowHedgesMember 2023-01-01 2023-12-31 0001264136 ifrs-full:CashFlowHedgesMember 2023-01-01 2023-12-31 0001264136 ifrs-full:FairValueHedgesMember 2023-01-01 2023-12-31 0001264136 ifrs-full:MiscellaneousOtherProvisionsMember 2023-01-01 2023-12-31 0001264136 wf:BorrowingMember 2023-01-01 2023-12-31 0001264136 wf:DebenturesMember 2023-01-01 2023-12-31 0001264136 ifrs-full:LeaseLiabilitiesMember 2023-01-01 2023-12-31 0001264136 wf:OtherLiabilitiesMember 2023-01-01 2023-12-31 0001264136 ifrs-full:IntangibleAssetsUnderDevelopmentMember 2023-01-01 2023-12-31 0001264136 ifrs-full:ComputerSoftwareMember 2023-01-01 2023-12-31 0001264136 ifrs-full:CopyrightsPatentsAndOtherIndustrialPropertyRightsServiceAndOperatingRightsMember 2023-01-01 2023-12-31 0001264136 ifrs-full:FinancialGuaranteeContractsMember 2023-01-01 2023-12-31 0001264136 ifrs-full:MiscellaneousOtherProvisionsMember 2023-01-01 2023-12-31 0001264136 ifrs-full:OtherTemporaryDifferencesMember 2023-01-01 2023-12-31 0001264136 ifrs-full:PlanAssetsMember 2023-01-01 2023-12-31 0001264136 ifrs-full:ReserveOfGainsAndLossesFromInvestmentsInEquityInstrumentsMember 2023-01-01 2023-12-31 0001264136 wf:GainsLossesFromValuationOnDerivativeFinancialInstrumentsMember 2023-01-01 2023-12-31 0001264136 wf:AccruedIncomeMember 2023-01-01 2023-12-31 0001264136 ifrs-full:AllowanceForCreditLossesMember 2023-01-01 2023-12-31 0001264136 wf:LoanAndReceivablesWrittenOffMember 2023-01-01 2023-12-31 0001264136 wf:DeferredLoanOriginationFeesAndCostsMember 2023-01-01 2023-12-31 0001264136 wf:GainsLossesOnFinancialAssetsMember 2023-01-01 2023-12-31 0001264136 ifrs-full:PresentValueOfDefinedBenefitObligationMember 2023-01-01 2023-12-31 0001264136 wf:OtherIncomeExpenseMember 2023-01-01 2023-12-31 0001264136 wf:FinaGainOrLossOnTransactionAndValuationMember 2023-01-01 2023-12-31 0001264136 wf:ImpairmentLossesRecognisedOrReversedDueToCreditLossMember 2023-01-01 2023-12-31 0001264136 wf:FeeAndCommissionIncomeExpenseMember 2023-01-01 2023-12-31 0001264136 wf:InterestRevenueExpenseMember 2023-01-01 2023-12-31 0001264136 wf:MoneyTrustMember 2023-01-01 2023-12-31 0001264136 wf:StructuredFinanceMember 2023-01-01 2023-12-31 0001264136 ifrs-full:AssetbackedFinancingsMember 2023-01-01 2023-12-31 0001264136 wf:CentralNetworkSolutionsCo.Ltd.Member 2023-01-01 2023-12-31 0001264136 wf:WooriZip2Member 2023-01-01 2023-12-31 0001264136 wf:WooriZip1Member 2023-01-01 2023-12-31 0001264136 wf:GodoKaishaOceanos1Member 2023-01-01 2023-12-31 0001264136 wf:AramCmcCompanyLimitedMember 2023-01-01 2023-12-31 0001264136 wf:OneMortgageMember 2023-01-01 2023-12-31 0001264136 wf:PartnerOneValueUp1PrivateEquityFundMember 2023-01-01 2023-12-31 0001264136 wf:SharesGrantedForTheYear2022Member 2023-01-01 2023-12-31 0001264136 wf:SharesGrantedForTheYear2023Member 2023-01-01 2023-12-31 0001264136 wf:SharesGrantedForTheYear2021Member 2023-01-01 2023-12-31 0001264136 wf:SharesGranted2020Member 2023-01-01 2023-12-31 0001264136 ifrs-full:TopOfRangeMember wf:CorporatesMember wf:PersonalConsumptionExpendituresPriceIndexRateMember 2023-01-01 2023-12-31 0001264136 wf:GeneralRetailMember ifrs-full:TopOfRangeMember wf:CosumerPriceIndexRateMember 2023-01-01 2023-12-31 0001264136 wf:DomesticExchangeSettlementCreditsMember 2023-01-01 2023-12-31 0001264136 wf:DerivativeFinancialInstrumentsLiabilitiesMember 2023-01-01 2023-12-31 0001264136 wf:EquityLinkedSecuritiesOfDerivativeFinancialInstrumentsLiabilitiesMember 2023-01-01 2023-12-31 0001264136 wf:RepurchaseAgreementsMember 2023-01-01 2023-12-31 0001264136 wf:PayableSpotExchangeMember 2023-01-01 2023-12-31 0001264136 wf:KoreanTreasuryAndGovernmentAgenciesBondsAndOthersOfFinancialAssetsAtFairValueThroughOtherComprehensiveIncomeCategoryMember 2023-01-01 2023-12-31 0001264136 wf:KoreanTreasuryAndGovernmentAgenciesBondsOfFinancialAssetsAtFairValueThroughProfitOrLossCategoryMember 2023-01-01 2023-12-31 0001264136 wf:WooriBankChinaLimitedMember 2023-01-01 2023-12-31 0001264136 currency:XXX wf:DueFromBanksOnTimeMember 2023-01-01 2023-12-31 0001264136 currency:XXX wf:DueFromOtherFinancialInstitutionsMember 2023-01-01 2023-12-31 0001264136 currency:KRW wf:MandatoryReserveDepositsAtKoreaSecuritiesFinanceCorpMember 2023-01-01 2023-12-31 0001264136 currency:KRW wf:DueFromOtherFinancialInstitutionsMember 2023-01-01 2023-12-31 0001264136 currency:XXX wf:DueFromBanksOnDemandMember 2023-01-01 2023-12-31 0001264136 wf:CLTechCoLtdMember 2023-01-01 2023-12-31 0001264136 ifrs-full:PlanAssetsMember 2023-01-01 2023-12-31 0001264136 ifrs-full:BottomOfRangeMember wf:CorporatesMember wf:PersonalConsumptionExpendituresPriceIndexRateMember 2023-01-01 2023-12-31 0001264136 wf:GeneralRetailMember ifrs-full:BottomOfRangeMember wf:CosumerPriceIndexRateMember 2023-01-01 2023-12-31 0001264136 ifrs-full:FairValueHedgesMember ifrs-full:InterestRateRiskMember 2023-01-01 2023-12-31 0001264136 ifrs-full:FairValueHedgesMember ifrs-full:InterestRateRiskMember ifrs-full:InterestRateSwapContractMember currency:USD 2023-01-01 2023-12-31 0001264136 ifrs-full:FairValueHedgesMember ifrs-full:InterestRateRiskMember ifrs-full:InterestRateSwapContractMember currency:KRW 2023-01-01 2023-12-31 0001264136 ifrs-full:CashFlowHedgesMember ifrs-full:InterestRateRiskMember ifrs-full:InterestRateSwapContractMember currency:KRW 2023-01-01 2023-12-31 0001264136 wf:ReasonForUsingPresentationAlternativeInvestimentPolicyOfInvestmentsInEquityInstrumentsMeasuredAtFairValueThroughOtherComprehensiveIncomeMember 2023-01-01 2023-12-31 0001264136 wf:ReasonForUsingPresentationAlternativeDebtToEquitySwapOfInvestmentsInEquityInstrumentsMeasuredAtFairValueThroughOtherComprehensiveIncomeMember 2023-01-01 2023-12-31 0001264136 wf:ReasonForUsingPresentationAlternativeOtherReasonOfInvestmentsInEquityInstrumentsMeasuredAtFairValueThroughOtherComprehensiveIncomeMember 2023-01-01 2023-12-31 0001264136 wf:WooriVenturePartnersCoLtdMember 2023-01-01 2023-12-31 0001264136 wf:OthersMember 2023-01-01 2023-12-31 0001264136 ifrs-full:CashFlowHedgesMember ifrs-full:CurrencySwapContractMember currency:USD wf:CurrencyRiskAndInterestRateRiskMember 2023-01-01 2023-12-31 0001264136 ifrs-full:CashFlowHedgesMember ifrs-full:CurrencySwapContractMember currency:USD ifrs-full:CurrencyRiskMember 2023-01-01 2023-12-31 0001264136 ifrs-full:CashFlowHedgesMember ifrs-full:CurrencySwapContractMember currency:EUR ifrs-full:CurrencyRiskMember 2023-01-01 2023-12-31 0001264136 wf:ExchangeRiskMember ifrs-full:HedgesOfNetInvestmentInForeignOperationsMember wf:ForeignCurrencyDenominatedDebenturesKrwusdMember wf:KrwusdMember 2023-01-01 2023-12-31 0001264136 wf:OthersOfFinancialAssetsAtFairValueThroughProfitOrLossMember wf:BinomialTreeMember wf:GrowthRateMeasurementInputMember 2023-01-01 2023-12-31 0001264136 wf:EquitySecuritiesCapitalContributionsAndBeneficiaryCertificatesOfFinancialAssetsMember wf:DiscountedCashFlowAndOthersMember ifrs-full:DiscountRateMeasurementInputMember 2023-01-01 2023-12-31 0001264136 wf:EquitySecuritiesCapitalContributionsAndBeneficiaryCertificatesOfFinancialAssetsMember wf:DiscountedCashFlowAndOthersMember wf:TerminalGrowthRateMeasurementInputMember 2023-01-01 2023-12-31 0001264136 wf:EquitySecuritiesCapitalContributionsAndBeneficiaryCertificatesOfFinancialAssetsMember wf:DiscountedCashFlowAndOthersMember wf:LiquidationValueMeasurementInputMember 2023-01-01 2023-12-31 0001264136 wf:EquitySecuritiesCapitalContributionsAndBeneficiaryCertificatesOfFinancialAssetsMember wf:LeastSquareMonteCarloSimulationHullWhiteModelMember ifrs-full:DiscountRateMeasurementInputMember 2023-01-01 2023-12-31 0001264136 wf:OthersOfFinancialAssetsAtFairValueThroughProfitOrLossMember wf:BinomialTreeMember wf:StockPricesAndVolatilityOfUnderlyingAssetMeasurementInputMember 2023-01-01 2023-12-31 0001264136 wf:OthersOfFinancialAssetsAtFairValueThroughProfitOrLossMember wf:BinomialTreeMember ifrs-full:DiscountRateMeasurementInputMember 2023-01-01 2023-12-31 0001264136 wf:EquityDerivativeInstrumentAssetsMember wf:OptionValuationModelAndOthersMember wf:CorrelationMeasurementInputMember 2023-01-01 2023-12-31 0001264136 wf:EquityDerivativeInstrumentLiabilitiesMember wf:OptionValuationModelAndOthersMember wf:CorrelationMeasurementInputMember 2023-01-01 2023-12-31 0001264136 wf:EquitySecuritiesCapitalContributionsAndBeneficiaryCertificatesOfFinancialAssetsMember wf:BinomialTreeMember ifrs-full:DiscountRateMeasurementInputMember 2023-01-01 2023-12-31 0001264136 wf:EquitySecuritiesCapitalContributionsAndBeneficiaryCertificatesOfFinancialAssetsMember wf:BinomialTreeMember wf:StockPricesAndVolatilityOfUnderlyingAssetMeasurementInputMember 2023-01-01 2023-12-31 0001264136 wf:EquitySecuritiesCapitalContributionsAndBeneficiaryCertificatesOfFinancialAssetsMember wf:RiskAdjustedDiscountRateMethodMember ifrs-full:HistoricalVolatilityForSharesMeasurementInputMember 2023-01-01 2023-12-31 0001264136 wf:EquitySecuritiesCapitalContributionsAndBeneficiaryCertificatesOfFinancialAssetsMember wf:RiskAdjustedDiscountRateMethodMember ifrs-full:DiscountRateMeasurementInputMember 2023-01-01 2023-12-31 0001264136 wf:LoansBondWithOptionsAndConvertibleBondsOfFinancialAssetsMember wf:DiscountedCashFlowAndOthersMember ifrs-full:DiscountRateMeasurementInputMember 2023-01-01 2023-12-31 0001264136 wf:LoansBondWithOptionsAndConvertibleBondsOfFinancialAssetsMember wf:LeastSquareMonteCarloSimulationHullWhiteModelMember ifrs-full:HistoricalVolatilityForSharesMeasurementInputMember 2023-01-01 2023-12-31 0001264136 wf:LoansBondWithOptionsAndConvertibleBondsOfFinancialAssetsMember wf:LeastSquareMonteCarloSimulationHullWhiteModelMember wf:HistoricalVolatilityForInterestRateMeasurementInputMember 2023-01-01 2023-12-31 0001264136 wf:LoansBondWithOptionsAndConvertibleBondsOfFinancialAssetsMember wf:LeastSquareMonteCarloSimulationHullWhiteModelMember ifrs-full:DiscountRateMeasurementInputMember 2023-01-01 2023-12-31 0001264136 ifrs-full:TreasurySharesMember 2023-01-01 2023-12-31 0001264136 ifrs-full:Level3OfFairValueHierarchyMember 2023-01-01 2023-12-31 0001264136 wf:WorstScenarioMember 2023-01-01 2023-12-31 0001264136 wf:DownsideScenarioMember 2023-01-01 2023-12-31 0001264136 wf:UpsideScenarioMember 2023-01-01 2023-12-31 0001264136 wf:BasicScenarioMember 2023-01-01 2023-12-31 0001264136 ifrs-full:HedgesOfNetInvestmentInForeignOperationsMember wf:ExchangeRiskMember wf:ForeignCurrencyBondUsdMember currency:USD 2023-01-01 2023-12-31 0001264136 ifrs-full:HedgesOfNetInvestmentInForeignOperationsMember wf:ExchangeRiskMember wf:ForeignCurrencyBondMember 2023-01-01 2023-12-31 0001264136 ifrs-full:FairValueHedgesMember ifrs-full:InterestRateRiskMember wf:DebenturesAsHedgedItemsMember 2023-01-01 2023-12-31 0001264136 ifrs-full:CashFlowHedgesMember ifrs-full:CurrencyRiskMember wf:DebenturesAsHedgedItemsMember 2023-01-01 2023-12-31 0001264136 ifrs-full:CashFlowHedgesMember wf:CurrencyRiskAndInterestRateRiskMember wf:DebenturesAsHedgedItemsMember 2023-01-01 2023-12-31 0001264136 ifrs-full:CashFlowHedgesMember ifrs-full:InterestRateRiskMember wf:DebenturesAsHedgedItemsMember 2023-01-01 2023-12-31 0001264136 wf:PtWooriFinanceIndonesiaTbk1Member 2023-01-01 2023-12-31 0001264136 wf:WooriBankCambodiaPlc3Member 2023-01-01 2023-12-31 0001264136 wf:PtBankWooriSaudaraIndonesiaNineteenZeroSixTbkMember 2023-01-01 2023-12-31 0001264136 wf:WooriAssetManagementCorpMember 2023-01-01 2023-12-31 0001264136 wf:WooriAssetTrustCoLtdMember 2023-01-01 2023-12-31 0001264136 wf:DebtSecuritiesInForeignCurrenciesOfSecuritiesAtAmortizedCost1Member 2023-01-01 2023-12-31 0001264136 wf:MortgageLoansOfLoansAndOtherFinancialAssetsAtAmortisedCostMember 2023-01-01 2023-12-31 0001264136 wf:PremisesAndEquipmentLandAndBuildingsMember 2023-01-01 2023-12-31 0001264136 wf:InvestmentPropertiesLandAndBuildingsMember 2023-01-01 2023-12-31 0001264136 wf:KoreanTreasuryAndGovernmentAgenciesBondsOfFinancialAssetsAtFairValueThroughProfitOrLossCategoryMember 2023-01-01 2023-12-31 0001264136 wf:DebtSecuritiesInForeignCurrenciesTwoOfFinancialAssetsAtFairValueThroughOtherComprehensiveIncomeCategoryMember 2023-01-01 2023-12-31 0001264136 wf:DebtSecuritiesInForeignCurrenciesOfSecuritiesAtAmortizedCostMember 2023-01-01 2023-12-31 0001264136 wf:KoreanTreasuryAndGovernmentBondsOfSecuritiesAtAmortizedCostMember 2023-01-01 2023-12-31 0001264136 wf:KoreanCapitalContributionsOfFinancialAssetsAtFairValueThroughProfitOrLossCategoryMember 2023-01-01 2023-12-31 0001264136 wf:OtherDueFromBanksInForeignCurrenciesOfLoansAndOtherFinancialAssetsAtAmortisedCostMember 2023-01-01 2023-12-31 0001264136 wf:OtherDueFromBanksInLocalCurrenciesOfLoansAndOtherFinancialAssetsAtAmortisedCostMember 2023-01-01 2023-12-31 0001264136 wf:KoreanTreasuryAndGovernmentAgenciesBondsOfFinancialAssetsAtFairValueThroughOtherComprehensiveIncomeCategoryMember 2023-01-01 2023-12-31 0001264136 wf:KoreanFinancialInstitutionsDebtSecuritiesOfFinancialAssetsAtFairValueThroughOtherComprehensiveIncomeCategoryMember 2023-01-01 2023-12-31 0001264136 wf:KoreanTreasuryAndGovernmentAgenciesBondsTwoOfFinancialAssetsAtFairValueThroughProfitOrLossCategoryMember 2023-01-01 2023-12-31 0001264136 wf:KoreanTreasuryAndGovernmentAgenciesBondsThreeOfFinancialAssetsAtFairValueThroughProfitOrLossCategoryMember 2023-01-01 2023-12-31 0001264136 wf:KoreanFinancialInstitutionsDebtSecuritiesOfFinancialAssetsAtFairValueThroughProfitOrLossCategoryMember 2023-01-01 2023-12-31 0001264136 wf:DebtSecuritiesInForeignCurrenciesOfFinancialAssetsAtFairValueThroughOtherComprehensiveIncomeCategoryMember 2023-01-01 2023-12-31 0001264136 wf:OnshoreBorrowingsInForeignCurrenciesMember 2023-01-01 2023-12-31 0001264136 wf:OtherBorrowingsMember ifrs-full:GrossCarryingAmountMember 2023-01-01 2023-12-31 0001264136 wf:BorrowingsFromBankOfKoreaMember ifrs-full:GrossCarryingAmountMember 2023-01-01 2023-12-31 0001264136 wf:BorrowingsFromGovernmentMember ifrs-full:GrossCarryingAmountMember 2023-01-01 2023-12-31 0001264136 wf:BillsSoldMember ifrs-full:GrossCarryingAmountMember 2023-01-01 2023-12-31 0001264136 wf:CallMoneyMember ifrs-full:GrossCarryingAmountMember 2023-01-01 2023-12-31 0001264136 wf:BondsSoldUnderRepurchaseAgreementsMember ifrs-full:GrossCarryingAmountMember 2023-01-01 2023-12-31 0001264136 ifrs-full:FinancialAssetsAtFairValueThroughOtherComprehensiveIncomeCategoryMember ifrs-full:Level2OfFairValueHierarchyMember 2023-01-01 2023-12-31 0001264136 wf:DerivativeFinancialAssetsHeldForHedgingMember ifrs-full:Level1OfFairValueHierarchyMember 2023-01-01 2023-12-31 0001264136 wf:DerivativeFinancialAssetsHeldForHedgingMember ifrs-full:Level2OfFairValueHierarchyMember 2023-01-01 2023-12-31 0001264136 ifrs-full:FinancialAssetsCategoryMember ifrs-full:Level1OfFairValueHierarchyMember 2023-01-01 2023-12-31 0001264136 ifrs-full:FinancialAssetsCategoryMember ifrs-full:Level2OfFairValueHierarchyMember 2023-01-01 2023-12-31 0001264136 ifrs-full:Level1OfFairValueHierarchyMember wf:CapitalContributionsOfFinancialAssetsAtFairValueThroughProfitOrLossMember 2023-01-01 2023-12-31 0001264136 ifrs-full:Level2OfFairValueHierarchyMember wf:EquitySecuritiesOfFinancialAssetsAtFairValueThroughProfitOrLossMember 2023-01-01 2023-12-31 0001264136 wf:EquitySecuritiesOfFinancialAssetsAtFairValueThroughProfitOrLossMember ifrs-full:Level1OfFairValueHierarchyMember 2023-01-01 2023-12-31 0001264136 wf:DebtSecuritiesOfFinancialAssetsAtFairValueThroughProfitOrLossMember ifrs-full:Level1OfFairValueHierarchyMember 2023-01-01 2023-12-31 0001264136 ifrs-full:Level2OfFairValueHierarchyMember wf:DebtSecuritiesOfFinancialAssetsAtFairValueThroughProfitOrLossMember 2023-01-01 2023-12-31 0001264136 wf:DerivativeInstrumentAssetsOfFinancialAssetsAtFairValueThroughProfitOrLossMember ifrs-full:Level1OfFairValueHierarchyMember 2023-01-01 2023-12-31 0001264136 ifrs-full:Level2OfFairValueHierarchyMember wf:DepositsOfFinancialAssetsAtFairValueThroughProfitOrLossMember 2023-01-01 2023-12-31 0001264136 wf:DepositsOfFinancialAssetsAtFairValueThroughProfitOrLossMember ifrs-full:Level1OfFairValueHierarchyMember 2023-01-01 2023-12-31 0001264136 ifrs-full:Level2OfFairValueHierarchyMember wf:CapitalContributionsOfFinancialAssetsAtFairValueThroughProfitOrLossMember 2023-01-01 2023-12-31 0001264136 ifrs-full:FinancialAssetsAtFairValueThroughProfitOrLossCategoryMember ifrs-full:Level2OfFairValueHierarchyMember 2023-01-01 2023-12-31 0001264136 wf:DebtSecuritiesOfFinancialAssetsAtFairValueThroughOtherComprehensiveIncomeMember ifrs-full:Level1OfFairValueHierarchyMember 2023-01-01 2023-12-31 0001264136 wf:DebtSecuritiesOfFinancialAssetsAtFairValueThroughOtherComprehensiveIncomeMember ifrs-full:Level2OfFairValueHierarchyMember 2023-01-01 2023-12-31 0001264136 wf:EquitySecuritiesOfFinancialAssetsAtFairValueThroughOtherComprehensiveIncomeMember ifrs-full:Level1OfFairValueHierarchyMember 2023-01-01 2023-12-31 0001264136 wf:EquitySecuritiesOfFinancialAssetsAtFairValueThroughOtherComprehensiveIncomeMember ifrs-full:Level2OfFairValueHierarchyMember 2023-01-01 2023-12-31 0001264136 ifrs-full:FinancialAssetsAtFairValueThroughOtherComprehensiveIncomeCategoryMember ifrs-full:Level1OfFairValueHierarchyMember 2023-01-01 2023-12-31 0001264136 wf:DerivativeInstrumentAssetsOfFinancialAssetsAtFairValueThroughProfitOrLossMember ifrs-full:Level2OfFairValueHierarchyMember 2023-01-01 2023-12-31 0001264136 wf:OtherFinancialAssetsInForeignCurrencyOfFinancialAssetsAtFairValueThroughProfitOrLossMember ifrs-full:Level1OfFairValueHierarchyMember 2023-01-01 2023-12-31 0001264136 wf:OtherFinancialAssetsInForeignCurrencyOfFinancialAssetsAtFairValueThroughProfitOrLossMember ifrs-full:Level2OfFairValueHierarchyMember 2023-01-01 2023-12-31 0001264136 wf:OthersOfFinancialAssetsAtFairValueThroughProfitOrLossMember ifrs-full:Level1OfFairValueHierarchyMember 2023-01-01 2023-12-31 0001264136 ifrs-full:Level2OfFairValueHierarchyMember wf:OthersOfFinancialAssetsAtFairValueThroughProfitOrLossMember 2023-01-01 2023-12-31 0001264136 ifrs-full:FinancialAssetsAtFairValueThroughProfitOrLossCategoryMember ifrs-full:Level1OfFairValueHierarchyMember 2023-01-01 2023-12-31 0001264136 ifrs-full:Level1OfFairValueHierarchyMember wf:LoansOfFinancialAssetsAtFairValueThroughProfitOrLossMember 2023-01-01 2023-12-31 0001264136 ifrs-full:Level2OfFairValueHierarchyMember wf:BeneficiaryCertificatesOfFinancialAssetsAtFairValueThroughProfitOrLossMember 2023-01-01 2023-12-31 0001264136 wf:BeneficiaryCertificatesOfFinancialAssetsAtFairValueThroughProfitOrLossMember ifrs-full:Level1OfFairValueHierarchyMember 2023-01-01 2023-12-31 0001264136 ifrs-full:Level2OfFairValueHierarchyMember wf:LoansOfFinancialAssetsAtFairValueThroughProfitOrLossMember 2023-01-01 2023-12-31 0001264136 wf:SecuritiesSoldOfFinancialLiabilitiesHeldForTradingMember ifrs-full:Level1OfFairValueHierarchyMember 2023-01-01 2023-12-31 0001264136 wf:EquityLinkedSecuritiesOfFinancialLiabilitiesAtFairValueThroughProfitOrLossDesignatedUponInitialRecognitionMember ifrs-full:Level2OfFairValueHierarchyMember 2023-01-01 2023-12-31 0001264136 wf:EquityLinkedSecuritiesOfFinancialLiabilitiesAtFairValueThroughProfitOrLossDesignatedUponInitialRecognitionMember ifrs-full:Level1OfFairValueHierarchyMember 2023-01-01 2023-12-31 0001264136 ifrs-full:Level2OfFairValueHierarchyMember ifrs-full:FinancialLiabilitiesAtFairValueThroughProfitOrLossThatMeetDefinitionOfHeldForTradingCategoryMember 2023-01-01 2023-12-31 0001264136 ifrs-full:FinancialLiabilitiesAtFairValueThroughProfitOrLossDesignatedUponInitialRecognitionCategoryMember ifrs-full:Level1OfFairValueHierarchyMember 2023-01-01 2023-12-31 0001264136 ifrs-full:FinancialLiabilitiesAtFairValueThroughProfitOrLossThatMeetDefinitionOfHeldForTradingCategoryMember ifrs-full:Level1OfFairValueHierarchyMember 2023-01-01 2023-12-31 0001264136 wf:DepositsFromCustomersOfFinancialLiabilitiesHeldForTradingMember ifrs-full:Level1OfFairValueHierarchyMember 2023-01-01 2023-12-31 0001264136 wf:DepositsFromCustomersOfFinancialLiabilitiesHeldForTradingMember ifrs-full:Level2OfFairValueHierarchyMember 2023-01-01 2023-12-31 0001264136 wf:DerivativeFinancialLiabilitiesHeldForTradingMember ifrs-full:Level2OfFairValueHierarchyMember 2023-01-01 2023-12-31 0001264136 ifrs-full:FinancialLiabilitiesCategoryMember ifrs-full:Level1OfFairValueHierarchyMember 2023-01-01 2023-12-31 0001264136 wf:SecuritiesSoldOfFinancialLiabilitiesHeldForTradingMember ifrs-full:Level2OfFairValueHierarchyMember 2023-01-01 2023-12-31 0001264136 wf:DerivativeFinancialLiabilitiesHeldForHedgingMember ifrs-full:Level2OfFairValueHierarchyMember 2023-01-01 2023-12-31 0001264136 wf:DerivativeFinancialLiabilitiesHeldForHedgingMember ifrs-full:Level1OfFairValueHierarchyMember 2023-01-01 2023-12-31 0001264136 ifrs-full:FinancialLiabilitiesCategoryMember ifrs-full:Level2OfFairValueHierarchyMember 2023-01-01 2023-12-31 0001264136 ifrs-full:Level2OfFairValueHierarchyMember ifrs-full:FinancialLiabilitiesAtFairValueThroughProfitOrLossDesignatedUponInitialRecognitionCategoryMember 2023-01-01 2023-12-31 0001264136 wf:BeneficiaryCertificatesOfFinancialAssetsAtFairValueThroughProfitOrLossMember ifrs-full:Level3OfFairValueHierarchyMember 2023-01-01 2023-12-31 0001264136 ifrs-full:Level3OfFairValueHierarchyMember wf:EquitySecuritiesOfFinancialAssetsAtFairValueThroughProfitOrLossMember 2023-01-01 2023-12-31 0001264136 ifrs-full:Level3OfFairValueHierarchyMember wf:LoansOfFinancialAssetsAtFairValueThroughProfitOrLossMember 2023-01-01 2023-12-31 0001264136 ifrs-full:Level3OfFairValueHierarchyMember wf:DebtSecuritiesOfFinancialAssetsAtFairValueThroughProfitOrLossMember 2023-01-01 2023-12-31 0001264136 ifrs-full:Level3OfFairValueHierarchyMember wf:CapitalContributionsOfFinancialAssetsAtFairValueThroughProfitOrLossMember 2023-01-01 2023-12-31 0001264136 ifrs-full:Level3OfFairValueHierarchyMember wf:OthersOfFinancialAssetsAtFairValueThroughProfitOrLossMember 2023-01-01 2023-12-31 0001264136 ifrs-full:Level3OfFairValueHierarchyMember wf:DerivativeFinancialLiabilitiesHeldForTradingMember 2023-01-01 2023-12-31 0001264136 ifrs-full:OtherContingentLiabilitiesMember 2023-01-01 2023-12-31 0001264136 dei:BusinessContactMember 2023-01-01 2023-12-31 0001264136 wf:WooriBankMember 2023-01-01 2023-12-31 0001264136 wf:WooriPrivateEquityAssetManagementCoLtdMember 2023-01-01 2023-12-31 0001264136 wf:WooriFundServiceCoLtdMember 2023-01-01 2023-12-31 0001264136 wf:WooriCreditInformationCoLtdMember 2023-01-01 2023-12-31 0001264136 wf:WooriFinanceResearchInstituteCoLtdMember 2023-01-01 2023-12-31 0001264136 wf:WooriFISCoLtdMember 2023-01-01 2023-12-31 0001264136 ifrs-full:OrdinarySharesMember 2023-01-01 2023-12-31 0001264136 dei:AdrMember 2023-01-01 2023-12-31 0001264136 ifrs-full:TreasurySharesMember 2023-01-01 2023-12-31 0001264136 wf:WooriBigSatisfactionShinjongMmf3rdMember 2023-01-01 2023-12-31 0001264136 wf:WoorigOncorpCorporateSupportOfMajorIndustryGeneralTypePrivateInvestmentTrustType2Member 2023-01-01 2023-12-31 0001264136 ifrs-full:LifetimeExpectedCreditLossesMember wf:WooriBankMember 2023-01-01 2023-12-31 0001264136 ifrs-full:LifetimeExpectedCreditLossesMember wf:GeneralRetailMember wf:WooriBankMember 2023-01-01 2023-12-31 0001264136 ifrs-full:LifetimeExpectedCreditLossesMember wf:CorporatesMember wf:WooriBankMember 2023-01-01 2023-12-31 0001264136 ifrs-full:InvestmentFundsMember 2023-01-01 2023-12-31 0001264136 wf:StructuredFinanceMember 2023-01-01 2023-12-31 0001264136 ifrs-full:AssetbackedFinancingsMember 2023-01-01 2023-12-31 0001264136 wf:RealEstateTrustMember 2023-01-01 2023-12-31 0001264136 ifrs-full:ParentMember 2023-01-01 2023-12-31 0001264136 wf:SecuritiesOfFinancialAssetsAtAmortisedCostCategoryMember wf:WooriAssetTrustCoLtdMember 2023-01-01 2023-12-31 0001264136 ifrs-full:FinancialAssetsAtFairValueThroughOtherComprehensiveIncomeCategoryMember wf:WooriAssetTrustCoLtdMember 2023-01-01 2023-12-31 0001264136 wf:GuaranteesAndUnsuedCommitmentsFinancialAssetsCategoryMember wf:WooriAssetTrustCoLtdMember 2023-01-01 2023-12-31 0001264136 wf:LoansAndOtherFinancialAssetsAtAmortisedCostCategoryMember wf:WooriAssetTrustCoLtdMember 2023-01-01 2023-12-31 0001264136 wf:SecuritiesOfFinancialAssetsAtAmortisedCostCategoryMember wf:WooriSavingsBankMember 2023-01-01 2023-12-31 0001264136 ifrs-full:FinancialAssetsAtFairValueThroughOtherComprehensiveIncomeCategoryMember wf:WooriSavingsBankMember 2023-01-01 2023-12-31 0001264136 wf:GuaranteesAndUnsuedCommitmentsFinancialAssetsCategoryMember wf:WooriSavingsBankMember 2023-01-01 2023-12-31 0001264136 wf:LoansAndOtherFinancialAssetsAtAmortisedCostCategoryMember wf:WooriSavingsBankMember 2023-01-01 2023-12-31 0001264136 wf:SecuritiesOfFinancialAssetsAtAmortisedCostCategoryMember wf:WooriInvestmentBankCoLtdMember 2023-01-01 2023-12-31 0001264136 ifrs-full:FinancialAssetsAtFairValueThroughOtherComprehensiveIncomeCategoryMember wf:WooriInvestmentBankCoLtdMember 2023-01-01 2023-12-31 0001264136 wf:GuaranteesAndUnsuedCommitmentsFinancialAssetsCategoryMember wf:WooriInvestmentBankCoLtdMember 2023-01-01 2023-12-31 0001264136 wf:LoansAndOtherFinancialAssetsAtAmortisedCostCategoryMember wf:WooriInvestmentBankCoLtdMember 2023-01-01 2023-12-31 0001264136 wf:SecuritiesOfFinancialAssetsAtAmortisedCostCategoryMember wf:WooriFinancialCapitalCoLtdMember 2023-01-01 2023-12-31 0001264136 ifrs-full:FinancialAssetsAtFairValueThroughOtherComprehensiveIncomeCategoryMember wf:WooriFinancialCapitalCoLtdMember 2023-01-01 2023-12-31 0001264136 wf:GuaranteesAndUnsuedCommitmentsFinancialAssetsCategoryMember wf:WooriFinancialCapitalCoLtdMember 2023-01-01 2023-12-31 0001264136 wf:LoansAndOtherFinancialAssetsAtAmortisedCostCategoryMember wf:WooriFinancialCapitalCoLtdMember 2023-01-01 2023-12-31 0001264136 wf:SecuritiesOfFinancialAssetsAtAmortisedCostCategoryMember wf:WooriBankMember 2023-01-01 2023-12-31 0001264136 ifrs-full:FinancialAssetsAtFairValueThroughOtherComprehensiveIncomeCategoryMember wf:WooriBankMember 2023-01-01 2023-12-31 0001264136 wf:GuaranteesAndUnsuedCommitmentsFinancialAssetsCategoryMember wf:WooriBankMember 2023-01-01 2023-12-31 0001264136 wf:LoansAndOtherFinancialAssetsAtAmortisedCostCategoryMember wf:WooriBankMember 2023-01-01 2023-12-31 0001264136 currency:KRW wf:ForeignCurrencyDenominatedDebenturesKrwusdMember wf:ExchangeRiskMember ifrs-full:HedgesOfNetInvestmentInForeignOperationsMember 2023-01-01 2023-12-31 0001264136 wf:WooriVenturePartnersCoLtdMember 2023-01-01 2023-12-31 0001264136 wf:ForeignCurrencyBondMember 2023-01-01 2023-12-31 0001264136 wf:EmployeeEmbezzlementIncidentsMember 2023-01-01 2023-12-31 0001264136 wf:ConsolidatedAdjustmentsMember wf:WooriFISCoLtdMember 2023-01-01 2023-12-31 0001264136 wf:WooriFinancialFAndICompanyLimitedMember 2022-01-07 2022-01-07 0001264136 ifrs-full:TopOfRangeMember 2021-12-31 0001264136 ifrs-full:BottomOfRangeMember 2021-12-31 0001264136 wf:HMSOriens1stFundMember 2021-12-31 0001264136 wf:JCAssuranceNo2PrivateEquityFundMember 2021-12-31 0001264136 wf:WooriZip1Member 2021-12-31 0001264136 wf:GodoKaishaOceanos1Member 2021-12-31 0001264136 wf:AardenWooriApparel1stPrivateEquityFundMember 2021-12-31 0001264136 wf:WooriHanhwaEurekaPrivateEquityFundMember 2021-12-31 0001264136 wf:PCCWooriLPSecondaryFundMember 2021-12-31 0001264136 wf:WooriHighPlusShorttermHighGradedESGBondSecFeederInvTrust1Member 2021-12-31 0001264136 wf:ParatusWooriMaterialComponentEquipmentJointVentureCompanyMember 2021-12-31 0001264136 wf:GenesisEcoNo.1PrivateEquityFundMember 2021-12-31 0001264136 wf:DreamCompanyGrowthNo1PEFMember 2021-12-31 0001264136 wf:WoorigSeniorLoanGeneralTypePrivateInvestmentTrustNo.1Member 2021-12-31 0001264136 wf:MidasNo.8PrivateEquityJointVentureCompanyMember 2021-12-31 0001264136 wf:WooriShinyoungGrowthCapPrivateEquityFund1Member 2021-12-31 0001264136 wf:WooriQCorporateRestructuringPrivateEquityFundMember 2021-12-31 0001264136 wf:WooriZip2Member 2021-12-31 0001264136 wf:DeepdiveWoori20211FinancialInvestmentFundMember 2021-12-31 0001264136 wf:WooriShorttermBondSecuritiesInvestmentTrustBondClasscfMember 2021-12-31 0001264136 wf:DarwinGreenPackagingPrivateEquityFundMember 2021-12-31 0001264136 wf:WooriMultireturnSecuritiesInvestmentTrust3BalancedBondMember 2021-12-31 0001264136 wf:DicustodyCoLtdMember 2021-12-31 0001264136 wf:WooriGRealInfrastructureBlindGeneralTypePrivatePlacementInvestmentTrustMember 2021-12-31 0001264136 wf:WooriSeoulBeltwayPrivateSpecialAssetFundMember 2021-12-31 0001264136 wf:WooriTaerim1stFundMember 2021-12-31 0001264136 wf:PortoneCapeFundNo1Member 2021-12-31 0001264136 wf:KiwoomWooriFinancial1stInvestmentFundMember 2021-12-31 0001264136 wf:WooriFirstValuePrivateRealEstateFundNo2Member 2021-12-31 0001264136 wf:KoreaFinanceSecurityCoLtdMember 2021-12-31 0001264136 wf:KoreaCreditBureauCoLtdMember 2021-12-31 0001264136 wf:UnionTechnologyFinanceInvestmentAssociationMember 2021-12-31 0001264136 wf:GenesisEnvironmentalEnergyCompany1stPrivateEquityFundMember 2021-12-31 0001264136 wf:TogetherKoreaGovernmentPrivatePoolPrivateSecuritiesInvestmentTrustNo3Member 2021-12-31 0001264136 wf:JapaneseHotelRealEstatePrivateEquityFund2Member 2021-12-31 0001264136 wf:LotteCardCoLtdMember 2021-12-31 0001264136 wf:WooriServiceNetworksCoLtdMember 2021-12-31 0001264136 wf:WooriGrowthPartnershipsNewTechnologyPrivateEquityFundMember 2021-12-31 0001264136 wf:TwentySixteenKIFIMMWooriBankTechnologyVentureFundMember 2021-12-31 0001264136 wf:IBKKIPSeongjangDideemdol1stPrivateInvestmentLimitedPartnershipMember 2021-12-31 0001264136 wf:CrevisseRaimImpact1stStartupVentureSpecialistPrivateEquityFundMember 2021-12-31 0001264136 wf:PartnerOneValueUpIPrivateEquityFundMember 2021-12-31 0001264136 wf:KBankCoLtdMember 2021-12-31 0001264136 wf:WooriMultiReturnPrivateSecuritiesInvestmentTrust3BalancedBondMember 2021-12-31 0001264136 wf:JinmyungplusCo.ltd.Member 2021-12-31 0001264136 wf:KUMHWACoLtdMember 2021-12-31 0001264136 wf:ForceTecMember 2021-12-31 0001264136 wf:WooriFirstvaluePrivateRealEstateFundNo.2Member 2021-12-31 0001264136 wf:WooriBankCompanyKKoreaMovieAssetFundMember 2021-12-31 0001264136 wf:ForceTECCoLtdMember 2021-12-31 0001264136 wf:CreditCardBusinessMember 2021-12-31 0001264136 wf:CapitalBusinessMember 2021-12-31 0001264136 wf:InvestmentBankingMember 2021-12-31 0001264136 wf:OperatingSegmentsOthersMember 2021-12-31 0001264136 ifrs-full:ReportableSegmentsMember 2021-12-31 0001264136 wf:OtherAdjustmentsMember 2021-12-31 0001264136 wf:InternalAdjustmentsMember 2021-12-31 0001264136 wf:ConsolidatedAdjustmentsMember 2021-12-31 0001264136 wf:BankingMember 2021-12-31 0001264136 ifrs-full:MajorOrdinaryShareTransactionsMember 2024-02-16 2024-02-16 0001264136 wf:WooriAssetTrustCoLtdMember wf:ExcludingTreasurySharesMember 2024-02-16 2024-02-16 0001264136 wf:WooriAssetTrustCoLtdMember wf:IncludingTreasurySharesMember 2024-02-16 2024-02-16 0001264136 wf:WooriVenturePartnersCoLtdMember 2023-03-23 2023-03-23 0001264136 ifrs-full:MajorOrdinaryShareTransactionsMember 2024-01-29 2024-01-29 0001264136 wf:WooriAssetManagementCorpMember ifrs-full:MajorOrdinaryShareTransactionsMember 2024-03-29 2024-03-29 0001264136 wf:WooriAssetTrustCoLtdMember ifrs-full:MajorOrdinaryShareTransactionsMember 2024-04-08 2024-04-08 0001264136 wf:TransactionRelatedToDividendsPayablesMember 2024-04-26 2024-04-26 0001264136 ifrs-full:TreasurySharesMember wf:TransactionRelatedToTreasurySharesAcquiredMember 2024-03-14 2024-03-14 0001264136 wf:WooriStar50MasterFundClassCFMember 2020-12-31 0001264136 wf:WooriHighPlusGBSecuritiesFeederFund1GBMember 2020-12-31 0001264136 wf:JCAssuranceNo2PrivateEquityFundMember 2020-12-31 0001264136 wf:GodoKaishaOceanos1Member 2020-12-31 0001264136 wf:WooriHanhwaEurekaPrivateEquityFundMember 2020-12-31 0001264136 wf:WooriHighPlusShorttermHighGradedESGBondSecFeederInvTrust1Member 2020-12-31 0001264136 wf:PCCWooriLPSecondaryFundMember 2020-12-31 0001264136 wf:WoorigSeniorLoanGeneralTypePrivateInvestmentTrustNo.1Member 2020-12-31 0001264136 wf:HMSOriens1stFundMember 2020-12-31 0001264136 wf:DreamCompanyGrowthNo1PEFMember 2020-12-31 0001264136 wf:WooriShinyoungGrowthCapPrivateEquityFund1Member 2020-12-31 0001264136 wf:WooriQCorporateRestructuringPrivateEquityFundMember 2020-12-31 0001264136 wf:ForceTECCoLtdMember 2020-12-31 0001264136 wf:KiwoomWooriFinancial1stInvestmentFundMember 2020-12-31 0001264136 wf:PortoneCapeFundNo1Member 2020-12-31 0001264136 wf:WooriTaerim1stFundMember 2020-12-31 0001264136 wf:WooriSeoulBeltwayPrivateSpecialAssetFundMember 2020-12-31 0001264136 wf:WooriGoseongPowerEBLPrivateSpecialAssetFundMember 2020-12-31 0001264136 wf:WooriGCleanEnergyNo1Member 2020-12-31 0001264136 wf:UnionTechnologyFinanceInvestmentAssociationMember 2020-12-31 0001264136 wf:TogetherKoreaGovernmentPrivatePoolPrivateSecuritiesInvestmentTrustNo3Member 2020-12-31 0001264136 wf:GenesisEnvironmentalEnergyCompany1stPrivateEquityFundMember 2020-12-31 0001264136 wf:IBKKIPSeongjangDideemdol1stPrivateInvestmentLimitedPartnershipMember 2020-12-31 0001264136 wf:SmartPrivateEquityFundNo2Member 2020-12-31 0001264136 wf:TwentySixteenKIFIMMWooriBankTechnologyVentureFundMember 2020-12-31 0001264136 wf:KBankCoLtdMember 2020-12-31 0001264136 wf:CrevisseRaimImpact1stStartupVentureSpecialistPrivateEquityFundMember 2020-12-31 0001264136 wf:KoreaFinanceSecurityCoLtdMember 2020-12-31 0001264136 wf:KoreaCreditBureauCoLtdMember 2020-12-31 0001264136 wf:WooriServiceNetworksCoLtdMember 2020-12-31 0001264136 wf:LotteCardCoLtdMember 2020-12-31 0001264136 wf:JapaneseHotelRealEstatePrivateEquityFund2Member 2020-12-31 0001264136 wf:WooriGrowthPartnershipsNewTechnologyPrivateEquityFundMember 2020-12-31 0001264136 wf:PartnerOneValueUpIPrivateEquityFundMember 2020-12-31 0001264136 wf:WooriBankCompanyKKoreaMovieAssetFundMember 2020-12-31 0001264136 wf:WooriFirstValuePrivateRealEstateFundNo2Member 2020-12-31 0001264136 wf:DerivativeInstrumentAssetsOfFinancialAssetsAtFairValueThroughProfitOrLossMember ifrs-full:Level3OfFairValueHierarchyMember 2020-12-31 0001264136 wf:OthersOfFinancialAssetsAtFairValueThroughProfitOrLossMember ifrs-full:Level3OfFairValueHierarchyMember 2020-12-31 0001264136 wf:LoansOfFinancialAssetsAtFairValueThroughProfitOrLossMember ifrs-full:Level3OfFairValueHierarchyMember 2020-12-31 0001264136 ifrs-full:FinancialAssetsAtFairValueThroughProfitOrLossCategoryMember ifrs-full:Level3OfFairValueHierarchyMember 2020-12-31 0001264136 wf:EquitySecuritiesOfFinancialAssetsAtFairValueThroughProfitOrLossMember ifrs-full:Level3OfFairValueHierarchyMember 2020-12-31 0001264136 wf:CapitalContributionsOfFinancialAssetsAtFairValueThroughProfitOrLossMember ifrs-full:Level3OfFairValueHierarchyMember 2020-12-31 0001264136 wf:BeneficiaryCertificatesOfFinancialAssetsAtFairValueThroughProfitOrLossMember ifrs-full:Level3OfFairValueHierarchyMember 2020-12-31 0001264136 wf:FinancialAssetCategoryMember ifrs-full:Level3OfFairValueHierarchyMember 2020-12-31 0001264136 wf:DerivativeFinancialLiabilitiesHeldForTradingMember ifrs-full:Level3OfFairValueHierarchyMember 2020-12-31 0001264136 wf:EquityLinkedSecuritiesOfFinancialLiabilitiesAtFairValueThroughProfitOrLossDesignatedUponInitialRecognitionMember ifrs-full:Level3OfFairValueHierarchyMember 2020-12-31 0001264136 ifrs-full:FinancialLiabilitiesCategoryMember ifrs-full:Level3OfFairValueHierarchyMember 2020-12-31 0001264136 wf:EquitySecuritiesOfFinancialAssetsAtFairValueThroughOtherComprehensiveIncomeMember ifrs-full:Level3OfFairValueHierarchyMember 2020-12-31 0001264136 wf:DebtSecuritiesOfFinancialAssetsAtFairValueThroughProfitOrLossMember ifrs-full:Level3OfFairValueHierarchyMember 2020-12-31 0001264136 ifrs-full:ProvisionForDecommissioningRestorationAndRehabilitationCostsMember 2020-12-31 0001264136 ifrs-full:RetainedEarningsMember 2020-12-31 0001264136 ifrs-full:EquityAttributableToOwnersOfParentMember 2020-12-31 0001264136 ifrs-full:NoncontrollingInterestsMember 2020-12-31 0001264136 ifrs-full:IssuedCapitalMember 2020-12-31 0001264136 wf:HybridSecuritiesOfOtherEquityInterestMember 2020-12-31 0001264136 ifrs-full:CapitalReserveMember 2020-12-31 0001264136 ifrs-full:OtherEquityInterestMember 2020-12-31 0001264136 ifrs-full:PresentValueOfDefinedBenefitObligationMember 2020-12-31 0001264136 ifrs-full:TwelvemonthExpectedCreditLossesMember ifrs-full:ConsumerLoansMember ifrs-full:LoansAndReceivablesCategoryMember 2020-12-31 0001264136 ifrs-full:FinancialInstrumentsCreditimpairedMember ifrs-full:CorporateLoansMember ifrs-full:LoansAndReceivablesCategoryMember 2020-12-31 0001264136 ifrs-full:FinancialInstrumentsNotCreditimpairedMember ifrs-full:CorporateLoansMember ifrs-full:LoansAndReceivablesCategoryMember 2020-12-31 0001264136 ifrs-full:TwelvemonthExpectedCreditLossesMember ifrs-full:CorporateLoansMember ifrs-full:LoansAndReceivablesCategoryMember 2020-12-31 0001264136 ifrs-full:FinancialInstrumentsCreditimpairedMember ifrs-full:ConsumerLoansMember ifrs-full:LoansAndReceivablesCategoryMember 2020-12-31 0001264136 ifrs-full:FinancialInstrumentsNotCreditimpairedMember ifrs-full:ConsumerLoansMember ifrs-full:LoansAndReceivablesCategoryMember 2020-12-31 0001264136 ifrs-full:LoansAndReceivablesCategoryMember wf:CreditCardAccountsMember ifrs-full:TwelvemonthExpectedCreditLossesMember 2020-12-31 0001264136 ifrs-full:LoansAndReceivablesCategoryMember wf:CreditCardAccountsMember ifrs-full:FinancialInstrumentsNotCreditimpairedMember 2020-12-31 0001264136 ifrs-full:LoansAndReceivablesCategoryMember wf:CreditCardAccountsMember ifrs-full:FinancialInstrumentsCreditimpairedMember 2020-12-31 0001264136 ifrs-full:LoansAndReceivablesCategoryMember ifrs-full:TwelvemonthExpectedCreditLossesMember 2020-12-31 0001264136 ifrs-full:LoansAndReceivablesCategoryMember ifrs-full:FinancialInstrumentsNotCreditimpairedMember 2020-12-31 0001264136 ifrs-full:LoansAndReceivablesCategoryMember ifrs-full:FinancialInstrumentsCreditimpairedMember 2020-12-31 0001264136 ifrs-full:ReserveOfGainsAndLossesOnFinancialAssetsMeasuredAtFairValueThroughOtherComprehensiveIncomeMember 2020-12-31 0001264136 ifrs-full:ReserveOfRemeasurementsOfDefinedBenefitPlansMember 2020-12-31 0001264136 ifrs-full:ReserveOfCashFlowHedgesMember 2020-12-31 0001264136 ifrs-full:AmountRecognisedInOtherComprehensiveIncomeAndAccumulatedInEquityRelatingToNoncurrentAssetsOrDisposalGroupsHeldForSaleMember 2020-12-31 0001264136 ifrs-full:ReserveOfExchangeDifferencesOnTranslationMember 2020-12-31 0001264136 wf:ReserveOfEquityMethodMember 2020-12-31 0001264136 ifrs-full:ConstructionInProgressMember 2020-12-31 0001264136 ifrs-full:LeaseholdImprovementsMember 2020-12-31 0001264136 wf:MachineryAndEquipmentMember 2020-12-31 0001264136 ifrs-full:BuildingsMember 2020-12-31 0001264136 ifrs-full:LandMember 2020-12-31 0001264136 ifrs-full:FixturesAndFittingsMember 2020-12-31 0001264136 ifrs-full:GoodwillMember 2020-12-31 0001264136 ifrs-full:CopyrightsPatentsAndOtherIndustrialPropertyRightsServiceAndOperatingRightsMember 2020-12-31 0001264136 ifrs-full:IntangibleAssetsUnderDevelopmentMember 2020-12-31 0001264136 ifrs-full:OtherIntangibleAssetsMember 2020-12-31 0001264136 wf:MembershipDepositMember 2020-12-31 0001264136 ifrs-full:ConstructionInProgressMember 2020-12-31 0001264136 ifrs-full:FinancialAssetsAtFairValueThroughOtherComprehensiveIncomeCategoryMember ifrs-full:FinancialInstrumentsNotCreditimpairedMember 2020-12-31 0001264136 ifrs-full:FinancialAssetsAtFairValueThroughOtherComprehensiveIncomeCategoryMember ifrs-full:FinancialInstrumentsCreditimpairedMember 2020-12-31 0001264136 ifrs-full:FinancialAssetsAtFairValueThroughOtherComprehensiveIncomeCategoryMember 2020-12-31 0001264136 ifrs-full:FinancialAssetsAtFairValueThroughOtherComprehensiveIncomeCategoryMember ifrs-full:TwelvemonthExpectedCreditLossesMember 2020-12-31 0001264136 wf:SecuritiesAtAmortisedCostCategoryMember 2020-12-31 0001264136 wf:SecuritiesAtAmortisedCostCategoryMember ifrs-full:FinancialInstrumentsCreditimpairedMember 2020-12-31 0001264136 wf:SecuritiesAtAmortisedCostCategoryMember ifrs-full:FinancialInstrumentsNotCreditimpairedMember 2020-12-31 0001264136 wf:SecuritiesAtAmortisedCostCategoryMember ifrs-full:TwelvemonthExpectedCreditLossesMember 2020-12-31 0001264136 ifrs-full:TwelvemonthExpectedCreditLossesMember wf:LoansAndOtherFinancialAssetsAtAmortizedCostMember 2020-12-31 0001264136 ifrs-full:FinancialInstrumentsNotCreditimpairedMember wf:LoansAndOtherFinancialAssetsAtAmortizedCostMember 2020-12-31 0001264136 wf:LoansAndOtherFinancialAssetsAtAmortizedCostMember 2020-12-31 0001264136 ifrs-full:FinancialInstrumentsCreditimpairedMember wf:LoansAndOtherFinancialAssetsAtAmortizedCostMember 2020-12-31 0001264136 ifrs-full:TwelvemonthExpectedCreditLossesMember ifrs-full:ConsumerLoansMember 2020-12-31 0001264136 ifrs-full:FinancialInstrumentsNotCreditimpairedMember ifrs-full:ConsumerLoansMember 2020-12-31 0001264136 ifrs-full:TwelvemonthExpectedCreditLossesMember ifrs-full:CorporateLoansMember 2020-12-31 0001264136 ifrs-full:FinancialInstrumentsCreditimpairedMember ifrs-full:ConsumerLoansMember 2020-12-31 0001264136 ifrs-full:FinancialInstrumentsNotCreditimpairedMember ifrs-full:CorporateLoansMember 2020-12-31 0001264136 ifrs-full:FinancialInstrumentsCreditimpairedMember ifrs-full:CorporateLoansMember 2020-12-31 0001264136 ifrs-full:TwelvemonthExpectedCreditLossesMember 2020-12-31 0001264136 ifrs-full:FinancialInstrumentsNotCreditimpairedMember wf:CreditCardAccountsMember 2020-12-31 0001264136 ifrs-full:TwelvemonthExpectedCreditLossesMember wf:CreditCardAccountsMember 2020-12-31 0001264136 ifrs-full:FinancialInstrumentsCreditimpairedMember 2020-12-31 0001264136 ifrs-full:FinancialInstrumentsCreditimpairedMember wf:CreditCardAccountsMember 2020-12-31 0001264136 ifrs-full:FinancialInstrumentsNotCreditimpairedMember 2020-12-31 0001264136 ifrs-full:TwelvemonthExpectedCreditLossesMember ifrs-full:FinancialGuaranteeContractsMember 2020-12-31 0001264136 ifrs-full:FinancialInstrumentsNotCreditimpairedMember ifrs-full:FinancialGuaranteeContractsMember 2020-12-31 0001264136 ifrs-full:FinancialInstrumentsCreditimpairedMember ifrs-full:FinancialGuaranteeContractsMember 2020-12-31 0001264136 ifrs-full:FinancialGuaranteeContractsMember 2020-12-31 0001264136 ifrs-full:TwelvemonthExpectedCreditLossesMember ifrs-full:ProvisionForCreditCommitmentsMember 2020-12-31 0001264136 ifrs-full:FinancialInstrumentsNotCreditimpairedMember ifrs-full:ProvisionForCreditCommitmentsMember 2020-12-31 0001264136 ifrs-full:FinancialInstrumentsCreditimpairedMember ifrs-full:ProvisionForCreditCommitmentsMember 2020-12-31 0001264136 ifrs-full:ProvisionForCreditCommitmentsMember 2020-12-31 0001264136 ifrs-full:MiscellaneousOtherProvisionsMember 2020-12-31 0001264136 wf:AccruedIncomeMember 2020-12-31 0001264136 wf:GainsLossesFromValuationOnDerivativeFinancialInstrumentsMember 2020-12-31 0001264136 ifrs-full:ReserveOfGainsAndLossesFromInvestmentsInEquityInstrumentsMember 2020-12-31 0001264136 ifrs-full:AllowanceForCreditLossesMember 2020-12-31 0001264136 ifrs-full:OtherTemporaryDifferencesMember 2020-12-31 0001264136 ifrs-full:FinancialGuaranteeContractsMember 2020-12-31 0001264136 ifrs-full:MiscellaneousOtherProvisionsMember 2020-12-31 0001264136 ifrs-full:PlanAssetsMember 2020-12-31 0001264136 ifrs-full:PresentValueOfDefinedBenefitObligationMember 2020-12-31 0001264136 wf:GainsLossesOnFinancialAssetsMember 2020-12-31 0001264136 wf:DeferredLoanOriginationFeesAndCostsMember 2020-12-31 0001264136 wf:LoanAndReceivablesWrittenOffMember 2020-12-31 0001264136 wf:WooriZip2Member 2020-12-31 0001264136 wf:WooriZip1Member 2020-12-31 0001264136 wf:GodoKaishaOceanos1Member 2020-12-31 0001264136 wf:WooriServiceNetworksCoLtdMember 2020-12-31 0001264136 wf:KoreaCreditBureauCoLtdMember 2020-12-31 0001264136 wf:LotteCardCoLtdMember 2020-12-31 0001264136 wf:KoreaFinanceSecurityCoLtdMember 2020-12-31 0001264136 wf:KBankCoLtdMember 2020-12-31 0001264136 wf:PartnerOneValueUp1PrivateEquityFundMember 2020-12-31 0001264136 ifrs-full:PlanAssetsMember 2020-12-31 0001264136 wf:DebenturesMember 2020-12-31 0001264136 wf:BorrowingMember 2020-12-31 0001264136 wf:OtherLiabilitiesMember 2020-12-31 0001264136 ifrs-full:LeaseLiabilitiesMember 2020-12-31 0001264136 ifrs-full:ProvisionForDecommissioningRestorationAndRehabilitationCostsMember 2021-12-31 0001264136 ifrs-full:PresentValueOfDefinedBenefitObligationMember 2021-12-31 0001264136 ifrs-full:ReserveOfCashFlowHedgesMember 2021-12-31 0001264136 ifrs-full:ReserveOfRemeasurementsOfDefinedBenefitPlansMember 2021-12-31 0001264136 ifrs-full:ReserveOfExchangeDifferencesOnTranslationMember 2021-12-31 0001264136 ifrs-full:ReserveOfGainsAndLossesOnFinancialAssetsMeasuredAtFairValueThroughOtherComprehensiveIncomeMember 2021-12-31 0001264136 ifrs-full:AmountRecognisedInOtherComprehensiveIncomeAndAccumulatedInEquityRelatingToNoncurrentAssetsOrDisposalGroupsHeldForSaleMember 2021-12-31 0001264136 wf:ReserveOfEquityMethodMember 2021-12-31 0001264136 ifrs-full:ConstructionInProgressMember 2021-12-31 0001264136 ifrs-full:IntangibleAssetsUnderDevelopmentMember 2021-12-31 0001264136 ifrs-full:OtherIntangibleAssetsMember 2021-12-31 0001264136 ifrs-full:GoodwillMember 2021-12-31 0001264136 wf:MembershipDepositMember 2021-12-31 0001264136 ifrs-full:CopyrightsPatentsAndOtherIndustrialPropertyRightsServiceAndOperatingRightsMember 2021-12-31 0001264136 ifrs-full:ConstructionInProgressMember 2021-12-31 0001264136 ifrs-full:BuildingsMember 2021-12-31 0001264136 ifrs-full:LeaseholdImprovementsMember 2021-12-31 0001264136 ifrs-full:LandMember 2021-12-31 0001264136 ifrs-full:FixturesAndFittingsMember 2021-12-31 0001264136 wf:MachineryAndEquipmentMember 2021-12-31 0001264136 ifrs-full:FinancialAssetsAtFairValueThroughOtherComprehensiveIncomeCategoryMember ifrs-full:TwelvemonthExpectedCreditLossesMember 2021-12-31 0001264136 ifrs-full:FinancialAssetsAtFairValueThroughOtherComprehensiveIncomeCategoryMember ifrs-full:FinancialInstrumentsNotCreditimpairedMember 2021-12-31 0001264136 ifrs-full:FinancialAssetsAtFairValueThroughOtherComprehensiveIncomeCategoryMember ifrs-full:FinancialInstrumentsCreditimpairedMember 2021-12-31 0001264136 ifrs-full:FinancialAssetsAtFairValueThroughOtherComprehensiveIncomeCategoryMember 2021-12-31 0001264136 wf:SecuritiesAtAmortisedCostCategoryMember 2021-12-31 0001264136 wf:SecuritiesAtAmortisedCostCategoryMember ifrs-full:FinancialInstrumentsCreditimpairedMember 2021-12-31 0001264136 wf:SecuritiesAtAmortisedCostCategoryMember ifrs-full:FinancialInstrumentsNotCreditimpairedMember 2021-12-31 0001264136 wf:SecuritiesAtAmortisedCostCategoryMember ifrs-full:TwelvemonthExpectedCreditLossesMember 2021-12-31 0001264136 ifrs-full:TwelvemonthExpectedCreditLossesMember wf:LoansAndOtherFinancialAssetsAtAmortizedCostMember 2021-12-31 0001264136 ifrs-full:FinancialInstrumentsNotCreditimpairedMember wf:LoansAndOtherFinancialAssetsAtAmortizedCostMember 2021-12-31 0001264136 ifrs-full:FinancialInstrumentsCreditimpairedMember wf:LoansAndOtherFinancialAssetsAtAmortizedCostMember 2021-12-31 0001264136 wf:LoansAndOtherFinancialAssetsAtAmortizedCostMember 2021-12-31 0001264136 ifrs-full:FinancialInstrumentsCreditimpairedMember 2021-12-31 0001264136 ifrs-full:TwelvemonthExpectedCreditLossesMember wf:CreditCardAccountsMember 2021-12-31 0001264136 ifrs-full:FinancialInstrumentsNotCreditimpairedMember wf:CreditCardAccountsMember 2021-12-31 0001264136 ifrs-full:TwelvemonthExpectedCreditLossesMember ifrs-full:ConsumerLoansMember 2021-12-31 0001264136 ifrs-full:TwelvemonthExpectedCreditLossesMember ifrs-full:CorporateLoansMember 2021-12-31 0001264136 ifrs-full:FinancialInstrumentsCreditimpairedMember ifrs-full:CorporateLoansMember 2021-12-31 0001264136 ifrs-full:FinancialInstrumentsCreditimpairedMember ifrs-full:ConsumerLoansMember 2021-12-31 0001264136 ifrs-full:FinancialInstrumentsNotCreditimpairedMember ifrs-full:ConsumerLoansMember 2021-12-31 0001264136 ifrs-full:FinancialInstrumentsNotCreditimpairedMember ifrs-full:CorporateLoansMember 2021-12-31 0001264136 ifrs-full:FinancialInstrumentsCreditimpairedMember wf:CreditCardAccountsMember 2021-12-31 0001264136 ifrs-full:FinancialInstrumentsNotCreditimpairedMember 2021-12-31 0001264136 ifrs-full:TwelvemonthExpectedCreditLossesMember 2021-12-31 0001264136 ifrs-full:FinancialInstrumentsNotCreditimpairedMember ifrs-full:ProvisionForCreditCommitmentsMember 2021-12-31 0001264136 ifrs-full:TwelvemonthExpectedCreditLossesMember ifrs-full:ProvisionForCreditCommitmentsMember 2021-12-31 0001264136 ifrs-full:ProvisionForCreditCommitmentsMember 2021-12-31 0001264136 ifrs-full:FinancialInstrumentsCreditimpairedMember ifrs-full:ProvisionForCreditCommitmentsMember 2021-12-31 0001264136 ifrs-full:FinancialGuaranteeContractsMember 2021-12-31 0001264136 ifrs-full:TwelvemonthExpectedCreditLossesMember ifrs-full:FinancialGuaranteeContractsMember 2021-12-31 0001264136 ifrs-full:FinancialInstrumentsNotCreditimpairedMember ifrs-full:FinancialGuaranteeContractsMember 2021-12-31 0001264136 ifrs-full:FinancialInstrumentsCreditimpairedMember ifrs-full:FinancialGuaranteeContractsMember 2021-12-31 0001264136 ifrs-full:MiscellaneousOtherProvisionsMember 2021-12-31 0001264136 wf:WooriServiceNetworksCoLtdMember 2021-12-31 0001264136 wf:WooriZip1Member 2021-12-31 0001264136 wf:GodoKaishaOceanos1Member 2021-12-31 0001264136 wf:KBankCoLtdMember 2021-12-31 0001264136 wf:LotteCardCoLtdMember 2021-12-31 0001264136 wf:KoreaFinanceSecurityCoLtdMember 2021-12-31 0001264136 wf:KoreaCreditBureauCoLtdMember 2021-12-31 0001264136 wf:WooriZip2Member 2021-12-31 0001264136 wf:PartnerOneValueUp1PrivateEquityFundMember 2021-12-31 0001264136 ifrs-full:PlanAssetsMember 2021-12-31 0001264136 wf:BeneficiaryCertificatesOfFinancialAssetsAtFairValueThroughProfitOrLossMember ifrs-full:Level3OfFairValueHierarchyMember 2021-12-31 0001264136 wf:DerivativeInstrumentAssetsOfFinancialAssetsAtFairValueThroughProfitOrLossMember ifrs-full:Level3OfFairValueHierarchyMember 2021-12-31 0001264136 wf:LoansOfFinancialAssetsAtFairValueThroughProfitOrLossMember ifrs-full:Level3OfFairValueHierarchyMember 2021-12-31 0001264136 ifrs-full:FinancialLiabilitiesCategoryMember ifrs-full:Level3OfFairValueHierarchyMember 2021-12-31 0001264136 wf:DebtSecuritiesOfFinancialAssetsAtFairValueThroughProfitOrLossMember ifrs-full:Level3OfFairValueHierarchyMember 2021-12-31 0001264136 wf:CapitalContributionsOfFinancialAssetsAtFairValueThroughProfitOrLossMember ifrs-full:Level3OfFairValueHierarchyMember 2021-12-31 0001264136 wf:EquitySecuritiesOfFinancialAssetsAtFairValueThroughOtherComprehensiveIncomeMember ifrs-full:Level3OfFairValueHierarchyMember 2021-12-31 0001264136 wf:EquityLinkedSecuritiesOfFinancialLiabilitiesAtFairValueThroughProfitOrLossDesignatedUponInitialRecognitionMember ifrs-full:Level3OfFairValueHierarchyMember 2021-12-31 0001264136 wf:DerivativeFinancialLiabilitiesHeldForTradingMember ifrs-full:Level3OfFairValueHierarchyMember 2021-12-31 0001264136 wf:FinancialAssetCategoryMember ifrs-full:Level3OfFairValueHierarchyMember 2021-12-31 0001264136 wf:EquitySecuritiesOfFinancialAssetsAtFairValueThroughProfitOrLossMember ifrs-full:Level3OfFairValueHierarchyMember 2021-12-31 0001264136 ifrs-full:FinancialAssetsAtFairValueThroughProfitOrLossCategoryMember ifrs-full:Level3OfFairValueHierarchyMember 2021-12-31 0001264136 wf:OthersOfFinancialAssetsAtFairValueThroughProfitOrLossMember ifrs-full:Level3OfFairValueHierarchyMember 2021-12-31 0001264136 ifrs-full:LoansAndReceivablesCategoryMember ifrs-full:FinancialInstrumentsCreditimpairedMember 2021-12-31 0001264136 ifrs-full:LoansAndReceivablesCategoryMember wf:CreditCardAccountsMember ifrs-full:FinancialInstrumentsNotCreditimpairedMember 2021-12-31 0001264136 ifrs-full:LoansAndReceivablesCategoryMember ifrs-full:FinancialInstrumentsNotCreditimpairedMember 2021-12-31 0001264136 ifrs-full:LoansAndReceivablesCategoryMember wf:CreditCardAccountsMember ifrs-full:FinancialInstrumentsCreditimpairedMember 2021-12-31 0001264136 ifrs-full:LoansAndReceivablesCategoryMember ifrs-full:TwelvemonthExpectedCreditLossesMember 2021-12-31 0001264136 ifrs-full:LoansAndReceivablesCategoryMember wf:CreditCardAccountsMember ifrs-full:TwelvemonthExpectedCreditLossesMember 2021-12-31 0001264136 ifrs-full:FinancialInstrumentsNotCreditimpairedMember ifrs-full:CorporateLoansMember ifrs-full:LoansAndReceivablesCategoryMember 2021-12-31 0001264136 ifrs-full:FinancialInstrumentsCreditimpairedMember ifrs-full:CorporateLoansMember ifrs-full:LoansAndReceivablesCategoryMember 2021-12-31 0001264136 ifrs-full:FinancialInstrumentsCreditimpairedMember ifrs-full:ConsumerLoansMember ifrs-full:LoansAndReceivablesCategoryMember 2021-12-31 0001264136 ifrs-full:FinancialInstrumentsNotCreditimpairedMember ifrs-full:ConsumerLoansMember ifrs-full:LoansAndReceivablesCategoryMember 2021-12-31 0001264136 ifrs-full:TwelvemonthExpectedCreditLossesMember ifrs-full:ConsumerLoansMember ifrs-full:LoansAndReceivablesCategoryMember 2021-12-31 0001264136 ifrs-full:TwelvemonthExpectedCreditLossesMember ifrs-full:CorporateLoansMember ifrs-full:LoansAndReceivablesCategoryMember 2021-12-31 0001264136 ifrs-full:LeaseLiabilitiesMember 2021-12-31 0001264136 wf:BorrowingMember 2021-12-31 0001264136 wf:DebenturesMember 2021-12-31 0001264136 wf:OtherLiabilitiesMember 2021-12-31 0001264136 wf:AccruedIncomeMember 2021-12-31 0001264136 ifrs-full:AllowanceForCreditLossesMember 2021-12-31 0001264136 wf:LoanAndReceivablesWrittenOffMember 2021-12-31 0001264136 wf:GainsLossesFromValuationOnDerivativeFinancialInstrumentsMember 2021-12-31 0001264136 ifrs-full:ReserveOfGainsAndLossesFromInvestmentsInEquityInstrumentsMember 2021-12-31 0001264136 wf:GainsLossesOnFinancialAssetsMember 2021-12-31 0001264136 ifrs-full:OtherTemporaryDifferencesMember 2021-12-31 0001264136 ifrs-full:FinancialGuaranteeContractsMember 2021-12-31 0001264136 ifrs-full:MiscellaneousOtherProvisionsMember 2021-12-31 0001264136 wf:DeferredLoanOriginationFeesAndCostsMember 2021-12-31 0001264136 ifrs-full:PresentValueOfDefinedBenefitObligationMember 2021-12-31 0001264136 ifrs-full:PlanAssetsMember 2021-12-31 0001264136 ifrs-full:CapitalReserveMember 2021-12-31 0001264136 ifrs-full:EquityAttributableToOwnersOfParentMember 2021-12-31 0001264136 ifrs-full:NoncontrollingInterestsMember 2021-12-31 0001264136 ifrs-full:OtherEquityInterestMember 2021-12-31 0001264136 ifrs-full:IssuedCapitalMember 2021-12-31 0001264136 wf:HybridSecuritiesOfOtherEquityInterestMember 2021-12-31 0001264136 ifrs-full:RetainedEarningsMember 2021-12-31 0001264136 ifrs-full:TreasurySharesMember 2020-12-31 0001264136 ifrs-full:TreasurySharesMember 2021-12-31 0001264136 ifrs-full:ParentMember 2020-12-31 0001264136 ifrs-full:ParentMember 2021-12-31 0001264136 wf:OtherForeignCurrencyFinancialAssetsAtFairValueThroughProfitOrLossMember ifrs-full:Level3OfFairValueHierarchyMember 2021-12-31 0001264136 ifrs-full:LoansAndReceivablesCategoryMember wf:CreditCardAccountsMember 2021-12-31 0001264136 ifrs-full:ReserveOfGainsAndLossesOnHedgingInstrumentsThatHedgeInvestmentsInEquityInstrumentsMember 2021-12-31 0001264136 wf:CreditImpairmentModelMember 2021-12-31 0001264136 wf:CentralNetworkSolutionsCo.Ltd.Member 2021-12-31 0001264136 ifrs-full:PresentValueOfDefinedBenefitObligationMember 2022-12-31 0001264136 ifrs-full:ReserveOfCashFlowHedgesMember 2022-12-31 0001264136 ifrs-full:ReserveOfGainsAndLossesOnFinancialAssetsMeasuredAtFairValueThroughOtherComprehensiveIncomeMember 2022-12-31 0001264136 wf:ReserveOfEquityMethodMember 2022-12-31 0001264136 ifrs-full:ReserveOfExchangeDifferencesOnTranslationMember 2022-12-31 0001264136 ifrs-full:ReserveOfRemeasurementsOfDefinedBenefitPlansMember 2022-12-31 0001264136 ifrs-full:AmountRecognisedInOtherComprehensiveIncomeAndAccumulatedInEquityRelatingToNoncurrentAssetsOrDisposalGroupsHeldForSaleMember 2022-12-31 0001264136 ifrs-full:ReserveOfGainsAndLossesOnHedgingInstrumentsThatHedgeInvestmentsInEquityInstrumentsMember 2022-12-31 0001264136 ifrs-full:FinancialAssetsAtFairValueThroughOtherComprehensiveIncomeCategoryMember ifrs-full:TwelvemonthExpectedCreditLossesMember 2022-12-31 0001264136 ifrs-full:FinancialAssetsAtFairValueThroughOtherComprehensiveIncomeCategoryMember ifrs-full:FinancialInstrumentsNotCreditimpairedMember 2022-12-31 0001264136 ifrs-full:FinancialAssetsAtFairValueThroughOtherComprehensiveIncomeCategoryMember ifrs-full:FinancialInstrumentsCreditimpairedMember 2022-12-31 0001264136 ifrs-full:TwelvemonthExpectedCreditLossesMember wf:SecuritiesAtAmortisedCostCategoryMember 2022-12-31 0001264136 wf:SecuritiesAtAmortisedCostCategoryMember ifrs-full:FinancialInstrumentsNotCreditimpairedMember 2022-12-31 0001264136 wf:SecuritiesAtAmortisedCostCategoryMember ifrs-full:FinancialInstrumentsCreditimpairedMember 2022-12-31 0001264136 wf:SecuritiesAtAmortisedCostCategoryMember 2022-12-31 0001264136 ifrs-full:TwelvemonthExpectedCreditLossesMember wf:LoansAndOtherFinancialAssetsAtAmortizedCostMember 2022-12-31 0001264136 ifrs-full:FinancialInstrumentsNotCreditimpairedMember wf:LoansAndOtherFinancialAssetsAtAmortizedCostMember 2022-12-31 0001264136 ifrs-full:FinancialInstrumentsCreditimpairedMember wf:LoansAndOtherFinancialAssetsAtAmortizedCostMember 2022-12-31 0001264136 wf:LoansAndOtherFinancialAssetsAtAmortizedCostMember 2022-12-31 0001264136 ifrs-full:FinancialInstrumentsNotCreditimpairedMember ifrs-full:CorporateLoansMember 2022-12-31 0001264136 wf:CreditImpairmentModelMember 2022-12-31 0001264136 ifrs-full:FinancialInstrumentsNotCreditimpairedMember wf:CreditCardAccountsMember 2022-12-31 0001264136 ifrs-full:TwelvemonthExpectedCreditLossesMember wf:CreditCardAccountsMember 2022-12-31 0001264136 ifrs-full:TwelvemonthExpectedCreditLossesMember 2022-12-31 0001264136 ifrs-full:FinancialInstrumentsCreditimpairedMember wf:CreditCardAccountsMember 2022-12-31 0001264136 ifrs-full:FinancialInstrumentsNotCreditimpairedMember 2022-12-31 0001264136 ifrs-full:FinancialInstrumentsNotCreditimpairedMember ifrs-full:ConsumerLoansMember 2022-12-31 0001264136 ifrs-full:TwelvemonthExpectedCreditLossesMember ifrs-full:ConsumerLoansMember 2022-12-31 0001264136 ifrs-full:TwelvemonthExpectedCreditLossesMember ifrs-full:CorporateLoansMember 2022-12-31 0001264136 ifrs-full:FinancialInstrumentsCreditimpairedMember ifrs-full:CorporateLoansMember 2022-12-31 0001264136 ifrs-full:FinancialInstrumentsCreditimpairedMember ifrs-full:ConsumerLoansMember 2022-12-31 0001264136 ifrs-full:TwelvemonthExpectedCreditLossesMember ifrs-full:ProvisionForCreditCommitmentsMember 2022-12-31 0001264136 ifrs-full:FinancialInstrumentsCreditimpairedMember ifrs-full:ProvisionForCreditCommitmentsMember 2022-12-31 0001264136 ifrs-full:FinancialInstrumentsNotCreditimpairedMember ifrs-full:ProvisionForCreditCommitmentsMember 2022-12-31 0001264136 ifrs-full:FinancialInstrumentsNotCreditimpairedMember ifrs-full:FinancialGuaranteeContractsMember 2022-12-31 0001264136 ifrs-full:TwelvemonthExpectedCreditLossesMember ifrs-full:FinancialGuaranteeContractsMember 2022-12-31 0001264136 ifrs-full:FinancialInstrumentsCreditimpairedMember ifrs-full:FinancialGuaranteeContractsMember 2022-12-31 0001264136 wf:GodoKaishaOceanos1Member 2022-12-31 0001264136 wf:WooriZip2Member 2022-12-31 0001264136 wf:WooriZip1Member 2022-12-31 0001264136 wf:CentralNetworkSolutionsCo.Ltd.Member 2022-12-31 0001264136 wf:PartnerOneValueUp1PrivateEquityFundMember 2022-12-31 0001264136 ifrs-full:PlanAssetsMember 2022-12-31 0001264136 wf:DerivativeInstrumentAssetsOfFinancialAssetsAtFairValueThroughProfitOrLossMember ifrs-full:Level3OfFairValueHierarchyMember 2022-12-31 0001264136 wf:EquitySecuritiesOfFinancialAssetsAtFairValueThroughProfitOrLossMember ifrs-full:Level3OfFairValueHierarchyMember 2022-12-31 0001264136 ifrs-full:FinancialLiabilitiesCategoryMember ifrs-full:Level3OfFairValueHierarchyMember 2022-12-31 0001264136 wf:DerivativeFinancialLiabilitiesHeldForTradingMember ifrs-full:Level3OfFairValueHierarchyMember 2022-12-31 0001264136 wf:BeneficiaryCertificatesOfFinancialAssetsAtFairValueThroughProfitOrLossMember ifrs-full:Level3OfFairValueHierarchyMember 2022-12-31 0001264136 wf:CapitalContributionsOfFinancialAssetsAtFairValueThroughProfitOrLossMember ifrs-full:Level3OfFairValueHierarchyMember 2022-12-31 0001264136 wf:LoansOfFinancialAssetsAtFairValueThroughProfitOrLossMember ifrs-full:Level3OfFairValueHierarchyMember 2022-12-31 0001264136 wf:FinancialAssetCategoryMember ifrs-full:Level3OfFairValueHierarchyMember 2022-12-31 0001264136 wf:OthersOfFinancialAssetsAtFairValueThroughProfitOrLossMember ifrs-full:Level3OfFairValueHierarchyMember 2022-12-31 0001264136 wf:EquitySecuritiesOfFinancialAssetsAtFairValueThroughOtherComprehensiveIncomeMember ifrs-full:Level3OfFairValueHierarchyMember 2022-12-31 0001264136 wf:DebtSecuritiesOfFinancialAssetsAtFairValueThroughProfitOrLossMember ifrs-full:Level3OfFairValueHierarchyMember 2022-12-31 0001264136 ifrs-full:FinancialAssetsAtFairValueThroughProfitOrLossCategoryMember ifrs-full:Level3OfFairValueHierarchyMember 2022-12-31 0001264136 wf:OtherForeignCurrencyFinancialAssetsAtFairValueThroughProfitOrLossMember ifrs-full:Level3OfFairValueHierarchyMember 2022-12-31 0001264136 ifrs-full:LoansAndReceivablesCategoryMember ifrs-full:ConsumerLoansMember ifrs-full:FinancialInstrumentsNotCreditimpairedMember 2022-12-31 0001264136 ifrs-full:LoansAndReceivablesCategoryMember ifrs-full:CorporateLoansMember ifrs-full:FinancialInstrumentsNotCreditimpairedMember 2022-12-31 0001264136 ifrs-full:LoansAndReceivablesCategoryMember ifrs-full:ConsumerLoansMember ifrs-full:TwelvemonthExpectedCreditLossesMember 2022-12-31 0001264136 ifrs-full:LoansAndReceivablesCategoryMember wf:CreditCardAccountsMember 2022-12-31 0001264136 ifrs-full:LoansAndReceivablesCategoryMember ifrs-full:FinancialInstrumentsCreditimpairedMember 2022-12-31 0001264136 ifrs-full:LoansAndReceivablesCategoryMember wf:CreditCardAccountsMember ifrs-full:FinancialInstrumentsCreditimpairedMember 2022-12-31 0001264136 ifrs-full:LoansAndReceivablesCategoryMember ifrs-full:FinancialInstrumentsNotCreditimpairedMember 2022-12-31 0001264136 ifrs-full:LoansAndReceivablesCategoryMember wf:CreditCardAccountsMember ifrs-full:FinancialInstrumentsNotCreditimpairedMember 2022-12-31 0001264136 ifrs-full:LoansAndReceivablesCategoryMember ifrs-full:TwelvemonthExpectedCreditLossesMember 2022-12-31 0001264136 ifrs-full:LoansAndReceivablesCategoryMember wf:CreditCardAccountsMember ifrs-full:TwelvemonthExpectedCreditLossesMember 2022-12-31 0001264136 ifrs-full:LoansAndReceivablesCategoryMember ifrs-full:CorporateLoansMember ifrs-full:TwelvemonthExpectedCreditLossesMember 2022-12-31 0001264136 ifrs-full:LoansAndReceivablesCategoryMember ifrs-full:ConsumerLoansMember ifrs-full:FinancialInstrumentsCreditimpairedMember 2022-12-31 0001264136 ifrs-full:LoansAndReceivablesCategoryMember ifrs-full:CorporateLoansMember ifrs-full:FinancialInstrumentsCreditimpairedMember 2022-12-31 0001264136 wf:DebenturesMember 2022-12-31 0001264136 ifrs-full:LeaseLiabilitiesMember 2022-12-31 0001264136 wf:OtherLiabilitiesMember 2022-12-31 0001264136 wf:BorrowingMember 2022-12-31 0001264136 wf:AccruedIncomeMember 2022-12-31 0001264136 ifrs-full:AllowanceForCreditLossesMember 2022-12-31 0001264136 wf:GainsLossesOnFinancialAssetsMember 2022-12-31 0001264136 ifrs-full:ReserveOfGainsAndLossesFromInvestmentsInEquityInstrumentsMember 2022-12-31 0001264136 ifrs-full:FinancialGuaranteeContractsMember 2022-12-31 0001264136 ifrs-full:MiscellaneousOtherProvisionsMember 2022-12-31 0001264136 ifrs-full:OtherTemporaryDifferencesMember 2022-12-31 0001264136 wf:LoanAndReceivablesWrittenOffMember 2022-12-31 0001264136 wf:DeferredLoanOriginationFeesAndCostsMember 2022-12-31 0001264136 ifrs-full:PresentValueOfDefinedBenefitObligationMember 2022-12-31 0001264136 ifrs-full:PlanAssetsMember 2022-12-31 0001264136 wf:GainsLossesFromValuationOnDerivativeFinancialInstrumentsMember 2022-12-31 0001264136 ifrs-full:IssuedCapitalMember 2022-12-31 0001264136 ifrs-full:CapitalReserveMember 2022-12-31 0001264136 ifrs-full:EquityAttributableToOwnersOfParentMember 2022-12-31 0001264136 ifrs-full:OtherEquityInterestMember 2022-12-31 0001264136 ifrs-full:NoncontrollingInterestsMember 2022-12-31 0001264136 wf:HybridSecuritiesOfOtherEquityInterestMember 2022-12-31 0001264136 ifrs-full:RetainedEarningsMember 2022-12-31 0001264136 ifrs-full:TreasurySharesMember 2022-12-31 0001264136 wf:KiwoomWooriFinancial1stFundMember 2022-12-31 0001264136 ifrs-full:Level3OfFairValueHierarchyMember wf:LoansOfFinancialAssetsAtFairValueThroughOtherComprehensiveIncomeCategoryMember 2022-12-31 0001264136 ifrs-full:Level3OfFairValueHierarchyMember ifrs-full:FinancialAssetsAtFairValueThroughOtherComprehensiveIncomeCategoryMember 2022-12-31 0001264136 wf:CreditImpairmentModelMember ifrs-full:CorporateLoansMember 2022-12-31 0001264136 wf:AramCmcCompanyLimitedMember 2022-12-31 0001264136 ifrs-full:PresentValueOfDefinedBenefitObligationMember 2023-12-31 0001264136 ifrs-full:ReserveOfGainsAndLossesOnHedgingInstrumentsThatHedgeInvestmentsInEquityInstrumentsMember 2023-12-31 0001264136 ifrs-full:ReserveOfGainsAndLossesOnFinancialAssetsMeasuredAtFairValueThroughOtherComprehensiveIncomeMember 2023-12-31 0001264136 ifrs-full:ReserveOfExchangeDifferencesOnTranslationMember 2023-12-31 0001264136 ifrs-full:ReserveOfRemeasurementsOfDefinedBenefitPlansMember 2023-12-31 0001264136 ifrs-full:ReserveOfCashFlowHedgesMember 2023-12-31 0001264136 wf:ReserveOfEquityMethodMember 2023-12-31 0001264136 ifrs-full:FinancialAssetsAtFairValueThroughOtherComprehensiveIncomeCategoryMember ifrs-full:FinancialInstrumentsCreditimpairedMember 2023-12-31 0001264136 ifrs-full:FinancialInstrumentsNotCreditimpairedMember ifrs-full:FinancialAssetsAtFairValueThroughOtherComprehensiveIncomeCategoryMember 2023-12-31 0001264136 ifrs-full:FinancialAssetsAtFairValueThroughOtherComprehensiveIncomeCategoryMember ifrs-full:TwelvemonthExpectedCreditLossesMember 2023-12-31 0001264136 ifrs-full:TwelvemonthExpectedCreditLossesMember wf:SecuritiesAtAmortisedCostCategoryMember 2023-12-31 0001264136 ifrs-full:FinancialInstrumentsNotCreditimpairedMember wf:SecuritiesAtAmortisedCostCategoryMember 2023-12-31 0001264136 ifrs-full:FinancialInstrumentsCreditimpairedMember wf:SecuritiesAtAmortisedCostCategoryMember 2023-12-31 0001264136 wf:SecuritiesAtAmortisedCostCategoryMember 2023-12-31 0001264136 ifrs-full:FinancialInstrumentsNotCreditimpairedMember wf:LoansAndOtherFinancialAssetsAtAmortizedCostMember 2023-12-31 0001264136 ifrs-full:TwelvemonthExpectedCreditLossesMember wf:LoansAndOtherFinancialAssetsAtAmortizedCostMember 2023-12-31 0001264136 wf:LoansAndOtherFinancialAssetsAtAmortizedCostMember 2023-12-31 0001264136 ifrs-full:FinancialInstrumentsCreditimpairedMember wf:LoansAndOtherFinancialAssetsAtAmortizedCostMember 2023-12-31 0001264136 ifrs-full:FinancialInstrumentsCreditimpairedMember ifrs-full:CorporateLoansMember 2023-12-31 0001264136 ifrs-full:CorporateLoansMember wf:CreditImpairmentModelMember 2023-12-31 0001264136 ifrs-full:TwelvemonthExpectedCreditLossesMember 2023-12-31 0001264136 ifrs-full:TwelvemonthExpectedCreditLossesMember wf:CreditCardAccountsMember 2023-12-31 0001264136 ifrs-full:FinancialInstrumentsCreditimpairedMember wf:CreditCardAccountsMember 2023-12-31 0001264136 ifrs-full:FinancialInstrumentsNotCreditimpairedMember 2023-12-31 0001264136 ifrs-full:TwelvemonthExpectedCreditLossesMember ifrs-full:CorporateLoansMember 2023-12-31 0001264136 ifrs-full:TwelvemonthExpectedCreditLossesMember ifrs-full:ConsumerLoansMember 2023-12-31 0001264136 ifrs-full:CorporateLoansMember ifrs-full:FinancialInstrumentsNotCreditimpairedMember 2023-12-31 0001264136 ifrs-full:FinancialInstrumentsCreditimpairedMember ifrs-full:ConsumerLoansMember 2023-12-31 0001264136 ifrs-full:FinancialInstrumentsNotCreditimpairedMember ifrs-full:ConsumerLoansMember 2023-12-31 0001264136 wf:CreditCardAccountsMember ifrs-full:FinancialInstrumentsNotCreditimpairedMember 2023-12-31 0001264136 wf:CreditImpairmentModelMember 2023-12-31 0001264136 ifrs-full:FinancialInstrumentsNotCreditimpairedMember ifrs-full:ProvisionForCreditCommitmentsMember 2023-12-31 0001264136 ifrs-full:TwelvemonthExpectedCreditLossesMember ifrs-full:ProvisionForCreditCommitmentsMember 2023-12-31 0001264136 ifrs-full:FinancialInstrumentsCreditimpairedMember ifrs-full:ProvisionForCreditCommitmentsMember 2023-12-31 0001264136 ifrs-full:FinancialInstrumentsCreditimpairedMember ifrs-full:FinancialGuaranteeContractsMember 2023-12-31 0001264136 ifrs-full:TwelvemonthExpectedCreditLossesMember ifrs-full:FinancialGuaranteeContractsMember 2023-12-31 0001264136 ifrs-full:FinancialInstrumentsNotCreditimpairedMember ifrs-full:FinancialGuaranteeContractsMember 2023-12-31 0001264136 wf:CentralNetworkSolutionsCo.Ltd.Member 2023-12-31 0001264136 wf:WooriZip2Member 2023-12-31 0001264136 wf:WooriZip1Member 2023-12-31 0001264136 wf:GodoKaishaOceanos1Member 2023-12-31 0001264136 wf:AramCmcCompanyLimitedMember 2023-12-31 0001264136 wf:PartnerOneValueUp1PrivateEquityFundMember 2023-12-31 0001264136 ifrs-full:PlanAssetsMember 2023-12-31 0001264136 wf:EquitySecuritiesOfFinancialAssetsAtFairValueThroughProfitOrLossMember ifrs-full:Level3OfFairValueHierarchyMember 2023-12-31 0001264136 ifrs-full:FinancialLiabilitiesCategoryMember ifrs-full:Level3OfFairValueHierarchyMember 2023-12-31 0001264136 wf:FinancialAssetCategoryMember ifrs-full:Level3OfFairValueHierarchyMember 2023-12-31 0001264136 ifrs-full:Level3OfFairValueHierarchyMember wf:LoansOfFinancialAssetsAtFairValueThroughOtherComprehensiveIncomeCategoryMember 2023-12-31 0001264136 ifrs-full:Level3OfFairValueHierarchyMember ifrs-full:FinancialAssetsAtFairValueThroughOtherComprehensiveIncomeCategoryMember 2023-12-31 0001264136 wf:OtherForeignCurrencyFinancialAssetsAtFairValueThroughProfitOrLossMember ifrs-full:Level3OfFairValueHierarchyMember 2023-12-31 0001264136 wf:EquitySecuritiesOfFinancialAssetsAtFairValueThroughOtherComprehensiveIncomeMember ifrs-full:Level3OfFairValueHierarchyMember 2023-12-31 0001264136 wf:DebtSecuritiesOfFinancialAssetsAtFairValueThroughProfitOrLossMember ifrs-full:Level3OfFairValueHierarchyMember 2023-12-31 0001264136 wf:BeneficiaryCertificatesOfFinancialAssetsAtFairValueThroughProfitOrLossMember ifrs-full:Level3OfFairValueHierarchyMember 2023-12-31 0001264136 wf:CapitalContributionsOfFinancialAssetsAtFairValueThroughProfitOrLossMember ifrs-full:Level3OfFairValueHierarchyMember 2023-12-31 0001264136 wf:LoansOfFinancialAssetsAtFairValueThroughProfitOrLossMember ifrs-full:Level3OfFairValueHierarchyMember 2023-12-31 0001264136 ifrs-full:FinancialAssetsAtFairValueThroughProfitOrLossCategoryMember ifrs-full:Level3OfFairValueHierarchyMember 2023-12-31 0001264136 wf:DerivativeInstrumentAssetsOfFinancialAssetsAtFairValueThroughProfitOrLossMember ifrs-full:Level3OfFairValueHierarchyMember 2023-12-31 0001264136 wf:OthersOfFinancialAssetsAtFairValueThroughProfitOrLossMember ifrs-full:Level3OfFairValueHierarchyMember 2023-12-31 0001264136 wf:DerivativeFinancialLiabilitiesHeldForTradingMember ifrs-full:Level3OfFairValueHierarchyMember 2023-12-31 0001264136 wf:KiwoomWooriFinancial1stFundMember 2023-12-31 0001264136 ifrs-full:LoansAndReceivablesCategoryMember wf:CreditCardAccountsMember 2023-12-31 0001264136 ifrs-full:LoansAndReceivablesCategoryMember ifrs-full:ConsumerLoansMember ifrs-full:TwelvemonthExpectedCreditLossesMember 2023-12-31 0001264136 ifrs-full:LoansAndReceivablesCategoryMember ifrs-full:CorporateLoansMember ifrs-full:FinancialInstrumentsCreditimpairedMember 2023-12-31 0001264136 ifrs-full:LoansAndReceivablesCategoryMember ifrs-full:ConsumerLoansMember ifrs-full:FinancialInstrumentsCreditimpairedMember 2023-12-31 0001264136 ifrs-full:LoansAndReceivablesCategoryMember ifrs-full:CorporateLoansMember ifrs-full:TwelvemonthExpectedCreditLossesMember 2023-12-31 0001264136 ifrs-full:LoansAndReceivablesCategoryMember ifrs-full:CorporateLoansMember ifrs-full:FinancialInstrumentsNotCreditimpairedMember 2023-12-31 0001264136 ifrs-full:LoansAndReceivablesCategoryMember ifrs-full:ConsumerLoansMember ifrs-full:FinancialInstrumentsNotCreditimpairedMember 2023-12-31 0001264136 ifrs-full:LoansAndReceivablesCategoryMember wf:CreditCardAccountsMember ifrs-full:FinancialInstrumentsNotCreditimpairedMember 2023-12-31 0001264136 ifrs-full:LoansAndReceivablesCategoryMember ifrs-full:FinancialInstrumentsNotCreditimpairedMember 2023-12-31 0001264136 ifrs-full:LoansAndReceivablesCategoryMember wf:CreditCardAccountsMember ifrs-full:TwelvemonthExpectedCreditLossesMember 2023-12-31 0001264136 ifrs-full:LoansAndReceivablesCategoryMember ifrs-full:TwelvemonthExpectedCreditLossesMember 2023-12-31 0001264136 ifrs-full:LoansAndReceivablesCategoryMember wf:CreditCardAccountsMember ifrs-full:FinancialInstrumentsCreditimpairedMember 2023-12-31 0001264136 ifrs-full:LoansAndReceivablesCategoryMember ifrs-full:FinancialInstrumentsCreditimpairedMember 2023-12-31 0001264136 wf:DebenturesMember 2023-12-31 0001264136 wf:BorrowingMember 2023-12-31 0001264136 wf:OtherLiabilitiesMember 2023-12-31 0001264136 ifrs-full:LeaseLiabilitiesMember 2023-12-31 0001264136 wf:LoanAndReceivablesWrittenOffMember 2023-12-31 0001264136 wf:AccruedIncomeMember 2023-12-31 0001264136 ifrs-full:OtherTemporaryDifferencesMember 2023-12-31 0001264136 wf:GainsLossesOnFinancialAssetsMember 2023-12-31 0001264136 ifrs-full:PlanAssetsMember 2023-12-31 0001264136 ifrs-full:FinancialGuaranteeContractsMember 2023-12-31 0001264136 ifrs-full:PresentValueOfDefinedBenefitObligationMember 2023-12-31 0001264136 ifrs-full:MiscellaneousOtherProvisionsMember 2023-12-31 0001264136 wf:GainsLossesFromValuationOnDerivativeFinancialInstrumentsMember 2023-12-31 0001264136 ifrs-full:ReserveOfGainsAndLossesFromInvestmentsInEquityInstrumentsMember 2023-12-31 0001264136 wf:DeferredLoanOriginationFeesAndCostsMember 2023-12-31 0001264136 ifrs-full:AllowanceForCreditLossesMember 2023-12-31 0001264136 ifrs-full:RetainedEarningsMember 2023-12-31 0001264136 ifrs-full:OtherEquityInterestMember 2023-12-31 0001264136 ifrs-full:CapitalReserveMember 2023-12-31 0001264136 wf:HybridSecuritiesOfOtherEquityInterestMember 2023-12-31 0001264136 ifrs-full:IssuedCapitalMember 2023-12-31 0001264136 ifrs-full:NoncontrollingInterestsMember 2023-12-31 0001264136 ifrs-full:EquityAttributableToOwnersOfParentMember 2023-12-31 0001264136 ifrs-full:TreasurySharesMember 2023-12-31 iso4217:KRW iso4217:USD xbrli:shares xbrli:pure iso4217:EUR iso4217:JPY iso4217:CNY iso4217:AUD iso4217:KRW xbrli:shares utr:Year wf:Cases iso4217:USD xbrli:shares utr:Y
As filed with the Securities and Exchange Commission on April 2
9
, 2024
 
 
UNITED STATES
SECURITIES AND EXCHANGE COMMISSION
WASHINGTON, D.C. 20549
 
 
FORM
20-F
 
 
(Mark One)
REGISTRATION STATEMENT PURSUANT TO SECTION 12(b) OR (g) OF THE SECURITIES EXCHANGE ACT OF 1934
OR
ANNUAL REPORT PURSUANT TO SECTION 13 OR 15(d) OF THE SECURITIES EXCHANGE ACT OF 1934
For the fiscal year ended December 31, 2023
OR
TRANSITION REPORT PURSUANT TO SECTION 13 OR 15(d) OF THE SECURITIES EXCHANGE ACT OF 1934
OR
SHELL COMPANY REPORT PURSUANT TO SECTION 13 OR 15(d) OF THE SECURITIES EXCHANGE ACT OF 1934
Date of event requiring this shell company report
Commission file number
001-31811
 
 
Woori Financial Group Inc.
(Exact name of Registrant as specified in its charter)
 
 
Woori Financial Group Inc.
(Translation of Registrant’s name into English)
 
 
The Republic of Korea
(Jurisdiction of incorporation or organization)
51,
Sogong-ro,
Jung-gu
,
Seoul 04632,
Korea
(Address of principal executive offices)
Hong Sung Han
51,
Sogong-ro,
Jung-gu
,
Seoul 04632,
Korea
Telephone No.:
+82-2-2125-2051
Facsimile No.:
+82-0505001-0408
(Name, telephone,
e-mail
and/or facsimile number and address of company contact person)
 
 
Securities registered or to be registered pursuant to Section 12(b) of the Act.
 
Title of each class
  
Trading symbol
  
Name of each exchange on which registered
American Depositary Shares, each representing three shares of Common Stock
  
WF
  
New York Stock Exchange
Common Stock, par value
5,000 per share
  
WF
  
New York Stock Exchange*
Securities registered or to be registered pursuant to Section 12(g) of the Act:
None
Securities for which there is a reporting obligation pursuant to Section 15(d) of the Act:
None
 
 
Indicate the number of outstanding shares of each of the issuer’s classes of capital or common stock as of the close of the period covered by the annual report.
751,895,516 shares of Common Stock, par value
5,000 per share
Indicate by check mark if the registrant is a well-known seasoned issuer, as defined in Rule 405 of the Securities Act. ☒ Yes ☐ No
If this report is an annual or transition report, indicate by check mark if the registrant is not required to file reports pursuant to Section 13 or 15(d) of the Securities Exchange Act of 1934.  ☐ Yes ☒ No
Indicate by check mark whether the registrant (1) has filed all reports required to be filed by Section 13 or 15(d) of the Securities Exchange Act of 1934 during the preceding 12 months (or for such shorter period that the registrant was required to file such reports), and (2) has been subject to such filing requirements for the past 90 days. ☒ Yes ☐ No
Indicate by check mark whether the registrant has submitted electronically every Interactive Data File required to be submitted pursuant to Rule 405 of Regulation
S-T
(§232.405 of this chapter) during the preceding 12 months (or for such shorter period that the registrant was required to submit such files). ☒ Yes ☐ No
Indicate by check mark whether the registrant is a large accelerated filer, an accelerated filer, a
non-accelerated
filer, or an emerging growth company. See the definitions of “large accelerated filer,” “accelerated filer,” and “emerging growth company” in Rule
12b-2
of the Exchange Act.
 
☒  Large accelerated filer
  
☐  Accelerated Filer
  
☐  Non-accelerated
filer
  
  Emerging growth company
If an emerging growth company that prepares its financial statements in accordance with U.S. GAAP, indicate by check mark if the registrant has elected not to use the extended transition period for complying with any new or revised financial accounting standards† provided pursuant to Section 13(a) of the Exchange Act. ☐
† The term “new or revised financial accounting standard” refers to any update issued by the Financial Accounting Standards Board to its Accounting Standards Codification after April 5, 2012.
Indicate by check mark whether the registrant has filed a report on and attestation to its management’s assessment of the effectiveness of its internal control over financial reporting under Section 404(b) of the Sarbanes-Oxley Act (15 U.S.C. 7262(b)) by the registered public accounting firm that prepared or issued its audit report.  Yes ☐ No
If securities are registered pursuant to Section 12(b) of the Act, indicate by check mark whether the financial statements of the registrant included in the filing reflect the correction of an error to previously issued financial statements. 
Indicate by check mark whether any of those error corrections are restatements that required a recovery analysis of incentive-based compensation received by any of the registrant’s executive officers during the relevant recovery period pursuant to
§240.10D-1(b). ☐
Indicate by check mark which basis of accounting the registrant has used to prepare the financial statements included in this filing:
 
☐  U.S. GAAP
  
☒  International Financial Reporting Standards as issued
by the International Accounting Standards Board
  
☐  Other
 
Auditor Name: KPMG Samjong Accounting Corp.
 
   Auditor Location: Seoul, Korea    Auditor Firm ID:
01357
If “other” has been checked in response to the previous question, indicate by check mark which financial statement item the registrant has elected to follow.  ☐ Item 17 ☐ Item 18
If this is an annual report, indicate by check mark whether the registrant is a shell company (as defined in Rule
12b-2
of the Exchange Act). ☐ Yes  No
(APPLICABLE ONLY TO ISSUERS INVOLVED IN BANKRUPTCY PROCEEDINGS DURING THE PAST FIVE YEARS)
Indicate by check mark whether the registrant has filed all documents and reports required to be filed by Sections 12, 13 or 15(d) of the Securities Exchange Act of 1934 subsequent to the distribution of securities under a plan confirmed by a court.  ☐ Yes ☐ No
* Not for trading, but only in connection with the registration of the American Depositary Shares.
 
 


Table of Contents

TABLE OF CONTENTS

 

               Page  

Presentation of Financial and Other Information

     1  

Forward-Looking Statements

     2  

Item 1.

   Identity of Directors, Senior Management and Advisers      3  

Item 2.

   Offer Statistics and Expected Timetable      3  

Item 3.

   Key Information      3  
   Item 3.A.    [Reserved]      3  
   Item 3.B.    Capitalization and Indebtedness      3  
   Item 3.C.    Reasons for the Offer and Use of Proceeds      3  
   Item 3.D.    Risk Factors      3  

Item 4.

   Information on the Company      33  
   Item 4.A.    History and Development of the Company      33  
   Item 4.B.    Business Overview      40  
   Item 4.C.    Organizational Structure      114  
   Item 4.D.    Property, Plants and Equipment      115  

Item 4A.

   Unresolved Staff Comments      116  

Item 5.

   Operating and Financial Review and Prospects      116  
   Item 5.A.    Operating Results      116  
   Item 5.B.    Liquidity and Capital Resources      141  
   Item 5.C.    Research and Development, Patents and Licenses, etc.      146  
   Item 5.D.    Trend Information      146  
   Item 5.E.    Critical Accounting Estimates      146  

Item 6.

   Directors, Senior Management and Employees      147  
   Item 6.A.    Directors and Senior Management      147  
   Item 6.B.    Compensation      150  
   Item 6.C.    Board Practices      150  
   Item 6.D.    Employees      152  
   Item 6.E.    Share Ownership      154  
   Item 6.F.    Disclosure of A Registrant’s Action to Recover Erroneously Awarded Compensation      154  

Item 7.

   Major Shareholders and Related Party Transactions      154  
   Item 7.A.    Major Shareholders      154  
   Item 7.B.    Related Party Transactions      155  
   Item 7.C.    Interest of Experts and Counsel      156  

Item 8.

   Financial Information      156  
   Item 8.A.    Consolidated Statements and Other Financial Information      156  
   Item 8.B.    Significant Changes      163  

Item 9.

   The Offer and Listing      163  
   Item 9.A.    Offering and Listing Details      163  
   Item 9.B.    Plan of Distribution      166  
   Item 9.C.    Markets      166  
   Item 9.D.    Selling Shareholders      166  
   Item 9.E.    Dilution      166  
   Item 9.F.    Expenses of the Issuer      166  

Item 10.

   Additional Information      166  
   Item 10.A.    Share Capital      166  
   Item 10.B.    Memorandum and Articles of Association      166  
   Item 10.C.    Material Contracts      173  
   Item 10.D.    Exchange Controls      173  
   Item 10.E.    Taxation      174  
   Item 10.F.    Dividends and Paying Agents      180  
   Item 10.G.    Statements by Experts      180  

 

i


Table of Contents
               Page  
  

Item 10.H.

  

Documents on Display

     180  
  

Item 10.I.

  

Subsidiary Information

     181  
  

Item 10.J.

  

Annual Report to Security Holders

     181  

Item 11.

   Quantitative and Qualitative Disclosures about Market Risk      181  

Item 12.

   Description of Securities Other Than Equity Securities      205  

Item 13.

   Defaults, Dividend Arrearages and Delinquencies      206  

Item 14.

   Material Modifications to the Rights of Security Holders and Use of Proceeds      206  

Item 15.

   Controls and Procedures      206  

Item 16.

   [Reserved]      207  

Item 16A.

   Audit Committee Financial Expert      207  

Item 16B.

   Code of Ethics      207  

Item 16C.

   Principal Accountant Fees and Services      207  

Item 16D.

   Exemptions from the Listing Standards for Audit Committees      208  

Item 16E.

   Purchase of Equity Securities by the Issuer and Affiliated Purchasers      208  

Item 16F.

   Change in Registrant’s Certifying Accountant      209  

Item 16G.

   Corporate Governance      209  

Item 16H.

   Mine Safety Disclosure      211  

Item 16I.

   Disclosure Regarding Foreign Jurisdictions that Prevent Inspections      211  

Item 16J.

   Insider Trading Policies      211  

Item 16K.

   Cybersecurity      211  

Item 17.

   Financial Statements      213  

Item 18.

   Financial Statements      213  

Item 19.

   Exhibits      213  

 

ii


Table of Contents

PRESENTATION OF FINANCIAL AND OTHER INFORMATION

The financial statements included in this annual report are prepared in accordance with International Financial Reporting Standards, or IFRS, as issued by the International Accounting Standards Board, or the IASB.

Unless expressly stated otherwise, all financial data included in this annual report are presented on a consolidated basis.

Unless otherwise indicated or required by the context, “we,” “us,” “our” and similar terms used in this annual report refer to Woori Financial Group and its subsidiaries (including Woori Bank) and, for periods prior to our establishment, refer to Woori Bank and its subsidiaries.

In this annual report:

 

   

references to “Korea” are to the Republic of Korea;

 

   

references to the “government” are to the government of the Republic of Korea;

 

   

references to “Won” or “₩” are to the currency of Korea;

 

   

references to “U.S. dollars,” “$” or “US$” are to the currency of the United States; and

 

   

references to “Euros” or “EUR” are to the currency of the European Economic and Monetary Union.

Discrepancies between totals and the sums of the amounts contained in any table may be a result of rounding.

For your convenience, this annual report contains conversions of Won amounts into U.S. dollars at the noon buying rate of the Federal Reserve Bank of New York for Won in effect on December 31, 2023, which was ₩1,291.0= US$1.00.

 

1


Table of Contents

FORWARD-LOOKING STATEMENTS

The U.S. Securities and Exchange Commission encourages companies to disclose forward-looking information so that investors can better understand a company’s future prospects and make informed investment decisions. This annual report contains forward-looking statements.

Words and phrases such as “aim,” “anticipate,” “assume,” “believe,” “contemplate,” “continue,” “estimate,” “expect,” “future,” “goal,” “intend,” “may,” “objective,” “plan,” “positioned,” “predict,” “project,” “risk,” “seek to,” “shall,” “should,” “will likely result,” “will pursue” and words and terms of similar substance used in connection with any discussion of future operating or financial performance or our expectations, plans, projections or business prospects identify forward-looking statements. In particular, the statements under the headings “Item 3.D. Risk Factors,” “Item 4.B. Business Overview” and “Item 5. Operating and Financial Review and Prospects” regarding our financial condition and other future events or prospects are forward-looking statements. All forward-looking statements are management’s present expectations of future events and are subject to a number of factors and uncertainties that could cause actual results to differ materially from those described in the forward-looking statements.

In addition to the risks related to our business discussed under “Item 3.D. Risk Factors,” other factors could cause actual results to differ materially from those described in the forward-looking statements. These factors include, but are not limited to:

 

   

our ability to successfully implement our strategy;

 

   

future levels of non-performing loans;

 

   

our growth and expansion;

 

   

the adequacy of allowances for credit and other losses;

 

   

technological changes;

 

   

interest rates;

 

   

investment income;

 

   

availability of funding and liquidity;

 

   

our exposure to market risks; and

 

   

adverse market and regulatory conditions.

By their nature, certain disclosures relating to these and other risks are only estimates and could be materially different from what actually occurs in the future. As a result, actual future gains, losses or impact on our income or results of operations could materially differ from those that have been estimated. For example, revenues could decrease, costs could increase, capital costs could increase, capital investment could be delayed and anticipated improvements in performance might not be fully realized.

In addition, other factors that could cause actual results to differ materially from those estimated by the forward-looking statements contained in this annual report could include, but are not limited to:

 

   

general economic and political conditions in Korea or other countries that have an impact on our business activities or investments;

 

   

the monetary and interest rate policies of Korea;

 

   

inflation or deflation;

 

   

unanticipated volatility in interest rates;

 

   

foreign exchange rates;

 

   

prices and yields of equity and debt securities;

 

2


Table of Contents
   

the performance of the financial markets in Korea and globally;

 

   

changes in domestic and foreign laws, regulations and taxes;

 

   

changes in competition and the pricing environment in Korea; and

 

   

regional or general changes in asset valuations.

For further discussion of the factors that could cause actual results to differ, see the discussion under “Item 3.D. Risk Factors” contained in this annual report. We caution you not to place undue reliance on the forward-looking statements, which speak only as of the date of this annual report. Except as required by law, we are not under any obligation, and expressly disclaim any obligation, to update or alter any forward-looking statements, whether as a result of new information, future events or otherwise.

All subsequent forward-looking statements attributable to us or any person acting on our behalf are expressly qualified in their entirety by the cautionary statements contained or referred to in this annual report.

 

Item 1.

IDENTITY OF DIRECTORS, SENIOR MANAGEMENT AND ADVISERS

Not Applicable

 

Item 2.

OFFER STATISTICS AND EXPECTED TIMETABLE

Not Applicable

 

Item 3.

KEY INFORMATION

 

Item 3.A.

[Reserved]

 

Item 3.B.

Capitalization and Indebtedness

Not Applicable

 

Item 3.C.

Reasons for the Offer and Use of Proceeds

Not Applicable

 

Item 3.D.

Risk Factors

Risks relating to our corporate credit portfolio

The largest portion of our exposure is to small- and medium-sized enterprises, and financial difficulties experienced by companies in this segment may result in a deterioration of our asset quality and have an adverse impact on us.

Our loans to small- and medium-sized enterprises amounted to ₩122,925 billion, or 35.6% of our total loans, as of December 31, 2022 and ₩130,553 billion, or 36.2% of our total loans, as of December 31, 2023. As of December 31, 2023, Won-denominated loans to small- and medium-sized enterprises that were classified as substandard or below were ₩490 billion, representing 0.4% of such loans to those enterprises. See “Item 4.B. Business Overview—Corporate Banking—Small- and Medium-Sized Enterprise Banking.” We recorded charge-offs of ₩330 billion in respect of our Won-denominated loans to small- and medium-sized enterprises in 2023, compared to charge-offs of ₩117 billion in 2022 and ₩158 billion in 2021. According to data compiled by the Financial Supervisory Service, the industry-wide delinquency ratios for Won-denominated loans to small- and medium-sized enterprises increased in 2022 and 2023, and was 0.4% as of December 31, 2023. The delinquency ratio for small- and medium-sized enterprises is calculated as the ratio of (1) the outstanding balance of such loans in respect of which either principal or interest payments are overdue by one month or more to (2) the aggregate outstanding balance of such loans. Our delinquency ratio for such loans denominated in Won was

 

3


Table of Contents

0.3% as of December 31, 2022 and 0.4% as of December 31, 2023. Our delinquency ratio may further increase in 2024 as a result of, among other things, adverse changes in economic conditions in Korea and globally. See “—Other risks relating to our business—Unfavorable changes in the global financial markets could adversely affect our results of operations and financial condition.” Accordingly, we may be required to take measures to decrease our exposures to these customers.

The Korean government has historically introduced policies and initiatives intended to encourage Korean banks to provide financial support to small- and medium-sized enterprise borrowers. For example, the Korean government implemented various emergency aid initiatives involving Korean banks, including Woori Bank, to provide liquidity assistance to small- and medium-sized borrowers adversely affected by the COVID-19 pandemic. Such initiatives included the provision of new loans to borrowers with low credit ratings, extension of maturity dates for existing loans and suspension of interest payment obligations for an extended period of time. More recently, in December 2023, the Korean government announced a financial support program where participating Korean banks, including Woori Bank, would provide an aggregate amount of approximately ₩2 trillion in liquidity support to small business owners, in response to mounting pressure from the public and regulators to share profits from higher interest rates. Woori Bank announced in December 2023 that it would provide an aggregate of ₩276 billion of financial aid under such program. Furthermore, in February 2024, the Financial Services Commission announced a financial support program amounting to ₩75.9 trillion mostly aimed at helping small- and medium-sized enterprises overcome the prevailing adverse economic conditions in Korea, pursuant to which the five largest banks in Korea, including Woori Bank, pledged to contribute an aggregate of ₩20 trillion to such program. See “—Risks relating to government regulation and policy—We may suffer customer attrition or our net interest margin may decrease as a result of government regulations or our competition strategy.”

The overall prospects for the Korean economy in 2024 and beyond remain uncertain, and the Korean government may extend or renew existing or past policies and initiatives or introduce new policies or initiatives to encourage Korean banks to provide financial support to small- and medium-sized enterprises. We believe that, to date, our participation in such government-led initiatives has not caused us to extend a material amount of credit that we would not have otherwise extended nor materially impacted our results of operations and financial condition in general. However, there can be no assurance that our future participation in such government-led initiatives would not lead us to extend credit to small- and medium-sized enterprise borrowers that we would not otherwise extend, or offer terms for such credit that we would not otherwise offer, in the absence of such initiatives. Furthermore, there is no guarantee that the financial condition and liquidity position of our small- and medium-sized enterprise borrowers benefiting from such initiatives will improve sufficiently for them to service their debt on a timely basis, or at all. Accordingly, increases in our exposure to small- and medium-sized enterprises resulting from such government-led initiatives may have a material adverse effect on our results of operations and financial condition.

Many small- and medium-sized enterprises represent sole proprietorships or very small businesses dependent on a relatively limited number of suppliers or customers and tend to be affected by fluctuations in the Korean and global economy to a greater extent than large corporate borrowers. In addition, small- and medium-sized enterprises often maintain less sophisticated financial records than large corporate borrowers. Therefore, it is generally more difficult for us to judge the level of risk inherent in lending to these enterprises, as compared to large corporations. However, in light of the COVID-19 pandemic, the Bank of Korea early implemented the Basel III final reforms in September 2020, which lowered the average risk weight of loans extended to small- and medium-sized enterprises with no credit rating from 100% to 85% in an effort to boost such lending.

In addition, many small- and medium-sized enterprises have close business relationships with large corporations in Korea, primarily as suppliers. Any difficulties encountered by those large corporations would likely harm the liquidity and financial condition of related small- and medium-sized enterprises, including those to which we have exposure, also resulting in an impairment of their ability to repay loans.

Financial difficulties experienced by small- and medium-sized enterprises as a result of, among other things, adverse changes in domestic and global economic conditions, as well as aggressive marketing and competition

 

4


Table of Contents

among banks to lend to this segment, may lead to a deterioration in the asset quality of our loans to this segment in the future. Any such deterioration would result in increased charge-offs, higher provisioning and reduced interest and fee income from this segment, which would have an adverse impact on our financial condition and results of operations.

We have exposure to companies in certain troubled sectors in Korea, and financial difficulties of companies involved in these sectors may adversely impact us.

As of December 31, 2023, the total amount of loans provided by us to construction, real estate development, shipbuilding and shipping companies in Korea amounted to ₩6,785 billion, ₩3,414 billion, ₩245 billion and ₩366 billion, or 1.9%, 0.9%, 0.1% and 0.1% of our total loans, respectively. We also have other exposures to Korean construction, real estate development, shipbuilding and shipping companies, including in the form of guarantees extended for the benefit of such companies and debt and equity securities of such companies held by us. In the case of construction companies, we have potential exposure in the form of guarantees provided to us by general contractors with respect to financing extended by us for residential and commercial real estate development projects, as well as commitments to purchase asset-backed securities secured by the assets of companies in the construction industry and other commitments we enter into relating to project financing for such real estate projects which may effectively function as guarantees. In the case of shipbuilding companies, such exposures include refund guarantees extended by us on behalf of shipbuilding companies to cover their obligation to return a portion of the ship order contract amount to customers in the event of performance delays or defaults under shipbuilding contracts.

The construction industry in Korea has undergone significant fluctuations in recent years. Following a period of growth from 2015 to 2018, the construction industry had stagnated from 2019 to 2020, caused mainly by the uncertainty resulting from the Korean government’s strengthening of mortgage and other lending regulations to control the rising real property prices, as well as temporary suspensions in construction projects due to the COVID-19 pandemic. After a brief period of recovery, the construction industry has experienced a rapid downturn starting in the second half of 2022, caused by a rise in interest rates and the resulting decline in demand for residential property throughout Korea, adverse changes in the price and availability of construction materials due to disruptions in global supply chains caused by, among others, the ongoing invasion of Ukraine by Russia and financing difficulties faced by construction companies as investors became reluctant to invest in real estate. Such decline in demand for residential property and other real estate in Korea has also resulted in a similar downturn for the real estate development industry in Korea since 2022. The shipbuilding industry in Korea has remained relatively stable despite the global downturn of the industry in recent years, mainly due to a large increase in the number of orders for liquefied natural gas carriers. The prospects for this industry currently remain uncertain, however, given the slowdown in the global economy and a rise in shipbuilding costs and resulting prices. In the case of shipping companies in Korea, the COVID-19 pandemic and the ensuing global lockdown caused a severe downturn in the industry in 2020. Although the industry subsequently showed signs of recovery from the pandemic as the levels of consumer spending and global trade began to rise, the industry has again entered a downturn starting in the second quarter of 2022 resulting from a decrease in shipping volume and an increase in the supply of ships. The shipping industry continues to face difficulties arising from, among others, a deteriorating global economy, an increase in global military conflicts, including the ongoing invasion of Ukraine by Russia and the escalating hostilities in the Middle East following the Israel-Hamas war, a decrease in shipping volume and the strengthening of international shipping regulations.

The allowance for credit losses that we have established against our credit exposures to companies involved in the Korean construction, real estate development, shipbuilding and shipping sectors may not be sufficient to cover all future losses arising from these and other exposures. If the credit quality of our exposures to such companies declines further, we may incur substantial additional provisions for credit loss, which could adversely impact our results of operations and financial condition. Furthermore, although a portion of our loans to companies in the construction, real estate development, shipbuilding and shipping industries are secured by collateral, such collateral may not be sufficient to cover uncollectible amounts in respect of such loans.

 

5


Table of Contents

A large portion of our exposure is concentrated in a relatively small number of large corporate borrowers, which increases the risk of our corporate credit portfolio.

As of December 31, 2023, our 20 largest exposures to corporate borrowers (including loans, debt and equity securities, credit-related commitments and other exposures) totaled ₩71,336 billion, which represented 12.2% of our total exposures. As of that date, our single largest corporate exposure was to the Korea Development Bank, to which we had outstanding credits in the form of debt securities of ₩12,903 billion and loans in Won of ₩64 billion, representing 2.2% of our total exposures in the aggregate. Aside from exposure to the Korean government and government-related agencies, our next largest exposure was to Samsung Electronics Co., Ltd., to which we had outstanding exposure of ₩1,256 billion representing 0.2% of our total exposures. Any deterioration in the financial condition of our large corporate borrowers may require us to record substantial additional allowances and may have a material adverse impact on our results of operations and financial condition.

We have exposure to the largest Korean commercial conglomerates, known as “chaebols,” and, as a result, financial difficulties of chaebols may have an adverse impact on us.

Of our 20 largest corporate exposures as of December 31, 2023, seven were to companies that were members of the 40 largest chaebols in Korea. As of that date, the total amount of our exposures to these chaebols was ₩25,918 billion, or 4.4% of our total exposures. If the credit quality of our exposures to chaebols declines as a result of financial difficulties they experience or for other reasons, we could incur additional provisions for credit loss, which would adversely impact our results of operations and financial condition. See “Item 4.B. Business Overview—Assets and Liabilities—Loan Portfolio—Exposure to Chaebols.”

The allowances we have established against these exposures may not be sufficient to cover all future losses arising from these exposures. In addition, in the case of any of these companies that are currently in or in the future may enter into workout, restructuring, reorganization or liquidation proceedings, our recoveries from those companies may be limited. We may, therefore, experience future losses with respect to these exposures.

We have exposure to companies that are currently or may in the future be put in restructuring and may suffer losses as a result of additional provisions for credit loss required or the adoption of restructuring plans with which we do not agree.

As of December 31, 2023, our credit exposures to companies that were in workout or corporate restructuring amounted to ₩110 billion or 0.02% of our total credit exposures, of which ₩53 billion or 48.2% of our total credit exposures, was classified as substandard or below and substantially all of which was classified as impaired. As of the same date, our allowance for credit losses on these credit exposures amounted to ₩45 billion, or 40.9% of our total credit exposures. These allowances may not be sufficient to cover all future losses arising from our credit exposure to these companies. Furthermore, we have other exposure to such companies in the form of debt and equity securities of such companies held by us (including equity securities we acquired as a result of debt-to-equity conversions). Including such securities, our exposures as of December 31, 2023 to companies in workout or restructuring amounted to ₩110 billion, or 0.02% of our total exposures. Our exposures to such companies may also increase in the future, including as a result of adverse conditions in the Korean economy. In addition, in the case of borrowers that are or become subject to workout, we may be forced to restructure our credits pursuant to restructuring plans approved by other creditor financial institutions of the borrower, or to dispose of our credits to other creditors on unfavorable terms, which may adversely affect our results of operations and financial condition.

In particular, as of December 31, 2023, we had ₩83 billion of outstanding direct debt exposures to Taeyoung Engineering & Construction Co., or Taeyoung E&C, which commenced workout procedures in January 2024. Pursuant to the workout procedures, the creditors of Taeyoung E&C, including us, agreed to temporarily defer all of Taeyoung E&C’s payment obligations until May 2024, during which time external consultants would evaluate Taeyoung E&C’s ability to maintain its business and repay its loans.

 

6


Table of Contents

Risks relating to our consumer credit portfolio

We may experience increases in delinquencies in our consumer loan and credit card portfolios.

For most of the recent past, consumer debt has increased significantly in Korea. Our portfolio of consumer loans amounted to ₩143,940 billion as of December 31, 2022 and ₩147,137 billion as of December 31, 2023. Our credit card portfolio amounted to ₩10,370 billion as of December 31, 2022 and ₩12,532 billion as of December 31, 2023. As of December 31, 2023, our consumer loans and credit card receivables represented 40.8% and 3.5% of our total lending, respectively. See “Item 4.B. Business Overview—Consumer Banking—Lending Activities” and “Item 4.B. Business Overview—Credit Cards—Products and Services.”

The growth in our consumer loan portfolio in most of the recent past, together with fluctuating economic conditions in Korea and globally in recent years, especially in light of the high level of consumer debt and rising interest rate levels, may lead to increasing delinquencies and a deterioration in asset quality. The amount of our consumer loans classified as substandard or below was ₩392 billion (or 0.3% of our consumer loan portfolio) as of December 31, 2022 and ₩658 billion (or 0.4% of our consumer loan portfolio) as of December 31, 2023. We charged off consumer loans amounting to ₩272 billion in 2023, as compared to ₩161 billion in 2022 and ₩173 billion in 2021, and recorded provisions for credit loss in respect of consumer loans of ₩423 billion in 2023, as compared to ₩206 billion in 2022 and ₩168 billion in 2021. Within our consumer loan portfolio, the outstanding balance of general purpose household loans, which, unlike mortgage or home equity loans, are often unsecured and therefore tend to carry a higher credit risk, amounted to ₩28,694 billion, or 19.9% of our total outstanding consumer loans, as of December 31, 2022 and ₩27,795 billion, or 18.9% of our total outstanding consumer loans, as of December 31, 2023.

In our credit card segment, outstanding balances overdue by more than one month amounted to ₩143 billion, or 1.4% of our credit card receivables, as of December 31, 2022 and ₩155 billion, or 1.2% of our credit card receivables, as of December 31, 2023. In line with industry practice, we have restructured a portion of our delinquent credit card account balances as loans. As of December 31, 2023, these restructured loans amounted to ₩237 billion, or 1.9% of our credit card balances. Because these restructured loans are not initially recorded as being delinquent, our delinquency ratios do not fully reflect all delinquent amounts relating to our credit card balances. Including all restructured loans, outstanding balances overdue by more than one month accounted for 3.0% of our credit card balances as of December 31, 2023, which increased from 2.6% as of December 31, 2022. We charged off credit card balances amounting to ₩306 billion in 2023, as compared to ₩220 billion in each of 2022 and 2021, and recorded provisions for credit loss in respect of credit card balances of ₩358 billion in 2023, as compared to ₩222 billion in 2022 and ₩177 billion in 2021. Recently, many credit card companies in Korea, including our subsidiary Woori Card, have reported a sharp increase in credit card balances and delinquency ratios. In response, Woori Card has increased its focus on high-quality assets and customers, in addition to strengthening its credit risk management systems. Despite such efforts, delinquencies may further increase in the future as a result of, among other things, adverse economic conditions in Korea, increases in interest rates and inflation rates, additional government regulation or the inability of Korean consumers to manage increased household debt.

A deterioration of the asset quality of our consumer loan and credit card portfolios would require us to record increased provisions for credit loss and charge-offs and adversely affect our financial condition and results of operations. In addition, our large exposure to consumer loans means that we are exposed to changes in economic conditions affecting Korean consumers. Accordingly, economic difficulties in Korea that harm those consumers could result in further deterioration in the credit quality of our consumer loan and credit card portfolios. For example, a rise in unemployment or an increase in interest rates in Korea could adversely affect the ability of consumers to make payments and increase the likelihood of potential defaults, while reducing demand for retail loans. See “Risks relating to Korea—Unfavorable financial and economic developments in Korea may have an adverse effect on us.”

In addition, we are exposed to changes in regulations and policies on consumer lending by the Korean government, which may adopt measures to restrict consumer lending or encourage financial institutions to provide financial support to certain types of retail borrowers. In 2014 and 2015, the Korean government

 

7


Table of Contents

implemented several measures to encourage consumer spending and revive the housing market in Korea, including loosening regulations on mortgage lending, which contributed to an increase in our portfolio of consumer loans. However, the Korean government introduced various measures from the second half of 2016 to 2021 to tighten regulations on mortgage and other lending and housing subscription in response to the rapid growth in consumer debt and concerns over speculative investments in real estate in certain areas. The Korean government has since relaxed some of these measures by introducing a number of policy measures that seek to sustain housing prices and activity levels in the Korean real estate market, in light of an overall decrease in housing prices over the course of 2022. However, the Korean government has indicated in the second half of 2023 that it would begin tightening regulations again in response to the continued rise in the level of consumer debt. A continued decrease in housing prices, together with the high level of consumer debt and higher interest rate levels, could result in declines in consumer spending and reduced economic growth, which may lead to increases in delinquency levels of our consumer loan and credit card portfolios.

The Korean government has also led a number of initiatives for Korean banks, including Woori Bank, to help manage the debt servicing capacity of borrowers. For example, under a pre-workout program for retail borrowers with outstanding short-term debt in default, maturity extensions and/or interest reductions are provided to certain eligible retail borrowers with total loans of ₩1.5 billion or less (consisting of no more than ₩500 million of unsecured loans and ₩1 billion of secured loans). This pre-workout program may be available for a retail borrower if (a) the delinquency period of such borrower is between 31 days and 89 days or (b) the delinquency period of such borrower is between one day and 30 days, the cumulative delinquency period during the year immediately preceding the application date was 30 days or more and the borrower has an annual income of ₩40 million or less. The aggregate amount of consumer credit (including credit card receivables) we provided which became subject to the pre-workout program in 2023 was ₩100 billion. While we believe that our operation of the pre-workout program has not had a material impact on the overall credit quality of our consumer loan and credit card portfolios to date], our participation in such government-led initiatives to provide financial support to retail borrowers may lead us to offer credit terms for such borrowers that we would not otherwise offer in the absence of such initiatives, which may have an adverse effect on our results of operations and financial condition.

A decline in the value of the collateral securing our consumer loans and our inability to realize full collateral value may adversely affect our consumer credit portfolio.

A substantial portion of our consumer loans is secured by real estate, the values of which have fluctuated significantly in recent years. Although it is our general policy to lend up to 70% of the appraised value of collateral (except in certain regulated areas designated by the Korean government where we generally limit our lending to 50% of the appraised value of collateral, and for certain first-time homebuyers, we may lend up to 80% of the appraised value of collateral) and to periodically re-appraise our collateral, a downturn in the real estate markets in Korea, which most recently commenced in 2022, may result in a decline in the value of the collateral securing our mortgage and home equity loans. If collateral values decline in the future, they may not be sufficient to cover uncollectible amounts in respect of secured loans extended by us. Any declines in the value of the real estate or other collateral securing our consumer loans, or our inability to obtain additional collateral in the event of such declines, could result in a deterioration in our asset quality and may require us to record additional allowances for credit losses.

In Korea, foreclosure on collateral generally requires a written petition to a court. An application, when made, may be subject to delays and administrative requirements that may decrease the value of such collateral. We cannot guarantee that we will be able to realize the full value on our collateral as a result of, among other factors, delays in foreclosure proceedings and defects in the perfection of our security interest in collateral. Our failure to recover the expected value of collateral could expose us to potential losses.

 

8


Table of Contents

Risks relating to our financial holding company structure and strategy

We may not succeed in implementing our strategy to take advantage of, or fail to realize the anticipated benefits of, our financial holding company structure.

We were established as a new financial holding company in January 2019 pursuant to a “comprehensive stock transfer” under Korean law, following the completion of which Woori Bank, Woori FIS Co., Ltd., Woori Finance Research Institute Co., Ltd., Woori Credit Information Co., Ltd., Woori Fund Services Co., Ltd. and Woori Private Equity Asset Management Co., Ltd. became our wholly-owned subsidiaries. See “Item 4A. History and Development of the Company—Establishment of Woori Financial Group.”

One of our principal strategies is to take advantage of our financial holding company structure to become a comprehensive financial services provider capable of developing and cross-selling a diverse range of products and services to our large existing base of retail and corporate banking customers. An intended benefit of our financial holding company structure is that it enhances our ability to engage in mergers and acquisitions which we may decide to pursue as part of our strategy. Accordingly, we may consider acquiring or merging with other financial institutions, particularly in the non-banking sector, to achieve more balanced growth and further diversify our revenue base. We may also continue to seek opportunities to expand our operations in markets outside Korea. See “Item 4.B. Business Overview—Strategy” and “—We may not be able to successfully execute our overseas expansion strategy.”

The integration of companies we may acquire or merge with in the future under our financial holding company structure could require a significant amount of time, financial resources and management attention. Moreover, that process could place a burden on our operations (including our risk management operations) or information technology systems, reduce employee morale, produce unintended inconsistencies in our standards, controls, procedures or policies, and affect our relationships with customers and our ability to retain key personnel. The realization of the anticipated benefits of our financial holding company structure may be blocked, delayed or reduced as a result of many factors, some of which may be outside our control. These factors include:

 

   

competition from other financial institutions, as well as private equity firms and other potential acquirers, in Korea and elsewhere in terms of identifying and winning bids for attractive merger and acquisition targets in the financial industry, including the non-banking sector, which may make it challenging for us to successfully acquire, or which may require us to pay a high acquisition price for, such targets;

 

   

difficulties in integrating the diverse activities and operations of our subsidiaries or any companies we may acquire, including risk management operations and information technology systems, personnel, policies and procedures;

 

   

difficulties in reorganizing or reducing overlapping personnel, branches, networks and administrative functions;

 

   

restrictions under the Financial Holding Company Act and other regulations on transactions between a financial holding company and, or among, its subsidiaries;

 

   

failure to leverage our financial holding company structure to realize operational efficiencies and to cross-sell multiple products and services;

 

   

unforeseen contingent risks, including lack of required capital resources, increased tax liabilities or restrictions in our overseas operations, relating to our financial holding company structure;

 

   

unexpected business disruptions;

 

   

failure to attract, develop and retain personnel with necessary expertise;

 

   

loss of customers; and

 

   

labor unrest.

 

9


Table of Contents

Accordingly, we may not be able to realize the anticipated benefits of our financial holding company structure, and our business, results of operations and financial condition may suffer as a result.

As a financial holding company, we are subject to certain regulatory requirements under Korean law, and our ability to fund our operations is dependent on the dividends we receive from our subsidiaries.

We are a financial holding company with no significant assets other than the shares of our subsidiaries. In addition, as a financial holding company, we are required to meet certain minimum financial ratios under Korean law, including with respect to liquidity, leverage and capital adequacy. Our primary sources of funding and liquidity are dividends from our subsidiaries, sales of interests in our subsidiaries and direct borrowings and issuances of equity or debt securities at the holding company level. Our ability to meet our obligations to our direct creditors and employees and our other liquidity needs and regulatory requirements at the holding company level depends on timely and adequate distributions from our subsidiaries and our ability to sell our securities or obtain credit from our lenders.

In addition, creditors of our subsidiaries will generally have claims that are prior to any claims of our creditors with respect to their assets. Furthermore, our inability to sell our securities or obtain funds from our lenders on favorable terms, or at all, could also result in our inability to meet our liquidity needs and regulatory requirements and may disrupt our operations at the holding company level.

The dividends that we receive from our subsidiaries may be affected by potential restrictions on their ability to pay such dividends, as well as their financial conditions and operating results.

Since our principal assets at the holding company level are the shares of our subsidiaries, our ability to pay dividends on our common stock largely depends on dividend payments from those subsidiaries. The ability of our subsidiaries to pay dividends to us depends on their financial condition and operating results. In the future, our subsidiaries may enter into agreements, such as credit agreements with lenders or indentures relating to high-yield or subordinated debt instruments, that impose restrictions on their ability to make distributions to us, and the terms of future obligations and the operation of Korean law could prevent our subsidiaries from making sufficient distributions to us to allow us to make payments on our outstanding obligations. Any delay in receipt of or shortfall in payments to us from our subsidiaries could result in our inability to meet our liquidity needs and regulatory requirements, including minimum liquidity and capital adequacy ratios, and may disrupt our operations at the holding company level.

Furthermore, dividend payments from our subsidiaries are subject to the Korean Commercial Code, the Bank Act and regulatory limitations, generally based on capital levels and retained earnings, imposed by the various regulatory agencies with authority over those entities. The ability of our subsidiaries to pay dividends may be subject to regulatory restrictions to the extent that paying dividends would impair their respective non-consolidated profitability, financial condition or other cash flow needs.

For example:

 

   

under the Korean Commercial Code, dividends may only be paid out of distributable income, an amount which is calculated by subtracting the aggregate amount of a company’s paid-in capital and certain mandatory legal reserves as well as certain unrealized profits from its net assets, in each case as of the end of the prior fiscal period;

 

   

under the Bank Act, a bank also must credit at least 10% of its net profit to a legal reserve each time it pays dividends on distributable income until that reserve equals the amount of its total paid-in capital; and

 

   

under the Bank Act and the requirements of the Financial Services Commission, if a bank fails to meet its required capital adequacy ratio or otherwise becomes subject to management improvement measures imposed by the Financial Services Commission, then the Financial Services Commission may restrict the declaration and payment of dividends by that bank.

 

10


Table of Contents

Our subsidiaries may not continue to meet the applicable legal and regulatory requirements for the payment of dividends in the future. If they fail to do so, they may stop paying or reduce the amount of the dividends they pay to us, which would have an adverse effect on our ability to pay dividends on our common stock.

We may not be able to successfully execute our overseas expansion strategy.

As part of our business strategy, we have been seeking opportunities to expand our operations in markets outside Korea, including through the opening of additional overseas branches and offices as well as strategic acquisitions and investments, particularly in South and Southeast Asia. For example, Woori Bank expanded its network of branches to India, where it established branches in Chennai, Gurgaon and Mumbai from 2012 to 2017. In October 2016, Woori Bank acquired a 51% equity interest in Wealth Development Bank, a thrift bank in the Philippines. In November 2016, Woori Bank obtained a banking license to establish a local subsidiary in Vietnam, Woori Bank Vietnam, which commenced operations in January 2017 and currently operates 23 branches throughout the country. In June 2018, Woori Bank acquired VisionFund (Cambodia) Ltd., a microfinance deposit-taking institution in Cambodia, and renamed it WB Finance Co., Ltd. In February 2020, WB Finance Co., Ltd. merged with Woori Finance (Cambodia) Plc., a Cambodian microfinance institution, and in November 2021, it obtained a commercial banking license from the Cambodian financial authorities and began its nationwide operations as Woori Bank (Cambodia) PLC. Notwithstanding the foregoing, the expansion of our operations abroad may be difficult due to the presence of established competitors in the relevant local markets. In addition, overseas expansion and the management of international operations may require significant financial expenditures as well as management attention, and will subject us to the challenges of operating in an unfamiliar business environment with different regulatory, legal and taxation systems and political, economic and social risks. Accordingly, there is no guarantee that we will be successful in executing our overseas expansion strategy. The failure of our overseas expansion strategy could have an adverse impact on our business, results of operations and financial condition.

We may not generate sufficient additional fees to achieve our revenue diversification strategy.

An important element of our overall strategy is increasing our fee income in order to diversify our revenue base. Historically, our primary source of revenues has been net interest income from our banking operations at Woori Bank. Our current sources of fee income include our investment banking, asset management, asset trust, currency transfers and lending businesses. However, to date, except for fees collected in connection with certain of our services including investment banking, asset management and currency transfers (including foreign exchange-related commissions), we have not generated substantial fee income. We intend to continue to develop new sources of fee income as part of our business strategy, including through our current investment banking, asset management, asset trust and lending businesses, as well as through mergers with, or acquisition of, non-banking businesses which we may decide to pursue. See “Item 4.B. Business Overview—Strategy.” However, we may not be successful in our efforts to develop new sources of fee income, and the new sources of fee income we have developed may not generate sufficient additional fees to achieve our revenue diversification strategy. Although we, like many other Korean financial institutions, have begun to charge fees to our customers more regularly, customers may prove unwilling to pay additional fees, even in exchange for more attractive value-added services, and their reluctance to do so would adversely affect the implementation of our strategy to increase our fee income. Furthermore, the fees that we charge to customers are subject to regulation by Korean financial regulatory authorities, which may seek to implement regulations or measures that may have an adverse impact on our ability to achieve this aspect of our strategy.

Risks relating to competition

Competition in the Korean financial industry is intense, and we may lose market share and experience declining margins as a result.

Competition in the Korean financial market has been and is likely to remain intense. Some of the financial institutions that we compete with are larger in terms of asset size and customer base and have longer operating

 

11


Table of Contents

histories as financial holding companies, greater financial resources or more specialized capabilities than us and our subsidiaries. In addition, in the area of our core banking operations, most Korean banks have been focusing on retail customers and small- and medium-sized enterprises in recent years, although they have begun to generally increase their exposure to large corporate borrowers, and have been focusing on developing fee income businesses, including bancassurance, as increasingly important sources of revenue. In the area of credit cards, increased competition in the payments market and the resulting increase in our marketing activities, as well as the general trend towards lower merchant fees, are adversely affecting profits in the segment. In our new capital segment, our profitability may be adversely affected by increasing competition in the automobile finance and lease finance markets.

In addition, companies in the banking and financial industries have increasingly adopted new technologies, including artificial intelligence and data science, to provide innovative services to their customers and differentiate themselves from competitors. Our failure to adopt such technologies in a timely and competitive manner could negatively impact our market share and profitability. For example, the introduction of Internet-only banks in Korea is expected to increase competition in the Korean banking industry. Internet-only banks generally operate without branches and conduct most of their operations through electronic means, which enable them to minimize costs and offer customers higher interest rates on deposits or lower lending rates. In April 2017, Kbank, the first Internet-only bank in Korea, in which Woori Bank owns 12.6% of the equity with voting rights as of December 31, 2023, commenced operations. Kakao Bank and Toss Bank, both mobile-only banks, commenced operations in July 2017 and October 2021, respectively.

Furthermore, the following general regulatory reforms in the Korean financial industry have increased competition among banks and other financial institutions in Korea:

 

   

In the second half of 2015, the Korean government implemented measures to facilitate bank account portability of retail customers by requiring commercial banks to establish systems that allow retail customers to easily switch their bank accounts at one commercial bank to another and automatically transfer the automatic payment settings of their former accounts to the new ones.

 

   

In March 2016, the Financial Services Commission introduced an individual savings account scheme in Korea, which enables individuals to efficiently manage a wide range of retail investment vehicles, including cash deposits, investment funds and securities investment products, from a single integrated account with one financial institution and offers tax benefits on investment returns. Since the scheme backed by the Korean government allows only one individual savings account per person, financial institutions have been competing to retain existing customers and attract new customers since the launch of the individual savings account scheme. Over 30 financial institutions, including banks, securities companies and insurance companies, have registered with the Financial Services Commission to sell their individual savings account products, and we expect fierce competition among these institutions.

 

   

In April 2019, the Financial Services Commission approved a financial regulatory sandbox, a framework set up to allow financial services providers to test new business models in a less regulated environment, as part of its efforts to work closely with the fintech sector and provide support to facilitate its development. A variety of financial services have been similarly approved for such testing under the financial regulatory sandbox.

 

   

In December 2019, the Financial Services Commission launched an “open banking” system, which allows customers to view banking account information and make wire transfers, regardless of institution, through a single mobile application. Such integrated system is expected to allow fintech firms to share payment networks with banks, thereby lowering transaction fees and encouraging the development of new payment services.

 

   

In August 2020, amendments to the Credit Information Use and Protection Act established the framework for MyData services in Korea, which allow the collection of customers’ personal credit information from credit information providers/users or public institutions upon the customer’s request and subject to compliance requirements, so that customers may access such collected personal credit

 

12


Table of Contents
 

information in whole or in part. In January 2021, the Financial Services Commission granted licenses to 28 companies to operate as MyData service providers, 14 of which were fintech firms. Competition between traditional financial institutions and fintech firms is expected to intensify, particularly with respect to the relevant asset management services. As of December 31, 2023, 68 companies, including 24 fintech companies, have been granted a MyData license. MyData services are currently offered through Woori WON Banking, Woori Bank’s main mobile banking application, as well as through Woori Card’s mobile application.

 

   

In March 2023, the Financial Services Commission and the Financial Supervisory Service jointly hosted an initial working group meeting of a task force committed to improving the management and operating practices of banks and the banking system, as well as promoting competition in the banking sector. In July 2023, in order to further boost competition in the Korean banking industry, the Financial Services Commission and the Financial Supervisory Service introduced various measures to lower the barriers to entry for certain financial institutions, including actively permitting the conversion of existing local or savings banks into commercial banks, for which the Financial Services Commission and the Financial Supervisory Service published detailed guidelines in January 2024.

Overall, we expect that such measures may not only intensify competition among traditional financial institutions in Korea, but also allow new market participants such as fintech firms to potentially gain market share in certain areas in which we operate.

The Korean financial industry is undergoing significant consolidation through which the number of nationwide commercial banks in Korea has significantly decreased since the financial crisis in Korea in the late 1990s. A number of significant mergers and acquisitions in the financial industry have also taken place in Korea in recent years, including the merger of Hana Bank into Korea Exchange Bank in 2015, KB Financial Group’s acquisition of Hyundai Securities Co., Ltd. in 2016 and the subsequent merger of Hyundai Securities with and into KB Investment & Securities Co., Ltd., and Mirae Asset Securities Co., Ltd.’s acquisition in 2016 of a 43% interest in KDB Daewoo Securities Co., Ltd., which subsequently merged with and into Mirae Asset Securities. In 2020, Hana Financial Group acquired The-K Non-Life Insurance Co., Ltd. to form Hana Insurance Co., Ltd. and Orange Life Insurance, Ltd. (formerly known as ING Life Insurance Korea, Ltd.) became a wholly-owned subsidiary of Shinhan Financial Group following the acquisition of equity interests by Shinhan Financial Group in February 2019 and January 2020, which subsequently merged with and into Shinhan Life Insurance Co., Ltd. in July 2021. In 2020, KB Financial Group acquired The Prudential Life Insurance Company of Korea Ltd., which merged with KB Life Insurance in January 2023, with the surviving entity’s name changed to KB Life Insurance Co., Ltd.

We expect that consolidation in the Korean financial industry will continue. Other financial institutions may seek to acquire or merge with other entities, and the financial institutions resulting from such consolidation may, by virtue of their increased size and business scope, provide significantly greater competition for us. We also believe that foreign financial institutions, many of which have greater experience and resources than we do, may seek to compete with us in providing financial products and services either by themselves or in partnership with existing Korean financial institutions. Increased competition and continuing consolidation may lead to decreased margins, resulting in a material adverse impact on our future profitability. Accordingly, our results of operations and financial condition may suffer as a result of increasing competition in the Korean financial industry.

Competition for customer deposits may increase, resulting in a loss of our deposit customers or an increase in our funding costs.

In recent years, we have faced increasing pricing pressure on deposit products from our competitors. If we do not continue to offer competitive interest rates to our deposit customers, we may lose their business. In addition, even if we are able to match our competitors’ pricing, doing so may result in an increase in our funding costs, which may have an adverse impact on our results of operations.

 

13


Table of Contents

Other risks relating to our business

The global COVID-19 pandemic and any possible recurrence of other types of widespread infectious diseases may adversely affect our business, financial condition or results of operations.

COVID-19, an infectious disease caused by severe acute respiratory syndrome coronavirus 2, was declared a “pandemic” by the World Health Organization in March 2020. The COVID-19 pandemic had led to global economic and financial disruptions and had adversely affected our business operations.

We have been subjected to, and remain subject to, a number of related risks, including but not limited to:

 

   

an increase in defaults on loan payments from our customers that are particularly affected by the COVID-19 pandemic, who may not be able to meet payment obligations, which may lead to an increase in delinquency ratios and a deterioration in asset quality, resulting in increased charge-offs, higher provisioning and reduced interest and fee income;

 

   

decreases in interest rates followed by recent increases in interest rates worldwide (see “—Significant increases in interest rates could decrease the value of our debt securities portfolio and raise our funding costs while reducing loan demand and the repayment ability of our borrowers, which could adversely affect us”);

 

   

depreciation of the Won against major foreign currencies, which in turn may increase our cost in servicing our foreign currency-denominated debt and result in foreign exchange losses (see “—Unfavorable changes in the global financial markets could adversely affect our results of operations and financial condition”);

 

   

impairments in the fair value of our investments in companies that may be adversely affected by the pandemic;

 

   

disruption in the normal operations of our business resulting from contraction of infectious diseases by our employees, which may necessitate such employees to be quarantined and/or our offices to be temporarily shut down; and

 

   

disruption resulting from the necessity for social distancing, including, for example, temporary arrangements for employees to work remotely, which may lead to a reduction in labor productivity.

It is not possible to predict the duration or the full magnitude of the overall harm that may result from COVID-19 in the long term.

In addition, in response to the outbreak, Korean financial regulatory authorities, including the Financial Services Commission and the Financial Supervisory Service, have adopted policies for Korean banks to provide relief or assistance to customers. For example, the Korean government has implemented policies to extend loan terms and defer payments on interest and principal with respect to certain borrowers. In particular, in April 2020, the Korean government established the “COVID-19 SME and Small Merchant Financial Support Program” for small- and medium-sized enterprises and small merchants that are in good standing and have been negatively impacted by the COVID-19 pandemic (which excludes consumer loans and loans relating to the sale or leasing of real estate), in which Woori Bank was a participating bank. Although the program expired in September 2023, the Korean government has decided based on discussions with financial institutions to provide further financial support to the debtors using the financial support programs in place as of the expiration date of such financial support programs in the form of (i) an extension of the loan maturity date up to three years, (ii) a postponement of the loan repayment date up to one year or (iii) a rescheduling of the loans under the New Start Fund, a debt adjustment program established by the Korean government in October 2022 or the loan rescheduling programs led by the financial institutions.

In the event that a future recurrence of COVID-19 or other types of widespread infectious diseases cannot be effectively and timely contained, our business, financial condition, results of operations and cash flows may be adversely affected.

 

14


Table of Contents

Unfavorable changes in the global financial markets could adversely affect our results of operations and financial condition.

The overall prospects for the Korean and global economy in 2024 and beyond remain uncertain. In recent years, the global financial markets have experienced significant volatility as a result of, among other things:

 

   

the occurrence of severe health epidemics, including the COVID-19 pandemic;

 

   

hostilities, political or social tensions involving Russia (including the invasion of Ukraine by Russia and ensuing actions that the United States and other countries have taken or may take in the future) and the resulting adverse effects on the global supply of oil and other natural resources and the global financial markets;

 

   

interest rate fluctuations as well as perceived or actual changes in policy rates, or other monetary and fiscal policies set forth, by the U.S. Federal Reserve and other central banks;

 

   

a rise in inflation rates and volatility in stock markets and exchange rates worldwide;

 

   

financial and social difficulties affecting many countries worldwide, in particular in Latin America and Europe;

 

   

increased uncertainties in the global financial markets and industry, including difficulties faced by several banks in the United States and Europe;

 

   

a deterioration in economic and trade relations between the United States and its major trading partners, including China;

 

   

escalations in trade protectionism globally and geopolitical tensions in East Asia and the Middle East (including those resulting from the escalating hostilities in the Middle East following the Israel-Hamas war);

 

   

the slowdown of economic growth in China and other major emerging market economies; and

 

   

political and social instability in various countries in the Middle East, including Yemen, Iran, Syria and Iraq.

In light of the high level of interdependence of the global economy, unfavorable changes in the global financial markets, including as a result of any of the foregoing developments, could have a material adverse effect on the Korean economy and financial markets, and in turn on our business, financial condition and results of operations.

We are also exposed to adverse changes and volatility in the global and Korean financial markets as a result of our liabilities and assets denominated in foreign currencies and our holdings of trading and investment securities, including structured products. The value of the Won relative to major foreign currencies in general and the U.S. dollar in particular has fluctuated widely in recent years and has been subject to significant volatility as a result of the COVID-19 pandemic, the invasion of Ukraine by Russia and the ensuing sanctions against Russia, the escalating hostilities in the Middle East following the Israel-Hamas war and the widening difference in policy rates between the United States and Korea. A depreciation of the Won will increase our cost of servicing our foreign currency-denominated debt, while continued exchange rate volatility may also result in foreign exchange losses for us. Furthermore, as a result of the deterioration in global and Korean economic conditions, there have been fluctuations in securities prices, including the stock prices of Korean and foreign companies in which we hold an interest. Such developments have resulted in and may lead to further trading and valuation losses on our trading and investment securities portfolio as well as impairment losses on our investments in joint ventures and associates. See “—Significant increases in interest rates could decrease the value of our debt securities portfolio and raise our funding costs while reducing loan demand and the repayment ability of our borrowers, which could adversely affect us.”

 

15


Table of Contents

Adverse developments affecting the financial services industry, including events or concerns involving liquidity of financial institutions, could adversely affect our business, financial condition or results of operations.

In early 2023, difficulties at several banks in the United States and Europe caused uncertainty for financial services companies, in particular the banking sector, and fear of instability in the global financial system generally, including in Korea. Such difficulties were caused, among others, by rising levels of inflation rates and rapid increases in interest rates, which have led to declines in the values of previously issued government securities held by such banks. Although the relevant financial authorities have intervened directly and indirectly in notable cases, there is a risk that other financial institutions could face difficulties, including from contagion disconnected from market fundamentals or for other reasons, and it is unclear what steps regulators would take, if any, in the event of further bank difficulties or continuing (or increasing) market distress. Many financial institutions have experienced volatile stock prices and significant losses in their equity value, and there is concern that depositors have withdrawn, or could withdraw in the future, significant sums from their accounts at these institutions. Any negative perceptions resulting from such developments concerning the soundness of savings banks, Internet-only banks or the banking system generally in Korea could impact where customers choose to maintain deposits, which could lead certain banks in Korea to experience closure or other significant distress. In such event, the Korean government has in the past and may in the future require Woori Bank, as one of the largest banks in Korea, to intervene, which could strain our resources, divert our management’s attention and have an adverse impact on our results of operations and financial condition.

Actual events involving limited liquidity, defaults, non-performance or other adverse developments that affect the financial services industry generally or financial institutions, transactional counterparties or other companies in the financial services industry, or concerns or rumors about any events of these kinds or other similar risks, may in the future lead to market-wide liquidity problems or increase our risk in various dealings with our counterparties, among others. If, as a result of such developments, any parties with whom we conduct business are unable to access their deposits with a distressed financial institution or any of their other funds loaned to such distressed financial institution, including through financial instruments or lending arrangements, such parties’ credit quality, ability to pay their obligations to us, or to enter into new commercial arrangements requiring additional payments to us could be adversely affected. In addition, our ability to access funding sources and other arrangements in amounts adequate to finance or capitalize our current and projected future business operations could also be affected by such disruptions or instability in the financial services industry or financial markets. Furthermore, we could be impacted by current or future negative perceptions and expectations about the prospects for the financial services industry, which could worsen over time and result in downward pressure on, and continued or accelerated volatility of, bank securities. Any of these developments resulting from the general instability of the financial services industry could materially adversely impact our results of operations and financial condition.

Our risk management system may not be fully effective at all times, including operational risk.

We seek to monitor and manage our risk exposure through a standardized risk management system, which encompasses a multi-tiered risk management governance structure under our Risk Management Committee, our centralized credit risk management system called the Credit Wizard system, reporting and monitoring systems, early warning systems and other risk management infrastructure, using a variety of risk management strategies and techniques. See “Item 11. Quantitative and Qualitative Disclosures about Market Risk.” However, there can be no assurance that our risk management efforts will be effective in mitigating our risk and loss, especially since such risk management strategies and techniques employed by us and the judgments that accompany their application cannot anticipate the economic and financial outcome in all market environments, and many of our risk management strategies and techniques have a basis in historical market behavior that may limit the effectiveness of such strategies and techniques in times of significant market stress or other unforeseen circumstances. In addition, our risk management strategies may not be effective in a difficult or less liquid market environment, as other market participants may be attempting to use the same or similar strategies as us to deal with such market conditions. In such circumstances, it may be difficult for us to reduce our risk positions due to the activity of such other market participants.

 

16


Table of Contents

We also seek to identify and manage our exposure to operational risk, which we define as the risk of loss resulting from inadequate or failed internal processes, people and systems or from external events, primarily through its system of comprehensive policies and control framework, including internal audits and inspections. In addition to our internal audits and inspections, the Financial Supervisory Service conducts general annual audits of our operations, as well as special audits and investigations as the need arises on particular aspects of our operations, such as risk management, internal control, credit monitoring and liquidity. In the ordinary course of these audits or investigations, the Financial Supervisory Service routinely issues warning notices where it determines that a regulated financial institution or such institution’s employees have failed to comply with the applicable laws or rules, regulations and guidelines of the Financial Supervisory Service. We have in the past received, and expect in the future to receive, such notices, and we have taken and will continue to take appropriate actions in response to such notices.

For example, in connection with certain recent incidents involving Woori Bank, the Financial Supervisory Service worked together with the Korea Federation of Banks to introduce a number of measures in November 2022 and June 2023 to improve the internal controls of banks and other financial institutions to prevent the future occurrence of similar financial incidents. For a further discussion of such incidents, see “—We may suffer losses due to employee misconduct.” and “Item 8.A. Consolidated Statements and Other Financial Information—Legal Proceedings and Regulatory Actions.” While we intend to continue to fully cooperate with the Financial Supervisory Service in its audits and investigations and take any remedial measures as necessary, no assurance can be given that these remedial measures would be sufficient to prevent similar or more adverse operational risks from materializing.

We have provided certain assets as collateral in connection with our secured borrowings and could be required to make payments and realize losses in the future relating to those assets.

We have provided certain assets as collateral for our secured borrowings in recent years. As of December 31, 2023, the aggregate amount of assets we had provided as collateral for our secured borrowings was ₩21,349 billion. These secured borrowings may take the form of asset securitization transactions, where we nominally sell our assets to a securitization vehicle that issues securities backed by those assets, although the assets remain on our statements of financial position. These secured borrowings are intended to be fully repaid through recoveries on collateral. Some of these nominal asset sales were with recourse, which means that if delinquencies arise with respect to such assets, we will be required to either repay a proportionate amount of the related secured borrowing (by reversing the nominal sale and repurchasing such assets) or compensate the securitization vehicle for any net shortfalls in its recoveries on such assets. If we are required to make payments on such assets, or to repay our secured borrowings on those assets and are unable to make sufficient recoveries on them, we may realize further losses on these assets.

Significant increases in interest rates could decrease the value of our debt securities portfolio and raise our funding costs while reducing loan demand and the repayment ability of our borrowers, which could adversely affect us.

Interest rates in Korea have been subject to significant fluctuations in the past. The Bank of Korea increased its policy rate from 1.25% to 1.50% in November 2017 and 1.75% in November 2018 in light of improved growth prospects in Korea and rising interest rate levels globally, but it again reduced its policy rate to 1.50% in June 2019 and 1.25% in October 2019 to address the sluggishness of the global and domestic economies. Amid rising concerns of a potential global recession as a result of the COVID-19 pandemic, the Bank of Korea further reduced its policy rate to 0.75% in March 2020 and 0.50% in May 2020. However, as the economy began to show signs of recovery from the COVID-19 pandemic starting from the second half of 2021, the Bank of Korea gradually raised its policy rate to pre-pandemic levels of 1.25% from August 2021 through January 2022. More recently, in response to rising levels of household debt and inflation in Korea as well as globally, the Bank of Korea continued to raise its policy rate to 3.50% from April 2022 through January 2023. All else being equal, increases in interest rates in the future could lead to a decline in the value of our portfolio of debt securities, which generally pay interest based on a fixed rate. A sustained increase in interest rates will also raise our funding costs, while reducing loan demand, especially

 

17


Table of Contents

among consumers. Rising interest rates may therefore require us to re-balance our asset portfolio and our liabilities in order to minimize the risk of potential mismatches and maintain our profitability. See “Item 11. Quantitative and Qualitative Disclosures about Market Risk.”

In addition, rising interest rate levels may adversely affect the Korean economy and the financial condition and repayment ability of our corporate and consumer borrowers, both domestically and abroad, including holders of our credit cards, which in turn may lead to a deterioration in our credit portfolio. For example, the amount of Woori Bank’s non-performing loans to overseas borrowers has increased sharply from ₩181 billion as of December 31, 2022 to ₩304 billion as of December 31, 2023, reflecting the rise in global interest rate levels in recent years. Since most of our consumer and corporate loans bear interest at rates that adjust periodically based on prevailing market rates, a sustained increase in interest rate levels will increase the interest costs of our consumer and corporate borrowers and will adversely affect their ability to make payments on their outstanding loans.

Our funding is highly dependent on short-term deposits, which dependence may adversely affect our operations.

We meet a significant amount of our funding requirements through short-term funding sources, which consist primarily of customer deposits. As of December 31, 2023, approximately 95.0% of these deposits had maturities of one year or less or were payable on demand. In the past, a substantial proportion of these customer deposits have been rolled over upon maturity. We cannot guarantee, however, that depositors will continue to roll over their deposits in the future. In the event that a substantial number of these short-term deposit customers withdraw their funds or fail to roll over their deposits as higher-yielding investment opportunities emerge, our liquidity position could be adversely affected. We may also be required to seek more expensive sources of short-term and long-term funding to finance our operations. See “Item 5.B. Liquidity and Capital Resources—Financial Condition—Liquidity.”

Labor union unrest may disrupt our operations and hinder our ability to continue to reorganize our operations.

Most financial institutions in Korea have experienced periods of labor unrest. In recent years, we have transferred or merged some of the business operations of our subsidiaries and affiliates into one or more entities and implemented other forms of corporate and operational restructuring, including in connection with the Korean government’s privatization plan with respect to Woori Finance Holdings and its former subsidiaries. We may also decide to implement other organizational or operational changes, as well as acquisitions or dispositions, in the future. Such efforts have in the past been met with significant opposition from labor unions in Korea. Actual or threatened labor disputes may in the future disrupt the reorganization process and our business operations, which in turn may adversely impact our financial condition and results of operations.

The secondary market for corporate bonds in Korea is not fully developed, and, as a result, we may not be able to realize the full “marked-to-market” value of debt securities we hold when we sell any of those securities.

As of December 31, 2023, we held debt securities issued by Korean companies and financial institutions (other than those issued by government-owned or -controlled enterprises or financial institutions, which include the Bank of Korea, the Korea Development Bank, the Export-Import Bank of Korea, the Korea Housing Finance Corporation and the Industrial Bank of Korea, among others) with a total book value of ₩12,780 billion in our trading and investment securities portfolio. The market value of these securities could decline significantly due to various factors, including future increases in interest rates or a deterioration in the financial and economic condition of any particular issuer or of Korea in general. Any of these factors individually or a combination of these factors would require us to write down the fair value of these debt securities, resulting in impairment losses. Because the secondary market for corporate bonds in Korea is not fully developed, the market value of many of these securities as reflected on our consolidated statements of financial position is determined by reference to suggested prices posted by Korean rating agencies, which measure prices based on observable market data. These valuations, however, may differ significantly from the actual value that we could realize in the event we elect to

 

18


Table of Contents

sell these securities. As a result, we may not be able to realize the full “marked-to-market” value at the time of any such sale of these securities and thus may incur additional losses.

We may be required to raise additional capital if our capital adequacy ratios deteriorate or the applicable capital requirements change in the future, but we may not be able to do so on favorable terms or at all.

Under the capital adequacy requirements of the Financial Services Commission, as of December 31, 2023, we as a bank holding company were required to maintain a total minimum common equity Tier I capital adequacy ratio of 8.0%, Tier I capital adequacy ratio of 9.5% and combined Tier I and Tier II capital adequacy ratio of 11.5%, on a consolidated basis (including applicable additional capital buffers and requirements as described below), and Woori Bank as a bank was required to maintain a total minimum common equity Tier I capital adequacy ratio of 8.0%, Tier I capital adequacy ratio of 9.5% and combined Tier I and Tier II capital adequacy ratio of 11.5%, on a consolidated basis (including applicable additional capital buffers and requirements as described below). A counter-cyclical capital buffer of 1.0% will also be added to the minimum capital adequacy ratios starting in May 2024 and, accordingly, the total minimum common equity Tier I capital adequacy ratio, Tier I capital adequacy ratio and combined Tier I and Tier II capital adequacy ratio, on a consolidated basis, will be increased to 9.0%, 10.5%, and 12.5%, respectively. As of December 31, 2023, our common equity Tier I capital, Tier I capital and combined Tier I and Tier II capital adequacy ratios were 11.99%, 14.08% and 15.81%, respectively, and Woori Bank’s common equity Tier I capital, Tier I capital and combined Tier I and Tier II capital adequacy ratios were 13.17%, 14.05% and 16.04%, respectively, all of which exceeded the minimum levels required by the Financial Services Commission. However, our capital base and capital adequacy ratios may deteriorate in the future if our results of operations or financial condition deteriorates for any reason, or if we are not able to deploy our funding into suitably low-risk assets.

The current capital adequacy requirements of the Financial Services Commission are derived from a set of bank capital measures, referred to as Basel III, which the Basel Committee on Banking Supervision initially introduced in 2009 and began phasing in starting from 2013. Commencing in July 2013, the Financial Services Commission promulgated a series of amended regulations implementing Basel III, pursuant to which Korean banks and bank holding companies were required to maintain a minimum ratio of common equity Tier I capital (which principally includes equity capital, capital surplus and retained earnings) to risk-weighted assets of 3.5% and Tier I capital to risk-weighted assets of 4.5% from December 1, 2013, which minimum ratios were increased to 4.0% and 5.5%, respectively, from January 1, 2014 and increased further to 4.5% and 6.0%, respectively, from January 1, 2015. Such requirements are in addition to the pre-existing requirement for a minimum ratio of Tier I and Tier II capital (less any capital deductions) to risk-weighted assets of 8.0%, which remains unchanged. The amended regulations also require an additional capital conservation buffer of 2.5% from January 2019, as well as a potential counter-cyclical capital buffer of up to 2.5%, which is determined on a quarterly basis by the Financial Services Commission. In May 2023, the Financial Services Commission announced that it would increase the counter-cyclical capital buffer from 0% to 1%, which would become effective in May 2024 following a one-year grace period. Furthermore, we and Woori Bank were each designated as a domestic systemically important bank holding company and a domestic systematically important bank, respectively, for 2023 and 2024 by the Financial Services Commission, which subjects us and Woori Bank to the additional capital requirement of 1.0% in 2023 and 2024. The implementation of Basel III in Korea may have a significant effect on the capital requirements of Korean financial institutions, including us. See “Item 4.B. Business Overview—Supervision and Regulation—Principal Regulations Applicable to Financial Holding Companies—Capital Adequacy” and “Item 4.B. Business Overview—Supervision and Regulation—Principal Regulations Applicable to Banks—Capital Adequacy.”

We may be required to obtain additional capital in the future in order to remain in compliance with the applicable capital adequacy and other regulatory requirements. However, we may not be able to obtain additional capital on favorable terms, or at all. Our ability to obtain additional capital at any time may be constrained to the extent that banks, bank holding companies or other financial institutions in Korea or from other countries are seeking to raise capital at the same time. To the extent that we fail to comply with applicable capital adequacy or other regulatory requirements in the future, Korean regulatory authorities may impose penalties on us ranging from a warning to suspension or revocation of our banking license.

 

19


Table of Contents

We engage in limited activities relating to Iran and Russia, which may result in regulatory or enforcement actions under relevant laws and regulations of the United States and other jurisdictions as a result of such activities, which may adversely affect our business and reputation.

The U.S. Department of the Treasury’s Office of Foreign Assets Control, or OFAC, administers and enforces certain laws and regulations (which we refer to as OFAC sanctions) that impose restrictions on activities or transactions within U.S. jurisdiction with certain countries, governments, entities and individuals that are the subject of OFAC sanctions, including Iran and Russia. Non-U.S. persons generally are not automatically bound by OFAC sanctions, but to the extent they engage in transactions completed in part in the United States or through U.S. persons (such as, for example, wiring an international payment that clears through a bank branch in New York), they are required to comply with OFAC sanctions. The European Union also enforces certain laws and regulations that impose restrictions on nationals and entities of, and business conducted in, member states with respect to activities or transactions with certain countries, governments, entities and individuals that are the subject of such laws and regulations, including with respect to targeted entities in Iran and Russia. The United Nations Security Council and other governmental entities (including Korea and the United Kingdom) also impose similar sanctions.

The United States also maintains indirect sanctions, which we refer to collectively as U.S. secondary sanctions, which provide authority for the imposition of U.S. sanctions on non-U.S. persons that engage in targeted transactions or activities with no connection to U.S. jurisdiction. Secondary sanctions are implemented under a wide and growing range of statutes and Executive Orders, and the standard language of most Executive Orders provides authority to impose sanctions on non-U.S. persons providing material support to parties subject to OFAC sanctions. Secondary sanctions have been of increasing importance in recent years, particularly (but not only) with respect to Iran, Russia, and North Korea. Iran has also been designated as a “jurisdiction of primary money laundering concern” under Section 311 of the USA PATRIOT Act, potentially subjecting banks dealing with Iranian financial institutions to increased regulatory scrutiny.

Violations of OFAC sanctions via transactions with a U.S. jurisdictional nexus can result in substantial civil or criminal penalties. Even when no such jurisdictional nexus exists, parties that engage in targeted activities under secondary sanctions may themselves become the target of OFAC sanctions, including, among other things, the blocking of any property subject to U.S. jurisdiction in which the sanctioned party has an interest, which would include a prohibition on transactions or dealings within U.S. jurisdiction involving securities of the sanctioned party. Financial institutions engaging in targeted activities could in some instances be sanctioned by termination or restriction of their ability to maintain correspondent accounts in the United States. The imposition of sanctions against non-U.S. financial institutions pursuant to U.S. secondary sanctions is discretionary and not automatic, requiring affirmative action by the U.S. administration.

Previously, Korea benefited from a “significant reduction” exception, or SRE, that exempted Korean companies from many U.S. secondary sanctions in connection with purchases of crude oil and natural gas from Iran that met a series of conditions, including restrictions on the currencies involved and stringent limits on the use of proceeds of oil and gas purchases. The U.S. Department of State announced that as of May 2, 2019, it would discontinue the exemption.

In 2023, we engaged in the following activities relating to Iran:

 

   

We operate certain accounts for the Central Bank of Iran, or the CBI, which were opened by the CBI pursuant to a service agreement entered into by us and the CBI in September 2010, as amended from time to time, to facilitate trade between Korea and Iran. In light of the discontinuation of the SRE, from July 8, 2019 to September 20, 2019, we limited activity in the existing CBI accounts to processing payments for exports of humanitarian goods to Iran, and due to the imposition of additional sanctions against the CBI on September 20, 2019, we ceased all activity in the existing CBI accounts until July 12, 2020. Starting July 13, 2020, at the request of the Korean government, we resumed processing payments for exports of certain humanitarian goods to Iran, such as those permitted under OFAC General License No. 8A, which authorizes certain humanitarian trades involving the CBI. In resuming the transactions involving the CBI account for humanitarian trade, we consulted with the Korean government, which, in

 

20


Table of Contents
 

turn, received confirmation from OFAC that these transactions are currently permitted under OFAC sanctions laws. In addition, we have been conducting extensive Know Your Customer (KYC) and enhanced due diligence (EDD) reviews to ensure that all humanitarian trade transactions involving Iran and the CBI are undertaken in accordance with OFAC sanctions. In August 2023, at the request of and in coordination with the governments of Korea, the United States and certain other European nations, we effectuated a transfer of certain funds in Korean Won held in a legacy CBI account to the Swiss National Bank, in connection with a humanitarian channel in Qatar. In 2023, our total fee revenue from such activities amounted to ₩320,000, and as there were no expenses directly applicable to such activities under our internal management accounts, we estimate that our net income before tax from such activities also amounted to ₩320,000.

 

   

In the past, we also provided fund transfer and financing services to Korean exporters and importers in connection with their trade transactions with Iranian parties that were permitted under the relevant Korean sanctions regime. We have discontinued all trade financing activities relating to export and import trades involving the CBI accounts since November 5, 2018. Since 2019, all such exports and imports were settled through telegraphic transfer and did not involve our financing services, including all transactions involving the CBI. However, we continue to honor our obligations on a limited basis under previously-issued bank guarantees to the extent that such activities do not violate OFAC sanctions or implicate U.S. secondary sanctions. In 2023, our total fee revenue from the relevant telegraphic transfer services amounted to ₩160,000. As there were no expenses directly applicable to such activities under our internal management accounts, we estimate that our net income before tax from such activities also amounted to ₩160,000.

 

   

We also maintain a limited number of deposit accounts in Korea for an Iranian financial institution subject to OFAC sanctions that were opened prior to it becoming subject to OFAC sanctions. The relevant accounts have since been restricted, and no transactions are currently allowed through these accounts. Accordingly, there were no fee revenues from maintaining such deposit accounts, and there were no expenses directly applicable to such activities under our internal management accounts, in 2023.

 

   

In September 2023, Bank Mellat, a sanctioned Iranian bank, filed a lawsuit against Woori Bank in the Seoul Central District Court, demanding that Woori Bank return approximately ₩20.2 billion of frozen funds, as well as interest and damages. Although Woori Bank is actively defending its interests in the litigation, it is not possible to predict the final outcome of the lawsuit at this time.

Unless stated otherwise, we intend to continue the above activities to the extent permitted under applicable laws and regulations and not prohibited by any applicable sanctions laws.

There is no guarantee that countries (including Korea) that had provided sanctions relief to Iran in conjunction with the 2015 Joint Comprehensive Plan of Action (JCPOA) will not decide to re-impose sanctions relating to Iran, especially if there are further negative political developments relating to the Middle East or Iran’s involvement in the conflict in Ukraine. It is also possible that the United States, Korea or other countries might seek to expand their sanctions relating to Iran in the future beyond those existing currently. Such governmental actions and policies may also increase the risk of our violating certain sanctions or becoming a target of sanctions as a result of our past or future activities relating to Iran.

We have been cooperating with an investigation relating to compliance with U.S. sanctions and other U.S. laws led by the U.S. Attorney’s Office for the Southern District of New York and the New York State Office of the Attorney General regarding certain of our transactions involving sanctioned countries. We have provided the investigating authorities with information and documents pursuant to the applicable laws and regulations. We voluntarily reported the relevant transactions to OFAC, including a limited number of previous transactions that may have involved Iran, Sudan, Syria and Cuba, and shared such information with banking regulators including the Federal Reserve Bank of New York and the New York Department of Financial Services, or DFS. On December 3, 2020, OFAC concluded its investigation with a cautionary letter as its final enforcement action, and DFS also informed our counsel on February 2, 2022 that it would close its investigation without any enforcement action. However, the investigations by other U.S. government authorities have not been formally concluded and

 

21


Table of Contents

may continue to require our cooperation, although such investigations have been dormant for a number of years to our knowledge. It is not possible to predict the outcome of such investigations at this time, and there can be no assurance that such investigations will not result in an unfavorable outcome or adversely affect our business or reputation.

Following Russia’s invasion of Ukraine in February 2022, various countries, including the United States, have imposed additional sanctions on a number of Russian individuals and entities, and restricted or prohibited certain activities relating to Russia such as making new investments or the provision of certain services. The Russian government also listed the Republic of Korea as an “unfriendly state” in March 2022. We have a Russia-based subsidiary, which represents 0.08% of our total assets and 0.07% of our revenue as of December 31, 2023. The Russian subsidiary is engaged in certain ordinary course business activities with Russian entity counterparties, some of which have become subject to additional sanctions since February 2022. Where necessary or appropriate, we have taken actions to negotiate repayment terms in Rubles to promote compliance with applicable sanctions and have prepared response plans in the event of additional sanctions. There may be further expansions of sanctions against Russia and the Russian financial sector by the United States or other countries (including Korea). For example, in December 2023, the United States issued a new executive order authorizing the imposition of secondary sanctions against non-U.S. financial institutions that knowingly or unknowingly engage in certain transactions or services relating to the Russian military-industrial base. Such expansion of sanctions, as well as Russian countermeasures against foreign-owned companies, may adversely affect our business and reputation.

While we do not believe that our past activities, including those relating to Iran or Russia, have violated OFAC sanctions or would reasonably be expected to result in the imposition of U.S. secondary sanctions, U.S. authorities are afforded wide discretion and there is no guarantee that such activities will not be found to have violated OFAC sanctions or involved sanctionable activity under U.S. secondary sanctions, or that any other government will not determine that our activities violated applicable sanctions of other countries. Sanctions, including those against Iran and Russia, continue to evolve rapidly, and future changes in law could also adversely affect us.

Our business and reputation could be adversely affected if the U.S. government, or any other government, were to determine that our past or ongoing activities, including those relating to Iran or Russia, violated OFAC sanctions or involved sanctionable activity under U.S. secondary sanctions, or if any other government were to determine that such activities violated applicable sanctions of other countries. For example, any prohibition or conditions placed on our use of U.S. correspondent accounts could effectively eliminate our access to the U.S. financial system, including U.S. dollar clearing transactions, which would adversely affect our business, and any other sanctions or civil or criminal penalties imposed could also adversely affect our business. We intend to take all necessary measures to the extent possible to ensure that such prohibitions or conditions are not placed on us.

Furthermore, some of our U.S. investors may be required to divest their investments in us or forego the purchase of our securities under the laws of certain U.S. states relating to investments by state-owned entities or under internal investment policies relating to companies (or their affiliates) doing business with Iran or Russia, or investors may decide for reputational reasons to divest or forego such investments. We are aware of initiatives by U.S. governmental entities and U.S. institutional investors, such as pension funds, to adopt or consider adopting laws, regulations or policies prohibiting transactions with or investment in, or requiring divestment from, entities doing business with countries identified as state sponsors of terrorism, such as Iran, or with Russia. There can be no assurance that the foregoing will not occur or that such occurrence will not have a material adverse effect on the value of our common stock and ADSs.

Our operations may be subject to increasing and continually evolving cybersecurity and other technological risks.

With the proliferation of new technologies, including artificial intelligence, and the increasing use of the Internet and mobile devices to conduct financial transactions, our operations as a financial institution have been, and will continue to be, subject to an increasing risk of cyber incidents relating to these activities, the nature of

 

22


Table of Contents

which is continually evolving. Our computer systems, software and networks are subject to cyber incidents, such as disruptions, delays or other difficulties affecting our information technology systems, computer viruses or other malicious codes, loss or destruction of data (including confidential client information), unauthorized access, account takeover attempts and cyber attacks. A significant portion of our daily operations relies on our information technology systems, including customer service, billing, the secure processing, storage and transmission of confidential and other information as well as the timely monitoring of a large number of complex transactions. See “Item 16K. Cybersecurity.”

Although we have made substantial and ongoing investments in building systems and protections to address cybersecurity and other related risks, there is no guarantee that such measures will provide complete protection against cyber threats. In addition, because methods used to cause cyber attacks change frequently or, in some cases, are not recognized until launched, we may be unable to implement effective preventive measures or proactively address these methods. Furthermore, these cyber threats may arise from human error, accidental technological failure and third parties with whom we do business. If we were to be subject to a system failure or other cyber incident, it could result in the disclosure of confidential client information, damage to our reputation with our customers and in the market, customer dissatisfaction, additional costs to us, regulatory penalties, exposure to litigation and other financial losses to both us and our customers, which could have an adverse effect on our business and results of operations.

Our business may be adversely affected by legal claims and regulatory actions against us.

We are subject to the risk of legal claims and regulatory actions, which may expose us to monetary damages and legal costs, injunctive relief, criminal and civil penalties, sanctions against our management and employees and regulatory restrictions on our operations, as well as reputational harm. See “Item 8.A. Consolidated Statements and Other Financial Information—Legal Proceedings and Regulatory Actions.”

We are unable to predict the outcome of many of the legal claims and regulatory actions in which we are involved, and the scope of the claims or actions or the total amount in dispute in such matters may increase. Furthermore, adverse decisions, findings or resolutions in such matters could encourage other parties, including governmental authorities in other jurisdictions, to bring similar claims and actions against us. Accordingly, the outcome of current and future legal claims and regulatory actions, particularly those for which it is difficult to assess the maximum potential exposure or the ultimate adverse impact with any degree of certainty, may materially and adversely impact our business, reputation, results of operations and financial condition.

We may suffer losses due to employee misconduct.

Our businesses are exposed to risk from potential non-compliance by our employees with our policies, applicable laws or regulations, as well as other types of employee misconduct, negligence or fraud, which could result in civil, regulatory or criminal investigations, litigations and charges, regulatory sanctions and reputational or financial harm. For example, in April 2022, we became aware of, and reported to the relevant government authorities, a series of embezzlements committed between 2012 and 2020 by one of Woori Bank’s employees, the aggregate amount of which was determined to be approximately ₩70.8 billion. In January 2024, the Seoul High Court sentenced the embezzler to 15 years in prison, which decision was confirmed by the Supreme Court in April 2024. In January 2023, the sanction review committee of the Financial Supervisory Service imposed various penalties on certain of Woori Bank’s employees who had managerial or supervisory duties in connection with the embezzlement, and notified Woori Bank of such penalties in January 2024. In addition, in January 2023, another employee of Woori Bank was sentenced to three years in prison for aiding certain illegal overseas wire transfers and alerting the transferors of the investigations into such activities, which decision was confirmed on appeal in May 2023. Woori Bank was also indicted in July 2023 for such employee’s misconduct, and the case is currently pending in the Seoul Central District Court. See “Item 8.A. Consolidated Statements and Other Financial Information—Legal Proceedings and Regulatory Actions.” These and other instances of employee misconduct could result in damages to our reputation, additional costs to us, regulatory penalties, exposure to litigation and other financial losses to us. There can be no assurance that we will be able to fully recoup any financial losses that we may have sustained as a result of any employee misconduct. Furthermore, it is not always

 

23


Table of Contents

possible to deter or fully prevent employee misconduct and the precautions we take to prevent and detect such activity may not always be fully effective. Accordingly, there can be no assurance that employee misconduct will not occur again in the future.

We are generally subject to Korean corporate governance and disclosure standards, which differ in significant respects from those in other countries.

Companies in Korea, including us, are subject to corporate governance standards applicable to Korean public companies which differ in many respects from standards applicable in other countries, including the United States. As a reporting company registered with the U.S. Securities and Exchange Commission and listed on the New York Stock Exchange, we are subject to certain corporate governance standards as mandated by the Sarbanes-Oxley Act of 2002. However, foreign private issuers, including us, are exempt from certain corporate governance requirements under the Sarbanes-Oxley Act or under the rules of the New York Stock Exchange. There may also be less publicly available information about Korean companies, such as us, than is regularly made available by public or non-public companies in other countries. Such differences in corporate governance standards and less public information could result in less than satisfactory corporate governance practices or disclosure to investors in certain countries.

Risks relating to government regulation and policy

Strengthening of consumer protection laws applicable to financial institutions could adversely affect our operations.

As a financial services provider, we are subject to a variety of regulations in Korea that are designed to protect financial consumers. In recent years, in light of heightened public concern regarding privacy issues, the Korean government has placed greater emphasis on protection of personal information by financial institutions and has implemented a number of measures to enhance consumer protection. Under the Personal Information Protection Act, financial institutions, as personal information managers, may not collect, store, maintain, utilize or provide resident registration numbers of their customers, unless other laws or regulations specifically require or permit the management of resident registration numbers. In addition, under the Use and Protection of Credit Information Act, a financial institution has a higher duty to protect all information that it collects from its customers and is required to treat such information as credit information. A financial institution’s ability to transfer or provide the information to its affiliates or holding company is considerably restricted. Quintuple damages may be imposed on a financial institution for leakage of such information. Furthermore, under the Electronic Financial Transaction Act of Korea, a financial institution is primarily responsible for compensating its customers harmed by a cyber security breach affecting the financial institution even if the breach is not directly attributable to the financial institution.

The Financial Consumer Protection Act became effective as of March 25, 2021. Under the Act, we as a financial instrument distributor are subject to heightened investor protection measures, including stricter distribution guidelines, improved financial dispute resolution procedures, increased liability for customer losses and newly imposed penalty surcharges. See “Item 4.B. Business Overview—Supervision and Regulation—Laws and Regulations Governing Other Business Activities—The Financial Consumer Protection Act.”

These and other measures that may be implemented by the Korean government to strengthen consumer protection laws applicable to financial institutions may limit our operational flexibility and cause us to incur significant additional compliance costs, as well as subject us to increased potential liability to our customers, which could adversely affect our business and performance.

We may suffer customer attrition or our net interest margin may decrease as a result of government regulations or our competition strategy.

We have pursued a strategy of enhancing our margins by maintaining relatively low interest rates on our deposit products while charging relatively higher interest rates on loans. We may need to adjust such strategy, however, in order to comply with stricter government regulations, which would also require us to pursue a more effective competition strategy in order to minimize customer attrition.

 

24


Table of Contents

For example, the successive increases in interest rates in Korea from August 2021 to the first quarter of 2023 has led to a significant increase in the net interest spreads (the difference between the average yield on interest-earning assets and the average cost of interest-bearing liabilities) reported by many Korean banks, including Woori Bank, as the rise in interest rates for loans have generally outpaced the rise in interest rates for deposit products. See “—Other risks relating to our business—Significant increases in interest rates could decrease the value of our debt securities portfolio and raise our funding costs while reducing loan demand and the repayment ability of our borrowers, which could adversely affect us.” In response to widespread public outcry against such increase in net interest spreads and the high levels of profits realized by Korean banks, the Korean government and the Financial Services Commission announced in February 2023 that they intend to impose stricter regulations on Korean banks, including Woori Bank, to reduce such net interest spreads and pursue measures to increase competition among financial institutions in Korea. Such regulations could force us to compete to a greater extent based on interest rates, which could lead to a decrease in our net interest margins. In addition, if other banks and financial institutions adopt a strategy of expanding market share through interest rate competition, we may suffer customer attrition due to rate sensitivity. See “—Risks relating to competition—Competition in the Korean financial industry is intense, and we may lose market share and experience declining margins as a result.”

Although it is not possible to predict what, if any, new regulations will ultimately be imposed on Woori Bank and the financial industry, such regulations could reduce our profit margins, limit our operational flexibility and increase competition, which, in turn, could have a materially adverse effect on our results of operations and financial condition.

The Korean government may promote lending and financial support by the Korean financial industry to certain types of borrowers as a matter of policy, which financial institutions, including us, may decide to follow.

Through its policy guidelines and recommendations, the Korean government has promoted and, as a matter of policy, may continue to attempt to promote lending by the Korean financial industry to particular types of borrowers. For example, the Korean government has in the past announced policy guidelines requesting financial institutions to participate in remedial programs for troubled corporate borrowers, as well as policies aimed at promoting certain sectors of the economy, including measures such as making low interest funding available to financial institutions that lend to these sectors. We expect that all loans or credits made pursuant to such government policies will be reviewed in accordance with our credit approval procedures. However, these or any future government policies may influence us to lend to certain sectors or in a manner in which we otherwise would not in the absence of such policies.

In the past, the Korean government has also announced policies under which financial institutions in Korea are encouraged to provide financial support to particular sectors. For example, in light of the deteriorating financial condition and liquidity position of small- and medium-sized enterprises in Korea and adverse conditions in the Korean economy affecting such enterprises, the Korean government had temporarily introduced measures from April 2020 to September 2023 intended to encourage Korean banks to provide financial support to small- and medium-sized enterprise borrowers, including guidelines for Korean banks to extend loan terms and defer interest payments with respect to small- and medium sized enterprises and small merchants affected by the COVID-19 pandemic. More recently, in December 2023, the Korean government announced a financial support program where participating Korean banks, including Woori Bank, would provide an aggregate amount of approximately ₩2 trillion in liquidity support to small business owners, in response to mounting pressure from the public and regulators to share profits from higher interest rates. Woori Bank announced in December 2023 that it would provide an aggregate of ₩276 billion of financial aid under such program. Furthermore, in February 2024, the Financial Services Commission announced a financial support program amounting to ₩75.9 trillion mostly aimed at helping small- and medium-sized enterprises overcome the prevailing adverse economic conditions in Korea, pursuant to which the five largest banks in Korea, including Woori Bank, pledged to contribute an aggregate of ₩20 trillion to such program. See “—Risks relating to our corporate credit portfolio—The largest portion of our exposure is to small- and medium-sized enterprises, and financial difficulties

 

25


Table of Contents

experienced by companies in this segment may result in a deterioration of our asset quality and have an adverse impact on us.”

The Korean government may in the future request financial institutions in Korea, including us, to make investments in or provide other forms of financial support to particular sectors of the Korean economy as a matter of policy, which financial institutions, including us, may decide to accept. We may incur costs or losses as a result of providing such financial support.

The Financial Services Commission may impose burdensome measures on us if it deems us or one of our subsidiaries to be financially unsound.

If the Financial Services Commission deems our financial condition or the financial condition of our subsidiaries to be unsound, or if we or our subsidiaries fail to meet applicable regulatory standards, such as minimum capital adequacy and liquidity ratios, the Financial Services Commission may order or recommend, among other things:

 

   

admonitions or warnings with respect to us or our officers;

 

   

capital increases or reductions;

 

   

assignments of contractual rights and obligations relating to financial transactions;

 

   

a suspension of performance by our officers of their duties and the appointment of receivers;

 

   

disposals of property holdings or closures of subsidiaries or branch offices or downsizing;

 

   

stock cancellations or consolidations;

 

   

transfer of all or part of a business;

 

   

mergers with other financial institutions;

 

   

acquisition of us by a third party; and

 

   

suspensions of a part or all of our business operations (not more than six months, in the case of a suspension of all business operations).

If any of these measures are imposed on us by the Financial Services Commission, they could harm our business, results of operations and financial condition. In addition, if the Financial Services Commission orders us to partially or completely reduce our capital, you may lose part or all of your investment.

Risks relating to Korea

Unfavorable financial and economic developments in Korea may have an adverse effect on us.

We are incorporated in Korea, and a substantial majority of our operations are located in Korea. As a result, we are subject to political, economic, legal and regulatory risks specific to Korea, and our performance and successful fulfillment of our operational strategies are dependent to a large extent on the overall Korean economy. Due to the debilitating effects of the COVID-19 pandemic on the Korean economy and the economies of Korea’s major trading partners, the economic indicators in Korea have shown mixed signs of deterioration and uncertain recovery since the outbreak of the COVID-19 pandemic. See “—Other risks relating to our business— The global COVID-19 pandemic and any possible recurrence of other types of widespread infectious diseases may adversely affect our business, financial condition or results of operations.” As a result, future growth of the Korean economy is subject to many factors beyond our control, including developments in the global economy.

In recent years, adverse conditions and volatility in the worldwide financial markets, fluctuations in oil and commodity prices, supply chain disruptions and the increasing weakness of the global economy, mainly due to the COVID-19 pandemic, Russia’s invasion of Ukraine and ensuing sanctions against Russia, difficulties faced by several banks in the United States and Europe and more recently, the escalating hostilities in the Middle East following the Israel-Hamas war as well as rapid increases in policy interest rates globally to combat rising

 

26


Table of Contents

inflationary pressures, have contributed to the uncertainty of global economic prospects in general and have adversely affected, and may continue to adversely affect, the Korean economy. See “—Other risks relating to our business—Unfavorable changes in the global financial markets could adversely affect our results of operations and financial condition.” The value of the Won relative to major foreign currencies has fluctuated significantly and, as a result of uncertain global and Korean economic, social and political conditions, there has been significant volatility in the stock prices of Korean companies recently. Future declines in the Korea Composite Stock Price Index, or the KOSPI, and large amounts of sales of Korean securities by foreign investors and subsequent repatriation of the proceeds of such sales may adversely affect the value of the Won, the foreign currency reserves held by financial institutions in Korea, and the ability of Korean companies to raise capital. Any future deterioration of the Korean or global economy could adversely affect our business, financial condition and results of operations.

Developments that could have an adverse impact on the Korean economy include:

 

   

declines in consumer confidence and a slowdown in consumer spending, including as a result of the global COVID-19 pandemic and increases in market interest rates;

 

   

rising inflationary pressures leading to increases in the costs of goods and services and a decrease in purchasing power;

 

   

the occurrence of severe health epidemics, such as the COVID-19 pandemic, in Korea or other parts of the world;

 

   

adverse conditions or developments in the economies of countries and regions that are important export markets for Korea, such as China, the United States, Europe and Japan, or in emerging market economies in Asia or elsewhere, including as a result of deteriorating economic and trade relations between the United States and China and increased uncertainties in the global financial markets and industry;

 

   

adverse changes or volatility in foreign currency reserve levels, commodity prices (including oil prices), exchange rates (including fluctuation of the U.S. dollar, the Euro or the Japanese Yen exchange rates or revaluation of the Chinese Renminbi), interest rates, inflation rates or stock markets;

 

   

deterioration in economic or diplomatic relations between Korea and its trading partners or allies, including deterioration resulting from territorial or trade disputes or disagreements in foreign policy;

 

   

hostilities, political or social tensions involving Russia (including the invasion of Ukraine by Russia and the ensuing actions that the United States and other countries have taken or may take in the future, such as the imposition of sanctions against Russia) and the resulting adverse effects on the global supply of oil and other natural resources and the global financial markets;

 

   

increased sovereign default risk in select countries and the resulting adverse effects on the global financial markets;

 

   

a deterioration in the financial condition or performance of small- and medium-sized enterprises and other companies in Korea due to the Korean government’s policies to increase minimum wages and limit working hours of employees;

 

   

investigations of chaebols and their senior management for possible misconduct;

 

   

a continuing rise in the level of household debt and increasing delinquencies and credit defaults by consumer and small- and medium-sized enterprise borrowers in Korea;

 

   

shortages of imported raw materials, natural resources, rare earth minerals or component parts, including semiconductors, due to disruptions in the global supply chain;

 

   

social and labor unrest;

 

   

substantial changes in the market prices of Korean real estate;

 

27


Table of Contents
   

the economic impact of any pending or future free trade agreements or of any changes to existing free trade agreements;

 

   

a substantial decrease in tax revenues and a substantial increase in the Korean government’s expenditures for fiscal stimulus measures, unemployment compensation and other economic and social programs, in particular in light of the Korean government’s ongoing efforts to provide emergency relief payments to households and emergency loans to corporations in need of funding in light of COVID-19 as well as recent interest rate increases, which, together, would likely lead to a national budget deficit as well as an increase in the Korean government’s debt;

 

   

financial problems or lack of progress in the restructuring of chaebols, other large troubled companies (including those in the construction, shipbuilding and shipping sectors), their suppliers or the financial sector;

 

   

loss of investor confidence arising from corporate accounting irregularities or corporate governance issues concerning certain chaebols;

 

   

increases in social expenditures to support an aging population in Korea or decreases in economic productivity due to the declining population size in Korea;

 

   

geo-political uncertainty and risk of further attacks by terrorist groups around the world;

 

   

natural or man-made disasters that have a significant adverse economic or other impact on Korea or its major trading partners;

 

   

political uncertainty or increasing strife among or within political parties in Korea;

 

   

hostilities or political or social tensions involving countries in the Middle East (including those resulting from the escalating hostilities in the Middle East following the Israel-Hamas war) and Northern Africa and any material disruption in the global supply of oil or sudden increase in the price of oil;

 

   

increased reliance on exports to service foreign currency debts, which could cause friction with Korea’s trading partners;

 

   

political or social tensions involving Russia and any resulting adverse effects on the supply of oil or the global financial markets;

 

   

an increase in the level of tensions or an outbreak of hostilities between North Korea and Korea or the United States; and

 

   

changes in financial regulations in Korea.

Escalations in tensions with North Korea could have an adverse effect on us and the market price of our ADSs.

Relations between Korea and North Korea have been tense throughout Korea’s modern history. The level of tension between the two Koreas has fluctuated and may increase abruptly as a result of current and future events. In particular, there have been heightened security concerns in recent years stemming from North Korea’s nuclear weapon, ballistic missile and satellite programs as well as its hostile military actions against Korea. Some of the significant incidents in recent years include the following:

 

   

North Korea renounced its obligations under the Nuclear Non-Proliferation Treaty in January 2003 and has conducted six rounds of nuclear tests since October 2006, including claimed detonations of hydrogen bombs, and warheads that can be mounted on ballistic missiles. Over the years, North Korea has also conducted a series of ballistic missile tests, including missiles launched from submarines and intercontinental ballistic missiles that it claims can reach the United States mainland. North Korea has increased the frequency of such activities since the beginning of 2022, firing numerous ballistic missiles, including intercontinental ballistic missiles, and in November 2023, successfully launched its first spy satellite. In response, the Korean government has repeatedly condemned the provocations and flagrant

 

28


Table of Contents
 

violations of relevant United Nations Security Council resolutions. In February 2016, the Korean government also closed the inter-Korea Gaeseong Industrial Complex in response to North Korea’s fourth nuclear test in January 2016. Internationally, the United Nations Security Council has passed a series of resolutions condemning North Korea’s actions and significantly expanding the scope of sanctions applicable to North Korea. Over the years, the United States and the European Union have also expanded their sanctions applicable to North Korea.

 

   

In March 2010, a Korean naval vessel was destroyed by an underwater explosion, killing many of the crewmen on board. The Korean government formally accused North Korea of causing the sinking, while North Korea denied responsibility. Moreover, in November 2010, North Korea fired more than 100 artillery shells that hit Korea’s Yeonpyeong Island near the Northern Limit Line, which acts as the de facto maritime boundary between Korea and North Korea on the west coast of the Korean peninsula, causing casualties and significant property damage. The Korean government condemned North Korea for the attack and vowed stern retaliation should there be further provocation.

North Korea’s economy also faces severe challenges, which may further aggravate social and political pressures within North Korea. Although bilateral summit meetings between Korea and North Korea were held in April, May and September 2018 and between North Korea and the United States in June 2018, February 2019 and June 2019, there can be no assurance that the level of tensions affecting the Korean peninsula will not escalate in the future. Any further increase in tensions, which may occur, for example, if North Korea experiences a leadership crisis, high-level contacts between Korea and North Korea or between the United States and North Korea break down or military hostilities occur, could have a material adverse effect on the Korean economy and on our business, financial condition and results of operations and the market value of our common stock and ADSs, including a downgrade in the credit rating of Korea or us.

Labor unrest in Korea may adversely affect our operations.

Economic difficulties in Korea or increases in corporate reorganizations and bankruptcies could result in layoffs and higher unemployment. Such developments could lead to social unrest and substantially increase government expenditures for unemployment compensation and other costs for social programs. According to statistics from the Korea National Statistical Office, the unemployment rate decreased from 4.0% in 2020 to 3.7% in 2021, 2.9% in 2022 and 2.7% in 2023. However, increases in unemployment and any resulting labor unrest in the future could adversely affect our operations, as well as the operations of many of our customers and their ability to repay their loans, and could adversely affect the financial condition of Korean companies in general, depressing the price of their securities. These developments would likely have an adverse effect on our financial condition and results of operations.

Risks relating to our common stock and ADSs

Certain dealings in our common stock by us or our major shareholders may adversely affect the market price of our common stock and ADSs and may dilute your investment and relative ownership interest in us.

Some of our major shareholders may choose to sell large blocks of our common stock in a public offering or privately to a strategic or financial investor. For example, IMM Private Equity, Inc., through its special purpose company Nobis1, Inc., owned 40,560,000 shares, or 5.39%, of our outstanding common stock as of December 31, 2023. In March 2024, Nobis1, Inc. conducted a block sale of 12,560,000 of our shares of common stock, as a result of which it owned 28,000,000 shares, or 3.72%, of our common stock outstanding as of March 4, 2024, according to their beneficial ownership report filed with the Financial Supervisory Service on March 8, 2024. 

Furthermore, we may decide to offer or sell our common stock or ADSs or securities exchangeable for or convertible into such securities in the future, although we do not currently have any plans for such offering or sale. For example, in August 2023, we issued 32,474,711 shares of our common stock in connection with a “comprehensive stock exchange” with certain shareholders of Woori Investment Bank Co., Ltd. and Woori Venture Partners Co., Ltd., as a result of which such entities became our wholly-owned subsidiaries. Such

 

29


Table of Contents

activities or any other offerings by us of our common stock or ADSs in the future could have a dilutive impact on your investment and relative ownership interest in us.

Any significant sale of our common stock by a major shareholder, future offerings or sales by us of our common stock or ADSs or securities exchangeable for or convertible into such securities, or the public perception that such an offering or sale may occur, could have an adverse effect on our shareholders’ ownership interest in us or the market price of our common stock and ADSs.

Prior sales by the KDIC of shares of our common stock may result in adverse Korean tax consequences for you.

Under applicable Korean tax laws, a non-Korean holder who held Woori Bank’s common stock or ADSs prior to our establishment as a new financial holding company in January 2019 pursuant to a “comprehensive stock transfer” under Korean law will be able to defer taxation on any capital gains arising from the stock transfer, by virtue of the Special Tax Treatment Control Law of Korea, or the STTCL, until such holder’s sale of our common stock or ADSs received in the stock transfer, at which time the tax basis of such common stock or ADSs will be the acquisition price at which such holder acquired such Woori Bank common stock or ADSs. However, non-Korean holders that are corporations may not defer such portion of tax on capital gains arising from the stock transfer that is attributable to the amount by which the market price of our common stock or ADSs (as calculated in accordance with applicable Korean laws and regulations) is in excess of the market price of Woori Bank’s common stock or ADSs. Any such non-Korean holder of our common stock or ADS, including a corporation, which seeks to defer taxation on capital gains arising from the stock transfer will be required to submit a tax deferral application in prescribed form to the Korean tax authorities when filing its tax return for the 2019 tax year. Notwithstanding the foregoing, if the KDIC disposed of 50% or more of the shares of our common stock it received in the stock transfer between the end of 2019 and the end of 2021, the deferral of taxation on capital gains will not be available, and a non-Korean holder who received our common stock or ADSs in the stock transfer will generally be subject to Korean tax on capital gains in an amount equal to the lower of (i) 11.0% (inclusive of local income tax) of the gross realization proceeds (i.e., the value of our common stock or ADSs such holder received in the stock transfer) or (ii) 22.0% (inclusive of local income tax) of the net realized gain. However, such capital gains tax may not apply, or may apply at a reduced rate, if such holder establishes its entitlement to an exemption or rate reduction under an applicable tax treaty or Korean tax law. See “Item 10.E. Taxation—Korean Taxation—Tax Treaties” for information regarding tax treaty benefits.

While the KDIC received a tax ruling from the National Tax Service of Korea in June 2019 that the sale of the shares of our common stock it received in the stock transfer will be treated as a sale of shares due to an unavoidable reason (i.e., a disposal of shares in order to fulfil a legally imposed obligation) and that the deferral of taxation on capital gains will continue to apply even if the sale occurred within two years from the end of 2019, there is no assurance that such tax ruling will be followed. Accordingly, if you received our common stock or ADSs in the stock transfer, prior sales by the KDIC of shares of our common stock may result in adverse Korean tax consequences for you.

Ownership of our common stock is restricted under Korean law.

Under the Financial Holding Company Act, a single shareholder, together with its affiliates, is generally prohibited from owning more than 10.0% of the issued and outstanding shares of voting stock of a bank holding company such as us that controls a nationwide bank, with the exception of certain shareholders that are non-financial business group companies, whose applicable limit was reduced from 9.0% to 4.0% pursuant to an amendment of the Financial Holding Company Act which became effective in February 2014. To the extent that the total number of shares of our common stock (including those represented by ADSs) that you and your affiliates own together exceeds the applicable limits, you will not be entitled to exercise the voting rights for the excess shares, and the Financial Services Commission may order you to dispose of the excess shares within a period of up to six months. Failure to comply with such an order would result in an administrative fine of up to 0.03% of the book value of such shares per day until the date of disposal. Non-financial business group companies can no longer acquire more than 4.0% of the issued and outstanding shares of voting stock of a bank

 

30


Table of Contents

holding company pursuant to the amended Financial Holding Company Act, which grants an exception for non-financial business group companies which, at the time of the enactment of the amended provisions, held more than 4.0% of the shares thereof with the approval of the Financial Services Commission before the amendment. See “Item 4.B. Business Overview—Supervision and Regulation—Principal Regulations Applicable to Financial Holding Companies—Restrictions on Ownership of a Financial Holding Company.”

You will not be able to exercise dissent and appraisal rights unless you have withdrawn the underlying shares of our common stock and become our direct shareholder.

In some limited circumstances, including the transfer of the whole or any significant part of our business and the merger or consolidation of us with another company, dissenting shareholders have the right to require us to purchase their shares under Korean law. However, if you hold our ADSs, you will not be able to exercise such dissent and appraisal rights if the depositary refuses to do so on your behalf. Our deposit agreement does not require the depositary to take any action in respect of exercising dissent and appraisal rights. In such a situation, holders of our ADSs must withdraw the underlying common stock from the ADS facility (and incur charges relating to that withdrawal) and become our direct shareholder prior to the record date of the shareholders’ meeting at which the relevant transaction is to be approved, in order to exercise dissent and appraisal rights.

You may be limited in your ability to deposit or withdraw common stock.

Under the terms of our deposit agreement, holders of common stock may deposit such stock with the depositary’s custodian in Korea and obtain ADSs, and holders of ADSs may surrender ADSs to the depositary and receive common stock. However, to the extent that a deposit of common stock exceeds any limit that we may specify from time to time, that common stock will not be accepted for deposit unless our consent with respect to such deposit has been obtained. We currently have not set any such limit; however, we have the right to do so at any time. Under the terms of the deposit agreement, no consent would be required if the shares of common stock were to be obtained through a dividend, free distribution, rights offering or reclassification of such stock. We have consented, under the terms of the deposit agreement, to any deposit unless the deposit would be prohibited by applicable laws or violate our articles of incorporation. If we choose to impose a limit on deposits in the future, however, we might not consent to the deposit of any additional common stock. In that circumstance, if you surrender ADSs and withdraw common stock, you may not be able to deposit the stock again to obtain ADSs. See “Item 4.B. Business Overview—Supervision and Regulation—Restrictions Applicable to Shares” and “Item 10.D. Exchange Controls—Restrictions Applicable to Shares.”

You will not have preemptive rights in some circumstances.

The Korean Commercial Code, as amended, and our articles of incorporation require us, with some exceptions, to offer shareholders the right to subscribe for new shares of our common stock in proportion to their existing shareholding ratio whenever new shares are issued. If we offer any rights to subscribe for additional shares of our common stock or any rights of any other nature, the depositary, after consultation with us, may make the rights available to holders of our ADSs or use commercially feasible efforts to dispose of the rights on behalf of such holders, in a riskless principal capacity, and make the net proceeds available to such holders. The depositary will make rights available to holders of our ADSs only if:

 

   

we have requested in a timely manner that those rights be made available to such holders;

 

   

the depositary has received the documents that are required to be delivered under the terms of the deposit agreement, which may include confirmation that a registration statement filed by us under the U.S. Securities Act of 1933, as amended, or the Securities Act, is in effect with respect to those shares or that the offering and sale of those shares is exempt from or is not subject to the registration requirements of the Securities Act; and

 

   

the depositary determines, after consulting with us, that the distribution of rights is lawful and commercially feasible.

 

31


Table of Contents

Holders of our common stock located in the United States may not exercise any rights they receive absent registration or an exemption from the registration requirements under the Securities Act.

We are under no obligation to file any registration statement with the U.S. Securities and Exchange Commission or to endeavor to cause such a registration statement to be declared effective. Moreover, we may not be able to establish an exemption from registration under the Securities Act. Accordingly, you may be unable to participate in our rights offerings and may experience dilution in your holdings. If a registration statement is required for you to exercise preemptive rights but is not filed by us or is not declared effective, you will not be able to exercise your preemptive rights for additional ADSs and you will suffer dilution of your equity interest in us. If the depositary is unable to sell rights that are not exercised or not distributed or if the sale is not lawful or feasible, it will allow the rights to lapse, in which case you will receive no value for these rights.

Your dividend payments and the amount you may realize upon a sale of your ADSs will be affected by fluctuations in the exchange rate between the U.S. dollar and the Won.

Our common stock is listed on the KRX KOSPI Market of the Korea Exchange and quoted and traded in Won. Cash dividends, if any, in respect of the shares represented by the ADSs will be paid to the depositary in Won and then converted by the depositary into U.S. dollars, subject to certain conditions. Accordingly, fluctuations in the exchange rate between the Won and the U.S. dollar will affect, among other things, the amounts you will receive from the depositary in respect of dividends, the U.S. dollar value of the proceeds that you would receive upon a sale in Korea of the shares of our common stock obtained upon surrender of ADSs and the secondary market price of ADSs. Such fluctuations will also affect the U.S. dollar value of dividends and sales proceeds received by holders of our common stock.

The market value of your investment may fluctuate due to the volatility of, and government intervention in, the Korean securities market.

Our common stock is listed on the KRX KOSPI Market, which has a smaller market capitalization and is more volatile than the securities markets in the United States and many European countries. The market value of ADSs may fluctuate in response to the fluctuation of the trading price of shares of our common stock on the KRX KOSPI Market. The KRX KOSPI Market has experienced substantial fluctuations in the prices and volumes of sales of listed securities and the KRX KOSPI Market has prescribed a fixed range in which share prices are permitted to move on a daily basis. The KOSPI was 2,656.3 on April 26, 2024. There is no guarantee that the stock prices of Korean companies will not decline again in the future. Like other securities markets, including those in developed markets, the Korean securities market has experienced problems including market manipulation, insider trading and settlement failures. The recurrence of these or similar problems could have a material adverse effect on the market price and liquidity of the securities of Korean companies, including our common stock and ADSs, in both the domestic and the international markets.

The Korean government has the potential ability to exert substantial influence over many aspects of the private sector business community, and in the past has exerted that influence from time to time. For example, the Korean government has induced mergers to reduce what it considers excess capacity in a particular industry and has also induced private companies to publicly offer their securities. Similar actions in the future could have the effect of depressing or boosting the Korean securities market, whether or not intended to do so. Accordingly, actions by the government, or the perception that such actions are taking place, may take place or has ceased, may cause sudden movements in the market prices of the securities of Korean companies in the future, which may affect the market price and liquidity of our common stock and ADSs.

If the Korean government deems that emergency circumstances are likely to occur, it may restrict you and the depositary from converting and remitting dividends and other amounts in U.S. dollars.

If the Korean government deems that certain emergency circumstances, including, but not limited to, severe and sudden changes in domestic or overseas economic circumstances, extreme difficulty in stabilizing the balance of payments or implementing currency, exchange rate and other macroeconomic policies, have occurred

 

32


Table of Contents

or are likely to occur, it may impose certain restrictions provided for under the Foreign Exchange Transaction Act of Korea, including the suspension of payments or requiring prior approval from governmental authorities for any transaction. See “Item 10.D. Exchange Controls—General.”

Other Risks

You may not be able to enforce a judgment of a foreign court against us.

We are a corporation with limited liability organized under the laws of Korea. A majority of our directors and officers and other persons named in this annual report reside in Korea, and a significant portion of the assets of our directors and officers and other persons named in this annual report and a substantial majority of our assets are located in Korea. As a result, it may not be possible for you to effect service of process within the United States, or to enforce against them or us in the United States judgments obtained in United States courts based on the civil liability provisions of the federal securities laws of the United States. There is doubt as to the enforceability in Korea, either in original actions or in actions for enforcement of judgments of United States courts, of civil liabilities predicated on the United States federal securities laws.

 

Item 4.

INFORMATION ON THE COMPANY

For certain of the information required by subpart 1400 of Regulation S-K not included in this Item 4, see “Item 8.A. Consolidated Statements and Other Financial Information.”

 

Item 4.A.

History and Development of the Company

Overview

We are a financial holding company that was newly established on January 11, 2019 pursuant to a “comprehensive stock transfer” under Korean law, whereby holders of the common stock of Woori Bank and certain of its subsidiaries transferred all of their shares to us and in return received shares of our common stock. We were established under the Financial Holding Company Act of Korea, which, together with associated regulations and a related Enforcement Decree, enables banks and other financial institutions, including insurance companies, invest trust companies, credit card companies and securities companies, to be organized and managed under the auspices of a single financial holding company. As a result of the stock transfer, Woori Bank and certain of its former wholly-owned subsidiaries, Woori FIS Co., Ltd., Woori Finance Research Institute Co., Ltd., Woori Credit Information Co., Ltd., Woori Fund Services Co., Ltd. and Woori Private Equity Asset Management Co., Ltd., became our direct and wholly-owned subsidiaries. Accordingly, our overall business and operations after the stock transfer, on a consolidated basis, are identical to those of Woori Bank on a consolidated basis immediately prior to the stock transfer.

The stock transfer constituted a succession for purposes of Rule 12g-3(a) under the Securities Exchange Act of 1934, as amended, such that our common stock was deemed registered under Section 12(b) of the Exchange Act by operation of Rule 12g-3(a). Following the stock transfer, we file reports under the Exchange Act as the successor issuer to Woori Bank.

Our legal and commercial name is Woori Financial Group Inc. Our registered office and corporate headquarters are located at 51, Sogong-ro, Jung-gu, Seoul, Korea. Our telephone number is 822-2125-2000. Our website address is https://www.woorifg.com.

The U.S. Securities and Exchange Commission, or the SEC, maintains a website (http://www.sec.gov), which contains reports, proxy and information statements and other information regarding issuers that file electronically with the SEC.

History

Establishment of Woori Bank

The predecessor of Woori Bank was originally established in 1899 and operated as the Commercial Bank of Korea until 1998, when it was acquired by the KDIC and merged with another commercial bank, Hanil Bank,

 

33


Table of Contents

which had been established in 1932. The surviving entity in the merger was renamed Hanvit Bank, which name was changed to Woori Bank in May 2002.

Establishment of Woori Finance Holdings

In response to a financial and economic downturn in Korea beginning in late 1997, the Korean government announced and implemented a series of comprehensive policy packages to address structural weaknesses in the Korean economy and the financial sector. As part of these measures, in October 1998, the KDIC purchased 95.0% of the outstanding shares of the Commercial Bank of Korea and 95.6% of the outstanding shares of Hanil Bank, and subsequently merged Hanil Bank into the Commercial Bank of Korea (which was renamed Hanvit Bank). These banks had suffered significant losses in 1997 and 1998. The Korean government took pre-emptive measures to ensure the survival of these and other banks as it believed that bank failures would have a substantial negative impact on the Korean economy.

In December 2000, the Korean government wrote down the capital of Hanvit Bank, as well as Kyongnam Bank, Kwangju Bank and Peace Bank of Korea, to zero through a Financial Services Commission capital reduction order pursuant to its regulatory authority. The Korean government immediately recapitalized these banks by injecting public funds through the KDIC. In December 2000, the KDIC made significant initial capital injections to Hanvit Bank, Kyongnam Bank, Kwangju Bank and Peace Bank of Korea, in return for new shares of those banks. The KDIC also made additional capital contributions, not involving the issuance of new shares, in September 2001 to each of these banks.

In addition, in November 2000, the KDIC established Hanaro Merchant Bank to restructure substantially all of the assets and liabilities of four failed merchant banks (Yeungnam Merchant Banking Corporation, Central Banking Corporation, Korea Merchant Banking Corporation and H&S Investment Bank) that were transferred to it.

In March 2001, the KDIC established Woori Finance Holdings as a new financial holding company and transferred all of the shares in each of Hanvit Bank, Kyongnam Bank, Kwangju Bank, Peace Bank of Korea and Hanaro Merchant Bank held by the KDIC to Woori Finance Holdings in exchange for its newly issued shares. Accordingly, Woori Finance Holdings became the sole owner of those entities. Woori Finance Holdings subsequently listed its common stock on the KRX KOSPI Market in June 2002 and listed ADSs representing its common stock on the New York Stock Exchange in September 2003.

Reorganization and Expansion of Woori Finance Holdings and Woori Bank

Following its establishment and its acquisition of its subsidiaries, Woori Finance Holdings developed a reorganization and integration plan designed to reorganize the corporate structure of some of its subsidiaries and integrate its operations under a single management structure. As part of this plan:

 

   

From December 2001 through February 2002, Peace Bank of Korea was restructured by:

 

   

splitting off its commercial banking operations and merging them into Woori Bank;

 

   

changing the name of Peace Bank of Korea to Woori Credit Card; and

 

   

transferring the credit card operations of Woori Bank to Woori Credit Card.

 

   

In March 2003, the credit card operations of Kwangju Bank were transferred to Woori Credit Card.

 

   

In August 2003, Woori Investment Bank (formerly named Hanaro Merchant Bank) was merged with Woori Bank.

In succeeding years, Woori Finance Holdings and Woori Bank further reorganized and expanded their operations, including through mergers, acquisitions and investments. For example:

 

   

In March 2004, Woori Credit Card was merged with Woori Bank.

 

34


Table of Contents
   

In October and December 2004, Woori Finance Holdings acquired an aggregate 27.3% voting interest in LG Investment & Securities Co., Ltd., which was subsequently renamed Woori Investment & Securities.

 

   

In May 2005, Woori Finance Holdings acquired a 90.0% interest in LG Investment Trust Management Co., Ltd., which was subsequently renamed Woori Asset Management.

 

   

In October 2005, Woori Bank established Woori Private Equity as a consolidated subsidiary.

 

   

In April 2008, Woori Finance Holdings acquired a 51.0% interest in LIG Life Insurance Co., Ltd., which was subsequently renamed Woori Aviva Life Insurance.

 

   

In March 2011, Woori Finance Holdings acquired certain assets and assumed certain liabilities of Samhwa Mutual Savings Bank through a newly established subsidiary, Woori FG Savings Bank.

 

   

In September 2012, Woori FG Savings Bank acquired certain assets and assumed certain liabilities of Solomon Mutual Savings Bank.

 

   

In October 2012, Woori Finance Holdings established Woori Finance Research Institute, which engages in economic and finance research, management consulting, and management and sales of intellectual property rights.

 

   

In April 2013, Woori Bank effected a spin-off of its credit card business into a newly established wholly-owned subsidiary of Woori Finance Holdings, Woori Card.

 

   

In June 2013, through an internal reorganization, Kumho Investment Bank (previously a subsidiary of Woori Private Equity and subsequently renamed Woori Investment Bank), in which Woori Finance Holdings held a 41.6% interest, became its consolidated subsidiary, and ₩70 billion of new capital was injected into such entity.

 

   

In January 2014, Woori Bank completed the purchase of an additional 27% equity interest (in addition to the 6% equity interest it previously acquired through its subsidiary PT. Bank Woori Indonesia) in PT. Bank Himpunan Saudara 1906 Tbk, an Indonesian commercial bank with a network of over 100 branches and offices throughout Indonesia. In December 2014, PT. Bank Woori Indonesia merged with and into PT. Bank Himpunan Saudara 1906 Tbk. The merged entity, in which Woori Bank currently holds an 84.2% equity interest, was renamed PT Bank Woori Saudara Indonesia 1906 Tbk and became its consolidated subsidiary.

 

   

In October 2016, Woori Bank acquired a 51% equity interest in Wealth Development Bank, a thrift bank in the Philippines with a network of 16 branches and approximately 300 employees.

 

   

In November 2016, Woori Bank obtained a banking license to establish a local subsidiary in Vietnam, Woori Bank Vietnam, which commenced operations in January 2017.

 

   

In June 2018, Woori Bank acquired VisionFund (Cambodia) Ltd., a microfinance deposit-taking institution in Cambodia, and renamed it WB Finance Co., Ltd. In February 2020, WB Finance Co., Ltd. merged with Woori Finance (Cambodia) Plc., a Cambodian microfinance institution, and in November 2021, it obtained a commercial banking license from the Cambodian financial authorities and began its nationwide operations as Woori Bank (Cambodia) PLC.

 

   

In November 2018, Woori Bank established a German subsidiary, Woori Bank Europe Gmbh, which is headquartered in Frankfurt.

Privatization Plan

In June 2013, the Korean government, through the Public Funds Oversight Committee of the Financial Services Commission, announced an updated plan to privatize Woori Finance Holdings and its former subsidiaries, including Woori Bank. The privatization plan provided for the segregation of such entities into three groups and the disposal of the Korean government’s interest in these entities held through the KDIC in a series of transactions, most of which have been completed.

 

35


Table of Contents

Spin-off of Kwangju Bank and Kyongnam Bank

In May 2014, Woori Finance Holdings spun off its businesses related to the holding of the shares, and thereby controlling the business operations, of Kwangju Bank and Kyongnam Bank to establish KJB Financial Group and KNB Financial Group, respectively (which we collectively refer to as the New Holdcos). Following such spin-off, KJB Financial Group owned the shares of Kwangju Bank previously held by Woori Finance Holdings, and KNB Financial Group owned the shares of Kyongnam Bank previously held by Woori Finance Holdings. Woori Finance Holdings no longer owned any shares of Kwangju Bank or Kyongnam Bank, and neither they nor the New Holdcos were its subsidiaries after the spin-off. Following the spin-off, each of these banks subsequently merged with the relevant New Holdco.

In October 2014, the KDIC sold its 56.97% ownership interest in Kwangju Bank and Kyongnam Bank to JB Financial Group and BNK Financial Group (formerly known as BS Financial Group), respectively.

Disposal of Woori Financial, Woori Asset Management, Woori F&I, Woori Investment & Securities, Woori Aviva Life Insurance and Woori FG Savings Bank

In March 2014, Woori Finance Holdings sold its 52.0% ownership interest in Woori Financial to KB Financial Group. In May 2014, Woori Finance Holdings sold its 100.0% ownership interest in Woori Asset Management to Kiwoom Securities. In June 2014, Woori Finance Holdings sold its 100.0% ownership interest in Woori F&I to Daishin Securities. In June 2014, Woori Finance Holdings also sold its 37.9% ownership interest in Woori Investment & Securities, its 51.6% ownership interest in Woori Aviva Life Insurance and its 100.0% ownership interest in Woori FG Savings Bank to NongHyup Financial Group Inc. in a collective sale.

Merger of Woori Bank and Woori Finance Holdings

In November 2014, Woori Finance Holdings merged with and into Woori Bank, with Woori Bank remaining as the surviving entity and Woori Finance Holdings ceasing to exist. In connection with the merger, shareholders of Woori Finance Holdings received one share of Woori Bank’s common stock for each share of common stock of Woori Finance Holdings they held.

As a result of the merger, the other remaining subsidiaries of Woori Finance Holdings, including Woori Card, Woori Private Equity, Woori FIS, Woori Investment Bank and Woori Finance Research Institute, became Woori Bank’s subsidiaries. Accordingly, Woori Bank’s overall business and operations after the merger, on a consolidated basis, were substantially identical to those of Woori Finance Holdings on a consolidated basis prior to the merger.

Woori Bank was an unlisted corporation prior to the merger, while Woori Finance Holdings had its common stock listed on the KRX KOSPI Market and its ADSs listed on the New York Stock Exchange. Following the merger, Woori Bank became newly listed on the KRX KOSPI Market and succeeded to Woori Finance Holdings’ listing on the New York Stock Exchange.

Sales of the KDIC’s Ownership Interest

Pursuant to the Korean government’s privatization plan, in December 2014, the KDIC sold 40,143,022 shares of Woori Bank’s common stock (representing 5.9% of its outstanding common stock) through a bidding process in Korea. In addition, in December 2016 and January 2017, the KDIC sold an aggregate of 200,685,395 shares of Woori Bank’s common stock (representing 29.7% of its outstanding common stock) in stakes ranging from 3.7% to 6.0% to seven financial companies through a bidding process. In 2017, pursuant to a series of transactions related to call options previously granted in connection with the KDIC’s sale of Woori Bank’s common stock in December 2014, the KDIC sold an aggregate of 19,852,364 shares of Woori Bank’s common stock (representing 2.9% of its outstanding common stock). As a result of such transactions, the KDIC’s ownership interest in Woori Bank was reduced to 18.4%. In connection with our establishment in January 2019 as a new financial holding company pursuant to a “comprehensive stock transfer” under Korean law, the KDIC received 124,604,797 shares of our outstanding common stock in exchange for the common stock of Woori Bank

 

36


Table of Contents

it owned. In June 2019, the Financial Services Commission approved the KDIC’s plan to sell all such common stock in multiple transactions by 2022, and in a series of transactions from 2021 to 2022, the KDIC sold all but 1.24% of our outstanding common stock that it held. In October 2023, the KDIC entered into a memorandum of understanding with us to sell its remaining shares in 2024, and in March 2024, we acquired all such remaining shares from the KDIC. As of the date of this annual report, the KDIC no longer holds any of our shares.

Establishment of Woori Financial Group

We were established as a new financial holding company on January 11, 2019 pursuant to a “comprehensive stock transfer” under Korean law, whereby holders of the common stock of Woori Bank and certain of its subsidiaries transferred all of their shares to us and in return received shares of our common stock. The stock transfer was approved by the shareholders of Woori Bank at an extraordinary general meeting held on December 28, 2018. In the stock transfer, each holder of one share of Woori Bank’s common stock recorded in its shareholder register as of November 15, 2018 received one share of our common stock. In addition, we issued our common stock to Woori Bank in exchange for the outstanding common stock of certain of Woori Bank’s wholly-owned subsidiaries that became our wholly-owned direct subsidiaries. Specifically, in connection with the stock transfer, Woori Bank transferred all shares of common stock held by it of Woori FIS Co., Ltd., Woori Finance Research Institute Co., Ltd., Woori Credit Information Co., Ltd., Woori Fund Services Co., Ltd. and Woori Private Equity Asset Management Co., Ltd., all of which were Woori Bank’s wholly-owned subsidiaries, to us and, as consideration for such transferred shares, received shares of our common stock in accordance with the specified stock transfer ratio applicable to each such subsidiary. Following the completion of the stock transfer, Woori Bank, Woori FIS Co., Ltd., Woori Finance Research Institute Co., Ltd., Woori Credit Information Co., Ltd., Woori Fund Services Co., Ltd. and Woori Private Equity Asset Management Co., Ltd. became our direct and wholly-owned subsidiaries.

The following chart illustrates the organizational structure of Woori Bank prior to the completion of the stock transfer:

 

LOGO

 

37


Table of Contents

The following chart illustrates our organizational structure after the completion of the stock transfer:

 

LOGO

In connection with the stock transfer, Woori Bank’s common stock was suspended from trading from January 9, 2019 and was de-listed from the KRX KOSPI Market on February 13, 2019. Following the stock transfer, our common stock was newly listed on the KRX KOSPI Market on February 13, 2019, and our ADSs succeeded to the listing of Woori Bank’s ADSs on the New York Stock Exchange on January 11, 2019.

The shareholders of Woori Bank were entitled to exercise appraisal rights with respect to its common stock held by them in accordance with Korean law. In December 2018 and January 2019, shareholders exercised their appraisal rights with respect to the shares of common stock of Woori Bank. As a result of the exchange for our common stock of such treasury shares obtained by Woori Bank pursuant to the exercise of appraisal rights by its shareholders and other treasury shares it held, as well as the transfer by Woori Bank of the shares it held in its relevant subsidiaries to us, Woori Bank received an aggregate of 2.7% of our total issued common stock as of January 11, 2019. Subsequently, in March 2019, Woori Bank sold all such shares to institutional investors in a block trade.

Reorganization and Expansion of Woori Financial Group

After our establishment, we have further reorganized and expanded our operations, including through mergers, acquisitions and investments. For example:

 

   

In August 2019, we acquired a 73% equity interest in Woori Asset Management Corp. (formerly known as Tongyang Asset Management Corp.) from Tongyang Life Insurance Co., Ltd., which became our consolidated subsidiary.

 

   

In September 2019, we conducted a “comprehensive stock exchange” under Korean law with Woori Bank, the former parent company of Woori Card, whereby Woori Bank transferred all of its Woori Card shares to us for a combination of shares of our common stock and cash. As a result of the stock exchange, Woori Card ceased to be Woori Bank’s subsidiary and became our direct and wholly-owned subsidiary. Pursuant to applicable Korean law, Woori Bank was required to dispose of the shares of our common stock it received in the stock exchange within six months of its consummation

 

38


Table of Contents
 

and therefore sold part of such shares to Fubon Life Insurance Co., Ltd. in September 2019 and the remainder of such shares through block trades in November 2019.

 

   

In September 2019, we acquired a 59.8% equity interest in Woori Investment Bank from Woori Bank, its former parent company, following which Woori Investment Bank became our direct consolidated subsidiary and ceased to be Woori Bank’s subsidiary. Woori Investment Bank’s common stock was listed on the KRX KOSPI Market. In August 2023, we acquired the remaining shares of Woori Investment Bank through a “comprehensive stock exchange” under Korean law, following which Woori Investment Bank became our wholly-owned subsidiary.

 

   

In October 2019, Woori Bank acquired a 20% equity interest in Lotte Card Co., Ltd., which was the sixth largest credit card issuer in Korea at the time of acquisition, according to the Financial Statistics Information System, which is maintained by the Financial Supervisory Service. See “Item 4.B. Business Overview—Credit Cards.”

 

   

In December 2019, we acquired Woori Global Asset Management Co. (formerly known as ABL Global Asset Management Co.) from Anbang Asset Management (Hong Kong) Co., Limited, which became our consolidated subsidiary. In January 2024, we merged Woori Global Asset Management Co., Ltd. with and into Woori Asset Management Corp., which became our consolidated subsidiary in which we held a 77.5% equity interest. In March 2024, we acquired all remaining shares of Woori Asset Management Corp. from Yuanta Securities Korea Co., Ltd., pursuant to which Woori Asset Management Corp. became our wholly-owned subsidiary.

 

   

In December 2019, we acquired an aggregate 51% equity interest in Woori Asset Trust Co., Ltd. (formerly known as Kukje Asset Trust Ltd.), consisting of (i) 44.5% from its majority shareholders, including former chairman Jae-Eun Yoo, and (ii) 6.5% from Woori Bank. In March 2023, we acquired an additional 21.3% equity interest in Woori Asset Trust Co., Ltd. pursuant to our share purchase agreement with the former majority shareholders, as a result of which we currently hold an aggregate 72.3% equity interest in Woori Asset Trust Co., Ltd., which is currently our consolidated subsidiary. In March 2024, we participated in a capital increase by Woori Asset Trust Co., Ltd. and Woori Asset Trust Co. cancelled its treasury shares, as a combined result of which our equity interest in Woori Asset Trust Co., Ltd. increased to 96.7%. In April 2024, we acquired additional shares of Woori Asset Trust Co., Ltd. from its minority shareholders, which further increased our equity interest to 98.7%.

 

   

In December 2020, we acquired a 74.0% equity interest in Woori Financial Capital Co., Ltd. (formerly known as Aju Capital Co., Ltd.) from Well to Sea Investment. Notwithstanding the foregoing, for accounting purposes, Woori Financial Capital Co., Ltd. became our consolidated subsidiary in October 2020. In March 2021, we acquired Woori Savings Bank (formerly known as Aju Savings Bank) from Woori Financial Capital Co., Ltd., our consolidated subsidiary, and as a result, Woori Savings Bank ceased to be the subsidiary of Woori Financial Capital Co., Ltd. and became our direct consolidated subsidiary. We acquired additional equity interests in Woori Financial Capital Co., Ltd. of 12.9% and 3.6% from Aju Corporation in April 2021 and May 2021, respectively, as a result of which our aggregate equity interest in Woori Financial Capital Co., Ltd. became 90.5%. In August 2021, we acquired the remaining shares of Woori Financial Capital Co., Ltd. and integrated Woori Financial Capital Co., Ltd. as our wholly-owned subsidiary through a “comprehensive stock exchange” under Korean law.

 

   

In January 2022, we established Woori Financial F&I Inc. as a wholly-owned subsidiary to invest in non-performing loans and restructuring companies.

 

   

In March 2023, we acquired a 52% equity interest in, and the management rights to, Daol Investment, a venture capital company, from its largest shareholder, Daol Investment & Securities Co., Ltd. Following such acquisition, Daol Investment was subsequently renamed Woori Venture Partners Co., Ltd. In August 2023, we acquired the remaining shares of Woori Venture Partners Co., Ltd. through a “comprehensive stock exchange” under Korean law, following which Woori Venture Partners Co., Ltd. became our wholly-owned subsidiary.

 

39


Table of Contents
Item 4.B.

Business Overview

We are one of the largest financial holding companies in Korea, in terms of consolidated total assets, and our operations include Woori Bank, one of the largest commercial banks in Korea. Our subsidiaries collectively engage in a broad range of businesses, including corporate banking, consumer banking, credit card operations, investment banking, capital markets activities, international banking, asset management and other businesses. We provide a wide range of products and services to our customers, which mainly comprise small- and medium-sized enterprises and individuals, as well as some of Korea’s largest corporations. As of December 31, 2023, we had, on a consolidated basis, total assets of ₩498,005 billion, total liabilities of ₩464,607 billion and total equity of ₩33,397 billion.

As one of the leading financial services groups in Korea, we believe our core competitive strengths include the following:

Strong and long standing relationships with corporate customers. Historically our operations concentrated on large corporate customers. As a result, we believe that we have strong relationships with many of Korea’s leading corporate groups, and we are the main creditor bank to 11 of the 38 largest Korean corporate borrowers. Further enhancing our corporate loan portfolio is our ability to lend to small- and medium-sized enterprise customers. As of December 31, 2023, we had 409,956 small- and medium-sized enterprise borrowers.

Large and loyal retail customer base. With respect to our consumer banking operations, we have the third-largest deposit base among Korean commercial banks, and over 24.9 million retail customers, representing about half of the Korean adult population. Of these customers, over 10.1 million are active customers, meaning that they have a deposit account with us with an average monthly balance of at least ₩300,000 or have a loan account with us.

Extensive distribution and marketing network. We serve our customers primarily through one of the largest banking networks in Korea, comprising 711 branches and 3,685 ATMs and cash dispensers as of December 31, 2023. Through Woori Bank, we also operate 10 dedicated corporate banking centers and 81 general managers for our large corporate customers and 766 relationship managers stationed at 586 branches (as well as 509 additional non-stationed employees who serve as relationship managers as needed) for our small- and medium-sized enterprise customers as of December 31, 2023. In addition, we have Internet and mobile banking platforms to enhance customer convenience, reduce service delivery costs and allow our branch staff to focus on marketing and sales.

Strong capital base. As of December 31, 2023, our consolidated equity totaled ₩33 trillion, and our total capital adequacy ratio was 15.81%. Our management team at the holding company carefully coordinates the capital and dividend plans of each of our subsidiaries and for the consolidated group to ensure that we optimize our capital position. We believe our strong capital base and coordinated capital management enable us to support growth of our core businesses and to pursue franchise-enhancing initiatives such as selective investments and acquisitions.

Strong and experienced management team. We benefit from our management team’s extensive experience accumulated with our subsidiaries and their predecessors. In March 2023, Jong-Yong Yim assumed the role of our representative director, president and chief executive officer, which we believe will continue to enhance the quality of our management team and corporate governance. We also believe that the extensive experience of many members of our management team in the financial sector will help us to continue to strengthen our operations.

Strategy

We aim to continue to build our position as a comprehensive financial services provider in Korea, with a view to having our business platform and operating structure on par with those of leading global financial institutions. The key elements of our strategy are as follows:

Provide comprehensive financial services and maximize synergies among our subsidiaries through our financial holding company structure. We plan to become a comprehensive financial services provider capable

 

40


Table of Contents

of developing and cross-selling a diverse range of products and services to our large existing base of retail and corporate banking customers, so that we can more effectively compete with leading domestic and international financial institutions. We believe that the adoption of a financial holding company structure will continue to help us increase customer satisfaction, generate synergies and maximize profitability, by creating an integrated system among our affiliated companies and allowing us to effectively provide various financial services, including comprehensive one-stop asset management services customized for clients, based on active expansion of non-banking and global business operations. One of the intended benefits of our financial holding company structure is that it enhances our ability to engage in mergers and acquisitions which we may decide to pursue as part of our strategy. For example, in an effort to expand our asset management services, we acquired equity interests in Woori Asset Management Corp., Woori Global Asset Management Co. and Woori Asset Trust Co., Ltd. in 2019 and Woori Financial Capital Co., Ltd. in 2020, which became our consolidated subsidiaries. We also established Woori Financial F&I Inc. as our direct consolidated subsidiary in January 2022. In March 2023, in an effort to expand our non-banking business, we acquired a 52% equity interest in, and the management rights to, Daol Investment, a venture capital company, which was subsequently renamed Woori Venture Partners Co., Ltd. In August 2023, we acquired the remaining shares of Woori Venture Partners Co., Ltd. through a “comprehensive stock exchange” under Korean law, following which Woori Venture Partners Co., Ltd. became our wholly-owned subsidiary. We may consider additionally acquiring or merging with other financial institutions, particularly in the non-banking sector, to achieve more balanced growth and further diversify our revenue base.

In addition, we believe our financial holding company structure gives us a competitive advantage over stand-alone banks and other financial institutions by:

 

   

allowing us to offer a more extensive range of financial products and services;

 

   

enabling us to share customer information, which is not permitted outside a financial holding company structure, thereby enhancing our risk management and cross-selling capabilities;

 

   

enhancing our ability to reduce costs in areas such as back-office processing and procurement; and

 

   

enabling us to raise and manage capital on a centralized basis.

We aim to maximize the synergies from our diverse financial product and service offerings by cross developing and selling products and encouraging collaboration of operations among our subsidiaries. In particular, we promote collaborative projects across our investment banking, digital, wealth management and global operations.

Further improve our asset quality and strengthen our risk management practices. Woori Bank was one of the earliest and most aggressive banks in Korea to actively reduce non-performing loans through charge-offs and sales to third parties, and has taken various measures to facilitate the disposal of its substandard or below loans. As a result of these and other initiatives, our ratio of non-performing loans to total loans has remained at relatively low levels in recent years. Specifically, our ratio of non-performing loans to total loans was 0.29% as of December 31, 2022 and 0.35% as of December 31, 2023.

One of our highest priorities is to maintain our strong asset quality and enhance our risk management practices on an ongoing basis. We have created a centralized group-wide risk management organization, installed a comprehensive warning and monitoring system, adopted uniform loan loss provisioning policies across all subsidiaries and implemented an advanced credit evaluation system called the “Credit Wizard” at Woori Bank. We have undertaken a series of group-wide reviews of our credit risk management procedures, as well as our risk management infrastructure, in order to develop and implement various measures to further standardize and improve our risk management procedures and systems.

We intend to vigorously maintain a manageable risk profile and balance that risk profile with adequate returns. We believe that our continual focus on upgrading our risk management systems and practices will enable us to maintain our strong asset quality, improve our financial performance and enhance our competitiveness.

 

41


Table of Contents

Enhance customer profitability through optimization of channel usage, products and services for each customer segment. Our extensive distribution network and wide range of quality products and services has enabled us to serve our customers effectively. However, we intend to further enhance the value proposition to our customers by differentiating products and delivery channels based on the distinct needs of different customer segments.

Retail customers. We generally segment our retail customers into four groups: high net worth; mass affluent; middle class; and mass market. We believe we are relatively competitive in our core customer base, which includes mass affluent and middle class customers, and we serve these customers through our branches by selling customized higher margin services and products, such as investment advice, mutual funds, insurance and personal loans. For our mass market customers, we offer simple, easy-to-understand and relatively more standardized products such as basic deposit and lending products, including mortgage loans, and we encourage the use of alternative distribution channels such as the Internet, mobile banking and ATMs by our mass market customers such that we can serve them in a cost-efficient manner. We serve our high net worth individuals via branches and dedicated private banking centers staffed with experienced private bankers who offer sophisticated tailored financial services. In addition to serving retail customers based on segment, we also offer products and services based on customers’ life cycles to optimize our financial solutions for such customers.

Corporate customers. We continually and vigorously review our portfolio of large corporate and small- and medium-sized enterprise customers to refine our database of core accounts and industries in terms of profitability potential. We seek to expand our relationship beyond a pure lending relationship by promoting our foreign exchange, factoring, trade finance and investment banking services to our core small- and medium-sized enterprise customers and cross-selling our investment banking services, derivatives and other risk hedging products, as well as employee retirement products, to our core large corporate customers.

In addition to our customer segment-based marketing strategy, we aim to improve customer loyalty by strengthening customer retention and implementing a customer-focused sales culture and thereby develop a system pursuant to which our growth is facilitated by the growth of our customers.

Diversify our revenue base with a view to reducing our exposure to interest rate cycles and increasing profitability. Currently, in line with the Korean banking industry, we derive a substantial majority of our revenues from our loan and other credit products. To reduce our traditional reliance on lending as a source of revenue and to increase our profitability, we have been seeking to further diversify our earnings base, in particular by focusing on fee-based services, such as foreign exchange, trade finance and derivatives products, investment banking and advisory investment trust services for our corporate customers and asset management and mutual funds, investment trust products and beneficiary certificates, and life and non-life insurance products for our retail customers.

In addition, we intend to carefully consider potential acquisitions or other strategic investments that fit within our overall strategy. When considering acquisitions, we will focus on opportunities that supplement the range of products and services we offer and strengthen our existing customer base, enable us to maintain our standard for asset quality and profitability and provide us with a reasonable return on our investment. We may also consider acquiring or merging with other financial institutions, particularly in the non-banking sector, to achieve more balanced growth and further diversify our revenue base.

Accelerate digital innovation. The digital finance market has recently seen major growth due to the entry of fintech firms and the rapid digital transformations of our competitors, and the social distancing trends resulting from the COVID-19 pandemic have only accelerated the digitalization of finance. We have actively engaged in such trends through the adoption of innovative initiatives and aim to become a leader in digitization. As part of such efforts, in May 2015, Woori Bank established a mobile financial service platform through the launch of the first mobile-only banking service in Korea called WiBee Bank, which was later integrated into Woori Bank’s Woori WON mobile banking application in July 2023. In April 2017, Kbank, formed by a consortium with KT Corporation and 20 other companies, in which we, through Woori Bank, own 12.6% of the equity with voting rights as of December 31, 2023, launched its services to become the first Internet-only bank in Korea. In recent years, we have also strengthened our alliances with information technology companies to provide innovative

 

42


Table of Contents

electronic payment methods and launched a program to discover and provide support to innovative fintech startup companies in Korea, currently known as Digital Innovation Lab, or DinnoLab.

In August 2019, we launched Woori WON Banking, our main mobile banking application, to provide enhanced digital platform services to our customers. In May 2020, we launched our “Digital First, Change Everything” campaign and established the Digital Innovation Committee, which comprises certain executive officers, to focus on such group-wide digital strategies. In 2021, we established the following four “Digital First, Digital Initiative” strategies to promote digital innovation by emphasizing the diffusion of digitalization over a medium- to long-term and creating visible results:

 

   

enhance our competitive strengths in mobile banking;

 

   

digitalize our channels and business;

 

   

establish competitive advantages in new markets and technologies; and

 

   

reorganize our digital foundation.

Our chief digital officer is responsible for overseeing our group-wide digital strategies and initiatives. In recent years, we have focused on increasing the use of our group-wide platforms by our customer base, building data and AI infrastructure, and developing and strengthening our digital-focused personnel. In January 2022, we began providing blockchain-based mobile driver’s license services to our customers through the adoption of a decentralized identity technology. In September 2022, we began developing guidelines and digital competency standards for our career development program to support our digital professionals at the group level.

In 2023, we continued our efforts to improve our digital competitiveness and to secure new avenues of growth by upgrading our IT infrastructure, entering cross-industry partnerships, expanding our regional DinnoLab centers and discovering new non-financial business opportunities. For example, in March 2023, we launched the Woori WON certification service, the first cloud computing-based certification service in the banking industry, and in December 2023, we completed the restructuring of our IT infrastructure from a total outsourcing model to an insourcing model to improve our digital competitiveness. We are in the process of developing the required strategy and infrastructure to allow us to provide universal banking services centered around bank application systems and are striving toward having such system available by the end of 2024.

Expand presence in the global market. We continually expand our global network mainly through Woori Bank and Woori Card and aim to strengthen our overseas operations to diversify our profit base, which is currently concentrated in Korea. We currently maintain, in aggregate, over 580 branches in over 20 countries and have made major strides in our overseas operations since our establishment of the first overseas branch of a Korean commercial bank in Tokyo, Japan in 1968. In December 2014, Woori Bank became the first Korean bank to be involved in a merger with a listed overseas bank when its subsidiary PT. Bank Woori Indonesia merged with and into PT. Bank Himpunan Saudara 1906 Tbk, which was renamed PT Bank Woori Saudara Indonesia 1906 Tbk. In October 2016, Woori Bank acquired a 51% equity interest in Wealth Development Bank, a thrift bank in the Philippines, and partnered with Vicsal Development Corporation, an operator of department stores and supermarkets in the Philippines and another major shareholder of Wealth Development Bank, to actively expand its base of local customers. In addition, in November 2016, Woori Bank obtained a banking license to establish a local subsidiary in Vietnam, Woori Bank Vietnam, which commenced operations in January 2017 and manages the local operations of Woori Bank’s branches in Vietnam. Furthermore, Woori Bank has expanded the scope of its operations in Myanmar, Indonesia, Cambodia and the Philippines in order to capitalize on the potential for high growth and profitability in Southeast Asia and established a representative office in Poland as well as additional branches in India. In June 2018, Woori Bank acquired VisionFund (Cambodia) Ltd., a microfinance deposit-taking institution in Cambodia, and renamed it WB Finance Co., Ltd, and in November 2018, Woori Bank established a German subsidiary, Woori Bank Europe Gmbh, which is headquartered in Frankfurt. In February 2020, WB Finance Co., Ltd. merged with Woori Finance (Cambodia) Plc., a Cambodian microfinance institution, and in November 2021, it obtained a commercial banking license from the Cambodian financial authorities and began its nationwide operations as Woori Bank (Cambodia) PLC. Woori Bank has a presence in over 20 countries with over 460 branches and offices outside Korea. In 2016, Woori Card expanded

 

43


Table of Contents

overseas by establishing TuTu Finance-WCI Myanmar Co., Ltd., microfinance firm, in Myanmar. In August 2022, Woori Card acquired an 82.0% equity interest in PT Batavia Prosperindo Finance, Tbk, a consumer finance company in Indonesia, and renamed it PT Woori Finance Indonesia, Tbk. In January 2023, we acquired an additional 2.5% equity interest in PT Woori Finance Indonesia, Tbk, following which our interest therein increased to 84.5%.

Develop and increase productivity of our professional workforce. We aim to retain the most qualified and highly-trained professionals in the market, and we intend to continue to focus on the development and training of our core professionals. In order to boost employee morale and productivity, we aim to create an environment that nurtures development and growth and accordingly have implemented performance-based incentive programs to recognize high performers on both an individual and business group level. In addition, a rigorous ethics management program and related measures have been instituted to reduce operational risk and help ensure compliance with our internal standards and policies.

Establish a robust internal controls system. In order to prevent the recurrence of any large-scale financial incidents, we aim to strengthen and improve our internal controls system by implementing various measures that would minimize our operational risks, in particular those stemming from employee misconduct. For example, in June 2023, we created a new external whistleblowing channel that allows our employees to report irregularities with strengthened anonymity and enhanced incentives. In addition, Woori Bank has increased the number of employees tasked with various internal controls-related tasks, including compliance supervision, risk management, consumer protection and regular inspections, and has implemented certain guidelines on promotions designed to incentivize employees to take on internal controls-related duties. Furthermore, Woori Bank has strengthened its internal control processes for monitoring its overseas wire transfers, including by establishing a new international trade monitoring team in July 2022.

Corporate Banking

We provide commercial banking services to large corporate customers (including government-owned enterprises) and small- and medium-sized enterprises in Korea. Currently, our corporate banking operations consist mainly of lending to and taking deposits from our corporate customers. We also provide ancillary services on a fee basis, such as inter-account transfers, transfers of funds from branches and agencies of a company to its headquarters and transfers of funds from a company’s customer accounts to the company’s main account. We provide our corporate banking services predominantly through Woori Bank.

 

44


Table of Contents

The following table sets forth the balances and percentages of our total lending and total deposits represented by our large corporate and small- and medium-sized enterprise customer loans and deposits, respectively, and the number of such customers as of the dates indicated:

 

     As of December 31,  
     2022     2023  
     Amount      % of
Total
    Amount      % of
Total
 
     (in billions of Won, except percentages)  

Loans(1):

  

Small- and medium-sized enterprise(2)

   122,925        35.6   130,553        36.2

Large corporate(3)

     34,519        10.0       37,574        10.4  

Others(4)

     33,657        9.7       32,902        9.1  
  

 

 

    

 

 

   

 

 

    

 

 

 

Total

   191,101        55.3   201,029        55.7
  

 

 

    

 

 

   

 

 

    

 

 

 

Deposits:

          

Small- and medium-sized enterprise

   70,492        20.6   70,165        19.6

Large corporate

     108,536        31.7       118,001        33.0  
  

 

 

    

 

 

   

 

 

    

 

 

 

Total

   179,028        52.3   188,166        52.6
  

 

 

    

 

 

   

 

 

    

 

 

 

Number of borrowers:

          

Small- and medium-sized enterprise

     424,062          409,956     

Large corporate

     2,493          1,932     

 

(1) 

Not including due from banks, other financial assets and outstanding credit card balances, and prior to deducting allowance for credit losses and present value discount or reflecting loan origination costs and fees.

(2) 

Loans to “small- and medium-sized enterprises” as defined in the Framework Act on Small and Medium Enterprises of Korea and related regulations (and including project finance loans to such enterprises). See “—Small- and Medium-Sized Enterprise Banking.”

(3) 

Loans to companies that are not “small- and medium-sized enterprises” as defined in the Framework Act on Small and Medium Enterprises of Korea and related regulations, and typically including companies that (i) have assets of ₩12 billion or more and (ii) had sales of ₩10 billion or more in the previous fiscal year, and are therefore subject to external audit under the Act on External Audit of Stock Companies. See “—Large Corporate Banking.”

(4) 

Includes loans to governmental agencies, foreign loans and other corporate loans.

Corporate loans we provide consist principally of the following:

 

   

working capital loans, which are loans used for general working capital purposes, typically with a maturity of one year or less, including notes discounted and trade finance; and

 

   

facilities loans, which are loans to finance the purchase of materials, equipment and facilities, typically with a maturity of three years or more.

On the deposit-taking side, we currently offer our corporate customers several types of corporate deposit products. These products can be divided into two general categories: demand deposits that have no restrictions on deposits or withdrawals, but which offer a relatively low interest rate; and time deposits from which withdrawals are restricted for a period of time, but offer higher interest rates. We also offer installment deposits, certificates of deposit and repurchase instruments. We offer varying interest rates on our deposit products depending upon the rate of return on our income-earning assets, average funding costs and interest rates offered by other nationwide commercial banks.

Small- and Medium-Sized Enterprise Banking

We use the term “small- and medium-sized enterprises” as defined in the Framework Act on Small and Medium Enterprises of Korea and related regulations. Under the Framework Act on Small and Medium Enterprises of Korea and related regulations, in order to qualify as a small- and medium-sized enterprise, (i) the enterprise’s total assets at the end of the immediately preceding fiscal year must be less than ₩500 billion, (ii) the enterprise must meet the average or annual sales revenue standards prescribed by the Enforcement Decree of the Framework Act on Small and Medium Enterprises that are applicable to the enterprise’s primary business,

 

45


Table of Contents

and (iii) the enterprise must meet the standards of substantial management independence from ownership as prescribed by the Framework Act on Small and Medium Enterprises. However, pursuant to amendments to the Framework Act on Small and Medium Enterprises and its Enforcements Decree, which became effective in June 2020, an enterprise that qualifies as a small- and medium-sized enterprise pursuant to the above definition shall no longer be considered a small- and medium-sized enterprise if it is incorporated into, or is deemed to be incorporated into, a business group subject to certain disclosure requirements under the Monopoly Regulation and Fair Trade Act. Furthermore, certified social enterprises (as defined in the Social Enterprise Promotion Act of Korea), cooperatives, federations of cooperatives, social cooperatives and federations of social cooperatives, federations of heterogeneous cooperatives that consist of small- and medium-sized enterprises under the Framework Act on Small and Medium Enterprises (as defined in the Framework Act on Cooperatives), cooperatives, federations and national federations (as defined in the Consumer Cooperatives Act), as well as cooperatives, business cooperatives and federations of cooperatives (as defined in the Small and Medium Enterprise Cooperatives Act) that satisfy the requirements prescribed by the Framework Act on Small and Medium Enterprises, may also qualify as small- and medium-sized enterprises. The small- and medium-sized enterprise segment of the corporate banking market has grown significantly in recent years, including as a result of government measures to encourage lending to these enterprises. As of December 31, 2023, 19.1% of our small- and medium-sized enterprise loans were extended to borrowers in the manufacturing industry, 16.1% were extended to borrowers in the retail and wholesale industries, and 6.9% were extended to borrowers in the hotel, leisure and transportation industries.

We service our small- and medium-sized enterprise customers primarily through Woori Bank’s network of branches and small- and medium-sized enterprise relationship managers. As of December 31, 2023, Woori Bank had stationed one or more relationship managers at 586 branches, of which 253 were located in Seoul. The relationship managers specialize in servicing the banking needs of small- and medium-sized enterprise customers and concentrate their marketing efforts on developing new customers in this segment. As of December 31, 2023, Woori Bank had a total of 766 small- and medium-sized enterprise relationship managers stationed at its branches (as well as 509 non-stationed employees who serve as relationship managers as needed).

In addition to increasing our dedicated staffing and branches, our strategy for this banking segment is to identify promising industry sectors and to develop and market products and services targeted towards customers in these sectors. We have also developed in-house industry specialists who can help us identify leading small- and medium-sized enterprises in, and develop products and marketing strategies for, these targeted industries. In addition, we operate customer loyalty programs at Woori Bank for our most profitable small- and medium-sized enterprise customers and provide them with benefits and services such as preferential rates, free seminars and workshops and complementary invitations to cultural events.

Lending Activities. We provide both working capital loans and facilities loans to our small- and medium-sized enterprise customers. As of December 31, 2023, working capital loans and facilities loans accounted for 42.5% and 53.4% respectively, of our total small- and medium-sized enterprise loans. As of December 31, 2023, we had 409,956 small- and medium-sized enterprise borrowers.

As of December 31, 2023, secured loans and loans guaranteed by a third party accounted for 79.3% and 4.7%, respectively, of our small- and medium-sized enterprise loans. As of December 31, 2023, approximately 71.1% of the secured loans were secured by real estate or movable property and 0.4% were secured by deposits. Working capital loans generally have a maturity of one year, but may be extended on an annual basis for an aggregate term of three to five years. Facilities loans have a maximum maturity of 20 years.

When evaluating the extension of working capital loans and facilities loans, we review the creditworthiness and capability to generate cash of the small- and medium-sized enterprise customer. Furthermore, we take corporate guarantees and credit guarantee letters from other financial institutions and use deposits that the borrower has with us or securities pledged to us as collateral.

The value of any collateral is defined using a formula that takes into account the appraised value of the property, any prior liens or other claims against the property and an adjustment factor based on a number of considerations including, with respect to property, the value of any nearby property sold in a court-supervised

 

46


Table of Contents

auction during the previous five years. We generally revalue any collateral on a periodic basis (every year for real estate (with apartments being revalued every month, subject to the availability of certain specified market value information), every year for equipment, every month for deposits and every week for stocks listed on a major Korean stock exchange) or if a trigger event occurs with respect to the loan in question.

Pricing. We establish the pricing for our small- and medium-sized enterprise loan products based principally on transaction risk, our cost of funding and market considerations. Our lending rates are generally determined using our Credit Wizard system. We use our Credit Wizard system to manage our lending activities, and input data gathered from loan application forms, credit scores of borrowers and the appraisal value of collateral provided by external valuation experts into the Credit Wizard system and update such information periodically to reflect changes in such information. See “Item 11. Quantitative and Qualitative Disclosures about Market Risk—Credit Risk Management—Credit Evaluation and Approval.” We measure transaction risk using factors such as the credit rating assigned to a particular borrower and the value and type of collateral. Our system also takes into account cost factors such as the current market interest rate, opportunity cost and cost of capital, as well as a spread calculated to achieve a target rate of return. Depending on the price and other terms set by competing banks for similar borrowers, we may reduce the interest rate we charge to compete more effectively with other banks. Loan officers have limited discretion in deciding what interest rates to offer, and significant variations require review at higher levels. As of December 31, 2023, approximately 73.7% of our small- and medium-sized enterprise loans had interest rates that varied with reference to current market interest rates.

Large Corporate Banking

Our large corporate customers consist of companies that are not “small- and medium-size enterprises” as defined in the Framework Act on Small and Medium Enterprises of Korea and related regulations, and typically include companies that (i) have assets of ₩12 billion or more and (ii) had sales of ₩10 billion or more in the previous fiscal year, and that are therefore subject to external audit under the Act on External Audit of Stock Companies. As a result of our history and development, particularly the history of Woori Bank, we remain the main creditor bank to many of Korea’s largest corporate borrowers.

In terms of our outstanding loan balance, as of December 31, 2023, 42.7% of our large corporate loans were extended to borrowers in the manufacturing industry, 25.3% were extended to borrowers in the finance and insurance industries and 7.6% were extended to borrowers in the retail and wholesale industries.

We service our large corporate customers primarily through Woori Bank’s network of dedicated corporate banking centers and general managers. Woori Bank operates 10 dedicated corporate banking centers, all of which are located in the Seoul metropolitan area. Each center is staffed with one or more general managers, and certain centers are headed by a senior general manager. Depending on the center, each such manager is responsible for large corporate customers that either are affiliates of a particular chaebol or operate in a particular industry or region. As of December 31, 2023, Woori Bank had a total of 81 general managers who focus on marketing to and managing the accounts of large corporate customers.

Our strategy for the large corporate banking segment is to develop new products and cross-sell our existing products and services to our core base of large corporate customers. In particular, we continue to focus on marketing fee-based products and services such as foreign exchange and trade finance services, derivatives and other risk hedging products, investment banking services and advisory services. We have also been reviewing the credit and risk profiles of our existing customers as well as those of our competitors, with a view to identifying a target group of high-quality customers on whom we can concentrate our marketing efforts. In addition, we are seeking to continue to increase the chaebol-, region- and industry-based specialization of the managers at our dedicated corporate banking centers, including through the operation of a knowledge management database that allows greater sharing of marketing techniques and skills.

Lending Activities. We provide both working capital loans and facilities loans to our large corporate customers. As of December 31, 2023, working capital loans (including domestic usance, bills bought and securities sold under repurchase agreements) and facilities loans accounted for 68.9% and 21.1% respectively, of our total large corporate loans.

 

47


Table of Contents

Loans to large corporate customers may be secured by real estate or deposits or be unsecured. As of December 31, 2023, secured loans and loans guaranteed by a third party accounted for 23.6% and 4.3% respectively, of our large corporate loans. Since a relatively low percentage of our large corporate loan portfolio is secured by collateral, we may be required to establish larger allowances for credit losses with respect to any such loans that become non-performing or impaired. See “—Assets and Liabilities—Asset Quality of Loans—Loan Loss Provisioning Policy.” As of December 31, 2023, approximately 60.6% of the secured loans were secured by real estate and approximately 4.7% were secured by deposits. Working capital loans generally have a maturity of one year but may be extended on an annual basis for an aggregate term of three to five years. Facilities loans have a maximum maturity of 20 years.

We evaluate creditworthiness and collateral for our loans to large corporate customers in essentially the same way as we do for loans to small- and medium-sized enterprise customers. See “—Small- and Medium-Sized Enterprise Banking—Lending Activities.”

Pricing. We determine the pricing of our loans to large corporate customers in the same way that we determine the pricing of our loans to small- and medium-sized enterprise customers. See “—Small- and Medium-Sized Enterprise Banking—Pricing.” As of December 31, 2023, approximately 81.1% of these loans had interest rates that varied with reference to current market interest rates.

Consumer Banking

We provide retail banking services to consumers in Korea. Our consumer banking operations consist mainly of lending to and taking deposits from our retail customers. We also provide ancillary services on a fee basis, such as wire transfers. While we have historically attracted and held large amounts of consumer deposits through our extensive branch network, our substantial consumer lending growth occurred principally in recent years, in line with the increase in the overall level of consumer debt in Korea. We provide our consumer banking services primarily through Woori Bank. See “—Branch Network and Other Distribution Channels.”

We classify our consumer banking customers based on their individual net worth and contribution to our consumer banking operations into four groups: high net worth; mass affluent; middle class; and mass market. We differentiate our products, services and service delivery channels with respect to these segments and target our marketing and cross-selling efforts based on this segmentation. With respect to the high net worth and mass affluent segments, we have established private banking operations to better service customers in these segments. See “—Private Banking Operations.” With respect to the middle class segment, we seek to use our branch-level sales staff to maximize the overall volume of products and services we provide. With respect to the mass market segment, we have focused on increasing our operating efficiency by encouraging customers to migrate to low-cost alternative service delivery channels, such as the Internet, call centers, mobile banking and ATMs.

Lending Activities

We offer a variety of consumer loan products to households and individuals. We differentiate our product offerings based on a number of factors, including the customer’s age group, the purpose for which the loan is used, collateral requirements and maturity. The following table sets forth the balances and percentage of our total lending represented by our consumer loans as of the dates indicated:

 

    As of December 31,  
    2022     2023  
    Amount(1)     % of
Total Loans(2)
    Amount(1)     % of
Total Loans(2)
 
    (in billions of Won, except percentage)  

General purpose household loans

  43,614       12.6   43,724       12.1

Mortgage loans

    69,299       20.1       71,821       19.9  

Home equity loans

    31,027       9.0       31,592       8.8  
 

 

 

   

 

 

   

 

 

   

 

 

 

Total

  143,940       41.7   147,137       40.8
 

 

 

   

 

 

   

 

 

   

 

 

 

 

48


Table of Contents

 

(1) 

Not including outstanding credit card balances, and prior to deducting allowance for credit losses and present value discount or reflecting loan origination costs and fees.

(2) 

Total loans do not include other financial assets and are before the deduction of allowance for credit losses and present value discount and the reflection of loan origination costs and fees.

Our consumer loans consist of:

 

   

general purpose household loans, which are loans made to customers for any purpose (other than mortgage and home equity loans), and include overdraft loans, which are loans extended to customers to cover insufficient funds when they withdraw funds from their demand deposit accounts with us in excess of the amount in such accounts up to a limit established by us; and

 

   

mortgage loans, which are loans made to customers to finance home purchases, construction, improvements or rentals, and home equity loans, which are loans made to customers secured by their homes to ensure loan repayment.

For secured loans, including mortgage and home equity loans, we generally lend up to 70% of the collateral value (except in certain regulated areas designated by the Korean government where we generally limit our lending to 50% of the appraised value of collateral, and for certain first-time homebuyers, we may lend up to 80% of the appraised value of collateral) minus the value of any lien or other security interest that is prior to our security interest. In calculating the collateral value for real estate for such secured consumer loans (which principally consists of residential properties), we generally use the fair value of the collateral as appraised by KB Land, the Korea Real Estate Board or other external appraisal experts, which is collated in our Credit Wizard system. We generally revalue collateral on a periodic basis. As of December 31, 2023, the revaluation frequency was every year for real estate (with apartments being revalued every month, subject to the availability of certain specified market value information), every year for equipment, every month for deposits and every week for stocks listed on a major Korean stock exchange.

A borrower’s eligibility for general purpose household loans is primarily determined by such borrower’s creditworthiness. In reviewing a potential borrower’s loan application, we also consider the suitability of the borrower’s proposed use of funds, as well as the borrower’s ability to provide a first-priority mortgage. A borrower’s eligibility for a home equity loan is primarily determined by such borrower’s creditworthiness (including as determined by our internal credit scoring protocols) and the value of the collateral property, as well as any third party guarantees of the borrowed amounts.

We also offer a variety of collective housing loans, including loans to purchase property or finance the construction of housing units, loans to contractors to be used for working capital purposes, and loans to educational institutions and non-profit entities to finance the construction of dormitories. Collective housing loans subject us to the risk that the housing units will not be sold. As a result, we review the probability of the sale of the housing unit when evaluating the extension of a loan. We also review the borrower’s creditworthiness and the suitability of the borrower’s proposed use of funds. Furthermore, we take a lien on the land on which the housing unit is to be constructed as collateral. If the collateral is not sufficient to cover the loan, we also take a guarantee from the Housing Finance Credit Guarantee Fund as security.

General Purpose Household Loans

Our general purpose household loans may be secured by real estate (other than homes), deposits or securities. As of December 31, 2023, approximately ₩24,412 billion, or 55.8%, of our general purpose household loans were unsecured, although some of these loans were guaranteed by a third party. Overdraft loans are primarily unsecured and typically have a maturity between one and three years.

Pricing. The interest rates on our general purpose household loans are either a periodic floating rate (which is based on a base rate determined for three-month, six-month or twelve-month periods, further adjusted to account for the borrower’s credit score and our opportunity cost) or a fixed rate that reflects our internal cost of funding and similar adjustments, but taking into account interest rate risks.

 

49


Table of Contents

Our interest rates also incorporate a margin based on, among other things, the type of collateral (if any), priority with respect to any security, our target loan-to-value ratio and loan duration. We also can adjust the applicable rate based on current or expected profit contribution of the customer. Our lending rates are generally determined by our Credit Wizard system. The applicable interest rate is determined at the time of the drawdown of the loan. We also charge a termination fee in the event a borrower repays the loan prior to maturity. As of December 31, 2023, approximately 66.8% of our general purpose household loans had floating interest rates.

Mortgage and Home Equity Lending

We provide customers with a number of mortgage and home equity loan products that have flexible features, including terms, repayment schedules, amounts and eligibility for loans. The maximum term of our mortgage and home equity loans is typically 40 years. Most of our mortgage and home equity loans provided prior to January 2016 have an interest-only payment period of 10 years or less. However, the Korea Federation of Banks’ implementation of its Guidelines on Banks’ Mortgage Loan Screening changed the default interest-only payment period to one year or less, which applies to loans that were originated subsequent to the effective date of the Guidelines in January 2016. With respect to mortgage and home equity loans, we determine the eligibility of borrowers based on the borrower’s personal information, transaction history and credit history using our Credit Wizard system. See “Item 11. Quantitative and Qualitative Disclosures about Market Risk—Credit Risk Management—Credit Evaluation and Approval.” The eligibility of a borrower that is participating in a housing lottery will depend on proof that it has paid a deposit or can obtain a guarantee from a Korean government-related housing fund.

As of December 31, 2023, approximately 61.8% of our mortgage and home equity loans were secured by residential or other property, 29.4% of our mortgage and home equity loans were guaranteed by Korean government-related housing funds and 3.3% of our mortgage and home equity loans, contrary to general practices in the United States, were unsecured (although the use of proceeds from mortgage and home equity loans is restricted for the purpose of financing home purchases and some of these loans were guaranteed by a third party). One reason that a portion of our mortgage and home equity loans are unsecured is that we, along with other Korean banks, provide advance loans to borrowers for the down payment of new housing (particularly apartments) that is in the process of being built. Once construction is completed, which may take several years, these mortgage and home equity loans become secured by the new housing purchased by these borrowers. As of December 31, 2023, we had issued unsecured construction loans relating to housing where construction was not completed in the amount of ₩3,383 billion. For the year ended December 31, 2023, the average initial loan-to-value ratio of our mortgage loans and home equity loans was approximately 65.2% and 51.2% respectively, compared to 59.8% and 45.2% for the year ended December 31, 2022. The average loan-to-value ratio of our mortgage loans and home equity loans as of December 31, 2023 was approximately 50.4% and 39.7% respectively, compared to 43.4% and 35.3% as of December 31, 2022.

Pricing. The interest rates for our mortgage and home equity loans are determined on essentially the same basis as our general purpose household loans, except that for mortgage and home equity loans we place significantly greater weight on the value of any collateral that is being provided to secure the loan. The base rate we use in determining the interest rate for our mortgage and home equity loans is identical to the base rate we use to determine pricing for our general purpose household loans. As of December 31, 2023, approximately 62.1% of our outstanding mortgage and home equity loans had floating interest rates.

Private Banking Operations

Our private banking operations within Woori Bank aim to service our high net worth and mass affluent retail customers. As of December 31, 2023, we had 286,422 customers who qualified for private banking services, representing 1.2% of our total retail customer base. Of the total deposits of our retail unit of ₩132.4 trillion as of December 31, 2023, high net worth and mass affluent customers accounted for 63.4%.

Through our private bankers, we provide financial and real estate advisory services to our high net worth and mass affluent customers. We also market differentiated investment and banking products and services to

 

50


Table of Contents

these segments, including beneficiary certificates, overseas mutual fund products, specialized bank accounts and credit cards. In addition, we have developed a customer loyalty program for our private banking customers that provides preferential rate and fee benefits and awards. We have also segmented our private banking operations by introducing exclusive private client services for high net worth customers who individually maintain a deposit balance of at least ₩100 million. We believe that our private banking operations will allow us to increase our revenues from our existing high net worth and mass affluent customers, as well as attract new customers in these segments.

Woori Bank has 581 branches that offer private banking services. These branches are staffed by 628 private bankers, and almost all of the branches are located in metropolitan areas, including Seoul.

Woori Bank also operates an advisory center in Seoul for its private banking clients, which employs 21 specialists advising on matters of law, tax, real estate, risk assessment and investments.

Deposit-Taking Activities

We are one of the largest deposit holders among Korean banks, in large part due to our nationwide branch network. The balance of our deposits from retail customers was ₩132,916 billion as of December 31, 2022 and ₩142,197 billion as of December 31, 2023, which constituted 38.8% and 39.7%, respectively, of the balance of our total deposits.

We offer diversified deposit products that target different customers with different needs and characteristics. These deposit products fall into five general categories:

 

   

demand deposits, which either do not accrue interest or accrue interest at a lower rate than time, installment or savings deposits. The customer may deposit and withdraw funds at any time and, if the deposits are interest-bearing, they accrue interest at a fixed or variable rate depending on the period and/or amount of deposit;

 

   

time deposits, which generally require a customer to maintain a deposit for a fixed term during which interest accrues at a fixed or floating rate. Early withdrawals require penalty payments. The term for time deposits typically ranges from one month to five years;

 

   

savings deposits, which allow the customer to deposit and withdraw funds at any time and accrue interest at a fixed rate set by us depending upon the period and amount of deposit;

 

   

certificates of deposit, the maturities of which range from 30 days to five years, with a required minimum deposit of ₩10 million. Interest rates on certificates of deposit vary with the length of deposit and prevailing market rates. Certificates of deposit may be sold at face value or at a discount with the face amount payable at maturity; and

 

   

other deposits, which consist mainly of deposits for notes payable, trust accounts, deposits for cash management accounts, housing installments and mutual installments.

The following table sets forth the percentage of our total retail and corporate deposits represented by each deposit product category as of December 31, 2023:

 

Demand Deposits

  

Time Deposits

  

Savings Deposits

  

Certificates of Deposit

  

Other Deposits

8.85%    53.47%    32.05%    4.13%    1.50%

We offer varying interest rates on our deposit products depending on market interest rates as reflected in average funding costs, the rate of return on our interest-earning assets and the interest rates offered by other commercial banks. Generally, the interest payable is the highest on certificate of deposit accounts and decreases with other deposits and time deposits and savings deposit accounts receiving relatively less interest, and demand deposits accruing little or no interest.

We also offer deposits in foreign currencies and a specialized deposit product, the apartment application comprehensive deposit, which is a monthly installment comprehensive savings program providing the holder

 

51


Table of Contents

with a preferential right to subscribe for new national housing units constructed under the Housing Act or new privately constructed housing units. This deposit product requires monthly installments of ₩20,000 to ₩500,000, terminates when the holder is selected as a subscriber for a housing unit and accrues interest at variable rates depending on the term.

The Monetary Policy Board of the Bank of Korea imposes a reserve requirement on Won currency deposits of commercial banks based generally on the type of deposit instrument. The minimum reserve requirement ratio for certain types of deposit instruments, such as time deposits, periodic deposits and certificates of deposit, is 2% of the average balance of Won currency demand deposits outstanding, while the minimum reserve requirement ratio for other types of deposit instrument is 7% of the average balance of Won currency demand deposits outstanding. See “—Supervision and Regulation—Principal Regulations Applicable to Banks—Liquidity.” Ongoing regulatory reforms have removed all controls on lending rates and deposit rates (except for the prohibition on interest payments on current account deposits).

The Depositor Protection Act provides for a deposit insurance system where the KDIC guarantees to depositors the repayment of their eligible bank deposits. The KDIC insures a maximum of ₩50 million per individual for deposits and interest in a single financial institution, regardless of when the deposits were made or the size of the deposits. See “—Supervision and Regulation—Principal Regulations Applicable to Banks—Deposit Insurance System.” We pay a quarterly premium of 0.02% of our average deposits and a quarterly special contribution of 0.025% of our average deposits, in each case for the relevant quarter. For the year ended December 31, 2023, we paid an aggregate of ₩464 billion of such premiums and contributions.

Branch Network and Other Distribution Channels

Woori Bank had a total of 711 banking branches in Korea as of December 31, 2023, which was one of the most extensive networks of branches among Korean commercial banks. In recent years, demand in Korea for mutual funds and other asset management products as well as bancassurance products has been rising. These products require an extensive sales force and customer interaction to sell, further emphasizing the need for a large branch network. As a result, an extensive branch network is important to attracting and maintaining retail customers, as they generally conduct a significant portion of their financial transactions through bank branches. We believe that our extensive branch network in Korea helps us to maintain our retail customer base, which in turn provides us with a stable and relatively low cost funding source.

The following table presents the geographical distribution of Woori Bank’s banking branch network in Korea as of December 31, 2023:

 

     Total  
     Number      % of
Total
 
               

Area

     

Seoul

     307        43.2

Six largest cities (other than Seoul)

     131        18.4

Other

     273        38.4
  

 

 

    

 

 

 

Total

     711        100.0
  

 

 

    

 

 

 

In order to maximize access to our products and services, we have established an extensive network of ATMs and cash dispensers, which are located in branches as well as unmanned outlets. Woori Bank had 3,685 ATMs and cash dispensers as of December 31, 2023.

We actively promote the use of alternative service delivery channels in order to provide convenient service to customers. We also benefit from customers’ increasing use of these channels, as they allow us to maximize the marketing and sales functions at the branch level, reduce employee costs and improve profitability. The following tables set forth information, for the periods indicated, relating to the number of transactions and the fee revenue of our alternative service delivery channels with respect to Woori Bank.

 

52


Table of Contents
     For the year ended December 31,  
     2021      2022      2023  

ATMs(1):

        

Number of transactions (millions)

     182        162        146  

Fee income (billions of Won)

   22      20      17  

Telephone banking:

        

Number of users

     6,298,041        6,279,122        6,257,592  

Number of transactions (millions)

     108        87        68  

Fee income (billions of Won)

   0.9      0.6      0.3  

Internet banking:

        

Number of users

     19,187,033        19,961,881        20,724,293  

Number of transactions (millions)

     19,047        18,097        22,276  

Fee income (billions of Won)

   210      213      277  

 

(1) 

Includes cash dispensers.

Most of our electronic banking transactions do not generate fee income as many of those transactions are free of charge, such as balance inquiries, consultations with customer representatives or transfers of money. This is particularly true for telephone banking services, where a majority of the transactions are balance inquiries or consultations with customer representatives, although other services such as money transfers are also available.

Our automated telephone banking system offers a variety of services, including inter-account fund transfers, balance and transaction inquiries and customer service inquiries. We also operate a call center that handles calls from customers, engages in telemarketing and assists in our collection efforts.

Our Internet banking services include balance and transaction inquiries, money transfers, loan applications, bill payment and foreign exchange transactions. We seek to maintain and increase our Internet banking customer base by focusing largely on our younger customers and those that are able to access the Internet easily (such as office workers) as well as by developing additional Internet-based financial services and products. We also develop new products to target different types of customers with respect to our Internet banking services, and have developed a service that enables private banking customers to access their accounts on a website that provides specialized investment advice. We also offer online escrow services.

In addition, we provide mobile banking services to our customers, which is available to all our Internet-registered users. These services allow our customers to complete selected banking transactions through major Korean telecommunications networks using their smart phones or other mobile devices. We provide general mobile banking services through our Woori WON Banking mobile application and are expanding our mobile banking services to Southeast Asia.

We also offer our “Win-CMS” service to corporate customers of Woori Bank, which provides an integrated electronic cash management system and in-house banking platform for such customers.

Credit Cards

We offer credit card products and services mainly to consumers and corporate customers in Korea. In April 2013, as a part of our strategy to enhance our credit card operations and increase its synergies with our other businesses, Woori Bank effected a horizontal spin-off of its credit card business, and the former credit card business of Woori Bank was operated by its wholly-owned subsidiary, Woori Card, until September 2019, when we conducted a “comprehensive stock exchange” under Korean law with Woori Bank, pursuant to which Woori Card became our direct and wholly-owned subsidiary. See “Item 4.A. History and Development of the Company—Establishment of Woori Financial Group—Reorganization and Expansion of Woori Financial Group.”

As of December 31, 2023, Woori Card’s market share based on transaction volume was approximately 8.4%, which ranked Woori Card as the sixth largest credit card issuer in Korea, according to the Financial Statistics Information System, which is maintained by the Financial Supervisory Service.

 

53


Table of Contents

Our credit card operations benefit from Woori Card’s ownership of a 7.65% equity stake in BC Card. BC Card is co-owned by KT Corporation, which is one of Korea’s largest telecommunications companies, and other Korean financial institutions, and operates the second largest merchant payment network in Korea as measured by transaction volume. This ownership stake allows us to outsource production and delivery of new credit cards, the preparation of monthly statements, management of merchants and other ancillary services to BC Card for our credit card operations. In addition, in October 2019, Woori Bank acquired a 20% equity interest in Lotte Card Co., Ltd., which was the fifth largest credit card issuer in Korea at the time of acquisition, according to the Financial Statistics Information System, which is maintained by the Financial Supervisory Service.

Products and Services

We currently have the following principal brands of credit cards outstanding:

 

   

a “Woori” brand;

 

   

a “BC Card” brand; and

 

   

a “Visa” brand.

We issue “Visa” brand cards under a non-exclusive license agreement with Visa International Service Association and also issue “MasterCard,” “JCB”, “Union Pay” and “Diners Club” brand cards under a non-exclusive, co-branding agreement with BC Card.

We offer a number of different services to holders of our credit cards. Generally, these services include:

 

   

credit purchase services, which allow cardholders to purchase merchandise or services on credit and repay such credit on a lump-sum or installment basis;

 

   

cash advance services from ATMs and bank branches; and

 

   

credit card loans, which are loans that cardholders can obtain based on streamlined application procedures.

Unlike in the United States and many other countries, where most credit cards are revolving cards that allow outstanding balances to be rolled over from month to month so long as a required minimum percentage is repaid, cardholders in Korea are generally required to pay for their non-installment purchases as well as cash advances within approximately 15 to 60 days of purchase or advance, depending on their payment cycle.

 

54


Table of Contents

The following tables set forth certain data relating to the credit card operations of Woori Card (including BC Cards and Visa Cards issued through the BC Card consortium) as of the dates or for the periods indicated:

 

    As of or for the year ended December 31,  
    2021     2022     2023  
                   
    (in billions of Won, unless indicated otherwise)  

Number of credit card holders (at year end) (thousands of holders)

     

General accounts

    12,400       12,126       12,034  

Corporate accounts

    549       582       628  
 

 

 

   

 

 

   

 

 

 

Total

    12,949       12,708       12,662  
 

 

 

   

 

 

   

 

 

 

Active ratio(1)

    61.18     62.94     63.90

Credit card interest and fees

     

Installment and cash advance interest

  225     282     316  

Annual membership fees

    92       95       104  

Merchant fees

    958       1,009       1,160  

Other fees

    711       914       1,045  
 

 

 

   

 

 

   

 

 

 

Total

  1,986     2,299     2,625  
 

 

 

   

 

 

   

 

 

 

Charge volumes

     

General purchase

  65,517     72,019     78,801  

Installment purchase

    11,765       10,111       12,012  

Cash advance

    4,884       5,791       5,444  

Card loan

    4,104       3,010       3,417  
 

 

 

   

 

 

   

 

 

 

Total

  86,270     90,931     99,674  
 

 

 

   

 

 

   

 

 

 

Outstanding balances (at year end)

     

General purchase

  3,550     4,146     5,089  

Installment purchase

    2,589       2,955       3,474  

Cash advance

    674       636       671  

Card loan

    2,964       2,662       3,368  
 

 

 

   

 

 

   

 

 

 

Total

  9,776     10,398     12,603  
 

 

 

   

 

 

   

 

 

 

Average outstanding balances

     

General purchase

  3,439     3,953     4,509  

Installment purchase

    2,303       2,780       3,169  

Cash advance

    552       693       654  

Card loan

    3,272       2,976       3,067  
 

 

 

   

 

 

   

 

 

 

Total

  9,567     10,403     11,399  
 

 

 

   

 

 

   

 

 

 

Delinquency ratios(2)

     

Less than 1 month

    0.74       1.29       1.17  

From 1 month to 3 months

    0.49       0.78       0.67  

From 3 months to 6 months

    0.32       0.59       0.56  

Over 6 months

    0.00       0.01       0.00  
 

 

 

   

 

 

   

 

 

 

Total

    1.55     2.67     2.40
 

 

 

   

 

 

   

 

 

 

Non-performing loan ratio(3)

    0.49     0.84     0.90

Gross charge-offs

  220     220     306  

Recoveries

    65       53       34  
 

 

 

   

 

 

   

 

 

 

Net charge-offs

  155     167     272  
 

 

 

   

 

 

   

 

 

 

Gross charge-off ratio(4)

    2.30     2.12     2.68

Net charge-off ratio(5)

    1.62     1.60     2.39

 

(1)

Represents the ratio of accounts used at least once within the past month to total accounts as of the end of the relevant year.

(2) 

Our delinquency ratios may not fully reflect all delinquent amounts relating to our outstanding balances since a certain portion of delinquent credit card balances (defined as balances one day or more past due) were restructured into loans and were not treated as being delinquent at the time of conversion or for a period of time thereafter. Including all restructured loans, outstanding balances overdue by more than one month accounted for 3.0% of our credit card balances as of December 31, 2023.

 

55


Table of Contents
(3) 

Represents the ratio of balances that are more than three months overdue to total outstanding balances as of the end of the relevant year. These ratios do not include the following amounts of previously delinquent credit card balances restructured into loans that were classified as normal or precautionary as of December 31, 2021, 2022 and 2023:

 

     As of December 31,  
     2021      2022      2023  
                      
     (in billions of Won)  

Restructured loans

   82      124      211  

 

(4) 

Represents the ratio of gross charge-offs for the year to average outstanding balances for the year. Our charge-off policy is to charge off balances which are more than six months past due (including previously delinquent credit card balances restructured into loans that are more than six months overdue from the point at which the relevant balances were so restructured), except for those balances with a reasonable probability of recovery.

(5) 

Represents the ratio of net charge-offs for the year to average outstanding balances for the year.

We offer a diverse range of credit card products within our various brands. Factors that determine which type of card a particular cardholder may receive include net worth, age, location, income level and the particular programs or services that may be associated with a particular card. Targeted products that we offer include:

 

   

cards that offer additional benefits, such as frequent flyer miles and award program points that can be redeemed for services, products or cash;

 

   

gold cards, platinum cards and other preferential members’ cards that have higher credit limits and provide additional services;

 

   

corporate and affinity cards that are issued to employees or members of particular companies or organizations; and

 

   

revolving credit cards and cards that offer travel services and insurance.

In recent years, credit card issuers in Korea have agreed with selected cardholders to restructure their delinquent credit card account balances as loans that have more gradual repayment terms, in order to retain fundamentally sound customers who are experiencing temporary financial difficulties and to increase the likelihood of eventual recovery on those balances. In line with industry practice, we have restructured a portion of our delinquent credit card account balances as loans. The general qualifications to restructure delinquent credit card balances as loans are that the delinquent amount be in excess of ₩1 million. The terms of the restructured loans usually require the payment of approximately 10% to 20% of the outstanding balance as a down payment and that they be guaranteed by a third party and carry higher interest rates than prevailing market rates. These loans are usually required to be repaid by the borrower in installments over terms ranging from three months to 60 months. As of December 31, 2023, the total amount of our restructured loans was ₩237 billion. Because restructured loans are not initially recorded as being delinquent, our delinquency ratios do not fully reflect all delinquent amounts relating to our outstanding credit card balances.

Payments and Charges

Revenues from our credit card operations consist principally of cash advance charges, merchant fees, interest income from credit card loans, interest on late and deferred payments, and annual membership fees paid by cardholders.

Each cardholder is allocated an aggregate credit limit in respect of all cards issued under his or her account and each month. We advise each cardholder of the credit limit relating to the cards in his or her monthly billing statement. Credit limits in respect of card loans are established separately. We conduct ongoing monitoring of all cardholders and accounts, and may reduce the credit limit or cancel an existing cardholder’s card based on current economic conditions, receipt of new negative credit data from third party sources or the cardholder’s score under the credit risk management systems we use to monitor their behavior, even if the cardholder continues to make timely payments in respect of his or her cards. We consider an account delinquent if the payment due is not received on the first monthly payment date on which such payment was due, and late fees are immediately applied. Late fee charges and computation of the delinquency period are based on each outstanding

 

56


Table of Contents

unpaid transaction or installment, as applicable. See “Item 11. Quantitative and Qualitative Disclosures about Market Risk—Credit Risk Management—Credit Review and Monitoring.”

Payments on amounts outstanding on our credit cards must be made (at the cardholder’s election at the time of purchase) either in full on each monthly payment date, in the case of lump-sum purchases, or in equal monthly installments over a fixed term from two months to 36 months, in the case of installment purchases. Cardholders may prepay installment purchases at any time without penalty. Payment for cash advances must be made on a lump sum basis. Payments for card loans must be made on an equal principal installment basis over a fixed term from three months up to a maximum of 60 months, up to a maximum loan amount of ₩50 million.

No interest is charged on lump-sum purchases that are paid in full by the monthly payment date. For installment purchases, we charge a fixed rate of interest on the outstanding balance of the transaction amount, based on the installment period selected at the time of purchase. For a new cardholder, we currently apply an interest rate between approximately 9.5% and 19.9% per annum as determined by the cardholder’s application system score. See “Item 11. Quantitative and Qualitative Disclosures about Market Risk—Credit Risk Management—Credit Evaluation and Approval—Credit Card Approval Process” and “—Credit Review and Monitoring—Credit Card Review and Monitoring.”

For cash advances, finance charges start accruing immediately following the cash withdrawal. We currently charge a periodic finance charge on the outstanding balance of cash advance of approximately 5.9% to 19.9% per annum. The periodic finance charge assessed on such balances is calculated by multiplying the daily installment balances for each day during the billing cycle by the applicable periodic finance charge rate, and aggregating the results for each day in the billing period. In addition to finance charges, cardholders using cash advance networks operated by companies that are not financial institutions (such as Hannet and NICE) are charged a minimum commission of ₩700 and a maximum of ₩1,200 per withdrawal.

We also generally charge a basic annual membership fee up to ₩2,500,000 for our credit cards, which is determined based on various factors including the type of card, and whether affiliation options are selected by the cardholder. For certain cards, such as the Nu I&U+, we will waive membership fees if customers charge above a certain amount.

We outsource the management of merchants to BC Card. We charge merchant fees to merchants for processing transactions. Merchant fees vary depending on the type of merchant and the total transaction amounts generated by the merchant. As of December 31, 2023, we charged merchants an average of 1.28% of their respective total transaction amounts. In addition to merchant fees, we receive nominal interchange fees for international card transactions.

Capital Markets Activities

We engage in capital markets activities for our own account and for our customers. Our capital markets activities include securities investment and trading, derivatives trading, asset securitization services and investment banking.

Securities Investment and Trading

We invest in and trade securities for our own account, in order to maintain adequate sources of liquidity and to generate interest and dividend income and capital gains. As of December 31, 2023, our investment portfolio, which consists of financial assets at fair value through other comprehensive income and securities at amortized cost, and our trading portfolio, which consists of financial assets at fair value through profit or loss (excluding deposits, derivative assets and loans), had a combined total book value of ₩76,768 billion and represented 15.4% of our total assets.

Our trading and investment portfolios consist primarily of Korean treasury securities and debt securities issued by Korean government agencies, local governments or government-invested enterprises, and debt

 

57


Table of Contents

securities issued by financial institutions. As of December 31, 2023, we held debt securities with a total book value of ₩74,968 billion, of which:

 

   

debt securities at amortized cost accounted for ₩23,996 billion, or 32.0%;

 

   

debt securities at fair value through other comprehensive income accounted for ₩36,694 billion, or 48.9%; and

 

   

debt securities at fair value through profit or loss accounted for ₩14,278 billion, or less than 19.0%.

Of these amounts, as of December 31, 2023, debt securities issued by the Korean government amounted to ₩8,140 billion, or 33.9% of our debt securities at amortized cost, ₩5,728 billion, or 15.6% of our debt securities at fair value through other comprehensive income, and ₩4,311 billion, or 30.2% of our debt securities at fair value through profit or loss.

From time to time, we also purchase and sell equity securities for our securities portfolios. Our equity securities consist primarily of equities listed on the KRX KOSPI Market or the KRX KOSDAQ Market. As of December 31, 2023:

 

   

equity securities at fair value through other comprehensive income had a book value of ₩1,197 billion, or 3.2% of our securities at fair value through other comprehensive income portfolio; and

 

   

equity securities at fair value through profit or loss accounted for ₩604 billion, or 4.1% of our securities at fair value through profit or loss portfolio.

Funds that are not used for lending activities are used for investment and liquidity management purposes, including investment and trading in securities. See “—Assets and Liabilities—Securities Investment Portfolio.”

For a discussion of our risk management policies with respect to our securities trading activities, see “Item 11. Quantitative and Qualitative Disclosures about Market Risk—Market Risk Management—Market Risk Management for Trading Activities.”

Derivatives Trading

We offer derivatives products and engage in derivatives trading, mostly for our corporate customers. Our trading volume for derivatives issued for trading and hedging purposes was ₩390,720 billion in 2021, ₩389,339 billion in 2022 and ₩354,973 billion in 2023. Our aggregate net trading gain (loss) from derivatives issued for trading and hedging purposes for the years ended December 31, 2021, 2022 and 2023 was ₩323 billion, ₩545 billion and ₩(188) billion, respectively.

We provide and trade a number of derivatives products principally through sales or brokerage accounts for our customers, including:

 

   

interest rate swaps, options and futures, relating principally to Won interest rate risks;

 

   

index futures and options, relating to stock market fluctuations;

 

   

cross currency swaps, relating to foreign exchange risks, largely for Won against U.S. dollars; and

 

   

foreign exchange forwards, swaps, options and futures, relating to foreign exchange risks.

Our derivatives operations focus on addressing the needs of our corporate clients to hedge their risk exposure and on hedging our risk exposure resulting from such client contracts. We also engage in derivatives trading activities to hedge the interest rate and foreign currency risk exposure that arises from our own assets and liability positions. In addition, we engage in proprietary trading of derivatives, such as index options and futures within our regulated open position limits, for the purpose of generating capital gains.

 

58


Table of Contents

The following shows the estimated fair value of derivatives we held or had issued for trading purposes as of the dates indicated:

 

     As of December 31,  
     2022      2023  
     Estimated
Fair
Value of
Assets
     Estimated
Fair
Value of
Liabilities
     Estimated
Fair
Value of
Assets
     Estimated
Fair
Value of
Liabilities
 
                             
     (in billions of Won)  

Currency derivatives

   6,212      6,869      4,607      4,530  

Interest rate derivatives

     699        491        457        399  

Equity derivatives

     1,295        1,545        734        1,014  
  

 

 

    

 

 

    

 

 

    

 

 

 

Total

   8,206      8,905      5,798      5,943  
  

 

 

    

 

 

    

 

 

    

 

 

 

For a discussion of our risk management policies with respect to our derivatives trading activities, see “Item 11. Quantitative and Qualitative Disclosures about Market Risk—Market Risk Management—Market Risk Management for Trading Activities.”

Asset Securitization Services

We are active in the Korean asset-backed securities market. Through Woori Bank, we participate in asset securitization transactions in Korea by acting as arranger, trustee or liquidity provider. In 2023, we were involved in asset securitization transactions with an initial aggregate issue amount of ₩591 billion and generated total fee income of approximately ₩1.3 billion in connection with such transactions. The securities issued in asset securitization transactions are sold mainly to institutional investors buying through Korean securities firms.

Investment Banking

Through Woori Bank and Woori Investment Bank, we engage in investment banking activities in Korea. In addition, we provide project finance and financial advisory services, in the area of social overhead capital projects such as highway, port, power and water and sewage projects, as well as structured finance, leveraged buy-out financing, equity and venture financing and mergers and acquisitions financing services. In 2023, the net non-interest income from Woori Bank’s investment banking activities (including its Hong Kong subsidiary’s investment banking activities) was approximately ₩531.7 billion, while the net non-interest income from Woori Investment Bank’s investment banking activities was approximately ₩36.1 billion.

We believe that significant opportunities exist for us to leverage our existing base of large corporate and small- and medium-sized banking customers to cross-sell investment banking services. We intend to expand our investment banking operations to take advantage of these opportunities, with a view to increasing our fee income and further diversifying our revenue base.

International Banking

Through Woori Bank, we engage in various international banking activities, including foreign exchange services and dealing, import and export-related services, offshore lending, syndicated loans and foreign currency securities investment. These services are provided primarily to our domestic customers and overseas subsidiaries and affiliates of Korean corporations and, to a limited extent, to local companies and individuals. We also raise foreign currency funding through our international banking operations. In addition, we provide commercial banking services to retail and corporate customers in select overseas markets.

 

59


Table of Contents

The table below sets forth certain information regarding our foreign currency assets and borrowings:

 

     As of December 31,  
     2022      2023  
               
     (in millions of US$)  

Total foreign currency assets

   US$  53,873      US$  53,685  

Foreign currency borrowings

     

Call money

     316        864  

Long-term borrowings

     4,295        4,517  

Short-term borrowings

     9,611        11,761  
  

 

 

    

 

 

 

Total foreign currency borrowings

   US$ 14,222      US$ 17,142  
  

 

 

    

 

 

 

The table below sets forth the overseas subsidiaries and direct branches of Woori Bank in operation as of December 31, 2023:

 

Business Unit(1)

  

Location

Subsidiaries:

  

Woori America Bank

   United States

Woori Bank China Limited

   China

PT Bank Woori Saudara Indonesia 1906 Tbk

   Indonesia

AO Woori Bank

   Russia

Banco Woori Bank do Brasil S.A.

   Brazil

Woori Global Markets Asia Limited

   China (Hong Kong)

Woori Bank Vietnam Limited

   Vietnam

Wealth Development Bank

   Philippines

Woori Finance Myanmar Co., Ltd.

   Myanmar

Woori Bank (Cambodia) PLC.

   Cambodia

Woori Bank Europe Gmbh

   Germany

Branches, Agencies and Representative Offices:

  

London Branch

   United Kingdom

Tokyo Branch

   Japan

Singapore Branch

   Singapore

Hong Kong Branch

   China (Hong Kong)

Bahrain Branch

   Bahrain

Dhaka Branch

   Bangladesh

Gaeseong Branch(2)

   Korea

New York Agency

   United States

Los Angeles Branch

   United States

Chennai Branch

   India

Sydney Branch

   Australia

Dubai Branch

   United Arab Emirates

Gurgaon Branch

   India

Mumbai Branch

   India

Kuala Lumpur Representative Office

   Malaysia

Yangon Representative Office

   Myanmar

Iran Representative Office(3)

   Iran

Katowice Representative Office

   Poland

 

(1) 

Does not include subsidiaries and branches in liquidation or dissolution.

(2) 

Due to the shutdown of the Gaeseong Industrial Complex in February 2016, the Gaeseong Branch is currently located at our corporate headquarters in Seoul.

(3) 

No longer operational (i.e., no employees or office space) since December 2018 following the re-imposition of sanctions.

 

60


Table of Contents

The principal activities of the overseas branches and subsidiaries of Woori Bank are providing trade financing and local currency funding for Korean companies and Korean nationals operating in overseas markets as well as servicing local customers and providing foreign exchange services in conjunction with our headquarters. On a limited basis, such overseas branches and subsidiaries also engage in the investment and trading of securities of foreign issuers.

Woori America Bank currently operates 25 branches in states including New York, New Jersey, Maryland, Virginia, Pennsylvania, California, Georgia, Dallas, Chicago and Seattle and provides retail and corporate banking services targeted towards the Korean-American community. As of December 31, 2023, Woori America Bank had total assets of US$3,398 million and shareholders’ equity of US$465 million.

In November 2007, Woori Bank established a local subsidiary in China, Woori Bank China Limited, which currently has branches in Beijing, Shanghai, Shenzhen, Suzhou, Tianjin, Dalian, Chengdu, Weihai, Chongqing and Shenyang. Woori Bank also established a local subsidiary in Russia, AO Woori Bank, in January 2008 to provide general banking services and it currently has branches in Moscow and St. Petersburg and a representative office in Vladivostok. As of December 31, 2023, AO Woori Bank had total assets of US$326 million and shareholders’ equity of US$58 million.

In January 2014, Woori Bank completed the purchase of an additional 27% equity interest (in addition to the 6% equity interest it previously acquired through its subsidiary PT. Bank Woori Indonesia) in PT. Bank Himpunan Saudara 1906 Tbk, an Indonesian commercial bank with a network of over 100 branches and offices throughout Indonesia. In December 2014, PT. Bank Woori Indonesia merged with and into PT. Bank Himpunan Saudara 1906 Tbk. The merged entity, in which Woori Bank currently holds an 84.2% equity interest, was renamed PT Bank Woori Saudara Indonesia 1906 Tbk and became Woori Bank’s consolidated subsidiary. As of December 31, 2023, PT Bank Woori Saudara Indonesia 1906 Tbk had total assets of US$3,618 million and shareholders’ equity of US$668 million.

In October 2016, Woori Bank acquired a 51% equity interest in Wealth Development Bank, a thrift bank in the Philippines. As of December 31, 2023, Wealth Development Bank had a network of 25 branches, total assets of US$228 million and shareholders’ equity of US$33 million.

In November 2016, Woori Bank obtained a banking license to establish a local subsidiary in Vietnam, Woori Bank Vietnam, which commenced operations in January 2017 and currently operates 23 branches throughout the country.

Woori Bank is also expanding its network of branches in South and Southeast Asia through our other local subsidiaries, including PT Bank Woori Saudara Indonesia 1906, Tbk, Woori Finance Myanmar and Wealth Development Bank. In June 2018, Woori Bank acquired VisionFund (Cambodia) Ltd., a microfinance deposit-taking institution in Cambodia, and renamed it WB Finance Co., Ltd. In February 2020, WB Finance Co., Ltd. merged with Woori Finance (Cambodia) Plc., a Cambodian microfinance institution, and in November 2021, it obtained a commercial banking license from the Cambodian financial authorities and began its nationwide operations as Woori Bank (Cambodia) PLC. As of December 31, 2023, Woori Bank (Cambodia) PLC. had total assets of US$1,475 million and shareholders’ equity of US$338 million.

In November 2018, Woori Bank established a German subsidiary, Woori Bank Europe Gmbh, which is headquartered in Frankfurt and conducts our European operations. As of December 31, 2023, Woori Bank Europe Gmbh had total assets of US$921 million and shareholders’ equity of US$90 million.

 

61


Table of Contents

Asset Management

Trust Management Services

Money Trusts. Through Woori Bank, we offer money trust products to our customers and manage the funds they invest in money trusts. The money trusts we manage are generally trusts with a fixed life that allow investors to share in the investment performance of the trust in proportion to the amount of their investment in the trust. We principally offer the following types of money trust products:

 

   

retirement trusts, which invest funds received from corporations or organizations and manage these funds until they are withdrawn to pay retirement funds to a corporation’s officers or employees or an organization’s members;

 

   

pension trusts, which invest funds received until pension benefits are due to be disbursed to a pension beneficiary; and

 

   

specified money trusts, which invest cash received as trust property at the direction of the trustors and, once the trust matures, disburse the principal and any gains to the trust beneficiaries.

We also offer other types of money trusts that have a variety of differing characteristics with respect to, for example, maturities and tax treatment.

Under Korean law, the assets of our money trusts are segregated from our assets and are not available to satisfy the claims of our creditors. We are, however, permitted to maintain deposits of surplus funds generated by trust assets in certain circumstances as set forth under the Financial Investment Services and Capital Markets Act and the regulations thereunder. Except for specified money trusts, we have investment discretion over all money trusts, which are pooled and managed jointly for each type of trust. Specified money trusts are established on behalf of individual customers, typically corporations, which direct our investment of trust assets.

We receive fees for our trust management services that are generally based upon a percentage, ranging between 0.01% and 1.2%, of the net asset value of the assets under management. We also receive penalty payments when customers terminate their trust deposit prior to the original contract maturity. Fees that we received for trust management services (including those fees related to property trust management services, described below, but excluding those fees relating to guaranteed trusts, which are eliminated in consolidation) amounted to ₩117 billion in 2021, ₩132 billion in 2022 and ₩141 billion in 2023.

For some of the money trusts we manage, we have guaranteed the principal amount of an investor’s investment as well as a fixed rate of interest. We no longer offer new money trust products where we guarantee both the principal amount and a fixed rate of interest. We continue to offer pension-type money trusts that provide a guarantee of the principal amount of an investor’s investment.

The following table shows the balances of our money trusts by type as of the dates indicated. We consolidate within our financial statements trust accounts for which we guarantee both the repayment of the principal amount and a fixed rate of interest and trust accounts for which we guarantee only the repayment of the principal amount, while we do not consolidate performance trusts on which we do not guarantee principal or interest:

 

     As of December 31,  
     2022      2023  
               
     (in billions of Won)  

Principal and interest guaranteed trusts

         

Principal guaranteed trusts

     1,186        1,108  

Performance trusts

     44,431        49,248  
  

 

 

    

 

 

 

Total

   45,617      50,356  
  

 

 

    

 

 

 

The trust assets we manage consist principally of investment securities, loans made from the trusts and amounts due from banks. The investment securities consist of government-related debt securities, corporate debt securities, including bonds and commercial paper, equity securities and other securities. As of December 31,

 

62


Table of Contents

2023, our money trusts had invested in securities with an aggregate book value of ₩11,524 billion, which accounted for approximately 22.2% of our money trust assets. Debt securities accounted for ₩5,583 billion of this amount.

Our money trusts also invest, to a lesser extent, in equity securities, including beneficiary certificates issued by investment trust management companies. As of December 31, 2023, equity securities held by our money trusts amounted to ₩5,941 billion, which accounted for approximately 11.5% of our money trust assets. Of this amount, ₩18 billion was from money trusts over which we had investment discretion and the remainder was from specified money trusts.

Loans made by our money trusts are similar in type to the loans made by our banking operations. As of December 31, 2023, our money trusts had made loans in the aggregate principal amount of ₩9,687 billion (excluding loans to our banking operations of ₩3,952 billion), which accounted for approximately 18.7% of our money trust assets.

The amounts due from banks consist of local currency and foreign currencies. As of December 31, 2023, such amounts due from banks totaled ₩25,639 billion, which accounted for approximately 49.5% of our money trust assets.

If the income from a money trust for which we provide a guarantee is less than the amount of the payments we have guaranteed, we will need to pay the amount of the shortfall with funds from special reserves maintained in our trust accounts, followed by basic fees from that money trust and funds from our banking operations. We net any payments we make as a result of these shortfalls against any gains we receive from other money trusts. No material payments of any such shortfall amounts were made in 2023.

Property Trusts. Through Woori Bank and Woori Asset Trust Co., Ltd., we also offer property trust management services, where we manage non-cash assets in return for a fee. Non-cash assets include mostly receivables (including those securing asset-backed securities), real property and securities, but can also include movable property such as artwork. Under these arrangements, we render escrow or custodial services for the property in question and collect fees in return.

In 2023, our property trust fees generally ranged from 0.003% to 5.00% of total assets under management, depending on the type of trust account product. As of December 31, 2023, the balance of our property trusts totaled ₩81,905 billion.

Property trusts are not consolidated within our financial statements.

Investment Trust Management

Through Woori Asset Management Corp. (which merged with Woori Global Asset Management Co. in January 2024) and Woori Private Equity Asset Management Co. Ltd., we offer investment trust products to our customers and manage the assets invested by them in investment trusts. The investment trust products we offer generally take the form of beneficiary certificates evidencing an ownership interest in a particular investment trust. We currently offer various different types of investment trust products, including:

 

   

securities funds, where securities (excluding certain securities relating to, among others, real estate, ship investment companies, social infrastructure and overseas resource development) consist of more than 50% of their assets;

 

   

real estate funds, where real estate (including investments in, among others, derivatives based on underlying assets consisting of real estate and loans to corporations relating to real estate development) consist of more than 50% of their assets;

 

   

special asset funds, where assets other than securities and real estate consist of more than 50% of their assets;

 

   

mixed asset funds, which do not have the restrictions that apply to securities funds, real estate funds and special asset funds; and

 

63


Table of Contents
   

money market funds, which invest in short-term financial products, such as call loans, commercial paper, certificates of deposit and short-term treasury notes and corporate bonds.

The investment trusts we manage are generally trusts that allow investors to share in the investment performance of the trust in proportion to the amount of their investment in the trust. We have investment discretion over all investment trusts. Investment trusts calculate the value of their assets as often as required by the relevant laws and regulations, and any change in the overall valuation of their assets will be reflected in the price of their beneficiary certificates. The trust will disburse principal and any return on investment based on the price of their beneficiary certificates at maturity or upon the receipt of a redemption request, as applicable. In addition to investment trust products, we provide our institutional clients with various investment advisory and discretionary asset investment services.

The following table shows the balances of our investment trusts by type as of December 31, 2023. Under IFRS, we do not consolidate investment trusts due to the fact that the assets invested are not our assets but customer assets:

 

     As of December 31,  
     2023(1)  
        
     (in billions of Won)  

Securities funds

   21,952  

Real estate funds

     1,678  

Special asset funds

     2,871  

Mixed asset funds

     308  

Money market funds

     17,168  
  

 

 

 

Total

   43,977  
  

 

 

 

 

(1) 

Includes assets under management by Woori Private Equity Asset Management Co., Ltd. See “—Other Businesses—Private Equity.”

We receive fees for our investment trust management services consisting of management fees in connection with establishing, operating and managing the investment trust, asset management fees and related advisory fees. These fees are calculated by multiplying the daily net asset value of the trust by a percentage provided in the trust documentation. Fees accrue on a daily basis and are paid out as expenses periodically. Fees from our investment trust management services amounted to ₩14 billion in 2023.

Although our current customer base consists mainly of institutional investors, we have been seeking to market our investment trust products to retail customers through our consumer banking network. We believe that significant opportunities exist for us to leverage our existing base of consumer banking customers to cross-sell our investment trust products. We intend to focus on the development of new products tailored to particular customer segments and the enhancement of sales and distribution capabilities through each of our marketing channels to meet our customers’ needs.

Trustee and Custodian Services Relating to Securities Investment Trusts

Through Woori Bank, as of December 31, 2023, we acted as a trustee for 4,467 securities investment trusts, mutual funds and other investment funds. We receive a fee for acting as a trustee and generally perform the following functions:

 

   

receiving payments made in respect of such securities;

 

   

executing trades in respect of such securities on behalf of the investment fund, based on instructions from the relevant investment fund management company; and

 

   

in certain cases, authenticating beneficiary certificates issued by investment trust management companies and handling settlements in respect of such beneficiary certificates.

For the year ended December 31, 2023, our fee income from such services was ₩26.1 billion.

 

64


Table of Contents

Other Businesses

Management of National Housing and Urban Fund

Through Woori Bank, we were selected for the first time in April 2008 to be the lead manager of the National Housing and Urban Fund and have maintained such position ever since, even after the introduction of a competitive bidding process to select the lead manager. The National Housing and Urban Fund provides financial support to low-income households in Korea by providing mortgage financing and construction loans for projects to build small- and medium-sized housing. As of December 31, 2023, outstanding housing loans from the National Housing and Urban Fund amounted to approximately ₩154.7 trillion, of which we originated ₩88.5 trillion. The activities of the National Housing and Urban Fund are funded primarily by the issuance of national housing bonds, which must be purchased by persons and legal entities wishing to make real estate-related registrations and filings, and by subscription savings deposits held at the National Housing and Urban Fund.

In return for managing the operations of the National Housing and Urban Fund, we receive a monthly fee. This fee consists of a fund raising fee and a loan origination fee. The fund raising fee is based on the number of National Housing and Urban Fund subscription savings deposit accounts opened and the level of activity for existing accounts and the number of National Housing and Urban Fund bonds issued or redeemed. The loan origination fee is based on the number of new National Housing and Urban Fund loans and the number of National Housing and Urban Fund mortgage loans to contractors constructing housing units that are assumed by the individual buyers of housing units and the level of activity for existing loans during each month. We received total fees of approximately ₩49 billion for managing the National Housing and Urban Fund in 2023.

Bancassurance

The term “bancassurance” refers to the marketing and sale by commercial banks of insurance products manufactured within a group of affiliated companies or by third-party insurance companies. Through Woori Bank, we market a wide range of bancassurance products. In 2023, we generated fee income of approximately ₩74 billion through the marketing of bancassurance products. We believe that we will be able to continue to develop an important new source of fee-based revenues by expanding our offering of these products. We have entered into bancassurance marketing arrangements with 30 insurance companies, including TongYang Life Insurance, Hanwha Life Insurance, Samsung Life Insurance, Samsung Fire and Marine Insurance, Hyundai Fire and Marine Insurance and American International Assurance, and plan to enter into additional insurance product marketing arrangements with other leading insurance companies whose names and reputation are likely to be familiar to our customer base.

Private Equity

In 2016, Woori Private Equity Co., Ltd., which was established in October 2005, registered as a specialized private placement collective investment business under the Financial Investment Services and Capital Markets Act and changed its name to Woori Private Equity Asset Management Co., Ltd., or Woori PEAM. Such registration enabled it to manage specialized private placement collective investment vehicles (which include hedge funds) targeting professional investors, in addition to its existing business of making long-term and strategic investments in buyout target companies and actively involving itself in their management.

As of December 31, 2023, Woori PEAM served as the general partner of eight private equity funds, the aggregate size of which was approximately ₩968 billion.

Woori PEAM also established, and currently manages, 18 alternative investment funds, the aggregate investment amount of which was approximately ₩1.35 trillion as of December 31, 2023. The aggregate amount of assets under management of these funds was approximately ₩819 billion as of December 31, 2023.

We expect that Woori PEAM will continue to provide us with investment opportunities, through identifying potential investees suffering from inefficient management and effecting financial restructuring and strategic reorientation in those investees so as to enhance their enterprise value, as well as serve as a source of business for other segments by managing specialized private placement collective investment vehicles for professional investors.

 

65


Table of Contents

Venture Capital Investment

Woori Venture Partners Co., Ltd., which was formerly known as Daol Investment prior to its acquisition by us in March 2023, is an alternative investment management firm that specializes in identifying and investing in start-up companies and small- and medium-sized companies, as well as promoting the formation and operation of early stage investment funds and private equity investment funds. As of December 31, 2023, the amount of assets under management by Woori Venture Partners was ₩1,480 billion.

Competition

We compete with other financial institutions in Korea, including principally nationwide and regional Korean commercial banks and branches of foreign banks operating in Korea. In addition, in particular segments such as credit cards, securities and insurance, we compete with specialized financial institutions focusing on such segments. Some of the financial institutions we compete with are larger in terms of asset size and customer base and have greater financial resources or more specialized capabilities than us or our subsidiaries.

Competition in the Korean financial market has been and is likely to remain intense. Some of the financial institutions that we compete with are larger in terms of asset size and customer base and have longer operating histories as financial holding companies, greater financial resources or more specialized capabilities than us and our subsidiaries. In addition, in the area of our core banking operations, most Korean banks have been focusing on retail customers and small- and medium-sized enterprises in recent years, although they have begun to increase their exposure to large corporate borrowers, and have been focusing on developing fee income businesses, including bancassurance, as increasingly important sources of revenue. In the area of credit cards, increased competition in the payments market and the resulting increase in our marketing activities, as well as the general trend towards lower merchant fees, are adversely affecting profits in the segment. In our new capital segment, our profitability may be adversely affected by increasing competition in the automobile finance and lease finance markets.

In addition, companies in the banking and financial industries have increasingly adopted new technologies, including artificial intelligence and data science, to provide innovative services to their customers and differentiate themselves from competitors. For example, the introduction of Internet-only banks in Korea is expected to increase competition in the Korean banking industry. Internet-only banks generally operate without branches and conduct most of their operations through electronic means, which enable them to minimize costs and offer customers higher interest rates on deposits or lower lending rates. In April 2017, Kbank, the first Internet-only bank in Korea, in which Woori Bank owns 12.6% of the equity with voting rights as of December 31, 2023, commenced operations. Kakao Bank and Toss Bank, both mobile-only banks, commenced operations in July 2017 and October 2021, respectively.

Furthermore, the following general regulatory reforms in the Korean financial industry have increased competition among banks and other financial institutions in Korea:

 

   

In the second half of 2015, the Korean government implemented measures to facilitate bank account portability of retail customers by requiring commercial banks to establish systems that allow retail customers to easily switch their bank accounts at one commercial bank to another and automatically transfer the automatic payment settings of their former accounts to the new ones.

 

   

In March 2016, the Financial Services Commission introduced an individual savings account scheme in Korea, which enables individuals to efficiently manage a wide range of retail investment vehicles, including cash deposits, investment funds and securities investment products, from a single integrated account with one financial institution and offers tax benefits on investment returns. Since the scheme backed by the Korean government allows only one individual savings account per person, financial institutions have been competing to retain existing customers and attract new customers since the launch of the individual savings account scheme. Over 30 financial institutions, including banks, securities companies and insurance companies, have registered with the Financial Services Commission to sell their individual savings account products, and we expect fierce competition among these institutions.

 

66


Table of Contents
   

In April 2019, the Financial Services Commission approved a financial regulatory sandbox, a framework set up to allow financial services providers to test new business models in a less regulated environment, as part of its efforts to work closely with the fintech sector and provide support to facilitate its development. A variety of financial services have been similarly approved for such testing under the financial regulatory sandbox.

 

   

In December 2019, the Financial Services Commission launched an “open banking” system, which allows customers to view banking account information and make wire transfers, regardless of institution, through a single mobile application. Such integrated system is expected to allow fintech firms to share payment networks with banks, thereby lowering transaction fees and encouraging the development of new payment services.

 

   

In August 2020, amendments to the Credit Information Use and Protection Act established the framework for MyData services in Korea, which allow the collection of customers’ personal credit information from credit information providers/users or public institutions upon the customer’s request and subject to compliance requirements, so that customers may access such collected personal credit information in whole or in part. In January 2021, the Financial Services Commission granted licenses to 28 companies to operate as MyData service providers, 14 of which were fintech firms. Competition between traditional financial institutions and fintech firms is expected to intensify, particularly with respect to the relevant asset management services. As of December 31, 2023, 68 companies, including 24 fintech companies, have been granted a MyData license. MyData services are currently offered through Woori WON Banking, Woori Bank’s main mobile banking application, as well as through Woori Card’s mobile application.

 

   

In March 2023, the Financial Services Commission and the Financial Supervisory Service jointly hosted an initial working group meeting of a task force committed to improving the management and operating practices of banks and the banking system, as well as promoting competition in the banking sector. In July 2023, in order to further boost competition in the Korean banking industry, the Financial Services Commission and the Financial Supervisory Service introduced various measures to lower the barriers to entry for certain financial institutions, including actively permitting the conversion of existing local or savings banks into commercial banks, for which the Financial Services Commission and the Financial Supervisory Service published detailed guidelines in January 2024.

Overall, we expect that such measures may not only intensify competition among traditional financial institutions in Korea, but also allow new market participants such as fintech firms to potentially gain market share in certain areas in which we operate.

Moreover, the Korean financial industry is undergoing significant consolidation through which the number of nationwide commercial banks in Korea has significantly decreased since the financial crisis in Korea in the late 1990s. A number of significant mergers and acquisitions in the financial industry have also taken place in Korea in recent years, including the merger of Hana Bank into Korea Exchange Bank in 2015, KB Financial Group’s acquisition of Hyundai Securities Co., Ltd. in 2016 and the subsequent merger of Hyundai Securities with and into KB Investment & Securities Co., Ltd., and Mirae Asset Securities Co., Ltd.’s acquisition in 2016 of a 43% interest in KDB Daewoo Securities Co., Ltd., which subsequently merged with and into Mirae Asset Securities. In 2020, Hana Financial Group acquired The-K Non-Life Insurance Co., Ltd. to form Hana Insurance Co., Ltd. and Orange Life Insurance, Ltd. (formerly known as ING Life Insurance Korea, Ltd.) became a wholly-owned subsidiary of Shinhan Financial Group following the acquisition of equity interests by Shinhan Financial Group in February 2019 and January 2020, which subsequently merged with and into Shinhan Life Insurance Co., Ltd. in July 2021. In 2020, KB Financial Group acquired The Prudential Life Insurance Company of Korea Ltd., which merged with KB Life Insurance in January 2023, with the surviving entity’s name changed to KB Life Insurance Co., Ltd.

We expect that consolidation in the Korean financial industry will continue. Other financial institutions may seek to acquire or merge with other entities, and the financial institutions resulting from such consolidation may, by virtue of their increased size and business scope, provide significantly greater competition for us. We also

 

67


Table of Contents

believe that foreign financial institutions, many of which have greater experience and resources than we do, may seek to compete with us in providing financial products and services either by themselves or in partnership with existing Korean financial institutions. See “Item 3.D. Risk Factors—Risks relating to competition.”

Assets and Liabilities

The tables below and accompanying discussions provide selected financial highlights regarding our assets and liabilities on a consolidated basis.

Certain information with respect to our loan portfolio and the asset quality of our loans is presented below on a basis consistent with certain requirements of the Financial Services Commission applicable to Korean financial institutions, which differs (as described below where applicable) from the presentation of such information in our financial statements prepared in accordance with IFRS, as we believe that such alternative presentation allows us to provide additional details regarding our loan portfolio and the asset quality of our loans which would be helpful to our investors.

Loan Portfolio

As of December 31, 2023, the balance of our total loan portfolio was ₩360,698 billion. As of December 31, 2023, 89.1% of our total loans were Won-denominated loans and 10.9% of our total loans were denominated in other currencies. Of the ₩39,458 billion of foreign currency-denominated loans as of that date, approximately 79.0% represented “foreign” loans provided by Woori Bank to offshore entities and individuals. Woori Bank extends such foreign loans primarily through its overseas branches to affiliates of large Korean manufacturing companies for trade financing and working capital.

Except where we specify otherwise, all loan amounts stated below do not include amounts due from banks and other receivables and are prior to deducting allowance for credit losses and present value discount or reflecting loan origination costs and fees, and all corporate loan amounts stated below include loans made to the Korean government and government-owned agencies and banks.

 

68


Table of Contents

Loan Types

The following table presents loans by type as of the dates indicated. Total loans reflect our loan portfolio, including past due amounts.

 

     As of December 31,  
     2022     2023  
              
     (in billions of Won)  

Domestic:

    

Corporate(1):

    

Commercial and industrial

   145,500     158,105  

Lease financing

     2,207       2,254  

Trade financing

     6,762       6,686  

Other commercial

     12,802       9,869  
  

 

 

   

 

 

 

Total corporate

     167,271       176,914  

Consumer:

    

General purpose household

     38,447       37,030  

Mortgage

     69,299       71,821  

Home equity

     31,027       31,592  
  

 

 

   

 

 

 

Total consumer

     138,773       140,443  

Credit cards

     10,370       12,532  
  

 

 

   

 

 

 

Total domestic

     316,414       329,889  

Foreign:

    

Corporate(2):

    

Commercial and industrial

     21,103       20,951  

Lease financing

     26       28  

Trade financing

     629       919  

Other commercial

     2,072       2,217  
  

 

 

   

 

 

 

Total corporate

     23,830       24,115  

Consumer

     5,167       6,694  
  

 

 

   

 

 

 

Total foreign

     28,997       30,809  
  

 

 

   

 

 

 

Total loans(3)

   345,411     360,698  
  

 

 

   

 

 

 

Less: present value discount

     (10     (11

Less: loan origination costs and fees

     852       866  

Less: allowance for credit losses

     (2,334     (2,975
  

 

 

   

 

 

 

Total loans, net

   343,919     358,578  
  

 

 

   

 

 

 

 

(1) 

Including loans made to banks and the Korean government and government-owned agencies.

(2) 

Including loans made to banks.

(3) 

Not including due from banks and other financial assets (or other receivables) and prior to deducting allowance for credit losses and present value discount or reflecting loan origination costs and fees.

Loan Concentrations

On a consolidated basis, our exposure to any single person (regardless of whether such person is an individual or an entity) or any single borrower (any single person together with any individual and/or entity that shares the same credit risk with such person) is limited by law to 20% and 25%, respectively, of our “net aggregate equity capital,” as defined under the Enforcement Decree of the Financial Holding Company Act. See “—Supervision and Regulation—Principal Regulations Applicable to Financial Holding Companies—Financial Exposure to Any Individual Customer and Major Investor.” In addition, Woori Bank’s exposure to any single borrower or any single person is limited by the Bank Act to 20% and 25%, respectively, of its total Tier I and Tier II capital.

 

69


Table of Contents

20 Largest Exposures by Borrower

As of December 31, 2023, our exposures to our 20 largest borrowers or issuers totaled ₩71,336 billion and accounted for 12.2% of our total exposures. The following table sets forth our total exposures to those borrowers or issuers as of that date:

 

    Loans                 Guarantees
and
acceptances
                Amounts
classified as
substandard
or below(3)
 

Company (Credit Rating)(1)

  Won
currency
    Foreign
currency
    Equity
securities
    Debt
securities
    Total
exposures
    Collateral(2)  
       
    (in billions of Won)  

Korean Government(4)

              18,408         18,408          

Korea Development Bank (AAA)

    64                   12,903             12,967              

Korea Housing Finance Corporation (AAA)

                      8,887             8,887              

Industrial Bank of Korea (AAA)

                      7,680             7,680              

The Bank of Korea(4)

    40                   5,300             5,340              

United States Department of the Treasury(4)

                      3,061             3,061              

Export-Import Bank of Korea (AAA)

                      2,431             2,431              

Korea Electric Power Corporation (AAA)

    1,500                   580       30       2,110              

Samsung Electronics Co., Ltd. (AAA)

    1,124       120       6             6       1,256              

Samsung Heavy Industries Co., Ltd. (BBB+)

    5                         1,249       1,254       21        

Shinhan Bank (AAA)

    601       96             440       5       1,142       481        

HD Hyundai Heavy Industries Co., Ltd. (A)

    45       50             10       964       1,069              

Small Business Corporation (AAA)

                      849             849              

Nonghyup Bank Co., Ltd. (AAA)

    493       10             212             715       453        

SK hynix Inc. (AA)

    413       299       2                   714              

SK Inc. (AA+)

    10       702                         712              

The People’s Republic of China(4)

                      702             702              

Hyundai-Rotem Co. (A)

    3       12                   683       698       505        

Yuanta Securities Korea Co., Ltd. (AA-)

    448       132             101             681              

SK on Co., Ltd. (A+)

    213       301                   146       660              
 

 

 

   

 

 

   

 

 

   

 

 

   

 

 

   

 

 

   

 

 

   

 

 

 

Total

  4,959     1,722     8     61,564     3,083     71,336     1,460      
 

 

 

   

 

 

   

 

 

   

 

 

   

 

 

   

 

 

   

 

 

   

 

 

 

 

(1) 

Credit ratings are from a domestic credit rating agency, including Korea Ratings Corporation, NICE Investors Service Co. and Korea Investors Services Inc., as of December 31, 2023. If multiple ratings were available, the lowest one is indicated.

(2) 

The value of collateral is appraised based on future cash flow and observable market price.

(3)

Classification is based on the Financial Services Commission’s asset classification criteria.

(4) 

Credit rating is unavailable.

As of December 31, 2023, seven of these top 20 borrowers or issuers were companies belonging to the 40 largest chaebols in Korea. See “Item 3.D. Risk Factors—Risks relating to our corporate credit portfolio—We

 

70


Table of Contents

have exposure to the largest Korean commercial conglomerates, known as “chaebols,” and, as a result, financial difficulties of chaebols may have an adverse impact on us.”

Exposure to Chaebols

As of December 31, 2023, 4.4% of our total exposure was to the 40 largest chaebols in Korea. The following table shows, as of December 31, 2023, our total exposures to the 10 chaebols to which we have the largest exposure:

 

    Loans                 Guarantees
and
acceptances
                Amounts
Classified as
substandard
or below(2)
 

Chaebol

  Won
currency
    Foreign
currency
    Equity
securities
    Debt
securities
    Total
exposures
    Collateral(1)  
       
    (in billions of Won)  

Samsung

  1,988     615     8     90     1,468     4,169     23      

SK

    1,140       2,102       2       5       457       3,706       169        

Hyundai Motors

    715       1,164       2       10       818       2,709       505        

LG

    542       557       2             8       1,109              

Lotte

    348       1,314                   102       1,764       50        

Hanwha

    762       989             97       237       2,085       49        

GS

    139       168             6       52       365       29        

HD Hyundai

    254       342             10       1,736       2,342       84        

Shinsegae

    22       134             7       28       191       15        

CJ

    191       136             3       144       474       8        
 

 

 

   

 

 

   

 

 

   

 

 

   

 

 

   

 

 

   

 

 

   

 

 

 

Total

  6,101     7,521     14     228     5,050     18,914     932      
 

 

 

   

 

 

   

 

 

   

 

 

   

 

 

   

 

 

   

 

 

   

 

 

 

 

(1) 

The value of collateral is appraised based on future cash flow and observable market price.

(2) 

Classification is based on the Financial Services Commission’s asset classification criteria.

Loan Concentration by Industry

The following table shows, as of December 31, 2023, the aggregate balance of our domestic and foreign corporate loans by industry concentration and as a percentage of our total corporate lending:

 

     Aggregate
corporate loan balance
     Percentage of total
corporate loan
balance
 
               
     (in billions of Won)         

Industry

     

Manufacturing

   48,237        24.0

Financial and insurance

     19,475        9.7  

Retail and wholesale

     25,065        12.4  

Hotel, leisure and transportation

     11,213        5.6  

Construction

     7,211        3.6  

Government and government agencies

     179        0.1  

Other

     89,649        44.6  
  

 

 

    

 

 

 

Total

   201,029        100.0
  

 

 

    

 

 

 

 

71


Table of Contents

Maturity Analysis

The following table sets out, as of December 31, 2023, the scheduled maturities (time remaining until maturity) of our loan portfolio:

 

     1 year or less      Over 1 year
but not more
than 5 years
     Over 5 years
but not more
than 15 years
     Over 15 years      Total  
                                    
     (in billions of Won)  

Loans in local currency

   149,682      71,556      11,245      65,675      298,158  

Loans in foreign currencies

     11,812        10,489        4,798        1,824        28,923  

Domestic banker’s usance

     2,727                             2,727  

Credit card accounts

     9,765        2,532        119        115        12,531  

Bills bought in foreign currencies

     4,216                             4,216  

Bills bought in local currency

     496                             496  

Factoring receivables

     1        8                      9  

Advances for customers on guarantees

     9        2                      11  

Private placement bonds

     283        370        10        25        688  

Securitized loans

     501        2,632        70               3,203  

Call loans

     2,379                             2,379  

Bonds purchased under resale agreements

     3,356                             3,356  

Financial lease receivables

     120        1,242                      1,362  

Installment financial bonds

     89        2,274        275               2,638  

Others

                                  
  

 

 

    

 

 

    

 

 

    

 

 

    

 

 

 

Total loans

   185,436      91,105      16,517      67,639      360,697  
  

 

 

    

 

 

    

 

 

    

 

 

    

 

 

 

A significant portion of our loans with maturities of one year is renewed annually. We typically roll over our working capital loans and consumer loans (other than those payable in installments) after we conduct our normal loan review in accordance with our loan review procedures. Under our internal guidelines, we may generally extend working capital loans on an annual basis for an aggregate term of five years. Those guidelines also allow us to generally extend consumer loans other than home equity loans for another term on an annual basis for an aggregate term of up to five years (and home equity loans for an aggregate term of up to 10 years).

 

72


Table of Contents

Interest Rates

The following table shows, as of December 31, 2023, the total amount of our loans due after one year that have fixed interest rates and variable or adjustable interest rates:

 

     Fixed
Rate(1)
     Variable or
adjustable
rates(2)
     Total  
                      
     (in billions of Won)  

Loans in local currency

   52,262      96,214      148,476  

Loans in foreign currencies

     5,746        11,366        17,112  

Domestic banker’s usance

                    

Credit card accounts

     2,766               2,766  

Bills bought in foreign currencies

                    

Bills bought in local currency

                    

Factoring receivables

     8               8  

Advances for customers on guarantees

     1               1  

Private placement bonds

     366        39        405  

Securitized loans

     1,755        947        2,702  

Call loans

                    

Bonds purchased under resale agreements

                    

Financial lease receivables

     1,242               1,242  

Installment financial bonds

     2,549               2,549  

Others

                    
  

 

 

    

 

 

    

 

 

 

Total loans

   66,695      108,566      175,261  
  

 

 

    

 

 

    

 

 

 

 

(1) 

Fixed rate loans are loans for which the interest rate is fixed for the entire term.

(2) 

Variable or adjustable rate loans are loans for which the interest rate is not fixed for the entire term.

For additional information regarding our management of interest rate risk, see “Item 11. Quantitative and Qualitative Disclosures about Market Risk—Market Risk Management—Asset and Liability Management.”

Asset Quality of Loans

Except where we specify otherwise, all loan amounts stated below do not include amounts due from banks and other receivables and are prior to deducting allowance for credit losses and present value discount or reflecting loan origination costs and fees, and all corporate loan amounts stated below include loans made to the Korean government and government-owned agencies and banks.

Loan Classifications

The Financial Services Commission generally requires Korean financial institutions to analyze and classify their assets by quality into one of five categories for reporting purposes. In making these classifications, we take into account a number of factors, including the financial position, profitability and transaction history of the borrower, and the value of any collateral or guarantee taken as security for the extension of credit. This classification method, and our related provisioning policy, is intended to fully reflect the borrower’s capacity to repay.

The following is a summary of the asset classification criteria we apply for corporate and consumer loans, based on the asset classification guidelines of the Financial Services Commission. Credit card receivables are subject to classification based on the number of days past due, as required by the Financial Services Commission. We also apply different criteria for other types of credits such as loans to the Korean government or to government-related or controlled entities, certain bills of exchange and certain receivables.

 

73


Table of Contents

Asset Classification

  

Characteristics

Normal

   Credits extended to customers that, based on our consideration of their business, financial position and future cash flows, do not raise concerns regarding their ability to repay the credits.

Precautionary

  

Credits extended to customers that:

 

•  based on our consideration of their business, financial position and future cash flows, show potential risks with respect to their ability to repay the credits, although showing no immediate default risk; or

 

•  are in arrears for one month or more but less than three months.

Substandard

  

Either:

 

•  credits extended to customers that, based on our consideration of their business, financial position and future cash flows, are judged to have incurred considerable default risks as their ability to repay has deteriorated; or

 

•  the portion that we expect to collect of total loans (i) extended to customers that have been in arrears for three months or more, (ii) extended to customers that have incurred serious default risks due to the occurrence of, among other things, final refusal to pay their debt instruments, entry into liquidation or bankruptcy proceedings, or closure of their businesses, or (iii) extended to customers who have outstanding loans that are classified as “doubtful” or “estimated loss.”

Doubtful

  

Credits exceeding the amount we expect to collect of total credits to customers that:

 

•  based on our consideration of their business, financial position and future cash flows, have incurred serious default risks due to noticeable deterioration in their ability to repay; or

 

•  have been in arrears for three months or more but less than 12 months.

Estimated Loss

  

Credits exceeding the amount we expect to collect of total credits to customers that:

 

•  based on our consideration of their business, financial position and future cash flows, are judged to have to be accounted as a loss as the inability to repay became certain due to serious deterioration in their ability to repay;

 

•  have been in arrears for 12 months or more; or

 

•  have incurred serious risks of default in repayment due to the occurrence of, among other things, final refusal to pay their debt instruments, liquidation or bankruptcy proceedings or closure of their business.

 

74


Table of Contents

Loan Loss Provisioning Policy

Under IFRS 9 Financial Instruments, or IFRS 9, we establish allowances for credit losses based on expected credit losses instead of incurred losses by assessing changes in expected credit losses and recognizing such changes as impairment loss (or reversal of impairment loss) in profit or loss. Under IFRS 9, the allowance required to be established with respect to a loan or financial asset is the amount of the expected 12-month credit loss or the expected lifetime credit loss for the applicable loan or financial asset, according to three stages of credit risk deterioration since initial recognition.

If additions or changes to the allowance for credit losses are required, then we record provisions for credit loss, which are included in impairment losses due to credit loss and treated as charges against current income. Credit exposures that we deem to be uncollectible, including actual loan losses, net of recoveries of previously charged-off amounts, are charged directly against the allowance for credit losses. See “Item 5.A. Operating Results—Critical Accounting Policies—Impairment of Loans and Allowance for Credit Losses.”

We conclude that a loan is impaired when it is under one of the following conditions:

 

   

when the principal is past due by 90 days or more due to significant deterioration in credit;

 

   

for loans overdue for less than 90 days, when it is determined that not even a portion of the loan will be recovered unless a claim action, such as disposal of collateral, is taken; or

 

   

when other objective indicators of impairment have been noted for the loan.

In addition, if our allowance for credit losses is deemed insufficient for regulatory purposes, we compensate for the difference by recording a planned regulatory reserve for credit loss, which is segregated within our retained earnings. The level of planned regulatory reserve for credit loss required to be recorded is equal to the amount by which our allowance for credit losses under IFRS is less than the greater of (x) the amount of expected loss calculated using the internal ratings-based approach under Basel II and as approved by the Financial Supervisory Service and (y) the required amount of credit loss reserve calculated based on guidelines prescribed by the Financial Services Commission. The following table sets forth the Financial Services Commission’s guidelines applicable to our subsidiary Woori Bank for the minimum percentages of the outstanding principal amount of the relevant loans or balances that the credit loss reserve must cover:

 

Loan classifications

   Corporate(1)     Consumer      Credit card
receivables(2)
     Credit card
loans(3)
 

Normal

     0.85% or above (4)      1% or above        1.1% or above        2.5% or above  

Precautionary

     7% or above       10% or above        40% or above        50% or above  

Substandard

     20% or above       20% or above        60% or above        65% or above  

Doubtful

     50% or above       55% or above        75% or above        75% or above  

Estimated loss

     100%       100%        100%        100%  

 

(1) 

Subject to certain exceptions pursuant to the Banking Industry Supervision Regulations of Korea.

(2) 

Applicable for credit card receivables for general purchases of products or services.

(3) 

Applicable for cash advances, card loans and revolving loan receivables.

(4) 

“0.9% or above” in the case of normal credits comprising loans to certain industries including construction, retail and wholesale sales, accommodations, restaurants, real estate and lease.

In addition, according to the Regulation on the Supervision of Banking Business, banks are required to maintain allowances for credit losses with respect to their confirmed guarantees, including confirmed acceptances, as well as their outstanding but unused credit lines. Since confirmed guarantees and outstanding but unused credit lines are off-balance sheet items, the amounts of allowance for these items are determined based on base reference amounts after applying the credit conversion factors set forth in the Regulation on the Supervision of Banking Business. The amount of allowances for credit losses with respect to the bank’s confirmed guarantees and their outstanding but unused credit lines must be calculated using the same rates applicable to normal, precautionary, substandard, doubtful and estimated loss credits that make up their outstanding loans and other credits, as described above. Notwithstanding the guidelines in the table above, the Financial Services Commission reserves the right to demand that banks establish additional provisions for allowance for credit

 

75


Table of Contents

losses if it deems that the allowance for credit losses is insufficient given expected losses that may result from future banking activities, taking into consideration market conditions as well as other relevant factors. Furthermore, under the Regulation on the Supervision of Banking Business, banks are required to assess the adequacy of their allowance for credit losses on an annual basis and submit the results of such assessments to the Financial Supervisory Service, which may conduct ad hoc reviews of the allowance for credit losses and take corrective measures if it deems the result of such reviews to be unsatisfactory.

The process to determine the allowances for off-balance sheet positions under IFRS 9 is similar to the methodology used for loans. Any loss amounts are recognized as a provision in the consolidated statements of financial position within liabilities and charged to the consolidated statement of income as a component of the provisions for expected credit loss allowance (or impairment losses due to credit loss).

The actual amount of credit losses we incur may differ from our loss estimates as a result of changing economic conditions, changes in industry or geographic concentrations, or other factors. We monitor the differences between our estimated and actual incurred credit losses, and we undertake detailed periodic assessments of both individual loans and credit portfolios, the models we use to estimate incurred credit losses in those portfolios and the adequacy of our overall allowances.

Loan Aging Schedule

The following table shows our loan aging schedule (excluding accrued interest) as of the dates indicated. In line with industry practice, we have restructured a portion of our delinquent credit card balances as loans.

 

    As of December 31, 2023  
    Normal     Past due by
1 month or less
    Past due by
1-3 months
    Past due by
3-6 months
    Past due by
more than 6
months
    Total  
                                                                         
    (in billions of Won, except percentages)  
    Amount     %     Amount
past due
    %     Amount
past due
    %     Amount
past due
    %     Amount
past due
    %     Amount     %  
                                                                         

Domestic

                       

Corporate(1)

                       

Commercial and industrial

  157,094       43.6   505       0.1   237       0.1   139       0.0   130       0.0   158,105       43.8

Lease financing

    2,237       0.6       9       0.0       2       0.0       3       0.0       3       0.0       2,254       0.6  

Trade financing

    6,682       1.9       1       0.0       2       0.0       1       0.0                   6,686       1.9  

Other commercial

    9,845       2.7       13       0.0       5       0.0       5       0.0       1       0.0       9,869       2.7  
 

 

 

   

 

 

   

 

 

   

 

 

   

 

 

   

 

 

   

 

 

   

 

 

   

 

 

   

 

 

   

 

 

   

 

 

 

Total corporate

    175,858       48.8       528       0.1       246       0.1       148       0.0       134       0.0       176,914       49.0  

Consumer

                       

General purpose household

    36,568       10.1       278       0.1       95       0.0       46       0.0       43       0.0       37,030       10.3  

Mortgages

    71,230       19.7       382       0.1       100       0.0       66       0.0       43       0.0       71,821       19.9  

Home equity

    31,364       8.7       145       0.0       53       0.0       22       0.0       8       0.0       31,592       8.8  
 

 

 

   

 

 

   

 

 

   

 

 

   

 

 

   

 

 

   

 

 

   

 

 

   

 

 

   

 

 

   

 

 

   

 

 

 

Total consumer

    139,162       38.6       805       0.2       248       0.1       134       0.0       94       0.0       140,443       38.9  

Credit cards

    12,229       3.4       147       0.0       85       0.0       70       0.0       1       0.0       12,532       3.5  
 

 

 

   

 

 

   

 

 

   

 

 

   

 

 

   

 

 

   

 

 

   

 

 

   

 

 

   

 

 

   

 

 

   

 

 

 

Total domestic

    327,249       90.7       1,480       0.4       579       0.2       352       0.1       229       0.1       329,889       91.5  

Foreign

                       

Corporate(2)

                       

Commercial and industrial

    20,783       5.8       22       0.0       20       0.0       9       0.0       117       0.0       20,951       5.8  

Lease financing

    28       0.0                                                       28       0.0  

Trade financing

    915       0.3                                           4       0.0       919       0.3  

Other commercial

    2,217       0.6                                                       2,217       0.6  
 

 

 

   

 

 

   

 

 

   

 

 

   

 

 

   

 

 

   

 

 

   

 

 

   

 

 

   

 

 

   

 

 

   

 

 

 

Total corporate

    23,943       6.6       22       0.0       20       0.0       9       0.0       121       0.0       24,115       6.7  

Consumer

    6,544       1.8       31       0.0       30       0.0       26       0.0       63       0.0       6,694       1.9  
 

 

 

   

 

 

   

 

 

   

 

 

   

 

 

   

 

 

   

 

 

   

 

 

   

 

 

   

 

 

   

 

 

   

 

 

 

Total foreign

    30,487       8.5       53       0.0       50       0.0       35       0.0       184       0.1       30,809       8.5  
 

 

 

   

 

 

   

 

 

   

 

 

   

 

 

   

 

 

   

 

 

   

 

 

   

 

 

   

 

 

   

 

 

   

 

 

 

Total loans(3)

  357,736       99.2   1,533       0.4   629       0.2   387       0.1   413       0.1   360,698       100.0
 

 

 

   

 

 

   

 

 

   

 

 

   

 

 

   

 

 

   

 

 

   

 

 

   

 

 

   

 

 

   

 

 

   

 

 

 

 

(1) 

Including loans made to banks and the Korean government and government-owned agencies.

(2) 

Including loans made to banks.

(3) 

Not including due from banks and other receivables, and prior to deducting allowance for credit losses and present value discount or reflecting loan origination costs and fees.

 

76


Table of Contents
    As of December 31, 2022  
    Normal     Past due by
1 month or less
    Past due by
1-3 months
    Past due by
3-6 months
    Past due by
more than 6
months
    Total  
                                                                         
    (in billions of Won, except percentages)  
    Amount     %     Amount
past due
   
%
    Amount
past due
    %     Amount
past due
    %     Amount
past due
    %     Amount     %  
                                                                         

Domestic

                       

Corporate(1)

                       

Commercial and industrial

  144,765       41.9   331       0.1   190       0.1   102       0.0   112       0.0   145,500       42.1

Lease financing

    2,196       0.6       6       0.0       2       0.0       2       0.0       1       0.0       2,207       0.6  

Trade financing

    6,754       2.0       1       0.0       5       0.0       1       0.0       1       0.0       6,762       2.0  

Other commercial

    12,781       3.7       8       0.0       5       0.0       6       0.0       2       0.0       12,802       3.7  
 

 

 

   

 

 

   

 

 

   

 

 

   

 

 

   

 

 

   

 

 

   

 

 

   

 

 

   

 

 

   

 

 

   

 

 

 

Total corporate

    166,496       48.2       346       0.1       202       0.1       111       0.0       116       0.0       167,271       48.4  

Consumer

                       

General purpose household

    37,957       11.0       234       0.1       110       0.0       71       0.0       75       0.0       38,447       11.1  

Mortgages

    68,838       19.9       323       0.1       66       0.0       37       0.0       35       0.0       69,299       20.1  

Home equity

    30,836       8.9       122       0.0       35       0.0       17       0.0       17       0.0       31,027       9.0  
 

 

 

   

 

 

   

 

 

   

 

 

   

 

 

   

 

 

   

 

 

   

 

 

   

 

 

   

 

 

   

 

 

   

 

 

 

Total consumer

    137,631       39.8       679       0.2       211       0.1       125       0.0       127       0.0       138,773       40.2  

Credit cards

    10,092       2.9       134       0.0       81       0.0       61       0.0       2       0.0       10,370       3.0  
 

 

 

   

 

 

   

 

 

   

 

 

   

 

 

   

 

 

   

 

 

   

 

 

   

 

 

   

 

 

   

 

 

   

 

 

 

Total domestic

    314,219       91.0       1,159       0.3       494       0.1       297       0.1       245       0.1       316,414       91.6  

Foreign

                       

Corporate(2)

                       

Commercial and industrial

    20,935       6.1       23       0.0       8       0.0       19       0.0       118       0.0       21,103       6.1  

Lease financing

    26       0.0             0.0             0.0             0.0             0.0       26       0.0  

Trade financing

    561       0.2             0.0             0.0       2       0.0       66       0.0       629       0.2  

Other commercial

    2,072       0.6             0.0             0.0             0.0             0.0       2,072       0.6  
 

 

 

   

 

 

   

 

 

   

 

 

   

 

 

   

 

 

   

 

 

   

 

 

   

 

 

   

 

 

   

 

 

   

 

 

 

Total corporate

    23,594       6.8       23       0.0       8       0.0       21       0.0       184       0.1       23,830       6.9  

Consumer

    5,077       1.5       20       0.0       20       0.0       12       0.0       38       0.0       5,167       1.5  
 

 

 

   

 

 

   

 

 

   

 

 

   

 

 

   

 

 

   

 

 

   

 

 

   

 

 

   

 

 

   

 

 

   

 

 

 

Total foreign

    28,671       8.3       43       0.0       28       0.0       33       0.0       222       0.1       28,997       8.4  
 

 

 

   

 

 

   

 

 

   

 

 

   

 

 

   

 

 

   

 

 

   

 

 

   

 

 

   

 

 

   

 

 

   

 

 

 

Total loans(3)

  342,890       99.3   1,202       0.3   522       0.2   330       0.1   467       0.1   345,411       100.0
 

 

 

   

 

 

   

 

 

   

 

 

   

 

 

   

 

 

   

 

 

   

 

 

   

 

 

   

 

 

   

 

 

   

 

 

 

 

(1) 

Including loans made to banks and the Korean government and government-owned agencies.

(2) 

Including loans made to banks.

(3) 

Not including due from banks and other receivables, and prior to deducting allowance for credit losses and present value discount or reflecting loan origination costs and fees.

Credit Exposures to Companies in Workout, Restructuring or Rehabilitation

Workout is a voluntary procedure through which we, together with the borrower and other creditors, seek to restore the borrower’s financial stability and viability. Previously, workouts were regulated under the Corporate Restructuring Promotion Act, which had become effective in October 2018 and expired as scheduled in October 2023. In December 2023, the National Assembly passed a bill to extend the effective period of the Corporate Restructuring Promotion Act until 2026. Under the Corporate Restructuring Promotion Act, creditors of a financially troubled borrower may participate in a creditors’ committee, which is authorized to prohibit such creditors from exercising their rights against the borrower, commence workout procedures and approve or make revisions to a reorganization plan prepared by the lead creditor bank, the borrower and external experts. The composition of the creditors’ committee is determined at the initial meeting of the committee by the approval of creditors holding not less than 75% of the borrower’s total outstanding debt held by creditors who were notified of the initial meeting of the committee. Although creditors that are not financial institutions or hold less than 1% of the total outstanding debt of the borrower need not be notified of the initial meeting of the creditors’ committee, if such creditors wish to participate, they may not be excluded. Any decision of the creditors’ committee requires the approval of creditors holding not less than 75% of the total outstanding debt of the borrower. However, if a single creditor holds 75% or more of the borrower’s total outstanding debt held by the creditors comprising the creditors’ committee, any decision of the creditors’ committee requires the approval of not less than 40% of the total number of creditors (including such single creditor) comprising the committee. An additional approval of creditors holding not less than 75% of the secured debt is required with respect to the borrower’s debt restructuring. Once approved, any decision made by the creditors’ committee is binding on all

 

77


Table of Contents

creditors of the borrower, with the exception of those creditors that were excluded by a resolution of the committee at its initial meeting and those who exercised their right to request that their claims be purchased. Creditors that voted against commencement of workout, approval or revision of the reorganization plan, debt restructuring, granting of new credit, extension of the joint management process or other resolutions of the committee have the right to request the creditors that voted in favor of such matters to purchase their claims at a mutually agreed price within seven days from the resolution of the committee. In the event that the parties are not able to agree on the terms of purchase, a coordination committee consisting of experts would determine the terms. The creditors that oppose a decision made by the coordination committee may request a court to change such decision.

Korean law also provides for corporate rehabilitation proceedings, which are court-supervised procedures to rehabilitate an insolvent company. Under these procedures, a restructuring plan is adopted at a meeting of interested parties, including creditors of the company. That restructuring plan is subject to court approval.

A portion of our loans to and debt securities of corporate customers are currently in workout, restructuring or rehabilitation. As of December 31, 2023, ₩107 billion, or 0.02%, of our total loans and debt securities were in workout, restructuring or rehabilitation. This included ₩9 billion of loans to and debt securities of large corporate borrowers in workout, restructuring or rehabilitation and ₩98 billion of loans to and debt securities of small- and medium-sized enterprises in workout, restructuring or rehabilitation, which represented 0.00% and 0.02% of our total loans and debt securities, respectively. At Woori Bank, the Corporate Restoration Analysis and Approval Department manages its workout, restructured and rehabilitated loans. Upon approval of a workout, restructuring or rehabilitation plan, a credit exposure is initially classified as precautionary or lower and thereafter cannot be classified higher than precautionary with limited exceptions. If a corporate borrower is in workout, restructuring or rehabilitation, we take the status of the borrower into account in assessing our loans to and collateral from that borrower for purposes of establishing our allowance for credit losses.

The following table shows, as of December 31, 2023, our 10 largest exposures that were in workout, restructuring or rehabilitation:

 

    Loans     Guarantees
and
Acceptances
    Total
Exposures
    Collateral(1)     Amounts
Classified as
Substandard
or Below(2)
    Allowance
for Credit
Loss
 

Company

  Won
Currency
    Foreign
Currency
 
                                           
    (in billions of Won)  

THE SOURCE OFFICE

      11         11             1  

Trans-Pacific Resources LTD

    3       1             4       1       4       3  

TFJ GLOBAL

    4                   4       3       4       4  

AeroSpace Technology of Korea, Inc.

    4                   4       3       1       1  

UB-CELL CO., LTD

    3                   3       1       2       2  

CNSTEEL CO.,LTD

                3       3                    

TREE

    3                   3       3       3       1  

WHAT’S ON THIRD?, INC.

          3             3                    

POWERREX KOREA

    2                   2       2       2        

HAEKWANG CONSTRUCTION CO.,LTD.

    2                   2       2              
 

 

 

   

 

 

   

 

 

   

 

 

   

 

 

   

 

 

   

 

 

 

Total

  21     15     3     39     15     16     12  
 

 

 

   

 

 

   

 

 

   

 

 

   

 

 

   

 

 

   

 

 

 

 

(1) 

The value of collateral is appraised based on future cash flow and observable market price.

(2) 

Classification is based on the Financial Services Commission’s asset classification criteria.

Non-Performing Loans

Non-performing loans include commercial and consumer loans which are past due by 90 days or more. In addition, non-performing loans include those loans that, even if they are not past due, are classified as “substandard,” “doubtful” or “estimated loss” based on the Financial Services Commission’s asset classification criteria. Moreover, when a consumer loan borrower has any loans that are classified as “substandard,” “doubtful” or “estimated loss” under such criteria, all loans to such borrower are classified as non-performing loans. See

 

78


Table of Contents

“—Loan Classifications” above. The following table shows, as of the dates indicated, certain details of our total non-performing loan portfolio:

 

     As of December 31,  
     2022     2023  
              
     (in billions of Won, except percentages)  

Total non-performing loans

   1,016 (1)    1,252 (2) 

As a percentage of total loans

     0.29     0.35

 

(1) 

Excludes ₩124 billion of previously delinquent credit card balances restructured into loans that were classified as normal or precautionary.

(2) 

Excludes ₩211 billion of previously delinquent credit card balances restructured into loans that were classified as normal or precautionary.

The above amounts do not include loans classified as substandard or below that we sold to United Asset Management Corp., or UAMCO, to certain structured companies, or to other third parties. See “—Sales of Non-Performing Loans.”

We have also issued securities backed by non-performing loans and other assets. Some of these transactions involved transfers of loans through securitizations where control of the loans has not been surrendered and, therefore, are not treated as sale transactions. Instead, the assets remain on our balance sheet with the securitization proceeds treated as part of borrowings. These assets are included in the table above.

The following table sets forth, as of the dates indicated, our total non-performing loans by type of loan:

 

     As of December 31,  
     2022     2023  
     Amount      %     Amount      %  
                            
     (in billions of Won, except percentages)  

Domestic

                            

Corporate:

          

Commercial and industrial

   396        38.9   546        43.6

Lease financing

     8        0.7       16        1.3  

Trade financing

     24        2.4       13        1.0  

Other commercial

     13        1.3       29        2.3  
  

 

 

    

 

 

   

 

 

    

 

 

 

Total corporate

     441        43.3       604        48.2  

Consumer:

          

General purpose household(1)

     221        21.7       154        12.3  

Mortgage

     90        8.9       110        8.8  
  

 

 

    

 

 

   

 

 

    

 

 

 

Total consumer

     310        30.6       263        21.1  

Credit cards

     88        8.7       81        6.5  
  

 

 

    

 

 

   

 

 

    

 

 

 

Total domestic

     839        82.6       948        75.8  

Foreign

          

Corporate:

          

Commercial and industrial

     93        9.1       160        12.8  

Lease financing

                          

Trade financing

                          

Other commercial

                          
  

 

 

    

 

 

   

 

 

    

 

 

 

Total corporate

     93        9.1       160        12.8  

Consumer

     84        8.3       144        11.4  
  

 

 

    

 

 

   

 

 

    

 

 

 

Total foreign

     177        17.4       304        24.2  
  

 

 

    

 

 

   

 

 

    

 

 

 

Total non-performing loans

   1,016        100.0   1,252        100.0
  

 

 

    

 

 

   

 

 

    

 

 

 

 

(1) 

Includes home equity loans.

 

79


Table of Contents

The following table presents an analysis of the changes in our non-performing loans for each of the years indicated:

 

     Year ended December 31,  
       2022         2023    
              
     (in billions of Won)  

Balance at the beginning of the year

   927     1,016  

Additions to non-performing loans

    

Loans transferred into non-performing loans

     1,372       2,323  

Reductions in non-performing loans

    

Loans sold

     (353     (719

Loans modified and returned to performing loans

     (118     (129

Loans paid down or paid off

     (318     (355

Loans charged-off

     (494     (884

Other

            
  

 

 

   

 

 

 

Total net reductions to non-performing loans

     89       236  
  

 

 

   

 

 

 

Balance at the end of the year

   1,016     1,252  
  

 

 

   

 

 

 

Top 20 Non-Performing Loans. As of December 31, 2023, our 20 largest non-performing loans accounted for 30.8% of our total non-performing loan portfolio. The following table shows, as of that date, certain information regarding those loans:

 

     Gross
principal
outstanding
     Allowance
for credit
losses
     Collateral(1)     

Industry

                           
     (in billions of Won)       

Borrower A

   82      82           Construction

Borrower B

     30        11        41      Other

Borrower C

     30               34      Other

Borrower D

     26        12        26      Hotel, leisure and transportation

Borrower E

     26        26             Manufacturing

Borrower F

     22               21      Other

Borrower G

     20        2             Manufacturing

Borrower H

     20        8        17      Other

Borrower I

     20        15        6      Other

Borrower J

     19        1             Other

Borrower K

     16        5        10      Manufacturing

Borrower L

     10                    Other

Borrower M

     10        4        7      Other

Borrower N

     10        4        7      Other

Borrower O

     10        6        8      Other

Borrower P

     9        4             Construction

Borrower Q

     8        3        10      Real estate

Borrower R

     7        5        2      Financial and insurance

Borrower S

     7               12      Real estate

Borrower T

     6        2        6      Construction
  

 

 

    

 

 

    

 

 

    

Total

   388      190      207     
  

 

 

    

 

 

    

 

 

    

 

(1) 

The value of collateral is appraised based on future cash flow and observable market price.

 

80


Table of Contents

Non-Performing Loans and Impaired Loans

The term “non-performing loan” is used for our asset quality management in accordance with the Banking Industry Supervision Regulations of Korea, whereas the term “impaired loan” is used for financial reporting purposes based on our internal accounting policies in accordance with IFRS 9.

Major differences between non-performing loans and impaired loans are as follows:

 

Item

  

Non-performing loans

  

Impaired loans

Relevant regulation or accounting principle   

Banking Industry Supervision Regulations of Korea

(loans classified as “substandard,” “doubtful” or “estimated loss”)

   Our internal policy based on IFRS 9
Scope    Loans    Loans (not including due from banks and other financial assets) under IFRS 9
Purchased impaired loans    Not included    Included
Loans classified as “precautionary” based on the Financial Services Commission’s asset classification criteria    Not included    Loans classified as “precautionary,” for which the borrower has a capital deficit or its auditor’s opinion on its financial statements is modified or qualified, are included

The following table shows, as of the dates indicated, the amounts of impaired loans and non-performing loans:

 

     As of December 31,  
     2022      2023  
     (in billions of Won)  
               

Impaired loans

   1,683      2,521  

Non-performing loans

     1,016        1,252  

Non-Performing Loan Strategy

One of our goals is to improve our asset quality, in part by reducing our non-performing loans. We have standardized the credit risk management systems of our subsidiaries to reduce our risks relating to future non-performing loans. Our credit rating systems are designed to prevent our subsidiaries from extending new loans to high-risk borrowers as determined by their credit rating. Woori Bank’s credit monitoring system also brings to its attention any sudden increase in a borrower’s credit risk, enabling close monitoring of such loans. See “Item 11. Quantitative and Qualitative Disclosures about Market Risk—Credit Risk Management.”

Each of our subsidiaries has one or more units that are responsible for managing non-performing loans. At Woori Bank, for example, the Credit Management and Collection Headquarters and the Corporate Restoration Analysis and Approval Department generally oversee the process for resolving non-performing loans transferred to them by other Woori Bank business units. We believe that by centralizing the management of our non-performing loans within each subsidiary, we can become more effective in dealing with the issues relating to these loans by pooling institutional knowledge and creating a more specialized workforce.

When a loan becomes non-performing, we will begin a due diligence review of the borrower’s assets, send a notice demanding payment or stating that we will take legal action, and prepare for legal action. At the same time, we initiate our non-performing loan management process, which begins with:

 

   

identifying loans subject to a proposed sale by assessing the estimated losses from such sale based on the estimated recovery value of collateral, if any, for such non-performing loans;

 

81


Table of Contents
   

identifying loans subject to charge-off based on the estimated recovery value of collateral, if any, for such non-performing loans and the estimated rate of recovery of unsecured loans; and

 

   

on a limited basis, identifying corporate loans subject to normalization efforts based on the cash-flow situation of the borrower.

Once we have confirmed the details of a non-performing loan, we make efforts to recover amounts owed to us. Methods for resolving non-performing loans include the following:

 

   

commencing collection proceedings;

 

   

commencing legal actions to seize collateral;

 

   

writing off these amounts, transferring them to specific subsidiaries in charge of collections and authorizing those subsidiaries to recover what they can with respect to these amounts or to sell these loans to third parties; and

 

   

with respect to large corporations, commencing or participating in voluntary workouts or restructurings mandated by Korean courts.

In addition to making efforts to collect on our non-performing loans, we also undertake measures to reduce the overall level of our non-performing loans. These measures include:

 

   

selling our non-performing loans to structured companies established in connection with our joint ventures with several financial institutions; and

 

   

selling our non-performing loans to third parties, including UAMCO.

See “—Sales of Non-Performing Loans.” We generally expect to suffer a partial loss on loans that we sell or securitize, to the extent such sales and securitizations are recognized as such under IFRS.

Foreclosure and Collateral. We generally foreclose on mortgages or exercise our security interests in respect of other collateral if a collateralized obligation becomes overdue for more than three months. At that time, we will petition a court to foreclose on collateral and to sell that collateral through a court-supervised auction. Under Korean law, that petition must be filed with a court that has jurisdiction over the mortgaged property, and must be filed together with a copy of the mortgage agreement and an extract of the court registry regarding the subject property. The court will then issue an order to commence the foreclosure auction, which will be registered in the court registry of the subject property. If no bidder bids at least the minimum amount set by the court on the first auction date, the court will set another date for a subsequent auction approximately one month later. Each time a new auction date is set, the minimum auction price will be lowered by approximately 20%. The auction procedure outlined above, however, might not apply to companies currently undergoing restructuring, recovery proceedings, workout or other court proceedings where there may be restrictions on auction procedures. Unlike laws relating to foreclosure in the United States, Korean law does not provide for non-judicial foreclosure. During 2021, 2022 and 2023, we held collateral with respect to loan balances overdue for more than three months representing approximately 0.1%, 0.2% and 0.4%, respectively, of our interest-bearing loan balances in each of those periods.

Korean financial institutions, including us, maintain general policies to assess a potential customer’s eligibility for loans based on that entity’s credit quality, rather than requiring a particular level of collateral, especially in the case of large corporate borrowers. As a result, the ratio of our collateral to non-performing corporate loans is relatively low when compared with our total exposures. For secured consumer loans, however, we generally impose limits on loan amounts based on the collateral we receive. See “—Consumer Banking—Lending Activities.”

We reflect this collateral level when we estimate the future cash flow for our loans, which we calculate using a discounted cash flow method. With respect to loans to borrowers that we do not believe will be going concerns in the future, the lower collateral ratio has a direct effect on cash flow estimates and results in a higher level of allowances. With respect to loans to borrowers that we expect to be going concerns, the lower collateral

 

82


Table of Contents

ratio has an effect on cash flow estimates but we also consider other factors, including future operating income and future asset disposals and restructuring, in determining allowance levels. Accordingly, for these latter borrowers, the effect of lower collateral levels on allowances is mitigated by other characteristics of the borrower, and that lower collateral level will not necessarily result in a higher level of allowances.

Sales of Non-Performing Loans

The overall asset quality of our loan portfolio is affected by sales of non-performing loans. These sales have been made primarily to third parties. The following table sets forth information regarding our sales of loans for the periods indicated:

 

     Year Ended December 31,  
     2021      2022      2023  
                                                                

Purchaser

   Net
Carrying
Amount(1)
     Sale
Price
     Gain
(Loss)
     Net
Carrying
Amount(1)
     Sale
Price
     Gain
(Loss)
     Net
Carrying
Amount(1)
     Sale
Price
     Gain
(Loss)
 
                                                                
     (in billions of Won)  

KAMCO

                                 36      53      17  

Structured companies

     61        76        15        26        32        6        496        569        73  

UAMCO(2)

     90        105        15        85        113        28        124        143        19  

Others(3)

     36        114        78        27        78        51        63        160        97  
  

 

 

    

 

 

    

 

 

    

 

 

    

 

 

    

 

 

    

 

 

    

 

 

    

 

 

 

Total

   187      295      108      138      223      85      719      925      206  
  

 

 

    

 

 

    

 

 

    

 

 

    

 

 

    

 

 

    

 

 

    

 

 

    

 

 

 

 

(1) 

Net carrying amount represents the net value of non-performing loans after deduction of allowance for credit losses on such basis.

(2) 

Woori Bank holds a 14% equity interest in UAMCO.

(3) 

Includes ₩28 billion of sales to D&CM Corporation in 2021, which may be subject to repurchase by us.

 

83


Table of Contents

Allocation and Analysis of Allowances for Credit Losses

The following table presents, as of the dates indicated, the allocation of our allowances for credit losses by loan type:

 

    As of December 31,  
    2022     2023  
                         
    (in billions of Won, except percentages)  

Domestic

       

Corporate:

       

Commercial and industrial

  1,148       49.2   1,692       56.9

Lease financing

    4       0.2       22       0.7  

Trade financing

    153       6.6       59       2.0  

Other commercial

    51       2.2       75       2.5  
 

 

 

   

 

 

   

 

 

   

 

 

 

Total corporate

    1,356       58.2       1,848       62.1  

Consumer:

       

General purpose household(1)

    450       19.3       456       15.3  

Mortgage

    15       0.6       34       1.1  
 

 

 

   

 

 

   

 

 

   

 

 

 

Total consumer

    465       19.9       490       16.4  

Credit cards

    303       13.0       349       11.8  
 

 

 

   

 

 

   

 

 

   

 

 

 

Total domestic

    2,124       91.1       2,687       90.3  

Foreign

       

Corporate:

       

Commercial and industrial

    139       6.0       211       7.1  

Trade financing

    2       0.1       3       0.1  

Other commercial

    6       0.3       13       0.4  
 

 

 

   

 

 

   

 

 

   

 

 

 

Total corporate

    147       6.4       227       7.6  

Consumer

    63       2.7       61       2.1  
 

 

 

   

 

 

   

 

 

   

 

 

 

Total foreign

    210       9.1       288       9.7  
 

 

 

   

 

 

   

 

 

   

 

 

 

Total allowance for credit losses(2)

  2,334       100.0   2,975       100.0
 

 

 

   

 

 

   

 

 

   

 

 

 

 

(1) 

Includes home equity loans.

(2) 

Not including due from banks and other financial assets.

 

84


Table of Contents

The following table presents an analysis of the changes in our allowances for credit losses for each of the years indicated:

 

     Year ended December 31,  
     2021     2022     2023  
                    
     (in billions of Won)  

Balance at the beginning of the year(1)

   1,909     1,887     2,334  

Bad debt expenses for the period

     555       861       1,813  

Changes due to business combination

     28       6       1  

Increase on repurchases of non-performing loans

                  

Gross charge-offs:

      

Domestic:

      

Corporate:

      

Commercial and industrial

     (157     (122     (299

Lease financing

     (2     (1     (3

Trade financing

     (12     (4     (13

Other commercial

     (3     (2     (10
  

 

 

   

 

 

   

 

 

 

Total corporate

     (174     (129     (325

Consumer:

      

General purpose household(1)

     (173     (161     (272

Mortgage

                  
  

 

 

   

 

 

   

 

 

 

Total consumer

     (173     (161     (272

Credit cards

     (220     (220     (306

Total domestic

     (567     (510     (903

Foreign

     (61     (13     (3
  

 

 

   

 

 

   

 

 

 

Total gross charge-offs

     (628     (523     (906

Recoveries:

      

Domestic:

      

Corporate:

      

Commercial and industrial

     47       48       27  

Lease financing

                  

Trade financing

     3       3       1  

Other commercial

     5       4       1  
  

 

 

   

 

 

   

 

 

 

Total corporate

     55       55       29  

Consumer:

      

General purpose household(1)

     41       38       36  

Mortgage

     34       32       29  
  

 

 

   

 

 

   

 

 

 

Total consumer

     75       70       65  

Credit cards

     66       54       34  
  

 

 

   

 

 

   

 

 

 

Total domestic

     196       179       128  

Foreign:

           1       15  
  

 

 

   

 

 

   

 

 

 

Total recoveries

     196       180       143  
  

 

 

   

 

 

   

 

 

 

Net charge-offs

     (432     (343     (763

Disposal

     (105     (68     (329

Foreign exchange translation effects

     6       (1     2  

Others(2)

     (75     (8     (83

Adjustment from discontinuing operations

                  
  

 

 

   

 

 

   

 

 

 

Balance at the end of the year

     ₩1,886       ₩2,334       ₩2,975  
  

 

 

   

 

 

   

 

 

 

Ratio of net charge-offs during the period to average loans outstanding during the period

     0.2     0.1     0.3

 

(1) 

Includes home equity loans.

(2) 

Includes unwinding of discount.

 

85


Table of Contents

Loan Charge-Offs

The credit approval process we have implemented includes assessing credit risk before extending loans and monitoring outstanding loans, in order to minimize loans that must be charged off. To the extent charge-offs are required, we follow charge-off policies aimed at maximizing accounting transparency, minimizing any waste of resources in managing loans which have a low probability of being collected and reducing our non-performing loan ratio.

Loans To Be Charged Off. We charge off loans that are deemed to be uncollectible by virtue of their falling under any of the following categories:

 

   

loans for which collection is not foreseeable due to insolvency, bankruptcy, compulsory execution, disorganization, dissolution or the shutting down of the business of the debtor;

 

   

loans for which collection is not foreseeable due to the death or disappearance of the debtor;

 

   

loans for which expenses of collection exceed the collectable amount;

 

   

loans on which collection is not possible through legal or any other means;

 

   

payments in arrears in respect of credit cards (excluding credit card loans) that are overdue for more than six months;

 

   

payments outstanding on corporate and consumer loans that are overdue for more than 12 months; or

 

   

the portion of loans classified as estimated loss, net of any recovery from collateral, which is deemed to be uncollectible.

Procedure for Charge-off Approval. In order to charge off corporate loans, in the case of Woori Bank, an application for a charge-off must be submitted by a branch to the Credit Management and Collection Headquarters promptly and, in any event, within one month after the corporate loan is classified as estimated loss. The department evaluates and approves the application. Then, Woori Bank must seek an approval from the Financial Supervisory Service for its charge-offs, which is typically granted. At the same time, Woori Bank refers the approval of the charge-off by the Credit Management and Collection Headquarters to its Audit Committee for review to ensure compliance with its internal procedures for charge-offs, which include consultations with the branch submitting the charge-off application. Once Woori Bank receives approval from the Financial Supervisory Service, Woori Bank must also obtain approval from its senior management to charge off those loans.

With respect to consumer loans and credit card balances, we follow a different process to determine which consumer loans and credit card balances should be charged off, based on the length of time those loans or balances are past due. We charge off consumer loans which are 12 months overdue and credit card balances which are six months overdue and have been classified as estimated loss.

Treatment of Loans Charged Off. Once loans are charged off, we classify them as charged-off loans. In the case of Woori Bank, these loans are then transferred to our wholly-owned subsidiary, Woori Credit Information, which is in charge of collections. It will attempt to recover amounts owed or to sell these loans to third parties.

In the case of collateralized loans, our general policy is to petition a court to foreclose and sell the collateral through a court-supervised auction if a collateralized loan becomes overdue for more than three months. If a debtor still fails to repay and the court grants its approval for foreclosure, we will sell the collateral and recover the principal amount and interest accrued up to the amount of the proceeds from such sale, net of expenses incurred for the sale.

Credit Rehabilitation Programs for Delinquent Consumer Borrowers

In light of the rapid increase in delinquencies in credit card and other consumer credit in recent years, and concerns regarding potential social issues posed by the growing number of individuals with bad credit, the Korean government has implemented a number of measures intended to support the rehabilitation of the credit of

 

86


Table of Contents

delinquent consumer borrowers. These measures may affect the amount and timing of our collections and recoveries on our delinquent consumer credits.

In 2002, the Financial Services Commission established the Credit Counseling and Recovery Service based upon an agreement among approximately 160 financial institutions in Korea. Upon application to the Credit Counseling and Recovery Service and approval by creditor financial institutions representing a majority of the outstanding unsecured debt and two-thirds of the outstanding secured debt, a qualified “credit delinquent person” with outstanding debts to two or more financial institutions in an aggregate amount not exceeding ₩500 million may participate in an individual workout program designed to restructure such person’s debt and rehabilitate such person’s credit. The aggregate amount of loans of Woori Bank which became subject to such individual workout programs in 2023 was ₩146 billion. In 2023, Woori Bank recovered approximately ₩12 billion with respect to its loans subject to such individual workout programs.

Under the Korean Debtor Recovery and Bankruptcy Law, a qualified individual debtor with outstanding debts in an aggregate amount not exceeding threshold amounts of ₩1 billion of unsecured debt and/or ₩1.5 billion of secured debt may restructure his or her debts through a court-supervised debt restructuring that is binding on creditors. The aggregate amount of loans of Woori Bank which became subject to such court-supervised debt restructuring in 2023 was ₩285 billion. In 2023, Woori Bank recovered ₩37 billion with respect to its loans subject to such court-supervised debt restructuring.

In September 2008, to support consumer borrowers with low credit scores, the Financial Services Commission established the Credit Rehabilitation Fund to purchase from creditors the loans of such borrowers that are in default and to provide guarantees so that such loans may be refinanced at lower rates. The Credit Rehabilitation Fund provides support to (i) individuals with low credit scores who are in default on loans not exceeding ₩50 million in principal amount in the aggregate (which requirement will be waived for individuals who are “basic living welfare recipients”) for a period of three months or more and (ii) individuals with low credit scores ranging from category 6 to 10 who are in default on loans not exceeding ₩30 million in principal amount in the aggregate (which requirement will be waived for individuals who are basic living welfare recipients) and the interest rate of which is 30% or more.

In March 2009, the Financial Services Commission requested Korean banks, including Woori Bank, to establish a “pre-workout program,” including a credit counseling and recovery service, for retail borrowers with outstanding short-term debt in default. For example, under a pre-workout program for retail borrowers with outstanding short-term debt in default, maturity extensions and/or interest reductions are provided to certain eligible retail borrowers with total loans of ₩1.5 billion or less (consisting of no more than ₩500 million of unsecured loans and ₩1 billion of secured loans). This pre-workout program may be available for a retail borrower if (a) the delinquency period of such borrower is between 31 days and 89 days or (b) the delinquency period of such borrower is between one day and 30 days, the cumulative delinquency period during the year immediately preceding the application date was 30 days or more and the borrower has an annual income of ₩40 million or less. The aggregate amount of consumer credit Woori Bank provided which became subject to the pre-workout program in 2023 was ₩55 billion. See “Item 3.D. Risk Factors—Risks relating to our consumer credit portfolio—We may experience increases in delinquencies in our consumer loan and credit card portfolios.”

 

87


Table of Contents

Net Charge-Offs. The following table presents information regarding our ratios of net charge-offs to average loans outstanding for each of the years indicated:

 

    Year ended December 31,  
    2021     2022     2023  
                                                       
    Average
loans
    Net
charge-offs
    Net charge-
offs/Average
loans
    Average
loans
    Net
charge-offs
    Net charge-
offs/Average
loans
    Average
loans
    Net
charge-offs
    Net charge-
offs/Average
loans
 
                                                       
    (in billions of Won)  

Loans in local currency

  262,345     224       0.09   280,518     148       0.05   285,805     480       0.17

Loans in foreign currencies

    22,194       44       0.20       27,627       11       0.04       28,289       (12     (0.04

Domestic banker’s usance

    3,013             0.00       3,653             0.00       3,030             0.00  

Credit card accounts

    9,203       155       1.68       10,035       167       1.66       11,226       272       2.42  

Bills bought in foreign currencies

    5,878             0.00       6,361             0.00       4,718             0.00  

Bills bought in local currency

    158             0.00       (37           0.00       29             0.00  

Factoring receivables

    26             0.00       34             0.00       22             0.00  

Advances for customers on guarantees

    28       5       17.86       24       1       4.17       22       10       45.45  

Private placement bonds

    504             0.00       512             0.00       543       5       0.92  

Securitized loans

    2,673             0.00       2,992       10       0.33       3,048             0.00  

Call loans

    2,185             0.00       3,463             0.00       3,794             0.00  

Bonds purchased under resale agreements

    3,244             0.00       3,220             0.00       1,537             0.00  

Financial lease receivables

    909             0.00       1,364       1       0.07       1,417       1       0.07  

Installment financial bonds

    2,378       4       0.17       3,049       5       0.16       2,693       7       0.26  

Others

                0.00                   0.00                    
 

 

 

   

 

 

   

 

 

   

 

 

   

 

 

   

 

 

   

 

 

   

 

 

   

 

 

 

Total net charge-offs

  314,738     432       0.14   342,815     343       0.10   346,173     763       0.22
 

 

 

   

 

 

   

 

 

   

 

 

   

 

 

   

 

 

   

 

 

   

 

 

   

 

 

 

Securities Investment Portfolio

Investment Policy

We invest in and trade Won-denominated securities and, to a lesser extent, foreign currency-denominated securities for our own account to:

 

   

maintain asset stability and diversification;

 

   

maintain adequate sources of back-up liquidity to match funding requirements; and

 

   

supplement income from core lending activities.

In making securities investments, we take into account a number of factors, including external broker analyses and internal assessments of macroeconomic trends, industry analysis, credit evaluation, maturity and trading history in determining whether to make a particular investment.

Our investments in debt securities include primarily bonds issued by government-related entities, as well as corporate bonds that have been guaranteed by banks (other than merchant banks), government-related funds or privately capitalized funds that we consider to have a low credit risk.

Our securities investments are subject to various regulations, including limitations prescribed under the Financial Holding Company Act and the Bank Act. Under these regulations, a financial holding company may not own (i) more than 5% of the total issued and outstanding shares of another finance-related company, (ii) any shares of its affiliates, other than its direct or indirect subsidiaries, or (iii) any shares of a non-finance-related company. In addition, a bank must limit its investments in equity securities and other securities with maturities in excess of three years (other than monetary stabilization bonds issued by the Bank of Korea and Korean government bonds) to 100% of the sum of its total Tier I and Tier II capital amount (less any capital deductions).

 

88


Table of Contents

A bank is also generally prohibited from acquiring more than 15% of the shares with voting rights issued by any other corporation, subject to certain exceptions. Pursuant to the Bank Act, a bank and its trust accounts are prohibited from acquiring the shares of a major shareholder (for the definition of “major shareholder,” see “—Supervision and Regulation—Principal Regulations Applicable to Banks—Financial Exposure to Any Individual Customer or Major Shareholder”) of that bank in excess of an amount equal to 1% of the sum of the bank’s Tier I and Tier II capital (less any capital deductions). Further information on the regulatory environment governing our investment activities is set out in “—Supervision and Regulation—Principal Regulations Applicable to Financial Holding Companies—Liquidity,” “—Supervision and Regulation—Principal Regulations Applicable to Financial Holding Companies—Restrictions on Shareholdings in Other Companies,” “—Supervision and Regulation—Principal Regulations Applicable to Banks—Liquidity” and “—Supervision and Regulation—Principal Regulations Applicable to Banks—Restrictions on Shareholdings in Other Companies.”

Our investments in foreign currencies are subject to certain limits and restrictions specified in our internal guidelines relating to country exposure, a single issuer and type of security exposure, and total investments by individual business groups.

Maturity Analysis

The following table categorizes our debt securities by maturity and weighted average yield as of December 31, 2023:

 

    As of December 31, 2023  
    Within 1 year     Over 1 but
Within 5 years
    Over 5 but
Within 10 years
    Over 10 years     Total  
                                                             
    (in billions of Won, except percentages)  
    Amount     Weighted
Average
Yield(1)
    Amount     Weighted
Average
Yield(1)
    Amount     Weighted
Average
Yield(1)
    Amount     Weighted
Average
Yield(1)
    Amount     Weighted
Average
Yield(1)
 
                                                             

Financial assets at fair value through other comprehensive income:

                   

Korean treasury and government agencies

  833       1.49   4,462       2.14   433       2.36           5,728       2.06

Financial institutions

    8,724       2.61       12,162       3.64                               20,886       3.21  

Corporate

    1,207       1.79       2,741       3.18       46       2.44                   3,994       2.75  

Foreign currency bonds

    2,167       3.46       2,744       3.28       56       5.51       526       5.84       5,493       3.62  

Securities loaned

    118       1.35       425       3.65       50       3.24                   593       3.15  
 

 

 

     

 

 

     

 

 

     

 

 

     

 

 

   

Total

  13,049       2.59   22,534       3.24   585       2.74   526       0.06   36,694       3.04
 

 

 

     

 

 

     

 

 

     

 

 

     

 

 

   

Financial assets at amortized cost:

                   

Korean treasury and government agencies

  1,718       1.50   6,353       1.30   69       1.40           8,140       1.34

Financial institutions

    3,078       4.20       3,579       3.62                               6,657       3.89  

Corporate

    1,104       2.07       4,229       2.64       1,728       3.35       170       2.43       7,231       2.72  

Foreign currency bonds

    1,007       1.98       931       2.15       9       3.23       21       4.45       1,968       2.09  
 

 

 

     

 

 

     

 

 

     

 

 

     

 

 

   

Total

  6,907       2.86   15,092       2.15   1,806       3.28   191       2.65   23,996       2.53
 

 

 

     

 

 

     

 

 

     

 

 

     

 

 

   

 

(1) 

The weighted average yield for the portfolio represents the yield to maturity for each individual security, weighted using its book value (which is the amortized cost in the case of financial assets at amortized cost and the fair value in the case of financial assets at fair value through other comprehensive income).

 

89


Table of Contents

Funding

We fund our lending and other activities using various sources, both domestic and foreign. Our primary funding strategy is to maintain stable and low-cost funding. We have in the past achieved this in part by increasing the average balances of low-cost customer deposits, in particular demand deposits and savings deposits.

Customer deposits are our principal funding source. Customer deposits accounted for 81.2% of our total funding as of December 31, 2022 and 81.5% of our total funding as of December 31, 2023.

We also acquire funding through the following sources:

 

   

long-term debt, including the issuance of senior and subordinated debentures and borrowings from government-affiliated funds and entities and other financial institutions;

 

   

short-term borrowings, including borrowings from our trust accounts and from the Bank of Korea, and call money; and

 

   

the issuance of hybrid securities, including bond-type hybrid securities.

As of December 31, 2023, 84.4% of our total funding was denominated in Won.

Deposits

Although the majority of our deposits are short-term, it has been our experience that the majority of our depositors generally roll over their deposits at maturity, providing us with a stable source of funding. See “Item 3.D. Risk Factors—Other risks relating to our business—Our funding is highly dependent on short-term deposits, which dependence may adversely affect our operations.” The following table shows the average balances of our deposits and the average costs of our deposits for the periods indicated:

 

     For the year ended December 31,  
     2021     2022     2023  
                                         
     Average
Balance(1)
     Average
Cost
    Average
Balance(1)
     Average
Cost
    Average
Balance(1)
     Average
Cost
 
                                         
     (in billions of Won, except percentages)  

Demand deposits

   14,634        0.72   12,875        0.68   8,912        0.71

Time deposits and savings deposits(2)

     243,708        0.61       258,594        1.24       262,646        2.53  

Certificates of deposit

     2,858        0.94       5,263        2.19       11,773        3.86  

Other deposits(3)

     38,374        0.73       47,978        1.48       49,409        3.18  
  

 

 

    

 

 

   

 

 

    

 

 

   

 

 

    

 

 

 

Average total deposits

   299,574        0.64   324,710        1.27   332,740        2.63
  

 

 

    

 

 

   

 

 

    

 

 

   

 

 

    

 

 

 

 

(1) 

Average balances are based on daily balances for Woori Bank and on quarterly balances for all of our other subsidiaries and our structured companies.

(2) 

Savings deposits are deposits that allow the customers to deposit and withdraw funds at any time and accrue interest at a fixed rate set by us depending upon the period and amount of deposit.

(3) 

Mutual installment deposits are interest-bearing deposits offered by us, which enable customers to become eligible to apply for loans secured by such deposits while they maintain an account with us. In order to qualify to apply for such a loan, a customer must make required periodic deposits to the mutual installment account for a contracted term of less than five years. Any such loan will be secured in an amount up to the holder’s mutual installment deposit and will be subject to the same loan underwriting policy we apply for other secured loans. For the portion of the loan, if any, that is not secured, we apply the same loan underwriting policy as we would for other unsecured loans.

For a description of our retail deposit products, see “—Business—Consumer Banking—Lending Activities—Mortgage and Home Equity Lending” and “—Business—Consumer Banking—Deposit-Taking Activities.”

The Depositor Protection Act provides insurance for certain deposits of banks in Korea through a deposit insurance system. See “—Supervision and Regulation—Principal Regulations Applicable to Banks—Deposit Insurance System.” The KDIC insures a maximum of ₩50 million per individual for deposits and interest in a

 

90


Table of Contents

single financial institution, regardless of when the deposits were made or the size of the deposits. In addition to the insured deposits applicable in Korea, the insured status for deposits in our foreign subsidiaries are determined based on the individual insurance limits enacted within local regulations, and are thus subject to differing national deposit insurance regimes. Our total uninsured deposits across all jurisdictions amounted to ₩264,351 billion as of December 31, 2022 and ₩293,696 billion as of December 31, 2023.

Uninsured Time Deposits

Our uninsured time deposits refer to our uninsured deposits that have a fixed maturity, including time deposits and installment savings deposits. The following table presents, as of December 31, 2023, the remaining maturities of our uninsured time deposits:

 

     As of December 31, 2023  
        
     (in billions of Won)  

Maturing within three months

   68,843  

After three but within six months

     32,417  

After six but within 12 months

     54,080  

After 12 months

     13,990  
  

 

 

 

Total

   169,330  
  

 

 

 

Supervision and Regulation

Principal Regulations Applicable to Financial Holding Companies

General

The Financial Holding Company Act, last amended in September 2023, regulates Korean financial holding companies and their subsidiaries. The entities that regulate and supervise Korean financial holding companies and their subsidiaries are the Financial Services Commission and the Financial Supervisory Service.

The Financial Services Commission exerts direct control over financial holding companies pursuant to the Financial Holding Company Act. Among other things, the Financial Services Commission approves the establishment of financial holding companies, issues regulations on the capital adequacy of financial holding companies and their subsidiaries, and drafts regulations relating to the supervision of financial holding companies.

Following the instructions and directives of the Financial Services Commission, the Financial Supervisory Service supervises and examines financial holding companies and their subsidiaries. In particular, the Financial Supervisory Service sets requirements relating to Korean financial holding companies’ liquidity and capital adequacy ratios and establishes reporting requirements within the authority delegated under the Financial Services Commission regulations. Financial holding companies must submit quarterly reports to the Financial Supervisory Service discussing business performance, financial status and other matters identified in the Enforcement Decree of the Financial Holding Company Act.

Under the Financial Holding Company Act, a financial holding company is a company which primarily engages in controlling its subsidiaries by holding equity stakes in them equal in aggregate to at least 50% of the financial holding company’s aggregate assets based on its balance sheet as of the end of the immediately preceding fiscal year. A company is required to obtain approval from the Financial Services Commission to become a financial holding company.

A financial holding company may engage only in controlling the management of its subsidiaries, as well as certain ancillary activities including:

 

   

financially supporting its direct and indirect subsidiaries;

 

   

raising capital necessary for investment in its subsidiaries or providing financial support to its direct and indirect subsidiaries;

 

 

91


Table of Contents
   

supporting the business of its direct and indirect subsidiaries, including the development and marketing of financial products;

 

   

providing data processing, legal, accounting and other resources and services that have been commissioned by its direct and indirect subsidiaries so as to support their operations; and

 

   

any other businesses exempted from authorization, permission or approval under the applicable laws and regulations.

The Financial Holding Company Act requires every financial holding company (other than a financial holding company that is controlled by another financial holding company) and its subsidiaries to obtain prior approval from the Financial Services Commission before acquiring control of another company or to file a report with the Financial Services Commission within 30 days thereafter in certain cases (including acquiring control of another company whose assets are less than ₩100 billion as of the end of the immediately preceding fiscal year). In addition, the Financial Services Commission must grant permission to liquidate or to merge with any other company before the liquidation or merger. A financial holding company must report to the Financial Services Commission when certain events, including the following, occur:

 

   

when the largest shareholder changes;

 

   

in the case of a bank holding company, when a major investor changes;

 

   

when the shareholding of the controlling shareholder (i.e., the “largest shareholder” or a “principal shareholder,” each as defined in the Financial Holding Company Act) or a person who has a “special relationship” with such controlling shareholder (as defined in the Enforcement Decree of the Financial Holding Company Act) changes by 1% or more of the total issued and outstanding voting shares of the financial holding company;

 

   

when it changes its corporate name;

 

   

when there is a cause for its dissolution;

 

   

when it or its subsidiaries cease to control any of their respective direct or indirect subsidiaries by disposing of their shares of such direct or indirect subsidiary; and

 

   

in other cases prescribed by the Enforcement Decree of the Financial Holding Company Act, where the soundness of management of a financial holding company may be undermined.

Capital Adequacy

The Financial Holding Company Act does not provide for a minimum paid-in capital requirement related to financial holding companies. However, all financial holding companies are required to maintain a specified level of solvency. In addition, with respect to the allocation of net profit earned in a fiscal term, a financial holding company must set aside in its legal reserve an amount equal to at least 10% of its net income after tax each time it pays dividends on its net profits earned until its legal reserve reaches at least the aggregate amount of its paid-in capital.

A bank holding company, which is a financial holding company controlling banks or other financial institutions conducting banking business as prescribed in the Financial Holding Company Act, is required to maintain a total minimum consolidated capital adequacy ratio of 11.5% (including applicable additional capital buffers and requirements as described below), which requirement is expected to increase to 12.5% on May 1, 2024, as a result of an additional 1.0% being added as a counter-cyclical capital buffer. “Consolidated capital adequacy ratio” is defined as the ratio of equity capital as a percentage of risk-weighted assets on a consolidated basis, determined in accordance with the Financial Services Commission requirements that have been formulated based on Bank of International Settlements, or BIS, standards. “Equity capital,” as applicable to bank holding companies, is defined as the sum of common equity Tier I capital, additional Tier I capital and Tier II capital less any deductible items, each as defined under the Regulation on the Supervision of Financial Holding Companies. “Risk-weighted assets” is defined as the sum of credit risk-weighted assets, market risk-weighted assets and operational risk-weighted assets.

 

92


Table of Contents

Pursuant to regulations promulgated by the Financial Services Commission commencing in 2013 to implement Basel III, Korean bank holding companies were required to maintain a minimum ratio of common equity Tier I capital to risk-weighted assets of 3.5% and Tier I capital to risk-weighted assets of 4.5% from December 1, 2013, which minimum ratios were increased to 4.0% and 5.5%, respectively, from January 1, 2014 and increased further to 4.5% and 6.0%, respectively, from January 1, 2015. Such requirements are in addition to the pre-existing requirement for a minimum ratio of Tier I and Tier II capital (less any capital deductions) to risk-weighted assets of 8.0%, which remains unchanged. The amended regulations also require an additional capital conservation buffer of 2.5%, as well as a potential counter-cyclical capital buffer of up to 2.5%, which is determined on a quarterly basis by the Financial Services Commission. In May 2023, the Financial Services Commission announced that a counter-cyclical capital buffer of 1.0% would apply from May 2024, while maintaining an additional capital conservation buffer of 2.5% in 2024. Furthermore, bank holding companies designated as domestic systemically important banks for 2024 by the Financial Services Commission are subject to an additional capital requirement of 1.0%.

Liquidity

All financial holding companies are required to match the maturities of their assets and liabilities on a non-consolidated basis in accordance with the Financial Holding Company Act in order to ensure liquidity. Financial holding companies must:

 

   

maintain a Won liquidity ratio (defined as Won assets due within one month, including marketable securities, divided by Won liabilities due within one month) of not less than 100% on a non-consolidated basis;

 

   

maintain a foreign currency liquidity ratio (defined as foreign currency liquid assets due within three months divided by foreign currency liabilities due within three months) of not less than 80% on a non-consolidated basis (except that such requirement is not applicable to a financial holding company whose foreign currency liabilities constitute less than 1% of its total assets);

 

   

maintain a ratio of foreign currency liquid assets due within seven days less foreign currency liabilities due within seven days as a percentage of total foreign currency assets of not less than 0% on a non-consolidated basis (except that such requirement is not applicable to a financial holding company whose foreign currency liabilities constitute less than 1% of its total assets);

 

   

maintain a ratio of foreign currency liquid assets due within a month less foreign currency liabilities due within a month as a percentage of total foreign currency assets of not less than negative 10% on a non-consolidated basis (except that such requirement is not applicable to a financial holding company whose foreign currency liabilities constitute less than 1% of its total assets); and

 

   

make quarterly reports regarding their Won liquidity and foreign currency liquidity to the Financial Supervisory Service.

Financial Exposure to Any Individual Customer and Major Investor

Subject to certain exceptions, the aggregate credit (as defined in the Financial Holding Company Act, the Bank Act, the Financial Investment Services and Capital Markets Act, the Insurance Business Act, the Mutual Savings Bank Act and the Specialized Credit Financial Business Act, respectively) of a financial holding company and its direct and indirect subsidiaries that are banks, merchant banks, financial investment companies, insurance companies, savings banks or specialized credit financial business companies (which we refer to as “Financial Holding Company Total Credit”) to a single group of companies that belong to the same conglomerate as defined in the Monopoly Regulations and Fair Trade Act will not be permitted to exceed 25% of net aggregate equity capital (as defined below).

“Net aggregate equity capital” is defined under the Enforcement Decree of the Financial Holding Company Act as the sum of:

 

  (1)

in case of a financial holding company, the capital amount as defined in Article 24-3(7), Subparagraph 2 of the Enforcement Decree of the Financial Holding Company Act;

 

93


Table of Contents
  (2)

in case of a bank, the capital amount as defined in Article 2(1), Subparagraph 5 of the Bank Act;

 

  (3)

in case of a merchant bank, the capital amount as defined in Article 342(1) of the Financial Investment Services and Capital Markets Act;

 

  (4)

in case of a financial investment company, the capital amount as defined in Article 37(3) of the Enforcement Decree of the Financial Investment Services and Capital Markets Act;

 

  (5)

in case of an insurance company, the capital amount as defined in Article 2, Subparagraph 15 of the Insurance Business Act;

 

  (6)

in case of a savings bank, the capital amount as defined in Article 2, Subparagraph 4 of the Mutual Savings Bank Act; and

 

  (7)

in case of a specialized credit financial business company, the capital amount as defined in Article 2, Subparagraph19 of the Specialized Credit Financial Business Act;

less the sum of:

 

  (1)

the amount of shares of direct and indirect subsidiaries held by the financial holding company;

 

  (2)

the amount of shares that are cross-held by each direct and indirect subsidiary that is a bank, merchant bank, financial investment company, insurance company, savings bank or specialized credit financial business company; and

 

  (3)

the amount of shares of a financial holding company held by such direct and indirect subsidiaries that are banks, merchant banks, financial investment companies, insurance companies, savings banks or specialized credit financial business companies.

The Financial Holding Company Total Credit to a single individual or judicial person may not exceed 20% of the net aggregate equity capital. In addition, the Financial Holding Company Total Credit to a shareholder holding (together with the persons who have a “special relationship” with the shareholder, as defined in the Enforcement Decree of the Financial Holding Company Act) in aggregate more than 10% of the total issued and outstanding voting shares of a financial holding company generally may not exceed the lesser of (x) 25% of the net aggregate equity capital and (y) the amount of the equity capital of the financial holding company multiplied by the shareholding ratio of the shareholder (together with the persons who have a special relationship with the shareholder).

Further, the total sum of credits (as defined in the Financial Holding Company Act, the Bank Act, the Financial Investment Services and Capital Markets Act, the Insurance Business Act, the Mutual Savings Bank Act and the Specialized Credit Financial Business Act, respectively) of a bank holding company and its direct and indirect subsidiaries that are banks, merchant banks, financial investment companies, insurance companies, savings banks or specialized credit financial business companies as applicable (which we refer to as “Bank Holding Company Total Credit”) extended to a “major investor” (as defined below) (together with the persons who have a special relationship with that major investor) will not be permitted to exceed the lesser of (x) 25% of the net aggregate equity capital and (y) the amount of the equity capital of the bank holding company multiplied by the shareholding ratio of the major investor, except for certain cases.

“Major investor” is defined as:

 

   

a shareholder holding (together with persons who have a special relationship with that shareholder) in excess of 10% (or in the case of a bank holding company controlling regional banks only, 15%) in the aggregate of the bank holding company’s total issued and outstanding voting shares; or

 

   

a shareholder holding (together with persons who have a special relationship with that shareholder) more than 4% in the aggregate of the total issued and outstanding voting shares of the bank holding company controlling nationwide banks, where the shareholder is the largest shareholder or has actual control over the major business affairs of the bank holding company through, for example, appointment and dismissal of the officers pursuant to the Enforcement Decree of the Financial Holding Company Act.

 

94


Table of Contents

In addition, the total sum of the Bank Holding Company Total Credit granted to all of a bank holding company’s major investor must not exceed 25% of the bank holding company’s net aggregate equity capital. Furthermore, any bank holding company that, together with its direct and indirect subsidiaries, intends to extend credit to the bank holding company’s major investor in an amount equal to or exceeding the lesser of (x) the amount equivalent to 0.1% of the net aggregate equity capital and (y) ₩5 billion, in any single transaction, must obtain prior unanimous board resolutions and then, immediately after providing the credit, must file a report to the Financial Services Commission and publicly disclose the filing of the report.

Large Exposure to Any Single or Interconnected Counterparty

In September 2023, the Financial Services Commission enacted and implemented the Basel regulations on large exposures, which became effective in February 2024, prior to which such regulations had been enforced through administrative guidance. Pursuant to such regulations, bank holding companies and banks are required to keep their exposures to any single or interconnected counterparty within 25% of their Tier I capital (or 20% for domestic systemically important bank holding companies and domestic systematically important banks, such as our holding company and Woori Bank, respectively) to prevent significant losses resulting from counterparty defaults. When assessing interconnectedness with counterparties, consideration is given not only to whether there is any ownership exceeding 50% of voting rights or de facto control over the bank holding company or the bank (including the right to appoint or dismiss directors), but also to whether the relationship involves economic dependence.

Restrictions on Transactions Among Direct and Indirect Subsidiaries and Financial Holding Company

Generally, a direct or indirect subsidiary of a financial holding company may not extend credits (excluding the amount of corporate credit card payments issued by a direct or indirect subsidiary of a financial holding company that is engaged in the banking business) to that financial holding company. In addition, a direct or indirect subsidiary of a financial holding company may not extend credits (excluding the amount of corporate credit card payments issued by a direct or indirect subsidiary of a financial holding company that is engaged in the banking business) to other direct or indirect subsidiaries of the financial holding company in excess of 10% of its capital amount on an individual basis or to those subsidiaries in excess of 20% of its capital amount on an aggregate basis. The subsidiary extending the credit must also obtain an adequate level of collateral depending on the type of such collateral from the other subsidiaries unless the credit is otherwise approved by the Financial Services Commission. The adequate level of collateral for each type of collateral is as follows:

 

  (1)

for deposits and installment savings, obligations of the Korean government or the Bank of Korea, obligations guaranteed by the Korean government or the Bank of Korea, obligations secured by securities issued or guaranteed by the Korean government or the Bank of Korea, 100% of the credit extended;

 

  (2)

for obligations of municipal governments under the Local Autonomy Act, local public enterprise under the Local Public Enterprises Act and investment institutions and other quasi-investment institutions under the Basic Act on the Management of Government-Invested Institution or for obligations guaranteed by, or secured by the securities issued or guaranteed by, the aforementioned entities pursuant to the relevant regulations, 110% of the credit extended; and

 

  (3)

for any property other than those set forth in paragraphs (1) and (2) above, 130% of the credit extended.

Subject to certain exceptions, a direct or indirect subsidiary of a financial holding company is prohibited from owning the shares of any other direct or indirect subsidiaries (other than those directly controlled by that direct or indirect subsidiary) under the common control of the financial holding company.

Subject to certain exceptions, a direct or indirect subsidiary of a financial holding company is also prohibited from owning the shares of the financial holding company controlling that direct or indirect subsidiary. The transfer of certain assets classified as precautionary or below between a financial holding company and its

 

95


Table of Contents

direct or indirect subsidiary or between the direct and indirect subsidiaries of a financial holding company is prohibited except for:

 

  (1)

transfers to a special purpose company, or entrustment with a trust company, for an asset-backed securitization transaction under the Asset-Backed Securitization Act;

 

  (2)

transfers or in-kind contributions to a corporate restructuring vehicle under the Corporate Restructuring Investment Companies Act; and

 

  (3)

transfers to a corporate restructuring company under the Industry Promotion Act.

Disclosure of Management Performance

For the purpose of protecting the depositors and investors in the subsidiaries of financial holding companies, the Financial Services Commission requires financial holding companies to disclose certain material matters including:

 

  (1)

financial condition and profit and loss of the financial holding company and its direct and indirect subsidiaries;

 

  (2)

fund-raising by the financial holding company and its direct and indirect subsidiaries and the appropriation of such funds;

 

  (3)

any sanctions levied on the financial holding company and its direct and indirect subsidiaries under the Financial Holding Company Act or any corrective measures or sanctions under the Act on the Structural Improvement of the Financial Industry; and

 

  (4)

occurrence of any non-performing assets or financial incident that may have a material adverse effect, or any other event as prescribed in the applicable regulations.

Restrictions on Shareholdings in Other Companies

Generally, a financial holding company may not own (i) more than 5% of the total issued and outstanding shares of another finance-related company, (ii) any shares of its affiliates, other than its direct or indirect subsidiaries or (iii) any shares of a non-finance-related company.

Restrictions on Shareholdings by Direct and Indirect Subsidiaries

Generally, a direct subsidiary of a financial holding company may not control any other company other than, as an indirect subsidiary of the financial holding company:

 

   

financial institutions established in foreign jurisdictions;

 

   

certain financial institutions which are engaged in any business that the direct subsidiary may conduct without any licenses or permits;

 

   

certain financial institutions whose business is related to the business of the direct subsidiary as described by the Enforcement Decree of the Financial Holding Company Act (for example, a bank subsidiary may control only credit information companies, debt collection companies, credit card companies and financial investment companies with a dealing, brokerage, collective investment, investment advice, discretionary investment management and/or trust license);

 

   

certain financial institutions whose business is related to the financial business as prescribed by the regulations of the Ministry of Economy and Finance; and

 

   

certain companies which are not financial institutions but whose business is related to the financial business of the financial holding company as prescribed by the Enforcement Decree of the Financial Holding Company Act (for example, a finance-related research company or a finance-related information technology company).

 

96


Table of Contents

Acquisition of such indirect subsidiaries by direct subsidiaries of a financial holding company requires prior permission from the Financial Services Commission or the submission of a report to the Financial Services Commission, depending on the types of the indirect subsidiaries and the amount of total assets of the indirect subsidiaries.

Subject to certain exceptions, an indirect subsidiary of a financial holding company may not control any other company. If an indirect subsidiary of a financial holding company had control over another company at the time it became such an indirect subsidiary, the indirect subsidiary is required to dispose of its interest in the other company within two years from such time.

Restrictions on Transactions between a Bank Holding Company and its Major Investor

A bank holding company and its direct and indirect subsidiaries may not acquire (including through their respective trust accounts) shares issued by the bank holding company’s major investor in excess of 1% of the net aggregate equity capital (as defined above). In addition, if those entities intend to acquire shares issued by that major investor in any single transaction equal to or exceeding the lesser of (x) the amount equivalent to 0.1% of the net aggregate equity capital and (y) ₩5 billion, that entity must obtain prior unanimous board resolutions and then, immediately after the acquisition, file a report to the Financial Services Commission and publicly disclose the filing of the report.

Restrictions on Ownership of a Financial Holding Company

Under the Financial Holding Company Act, a financial institution generally may not control a financial holding company. In addition, any single shareholder and persons who have a special relationship with that shareholder may acquire beneficial ownership of up to 10% of the total issued and outstanding shares with voting rights of a bank holding company that controls nationwide banks or 15% of the total issued and outstanding shares with voting rights of a bank holding company that controls only regional banks, subject to certain exceptions. Among others, the Korean government and the Korea Deposit Insurance Corporation are not subject to this limit. “Non-financial business group companies” (as defined below), however, may not acquire the beneficial ownership of shares of a bank holding company controlling nationwide banks in excess of 4% of that bank holding company’s outstanding voting shares unless they obtain the approval of the Financial Services Commission and agree not to exercise voting rights in respect of shares in excess of the 4% limit, in which case they may acquire beneficial ownership of up to 10%. Any other person (whether a Korean national or a foreign investor) may acquire no more than 10% of total voting shares issued and outstanding of a bank holding company controlling nationwide banks unless they obtain approval from the Financial Services Commission in each instance where the total holding will exceed 10% (or 15% in the case of a bank holding company controlling only regional banks), 25% or 33% of the total voting shares issued and outstanding of that bank holding company controlling nationwide banks.

Furthermore, in the case where a person (including Korean and foreign investors, but excluding certain persons prescribed under the Enforcement Decree of the Financial Holding Company Act) (i) acquires in excess of 4% of the total issued and outstanding voting shares of any bank holding company (other than a bank holding company controlling only regional banks), (ii) becomes the largest shareholder of such bank holding company in which such person has acquired in excess of 4% of the total issued and outstanding voting shares, (iii) changes its shareholding in such bank holding company, in which it has acquired in excess of 4% of the total issued and outstanding voting shares, by 1% or more of the total issued and outstanding voting shares of such bank holding company or (iv) is a private equity fund or an investment purpose company holding in excess of 4% of the total outstanding voting shares of a bank holding company and changes its members or shareholders, such person must file a report on such change with the Financial Services Commission (x) in case of (i) and (iii), by the last day of the month following the month in which such change occurred, or (y) in case of (ii) and (iv), within ten days after the end of the month in which such change occurred.

“Non-financial business group companies” as defined under the Financial Holding Company Act include:

 

  (1)

any same shareholder group where the aggregate net assets of all non-financial business companies belonging to that group equals or exceeds 25% of the aggregate net assets of all members of that group;

 

97


Table of Contents
  (2)

any same shareholder group where the aggregate assets of all non-financial business companies belonging to that group equals or exceeds ₩2 trillion;

 

  (3)

any mutual fund where a same shareholder group identified in (1) or (2) above beneficially owns and/or exercises the voting rights of more than 4% of the total issued and outstanding voting shares of that mutual fund;

 

  (4)

any private equity fund (a) where a person falling under any of items (1) through (3) above is a limited partner holding not less than 10% of the total amount of contributions to the private equity fund, or (b) where a person falling under any of items (1) through (3) above is a general partner, or (c) where the total equity of the private equity fund acquired by each affiliate belonging to several enterprise groups subject to the limitation on mutual investment is 30% or more of the total amount of contributions to the private equity fund; or

 

  (5)

the investment purpose company concerned, where a private equity fund falling under item (4) above acquires or holds stocks in excess of 4% of the stock or equity of such company or exercises de facto control over significant managerial matters of such company through appointment or dismissal of executives or in any other manner.

Sharing of Customer Information among Financial Holding Company and its Subsidiaries

Under the Act on Use and Protection of Credit Information, any individual customer’s credit information must be disclosed or otherwise used by financial institutions only to determine, establish or maintain existing commercial transactions with them and only after obtaining written consent to use that information. In addition, under the Act on Real Name Financial Transactions and Confidentiality, an individual working at a financial institution may not provide or reveal information or data concerning the contents of financial transactions to other persons unless such individual receives a request or consent in writing from the holder of a title deed, except under certain exceptions stipulated in the Act. Under the Financial Holding Company Act, a financial holding company and its direct and indirect subsidiaries, however, may share certain credit information of individual customers among themselves for internal management purposes outlined in the Enforcement Decree of the Financial Holding Company Act (such as credit risk management, internal control and customer analysis), without the customers’ written consent, subject to the methods and procedures for provision of such information set forth therein. A subsidiary financial investment company with a dealing and/or brokerage license of a financial holding company may provide that financial holding company and its other direct and indirect subsidiaries information relating to the aggregate amount of cash or securities that a customer of the financial investment company with a dealing and/or brokerage license has deposited, for internal management purposes outlined in the Enforcement Decree of the Financial Holding Company Act, subject to the methods and procedures for provision of such information set forth therein. Recent amendments to the Financial Holding Company Act, which became effective in November 2014, limit the scope of credit information that may be shared without the customers’ prior consent and require certain procedures for provision of customer information as prescribed by the Financial Services Commission. Beginning in May 2015, notice must be given to customers at least once a year regarding (i) the provider of customer information, (ii) the recipient of customer information, (iii) the purpose of providing the information and (iv) the categories of the information provided.

Principal Regulations Applicable to Banks

The banking system in Korea is governed by the Bank Act and the Bank of Korea Act of 1950, as amended. In addition, Korean banks are subject to the regulations and supervision of the Bank of Korea, the Monetary Policy Board of the Bank of Korea, the Financial Services Commission and its executive body, the Financial Supervisory Service.

The Bank of Korea, established in June 1950 under the Bank of Korea Act, performs the customary functions of a central bank. It seeks to contribute to the sound development of the national economy by price stabilization through establishing and implementing efficient monetary and credit policies with a focus on financial stability. The Bank of Korea acts under instructions of the Monetary Policy Board, the supreme policy-making body of the Bank of Korea.

 

98


Table of Contents

Under the Bank of Korea Act, the Monetary Policy Board’s primary responsibilities are to formulate monetary and credit policies and to determine the operations, management and administration of the Bank of Korea.

The Financial Services Commission (formerly known as the Financial Supervisory Commission), established in April 1998, regulates commercial banks pursuant to the Bank Act, including establishing guidelines on capital adequacy of commercial banks, and promulgates regulations relating to supervision of banks. Furthermore, the Financial Services Commission regulates market entry into the banking business.

The Financial Supervisory Service, established in January 1999, is subject to the instructions and directives of the Financial Services Commission and carries out supervision and examination of commercial banks. In particular, the Financial Supervisory Service sets requirements both for the prudent control of liquidity and for capital adequacy and establishes reporting requirements pursuant to the authority delegated to it under the Financial Services Commission regulations, pursuant to which banks are required to submit annual reports on financial performance and shareholdings, regular reports on management strategy and non-performing loans, including write-offs, and management of problem companies and plans for the settlement of bad loans.

Under the Bank Act, approval to commence a banking business must be obtained from the Financial Services Commission. Commercial banking business is defined as the lending of funds acquired predominantly from the acceptance of demand deposits for a period not exceeding one year or subject to the limitation established by the Financial Services Commission, for a period between one year and three years. Long-term financing business is defined as the lending, for periods in excess of one year, of funds acquired predominantly from paid-in capital, reserves or other retained earnings, the acceptance of time deposits with maturities of at least one year, or the issuance of debentures or other bonds. A bank wishing to enter into any business other than banking businesses, such as a trust business, must file a report to the Financial Services Commission. For businesses that are subject to license or approval requirements under applicable laws, such as an approval to commence a trust business under the Financial Investment Services and Capital Markets Act, such report must be filed concurrently with a relevant license or approval application to the Financial Services Commission. In addition, approval to merge with any other banking institution, to liquidate, spin off, or close a banking business or to transfer all or a part of a business must be obtained from the Financial Services Commission.

If the Financial Services Commission deems a bank’s financial condition to be unsound or if a bank fails to meet the applicable capital adequacy ratio set forth under Korean law, the Financial Services Commission may order:

 

   

admonitions or warnings with respect to the bank or its officers;

 

   

capital increases or reductions;

 

   

assignments of contractual rights and obligations relating to financial transactions;

 

   

a suspension of performance by its officers of their duties and the appointment of receivers;

 

   

disposals of property holdings or closures of subsidiaries or branch offices or downsizing;

 

   

stock cancellations or consolidations;

 

   

suspension of performance of duties of officers and appointment of managers;

 

   

transfer of all or part of a business;

 

   

mergers with other financial institutions;

 

   

acquisition of such bank by a third party; and/or

 

   

suspensions of a part or all of its business operations (not more than six months, in the case of a suspension of all business operations).

Capital Adequacy

The Bank Act requires nationwide banks, such as us, to maintain a minimum paid-in capital of ₩100 billion and regional banks to maintain a minimum paid-in capital of ₩25 billion. All banks, including foreign bank

 

99


Table of Contents

branches in Korea, are also required to maintain a prescribed solvency position. A bank must also set aside in its legal reserve an amount equal to at least 10% of the net income after tax each time it pays dividends on net profits earned until its legal reserve reaches at least the aggregate amount of its paid-in capital.

Under the Detailed Regulation on the Supervision of the Banking Business, the capital of a bank is divided into two categories, Tier I and Tier II capital. Tier I capital (core capital) consists of (i) common equity Tier I capital, including paid-in capital, capital surplus and retained earnings related to common equity and accumulated other comprehensive gains and losses, and (ii) additional Tier I capital, including paid-in capital and capital surplus related to hybrid Tier I capital instruments that, among other things, qualify as contingent capital and are subordinated to subordinated debt. Tier II capital (supplementary capital) consists of, among other things, capital and capital surplus from the issuance of Tier II capital instruments, allowances for loan losses on loans classified as “normal” or “precautionary,” subordinated debt and other capital securities which meet the standards prescribed by the governor of the Financial Supervisory Service under Article 26(2) of the Regulation on the Supervision of the Banking Business.

All banks must meet minimum ratios of Tier I and Tier II capital (less any capital deductions) to risk-weighted assets, determined in accordance with Financial Services Commission requirements that have been formulated based on BIS standards. These requirements were adopted and became effective in 1996, and were amended effective January 1, 2008 upon the implementation by the Financial Supervisory Service of Basel II. Under such requirements, all domestic banks and foreign bank branches are required to meet a minimum ratio of Tier I and Tier II capital (less any capital deductions) to risk-weighted assets of 8.0%. Commencing in July 2013, the Financial Services Commission promulgated a series of amended regulations implementing Basel III, pursuant to which Korean banks and bank holding companies were required to maintain a minimum ratio of common equity Tier I capital to risk-weighted assets of 3.5% and Tier I capital to risk-weighted assets of 4.5% from December 1, 2013, which minimum ratios were increased to 4.0% and 5.5%, respectively, from January 1, 2014 and increased further to 4.5% and 6.0%, respectively, from January 1, 2015. Such requirements are in addition to the pre-existing requirement for a minimum ratio of Tier I and Tier II capital (less any capital deductions) to risk-weighted assets of 8.0%, which remains unchanged. The amended regulations also require an additional capital conservation buffer of 2.5% in 2023 and 2024, as well as a potential counter-cyclical capital buffer of up to 2.5%, which is determined on a quarterly basis by the Financial Services Commission. In May 2023, the Financial Services Commission announced that it would increase the counter-cyclical capital buffer from 0% to 1%, which would become effective in May 2024 following a one-year grace period. Furthermore, we and Woori Bank were each designated as a domestic systemically important bank holding company and a domestic systematically important bank, respectively, for 2023 and 2024 by the Financial Services Commission, which subjects us and Woori Bank to the additional capital requirement of 1.0% in 2023 and 2024.

Under the Detailed Regulation on the Supervision of the Banking Business, the following risk-weight ratios must be applied by Korean banks in respect of home mortgage loans:

 

  (1)

for those banks which adopted a standardized approach for calculating credit risk capital requirements, a risk-weight ratio between 20% and 150% depending on the borrower’s source of funding and position in the loan-to-value bracket and whether the loan is considered a high-risk home mortgage loan; and

 

  (2)

for those banks which adopted an internal ratings-based approach for calculating credit risk capital requirements, a risk-weight ratio calculated with reference to the probability of default, loss given default and exposure at default, each as defined under the Detailed Regulation on the Supervision of the Banking Business.

Liquidity

All banks are required to ensure adequate liquidity by matching the maturities of their assets and liabilities in accordance with the Regulation on the Supervision of the Banking Business. Banks may not invest an amount exceeding 100% of their Tier I and Tier II capital (less any capital deductions) in equity securities and certain other securities with a redemption period of over three years. This stipulation does not apply to Korean government bonds, Monetary Stabilization Bonds issued by the Bank of Korea or debentures and stocks referred

 

100


Table of Contents

to in items 1 and 2, respectively, of paragraph (6) of Article 11 of the Act on the Structural Improvement of the Financial Industry. The Financial Services Commission uses the liquidity coverage ratio as the principal liquidity risk management measure, and currently requires each Korean bank to:

 

   

maintain a liquidity coverage ratio of not less than 100% (such requirement was temporarily reduced to 92.5% until June 2023 in response to the COVID-19 pandemic, which was increased to 95.0% until June 2024 as part of the normalization measures from the pandemic);

 

   

maintain a foreign currency liquidity coverage ratio of not less than 80%; and

 

   

submit monthly reports with respect to the maintenance of these ratios.

The Monetary Policy Board of the Bank of Korea is empowered to fix and alter minimum reserve requirements that banks must maintain against their deposit liabilities. The current minimum reserve ratios are:

 

   

7% of average balances for Won currency demand deposits outstanding;

 

   

0% of average balances for Won currency employee asset establishment savings deposits, employee long-term savings deposits, employee house purchase savings deposits, long-term house purchase savings deposits, household long-term savings deposits and employee preferential savings deposits outstanding (with respect to employee-related deposits and household long-term savings deposits, only if such deposits were made prior to February 28, 2013); and

 

   

2% of average balances for Won currency time deposits, installment savings deposits, mutual installments, housing installments and certificates of deposit outstanding.

For foreign currency deposit liabilities, a 2% minimum reserve ratio is applied to time deposits with a maturity of one month or longer, certificates of deposit with a maturity of 30 days or longer and savings deposits with a maturity of six months or longer and a 7% minimum reserve ratio is applied to other deposits. A 1% minimum reserve ratio applies to deposits in offshore accounts, immigrant accounts and resident accounts opened by financial institutions (excluding bank holding companies) and the Export-Import Bank of Korea as well as foreign currency certificates of deposit held by account holders of such offshore accounts, immigrant accounts and resident accounts opened by such financial institutions.

Furthermore, under the Regulation on the Supervision of the Banking Business, Woori Bank is required to maintain a minimum “mid- to long-term foreign exchange funding ratio” of 100%. “Mid-to long term foreign exchange funding ratio” refers to the ratio of (1) the total outstanding amount of foreign exchange borrowing with a maturity of more than one year to (2) the total outstanding amount of foreign exchange lending with a maturity of one year or more.

Net Stable Funding Ratio and Leverage Ratio Requirements

The Financial Services Commission has implemented the Regulation on Supervision of the Banking Business, which imposes certain liquidity- and leverage-related ratio requirements on banks in Korea, in accordance with Basel III. Pursuant to such Regulation, each Korean bank is required to:

 

   

maintain a net stable funding ratio (defined as the ratio of the available amount of stable funding to the required amount of stable funding) of not less than 100%, where (i) the available amount of stable funding generally refers to the portion of liabilities and capital expected to be reliable over a one-year time horizon and (ii) the required amount of stable funding generally refers to the amount of stable funding that is required to be maintained based on the liquidity characteristics, residual maturities and off-balance sheet exposures of the bank’s assets, each as calculated in accordance with the Detailed Regulation on Supervision of the Banking Business;

 

   

maintain a leverage ratio (defined as the ratio of core capital to total exposures) of not less than 3%, where (i) core capital includes paid-in capital, capital surplus, retained earnings and hybrid Tier I capital instruments and (ii) total exposures include on-balance sheet exposures, derivative exposures, securities

 

101


Table of Contents
 

financing transaction exposures and off-balance sheet exposures, each as calculated in accordance with the Detailed Regulation on Supervision of the Banking Business; and

 

   

submit monthly reports with respect to the maintenance of these ratios.

Financial Exposure to Any Individual Customer or Major Shareholder

Under the Bank Act, subject to certain exceptions, the sum of large exposures by a bank—in other words, the total sum of its credits to single individuals, juridical persons or business groups that exceed 10% of the sum of Tier I and Tier II capital (less any capital deductions)—generally must not exceed five times the sum of Tier I and Tier II capital (less any capital deductions). In addition, subject to certain exceptions, banks generally may not extend credit (including loans, guarantees, purchases of securities (limited to those extended for financial support) and any other transactions that directly or indirectly create credit risk) in excess of 20% of the sum of Tier I and Tier II capital (less any capital deductions) to a single individual or juridical person, or grant credit in excess of 25% of the sum of Tier I and Tier II capital (less any capital deductions) to a single group of companies as defined in the Monopoly Regulations and Fair Trade Act.

The Bank Act also provides for certain restrictions on extending credits to a major shareholder. A “major shareholder” is defined as:

 

   

a shareholder holding (together with persons who have a special relationship with that shareholder) in excess of 10%; (or 15% in the case of regional banks) in the aggregate of the bank’s total issued and outstanding voting shares; or

 

   

a shareholder holding (together with persons who have a special relationship with such shareholder) in excess of 4% in the aggregate of the bank’s (excluding regional banks) total issued and outstanding voting shares of a bank (excluding shares subject to the shareholding restrictions on “non-financial business group companies” as defined under “Item 4.B. Business Overview—Supervision and Regulation—Principal Regulations Applicable to Financial Holding Companies—Restrictions on Ownership of a Financial Holding Company”), where such shareholder is the largest shareholder or has actual control over the major business affairs of the bank through, for example, appointment and dismissal of the officers pursuant to the Enforcement Decree of the Bank Act.

Under these restrictions, banks may not extend credits to a major shareholder (together with persons who have a special relationship with that shareholder) in an amount greater than the lesser of (x) 25% of the sum of the bank’s Tier I and Tier II capital (less any capital deductions) and (y) the relevant major shareholder’s shareholding ratio multiplied by the sum of the bank’s Tier I and Tier II capital (less any capital deductions). In addition, the total sum of credits granted to all major shareholders must not exceed 25% of the bank’s Tier I and Tier II capital (less any capital deductions).

Interest Rates

Korean banks generally depend on deposits as their primary funding source. Under the Act on Registration of Credit Business and Protection of Finance Users and the regulations thereunder, interest rates on loans made by registered banks in Korea to individuals or small corporations, as defined under the Framework Act on Small and Medium Enterprises, currently may not exceed 20% per annum. Historically, interest rates on deposits and lending were regulated by the Monetary Policy Board. There are no controls on deposit interest rates in Korea, except for the prohibition on interest payments on current account deposits.

 

102


Table of Contents

Lending to Small- and Medium-Sized Enterprises

In order to obtain funding from the Bank of Korea at concessionary rates for their small- and medium-sized enterprise loans, banks (including both nationwide and regional banks) are required to allocate a minimum of 50% of any quarterly increase in their Won currency lending to small- and medium-sized enterprises. If a bank does not comply with this requirement, the Bank of Korea may:

 

   

require the bank to prepay all or a portion of funds provided to that bank in support of loans to small- and medium-sized enterprises; or

 

   

lower the bank’s credit limit.

Disclosure of Management Performance

For the purpose of protecting depositors and investors in commercial banks, the Financial Services Commission requires commercial banks to publicly disclose certain material matters, including:

 

   

financial condition and profit and loss of the bank and its subsidiaries;

 

   

fund raising by the bank and the appropriation of such funds;

 

   

any sanctions levied on the bank under the Bank Act or any corrective measures or sanctions under the Act on the Structural Improvement of the Financial Industry; and

 

   

except as may otherwise have been disclosed by a bank or its financial holding company listed on the KRX KOSPI Market in accordance with the Financial Investment Services and Capital Markets Act, occurrence of any of the following events or any other event as prescribed by the applicable regulations that have damaged or are likely to damage the soundness of the bank’s management:

 

  (i)

loans bearing no profit made to a single business group in an amount exceeding 10% of the sum of the bank’s Tier I and Tier II capital (less any capital deductions) as of the end of the previous month (where the loan exposure to that borrower is calculated pursuant to the criteria under the Detailed Regulation on the Supervision of the Banking Business), unless the loan exposure to that group is not more than ₩4 billion; and

 

  (ii)

any loss due to court judgments or similar decisions in civil proceedings in an amount exceeding 1% of the sum of the bank’s Tier I and Tier II capital (less any capital deductions) as of the end of the previous month, unless the loss is not more than ₩1 billion.

Restrictions on Lending

Pursuant to the Bank Act and its sub-regulations, commercial banks may not provide:

 

   

loans directly or indirectly secured by a pledge of a bank’s own shares;

 

   

loans directly or indirectly to enable a natural or juridical person to buy the bank’s own shares;

 

   

loans to any of the bank’s officers or employees, other than de minimis loans of up to (i) ₩20 million in the case of a general loan, (ii) ₩50 million in the case of a general loan plus a housing loan or (iii) ₩60 million in the aggregate for general loans, housing loans and loans to pay damages arising from wrongful acts of employees in financial transactions;

 

   

credit (including loans) secured by a pledge of shares of a subsidiary corporation of the bank or to enable a natural or juridical person to buy shares of a subsidiary corporation of the bank; or

 

   

loans to any officers or employees of a subsidiary corporation of the bank, other than general loans of up to ₩20 million or general and housing loans of up to ₩50 million in the aggregate.

 

103


Table of Contents

Regulations Relating to Retail Household Loans

The Financial Services Commission has implemented a number of changes in recent years to the regulations relating to retail household lending by banks. Under the currently applicable regulations:

 

   

as to any new loans secured by housing (including apartments) located nationwide, the loan-to-value ratio (the aggregate principal amount of loans secured by such collateral over the appraised value of the collateral) should not exceed 70%;

 

   

as to any new loans secured by housing (including apartments) for first-time homebuyers, the loan-to-value ratio should not exceed 80% as long as the amount of the loan does not exceed ₩600 million;

 

   

as to any new loans secured by housing (including apartments) located in “excessive investment,” “high speculation” or “adjustment target” areas, in each case as designated by the Korean government, the loan-to-value ratio should not exceed 50%, except that such maximum loan-to-value ratio shall be 70% for low-income households that (i) have a combined annual income of no more than ₩90 million, (ii) do not currently own any housing and (iii) are using the loan to purchase low-price housing valued at no more than ₩900 million (or ₩800 million in the case of adjustment target areas as designated by the Korean government);

 

   

as to any new loans secured by housing (including apartments) located nationwide to be extended to a household that already owns one or more houses, the maximum loan-to-value ratio must be adjusted to 10% lower than the applicable loan-to-value ratio described above;

 

   

as to any new loans secured by housing (including apartments) located in excessive investment, high speculation or adjustment target areas, in each case as designated by the Korean government, extended to a household that already owns one or more houses, the maximum loan-to-value ratio shall be 30%;

 

   

as to any new loans secured by housing (including apartments) located in excessive investment or high speculation areas, in each case as designated by the Korean government, the borrower’s debt-to-income ratio (calculated as (1) the aggregate annual total payment amount of (x) the principal of and interest on loans secured by such housing and existing mortgage and home equity loans and (y) the interest on other borrowings of the borrower over (2) the borrower’s annual income) should not exceed 40%, except that such maximum debt-to-income ratio is increased to 60% for (i) low-income households that (x) have an annual income of less than ₩90 million, (y) do not currently own any housing and (z) are using the loan to purchase low-price housing valued at ₩900 million or less (₩800 million or less in the case of adjustment target areas) or (ii) first-time homebuyers;

 

   

as to any new loans secured by housing (including apartments) located in adjustment target areas designated by the Korean government, the borrower’s debt-to-income ratio should not exceed 50%, except that such maximum debt-to-income ratio is increased to 60% for low-income households that (a)(i) have an annual income of less than ₩90 million, (ii) do not currently own any housing and (iii) are using the loan to purchase low-price housing valued at ₩800 million or less or (b) are first-time homebuyers; and

 

   

as to any new loans extended to a household that has already obtained loans in an aggregate principal amount of more than ₩100 million (including the new loan being applied for), the borrower’s debt-service-ratio (calculated as (1) the aggregate annual total payment amount of the principal of and interest on financial liabilities, including the loans secured by such high-priced housing, divided by (2) the borrower’s annual income) should not exceed 40% unless otherwise specified by the applicable regulations.

 

104


Table of Contents

Restrictions on Investments in Property

A bank may not invest in securities set forth below in excess of 100% of the sum of the bank’s Tier I and Tier II capital (less any capital deductions):

 

   

debt securities (within the meaning of paragraph (3) of Article 4 of the Financial Investment Services and Capital Markets Act) the maturity of which exceeds three years, but excluding government bonds, monetary stabilization bonds issued by the Bank of Korea and bonds within the meaning of item 2, paragraph (6) of Article 11 of the Act on the Structural Improvement of the Financial Industry;

 

   

equity securities, but excluding securities within the meaning of item 1, paragraph (6) of Article 11 of the Act on the Structural Improvement of the Financial Industry;

 

   

derivatives linked securities (within the meaning of paragraph (7) of Article 4 of the Financial Investment Services and Capital Markets Act) the maturity of which exceeds three years; and

 

   

beneficiary certificates, investment contracts and depositary receipts (within the meaning of paragraph (2) of Article 4 of the Financial Investment Services and Capital Markets Act) the maturity of which exceeds three years.

A bank may possess real estate property only to the extent necessary for the conduct of its business. The aggregate value of such property may not exceed 60% of the sum of the bank’s Tier I and Tier II capital (less any capital deductions). Any property that a bank acquires by exercising its rights as a secured party, or which a bank is prohibited from acquiring under the Bank Act, must be disposed of within three years, unless specified otherwise by the regulations thereunder.

Restrictions on Shareholdings in Other Companies

Under the Bank Act, a bank may not own more than 15% of shares outstanding with voting rights of another corporation, except where, among other reasons:

 

   

that corporation engages in a category of financial businesses set forth by the Financial Services Commission; or

 

   

the acquisition of shares by the bank is necessary for the corporate restructuring of such corporation and is approved by the Financial Services Commission.

In the above exceptional cases, the total investment in corporations in which the bank owns more than 15% of the outstanding shares with voting rights may not exceed (i) 20% of the sum of Tier I and Tier II capital (less any capital deductions) or (ii) 30% of the sum of Tier I and Tier II capital (less any capital deductions) where the acquisition satisfies the requirements determined by the Financial Services Commission.

The Bank Act provides that a bank using its bank accounts and its trust accounts is not permitted to acquire the shares issued by the major shareholder of such bank in excess of an amount equal to 1% of the sum of Tier I and Tier II capital (less any capital deductions).

Restrictions on Bank Ownership

Under the Bank Act, a single shareholder and persons who have a special relationship with that shareholder generally may acquire beneficial ownership of no more than 10% of a nationwide bank’s total issued and outstanding shares with voting rights and no more than 15% of a regional bank’s total issued and outstanding shares with voting rights. The Korean government, the KDIC and bank holding companies qualifying under the Financial Holding Company Act are not subject to this limit. Pursuant to the Bank Act, non-financial business group companies may not acquire beneficial ownership of shares of a nationwide bank in excess of 4% (or 15% in the case of a regional bank) of that bank’s outstanding voting shares, unless they satisfy certain requirements set forth by the Enforcement Decree of the Bank Act, obtain the approval of the Financial Services Commission and agree not to exercise voting rights in respect of shares in excess of the 4% limit (or the 15% limit in the case of a regional bank), in which case they may acquire beneficial ownership of up to 10% of a nationwide bank’s

 

105


Table of Contents

outstanding voting shares. The Bank Act grants an exception for non-financial business group companies which, at the time of the enactment of the amended provisions, held more than 4% of the shares of a bank.

In addition, if a foreign investor, as defined in the Foreign Investment Promotion Act, owns in excess of 4% of a nationwide bank’s outstanding voting shares, non-financial business group companies may acquire beneficial ownership of up to 10% (or 15% in the case of a regional bank) of that bank’s outstanding voting shares, and in excess of 10% (or 15% in the case of a regional bank), 25% or 33% of that bank’s outstanding voting shares with the approval of the Financial Services Commission, in each instance, up to the number of shares owned by the foreign investor. Any other person (whether a Korean national or a foreign investor), with the exception of non-financial business group companies described above, may acquire no more than 10% of a nationwide bank’s total voting shares issued and outstanding, unless they obtain approval from the Financial Services Commission in each instance where the total holding will exceed 10% (or 15% in the case of regional banks), 25% or 33% of the bank’s total voting shares issued and outstanding provided that, in addition to the foregoing threshold shareholding ratios, the Financial Services Commission may, at its discretion, designate a separate and additional threshold shareholding ratio.

Deposit Insurance System

The Depositor Protection Act provides insurance for certain deposits of banks in Korea through a deposit insurance system. Under the Depositor Protection Act, all banks governed by the Bank Act are required to pay an insurance premium to the KDIC on a quarterly basis, and the rate is determined under the Enforcement Decree to the Depositor Protection Act. If the KDIC makes a payment on an insured amount, it will acquire the depositors’ claims with respect to that payment amount. The KDIC insures a maximum of ₩50 million per individual for deposits and interest in a single financial institution, regardless of when the deposits were made or the size of the deposits.

Restrictions on Foreign Exchange Position

Under the Korean Foreign Exchange Transaction Act of Korea, each of a bank’s net overpurchased and oversold positions may not exceed 50% of its shareholder’s equity as of the end of the prior month.

Laws and Regulations Governing Other Business Activities

A bank must register with the Ministry of Economy and Finance to enter the foreign exchange business, which is governed by the Foreign Exchange Transaction Act of Korea. A bank must obtain the permission of the Financial Services Commission to enter the securities business, which is governed by regulations under the Financial Investment Services and Capital Markets Act. Under these laws, a bank may engage in the foreign exchange business, securities repurchase business, governmental/public bond underwriting business and governmental bond dealing business.

Regulations on Trust Business

A bank must obtain approval from the Financial Services Commission to engage in trust businesses. The Trust Act and the Financial Investment Services and Capital Markets Act govern the trust activities of banks, and they are subject to various legal and accounting procedures and requirements, including the following:

 

   

under the Trust Act, assets accepted in trust by a bank in Korea must be segregated from other assets in the accounts of that bank; and

 

   

depositors and other general creditors cannot obtain or assert claims against the assets comprising the trust accounts in the event the bank is liquidated or wound-up.

The bank must make a special reserve of 25% or more of fees from each unspecified money trust account for which a bank guarantees the principal amount and a fixed rate of interest until the total reserve for that account equals 5% of the trust amount.

 

106


Table of Contents

Under the Financial Investment Services and Capital Markets Act, which became effective in February 2009, a bank with a trust business license (such as Woori Bank) is permitted to offer both specified money trust account products and unspecified money trust account products. However, pursuant to guidelines from regulatory authorities that discourage the sale of unspecified money trust account products, sales of such products have generally been suspended.

Regulations on Credit Card Business

General

In order to enter the credit card business, a company must obtain a license from the Financial Services Commission. Credit card businesses are governed by the Specialized Credit Financial Business Act, which sets forth specific requirements with respect to the credit card business as well as generally prohibiting unsound business practices relating to the credit card business which may infringe on the rights of credit card holders or negatively affect the soundness of the credit card industry. Credit card companies, including our wholly-owned subsidiary, Woori Card, are regulated by the Financial Services Commission and the Financial Supervisory Service.

Disclosure and Reports

Under the Specialized Credit Financial Business Act and the regulations thereunder, a credit card company is required to disclose on a periodic and on-going basis certain material matters and events. In addition, a credit card company must submit periodic reports with respect to its results of operations to the Governor of the Financial Supervisory Service, in accordance with the guidelines of the Financial Supervisory Service.

Restrictions on Funding

Under the Specialized Credit Financial Business Act and the regulations thereunder, a credit card company must ensure that its total assets do not exceed an amount equal to eight times its equity capital and that the ratio of its adjusted equity capital to its adjusted total assets is not less than 8.0%. However, if a credit card company is unable to comply with such limit upon the occurrence of unavoidable events, such as drastic changes in the domestic and global financial markets, such limit may be adjusted through a resolution of the Financial Services Commission.

Risk of Loss Due to Lost, Stolen, Forged or Altered Credit Cards

Under the Specialized Credit Financial Business Act, a credit card company is liable for any loss arising from the unauthorized use of credit cards or debit cards after it has received notice from the holder of the loss or theft of the card. A credit card company is also responsible for any losses resulting from the use of forged or altered credit cards, debit cards and pre-paid cards. A credit card company may, however, transfer all or part of this latter risk of loss to holders of credit card in the event of willful misconduct or gross negligence by holders of credit card if the terms and conditions of the agreement entered between the credit card company and members of such cards specifically provide for that transfer.

For these purposes, disclosure of a customer’s password that is made intentionally or through gross negligence, or the transfer of or giving as collateral of the credit card or debit card, is considered willful misconduct or gross negligence. However, a disclosure of a cardholder’s password that is made under irresistible force or threat to cardholder or his/her relatives’ life or health will not be deemed as willful misconduct or negligence of the cardholder.

Each credit card company must institute appropriate measures to fulfill these obligations, such as establishing provisions, purchasing insurance or joining a cooperative association.

Pursuant to the Specialized Credit Financial Business Act and its Enforcement Decree, a credit card company will be liable for any losses arising from loss or theft of a credit card (which was not from the holder’s willful misconduct or negligence) during the period beginning 60 days before the notice by the holder to the credit card company.

 

107


Table of Contents

Pursuant to the Specialized Credit Financial Business Act, the Financial Services Commission may either restrict the limit or take other necessary measures against the credit card company with respect to such matters as the maximum limits on the amount per credit card, details of credit card terms and conditions, management of credit card merchants and collection of claims, including the following:

 

   

maximum limits for cash advances on credit cards;

 

   

use restrictions on debit cards with respect to per day or per transaction usage;

 

   

aggregate issuance limits and maximum limits on the amount per card on pre-paid cards; and

 

   

other matters prescribed by the Enforcement Decree to the Specialized Credit Financial Business Act.

Lending Ratio in Ancillary Business

Pursuant to the Enforcement Decree to the Specialized Credit Financial Business Act, a credit card company must maintain an aggregate quarterly average outstanding lending balance to credit cardholders (including cash advances and credit card loans, but excluding restructured loans) no greater than the sum of (i) its aggregate quarterly average outstanding credit card balance arising from the purchase of goods and services and (ii) the aggregate quarterly debit card transaction volume.

Issuance of New Cards and Solicitation of New Cardholders

The Specialized Credit Financial Business Act and its Enforcement Decree establish the conditions under which a credit card company may issue new cards and solicit new members. New credit cards may be issued only to the following persons:

 

   

persons who are at least 19 years old when they apply for a credit card;

 

   

minors for whom the issuance of a credit card is necessitated by governmental policies, such as financial aid;

 

   

minors who are at least 12 years old that need transportation cards;

 

   

minors who are 18 years old and have submitted documents evidencing employment as of the date of the credit card application, such as an employment certificate; or

 

   

persons whose capability to pay bills as they come due has been verified using standards established by the credit card company.

In addition, a credit card company may not solicit credit card members by:

 

   

providing economic benefits or promising to provide economic benefits in excess of 10% of the annual credit card fee (in the case of credit cards with annual fees that are less than the average of the annual fees charged by major credit cards in Korea, the annual fee will be deemed to be equal to such average annual fee) in connection with issuing a credit card; provided, however, that providing economic benefits to or promising to provide economic benefits not exceeding the amount of the annual credit card fee to an applicant that becomes a credit card member through an online platform is permissible;

 

   

soliciting applicants on roads, public places or along corridors used by the general public;

 

   

soliciting applicants through visits, except those visits made upon prior consent and visits to a business area;

 

   

soliciting applicants through the Internet, without verifying whether the applicant is who he or she purports to be using a digital signature under the Digital Signature Act which is capable of verifying his or her real name; and

 

   

soliciting applicants through pyramid sales methods.

 

108


Table of Contents

Compliance Rules on Collection of Receivable Claims

Pursuant to Supervisory Regulation on the Specialized Credit Financial Business, a credit card company may not, when collecting receivable claims:

 

   

exert violence or threaten violence;

 

   

inform a related party (a guarantor of the debtor, blood relative or fiancé(e) of the debtor, a person living in the same household as the debtor or a person working in the same workplace as the debtor) of the debtor’s obligations without just cause;

 

   

provide false information relating to the debtor’s obligation to the debtor or his or her related parties;

 

   

threaten to sue or sue the debtor for fraud despite lack of affirmative evidence to establish that the debtor has submitted forged or false documentation with respect to his or her ability to make payment;

 

   

visit or telephone the debtor during late evening hours (between the hours of 9:00 p.m. and 8:00 a.m.); and

 

   

utilize other uncustomary methods to collect the receivables that interfere with the privacy or the peace in the workplace of the debtor or his or her related parties.

Regulations on Class Actions Regarding Securities

The Law on Class Actions Regarding Securities was enacted as of January 20, 2004 and last amended on May 28, 2013. The Law on Class Actions Regarding Securities governs class actions suits instituted by one or more representative plaintiff(s) on behalf of 50 or more persons who claim to have been damaged in a capital markets transaction involving securities issued by a listed company in Korea.

Applicable causes of action with respect to such suits include:

 

   

claims for damages caused by misleading information contained in a securities statement;

 

   

claims for damages caused by the filing of a misleading business report, semi-annual report, or quarterly report;

 

   

claims for damages caused by insider trading or market manipulation; and

 

   

claims instituted against auditors for damages caused by accounting irregularities.

Any such class action may be instituted upon approval from the presiding court and the outcome of such class action will have a binding effect on all potential plaintiffs who have not joined the action, with the exception of those who have filed an opt out notice with such court.

Regulations on Financial Investment Business

General

The Financial Investment Services and Capital Markets Act, which became effective in February 2009, regulates and governs the financial investment business in Korea. The entities that regulate and supervise financial investment companies are the Financial Services Commission, the Financial Supervisory Service and the Securities and Futures Commission.

Under the Financial Investment Services and Capital Markets Act, a company must obtain a license from the Financial Services Commission to commence a financial investment business such as a brokerage business, a dealing business or an underwriting business, or register with the Financial Services Commission to commence a financial investment business such as an investment advisory business or a discretionary investment management business. A bank is permitted to engage in certain types of financial investment business as specified under the Enforcement Decree of the Bank Act. Prior to commencing a financial investment business, a bank must file a report with the Financial Services Commission and apply for a license pursuant to the Financial Investment Services and Capital Markets Act.

 

109


Table of Contents

Consolidation of Capital Markets-Related Laws

Prior to the effectiveness of the Financial Investment Services and Capital Markets Act, there were separate laws regulating various types of financial institutions depending on the type of financial institution (e.g., securities companies, futures companies, trust business companies and asset management companies) and subjecting financial institutions to different licensing and ongoing regulatory requirements (e.g., the Korean Securities Exchange Act, the Futures Business Act and the Indirect Investment Asset Management Business Act). By applying one uniform set of rules to the same financial business having the same economic function, the Financial Investment Services and Capital Markets Act attempts to improve and address issues caused by the previous regulatory system under which the same economic function relating to capital markets-related businesses are governed by multiple regulations. To this end, the Financial Investment Services and Capital Markets Act categorizes capital markets-related businesses into six different functions, as follows:

 

   

dealing, trading and underwriting of “financial investment products” (as defined below);

 

   

brokerage of financial investment products;

 

   

establishment of collective investment schemes and the management thereof;

 

   

investment advice;

 

   

discretionary investment management; and

 

   

trusts (together with the five businesses set forth above, the “Financial Investment Businesses”).

Accordingly, all financial businesses relating to financial investment products have been reclassified as one or more of the Financial Investment Businesses described above, and financial institutions are subject to the regulations applicable to their relevant Financial Investment Businesses, regardless of the type of the financial institution. For example, under the Financial Investment Services and Capital Markets Act, derivative businesses conducted by former securities companies and future companies will be subject to the same regulations.

Banking and insurance businesses are not subject to the Financial Investment Services and Capital Markets Act and will continue to be regulated under separate laws. However, they may become subject to the Financial Investment Services and Capital Markets Act if their activities involve any financial investment businesses requiring a license pursuant to the Financial Investment Services and Capital Markets Act.

Comprehensive Definition of Financial Investment Products

In an effort to encompass the various types of securities and derivative products available in the capital markets, the Financial Investment Services and Capital Markets Act sets forth a comprehensive term “financial investment products,” defined to mean all financial products with a risk of loss in the invested amount (in contrast to “deposits,” which are financial products for which the invested amount is protected or preserved). Financial investment products are classified into two major categories: (i) “securities” (financial investment products in which the risk of loss is limited to the invested amount) and (ii) “derivatives” (financial investment products in which the risk of loss may exceed the invested amount). As a result of the general and broad definition of financial investment products, a variety of financial products may be defined as a financial investment product, which would enable Financial Investment Companies (defined below) to handle a broader range of financial products. Under the Financial Investment Services and Capital Markets Act, entities formerly licensed as securities companies, asset management companies, futures companies and other entities engaging in any Financial Investment Business are classified as “Financial Investment Companies.”

New License System and the Conversion of Existing Licenses

Under the Financial Investment Services and Capital Markets Act, Financial Investment Companies are able to choose the type of Financial Investment Business in which to engage (through a “check the box” method set forth in the relevant license application), by specifying the desired (i) Financial Investment Business, (ii) financial investment product and (iii) target customers to which financial investment products may be sold or

 

110


Table of Contents

distributed (that is, general investors or professional investors). Licenses will be issued under the specific business sub-categories described in the foregoing sentence. For example, it would be possible for a Financial Investment Company to obtain a license to engage in the Financial Investment Business of (i) dealing (ii) over the counter derivatives products (iii) only with sophisticated investors.

Financial institutions that engage in business activities constituting a Financial Investment Business are required to take certain steps, such as renewal of their license or registration, in order to continue engaging in such business activities. Financial institutions that are not licensed Financial Investment Companies are not permitted to engage in any Financial Investment Business, subject to the following exceptions: (i) banks and insurance companies are permitted to engage in certain categories of Financial Investment Businesses for a period not exceeding six months commencing on the effective date of the Financial Investment Services and Capital Markets Act; and (ii) other financial institutions that engaged in any Financial Investment Business prior to the effective date of the Financial Investment Services and Capital Markets Act (whether in the form of a concurrent business or an incidental business) are permitted to continue such Financial Investment Business for a period not exceeding six months commencing on the effective date of the Financial Investment Services and Capital Markets Act.

Expanded Business Scope of Financial Investment Companies

Under the previous regulatory regime in Korea, it was difficult for a financial institution to explore a new line of business or expand upon its existing line of business. For example, previously a financial institution licensed as a securities company generally was not permitted to engage in the asset management business. In contrast, under the Financial Investment Services and Capital Markets Act, pursuant to the integration of its current businesses involving financial investment products into a single Financial Investment Business, a licensed Financial Investment Company is permitted to engage in all types of Financial Investment Businesses, subject to satisfying relevant regulations (for example, maintaining an adequate “Chinese Wall,” to the extent required). As to incidental businesses (that is, a financial related business which is not a Financial Investment Business), the Financial Investment Services and Capital Markets Act generally allows a Financial Investment Company to freely engage in such incidental businesses by shifting away from the previous positive-list system towards a more comprehensive system. In addition, a Financial Investment Company is permitted to (i) outsource marketing activities by contracting “introducing brokers” that are individuals but not employees of the Financial Investment Company, (ii) engage in foreign exchange businesses related to their Financial Investment Business and (iii) participate in the settlement network, pursuant to an agreement among the settlement network participants.

Improvement in Investor Protection Mechanism

While the Financial Investment Services and Capital Markets Act widens the scope of financial businesses in which financial institutions are permitted to engage, a more rigorous investor-protection mechanism is also imposed upon Financial Investment Companies dealing in financial investment products. The Financial Investment Services and Capital Markets Act distinguishes general investors from sophisticated investors and provides new or enhanced protections to general investors. For instance, the Financial Investment Services and Capital Markets Act expressly provides for a strict know-your-customer rule for general investors and imposes an obligation that Financial Investment Companies should market financial investment products suitable to each general investor, using written explanatory materials. Under the Financial Investment Services and Capital Markets Act, a Financial Investment Company could be liable if a general investor proves (i) damage or losses relating to such general investor’s investment in financial investment products solicited by such Financial Investment Company and (ii) the absence of the requisite written explanatory materials, without having to prove fault or causation. With respect to conflicts of interest between Financial Investment Companies and investors, the Financial Investment Services and Capital Markets Act expressly requires (i) disclosure of any conflict of interest to investors and (ii) mitigation of conflicts of interest to a comfortable level or abstention from the relevant transaction.

 

111


Table of Contents

Other Changes to Securities / Fund Regulations

The Financial Investment Services and Capital Markets Act changed various securities regulations including those relating to public disclosure, insider trading and proxy contests, which were previously governed by the Korean Securities Exchange Act. For example, the 5% and 10% reporting obligations under the Korean Securities Exchange Act have become more stringent. The Indirect Investment and Asset Management Business Act strictly limited the kind of vehicles that could be utilized under a collective investment scheme, restricting the range of potential vehicles to trusts and corporations, and the type of funds that can be used for investments. However, under the Financial Investment Services and Capital Markets Act, these restrictions have been significantly liberalized, permitting all vehicles that may be created under Korean law, such as limited liability companies or partnerships, to be used for the purpose of collective investments and allowing investment funds to be more flexible as to their investments.

Act on the Corporate Governance of Financial Companies

The Act on the Corporate Governance of Financial Companies, which became effective on August 1, 2016, was enacted to address the need for strengthened regulations on corporate governance of financial institutions and to serve as a uniform set of regulations on corporate governance matters applicable to financial institutions across a variety of industry sectors. It contains several key measures, including (i) eligibility requirements for officers of financial institutions and standards for determining whether officers of financial institutions may hold concurrent positions in other companies, (ii) standards for composition and operation of the board of directors of financial institutions, (iii) standards for establishment, composition and operation of various committees of the board of directors of financial institutions, (iv) regulations on internal control and risk management, (v) requirements and procedures for the approval of a change of major shareholders and (vi) special regulations to protect the rights of minority shareholders of financial institutions.

The Financial Consumer Protection Act

The Financial Consumer Protection Act became effective in March 2021 (certain provisions relating to internal control under such Act became effective in September 2021). The Financial Consumer Protection Act aims to protect financial consumers and establish a sound market order in the financial product sales and advisory businesses. The Financial Consumer Protection Act consolidates existing regulations relating to the sale of financial products and consumer protection, such as the Financial Investment Services and Capital Markets Act, the Banking Act and the Insurance Business Act, and applies to the financial industry on a cross-sectoral basis.

Application of the Financial Consumer Protection Act

All financial products that are classified as (i) deposits, (ii) loans, (iii) investment products or (iv) insurance products are subject to the Financial Consumer Protection Act. These four types of products encompass most of the products covered by the Bank Act, the Financial Investment Services and Capital Markets Act and the Insurance Business Act.

Six Principles Regulating Selling Activities

The Financial Consumer Protection Act consolidates existing regulations relating to financial business operations into standards that cover the following six principles: (i) suitability, (ii) appropriateness, (iii) duty to explain, (iv) prohibition of unfair sales practices, (v) prohibition of improper solicitation and (vi) advertisements. Among these six principles, suitability, appropriateness and duty to explain apply only to “general financial consumers,” although certain “professional financial consumers” may elect to be treated as “general financial consumers,” in which case all six principles would apply to them.

 

112


Table of Contents

Internal Control Requirements for Consumer Protection

The Financial Consumer Protection Act requires sellers of financial products to have adequate internal control standards to protect consumers. The Enforcement Decree to the Financial Consumer Protection Act sets forth details of certain of such internal control standards as follows:

 

   

Establishment of the authority and responsibilities of the decision maker, such as the representative director or a director, in the implementation of internal control measures;

 

   

Development of an organizational structure and designation of personnel responsible for consumer protection matters, including the establishment of a financial consumer protection committee;

 

   

Implementation of (i) inter-departmental consultation procedures for the development and sale of financial products, (ii) processes for internal deliberations and the incorporation of opinions from independent third-party advisers, (iii) standards for vetting advertisements, (iv) mandatory training requirements for officers and employees and qualification requirements, (v) standards for the prevention of conflicts of interest, (vi) proper management of confidential information, and (vii) disclosure obligations when potential harm to consumers arises; and

 

   

Establishment of standards for performance-based compensation of the officers and employees in charge of sales of financial products.

Right to Withdraw Subscriptions and Right to Terminate Contracts

Under the Financial Consumer Protection Act, consumers will have the right to withdraw subscriptions, allowing them to receive a refund during a statutory cooling-off period following the execution of the relevant subscription agreement. This right generally applies to all types of financial products with the exception of deposits; although in the case of investment products, the right to withdraw applies only to highly complex funds and trusts. Consumers also have the right to terminate a contract if the sellers violate the Financial Consumer Protection Act in relation to the sales process. The right to terminate contracts applies to long-term contracts, but such right must be exercised within a shorter period of (i) one year from the time that the customer becomes aware that the financial product was sold in violation of the regulatory requirements or (ii) five years from the date on which the relevant contract was made.

Punitive Penalty Surcharges

In the case of a violation of the principles regarding the duty to explain, prohibition of unfair sales practices, prohibition of improper solicitation and advertisements, sellers will now be subject to a punitive penalty of up to half the “amount that is the purpose of the contract” (which would be the deposit amount in the case of deposit products, the loan amount in the case of loan products, the investment amount in the case of investment products, and the insurance premium in the case of insurance products), depending on the severity of the violation of the Financial Consumer Protection Act.

Environment, Social Responsibility and Corporate Governance

We launched our environment, social responsibility and corporate governance, or ESG, initiative, “Good Finance for the NEXT”, in 2021. With respect to the environment, we have made significant efforts to address the climate crisis, biodiversity and the circular economy. For example, in August 2023, we received approval from the Science Based Targets initiative for our carbon reduction target goals. In addition, we regularly disclose information about our climate risk management through our sustainability reports, in accordance with the framework set forth by the Task Force on Climate-related Financial Disclosures. With respect to social responsibility, we have established a public foundation called Woori Future Foundation to fund projects aimed at improving the quality of life of the underprivileged. With respect to corporate governance, we have appointed two female outside directors, one of whom is an expert in ESG-related matters and a director of the Center for Social Value Enhancement Studies, in order to diversify our board of directors and strengthen our ESG-related capabilities. In addition, we strive to establish a trustworthy and transparent corporate governance system

 

113


Table of Contents

through various initiatives, including stakeholder co-prosperity management and the facilitation of prompt and clear communications with all stakeholders with respect to various ESG-related issues.

We believe that our endeavors described above have been well-received by the public and have contributed significantly to our exceptional performance in major ESG evaluations worldwide. Specifically, we have been ranked at the top global level concerning ESG ratings. We received an “AAA” rating from MSCI ESG Research, a global provider of research, ratings and analysis of ESG-related business practices, which represents the highest available rating and is granted to the top 5% of the banks evaluated by MSCI ESG Research. We are included in the Dow Jones Sustainability Asia Pacific Index, which is designed to measure the performance of sustainability leaders in the Asia-Pacific region as identified by S&P Global through the Corporate Sustainability Assessment, which represents the top 20% of the 600 largest companies in the developed countries in the Asia-Pacific region in the S&P Global Broad Market Index based various long-term economic, environmental and social criteria. We also received a “grade A” from the Korea Institute of Corporate Governance and Sustainability, a non-profit corporate governance service provider and global think tank focused on enhancing ESG policies across organizations.

 

Item 4.C.

Organizational Structure

The following chart provides an overview of our structure, including our significant subsidiaries and our ownership of such subsidiaries as of March 31, 2024:

 

LOGO

 

114


Table of Contents

The following table provides summary information for our subsidiaries (other than structured companies) that are consolidated in our consolidated financial statements as of and for the year ended December 31, 2023:

 

Subsidiary

  Percentage of
Ownership
    Total Assets     Shareholders’
Equity
    Operating
Revenue
    Net
Income (loss)
attributable
to owners
 
    (in millions of Won, except percentages)  

Woori Bank

    100.0   458,017,067     26,703,452     37,719,811     2,505,587  

Woori Card Co., Ltd.

    100.0       17,491,193       2,660,785       2,099,755       110,998  

Woori Financial Capital Co., Ltd.

    100.0       12,417,338       1,620,655       1,538,360       127,836  

Woori Investment Bank Co., Ltd.

    100.0       6,375,625       1,101,735       429,764       (53,374

Woori Asset Trust Co., Ltd.

    72.3 (1)(2)      337,976       258,229       129,982       32,297  

Woori Savings Bank

    100.0       1,938,948       179,459       133,872       (49,139

Woori Asset Management Corp.(3).

    73.0       161,868       129,088       41,311       6,408  

Woori Credit Information Co., Ltd.

    100.0       45,662       37,681       43,774       5,014  

Woori Fund Services Co., Ltd.

    100.0       27,526       24,768       17,059       3,539  

Woori Private Equity Asset Management Co., Ltd.

    100.0       96,006       91,588       10,216       1,960  

Woori FIS Co., Ltd.

    100.0       80,563       48,259       339,163       (7,511

Woori Finance Research Institute Co., Ltd.

    100.0       6,444       3,841       7,792       72  

Woori Financial F&I Inc.

    100.0       877,702       204,437       31,290       3,866  

Woori Venture Partners Co., Ltd.

    100.0       328,782       298,592       14,676       3,929  

Woori Global Asset Management Co., Ltd.(3)

    100.0       37,512       23,986       13,857       (3,913

 

(1) 

Including treasury stocks (our ownership interest is 95.3% excluding such treasury stocks).

(2) 

In March 2024, we participated in a capital increase by Woori Asset Trust Co., Ltd. and Woori Asset Trust Co. cancelled its treasury shares, as a combined result of which our equity interest in Woori Asset Trust Co., Ltd. increased to 96.7%. In April 2024, we acquired additional shares of Woori Asset Trust Co., Ltd. from its minority shareholders, which further increased our equity interest to 98.7%.

(3) 

In January 2024, we merged Woori Global Asset Management Co., Ltd. with and into Woori Asset Management Corp., which became our consolidated subsidiary in which we held a 77.5% equity interest. In March 2024, we acquired all remaining shares of Woori Asset Management Corp. from Yuanta Securities Korea Co., Ltd., pursuant to which Woori Asset Management Corp. became our wholly-owned subsidiary.

 

Item 4.D.

Property, Plants and Equipment

Our registered office and corporate headquarters, with a total area of approximately 97,222 square meters, are located at 51, Sogong-ro, Jung-gu, Seoul, Korea. Information regarding certain of our properties in Korea as of December 31, 2023 is presented in the following table:

 

Type of Facility/Building

  

Location

   Area  
          (square meters)  

Woori Bank registered office and corporate headquarters

   51, Sogong-ro, Jung-gu, Seoul, Korea 04632      97,222  

Woori Bank Sangam Tower

   17, World Cup buk-ro 60-gil, Mapo-gu, Seoul, Korea 03921      81,475  

Woori Bank Digital Tower

   48, Sogong-ro, Jung.gu, Seoul, Korea 04631      33,022  

As of December 31, 2023, we had a network of 711 banking branches in Korea, 202 of which are housed in buildings owned by us, while the remaining branches are leased properties. Lease terms are generally from two to three years and seldom exceed five years. We also have subsidiaries in the United States, China, Hong Kong, Russia, Indonesia, Cambodia, Brazil, Myanmar, the Philippines, Vietnam and Germany and branches, agencies and representative offices across the world. See “Item 4.B. Business Overview—Capital Markets Activities—International Banking.” We do not own any material properties outside of Korea.

 

115


Table of Contents

As of December 31, 2023, the net book value of the properties owned by us and our right-of-use assets was ₩2,793 billion and ₩384 billion, respectively. As of the same date, our lease liabilities amounted to ₩334 billion.

 

Item 4A.

UNRESOLVED STAFF COMMENTS

We do not have any unresolved comments from the U.S. Securities and Exchange Commission staff regarding our periodic reports under the Exchange Act.

 

Item 5.

OPERATING AND FINANCIAL REVIEW AND PROSPECTS

 

Item 5.A.

Operating Results

Overview

The following discussion is based on our consolidated financial statements, which have been prepared in accordance with IFRS as issued by the IASB. The consolidated financial statements include the accounts of subsidiaries over which substantive control is exercised through either majority ownership of voting stock and/or other means. Investments in joint ventures and associates (which are companies over which we have the ability to exercise significant influence) are accounted for by the equity method of accounting and are reported in investments in joint ventures and associates.

Trends in the Korean Economy

Our financial position and results of operations have been and will continue to be significantly affected by financial and economic conditions in Korea. Substantial growth in lending in Korea to small- and medium-sized enterprises in recent years, and financial difficulties experienced by such enterprises as a result of, among other things, adverse changes in economic conditions in Korea and globally (such as inflation and high interest rates), may lead to increasing delinquencies and a deterioration in overall asset quality in the credit exposures of Korean banks to small- and medium-sized enterprises. Our loans to small- and medium-sized enterprises increased from ₩122,925 billion as of December 31, 2022 to ₩130,553 billion as of December 31, 2023. In 2023, we recorded charge-offs of ₩330 billion in respect of our Won-denominated loans to small- and medium-sized enterprises, compared to charge-offs of ₩117 billion in 2022. See “Item 3.D. Risk Factors—Risks relating to our corporate credit portfolio—The largest portion of our exposure is to small- and medium-sized enterprises, and financial difficulties experienced by companies in this segment may result in a deterioration of our asset quality and have an adverse impact on us.”

In recent years, commercial banks, consumer finance companies and other financial institutions in Korea have also made significant investments and engaged in aggressive marketing in consumer lending (including mortgage and home equity loans), leading to substantially increased competition in this segment. From the second half of 2016 to 2021, the Korean government introduced various measures to tighten regulations on mortgage and other lending and housing subscription in response to the rapid growth in consumer debt and concerns over speculative investments in real estate in certain areas. The Korean government has since relaxed some of these measures by introducing a number of policy measures that seek to sustain housing prices and activity levels in the Korean real estate market, in light of an overall decrease in housing prices over the course of 2022. However, the Korean government has indicated in the second half of 2023 that it would begin tightening regulations again in response to the continued rise in the level of consumer debt. Our consumer loan portfolio increased from ₩143,940 billion as of December 31, 2022 to ₩147,137 billion as of December 31, 2023. A continued decrease in housing prices, together with the high level of consumer debt and deteriorating domestic and global economic conditions, could result in declines in consumer spending and reduced economic growth, which may lead to increases in delinquency levels of our consumer loan and credit card portfolios. In 2023, we recorded charge-offs of ₩272 billion and provisions for credit losses of ₩423 billion in respect of our consumer loan portfolio, compared to charge-offs of ₩161 billion and provisions for credit losses of ₩206 billion in 2022. See “Item 3.D. Risk Factors—Risks relating to our consumer credit portfolio.”

 

116


Table of Contents

The Korean economy is closely tied to, and is affected by developments in, the global economy. The overall prospects for the Korean and global economy in 2024 and beyond remain uncertain. In recent years, the global financial markets have experienced significant volatility as a result of, among other things:

 

   

the occurrence of severe health epidemics, including the COVID-19 pandemic;

 

   

hostilities, political or social tensions involving Russia (including the invasion of Ukraine by Russia and ensuing actions that the United States and other countries have taken or may take in the future) and the resulting adverse effects on the global supply of oil and other natural resources and the global financial markets;

 

   

interest rate fluctuations as well as perceived or actual changes in policy rates, or other monetary and fiscal policies set forth, by the U.S. Federal Reserve and other central banks;

 

   

a rise in inflation rates and volatility in stock markets and exchange rates worldwide;

 

   

financial and social difficulties affecting many countries worldwide, in particular in Latin America and Europe;

 

   

increased uncertainties in the global financial markets and industry, in particular those faced by several banks in the United States and Europe;

 

   

a deterioration in economic and trade relations between the United States and its major trading partners, including China;

 

   

escalations in trade protectionism globally and geopolitical tensions in East Asia and the Middle East (including those resulting from the escalating hostilities in the Middle East following the Israel-Hamas war);

 

   

the slowdown of economic growth in China and other major emerging market economies; and

 

   

political and social instability in various countries in the Middle East, including Yemen, Iran, Syria and Iraq.

In light of the high level of interdependence of the global economy, unfavorable changes in the global financial markets, including as a result of any of the foregoing developments, could have a material adverse effect on the Korean economy and financial markets, and in turn on our business, financial condition and results of operations.

For example, in recent years, the COVID-19 pandemic had led to significant global economic and financial disruptions, including an adverse impact on international trade and business activities, sharp declines and significant volatility in the financial markets. See “Item 3.D. Risk Factors—Other risks relating to our business—The global COVID-19 pandemic and any possible recurrence of other types of widespread infectious diseases may adversely affect our business, financial condition or results of operations.” More recently, in early 2023, difficulties at several banks in the United States and Europe caused uncertainty for financial services companies, in particular the banking sector, and fear of instability in the global financial system generally, including in Korea. Future events involving limited liquidity, defaults, non-performance or other adverse developments that affect the financial services industry generally or financial institutions, transactional counterparties or other companies in the financial services industry, or concerns or rumors about any events of these kinds or other similar risks, may lead to market-wide liquidity problems or increase our risk in various dealings with our counterparties, among others. See “Item 3.D. Risk Factors—Other risks relating to our business—Adverse developments affecting the financial services industry, including events or concerns involving liquidity of financial institutions, could adversely affect our business, financial condition or results of operations.”

In addition, the interest rates on our interest-earning assets and interest-bearing liabilities, and therefore our net interest income, are affected by The Bank of Korea’s policy rates. Amid rising concerns of a potential global recession as a result of the COVID-19 pandemic, the Bank of Korea had reduced its policy rate to 0.75% in March 2020 and 0.50% in May 2020. However, as the economy began to show signs of recovery from the

 

117


Table of Contents

COVID-19 pandemic starting from the second half of 2021, the Bank of Korea gradually raised its policy rate to pre-pandemic levels of 1.25% from August 2021 through January 2022. More recently, in response to rising levels of household debt and inflation in Korea as well as globally, the Bank of Korea continued to raise its policy rate to 3.50% from April 2022 through January 2023.

We are also exposed to adverse changes and volatility in the global and Korean financial markets as a result of our liabilities and assets denominated in foreign currencies and our holdings of trading and investment securities, including structured products. The value of the Won relative to major foreign currencies in general and the U.S. dollar in particular has fluctuated widely in recent years and has been subject to significant volatility as a result of the COVID-19 pandemic, the invasion of Ukraine by Russia and the ensuing sanctions against Russia, the escalating hostilities in the Middle East following the Israel-Hamas war and the widening difference in policy rates between the United States and Korea. A depreciation of the Won will increase our cost of servicing our foreign currency-denominated debt, while continued exchange rate volatility may also result in foreign exchange losses for us. Furthermore, as a result of the deterioration in global and Korean economic conditions, there have been fluctuations in securities prices, including the stock prices of Korean and foreign companies in which we hold an interest. Such developments have resulted in and may lead to further trading and valuation losses on our trading and investment securities portfolio as well as impairment losses on our investments in joint ventures and associates.

As a result of volatile conditions in the Korean and global economies and financial markets, as well as factors such as fluctuations in oil and commodity prices, high inflation rates, difficulties faced by several banks in the United States and Europe, increased uncertainties resulting from geopolitical tensions, interest and exchange rate fluctuations, higher unemployment, lower consumer confidence, stock market volatility, changes in fiscal and monetary policies and continued tensions with North Korea, the economic outlook for the financial services sector in Korea in 2024 and for the foreseeable future remains highly uncertain.

Changes in Securities Values, Exchange Rates and Interest Rates

Fluctuations of exchange rates, interest rates and stock prices affect, among other things, the demand for our products and services, the value of and rate of return on our assets, the availability and cost of funding and the financial condition of our customers. The following table shows, for the dates indicated, the stock price index of all equities listed on the KRX KOSPI Market as published in the KOSPI, the Won to U.S. dollar exchange rates and benchmark Won borrowing interest rates.

 

    June 30,
2019
    Dec. 31,
2019
    June 30,
2020
    Dec. 31,
2020
    June 30,
2021
    Dec. 31,
2021
    June 30,
2022
    Dec. 31,
2022
    June 30,
2023
    Dec. 31,
2023
 
                                                             

KOSPI

    2,130.62       2,197.67       2,108.33       2,873.47       3,296.68       2,977.65       2,332.64       2,236.40       2,564.28       2,655.28  

₩/US$ exchange rates(1)

  1,154.58     1,155.46     1,200.50     1,086.11     1,130.42     1,188.59      1,298.95      1,260.18     1,317.80      1,290.97  

Corporate bond rates(2)

    2.0     2.0     1.8     1.7     2.0     2.5     4.5     5.5     5.1     4.6

Treasury bond rates(3)

    1.5     1.4     0.8     1.0     1.5     1.8     3.5     3.7     3.7     3.2

 

(1) 

Represents the noon buying rate on the dates indicated.

(2) 

Measured by the yield on three-year Korean corporate bonds rated as A+ by the Korean credit rating agencies.

(3) 

Measured by the yield on three-year treasury bonds issued by the Ministry of Economy and Finance of Korea.

 

118


Table of Contents

Results of Operations

Net Interest Income

The following table shows, for the years indicated, the principal components of our interest income:

 

     Year ended December 31,     Percentage change  
     2021     2022     2023     2022/2021     2023/2022  
                                
     (in billions of Won)     (%)  

Interest income

          

Financial assets at fair value through profit or loss

   46     107     192       132.6     79.4

Financial assets at fair value through other comprehensive income

     381       633       999       66.1       57.8  

Financial assets at amortized cost:

          

Securities at amortized cost

     325       515       783       58.5       52.0  

Loans and other financial assets at amortized cost:

          

Interest on due from banks

     47       244       544       419.1       123.0  

Interest on loans

     9,065       13,109       18,043       44.6       37.6  

Interest on other receivables

     31       47       81       51.6       72.3  
  

 

 

   

 

 

   

 

 

     

Subtotal

     9,468       13,915       19,450       47.0       39.8  
  

 

 

   

 

 

   

 

 

     

Total interest income

     9,895       14,655       20,642       48.1       40.9  
  

 

 

   

 

 

   

 

 

     

Interest expense

          

Interest on deposits due to customers

     1,907       4,121       8,738       116.1       112.0  

Interest on borrowings

     220       598       1,295       171.8       116.6  

Interest on debentures

     727       1,036       1,507       42.5       45.5  

Other interest expense

     48       195       349       306.3       79.0  

Interest on lease liabilities

     7       8       10       14.3       25.0  
  

 

 

   

 

 

   

 

 

     

Total interest expense

     2,909       5,958       11,899       104.8       99.7  
  

 

 

   

 

 

   

 

 

     

Net interest income

   6,986     8,697     8,743       24.5     0.5
  

 

 

   

 

 

   

 

 

     

Net interest margin(1)

     1.74     1.96     1.92    

 

(1) 

The ratio of net interest income to average interest-earning assets.

Comparison of 2023 to 2022

Interest Income. Interest income increased 40.9% from ₩14,655 billion in 2022 to ₩20,642 billion in 2023, primarily due to a 37.6% increase in interest on loans, which was enhanced by a 57.8% increase in interest on financial assets at fair value through other comprehensive income, a 123.0% increase in interest on due from banks and a 52.0% increase in interest on securities at amortized cost. The average yield on interest-earning assets increased by 124 basis points from 3.30% in 2022 to 4.54% in 2023, which reflected the higher overall level of interest rates prevailing in Korea in 2023 compared to 2022, as discussed above in “—Overview—Trends in the Korean Economy.” The effect of this increase was enhanced by a 2.3% increase in the average balance of interest-earning assets from ₩444,373 billion in 2022 to ₩454,538 billion in 2023, primarily due to growths of our portfolios of securities at amortized cost, loans and financial assets at fair value through profit or loss.

The 37.6% increase in interest on loans from ₩13,109 billion in 2022 to ₩18,043 billion in 2023 was principally due to:

 

   

a 139 basis point increase in the average yield on commercial and industrial loans from 3.65% in 2022 to 5.04% in 2023, which was enhanced by a 6.3% increase in the average volume of such loans from ₩155,581 billion in 2022 to ₩165,383 billion in 2023;

 

119


Table of Contents
   

a 158 basis point increase in the average yield on general purpose household loans (including home equity loans) from 4.68% in 2022 to 6.26% in 2023, which was slightly offset by a 2.0% decrease in the average volume of such loans from ₩79,453 billion in 2022 to ₩77,875 billion in 2023; and

 

   

a 127 basis point increase in the average yield on mortgage loans from 3.15% in 2022 to 4.42% in 2023, which was slightly offset by a 3.1% decrease in the average volume of such loans from ₩70,465 billion in 2022 to ₩68,296 billion in 2023.

The average yields on commercial and industrial loans, general purpose household loans and mortgage loans increased mainly due to the higher overall level of interest rates prevailing in Korea in 2023 compared to 2022. The average volume of commercial and industrial loans increased primarily due to the increased demand from borrowers in need of financing in light of the continuing uncertainty in the Korean and global financial markets in 2023. The average volume of general purpose household loans decreased primarily due to the decreased demand for credit loans and home equity loans, while the average volume of mortgage loans decreased primarily due to an overall decrease in the number of houses purchased in Korea, resulting from a downturn in the Korean real estate market.

Overall, the average yield on loans increased by 139 basis points from 3.82% in 2022 to 5.21% in 2023, while the average volume of loans increased 1.0% from ₩342,815 billion in 2022 to ₩346,171 billion in 2023.

The 57.8% increase in interest on financial assets at fair value through other comprehensive income from ₩633 billion in 2022 to ₩999 billion in 2023 was due to a 113 basis point increase in the average yield on financial assets at fair value through other comprehensive income from 1.77% in 2022 to 2.90% in 2023, which was principally due to the higher overall level of interest rates prevailing in Korea in 2023 compared to 2022. Such increase was slightly offset by a 4.0% decrease in the average volume of such assets from ₩35,848 billion in 2022 to ₩34,430 billion in 2023, which primarily reflected the residual effects of our efforts to re-allocate our assets to lower-risk products in response to the rapid increase in interest rates in 2022.

The 123.0% increase in interest on due from banks from ₩244 billion in 2022 to ₩544 billion in 2023 was due to a 143 basis point increase in the average yield on due from banks from 1.00% in 2022 to 2.43% in 2023, which was principally due to the higher overall level of interest rates prevailing in Korea in 2023 compared to 2022. Such increase was slightly offset by an 8.8% decrease in the average volume of such assets from ₩24,505 billion in 2022 to ₩22,357 billion in 2023, which was principally due to a decrease in the balance of our demand deposits at other financial institutions.

The 52.0% increase in interest on securities at amortized cost from ₩515 billion in 2022 to ₩783 billion in 2023 was due to a 59 basis point increase in the average yield on securities at amortized cost from 2.40% in 2022 to 2.99% in 2023, which was largely due to the higher overall level of interest rates prevailing in Korea in 2023 compared to 2022. Such increase was enhanced by a 22.1% increase in the average volume of such assets from ₩21,450 billion in 2022 to ₩26,189 billion in 2023, which primarily reflected the residual effects of our efforts to re-allocate our assets to lower-risk products in response to the rapid increase in interest rates in 2022.

Interest Expense. Interest expense increased 99.7% from ₩5,958 billion in 2022 to ₩11,899 billion in 2023, primarily due to a 112.0% increase in interest expense on deposits due to customers, which was enhanced by a 116.6% increase in interest expense on borrowings and a 45.5% increase in interest expense on debentures. The average cost of interest-bearing liabilities increased by 133 basis points from 1.40% in 2022 to 2.73% in 2023, which mainly reflected the higher overall level of interest rates prevailing in Korea in 2023 compared to 2022. The effect of this increase was enhanced by a 2.3% increase in the average balance of interest-bearing liabilities from ₩426,482 billion in 2022 to ₩436,501 billion in 2023, which mainly reflected increases in the average balances of deposits, borrowings and other interest-bearing liabilities, which were offset in part by a decrease in the average balance of debentures.

 

120


Table of Contents

The 112.0% increase in interest expense on deposits due to customers from ₩4,121 billion in 2022 to ₩8,738 billion in 2023 resulted mainly from:

 

   

a 129 basis point increase in the average cost of Won-denominated time and savings deposits from 1.24% in 2022 to 2.53% in 2023, which was slightly enhanced by a 1.6% increase in the average balance of such deposits from ₩258,594 billion in 2022 to ₩262,646 billion in 2023; and

 

   

a 170 basis point increase in the average cost of other deposits (other than Won-denominated demand deposits, time and savings deposits and certificates of deposit) from 1.48% in 2022 to 3.18% in 2023, which was slightly enhanced by a 3.0% increase in the average balance of such deposits from ₩47,978 billion in 2022 to ₩49,409 billion in 2023.

The increases in the average costs of Won-denominated time and savings deposits and other deposits were primarily attributable to the higher overall level of interest rates prevailing in Korea in 2023 compared to 2022, while the increases in the average volumes of Won-denominated time and savings deposits and other deposits mainly reflected the customers’ continuing preference for low-risk products and institutions in Korea in light of the continuing uncertainty in financial markets in 2023 resulting from the higher overall interest rates in 2023 compared to 2022.

Overall, the average cost of deposits increased by 136 basis points from 1.27% in 2022 to 2.63% in 2023, while the average volume of deposits increased 2.5% from ₩324,710 billion in 2022 to ₩332,740 billion in 2023.

The 116.6% increase in interest expense on borrowings from ₩598 billion in 2022 to ₩1,295 billion in 2023 was primarily due to a 205 basis point increase in the average cost of borrowings from 1.99% in 2022 to 4.04% in 2023, which mainly reflected the higher overall level of interest rates prevailing in Korea in 2023 compared to 2022. Such increase was slightly enhanced by a 6.7% increase in the average balance of borrowings from ₩30,004 billion in 2022 to ₩32,029 billion in 2023, which was mainly attributable to our continued use of borrowings to meet our funding needs.

The 45.5% increase in interest expense on debentures from ₩1,036 billion in 2022 to ₩1,507 billion in 2023 was due to a 134 basis point increase in the average cost of debentures from 2.23% in 2022 to 3.57% in 2023, which was offset in part by a 9.0% decrease in the average balance of debentures from ₩46,414 billion in 2022 to ₩42,230 billion in 2023. The increase in the average cost of debentures was mainly due to the higher level of interest rates prevailing in Korea in 2023 compared to 2022, while the decrease in the average balance of debentures mainly reflected our efforts to comply with a request by the financial regulatory authorities to temporarily refrain from issuing new debentures in the beginning of 2023 to help stabilize the Korean financial market.

Net Interest Margin. Net interest margin represents the ratio of net interest income to average interest-earning assets. Our overall net interest margin decreased from 1.96% in 2022 to 1.92% in 2023, as a 0.5% increase in our net interest income from ₩8,697 billion in 2022 to ₩8,743 billion in 2023 was outpaced by a 2.3% increase in the average balance of our interest-earning assets from ₩444,373 billion in 2022 to ₩454,538 billion in 2023. The increase in interest income outpaced the increase in interest expense, resulting in the increase in net interest income. The growth in average interest-earning assets was mostly offset by an increase in average interest-bearing liabilities from ₩426,482 billion in 2022 to ₩436,501 billion in 2023. The decrease in net interest margin was driven mainly by a decrease in our net interest spread, which represents the difference between the average yield on our interest-earning assets and the average cost of our interest-bearing liabilities, from 1.90% in 2022 to 1.81% in 2023. The decrease in our net interest spread reflected a smaller increase in the yield on interest-earning assets compared to the increase in the average cost of interest-bearing liabilities, primarily due to the earlier adjustment of interest rates on interest-earning assets compared to interest rates on interest-bearing liabilities, as the rate of increase in interest rates slowed down in 2023 compared to 2022.

 

121


Table of Contents

Comparison of 2022 to 2021

Interest Income. Interest income increased 48.1% from ₩9,895 billion in 2021 to ₩14,655 billion in 2022, primarily due to a 44.6% increase in interest on loans, which was enhanced by a 66.1% increase in interest on financial assets at fair value through other comprehensive income, a more than four-fold increase in interest on due from banks and a 58.5% increase in interest on securities at amortized cost. The average yield on interest-earning assets increased by 83 basis points from 2.47% in 2021 to 3.30% in 2022, which reflected the higher overall level of interest rates prevailing in Korea in 2022 compared to 2021, as discussed above in “—Overview—Trends in the Korean Economy.” The effect of this increase was enhanced by a 10.7% increase in the average balance of interest-earning assets from ₩401,368 billion in 2021 to ₩444,373 billion in 2022, primarily due to the growth of our loan portfolio.

The 44.6% increase in interest on loans from ₩9,065 billion in 2021 to ₩13,109 billion in 2022 was principally due to:

 

   

a 108 basis point increase in the average yield on commercial and industrial loans from 2.57% in 2021 to 3.65% in 2022, which was enhanced by a 14.6% increase in the average volume of such loans from ₩135,776 billion in 2021 to ₩155,581 billion in 2022;

 

   

a 117 basis point increase in the average yield on general purpose household loans (including home equity loans) from 3.51% in 2021 to 4.68% in 2022, which was offset in part by a 0.6% decrease in the average volume of such loans from ₩79,923 billion in 2021 to ₩79,453 billion in 2022; and

 

   

a 64 basis point increase in the average yield on mortgage loans from 2.52% in 2021 to 3.15% in 2022, which was enhanced by a 7.3% increase in the average volume of such loans from ₩65,653 billion in 2021 to ₩70,465 billion in 2022.

The average yields on commercial and industrial loans, general purpose household loans and mortgage loans increased mainly due to the higher overall level of interest rates prevailing in Korea in 2022 compared to 2021. The average volume of commercial and industrial loans and mortgage loans increased primarily due to the increased demand from borrowers in need of financing in light of the increasing uncertainty in the Korean and global financial markets in 2022 compared to 2021. The average volume of general purpose household loans decreased primarily due to the decreased demand for credit loans and home equity loans.

Overall, the average yield on loans increased by 94 basis points from 2.88% in 2021 to 3.82% in 2022, while the average volume of loans increased 8.9% from ₩314,738 billion in 2021 to ₩342,815 billion in 2022.

The 66.1% increase in interest on financial assets at fair value through other comprehensive income from ₩381 billion in 2021 to ₩633 billion in 2022 was principally due to a 53 basis point increase in the average yield on financial assets at fair value through other comprehensive income from 1.24% in 2021 to 1.77% in 2022, which was principally due to the higher overall level of interest rates prevailing in Korea in 2022 compared to 2021. Such increase was enhanced by a 16.7% increase in the average volume of such assets from ₩30,724 billion in 2021 to ₩35,848 billion in 2022, which was principally due to increases in Won-denominated debt securities from financial institutions and Won-denominated treasury bonds.

The more than four-fold increase in interest on due from banks from ₩47 billion in 2021 to ₩244 billion in 2022 was primarily due to a 78 basis point increase in the average yield on due from banks from 0.22% in 2021 to 1.00% in 2022, which was principally due to the higher overall level of interest rates prevailing in Korea in 2022 compared to 2021. Such increase was enhanced by a 14.3% increase in the average volume of such assets from ₩21,442 billion in 2021 to ₩24,505 billion in 2022, which was principally due to an increase in the balance of our foreign currency-denominated deposits at other financial institutions.

The 58.5% increase in interest on securities at amortized cost from ₩325 billion in 2021 to ₩515 billion in 2022 was principally due to a 30.0% increase in the average volume of securities at amortized cost from ₩16,503 billion in 2021 to ₩21,450 billion in 2022, which was principally due to an increase in Won-denominated debt securities from financial institutions. Such increase was enhanced by a 43 basis point increase in the average yield on such assets from 1.97% in 2021 to 2.40% in 2022, which reflected the higher overall level of interest rates prevailing in Korea in 2022 compared to 2021.

 

122


Table of Contents

Interest Expense. Interest expense increased 104.8% from ₩2,909 billion in 2021 to ₩5,958 billion in 2022, primarily due to a 116.1% increase in interest expense on deposits, which was enhanced by a 171.8% increase in interest expense on borrowings. The average cost of interest-bearing liabilities increased by 64 basis points from 0.76% in 2021 to 1.40% in 2022, which mainly reflected the higher overall level of interest rates prevailing in Korea in 2022 compared to 2021, as well as a decrease in the volume of low-cost deposits. The effect of this increase was enhanced by a 10.9% increase in the average balance of interest-bearing liabilities from ₩384,650 billion in 2021 to ₩426,482 billion in 2022, which was principally due to increases in the average balances of deposits, borrowings and debentures.

The 116.1% increase in interest expense on deposits from ₩1,907 billion in 2021 to ₩4,121 billion in 2022 resulted mainly from:

 

   

a 63 basis point increase in the average cost of Won-denominated time and savings deposits from 0.61% in 2021 to 1.24% in 2022, which was enhanced by a 6.1% increase in the average balance of such deposits from ₩243,708 billion in 2021 to ₩258,594 billion in 2022; and

 

   

a 75 basis point increase in the average cost of other deposits (other than Won-denominated demand deposits, time and savings deposits and certificates of deposit) from 0.73% in 2021 to 1.48% in 2022, which was enhanced by a 25.0% increase in the average balance of such deposits from ₩38,374 billion in 2021 to ₩47,978 billion in 2022.

The increases in the average costs of Won-denominated time and savings deposits and other deposits were primarily attributable to the higher overall level of interest rates prevailing in Korea in 2022 compared to 2021, while the increases in the average volumes of Won-denominated time and savings deposits and other deposits mainly reflected the customers’ continuing preference for low-risk products and institutions in Korea in light of the continuing uncertainty in financial markets in 2022 resulting from the COVID-19 pandemic and the higher overall interest rates in 2022 compared to 2021.

Overall, the average cost of deposits increased by 63 basis points from 0.64% in 2021 to 1.27% in 2022, while the average volume of deposits increased 8.4% from ₩299,574 billion in 2021 to ₩324,710 billion in 2022.

The 171.8% increase in interest expense on borrowings from ₩220 billion in 2021 to ₩598 billion in 2022 was primarily due to a 104 basis point increase in the average cost of borrowings from 0.95% in 2021 to 1.99% in 2022, which mainly reflected the higher overall level of interest rates prevailing in Korea in 2022 compared to 2021. Such increase was enhanced by a 29.2% increase in the average balance of borrowings from ₩23,216 billion in 2021 to ₩30,004 billion in 2022, which was mainly attributable to our continued use of borrowings to meet our funding needs.

The 42.5% increase in interest expense on debentures from ₩727 billion in 2021 to ₩1,036 billion in 2022 was primarily due to a 45 basis point increase in the average cost of debentures from 1.78% in 2021 to 2.23% in 2022, which was enhanced by a 13.4% increase in the average balance of debentures from ₩40,935 billion in 2021 to ₩46,414 billion in 2022. The increase in the average cost of debentures was mainly due to the higher level of interest rates prevailing in Korea in 2022 compared to 2021, while the increase in the average balance of debentures mainly reflected the increase in debentures issued by our subsidiaries Woori Card and Woori Financial Capital in 2022.

Net Interest Margin. Our overall net interest margin increased from 1.74% in 2021 to 1.96% in 2022, as a 24.5% increase in our net interest income from ₩6,986 billion in 2021 to ₩8,697 billion in 2022 outpaced a 10.7% increase in the average balance of our interest-earning assets from ₩401,368 billion in 2021 to ₩444,373 billion in 2022. The increase in interest income outpaced the increase in interest expense, resulting in the increase in net interest income. The growth in average interest-earning assets was mostly offset by an increase in average interest-bearing liabilities from ₩384,650 billion in 2021 to ₩426,482 billion in 2022. The increase in net interest margin was driven mainly by an increase in our net interest spread from 1.71% in 2021 to 1.90% in 2022. The increase in our net interest spread reflected a larger increase in the yield on interest-earning assets compared to the increase in the average cost of interest-bearing liabilities, primarily due to the earlier

 

123


Table of Contents

adjustment of interest rates on interest-earning assets compared to interest rates on interest-bearing liabilities in the context of a higher interest rate environment in 2022 compared to 2021.

Impairment Losses Due to Credit Loss

The following table shows, for the years indicated, the components of our impairment losses due to credit loss.

 

     Year ended December 31,     Percentage change  
     2021     2022     2023     2022/2021     2023/2022  
                                
     (in billions of Won)     (%)  

Reversal (provision) due to credit loss on financial assets measured at fair value through other comprehensive income

   (5   1     (17     N/M (1)      N/M (1) 

Provision for impairment loss due to credit loss on securities at amortized cost

     (1     (3)       (6     200.0     100.0

Provision for impairment loss due to credit loss on loans and other financial assets at amortized cost

     (552     (882     (1,840     59.8       108.6  

Reversal of (provision for) guarantee

     11       (8     (4     N/M (1)      (50.0

Reversal of (provisions for) unused loan commitments

     10       6       (29     (40.0     N/M (1) 
  

 

 

   

 

 

   

 

 

     

Total impairment losses due to credit loss

   (537   (885   (1,895     64.8     114.1
  

 

 

   

 

 

   

 

 

     

 

(1) 

N/M = not meaningful.

Comparison of 2023 to 2022

Our impairment losses due to credit loss increased 114.1% from ₩885 billion in 2022 to ₩1,895 billion in 2023, primarily due to a 108.6% increase in provisions for impairment loss due to credit loss on loans and other financial assets at amortized cost from ₩882 billion in 2022 to ₩1,840 billion in 2023. Such increase in provisions for impairment loss due to credit loss on loans and other financial assets at amortized cost was primarily due to our measures to address a potential increase in credit loss that could result from a deterioration in the overall asset quality due to the adverse changes in economic conditions in Korea and globally in 2023.

Comparison of 2022 to 2021

Our impairment losses due to credit loss increased 64.8% from ₩537 billion in 2021 to ₩885 billion in 2022, primarily due to a 59.8% increase in provisions for credit loss on loans and other financial assets at amortized cost from ₩552 billion in 2021 to ₩882 billion in 2022. Such increase in provisions for credit loss on loans and other financial assets at amortized cost was primarily due to our measures to address a potential increase in credit loss that could result from a deterioration in the overall asset quality due to the adverse changes in economic conditions in Korea and globally in 2022.

Allowance for Credit Losses

For information on our allowance for credit losses, see “Item 4.B. Business Overview—Assets and Liabilities—Loan Portfolio—Allocation and Analysis of Allowances for Credit Losses.”

 

124


Table of Contents

Corporate Loans

The following table shows, for the years indicated, certain information regarding our impaired corporate loans (including government loans and bank loans):

 

     As of December 31,  
      2021       2022       2023   
                    

Impaired corporate loans as a percentage of total corporate loans

     0.3     0.5     0.8

Allowance for credit losses for corporate loans as a percentage of total corporate loans

     0.7       0.8       1.0  

Allowance for credit losses for corporate loans as a percentage of impaired corporate loans

     219.7       161.0       127.6  

Net charge-offs of corporate loans as a percentage of total corporate loans

     0.1       0.0       0.1  

During 2023, impaired corporate loans as a percentage of total corporate loans increased, as our impaired corporate loans increased 72.9% from ₩940 billion as of December 31, 2022 to ₩1,625 billion as of December 31, 2023, while our total corporate loans increased from ₩191,101 billion as of December 31, 2022 to ₩201,029 billion as of December 31, 2023. Allowance for credit losses for corporate loans as a percentage of total corporate loans also increased during 2023, as a 37.1% increase in our allowance for credit losses for corporate loans from ₩1,513 billion as of December 31, 2022 to ₩2,074 billion as of December 31, 2023 outpaced the increase in our total corporate loans. The increase in our allowance for credit losses for corporate loans was mainly attributable to our measures to address a potential increase in credit loss that could result from a deterioration in the overall asset quality of our corporate loan portfolio caused by the potentially adverse economic conditions in Korea and globally. However, allowance for credit losses as a percentage of impaired corporate loans decreased as the increase in our allowance for credit losses for corporate loans was outpaced by the increase in our impaired corporate loans. Net charge-offs of corporate loans as a percentage of total corporate loans represented 0.0% and 0.1% as of December 31, 2022 and 2023, respectively.

During 2022, both impaired corporate loans and allowance for credit losses for corporate loans, each as a percentage of total corporate loans, increased primarily due to a deterioration in the overall credit quality of our corporate loans, which outpaced an increase in the total amount of our corporate loans from ₩179,717 billion as of December 31, 2021 to ₩191,101 billion as of December 31, 2022. However, allowance for credit losses for corporate loans as a percentage of impaired corporate loans decreased during 2022, as a 27.0% increase in allowance for credit losses for corporate loans from ₩1,191 billion as of December 31, 2021 to ₩1,513 billion as of December 31, 2022 was outpaced by a 73.4% increase in impaired corporate loans from ₩542 billion as of December 31, 2021 to ₩940 billion as of December 31, 2022. The increase in our impaired corporate loans was mainly attributable to the deterioration of the overall asset quality of our corporate loan portfolio due to the adverse changes in economic conditions in Korea and globally in 2022. The increase in our allowance for credit losses for corporate loans was mainly attributable to our measures to address a potential increase in credit loss that could result from a deterioration in the overall asset quality of our corporate loan portfolio caused by the potentially adverse economic conditions in Korea and globally. Net charge-offs of corporate loans as a percentage of total corporate loans represented 0.1% and 0.0% as of December 31, 2021 and 2022, respectively.

 

125


Table of Contents

Consumer Loans and Credit Card Balances

The following table shows, for the years indicated, certain information regarding our impaired loans to the consumer sector, excluding credit card balances:

 

     As of December 31,  
      2021       2022       2023   
                    

Impaired consumer loans as a percentage of total consumer loans

     0.3     0.4     0.4

Allowance for credit losses for consumer loans as a percentage of total consumer loans

     0.3       0.4       0.4  

Allowance for credit losses for consumer loans as a percentage of impaired consumer loans

      88.0        91.8        86.0  

Net charge-offs of consumer loans as a percentage of total consumer loans

     0.1       0.1       0.1  

Our impaired consumer loans and allowance for credit losses for consumer loans, each as a percentage of total consumer loans, remained stable at 0.4% as of each of December 31, 2022 and 2023, as our impaired consumer loans increased 13.8% from ₩564 billion as of December 31, 2022 to ₩642 billion as of December 31, 2023, our allowance for credit losses for consumer loans increased 6.6% from ₩518 billion as of December 31, 2022 to ₩552 billion as of December 31, 2023, and our total consumer loans increased 2.2% from ₩143,940 billion as of December 31, 2022 to ₩147,137 billion as of December 31, 2023. The increases in impaired consumer loans and allowance for credit losses for consumer loans were mainly attributable to the expected deterioration in the overall asset quality of our consumer loan portfolio caused by the adverse changes in economic conditions in Korea and globally in 2023. However, allowance for credit losses for consumer loans as a percentage of impaired consumer loans decreased, as the increase in impaired consumer loans outpaced the increase in allowance for credit losses for consumer loans. Net charge-offs of consumer loans as a percentage of total consumer loans remained stable at 0.1% as of December 31, 2022 and 2023.

Our impaired consumer loans and allowance for credit losses for consumer loans, each as a percentage of total consumer loans, increased from 0.3% as of December 31, 2021 to 0.4% as of December 31, 2022 as a 12.8% increase in impaired consumer loans from ₩500 billion as of December 31, 2021 to ₩564 billion as of December 31, 2022 was enhanced by a 3.0% decrease in total consumer loans from ₩148,361 billion as of December 31, 2021 to ₩143,940 billion as of December 31, 2022. Allowance for credit losses for consumer loans as a percentage of impaired consumer loans also increased, as a 17.7% increase in allowance for credit losses for consumer loans from ₩440 billion as of December 31, 2021 to ₩518 billion as of December 31, 2022 outpaced the increase in impaired consumer loans due to the expected deterioration in the overall asset quality of our consumer loan portfolio caused by the adverse changes in economic conditions in Korea and globally in 2022. Net charge-offs of consumer loans as a percentage of total consumer loans remained stable at 0.1% as of December 31, 2021 and 2022.

The following table shows, for the years indicated, certain information regarding our impaired credit card balances:

 

     As of December 31,  
      2021       2022        2023   
                    

Impaired credit card balances as a percentage of total credit card balances(1)

     1.2     1.7     2.0

Allowance for credit losses for credit card balances as a percentage of total credit card balances(1)

     2.6       2.9       2.8  

Allowance for credit losses for credit card balances as a percentage of impaired credit card balances(1)

     219.8       169.3       137.9  

Net charge-offs of credit card balances as a percentage of total credit card balances(1)

     1.6       1.6       2.2  

 

(1)

Includes corporate credit card balances.

During 2023, impaired credit card balances as a percentage of total credit card balances increased mainly because a deterioration in the overall credit quality of our credit card portfolio outpaced a 20.8% increase in total

 

126


Table of Contents

credit card balances from ₩10,370 billion as of December 31, 2022 to ₩12,532 billion as of December 31, 2023. However, allowance for credit losses for credit card balances as a percentage of impaired credit card balances decreased, as a 15.2% increase in our allowance for credit losses for credit card balances from ₩303 billion as of December 31, 2022 to ₩349 billion as of December 31, 2023 was outpaced by a 41.3% increase in impaired credit card balances from ₩179 billion as of December 31, 2022 to ₩253 billion as of December 31, 2023. Allowance for credit losses for credit card balances as a percentage of total credit card balances also decreased, as the increase in allowance for credit losses for credit card balances was outpaced by the increase in total credit card balances. Net charge-offs of credit card balances as a percentage of total credit card balances increased from 1.6% as of December 31, 2022 to 2.2% as of December 31, 2023, as the increase in net charge-offs of credit card balances outpaced the increase in total credit card balances.

During 2022, impaired credit card balances and allowance for credit losses for credit card balances, each as a percentage of total credit card balances, increased mainly because a deterioration in the overall credit quality of our credit card portfolio outpaced a 6.3% increase in total credit card balances from ₩9,757 billion as of December 31, 2021 to ₩10,370 billion as of December 31, 2022. However, allowance for credit losses for credit card balances as a percentage of impaired credit card balances decreased, as an 18.8% increase in our allowance for credit losses for credit card balances from ₩255 billion as of December 31, 2021 to ₩303 billion as of December 31, 2022 was outpaced by a 54.3% increase in impaired credit card balances from ₩116 billion as of December 31, 2021 to ₩179 billion as of December 31, 2022. Net charge-offs of credit card balances as a percentage of total credit card balances remained stable at 1.6% as of December 31, 2021 and 2022.

Net Fees and Commissions Income

The following table shows, for the years indicated, the components of our net fees and commissions income:

 

     Year ended December 31,     Percentage change  
     2021     2022     2023     2022/2021     2023/2022  
                                
     (in billions of Won)     (%)  

Fees and commissions income

    2,172      2,500      2,566        15.1      2.6

Fees and commissions expense

     (701     (790     (845     12.7       7.0  
  

 

 

   

 

 

   

 

 

     

Total fees and commissions income, net

   1,471     1,710     1,720       16.2     0.6
  

 

 

   

 

 

   

 

 

     

Comparison of 2023 to 2022

Our net fees and commissions income increased 0.6% from ₩1,710 billion in 2022 to ₩1,720 billion in 2023, due to a 2.6% increase in fees and commissions income from ₩2,500 billion in 2022 to ₩2,566 billion in 2023, which was mostly offset by a 7.0% increase in fees and commissions expense from ₩790 billion in 2022 to ₩845 billion in 2023.

The 2.6% increase in fees and commissions income was primarily due to a 21.8% increase in fees and commissions received related to leases from ₩573 billion in 2022 to ₩698 billion in 2023, which was enhanced by a 7.7% increase in fees and commissions received on credit cards from ₩595 billion in 2022 to ₩641 billion in 2023. Such increases were offset in part by a 46.8% decrease in fees and commissions received on securities business from ₩111 billion in 2022 to ₩59 billion in 2023 and a 21.5% decrease in fees and commissions received for brokerage from ₩186 billion in 2022 to ₩146 billion in 2023. The increase in fees and commissions received related to leases was mainly due to an increase in fees and commissions received relating to leases of Woori Financial Capital, while the increase in fees and commissions received on credit cards was mainly due to an increase in the use of credit cards by our customers. The decrease in fees and commissions received on securities business was primarily due to a decrease in fees received for financial consulting and underwriting activities resulting from a decrease in the volume of activity in the Korean securities trading market in 2023, while the decrease in fees and commissions received for brokerage was mainly due to a decrease in sales fees received for bancassurance and securities related services resulting from the weak financial markets in 2023.

The 7.0% increase in fees and commissions expense was primarily due to a 9.4% increase in credit card commissions paid from ₩447 billion in 2022 to ₩489 billion in 2023. The increase in credit card commissions

 

127


Table of Contents

paid was mainly due to an increase in commissions related to credit card benefits as well as an increase in credit card marketing fees paid.

Comparison of 2022 to 2021

Our net fees and commissions income increased 16.2% from ₩1,471 billion in 2021 to ₩1,710 billion in 2022, mainly due to a 15.1% increase in fees and commissions income from ₩2,172 billion in 2021 to ₩2,500 billion in 2022, which was partially offset by a 12.7% increase in fees and commissions expense from ₩701 billion in 2021 to ₩790 billion in 2022.

The 15.1% increase in fees and commissions income was primarily due to a 52.8% increase in fees and commissions related to leases from ₩375 billion in 2021 to ₩573 billion in 2022, which was enhanced by a 23.1% increase in fees and commissions from trust management from ₩216 billion in 2021 to ₩266 billion in 2022. The increase in fees and commissions related to leases was mainly due to the increased fees and commissions received related to leases of Woori Financial Capital and the increase in fees and commissions from trust management was primarily attributable to increases in compensation relating to the management of land trusts in the form of construction completion guarantees.

The 12.7% increase in fees and commissions expense was primarily due to a 24.4% increase in fees and commissions paid from ₩262 billion in 2021 to ₩326 billion in 2022. The increase in fees and commissions paid was primarily attributable to an increase in foreign currency payment related fees paid at Woori Bank and an increase in Won payment related fees paid at Woori Card.

For further information regarding our net fees and commissions income, see Note 31 of the notes to our consolidated financial statements included elsewhere in this annual report.

Net Gain on Financial Instruments

The following table shows, for the years indicated, the components of our net gain on financial instruments:

 

     Year ended December 31,     Percentage change  
     2021      2022     2023     2022/2021     2023/2022  
                                 
     (in billions of Won)     (%)  

Net gain on financial instruments at fair value through profit or loss

   326      239     488       (26.7 )%      104.2

Net gain (loss) on financial assets at fair value through other comprehensive income

     33        (21     (38     N/M (1)      81.0  

Net gain arising on financial assets at amortized cost

     107        74       204       (30.8     175.7  
  

 

 

    

 

 

   

 

 

     

Total net gain on financial instruments

      466       291      655     (37.6 )%      125.1
  

 

 

    

 

 

   

 

 

     

 

(1) 

N/M = not meaningful.

Comparison of 2023 to 2022

Our net gain on financial instruments increased 125.1% from ₩291 billion in 2022 to ₩655 billion in 2023. Such increase was primarily attributable to a 104.2% increase in net gain on financial instruments at fair value through profit or loss from ₩239 billion in 2022 to ₩488 billion in 2023, which was enhanced by a 175.7% increase in net gain arising on financial assets at amortized cost from ₩74 billion in 2022 to ₩204 billion in 2023.

The 104.2% increase in net gain on financial instruments at fair value through profit or loss resulted mainly from a change in net gain (loss) on the transactions and valuation of currency derivatives held for trading from a net loss of ₩1,111 billion in 2022 to a net gain of ₩149 billion in 2023, which was enhanced by a change in net gain (loss) on the transactions and valuation of securities at fair value through profit or loss from a net loss of ₩258 billion in 2022 to a net gain of ₩698 billion in 2023. This was offset in large part by a change in net gain (loss) on the transactions and valuation of interest rate derivatives held for trading from a net gain of ₩1,591 billion in 2022 to a net loss of ₩249 billion in 2023.

 

128


Table of Contents

The 175.7% increase in net gain arising on financial assets at amortized cost was primarily due to our disposal of non-performing loans to manage our delinquency ratio.

Comparison of 2022 to 2021

Our net gain on financial instruments decreased 37.6% from ₩466 billion in 2021 to ₩291 billion in 2022. This decrease was attributable to a 26.7% decrease in net gain on financial instruments at fair value through profit or loss from ₩326 billion in 2021 to ₩239 billion in 2022, a change in net gain (loss) on financial assets at fair value through other comprehensive income from a net gain of ₩33 billion in 2021 to a net loss of ₩21 billion in 2022 and a 30.8% decrease in net gain arising on financial assets at amortized cost from ₩107 billion in 2021 to ₩74 billion in 2022.

The 26.7% decrease in net gain on financial instruments at fair value through profit or loss resulted mainly from a significant increase in net loss on the transactions and valuation of currency derivatives held for trading from ₩29 billion in 2021 to ₩1,111 billion in 2022, which was enhanced by a change in net gain (loss) on the transactions and valuation of securities at fair value through profit or loss from a net gain of ₩53 billion in 2021 to a net loss of ₩258 billion in 2022. This was mostly offset by a nearly five-fold increase in net gain on the transactions and valuation of interest rate derivatives held for trading from ₩273 billion in 2021 to ₩1,591 billion in 2022.

The change in net gain (loss) on financial assets at fair value through other comprehensive income was due to a change in gain (loss) on the transaction of securities at fair value through other comprehensive income from a net gain of ₩33 billion in 2021 to a net loss of ₩21 billion in 2022, which was in turn due to our re-allocation of certain debt securities that involved disposal of such securities at a loss in order to obtain debt securities with more favorable terms in the context of a higher interest rate environment in 2023 compared to 2022.

The 30.8% decrease in net gain arising on financial assets at amortized cost was primarily because in 2021 we realized gains on sales of project finance loans, but that did not occur in 2022, and also because our gains on sales of our non-performing card receivables decreased in 2022 compared to 2021.

For further information regarding our net gain on financial instruments, see Notes 33 and 34 of the notes to our consolidated financial statements included elsewhere in this annual report.

General and Administrative Expenses

The following table shows, for the years indicated, the components of our general and administrative expenses:

 

     Year ended December 31,      Percentage change  
     2021      2022      2023      2022/2021     2023/2022  
     (in billions of Won)      (%)  

Employee benefits

   2,701      2,912      2,729        7.8     (6.3 )% 

Depreciation and amortization

     524        522        503        (0.4     (3.6

Other general and administrative expenses

     922        1,096        1,212        18.9       10.6  
  

 

 

    

 

 

    

 

 

      

General and administrative expenses

    4,147     4,530     4,443        9.2     (1.9 )% 
  

 

 

    

 

 

    

 

 

      

Comparison of 2023 to 2022

Our general and administrative expenses decreased 1.9% from ₩4,530 billion in 2022 to ₩4,443 billion in 2023, primarily due to a 6.3% decrease in employee benefits from ₩2,912 billion in 2022 to ₩2,729 billion in 2023, which was significantly offset by a 10.6% increase in other general and administrative expenses from ₩1,096 billion in 2022 to ₩1,212 billion in 2023.

The 6.3% decrease in employee benefits was primarily due to a 5.4% decrease in short-term employee benefits, which include salaries and employee fringe benefits, from ₩2,571 billion in 2022 to ₩2,431 billion in

 

129


Table of Contents

2023, which was enhanced by a 29.0% decrease in retirement benefit service costs from ₩169 billion in 2022 to ₩120 billion in 2023. The decrease in short-term employee benefits was principally due to a decrease in employee salaries, which was in turn mainly due to a decrease in the amount of performance bonuses paid. The decrease in retirement benefit service costs was principally due to a decrease in the required amount we set aside for our retirement reserve funds, resulting from an increase in the discount rates that we use to calculate such amount due to the higher overall interest rates prevailing in Korea in 2023 compared to 2022.

The 10.6% increase in other general and administrative expenses was principally due to increases in rent expenses, expenses relating to taxes and public dues, computer and IT related expenses and service charge expenses.

Comparison of 2022 to 2021

Our general and administrative expenses increased 9.2% from ₩4,147 billion in 2021 to ₩4,530 billion in 2022, primarily as a result of a 7.8% increase in employee benefits from ₩2,701 billion in 2021 to ₩2,912 billion in 2022, which was enhanced by a 18.9% increase in other general and administrative expenses from ₩922 billion in 2021 to ₩1,096 billion in 2022.

The 7.8% increase in employee benefits was due to a 10.8% increase in short-term employee benefits from ₩2,321 billion in 2021 to ₩2,571 billion in 2022. Such increase was partially offset by a 10.5% decrease in termination benefits from ₩181 billion in 2021 to ₩162 billion in 2022. The increase in short-term employee benefits was principally due to an increase in employee salaries as a result of an increase in average wages. The decrease in termination benefits was due to a decrease in payments through our early retirement program.

The 18.9% increase in other general and administrative expenses was principally due to increases in advertising expenses, miscellaneous other general and administrative expenses and expenses relating to taxes and public dues.

For further information regarding our general and administrative expenses, see Note 36-(1) of the notes to our consolidated financial statements included elsewhere in this annual report.

Other Net Operating Expenses

The following table shows, for the years indicated, the components of our other net operating expenses:

 

     Year ended December 31,     Percentage change  
     2021     2022     2023     2022/2021     2023/2022  
                                
     (in billions of Won)     (%)  

Other operating income

   903     1,982     1,841       119.5     (7.1 )% 

Other operating expenses

     (1,790     (2,994     (3,362     67.3     12.3  
  

 

 

   

 

 

   

 

 

     

Total other net operating expenses

   (887   (1,012   (1,521     14.1     50.3
  

 

 

   

 

 

   

 

 

     

Comparison of 2023 to 2022

Our other net operating expenses increased 50.3% from ₩1,012 billion in 2022 to ₩1,521 billion in 2023, as a 12.3% increase in other operating expenses from ₩2,994 billion in 2022 to ₩3,362 billion in 2023 was enhanced by a 7.1% decrease in other operating income from ₩1,982 billion in 2022 to ₩1,841 billion in 2023.

Other operating expenses include principally losses on transaction of foreign exchange, KDIC deposit insurance premiums, contributions to miscellaneous funds, losses related to derivatives designated for hedging, losses on fair value hedged items and miscellaneous other operating expenses. The 12.3% increase in other operating expenses was primarily the result of a 41.3% increase in miscellaneous other operating expenses from ₩736 billion in 2022 to ₩1,040 billion in 2023, which was enhanced by a 9.6% increase in loss on transactions of foreign exchange from ₩1,182 billion in 2022 to ₩1,296 billion in 2023. Such increases were offset in part by an 85.6% decrease in losses related to derivatives designated for hedging from ₩250 billion in 2022 to ₩36 billion in 2023. The increase in miscellaneous other operating expenses was primarily due to an increase in lease depreciation costs resulting from an increase in Woori Financial Capital’s operating lease assets. The

 

130


Table of Contents

increase in losses on transaction of foreign exchange, which was principally due to higher exchange rate volatility in 2023 compared to 2022, was offset in small part by a 1.9% increase in gains on transaction of foreign exchange from ₩1,403 billion in 2022 to ₩1,429 billion in 2023, which is recorded as part of other operating income. On a net basis, net gain on transaction of foreign exchange decreased 39.8% from ₩221 billion in 2022 to ₩133 billion in 2023. The decrease in losses related to derivatives designated for hedging was primarily due to lower interest rate volatility in 2023 compared to 2022.

Other operating income includes principally gains on transactions of foreign exchange, gains related to derivatives designated for hedging, gains on fair value hedged items and miscellaneous other operating income. The 7.1% decrease in other operating income was mainly attributable to a 96.5% decrease in gains on fair value hedged items from ₩258 billion in 2022 to ₩9 billion in 2023. The decrease in gains on fair value hedged items was primarily due to lower interest rate volatility in 2023 compared to 2022.

Comparison of 2022 to 2021

Our other net operating expenses increased 14.1% from ₩887 billion in 2021 to ₩1,012 billion in 2022, as a 67.3% increase in other operating expenses from ₩1,790 billion in 2021 to ₩2,994 billion in 2022 outpaced a 119.5% increase in other operating income from ₩903 billion in 2021 to ₩1,982 billion in 2022.

The 67.3% increase in other operating expenses was primarily the result of a 162.1% increase in loss on transactions of foreign exchange from ₩451 billion in 2021 to ₩1,182 billion in 2022, and was enhanced by a 56.6% increase in miscellaneous other operating expenses from ₩470 billion in 2021 to ₩736 billion in 2022. The increase in losses on transaction of foreign exchange, which was principally due to higher exchange rate volatility in 2022 compared to 2021, was more than offset by a 149.2% increase in gains on transaction of foreign exchange from ₩563 billion in 2021 to ₩1,403 billion in 2022, which is recorded as part of other operating income. On a net basis, net gain on transaction of foreign exchange increased 97.3% from ₩112 billion in 2021 to ₩221 billion in 2022. The increase in miscellaneous other operating expenses was primarily due to an increase in lease depreciation costs from ₩251 billion in 2021 to ₩389 billion in 2022 resulting from the increase in lease depreciation costs incurred by Woori Financial Capital.

The 119.5% increase in other operating income was mainly attributable to a 149.2% increase in gains on transaction of foreign exchange from ₩563 billion in 2021 to ₩1,403 billion in 2022, which was enhanced by a 143.4% increase in gains on fair value hedged items from ₩106 billion in 2021 to ₩258 billion in 2022 and a 45.3% increase in miscellaneous other operating income from ₩172 billion in 2021 to ₩250 billion in 2022. The increase in gains on transactions of foreign exchange, which was principally due to higher exchange rate volatility in 2022 compared to 2021, was mostly offset by an increase in losses on transactions of foreign exchange, which is recorded as part of other operating expenses, as discussed above. The increase in gains on fair value hedged items was primarily due to higher interest rate volatility in 2022 compared to 2021. The increase in miscellaneous other operating income was primarily due to an increase in our gains from disposals of lease assets by Woori Financial Capital.

For further information regarding our other net operating expenses, see Notes 36-(2) and (3) of the notes to our consolidated financial statements included elsewhere in this annual report.

Net Other Non-operating Expenses

The following table shows, for the years indicated, the components of our net other non-operating expenses:

 

     Year ended December 31,     Percentage change  
     2021     2022     2023     2022/2021     2023/2022  
                                
     (in billions of Won)     (%)  

Other non-operating income

      188        159        118       (15.4 )%      (25.8 )% 

Other non-operating expenses

     (223     (112     (209     (49.8     86.6  
  

 

 

   

 

 

   

 

 

     

Total net other non-operating income (expenses)

   (35   47     (91     N/M (1)      N/M (1) 
  

 

 

   

 

 

   

 

 

     

 

(1)

N/M = not meaningful.

 

131


Table of Contents

Comparison of 2023 to 2022

Our net other non-operating income (expenses) changed from net income of ₩47 billion in 2022 to net expenses of ₩91 billion in 2023, due to an 86.6% increase in other non-operating expenses from ₩112 billion in 2022 to ₩209 billion in 2023 and, to a lesser extent, a 25.8% decrease in other non-operating income from ₩159 billion in 2022 to ₩118 billion in 2023.

Other non-operating expenses include principally depreciation on investment properties, operating expenses on investment properties, losses on disposal of investments in joint ventures and associates, losses on disposal of premises and equipment, intangible assets and other assets, impairment losses on premises and equipment, intangible assets and other assets, donations and miscellaneous other non-operating expenses. The 86.6% increase in other non-operating expenses was primarily attributable to a 175.5% increase in miscellaneous other non-operating expenses from ₩49 billion in 2022 to ₩135 billion in 2023. Such increase was in turn attributable to additional provisions we established in 2023 for losses relating to the reimbursements we made in order to compensate our consumers for their losses in certain funds.

Other non-operating income includes principally rental fee income, gain on disposal of investments in joint ventures and associates, gain on disposal of premises and equipment, intangible assets and other assets, reversal of impairment loss on premises and equipment, intangible assets and other assets and miscellaneous other non-operating income. The 25.8% decrease in other non-operating income was primarily attributable to a 91.1% decrease in gain on disposal of premises and equipment, intangible assets and other assets from ₩56 billion in 2022 to ₩5 billion in 2023. Such decrease was mainly due to one-time gains recognized in connection with the disposals of certain properties owned by Woori Bank in 2022 that were not repeated in 2023.

Comparison of 2022 to 2021

Our net other non-operating income (expenses) changed from net expenses of ₩35 billion in 2021 to net income of ₩47 billion in 2022, due to a 49.8% decrease in other non-operating expenses from ₩223 billion in 2021 to ₩112 billion in 2022, which was offset in part by a 15.4% decrease in other non-operating income from ₩188 billion in 2021 to ₩159 billion in 2022.

The 49.8% decrease in other non-operating expenses was mainly attributable to a 72.2% decrease in miscellaneous other non-operating expenses from ₩176 billion in 2021 to ₩49 billion in 2022. Such decrease in turn was attributable to the misappropriation of funds from Woori Bank by one of its employees in 2012, 2015 and 2018, which was discovered in April 2022 and recorded as a one-time non-operating expense for 2021, which was not repeated in 2022.

The 15.4% decrease in other non-operating income was primarily attributable to a significant decrease in gains on disposal of investment in joint ventures and associates from ₩71 billion in 2021 to ₩1 billion in 2022, which was partially offset by a 54.9% increase in miscellaneous other non-operating income from ₩51 billion in 2021 to ₩79 billion in 2022. The decrease in gains on disposal of investment in joint ventures and associates was mainly due to gains in 2021 from our decrease in share ownership interest in Kbank resulting from our non-participation in the capital increase of Kbank, which was not repeated in 2022. The increase in miscellaneous other non-operating income was principally due to the return of settlement reserves relating to the U.S. sanctions and Lime investigations. See “Item 3.D. Other Risks Relating to Our Business” and “Item 8.A. Consolidated Statements and Other Financial Information—Legal Proceedings and Regulatory Actions.”

For further information regarding our net other non-operating income (expenses), see Notes 37-(3) and (4) of the notes to our consolidated financial statements included elsewhere in this annual report.

Share of Gain (Loss) on Joint Ventures and Associates

Comparison of 2023 to 2022

Our share of gain on joint ventures and associates increased 57.1% from ₩70 billion in 2022 to ₩110 billion 2023. Such increase was primarily due to a 34.3% increase in our gains on valuation of investments in joint ventures and associates from ₩99 billion in 2022 to ₩133 billion in 2023, resulting mainly from an increase in the share of profits from Lotte Card Co., Ltd.

 

132


Table of Contents

Comparison of 2022 to 2021

Our share of gain on joint ventures and associates increased 12.9% from ₩62 billion 2021 to ₩70 billion in 2022. Such increase was primarily due to a 23.8% increase in our gains on valuation of investments in joint ventures and associates from ₩80 billion in 2021 to ₩99 billion in 2022, resulting mainly from an increase in the share of profits from Lotte Card Co., Ltd.

For further information regarding our investments in joint ventures and associates, see Note 13 of the notes to our consolidated financial statements included elsewhere in this annual report.

Income Tax Expense

Our income tax expense is calculated by adding or subtracting changes in deferred income tax liabilities and assets to income tax amounts payable for the period. Deferred tax assets are recognized for deductible temporary differences, including operating losses and tax credit carry-forwards, while deferred tax liabilities are recognized for taxable temporary differences. Temporary differences are those between the carrying values of assets and liabilities for financial reporting purposes and their tax bases. Deferred tax assets, including the carry-forwards of unused tax losses, are recognized to the extent it is probable that the deferred tax assets will be realized.

Comparison of 2023 to 2022

Income tax expense decreased 24.4% from ₩1,178 billion in 2022 to ₩891 billion in 2023, mainly as a result of a 22.7% decrease in our net income before income tax expense from ₩4,548 billion in 2022 to ₩3,517 billion in 2023. Our effective tax rate was 25.9% in 2022 and 25.3% in 2023.

Comparison of 2022 to 2021

Income tax expense increased 27.4% from ₩925 billion in 2021 to ₩1,178 billion in 2022, mainly as a result of a 23.4% increase in our net income before income tax expense from ₩3,687 billion in 2021 to ₩4,548 billion in 2022. Our effective tax rate was 25.1% in 2021 and 25.9% in 2022.

For further information regarding our income tax expense, see Note 38 of the notes to our consolidated financial statements included elsewhere in this annual report.

Net Income

Comparison of 2023 to 2022

Due to the factors described above, our net income decreased by 22.0% from ₩3,369 billion in 2022 to ₩2,627 billion in 2023.

Comparison of 2022 to 2021

Due to the factors described above, our net income increased by 22.0% from ₩2,762 billion in 2021 to ₩3,369 billion in 2022.

Results by Principal Business Segment

We compile and analyze financial information for our business segments based upon segment information used by our management for the purposes of resource allocation and performance evaluation. We currently have five operational business segments: banking, credit card, capital, investment banking and other operations.

 

133


Table of Contents

The following table shows, for the years indicated, our results of operations by segment:

 

     Net income (loss)
Year ended December 31,
    Net operating income (expense)(1)
Year ended December 31,
 
     2021      2022      2023     2021      2022      2023  
                                          
     (in billions of Won)  

Banking

   2,340      2,949      2,515     3,073      3,783      3,317  

Credit card

     201        205        112       281        285        147  

Capital

     141        183        128       190        252        168  

Investment banking

     80        92        (53     104        123        (67

Others

     667        1,265        1,421       681        1,292        1,450  
  

 

 

    

 

 

    

 

 

   

 

 

    

 

 

    

 

 

 

Total(2)

   3,429      4,694      4,123     4,329      5,735      5,016  
  

 

 

    

 

 

    

 

 

   

 

 

    

 

 

    

 

 

 

 

(1)

Comprises net interest income and net non-interest income after administrative expenses and impairment losses due to credit losses.

(2)

Before adjustments for consolidation, inter-segment transactions and certain differences in classification under our management reporting system.

Banking

This segment primarily consists of the banking operations of Woori Bank and its overseas subsidiaries. Woori Bank provides a wide range of banking and other financial services to large corporations, small- and medium-sized enterprises and individuals in Korea. The following table shows, for the years indicated, our income statement data for this segment:

 

     Year ended December 31,     Percentage change  
     2021     2022     2023     2022/2021     2023/2022  
                                
     (in billions of Won)     (%)  

Income statement data

          

Net interest income

   5,158     6,604     6,536       28.0     (1.0 )% 

Non-interest income

     1,662       1,521       1,475       (8.5     (3.0

Impairment losses due to credit loss

     (140     (427     (895     205.0       109.6  

General administrative expenses

     (3,607     (3,915     (3,799     8.5     (3.0
  

 

 

   

 

 

   

 

 

     

Net operating income

     3,073       3,783       3,317       23.1       (12.3

Non-operating income

     40       142       12       255.0       (91.5
  

 

 

   

 

 

   

 

 

     

Net income before tax

     3,113       3,925       3,329       26.1       (15.2

Tax expense

     (773     (976     (814     26.3       (16.6
  

 

 

   

 

 

   

 

 

     

Net income

   2,340     2,949     2,515       26.0     (14.7 )% 
  

 

 

   

 

 

   

 

 

     

 

(1)

N/M = not meaningful.

Comparison of 2023 to 2022

Our net income before tax for this segment decreased 15.2% from ₩3,925 billion in 2022 to ₩3,329 billion in 2023. Net income after tax also decreased 14.7% from ₩2,949 billion in 2022 to ₩2,515 billion in 2023.

Net interest income for this segment decreased 1.0% from ₩6,604 billion in 2022 to ₩6,536 billion in 2023, primarily reflecting an increase in interest expenses for this segment, which in turn primarily reflected an increase in the average cost of deposits, resulting from the higher overall interest rates prevailing in Korea in 2023 compared to 2022. Such increase was mostly offset by an increase in the interest income for this segment, which was primarily due to an increase in the average yield on loans, which also resulted from the higher interest rates prevailing in Korea in 2023 compared to 2022.

 

134


Table of Contents

Non-interest income attributable to this segment decreased 3.0% from ₩1,521 billion in 2022 to ₩1,475 billion in 2023, primarily due to a decrease in our net fees and commissions income and a decrease in net gains on our holdings of debt securities and derivatives resulting from higher interest rate volatility in 2023 compared to 2022.

Impairment losses due to credit loss for this segment increased by 109.6% from ₩427 billion in 2022 to ₩895 billion in 2023, primarily due to our measures in 2023 to address a potential increase in credit loss that could result from a deterioration in the overall asset quality of our corporate and consumer loan portfolios, due to an increasing likelihood of default by borrowers in light of the rising interest rate levels and a general downturn in the Korean economy.

General administrative expenses attributable to this segment decreased 3.0% from ₩3,915 billion in 2022 to ₩3,799 billion in 2023, mainly due to a decrease in our employee-related expenses.

Non-operating income for this segment decreased 91.5% from ₩142 billion in 2022 to ₩12 billion in 2023, primarily due to a decrease in our non-operating income resulting from net gains recognized from one-time disposals of certain properties owned by Woori Bank in 2022 that were not repeated in 2023.

Comparison of 2022 to 2021

Our net income before tax for this segment increased 26.1% from ₩3,113 billion in 2021 to ₩3,925 billion in 2022. Net income after tax also increased 26.0% from ₩2,340 billion in 2021 to ₩2,949 billion in 2022.

Net interest income for this segment increased 28.0% from ₩5,158 billion in 2021 to ₩6,604 billion in 2022, primarily reflecting an increase in the average yield on loans, primarily due to the higher interest rates prevailing in Korea in 2022 compared to 2021. Such increase was enhanced by an increase in the average balance of loans, mainly reflecting the increased demand for such products from customers as discussed above. The impact of such increase was partially offset by an increase in the average cost of deposits, resulting from the higher overall interest rates prevailing in Korea in 2022 compared to 2021, as well as an increase in the average balance of deposits.

Non-interest income attributable to this segment decreased 8.5% from ₩1,662 billion in 2021 to ₩1,521 billion in 2022, primarily due to losses incurred from the disposal of stock and equity capital, a decrease in the valuation of our holdings of stock and equity capital and a decrease in dividend income, which was mainly attributable to decreases in dividends from stock and equity capital.

Impairment losses due to credit loss for this segment increased by 205.0% from ₩140 billion in 2021 to ₩427 billion in 2022, primarily due to our measures in 2022 to address a potential increase in credit loss that could result from a deterioration in the overall asset quality of our corporate and consumer loan portfolios caused by the potentially adverse economic conditions in Korea and globally.

General administrative expenses attributable to this segment increased 8.5% from ₩3,607 billion in 2021 to ₩3,915 billion in 2022, mainly due to increases in our employee salaries, advertising expenses, and computer and IT related expenses.

Non-operating income for this segment increased 255.0% from ₩40 billion in 2021 to ₩142 billion in 2022, primarily due to the misappropriation of funds from Woori Bank by one of its employees in 2012, 2015 and 2018, which was discovered in April 2022 and recorded as a one-time non-operating expense for 2021, which was not repeated in 2022, and an increase in valuation of investments in joint ventures and associates.

 

135


Table of Contents

Credit Card

This segment consists of the credit card operations of Woori Card. Woori Card offers credit card products and services mainly to consumers and corporate customers in Korea. The following table shows, for the years indicated, our income statement data for this segment:

 

     Year ended December 31,     Percentage change  
     2021     2022     2023     2022/2021     2023/2022  
                                
     (in billions of Won)     (%)  

Income statement data

          

Net interest income

   606     675     667       11.4     (1.2 )% 

Non-interest income

     64       111       122       73.4       9.9  

Impairment losses due to credit loss

     (164     (239     (356     45.7       49.0  

General administrative expenses

     (225     (263     (285     16.9       8.4  
  

 

 

   

 

 

   

 

 

     

Net operating income

     281       285       147       1.4       (48.4

Non-operating expense

     (8     (6     (4     (25.0     (33.3
  

 

 

   

 

 

   

 

 

     

Net income before tax

     273       279       143       2.2       (48.7

Tax expense

     (72     (74     (31     2.8       (58.1
  

 

 

   

 

 

   

 

 

     

Net income

   201     205     112       2.0     (45.4 )% 
  

 

 

   

 

 

   

 

 

     

 

(1)

N/M = not meaningful.

Comparison of 2023 to 2022

Our net income before tax for this segment decreased 48.7% from ₩279 billion in 2022 to ₩143 billion in 2023. Net income after tax also decreased 45.4% from ₩205 billion in 2022 to ₩112 billion in 2023.

Net interest income for this segment decreased 1.2% from ₩675 billion in 2022 to ₩667 billion in 2023, primarily due to an increase in our funding costs resulting from the higher interest rates prevailing in Korea in 2023 compared to 2022.

Non-interest income attributable to this segment increased 9.9% from ₩111 billion in 2022 to ₩122 billion in 2023, mainly due to an increase in fees and commissions received on credit cards resulting from increased consumer spending in 2023 compared to 2022.

Impairment losses due to credit loss for this segment increased 49.0% from ₩239 billion in 2022 to ₩356 billion in 2023, primarily as a result of our measures to address a potential increase in credit loss caused by an increase in delinquency rates.

General administrative expenses attributable to this segment increased 8.4% from ₩263 billion in 2022 to ₩285 billion in 2023, mainly due to increases in expenses resulting from the full-year effect of our acquisition of PT Woori Finance Indonesia, Tbk (formerly PT Batavia Prosperindo Finance, Tbk) in August 2022.

Non-operating expense for this segment decreased 33.3% from ₩6 billion in 2022 to ₩4 billion in 2023, mainly as a result of a decrease in miscellaneous fees and commissions paid.

Comparison of 2022 to 2021

Our net income before tax for this segment increased 2.2% from ₩273 billion in 2021 to ₩279 billion in 2022. Net income after tax also increased 2.0% from ₩201 billion in 2021 to ₩205 billion in 2022.

Net interest income for this segment increased 11.4% from ₩606 billion in 2021 to ₩675 billion in 2022, primarily due to an increase in the average volume of credit card receivables and financial assets receivables.

Non-interest income attributable to this segment increased 73.4% from ₩64 billion in 2021 to ₩111 billion in 2022, mainly due to an increase in fees and commissions received on credit cards resulting from increased consumer spending following the recovery from the COVID-19 pandemic.

 

136


Table of Contents

Impairment losses due to credit loss for this segment increased 45.7% from ₩164 billion in 2021 to ₩239 billion in 2022, primarily as a result of an increase in financial assets receivables and measures to address a potential increase in credit loss caused by an increase in delinquency rates.

General administrative expenses attributable to this segment increased 16.9% from ₩225 billion in 2021 to ₩263 billion in 2022, mainly due to increases in employee salaries.

Non-operating expense for this segment decreased 25.0% from ₩8 billion in 2021 to ₩6 billion in 2022, mainly as a result of a decrease in miscellaneous fees and commissions paid.

Capital

This segment consists of the capital operations of Woori Financial Capital and was newly established beginning in 2021 following our acquisition of Woori Financial Capital Co., Ltd. (formerly known as Aju Capital Co., Ltd.). Woori Financial Capital mainly provides installment finance services and loan services including lease financing. The following table shows, for the year indicated, our income statement data for this segment:

 

     Year ended December 31,     Percentage change  
     2021     2022     2023     2022/2021     2023/2022  
     (in billions of Won)     (%)  

Income statement data

          

Net interest income

   316     376     324       19.0     (13.8 )% 

Non-interest income

     95       83       129       (12.6     55.4  

Impairment losses due to credit loss

     (122     (108     (189     (11.5     75.0  

General administrative expenses

     (99     (100     (96     1.0       (4.0
  

 

 

   

 

 

   

 

 

   

 

 

   

 

 

 

Net operating income

     190       252       168       32.6       (33.3

Non-operating expense

     (16     (0     (2     100.0       N/A (1) 
  

 

 

   

 

 

   

 

 

   

 

 

   

 

 

 

Net income before tax

     174       251       166       44.3       (33.9

Tax expense

     (33     (68     (39     106.1       (42.6
  

 

 

   

 

 

   

 

 

   

 

 

   

 

 

 

Net income

   141     183     128       29.8     (30.1 )% 
  

 

 

   

 

 

   

 

 

   

 

 

   

 

 

 

 

(1) 

N/A = not applicable.

Comparison of 2023 to 2022

Our net income before tax for this segment decreased 33.9% from ₩251 billion in 2022 to ₩166 billion in 2023. Net income after tax also decreased 30.1% from ₩183 billion in 2022 to ₩128 billion in 2023.

Net interest income for this segment decreased 13.8% from ₩376 billion in 2022 to ₩324 billion in 2023, primarily due to an increase in our interest expenses resulting from the higher overall level of interest rates prevailing in Korea in 2023 compared to 2022.

Non-interest income attributable to this segment increased 55.4% from ₩83 billion in 2022 to ₩129 billion in 2023, mainly due to increases in gains on investment financial products and lease-related income.

Impairment losses due to credit loss for this segment increased 75.0% from ₩108 billion in 2022 to ₩189 billion in 2023, primarily as a result of an increase in our provisions for loan losses due to increases in our non-performing loans and delinquency ratios.

General administrative expenses attributable to this segment decreased 4.0% from ₩100 billion in 2022 to ₩96 billion in 2023, mainly due to decreases in our employee-related expenses as well as advertising and promotional expenses.

Non-operating expenses for this segment increased from ₩0 billion in 2022 to ₩2 billion in 2023, mainly due to a decrease in our gains on investments in our associates.

 

137


Table of Contents

Comparison of 2022 to 2021

Our net income before tax for this segment increased 44.3% from ₩174 billion in 2021 to ₩251 billion in 2022. Net income after tax also increased 29.8% from ₩141 billion in 2021 to ₩183 billion in 2022.

Net interest income for this segment increased 19.0% from ₩316 billion in 2021 to ₩376 billion in 2022, primarily due to higher overall level of interest rates prevailing in Korea in 2022 compared to 2021 and an increase in the size of our loan portfolio.

Non-interest income attributable to this segment decreased 12.6% from ₩95 billion in 2021 to ₩83 billion in 2022, mainly due to a decrease in gains from our invested assets.

Impairment losses due to credit loss for this segment decreased 11.5% from ₩122 billion in 2021 to ₩108 billion in 2022, primarily as a result of the sizeable measures taken for the first time in 2021 to account for a potential increase in expected credit loss relating to corporate loans, but similar measures of this scale were not taken in 2022.

General administrative expenses attributable to this segment increased 1.0% from ₩99 billion in 2021 to ₩100 billion in 2022, mainly due to an increase in advertising and sales promotion expenses.

Non-operating expenses for this segment decreased significantly from ₩16 billion in 2021 to ₩0 billion in 2022, mainly due to the one-time losses sustained from the sale of Woori Savings Bank to Woori Financial Group in 2021.

Investment Banking

This segment consists of the investment banking operations of Woori Investment Bank. Woori Investment Bank mainly provides project finance, structured finance, merger and acquisition financing and financial advisory services. The following table shows, for the years indicated, our income statement data for this segment:

 

     Year ended December 31,     Percentage change  
     2021     2022     2023     2022/2021     2023/2022  
                                
     (in billions of Won)     (%)  

Income statement data

          

Net interest income

   108     118     100       9.3     (15.3 )% 

Non-interest income

     49       83       45       69.4       (45.8

Impairment losses due to credit loss

     (2     (16     (160     700.0       900.0  

General administrative expenses

     (51     (62     (51     21.6       (17.7
  

 

 

   

 

 

   

 

 

     

Net operating income (expense)

     104       123       (67     18.3       N/M (1) 

Non-operating expense

           (1     (1     N/A (2)      (0.0
  

 

 

   

 

 

   

 

 

     

Net income (loss) before tax

     104       122       (68     17.3       N/M (1) 

Tax benefit (expense)

     (24     (30     14       25.0       N/M (1) 
  

 

 

   

 

 

   

 

 

     

Net income (loss)

   80     92     (53     15.0       N/M (1) 
  

 

 

   

 

 

   

 

 

     

 

(1) 

N/M = not meaningful.

(2)

N/A = not applicable.

Comparison of 2023 to 2022

Our net income (loss) before tax for this segment changed from net income of ₩122 billion in 2022 to net losses of ₩68 billion in 2023. Net income (loss) after tax also changed from net income of ₩92 billion in 2022 to net losses of ₩53 billion in 2023.

Net interest income for this segment, which consists mainly of interest income from financing provided to corporations, decreased 15.3% from ₩118 billion in 2022 to ₩100 billion in 2023, primarily reflecting a smaller increase in the average yields on our corporate financing compared to the increase in the average costs of our corporate debt.

 

138


Table of Contents

Non-interest income attributable to this segment decreased 45.8% from ₩83 billion in 2022 to ₩45 billion in 2023, mainly due to a decrease in the volume of activity in the Korean investment banking market in 2023 compared to 2022.

Impairment losses due to credit loss for this segment increased nine-fold from ₩16 billion in 2022 to ₩160 billion in 2023, primarily as a result of our measures in 2023 to address a potential increase in credit loss that could result from a deterioration in the overall asset quality caused by the potentially adverse economic conditions in Korea and globally.

General administrative expenses attributable to this segment decreased 17.7% from ₩62 billion in 2022 to ₩51 billion in 2023, mainly due to a decrease in the amount of performance bonuses paid in 2023 compared to 2022.

Comparison of 2022 to 2021

Our net income before tax for this segment increased 17.3% from ₩104 billion in 2021 to ₩122 billion in 2022. Net income after tax also increased 15.0% from ₩80 billion in 2021 to ₩92 billion in 2022.

Net interest income for this segment, which consists mainly of interest income from financing provided to corporations, increased 9.3% from ₩108 billion in 2021 to ₩118 billion in 2022, primarily reflecting an increase in the average balance of such financing provided to corporate customers.

Non-interest income attributable to this segment increased 69.4% from ₩49 billion in 2021 to ₩83 billion in 2022, mainly due to an increase in fees received from our investment banking activities.

Impairment losses due to credit loss for this segment increased seven-fold from ₩2 billion in 2021 to ₩16 billion in 2022, primarily as a result of our measures in 2022 to address a potential increase in credit loss that could result from a deterioration in the overall asset quality caused by the potentially adverse economic conditions in Korea and globally.

General administrative expenses attributable to this segment increased 21.6% from ₩51 billion in 2021 to ₩62 billion in 2022, mainly due to an increase in salaries resulting from an increase in the number of our employees due to the expansion of our investment banking business.

Others

Other operations include the operations of Woori Financial Group and all of our subsidiaries (other than Woori Bank, Woori Card, Woori Financial Capital and Woori Investment Bank), including Woori Asset Trust, Woori Asset Management (which merged with Woori Global Asset Management in January 2024), Woori Credit Information, Woori Fund Service, Woori Private Equity Asset Management, Woori FIS, Woori Finance Research, Woori Financial F&I (which we established in January 2022) and Woori Venture Partners (which we acquired in March 2023). The following table shows, for the years indicated, our income statement data for this segment:

 

     Year ended December 31,     Percentage change  
     2021     2022     2023     2022/2021     2023/2022  
     (in billions of Won)     (%)  

Income statement data

          

Net interest income

   30     74     115       146.7     55.4

Non-interest income

     1,111       1,750       2,011       57.5       14.9  

Impairment losses due to credit loss

     (20     (38     (120     90.0       215.8  

General administrative expenses

     (440     (494     (556     12.3       12.6  
  

 

 

   

 

 

   

 

 

     

Net operating income

     681       1,292       1,450       89.7       12.2  

Non-operating income (expenses)

     3       (0     2       (100.0     N/A (1) 
  

 

 

   

 

 

   

 

 

     

Net income before tax

     684       1,292       1,453       88.9       12.5  

Tax expense

     (17     (27     (32     58.8       18.5  
  

 

 

   

 

 

   

 

 

     

Net income

   667     1,265     1,421       89.7     12.3
  

 

 

   

 

 

   

 

 

     

 

(1) 

N/A = not applicable.

 

139


Table of Contents

Comparison of 2023 to 2022

Our net income before tax for this segment increased 12.5% from ₩1,292 billion in 2022 to ₩1,453 billion in 2023. Net income after tax also increased 12.3% from ₩1,265 billion in 2022 to ₩1,421 billion in 2023.

Net interest income for this segment increased 55.4% from ₩74 billion in 2022 to ₩115 billion in 2023, primarily due to an increase in interest income from Woori Asset Trust and Woori Financial F&I mainly resulting from the higher interest rate environment in Korea, as well as our addition of Woori Venture Partners as a consolidated subsidiary in March 2023.

Non-interest income attributable to this segment increased 14.9% from ₩1,750 billion in 2022 to ₩2,011 billion in 2023, primarily as a result of an increase in the dividends we received from our subsidiaries in this segment.

Impairment losses due to credit loss for this segment increased 215.8% from ₩38 billion in 2022 to ₩120 billion in 2023, primarily as a result of our measures in 2023 to address a potential increase in credit loss that could result from a deterioration in the overall asset quality caused by the potentially adverse economic conditions in Korea and globally.

General administrative expenses attributable to this segment increased 12.6% from ₩494 billion in 2022 to ₩556 billion in 2023, mainly due to increases in salaries resulting from our addition of Woori Venture Partners as a consolidated subsidiary in March 2023, as well as an increase in expenses related to early retirement programs.

Comparison of 2022 to 2021

Our net income before tax for this segment increased 88.9% from ₩684 billion in 2021 to ₩1,292 billion in 2022. Net income after tax increased 89.7% from ₩667 billion in 2021 to ₩1,265 billion in 2022.

Net interest income for this segment increased 146.7% from ₩30 billion in 2021 to ₩74 billion in 2022, primarily due to an increase in interest income resulting from our addition of Woori Financial F&I as a consolidated subsidiary in January 2022 and an increase in interest income at Woori Savings Bank from higher interest rates and increased loan volume in 2022.

Non-interest income attributable to this segment increased 57.5% from ₩1,111 billion in 2021 to ₩1,750 billion in 2022, primarily as a result of increases in trust fees and management fees.

Impairment losses due to credit loss for this segment increased 90.0% from ₩20 billion in 2021 to ₩38 billion in 2022, primarily as a result of our measures in 2022 to address a potential increase in credit loss that could result from a deterioration in the overall asset quality caused by the potentially adverse economic conditions in Korea and globally.

General administrative expenses attributable to this segment increased 12.3% from ₩440 billion in 2021 to ₩494 billion in 2022, mainly due to increases in salaries resulting from an increase in the number of IT related employees at Woori FIS Co., Ltd. and the establishment of our consolidated subsidiary Woori Financial F&I in January 2022, and increases in IT related depreciation and other costs.

 

140


Table of Contents
Item 5.B.

Liquidity and Capital Resources

Financial Condition

Assets

The following table sets forth, as of the dates indicated, the principal components of our assets:

 

     As of December 31,     Percentage change  
   2022     2023     2023/2022  
     (in billions of Won)     (%)  

Cash and cash equivalents

   34,219     30,557       (10.7 )% 

Financial assets at fair value through profit or loss

     19,861       21,545       8.5  

Financial assets at fair value through other comprehensive income

     33,085       37,891       14.5  

Securities at amortized cost

     28,269       23,996       (15.1

Loans and other financial assets at amortized cost:

     355,761       373,148       4.9  

Due from banks(2)

     2,995       1,951       (34.9

Loans(2)

     343,919       358,577       4.3  

Loans in local currency

     282,687       298,158       5.5  

Loans in foreign currencies

     26,988       28,585       5.9  

Domestic banker’s usance

     2,877       2,727       (5.2

Credit card accounts

     10,370       12,532       20.8  

Bills bought in foreign currencies

     3,651       4,216       15.5  

Bills bought in local currency

     534       496       (7.1

Factoring receivables

     25       9       (64.0

Advances for customers on guarantees

     26       10       (61.5

Privately placed bonds

     486       688       41.6  

Securitized loans

     2,991       3,203       7.1  

Call loans

     3,626       2,720       (25.0

Bonds purchased under resale agreements

     6,849       3,356       (51.0

Financial lease receivables

     1,468       1,362       (7.2

Installment financial bonds

     2,833       2,636       (7.0

Others

     0       0       N/A (1) 

Loan origination costs and fees

     852       866       1.6  

Discounted present value

     (10     (11     10.0  

Allowance for credit losses

     (2,334     (2,975     27.5  

Other financial assets(2)

     8,847       12,620       42.6  

Investments in joint ventures and associates

     1,306       1,795       37.4  

Investment properties

     388       473       21.9  

Premises and equipment

     3,143       3,177       1.1  

Other assets(3)

     4,444       5,423       22.0  
  

 

 

   

 

 

   

Total assets

   480,474     498,005       3.6
  

 

 

   

 

 

   

 

(1)

N/A = not applicable.

(2)

Net of allowance for credit losses.

(3)

Includes intangible assets, assets held for sale, net defined benefit assets, current tax assets, deferred tax assets, derivative assets designated for hedging and other assets.

For further information on our assets, see “Item 4.B. Business Overview—Assets and Liabilities.”

Our total assets increased 3.6% from ₩480,474 billion as of December 31, 2022 to ₩498,005 billion as of December 31, 2023, principally due to a 4.3% increase in loans from ₩343,919 billion as of December 31, 2022 to ₩358,577 billion as of December 31, 2023, which was enhanced by a 14.5% increase in financial assets at fair value through other comprehensive income from ₩33,085 billion as of December 31, 2022 to ₩37,891 billion

 

141


Table of Contents

as of December 31, 2023. Such increases were offset in part by a 15.1% decrease in securities at amortized cost from ₩28,269 billion as of December 31, 2022 to ₩23,996 billion as of December 31, 2023

The increase in loans was primarily attributable to a 5.5% increase in loans in local currency from ₩282,687 billion as of December 31, 2022 to ₩298,158 billion as of December 31, 2023, which was enhanced by a 20.8% increase in credit card accounts from ₩10,370 billion as of December 31, 2022 to ₩12,532 billion as of December 31, 2023 and a 5.9% increase in loans in foreign currencies from ₩26,988 billion as of December 31, 2022 to ₩28,585 billion as of December 31, 2023. Such increases were offset in part by a 51.0% decrease in bonds purchased under resale agreements from ₩6,849 billion as of December 31, 2022 to ₩3,356 billion as of December 31, 2023.

The increase in financial assets at fair value through other comprehensive income was primarily due to a 23.8% increase in debt securities from financial institutions from ₩16,871 billion as of December 31, 2022 to ₩20,886 billion as of December 31, 2023, which was in turn due to an increase in our purchases of such debt securities in anticipation of a future decrease in interest rates.

The decrease in securities at amortized cost was primarily attributable to a 35.2% decrease in securities at amortized cost from financial institutions from ₩10,284 billion as of December 31, 2022 to ₩6,660 billion as of December 31, 2023, which was enhanced by a 19.2% decrease in securities at amortized cost from the Korean treasury and government agencies from ₩10,084 billion as of December 31, 2022 to ₩8,144 billion as of December 31, 2023.

Liabilities and Equity

The following table sets forth, as of the dates indicated, the principal components of our liabilities and our equity:

 

     As of December 31,     Percentage change  
   2022     2023     2023/2022  
     (in billions of Won)     (%)  

Liabilities:

      

Financial liabilities at fair value through profit or loss

   8,952     6,138       (31.4 )% 

Deposits due to customers

     342,105       357,784       4.6  

Borrowings

     28,430       30,987       9.0  

Debentures

     44,198       41,239       (6.7

Provisions

     546       806       47.6  

Other financial liabilities

     22,812       26,115       14.5  

Other liabilities(1)

     1,804       1,538       (14.7
  

 

 

   

 

 

   

Total liabilities

     448,847       464,607       3.5  
  

 

 

   

 

 

   

Equity:

      

Owner’s equity:

      

Capital stock

     3,640       3,803       4.5  

Hybrid securities

     3,112       3,611       16.0  

Capital surplus

     682       936       37.2  

Other equity

     (2,423     (1,669     (31.1

Retained earnings(2)

     23,750       24,986       5.2  
  

 

 

   

 

 

   

 

 

 
     28,762       31,667       10.1  

Non-controlling interests

     2,865       1,731       (39.6
  

 

 

   

 

 

   

Total equity

     31,627       33,397       5.6  
  

 

 

   

 

 

   

Total liabilities and equity

   480,474     498,005       3.6
  

 

 

   

 

 

   

 

(1) 

Includes net defined benefit liability, current tax liabilities, deferred tax liabilities, derivative liabilities designated for hedging and other liabilities.

(2) 

Includes regulatory reserve for credit loss of ₩2,997 billion as of December 31, 2022 and ₩2,839 billion as of December 31, 2023.

 

142


Table of Contents

For further information on our liabilities, see “Item 4.B. Business Overview—Assets and Liabilities.”

Our total liabilities increased 3.5% from ₩448,847 billion as of December 31, 2022 to ₩464,607 billion as of December 31, 2023, principally as a result of a 5.4% increase in deposits due to customers in local currency from ₩295,931 billion as of December 31, 2022 to ₩311,773 billion as of December 31, 2023. The increase in deposits due to customers in local currency was primarily due to a 4.7% increase in deposits at termination from ₩270,093 billion as of December 31, 2022 to ₩282,847 billion as of December 31, 2023, which was enhanced by a 181.0% increase in certificates of deposit from ₩5,256 billion as of December 31, 2022 to ₩14,767 billion as of December 31, 2023 and offset in part by a 43.7% decrease in deposits on demand from ₩15,627 billion as of December 31, 2022 to ₩8,804 billion as of December 31, 2023, which in turn was due to higher overall level of interest rates prevailing in Korea in 2023 compared to 2022.

Our total equity increased 5.6% from ₩31,627 billion as of December 31, 2022 to ₩33,397 billion as of December 31, 2023. Such increase mainly reflected a 5.2% increase in retained earnings from ₩23,750 billion as of December 31, 2022 to ₩24,986 billion as of December 31, 2023 and a 31.1% decrease in negative other equity from ₩2,423 billion as of December 31, 2022 to ₩1,669 billion as of December 31, 2023, which was offset in part by a 39.6% decrease in non-controlling interests. The increase in retained earnings was attributable mainly to the net income we generated in 2023. The decrease in negative other equity was mainly due to a change in accumulated other comprehensive income (loss) from a loss of ₩639 billion as of December 31, 2022 to an income of ₩19 billion as of December 31, 2023, which was in turn mainly due to a decrease in the valuation of debt securities held by us resulting from fluctuations in interest rates. The decrease in non-controlling interests was mainly due to Woori Bank’s redemption of its hybrid securities.

Liquidity

Our primary source of funding has historically been and continues to be customer deposits, particularly lower-cost retail deposits. Customer deposits amounted to ₩342,105 billion and ₩357,784 billion as of December 31, 2022 and 2023, which represented approximately 81.2% and 81.5% of our total funding, respectively. We have historically been able to use customer deposits to finance our operations generally, including meeting a portion of our liquidity requirements. Although the majority of deposits are short term, it has been our experience that the majority of our depositors generally roll over their deposits at maturity, thus providing us with a stable source of funding. However, in the event that a substantial number of our depositors do not roll over their deposits or otherwise decide to withdraw their deposited funds, we would need to place increased reliance on alternative sources of funding, some of which may be more expensive than customer deposits, in order to finance our operations. See “Item 3.D. Risk Factors—Other risks relating to our business—Our funding is highly dependent on short-term deposits, which dependence may adversely affect our operations.” In particular, we may increase our utilization of alternative funding sources such as short-term borrowings and cash and cash equivalents (including funds from maturing loans), as well as liquidating our positions in trading and investment securities and using the proceeds to fund parts of our operations, as necessary.

We also obtain funding through borrowings and issuances of debentures to meet our liquidity needs. Borrowings represented 7.6% and 8.2% of our total funding as of December 31, 2022 and 2023, respectively. Debentures represented 10.5% and 9.4% of our total funding as of December 31, 2022 and 2023, respectively. For further information on our sources of funding, see “Item 4.B. Business Overview—Assets and Liabilities—Funding.”

Our liquidity risks arise from withdrawals of deposits and maturities of our borrowings and debentures, as well as our need to fund our lending, trading and investment activities and to manage our trading positions. Our goal in managing our liquidity is to be able, even under adverse conditions, to meet all of our liability repayments on time and to fund all investment opportunities. For a discussion of how we manage our liquidity risk, see “Item 11. Quantitative and Qualitative Disclosures about Market Risk—Liquidity Risk Management.”

The Financial Services Commission requires each Korean financial holding company and each Korean bank to maintain specific Won and foreign currency liquidity ratios. These ratios require us to keep our ratio of liquid assets to liquid liabilities above certain minimum levels. For a description of these requirements, see “Item 4.B.

 

143


Table of Contents

Business Overview—Supervision and Regulation—Principal Regulations Applicable to Financial Holding Companies—Liquidity” and “—Principal Regulations Applicable to Banks—Liquidity.” We are currently in compliance with all such requirements.

We are a financial holding company, and substantially all of our operations are in our subsidiaries. Accordingly, we rely on distributions from our subsidiaries, direct borrowings and issuances of debt and equity securities to fund our liquidity obligations at the holding company level. See “Item 3.D. Risk Factors—Risks relating to our financial holding company structure and strategy.”

Contractual Obligations and Off-Balance Sheet Arrangements

The following table sets forth our contractual obligations as of December 31, 2023:

 

     Payments due by period  
     Total      Less than
1 year
     1-3 years      3-5 years      More than
5 years
 
     (in billions of Won)  

Contractual obligations

              

Borrowing obligations(1)

   31,735      26,966      3,783      548      438  

Debenture obligations(1)

     43,921        22,258        13,429        5,011        3,223  

Deposits(2)(3)

     366,542        348,095        13,045        3,853        1,549  

Lease obligations

     385        208        121        31        25  

Purchase obligations

     211        89        66        37        19  

Employee severance plan obligations

     3,687        15        181        313        3,178  
  

 

 

    

 

 

    

 

 

    

 

 

    

 

 

 

Total

   446,481      397,631      30,625      9,793      8,432  
  

 

 

    

 

 

    

 

 

    

 

 

    

 

 

 

 

(1) 

Includes estimated future interest payments, which have been estimated using contractual interest rates and scheduled contractual maturities of the outstanding borrowings and debentures as of December 31, 2023. In order to calculate future interest payments on debts with floating rates, we used contractual interest rates as of December 31, 2023.

(2)

Comprising certificates of deposit, other time deposits and installment deposits.

(3)

Includes estimated future interest payments, which have been estimated using weighted average interest rates paid in 2023 for each deposit product category and their scheduled contractual maturities.

We utilize credit-related financial instruments with off-balance sheet risk in our normal course of business. The primary purpose of those instruments is to generate fee income for us, in return for making credit support and funds available to our customers as required. Such instruments consist primarily of guarantees, commercial letters of credit and unused lines of credit. Guarantees include guarantees for loans, debentures, trade financing arrangements and guarantees for other financings. Contingent liabilities for which guaranteed amounts are not finalized appear as off-balance sheet items in the notes to the financial statements.

We also enter into transactions with certain structured entities, including through the purchase of their subordinated debt and the provision of credit facilities to them. For further information, see Notes 1-(5) and 1-(6) of the notes to our consolidated financial statements included elsewhere in this annual report.

 

144


Table of Contents

The following table sets forth our off-balance sheet guarantees and commitments as of the dates indicated:

 

     As of December 31,  
     2022      2023  
     (in billions of Won)  

Confirmed guarantees

   7,487      8,651  

Guarantees for loans

     40        58  

Acceptances

     502        468  

Guarantees in acceptances of imported goods

     98        75  

Other confirmed guarantees

     6,848        8,051  

Unconfirmed guarantees

     4,309        4,552  

Local letter of credit

     150        162  

Letters of credit

     3,014        2,873  

Other unconfirmed guarantees

     1,144        1,517  

Commercial paper purchase commitments and others

     126        590  

Loan commitments and others:

     

Loans

     118,172        126,829  

Others

     7,108        7,340  

We analyze our off-balance sheet legally binding credit-related commitments for possible losses associated with such commitments. We review the ability of the counterparties of the underlying credit-related commitments to perform their obligations under the commitments and, if we determine that a loss is probable and estimable, we establish allowances for possible losses in a manner similar to allowances that we would establish with respect to a loan granted under the terms of the applicable commitment. These allowances are reflected as provisions in our statement of financial position. As of December 31, 2023, we had established provisions for possible losses of ₩216 billion with respect to our guarantees and loan commitments.

Capital Adequacy

We are subject to the capital adequacy requirements of the Financial Services Commission. The requirements applicable commencing in December 2013 pursuant to amended Financial Services Commission regulations promulgated in July 2013 were formulated based on Basel III, which was first introduced by the Basel Committee on Banking Supervision, Bank for International Settlements in December 2009. Under the amended Financial Services Commission regulations, all financial holding companies and banks in Korea are required to maintain certain minimum ratios of Tier I common equity capital, total Tier I capital and total Tier I and Tier II capital to risk-weighted assets. See “Item 4.B. Business Overview—Supervision and Regulation—Principal Regulations Applicable to Financial Holding Companies Capital Adequacy” and “—Principal Regulations Applicable to Banks—Capital Adequacy.”

If a financial holding company or a bank fails to maintain its capital adequacy ratios, the Korean regulatory authorities may impose penalties on such financial holding company or bank ranging from a warning to suspension or revocation of its license. See “Item 3.D. Risk Factors—Other risks relating to our business—We may be required to raise additional capital if our capital adequacy ratios deteriorate or the applicable capital requirements change in the future, but we may not be able to do so on favorable terms or at all.”

 

145


Table of Contents

The following table sets forth a summary of our capital and capital adequacy ratios as of December 31, 2022 and 2023 based on IFRS and applicable regulatory reporting standards:

 

     As of December 31,  
     2022     2023  
     (in billions of Won,
except percentages)
 

Tier I capital

    

Tier I common equity capital

    

Capital stock

   3,640     3,803  

Capital surplus

     682       936  

Retained earnings

     23,750       24,986  

Non-controlling interests in consolidated subsidiaries

     19       20  

Others

     (4,334     (3,401

Additional Tier I capital

    

Hybrid securities

     3,112       3,611  

Other equity

     1,097       985  

Total Tier I capital

   27,966     30,940  

Tier II capital

    

Allowance for credit losses(1)

     528       1,043  

Others

     2,910       2,773  

Total Tier II capital

   3,438     3,816  

Total Tier I and Tier II capital

   31,404     34,756  

Risk-weighted assets

    

Credit risk-weighted assets

     182,028       195,491  

Market risk-weighted assets

     6,759       4,697  

Operational risk-weighted assets

     16,520       19,604  

Total

   205,307     219,792  

Tier I common equity capital ratio

     11.57     11.99

Total Tier I capital ratio

     13.62       14.08  

Tier II capital ratio

     1.68       1.74  

Total Tier I and Tier II capital ratio

     15.30       15.81  

 

(1)

Allowance for credit losses in respect of credits classified as normal or precautionary is used to calculate Tier II capital only to the extent such allowances represent up to 1.25% of risk-weighted assets.

Recent Accounting Pronouncements

See Note 2-(1)-2) of the notes to our consolidated financial statements for a description of other recent accounting pronouncements under IFRS as issued by the IASB that have been issued but are not yet effective.

 

Item 5.C.

Research and Development, Patents and Licenses, etc.

Not Applicable

 

Item 5.D.

Trend Information

These matters are discussed under Item 5.A and Item 5.B above where relevant.

 

Item 5.E.

Critical Accounting Estimates

Our financial statements are prepared in accordance with IFRS as issued by IASB. See Notes 2 and 3 of the notes to our financial statements for a discussion of our critical accounting estimates.

 

146


Table of Contents
Item 6.

DIRECTORS, SENIOR MANAGEMENT AND EMPLOYEES

 

Item 6.A.

Directors and Senior Management

Board of Directors

Our board of directors has the ultimate responsibility for managing our affairs. The board currently comprises one standing director and seven outside directors. Standing directors are directors who are our full-time executive officers, while outside directors are directors who are not full-time executive officers. Outside directors represent a cross-section of respected and experienced members of the academic, financial, corporate and other fields in Korea and elsewhere, and must also satisfy certain requirements under Korean law and our articles of incorporation to evidence their independence from us.

Our articles of incorporation provide that the board can have no more than 15 directors. There must be at least three outside directors and they must comprise a majority of the directors. Each director may be elected for a term of office not exceeding three years and may be re-elected, provided that each outside director may be elected for a term of office not exceeding two years and may be re-elected on an annual basis but may not serve in such office for more than a total of six years. In addition, with respect to all directors, such term of office will be extended until the close of the annual general meeting of shareholders convened in respect of the last fiscal year of the director’s term of office. These terms are subject to the Korean Commercial Code, the Financial Holding Company Act and related regulations.

Our board of directors meets regularly on a quarterly basis to discuss and resolve various corporate matters. The board may also convene for additional extraordinary meetings at the request of the president or chairman of the board. A director (other than the president or chairman of the board) may request the president or chairman of the board to convene an extraordinary meeting. In the event that the president or chairman of the board rejects such request without justifiable reason, another director may convene the extraordinary meeting.

The names and positions of our directors are set forth below. The business address of all of the directors is our registered office at 51, Sogong-ro, Jung-gu, Seoul, Korea.

Standing Directors

Our standing director is as follows:

 

Name

   Date of Birth      Position      Director Since      Year Term
Ends(1)
 

Jong-Yong Yim

     August 3, 1959        President and Chief Executive Officer        March 24, 2023        2026  

 

(1)

The date on which the term will end will be the date of the general shareholders’ meeting in the relevant year.

Jong-Yong Yim is our president and chief executive officer. He has experience overseeing national policies in the public sector, including in the economic and financial sectors. He previously served at the Ministry of Economy and Finance (formerly the Ministry of Finance and Economy) and the Financial Services Commission. He also served as the chairman of NongHyup Financial Group Inc. Mr. Yim holds a Bachelor of Arts in Economics from Yonsei University and a Master of Arts in Economics from University of Oregon.

Such director is not involved in any significant business activities outside us and our subsidiaries.

Non-Standing Director

Following Won-Duk Lee’s resignation from his post as our non-standing director in July 2023, we do not have any non-standing directors as of the date of this annual report.

Outside Directors

We currently have seven outside directors. The terms of three of our former outside directors, Sung-Tae Ro, Sang-Yong Park and Dong-Woo Chang, expired in 2023, while the term of one of our former outside directors,

 

147


Table of Contents

Soo-Young Song, expired in 2024. At our annual general meeting of shareholders in March 2024, we newly elected Eun-Ju Lee and Sun-Young Park as our outside directors. Our current outside directors are as follows:

 

Name

  

Date of Birth

   Position     

Director Since

   Year Term Ends(1)  

Chan-Hyoung Chung

   February 1956      Outside director      December 28, 2018(2)      2025  

In-Sub Yoon

   January 1956      Outside director      January 27, 2022      2025  

Su-Young Yun

   December 1961      Outside director      March 24, 2023      2025  

Yo-Hwan Shin

   December 1962      Outside director      January 27, 2022      2025  

Sung-Bae Ji

   July 1967      Outside director      March 24, 2023      2025  

Eun-Ju Lee

   February 1972      Outside director      March 22, 2024      2026  

Sun-Young Park

   March 1982      Outside director      March 22, 2024      2026  

 

(1) 

The date on which the term will end will be the date of the general shareholders’ meeting in the relevant year.

(2) 

Prior to January 11, 2019, served as a director of Woori Bank.

Chan-Hyoung Chung was elected as an outside director in December 2018 and is currently an outside director of Woori Bank. He holds a Bachelor of Arts in Business Administration and a Master of Business Administration from Korea University.

In-Sub Yoon was elected as an outside director in January 2022 and was previously the chairman of the board of directors of Fubon Hyundai Life Insurance and the chief executive officer of Korea Ratings. He holds a Bachelor of Science in Applied Statistics and a Master of Science in Accounting from Yonsei University.

Su-Young Yun was elected as an outside director in March 2023 and was previously the chief executive officer of Kiwoom Asset Management Co., Ltd. and the vice president of Kiwoom Securities Corp. He holds a Bachelor of Arts in Economics and a Master of Arts in Economics from Seoul National University.

Yo-Hwan Shin was elected as an outside director in January 2022 and was previously the CEO of Shinyoung Securities Co., Ltd. He holds a Bachelor of Arts in Business Administration from Korea University and a Master of Science in Finance from the University of Illinois at Urbana-Champaign.

Sung-Bae Ji was elected as an outside director in March 2023 and was previously the chairman of Korea Venture Capital Association. He is currently the chief executive officer of IMM Investment, Corp. He holds a Bachelor of Arts in Business Administration and a Master of Arts in Business Administration from Seoul National University.

Eun-Ju Lee was elected as an outside director in March 2024 and is currently a professor of communications at Seoul National University. She holds a Bachelor of Arts and a Master of Arts in communications from Seoul National University and a Doctor of Philosophy in communications from Stanford University.

Sun-Young Park was elected as an outside director in March 2024 and is currently a professor of economics at Dongguk University. She holds a Bachelor of Arts in economics from Seoul National University and a Master of Arts and a Doctor of Philosophy in economics from Yale University.

If any director wishes to enter into a transaction with us in his or her personal capacity, he or she must obtain the prior approval of our board of directors (which shall be granted by two-thirds or more of the total number of the directors, and the relevant transaction shall be fair in terms of its particulars and procedures). The director with an interest in the transaction may not vote at the meeting during which the board approves the transaction.

 

148


Table of Contents

Executive Officers

In addition to the standing director who is also our executive officer, we currently have the following 10 executive officers.

 

Name

   Date of Birth   

Position

Sung-Wook Lee

   November 13, 1965   

Deputy President

Gwang-Ik Jang

   January 25, 1965   

Deputy President

Il-Jin Ouk

   May 3, 1974   

Deputy President

Jang Keun Park

   June 29, 1967   

Deputy President

Jeong-Soo Lee

   January 5, 1967   

Deputy President

Chan-Ho Jeong

   January 20, 1967   

Deputy President

Yoon Hong Song

   September 11, 1968   

Deputy President

Jae Hwa Jeon

   June 28, 1968   

Deputy President and Compliance Officer

Kyu-Hwang Jeong

   September 30, 1968   

Deputy President

Hae Kwang Lee

   March 4, 1969   

Managing Director

Sung-Wook Lee serves as a deputy president of our finance planning unit and our principal financial officer. Previously, he served as a senior managing director of our finance planning unit, a managing director of our finance planning division and a senior general manager of our finance and management department. He holds a Bachelor of Arts in Business Administration from Yonsei University.

Gwang-Ik Jang serves as a deputy president of our brand unit. Previously, he served as a director of the planning office of Maeil Broadcasting Network, a director of the press bureau of Maeil Broadcasting Network and the head of the social department of Maeil Broadcasting Network. He holds a Bachelor of Arts in Economics from Yonsei University, a Master of Arts in Economics from Yonsei University, a Master of Business Administration from University of Michigan and a doctoral degree in Business Administration from Dongguk University.

Il-Jin Ouk serves as a deputy president of our digital innovation unit. Previously, he served as a senior managing director of our digital/IT unit, a managing director of our digital unit, a deputy president of Kearney Strategy Consulting and a partner of E&Y. He holds a Bachelor of Arts in Business Administration from Seoul National University and a Master of Business Administration from the University of Chicago.

Jang Keun Park serves as a deputy president of our risk management unit. Previously, he served as a managing director of our risk management unit, a senior managing director of the marketing management group of Woori Bank and a senior general manager of the head office business department of Woori Bank. He holds a Bachelor of Arts in Statistics from Korea University and a Master of Business Administration from KDI (Michigan State University).

Jeong-Soo Lee serves as a deputy president of our strategy planning unit. Previously, he served as a managing director of our strategy planning unit, a senior general manager of our investor relations department, a general manager of our investor relations department and a general manager of the investor relations department of Woori Bank. He holds a Bachelor of Arts in German Language and Literature from Sogang University and a Master of Arts in International Finance from George Washington University.

Chan-Ho Jeong serves as a deputy president of our public relations department. Previously, he served as a senior general manager of our public relations department and a senior general manager of our brand strategy department. He holds a Bachelor of Arts in Japanese Language and Literature from Korea University.

Yoon Hong Song serves as a deputy president of our growth support unit. Previously, he served as the senior general manager of the Gyeonggi-Suwon regional banking headquarters of Woori Bank, the senior general manager of the Gyeongginambu regional banking headquarters of Woori Bank, a senior general manager of the international trade business department of Woori Bank and a senior general manager of the digital banking business department of Woori Bank. He holds a Bachelor of Arts in Public Administration from Pusan National University and a Master of Arts in Business Administration from Sungkyunkwan University.

 

149


Table of Contents

Jae Hwa Jeon serves as a deputy president and our compliance officer. Previously, he served as a deputy managing director of our compliance department, a general manager of the Yeouido corporate banking headquarters of Woori Bank, a general manager of the Munjeong-jungang banking center of Woori Bank and a general manager of our compliance department. He holds a Bachelor of Law from Korea University and a Master of Arts in Financial Engineering from KAIST.

Kyu-Hwang Jeong serves as a deputy president of our audit unit. Previously, he served as a senior general manager and a general manager of our audit department, a general manager of our social contribution department and a general manager of the social contribution department of Woori Bank. He holds a Bachelor of Arts in Economics from Korea University.

Hae Kwang Lee serves as a managing director of our management support unit. Previously, he served as a senior general manager of our management support unit, a senior general manager of the Busanseobu regional banking headquarters of Woori Bank and a general manager of the Apgujeongdong banking center of Woori Bank. He holds a Bachelor of Arts in Economics from Yonsei University.

None of the executive officers is involved in any significant business activities outside us and our subsidiaries.

 

Item 6.B.

Compensation

The aggregate remuneration and benefits-in-kind we paid in 2023 to our directors and our other executive officers, including the compliance officer and managing directors, was ₩5,731 million, which includes ₩155 million in provisions for allowances for severance and retirement benefits for such directors and officers. We do not have service contracts with any of these directors or officers that provide for benefits if employment with us is terminated.

The compensation of our director who received total annual compensation exceeding ₩500 million in 2023 was as follows:

 

Name

  

Position

   Total Compensation in 2023
(in millions of Won)
 

Tae-Seung Son

   Former President and Chief Executive Officer (until March 2023)    1,300 (1) 

Jong-Yong Yim

   President and Chief Executive Officer (since March 2023)    652 (2) 

Sung-Wook Lee

   Deputy President    547 (3) 

 

(1) 

Such compensation does not include a maximum of 14,663 shares of our common stock to be granted in 2026 in connection with his long-term performance earned during his term of office in 2023. The final number of shares granted will be determined at the time of payment based on the market price of our common stock and other factors.

(2) 

Such compensation does not include a maximum 49,997 shares of our common stock that may be granted in connection with long-term performance from 2023 to 2026. The final number of shares granted will be determined at the time of payment based on the market price of our common stock and other factors.

(3) 

Such compensation does not include a maximum 15,476 shares of our common stock that may be granted in connection with long-term performance from 2023 to 2026. The final number of shares granted will be determined at the time of payment based on the market price of our common stock and other factors.

 

Item 6.C.

Board Practices

See “Item 6.A. Directors and Senior Management—Board of Directors” and “Item 6.B. Compensation” for information concerning the terms of office and contractual employment arrangements with our directors and executive officers.

Committees of the Board of Directors

We currently have six committees that serve under the board:

 

   

the Audit Committee;

 

   

the Risk Management Committee;

 

150


Table of Contents
   

the Compensation Committee;

 

   

the Officer Candidate Recommendation Committee;

 

   

the Subsidiary Representative Director Candidate Recommendation Committee; and

 

   

the Board ESG Management Committee.

The board appoints each member of these committees except for members of the Audit Committee, who are elected by our shareholders at the annual general meeting.

Audit Committee

This committee consists of four outside directors: Chan-Hyoung Chung, Su-Young Yun, Yo-Hwan Shin, Sung-Bae Ji. The chairman is Su-Young Yun. It reviews all audit and compliance-related matters and makes recommendations to our board. The Audit Committee, whose members must meet certain qualifications as experts under the committee charter, is also responsible for the following:

 

   

formulating, executing, evaluating and managing internal audit plans (including the financial and operational audits);

 

   

approving the appointment and dismissal of the head of the audit team;

 

   

approving the appointment of external auditors and evaluating the activities carried out by external auditors;

 

   

formulating appropriate measures to correct problems identified from internal audits;

 

   

overseeing the reporting systems within our financial holding company structure in light of relevant disclosure rules and requirements to ensure compliance with applicable regulations; and

 

   

examining internal procedures or making decisions on material matters that are related to audits as determined by the regulatory authorities, our board or other committees.

This committee also makes recommendations on regulatory issues to the Financial Supervisory Service, if and when deemed necessary. In addition, in connection with general meetings of shareholders, the committee examines the agenda for, and financial statements and other reports to be submitted by the board of directors, to each general meeting of shareholders. The internal and external auditors report directly to the Audit Committee chairman. Our external auditor is invited to attend meetings of this committee when needed or when matters pertaining to the audit are discussed.

This committee holds regular meetings every quarter or as necessary.

Risk Management Committee

This committee consists of three outside directors: In-Sub Yoon, Eun-Ju Lee and Sun-Young Park. The chairman is In-Sub Yoon. It comprehensively detects, measures, oversees and controls the relevant risks in the management of our subsidiaries and makes determinations on all significant issues relating to our risk management system. The major roles of the Risk Management Committee include:

 

   

determining and amending risk management policies, guidelines and limits in conformity with the strategy established by the board of directors;

 

   

determining the appropriate level of risks that we should be willing to undertake, including in connection with key business activities such as acquisitions, investments or entering into new business areas, prior to a decision by the board of directors on such matters;

 

   

allocating risk capital and approving the risk limit requests of our subsidiaries;

 

   

reviewing our risk profile, including the level of risks we are exposed to and the status of our risk management operations; and

 

   

monitoring compliance with our risk policies.

 

151


Table of Contents

This committee regularly receives reports from the Group Risk Management Council as well as the Group Risk Management Department, which in turn receives reports from subsidiary level risk management committees and groups. See “Item 11. Quantitative and Qualitative Disclosures about Market Risk.” This committee holds regular meetings every quarter.

Compensation Committee

This committee consists of four outside directors: In-Sub Yoon, Chan-Hyoung Chung, Su-Young Yun and Yo-Hwan Shin. The chairman is Yo-Hwan Shin. It is responsible for all matters relating to the following:

 

   

evaluating management’s performance in developing our business;

 

   

setting goals and targets with respect to executive performance; and

 

   

fixing executive compensation, including incentives and bonuses.

This committee holds regular meetings every quarter.

Officer Candidate Recommendation Committee

This committee consists of all seven of our outside directors: In-Sub Yoon, Chan-Hyoung Chung, Su-Young Yun, Yo-Hwan Shin, Sung-Bae Ji, Eun-Ju Lee and Sun-Young Park. The chairman is Sung-Bae Ji. The committee oversees the selection of candidates for the president and chief executive officer, outside directors and Audit Committee members, among others. This committee holds meetings when such persons need to be appointed.

Subsidiary Representative Director Candidate Recommendation Committee

This committee consists of all eight of our directors: Jong-Yong Yim, In-Sub Yoon, Chan-Hyoung Chung, Su-Young Yun, Yo-Hwan Shin, Sung-Bae Ji, Eun-Ju Lee and Sun-Young Park. The chairman is Jong-Yong Yim. The committee oversees the selection of candidates for the representative directors of our subsidiaries. This committee holds meetings when such persons need to be appointed.

Board ESG Management Committee

This committee consists of all eight of our directors: Jong-Yong Yim, In-Sub Yoon, Chan-Hyoung Chung, Su-Young Yun, Yo-Hwan Shin, Sung-Bae Ji, Eun-Ju Lee and Sun-Young Park. The chairman is Eun-Ju Lee. The committee oversees the direction of ESG management strategies and the establishment of such policies. This committee holds regular meetings every six months.

 

Item 6.D.

Employees

As of December 31, 2023, we had a total of 68 full-time employees at our financial holding company, excluding ten employees that hold concurrent positions at our subsidiaries. The following table sets forth information regarding our employees, on a non-consolidated basis and including employees holding concurrent positions at our subsidiaries, as of the dates indicated:

 

         As of December 31,  
         2022      2023  

Woori Financial Group

  Full-time employees      123        78  
  Contractual employees      54        44  

Woori Bank

  Full-time employees      12,951        12,868  
  Contractual employees      907        852  

At the holding company level, our employees do not currently have a labor union and are not members of an outside labor union. However, Woori Bank has a labor union, and approximately 69.9% of its employees as of December 31, 2023 were members of the Korea Financial Industry Union. Neither we nor Woori Bank has experienced any significant labor disputes in recent years, although we have made certain concessions to Woori Bank’s labor union and our labor association. See “Item 3.D. Risk Factors—Other risks relating to our

 

152


Table of Contents

business—Labor union unrest may disrupt our operations and hinder our ability to continue to reorganize our operations.” We have placed a high priority on our relationship with our employees and on maintaining an atmosphere of trust and cooperation between our labor and management.

At the holding company level, our employees’ compensation comprises an individual base salary and bonus, which are determined based on the work productivity and performance of each employee and the relevant business unit. We believe that the salaries we pay to our employees and management are similar to those of other large financial companies in Korea. We evaluate employees twice a year (usually in March and September), based on our business performance and evaluations provided by co-workers and superiors. With respect to our compensation program, we do not provide housing leases or loans to our employees.

At Woori Bank, employee compensation is generally based on a combination of the agreed-upon base salary and bonuses. In addition, Woori Bank operates a “salary peak” system, under which an employee’s salary reaches a certain peak and then is gradually reduced as the employee reaches retirement age. Woori Bank’s bonus system is generally based on individual performance and business unit performance. We believe that Woori Bank’s compensation package is similar to that of institutions in the same industry. Woori Bank also provides a wide range of benefits to its employees, including medical insurance, employment insurance, workers compensation, accident insurance, financial aid for children’s tuition and retirement pension plans.

We have an employee stock ownership association, which purchases our shares at the request of our employees using their own funds and financial support by us depending on the amount of purchase by employee. The association is entitled to certain pre-emptive rights. See “Item 10B. Memorandum and Articles of Association—Pre-emptive Rights and Issuances of Additional Shares.”

In accordance with the National Pension Act, we contribute an amount equal to 4.5% of employee wages, and each employee contributes 4.5% of his or her wages, into each employee’s personal pension account. In addition, in accordance with the Guarantee of Worker’s Retirement Benefits Act, we have adopted a retirement pension plan for our employees. Contributions under the retirement pension plan are deposited annually into a financial institution, and an employee may elect to receive a monthly pension or a lump-sum amount upon retirement. Our retirement pension plans are provided in the form of a defined benefit plan and a defined contribution plan. The defined benefit plan guarantees a certain payout at retirement, according to a fixed formula based on the employee’s average wages and the number of years for which the employee has been a plan member. The defined contribution plan, in which the employer’s contribution is determined in advance based on one-twelfth of an employee’s total annual pay, is managed directly by the employees. Under Korean law, we may not terminate the employment of full-time employees except under certain limited circumstances.

 

153


Table of Contents
Item 6.E.

Share Ownership

Common Stock

As of March 31, 2024, the persons who are currently our directors or executive officers, in the aggregate, held 71,527 shares of our common stock. None of these persons individually held more than 1% of our outstanding common stock as of such date. The following table presents information regarding our directors and executive officers who beneficially owned our shares as of March 31, 2024.

 

Name of Executive Officer or Director

   Number of Shares of
Common Stock
 

Jong-Yong Yim

     10,000  

Chan-Hyoung Chung

     10,532  

Sung-Wook Lee

     16,000  

Il-Jin Ouk

     3,000  

Jeong-Soo Lee

     6,890  

Chan-Ho Jeong

     5,492  

Jae-Hwa Jeon

     7,872  

Kyu-Hwang Jeong

     11,741  
  

 

 

 

Total

     71,527  
  

 

 

 

Share-based Payments

Under the Korean Commercial Code and our articles of incorporation, we may, by special resolution of our shareholders, grant to our officers and employees (including the officers and employees of our subsidiaries) who have contributed or are expected to contribute to our establishment, management, technological innovation, etc. options to purchase up to an aggregate of 15.0% of the total number of our then issued shares. We may grant such options to purchase up to 1.0% of the total number of our then issued shares by a resolution of our board of directors.

We have granted cash-settled stock options to certain executive officers. See Note 36-(4) of the notes to our consolidated financial statements.

 

ITEM 6.F.

Disclosure of A Registrants Action to Recover Erroneously Awarded Compensation.

Not Applicable

 

Item 7.

MAJOR SHAREHOLDERS AND RELATED PARTY TRANSACTIONS

 

Item 7.A.

Major Shareholders

The following table presents information regarding the beneficial ownership of our common stock at December 31, 2023 (unless otherwise indicated) by each person or entity known to us to own beneficially more than 5% of the outstanding shares of our common stock as of such date.

Except as otherwise indicated, each shareholder identified by name has:

 

   

sole voting and investment power with respect to its shares; and

 

   

record and beneficial ownership with respect to its shares.

 

Beneficial Owner

   Number of Shares of
Common Stock
     Percentage of Total
Shares of Common
Stock
     Percentage of Total
Shares on a Fully
Diluted Basis
 

Employee Stock Ownership Association

     69,030,098        9.18        9.18  

National Pension Service

     47,428,392        6.31        6.31  

BlackRock Fund Advisors(1)

     41,246,084        5.49        5.49  

Nobis1, Inc.(2)

     40,560,000        5.39        5.39  

 

154


Table of Contents

 

(1) 

The number of shares of common stock indicated are the shares for which BlackRock Fund Advisors has sole dispositive power, according to their beneficial ownership report filed with the U.S. Securities and Exchange Commission on February 5, 2024.

(2) 

A special purpose company of IMM Private Equity, Inc.

In 2017, pursuant to a series of transactions related to call options previously granted in connection with the KDIC’s sale of Woori Bank’s common stock in December 2014, the KDIC sold an aggregate of 19,852,364 shares of Woori Bank’s common stock (representing 2.9% of its outstanding common stock). As a result of such transactions, the KDIC’s ownership interest in Woori Bank was reduced to 18.4%. In connection with our establishment in January 2019 as a new financial holding company pursuant to a “comprehensive stock transfer” under Korean law, the KDIC received 124,604,797 shares of our outstanding common stock in exchange for the common stock of Woori Bank it owned. In June 2019, the Financial Services Commission approved the KDIC’s plan to sell all such common stock in multiple transactions by 2022, and in a series of transactions from 2021 to 2022, the KDIC sold all but 1.24% of our outstanding common stock that it held. In October 2023, the KDIC entered into a memorandum of understanding with us to sell its remaining shares in 2024, and in March 2024, we acquired all such remaining shares from the KDIC. As of the date of this annual report, the KDIC no longer holds any of our shares.

IMM Private Equity, Inc., through its special purpose company Nobis1, Inc., owned 40,560,000 shares, or 5.39%, of our outstanding common stock as of December 31, 2023. In March 2024, Nobis1, Inc. conducted a block sale of 12,560,000 of our shares of common stock, as a result of which it owned 28,000,000 shares, or 3.72%, of our common stock outstanding as of March 4, 2024, according to their beneficial ownership report filed with the Financial Supervisory Service on March 8, 2024.

As of March 31, 2024, our chief executive officer owned 10,000 shares of our common stock and our other executive officers collectively owned 50,995 shares of our common stock. In addition, one of our outside directors owned 10,532 shares of our common stock.

Other than as set forth above, no other person or entity known by us to be acting in concert, directly or indirectly, jointly or separately, owned 5.0% or more of the outstanding shares of our common stock or exercised control or could exercise control over us as of March 31, 2024. None of our major shareholders has different voting rights from our other shareholders.

As of the close of our shareholders’ register on December 31, 2023, approximately 61.8% of our issued shares were held in Korea by approximately 212,005 shareholders.

 

Item 7.B.

Related Party Transactions

We regularly engaged in transactions with entities affiliated with us or the Korean government (which owned 1.24% of our shares through the KDIC as of December 31, 2023). Generally, these transactions included the extension of loans, the purchase of debt securities and other ordinary course activities relating to our banking business. As of the date of this annual report, the KDIC no longer holds any of our shares.

As of December 31, 2023, we had an aggregate amount of ₩3,932 million in outstanding assets, including loans, from transactions with our key management personnel, which includes our executive officers and directors, as well as the executive officers and directors of our major subsidiaries and the chief executive officers of our other subsidiaries.

All of these loans were made in the ordinary course of business, on substantially the same terms, including interest rates and collateral, as those prevailing at the time for comparable transactions with other persons and did not involve more than the normal risk of collectability or present other unfavorable features. For further information regarding our related party transactions, see Note 41 of the notes to our consolidated financial statements included elsewhere in this annual report.

None of our directors or officers has or had any interest in any transactions effected by us that are or were unusual in their nature or conditions or significant to our business which were effected during the current or immediately preceding year or were effected during an earlier year and remain in any respect outstanding or unperformed.

 

155


Table of Contents
Item 7.C.

Interest of Experts and Counsel

Not Applicable

 

Item 8.

FINANCIAL INFORMATION

 

Item 8.A.

Consolidated Statements and Other Financial Information

See “Item 18. Financial Statements” and pages F-1 through F-192.

You should read the following data together with the more detailed information contained in “Item 5. Operating and Financial Review and Prospects” and our consolidated financial statements included elsewhere in this annual report. Historical results do not necessarily predict future results.

Profitability Ratios and Other Data

 

     Year ended December 31,  
      2021       2022       2023   
                    
     (in billions of Won except percentages)  

Net income as a percentage of:

      

Total average assets(1)

     0.66     0.72     0.55

Total average equity(1)

     9.81       11.12       7.96  

Dividend payout ratio(2)

     25.73       25.82       29.82  

Net interest spread(3)

     1.71       1.90       1.81  

Net interest margin(4)

     1.74       1.96       1.92  

Efficiency ratio(5)

     49.70       46.01       45.17  

Equity–to-average asset ratio(6)

     6.71       6.44       6.88  

Cost-to-average assets ratio(7)

     0.99       0.96       0.93  

 

(1) 

Total average assets (including average interest-earning assets) and total average equity are based on daily balances for Woori Bank and on quarterly balances for all of our other subsidiaries and our structured companies.

(2) 

Represents the ratio of total dividends declared on common stock as a percentage of net income attributable to owners.

(3) 

Represents the difference between the yield on average interest-earning assets and cost of average interest-bearing liabilities.

(4) 

Represents the ratio of net interest income to average interest-earning assets.

(5) 

Represents the ratio of general and administrative expenses to the sum of net interest income, net fees and commissions income, dividend income, net gain (loss) on financial instruments at fair value through profit or loss, net gain (loss) on financial assets at fair value through other comprehensive income, net gain arising on financial assets at amortized cost and other net operating expenses.

(6) 

Represents the ratio of total average equity to total average assets.

(7) 

Represents the ratio of general and administrative expenses to total average assets.

Asset Quality Data

 

     As of December 31,  
     2022     2023  
              
     (in billions of Won, except
percentages)
 

Total loans(1)

   345,411     360,698  

Total non-performing loans(2)

     1,016       1,252  

Other impaired loans not included in non-performing loans

     667       1,269  

Total non-performing loans and other impaired loans

     1,683       2,521  

Total allowance for credit losses

     2,334       2,975  

Non-performing loans as a percentage of total loans

     0.29     0.35

Non-performing loans as a percentage of total assets

     0.21     0.25

Total non-performing loans and other impaired loans as a percentage of total loans

     0.49     0.70

Allowance for credit losses as a percentage of total loans

     0.68     0.82

 

(1) 

Not including due from banks and other financial assets, and prior to deducting allowance for credit losses and present value discount or reflecting loan origination costs and fees.

(2) 

Defined as those loans that are past due by 90 days or more or classified as substandard or below based on the Financial Services Commission’s asset classification criteria. See “Item 4.B. Business Overview—Assets and Liabilities—Asset Quality of Loans—Loan Classifications.”

 

156


Table of Contents

Selected Financial Information

Average Balances and Related Interest

The following tables show our average balances and interest rates for the past three years:

 

    Year ended December 31,  
    2021     2022     2023  
    Average
Balance(1)
    Interest
Income(2)
    Average
Yield
    Average
Balance(1)
    Interest
Income(2)
    Average
Yield
    Average
Balance(1)
    Interest
Income(2)
    Average
Yield
 
                                                       
    (in billions of Won, except percentages)  

Assets

                 

Interest-earning assets:

                 

Due from banks

  21,442     47       0.22   24,505     244       1.00   22,357     544       2.43

Financial assets at fair value through profit or loss

    7,271       46       0.63       7,901       107       1.35       10,930       192       1.76  

Financial assets at fair value through other comprehensive income

    30,724       381       1.24       35,848       633       1.77       34,430       999       2.90  

Securities at amortized cost

    16,503       325       1.97       21,450       515       2.40       26,189       783       2.99  

Loans(3):

                 

Commercial and industrial

    135,776       3,496       2.57       155,581       5,677       3.65       165,383       8,342       5.04  

Trade financing

    9,866       95       0.96       10,993       226       2.06       8,624       392       4.55  

Lease financing(4)

    3,287       119       3.62       4,414       178       4.03       4,110       201       4.89  

Other commercial

    7,786       175       2.25       8,654       275       3.18       9,120       388       4.25  

Securities purchased with agreements to resell

    3,244       33       1.02       3,220       83       2.58       1,537       58       3.77  

General purpose household(5)

    79,923       2,809       3.51       79,453       3,719       4.68       77,875       4,876       6.26  

Mortgage

    65,653       1,653       2.52       70,465       2,223       3.15       68,296       3,016       4.42  

Credit cards(2)

    9,203       685       7.44       10,035       728       7.25       11,226       770       6.86  
 

 

 

   

 

 

     

 

 

   

 

 

     

 

 

   

 

 

   

Total loans

    314,738       9,065       2.88       342,815       13,109       3.82       346,171       18,043       5.21  

Other

    10,690       31       0.29       11,854       47       0.40       14,461       81       0.56  
 

 

 

   

 

 

     

 

 

   

 

 

     

 

 

   

 

 

   

Total average interest earning assets

    401,368       9,895       2.47       444,373       14,655       3.30       454,538       20,642       4.54  
 

 

 

   

 

 

     

 

 

   

 

 

     

 

 

   

 

 

   

Total average non-interest earning assets

    18,174                   26,059                   25,619              
 

 

 

   

 

 

     

 

 

   

 

 

     

 

 

   

 

 

   

Total average assets

  419,542     9,895       2.36   470,432     14,655       3.12   480,157     20,642       4.30
 

 

 

   

 

 

     

 

 

   

 

 

     

 

 

   

 

 

   

 

157


Table of Contents
    Year ended December 31,  
    2021     2022     2023  
    Average
Balance(1)
    Interest
Expense
    Average
Cost
    Average
Balance(1)
    Interest
Expense
    Average
Cost
    Average
Balance(1)
    Interest
Expense
    Average
Cost
 
                                                       
    (in billions of Won, except percentages)  

Liabilities

                 

Interest-bearing liabilities:

                 

Deposits due to customers:

                 

Demand deposits

  14,634     106       0.72   12,875     88       0.68   8,912     64       0.72

Time and savings deposits

    243,708       1,495       0.61       258,594       3,210       1.24       262,646       6,648       2.53  

Certificates of deposit

    2,858       27       0.94       5,263       115       2.19       11,773       455       3.86  

Other deposits

    38,374       279       0.73       47,978       708       1.48       49,409       1,571       3.18  
 

 

 

   

 

 

     

 

 

   

 

 

     

 

 

   

 

 

   

Total deposits

    299,574       1,907       0.64       324,710       4,121       1.27       332,740       8,738       2.63  

Borrowings:

                 

Borrowings

    19,845       157       0.79       26,793       514       1.92       28,061       1,153       4.11  

Securities sold with

agreements to resell

    819       5       0.61       1,111       21       1.89       1,872       60       3.21  

Commercial paper

    2,552       58       2.27       2,100       63       3.00       2,096       82       3.91  
 

 

 

   

 

 

     

 

 

   

 

 

     

 

 

   

 

 

   

Total borrowings

    23,216       220       0.95       30,004       598       1.99       32,029       1,295       4.04  

Debentures

    40,935       727       1.78       46,414       1,036       2.23       42,230       1,507       3.57  

Other

    20,925       55       0.26       25,354       203       0.80       29,502       359       1.22  
 

 

 

   

 

 

     

 

 

   

 

 

     

 

 

   

 

 

   

Total average interest-bearing liabilities

    384,650       2,909       0.76       426,482       5,958       1.40       436,501       11,899       2.73  
 

 

 

   

 

 

     

 

 

   

 

 

     

 

 

   

 

 

   

Total average non-interest-bearing liabilities

    6,727                   13,653                   10,639              
 

 

 

   

 

 

     

 

 

   

 

 

     

 

 

   

 

 

   

Total average liabilities

    391,377       2,909       0.74       440,135       5,958       1.35       447,140       11,899       2.66  
 

 

 

   

 

 

     

 

 

   

 

 

     

 

 

   

 

 

   

Total average equity

    28,165                   30,298                   33,017              
 

 

 

   

 

 

     

 

 

   

 

 

     

 

 

   

 

 

   

Total average liabilities and equity

  419,542     2,909       0.69   470,433     5,958       1.27   480,157     11,899       2.48
 

 

 

   

 

 

     

 

 

   

 

 

     

 

 

   

 

 

   

 

(1) 

Average balances are based on daily balances for Woori Bank and on quarterly balances for all of our other subsidiaries and our structured companies.

(2) 

Interest income from credit cards is derived from interest on credit card loans and credit card installment purchases.

(3) 

Not including other financial assets, and prior to deducting allowance for credit losses and present value discount or reflecting loan origination costs and fees.

(4) 

Includes automobile lease financing to consumer borrowers.

(5) 

Includes home equity loans.

 

158


Table of Contents

Analysis of Changes in Net Interest Income—Volume and Rate Analysis

The following table provides an analysis of changes in interest income, interest expense and net interest income based on changes in volume and changes in rate for 2022 compared to 2021 and 2023 compared to 2022. Information is provided with respect to: (1) effects attributable to changes in volume (changes in volume multiplied by prior rate) and (2) effects attributable to changes in rate (changes in rate multiplied by prior volume). Changes attributable to the combined impact of changes in rate and volume have been allocated proportionately to the changes due to volume changes and changes due to rate changes.

 

     2022 vs. 2021
Increase/(decrease)
due to changes in
    2023 vs. 2022
Increase/(decrease)
due to changes in
 
     Volume     Rate     Total     Volume     Rate     Total  
                                      
     (in billions of Won)  

Interest-earning assets

  

Due from banks

   7     190     197     (21   321     300  

Financial assets at fair value through profit or loss

     4       57       61       41       44       85  

Financial assets at fair value through other comprehensive income

     64       188       252       (25     391       366  

Securities at amortized cost

     97       93       190       114       154       268  

Loans(1):

            

Commercial and industrial

     509       1,672       2,181       358       2,307       2,665  

Trade financing

     11       120       131       (49     215       166  

Lease financing(2)

     41       18       59       (12     35       23  

Other commercial

     20       80       100       15       98       113  

Securities purchased with agreements to resell

           50       50       (43     18       (25

General purpose household(3)

     (16     926       910       (74     1,231       1,157  

Mortgage

     121       449       570       (68     861       793  

Credit cards

     62       (19     43       86       (44     42  

Other

     3       13       16       10       24       34  
  

 

 

   

 

 

   

 

 

   

 

 

   

 

 

   

 

 

 

Total interest income

   923     3,837     4,760     332     5,655     5,987  
  

 

 

   

 

 

   

 

 

   

 

 

   

 

 

   

 

 

 

Interest-bearing liabilities

            

Deposits due to customers:

            

Demand deposits

   (13   (5   (18   (27   3     (24

Time and savings deposits

     91       1,624       1,715       50       3,388       3,438  

Certificates of deposit

     23       65       88       143       197       340  

Other deposits

     70       359       429       21       842       863  

Borrowings:

            

Borrowings

     55       302       357       24       615       639  

Securities sold with agreements to resell

     2       14       16       14       25       39  

Commercial paper

     (10     15       5             19       19  

Debentures

     98       211       309       (93     564       471  

Other

     12       136       148       33       123       156  
  

 

 

   

 

 

   

 

 

   

 

 

   

 

 

   

 

 

 

Total interest expense

   328     2,721     3,049     165     5,776     5,941  
  

 

 

   

 

 

   

 

 

   

 

 

   

 

 

   

 

 

 

Net interest income

   595     1,116     1,711     167     (121   46  
  

 

 

   

 

 

   

 

 

   

 

 

   

 

 

   

 

 

 

 

(1) 

Not including other financial assets and prior to deducting allowance for credit losses and present value discount or reflecting loan origination costs and fees.

(2) 

Includes automobile lease financing to consumer borrowers.

(3) 

Includes home equity loans.

 

159


Table of Contents

Legal Proceedings and Regulatory Actions

As a financial institution with diverse operations, we are subject to legal proceedings and regulatory actions in the ordinary course of our business.

Woori Bank

In June 2022, Woori Bank discovered that large amounts of overseas wire transfers had been made under unusual circumstances in 2020 and 2021, and reported such activities to the Financial Supervisory Service. After similar activities were also reported by another bank, the Financial Supervisory Service launched an investigation in August 2022 into wire transfers under similar circumstances across all major banks in Korea, including Woori Bank, to determine whether these wire transfers, which were believed to be made in connection with cryptocurrency arbitrage transactions, violated the Foreign Exchange Transactions Act of Korea or the anti-money laundering provisions under the Act on Reporting and Using Specified Financial Transaction Information of Korea. In an interim report released in September 2022, the Financial Supervisory Service reported that an aggregate of over US$7.2 billion of suspicious overseas wire transfers were made through 12 banks, of which US$1.6 billion had been wired through Woori Bank. In June 2023, the Financial Supervisory Service announced that it had found the banks’ internal controls to have been inadequate to prevent such overseas wire transfers, and announced a three-layer plan, developed together with the Korea Federation of Banks, to improve the internal controls of Korean banks and prevent any similar recurrences in the future. In November 2023, the Financial Services Commission determined that the banks involved, including Woori Bank, had violated certain provisions of the Foreign Exchange Transactions Act of Korea, and accordingly, imposed an administrative fine of ₩177 million and a penalty surcharge of ₩309 million on Woori Bank and ordered three of Woori Bank’s branches to cease certain of their foreign exchange operations for a period of six months. In February 2024, Woori Bank received an institutional warning from the Financial Supervisory Service for violating the Bank Act, and subsequently, entered into a memorandum of understanding with the Financial Supervisory Service, which has obligated Woori Bank to make ongoing efforts to improve its internal controls system for violating the Foreign Exchange Transactions Act of Korea. The investigations by the Financial Supervisory Service regarding whether the banks had violated any other laws, including those related to anti-money laundering, are still ongoing as of the date of this annual report. In January 2023, an employee of Woori Bank was also sentenced to three years in prison for aiding such illegal overseas wire transfers and alerting the transferors about the investigations, which decision was confirmed on appeal in May 2023. Woori Bank was also indicted in July 2023 for such employee’s misconduct, and that case is currently pending in the Seoul Central District Court. While Woori Bank intends to fully cooperate with all related investigations, it is not possible to predict their final outcomes. There can be no assurance that such investigations will not result in an unfavorable outcome, including the imposition of additional monetary damages, fines and other penalties against Woori Bank, which, if significant, may adversely affect its results of operations, cash flows and reputation.

In April 2022, Woori Bank became aware of a series of embezzlements committed between 2012 and 2020 by one of its employees, the aggregate amount of which was determined to be approximately ₩70.8 billion, and reported such incident to the relevant government authorities. In July 2022, the Financial Supervisory Service released an interim report stating that although the principal cause of the embezzlement was employee misconduct, Woori Bank’s internal controls may have been inadequate to prevent such embezzlements. In November 2022, the Financial Supervisory Service and the Korea Federation of Banks jointly introduced the Measures to Innovate Bank Internal Controls, a plan to improve the internal controls of banks and other financial institutions to prevent the future occurrence of any such large-scale financial incidents. In September 2022 and June 2023, the Seoul Central District Court sentenced the embezzler to an aggregate of 19 years in prison, which was subsequently reduced on appeal by the Seoul High Court in January 2024 to an aggregate of 15 years in prison and confirmed by the Supreme Court in April 2024. The Financial Supervisory Service concluded its investigations in June 2022, and in January 2023, its sanction review committee imposed various penalties on certain of Woori Bank’s employees who had managerial or supervisory duties in connection with the embezzlement, of which Woori Bank was notified in January 2024.

 

160


Table of Contents

In August 2019, the Financial Supervisory Service commenced an investigation into past sales by Woori Bank and other banks in Korea of derivative-linked fund and securities products tied to yields on treasury bonds of Germany, the United Kingdom and the United States, which may have resulted in significant losses to certain customers who purchased such products. In December 2019, the dispute settlement committee of the Financial Supervisory Service recommended (i) the reimbursement of 40 to 80% of the related losses to certain customers by the banks involved in the sale of such products, including Woori Bank, and (ii) individual settlements with other customers who were not subject to the 40 to 80% reimbursement recommendation. Accordingly, as of December 31, 2023, Woori Bank reimbursed 1,255 out of the 1,258 customers that agreed to accept the recommendation, which compose a vast majority of the customers with such claims. In March 2020, the Financial Services Commission imposed on Woori Bank an administrative fine of ₩19.7 billion and a six-month ban on sales of new private equity fund products and confirmed the Financial Supervisory Service’s decision to impose a warning of reprimand on our former chief executive officer. Immediately following such decision, our former chief executive officer, in his individual capacity, filed a request to nullify the warning of reprimand as well as an injunction request to suspend the decision against him in the Seoul Administrative Court. In March 2020, the injunction request was granted and was affirmed by the Seoul High Court on appeal in August 2020. Such decision was confirmed in September 2020, and the warning of reprimand was suspended in August 2021 by the Seoul Administrative Court, and revoked by the Seoul High Court in July 2022, which in turn was confirmed by the Supreme Court in December 2022. In addition, in May 2020, Woori Bank filed a formal objection to the Financial Services Commission’s imposition of the fine in the Seoul Central District Court, where the case is currently pending. There can be no assurance that such decisions by the Financial Services Commission and the Financial Supervisory Service (as well as any similar investigations by other government authorities, and private claims by customers, to which we may become subject) will not adversely affect our results of operations, cash flows and reputation.

In February 2020, the Seoul Southern District Prosecutors’ Office commenced an investigation into the management of certain fund products by Lime Asset Management Co. which may have resulted in significant losses to certain customers who purchased such products from banks and securities companies in Korea, including Woori Bank. Such products of Lime Asset Management Co. included trade finance funds with investments in certain funds managed by International Investment Group, which had its license revoked by the Securities and Exchange Commission in November 2018 for concealing losses and selling fraudulent loan assets, triggering suspension of the redemption of such trade finance funds, as well as other fund products. In June 2020, the dispute settlement committee of the Financial Supervisory Service declared that the sale of the trade finance funds was voidable for fraud and misrepresentation by Lime Asset Management Co., and recommended that all sellers of such funds, including Woori Bank, refund the customers in full. Accordingly, Woori Bank refunded an aggregate of ₩64.7 billion to 288 customers that had purchased the trade finance funds from Woori Bank. In January 2022, Woori Bank filed a lawsuit in the Seoul Southern District Court against Lime Asset Management Co. and Shinhan Investment Corp., which had entered into a total return swap contract with Lime Asset Management Co. in connection with such trade finance funds, to recover the full amount that it had refunded, the outcome of which remains uncertain. In addition, in February 2021, the dispute settlement committee recommended that the banks involved in the sales of fund products managed by Lime Asset Management Co. other than the trade finance funds reimburse 30% to 80% of the losses to its customers. Accordingly, as of December 31, 2023, Woori Bank reimbursed an aggregate of ₩151.6 billion to 1,134 out of the 1,301 customers with losses relating to such fund products, including the amounts that had previously been paid out prior to such recommendation, and is continuing to negotiate a settlement with the remaining customers. In July 2022, the Financial Services Commission imposed on Woori Bank a fine of ₩7.2 billion, which Woori Bank fully paid at a discounted amount of ₩5.8 billion, and a three-month ban on sales of new private equity fund products in connection with the sale of such fund products of Lime Asset Management Co. by Woori Bank. In addition, in November 2022, the Financial Supervisory Service issued a warning of reprimand to our former chief executive officer, which was not appealed, and also imposed various penalties ranging from temporary reductions in salary to suspensions of duty on Woori Bank’s employees. Woori Bank is fully cooperating with all relevant investigations by government authorities, including investigations by the Seoul Southern District Prosecutors’ Office, but it is not possible to predict the final outcome of such investigations at this time. There can be no

 

161


Table of Contents

assurance that such investigations (as well as any private claims by customers, to which we may become subject) will not result in an unfavorable outcome, including the imposition of monetary damages, fines and other penalties against us, which, if significant, may adversely affect our results of operations, cash flows and reputation.

In April 2020, the Korea Financial Intelligence Unit imposed a penalty of ₩16.5 billion on Woori Bank for its failure to file with the Korea Financial Intelligence Unit certain currency transaction reports, which resulted from errors and malfunctions relating to Woori Bank’s computer systems that failed to detect the relevant transactions. In May 2020, Woori Bank filed an administrative action appealing such monetary penalty. A summary judgement ruling in June 2022 reduced the penalty to ₩2.5 billion, and such amount was confirmed in December 2022. Both Woori Bank and the Korea Financial Intelligence Unit have appealed the ruling, but such appeals were denied in August 2023. Although the Korea Financial Intelligence Unit subsequently re-appealed the denial to the Supreme Court, the Supreme Court denied such re-appeal in December 2023. As Woori Bank paid the administrative penalty in February 2024, the case is now considered closed.

In February 2023, the Korea Fair Trade Commission commenced investigations into certain Korean banks with respect to whether they had engaged in any collusion in violation of competition laws. In January 2024, an examiner at the Korea Fair Trade Commission issued a review report addressed to the four largest banks in Korea, including Woori Bank, alleging that the banks had engaged in collusions by exchanging information about their loan-to-value ratios among themselves. In April 2024, Woori Bank filed a response to the Korea Fair Trade Commission denying such allegations. As of the date of this annual report, the Korea Fair Trade Commission has not yet reached any conclusions regarding this matter.

In January 2024, the Financial Supervisory Service commenced inspections into certain major commercial banks in Korea that sold some of the largest amounts of certain high-risk equity-linked securities products tied to the performance of the Hang Seng China Enterprise Index for alleged violation of, among others, the Financial Consumer Protection Act, in causing significant losses expected to be incurred upon maturity for certain customers who purchased such products. Woori Bank sold a total of approximately ₩41.5 billion of such products, which accounted for one of the smallest amounts sold among all major commercial banks in Korea that engaged in such sales, and was not subject to such inspections. In March 2024, the Financial Supervisory Service released an interim inspection report and preliminary dispute resolution guidelines for all banks involved, recommending that the banks voluntarily compensate in part certain of the customers who purchased, and incurred losses from, such products. Woori Bank announced, in March 2024, that it would begin the compensation process for customers whose losses have been confirmed.

Other than the legal proceedings discussed above, we and our subsidiaries are not a party to any legal or administrative proceedings, and no proceedings are known by us to be contemplated by governmental authorities or third parties, which, if adversely determined, may have a material adverse effect on our consolidated financial condition or results of operations.

Dividends

We declare our dividend annually at the annual general meeting of shareholders. We generally hold this meeting within three months after the end of each fiscal year. Pursuant to our amended articles of incorporation which became effective in March 2023, we must pay the annual dividend to the shareholders of record as of a record date determined by a resolution of the Board of Directors upon providing at least two weeks’ prior notice of such date to the public. Pursuant to such amendment, we announced the amount of our annual dividend for 2023 prior to the record date, and we expect to continue such practice in the future. We can distribute the annual dividend either in cash or in stock. Cash dividends may be paid out of retained earnings that have not been appropriated to statutory reserves. Specifically, we may pay dividends up to the value of the net assets stated on our balance sheet after deducting the sum of capital, the capital reserve and the earned surplus reserve accumulated until the pertinent period for the settlement of our accounts, the amount to be accumulated for the pertinent period for the settlement of our accounts and unrealized profits.

 

162


Table of Contents

In addition, pursuant to our amended articles of incorporation which became effective in March 2023, we may declare and distribute quarterly dividends to shareholders registered in our registry as of the end of March, June and September pursuant to a board resolution. Our quarterly dividends must be authorized by a resolution of the Board of Directors within 45 days of the end of March, June and September, as applicable. However, pursuant to amendments to the Financial Investment Services and Capital Markets Act, which are expected to be proposed at some point in the future, we expect to make corresponding amendments to our articles of incorporation, which may include removing the requirement that quarterly dividends be paid to shareholders registered as of the end of March, June and September.

The table below sets forth the dividend per share of common stock and the total amount of dividends declared by us in respect of the years ended December 31, 2021, 2022 and 2023. Except as otherwise noted, the dividends set forth below with respect to each year were declared, paid and recorded in the following year.

 

Fiscal year   Dividends Per
Share of Common Stock
    Total Amount Of
Cash Dividends Paid
 
             
    (in Won)     (in millions of Won)  
2021(1)     900       654,384  
2022(2)     1,130       822,706  
2023(3)     1,000       747,302  

 

(1)

Includes an interim dividend of Won 108,340 million (Won 150 per share of common stock as of July 30, 2021) declared in July 2021 and paid in August 2021.

(2)

Includes an interim dividend of Won 109,209 million (Won 150 per share of common stock as of June 30, 2022) declared in July 2022 and paid in August 2022.

(3)

Includes an interim dividend of Won 130,748 million (Won 180 per share of common stock as of June 30, 2023) declared in July 2023 and paid in August 2023 and an interim dividend of Won 135,341 million (Won 180 per share of common stock as of September 30, 2023) declared in October 2023 and paid in November 2023.

Future dividends will depend upon our revenues, cash flow, financial condition and other factors. As an owner of ADSs, you will be entitled to receive dividends payable in respect of the shares of common stock represented by such ADSs.

For a description of the tax consequences of dividends paid to our shareholders, see “Item 10.E. Taxation—United States Taxation—Dividends” and “—Korean Taxation—Taxation of Dividends on Common Shares or ADSs.”

 

Item 8.B.

Significant Changes

Not Applicable

 

Item 9.

THE OFFER AND LISTING

 

Item 9.A.

Offering and Listing Details

Principal Markets

The principal trading market for our common stock is the KRX KOSPI Market. Our common stock has been listed on the KRX KOSPI Market under the identifying code 316140 since February 13, 2019, and the ADSs have been listed on the New York Stock Exchange under the symbol “WF” since January 11, 2019. The ADSs are identified by the CUSIP number 981064108.

Woori Finance Holdings’ common stock was listed on the KRX KOSPI Market on June 24, 2002, and was suspended from trading from October 30, 2014 and de-listed on November 18, 2014 following the merger of Woori Finance Holdings with Woori Bank. Woori Finance Holdings’ ADSs were listed on the New York Stock Exchange since September 29, 2003 and were traded under the CUSIP number 981063100. Following the merger, Woori Bank’s common stock was newly listed on the KRX KOSPI Market on November 19, 2014, and Woori Bank’s ADSs succeeded to the listing of Woori Finance Holdings’ ADSs on the New York Stock Exchange on November 1, 2014. Woori Bank’s ADSs were traded under the CUSIP number 98105T104.

 

163


Table of Contents

In connection with our establishment in January 2019 as a new financial company pursuant to a “comprehensive stock transfer” under Korean law, Woori Bank’s common stock was suspended from trading from January 9, 2019 and was de-listed from the KRX KOSPI Market on February 13, 2019. Following the stock transfer, our common stock was newly listed on the KRX KOSPI Market on February 13, 2019, and our ADSs succeeded to the listing of Woori Bank’s ADSs on the New York Stock Exchange on January 11, 2019.

As of the date of this annual report, we have 742,537,556 shares of common stock outstanding.

Restrictions Applicable to ADSs

An investor does not need Korean governmental approval to sell or purchase our ADSs in the secondary market outside Korea or to withdraw shares of our common stock from our ADS deposit facility or deliver those withdrawn shares in Korea. However, a foreign investor who intends to acquire shares must obtain an investment registration card from the Financial Supervisory Service as described below. Either the foreign investor or its standing proxy in Korea must immediately report its acquisition of the shares to the governor of the Financial Supervisory Service.

Persons who acquire shares of our common stock by withdrawing those shares from our ADS deposit facility may exercise their preemptive rights for new shares, participate in free distributions and receive dividends on shares without any further Korean governmental approval.

Restrictions Applicable to Shares

Under the Foreign Exchange Transactions Act of Korea and Financial Services Commission regulations (which we refer to collectively as the “Investment Rules”), including the Regulations on Financial Investment Business, adopted since January 1992 in connection with the opening and operation of Korea’s stock market, foreign investors may generally invest, with limited exceptions and subject to procedural requirements, in all shares of Korean companies, whether listed on the KRX KOSPI Market or registered on the KRX KOSDAQ Market. Foreign investors may trade shares listed on the KRX KOSPI Market or registered on the KRX KOSDAQ Market only through the KRX KOSPI Market or the KRX KOSDAQ Market, except in limited circumstances. These circumstances include:

 

   

odd-lot share trading;

 

   

acquiring shares (which we refer to as “Converted Shares”) by exercising warrants, conversion rights or exchange rights under bonds with warrants, convertible bonds or exchangeable bonds or withdrawal rights under depositary receipts issued outside of Korea by a Korean company;

 

   

acquiring shares through inheritance, donation, bequest or exercise of shareholders’ rights, including pre-emptive rights or rights to participate in free distributions and receive dividends;

 

   

subject to certain exceptions, over-the-counter transactions between foreign investors of a class of shares for which the limit on aggregate acquisition by foreign investors, as explained below, has been reached or exceeded; and

 

   

sale and purchase of shares at fair value between foreigners who are part of an investor group comprised of foreign companies investing under the control of a common investment manager pursuant to applicable laws or contract.

For over-the-counter transactions between foreign investors outside the KRX KOSPI Market or the KRX KOSDAQ Market involving a class of shares for which the limit on aggregate acquisition by foreign investors has been reached or exceeded, a financial investment company with a brokerage license in Korea must act as an intermediary. Odd-lot trading of shares outside the KRX KOSPI Market or the KRX KOSDAQ Market must involve a financial investment company with a dealing license in Korea as the other party. Foreign investors may not engage in margin transactions by borrowing shares from financial investment companies with a dealing and/or brokerage license with respect to shares that are subject to a foreign ownership limit.

 

164


Table of Contents

Pursuant to recent amendments to the Investment Rules, which became effective on December 14, 2023, foreign investors who wish to invest in shares on the KRX KOSPI Market or the KRX KOSDAQ Market (including Converted Shares and shares being issued for initial listing on the KRX KOSPI Market or registration on the KRX KOSDAQ Market) may do so using their Legal Entity Identifier, instead of having to register with the Financial Supervisory Service before making an investment. However, those who have already registered as a foreign investor may continue to make investments using their initial investment registration card.

All Korean offices of a foreign corporation (as a group) are treated as a separate foreign investor from the offices of the corporation outside Korea for these purposes. However, a foreign corporation or depositary issuing depositary receipts may obtain one or more investment registration cards in its name in certain circumstances identified in the relevant regulations.

When a foreign investor purchases shares through the KRX KOSPI Market or the KRX KOSDAQ Market, it need not make a separate report because the investment registration card system is designed to control and oversee foreign investment through a computer system. If, however, a foreign investor acquires or sells shares outside the KRX KOSPI Market or the KRX KOSDAQ Market, that investor or its standing proxy must report that transaction to the governor of the Financial Supervisory Service at that time. In addition, if a foreign investor acquires or sells its shares in connection with a tender offer, odd-lot trading of shares or trades of a class of shares for which the aggregate foreign ownership limit has been reached or exceeded, that investor or its standing proxy must ensure that the financial investment company engaged to facilitate the transaction reports the transaction to the governor of the Financial Supervisory Service. Also, sale and purchase of shares at fair value between foreigners who are part of an investor group comprised of foreign companies investing under the common control of a common investment manager pursuant to applicable laws or contract are required to be reported to the governor of the Financial Supervisory Service. A foreign investor may appoint a standing proxy to exercise shareholders’ rights or perform any matters related to the foregoing activities if that investor does not perform these activities itself. A foreign investor may be exempted from complying with the standing proxy rules with the approval of the governor of the Financial Supervisory Service in cases deemed unavoidable by reason of conflict between laws of Korea and the home country of the foreign investor.

The shares of a listed Korean company owned by a foreign investor must be electronically registered in accordance with the Act on Electronic Registration of Stocks, Bonds, Etc. through an eligible custodian in Korea. The same entities eligible to act as a standing proxy are eligible to act as a custodian of shares for a non-resident or foreign investor. A foreign investor may be exempted from complying with the above requirement if it (i) acquires shares publicly offered or sold outside Korea for the purpose of listing on an overseas stock exchange or (ii) acquires or disposes of shares through an overseas stock exchange if such shares are simultaneously listed on the Korea Exchange and such overseas stock exchange.

Under the Investment Rules, with certain limitations, foreign investors may acquire shares of a Korean company without being subject to any foreign investment limit. Under one of these limitations, foreign investors may acquire no more than 40% of the outstanding share capital of designated public corporations. In addition, designated public corporations may set a limit on the acquisition of shares by a single person in their articles of incorporation. If a foreign investor acquires 10% or more of the outstanding shares with voting rights of a Korean company and the investment amount is at least ₩100 million, that investment constitutes a “foreign direct investment” under the Foreign Investment Promotion Act of Korea. Generally, a foreign direct investment must be reported to the Ministry of Trade, Industry and Energy of Korea. The acquisition of a Korean company’s shares by a foreign investor may be subject to certain foreign or other shareholding restrictions in the event that the restrictions are prescribed in a specific law that regulates the business of the Korean company. For a description of the restrictions applicable to Korean banks, see “—Principal Regulations Applicable to Banks.”

Under the Foreign Exchange Transactions Act of Korea, a foreign investor who intends to acquire shares must designate a foreign exchange bank at which he must open a foreign currency account and a Won account exclusively for stock investments. Approval is not required for remittance into Korea and deposit of foreign currency funds in the foreign currency account. Foreign currency funds may be transferred from the foreign currency account at the time required to place a deposit for, or settle the purchase price of, a stock purchase

 

165


Table of Contents

transaction to a Won account opened at a financial investment company with a dealing and/or brokerage license. Funds in the foreign currency account may be remitted abroad without any Korean governmental approval.

Dividends on shares of Korean companies are paid in Won. Korean governmental approval is not required for foreign investors to receive dividends on, or the Won proceeds from the sale of, any shares to be paid, received and retained in Korea. Dividends paid on, and the Won proceeds of the sale of, any shares held by a non-resident of Korea must be deposited either in a Won account with the investor’s financial investment company with a dealing and/or brokerage license or in its own Won account. Funds in a foreign investor’s Won account may be transferred to its foreign currency account or withdrawn for local living expenses up to certain limits. These funds may also be used to make future investments in shares or to pay the subscription price of new shares obtained through the exercise of pre-emptive rights.

Financial investment companies with a dealing or brokerage license may open foreign currency accounts with foreign exchange banks exclusively to accommodate foreign investors’ stock investments in Korea. Through these accounts, financial investment companies with a dealing or brokerage license may enter into limited foreign exchange transactions, such as converting foreign currency funds and Won funds, either as a counterparty to or on behalf of foreign investors, without the investors having to open their own accounts with foreign exchange banks.

 

Item 9.B.

Plan of Distribution

Not Applicable

 

Item 9.C.

Markets

See “Item 9.A. Offering and Listing Details.”

 

Item 9.D.

Selling Shareholders

Not Applicable

 

Item 9.E.

Dilution

Not Applicable

 

Item 9.F.

Expenses of the Issuer

Not Applicable

 

Item 10.

ADDITIONAL INFORMATION

 

Item 10.A.

Share Capital

Not Applicable

 

Item 10.B.

Memorandum and Articles of Association

Description of Capital Stock

We have set forth below information relating to our capital stock, including brief summaries of some of the provisions of our articles of incorporation, the Korean Commercial Code, Financial Investment Services and Capital Markets Act, and other related laws of Korea. These summaries do not purport to be complete and are subject to our articles of incorporation, and the applicable provisions of the Financial Investment Services and Capital Markets Act, the Korean Commercial Code and those related laws.

Our authorized share capital is 4,000,000,000 shares. Our articles of incorporation authorize us to issue:

 

   

shares of common stock, par value ₩5,000 per share;

 

   

“class shares,” par value ₩5,000 per share.

 

166


Table of Contents

Subject to applicable laws and regulations, our articles of incorporation authorize us to issue a number of non-voting “class shares” equal to as much as one-half of all of the issued and outstanding shares.

As of March 31, 2024, 742,591,501 shares of common stock were issued and 742,537,556 shares of common stock were outstanding. Pursuant to our articles of incorporation, which became effective upon our establishment on January 11, 2019 and was subsequently amended on March 24, 2023, we are authorized to issue various types of “class shares,” which include shares of voting and non-voting preferred stock, convertible stock, redeemable preferred stock and hybrid securities comprising one or more elements of the foregoing types of shares. There are no class shares currently outstanding. All of the issued and outstanding shares are fully paid and non-assessable and are in electronically registered form. As of the date of this annual report, our authorized but unissued share capital was 3,257,408,499 shares. We may issue the unissued shares without further shareholder approval, but these issuances are subject to a board resolution as provided in the articles of incorporation. See “—Pre-emptive Rights and Issuances of Additional Shares” and “—Dividends and Other Distributions—Distribution of Free Shares.” For a discussion of the history of our share capital, see Note 28 of the notes to our consolidated financial statements and “Item 4.A. History and Development of the Company—History—Establishment of Woori Finance Holdings,” “—Merger of Woori Bank and Woori Finance Holdings” and “—Establishment of Woori Financial Group.”

Our articles of incorporation allow our shareholders, by special resolution adopted by the affirmative votes of at least two-thirds of the voting rights of the shareholders present at a general meeting of shareholders and at least one-third of the total number of issued and outstanding shares, to grant to our officers, directors and employees stock options exercisable for up to 15% of the total number of our issued and outstanding shares. Our board of directors may also grant stock options exercisable for up to 1% of our issued and outstanding shares to our officers and employees other than directors. However, any grant by our board of directors must be approved by our shareholders at their next general meeting convened immediately after the grant date. As of the date of this annual report, our officers, directors and employees do not hold any options to purchase shares of common stock. See “Item 6.E. Share Ownership.”

Our articles of incorporation reflect the adoption of the electronic securities system pursuant to the Act on Electronic Registration of Stocks, Bonds, Etc. Accordingly, in lieu of issuing share certificates, we electronically register the rights to be indicated on our share certificates on the electronic registry of the electronic registration agency.

Organization

We are a financial holding company established under the Financial Holding Company Act. We are registered with the commercial registry office of Seoul District Court.

Interests of Directors

Our articles of incorporation provide that any director who has a material interest in the subject matter of a resolution to be taken by the board of directors cannot vote on such resolution. Our articles of incorporation also provide that the remuneration of our directors is to be determined by the resolution of the general meeting of shareholders.

Our articles of incorporation do not contain any special provisions with respect to the borrowing powers exercisable by directors, their retirement age or a requirement to hold any shares of our capital stock.

See “Item 6.C. Board Practices” for more information on our directors.

Limitation on Liability of Directors

Our articles of incorporation provide that we may, upon the resolution of the general meeting of shareholders, limit the liability of our directors (in their capacity as such) to an amount not less than six times (or

 

167


Table of Contents

three times in case of outside directors) the aggregate amount of the remuneration we paid to such directors during the most recent one-year period, provided that such limitation shall not apply with regard to any liability arising from such directors’ gross negligence, willful misconduct or violation of their duties regarding self-dealing or corporate opportunity.

Dividends and Other Distributions

Dividends. We distribute dividends to shareholders in proportion to the number of shares of the relevant class of capital stock they own. Subject to the requirements of the Korean Commercial Code and other applicable laws and regulations, we expect to pay full annual dividends on newly issued stock for the year in which it is issued. Specifically, we may pay dividends up to the value of the net assets stated on the statement of financial position after deducting the sum of capital, the capital reserve and the earned surplus reserve accumulated until the pertinent period for the settlement of our accounts, the amount to be accumulated for the pertinent period for the settlement of our accounts and unrealized profits.

We declare our dividend annually at the annual general meeting of shareholders. We generally hold this meeting within three months after the end of each fiscal year. We can distribute the annual dividend in (i) cash, (ii) shares, provided that such shares must be distributed at par value and, if the market price of the shares is less than their par value, dividends in shares may not exceed one-half of the total annual dividend (including dividends in shares) or (iii) other forms of consideration. Pursuant to our amended articles of incorporation which became effective in March 2023, we must pay the annual dividend to the shareholders of record as of a record date determined by a resolution of the Board of Directors upon providing at least two weeks’ prior notice of such date to the public.

In addition, we may declare and distribute quarterly dividends to shareholders registered in our registry as of the end of March, June and September pursuant to a board resolution, provided that such resolution is made within 45 days from the end of March, June and September. However, pursuant to amendments to the Financial Investment Services and Capital Markets Act, which are expected to proposed at some point in the future, we expect to make corresponding amendments to our articles of incorporation, which may include removing the requirement that quarterly dividends be issued to shareholders registered as of the end of March, June and September.

Under the Korean Commercial Code and our articles of incorporation, we do not have an obligation to pay any annual or quarterly dividend unclaimed for five years from the payment date.

The Financial Holding Company Act and related regulations require that each time a Korean financial holding company pays an annual dividend, it must set aside in its legal reserve to stated capital an amount equal to at least one-tenth of its net income after tax until the amount set aside reaches at least the aggregate amount of its stated capital. Unless it sets aside this amount, a Korean financial holding company may not pay an annual dividend. We intend to set aside allowances for loan losses and reserves for severance pay in addition to this legal reserve.

For information regarding taxation of dividends, see “Item 10.E. Taxation—United States Taxation—Dividends” and “—Korean Taxation—Taxation of Dividends on Common Shares or ADSs.”

Distribution of Free Shares. The Korean Commercial Code permits us to pay dividends in the form of shares out of retained or current earnings. It also permits us to distribute to our shareholders, in the form of free shares, an amount transferred from the capital surplus or legal reserve by a resolution of the board of directors. We would be required to distribute those free shares pro rata to all shareholders.

Pre-emptive Rights and Issuances of Additional Shares

We may issue authorized but unissued shares as our board of directors may determine, unless otherwise provided in the Korean Commercial Code. We must, however, offer any new shares on uniform terms to all shareholders who have preemptive rights and are listed on our shareholders’ register as of the applicable record

 

168


Table of Contents

date. Those shareholders are entitled to subscribe for any newly issued shares in proportion to their existing shareholdings. Our articles of incorporation provide, however, that we may issue new shares to persons other than existing shareholders if those shares are:

 

   

publicly offered pursuant to Article 165-6 of the Financial Investment Services and Capital Markets Act (where the number of shares so offered may not exceed 50% of our total number of issued shares);

 

   

issued to directors or employees as a result of the exercise of stock options we granted to them pursuant to Article 542-3 of the Korean Commercial Code (where the number of shares so offered may not exceed 15% of our total number of issued shares);

 

   

issued to the members of our employee stock ownership association pursuant to Article 165-7 of the Financial Investment Services and Capital Markets Act; or

 

   

issued to specified foreign investors, foreign or domestic financial institutions, institutional investors or private equity funds for managerial purposes, such as obtaining new technology or improving our financial condition (where the number of shares so offered may not exceed 50% of our total number of issued shares).

We must give public notice of pre-emptive rights for new shares and their transferability not less than two weeks before the record date (excluding the period during which the shareholders’ register is closed). We will notify the shareholders who are entitled to subscribe for newly issued shares of the deadline for subscription at least two weeks prior to the deadline. If a shareholder fails to subscribe on or before the deadline, its pre-emptive rights will lapse. Our board of directors may determine how to distribute shares in respect of which preemptive rights have not been exercised or where fractions of shares occur.

Under the Financial Investment Services and Capital Markets Act, each member of our employee stock ownership association, whether or not they are shareholders, has a preemptive right, subject to certain exceptions, to subscribe for up to 20% of any shares we publicly offer. This right is exercisable only so long as the total number of shares so acquired and held by the member does not exceed 20% of the total number of shares that have been issued or are newly issued. As of December 31, 2023, our employees owned 9.18% of our common stock through the employee stock ownership association.

In addition, our articles of incorporation permit us to issue convertible bonds or bonds with warrants, each up to an aggregate principal amount of ₩2 trillion, to persons other than existing shareholders. Under the Korean Commercial Code, we are permitted to distribute convertible bonds or bonds with warrants to persons other than existing shareholders only when we deem that this distribution is necessary for managerial purposes, such as obtaining new technology or improving our financial condition. In addition, pursuant to our articles of incorporation and the Act on Electronic Registration of Stocks, Bonds, Etc., in lieu of issuing certificates for bonds, share-related bonds (e.g., convertible bonds and bonds with warrants) and contingent capital securities, we electronically register rights to be indicated on such certificates on the electronic registry of the electronic registration agency. As of the date of this annual report, we have no convertible bonds or bonds with warrants outstanding.

Voting Rights

Each outstanding share of our common stock is entitled to one vote per share. However, voting rights with respect to shares of common stock that we hold or any of our subsidiaries holds may not be exercised. Unless stated otherwise in a company’s articles of incorporation, the Korean Commercial Code permits holders of an aggregate of 1% or more of the issued and outstanding shares with voting rights to request cumulative voting when electing two or more directors. Our articles of incorporation do not prohibit cumulative voting.

The Korean Commercial Code and our articles of incorporation provide that an ordinary resolution may be adopted if approval is obtained from the holders of at least a majority of those shares of common stock present or represented at a meeting and such majority also represents at least one-fourth of the total of our issued and outstanding voting shares. Holders of non-voting shares (other than enfranchised non-voting shares) will not be

 

169


Table of Contents

entitled to vote on any resolution or to receive notice of any general meeting of shareholders, unless the agenda of the meeting includes consideration of a resolution on which such holders are entitled to vote. The Korean Commercial Code provides that a company’s articles of incorporation may prescribe conditions for the enfranchisement of non-voting shares. For example, if our annual general shareholders’ meeting resolves not to pay to holders of non-voting shares with preferred dividend the annual dividend as determined by the board of directors at the time of issuance of such shares, the holders of non-voting shares with preferred dividend will be entitled to exercise voting rights from the general shareholders’ meeting following the meeting adopting such resolution to the end of a meeting to declare to pay such dividend with respect to the non-voting shares with preferred dividend. Holders of such enfranchised non-voting shares with preferred dividend will have the same rights as holders of common stock to request, receive notice of, attend and vote at a general meeting of shareholders.

The Korean Commercial Code provides that to amend the articles of incorporation, which is also required for any change to the authorized share capital of a company, and in certain other instances, including removal of a director of a company, dissolution, merger or consolidation of a company, transfer of the whole or a significant part of the business of a company, acquisition of all of the business of any other company, acquisition of a part of the business of any other company having a material effect on the business of the company or issuance of new shares at a price lower than their par value, a special resolution must be adopted by the approval of the holders of at least two-thirds of those shares present or represented at a meeting and such special majority must represent at least one-third of the total issued and outstanding shares with voting rights of the company.

In addition, in the case of amendments to the articles of incorporation or any merger or consolidation of a company or in certain other cases, where the rights or interest of the holders of class shares are adversely affected, a resolution must be adopted by a separate meeting of holders of class shares. Such a resolution may be adopted if the approval is obtained from shareholders of at least two-thirds of the class shares present or represented at such meeting and such shares also represent at least one-third of the total issued and outstanding class shares.

A shareholder may exercise his voting rights by proxy given to another person. The proxy must present the power of attorney prior to the start of a meeting of shareholders.

Liquidation Rights

If we are liquidated, the assets remaining after the payment of all our debts, liquidation expenses and taxes will be distributed to the shareholders in proportion to the number of shares held by them. Holders of class shares, none of which are issued or outstanding as of the date of this report, have no preferences in liquidation.

General Meetings of Shareholders

There are two types of general meetings of shareholders: (1) annual general meetings and (2) extraordinary general meetings. We are required to convene our annual general meeting within three months after the end of each fiscal year. Subject to a board resolution or court approval, an extraordinary general meeting of shareholders may be held when necessary or at the request of (i) the holders of an aggregate of 3% or more of our outstanding shares, or (ii) the holders of an aggregate of 0.75% or more of our outstanding stock with voting rights, who have held those shares for at least six months, under the Korean Commercial Code and the Act on the Corporate Governance of Financial Companies and its sub-regulations.

Under the Korean Commercial Code, an extraordinary general meeting of shareholders may also be convened at the request of our audit committee, subject to a board resolution or court approval. Holders of non-voting shares may be entitled to request a general meeting of shareholders only to the extent the non-voting shares have become enfranchised as described under the section entitled “—Voting Rights” above, hereinafter referred to as “enfranchised non-voting shares.” Meeting agendas will be determined by the board of directors or proposed by (i) holders of an aggregate of 3% or more of the outstanding shares with voting rights or by (ii) holders of an aggregate of 0.1% or more of our issued and outstanding shares with voting rights, who have held those shares for at least six months, by way of a written proposal to the board of directors at least

 

170


Table of Contents

six weeks prior to the meeting, under the Korean Commercial Code and the Act on the Corporate Governance of Financial Companies and its sub-regulations. Written notices or e-mail notices stating the date, place and agenda of the meeting must be given to the shareholders at least two weeks prior to the date of the general meeting of shareholders. Notice may, however, be given to holders of 1% or less of the total number of issued and outstanding shares which are entitled to vote, either by placing at least two public notices at least two weeks in advance of the meeting in at least two daily newspapers or by placing a notice through the electronic disclosure system operated by the Financial Supervisory Service or the Korea Exchange. Shareholders who are not on the shareholders’ register as of the record date will not be entitled to receive notice of the general meeting of shareholders, and they will not be entitled to attend or vote at such meeting. Holders of enfranchised non-voting shares who are on the shareholders’ register as of the record date will be entitled to receive notice of the general meeting of shareholders and they will be entitled to attend and vote at such meeting. Otherwise, holders of non-voting shares will not be entitled to receive notice of or vote at general meetings of shareholders.

The general meeting of shareholders will be held at our head office, which is our registered head office, or, if necessary, may be held anywhere in the vicinity of our head office.

Rights of Dissenting Shareholders

Pursuant to the Financial Investment Services and Capital Markets Act and the Act on the Structural Improvement of the Financial Industry, in certain limited circumstances (including, without limitation, if we transfer all or any significant part of our business, if we acquire a part of the business of any other company and such acquisition has a material effect on our business, or if we merge or consolidate with another company), dissenting holders of shares of our common stock and our stock with preferred dividends will have the right to require us to purchase their shares. To exercise such a right, shareholders must submit to us a written notice of their dissent by the day prior to the general meeting of shareholders. Within 20 days (10 days in the case of a stock transfer or exchange to establish a financial holding company or to own all issued shares of a subsidiary under the Financial Holding Company Act) after the date on which the relevant resolution is passed at such meeting, such dissenting shareholders must request in writing that we purchase their shares. We are obligated to purchase the shares from dissenting shareholders within one month after the end of such request period at a price to be determined by negotiation between us and the shareholder. If we cannot agree on a price with the shareholder through such negotiations, the purchase price will be the arithmetic mean of (x) the weighted average of the closing share prices on the KRX KOSPI Market for the two-month period prior to the date of the adoption of the relevant board of directors’ resolution, (y) the weighted average of the closing share prices on the KRX KOSPI Market for the one-month period prior to the date of the adoption of the relevant board of directors’ resolution and (z) the weighted average of the closing share prices on the KRX KOSPI Market for the one-week period prior to the date of the adoption of the relevant board of directors’ resolution. However, any dissenting shareholder who wishes to contest the purchase price may bring a claim in court.

Required Disclosure of Ownership

Any person who directly or beneficially owns shares of our common stock that have voting rights, whether in the form of shares, ADSs, certificates representing the rights to subscribe for shares or equity-related debt securities (including convertible bonds and bonds with warrants) (which we refer to collectively as “Equity Securities”) that, when taken together with the Equity Securities beneficially owned by specified related persons or by any person acting in concert with that person, account for 5% or more of our total issued and outstanding shares on a fully diluted basis must report that holding to the Financial Services Commission and the KRX KOSPI Market no more than five business days after reaching 5%. That person must also report any subsequent change in the ownership interest of 1% or more of our total issued and outstanding shares on a fully diluted basis to the same entities no more than five business days after the change.

Anyone violating these reporting requirements may suffer criminal sanctions, including fines, imprisonment, an administrative fine of up to (i) 0.001% of the aggregate market value of total issued and outstanding stock or (ii) ₩500 million, whichever is lower, and/or a loss of voting rights with respect to the

 

171


Table of Contents

ownership of Equity Securities exceeding 5% of the total issued and outstanding Equity Securities with respect to which the reporting requirements were violated. Furthermore, the Financial Services Commission may order that person to dispose of the unreported Equity Securities.

In addition to the reporting requirements described above, any person whose direct or beneficial ownership of our stock accounts for 10% or more of the total issued and outstanding stock (which we refer to as a “major shareholder”) must report the status of its shareholding to the Korea Securities Futures Commission and the KRX KOSPI Market within five days after becoming a major shareholder. Also, the major shareholder must report any subsequent change in its ownership interest to those same entities within five days of the occurrence of the change, unless the change in the aggregate number of shares is less than 1,000 shares and the amount involved in such change is less than ₩10 million. A major shareholder that violates these reporting requirements may suffer criminal sanctions, including fines or imprisonment.

Other Provisions

Record Date. We may set a record date for determining the shareholders entitled to receive dividends by a resolution of the Board of Directors upon providing at least two weeks’ prior notice of such date to the public. The record date for quarterly dividends are the end of March, June and September. The Korean Commercial Code and our articles of incorporation permit us, upon at least two weeks’ public notice, to set a record date and/or close the register of shareholders for not more than three months for the purpose of determining the shareholders entitled to certain rights pertaining to the shares. However, if the record date and the period of time during which the register of shareholders is to be closed are fixed in the articles of incorporation, the Korean Commercial Code waives the requirement to provide at least two weeks’ public notice. The trading of shares and the electronic registration in respect thereof may continue while the register of shareholders is closed.

Annual and Interim Reports. At least one week before the annual general meeting of shareholders, we must make our annual report and audited financial statements available for inspection at our head office and at all of our branch offices. Copies of this report, the audited financial statements and any resolutions adopted at the general meeting of shareholders are available to our shareholders.

Under the Financial Investment Services and Capital Markets Act, we must file with the Financial Services Commission and the KRX KOSPI Market an annual business report within 90 days after the end of each fiscal year, a half-year business report within 45 days after the end of the first six months of each fiscal year and quarterly business reports within 45 days after the end of the first three months and nine months of each fiscal year. Copies of such business reports will be available for public inspection at the Financial Services Commission and the KRX KOSPI Market.

Transfer of Shares. Under the Korean Commercial Code, the transfer of shares is effected by the delivery of share certificates. The Act on Electronic Registration of Stocks, Bonds, Etc. provides, however, that in the case of a company listed on the KRX KOSPI Market such as us, share transfers shall be effected by the electronic registration of the transfer on the electronic registry of the electronic registration agency and issuance of physical share certificates is prohibited. In order to assert shareholders’ rights against us, the transferee must have his name and address registered on the register of shareholders. For this purpose, the electronic registration agency issues a statement of the shareholders (or soyuja-myeong-se) upon request of the company, whereby the company updates its register of shareholders in accordance with the Act on Electronic Registration of Stocks, Bonds, Etc..

Under current Korean regulations, the Korea Securities Depository, internationally recognized foreign custodians, financial investment companies with a dealing license (including domestic branches of foreign financial investment companies with such license), financial investment companies with a brokerage license (including domestic branches of foreign financial investment companies with such license), foreign exchange banks (including domestic branches of foreign banks) and financial investment companies with a collective investment license (including domestic branches of foreign financial investment companies with such license) may act as agents and provide related services for foreign shareholders.

In addition, foreign shareholders may appoint a standing proxy among the foregoing and generally may not allow any person other than the standing proxy to exercise rights to the acquired shares or perform any tasks

 

172


Table of Contents

related thereto on their behalf. Certain foreign exchange controls and securities regulations apply to the transfer of shares by non-residents or non-Koreans. See “Item 9.A. Offering and Listing Details” and “Item 10.D. Exchange Controls.” Except as provided in the Financial Holding Company Act, the ceiling on the aggregate shareholdings of a single shareholder and persons who stand in a special relationship with such shareholder is 10% of our issued and outstanding voting shares. See “Item 4.B. Business Overview—Supervision and Regulation—Principal Regulations Applicable to Financial Holding Companies—Restrictions on Ownership of a Financial Holding Company.”

Our Acquisition of Our Shares. Under the Korean Commercial Code, we may acquire our own shares upon a resolution of a general meeting of shareholders by either (i) purchasing them on a stock exchange or (ii) purchasing a number of shares, other than redeemable shares as set forth in Article 345, Paragraph (1) of the Korean Commercial Code, from each shareholder in proportion to their existing shareholding ratio through the methods set forth in the Presidential Decree, provided that the total purchase price does not exceed the amount of our profit that may be distributed as dividends in respect of the immediately preceding fiscal year.

Additionally, pursuant to the Financial Investment Services and Capital Markets Act and regulations under the Financial Holding Company Act and after submission of certain reports to the Financial Services Commission, we may purchase our own shares on the KRX KOSPI Market or through a tender offer, subject to the restrictions that (i) the aggregate purchase price of such shares may not exceed the total amount available for distribution of dividends at the end of the preceding fiscal year; and (ii) the purchase of such shares shall meet the risk-weighted capital adequacy ratio requirements prescribed in the regulations under the Financial Holding Company Act based on Bank for International Settlements standards.

Subject to certain limited exceptions, our subsidiaries will not be permitted to acquire our shares pursuant to the Financial Holding Company Act.

 

Item 10.C.

Material Contracts

None.

 

Item 10.D.

Exchange Controls

General

The Foreign Exchange Transaction Act of Korea and the Enforcement Decree and regulations under that Act regulate investment in Korean securities by non-residents and issuance of securities outside Korea by Korean companies. We collectively refer to these laws and regulations as the “Foreign Exchange Transaction Laws.” Non-residents may invest in Korean securities only to the extent specifically allowed by the Foreign Exchange Transaction Laws or otherwise permitted by the Ministry of Economy and Finance. The Financial Services Commission has also adopted regulations that restrict foreign investment in Korean securities and regulate the issuance of securities outside Korea by Korean companies, pursuant to its authority under the Financial Investment Services and Capital Markets Act.

Under the Foreign Exchange Transaction Laws, if the Korean government deems that:

 

   

the need to do so is inevitable due to the outbreak of natural calamities, wars, conflict of arms or grave and sudden changes in domestic or foreign economic circumstances or other similar situations, the Ministry of Economy and Finance may temporarily suspend payment, receipt or the whole or part of transactions to which the Foreign Exchange Transaction Laws apply, or impose an obligation to safe-keep, deposit or sell means of payment in or to certain Korean governmental agencies or financial institutions; and

 

   

international balance of payments and international finance are confronted or are likely to be confronted with serious difficulty or the movement of capital between Korea and abroad brings or is likely to bring about serious obstacles in carrying out its currency policies, exchange rate policies and other macroeconomic policies, the Ministry of Economy and Finance may take measures to require any person

 

173


Table of Contents
 

who intends to perform capital transactions to obtain permission or to require any person who performs capital transactions to deposit part of the payments received in these transactions at certain Korean governmental agencies or financial institutions.

Both of these actions are subject to limitations specified by the Foreign Exchange Transaction Laws.

Restrictions Applicable to Shares

Under the Foreign Exchange Transaction Laws, a foreign investor who intends to acquire shares must designate a foreign exchange bank at which he or she must open a foreign currency account and a Won account exclusively for stock investments. Approval is not required for remittance into Korea and deposit of foreign currency funds in the foreign currency account. Foreign currency funds may be transferred from the foreign currency account at the time required to place a deposit for, or settle the purchase price of, a stock purchase transaction to a Won account opened at a financial investment company with a dealing and/or brokerage license. Funds in the foreign currency account may be remitted abroad without any Korean governmental approval.

Dividends on shares of Korean companies are paid in Won. Korean governmental approval is not required for foreign investors to receive dividends on, or the Won proceeds from the sale of, any shares to be paid, received and retained in Korea. Dividends paid on, and the Won proceeds of the sale of, any shares held by a non-resident of Korea must be deposited either in a Won account with the investor’s financial investment company with a dealing and/or brokerage license or in its own Won account. Funds in a foreign investor’s Won account may be transferred to its foreign currency account or withdrawn for local living expenses up to certain limits. These funds may also be used to make future investments in shares or to pay the subscription price of new shares obtained through the exercise of pre-emptive rights.

Financial investment companies with a dealing and/or brokerage license may open foreign currency accounts with foreign exchange banks exclusively to accommodate foreign investors’ stock investments in Korea. Through these accounts, such financial investment companies may enter into limited foreign exchange transactions, such as converting foreign currency funds and Won funds, either as a counterparty to or on behalf of foreign investors, without the investors having to open their own accounts with foreign exchange banks.

 

Item 10.E.

Taxation

The following summary is based upon tax laws, regulations, rulings, decrees, income tax conventions (treaties), administrative practice and judicial decisions of Korea and the United States as of the date of this annual report, and is subject to any change in the laws of Korea or the United States that may come into effect after such date.

United States Taxation

This summary describes certain material U.S. federal income tax consequences for a U.S. holder (as defined below) of acquiring, owning, and disposing of common shares or ADSs. This summary applies to you only if you hold the common shares or ADSs as capital assets for U.S. federal income tax purposes (generally, property held for investment). This summary does not apply to you if you are a member of a class of holders subject to special rules, including (but not limited to):

 

   

a broker or dealer in securities or currencies;

 

   

a trader in securities that elects to use a mark-to-market method of accounting for securities holdings;

 

   

a bank or financial institution;

 

   

a life insurance company, real estate investment trust or regulated investment company;

 

   

a tax-exempt organization, qualified retirement plan, individual retirement account or other tax-deferred account;

 

   

an entity treated as a partnership or other passthrough entity (or investors therein) for U.S. federal income tax purposes;

 

174


Table of Contents
   

a person that holds common shares or ADSs that are a hedge or that are hedged against interest rate or currency risks;

 

   

a person that holds common shares or ADSs as part of a straddle or conversion transaction for tax purposes;

 

   

a person whose functional currency for tax purposes is not the U.S. dollar; or

 

   

a person that owns or is deemed to own (directly, indirectly or constructively) 10% or more of our stock, measured by voting power or value.

In addition, this summary does not discuss the application of the U.S. federal estate and gift taxes, the Medicare net investment income tax, special timing rules prescribed under section 451(b) of the Code or any alternative minimum tax, or any state, local or other tax consequences of purchasing, owning, and disposing of common shares or ADSs. You should consult your own tax advisers concerning the U.S. federal, state, local, and other tax consequences of purchasing, owning, and disposing of common shares or ADSs in your particular circumstances.

This summary is based on the Internal Revenue Code of 1986, as amended, its legislative history, existing and proposed regulations promulgated thereunder, and published rulings and court decisions, all as currently in effect. These laws are subject to change, possibly on a retroactive basis. We have not requested a ruling from the Internal Revenue Service, or the IRS, with respect to any of the U.S. federal income tax considerations described below, and as a result, the IRS could disagree with portions of this discussion. This summary is for general information purposes only and does not purport to be a complete discussion of all potential tax considerations that may be relevant to a particular person’s decision to acquire common shares or ADSs.

For purposes of this summary, you are a “U.S. holder” if you are the beneficial owner of a common share or an ADS and are:

 

   

a citizen or resident of the United States;

 

   

a U.S. domestic corporation; or

 

   

otherwise subject to U.S. federal income tax on a net income basis with respect to income from the common share or ADS.

In general, if you are the beneficial owner of ADSs, you will be treated as the beneficial owner of the common shares represented by those ADSs for U.S. federal income tax purposes, and no gain or loss will be recognized if you exchange an ADS for the common share represented by that ADS.

Dividends

The gross amount of cash distributions that you receive generally will be taxable as dividends to the extent paid out of our current or accumulated earnings and profits, as determined under United States federal income tax principles. Any dividends you receive (including any withheld taxes) generally will be subject to U.S. federal income taxation as foreign source dividend income and will not be eligible for the dividends received deduction. Dividends paid in Won will be included in your income in a U.S. dollar amount calculated by reference to the exchange rate in effect on the date that you receive the dividend (or the depositary receives the dividend, in the case of ADSs), regardless of whether the payment is in fact converted into U.S. dollars. If such a dividend is converted into U.S. dollars on the date of receipt, you generally should not be required to recognize foreign currency gain or loss in respect of the dividend income.

Subject to certain exceptions for short-term and hedged positions, the U.S. dollar amount of dividends received by an individual with respect to our common shares or ADSs will be subject to taxation at reduced rates if the dividends are “qualified dividends.” Dividends paid on the common shares or ADSs will be treated as qualified dividends if (i) the common shares or ADSs are readily tradable on an established securities market in the United States or we are eligible for the benefits of a comprehensive tax treaty with the United States that the U.S. Treasury determines is satisfactory for purposes of this provision and that includes an exchange of

 

175


Table of Contents

information program; (ii) we were not, in the year prior to the year in which the dividend was paid, and are not, in the year in which the dividend is paid, a passive foreign investment company as defined for U.S. federal income tax purposes, which we refer to as a PFIC, and (iii) certain holding period requirements are met. The ADSs are listed on the New York Stock Exchange and will qualify as readily tradable on an established securities market in the United States so long as they are so listed. In addition, the U.S. Treasury has determined that the Korea-United States income tax treaty (the “Treaty”) meets the requirements for reduced rates of taxation, and we believe we are eligible for the benefits of that Treaty. Based on our audited financial statements, we believe that we were not a PFIC in our 2022 and 2023 taxable years. In addition, based on our current expectations regarding our income, assets and activities, we do not anticipate becoming a PFIC for our 2024 taxable year. Therefore, we believe that dividends received by a U.S. holder with respect to either common shares or ADSs will be “qualified dividends” provided the holder satisfies the holding period requirement. Holders should consult their own tax advisers regarding the availability of the reduced dividend tax rate in light of their own particular circumstances.

Distributions of additional shares in respect of common shares or ADSs that are made as part of a pro-rata distribution to all of our shareholders generally will not be subject to U.S. federal income tax.

Sale or Other Disposition

For U.S. federal income tax purposes, gain or loss you realize on a sale or other disposition of common shares or ADSs generally will be treated as U.S. source capital gain or loss, and will be long-term capital gain or loss if the common shares or ADSs were held for more than one year. Your ability to offset capital losses against ordinary income is limited. Long-term capital gain recognized by an individual U.S. holder generally is subject to taxation at reduced rates.

If a U.S. holder sells or otherwise disposes of our common shares or ADSs in exchange for currency other than U.S. dollars, the amount realized generally will be the U.S. dollar value of the currency received at the spot rate on the date of sale or other disposition (or, if the shares are traded on an established securities market at such time, in the case of cash basis and electing accrual basis U.S. holders, the settlement date). An accrual basis U.S. holder that does not elect to determine the amount realized using the spot exchange rate on the settlement date will recognize foreign currency gain or loss equal to the difference between the U.S. dollar value of the amount received based on the spot exchange rates in effect on the date of the sale or other disposition and the settlement date. If an accrual basis U.S. holder makes the election described above, it must be applied consistently from year to year and cannot be revoked without the consent of the IRS. A U.S. holder should consult its own tax advisors regarding the treatment of any foreign currency gain or loss realized with respect to any currency received in a sale or other disposition of the common shares or ADSs.

Foreign Tax Credit Considerations

Subject to generally applicable limitations and conditions, Korean tax on dividends or gains paid at the appropriate rate applicable to a U.S. holder may be eligible for a credit against such U.S. holder’s U.S. federal income tax liability. These generally applicable limitations and conditions include new requirements adopted by the IRS in regulations promulgated in December 2021 and any Korean tax will need to satisfy these requirements in order to be eligible to be a creditable tax for a U.S. holder. In the case of a U.S. holder that consistently elects to apply a modified version of these rules under recently issued temporary guidance and complies with specific requirements set forth in such guidance, the Korean tax on dividends or gains will be treated as meeting the new requirements and therefore as a creditable tax. In the case of all other U.S. holders, the application of these requirements to the Korean tax on dividends or gains is uncertain and we have not determined whether these requirements have been met. If the Korean tax on dividends or gains is not a creditable tax for a U.S. holder or the U.S. holder does not elect to claim a foreign tax credit for any foreign income taxes paid or accrued in the same taxable year, the U.S. holder may be able to deduct the Korean tax in computing such U.S. holder’s taxable income for U.S. federal income tax purposes.

Dividend distributions will constitute income from sources without the United States and, for U.S. holders that elect to claim foreign tax credits, generally will constitute “passive category income” for foreign tax credit

 

176


Table of Contents

purposes. Capital gain or loss recognized by a U.S. holder on the sale or other disposition of the common shares or ADSs generally will be U.S. source gain or loss for U.S. foreign tax credit purposes. Consequently, even if any withholding tax on gains qualifies as a creditable tax, a U.S. holder may not be able to credit the tax against its U.S. federal income tax liability unless such credit can be applied (subject to generally applicable conditions and limitations) against tax due on other income treated as derived from foreign sources. If the Korean tax on gains is not a creditable tax, the tax would reduce the amount realized on the sale or other disposition of the common shares or ADSs even if you have elected to claim a foreign tax credit for other taxes in the same year.

Any Korean securities transaction tax or agriculture and fishery special surtax that you pay will not be creditable for foreign tax credit purposes.

The availability and calculation of foreign tax credits and deductions for foreign taxes depend on a U.S. holder’s particular circumstances and involve the application of complex rules to those circumstances. The temporary guidance discussed above also indicates that the Treasury and the IRS are considering proposing amendments to the December 2021 regulations and that the temporary guidance can be relied upon until additional guidance is issued that withdraws or modifies the temporary guidance. You should consult your own tax advisor regarding the application of these rules to your particular situation.

Specified Foreign Financial Assets

Certain U.S. holders that own “specified foreign financial assets” with an aggregate value in excess of US$50,000 on the last day of the taxable year or US$75,000 at any time during the taxable year are generally required to file an information statement along with their tax returns, currently on IRS Form 8938, with respect to such assets. “Specified foreign financial assets” include any financial accounts held at a non-U.S. financial institution, as well as securities issued by a non-U.S. issuer (which would include the common shares and ADSs) that are not held in accounts maintained by financial institutions. Higher reporting thresholds apply to certain individuals living abroad and to certain married individuals. Regulations extend this reporting requirement to certain entities that are treated as formed or availed of to hold direct or indirect interests in specified foreign financial assets based on certain objective criteria. U.S. holders who fail to report the required information could be subject to substantial penalties. In addition, the statute of limitations for assessment of tax would be suspended, in whole or part. Prospective investors should consult their own tax advisors concerning the application of these rules to their investment in the common shares or ADSs, including the application of the rules to their particular circumstances.

U.S. Information Reporting and Backup Withholding Rules

Payments of dividends and sales proceeds that are made within the United States or through certain U.S.-related financial intermediaries are subject to information reporting and may be subject to backup withholding unless the holder provides an accurate taxpayer identification number and makes any other required certification or otherwise establishes an exemption. Backup withholding is not an additional tax. The amount of any backup withholding from a payment to a U.S. holder will be allowed as a refund or credit against the U.S. holder’s U.S. federal income tax liability, provided the required information is furnished to the IRS in a timely manner.

Korean Taxation

The following summary of Korean tax considerations applies to you so long as you are not:

 

   

a resident of Korea;

 

   

a corporation with its head office, principal place of business or place of effective management in Korea; or

 

   

engaged in a trade or business in Korea through a permanent establishment or a fixed base to which the relevant income is attributable or with which the relevant income is effectively connected.

Please consult your own tax advisers as to the Korean, state, local and other tax consequences of the purchase, ownership and disposition of common shares or ADSs.

 

177


Table of Contents

Taxation of Dividends on Common Shares or ADSs

We will deduct Korean withholding tax from dividends paid to you (whether payable in cash or in shares) at a rate of 22.0% (inclusive of local income tax). If you are a qualified resident and a beneficial owner of the dividends in a country that has entered into a tax treaty with Korea, you may qualify for a reduced rate of Korean withholding tax. See “—Tax Treaties” below for a discussion on treaty benefits. If we distribute to you free shares representing a transfer of earning surplus or certain capital reserves into paid-in capital, that distribution may be subject to Korean withholding tax.

Taxation of Capital Gains from Transfer of Common Shares or ADSs

As a general rule, capital gains earned by non-residents upon transfer of our common shares or ADSs are subject to Korean withholding tax at the lower of (1) 11.0% (inclusive of local income tax) of the gross proceeds realized or (2) subject to the production of satisfactory evidence of acquisition costs and certain direct transaction costs of the common shares or ADSs, 22.0% (inclusive of local income tax) of the net realized gain, unless exempt from Korean income taxation under the applicable Korean tax treaty with the non-resident’s country of tax residence. See “—Tax Treaties” below for a discussion on treaty benefits. Even if you do not qualify for an exemption under a tax treaty, you will not be subject to the foregoing withholding tax on capital gains if you qualify under the relevant Korean domestic tax law exemptions discussed in the following paragraphs.

In regard to the transfer of our common shares through the Korea Exchange, you will not be subject to the withholding tax on capital gains (as described in the preceding paragraph) if you (1) have no permanent establishment in Korea and (2) did not own or have not owned (together with any shares owned by any person with which you have a certain special relationship) 25% or more of the total issued and outstanding shares, which may include the common shares represented by the ADSs, at any time during the calendar year in which the sale occurs and during the five consecutive calendar years prior to the calendar year in which the sale occurs.

Under Korean tax law, ADSs are viewed as shares of common stock for capital gains tax purposes. Accordingly, capital gains from the sale or disposition of ADSs are taxed (if such sale or disposition constitutes a taxable event) as if such gains are from the sale or disposition of the underlying common shares. Capital gains that you earn (regardless of whether you have a permanent establishment in Korea) from a transfer of ADSs outside of Korea will generally be exempt from Korean income taxation by virtue of the Special Tax Treatment Control Law of Korea, or the STTCL, provided that the issuance of the ADSs is deemed to be an overseas issuance under the STTCL. However, if you transfer ADSs after having converted the underlying common shares, such exemption under the STTCL will not apply and you will be required to file a transfer income tax return or a corporate income tax return and pay tax in Korea with respect to any capital gains derived from such transfer unless the purchaser or a financial investment company with a brokerage license, as applicable, withholds and pays such tax.

If you are subject to tax on capital gains with respect to the sale of ADSs, or of our common shares you acquired as a result of a withdrawal, the purchaser or, in the case of the sale of the common shares on the Korea Exchange or through a financial investment company with a brokerage license in Korea, such financial investment company, is required to withhold Korean tax on capital gains from the sales price in an amount equal to the lower of (1) 11.0% (inclusive of local income tax) of the gross realization proceeds or (2) subject to the production of satisfactory evidence of acquisition costs and certain direct transaction costs of the common shares or ADSs, 22.0% (inclusive of local income tax) of the net realized gain, and to make payment of these amounts to the Korean tax authority, unless you establish your entitlement to an exemption under an applicable tax treaty or domestic tax law. See “—Tax Treaties” below for a discussion on claiming treaty benefits.

Tax Treaties

Korea has entered into a number of income tax treaties with other countries (including the United States), which would reduce or exempt Korean withholding tax on dividends on, and capital gains on transfer of, the common shares or ADSs. For example, under the Korea-United States income tax treaty, reduced rates of Korean withholding tax of 16.5% or 11.0% (depending on your shareholding ratio and inclusive of local income tax) on

 

178


Table of Contents

dividends and an exemption from Korean withholding tax on capital gains are available to residents of the United States that are beneficial owners of the relevant dividend income or capital gains, subject to certain exceptions. However, under Article 17 (Investment or Holding Companies) of the Korea-United States income tax treaty, such reduced rates and exemption do not apply if (i) you are a United States corporation, (ii) by reason of any special measures, the tax imposed on you by the United States with respect to such dividend income or capital gains is substantially less than the tax generally imposed by the United States on corporate profits and (iii) 25% or more of your capital is held of record or is otherwise determined, after consultation between competent authorities of the United States and Korea, to be owned directly or indirectly by one or more persons who are not individual residents of the United States. Also, under Article 16 (Capital Gains) of the Korea-United States income tax treaty, the exemption on capital gains does not apply if (a) you have a permanent establishment in Korea and any shares of common stock in which you hold an interest and which give rise to capital gains are effectively connected to such permanent establishment, (b) you are an individual and you maintain a fixed base in Korea for an aggregate of 183 days or more during a given taxable year and your ADSs or common shares giving rise to capital gains are effectively connected with such fixed base or (c) you are an individual and you are present in Korea for an aggregate of 183 days or more during a given taxable year.

You should inquire for yourself whether you are entitled to the benefit of a tax treaty between Korea and the country where you are a resident. It is the responsibility of the party claiming the benefits of an income tax treaty in respect of dividend payments or capital gains to submit to us, the purchaser or the financial investment company, as applicable, a certificate as to his tax residence. In the absence of sufficient proof, we, the purchaser or the financial investment company, as applicable, must withhold tax at the normal rates. Furthermore, in order for you to claim the benefit of a tax rate reduction or tax exemption on certain Korean source income (such as dividends or capital gains) under an applicable tax treaty, Korean tax law requires you (or your agent) to submit an application (for a reduced withholding tax rate, the “application for entitlement to a reduced tax rate,” and in the case of exemptions from withholding tax, the “application for tax exemption” along with a certificate of your tax residency issued by a competent authority of your country of tax residence, subject to certain exceptions) as the beneficial owner of such Korean source income, or a BO application. If you are a corporation and the tax exemption amount being applied for is ₩1 billion or more (including where the aggregate amount exempted within one year from the last day of the month in which the payment was made is ₩1 billion or more), in addition to the certificate of tax residence issued by a competent authority of your country of residence, you will also be required to submit the names and addresses of all of the members of your board of directors, the identities and shareholding percentages of all of your shareholders (provided that if you have more than 100 shareholders, you may instead provide a statement showing the total number of shareholders and the aggregate investment amount from each country), and your audit reports for the most recent three years submitted to your country of residence (or, if you have been in existence for less than three years, audit reports since incorporation). For example, a U.S. resident would be required to provide a Form 6166 as a certificate of tax residency together with the application for entitlement to reduced tax rate or the application for tax exemption. Such application should be submitted to the withholding agent prior to the payment date of the relevant income. Subject to certain exceptions, where the relevant income is paid to an overseas investment vehicle (which is not the beneficial owner of such income), or an OIV, a beneficial owner claiming the benefit of an applicable tax treaty with respect to such income must submit its BO application to such OIV, which must submit an OIV report and a schedule of beneficial owners (as well as the BO applications collected from each beneficial owner, if such beneficial owner is applying for a tax exemption) to the withholding agent prior to the payment date of such income. Effective January 1, 2020, an OIV that was not established for the purpose of unjustifiably reducing income tax liabilities in Korea and bears tax liabilities in the country of its residence is deemed to be a beneficial owner of Korean source income for income tax purposes. Starting from January 1, 2022, an OIV is deemed to be a beneficial owner of the Korean source income if (i) under the applicable tax treaty, the OIV bears tax liabilities in the country in which it is established or the OIV is deemed to be the beneficial owner of the Korean source income, and (ii) the Korean source income is eligible for the treaty benefits under the tax treaty. The benefits under a tax treaty between Korea and the country of such OIV’s residence will apply with respect to the relevant income paid to such OIV, subject to certain application requirements as prescribed by the Corporate Income Tax or Individual Income Tax Law. In the case of a tax exemption application, the withholding agent is required to

 

179


Table of Contents

submit such application (together with the applicable OIV report in the case of income paid to an OIV) to the relevant district tax office by the ninth day of the month following the date of the payment of such income.

Inheritance Tax and Gift Tax

If you die while holding an ADS or donate an ADS, it is unclear whether, for Korean inheritance tax and gift tax purposes, you will be treated as the owner of the common shares underlying the ADSs. If the tax authority interprets depositary receipts as the underlying share certificates, you may be treated as the owner of the common shares and your heir or the donee (or in certain circumstances, you as the donor) will be subject to Korean inheritance tax or gift tax presently at the rate of 10% to 50%, provided that the value of the ADSs or common shares is greater than a specified amount.

If you die while holding a common share or donate a common share, your heir or donee (or in certain circumstances, you as the donor) will be subject to Korean inheritance tax or gift tax at the same rate as indicated above.

At present, Korea has not entered into any tax treaty relating to inheritance or gift taxes.

Securities Transaction Tax

If you transfer our common shares on the Korea Exchange, you will be subject to securities transaction tax at the rate of 0.03% (if the transfer is made in 2024) or 0% (if the transfer is made in 2025 and thereafter) and an agriculture and fishery special surtax at the rate of 0.15% of the sale price of the common shares. If your transfer of the common shares is not made on the Korea Exchange, subject to certain exceptions, you will be subject to securities transaction tax at the rate of 0.35% (if the transfer is made in 2023 and thereafter) and will not be subject to an agriculture and fishery special surtax.

Under the Securities Transaction Tax Law, depositary receipts (such as American depositary receipts) constitute share certificates subject to the securities transaction tax. However, the transfer of depositary receipts listed on the New York Stock Exchange, the Nasdaq Global Market, or other qualified foreign exchanges is exempt from the securities transaction tax.

In principle, the securities transaction tax, if applicable, must be paid by the transferor of the common shares or ADSs. When the transfer is effected through a securities settlement company in Korea, such settlement company is generally required to withhold and pay the tax to the tax authorities. When such transfer is made through a financial investment company only, such financial investment company is required to withhold and pay the tax. Where the transfer is effected by a non-resident without a permanent establishment in Korea, other than through a securities settlement company or a financial investment company, the transferee is required to withhold the securities transaction tax.

Non-reporting or under-reporting of securities transaction tax will generally result in penalties equal to 20% to 60% of the non-reported tax amount or 10% to 60% of under-reported tax amount. Also, a failure to timely pay securities transaction tax will result in a penalty equal to 9.125% (or 8.03% starting from February 2022) per annum of the due but unpaid tax amount. The penalties are imposed on the party responsible for paying the securities transaction tax or, if such tax is required to be withheld, on the party that has the obligation to withhold.

 

Item 10.F.

Dividends and Paying Agents

Not Applicable

 

Item 10.G.

Statements by Experts

Not Applicable

 

Item 10.H.

Documents on Display

We are subject to the information requirements of the Exchange Act, and, in accordance therewith, are required to file reports, including annual reports on Form 20-F, and other information with the U.S. Securities

 

180


Table of Contents

and Exchange Commission. These materials, including this annual report and the exhibits thereto, may be inspected and copied at the Commission’s public reference rooms in Washington, D.C., New York, New York and Chicago, Illinois. Please call the Commission at 1-800-SEC-0330 for further information on the public reference rooms. We are also required to make filings with the Commission by electronic means. Any filings we make electronically will be available to the public over the Internet at the Commission’s web site at http://www.sec.gov.

 

Item 10.I.

Subsidiary Information

Not Applicable

 

Item 10.J.

Annual Report to Security Holders

Not Applicable

 

Item 11.

QUANTITATIVE AND QUALITATIVE DISCLOSURES ABOUT MARKET RISK

Overview

As a financial services provider, we are exposed to various risks related to our lending and trading businesses, our funding activities and our operating environment, principally through Woori Bank, our banking subsidiary. Our goal in risk management is to ensure that we identify, measure, monitor and control the various risks that arise, and that our organization adheres strictly to the policies and procedures which we establish to address these risks. We seek to take a conservative approach to risk management in order to better insulate our operations from adverse events. Risks we face include:

 

   

credit risk;

 

   

market risk (primarily interest rate risk, equity risk, foreign exchange risk and commodity risk);

 

   

liquidity risk; and

 

   

operational and business risk (including legal risk).

We operate a standardized risk management system which enhances our risk management capabilities by enabling us to exchange information among our and our subsidiaries’ risk management operations. Woori Bank, our banking subsidiary, has further strengthened its risk management systems by using Tier I capital as “available capital” for purposes of our risk capital allocation to fulfill Basel III requirements. We use our risk management systems to manage our risks within acceptable limits and to otherwise ensure the soundness of our assets and the stability of our operations.

We allocate our total risk capital in accordance with the guidelines set by our Risk Management Committee. As described in more detail below, the committee allocates risk capital and approves the risk limit requests of our subsidiaries. Through our standardized risk management system, we allocate our risk capital:

 

   

with respect to our credit risk on the basis of a standardized approach as well as other portfolio credit models;

 

   

with respect to our market risk for trading activities based on Basel III’s revised standardized model for Woori Bank and certain of our other subsidiaries, and a simplified standardized approach for the rest of our subsidiaries;

 

   

with respect to our interest rate risk based on the IRRBB standard method (ΔEVE) on a group-wide basis; and

 

   

with respect to our operational risk through a standardized approach for our subsidiaries, including Woori Bank, in accordance with Basel III.

 

181


Table of Contents

Our risk capital allocation by entity as a percentage of available capital, on a non-consolidated basis, with respect to 2024 is as follows:

 

    Available
capital(1)
    Risk
capital
    Risk
appetite
    Credit     Market     Operational     Interest rate     Credit
Concentration
    Liquidity     Strategic/
Reputation
 
                                                             
    (in billions of Won, except percentages)  

Woori Financial Group

    30,924       23,434       75.8     18,161       1,280       1,796       1,792       854       330       928  

Woori Bank

    24,462       18,986       77.6     14,794       1,000       1,590       1,195       795       300       734  

Woori Card

    2,444       1,285       52.5     1,010       21       98       265                    

Woori Financial Capital

    1,606       1,119       69.7     1,027             39       97                    

Woori Investment Bank

    1,100       1,039       94.4     769       207       30       97                    

Woori Asset Trust

    395       85       21.6     70             22       8                    

Woori Savings Bank

    177       169       95.5     155             6       15                    

 

(1) 

Estimates based on Tier I capital.

Organization

We have a multi-tiered risk management governance structure. Our Risk Management Committee is ultimately responsible for group-wide risk management, and directs the various subordinate risk management entities. The Group Risk Management Council answers to the Risk Management Committee and, together with the Group Risk Management Department, coordinates the execution of its directives with each Subsidiary Risk Management Department. Each Subsidiary Risk Management Committee, based on the Risk Management Committee’s directives, determines risk management strategies and implements risk management policies and guidelines for the relevant subsidiary, sets the subsidiary’s operational and business risk management policies and guidelines and directs the applicable Subsidiary Risk Management Department with support from the applicable Subsidiary Risk Management Council, but must keep within the risk guidelines of the Risk Management Committee. The Subsidiary Risk Management Committees generally receive input from their respective Subsidiary Risk Management Councils and Subsidiary Risk Management Departments.

 

182


Table of Contents

The following chart sets out our risk management governance structure as of the date of this annual report:

 

 

LOGO

We operate a “double report” system with respect to our risk management procedures. Each of our Subsidiary Risk Management Departments is required to submit risk management reports directly to the Group Risk Management Department. Through this internal reporting system, we are able to better ascertain and strengthen the monitoring of our subsidiaries’ risk management and are able to quickly address any deviation from our group-wide risk policies. We have further supplemented our double report system by strengthening the role and independence of chief risk officers in our subsidiaries and expanding the role of Subsidiary Risk Management Departments. Each Subsidiary Risk Management Department is required to report directly to such subsidiary’s chief risk officer on all material risk management issues as well as following the procedures under the double report system.

The Risk Management Committee, the Group Risk Management Council, the Subsidiary Risk Management Committees and the Subsidiary Risk Management Councils are responsible for managing risks relating to credit, markets, asset and liability management and liquidity. Each Subsidiary Risk Management Department is generally responsible for managing operational risks at the relevant subsidiary, while the Audit Department coordinates the execution of our operational and business risk management policy, particularly with regard to internal subsidiary practices, and the Legal and Compliance Department monitors compliance risk and makes suggestions regarding regulatory issues to the Financial Supervisory Service.

Risk Management Committee

The Risk Management Committee is our highest decision-making body with respect to our risk management operations. Our board of directors has delegated to it the authority to oversee and make determinations on all significant issues relating to our risk management system. It comprehensively manages and controls our risks as well as those of our subsidiaries, so that it may detect, measure, monitor and control the potential risks that may arise during management. The committee’s major activities include:

 

   

determining and amending risk management policies, guidelines and limits in conformity with the strategy established by the board of directors;

 

183


Table of Contents
   

determining the appropriate level of risks that we should be willing to undertake, including in connection with key business activities such as acquisitions, investments or entering into new business areas, prior to a decision by the board of directors on such matters;

 

   

allocating risk capital to each subsidiary and approving the risk limits of our subsidiaries;

 

   

reviewing our group-wide risk profile, including the level of risks we are exposed to and the status of our risk management operations; and

 

   

monitoring our subsidiaries’ compliance with our risk policies.

The Risk Management Committee is composed of three outside directors. It operates independently from all business groups and individual board members, and reports directly to our board of directors. We require the chairperson of the Risk Management Committee to be chosen from among the outside directors in order to enhance the independence and experience level of such chairperson. Our Risk Management Committee convenes at least quarterly, and makes decisions by a majority vote of the attending members. At least a majority of the committee members must attend to constitute a quorum.

Group Risk Management Council

Our Group Risk Management Council is responsible for coordinating with the Subsidiary Risk Management Departments to ensure that they execute the policies, guidelines and limits established by the Risk Management Committee. The Group Risk Management Council’s major activities include:

 

   

analyzing our risk status using information provided by the Subsidiary Risk Management Departments;

 

   

adjusting the integrated risk-adjusted capital allocation plan and risk limits for each of our subsidiaries;

 

   

reviewing the key decisions of each Subsidiary Risk Management Committee and discussing and resolving any risk management issues raised by those committees;

 

   

coordinating issues relating to the integration of our risk management functions; and

 

   

performing any other duties delegated by the Risk Management Committee.

The Group Risk Management Council consists of twelve members, including our chief risk officer and the chief risk officers of our subsidiaries. It operates independently from all business groups, and reports directly to the Risk Management Committee. The Group Risk Management Council convenes on a quarterly basis.

Our subsidiaries, in most cases through their respective Subsidiary Risk Management Departments, provide a variety of information to the Group Risk Management Council, including:

 

   

reports regarding the status of overall risk management, the status of limit compliance, and analysis and results of stress testing and back testing; and

 

   

reports regarding asset and liability management matters, including changes in risk-weighted assets and the status of our credit portfolio on a periodic basis.

Subsidiary Risk Management Committees

Each of our subsidiaries’ operating businesses that require risk management delegates risk management authority to its Subsidiary Risk Management Committee. Each Subsidiary Risk Management Committee measures and monitors the various risks faced by the relevant subsidiary and reports to that subsidiary’s board of directors regarding decisions that it makes on risk management issues. It also makes strategic decisions regarding the operations of the relevant subsidiary, such as allocating credit risk limits, setting total exposure limits and market risk-related limits and determining which market risk derivatives instruments the subsidiary can trade. The major activities of each Subsidiary Risk Management Committee include:

 

   

determining and monitoring risk policies, guidelines, limits and tolerance levels and the level of subsidiary risk in accordance with group policy, with the support of the relevant Subsidiary Risk Management Council;

 

184


Table of Contents
   

reviewing and analyzing the subsidiary’s risk profile;

 

   

setting limits for and adjusting the risk-adjusted capital allocation plan and risk levels for each business group within the subsidiary; and

 

   

monitoring compliance with our group-wide risk management policies and practices at the business group and subsidiary level.

Subsidiary Risk Management Council

Each of our relevant subsidiaries has a Subsidiary Risk Management Council, which is responsible for supporting the relevant Subsidiary Risk Management Committee in the implementation of its risk management policies and guidelines for such subsidiary, including by reviewing and reporting on agenda items to be discussed at meetings of the relevant Subsidiary Risk Management Committee, reviewing reports from the relevant Subsidiary Risk Management Department and performing any other duties delegated by the relevant Subsidiary Risk Management Committee.

Each Subsidiary Risk Management Council is generally comprised of the subsidiary’s chief risk management officer, the head of its Subsidiary Risk Management Department and other executive officers responsible for such subsidiary’s risk management-related functions. It operates independently from all business units, and reports directly to the Subsidiary Risk Management Committee.

Credit Risk Management

Our credit risk management policy objectives are to improve our asset quality, reduce our non-performing loans and minimize our concentration risk through a diversified and balanced risk-weighted loan portfolio. We manage credit risk and continually monitor and improve our credit risk-related policies and guidelines to reflect changing risks in our business and the industries and sectors in which our customers operate.

We believe that an essential part of achieving our credit risk management objectives is utilizing a standardized risk management system so that we can identify and manage the risks generated by our businesses using a consistent approach. Woori Bank is currently using a centralized credit risk management system called the Credit Wizard system. Credit Wizard is a credit risk management system which combines credit risk management and the credit approval process on a transactional level with respect to individual borrowers and approval with respect to each individual loan or credit. The system quantifies credit risk with respect to corporate borrowers using a “mark-to-market” methodology, which reflects both the likelihood of a default by a borrower as well as the likelihood of a change in such borrower’s credit rating, and quantifies credit risk with respect to retail borrowers using a “default mode” methodology, which reflects the likelihood of a default by a borrower. We believe that our Credit Wizard system is a systematic and efficient credit evaluation system and that Woori Bank has expedited its loan review process and improved its ability to monitor and evaluate its overall risk profile by using this system. The main characteristics of our Credit Wizard system are as follows:

 

   

automation of credit risk management system, which allows us to centralize and automate many tasks relating to our credit risk management system;

 

   

automatic recognition and processing of different forms of credit, which allows us to process and approve different types of credit, such as new applicants, renewing applicants and changes in the condition of the loan or credit approved;

 

   

incorporation of credit risk management prior to approval of credit, which allows us to consider individualized characteristics of a borrower and enables us to calculate a more accurate price with respect to the loan or credit approved;

 

   

automatic credit risk monitoring after approval of credit, which allows us to evaluate and re-rate the loan or credit on a real-time basis as a result of any change in the characteristics of the borrower (including the condition of the underlying collateral, change in borrowing limit and early warning characteristics); and

 

185


Table of Contents
   

automatic verification of internal procedures and regulations with respect to approval of credit, which reduces our operational risk and ensures that there are no material deviations from our loan and credit policies.

We also impose a credit risk limit for Woori Bank with respect to “large exposures.” We aim to avoid concentrations of exposure with respect to any single corporate borrower or affiliated group of corporate borrowers. Accordingly, we have established aggregate exposure limits based on capital adequacy levels of Woori Bank and, with respect to individual corporate borrowers, established limits by dividing the “expected loss” with respect to companies affiliated with such corporate borrower with the “unexpected loss” (a measurement of credit risk) of such borrower and converting that into an exposure amount. We use this as the basis for our “large exposure” limits with respect to such corporate borrower.

We use our credit risk management systems to measure and control credit risk, to evaluate and approve new credit and to review and monitor outstanding credit. We conduct various quantitative and qualitative analyses to establish acceptable risk levels that provide what we believe are appropriate levels of return on investments. The credit risk management systems that we use to do this integrate various data, including customers’ financial and economic condition, limits on loans and guarantee amounts, cash flow evaluations, collateral levels, our desired profit margin and the likelihood of unexpected loan losses.

Each relevant subsidiary monitors its level of risk, determines how that level compares to our target optimized level of risk on a monthly basis and produces risk analysis reports and optimization reports on a monthly basis and stress test reports on an ad hoc basis. These reports are sent to the respective Subsidiary Risk Management Committees and to the Risk Management Committee and provide a basis to set risk limits for, and allocate capital to, a subsidiary’s business groups.

Credit Evaluation and Approval

Our subsidiaries evaluate the credit of every loan applicant and guarantor before approving any loans, except for:

 

   

loans fully guaranteed by letters of guarantee issued by the Korea Credit Guarantee Fund, the Korea Technology Finance Corporation or certain other specified Korean government-controlled funds;

 

   

loans fully secured by deposits with us (unless the aggregate value of such deposits that are owned by a third party exceeds ₩500 million); and

 

   

loans against commercial promissory notes issued by creditworthy companies at a discount to the face value of the note determined by the issuer’s creditworthiness.

The evaluation and approval process differs depending on whether the loan is a corporate loan, a general household consumer loan, or a mortgage or home equity loan, and there is a separate process for credit card applications. For example, Woori Bank has in recent years implemented a standardized “expected loss” and “unexpected loss” credit risk system which we believe enables us to better allocate risk capital by evaluating “unexpected loss” (a measurement of credit risk), “VaR” (a measurement of market risk) and “earnings at risk” (a measurement of whether our assets and liabilities are mismatched).

Woori Bank has also undertaken a number of initiatives to develop credit evaluation and loan approval procedures that are more systematic and efficient. We prefer to use credit rating systems in our credit evaluation and loan approval process because they:

 

   

yield a uniform result regardless of the user;

 

   

can be used effectively by employees who do not have extensive experience in credit evaluation;

 

   

can be updated to reflect changing market conditions by changing how factors are weighted;

 

   

significantly limit the scope of employee discretion in the loan assessment and approval process; and

 

   

improve loan processing times while generally resulting in declines in delinquencies among new borrowers.

 

186


Table of Contents

Woori Bank operates a Credit Wizard credit evaluation system for corporate loans (including small- and medium-sized enterprise loans) and a consumer credit evaluation system for consumer loans.

Customers apply for loans by submitting a loan application through one of Woori Bank’s branches. These applications are initially reviewed using the appropriate credit evaluation system and, in the case of applications for a small amount or involving applicants with little or no credit risk, are approved by the branch manager or a relationship manager acting in concert with a credit officer based on the credit risk rating they receive under that system. Applications for larger loans and loans which are determined to involve greater credit risk are approved by bodies with greater authority, depending on where those loans fall in a matrix of size, collateral and credit risk. These loan applications will be referred to a credit officer committee at an office located near the customer, which may or may not be at Woori Bank’s headquarters. Every credit officer committee is made up of credit officers from headquarters and has the same level of authority. Applications that cannot be approved by a credit officer committee are referred to a senior credit officer committee or the Loan Committee of Woori Bank, depending on loan size, collateral and credit risk. The following table sets forth the various Woori Bank committees and personnel involved in its credit evaluation and loan approval process:

 

Committee

  

Members

  

Approval Process

Headquarters Approval

     

Loan Committee

   Head of the credit support group, head of the corporate and investment banking business group, head of the global business group, head of the financial market business group, head of the risk management group, head of the large corporate credit analysis and approval department and head of the SME credit analysis and approval department    2/3 required for approval; 2/3 required to participate

Headquarters/Regional Approval

     

Senior Credit Officer Committee

   One head senior credit officer and four to six other senior credit officers (five to seven persons)    2/3 required for approval; 2/3 required to participate

Credit Officer Committee

   At least one senior credit officer and two other credit officers (at least three persons)    2/3 required for approval; 2/3 required to participate

Individual Approval

     

Loan Officer

   Individual    Approval of the individual

Branch Manager

   Individual    Approval of the individual

Head of Team

   Individual    Approval of the individual

Different individuals or committees review and approve loan applications depending on various factors, including:

 

   

the size and type of the loan;

 

   

the level of credit risk established by the credit rating system;

 

   

whether the loan is secured by collateral; and

 

   

if the loan is secured, an assessment of the collateral.

Loan applications are generally reviewed only by the highest-level committee required to approve the loan, although multiple reviews, including separate reviews at the branch, regional and headquarters level, may occur depending on the size and terms of any particular loan or a borrower’s credit risk.

 

187


Table of Contents

Corporate Loan Approval Process

Woori Bank’s branches review corporate loan applications using a credit evaluation system for corporate borrowers. Each corporate credit evaluation system measures various quantitative and qualitative factors. The model used by the credit evaluation system to review an application depends, however, on certain characteristics of the potential borrower. Woori Bank’s credit risk management unit, together with its large corporate loan department and small- and medium-sized enterprise loan department, has developed separate credit evaluation models for large corporate borrowers that are subject to external audit under the Act on External Audit of Stock Companies, large corporate borrowers that are not subject to external audit, medium-sized enterprises and SOHO borrowers that either have outstanding loans, or are applying for a loan, in excess of ₩1 billion. In general, each model uses scores from both a computerized evaluation of quantitative financial factors, such as cash flow, income and other representative financial information, and more qualitative factors which are scored using judgments by the credit officer or officers reviewing the application to produce an overall credit risk rating. These credit evaluation systems provide Woori Bank with tools to make consistent credit decisions and assist it in making risk-based pricing decisions. Woori Bank’s Credit Wizard system, depending on whether the borrower is audited by independent auditors and its size, produces two separate scores based on one of five principal rating models: one for quantitative current financial factors, which is weighted 60 to 70% in determining the Credit Wizard credit risk rating, and another for the more qualitative factors that the judgment of credit officers plays a significant part in determining, which is weighted 30 to 40%. The Credit Wizard credit risk rating estimates the probability that Woori Bank will recover extended credits and the likelihood that borrowers will default. Qualitative factors included in the Credit Wizard system include:

 

   

its industry situation;

 

   

a customer’s future financial condition;

 

   

its competitive position in the industry;

 

   

the quality of its management; and

 

   

its operations.

Other indirect factors included in the credit risk rating include:

 

   

its technological merits;

 

   

the nature and the location of any collateral; and

 

   

Woori Bank’s level of priority in that collateral to estimate non-recovery risks.

These qualitative factors are input into the Credit Wizard system by the credit officer, and are rated based on his or her historical experience and that of the bank.

The Credit Wizard system produces separate credit risk ratings for each borrower. Woori Bank’s credit analysis and approval center evaluates and approves corporate loan applications based on these credit risk ratings. The Credit Wizard system assigns each borrower and facility one of the following 14 credit risk rating grades from AAA to D, which are classified as follows: AAA (extremely strong), AA (very strong), A+ (strong), A– (good), BBB+ (more adequate), BBB (adequate), BBB– (less adequate), BB+ (less susceptible), BB (susceptible), BB– (more susceptible), B+ (slightly weak), B– (weak), C (very weak) and D (default). Certain loans are subject to review by the Loan Committee depending on the size of the loan and the determined credit risk rating. Examples of this include loan applications for secured loans in excess of ₩80 billion for a borrower or facility with a credit risk rating of A- and above, and, at the other extreme for unsecured loans, loan applications in excess of ₩4 billion for a borrower or facility with a credit risk rating of BB– to C. Applications from borrowers with loans on a watch list (see “—Credit Review and Monitoring” below) are also closely monitored.

Woori Bank has adopted a separate and simpler credit evaluation system for SOHOs (such as pharmacies, clinics and restaurants) that either have outstanding loans, or are applying for a loan, of ₩1 billion or less. The

 

188


Table of Contents

system uses simpler credit evaluation models and resembles Woori Bank’s application scoring system for new retail customers. It assigns a credit grade ranging from one to ten to each application based on its evaluation of various factors. Applications are classified as “automatically approved,” “automatically rejected” or “subject to further evaluation,” which is the same as the consumer loan approval process, based on a combination of the internal credit scoring system and the external credit score. For existing borrowings (such as roll-overs of outstanding amounts), such SOHO credit evaluation system is supplemented with a behavioral scoring system. The behavioral scoring system enhances the SOHO credit evaluation system by enabling the consideration of factors such as the customer’s spending history and credit behavior.

With respect to the evaluation of any collateral to which a commercial loan application relates (which principally consists of land, buildings and equipment), the fair value of such underlying collateral for commercial loans is appraised by external valuation experts and such appraisals are collated in Woori Bank’s Credit Wizard system. Woori Bank uses its Credit Wizard system to manage its lending activities, and inputs data gathered from loan application forms, credit scores of borrowers and the appraisal value of collateral provided by external valuation experts into the Credit Wizard system and updates such information periodically to reflect changes in such information (such as any changes in credit scores of borrowers or the appraisal value of collateral). In addition, to validate the appropriateness of the appraisal values provided by such external valuation experts, Woori Bank reviews the qualification of the external valuation experts (including a review of whether such experts are legitimately registered with the Korea Association of Property Appraisers) and evaluates the assumptions and valuation model used by such experts as well as the appropriateness of variables by reference to market data and comparisons to actual transaction prices in similar regions.

We have set credit limits for our corporate customers. Some of these limits, particularly those imposed by Korean banking regulations, are aimed at preventing loan concentrations relating to any single customer. See “Item 4.B. Business Overview—Supervision and Regulation—Principal Regulations Applicable to Banks—Financial Exposure to Any Individual Customer or Major Shareholder.” In certain cases, we have introduced and implemented internally-developed large exposure limits that are stricter than the applicable Financial Services Commission requirements.

In evaluating applications, credit officers or the Loan Committee will often, in addition to reviewing ratings from these credit evaluation models, also refer to corporate information gathered or ratings assigned by external credit rating agencies, including NICE Investors Service, Korea Investors Service and Korea Ratings, among others. They review the information we obtain from these sources and compare it to the information we have developed internally with respect to our customers to improve the accuracy of our internal credit ratings.

Consumer Loan Approval Process

The consumer loan department of Woori Bank evaluates and approves consumer loan applications using a dedicated consumer credit evaluation system. Woori Bank’s consumer credit evaluation system assigns a credit score to each application based on its evaluation of various factors. These factors include any loan and guarantee limits Woori Bank has set for particular borrowers or groups of borrowers and our evaluation of their cash flows and credit profiles. The system gives each customer’s loan application a grade ranging from one to ten. Woori Bank also uses another score based on the external ratings provided by the Korea Credit Bureau and NICE Information Service Inc. Applications are classified as “automatically approved,” “automatically rejected” and “subject to further evaluation” based on a combination of the scores of these two systems. Woori Bank uses these systems to evaluate all new consumer loan applications, except for:

 

   

loans fully secured by deposits with Woori Bank;

 

   

collective mortgage loans; and

 

   

National Housing and Urban Fund mortgage loans.

Woori Bank augments its consumer credit evaluation system with a behavioral scoring system. The behavioral scoring system enhances the consumer credit evaluation system by enabling the consideration of factors such as the customer’s spending history and credit behavior. By the nature of the information it analyzes,

 

189


Table of Contents

however, the behavioral scoring system can only be used for applications of persons who are existing borrowers, generally consisting of roll-overs of outstanding amounts.

We also evaluate any collateral to which a consumer loan application relates (which principally consists of residential properties) using the fair value of the underlying collateral appraised by KB Land, the Korea Real Estate Board or external appraisal experts as part of our loan approval process. Such appraisals are collated in the Credit Wizard system used by Woori Bank, and such information is updated periodically to reflect changes (such as any changes in credit scores of borrowers or the appraisal value of collateral). For example, Woori Bank automatically obtains re-evaluations for the underlying collateral for secured consumer loans and mortgages every month with respect to apartments. If the value of the collateral declines, we may have the ability to require that the borrower provide more collateral or to change the payment terms of the relevant loan.

Credit Card Approval Process

We have worked to ensure that risk management and credit extension policies with respect to our credit card operations through our direct subsidiary, Woori Card, reflect our group-wide risk management policies and guidelines.

Woori Card reviews each new card application for completeness, accuracy and creditworthiness. It bases this review on various factors that assess the applicant’s ability to repay borrowed amounts. The review process involves three stages:

 

   

Initial Application Process. Woori Card verifies basic information by requesting certain documents from the applicant, generally contacts the applicant directly (usually by telephone, although there are personal visits to some applicants) and statistically analyzes the applicant’s personal credit history together with financial and default information gathered from third-party sources and its internal database. The analysis considers various factors including employment, default status and historical relationships with Woori Bank and any delinquency history with other credit card companies. Woori Card also reviews information about an applicant obtained from external databases maintained by the Korea Federation of Banks and Nice Information Service Inc.

 

   

Application Scoring System Process. The application scoring system at Woori Card is a standardized evaluation tool used to determine the probability of a credit card applicant defaulting during the one-year period following issuance. The application scoring system, using a statistical model, assigns risks to factors that indicate a probability of non-payment. The model analyzes credit history, occupation and income data to develop a combined risk score. The applicant’s eligibility to receive a credit card and credit limit is determined by its anticipated delinquency ratio over 90 days within one year.

 

   

Credit Assessment. If the application is approved, then the application scoring system assessment is used to determine the applicant’s credit limit. The aggregate credit limit for a new applicant who is an individual rarely exceeds ₩20 million. There is a separate but similar system for determining the credit limit available to corporate card applicants, which will generally be higher than limits available to individual applicants but will not provide for the ability to obtain cash advances.

The entire approval process generally takes two to three days and the applicant receives the new card within one week after making an application. Woori Card evaluates and updates the application scoring system on a monthly basis (or more frequently as required) to incorporate new data or adjust the importance placed on existing data or market conditions.

Credit Review and Monitoring

Our credit review and monitoring procedures are designed to reduce the risks of deterioration in our asset quality and to maintain acceptable levels of portfolio risk. These procedures include:

 

   

confirming a borrower’s credit rating or score;

 

   

ensuring the accuracy of the credit analysis done by our credit officers; and

 

   

ensuring compliance with internal policies relating to loan approval.

 

190


Table of Contents

We believe that these procedures enable us to identify potential non-performing loans as soon as possible and minimize the possibility of approving in advance loans that will become non-performing. These procedures also enable us to manage credit risk more effectively and set interest rates to more accurately reach our targeted level of return.

Loan Review and Monitoring

Woori Bank monitors credit risk with respect to its borrowers using its loan review system, and Woori Bank’s Loan Review Department oversees its review and monitoring efforts. After a loan has been approved, the relevant materials or the results generated by Woori Bank’s credit evaluation system, together with any supporting data, are reviewed by an officer in that department. There are three types of reviews that Woori Bank’s Loan Review Department undertakes:

 

   

Desk review. Desk reviews are the most common and are generally done within five days after a loan has been approved. Although the process is similar, different loans are automatically reviewed by Woori Bank based on the size of the loan. The Loan Review Department will initiate a desk review of loans approved by a credit officer committee or the Loan Committee, for any corporate loan over ₩5 billion, any consumer loan over ₩1 billion, any loan to a housing applicant group over ₩5 billion or any loan where the loan terms were adjusted. For loans originating from a branch, the Loan Review Department will randomly initiate a desk review for new domestic loans. For overseas loans, desk reviews are conducted for new loans (including credit limit increases) over US$300,000. Ex post desk reviews are also conducted on consumer and corporate loans approved by a domestic branch manager for borrowers with aggregate unsecured loans over ₩50 million or aggregate secured loans over ₩300 million, and new consumer and corporate loans (including credit limit increases) over US$30,000 approved by overseas branch managers.

 

   

Periodic review. Periodic reviews are done on a quarterly, semi-annual or annual basis with respect to loans that are current and over ₩10 billion. Quarterly periodic reviews are done for certain corporate borrowers, depending on their size and the borrower’s industry.

 

   

Ad hoc review. Ad hoc reviews can be done at any time. The head of Woori Bank’s Loan Review Department or the chief executive officer or chief risk officer of Woori Bank, or the Financial Supervisory Service, can initiate ad hoc reviews. Loan review officers who are responsible for desk and periodic reviews also conduct ad hoc reviews.

Following a review, Woori Bank’s sales office may hold additional meetings with the borrower and adjust the loan amount or the borrower’s credit rating. The Loan Review Department may also direct sales office personnel to institute early collections or to adjust a borrower’s credit rating, total exposure and asset portfolio without consulting the borrower. The loan review officer may request that the credit officer adjust a borrower’s credit ratings based on various factors, including asset quality, credit limits, applied interest rates and our credit policies. We also continually review other factors, such as industries in which borrowers operate and their domestic and overseas assets and operations, to ensure that our ratings are appropriate.

Woori Bank monitors and manages its exposures to and credit limits for corporations and chaebols on a daily basis. Woori Bank uses its Total Exposure Management System to make real-time inquiries regarding its exposures, either by company or by chaebol, and to manage the credit limits for all kinds of business transactions. Woori Bank monitors and analyzes these exposures on a monthly basis. Corporate borrowers on Woori Bank’s “watch list” are monitored more closely and with respect to additional aspects of their relationships with us. Woori Bank places borrowers on its watch list when it believes that any impediment on a borrower’s ability to meet its financial obligations exists or is pending. Woori Bank may also monitor newly extended credits or any additional credits extended to a previous borrower more frequently if it believes additional monitoring is necessary after reviewing the loan approval process. Credits outstanding to a particular industry or region that Woori Bank believes are higher risk are monitored even more frequently. Based on the results of such monitoring, the Loan Review Department of Woori Bank provides reports to the chief executive officer on a monthly basis and to the Risk Management Committee on a quarterly basis.

 

191


Table of Contents

Woori Bank has the ability to conduct daily surveillance on the status of its retail borrowers through an online system established by the Korea Federation of Banks. This system, which tracks consumer loans at all major Korean banks and non-banking institutions, permits us to track all loan defaults by any borrower. Woori Bank evaluates the need to monitor consumer loans by using its consumer credit evaluation system, including its behavioral scoring system, and makes adjustments to the credit scoring formula based on the results of that process.

Woori Bank’s Loan Review Department in its Risk Management Group is required to submit monthly loan review reports to the chief executive officer and the head of the Risk Management Group of Woori Bank. The chief executive officer then provides feedback to the relevant sales offices of Woori Bank’s branches through its auditing team or relevant business group. Based on these reports, we may, for example, stop lending to particular borrowers, change credit limits or modify our loan approval procedures. We do not monitor loans to certain borrowers, such as loans to government entities.

Credit Card Review and Monitoring

Woori Card monitors its risk exposure to individual accounts on a regular basis. It monitors each customer’s card usage trends and negative credit data such as delinquency information through both its own credit risk management system (which was developed with the assistance of an outside consultant) and BC Card’s similar system (which BC Card maintains for its member institutions). These systems monitor the behavior of users of Woori Card’s credit cards, using both internally generated information and information from external sources. Woori Card statistically analyzes this information to estimate each customer’s creditworthiness on a monthly basis. The credit risk management system is an integral part of the credit practices at Woori Card and is used to determine increases or decreases in credit limits, reset interest rates, set fee levels, authorize special transactions and approve card loans using criteria such as:

 

   

how much credit each customer has incurred in the past (i.e., frequency and amount of payments);

 

   

whether a customer uses his card to make credit card purchases or to get cash advances;

 

   

internal credit scores; and

 

   

whether the customer has been delinquent in making payments.

After assigning appropriate weightings to each factor, the system computes a behavior score and uses that score to classify each cardholder. Each customer’s credit limit is subject to adjustment in accordance with the monthly updated score. Woori Card uses these results and the results of its application scoring system to evaluate its credit risk management system and make adjustments to its credit scoring formula based on the results of that process.

Woori Card’s credit risk management system has also been able to run various simulations in connection with monitoring its operations, including:

 

   

new product simulations, which predict a customer’s likely spending pattern when using a new credit card product and analyzes that pattern to predict the new product’s costs, delinquencies and profitability; and

 

   

credit use limit simulations, which test whether a customer’s credit limit has been properly set by simulating an increase or decrease of that limit.

Woori Card’s credit administration team manages customer credit risk for users of its credit cards. It reviews and updates its underwriting, credit evaluation, collection, servicing and write-off procedures, and the terms and conditions of card agreements, from time to time in accordance with its business practices, applicable law and guidelines issued by regulatory authorities.

Early Warning Systems

Woori Bank has developed an early warning system that monitors the status of both commercial and retail borrowers and evaluates all of a customer’s outstanding credits. This system monitors various factors, including

 

192


Table of Contents

the financial status, financial transaction status, industry rating and management status of borrowers, and enables Woori Bank to find defaults and signs of potential delinquency in advance, monitor these problematic credits properly before any default or delayed payment occurs and keep track of information on the credit status of borrowers. Updated information is input as it becomes available, either automatically from internal and external sources or manually. This information includes data relating to:

 

   

credit evaluation and monitoring system results, which determine if a borrower should be put on a watch list;

 

   

loan transactions, such as a borrower’s remaining line of credit and whether it has any dishonored notes, overdue loans or setoffs with respect to collateral deposits which have not matured;

 

   

deposit transactions, such as any decrease in a borrower’s average deposit balance, requests for large volumes of promissory notes or checks, or the inability to pay immediately available funds owed when due; and

 

   

other information, such as a borrower’s management and employees, business operations, production operations, financial affairs and accounting operations and bank transactions.

Woori Card also operates a similar early warning system that monitors the status of its users to take appropriate action when it detects certain warning signals, including information about any changes in credit level, delinquencies or the commencement of legal proceedings.

We also monitor borrowers’ credits through online credit reports that are provided by Korea Information Service and National Information & Credit Evaluation, Inc., which are Korean credit reporting agencies.

After gathering this information, for example at Woori Bank, the early warning system reviews such information to monitor any changes that could affect the credit rating of the borrower, approval conditions with respect to the loan or credit, underlying collateral or assigned credit limit of the borrower. Depending on the likelihood of the change, the system automatically sends a signal to the responsible credit officer. The officer then evaluates the information and formulates an action plan, which could result in an adjustment in the borrower’s credit rating or loan pricing, a re-evaluation of the loan or the taking of other preventative measures.

Credit Remediation

We believe that by centralizing the management of our non-performing credits within each subsidiary, we can implement uniform policies for non-performing credit resolution, pool institutional knowledge and create a more specialized (and therefore more efficient) work force. To the extent relevant to its business, each of our subsidiaries has one or more units that are responsible for managing non-performing loans. At Woori Bank, for example, the Credit Management and Collection Headquarters and the Corporate Restoration Analysis and Approval Department generally oversee the process for resolving non-performing loans transferred to them by Woori Bank’s other business groups. When a loan becomes non-performing, the Credit Management and Collection Headquarters and the Corporate Restoration Analysis and Approval Department will begin a due diligence review of the borrower’s financial condition, send a notice demanding payment or stating that the group will take legal action, and prepare for legal action. At the same time, Woori Bank initiates its non-performing loan management process. Once Woori Bank has confirmed the details of a non-performing loan, it makes efforts to recover amounts owed to it. Methods for resolving non-performing loans include commencing collection proceedings or legal actions and writing off such loans, transferring them to affiliates in charge of collection and authorizing those subsidiaries to recover what they can. We have also disposed of a number of non-performing credits to UAMCO and various structured companies. See “Item 4.B. Business Overview—Assets and Liabilities—Asset Quality of Loans—Non-Performing Loan Strategy.”

Market Risk Management

The principal market risks to which we are exposed are general interest rate risk, credit spread risk, foreign exchange risk and, to lesser extents, equity risk and commodity risk. We divide market risk into risks arising from trading activities and risks relating to management of our assets and liabilities.

 

193


Table of Contents

Our Risk Management Committee establishes risk capital allocation for our trading activities. Our Group Risk Management Department and our Subsidiary Risk Management Departments, in turn, manage more specific risk limits and loss limits and regularly report the results to our Risk Management Committee and the relevant Subsidiary Risk Management Committees. We use the standardized method and the internal model method to measure and analyze the market risk from our trading activities.

Market Risk Management for Trading Activities

We measure market risk from trading activities to monitor and control the risk of our business groups and teams that perform those activities. Our trading activities consist of:

 

   

trading activities for our own account to realize short-term trading profits in debt (primarily Won-denominated), equity and foreign exchange markets based on our forecasts of changes in market situation and customer demand; and

 

   

trading activities involving derivatives transactions, including interest rate and foreign exchange swaps, forwards, futures and options and, to a lesser extent, commodity derivatives, primarily to sell derivatives products to our customers and to hedge our own market risk.

Market risk arising from our trading activities can be subdivided into general interest rate risk, credit spread risk, foreign exchange risk, equity risk and commodity risk:

 

   

General interest rate risk is a significant risk to which our trading activities are exposed. This risk arises primarily from our debt securities (which are primarily held by Woori Bank). We set different risk limits for our interest rate risk for our trading and non-trading debt portfolios.

 

   

Credit spread risk arises from fluctuations in credit spread, which is further divided into credit spread risks for (i) non-securitized positions, (ii) correlation trading portfolios and (iii) non-correlation trading portfolios.

 

   

Foreign exchange risk arises from foreign currency-denominated assets and liabilities in both our trading and non-trading accounts and financial derivatives involving foreign currencies, which are not controlled separately on a trading and asset/liability management basis.

 

   

Equity risk arises from price and volatility fluctuations in equity securities and derivatives.

The following table shows the volume and types of Woori Bank’s trading positions (including trust accounts) subject to market risk as of the dates indicated:

 

     As of December 31,  
     2022      2023  
               
     (in millions of Won)  

Debt securities

   2,975,992      4,948,219  

Equity securities

     30,443        17,147  

Spot exchanges(1)

     1,763,291        2,415,402  

Derivatives(2)

     18,951,560        13,022,282  
  

 

 

    

 

 

 

Total

   23,721,286      20,403,051  
  

 

 

    

 

 

 

 

(1) 

Represents the overall net open currency position in each currency, which is the greater of (i) the sum of the absolute values of all short positions and (ii) the sum of the absolute values of all long positions.

(2) 

For over-the-counter derivatives, represents the absolute value of over-the-counter derivatives measured at fair value at the end of the relevant year. For exchange-traded derivatives, includes the amount of deposits and the collateral posted for such derivatives.

The Risk Management Committee monitors market risk both for the group and for each relevant subsidiary individually. See “—Overview.” The Risk Management Committee has established a maximum “risk appetite” for each relevant subsidiary, which is defined as the risk capital of such subsidiary divided by its available capital. “Risk capital” is a benchmark figure that determines the market risk limits, accumulated loss limits (for trading portfolios) and price value of a basis point (or PVBP) limits (for non-trading debt securities) for each

 

194


Table of Contents

subsidiary. Available capital generally consists of shareholder’s equity. Using this benchmark, as of December 31, 2023, we have established market risk limits with respect to Woori Bank as shown in the following table:

 

Trading Portfolio

  

Non-Trading Portfolio

Accumulated Loss Limit

  

 

Quarter

 

Annual

  

PVBP Limit

(in billions of Won)

₩ 80.2

  ₩ 160.4    ₩ 13.8

Each of our relevant subsidiaries generally manages its market risk at the portfolio level. To control its exposure, each such subsidiary takes into consideration the market risk limits, accumulated loss limits and PVBP limits set by the Risk Management Committee in determining its internal allocation of risk among its various portfolios. Each relevant subsidiary also sets its own stop loss limits with respect to particular types of transactions.

In addition, Woori Bank has implemented internal processes which include a number of key controls designed to ensure that fair value is measured appropriately, particularly where a fair value model is internally developed and used to price a significant product. See “Item 5.A. Operating Results—Critical Accounting Policies—Valuation of Financial Assets and Liabilities” and Notes 2-(9)-5), 3-(2) and 11 of the notes to our consolidated financial statements. Woori Bank’s Risk Management Department reviews the existing pricing and valuation models on a regular basis, with a focus on their underlying modeling assumptions and restrictions, to assess the appropriateness of their continued use. In consultation with its Trading Department, Woori Bank’s Risk Management Department recommends potential valuation models to its Fair Value Evaluation Committee. Upon approval by Woori Bank’s Fair Value Evaluation Committee, the selected valuation models are reported to its Risk Management Committee.

Basel III Revised Standardized Method. Commencing in 2023, Woori Bank replaced the use of daily VaR with Basel III’s revised standardized model to measure market risk. Under this model, Woori Bank measures its market risk capital by aggregating (i) risk capital measured using the sensitivities-based method, (ii) default risk capital and (iii) other miscellaneous risk capital:

 

   

risk capital measured using the sensitivities-based method represents the linear and non-linear losses that can result from adverse changes in interest rates, credit spreads, equity prices, foreign exchange rates and commodities prices;

 

   

default risk capital represents the losses that can result from any unexpected default of an entity not contemplated under the sensitivities-based method; and

 

   

other miscellaneous risk capital represents any other losses that are not contemplated under the sensitivities-based method or are not considered to result from the risk of default.

 

195


Table of Contents

The following table shows Woori Bank’s market risk capital for each category of market risk as of December 31, 2023:

 

Risk categories

   Risk Capital  
(in billions of Won)  

Sensitivities-based method

   General interest rate risk    37.8  
   Equity risk      9.4  
   Commodities risk      0.0  
   Foreign exchange risk      249.0  
   Credit spread risk: non-securitizations      27.4  
  

Credit spread risk: securitizations

(non-correlation trading portfolio)

      
   Credit spread risk: securitizations (correlation trading portfolio)       
     

 

 

 

Default risk

   Non-securitizations       
   Securitizations (non-correlation trading portfolio)       
   Securitizations (correlation trading portfolio)       
     

 

 

 

Other miscellaneous risk

        0.7  
     

 

 

 

Total

      324.3  

Value at Risk analysis. Prior to 2023, Woori Bank used daily VaR to measure market risk. Daily VaR is a statistically estimated maximum amount of loss that can occur for a day. Woori Bank used a 99% confidence level to measure its daily VaR, which means the actual amount of loss may exceed the VaR, on average, once out of 100 business days. Woori Bank used the “historical simulation method” which takes into account the diversification effects among different risk factors.

Although VaR is a commonly used market risk management technique, it has some inadequacies. Since it is a statistical approach, VaR estimates possible losses over a certain period at a particular confidence level using past market movement data. Past market movements, however, are not necessarily a good indicator of future events. Another problem with VaR is that the time periods used for the model, generally one or 10 days, are assumed to be a sufficient holding period before liquidating the relevant underlying positions. If these holding periods are not sufficient, or too long, VaR may understate or overstate the potential loss. VaR is most appropriate as a risk measure for trading positions in liquid financial markets and will understate the risk associated with severe events, such as a period of extreme liquidity.

The following table shows Woori Bank’s daily VaR as of the date indicated at a 99% confidence level for a one-day holding period, for interest rate risk, equity risk, foreign exchange risk and commodity risk relating to its trading activities.

 

     Interest
Rate Risk
     Foreign
Exchange
Risk
     Equity
Risk
     Commodity
Risk
     Less:
Diversification
     VaR for Overall
Trading
Activities
 
                                           
     (in millions of Won)  

As of December 31, 2022

     11,800        17,608        7,055               17,354        19,109  

 

196


Table of Contents

In 2021 and 2022, the average, high, low and ending amounts of Woori Bank’s daily VaR relating to its trading activities (at a 99% confidence level for a one-day holding period) were as follows:

 

    As of
December 31,
2021
    For the year ended
December 31, 2021
    As of
December 31,
2022
    For the year ended
December 31, 2022
 
    Average     Maximum     Minimum     Average     Maximum     Minimum  
                                                 

Interest risk

  4,177     4,681     14,017     2,405     11,800     8,847     11,987     4,298  

Foreign exchange risk

    5,904       6,745       13,144       4,747       17,608       14,002       22,251       5,421  

Equity risk

    2,972       3,637       6,676       1,609       7,055       6,590       12,448       1,806  

Commodity risk

                                               

Diversification

    (6,072     (7,300     (20,007     (3,628     (17,354     (12,725     (19,640     (4,201
 

 

 

   

 

 

   

 

 

   

 

 

   

 

 

   

 

 

   

 

 

   

 

 

 

Total risk

  6,981     7,763     13,831     5,134     19,109     16,714     27,046     7,324  
 

 

 

   

 

 

   

 

 

   

 

 

   

 

 

   

 

 

   

 

 

   

 

 

 

The graph of Woori Bank’s daily 99% VaR relating to its trading activities in 2022 was as follows:

 

 

LOGO

Standardized Method. Prior to 2023, the standardized method was used to measure the market risk of the positions for which the Financial Supervisory Service had not approved the use of the VaR method. The following table shows Woori Bank’s market risk capital charges measured using the standardized method as of December 31, 2022:

 

Risk categories

  

Interest risk

   4,021  

Equity risk

     6,896  

Foreign exchanges risk

     66,497  

Commodity risk

      
  

 

 

 

Total

   77,414  
  

 

 

 

 

197


Table of Contents

Back-testing. Prior to 2023, Woori Bank conducted back testing on a daily basis to validate the adequacy of its market risk management. Back testing compares both the actual and hypothetical profit and loss with VaR calculations and analyzes any results that fall outside a predetermined confidence interval of 99%. The number of times the actual changes in Woori Bank’s profit and loss exceeded the VaR amounts was 3 in each of 2021 and 2022.

Stress test. In addition, Woori Bank assesses its market risk exposure to abnormal market fluctuations through stress testing. As both VaR (prior to 2023) and the Basel III Revised Standardized Method (beginning in 2023) assume normal market conditions, stress testing is an important way of supporting these methods since they do not cover potential loss if the market moves in a manner that is outside normal expectations. Stress testing projects the anticipated change in value of holding positions under certain scenarios assuming that no action is taken during a stress event to change the risk profile of a portfolio. The following table shows, for Woori Bank, the loss that would have occurred in its trading portfolio as of December 31, 2023 for assumed short-term extreme changes of a +/-20% change in the equity market and a +/-60 basis point change from interest rates prevailing in the market on that date, under an abnormal stress environment.

 

     (in billions of Won, except percentages)  

Equity Market Chart Market fluctuation amount

     (20 )%      (10 )%      (5 )%      5     10     20
  

 

 

   

 

 

   

 

 

   

 

 

   

 

 

   

 

 

 
   (25.3   (8.1   (0.1   2.8     2.4     (17.9
  

 

 

   

 

 

   

 

 

   

 

 

   

 

 

   

 

 

 

 

     (in billions of Won, except basis points)  

Interest Rate Chart Basis point fluctuation amount

    

(60) basis

points

 

 

   

(40) basis

points

 

 

   

(20) basis

points

 

 

   

20 basis

points

 

 

    

40 basis

points

 

 

    

60 basis

Points

 

 

  

 

 

   

 

 

   

 

 

   

 

 

    

 

 

    

 

 

 
   (24.7   (16.5   (8.2   8.2      16.4      24.5  
  

 

 

   

 

 

   

 

 

   

 

 

    

 

 

    

 

 

 

Interest Rate Risk

Interest rate risk from trading activities arises mainly from our trading of Won-denominated debt securities. Our general trading strategy is to benefit from short-term movements in the prices of debt securities arising from changes in interest rates. As Woori Bank’s trading accounts are marked-to-market daily, Woori Bank manages its interest rate risk related to trading accounts using market value-based tools such as sensitivity analysis through a price value of a basis point method. See “—Asset and Liability Management—Interest Rate Risk.”

Under Basel III, interest rate risk can be divided into general interest rate risk and credit spread risk. General interest rate risk arises from fluctuations in the risk-free yield curve, which is caused by fluctuations in the general macroeconomic environment. Credit spread risk arises from fluctuations in the credit spread of the underlying assets, and is further divided into credit spread risks for (i) non-securitized positions, (ii) correlation trading portfolios and (iii) non-correlation trading portfolios, depending on the underlying asset.

Foreign Exchange Risk

Foreign exchange risk arises because we have assets, liabilities and off-balance sheet items such as foreign exchange forwards and currency swaps that are denominated in non-Won currencies. The difference between each of our relevant subsidiaries’ foreign currency assets and liabilities is offset against forward foreign exchange positions to obtain its net foreign currency open position. Woori Bank determines its maximum foreign exchange exposure for both trading and asset and liability management purposes by establishing a limit for this net foreign currency open position.

Assets and liabilities denominated in U.S. dollars account for the majority of our foreign currency assets and liabilities. Those denominated in Japanese yen and the euro account for most of the remainder, the majority of which have been swapped into U.S. dollars.

Each of our relevant subsidiaries monitors changes in, and matches of, foreign-currency assets and liabilities in order to reduce exposure to currency fluctuations. Most of our foreign exchange risk arises in connection with

 

198


Table of Contents

the operations of Woori Bank. Our relevant subsidiaries also manage risks relating to exchange rate fluctuations through foreign exchange dealing, including by their overseas branches. However, we conduct foreign exchange dealings primarily on behalf of our customers. Our counterparties are generally domestic and foreign financial institutions and banks. The following table sets forth information concerning Woori Bank’s limits on proprietary foreign exchange dealings as of December 31, 2023:

 

     Won/U.S. Dollar Dealing      Dealings in other currencies  
     Headquarters      Headquarters      Overseas Branches  
     Total      Individual      Total      Individual      Total      Individual  
     (in millions of US$)  

Open position

                 

Daily maximum limit

   US$ 1,000      US$ 200      US$ 200      US$ 50      US$ 60      US$ 15  

Daily closing limit

     200        50        100        20        30        6  

Stop loss:

                 

Daily

     2        0.5        0.8        0.15        0.24        0.045  

Monthly

     3        0.8        2        0.5        0.6        0.15  

The following table shows the non-consolidated net open positions of Woori Bank as of the dates indicated. Positive amounts represent long exposures and negative amounts represent short exposures.

 

     As of December 31,  
     2022     2023  
              
     (in millions of US$)  

Currency

    

U.S. dollar

   US$ 1,315.7     US$ 881.2  

Japanese yen

     (43.2     (32.5

Euro

     (433.5     (264.6

Others

     254.9       577.1  
  

 

 

   

 

 

 

Total

   US$ 1,093.9     US$ 1,161.2  
  

 

 

   

 

 

 

Equity Risk

Equity price risk and equity volatility risk arise primarily from Woori Bank’s equity portfolio, which consists mainly of futures contracts and options and Won-denominated equity securities, as a result our imposition of strict VaR limits, accumulated loss limits and stress test limits. Equity risk arises in the context of trading activities for our own accounts to realize short-term trading profits with respect to equity securities and trading activities involving certain derivatives transactions.

Derivatives-Related Market Risk

The Foreign Exchange Transaction Laws provide that a foreign exchange bank (such as Woori Bank) may generally enter into derivatives transactions without restriction so long as those transactions are not linked with credit risks of a party to the transaction or any third party. If they are, the bank must report the transaction to the Bank of Korea.

Most of the derivatives products that our subsidiaries trade are on behalf of their customers or to hedge their own positions. Our derivatives activities include interest rate and cross-currency swaps, foreign exchange forwards, stock index and interest rate futures, forward rate agreements and currency and over-the-counter equity options.

Asset and Liability Management

Our principal market risk with respect to managing our assets and liabilities is interest rate risk. Interest rate risk arises due to mismatches in the maturities or re-pricing periods of rate-sensitive assets and liabilities, such as loans and deposits. Any imbalance of the maturity of our interest rate-sensitive assets and liabilities and the gap

 

199


Table of Contents

resulting from that imbalance may cause net interest income to be affected by changes in the prevailing level of interest rates. Our principal asset and liability management objectives are to generate stable net interest revenues and protect our asset value against interest rate fluctuations.

Woori Bank uses a standardized asset and liability management system for its Won- and foreign currency-denominated assets and liabilities. In addition, Woori Bank’s system also allows it to manage the assets and liabilities in its trust accounts. In 2023, Woori Bank transitioned from the historical scenario method to the interest rate risk in banking book (IRRBB) method, the standard method under Basel III, to monitor its interest rate risks.

Interest Rate Risk

We manage interest rate risk based on rational interest rate forecasts, using gap analysis to measure the difference between interest-sensitive assets and interest-sensitive liabilities, and using simulations to calculate the effect of changing interest rates on income. We principally manage this risk by managing maturity and duration gaps between our interest-earning assets and interest-bearing liabilities.

We measure interest rate risk for Won and foreign currency assets and liabilities, including derivatives and principal guaranteed trust accounts. Most of our interest-earning assets and interest-bearing liabilities are denominated in Won and our foreign currency-denominated assets and liabilities are mostly denominated in U.S. dollars. We believe, however, that our interest rate sensitivity is limited with respect to our Won-denominated assets. Deposits in Won generally bear fixed rates of interest for fixed time periods (other than deposits payable on demand which constituted approximately 42.4% of our total deposits in Won as of December 31, 2023). We generally adjust the interest rates on these deposits when they are rolled over. In addition, as of December 31, 2023, 94.5% of those deposits had current maturities of one year or less. As of December 31, 2023, approximately 75.2% of our Won-denominated loans bore floating rates of interest, and 62.9% of those loans had current maturities of one year or less.

Interest rate gap analysis measures expected changes in net interest revenues by calculating the difference in the amounts of interest-earning assets and interest-bearing liabilities at each maturity and interest resetting date. Woori Bank performs interest rate gap analysis for Won and foreign currency-denominated assets on a monthly basis.

Interest Rate Gap Analysis. For interest rate gap analysis we use or assume the following maturities for different assets and liabilities:

 

   

With respect to maturities of assets, for prime rate-linked loans, we apply the actual maturities of each loan; furthermore, we assume the reserves with the Bank of Korea and loans and securities classified as substandard or below to have maximum remaining maturities.

 

   

With respect to maturities of liabilities, for demand deposits with no fixed maturities, a portion of the demand deposits are recognized to have maturities of less than three months as calculated in accordance with Financial Services Commission guidelines.

 

200


Table of Contents

The following tables show, for Woori Bank, on a non-consolidated basis pursuant to the guidelines of the Financial Supervisory Service, the interest rate gap for Won-denominated accounts and foreign currency-denominated accounts as of December 31, 2023:

 

    As of December 31, 2023  
    0-3 Months     3-6 Months     6-12 Months     1-3 Years     Over 3 Years     Total  
       
    (in billions of Won, except percentages)  

Won-denominated accounts:

           

Interest rate-sensitive assets

           

Free interest rate

  22,288     18,633     13,706     13,723     1,588     69,939  

Market interest rate

    174,927       32,106       17,271       30,421       25,023       279,747  

Interest rate pegged to customer deposit

    154       69       114       22       12       370  
 

 

 

   

 

 

   

 

 

   

 

 

   

 

 

   

 

 

 

Total

  197,368     50,808     31,091     44,166     26,623     350,057  
 

 

 

   

 

 

   

 

 

   

 

 

   

 

 

   

 

 

 

Interest rate-sensitive liabilities

           

Free interest rate

  31,368     4,842     8,216     26,353     30,746     101,524  

Market interest rate

    111,859       33,622       63,552       11,577       5,465       226,075  
 

 

 

   

 

 

   

 

 

   

 

 

   

 

 

   

 

 

 

Total

  143,227     38,465     71,767     37,930     36,210     327,599  
 

 

 

   

 

 

   

 

 

   

 

 

   

 

 

   

 

 

 

Sensitivity gap

    54,141       12,343       (40,676     6,237       (9,587     22,458  

Cumulative gap

    54,141       66,485       25,809       32,045       22,458       22,458  

% of total assets(1)

    14.08       17.29       6.71       8.33       5.84       5.84  

Total assets in Won

            384,629  
    As of December 31, 2023  
    0-3 Months     3-6 Months     6-12 Months     1-3 Years     Over 3 Years     Total  
                                     
    (in millions of US$, except percentages)  

Foreign currency-denominated accounts:

           

Interest rate-sensitive assets

           

Free interest rate

  US$     US$     US$     US$     US$     US$  

Market interest rate

    19,797       1,687       479       1,194       752       23,909  

Interest rate pegged to customer deposit

                                   
 

 

 

   

 

 

   

 

 

   

 

 

   

 

 

   

 

 

 

Total

  US$ 19,797     US$ 1,687     US$ 479     US$ 1,194     US$ 752     US$ 23,909  
 

 

 

   

 

 

   

 

 

   

 

 

   

 

 

   

 

 

 

Interest rate-sensitive liabilities

           

Free interest rate

  US$     US$     US$     US$     US$ 14     US$ 14  

Market interest rate

    16,668       4,514       2,662       1,080       1,591       26,515  
 

 

 

   

 

 

   

 

 

   

 

 

   

 

 

   

 

 

 

Total

  US$ 16,668     US$ 4,514     US$ 2,662     US$ 1,080     US$ 1,606     US$ 26,529  
 

 

 

   

 

 

   

 

 

   

 

 

   

 

 

   

 

 

 

Sensitivity gap

    3,129       (2,827     (2,183     114       (854     (2,620

Cumulative gap

    3,129       302       (1,881     (1,766     (2,620     (2,620

% of total assets(1)

    7.75     0.75     (4.66 )%      (4.37 )%      (6.49 )%      (6.49 )% 

Total assets in US$

            US$ 40,375  

 

(1) 

Represents the cumulative gap as a percentage of total assets.

 

201


Table of Contents

Duration Gap Analysis. Woori Bank also performs a duration gap analysis to measure and manage its interest rate risk. Duration gap analysis is a more long-term risk indicator than interest rate gap analysis, as interest rate gap analysis focuses only on accounting income and not on the market value of the assets and liabilities. We emphasize duration gap analysis because, in the long run, our principal concern with respect to interest rate fluctuations is the net asset value rather than net interest revenue changes.

For duration gap analysis, we use or assume the same maturities for different assets and liabilities that we use or assume for our interest rate gap analysis.

The following table shows, for Woori Bank, with respect to Won-denominated assets and liabilities, duration gaps and net asset value changes when the interest rate increases by one percentage point as of the specified dates:

 

Date

   Interest-bearing
asset duration
     Interest-bearing
liability duration
     Total asset/liability
duration gap
    Net asset value change  
     (in years)      (in years)      (in years)     (in billions of Won)  

June 30, 2022

     0.81        0.86        (0.05     162  

December 31, 2022

     0.79        0.83        (0.02     78  

June 30, 2023

     0.88        0.83        0.09       (262

December 31, 2023

     0.73        0.83        (0.08     258  

We set interest rate risk limits using the interest rate risk in banking book (IRRBB) method, which is the standard method under Basel III. Prior to 2023, we used historical simulation to set its interest rate risk limits. The following table shows Woori Bank’s interest rate ΔEVE with respect to its assets and liabilities for each of the quarters starting with the fourth quarter of 2022:

 

     Fourth Quarter
2022
   First Quarter
2023
   Second Quarter
2023
   Third Quarter
2023
   Fourth Quarter
2023
                          
     (in billions of Won, except percentages)

Interest rate ΔEVE

   ₩411.4    ₩316.8    ₩530.2    ₩277.6    ₩683.7

The Risk Management Committee reviews gap analysis reports, duration gap analysis reports and interest rate limit compliance reports prepared by the Risk Management Department on a quarterly basis.

Foreign Exchange Risk

We manage foreign exchange rate risk arising in connection with the management of our assets and liabilities together with such risks arising from our trading operations. See “—Market Risk Management for Trading Activities—Foreign Exchange Risk” above.

Liquidity Risk Management

Liquidity risk is the risk of insolvency or loss due to disparity between inflow and outflow of funds such as maturity mismatch, including having to obtain funds at a high price or to dispose of securities at an unfavorable price due to lack of available funds. We manage our liquidity in order to meet our financial liabilities from withdrawals of deposits, redemption of matured debentures and repayments at maturity of borrowed funds. We also require sufficient liquidity to fund loans and extend other forms of credits, as well as to make investments in securities. Each of the Subsidiary Risk Management Committees establishes liquidity policies for the respective subsidiary and monitors liquidity on an on-going basis. Our relevant subsidiaries make constant adjustments to take into account variables affecting their liquidity levels. The Subsidiary Risk Management Departments review the uses and sources of funds on a daily basis, taking into consideration the various goals of their respective business groups.

Our liquidity management goal is to be able, even under adverse conditions, to meet all our liability repayments on time and fund all investment opportunities even under adverse conditions.

We maintain diverse sources of liquidity to facilitate flexibility in meeting our funding requirements. We fund our operations principally by accepting deposits from retail and corporate depositors, accessing the call loan

 

202


Table of Contents

market (a short-term market for loans with maturities of less than one month), issuing debentures and borrowing from the Bank of Korea. We use the majority of funds raised by us to extend loans or purchase securities. Generally, deposits are of shorter average maturity than loans or investments.

In managing liquidity risk, each of our relevant subsidiaries currently determines gap limits, implements those limits and monitors maturity gaps using its asset and liability management system. We also establish gap limits for liquidity management purposes. Each relevant subsidiary has set a total limit in order to manage liquidity risk. For example, Woori Bank’s three-month accumulated gap limits for banking and trust accounts are between (10)% and 10%. In the foreign currency account, the limit for a one-week gap has been set as (3)% or higher and as (10)% or higher for a one-month gap.

Liquidity is maintained by holding sufficient quantities of assets that can be liquidated to meet actual or potential demands for funds from depositors and others. Liquidity is also managed by ensuring that the excess of maturing liabilities over maturing assets in any period is kept to manageable levels relative to the amount of funds we believe we can raise when required. We seek to minimize our liquidity costs by managing our liquidity position on a daily basis and by limiting the amount of cash at any time that is not invested in interest-earning assets or securities.

The Financial Services Commission uses the liquidity coverage ratio, defined as the ratio of highly liquid assets to total net cash outflows over a 30-day period, as the principal liquidity risk management measure and currently requires Korean banks, including Woori Bank, to:

 

   

maintain a liquidity coverage ratio of not less than 100% (such requirement was temporarily reduced to 92.5% until June 2023 in response to the COVID-19 pandemic, which was increased to 95.0% until June 2024 as part of the normalization measures from the pandemic);

 

   

maintain a foreign currency liquidity coverage ratio of not less than 80%; and

 

   

submit monthly reports with respect to the maintenance of these ratios.

As of December 31, 2023, Woori Bank’s 30-day liquidity coverage ratio was 101.2%, above the Financial Services Commission’s standard of 95.0%.

The following table shows the liquidity status, on a cumulative basis, and limits for foreign currency accounts of Woori Bank on a consolidated basis as of December 31, 2023 in accordance with the Financial Services Commission’s regulations:

 

     7 days or less     8 days –1 month     3 months or less  
                    
     (in millions of US$, except percentages)  

Foreign currency accounts:

      

Foreign currency assets

   US$ 22,308     US$ 17,183     US$ 15,594  

Foreign currency liabilities

     12,234       16,482       17,069  

Maturity gap

     10,074       701       (1,476

Cumulative gap (A)

     10,074       10,775       9,299  

Total assets (B)

     137,086       137,086       137,086  

Liquidity gap ratio (A/B)

     7.35     7.86     120.31 %(1) 

Limits

     (3 )%      (10 )%      85

 

(1) 

Liquidity ratio, calculated as foreign currency assets as a percentage of foreign currency liabilities.

The Subsidiary Risk Management Committees receive reports from the relevant subsidiaries regarding their respective liquidity ratios and liquidity gap ratios on a monthly basis. Based on those reports, each Subsidiary Risk Management Department reports these results to the Risk Management Committee on a quarterly basis.

Operational Risk Management

Operational risk is difficult to quantify and subject to different definitions. We define our operational risk as the risk of loss resulting from inadequate or failed internal processes, people and systems or from external events. This definition includes legal risk, but excludes strategic and reputational risk.

 

203


Table of Contents

To monitor and control operational risks, we maintain a system of comprehensive policies and have put in place a control framework designed to provide a stable and well-managed operational environment throughout our organization. Several bodies are responsible for managing our operational risk, including our Audit and Legal and Compliance Departments and the Subsidiary Risk Management Committees and their respective Subsidiary Risk Management Departments. For example, Woori Bank has implemented a multi-step operational risk management process consisting of engaging in risk self-assessment, establishing key risk indicators, operating an early warning system, managing loss data, measuring operational risk capital, monitoring and reporting risks, promoting a strong risk management culture and developing action plans. Woori Bank has also established policies to change operational risk profiling, select permitted levels of risk, develop action plans and manage results. In light of several incidents relating to its internal controls in the past few years, Woori Bank has recently conducted a comprehensive reexamination of its operational risk system and has strengthened its internal control work manual, and has cooperated with the Financial Supervisory Service to further strengthen its internal controls. In November 2022 and June 2023, the Financial Supervisory Service worked together with the Korea Federation of Banks to introduce a number of measures to improve the internal controls of banks and other financial institutions. Woori Bank also implemented various measures that would minimize its operational risks, in particular those stemming from employee misconduct, in order to strengthen and improve its internal controls system and thereby prevent the recurrence of any large-scale financial incidents. For example, Woori Bank has in recent years increased the number of employees tasked with various internal controls-related tasks, including compliance supervision, risk management, consumer protection and regular inspections. In addition, Woori Bank has also strengthened its internal control process for monitoring its overseas wire transfers, including by establishing a new international trade monitoring team in July 2022. Furthermore, in June 2023, we created a new external whistleblowing channel that allows employees to report irregularities with strengthened anonymity and enhanced incentives. For a further discussion of the incidents relating to Woori Bank’s internal controls, see “Item 8.A. Consolidated Statements and Other Financial Information—Legal Proceedings and Regulatory Actions.”

We consider legal risk as a part of our operational risk. The uncertainty of the enforceability of the obligations of our customers and counterparties, including foreclosure on collateral, creates legal risk. Legal risk is higher in new areas of business where the law is often untested in the courts although such risk can also increase in our traditional business to the extent that the legal and regulatory landscape in Korea is changing and many new laws and regulations governing the banking industry remain untested. Our relevant subsidiaries’ legal departments seek to minimize legal risk by using stringent legal documentation, employing procedures designed to ensure that transactions are properly authorized and consulting legal advisers. Each of our relevant subsidiaries’ internal auditors also review loan documentation to ensure that these are correctly drawn up to withstand scrutiny in court should such scrutiny occur.

In connection with our disaster recovery capabilities, Woori Bank has measures in place to recover data and resume core operations within three hours of any business interruption.

The majority of our information technology systems are operated by our subsidiary, Woori FIS. We currently have a “mirror site” in operation with respect to Woori Bank which backs up transaction information on a real-time basis. We also have a “back-up site” in operation with respect to Woori Bank, which backs up transaction information on a daily basis. See “Item 3.D. Risk Factors—Other risks relating to our business—Our operations may be subject to increasing and continually evolving cybersecurity and other technological risks” and “Item 16K. Cybersecurity.”

 

204


Table of Contents
Item 12.

DESCRIPTION OF SECURITIES OTHER THAN EQUITY SECURITIES

Fees and Charges

Under the terms of the deposit agreement, as a holder of our ADSs, you are required to pay the following service fees to the depositary:

 

Services

  

Fees

Issuance of ADSs

   Up to $0.05 per ADS issued

Cancellation of ADSs

   Up to $0.05 per ADS cancelled

Distribution of cash dividends or other cash distributions

   Up to $0.05 per ADS held

Distribution of ADSs pursuant to (i) stock dividends or other free stock distributions, or (ii) exercise of the rights to purchase additional ADSs

   Up to $0.05 per ADS held

Distribution of securities other than ADSs or rights to purchase additional ADSs

   Up to $0.05 per ADS held

ADS services

   Up to $0.05 per ADS held on the applicable record date established by the depositary

As a holder of our ADSs, you are also responsible for paying certain fees and expenses such as:

 

   

taxes (including applicable interest and penalties) and other governmental charges;

 

   

fees for the transfer and registration of shares charged by the registrar and transfer agent for the shares in Korea (i.e., upon deposit and withdrawal of shares)

 

   

cable, telex and facsimile transmission and delivery expenses;

 

   

expenses and charges incurred in the conversion of foreign currency;

 

   

fees and expenses incurred in connection with compliance with exchange control regulations and other applicable regulatory requirements; and

 

   

fees and expenses incurred in connection with the delivery or servicing of shares on deposit.

Depositary fees payable upon the issuance and cancellation of ADSs are typically paid to the depositary by the brokers (on behalf of their clients) receiving the newly issued ADSs from the depositary and by the brokers (on behalf of their clients) delivering the ADSs to the depositary for cancellation. The brokers in turn charge these fees to their clients. Depositary fees payable in connection with distributions of cash or securities to ADS holders and the depositary services fee are charged by the depositary to the holders of record of ADSs as of the applicable ADS record date.

The depositary fees payable for cash distributions are generally deducted from the cash being distributed. In the case of distributions other than cash (i.e., stock dividend, rights), the depositary charges the applicable fee to the ADS record date holders concurrent with the distribution. In the case of ADSs registered in the name of the investor (whether certificated or uncertificated in direct registration), the depositary sends invoices to the applicable record date ADS holders. In the case of ADSs held in brokerage and custodian accounts (via the Depository Trust Company, or DTC), the depositary generally collects its fees through the systems provided by DTC (whose nominee is the registered holder of the ADSs held in DTC) from the brokers and custodians holding ADSs in their DTC accounts. The brokers and custodians who hold their clients’ ADSs in DTC accounts in turn charge their clients’ accounts the amount of the fees paid to the depositary.

In the event of refusal to pay the depositary fees, the depositary may, under the terms of the deposit agreement, refuse the requested service until payment is received or may set off the amount of the depositary fees from any distribution to be made to such holder of ADSs.

 

205


Table of Contents

Note that the fees and charges you may be required to pay may vary over time and may be changed by us and by the depositary. You will receive prior notice of such changes.

Fees and Payments from the Depositary to Us

In 2023, pursuant to an agreement with us, the depositary waived, or made payments to third parties of, approximately $27,621.99 (net of applicable taxes) in the aggregate in connection with proxy process expenses (including printing, postage and distribution expenses), contributions towards investor relations efforts (including investor relations agency fees) and other standard out-of-pocket maintenance costs relating to our ADS facility that were payable by us.

In addition, as part of its service to us, the depositary waives its fees for the standard costs and operating expenses associated with the administration of the ADS facility.

 

Item 13.

DEFAULTS, DIVIDEND ARREARAGES AND DELINQUENCIES

Not Applicable

 

Item 14.

MATERIAL MODIFICATIONS TO THE RIGHTS OF SECURITY HOLDERS AND USE OF PROCEEDS

Not Applicable

 

Item 15.

CONTROLS AND PROCEDURES

Disclosure Controls and Procedures

We have evaluated, with the participation of our chief executive officer and principal financial officer, the effectiveness of our disclosure controls and procedures, as such term is defined in Rules 13a-15(e) and 15d-15(e) under the Exchange Act, as of December 31, 2023. There are inherent limitations to the effectiveness of any system of disclosure controls and procedures, including the possibility of human error and the circumvention or overriding of the controls and procedures. Accordingly, even effective disclosure controls and procedures can only provide reasonable assurance of achieving their control objectives. Based upon our evaluation, our chief executive officer and principal financial officer concluded that our disclosure controls and procedures as of December 31, 2023 were effective to provide reasonable assurance that information required to be disclosed by us in the reports that we file or submit under the Exchange Act, is recorded, processed, summarized and reported, within the time periods specified in the applicable rules and forms, and that it is accumulated and communicated to our management, including our chief executive officer and principal financial officer, as appropriate to allow timely decisions regarding required disclosure.

Management’s Annual Report on Internal Control Over Financial Reporting

Our management is responsible for establishing and maintaining adequate internal control over financial reporting. Our internal control system was designed to provide reasonable assurance to our management and board of directors regarding the reliability of financial reporting and the preparation and fair presentation of published financial statements in accordance with IFRS as issued by the IASB. All internal control systems, no matter how well designed, have inherent limitations. Therefore, even those systems determined to be effective can provide only reasonable assurance with respect to financial statement preparation and presentation and may not prevent or detect misstatements. Also, projections of any evaluation of effectiveness to future periods are subject to the risk that controls may become inadequate because of changes in conditions, or that the degree of compliance with the policies or procedures may deteriorate.

Our management maintains a comprehensive system of controls intended to ensure that transactions are executed in accordance with management’s authorization, assets are safeguarded, and financial records are reliable. Our management also takes steps to ensure that information and communication flows are effective and to monitor performance, including performance of internal control procedures.

 

206


Table of Contents

Our management assessed the effectiveness of our internal control over financial reporting as of December 31, 2023 based on the criteria established in the Internal Control-Integrated Framework (2013) issued by the Committee of Sponsoring Organizations of the Treadway Commission in May 2013.

Based on this assessment, management believes that, as of December 31, 2023, our internal control over financial reporting is effective.

The effectiveness of our internal control over financial reporting as of December 31, 2023 has been audited by KPMG Samjong Accounting Corp., an independent registered public accounting firm, as stated in its report included herein which expressed an unqualified opinion on the effectiveness of our internal control over financial reporting as of December 31, 2023.

Changes in Internal Control Over Financial Reporting

There has been no change in our internal control over financial reporting during 2023 that has materially affected, or is reasonably likely to materially affect, our internal control over financial reporting.

 

Item 16.

[RESERVED]

 

Item 16A.

AUDIT COMMITTEE FINANCIAL EXPERT

Our board of directors has determined that each of Su-Young Yun, Chan-Hyoung Chung, Yo-Hwan Shin and Sung-Bae Ji, our outside directors and members of our Audit Committee, qualifies as an “audit committee financial expert” and is independent within the meaning of this Item 16A.

 

Item 16B.

CODE OF ETHICS

We have adopted a code of ethics, as defined in Item 16B of Form 20-F under the Exchange Act. Our code of ethics applies to our chief executive officer, principal financial officer and persons performing similar functions as well as to our outside directors and other officers and employees. In recent years, we have also implemented a code of ethics applicable to artificial intelligence-related matters, as well as a code of ethics that govern the activities of our partners. We also recommend compliance with the code of ethics to our business counterparts. Our code of ethics is available on our website at https://www.woorifg.com. If we amend or delete any provision of this code of ethics, we will disclose such amendment on our website at the same address.

 

Item 16C.

PRINCIPAL ACCOUNTANT FEES AND SERVICES

The following table sets forth the fees billed to us by our former independent registered public accountants, Samil PricewaterhouseCoopers, and other firms in the PricewaterhouseCoopers network (which we refer to collectively as PwC), during the fiscal year ended December 31, 2022 and our current independent registered public accountant KPMG Samjong Accounting Corp., during the fiscal year ended December 31, 2023:

 

     Year ended December 31,  
      2022        2023   
               
     (in millions of Won)  

Audit fees

   8,598      7,789  

Audit-related fees

     165        165  

Tax fees

     430        677  

All other fees

     124        13  
  

 

 

    

 

 

 

Total fees

   9,317      8,644  
  

 

 

    

 

 

 

Audit fees in the above table are the aggregate fees billed or expected to be billed by PwC or KPMG Samjong Accounting Corp. (as applicable), in connection with the audit of our annual financial statements, the review of our interim financial statements, the review of filings with the U.S. Securities and Exchange Commission and audit of the effectiveness of our internal control over financial reporting.

 

207


Table of Contents

Audit-related fees in the above table are the aggregate fees billed or expected to be billed by PwC or KPMG Samjong Accounting Corp. (as applicable) for agreed-upon procedures related to the issuance of comfort letters in connection with the issuance of debt securities.

Tax fees in the above table are the aggregate fees billed or expected to be billed by PwC or KPMG Samjong Accounting Corp. (as applicable) for assistance in the preparation of certain tax returns and other tax advice.

All other fees in the above table are the aggregate fees billed in each of the fiscal years by PwC or KPMG Samjong Accounting Corp. (as applicable) for all other services which are not part of the three categories above.

Audit Committee Pre-Approval Policies and Procedures

Our Audit Committee pre-approves all audit services to be provided by our independent auditors. Our Audit Committee’s policy regarding the pre-approval of non-audit services to be provided to us by our independent auditors is that all such services shall be pre-approved by our Audit Committee. Non-audit services that are prohibited to be provided to us by our independent auditors under the rules of the SEC and applicable law may not be pre-approved. In addition, prior to the granting of any pre-approval, our Audit Committee must be satisfied that the performance of the services in question will not compromise the independence of our independent auditors. Our Audit Committee also pre-approves the selection or replacement of the independent auditors of our subsidiaries.

Our Audit Committee did not approve any non-audit services under the de minimis exception of Rule 2-01(c)(7)(i)(C) of Regulation S-X as promulgated by the U.S. Securities and Exchange Commission.

 

Item 16D.

EXEMPTIONS FROM THE LISTING STANDARDS FOR AUDIT COMMITTEES

Not Applicable

 

Item 16E.

PURCHASE OF EQUITY SECURITIES BY THE ISSUER AND AFFILIATED PURCHASERS

The following table sets forth information regarding purchases by us of our common shares during the period covered by this annual report.

 

Period

   Total Number
of Shares
Purchased(1)
     Average
Price Paid
per Share
     Total Number of
Shares Purchased as
Part of Publicly
Announced Plans or
Programs(1)
     Approximate Dollar
Value of Shares that
May Yet Be
Purchased Under the
Plans or Programs (as
of end of period)
 

January 1 to January 31, 2023

                      US$  

February 1 to February 28, 2023

                           

March 1 to March 31, 2023

                           

April 1 to April 30, 2023

                          74,715,521  

May 1 to May 31, 2023

     200,000        11,974        200,000        73,689,328  

June 1 to June 30, 2023

     1,781,565        11,923        1,781,565        57,947,792  

July 1 to July 31, 2023

     2,625,015        11,626        2,625,015        35,989,462  

August 1 to August 31, 2023

     3,979,219        11,521        3,979,219        449  

September 1 to September 30, 2023

                           

October 1 to October 31, 2023

                           

November 1 to November 30, 2023

                           

December 1 to December 31, 2023

                           
  

 

 

    

 

 

    

 

 

    

 

 

 

Total

     8,585,799      11,647        8,585,799      US$ 0 (2) 
  

 

 

    

 

 

    

 

 

    

 

 

 

 

(1)

Comprises common shares that were purchased through a broker in a series of open-market transactions in Korea in the periods indicated above, pursuant to a trust agreement for the acquisition of up to ₩100 billion, or approximately $74.9 million (as of April 24, 2023), worth of treasury shares, dated April 24, 2023, which expired on October 24, 2023.

(2)

We do not intend to make further purchases of common shares under the trust agreement, which expired as described above.

 

208


Table of Contents

In August 2023, certain shareholders of Woori Investment Bank Co., Ltd. and Woori Venture Partners Co., Ltd. exercised their appraisal rights in connection with the “comprehensive stock exchange” under Korean law, pursuant to which Woori Investment Bank Co., Ltd. and Woori Venture Partners Co., Ltd. became our wholly-owned subsidiaries. See “Item 4.A. History and Development of the Company—Establishment of Woori Financial Group—Reorganization and Expansion of Woori Financial Group.” Woori Venture Partners Co., Ltd. purchased 8,427,511 of its shares for ₩22.6 billion and subsequently exchanged such shares for 1,883,072 of our common stock. Woori Investment Bank Co., Ltd. purchased 48,464,609 of its shares for ₩36.2 billion and subsequently exchanged such shares, together with 69,076 of its treasury shares, for 3,030,183 shares of our common stock. However, certain shareholders of Woori Venture Partners Co., Ltd. and Woori Investment Bank Co., Ltd. did not participate in such sale, and as such, Woori Venture Partners Co., Ltd. and Woori Investment Bank Co., Ltd. are continuing to purchase shares of our common stock (which were exchanged for shares of Woori Venture Partners Co., Ltd. and Woori Investment Bank Co., Ltd., respectively) from such shareholders on an individual basis. As of March 31, 2024, there were an aggregate of 4,530 such shares of our common stock outstanding held by the former shareholders of Woori Venture Partners Co., Ltd. and 848 such shares of our common stock outstanding held by the former shareholders of Woori Investment Bank Co., Ltd.

In March 2024, we acquired 9,357,960 shares of our common stock held by KDIC, which represented all of the remaining shares of our common stock held by KDIC, at an acquisition price per share of ₩14,600 for a total acquisition price of ₩136.6 billion. We subsequently cancelled all such shares of common stock.

Other than as described above, neither we nor any “affiliated purchaser,” as defined in Rule 10b-18(a)(3) of the Exchange Act, purchased any of our equity securities during the period covered by this annual report.

 

Item 16F.

CHANGE IN REGISTRANT’S CERTIFYING ACCOUNTANT

The disclosure called for by paragraph (a) of this Item 16F was previously reported, as that term is defined in Rule 12b-2 under the Exchange Act, in our Annual Report on Form 20-F for the year ended December 31, 2022 (File No. 001-31811), filed on April 21, 2023.

 

Item 16G.

CORPORATE GOVERNANCE

Differences in Corporate Governance Practices

Pursuant to the rules of the New York Stock Exchange applicable to foreign private issuers like us that are listed on the New York Stock Exchange, we are required to disclose significant differences between the New York Stock Exchange’s corporate governance standards and those that we follow under Korean law. The following is a summary of such significant differences.

 

NYSE Corporate Governance Standards

   Woori Financial Group
Director Independence   
Listed companies must have a majority of outside directors.    The majority of our board of directors is independent (as defined in accordance with the New York Stock Exchange’s standards), as seven of our eight directors are outside directors.
Executive Session   
Non-management directors must meet in regularly scheduled executive sessions without management. Outside directors should meet alone in an executive session at least once a year.    Our outside directors hold quarterly meetings, which coincide with the quarterly Audit Committee meetings, to discuss matters relating to management issues. The Audit Committee consists of four outside directors.

 

209


Table of Contents
Nomination/Corporate Governance Committee   
A nomination/corporate governance committee of outside directors is required. The committee must have a charter that addresses the purpose, responsibilities (including development of corporate governance guidelines) and annual performance evaluation of the committee.    We have established an Officer Candidate Recommendation Committee, which consists of seven outside directors.
Compensation Committee   

A compensation committee of outside directors is required. The committee must have a charter that addresses the purpose, responsibilities and annual performance evaluation of the committee. The charter must be made available on the company’s website. In addition, in accordance with the SEC rules adopted pursuant to Section 952 of the Dodd-Frank Act, NYSE listing standards were amended to expand the factors relevant in determining whether a committee member has a relationship to the company that will materially affect that member’s duties to the compensation committee.

 

Additionally, the committee may obtain or retain the advice of a compensation adviser only after taking into consideration all factors relevant to determining that adviser’s independence from management.

   We have established a Compensation Committee consisting of four outside directors.

 

Audit Committee   
Listed companies must have an audit committee that satisfies the independence and other requirements of Rule 10A-3 under the Exchange Act. All members must be independent. The committee must have a charter addressing the committee’s purpose, an annual performance evaluation of the committee, and the duties and responsibilities of the committee. The charter must be made available on the company’s website.    We have established an Audit Committee consisting of four outside directors, all of whom are independent. Accordingly, we are in compliance with Rule 10A-3 under the Exchange Act.
Audit Committee Additional Requirements   
Listed companies must have an audit committee that is composed of at least three directors.    Our Audit Committee has four members, as described above.
Shareholder Approval of Equity Compensation Plan   
Listed companies must allow its shareholders to exercise their voting rights with respect to any material revision to the company’s equity compensation plan.    We currently do not have an equity compensation plan.
   All material matters related to the granting of stock options are provided in our articles of incorporation, and any amendments to the articles of incorporation are subject to shareholders’ approval.
Corporate Governance Guidelines   
Listed companies must adopt and disclose corporate governance guidelines.    We have adopted corporate governance standards, the Korean-language version of which is available on our website.
Code of Business Conduct and Ethics   
Listed companies must adopt and disclose a code of business conduct and ethics for directors, officers and employees, and promptly disclose any waivers of the code for directors or executive officers.    We have adopted a Code of Ethics and Business Conduct for Directors, Officers and Employees, the Korean-language version of which is available on our website.

 

210


Table of Contents
Item 16H.

MINE SAFETY DISCLOSURE

Not Applicable

 

Item 16I.

DISCLOSURE REGARDING FOREIGN JURISDICTIONS THAT PREVENT INSPECTIONS

Not Applicable

 

Item 16J.

INSIDER TRADING POLICIES

Not Applicable

 

Item 16K.

CYBERSECURITY

Risk Management and Strategy

As a large financial institution, we recognize the critical importance of building and maintaining credibility and trust with our customers. A significant portion of our operations relies on our information technology systems, including customer service, billing, the secure processing, storage and transmission of confidential and other information as well as the timely monitoring of a large number of complex transactions. As such, we are particularly committed to protecting ourselves from various cybersecurity threats, especially in light of the proliferation of evolving technologies and an increasing use of the Internet that characterize the environment in which we operate.

As part of our overall risk management system and processes, we maintain a comprehensive process for assessing, identifying and managing material risks from cybersecurity threats, including risks relating to disruption of business operations or financial reporting systems, fraud, theft, harm to employees or customers, violation of privacy laws, reputational risk and other litigation and legal risk, among others. We utilize policies, software, training programs and hardware solutions to protect and monitor our environment, including computer security, document encryption, separation of our internal and external networks and an advanced persistent threat response system. In addition, we prevent unauthorized access to our servers and databases by requiring additional authentications such as one-time passwords or biometric authentication. We have installed X-ray inspection equipment and metal detectors at our data centers to control the physical entry and exit of portable storage devices and computer equipment, and require computers to be formatted before they are taken out of our facilities in order to prevent potential information leaks and security incidents.

We also maintain a robust crisis management system, which provides a framework for responding to cybersecurity incidents based on the severity of the incident. In the case of a cyber incident, the department where the incident occurred immediately reports to the head of the information security department with details of the incident, including the time of discovery, a description of the incident and response measures, following which the head of the Information Security Department takes immediate measures to minimize damage and reports such incident to the Chief Information Security Officer (“CISO”). We then follow a strict set of internal reporting procedures to deploy an emergency response team to promptly address the incident and notify all relevant parties of such incident in order to minimize any further damage from the incident. We also carry limited insurance that provides protection against potential losses arising from cybersecurity incidents and regularly review our policy and levels of coverage based on current risks.

In accordance with the Electronic Financial Transactions Act of Korea, all of our subsidiaries that provide electronic financial services undergo an annual evaluation by the Financial Security Institute (or other information security institution recognized by the Korea Internet and Security Agency) that is designed to assess and discover any vulnerabilities in our information technology systems and includes scenario-based hacking simulations and comprehensive penetration tests. The reports of such evaluation are subsequently sent to our chief executive officer, so that any vulnerabilities that were discovered can be properly addressed and managed. In addition, we receive periodic inspections and audits from financial regulators, which include inspections of our information technology and security systems, and engage external legal counsel from time to time to get

 

211


Table of Contents

advice on best practices for cybersecurity oversight. Furthermore, we utilize external professional consultants to conduct annual cyber crisis or security breach exercises and to provide our employees with information security training on a period basis.

Many of our major subsidiaries, including Woori Bank, Woori Card and Woori Financial Capital, have obtained the Personal Information and Information Security Management System (“ISMS-P”) certifications of the Korea Internet and Security Agency, which share significant overlaps with the International Organization for Standardizations (“ISO”) certifications. These certifications are valid for three years, and we are subject to an annual audit conducted by the issuing agency to maintain such certifications. In addition, Woori Bank has also obtained the ISO 27001, ISO 27701 and ISO 27017 certifications, while Woori Card has obtained the ISO 27001 and Payment Card Industry Data Security Standard, or PCI-DSS, certifications.

We are also committed to overseeing and identifying any risks that may arise through our use of third-party services. When using third-party software, we try to ensure that the entire process from the development to operation of such software is subject to our security policies and systems. Some of the methods we use to minimize our security risk from the use of third-party services include establishing an open-source governance policy, maintaining a management system for security vulnerabilities, mandating the use of software bills of materials and strengthening the security of public cloud systems. From time to time, we enter into outsourcing or partnership agreements with third-party service providers to provide certain services to our customers. In such cases, we ensure that the outsourcing or partnership agreement requires the third-party service provider to maintain strict security standards. We also conduct periodic on-site inspections of such service providers and provide them with periodic security training sessions.

Our business strategy, results of operations and financial condition have not been materially affected by risks from cybersecurity threats, including as a result of previous cybersecurity incidents, but we cannot provide assurance that they will not be materially affected in the future by such risks and any future material incidents. See “Item 3.D. Risk Factors—Other risks relating to our business— Our operations may be subject to increasing and continually evolving cybersecurity and other technological risks” for more information on risks from cybersecurity threats that are reasonably likely to materially affect our business strategy, results of operations and financial condition.

Governance

Board of Directors

Our board of directors’ principal role is one of oversight, recognizing that management is responsible for the day-to-day design, implementation and maintenance of an effective cybersecurity program for protecting against, and mitigating, data privacy and cybersecurity risks. Members of our board of directors stay apprised of the rapidly evolving cyber threat landscape as well as cybersecurity risks specific to us and our subsidiaries, and provide guidance to management as appropriate in order to enhance the effectiveness of our overall cybersecurity program. We also have internal procedures through which the CEO reports significant cybersecurity incidents, including those relating to hacking, information leakage and cybersecurity breach, to our board of directors, depending on the severity of the incident.

In February 2024, the Financial Services Commission announced its plans to revise the Electronic Financial Supervision Regulations to strengthen the board of directors’ oversight of cybersecurity for financial service providers, including by mandating reports from the CISO to the board of directors about any decisions that can materially affect the stability or credibility of electronic financial transactions. In response to such measures, we plan to further strengthen our board of directors’ cybersecurity oversight, including by requiring reports relating to cybersecurity to be made to our board of directors during 2024.

Management

The day-to-day monitoring, assessment and management of material cybersecurity risks is conducted by our management. We and each of our subsidiaries that is subject to the Electronic Financial Transactions Act of Korea operate an Information Security Committee that is headed by the CISO. Such committees have the

 

212


Table of Contents

authority to make decisions on various matters that relate to information security and report such matters to their respective chief executive officer in accordance with relevant internal policies. The Information Security Committee of each company convenes ad hoc meetings whenever relevant issues arise, and provides annual reports to the chief executive officer on matters related to information security, including information on personnel, budget, organization, training and new initiatives relating to information technology. Such committee is also responsible for conducting annual vulnerability assessments on the electronic financial infrastructure of each company and biannual vulnerability assessments of their public-facing websites, and reporting to the chief executive officer about the results of such assessments and any remedial plans.

All of our CISOs, including those of our subsidiaries, meet the qualification requirements for such personnel as set forth in the Electronic Financial Transaction Act of Korea. Our CISOs generally have academic degrees in an information security-related field and work experiences in information security-related fields. For example, our CISO has a Bachelor of Science in computer science and a Master of Science in finance information security, as well as over seven years of IT or information security-related work experience.

 

Item 17.

FINANCIAL STATEMENTS

Not Applicable

 

Item 18.

FINANCIAL STATEMENTS

Reference is made to Item 19(a) for a list of all financial statements filed as part of this annual report.

 

Item 19.

EXHIBITS

 

  (a)

List of financial statements:

 

     Page  

Audited consolidated financial statements of Woori Financial Group Inc. and subsidiaries prepared in accordance with IFRS as issued by the IASB

  

Report of Independent Registered Public Accounting Firm on Consolidated Financial Statements (as of December 31, 2023 and for the year then ended)

     F-1  

Report of Independent Registered Public Accounting Firm on Consolidated Financial Statements (as of December 31, 2022 and for each of the years ended December 31, 2021 and 2022)

     F-3  

Consolidated Statements of Financial Position as of December 31, 2022 and 2023

     F-4  

Consolidated Statements of Comprehensive Income for the Years Ended December 31, 2021, 2022 and 2023

     F-5  

Consolidated Statements of Changes in Equity for the Years Ended December 31, 2021, 2022 and 2023

     F-7  

Consolidated Statements of Cash Flows for the Years Ended December 31, 2021, 2022 and 2023

     F-11  

Notes to Consolidated Financial Statements

     F-14  

 

  (b)

Exhibits

Pursuant to the rules and regulations of the U.S. Securities and Exchange Commission, we have filed certain agreements as exhibits to this Annual Report on Form 20-F. These agreements may contain representations and warranties made by the parties. These representations and warranties have been made solely for the benefit of the other party or parties to such agreements and (i) may be intended not as statements of fact, but rather as a way of allocating the risk to one of the parties to such agreements if those statements turn out to be inaccurate, (ii) may have been qualified by disclosures that were made to such other party or parties and that either have been reflected in the company’s filings or are not required to be disclosed in those filings, (iii) may apply materiality standards different from what may be viewed as material to investors and (iv) were made only as of the date of such agreements or such other date(s) as may be specified in such agreements and are subject to more recent developments. Accordingly, these representations and warranties may not describe our actual state of affairs at the date of this annual report.

 

213


Table of Contents

Number

 

Description

 1.1*   Articles of Incorporation of Woori Financial Group (translation in English).
 2.1**   Form of Stock Certificate of Woori Financial Group’s common stock, par value ₩5,000 per share (translation in English).
 2.2***   Form of the Second Amended and Restated Deposit Agreement by and among Woori Financial Group, Citibank, N.A., as depositary, and all holders and beneficial owners from time to time of American depositary shares issued thereunder, including the form of American depositary receipt.
 2.3****   Description of Woori Financial Group’s Capital Stock.
 2.4*****   Description of Woori Financial Group’s American Depositary Shares.
 8.1******   List of subsidiaries of Woori Financial Group.
11.1   Code of Ethics (translation in English).
12.1   Section 302 certifications.
13.1   Section 906 certifications.
97.1   Woori Financial Group Inc. Policy for the Recovery of Erroneously Awarded Compensation
101.INS   Inline XBRL Instance Document
101.SCH   Inline XBRL Taxonomy Extension Schema Document
101.CAL   Inline XBRL Taxonomy Extension Calculation Linkbase Document
101.DEF   Inline XBRL Taxonomy Extension Definition Linkbase Document
101.LAB   Inline XBRL Taxonomy Extension Label Linkbase Document
101.PRE   Inline XBRL Taxonomy Extension Presentation Linkbase Document
104   Cover Page Interactive Data File (Embedded within Inline XBRL Instance Document).

 

*

Incorporated by reference to exhibit 1.1 to the Annual Report on Form 20-F (File No. 001-31811), filed on April 21, 2023.

**

Incorporated by reference to exhibit 2.1 to the Annual Report on Form 20-F (File No. 001-31811), filed on April 30, 2019.

***

Incorporated by reference to exhibit (a)(1) to the Registration Statement on Form F-6 (File No. 333-229197), filed on January 11, 2019.

****

See Item 10.B. Memorandum and Articles of Association.

*****

Incorporated by reference to exhibit 2.4 to the Annual Report on Form 20-F (File No. 001-31811), filed on April 29, 2020.

******

See Note 1 of the notes to the consolidated financial statements of the registrant included in this Annual Report.

 

214


Table of Contents

SIGNATURES

The registrant hereby certifies that it meets all of the requirements for filing on Form 20-F and that it has duly caused and authorized the undersigned to sign this annual report on its behalf.

 

Woori Financial Group Inc.

(Registrant)

/s/ Jong-Yong Yim

(Signature)
Jong-Yong Yim
Chief Executive Officer
(Name/Title)

Date: April 29, 2024

 

215


Table of Contents
The Korea Securities Finance CorporationThe Korea Securities Finance CorporationWoori Financial Group Inc. and subsidiariesReserve deposits under BOK ActFixed 3.62% receipt and Libor 3M+1.45% floating paid Fixed 2.05% receipt and (C.SOFR)+0.65% paidKRW CMS 5Y+0.46% receipt, 3.65% paid KRW CD+0.33% receipt, 1.68% paid2023-12-31For the years ended December 31, 2023The fair value of investment property is classified as level 3 on the fair value hierarchyThe fair value of investment property is classified as level 3 on the fair value hierarchyThe restoration cost is expected to occur by the end of each premise’s lease period, and the Group has used average lease period of each category of leases terminated during the past years in order to rationally estimate the lease period.Fair value changes of equity securities are calculated by increasing or decreasing terminal growth rate (-0.5%~0.5%) and discount rate (-1~1%) or liquidation value (-1~1%). The growth rate, discount rate, and liquidation value are major unobservable variables.Fair value changes of equity securities are calculated by increasing or decreasing terminal growth rate (-0.5%~0.5%) and discount rate (-1~1%) or liquidation value (-1~1%). The growth rate, discount rate, and liquidation value are major unobservable variables.Fair value changes of equity securities are calculated by increasing or decreasing terminal growth rate (-0.5%~0.5%) and discount rate (-1~1%) or liquidation value (-1~1%). The growth rate, discount rate, and liquidation value are major unobservable variables.Fair value changes of equity securities are calculated by increasing or decreasing terminal growth rate (-0.5%p~1%p) and discount rate (-1%p~1%p) or liquidation value (-1%p~1%p). The growth rate, discount rate, and liquidation value are major unobservable variables.Fair value changes of equity securities are calculated by increasing or decreasing terminal growth rate (-0.5%p~1%p) and discount rate (-1%p~1%p) or liquidation value (-1%p~1%p). The growth rate, discount rate, and liquidation value are major unobservable variables.Fair value changes of equity securities are calculated by increasing or decreasing terminal growth rate (-0.5%~0.5%) and discount rate (-1~1%) or liquidation value (-1~1%). The growth rate, discount rate, and liquidation value are major unobservable variables.Fair value changes of equity securities are calculated by increasing or decreasing terminal growth rate (-0.5%p~1%p) and discount rate (-1%p~1%p) or liquidation value (-1%p~1%p). The growth rate, discount rate, and liquidation value are major unobservable variables.The applicable income tax rate of prior fiscal years: 11% up to 200 million Won in tax basis, 22% over 200 million Won to 20 billion Won, 24.2% over 20 billion Won to 300 billion Won and 27.5% over 300 billion Won. The applicable income tax rate: 9.9% up to 200 million Won in tax basis, 20.9% over 200 million Won to 20 billion Won, 23.1% over 20 billion Won to 300 billion Won and 26.4% over 300 billion Won.The applicable income tax rate of prior fiscal years: 11% up to 200 million Won in tax basis, 22% over 200 million Won to 20 billion Won, 24.2% over 20 billion Won to 300 billion Won and 27.5% over 300 billion Won. The applicable income tax rate: 9.9% up to 200 million Won in tax basis, 20.9% over 200 million Won to 20 billion Won, 23.1% over 20 billion Won to 300 billion Won and 26.4% over 300 billion Won.2022-12-312023-12-312022-12-312022-12-312023-12-312022-12-312023-12-312022-12-312023-12-312022-12-312023-12-312022-12-312023-12-312022-12-312023-12-312022-12-312023-12-312022-12-312023-12-312022-12-312023-12-312023-12-312022-12-312023-12-312022-12-312023-12-312022-12-312023-12-312022-12-312023-12-312022-12-312023-12-312022-12-312023-12-312022-12-312023-12-312022-12-312023-12-312022-12-312023-12-312022-12-312023-12-312022-12-312023-12-312022-12-312022-12-312023-12-312022-12-312022-12-312023-12-312022-12-312023-12-312022-12-312023-12-312022-12-312023-12-312022-12-312023-12-312022-12-312023-12-312023-12-312022-12-312023-12-312022-12-312023-12-312023-12-312023-12-312022-12-312023-12-312022-12-312023-12-312022-12-312023-12-312022-12-312023-12-312022-12-312023-12-312022-12-312023-12-312022-12-312023-12-312022-12-312023-12-312022-12-312023-12-312022-12-312023-12-312022-12-312023-12-312022-12-312022-12-312023-12-312022-12-312023-12-312022-12-312023-12-312022-12-312022-12-312023-12-312023-12-312022-12-312023-12-312022-12-312023-12-312023-12-312022-12-312023-12-312022-12-312023-12-312022-12-312023-12-312022-12-312023-12-312022-12-312023-12-312022-12-312023-12-312022-12-312023-12-312022-12-312023-12-312022-12-312022-12-312023-12-312022-12-312023-12-312023-12-312023-12-312023-12-312022-12-312023-12-312022-12-312022-12-312023-12-312022-12-312023-12-312022-12-312023-12-312022-12-312023-12-312022-12-312023-12-312022-12-312022-12-312023-12-312022-12-312023-12-312022-12-312023-12-312022-12-312023-12-312022-12-312023-12-312022-12-312023-12-312022-12-312023-12-312022-12-312023-12-312022-12-312023-12-312022-12-312023-12-312022-12-312023-12-312022-12-312023-12-312022-12-312023-12-312022-12-312023-12-312022-12-312023-12-312022-12-312023-12-312022-12-312022-12-312023-12-312022-12-312023-12-312022-12-312023-12-312022-12-312023-12-312022-12-312023-12-312022-12-312023-12-312022-12-312023-12-312022-12-312023-12-312022-12-312023-12-312022-12-312023-12-312022-12-312023-12-312022-12-312023-12-312022-12-312023-12-312023-12-312022-12-312023-12-312022-12-312023-12-312022-12-312023-12-312022-12-312023-12-312022-12-312023-12-312023-12-312022-12-312023-12-312022-12-312023-12-312022-12-312022-12-312023-12-312022-12-312022-12-312023-12-312022-12-312022-12-312023-12-312022-12-312023-12-312022-12-312023-12-312022-12-312023-12-312022-12-312023-12-312022-12-312023-12-312022-12-312023-12-312022-12-312023-12-312022-12-312023-12-312023-12-312022-12-312023-12-312022-12-312023-12-312022-12-312023-12-312022-12-312023-12-312022-12-312023-12-312022-12-312023-12-312023-12-312022-12-312023-12-312022-12-312023-12-312022-12-312022-12-312023-12-312022-12-312023-12-312022-12-312023-12-312022-12-312023-12-312022-12-312023-12-312022-12-312023-12-312022-12-312023-12-312022-12-312022-12-312023-12-312023-12-312022-12-312023-12-312022-12-312023-12-312022-12-312023-12-312022-12-312023-12-312022-12-312023-12-312022-12-312023-12-312022-12-312023-12-312022-12-312023-12-312022-12-312023-12-312022-12-312023-12-312022-12-312023-12-312023-12-312022-12-312023-12-312022-12-312023-12-312022-12-312023-12-312022-12-312023-12-312022-12-312023-12-312022-12-312023-12-312022-12-312023-12-312022-12-312023-12-312022-12-312023-12-312022-12-312023-12-312022-12-312023-12-312022-12-312023-12-312022-12-312023-10-312022-10-312023-12-312022-12-312023-09-302022-09-302023-12-312022-12-312023-12-312022-12-312023-12-312022-12-312023-12-312023-12-312022-12-312023-12-312022-12-312023-12-312022-12-312023-12-312022-12-312023-12-312022-12-312023-12-312022-12-312023-12-312022-12-312023-12-312022-12-312023-12-312022-12-312023-12-312022-12-312023-12-312022-12-312023-12-312022-12-312023-12-31Korean Won in millionsThe entity is a structured entity for the purpose of investment in securities. Although the Group is not a majority shareholder, the Group 1) has the power over the investee, 2) is exposed to or has rights to variable returns from its involvement with the investee, and 3) has the ability to use its power to affect its returns. Companies are excluded from the consolidation as of December 31, 2023.The entity is a structured entity for the purpose of investment in securities. Although the Group is not a majority shareholder, the Group 1) has the power over the investee, 2) is exposed to or has rights to variable returns from its involvement with the investee, and 3) has the ability to use its power to affect its returns. Companies are excluded from the consolidation as of December 31, 2023.The entity is a structured entity for the purpose of investment in securities. Although the Group is not a majority shareholder, the Group 1) has the power over the investee, 2) is exposed to or has rights to variable returns from its involvement with the investee, and 3) has the ability to use its power to affect its returns. Companies are excluded from the consolidation as of December 31, 2023.The entity is a structured entity for the purpose of asset securitization. Although the Group is not a majority shareholder, the Group 1) has the power over the investee, 2) is exposed to or has rights to variable returns from its involvement with the investee, and 3) has the ability to use its power to affect its returns. Companies are excluded from the consolidation as of December 31, 2023.The entity is a structured entity for the purpose of asset securitization. Although the Group is not a majority shareholder, the Group 1) has the power over the investee, 2) is exposed to or has rights to variable returns from its involvement with the investee, and 3) has the ability to use its power to affect its returns. Companies are excluded from the consolidation as of December 31, 2023.The entity is a structured entity for the purpose of asset securitization. Although the Group is not a majority shareholder, the Group 1) has the power over the investee, 2) is exposed to or has rights to variable returns from its involvement with the investee, and 3) has the ability to use its power to affect its returns. Companies are excluded from the consolidation as of December 31, 2023.The entity is a structured entity for the purpose of asset securitization. Although the Group is not a majority shareholder, the Group 1) has the power over the investee, 2) is exposed to or has rights to variable returns from its involvement with the investee, and 3) has the ability to use its power to affect its returns. Companies are excluded from the consolidation as of December 31, 2023.The entity is a structured entity for the purpose of asset securitization. Although the Group is not a majority shareholder, the Group 1) has the power over the investee, 2) is exposed to or has rights to variable returns from its involvement with the investee, and 3) has the ability to use its power to affect its returns. Companies are excluded from the consolidation as of December 31, 2023.The entity is a structured entity for the purpose of asset securitization. Although the Group is not a majority shareholder, the Group 1) has the power over the investee, 2) is exposed to or has rights to variable returns from its involvement with the investee, and 3) has the ability to use its power to affect its returns. Companies are excluded from the consolidation as of December 31, 2023.The entity is a structured entity for the purpose of investment in securities. Although the Group is not a majority shareholder, the Group 1) has the power over the investee, 2) is exposed to or has rights to variable returns from its involvement with the investee, and 3) has the ability to use its power to affect its returns. As a master-feeder fund, it is the percentage of the feeder fund’s ownership in the master fund.The entity is a structured entity for the purpose of investment in securities. Although the Group is not a majority shareholder, the Group 1) has the power over the investee, 2) is exposed to or has rights to variable returns from its involvement with the investee, and 3) has the ability to use its power to affect its returns. Companies are excluded from the consolidation as of December 31, 2023.The entity is a structured entity for the purpose of investment in securities. Although the Group is not a majority shareholder, the Group 1) has the power over the investee, 2) is exposed to or has rights to variable returns from its involvement with the investee, and 3) has the ability to use its power to affect its returns. Companies are excluded from the consolidation as of December 31, 2023.The entity is a structured entity for the purpose of investment in securities. Although the Group is not a majority shareholder, the Group 1) has the power over the investee, 2) is exposed to or has rights to variable returns from its involvement with the investee, and 3) has the ability to use its power to affect its returns. Companies are excluded from the consolidation as of December 31, 2023.The entity is a structured entity for the purpose of investment in securities. Although the Group is not a majority shareholder, the Group 1) has the power over the investee, 2) is exposed to or has rights to variable returns from its involvement with the investee, and 3) has the ability to use its power to affect its returns. Companies are excluded from the consolidation as of December 31, 2023.The entity is a structured entity for the purpose of investment in securities. Although the Group is not a majority shareholder, the Group 1) has the power over the investee, 2) is exposed to or has rights to variable returns from its involvement with the investee, and 3) has the ability to use its power to affect its returns. Companies are excluded from the consolidation as of December 31, 2023.The entity is a structured entity for the purpose of investment in securities. Although the Group is not a majority shareholder, the Group 1) has the power over the investee, 2) is exposed to or has rights to variable returns from its involvement with the investee, and 3) has the ability to use its power to affect its returns. Companies are excluded from the consolidation as of December 31, 2023.The entity is a structured entity for the purpose of investment in securities. Although the Group is not a majority shareholder, the Group 1) has the power over the investee, 2) is exposed to or has rights to variable returns from its involvement with the investee, and 3) has the ability to use its power to affect its returns. Companies are excluded from the consolidation as of December 31, 2023.The entity is a structured entity for the purpose of investment in securities. Although the Group is not a majority shareholder, the Group 1) has the power over the investee, 2) is exposed to or has rights to variable returns from its involvement with the investee, and 3) has the ability to use its power to affect its returns. Companies are excluded from the consolidation as of December 31, 2023.The entity is a structured entity for the purpose of investment in securities. Although the Group is not a majority shareholder, the Group 1) has the power over the investee, 2) is exposed to or has rights to variable returns from its involvement with the investee, and 3) has the ability to use its power to affect its returns. Companies are excluded from the consolidation as of December 31, 2023.The entity is a structured entity for the purpose of asset securitization. Although the Group is not a majority shareholder, the Group 1) has the power over the investee, 2) is exposed to or has rights to variable returns from its involvement with the investee, and 3) has the ability to use its power to affect its returns. Companies are excluded from the consolidation as of December 31, 2023.The entity is a structured entity for the purpose of asset securitization. Although the Group is not a majority shareholder, the Group 1) has the power over the investee, 2) is exposed to or has rights to variable returns from its involvement with the investee, and 3) has the ability to use its power to affect its returns. Companies are excluded from the consolidation as of December 31, 2023.The entity is a structured entity for the purpose of asset securitization. Although the Group is not a majority shareholder, the Group 1) has the power over the investee, 2) is exposed to or has rights to variable returns from its involvement with the investee, and 3) has the ability to use its power to affect its returns. Companies are excluded from the consolidation as of December 31, 2023.The entity is a structured entity for the purpose of asset securitization. Although the Group is not a majority shareholder, the Group 1) has the power over the investee, 2) is exposed to or has rights to variable returns from its involvement with the investee, and 3) has the ability to use its power to affect its returns. Companies are excluded from the consolidation as of December 31, 2023.The entity is a structured entity for the purpose of asset securitization. Although the Group is not a majority shareholder, the Group 1) has the power over the investee, 2) is exposed to or has rights to variable returns from its involvement with the investee, and 3) has the ability to use its power to affect its returns. Companies are excluded from the consolidation as of December 31, 2023.The entity is a structured entity for the purpose of asset securitization. Although the Group is not a majority shareholder, the Group 1) has the power over the investee, 2) is exposed to or has rights to variable returns from its involvement with the investee, and 3) has the ability to use its power to affect its returns. Companies are excluded from the consolidation as of December 31, 2023.The entity is a structured entity for the purpose of asset securitization. Although the Group is not a majority shareholder, the Group 1) has the power over the investee, 2) is exposed to or has rights to variable returns from its involvement with the investee, and 3) has the ability to use its power to affect its returns. Companies are excluded from the consolidation as of December 31, 2023.The entity is a structured entity for the purpose of asset securitization. Although the Group is not a majority shareholder, the Group 1) has the power over the investee, 2) is exposed to or has rights to variable returns from its involvement with the investee, and 3) has the ability to use its power to affect its returns. Companies are excluded from the consolidation as of December 31, 2023.The entity is a structured entity for the purpose of asset securitization. Although the Group is not a majority shareholder, the Group 1) has the power over the investee, 2) is exposed to or has rights to variable returns from its involvement with the investee, and 3) has the ability to use its power to affect its returns. Companies are excluded from the consolidation as of December 31, 2023.The entity is a structured entity for the purpose of asset securitization. Although the Group is not a majority shareholder, the Group 1) has the power over the investee, 2) is exposed to or has rights to variable returns from its involvement with the investee, and 3) has the ability to use its power to affect its returns. Companies are excluded from the consolidation as of December 31, 2023.The entity is a structured entity for the purpose of investment in securities. Although the Group is not a majority shareholder, the Group 1) has the power over the investee, 2) is exposed to or has rights to variable returns from its involvement with the investee, and 3) has the ability to use its power to affect its returns. Companies are excluded from the consolidation as of December 31, 2023.The entity is a structured entity for the purpose of investment in securities. Although the Group is not a majority shareholder, the Group 1) has the power over the investee, 2) is exposed to or has rights to variable returns from its involvement with the investee, and 3) has the ability to use its power to affect its returns. Companies are excluded from the consolidation as of December 31, 2023.The entity is a structured entity for the purpose of investment in securities. Although the Group is not a majority shareholder, the Group 1) has the power over the investee, 2) is exposed to or has rights to variable returns from its involvement with the investee, and 3) has the ability to use its power to affect its returns. Companies are excluded from the consolidation as of December 31, 2023.The entity is a structured entity for the purpose of investment in securities. Although the Group is not a majority shareholder, the Group 1) has the power over the investee, 2) is exposed to or has rights to variable returns from its involvement with the investee, and 3) has the ability to use its power to affect its returns. Companies are excluded from the consolidation as of December 31, 2023.The entity is a structured entity for the purpose of investment in securities. Although the Group is not a majority shareholder, the Group 1) has the power over the investee, 2) is exposed to or has rights to variable returns from its involvement with the investee, and 3) has the ability to use its power to affect its returns. Companies are excluded from the consolidation as of December 31, 2023. As a master-feeder fund, it is the percentage of the feeder fund’s ownership in the master fund.The entity is a structured entity for the purpose of investment in securities. Although the Group is not a majority shareholder, the Group 1) has the power over the investee, 2) is exposed to or has rights to variable returns from its involvement with the investee, and 3) has the ability to use its power to affect its returns. Companies are excluded from the consolidation as of December 31, 2023. As a master-feeder fund, it is the percentage of the feeder fund’s ownership in the master fund.The entity is a structured entity for the purpose of investment in securities. Although the Group is not a majority shareholder, the Group 1) has the power over the investee, 2) is exposed to or has rights to variable returns from its involvement with the investee, and 3) has the ability to use its power to affect its returns. As a master-feeder fund, it is the percentage of the feeder fund’s ownership in the master fund.The entity is a structured entity for the purpose of asset securitization. Although the Group is not a majority shareholder, the Group 1) has the power over the investee, 2) is exposed to or has rights to variable returns from its involvement with the investee, and 3) has the ability to use its power to affect its returns. Companies are excluded from the consolidation as of December 31, 2023.The entity is a structured entity for the purpose of asset securitization. Although the Group is not a majority shareholder, the Group 1) has the power over the investee, 2) is exposed to or has rights to variable returns from its involvement with the investee, and 3) has the ability to use its power to affect its returns. Companies are excluded from the consolidation as of December 31, 2023.The entity is a structured entity for the purpose of asset securitization. Although the Group is not a majority shareholder, the Group 1) has the power over the investee, 2) is exposed to or has rights to variable returns from its involvement with the investee, and 3) has the ability to use its power to affect its returns. Companies are excluded from the consolidation as of December 31, 2023.The entity is a structured entity for the purpose of asset securitization. Although the Group is not a majority shareholder, the Group 1) has the power over the investee, 2) is exposed to or has rights to variable returns from its involvement with the investee, and 3) has the ability to use its power to affect its returns. Companies are excluded from the consolidation as of December 31, 2023.The entity is a structured entity for the purpose of asset securitization. Although the Group is not a majority shareholder, the Group 1) has the power over the investee, 2) is exposed to or has rights to variable returns from its involvement with the investee, and 3) has the ability to use its power to affect its returns. Companies are excluded from the consolidation as of December 31, 2023.The entity is a structured entity for the purpose of investment in securities. Although the Group is not a majority shareholder, the Group 1) has the power over the investee, 2) is exposed to or has rights to variable returns from its involvement with the investee, and 3) has the ability to use its power to affect its returns. As a master-feeder fund, it is the percentage of the feeder fund’s ownership in the master fund.The entity is a structured entity for the purpose of investment in securities. Although the Group is not a majority shareholder, the Group 1) has the power over the investee, 2) is exposed to or has rights to variable returns from its involvement with the investee, and 3) has the ability to use its power to affect its returns. As a master-feeder fund, it is the percentage of the feeder fund’s ownership in the master fund.The entity is a structured entity for the purpose of investment in securities. Although the Group is not a majority shareholder, the Group 1) has the power over the investee, 2) is exposed to or has rights to variable returns from its involvement with the investee, and 3) has the ability to use its power to affect its returns. As a master-feeder fund, it is the percentage of the feeder fund’s ownership in the master fund.The entity is a structured entity for the purpose of investment in securities. Although the Group is not a majority shareholder, the Group 1) has the power over the investee, 2) is exposed to or has rights to variable returns from its involvement with the investee, and 3) has the ability to use its power to affect its returns. As a master-feeder fund, it is the percentage of the feeder fund’s ownership in the master fund.The entity is a structured entity for the purpose of investment in securities. Although the Group is not a majority shareholder, the Group 1) has the power over the investee, 2) is exposed to or has rights to variable returns from its involvement with the investee, and 3) has the ability to use its power to affect its returns. As a master-feeder fund, it is the percentage of the feeder fund’s ownership in the master fund.The entity is a structured entity for the purpose of asset securitization. Although the Group is not a majority shareholder, the Group 1) has the power over the investee, 2) is exposed to or has rights to variable returns from its involvement with the investee, and 3) has the ability to use its power to affect its returns. Companies are excluded from the consolidation as of December 31, 2023.The entity is a structured entity for the purpose of investment in securities. Although the Group is not a majority shareholder, the Group 1) has the power over the investee, 2) is exposed to or has rights to variable returns from its involvement with the investee, and 3) has the ability to use its power to affect its returns. As a master-feeder fund, it is the percentage of the feeder fund’s ownership in the master fund.Values of underlying assets, volatility, discount rate, volatility of stock, volatility of interest rateValues of underlying assets, volatility, discount rate, volatility of stock, volatility of interest rateAs of December 31, 2023, Woori Asset Trust, a subsidiary, has committed to fulfill responsibility for the completion of 43 projects, including a residential-commercial complex in U-dong, Haeundae-gu, Busan. Responsible completion type management land trust is a trust that bears the obligation of responsible completion when the construction company fails to fulfill the obligation of responsible completion, and the obligation to compensate losses to the lending financial institution if Woori Asset Trust fails to fulfill the obligation of responsible completion. As of December 31, 2023, the total amount of PF(Project Financing) loans from PF lending financial institutions invested in the responsible completion type management land trust business is 2,275,634 million Won. Although additional losses may occur in relation to these contracts for liability obligations, these effects were not reflected in the financial statements at the end of the current period because the possibility is not high and the amount of losses cannot be reliably estimated. Meanwhile, Woori Asset Trust Co., Ltd. has failed to fulfill the responsibility of the completion of 5 projects including the Okjeong Knowledge Industry Center in Yangju. The total amount of PF limit from PF lending financial institutions invested in projects is 271,000 million Won and the amount of PF loans is 161,700 million Won. Additionally, Woori Asset Trust Co., Ltd. has exceeded the deadline for responsibility of completion of a commercial facility in Gwangju, Gyeonggi Province. The total amount of PF limit from PF lending financial institutions invested in projects is 61,000 million Won and the amount of PF loans is 43,000 million Won. Also, as of December 31, 2023, Woori Asset Trust may lend a trust account for a part of the total project cost in relation to 24 debt-type land trust contracts including Busan Haeundae Udong Beautique Terrace Hotel and responsible completion management land trust contracts in Gyeongseo-dong, Seo-gu, Incheon, and additional business sites in progress. The maximum loan amount (unused limit) is 113,428 million Won. Whether or not Woori Asset Trust lends a trust account in relation to the relevant businesses is not an unconditional payment obligation, and it is determined by considering overall matters such as the unique account and the fund balance plan of each trust business. Pursuant to some contracts related to asset securitization, the Group utilizes various prerequisites as triggering events causing early redemption, limiting risks that investors bear due to change in asset quality. Breach of such triggering clause leads to an early redemption of the securitized bonds.0.0100000000.0008779920.0047090310.0110372920.0018881650.002999708
Report of Independent Registered Public Accounting Firm
The Board of Directors and Shareholders of
Woori Financial Group Inc.:
Opinions on the Consolidated Financial Statements and Internal Control Over Financial Reporting
We have audited the accompanying consolidated statement of financial position of Woori Financial Group Inc. and its subsidiaries (“the Group”) as of December 31, 2023, the related consolidated statements of comprehensive income, changes in equity, and cash flows for the year then ended, and the related notes (collectively, the consolidated financial statements). We also have audited the Group’s internal control over financial reporting as of December 31, 2023, based on criteria established in Internal Control—Integrated Framework (2013) issued by the Committee of Sponsoring Organizations of the Treadway Commission.
In our opinion, the consolidated financial statements referred to above present fairly, in all material respects, the financial position of the Group as of December 31, 2023, and the results of its operations and its cash flows for the year then ended, in conformity with International Financial Reporting Standards as issued by the International Accounting Standards Board. Also in our opinion, the Group maintained, in all material respects, effective internal control over financial reporting as of December 31, 2023 based on criteria established in Internal Control—Integrated Framework (2013) issued by the Committee of Sponsoring Organizations of the Treadway Commission.
Basis for Opinions
The Group’s management is responsible for these consolidated financial statements, for maintaining effective internal control over financial reporting, and for its assessment of the effectiveness of internal control over financial reporting, included in the accompanying “Management’s Annual Report on Internal Control Over Financial Reporting.” Our responsibility is to express an opinion on the Group’s consolidated financial statements and an opinion on the Group’s internal control over financial reporting based on our audit. We are a public accounting firm registered with the Public Company Accounting Oversight Board (United States) (PCAOB) and are required to be independent with respect to the Group in accordance with the U.S. federal securities laws and the applicable rules and regulations of the Securities and Exchange Commission and the PCAOB.
We conducted our audit in accordance with the standards of the PCAOB. Those standards require that we plan and perform the audit to obtain reasonable assurance about whether the consolidated financial statements are free of material misstatement, whether due to error or fraud, and whether effective internal control over financial reporting was maintained in all material respects.
Our audit of the consolidated financial statements included performing procedures to assess the risks of material misstatement of the consolidated financial statements, whether due to error or fraud, and performing procedures that respond to those risks. Such procedures included examining, on a test basis, evidence regarding the amounts and disclosures in the consolidated financial statements. Our audit also included evaluating the accounting principles used and significant estimates made by management, as well as evaluating the overall presentation of the consolidated financial statements. Our audit of internal control over financial reporting included obtaining an understanding of internal control over financial reporting, assessing the risk that a material weakness exists, and testing and evaluating the design and operating effectiveness of internal control based on the assessed risk. Our audit also included performing such other procedures as we considered necessary in the circumstances. We believe that our audit provides a reasonable basis for our opinions.
Definition and Limitations of Internal Control Over Financial Reporting
A company’s internal control over financial reporting is a process designed to provide reasonable assurance regarding the reliability of financial reporting and the preparation of financial statements for external purposes in accordance with generally accepted accounting principles. A company’s internal control over financial reporting includes those policies and procedures that (i) pertain to the maintenance of records that, in reasonable detail, accurately and fairly reflect the transactions and dispositions of the assets of the company; (ii) provide reasonable assurance that transactions are recorded as necessary to permit preparation of financial statements in accordance with generally accepted accounting principles, and that receipts and expenditures of the company are being made only in accordance with authorizations of management and directors of the company; and (iii) provide reasonable assurance regarding prevention or timely detection of unauthorized acquisition, use, or disposition of the company’s assets that could have a material effect on the financial statements.
 
F-1

Table of Contents
Because of its inherent limitations, internal control over financial reporting may not prevent or detect misstatements. Also, projections of any evaluation of effectiveness to future periods are subject to the risk that controls may become inadequate because of changes in conditions, or that the degree of compliance with the policies or procedures may deteriorate.
Critical Audit Matter
The critical audit matter communicated below is a matter arising from the current period audit of the consolidated financial statements that was communicated or required to be communicated to the audit committee and that: (i) relate to accounts or disclosures that are material to the consolidated financial statements and (ii) involved our especially challenging, subjective, or complex judgments. The communication of a critical audit matter does not alter in any way our opinion on the consolidated financial statements, taken as a whole, and we are not, by communicating the critical audit matter below, providing a separate opinion on the critical audit matter or on the accounts or disclosures to which it relates.
Assessment of the allowance for credit losses for loans
As discussed in Note 10 to the consolidated financial statements, the Group has KRW 2,975,060 million of allowance for credit losses for loans at amortized cost as of December 31, 2023, which included amounts calculated on a collective basis. The Group measures expected credit loss (ECL) allowances on an individual basis for individually significant corporate loans which have had a significant increase in credit risk or have become credit-impaired. The allowance for credit loss for all other loans is measured on a collective basis using a methodology based on probability of default (PD) and loss given default (LGD). The Group adjusts the PDs used in the measurement of ECL on a collective basis to reflect forward-looking information. Judgment is required to select the macro-economic factors to be considered when making these adjustments. For corporate loans, the Group’s credit rating of the borrower is used in the determination of the PDs. The Group uses quantitative and qualitative factors to determine the credit rating of its corporate borrowers and the evaluation of the qualitative factors involves a high level of judgment.
We identified the assessment of the ECL calculated on a collective basis as a critical audit matter. A high degree of audit effort, including specialized skills and knowledge, and subjective and complex auditor judgment was involved to evaluate the Group’s judgments applied in the measurement of ECL on a collective basis, specifically the analysis of the qualitative factors used in determining the Group’s credit ratings for corporate loans and the selection of the macro-economic factors used to reflect forward-looking information in the PDs.
The following are the primary procedures we performed to address this critical audit matter:
- We evaluated the design and tested the operating effectiveness of certain internal controls over the process for measuring ECL calculated on a collective basis including internal controls related to: (i) the assessment of qualitative factors in the process of determining the Group’s credit rating of corporate loans; and (ii) the selection of the macro-economic factors used to incorporate forward-looking information in the ECL calculated on a collective basis.
- We involved credit risk professionals with specialized skills and knowledge, who assisted in evaluating the reasonableness of the macro-economic factors used to incorporate forward-looking information in the ECL calculated on a collective basis by: (i) applying statistical methods to analyze the historic correlation between the macro-economic factors selected by management and PD; and (ii) challenging management’s rational for its selection of macro-economic factors.
- For a sample of corporate loans with ECL measured on a collective basis we assessed the reasonableness of the credit rating assigned by the Group considering the qualitative information and the Group’s credit rating policy.
/s/ KPMG Samjong Accounting Corp.
We have served as the Group’s auditor since 2023.
Seoul, Korea
April 29, 2024
 
F-2

Table of Contents
Report of Independent Registered Public Accounting Firm
To the shareholders and the Board of Directors of Woori Financial Group Inc.:
Opinion on the Financial Statements
We have audited the consolidated statements of financial position of Woori Financial Group Inc. and its subsidiaries (the “Company”) as of December 31, 2022, and the related consolidated statements of income and comprehensive income, of changes in shareholders’ equity and of cash flows for each of the two years in the period ended December 31, 2022, including the related notes (collectively referred to as the “consolidated financial statements”). In our opinion, the consolidated financial statements present fairly, in all material respects, the financial position of the Company as of December 31, 2022, and the results of its operations and its cash flows for each of the two years in the period ended December 31, 2022 in conformity with International Financial Reporting Standards as issued by the International Accounting Standards Board.
Basis for Opinion
These consolidated financial statements are the responsibility of the Company’s management. Our responsibility is to express an opinion on the Company’s consolidated financial statements based on our audits. We are a public accounting firm registered with the Public Company Accounting Oversight Board (United States) (PCAOB) and are required to be independent with respect to the Company in accordance with the U.S. federal securities laws and the applicable rules and regulations of the Securities and Exchange Commission and the PCAOB.
We conducted our audits of these consolidated financial statements in accordance with the standards of the PCAOB. Those standards require that we plan and perform the audit to obtain reasonable assurance about whether the consolidated financial statements are free of material misstatement, whether due to error or fraud.
Our audits included performing procedures to assess the risks of material misstatement of the consolidated financial statements, whether due to error or fraud, and performing procedures that respond to those risks. Such procedures included examining, on a test basis, evidence regarding the amounts and disclosures in the consolidated financial statements. Our audits also included evaluating the accounting principles used and significant estimates made by management, as well as evaluating the overall presentation of the consolidated financial statements. We believe that our audits provide a reasonable basis for our opinion.
/s/ Samil PricewaterhouseCoopers
Seoul, Korea
April 21, 2023
We served as the Company’s auditor from 2020 to 2023.
 
F-3

Table of Contents
WOORI FINANCIAL GROUP INC. AND SUBSIDIARIES
CONSOLIDATED STATEMENTS OF FINANCIAL POSITION
AS OF DECEMBER 31, 2022 AND 2023
 
   
Korean Won
   
U.S. Dollars
 
   
December 31,

2022
   
December 31,

2023
   
December 31,

2023
 
   
(in millions)
   
(in thousands)
 
ASSETS
     
Cash and cash equivalents (Note 6)
    34,219,148       30,556,618       23,668,953  
Financial assets at fair value through profit or loss (“FVTPL”) (Notes 4, 7, 11, 12, 18 and 26)
    19,860,573       21,544,756       16,688,424  
Financial assets at fair value through other comprehensive income (“FVTOCI”) (Notes 4, 8, 11, 12, and 18)
    33,085,080       37,891,495       29,350,500  
Securities at amortized cost (Notes 4, 9, 11, 12 and 18)
    28,268,516       23,996,172       18,587,275  
Loans and other financial assets at amortized cost (Notes 4, 10, 11, 12, 18 and 41)
    355,760,729       373,148,148       289,038,070  
Investments in joint ventures and associates (Note 13)
    1,305,636       1,795,370       1,390,682  
Investment properties (Notes 14 and 18)
    387,707       472,768       366,203  
Premises and equipment (Notes 15 and 18)
    3,142,930       3,176,759       2,460,696  
Intangible assets (Note 16)
    849,114       996,842       772,147  
Assets held for sale (Note 17)
    13,772       20,345       15,759  
Net defined benefit asset (Note 24)
    319,280       240,260       186,104  
Current tax assets (Note 38)
    53,274       203,542       157,662  
Deferred tax assets (Note 38)
    109,299       93,366       72,321  
Derivative assets (Designated for hedging) (Notes 4,11,12 and 26)
    37,786       26,708       20,688  
Other assets (Notes 19 and 41)
    3,061,552       3,841,787       2,975,821  
 
 
 
   
 
 
   
 
 
 
Total assets
    480,474,396       498,004,936       385,751,305  
 
 
 
   
 
 
   
 
 
 
LIABILITIES
     
Financial liabilities at fair value through profit or loss (“FVTPL”) (Notes 4, 11, 12, 20 and 26)
    8,952,399       6,138,313       4,754,696  
Deposits due to customers (Notes 4,11,21 and 41)
    342,105,209       357,784,297       277,137,333  
Borrowings (Notes 4, 6, 11, 12 and 22)
    28,429,603       30,986,746       24,002,127  
Debentures (Notes 4, 6, 11 and 22)
    44,198,486       41,239,245       31,943,644  
Provisions (Notes 23, 40 and 41)
    545,865       806,031       624,346  
Net defined benefit liability (Note 24)
    35,202       6,939       5,375  
Current tax liabilities (Note 38)
    843,555       103,655       80,290  
Deferred tax liabilities (Note 38)
    31,799       470,311       364,300  
Derivative liabilities (Designated for hedging) (Notes 4,11,12 and 26)
    202,911       153,007       118,518  
Other financial liabilities (Notes 4, 6, 11, 12, 25 and 41)
    22,811,868       26,115,005       20,228,509  
Other liabilities (Notes 6, 25 and 41)
    690,157       803,897       622,694  
 
 
 
   
 
 
   
 
 
 
Total liabilities
    448,847,054       464,607,446       359,881,832  
 
 
 
   
 
 
   
 
 
 
EQUITY
     
Owners’ equity (Note 28)
    28,761,897       31,666,881       24,528,955  
Capital stock
    3,640,303       3,802,676       2,945,527  
Hybrid securities
    3,112,449       3,611,129       2,797,156  
Capital surplus
    682,385       935,563       724,681  
Other equity
    (2,423,392     (1,668,957     (1,292,763
Retained earnings
    23,750,152       24,986,470       19,354,354  
Non-controlling
interests
    2,865,445       1,730,609       1,340,518  
 
 
 
   
 
 
   
 
 
 
Total equity
    31,627,342       33,397,490       25,869,473  
 
 
 
   
 
 
   
 
 
 
Total liabilities and equity
    480,474,396       498,004,936       385,751,305  
 
 
 
   
 
 
   
 
 
 
The above consolidated financial statements should be read in conjunction with the accompanying notes.
 
F-4

Table of Contents
WOORI FINANCIAL GROUP INC. AND SUBSIDIARIES
CONSOLIDATED STATEMENTS OF COMPREHENSIVE INCOME
FOR THE YEARS ENDED DECEMBER 31, 2021, 2022 AND 2023
 
   
Korean Won
   
U.S. Dollars
 
   
2021
   
2022
   
2023
   
2023
 
   
(in millions, except for per share data)
   
(in thousands,
except per share
data) (Note 2)
 
Interest income
    9,894,749       14,654,549       20,641,554       15,988,810  
Financial assets at FVTPL
    45,803       106,698       192,094       148,795  
Financial assets at FVTOCI
    381,814       632,615       999,407       774,134  
Financial assets at amortized cost
    9,467,132       13,915,236       19,450,053       15,065,881  
Interest expense
    (2,909,028     (5,957,970     (11,899,014     (9,216,897
 
 
 
   
 
 
   
 
 
   
 
 
 
Net interest income
(Notes 11, 30 and 41)
 
 
6,985,721
 
 
 
8,696,579
 
 
 
8,742,540
 
 
 
6,771,913
 
Fees and commissions income
    2,171,705       2,499,700       2,565,814       1,987,462  
Fees and commissions expense
    (700,930     (789,530     (845,333     (654,789
 
 
 
   
 
 
   
 
 
   
 
 
 
Net fees and commissions
income
(Notes 11, 31 and 41)
   
1,470,775
     
1,710,170
     
1,720,481
     
1,332,673
 
Dividend income (Notes 11, 32 and 41)
    309,211       159,982       240,293       186,129  
Net gain on financial instruments at FVTPL (Notes 11, 33 and 41)
    325,751       238,502       488,486       378,378  
Net gain (loss) on financial assets at FVTOCI (Notes 11 and 34)
    32,624       (21,498     (37,641     (29,156
Net gain arising on financial assets at amortized cost (Note 11)
    107,317       74,204       203,942       157,972  
Impairment losses due to credit loss (Notes 35 and 41)
    (536,838     (885,272     (1,894,916     (1,467,789
General and administrative expenses (Notes 36 and 41)
    (4,147,411     (4,529,890     (4,443,433     (3,441,854
Other net operating expense (Notes 11, 26, 36 and 41)
    (887,401     (1,012,253     (1,520,723     (1,177,942
 
 
 
   
 
 
   
 
 
   
 
 
 
Operating income
 
 
3,659,749
 
 
 
4,430,524
 
 
 
3,499,029
 
 
 
2,710,324
 
Share of gain of joint ventures and associates (Note 13)
    62,196       69,996       109,831       85,074  
Other
non-operating
income (expenses)
    (34,900     47,050       (91,407     (70,803
 
 
 
   
 
 
   
 
 
   
 
 
 
Non-operating
income (expense)
(Note 37)
 
 
27,296
 
 
 
117,046
 
 
 
18,424
 
 
 
14,271
 
Net income before income tax expense
 
 
3,687,045
 
 
 
4,547,570
 
 
 
3,517,453
 
 
 
2,724,595
 
Income tax expense (Note 38)
    (924,766     (1,178,496     (890,559     (689,821 )
Net income
 
 
2,762,279
 
 
 
3,369,074
 
 
 
2,626,894
 
 
 
2,034,774
 
 
 
 
   
 
 
   
 
 
   
 
 
 
 
(Continued)
 
F-5

Table of Contents
WOORI FINANCIAL GROUP INC. AND SUBSIDIARIES
CONSOLIDATED STATEMENTS OF COMPREHENSIVE INCOME—(CONTINUED)
FOR THE YEARS ENDED DECEMBER 31, 2021, 2022 AND 2023
 
   
Korean Won
   
U.S. Dollars
 
   
2021
   
2022
   
2023
   
2023
 
   
(in millions, except for per share data)
   
(in thousands,
except per share
data) (Note 2)
 
Net gain (loss) on valuation of equity securities at FVTOCI
    34,069       (30,146     193,191       149,644  
Changes in capital due to equity method
    (2,607     (4,527     8,603       6,664  
Remeasurement gain (loss) related to defined benefit plan
    65,067       251,440       (79,460     (61,550 )
 
 
 
   
 
 
   
 
 
   
 
 
 
Items that will not be reclassified to profit or loss
 
 
96,529
 
 
 
216,767
 
   
122,334
     
94,758
 
Net gain (loss) on valuation of debt securities at FVTOCI
    (184,396     (463,725     532,334       412,342  
Changes in capital due to equity method
    4,133       5,139       (5,638     (4,367 )
 
Net gain on foreign currency translation of foreign operations
    246,808       32,536       45,080       34,918  
Net loss on valuation of hedges of net investments in foreign operations
          (20,701     (14,049     (10,882 )
Net gain (loss) on valuation of cash flow hedge
    7,107       (9,835     (16,524     (12,799 )
 
 
 
   
 
 
   
 
 
   
 
 
 
Items that may be reclassified to profit or loss
 
 
73,652
 
 
 
(456,586
   
541,203
     
419,212
 
Other comprehensive income (loss), net of tax
 
 
170,181
 
 
 
(239,819
   
663,537
     
513,970
 
Total comprehensive income
 
 
2,932,460
 
 
 
3,129,255
 
   
3,290,431
     
2,548,744
 
 
 
 
   
 
 
   
 
 
   
 
 
 
Net income attributable to:
       
Net income attributable to owners
    2,542,844       3,186,772       2,506,296       1,941,360  
Net income attributable to
non-controlling
interests
    219,435       182,302       120,598       93,414  
Total comprehensive income attributable to:
       
Comprehensive income attributable to owners
    2,700,672       2,954,145       3,164,464       2,451,171  
Comprehensive income attributable to
non-controlling
interests
    231,788       175,110       125,967       97,573  
Earnings per share (Note 39)
       
Basic and diluted earnings per share
(Unit: In Korean Won and U.S. Dollar)
    3,419       4,251       3,230       2,502  
The above consolidated financial statements should be read in conjunction with the accompanying notes.
 
F-6

Table of Contents
WOORI FINANCIAL GROUP INC. AND SUBSIDIARIES
CONSOLIDATED STATEMENTS OF CHANGES IN EQUITY
FOR THE YEARS ENDED DECEMBER 31, 2021, 2022 AND 2023
 
    
Capital

Stock
    
Hybrid
securities
    
Capital

surplus
    
Other

equity
   
Retained
earnings
   
Owners’

equity in

total
   
Non-controlling

interests
   
Total

equity
 
    
(Korean Won in millions)
 
January 1, 2021
     3,611,338        1,895,366        626,111        (2,347,472     19,268,265       23,053,608       3,672,237       26,725,845  
Total comprehensive income
                   
Net income
                                2,542,844       2,542,844       219,435       2,762,279  
Net gain (loss) on valuation of financial instruments at FVTOCI
                          (150,470           (150,470     143       (150,327
Net gain (loss) due to disposal of equity securities at FVTOCI
                          (2,220     2,220                    
Changes in capital due to equity method
                          2,472       (946     1,526             1,526  
Gain on foreign currency translation of foreign operations
                          234,583             234,583       12,225       246,808  
Gain on valuation of cash flow hedge
                          6,938             6,938       169       7,107  
Capital related to
non-current
assets held for sale
                          (947     947                    
Remeasurement gain related to defined benefit plan
                          65,251             65,251       (184     65,067  
Transactions with owners and others
                   
Comprehensive stock exchange
     28,965               35,197                    64,162             64,162  
Dividends to common stocks
                                (368,357     (368,357     (9,391     (377,748
Acquisition of treasury stocks
                          (3,819           (3,819           (3,819
Issuance of hybrid securities
            399,015                           399,015             399,015  
Dividends to hybrid securities
                                (66,250     (66,250     (144,923     (211,173
Redemption of hybrid securities
                          (27,365           (27,365     (549,904     (577,269
Changes in subsidiaries’ capital
                   9,382        32,445       (31,251     10,576       (11,296     (720
Others
                   11,695        22,990             34,685       (180,335     (145,650
  
 
 
    
 
 
    
 
 
    
 
 
   
 
 
   
 
 
   
 
 
   
 
 
 
December 31, 2021
     3,640,303        2,294,381        682,385        (2,167,614     21,347,472       25,796,927       3,008,176       28,805,103  
  
 
 
    
 
 
    
 
 
    
 
 
   
 
 
   
 
 
   
 
 
   
 
 
 
(Continued)
 
F-7

Table of Contents
WOORI FINANCIAL GROUP INC. AND SUBSIDIARIES
CONSOLIDATED STATEMENTS OF CHANGES IN EQUITY—(CONTINUED)
FOR THE YEARS ENDED DECEMBER 31, 2021, 2022 AND 2023
 
    
Capital

Stock
    
Hybrid
securities
    
Capital

surplus
    
Other

equity
   
Retained
earnings
   
Owners’

equity in

total
   
Non-controlling

interests
   
Total

equity
 
    
(Korean Won in millions)
 
January 1, 2022
     3,640,303        2,294,381        682,385        (2,167,614     21,347,472       25,796,927       3,008,176       28,805,103  
Total comprehensive income
                   
Net income
                                3,186,772       3,186,772       182,302       3,369,074  
Net gain (loss) on valuation of financial instruments at FVTOCI
                          (493,462           (493,462     (409     (493,871
Net gain (loss) due to disposal of equity securities at FVTOCI
                          10,254       (10,254                  
Changes in capital due to equity method
                          612             612             612  
Gain(loss) on foreign currency translation of foreign operations
                          39,579             39,579       (7,043     32,536  
Loss on valuation of hedges of net investments in foreign operations
                          (20,701           (20,701           (20,701
Loss on valuation of cash flow hedge
                          (9,835           (9,835           (9,835
Capital related to
non-current
assets held for sale
                          (279     279                    
Remeasurement gain related to defined benefit plan
                          251,180             251,180       260       251,440  
Transactions with owners and others
                   
Dividends to common stocks
                                (654,996     (654,996     (9,949     (664,945
Issuance of hybrid securities
            818,068                           818,068       349,215       1,167,283  
Dividends to hybrid securities
                                (91,756     (91,756     (113,995     (205,751
Redemption of hybrid securities
                          (60,491           (60,491     (559,565     (620,056
Changes in subsidiaries’ capital
                          27,365       (27,365                  
Changes in
non-controlling
interests related to business combinations
                                            16,453       16,453  
  
 
 
    
 
 
    
 
 
    
 
 
   
 
 
   
 
 
   
 
 
   
 
 
 
December 31, 2022
     3,640,303        3,112,449        682,385        (2,423,392     23,750,152       28,761,897       2,865,445       31,627,342  
  
 
 
    
 
 
    
 
 
    
 
 
   
 
 
   
 
 
   
 
 
   
 
 
 
(Continued)
 
F-8

Table of Contents
WOORI FINANCIAL GROUP INC. AND SUBSIDIARIES
CONSOLIDATED STATEMENTS OF CHANGES IN EQUITY—(CONTINUED)
FOR THE YEARS ENDED DECEMBER 31, 2021, 2022 AND 2023
 
    
Capital

Stock
    
Hybrid
securities
    
Capital

surplus
   
Other

equity
   
Retained
earnings
   
Owners’

equity in

total
   
Non-controlling

interests
   
Total

equity
 
    
(Korean Won in millions)
 
January 1, 2023
     3,640,303        3,112,449        682,385       (2,423,392     23,750,152       28,761,897       2,865,445       31,627,342  
Total comprehensive income
                  
Net income
                               2,506,296       2,506,296       120,598       2,626,894  
Net gain on valuation of financial instruments at FVTOCI
                         725,513             725,513       12       725,525  
Net gain (loss) due to disposal of equity securities at FVTOCI
                         (86     86                    
Changes in capital due to equity method
                         2,996       (50     2,946       19       2,965  
Gain on foreign currency translation of foreign operations
                         39,780             39,780       5,300       45,080  
Loss on valuation of hedges of net investments in foreign operations
                         (14,049           (14,049           (14,049
Loss on valuation of cash flow hedge
                         (16,524           (16,524           (16,524
Remeasurement gain related to defined benefit plan
                         (79,498           (79,498     38       (79,460
Transactions with owners and others
                  
Comprehensive stock exchange
     162,373               249,008                   411,381       (414,015     (2,634
Dividends to common stocks
                               (978,376     (978,376     (11,647     (990,023
Changes in treasury stocks
                   1,128       (35,529     (100,000     (134,401           (134,401
Issuance of hybrid securities
            498,680                          498,680       299,327       798,007  
Dividends to hybrid securities
                               (131,148     (131,148     (95,637     (226,785
Redemption of hybrid securities
                         (1,695           (1,695     (1,097,697     (1,099,392
Changes in subsidiaries’ capital
                   (1,869     60,491       (60,490     (1,868     (1,927     (3,795
Changes in
non-controlling
interests related to business combinations
                                           138,478       138,478  
Others
                   4,911       73,036             77,947       (77,685     262  
  
 
 
    
 
 
    
 
 
   
 
 
   
 
 
   
 
 
   
 
 
   
 
 
 
December 31, 2023
     3,802,676        3,611,129        935,563       (1,668,957     24,986,470       31,666,881       1,730,609       33,397,490  
  
 
 
    
 
 
    
 
 
   
 
 
   
 
 
   
 
 
   
 
 
   
 
 
 
(Continued)
 
F-9

Table of Contents
WOORI FINANCIAL GROUP INC. AND SUBSIDIARIES
CONSOLIDATED STATEMENTS OF CHANGES IN EQUITY—(CONTINUED)
FOR THE YEARS ENDED DECEMBER 31, 2021, 2022 AND 2023
 
    
Capital

Stock
    
Hybrid
securities
    
Capital

surplus
   
Other

equity
   
Retained
earnings
   
Owners’

equity in

total
   
Non-controlling

interests
   
Total

equity
 
    
(U.S dollars in thousands) (Note 2)
 
January 1, 2023
     2,819,754        2,410,882        528,571       (1,877,143     18,396,710       22,278,774       2,219,555       24,498,329  
Total comprehensive income
                  
Net income
                               1,941,360       1,941,360       93,414       2,034,774  
Net gain on valuation of financial instruments at FVTOCI
                         561,978             561,978       9       561,987  
Net gain (loss) due to disposal of equity securities at FVTOCI
                         (67     67                    
Changes in capital due to equity method
                         2,321       (39     2,282       15       2,297  
Gain on foreign currency translation of foreign operations
                         30,813             30,813       4,105       34,918  
Loss on valuation of hedges of net investments in foreign operations
                         (10,882           (10,882           (10,882
Loss on valuation of cash flow hedge
                         (12,799           (12,799           (12,799
Remeasurement gain related to defined benefit plan
                         (61,579           (61,579     29       (61,550
Transactions with owners and others
                  
Comprehensive stock exchange
     125,773               192,880                   318,653       (320,693     (2,040
Dividends to common stocks
                               (757,844     (757,844     (9,022     (766,866
Changes in treasury stocks
                   874       (27,521     (77,459     (104,106           (104,106
Issuance of hybrid securities
            386,274                          386,274       231,857       618,131  
Dividends to hybrid securities
                               (101,586     (101,586     (74,080     (175,666
Redemption of hybrid securities
                         (1,313           (1,313     (850,269     (851,582
Changes in subsidiaries’ capital
                   (1,448     46,856       (46,855     (1,447     (1,493     (2,940
Changes in
non-controlling
interests related to business combinations
                                           107,264       107,264  
Others
                   3,804       56,573             60,377       (60,174     204  
  
 
 
    
 
 
    
 
 
   
 
 
   
 
 
   
 
 
   
 
 
   
 
 
 
December 31, 2023
     2,945,527        2,797,156        724,681       (1,292,763     19,354,354       24,528,955       1,340,517       25,869,473  
  
 
 
    
 
 
    
 
 
   
 
 
   
 
 
   
 
 
   
 
 
   
 
 
 
The above consolidated financial statements should be read in conjunction with the accompanying notes.
 
F-10

Table of Contents
WOORI FINANCIAL GROUP INC. AND SUBSIDIARIES
CONSOLIDATED STATEMENTS OF CASH FLOWS
FOR THE YEARS ENDED DECEMBER 31, 2021, 2022 AND 2023
 
    
Korean Won
   
U.S. Dollars
 
    
2021
   
2022
   
2023
   
2023
 
                          
          
(in millions)
         
(in thousands)
(Note 2)
 
Cash flows from operating activities:
        
Net income
  
 
2,762,279
 
 
 
3,369,074
 
    2,626,894       2,034,774  
Adjustments to net income:
        
Income tax expense
  
 
924,766
 
 
 
1,178,496
 
    890,559       689,821  
Interest income
  
 
(9,894,749
 
 
(14,654,549
    (20,641,554     (15,988,810
Interest expense
  
 
2,909,028
 
 
 
5,957,970
 
    11,899,014       9,216,897  
Dividend income
  
 
(309,211
 
 
(159,982
    (240,293     (186,129
  
 
 
   
 
 
   
 
 
   
 
 
 
     (6,370,166     (7,678,065     (8,092,274     (6,268,221
  
 
 
   
 
 
   
 
 
   
 
 
 
Additions of expenses not involving cash outflows:
        
Loss on financial instruments at FVTPL
  
 
16,869
 
 
 
815,706
 
           
Loss on financial assets at FVTOCI
  
 
15,812
 
 
 
23,836
 
    46,335       35,891  
Impairment loss due to credit loss
  
 
536,838
 
 
 
885,272
 
    1,894,916       1,467,789  
Loss on other provisions
  
 
85,690
 
 
 
37,493
 
    99,444       77,029  
Retirement benefit
  
 
177,303
 
 
 
165,063
 
    113,435       87,866  
Depreciation and amortization
  
 
791,896
 
 
 
929,311
 
    993,176       769,308  
Net loss on foreign currency translation
  
 
109,668
 
 
 
 
    366,026       283,521  
Loss on derivatives (designated for hedge)
  
 
93,084
 
 
 
250,268
 
    35,583       27,562  
Loss on fair value hedge
  
 
1,947
 
 
 
 
    72,601       56,236  
Loss on valuation of investments in joint ventures and associates
  
 
19,816
 
 
 
28,861
 
    22,710       17,591  
Loss on disposal of investments in joint ventures and associates
  
 
174
 
 
 
3,690
 
    588       455  
Loss on disposal of premises and equipment, intangible assets and other assets
  
 
3,354
 
 
 
3,177
 
    1,873       1,451  
Impairment loss on premises and equipment, intangible assets and other assets
  
 
656
 
 
 
260
 
    129       100  
  
 
 
   
 
 
   
 
 
   
 
 
 
       1,853,107         3,142,937       3,646,816       2,824,799  
  
 
 
   
 
 
   
 
 
   
 
 
 
Deductions of income not involving cash inflows:
        
Gain on financial assets at FVTPL
                 (571,179     (442,431
Gain on financial assets at FVTOCI
     (48,436     (2,338     (8,694     (6,734
Gain on other provisions
     (1,591     (55,327     (19,781     (15,322
Net profit on foreign currency translation
           (3,180            
Gain on derivatives (designated for hedge)
     (61,271     (71,179     (114,875     (88,981
Gain on fair value hedge
     (106,253     (257,910     (8,986     (6,960
Gain on valuation of investments in joint ventures and associates
     (82,012     (98,858     (132,541     (102,665
Gain on disposal of investments in joint ventures and associates
     (70,834     (599     (33,123     (25,657
Gain on disposal of premises and equipment, intangible assets and other assets
     (51,083     (55,852     (5,267     (4,080
Reversal of impairment loss on premises and equipment, intangible assets and other assets
     (166     (310     (230     (178
Other income
  
 
(35,717
 
 
(15,879
           
  
 
 
   
 
 
   
 
 
   
 
 
 
     (457,363     (561,432     (894,676     (693,008
  
 
 
   
 
 
   
 
 
   
 
 
 
(Continued)
 
F-11

Table of Contents
WOORI FINANCIAL GROUP INC. AND SUBSIDIARIES
CONSOLIDATED STATEMENTS OF CASH FLOWS—(CONTINUED)
FOR THE YEARS ENDED DECEMBER 31, 2021, 2022 AND 2023
 
    
Korean Won
   
U.S. Dollars
 
    
2021
   
2022
   
2023
   
2023
 
                          
          
(in millions)
         
(in thousands)
(Note 2)
 
Changes in operating assets and liabilities:
        
Financial instruments at FVTPL
  
 
42,498
 
 
 
(1,647,572
    (1,715,646     (1,328,928
Loans and other financial assets at amortized cost
  
 
(32,419,399
 
 
(5,986,828
    (18,598,117     (14,405,978
Other assets
  
 
(983,680
 
 
(1,314,877
    (1,264,071     (979,141
Deposits due to customers
  
 
23,830,469
 
 
 
  23,536,088
 
    15,176,465       11,755,589  
Provisions
  
 
(12,278
 
 
(24,041
    136,521       105,748  
Net defined benefit liability
  
 
(109,778
 
 
(133,421
    (172,759     (133,818
Other financial liabilities
  
 
9,518,506
 
 
 
(2,514,238
    2,225,382       1,723,766  
Other liabilities
  
 
67,802
 
 
 
83,559
 
    95,559       74,020  
  
 
 
   
 
 
   
 
 
   
 
 
 
     (65,860     11,998,670       (4,116,666     (3,188,742 )
  
 
 
   
 
 
   
 
 
   
 
 
 
Cash received (paid) from operating activities:
        
Interest income received
  
 
9,351,055
 
 
 
14,189,016
 
    20,416,107       15,814,180  
Interest expense paid
  
 
(3,016,841
 
 
(4,965,594
    (10,626,911     (8,231,534
Dividends received
  
 
309,071
 
 
 
159,993
 
    202,257       156,667  
Income tax paid
  
 
(565,539
 
 
(1,030,480
    (1,539,605     (1,192,568
  
 
 
   
 
 
   
 
 
   
 
 
 
     6,077,746       8,352,935       8,451,848       6,546,745  
  
 
 
   
 
 
   
 
 
   
 
 
 
Net cash inflow from operating activities
       3,799,743       18,624,119       1,621,942       1,256,347  
  
 
 
   
 
 
   
 
 
   
 
 
 
Cash flows from investing activities:
        
Net cash
out-flows
from obtaining control
     (1,638     (378,394     (209,643     (162,388
Net cash out-flows from losing control
  
 
 
 
 
 
    (464     (359
Disposal of financial instruments at FVTPL
  
 
10,361,751
 
 
 
9,502,271
 
    10,487,513       8,123,558  
Acquisition of financial instruments at FVTPL
  
 
(11,840,524
 
 
(10,274,187
    (12,167,823     (9,425,115
Disposal of financial assets at FVTOCI
  
 
21,645,907
 
 
 
21,717,266
 
    20,648,897       15,994,498  
Acquisition of financial assets at FVTOCI
  
 
(30,522,971
 
 
(16,110,501
    (24,211,531     (18,754,091
Redemption of securities at amortized cost
  
 
6,425,062
 
 
 
5,872,961
 
    8,727,124       6,759,972  
Acquisition of securities at amortized cost
  
 
(6,435,692
 
 
(16,873,194
    (4,244,256     (3,287,572
Cash outflows from changes in subsidiaries
  
 
 
 
 
(346,386
    (619,726     (480,036
Disposal of investments in joint ventures and associates
  
 
195,758
 
 
 
249,763
 
    101,051       78,273  
Acquisition of investments in joint ventures and associates
  
 
(400,172
 
 
(143,345
    (310,239     (240,309
Disposal of investment properties
  
 
 
 
 
2,061
 
    -       -  
Acquisition of investment properties
  
 
 
 
 
 
    (99,234     (76,866
Disposal of premises and equipment
  
 
2,890
 
 
 
44,839
 
    19,001       14,718  
Acquisition of premises and equipment
  
 
(119,255
 
 
(172,876
    (164,696     (127,572
Disposal of intangible assets
  
 
846
 
 
 
978
 
    2,513       1,947  
Acquisition of intangible assets
  
 
(138,882
 
 
(174,749
    (228,503     (176,997
Disposal of assets held for sale
  
 
93,756
 
 
 
52,417
 
    7,156       5,543  
Net decrease of other assets
  
 
66,305
 
 
 
62,386
 
    8,719       6,754  
  
 
 
   
 
 
   
 
 
   
 
 
 
Net cash outflow from investing activities
     (10,666,859     (6,968,690     (2,254,141     (1,746,042
  
 
 
   
 
 
   
 
 
   
 
 
 
(Continued)
 
F-12

Table of Contents
WOORI FINANCIAL GROUP INC. AND SUBSIDIARIES
CONSOLIDATED STATEMENTS OF CASH FLOWS—(CONTINU
E
D)
FOR THE YEARS ENDED DECEMBER 31, 2021, 2022 AND 2023
 
    
Korean Won
   
U.S. Dollars
 
    
2021
   
2022
   
2023
   
2023
 
                          
          
(in millions)
         
(in thousands)
(Note 2)
 
Cash flows from financing activities:
        
Net cash
in-flows
from hedging activities
  
 
6,987
 
 
 
54,569
 
    23,394       18,121  
Net increase in borrowings
  
 
3,199,712
 
 
 
2,881,675
 
    2,332,376       1,806,643  
Issuance of debentures
  
 
32,674,966
 
 
 
23,402,694
 
    31,101,841       24,091,279  
Redemption of debentures
  
 
(25,781,305
 
 
(23,887,568
    (34,329,491     (26,591,395
Redemption of lease liabilities
  
 
(177,593
 
 
(187,531
    (160,673     (124,456
Net increase of other liabilities
  
 
3,489
 
 
 
513
 
    118       91  
Dividends paid
  
 
(368,357
 
 
(654,996
    (978,376     (757,844
New stock issue cost
  
 
(140
 
 
 
           
Issuance of hybrid securities
  
 
399,015
 
 
 
1,167,283
 
    798,007       618,131  
Redemption of hybrid securities
  
 
(587,650
 
 
(643,000
    (1,100,000     (852,053
Dividends paid to hybrid securities
  
 
(211,173
 
 
(205,751
    (226,785     (175,666
Net increase in non-controlling equity liabilities
  
 
10,685
 
 
 
1,847
 
    6,620       5,128  
Dividends paid to
non-controlling
interest
  
 
(9,391
 
 
(9,949
    (11,647     (9,022
Changes in
non-controlling
interests
  
 
(81,410
 
 
 
    (180,514     (139,825
Paid-in capital increase on non-controlling interests
  
 
1,623
 
 
 
 
           
Acquisition of treasury stocks
  
 
(3,757
 
 
 
    (158,165     (122,514
Disposal of treasury stocks
  
 
 
 
 
 
    23,118       17,907  
  
 
 
   
 
 
   
 
 
   
 
 
 
Net cash inflow (outflow) from financing activities
     9,075,701       1,919,786       (2,860,177     (2,215,475
  
 
 
   
 
 
   
 
 
   
 
 
 
Effects of exchange rate changes on cash and cash equivalents
  
 
1,061,251
 
 
 
30,860
 
    (170,154  
 
(131,801
Net increase (decrease) in cash and cash equivalents
  
 
3,269,836
 
 
 
13,606,075
 
    (3,662,530  
 
(2,836,971
Cash and cash equivalents, beginning of the period
  
 
17,343,237
 
 
 
20,613,073
 
    34,219,148    
 
26,505,924
 
  
 
 
   
 
 
   
 
 
   
 
 
 
Cash and cash equivalents, end of the period (Note 6)
     20,613,073       34,219,148       30,556,618       23,668,953  
  
 
 
   
 
 
   
 
 
   
 
 
 
The above consolidated financial statements should be read in conjunction with the accompanying notes.
 
F-13

Table of Contents
WOORI FINANCIAL GROUP INC. AND SUBSIDIARIES
NOTES TO CONSOLIDATED FINANCIAL STATEMENTS
AS OF DECEMBER 31, 2022 AND 2023
AND FOR THE YEARS ENDED DECEMBER 31, 2021, 2022 AND 2023
1. GENERAL
 
(1)
Summary of the Parent company
Woori Financial Group, Inc. (hereinafter referred to the “Parent company”) is primarily aimed at controlling
subsidiaries
that operate in the financial industry or those that are closely related to the financial industry through the ownership of shares and was established on January 11, 2019 under the Financial Holding Company Act through the comprehensive transfer with shareholders of Woori Bank (hereinafter referred to the “Bank”), Woori FIS Co., Ltd., Woori Finance Research Institute Co., Ltd., Woori Credit Information Co., Ltd., Woori Fund Services Co., Ltd. and Woori Private Equity Asset Management Co. Ltd.
The headquarters of the Parent company is located at 51,
Sogong-ro,
Jung-gu,
Seoul, Korea
, and the capital stock is 3,802,676 million Won. The Parent company’s stocks were listed on the Korea Exchange on February 13, 2019, and its American Depository Shares (“ADS”) are also being traded as the underlying common stock on the New York Stock Exchange since the same date.
The details of stock transfer between the Parent company and subsidiaries as of incorporation are as follows (Unit: Number of shares)
 
Stock transfer company
  
Total number
of issued shares
    
Exchange ratio

per share
    
Number of Parent
company’s stocks
 
Woori Bank
     676,000,000       
1.0000000
       676,000,000  
Woori FIS Co., Ltd.
     4,900,000       
0.2999708
       1,469,857  
Woori Finance Research Institute Co., Ltd.
     600,000       
0.1888165
       113,289  
Woori Credit Information Co., Ltd.
     1,008,000       
1.1037292
       1,112,559  
Woori Fund Service Co., Ltd.
     2,000,000       
0.4709031
       941,806  
Woori Private Equity Asset Management Co., Ltd.
     6,000,000       
0.0877992
       526,795  
As of August 1, 2019, the Parent company acquired a 73% interest in Tongyang Asset Management Co., Ltd. and changed the name to Woori Asset Management Corp. Also, as of August 1, 2019, the Parent company gained 100% control of ABL Global Asset Management Co., Ltd., added it as a consolidated subsidiary and changed the name to Woori Global Asset Management Co., Ltd. on December 6, 2019.
The Parent company paid 598,391 million Won in cash and 42,103,377 new shares of the Parent company to acquire 100% interest of Woori Card Co., Ltd. from its subsidiary, Woori Bank, on September 10, 2019. On the same date, the Parent company also acquired 59.8% interest of Woori Investment Bank Co., Ltd. from Woori Bank with 392,795 million Won in cash.
As of December 30, 2019, the Parent company acquired a 67.2% interest (excluding treasury stocks, 51% interest including treasury stocks) in Woori Asset Trust Co., Ltd. (formerly Kukje Asset Trust Co., Ltd.) and added it as a consolidated subsidiary at the end of 2019. As of March 31, 2023, it acquired an additional 28.1% interests (excluding treasury stock, 21.3% in the case of including treasury stock).
The Parent company acquired 76.8% (excluding treasury stocks, 74.0% interest including treasury stocks) interest in Woori Financial Capital Co., Ltd. (formerly Aju Capital Co., Ltd.) on December 10, 2020. In addition, as of April 15, 2021, the Parent company acquired 13.3% interests (excluding treasury stock, 12.9% when including treasury stock) in Woori Financial Capital Co., Ltd., and as of May 24, 2021, the Parent company additionally acquired treasury stock (3.6%) which Woori Financial Capital Co., Ltd. possessed.
The Parent Company paid 113,238 million Won in cash to acquire 100% interest of Woori Savings Bank from its subsidiary, Woori Financial Capital Co., Ltd., on March 12, 2021.
 
F-14

As of August 10, 2021, the Parent company paid 5,792,866 new shares of the Parent company to the shareholders of Woori Financial Capital Co., Ltd. (excluding the Parent company) through comprehensive stock exchange and acquired residual interest (9.5%) of Woori Financial Capital Co., Ltd., to make it a wholly owned subsidiary.
As of January 7, 2022, the Parent company established Woori Financial F&I Co., Ltd., an investment company for
non-performing
loans and restructuring companies (100% interest, 200 billion Won in stock payments) and included it as a subsidiary.
As of March 23, 2023, the Parent company acquired a 53.9% interest (excluding treasury stocks, 52.0% interest including treasury stocks) in Woori Venture Partners Co., Ltd. (formerly Daol Investment Co., Ltd.), and added it as a consolidated subsidiary. As of May 30, 2023, the Parent company additionally acquired treasury stock (3.5%) which Woori Venture Partners Co., Ltd. possessed.
As of August 8, 2023, the Parent company paid 22,541,465 new shares of the Parent company to the shareholders of Woori Investment Bank Co., Ltd. (excluding the Parent company) through comprehensive stock exchange and acquired residual interest (41.3%) of Woori Investment Bank Co., Ltd., to make it a wholly owned subsidiary. In addition, on the same day, the Parent company paid 9,933,246 new shares of the Parent company to the shareholders of Woori Venture Partners Co., Ltd. (excluding the Parent company) through comprehensive stock exchange and acquired residual interest (44.5%) of Woori Venture Partners Co., Ltd., to make it a wholly owned subsidiary.
 
(2)
Details of the Parent company and subsidiaries (hereinafter ‘Group’) as of December 31, 2022 and 2023 are as follows:
 
   
         
  
Percentage of ownership

(%)
    
  Location  
  
Financial
statements
date of use
 
Subsidiaries
 
Main business
  
December 31,
2022
    
December 31,
2023
 
Held by Woori Financial Group Inc.
                     
Woori Bank
  Bank      100.0        100.0        Korea       
December
 
31
 
Woori Card Co., Ltd
.
  Finance      100.0        100.0      Korea     
December 
31
 
Woori Financial Capital Co., Ltd
.
  Finance      100.0        100.0      Korea     
December
 
31
 
Woori Investment Bank Co., Ltd.
(*1)
  Other credit finance business      58.7        100.0      Korea     
December
 
31
 
Woori Asset Trust Co., Ltd.
(*1)
  Real estate trust      67.2        95.3      Korea     
December
 
31
 
Woori Savings Bank
  Mutual saving bank      100.0        100.0      Korea     
December
 
31
 
Woori Financial F&I Co., Ltd.
  Finance      100.0        100.0      Korea     
December
 
31
 
Woori Asset Management Corp.
  Finance      73.0        73.0      Korea     
December
 
31
 
Woori Venture Partners
(*1)
  Other financial services             100.0      Korea     
December
 
31
 
Woori Global Asset Management Co., Ltd.
  Finance      100.0        100.0      Korea     
December 
31
 
Woori Private Equity Asset Management Co., Ltd.
  Finance      100.0        100.0      Korea     
December
 
31
 
Woori Credit Information Co., Ltd.
  Credit information      100.0        100.0      Korea     
December
 
31
 
Woori Fund Service Co., Ltd.
  Financial support service business      100.0        100.0      Korea     
December
 
31
 
Woori FIS Co., Ltd.
  System software development & maintenance      100.0        100.0      Korea     
December
 
31
 
Woori Finance Research Institute Co., Ltd.
  Other service business      100.0        100.0      Korea     
December
 
31
 
Held by Woori Bank
             
Woori America Bank
  Finance      100.0        100.0      America     
December
 
31
 
Woori Global Markets Asia Limited
  Finance      100.0        100.0      Hong Kong     
December
 
31
 
Woori Bank China Limited
  Finance      100.0        100.0      China     
December
 
31
 
AO Woori Bank
(*7)
  Finance      100.0        100.0      Russia     
December
 
31
 
PT Bank Woori Saudara Indonesia 1906 Tbk
  Finance      84.2        84.2      Indonesia     
December
 
31
 
 
F-15

 
 
         
  
Percentage of ownership

(%)
 
  
  Location  
  
Financial
statements
date of use
 
Subsidiaries
 
Main business
  
December 31,
2022
 
  
December 31,
2023
 
Banco Woori Bank do Brasil S.A.
  Finance      100.0        100.0      Brazil     
December
 31
 
Korea BTL Infrastructure Fund
  Finance      99.9        99.9      Korea     
December
 31
Woori Finance Myanmar Co., Ltd.
  Finance      100.0        100.0      Myanmar     
Dec
ember
 31
 
Wealth Development Bank
  Finance      51.0        51.0      Philippines     
December
 31
 
Woori Bank Vietnam Limited
  Finance      100.0        100.0      Vietnam     
December
 31
 
Woori Bank (Cambodia) PLC
  Finance      100.0        100.0      Cambodia     
December
 31
 
Woori Bank Europe
  Finance      100.0        100.0      Germany     
December
 31
 
Kumho Trust First Co., Ltd.
(*2)
(*5)
  Asset securitization        0.0             Korea       
Asiana Saigon Inc.
(*2)
(*5)
  Asset securitization      0.0             Korea       
KAMCO Value Recreation First Securitization Specialty Co., Ltd.
(*2)
  Asset securitization      15.0        15.0      Korea     
December
 31
 
Jeonju Iwon Ltd.
(*2)
  Asset securitization      0.0        0.0      Korea     
December
 31
 
Wonju I one Inc.
(*2)
  Asset securitization      0.0        0.0      Korea     
December
 31
 
Heitz Third Co., Ltd.
(*2)
  Asset securitization      0.0        0.0      Korea     
December
 31
 
Woorihansoop 1st Co., Ltd.
(*2)
  Asset securitization      0.0        0.0      Korea     
December
 31
 
Woori International First Co., Ltd.
(*2)
  Asset securitization      0.0        0.0      Korea     
December
 31
 
Wibihansoop 1st Co., Ltd.
(*2)
(*5)
  Asset securitization      0.0             Korea       
Woori QS 1st Co., Ltd.
(*2)
  Asset securitization      0.0        0.0      Korea     
December
 31
 
Woori Display 2nd Co., Ltd.
(*2)
  Asset securitization      0.0        0.0      Korea     
December
31
 
Woori Dream 2nd Co., Ltd.
(*2)
  Asset securitization      0.0        0.0      Korea     
December
 31
 
Woori H 1st Co., Ltd.
(*2)
(*5)
  Asset securitization      0.0             Korea       
Woori K 1st Co., Ltd.
(*2)
  Asset securitization      0.0        0.0      Korea     
December
 31
 
Woori S 1st Co., Ltd.
(*2)
  Asset securitization      0.0        0.0      Korea     
December
 31
 
Woori Display 3rd Co., Ltd.
(*2)
  Asset securitization      0.0        0.0      Korea     
December
 31
 
TY 1st Co., Ltd.
(*2)
  Asset securitization      0.0        0.0      Korea     
December
 31
 
Woori KC No.1 Co., Ltd.
(*2)(*5)
  Asset securitization      0.0             Korea       
Quantum Jump the 2nd Co.,
Ltd.
(*2)
  Asset securitization      0.0        0.0      Korea     
December
 31
 
ATLANTIC TRANSPORTATION 1
S.A.
(*2)
(*5)
  Asset securitization      0.0             Marshall
islands
      
Woori Gongdeok First Co., Ltd.
(*2)
  Asset securitization      0.0        0.0      Korea     
December
 31
 
HD Project Co., Ltd.
(*2)
(*5)
  Asset securitization      0.0             Korea       
Woori HW 1st Co., Ltd.
(*2)
  Asset securitization      0.0        0.0      Korea     
December
 31
Woori HC 2nd Co., Ltd.
(*2)
(*5)
  Asset securitization      0.0             Korea       
Woori Dream 3rd Co., Ltd.
(*2)
  Asset securitization      0.0        0.0      Korea     
December
 31
 
Woori SJS 1st Co., Ltd.
(*2)
  Asset securitization      0.0        0.0      Korea     
December
 31
 
Woori Steel 1st Co., Ltd.
(*2)
  Asset securitization      0.0        0.0      Korea     
December
 31
 
SPG the 1st Co., Ltd.
(*2)
  Asset securitization      0.0        0.0      Korea     
December
 31
 
Woori-HWC 1st Co., Ltd.
(*2)
  Asset securitization      0.0        0.0      Korea     
December
 31
 
Woori HC 3rd Co., Ltd.
(*2)
.
  Asset securitization      0.0        0.0      Korea     
December
 31
 
Woori Park I 1st co., Ltd.
(*2)
  Asset securitization      0.0        0.0      Korea     
December
 31
 
Woori DS 1st co., Ltd.
(*2)
  Asset securitization      0.0        0.0      Korea     
December
 31
 
Woori HC 4th Co., Ltd.
(*2)
.
  Asset securitization      0.0        0.0      Korea     
December
 31
 
Woori SKR 1st Co., Ltd.
(*2)
.
  Asset securitization      0.0        0.0      Korea     
December
 31
 
Woori H chemical 1st Co.,Ltd.
(*2)
  Asset securitization      0.0        0.0      Korea     
December
 31
 
HE the 1st Co.,Ltd.
(*2)
  Asset securitization      0.0        0.0      Korea     
December
 31
 
Woori Hub The 1st Co., Ltd.
(*2)
  Asset securitization      0.0        0.0      Korea     
December
 31
 
Woori K The 3rd Co., Ltd.
(*2)
  Asset securitization      0.0        0.0      Korea     
December
 31
 
Woori KF 1st Co., Ltd.
(*2)
  Asset securitization      0.0        0.0      Korea     
December
 31
 
WooriI TS 1st Co., Ltd.
(*2)
  Asset securitization      0.0        0.0      Korea     
December
 31
 
Woori H Square 1st Co., Ltd.
(*2)
  Asset securitization      0.0        0.0      Korea     
December
 31
 
Woori L Yongsan 1st Co., Ltd.
(*2)
  Asset securitization      0.0        0.0      Korea     
December
 31
 
Woori HC 5th Co., Ltd.
(*2)
  Asset securitization      0.0        0.0      Korea     
December
 31
 
Woori Ladena 1st Co., Ltd.
(*2)
  Asset securitization      0.0        0.0      Korea     
December
 31
 
Woori HR 1st Co., Ltd.
(*2)
  Asset securitization      0.0        0.0      Korea     
December
 31
 
Woori Lotte Dongtan 1st Co.,
Ltd.
(*2)
  Asset securitization      0.0        0.0      Korea     
December
 31
 
Woori HC 6th Co., Ltd.
(*2)
  Asset securitization      0.0        0.0      Korea     
December
 31
 
Woori ECO 1st Co., Ltd.
(*2)
(*5)
  Asset securitization      0.0             Korea       
Woori HO 1st Co., Ltd.
(*2)
  Asset securitization      0.0        0.0      Korea     
December
 31
 
Woori ESG 1st Co.,Ltd.
(*2)
  Asset securitization      0.0        0.0      Korea     
December
 31
 
Woori Osiria 1st Co.,Ltd.
(*2)
  Asset securitization      0.0        0.0      Korea     
December
 31
 
Woori Eco 2nd Co.,Ltd.
(*2)
  Asset securitization      0.0        0.0      Korea     
December
 31
 
Gangnam Landmark 2nd Co., Ltd
(*2)
  Asset securitization      0.0        0.0        Korea
  
    
December
 31
 
Woori HP the 1st co.,Ltd.
(*2)
  Asset securitization      0.0        0.0      Korea     
December
 31
 
 
F-16

   
         
  
Percentage of ownership

(%)
    
  Location  
  
Financial
statements
date of use
 
Subsidiaries
 
Main business
  
December 31,
2022
    
December 31,
2023
 
Woori KF 2nd Co., Ltd.
(*2)
 
Asset securitization
            0.0      Korea     
December 
31
 
Woori ST 1st co.,Ltd.
(*2)
  Asset securitization             0.0      Korea     
December 
31
 
Woori High End 1st co., Ltd.
(*2)
  Asset securitization             0.0      Korea     
December 
31
 
Woori HD 1st co., Ltd.
(*2)
  Asset securitization             0.0      Korea     
December 
31
 
Woori HW 2nd co., Ltd.
(*2)
  Asset securitization             0.0      Korea     
December
 31
 
Woori Mirae 1st co., Ltd.
(*2)
  Asset securitization             0.0      Korea     
December 
31
 
Heungkuk Global Private Placement Investment Trust No. 1
(*3)
  Securities investment and others      98.8        98.8      Korea     
December
 31
 
AI Partners UK Water Supply Private Placement Investment
Trust No.2
(*3)
  Securities investment and others      97.3        97.3      England     
December 
31
 
Multi Asset Global Real Estate Investment Trust
No. 5-2
(*3)
  Securities investment and others      99.0        99.0      Korea     
December 
31
 
IGIS Australia Investment
Trust
No. 209-1
(*3)
  Securities investment and others      99.4        99.4      Korea     
December 
31
 
INMARK Spain Private Placement Real Estate Investment
Trust No. 26-2
(*3)
(*5)
  Securities investment and others      97.7        97.7      Korea       
IGIS Global Private Placement Real Estate Fund
No. 316-1
(*3)
(*5)
  Securities investment and others      99.3        99.3      Korea       
Woori G Global Secondary Private Placement Investment Trust No. 1
(*3)
  Securities investment and others      98.3        98.6      Korea     
December 
31
 
JB Airline Private Placement Investment
Trust No.8
(*3)
  Securities investment and others      97.0        97.0      Korea     
December 
31
 
Kiwoom Harmony Private Placement Investment Trust No. 2
(*3)
  Securities investment and others      97.1        97.2      Korea     
December 
31
 
Kiwoom Harmony Private Placement Investment Trust No. 1
(*3)
  Securities investment and others      97.2        97.4      Korea     
December 
31
 
Kiwoom Frontier Private Investment Trust No. 23[Bond]
(*3)(*5)
  Securities investment and others      99.8             Korea       
Kiwoom Harmony Private Placement Investment Trust No. 4
(*3)
  Securities investment and others             96.2      Korea     
December 
31
 
Principal Guaranteed Trust
(*4)
  Trust      0.0        0.0      Korea     
December 
31
 
Principal and Interest Guaranteed
Trust
(*4)
  Trust      0.0        0.0      Korea     
December
 31
 
Held by Multi Asset Global Real Estate Investment Trust
No. 5-2
             
MAGI No.5 LuxCo S.a.r.l.
  Asset securitization      54.6        54.6      Luxembourg     
December
 31
 
Held by MAGI No.5 LuxCo S.a.r.l.
             
ADP 16 Brussels
  Asset securitization      100.0        100.0      Belgium     
December 
31
 
Held by Woori Card Co., Ltd.
             
TUTU Finance –WCI Myanmar Co., Ltd.
  Finance      100.0      100.0    Myanmar     
December 
31
 
PT Woori Finance Indonesia Tbk.
  Finance      82.0        84.5      Indonesia     
December 
31
 
Woori Card
2019-1
Asset Securitization Specialty Co., Ltd.
(*2)(*5)
  Asset securitization      0.5             Korea       
Woori Card
2020-1
Asset Securitization Specialty Co., Ltd.
(*2)
  Asset securitization      0.5        0.5      Korea     
December 
31
 
Woori Card
2021-1
Asset Securitization Specialty Co., Ltd.
(*2)
  Asset securitization      0.5        0.5      Korea     
December 
31
 
Woori Card
2022-1
Asset Securitization Specialty Co., Ltd.
(*2)
  Asset securitization      0.5        0.5      Korea     
December 
31
 
Woori Card
2022-2
Asset Securitization Specialty Co., Ltd.
(*2)
  Asset securitization      0.5        0.5      Korea     
December 
31
 
Woori Card 2023-1 Asset Securitization Specialty Co., Ltd.
(*2)
  Asset securitization      0.5        0.5      Korea     
December
 31
 
Woori Card
2023-2
Asset Securitization Specialty Co., Ltd.
(*2)
  Asset securitization             0.5      Korea     
December 
31
 
Held by Woori Financial Capital Co., Ltd.
             
Specified Money Market Trust
  Trust      100.0        100.0      Korea     
December 
31
 
Held by Woori Investment Bank Co., Ltd.
             
Seari Second Securitization Specialty
Co., Ltd.
(*2)
  Asset securitization      5.0        5.0      Korea     
December 
31
 
Namjong 1st Securitization Specialty Co., Ltd.
(*2)
  Asset securitization      5.0        5.0      Korea     
December 
31
 
 
F-17

   
         
  
Percentage of ownership

(%)
    
  Location  
  
Financial
statements
date of use
 
Subsidiaries
 
Main business
  
December 31,
2022
    
December 31,
2023
 
Bukgeum First Securitization Specialty Co., Ltd.
(*2)
  Asset securitization      5.0        5.0      Korea     
December 
31
 
Bukgeum Second Securitization Specialty Co., Ltd.
(*2)
  Asset securitization      5.0        5.0      Korea     
December 
31
 
WS1909 Securitization Specialty Co., Ltd.
(*2)
  Asset securitization      5.0        5.0      Korea     
December 
31
 
WS2003 Securitization Specialty Co., Ltd.
(*2)
  Asset securitization      5.0        5.0      Korea     
December 
31
 
WS2006 Securitization Specialty
Co., Ltd.
(*2)
  Asset securitization      5.0        5.0      Korea     
December 
31
 
WJ2008 Securitization Specialty
Co., Ltd.
(*2)
(*5)
  Asset securitization      5.0             Korea       
WH2103 Securitization Specialty
Co., Ltd.
(*2)
  Asset securitization      5.0        5.0      Korea     
December
 31
 
WN2103 Securitization Specialty
Co., Ltd.
(*2)
  Asset securitization      5.0        5.0      Korea     
December 
31
 
WH2106 Securitization Specialty
Co., Ltd.
(*2)
  Asset securitization      5.0        5.0      Korea     
December 
31
 
Held by Woori Asset Management Corp.
             
Woori China Convertible Bond Hedging feeder Investment Trust H (debt-oriented hybrid)
(*3)
 
Securities investment and others
     88.0        84.7     
Korea
    
December 
31
 
Woori Together TDF 2025
(*3)
 
Securities investment and others
            30.1     
Korea
    
December
31
 
Woori Together TDF 2035
(*3)
 
Securities investment and others
     57.1        48.0     
Korea
    
December
 31
 
Woori Together TDF 2040
(*3)
 
Securities investment and others
     58.3        49.2     
Korea
    
December 
31
 
Woori Together TDF 2045
(*3)
 
Securities investment and others
     69.3        61.0     
Korea
    
December
 
3
1
 
Woori Together TDF 2050
(*3)
 
Securities investment and others
     66.3        48.9     
Korea
    
December 
31
 
Woori Franklin Technology Master Fund (USD)
(*3)(*8)
 
Securities investment and others
     91.1        67.3     
Korea
    
December 
3
1
 
Woori Franklin Technology Feeder Fund (H)
(*3)
 
Securities investment and others
     71.8        31.4     
Korea
    
December 
31
 
Woori Together OCIO Target Return Master fund
(*3)(*5)(*8)
 
Securities investment and others
     100.0            
Korea
      
Woori Together OCIO Target Return Feeder fund
(*3)
(*5)
 
Securities investment and others
     81.2            
Korea
      
Woori High Graded Bond Target Return Fund 1
(*3)
 
Securities investment and others
     77.0        87.4     
Korea
    
December 
31
 
Woori Multi Return Private Equity 2
(*3)
(*5)
  Securities investment
and others
     30.9               
Korea
  
      
Held by Woori Financial F&I Co., Ltd.
                      
WI2203 Securitization Specialty Co., Ltd.
(*2)
  Asset securitization      5.0        5.0      Korea     
December 
31
 
WM2203 Asset Securitization Specialty Co., Ltd.
(*2)
  Asset securitization      5.0        5.0      Korea     
December 
31
 
WNI2206 Asset Securitization Specialty Co., Ltd.
(*2)
  Asset securitization      5.0        5.0      Korea     
December 
31
 
WI2209 Securitization Specialty Co., Ltd.
(*2)
  Asset securitization      5.0        5.0      Korea     
December 
31
 
WN2212 Asset Securitization Specialty Co., Ltd.
(*2)
  Asset securitization      5.0        5.0      Korea     
December 
31
 
WK2212 Asset Securitization Specialty Co., Ltd.
(*2)
  Asset securitization      5.0        5.0      Korea     
December 
31
 
WH2306 Securitization Specialty Co., Ltd.
(*2)
  Asset securitization             5.0      Korea     
December
31
 
WN2306 Securitization Specialty Co., Ltd.
(*2)
  Asset securitization             5.0      Korea     
December
31
 
WNKN2309 Securitization Specialty Co., Ltd.
(*2)
  Asset securitization             5.0      Korea     
December
31
 
WB2309 Securitization Specialty Co., Ltd.
(*2)
  Asset securitization             5.0      Korea     
December
31
 
 
F-18

   
         
  
Percentage of ownership

(%)
    
  Location  
  
Financial
statements
date of use
 
Subsidiaries
 
Main business
  
December 31,
2022
    
December 31,
2023
 
WI2311 Securitization Specialty Co., Ltd. 
(*2)
  Asset securitization             5.0      Korea     
December
31
 
WSB2312 Securitization Specialty Co., Ltd. 
(*2)
  Asset securitization             5.0      Korea     
December
31
 
WK2312 Asset Securitization Specialty Co., Ltd.
(*2)
  Asset securitization             5.0      Korea     
December
 31
 
WBS2312 Securitization Specialty Co., Ltd.
(*2)
  Asset securitization             5.0      Korea     
December
 31
 
VOGO DL General Private Equity Investment Trust 1
(*3)
  Securities investment and others             99.0      Korea     
December
31
 
Held by Woori Venture Partners Co.,Ltd.
(*1)
             
Woori Venture Partners US
  Other financial services             100.0      America     
December
31
 
Held by Woori Global Asset Management Co., Ltd.
             
Woori G Global Multi Asset Income Private Placement Investment Trust_Class Cs
(*3)
  Securities investment and others      37.9        37.7      Korea     
December
31
 
Woori G Happy Retirement Lifetime Income TIF Mixed Asset Investment Trust[FoF] C(Y)
(*3)(*5)
  Securities investment and others      99.3             Korea       
Held by Woori Bank, Woori Financial Capital Co., Ltd., and Woori Private Equity Asset Management Co., Ltd.
(
*6)
             
Green ESG Growth No.1 Private Equity Fund
(*3)
  Securities investment and others             30.3      Korea     
December
31
 
Woori New Growth Credit Fund 1
(*3)
  Securities investment and others             100.0      Korea     
December
31
 
Woori PE Secondary Fund 1
(*3)
  Securities investment and others             100.0      Korea     
December
31
 
Held by Woori Financial Capital Co., Ltd., Woori Private Equity Asset Management Co., Ltd. and Woori Investment Bank Co., Ltd.
(*6)
             
Japanese Hotel Real Estate Private Equity Fund 1
(*3)
  Securities investment and others      100.0        100.0      Korea     
December
 31
 
Held by Woori Bank, Woori Financial Capital Co., Ltd., Woori Investment Bank Co., Ltd., Woori Savings Bank and Woori Private Equity Asset Management Co., Ltd.
(*6)
             
Woori Innovative Growth Professional Investment Type Private Investment Trust No.1
(*3)
  Securities investment and others      90.0        90.0      Korea     
December
 31
 
Held by Woori Bank, Woori Financial Capital Co., Ltd., Woori Investment Bank Co., Ltd. and Woori Private Equity Asset Management Co., Ltd.
(*6)
             
Woori Innovative Growth Professional Investment Type Private Investment Trust No.2
(*3)
  Securities investment and others      85.0        85.0      Korea     
December
 31
 
Woori Innovative Growth New Deal Private Investment Trust No.3
(*3)
  Securities investment and others      94.3        94.3      Korea     
December
 31
 
Held by Woori Bank, Woori Financial Capital Co., Ltd., and Woori Investment Bank Co., Ltd.
(*6)
             
Woori G GP Commitment Loan General Type Private Investment Trust No.1
(*3)
  Securities investment and others      100.0        100.0      Korea     
December
 31
 
Woori G Equity Bridge Loan General Type Private Investment Trust No.1
(*3)
  Securities investment and others      80.0        80.0      Korea     
December
 31
 
Woori G GP Commitment Loan General Type Private Investment Trust
No.2
(*3)
  Securities investment and others      100.0        100.0      Korea     
December
 31
 
Woori G GP Commitment Loan General Type Private Investment Trust No.3
(*3)
  Securities investment and others             100.0      Korea     
December
31
 
 
F-19

   
         
  
Percentage of ownership

(%)
    
  Location  
    
Financial
statements
date of use
 
Subsidiaries
 
Main business
  
December 31,
2022
    
December 31,
2023
 
Held by Woori Bank, Woori Financial Capital Co., Ltd., and Woori Global Asset Management Co., Ltd.
(*6)
             
Woori G New Deal(Infrastructure) Policy Fund No.1
(*3)
  Securities investment and others      70.0        70.0        Korea       
December
 31
 
Held by Woori bank and Woori Investment Bank Co., Ltd.
(*6)
             
Woori Global Development Infrastructure Synergy Company Private Placement Investment Trust No.1
(*3)
  Securities investment and others      100.0        100.0          
Korea  
      
December
 31
 
Woori G NorthAmerica Infra Private Placement Investment Trust No. 1
(*3)
  Securities investment and others      100.0        100.0        Korea       
December
 31
 
Woori G Infrastructure New Deal Specialized Investment Private Equity Investment Trust No. 1
(*3)
  Securities investment and others      100.0        100.0        Korea       
December
 31
 
Woori G General Type Private Real Estate Investment Trust No.2
(*3)
  Securities investment and others      30.1        30.1        Korea       
December
 31
 
Woori G ESG Infrastructure Development General Type Private Investment Trust No.1
(*3)
  Securities investment and others      100.0        100.0        Korea       
December
 31
 
Held by Woori ban
k
(*6)
             
Woori G WooriBank Partners General Type Private Investment Trust No.1
(*3)
  Securities investment and others      92.6        92.6        Korea       
December
 31
 
Woori G General Type Private Real Estate Investment Trust No.1
(*3)
  Securities investment and others      80.0        84.3        Korea       
December
 31
 
Woori G Global
Mid-market
Secondary General Type Private Investment Trust No.1
(*3)
  Securities investment and others      80.0        80.0        Korea       
December
 31
 
Woori G Woori Bank Partners Professional Type Private Investment Trust
No. 2
(*3)
  Securities investment and others      90.9        90.9        Korea       
December
 31
 
Woori G General Type Private Real Estate Investment Trust No.5
(*3)
  Securities investment and others      86.8        87.0        Korea       
December
 31
 
Woori G Senior Loan General Type Private Investment Trust No.2
(*3)
  Securities investment and others      50.0        50.0        Korea       
December
 31
 
Woori G Government Bond MMF C/I
(*3)
(*5)
  Securities investment and others      46.0               Korea         
Woori G Japan General Type Private Real Estate Feeder Investment Trust No.1-2
(*3)
  Securities investment and others      98.8        98.8        Korea       
December
31
 
Woori G Japan Blind General Type Private Real Estate Feeder Investment Trust No.1
(*3)
  Securities investment and others      99.9        99.9        Korea       
December
31
 
Woori Short Term Government and Special Bank Bond Active ETF
(*3)(*5)
  Securities investment and others                    Korea         
WooriG Clean Energy General Type Private Investment Trust No.2
(*3)
  Securities investment and others             30.8        Korea       
December
31
 
WooriG Innovation Growth(Infrastructure) General Type Private Investment Trust No.2
(*3)
  Securities investment and others             46.4        Korea       
December
31
 
Woori Together Institutional USD MMF No.1 C-F
(*3)
  Securities investment and others             63.4        Korea       
December
31
 
Woori G ESG Infrastructure Development General Type Private Investment Trust No.2
(*3)
  Securities investment and others             50.0        Korea       
December
31
 
Woori Dongbu Underground Expressway General type Private Special Asset Investment Trust
(*3)
  Securities investment and others             40.0        Korea       
December
31
 
Held by Woori Bank and Woori Financial Capital Co., Ltd.
(*6)
             
Woori G Renewable New Deal
Fund No.1
(*3)
  Securities investment and others      60.0        60.0        Korea       
December
 31
 
Woori G Equity Investment General Type Private Investment Trust No.1
(*3)
  Securities investment and others      100.0        100.0        Korea       
December
 31
 
 
F-20

   
         
  
Percentage of ownership

(%)
    
  Location  
  
Financial
statements
date of use
 
Subsidiaries
 
Main business
  
December 31,
2022
    
December 31,
2023
 
Woori Busan Logistics Infra Private Placement Special Asset Investment
Trust
(*3)
  Securities investment and others      100.0        100.0      Korea     
December
 31
 
Held by Woori Financial Capital Co., Ltd.
(*6)
             
Woori G Japan Private Placement Real Estate Feeder Investment
Trust No.1-1
(*3)
  Securities investment and others      63.2        63.2      Korea     
December
 31
 
Held by Woori Bank, Woori Global Asset Management Co., Ltd.
(*6)
             
Woori G General Type Private Real Estate Investment Trust No.6
(*3)
  Securities investment and others             85.8      Korea     
December
31
 
Held by Woori Bank, Woori Card Co., Woori Financial Capital Co., Ltd. and Woori Investment Bank Co., Ltd.
(*6)
             
Woori FG Digital Investment
Fund 1st
(*3)
  Securities investment and others      100.0        100.0      Korea     
December
 31
 
Held by Woori G Japan Private Placement Real Estate Feeder Investment Trust
No.1-1
and Woori G Japan Investment Trust
No. 1-2
(*6)
             
Woori G Japan Private Placement Real Estate Master Investment Trust No.1
(*3)(*8)
  Securities investment and others      100.0        100.0      Korea     
December
 31
 
Held by Woori Financial Capital Co., Ltd. and Woori Investment Bank Co., Ltd.
(*6)
             
Woori G Japan Private Placement Real Estate Master Investment
Trust No.2-1
(*3)
  Securities investment and others      100.0        100.0      Korea     
December
 31
 
Held by Woori Bank and Woori Private Equity Asset Management Co., Ltd.
(*6)
             
Woori Corporate Turnaround No.1 Private Equity Fund
(*3)
  Securities investment and others             36.4      Korea     
December
31
 
Held by Woori G Japan Blind General Type Private Real Estate Feeder Investment Trust No.1 and Woori G Japan General Type Private Real Estate Feeder Investment Trust
No.2-1
(*6)
             
Woori G Japan Private Placement Real Estate Master Investment
Trust No.2
(*3)(*8)
  Securities investment and others      100.0        100.0      Korea     
December
 31
 
Held by Woori G Japan Private Placement Real Estate Master Investment Trust No.1
             
GK OK Chatan
(*3)
  Other financial services      99.9        99.9      Japan     
October
 31
(*9)
 
Held by Woori G Japan Blind General Type Private Real Estate Feeder Investment
Trust No.1
(*6)
             
Woori G Private Placement Investment
Trust No. 3
(*3)(*8)
  Securities investment and others      76.5        76.5      Korea     
December 
31
 
Held by Woori G Private Placement Investment Trust No. 3
             
GK Woorido
(*3)
  Other financial services      100.0        100.0      Japan     
September
 30
(*9)
 
Held by
 
Woori G Infrastructure New Deal General Type Private Investment Trust
(*6)
             
Woori Seoul- Chuncheon Highway Private Placement
Special Asset Investment Trust No.1
(*3)
  Securities investment and others      48.0        48.0      Korea     
December
 31
 
 
(*1)
Comprehensive stock exchange in Woori Investment Bank Co., Ltd., additional investment in Woori Asset Trust Corp. and new acquisition of Woori Venture Partners occurred during the year ended December 31, 2023.
(*2)
The entity is a structured entity for the purpose of asset securitization. Although the Group is not a majority shareholder, the Group 1) has the power over the investee, 2) is exposed to or has rights to variable returns from its involvement with the investee, and 3) has the ability to use its power to affect its returns.
(*3)
The entity is a structured entity for the purpose of investment in securities. Although the Group is not a majority shareholder, the Group 1) has the power over the investee, 2) is exposed to or has rights to variable returns from its involvement with the investee, and 3) has the ability to use its power to affect its returns.
 
F-21

(*4)
The entity is a ‘money trust’ under the Financial Investment Services and Capital Markets Act. Although the Group is not a majority shareholder, the Group 1) has the power over the investee, 2) is exposed to or has rights to variable returns from its involvement with the investee, and 3) has the ability to use its power to affect its returns.
(*5)
Co
m
p
a
n
i
e
s
are
exclu
d
e
d
fro
m
th
e
consolidatio
n
a
s
o
f
Decemb
e
r
 
3
1
,
202
3
.
(*6)
Determined that the Group controls the investees, considering the Group 1) has the power over the investee, 2) is exposed to or has rights to variable returns from its involvement with the investee, and 3) has the ability to use its power to affect its returns, by two or more subsidiaries’ investment or operation.
(*7)
The Russia—Ukraine conflict has been escalated in February 2022, and international sanctions were imposed on Russia. Due to the sanctions, the Group may experience situations such as a decrease in value of financial assets or operating assets owned by the Group regarding the conflict, an increase in receivable payment terms, limitation to transfer funds, decrease in the profit. As of December 31, 2023, the Group expects such conflict and sanctions would have financial impacts on the business of AO Woori Bank, one of the subsidiaries, in the future. However, the Group cannot reasonably predict the financial impacts.
(*8)
A
s
a
maste
r
-
feeder fund, it is the percentage of the feeder fund’s ownership in
the
master
fund.
(*9)
As the financial statements for the end of the reporting period were not available, the most recent financial statements available from the date of settlement were used.
 
(3)
The Group has not consolidated the following entities as of December 31, 2022 and 2023 despite having more than 50% ownership interest:
 
   
As of December 31, 2022
 
Subsidiaries
 
Location
 
Main Business
 
Percentage of
ownership (%)
 
Mirae Asset Maps Clean Water Private Equity Investment Trust 7th
(*1)
  Korea   Securities Investment     57.6  
Kiwoom Yonsei Private Equity Investment Trust
(*1)
  Korea   Securities Investment     88.9  
IGIS Europe Private Placement Real Estate Fund
No. 163-2
(*2)
  Korea   Securities Investment     97.8  
IGIS Global Private Placement Real Estate Fund
No. 148-1
(*1)
  Korea   Securities Investment     75.0  
IGIS Global Private Placement Real Estate Fund
No. 148-2
(*1)
  Korea   Securities Investment     75.0  
Mirae Asset Seoul Ring Expressway Private Special Asset Fund No. 1
(*1)
  Korea   Securities Investment     66.7  
Hangkang Sewage Treatment Plant Fund
(*1)
  Korea   Securities Investment     55.6  
Korea Investment Pocheon Hwado Expressway Professional Investment Fund
(*1)
  Korea   Securities Investment     55.2  
Midas Global Private Placement Real Estate Investment Trust
No. 7-2
(*1)
  Korea   Securities Investment     58.3  
Together-Korea Government Private Pool Private Securities Investment Trust No.3
(*3)
  Korea   Securities Investment     100.0  
INMARK France Private Placement Investment Trust
No. 18-1
(*1)
  Korea   Securities Investment     93.8  
Kiwoom Vibrato Private Placement Investment Trust
1-W(EUR)
(*2)
  Korea   Securities Investment     99.5  
KOTAM Global Infra Private Fund
1-4
(*2)
  Korea   Securities Investment     99.7  
UBSHana Class 1 Special Asset Investment Trust 3 Class C 2
(*1)
  Korea   Securities Investment     51.0  
Consus GyeongJu Green Specialized Private Special Asset Investment Trust 1
(*1)
  Korea   Securities Investment     50.0  
Kiwoom Harmony Private Placement Investment Trust No. 3
(*1)
  Korea   Securities Investment       77.4  
Consus Solar Energy Private Placement Investment Truns No.1
(*1)
  Korea   Securities Investment     50.0  
IGIS ESG General Private Investment Trust No.1
(*1)
  Korea   Securities Investment     60.0  
Kiwoom Aurora Geneal Type Private Placement Investment Trust No. 2
(*1)
  Korea   Securities Investment     60.0  
NH-Amundi
WSCP VIII Private Fund 2
(*1)
  Korea   Securities Investment     65.2  
AI Partners Global Infrastructure Specialized Privately Placed Feeder Fund Trust No. 2
(*2)
  Korea   Securities Investment     100.0  
Hangang new deal infra BTL fund 4 (HNBF4)
(*1)
  Korea   Securities Investment     60.0  
Rifa Qualified Investors Private Real Estate Investment Trust No.40
(*2)
  Korea   Securities Investment     55.0  
 
(*1)
The Group does not have power over the discretionary fund because the fund manager has the sole authority to decide the relevant activities of the investee. The fund manager’s delegated power is exercised not only for the Group, but also for other investors as well. The Group does not have the power over the fund’s activities even though it holds more than 50% of ownership interest.
(*2)
The Group does not have power over the fund of funds because the Group cannot decide the relevant activities of the fund through the related contract. The Group does not have the power over the fund’s activities even though it holds more than 50% of ownership interest.
(*3)
The Group does not have power over the stock market stabilization fund as the fund’s relevant activities are determined by the management committee, over which the Group does not have substantial control. The Group does not have the power over the fund’s activities even though it holds more than 50% of ownership interest.
 
F-22

    
As of December 31, 2023
 
Subsidiaries
  
Location
    
Main Business
    
Percentage of
ownership (%)
 
Mirae Asset Maps Clean Water Private Equity Investment Trust 7th
(*1)
  
 
Korea
 
  
 
Securities Investment
 
     59.7  
Kiwoom Yonsei Private Equity Investment Trust
(*1)
  
 
Korea
 
  
 
Securities Investment
 
     88.9  
IGIS Europe Private Placement Real Estate Fund
No. 163-2
(*2)
  
 
Korea
 
  
 
Securities Investment
     97.9  
IGIS Global Private Placement Real Estate Fund
No. 148-1
(*1)
     Korea        Securities Investment        75.0  
IGIS Global Private Placement Real Estate Fund
No. 148-2
(*1)
     Korea        Securities Investment        75.0  
Mirae Asset Seoul Ring Expressway Private Special Asset Fund No. 1
(*1)
  
 
Korea
 
  
 
Securities Investment
 
     66.7  
Hangkang Sewage Treatment Plant Fund
(*1)
  
 
Korea
 
  
 
Securities Investment
 
     55.6  
Korea Investment Pocheon Hwado Expressway Professional Investment Fund
(*1)
  
 
Korea
 
  
 
Securities Investment
 
     55.1  
Midas Global Private Placement Real Estate Investment Trust
No. 7-2
(*1)
  
 
Korea
 
  
 
Securities Investment
 
     58.3  
Together-Korea Government Private Pool Private Securities Investment Trust No.3
(*3)
     Korea        Securities Investment        100.0  
INMARK France Private Placement Investment Trust
No. 18-1
(*1)
  
 
Korea
 
  
 
Securities Investment
 
     93.8  
Kiwoom Vibrato Private Placement Investment Trust
1-W(EUR)
(*2)
  
 
Korea
 
  
 
Securities Investment
 
     99.5  
KOTAM Global Infra Private Fund
1-4
(*2)
  
 
Korea
 
  
 
Securities Investment
 
     99.7  
UBSHana Class 1 Special Asset Investment Trust 3 Class C 2
(*1)
     Korea        Securities Investment        51.0  
Consus GyeongJu Green Specialized Private Special Asset Investment Trust 1
(*1)
     Korea        Securities Investment        50.0  
Kiwoom Harmony Private Placement Investment Trust No. 3
(*1)
     Korea        Securities Investment        77.3  
Consus Solar Energy Private Placement Investment Truns No.1
(*1)
     Korea        Securities Investment        50.0  
IGIS ESG General Private Investment Trust No.1
(*1)
     Korea        Securities Investment        60.0  
Kiwoom Aurora Geneal Type Private Placement Investment Trust No. 2
(*1)
     Korea        Securities Investment        60.0  
NH-Amundi
WSCP VIII Private Fund 2
(*1)
     Korea        Securities Investment        65.2  
AI Partners Global Infrastructure Specialized Privately Placed Feeder Fund Trust No. 2
(*2)
     Korea        Securities Investment        100.0  
Hangang new deal infra BTL fund 4 (HNBF4)
(*1)
     Korea        Securities Investment        60.0  
IGIS Global Private Placement Real Estate Fund No. 316-1
(*2)
     Korea        Securities Investment        99.3  
INMARK Spain Private Placement Real Estate Investment Trust No. 26-2
(*2)
     Korea        Securities Investment        97.7  
Woori Asset Global Partnership Fund No.5
(*4)
     Korea        Securities Investment        57.7  
Kiwoom Harmony Private Placement Investment Trust No. 6
(*1)
     Korea        Securities Investment        76.9  
Rifa Qualified Investors Private Real Estate Investment Trust No.40
(*2)
     Korea        Securities Investment        55.0  
 
(*1)
The Group does not have power over the discretionary fund because the fund manager has the sole authority to decide the relevant activities of the investee. The fund manager’s delegated power is exercised not only for the Group, but also for other investors as well. The Group does not have the power over the fund’s activities even though it holds more than 50% of ownership interest.
(*2)
The investment target for the fund was determined in advance, and the disposition of investment assets cannot be determined by the Group, and as a fund of funds, the Group does not have the power to participate in decision-making regarding investment assets in parent funds. The Group does not have the power over the fund’s activities even though it holds more than 50% of ownership interest.
(*3)
The Group does not have power over the stock market stabilization fund as the fund’s relevant activities are determined by the management committee, over which the Group does not have substantial control. The Group does not have the power over the fund’s activities even though it holds more than 50% of ownership interest.
(*4)
In this fund, one of the parties holds substantive removal rights and can remove the collective investment business operator without any cause. Consequently, the Group have no controls as it exercises decision-making rights as agent.
 
F-23

(4)
The summarized financial information of the major subsidiaries are as follows. The financial information of each subsidiary was prepared on the basis of consolidated financial statements. (Unit: Korean Won in millions):
 
    
As of and for the year ended December 31, 2022
 
Subsidiaries
  
Assets
    
Liabilities
    
Operating

revenue
    
Net income (loss)
attributable to
owners
    
Comprehensive
income (loss)
attributable to
owners
 
Woori Bank
     443,340,979        417,583,793        38,656,623        2,937,257        2,696,965  
Woori Card Co., Ltd.
     16,118,967        13,692,456        1,845,296        204,385        199,397  
Woori Financial Capital Co., Ltd.
     12,581,473        11,040,754        1,323,574        183,328        189,765  
Woori Investment Bank Co., Ltd.
     5,657,191        4,982,410        406,157        91,794        92,379  
Woori Asset Trust Co., Ltd.
     322,098        94,573        137,114        60,319        60,316  
Woori Savings Bank
     1,786,495        1,556,679        110,868        10,607        10,998  
Woori Asset Management Corp.
     185,389        62,568        35,019        1,259        1,314  
Woori Financial F&I Co., Ltd.
     336,141        135,562        8,086        867        867  
Woori Credit Information Co., Ltd.
     42,832        9,240        38,549        1,784        2,083  
Woori Fund Service Co., Ltd.
     25,094        2,691        16,337        3,917        3,917  
Woori Private Equity Asset Management Co., Ltd
     94,434        4,672        7,830        1,902        1,872  
Woori Global Asset Management Co., Ltd.
     34,988        7,090        13,711        211        211  
Woori FIS Co., Ltd.
     112,117        54,645        296,235        1,069        11,559  
Woori Finance Research Institute Co., Ltd.
     6,456        2,604        7,006        46        245  
 
F-24

    
As of and for the year ended December 31, 2023
 
Subsidiaries
  
Assets
    
Liabilities
    
Operating

revenue
    
Net income (loss)
attributable to
owners
   
Comprehensive
income (loss)
attributable to
owners
 
Woori Bank
     458,017,067        431,313,615        37,719,811        2,505,587       3,203,099  
Woori Card Co., Ltd.
     17,491,193        14,830,408        2,099,755        110,998       85,647  
Woori Financial Capital Co., Ltd.
     12,417,338        10,796,683        1,538,360        127,836       125,562  
Woori Investment Bank Co., Ltd.
     6,375,625        5,273,890        429,764        (53,374     (50,735
Woori Asset Trust Co., Ltd.
     337,976        79,747        129,982        32,297       31,849  
Woori Savings Bank
     1,938,948        1,759,489        133,872        (49,139     (48,974
Woori Financial F&I Co., Ltd.
     877,702        673,265        31,290        3,866       3,858  
Woori Asset Management Corp.
     161,868        32,780        41,311        6,408       6,267  
Woori Venture Partners Co., Ltd.
(*)
     328,782        30,190        14,676        3,929       5,484  
Woori Global Asset Management Co., Ltd.
     37,512        13,526        13,857        (3,913     (3,913
Woori Private Equity Asset Management Co., Ltd
     96,006        4,418        10,216        1,960       1,826  
Woori Credit Information Co., Ltd.
     45,662        7,981        43,774        5,014       4,626  
Woori Fund Service Co., Ltd.
     27,526        2,758        17,059        3,539       3,539  
Woori FIS Co., Ltd.
     80,563        32,304        339,163        (7,511     (9,214
Woori Finance Research Institute Co., Ltd.
     6,444        2,603        7,792        72       (11
 
(*)
Additional investment occurred and added it as a consolidated subsidiary during the year ended December 31, 2023.
 
(5)
The financial support that the Group provides to consolidated structured entities is as follows:
 
   
Structured entity for asset securitization
The structured entity which is established for the purpose of securitization of project financing loans, corporate bonds, and other financial assets. The Group is involved with the structured entity through provision of credit facility over asset-backed commercial papers issued by the entity, originating loans directly to the structured entity, or purchasing 100% of the subordinated debts issued by the structured entity.
 
   
Structured entity for the investments in securities
The structured entity is established for the purpose of investments in securities. The Group acquires beneficiary certificates through its contribution of funding to the structured entity by the Group, and it is exposed to the risk that it may not be able to recover its fund depending on the result of investment performance of asset managers of the structured entity.
 
   
Money trust under the Financial Investment Services and Capital Markets Act
The Group provides with financial guarantee of principal and interest or solely principal to some of its trust products. Due to the financial guarantees, the Group may be obliged when the principal and interest or principal of the trust product sold is short of the guaranteed amount depending on the result of investment performance of the trust product.
 
F-25

As of December 31, 2022 and 2023, the Group provides 231,309 million Won and 2,445,644 million Won of credit facilities, respectively, for the structured entities mentioned above. As of December 31, 2022 and 2023, the purchase commitment amounts to 2,545,164 million Won and 2,848,921 million Won, respectively.
 
(6)
The Group has entered into various agreements with structured entities such as asset securitization, structured finance, investment fund, and trust contract. The characteristics of interests and the nature of risks related to unconsolidated structured entities over which the Group does not have control in accordance with IFRS 10 are as follows:
The interests in unconsolidated structured entities that the Group hold are classified into asset securitization, structured finance, investment fund and real-estate trust, based on the nature and the purpose of each structured entity.
Unconsolidated structured entities classified as ‘asset securitization’ are entities that issue asset-backed securities, pay the principal and interest or distributes dividends on asset-backed securities through borrowings or profits from the management, operation and sale of securitized assets. The Group has been purchasing commitments of asset-backed securities or issuing asset-backed securities through credit grants, and recognizes related interest or fee revenue. There are entities that provide additional funding and conditional debt acquisition commitments before the Group’s financial support, but the Group is still exposed to losses arising from the purchase of financial assets issued by the structured entities when it fails to renew the securities.
Unconsolidated structured entities classified as ‘structured finance’ include real estate project financing investment vehicle, social overhead capital companies, and special purpose companies for ship (aircraft) financing. Each entity is incorporated as a separate company with a limited purpose in order to efficiently pursue business goals and the fund is raised by equity investment or loans from financial institutions and participating institutions. ‘Structured financing’ is a financing method for large-scale risky business, with investments made based on feasibility of the specific business or project, instead of credit of business owner or physical collaterals. The investors receive profits from the operation of the business. The Group recognizes interest revenue, profit or loss from assessment or transactions of financial instruments, or dividend income. With regard to uncertainties involving structured financing, there are entities that provide financial support such as additional fund, guarantees and prioritized credit grants prior to the Group’s intervention, but the Group is exposed to possible losses due to loss of principal from reduction in investment value or irrecoverable loans arising from failure to collect scheduled cash flows and cessation of projects.
Unconsolidated structured entities classified as ‘investment funds’ include investment trusts and private equity funds. An investment trust orders the investment and operation of funds to the trust manager in accordance with trust contract with profits distributed to the investors. Private equity funds finances money required to acquire equity securities to enable direction of management and/or improvement of ownership structure, with profit distributed to the investors. The Group recognizes pro rata amount of dividend income as an investor in the same way as ‘structured finance’, and may be exposed to losses due to reduction in investment value. Investments in MMF(Money Market Funds) as of December 31, 2022 and 2023 are 875,470 million Won and 1,451,874 million Won, respectively, and there is no additional commitments for MMF.
‘Real estate trust’ is to be entrusted the underlying property for the purpose of managing, disposing, operating or developing from the consignor who owns the property and distributes the proceeds achieved through the trust to the beneficiary. When the consignee does not fulfill his or her important obligations in the trust contract or it is, in fact, difficult to run the business, the Group may be exposed to the threat of compensating the loss.
 
F-26

The total assets of the unconsolidated structured entity held by the Group, the carrying amount of the items recognized in the consolidated financial statements, the maximum loss exposure, and the losses from the unconsolidated structured entity are as follows. The maximum loss exposure includes the amount of investment recognized in the consolidated financial statements and the amount that is likely to be confirmed in the future when satisfies certain conditions by contracts such as purchase commitments, credit offerings.
 
    
(unit : Korean Won in millions)
 
    
December 31, 2022
 
    
Asset

securitization
    
Structured

Finance
    
Investment
Fund
    
Real-estate trust
 
Total asset of the unconsolidated structured entities
     14,856,750        82,724,618        132,264,383        1,316,930  
Assets recognized in the consolidated financial statements related to the unconsolidated structured entities
     8,051,144        5,537,836        4,964,712        40,073  
Financial assets at FVTPL
     258,552        6,642        4,397,416        10,480  
Financial assets at FVTOCI
     3,213,331        45,735                
Financial assets at amortized cost
     4,579,261        5,485,336        31,124        29,593  
Investments in joint ventures and associates
                   535,427         
Derivative assets
            123        745         
Liabilities recognized in the consolidated financial statements related to the unconsolidated structured entities
     824        6,606        2,091        5,760  
Derivative liabilities
     729        4,975        2,091         
Other liabilities (provisions)
     95        1,631               5,760  
The maximum exposure to risks
     8,153,111        6,086,831        9,322,308        92,856  
Investment assets
     8,051,144        5,537,836        4,964,712        40,073  
Purchase commitment
                   4,352,518         
Credit offerings and others
     101,967        548,995        5,078        52,783  
Loss recognized on unconsolidated structured entities
            17,388        113,976        1,040  
    
(unit : Korean Won in millions)
 
    
December 31, 2023
 
    
Asset
securitization
    
Structured
Finance
    
Investment
Fund
    
Real-estate trust
 
Total asset of the unconsolidated structured entities
     14,595,681        99,568,859        189,034,319        1,604,210  
Assets recognized in the consolidated financial statements related to the unconsolidated structured entities
     9,256,063        5,414,037        6,884,658        93,222  
Financial assets at FVTPL
     205,449        118,026        6,000,877        8,297  
Financial assets at FVTOCI
     2,802,592        43,696                
Financial assets at amortized cost
     6,248,022        5,252,191        66        84,925  
Investments in joint ventures and associates
                   881,531         
Derivative assets
            124        2,184         
Liabilities recognized in the consolidated financial statements related to the unconsolidated structured entities
     248        3,251        2,006        28,838  
Derivative liabilities
            1,243        2,006         
Other liabilities (provisions)
     248        2,008               28,838  
The maximum exposure to risks
     9,333,448        6,444,559        11,069,599        206,651  
Investment assets
     9,256,063        5,414,037        6,884,658        93,222  
Purchase commitment
                   4,181,631         
Credit offerings and others
     77,385        1,030,522        3,310        113,429  
Loss recognized on unconsolidated structured entities
     149        83,885        63,372        19,337  
 
F-27

(7)
As of December 31, 2022 and 2023, the share of
non-controlling
interests on the net income and equity of subsidiaries in which
non-controlling
interests are significant are as follows (Unit: Korean Won in millions):
1) Accumulated
non-controlling
interests at the end of the reporting period
 
    
December 31, 2022
    
December 31, 2023
 
Woori Bank
(*1)
     2,344,816        1,546,447  
Woori Investment Bank Co., Ltd.
(*2)
     283,221         
Woori Asset Trust Co., Ltd.
(*3)
     78,434        12,517  
Woori Asset Management Corp
     34,073        35,638  
PT Bank Woori Saudara Indonesia 1906 Tbk
     92,118        103,176  
Wealth Development Bank
     20,759        21,142  
PT Woori Finance Indonesia Tbk.
     13,964        13,631  
 
(*1)
Hybrid securities issued by Woori Bank
(*2)
The non-controlling interests decreased by 280,604 million Won in accordance with additional investment during the year ended December 31, 2023.
(*3)
The non-controlling interests decreased by 71,240 million Won in accordance with additional investment during the year ended December 31, 2023.
2) Net income attributable to
non-controlling
interests
 
    
For the years ended December 31
 
    
2021
    
2022
    
2023
 
Woori Bank
(*)
     144,923        113,995        95,637  
Woori Financial Capital Co., Ltd.
     17,949                
Woori Investment Bank Co., Ltd.
     33,274        38,319        5,687  
Woori Asset Trust Co., Ltd.
     11,366        18,074        5,720  
Woori Asset Management Corp
     2,341        290        1,603  
Woori Venture Partners Co., Ltd.
                   1,391  
PT Bank Woori Saudara Indonesia 1906 Tbk
     8,619        10,806        9,521  
Wealth Development Bank
     928        401        (68
PT Woori Finance Indonesia Tbk.
            379        1,067  
 
(*)
Distribution of the hybrid securities issued by Woori Bank
3) Dividends to
non-controlling
interests
 
    
For the years ended December 31
 
    
2021
    
2022
    
2023
 
Woori Bank
(*)
     144,923        113,995        95,637  
Woori Financial Capital Co., Ltd.
     4,121                
Woori Investment Bank Co., Ltd.
     3,610        7,219        8,302  
Woori Asset Trust Co., Ltd.
     365        365        365  
PT Bank Woori Saudara Indonesia 1906 Tbk
     1,262        2,330        2,802  
PT Woori Finance Indonesia Tbk.
                   138  
Others
                   40  
 
(*)
Distribution of the hybrid securities issued by Woori Bank
 
F-28

Table of Contents
2. BASIS OF PREPARATION AND MATERIAL ACCOUNTING POLICIES
(1) Basis of presentation
The Group’s consolidated financial statements are prepared in accordance with International Financial Reporting Standards (“IFRS”) as issued by the International Accounting Standards Board (“IASB”).
The Group operates primarily in Korea and its official accounting records are maintained in Korean Won. The United States dollar (“U.S. dollar” or “US$” or “USD”) amounts are provided herein as supplementary information solely for the convenience of readers outside Korea. Korean Won amounts are expressed in U.S. Dollars at the rate of 1,291.0
Korean Won
to US$1.00, the noon buying exchange rate in effect on
December 31
, 2023
, as quoted by the Federal Reserve Bank of New York in the United States. Such convenience translation into U.S. Dollars should not be construed as representations that Korean Won amounts have been, could have been, or could in the future be, converted at this or any other rate of exchange.
The principal accounting policies applied in the preparation of these consolidated financial statements are set out below. These policies have been consistently applied to all the years presented, unless otherwise stated.
The consolidated financial statements, as described in following paragraphs of accounting policy, are prepared at the end of each reporting period in historical cost basis, except for certain
non-current
assets and financial assets that are either revalued or measured in fair value. Historical cost is generally measured at the fair value of consideration given to acquire assets.
Meanwhile, the consolidated financial statements of the Group were certificated by management on April 29, 2024.
1) The standards and interpretations that are newly adopted by the Group during the current period, and the changes in accounting policies thereof are as follows:
 
 
Amendments to IAS 1 ‘
Presentation of Financial Statements
’—Disclosure of Accounting Policies
The amendments to IAS 1 define and require entities to disclose their material accounting policy information (being information that, when considered together with other information included in an entity’s financial statements, can reasonably be expected to influence decisions that the primary users of financial statements make on the basis of those financial statements). These amendments do not have a significant impact on the consolidated financial statements.
 
 
Amendments to IAS 8
‘Accounting Policies, Changes in Accounting Estimates and Errors’
– Definition of Accounting Estimates
The amendments have defined accounting estimates and clarified how to distinguish them from changes in accounting policies. These amendments do not have a significant impact on the consolidated financial statements.
 
 
Amendments to IAS 12 ‘
Income Taxes
—deferred tax related to assets and liabilities arising from a single transaction
Additional phrase ‘the temporary difference to be added and the temporary difference to be deducted do not occur in the same amount’ has been added to initial recognition exception for a transaction in which an asset or liability is initially recognized. These amendments do not have a significant impact on the consolidated financial statements.
 
 
New Standard: IFRS 17
‘Insurance Contracts’
IFRS 17 Insurance Contracts replaces IFRS 4 Insurance Contracts. This Standard estimates future cash flows of an insurance contract and measures insurance liabilities using discount rates applied with assumptions and risks at the measurement date. The entity recognizes insurance revenue on an accrual
 
F-29

basis including services (insurance coverage) provided to the policyholder by each annual periods. In addition, investment components (Refunds due to termination/maturity) repaid to a policyholder even if an insured event does not occur, are excluded from insurance revenue, and insurance financial income or expense and the investment income or expense are presented separately to enable users of the information to understand the sources of income or expenses. This standard does not have a significant impact on the consolidated financial statements.
 
 
Amendments to IAS 12
‘Income Taxes’
—International Tax Reform—Pillar Two Model Rules
The amendments provide a temporary relief from the accounting for deferred taxes arising from legislation enacted to implement the Pillar Two model rules, which aim to reform international corporate taxation for multinational enterprises, and require disclosure of related current tax effects, etc. The amendments do not have a significant impact on the financial statements.
The Group applies the exception to recognizing and disclosing information about deferred tax assets and liabilities related to Pillar Two income taxes. Since the Pillar Two legislation is scheduled to be effective from January 1, 2024, the Group has no current tax expense related to Pillar Two. The Group is in review for the impact of these amendments on the financial statements and does not expect that the impact will be significant.
2) The details of IFRSs that have been issued and published as of December 31, 2023 but have not yet reached the effective date, and which the Group have not been early adopted by the Group are as follows:
 
 
Amendments to IAS 1 ‘
Presentation of Financial Statements
’ —Classification of Liabilities as Current or Non-current, Non-current Liabilities with Covenants
The amendments clarify that the classification of liabilities as current or non-current is based on rights that are in existence at the end of the reporting period and specify that classification is unaffected by expectations about whether an entity will exercise its right to defer settlement of a liability, explain that rights are in existence if covenants are complied with at the end of the reporting period and introduce a definition of ‘settlement’ to make it clear that settlement refers to the transfer to the counterparty of cash, equity instruments, other assets or services.
The amendments specify that only covenants that an entity is required to comply with on or before the end of the reporting period affect the entity’s right to defer settlement of liability for at least 12 months after the reporting date.
Such covenants affect whether the right exists at the end of the reporting period, even if compliance with the covenant is assessed only after the reporting date.
The amendments also specify that the right to defer settlement is not affected if an entity only has to comply with a covenant after the reporting period. However, if the entity’s right to defer settlement of liability is subject to the entity complying with covenants within 12 months after the reporting period, an entity discloses information that enables users of financial statements to understand the risk of the liabilities becoming repayable within 12 months after the reporting period. This would include information about the covenants (including the nature of the covenants and when the entity is required to comply with them), the carrying amount of related liabilities and the facts and circumstances, if any, that indicate that the entity may have difficulties complying with the covenants.
The amendments should be applied for annual periods beginning on or after January 1, 2024, and earlier application is permitted. The Group does not expect that these amendments have a significant impact on the financial statements.
 
 
Amendments to IAS 7 ‘
Statement of Cash Flows
’, IFRS 7
‘Financial Instruments:
Disclosures
—Supplier finance arrangements
When applying supplier finance arrangements, an entity shall disclose information about its supplier finance arrangements that enables users of financial statements to assess the effects of those arrangements on the entity’s liabilities and cash flows and on the entity’s exposure to liquidity risk.
 
F-30

The amendments should be applied for annual periods beginning on or after January 1, 2024, and earlier application is permitted. The Group does not expect that these amendments will have a significant impact on the financial statements.
 
 
Amendments to IFRS 16 ‘Leases’ —Lease Liability in a Sale and Leaseback
When subsequently measuring lease liabilities arising from a sale and leaseback, a seller-lessee shall determine lease payments or revised lease payments in a way that the seller-lessee would not recognize any amount of the gain or loss that relates to the right of use retained by the seller-lessee. The amendments should be applied for annual periods beginning on or after January 1, 2024, and earlier application is permitted. The Group does not expect that these amendments have a significant impact on the financial statements.
The above enacted or amended standards will not have a significant impact on the Group.
 
 
Amendments to IAS 21 ‘The Effects of Changes in Foreign Exchange Rates’ —Lack of Exchangeability
The amendments clarify that when a currency is exchangeable into another currency and how an entity estimates a spot rate when a currency lacks exchangeability. In addition, when a currency is not exchangeable an entity shall disclose information that would enable users of its financial statements to assess the impact of using an estimate exchange rate on the financial statements. The amendments should be applied for annual periods beginning on or after January 1, 2025, and earlier application is permitted. The Group does not expect that these amendments have a significant impact on the financial statements.
 
(2)
Basis of consolidated financial statement presentation
The consolidated financial statements consist of the financial statements of the parent company and the entities (including structured entities) controlled by the parent company (or its subsidiaries, which is the “Group”). Control is achieved where the Group 1) has the power over the investee, 2) is exposed, or has rights, to variable returns from its involvement with the investee, and 3) able to use its power to affect its returns. The Group reassesses whether it controls an investee if facts and circumstances indicate that there are changes to one or more of the three elements of control listed above.
When the Group has less than most of the voting rights of an investee, it has power over the investee when the voting rights are sufficient to give it the practical ability to direct the relevant activities of the investee unilaterally. The Group considers all relevant facts and circumstances in assessing whether the Group’s voting rights in an investee are enough to give it power, including:
 
 
 
The relative size of the Group’s holding of voting rights and dispersion of holdings of the other vote holders;
 
 
 
Potential voting rights held by the Group, other vote holders or other parties;
 
 
 
Rights arising from other contractual arrangements;
 
 
 
Any additional facts and circumstances that indicate that the Group has, or does not have, the current ability to direct the relevant activities at the time that decisions need to be made, including voting patterns at previous shareholders’ meetings.
Income and expenses of subsidiaries acquired or disposed of during the year are included in the consolidated statement of comprehensive income from the date the Group gains control until the date when the Group ceases to control the subsidiary. The carrying amount of the
non-controlling
interest after the acquisition is the amount initially recognized plus the amount of proportionate interest of the
non-controlling
interest in the changes in equity since the acquisition. Total comprehensive income of subsidiaries is attributed to the owner of the Group and to the
non-controlling
interests even if this results in the
non-controlling
interests having a negative (-) balance.
 
F-31

When necessary, adjustments are made to the financial statements of subsidiaries to bring their accounting policies into line with the Group’s accounting policies.
All intra-group transactions and, related assets and liabilities, income and expenses are eliminated in full on consolidation.
Changes in the Group’s ownership interests in subsidiaries that do not result in the Group losing control over the subsidiaries are accounted for as equity transactions. The carrying amount of the Group’s interests and the
non-controlling
interests are adjusted to reflect the changes in their relative interests in the subsidiaries. Any difference between the amount by which the
non-controlling
interests are adjusted and the fair value of the consideration paid or received is recognized directly in equity and attributed to the owner of the parent company.
When the Group loses control of a subsidiary, a gain or loss on disposal is calculated as the difference between (i) the aggregate of the fair value of the consideration received and the fair value of any retained interest and (ii) the previous carrying amount of the assets (including goodwill), and liabilities of the subsidiary and any
non-controlling
interests. When assets of the subsidiary are carried at revalued amounts or fair values and the related cumulative gain or loss has been recognized in other comprehensive income and accumulated in equity, the amounts previously recognized in other comprehensive income and accumulated in equity are accounted for as if the Group had directly disposed of the relevant assets (i.e. reclassified to profit or loss or transferred directly to retained earnings). The fair value of any investment retained in the former subsidiary at the date when control is lost is recognized as the fair value on initial recognition for subsequent accounting under IFRS 9 Financial Instruments or, when applicable, the cost on initial recognition of an investment in an associate or a joint venture.
(3) Business combinations
Acquisitions of subsidiaries and businesses are accounted for using the acquisition method. The consideration transferred in a business combination is measured as the sum of the acquisition-date fair values of the assets transferred by the Group in exchange for control of the acquiree, liabilities assumed by the Group for the former owners of the acquiree and the equity interests issued by the Group. Acquisition-related costs are generally recognized in profit or loss as incurred.
At the acquisition date, the acquiree’s identifiable acquires assets, liabilities and contingent liabilities are recognized at their fair value, except for the followings:
 
   
Deferred tax assets or liabilities and assets or liabilities related to employee benefit arrangements are recognized and measured in accordance with IAS 12 Income Taxes and IAS 19 Employee Benefits, respectively;
 
   
Liabilities or equity instruments related to share-based payment arrangements of the acquiree or share-based payment arrangements of the Group entered into to replace share-based payment arrangements of the acquiree are measured in accordance with IFRS 2 Share-based Payment at the acquisition date; and
 
   
Non-current
assets (or disposal groups) that are classified as held for sale are measured in accordance with IFRS 5
Non-current
Assets Held for Sale and Discontinued Operations
Any excess of the sum of the consideration transferred, the amount of any
non-controlling
interest in the acquiree and the fair value of the Group’s previously held equity interest (if any) in the acquiree over the net of identifiable assets and liabilities assumed of the acquiree at the acquisition date is recognized as goodwill.
If, after reassessment, the Group’s interest in the fair value of the acquiree’s identifiable net assets exceeds the sum of the consideration transferred, the amount of any
non-controlling
interest in the acquiree and the fair value of the acquirer’s previously held equity interest in the acquiree (if any), the excess is recognized immediately in net income as a bargain purchase gain.
The subsidiary’s
non-controlling
interests are identified separately from the Group’s equity. If the element of the
non-controlling
interest in the acquiree is the current interest at the acquisition date and the holder is
 
F-32

entitled to a proportional share of the entity’s net assets, the
non-controlling
interest can be measured in 1) fair value or 2) proportionate share of the current equity instrument of the amount recognized for the acquiree’s identifiable net assets at the acquisition date. The selection of these metrics is made for each acquisition transaction. All other
non-controlling
interests are measured at fair value at the acquisition date. The carrying amount of the
non-controlling
interest after acquisition reflects the proportional interest of the
non-controlling
interest in changes in equity after acquisition in the initial recognition amount. Even if the
non-controlling
interest is a negative (-) balance, total comprehensive income is attributed to the
non-controlling
interest.
When the consideration transferred by the Group in a business combination includes assets or liabilities resulting from a contingent consideration arrangement, the contingent consideration is measured at its acquisition-date fair value and included as part of the consideration transferred in a business combination. Changes in the fair value of the contingent consideration that qualify as measurement period adjustments are adjusted retrospectively, with corresponding adjustments against goodwill. Measurement period adjustments are adjustments that arise from additional information obtained during the ‘measurement period’ (which cannot exceed one year from the acquisition date) about facts and circumstances that existed at the acquisition date.
The subsequent accounting for changes in the fair value of the contingent consideration that do not qualify as measurement period adjustments depends on how the contingent consideration is classified. Contingent consideration that is classified as equity is not remeasured at subsequent reporting dates and its subsequent settlement is accounted for within equity. Contingent consideration other than the above is remeasured at subsequent reporting dates as appropriate, with the corresponding gain or loss being recognized in profit or loss.
When a business combination is achieved in stages, the Group’s previously held equity interest in the acquiree is remeasured at fair value at the acquisition date (i.e., the date when the Group obtains control) and the resulting gain or loss, if any, is recognized in net income (or other comprehensive income, if applicable). Amounts arising from changes in value of interests in the acquiree prior to the acquisition date that have previously been recognized in other comprehensive income are recognized, identical to the treatment assuming interests are sold directly.
If the initial accounting for a business combination is not completed by the end of the reporting period in which the business combination occurred, the Group reports in consolidated financial statements the provisional amount of items that have not been accounted for. If there is new information about the facts and circumstances that existed as of the acquisition date during the measurement period (see above), the Group retrospectively adjusts the provisional amounts recognized at the acquisition date or recognizes additional assets and liabilities to reflect the information that would have affected the measurement of the amount recognized at the acquisition date if it had already known at the acquisition date.
(4) Investments in joint ventures and associates
An associate is an entity over which the Group has significant influence, and that is not a subsidiary or a joint venture. Significant influence is the power to participate in making decision on the financial and operating policy of the investee but is not control or joint control over those policies.
A joint venture is a joint arrangement whereby the parties that have joint control of the arrangement have rights to net assets relating to the arrangement. Joint control is the contractually agreed sharing of control of an arrangement, which exists only when decisions about the relevant activities require the unanimous consent of the parties sharing control.
The net income of current period and the assets and liabilities of the joint ventures and associates are incorporated in these consolidated financial statements using the equity method of accounting, except when the investment is classified as held for sale, in which case it is accounted for in accordance with IFRS 5
Non-current
Assets Held for Sale and Discontinued Operations. Under the equity method, an investment in the joint ventures and associates is initially recognized in the consolidated statements of financial position at cost and adjusted
 
F-33

thereafter to recognize the Group’s share of the net assets of the joint ventures and associates and any impairment. When the Group’s share of losses of the joint ventures and associates exceeds the Group’s interest in the associate, the Group discontinues recognizing its share of further losses. Additional losses are recognized only to the extent that the Group has incurred legal or constructive obligations or made payments on behalf of the joint ventures and associates.
Investment in joint ventures and associates are accounted for and applied with the equity method from the time the investee becomes an associate or a joint venture.
Any excess of the cost of acquisition over the Group’s share of the net fair value of the identifiable assets, liabilities and contingent liabilities of the joint ventures and associates recognized at the date of acquisition is recognized as goodwill, which is included within the carrying amount of the investment. Any excess of the Group’s share of the net fair value of the identifiable assets, liabilities and contingent liabilities over the cost of acquisition exists after the review, it is recognized immediately in net income.
The requirements of IAS 28—Investments in Associates and Joint Ventures to determine whether there has been a loss event are applied to identify whether it is necessary to recognize any impairment loss with respect to the Group’s investment in the joint ventures and associates. When necessary, the entire carrying amount of the investment (including goodwill) is tested for impairment in accordance with IAS 36—Impairment of Assets as a single asset by comparing its recoverable amount (higher of value in use and fair value less costs to sell) with its carrying amount. Any impairment loss recognized is not allocated to any asset (including goodwill), which forms part of the carrying amount of the investment. Any reversal of that impairment loss is recognized in accordance with IAS 36 to the extent that the recoverable amount of the investment subsequently increases.
The Group ceases to use the equity method from the time it fails meet the definition of an associate or a joint venture. Upon a loss of significant influence over the joint ventures and associates, the Group discontinues the use of the equity method and measures at fair value of any investment that the Group retains in the former joint ventures and associates from the date when the Group loses significant influence. The fair value of the investment is regarded as its fair value on initial recognition as a financial asset in accordance with IFRS 9 Financial Instruments; Recognition and Measurement. The Group recognized differences between the carrying amount and fair value in net income and it is included in determination of the gain or loss on disposal of joint ventures and associates. The Group accounts for all amounts recognized in other comprehensive income in relation to that joint ventures and associates on the same basis as would be required if the joint ventures and associates had directly disposed of the related assets or liabilities. Therefore, if a gain or loss previously recognized in other comprehensive income by an associate or a joint venture would be reclassified to net income on the disposal of the related assets or liabilities, the Group reclassifies the gain or loss from equity to net income as a reclassification adjustment.
When the Group’s ownership of interest in an associate or a joint venture decreases but the Group continues to maintain significant influence over an associate or a joint venture, the Group reclassifies to profit or loss the proportion of the gain or loss that had previously been recognized in other comprehensive income relating to that decrease in ownership interest if the gain or loss would be reclassified to profit or loss on the disposal of the related assets or liabilities. Meanwhile, if interest on associate or joint venture meets the definition of
non-current
asset held for sale, it is accounted for in accordance with IFRS 5.
The Group continues to use the equity method when an investment in an associate becomes an investment in a joint venture or an investment in a joint venture becomes an investment in an associate. There is no remeasurement to fair value upon such changes in ownership interests.
When the Group transacts with an associate or a joint venture of the Group, profits and losses resulting from the transactions with the associate or joint venture are recognized in the Group’s consolidated financial statements only to the extent of interests in the associate or joint venture that are not related to the Group.
 
F-34

The Group applies IFRS 9 Financial Instruments, including the impairment requirements, to its long-term investment interests in associates and joint ventures that form part of its net investment without applying the equity method. In addition, when applying IFRS 9 to long-term investments, the Group does not consider adjustments to the carrying amount required by IAS 28. Examples of such adjustments include an impairment assessment or an adjustment to the carrying amount of the long-term investment interest resulting from the allocation of losses to the investee in accordance with IAS 28.
(5) Investment in joint operation
A joint operation is a joint arrangement whereby the parties that have joint control of the arrangement have rights to the assets, and obligations for the liabilities, relating to the arrangement. Joint control is the contractually agreed sharing of control of an arrangement, which exists only when decisions about the relevant activities require the unanimous consent of the parties sharing control.
When the Group operates as a joint operator, it recognizes in relation to its interest in a joint operation:
 
   
its assets, including its share of any assets held jointly;
 
   
its liabilities, including its share of any liabilities incurred jointly;
 
   
its revenue from the sale of its share of the output arising from the joint operation;
 
   
its share of the revenue from the sale of the output by the joint operation;
 
   
its expenses, including its share of any expenses incurred jointly.
The Group accounts for the assets, liabilities, revenues and expenses that correspond to its interest in a joint operation in accordance with the IFRSs and IASs applicable to the specific assets, liabilities, revenues and expenses.
When the Group enters into a transaction with a joint operation in which it is a joint operator, such as a sale or contribution of assets, it is conducting the transaction with the other parties to the joint operation and, as such, the Group recognizes gains and losses resulting from such a transaction only to the extent of the other parties’ interests in the joint operation.
When the Group enters a transaction with a joint operation in which it is a joint operator, such as a purchase of assets, it does not recognize proportional share of profit or loss until the asset is sold to a third party.
(6) Revenue recognition
IFRS 15 requires the recognition of revenues based on transaction price allocated to the performance obligation when or as the Group performs that obligation to the customer. Revenues other than those from contracts with customers, such as interest revenue and loan origination fee (cost), are recognized through effective interest rate method.
1) Revenues from contracts with customers
The Group recognizes revenue when the Group satisfies a performance obligation by transferring a promised good or service to a customer. When a performance obligation is satisfied, the Group shall recognize as a revenue the amount of the transaction price that is allocated to that performance obligation. The transaction price is the amount of consideration to which the Group expects to be entitled in exchange for transferring promised goods or services to a customer, excluding amounts collected on behalf of third parties.
 
F-35

The Group is recognizing revenue by major sources as shown below:
 
 
Fees and commission received for brokerage
The fees and commission received for agency are the amount of consideration or fee expected to be entitled to receive in return for providing goods or services to the other parties with the Group acting as an agency, such as in the case of sales of bancassurance and beneficiary certificates. Most of these fees and commission received for brokerage are from the business activities relevant to Banking segment.
 
 
Fees and commission received related to credit
The fees and commission received related to credit mainly include the lending fees received from the loan activity and the fees received in the L/C transactions. Except for the fees and commission accounted for in calculating the effective interest rate, it is generally recognized when the performance obligation has been performed. Most of these fees and commission received related to credit are from the business activities relevant to Banking, Credit card and Investment banking segment.
 
 
Fees and commission received for electronic finance
The fees and commission received for electronic finance include fees received in return for providing various kinds of electronic financial services through firm-banking and CMS. These fees are recognized as revenue immediately upon the completion of services. Most of these fees and commission received for electronic finance are from the business activities relevant to Banking and Investment banking segment.
 
 
Fees and commission received on foreign exchange handling
The fees and commission received on foreign exchange handling consist of various fees incurred when transferring foreign currency. The point of processing the customer’s request is the time when performance obligation is satisfied, and revenue is immediately recognized when fees and commission are received after requests are processed. The business activities relevant to these fees and commission received on foreign exchange handling are substantially attributable to Banking segment.
 
 
Fees and commission received on foreign exchange
The fees and commission received on foreign exchange consist of fees related to the issuance of various certificates, such as exchange, import and export performance certificates, purchase certificates, etc. The point of processing the customer’s request is the time when performance obligation is satisfied, and revenue is immediately recognized when fees and commission are received after requests are processed. The business activities relevant to these fees and commission received on foreign exchange are substantially attributable to Banking segment.
 
 
Fees and commission received for guarantee
The fees and commission received for guarantee include the fees received for the various warranties. The activities related to the warranty consist mainly of performance obligations satisfied over time and fees and commission are recognized over the guarantee period. The business activities relevant to these fees and commission received for guarantee are substantially attributable to Banking segment.
 
 
Fees and commission received on credit card
The fees and commission received on credit card consist mainly of merchant account fees and annual fees.
The Group recognizes merchant account fees by multiplying agreed commission rate to the amount paid by using the credit card. The annual fees are performance obligation satisfied over time and are recognized over agreed periods after the annual fees are paid in advance. The business activities relevant to these fees and commission received on credit card are substantially attributable to Credit cards segment.
 
F-36

 
Fees and commission received on securities business
The fees and commission received on securities business consist mainly of fees and commission for the sale of beneficiary certificates, and these fees are recognized when the beneficiary certificates are sold to customers. The business activities relevant to these fees and commission received on securities business are substantially attributable to Banking and Investment banking segment.
 
 
Fees and commission from trust management
The fees and commission from trust management consist of fees and commission received in return for the operation and management services for entrusted assets. These operation and management services are performance obligations satisfied over time, and revenue is recognized over the service period. Among the fees and commission from trust management, variable considerations such as profit commission that are affected by the value of entrusted assets and base return of the future periods are recognized as revenue when limitations to the estimates are lifted. Most of these fees and commission received for brokerage are from the business activities relevant to Banking segment.
 
 
Fees and commission received on credit Information
The fees and commission received on credit Information are composed of the fees and commission received by performing credit investigation and proxy collection services. Credit investigation fees and commission are the amount received in return for verifying the information requested by the customer and are recognized as revenue at the time the verification is completed. Proxy collection service fees are recognized by applying the applicable rate to the collected amount at the time when collection services are completed. Most of these fees and commission received for brokerage are from the business activities relevant to other segments.
 
 
Other fees
Other fees are usually fees related to remittances, but include fees related to various other services provided to customers by the Group. These fees are recognized when transactions occur at the customers’ request and services are provided, at the same time when commission are received. These other fees occur across all operating segments.
2) Revenues from sources other than contracts with customers
 
 
Interest income
Interest income on financial assets measured at FVTOCI and financial assets at amortized costs is measured using the effective interest method.
The effective interest method is a method of calculating the amortized cost of a debt instrument and of allocating the interest income over the expected life of the asset. The effective interest rate is the rate that exactly discounts estimated future cash flows to the instrument’s initial unamortized cost over the expected period, or shorter if appropriate. Future cash flows include commissions and cost of reward points (limited to the primary component of effective interest rate) and other premiums or discounts that are paid or received between the contractual parties when calculating the effective interest rate, but does not include expected credit losses. All contractual terms of a financial instrument are considered when estimating future cash flows.
For purchased or originated credit-impaired financial assets, interest revenue is recognized by applying the credit-adjusted effective interest rate to the amortized cost of the financial asset from initial recognition. Even if the financial asset is no longer impaired in the subsequent periods due to credit improvement, the basis of interest revenue calculation is not changed from amortized cost to unamortized cost of the financial assets.
 
 
Loan origination fees and costs
The commission fees earned on loans, which is part of the effective interest of loans, is accounted for as deferred origination fees. Incremental costs related to the origination of loans are accounted for as
 
F-37

deferred origination fees and is being added or deducted to/from interest income on loans using effective interest rate method.
3) Dividend income
Dividend income is recognized when the right to receive dividends as a shareholder is confirmed. Dividend income is recognized as an appropriate item of profit or loss in the statement of comprehensive income according to the classification of financial instruments.
(7) Accounting for foreign currencies
The Group’s consolidated financial statements are presented in Korean Won, which is the functional currency of the Group. At the end of each reporting period, monetary assets and liabilities denominated in foreign currencies are translated to the functional currency at its prevailing exchange rates at the date. The effective portion of the changes in fair value of a derivative that qualifies as a cash flow hedge and the foreign exchange differences on monetary items that form part of net investment in foreign operations are recognized in equity.
Assets and liabilities of the foreign operations subject to consolidation are translated into Korean Won at foreign exchange rates at the end of the reporting period. Except for situations in which it is required to use exchange rates at the date of transaction due to significant changes in exchange rates during the period, items that belong to profit or loss shall be measured by average exchange rate, with foreign exchange differences recognized as other comprehensive income and added to equity (allocated to
non-controlling
interests, if appropriate). When foreign operations are disposed, the controlling interest’s share of accumulated foreign exchange differences related to such foreign operations will be reclassified to profit or loss, while
non-controlling
interest’s corresponding share will not be reclassified.
Adjustments to fair value of identifiable assets and liabilities, and goodwill arising from the acquisition of foreign operations will be treated as assets and liabilities of the corresponding foreign operation, and translated using foreign exchange rates at the end of the period. The foreign exchange differences are recognized in other comprehensive income.
(8) Cash and cash equivalents
The Group is classifying cash on hand, demand deposits, interest-earning deposits with original maturities of up to three months on acquisition date, and highly liquid investments that are readily convertible to known amounts of cash and subject to an insignificant risk of changes in value as cash and cash equivalents.
(9) Financial assets and financial liabilities
1) Financial assets
A regular way purchase or sale of financial assets is recognized or derecognized, as applicable, using trade date accounting or settlement date accounting. A regular way purchase or sale is a purchase or sale of a financial asset under a contract whose term requires delivery of the asset within the time frame established generally by regulation or convention in the marketplace concerned.
On initial recognition, financial assets are classified into financial assets at FVTPL, financial assets at FVTOCI, and financial assets at amortized cost according to its business model and contractual cash flows.
a) Business model
The Group evaluates the way business is being managed, and the purpose of the business model for managing a financial asset best reflects the way information is provided to the management at its portfolio level. Such information considers the following:
 
   
The accounting policies and purpose specified for the portfolio, the actual operation of such policies. This includes strategy of the management focusing on the receipt of contractual interest revenue, maintaining a certain level of interest income, matching the duration of financial assets and the duration
 
F-38

 
of corresponding liabilities to obtain the asset, and outflow or realization of expected cash flows from disposal of assets
 
   
The way the performance of a financial asset held under the business model is evaluated, and the way such evaluation is being reported to the management
 
   
The risk affecting the performance of the business model (and financial assets held under the business model), and the way such risk is being managed
 
   
The compensation plan for the management (e.g. whether the management is being compensated based on the fair value of assets or based on contractual cash flows received)
 
   
Frequency, amount, timing and reason for sale of financial assets in the past and forecast of future sale activities.
b) Contractual cash flows
The principal is defined to be the fair value of a financial assets at initial recognition. Interest is not only composed of consideration for the time value of money, consideration for the credit risk related to remaining principal at a certain period of time, and consideration for other cost (e.g. liquidity risk and cost of operation) and fundamental risk associated with lending, but also profit.
When evaluating whether contractual cash flows are solely payments of principal and interests, the Group considers the contractual terms of the financial instrument. When a financial asset contains contractual conditions that modify the timing and amount of contractual cash flows, it is required to determine whether contractual cash flows that arise during the remaining life of the financial instrument due to such contractual condition are solely payments of principal and interest. The Group considers the following elements when evaluating the above:
 
   
Conditions that lead to modification of timing or amount of cash flows
 
   
Contractual terms that adjust contractual nominal interest, including floating rate features
 
   
Early payment features and maturity extension features
 
   
Contractual terms that limit the Group’s claim on cash flows arising from certain assets
 
 
Financial assets at FVTPL
The Group is classifying those financial assets that are not classified as either financial assets at amortized cost or financial assets at FVTOCI, and those designated to be measured at FVTPL, as financial assets at FVTPL. Financial assets at FVTPL are measured at fair value, and related profit or loss is recognized in net income. Transaction costs related to acquisition at initial recognition is recognized in net income immediately upon its occurrence.
It is possible to designate a financial asset as financial asset at FVTPL if at initial recognition: (a) it is possible to remove or significantly reduce recognition or measurement mismatch that may otherwise have occurred if not for its designation as financial asset at FVTPL; (b) the financial asset forms part of the Group’s financial instrument group (a group composed of a combination of financial asset or liability), is measured at fair value and is being evaluated for its performance, and such information is provided internally; and (c) the financial asset is part of a contract that contains one or more of embedded derivatives, and is a hybrid contract in which designation as financial asset at FVTPL is allowed under IFRS 9 Financial Instruments. However, the designation is irrevocable.
 
 
Financial assets at FVTOCI
When financial assets are held under a business model whose objective is achieved by both collecting contractual cash flows and selling financial assets, and when contractual cash flows from such financial assets are solely payments of principal and interest, the financial assets are classified as financial assets at FVTOCI. Also, for investments in equity instruments that are not held for short-term trade, an irrevocable election is available at initial recognition to present subsequent changes in fair value as other comprehensive income.
 
F-39

At initial recognition, financial assets at FVTOCI are measured at its fair value plus any direct transaction cost, and is subsequently measured in fair value. However, for equity instruments that do not have a quotation in an active market and in which fair value cannot be measured reliably, they are measured at cost. The income tax effects related to the changes in fair value except for profit or loss items such as impairment losses (reversals), interest revenue calculated by using effective interest method, and foreign exchange gain or loss about debt instrument are recognized as other comprehensive income until the asset’s disposal. Upon derecognition, the accumulated other comprehensive income is reclassified from equity to net income for FVTOCI (debt instrument) and reclassified within the equity for FVTOCI (equity instruments).
 
 
Financial assets at amortized cost
When financial assets are held under a business model whose objective is to hold financial assets in order to collect contractual cash flows, and when contractual cash flows from such financial assets are solely payments of principal and interest, the financial assets are classified as financial assets at amortized cost. At initial recognition, financial assets at amortized cost are recognized at fair value plus any direct transaction cost. Financial assets at amortized cost are presented at amortized cost using effective interest method, less any loss allowance.
2) Financial liabilities
At initial recognition, financial liabilities are classified into either financial liabilities at FVTPL or financial liabilities at amortized cost.
Financial liabilities are usually classified as financial liabilities at FVTPL when they are acquired with a purpose to repurchase them within a short period of time, when they are part of a certain financial instrument portfolio that is actually and recently being managed with a purpose of short-term profit and joint management by the Group at initial recognition, and when they are derivatives that do not qualify as hedging instruments. Financial liabilities at FVTPL are measured at fair value plus direct transaction cost at initial recognition and are subsequently measured at fair value. Profit or loss arising from financial liabilities at FVTPL is recognized in net income when occurred.
It is possible to designate a financial liability as financial liability at FVTPL if at initial recognition: (a) it is possible to remove or significantly reduce recognition or measurement mismatch that may otherwise have occurred if not for its designation as financial liability at FVTPL; (b) the financial asset forms part of the Group’s financial instrument group (a group composed of a combination of financial asset or liability) according to the Group’s documented risk management or investment strategy, is measured at fair value and is being evaluated for its performance, and such information is provided internally; and (c) the financial liability is part of a contract that contains one or more of embedded derivatives, and is a hybrid contract in which designation as financial liability at FVTPL is allowed under IFRS 9 Financial Instruments.
Financial liabilities designated as at FVTPL are initially recognized at fair value, with any direct transaction cost recognized in profit or loss and are subsequently measured at fair value. Any profit or loss from financial liabilities at FVTPL are recognized in profit or loss.
Financial liabilities not classified as financial liabilities at FVTPL are measured at amortized cost.
3) Reclassification
Financial assets are not reclassified after initial recognition unless the Group modifies the business model used to manage financial assets. When the Group modifies the business model used to manage financial assets, all affected financial assets are reclassified on the first day of the first reporting period after the modification.
 
F-40

4) Derecognition
Financial assets are derecognized when contractual rights to cash flows from the financial assets are expired, or when substantially all of risk and reward for holding financial assets is transferred to another entity as a result of a sale of financial assets. If the Group does not have and does not transfer substantially all of the risk and reward of holding financial assets with control of the transferred financial assets retained, the Group recognizes financial assets to the extent of its continuing involvement. If the Group holds substantially all the risk and reward of holding a financial asset, it continues to recognize that asset and proceeds are accounted for as collateralized borrowings.
When a financial asset is fully derecognized, the difference between the carrying amount and the sum of proceeds and accumulated other comprehensive income is recognized as profit or loss in case of FVTOCI (debt instruments), and as retained earnings for FVTOCI (equity instruments).
In case when a financial asset is not fully derecognized, the Group allocates the carrying amount into amounts retained in the books and removed from the books, based on the relative fair value of each portion at the date of sale, and based on the degree of continuing involvement. For the derecognized portion of the financial assets, the difference between its carrying amount and the sum of proceeds and the portion of accumulated other comprehensive income attributable to that portion will be recognized in profit or loss in case of debt instruments and recognized in retained earnings in case of equity instruments. The accumulated other comprehensive income is distributed to the portion of carrying amount retained in the books, and to the portion of carrying amount removed from the books.
The Group derecognizes financial liabilities when, and only when, the Group’s obligations are discharged, cancelled or have expired. The difference between the carrying amount of the financial liability derecognized and the consideration paid and payable is recognized in profit or loss.
When the Group exchanges with the existing lender one debt instrument into another one with the substantially different terms, such exchange is accounted for as an extinguishment of the original financial liability and the recognition of a new financial liability. Similarly, the Group accounts for substantial modification of terms of an existing liability or part of it as an extinguishment of the original financial liability and the recognition of a new liability. It is assumed that the terms are substantially different if the discounted present value of the cash flows under the new terms, including any fees paid net of any fees received and discounted using the original effective rate is at least 10 percent different from the discounted present value of the remaining cash flows of the original financial liability.
5) Fair value of financial instruments
Financial assets at FVTPL and financial assets at FVTOCI are measured and presented in consolidated financial statements at their fair values, and all derivatives are also subject to fair value measurement.
Fair value is defined as the price that would be received to exchange an asset or paid to transfer a liability in a recent transaction between independent parties that are reasonable and willing. Fair value is the transaction price of identical financial assets or financial liabilities generated in an active market. An active market is a market where trade volume is sufficient and objective price information is available due to the fact that bid and ask price differences are small.
When trade volume of a financial instrument is low, when transaction prices within the market show large differences among them, or when it cannot be concluded that a financial instrument is being traded within an active market due to disclosures being extremely shallow, fair value is measured using valuation techniques based on alternative market information or using internal valuation techniques based on general and observable information obtained from objective sources. Market information includes maturity and characteristics, duration,
 
F-41

similar yield curve, and variability measurement of financial instruments of similar nature. Fair value amount contains unique assumptions on each entity (the Group concluded that it is using assumptions applied in valuing financial instruments in the market, or risk-adjusted assumptions in case marketability does not exist).
The market approach and income approach, which are valuation techniques used to estimate the fair value of financial instruments, both require significant judgment. Market approach measures fair value using either a recent transaction price that includes the financial instrument, or observable information on comparable firm or assets. Income approach measures fair value through discounting future cash flows with a discount rate reflecting market expectations, and revenue, operating income, depreciation, capital expenditures, income tax, working capital and estimated residual value of financial investments are being considered when deriving future cash flows. Valuation techniques such as the above include estimates based on the financial instruments’ complexity and usefulness of observable information in the market.
The valuation techniques used in the evaluation of financial instruments are explained below.
 
a)
Financial assets at FVTPL and Financial assets at FVTOCI
The fair value of equity securities included in financial assets at FVTPL and financial assets at FVTOCI category is recognized in the statement of financial position at its available market price. Debt securities traded in the
over-the-counter
market are generally recognized at an amount computed by an independent appraiser. When the Group uses the fair value determined by independent appraisers, the Group usually obtains three values from three different appraisers for each financial instrument and selects the minimum amount without making additional adjustments. For equity securities without marketability, the Group uses the amount determined by the independent appraiser. The Group verifies the prices obtained from appraisers in various ways, including the evaluation of independent appraisers’ competency, indirect verification through comparison between appraisers’ price and other available market information, and reperformed by employees who have knowledge of valuation models and assumptions that appraisers used.
 
b)
Derivatives
The Group’s transactions involving derivatives such as futures and exchange traded options are measured at market value. For exchange traded derivatives classified as level 2 in the fair value hierarchy, the fair value is estimated using internal valuation techniques. If there are no publicly available market prices because they are traded
over-the-counter,
fair value is measured through internal valuation techniques. When using internal valuation techniques to derive fair value, the types of derivatives, base interest rate or characteristics of prices, or stock market indices are considered. When variables used in the internal valuation techniques are not observable information in the market, such variables may contain significant estimates.
 
c)
Adjustment of valuation amount
The Group is exposed to credit risk when a counterparty to a derivative contract does not perform its contractual obligation, and the exposure amount is equal to the amount of derivative asset recognized in the statement of financial position. When the Group earns income through valuation of derivatives, such income is recognized as derivative asset in the statement of financial position. Some of the derivatives are traded in the market, but most of the derivatives are measured at estimated fair value derived from internal valuation models that use observable information in the market. As such, in order to estimate the fair value, there should be an adjustment made to incorporate counterparty’s credit risk, and credit risk adjustment is being considered when valuing derivative assets such as
over-the
counter derivatives. The amount of financial liabilities is also adjusted by the Group’s own credit risk when valuing them.
The amount of adjustment is derived from counterparty’s probability of default and loss given default. This adjustment considers contractual matters that are designed to reduce the Group’s exposure to each counterparty’s
 
F-42

credit risk. When derivatives are under master netting arrangement, the exposure used in the computation of credit risk adjustment is a net amount after adding/deducting cash collateral received (or paid) from loss (or gain) position derivatives with the same counterparty.
6) Expected credit losses on financial assets
The Group recognizes loss allowance on expected credit losses for the following assets:
 
   
Financial assets at amortized cost
 
   
Debt instruments measured at FVTOCI
 
   
Contract assets as defined by IFRS 15
Expected credit losses are weighted-average value of a range of possible results, considering the time value of money, and are measured by incorporating information on current conditions and forecasts of future economic conditions that are available without undue cost or effort.
The methods to measure expected credit losses are classified into following three categories in accordance with IFRS:
 
   
General approach: Financial assets that does not belong to below two models and unused loan commitments
 
   
Simplified approach: When financial assets are either trade receivables, contract assets or lease receivables
 
   
Credit impairment model: Purchased or originated credit-impaired financial assets
The measurement of loss allowance under general approach is differentiated depending on whether the credit risk has increased significantly after initial recognition. That is, loss allowance is measured based on
12-month
expected credit loss when the credit risk has not increased significantly after initial recognition, while loss allowance is measured at lifetime expected credit loss when credit risk has increased significantly. Lifetime is the expected remaining life of the financial instrument up to the maturity date of the contract.
The measurement of loss allowance under simplified approach is always based on lifetime expected credit loss, and loss allowance under credit impairment model is measured as the cumulative change in lifetime expected credit loss since initial recognition.
a) Measurement of expected credit losses on financial asset at amortized cost
The expected credit losses on financial assets at amortized cost is measured by the difference between the contractual cash flows during the period and the present value of expected cash flows. Expected cash inflows are computed for individually significant financial assets in order to calculate expected credit losses.
When financial assets that are not individually significant, they are included in a group of financial assets with similar credit risk characteristics and expected credit losses of the group are calculated collectively.
Expected credit losses are deducted through loss allowance account, and when the financial asset is determined to be uncollectible, the loss allowance is written off from the books along with the related financial asset.
 
F-43

b) Measurement of expected credit losses on financial asset at FVTOCI (debt instruments)
The measurement method of expected credit loss is identical to financial asset at amortized cost, but changes in the loss allowance is recognized in other comprehensive income. When financial assets at FVTOCI is disposed or repaid, the related loss allowance is reclassified from accumulated other comprehensive income to net income.
(10) Offsetting financial instruments
Financial assets and liabilities are presented as a net amount in the statements of financial position when the Group has an enforceable legal right and an intention to settle on a net basis or to realize an asset and settle the liability simultaneously.
(11) Investment properties
The Group classifies a property held to earn rentals and/or for capital appreciation as an investment property. Investment properties are measured initially at cost, including transaction costs, less subsequent depreciation and impairment.
Subsequent costs are included in the carrying amount of the asset or recognized as a separate asset if it is probable that future economic benefits associated with the assets will flow into the Group and the cost of an asset can be measured reliably, and the carrying amount of a portion of an asset that are replaced by a subsequent expenditure is removed from the books. Routine maintenance and repairs are expensed as incurred.
While land is not depreciated, all other investment properties are depreciated based on the depreciation method and useful lives of premises and equipment. The estimated useful lives, residual values and depreciation method are reviewed at the end of each reporting period, and when it is deemed appropriate to change them, the effect of any change is accounted for as a change in accounting estimates.
An investment property is derecognized from the consolidated financial statements on disposal or when it is permanently withdrawn from use and no future economic benefits are expected even from its disposal. The gain or loss on the derecognition of an investment property is calculated as the difference between the net disposal proceeds and the carrying amount of the property and is recognized in profit or loss in the period of the derecognition.
(12) Premises and equipment
Premises and equipment are stated at cost less accumulated depreciation and accumulated impairment losses. The cost of an item of premises and equipment is expenditure directly attributable to their purchase or construction, which includes any cost directly attributable to bringing the asset to the location and condition necessary for it to be capable of operating in the manner intended by management. It also includes the initial estimate of costs of dismantling and removing the item and restoring the site on which it is located.
Subsequent costs are recognized in the carrying amount of an asset or as a separate asset (if appropriate) if it is probable that future economic benefit associated with the assets will flow into the Group and the cost of an asset can be measured reliably. Routine maintenance and repairs are expensed as incurred.
While land is not depreciated, for all other premises and equipment, depreciation is charged to net income on a straight-line basis by applying the following estimated economic useful lives on the amount of cost or revalued amount less residual value.
 
    
Useful life
Buildings used for business purpose
   26 to 57 years
Structures in leased office
   4 to 5 years
Properties for business purpose
   4 to 7 years
 
F-44

The Group reassesses the depreciation method, the estimated useful lives and residual values of premises and equipment at the end of each reporting period. If changes in the estimates are deemed appropriate, the changes are
accounted
for as a change in an accounting estimate. When there is an indicator of impairment and the carrying amount of a premises and equipment item exceeds the estimated recoverable amount, the carrying amount of such asset is reduced to the recoverable amount.
(13) Intangible assets and goodwill
The Group recognizes the acquisition cost of an intangible asset as the manufacturing cost or purchase cost plus additional incidental expenses. Development costs are the sum of expenditures incurred after the asset recognition requirements, such as technical feasibility and future economic benefits, are met. After the initial recognition, the carrying value is presented as the accumulated amortization and accumulated impairment losses deducted from the cost.
The Group’s intangible asset are amortized over the following economic lives using the straight-line method. However, for some intangible assets, the period of time that is expected to be available is not predictable, so the useful life of some intangible assets is assessed as indefinite and not depreciated.
The estimated useful life and amortization method of intangible assets with a finite useful life are reviewed at the end of each reporting period. If changes in the estimates are deemed appropriate, the changes are accounted for as a change in an accounting estimate.
 
    
Useful life
Industrial property rights
   5 to 10 years
Development costs
   5 years
Software and others
   1 to 10 years
In addition, when an indicator that intangible assets are impaired is noted, and the carrying amount of the asset exceeds the estimated recoverable amount of the asset, the carrying amount of the asset is reduced to its recoverable amount.
Goodwill acquired in a business combination is included in intangible assets. Goodwill is not amortized but is subject to an impairment test at the cash-generating unit level every year, and whenever there is an indicator that goodwill is impaired.
Goodwill is allocated to each of the Group’s cash-generating unit (or groups of cash-generating units) that is expected to benefit from the synergies of the combination. If the recoverable amount of the cash-generating unit is less than its carrying amount, the impairment loss is allocated first to reduce the carrying amount of any goodwill allocated to the unit and then to the other assets of the unit on a pro rata basis based on the carrying amount of each asset in the unit. Any impairment loss for goodwill is recognized directly in profit or loss. An impairment loss recognized for goodwill is not reversed in subsequent periods.
(14) Impairment of
non-monetary
assets
Intangible assets with indefinite useful lives or intangible assets that are not yet available for use are tested for impairment annually, regardless of whether there is any indication of impairment. All other assets are tested for impairment by estimating the recoverable amount when there is an objective indication that the carrying amount may not be recoverable. Recoverable amount is the higher of value in use or net fair value, less costs to sell. If the recoverable amount of an asset is estimated to be less than its carrying amount, the carrying amount of the asset is reduced to its recoverable amount and such impairment loss is recognized immediately in net income.
 
F-45

(15) Leases
The Group determines whether the contract is a lease or includes a lease at the time of the contract agreement. In exchange for consideration in a contract, the contract is either a lease or includes a lease if the control over the use of the identified asset is transferred for a period of time. In determining whether a contract transfers control over the use of the asset to which it is identified, the Group uses the definition of lease IFRS 16.
① The Group as a lessee
The Group recognizes the
right-of-use
asset and the lease liability at the commencement date of the lease. The
right-of-use
asset is measured at cost, which comprises the amount of the initial measurement of the lease liability, lease payments made at or before the commencement date (less any lease incentives received), initial direct costs, and an estimate of costs to be incurred by the lessee in dismantling and removing the underlying asset, restoring the site on which it is located.
The
right-of-use
asset is subsequently depreciated on a straight-line basis from the commencement of the lease to the end of the lease term. However, if the lease transfers ownership of the underlying asset to the lessee by the end of the lease term or if the cost of the
right-of-use
asset reflects that the lessee will exercise a purchase option, the lessee depreciates the
right-of-use
asset same as a fixed asset from the commencement date to the end of the useful life of the underlying asset. The
right-of-use
asset may be reduced by an impairment of the underlying asset or adjusted by remeasurement of the lease liability.
The lease liability is initially measured at the present value of the lease payments that are not paid at that date. The lease payments are discounted using the interest rate implicit in the lease, if that cannot be readily determined, the Group uses its incremental borrowing rate. The Group generally uses the incremental borrowing rate.
The Group makes adjustments to reflect the terms of the lease and the characteristics of the lease asset in interest rates obtained from external financial information and calculates the incremental borrowing rate.
The Group calculates the lease term by including the relevant period when it is quite certain that the lessee will exercise the extension option or the termination option. The Group calculates the enforceable period in consideration of the economic disadvantages of terminating the contract if the lessee and the lessor have the right to terminate it without the consent of the other parties.
The lease payments included in the measurement of the lease liability comprise the following:
 
   
Fixed payments (including
in-substance
fixed payments)
 
   
Variable lease payments that depend on an index (or a rate), initially measured using the index or a rate as at the commencement date
 
   
Amounts expected to be payable by the lessee under residual value guarantees
 
   
The exercise price of a purchase option if the lessee is reasonably certain to exercise that option, lease payments of the extended period if the lessee is reasonably certain to exercise extension option, and payments of penalties for terminating the lease, if the lease term reflects the lessee exercising an option to terminate the lease
The lease liability is subsequently increased be the interest expense recognized for the lease liability and decreased by reflecting the payment of the lease payments. The lease liability is remeasured if the future lease payments change depending on changes in the index (or a rate), changes in the expected amount to be paid under the residual value guarantee, and changes in the assessment of whether the purchase or extension option is reasonably certain to be exercised or not to exercise the terminate option.
 
F-46

When remeasuring a lease liability, the related
right-of-use
asset is adjusted and if the carrying amount of the
right-of-use
asset decreases to zero, the remeasurement amount is recognized in profit or loss.
The Group applies its judgment when determining the lease term for some lease contracts that include the extension option. The assessment of whether the Group is reasonably certain to exercise the option significantly affects the lease term and therefore has a significant impact on the amount of lease liabilities and the
right-of-use
asset.
Because the Group can replace the asset without significant cost or business discontinuation, the option to extend the lease is not included in the lease liability in most offices and vehicle transport leases.
The Group reevaluates the lease term when the option is exercised (or not exercised) or the Group is liable to exercise (or not exercise) the option. Group will change its judgment only when significant events occur that affect the lessee’s control and the determination of the lease term, or there is a significant change in the circumstances.
Lease liabilities and
right-of-use-asset
increased by 7,373 million Won, reflecting the exercise impact of the extension and termination options during the current term.
In the statement of financial position, the Group classified the
right-of-use
assets that do not meet the definition of investment property as ‘premises and equipment’ and the lease liabilities as ‘other financial liabilities.
The Group has chosen a practical expedient that does not recognize the
right-of-use
asset and lease liabilities for short-term leases with a lease term less than 12 months and leases for which the underlying asset is of low value. The Group recognizes the lease payments associated with those leases as an expense on a straight-line basis over the lease term.
② The Group as a lessor
At the date of the agreement or the effective date of the modification containing the lease element, the Group allocates the consideration of the contract to each lease element based on its relative stand-alone price.
As a lessor, the Group classifies its leases as either a finance lease or an operating lease at the commencement date.
The Group subsequently judges whether the lease transfers substantially all the risks and rewards incidental to ownership of an underlying asset. A lease is classified as a finance lease if it transfers substantially all the risks and rewards incidental to ownership of an underlying asset, otherwise a lease is classified as an operating lease.
If the agreement contains both lease and
non-lease
elements, the Group applies IFRS 15 to allocate the consideration of the contract.
The Group applies the derecognition and impairment provisions of IFRS 9 to its net investment in the lease. The Group also carries out regular review of the unguaranteed residual value used to calculate total lease investment.
The Group recognizes lease payments from operating lease as income on a straight-line basis.
The accounting policy that the Group has applied as a lessor is not different from IFRS 16.
(16) Derivative instruments
Derivative instruments are classified as forwards, futures, options and swaps, depending on the types of transactions and are classified at the point of transaction as either trading or hedging based on its purpose.
 
F-47

Derivatives are initially recognized at fair value at the date of contract and are subsequently measured at fair value at the end of each reporting period. The resulting gain or loss is recognized in net income immediately unless the derivative is designated or effective as a hedging instrument. If derivatives have been designated as hedging instruments and if it is effective, the point of recognition of gain or loss depends on the characteristics of hedging relationship.
Derivatives that have positive (+) fair values are recognized as financial assets and those that have negative (-) fair values are recognized as financial liabilities. Derivatives are not offset in the consolidated financial statements unless they have legally enforceable right to set off or are intended to set off.
1) Embedded derivatives
Embedded derivatives are components of a hybrid financial instrument that includes a
non-derivative
host contract. It has an effect of modifying part of cash flows of the hybrid financial instrument similar to an independent derivative.
Embedded derivatives that are part of a hybrid contract of which the host contract is a financial asset within the scope of IFRS 9 are not separated. The classification is done by considering the hybrid contract as a whole, and subsequent measurement is either at amortized cost or fair value.
If embedded derivatives are part of a hybrid contract of which the host contract is not a financial asset within the scope of IFRS 9 (e.g. financial liability), then these are treated as separate derivatives if embedded derivatives meet the definition of a derivative, characteristics & risk of the embedded derivatives are not closely related to that of host contract, and if the host contract is not measured at FVTPL.
2) Hedge accounting
The Group is applying IFRS 9 in regard to hedge accounting. The Group is designating certain derivatives as hedging instrument against fair value changes in relation to the interest rate risk, foreign currency translation and interest rate risk, and foreign currency translation risk.
The Group is documenting the relationship between hedging instruments and hedged items at the commencement of hedging in accordance with their purpose and strategy. Also, the Group documents at the commencement and subsequent dates whether the hedging instrument effectively counters the changes in fair value of hedged items. A hedging instrument is effective only when it meets all the following criteria:
 
   
When there is an economic relationship between the hedged items and hedging instruments
 
   
When the effect of credit risk is not stronger than the change in value due to the economic relationship between the hedged items and hedging instruments
 
   
When the hedge ratio of hedging relationship is equal to the proportion of the number of items that the Group actually hedges and the number of hedging instruments that the Group actually uses to hedge the number of hedged items
When a hedging relationship no longer meets the hedging effectiveness requirements related to hedge ratio, but when the purpose of risk management on designated hedging relationship is still maintained, the hedge ratio of the hedging relationship is adjusted so that hedging relationship may meet the requirements again (Hedge ratio readjustment).
The Group has designated derivatives as hedging instrument except for the portion on foreign currency basis spread. The fair value change due to foreign currency basis spread is recognized in other comprehensive income and is accumulated in equity. If the hedged item is related to transactions, the accumulated other comprehensive income
 
F-48

is reclassified to profit or loss when the hedged item affects the profit or loss. However, when
non-monetary
items are subsequently recognized due to hedged items, the accumulated equity is removed from the equity directly and is included in the initial carrying amount of the recognized
non-monetary
items. Such transfers do not affect other comprehensive income. But if part or all of accumulated equity is not expected to be recovered in the future periods, the amount not expected to be recovered is immediately reclassified to profit or loss. If the hedged item is time-related, then the foreign currency basis spread on the day the derivative is designated as a hedging instrument that is related to the hedged item is reclassified to profit or loss over the term of the hedge.
3) Fair value hedge
Gain or loss arising from valid hedging instrument is recognized in profit or loss. However, when the hedging instrument mitigates risks on equity instruments designated as financial assets at FVTOCI, related gain or loss is recognized in other comprehensive income.
The carrying amount of hedged items that are not measured in fair value is adjusted by the changes in fair value arising from the hedged risk, with resulting gain or loss reflected in net income. In case of debt instruments measured at FVTOCI, carrying amount is an amount that is already adjusted to fair value and thus gain or loss arising from the hedged risk is recognized in profit or loss instead of other comprehensive income without adjustments in carrying amount. When the hedged item is equity instruments measured at FVTOCI, the gain or loss arising from hedged risk is retained at other comprehensive income in order to match the gain or loss with hedging instruments.
When gains or losses arising from the hedged risk are recognized in profit or loss of the current term, they are recognized as items related to the hedged items.
Hedge accounting ceases to apply only when hedging relationship (or part of it) does not meet the requirements of hedge accounting (even after hedging relationship readjustment, if applicable). This treatment holds in case of lapse, disposal, expiry and exercise of hedging instruments, and this cease of treatment applies prospectively. The fair value adjustments made to carrying amount of hedged item due to hedged risk is amortized from the date of discontinuance of hedge accounting and is recognized in profit or loss.
4) Cash flow hedge
The Group recognizes the effective portion of changes in the fair value of derivatives and other valid hedging instruments that are designated and qualified as cash flow hedges in other comprehensive income to the extent of cumulative fair value changes of the hedged item from the starting date of hedge accounting and it is cumulated in the cash flow hedge reserve. The gain or loss relating to the ineffective portion is recognized immediately in net income.
Amounts previously recognized in other comprehensive income and accumulated in equity are reclassified to net income when the hedged item affects net income. However, when
non-monetary
assets or liabilities are subsequently recognized due to expected transactions involving hedged items, the valuation gain or loss accumulated in the equity as other comprehensive income is removed from the equity and included in the initial carrying amount of the recognized
non-monetary
assets or liabilities. Such transfers do not affect other comprehensive income. Also, if the cash flow hedge reserve is loss and accumulated other comprehensive income is a loss and part or all of the losses are not expected to be recovered in the future periods, the said amount is immediately reclassified to profit or loss.
Hedge accounting ceases to apply only when hedging relationship (or part of it) does not meet the requirements of hedge accounting (even after hedging relationship readjustment, if applicable). This treatment holds in case of lapse, disposal, expiry and exercise of hedging instruments, and this cease of treatment applies prospectively. At the point of cessation of cash flow hedge, the valuation gain or loss recognized as accumulated
 
F-49

other comprehensive income continues to be recognized as equity, and is reclassified to profit or loss when the expected transaction is ultimately recognized as profit or loss. However, when transactions are no longer expected to occur, the valuation gain or loss of hedging instrument recognized as accumulated other comprehensive income is immediately reclassified to profit or loss.
(17) Assets (or disposal group) held for sale
The Group classifies a
non-current
asset (or disposal group) as held for sale if its carrying amount will be recovered principally through a sale transaction rather than through continuing use.
Non-current
assets (and disposal groups) classified as held for sale are measured at the lower of their previous carrying amount and fair value less costs to sell.
(18) Provisions
Provisions are recognized if it has present or contractual obligations as a result of the past event, it is probable that an outflow of resources will be required to settle the obligation and the amount of the obligation is reliably estimated. A provision is not recognized for the future operating losses.
The Group recognizes provisions related to the payment guarantees, loan commitment and litigations. Under the terms of lease agreement, the cost incurred by the Group to recover the leased asset to its original state are recognized as provisions at the commencement of the lease or during a specific period in which the obligation is incurred as a result of the using the asset. The provisions are measured as the best estimate of the expenditure required to recover the asset, which is regularly reviewed and sated to the new situation.
Where there are a number of similar obligations, the probability that an outflow will be required in settlement is determined by considering the obligations as a whole. Although the likelihood of outflow for any one item may be small, if it is probable that some outflow of resources will be needed to settle the obligations as a whole, a provision is recognized.
At the end of each reporting period, the remaining provision balance is reviewed an assessed to determine if the current best estimate is being recognized.
(19) Equity instruments issued by the Group
1) Capital and compound financial instruments
The Group classifies a financial instrument that it issues as a financial liability or an equity instrument in accordance with the substance of the contractual arrangement. A financial liability is a contractual obligation to deliver cash or another financial asset to another entity. An equity instrument is any contract that evidences a residual interest in the assets of an entity after deducting all of its liabilities. The compound financial instruments are financial instruments where it is neither a financial liability nor an equity instrument because it was designed to contain both equity and debt elements.
If the Group reacquires its own equity instruments, the consideration paid including the direct transaction costs (net of tax expense) are presented as a deduction from total equity until such instruments are retired or reissued. When these instruments are reissued, the consideration received (net of direct transaction costs) is included in the shareholder’s equity.
2) Hybrid securities
The Group classifies hybrid securities that have the unconditional right to avoid contractual obligations, such as to deliver cash or other financial assets in relation to financial instruments into equity instruments and presents as part of equity. Meanwhile, hybrid securities issued by subsidiaries of the group are classified as
non-controlling
interests according to the criteria, and the distribution paid is treated as net profit attributable to
non-controlling
interests in the consolidated comprehensive income statement.
 
F-50

(20) Financial guarantee contracts
A financial guarantee contract is a contract where the issuer must pay a certain amount of money in order to compensate losses suffered by the creditor when debtor defaults on a debt instrument in accordance with original or modified contractual terms.
A financial guarantee is initially measured at fair value and is subsequently measured at the higher of the amounts below unless it is designated to be measured at FVTPL or when it arises from disposal of an asset.
 
   
Loss allowance in accordance with IFRS 9
 
   
Initial carrying amount less accumulated profit measured in accordance with IFRS 15
(21) Employee benefits and pensions
The Group recognizes the undiscounted amount of short-term employee benefits expected to be paid in exchange for the services rendered by the employees. Also, the Group recognizes expenses and liabilities in the case of accumulating compensated absences when the employees render services that entitle their right to future compensated absences. Similarly, the Group recognizes expenses and liabilities for customary profit distribution or bonuses when the employees render services, even though the Group does not have legal obligation to do so because it can be construed as constructive obligation.
The Group is operating defined contribution plans and defined benefit plans. Contributions to defined contribution plans are recognized as an expense when employees have rendered services entitling them to receive the benefits. For defined benefit plans, the defined benefit liability is calculated through an actuarial assessment using the projected unit credit method every end of the reporting period, conducted by professional actuaries. Remeasurement, comprising actuarial gains and losses, the return on plan assets (excluding the amount included in net interest from net defined benefit liability (asset)), and the effect of the changes to the asset ceiling is reflected immediately in the consolidated statement of financial position with a charge or credit recognized in other comprehensive income in the period in which they occur.
Remeasurement recognized in the consolidated statement of comprehensive income is not reclassified to profit or loss in the subsequent periods. Past service cost is recognized in profit or loss in the period of a plan amendment. Net interest is calculated by applying the discount rate at the beginning of the period to the net defined benefit liability or asset. Defined benefit costs are composed of service cost (including current service cost and past service cost, as well as gains and losses on settlements), net interest expense (income) and remeasurement.
The Group presents the service cost and net interest expense (income) components in profit or loss, and the remeasurement component in other comprehensive income. Curtailment gains and losses are accounted for as past service costs.
The retirement benefit obligation recognized in the consolidated statement of financial position represents the actual deficit or surplus in the Group’s defined benefit plans. Any surplus resulting from this calculation is recognized as an asset limited to the present value of any economic benefits available in the form of refunds from the plans or reductions in future contributions to the plans.
Liabilities for termination benefits are recognized at the earlier of either the date when the Group is no longer able to cancel its proposal for termination benefits or the date when the Group has recognized the cost of restructuring that accompanies the payment of termination benefits.
(22) Income taxes
Income tax expense is composed of current tax and deferred tax. That is, income tax expense is composed of taxes payable or refundable during the period and deferred taxes calculated by applying asset-liability method to
 
F-51

taxable and deductible temporary differences arising from operating loss and tax credit carryforwards. Temporary differences are the differences between the carrying values of assets and liabilities for financial reporting purposes and their tax bases. Deferred income tax benefit or expense is recognized for the change in deferred tax assets or liabilities. Deferred tax assets and liabilities are measured as of the reporting date using the enacted or substantively enacted tax rates expected to apply in the period in which the liability is settled or asset is realized. Deferred tax assets, including the carryforwards of unused tax losses, are recognized to the extent it is probable that the deferred tax assets will be realized.
Deferred income tax assets and liabilities are offset if, and only if, the Group has a legally enforceable right to offset current tax assets against current tax liabilities, and the deferred tax assets and liabilities relate to income taxes levied by the same taxation authority or when the entity intends to settle current tax liabilities and assets on a net basis with different taxable entities.
The carrying amount of deferred tax assets is reviewed at the end of each reporting period and reduced to the extent it is no longer probable that sufficient taxable profits will be available to allow all or part of the asset to be recovered.
Deferred liabilities are not recognized if the temporary difference arises from the initial recognition of goodwill. Deferred tax assets or liabilities are not recognized if they arise from the initial recognition (other than in a business combination) of other assets and liabilities in a transaction that affects neither the taxable profit(tax loss) nor the accounting profit.
Current and deferred taxes are recognized in profit or loss, except when they relate to items that are recognized in other comprehensive income or directly in equity or when it arises from business combination.
The tax uncertainty arises from the compensation claim filed by the Group, and refund litigation for the amount of tax levied by the tax authority due to differences in tax law analysis. In response, the Group paid taxes in accordance with IFRIC 23 due to the tax authority’s claim but recognized as a corporate tax asset if it is highly probable of a refund in the future. In addition, the Group appropriately estimates and reflects the amount of corporate tax liabilities based on the analysis of corporate tax laws and the evaluation of many factors, including past experiences.
(23) Criteria of calculating earnings per share (“EPS”)
Basic EPS is a calculation of net income per each common stock. It is calculated by dividing net income attributable to ordinary shareholders by the weighted-average number of common shares outstanding. Diluted EPS is calculated by adjusting the earnings and number of shares for the effects of all dilutive potential common shares.
(24) Share-based payment
For cash-settled share-based payment transactions that provide cash in return for the goods or services received, the Group measures the goods or services received, and the corresponding liability at the fair value and recognizes as employee benefit expenses and liabilities during the vesting period. The fair value of the liability is remeasured at the end of each reporting period and the settlement date until the liability is settled, and changes in fair value are recognized as employee benefits.
3. MATERIAL ACCOUNTING ESTIMATES AND ASSUMPTIONS
Material accounting estimates and assumptions are continuously evaluated based on a number of factors, including historical experience and expectations of future events that are considered reasonably probable. Accounting estimates calculated based on these definitions may not match actual results. The accounting
 
F-52

estimates and assumptions that include a significant risk of materially changing the carrying amounts of assets and liabilities currently recognized in the following accounting period are as follows.
The Korean government implemented support measures such as loan repayment deferment to mitigate the negative impact of
COVID-19.
The Group determined that the credit risk of loans affected by the repayment deferment has significantly increased, with a high possibility of default. The Group will continue to evaluate the adequacy of forward-looking information regarding the duration of the economic impacts of
COVID-19
and future government policies even after termination of financial support. The Group also manages credit risk on loans with extended maturities.
<Woori Bank>
Woori Bank recognizes additional expected credit loss allowance for loans subject to payment holiday and extended maturities due to the assessment of the high possibility of default.
Woori Bank’s total loans (loan receivables, payment guarantees) that are subject to payment holiday and that changed its stage from
12-month
to lifetime expected credit losses (Stage 2) due to the increase in credit risk considering payment holiday, and additionally recognized expected credit loss allowances are as follows. (Unit: Korean Won in millions):
 
    
December 31, 2022
    
December 31, 2023
 
Total loans that are subject to loan payment holiday
   Loans    Corporate      1,958,133        1,453,314  
      Retail      216,487        130,090  
   Off-balance accounts      2,391        22,038  
      Total      2,177,011        1,605,442  
Total loans that changed its stage from
12-month
to lifetime (Stage 2) expected credit losses
   Loans    Corporate      1,774,717        1,367,603  
      Retail      169,851        101,422  
   Off-balance accounts      2,391        6,642  
      Total      1,946,959        1,475,667  
The expected credit loss allowances that are additionally recognized
   Loans    Corporate      312,054        210,386  
      Retail      12,643        9,318  
   Off-balance accounts      317        1,734  
      Total      325,014        221,438  
Total loans with extension of maturities and additional expected credit loss allowances as of December 31, 2023, are as follows. (Unit: Korean Won in millions):
 
              
December 31, 2023
 
Total loans that are subject to extension of maturity
   Loans    Corporate      5,227,017  
   Retail      2,124,207  
   Off-balance accounts      31,976  
      Total      7,383,200  
Expected credit loss allowance that are additionally recognized
   Loan    Corporate      58,545  
   Retail      35,515  
   Off-balance accounts      115  
      Total      94,175  
 
F-53

In addition, as of December 31, 2023, the Group reflects the forward-looking information in the estimated probability of default rate and recognizes additional expected credit loss allowance appropriations by adjusting the forward-looking indicators in consideration of the Korean government financial support policies, increased economic uncertainty, and potential insolvency due to market interest rate hikes.
<Woori Card>
Woori Card Co., Ltd. recognize an additional allowance for expected credit losses as it evaluates loans with payment holiday and extended maturities as having a high probability of default. As of December 31, 2022 and 2023, which credit risk has increased significantly due to payment holiday, financial assets at amortized cost of debtors transferred from 12-month expected credit loss measurement to lifetime expected credit losses are 6,670 million Won and 6,764 million Won, respectively, and additionally recognized expected credit loss allowance are 177 million Won and 131 million Won, respectively.
<Woori Financial Capital Co., Ltd.>
Woori Financial Capital Co., Ltd. recognize an additional allowance for expected credit losses as it evaluates loans with payment holiday and extended maturities as having a high probability of default.
 
 
 
As of December 31, 2022 and 2023, which credit risk has increased significantly due to payment holiday, financial assets at amortized cost of debtors transferred from 12-month expected credit loss measurement to lifetime expected credit losses are 52,611 million Won and 24,384 million Won, respectively, and additionally recognized expected credit loss allowance are 9,846 million Won and 5,284 million Won, respectively.
1) Income taxes
The Group has recognized current and deferred taxes based on best estimates of expected future income tax effect arising from the Group’s operations until the end of the current reporting period. However, actual tax payment may not be identical to the related assets/liabilities already recognized, and these differences may affect current taxes and deferred tax assets/liabilities at the time when income tax effects are finalized. Deferred tax assets relating to tax losses carried forward and deductible temporary differences are recognized only to the extent that it is probable that future taxable profit will be available against which the tax losses carried forward and the deductible temporary differences can be utilized. In this case the Group’s evaluation considers various factors such as estimated future taxable profit based on forecasted operating results, which are based on historical financial performance. The Group is reviewing the carrying amount of deferred tax assets every end of the reporting period and in the event that the possibility of earning future taxable income changes, the deferred tax assets are adjusted up to taxable income sufficient to use deductible temporary differences.
2) Valuation of financial instruments
Financial assets at FVTPL and FVTOCI are recognized in the consolidated financial statements at fair value. All derivatives are measured at fair value. Valuation techniques are required in order to determine fair values of financial instruments where observable market prices do not exist. Financial instruments that are not actively traded and have low price transparency will have less objective fair value and require broad judgment in liquidity, concentration, uncertainty in market factors and assumption in price determination and other risks.
As described in ‘2. Basis of Preparation and Material Accounting Policies (9) 5) Fair value of financial instruments’, when valuation techniques are used to determine the fair value of a financial instrument, various general and internally developed techniques are used, and various types of assumptions and variables are incorporated during the process.
 
F-54

3) Impairment of financial instruments
The accuracy of the provision for credit losses is determined by the estimation of the expected cash flows for each tenant for estimating the individually assessed loan-loss allowance, and the assumptions and variables in the model used for estimating the collectively assessed loan-loss allowance payment, guarantee and unused commitment.
The Group has estimated the allowance for credit losses based on reasonable and supportable information that was available without undue cost or effort at the reporting date about past events, current conditions and forecasts of future economic conditions.
Information on measuring expected credit loss is described in 4. Risk Management (1) 2) Measurement of expected credit loss.
The impact of changes of estimation on measuring expected credit loss during the current period is as follows (Unit: Korean Won in millions)
<Woori Bank>
 
    
Impact of changes in
estimates(*)
 
Expected credit loss allowances
  
Loans and other financial assets at amortized cost
     323,597  
  
Guarantees and unused commitments
     34,473  
  
Financial assets at FVTOCI
     1,489  
  
Securities at amortized cost
     592  
     
 
 
 
Total
     360,151  
  
 
 
 
 
(*)
The effects of changes in probability of default and loss given default are 212,428 million Won and 147,723 million Won, respectively.
< Woori Financial Capital Co., Ltd >
 
    
Impact of changes in
estimates
 
Expected credit loss allowances
  
Loans and other financial assets at amortized cost
     (19,885
  
Guarantees and unused commitments
      
  
Financial assets at FVTOCI
      
  
Securities at amortized cost
      
     
 
 
 
Total
     (19,885
  
 
 
 
<Woori Investment Bank Co., Ltd.>
 
    
Impact of changes in
estimates
 
Expected credit loss allowances
  
Loans and other financial assets at amortized cost
     (16,467
  
Guarantees and unused commitments
     153  
  
Financial assets at FVTOCI
      
  
Securities at amortized cost
      
     
 
 
 
Total
     (16,314
  
 
 
 
 
F-55

<Woori Savings Bank>
 
    
Impact of changes in
estimates
 
Expected credit loss allowances
  
Loans and other financial assets at amortized cost
     8,338  
  
Guarantees and unused commitments
      
  
Financial assets at FVTOCI
      
  
Securities at amortized cost
      
     
 
 
 
Total
     8,338  
  
 
 
 
<Woori Asset Trust>
 
    
Impact of changes in
estimates
 
Expected credit loss allowances
  
Loans and other financial assets at amortized cost
     936  
  
Guarantees and unused commitments
      
  
Financial assets at FVTOCI
      
  
Securities at amortized cost
      
     
 
 
 
Total
     936  
  
 
 
 
4) Defined benefit plan
The Group operates a defined benefit pension plan. Defined benefit obligation is calculated at every end of the reporting period by performing actuarial valuation, and estimation of assumptions such as discount rate, expected wage growth rate and mortality rate is required to perform such actuarial valuation. The defined benefit plan, due to its long-term nature, contains significant uncertainties in its estimates.
5) Impairment of goodwill
The recoverable amount of a cash generating unit (CGU) is determined based on
value-in-use
calculations.
4. RISK MANAGEMENT
The Group is exposed to various risks that may arise from its operating activities and the main types of risks are credit risk, market risk, liquidity risk and etc. The Risk Management Department analyze and assess the level of complex risks in order to manage the risks and the risk management standards such as policies, regulations, management systems and decision-making have been established and operated for sound management of the Group.
The risk management organization is operated by Risk Management Committee, Chief Risk Officer(CRO), and Risk Management Department. The Board of Directors operates a Risk Management Committee comprised of outside directors for professional risk management. The Risk Management Committee plays a role as the top decision-making body in risk management by establishing basic policies for risk management that are in line with the Group’s management strategy and determining the risk level that the Group is willing to take.
The Chief Risk Officer (CRO) assists the Risk Management Committee and operates a Group Risk Management Council comprised of risk management managers of subsidiaries to periodically check and improve the risk burden of external environments and the Group. The risk management department is independent and is in charge of risk management of the Group. It also supports reporting and decision-making of key risk-related issues.
 
F-56

(1) Credit risk
Credit risk represents the possibility of financial losses incurred due to the refusal of the transaction or when the counterparty fails to fulfill its contractual obligations. The goal of credit risk management is to maintain the Group’s credit risk exposure to a permissible degree and to optimize its rate of return considering such credit risk.
1) Credit risk management
To measure credit risk, the Group considers the probability of failure in performing the obligation of its counterparties, credit exposure to the counterparty, the related default risk and the rate of default loss. The Group uses the credit rating model to assess the possibility of counterparty’s default risk; and when assessing the obligor’s credit rating, other than quantitative methods utilizing financial statements and others, and assessor’s judgement, the Group utilizes credit rating derived using statistical methods.
In order to manage credit risk limit, the Group establishes the appropriate credit line per obligor, company or industry by monitoring obligor’s credit line, total exposures and loan portfolios when approving the loan.
The Group mitigates credit risk resulting from the obligor’s credit condition by using financial and physical collateral, guarantees, netting agreements and purchase of credit derivatives that have low correlation with the obligor’s credit status. The Group has adopted the entrapment method to mitigate its credit risk. Credit risk mitigation is reflected in qualifying financial collateral, trade receivables, guarantees, residential and commercial real estate and other collaterals. The Group regularly performs a revaluation of collateral reflecting such credit risk mitigation.
2) Measurement of expected credit loss
IFRS 9 requires entities to measure loss allowance equal to
12-month
expected credit losses or lifetime expected credit losses after classifying financial assets into one of the three stages, depends on the degree of increase in credit risk since their initial recognition.
 
Classification
  
Stage 1
  
Stage 2
  
Stage 3
Definition
   No significant increase in credit risk after initial recognition (*)    Significant increase in credit risk after initial recognition    Credit-impaired
Loss allowance
  
12-month
expected credit losses:
   Lifetime expected credit losses:
   Expected credit losses that result from those default events on the financial instrument that are possible within 12 months after the reporting date    Expected credit losses that result from all possible default events over the life of the financial instrument
 
(*)
If the financial instrument has low credit risk at the end of the reporting period, the Group may assume that the credit risk has not increased significantly since initial recognition.
Loss allowance under credit impairment model is measured as the cumulative change in lifetime expected credit loss since initial recognition.
At the end of each reporting period the Group assesses whether credit risk has significantly been increased since the date of initial recognition. The Group assesses whether the credit risk has increased significantly since initial recognition by using credit rating, asset quality level, early warning system, days past due and others. For financial assets whose contractual cash flows have been modified, the Group assesses whether there is a significant increase in credit risk on the same basis.
 
F-57

The Group performs the below assessment to both corporate and retail exposures, and indicators of significant increase in credit risk are as follows:
 
Corporate Exposures
  
Retail Exposures
Asset quality level ‘Precautionary’ or lower    Asset quality level ‘Precautionary’ or lower
More than 30 days past due    More than 30 days past due
‘Warning’ level in early warning system    Significant decrease in credit rating(*)
Debtor experiencing financial difficulties
(Capital impairment, Adverse opinion or Disclaimer of opinion by external auditors)
   Deferment of repayment of principal and interest
Significant decrease in credit rating (*)    Deferment of interest
Deferment of repayment of principal and interest   
Deferment of interest   
 
(*)
The Group has applied the below indicators of significant decrease in credit rating since initial recognition as follows, and the estimation method is regularly being monitored.
 
    
Credit rating
  
Significant increased indicator of the
credit rating
Corporate    AAA ~ A+    More than or equal to 4 steps
  
A-
~ BBB
   More than or equal to 3 steps
  
BBB-
~ BB+
   More than or equal to 2 steps
   BB ~ BB-    More than or equal to 1 step
Retail    1 ~ 3    More than or equal to 3 steps
   4 ~ 5    More than or equal to 2 steps
   6 ~ 10    More than or equal to 1 step
The Group determined that there is no significant increase in credit risk after initial recognition for debt securities, etc. with a credit rating of A + or higher, which are deemed to have low credit risk at the end of the reporting period.
The Group concludes that credit is impaired when financial assets are under conditions stated below:
 
   
When principal and interest of loan is overdue for 90 days or longer due to significant deterioration in credit
 
   
For loans overdue for less than 90 days, when it is determined that not even a portion of the loan will be recovered unless claim actions such as disposal of collaterals are taken
 
   
When other objective indicators of impairment have been noted for the financial asset.
The Group has estimated the allowance for credit losses using an estimation model that additionally reflects the future economic forward information based on the past experience loss rate data.
Loss allowance is calculated by applying PD (default rate) and LGD (loss rate on default) estimated for each financial asset in consideration of factors such as obligor type, credit rating and portfolio. The estimates are regularly being reviewed in order to reduce discrepancies with actual losses.
In measuring the expected credit losses, the Group is also using reasonable and supportable macroeconomic indicators such as GDP growth rate, Personal consumption expenditures price index rate, consumer price index change rate in order to forecast future economic conditions.
 
F-58

The Group is conducting the following procedures to estimate and apply future economic forecast information.
 
   
Development of estimation models through regression analysis of corporate
retail/year-by-year
default rate and macroeconomic indicator data by year
 
Major macroeconomic indicators
  
Correlation between credit risk and
macroeconomic indicators
GDP growth rate
   Negative(-) Correlation
Personal consumption expenditures increase/decrease rate
   Negative(-) Correlation
Won-dollar
exchange rate
   Positive(+) Correlation
 
   
Calculation of estimated default rate incorporating future economic forecasts by applying estimated macroeconomic indicators provided by verified institutions such as Bank of Korea and National Assembly Budget Office to the estimation model developed
 
   
Forecast of macroeconomic variables
a) Probability weight
As of December 31, 2023, the probability weights applied to the scenarios of the forecasts of macroeconomic variables is as follows (Unit:  %):
 
    
Basic Scenario
    
Upside Scenario
    
Downside Scenario
    
Worst Scenario
 
Probability weight
     44.36        9.41        26.23        20  
b) Economic forecast of each major macroeconomic variables by scenario (prospect period: 2024)
As of December 31, 2023, the forecasts of major macroeconomic variables by scenario is as follows (Unit:  %)
 
    
Basic Scenario
    
Upside Scenario
    
Downside Scenario
    
Worst Scenario
 
GDP growth rate
     2.1        2.29        1.76       
(-)5.10
 
Personal consumption expenditures increase/decrease rate
     1.9        2.27        1.23       
(-)12.22
 
Won-dollar
exchange rate
     1,263        1,255        1,277        1,560  
The results of Woori Bank’s sensitivity analysis on expected credit loss provisions due to changes in macroeconomic indicators as of December 31, 2022 and 2023 are as follows (Unit: Korean Won in millions):
 
              
December 31, 2022
 
Corporate
  
Personal consumption
expenditures price index rate
   Increase by 1% point      (59,987
   Decrease by 1% point      68,036  
     
Retail
   Consumer price index change rate    Increase by 1% point      (24,164
   Decrease by 1% point      28,042  
              
December 31, 2023
 
Corporate
  
Personal consumption
expenditures price index rate
   Increase by 1% point      (46,211
   Decrease by 1% point      52,862  
     
Retail
   Consumer price index change rate    Increase by 1% point       
   Decrease by 1% point       
 
(*1)
The sensitivity of the effect of the GDP growth rate on banks’ ECLs is not significant.
(*2)
The consumer price index was excluded from the estimation model of the forward looking for the year ended December 31, 2023.
 
F-59

   
The increase rate between the measured default rate and the predicted default rate is used as a future economic forecast adjustment coefficient and reflected to the applicable estimate for the current year.
3) Maximum exposure
The Group’s maximum exposure to credit risk shows the uncertainties related to the maximum possible variation of financial assets’ net value as a result of changes in the specific risk factors, prior to the consideration of collaterals that are recorded at net carrying amount after allowances and other credit enhancements. However, the maximum exposure is the fair value amount (recorded on the books) for derivatives, maximum contractual obligation for payment guarantees and unused amount of commitments for loan commitment.
The maximum exposure to credit risk as of December 31, 2022 and 2023 is as follows (Unit: Korean Won in millions):
 
         
December 31,

2022
    
December 31,

2023
 
Loans and other financial assets at amortized cost
(*1)
   Korean treasury and government agencies      2,877,685        2,297,088  
   Banks      21,571,097        21,996,558  
   Corporates      143,507,852        159,343,530  
   Consumers      187,804,095        189,510,972  
     
 
 
    
 
 
 
  
Sub-total
     355,760,729        373,148,148  
     
 
 
    
 
 
 
Financial assets at FVTPL
(*2)
   Deposits      34,995        39,241  
   Debt securities      4,270,532        6,307,238  
   Loans      899,228        782,716  
   Derivative assets      8,206,181        5,798,329  
   Others      1,505        2,585  
     
 
 
    
 
 
 
  
Sub-total
     13,412,441        12,930,109  
     
 
 
    
 
 
 
Financial assets at FVTOCI
   Debt securities      32,145,758        36,694,111  
Securities at amortized cost
   Debt securities      28,268,516        23,996,172  
Derivative assets
   Derivative assets (Designated for hedging)      37,786        26,708  
Off-balance
accounts
   Payment guarantees
(*3)
     11,921,586        13,793,301  
   Loan commitments      118,172,070        126,829,192  
     
 
 
    
 
 
 
  
Sub-total
     130,093,656        140,622,493  
     
 
 
    
 
 
 
  
Total
     559,718,886        587,417,741  
  
 
 
    
 
 
 
 
(*1)
Cash and cash equivalents are not included.
(*2)
Puttable financial instruments are not included.
(*3)
As of December 31, 2022 and 2023, the financial guarantee amount of 3,095,091 million Won and 3,661,656 million Won are included, respectively.
 
F-60

a) Credit risk exposure by geographical areas
The following tables analyze credit risk exposure by geographical areas (Unit: Korean Won in millions):
 
   
December 31, 2022
 
   
Korea
   
China
   
USA
   
UK
   
Japan
   
Others
(*)
   
Total
 
Loans and other financial assets at amortized cost
    331,572,328       5,188,826       4,721,440       215,174       719,301       13,343,660       355,760,729  
Securities at amortized cost
    26,883,967       642,089       421,248       16,658             304,554       28,268,516  
Financial assets at FVTPL
    9,272,673       2,607       2,210,580       318,322       168,013       1,440,246       13,412,441  
Financial assets at FVTOCI
    27,780,323       806,320       2,297,076       1,726       41,421       1,218,892       32,145,758  
Derivative assets (Designated for hedging)
    37,786                                     37,786  
Off-balance
accounts
    126,531,020       981,139       380,209       25,644       16,987       2,158,657       130,093,656  
 
 
 
   
 
 
   
 
 
   
 
 
   
 
 
   
 
 
   
 
 
 
Total
    522,078,097       7,620,981       10,030,553       577,524       945,722       18,466,009       559,718,886  
 
 
 
   
 
 
   
 
 
   
 
 
   
 
 
   
 
 
   
 
 
 
 
(*)
Others consist of financial assets in Indonesia, Hong Kong, Germany, Australia, and other countries.
 
 
 
December 31, 2023
 
 
 
Korea
 
 
China
 
 
USA
 
 
UK
 
 
Japan
 
 
Others
(*)
 
 
Total
 
Loans and other financial assets at amortized cost
 
 
345,748,021
 
 
 
5,068,801
 
 
 
5,527,208
 
 
 
260,834
 
 
 
617,188
 
 
 
15,926,096
 
 
 
373,148,148
 
Securities at amortized cost
 
 
22,529,414
 
 
 
111,832
 
 
 
1,049,669
 
 
 
 
 
 
 
 
 
305,257
 
 
 
23,996,172
 
Financial assets at FVTPL
 
 
10,103,182
 
 
 
519
 
 
 
1,507,518
 
 
 
355,478
 
 
 
143,229
 
 
 
820,183
 
 
 
12,930,109
 
Financial assets at FVTOCI
 
 
32,422,652
 
 
 
724,786
 
 
 
2,367,997
 
 
 
7
 
 
 
32,194
 
 
 
1,146,475
 
 
 
36,694,111
 
Derivative assets (Designated for hedging)
 
 
26,010
 
 
 
 
 
 
 
 
 
 
 
 
698
 
 
 
 
 
 
26,708
 
Off-balance
accounts
 
 
136,287,485
 
 
 
921,904
 
 
 
745,832
 
 
 
20,045
 
 
 
26,351
 
 
 
2,620,876
 
 
 
140,622,493
 
 
 
 
 
 
 
 
 
 
 
 
 
 
 
 
 
 
 
 
 
 
 
 
 
 
 
 
 
Total
 
 
547,116,764
 
 
 
6,827,842
 
 
 
11,198,224
 
 
 
636,364
 
 
 
819,660
 
 
 
20,818,887
 
 
 
587,417,741
 
 
 
 
 
 
 
 
 
 
 
 
 
 
 
 
 
 
 
 
 
 
 
 
 
 
 
 
 
(*)
Others consist of financial assets in Indonesia, Hong Kong, Germany, Australia, and other countries.
b) Credit risk exposure by industries
① The following tables analyze credit risk exposure by industries, which are service, manufacturing, finance and insurance, construction, individuals and others in accordance with the Korea Standard Industrial Classification Code as of December 31, 2022 and 2023 (Unit: Korean Won in millions):
 
   
December 31, 2022
 
   
Service
   
Manufacturing
   
Finance and
insurance
   
Construction
   
Individuals
   
Others
   
Total
 
Loans and other financial assets at amortized cost
    78,173,716       37,013,486       31,485,795       5,613,480       183,167,572       20,306,680       355,760,729  
Securities at amortized cost
    239,141             16,198,175       199,924             11,631,276       28,268,516  
Financial assets at FVTPL
    200,678       184,019       9,776,234       51,244       1,167       3,199,099       13,412,441  
Financial assets at FVTOCI
    417,877       231,132       22,249,839       48,225             9,198,685       32,145,758  
Derivative assets (Designated for hedging)
                37,786                         37,786  
Off-balance
accounts
    18,661,383       22,492,863       10,523,731       3,143,673       69,404,456       5,867,550       130,093,656  
 
 
 
   
 
 
   
 
 
   
 
 
   
 
 
   
 
 
   
 
 
 
Total
    97,692,795       59,921,500       90,271,560       9,056,546       252,573,195       50,203,290       559,718,886  
 
 
 
   
 
 
   
 
 
   
 
 
   
 
 
   
 
 
   
 
 
 
 
F-61

   
December 31, 2023
 
   
Service
   
Manufacturing
   
Finance and
insurance
   
Construction
   
Individuals
   
Others
   
Total
 
Loans and other financial assets at amortized cost
    84,704,246       44,591,685       30,388,823       5,583,281       185,083,452       22,796,661       373,148,148  
Securities at amortized cost
    189,193             14,151,799       69,720             9,585,460       23,996,172  
Financial assets at FVTPL
    330,193       233,528       7,184,371       81,731       2,600       5,097,686       12,930,109  
Financial assets at FVTOCI
    453,694       408,377       25,832,327       290,856             9,708,857       36,694,111  
Derivative assets (Designated for hedging)
                26,708                         26,708  
Off-balance
accounts
    22,561,220       22,897,412       13,804,163       2,826,738       73,042,394       5,490,566       140,622,493  
 
 
 
   
 
 
   
 
 
   
 
 
   
 
 
   
 
 
   
 
 
 
Total
    108,238,546       68,131,002       91,388,191       8,852,326       258,128,446       52,679,230       587,417,741  
 
 
 
   
 
 
   
 
 
   
 
 
   
 
 
   
 
 
   
 
 
 
4) Credit risk exposure
a) Financial assets
The maximum exposure to credit risk by asset quality, except for financial assets at FVTPL and derivative asset (designated for hedging) as of December 31, 2022 and 2023 is as follows (Unit: Korean Won in millions):
 
   
December 31, 2022
 
 
Stage 1
   
Stage 2
   
Stage 3
   
Credit

impairment
model
   
Total
   
Loss

allowance
   
Total, net
 
 
Above

appropriate

credit

rating
(*1)
   
Less than a

limited credit

rating
(*2)
   
Above

appropriate

credit

rating
(*1)
   
Less than a

limited credit

rating
(*2)
 
Loans and other financial assets at amortized cost
    308,498,799       23,391,187       13,061,081       11,533,632       1,447,967       313,717       358,246,383       (2,485,654     355,760,729  
Korean treasury and government agencies
    2,879,057       39                               2,879,096       (1,411     2,877,685  
Banks
    21,182,445       393,181       2,125             18,053             21,595,804       (24,707     21,571,097  
Corporates
    120,407,588       16,680,863       2,556,885       4,429,148       637,187       313,717       145,025,388       (1,517,536     143,507,852  
General business
    74,939,770       9,291,691       1,754,620       3,083,232       421,659             89,490,972       (1,016,039     88,474,933  
Small- and
medium-sized
enterprise
    34,965,279       6,751,297       754,668       1,257,741       173,818             43,902,803       (400,328     43,502,475  
Project financing and others
    10,502,539       637,875       47,597       88,175       41,710       313,717       11,631,613       (101,169     11,530,444  
Consumers
    164,029,709       6,317,104       10,502,071       7,104,484       792,727             188,746,095       (942,000     187,804,095  
Securities at amortized cost
    28,276,901                                     28,276,901       (8,385     28,268,516  
Financial assets at FVTOCI
(*3)
    31,914,193       231,565                               32,145,758       (11,805     32,145,758  
 
 
 
   
 
 
   
 
 
   
 
 
   
 
 
   
 
 
   
 
 
   
 
 
   
 
 
 
Total
    368,689,893       23,622,752       13,061,081       11,533,632       1,447,967       313,717       418,669,042       (2,505,844     416,175,003  
 
 
 
   
 
 
   
 
 
   
 
 
   
 
 
   
 
 
   
 
 
   
 
 
   
 
 
 
 
F-62

    
December 31, 2022
 
    
Collateral value
 
    
Stage1
    
Stage2
    
Stage3
    
Credit

impairment

model
    
Total
 
Loans and other financial assets at amortized cost
     213,228,740        19,354,919        607,614        313,717        233,504,990  
Korean treasury and government agencies
     24,276                             24,276  
Banks
     1,858,595                             1,858,595  
Corporates
     82,314,488        4,982,087        316,085        313,717        87,926,377  
General business
     44,465,799        3,390,139        194,597               48,050,535  
Small- and
medium-sized
enterprise
     32,503,289        1,537,173        84,798               34,125,260  
Project financing and others
     5,345,400        54,775        36,690        313,717        5,750,582  
Consumers
     129,031,381        14,372,832        291,528               143,695,742  
Securities at amortized cost
                                  
Financial assets at FVTOCI
(*3)
                                  
  
 
 
    
 
 
    
 
 
    
 
 
    
 
 
 
Total
     213,228,740        19,354,919        607,614        313,717        233,504,990  
  
 
 
    
 
 
    
 
 
    
 
 
    
 
 
 
 
(*1)
Credit grade of corporates are AAA ~ BBB, and consumers are grades 1 ~ 6.
(*2)
Credit grade of corporates are
BBB-
~ C, and consumers are grades 7 ~ 10.
(*3)
Financial assets at FVTOCI has been disclosed as the amount before deducting loss allowance because loss allowance does not reduce the carrying amount.
 
   
December 31, 2023
 
   
Stage 1
   
Stage 2
                               
   
Above

appropriate

credit

rating
(*1)
   
Less than a

limited credit

rating
(*2)
   
Above

appropriate

credit

rating
(*1)
   
Less than a

limited credit

rating
(*2)
   
Stage 3
   
Credit

impairment

model
   
Total
   
Loss

allowance
   
Total, net
 
Loans and other financial assets at amortized cost
    321,115,435       26,073,686       12,728,437       13,702,855       1,906,434       768,487       376,295,334       (3,147,186     373,148,148  
Korean treasury and government agencies
    2,299,323       21                               2,299,344       (2,256     2,297,088  
Banks
    21,880,151       122,383       21,771             15,295             22,039,600       (43,042     21,996,558  
Corporates
    132,702,723       18,890,349       2,630,918       5,411,611       882,459       768,487       161,286,547       (1,943,017     159,343,530  
General business
    87,551,345       10,147,028       1,773,713       3,150,829       548,169             103,171,084       (1,161,824     102,009,260  
Small- and
medium-sized
enterprise
    36,220,660       8,182,558       753,275       1,587,473       225,463             46,969,429       (508,736     46,460,693  
Project financing and others
    8,930,718       560,763       103,930       673,309       108,827       768,487       11,146,034       (272,457     10,873,577  
Consumers
    164,233,238       7,060,933       10,075,748       8,291,244       1,008,680             190,669,843       (1,158,871     189,510,972  
Securities at amortized cost
    24,010,113                                     24,010,113       (13,941     23,996,172  
Financial assets at FVTOCI
(*3)
    36,481,028       213,083                               36,694,111       (27,379     36,694,111  
 
 
 
   
 
 
   
 
 
   
 
 
   
 
 
   
 
 
   
 
 
   
 
 
   
 
 
 
Total
    381,606,576       26,286,769       12,728,437       13,702,855       1,906,434       768,487       436,999,558       (3,188,506     433,838,431  
 
 
 
   
 
 
   
 
 
   
 
 
   
 
 
   
 
 
   
 
 
   
 
 
   
 
 
 
 
F-63

   
December 31, 2023
 
   
Collateral value
 
   
Stage1
   
Stage2
   
Stage3
   
Credit

impairment

model
   
Total
 
Loans and other financial assets at amortized cost
    224,611,919       21,235,346       767,731       768,275       247,383,271  
Korean treasury and government agencies
    39,199                         39,199  
Banks
    2,136,530                         2,136,530  
Corporates
    92,544,712       5,915,710       382,605       768,275       99,611,302  
General business
    52,951,331       4,058,593       169,855             57,179,779  
Small- and
medium-sized
enterprise
    33,580,230       1,590,947       112,117             35,283,294  
Project financing and others
    6,013,151       266,170       100,633       768,275       7,148,229  
Consumers
    129,891,478       15,319,636       385,126             145,596,240  
Securities at amortized cost
                             
Financial assets at FVTOCI
(*3)
                             
 
 
 
   
 
 
   
 
 
   
 
 
   
 
 
 
Total
    224,611,919       21,235,346       767,731       768,275       247,383,271  
 
 
 
   
 
 
   
 
 
   
 
 
   
 
 
 
 
(*1)
Credit grade of corporates are AAA ~ BBB, and consumers are grades 1 ~ 6.
(*2)
Credit grade of corporates are
BBB-
~ C, and consumers are grades 7 ~ 10.
(*3)
Financial assets at FVTOCI has been disclosed as the amount before deducting loss allowance because loss allowance does not reduce the carrying amount.
b) Payment Guarantees and commitments
The credit quality of the payment guarantees and loan commitments as of December 31, 2022 and 2023 are as follows (Unit: Korean Won in millions):
 
    
December 31, 2022
 
Financial assets
  
Stage 1
    
Stage 2
    
Stage3
    
Total
 
  
Above

appropriate

credit rating
(*1)
    
Less than a

limited credit

rating
(*2)
    
Above

appropriate

credit rating
(*1)
    
Less than a

limited credit

rating
(*2)
 
Off-balance
accounts:
                 
Payment Guarantees
     10,790,470        846,997        25,826        245,061        13,232        11,921,586  
Loan Commitments
     113,169,542        2,610,173        1,638,982        753,139        234        118,172,070  
  
 
 
    
 
 
    
 
 
    
 
 
    
 
 
    
 
 
 
Total
     123,960,012        3,457,170        1,664,808        998,200        13,466        130,093,656  
  
 
 
    
 
 
    
 
 
    
 
 
    
 
 
    
 
 
 
 
(*1)
Credit grade of corporates are AAA ~ BBB, and consumers are grades 1 ~ 6.
(*2)
Credit grade of corporate are
BBB-
~ C, and consumers are grades 7 ~ 10.
 
    
December 31, 2023
 
Financial assets
  
Stage 1
    
Stage 2
    
Stage3
    
Total
 
  
Above

appropriate

credit rating
(*1)
    
Less than a

limited credit

rating
(*2)
    
Above

appropriate

credit rating
(*1)
    
Less than a

limited credit

rating
(*2)
 
Off-balance
accounts:
                 
Payment Guarantees
     12,515,536        1,150,185        73,192        40,890        13,498        13,793,301  
Loan Commitments
     120,623,982        3,512,099        2,166,380        496,824        29,907        126,829,192  
  
 
 
    
 
 
    
 
 
    
 
 
    
 
 
    
 
 
 
Total
     133,139,518        4,662,284        2,239,572        537,714        43,405        140,622,493  
  
 
 
    
 
 
    
 
 
    
 
 
    
 
 
    
 
 
 
 
(*1)
Credit grade of corporates are AAA ~ BBB, and consumers are grades 1 ~ 6.
(*2)
Credit grade of corporate are
BBB-
~ C, and consumers are grades 7 ~ 10.
 
F-64

5) Collateral and other credit enhancements
For the years ended December 31, 2022 and 2023, there have been no significant changes in the value of collateral or other credit enhancements held by the Group and there have been no significant changes in collateral or other credit enhancements due to changes in the collateral policy of the Group.
6) Among financial assets that measured loss allowance at lifetime expected credit losses, amortized costs before changes in contractual cash flows as of December 31, 2022 and 2023 are 149,511 million Won and 161,893 million Won, respectively, with net losses recognized along with the changes 8,474 million Won and 5,107 million Won, respectively.
7) The Group determines which loan is subject to
write-off
in accordance with internal guidelines and writes off loan receivables when it is determined that the loans are practically irrecoverable. For example, loans are practically irrecoverable when application is made for rehabilitation under the Debtor Rehabilitation and Bankruptcy Act and loans are confirmed as irrecoverable by the court’s decision to waive debtor’s obligation, or when it is impossible to recover the loan amount through legal means such as auctioning of debtor’s assets or through any other means of recovery available.
As the Group manages receivables that have not lost the right of claim to the debtor for the grounds of incomplete statute limitation and uncollected receivables under the related laws as receivable charge-offs, the balance as of December 31, 2022 and 2023 are 9,825,284 million Won and 10,089,739 million Won. In addition, the contractual
non-recoverable
amount of financial assets amortized for the year ended December 31, 2023, but still in the process of recovery is 1,599,465 million Won.
(2) Market risk
Market risk is the possible risk of loss arising from trading position and
non-trading
position as a result of the volatility of market factors such as interest rates, stock prices and foreign exchange rates.
1) Market risk management
Market risk management refers to the process of making and implementing decisions for the avoidance, acceptance or mitigation of risks by identifying the underlying source of the risks, measuring its level, and evaluating the appropriateness of the level of accepted market risks for both trading and
non-trading
activities.
a) Trading activities
The Group uses the standard approach and internal model approach (Woori Bank) in measuring market risk for trading positions, and allocates market risk capital through the Risk Management Committee. Risk management departments of the Group and its subsidiaries manage limits in detail including those on risk and loss with their management result regularly reported to the Risk Management Committee.
Subsidiaries such as Woori Bank manage market internal capital limits using the Basel III standard approach, and other subsidiaries manage market risks by applying the simple method.
The Basel III standard approach consists of a sensitivity method that measures linear and nonlinear losses that may occur due to unfavorable fluctuations in market risk factors, bankruptcy risks that may occur due to sudden bankruptcy, and residual risk-bearing equity capital for other losses.
 
F-65

Woori Bank, a major subsidiary subject to Basel III standard approach of market risk management, has the following equity capital required for market risk.(Unit : Korean Won in millions)
 
    
Risk Group
  
December 31,
2023
 
Sensitivity-based risk
  
General interest rate risk
     37,832  
  
Equity risk
     9,376  
  
Commodity risk
     12  
  
Foreign exchange risk
     249,044  
  
Non-securitization
credit spread risk
     27,371  
  
Securitization (excluding CTP (Correlation Trading Portfolio)) credit spread risk
      
  
CTP credit spread risk
      
Default risk
  
Non-Securitization
bankruptcy risk
      
  
Securitization (excluding CTP) default risk
      
  
CTP default risk
      
Residual risk
  
Residual risk
     692  
     
 
 
 
Total
     324,327  
     
 
 
 
 
The minimum, maximum and average VaR for the year December 31, 2022 and the VaR as of December 31, 2022 are as follows (Unit: Korean Won in millions):
 
   
December 31,

2022
   
For the year ended

December 31, 2022
 
Risk factor
 
Average
   
Maximum
   
Minimum
 
Interest rate
    11,800       8,847       11,987       4,298  
Stock price
    7,055       6,590       12,448       1,806  
Foreign currencies
    17,608       14,002       22,251       5,421  
Diversification
    (17,354     (12,725     (19,640     (4,201
 
 
 
   
 
 
   
 
 
   
 
 
 
Total VaR
(*)
    19,109       16,714       27,046       7,324  
 
 
 
   
 
 
   
 
 
   
 
 
 
 
(*)
VaR (Value at Risk): Retention period of 1 day, Maximum expected losses under 99% level of confidence.
b)
Non-trading
activities
From the end of 2019 for the Bank and the beginning of 2021 for
non-banking
subsidiaries, the Bank and its subsidiaries manage and measure interest risk for
non-trading
activities through ΔNII(Change in Net Interest Income) and ΔEVE(Change in Economic Value of Equity) in accordance with IRRBB(Interest Rate Risk in the Banking Book).
ΔNII represents a change in net interest income that may occur over a certain period (e.g. one year) due to changes in interest rates, and ΔEVE indicates the economic value changes in equity capital that could be caused by changes in interest rates affecting the present value of asset, liabilities, and
off-balance
accounts.
 
F-66

ΔEVE and ΔNII calculated on interest risk in banking book(IRRBB) basis for assets and liabilities by subsidiary as of December 31, 2022 and 2023 are as follows (Unit: Korean Won in millions):
 
    
December 31, 2022
    
December 31, 2023
 
     Δ
EVE
(*1)
     Δ
NII
(*2)
     Δ
EVE
(*1)
     Δ
NII
(*2)
 
Woori Bank
     411,447        448,509        683,660        743,489  
Woori Card Co., Ltd.
     139,005        185,637        80,720        76,846  
Woori Financial Capital Co., Ltd.
     43,098        13,814        48,523        17,585  
Woori Investment Bank Co., Ltd.
     26,311        8,229        4,464        15,303  
Woori Asset Trust Co., Ltd.
     1,137        6,736        1,210        7,018  
Woori Asset Management Corp.
     913        1,299        832        2,154  
Woori Savings Bank
     6,618        10,348        7,347        11,077  
Woori Private Equity Asset Management Co., Ltd.
     547        886        80        775  
Woori Global Asset Management Co., Ltd.
     251        538        536        269  
Woori Financial F&I Co., Ltd.
     26,069        219        63,852        3,961  
Woori Venture Partners Co., Ltd.(*3)
                   340        2,782  
 
(*1)
ΔEVE: change in Economic Value of Equity
(*2)
ΔNII: change in Net Interest Income
(*3)
Additional investment occurred and added it as a consolidated subsidiary during the year ended December 31, 2023.
At the interest rate
re-pricing
date, cash flows (both principal and interest) of interest bearing assets and liabilities, which is the basis of
non-trading
position interest rate risk management are as follows: (Unit: Korean Won in millions):
 
   
December 31, 2022
 
   
Within 3

months
   
4 to 6

months
   
7 to 9

months
   
10 to 12
months
   
1 to 5

years
   
Over 5
years
   
Total
 
Asset:
             
Loans and other financial assets at amortized cost
    224,863,400       56,669,335       15,469,920       15,108,779       59,454,649       5,963,926       377,530,009  
Financial assets at FVTPL
    1,888,996       119,725       1,364       4,670       71,620       13,129       2,099,504  
Financial assets at FVTOCI
    6,093,805       4,224,460       3,014,625       3,550,982       15,409,527       584,203       32,877,602  
Securities at amortized cost
    2,749,432       1,806,804       1,768,936       1,427,736       20,126,354       2,100,203       29,979,465  
 
 
 
   
 
 
   
 
 
   
 
 
   
 
 
   
 
 
   
 
 
 
Total
    235,595,633       62,820,324       20,254,845       20,092,167       95,062,150       8,661,461       442,486,580  
 
 
 
   
 
 
   
 
 
   
 
 
   
 
 
   
 
 
   
 
 
 
Liability:
             
Deposits due to customers
    167,237,029       49,107,093       33,506,265       40,006,233       55,855,781       69,861       345,782,262  
Borrowings
    14,829,024       4,159,096       1,542,340       1,183,331       6,654,602       472,325       28,840,718  
Debentures
    9,068,737       4,905,727       4,633,137       4,962,350       19,621,659       3,298,581       46,490,191  
 
 
 
   
 
 
   
 
 
   
 
 
   
 
 
   
 
 
   
 
 
 
Total
    191,134,790       58,171,916       39,681,742       46,151,914       82,132,042       3,840,767       421,113,171  
 
 
 
   
 
 
   
 
 
   
 
 
   
 
 
   
 
 
   
 
 
 
 
F-67

   
December 31, 2023
 
   
Within 3
months
   
4 to 6

months
   
7 to 9

months
   
10 to 12
months
   
1 to 5

years
   
Over 5
years
   
Total
 
Asset:
             
Loans and other financial assets at amortized cost
    245,179,685       55,105,699       17,928,072       12,101,395       55,840,540       3,594,287       389,749,678  
Financial assets at FVTPL
    2,155,339       178,206       37,672       22,719       52,341       90       2,446,367  
Financial assets at FVTOCI
    5,976,531       3,489,341       2,425,700       3,008,905       22,852,783       756,272       38,509,532  
Securities at amortized cost
    1,451,409       1,230,486       3,335,565       1,416,082       15,907,380       2,171,914       25,512,836  
 
 
 
   
 
 
   
 
 
   
 
 
   
 
 
   
 
 
   
 
 
 
Total
    254,762,964       60,003,732       23,727,009       16,549,101       94,653,044       6,522,563       456,218,413  
 
 
 
   
 
 
   
 
 
   
 
 
   
 
 
   
 
 
   
 
 
 
Liability:
             
Deposits due to customers
    169,127,109       52,395,270       32,948,424       47,030,448       60,621,757       34,406       362,157,414  
Borrowings
    20,147,327       5,157,330       1,933,137       2,575,993       4,112,788       437,839       34,364,414  
Debentures
    7,741,466       5,188,081       4,104,309       5,168,597       18,443,853       3,223,255       43,869,561  
 
 
 
   
 
 
   
 
 
   
 
 
   
 
 
   
 
 
   
 
 
 
Total
    197,015,902       62,740,681       38,985,870       54,775,038       83,178,398       3,695,500       440,391,389  
 
 
 
   
 
 
   
 
 
   
 
 
   
 
 
   
 
 
   
 
 
 
2) Currency risk
Currency risk arises from the financial instruments denominated in foreign currencies other than the functional currency. Therefore, no currency risk arises from
non-monetary
items or financial instruments denominated in the functional currency.
Financial instruments in foreign currencies exposed to currency risk as of December 31, 2022 and 2023 are as follows (Unit: USD in millions, JPY in millions, CNY in millions, EUR in millions, and Korean Won in millions):
 
   
December 31, 2022
 
   
USD
   
JPY
   
CNY
   
EUR
   
Others
   
Total
 
 
Foreign
currency
   
Korean
Won

equivalent
   
Foreign

currency
   
Korean
Won

equivalent
   
Foreign

currency
   
Korean
Won

equivalent
   
Foreign
currency
   
Korean
Won

equivalent
   
Korean
Won

equivalent
   
Korean
Won

equivalent
 
Asset
                   
Cash and cash equivalents
    9,041       11,457,194       64,824       617,888       1,542       279,779       484       653,870       1,022,909       14,031,640  
Loans and other financial assets at amortized cost
    24,361       30,872,442       116,298       1,108,529       24,637       4,470,059       2,510       3,391,155       4,952,002       44,794,187  
Financial assets at FVTPL
    970       1,229,059       25,416       242,260                   358       484,172       176,057       2,131,548  
Financial assets at FVTOCI
    3,307       4,191,383                   3,999       725,511       2       2,573       725,271       5,644,738  
Securities at amortized cost
    576       729,811                   3,540       642,214       69       93,250       206,497       1,671,772  
 
 
 
   
 
 
   
 
 
   
 
 
   
 
 
   
 
 
   
 
 
   
 
 
   
 
 
   
 
 
 
Total
    38,255       48,479,889       206,538       1,968,677       33,718       6,117,563       3,423       4,625,020       7,082,736       68,273,885  
 
 
 
   
 
 
   
 
 
   
 
 
   
 
 
   
 
 
   
 
 
   
 
 
   
 
 
   
 
 
 
 
F-68

   
December 31, 2022
 
   
USD
   
JPY
   
CNY
   
EUR
   
Others
   
Total
 
 
Foreign
currency
   
Korean
Won

equivalent
   
Foreign

currency
   
Korean
Won

equivalent
   
Foreign

currency
   
Korean
Won

equivalent
   
Foreign
currency
   
Korean
Won

equivalent
   
Korean
Won

equivalent
   
Korean
Won

equivalent
 
Liability
 
Financial liabilities at FVTPL
    415       526,553       26,766       255,128                   322       434,590       274,895       1,491,166  
Deposits due to customers
    24,569       31,135,881       227,260       2,166,196       28,125       5,102,886       2,108       2,847,863       5,008,487       46,261,313  
Borrowings
    6,894       8,737,229       44,365       422,876       1,023       185,652       431       582,034       2,179,085       12,106,876  
Debentures
    4,174       5,289,246                               195       263,187       339,188       5,891,621  
Other financial liabilities
    3,040       3,852,255       8,685       82,783       4,295       779,233       380       513,285       200,249       5,427,805  
 
 
 
   
 
 
   
 
 
   
 
 
   
 
 
   
 
 
   
 
 
   
 
 
   
 
 
   
 
 
 
Total
    39,092       49,541,164       307,076       2,926,983       33,443       6,067,771       3,436       4,640,959       8,001,904       71,178,781  
 
 
 
   
 
 
   
 
 
   
 
 
   
 
 
   
 
 
   
 
 
   
 
 
   
 
 
   
 
 
 
Off-balance
accounts
    6,698       8,488,374       34,512       328,964       1,141       207,012       787       1,063,680       868,470       10,956,500  
 
 
 
   
 
 
   
 
 
   
 
 
   
 
 
   
 
 
   
 
 
   
 
 
   
 
 
   
 
 
 
 
   
December 31, 2023
 
   
USD
   
JPY
   
CNY
   
EUR
   
Others
   
Total
 
 
Foreign
currency
   
Korean
Won

equivalent
   
Foreign

currency
   
Korean
Won

equivalent
   
Foreign

currency
   
Korean
Won

equivalent
   
Foreign
currency
   
Korean
Won

equivalent
   
Korean
Won

equivalent
   
Korean
Won

equivalent
 
Asset
                   
Cash and cash equivalents
    8,540       11,011,576       108,421       989,519       1,377       248,965       641       914,960       1,145,464       14,310,484  
Loans and other financial assets at amortized cost
    24,463       31,542,764       138,242       1,261,674       30,536       5,522,075       1,791       2,554,897       4,585,588       45,466,998  
Financial assets at FVTPL
    884       1,140,110       49,640       453,047                   280       399,828       72,351       2,065,336  
Financial assets at FVTOCI
    3,136       4,044,155                   3,882       701,938       6       8,549       738,710       5,493,352  
Securities at amortized cost
    1,223       1,576,690                   618       111,839       68       97,393       184,938       1,970,860  
 
 
 
   
 
 
   
 
 
   
 
 
   
 
 
   
 
 
   
 
 
   
 
 
   
 
 
   
 
 
 
Total
    38,246       49,315,295       296,303       2,704,240       36,413       6,584,817       2,786       3,975,627       6,727,051       69,307,030  
 
 
 
   
 
 
   
 
 
   
 
 
   
 
 
   
 
 
   
 
 
   
 
 
   
 
 
   
 
 
 
Liability
 
Financial liabilities at FVTPL
    350       451,700       23,806       217,266                   209       297,521       98,885       1,065,372  
Deposits due to customers
    23,962       30,896,247       279,377       2,549,759       23,162       4,188,690       2,122       3,027,521       5,531,242       46,193,459  
Borrowings
    9,339       12,041,139       70,741       645,621       1,658       299,748       225       321,529       2,632,379       15,940,416  
Debentures
    4,811       6,202,675                               195       277,871             6,480,546  
Other financial liabilities
    3,448       4,446,194       26,977       246,206       7,752       1,401,956       99       141,404       387,310       6,623,070  
 
 
 
   
 
 
   
 
 
   
 
 
   
 
 
   
 
 
   
 
 
   
 
 
   
 
 
   
 
 
 
Total
    41,910       54,037,955       400,901       3,658,852       32,572       5,890,394       2,850       4,065,846       8,649,816       76,302,863  
 
 
 
   
 
 
   
 
 
   
 
 
   
 
 
   
 
 
   
 
 
   
 
 
   
 
 
   
 
 
 
Off-balance
accounts
    7,748       9,990,349       30,143       275,101       2,043       369,483       796       1,135,845       568,935       12,339,713  
 
 
 
   
 
 
   
 
 
   
 
 
   
 
 
   
 
 
   
 
 
   
 
 
   
 
 
   
 
 
 
(3) Liquidity risk
Liquidity risk refers to the risk that the Group may encounter difficulties in meeting obligations from its financial liabilities.
1) Liquidity risk management
Liquidity risk management is to prevent potential cash shortages as a result of mismatching maturity of assets and liabilities or unexpected cash outflows. The consolidated financial liabilities that are relevant to liquidity risk are incorporated within the scope of risk management. Derivatives instruments are excluded from those financial liabilities as they reflect expected cash flows for a
pre-determined
period.
 
F-69

Assets and liabilities are grouped by account under Asset Liability Management (“ALM”) in accordance with the characteristics of the account. The Group manages liquidity risk by identifying the maturity gap and such gap ratio through various cash flows analysis (i.e. based on remaining maturity and contract period, etc.), while maintaining the gap ratio at or below the target limit.
The information on early repayment related to asset securitization is described in NOTE 40. CONTINGENT LIABILITIES AND COMMITMENTS (4) 5).
 
  2)
Maturity analysis of
non-derivative
financial liabilities
 
a)
Cash flows of principals and interests by remaining contractual maturities of
non-derivative
financial liabilities as of December 31, 2022 and 2023 are as follows (Unit: Korean Won in millions):
 
   
December 31, 2022
 
   
Within 3
months
   
4 to 6

months
   
7 to 9

months
   
10 to 12
months
   
1 to 5

years
   
Over

5 years
   
Total
 
Financial liabilities at FVTPL
    35,161                               12,113       47,274  
Deposits due to customers
    228,890,427       36,851,103       24,091,740       42,652,679       14,999,516       1,522,830       349,008,295  
Borrowings
    8,969,648       5,734,715       3,210,812       3,156,211       7,457,240       484,909       29,013,535  
Debentures
    6,348,064       6,841,379       5,211,032       5,214,942       19,621,659       3,298,581       46,535,657  
Lease liabilities
    68,279       36,724       35,136       29,646       151,379       33,007       354,171  
Other financial liabilities
    14,409,376       113,049       19,370       20,315       765,870       3,037,563       18,365,543  
 
 
 
   
 
 
   
 
 
   
 
 
   
 
 
   
 
 
   
 
 
 
Total
    258,720,955       49,576,970       32,568,090       51,073,793       42,995,664       8,389,003       443,324,475  
 
 
 
   
 
 
   
 
 
   
 
 
   
 
 
   
 
 
   
 
 
 
 
   
December 31, 2023
 
   
Within 3
months
   
4 to 6

months
   
7 to 9

months
   
10 to 12
months
   
1 to 5

years
   
Over

5 years
   
Total
 
Financial liabilities at FVTPL
    39,524       89,287                   10,256       56,221       195,288  
Deposits due to customers
    236,125,560       39,103,357       22,776,074       50,089,672       16,898,791       1,549,490       366,542,944  
Borrowings
    11,415,214       6,626,722       4,345,143       4,579,032       4,331,196       437,839       31,735,146  
Debentures
    5,510,096       5,328,382       5,383,741       6,035,590       18,439,577       3,223,255       43,920,641  
Lease liabilities
    74,228       42,106       58,241       33,679       151,127       25,172       384,553  
Other financial liabilities
    15,059,935       233,081       21,356       26,403       1,025,252       4,195,930       20,561,957  
 
 
 
   
 
 
   
 
 
   
 
 
   
 
 
   
 
 
   
 
 
 
Total
    268,224,557       51,422,935       32,584,555       60,764,376       40,856,199       9,487,907       463,340,529  
 
 
 
   
 
 
   
 
 
   
 
 
   
 
 
   
 
 
   
 
 
 
 
F-70

b)
Cash flows of principals and interests by expected maturities of
non-derivative
financial liabilities as of December 31, 2022 and 2023 are as follows (Unit: Korean Won in millions):
 
   
December 31, 2022
 
   
Within 3
months
   
4 to 6

months
   
7 to 9

months
   
10 to 12
months
   
1 to 5

years
   
Over 5
years
   
Total
 
Financial liabilities at FVTPL
    35,161                               12,113       47,274  
Deposits due to customers
    242,132,680       41,113,768       24,269,363       29,670,943       10,490,993       56,013       347,733,760  
Borrowings
    8,969,648       5,734,715       3,210,812       3,156,211       7,457,240       484,909       29,013,535  
Debentures
    6,348,064       6,841,379       5,211,032       5,214,942       19,621,659       3,298,581       46,535,657  
Lease liabilities
    68,344       36,729       35,377       29,948       157,361       38,584       366,343  
Other financial liabilities
    14,409,376       113,049       19,370       20,315       765,870       3,037,563       18,365,543  
 
 
 
   
 
 
   
 
 
   
 
 
   
 
 
   
 
 
   
 
 
 
Total
    271,963,273       53,839,640       32,745,954       38,092,359       38,493,123       6,927,763       442,062,112  
 
 
 
   
 
 
   
 
 
   
 
 
   
 
 
   
 
 
   
 
 
 
 
   
December 31, 2023
 
   
Within 3
months
   
4 to 6

months
   
7 to 9

months
   
10 to 12
months
   
1 to 5

years
   
Over 5
years
   
Total
 
Financial liabilities at FVTPL
    39,524       89,287                   10,256       56,221       195,288  
Deposits due to customers
    241,935,362       41,132,677       23,468,344       44,082,420       14,717,842       505,146       365,841,791  
Borrowings
    11,419,501       6,630,868       4,346,740       4,579,314       4,331,196       437,839       31,745,458  
Debentures
    5,512,545       5,330,733       5,386,014       6,037,688       18,443,853       3,223,255       43,934,088  
Lease liabilities
    74,228       43,350       59,604       35,057       162,874       25,834       400,947  
Other financial liabilities
    15,059,935       233,081       21,356       26,403       1,025,252       4,195,930       20,561,957  
 
 
 
   
 
 
   
 
 
   
 
 
   
 
 
   
 
 
   
 
 
 
Total
    274,041,095       53,459,996       33,282,058       54,760,882       38,691,273       8,444,225       462,679,529  
 
 
 
   
 
 
   
 
 
   
 
 
   
 
 
   
 
 
   
 
 
 
3) Maturity analysis of derivative financial liabilities
Derivatives held for trading purpose are not managed in accordance with their contractual maturity, since the Group holds such financial instruments with the purpose of disposing or redemption before their maturity. As such, those derivatives are incorporated as “within 3 months” in the table below. Derivatives designated for hedging purpose are estimated by offsetting cash inflows and cash outflows.
The cash flow by the maturity of derivative financial liabilities as of December 31, 2022 and 2023 is as follows (Unit: Korean Won in millions):
 
       
Remaining maturity
 
       
Within 3
months
   
4 to 6

months
   
7 to 9

months
   
10 to 12
months
   
1 to 5

years
   
Over 5
years
   
Total
 
December 31, 2022
  Cash flow risk hedge     856       905       915       1,255       50,682             54,613  
  Fair value risk hedge     25,048       16,175       31,974       18,540       118,027       (3,615     206,149  
  Trading purpose     8,905,125                                     8,905,125  
December 31, 2023
  Cash flow risk hedge     (1,223     (875     (590     (302     13,689             10,699  
  Fair value risk hedge     29,176       34,370       157       35,272       30,241             129,216  
  Trading purpose     5,943,024                                     5,943,024  
 
F-71

4) Maturity analysis of
off-balance
accounts (Payment guarantees, commitments, and etcs)
A payment guarantee represents an irrevocable undertaking that the Group should meet a customer’s obligations to third parties if the customer fails to do so. The loan commitment represents the limit if the Group has promised a credit to the customer. Loan commitments include commercial standby facilities and credit lines, liquidity facilities to commercial paper conduits and utilized overdraft facilities. The maximum limit to be paid by the Group in accordance with guarantees and loan commitment only applies to principal amounts. There are contractual maturities for payment guarantees, such as financial guarantees for debentures issued or loans, unused loan commitments, and other credits, however, under the terms of the guarantees and unused loan commitments, funds should be paid upon demand from the counterparty. Details of
off-balance
accounts as of December 31, 2022 and 2023 are as follows (Unit: Korean Won in millions):
 
    
December 31, 2022
    
December 31, 2023
 
Payment guarantees
     11,921,586        13,793,301  
Loan commitments
     118,172,070        126,829,192  
Other commitments
     4,602,429        4,854,099  
(4) Operational risk
The Group defines the operational risk that could cause a negative effect on capital resulting from inadequate internal process, labor work and systematic problem or external factors.
1) Operational risk management
The Group has established and operated a group operational risk management system to cope with new Basel III global regulations, which is implemented since 2023, and the management of operational risks follows the procedures for risk recognition, evaluation, measurement, monitoring and reporting, risk control and mitigation.
2) Operational risk measurement
The Group applies the standard approach for the purpose of calculating operational risk required equity capital.
- The standard approach is to calculate operational risk required equity capital by multiplying the Business Indicator Component(BIC), which is calculated by multiplying Business Indicator(BI) that is a measure based on consolidated financial statements and adjustment coefficient, and the Internal Loss Multiplier(ILM), an adjusted multiplier based on the average past loss and operating index.
“Operational risk required equity capital” = Business Indicator Component (BIC) × Internal Loss Multiplier(ILM) “Business Indicator Component(BIC)” = Business Index(BI) × Adjustment Coefficient “Internal Loss Multiplier(ILM)” = ln (exp(1)-1 + (Loss Component(LC)/Business Indicator Component(BIC)^0.8)
Bucket
  
Business Index (BI) section
  
The coefficient
 
1    1.4 trillion Won or less      12
2    More than 1.4 trillion Won and less than or equal to 42 trillion Won      15
3    Over 42 trillion Won      18
(5) Capital management
The Group complies with the standard of capital adequacy provided by financial regulatory authorities. The capital adequacy standard is based on Basel III published by Basel Committee on Banking Supervision in Bank for International Settlement and was implemented in Korea in December 2013. The capital adequacy ratio is
 
F-72

calculated by dividing own capital by asset (weighted with a risk premium – risk weighted assets) based on the consolidated financial statements of the Group.
According to the above regulations, the Group is required to meet the following minimum requirements: Tier 1 common capital ratio of 8.0%, a Tier 1 capital ratio of 9.5%, and a total capital ratio of 11.5% as of December 31, 2022 and 2023
Details of the Group’s capital adequacy ratio as of December 31, 2022 and 2023 are as follows (Unit: Korean Won in millions):
 
Details
  
December 31, 2022
   
December 31, 2023
 
Tier 1 capital
     23,757,296       26,343,941  
Other Tier 1 capital
     4,208,994       4,596,584  
Tier 2 capital
     3,437,735       3,815,920  
  
 
 
   
 
 
 
Total risk-adjusted capital
     31,404,025       34,756,445  
  
 
 
   
 
 
 
Risk-weighted assets for credit risk
     182,028,062       195,490,941  
Risk-weighted assets for market risk
     6,759,527       4,697,055  
Risk-weighted assets for operational risk
     16,519,885       19,603,749  
  
 
 
   
 
 
 
Total risk-weighted assets
     205,307,474       219,791,745  
  
 
 
   
 
 
 
Common Equity Tier 1 ratio
     11.57     11.99
  
 
 
   
 
 
 
Tier 1 capital ratio
     13.62     14.08
  
 
 
   
 
 
 
Total capital ratio
     15.30     15.81
  
 
 
   
 
 
 
5. OPERATING SEGMENTS
In evaluating the results of the Group and allocating resources, the Group’s Chief Operation Decision Maker (“CODM”) utilizes the information per type of customers. The Group reports to the CODM according to the organizational sectors below. This financial information of the segments is regularly reviewed by the CODM to make decisions about resources to be allocated to each segment and evaluate its performance.
(1) Segment by type of organization
The Group’s reporting segments consist of banking, credit card, capital, comprehensive finance and other sectors, and the composition of such reporting segments was divided based on internal report data periodically reviewed by the management to evaluate the performance of the segment and make decisions on the resources to be distributed.
 
 
 
Operational scope
Banking
 
Loans/deposits and relevant services for customers of Woori Bank and its subsidiaries
Credit card
 
Credit card, cash services, card loans and accompanying business of Woori Card Co., Ltd.
Capital
 
Installments, loans including lease financing, and accompanying business of Woori Financial Capital Co., Ltd.
Investment Banking
 
Securities operation, sale of financial instruments, project financing and other related activities for comprehensive financing of Woori Investment bank Co., Ltd.
Others
 
Woori Financial Group Inc., Woori Asset Trust Co., Ltd., Woori Asset Management Corp., Ltd., Woori Financial F&I Co., Ltd., Woori Savings Bank., Woori Credit Information Co., Ltd., Woori Fund Services Co., Ltd., Woori Private Equity Asset Management Co., Ltd., Woori Global Asset Management Co., Ltd., Woori FIS Co., Ltd., Woori Finance Research Institute and Woori Venture Partners Co., Ltd.
 
F-73

(2) The composition of each organization’s sectors for the years ended December 31, 2021, 2022 and 2023 are as follows (Unit: Korean Won in millions):
 
   
For the year ended December 31, 2021
 
   
Banking
   
Credit card
   
Capital
   
Investment

banking
   
Others
(*1)
   
Sub-total
   
Other

adjustments
(*2)
   
Internal

adjustments
(*3)
   
consolidated

adjustments
(*4)
   
Total
 
Net interest income
    5,158,078       606,506       315,600       108,321       29,515       6,218,020       9,938       758,559       (796     6,985,721  
Non-interest
income(expense)
    1,661,903       63,839       95,297       49,419       1,111,422       2,981,880       16,431       (670,230     (969,804     1,358,277  
Impairment losses due to credit loss
    (140,574     (164,097     (122,089     (1,885     (19,601     (448,246           (89,683     1,091       (536,838
General and administrative expense
    (3,606,715     (225,175     (99,048     (51,490     (440,601     (4,423,029     (256           275,874       (4,147,411
 
 
 
   
 
 
   
 
 
   
 
 
   
 
 
   
 
 
   
 
 
   
 
 
   
 
 
   
 
 
 
Net operating income(expense)
    3,072,692       281,073       189,760       104,365       680,735       4,328,625       26,113       (1,354     (693,635     3,659,749  
 
 
 
   
 
 
   
 
 
   
 
 
   
 
 
   
 
 
   
 
 
   
 
 
   
 
 
   
 
 
 
Share of gain of associates
    60,049             1,000       750       4,390       66,189       51             (4,044     62,196  
Other
non-operating
expense
    (19,654     (7,936     (16,943     (660     (1,071     (46,264     2,956       1,354       7,054       (34,900
 
 
 
   
 
 
   
 
 
   
 
 
   
 
 
   
 
 
   
 
 
   
 
 
   
 
 
   
 
 
 
Non-operating
income(expense)
    40,395       (7,936     (15,943     90       3,319       19,925       3,007       1,354       3,010       27,296  
 
 
 
   
 
 
   
 
 
   
 
 
   
 
 
   
 
 
   
 
 
   
 
 
   
 
 
   
 
 
 
Net income(expense) before tax
    3,113,087       273,137       173,817       104,455       684,054       4,348,550       29,120             (690,625     3,687,045  
Tax expense
    (773,073     (72,411     (33,238     (24,531     (16,799     (920,052                 (4,714     (924,766
 
 
 
   
 
 
   
 
 
   
 
 
   
 
 
   
 
 
   
 
 
   
 
 
   
 
 
   
 
 
 
Net income(loss)
    2,340,014       200,726       140,579       79,924       667,255       3,428,498       29,120             (695,339     2,762,279  
 
 
 
   
 
 
   
 
 
   
 
 
   
 
 
   
 
 
   
 
 
   
 
 
   
 
 
   
 
 
 
Total assets
    415,976,627       14,116,832       10,259,868       5,159,742       25,627,649       471,140,718       1,101,162             (25,058,009     447,183,871  
 
 
 
   
 
 
   
 
 
   
 
 
   
 
 
   
 
 
   
 
 
   
 
 
   
 
 
   
 
 
 
Investment in associate
    858,706             12,403       8,846       22,165,895       23,045,850       35,134             (21,745,817     1,335,167  
Other assets
    415,117,921       14,116,832       10,247,465       5,150,896       3,461,754       448,094,868       1,066,028             (3,312,192     445,848,704  
 
 
 
   
 
 
   
 
 
   
 
 
   
 
 
   
 
 
   
 
 
   
 
 
   
 
 
   
 
 
 
Total liabilities
    391,360,200       11,858,065       9,073,104       4,559,856       3,284,269       420,135,494       54,595             (1,811,321     418,378,768  
 
 
 
   
 
 
   
 
 
   
 
 
   
 
 
   
 
 
   
 
 
   
 
 
   
 
 
   
 
 
 
 
(*1)
Other segments include gains and losses from Woori Financial Group Inc., Woori Asset Trust Co., Ltd., Woori Savings Bank, Woori Asset Management Corp., Woori Financial F&I Co., Ltd., Woori Credit Information Co., Ltd., Woori Fund Service Co., Ltd., Woori Private Equity Asset Management Co., Ltd., Woori Global Asset Management Co., Ltd., Woori FIS Co., Ltd. and Woori Finance Research Institute.
(*2)
Other segments includes the funds subject to Group’s consolidation not included in the reporting segment.
(*3)
Internal reconciliation includes the adjustment of deposit insurance premiums of KRW 406,276 million and fund contribution fees of KRW 367,961 million from net interest income expenses to
non-interest
income expenses in order to present the profit and loss adjustment between reporting divisions in accordance with management accounting standards as profit and loss in accordance with accounting standards
(*4)
Consolidation adjustments include the elimination of KRW 274,768 million of internal transactions between Woori FIS Co., Ltd., the group’s IT service agency, and affiliates, and the removal of KRW 692,605 million of dividends received by the holding company from its subsidiaries.
 
F-74

   
For the year ended December 31, 2022
 
   
Banking
   
Credit card
   
Capital
   
Investment

banking
   
Others
(*1)
   
Sub-total
   
Other

adjustments
(*2)
   
Internal

adjustments
(*3)
   
Consolidated

Adjustments
(*4)
   
Total
 
Net interest income
    6,603,834       675,250       376,133       117,867       73,800       7,846,884       34,307       817,543       (2,155     8,696,579  
Non-interest
income(expense)
    1,520,576       110,888       83,428       82,885       1,750,203       3,547,980       17,498       (761,029     (1,655,342     1,149,107  
Impairment losses due to credit loss
    (426,552     (238,607     (107,906     (16,491     (38,319     (827,875           (57,992     595       (885,272
General and administrative expense
    (3,914,672     (262,525     (99,872     (61,631     (493,502     (4,832,202     (409           302,721       (4,529,890
 
 
 
   
 
 
   
 
 
   
 
 
   
 
 
   
 
 
   
 
 
   
 
 
   
 
 
   
 
 
 
Net operating income(expense)
    3,783,186       285,006       251,783       122,630       1,292,182       5,734,787       51,396       (1,478     (1,354,181     4,430,524  
 
 
 
   
 
 
   
 
 
   
 
 
   
 
 
   
 
 
   
 
 
   
 
 
   
 
 
   
 
 
 
Share of gain of associates
    73,958             1,430       334       2,173       77,895       (182           (7,717     69,996  
Other
non-operating
expense
    67,759       (6,373     (1,835     (1,399     (2,386     55,766       2,371       1,478       (12,565     47,050  
 
 
 
   
 
 
   
 
 
   
 
 
   
 
 
   
 
 
   
 
 
   
 
 
   
 
 
   
 
 
 
Non-operating
income(expense)
    141,717       (6,373     (405     (1,065     (213     133,661       2,189       1,478       (20,282     117,046  
 
 
 
   
 
 
   
 
 
   
 
 
   
 
 
   
 
 
   
 
 
   
 
 
   
 
 
   
 
 
 
Net income(expense) before tax
    3,924,903       278,633       251,378       121,565       1,291,969       5,868,448       53,585             (1,374,463     4,547,570  
Tax expense
    (976,402     (73,869     (68,050     (29,771     (26,739     (1,174,831                 (3,665     (1,178,496
 
 
 
   
 
 
   
 
 
   
 
 
   
 
 
   
 
 
   
 
 
   
 
 
   
 
 
   
 
 
 
Net income(loss)
    2,948,501       204,764       183,328       91,794       1,265,230       4,693,617       53,585             (1,378,128     3,369,074  
 
 
 
   
 
 
   
 
 
   
 
 
   
 
 
   
 
 
   
 
 
   
 
 
   
 
 
   
 
 
 
Total assets
    443,340,979       16,118,967       12,581,473       5,657,191       28,059,619       505,758,229       2,019,322             (27,303,155     480,474,396  
 
 
 
   
 
 
   
 
 
   
 
 
   
 
 
   
 
 
   
 
 
   
 
 
   
 
 
   
 
 
 
Investment in associate
    917,581             40,987       6,548       22,427,853       23,392,969       29,658             (22,116,991     1,305,636  
Other assets
    442,423,398       16,118,967       12,540,486       5,650,643       5,631,766       482,365,260       1,989,664             (5,186,164     479,168,760  
 
 
 
   
 
 
   
 
 
   
 
 
   
 
 
   
 
 
   
 
 
   
 
 
   
 
 
   
 
 
 
Total liabilities
    417,583,793       13,692,456       11,040,754       4,982,410       4,146,997       451,446,410       50,762             (2,650,118     448,847,054  
 
 
 
   
 
 
   
 
 
   
 
 
   
 
 
   
 
 
   
 
 
   
 
 
   
 
 
   
 
 
 
 
(*1)
Other segments include gains and losses from Woori Financial Group Inc., Woori Asset Trust Co., Ltd., Woori Savings Bank, Woori Asset Management Corp., Woori Financial F&I Co., Ltd., Woori Credit Information Co., Ltd., Woori Fund Service Co., Ltd., Woori Private Equity Asset Management Co., Ltd., Woori Global Asset Management Co., Ltd., Woori FIS Co., Ltd. and Woori Finance Research Institute.
(*2)
Other segments includes the funds subject to Group’s consolidation not included in the reporting segment.
(*3)
Internal reconciliation includes the adjustment of deposit insurance premiums of KRW 423,834 million and fund contribution fees of KRW 402,057 million from net interest income expenses to
non-interest
income expenses in order to present the profit and loss adjustment between reporting divisions in accordance with management accounting standards as profit and loss in accordance with accounting standards
(*4)
Consolidation adjustments include the elimination of KRW 300,297 million of internal transactions between Woori FIS Co., Ltd., the group’s IT service agency, and affiliates, and the removal of KRW 1,272,393 million of dividends received by the holding company from its subsidiaries.
 
   
For the year ended December 31, 2023
 
   
Banking
   
Credit card
   
Capital
   
Investment

banking
   
Others (*1)
   
Sub-total
   
Other

adjustments
(*2)
   
Internal

adjustments
(*3)
   
Consolidated

Adjustments

(*4)
   
Total
 
Net interest income
    6,535,929       667,053       324,013       100,041       115,089       7,742,125       79,401       917,949       3,065       8,742,540  
Non-interest
income(expense)
    1,475,139       121,593       129,347       44,595       2,011,486       3,782,160       14,475       (740,918     (1,960,879     1,094,838  
Impairment losses due to credit loss
    (894,827     (355,879     (188,682     (160,182     (119,684     (1,719,254           (177,384     1,722       (1,894,916
General and administrative expense
    (3,799,282     (285,308     (96,469     (51,496     (556,427     (4,788,982     (823           346,372       (4,443,433
 
 
 
   
 
 
   
 
 
   
 
 
   
 
 
   
 
 
   
 
 
   
 
 
   
 
 
   
 
 
 
Net operating income(expense)
    3,316,959       147,459       168,209       (67,042     1,450,464       5,016,049       93,053       (353     (1,609,720     3,499,029  
 
 
 
   
 
 
   
 
 
   
 
 
   
 
 
   
 
 
   
 
 
   
 
 
   
 
 
   
 
 
 
Share of gain of associates
    88,788             395       236       3,373       92,792       (143           17,182       109,831  
Other
non-operating
expense
    (76,312     (4,163     (2,106     (990     (972     (84,543     3,153       353       (10,370     (91,407
 
 
 
   
 
 
   
 
 
   
 
 
   
 
 
   
 
 
   
 
 
   
 
 
   
 
 
   
 
 
 
Non-operating
income(expense)
    12,476       (4,163     (1,711     (754     2,401       8,249       3,010       353       6,812       18,424  
 
 
 
   
 
 
   
 
 
   
 
 
   
 
 
   
 
 
   
 
 
   
 
 
   
 
 
   
 
 
 
Net income(expense) before tax
    3,329,435       143,296       166,498       (67,796     1,452,865       5,024,298       96,063             (1,602,908     3,517,453  
Tax expense
    (814,354     (31,232     (38,662     14,423       (31,833     (901,658                 11,099       (890,559
 
 
 
   
 
 
   
 
 
   
 
 
   
 
 
   
 
 
   
 
 
   
 
 
   
 
 
   
 
 
 
Net income(loss)
    2,515,081       112,064       127,836       (53,373     1,421,032       4,122,640       96,063             (1,591,809     2,626,894  
 
 
 
   
 
 
   
 
 
   
 
 
   
 
 
   
 
 
   
 
 
   
 
 
   
 
 
   
 
 
 
Total assets
    458,017,067       17,491,193       12,417,338       6,375,625       29,725,013       524,026,236       2,846,897             (28,868,197     498,004,936  
 
 
 
   
 
 
   
 
 
   
 
 
   
 
 
   
 
 
   
 
 
   
 
 
   
 
 
   
 
 
 
Investment in associate
    1,029,697             34,613       4,783       23,882,409       24,951,502       26,302             (23,182,434     1,795,370  
Other assets
    456,987,370       17,491,193       12,382,725       6,370,842       5,842,604       499,074,734       2,820,595             (5,685,763     496,209,566  
 
 
 
   
 
 
   
 
 
   
 
 
   
 
 
   
 
 
   
 
 
   
 
 
   
 
 
   
 
 
 
Total liabilities
    431,313,615       14,830,408       10,796,683       5,273,890       4,424,086       466,638,682       118,442             (2,149,678     464,607,446  
 
 
 
   
 
 
   
 
 
   
 
 
   
 
 
   
 
 
   
 
 
   
 
 
   
 
 
   
 
 
 
 
(*1)
Other segments include gains and losses from Woori Financial Group Inc., Woori Asset Trust Co., Ltd., Woori Savings Bank, Woori Asset Management Corp., Woori Financial F&I Co., Ltd., Woori Credit Information Co., Ltd., Woori Fund Service Co., Ltd., Woori Private Equity Asset Management Co., Ltd., Woori Global Asset Management Co., Ltd., Woori FIS Co., Ltd., Woori Finance Research Institute and Woori Venture Partners Co., Ltd.
(*2)
Other segments includes the funds subject to Group’s consolidation not included in the reporting segment.
(*3)
Internal reconciliation includes the adjustment of deposit insurance premiums of KRW 464,213 million and fund contribution fees of KRW 453,805 million from net interest income expenses to
non-interest
income expenses in order to present the profit and loss adjustment between reporting divisions in accordance with management accounting standards as profit and loss in accordance with accounting standards
(*4)
Consolidation adjustments include the elimination of KRW 343,810 million of internal transactions between Woori FIS Co., Ltd., the group’s IT service agency, and affiliates, and the removal of KRW 1,482,956 million of dividends received by the holding company from its subsidiaries.
 
F-75

(3) Operating profit or loss from external customers for the years ended December 31, 2021, 2022 and 2023 are as follows (Unit: Korean Won in millions):
 
    
For the years ended December 31
 
Details
  
2021
    
2022
    
2023
 
Domestic
     3,288,341        3,835,809        3,055,926  
Foreign
     371,408        594,715        443,103  
  
 
 
    
 
 
    
 
 
 
Total
     3,659,749        4,430,524        3,499,029  
  
 
 
    
 
 
    
 
 
 
 
(4)
Major
non-current
assets as of December 31, 2022 and 2023 are as follows (Unit: Korean Won in millions):
 
Details
(*)
  
December 31,

2022
(*)
    
December 31,

2023
(*)
 
Domestic
     5,152,033        5,804,919  
Foreign
     533,354        636,820  
  
 
 
    
 
 
 
Total
     5,685,387        6,441,739  
  
 
 
    
 
 
 
 
(*)
Major
non-current
assets included joint ventures and related business investments, investment properties, premises equipment, and intangible assets.
(5) Information about major customers
The Group does not have any single customer that generates 10% or more of the Group’s total revenue for the years ended December 31, 2022 and 2023.
6. STATEMENTS OF CASH FLOWS
(1) Details of cash and cash equivalents are as follows (Unit: Korean Won in millions):
 
    
December 31,
2022
    
December 31,
2023
 
Cash
     1,771,316        1,464,606  
Foreign currencies
     628,590        715,495  
Demand deposits
     31,729,228        28,248,420  
Fixed deposits
     90,014        128,097  
  
 
 
    
 
 
 
Total
     34,219,148        30,556,618  
  
 
 
    
 
 
 
(2) Details of restricted cash and cash equivalents are as follows (Unit: Korean Won in millions)
 
   
Counterparty
 
December 31,

2022
   
Reason of restriction
Due from banks in local currency:
     
Due from BOK on demand
 
BOK
    16,527,445    
Reserve deposits under the BOK Act
   
 
 
   
Due from banks in foreign currencies:
     
Due from banks on demand
 
BOK and others
    6,437,717    
Reserve deposits under the BOK Act and others
   
 
 
   
 
Total
    22,965,162    
   
 
 
   
 
F-76

   
Counterparty
 
December 31,

2023
   
Reason of restriction
Due from banks in local currency:
     
Due from BOK on demand
 
BOK
    13,420,310    
Reserve deposits under the BOK Act
   
 
 
   
Due from banks in foreign currencies:
     
Due from banks on demand
 
Bank of Japan and others
    957,627    
Reserve deposits etc.
   
 
 
   
 
Total
    14,377,937    
   
 
 
   
(3) Significant transactions of investing activities and financing activities not involving cash inflows and outflows are as follows (Unit: Korean Won in millions):
 
    
For the years ended

December 31
 
    
2021
   
2022
   
2023
 
Changes in other comprehensive income related to valuation of financial assets at FVTOCI
     (150,327     (493,871     725,525  
Changes in other comprehensive income related to valuation of assets of associate
     1,526       612       2,965  
Changes in other comprehensive income related to valuation profit or loss on cash flow hedge
     7,107       (9,835     (16,524
Changes in financial assets measure at FVTOCI due to
debt-for-equity
swap
     79       14,594       206  
Changes in the investment assets of associates due to the transfer of assets
held-for-sale
     (52            
Changes in premises and equipment due to the transfer of assets
held-for-sale
     (12,852     (13,109     (2,504
Transfer of investment properties to premises and equipment
                 2,098  
Transfer of premises and equipment to investment properties
     6,095       7,153        
Changes in account payables related to premises and equipment
           281        
Changes in account payables related to intangible assets
     (11,640     (11,530     11,121  
Changes in
right-of-use
assets and lease liabilities
     150,644       194,236       219,531  
Comprehensive stock exchange
     64,301              
Changes in other comprehensive income related to foreign operation translation
     246,808       32,536       45,080  
 
F-77

(4) Adjustments of liabilities from financing activities are as follows (Unit: Korean Won in millions):
 
 
  
For the year ended December 31, 2021
 
 
  
Beginning

balance
 
  
Cash flow
 
 
Not involving cash inflows and outflows
 
 
Ending

balance
 
 
 
Foreign

Exchange
 
  
Variation of

 gains on 

valuation of

hedged

  items  
 
 
Others
(*)
 
Borrowings
  
 
20,745,466
 
  
 
3,199,712
 
 
 
804,649
 
  
 
 
 
 
5,632
 
 
 
24,755,459
 
Debentures
  
 
37,479,358
 
  
 
6,893,661
 
 
 
392,077
 
  
 
(104,306
 
 
(6,926
 
 
44,653,864
 
Lease liabilities
  
 
407,431
 
  
 
(177,593
 
 
10,950
 
  
 
 
 
 
102,425
 
 
 
343,213
 
Other liabilities
  
 
26,354
 
  
 
14,173
 
 
 
 
  
 
 
 
 
(13,620
 
 
26,907
 
  
 
 
 
  
 
 
 
 
 
 
 
  
 
 
 
 
 
 
 
 
 
 
 
Total
  
 
58,658,609
 
  
 
9,929,953
 
 
 
1,207,676
 
  
 
(104,306)
 
 
 
87,511
 
 
 
69,779,443
 
  
 
 
 
  
 
 
 
 
 
 
 
  
 
 
 
 
 
 
 
 
 
 
 
 
(*)
The change in lease liabilities due to the new contract includes 189,660 million Won.
 
    
For the year ended December 31, 2022
 
    
Beginning

balance
    
Cash flow
   
Not involving cash inflows and outflows
   
Ending

balance
 
   
Foreign

Exchange
    
Variation of

 gains on 

valuation of

hedged

  items  
   
Others
(*)
 
Borrowings
     24,755,459        2,881,675       760,918              31,551       28,429,603  
Debentures
     44,653,864        (484,874     297,861        (257,910     (10,455     44,198,486  
Lease liabilities
     343,213        (187,531     4,645              158,834       319,161  
Other liabilities
     26,907        513                    (36     27,384  
  
 
 
    
 
 
   
 
 
    
 
 
   
 
 
   
 
 
 
Total
     69,779,443        2,209,783       1,063,424        (257,910     179,894       72,974,634  
  
 
 
    
 
 
   
 
 
    
 
 
   
 
 
   
 
 
 
 
(*)
The change in lease liabilities due to the new contract includes 235,215 million Won.
 
    
For the year ended December 31, 2023
 
    
Beginning

balance
    
Cash flow
   
Not involving cash inflows and outflows
    
Ending

balance
 
   
Foreign

Exchange
    
Variation of

gain (loss) on

valuation of

hedged

  items  
    
Business
Combination
    
Others
(*)
 
Borrowings
     28,429,603        2,332,376       191,250                      33,517        30,986,746  
Debentures
     44,198,486        (3,227,650     82,210        63,615               122,584        41,239,245  
Lease liabilities
     319,161        (160,673 )       1,130                      174,838        334,456  
Other liabilities
     27,384        118                     4        641        28,147  
  
 
 
    
 
 
   
 
 
    
 
 
    
 
 
    
 
 
    
 
 
 
Total
     72,974,634        (1,055,829     274,590        63,615        4        331,580        72,588,594  
  
 
 
    
 
 
   
 
 
    
 
 
    
 
 
    
 
 
    
 
 
 
 
(*)
The change in lease liabilities due to the new contract includes 210,810 million Won.
7. FINANCIAL ASSETS AT FVTPL
(1) Details of financial assets at FVTPL as of December 31, 2022 and 2023 are as follows (Unit: Korean Won in millions):
 
    
December 31,
2022
    
December 31,
2023
 
Financial assets at fair value through profit or loss
     19,860,573        21,544,756  
 
F-78

(2) Financial assets at fair value through profit or loss as of December 31, 2022 and 2023 are as follows (Unit: Korean Won in millions):
 
    
December 31,
2022
    
December 31,
2023
 
Deposits:
     
Gold banking asset
     34,995        39,241  
Securities:
     
Debt securities
     
Korean treasury and government agencies
     2,754,442        4,310,612  
Financial institutions
     620,311        778,832  
Corporates
     721,573        433,488  
Securities loaned
            625,398  
Others
     174,206        158,908  
Equity securities
     383,883        421,989  
Capital contributions
     1,976,474        2,459,646  
Beneficiary certificates
     3,902,762        5,509,915  
Others
     143,334        181,691  
  
 
 
    
 
 
 
Sub-total
     10,676,985        14,880,479  
  
 
 
    
 
 
 
Loans
     899,228        782,716  
Derivatives assets
     8,206,181        5,798,329  
Other financial assets
     43,184        43,991  
  
 
 
    
 
 
 
Total
     19,860,573        21,544,756  
  
 
 
    
 
 
 
The Group does not have financial assets at fair value through profit or loss designated as upon initial recognition as of December 31, 2022 and
2023
.
 
8.
FINANCIAL ASSETS AT FVTOCI
(1) Details of financial assets at FVTOCI as of December 31, 2022 and 2023 are as follows (Unit: Korean Won in millions):
 
    
December 31,
2022
    
December 31,
2023
 
Debt securities:
     
Korean treasury and government agencies
     5,487,983        5,728,241  
Financial institutions
     16,870,619        20,885,924  
Corporates
     4,044,446        3,994,432  
Bond denominated in foreign currencies
     5,644,684        5,493,295  
Securities loaned
     98,026        592,219  
  
 
 
    
 
 
 
Sub-total
     32,145,758        36,694,111  
  
 
 
    
 
 
 
Equity securities
     939,322        1,197,384  
  
 
 
    
 
 
 
Total
     33,085,080        37,891,495  
  
 
 
    
 
 
 
 
F-79

(2) Details of equity securities designated as financial assets at FVTOCI as of December 31, 2022 and 2023 are as follows (Unit: Korean Won in millions):
 
Purpose of acquisition
  
December 31,
2022
    
December 31,
2023
    
Purpose of acquisition
 
Investment for strategic business partnership purpose
     776,199        1,039,203     
Debt-equity swap
     157,216        158,175     
Others
     5,907        6        Insurance for mutual aid association etc.  
  
 
 
    
 
 
    
Total
     939,322        1,197,384     
  
 
 
    
 
 
    
(3) Changes in the loss allowance and gross carrying amount of financial assets at FVTOCI are as follows (Unit: Korean Won in millions):
1) Allowance for credit losses
 
    
For the year ended December 31, 2021
 
    
 Stage 1 
   
 Stage 2 
    
 Stage 3 
    
 Total 
 
Beginning balance
     (9,631                   (9,631
Transfer to
12-month
expected credit losses
                          
Transfer to lifetime expected credit losses
                          
Transfer to credit-impaired financial assets
                          
Net provision of loss allowance
     (4,909                   (4,909
Disposal
     2,378                     2,378  
Others
(*)
            16                            16  
  
 
 
   
 
 
    
 
 
    
 
 
 
Ending balance
     (12,146                   (12,146
  
 
 
   
 
 
    
 
 
    
 
 
 
 
(*)
Others consist of foreign currencies translation, etc.
 
    
For the year ended December 31, 2022
 
    
 Stage 1 
   
 Stage 2 
    
 Stage 3 
    
 Total 
 
Beginning balance
     (12,146                   (12,146
Transfer to
12-month
expected credit losses
                          
Transfer to lifetime expected credit losses
                          
Transfer to credit-impaired financial assets
                          
Net Reversal of loss allowance
           827                     827  
Disposal
     714                           714  
Others
(*)
     (1,200                   (1,200
  
 
 
   
 
 
    
 
 
    
 
 
 
Ending balance
     (11,805                   (11,805
  
 
 
   
 
 
    
 
 
    
 
 
 
 
(*)
Others consist of foreign currencies translation, etc.
 
F-80

    
For the year ended December 31, 2023
 
    
 Stage 1 
   
 Stage 2 
    
 Stage 3 
    
 Total 
 
Beginning balance
     (11,805                   (11,805
Transfer to
12-month
expected credit losses
                          
Transfer to lifetime expected credit losses
                          
Transfer to credit-impaired financial assets
                          
Net provision of loss allowance
     (16,542                   (16,542
Disposal
     1,519                     1,519  
Others
(*)
     (551                   (551
  
 
 
   
 
 
    
 
 
    
 
 
 
Ending balance
         (27,379                       (27,379
  
 
 
   
 
 
    
 
 
    
 
 
 
 
(*)
Others consist of foreign currencies translation, etc.
2) Gross carrying amount
 
    
For the year ended December 31, 2021
 
    
 Stage 1 
   
 Stage 2 
    
 Stage 3 
    
 Total 
 
Beginning balance
     28,948,141                     28,948,141  
Transfer to
12-month
expected credit losses
                          
Transfer to lifetime expected credit losses
                          
Transfer to credit-impaired financial assets
                          
Acquisition
     30,522,426                     30,522,426  
Disposal / Repayment
     (21,533,360                   (21,533,360
Gain (loss) on valuation
     (213,517                   (213,517
Amortization based on effective interest method
     31,641                     31,641  
Others
(*)
     371,646                     371,646  
  
 
 
   
 
 
    
 
 
    
 
 
 
Ending balance
     38,126,977                     38,126,977  
  
 
 
   
 
 
    
 
 
    
 
 
 
 
(*)
Others consist of foreign currencies translation, etc.
 
    
For the year ended December 31, 2022
 
    
 Stage 1 
   
 Stage 2 
    
 Stage 3 
    
 Total 
 
Beginning balance
     38,126,977                     38,126,977  
Transfer to
12-month
expected credit losses
                          
Transfer to lifetime expected credit losses
                          
Transfer to credit-impaired financial assets
                          
Acquisition
     16,108,426                     16,108,426  
Disposal / Repayment
     (21,670,160                   (21,670,160
Gain (loss) on valuation
     (669,936                   (669,936
Amortization based on effective interest method
     41,813                     41,813  
Others
(*)
     208,638                     208,638  
  
 
 
   
 
 
    
 
 
    
 
 
 
Ending balance
     32,145,758                     32,145,758  
  
 
 
   
 
 
    
 
 
    
 
 
 
 
(*)
Others consist of foreign currencies translation, etc.
 
F-81

    
For the year ended December 31, 2023
 
    
 Stage 1 
   
 Stage 2 
    
 Stage 3 
    
 Total 
 
Beginning balance
     32,145,758                     32,145,758  
Transfer to
12-month
expected credit losses
                          
Transfer to lifetime expected credit losses
                          
Transfer to credit-impaired financial assets
                          
Acquisition
     24,350,759                     24,350,759  
Disposal / Repayment
     (20,823,293                   (20,823,293
Gain (loss) on valuation
     707,739                     707,739  
Amortization based on effective interest method
     166,401                     166,401  
Others
(*)
     146,747                     146,747  
  
 
 
   
 
 
    
 
 
    
 
 
 
Ending balance
     36,694,111                     36,694,111  
  
 
 
   
 
 
    
 
 
    
 
 
 
 
(*)
Others consist of foreign currencies translation, etc.
(4) During the years
ended
December 31, 2022 and 2023, the Group sold its equity securities., designated as financial assets at FVTOCI in accordance with decision of disposal by the creditors, and the fair values at disposal dates were 3,567 million Won and 3,194 million Won, respectively and cumulative gains and losses at disposal dates were 14,444 million Won in loss and 118 million Won in gain, respectively.
9. SECURITIES AT AMORTIZED COST
(1) Details of securities at amortized cost as of December 31, 2022 and 2023 are as follows (Unit: Korean Won in millions):
 
    
December 31,
2022
   
December 31,
2023
 
Korean treasury and government agencies
     10,083,951       8,143,585  
Financial institutions
     10,283,631       6,660,465  
Corporates
     6,237,547       7,235,202  
Bond denominated in foreign currencies
     1,671,772       1,970,861  
Allowance for credit losses
     (8,385     (13,941
  
 
 
   
 
 
 
Total
     28,268,516       23,996,172  
  
 
 
   
 
 
 
(2) Changes in the loss allowance and gross carrying amount of securities at amortized cost are as follows (Unit: Korean Won in millions):
1) Loss allowance
 
    
For the year ended December 31, 2021
 
    
 Stage 1 
   
 Stage 2 
    
 Stage 3 
    
 Total 
 
Beginning balance
     (4,566                   (4,566
Transfer to
12-month
expected credit losses
                          
Transfer to lifetime expected credit losses
                                          
Transfer to credit-impaired financial assets
                          
Net provision of loss allowance
     (664                   (664
Others
(*)
     (5                   (5
  
 
 
   
 
 
    
 
 
    
 
 
 
Ending balance
     (5,235                   (5,235
  
 
 
   
 
 
    
 
 
    
 
 
 
 
(*)
Changes due to foreign currencies translation, etc.
 
F-82

    
For the year ended December 31, 2022
 
    
 Stage 1 
   
 Stage 2 
    
 Stage 3 
    
 Total 
 
Beginning balance
     (5,235                   (5,235
Transfer to
12-month
expected credit losses
                          
Transfer to lifetime expected credit losses
                          
Transfer to credit-impaired financial assets
                          
Net provision of loss allowance
     (3,151                   (3,151
Others
(*)
           1                           1  
  
 
 
   
 
 
    
 
 
    
 
 
 
Ending balance
     (8,385                   (8,385
  
 
 
   
 
 
    
 
 
    
 
 
 
 
(*)
Changes due to foreign currencies translation, etc.
 
    
For the year ended December 31, 2023
 
    
 Stage 1 
   
 Stage 2 
    
 Stage 3 
    
 Total 
 
Beginning balance
     (8,385                   (8,385
Transfer to
12-month
expected credit losses
                          
Transfer to lifetime expected credit losses
                          
Transfer to credit-impaired financial assets
                                        
Net provision of loss allowance
     (5,549                   (5,549
Others
(*)
     (7                   (7
  
 
 
   
 
 
    
 
 
    
 
 
 
Ending balance
     (13,941                   (13,941
  
 
 
   
 
 
    
 
 
    
 
 
 
 
(*)
Changes due to foreign currencies translation, etc.
2) Gross carrying amount
 
    
For the year ended December 31, 2021
 
    
 Stage 1 
   
 Stage 2 
    
 Stage 3 
    
 Total 
 
Beginning balance
     17,025,405                     17,025,405  
Transfer to
12-month
expected credit losses
                          
Transfer to lifetime expected credit losses
                          
Transfer to credit-impaired financial assets
                          
Acquisition
     6,435,692                     6,435,692  
Disposal / Repayment
     (6,425,408                   (6,425,408
Amortization based on effective interest method
     14,810                     14,810  
Others
(*)
     41,010                     41,010  
  
 
 
   
 
 
    
 
 
    
 
 
 
Ending balance
     17,091,509                     17,091,509  
  
 
 
   
 
 
    
 
 
    
 
 
 
 
(*)
Changes due to foreign currencies translation, etc.
 
F-83

    
For the year ended December 31, 2022
 
    
 Stage 1 
   
 Stage 2 
    
 Stage 3 
    
 Total 
 
Beginning balance
     17,091,509                     17,091,509  
Transfer to
12-month
expected credit losses
                          
Transfer to lifetime expected credit losses
                          
Transfer to credit-impaired financial assets
                          
Acquisition
     16,873,194                     16,873,194  
Disposal / Repayment
     (5,871,234                   (5,871,234
Amortization based on effective interest method
     86,212                     86,212  
Others
(*)
     97,220                     97,220  
  
 
 
   
 
 
    
 
 
    
 
 
 
Ending balance
     28,276,901                     28,276,901  
  
 
 
   
 
 
    
 
 
    
 
 
 
 
(*)
Changes due to foreign currencies translation, etc.
 
    
For the year ended December 31, 2023
 
    
 Stage 1 
   
 Stage 2 
    
 Stage 3 
    
 Total 
 
Beginning balance
     28,276,901                     28,276,901  
Transfer to
12-month
expected credit losses
                          
Transfer to lifetime expected credit losses
                          
Transfer to credit-impaired financial assets
                          
Acquisition
     4,244,256                     4,244,256  
Disposal / Repayment
     (8,727,124                   (8,727,124
Amortization based on effective interest method
     167,219                     167,219  
Others
(*)
     48,861                     48,861  
  
 
 
   
 
 
    
 
 
    
 
 
 
Ending balance
     24,010,113                     24,010,113  
  
 
 
   
 
 
    
 
 
    
 
 
 
 
(*)
Changes due to foreign currencies translation, etc.
 
10.
LOANS AND OTHER FINANCIAL ASSETS AT AMORTIZED COST
(1) Details of loans and other financial assets at amortized cost as of December 31, 2022 and 2023 are as follows (Unit: Korean Won in millions):
 
    
December 31,
2022
    
December 31,
2023
 
Due from banks
     2,994,672        1,950,573  
Loans
     343,918,560        358,577,179  
Other financial assets
     8,847,497        12,620,396  
  
 
 
    
 
 
 
Total
     355,760,729        373,148,148  
  
 
 
    
 
 
 
 
F-84

(2)
Details of due from banks are as follows (Unit: Korean Won in millions):
 
    
December 31,
2022
   
December 31,
2023
 
Due from banks in local currency:
    
Due from The Bank of Korea (“BOK”)
     160,000        
Due from depository banks
     170,006       108,344  
Due from
non-depository
institutions
     183       136  
Due from the Korea Exchange
     2,440       68  
Others
     421,318       135,390  
Loss allowance
     (116     (59
  
 
 
   
 
 
 
Sub-total
     753,831       243,879  
  
 
 
   
 
 
 
Due from banks in foreign currencies:
    
Due from banks on demand
     199,671       221,292  
Due from banks on time
     466,963       366,117  
Others
     1,586,408       1,135,072  
Loss allowance
     (12,201     (15,787
  
 
 
   
 
 
 
Sub-total
     2,240,841       1,706,694  
  
 
 
   
 
 
 
Total
     2,994,672         1,950,573  
  
 
 
   
 
 
 
 
(3)
Details of restricted due from banks are as follows (Unit: Korean Won in millions):
 
   
Counterparty
 
December 31,
2022
   
Reason of restriction
Due from banks in local currency:
     
Due from BOK
 
BOK
    160,000     Reserve deposits under BOK Act
Due from KSFC
 
The Korea Securities Finance Corporation
    2,419     Customer deposits return reserve
Others
 
Korea Exchange and others
    223,705    
Korean Won CCP margin and others
   
 
 
   
 
Sub-total
    386,124    
 
 
 
   
Due from banks in foreign currencies:
     
Due from banks on demand
  BOK and others     193,507    
Reserve deposits under BOK Act and others
Due from banks on time
  National Bank Cambodia     253     Reserve deposits and others
Others
 
Korea Investment & Securities and others
    1,581,298    
Overseas futures and options trade deposits and others
   
 
 
   
 
Sub-total
    1,775,058    
 
 
 
   
 
Total
    2,161,182    
 
 
 
   
 
F-85

   
Counterparty
 
December 31,
2023
   
Reason of restriction
Due from banks in local currency:
     
Due from KSFC
 
KB Securities Co. Ltd. and SI SECURITIES CORPORATION
    68    
Futures margin
Others
 
Korea Federation of Savings Bank and others
    129,974    
Domestic currency exchange and collateral related to promissory notes and others
   
 
 
   
 
Sub-total
    130,042    
 
 
 
   
Due from banks in foreign currencies:
     
Due from banks on demand
 
National Bank of Cambodia and others
    216,147    
Reserve deposits and others
Due from banks on time
 
National Bank of Cambodia
    321    
Usage deposits for fund settlement system
Others
 
People’s Bank of China and others
    1,062,130    
Reserve deposits and others
   
 
 
   
 
Sub-total
    1,278,598    
   
 
 
   
 
Total
    1,408,640    
   
 
 
   
(4) Changes in the allowance for credit losses and gross carrying amount of due from banks are as follows (Unit: Korean Won in millions):
1) Allowance for credit losses
 
    
For the year ended December 31, 2021
 
    
 Stage 1 
   
 Stage 2 
    
 Stage 3 
    
 Total 
 
Beginning balance
     (4,366                   (4,366
Transfer to
12-month
expected credit losses
                          
Transfer to lifetime expected credit losses
                          
Transfer to credit-impaired financial assets
                                          
Net provision of allowance for credit losses
     (1,477                   (1,477
Others
(*)
     (191                   (191
  
 
 
   
 
 
    
 
 
    
 
 
 
Ending balance
     (6,034                   (6,034
  
 
 
   
 
 
    
 
 
    
 
 
 
 
(*)
Changes due to foreign currencies translation, etc
 
    
For the year ended December 31, 2022
 
    
 Stage 1 
   
 Stage 2 
    
 Stage 3 
    
 Total 
 
Beginning balance
     (6,034                   (6,034
Transfer to
12-month
expected credit losses
                          
Transfer to lifetime expected credit losses
                          
Transfer to credit-impaired financial assets
                                          
Net provision of allowance for credit losses
     (7,702                   (7,702
Others
(*)
     1,419                     1,419  
  
 
 
   
 
 
    
 
 
    
 
 
 
Ending balance
     (12,317                   (12,317
  
 
 
   
 
 
    
 
 
    
 
 
 
 
(*)
Changes due to foreign currencies translation, etc
 
 
F-86

    
For the year ended December 31, 2023
 
    
 Stage 1 
   
 Stage 2 
    
 Stage 3 
    
 Total 
 
Beginning balance
     (12,317                   (12,317
Transfer to
12-month
expected credit losses
                          
Transfer to lifetime expected credit losses
                          
Transfer to credit-impaired financial assets
                                          
Net provision of allowance for credit losses
     (5,254                   (5,254
Others
(*)
     1,725                     1,725  
  
 
 
   
 
 
    
 
 
    
 
 
 
Ending balance
     (15,846                   (15,846
  
 
 
   
 
 
    
 
 
    
 
 
 
 
(*)
Changes due to foreign currencies translation, etc
2) Gross carrying amount
 
    
For the year ended December 31, 2021
 
    
 Stage 1 
   
 Stage 2 
    
 Stage 3 
    
 Total 
 
Beginning balance
     2,515,273                     2,515,273  
Transfer to
12-month
expected credit losses
                          
Transfer to lifetime expected credit losses
                          
Transfer to credit-impaired financial assets
                          
Net increase
     282,987                     282,987  
Others
(*)
     74,658                     74,658  
Ending balance
       2,872,918                        2,872,918   
  
 
 
   
 
 
    
 
 
    
 
 
 
 
(*)
Changes due to foreign currencies translation, etc
 
    
For the year ended December 31, 2022
 
    
 Stage 1 
   
 Stage 2 
    
 Stage 3 
    
 Total 
 
Beginning balance
     2,872,918                     2,872,918  
Transfer to
12-month
expected credit losses
                          
Transfer to lifetime expected credit losses
                          
Transfer to credit-impaired financial assets
                          
Net increase
     166,693                     166,693  
Others
(*)
     (32,622                   (32,622
  
 
 
   
 
 
    
 
 
    
 
 
 
Ending balance
       3,006,989                       3,006,989  
  
 
 
   
 
 
    
 
 
    
 
 
 
 
(*)
Changes due to foreign currencies translation, etc
 
    
For the year ended December 31, 2023
 
    
 Stage 1 
   
 Stage 2 
    
 Stage 3 
    
 Total 
 
Beginning balance
     3,006,989                     3,006,989  
Transfer to
12-month
expected credit losses
                          
Transfer to lifetime expected credit losses
                          
Transfer to credit-impaired financial assets
                          
Net 
decrease
     (1,154,265                   (1,154,265
Changes due to business combinations
     113,000                     113,000  
Others
(*)
     695                     695  
  
 
 
   
 
 
    
 
 
    
 
 
 
Ending balance
       1,966,419                       1,966,419  
  
 
 
   
 
 
    
 
 
    
 
 
 
 
(*)
Changes due to foreign currencies translation, etc
 
F-87

(5)
Details of loans are as follows (Unit: Korean Won in millions):
 
    
December 31,

2022
   
December 31,

2023
 
Loans in local currency
     282,686,620       298,157,823  
Loans in foreign currencies
     26,988,360       28,585,389  
Domestic banker’s usance
     2,877,079       2,726,633  
Credit card accounts
     10,370,362       12,531,620  
Bills bought in foreign currencies
     3,650,792       4,215,956  
Bills bought in local currency
     533,879       496,148  
Factoring receivables
     25,469       8,712  
Advances for customers on guarantees
     25,698       9,996  
Private placement bonds
     485,519       688,437  
Securitized loans
     2,990,937       3,203,135  
Call loans
     3,626,226       2,719,546  
Bonds purchased under resale agreements
     6,849,038       3,356,392  
Financial lease receivables
     1,467,858       1,362,279  
Installment financial bond
     2,832,972       2,635,720  
Others
     140       119  
Loan origination costs and fees
     852,002       865,694  
Discounted present value
     (10,238     (11,360
Allowance for credit losses
     (2,334,153     (2,975,060
  
 
 
   
 
 
 
Total
     343,918,560       358,577,179  
  
 
 
   
 
 
 
 
(6)
Changes in the loss allowance of loans are as follows (Unit: Korean Won in millions):
 
    
For the year ended December 31, 2021
 
    
Consumers
   
Corporates
 
    
 Stage 1 
   
 Stage 2 
   
 Stage 3 
   
 Stage 1 
   
 Stage 2 
   
 Stage 3 
 
Beginning balance
     (121,527     (84,463     (205,693     (327,460     (521,907     (388,744
Transfer to
12-month
expected credit losses
     (23,328     19,736       3,592       (80,803     49,902       30,901  
Transfer to lifetime expected credit losses
     9,201       (11,466     2,265       14,106       (35,706     21,600  
Transfer to credit-impaired financial assets
     2,752          9,918        (12,670     1,562       18,741       (20,303
Net reversal (provision) of loss allowance
     (4,456     (32,764     (130,424     49,562       (91,981     (168,323
Recovery
                 (75,058                 (55,108
Charge-off
                 174,012                   233,507  
Disposal
                 14,890                   64,078  
Interest income from impaired loans
                 13,743                   12,672  
Others
     838       1,435       8,726       (19,733     4,211       18,487  
  
 
 
   
 
 
   
 
 
   
 
 
   
 
 
   
 
 
 
Ending balance
     (136,520     (97,604     (206,617     (362,766     (576,740     (251,233
  
 
 
   
 
 
   
 
 
   
 
 
   
 
 
   
 
 
 
 
F-88

    
For the year ended December 31, 2021
 
    
Credit card accounts
   
Total
 
    
 Stage 1 
   
 Stage 2 
   
 Stage 3 
   
 Stage 1 
   
 Stage 2 
   
 Stage 3 
 
Beginning balance
     (62,712     (90,481     (105,537     (511,699     (696,851     (699,974
Transfer to
12-month
expected credit losses
     (26,846     26,581       265       (130,977     96,219       34,758  
Transfer to lifetime expected credit losses
     7,497       (8,151     654       30,804       (55,323     24,519  
Transfer to credit-impaired financial assets
     356       925       (1,281     4,670       29,584       (34,254
Net reversal (provision) of loss allowance
       12,894        (44,363     (145,336     58,000       (169,108     (444,083
Recovery
                 (65,620                 (195,786
Charge-off
                 220,352                   627,871  
Disposal
                 25,576                   104,544  
Interest income from impaired loans
                                   26,415  
Others
     (3                 (18,898     5,646       27,213  
  
 
 
   
 
 
   
 
 
   
 
 
   
 
 
   
 
 
 
Ending balance
     (68,814     (115,489     (70,927     (568,100     (789,833     (528,777
  
 
 
   
 
 
   
 
 
   
 
 
   
 
 
   
 
 
 
 
    
For the year ended December 31, 2022
 
    
Consumers
   
Corporates
 
    
 Stage 1 
   
 Stage 2 
   
 Stage 3 
   
 Stage 1 
   
 Stage 2 
   
 Stage 3 
   
Credit

impairment

model
 
Beginning balance
     (136,520     (97,604     (206,617     (362,766     (576,740     (251,233      
Transfer to
12-month
expected credit losses
     (21,684     21,210       474       (74,402     68,546       5,856        
Transfer to lifetime expected credit losses
     10,211       (11,568     1,357       18,678       (21,502     2,824        
Transfer to credit-impaired financial assets
     3,960       8,975       (12,935     2,217       12,769       (14,986      
Net reversal (provision) of allowance for credit losses
     (734     (49,398     (156,286     (22,646     (303,198     (107,038     (27
Recovery
                 (70,077                 (55,743      
Charge-off
                 161,850                   140,744        
Disposal
           62       21,862       280       128       37,722        
Interest income from impaired loans
                 11,805                   9,576        
Others
     (4,350     (495     (948     (479     (84     (97      
Changes due to business combinations
     1,241            729       7,573       (14,503         1,847       (9,090      
  
 
 
   
 
 
   
 
 
   
 
 
   
 
 
   
 
 
   
 
 
 
Ending balance
     (147,876     (128,089     (241,942     (453,621     (818,234     (241,465     (27
  
 
 
   
 
 
   
 
 
   
 
 
   
 
 
   
 
 
   
 
 
 
 
F-89

    
For the year ended December 31, 2022
 
    
Credit card accounts
   
Total
 
    
 Stage 1 
   
 Stage 2 
   
 Stage 3 
   
 Stage 1 
   
 Stage 2 
   
 Stage 3 
   
Credit

impairment

model
 
Beginning balance
     (68,814     (115,489     (70,927     (568,100     (789,833     (528,777      
Transfer to
12-month
expected credit losses
     (31,360     31,284       76       (127,446     121,040       6,406        
Transfer to lifetime expected credit losses
     7,576       (7,694     118       36,465       (40,764     4,299        
Transfer to credit-impaired financial assets
     642       2,190       (2,832     6,819       23,934       (30,753      
Net reversal (provision) of allowance for credit losses
       20,820        (38,105     (204,569     (2,560     (390,701     (467,893     (27
Recovery
                 (53,988                 (179,808      
Charge-off
                 220,280                   522,874        
Disposal
                 7,896       280       190       67,480        
Interest income from impaired loans
                                   21,381        
Others
                       (4,829     (579     (1,045      
Changes due to business combinations
     (3                 (13,265     2,576       (1,517      
  
 
 
   
 
 
   
 
 
   
 
 
   
 
 
   
 
 
   
 
 
 
Ending balance
     (71,139     (127,814     (103,946     (672,636     (1,074,137     (587,353     (27
  
 
 
   
 
 
   
 
 
   
 
 
   
 
 
   
 
 
   
 
 
 
 
    
For the year ended December 31, 2023
 
    
Consumers
   
Corporates
 
    
 Stage 1 
   
 Stage 2 
   
 Stage 3 
   
 Stage 1 
   
 Stage 2 
   
 Stage 3 
   
Credit

impairment

model
 
Beginning balance
     (147,876     (128,089     (241,942     (453,621     (818,234     (241,465     (27
Transfer to
12-month
expected credit losses
     (25,553     22,750       2,803       (190,665     190,047       618        
Transfer to lifetime expected credit losses
          10,881       (12,892     2,011       28,452       (36,229     7,777        
Transfer to credit-impaired financial assets
     7,085       24,577       (31,662     17,959       33,272       (51,231      
Net reversal (provision) of allowance for credit losses
     (41,029     (41,105     (340,607     (361,735     (153,392     (515,711     (1,011
Recovery
                 (65,639                 (44,043      
Charge-off
                 301,995                   298,665        
Disposal
     18       419       114,643       266       512       172,519       949  
Interest income from impaired loans
                 15,553                   19,341        
Others
     (371     338       22,000       11,656       21,380       (10,173      
  
 
 
   
 
 
   
 
 
   
 
 
   
 
 
   
 
 
   
 
 
 
Ending balance
     (196,845     (134,002     (220,845     (947,688     (762,644     (363,703     (89
  
 
 
   
 
 
   
 
 
   
 
 
   
 
 
   
 
 
   
 
 
 
 
F-90

    
For the year ended December 31, 2023
 
    
Credit card accounts
   
Total
 
    
 Stage 1 
   
 Stage 2 
   
 Stage 3 
   
 Stage 1 
   
 Stage 2 
   
 Stage 3 
   
Credit
impairment
model
 
Beginning balance
     (71,139     (127,814     (103,946     (672,636     (1,074,137     (587,353     (27
Transfer to
12-month
expected credit losses
     (30,312     30,198       114       (246,530     242,995       3,535        
Transfer to lifetime expected credit losses
     6,894       (7,420     526       46,227       (56,541     10,314        
Transfer to credit-impaired financial assets
     748       2,381       (3,129     25,792       60,230       (86,022      
Net reversal (provision) of allowance for credit losses
     (3,864     (15,457     (338,618     (406,628     (209,954     (1,194,936     (1,011
Recovery
                 (33,710                 (143,392      
Charge-off
                 306,005                   906,665        
Disposal
                 39,360       284       931       326,522       949  
Interest income from impaired loans
                                   34,894        
Others
     (61                 11,224       21,718       11,827        
  
 
 
   
 
 
   
 
 
   
 
 
   
 
 
   
 
 
   
 
 
 
Ending balance
     (97,734     (118,112     (133,398     (1,242,267     (1,014,758     (717,946     (89
  
 
 
   
 
 
   
 
 
   
 
 
   
 
 
   
 
 
   
 
 
 
(7) Changes in the gross carrying amount of loans are as follows (Unit: Korean Won in millions):
 
    
For the year ended December 31, 2021
 
    
Consumers
   
Corporates
 
    
 Stage 1 
   
 Stage 2 
   
 Stage 3 
   
 Stage 1 
   
 Stage 2 
   
 Stage 3 
 
Beginning balance
     125,990,038       12,016,711       537,106       149,574,932       7,328,741       717,909  
Transfer to
12-month
expected credit losses
     4,377,247       (4,357,347     (19,900     1,610,541       (1,575,157     (35,384
Transfer to lifetime expected credit losses
     (6,104,417     6,127,477       (23,060     (3,627,800     3,670,808       (43,008
Transfer to credit-impaired financial assets
     (108,717     (79,746     188,463       (244,236     (132,986     377,222  
Charge-off
                 (174,012                 (233,507
Disposal
                 (48,795                 (187,571
Net increase (decrease)
     10,985,534       (206,312     40,167       23,481,818       (833,127     (53,929
  
 
 
   
 
 
   
 
 
   
 
 
   
 
 
   
 
 
 
Ending balance
     135,139,685       13,500,783       499,969       170,795,255       8,458,279         541,732  
  
 
 
   
 
 
   
 
 
   
 
 
   
 
 
   
 
 
 
 
F-91

    
For the year ended December 31, 2021
 
    
Credit card accounts
   
Total
 
    
Stage 1
   
Stage 2
   
Stage 3
   
Stage 1
   
Stage 2
   
Stage 3
 
Beginning balance
     7,278,975       1,078,220       180,074       282,843,945       20,423,672       1,435,089  
Transfer to
12-month
expected credit losses
     359,101       (358,776     (325     6,346,889       (6,291,280     (55,609
Transfer to lifetime expected credit losses
     (513,635     514,369       (734     (10,245,852     10,312,654       (66,802
Transfer to credit-impaired financial assets
     (17,416     (9,253     26,669       (370,369     (221,985     592,354  
Charge-off
                 (220,352                 (627,871
Disposal
                 (56,520                 (292,886
Net increase (decrease)
     1,132,278       170,579       187,263       35,599,630       (868,860     173,501  
  
 
 
   
 
 
   
 
 
   
 
 
   
 
 
   
 
 
 
Ending balance
     8,239,303       1,395,139       116,075       314,174,243       23,354,201       1,157,776  
  
 
 
   
 
 
   
 
 
   
 
 
   
 
 
   
 
 
 
 
   
For the year ended December 31, 2022
 
   
Consumers
   
Corporates
 
   
Stage 1
   
Stage 2
   
Stage 3
   
Stage 1
   
Stage 2
   
Stage 3
   
Credit
impairment
model
 
Beginning balance
    135,139,685       13,500,783       499,969       170,795,255       8,458,279       541,732        
Transfer to
12-month
expected credit losses
    4,651,157       (4,637,460     (13,697     1,784,684       (1,768,655     (16,029      
Transfer to lifetime expected credit losses
    (6,284,951     6,303,526       (18,575     (3,773,713     3,792,473       (18,760      
Transfer to credit-impaired financial assets
    (157,808     (102,097     259,905       (242,421     (123,225     365,646        
Charge-off
                (161,850                 (140,744      
Disposal
          (259     (57,052     (48,472     (391     (134,732      
Net increase (decrease)
    (2,077,449     (1,046,885     47,727       11,005,551       (873,200     28,198       313,717  
Changes due to business combinations
    57,743       2,974       7,630       31,551       1,016       687        
 
 
 
   
 
 
   
 
 
   
 
 
   
 
 
   
 
 
   
 
 
 
Ending balance
    131,328,377       14,020,582       564,057       179,552,435       9,486,297         625,998       313,717  
 
 
 
   
 
 
   
 
 
   
 
 
   
 
 
   
 
 
   
 
 
 
 
   
For the year ended December 31, 2022
 
   
Credit card accounts
   
Total
 
   
Stage 1
   
Stage 2
   
Stage 3
   
Stage 1
   
Stage 2
   
Stage 3
   
Credit
impairment
model
 
Beginning balance
    8,239,303       1,395,139       116,075       314,174,243       23,354,201       1,157,776        
Transfer to
12-month
expected credit losses
    542,021       (541,913     (108     6,977,862       (6,948,028     (29,834      
Transfer to lifetime expected credit losses
    (403,398     403,598       (200     (10,462,062     10,499,597       (37,535      
Transfer to credit-impaired financial assets
    (31,780     (21,244     53,024       (432,009     (246,566     678,575        
Charge-off
                (220,280                 (522,874      
Disposal
                (17,082     (48,472     (650     (208,866      
Net increase (decrease)
    769,314       (169,200     247,981       9,697,416       (2,089,285     323,906       313,717  
Changes due to business combinations
                      89,294       3,990       8,317        
 
 
 
   
 
 
   
 
 
   
 
 
   
 
 
   
 
 
   
 
 
 
Ending balance
    9,115,460       1,066,380       179,410       319,996,272       24,573,259       1,369,465       313,717  
 
 
 
   
 
 
   
 
 
   
 
 
   
 
 
   
 
 
   
 
 
 
 
F-92

   
For the year ended December 31, 2023
 
   
Consumers
   
Corporates
 
   
 Stage 1 
   
 Stage 2 
   
 Stage 3 
   
 Stage 1 
   
 Stage 2 
   
 Stage 3 
   
Credit
impairment
model
 
Beginning balance
    131,328,377       14,020,582       564,057       179,552,435       9,486,297       625,998       313,717  
Transfer to
12-month
expected credit losses
    4,038,074       (4,024,039     (14,035     2,214,045       (2,209,035     (5,010      
Transfer to lifetime expected credit losses
    (6,406,254     6,422,979       (16,725     (4,944,087     4,971,596       (27,509      
Transfer to credit-impaired financial assets
    (263,965     (173,536     437,501       (582,131     (242,382     824,513        
Charge-off
                (301,995                 (298,665      
Disposal
    (63     (491     (218,965     (18,149     (719     (404,876     (152,024
Net increase(decrease)
    4,115,668       (1,531,099     192,248       12,389,915       (1,384,370     142,393       606,794  
Changes due to business combinations
    1,144                                      
 
 
 
   
 
 
   
 
 
   
 
 
   
 
 
   
 
 
   
 
 
 
Ending balance
    132,812,981       14,714,396       642,086       188,612,028       10,621,387       856,844       768,487  
 
 
 
   
 
 
   
 
 
   
 
 
   
 
 
   
 
 
   
 
 
 
 
   
For the year ended December 31, 2023
 
   
Credit card accounts
   
Total
 
   
 Stage 1 
   
 Stage 2 
   
 Stage 3 
   
 Stage 1 
   
 Stage 2 
   
 Stage 3 
   
Credit
impairment
model
 
Beginning balance
    9,115,460       1,066,380       179,410       319,996,272       24,573,259       1,369,465       313,717  
Transfer to
12-month
expected credit losses
    343,929       (343,765     (164     6,596,048       (6,576,839     (19,209      
Transfer to lifetime expected credit losses
    (411,467     412,222       (755     (11,761,808     11,806,797       (44,989      
Transfer to credit-impaired financial assets
    (40,236     (20,039     60,275       (886,332     (435,957     1,322,289        
Charge-off
                (306,005                 (906,665      
Disposal
                (73,107     (18,212     (1,210     (696,948     (152,024
Net increase(decrease)
    2,279,382       (131,187     393,697       18,784,965       (3,046,656     728,338       606,794  
Changes due to business combinations
                      1,144                    
 
 
 
   
 
 
   
 
 
   
 
 
   
 
 
   
 
 
   
 
 
 
Ending balance
    11,287,068       983,611       253,351       332,712,077       26,319,394       1,752,281       768,487  
 
 
 
   
 
 
   
 
 
   
 
 
   
 
 
   
 
 
   
 
 
 
(8) Details of other financial assets are as follows (Unit: Korean Won in millions):
 
    
December 31,
2022
   
December 31,
2023
 
Cash Management Account asset (CMA asset)
     157,000       91,000  
Receivables
     5,438,469       9,061,936  
Accrued income
     1,667,397       1,972,330  
Telex and telephone subscription rights and refundable deposits
     801,536       793,510  
Domestic exchange settlement debit
     577,919       446,570  
Other assets
(*)
     344,356       411,330  
Allowance for credit losses
     (139,180     (156,280
  
 
 
   
 
 
 
Total
     8,847,497       12,620,396  
  
 
 
   
 
 
 
 
(*)
The amount included in other assets related employee incidents in prior fiscal year was 63,354 million Won, which was completely lost.
 
F-93

(9) Changes in the allowances for credit losses on other financial assets are as follows (Unit: Korean Won in millions):
 
    
For the year ended December 31, 2021
 
    
Stage 1
   
Stage 2
   
Stage 3
   
Total
 
Beginning balance
     (3,666     (5,450     (74,179     (83,295
Transfer to
12-month
expected credit losses
     (228     217       11        
Transfer to lifetime expected credit losses
     147       (174     27        
Transfer to credit-impaired financial assets
     167       288       (455      
Net reversal
(provision) of loss allowance
     511       (464     4,664       4,711  
Charge-off
                 9,965       9,965  
Disposal
                 1,400       1,400  
Others
     (606     3       1,041       438  
  
 
 
   
 
 
   
 
 
   
 
 
 
Ending balance
       (3,675      (5,580      (57,526      (66,781
  
 
 
   
 
 
   
 
 
   
 
 
 
 
    
For the year ended December 31, 2022
 
    
Stage 1
   
Stage 2
   
Stage 3
   
Total
 
Beginning balance
     (3,675     (5,580     (57,526     (66,781
Transfer to
12-month
expected credit losses
     (261     246       15        
Transfer to lifetime expected credit losses
     209       (225     16        
Transfer to credit-impaired financial assets
     981       1,134       (2,115      
Net reversal
(provision) of loss allowance
     (1,749     (4,707     (6,329     (12,785
Charge-off
                 2,223       2,223  
Disposal
                 751       751  
Others
     317       (1     (62,904      (62,588
  
 
 
   
 
 
   
 
 
   
 
 
 
Ending balance
       (4,178      (9,133     (125,869     (139,180
  
 
 
   
 
 
   
 
 
   
 
 
 
 
    
For the year ended December 31, 2023
 
    
Stage 1
   
Stage 2
   
Stage 3
   
Total
 
Beginning balance
     (4,178     (9,133     (125,869     (139,180
Transfer to
12-month
expected credit losses
     (388     285       103        
Transfer to lifetime expected credit losses
     223       (246     23        
Transfer to credit-impaired financial assets
     50       266       (316      
Net reversal
(provision) of loss allowance
     (3,141      (8,235     (10,829      (22,205
Charge-off
                 4,341       4,341  
Disposal
                 2,597       2,597  
Others
     (1,585     1       (249     (1,833
  
 
 
   
 
 
   
 
 
   
 
 
 
Ending balance
       (9,019     (17,062     (130,199     (156,280
  
 
 
   
 
 
   
 
 
   
 
 
 
(10) Changes in the gross carrying amount of other financial assets are as follows (Unit: Korean Won in millions):
 
    
For the year ended December 31, 2021
 
    
Stage 1
   
Stage 2
   
Stage 3
   
Total
 
Beginning balance
     7,267,426       76,418       188,187       7,532,031  
Transfer to
12-month
expected credit losses
     8,909       (8,894     (15      
Transfer to lifetime expected credit losses
     (27,369     27,399       (30      
Transfer to credit-impaired financial assets
     (1,877     (1,638     3,515        
Charge-off
                 (9,965     (9,965
Disposal
                 (1,716     (1,716
Net increase (decrease)
     1,757,450       13,312       (5,108     1,765,654  
  
 
 
   
 
 
   
 
 
   
 
 
 
Ending balance
     9,004,539       106,597       174,868       9,286,004  
  
 
 
   
 
 
   
 
 
   
 
 
 
 
F-94

    
For the year ended December 31, 2022
 
    
Stage 1
   
Stage 2
   
Stage 3
   
Total
 
Beginning balance
     9,004,539       106,597       174,868       9,286,004  
Transfer to
12-month
expected credit losses
     9,765       (9,749     (16      
Transfer to lifetime expected credit losses
     (38,248     38,265       (17      
Transfer to credit-impaired financial assets
     (1,484     (2,824     4,308        
Charge-off
                 24       24  
Disposal
     (5           (917     (922
Net increase (decrease)
     (88,214     (110,835     (99,748     (298,797
Changes due to business combinations
     368                   368  
  
 
 
   
 
 
   
 
 
   
 
 
 
Ending balance
     8,886,721       21,454       78,502       8,986,677  
  
 
 
   
 
 
   
 
 
   
 
 
 
 
    
For the year ended December 31, 2023
 
    
Stage 1
   
Stage 2
   
Stage 3
   
Total
 
Beginning balance
     8,886,721       21,454       78,502       8,986,677  
Transfer to
12-month
expected credit losses
     14,252       (14,143     (109      
Transfer to lifetime expected credit losses
     (30,528     30,559       (31      
Transfer to credit-impaired financial assets
     (7,299     (1,498     8,797        
Charge-off
                 (4,341     (4,341
Disposal
                 (3,318     (3,318
Net increase (decrease)
     3,634,239       75,526       74,653       3,784,418  
Changes due to business combinations
     13,240                   13,240  
  
 
 
   
 
 
   
 
 
   
 
 
 
Ending balance
     12,510,625       111,898       154,153       12,776,676  
  
 
 
   
 
 
   
 
 
   
 
 
 
11. FAIR VALUE OF FINANCIAL ASSETS AND LIABILITIES
 
(1)
The fair value hierarchy
The fair value hierarchy for financial instruments is determined by the amount of observable market data. The specific financial instruments characteristics and market condition such as the existence of the transactions among market participants and transparency are reflected to the market observable inputs. The fair value hierarchy gives the highest priority to quoted prices (unadjusted) in active markets for identical assets or liabilities. The Group maximizes the use of observable inputs and minimizes the use of unobservable inputs when measuring fair value of its financial assets and financial liabilities. Fair value is measured based on the perspective of a market participant. As such, even when market assumptions are not readily available, the Group’s own assumptions reflect those that market participants would use for measuring the assets or liabilities at the measurement date.
The fair value measurement is described in the one of the following three levels used to classify fair value measurements:
 
   
Level 1—fair value measurements are those derived from quoted prices (unadjusted) in active markets for identical assets or liabilities. The types of financial assets or liabilities generally included in Level 1 are publicly traded equity securities, derivatives, and debt securities issued by governmental bodies.
 
   
Level 2—fair value measurements are those derived from inputs other than quoted prices included within Level 1 that are observable for the asset or liability, either directly (i.e. prices) or indirectly (i.e. derived from prices). The types of financial assets or liabilities generally included in Level 2 are debt securities not traded in active markets and derivatives traded in OTC but not required significant judgment.
 
F-95

   
Level 3—fair value measurements are those derived from valuation technique that include inputs for the assets or liabilities that are not based on observable market data (unobservable inputs). The types of financial assets or liabilities generally included in Level 3 are
non-public
securities and derivatives and debt securities of which valuation techniques require significant judgments and subjectivity.
The inputs used to measure fair value may fall into different levels of the fair value hierarchy. In such cases, the level within the fair value hierarchy is based on the lowest level of input that is significant to the fair value measurement. The Group’s assessment of the significance of a particular input to a fair value measurement in its entirety requires judgment and consideration of inherent factors of the asset or liability.
 
(2)
Fair value hierarchy of financial assets and liabilities measured at fair value are as follows (Unit: Korean Won in millions):
 
    
December 31, 2022
 
    
Level 1
(*)
    
Level 2
(*)
    
Level 3
    
Total
 
Financial assets:
           
Financial assets at FVTPL
           
Deposits
     34,995                      34,995  
Debt securities
     2,580,563        1,654,591        1,078        4,236,232  
Equity securities
     76,007        25        307,851        383,883  
Capital contributions
                   1,976,474        1,976,474  
Beneficiary certificates
     45,394        2,398,592        1,458,776        3,902,762  
Loans
            794,723        104,505        899,228  
Derivative assets
     69,316        8,042,895        93,970        8,206,181  
Other financial assets in foreign currency
                   41,679        41,679  
Others
     34,299               144,840        179,139  
  
 
 
    
 
 
    
 
 
    
 
 
 
Sub-total
     2,840,574        12,890,826        4,129,173        19,860,573  
  
 
 
    
 
 
    
 
 
    
 
 
 
Financial assets at FVTOCI
           
Debt securities
     9,895,456        22,250,302               32,145,758  
Equity securities
     382,257               557,065        939,322  
  
 
 
    
 
 
    
 
 
    
 
 
 
Sub-total
     10,277,713        22,250,302        557,065        33,085,080  
  
 
 
    
 
 
    
 
 
    
 
 
 
Derivative assets (designated for hedging)
            37,786               37,786  
  
 
 
    
 
 
    
 
 
    
 
 
 
Total
     13,118,287        35,178,914        4,686,238        52,983,439  
  
 
 
    
 
 
    
 
 
    
 
 
 
Financial liabilities:
           
Financial liabilities at FVTPL
           
Deposits due to customers
     35,161                      35,161  
Derivative liabilities
     11,700        8,883,976        9,449        8,905,125  
Securities sold
     12,113                      12,113  
  
 
 
    
 
 
    
 
 
    
 
 
 
Sub-total
     58,974        8,883,976        9,449        8,952,399  
  
 
 
    
 
 
    
 
 
    
 
 
 
Derivative liabilities (designated for hedging)
            202,911               202,911  
  
 
 
    
 
 
    
 
 
    
 
 
 
Total
     58,974        9,086,887        9,449        9,155,310  
  
 
 
    
 
 
    
 
 
    
 
 
 
 
(*)
Among financial assets and financial liabilities measured at fair value, the amount transferred from Level 2 to Level 1 is 2,835,187 million Won. The Group recognizes transfers among levels at the end of reporting period in which events have occurred or conditions have changed. A change in the judgement of the active market where the financial product was traded resulted the transfer between levels.
 
F-96

    
December 31, 2023
 
    
Level 1
(*)
    
Level 2
(*)
    
Level 3
    
Total
 
Financial assets:
           
Financial assets at FVTPL
           
Deposits
     39,241                      39,241  
Debt securities
     4,414,956        1,888,052        4,230        6,307,238  
Equity securities
     68,691        19        353,279        421,989  
Capital contributions
                   2,459,646        2,459,646  
Beneficiary certificates
     169,012        3,634,938        1,705,965        5,509,915  
Loans
            726,714        56,002        782,716  
Derivative assets
     113        5,669,078        129,138        5,798,329  
Other financial assets in foreign currency
                   42,408        42,408  
Others
                   183,274        183,274  
  
 
 
    
 
 
    
 
 
    
 
 
 
Sub-total
     4,692,013        11,918,801        4,933,942        21,544,756  
  
 
 
    
 
 
    
 
 
    
 
 
 
Financial assets at FVTOCI
           
Debt securities
     12,392,117        24,301,994               36,694,111  
Equity securities
     649,220               548,164        1,197,384  
  
 
 
    
 
 
    
 
 
    
 
 
 
Sub-total
     13,041,337        24,301,994        548,164        37,891,495  
  
 
 
    
 
 
    
 
 
    
 
 
 
Derivative assets (designated for hedging)
            26,708               26,708  
  
 
 
    
 
 
    
 
 
    
 
 
 
Total
     17,733,350        36,247,503        5,482,106        59,462,959  
  
 
 
    
 
 
    
 
 
    
 
 
 
Financial liabilities:
           
Financial liabilities at FVTPL
           
Deposits due to customers
     39,524                      39,524  
Derivative liabilities
     8,303        5,932,727        1,994        5,943,024  
Securities sold
     155,765                      155,765  
  
 
 
    
 
 
    
 
 
    
 
 
 
Sub-total
     203,592        5,932,727        1,994        6,138,313  
  
 
 
    
 
 
    
 
 
    
 
 
 
Derivative liabilities (designated for hedging)
            153,007               153,007  
  
 
 
    
 
 
    
 
 
    
 
 
 
Total
     203,592        6,085,734        1,994        6,291,320  
  
 
 
    
 
 
    
 
 
    
 
 
 
 
(*)
There were no transfers between Level 1 and Level 2 of financial assets and liabilities measured at fair value. The Group recognizes transfers among levels at the end of reporting period in which events have occurred or conditions have changed.
Financial assets and liabilities at FVTPL, financial liabilities at FVTPL designated as upon initial recognition, financial assets at FVTOCI, and derivative assets and liabilities are recognized at fair value. Fair value is the amount that would be received to sell an asset, or paid to transfer a liability, in an orderly transaction between market participants at the measurement date.
Financial instruments are measured at fair value using a quoted market price in active markets. If there is no active market for a financial instrument, the Group determines the fair value using valuation methods. Valuation methods and input variables for each type of financial instruments are as follows:
 
F-97

1) Valuation methods and input variables for each type of financial instrument classified into level 2 in December 31, 2022 and 2023 are as follows:
 
   
Valuation methods
 
Input variables
Debt securities   Fair value is measured by discounting the future cash flows of debt securities applying the risk-free market rate with credit spread and LSMC and Hull-White model.   Risk-free market rate, credit spread, discount rate originated from credit grade, volatility of stock and volatility of interest rate
Equity securities and beneficiary certificates   Equity securities and beneficiary certificates are measured at net asset value method, DCF model (Discounted Cash Flow Model), Binomial Tree model and T-F model.   Values of underlying assets such as bond, discount rate, volatility of stock, terminal growth rate etc.
Derivatives
  Fair value is measured by models such as option model (Closed form).   Discount rate, volatility, exchange rate, stock prices, fair value originated from forward price etc.
Loans   Fair value is measured by discounting the future cash flows of debt instruments by applying the market interest rate applied to entities with similar creditworthiness to the debtor.   Risk-free market rate and credit spread
2) Valuation methods and input variables for each type of financial instrument classified into level 3 in December 31, 2022 and 2023 are as follows:
 
   
Valuation methods
 
Input variables
Loans   Fair value is measured by using the DCF model (Discounted Cash Flow Model), which is a valuation technique commonly used in the market taking into account the price and volatility of the underlying asset, T-F model, LSMC and Hull-White etc.  
Values of underlying assets,
volatility, discount rate, volatility of stock, volatility of interest rate
Debt securities   Fair value is measured by models such as LSMC(Least-Squares Monte Carlo), Hull-White model.   Discount rate originated from credit grade, volatility of stocks, volatility of interest rate etc.
Equity securities, capital contributions and Beneficiary certificates   Among DCF (Discounted Cash Flow) Model, FCFE (Free Cash Flow to Equity) Model, Comparable Company Analysis, Dividend Discount Model, Risk-adjusted Rate of Return Method, Net Asset Value Method, LSMC, Binomial Tree Model, Hull-White and Precedent Transactions model, one or more methods are used given the characteristic of the subject of fair value measurement.   Risk-free market rate, market risk premium, corporate Beta, stock prices, volatility of underlying asset, discount rate originated from credit grade, volatility of interest rate, volatility of real estate value, terminal growth rate, PBR, PSR etc.
Derivatives
  Fair value is measured by models such as option model.   Correlation, etc.
Others   The fair value of the underlying asset, after calculating the fair value using the DCF model, etc., considering the price and volatility of the calculated underlying asset, is calculated using the binomial tree, which is commonly used valuation techniques in the market.   Stock price, volatility of underlying assets, etc.
 
F-98

Valuation methods of financial assets and liabilities measured at fair value and classified into Level 3 and significant but unobservable inputs are as follows:
 
   
Fair value
measurement
technique
 
Type
 
Significant
unobservable
inputs
 
Range(%)
 
Impact of changes in significant
unobservable inputs on fair value
measurement
Loans
 
DCF model and others
   
Discount rate
 
4.05%~6.58%
  Fair value increases as discount rate decreases.
 
LSMC(Hull-White)
    Volatility of stock   0.19%~0.24%   Fair value increases as volatility of stock increases.
    Volatility of interest rate   0.47%~0.91%   Fair value increases as volatility of interest rate increases.
    Discount rate   13.78%~21.92%   Fair value increases as discount rate decreases.
Derivative assets
  Option valuation model and others   Equity related   Correlation coefficient   0.32~0.68   Variation of fair value increases as correlation coefficient increases.
Derivative liabilities
  Option valuation model and others  
Equity related
  Correlation coefficient   0.32~0.68   Variation of fair value increases as correlation coefficient increases.
Equity securities, capital contributions, and beneficiary certificates
  Binomial Tree     Discount rate   3.58%   Fair value increases as discount rate decreases.
    Stock prices, Volatility of underlying asset, Volatility of stocks   27.34%~76.22%   Variation of fair value increases as volatility of underlying asset and stock price increases.
  Risk-adjusted discount rate method (Tsiveriotis-Fernandes)     Discount rate   6.98%   Fair value increases as discount rate decreases.
    Volatility of stock   34.6%   Variation of fair value increases as volatility of stock increases.
  DCF model and others     Discount rate   5.08%~19.90%   Fair value increases as discount rate decreases.
    Terminal growth rate   0.00%, 1.00%   Fair value increases as terminal growth rate increases.
    Liquidation value   -1.00%~1.00%   Fair value increases as liquidation value increases.
  LSMC(Hull-White)     Discount rate   5.06%~6.86%   Fair value increases as discount rate decreases.
Others   Binomial Tree     Stock prices, Volatility of underlying asset   15.48%~76.22%   Variation of fair value increases as volatility of underlying asset and stock price increases.
      Discount rate   10.42%   Fair value increases as discount rate decreases.
      Growth rate   0.00%   Fair value increases as terminal growth rate increases
Fair value of financial assets and liabilities classified into Level 3 is measured by the Group using its own valuation methods or using external specialists. Unobservable inputs used in the fair value measurements are produced by the internal system of the Group and the appropriateness of inputs is reviewed regularly.
 
F-99

(
3
)
Changes in financial assets and liabilities measured at fair value classified into Level 3 are as follows (Unit: Korean Won in millions):
 
   
For the year ended December 31, 2021
 
   
Beginning
balance
   
Net
income
(loss)
(*1)
   
Other
comprehensive
income
   
Purchases/

issuances
   
Disposals /

settlements
   
Transfer to or
out of Level 3
(*2)
   
Ending
balance
 
Financial assets:
             
Financial assets at FVTPL
             
Debt securities
    4,618       (431           1,000       (4,070     1,000       2,117  
Equity securities
    450,371       (24,501           33,570       (154,455     (1,000     303,985  
Capital contributions
    865,685       82,596             575,643       (236,201           1,287,723  
Beneficiary certificates
    1,917,811       10,347             86,224       (910,308           1,104,074  
Loans
    209,062       16,975             761,045       (773,447           213,635  
Derivative assets
    7,872       22,256             5,058             (5,838     29,348  
Others
    84,979       12,245             14,982       (16,548     533       96,191  
 
 
 
   
 
 
   
 
 
   
 
 
   
 
 
   
 
 
   
 
 
 
Sub-total
    3,540,398       119,487             1,477,522       (2,095,029     (5,305     3,037,073  
 
 
 
   
 
 
   
 
 
   
 
 
   
 
 
   
 
 
   
 
 
 
Financial assets at FVTOCI
             
Equity securities
    570,715             11,362       645       (1,267           581,455  
 
 
 
   
 
 
   
 
 
   
 
 
   
 
 
   
 
 
   
 
 
 
Total
    4,111,113       119,487       11,362       1,478,167       (2,096,296     (5,305     3,618,528  
 
 
 
   
 
 
   
 
 
   
 
 
   
 
 
   
 
 
   
 
 
 
Financial liabilities:
             
Financial liabilities at FVTPL
             
Derivative liabilities
    20,136       4,926             (3,979     (10,188     (6,254     4,641  
Financial liabilities at FVTPL designated as upon initial recognition
             
Equity-linked securities
    19,630       (102                 (19,528            
 
 
 
   
 
 
   
 
 
   
 
 
   
 
 
   
 
 
   
 
 
 
Total
    39,766       4,824             (3,979     (29,716     (6,254     4,641  
 
 
 
   
 
 
   
 
 
   
 
 
   
 
 
   
 
 
   
 
 
 
 
(*1)
For financial liabilities, positive numbers represent losses that increase balance and negative numbers represent gains that decrease balance. The gain amounting to 2,634 million Won for the year ended December 31, 2021, which is from financial assets and liabilities that the Group holds as at the end of the year.
(*2)
There were transfers between levels as the availability of observable market data for these financial instruments changed. The Group recognizes transfers among levels at the end of reporting period in which events have occurred or conditions have changed.
 
F-100

   
For the year ended December 31, 2022
 
   
Beginning
balance
   
Net
income
(loss)
(*1)
   
Other
comprehensive
income
   
Purchases/
issuances
   
Disposals /
settlements
   
Transfer to or
out of Level 3
(*2)
   
Ending
balance
 
Financial assets:
             
Financial assets at FVTPL
             
Debt securities
    2,117       (40                 (999           1,078  
Equity securities
    303,985       697             20,175       (16,974     (32     307,851  
Capital contributions
    1,287,723       103,376             703,160       (117,785           1,976,474  
Beneficiary certificates
    1,104,074       (2,922           98,420       259,204             1,458,776  
Loans
    213,635       17,544             802,092       (928,766           104,505  
Derivative assets
    29,348       64,359             582       (319           93,970  
Other foreign currency financial assets
                      41,679                   41,679  
Others
    96,191       16,744             40,836       (8,931           144,840  
 
 
 
   
 
 
   
 
 
   
 
 
   
 
 
   
 
 
   
 
 
 
Sub-total
    3,037,073       199,758             1,706,944       (814,570     (32     4,129,173  
 
 
 
   
 
 
   
 
 
   
 
 
   
 
 
   
 
 
   
 
 
 
Financial assets at FVTOCI
             
Equity securities
    581,455             2,084       2,357       (28,831           557,065  
 
 
 
   
 
 
   
 
 
   
 
 
   
 
 
   
 
 
   
 
 
 
Total
    3,618,528       199,758       2,084       1,709,301       (843,401     (32     4,686,238  
 
 
 
   
 
 
   
 
 
   
 
 
   
 
 
   
 
 
   
 
 
 
Financial liabilities:
             
Financial liabilities at FVTPL
             
Derivative liabilities
    4,641       8,058             (351     (2,899           9,449  
 
 
 
   
 
 
   
 
 
   
 
 
   
 
 
   
 
 
   
 
 
 
Total
    4,641       8,058             (351     (2,899           9,449  
 
 
 
   
 
 
   
 
 
   
 
 
   
 
 
   
 
 
   
 
 
 
 
(*1)
For financial liabilities, positive numbers represent losses that increase balance and negative numbers represent gains that decrease balance. The gain amounting to
2,770 
million Won for the year ended December 31, 2022, which is from financial assets and liabilities that the Group holds as at the end of the year.
(*2)
There were transfers between levels as the availability of observable market data for these financial instruments changed. The Group recognizes transfers among levels at the end of reporting period in which events have occurred or conditions have changed.
 
F-101

   
For the year ended December 31, 2023
 
   
Beginning
balance
   
Business
combination
   
Net
income
(loss)
(*1)
   
Other
comprehensive
income
   
Purchases/

issuances
   
Disposals /

settlements
   
Transfer to

or out of
Level 3
(*2)
   
Ending
balance
 
Financial assets:
               
Financial assets at FVTPL
               
Debt securities
    1,078             152             4,000       (1,000           4,230  
Equity securities
    307,851       10,628       10,632             62,638       (32,630     (5,840     353,279  
Capital contributions
    1,976,474       10,977       65,437             655,921       (249,163           2,459,646  
Beneficiary certificates
    1,458,776             3,534             280,435       (36,780           1,705,965  
Loans
    104,505             483             577,296       (626,282           56,002  
Derivative assets
    93,970             41,620             2,273       (8,725           129,138  
Other foreign currency financial assets
    41,679             729                               42,408  
Others
    144,840             9,015             32,214       (2,795           183,274  
 
 
 
   
 
 
   
 
 
   
 
 
   
 
 
   
 
 
   
 
 
   
 
 
 
Sub-total
    4,129,173       21,605       131,602             1,614,777       (957,375     (5,840     4,933,942  
 
 
 
   
 
 
   
 
 
   
 
 
   
 
 
   
 
 
   
 
 
   
 
 
 
Financial assets at FVTOCI
               
Equity securities
    557,065                   (6,564     343       (2,657     (23     548,164  
Loans
                            139,567       (139,567            
 
 
 
   
 
 
   
 
 
   
 
 
   
 
 
   
 
 
   
 
 
   
 
 
 
Sub-total
    557,065                   (6,564     139,910       (142,224     (23     548,164  
 
 
 
   
 
 
   
 
 
   
 
 
   
 
 
   
 
 
   
 
 
   
 
 
 
Total
    4,686,238       21,605       131,602       (6,564     1,754,687       (1,099,599     (5,863     5,482,106  
 
 
 
   
 
 
   
 
 
   
 
 
   
 
 
   
 
 
   
 
 
   
 
 
 
Financial liabilities:
               
Financial liabilities at FVTPL
               
Derivative liabilities
    9,449             1,994                   (9,449           1,994  
 
 
 
   
 
 
   
 
 
   
 
 
   
 
 
   
 
 
   
 
 
   
 
 
 
Total
    9,449             1,994                   (9,449           1,994  
 
 
 
   
 
 
   
 
 
   
 
 
   
 
 
   
 
 
   
 
 
   
 
 
 
 
(*1)
For financial liabilities, positive numbers represent losses that increase balance and negative numbers represent gains that decrease balance. The gain amounting to 171,095 million Won for the year ended December 31, 2023, which is from financial assets and liabilities that the Group holds as at the end of the year.
(*2)
The Group recognizes transfers among levels at the end of reporting period in which events have occurred or conditions have changed.
(4) Sensitivity analysis results on reasonable fluctuation of the significant unobservable input variables for the fair value of Level 3 financial instruments are as follows.
The sensitivity analysis of the financial instruments has been performed by classifying with favorable and unfavorable changes based on how changes in unobservable assumptions would have effects on the fluctuations of financial instruments’ value. When the fair value of a financial instrument is affected by more than one unobservable assumption, the below table reflects the most favorable or the most unfavorable changes which resulted from varying the assumptions individually. The sensitivity analysis was performed for two types of level 3 financial instruments: (1) interest rate related derivatives, currency related derivatives, equity related derivatives, equity-linked securities beneficiary certificates and loans of which fair value changes are recognized as net income; (2) equity securities of which fair value changes are recognized as other comprehensive income.
Meanwhile, among the financial instruments that are classified as Level 3 amounting to 4,695,688 million Won
 and
5,484,098 million Won as of December 31, 2022 and 2023 respectively, equity instruments of 3,196,703 million Won and 4,704,747 million Won whose carrying amount are considered to represent the reasonable approximation of fair value are excluded from the sensitivity analysis.
 
F-102

The sensitivity on fluctuation of input variables by financial instruments as of December 31, 2021, 2022 and 2023 is as follows (Unit: Korean Won in millions):
 
    
December 31, 2021
 
    
Net income
(loss)
   
Other comprehensive

income (loss)
 
    
Favorable
    
Unfavorable
   
Favorable
    
Unfavorable
 
Financial assets:
          
Financial assets at FVTPL
          
Derivative assets
(*1)
     1,668        (1,191             
Loans
(*2)
     682        (671             
Debt securities
     13        (12             
Equity securities
(*2)
(*3)
(*4)
     6,348        (5,331             
Beneficiary certificates
(*4)
     1,305        (1,171             
Others
(*2)
     921        (876             
Financial assets at FVTOCI
          
Equity securities
(*3)
(*4)
                  30,391        (23,865
  
 
 
    
 
 
   
 
 
    
 
 
 
Total
     10,937        (9,252     30,391        (23,865
  
 
 
    
 
 
   
 
 
    
 
 
 
Financial liabilities:
          
Financial liabilities at FVTPL
          
Derivative liabilities
(*1)
     205        (264             
  
 
 
    
 
 
   
 
 
    
 
 
 
Total
     205        (264             
  
 
 
    
 
 
   
 
 
    
 
 
 
 
(*1)
Fair value changes of equity related derivatives assets and liabilities and equity-linked securities are calculated by increasing or decreasing historical volatility of the stock price and correlation, which are major unobservable variables, by 10%, respectively. In the case of interest rate related derivative assets and liabilities, fair value changes are calculated by increasing or decreasing the volatility of interest rate, which are major unobservable variables, by 10%.
(*2)
Fair value changes of equity securities are calculated by increasing or decreasing stock prices
(-10%~10%)
and volatility
(-10~10%).
The stock prices and volatility are major unobservable variables.
(*3)
Fair value changes of equity securities are calculated
by increasing or
decreasing terminal growth rate
(-0.5%~0.5%)
and discount rate
(-1~1%)
or liquidation value
(-1~1%).
The growth rate, discount rate, and liquidation value are major unobservable variables.
(*4)
Even if the sensitivity analysis of the capital contributions and beneficiary certificates is not possible in practice, fair value changes of beneficiary certificates and other securities whose major unobservable variables are composed of the real estate are calculated by increasing or decreasing price fluctuation rate of real estate which is underlying assets and discount rate by 1%.
 
F-103

    
December 31, 2022
 
    
Net income
(loss)
   
Other comprehensive

income (loss)
 
    
Favorable
    
Unfavorable
   
Favorable
    
Unfavorable
 
Financial assets:
          
Financial assets at FVTPL
          
Derivative assets
(*1)
     2,453        (1,993             
Loans
(*2)
     203        (200             
Debt securities
     1                      
Equity securities
(*2)
(*3)
(*4)
     10,146        (8,079             
Beneficiary certificates
(*4)
     737        (737             
Others
(*2)
     2,860        (2,790             
Financial assets at FVTOCI
                          
Equity securities
(*3)
(*4)
                  24,370        (17,579
  
 
 
    
 
 
   
 
 
    
 
 
 
Total
     16,400        (13,799     24,370        (17,579
  
 
 
    
 
 
   
 
 
    
 
 
 
Financial liabilities:
          
Financial liabilities at FVTPL
          
Derivative liabilities
(*1)
     41        (39             
  
 
 
    
 
 
   
 
 
    
 
 
 
Total
     41        (39             
  
 
 
    
 
 
   
 
 
    
 
 
 
 
(*1)
Fair value changes of equity related derivatives assets and liabilities and equity-linked securities are calculated by increasing or decreasing historical volatility of the stock price and correlation, which are major unobservable variables, by 10%, respectively. In the case of interest rate related derivative assets and liabilities, fair value changes are calculated by increasing or decreasing the volatility of interest rate, which are major unobservable variables, by 10%.
(*2)
Fair value changes of equity securities are calculated by increasing or decreasing stock prices
(-10%~10%)
and volatility
(-10~10%).
The stock prices and volatility are major unobservable variables.
(*3)
Fair value
changes of equity securities are calculated by
increasing or
decreasing terminal growth rate
(-0.5%~0.5%)
and discount rate
(-1~1%)
or liquidation value
(-1~1%).
The growth rate, discount rate, and liquidation value are major unobservable variables.
(*4)
Even if the sensitivity analysis of the capital contributions and beneficiary certificates is not possible in practice, fair value changes of beneficiary certificates and other securities whose major unobservable variables are composed of the real estate are calculated by increasing or decreasing price fluctuation rate of real estate which is underlying assets and discount rate by 1%.
 
F-104

    
December 31, 2023
 
    
Net income
(loss)
   
Other comprehensive


income (loss)
 
    
Favorable
    
Unfavorable
   
Favorable
    
Unfavorable
 
Financial assets:
          
Financial assets at FVTPL
          
Derivative assets
(*1)
     88        (95             
Loans
(*2)
     202        (199             
Debt securities
(*3)
     21        (22             
Equity securities
(*2)
(*3)
(*4)
     11,562        (8,953             
Beneficiary certificates
(*4)
     722        (722             
Others
(*2)
     4,098        (3,921             
Financial assets at FVTOCI
          
Equity securities
(*3)
(*4)
                  28,020        (22,302
  
 
 
    
 
 
   
 
 
    
 
 
 
Total
     16,693        (13,912     28,020        (22,302
  
 
 
    
 
 
   
 
 
    
 
 
 
Financial liabilities:
          
Financial liabilities at FVTPL
          
Derivative liabilities
(*1)
     10        (7             
  
 
 
    
 
 
   
 
 
    
 
 
 
Total
     10        (7             
  
 
 
    
 
 
   
 
 
    
 
 
 
 
(*1)
Fair value changes of equity related derivatives assets and liabilities and equity-linked securities are calculated by increasing or decreasing correlation, which are major unobservable variables, by 10%, respectively.
(*2)
Fair value changes of equity securities are calculated by increasing or decreasing stock prices
(-10%~10%)
and volatility
(-10%p~10%p).
The stock prices and volatility are major unobservable variables.
(*3)
Fair value
changes of equity securitie
s are calculated by
increasing or decreasing terminal
growth rate
(-0.5%p~1%p)
and discount rate
(-1%p~1%p)
or liquidation value
(-1%p~1%p).
The growth rate,
discount rate, and liquidation
value are major unobservable variables.
(*4)
Even if the sensitivity analysis of the capital contributions and beneficiary certificates is not possible in practice, fair value changes of beneficiary certificates and other securities whose major unobservable variables are composed of the real estate are calculated by increasing or decreasing price fluctuation rate of real estate which is underlying assets and discount rate by 1%.
(5) Fair value and carrying amount of financial assets and liabilities that are recorded at amortized cost are as follows (Unit: Korean Won in millions):
 
    
December 31, 2022
 
    
Fair value
    
Carrying

amount
 
    
Level 1
    
Level 2
    
Level 3
    
Total
 
Financial assets:
              
Securities at amortized cost
     2,652,449        24,623,369               27,275,818        28,268,516  
Loans and other financial assets at amortized cost
            6,238,724        345,952,544        352,191,268        355,760,729  
Financial liabilities:
              
Deposits due to customers
            343,931,576               343,931,576        342,105,209  
Borrowings
            26,063,256        2,135,047        28,198,303        28,429,603  
Debentures
            42,918,411               42,918,411        44,198,486  
Other financial liabilities
(*)
            21,244,664        536,209        21,780,873        22,492,705  
 
(*)
Lease liabilities are excluded as of December 31, 2022.
 
F-105

    
December 31, 2023
 
    
Fair value
    
Carrying

amount
 
    
Level 1
    
Level 2
    
Level 3
    
Total
 
Financial assets:
              
Securities at amortized cost
     2,361,627        21,303,099               23,664,726        23,996,172  
Loans and other financial assets at amortized cost
            9,905,518        364,211,207        374,116,725        373,148,148  
Financial liabilities:
              
Deposits due to customers
            360,186,521               360,186,521        357,784,297  
Borrowings
            31,065,237        87,342        31,152,579        30,986,746  
Debentures
            40,504,019               40,504,019        41,239,245  
Other financial liabilities
(*)
            24,584,447        609,620        25,194,067        25,780,550  
 
(*)
Lease liabilities are excluded as of December 31, 2023.
The fair values of financial instruments are measured using quoted market price in active markets. In case there is no active market for financial instruments, the Group determines the fair value by using valuation methods. Valuation methods and input variables for financial assets and liabilities that are measured at amortized cost are given as follows:
 
    
Valuation methods
  
Input variables
Securities at amortized cost
  
The fair value is measured by discounting the projected cash flows of debt securities by applying risk-free market rate with credit spread.
  
Risk-free market rate and credit spread
Loans and other financial assets at amortized cost
  
The fair value is measured by discounting the projected cash flows of loan products by applying the market discount rate that has been applied to a proxy company that has similar credit rating to the debtor.
  
Risk-free market rate, credit spread and prepayment rate
Deposits due to customers, borrowings, debentures and other financial liabilities
  
The fair value is measured by discounting the projected cash flows of debt products by applying the market discount rate that is reflecting credit rating of the Group.
  
Risk-free market rate and credit spread
 
F-106

(6) Financial instruments by category
Carrying amounts of financial assets and liabilities by each category are as follows (Unit: Korean Won in millions):
 
    
December 31, 2022
 
Financial assets
  
Financial

asset at
FVTPL
    
Financial

assets at
FVTOCI
    
Financial

assets at
amortized cost
    
Derivatives
assets
(designated for
hedging)
    
Total
 
Deposits
     34,995               2,994,672               3,029,667  
Securities
     10,676,985        33,085,080        28,268,516               72,030,581  
Loans
     899,228               343,918,560               344,817,788  
Derivative assets
     8,206,181                      37,786        8,243,967  
Other financial assets
     43,184               8,847,497               8,890,681  
  
 
 
    
 
 
    
 
 
    
 
 
    
 
 
 
Total
     19,860,573        33,085,080        384,029,245        37,786        437,012,684  
  
 
 
    
 
 
    
 
 
    
 
 
    
 
 
 
 
    
December 31, 2022
 
Financial liabilities
  
Financial

liabilities at
FVTPL
    
Financial

liabilities at
amortized cost
    
Derivatives
liabilities
(designated for
hedging)
    
Total
 
Deposits due to customers
     35,161        342,105,209               342,140,370  
Borrowings
     12,113        28,429,603               28,441,716  
Debentures
            44,198,486               44,198,486  
Derivative liabilities
     8,905,125               202,911        9,108,036  
Other financial liabilities
(*)
            22,492,707               22,492,707  
  
 
 
    
 
 
    
 
 
    
 
 
 
Total
     8,952,399        437,226,005        202,911        446,381,315  
  
 
 
    
 
 
    
 
 
    
 
 
 
 
(*)
Lease liabilities are excluded as of December 31, 2022.
 
    
December 31, 2023
 
Financial assets
  
Financial

asset at
FVTPL
    
Financial

assets at
FVTOCI
    
Financial

assets
at amortized cost
    
Derivatives
assets
(designated for
hedging)
    
Total
 
Deposits
     39,241               1,950,573               1,989,814  
Securities
     14,880,479        37,891,495        23,996,172               76,768,146  
Loans
     782,716               358,577,179               359,359,895  
Derivative assets
     5,798,329                      26,708        5,825,037  
Other financial assets
     43,991               12,620,396               12,664,387  
  
 
 
    
 
 
    
 
 
    
 
 
    
 
 
 
Total
     21,544,756        37,891,495        397,144,320        26,708        456,607,279  
  
 
 
    
 
 
    
 
 
    
 
 
    
 
 
 
 
    
December 31, 2023
 
Financial liabilities
  
Financial

liabilities at
FVTPL
    
Financial

liabilities at
amortized cost
    
Derivatives
liabilities
(designated for
hedging)
    
Total
 
Deposits due to customers
     39,524        357,784,297               357,823,821  
Borrowings
     155,765        30,986,746               31,142,511  
Debentures
            41,239,245               41,239,245  
Derivative liabilities
     5,943,024               153,007        6,096,031  
Other financial liabilities
(*)
            25,780,550               25,780,550  
  
 
 
    
 
 
    
 
 
    
 
 
 
Total
     6,138,313        455,790,838        153,007        462,082,158  
  
 
 
    
 
 
    
 
 
    
 
 
 
 
(*)
Lease liabilities are excluded as of December 31, 2023.
 
F-107

(7) Income or expense from financial instruments by category
Income or expense from financial assets and liabilities by each category during the years ended December 31, 2021, 2022 and 2023 are as follows (Unit: Korean Won in millions):
 
   
For the year ended December 31, 2021
 
   
Interest
Income (expense)
   
Fees and
Commissions
Income (expense)
   
Reversal
(provision) of
credit loss
   
Gain or
loss on
transactions
and valuation
   
Dividends,
etc.
   
Total
 
Financial assets at FVTPL
    45,803       (156           325,751       284,683       656,081  
Financial assets at FVTOCI
    381,814       1,343       (4,909     32,624       24,528       435,400  
Securities at amortized cost
    324,920             (664                 324,256  
Loans and other financial assets at amortized cost
    9,142,212       494,296       (551,957     107,317             9,191,868  
Financial liabilities at amortized cost
    (2,901,592     2,205                         (2,899,387
Net derivatives (designated for hedging)
                      72,493             72,493  
 
 
 
   
 
 
   
 
 
   
 
 
   
 
 
   
 
 
 
Total
    6,993,157       497,688       (557,530     538,185       309,211       7,780,711  
 
 
 
   
 
 
   
 
 
   
 
 
   
 
 
   
 
 
 
 
   
For the year ended December 31, 2022
 
   
Interest
Income (expense)
   
Fees and
Commissions
Income (expense)
   
Reversal
(provision) of
credit loss
   
Gain or
loss on
transactions
and valuation
   
Dividends,
etc.
   
Total
 
Financial assets at FVTPL
    106,698       (134           238,502       136,136       481,202  
Financial assets at FVTOCI
    632,615       1,606       827       (21,498     23,846       637,396  
Securities at amortized cost
    515,246             (3,151                 512,095  
Loans and other financial assets at amortized cost
    13,399,990       600,902       (881,668     74,204             13,193,428  
Financial liabilities at amortized cost
    (5,950,277     2,094                         (5,948,183
Net derivatives (designated for hedging)
                      78,822             78,822  
 
 
 
   
 
 
   
 
 
   
 
 
   
 
 
   
 
 
 
Total
    8,704,272       604,468       (883,992     370,030       159,982       8,954,760  
 
 
 
   
 
 
   
 
 
   
 
 
   
 
 
   
 
 
 
 
   
For the year ended December 31, 2023
 
   
Interest
Income (expense)
   
Fees and
Commissions
Income (expense)
   
Reversal
(provision) of
credit loss
   
Gain or
loss on
transactions
and valuation
   
Dividends,
etc.
   
Total
 
Financial assets at FVTPL
    192,094       514              488,486       222,357       903,451  
Financial assets at FVTOCI
    999,407       1,621       (16,542     (37,641     17,936       964,781  
Securities at amortized cost
    782,513             (5,549                 776,964  
Loans and other financial assets at amortized cost
    18,667,540       578,387       (1,839,987     203,942             17,609,882  
Financial liabilities at amortized cost
    (11,887,127     1,247                         (11,885,880
Net derivatives (designated for hedging)
                      15,678             15,678  
 
 
 
   
 
 
   
 
 
   
 
 
   
 
 
   
 
 
 
Total
    8,754,427       581,769       (1,862,078     670,465       240,293       8,384,876  
 
 
 
   
 
 
   
 
 
   
 
 
   
 
 
   
 
 
 
 
F-108

Table of Contents
12. DERECOGNITION AND OFFSET OF FINANCIAL INSTRUMENTS
(1) Derecognition of financial instruments
Transferred financial assets that do not meet the condition of derecognition in their entirety.
1) Bonds sold under repurchase agreements
The financial instruments that were disposed but the Group agreed to repurchase at the fixed amounts at the same time, so that they did not meet the conditions of derecognition, are as follows (Unit: Korean Won in millions):
 
    
December 31,

2022
    
December 31,

2023
 
Assets transferred    Financial assets at FVTPL      214,577        238,461  
  
Financial assets at FVTOCI
     583,198        556,583  
  
Securities at amortized cost
     1,171,300        48,368  
     
 
 
    
 
 
 
   Total      1,969,075        843,412  
     
 
 
    
 
 
 
Related liabilities
   Bonds sold under repurchase agreements      1,898,744        757,691  
     
 
 
    
 
 
 
 
  2)
Securities loaned
When the Group loans its securities to outside parties, the legal ownerships of the securities are transferred; however, they should be returned at the end of lending period. Therefore, the Group does not derecognize them from the consolidated financial statements as it owns majority of risks and benefits from the securities continuously, regardless of the transfer of legal ownership. The carrying amount of the securities loaned are as follows (Unit: Korean Won in millions):
 
    
December 31,
2022
    
December 31,
2023
    
Loaned to
Financial assets at FVTPL
 
Korean treasury and government bonds
            625,398     
The Korea Securities
Finance Corporation
Financial assets at FVTOCI
 
Korean treasury and government bonds
     98,027        592,218      Korea Securities Depository, etc.
 
  3)
Liquidity of financial assets
As of December 31, 2022 and 2023, the consolidated structured companies issued asset-backed securities with loans and corporate bonds held by the Group as liquid assets, and the Group bear related risks through the purchase agreements or credit contributions. The transaction details of the transfer of the financial instrument are as follows:
 
         
December 31, 2022
    
December 31, 2023
 
         
Carrying amount (*)
    
Carrying amount (*)
 
Assets transferred
   Financial assets at FVPL      49,808         
   Loans at amortized cost      4,640,182        5,098,217  
Related liabilities
   Asset-backed borrowings      231,800        2,434,900  
   Asset-backed bonds      1,209,364        1,487,895  
 
(*)
The carrying amount is the amount before the allowance for bad debts.
On the other hand, the details of transferred financial assets that have not been removed, such as bonds sold under the repurchase agreement and loan securities, are also described in Note 18. The Group does not have financial instruments that are continuously involved.
(2) The offset of financial assets and liabilities
The Group possesses both the uncollected domestic exchange receivables and the unpaid domestic exchange payable, which satisfy offsetting criteria of IAS 32. Therefore, the total number of uncollected domestic
 
F-109

exchange receivables has been offset with a part of unpaid domestic exchange payables, and they have been disclosed in loans at amortized cost and other financial assets and other financial liabilities of the Group’s statements of financial position, respectively.
The Group possesses the derivative assets, derivative liabilities, receivable spot exchange and payable spot exchange that do not satisfy the offsetting criteria of IAS 32 but provide the Group under the circumstances of the trading party’s defaults, insolvency or bankruptcy, with the right of offsetting. Items such as cash collateral cannot satisfy the offsetting criteria of IAS 32, but in accordance with the collateral arrangements and under the circumstances of the trading party’s default, insolvency or bankruptcy, the net amount of derivative assets and derivative liabilities, receivable spot exchange and payable spot exchange can be offset.
The Group has entered into a resale and repurchase agreement and accounted it as a collateralized borrowing. The Group has also entered into a resale and purchase agreement and accounted it as a secured loans. The Group under the repurchase agreements has an offsetting right only upon the counterparty’s default, insolvency or bankruptcy; thus, the repurchase agreements are applied by the TBMA/ISMA Global Master Repurchase Agreement, which does not satisfy the offsetting criteria of IAS 32. The Group disclosed bonds sold under repurchase agreements as borrowings and bonds purchased under resale agreements as loan at amortized cost and other financial assets.
As of December 31, 2022 and 2023, the financial instruments to be offset and may be covered by master netting agreements and similar agreements are as follows (Unit: Korean Won in millions):
 
 
 
December 31, 2022
 
 
 
Gross
amounts of
recognized
financial
instruments
 
 
Gross
amounts of
recognized
financial
instruments
setoff
 
 
Net

amounts of
consolidated
financial
instruments
presented
 
 
Related amounts not setoff
in the consolidated
statement of financial
position
 
 
Net

amounts
 
 
 
Netting
agreements
and others
 
 
Cash
collateral
received and
others
 
Financial assets:
 
 
 
 
 
 
Derivative assets
(*1)
    7,032,465             7,032,465       9,175,416       748,981       1,616,779  
Receivable spot exchange
(*2)
    4,508,711             4,508,711  
Bonds purchased under resale agreements
(*2)
    6,793,938             6,793,938       6,793,938              
Domestic exchange settlement debits
(*2)
(*5)
    39,787,371       39,209,452       577,919                   577,919  
 
 
 
   
 
 
   
 
 
   
 
 
   
 
 
   
 
 
 
Total
    58,122,485       39,209,452       18,913,033       15,969,354       748,981       2,194,698  
 
 
 
   
 
 
   
 
 
   
 
 
   
 
 
   
 
 
 
Financial liabilities:
           
Derivative liabilities
(*1)
    7,652,440             7,652,440       10,043,092       145,268       1,972,695  
Payable spot exchange
(*3)
    4,508,615             4,508,615  
Bonds sold under repurchase agreements
(*4)
    2,313,044             2,313,044       2,313,044              
Domestic exchange settlement credits
(*3)
(*5)
    43,841,373       39,209,452       4,631,921       2,504,062             2,127,859  
 
 
 
   
 
 
   
 
 
   
 
 
   
 
 
   
 
 
 
Total
    58,315,472       39,209,452       19,106,020       14,860,198       145,268       4,100,554  
 
 
 
   
 
 
   
 
 
   
 
 
   
 
 
   
 
 
 
 
(*1)
The items include derivative assets and liabilities held for trading and designated for hedging.
(*2)
The items are included in loan at amortized cost and other financial assets.
(*3)
The items are included in other financial liabilities.
(*4)
The items are included in borrowings.
(*5)
Certain financial assets and liabilities are presented as net amounts.
 
F-110

   
December 31, 2023
 
   
Gross
amounts of
recognized
financial
assets
   
Gross
amounts of
recognized
financial
assets setoff
   
Net

amounts of
consolidated
financial
assets
presented
   
Related amounts not setoff
in the consolidated
statement of financial
position
   
Net

amounts
 
   
Netting
agreements
and others
   
Cash
collateral
received and
others
 
Financial assets:
           
Derivative assets
(*1)
    5,200,277             5,200,277        
Receivable spot exchange
(*2)
    7,641,347             7,641,347       11,328,147       424,466       1,089,011  
Bonds purchased under resale agreements
(*2)
    3,256,392             3,256,392       3,256,392              
Domestic exchange settlement debits
(*2)
(*5)
    49,034,521       48,587,951       446,570                   446,570  
 
 
 
   
 
 
   
 
 
   
 
 
   
 
 
   
 
 
 
Total
    65,132,537       48,587,951       16,544,586       14,584,539       424,466       1,535,581  
 
 
 
   
 
 
   
 
 
   
 
 
   
 
 
   
 
 
 
Financial liabilities:
           
Derivative liabilities
(*1)
    5,126,697             5,126,697        
Payable spot exchange
(*3)
    7,641,946             7,641,946       11,425,925       139,143       1,203,575  
Bonds sold under repurchase agreements
(*4)
    1,119,991             1,119,991       1,119,991              
Domestic exchange settlement credits
(*3)(*5)
    49,974,648       48,587,951       1,386,697       1,367,709             18,988  
 
 
 
   
 
 
   
 
 
   
 
 
   
 
 
   
 
 
 
Total
    63,863,282       48,587,951       15,275,331       13,913,625       139,143       1,222,563  
 
 
 
   
 
 
   
 
 
   
 
 
   
 
 
   
 
 
 
 
(*1)
The items include derivative assets and liabilities held for trading and designated for hedging.
(*2)
The items are included in loan at amortized cost and other financial assets.
(*3)
The items are included in other financial liabilities.
(*4)
The items are included in borrowings.
(*5)
Certain financial assets and liabilities are presented as net amounts.
13. INVESTMENTS IN JOINT VENTURES AND ASSOCIATES
 
(1)
Investments in associates accounted for using the equity method of accounting are as follows:
 
       
Percentage of ownership (%)
             
Joint ventures and associates
(*4)
 
Main business
 
December 31,
2022
   
December 31,
2023
   
Location
   
Financial
statements as of
 
Woori Bank
         
W Service Networks Co., Ltd.
(*1)(*5)
  Freight & staffing services     4.9       4.9       Korea      
2023-11-30
 
Korea Credit Bureau Co., Ltd.
(*2)
  Credit information     9.9       9.9       Korea      
2023-12-31
 
Korea Finance Security Co., Ltd.
(*1)
(*5)
  Security service     15.0       15.0       Korea      
2023-11-30
 
Wongwang Co., Ltd.
(*3)
  Wholesale and real estate     29.0       29.0       Korea        
Sejin Construction Co., Ltd.
(*3)
  Construction     29.6       29.6       Korea        
ARES-TECH Co., Ltd.
(*3)
  Electronic component manufacturing     23.4       23.4       Korea        
Beomgyo., Ltd.
(*3)
  Telecommunication equipment retail sales     23.1       23.1       Korea        
NK Eng Co., Ltd.
(*3)
  Manufacturing     23.1       23.1       Korea        
Woori Growth Partnerships New Technology Private Equity Fund
(*8)
  Other financial services     23.1             Korea        
2016KIF-IMM
Woori Bank Technology Venture Fund
(*8)
  Other financial services     20.0             Korea        
 
F-111

       
Percentage of ownership (%)
           
Joint ventures and associates
(*4)
 
Main business
 
December 31,
2022
   
December 31,
2023
   
Location
   
Financial
statements as of
K BANK Co., Ltd.
(*2)(*5)
  Finance     12.6       12.6       Korea    
2023-11-30
Woori Bank-Company K Korea Movie Asset Fund
(*8)
  Other financial services     25.0             Korea    
Partner One Value Up I Private Equity Fund
  Other financial services     23.3       23.3       Korea     2023-12-31
IBK KIP Seongjang Dideemdol 1st Private Investment Limited Partnership
  Other financial services     20.0       20.0       Korea     2023-12-31
Crevisse Raim Impact 1st Startup Venture Specialist Private Equity Fund
  Other financial services     25.0       25.0       Korea     2023-12-31
LOTTE CARD Co., Ltd.
(*5)
  Credit card and installment financing     20.0       20.0       Korea    
2023-09-30
Union Technology Finance Investment Association
  Other financial services     29.7       29.7       Korea     2023-12-31
Dicustody Co., Ltd.
(*2)
  Other information technology and computer operation related services     1.0       1.0       Korea     2023-12-31
Orient Shipyard Co., Ltd.
(*5)
  Manufacture of sections for ships     22.7       22.7       Korea     2023-11-30
Joongang Network Solution Co.,Ltd.
(*5)
  Other information technology and computer operation related services     25.3       25.3       Korea     2023-09-30
Win Mortgage Co.,LTd.
(*1)(*5)(*12)
  Other financial services           4.5       Korea     2023-09-30
Together-Korea Government Private Pool Private Securities Investment Trust No. 3
  Other financial services     100.0       100.0       Korea     2023-12-31
BTS 2nd Private Equity Fund
  Other financial services     20.0       20.0       Korea     2023-12-31
STASSETS FUND III
  Other financial services     28.3       28.3       Korea     2023-12-31
SF CREDIT PARTNERS, LLC
(*2)(*12)
  Other financial services           10.0       Korea     2023-12-31
Rea Company
(*5) (*12)
  Other financial services           24.5       Korea     2023-09-30
ARAM CMC Co.,Ltd.
(*5) (*12)
  Other financial services           20.0       Korea     2023-11-30
Woori Bank
(*6)
         
Japanese Hotel Real Estate Private Equity Fund No.2
  Other financial services     19.9       19.9       Korea     2023-12-31
Woori Seoul Beltway Private Special Asset Fund No.1
  Trust and collective investment     25.0       25.0       Korea     2023-12-31
Woori General Private Securities Investment Trust (Bond) No.1
(*12)
  Collective investment business           25.0       Korea     2023-12-31
Woori Short-term Bond Securities Investment Trust(Bond)
ClassC-F
  Collective investment business     27.9       15.0       Korea     2023-12-31
Woori Safe Plus General Type Private Investment Trust
S-8(Bond)
  Collective investment business     9.2       9.1       Korea     2023-12-31
Woori General Private Securities Investment Trust(Bond) No.2
(*12)
  Collective investment business           27.3       Korea     2023-12-31
Woori Smart General Private Equity Investment Trust 1(bond)
(*12)
  Collective investment business           28.6       Korea     2023-12-31
Woori General Private Securities Investment Trust(Bond) No.3
(*12)
  Collective investment business           27.8       Korea     2023-12-31
Woori Asset Global Partnership Fund No. 5
(*12)
  Collective investment business           57.7       Korea     2023-12-31
Woori Short Term Government and Special Bank Bond Active ETF
(*12)
  Collective investment business           20.8       Korea     2023-12-31
Woori 25-09 Corporate Bond(AA-
 
or higher) Active ETF
(*12)
  Collective investment business           29.3       Korea     2023-12-31
 
F-112

       
Percentage of ownership (%)
             
Joint ventures and associates
(*4)
 
Main business
 
December 31,
2022
   
December 31,
2023
   
Location
   
Financial
statements as of
 
Woori Financial Capital Co., Ltd.
         
WOORI TAERIM 1st Fund
  Other financial services     25.6       25.6       Korea       2023-12-31  
Portone-Cape Fund No.1
  Other financial services     20.0       20.0       Korea       2023-12-31  
KIWOOM WOORI Financial 1st Fund
(*7)(*8)
  Other financial services     9.1             Korea        
DeepDive WOORI
202
1
-1
Financial Investment Fund
(*7)
  Other financial services     11.9       11.9       Korea       2023-12-31  
Darwin Green Packaging Private Equity Fund
  Other financial services     20.4       20.4       Korea       2023-12-31  
DS Power Semicon Private Equity Fund
(*8)
  Other financial services     21.0             Korea        
Koreawide partners 2nd Private Equity Fund
  Other financial services     26.7       26.7       Korea       2023-12-31  
Woori Investment Bank Co., Ltd.
(*6)
         
Woori FirstValue Private Real Estate Fund No.2
  Real estate business     12.0       12.0       Korea       2023-12-31  
WooriG Real Infrastructure Blind General Type Private Placement Investment Trust
  Investment trust and discretionary investment business     0.1       0.1       Korea       2023-12-31  
Woori Asset Management Co. Ltd.
         
Woori Star50 feeder fund(H)
(*8)
  Collective investment business     17.9             Korea        
Woori Together TDF 2025
(*8)
  Collective investment business     23.6             Korea        
Woori Together TDF 2030
  Collective investment business     23.8       28.0       Korea       2023-12-31  
Woori Together OCIO Target Return Feeder fund (Balance Bond)
(*12)
  Collective investment business           20.4       Korea       2023-12-31  
Woori Multi Return Private Securities Investment Trust 2(Balanced Bond)
(*8)(*12)
  Collective investment business                 Korea        
Woori Private Equity Asset Management Co., Ltd.
         
Australia Green Energy 1st PEF
(*2)
  Other financial services     4.0       4.0       Korea       2023-12-31  
Aarden Woori Apparel 1st Private Equity Fund
(*2)
  Other financial services     0.5       0.5       Korea       2023-12-31  
Woori Dyno 1st Private Equity
Fund
(*2)
  Other financial services     19.6       19.6       Korea       2023-12-31  
Woori Venture Partners Co., Ltd.
         
KTB-KORUS FUND
(*9)
  Asset Management           37.5       Korea       2023-12-31  
KTB China Platform Fund
(*9)(*10)(*11)
  Asset Management           18.7       Korea       2023-12-31  
KTBN Venture Fund No.7
(*9)(*10)
  Asset Management           20.1       Korea       2023-12-31  
KTBN Venture Fund No.8
(*10)
  Asset Management           21.7       Korea       2023-12-31  
KTBN Digital Contents Korea Fund No.9
(*9)(*10)
 
Asset Management
          30.0       Korea       2023-12-31  
KTBN Media Contents Fund
(*9)(*10)(*11)
  Asset Management           15.0       Korea       2023-12-31  
KTB China Synergy Fund
(*10)(*11)
  Asset Management           15.1       Korea       2023-12-31  
NAVER-KTB Audio Contents Fund
(*11)
  Asset Management           1.0       Korea       2023-12-31  
KTBN Venture Fund No.13
(*10)(*11)
  Asset Management           19.6       Korea       2023-12-31  
KTBN Future Contents Fund
(*10)(*11)
  Asset Management           13.3       Korea       2023-12-31  
KTBN Venture Fund No.16
(*11)
  Asset Management           10.3       Korea       2023-12-31  
KTBN Venture Fund No.18
(*11)
  Asset Management           10.1       Korea       2023-12-31  
KB-KTB Technology Venture Fund
(*11)
  Asset Management           18.2       Korea       2023-12-31  
Woori 2022 Scaleup Venture Fund
  Asset Management           20.0       Korea       2023-12-31  
Woori 2022 Start-up Venture Fund
  Asset Management           30.1       Korea       2023-12-31  
KTB-NHN China Private Equity Fund
(*9)
  Asset Management           33.3       Korea       2023-12-31  
KTBN GI Private Equity Fund
(*11)
  Asset Management           5.0       Korea       2023-12-31  
Chirochem
  Medical material Manufacturing           28.6       Korea       2023-12-31  
 
F-113

       
Percentage of ownership (%)
             
Joint ventures and associates
(*4)
 
Main business
 
December 31,
2022
   
December 31,
2023
   
Location
   
Financial
statements as of
 
Japanese Hotel Real Estate Private Equity Fund 1
         
Godo Kaisha Oceanos 1
(*5)
  Other financial services     47.8       47.8       Japan      
2023-10-31
 
Woori G Japan Private Placement Real Estate Master Investment Trust No.2
         
Woori Zip 1
(*5)
  Other financial services     64.0       62.4       Japan      
2023-09-30
 
Woori Zip 2
(*5)
  Other financial services     64.0       62.8       Japan      
2023-09-30
 
Woori bank and Woori card Co., Ltd.
(*6)
         
Dongwoo C & C Co., Ltd.
(*3)
  Construction     24.5       24.5       Korea        
SJCO Co., Ltd.
(*3)
  Aggregate transportation and wholesale     29.8       29.8       Korea        
G2 Collection Co., Ltd.
(*3)
  Wholesale and retail sales     29.2       29.2       Korea        
KG Fashion Co., Ltd.
(*3)(*5)(*12)
  Manufacturing           20.8       Korea      
2023-11-30
 
Kyesan Engineering Co., Ltd.
(*3)
  Construction     23.3       23.3       Korea        
Good Software Lap Co., Ltd.
(*3)
  Service     29.4       29.4       Korea        
Force TEC Co., Ltd.
(*8)
 
Manufacturing
    24.5             Korea        
DAEA SNC Co., Ltd.
(*3)
  Wholesale and retail sales     25.5       25.5       Korea        
PREXCO Co., Ltd.
(*3)
  Manufacturing     28.1       28.1       Korea        
JiWon Plating Co., Ltd.
(*3)
  Plating     20.8       20.8       Korea        
Youngdong Sea Food Co., Ltd.
(*3)
  Processed sea food manufacturing     24.5       24.5       Korea        
KUM HWA Co., Ltd.
 
Telecommunication equipment retail
sales
    20.1       20.1       Korea      
2023-12-31
 
Jinmyung Plus Co., Ltd.
(*5)
  Manufacturing     21.3       21.3       Korea      
2023-09-30
 
Woori bank and Woori Financial Capital Co., Ltd
.
(*6)
         
JC Assurance No.2 Private Equity Fund
  Other financial services     23.5       23.5       Korea      
2023-12-31
 
Dream Company Growth no.1 PEF
  Other financial services     27.8       27.8       Korea      
2023-12-31
 
HMS-Oriens
1st Fund
  Other financial services     22.8       22.8     Korea    
2023-12-31
 
Woori G Senior Loan Private Placement Investment Trust No.1
  Collective investment business     21.7       21.7       Korea      
2023-12-31
 
Genesis Eco No.1 Private Equity Fund
  Other financial services     29.0       29.0       Korea      
2023-12-31
 
Paratus Woori Material Component Equipment joint venture company
  Other financial services     29.9       29.9       Korea      
2023-12-31
 
Midas No. 8 Private Equity Joint Venture Company
  Other financial services     28.5       28.5       Korea      
2023-12-31
 
Orchestra Private Equity Fund IV
  Other financial services     28.2       28.2       Korea      
2023-12-31
 
Synaptic Green No.1 PEF
  Other financial services     21.1       21.1       Korea      
2023-12-31
 
IGEN2022No. 1 Private Equity Fund
  Other financial services     24.8       24.8       Korea      
2023-12-31
 
PCC-Woori
LP Secondary Fund
  Other financial services     38.8       38.9       Korea      
2023-12-31
 
Synaptic Future Growth Private Equity Fund 1
(*12)
  Other financial investment           23.8       Korea      
2023-12-31
 
Woori Bank and Woori Asset Management Co. Ltd.
(*6)
         
Woori BIG2 Plus Securities Investment Trust (Balanced Bond)
  Collective investment business     23.1       14.1       Korea      
2023-12-31
 
Woori Bank and Woori Private Equity Asset Management Co., Ltd.
(*6)
         
Woori-Q
Corporate Restructuring Private Equity Fund
(*13)
  Other financial services     35.6       32.4       Korea      
2023-12-31
 
Woori Bank, Woori Financial Capital Co., Ltd., Woori Investment Bank Co., Ltd. and Woori Private Equity Asset Management Co., Ltd.
(*6)
         
Woori-Shinyoung
Growth-Cap
Private Equity Fund I
  Other financial services     35.0       35.0       Korea      
2023-12-31
 
NH Woori Newdeal Growth Alpha Private Equity Fund
1
(*12)
  Other financial services           32.7       Korea      
2023-12-31
 
 
F-114

 
(*1)
Most of the significant business transactions of associates are with the Group as of December 31, 2023 and 2022.
(*2)
The Group can participate in decision-making body and exercise significant influence over financial policies and operational policies decision making of the associates.
(*3)
There is no investment balance as of December 31, 2023 and 2022.
(*4)
Woori G Oncorp Corporate support of Major Industry General Type Private Placement Investment Trust (Type 2) and other 12 joint ventures and associates can exercise significant influence but was classified as an item measured at fair value through profit or loss.
(*5)
The equity method was applied using the most recent financial statements available from the settlement date because no financial statements were available at the end of the reporting period and the significant transactions or events that occurred between the end of the reporting period of the associate and the end of the reporting period of the subsidiary were duly reflected.
(*6)
Two or more subsidiaries may invest or operate to exert significant influence on the decision-making process for activities related to the investee.
(*7)
The Group can participate as a
co-operator
to exert significant influence.
(*8)
It was excluded from associates in current year.
(*9)
It has been liquidating as of December 31, 2023.
(*10)
If the distribution paid or to be paid to an investor at the time of liquidation is less than the investment amount, there is an existing agreement to prioritize the payment of the shortfall over other investors, up to a certain amount within the investment amount.
(*11)
The Group classified it as an associate because it has significant influence as a general partner of the investment association.
(*12)
It was added to associates in current year.
(*13)
It was classified as an associate due to holding of voting rights according to the initial investment agreement ratio.
 
F-115

(2)
Changes in the carrying value of investments in associates accounted for using the equity method of accounting are as follows (Unit: Korean Won in millions):
 
                                                                                                                                                                               
   
For the year ended December 31, 2021
 
   
Acquisition
cost
   
January 1,
2021
   
Share of
profits
(losses)
   
Acquisition
   
Disposal/
Reclassification
   
Dividends
   
Change in
capital
   
December 31,
2021
 
W Service Networks Co., Ltd.
 
 
108
 
 
 
191
 
 
 
(4
 
 
 
 
 
 
 
 
(4
 
 
 
 
 
183
 
Korea Credit Bureau Co., Ltd.
 
 
3,313
 
 
 
8,125
 
 
 
1,388
 
 
 
 
 
 
 
 
 
(90
 
 
 
 
 
9,423
 
Korea Finance Security Co., Ltd.
 
 
3,267
 
 
 
3,066
 
 
 
35
 
 
 
 
 
 
 
 
 
 
 
 
 
 
 
3,101
 
Woori Growth Partnerships New Technology Private Equity Fund
 
 
14,991
 
 
 
15,032
 
 
 
(637
 
 
 
 
 
(1,947
 
 
 
 
 
 
 
 
12,448
 
2016KIF-IMM
Woori Bank Technology Venture Fund
 
 
8,396
 
 
 
13,238
 
 
 
3,520
 
 
 
 
 
 
(3,497
 
 
(631
 
 
 
 
 
12,630
 
K BANK Co., Ltd.
(*1)
 
 
236,232
 
 
 
174,097
 
 
 
67,553
 
 
 
 
 
 
 
 
 
 
 
 
(2,157
 
 
239,493
 
Smart Private Equity Fund No.2
 
 
 
 
 
1,481
 
 
 
(797
 
 
 
 
 
(684
 
 
 
 
 
 
 
 
 
Woori Bank-Company K Korea Movie Asset Fund
 
 
 
 
 
2,788
 
 
 
137
 
 
 
 
 
 
(2,100
 
 
(480
 
 
 
 
 
345
 
Partner One Value Up I Private Equity Fund
 
 
5,039
 
 
 
9,816
 
 
 
2,521
 
 
 
 
 
 
(4,961
 
 
(800
 
 
 
 
 
6,576
 
IBK KIP Seongjang Dideemdol 1st Private Investment Limited Partnership
 
 
9,736
 
 
 
9,756
 
 
 
1,417
 
 
 
5,040
 
 
 
(5,060
 
 
 
 
 
 
 
 
11,153
 
Crevisse Raim Impact 1st Startup Venture Specialist Private Equity Fund
 
 
4,255
 
 
 
4,129
 
 
 
 
 
 
125
 
 
 
 
 
 
 
 
 
 
 
 
4,254
 
LOTTE CARD Co.,Ltd.
 
 
346,810
 
 
 
422,832
 
 
 
39,301
 
 
 
 
 
 
 
 
 
(10,374
 
 
6,536
 
 
 
458,295
 
Together-Korea Government Private Pool Private Securities Investment Trust No. 3
 
 
10,000
 
 
 
10,023
 
 
 
47
 
 
 
 
 
 
 
 
 
 
 
 
 
 
 
10,070
 
Genesis Environmental Energy Company 1st Private Equity Fund
 
 
3,738
 
 
 
3,979
 
 
 
147
 
 
 
 
 
 
 
 
 
 
 
 
 
 
 
4,126
 
Union Technology Finance Investment Association
 
 
12,750
 
 
 
4,485
 
 
 
(347
 
 
8,250
 
 
 
 
 
 
 
 
 
 
 
 
12,388
 
Dicustody Co., Ltd.
 
 
1
 
 
 
 
 
 
 
 
 
1
 
 
 
 
 
 
 
 
 
 
 
 
1
 
Japanese Hotel Real Estate Private Equity Fund No.2
 
 
3,291
 
 
 
3,234
 
 
 
237
 
 
 
 
 
 
 
 
 
(201
 
 
(74
 
 
3,196
 
Woori G Clean Energy No.1
 
 
 
 
 
1,024
 
 
 
 
 
 
1,462
 
 
 
(2,338
 
 
(148
 
 
 
 
 
 
Woori Goseong Power EBL Private Special Asset Fund
 
 
 
 
 
15,118
 
 
 
227
 
 
 
 
 
 
(15,118
 
 
(370
 
 
143
 
 
 
 
Woori Seoul Beltway Private Special Asset Fund No.1
 
 
7,513
 
 
 
5,613
 
 
 
124
 
 
 
1,935
 
 
 
 
 
 
(121
 
 
 
 
 
7,551
 
Woori Corporate Private Securities Fund 1 (Bond)
 
 
 
 
 
 
 
 
 
 
 
10,000
 
 
 
(10,000
 
 
 
 
 
 
 
 
 
Woori G Star Private Placement Investment Trust No.33 [FI]
 
 
 
 
 
 
 
 
 
 
 
20,000
 
 
 
(20,000
 
 
 
 
 
 
 
 
 
Woori Multi-Return Securities Investment Trust 3 (Balanced Bond)
 
 
10,000
 
 
 
 
 
 
23
 
 
 
10,000
 
 
 
 
 
 
 
 
 
 
 
 
10,023
 
Woori Short-term Bond Securities Investment Trust(Bond)
ClassC-F
 
 
150,000
 
 
 
 
 
 
1,822
 
 
 
150,000
 
 
 
 
 
 
 
 
 
 
 
 
151,822
 
WOORI TAERIM 1st Fund
 
 
1,100
 
 
 
283
 
 
 
708
 
 
 
 
 
 
 
 
 
 
 
 
 
 
 
991
 
Portone-Cape Fund No.1
 
 
340
 
 
 
960
 
 
 
189
 
 
 
 
 
 
(660
 
 
 
 
 
 
 
 
489
 
KIWOOM WOORI Financial 1st Investment Fund
 
 
1,000
 
 
 
994
 
 
 
(21
 
 
 
 
 
 
 
 
 
 
 
 
 
 
973
 
DeepDive WOORI
2021-1
Financial Investment Fund
 
 
1,000
 
 
 
 
 
 
(7
 
 
1,000
 
 
 
 
 
 
 
 
 
 
 
 
993
 
Darwin Green Packaging Private Equity Fund
 
 
4,000
 
 
 
 
 
 
(43
 
 
4,000
 
 
 
 
 
 
 
 
 
 
 
 
3,957
 
Woori FirstValue Private Real Estate Fund No.2
 
 
9,000
 
 
 
2,130
 
 
 
(637
 
 
 
 
 
 
 
 
(730
 
 
 
 
 
763
 
WooriG Real Infrastructure Blind General Type Private Placement Investment Trust
 
 
100
 
 
 
 
 
 
 
 
 
100
 
 
 
 
 
 
 
 
 
 
 
 
100
 
 
F-116

                                                                                                                                                                               
   
For the year ended December 31, 2021
 
   
Acquisition
cost
   
January 1,
2021
   
Share of
profits
(losses)
   
Acquisition
   
Disposal/
Reclassification
   
Dividends
   
Change in
capital
   
December 31,
2021
 
Woori High plus G.B. Securities Feeder Fund1(G.B.)
 
 
 
 
 
6,076
 
 
 
 
 
 
 
 
 
(6,076
 
 
 
 
 
 
 
 
 
Woori Star50 Master Fund
ClassC-F
 
 
 
 
 
184
 
 
 
(4
 
 
 
 
 
(180
 
 
 
 
 
 
 
 
 
Woori Hanhwa Eureka Private Equity Fund
 
 
164
 
 
 
403
 
 
 
138
 
 
 
 
 
 
(214
 
 
 
 
 
 
 
 
327
 
Aarden Woori Apparel 1st Private Equity Fund
 
 
100
 
 
 
 
 
 
(1
 
 
100
 
 
 
 
 
 
 
 
 
 
 
 
99
 
Godo Kaisha Oceanos 1
 
 
10,800
 
 
 
10,193
 
 
 
127
 
 
 
 
 
 
 
 
 
(370
 
 
(45
 
 
9,905
 
Woori Zip 1
 
 
10,143
 
 
 
 
 
 
(26
 
 
16,380
 
 
 
(6,237
 
 
 
 
 
379
 
 
 
10,496
 
Woori Zip 2
 
 
14,254
 
 
 
 
 
 
(50
 
 
22,883
 
 
 
(8,628
 
 
 
 
 
527
 
 
 
14,732
 
Force TEC Co., Ltd.
(*2)
 
 
 
 
 
393
 
 
 
(393
 
 
 
 
 
 
 
 
 
 
 
 
 
 
 
KUM HWA Co., Ltd.
(*2)
 
 
 
 
 
 
 
 
 
 
 
 
 
 
 
 
 
 
 
 
 
 
 
 
Jinmyung Plus Co., Ltd.
 
 
 
 
 
 
 
 
 
 
 
 
 
 
 
 
 
 
 
 
 
 
 
 
JC Assurance No.2 Private Equity Fund
 
 
29,349
 
 
 
29,050
 
 
 
(11,621
 
 
299
 
 
 
 
 
 
 
 
 
 
 
 
17,728
 
Dream Company Growth no.1 PEF
 
 
7,706
 
 
 
7,705
 
 
 
680
 
 
 
 
 
 
 
 
 
(471
 
 
 
 
 
7,914
 
HMS-Oriens
1st Fund
 
 
12,000
 
 
 
12,000
 
 
 
7
 
 
 
 
 
 
 
 
 
 
 
 
 
 
 
12,007
 
WooriG Senior Loan General Type Private Investment Trust No.1
 
 
87,382
 
 
 
52,045
 
 
 
2,959
 
 
 
38,757
 
 
 
(3,060
 
 
(2,672
 
 
 
 
 
88,029
 
Genesis Eco No.1 Private Equity Fund
 
 
11,805
 
 
 
 
 
 
(685
 
 
11,805
 
 
 
 
 
 
 
 
 
 
 
 
11,120
 
Paratus Woori Material Component Equipment joint venture company
 
 
17,700
 
 
 
 
 
 
(207
 
 
17,700
 
 
 
 
 
 
 
 
 
 
 
 
17,493
 
Midas No. 8 Private Equity Joint Venture Company
 
 
19,000
 
 
 
 
 
 
(32
 
 
19,000
 
 
 
 
 
 
 
 
 
 
 
 
18,968
 
PCC-Woori
LP Secondary Fund
 
 
10,100
 
 
 
8,128
 
 
 
1,697
 
 
 
2,525
 
 
 
 
 
 
 
 
 
 
 
 
12,350
 
Woori High Plus Short-term High Graded ESG Bond Sec Feeder Inv Trust 1
 
 
70,988
 
 
 
93,474
 
 
 
921
 
 
 
20,765
 
 
 
(38,870
 
 
(2,503
 
 
 
 
 
73,787
 
Woori-Q
Corporate Restructuring Private Equity Fund
 
 
45,394
 
 
 
22,904
 
 
 
1,002
 
 
 
25,246
 
 
 
(2,997
 
 
 
 
 
 
 
 
46,155
 
Woori-Shinyoung
Growth-Cap
Private Equity Fund I
 
 
17,218
 
 
 
38,342
 
 
 
20,813
 
 
 
12,799
 
 
 
(32,415
 
 
(10,826
 
 
 
 
 
28,713
 
 
 
 
   
 
 
   
 
 
   
 
 
   
 
 
   
 
 
   
 
 
   
 
 
 
 
 
1,210,083
 
 
 
993,291
 
 
 
132,228
 
 
 
400,172
 
 
 
(165,042
 
 
(30,791
 
 
5,309
 
 
 
1,335,167
 
 
 
 
   
 
 
   
 
 
   
 
 
   
 
 
   
 
 
   
 
 
   
 
 
 
 
(*1)
Included 70,120 million Won of deemed gain on disposal in accordance with the decrease in percentage of ownership from disproportionate contribution for the year ended December 31, 2021.
(*2)
As a result of discontinuation of the equity method, related companies’ losses amount not recognized is 797 million Won for Force TEC Co., Ltd. and 2 million Won for KUM HWA Co., Ltd.
 
F-117

   
For the year ended December 31, 2022
 
   
Acquisition
cost
   
January 1,
2022
   
Share of
profits(losses)
and others
   
Acquisition
   
Disposal/
Reclassification
   
Dividends
   
Change in
capital
   
December 31,
2022
 
W Service Networks Co., Ltd.
    108       183       29                   (4           208  
Korea Credit Bureau Co., Ltd.
    3,313       9,423       (3,714                             5,709  
Korea Finance Security Co., Ltd.
    3,267       3,101       (727                             2,374  
Woori Growth Partnerships New Technology Private Equity Fund
    12,942       12,448       490             (2,049                 10,889  
2016KIF-IMM
Woori Bank Technology Venture Fund
    7,594       12,630       (1,619           (801     (736           9,474  
K BANK Co., Ltd.
    236,232       239,493       11,854                         (3,558     247,789  
Woori Bank-Company K Korea Movie Asset Fund
          345       71                   (177           239  
Partner One Value Up I Private Equity Fund
    5,039       6,576       (2,298                             4,278  
IBK KIP Seongjang Dideemdol 1st Private Investment Limited Partnership
    7,556       11,153       1,312             (2,180                 10,285  
Crevisse Raim Impact 1st Startup Venture Specialist Private Equity Fund
    4,355       4,254       1       100                         4,355  
LOTTE CARD Co.,Ltd.
    346,810       458,295       58,400                   (12,960     10,396       514,131  
Together-Korea Government Private Pool Private Securities Investment Trust No. 3
    10,000       10,070       173                               10,243  
Genesis Environmental Energy Company 1st Private Equity Fund
          4,126       (41           (3,738     (347            
Union Technology Finance Investment Association
    14,637       12,388       187       2,250       (363                 14,462  
Dicustody Co., Ltd.
    1       1                                     1  
Orient Shipyard Co., Ltd.
                                               
BTS 2nd Private Equity Fund
    3,026             (145     3,026                         2,881  
STASSETS FUND III
    1,500             (270     1,500                         1,230  
Japanese Hotel Real Estate Private Equity Fund No.2
    3,174       3,196       194                   (299     (236     2,855  
Woori Seoul Beltway Private Special Asset Fund No.1
    9,791       7,551       246       2,312             (235           9,874  
Woori Multi-Return Securities Investment Trust 3 (Balanced Bond)
          10,023                   (9,950     (73            
Woori Short-term Bond Securities Investment Trust(Bond)
ClassC-F
    110,000       151,822       2,312       50,000       (90,137     (1,972           112,025  
Woori Safe Plus General Type Private Investment Trust
S-8(Bond)
    10,000             230       10,000             (48           10,182  
WOORI TAERIM 1st Fund
    1,100       991       (3                             988  
Portone-Cape Fund No.1
    340       489       (25                             464  
KIWOOM WOORI Financial 1st Investment Fund
    1,000       973       (20                             953  
DeepDive WOORI
2021-1
Financial Investment Fund
    900       993       (12           (100     (3           878  
Darwin Green Packaging Private Equity Fund
    4,000       3,957       388                   (400           3,945  
DS Power Semicon Private Equity Fund
    3,000             245       3,000             (269           2,976  
Koreawide partners 2nd Private Equity Fund
    20,000                   20,000                         20,000  
Woori FirstValue Private Real Estate Fund No.2
    9,000       763       (6           (199                 558  
WooriG Real Infrastructure Blind General Type Private Placement Investment Trust
    100       100       2                               102  
 
F-118

   
For the year ended December 31, 2022
 
   
Acquisition
cost
   
January 1,
2022
   
Share of
profits(losses)
and others
   
Acquisition
   
Disposal/
Reclassification
   
Dividends
   
Change in
capital
   
December 31,
2022
 
Woori BIG2 Plus Securities Investment Trust(Balanced Bond)
    1,200             (161           1,235                   1,074  
Woori Together TDF 2025
    2,000             (202           2,192                   1,990  
Woori Together TDF 2030
    2,000             (214           2,247                   2,033  
WOORI Star50 feeder fund(H)
    200             (5           131                   126  
Woori Hanhwa Eureka Private Equity Fund
          327       (48           (164     (115            
Aarden Woori Apparel 1st Private Equity Fund
    100       99       (2                             97  
Woori Dyno 1st Private Equity Fund
    2,000             (6     2,000                         1,994  
Australia Green Energy 1st PEF
    4,913             (55     4,913                         4,858  
Godo Kaisha Oceanos 1
    10,800       9,905       84                   (1,049     (152     8,788  
Woori Zip 1
    9,254       10,496       (138           (873           (795     8,690  
Woori Zip 2
    12,928       14,732       (127           (1,309           (1,116     12,180  
Force TEC Co., Ltd.
(*)
                56                         (56      
KUM HWA Co., Ltd.
(*)
                                               
Jinmyung Plus Co., Ltd.
                10                               10  
JC Assurance No.2 Private Equity Fund
    29,349       17,728       (17,728                              
Dream Company Growth no.1 PEF
    7,412       7,914       418                   (471           7,861  
HMS-Oriens
1st Fund
    12,000       12,007       1,245                               13,252  
WooriG Senior Loan General Type Private Investment Trust No.1
    80,268       88,029       3,788       14,073       (20,322     (3,707           81,861  
Genesis Eco No.1 Private Equity Fund
    12,000       11,120       (99     195                         11,216  
Paratus Woori Material Component Equipment joint venture company
    17,700       17,493       (243                             17,250  
Midas No. 8 Private Equity Joint Venture Company
    18,735       18,968       275                   (530           18,713  
Orchestra Private Equity Fund IV
    9,878             197       10,000       (122     (377           9,698  
Synaptic Green No.1 PEF
    8,000             (207     8,000                         7,793  
IGEN2022No. 1 Private Equity Fund
    7,822             650       8,000       (475     (165           8,010  
PCC-Woori
LP Secondary Fund
    10,440       12,350       674       3,440       (3,480                 12,984  
Woori High Plus Short-term High Graded ESG Bond Sec Feeder Inv Trust 1
          73,787                   (73,598     (189            
Woori-Q
Corporate Restructuring Private Equity Fund
    27,063       46,155       (288     536       (18,867                 27,536  
Woori-Shinyoung
Growth-Cap
Private Equity Fund I
    17,018       28,713       14,561                               43,274  
 
 
 
   
 
 
   
 
 
   
 
 
   
 
 
   
 
 
   
 
 
   
 
 
 
    1,131,865       1,335,167       69,689       143,345       (222,922     (24,126     4,483       1,305,636  
 
 
 
   
 
 
   
 
 
   
 
 
   
 
 
   
 
 
   
 
 
   
 
 
 
 
(*)
As a result of discontinuation of the equity method, related companies’ losses amount not recognized is 665 million Won for Force TEC Co., Ltd. 3,743 million Won for Orient Shipyard Co., Ltd. and 0.2 million Won for KUM HWA Co., Ltd. and cumulated amount is 1,462 million Won for Force TEC Co., Ltd. 3,743 million Won for Orient Shipyard Co., Ltd. and 2 million Won for KUM HWA Co., Ltd.
 
F-119

    
For the year ended December 31, 2023
 
    
Acquisition
cost
    
January 1,
2023
    
Share of
profits(losses)
and others
   
Acquisition
    
Business

combination
    
Disposal/
Reclassification
   
Dividends
   
Change in
capital
   
December 31,
2023
 
W Service Networks Co., Ltd.
     108        208        13                           (5           216  
Korea Credit Bureau Co., Ltd.
     3,313        5,709        814                           (90           6,433  
Korea Finance Security Co., Ltd.
     3,267        2,374        (99                               1,010       3,285  
Woori Growth Partnerships New Technology Private Equity Fund
            10,889        (51                   (10,838                  
2016KIF-IMM
Woori Bank Technology Venture Fund
            9,474        539                     (10,013                  
K BANK Co., Ltd.
     236,232        247,789        5,327                                 6,936       260,052  
Woori Bank-Company K Korea Movie Asset Fund
            239        52                     (103     (188            
Partner One Value Up I Private Equity Fund
     5,039        4,278        (1,048                                     3,230  
IBK KIP Seongjang Dideemdol 1st Private Investment Limited Partnership
     4,356        10,285        1,162                     (3,200                 8,247  
Crevisse Raim Impact 1st Startup Venture Specialist Private Equity Fund
     4,436        4,355              82                                 4,437  
LOTTE CARD Co.,Ltd.
     346,810        514,131        91,533                           (13,199     (5,073     587,392  
Union Technology Finance Investment Association
     13,449        14,462        (1,004                   (1,188                 12,270  
Dicustody Co., Ltd.
     1        1                                              1  
Orient Shipyard Co., Ltd.(*)
                                                          
Joongang Network Solution Co.,Ltd.
                   1                                 87       88  
Win Mortgage Co.,LTd.
     23               84       23                     (2           105  
Together-Korea Government Private Pool Private Securities Investment Trust No. 3
     10,000        10,243        297                                       10,540  
BTS 2nd Private Equity Fund
     5,226        2,881        (243     2,200                                 4,838  
STASSETS FUND III
     9,000        1,230        (324     7,500                                 8,406  
SF CREDIT PARTNERS, LLC
     13,059               99       13,059                           (313     12,845  
Japanese Hotel Real Estate Private Equity Fund No.2
     3,174        2,855        86                           (133     (120     2,688  
Woori Seoul Beltway Private Special Asset Fund No.1
     12,464        9,874        451       2,709                     (444           12,590  
Woori General Private Securities Investment Trust (Bond) No.1
     50,000               1,686       50,000                                 51,686  
Woori Short-term Bond Securities Investment Trust(Bond)
ClassC-F
     100,000        112,025        7,670                     (10,352     (3,779           105,564  
Woori Safe Plus General Type Private Investment Trust
S-8(Bond)
     10,000        10,182        507                           (359           10,330  
Woori General Private Securities Investment Trust(Bond) No.2
     30,000               829       30,000                                 30,829  
 
F-120

    
For the year ended December 31, 2023
 
    
Acquisition
cost
    
January 1,
2023
    
Share of
profits(losses)
and others
   
Acquisition
    
Business

combination
    
Disposal/
Reclassification
   
Dividends
   
Change in
capital
    
December 31,
2023
 
Woori Smart General Private Equity Investment Trust 1(bond)
     40,000               1,135       40,000                                  41,135  
Woori General Private Securities Investment Trust(Bond) No.2
     50,000               1,205       50,000                                  51,205  
Woori Asset Global Partnership Fund No.5
     22,500               (429     22,500                                  22,071  
WOORI TAERIM 1st Fund
     1,100        988                                               988  
Portone-Cape Fund No.1
     340        464        (19                                      445  
KIWOOM WOORI Financial 1st Fund
            953        (10                   (943                   
DeepDive WOORI
2021-1
Financial Investment Fund
     222        878        1,128                     (678     (92            1,236  
Darwin Green Packaging Private Equity Fund
     4,000        3,945        92                           (80            3,957  
DS Power Semicon Private Equity Fund
            2,976        495                     (2,971     (500             
Koreawide partners 2nd Private Equity Fund
     20,000        20,000        (765                                      19,235  
Woori FirstValue Private Real Estate Fund No.2
     9,000        558        2                                        560  
WooriG Real Infrastructure Blind General Type Private Placement Investment Trust
     52        102        4                     (47     (4            55  
Woori Star50 feeder fund(H)
            126        (12                   (114                   
Woori Together TDF 2025
            1,990        116                     (2,106                   
Woori Together TDF 2030
     3,000        2,033        291       1,000                                  3,324  
Woori Together OCIO Target Return Feeder fund (Balance Bond)
     10,000               348                     10,028                    10,376  
Australia Green Energy 1st PEF
  
 
4,913
 
     4,858     
 
(47
                           
 
 
     4,811  
Aarden Woori Apparel 1st Private Equity Fund
     100        97        36                                        133  
Woori Dyno 1st Private Equity Fund
     2,000        1,994        364                                        2,358  
KTB-KORUS FUND
     3,626               (267            3,626                           3,359  
KTB China Platform Fund
     17,023               (964            17,023                           16,059  
KTBN Venture Fund No.7
     16,972               (225            16,972              (703            16,044  
KTBN Venture Fund No.8
     3,325               (814            3,325                           2,511  
KTBN Digital Contents Korea Fund No.9
     5,329               268              5,329                           5,597  
KTBN Media Contents Fund
     330               (20            330              (27            283  
 
F-121

    
For the year ended December 31, 2023
 
    
Acquisition
cost
    
January 1,
2023
    
Share of
profits(losses)
and others
   
Acquisition
    
Business

combination
    
Disposal/
Reclassification
   
Dividends
   
Change in
capital
   
December 31,
2023
 
KTB China Synergy Fund
     21,629               (1,224            21,629                          20,405  
NAVER-KTB Audio Contents Fund
     284               4              284                          288  
KTBN Venture Fund No.13
     13,279               3,407              13,279              (2,528           14,158  
KTBN Future Contents Fund
     3,892               669              3,892                          4,561  
KTBN Venture Fund No.16
     17,546               1,015              17,546                          18,561  
KTBN Venture Fund No.18
     26,308               662       2,850        23,458                          26,970  
KB-KTB Technology Venture Fund
     7,755               (155     2,000        5,755                          7,600  
WOORI 2022 Scaleup Venture Fund
     14,000               (414     13,645        355              (8           13,578  
WOORI 2022 Start-up Venture Fund
     2,564               (131            2,564                          2,433  
KTB-NHN China Private Equity Fund
     1,272               (103            1,272              (1,024     (142     3  
KTBN GI Private Equity Fund
     189               392              189                    36       617  
Chirochem
     102                            102                          102  
Godo Kaisha Oceanos 1
     10,800        8,788        92                           (748     (154     7,978  
Woori Zip 1
     8,706        8,690        (127                   (548           (386     7,629  
Woori Zip 2
     8,411        12,180        (107                   (844           (534     10,695  
KG Fashion Co., Ltd.
(*)
                                                          
KUM HWA Co., Ltd.
(*)
                                                          
Jinmyung Plus Co., Ltd.
            10        4                                       14  
JC Assurance No.2 Private Equity Fund
(*)
     29,349                                                      
Dream Company Growth no.1 PEF
     7,153        7,861        362                           (414           7,809  
HMS-Oriens
1st Fund
     12,000        13,252        778                                       14,030  
Woori G Senior Loan Private Placement Investment Trust No.1
     75,114        81,861        3,341                     (5,975     (3,637           75,590  
Genesis Eco No.1 Private Equity Fund
     12,000        11,216        (274                                     10,942  
Paratus Woori Material Component Equipment joint venture company
     17,700        17,250        (271                                     16,979  
Midas No. 8 Private Equity Joint Venture Company
     18,537        18,713        282                           (530           18,465  
Orchestra Private Equity Fund IV
     9,700        9,698        457                     (178     (422           9,555  
Synaptic Green No.1 PEF
     8,000        7,793        (182                                     7,611  
IGEN2022No. 1 Private Equity Fund
     7,422        8,010        336                           (363           7,983  
PCC-Woori
LP Secondary Fund
     10,435        12,984        (2,450                   (4                 10,530  
Synaptic Future Growth Private Equity Fund
     7,295               (226     7,295                                 7,069  
Woori-Q
Corporate Restructuring Private Equity Fund
     17,441        27,536        2,708       369               (10,330                 20,283  
Woori-Shinyoung
Growth-Cap
Private Equity Fund I
     17,018        43,274        (9,793                                     33,481  
 
F-122

    
For the year ended December 31, 2023
 
    
Acquisition
cost
    
January 1,
2023
    
Share of
profits(losses)
and others
   
Acquisition
    
Business

combination
    
Disposal/
Reclassification
   
Dividends
   
Change in
capital
    
December 31,
2023
 
NH Woori Newdeal Growth Alpha Private Equity Fund 1
     34,006               (1,019     34,006                                  32,987  
Woori BIG2 Plus Securities Investment Trust(Balanced Bond)
     2,200        1,074        543       2,000               (1,074                  2,543  
Woori Short Term Government and Special Bank Bond Active ETF
     12,008               103                     12,183                    12,286  
Woori 25-09 Corporate Bond(AA- or higher) Active ETF
     29,001               820       29,001                                  29,821  
  
 
 
    
 
 
    
 
 
   
 
 
    
 
 
    
 
 
   
 
 
   
 
 
    
 
 
 
     1,536,905        1,305,636        109,792       310,239        136,930        (39,295     (29,279     1,347        1,795,370  
  
 
 
    
 
 
    
 
 
   
 
 
    
 
 
    
 
 
   
 
 
   
 
 
    
 
 
 
 
(*)
The amount for which no loss was recognized for associates due to discontinuation of the equity method was 2 million Won for KUM HWA Co., Ltd., 28 million Won for Orient Shipyard Co., Ltd., 120 million Won in KG FASHION CO., LTD., 371 million Won in JC Assurance No.2 Private Equity Fund and the accumulated amount is 4 million Won for KUM HWA Co., Ltd., 28 million Won for Orient
 
Shipyard Co., Ltd.,
 120 million Won in KG FASHION CO., LTD., 371 million Won in JC Assurance No.2 Private Equity Fund.
 
F-123

(3)
Summary financial information relating to investments in associates accounted for using the equity method of accounting is as follows (Unit: Korean Won in millions):
 
    
December 31, 2022
 
    
Assets
    
Liabilities
    
Operating
revenue
   
Net
income

(loss)
   
Other
comprehensive
income(loss)
   
Total
comprehensive
income(loss)
 
W Service Networks Co., Ltd.
     7,052        2,825        19,697       1,215             1,215  
Korea Credit Bureau Co., Ltd.
     155,165        100,065        144,907       13,809             13,809  
Korea Finance Security Co., Ltd.
     28,792        12,964        47,043       (3,856           (3,856
Woori Growth Partnerships New Technology Private Equity Fund
     47,394        208        2,978       2,185             2,185  
2016KIF-IMM
Woori Bank Technology Venture Fund
     47,979        609        665       (7,839           (7,839
K BANK Co., Ltd.
     16,694,289        14,896,426        491,880       91,059       (32,156     58,903  
Woori Bank-Company K Korea Movie Asset Fund
(*1)
     989        33        462       324             324  
Partner One Value Up I Private Equity Fund
     18,395               (9,431     (9,831           (9,831
IBK KIP Seongjang Dideemdol 1st Private Investment Limited Partnership
     51,804        385        8,092       7,288             7,288  
Crevisse Raim Impact 1st Startup Venture Specialist Private Equity Fund
     15,811        95        1       (383           (383
LOTTE CARD Co., Ltd.
(*2)
     19,983,059        17,179,093        1,925,577       268,096       43,162       311,258  
Together-Korea Government Private Pool Private Securities Investment Trust No. 3
     10,246        1        218       170             170  
Union Technology Finance Investment Association
     48,991        299        2,300       632             632  
Dicustody Co., Ltd.
     95                     (3           (3
Orient Shipyard Co., Ltd.
     10,832        27,225              (16,467           (16,467
BTS 2nd Private Equity Fund
     15,012        608        1       (725           (725
STASSETS FUND III
     4,660        313        37       (953           (953
Japanese Hotel Real Estate Private Equity Fund 2
     14,387        13        1,050       968       (1,186     (218
Woori Seoul Beltway Private Special Asset Fund No.1
     39,497        2        1,028       984             984  
Woori Short-term Bond Securities Investment Trust(Bond)
ClassC-F
     468,357        67,022        14,189       11,804             11,804  
Woori Safe Plus General Type Private Investment Trust
S-8(Bond)
     115,781        4,508        1,899       1,763             1,763  
WOORI TAERIM 1st Fund
     4,047        185              (13           (13
Portone-Cape Fund No.1
     2,344        26              (129           (129
KIWOOM WOORI Financial 1st Investment Fund
     10,597        111        1       (222           (222
DeepDive WOORI
2021-1
Financial Investment Fund
     7,412        37        57       (103           (103
Darwin Green Packaging Private Equity Fund
     19,332               2,215       1,904             1,904  
DS Power Semicon Private Equity Fund
     14,230        44        1,185       937             937  
Koreawide partners 2nd Private Equity Fund
     77,039        2,038        3,020       1             1  
Woori FirstValue Private Real Estate Fund No.2
     67,005        62,357        3       (54           (54
 
F-124

    
December 31, 2022
 
    
Assets
    
Liabilities
    
Operating
revenue
    
Net
income

(loss)
   
Other
comprehensive
income(loss)
    
Total
comprehensive
income(loss)
 
WooriG Real Infrastructure Blind General Type Private Placement Investment Trust
     73,064        56        3,140        2,874              2,874  
Woori BIG2 Plus Securities Investment Trust(Balanced Bond)
     4,667        12        389        (636            (636
Woori Together TDF 2025
     8,513        16        1,287        (1,018            (1,018
Woori Together TDF 2030
     8,615               1,352        (1,108            (1,108
WOORI Star50 feeder fund(H)
     709               48        (480            (480
Aarden Woori Apparel 1st Private Equity Fund
     20,750        89        8        (325            (325
Woori Dyno 1st Private Equity Fund
     10,212        43        200        (31            (31
Australia Green Energy 1st PEF
     122,634        14        30        (1,380            (1,380
Godo Kaisha Oceanos 1
     63,741        45,358        2,942        176              176  
Woori Zip 1
     48,309        34,346        2,085        (215            (215
Woori Zip 2
     68,388        48,927        3,069        (198            (198
Force TEC Co., Ltd.
     10,489        24,804        25,182        (2,664            (2,664
KUM HWA Co., Ltd.
     4        159               (8            (8
Jinmyung Plus Co., Ltd.
     696        649        177        (9            (9
JC Assurance No.2 Private Equity Fund
     122,015        3               (929            (929
Dream Company Growth no.1 PEF
     28,351        50        1,695        1,506              1,506  
HMS-Oriens
1st Fund
     58,095        6        3,829        3,279              3,279  
Woori G Senior Loan Private Placement Investment Trust No.1
     378,145        23        18,584        17,496              17,496  
Genesis Eco No.1 Private Equity Fund
     38,700        5        48        (593            (593
Paratus Woori Material Component Equipment joint venture company
     58,311        617        7        (812            (812
Midas No. 8 Private Equity Joint Venture Company
     65,936        242        1,928        977              977  
Orchestra Private Equity Fund IV
     34,427               1,580        878              878  
Synaptic Green No.1 PEF
     37,017               4        (983            (983
IGEN2022No. 1 Private Equity Fund
     32,362        122        3,166        2,616              2,616  
PCC-Woori
LP Secondary Fund
     33,591        168        6,127        1,152              1,152  
Woori-Q
Corporate Restructuring Private Equity Fund
     75,973        418        3,019        (4,696            (4,696
Woori-Shinyoung
Growth-Cap
Private Equity Fund I
     123,824        312        41,780        40,544              40,544  
 
(*1)
It was dissoluted for the year ended December 31,2021 and will be liquidated.
(*2)
The amount is after reflecting the fair value adjustment that occurred when acquiring the shares and the adjustments that occurred by difference of accounting policies with the Group.
 
    
December 31, 2023
 
    
Assets
    
Liabilities
    
Operating
revenue
   
Net
income

(loss)
   
Other
comprehensive
income(loss)
    
Total
comprehensive
income(loss)
 
W Service Networks Co., Ltd.
     6,887        2,496        19,350       1,069              1,069  
Korea Credit Bureau Co., Ltd.
     131,164        68,756        163,707       8,012              8,012  
Korea Finance Security Co., Ltd.
     36,185        14,287        44,709       (464     6,730        6,266  
K BANK Co., Ltd.
     20,799,599        18,903,298        826,894       49,853       47,885        97,738  
Partner One Value Up I Private Equity Fund
     14,182        293        (4,107     (4,505            (4,505
 
F-125

    
December 31, 2023
 
    
Assets
    
Liabilities
    
Operating
revenue
    
Net
income

(loss)
   
Other
comprehensive
income(loss)
   
Total
comprehensive
income(loss)
 
IBK KIP Seongjang Dideemdol 1st Private Investment Limited Partnership
     41,533        305        6,501        5,823             5,823  
Crevisse Raim Impact 1st Startup Venture Specialist Private Equity Fund
     15,754        100        2        (388           (388
LOTTE CARD Co., Ltd.
(*1)
     22,329,308        19,191,007        1,937,383        363,673       (19,888     343,785  
Union Technology Finance Investment Association
     41,543        233        2,261        (838           (838
Dicustody Co., Ltd.
     92                      (3           (3
Orient Shipyard Co., Ltd.
     10,708        27,225               (124           (124
Joongang Network Solution Co.,Ltd.
     1,505        3,156        5,758        5             5  
Win Mortgage Co.,LTd.
     3,518        1,197        9,309        378             378  
Together-Korea Government Private Pool Private Securities Investment Trust No. 3
     10,543        1        227        222             222  
BTS 2nd Private Equity Fund
     25,030        837        4        (1,213           (1,213
STASSETS FUND III
     30,014        312        95        (1,145           (1,145
SF CREDIT PARTNERS, LLC
     149,157        25,996        7,618        (4,610     (2,819     (7,429
Rea Company
     2,248        3,736        802        (694           (694
ARAM CMC Co.,Ltd.
     669        485        1,005        (254           (254
Japanese Hotel Real Estate Private Equity Fund No.2
     13,541        12        54        46       (602     (556
Woori Seoul Beltway Private Special Asset Fund No.1
     50,362        2        1,858        1,805             1,805  
Woori General Private Securities Investment Trust(Bond) No.1
     414,760        208,014        12,617        6,746             6,746  
Woori Short-term Bond Securities Investment Trust(Bond)
ClassC-F
     828,793        126,879        34,607        31,283             31,283  
Woori Safe Plus General Type Private Investment Trust
S-8(Bond)
     113,413        6        4,774        4,542             4,542  
Woori General Private Securities Investment Trust(Bond) No.2
     224,205        111,165        5,767        3,040             3,040  
Woori Smart General Private Equity Investment Trust 1(bond)
     289,553        145,580        7,373        3,973             3,973  
Woori General Private Securities Investment Trust(Bond) No.3
     532,139        347,809        9,304        4,342             4,342  
Woori Asset Global Partnership Fund No.5
     38,537        281               (744           (744
WOORI TAERIM 1st Fund
     4,045        183                            
Portone-Cape Fund No.1
     2,324        100               (103           (103
DeepDive WOORI
2021-1
Financial Investment Fund
     10,400        19        9,607        9,467             9,467  
Darwin Green Packaging Private Equity Fund
     19,390               759        451             451  
Koreawide partners 2nd Private Equity Fund
     75,064        2,931               (2,831           (2,831
Woori FirstValue Private Real Estate Fund No.2
     67,024        62,357        32        18             18  
WooriG Real Infrastructure Blind General Type Private Placement Investment Trust
     114,909        92        6,053        4,892             4,892  
Woori Together TDF 2030
     11,944        61        2,528        1,017             1,017  
Woori Together OCIO Target Return Feeder fund (Balance Bond)
     50,831        1        2,446        2,444             2,444  
Australia Green Energy 1st PEF
     121,454        24        508        (1,189           (1,189
Aarden Woori Apparel 1st Private Equity Fund
     28,219        90        1        (332           (332
 
F-126

    
December 31, 2023
 
    
Assets
    
Liabilities
    
Operating
revenue
   
Net
income

(loss)
   
Other
comprehensive
income(loss)
   
Total
comprehensive
income(loss)
 
Woori Dyno 1st Private Equity Fund
     12,068        43        2,053       1,886             1,886  
KTB-KORUS FUND
     8,957        1        127       (712           (712
KTB China Platform Fund
     85,909        13        2,411       (5,160 )             (5,160
KTBN Venture Fund No.7
     79,871               6,420       508             508  
KTBN Venture Fund No.8
     11,758        207        2,359       (4,559           (4,559
KTBN Digital Contents Korea Fund No.9
     20,257        1,599        3,030       (1,142           (1,142
KTBN Media Contents Fund
     1,887               199       (35           (35
KTB China Synergy Fund
     145,464        9,977        23,055       (8,686           (8,686
NAVER-KTB Audio Contents Fund
     29,419        652        1,017       237             237  
KTBN Venture Fund No.13
     72,943        737        21,662       18,507             18,507  
KTBN Future Contents Fund
     34,696        486        7,394       4,776             4,776  
KTBN Venture Fund No.16
     182,850        1,875        40,201       11,133             11,133  
KTBN Venture Fund No.18
     268,437        2,526        31,543       8,036             8,036  
KB-KTB Technology Venture Fund
     42,046        246        2,055       (1,076           (1,076
WOORI 2022 Scaleup Venture Fund
     68,626        826        504       (2,758           (2,758
WOORI 2022 Start-up Venture Fund
     8,237        156        42       (576           (576
KTB-NHN China Private Equity Fund
     16        7        946       (315 )       (319 )       (634
KTBN GI Private Equity Fund
     12,391        45              7,146       712       7,858  
Chirochem
     732        375        4,215       148             148  
Godo Kaisha Oceanos 1
     62,021        45,334        2,765       192             192  
Woori Zip 1
     44,448        31,702        2,066       (198           (198
Woori Zip 2
     62,642        45,012        3,023       (167           (167
KG Fashion Co., Ltd.
     2,559        3,022        943       (569           (569
KUM HWA Co., Ltd.
     4        167                           
Jinmyung Plus Co., Ltd.
     519        454        146       (3           (3
JC Assurance No.2 Private Equity Fund
     121,596        8              (628           (628
Dream Company Growth no.1 PEF
     28,366        255        1,490       1,300             1,300  
HMS-Oriens
1st Fund
     61,498        1        3,957       3,408             3,408  
Woori G Senior Loan Private Placement Investment Trust No.1
     349,154        22        17,759       16,726             16,726  
Genesis Eco No.1 Private Equity Fund
     38,064        314              (947           (947
Paratus Woori Material Component Equipment joint venture company
     58,298        1,510              (906           (906
Midas No. 8 Private Equity Joint Venture Company
     65,063        242        1,956       1,002             1,002  
Orchestra Private Equity Fund IV
     34,041        122        1,680       1,172             1,172  
Synaptic Green No.1 PEF
     36,325        175        4       (867           (867
IGEN2022No. 1 Private Equity Fund
     32,255        124        1,847       1,350             1,350  
PCC-Woori
LP Secondary Fund
     27,773        668        908       (6,350           (6,350
Synaptic Future Growth Private Equity Fund 1
     30,049        301        2       (951           (951
Woori-Q
Corporate Restructuring Private Equity Fund
     63,265        456        4,945       3,018             3,018  
Woori-Shinyoung
Growth-Cap
Private Equity Fund I
     97,265        1,522        (26,435     (27,768           (27,768
NH Woori Newdeal Growth Alpha Private Equity Fund 1
     100,215        1,588        2       (3,605           (3,605
Woori BIG2 Plus Securities Investment Trust(Balanced Bond)
     16,630        5        1,383       1,383             1,383  
 
F-127

    
December 31, 2023
 
    
Assets
    
Liabilities
    
Operating
revenue
    
Net
income

(loss)
    
Other
comprehensive
income(loss)
    
Total
comprehensive
income(loss)
 
Woori 25-09 Corporate Bond(AA- or higher) Active ETF
  
 
133,729
 
  
 
32,028
 
  
 
3,006
 
  
 
2,831
 
  
 
 
  
 
2,831
 
Woori Short Term Government and Special Bank Bond Active ETF
  
 
62,185
 
  
 
3,212
 
  
 
1,222
 
  
 
978
 
  
 
 
  
 
978
 
 
(*1)
The amount is after reflecting the fair value adjustment that occurred when acquiring the shares and the adjustments that occurred by difference of accounting policies with the Group.
 
(4)
The entities that the Group has not applied equity method of accounting although the Group’s ownership interest is more than 20% as of December 31, 2022 and 2023 are as follows:
 
    
December 31, 2022
 
Associate
(*)
  
Number of shares owned
    
Ownership (%)
 
CL Tech Co., Ltd.
     10,191        28.6  
 
(*)
Although the Group’s ownership interest of the entity is more than 20%, the Group does not have significant influence over the entity since it is going through
work-out
process under receivership, thus it is excluded from the investment in joint ventures and associates.
 
    
December 31, 2023
 
Associate
(*)
  
Number of shares owned
    
Ownership (%)
 
CL Tech Co., Ltd.
     10,191        28.6  
 
(*)
Although the Group’s ownership interest of the entity is more than 20%, the Group does not have significant influence over the entity since it is going through
work-out
process under receivership, thus it is excluded from the investment in joint ventures and associates.
 
(5)
As of December 31, 2021, 2022 and 2023, the reconciliations from the net assets of the associates to the carrying amount of the shares of the investment in joint ventures and associates are as follows (Unit: Korean Won in millions except for ownership):
 
    
December 31, 2021
 
    
Total net
asset
    
Ownership
(%)
    
Ownership
portion of
net assets
    
Basis
difference
    
Impairment
    
Intercompany
transaction
    
Book

value
 
W Service Networks Co., Ltd.
     3,704        4.9        183                             183  
Korea Credit Bureau Co., Ltd.
     92,575        9.9        9,177        246                      9,423  
Korea Finance Security Co., Ltd.
     20,671        15.0        3,101                             3,101  
Woori Growth Partnerships New Technology Private Equity Fund
     53,942        23.1        12,448                             12,448  
2016KIF-IMM
Woori Bank Technology Venture Fund
     63,146        20.0        12,630                             12,630  
K BANK Co., Ltd.
(*)
     1,730,307        12.6        217,599        21,894                      239,493  
Woori Bank-Company K Korea Movie Asset Fund
     1,381        25.0        345                             345  
Partner One Value Up Ist Private Equity Fund
     28,273        23.3        6,576                             6,576  
IBK KIP Seongjang Dideemdol 1st Private Investment Limited Partnership
     55,767        20.0        11,153                             11,153  
 
F-128

    
December 31, 2021
 
    
Total net
asset
   
Ownership
(%)
    
Ownership
portion of
net assets
   
Basis
difference
    
Impairment
   
Intercompany
transaction
   
Book

value
 
Crevisse Raim Impact 1st Startup Venture Specialist Private Equity Fund
     15,794       25.0        3,949                    305       4,254  
LOTTE CARD Co., Ltd.
(*1)
     2,291,474       20.0        458,295                          458,295  
Together-Korea Government Private Pool Private Securities Investment Trust No.3
     10,071       100.0        10,070                          10,070  
Genesis Environmental Energy Company 1st Private Equity Fund
     16,669       24.8        4,126                          4,126  
Union Technology Finance Investment Association
     41,706       29.7        12,388                          12,388  
Dicustody Co., Ltd.
     98       1.0        1                          1  
Japanese Hotel Real Estate Private Equity Fund No.2
     16,090       19.9        3,196                          3,196  
Woori Seoul Beltway Private Special Asset Fund No.1
     30,205       25.0        7,551                          7,551  
Woori Multi Return Private Securities Investment Trust 3(Balanced Bond)
     50,114       20.0        10,023                          10,023  
Woori Short-term Bond Securities Investment Trust (Bond)
ClassC-F
     1,050,704       14.5        151,822                          151,822  
WOORI TAERIM 1st Fund
     3,875       25.6        991                          991  
Portone-Cape Fund No.1
     2,447       20.0        489                          489  
KIWOOM WOORI Financial 1st Investment Fund
     10,707       9.1        973                          973  
DeepDive WOORI
2021-1
Financial Investment Fund
     8,340       11.9        993                          993  
Darwin Green Packaging Private Equity Fund
     19,387       20.4        3,957                          3,957  
Woori FirstValue Private Real Estate Fund No.2
     6,363       12.0        763                          763  
WooriG Real Infrastructure Blind General Type Private Placement Investment Trust
     35,795       0.3        100                          100  
Woori Hanhwa Eureka Private Equity Fund
     40,684       0.8        327                          327  
Aarden Woori Apparel 1st Private Equity Fund
     20,986       0.5        99                          99  
Godo Kaisha Oceanos 1
     20,720       47.8        9,905                          9,905  
Woori Zip 1
     16,426       63.9        10,496                          10,496  
Woori Zip 2
     23,082       63.8        14,732                          14,732  
Force TEC
     (11,604     24.5        (2,843                  2,843        
KUM HWA Co., Ltd.
     (156     20.1        (31                  31        
Jinmyung Plus Co.,Ltd.
     123       21.3        25                    (25      
JC Assurance No.2 Private Equity Fund
     118,397       24.4        29,349              (11,621           17,728  
Dream Company Growth no.1 PEF
     28,489       27.8        7,914                          7,914  
HMS-Oriens
1st Fund
     52,631       22.8        12,007                          12,007  
WooriG Senior Loan General Type Private Investment Trust No.1
     406,609       21.7        88,029                          88,029  
 
F-129

    
December 31, 2021
 
    
Total net
asset
    
Ownership
(%)
    
Ownership
portion of
net assets
    
Basis
difference
    
Impairment
    
Intercompany
transaction
    
Book

value
 
Genesis Eco No.1 Private Equity Fund
     38,365        29.0        11,120                             11,120  
Paratus Woori Material Component Equipment joint venture company
     58,507        29.9        17,493                             17,493  
Midas No. 8 Private Equity Joint Venture Company
     66,587        28.5        18,968                             18,968  
PCC-Woori
LP Secondary Fund
     31,585        38.8        12,350                             12,350  
Woori High Plus Short-term High Graded ESG Bond Sec Feeder Inv Trust 1
     257,891        27.5        73,787                             73,787  
Woori-Q
Corporate Restructuring Private Equity Fund
     120,502        38.1        46,155                             46,155  
Woori-Shinyoung
Growth-Cap
Private Equity Fund I
     81,773        35.0        28,713                             28,713  
 
(*)
The net asset equity amount is after the
debt-for-equity
swap,
non-controlling
etc.
 
   
December 31, 2022
 
   
Total net
asset
   
Ownership
(%)
   
Ownership
portion of
net assets
   
Basis
difference
   
Impairment
   
Intercompany
transaction
   
Book

value
 
W Service Networks Co., Ltd.
    4,227       4.9       209                   (1     208  
Korea Credit Bureau Co., Ltd.
    55,100       9.9       5,462       246             1       5,709  
Korea Finance Security Co., Ltd.
    15,828       15.0       2,374                         2,374  
Woori Growth Partnerships New Technology Private Equity Fund
    47,185       23.1       10,889                         10,889  
2016KIF-IMM
Woori Bank Technology Venture Fund
    47,370       20.0       9,474                         9,474  
K BANK Co., Ltd.
(*)
    1,796,269       12.6       225,894       21,894             1       247,789  
Woori Bank-Company K Korea Movie Asset Fund
    957       25.0       239                         239  
Partner One Value Up Ist Private Equity Fund
    18,395       23.3       4,278                         4,278  
IBK KIP Seongjang Dideemdol 1st Private Investment Limited Partnership
    51,419       20.0       10,284                   1       10,285  
Crevisse Raim Impact 1st Startup Venture Specialist Private Equity Fund
    15,716       25.0       3,929                   426       4,355  
LOTTE CARD Co., Ltd.
(*)
    2,570,656       20.0       514,131                         514,131  
Together-Korea Government Private Pool Private Securities Investment Trust No.3
    10,245       100.0       10,244                   (1     10,243  
Union Technology Finance Investment Association
    48,692       29.7       14,463                   (1     14,462  
Dicustody Co., Ltd.
    95       1.0       1                         1  
Orient Shipyard Co., Ltd.
    (16,393     22.7       (3,721                 3,721        
BTS 2nd Private Equity Fund
    14,405       20.0       2,881                         2,881  
STASSETS FUND III
    4,347       28.3       1,230                         1,230  
Japanese Hotel Real Estate Private Equity Fund No.2
    14,374       19.9       2,855                         2,855  
Woori Seoul Beltway Private Special Asset Fund No.1
    39,495       25.0       9,874                         9,874  
 
F-130

   
December 31, 2022
 
   
Total net
asset
   
Ownership
(%)
   
Ownership
portion of
net assets
   
Basis
difference
   
Impairment
   
Intercompany
transaction
   
Book

value
 
Woori Short-term Bond Securities Investment Trust (Bond)
ClassC-F
    401,335       27.9       112,025                         112,025  
Woori Safe Plus General Type Private Investment Trust
S-8(Bond)
    111,273       9.2       10,182                         10,182  
WOORI TAERIM 1st Fund
    3,862       25.6       988                         988  
Portone-Cape Fund No.1
    2,318       20.0       464                         464  
KIWOOM WOORI Financial 1st Investment Fund
    10,486       9.1       953                         953  
DeepDive WOORI
2021-1
Financial Investment Fund
    7,375       11.9       878                         878  
Darwin Green Packaging Private Equity Fund
    19,332       20.4       3,945                         3,945  
DS Power Semicon Private Equity Fund
    14,186       21.0       2,976                         2,976  
Koreawide partners 2nd Private Equity Fund
    75,001       26.7       20,000                         20,000  
Woori FirstValue Private Real Estate Fund No.2
    4,648       12.0       558                         558  
Woori G Real Infrastructure Blind General Type Private Placement Investment Trust
    73,008       0.1       102                         102  
Woori BIG2 Plus Securities Investment Trust(Balanced Bond)
    4,655       23.1       1,074                         1,074  
Woori Together TDF 2025
    8,497       23.6       1,990                         1,990  
Woori Together TDF 2030
    8,615       23.8       2,033                         2,033  
WOORI Star50 feeder fund(H)
    709       17.9       126                         126  
Aarden Woori Apparel 1st Private Equity Fund
    20,661       0.5       97                         97  
Woori Dyno 1st Private Equity Fund
    10,169       19.6       1,994                         1,994  
Australia Green Energy 1st PEF
    122,620       4.0       4,858                         4,858  
Godo Kaisha Oceanos 1
    18,383       47.8       8,788                         8,788  
Woori Zip 1
    13,963       64.0       8,690                         8,690  
Woori Zip 2
    19,461       64.0       12,180                         12,180  
Force TEC
    (14,315     24.5       (3,513                 3,513        
KUM HWA Co., Ltd.
    (155     20.1       (31                 31        
Jinmyung Plus Co.,Ltd.
    47       21.3       10                         10  
JC Assurance No.2 Private Equity Fund
    122,012       23.5       17,728             (17,728            
Dream Company Growth no.1 PEF
    28,301       27.8       7,861                         7,861  
HMS-Oriens
1st Fund
    58,089       22.8       13,252                         13,252  
Woori G Senior Loan General Type Private Investment Trust No.1
    378,122       21.7       81,861                         81,861  
Genesis Eco No.1 Private Equity Fund
    38,695       29.0       11,216                         11,216  
Paratus Woori Material Component Equipment joint venture company
    57,694       29.9       17,250                         17,250  
Midas No. 8 Private Equity Joint Venture Company
    65,694       28.5       18,713                         18,713  
Orchestra Private Equity Fund IV
    34,427       28.2       9,698                         9,698  
Synaptic Green No.1 PEF
    37,017       21.1       7,793                         7,793  
IGEN2022No. 1 Private Equity Fund
    32,240       24.8       8,010                         8,010  
PCC-Woori
LP Secondary Fund
    33,423       38.8       12,984                         12,984  
Woori-Q
Corporate Restructuring Private Equity Fund
    75,555       35.6       27,536                         27,536  
Woori-Shinyoung
Growth-Cap
Private Equity Fund I
    123,512       35.0       43,274                         43,274  
 
(*)
The net asset equity amount is after the
debt-for-equity
swap,
non-controlling
etc.
 
F-131

 
 
December 31, 2023
 
 
 
Total net

asset
 
 
Ownership

(%)
 
 
Ownership

portion of

net assets
 
 
Basis

difference
 
 
Impairment
 
 
Intercompany

transaction
 
 
Book

value
 
W Service Networks Co., Ltd.
    4,391       4.9       216                         216  
Korea Credit Bureau Co., Ltd.
    62,408       9.9       6,186       247                   6,433  
Korea Finance Security Co., Ltd.
    21,898       15.0       3,285                         3,285  
K BANK Co., Ltd. (*)
    1,893,785       12.6       238,158       21,894                   260,052  
Partner One Value Up I Private Equity Fund
    13,889       23.3       3,230                         3,230  
IBK KIP Seongjang Dideemdol 1st Private Investment Limited Partnership
    41,228       20.0       8,247                         8,247  
Crevisse Raim Impact 1st Startup Venture Specialist Private Equity Fund
    15,654       25.0       3,914                   523       4,437  
LOTTE CARD Co., Ltd. (*)
    2,936,964       20.0       587,392                         587,392  
Union Technology Finance Investment Association
    41,310       29.7       12,270                         12,270  
Dicustody Co., Ltd.
    92       1.0       1                         1  
Orient Shipyard Co., Ltd.
    (16,517     22.7       (3,754                 3,754        
Joongang Network Solution Co.,Ltd.
    (1,651     25.3       (419                 507       88  
Win Mortgage Co.,LTd.
    2,321       4.5       105                         105  
Together-Korea Government Private Pool Private Securities Investment Trust No. 3
    10,542       100.0       10,540                         10,540  
BTS 2nd Private Equity Fund
    24,193       20.0       4,838                         4,838  
STASSETS FUND III
    29,702       28.3       8,406                         8,406  
SF CREDIT PARTNERS, LLC
    123,161       10.0       12,316                   529       12,845  
Rea Company
    (1,488     24.5       (365                 365        
ARAM CMC Co.,Ltd.
    184       20.0       37                   (37      
Japanese Hotel Real Estate Private Equity Fund No.2
    13,529       19.9       2,688                         2,688  
Woori Seoul Beltway Private Special Asset Fund No.1
    50,360       25.0       12,590                         12,590  
Woori General Private Securities Investment Trust(Bond) No.1
    206,746       25.0       51,686                         51,686  
Woori Short-term Bond Securities Investment Trust(Bond) ClassC-F
    701,914       15.0       105,564                         105,564  
Woori Safe Plus General Type Private Investment Trust S-8(Bond)
    113,407       9.1       10,330                         10,330  
Woori General Private Securities Investment Trust(Bond) No.2
    113,040       27.3       30,829                         30,829  
Woori Smart General Private Equity Investment Trust 1(bond)
    143,973       28.6       41,135                         41,135  
Woori General Private Securities Investment Trust(Bond) No.3
    184,330       27.8       51,205                         51,205  
Woori Asset Global Partnership Fund No.5
    38,256       57.7       22,071                         22,071  
WOORI TAERIM 1st Fund
    3,862       25.6       988                         988  
Portone-Cape Fund No.1
    2,224       20.0       445                         445  
DeepDive WOORI 2021-1 Financial Investment Fund
    10,381       11.9       1,236                         1,236  
Darwin Green Packaging Private Equity Fund
    19,390       20.4       3,957                         3,957  
Koreawide partners 2nd Private Equity Fund
    72,133       26.7       19,235                         19,235  
Woori FirstValue Private Real Estate Fund No.2
    4,667       12.0       560                         560  
WooriG Real Infrastructure Blind General Type Private Placement Investment Trust
    114,817       0.1       55                         55  
Woori Together TDF 2030
    11,894       28.0       3,324                         3,324  
Woori Together OCIO Target Return Feeder fund (Balance Bond)
    50,837       20.4       10,376                         10,376  
Australia Green Energy 1st PEF
    121,430       4.0       4,811                         4,811  
Aarden Woori Apparel 1st Private Equity Fund
    28,129       0.5       133                         133  
Woori Dyno 1st Private Equity Fund
    12,025       19.6       2,358                         2,358  
 
F-132

 
 
December 31, 2023
 
 
 
Total net
asset
 
 
Ownership
(%)
 
 
Ownership
portion of
net assets
 
 
Basis
difference
 
 
Impairment
 
 
Intercompany
transaction
 
 
Book

value
 
KTB-KORUS FUND
 
 
8,956
 
 
 
37.5
 
 
 
3,359
 
 
 
 
 
 
 
 
 
 
 
 
3,359
 
KTB China Platform Fund
 
 
85,895
 
 
 
18.7
 
 
 
16,059
 
 
 
 
 
 
 
 
 
 
 
 
16,059
 
KTBN Venture Fund No.7
 
 
79,871
 
 
 
20.1
 
 
 
16,044
 
 
 
 
 
 
 
 
 
 
 
 
16,044
 
KTBN Venture Fund No.8
 
 
11,551
 
 
 
21.7
 
 
 
2,511
 
 
 
 
 
 
 
 
 
 
 
 
2,511
 
KTBN Digital Contents Korea Fund No.9
 
 
18,658
 
 
 
30
 
 
 
5,597
 
 
 
 
 
 
 
 
 
 
 
 
5,597
 
KTBN Media Contents Fund
 
 
1,887
 
 
 
15
 
 
 
283
 
 
 
 
 
 
 
 
 
 
 
 
283
 
KTB China Synergy Fund
 
 
135,487
 
 
 
15.1
 
 
 
20,405
 
 
 
 
 
 
 
 
 
 
 
 
20,405
 
NAVER-KTB Audio Contents Fund
 
 
28,767
 
 
 
1
 
 
 
288
 
 
 
 
 
 
 
 
 
 
 
 
288
 
KTBN Venture Fund No.13
 
 
72,206
 
 
 
19.6
 
 
 
14,158
 
 
 
 
 
 
 
 
 
 
 
 
14,158
 
KTBN Future Contents Fund
 
 
34,210
 
 
 
13.3
 
 
 
4,561
 
 
 
 
 
 
 
 
 
 
 
 
4,561
 
KTBN Venture Fund No.16
 
 
180,975
 
 
 
10.3
 
 
 
18,561
 
 
 
 
 
 
 
 
 
 
 
 
18,561
 
KTBN Venture Fund No.18
 
 
265,911
 
 
 
10.1
 
 
 
26,970
 
 
 
 
 
 
 
 
 
 
 
 
26,970
 
KB-KTB Technology Venture Fund
 
 
41,800
 
 
 
18.2
 
 
 
7,600
 
 
 
 
 
 
 
 
 
 
 
 
7,600
 
WOORI 2022 Scaleup Venture Fund
 
 
67,800
 
 
 
20
 
 
 
13,578
 
 
 
 
 
 
 
 
 
 
 
 
13,578
 
WOORI 2022 Start-up Venture Fund
 
 
8,081
 
 
 
30.1
 
 
 
2,433
 
 
 
 
 
 
 
 
 
 
 
 
2,433
 
KTB-NHN China Private Equity Fund
 
 
9
 
 
 
33.3
 
 
 
3
 
 
 
 
 
 
 
 
 
 
 
 
3
 
KTBN GI Private Equity Fund
 
 
12,346
 
 
 
5
 
 
 
617
 
 
 
 
 
 
 
 
 
 
 
 
617
 
Chirochem
 
 
357
 
 
 
28.6
 
 
 
102
 
 
 
 
 
 
 
 
 
 
 
 
102
 
Godo Kaisha Oceanos 1
 
 
16,687
 
 
 
47.8
 
 
 
7,978
 
 
 
 
 
 
 
 
 
 
 
 
7,978
 
Woori Zip 1
 
 
12,746
 
 
 
62.4
 
 
 
7,629
 
 
 
 
 
 
 
 
 
 
 
 
7,629
 
Woori Zip 2
 
 
17,630
 
 
 
62.8
 
 
 
10,695
 
 
 
 
 
 
 
 
 
 
 
 
10,695
 
KG Fashion Co., Ltd.
 
 
(463
 
 
20.8
 
 
 
(96
 
 
 
 
 
 
 
 
96
 
 
 
 
KUM HWA Co., Ltd.
 
 
(163
 
 
20.1
 
 
 
(33
 
 
 
 
 
 
 
 
33
 
 
 
 
Jinmyung Plus Co.,
 
Ltd.
 
 
65
 
 
 
21.3
 
 
 
14
 
 
 
 
 
 
 
 
 
 
 
 
14
 
JC Assurance No.2 Private Equity Fund
 
 
121,588
 
 
 
23.5
 
 
 
28,610
 
 
 
 
 
 
(28,610
 
 
 
 
 
 
Dream Company Growth no.1 PEF
 
 
28,111
 
 
 
27.8
 
 
 
7,809
 
 
 
 
 
 
 
 
 
 
 
 
7,809
 
HMS-Oriens
1st Fund
 
 
61,497
 
 
 
22.8
 
 
 
14,030
 
 
 
 
 
 
 
 
 
 
 
 
14,030
 
Woori G Senior Loan Private Placement Investment Trust No.1
 
 
349,132
 
 
 
21.7
 
 
 
75,590
 
 
 
 
 
 
 
 
 
 
 
 
75,590
 
Genesis Eco No.1 Private Equity Fund
 
 
37,750
 
 
 
29.0
 
 
 
10,942
 
 
 
 
 
 
 
 
 
 
 
 
10,942
 
Paratus Woori Material Component Equipment joint venture company
 
 
56,788
 
 
 
29.9
 
 
 
16,979
 
 
 
 
 
 
 
 
 
 
 
 
16,979
 
Midas No. 8 Private Equity Joint Venture Company
 
 
64,821
 
 
 
28.5
 
 
 
18,465
 
 
 
 
 
 
 
 
 
 
 
 
18,465
 
Orchestra Private Equity Fund IV
 
 
33,919
 
 
 
28.2
 
 
 
9,555
 
 
 
 
 
 
 
 
 
 
 
 
9,555
 
Synaptic Green No.1 PEF
 
 
36,150
 
 
 
21.1
 
 
 
7,611
 
 
 
 
 
 
 
 
 
 
 
 
7,611
 
IGEN2022No. 1 Private Equity Fund
 
 
32,131
 
 
 
24.8
 
 
 
7,983
 
 
 
 
 
 
 
 
 
 
 
 
7,983
 
PCC-Woori
LP Secondary Fund
 
 
27,105
 
 
 
38.9
 
 
 
10,530
 
 
 
 
 
 
 
 
 
 
 
 
10,530
 
Synaptic Future Growth Private Equity
Fund 1
 
 
29,748
 
 
 
23.8
 
 
 
7,069
 
 
 
 
 
 
 
 
 
 
 
 
7,069
 
Woori-Q
Corporate Restructuring Private Equity Fund
 
 
62,809
 
 
 
32.4
 
 
 
20,283
 
 
 
 
 
 
 
 
 
 
 
 
20,283
 
Woori-Shinyoung
Growth-Cap
Private Equity Fund I
 
 
95,743
 
 
 
35.0
 
 
 
33,481
 
 
 
 
 
 
 
 
 
 
 
 
33,481
 
NH Woori Newdeal Growth Alpha Private Equity Fund 1
 
 
98,627
 
 
 
32.7
 
 
 
32,987
 
 
 
 
 
 
 
 
 
 
 
 
32,987
 
Woori BIG2 Plus Securities Investment Trust(Balanced Bond)
 
 
16,625
 
 
 
14.1
 
 
 
2,543
 
 
 
 
 
 
 
 
 
 
 
 
2,543
 
Woori 25-09 Corporate Bond (AA- or higher) Active ETF
 
 
101,701
 
 
 
29.3
 
 
 
29,821
 
 
 
 
 
 
 
 
 
 
 
 
29,821
 
Woori Short Term Government and Special Bank Bond Active ETF
 
 
58,973
 
 
 
20.8
 
 
 
12,286
 
 
 
 
 
 
 
 
 
 
 
 
12,286
 
 
(*)
The net asset equity amount is after the
debt-for-equity
swap,
non-controlling
etc.
 
F-133

Table of Contents
14.
INVESTMENT PROPERTIES
 
(1)
Details of investment properties are as follows (Unit: Korean Won in millions):
 
    
December 31,
2022
   
December 31,
2023
 
Acquisition cost
     418,775       510,990  
Accumulated depreciation
     (30,982     (38,136
Accumulated impairment losses
     (86     (86
  
 
 
   
 
 
 
Net carrying value
     387,707       472,768  
  
 
 
   
 
 
 
 
(2)
Changes in investment properties are as follows (Unit: Korean Won in millions):
 
    
For the years ended December 31
 
    
2021
   
2022
   
2023
 
Beginning balance
     387,464       389,495       387,707  
Acquisition
                 99,234  
Disposal
           (1,206      
Depreciation
     (2,809     (3,925     (5,398
Transfer
     6,095       7,153       (2,098
Foreign currencies translation adjustments
     (1,255     (3,810     (6,677
  
 
 
   
 
 
   
 
 
 
Ending balance
     389,495       387,707       472,768  
  
 
 
   
 
 
   
 
 
 
  
 
(3)
Fair value of investment properties amounted to 647,072 million Won and 802,109 million Won and as of December 31, 2022 and 2023, respectively. The fair value of investment properties has been assessed on the basis of recent similar real estate market price and officially assessed land price in the area of the investment properties, is classified as
level 3 on the
fair value hierarchy.
 
(4)
Rental fee earned from investment properties is amounting to 22,798 million Won and 26,477 million Won for the years ended December 31, 2022 and 2023, respectively. Operating expenses directly related to the investment properties where rental fee was earned is amounting to 4,093 million Won and 5,568 million Won.
 
(5)
The lease payments expected to be received in the future under lease contracts relating to investment properties as of December 31, 2022 and 2023 are as follows (Unit: Korean Won in millions):
 
    
December 31,
2022
    
December 31,
2023
 
Lease payments:
     
Within a year
     12,368        14,784  
More than 1 year and within 2 years
     8,481        8,214  
More than 2 years and within 3 years
     5,320        3,744  
More than 3 years and within 4 years
     3,201        3,172  
More than 4 years and within 5 years
     2,634        2,994  
More than 5 years
     2,568        2,944  
  
 
 
    
 
 
 
Total
     34,572        35,852  
  
 
 
    
 
 
 
 
F-134

Table of Contents
15.
PREMISES AND EQUIPMENT
 
(1)
Details of premises and equipment as of December 31, 2022 and 2023 are as follows (Unit: Korean Won in millions):
 
   
December 31, 2022
 
   
Land
   
Building
   
Equipment
and vehicles
   
Leasehold
improvement
   
Construction
in progress
   
Structures
   
Total
 
Premises and equipment (owned)
    1,695,357       730,676       261,278       58,352       32,184             2,777,847  
Right-of-use
asset
          349,494       15,589                         365,083  
Carrying value
    1,695,357       1,080,170       276,867       58,352       32,184             3,142,930  
 
   
December 31, 2023
 
   
Land
   
Building
   
Equipment
and vehicles
   
Leasehold
improvement
   
Construction
in progress
   
Structures
   
Total
 
Premises and equipment (owned)
    1,709,712       719,738       265,064       61,369       37,194             2,793,077  
Right-of-use
asset
          362,702       20,980                         383,682  
Carrying value
    1,709,712       1,082,440       286,044       61,369       37,194             3,176,759  
 
(2)
Details of premises and equipment (owned) as of December 31, 2022 and 2023 are as follows (Unit: Korean Won in millions):
 
   
December 31, 2022
 
   
Land
   
Building
   
Equipment
and vehicles
   
Leasehold
improvement
   
Construction
in progress
   
Structures
   
Total
 
Acquisition cost
    1,696,017       1,078,385       1,179,928       470,513       32,184       20       4,457,047  
Accumulated depreciation
          (347,709     (918,650     (412,161           (20     (1,678,540
Accumulated impairment losses
    (660                                   (660
 
 
 
   
 
 
   
 
 
   
 
 
   
 
 
   
 
 
   
 
 
 
Net carrying value
    1,695,357       730,676       261,278       58,352       32,184             2,777,847  
 
 
 
   
 
 
   
 
 
   
 
 
   
 
 
   
 
 
   
 
 
 
 
   
December 31, 2023
 
   
Land
   
Building
   
Equipment
and vehicles
   
Leasehold
improvement
   
Construction
in progress
   
Structures
   
Total
 
Acquisition cost
    1,710,372       1,098,682       1,229,740       486,763       37,194       20       4,562,771  
Accumulated depreciation
          (378,944     (964,676     (425,394           (20     (1,769,034
Accumulated impairment losses
    (660                                   (660
 
 
 
   
 
 
   
 
 
   
 
 
   
 
 
   
 
 
   
 
 
 
Net carrying value
    1,709,712       719,738       265,064       61,369       37,194             2,793,077  
 
 
 
   
 
 
   
 
 
   
 
 
   
 
 
   
 
 
   
 
 
 
 
F-135

(3)
Details of changes in premises and equipment (owned) are as follows (Unit: Korean Won in millions):
 
   
For the year ended December 31, 2021
 
   
Land
   
Building
   
Equipment
and vehicles
   
Leasehold
improvement
   
Construction
in progress
   
Structures
   
Total
 
Beginning balance
    1,726,045       787,040       268,225       50,085       8,246       2       2,839,643  
Acquisitions
          15,750       68,069       23,347       11,637             118,803  
Disposals
          (1,994     (1,663     (979                 (4,636
Depreciation
          (33,523     (93,921     (22,293           (1     (149,738
Classification of assets held for sale
    (7,157     (5,695                             (12,852
Transfer
    (3,649     (2,446     15,399             (15,399           (6,095
Foreign currencies translation adjustments
    991       712       2,868       1,580       153             6,304  
Others
    3,095       (2,880     (616     (386     (1,466           (2,253
 
 
 
   
 
 
   
 
 
   
 
 
   
 
 
   
 
 
   
 
 
 
Ending balance
    1,719,325       756,964       258,361       51,354       3,171       1       2,789,176  
 
 
 
   
 
 
   
 
 
   
 
 
   
 
 
   
 
 
   
 
 
 
 
   
For the year ended December 31, 2022
 
   
Land
   
Building
   
Equipment
and vehicles
   
Leasehold
improvement
   
Construction
in progress
   
Structures
   
Total
 
Beginning balance
    1,719,325       756,964       258,361       51,354       3,171       1       2,789,176  
Acquisitions
    24       14,524       98,620       28,178       31,810             173,156  
Disposals
    (20,024     (788     (1,003     (656                 (22,471
Depreciation
          (32,290     (97,600     (21,185           (1     (151,076
Classification of assets held for sale
    (6,405     (6,704                             (13,109
Transfer
    (3,040     (4,113                             (7,153
Foreign currencies translation adjustments
    (855     (428     392       549       225             (117
Business combination
    5,917       3,523       2,586                         12,026  
Others
    415       (12     (78     112       (3,022           (2,585
 
 
 
   
 
 
   
 
 
   
 
 
   
 
 
   
 
 
   
 
 
 
Ending balance
    1,695,357       730,676       261,278       58,352       32,184             2,777,847  
 
 
 
   
 
 
   
 
 
   
 
 
   
 
 
   
 
 
   
 
 
 
 
   
For the year ended December 31, 2023
 
   
Land
   
Building
   
Equipment
and vehicles
   
Leasehold
improvement
   
Construction
in progress
   
Structures
   
Total
 
Beginning balance
    1,695,357       730,676       261,278       58,352       32,184             2,777,847  
Acquisitions
    43       18,107       112,908       24,874       8,790             164,722  
Disposals
    (367     (530     (13,630     (1,017     (3,600           (19,144
Depreciation
          (33,318     (96,684     (21,062                 (151,064
Classification of assets held for sale
    (936     (1,568                             (2,504
Transfer
    5,445       (3,347                             2,098  
Foreign currencies translation adjustments
    638       322       296       186       (68           1,374  
Business combination
    9,530       9,530       318                         19,378  
Others
    2       (134     578       36       (112           370  
 
 
 
   
 
 
   
 
 
   
 
 
   
 
 
   
 
 
   
 
 
 
Ending balance
    1,709,712       719,738       265,064       61,369       37,194             2,793,077  
 
 
 
   
 
 
   
 
 
   
 
 
   
 
 
   
 
 
   
 
 
 
 
F-136

(4)
Details of
right-of-use
assets as of December 31, 2022 and 2023 are as follows (Unit: Korean Won in millions):
 
    
December 31, 2022
 
    
Building
   
Equipment
and vehicles
   
Total
 
Acquisition cost
     643,484       32,700       676,184  
Accumulated depreciation
     (293,990     (17,111     (311,101
  
 
 
   
 
 
   
 
 
 
Net carrying value
     349,494       15,589       365,083  
  
 
 
   
 
 
   
 
 
 
 
    
December 31, 2023
 
    
Building
   
Equipment
and vehicles
   
Total
 
Acquisition cost
     735,396       40,389       775,785  
Accumulated depreciation
     (372,694     (19,409     (392,103
  
 
 
   
 
 
   
 
 
 
Net carrying value
     362,702       20,980       383,682  
  
 
 
   
 
 
   
 
 
 
 
(5)
Details of changes in
right-of-use
assets are as follows (Unit: Korean Won in millions):
 
    
For the year ended December 31, 2021
 
    
Building
   
Equipment
and vehicles
   
Total
 
Beginning balance
     435,132       12,423       447,555  
New contracts
     172,812       16,848       189,660  
Changes in contract
     9,064       225       9,289  
Termination
     (46,563     (1,742     (48,305
Depreciation
     (228,403     (10,665     (239,068
Business combination
                  
Others
     25,438       975       26,413  
  
 
 
   
 
 
   
 
 
 
Ending balance
     367,480       18,064       385,544  
  
 
 
   
 
 
   
 
 
 
 
    
For the year ended December 31, 2022
 
    
Building
   
Equipment
and vehicles
   
Total
 
Beginning balance
     367,480       18,064       385,544  
New contracts
     225,396       9,819       235,215  
Changes in contract
     3,514       (26     3,488  
Termination
     (43,597     (870     (44,467
Depreciation
     (211,175     (11,406     (222,581
Business combination
     819             819  
Others
     7,057       8       7,065  
  
 
 
   
 
 
   
 
 
 
Ending balance
     349,494       15,589       365,083  
  
 
 
   
 
 
   
 
 
 
 
F-137

    
For the year ended December 31, 2023
 
    
Building
   
Equipment
and vehicles
   
Total
 
Beginning balance
     349,494       15,589       365,083  
New contracts
     192,111       18,699       210,810  
Changes in contract
     25,570       138       25,708  
Termination
     (15,340     (1,647     (16,987
Depreciation
     (201,232     (12,133     (213,365
Business combination
     675       271       946  
Others
     11,424       63       11,487  
  
 
 
   
 
 
   
 
 
 
Ending balance
     362,702       20,980       383,682  
  
 
 
   
 
 
   
 
 
 
 
16.
INTANGIBLE ASSETS
 
(1)
Details of intangible assets are as follows (Unit: Korean Won in millions):
 
    
December 31, 2022
 
    
Goodwill
    
Industrial
property
rights
   
Development
cost
   
Other
intangible
assets
   
Membership
deposit
   
Construction
in progress
    
Total
 
Acquisition cost
     397,527        2,219       754,031       1,244,516       46,231       3,027        2,447,551  
Accumulated amortization
            (1,576     (541,404     (1,018,591                  (1,561,571
Accumulated impairment losses
                        (33,552     (3,314            (36,866
  
 
 
    
 
 
   
 
 
   
 
 
   
 
 
   
 
 
    
 
 
 
Net carrying value
     397,527        643       212,627       192,373       42,917       3,027        849,114  
  
 
 
    
 
 
   
 
 
   
 
 
   
 
 
   
 
 
    
 
 
 
 
    
December 31, 2023
 
    
Goodwill
    
Industrial
property
rights
   
Development
cost
   
Other
intangible
assets
   
Membership
deposit
   
Construction
in progress
    
Total
 
Acquisition cost
     445,093        2,292       859,678       1,388,397       50,857       8,142        2,754,459  
Accumulated amortization
            (1,783     (617,587     (1,101,688                  (1,721,058
Accumulated impairment losses
                        (33,553     (3,006            (36,559
  
 
 
    
 
 
   
 
 
   
 
 
   
 
 
   
 
 
    
 
 
 
Net carrying value
     445,093        509       242,091       253,156       47,851       8,142        996,842  
  
 
 
    
 
 
   
 
 
   
 
 
   
 
 
   
 
 
    
 
 
 
 
F-138

(2)
Details of changes in intangible assets are as follows (Unit: Korean Won in millions):
 
    
For the year ended December 31, 2021
 
    
Goodwill
    
Industrial
property
rights
   
Development
cost
   
Other
intangible
assets
   
Membership
deposit
   
Construction
in progress
   
Total
 
Beginning balance
     334,290        709       208,873       205,445       36,091       6,669       792,077  
Acquisitions
            247       74,444       49,137       2,437       977       127,242  
Disposal
                              (347           (347
Amortization
(*)
            (233     (80,128     (68,950                 (149,311
Impairment losses
                        (18     (93           (111
Transfer
                  4,518       2,946             (7,464      
Foreign currencies translation adjustments
     11,159                    2,952       232             14,343  
Others
                  1       1,670       (713     535       1,493  
  
 
 
    
 
 
   
 
 
   
 
 
   
 
 
   
 
 
   
 
 
 
Ending balance
     345,449        723       207,708       193,182       37,607       717       785,386  
  
 
 
    
 
 
   
 
 
   
 
 
   
 
 
   
 
 
   
 
 
 
 
(*)
Amortization of other intangible assets amounting to 13,963 million Won is included in other operating expenses.
 
    
For the year ended December 31, 2022
 
    
Goodwill
   
Industrial
property
rights
   
Development
cost
   
Other
intangible
assets
   
Membership
deposit
   
Construction
in progress
   
Total
 
Beginning balance
     345,449       723       207,708       193,182       37,607       717       785,386  
Acquisitions
           162       91,992       62,073       6,571       2,421       163,219  
Disposal
                       (2     (1,295           (1,297
Amortization
(*)
           (242     (87,294     (75,299                 (162,835
Impairment losses
                             88             88  
Transfer
                 300       182             (482      
Business combination
     57,670                   7,795                   65,465  
Foreign currencies translation adjustments
     (5,592           (5     (865     (42     (53     (6,557
Others
                 (74     5,307       (12     424       5,645  
  
 
 
   
 
 
   
 
 
   
 
 
   
 
 
   
 
 
   
 
 
 
Ending balance
     397,527       643       212,627       192,373       42,917       3,027       849,114  
  
 
 
   
 
 
   
 
 
   
 
 
   
 
 
   
 
 
   
 
 
 
 
(*)
Amortization of other intangible assets amounting to 14,664 million Won is included in other operating expenses.
 
F-139

    
For the year ended December 31, 2023
 
    
Goodwill
    
Industrial
property
rights
   
Development
cost
   
Other
intangible
assets
   
Membership
deposit
   
Construction
in progress
   
Total
 
Beginning balance
     397,527        643       212,627       192,373       42,917       3,027       849,114  
Acquisitions
            72       105,596       125,509       4,000       7,612       242,789  
Disposal
                        (1,028     (1,290           (2,318
Amortization
(*)
            (206     (76,192     (84,556                 (160,954
Reversal of impairment losses
                              37             37  
Transfer
                  61       650       (392     (350     (31
Business combination
     41,527                    18,882       2,565             62,974  
Foreign currencies translation adjustments
     6,039              (1     854       4       (28     6,868  
Others
                        472       10       (2,119     (1,637
  
 
 
    
 
 
   
 
 
   
 
 
   
 
 
   
 
 
   
 
 
 
Ending balance
     445,093        509       242,091       253,156       47,851       8,142       996,842  
  
 
 
    
 
 
   
 
 
   
 
 
   
 
 
   
 
 
   
 
 
 
 
(*)
Amortization of other intangible assets amounting to 22,349 million Won is included in other operating expenses.
 
(3)
Goodwill
 
1)
Details of allocated goodwill based on each cash-generating unit as of December 31, 2022 and 2023 are as follows (Unit: Korean Won in millions):
 
Cash-generating unit
(*1)
  
December 31,
2022
    
December 31,
2023
 
Woori Asset Management Corp.
     43,036        43,036  
Woori Global Asset Management Co., Ltd.
     2,030        2,030  
Woori Asset Trust Co., Ltd.
     141,780        141,780  
Woori Venture Partners Co., Ltd.
            41,527  
PT Bank Woori Saudara Indonesia 1906 Tbk
(*2)
     97,029        100,267  
WOORI BANK (CAMBODIA) PLC
(*3)
     55,570        56,513  
PT Woori Finance Indonesia Tbk.
(*4)
     51,382        53,097  
Others
     6,700        6,843  
  
 
 
    
 
 
 
Total
     397,527        445,093  
  
 
 
    
 
 
 
 
(*1)
Allocated to the cash-generating unit that will benefit from the synergy effect of the business combination, and the cash-generating unit is generally comprised of the operating segment or
sub-sectors.
(*2)
The Group has acquired Saudara Bank to expand retail sales in Indonesia and recognized the goodwill as it is expected to strengthen the competitiveness by securing a local sales network in Indonesia.
(*3)
The Group has acquired VisionFund Cambodia to expand Cambodian retail sales, and recognized goodwill based on the economies of scale and acquired customer base.
(*4)
The Group has acquired PT Batavia Prosperindo Finance Tbk to expand installment finance business in Indonesia, and recognized the goodwill as it is expected to strengthen the competitiveness and existing customer relationships by securing sales network of used cars in Indonesia.
 
F-140

2)
Impairment test
The recoverable amount of the cash-generating unit is measured at larger amount among the fair value less costs to sell or the value to use.
The net fair value is calculated by deducting costs of disposal from the amount received from the sale of the cash-generating unit in an arm’s length transaction between the parties with reasonable judgment and willingness to negotiate. In case of difficulty in measuring this amount, the sale amount of a similar cash-generating unit in the past market is calculated by reflecting the characteristics of the cash-generating unit. If reliable information related to fair value less costs to sell is not available, value in use is considered as recoverable amount. Value in use is the present value of future cash flows expected to be generated by the cash-generating unit. Future cash flows are estimated based on the latest financial budget approved by the management, with an estimated period of up to five years. The Group applied 1.0% - 4.3% growth rate to estimate future cash flow for the period over five years. The main assumptions used to estimate cash flows are about the size of the market and the share of the group. The appropriate discount rate for discounting future cash flows is the
pre-tax
discount rate, including assumptions about risk-free interest rates, market risk premium, and systemic risk of cash-generating units.
The impairment test, which compares the carrying amount and recoverable amount of the cash-generating unit to which goodwill has been allocated, is conducted every year and every time an impairment sign occurs.
 
(Unit:  %, Korean Won in millions)
 
Category
  
Woori Asset
Trust Co.,
Ltd.
    
Woori Asset
Management
Corp.
(*)
    
Woori
Venture
Partners Co.,
Ltd.
    
PT Bank

Woori Saudara

Indonesia

1906 Tbk
    
WOORI
BANK
(CAMBODIA)
PLC
    
PT
Woori
Finance
Indonesia
Tbk
 
Discount rate (%)
     16.61        16.44        16.93        11.39        17.72        15.33  
Terminal growth rate (%)
     1.0        1.0        1.0        1.0        1.0        4.3  
Recoverable amount
     439,760        186,709        275,795        979,387        586,446        159,255  
Carrying amount
     414,455        160,596        221,248        740,558        509,730        120,355  
 
(*)
The Group conducted a consolidated impairment test on the goodwill of Woori Asset Management and Woori Global Asset Management, which are scheduled to merge in January 2024.
As a result of the impairment test on goodwill, it is determined that the carrying amount of the cash-generating unit to which the goodwill has been allocated will not exceed the recoverable amount.
 
3)
Sensitivity analysis
The sensitivity of the fair value measurement to changes in significant but unobservable inputs used in measuring fair value is as follows (Unit: Korean Won in millions):
 
Category
 
Woori Asset
Trust Co., Ltd.
 
 
Woori Asset
Management
Corp.
 
 
Woori

Venture

Partners Co.,

Ltd.
 
 
PT Bank

Woori

Saudara

Indonesia

1906 Tbk
 
 
WOORI

BANK
(CAMBODIA)
PLC
 
 
PT Woori
Finance
Indonesia Tbk
 
Discount rate (%).
 
Increase by 1.0% point
    (33,658     (7,931     (32,715     (95,630     (47,185     (14,150
 
Decrease by 1.0% point
    40,101       9,343       38,927       116,564       53,812       17,719  
Terminal growth rate (%)
 
Increase by 1.0% point
    23,853       5,217       24,520       47,933       9,762       13,470  
 
Decrease by 1.0% point
    (20,274     (4,451     (20,874     (39,513     (8,659     (10,734
 
F-141

Table of Contents
17.
ASSETS HELD FOR SALE
Assets held for distribution (sale) are as follows (Unit: Korean Won in millions):
 
Assets
(*)
  
December 31,
2022
    
December 31,
2023
 
Premises and equipment
     9,589        11,573  
Others
     4,183        8,772  
  
 
 
    
 
 
 
Total
     13,772        20,345  
  
 
 
    
 
 
 
 
(*)
The Group classifies assets as held for sale that are highly likely to be sold within one year from December 31, 2022 and December 31, 2023.
The Group measured assets held for sale at the lower of their net fair value or carrying amount.
The Group has decided to sell some of the premises and equipment through internal consultation during the current year and classifies the premises as
non-current
assets held for sale. The asset is expected to be sold within 12 months, and the premises and equipment that was scheduled to be sold at the end of the prior year has been sold and removed. On the other hand, other assets that are expected to be sold as of the end of the current year are classified as assets that are expected to be sold within one year due to the possibility of being sold as buildings and land acquired through auction.
 
18.
ASSETS SUBJECT TO LIEN AND ASSETS ACQUIRED THROUGH FORECLOSURES
 
(1)
Assets subjected to lien are as follows (Unit: Korean Won in millions):
 
       
December 31, 2022
       
Collateral given to
 
Amount
   
Reason for collateral
Financial assets at FVTPL
 
Korean treasury and government bonds, etc.
 
KOREA SECURITIES FINANCE CORPORATION, etc.
    198,377    
Related to bonds sold under repurchase agreements
(*1)
 
Korean treasury and government bonds, etc.
 
Korea Securities Depository
    659,050    
Securities borrowing collateral
 
Korean treasury and government bonds, etc.
 
SHINHAN SECURITIES CO, etc.
    6,939    
Future trading collateral
 
Korean financial institutions’ debt securities, etc.
 
SC FIRST BANK KOREA, SEOUL, etc.
    245,876    
Variable margin deposit for CSA, etc.
 
Korean financial institutions’ debt securities, etc.
 
SHINHAN ASSET MANAGEMENT, etc.
    16,200    
Related to bonds sold under repurchase agreements
(*1)
 
Korean capital contributions, etc.
 
Korea Software Financial Cooperative
    104    
Bid guarantee, etc.
Financial assets at FVTOCI
 
Korean treasury and government bonds
 
Korea Securities Depository
    460    
Related to bonds sold under repurchase agreements
(*1)
 
Korean financial institutions’ debt securities, etc.
 
The BOK, etc.
    6,394,890    
Settlement risk, etc.
 
Debt securities in foreign currencies
 
BNP-PARIBAS,
etc.
    1,060,120    
Variable margin deposit for CSA, etc.
 
Debt securities in foreign currencies
 
SC BANK, H.K, etc.
    582,738    
Related to bonds sold under repurchase agreements
(*1)
Securities at amortized cost
 
Korean treasury and government bonds
 
Korea Securities Depository
    1,100,351    
Related to bonds sold under repurchase agreements
(*1)
 
F-142

       
December 31, 2022
       
Collateral given to
 
Amount
   
Reason for collateral
 
Korean treasury and government bonds
 
The BOK, etc.
    10,820,136    
Settlement risk, etc.
 
Debt securities in foreign currencies
 
NATIXIS, etc.
    70,949    
Related to bonds sold under repurchase agreements
(*1)
 
Debt securities in foreign currencies
 
FHLB ADVANCE, etc.
    10,570    
Related to the borrowing limit
Loan at amortized cost and other financial assets
 
Due from banks in local currency
 
Daishin AMC Co.,Ltd. and others
    1,500    
Right of pledge
 
Other due from banks in local currency
 
The Korea Exchange, etc.
    133,539    
Margin deposit for CCP
 
Other due from banks in foreign currency
 
Korea Investment & Securities, etc.
    1,142,784    
Overseas futures option deposit, etc.
 
Mortgage loan
 
Public offering
    1,892,723    
Related to covered bonds
Premises and equipment
 
Land and building
 
Gakorea Co., Ltd , etc.
    1,851    
Right to collateral and others
(*2)
Investment properties
 
Land and building
 
Gakorea Co., Ltd., etc.
    5,365    
Right to collateral and others
(*2)
     
 
 
   
   
Total
    24,344,522    
     
 
 
   
 
(*1)
The Group has the agreements to repurchase the sold assets at the predetermined price or the price that includes the rate of return and to provide the guarantee on the assets. The transferee has the right to sell or to provide as guarantee. Therefore, the Group does not derecognize the assets, but recognizes the relevant amounts as liability (bonds sold under repurchase agreements). The asset is equivalent to a mortgage-backed debt security.
(*2)
The maximum pledge amount is 522 million Won.
 
       
December 31, 2023
       
Collateral given to
 
Amount
   
Reason for collateral
Financial assets at FVTPL
 
Korean treasury and government bonds, etc.
  Mirae Asset Global Investments Co., Ltd., etc.     238,461    
Related to bonds sold under repurchase agreements
(
*1)
 
Korean treasury and government bonds, etc.
  Korea Securities Depository     675,815     Securities borrowing collateral
 
Korean treasury and government bonds, etc.
  SHINHAN SECURITIES CO, etc.     6,534     Future trading collateral
 
Korean financial institutions’ debt securities, etc.
  Korea Exchange Co., Ltd etc.     385,394     Variable margin deposit for CSA, etc.
 
Korean capital contributions, etc.
  Korea Software Financial Cooperative     107     Bid guarantee, etc.
Financial assets at FVTOCI
 
Korean treasury and government bonds
  Korea Securities Depository     73,846    
Related to bonds sold under repurchase agreements
(*1)
 
Korean financial institutions’ debt securities, etc.
  The BOK, etc.     8,182,907     Settlement risk, etc.
 
Debt securities in foreign currencies
 
Korea
Investment &
Securities, etc.
 
 
955,126
 
 
Substitute securities,
etc.
 
Debt securities in foreign currencies
 
Postal Savings
Bank of China
   
482,737
   
Related to bonds sold under repurchase agreements
(*1)
Securities at amortized cost
 
Korean treasury and government bonds
  The BOK, etc.     10,380,306     Settlement risk, etc.
 
Debt securities in foreign currencies
  NATIXIS     48,368    
Related to bonds sold under repurchase agreements
(*1)
 
F-143

       
December 31, 2023
       
Collateral given to
 
Amount
   
Reason for collateral
 
Debt securities in foreign currencies
 
FEDERAL
RESERVE BANK
    23,180     Related to the borrowing limit
Loan at amortized cost and other financial assets
 
Other due from banks in local currency
 
MORGAN
STANLEY BANK
INTL, SEL, etc.
    26,854     Variable margin deposit for CSA, etc.
 
Other due from banks in foreign currency
  Korea Investment & Securities, etc.     765,330     Overseas futures option deposit, etc.
 
Mortgage loan
  Public offering     1,242,963     Related to covered bonds
Premises and equipment
 
Land and building
  Gakorea Co., Ltd , etc.     1,808    
Right to collateral and others
(*2)
Investment properties
 
Land and building
  Gakorea Co., Ltd.     5,211    
Right to collateral
(*2)
     
 
 
   
   
Total
    23,494,947    
     
 
 
   
 
(*1)
The Group has the agreements to repurchase the sold assets at the predetermined price or the price that includes the rate of return and to provide the guarantee on the assets. The transferee has the right to sell or to provide as guarantee. Therefore, the Group does not derecognize the assets, but recognizes the relevant amounts as liability (bonds sold under repurchase agreements). The asset is equivalent to a mortgage-backed debt security.
(*2)
The maximum pledge amount is 339 million Won.
 
(2)
Details of assets acquired through foreclosures are as follows (Unit: Korean Won in millions):
 
    
December 31,
2022
   
December 31,
2023
 
Investment properties
    
Land
     6,404       6,404  
Building
     165       148  
Sub-total
     6,569       6,552  
Other assets
    
Land for
non-business
use
     21,302       30,950  
Building for
non-business
use
(*1)
     3,049       5,174  
Movables for
non-business
use
(*2)
     165       111  
Real estate assessment provision for
non-business
use
     (1,176     (1,611
Sub-total
     23,340       34,624  
Assets held for sale
    
Land
     2,351       2,393  
Building
     1,832       1,853  
Sub-total
     4,183       4,246  
  
 
 
   
 
 
 
Total
     34,092       45,422  
  
 
 
   
 
 
 
 
(*1)
The cumulative depreciation amount as of December 31, 2022 and 2023 is 1,055 million Won and 1,471 million Won, respectively.
(*2)
The cumulative depreciation amount as of December 31, 2022 and 2023 is 882 million Won and 886 million Won, respectively.
 
(3)
Securities loaned are as follows (Unit: Korean Won in millions):

 
 
 
 
December 31,

2022
 
 
December 31,
2023
 
 
Loaned to
Financial assets at FVTPL
  
Korean treasury and government bonds, etc.
    
      
625,398
    
Korea Securities Finance Corporation
Financial assets at FVTOCI
  
Korean treasury and government bonds, etc.
    
98,027
      
592,218
    
Korea Securities Depository, etc.
 
F-144

Securities loaned are lending of specific securities to borrowers who agree to return the same amount of the same security at the end of lending period. As the Group does not derecognize these securities.
 
(4)
Collaterals held that can be disposed and
re-subjected
to lien regardless of defaults of counterparties
Fair values of collaterals held that can be disposed and
re-subjected
to lien regardless of defaults of counterparties as of December 31, 2022 and 2023 are as follows (Unit: Korean Won in millions):
 
    
December 31, 2022
    
Fair values of collaterals
  
Fair values of collaterals were disposed
or
re-subjected
to lien
Securities
   7,109,933   
 
    
December 31, 2023
    
Fair values of collaterals
  
Fair values of collaterals were disposed
or
re-subjected
to lien
Securities
   3,443,822   
19. OTHER ASSETS
Details of other assets are as follows (Unit: Korean Won in millions):
 
    
December 31,
2022
    
December 31,
2023
 
Lease assets
     2,593,578        3,306,464  
Prepaid expenses
     287,323        345,202  
Advance payments
     99,772        95,025  
Non-operational
assets
     23,340        34,625  
Others
     57,539        60,471  
  
 
 
    
 
 
 
Total
     3,061,552        3,841,787  
  
 
 
    
 
 
 
20. FINANCIAL LIABILITIES AT FVTPL
 
(1)
Financial liabilities at FVTPL are as follows (Unit: Korean Won in millions):
 
    
December 31,
2022
    
December 31,
2023
 
Financial instruments at fair value through profit or loss
     8,952,399        6,138,313  
  
 
 
    
 
 
 
Total
     8,952,399        6,138,313  
  
 
 
    
 
 
 
 
(2)
Financial liabilities at fair value through profit or loss are as follows (Unit: Korean Won in millions):
 
    
December 31,
2022
    
December 31,
2023
 
Deposits
     
Gold banking liabilities
     35,161        39,524  
Borrowings
     
Securities sold
     12,113        155,765  
Derivative liabilities
     8,905,125        5,943,024  
  
 
 
    
 
 
 
Total
     8,952,399        6,138,313  
  
 
 
    
 
 
 
 
F-145

Table of Contents
21. DEPOSITS DUE TO CUSTOMERS
Details of deposits due to customers by type are as follows (Unit: Korean Won in millions):
 
    
December 31,
2022
   
December 31,
2023
 
Deposits in local currency:
    
Deposits on demand
     15,627,300       8,803,962  
Deposits at termination
     270,092,855       282,846,971  
Mutual installment
     22,995       21,602  
Deposits on notes payables
     3,675,596       4,119,801  
Deposits on CMA
     60,079       95,237  
Certificate of deposits
     5,255,889       14,767,307  
Other deposits
     1,196,486       1,117,673  
  
 
 
   
 
 
 
Sub-total
     295,931,200       311,772,553  
  
 
 
   
 
 
 
Deposits in foreign currencies:
    
Deposits in foreign currencies
     46,263,943       46,196,650  
Present value discount
     (92,352     (184,906
  
 
 
   
 
 
 
Sub-total
     46,171,591       46,011,744  
  
 
 
   
 
 
 
Customers’ deposits for beneficiary
     2,418        
  
 
 
   
 
 
 
Total
     342,105,209       357,784,297  
  
 
 
   
 
 
 
 
22.
BORROWINGS AND DEBENTURES
 
(1)
Details of borrowings are as follows (Unit: Korean Won in millions):
 
    
December 31, 2022
 
    
Lenders
  
Interest rate
(%)
    
Amount
 
Borrowings in local currency:
        
Borrowings from The BOK
   The BOK      0.3 ~ 1.8        3,040,877  
Borrowings from government funds
   Small Enterprise and Market Service and others      0.0 ~ 3.5        2,021,049  
Others
   The Korea Development Bank and others      0.0 ~ 6.7        9,562,082  
        
 
 
 
Sub-total
           14,624,008  
        
 
 
 
Borrowings in foreign currencies:
        
Borrowings in foreign currencies
   The Export-Import Bank of Korea and others      (0.1) ~ 10.6        11,161,294  
Bills sold
   Others      0.0 ~ 2.4        7,308  
Call money
   Bank and others      1.6 ~ 5.5        400,071  
Bonds sold under repurchase agreements
   Other financial institutions      0.2 ~ 6.4        2,313,044  
Present value discount
           (76,122
        
 
 
 
Total
           28,429,603  
        
 
 
 
 
F-146

    
December 31, 2023
 
    
Lenders
  
Interest rate
(%)
    
 Amount 
 
Borrowings in local currency:
        
Borrowings from The BOK
   The BOK      2.0        1,565,444  
Borrowings from government funds
   Small Enterprise and Market Service and others      0.0 ~ 3.4        1,996,579  
Others
   The Korea Development Bank and others      0.0 ~ 6.7        11,206,471  
        
 
 
 
Sub-total
           14,768,494  
        
 
 
 
Borrowings in foreign currencies:
        
Borrowings in foreign currencies
   The Export-Import Bank of Korea and others      0.0 ~ 10.0        14,006,644  
Bills sold
   Others      0.0 ~ 2.7        6,325  
Call money
   Bank and others      4.1 ~ 6.6        1,115,923  
Bonds sold under repurchase agreements
   Other financial institutions      1.0 ~ 11.7        1,119,991  
Present value discount
           (30,631
        
 
 
 
Total
           30,986,746  
        
 
 
 
 
(2)
Details of debentures are as follows (Unit: Korean Won in millions):
 
    
December 31, 2022
   
December 31, 2023
 
    
Interest rate
(%)
    
Amount
   
Interest rate
(%)
    
Amount
 
Face value of bond
(*)
:
          
Ordinary bonds
     0.8 ~ 7.5        37,132,334       0.8 ~ 7.5        34,393,418  
Subordinated bonds
     1.9 ~ 5.1        5,835,325       1.9 ~ 5.1        5,241,848  
Other bonds
     0.8 ~ 17.0        1,271,364       1.6 ~ 17.0        1,667,895  
     
 
 
      
 
 
 
Sub-total
        44,239,023          41,303,161  
     
 
 
      
 
 
 
Discounts on bonds
        (40,537        (63,916
     
 
 
      
 
 
 
Total
        44,198,486          41,239,245  
     
 
 
      
 
 
 
 
(*)
Included debentures under fair value hedge amounting to and 3,076,983 million Won and 3,943,224 million Won as of December 31, 2022 and 2023 respectively. Also, debentures under cash flow hedge amounting to 1,324,812 million Won and 932,392 million Won are included as of December 31, 2022 and 2023 respectively.
23. PROVISIONS
 
(1)
Details of provisions are as follows (Unit: Korean Won in millions):
 
    
December 31,
2022
    
December 31,
2023
 
Asset retirement obligation
     82,717        95,179  
Provisions for guarantees
(*1)
     76,508        80,703  
Provisions for unused loan commitments
     106,033        135,335  
Other provisions
(*2)
     280,607        494,814  
  
 
 
    
 
 
 
Total
     545,865        806,031  
  
 
 
    
 
 
 
 
(*1)
Provisions for guarantees includes provision for financial guarantee of 47,969 million Won and 50,125 million Won as of December 31, 2022 and 2023, respectively.
(*2)
Other provisions consist of provision for litigation, loss compensation and others.
 
F-147

(2)
Changes in provisions for guarantees and unused loan commitments are as follows (Unit: Korean Won in millions):
 
1)
Provisions for guarantees
 
    
For the year ended December 31, 2021
 
    
Stage1
   
Stage2
   
Stage3
   
Total
 
Beginning balance
     64,804       16,745       8,043       89,592  
Transfer to
12-month
expected credit loss
     2,146       (2,144     (2      
Transfer to expected credit loss for the entire period
     (162     193       (31      
Transfer to credit-impaired financial assets
     (3     (162     165        
Provisions used
     (6,964                 (6,964
Net provision (reversal) of unused amount
     (9,929     636       (1,408     (10,701
Others
(*)
     2,938       1             2,939  
  
 
 
   
 
 
   
 
 
   
 
 
 
Ending balance
     52,830       15,269       6,767       74,866  
  
 
 
   
 
 
   
 
 
   
 
 
 
 
(*)
Recognized as a result of new financial guarantee contract valued at initial fair value.
 
    
For the year ended December 31, 2022
 
    
Stage1
   
Stage2
   
Stage3
    
Total
 
Beginning balance
     52,830       15,269       6,767        74,866  
Transfer to
12-month
expected credit loss
     1,206       (1,206             
Transfer to expected credit loss for the entire period
     (119     119               
Transfer to credit-impaired financial assets
     (3     (338     341         
Provisions used
                         
Net provision (reversal) of unused amount
     (3,449     10,483       577        7,611  
Others
(*)
     (5,969                  (5,969
  
 
 
   
 
 
   
 
 
    
 
 
 
Ending balance
     44,496       24,327       7,685        76,508  
  
 
 
   
 
 
   
 
 
    
 
 
 
 
(*)
Recognized as a result of new financial guarantee contract valued at initial fair value.
 
    
For the year ended December 31, 2023
 
    
 Stage1 
   
Stage2
   
Stage3
   
Total
 
Beginning balance
     44,496       24,327       7,685       76,508  
Transfer to
12-month
expected credit loss
     20,503       (20,503            
Transfer to expected credit loss for the entire period
     (453     453              
Transfer to credit-impaired financial assets
     (4     (3     7        
Provisions used
                        
Net provision (reversal) of unused amount
     5,492       (1,470     (467     3,555  
Others
(*)
     644       (4           640  
  
 
 
   
 
 
   
 
 
   
 
 
 
Ending balance
     70,678       2,800       7,225       80,703  
  
 
 
   
 
 
   
 
 
   
 
 
 
 
(*)
Recognized as a result of new financial guarantee contract valued at initial fair value.
 
F-148

2)
Provisions for unused loan commitment
 
    
For the year ended December 31, 2021
 
    
Stage1
   
Stage2
   
Stage3
   
Total
 
Beginning balance
     63,240       55,726       3,189       122,155  
Transfer to
12-month
expected credit loss
     15,522       (14,965     (557      
Transfer to expected credit loss for the entire period
     (2,338     3,129       (791      
Transfer to credit-impaired financial assets
     (110     (226     336        
Net provision (reversal) of unused amount
     (9,005     871       (1,857     (9,991
Others
     131       1             132  
  
 
 
   
 
 
   
 
 
   
 
 
 
Ending balance
     67,440       44,536       320       112,296  
  
 
 
   
 
 
   
 
 
   
 
 
 
 
    
For the year ended December 31, 2022
 
    
Stage1
   
Stage2
   
Stage3
   
Total
 
Beginning balance
     67,440       44,536       320       112,296  
Transfer to
12-month
expected credit loss
     14,349       (14,217     (132      
Transfer to expected credit loss for the entire period
     (2,619     2,648       (29      
Transfer to credit-impaired financial assets
     (197     (306     503        
Net provision (reversal) of unused amount
     (11,402     5,527       (457     (6,332
Others
     69                   69  
  
 
 
   
 
 
   
 
 
   
 
 
 
Ending balance
     67,640       38,188       205       106,033  
  
 
 
   
 
 
   
 
 
   
 
 
 
 
    
For the year ended December 31, 2023
 
    
 Stage1 
   
 Stage2 
   
 Stage3 
   
 Total 
 
Beginning balance
     67,640       38,188       205       106,033  
Transfer to
12-month
expected credit loss
     19,492       (19,458     (34      
Transfer to expected credit loss for the entire period
     (3,631     3,670       (39      
Transfer to credit-impaired financial assets
     (183     (263     446        
Net provision (reversal) of unused amount
     25,438       4,191       (346     29,283  
Others
     19                   19  
  
 
 
   
 
 
   
 
 
   
 
 
 
Ending balance
     108,775       26,328       232       135,335  
  
 
 
   
 
 
   
 
 
   
 
 
 
 
(3)
Changes in asset retirement obligation for the years ended December 31, 2021, 2022 and 2023 are as follows (Unit: Korean Won in millions):
 
    
For the years ended
December 31
 
    
2021
   
2022
   
 2023 
 
Beginning balance
     68,402       80,777       82,717  
Provisions provided
     3,235       4,082       6,979  
Provisions used
     (5,066     (7,400     (1,542
Reversal of provisions unused
     (947     (21     (1,202
Unwinding of discount
     495       909       2,412  
Increase (decrease) of restoration expense, etc.
     14,658       4,370       5,815  
  
 
 
   
 
 
   
 
 
 
Ending balance
     80,777       82,717       95,179  
  
 
 
   
 
 
   
 
 
 
The amount of the asset retirement obligation is the present value of the best estimate of future expected expenditure to settle the obligation – arising from leased premises as of December 31, 2023, discounted by appropriate discount rate.
The restoration cost is expected to occur by the end of each premise’s lease period, and the Group has used average lease period of each category of leases terminated during the past years in order to
 
F-149

rationally estimate the lease period. In addition, the Group used average amount of actual recovery cost for the past 3 years and the inflation rate for last year in order to estimate future recovery cost.
 
(4)
Changes in other provisions for the years ended December 31, 2021, 2022 and 2023 are as follows (Unit: Korean Won in millions):
 
    
For the years ended December 31
 
    
2021
   
2022
   
 2023 
 
Beginning balance
     221,494       308,195       280,607  
Provisions provided
     85,706       36,284       265,574  
Provisions used
     (10,375     (8,540     (30,974
Reversal of provisions unused
(*)
     (718     (54,893     (18,579
Foreign currencies translation adjustments
     11,957       (621     (1,844
Others
     131       182       30  
  
 
 
   
 
 
   
 
 
 
Ending balance
     308,195       280,607       494,814  
  
 
 
   
 
 
   
 
 
 
 
(*)
The Group provided Korean Won settlement services for trading transaction settlement between Korea and Iran, investigated by U.S. prosecutors (federal prosecutors, New York state prosecutors) and New York State Department of Financial Services for violations of U.S. sanctions against Iran, Sudan, Syria and Cuba. In this regard, the Office of Foreign Assets Control concluded its investigation in December 2020 urging the bank’s attention without taking any additional sanctions, and New York State Department of Financial Services concluded its investigation in February 2022 without taking any additional sanctions. Meanwhile, in June 2022, the Group reversed the provision related to the investigation of the U.S. Prosecutors, which have not been completed yet, in consideration of the opinion of an independent legal expert that the probability of sanctions by the U.S. Prosecutors in this case is low.
 
(5)
Others
 
  1)
The Group recognized the estimated amount of compensation related to incomplete sales of Derivative Linked Fund (DLF) in 2019 and provisions for fines expected to be imposed by the Financial Services Commission as the best estimate of expenditure required to fulfill its current obligations at the end of the period.
 
  2)
The Group recognized provisions for estimated compensation amounts related to the prepayment arising from the delay in the redemption of funds before the prior fiscal year and the dispute settlement as the best estimate of the expenditure amounting to 180.2 billion won. In addition, The Group recognized provision amounting to 53.6 billion won for estimated compensation of expected customer loss related to delayed redemption of fund during the current period.
 
24.
NET DEFINED BENEFIT LIABILITY(ASSET)
The Group’s pension plan is based on the defined benefit retirement pension plan. Employees and directors with one or more years of service are entitled to receive a payment upon termination of their employment, based on their length of service and rate of salary at the time of termination. The assets of the plans are measured at their fair value at the end of reporting date. The plan liabilities are measured using the projected unit method, which takes account of projected earnings increases, using actuarial assumptions that give the best estimate of the future cash flows that will arise under the plan liabilities.
The Group is exposed to various risks through defined benefit retirement pension plan, and the most significant risks are as follows:
 
Volatility of asset    The defined benefit obligation was estimated with an interest rate calculated based on blue chip corporate bonds earnings. A deficit may occur if the rate of return of plan assets falls short of the interest rate.
 
F-150
Decrease in profitability of
blue-chip bonds
   A decrease in profitability of blue-chip bonds will be offset by some increase in the value of debt securities that the employee benefit plan owns but will bring an increase in the defined benefit obligation.
Risk of inflation
   Defined benefit obligations are related to inflation rate; the higher the inflation rate is, the higher the level of liabilities. Therefore, deficit occurs in the system if an inflation rate increases.
 
(1)
Details of net defined benefit liability (asset) are as follows (Unit: Korean Won in millions):
 
    
December 31,
2022
   
December 31,
2023
 
Present value of defined benefit obligation
     1,377,545       1,574,087  
Fair value of plan assets
     (1,661,623     (1,807,408
  
 
 
   
 
 
 
Net defined benefit liabilities (assets)
(*)
     (284,078     (233,321
  
 
 
   
 
 
 
 
(*)
Net defined benefit assets of 284,078 million Won as of December 31, 2022 are the subtracted amount of the net defined benefit liability of 35,202 million Won from the net defined benefit assets of 319,280. Net defined benefit assets of 233,321 million Won as of December 31, 2023 are the subtracted amount of the net defined benefit liability of 6,939 million Won from the net defined benefit assets of 240,260 million Won.
 
(2)
Changes in the carrying value of defined benefit obligation are as follows (Unit: Korean Won in millions):
 
    
For the years ended December 31
 
    
2021
   
2022
   
2023
 
Beginning balance
     1,610,680       1,618,098       1,377,545  
Current service cost
     178,416       166,741       132,302  
Interest cost
     39,814       48,238       72,683  
Remeasurements
   Financial assumption      (92,367     (356,344     70,284  
  
Demographic assumptions
     (251     (9      
  
Experience adjustments
     (12,155     (3,838     13,926  
Retirement benefit paid
     (106,050     (92,914     (92,146
Foreign currencies translation adjustments
     165       (69     80  
Others
     (154     (2,358     (587
  
 
 
   
 
 
   
 
 
 
Ending balance
     1,618,098       1,377,545       1,574,087  
  
 
 
   
 
 
   
 
 
 
 
(3)
Changes in the plan assets are as follows (Unit: Korean Won in millions):
 
    
For the years ended December 31
 
    
2021
   
2022
   
2023
 
Beginning balance
     1,564,101       1,591,458       1,661,623  
Interest income
     40,927       49,916       91,550  
Remeasurements
     (15,022     (18,095     (23,752
Employer’s contributions
     103,251       127,979       175,220  
Retirement benefit paid
     (99,523     (87,472     (94,607
Others
     (2,276     (2,163     (2,626
  
 
 
   
 
 
   
 
 
 
Ending balance
     1,591,458       1,661,623       1,807,408  
  
 
 
   
 
 
   
 
 
 
 
F-151

(4)
The fair value of the plan assets by composition as of December 31, 2022 and 2023 are as follows (Unit: Korean Won in millions):
 
    
December 31,
2022
    
December 31,
2023
 
Cash and due from banks
     1,661,623        1,807,408  
Meanwhile, among plan assets, realized returns on plan assets amount to 31,821 million Won and 67,798 million Won for the years ended December 31, 2022 and 2023, respectively. The contribution expected to be paid in the next accounting year amounts to 128,665 million Won.
 
(5)
Amounts related to the defined benefit plan that are recognized in the consolidated statements of comprehensive income are as follows (Unit: Korean Won in millions):
 
    
For the years ended December 31
 
    
2021
   
2022
   
2023
 
Current service cost
     178,416       166,741       132,302  
Net interest income (expense)
     (1,113     (1,678     (18,867
  
 
 
   
 
 
   
 
 
 
Cost recognized in net income
     177,303       165,063       113,435  
  
 
 
   
 
 
   
 
 
 
Remeasurements
(*)
     (89,751     (342,096     107,962  
  
 
 
   
 
 
   
 
 
 
Cost recognized in total comprehensive income
     87,552       (177,033     221,397  
  
 
 
   
 
 
   
 
 
 
 
(*)
Amount before tax
Retirement benefits related to defined contribution plans recognized as expenses are 4,494million Won, 4,240 million Won and 6,217 million Won for the years ended December 31, 2021, 2022 and 2023, respectively.
 
(6)
Key actuarial assumptions used in net defined benefit liability measurement are as follows:
 
    
December 31, 2021
  
December 31, 2022
  
December 31, 2023
Discount rate    2.40% ~ 3.49%    5.25% ~ 5.99%    4.25% ~ 5.15%
Future wage growth rate
   2.03% ~ 5.56%    2.1% ~ 5.84%    2.24% ~ 5.79%
Mortality rate    Issued by Korea Insurance Development Institute    Issued by Korea Insurance Development Institute    Issued by Korea Insurance Development Institute
Retirement rate
   Experience rate for each employment classification    Experience rate for each employment classification    Experience rate for each employment classification
The weighted average maturity of defined benefit liability is a minimum of 5.01 to a maximum 10.76 years.
 
(7)
The sensitivity to actuarial assumptions used in the assessment of defined benefit obligation is as follows (Unit: Korean Won in millions):
 
         
December 31, 2022
   
December 31, 2023
 
Discount rate
   Increase by 1% point      (146,319     (137,355
   Decrease by 1% point      170,529       158,691
Future wage growth rate
   Increase by 1% point      174,546       160,663
   Decrease by 1% point      (153,712     (141,355
 
F-152

Table of Contents
25. OTHER FINANCIAL LIABILITIES AND OTHER LIABILITIES
Other financial liabilities and other liabilities are as follows (Unit: Korean Won in millions):
 
    
December 31, 2022
   
December 31, 2023
 
Other financial liabilities:
    
Accounts payable
     6,001,858       10,188,192  
Accrued expenses
     3,219,349       4,339,314  
Borrowings from trust accounts
     3,475,118       5,207,791  
Agency business revenue
     213,845       271,946  
Foreign exchange payables
     822,446       887,817  
Domestic exchange settlement credits
     4,631,921       1,386,697  
Lease liabilities
     319,161       334,456  
Other miscellaneous financial liabilities
     4,148,621       3,520,039  
Present value discount
     (20,451     (21,247
  
 
 
   
 
 
 
Sub-total
     22,811,868       26,115,005  
  
 
 
   
 
 
 
Other liabilities:
    
Unearned income
     351,633       390,455  
Other miscellaneous liabilities
     338,524       413,442  
  
 
 
   
 
 
 
Sub-total
     690,157       803,897  
  
 
 
   
 
 
 
Total
     23,502,025       26,918,902  
  
 
 
   
 
 
 
26. DERIVATIVES
 
(1)
Derivative assets and derivative liabilities are as follows (Unit: Korean Won in millions):
 
    
December 31, 2022
 
           
Assets
    
Liabilities
 
    
Nominal

amount
    
For cash
flow
hedge
    
For fair
value

hedge
    
For

trading
    
For cash
flow
hedge
    
For fair
value

hedge
    
For trading
 
Interest rate:
                    
Futures
     42,545                                            
Forwards
     2,620,000                      249,356                       
Swaps
     136,550,518        2,041               440,540               193,831        474,158  
Purchase options
     170,000                      9,308                       
Written options
     310,000                                           16,752  
Currency:
                    
Futures
     51,136                                            
Forwards
     90,134,257                      3,083,082                      1,360,535  
Swaps
     97,197,309        35,745               3,105,901        9,080               5,500,970  
Purchase options
     487,852                      23,182                       
Written options
     570,982                                           7,929  
Equity:
                    
Futures
     958,589                                            
Forwards
     183                      100                       
Swaps
     568,835                      90,237                      673  
Purchase options
     29,801,478                      1,204,475                       
Written options
     29,874,836                                           1,544,108  
  
 
 
    
 
 
    
 
 
    
 
 
    
 
 
    
 
 
    
 
 
 
Total
     389,338,520        37,786               8,206,181        9,080        193,831        8,905,125  
  
 
 
    
 
 
    
 
 
    
 
 
    
 
 
    
 
 
    
 
 
 
 
F-153

    
December 31, 2023
 
           
Assets
    
Liabilities
 
    
Nominal

amount
    
For cash
flow
hedge
    
For fair
value

hedge
    
For

trading
    
For cash
flow
hedge
    
For fair
value

hedge
    
For trading
 
Interest rate:
                    
Futures
     317,018                                            
Forwards
     3,960,000                      83,198                      169,527  
Swaps
     138,734,758               698        367,333        512        135,263        213,885  
Purchase options
     150,000                      6,556                       
Written options
     400,000                                           15,359  
Currency:
                    
Futures
     1,728                                            
Forwards
     97,713,561                      1,935,832                      885,870  
Swaps
     79,160,356        26,010               2,669,550        17,232               3,643,463  
Purchase options
     139,309                      1,500                       
Written options
     122,696                                           585  
Equity:
                    
Futures
     480,311                                            
Forwards
     137                      36                       
Swaps
     461,112                      126,028                      1,994  
Purchase options
     16,444,709                      608,296                       
Written options
     16,887,247                                           1,012,341  
  
 
 
    
 
 
    
 
 
    
 
 
    
 
 
    
 
 
    
 
 
 
Total
     354,972,942        26,010        698        5,798,329        17,744        135,263        5,943,024  
  
 
 
    
 
 
    
 
 
    
 
 
    
 
 
    
 
 
    
 
 
 
Derivatives held for trading are classified into financial assets at FVTPL (Note 7) and financial liabilities at FVTPL (Note 20), and derivatives designated for hedging are presented as a separate line item in the consolidated statements of financial position.
 
(2)
Overview of the Group’s hedge accounting
1) Fair value hedge
As of December 31, 2023, the Group has applied fair value hedge on fixed interest rate foreign currency denominated debentures amounting to 3,682,140 million Won, and foreign currency loans amounting to 261,084 million Won. The purpose of the hedging is to avoid fair value volatility risk of fixed interest rate foreign currency denominated debentures derived from fluctuations of market interest rate, and as such the Group entered into interest rate swap agreements designated as hedging instruments.
Pursuant to the interest rate swap agreement, by swapping the calculated difference between the fixed interest rate and floating interest rate applied to the nominal value, the fair value fluctuation risk is hedged as the foreign currency denominated debentures fixed interest rate terms are converted to floating interest rate. Pursuant to the interest rate swap agreement, hedge ratio is determined by matching the nominal value of hedging instrument to the face value of the hedged item.
In this hedging relationship, only the market interest rate fluctuation, which is the most significant part of the fair value change of the hedged item, is designated as the hedged risk, and other risk factors including credit risk are not included in the hedged risk. Therefore, the ineffective portion of the hedge could arise from fluctuations in the timing of the cash flow of the hedged item, price margin set by counterparty of hedging instrument, and unilateral change in credit risk of any party of hedging instrument.
The interest rate swap agreements and the hedged items are subject to fluctuations in the underlying market rate of interest and the Group expects the fair value of the interest rate swap contract and the value of the hedged item to generally change in the opposite direction.
 
F-154

The fair value of the interest rate swap at the end of the reporting period is determined by discounting future cash flows estimated by using the yield curve at the end of the reporting period and the credit risk embedded in the contract and the average interest rate is determined based on the outstanding balance at the end of the reporting period. The variable interest rate applied to the interest rate swap is Compounding SOFR or CD 3M plus spread. In accordance with the terms of each interest rate swap contract designated as a hedging instrument, the Group receives interest at a fixed interest rate and pays interest at a variable interest rate.
2) Cash Flow Hedge
As of the December 31, 2023, the Group has applied cash flow hedge on local currency denominated debentures amounting to 179,945 million Won and debentures on foreign currency amounting to 752,447 million Won The Group’s hedging strategies are to ① Mitigate risks of cash flow fluctuation from variable interest rate debentures on local currency due to changes in market interest rate by entering into an interest rate swap contract and thereby designating it as hedging instrument; ② Mitigate the risks of cash flow fluctuation from principal and interest of variable interest rate debentures denominated in foreign currency due to changes in foreign exchange rates and interest rates by entering into a currency swap contract and thereby designating it as hedging instrument; ③ Mitigate the risks of cash flow fluctuation from principal and interest of fixed interest rate debentures denominated in foreign currency due to changes in foreign exchange rates and ④ Mitigate the risks of cash flow fluctuation in variable interest rate foreign currency borrowings resulting from changes in market interest rates and designate it as a hedging instrument through entering into currency swap contracts and interest rate swap contracts.
This means exchanging a predetermined nominal amount as set forth in the interest rate swap contract adjusted by the differences between the fixed and variable interest rates, which results in the conversion of interest rates of debentures in local currency from variable interest into fixed interest, eliminating the cash flow fluctuation risk.
In addition, this also means a payment of predetermined principal amount as set forth in the currency swap adjusted by fixed interest rate, an exchange of an amount calculated by applying variable interest rate to USD or applying fixed interest rate to SGD, and an exchange of the principal denominated in KRW and principal denominated in foreign currency at maturity eliminating cash flow fluctuation risk on principal and interest.
The hedge ratio is determined by matching the nominal amount of the hedging instrument to the face amount of the hedged item in accordance with interest rate swap and currency swap.
Only interest rate and foreign exchange rate fluctuation risk, which is the most significant factor in the cash flow fluctuation of the hedged item, is addressed in this hedging relationship, and other risk factors such as credit risk are not subject to hedging.
Thus, there could be hedge ineffectiveness arising from price margin set by the counterparty of hedging instruments and unilateral change in credit risk of any party in the transaction.
The interest rate swap, currency swap contract and the hedged item are all affected by the changes in market interest rate and foreign exchange rates which are basic factors of the derivative. The Group expects that the value of interest rate swap contract, currency swap contract and value of the hedged item will generally fluctuate in opposite direction.
3) Hedges of Net Investment in Foreign Operations
Foreign currency exposure arises from the Group’s net investments in Woori America Bank, Woori Bank (Cambodia) PLC and Hong Kong Woori Investment Bank, and overseas branches, which use USD as their functional currency. The risk arises from fluctuations in the spot exchange rate between USD and KRW. This may result in different net investment amounts.
 
F-155

The risk hedged in the net investment hedging is the volatility of KRW against USD, which may reduce the carrying amount of the Group’s net investments in Woori America Bank, Woori Bank (Cambodia) PLC and Hong Kong Woori Investment Bank.
A portion of the Group’s net investments in Woori America Bank, Woori Bank (Cambodia) PLC and Hong Kong Woori Investment Bank, and overseas branches are hedged in USD denominated foreign currency bonds(Carrying amount as of December 31, 2023: USD 863,959,317) and mitigate foreign exchange risk arising from the net assets of subsidiaries.
The bonds was designated as a hedging instrument for changes in the value of net investment resulting from fluctuations in the USD/KRW spot exchange rate.
To assess the effectiveness of the hedging instrument, the Group determines the economic relationship between the hedging instrument and the hedged item by comparing (offsetting) changes in the carrying amount of the liability due to changes in the spot exchange rate with changes. The Group’s policy is to hedge the net investment only within the principal range of the liability.
 
(3)
The nominal amount of the hedging instrument is as follows (Unit: USD, AUD, EUR, and Korean Won in millions):
 
    
December 31, 2022
 
    
1 year or less
    
1 year to 5
years
    
More than 5
years
    
Total
 
Fair value hedge
           
Interest rate risk
           
Interest rate swap (USD)
            2,075,000,000        300,000,000        2,375,000,000  
Interest rate swap (AUD)
     150,000,000                      150,000,000  
Interest rate swap (KRW)
     150,000                      150,000  
Cash flow hedge
           
Interest rate risk
           
Interest rate swap (KRW)
     50,000        140,000               190,000  
Foreign currencies translation risk and interest rate risk
           
Currency swap (USD)
            270,000,000               270,000,000  
Foreign currencies translation risk
           
Currency swap (USD)
     80,000,000        100,000,000               180,000,000  
Currency swap (EUR)
            194,780,000               194,780,000  
Hedges of net investment in foreign operations
           
Exchange risk
           
Foreign currency bond (USD)
     272,390,437        592,000,000               864,390,437  
 
F-156

    
December 31, 2023
 
    
1 year or less
    
1 year to 5 years
    
More than 5
years
    
Total
 
Fair value hedge
           
Interest rate risk
           
Interest rate swap (USD)
     1,000,000,000        1,975,000,000               2,975,000,000  
Interest rate swap (KRW)
     240,000               20,000        260,000  
Cash flow hedge
           
Interest rate risk Interest rate swap (KRW)
            140,000               140,000  
Foreign currencies translation risk and interest rate risk
           
Currency swap (USD)
            270,000,000               270,000,000  
Foreign currencies translation risk
           
Currency swap (USD)
            100,000,000               100,000,000  
Currency swap (EUR)
            194,780,000               194,780,000  
Hedges of net investment in foreign operations
           
Exchange risk
           
Foreign currency bond (USD)
     400,000,000        463,959,317               863,959,317  
 
(4)
The average interest rate and average currency rate of the hedging instrument are as follows:
 
    
December 31, 2022
    
Average interest rate and average exchange rate
Fair value hedge
  
Interest rate risk
  
Interest rate swap (USD)
  
Fixed 3.62% receipt and Libor 3M+1.45% floating paid
Interest rate swap (USD)
   Fixed 2.05% receipt and (C.SOFR)+0.65% paid
Interest rate swap (AUD)
   Fixed 0.84% receipt and BBSW 3M+0.72% paid
Interest rate swap (KRW)
   Fixed 3.13% receipt and CD 3M paid
Cash flow hedge
  
Interest rate risk
  
Interest rate swap (KRW)
  
KRW CMS 5Y+0.46% receipt, 3.65% paid
Interest rate swap (KRW)
   KRW CD+0.33% receipt, 1.68% paid
Foreign currencies translation risk and interest rate risk
  
Currency swap (USD)
   USD 1M Libor+0.79% receipt, KRW 0.80% paid, KRW/USD = 1,226.29
Foreign currencies translation risk
  
Currency swap (USD)
   USD 1.50% receipt, KRW 1.57% paid, KRW/USD = 1,140.50
Currency swap (EUR)
   EUR 1.98% receipt, KRW 3.68% paid, KRW/EUR = 1,344.08
Hedges of net investment
  
Exchanging rate risk
  
Foreign currency denominated debentures (KRW/USD)
   1,344.37
 
 
F-157

    
December 31, 2023
    
Average interest rate and average exchange rate
Fair value hedge
  
Interest rate risk
  
Interest rate swap (USD)
   Fixed 3.60% receipt and (C.SOFR) + 1.47% paid
Interest rate swap (KRW)
   Fixed 4.13% receipt and CD 3M paid
Cash flow hedge
  
Interest rate risk
  
Interest rate swap (KRW)
   KRW CMS 5Y+0.46% receipt, 3.65% paid
Foreign currencies translation risk and interest rate risk
  
Currency swap (USD)
   USD 1M SOFR+1.12% receipt, KRW 4.37% paid, USD/KRW = 1,293.97
Foreign currencies translation risk
  
Currency swap (USD)
   USD 1.75% receipt, KRW 1.63% paid, USD/KRW = 1,138.50
Currency swap (EUR)
   EUR 1.98% receipt, KRW 3.40% paid, EUR/KRW = 1,344.08
Hedges of net investment
  
Exchanging rate risk
  
Foreign currency denominated debentures (USD/KRW)
   1,306.12
 
(5)
The amounts related to items designated as hedging instruments are as follows (Unit: USD, AUD, EUR, and Korean Won in millions):
 
   
December 31, 2022
 
   
Nominal amount
 
of
the hedging
instrument
   
Carrying amount of
the hedging instrument
   
Line item in the statement
of financial position where
the hedging instrument is
located
 
Changing in fair
value used for
calculating hedge
ineffectiveness
 
   
Assets
    
Liabilities
 
Fair value hedge
          
Interest rate risk
          
Interest rate Swap (USD)
    2,375,000,000              193,831    
Derivative assets
(designated for hedging)
    (247,765
Interest rate Swap (AUD)
    150,000,000         
Derivative liabilities
(designated for hedging)
 
Interest rate Swap (KRW)
    150,000           
Cash flow hedge
          
Interest rate risk
          
Interest rate swap (KRW)
    190,000       2,041           
Derivative liabilities
(designated for hedging)
    1,690  
Foreign currency translation risk and interest rate risk
          
Currency swap (USD)
    270,000,000       17,909           
Derivative liabilities
(designated for hedging)
    58,253  
Foreign currency translation risk
          
Currency swap (USD)
    180,000,000       17,836           
Derivative liabilities
(designated for hedging)
    9,317  
Currency swap (EUR)
    194,780,000              9,080    
Derivative liabilities
(designated for hedging)
    (10,286
Hedges of net investment in foreign operations Exchange rate risk
          
Foreign currency bond (USD)
    864,390,437              1,095,442     Foreign currency bond     (28,553
 
 
F-158

   
December 31, 2023
 
   
Nominal amounts of
the hedging
instrument
   
Carrying amount of
the hedging instrument
   
Line item in the statement
of financial position where
the hedging instrument is
located
 
Changing in fair
value used for
calculating hedge
ineffectiveness
 
   
Assets
   
Liabilities
 
Fair
value
hedge
         
Interest rate risk
         
Interest rate Swap (USD)
    2,975,000,000       698       135,263    
Derivative assets
(designated for hedging)
    55,651  
Interest rate Swap (KRW)
    260,000          
Cash flow hedge
         
Interest rate risk
         
Interest rate swap (KRW)
    140,000             512    
Derivative liabilities
(designated for hedging)
    (2,433
Foreign currency translation risk and interest rate risk
         
Currency swap (USD)
    270,000,000       7,356       17,232    
Derivative assets
(designated for hedging)
Derivative liabilities
(designated for hedging)
    (913
Foreign currency translation risk
         
Currency swap (USD)
    100,000,000       10,956          
Derivative assets
(designated for hedging)
    (5,644
Currency swap (EUR)
    194,780,000       7,698          
Derivative assets
(designated for hedging)
    19,063  
Hedges of net investment in foreign operations Exchange rate risk
         
Foreign currency bond (USD)
    863,959,317             1,113,989     Foreign currency bond     (19,088
 
(6)
Details of carrying amount to hedge and amount due to hedge accounting are as follows (Unit: Korean Won in millions):
 
   
December 31, 2022
 
   
Carrying amount of the
hedged item
   
Accumulated amount of fair
value hedge adjustments on
the hedged item included in
the carrying amount of the
hedged item
   
Line item in the
statement of
financial position
in which the
hedged item is
included
   
Changing in
fair value used
for calculating
hedge
ineffectiveness
   
Cash flow
hedge

reserve 
(*)
 
   
Assets
   
Liabilities
   
Assets
   
Liabilities
 
Fair value hedge
             
Interest rate risk
             
Debentures
          3,076,983             (199,804     Debentures       257,911        
Cash flow hedge
             
Interest rate risk
             
Debentures
          229,892                   Debentures       (3,742     2,531  
Foreign currencies translation risk and interest rate risk
             
Debentures
          342,019                   Debentures       (23,296     8,648  
Foreign currencies translation risk
             
Debentures
          752,901                   Debentures       11,256       (24,600
Hedges of net investment in foreign operations Exchange rate risk
             
Foreign operations net asset
          1,095,442                  
 
Foreign
operations
net asset
 
 
 
    28,553       (38,797
 
(*)
After tax amount
 
 
F-159

   
December 31, 2023
 
   
Carrying amount of the
hedged item
   
Accumulated amount of fair
value hedge adjustments on
the hedged item included in
the carrying amount of the
hedged item
   
Line item in the
statement of
financial position
in which the
hedged item is
included
   
Changing in
fair value used
for calculating
hedge
ineffectiveness
   
Cash flow
hedge

reserve
(*)
 
   
Assets
   
Liabilities
   
Assets
   
Liabilities
 
Fair value hedge
             
Interest rate risk
             
Debentures
          3,943,224             142,902       Debentures       (58,306      
Cash flow hedge
             
Interest rate risk
             
Debentures
          179,945                   Debentures       2,433       25  
Foreign currencies translation risk and interest rate risk
             
Debentures
          346,388                   Debentures       22,914       (8,819
Foreign currencies translation risk
             
Debentures
          406,059                   Debentures       (13,419 )     (11,416
Hedges of net investment in foreign operations Exchange rate risk
             
Foreign operations net asset
          1,113,989                  
 
Foreign
operations
net asset
 
 
 
    19,088       (34,750
 
(*)
After tax amount
 
(7)
Amounts recognized in profit or loss due to the ineffective portion of fair value hedges are as follows (Unit: Korean Won in millions):
 
         
For the year ended December 31, 2021
         
Hedge ineffectiveness
recognized in profit or loss
   
Line item in the profit or loss that
includes hedge ineffectiveness
Fair value hedge
   Interest rate risk      16,522     Other net operating income(expense)
         
For the year ended December 31, 2022
         
Hedge ineffectiveness
recognized in profit or loss
   
Line item in the profit or loss that
includes hedge ineffectiveness
Fair value hedge
   Interest rate risk      10,146     Other net operating income(expense)
         
For the year ended December 31, 2023
         
Hedge ineffectiveness
recognized in profit or loss
   
Line item in the profit or loss that
includes hedge ineffectiveness
Fair value hedge
   Interest rate risk      (2,655   Other net operating income(expense)
 
F-160

(8)
Reclassification of profit or loss from other comprehensive income and equity related to cash flow hedges are as follows (Unit: Korean Won in millions):
 
       
For the year ended December 31, 2021
       
Changes in
the value of
hedging
instruments
recognized
in OCI
   
Hedge
ineffectiveness
recognized in
profit or loss
   
Changes
in the
value of
foreign
basis
spread
recognized
in OCI
   
Line item
recognized
in the
profit or
loss
 
Amounts
reclassified
from cash
flow hedge
reserve to
profit or
loss
   
Line item
affected in
profit or loss
due to
reclassification
Cash flow hedge
 
Interest rate risk
    1,641       256           Other net operating income (expense)         Other net operating income (expense)
 
Foreign currencies translation risk and interest rate risk
    60,394       169       (2,300   Other net operating income (expense)     (52,126   Other net operating income (expense)
 
Foreign currencies translation risk
    8,476       (258     416     Other net operating income (expense)     (9,045   Other net operating income (expense)
 
       
For the year ended December 31, 2022
       
Changes in
the value of
hedging
instruments
recognized
in OCI
   
Hedge
ineffectiveness
recognized in
profit or loss
   
Changes
in the
value of
foreign
basis
spread
recognized
in OCI
   
Line item
recognized
in the
profit or
loss
 
Amounts
reclassified
from cash
flow hedge
reserve to
profit or
loss
   
Line item
affected in
profit or loss
due to
reclassification
Cash flow hedge
 
Interest rate risk
    1,653       37           Other net operating income (expense)     220     Other net operating income (expense)
 
Foreign currencies translation risk and interest rate risk
    58,253             (1,721   Other net operating income (expense)     (53,743   Other net operating income (expense)
 
Foreign currencies translation risk
    (969           2,046     Other net operating income (expense)     (16,111   Other net operating income (expense)
 
F-161

       
For the year ended December 31, 2023
       
Changes in
the value of
hedging
instruments
recognized
in OCI
   
Hedge
ineffectiveness
recognized in
profit or loss
   
Changes
in the
value of
foreign
basis
spread
recognized
in OCI
   
Line item
recognized
in the
profit or
loss
 
Amounts
reclassified
from cash
flow hedge
reserve to
profit or
loss
   
Line item
affected in
profit or loss
due to
reclassification
Cash flow hedge
 
Interest rate risk
    (2,433               Other net operating income (expense)         Other net operating income (expense)
 
Foreign currencies translation risk and interest rate risk
    (913           (4,871   Other net operating income (expense)     (11,683   Other net operating income (expense)
 
Foreign currencies translation risk
    13,419             (3,521   Other net operating income (expense)     (6,950   Other net operating income (expense)
 
(9)
The amounts recognized in profit or loss and other comprehensive income related to the hedging of net investments in foreign operations are as follows (Unit: Korean Won in millions):
 
   
For the year ended December 31, 2022
 
   
 
   
Profit or loss

recognized

in OCI
   
Hedge ineffectiveness

recognized in profit or loss
   
Line item which

recognized the hedge

ineffectiveness
 
Hedges of net investment in foreign operation
   
 
Exchange
rate risk
 
 
    (38,797            
 
   
For the year ended December 31, 2023
 
   
 
   
Profit or loss
recognized
in OCI
   
Hedge ineffectiveness
recognized in profit or loss
   
Line item which
recognized the hedge
ineffectiveness
 
Hedges of net investment in foreign operation
    Exchange
rate risk
 
 
    (19,088     5,039       (14,049
27. DEFERRED DAY 1 PROFITS OR LOSSES
Changes in deferred day 1 profits or losses are as follows (Unit: Korean Won in millions):
 
    
For the years ended December 31
 
    
 2021 
   
 2022 
   
 2023 
 
Beginning balance
     6,939       29,111       17,964  
New transactions
     49,523       21,656        
Amounts recognized in losses
     (27,351     (32,803     (10,116
  
 
 
   
 
 
   
 
 
 
Ending balance
     29,111       17,964       7,848  
  
 
 
   
 
 
   
 
 
 
In case some variables to measure fair values of financial instruments are not observable in the market, valuation techniques are utilized to evaluate such financial instruments. Those financial instruments are recorded the transaction price as at the time of acquisition, even though there are difference noted between the transaction price and the fair value. The table above presents the difference yet to be realized as profits or losses.
 
F-162

Table of Contents
28.
EQUITY
 
(1)
Details of equity as of December 31, 2022 and 2023 are as follows (Unit: Korean Won in millions):
 
    
December 31, 2022
   
December 31, 2023
 
Capital
    
Common stock capital
     3,640,303       3,802,676  
Hybrid securities
     3,112,449       3,611,129  
Capital surplus
    
Paid in capital in excess of par
     643,544       854,499  
Others
     38,841       81,064  
  
 
 
   
 
 
 
Sub-total
     682,385       935,563  
  
 
 
   
 
 
 
Capital adjustments
    
Treasury stocks
     (3,819     (39,348
Other adjustments
(*1)
     (1,780,367     (1,648,535
  
 
 
   
 
 
 
Sub-total
     (1,784,186     (1,687,883
  
 
 
   
 
 
 
Accumulated other comprehensive income
    
Financial assets at FVTOCI
     (645,731     79,694  
Changes in capital due to equity method
     475       3,471  
Gain (loss) on foreign currency translation of foreign operations
     (24,202     15,579  
Gain (loss) on hedges of net investment in foreign operations
     (20,701     (34,750
Remeasurements of defined benefit plan
     55,235       (24,262
Gain (loss) on valuation of cash flow hedge
     (4,282     (20,806
  
 
 
   
 
 
 
Sub-total
     (639,206     18,926  
  
 
 
   
 
 
 
Retained earnings
(*2) (*3)
     23,750,152       24,986,470  
Non-controlling
interest
(*4)
     2,865,445       1,730,609  
  
 
 
   
 
 
 
Total
     31,627,342       33,397,490  
  
 
 
   
 
 
 
 
(*1)
Included 178,060 million Won in capital transaction gains and losses recognized by Woori Bank and (formerly) Woori Financial Group in 2014 and 2,238,228 million Won due to the
spin-off
of Gyeongnam Bank and Gwangju Bank.
(*2)
The regulatory reserve for credit losses in retained earnings amounted to 2,996,960 million Won and 2,839,475 million Won and as of December 31, 2022 and 2023, respectively in accordance with the relevant article.
(*3)
The earned surplus reserve in retained earnings amounted to 181,860 million Won and 300,190 million Won as of December 31, 2022 and 2023 in accordance with the Article 53 of the Financial Holding Company Act.
(*4)
The hybrid securities issued by Woori Bank amounting to 2,344,816 million Won and 1,546,447 million Won as of December 31, 2022 and 2023, respectively, are recognized as
non-controlling
interests. 113,995 million Won and 95,637 million Won of dividends for the hybrid securities issued by Woori Bank are allocated to net profit and loss of the
non-controlling
interests for the years ended December 31, 2022 and 2023, respectively.
 
F-163

(2)
The number of authorized shares and others of the Group are as follows:
 
    
December 31, 2022
  
December 31, 2023
Shares of common stock authorized
   4,000,000,000 Shares    4,000,000,000 Shares
Par value
   5,000 Won    5,000 Won
Shares of common stock issued
   728,060,549 Shares    751,949,461 Shares
Capital stock
   3,640,303 million Won    3,802,676 million Won
 
(3)
Hybrid securities
The bond-type hybrid securities classified as owner’s equity are as follows (Unit: Korean Won in millions):
 
    
Issue date
    
Maturity
    
Interest
rate
(%)
    
December 31,

2022
   
December 31,
2023
 
Securities in local currency
    
2019-07-18
              3.49        500,000       500,000  
Securities in local currency
    
2019-10-11
              3.32        500,000       500,000  
Securities in local currency
    
2020-02-06
              3.34        400,000       400,000  
Securities in local currency
    
2020-06-12
              3.23        300,000       300,000  
Securities in local currency
    
2020-10-23
              3.00        200,000       200,000  
Securities in local currency
    
2021-04-08
              3.15        200,000       200,000  
Securities in local currency
    
2021-10-14
              3.60        200,000       200,000  
Securities in local currency
    
2022-02-17
              4.10        300,000       300,000  
Securities in local currency
    
2022-07-28
              4.99        300,000       300,000  
Securities in local currency
    
2022-10-25
              5.97        220,000       220,000  
Securities in local currency
     2023-02-10               4.65             
300,000
 
Securities in local currency
     2023-09-07               5.04              200,000  
Issuance cost
              (7,551     (8,871
           
 
 
   
 
 
 
Total
              3,112,449       3,611,129  
           
 
 
   
 
 
 
The hybrid securities mentioned above do not have maturity date but are redeemable after 5 years from date of issuance.
 
F-164

(4)
Accumulated other comprehensive income
Changes in the accumulated other comprehensive income are as follows (Unit: Korean Won in millions):
 
    
For the year ended December 31, 2021
 
    
Beginning
balance
   
Increase
(decrease) 
(*)
   
Reclassification
adjustments
   
Income tax
effect
   
Ending

balance
 
Net gain (loss) on valuation of financial assets at FVTOCI
     (9,833     (174,113     (32,624     54,048       (162,522
Changes in capital due to equity method
     (2,609     3,885             (1,414     (138
Gain (loss) on foreign currency translation of foreign operations
     (298,363     239,614             (5,032     (63,781
Remeasurement gain (loss) related to defined benefit plan
     (261,195     90,337             (25,086     (195,944
Gain (loss) on valuation of derivatives designated as cash flow hedges
     (1,386     6,416       1,221       (698     5,553  
Capital related to noncurrent assets held for sale
     1,226       (1,306           359       279  
  
 
 
   
 
 
   
 
 
   
 
 
   
 
 
 
Total
     (572,160     164,833       (31,403     22,177       (416,553
  
 
 
   
 
 
   
 
 
   
 
 
   
 
 
 
 
(*)
The increase (decrease) of financial asset valuation profit or loss at fair value through other comprehensive income and
non-current
assets held for sale are changes due to the period evaluation, and the reclassification adjustments amounting to (2,220) million Won, 946 million Won and (947) million Won are due to disposal of equity securities, equity method investments and
non-current
assets held for sale, respectively during the period.
 
    
For the year ended December 31, 2022
 
    
Beginning
balance
   
Increase
(decrease) 
(*)
   
Reclassification
adjustments
   
Income
tax effect
   
Ending

balance
 
Net gain (loss) on valuation of financial assets at FVTOCI
     (162,522     (659,906     21,498       155,199       (645,731
Changes in capital due to equity method
     (138     6,563             (5,950     475  
Gain (loss) on foreign currency translation of foreign operations
     (63,781     33,368             6,211       (24,202
Gain (loss) on hedges of net investment in foreign operations
           (28,553           7,852       (20,701
Remeasurement gain (loss) related to defined benefit plan
     (195,944     346,553             (95,374     55,235  
Gain (loss) on valuation of cash flow hedge
     5,553       (10,373     (220     758       (4,282
Capital related to
non-current
assets held for sale
     279       (385           106        
  
 
 
   
 
 
   
 
 
   
 
 
   
 
 
 
Total
     (416,553     (312,733     21,278       68,802       (639,206
  
 
 
   
 
 
   
 
 
   
 
 
   
 
 
 
 
(*)
The increase(decrease) of financial asset valuation profit or loss at fair value through other comprehensive income and
non-current
assets held for sale are changes due to the period evaluation, and the reclassification adjustments amounting to (10,254) million Won and 279 million Won are due to disposal of equity securities and
non-current
assets held for sale, respectively during the period.
 
F-165

    
For the year ended December 31, 2023
 
    
Beginning
balance
   
Increase
(decrease) 
(*)
   
Reclassification
adjustments
   
Income
tax effect
   
Ending

balance
 
Net gain (loss) on valuation of financial assets at FVTOCI
     (645,731     783,583       200,309       (258,467     79,694  
Changes in capital due to equity method
     475       (1,434           4,430       3,471  
Gain (loss) on foreign currency translation of foreign operations
     (24,202     39,458             323       15,579  
Gain (loss) on hedges of net investment in foreign operations
     (20,701     (19,088           5,039       (34,750
Remeasurement gain (loss) related to defined benefit plan
     55,235       (108,217           28,720       (24,262
Gain (loss) on valuation of cash flow hedge
     (4,282     (15,906     (944     326       (20,806
  
 
 
   
 
 
   
 
 
   
 
 
   
 
 
 
Total
     (639,206     678,396       199,365       (219,629     18,926  
  
 
 
   
 
 
   
 
 
   
 
 
   
 
 
 
 
(*)
The increase(decrease) of financial asset valuation profit or loss at fair value through other comprehensive income and
non-current
assets held for sale are changes due to the period evaluation, and the reclassification adjustments amounting to 86 million Won and (50) million Won are due to disposal of equity securities and
non-current
assets held for sale, respectively during the period.
 
(5)
Treasury stock
Details of treasury stocks are as follows (Unit: Shares, Korean Won in millions):
 
    
December 31, 2021
 
    
Beginning

balance
    
Acquisition
    
Disposal and

others
    
Ending

balance
 
Number of shares
     2        343,989               343,991  
  
 
 
    
 
 
    
 
 
    
 
 
 
Carrying amount
            3,819               3,819  
  
 
 
    
 
 
    
 
 
    
 
 
 
 
    
December 31, 2022
 
    
Beginning

balance
    
Acquisition
    
Disposal and

others
    
Ending

balance
 
Number of shares
     343,991                      343,991  
  
 
 
    
 
 
    
 
 
    
 
 
 
Carrying amount
     3,819                      3,819  
  
 
 
    
 
 
    
 
 
    
 
 
 
 
    
December 31, 2023
 
    
Beginning

balance
    
Acquisition
    
Disposal and

others
   
Ending

balance
 
Number of shares
     343,991        13,552,312        (10,468,806     3,427,497  
  
 
 
    
 
 
    
 
 
   
 
 
 
Carrying amount
     3,819        157,222        (121,693     39,348  
  
 
 
    
 
 
    
 
 
   
 
 
 
 
29.
DIVIDENDS
 
(1)
Dividends per share and the total dividends for the fiscal year ending December 31, 2022 were 980 Won and 713,497 million Won, respectively, and the dividends were approved at the regular general shareholders’ meeting held on March 24, 2023 and were paid in April 2023.
 
(2)
On July 21, 2023, in accordance with a resolution of the Board of Directors, the Group declared the quarterly dividend of 180 Won per share (total dividend of 130,748 million Won) with June 30, 2023 as record date, and the dividends were paid in August 2023.
 
(3)
On October 26, 2023, in accordance with a resolution of the Board of Directors, the Group declared the quarterly dividend of 180 won per share (a total dividend of 135,341 million Won) with September 30, 2023 as record date, and the dividends were paid in November 2023.
 
F-166

(4)
A dividend in respect of the year ended December 31, 2023, of 640 won per share, amounting to a total dividend of 481,213
million Won, was approved by shareholders at the annual
 general meeting on March 22, 2024, with February 29, 2024 as record date. These financial statements do not include this dividend payable.
30. NET INTEREST INCOME
 
(1)
Interest income recognized is as follows (Unit: Korean Won in millions):
 
    
For the years ended December 31
 
    
2021
    
2022
    
  2023  
 
Financial assets at FVTPL
     45,803        106,698        192,094  
Financial assets at FVTOCI
     381,814        632,615        999,407  
Financial assets at amortized cost
        
Loans and other financial assets at amortized cost
        
Interest on due from banks
     46,600        244,331        543,789  
Interest on loans
     9,065,074        13,109,022        18,042,706  
Interest of other receivables
     30,538        46,637        81,045  
  
 
 
    
 
 
    
 
 
 
Sub-total
     9,142,212        13,399,990        18,667,540  
  
 
 
    
 
 
    
 
 
 
Securities at amortized cost
     324,920        515,246        782,513  
  
 
 
    
 
 
    
 
 
 
Sub-total
     9,467,132        13,915,236        19,450,053  
  
 
 
    
 
 
    
 
 
 
Total
     9,894,749        14,654,549        20,641,554  
  
 
 
    
 
 
    
 
 
 
 
(2)
Details of interest expense recognized are as follows (Unit: Korean Won in millions):
 
    
For the years ended December 31
 
    
2021
    
2022
    
2023
 
Interest on deposits due to customers
     1,906,858        4,120,811        8,738,249  
Interest on borrowings
     219,994        598,185        1,294,710  
Interest on debentures
     727,093        1,036,191        1,507,108  
Other interest expense
     47,647        195,090        348,588  
Interest on lease liabilities
     7,436        7,693        10,359  
  
 
 
    
 
 
    
 
 
 
Total
     2,909,028        5,957,970        11,899,014  
  
 
 
    
 
 
    
 
 
 
 
31.
NET FEES AND COMMISSIONS INCOME
 
(1)
Details of fees and commissions income recognized are as follows (Unit: Korean Won in millions):
 
    
For the years ended December 31
 
    
2021
    
2022
    
  2023  
 
Fees and commission received for brokerage
     182,794        185,545        146,216  
Fees and commission received related to credit
     197,125        189,856        182,151  
Fees and commission received for electronic finance
     131,941        130,712        125,760  
Fees and commission received on foreign exchange handling
     56,210        56,812        55,993  
Fees and commission received on foreign exchange
     73,894        96,713        99,071  
Fees and commission received for guarantee
     76,428        85,340        88,580  
Fees and commission received on credit card
     573,048        594,897        640,918  
Fees and commission received on securities business
     100,991        111,211        58,553  
Fees and commission from trust management
     216,203        266,447        266,197  
Fees and commission received on credit information
     10,220        10,190        10,768  
Fees and commission received related to lease
     374,900        572,563        698,463  
Other fees
     177,951        199,414        193,144  
  
 
 
    
 
 
    
 
 
 
Total
     2,171,705        2,499,700        2,565,814  
  
 
 
    
 
 
    
 
 
 
 
F-167

(2)
Details of fees and commissions expense incurred are as follows (Unit: Korean Won in millions):
 
    
For the years ended December 31
 
    
2021
    
2022
    
  2023  
 
Fees and commissions paid
     261,734        325,536        339,340  
Credit card commission
     425,796        446,885        488,742  
Securities business commission
     1,605        1,414        1,287  
Others
     11,795        15,695        15,964  
  
 
 
    
 
 
    
 
 
 
Total
     700,930        789,530        845,333  
  
 
 
    
 
 
    
 
 
 
32. DIVIDEND INCOME
 
(1)
Details of dividend income recognized are as follows (Unit: Korean Won in millions):
 
    
For the years ended December 31
 
    
2021
    
2022
    
  2023  
 
Dividend income related to financial assets at FVTPL
     284,683        136,136        222,357  
Dividend income related to financial assets at FVTOCI
     24,528        23,846        17,936  
  
 
 
    
 
 
    
 
 
 
Total
     309,211        159,982        240,293  
  
 
 
    
 
 
    
 
 
 
 
(2)
Details of dividends related to financial assets at FVTOCI are as follows (Unit: Korean Won in millions):
 
    
For the years ended December 31
 
    
 2021 
    
 2022 
    
 2023 
 
Dividend income recognized from assets held:
        
Equity securities
     24,528        23,846        17,936  
33. NET GAIN OR LOSS ON FINANCIAL INSTRUMENTS AT FAIR VALUE THROUGH PROFIT OR LOSS
 
(1)
Details of gains related to net gain or loss on financial instruments at FVTPL are as follows (Unit: Korean Won in millions):
 
    
For the years ended December 31
 
    
 2021 
    
 2022 
    
 2023 
 
Gain on financial instruments at fair value through profit or loss
     325,649        238,502        488,486  
Gain on financial instruments at fair value through profit or loss designated as upon initial recognition
     102                
  
 
 
    
 
 
    
 
 
 
Total
     325,751        238,502        488,486  
  
 
 
    
 
 
    
 
 
 
 
F-168

(2)
Details of net gain or loss on financial instruments at fair value through profit or loss and financial instruments held for trading are as follows (Unit: Korean Won in millions):
 
              
For the years ended December 31
 
              
2021
   
2022
   
  2023  
 
Financial assets at FVTPL
  
Securities
  
Gain on transactions and valuation
     249,803       294,667       889,250  
     
Loss on transactions and valuation
     (197,172     (553,093     (191,144
        
 
 
   
 
 
   
 
 
 
     
Sub-total
     52,631       (258,426     698,106  
        
 
 
   
 
 
   
 
 
 
  
Loans
  
Gain on transactions and valuation
     24,674       24,005       6,064  
     
Loss on transactions and valuation
     (6,770     (2,219     (2,289
        
 
 
   
 
 
   
 
 
 
     
Sub-total
     17,904       21,786       3,775  
        
 
 
   
 
 
   
 
 
 
  
Other financial assets
  
Gain on transactions and valuation
     17,034       21,602       9,742  
  
Loss on transactions and valuation
     (12,370     (12,314     (19,291
     
 
 
   
 
 
   
 
 
 
     
Sub-total
     4,664       9,288       (9,549
        
 
 
   
 
 
   
 
 
 
  
Sub-total
     75,199       (227,352     692,332  
        
 
 
   
 
 
   
 
 
 
Derivatives
(Held for trading)
  
Interest rates derivatives
  
Gain on transactions and valuation
     2,020,004       5,216,543       4,741,233  
     
Loss on transactions and valuation
     (1,746,752     (3,625,834     (4,990,352
        
 
 
   
 
 
   
 
 
 
     
Sub-total
     273,252       1,590,709       (249,119
        
 
 
   
 
 
   
 
 
 
  
Currency derivatives
  
Gain on transactions and valuation
     9,685,798       14,601,674       7,677,720  
     
Loss on transactions and valuation
     (9,715,260     (15,713,074     (7,528,291
        
 
 
   
 
 
   
 
 
 
     
Sub-total
     (29,462     (1,111,400     149,429  
        
 
 
   
 
 
   
 
 
 
  
Equity derivatives
  
Gain on transactions and valuation
     1,754,671       2,836,843       3,169,071  
     
Loss on transactions and valuation
     (1,744,294     (2,850,334     (3,273,202
        
 
 
   
 
 
   
 
 
 
     
Sub-total
     10,377       (13,491     (104,131
        
 
 
   
 
 
   
 
 
 
  
Other derivatives
  
Gain on transactions and valuation
     64       49       14  
     
Loss on transactions and valuation
     (3,781     (13     (39
        
 
 
   
 
 
   
 
 
 
     
Sub-total
     (3,717     36       (25
        
 
 
   
 
 
   
 
 
 
  
Sub-total
     250,450       465,854       (203,846
  
 
 
   
 
 
   
 
 
 
  
Net, Total
     325,649       238,502       488,486  
  
 
 
   
 
 
   
 
 
 
 
F-169

Table of Contents
34. NET GAIN OR LOSS ON FINANCIAL ASSETS AT FVTOCI
Details of net gain or loss on financial assets at FVTOCI recognized are as follows (Unit: Korean Won in millions):
 
    
For the years ended December 31
 
    
2021
   
2022
   
  2023  
 
Loss on redemption of securities
     (23     (7     104  
Gain (Loss) on transaction of securities
     32,647       (21,491     (37,745
  
 
 
   
 
 
   
 
 
 
Total
       32,624         (21,498     (37,641
  
 
 
   
 
 
   
 
 
 
35. REVERSAL OF (PROVISION FOR) IMPAIRMENT LOSSES DUE TO CREDIT LOSS
Reversal of (provision for) impairment losses due to credit loss are as follows (Unit: Korean Won in millions):
 
    
For the years ended December 31
 
    
2021
   
2022
   
  2023  
 
Reversal(provision) due to credit loss on financial assets measured at FVTOCI
     (4,909     827       (16,542
Provision for impairment loss due to credit loss on securities at amortized cost
     (664     (3,151     (5,549
Provision for impairment loss due to credit loss on loan and other financial assets at amortized cost
     (551,957     (881,668     (1,839,987
Provision for(reversal of) provision on guarantee
     10,701       (7,611     (3,555
Reversal of(provision for) unused loan commitment
     9,991       6,332       (29,283
  
 
 
   
 
 
   
 
 
 
Total
     (536,838     (885,271     (1,894,916
  
 
 
   
 
 
   
 
 
 
 
F-170

Table of Contents
36. GENERAL AND ADMINISTRATIVE EXPENSES AND OTHER NET OPERATING INCOME (EXPENSES)
 
(1)
Details of general and administrative expenses recognized are as follows (Unit: Korean Won in millions):
 
    
For the years ended December 31
 
    
2021
    
2022
    
  2023  
 
Employee benefits
   Short-term employee benefits    Salaries      1,775,018        1,980,363        1,831,137  
     
Employee fringe benefits
     545,534        590,255        600,001  
   Share based payment         17,774        9,632        12,946  
   Retirement benefit service costs         181,797        169,303        119,670  
   Termination         180,872        162,019        164,922  
     
 
 
    
 
 
    
 
 
 
  
Sub-total
     2,700,995        2,911,572        2,728,676  
        
 
 
    
 
 
    
 
 
 
Depreciation and amortization
           524,154        521,827        503,035  
Other general and administrative expenses
   Rent         83,879        80,130        124,355  
   Taxes and public dues         135,015        157,905        190,334  
   Service charges         231,852        233,495        245,656  
   Computer and IT related      117,875        127,186        144,017  
   Telephone and communication      79,145        84,204        88,018  
   Operating promotion         44,248        53,733        53,896  
   Advertising         101,384        160,464        161,896  
   Printing         6,449        6,799        6,072  
   Traveling         7,449        10,716        13,364  
   Supplies         7,642        8,309        9,156  
   Insurance premium         10,692        20,670        14,380  
   Maintenance         20,808        23,266        24,932  
   Water, light, and heating         14,520        16,165        19,161  
   Vehicle maintenance         11,590        14,831        14,725  
   Others
(*)
        49,714        98,618        101,760  
        
 
 
    
 
 
    
 
 
 
  
Sub-total
     922,262        1,096,491        1,211,722  
        
 
 
    
 
 
    
 
 
 
Total
        4,147,411        4,529,890        4,443,433  
        
 
 
    
 
 
    
 
 
 
 
(*)
In-house welfare fund contributions amounted to 40,200 million Won and 40,047 million Won as of December 31, 2022 and 2023, respectively.
 
(2)
Details of other operating income recognized are as follows (Unit: Korean Won in millions):
 
    
For the years ended December 31
 
    
    2021 
    
    2022 
    
    2023 
 
Gain on transactions of foreign exchange
     562,935        1,403,083        1,428,737  
Gain related to derivatives (Designated for hedging)
     61,271        71,179        114,875  
Gain on fair value hedged items
     106,253        257,910        8,986  
Others
     172,044        249,509        288,862  
  
 
 
    
 
 
    
 
 
 
Total
     902,503        1,981,681        1,841,460  
  
 
 
    
 
 
    
 
 
 
 
F-171

(3)
Details of other operating expenses recognized are as follows (Unit: Korean Won in millions):
 
    
For the years ended December 31
 
    
2021
    
2022
    
  2023  
 
Losses on transactions of foreign exchange
     450,698        1,181,663        1,295,557  
KDIC deposit insurance premium
     406,276        423,834        464,213  
Contribution to miscellaneous funds
     367,961        402,057        453,805  
Losses related to derivatives (Designated for hedging)
     93,084        250,268        35,583  
Losses on fair value hedged items
     1,947               72,601  
Others
(*)
     469,938        736,112        1,040,424  
  
 
 
    
 
 
    
 
 
 
Total
     1,789,904        2,993,934        3,362,183  
  
 
 
    
 
 
    
 
 
 
 
(*)
Other expense includes 13,963 million Won, 14,664 million Won and 22,349 million Won for intangible asset amortization cost for the years ended December 31, 2021, 2022 and 2023 respectively. In addition, it includes 250,971 million Won, 388,895 million Won and 462,394 million Won for lease depreciation cost for the years ended December 31, 2021, 2022 and 2023, respectively.
 
(4)
Share-based payment
Details of performance condition share-based payment granted to executives as of December 31, 2022 and 2023 are as follows.
 
1)
Performance condition share-based payment
 
Subject to
      Shares granted for the year 2020
Type of payment
      Cash-settled
Vesting period
      January 1, 2020 ~ December 31, 2023
Date of payment
     
2024-01-01
Fair value
(*1)
      12,885 Won
Valuation method
      Black-Scholes Model
Expected dividend rate
      6.25%
Expected maturity date
     
Number of shares remaining
   As of December 31, 2022    944,343 shares
   As of December 31, 2023    944,343 shares
Number of shares granted
(*2)
   As of December 31, 2022    944,343 shares
   As of December 31, 2023    944,343 shares
Subject to
      Shares granted for the year 2021
Type of payment
      Cash-settled
Vesting period
      January 1, 2021 ~ December 31, 2024
Date of payment
     
2025-01-01
Fair value
(*1)
      12,105 Won
Valuation method
      Black-Scholes Model
Expected dividend rate
      6.25%
Expected maturity date
      1 year
Number of shares remaining
   As of December 31, 2022    1,105,515 shares
   As of December 31, 2023    1,105,515 shares
Number of shares granted
(*2)
   As of December 31, 2022    1,105,515 shares
   As of December 31, 2023    1,105,515 shares
 
F-172

Subject to
      Shares granted for the year 2022
Type of payment
      Cash-settled
Vesting period
      January 1, 2022 ~ December 31, 2025
Date of payment
     
2026-01-01
Fair value
(*1)
      11,371 Won
Valuation method
      Black-Scholes Model
Expected dividend rate
      6.25%
Expected maturity date
      2 years
Number of shares remaining
   As of December 31, 2022    968,119 shares
   As of December 31, 2023    968,119 shares
Number of shares granted
(*2)
   As of December 31, 2022    968,119 shares
   As of December 31, 2023    968,119 shares
Subject to
      Shares granted for the year 2023
Type of payment
      Cash-settled
Vesting period
      January 1, 2023 ~ December 31, 2026
Date of payment
     
2027-01-01
Fair value
(*1)
      10,683 Won
Valuation method
      Black-Scholes Model
Expected dividend rate
      6.25%
Expected maturity date
      3 years
Number of shares remaining
   As of December 31, 2022   
   As of December 31, 2023    924,077 shares
Number of shares granted
(*2)
   As of December 31, 2022   
   As of December 31, 2023    924,077 shares
 
(*1)
As the amount of payment varies according to the base price (the arithmetic average of the weighted average stock price of transactions in the past one week, the past one month, and the past two months) at the date of payment, the fair value is calculated to measure the liability according to the Black Scholes model based on the base price at the time of each settlement.
(*2)
It is a system in which the amount of stock payable is determined at the beginning, and the payment rate is determined in accordance with the degree of achievement of the
pre-set
performance target. Performance is evaluated by long-term performance indicators such as relative shareholder return, net profit, return on equity (ROE),
non-performing
loan ratio, and job performance.
 
2)
The Group accounts for performance condition share-based payments according to the cash-settled method and the fair value of the liabilities is reflected in the compensation costs by
re-measuring
every closing period.
As of December 31, 2022 and 2023, the carrying amount of the liabilities related to the performance condition share-based payments recognized by the Group amounts to 41,334 million Won and 46,741 million Won, respectively, including the carrying amount of liabilities related to key management of 17,494 million Won and 19,924 million Won, respectively.
 
F-173

Table of Contents
37.
NON-OPERATING
INCOME (EXPENSES)
 
(1)
Details of gains or losses on valuation of investments in joint ventures and associates are as follows (Unit: Korean Won in millions):
 
    
For the years ended December 31
 
    
2021
   
2022
   
2023
 
Gains on valuation of investments in joint ventures and associates
     80,268       98,858       132,541  
Reversal of impairment losses of investments in joint ventures and associates
     1,744              
Losses on valuation of investments in joint ventures and associates
     (7,405     (11,134     (22,710
Impairment losses of investments in joint ventures and associates
     (12,411     (17,728      
  
 
 
   
 
 
   
 
 
 
Total
     62,196       69,996       109,831  
  
 
 
   
 
 
   
 
 
 
 
(2)
Details of other
non-operating
income and expenses recognized are as follows (Unit: Korean Won in millions):
 
    
For the years ended December 31
 
    
2021
   
2022
   
2023
 
Other
non-operating
incomes
     188,129       158,778       117,746  
Other
non-operating
expenses
     (223,029     (111,728     (209,153
  
 
 
   
 
 
   
 
 
 
Total
     (34,900     47,050       (91,407
  
 
 
   
 
 
   
 
 
 
 
(3)
Details of other
non-operating
income recognized are as follows (Unit: Korean Won in millions):
 
    
For the years ended December 31
 
    
2021
    
2022
    
2023
 
Rental fee income
     15,056        22,798        26,477  
Gains on disposal of investments in joint ventures and associates
     70,834        599        33,123  
Gains on disposal of premises and equipment, intangible assets and other assets
     51,083        55,852        5,267  
Reversal of impairment loss of premises and equipment, intangible assets and other assets
     166        310        230  
Others
(*)
     50,990        79,219        52,649  
  
 
 
    
 
 
    
 
 
 
Total
     188,129        158,778        117,746  
  
 
 
    
 
 
    
 
 
 
 
(*)
Others include 46,536 million Won and 14,060
million Won of other gains related to other provisions for the years ended December 31, 2022 and 2023, respectively.
 
F-174

(4)
Details of other
non-operating
expenses recognized are as follows (Unit: Korean Won in millions):
 
    
For the years ended December 31
 
    
2021
    
2022
    
2023
 
Depreciation on investment properties
     2,809        3,925        5,398  
Operating expenses on investment properties
     1,174        1,448        2,058  
Losses on disposal of investment in joint ventures and associates
     174        3,690        588  
Losses on disposal of premises and equipment, intangible assets and other assets
     3,354        3,177        1,873  
Impairment losses of premises and equipment, intangible assets and other assets
     656        260        129  
Donation
     39,335        50,547        63,729  
Others
(*)
     175,527        48,681        135,378  
  
 
 
    
 
 
    
 
 
 
Total
     223,029        111,728        209,153  
  
 
 
    
 
 
    
 
 
 
 
(*)
Others include 75,921 million Won, 18,458 million Won and 66,910 million Won of other losses related to other provisions for the years ended December 31, 2021, 2022 and 2023, respectively. And they include 62,196 million Won of other losses related to embezzlement accidents for the years ended December 31, 2021.
38. INCOME TAX EXPENSE
 
(1)
Details of income tax expenses are as follows (Unit: Korean Won in millions):
 
    
For the years ended December 31
 
    
2021
    
2022
   
2023
 
Current tax expense
       
Current tax expense with respect to the current period
     884,843        1,332,636       689,395  
Adjustments recognized in the current period in relation to the tax expense of prior periods
     2,074        (13,982     (22,825
Income tax expense directly attributable to other equity
            7,852       5,039  
  
 
 
    
 
 
   
 
 
 
Sub-total
     886,917        1,326,506       671,609  
  
 
 
    
 
 
   
 
 
 
Deferred tax expense
       
Change in deferred tax assets (liabilities) due to temporary differences
     15,672        (217,805     442,852  
Income tax expense (income) directly attributable to equity
     22,177        68,802       (224,668
  
 
 
    
 
 
   
 
 
 
Others
            993       766  
  
 
 
    
 
 
   
 
 
 
Sub-total
     37,849        (148,010     218,950  
  
 
 
    
 
 
   
 
 
 
Income tax expense
     924,766        1,178,496       890,559  
  
 
 
    
 
 
   
 
 
 
 
F-175

(2)
Income tax expense reconciled to net income before income tax expense is as follows (Unit: Korean Won in millions):
 
    
For the years ended December 31
 
    
2021
   
2022
   
2023
 
Net income before income tax expense
     3,687,045       4,547,570       3,517,453  
Tax calculated at statutory tax rate
(*1)(*2)
     942,991       1,171,389       859,608  
Adjustments:
      
Effect of income that is exempt from taxation
     (41,335     (73,488     (37,500
Effect of expenses that are not deductible in determining taxable income
     18,933       26,793       12,163  
Adjustments recognized in the current period in relation to the current tax of prior periods
     3,078       (14,088     (22,456
Others
     1,099       67,890       78,744  
  
 
 
   
 
 
   
 
 
 
Sub-total
     (18,225     7,107       30,951  
  
 
 
   
 
 
   
 
 
 
Income tax expense
     924,766       1,178,496       890,559  
  
 
 
   
 
 
   
 
 
 
Effective tax rate
     25.10     25.90     25.32
 
(*1)
The applicable income tax rate of prior fiscal years
: 11% up to 200 million Won in tax basis, 22% over 200 million Won to 20 billion Won, 24.2% over 20 billion Won to 300 billion Won and 27.5% over 300 billion Won.
(*2)
The applicable income tax rate:
9.9% up to 200 million Won in tax basis, 20.9% over 200 million Won to 20 billion Won, 23.1% over 20 billion Won to 300 billion Won and 26.4% over 300 billion Won.
 
(3)
Changes in deferred tax assets and liabilities for the years ended December 31, 2021, 2022 and 2023, are as follows (Unit: Korean Won in millions):
 
    
For the year ended December 31, 2021
 
    
Beginning
balance
   
Recognized
as income
(expense)
   
Recognized as
other
comprehensive
income
(expense)
   
Ending

Balance
 
Gain (loss) on financial assets
     276,495       (57,187     54,048       273,356  
Gain on valuation using the equity method of accounting
     33,597       (17,282     (1,055     15,260  
Gain (loss) on valuation of derivatives
     (142,352     (6,755     (698     (149,805
Accrued income
     (66,228     (16,254           (82,482
Provision for loan losses
     (46,495     11,870             (34,625
Loan and receivables written off
     8,221       23             8,244  
Loan origination costs and fees
     (170,196     (24,267           (194,463
Defined benefit liability
     442,007       32,890       (25,282     449,615  
Deposits with employee retirement insurance trust
     (424,906     (7,291     196       (432,001
Provision for guarantee
     9,485       (2,061           7,424  
Other provision
     85,173       15,398             100,571  
Others
(*)
     (118,964     24,193       (5,032     (99,803
  
 
 
   
 
 
   
 
 
   
 
 
 
Net deferred tax assets
     (114,163     (46,723     22,177       (138,709
  
 
 
   
 
 
   
 
 
   
 
 
 
 
(*)
Among the deferred tax assets and liabilities classified as ‘Others,’ the deferred tax asset arising from unused tax losses amounts to 8,838 million Won.
 
F-176

    
For the year ended December 31, 2022
 
    
Beginning
balance
   
Business
combination
   
Recognized
as income
(expense)
   
Recognized as
other
comprehensive
income
(expense)
   
Ending

Balance
 
Gain (loss) on financial assets
     273,356             (55,410     155,199       373,145  
Gain on valuation using the equity method of accounting
     15,260             11,139       (5,844     20,555  
Gain (loss) on valuation of derivatives
     (149,805           159,664       758       10,617  
Accrued income
     (82,482           (7,848           (90,330
Provision for loan losses
     (34,625           14,520             (20,105
Loan and receivables written off
     8,244             (318           7,926  
Loan origination costs and fees
     (194,463           25,370             (169,093
Defined benefit liability
     449,615             15,760       (95,590     369,785  
Deposits with employee retirement insurance trust
     (432,001           (18,437     216       (450,222
Provision for guarantee
     7,424             904             8,328  
Other provision
     100,571             (13,342           87,229  
Others
(*)
     (99,803     (1,473     16,878       14,063       (70,335
  
 
 
   
 
 
   
 
 
   
 
 
   
 
 
 
Net deferred tax assets
     (138,709     (1,473     148,880       68,802       77,500  
  
 
 
   
 
 
   
 
 
   
 
 
   
 
 
 
 
(*)
Among the deferred tax assets and liabilities classified as ‘Others,’ the deferred tax asset arising from unused tax losses amounts to 3,536 million Won.
 
    
For the year ended December 31, 2023
 
    
Beginning
balance
   
Business
combination
   
Recognized
as income
(expense)
   
Recognized as
other
comprehensive
income
(expense)
   
Ending

Balance
 
Gain (loss) on financial assets
     373,145             (272,072     (258,467     (157,394
Gain on valuation using the equity method of accounting
     20,555             (35,357     4,430       (10,372
Gain (loss) on valuation of derivatives
     10,617             24,869       326       35,812  
Accrued income
     (90,330           (42,608           (132,938
Provision for loan losses
     (20,105           61,093             40,988  
Loan and receivables written off
     7,926             1,846             9,772  
Loan origination costs and fees
     (169,093           (4,324           (173,417
Defined benefit liability
     369,785             29,308       28,172       427,265  
Deposits with employee retirement insurance trust
     (450,222           (50,044     548       (499,718
Provision for guarantee
     8,328             (54           8,274  
Other provision
     87,229             91,888             179,117  
Others
(*)
     (70,335     (11,593     (22,729     323       (104,334
  
 
 
   
 
 
   
 
 
   
 
 
   
 
 
 
Net deferred tax assets
     77,500       (11,593     (218,184     (224,668     (376,945
  
 
 
   
 
 
   
 
 
   
 
 
   
 
 
 
 
(*)
Among the deferred tax assets and liabilities classified as ‘Others,’ the deferred tax asset arising from unused tax losses amounts to 1,998 million Won.
 
F-177

(4)
Unrealizable temporary differences are as follows (Unit: Korean Won in millions):
 
    
December 31, 2022
   
December 31, 2023
 
Deductible temporary differences
     330,376       313,565  
Tax loss carry forward
     49,405       16,823  
Taxable temporary differences
     (8,898,834     (9,138,085
  
 
 
   
 
 
 
Total
     (8,519,053     (8,807,697
  
 
 
   
 
 
 
No deferred income tax asset has been recognized for the deductible temporary difference of 302,214 
million Won associated with investments in subsidiaries as of December 31, 2023, because it is not probable that the temporary differences will be reversed in the foreseeable future. Also, no deferred income tax asset has been recognized for the other
 11,912
million Won due to the uncertainty of its feasibility in the future.
No deferred income tax liability has been recognized for the taxable temporary difference of 9,138,085 million Won associated with investment in subsidiaries as of December 31, 2023, due to the following reasons:
 
   
The Group is able to control the timing of the reversal of the temporary difference.
 
   
It is probable that the temporary difference will not be reversed in the foreseeable future.
As of December 31, 2023, the expected extinctive date of tax loss carry forward that are not recognized as deferred tax assets are as follows (Unit: Korean Won in millions):
 
    
1 year or less
    
1–2 years
    
2–3 years
    
More than 3 years
 
Tax loss carry forward
     16,823                       
 
(5)
Details of accumulated deferred tax charged directly to other equity are as follows (Unit: Korean Won in millions):
 
    
December 31, 2022
   
December 31, 2023
 
Gain(loss) on valuation of financial assets at FVTOCI
     213,876       (44,591
Gain(loss) on valuation of equity method investments
     (3,766     664  
Gain on foreign currency translation of foreign operations
     9,938       10,261  
Gain on valuation of hedge accounting of the net investment in foreign operations
     9,815       14,854  
Remeasurements of the defined benefit plan
     (20,584     8,136  
Gain(loss) on derivatives designated as cash flow hedge
     (86     240  
  
 
 
   
 
 
 
Total
     209,193       (10,436
  
 
 
   
 
 
 
 
(6)
Current tax assets and liabilities are as follows (Unit: Korean Won in millions):
 
    
December 31, 2022
    
December 31, 2023
 
Current tax assets
     53,274        203,542  
Current tax liabilities
     843,555        103,655  
 
F-178

Table of Contents
39. EARNINGS PER SHARE (“EPS”)
 
(1)
Basic EPS is calculated by dividing net income attributable to common shareholders by weighted-average number of common shares outstanding (Unit: Korean Won in millions, except for EPS and number of shares):
 
    
For the years ended December 31
 
    
2021
   
2022
   
2023
 
Net income attributable to
 
shareholders
     2,542,844       3,186,772       2,506,296  
Dividends to hybrid securities
     (66,250     (91,756     (131,148
Net income attributable to common shareholders
     2,476,594       3,095,016       2,375,148  
Weighted average number of common shares outstanding (Unit: million shares)
     724       728       735  
Basic EPS (Unit: Korean Won)
     3,419       4,251       3,230  
 
(2)
The weighted average number of common shares outstanding is as follows (Unit: number of shares, days):
 
    
For the year ended December 31, 2022
 
    
Number of
shares
   
Accumulated
number of shares
outstanding during
period
 
Common shares issued at the beginning of the period
     728,060,549       265,742,100,385  
Treasury stocks
     (343,991     (125,556,715
  
 
 
   
 
 
 
Sub-total
(①)
 
    265,616,543,670  
 
 
 
 
Weighted average number of common shares outstanding (②=(①/365))
 
    727,716,558  
 
 
 
 
 
    
For the year ended December 31, 2023
 
    
Number of
shares
   
Accumulated
number of shares
outstanding during
period
 
Common shares issued at the beginning of the period
     728,060,549       265,742,100,385  
Treasury stocks
     (343,991     (125,556,715
Acquisition and retirement of treasury stock etc.
     (13,500,691     (2,104,222,930
Acquisition of treasury stock (odd-lot stock at comprehensive share exchange)
     (51,621     (6,504,246
Disposal of treasury stock
     1,883,007       171,193,865  
Issuance of new shares (comprehensive share exchange)
     32,474,711       4,741,307,806  
  
 
 
   
 
 
 
Sub-total
(①)
 
    268,418,318,165  
 
 
 
 
Weighted average number of common shares outstanding (②=(①/365))
 
    735,392,653  
 
 
 
 
Diluted EPS is equal to basic EPS because there is no dilution effect for the years ended December 31, 2022 and 2023.
 
F-179

Table of Contents
40. CONTINGENT LIABILITIES AND COMMITMENTS
 
(1)
Details of guarantees are as follows (Unit: Korean Won in millions):
 
    
December 31, 2022
    
December 31, 2023
 
Confirmed guarantees
     
Guarantee for loans
     39,684        58,205  
Acceptances
     501,921        467,964  
Guarantees in acceptances of imported goods
     97,920        74,916  
Other confirmed guarantees
     6,847,713        8,050,815  
  
 
 
    
 
 
 
Sub-total
     7,487,238        8,651,900  
  
 
 
    
 
 
 
Unconfirmed guarantees
     
Local letters of credit
     150,075        161,608  
Letters of credit
     3,014,228        2,873,350  
Other unconfirmed guarantees
     1,144,498        1,516,585  
  
 
 
    
 
 
 
Sub-total
     4,308,801        4,551,543  
  
 
 
    
 
 
 
Commercial paper purchase commitments and others
     125,547        589,858  
  
 
 
    
 
 
 
Total
(*)
     11,921,586        13,793,301  
  
 
 
    
 
 
 
 
(*)
Includes financial guarantees of 3,095,091 million Won and 3,661,656 million Won as of December 31, 2022 and December 31, 2023, respectively.
 
(2)
Details of unused loan commitments and others are as follows (Unit: Korean Won in millions):
 
    
December 31,
2022
    
December 31,
2023
 
Loan commitments
     118,172,070        126,829,192  
Other commitments
(*)
     7,107,828        7,339,952  
 
(*)
As of December 31, 2022 and 2023, the amount of unsecured bills (purchase bills sales) and discounts on electronic short-term bond sales (purchase) are 2,505,399 million Won and 2,485,853 million Won, respectively.
 
(3)
Litigation case
Litigation case that the key Group is a defendant in a lawsuit pending (excluding fraud lawsuits and those lawsuits that are filed only to extend the statute of limitation, etc.) are 531 cases (litigation value of 577,128 million Won) and 603 cases (litigation value of 513,863 million Won) as of December 31, 2022 and 2023 respectively, and provisions for litigations are 33,877 million Won and 28,581 million Won.
 
(4)
Other commitments
 
  1)
As of December 31, 2023, Woori FIS Co., Ltd, a subsidiary, has been provided with a payment guarantee limit of 6,457 million Won in relation to bid guarantees and contract/defect guarantees from the Korean Software Financial Cooperative, but there is no committed amount. In relation to the guarantee, the capital contributions to the Korean Software Financial Cooperative are provided as collateral. In addition, as of December 31, 2023, Seoul Guarantee Insurance Company is providing a payment guarantee of 374 million Won related to the return of subsidy to the daycare center at work.
 
  2)
As of December 31, 2023, Woori FIS Co., Ltd, a subsidiary agreed with Shinhan Bank for short-term borrowings of 20 billion Won for one year (2023.11.16.~2024.11.16.), and there is no outstanding balance of short-term borrowings as of December 31, 2023.
 
F-180

  3)
As of December 31, 2023, Woori Savings bank is provided with a guarantee of 1,593 million Won from Seoul Guarantee Insurance Company in relation to provisional attachment for recovery of loans, etc.
 
  4)
As of December 31, 2023, Woori Asset Trust, a subsidiary
, has committed to fulfill responsibility for the completion of 43 projects, including a residential-commercial complex in U-dong, Haeundae-gu, Busan. Responsible completion type management land trust is a trust that bears the obligation of responsible completion when the construction company fails to fulfill the obligation of responsible completion, and the obligation to compensate losses to the lending financial institution if Woori Asset Trust fails to fulfill the obligation of responsible completion. As of December 31, 2023, the total amount of PF(Project Financing) loans from PF lending financial institutions invested in the responsible completion type management land trust business is 2,275,634 million Won. Although additional losses may occur in relation to these contracts for liability obligations, these effects were not reflected in the financial statements at the end of the current period because the possibility is not high and the amount of losses cannot be reliably estimated. Meanwhile, Woori Asset Trust Co., Ltd. has failed to fulfill the responsibility of the completion of 5 projects including the Okjeong Knowledge Industry Center in Yangju. The total amount of PF limit from PF lending financial institutions invested in projects is 271,000 million Won and the amount of PF loans is 161,700 million Won. Additionally, Woori Asset Trust Co., Ltd. has exceeded the deadline for responsibility of completion of a commercial facility in Gwangju, Gyeonggi Province. The total amount of PF limit from PF lending financial institutions invested in projects is 61,000 million Won and the amount of PF loans is 43,000 million Won. Also, as of December 31, 2023, Woori Asset Trust may lend a trust account for a part of the total project cost in relation to 24 debt-type land trust contracts including Busan Haeundae Udong Beautique Terrace Hotel and responsible completion management land trust contracts in Gyeongseo-dong, Seo-gu, Incheon, and additional business sites in progress. The maximum loan amount (unused limit) is 113,428 million Won. Whether or not Woori Asset Trust lends a trust account in relation to the relevant businesses is not an unconditional payment obligation, and it is determined by considering overall matters such as the unique account and the fund balance plan of each trust business.
 
  5)
Pursuant to some contracts related to asset securitization, the Group utilizes various prerequisites as triggering events causing early redemption, limiting risks that investors bear due to change in asset quality. Breach of such triggering clause leads to an early redemption of the securitized bonds.
 
  6)
During the current period, there was an investigation by Fair Trade Commission regarding Loan-To-Value ratio. The Group received the review report but cannot reasonably estimate its impact on financial statements.
41. RELATED PARTY TRANSACTIONS
Related parties of the Group as of December 31, 2022 and 2023, and assets and liabilities recognized, guarantees and commitments, major transactions with related parties and compensation to key management for the years ended December 31, 2022 and 2023 are as follows. Please refer to Note 13 for the details of joint ventures and associates.
 
(1)
Assets and liabilities from transactions with related parties are as follows (Unit: Korean Won in millions):
 
Related parties
  
Account title
  
December 31,

2022
    
December 31,

2023
 
Associates
 
W Service Networks Co., Ltd.
   Loans      120        108  
   Deposits due to customers      3,298        3,245  
   Accrued expenses      7        7  
   Other liabilities      109        100  
 
F-181

Related parties
  
Account title
  
December 31,

2022
   
December 31,

2023
 
 
Korea Credit Bureau Co., Ltd.
   Loans      2       1  
   Deposits due to customers      4,450       771  
   Accrued expenses            1  
     Other liabilities      40        
 
Korea Finance Security Co., Ltd.
   Loans      3,433       3,228  
   Loss allowance      (46     (71
   Deposits due to customers      1,764       1,323  
   Other liabilities      6       6  
 
LOTTE CARD Co. Ltd.
   Loans      50,000       12,209  
   Account receivables      16       31  
   Loss allowance      (30     (269
   Other assets            2  
   Deposits due to customers      35,986       62,587  
   Other liabilities      74       289  
 
K BANK Co., Ltd.
   Loans      3       54  
   Account receivables      31       13  
   Other assets            18  
     Other liabilities      108,156       214,135  
 
Others
(*)
   Loans      68,660       65,558  
   Loss allowance      (34     (61
   Other assets      768       47,828  
   Deposits due to customers      3,622       4,212  
   Other liabilities      119       992  
 
(*)
Others include IBK KIP Seongjang Dideemdol 1st Private Investment Limited Partnership and etc., as of December 31, 2023 and 2022.
 
(2)
Gain or loss from transactions with related parties are as follows (Unit: Korean Won in millions):
 
           
For the years ended
December 31
 
Related parties
 
Account title
 
2021
   
2022
   
2023
 
Associates
 
W Service Network Co., Ltd.
 
Other income
    30              
   
Interest expenses
    7       14       35  
   
Fees expenses
    612       543       552  
   
Other expenses
    1,878       1,907       1,575  
 
Korea Credit Bureau Co., Ltd.
 
Interest expenses
    4       40       9  
   
Fees expenses
    3,503       3,730       4,047  
   
Other expenses
    68       139       143  
 
Korea Finance Security Co., Ltd.
 
Interest income
    80       141       181  
   
Interest expenses
    2       3       3  
   
Provision of allowance for credit losses
    1       44       26  
   
Other expenses
    92       52       33  
 
LOTTE CARD Co., Ltd.
 
Interest income
    196       83       10  
   
Fees income
    10,248       7,701       4,164  
   
Interest expenses
    462       1,902       5,665  
   
Reversal of allowance for credit losses
    59       27       455  
 
K BANK Co., Ltd.
 
Fees income
    1,952       698       190  
   
Fees expenses
    636       937       339  
 
F-182

           
For the years ended
December 31
 
Related parties
 
Account title
 
2021
   
2022
   
2023
 
 
Others
(*)
 
Interest income
    679       713       682  
   
Fees income
    5,546       7,138       15,295  
   
Dividends income
                1,700  
   
Other income
                4,760  
   
Interest expenses
    17       10       9,333  
   
Other expenses
                836  
   
Provision of allowance for credit loss
    2       92       27  
   
Provision of impairment losses due to credit loss
          1        
 
(*)
Others include IBK KIP Seongjang Dideemdol 1st Private Investment Limited Partnership and etc., for the years ended December 31, 2023 and 2022
.
 
(3)
Major loan transactions with related parties for the years ended December 31, 2021, 2022 and 2023 are as follows (Unit: Korean Won in millions):
 
        
For the year ended December 31, 2021
 
Related parties
 
Beginning
balance
   
Loan
   
Collection
   
Others
   
Ending
balance 
(*)
 
Associates
   W Service Network Co., Ltd.     21       248       249             20  
   Korea Credit Bureau Co., Ltd.     1       11       10             2  
   Korea Finance Security Co., Ltd.     3,440       333       348             3,425  
   LOTTE CARD Co., Ltd.     7,500             3,750             3,750  
   K BANK Co., Ltd.     104       1,769       1,774             99  
   Godo Kaisha Oceanos 1     44,036                   (1,003     43,033  
   Woori Zip 1           13,121             (346     12,775  
   Woori Zip 2           18,624             (492     18,132  
 
(*)
Payments that occurred for business reasons among related parties are excluded and net increase or decrease was used for limited credit loan.
 
        
For the year ended December 31, 2022
 
Related parties
 
Beginning
balance
   
Loan
   
Collection
   
Others
   
Ending
balance 
(*)
 
Associates
   W Service Network Co., Ltd.     20       352       252             120  
   Korea Credit Bureau Co., Ltd.     2       15       15             2  
   Korea Finance Security Co., Ltd.     3,425       2,407       2,399             3,433  
   LOTTE CARD Co., Ltd.     3,750       50,000       3,750             50,000  
   K BANK Co., Ltd.     99       315       411             3  
   Godo Kaisha Oceanos 1     43,033       41,467       43,033       (1,653     39,814  
   Woori Zip 1     12,775                   (956     11,819  
   Woori Zip 2     18,132                   (1,356     16,776  
   Central Network Solutions Co., Ltd.           251                   251  
 
(*)
Payments that occurred for business reasons among related parties are excluded and net increase or decrease was used for limited credit loan.
 
F-183

        
For the year ended December 31, 2023
 
Related parties
 
Beginning
balance
   
Loan
   
Collection
   
Others
   
Ending
balance 
(*)
 
Associates
   W Service Network Co., Ltd.     120       483       495             108  
   Korea Credit Bureau Co., Ltd.     2       12       13             1  
   Korea Finance Security Co., Ltd.     3,433       2,911       3,116             3,228  
   LOTTE CARD Co., Ltd.     50,000       226,318       264,109             12,209  
   K BANK Co., Ltd.     3       218       167             54  
   One Mortgage           262       247             15  
   ARAM CMC CO.LTD           41                   41  
   Godo Kaisha Oceanos 1     39,814                   (1,693     38,121  
   Woori Zip 1     11,819                   (502     11,317  
   Woori Zip 2     16,776                   (713     16,063  
   Central Network Solutions Co., Ltd.     251             251              
 
(*)
Payments that occurred for business reasons among related parties are excluded and net increase or decrease was used for limited credit loan.
 
(4)
Details of changes in major deposits due to customers with related parties for the years ended December 31, 2021, 2022 and 2023 are as follows (Unit: Korean Won in millions):
 
    
For the year ended December 31, 2021
 
Related parties
  
Beginning
balance
    
Increase
    
Decrease
    
Ending

balance 
(*)
 
Associates
   W Service Networks Co., Ltd      1,180        1,180        1,180        1,180  
   Partner One Value Up I Private Equity Fund      863        637        1,171        329  
   Korea Credit Bureau Co., Ltd.      1,000               1,000         
 
(*)
Details of payment between related parties, demand deposit due to customers and etc. are excluded.
 
    
For the year ended December 31, 2022
 
Related parties
  
Beginning
balance
    
Increase
    
Decrease
    
Ending

balance 
(*)
 
Associates
   W Service Networks Co., Ltd      1,180        1,200        1,180        1,200  
   Partner One Value Up I Private Equity Fund      329        550        779        100  
   Korea Credit Bureau Co., Ltd.             3,000               3,000  
 
(*)
Details of payment between related parties, demand deposit due to customers and etc. are excluded.
 
    
For the year ended December 31, 2023
 
Related parties
  
Beginning
balance
    
Increase
    
Decrease
    
Ending

balance 
(*)
 
Associates
   W Service Networks Co., Ltd      1,200        1,000        1,200        1,000  
   Partner One Value Up I Private Equity Fund      100               100         
   Korea Credit Bureau Co., Ltd.      3,000               3,000         
   One Mortgage             1,200        600        600  
 
(*)
Details of payment between related parties, demand deposit due to customers and etc. are excluded.
 
(5)
There are no major borrowing transactions with related parties for the years ended December 31, 2022 and 2023.
 
F-184

(6)
Guarantees provided to the related parties are as follows (Unit: Korean Won in millions):
 
Warrantee
  
December 31, 2022
    
December 31, 2023
    
Warranty
 
Korea Finance Security Co., Ltd.
     627        632        Unused loan commitment  
Korea Credit Bureau Co., Ltd.
     33        34        Unused loan commitment  
W Service Network Co., Ltd.
     60        72        Unused loan commitment  
K BANK Co., Ltd.
     297        246        Unused loan commitment  
LOTTE CARD Co. Ltd.
     450,000        498,400        Unused loan commitment  
One Mortgage
            34        Unused loan commitment  
D-Custody
Co., Ltd.
     10               Unused loan commitment  
As of December 31, 2022 and 2023, the recognized payment guarantee provisions are 80 million Won and 294 million Won, respectively, in relation to the guarantees provided to the related parties above.
 
(7)
Amount of commitments with the related parties are as follows (Unit: Korean Won in millions):
 
Warrantee
 
December 31, 2022
   
December 31, 2023
   
Warranty
IBK KIP Seongjang Dideemdol 1st Private Investment Limited Partnership
    4,664       4,664     Securities purchase commitment
Woori Seoul Beltway Private Special Asset Fund No.1
    37,146       34,437     Securities purchase commitment
Woori-Q
Corporate Restructuring Private Equity Fund
    12,555       12,186     Securities purchase commitment
JC Assurance No.2 Private Equity Fund
    1,351       1,351     Securities purchase commitment
Crevisse Raim Impact 1st Startup Venture Specialist Private Equity Fund
    325       243     Securities purchase commitment
WooriG Oncorp Corporate support of Major Industry General Type Private Investment Trust (Type 2)
    39           Securities purchase commitment
BTS 2nd Private Equity Fund
    6,974       4,774     Securities purchase commitment
STASSETS FUND III
    13,500       6,000     Securities purchase commitment
Together Korea Government Private Securities Investment Trust No.3
    990,000       990,000     Securities purchase commitment
NH Woori Newdeal Growth Alpha Private Equity Fund 1
          36,941     Securities purchase commitment
Synaptic Future Growth Private Equity Fund 1
          4,389     Securities purchase commitment
Woori Asset Global Partnership Fund No.5
          127,500     Securities purchase commitment
 
F-185

(8)
Major investment and Recovery transactions
The details of major investment and recovery transactions with related parties for the year ended December 31, 2022 and 2023 are as follows (Unit: Korean Won in millions):
 
    
For the year ended

December 31, 2022
 
Related parties
  
Investment
and

others 
(*)
    
Recovery
and
others 
(*)
 
Woori High Plus Short-term High Graded ESG Bond Sec Feeder Inv Trust 1
            21,606  
Woori High Plus Bond Sec Feeder Inv Trust 3(USD)
            1,052  
Woori BANKPLUS IPO 10 FEEDER FUND 2(BALANCED BOND)
     200         
Woori
Two-year
Bond Securities Investment Trust 2(Bond)
            213  
Woori China Mainland Stock Securities Investment Trust H(Securities)
            443  
Woori Long-term government bond securities Investment Trust No.1
            1,951  
Woori Republic of Korea Treasury Bond Active ETF(Bond)
     3,000         
Woori
K-New
Opening Target Return Securities Investment Trust(Equity)
     200         
Woori 2023 Maturity Securities Investment Trust(Bond)
     200         
Woori 2024 Maturity Securities Investment Trust 1(Bond)
     200         
Woori BIG SATISFACTION SHINJONG MMF 3RD
     320,000         
Woori MULTI RETURN PRIVATE EQUITY 1
            8,559  
Woori 2024 December Maturity Securities Investment Trust 1(Bond)
     200         
Woori
Two-year
Bond Securities Investment Trust 3(Bond)
            209  
Woori G Oncorp Corporate support of Major Industry General Type Private Investment Trust (Type 2)
     630         
 
(*)
Investment and recovery transactions of associates are described in Note 13.(2)
 
    
For the year ended

December 31, 2023
 
Related parties
  
Investment
and

others 
(*)
    
Recovery
and

others 
(*)
 
Woori BIG SATISFACTION SHINJONG MMF 3RD
            441,470  
Woori G Oncorp Corporate support of Major Industry General Type Private Investment Trust (Type 2)
     38         
 
(*)
Investment and recovery transactions of associates are described in Note 13.(2)
 
(9)
Compensation for key management is as follows (Unit: Korean Won in millions):
 
    
For the years ended December 31
 
    
2021
    
2022
    
2023
 
Short-term employee salaries
     20,742        21,990        22,626  
Retirement benefit service costs
     815        937        1,160  
Share-based compensation
     6,970        4,234        5,474  
  
 
 
    
 
 
    
 
 
 
Total
     28,527        27,161        29,260  
  
 
 
    
 
 
    
 
 
 
Key management includes executives and directors of Woori Financial Group and major subsidiaries, and also includes CEO of other subsidiaries. Outstanding assets from transactions with key management amount to 3,620 million Won and 3,932 million Won, as of December 31, 2022 and 2023 respectively and with respect to the assets, the Group has not recognized any allowance nor related impairment loss due to credit losses. Also, liabilities from transaction with key management amount to 12,660 million Won and 34,054 million Won, respectively, as of December 31, 2022 and 2023.
 
F-186

Table of Contents
42.
LEASES
 
(1)
Lessor
 
  1)
Finance lease
 
 
The total investment in finance lease and the present value of the minimum lease payments to be recovered are as follows (Unit: Korean Won in millions):
 
    
December 31, 2022
 
    
Total investment in lease
    
Net investment in lease
 
Within one year
     160,181        146,749  
After one year but within two years
     231,075        215,497  
After two years but within three years
     366,599        338,709  
After three years but within four years
     501,034        452,099  
After four years but within five years
     368,420        314,696  
After five years
     19        18  
  
 
 
    
 
 
 
Total
     1,627,328        1,467,768  
  
 
 
    
 
 
 
 
    
December 31, 2023
 
    
Total investment in lease
    
Net investment in lease
 
Within one year
     226,242        208,121  
After one year but within two years
     330,524        308,793  
After two years but within three years
     446,742        412,015  
After three years but within four years
     364,917        323,331  
After four years but within five years
     127,001        109,675  
After five years
     24        24  
  
 
 
    
 
 
 
Total
     1,495,450        1,361,959  
  
 
 
    
 
 
 
 
 
The unrealized interest income of the finance lease is as follows (Unit: Korean Won in millions):
 
    
December 31,
2022
    
December 31,
2023
 
Total investment in lease
     1,627,328        1,495,450  
Net investment in lease
     1,467,768        1,361,959  
Present value of minimum lease payments
     1,467,768        1,361,959  
Present value of unguaranteed residual value
             
  
 
 
    
 
 
 
Unearned interest income
     159,560        133,491  
  
 
 
    
 
 
 
 
  2)
Operating lease
 
 
The details of operating lease assets are as follows (Unit: Korean Won in millions):
 
    
December 31, 2022
   
December 31, 2023
 
Prepaid lease assets
     3,121       20,538  
Operating lease assets
    
Acquisition cost
     3,320,275       4,199,535  
Accumulated depreciation
     (729,818     (913,609
Net carrying value
     2,590,457       3,285,926  
  
 
 
   
 
 
 
Total
     2,593,578       3,306,464  
  
 
 
   
 
 
 
 
F-187

The details of changes in operating lease assets are as follows (Unit: Korean Won in millions):
 
    
December 31, 2022
   
December 31, 2023
 
Beginning balance
     1,778,308       2,590,457  
Acquisition
     1,321,251       1,336,203  
Disposal
     (138,189     (202,542
Depreciation
     (388,895     (462,394
Others
     17,982       24,202  
  
 
 
   
 
 
 
Ending balance
     2,590,457       3,285,926  
  
 
 
   
 
 
 
 
 
The future lease payments to be received under the lease contracts are as follows (Unit: Korean Won in millions):
 
    
December 31, 2022
    
December 31, 2023
 
Within one year
     567,998        748,283  
After one year but within two years
     526,899        681,591  
After two years but within three years
     420,244        517,967  
After three years but within four years
     275,080        286,677  
After four years but within five years
     86,606        121,621  
  
 
 
    
 
 
 
Total
     1,876,827        2,356,139  
  
 
 
    
 
 
 
 
 
There is no adjusted lease payments recognized as profit or loss for the years ended December 31, 2022 and 2023.
 
(2)
Lessee
 
  1)
The future lease payments under the lease contracts are as follows (Unit: Korean Won in millions):
 
    
December 31, 2022
    
December 31, 2023
 
Lease payments
     
Within one year
     170,781        206,798  
After one year but within five years
     152,145        146,755  
After five years
     33,007        25,356  
  
 
 
    
 
 
 
Total
     355,933        378,909  
  
 
 
    
 
 
 
 
  2)
Total cash outflows from lease are as follows (Unit: Korean Won in millions):
 
    
For the years ended

December 31
 
    
2022
    
2023
 
Total cash outflows from lease
     192,540        195,015  
 
  3)
Details of lease payments that are not included in the measurement of lease liabilities due to the fact that they are short-term leases or leases for which the underlying asset is low value are as follows (Unit: Korean Won in millions):
 
    
For the years ended

December 31
 
    
2022
    
2023
 
Lease payments for short-term leases
     1,469        936  
Lease payments for which the underlying asset is of low value
     1,316        1,369  
  
 
 
    
 
 
 
Total
     2,785        2,305  
  
 
 
    
 
 
 
 
F-188

Variable lease payments that were not included in the measurement of lease liabilities for the years ended December 31, 2022 and 2023 were 5,470 million Won and 32,037 million Won.
 
43.
BUSINESS COMBINATION
 
(1)
General
As of March 23, 2023, the Group acquired 53.9% interest (excluding treasury stocks, 52.0% interest including treasury stocks) in Daol Investment CO., Ltd. and changed the name of Daol Investment CO., Ltd. to Woori Venture Partners. The main reasons for the business combination are to maximize synergy between the consolidated subsidiaries and to strengthen the non-banking business portfolio.
If Woori Venture Partners had been acquired from January 1, 2023, the consolidated statement of comprehensive income would have shown operating profit and net income of Woori Venture Partners for 6,495 million Won and 7,673 million Won, respectively.
 
(2)
Identifiable net assets
Identified assets and liabilities as of the acquisition date are as follows (Unit: Korean Won in millions):
 
    
Accounts
  
March 31, 2023
 
Assets
   Cash and cash equivalent      2,879  
   Financial assets at FVTPL      38,385  
   Loans and other financial assets at amortized cost
(*1)
     124,904  
   Investments in joint ventures and associates      136,930  
   Premises and equipment      20,324  
   Intangible assets
(*2)
     21,447  
   Current tax assets      33  
   Others      73  
     
 
 
 
  
Sub-total
     344,975  
     
 
 
 
Liabilities
   Current tax liabilities      7,938  
   Deferred tax liabilities      11,593  
   Other financial liabilities      1,000  
   Other liabilities      14,971  
     
 
 
 
  
Sub-total
     35,502  
     
 
 
 
Fair value of net identifiable assets
     309,473  
     
 
 
 
 
(*1)
The acquired financial assets at amortized cost were estimated at fair value. The contractual total of the financial assets at amortized cost of Woori Venture Partners is 127,384 million Won, and the contractual cash flows that are not expected to be recovered as of the acquisition date are 2,480 million Won.
 
(*2)
The intangible assets include 18,880 million Won in customer relationships as a result of business combination and were valued at fair value through the Multi-period excess earning method (MEEM) as they were judged separately identifiable intangible assets. Multi-period excess earning method is a method to estimate the future cash flows generated by each intangible asset and to discount the cash flows generated purely by that intangible asset to its present value by deducting the portion of the asset’s contribution to that cash flow generation.
If, within one year of the acquisition date, new information obtained about the facts and circumstances that existed at the acquisition date requires the adjustment of the amounts recognized at the acquisition date, or the recognition of additional provisions existing at the acquisition date, the accounting for the business combination will be adjusted.
 
F-189

(3)
Goodwill
Recognized goodwill as a result of business combination are as follows (Unit: Korean Won in millions):
 
    
Woori Venture Partners
 
Transfer price
     212,522  
Fair value of net identifiable asset
     309,473  
Non-controlling interest
(*)
     138,478  
Goodwill
     41,527  
 
(*)
Non-controlling interests were recognized at fair value applying the closing price on the acquisition date of Woori Venture Partners.
In the event of a business combination, the consideration transferred includes the premium paid to acquire Woori Venture Partners which results in goodwill. In addition, the consideration paid for the business combination includes expected synergies, revenue growth, and the amount related to future market growth.
The Group also acquired a relationship with a customer of Woori Venture Partners as part of the acquisition. These relationships with customers were recognized separately from goodwill because they met the separability criteria to meet the recognition requirements for intangible assets.
 
(4)
Net cash outflow due to business combination
Details of net cash outflows due to business combination are as follows (Unit: Korean Won in millions):
 
    
Woori Venture Partners
 
Consideration paid in cash
     212,522  
Acquired cash and cash equivalents
     2,879  
  
 
 
 
Deduction in total
     209,643  
  
 
 
 
 
44.
EVENTS AFTER THE REPORTING PERIOD
 
(1)
On October 26, 2023, Woori Asset Management Corp. (the surviving company) and Woori Global Asset Management Co., Ltd. (the merged company), subsidiaries of the Group, entered into a merger agreement. On January 10, 2024, the shareholders’ meeting to approve the merger agreement and the board of directors to replace the shareholders’ meeting were held and the resolution was made. The merger registration date is January 29, 2024, and the Parent company’s percentage of ownership in Woori Asset Management Corp. after the merger is
77.5% (3,717,154
shares). On March 29, 2024, the Parent company acquired the remaining shares
(22.5
%) of Woori Asset Management Corp., pursuant to which Woori Asset Management Corp. became a wholly-owned subsidiary of the Group. 
 
(2)
On February 16, 2024, Woori Asset Trust Co., Ltd., a subsidiary of the Group, held the board of directors meeting and has declared the capital increase amount of
 209,952
million Won, and the Parent company participated in the capital increase amount of
 200,000
million Won, corresponding to its ownership (96.7% excluding treasury shares, 79.4% including treasury shares). Additionally, on March 29, 2024, Woori Asset Trust Co., Ltd., a subsidiary of the Group, conducted a complete retirement of its treasury shares. The Parent company acquired additional shares (1.95%) in Woori Asset Trust Co., Ltd. on April 8, 2024. 
 
(3)
On March 14, 2024, the Parent company acquired 9,357,960 treasury shares, and all the acquired shares were completely retired on March 22, 2024.
 
(4)
On April 26, 2024, the Parent company’s board of directors resolved to pay a quarterly dividend of 180 Won per share (total dividend of 133,657 million Won) with the record date set as March 31, 2024.
 
F-190

Table of Contents
45.
PARENT COMPANY
Condensed financial information of the parent company is as follows:
 
(1)
Condensed statements of financial positions
 
 
  
December 31,
2022
 
  
December 31,
2023
 
 
  
(Korean Won in millions)
 
ASSETS
  
  
Cash and cash equivalents:
  
  
Bank subsidiaries
  
 
313,361
 
  
 
289,507
 
Investments in subsidiaries and associates
  
  
Bank subsidiaries
  
 
18,921,151
 
  
 
18,921,151
 
Non-bank
subsidiaries
  
 
3,473,764
 
  
 
4,749,325
 
Other assets
  
 
2,405,300
 
  
 
1,826,039
 
  
 
 
 
  
 
 
 
Total assets
  
 
25,113,576
 
  
 
25,786,022
 
  
 
 
 
  
 
 
 
LIABILITIES
  
  
Debentures
  
 
1,447,762
 
  
 
1,587,659
 
Other liabilities
  
 
768,912
 
  
 
197,365
 
  
 
 
 
  
 
 
 
Total liabilities
  
 
2,216,674
 
  
 
1,785,024
 
  
 
 
 
  
 
 
 
EQUITY
  
 
22,896,902
 
  
 
24,000,998
 
Total liabilities and equity
  
 
25,113,576
 
  
 
25,786,022
 
  
 
 
 
  
 
 
 
 
(2)
Condensed statements of comprehensive income
 
 
  
2021
 
 
2022
 
 
2023
 
 
  
(Korean Won in millions, except for
per share data)
 
Interest and dividend income
  
 
 
Interest income
  
 
 
Bank subsidiaries
  
 
4,236
 
 
 
25,614
 
 
 
63,806
 
Other
  
 
 
 
 
 
 
 
786
 
Dividends
  
 
 
Bank subsidiaries
  
 
680,200
 
 
 
1,175,672
 
 
 
1,372,572
 
Non-bank
subsidiaries
  
 
12,405
 
 
 
96,721
 
 
 
110,384
 
Others
  
 
(106,291
 
 
(112,380
 
 
(122,878
  
 
 
 
 
 
 
 
 
 
 
 
Operating income
  
 
590,550
 
 
 
1,185,627
 
 
 
1,424,670
 
  
 
 
 
 
 
 
 
 
 
 
 
Non-operating
loss
  
 
(305
 
 
(1,363
 
 
(1,043
Net income before income tax expense
  
 
590,245
 
 
 
1,184,264
 
 
 
1,423,627
 
Income tax income(loss)
  
 
4,607
 
 
 
(1,015
 
 
881
 
  
 
 
 
 
 
 
 
 
 
 
 
Net income
  
 
594,852
 
 
 
1,183,249
 
 
 
1,424,508
 
  
 
 
 
 
 
 
 
 
 
 
 
Other comprehensive income(loss), net of tax
  
 
(2,330
 
 
(22,312
 
 
18,916
 
  
 
 
 
 
 
 
 
 
 
 
 
Total comprehensive income
  
 
592,522
 
 
 
1,160,937
 
 
 
1,443,424
 
  
 
 
 
 
 
 
 
 
 
 
 
Basic and diluted earnings per share
  
 
730
 
 
 
1,499
 
 
 
1,754
 
  
 
 
 
 
 
 
 
 
 
 
 
 
F-191

(3)
Condensed statements of cash flows
 
 
  
2021
 
 
2022
 
 
2023
 
 
  
(Korean Won in millions)
 
Cash flows from operating activities:
  
 
 
Net income
  
 
594,852
 
 
 
1,183,249
 
 
 
1,424,508
 
Adjustments:
  
 
 
Interest income
  
 
 
Bank subsidiaries
  
 
(4,236
 
 
(25,614
 
 
(63,806
Other
  
 
 
 
 
 
 
 
(786
Dividend income
  
 
 
Bank subsidiaries
  
 
(680,200
 
 
(1,175,672
 
 
(1,372,572
Non-bank
subsidiaries
  
 
(12,405
 
 
(96,721
 
 
(110,384
Others
  
 
710,216
 
 
 
1,295,154
 
 
 
1,550,265
 
  
 
 
 
 
 
 
 
 
 
 
 
Net cash provided by operating activities
  
 
608,227
 
 
 
1,180,396
 
 
 
1,427,225
 
  
 
 
 
 
 
 
 
 
 
 
 
Cash flows from investing activities:
  
 
 
Acquisition of investments in subsidiaries
  
 
(518,384
 
 
(250,000
 
 
(898,740
Others
  
 
238,888
 
 
 
(1,343,428
 
 
24,992
 
  
 
 
 
 
 
 
 
 
 
 
 
Net cash used in investing activities
  
 
(279,496
 
 
(1,593,428
 
 
(873,748
  
 
 
 
 
 
 
 
 
 
 
 
Cash flows from financing activities:
  
 
 
Issue of hybrid securities
  
 
398,966
 
 
 
817,985
 
 
 
498,680
 
Dividends paid on hybrid securities
  
 
(66,250
 
 
(91,757
 
 
(131,149
Increase in borrowings and debentures
  
 
219,489
 
 
 
79,764
 
 
 
399,234
 
Redemption of borrowings and debentures
  
 
 
 
 
 
 
 
(260,000
Dividends paid
  
 
(368,357
 
 
(655,252
 
 
(979,586
Others
  
 
(3,030
 
 
(3,072
 
 
(104,510
  
 
 
 
 
 
 
 
 
 
 
 
Net cash provided by (used in) financing activities
  
 
180,818
 
 
 
147,668
 
 
 
(577,331
  
 
 
 
 
 
 
 
 
 
 
 
Net increase(decrease) in cash and cash equivalents
  
 
509,549
 
 
 
(265,364
 
 
(23,854
  
 
 
 
 
 
 
 
 
 
 
 
Cash and cash equivalents, beginning of the period
  
 
69,176
 
 
 
578,725
 
 
 
313,361
 
Cash and cash equivalents, end of the period
  
 
578,725
 
 
 
313,361
 
 
 
289,507
 
  
 
 
 
 
 
 
 
 
 
 
 
 
F-192