false2020FY0001176948us-gaap:AccountsPayableAndAccruedLiabilitiesCurrentAndNoncurrent184141164396128,805us-gaap:AccountingStandardsUpdate201802MemberP3YP4YP1Yus-gaap:OtherAssetsus-gaap:AccountsPayableAndAccruedLiabilitiesCurrentAndNoncurrent0.333325.3333184141164396128,805184141164396128,80500011769482020-01-012020-12-310001176948us-gaap:CommonClassAMember2020-01-012020-12-310001176948us-gaap:SeriesAPreferredStockMember2020-01-012020-12-31iso4217:USD00011769482020-06-30xbrli:shares0001176948us-gaap:CommonClassAMember2021-02-180001176948us-gaap:CommonClassBMember2021-02-180001176948us-gaap:CommonClassCMember2021-02-180001176948srt:ParentCompanyMember2020-12-310001176948srt:ParentCompanyMember2019-12-310001176948srt:ParentCompanyMemberares:CarriedInterestMember2020-12-310001176948srt:ParentCompanyMemberares:CarriedInterestMember2019-12-310001176948ares:ConsolidatedFundsMember2020-12-310001176948ares:ConsolidatedFundsMember2019-12-3100011769482020-12-3100011769482019-12-310001176948ares:AresOperatingGroupMember2020-12-310001176948ares:AresOperatingGroupMember2019-12-31iso4217:USDxbrli:shares0001176948us-gaap:CommonClassAMember2019-12-310001176948us-gaap:CommonClassAMember2020-12-310001176948us-gaap:CommonClassBMember2020-12-310001176948us-gaap:CommonClassBMember2019-12-310001176948us-gaap:CommonClassCMember2020-12-310001176948us-gaap:CommonClassCMember2019-12-310001176948us-gaap:ManagementServiceMembersrt:ParentCompanyMember2020-01-012020-12-310001176948us-gaap:ManagementServiceMembersrt:ParentCompanyMember2019-01-012019-12-310001176948us-gaap:ManagementServiceMembersrt:ParentCompanyMember2018-01-012018-12-310001176948ares:CarriedInterestMember2020-01-012020-12-310001176948ares:CarriedInterestMembersrt:ParentCompanyMember2019-01-012019-12-310001176948ares:CarriedInterestMembersrt:ParentCompanyMember2018-01-012018-12-310001176948srt:ParentCompanyMemberus-gaap:ManagementServiceIncentiveMember2020-01-012020-12-310001176948srt:ParentCompanyMemberus-gaap:ManagementServiceIncentiveMember2019-01-012019-12-310001176948srt:ParentCompanyMemberus-gaap:ManagementServiceIncentiveMember2018-01-012018-12-310001176948srt:ParentCompanyMemberares:PrincipalInvestmentIncomeMember2020-01-012020-12-310001176948srt:ParentCompanyMemberares:PrincipalInvestmentIncomeMember2019-01-012019-12-310001176948srt:ParentCompanyMemberares:PrincipalInvestmentIncomeMember2018-01-012018-12-310001176948srt:ParentCompanyMemberus-gaap:AdministrativeServiceMember2020-01-012020-12-310001176948srt:ParentCompanyMemberus-gaap:AdministrativeServiceMember2019-01-012019-12-310001176948srt:ParentCompanyMemberus-gaap:AdministrativeServiceMember2018-01-012018-12-3100011769482019-01-012019-12-3100011769482018-01-012018-12-310001176948srt:ParentCompanyMember2020-01-012020-12-310001176948srt:ParentCompanyMember2019-01-012019-12-310001176948srt:ParentCompanyMember2018-01-012018-12-310001176948ares:ConsolidatedFundsMember2020-01-012020-12-310001176948ares:ConsolidatedFundsMember2019-01-012019-12-310001176948ares:ConsolidatedFundsMember2018-01-012018-12-310001176948ares:AresOperatingGroupMember2020-01-012020-12-310001176948ares:AresOperatingGroupMember2019-01-012019-12-310001176948ares:AresOperatingGroupMember2018-01-012018-12-310001176948us-gaap:CommonClassAMember2019-01-012019-12-310001176948us-gaap:CommonClassAMember2018-01-012018-12-310001176948ares:AresCapitalCorporationMembersrt:AffiliatedEntityMembersrt:ParentCompanyMember2020-01-012020-12-310001176948ares:AresCapitalCorporationMembersrt:AffiliatedEntityMembersrt:ParentCompanyMember2019-01-012019-12-310001176948ares:AresCapitalCorporationMembersrt:AffiliatedEntityMembersrt:ParentCompanyMember2018-01-012018-12-310001176948us-gaap:PreferredPartnerMemberares:PartnersCapitalMember2017-12-310001176948us-gaap:PreferredClassAMember2017-12-310001176948srt:ParentCompanyMemberares:PartnersCapitalMember2017-12-310001176948us-gaap:CommonClassAMemberus-gaap:CommonStockMember2017-12-310001176948us-gaap:CommonStockMemberus-gaap:CommonClassCMember2017-12-310001176948us-gaap:AdditionalPaidInCapitalMember2017-12-310001176948us-gaap:RetainedEarningsMember2017-12-310001176948us-gaap:AccumulatedOtherComprehensiveIncomeMember2017-12-310001176948ares:AresOperatingGroupMemberus-gaap:NoncontrollingInterestMember2017-12-310001176948ares:ConsolidatedFundsMemberus-gaap:NoncontrollingInterestMember2017-12-3100011769482017-12-310001176948srt:ParentCompanyMembersrt:RevisionOfPriorPeriodAccountingStandardsUpdateAdjustmentMemberares:PartnersCapitalMember2017-12-310001176948us-gaap:AccumulatedOtherComprehensiveIncomeMembersrt:RevisionOfPriorPeriodAccountingStandardsUpdateAdjustmentMember2017-12-310001176948srt:RevisionOfPriorPeriodAccountingStandardsUpdateAdjustmentMember2017-12-310001176948srt:ParentCompanyMemberares:PartnersCapitalMember2018-01-012018-12-310001176948us-gaap:AdditionalPaidInCapitalMember2018-01-012018-12-310001176948ares:AresOperatingGroupMemberus-gaap:NoncontrollingInterestMember2018-01-012018-12-310001176948ares:ConsolidatedFundsMemberus-gaap:NoncontrollingInterestMember2018-01-012018-12-310001176948us-gaap:PreferredPartnerMemberares:PartnersCapitalMember2018-01-012018-12-310001176948us-gaap:PreferredClassAMember2018-01-012018-12-310001176948us-gaap:RetainedEarningsMember2018-01-012018-12-310001176948us-gaap:AccumulatedOtherComprehensiveIncomeMember2018-01-012018-12-310001176948us-gaap:CommonClassAMemberus-gaap:CommonStockMember2018-01-012018-12-310001176948us-gaap:PreferredPartnerMemberares:PartnersCapitalMember2018-12-310001176948us-gaap:PreferredClassAMember2018-12-310001176948srt:ParentCompanyMemberares:PartnersCapitalMember2018-12-310001176948us-gaap:CommonClassAMemberus-gaap:CommonStockMember2018-12-310001176948us-gaap:CommonStockMemberus-gaap:CommonClassCMember2018-12-310001176948us-gaap:AdditionalPaidInCapitalMember2018-12-310001176948us-gaap:RetainedEarningsMember2018-12-310001176948us-gaap:AccumulatedOtherComprehensiveIncomeMember2018-12-310001176948ares:AresOperatingGroupMemberus-gaap:NoncontrollingInterestMember2018-12-310001176948ares:ConsolidatedFundsMemberus-gaap:NoncontrollingInterestMember2018-12-3100011769482018-12-310001176948ares:ConsolidatedFundsMemberus-gaap:NoncontrollingInterestMember2019-01-012019-12-310001176948srt:ParentCompanyMemberares:PartnersCapitalMember2019-01-012019-12-310001176948us-gaap:CommonClassAMemberus-gaap:CommonStockMember2019-01-012019-12-310001176948us-gaap:AdditionalPaidInCapitalMember2019-01-012019-12-310001176948ares:AresOperatingGroupMemberus-gaap:NoncontrollingInterestMember2019-01-012019-12-310001176948us-gaap:PreferredPartnerMemberares:PartnersCapitalMember2019-01-012019-12-310001176948us-gaap:PreferredClassAMember2019-01-012019-12-310001176948us-gaap:RetainedEarningsMember2019-01-012019-12-310001176948us-gaap:AccumulatedOtherComprehensiveIncomeMember2019-01-012019-12-310001176948us-gaap:PreferredPartnerMemberares:PartnersCapitalMember2019-12-310001176948us-gaap:PreferredClassAMember2019-12-310001176948srt:ParentCompanyMemberares:PartnersCapitalMember2019-12-310001176948us-gaap:CommonClassAMemberus-gaap:CommonStockMember2019-12-310001176948us-gaap:CommonStockMemberus-gaap:CommonClassCMember2019-12-310001176948us-gaap:AdditionalPaidInCapitalMember2019-12-310001176948us-gaap:RetainedEarningsMember2019-12-310001176948us-gaap:AccumulatedOtherComprehensiveIncomeMember2019-12-310001176948ares:AresOperatingGroupMemberus-gaap:NoncontrollingInterestMember2019-12-310001176948ares:ConsolidatedFundsMemberus-gaap:NoncontrollingInterestMember2019-12-310001176948ares:ConsolidatedFundsMemberus-gaap:NoncontrollingInterestMember2020-01-012020-12-310001176948us-gaap:CommonClassAMemberus-gaap:CommonStockMember2020-01-012020-12-310001176948us-gaap:CommonStockMemberus-gaap:CommonClassCMember2020-01-012020-12-310001176948us-gaap:AdditionalPaidInCapitalMember2020-01-012020-12-310001176948ares:AresOperatingGroupMemberus-gaap:NoncontrollingInterestMember2020-01-012020-12-310001176948us-gaap:PreferredPartnerMemberares:PartnersCapitalMember2020-01-012020-12-310001176948us-gaap:PreferredClassAMember2020-01-012020-12-310001176948srt:ParentCompanyMemberares:PartnersCapitalMember2020-01-012020-12-310001176948us-gaap:RetainedEarningsMember2020-01-012020-12-310001176948us-gaap:AccumulatedOtherComprehensiveIncomeMember2020-01-012020-12-310001176948us-gaap:PreferredPartnerMemberares:PartnersCapitalMember2020-12-310001176948us-gaap:PreferredClassAMember2020-12-310001176948srt:ParentCompanyMemberares:PartnersCapitalMember2020-12-310001176948us-gaap:CommonClassAMemberus-gaap:CommonStockMember2020-12-310001176948us-gaap:CommonStockMemberus-gaap:CommonClassCMember2020-12-310001176948us-gaap:AdditionalPaidInCapitalMember2020-12-310001176948us-gaap:RetainedEarningsMember2020-12-310001176948us-gaap:AccumulatedOtherComprehensiveIncomeMember2020-12-310001176948ares:AresOperatingGroupMemberus-gaap:NoncontrollingInterestMember2020-12-310001176948ares:ConsolidatedFundsMemberus-gaap:NoncontrollingInterestMember2020-12-31ares:contract00011769482020-02-21ares:entity0001176948srt:MinimumMember2020-01-012020-12-310001176948srt:MaximumMember2020-01-012020-12-310001176948ares:PropertyPlantAndEquipmentOtherThanLeaseholdImprovementsAndInternalUseSoftwareMembersrt:MinimumMember2020-01-012020-12-310001176948srt:MaximumMemberares:PropertyPlantAndEquipmentOtherThanLeaseholdImprovementsAndInternalUseSoftwareMember2020-01-012020-12-31xbrli:pure0001176948ares:AresCapitalCorporationMember2020-01-012020-12-310001176948ares:CollateralManagementContractsMember2020-01-012020-12-310001176948ares:CollateralManagementContractsMember2020-12-310001176948ares:CollateralManagementContractsMember2019-12-310001176948us-gaap:CustomerRelationshipsMember2020-01-012020-12-310001176948us-gaap:CustomerRelationshipsMember2020-12-310001176948us-gaap:CustomerRelationshipsMember2019-12-310001176948us-gaap:TradeNamesMember2020-01-012020-12-310001176948us-gaap:TradeNamesMember2020-12-310001176948us-gaap:TradeNamesMember2019-12-310001176948ares:CollateralManagementContractsMemberares:SSGCapitalHoldingsMember2020-09-300001176948ares:SSGCapitalHoldingsMemberus-gaap:CustomerRelationshipsMember2020-09-300001176948ares:SSGCapitalHoldingsMemberus-gaap:TradeNamesMember2020-09-300001176948ares:CollateralManagementContractsMemberares:SSGCapitalHoldingsMember2020-07-012020-09-300001176948ares:SSGCapitalHoldingsMemberus-gaap:CustomerRelationshipsMember2020-07-012020-09-300001176948ares:SSGCapitalHoldingsMemberus-gaap:TradeNamesMember2020-07-012020-09-300001176948ares:CrestlineDenaliMember2020-01-012020-03-310001176948us-gaap:SellingGeneralAndAdministrativeExpensesMember2020-01-012020-12-310001176948us-gaap:SellingGeneralAndAdministrativeExpensesMember2019-01-012019-12-3100011769482020-01-012020-03-310001176948ares:EnergyInvestorsFundsMember2019-01-012019-12-310001176948ares:ClientRelationshipsAndTradeNamesMemberares:EnergyInvestorsFundsMember2020-01-012020-12-310001176948ares:TradableCreditGroupMember2018-12-310001176948ares:PrivateEquityGroupMember2018-12-310001176948ares:RealEstateGroupMember2018-12-310001176948ares:StrategicInitiativesMember2018-12-310001176948ares:TradableCreditGroupMember2018-01-012018-12-310001176948ares:PrivateEquityGroupMember2018-01-012018-12-310001176948ares:RealEstateGroupMember2018-01-012018-12-310001176948ares:StrategicInitiativesMember2018-01-012018-12-310001176948ares:TradableCreditGroupMember2019-12-310001176948ares:PrivateEquityGroupMember2019-12-310001176948ares:RealEstateGroupMember2019-12-310001176948ares:StrategicInitiativesMember2019-12-310001176948ares:TradableCreditGroupMember2020-01-012020-12-310001176948ares:PrivateEquityGroupMember2020-01-012020-12-310001176948ares:RealEstateGroupMember2020-01-012020-12-310001176948ares:StrategicInitiativesMember2020-01-012020-12-310001176948ares:TradableCreditGroupMember2020-12-310001176948ares:PrivateEquityGroupMember2020-12-310001176948ares:RealEstateGroupMember2020-12-310001176948ares:StrategicInitiativesMember2020-12-310001176948ares:StrategicInitiativesMember2020-07-012020-09-300001176948srt:ParentCompanyMemberares:PrivateInvestmentPartnershipInterestsMember2020-12-310001176948srt:ParentCompanyMemberares:PrivateInvestmentPartnershipInterestsMember2019-12-310001176948ares:PrivateInvestmentPartnershipInterestsOtherMembersrt:ParentCompanyMember2020-12-310001176948ares:PrivateInvestmentPartnershipInterestsOtherMembersrt:ParentCompanyMember2019-12-310001176948srt:ParentCompanyMemberares:OtherPrivateInvestmentPartnershipInterestsMember2020-12-310001176948srt:ParentCompanyMemberares:OtherPrivateInvestmentPartnershipInterestsMember2019-12-310001176948srt:ParentCompanyMemberares:PrivateInvestmentPartnershipInterestsMember2020-12-310001176948srt:ParentCompanyMemberares:PrivateInvestmentPartnershipInterestsMember2019-12-310001176948srt:ParentCompanyMemberus-gaap:FixedIncomeInvestmentsMember2020-12-310001176948srt:ParentCompanyMemberus-gaap:FixedIncomeInvestmentsMember2019-12-310001176948us-gaap:CollateralizedLoanObligationsMembersrt:ParentCompanyMember2020-12-310001176948us-gaap:CollateralizedLoanObligationsMembersrt:ParentCompanyMember2019-12-310001176948us-gaap:EquitySecuritiesMembersrt:ParentCompanyMember2020-12-310001176948us-gaap:EquitySecuritiesMembersrt:ParentCompanyMember2019-12-310001176948ares:CrestlineDenaliClassBInterestsMembersrt:ParentCompanyMember2020-12-310001176948us-gaap:EquityMethodInvestmentNonconsolidatedInvesteeOtherMemberares:CreditGroupMember2020-12-310001176948us-gaap:EquityMethodInvestmentNonconsolidatedInvesteeOtherMemberares:PrivateEquityGroupMember2020-12-310001176948us-gaap:EquityMethodInvestmentNonconsolidatedInvesteeOtherMemberares:RealEstateGroupMember2020-12-310001176948us-gaap:EquityMethodInvestmentNonconsolidatedInvesteeOtherMemberares:StrategicInitiativesMember2020-12-310001176948us-gaap:EquityMethodInvestmentNonconsolidatedInvesteeOtherMember2020-12-310001176948us-gaap:EquityMethodInvestmentNonconsolidatedInvesteeOtherMemberares:CreditGroupMember2020-01-012020-12-310001176948us-gaap:EquityMethodInvestmentNonconsolidatedInvesteeOtherMemberares:PrivateEquityGroupMember2020-01-012020-12-310001176948us-gaap:EquityMethodInvestmentNonconsolidatedInvesteeOtherMemberares:RealEstateGroupMember2020-01-012020-12-310001176948us-gaap:EquityMethodInvestmentNonconsolidatedInvesteeOtherMemberares:StrategicInitiativesMember2020-01-012020-12-310001176948us-gaap:EquityMethodInvestmentNonconsolidatedInvesteeOtherMember2020-01-012020-12-310001176948us-gaap:EquityMethodInvestmentNonconsolidatedInvesteeOtherMemberares:CreditGroupMember2019-12-310001176948us-gaap:EquityMethodInvestmentNonconsolidatedInvesteeOtherMemberares:PrivateEquityGroupMember2019-12-310001176948us-gaap:EquityMethodInvestmentNonconsolidatedInvesteeOtherMemberares:RealEstateGroupMember2019-12-310001176948us-gaap:EquityMethodInvestmentNonconsolidatedInvesteeOtherMemberares:StrategicInitiativesMember2019-12-310001176948us-gaap:EquityMethodInvestmentNonconsolidatedInvesteeOtherMember2019-12-310001176948us-gaap:EquityMethodInvestmentNonconsolidatedInvesteeOtherMemberares:CreditGroupMember2019-01-012019-12-310001176948us-gaap:EquityMethodInvestmentNonconsolidatedInvesteeOtherMemberares:PrivateEquityGroupMember2019-01-012019-12-310001176948us-gaap:EquityMethodInvestmentNonconsolidatedInvesteeOtherMemberares:RealEstateGroupMember2019-01-012019-12-310001176948us-gaap:EquityMethodInvestmentNonconsolidatedInvesteeOtherMemberares:StrategicInitiativesMember2019-01-012019-12-310001176948us-gaap:EquityMethodInvestmentNonconsolidatedInvesteeOtherMember2019-01-012019-12-310001176948us-gaap:EquityMethodInvestmentNonconsolidatedInvesteeOtherMemberares:CreditGroupMember2018-01-012018-12-310001176948us-gaap:EquityMethodInvestmentNonconsolidatedInvesteeOtherMemberares:PrivateEquityGroupMember2018-01-012018-12-310001176948us-gaap:EquityMethodInvestmentNonconsolidatedInvesteeOtherMemberares:RealEstateGroupMember2018-01-012018-12-310001176948us-gaap:EquityMethodInvestmentNonconsolidatedInvesteeOtherMemberares:StrategicInitiativesMember2018-01-012018-12-310001176948us-gaap:EquityMethodInvestmentNonconsolidatedInvesteeOtherMember2018-01-012018-12-310001176948us-gaap:BondsMemberus-gaap:FixedIncomeSecuritiesMemberares:ConsolidatedFundsMember2020-12-310001176948us-gaap:BondsMemberus-gaap:FixedIncomeSecuritiesMemberares:ConsolidatedFundsMember2019-12-310001176948us-gaap:LoansMemberus-gaap:FixedIncomeSecuritiesMemberares:ConsolidatedFundsMember2020-12-310001176948us-gaap:LoansMemberus-gaap:FixedIncomeSecuritiesMemberares:ConsolidatedFundsMember2019-12-310001176948us-gaap:CollateralizedLoanObligationsMemberus-gaap:FixedIncomeSecuritiesMemberares:ConsolidatedFundsMember2020-12-310001176948us-gaap:CollateralizedLoanObligationsMemberus-gaap:FixedIncomeSecuritiesMemberares:ConsolidatedFundsMember2019-12-310001176948us-gaap:FixedIncomeSecuritiesMemberares:ConsolidatedFundsMember2020-12-310001176948us-gaap:FixedIncomeSecuritiesMemberares:ConsolidatedFundsMember2019-12-310001176948us-gaap:EquitySecuritiesMemberares:ConsolidatedFundsMember2020-12-310001176948us-gaap:EquitySecuritiesMemberares:ConsolidatedFundsMember2019-12-310001176948srt:PartnershipInterestMemberares:ConsolidatedFundsMember2020-12-310001176948srt:PartnershipInterestMemberares:ConsolidatedFundsMember2019-12-310001176948us-gaap:FairValueInputsLevel1Memberus-gaap:CollateralizedLoanObligationsMembersrt:ParentCompanyMember2020-12-310001176948us-gaap:CollateralizedLoanObligationsMembersrt:ParentCompanyMemberus-gaap:FairValueInputsLevel2Member2020-12-310001176948us-gaap:CollateralizedLoanObligationsMembersrt:ParentCompanyMemberus-gaap:FairValueInputsLevel3Member2020-12-310001176948us-gaap:CollateralizedLoanObligationsMembersrt:ParentCompanyMember2020-12-310001176948us-gaap:FairValueInputsLevel1Membersrt:ParentCompanyMember2020-12-310001176948srt:ParentCompanyMemberus-gaap:FairValueInputsLevel2Member2020-12-310001176948srt:ParentCompanyMemberus-gaap:FairValueInputsLevel3Member2020-12-310001176948us-gaap:FairValueMeasuredAtNetAssetValuePerShareMembersrt:ParentCompanyMember2020-12-310001176948us-gaap:FairValueInputsLevel1Memberus-gaap:ForeignExchangeContractMembersrt:ParentCompanyMember2020-12-310001176948us-gaap:ForeignExchangeContractMembersrt:ParentCompanyMemberus-gaap:FairValueInputsLevel2Member2020-12-310001176948us-gaap:ForeignExchangeContractMembersrt:ParentCompanyMemberus-gaap:FairValueInputsLevel3Member2020-12-310001176948us-gaap:ForeignExchangeContractMembersrt:ParentCompanyMember2020-12-310001176948us-gaap:FairValueInputsLevel1Memberus-gaap:CorporateBondSecuritiesMemberares:ConsolidatedFundsMember2020-12-310001176948us-gaap:CorporateBondSecuritiesMemberus-gaap:FairValueInputsLevel2Memberares:ConsolidatedFundsMember2020-12-310001176948us-gaap:CorporateBondSecuritiesMemberares:ConsolidatedFundsMemberus-gaap:FairValueInputsLevel3Member2020-12-310001176948us-gaap:CorporateBondSecuritiesMemberares:ConsolidatedFundsMember2020-12-310001176948us-gaap:FairValueInputsLevel1Memberus-gaap:LoansMemberares:ConsolidatedFundsMember2020-12-310001176948us-gaap:FairValueInputsLevel2Memberus-gaap:LoansMemberares:ConsolidatedFundsMember2020-12-310001176948us-gaap:LoansMemberares:ConsolidatedFundsMemberus-gaap:FairValueInputsLevel3Member2020-12-310001176948us-gaap:LoansMemberares:ConsolidatedFundsMember2020-12-310001176948us-gaap:FairValueInputsLevel1Memberus-gaap:CollateralizedLoanObligationsMemberares:ConsolidatedFundsMember2020-12-310001176948us-gaap:CollateralizedLoanObligationsMemberus-gaap:FairValueInputsLevel2Memberares:ConsolidatedFundsMember2020-12-310001176948us-gaap:CollateralizedLoanObligationsMemberares:ConsolidatedFundsMemberus-gaap:FairValueInputsLevel3Member2020-12-310001176948us-gaap:CollateralizedLoanObligationsMemberares:ConsolidatedFundsMember2020-12-310001176948us-gaap:FairValueInputsLevel1Memberares:ConsolidatedFundsMember2020-12-310001176948us-gaap:FairValueInputsLevel2Memberares:ConsolidatedFundsMember2020-12-310001176948ares:ConsolidatedFundsMemberus-gaap:FairValueInputsLevel3Member2020-12-310001176948us-gaap:FairValueMeasuredAtNetAssetValuePerShareMemberares:ConsolidatedFundsMember2020-12-310001176948us-gaap:FairValueInputsLevel1Memberus-gaap:OtherContractMemberares:ConsolidatedFundsMember2020-12-310001176948us-gaap:FairValueInputsLevel2Memberus-gaap:OtherContractMemberares:ConsolidatedFundsMember2020-12-310001176948us-gaap:OtherContractMemberares:ConsolidatedFundsMemberus-gaap:FairValueInputsLevel3Member2020-12-310001176948us-gaap:OtherContractMemberares:ConsolidatedFundsMember2020-12-310001176948us-gaap:FairValueInputsLevel1Memberus-gaap:CollateralizedLoanObligationsMembersrt:ParentCompanyMember2019-12-310001176948us-gaap:CollateralizedLoanObligationsMembersrt:ParentCompanyMemberus-gaap:FairValueInputsLevel2Member2019-12-310001176948us-gaap:CollateralizedLoanObligationsMembersrt:ParentCompanyMemberus-gaap:FairValueInputsLevel3Member2019-12-310001176948us-gaap:CollateralizedLoanObligationsMembersrt:ParentCompanyMember2019-12-310001176948us-gaap:FairValueInputsLevel1Membersrt:ParentCompanyMember2019-12-310001176948srt:ParentCompanyMemberus-gaap:FairValueInputsLevel2Member2019-12-310001176948srt:ParentCompanyMemberus-gaap:FairValueInputsLevel3Member2019-12-310001176948us-gaap:FairValueMeasuredAtNetAssetValuePerShareMembersrt:ParentCompanyMember2019-12-310001176948us-gaap:FairValueInputsLevel1Memberus-gaap:ForeignExchangeContractMembersrt:ParentCompanyMember2019-12-310001176948us-gaap:ForeignExchangeContractMembersrt:ParentCompanyMemberus-gaap:FairValueInputsLevel2Member2019-12-310001176948us-gaap:ForeignExchangeContractMembersrt:ParentCompanyMemberus-gaap:FairValueInputsLevel3Member2019-12-310001176948us-gaap:ForeignExchangeContractMembersrt:ParentCompanyMember2019-12-310001176948us-gaap:FairValueInputsLevel1Memberus-gaap:CorporateBondSecuritiesMemberares:ConsolidatedFundsMember2019-12-310001176948us-gaap:CorporateBondSecuritiesMemberus-gaap:FairValueInputsLevel2Memberares:ConsolidatedFundsMember2019-12-310001176948us-gaap:CorporateBondSecuritiesMemberares:ConsolidatedFundsMemberus-gaap:FairValueInputsLevel3Member2019-12-310001176948us-gaap:CorporateBondSecuritiesMemberares:ConsolidatedFundsMember2019-12-310001176948us-gaap:FairValueInputsLevel1Memberus-gaap:LoansMemberares:ConsolidatedFundsMember2019-12-310001176948us-gaap:FairValueInputsLevel2Memberus-gaap:LoansMemberares:ConsolidatedFundsMember2019-12-310001176948us-gaap:LoansMemberares:ConsolidatedFundsMemberus-gaap:FairValueInputsLevel3Member2019-12-310001176948us-gaap:LoansMemberares:ConsolidatedFundsMember2019-12-310001176948us-gaap:FairValueInputsLevel1Memberus-gaap:CollateralizedLoanObligationsMemberares:ConsolidatedFundsMember2019-12-310001176948us-gaap:CollateralizedLoanObligationsMemberus-gaap:FairValueInputsLevel2Memberares:ConsolidatedFundsMember2019-12-310001176948us-gaap:CollateralizedLoanObligationsMemberares:ConsolidatedFundsMemberus-gaap:FairValueInputsLevel3Member2019-12-310001176948us-gaap:CollateralizedLoanObligationsMemberares:ConsolidatedFundsMember2019-12-310001176948us-gaap:FairValueInputsLevel1Memberares:ConsolidatedFundsMember2019-12-310001176948us-gaap:FairValueInputsLevel2Memberares:ConsolidatedFundsMember2019-12-310001176948ares:ConsolidatedFundsMemberus-gaap:FairValueInputsLevel3Member2019-12-310001176948us-gaap:FairValueMeasuredAtNetAssetValuePerShareMemberares:ConsolidatedFundsMember2019-12-310001176948us-gaap:FairValueInputsLevel1Memberus-gaap:ForeignExchangeContractMemberares:ConsolidatedFundsMember2019-12-310001176948us-gaap:ForeignExchangeContractMemberus-gaap:FairValueInputsLevel2Memberares:ConsolidatedFundsMember2019-12-310001176948us-gaap:ForeignExchangeContractMemberares:ConsolidatedFundsMemberus-gaap:FairValueInputsLevel3Member2019-12-310001176948us-gaap:ForeignExchangeContractMemberares:ConsolidatedFundsMember2019-12-310001176948us-gaap:FairValueInputsLevel1Memberus-gaap:OtherContractMemberares:ConsolidatedFundsMember2019-12-310001176948us-gaap:FairValueInputsLevel2Memberus-gaap:OtherContractMemberares:ConsolidatedFundsMember2019-12-310001176948us-gaap:OtherContractMemberares:ConsolidatedFundsMemberus-gaap:FairValueInputsLevel3Member2019-12-310001176948us-gaap:OtherContractMemberares:ConsolidatedFundsMember2019-12-310001176948us-gaap:EquitySecuritiesMembersrt:ParentCompanyMember2019-12-310001176948us-gaap:FixedIncomeSecuritiesMembersrt:ParentCompanyMember2019-12-310001176948ares:PrivateInvestmentPartnershipInterestsMembersrt:ParentCompanyMember2019-12-310001176948us-gaap:EquitySecuritiesMembersrt:ParentCompanyMember2020-01-012020-12-310001176948us-gaap:FixedIncomeSecuritiesMembersrt:ParentCompanyMember2020-01-012020-12-310001176948ares:PrivateInvestmentPartnershipInterestsMembersrt:ParentCompanyMember2020-01-012020-12-310001176948us-gaap:EquitySecuritiesMembersrt:ParentCompanyMember2020-12-310001176948us-gaap:FixedIncomeSecuritiesMembersrt:ParentCompanyMember2020-12-310001176948ares:PrivateInvestmentPartnershipInterestsMembersrt:ParentCompanyMember2020-12-310001176948us-gaap:EquitySecuritiesMemberares:ConsolidatedFundsMember2019-12-310001176948us-gaap:FixedIncomeSecuritiesMemberares:ConsolidatedFundsMember2019-12-310001176948ares:PrivateInvestmentPartnershipInterestsMemberares:ConsolidatedFundsMember2019-12-310001176948ares:OtherFinancialInstrumentMemberares:ConsolidatedFundsMember2019-12-310001176948us-gaap:EquitySecuritiesMemberares:ConsolidatedFundsMember2020-01-012020-12-310001176948us-gaap:FixedIncomeSecuritiesMemberares:ConsolidatedFundsMember2020-01-012020-12-310001176948ares:PrivateInvestmentPartnershipInterestsMemberares:ConsolidatedFundsMember2020-01-012020-12-310001176948ares:OtherFinancialInstrumentMemberares:ConsolidatedFundsMember2020-01-012020-12-310001176948us-gaap:EquitySecuritiesMemberares:ConsolidatedFundsMember2020-12-310001176948us-gaap:FixedIncomeSecuritiesMemberares:ConsolidatedFundsMember2020-12-310001176948ares:PrivateInvestmentPartnershipInterestsMemberares:ConsolidatedFundsMember2020-12-310001176948ares:OtherFinancialInstrumentMemberares:ConsolidatedFundsMember2020-12-310001176948us-gaap:EquitySecuritiesMembersrt:ParentCompanyMember2018-12-310001176948us-gaap:FixedIncomeSecuritiesMembersrt:ParentCompanyMember2018-12-310001176948ares:PrivateInvestmentPartnershipInterestsMembersrt:ParentCompanyMember2018-12-310001176948srt:ParentCompanyMember2018-12-310001176948us-gaap:EquitySecuritiesMembersrt:ParentCompanyMember2019-01-012019-12-310001176948us-gaap:FixedIncomeSecuritiesMembersrt:ParentCompanyMember2019-01-012019-12-310001176948ares:PrivateInvestmentPartnershipInterestsMembersrt:ParentCompanyMember2019-01-012019-12-310001176948us-gaap:EquitySecuritiesMemberares:ConsolidatedFundsMember2018-12-310001176948us-gaap:FixedIncomeSecuritiesMemberares:ConsolidatedFundsMember2018-12-310001176948ares:PrivateInvestmentPartnershipInterestsMemberares:ConsolidatedFundsMember2018-12-310001176948ares:OtherFinancialInstrumentMemberares:ConsolidatedFundsMember2018-12-310001176948ares:ConsolidatedFundsMember2018-12-310001176948us-gaap:EquitySecuritiesMemberares:ConsolidatedFundsMember2019-01-012019-12-310001176948us-gaap:FixedIncomeSecuritiesMemberares:ConsolidatedFundsMember2019-01-012019-12-310001176948ares:PrivateInvestmentPartnershipInterestsMemberares:ConsolidatedFundsMember2019-01-012019-12-310001176948ares:OtherFinancialInstrumentMemberares:ConsolidatedFundsMember2019-01-012019-12-310001176948ares:RecentTransactionPriceValuationTechniqueMembersrt:ParentCompanyMemberus-gaap:FairValueInputsLevel3Member2020-12-310001176948srt:ParentCompanyMemberus-gaap:ValuationTechniqueDiscountedCashFlowMemberus-gaap:FairValueInputsLevel3Member2020-12-310001176948us-gaap:MeasurementInputDiscountRateMembersrt:ParentCompanyMembersrt:MinimumMemberus-gaap:ValuationTechniqueDiscountedCashFlowMemberus-gaap:FairValueInputsLevel3Member2020-12-310001176948us-gaap:MeasurementInputDiscountRateMembersrt:MaximumMembersrt:ParentCompanyMemberus-gaap:ValuationTechniqueDiscountedCashFlowMemberus-gaap:FairValueInputsLevel3Member2020-12-310001176948ares:EVMarketMultipleAnalysisValuationTechniqueMembersrt:ParentCompanyMemberus-gaap:FairValueInputsLevel3Member2020-12-310001176948ares:EVMarketMultipleAnalysisValuationTechniqueMembersrt:ParentCompanyMemberares:MeasurementInputBookValueMultipleMemberus-gaap:FairValueInputsLevel3Member2020-12-310001176948ares:OtherValuationTechniqueMembersrt:ParentCompanyMemberus-gaap:FairValueInputsLevel3Member2020-12-310001176948ares:BrokerQuotesAndThirdPartyPricingServicesValuationTechniqueMembersrt:ParentCompanyMemberus-gaap:FairValueInputsLevel3Member2020-12-310001176948ares:EVMarketMultipleAnalysisValuationTechniqueMemberares:ConsolidatedFundsMemberus-gaap:FairValueInputsLevel3Member2020-12-310001176948us-gaap:MeasurementInputEbitdaMultipleMemberares:EVMarketMultipleAnalysisValuationTechniqueMemberares:ConsolidatedFundsMembersrt:MinimumMemberus-gaap:FairValueInputsLevel3Member2020-12-310001176948srt:MaximumMemberus-gaap:MeasurementInputEbitdaMultipleMemberares:EVMarketMultipleAnalysisValuationTechniqueMemberares:ConsolidatedFundsMemberus-gaap:FairValueInputsLevel3Member2020-12-310001176948us-gaap:MeasurementInputEbitdaMultipleMemberares:EVMarketMultipleAnalysisValuationTechniqueMembersrt:WeightedAverageMemberares:ConsolidatedFundsMemberus-gaap:FairValueInputsLevel3Member2020-12-310001176948ares:OtherValuationTechniqueMemberares:ConsolidatedFundsMemberus-gaap:FairValueInputsLevel3Member2020-12-310001176948ares:OtherValuationTechniqueMemberares:ConsolidatedFundsMemberares:MeasurementInputNetIncomeMultipleMemberus-gaap:FairValueInputsLevel3Member2020-12-310001176948ares:OtherValuationTechniqueMembersrt:WeightedAverageMemberares:ConsolidatedFundsMemberares:MeasurementInputNetIncomeMultipleMemberus-gaap:FairValueInputsLevel3Member2020-12-310001176948ares:MeasurementInputIlliquidityDiscountMemberares:OtherValuationTechniqueMemberares:ConsolidatedFundsMemberus-gaap:FairValueInputsLevel3Member2020-12-310001176948ares:MeasurementInputIlliquidityDiscountMemberares:OtherValuationTechniqueMembersrt:WeightedAverageMemberares:ConsolidatedFundsMemberus-gaap:FairValueInputsLevel3Member2020-12-310001176948ares:BrokerQuotesAndThirdPartyPricingServicesValuationTechniqueMemberares:ConsolidatedFundsMemberus-gaap:FairValueInputsLevel3Member2020-12-310001176948ares:RecentTransactionPriceValuationTechniqueMemberares:ConsolidatedFundsMemberus-gaap:FairValueInputsLevel3Member2020-12-310001176948ares:ConsolidatedFundsMemberus-gaap:ValuationTechniqueDiscountedCashFlowMemberus-gaap:FairValueInputsLevel3Member2020-12-310001176948us-gaap:MeasurementInputDiscountRateMemberares:ConsolidatedFundsMemberus-gaap:ValuationTechniqueDiscountedCashFlowMemberus-gaap:FairValueInputsLevel3Member2020-12-310001176948us-gaap:MeasurementInputDiscountRateMembersrt:WeightedAverageMemberares:ConsolidatedFundsMemberus-gaap:ValuationTechniqueDiscountedCashFlowMemberus-gaap:FairValueInputsLevel3Member2020-12-310001176948us-gaap:IncomeApproachValuationTechniqueMemberares:ConsolidatedFundsMemberus-gaap:FairValueInputsLevel3Member2020-12-310001176948ares:MeasurementInputYieldMemberus-gaap:IncomeApproachValuationTechniqueMemberares:ConsolidatedFundsMembersrt:MinimumMemberus-gaap:FairValueInputsLevel3Member2020-12-310001176948ares:MeasurementInputYieldMembersrt:MaximumMemberus-gaap:IncomeApproachValuationTechniqueMemberares:ConsolidatedFundsMemberus-gaap:FairValueInputsLevel3Member2020-12-310001176948ares:MeasurementInputYieldMemberus-gaap:IncomeApproachValuationTechniqueMembersrt:WeightedAverageMemberares:ConsolidatedFundsMemberus-gaap:FairValueInputsLevel3Member2020-12-310001176948ares:RecentTransactionPriceValuationTechniqueMembersrt:ParentCompanyMemberus-gaap:FairValueInputsLevel3Member2019-12-310001176948ares:OtherValuationTechniqueMembersrt:ParentCompanyMemberus-gaap:FairValueInputsLevel3Member2019-12-310001176948ares:BrokerQuotesAndThirdPartyPricingServicesValuationTechniqueMembersrt:ParentCompanyMemberus-gaap:FairValueInputsLevel3Member2019-12-310001176948ares:EVMarketMultipleAnalysisValuationTechniqueMemberares:ConsolidatedFundsMemberus-gaap:FairValueInputsLevel3Member2019-12-310001176948us-gaap:MeasurementInputEbitdaMultipleMemberares:EVMarketMultipleAnalysisValuationTechniqueMemberares:ConsolidatedFundsMembersrt:MinimumMemberus-gaap:FairValueInputsLevel3Member2019-12-310001176948srt:MaximumMemberus-gaap:MeasurementInputEbitdaMultipleMemberares:EVMarketMultipleAnalysisValuationTechniqueMemberares:ConsolidatedFundsMemberus-gaap:FairValueInputsLevel3Member2019-12-310001176948us-gaap:MeasurementInputEbitdaMultipleMemberares:EVMarketMultipleAnalysisValuationTechniqueMembersrt:WeightedAverageMemberares:ConsolidatedFundsMemberus-gaap:FairValueInputsLevel3Member2019-12-310001176948ares:OtherValuationTechniqueMemberares:ConsolidatedFundsMemberus-gaap:FairValueInputsLevel3Member2019-12-310001176948ares:OtherValuationTechniqueMemberares:ConsolidatedFundsMemberares:MeasurementInputNetIncomeMultipleMemberus-gaap:FairValueInputsLevel3Member2019-12-310001176948ares:OtherValuationTechniqueMembersrt:WeightedAverageMemberares:ConsolidatedFundsMemberares:MeasurementInputNetIncomeMultipleMemberus-gaap:FairValueInputsLevel3Member2019-12-310001176948ares:MeasurementInputIlliquidityDiscountMemberares:OtherValuationTechniqueMemberares:ConsolidatedFundsMemberus-gaap:FairValueInputsLevel3Member2019-12-310001176948ares:MeasurementInputIlliquidityDiscountMemberares:OtherValuationTechniqueMembersrt:WeightedAverageMemberares:ConsolidatedFundsMemberus-gaap:FairValueInputsLevel3Member2019-12-310001176948ares:RecentTransactionPriceValuationTechniqueMemberares:ConsolidatedFundsMemberus-gaap:FairValueInputsLevel3Member2019-12-310001176948ares:ConsolidatedFundsMemberus-gaap:ValuationTechniqueDiscountedCashFlowMemberus-gaap:FairValueInputsLevel3Member2019-12-310001176948us-gaap:MeasurementInputDiscountRateMemberares:ConsolidatedFundsMemberus-gaap:ValuationTechniqueDiscountedCashFlowMemberus-gaap:FairValueInputsLevel3Member2019-12-310001176948us-gaap:MeasurementInputDiscountRateMembersrt:WeightedAverageMemberares:ConsolidatedFundsMemberus-gaap:ValuationTechniqueDiscountedCashFlowMemberus-gaap:FairValueInputsLevel3Member2019-12-310001176948ares:BrokerQuotesAndThirdPartyPricingServicesValuationTechniqueMemberares:ConsolidatedFundsMemberus-gaap:FairValueInputsLevel3Member2019-12-310001176948us-gaap:IncomeApproachValuationTechniqueMemberares:ConsolidatedFundsMemberus-gaap:FairValueInputsLevel3Member2019-12-310001176948ares:MeasurementInputYieldMemberus-gaap:IncomeApproachValuationTechniqueMemberares:ConsolidatedFundsMembersrt:MinimumMemberus-gaap:FairValueInputsLevel3Member2019-12-310001176948ares:MeasurementInputYieldMembersrt:MaximumMemberus-gaap:IncomeApproachValuationTechniqueMemberares:ConsolidatedFundsMemberus-gaap:FairValueInputsLevel3Member2019-12-310001176948ares:MeasurementInputYieldMemberus-gaap:IncomeApproachValuationTechniqueMembersrt:WeightedAverageMemberares:ConsolidatedFundsMemberus-gaap:FairValueInputsLevel3Member2019-12-310001176948us-gaap:FairValueMeasuredAtNetAssetValuePerShareMemberares:OperationsManagementGroupMember2020-12-310001176948us-gaap:FairValueMeasuredAtNetAssetValuePerShareMemberares:OperationsManagementGroupMember2019-12-310001176948us-gaap:ForeignExchangeContractMemberares:ConsolidatedFundsMember2020-12-310001176948ares:ConsolidatedFundsMemberares:OtherFinancialInstrumentMember2020-12-310001176948ares:ConsolidatedFundsMemberares:OtherFinancialInstrumentMember2019-12-310001176948us-gaap:InvestmentIncomeMemberus-gaap:ForeignExchangeContractMembersrt:ParentCompanyMemberares:ForeignCurrencyForwardContractMember2020-01-012020-12-310001176948us-gaap:InvestmentIncomeMemberus-gaap:ForeignExchangeContractMembersrt:ParentCompanyMemberares:ForeignCurrencyForwardContractMember2019-01-012019-12-310001176948us-gaap:InvestmentIncomeMemberus-gaap:ForeignExchangeContractMembersrt:ParentCompanyMemberares:ForeignCurrencyForwardContractMember2018-01-012018-12-310001176948us-gaap:InvestmentIncomeMembersrt:ParentCompanyMember2020-01-012020-12-310001176948us-gaap:InvestmentIncomeMembersrt:ParentCompanyMember2019-01-012019-12-310001176948us-gaap:InvestmentIncomeMembersrt:ParentCompanyMember2018-01-012018-12-310001176948us-gaap:ForeignExchangeContractMembersrt:ParentCompanyMemberares:NetChangeInUnrealizedAppreciationDepreciationOnInvestmentsMemberares:ForeignCurrencyForwardContractMember2020-01-012020-12-310001176948us-gaap:ForeignExchangeContractMembersrt:ParentCompanyMemberares:NetChangeInUnrealizedAppreciationDepreciationOnInvestmentsMemberares:ForeignCurrencyForwardContractMember2019-01-012019-12-310001176948us-gaap:ForeignExchangeContractMembersrt:ParentCompanyMemberares:NetChangeInUnrealizedAppreciationDepreciationOnInvestmentsMemberares:ForeignCurrencyForwardContractMember2018-01-012018-12-310001176948srt:ParentCompanyMemberares:NetChangeInUnrealizedAppreciationDepreciationOnInvestmentsMember2020-01-012020-12-310001176948srt:ParentCompanyMemberares:NetChangeInUnrealizedAppreciationDepreciationOnInvestmentsMember2019-01-012019-12-310001176948srt:ParentCompanyMemberares:NetChangeInUnrealizedAppreciationDepreciationOnInvestmentsMember2018-01-012018-12-310001176948us-gaap:InvestmentIncomeMemberus-gaap:ForeignExchangeContractMemberares:ConsolidatedFundsMemberares:ForeignCurrencyForwardContractMember2020-01-012020-12-310001176948us-gaap:InvestmentIncomeMemberus-gaap:ForeignExchangeContractMemberares:ConsolidatedFundsMemberares:ForeignCurrencyForwardContractMember2019-01-012019-12-310001176948us-gaap:InvestmentIncomeMemberus-gaap:ForeignExchangeContractMemberares:ConsolidatedFundsMemberares:ForeignCurrencyForwardContractMember2018-01-012018-12-310001176948us-gaap:SwapMemberus-gaap:InvestmentIncomeMemberus-gaap:OtherContractMemberares:ConsolidatedFundsMember2020-01-012020-12-310001176948us-gaap:SwapMemberus-gaap:InvestmentIncomeMemberus-gaap:OtherContractMemberares:ConsolidatedFundsMember2019-01-012019-12-310001176948us-gaap:SwapMemberus-gaap:InvestmentIncomeMemberus-gaap:OtherContractMemberares:ConsolidatedFundsMember2018-01-012018-12-310001176948us-gaap:InvestmentIncomeMemberares:ConsolidatedFundsMember2020-01-012020-12-310001176948us-gaap:InvestmentIncomeMemberares:ConsolidatedFundsMember2019-01-012019-12-310001176948us-gaap:InvestmentIncomeMemberares:ConsolidatedFundsMember2018-01-012018-12-310001176948us-gaap:ForeignExchangeContractMemberares:ConsolidatedFundsMemberares:NetChangeInUnrealizedAppreciationDepreciationOnInvestmentsMemberares:ForeignCurrencyForwardContractMember2020-01-012020-12-310001176948us-gaap:ForeignExchangeContractMemberares:ConsolidatedFundsMemberares:NetChangeInUnrealizedAppreciationDepreciationOnInvestmentsMemberares:ForeignCurrencyForwardContractMember2019-01-012019-12-310001176948us-gaap:ForeignExchangeContractMemberares:ConsolidatedFundsMemberares:NetChangeInUnrealizedAppreciationDepreciationOnInvestmentsMemberares:ForeignCurrencyForwardContractMember2018-01-012018-12-310001176948us-gaap:SwapMemberus-gaap:OtherContractMemberares:ConsolidatedFundsMemberares:NetChangeInUnrealizedAppreciationDepreciationOnInvestmentsMember2020-01-012020-12-310001176948us-gaap:SwapMemberus-gaap:OtherContractMemberares:ConsolidatedFundsMemberares:NetChangeInUnrealizedAppreciationDepreciationOnInvestmentsMember2019-01-012019-12-310001176948us-gaap:SwapMemberus-gaap:OtherContractMemberares:ConsolidatedFundsMemberares:NetChangeInUnrealizedAppreciationDepreciationOnInvestmentsMember2018-01-012018-12-310001176948ares:ConsolidatedFundsMemberares:NetChangeInUnrealizedAppreciationDepreciationOnInvestmentsMember2020-01-012020-12-310001176948ares:ConsolidatedFundsMemberares:NetChangeInUnrealizedAppreciationDepreciationOnInvestmentsMember2019-01-012019-12-310001176948ares:ConsolidatedFundsMemberares:NetChangeInUnrealizedAppreciationDepreciationOnInvestmentsMember2018-01-012018-12-310001176948ares:CreditFacilityOfCompanyMembersrt:ParentCompanyMember2020-12-310001176948ares:CreditFacilityOfCompanyMembersrt:ParentCompanyMember2019-12-310001176948ares:SeniorNotes2024Membersrt:ParentCompanyMember2020-12-310001176948ares:SeniorNotes2024Membersrt:ParentCompanyMember2019-12-310001176948ares:SeniorNotes2030Membersrt:ParentCompanyMember2020-12-310001176948ares:SeniorNotes2030Membersrt:ParentCompanyMember2019-12-310001176948us-gaap:BaseRateMemberares:CreditFacilityOfCompanyMembersrt:ParentCompanyMember2020-01-012020-12-310001176948ares:CreditFacilityOfCompanyMembersrt:ParentCompanyMemberus-gaap:LondonInterbankOfferedRateLIBORMember2020-01-012020-12-310001176948ares:CreditFacilityOfCompanyMembersrt:ParentCompanyMember2020-01-012020-12-310001176948ares:SeniorNotes2024Membersrt:ParentCompanyMember2014-10-012014-10-310001176948ares:SeniorNotes2030Membersrt:ParentCompanyMember2020-06-012020-06-300001176948ares:CreditFacilityOfCompanyMembersrt:ParentCompanyMember2018-12-310001176948ares:SeniorNotesOfTheCompanyMembersrt:ParentCompanyMember2018-12-310001176948ares:CreditFacilityOfCompanyMembersrt:ParentCompanyMember2019-01-012019-12-310001176948ares:SeniorNotesOfTheCompanyMembersrt:ParentCompanyMember2019-01-012019-12-310001176948ares:SeniorNotesOfTheCompanyMembersrt:ParentCompanyMember2019-12-310001176948ares:SeniorNotesOfTheCompanyMembersrt:ParentCompanyMember2020-01-012020-12-310001176948ares:SeniorNotesOfTheCompanyMembersrt:ParentCompanyMember2020-12-310001176948us-gaap:CollateralizedLoanObligationsMemberus-gaap:SeniorNotesMemberares:ConsolidatedFundsMember2020-12-310001176948us-gaap:CollateralizedLoanObligationsMemberus-gaap:SeniorNotesMemberares:ConsolidatedFundsMember2020-01-012020-12-310001176948us-gaap:CollateralizedLoanObligationsMemberus-gaap:SeniorNotesMemberares:ConsolidatedFundsMember2019-12-310001176948us-gaap:CollateralizedLoanObligationsMemberus-gaap:SeniorNotesMemberares:ConsolidatedFundsMember2019-01-012019-12-310001176948us-gaap:CollateralizedLoanObligationsMemberares:SubordinatedNotesAndPreferredSharesMemberares:ConsolidatedFundsMember2020-12-310001176948us-gaap:CollateralizedLoanObligationsMemberares:SubordinatedNotesAndPreferredSharesMemberares:ConsolidatedFundsMember2020-01-012020-12-310001176948us-gaap:CollateralizedLoanObligationsMemberares:SubordinatedNotesAndPreferredSharesMemberares:ConsolidatedFundsMember2019-12-310001176948us-gaap:CollateralizedLoanObligationsMemberares:SubordinatedNotesAndPreferredSharesMemberares:ConsolidatedFundsMember2019-01-012019-12-310001176948us-gaap:CollateralizedLoanObligationsMemberares:ConsolidatedFundsMember2020-12-310001176948us-gaap:CollateralizedLoanObligationsMemberares:ConsolidatedFundsMember2019-12-310001176948ares:CreditFacilityMaturingPeriodThreeMemberares:ConsolidatedFundsMember2020-12-310001176948ares:CreditFacilityMaturingPeriodThreeMemberares:ConsolidatedFundsMember2019-12-310001176948ares:CreditFacilityMaturingPeriodOneMemberares:ConsolidatedFundsMember2020-12-310001176948ares:CreditFacilityMaturingPeriodOneMemberares:ConsolidatedFundsMember2019-12-310001176948ares:CreditFacilityMaturingPeriodFiveMemberares:ConsolidatedFundsMember2020-12-310001176948ares:CreditFacilityMaturingPeriodFiveMemberares:ConsolidatedFundsMember2019-12-310001176948us-gaap:RevolvingCreditFacilityMemberares:ConsolidatedFundsMember2020-12-310001176948us-gaap:RevolvingCreditFacilityMemberares:ConsolidatedFundsMember2019-12-310001176948srt:ParentCompanyMemberus-gaap:FurnitureAndFixturesMember2020-12-310001176948srt:ParentCompanyMemberus-gaap:FurnitureAndFixturesMember2019-12-310001176948ares:OfficeAndComputerEquipmentMembersrt:ParentCompanyMember2020-12-310001176948ares:OfficeAndComputerEquipmentMembersrt:ParentCompanyMember2019-12-310001176948srt:ParentCompanyMemberares:ComputerSoftwareMember2020-12-310001176948srt:ParentCompanyMemberares:ComputerSoftwareMember2019-12-310001176948srt:ParentCompanyMemberus-gaap:LeaseholdImprovementsMember2020-12-310001176948srt:ParentCompanyMemberus-gaap:LeaseholdImprovementsMember2019-12-310001176948ares:PerformanceFeesReversalsMember2020-12-310001176948ares:PerformanceFeesReversalsMember2019-12-310001176948srt:MinimumMember2020-12-310001176948srt:MaximumMember2020-12-310001176948srt:AffiliatedEntityMembersrt:ParentCompanyMember2020-12-310001176948srt:AffiliatedEntityMembersrt:ParentCompanyMember2019-12-310001176948srt:AffiliatedEntityMemberares:ConsolidatedFundsMember2020-12-310001176948srt:AffiliatedEntityMemberares:ConsolidatedFundsMember2019-12-310001176948ares:AresCapitalCorporationMembersrt:ParentCompanyMember2019-12-310001176948ares:AresCapitalCorporationMembersrt:ParentCompanyMember2019-06-210001176948ares:AresCapitalCorporationMemberares:AmericanCapitalLtd.Member2017-04-012017-06-300001176948ares:AresCapitalCorporationMemberares:AmericanCapitalLtd.Member2019-01-012019-12-310001176948ares:AresCapitalCorporationMemberares:AmericanCapitalLtd.Member2018-01-012018-12-310001176948us-gaap:RestrictedStockUnitsRSUMember2020-01-012020-12-310001176948us-gaap:RestrictedStockUnitsRSUMember2019-01-012019-12-310001176948us-gaap:RestrictedStockUnitsRSUMember2018-01-012018-12-310001176948us-gaap:EmployeeStockOptionMember2020-01-012020-12-310001176948us-gaap:EmployeeStockOptionMember2019-01-012019-12-310001176948us-gaap:EmployeeStockOptionMember2018-01-012018-12-310001176948srt:ParentCompanyMember2020-01-010001176948us-gaap:RestrictedStockUnitsRSUMember2020-01-012020-12-310001176948us-gaap:RestrictedStockUnitsRSUMember2019-01-012019-12-310001176948us-gaap:RestrictedStockUnitsRSUMember2018-01-012018-12-310001176948ares:MarketConditionRestrictedUnitsAwardsMember2020-01-012020-12-310001176948ares:MarketConditionRestrictedUnitsAwardsMember2019-01-012019-12-310001176948ares:MarketConditionRestrictedUnitsAwardsMember2018-01-012018-12-310001176948us-gaap:EmployeeStockOptionMember2020-01-012020-12-310001176948us-gaap:EmployeeStockOptionMember2019-01-012019-12-310001176948us-gaap:EmployeeStockOptionMember2018-01-012018-12-310001176948us-gaap:PhantomShareUnitsPSUsMember2020-01-012020-12-310001176948us-gaap:PhantomShareUnitsPSUsMember2019-01-012019-12-310001176948us-gaap:PhantomShareUnitsPSUsMember2018-01-012018-12-310001176948us-gaap:RestrictedStockUnitsRSUMember2018-07-012018-07-310001176948ares:ContingentVestingUnitsAwardsMemberMember2018-07-012018-07-310001176948ares:MarketConditionRestrictedUnitsAwardsMember2018-07-012018-07-3100011769482020-12-172020-12-1700011769482020-03-172020-03-1700011769482020-06-162020-06-1600011769482020-09-162020-09-160001176948us-gaap:RestrictedStockUnitsRSUMember2019-12-310001176948us-gaap:RestrictedStockUnitsRSUMember2020-12-310001176948ares:MarketConditionRestrictedUnitsAwardsMemberus-gaap:ShareBasedCompensationAwardTrancheOneMember2018-07-012018-07-310001176948ares:MarketConditionRestrictedUnitsAwardsMemberus-gaap:ShareBasedCompensationAwardTrancheOneMember2018-07-310001176948ares:MarketConditionRestrictedUnitsAwardsMemberus-gaap:ShareBasedCompensationAwardTrancheTwoMember2018-07-012018-07-310001176948ares:MarketConditionRestrictedUnitsAwardsMemberus-gaap:ShareBasedCompensationAwardTrancheTwoMember2018-07-310001176948ares:MarketConditionRestrictedUnitsAwardsMember2018-12-310001176948ares:MarketConditionRestrictedUnitsAwardsMember2019-12-310001176948ares:MarketConditionRestrictedUnitsAwardsMember2020-12-310001176948us-gaap:EmployeeStockOptionMember2019-12-310001176948us-gaap:EmployeeStockOptionMember2020-12-310001176948us-gaap:RestrictedStockUnitsRSUMemberus-gaap:ShareBasedCompensationAwardTrancheOneMember2020-01-012020-12-310001176948us-gaap:RestrictedStockUnitsRSUMemberus-gaap:ShareBasedCompensationAwardTrancheTwoMember2020-01-012020-12-310001176948us-gaap:RestrictedStockUnitsRSUMemberus-gaap:ShareBasedCompensationAwardTrancheThreeMember2020-01-012020-12-310001176948us-gaap:CommonClassAMember2019-02-280001176948us-gaap:CommonClassAMember2020-02-290001176948us-gaap:CommonClassAMemberus-gaap:OverAllotmentOptionMember2020-03-312020-03-3100011769482020-03-312020-03-310001176948us-gaap:CommonStockMember2019-12-310001176948us-gaap:CommonStockMember2020-12-310001176948us-gaap:CommonClassCMember2020-01-012020-12-310001176948us-gaap:CommonClassBMember2020-01-012020-12-310001176948us-gaap:CommonClassAMemberares:AresOperatingGroupMember2020-01-012020-12-310001176948ares:AresOperatingGroupMemberus-gaap:CommonClassBMember2020-01-012020-12-310001176948ares:AresOperatingGroupMemberus-gaap:CommonClassCMember2020-01-012020-12-310001176948us-gaap:CommonClassAMemberares:SSGCapitalHoldingsMember2020-07-012020-07-010001176948ares:AresOperatingGroupMember2020-12-310001176948ares:AresOperatingGroupMemberares:AresOperatingGroupMember2020-12-310001176948ares:AresOperatingGroupMember2019-12-310001176948ares:AresOperatingGroupMemberares:AresOperatingGroupMember2019-12-310001176948ares:AresOperatingGroupMember2020-01-012020-12-310001176948ares:AresOperatingGroupMember2019-01-012019-12-310001176948ares:AresOperatingGroupMember2018-01-012018-12-310001176948ares:AresOwnersHoldingsLpMember2020-12-310001176948ares:AresOwnersHoldingsLpMemberares:AresOperatingGroupMember2020-12-310001176948ares:AresOwnersHoldingsLpMember2019-12-310001176948ares:AresOwnersHoldingsLpMemberares:AresOperatingGroupMember2019-12-310001176948ares:AresOwnersHoldingsLpMember2020-01-012020-12-310001176948ares:AresOwnersHoldingsLpMember2019-01-012019-12-310001176948ares:AresOwnersHoldingsLpMember2018-01-012018-12-310001176948ares:AffiliateOfAlleghanyCorporationMember2020-12-310001176948ares:AffiliateOfAlleghanyCorporationMemberares:AresOperatingGroupMember2020-12-310001176948ares:AffiliateOfAlleghanyCorporationMember2019-12-310001176948ares:AffiliateOfAlleghanyCorporationMemberares:AresOperatingGroupMember2019-12-310001176948ares:AffiliateOfAlleghanyCorporationMember2020-01-012020-12-310001176948ares:AffiliateOfAlleghanyCorporationMember2019-01-012019-12-310001176948ares:AffiliateOfAlleghanyCorporationMember2018-01-012018-12-310001176948ares:AresOperatingGroupMember2020-12-310001176948ares:AresOperatingGroupMember2019-12-310001176948ares:PreferredUnitsSeriesMember2020-12-310001176948ares:PreferredUnitsSeriesMember2019-12-310001176948ares:AresOperatingGroupMember2020-06-300001176948ares:AresOperatingGroupMember2020-01-012020-06-300001176948us-gaap:ManagementServiceMemberus-gaap:OperatingSegmentsMemberares:CreditGroupMembersrt:ParentCompanyMember2020-01-012020-12-310001176948us-gaap:ManagementServiceMemberus-gaap:OperatingSegmentsMemberares:PrivateEquityGroupMembersrt:ParentCompanyMember2020-01-012020-12-310001176948us-gaap:ManagementServiceMemberus-gaap:OperatingSegmentsMembersrt:ParentCompanyMemberares:RealEstateGroupMember2020-01-012020-12-310001176948ares:StrategicInitiativesMemberus-gaap:ManagementServiceMemberus-gaap:OperatingSegmentsMembersrt:ParentCompanyMember2020-01-012020-12-310001176948us-gaap:ManagementServiceMemberus-gaap:OperatingSegmentsMembersrt:ParentCompanyMember2020-01-012020-12-310001176948us-gaap:ManagementServiceMemberus-gaap:CorporateNonSegmentMember2020-01-012020-12-310001176948ares:OperatingSegmentsAndCorporateNonSegmentMemberus-gaap:ManagementServiceMember2020-01-012020-12-310001176948us-gaap:OperatingSegmentsMemberares:CreditGroupMembersrt:ParentCompanyMemberus-gaap:ServiceOtherMember2020-01-012020-12-310001176948us-gaap:OperatingSegmentsMemberares:PrivateEquityGroupMembersrt:ParentCompanyMemberus-gaap:ServiceOtherMember2020-01-012020-12-310001176948us-gaap:OperatingSegmentsMembersrt:ParentCompanyMemberares:RealEstateGroupMemberus-gaap:ServiceOtherMember2020-01-012020-12-310001176948ares:StrategicInitiativesMemberus-gaap:OperatingSegmentsMembersrt:ParentCompanyMemberus-gaap:ServiceOtherMember2020-01-012020-12-310001176948us-gaap:OperatingSegmentsMembersrt:ParentCompanyMemberus-gaap:ServiceOtherMember2020-01-012020-12-310001176948us-gaap:CorporateNonSegmentMemberus-gaap:ServiceOtherMember2020-01-012020-12-310001176948ares:OperatingSegmentsAndCorporateNonSegmentMemberus-gaap:ServiceOtherMember2020-01-012020-12-310001176948us-gaap:OperatingSegmentsMemberares:CreditGroupMembersrt:ParentCompanyMember2020-01-012020-12-310001176948us-gaap:OperatingSegmentsMemberares:PrivateEquityGroupMembersrt:ParentCompanyMember2020-01-012020-12-310001176948us-gaap:OperatingSegmentsMembersrt:ParentCompanyMemberares:RealEstateGroupMember2020-01-012020-12-310001176948ares:StrategicInitiativesMemberus-gaap:OperatingSegmentsMembersrt:ParentCompanyMember2020-01-012020-12-310001176948us-gaap:OperatingSegmentsMembersrt:ParentCompanyMember2020-01-012020-12-310001176948us-gaap:CorporateNonSegmentMember2020-01-012020-12-310001176948ares:OperatingSegmentsAndCorporateNonSegmentMember2020-01-012020-12-310001176948us-gaap:ManagementServiceMemberus-gaap:OperatingSegmentsMemberares:CreditGroupMembersrt:ParentCompanyMember2019-01-012019-12-310001176948us-gaap:ManagementServiceMemberus-gaap:OperatingSegmentsMemberares:PrivateEquityGroupMembersrt:ParentCompanyMember2019-01-012019-12-310001176948us-gaap:ManagementServiceMemberus-gaap:OperatingSegmentsMembersrt:ParentCompanyMemberares:RealEstateGroupMember2019-01-012019-12-310001176948ares:StrategicInitiativesMemberus-gaap:ManagementServiceMemberus-gaap:OperatingSegmentsMembersrt:ParentCompanyMember2019-01-012019-12-310001176948us-gaap:ManagementServiceMemberus-gaap:OperatingSegmentsMembersrt:ParentCompanyMember2019-01-012019-12-310001176948us-gaap:ManagementServiceMemberus-gaap:CorporateNonSegmentMember2019-01-012019-12-310001176948ares:OperatingSegmentsAndCorporateNonSegmentMemberus-gaap:ManagementServiceMember2019-01-012019-12-310001176948us-gaap:OperatingSegmentsMemberares:CreditGroupMembersrt:ParentCompanyMemberus-gaap:ServiceOtherMember2019-01-012019-12-310001176948us-gaap:OperatingSegmentsMemberares:PrivateEquityGroupMembersrt:ParentCompanyMemberus-gaap:ServiceOtherMember2019-01-012019-12-310001176948us-gaap:OperatingSegmentsMembersrt:ParentCompanyMemberares:RealEstateGroupMemberus-gaap:ServiceOtherMember2019-01-012019-12-310001176948ares:StrategicInitiativesMemberus-gaap:OperatingSegmentsMembersrt:ParentCompanyMemberus-gaap:ServiceOtherMember2019-01-012019-12-310001176948us-gaap:OperatingSegmentsMembersrt:ParentCompanyMemberus-gaap:ServiceOtherMember2019-01-012019-12-310001176948us-gaap:CorporateNonSegmentMemberus-gaap:ServiceOtherMember2019-01-012019-12-310001176948ares:OperatingSegmentsAndCorporateNonSegmentMemberus-gaap:ServiceOtherMember2019-01-012019-12-310001176948us-gaap:OperatingSegmentsMemberares:CreditGroupMembersrt:ParentCompanyMember2019-01-012019-12-310001176948us-gaap:OperatingSegmentsMemberares:PrivateEquityGroupMembersrt:ParentCompanyMember2019-01-012019-12-310001176948us-gaap:OperatingSegmentsMembersrt:ParentCompanyMemberares:RealEstateGroupMember2019-01-012019-12-310001176948ares:StrategicInitiativesMemberus-gaap:OperatingSegmentsMembersrt:ParentCompanyMember2019-01-012019-12-310001176948us-gaap:OperatingSegmentsMembersrt:ParentCompanyMember2019-01-012019-12-310001176948us-gaap:CorporateNonSegmentMember2019-01-012019-12-310001176948ares:OperatingSegmentsAndCorporateNonSegmentMember2019-01-012019-12-310001176948us-gaap:ManagementServiceMemberus-gaap:OperatingSegmentsMemberares:CreditGroupMembersrt:ParentCompanyMember2018-01-012018-12-310001176948us-gaap:ManagementServiceMemberus-gaap:OperatingSegmentsMemberares:PrivateEquityGroupMembersrt:ParentCompanyMember2018-01-012018-12-310001176948us-gaap:ManagementServiceMemberus-gaap:OperatingSegmentsMembersrt:ParentCompanyMemberares:RealEstateGroupMember2018-01-012018-12-310001176948ares:StrategicInitiativesMemberus-gaap:ManagementServiceMemberus-gaap:OperatingSegmentsMembersrt:ParentCompanyMember2018-01-012018-12-310001176948us-gaap:ManagementServiceMemberus-gaap:OperatingSegmentsMembersrt:ParentCompanyMember2018-01-012018-12-310001176948us-gaap:ManagementServiceMemberus-gaap:CorporateNonSegmentMember2018-01-012018-12-310001176948ares:OperatingSegmentsAndCorporateNonSegmentMemberus-gaap:ManagementServiceMember2018-01-012018-12-310001176948us-gaap:OperatingSegmentsMemberares:CreditGroupMembersrt:ParentCompanyMemberus-gaap:ServiceOtherMember2018-01-012018-12-310001176948us-gaap:OperatingSegmentsMemberares:PrivateEquityGroupMembersrt:ParentCompanyMemberus-gaap:ServiceOtherMember2018-01-012018-12-310001176948us-gaap:OperatingSegmentsMembersrt:ParentCompanyMemberares:RealEstateGroupMemberus-gaap:ServiceOtherMember2018-01-012018-12-310001176948ares:StrategicInitiativesMemberus-gaap:OperatingSegmentsMembersrt:ParentCompanyMemberus-gaap:ServiceOtherMember2018-01-012018-12-310001176948us-gaap:OperatingSegmentsMembersrt:ParentCompanyMemberus-gaap:ServiceOtherMember2018-01-012018-12-310001176948us-gaap:CorporateNonSegmentMemberus-gaap:ServiceOtherMember2018-01-012018-12-310001176948ares:OperatingSegmentsAndCorporateNonSegmentMemberus-gaap:ServiceOtherMember2018-01-012018-12-310001176948us-gaap:OperatingSegmentsMemberares:CreditGroupMembersrt:ParentCompanyMember2018-01-012018-12-310001176948us-gaap:OperatingSegmentsMemberares:PrivateEquityGroupMembersrt:ParentCompanyMember2018-01-012018-12-310001176948us-gaap:OperatingSegmentsMembersrt:ParentCompanyMemberares:RealEstateGroupMember2018-01-012018-12-310001176948ares:StrategicInitiativesMemberus-gaap:OperatingSegmentsMembersrt:ParentCompanyMember2018-01-012018-12-310001176948us-gaap:OperatingSegmentsMembersrt:ParentCompanyMember2018-01-012018-12-310001176948us-gaap:CorporateNonSegmentMember2018-01-012018-12-310001176948ares:OperatingSegmentsAndCorporateNonSegmentMember2018-01-012018-12-310001176948us-gaap:ManagementServiceMemberus-gaap:IntersegmentEliminationMemberares:ConsolidatedFundsMember2020-01-012020-12-310001176948us-gaap:ManagementServiceMemberus-gaap:IntersegmentEliminationMemberares:ConsolidatedFundsMember2019-01-012019-12-310001176948us-gaap:ManagementServiceMemberus-gaap:IntersegmentEliminationMemberares:ConsolidatedFundsMember2018-01-012018-12-310001176948us-gaap:IntersegmentEliminationMemberares:ConsolidatedFundsMemberus-gaap:ManagementServiceIncentiveMember2020-01-012020-12-310001176948us-gaap:IntersegmentEliminationMemberares:ConsolidatedFundsMemberus-gaap:ManagementServiceIncentiveMember2019-01-012019-12-310001176948us-gaap:IntersegmentEliminationMemberares:ConsolidatedFundsMemberus-gaap:ManagementServiceIncentiveMember2018-01-012018-12-310001176948us-gaap:MaterialReconcilingItemsMemberares:ConsolidatedFundsMemberus-gaap:AdministrativeServiceMember2020-01-012020-12-310001176948us-gaap:MaterialReconcilingItemsMemberares:ConsolidatedFundsMemberus-gaap:AdministrativeServiceMember2019-01-012019-12-310001176948us-gaap:MaterialReconcilingItemsMemberares:ConsolidatedFundsMemberus-gaap:AdministrativeServiceMember2018-01-012018-12-310001176948us-gaap:MaterialReconcilingItemsMemberus-gaap:AdministrativeServiceMember2020-01-012020-12-310001176948us-gaap:MaterialReconcilingItemsMemberus-gaap:AdministrativeServiceMember2019-01-012019-12-310001176948us-gaap:MaterialReconcilingItemsMemberus-gaap:AdministrativeServiceMember2018-01-012018-12-310001176948us-gaap:MaterialReconcilingItemsMemberares:AREASponsorHoldingsLLCMember2020-01-012020-12-310001176948us-gaap:MaterialReconcilingItemsMemberares:AREASponsorHoldingsLLCMember2019-01-012019-12-310001176948us-gaap:MaterialReconcilingItemsMemberares:AREASponsorHoldingsLLCMember2018-01-012018-12-310001176948us-gaap:MaterialReconcilingItemsMemberares:PrincipalInvestmentIncomeMember2020-01-012020-12-310001176948us-gaap:MaterialReconcilingItemsMemberares:PrincipalInvestmentIncomeMember2019-01-012019-12-310001176948us-gaap:MaterialReconcilingItemsMemberares:PrincipalInvestmentIncomeMember2018-01-012018-12-310001176948us-gaap:MaterialReconcilingItemsMembersrt:SubsidiariesMemberus-gaap:NoncontrollingInterestMember2020-01-012020-12-310001176948us-gaap:MaterialReconcilingItemsMembersrt:SubsidiariesMemberus-gaap:NoncontrollingInterestMember2019-01-012019-12-310001176948us-gaap:MaterialReconcilingItemsMembersrt:SubsidiariesMemberus-gaap:NoncontrollingInterestMember2018-01-012018-12-310001176948us-gaap:MaterialReconcilingItemsMember2020-01-012020-12-310001176948us-gaap:MaterialReconcilingItemsMember2019-01-012019-12-310001176948us-gaap:MaterialReconcilingItemsMember2018-01-012018-12-310001176948us-gaap:OperatingSegmentsMemberares:ConsolidatedFundsMember2020-01-012020-12-310001176948us-gaap:OperatingSegmentsMemberares:ConsolidatedFundsMember2019-01-012019-12-310001176948us-gaap:OperatingSegmentsMemberares:ConsolidatedFundsMember2018-01-012018-12-310001176948us-gaap:MaterialReconcilingItemsMemberares:ConsolidatedFundsMember2020-01-012020-12-310001176948us-gaap:MaterialReconcilingItemsMemberares:ConsolidatedFundsMember2019-01-012019-12-310001176948us-gaap:MaterialReconcilingItemsMemberares:ConsolidatedFundsMember2018-01-012018-12-310001176948srt:ParentCompanyMemberares:RentAndOtherOccupancyExpensesMemberares:AresCapitalCorporationMember2018-12-310001176948us-gaap:IntersegmentEliminationMemberares:ConsolidatedFundsMember2020-01-012020-12-310001176948us-gaap:IntersegmentEliminationMemberares:ConsolidatedFundsMember2019-01-012019-12-310001176948us-gaap:IntersegmentEliminationMemberares:ConsolidatedFundsMember2018-01-012018-12-310001176948us-gaap:OperatingSegmentsMember2020-01-012020-12-310001176948us-gaap:OperatingSegmentsMember2019-01-012019-12-310001176948us-gaap:OperatingSegmentsMember2018-01-012018-12-310001176948us-gaap:OperatingSegmentsMembersrt:SubsidiariesMember2020-01-012020-12-310001176948us-gaap:OperatingSegmentsMembersrt:SubsidiariesMember2019-01-012019-12-310001176948us-gaap:OperatingSegmentsMembersrt:SubsidiariesMember2018-01-012018-12-31ares:cLO0001176948us-gaap:VariableInterestEntityNotPrimaryBeneficiaryMember2020-12-310001176948us-gaap:VariableInterestEntityNotPrimaryBeneficiaryMember2019-12-310001176948us-gaap:VariableInterestEntityPrimaryBeneficiaryMember2020-12-310001176948us-gaap:VariableInterestEntityPrimaryBeneficiaryMember2019-12-310001176948us-gaap:VariableInterestEntityPrimaryBeneficiaryMemberares:ConsolidatedFundsMember2020-12-310001176948us-gaap:VariableInterestEntityPrimaryBeneficiaryMemberares:ConsolidatedFundsMember2019-12-310001176948us-gaap:CollateralizedLoanObligationsMember2020-12-310001176948us-gaap:CollateralizedLoanObligationsMember2019-12-310001176948srt:ReportableLegalEntitiesMembersrt:ParentCompanyMember2020-12-310001176948srt:ParentCompanyMembersrt:ConsolidationEliminationsMember2020-12-310001176948srt:ReportableLegalEntitiesMemberares:ConsolidatedFundsMember2020-12-310001176948srt:ConsolidationEliminationsMemberares:ConsolidatedFundsMember2020-12-310001176948srt:ConsolidationEliminationsMember2020-12-310001176948srt:ReportableLegalEntitiesMemberares:AresOperatingGroupMembersrt:ParentCompanyMember2020-12-310001176948srt:ReportableLegalEntitiesMemberares:AresOperatingGroupMember2020-12-310001176948ares:AresOperatingGroupMembersrt:ConsolidationEliminationsMember2020-12-310001176948us-gaap:CommonClassAMembersrt:ReportableLegalEntitiesMembersrt:ParentCompanyMember2020-12-310001176948us-gaap:CommonClassAMembersrt:ParentCompanyMember2020-12-310001176948srt:ParentCompanyMemberus-gaap:CommonClassBMember2020-12-310001176948srt:ReportableLegalEntitiesMembersrt:ParentCompanyMemberus-gaap:CommonClassCMember2020-12-310001176948srt:ParentCompanyMemberus-gaap:CommonClassCMember2020-12-310001176948srt:ReportableLegalEntitiesMembersrt:ParentCompanyMember2019-12-310001176948srt:ParentCompanyMembersrt:ConsolidationEliminationsMember2019-12-310001176948srt:ReportableLegalEntitiesMemberares:ConsolidatedFundsMember2019-12-310001176948srt:ConsolidationEliminationsMemberares:ConsolidatedFundsMember2019-12-310001176948srt:ConsolidationEliminationsMember2019-12-310001176948srt:ReportableLegalEntitiesMemberares:AresOperatingGroupMember2019-12-310001176948ares:AresOperatingGroupMembersrt:ConsolidationEliminationsMember2019-12-310001176948us-gaap:CommonClassAMembersrt:ReportableLegalEntitiesMembersrt:ParentCompanyMember2019-12-310001176948us-gaap:CommonClassAMembersrt:ParentCompanyMembersrt:ConsolidationEliminationsMember2019-12-310001176948us-gaap:CommonClassAMembersrt:ParentCompanyMember2019-12-310001176948srt:ParentCompanyMemberus-gaap:CommonClassBMember2019-12-310001176948srt:ReportableLegalEntitiesMembersrt:ParentCompanyMemberus-gaap:CommonClassCMember2019-12-310001176948srt:ParentCompanyMemberus-gaap:CommonClassCMember2019-12-310001176948srt:ReportableLegalEntitiesMemberus-gaap:ManagementServiceMembersrt:ParentCompanyMember2020-01-012020-12-310001176948us-gaap:ManagementServiceMembersrt:ConsolidationEliminationsMember2020-01-012020-12-310001176948srt:ReportableLegalEntitiesMemberares:CarriedInterestMembersrt:ParentCompanyMember2020-01-012020-12-310001176948ares:CarriedInterestMembersrt:ConsolidationEliminationsMember2020-01-012020-12-310001176948ares:CarriedInterestMembersrt:ParentCompanyMember2020-01-012020-12-310001176948srt:ReportableLegalEntitiesMembersrt:ParentCompanyMemberus-gaap:ManagementServiceIncentiveMember2020-01-012020-12-310001176948srt:ConsolidationEliminationsMemberus-gaap:ManagementServiceIncentiveMember2020-01-012020-12-310001176948srt:ReportableLegalEntitiesMembersrt:ParentCompanyMemberares:PrincipalInvestmentIncomeMember2020-01-012020-12-310001176948srt:ConsolidationEliminationsMemberares:PrincipalInvestmentIncomeMember2020-01-012020-12-310001176948srt:ReportableLegalEntitiesMembersrt:ParentCompanyMemberus-gaap:AdministrativeServiceMember2020-01-012020-12-310001176948us-gaap:AdministrativeServiceMember2020-01-012020-12-310001176948srt:ConsolidationEliminationsMemberus-gaap:AdministrativeServiceMember2020-01-012020-12-310001176948srt:ReportableLegalEntitiesMembersrt:ParentCompanyMember2020-01-012020-12-310001176948srt:ConsolidationEliminationsMember2020-01-012020-12-310001176948srt:ReportableLegalEntitiesMemberares:ConsolidatedFundsMember2020-01-012020-12-310001176948srt:ConsolidationEliminationsMemberares:ConsolidatedFundsMember2020-01-012020-12-310001176948srt:ReportableLegalEntitiesMemberares:AresOperatingGroupMembersrt:ParentCompanyMember2020-01-012020-12-310001176948srt:ReportableLegalEntitiesMemberares:AresOperatingGroupMember2020-01-012020-12-310001176948ares:AresOperatingGroupMembersrt:ConsolidationEliminationsMember2020-01-012020-12-310001176948srt:ReportableLegalEntitiesMemberus-gaap:ManagementServiceMembersrt:ParentCompanyMember2019-01-012019-12-310001176948us-gaap:ManagementServiceMembersrt:ConsolidationEliminationsMember2019-01-012019-12-310001176948srt:ReportableLegalEntitiesMemberares:CarriedInterestMembersrt:ParentCompanyMember2019-01-012019-12-310001176948ares:CarriedInterestMembersrt:ConsolidationEliminationsMember2019-01-012019-12-310001176948srt:ReportableLegalEntitiesMembersrt:ParentCompanyMemberus-gaap:ManagementServiceIncentiveMember2019-01-012019-12-310001176948srt:ConsolidationEliminationsMemberus-gaap:ManagementServiceIncentiveMember2019-01-012019-12-310001176948srt:ReportableLegalEntitiesMembersrt:ParentCompanyMemberares:PrincipalInvestmentIncomeMember2019-01-012019-12-310001176948srt:ConsolidationEliminationsMemberares:PrincipalInvestmentIncomeMember2019-01-012019-12-310001176948srt:ReportableLegalEntitiesMembersrt:ParentCompanyMemberus-gaap:AdministrativeServiceMember2019-01-012019-12-310001176948srt:ConsolidationEliminationsMemberus-gaap:AdministrativeServiceMember2019-01-012019-12-310001176948srt:ReportableLegalEntitiesMembersrt:ParentCompanyMember2019-01-012019-12-310001176948srt:ConsolidationEliminationsMember2019-01-012019-12-310001176948srt:ReportableLegalEntitiesMemberares:ConsolidatedFundsMember2019-01-012019-12-310001176948srt:ConsolidationEliminationsMemberares:ConsolidatedFundsMember2019-01-012019-12-310001176948srt:ReportableLegalEntitiesMemberares:AresOperatingGroupMembersrt:ParentCompanyMember2019-01-012019-12-310001176948srt:ReportableLegalEntitiesMemberares:AresOperatingGroupMember2019-01-012019-12-310001176948ares:AresOperatingGroupMembersrt:ConsolidationEliminationsMember2019-01-012019-12-310001176948srt:ReportableLegalEntitiesMemberus-gaap:ManagementServiceMembersrt:ParentCompanyMember2018-01-012018-12-310001176948us-gaap:ManagementServiceMembersrt:ConsolidationEliminationsMember2018-01-012018-12-310001176948srt:ReportableLegalEntitiesMemberares:CarriedInterestMembersrt:ParentCompanyMember2018-01-012018-12-310001176948ares:CarriedInterestMembersrt:ConsolidationEliminationsMember2018-01-012018-12-310001176948srt:ReportableLegalEntitiesMembersrt:ParentCompanyMemberus-gaap:ManagementServiceIncentiveMember2018-01-012018-12-310001176948srt:ConsolidationEliminationsMemberus-gaap:ManagementServiceIncentiveMember2018-01-012018-12-310001176948srt:ReportableLegalEntitiesMembersrt:ParentCompanyMemberares:PrincipalInvestmentIncomeMember2018-01-012018-12-310001176948srt:ConsolidationEliminationsMemberares:PrincipalInvestmentIncomeMember2018-01-012018-12-310001176948srt:ReportableLegalEntitiesMembersrt:ParentCompanyMemberus-gaap:AdministrativeServiceMember2018-01-012018-12-310001176948srt:ConsolidationEliminationsMemberus-gaap:AdministrativeServiceMember2018-01-012018-12-310001176948srt:ReportableLegalEntitiesMembersrt:ParentCompanyMember2018-01-012018-12-310001176948srt:ConsolidationEliminationsMember2018-01-012018-12-310001176948srt:ReportableLegalEntitiesMemberares:ConsolidatedFundsMember2018-01-012018-12-310001176948srt:ConsolidationEliminationsMemberares:ConsolidatedFundsMember2018-01-012018-12-310001176948srt:ReportableLegalEntitiesMemberares:AresOperatingGroupMembersrt:ParentCompanyMember2018-01-012018-12-310001176948srt:ReportableLegalEntitiesMemberares:AresOperatingGroupMember2018-01-012018-12-310001176948ares:AresOperatingGroupMembersrt:ConsolidationEliminationsMember2018-01-012018-12-310001176948srt:ReportableLegalEntitiesMembersrt:ParentCompanyMember2018-12-310001176948srt:ReportableLegalEntitiesMemberares:ConsolidatedFundsMember2018-12-310001176948srt:ConsolidationEliminationsMember2018-12-310001176948srt:ReportableLegalEntitiesMembersrt:ParentCompanyMember2017-12-310001176948srt:ReportableLegalEntitiesMemberares:ConsolidatedFundsMember2017-12-310001176948srt:ConsolidationEliminationsMember2017-12-310001176948us-gaap:SubsequentEventMember2021-02-012021-02-28
UNITED STATES
SECURITIES AND EXCHANGE COMMISSION
Washington, D.C. 20549
FORM 10-K
| | | | | |
| ☒ | ANNUAL REPORT PURSUANT TO SECTION 13 OR 15(d) OF THE SECURITIES EXCHANGE ACT OF 1934 |
For the fiscal year ended December 31, 2020
OR
| | | | | |
| ☐ | TRANSITION REPORT PURSUANT TO SECTION 13 OR 15(d) OF THE SECURITIES EXCHANGE ACT OF 1934 |
For the transition period from to
Commission File No. 001-36429
ARES MANAGEMENT CORPORATION
(Exact name of Registrant as specified in its charter)
| | | | | |
| Delaware | 80-0962035 |
(State or other jurisdiction of incorporation or organization) | (I.R.S. Employer Identification Number) |
2000 Avenue of the Stars, 12th Floor, Los Angeles, CA 90067
(Address of principal executive office) (Zip Code)
(310) 201-4100
(Registrant’s telephone number, including area code)
N/A
(Former name, former address and former fiscal year, if changed since last report)
Securities registered pursuant to Section 12(b) of the Act:
| | | | | | | | |
| Title of each class | Trading Symbol(s) | Name of each exchange on which registered |
| Class A common stock, par value $0.01 per share | ARES | New York Stock Exchange |
| 7.00% Series A Preferred Stock, par value $0.01 per share | ARES.PRA | New York Stock Exchange |
Securities registered pursuant to Section 12(g) of the Act: None
Indicate by check mark if the registrant is a well-known seasoned issuer, as defined in Rule 405 of the Securities Act. Yes ☐ No x
Indicate by check mark if the registrant is not required to file reports pursuant to Section 13 or Section 15(d) of the Act. Yes ¨ No x
Indicate by check mark whether the registrant (1) has filed all reports required to be filed by Section 13 or 15(d) of the Securities Exchange Act of 1934 during the preceding 12 months (or for such shorter period that the registrant was required to file such reports), and (2) has been subject to such filing requirements for the past 90 days: Yes x No ¨
Indicate by check mark whether the registrant has submitted electronically every Interactive Data File required to be submitted pursuant to Rule 405 of Regulation S-T (§232.405 of this chapter) during the preceding 12 months (or for such shorter period that the registrant was required to submit such files). Yes x No ¨
Indicate by check mark whether the registrant is a large accelerated filer, an accelerated filer, a non-accelerated filer, a smaller reporting company, or an emerging growth company. See definitions of “large accelerated filer,” “accelerated filer,” “smaller reporting company.” and “emerging growth company” in Rule 12b-2 of the Exchange Act.
| | | | | | | | | | | | | | | | | | | | | | | | | | | | | |
| Large Accelerated Filer | x | Accelerated Filer | ☐ | Non-Accelerated Filer | ☐ | Smaller Reporting Company | ☐ | Emerging Growth Company | ☐ |
If an emerging growth company, indicate by check mark if the registrant has elected not to use the extended transition period for complying with any new or revised financial accounting standards provided pursuant to Section 13(a) of the Exchange Act. ¨
Indicate by check mark whether the registrant has filed a report on and attestation to its management's assessment of the effectiveness of its internal control over financial reporting under Section 404(b) of the Sarbanes-Oxley Act (15 U.S.C. 7262(b)) by the registered public accounting firm that prepared or issued its audit report. Yes ☒ No ¨
Indicate by check mark whether the registrant is a shell company (as defined in Rule 12b-2 of the Exchange Act). Yes ☐ No x
The aggregate market value of the common shares held by non-affiliates of the registrant on June 30, 2020, based on the closing price on that date of $39.70 on the New York Stock Exchange, was approximately $4,469,964,167. As of February 18, 2021 there were 149,539,441 of the registrant’s shares of Class A common stock outstanding, 1,000 shares of the registrant's Class B common stock outstanding, and 112,447,618 of the registrant's Class C common stock outstanding.
DOCUMENTS INCORPORATED BY REFERENCE
Part III of this Form 10-K incorporates by reference information from the registrant’s definitive proxy statement related to the 2021 annual meeting of stockholders.
TABLE OF CONTENTS
Cautionary Note Regarding Forward-Looking Statements
This report contains forward-looking statements within the meaning of Section 27A of the Securities Act of 1933, as amended (the “Securities Act”), and Section 21E of the Securities Exchange Act of 1934, as amended (the “Exchange Act”), which reflect our current views with respect to, among other things, future events, operations and financial performance. You can identify these forward-looking statements by the use of forward-looking words such as “outlook,” “believes,” “expects,” “potential,” “continues,” “may,” “will,” “should,” “seeks,” “predicts,” “intends,” “plans,” “estimates,” “anticipates” or the negative version of those words, other comparable words or other statements that do not relate to historical or factual matters. The forward-looking statements are based on our beliefs, assumptions and expectations of our future performance, taking into account all information currently available to us. Such forward-looking statements are subject to various risks and uncertainties and assumptions relating to our operations, financial results, financial condition, business prospects, growth strategy and liquidity. Some of these factors are described in this Annual Report on Form 10-K for the year ended December 31, 2020, under the headings “Item 7. Management’s Discussion and Analysis of Financial Condition and Results of Operations” and “ Item 1A. Risk Factors”. These factors should not be construed as exhaustive and should be read in conjunction with the risk factors and other cautionary statements that are included in this report and in our other periodic filings. If one or more of these or other risks or uncertainties materialize, or if our underlying assumptions prove to be incorrect, our actual results may vary materially from those indicated in these forward-looking statements. New risks and uncertainties arise over time, and it is not possible for us to predict those events or how they may affect us. Therefore, you should not place undue reliance on these forward-looking statements. Any forward-looking statement speaks only as of the date on which it is made. We do not undertake any obligation to publicly update or review any forward-looking statement, whether as a result of new information, future developments or otherwise, except as required by law.
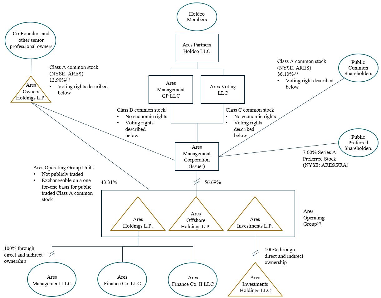
References in this Annual Report on Form 10-K to the “Ares Operating Group” refer to, collectively, Ares Holdings L.P. (“Ares Holdings”), Ares Offshore Holdings L.P. (“Ares Offshore”) and Ares Investments L.P. (“Ares Investments”). References in this Annual Report on Form 10-K to an “Ares Operating Group Unit” or an “AOG Unit” refer to, collectively, a partnership unit in each of the Ares Operating Group entities. The use of any defined term in this report to mean more than one entities, persons, securities or other items collectively is solely for convenience of reference and in no way implies that such entities, persons, securities or other items are one indistinguishable group. For example, notwithstanding the use of the defined terms “Ares,” “we” and “our” in this report to refer to Ares Management Corporation and its subsidiaries, each subsidiary of Ares Management Corporation is a standalone legal entity that is separate and distinct from Ares Management Corporation and any of its other subsidiaries.
Under generally accepted accounting principles in the United States (“GAAP”), we are required to consolidate (a) entities other than limited partnerships and entities similar to limited partnerships in which we hold a majority voting interest or have majority ownership and control over the operational, financial and investing decisions of that entity, including Ares-affiliates and affiliated funds and co-investment entities, for which we are presumed to have controlling financial interests, and (b) entities that we concluded are variable interest entities (“VIEs”), including limited partnerships and collateralized loan obligations, for which we are deemed to be the primary beneficiary. When an entity is consolidated, we reflect the assets, liabilities, revenues, expenses and cash flows of the entity in our consolidated financial statements on a gross basis, subject to eliminations from consolidation, including the elimination of the management fees, performance income and other fees that we earn from the entity. However, the presentation of performance related compensation and other expenses associated with generating such revenues is not affected by the consolidation process. In addition, as a result of the consolidation process, the net income attributable to third-party investors in consolidated entities is presented as net income attributable to non-controlling interests in Consolidated Funds in our Consolidated Statements of Operations. We also consolidate joint ventures that we have established with third-party investors for strategic distribution and expansion purposes. The results of these entities are reflected on a gross basis in the consolidated financial statements, subject to eliminations from consolidation, and net income attributable to third-party investors in the consolidated joint ventures is included in net income attributable to redeemable interest and non-controlling interests in Ares Operating Group entities.
In this Annual Report on Form 10-K, in addition to presenting our results on a consolidated basis in accordance with GAAP, we present revenues, expenses and other results on a (i) “segment basis,” which deconsolidates the consolidated funds and removes the proportional results attributable to third-party investors in the consolidated joint ventures, and therefore shows the results of our reportable segments without giving effect to the consolidation of these entities and (ii) “unconsolidated reporting basis,” which shows the results of our reportable segments on a combined segment basis together with our Operations Management Group. In addition to our reportable segments, we have an Operations Management Group (the “OMG”). The OMG consists of shared resource groups to support our reportable segments by providing infrastructure and administrative support in the areas of accounting/finance, operations, information technology, strategy and relationship management, legal, compliance and human resources. The OMG’s expenses are not allocated to our reportable segments but we consider the cost structure of the OMG when evaluating our financial performance. This information constitutes non-GAAP financial information within the meaning of Regulation G, as promulgated by the SEC. Our management uses this information to assess
the performance of our reportable segments and the OMG, and we believe that this information enhances the ability of shareholders to analyze our performance. For more information, see “Notes to the Consolidated Financial Statements - Note 15. Segment Reporting.”
Glossary
When used in this report, unless the context otherwise requires:
•“ARCC Part I Fees” refers to a quarterly performance income on the net investment income of Ares Capital Corporation (NASDAQ: ARCC) (“ARCC”). Such fees from ARCC are classified as management fees as they are predictable and recurring in nature, not subject to contingent repayment and generally cash-settled each quarter, unless subject to a payment deferral;
•“ARCC Part II Fees” refers to fees that are paid in arrears as of the end of each calendar year when the cumulative aggregate realized capital gains exceed the cumulative aggregate realized capital losses and aggregate unrealized capital depreciation, less the aggregate amount of ARCC Part II Fees paid in all prior years since inception;
•“Ares”, the “Company”, “we”, “us” and “our” refer to Ares Management Corporation and its subsidiaries;
•“Ares Operating Group Unit” or an “AOG Unit” refers to, collectively, a partnership unit in each of the Ares Operating Group entities;
•“assets under management” or “AUM” refers to the assets we manage. For our funds other than CLOs, our AUM represents the sum of the net asset value ("NAV") of such funds, the drawn and undrawn debt (at the fund-level including amounts subject to restrictions) and uncalled committed capital (including commitments to funds that have yet to commence their investment periods). NAV refers to the fair value of the assets of a fund less the fair value of the liabilities of the fund. For our funds that are CLOs, our AUM is equal to initial principal amounts adjusted for paydowns;
•“AUM not yet paying fees” (also referred to as "shadow AUM") refers to AUM that is not currently paying fees and is eligible to earn management fees upon deployment;
•“available capital” (also referred to as “dry powder”) is comprised of uncalled committed capital and undrawn amounts under credit facilities and may include AUM that may be canceled or not otherwise available to invest;
•“catch-up fees” refers to management fees that are one-time in nature and represents management fees charged to fund investors in subsequent closings of a fund that apply to the time period between the fee initiation date and the subsequent closing date;
•“Class B membership interests” refers to the interests that were retained by the former owners of Crestline Denali Capital LLC and represent the financial interests in the subordinated notes of the related CLOs;
•“CLOs” refers to “our funds” that are structured as collateralized loan obligations;
•“Consolidated Funds” refers collectively to certain Ares funds, co-investment entities and CLOs that are required under GAAP to be consolidated in our consolidated financial statements;
•“Credit Facility” refers to the revolving credit facility of the Ares Operating Group;
•“effective management fee rate” represents the annualized fees divided by the average fee paying AUM for the period, excluding the impact of one-time catch-up fees;
•“fee paying AUM” or “FPAUM” refers to the AUM from which we directly earn management fees. FPAUM is equal to the sum of all the individual fee bases of our funds that directly contribute to our management fees. For our funds other than CLOs, our FPAUM represents the amount of limited partner capital commitments for certain closed-end funds within the reinvestment period, the amount of limited partner invested capital for the aforementioned closed-end funds beyond the reinvestment period and the portfolio value, gross asset value or NAV. For our funds that are CLOs, our FPAUM is equal to the gross amount of aggregate collateral balance, at par, adjusted for defaulted or discounted collateral;
•“fee related earnings” or “FRE”, a non-GAAP measure, is used to assess core operating performance by determining whether recurring revenue, primarily consisting of management fees, is sufficient to cover operating expenses and to generate profits. FRE differs from income before taxes computed in accordance with GAAP as it excludes performance income, performance related compensation, investment income from our Consolidated Funds and non-consolidated funds and certain other items that we believe are not indicative of our core operating performance;
•“GAAP” refers to accounting principles generally accepted in the United States of America;
•“Holdco Members” refers to Michael Arougheti, David Kaplan, Antony Ressler, Bennett Rosenthal, Ryan Berry, R. Kipp deVeer and Michael McFerran;
•“Incentive eligible AUM” or “IEAUM” refers to the AUM of our funds from which performance income may be generated, regardless of whether or not they are currently generating performance income. It generally represents the NAV plus uncalled equity or total assets plus uncalled debt, as applicable, of our funds for which we are entitled to receive performance income, excluding capital committed by us and our professionals (from which we generally do not earn performance income). With respect to ARCC's AUM, only ARCC Part II Fees may be generated from IEAUM;
•“Incentive generating AUM” or “IGAUM” refers to the AUM of our funds that are currently generating performance income on a realized or unrealized basis. It generally represents the NAV or total assets of our funds, as applicable, for which we are entitled to receive performance income, excluding capital committed by us and our professionals (from which we generally do not earn performance income). ARCC is only included in IGAUM when ARCC Part II Fees are being generated;
•“management fees” refers to fees we earn for advisory services provided to our funds, which are generally based on a defined percentage of fair value of assets, total commitments, invested capital, net asset value, net investment income, total assets or par value of the investment portfolios managed by us and include ARCC Part I Fees, among others;
•“net inflows of capital” refers to net new commitments during the period, including equity and debt commitments and gross inflows into our open-ended managed accounts and sub-advised accounts, as well as new debt and equity issuances by our publicly traded vehicles minus redemptions from our open-ended funds, managed accounts and sub-advised accounts;
•“net performance income” refers to performance income net of performance related compensation. Performance related compensation is the portion of performance income that is typically payable to our professionals;
•“our funds” refers to the funds, alternative asset companies, co-investment vehicles and other entities and accounts that are managed or co-managed by the Ares Operating Group, and which are structured to pay fees. It also includes funds managed by Ivy Hill Asset Management, L.P., a wholly owned portfolio company of ARCC and an SEC-registered investment adviser;
•“performance income” refers to income we earn based on the performance of a fund that is generally based on certain specific hurdle rates as defined in the fund’s investment management or partnership agreements and may be either an incentive fee or carried interest;
•“permanent capital” refers to capital of our funds that do not have redemption provisions or a requirement to return capital to investors upon exiting the investments made with such capital, except as required by applicable law. Such funds currently consist of ARCC, Ares Commercial Real Estate Corporation (“ACRE”) and Ares Dynamic Credit Allocation Fund, Inc. (“ARDC”). Such funds may be required, or elect, to return all or a portion of capital gains and investment income. In addition, permanent capital includes certain insurance related assets that are owned or related to Aspida Life Re Ltd (“Aspida”);
•“realized income” or “RI”, a non-GAAP measure, is an operating metric used by management to evaluate performance of the business based on operating performance and the contribution of each of the business segments to that performance, while removing the fluctuations of unrealized income and losses, which may or may not be eventually realized at the levels presented and whose realizations depend more on future outcomes than current business operations. RI differs from income before taxes by excluding (a) operating results of our Consolidated Funds, (b) depreciation and amortization expense, (c) the effects of changes arising from corporate actions, (d) unrealized gains and losses related to performance income and investment performance and (e) certain other items that we believe are not indicative of our operating performance. Changes arising from corporate actions include equity-based compensation expenses, the amortization of intangible assets, transaction costs associated with mergers, acquisitions and capital transactions, underwriting costs and expenses incurred in connection with corporate reorganization;
•“SEC” refers to the Securities and Exchange Commission;
•“Series A Preferred Stock” refers to the preferred stock, $0.01 par value per share, of the Company designated as 7.00% Series A Preferred Stock;
•“2024 Senior Notes” refers to senior notes issued by a wholly owned subsidiary of Ares Holdings in October 2014 with a maturity in October 2024; and
•“2030 Senior Notes” refers to senior notes issued by a wholly owned subsidiary of Ares Holdings in June 2020 with a maturity in June 2030.
Many of the terms used in this report, including AUM, FPAUM, FRE and RI, may not be comparable to similarly titled measures used by other companies. In addition, our definitions of AUM and FPAUM are not based on any definition of AUM or FPAUM that is set forth in the agreements governing the investment funds that we manage and may differ from definitions of AUM or FPAUM set forth in other agreements to which we are a party or definitions used by the SEC or other regulatory bodies. Further, FRE and RI are not measures of performance calculated in accordance with GAAP. We use FRE and RI as measures of operating performance, not as measures of liquidity. FRE and RI should not be considered in isolation or as substitutes for operating income, net income, operating cash flows, or other income or cash flow statement data prepared in accordance with GAAP. The use of FRE and RI without consideration of related GAAP measures is not adequate due to the adjustments described above. Our management compensates for these limitations by using FRE and RI as supplemental measures to our GAAP results. We present these measures to provide a more complete understanding of our performance as our management measures it. Amounts and percentages throughout this report may reflect rounding adjustments and consequently totals may not appear to sum.
PART I
Item 1. Business
BUSINESS
Overview
Ares is a leading global alternative investment manager with $197.0 billion of assets under management and over 1,450 employees in over 25 offices in more than 10 countries. We offer our investors a range of investment strategies and seek to deliver attractive performance to an investor base that includes over 1,090 direct institutional relationships and a significant retail investor base across our publicly traded and sub-advised funds. Since our inception in 1997, we have adhered to a disciplined investment philosophy that focuses on delivering strong risk-adjusted investment returns through market cycles. Ares believes each of its distinct but complementary investment groups in Credit, Private Equity, Real Estate and Strategic Initiatives is a market leader based on assets under management and investment performance. We believe we create value for our stakeholders not only through our investment performance, but also by expanding our product offering, enhancing our distribution channels, increasing our global presence, investing in our non-investment functions, securing strategic partnerships and completing strategic acquisitions and portfolio purchases.
Our AUM has grown to $197.0 billion as of December 31, 2020 from $42.0 billion a decade earlier. As shown in the chart below, over the past five and ten years, our assets under management have achieved a compound annual growth rate (“CAGR”) of 16% and 17%, respectively ($ in billions):
We have an established track record of delivering strong risk-adjusted returns through market cycles. We believe our consistent and strong performance in a broad range of alternative investments has been shaped by several distinguishing features of our platform:
•Comprehensive Multi-Asset Class Expertise and Flexible Capital: Our proficiency at evaluating every level of the capital structure, from senior debt to common equity, across companies, structured assets, infrastructure, power and energy assets, and real estate projects enables us to effectively assess relative value. This proficiency is complemented by our flexibility in deploying capital in a range of structures and different market environments to maximize risk-adjusted returns.
•Differentiated Market Intelligence: Our proprietary research on over 55 industries and insights from a broad, global investment portfolio enable us to more effectively diligence and structure our products and investments.
•Consistent Investment Approach: We believe our rigorous, credit-oriented investment approach across each of our investment groups is a key contributor to our strong investment performance and ability to expand our product offering.
•Robust Sourcing Model: Our investment professionals’ local market presence and ability to effectively cross-source for other investment groups generates a robust pipeline of high-quality investment opportunities across our platform.
•Talented and Committed Professionals: We attract, develop and retain highly accomplished investment professionals who not only demonstrate deep and broad investment expertise but also have a strong sense of commitment to our firm.
•Collaborative Culture: We share ideas, relationships and information across our investment groups, which enables us to more effectively source, evaluate and manage investments.
Integrated Investment Platform and Process
We operate our firm as an integrated investment platform with a collaborative culture that emphasizes sharing of knowledge and expertise. We believe the exchange of information enhances our ability to analyze investments, deploy capital and improve the performance of our funds and portfolio companies. We have established deep and sophisticated independent research capabilities in over 55 industries and insights from active investments in over 2,025 companies, over 760 alternative credit investments and over 210 properties. In order to better collaborate on the information insights we possess across our investment platform, we formed a Global Markets Committee that meets monthly to share investing activities and market insights across our investment groups and the impact these market trends are having on our global investment strategies. Our extensive network of investment professionals includes local and geographically positioned individuals with the knowledge, experience and relationships that enable them to identify and take advantage of a wide range of investment opportunities.
Our investment process leverages the power of the Ares platform and an extensive network of professionals across our investment areas to identify and source attractive risk adjusted return opportunities while emphasizing capital preservation. We utilize our collective market and company knowledge, proprietary internal industry and company research, third party information and financial modeling to drive fundamental credit analysis and investment selection. We are able to invest up and down a company’s capital structure, which we believe helps us capitalize on out-performance opportunities and assess relative value for a particular investment. The investment committees of our investment groups review and evaluate investment opportunities in a framework that includes a qualitative and quantitative assessment of the key risks of each investment. We do not have a centralized investment committee and instead our investment committees are structured with overlapping membership from different investment groups to ensure consistency of approach and shared investment experience. In addition, our investment vehicles have investment policies and procedures that generally contain requirements and limitations, such as concentrations of securities, industries, and geographies in which such investment vehicle will invest, as well as other limitations required by law.
•Credit: Our experienced team takes a value-oriented approach which, among other factors, considers industry and market analysis, technical analysis, fundamental credit analysis and in-house research to identify investments that offer attractive value in comparison to the perceived credit risk profile. We use our longstanding relationships, considerable scale, research, industry knowledge, structuring expertise and often our self-origination capabilities to invest actively across capital structures with a focus on selecting the best risk adjusted returns for our investors, while also seeking to provide our borrowers a valued capital solution. Each investment decision involves an intensive due diligence process that is generally focused on evaluating the target company and its current and future prospects, its management team and industry, its ability to withstand adverse conditions and its capital structure, sponsorship and structural protection, among others.
•Private Equity: Our private equity professionals have a demonstrated ability to deploy flexible capital, which allows them to stay both active and disciplined in various market environments. At the center of our investment process is a systematic approach that emphasizes rigorous due diligence at the company and market level in addition to a risk-adjusted return value assessment. Our investment process is comprised of a five-part process: (1) generate robust pipeline, (2) perform initial screening, (3) conduct due diligence, (4) seek investment approval, and (5) use a systematic approach to value creation. Our Private Equity Group employs a “pull model” with portfolio management whereby a team can access the Ares network for any number of value-creating levers that have been identified.
•Real Estate: With our experienced team, along with our expansive network of relationships, our Real Estate Group invests in opportunities across both real estate equity and debt investing. Across our real estate equity and debt investment strategies, our Real Estate Group differentiates itself through its cycle-tested leadership, demonstrated performance across market cycles, access to real-time property market and corporate trends, and proven ability to create value through a disciplined investment process. The activities of our Real Estate Group are managed by dedicated equity and debt teams in the U.S. and Europe. These individuals collaborate frequently within and across
strategies to enhance sourcing, exchange information to inform underwriting and leverage relationships to drive pricing power. Our Real Estate Group's equity team focuses on value-add and opportunistic investing, while our Real Estate Group’s debt team focuses on directly originated commercial mortgage investments across the risk spectrum.
•Strategic Initiatives: Our strategic initiatives team executes investment strategies that expand our reach and scale in new and existing global markets. Strategic Initiatives includes the Ares SSG platform subsequent to the completion of the acquisition on July 1, 2020. Ares SSG makes credit and special situations investments through its local originating presence across Asia-Pacific on behalf of its institutional client base. Strategic Initiatives also includes Ares Insurance Solutions (“AIS”), our dedicated in-house team that provides solutions to insurance clients including asset management, capital solutions and corporate development.
We also recognize the importance of considering environmental, social and governance (“ESG”) factors in our investment process and have adopted an ESG policy for the conduct of our business. We work collaboratively with our various underwriting, asset management, legal and compliance teams to appropriately integrate relevant ESG considerations into our investment process.
In addition, as part of our growth strategy, we may from time to time engage in discussions with counterparties with respect to various potential strategic transactions, including potential investments in, and acquisitions of, other companies or assets. In connection with evaluating potential strategic transactions and assets, we may incur significant expenses for the evaluation and due diligence investigation and negotiation of any potential transaction.
Breadth, Depth and Tenure of our Senior Management
Ares was built upon the fundamental principle that each of our distinct but complementary investment groups benefits from being part of our broader platform. We believe that our strong performance, consistent growth and high talent retention through economic cycles is due largely to the effective application of this principle across our broad organization of over 1,450 employees. The management of our operating businesses is currently overseen by our Executive Management Committee which typically meets weekly to discuss strategy and operational matters, and includes as representatives Holdco Members and other senior leadership from our investment groups and business operations team. We also have a Partners Committee comprised of senior leadership from across the firm that meets periodically to discuss our business, including investment and operating performance, fundraising, market conditions, strategic initiatives and other firm matters. Each of our investment groups is led by its own deep leadership team of highly accomplished investment professionals, who average approximately 25 years of experience managing investments in, advising, underwriting and restructuring companies. While primarily focused on managing strategies within their own investment group, these senior professionals are integrated within our platform through economic, cultural and structural measures. Our senior professionals have the opportunity to participate in the incentive programs of multiple investment groups to reward collaboration across our investment activities. This collaboration takes place on a daily basis and is formally promoted through internal systems and widely attended weekly or monthly meetings.
Human Capital
We believe that our people and our culture are the most critical strategic drivers of our success as a firm. Creating a welcoming and inclusive work environment with opportunities for growth and development is essential to attracting and retaining a high-performance team, which is in turn necessary to drive differentiated outcomes. We believe that our unique culture, which centers upon values of collaboration, responsibility, entrepreneurialism, self-awareness and trustworthiness makes Ares a preferred place for top talent at all levels to build a long-term career within the alternative asset management industry. We invest heavily in our human capital efforts, including:
Talent Management: As of December 31, 2020, we had over 1,450 full-time employees, comprised of over 525 professionals in our investment groups and over 925 operations management professionals, located in over 25 offices in more than 10 countries. We provide a comprehensive set of programs, policies and benefits to enable team members to thrive, grow and contribute to their highest potential.
•Governance and Policies: Ares is committed to providing a work environment in which all individuals are treated with respect and dignity. While our culture is the foundation of our work environment, our equal opportunity employment, diversity, and anti-harassment/anti-discrimination policies reinforce a professional atmosphere.
•Recruiting and Onboarding: We pursue several strategic paths to hire top talent, including campus and lateral recruiting efforts, and focus on diversity. We prioritize making all new team members feel welcome and seek to set
them up for success through onboarding training, peer advisor programs, ongoing touchpoints, and connecting them with our employee resource groups (“ERGs”), which are open to all team members.
•Mentoring, Training and Employee Engagement: We provide formal and informal mentoring, learning and development, and employee engagement opportunities. We conduct periodic pulse surveys, frequent townhall meetings hosted by senior leadership, and events to foster belonging.
•Performance Management: We take an ongoing feedback approach to performance management, encouraging leaders and team members to participate in goal setting and ongoing feedback discussions throughout the year, in addition to our firm-wide 360 annual review process.
•Retention, Rewards and Recognition: We provide competitive compensation and benefits to attract, retain and align the incentives of our employees with our investors and stakeholders. We also have programs that seek to recognize significant team member contributions at the firm level.
Diversity, Equity and Inclusion: We invest heavily in diversity, equity and inclusion (“DEI”) as a strategic pillar that integrates with all talent processes and global business practices. In partnership with our Human Resources function, our global DEI Council implements a strategic framework to attract, develop, engage and advance diverse talent within an inclusive, welcoming environment.
•Recruiting: We prioritize growing diversity through our campus recruiting efforts, as well as our early pipeline programs to educate women and minorities on the industry. We are focused on building relationships with diversity-focused recruiting agencies and deepening diversity partnerships.
•Education, Celebration and Belonging: We focus on holding educational and employee engagement events, including many in partnership with our six ERGs, which are grassroots, employee-led, executive-sponsored groups that seek to enhance DEI and support minority team members. In addition, we conduct regular mandatory anti-harassment and unconscious bias training.
•Equity: We strive to ensure pay equity, regardless of gender or race/ethnicity, and have undertaken pay equity studies for our employees in the U.S. and the U.K.
Health and Wellness: We believe that healthy team members are more productive, and we invest heavily in benefits and initiatives to support our working families. In addition to medical, dental, vision, life insurance, disability insurance, and retirement benefits, we provide generous primary and non-primary caregiver leave, adoption and reproductive assistance, family care resources and mental health benefits. We also host several wellness-related events throughout the year on topics such as nutrition and stress management.
During the COVID-19 pandemic, we have invested further in our employees’ health and well-being. We pivoted to remote work early in the pandemic and have utilized technology to enable remote productivity. We implemented safety policies and controls in our offices for team members who wish to come onsite. We communicate frequently and have made available no-cost home fitness and mental health resources, as well as webinars and expert speakers to keep our employees engaged and inspired.
Philanthropy: Across our global locations, our Ares In Motion program reflects our commitment to corporate citizenship and supporting our local communities through a wide range of philanthropic and volunteerism efforts, including corporate sponsorships and partnerships, a global volunteer program and employee donation matching program.
Ares’ directed charitable giving in 2020 centered upon COVID-19 relief, including significant donations to hospitals in Los Angeles, New York, and London, nonprofit organizations focused on health equity and disproportionately impacted groups, and funds supporting portfolio companies’ employees who have been affected by the crisis.
2020 Highlights
Fundraising
In 2020, we raised $41.2 billion in gross new capital for more than 85 different investment vehicles. Of the $41.2 billion, $34.7 billion was raised directly from 358 institutional investors (203 existing and 155 new to Ares) and $6.5 billion was raised through intermediaries. The charts below summarize our gross new capital commitments by investment group and strategy ($ in billions):
| | | | | | | | | | | | | | |
| Credit: $32.1 | | Private Equity: $6.2 | |
| | | | | | | | | | | | | | | | | | | | | | | | | | | | | | | | | | | | | | | | | | |
| | European Direct Lending | | U.S. Direct Lending | | Alternative Credit | | | Corporate Private Equity | | Special Opportunities | | Infrastructure & Power | |
| | Syndicated Loans | | Multi-Asset Credit | | High Yield | | | | | | | | |
| | | | | | | | | | | | | | |
| Real Estate: $2.7 | | Strategic Initiatives: $0.2 | |
| | | | | | | | | | | | | | | | | | | | | | | | | | | | | | | | |
| | Real Estate Debt | | U.S. Real Estate Equity | | European Real Estate Equity | | | Asian Secured Lending | |
Capital Deployment
We took advantage of our diverse global platform to invest more than $26.7 billion (excluding permanent capital) globally in 2020 as shown in the following charts ($ in billions):
| | | | | | | | | | | | | | |
| Credit $18.2 | | Private Equity: $5.4 | |
| | | | | | | | | | | | | | | | | | | | | | | | | | | | | | | | | | | | | | | | | | | | |
| | European Direct Lending | | U.S. Direct Lending | | Alternative Credit | | | Corporate Private Equity | | Special Opportunities | | Infrastructure and Power | |
| | Syndicated Loans | | Multi-Asset Credit | | High Yield | | | | | | | | |
| | | | | | | | | | | | | | |
| Real Estate: $2.3 | | Strategic Initiatives: $0.8 | |
| | | | | | | | | | | | | | | | | | | | | | | | | | | | | | | | | | | | | | | | | | | |
| | Real Estate Debt | | European Real Estate Equity | | U.S. Real Estate Equity | | | | | | Asian Secured Lending | | Asian Special Situations | |
Of the $26.7 billion invested, $21.4 billion was tied to our drawdown funds. Our capital deployment in drawdown funds comprised of the following ($ in billions):
| | | | | | | | | | | | | | | | | | | | | | | |
| Credit | | Private Equity | | Real Estate | | Strategic Initiatives |
Investment Groups
Each of our investment groups employs a disciplined, credit-oriented investment philosophy and is managed by a seasoned leadership team of senior professionals with extensive experience investing in, advising, underwriting and restructuring companies, power and energy assets, and real estate properties.
Credit Group
Our Credit Group is one of the largest managers of credit strategies across the non-investment grade credit universe, with $145.5 billion of AUM and over 200 funds as of December 31, 2020. The Credit Group provides solutions for investors seeking to access a wide range of credit assets, including liquid credit, alternative credit products and direct lending products. The Credit Group capitalizes on opportunities across traded and non-traded corporate and consumer debt across the U.S. and European markets, providing investors access to directly originated fixed and floating rate credit assets along with the ability to capitalize on illiquidity premiums across the credit spectrum. Our U.S. and European direct lending strategies are among the largest in their respective markets. We are also a leading global manager of syndicated bank loans.
The Credit Group offers the following credit strategies across the liquid and illiquid spectrum:
Liquid Credit: Our liquid credit investment solutions help investors access the syndicated loan and high yield bond markets, among other asset categories. We focus on capitalizing on opportunities across traded corporate credit. As of December 31, 2020, our liquid credit team managed $33.8 billion of AUM in over 85 funds and separately managed accounts (“SMAs”).
•Syndicated Loans: Our syndicated loans strategy delivers a diversified portfolio of liquid, traded non-investment grade secured loans to corporate issuers. We focus on evaluating individual credit opportunities related primarily to non-investment grade senior secured loans and primarily target first lien secured debt, with a secondary focus on second lien secured loans and subordinated and other unsecured loans. These capabilities have supported our long history as leading manager and issuer of CLOs which hold syndicated loans.
•High Yield Bonds: Our high yield bonds strategy employs a value-driven philosophy, utilizing fundamental research to identify non-investment grade corporate issuers. We primarily seek a diversified portfolio of liquid, traded non-investment grade corporate bonds. This approach incorporates secured, unsecured and subordinated debt instruments of issuers in both North America and Europe.
•Multi-Asset Credit: Our multi-asset credit strategy combines both syndicated loans and high yield bonds, as well as other asset categories including structured credit, special situations and related credit instruments into a single portfolio. These portfolios are designed to offer investors a flexible solution to credit investing by allowing us to tactically allocate between multiple asset classes in various market conditions. This strategy invests globally, can be highly customized, and is designed to “go anywhere” within the liquid, non-investment grade credit universe.
Alternative Credit: Our alternative credit strategy seeks to capitalize on asset-focused investment opportunities that fall outside of traditional, well-defined markets such as corporate debt, real estate and private equity. As of December 31, 2020, our team of over 30 professionals managed $12.9 billion in AUM in over 20 private funds and SMAs for a global investor base. Our alternative credit strategy emphasizes downside protection and capital preservation through a focus on investments that tend to share the following key attributes: asset security, covenants, structural protections and cash flow velocity. Our investment approach is designed to capture and create value by leveraging our firm's platform insights to assess risk and relative value.
Direct Lending: Our direct lending strategy is one of the largest self-originating direct lenders to the U.S. and European markets, with $98.8 billion of AUM in over 85 funds and investment vehicles as of December 31, 2020. We manage various types of direct lending vehicles within our U.S. and European direct lending teams including commingled funds, SMAs for large institutional investors seeking tailored investment solutions and joint venture lending programs.
Our direct lending team has a multi-channel origination strategy designed to address a broad set of investment opportunities in the middle market. We focus on being the lead or sole lender to our portfolio companies which we believe allows us to exert greater influence over deal terms, capital structure, documentation, fees and pricing, while securing our position as a preferred source of financing for our transaction partners. The team maintains a flexible investment strategy with the capability to invest in first lien senior secured loans (including “unitranche” loans which are loans that combine senior and subordinated debt, generally in a first lien position), second lien senior secured loans, subordinated debt, preferred equity and non-control equity co-investments in private middle market companies.
U.S. Direct Lending: Our leading U.S. team is comprised of over 145 investment professionals that cover more than 525 financial sponsors and provide a wide range of financing solutions to middle market companies that typically range from
$10 million to $250 million in earnings before interest, tax, depreciation and amortization (“EBITDA”). As of December 31, 2020, our U.S. direct lending team and its affiliates managed $56.5 billion in AUM in over 60 funds and investment vehicles. Our U.S. team manages corporate lending activities primarily through our inaugural vehicle and publicly traded business development company (“BDC”), ARCC, as well as private commingled funds and SMAs. Primary areas of focus for our U.S. Direct Lending teams include:
•Ares Capital Corporation: ARCC is a leading specialty finance company focused on providing direct loans and other investments to private middle market companies in the U.S. ARCC has elected to be regulated as a BDC and is the largest BDC by market capitalization as of December 31, 2020.
•U.S. Commingled Funds and SMAs: Outside of ARCC, U.S. direct lending also generates fees from other funds, including: Ares Private Credit Solutions, which focuses on junior debt investments in upper middle market companies; Ares Senior Direct Lending Fund, which focuses on first lien senior secured loans to North American middle market companies; and Ares Commercial Finance, which focuses on asset-based and cash flow loans to middle market and specialty finance companies; as well as SMAs for large institutional investors.
European Direct Lending: Our leading European team is comprised of over 65 investment professionals that cover approximately 300 financial sponsors and is one of the most active participants in the European middle market. The team offers a wide range of financing opportunities to middle market companies with EBITDA typically ranging from €10 million to €100 million. As of December 31, 2020, our European direct lending team managed $42.3 billion in AUM in over 25 funds, including our flagship European direct lending commingled funds, other various funds and SMAs.
The following charts present the Credit Group’s AUM and FPAUM as of December 31, 2020 by investment strategy ($ in billions):
| | | | | | | | | | | | | | | | | | | | | | | | | | | | | | | | | | | |
| U.S. Direct Lending | | European Direct Lending | | Syndicated Loans | | Alternative Credit | | High Yield | | Multi-Asset Credit |
| | |
Private Equity Group
Our Private Equity Group has achieved compelling investment returns for a loyal and growing group of high profile limited partners and, as of December 31, 2020, had $27.4 billion of AUM. Our Private Equity Group broadly categorizes its investment activities into three strategies: Corporate Private Equity, Special Opportunities and Infrastructure and Power. Our private equity professionals have a demonstrated ability to deploy flexible capital, which allows them to stay both active and disciplined in various market environments. The group manages funds focused primarily on North America and, to a lesser extent, Europe and China.
Corporate Private Equity: Certain of our senior private equity professionals have been working together since 1990 and raised our first corporate private equity fund in 2003. Our team has grown to over 75 investment professionals based in Los
Angeles, Chicago, London, Shanghai, and Hong Kong. In the U.S. and London, we pursue four principal transactions types: prudently leveraged control buyouts, growth equity, rescue/deleveraging capital and distressed buyouts/discounted debt accumulation. This flexible capital approach, together with the broad resources of the Ares platform, widens our universe of potential investment opportunities and allows us to remain active in different markets and to be highly selective in making investments across various market environments.
Special Opportunities: Our special opportunities team has more than 15 investment professionals and employs a flexible capital strategy to target non-control positions across a broad spectrum of stressed, distressed and opportunistic situations. We target businesses undergoing stress or transformational change that we believe present asymmetric risk/reward opportunities that offer strong downside protection and the potential for significant upside participation. We employ our deep credit expertise, proprietary research and robust sourcing model to capitalize on current market trends. This opportunistic approach allows us to invest in both private and public transaction types across a broad range of industries, asset classes and geographies.
Infrastructure and Power: Our infrastructure and power team has more than 15 investment professionals and takes a value-added approach that seeks to source and structure essential infrastructure assets with strong downside protection and potential for capital appreciation throughout the climate infrastructure, natural gas generation, and energy transportation sectors. We utilize a broad origination strategy, flexible investment approach, and leverage industry relationships and the Ares platform to seek attractive risk-adjusted returns across the infrastructure and power industry. We believe our experience across the asset life cycle, flexible capital approach, and broad infrastructure expertise positions us well to take advantage of the transitioning infrastructure industry.
The following charts present the Private Equity Group’s AUM and FPAUM as of December 31, 2020 by investment strategy ($ in billions):
| | | | | | | | | | | | | | | | | |
| Corporate Private Equity | | Special Opportunities | | Infrastructure and Power |
Real Estate Group
Our Real Estate Group manages comprehensive equity and debt strategies, with $14.8 billion of assets under management as of December 31, 2020. With our experienced team, along with our expansive network of relationships, our Real Estate Group capitalizes on opportunities across both real estate equity and debt investing. Our equity investments focus on implementing hands-on value creation initiatives to mismanaged and capital-starved assets, as well as new development, ultimately selling stabilized assets back into the market. Our debt strategies leverage the Real Estate Group’s diverse sources of capital to directly originate and manage commercial mortgage investments on properties that range from stabilized to those requiring hands-on value creation. The Real Estate Group has achieved significant scale in a short period of time through various acquisitions and successful fundraising efforts. Today, the group provides investors access to its capabilities through several vehicles: U.S. and European real estate equity commingled funds, U.S. real estate debt commingled funds, real estate
equity and real estate debt SMAs and a publicly traded commercial mortgage REIT, ACRE. The group’s activities are managed by dedicated equity and debt teams in the U.S. and Europe.
Real Estate Equity: Our real estate equity team, with over 55 investment professionals, has extensive real estate private equity experience in the United States and Europe. Our team primarily acquires and improves assets through renovations, repositioning and retenanting as well as selective developments in the United States and Europe. As of December 31, 2020, our real estate equity team managed $9.2 billion in AUM in over 35 investment vehicles. Primary areas of focus for our Real Estate Group equity teams include:
•Real Estate Equity Value-Add: Our U.S. and European value-add investment activities focus on the acquisition of underperforming, income-producing, institutional-quality assets that our team believes can be improved through select value-creation initiatives. We target the major property sectors, including residential, industrial, office and select other property types across the U.S. and Europe.
•Real Estate Equity Opportunistic: Our U.S. and European opportunistic real estate investment activities focus on capitalizing on distressed and special situations, repositioning underperforming assets and undertaking select development and redevelopment projects. We target the major property sectors, including residential, industrial and office as well as select retail, hospitality and other niche asset classes across the U.S. and Europe.
Real Estate Debt: Our real estate debt team, with over 25 professionals, primarily focuses on directly originating and investing in a wide range of financing opportunities in the U.S. As of December 31, 2020, our real estate debt team managed $5.6 billion in AUM in five investment vehicles. In addition to managing private commingled funds and SMAs, our real estate debt team also invests through a specialty finance company, ACRE, which invests in a diversified portfolio of real estate debt investments. By investing through multiple investment vehicles, our real estate debt team has the ability to provide flexible financing across the capital structure. While our real estate debt strategies focus predominantly on directly originated transactions, we also selectively pursue secondary market acquisitions and syndicated transactions.
The following charts present the Real Estate Group’s AUM and FPAUM as of December 31, 2020 by investment strategy ($ in billions):
| | | | | | | | | | | | | | | | | |
| Real Estate Debt | | European Real Estate Equity | | U.S. Real Estate Equity |
| | |
Strategic Initiatives
Strategic Initiatives represents operating segments and strategic investments that seek to expand the Company’s reach and its scale in new and existing global markets including Ares SSG as well as Ares Insurance Solutions (“AIS”).
Ares SSG: Ares SSG is a highly differentiated investment manager making credit, special situations and private equity investments in the Asia-Pacific region. The team of over 30 investment professionals has an extensive history of investing in Asian markets. Ares SSG benefits from having an on-the-ground presence in offices across Asia Pacific and a comprehensive
range of local market licenses and entities to provide our clients with an extensive regional investment platform. Ares SSG has $7.0 billion in AUM across over 10 funds as of December 31, 2020 and primarily employs a direct origination model and aims to provide flexible capital solutions to its investee companies and compelling risk-reward investment opportunities to our investors.
•Asian Special Situations: Our Asian special situations strategy focuses on primary and secondary special situation across the Asia Pacific region. Our team primarily targets restructuring-related situations, deep value acquisitions and last-mile financing.
•Asian Secured Lending: Our Asian secured lending strategy targets high quality, privately sourced direct lending loans that do not exhibit financial strain. Our team primarily targets investments in secured loans, growth capital financing and acquisition financing, leveraging our deep set of relationships and coverage to enable direct origination across the Asia Pacific region.
Ares Insurance Solutions: AIS is Ares Management's dedicated, in-house team that provides solutions to insurance clients including asset management, capital solutions and corporate development. Leveraging over 525 investment professionals across the firm’s investment groups, AIS creates tailored investment solutions that meet the unique objectives of our insurance clients. AIS strives to provide insurers with differentiated investment solutions with attractive risk and capital adjusted return profiles that fit within regulatory, rating agency and other counterparty guidelines. AIS is overseen by an experienced management team with direct insurance industry experience in many areas directly applicable to AIS and our insurance company clients. Members of the Ares team have previously held senior positions at leading insurers. AIS acts as the dedicated investment manager, capital solutions and corporate development partner to Aspida Life Re Ltd. (“Aspida”), an insurance company that focuses on the U.S. life and annuity insurance and reinsurance markets. In addition, AIS provides key strategic advantages to Aspida, including insurance investment experience, differentiated asset origination, asset-liability and capital solutions and access to capital.
The following charts present Strategic Initiatives’ AUM and FPAUM as of December 31, 2020 by investment strategy ($ in billions):
| | | | | | | | | | | | | | | | | |
| Asian Special Situations | | Insurance | | Asian Secured Lending |
| | |
Product Offering
To meet investors’ growing demand for alternative investments, we manage investments in an increasingly comprehensive range of funds across a spectrum of compelling and complementary strategies. We have demonstrated an ability to consistently generate attractive and differentiated investment returns across these investment strategies and through various market environments. We believe the breadth of our product offering, our expertise in various investment strategies and our proficiency in attracting and satisfying our growing institutional and retail client base has enabled and will continue to enable us to increase our AUM across each of our investment groups.
Investor Base and Fundraising
Our diverse investor base includes direct institutional relationships and a significant number of retail investors. Our high-quality institutional investor base includes corporate and public pension funds, insurance companies, sovereign wealth funds, banks, investment managers, endowments and foundations. We have grown the number of these relationships from approximately 650 in 2015 to over 1,090 in 2020.
As of December 31, 2020, $143.1 billion, or 73% of our $197.0 billion of AUM, was attributable to our direct institutional relationships. As of December 31, 2020, our total AUM was divided by channel, and further our institutional direct AUM by client type and geographic origin as follows ($ in billions):
| | | | | | | | | | | | | | | | | | | | | | | | | | | | | | | | | | | | | | | | | | | | | | | | | | | | | | | | | | | |
| Institutional Direct | | Public Entities and Related | | Institutional Intermediaries | | | Pension | | Bank/ Private Bank | | Insurance | | | North America | | Europe | | Asia |
| | | | | | | | Sovereign Wealth Fund | | Investment Manager | | Other | | | Middle East | | Australia | | Other |
| | | | | | | | Endowment | | | | | | | | | | | |
The following chart presents the AUM of investors committed to more than one of our funds as of December 31, 2020 compared to December 31, 2015 ($ in billions):
We believe that the AUM of multi-fund investors demonstrates our investors’ satisfaction with our performance, disciplined management of their capital and diverse product offering. Their loyalty has facilitated the growth of our existing businesses and we believe improves our ability to raise new funds and successor funds in existing strategies in the future.
Institutional investors are demonstrating a growing interest in SMAs, which include contractual arrangements and single investor vehicles and funds, because these accounts can provide investors with greater levels of transparency, liquidity and control over their investments as compared to more traditional commingled funds. As of December 31, 2020, $45.0 billion, or 31%, of our direct institutional AUM was managed through SMAs. Our publicly traded entities and their affiliates, including
ARCC, ACRE and ARDC, account for $21.9 billion of our AUM. We have over 610 institutional investors and over 200,000 retail investor accounts across our three publicly traded vehicles.
We believe that client relationships are fundamental to our business and that our performance across our investment groups coupled with our focus on client service has resulted in strong relationships with our investors. Our dedicated and extensive in-house strategy and relationship management teams, comprised of approximately 140 professionals located in North America, Europe, Asia and the Middle East, is dedicated to raising capital globally across all of our funds, servicing existing fund investors and tailoring offerings to meet their needs, developing products to complement our existing offerings, and deepening existing relationships to expand them across our platform. We also have a strategic joint venture with Fidante Partners focused on expanding our presence in Australia. Our senior relationship management team maintains an active and transparent dialogue with an expansive list of investors. This team is supported by product managers and investor relations professionals, with deep experience in each of our complementary investment groups, who are dedicated to servicing our existing and prospective investors.
Operations Management Group
The OMG consists of shared resource groups to support our reportable segments by providing infrastructure and administrative support in the areas of accounting/finance, operations, information technology, strategy and relationship management, legal, compliance and human resources. Our clients seek to partner with investment management firms that not only have compelling investment track records across multiple investment products but also possess seasoned infrastructure support functions. As such, significant investments have been made to develop the OMG. We have successfully launched new business lines, integrated acquired businesses into the operations and created scale within the OMG to support a much larger platform in the future.
Organizational Structure
The simplified diagram below (which omits certain intermediate holding companies) depicts our legal organizational structure. Ownership information in the diagram below is presented as of December 31, 2020. Ares Management Corporation is a holding company and through subsidiaries is the general partner of each of the Ares Operating Group entities and operates and controls the business and affairs of the Ares Operating Group. Ares Management Corporation consolidates the financial results of the Ares Operating Group entities, their consolidated subsidiaries and certain consolidated funds.
(1)Assuming the full exchange of Ares Operating Group Units for shares of our Class A common stock, as of December 31, 2020, Ares Owners Holdings L.P. would hold 51.19% and the public would hold 48.81% of Ares Management Corporation.
(2)On February 17, 2021, our board of directors adopted resolutions authorizing a Second Amended and Restated Certificate of Incorporation in connection with an internal reorganization that is expected to occur on or about April 1, 2021. The internal reorganization will consist of, among other matters, a merger of each of Ares Investments and Ares Offshore Holdings, with and into Ares Holdings.
Holding Company Structure
The Company elected to be treated as a corporation for U.S. federal and state income tax purposes (the “Tax Election”) effective March 1, 2018. In addition, the Company completed its state law conversion from a Delaware limited partnership to a Delaware corporation (the “Conversion”) effective on November 26, 2018 (the “Effective Date”). At the Effective Date, (i) each common share of the Company outstanding immediately prior to the Effective Date converted into one issued and outstanding, fully paid and nonassessable share of Class A common stock, $0.01 par value per share, of the Company, (ii) the general partner share of the Company outstanding immediately prior to the Effective Date converted into 1,000 issued and outstanding, fully paid and nonassessable shares of Class B common stock, $0.01 par value per share of the Company, (iii) the special voting share of the Company outstanding immediately prior to the Effective Date converted into one issued and outstanding, fully paid and nonassessable share of Class C common stock, $0.01 par value per share, of the Company, and (iv) each preferred share of the Company outstanding immediately prior to the Effective Date converted into one issued and outstanding, fully paid and nonassessable share of the Series A Preferred Stock.
As a result of the Conversion, except as otherwise expressly provided in the Certificate of Incorporation, our common stockholders are entitled to vote on all matters on which stockholders of a corporation are generally entitled to vote under the Delaware General Corporation Law (the “DGCL”), including the election of our board of directors. Holders of shares of our Class A common stock became entitled to one vote per share of our Class A common stock. On any date on which the Ares Ownership Condition (as defined in the Certificate of Incorporation) is satisfied, holders of shares of our Class B common stock are, in the aggregate, entitled to a number of votes equal to (x) four times the aggregate number of votes attributable to our Class A common stock minus (y) the aggregate number of votes attributable to our Class C common stock. On any date on which the Ares Ownership Condition is not satisfied, holders of shares of our Class B common stock are not entitled to vote on any matter submitted to a vote of our stockholders. The holder of shares of our Class C common stock is generally entitled to a number of votes equal to the number of Ares Operating Group Units (as defined in the Certificate of Incorporation) held of record by each Ares Operating Group Limited Partner (as defined in the Certificate of Incorporation) other than the Company and its subsidiaries. Ares Management GP LLC is the sole holder of shares of our Class B common stock and Ares Voting LLC is the sole holder of shares of our Class C common stock. Our Class B common stock and our Class C common stock are non-economic and holders thereof shall not be entitled to (i) dividends from the Company or (ii) receive any assets of the Company in the event of any dissolution, liquidation or winding up of the Company. Ares Management GP LLC and Ares Voting LLC are both wholly owned by Ares Partners Holdco LLC. As a result, the Company is a “controlled company” within the meaning of the corporate governance standards of the New York Stock Exchange (“NYSE”) and qualifies for exceptions from certain corporate governance rules of the NYSE. Except as provided in the Certificate of Incorporation and the Company’s Bylaws and under the DGCL and the rules of the NYSE, shares of the Series A Preferred Stock are generally non-voting.
Accordingly, Ares Management Corporation and any direct subsidiaries of Ares Management Corporation that are treated as corporations for U.S. federal income tax purposes and that are the holders of Ares Operating Group Units are (and, in the case of Ares Offshore Holdings, Ltd., may be) subject to U.S. federal, state and local income taxes in respect of their interests in the Ares Operating Group entities. The Ares Operating Group entities are treated as partnerships for U.S. federal income tax purposes. An entity that is treated as a partnership for U.S. federal income tax purposes generally incurs no U.S. federal income tax liability at the entity level. Instead, each partner is required to take into account its allocable share of items of income, gain, loss, deduction and credit of the partnership in computing its U.S. federal, state and local income tax liability each taxable year, whether or not cash distributions are made.
Each of the Ares Operating Group entities has an identical number of partnership units outstanding. Ares Management Corporation holds through subsidiaries a number of Ares Operating Group Units equal to the number of shares of Class A common stock that Ares Management Corporation has issued. The Ares Operating Group Units held by Ares Management Corporation and its subsidiaries are economically identical in all respects to the Ares Operating Group Units that are not held by Ares Management Corporation and its subsidiaries. Accordingly, Ares Management Corporation receives the distributive share of income of the Ares Operating Group from its equity interest in the Ares Operating Group.
Structure and Operation of our Funds
We conduct the management of our funds and other similar private vehicles primarily through organizing a partnership or limited liability structure in which entities organized by us accept commitments and/or funds for investment from institutional investors and other investors. Such commitments are generally drawn down from investors on an as needed basis to fund investments over a specified term. Our Credit Group funds also include structured funds in which the investor’s capital is fully funded into the fund upon or soon after the subscription for interests in the fund. The CLOs that we manage are structured investment vehicles that are generally private limited liability companies. Our drawdown funds are generally organized as limited partnerships or limited liability companies. However, there are non-U.S. funds that are structured as corporate or non-
partnership entities under applicable law. We also advise a number of investors through SMA relationships structured as contractual arrangements or single investor vehicles. In the case of our SMAs that are not structured as single investor vehicles, the investor, rather than us, generally controls custody of the investments with respect to which we advise. We also manage a closed-end interval fund that allows for periodic redemptions of the various share classes. Three of the vehicles that we manage are publicly traded corporations. The publicly traded corporations do not have redemption provisions or a requirement to return capital to investors upon exiting the investments made with such capital, except as required by applicable law (including distribution requirements that must be met to maintain RIC or REIT status). However, ACRE’s charter includes certain limitations relating to the ownership or purported transfer of its common stock in violation of the REIT ownership requirements.
Our funds are generally advised by Ares Management LLC, which is registered under the Investment Advisers Act of 1940, as amended (the “Investment Advisers Act”) or a wholly owned subsidiary thereof. Responsibility for the day-to-day operations of each investment vehicle is typically delegated to the Ares entity serving as investment adviser pursuant to an investment advisory, management or similar agreement. Generally, the material terms of our investment advisory agreements relate to the scope of services to be rendered by the investment adviser to the applicable vehicle, the calculation of management fees to be borne by investors in our investment vehicles and certain rights of termination with respect to our investment advisory agreements. With the exception of certain of the publicly traded investment vehicles, the investment vehicles themselves do not generally register as investment companies under the Investment Company Act of 1940, as amended (the “Investment Company Act”), in reliance on applicable exemptions thereunder.
The governing agreements of many of our funds provide that, subject to certain conditions, third-party investors in those funds have the right to terminate the investment period or the fund without cause. The governing agreements of some of our funds provide that, subject to certain conditions, third-party investors have the right to remove the general partner. In addition, the governing agreements of certain of our funds provide that upon the occurrence of certain events, including in the event that certain “key persons” in our funds depart the firm, do not meet specified time commitments or engage in bad acts, the investment period will be suspended or the investors have the right to vote to terminate the investment period in accordance with specified procedures.
Fee Structure
Management Fees
The investment adviser of our funds generally receive an annual management fee based on a percentage of the fund’s capital commitments, contributed capital, net asset value or invested capital during the investment period and based on invested capital after the investment period, and for certain of our SMAs, we receive an annual management fee based on a percentage of invested capital, contributed capital or net asset value throughout the term of the SMA. We also may receive special fees, including commitment, arrangement, underwriting, agency, portfolio management, monitoring and other similar fees, some of which may be accelerated upon a sale of the underlying portfolio investment. In certain circumstances we are contractually required to offset certain amounts of such special fees against future management fees relating to the applicable fund. In addition, we may receive transaction fees from certain affiliated funds for activities related to fund transactions, such as loan originations.
The investment adviser of each of our CLOs typically receives annual management fees based on the gross aggregate collateral balance for CLOs, at par, adjusted for defaulted or discounted collateral. The management fees of CLOs accounted for approximately 3% of our total management fees on a consolidated basis and 7% on an unconsolidated basis for the year ended December 31, 2020.
The management fees we receive from our drawdown style funds are typically payable on a quarterly basis over the life of the fund and do not fluctuate with the changes in investment performance of the fund. The investment management agreements we enter into with clients in connection with contractual SMAs may generally be terminated by such clients with reasonably short prior written notice. The management fees we receive from our SMAs are generally paid on a periodic basis (typically quarterly, subject to the termination rights described above) and are based on either invested capital or on the net asset value of the separately managed account.
We receive management fees in accordance with the investment advisory and management agreements we have with the publicly traded vehicles we manage. Base management fees we receive from ARCC are paid quarterly and proportionately increase or decrease based on ARCC’s total assets (reduced by cash and cash equivalents). ARCC Part I Fees are also generally paid quarterly and proportionately increase or decrease based on ARCC’s net investment income (before ARCC Part I Fees and ARCC Part II Fees (as defined in “Item 7. Management’s Discussion and Analysis of Financial Condition and Results of
Operations—Components of Consolidated Results of Operations—Revenues”)), subject to a fixed hurdle rate. We classify ARCC Part I Fees as management fees as they are predictable and recurring in nature, and not subject to contingent repayment. Management fees we receive from ARDC are generally paid monthly and proportionately increase or decrease based on the closed-end fund's total assets minus liabilities (other than liabilities relating to indebtedness). Management fees we receive from ACRE are generally paid quarterly based on ACRE’s stockholders’ equity. Our investment management agreements of our permanent capital vehicles must be reviewed or approved annually by their boards of directors (including a majority of its independent directors).
Performance Income
We may receive performance income from our funds that may be either an incentive fee or a special allocation of income, which we refer to as carried interest. Performance income is recorded by us when specified investment returns are achieved by the fund. We typically award certain of our professionals with participation in such performance income.
Incentive Fees
The general partners, managers or similar entities of certain of our funds receive performance-based fees. These fees are generally based on the net appreciation per annum of the applicable fund, subject to certain net loss carry-forward provisions, high-watermarks and/or preferred returns. Such performance based fees may also be based on a fund’s cumulative net appreciation to date, in some cases subject to a high-watermark or a preferred return. Incentive fees are realized at the end of a measurement period, typically quarterly or annually. Realized incentive fees are generally higher during the second half of the year due to the nature of certain Credit Group funds that typically realize incentive fees at the end of the calendar year. Once realized, such performance based fees are generally not subject to repayment. Cash from the realizations is typically received in the period subsequent to the measurement period.
Incentive Fees from Publicly Traded Vehicles
We are entitled to receive incentive fees in accordance with the investment advisory and management agreements we have with ARCC and ACRE. We may receive ARCC Part II Fees, which are not paid unless ARCC achieves cumulative aggregate realized capital gains (net of cumulative aggregate realized capital losses and aggregate unrealized capital depreciation). Incentive fees we receive from ACRE are based on a percentage of the difference between ACRE’s core earnings (as defined in ACRE’s management agreement) and an amount derived from the weighted average issue price per share of ACRE’s common stock in its public offerings multiplied by the weighted average number of shares of ACRE's common stock outstanding.
Carried Interest
The general partner or an affiliate of certain of our funds may be entitled to receive carried interest from a fund. Carried interest entitles the general partner (or an affiliate) to a special allocation of income and gains from a fund, and is typically structured as a net profits interest in the applicable fund. Carried interest is generally calculated on a “realized gain” basis, and the general partner of a fund is generally entitled to a carried interest between 10% and 20% of the net realized income and gains (generally taking into account unrealized losses) generated by such fund. Net realized income or loss is not netted between or among funds.
Funds generally follow either an American-style waterfall or European-style waterfall. For American-style waterfalls, the general partner is entitled to receive carried interest after a fund investment is realized if the investors in the fund have received distributions in excess of the capital contributed for such investment and all prior realized investments (plus allocable expenses), as well as the preferred return. For European-style waterfalls, the general partner is entitled to receive carried interest if the investors in the fund have received distributions in an amount equal to all prior capital contributions plus a preferred return.
For most funds, the carried interest is subject to a preferred return ranging from 5% to 8%, subject in most cases to a catch-up allocation to the general partner. Generally, if at the termination of a fund (and in some cases at interim points in the life of a fund), the fund has not achieved investment returns that exceed the preferred return threshold or the general partner receives net profits over the life of the fund in excess of its allocable share under the applicable partnership agreement, the general partner will be obligated to repay an amount equal to the extent the previously distributed carried interest exceeds the amounts to which the general partner is entitled. These repayment obligations may be related to amounts previously distributed to us and our senior professionals and are generally referred to as contingent repayment obligations.
Although a portion of any dividends paid by us may include carried interest received by us, we do not intend to seek fulfillment of any contingent repayment obligation by seeking to have holders of our Class A common stock return any portion of such dividends attributable to carried interest associated with any contingent repayment obligation. Contingent repayment obligations operate with respect to only a given fund’s net investment performance and carried interest of other funds are not netted for determining this contingent obligation. Although a contingent repayment obligation is several to each person who received a distribution, and not a joint obligation, and our professionals who receive carried interest have guaranteed repayment of such contingent obligation, the governing agreements of our funds generally provide that, if a recipient does not fund his or her respective share, we may have to fund such additional amounts beyond the amount of carried interest we retained, although we generally will retain the right to pursue remedies against those carried interest recipients who fail to fund their obligations.
Certain funds may make distributions to their partners to provide them with cash sufficient to pay applicable federal, state and local tax liabilities attributable to the fund's income that is allocated to them. These distributions are referred to as tax distributions and are not subject to contingent repayment obligations.
For additional information concerning the contingent repayment obligations we could face, see “Item 1A. Risk Factors— We may need to pay “clawback” or “contingent repayment” obligations if and when they are triggered under the governing agreements with our funds.”
Capital Invested In and Through Our Funds
To further align our interests with those of investors in our funds, we have invested the firm’s capital and that of our professionals in the funds we sponsor and manage. General partner capital commitments to our funds are determined separately with respect to our funds and, generally, are less than 5% of the total commitments of any particular fund. We determine the general partner capital commitments based on a variety of factors, including regulatory requirements, investor requirements, estimates regarding liquidity over the estimated time period during which commitments will be funded, estimates regarding the amounts of capital that may be appropriate for other opportunities or other funds we may be in the process of raising or are considering raising, prevailing industry standards with respect to sponsor commitments and our general working capital requirements. We generally offer a portion of the general partner commitments to our eligible professionals in accordance with the Investment Company Act. Our general partner capital commitments are typically funded with cash and not with carried interest or deferral of management fees. For more information, see “Item 7. Management’s Discussion and Analysis of Financial Condition and Results of Operations—Liquidity and Capital Resources—Sources and Uses of Liquidity.”
Regulatory and Compliance Matters
Our businesses, as well as the financial services industry, generally are subject to extensive regulation, including periodic examinations, by governmental agencies and self-regulatory organizations or exchanges in the U.S. and foreign jurisdictions in which we operate relating to, among other things, antitrust laws, anti-money laundering laws, anti-bribery laws relating to foreign officials, tax laws and privacy laws with respect to client and other information, and some of our funds invest in businesses that operate in highly regulated industries. Each of the regulatory bodies with jurisdiction over us has regulatory powers dealing with many aspects of financial services, including the authority to grant, and in specific circumstances to cancel, permissions to carry on particular activities. Any failure to comply with these rules and regulations could expose us to liability and/or reputational damage. Additional legislation, increasing global regulatory oversight of fundraising activities, changes in rules promulgated by self-regulatory organizations or exchanges or changes in the interpretation or enforcement of existing laws and rules, either in the United States or elsewhere, may directly affect our mode of operation and profitability. See “Item 1A. Risk Factors-Risks Related to Regulation-Extensive regulation affects our activities, increases the cost of doing business and creates the potential for significant liabilities and penalties that could adversely affect our businesses and results of operations,” “-Failure to comply with “pay to play” regulations implemented by the SEC and certain states, and changes to the “pay to play” regulatory regimes, could adversely affect our businesses,” and “-Regulatory changes in jurisdictions outside the United States could adversely affect our businesses,” “-Adverse incidents with respect to ESG activities could impact our or our portfolio companies’ reputation, the cost of our or their operations, or result in investors ceasing to allocate their capital to us, all of which could adversely affect our business and results of operations,” and “-Regulations governing ARCC’s operation as a business development company affects its ability to raise, and the way in which it raises, additional capital.”
Rigorous legal and compliance analysis of our businesses and investments is important to our culture. We strive to maintain a culture of compliance through the use of policies and procedures such as oversight compliance, codes of ethics, compliance systems, communication of compliance guidance and employee education and training. All employees must annually certify their understanding of and compliance with key global Ares policies, procedures and code of ethics. We have a compliance group that monitors our compliance with the regulatory requirements to which we are subject and manages our compliance policies and procedures. Our Chief Compliance Officer supervises our compliance group, which is responsible for
monitoring all regulatory and compliance matters that affect our activities. Our compliance policies and procedures address a variety of regulatory and compliance risks such as the handling of material non-public information, position reporting, personal securities trading, valuation of investments on a fund-specific basis, document retention, potential conflicts of interest and the allocation of investment opportunities.
Many jurisdictions in which we operate have laws and regulations relating to data privacy, cybersecurity and protection of personal information, including the General Data Protection Regulation, which expands data protection rules for individuals within the European Union (the “EU”) and for personal data exported outside the EU, and the California Consumer Privacy Act, which creates new rights and obligations related to personal data of residents (and households) in California. Any determination of a failure to comply with any such laws or regulations could result in fines and/or sanctions, as well as reputational harm. Moreover, to the extent that these laws and regulations or the enforcement of the same become more stringent, or if new laws or regulations or enacted, our financial performance or plans for growth may be adversely impacted.
United States
The SEC oversees the activities of our subsidiaries that are registered investment advisers under the Investment Advisers Act. The Financial Industry Regulatory Authority (“FINRA”) and the SEC oversee the activities of our wholly owned subsidiary Ares Investor Services LLC (“AIS LLC”), as a registered broker-dealer. In connection with certain investments made by funds in our Private Equity Group, certain of our subsidiaries and funds are subject to audits by the Defense Security Service to determine whether we are under foreign ownership, control or influence. In addition, we regularly rely on exemptions from various requirements of the Securities Act of 1933, as amended (the “Securities Act”), the Securities Exchange Act of 1934, as amended (the “Exchange Act”), the Investment Company Act, the Commodity Exchange Act and the U.S. Employee Retirement Income Security Act of 1974, as amended (“ERISA”). These exemptions are sometimes highly complex and may in certain circumstances depend on compliance by third parties who we do not control.
Additionally, the SEC and various self-regulatory organizations have in recent years increased their regulatory activities in respect of investment management firms. See “Item 1A. Risk Factors-Risks Related to Regulation- Extensive regulation affects our activities, increases the cost of doing business and creates the potential for significant liabilities and penalties that could adversely affect our businesses and results of operations.” Effective September 2019, the SEC adopted a rule that requires a broker-dealer, or a natural person who is an associated person of a broker-dealer, to act in the best interest of a retail customer when making a recommendation of any securities transaction or investment strategy involving securities, without placing the financial or other interest of the broker, dealer or natural person who is an associated person of a broker-dealer making the recommendation ahead of the interest of the retail customer. The term “retail customer” is defined as a natural person who uses such a recommendation primarily for personal, family or household purposes, without reference to investor sophistication or net worth. The “best interest” standard would be satisfied through compliance with certain disclosure, duty of care, conflict of interest mitigation and compliance obligations. While the rule has been challenged by litigation, full implementation began in June 2020, and compliance with the rule will likely impose additional costs to us, in particular with respect to our product offerings and investment platforms that include retail investors.
Funds and Portfolio Companies of our Funds
All of our funds are advised by SEC registered investment advisers (or wholly owned subsidiaries thereof). Registered investment advisers are subject to more stringent requirements and regulations under the Investment Advisers Act than unregistered investment advisers. Such requirements relate to, among other things, fiduciary duties to clients, maintaining an effective compliance program, managing conflicts of interest and general anti-fraud prohibitions. In addition, the SEC requires investment advisers registered or required to register with the SEC under the Investment Advisers Act that advise one or more private funds and have at least $150 million in private fund assets under management to periodically file reports on Form PF. We have filed, and will continue to file, quarterly reports on Form PF, which has resulted in increased administrative costs and a significant amount of attention and time to be spent by our personnel.
Further, the SEC has highlighted valuation practices as one of its areas of focus in investment adviser examinations and has instituted enforcement actions against advisers for misleading investors about valuation. If the SEC were to investigate and find errors in our methodologies or procedures, we and/or members of our management could be subject to penalties and fines, which could harm our reputation and our business, financial condition and results of operations could be materially and adversely affected.
ARCC is a registered investment company that has elected to be treated as a business development company under the Investment Company Act. ARDC and certain other funds are registered investment companies under the Investment Company Act. Each of the registered investment companies has elected, for U.S. federal tax purposes, to be treated as a regulated
investment company (“RIC”) under Subchapter M of the U.S. Internal Revenue Code of 1986, as amended (the “Code”). To maintain its RIC status under the Code, a RIC must timely distribute an amount equal to at least 90% of its investment company taxable income (as defined by the Code, which generally includes net ordinary income and net short term capital gains) to its stockholders. In addition, a RIC generally will be required to pay an excise tax equal to 4% on certain undistributed taxable income unless it distributes in a timely manner an amount at least equal to the sum of (i) 98% of its ordinary income recognized during a calendar year and (ii) 98.2% of its capital gain net income, as defined by the Code, recognized during the one-year period ending on October 31 of the calendar year and (iii) any income recognized, but not distributed, in preceding years. The taxable income on which a RIC pays excise tax is generally distributed to its stockholders in the next tax year. Depending on the level of taxable income earned in a tax year, a RIC may choose to carry forward such taxable income for distribution in the following year, and pay any applicable excise tax. In addition, as a business development company, ARCC must not acquire any assets other than “qualifying assets” specified in the Investment Company Act unless, at the time the acquisition is made, at least 70% of ARCC’s total assets are qualifying assets (with certain limited exceptions). Qualifying assets include investments in “eligible portfolio companies.” ARCC is also generally prohibited from issuing and selling its common stock at a price below net asset value per share and from incurring indebtedness (including for this purpose, preferred stock), if ARCC’s asset coverage, as calculated pursuant to the Investment Company Act, equals less than 150% after such incurrence.
ACRE has elected and qualified to be taxed as a real estate investment trust, or REIT, under the Code. To maintain its qualification as a REIT, ACRE must distribute at least 90% of its taxable income to its stockholders and meet, on a continuing basis, certain other complex requirements under the Code.
AIS LLC, our wholly owned subsidiary, is registered as a broker-dealer with the SEC, which maintains licenses in many states, and is a member of FINRA. As a broker-dealer, this subsidiary is subject to regulation and oversight by the SEC and state securities regulators. In addition, FINRA, a self-regulatory organization that is subject to oversight by the SEC, promulgates and enforces rules governing the conduct of, and examines the activities of, its member firms. Due to the limited authority granted to our subsidiary in its capacity as a broker-dealer, it is not required to comply with certain regulations covering trade practices among broker-dealers and the use and safekeeping of customers’ funds and securities. As a registered broker-dealer and member of a self-regulatory organization, AIS LLC is, however, subject to the SEC’s uniform net capital rule. Rule 15c3-1 of the Exchange Act, which specifies the minimum level of net capital a broker-dealer must maintain and also requires that a significant part of a broker-dealer’s assets be kept in relatively liquid form. See “Item 1A. Risk Factors-Risks Related to Our Businesses-Political and regulatory conditions, including the effects of negative publicity surrounding the financial industry in general and proposed legislation, could adversely affect our businesses.”
Other Jurisdictions
Certain of our subsidiaries operate outside the United States. In Luxembourg, Ares Management Luxembourg (“AM Lux”) is subject to authorization and regulation by the Commission de Surveillance du Secteur Financier (“CSSF”). In the United Kingdom (the “U.K.”), Ares Management Limited (“AML”) and Ares Management UK Limited (“AMUKL”) are subject to regulation and authorization by the U.K. Financial Conduct Authority (“the FCA”). Ares European Loan Management LLP (“AELM”), which is not a subsidiary, but in which we are indirectly invested and which procures certain services from AML, is also subject to regulation by the FCA. In some circumstances, AML, AMUKL, AELM and other Ares entities are or become subject to U.K. or EU laws, for instance in relation to marketing our funds to investors in the European Economic Area (the “EEA”).
The U.K. exited the EU on January 31, 2020. The withdrawal agreement between the U.K. and the EU provided for a transitional period to allow for the terms of the U.K.'s future relationship with the EU to be negotiated, which ended on December 31, 2020. EEA passporting rights are no longer available to the relevant U.K. entities following the end of the transitional period. Various EU laws have been “on-shored” into domestic U.K. legislation and certain transitional regimes and deficiency-correction powers exist to ease the transition. The U.K. and the EU announced, on December 24, 2020, that they have reached agreement on a new Trade and Cooperation Agreement (the “TCA”), which addresses the future relationship between the parties. Notwithstanding the TCA, there remains considerable uncertainty as to the nature of the U.K.’s future relationship with the EU (particularly in the sphere of financial services), creating continuing uncertainty as to the full extent to which the businesses of the U.K. Regulated Entities could be adversely affected by Brexit. See “Item 1A. Risk Factors-Risks Related to Our Businesses-The U.K.’s exit from the EU (“Brexit”) could adversely affect our business and our operations.” Despite the U.K.’s departure from the EU, new and existing EU legislation is expected to continue to impact our business in the U.K. (whether because its effect is preserved in the U.K. as a matter of domestic policy or because compliance with such legislation (whether in whole or part) is a necessary condition for market access into the EEA) and other EEA member states where we have operations. The U.K.'s departure has the potential to change the legislative and regulatory frameworks within which AML, AMUKL and AELM operate, which could adversely affect our businesses or cause a material increase in our tax liability.
AMUKL, AM Lux, AML and AELM (the “European Entities”) all operate within EU legislative frameworks, which include legislation that is both directly applicable to the European Entities and legislation that must be implemented by EEA member states at a national level. Notwithstanding the U.K.'s withdrawal from the EU, AML, AMUKL and AELM as UK-based firms generally continue to be regulated under European legislative frameworks as such frameworks have been preserved in UK law as a matter of policy (subject to amendments to operate properly in a post-Brexit context). When implementing EU measures at a national level, member states often have some degree of discretion as to the manner of implementation, and as a result the rules in some areas are not harmonized across the EEA. In addition, member states may have their own national laws and rules governing the operation of firms in the financial sector which are unrelated to any European legislative initiative. In some circumstances other Ares entities are or become subject to EU laws or the law of EEA member states, including with respect to marketing our funds to investors in the EEA.
AM Lux and AMUKL are both alternative investment fund managers (“AIFMs”). Their operations are primarily governed by Directive 2011/61/EU on Alternative Investment Fund Managers and other associated legislation, rules and guidance (“AIFMD” or the “Directive”). The U.K. implemented AIFMD while it was still a member of the EU and similar requirements therefore continue to apply in the U.K. notwithstanding Brexit. The AIFMD imposes significant regulatory requirements on AIFMs established in the EEA. AIFMD regulates fund managers by, amongst other things, prescribing authorization conditions for an AIFM, restricting the activities that can be undertaken by an AIFM, prescribing the organizational requirements, operating conditions, and regulatory standards relating to such things as initial capital, remuneration, conflicts, risk management, leverage, liquidity management, delegation of duties, transparency and reporting requirement, etc. The European Commission is currently reviewing AIFMD and launched a public consultation in October 2020 on potential improvements to the regulatory framework. This is expected to result in new legislation, possibly in 2021 (commonly referred to as “AIFMD II”). It is unclear at this stage whether and how AIFMD II will affect us or our subsidiaries.
AML and AELM are both investment firms within the meaning of Directive 2014/65/EU on Markets in Financial Instruments (“MiFID II”). The operations of AML and AELM are primarily governed by UK laws and regulatory rules implementing MiFID II, the accompanying Markets in Financial Instruments Regulation 600/2014/EU (“MiFIR”) and other associated legislation, rules and guidance. The main business of the European Entities is to provide asset management services to clients from within the EEA. The European Entities operate primarily within different regulatory frameworks in part because they provide different services to different types of clients.
MiFID II and MiFIR extended the Markets and Financial Instruments Directive (“MiFID”) requirements in a number of areas and require investment firms to comply with more prescriptive and onerous obligations in relation to such things as: costs and charges disclosure, product design and governance, the receipt and payment of inducements, the receipt of and payment for investment research, suitability and appropriateness assessments, conflicts of interest, record-keeping, best execution, transaction and trade reporting, remuneration, training and competence and corporate governance. Although the UK has now withdrawn from the EU, its rules implementing MiFID II continue to have effect and MiFIR has been on-shored into UK law (subject to certain amendments to ensure it operates properly in a UK-specific context) in connection with this withdrawal.
The UK is introducing a new prudential regulatory framework for UK investment firms (the “Investment Firm Prudential Regime” or “IFPR”), which will be closely based on an equivalent regulatory framework being introduced at EU level through the EU Investment Firm Regulation and Investment Firm Directive. IFPR is expected to take effect from January 1, 2022 and will apply to Ares Management Limited and Ares European Loan Management LLP as U.K. MiFID investment firms. The extent to which the IFPR will apply to Ares Management UK Limited, as a U.K. AIFM with a MiFID “top-up” permission, is as yet unclear and further clarity on this point is expected to emerge in future FCA consultations on the new regime. This new prudential regime is expected to result in higher regulatory capital requirements for some affected firms and new, more onerous remuneration rules, as well as re-cut and extended internal governance, disclosure, reporting, liquidity, and group “prudential” consolidation requirements (among other things).
Our operations and our investment activities worldwide are subject to a variety of regulatory regimes that vary by country. These include Ares SSG Capital Management Limited, which is subject to regulation by various regulatory authorities, including the Securities and Futures Commission of Hong Kong and Monetary Authority of Singapore. In addition, as the ultimate parent of the controlling entity of Aspida Life Re Ltd, a Bermuda Class E insurance company, we are considered its “shareholder controller” (as defined in the Bermuda Insurance Act) by the Bermuda Monetary Authority.
Competition
The investment management industry is intensely competitive, and we expect it to remain so. We compete globally and on a regional, industry and asset basis.
We face competition both in the pursuit of fund investors and investment opportunities. Generally, our competition varies across business lines, geographies and financial markets. We compete for outside investors based on a variety of factors, including investment performance, investor perception of investment managers’ drive, focus and alignment of interest, quality of service provided to and duration of relationship with investors, breadth of our product offering, business reputation and the level of fees and expenses charged for services. We compete for investment opportunities both at our funds and for strategic acquisitions by us based on a variety of factors, including breadth of market coverage and relationships, access to capital, transaction execution skills, the range of products and services offered, innovation and price, and we expect that competition will continue to increase.
We expect to face competition in our direct lending, trading, acquisitions and other investment activities primarily from business development companies, credit and real estate funds, specialized funds, hedge fund sponsors, financial institutions, private equity funds, corporate buyers and other parties. Many of these competitors in some of our businesses are substantially larger and have considerably greater financial, technical and marketing resources than are available to us. Many of these competitors have similar investment objectives to us, which may create additional competition for investment opportunities. Some of these competitors may also have a lower cost of capital and access to funding sources that are not available to us, which may create competitive disadvantages for us with respect to investment opportunities. In addition, some of these competitors may have higher risk tolerances, different risk assessments or lower return thresholds, which could allow them to consider a wider variety of investments and to bid more aggressively than us for investments that we want to make. Corporate buyers may be able to achieve synergistic cost savings with regard to an investment that may provide them with a competitive advantage in bidding for an investment. Lastly, institutional and individual investors are allocating increasing amounts of capital to alternative investment strategies. Several large institutional investors have announced a desire to consolidate their investments in a more limited number of managers. We expect that this will cause competition in our industry to intensify and could lead to a reduction in the size and duration of pricing inefficiencies that many of our funds seek to exploit.
Competition is also intense for the attraction and retention of qualified employees. Our ability to continue to compete effectively in our businesses will depend upon our ability to attract new employees and retain and motivate our existing employees.
For additional information concerning the competitive risks that we face, see “Item 1A. Risk Factors—Risks Related to Our Businesses—The investment management business is intensely competitive.”
Available Information
Ares Management Corporation is a Delaware corporation. Our principal executive offices are located at 2000 Avenue of the Stars, 12th Floor, Los Angeles, California 90067, and our telephone number is (310) 201-4100.
Our website address is http://www.aresmgmt.com. Information on our website is not a part of this report and is not incorporated by reference herein. We make available free of charge on our website or provide a link on our website to our Annual Report on Form 10-K, Quarterly Reports on Form 10-Q, Current Reports on Form 8-K, proxy statements and any amendments to those reports filed or furnished pursuant to Section 13(a) or 15(d) of the Exchange Act, as soon as reasonably practicable after those reports are electronically filed with, or furnished to, the SEC. To access these filings, go to the “Investor Resources” section of our website and then click on “SEC Filings.” In addition, these reports and the other documents we file with the SEC are available at a website maintained by the SEC at http://www.sec.gov.
Item 1A. Risk Factors
Risk Factor Summary
Our businesses are subject to a number of inherent risks. We believe that the primary risks affecting our businesses and an investment in shares of our Class A common stock:
•we are subject to risks related to COVID-19 and measures taken to mitigate its impact and spread, which have affected and may continue to affect various aspects of our and our funds’ businesses;
•challenging market and political conditions in the United States and globally may reduce the value or hamper the performance of the investments made by us and our funds or impair the ability of our funds to raise or deploy capital;
•we operate in a complex regulatory and tax environment involving rules and regulations (both domestic and foreign), some of which are outdated relative to today’s global financial activities and some of which are subject to political influence, which could restrict or require us to adjust our operations or the operations of our funds or portfolio companies and subject us to increased compliance costs and administrative burdens, as well as restrictions on our business activities;
•if we are unable to raise capital from investors or deploy capital into investments, or if any of our management fees are waived or reduced, or if we fail to generate performance income, our revenues and cash flows would be materially reduced;
•we are subject to risks related to our dependency on our members of the Executive Management Committee, senior professionals and other key personnel as well as attracting and retaining and developing human capital in a highly competitive talent market;
•we may experience reputational harm if we fail to appropriately address conflicts of interest or if we, our employees, our funds or our portfolio companies fail (or are alleged to have failed) to comply with applicable regulations in an increasingly complex political and regulatory environment;
•we face intense competition in the investment management business;
•our growth strategy contemplates acquisitions and entering new lines of business and expanding into new investment strategies, geographic markets and businesses, which subject us to numerous risks, expenses and uncertainties, including related to the integration of development opportunities, acquisitions or joint ventures;
•we derive a significant portion of our management fees from ARCC;
•economic U.S. and foreign sanction laws may prohibit us and our affiliates from transacting with certain countries, individuals and companies;
•our international operations subject us to numerous regulatory and operational risks and expenses;
•we are subject to operational risks and risks in using prime brokers, custodians, counterparties, administrators and other agents;
•the increasing demands of fund investors, including the potential for fee compression and changes to other terms, could materially adversely affect our future revenues;
•we may be subject to cybersecurity risks and changes to data protection regulation;
•we may be subject to litigation risks and related liabilities or risks related employee misconduct, fraud and other deceptive practices;
•the use of leverage by us and our funds exposes us to substantial risks, including related to changes to the method of determining LIBOR or the selection of a replacement for LIBOR;
•asset valuation methodologies can be highly subjective and the value of assets may not be realized;
•our funds may perform poorly due to market conditions, political actions or environments, monetary and fiscal policy or other conditions beyond our control;
•third-party investors in our funds may not satisfy their contractual obligation to fund capital calls;
•we are subject to risks relating to our contractual rights and obligations under our funds’ governing documents and investment management agreements;
•a downturn in the global credit markets could adversely affect our CLO investments;
•due to our and our funds’ investments in certain market sectors, such as power, infrastructure and energy, real estate and insurance, we are subject to risks and regulations inherent to those industries;
•if we were deemed to be an “investment company” under the Investment Company Act, applicable restrictions could make it impractical for us to continue our businesses as contemplated;
•due to the Holdco Members ownership and control of our shares of common stock, holders of our Class A common stock will generally have no influence over matters on which holders of our common stock vote and limited ability to influence decisions regarding our business;
•we are subject to risks related to our categorization as a “controlled company” within the meaning of the NYSE listing standards;
•potential conflicts of interest may arise among the holders of Class B and Class C common stock and the holders of our Class A common stock and preferred stock;
•our holding company structure, Delaware law and contractual restrictions may limit our ability to pay dividend to the holders of our Class A common stock and our dividends are non-cumulative;
•other anti-takeover provisions in our charter documents could delay or prevent a change in control;
•we are subject to risks related to our tax receivable agreement; and
•limitations on the amount of interest expense that we may deduct could materially increase our tax liability and negatively affect an investment in shares of our Class A common stock.
Risks Related to Our Businesses
The COVID-19 pandemic has caused severe disruptions in the U.S. and global economy, has disrupted, and may continue to disrupt, industries in which we, our funds and our funds’ portfolio companies operate and could potentially negatively impact us, our funds or our funds’ portfolio companies.
Over the past year, the COVID-19 pandemic has resulted in a global and national health crisis, adversely impacted global commercial activity and contributed to significant volatility in equity and debt markets. Many countries and states in the United States, including those in which we, our funds’ and our funds’ portfolio companies operate, issued (and continue to re-issue) orders requiring the closure of, or certain restrictions on the operation of, nonessential businesses and/or requiring residents to stay at home. The COVID-19 pandemic and preventative measures taken to contain or mitigate its spread have caused, and are continuing to cause, business shutdowns or the re-introduction of business shutdowns, cancellations of events and restrictions on travel, significant reductions in demand for certain goods and services, reductions in business activity and financial transactions, supply chain interruptions and overall economic and financial market instability both globally and in the United States. Such measures, as well as the general uncertainty surrounding the dangers and impact of the COVID-19 pandemic, have created significant disruption in supply chains and economic activity and have had a particularly adverse impact on the energy, hospitality, travel, retail and restaurant industries, as well as other industries, including industries in which certain of our funds’ portfolio companies operate. Such effects will likely continue for the duration of the pandemic, which is uncertain, and for some period thereafter. While several countries, as well as certain states, counties and cities in the United States, relaxed the early public health restrictions with a view to partially or fully reopening their economies, many cities, both globally and in the United States, have since experienced a surge in the reported number of cases and hospitalizations related to the COVID-19 pandemic. This increase in cases has led to the re-introduction of such restrictions and business shutdowns in certain states, counties and cities in the United States and globally and could lead to the re-introduction of such restrictions elsewhere. In December 2020, the Federal Food and Drug Administration authorized COVID‑19 vaccines and the distribution of such vaccines has commenced. However, it remains unclear how quickly the vaccines will be distributed nationwide and globally or when “herd immunity” will be achieved and whether the restrictions that were imposed to slow the spread of the virus will be lifted entirely. Ongoing restrictions and any delay in distributing the vaccines could lead people to continue to self-isolate and not participate in the economy at pre-pandemic levels for a prolonged period of time. Even after the COVID-19 pandemic subsides, the U.S. economy and most other major global economies may continue to experience a recession, and we anticipate our and our funds’ business and operations, as well as the business and operations of our funds’ portfolio companies, could be materially adversely affected by a prolonged recession in the U.S. and other major markets.
The extent of the impact of the COVID-19 pandemic (including the restrictive measure taken in response thereto) on our and our funds’ operational and financial performance will depend on many factors, including the duration, severity and scope of the public health emergency, the actions taken by governmental authorities to contain its financial and economic impact, the continued implementation of travel advisories and restrictions, the impact of such public health emergency on overall supply and demand, goods and services, investor liquidity, consumer confidence and levels of economic activity and the extent of its disruption to global, regional and local supply chains and economic markets, all of which are uncertain and difficult to assess. The COVID-19 pandemic is continuing as of the filing date of this Annual Report and its extended duration may have further adverse impacts on our business, financial performance, operating results, cash flows and financial condition, including the market price of shares of our securities, including for the reasons described below.
The effects of a public health crisis such as the COVID-19 pandemic may materially and adversely impact our value and performance and the value and performance of our funds and our funds’ portfolio companies. Further, the impact of the COVID-19 pandemic may not be fully reflected in the valuation of our or our funds’ investments, which may differ materially from the values that we may ultimately realize with respect to such investments. Our valuations, and particularly valuations of our interests in our funds and our funds’ investments, reflect a moment in time, are inherently uncertain, may fluctuate over short periods of time and are often based on subjective estimates, comparisons and qualitative evaluations of private information. Valuations, on an unrealized basis, can also be significantly affected by a variety of external factors including, but not limited to, public equity market volatility, industry trading multiples and interest rates, all of which have been impacted and continue to be impacted by the COVID-19 pandemic. Further, the extreme volatility in the broader market and particularly in the energy markets has led to a broad decrease in valuations and such valuations may continue to decline and become increasingly difficult to ascertain. As a result, our valuations and the valuations of our interests in our funds and our funds’ investments, may not show the complete or continuing impact of the COVID-19 pandemic and the resulting measures taken in response thereto. Accordingly, we and our funds may continue to incur additional net unrealized losses or may incur realized losses in the future, which could have a material adverse effect on our business, financial condition and results of operations. Any public health emergency, including the COVID-19 pandemic or any outbreak of other existing or new epidemic diseases, or the threat thereof, and the resulting financial and economic market uncertainty could have a significant adverse impact on us,
the fair value of our and our funds’ investments and could adversely impact our funds’ ability to fulfill our investment objectives.
Our ability to market and raise new or successor funds in the future may be impacted by the continuation and reintroduction of shelter-in-place orders, travel restrictions and social distancing requirements implemented in response to the COVID-19 pandemic. This may reduce or delay anticipated fee revenues. In addition, the significant volatility and declines in valuations in the global markets as well as liquidity concerns may impact our ability to raise funds or deter fund investors from investing in new or successor funds that we are marketing.
Our funds may experience a slowdown in the pace of their investment activity and capital deployment, which could also adversely affect the timing of raising capital for new or successor funds and could also impact the management fees we earn on funds that generate fees based on invested (and not committed) capital. While the increased volatility in the financial markets caused by the COVID-19 pandemic may present attractive investment opportunities, we or our funds may not be able to complete those investments due to, among other factors, increased competition or operational challenges such as our ability to obtain attractive financing, conduct due diligence and consummate the acquisition and disposition of investments for our funds because of continued and re-introduced shelter-in-place orders, travel restrictions and social distancing requirements.
If the impact of the COVID-19 pandemic and current market conditions continue, we and our funds may have fewer opportunities to successfully exit investments, due to, among other reasons, lower valuations, decreased revenues and earnings, lack of potential buyers with financial resources or access to financing to pursue an acquisition, lack of refinancing markets, resulting in a reduced ability to realize value from such investments at attractive valuations or at all, and thereby negatively impacting our realized income.
Adverse market conditions resulting from the COVID-19 pandemic may impact our liquidity. Our cash flows from management fees may be impacted by, among other things, a slowdown in fundraising or delayed deployment. Cash payment of adverse market conditions may make it difficult for us to refinance our existing indebtedness or obtain new indebtedness with similar terms and any failure to do so could have a material adverse effect on our business. The capital that will be available to us in the future, if at all, may be at a higher cost and on less favorable terms and conditions than we currently experience. While our senior professionals have historically made co-investments in our funds alongside our limited partners, thereby reducing our obligation to make such investments, due to financial uncertainty or liquidity concerns, our employees may be less likely to make co-investments, which would result in such general partner commitments remaining our obligation to fund and reducing our liquidity. In addition, our funds may be impacted due to failure by our fund investors to meet capital calls, which would negatively impact our funds’ ability to make investments or pay us management fees.
The COVID-19 pandemic is having a particularly severe impact on certain industries, including but not limited to the energy, hospitality, travel, retail and restaurant industries, which are industries in which some of our funds have made investments. Many of our funds’ portfolio companies in these industries have faced and are continuing to face operational and financial challenges resulting from the spread of COVID-19 and related governmental measures, such as the closure of stores, hotels, restaurants and other locations, restrictions on travel, quarantines or continued and re-introduced stay-at-home orders. As a result of these disruptions, the businesses, financial results and prospects of certain of these portfolio companies have already been severely affected and could continue to be so affected. This has caused and may in the future result in impairment and decrease in value of our funds’ investments, which may be material.
Our funds’ portfolio companies are also facing or may face in the future increased credit and liquidity risk due to volatility in financial markets, reduced or eliminated revenue streams, and limited or higher cost of access to preferred sources of funding. Changes in the debt financing markets are impacting, and, if the volatility in financial markets continues, may in the future impact, the ability of our funds’ portfolio companies to meet their respective financial obligations and continue as going concerns. This could lead to the insolvency and/or bankruptcy of these companies which would cause our funds to realize losses in respect of those investments. Any of the foregoing would adversely affect our results of operations, perhaps materially, and could harm our reputation.
Our funds may experience similar credit and liquidity risk. Failure of our funds to meet their financial obligations could result in our funds being required to repay indebtedness or other financial obligations immediately in whole or in part, together with any attendant costs, and our funds could be forced to sell some of their assets to fund such costs. Our funds could lose both invested capital in, and anticipated profits from, the affected investment.
Borrowers of loans and other credit instruments made by our funds may be unable to make their loan payments on a timely basis and meet their loan covenants, and tenants leasing real estate properties owned by our funds may not be able to pay rents in a timely manner or at all, resulting in a decrease in value of our funds’ credit and real estate investments and lower than
expected returns. In addition, for variable interest instruments, lower reference rates resulting from government stimulus programs in response to the COVID-19 pandemic could lead to lower interest income for funds making loans.
The COVID-19 pandemic may adversely impact our business and operations since an extended period of remote working by our employees could strain our technology resources and introduce operational risks, including heightened cybersecurity risk. While we have taken steps to secure our networks and systems, remote working environments may be less secure and more susceptible to hacking attacks, including phishing and social engineering attempts that seek to exploit the COVID-19 pandemic. In addition, our data security, data privacy, investor reporting and business continuity processes could be impacted by a third party’s inability to perform due to the COVID-19 pandemic or by failures of, or attacks on, their information systems and technology. Also, our accounting and financial reporting systems, processes, and controls could be impacted as a result of these risks. In addition, COVID-19 presents a significant threat to our employees’ well-being and morale, and we may experience potential loss of productivity. If our senior management or other key personnel become ill or are otherwise unable to perform their duties for an extended period of time, we may experience a loss of productivity or a delay in the implementation of certain strategic plans. In addition to any potential impact of such extended illness on our operations, we may be exposed to the risk of litigation by our employees against us for, among other things, failure to take adequate steps to protect their well-being, particularly in the event they become sick after a return to the office. Further, local COVID-19-related laws can be subject to rapid change depending on public health developments, which can lead to confusion and make compliance with laws uncertain and subject us, our funds or our funds’ portfolio companies to increased risk of litigation for non-compliance.
Additionally, due to stay-at-home orders, travel restrictions, and other COVID-19 related responses, many of our staff cannot travel for in-person meetings and/or have been working remotely outside of their usual work location. This could create taxable presence or residency risks for our corporate entities, professionals, funds and portfolio companies, which risks could lead to increased tax liability and additional compliance complexities.
Regulatory oversight and enforcement may become more rigorous for the financial services industry and other regulated industries as a result of the impact of the COVID-19 pandemic on the financial markets, especially in the wake of the array of governmental financial assistance programs provided by state and national governments around the world. In addition, new laws or regulations that are passed in response to the COVID-19 pandemic could adversely impact investment management firms. This may result in a more complex regulatory, tax and political environment, which could subject us to increased compliance costs and administrative burdens.
Difficult market and political conditions may adversely affect our businesses in many ways, including by reducing the value or hampering the performance of the investments made by our funds or reducing the ability of our funds to raise or deploy capital, each of which could materially reduce our revenue, earnings and cash flow and adversely affect our financial prospects and condition.
Our businesses are materially affected by conditions in the global financial markets and economic and political conditions throughout the world, such as interest rates, the availability and cost of credit, inflation rates, economic uncertainty, changes in laws (including laws relating to our taxation, taxation of our investors and the possibility of changes to regulations applicable to alternative asset managers), trade policies, commodity prices, tariffs, currency exchange rates and controls and national and international political circumstances (including wars and other forms of conflict, terrorist acts, and security operations) and catastrophic events such as fires, floods, earthquakes, tornadoes, hurricanes, other adverse weather and climate conditions and pandemics. These factors are outside of our control and may affect the level and volatility of securities prices and the liquidity and value of investments, and we may not be able to or may choose not to manage our exposure to these conditions.
Global financial markets have experienced heightened volatility in recent periods, including as a result of economic and political events in or affecting the world’s major economies. For example, the withdrawal of the U.K. from the EU in January 2020 and subsequent ongoing uncertainty regarding the future relationship between the U.K. and the EU following the end of the Brexit transition period on December 31, 2020, hostilities in the Middle East region, recent U.S. presidential and congressional elections and resulting uncertainties regarding actual and potential shifts in U.S. and foreign, trade, economic and other policies, and concerns over increasing inflation and deflation, as well as interest rate volatility and fluctuations in oil and gas prices resulting from global production and demand levels, have precipitated market volatility.
In addition, numerous structural dynamics and persistent market trends have exacerbated volatility generally. Concerns over significant declines in the commodities markets, sluggish economic expansion in non-U.S. economies, including continued concerns over growth prospects in China and emerging markets, growing debt loads for certain countries and uncertainty about the consequences of the U.S. and other governments withdrawing monetary stimulus measures all highlight the fact that economic conditions remain unpredictable and volatile. In recent periods, trade tensions between the U.S. and China have
escalated. Further escalation of trade tensions between the U.S. and China, or the countries’ inability to reach a timely trade agreement, may negatively impact the rate of global growth, particularly in China, which has and continues to exhibit signs of slowing growth. Moreover, there is a risk of both sector-specific and broad-based corrections and/or downturns in the equity and credit markets. Any of the foregoing could have a significant impact on the markets in which we operate and a material adverse impact on our business prospects and financial condition.
A number of factors have had and may continue to have an adverse impact on credit markets in particular. The weakness and the uncertainty regarding the stability of the oil and gas markets resulted in a tightening of credit across multiple sectors. In addition, although the Federal Reserve has recently lowered the federal funds rate following a period of numerous increases, changes in and uncertainty surrounding interest rates may have a material effect on our business, particularly with respect to the cost and availability of financing for significant acquisition and disposition transactions. Moreover, while conditions in the U.S. economy have generally improved since the credit crisis, many other economies continue to experience weakness, tighter credit conditions and a decreased availability of foreign capital. Since credit represents a significant portion of our business and ongoing strategy, any of the foregoing could have a material adverse impact on our business prospects and financial condition.
These and other conditions in the global financial markets and the global economy may result in adverse consequences for us and many of our funds, each of which could adversely affect the business of such funds, restrict such funds’ investment activities, impede such funds’ ability to effectively achieve their investment objectives and result in lower returns than we anticipated at the time certain of our investments were made. More specifically, these economic conditions could adversely affect our operating results by causing:
•decreases in the market value of securities, debt instruments or investments held by some of our funds;
•illiquidity in the market, which could adversely affect transaction volumes and the pace of realization of our funds’ investments or otherwise restrict the ability of our funds to realize value from their investments, thereby adversely affecting our ability to generate performance or other income;
•our assets under management to decrease, thereby lowering a portion of our management fees payable by our funds to the extent they are based on market values; and
•increases in costs or reduced availability of financial instruments that finance our funds.
During periods of difficult market conditions or slowdowns (which may be across one or more industries, sectors or geographies), companies in which we invest may experience decreased revenues, financial losses, credit rating downgrades, difficulty in obtaining access to financing and increased funding costs. During such periods, these companies may also have difficulty in expanding their businesses and operations and be unable to meet their debt service obligations or other expenses as they become due, including expenses payable to us. Negative financial results in our funds’ portfolio companies may reduce the value of our portfolio companies, the net asset value of our funds and the investment returns for our funds, which could have a material adverse effect on our operating results and cash flow. In addition, such conditions would increase the risk of default with respect to credit-oriented or debt investments. Our funds may be adversely affected by reduced opportunities to exit and realize value from their investments, by lower than expected returns on investments made prior to the deterioration of the credit markets and by our inability to find suitable investments for the funds to effectively deploy capital, which could adversely affect our ability to raise new funds and thus adversely impact our prospects for future growth.
Political and regulatory conditions, including the effects of negative publicity surrounding the financial industry in general and proposed legislation, could adversely affect our businesses.
As a result of market disruptions and highly publicized financial scandals in recent years, regulators and investors have exhibited concerns over the integrity of the U.S. financial markets. The businesses that we operate both in and outside the United States will be subject to new or additional regulations. We may be adversely affected as a result of new or revised legislation or regulations imposed by the SEC, the CFTC, FINRA or other U.S. or non-U.S. governmental regulatory authorities or self-regulatory organizations that supervise the financial markets. We may also be adversely affected by changes in the interpretation or enforcement of existing laws and rules by these governmental authorities and self-regulatory organizations.
Throughout 2020 and continuing into 2021 there has been an increasing level of public discourse, debate and media coverage regarding the appropriate extent of regulation and oversight of the financial industry, including investment firms, as well as the tax treatment of certain investments and income generated from such investments. For further discussion regarding recent legislation affecting the taxation of carried interest, see “-We depend on the members of the Executive Management Committee, senior professionals and other key personnel, and our ability to retain them and attract additional qualified personnel is critical to our success and our growth prospects.” In connection with the 2020 U.S. presidential and Congressional
elections and the transition to a Democratic Presidential administration and majority in the U.S. Congress, uncertainty has arisen regarding prospective changes in law and regulation affecting the U.S. private equity industry, including the possibility of significant revision to the Code and U.S. financial laws, rules and regulations. The likelihood of occurrence and the effect of any such change is highly uncertain and could have an adverse impact on us, our portfolio companies and our fund investors. See “Risk Related to Regulation-Extensive regulation affects our activities, increases the cost of doing business and creates the potential for significant liabilities and penalties that could adversely affect our businesses and results of operations.”
Changes in relevant tax laws, regulations or treaties or an adverse interpretation of these items by tax authorities may adversely affect our effective tax rate, tax liability and financial condition and results.
Any substantial changes in domestic or international corporate tax policies, regulations or guidance, enforcement activities or legislative initiatives may adversely affect our business, the amount of taxes we are required to pay and our financial condition and results of operations generally. Our effective tax rate and tax liability is based on the application of current income tax laws, regulations and treaties. These laws, regulations and treaties are complex, and the manner which they apply to us and our funds is sometimes open to interpretation. Significant management judgment is required in determining our provision for income taxes, our deferred tax assets and liabilities and any valuation allowance recorded against our net deferred tax assets. Although management believes its application of current laws, regulations and treaties to be correct and sustainable upon examination by the tax authorities, the tax authorities could challenge our interpretation resulting in additional tax liability or adjustment to our income tax provision that could increase our effective tax rate. For an overview of certain relevant U.S. tax laws and relevant foreign tax laws (and FATCA), see “-Risks Related to Taxation-Applicable U.S. and foreign tax law, regulations, or treaties, and changes in such tax laws, regulations or treaties or an adverse interpretation of these items by tax authorities could adversely affect our effective tax rate, tax liability, financial condition and results, ability to raise funds from certain foreign investors, increase our compliance or withholding tax costs and conflict with our contractual obligations.”
Our business depends in large part on our ability to raise capital from investors. If we were unable to raise such capital, we would be unable to collect management fees or deploy such capital into investments, which would materially reduce our revenues and cash flow and adversely affect our financial condition.
Our ability to raise capital from investors depends on a number of factors, including many that are outside our control. Investors may downsize their investment allocations to alternative asset managers to rebalance a disproportionate weighting of their overall investment portfolio among asset classes. If the value of an investor’s portfolio decreases as a whole, the amount available to allocate to alternative investments could decline. Further, investors often evaluate the amount of distributions they have received from existing funds when considering commitments to new funds. Poor performance of our funds, or regulatory or tax constraints, could also make it more difficult for us to raise new capital. Our investors and potential investors continually assess our funds’ performance independently and relative to market benchmarks and our competitors, which affects our ability to raise capital for existing and future funds. If economic and market conditions deteriorate or continue to be volatile, investors may delay making new commitments to investment funds and/or we may be unable to raise sufficient amounts of capital to support the investment activities of future funds. We may not be able to find suitable investments for the funds to effectively deploy capital, which could adversely affect our ability to raise new funds and our prospects for future growth. This may be particularly impactful for our larger flagship funds. In addition, certain investors have implemented or may implement restrictions against investing in certain types of asset classes, such as fossil fuels, which would affect our ability to raise new funds focused on those asset classes. If we were unable to successfully raise capital, our revenue and cash flow would be reduced, and our financial condition would be adversely affected. Furthermore, while our senior professionals have committed substantial capital to our funds, commitments from new investors may depend on the commitments made by our senior professionals to new funds and there can be no assurance that there will be further commitments to our funds by these individuals, and any future investments by them in our funds or other alternative investment categories will likely depend on the performance of our funds, the performance of their overall investment portfolios and other investment opportunities available to them.
We depend on the members of the Executive Management Committee, senior professionals and other key personnel, and our ability to retain them and attract additional qualified personnel is critical to our success and our growth prospects.
We depend on the diligence, skill, judgment, business contacts and personal reputations of the members of the Executive Management Committee, senior professionals and other key personnel. Our future success will depend upon our ability to retain our senior professionals and other key personnel and our ability to recruit additional qualified personnel. These individuals possess substantial experience and expertise in investing, are responsible for locating and executing our funds’ investments, have significant relationships with the institutions that are the source of many of our funds’ investment opportunities and, in certain cases, have strong relationships with our investors. Therefore, if any of our senior professionals or other key personnel join competitors or form competing companies, it could result in the loss of significant investment opportunities, limit our ability to raise capital from certain existing investors or result in the loss of certain existing investors.
The departure or bad acts of any of our senior professionals, or a significant number of our other investment professionals, could have a material adverse effect on our ability to achieve our investment objectives, cause certain of our investors to withdraw capital they invest with us or elect not to commit additional capital to our funds or otherwise have a material adverse effect on our business and our prospects. Turnover and associated costs of rehiring, the loss of human capital through attrition and the reduced ability to attract talent could impair our ability to implement our growth strategy and maintain our standards of excellence. Further the departure of some or all of those individuals could also trigger certain “key person” provisions in the documentation governing certain of our funds, which would permit the investors in those funds to suspend or terminate such funds’ investment periods or, in the case of certain funds, permit investors to withdraw their capital prior to expiration of the applicable lock-up date. We do not carry any “key person” insurance that would provide us with proceeds in the event of the death or disability of any of our senior professionals, and we do not have a policy that prohibits our senior professionals from traveling together. See “-Employee misconduct could harm us by impairing our ability to attract and retain investors and subjecting us to significant legal liability, regulatory scrutiny and reputational harm.”
We anticipate that it will be necessary for us to add investment professionals both to grow our businesses and to replace those who depart. Competition for qualified, motivated, and highly-skilled executives, professionals and other key personnel in investment management firms is significant, both in the United States and internationally, and we may not succeed in recruiting additional personnel or we may fail to effectively replace current personnel who depart with qualified or effective successors. We seek to offer our personnel meaningful professional development opportunities and programs such as employee engagement, training and development opportunities and periodic review processes. We also seek to provide our personnel with competitive benefits and compensation packages. However, these efforts may not be sufficient to enable us to attract, retain and motivate qualified individuals to support our growth.
Furthermore, under the Tax Cuts and Jobs Act, investments must be held for more than three years, rather than the prior requirement of more than one year, for carried interest to be treated for U.S. federal income tax purposes as capital gain. The longer holding period requirement may result in some or all of our carried interest being treated as ordinary income, which would materially increase the amount of taxes that our employees and other key personnel would be required to pay. In January 2021, the IRS released final regulations (which generally retain the basic approach and structure of the proposed regulations published in August 2020, with certain significant revisions) implementing the carried interest provisions that were enacted as part of the Tax Cuts and Jobs Act. We are currently evaluating the potential tax impacts of such regulations, and the ultimate tax consequences of such regulations are uncertain. Although most proposals regarding the taxation of carried interest still require gain realization before applying ordinary income rates, legislation has been introduced that would assume a deemed annual return on carried interest and tax that amount annually, with a true-up once the assets are sold. In addition, following the Tax Cuts and Jobs Act, the tax treatment of carried interest has continued to be an area of focus for policymakers and government officials, which could result in a further regulatory action by federal or state governments. For example, certain states, including New York and California, have proposed legislation to levy additional state tax on carried interest. Tax authorities and legislators in other jurisdictions that Ares has investments or employees in could clarify, modify or challenge their treatment of carried interest. For example, the UK Office of Tax Simplification is currently reviewing the UK Capital Gains Tax Regime, and there is a risk that such review could result in a change to the taxation of carried interest with respect to our UK investment professionals. Additionally, the COVID-19 pandemic may increase these risks as international authorities consider methods to increase tax revenues due to increasing fiscal deficits. In addition, there have been proposed laws and regulations that sought to regulate the compensation of certain of our employees. All of these changes may materially increase the amount of taxes that our employees and other key personnel would be required to pay and as a result may impact our ability to recruit, retain and motivate employees and key personnel in the relevant jurisdictions or may require us in certain circumstances to consider alternative or modified incentive arrangements for such employees or key personnel. Our efforts to retain and attract investment professionals may also result in significant additional expenses, which could adversely affect our profitability or result in an increase in the portion of our performance income that we grant to our investment professionals. In the year ended December 31, 2020, we incurred equity compensation expenses of $123.0 million, and we expect these costs to continue to increase in the future as we increase the use of equity compensation awards to attract, retain and compensate employees.
Our failure to appropriately address conflicts of interest could damage our reputation and adversely affect our businesses.
As we have expanded and as we continue to expand the number and scope of our businesses, we increasingly confront potential conflicts of interest relating to our and our funds’ investment activities. These conflicts are most likely to arise between or among our funds or between one or more funds across our Credit, Private Equity, Real Estate and Strategic Initiatives Groups, including any special purpose acquisition companies (“SPACs”) and similar investment vehicles that we sponsor. We and certain of our funds may have overlapping investment objectives, including funds that have different fee structures, and potential conflicts may arise with respect to our decisions regarding how to allocate investment opportunities. For example, a decision to receive material non-public information about a company while pursuing an investment opportunity may give rise to a potential conflict of interest if it results in our having to restrict any fund or other part of our business from
trading in the securities of such company. Further, we may allocate an investment opportunity that is appropriate for Ares and/or multiple funds in a manner that excludes one or more funds or results in a disproportionate allocation based on factors or criteria that we determine, such as differences with respect to available capital, the size of a fund, minimum investment amounts and remaining life of a fund, differences in investment objectives or current investment strategies, such as objectives or strategies, differences in risk profile at the time an opportunity becomes available, the potential transaction and other costs of allocating an opportunity among various funds, potential conflicts of interest, including whether multiple funds have an existing investment in the security in question or the issuer of such security, the nature of the security or the transaction including the size of investment opportunity, minimum investment amounts and the source of the opportunity, current and anticipated market and general economic conditions, existing positions in an issuer/security, prior positions in an issuer/security and other considerations deemed relevant to us. We may also cause one or more funds to invest in a single portfolio company, for example, where the fund that made an initial investment no longer has capital available to invest. We may also cause different funds that we advise to purchase different classes of securities in the same portfolio company. For example, in the normal course of business our Credit Group funds acquire debt positions in companies in which our Private Equity Group funds own common equity securities. A direct conflict of interest could arise between the debt holders and the equity holders if such a company were to develop insolvency concerns. In addition, funds in one group could be restricted from selling their positions in such companies for extended periods because investment professionals in another group sit on the boards of such companies or because another part of the firm has received private information. Certain funds in different groups may invest alongside each other in the same security. ARCC and other business development companies and registered closed-end management investment companies managed by a subsidiary of us are permitted to co-invest in portfolio companies with each other and with affiliated investment funds pursuant to an SEC order (the “Co-investment Exemptive Order”). The different investment objectives or terms of such funds may result in a potential conflict of interest, including in connection with the allocation of investments between the funds made pursuant to the Co-investment Exemptive Order. In addition, conflicts of interest may exist in the valuation of our investments and regarding decisions about the allocation of specific investment opportunities among us and our funds and the allocation of fees and costs among us, our funds and their portfolio companies.
Though we believe we have appropriate means and oversight to resolve these conflicts, our judgment on any particular allocation could be challenged. While we have developed general guidelines regarding when two or more funds can invest in different parts of the same company’s capital structure and created a process that we employ to handle such conflicts if they arise, our decision to permit the investments to occur in the first instance or our judgment on how to minimize the conflict could be challenged. If we fail to appropriately address any such conflicts, it could negatively impact our reputation and ability to raise additional funds and the willingness of counterparties to do business with us or result in potential litigation against us.
Conflicts of interest may arise in our allocation of co-investment opportunities.
As a general matter, our allocation of co-investment opportunities is entirely within our discretion and there can be no assurance that co-investments of any particular type or amount will be allocated to any of our funds or investors. There can be no assurance that co-investments will become available and we will take into account a variety of factors and considerations we deem relevant in our sole discretion in allocating co-investment opportunities, including, without limitation, whether a potential co-investor has expressed an interest in evaluating co-investment opportunities, our assessment of a potential co-investor’s ability to invest an amount of capital that fits the needs of the co-investment and its history of participating in Ares co-investments, the size of the potential co-investor’s commitments to our funds, the length and nature of our relationship with the potential co-investor, including whether the potential co-investor has demonstrated a long-term and/or continuing commitment to the potential success of Ares or any of its funds, whether the co-investor is considered strategic to the co-investment, our assessment of a potential co-investor’s ability to commit to a co-investment opportunity within the required timeframe of the particular transaction, the economic and other terms of such co-investment (e.g., whether management fees and/or carried interest would be payable to us and the extent thereof), and such other factors and considerations that we deem relevant in our sole discretion under the circumstances.
Certain funds in different groups may invest alongside each other in the same security. ARCC and other business development companies and registered closed-end management investment companies managed by a subsidiary of us are permitted to co-invest in portfolio companies with each other and with affiliated investment funds pursuant to the Co-investment Exemptive Order. The different investment objectives or terms of such funds may result in a potential conflict of interest, including in connection with the allocation of investments between the funds made pursuant to the Co-investment Exemptive Order. In addition, conflicts of interest may exist in the valuation of our investments and regarding decisions about the allocation of specific investment opportunities among us and our funds and the allocation of fees and costs among us, our funds and their portfolio companies. We, from time to time, incur fees, costs, and expenses on behalf of more than one fund. To the extent such fees, costs, and expenses are incurred for the account or benefit of more than one fund, each such fund will typically bear an allocable portion of any such fees, costs, and expenses in proportion to the size of its investment in the activity or entity to which such expense relates (subject to the terms of each fund’s governing documents) or in such other manner as we considers fair and equitable under the circumstances such as the relative fund size or capital available to be invested by such
funds. Where a fund’s governing documents do not permit the payment of a particular expense, we will generally pay such fund’s allocable portion of such expense.
Potential conflicts will arise with respect to our decisions regarding how to allocate co-investment opportunities among our funds and investors and the terms of any such co-investments. Our fund documents typically do not mandate specific allocations with respect to co-investments. The investment advisers of our funds may have an incentive to provide co-investment opportunities to certain investors in lieu of others. Co-investment arrangements may be structured through one or more of our investment vehicles, and in such circumstances, co-investors will generally bear the costs and expenses thereof (which may lead to conflicts of interest regarding the allocation of costs and expenses between such co-investors and investors in our other investment funds). The terms of any such existing and future co-investment vehicles may differ materially, and in some instances may be more favorable to us, than the terms of certain of our funds or prior co-investment vehicles, and such different terms may create an incentive for us to allocate a greater or lesser percentage of an investment opportunity to such funds or such co-investment vehicles, as the case may be. Such incentives will from time to time give rise to conflicts of interest. There can be no assurance that any conflicts of interest will be resolved in favor of any particular investment funds or investors (including any applicable co-investors) and there is a risk that such investment fund or investor (or the SEC) may challenge our treatment of such conflict, which could impose costs on our business and expose us to potential liability.
The investment management business is intensely competitive.
The investment management business is intensely competitive, with competition based on a variety of factors, including investment performance, business relationships, quality of service provided to investors, investor liquidity and willingness to invest, fund terms (including fees), brand recognition and business reputation. We compete with a number of private equity funds, specialized funds, hedge funds, corporate buyers, traditional asset managers, real estate development companies, commercial banks, investment banks, other investment managers and other financial institutions, as well as domestic and international pension funds and sovereign wealth funds, and we expect that competition will continue to increase.
Numerous factors increase our competitive risks, including, but not limited to:
•a number of our competitors in some of our businesses have greater financial, technical, marketing and other resources and more personnel than we do;
•some of our funds may not perform as well as competitors’ funds or other available investment products;
•several of our competitors have raised significant amounts of capital, and many of them have similar investment objectives to ours, which may create additional competition for investment opportunities;
•some of our competitors may have a lower cost of capital and access to funding sources that are not available to us, which may create competitive disadvantages for us with respect to our funds, particularly our funds that directly use leverage or rely on debt financing of their portfolio investments to generate superior investment returns;
•some of our competitors may have higher risk tolerances, different risk assessments or lower return thresholds than us, which could allow them to consider a wider variety of investments and to bid more aggressively than us for investments that we want to make;
•some of our competitors may be subject to less regulation and, accordingly, may have more flexibility to undertake and execute certain businesses or investments than we do and/or bear less compliance expense than we do;
•some of our competitors may not have the same types of conflicts of interest as we do;
•some of our competitors may have more flexibility than us in raising certain types of funds under the investment management contracts they have negotiated with their investors;
•some of our competitors may have better expertise or be regarded by investors as having better expertise in a specific asset class or geographic region than we do;
•our competitors that are corporate buyers may be able to achieve synergistic cost savings in respect of an investment, which may provide them with a competitive advantage in bidding for an investment;
•our competitors have instituted or may institute low cost high speed financial applications and services based on artificial intelligence and new competitors may enter the asset management space using new investment platforms based on artificial intelligence; and
•other industry participants may, from time to time, seek to recruit our investment professionals and other employees away from us.
Developments in financial technology, such as a distributed ledger technology (or blockchain), have the potential to disrupt the financial industry and change the way financial institutions, including investment managers, do business, and could exacerbate these competitive pressures.
We may lose investment opportunities in the future if we do not match pricing, structures and terms offered by our competitors. Alternatively, we may experience decreased profitability, rates of return and increased risks of loss if we match pricing, structures and terms offered by our competitors.
In addition, the attractiveness of investments in our funds relative to other investment products could decrease depending on economic conditions. This competitive pressure could adversely affect our ability to make successful investments and limit our ability to raise future funds, either of which would adversely impact our businesses, revenues, results of operations and cash flow.
Lastly, institutional and individual investors are allocating increasing amounts of capital to alternative investment strategies. Several large institutional investors have announced a desire to consolidate their investments in a more limited number of managers. We expect that this will cause competition in our industry to intensify and could lead to a reduction in the size and duration of pricing inefficiencies that many of our funds seek to exploit.
Poor performance of our funds would cause a decline in our revenue and results of operations, may obligate us to repay performance income previously paid to us and could adversely affect our ability to raise capital for future funds.
We derive revenues primarily from:
•management fees, which are based generally on the amount of capital committed to or invested by our funds;
•performance income, which are based on the performance of our funds; and
•returns on investments of our own capital in the funds and other investment vehicles, including SPACs, that we sponsor and manage.
When any of our funds perform poorly, either by incurring losses or underperforming benchmarks, as compared to our competitors or otherwise, our investment record suffers. As a result, our performance income may be adversely affected and, all else being equal, the value of our assets under management could decrease, which may, in turn, reduce our management fees. Moreover, we may experience losses on investments of our own capital as a result of poor investment performance. If a fund performs poorly, we will receive little or no performance income with regard to the fund and little income or possibly losses from our own principal investment in such fund. Furthermore, if, as a result of poor performance or otherwise, a fund does not achieve total investment returns that exceed a specified investment return threshold over the life of the fund or other measurement period, we may be obligated to repay the amount by which performance income that were previously distributed or paid to us exceeds amounts to which we were entitled. Poor performance of our funds and other vehicles could also make it more difficult for us to raise new capital. Investors in our closed-end funds may decline to invest in future closed-end funds we raise as a result of poor performance. Investors in our open-ended funds may redeem their investment as a result of poor performance. Poor performance of our publicly traded funds may result in stockholders selling their stock in such vehicles, thereby causing a decline in the stock price and limiting our ability to access capital. For further information on the impact of poor fund performance, see “We may not be able to maintain our current fee structure as a result of industry pressure from fund investors to reduce fees, which could have an adverse effect on our profit margins and results of operations.”
In addition, if any of our subsidiaries become the sponsor of any SPACs that are unable to successfully complete a business combination within the time limitation provided for such SPAC, we may lose the entirety of our investment. See “We have made a significant investment in a subsidiary that is the sponsor of a SPAC, and will suffer the loss of all of our investment if the SPAC does not complete business combination within two years.”
ARCC’s management fee comprises a significant portion of our management fees and a reduction in fees from ARCC could have an adverse effect on our revenues and results of operations.
The management fees we receive from ARCC (including fees attributable to ARCC Part I Fees) comprise a significant percentage of our management fees. The investment advisory and management agreement we have with ARCC categorizes the
fees we receive as: (a) base management fees, which are paid quarterly and generally increase or decrease based on ARCC’s total assets (excluding cash and cash equivalents), (b) fees based on ARCC’s net investment income (before ARCC Part I Fees and ARCC Part II Fees), which are paid quarterly (“ARCC Part I Fees”) and (c) fees based on ARCC’s net capital gains, which are paid annually (“ARCC Part II Fees”). We classify the ARCC Part I Fees as management fees because they are predictable and recurring in nature, not subject to contingent repayment and generally cash-settled each quarter. If ARCC’s total assets or its net investment income (before ARCC Part I Fees and ARCC Part II Fees) were to decline significantly for any reason, including, without limitation, due to fair value accounting requirements, the poor performance of its investments or the failure to successfully access or invest capital, the amount of the fees we receive from ARCC, including the base management fee and the ARCC Part I Fees, would also decline significantly, which could have an adverse effect on our revenues and results of operations. In addition, because the ARCC Part II Fees are not paid unless ARCC achieves cumulative aggregate realized capital gains (net of cumulative aggregate realized capital losses and aggregate unrealized capital depreciation), ARCC’s Part II Fees payable to us are variable and not predictable. In addition, ARCC Part I Fees and ARCC Part II Fees may be subject to cash payment deferral if certain return hurdles are not met, which could have an adverse effect on our cash flows. ARCC Part I Fees were deferred for the second and third quarters of 2020 and as of December 31, 2020, these fees are now payable under the terms of the investment advisory and management agreement. We may also, from time to time, waive or voluntarily defer any fees payable by ARCC in connection with strategic transactions.
Our investment advisory and management agreement with ARCC renews for successive annual periods subject to the approval of ARCC’s board of directors or by the affirmative vote of the holders of a majority of ARCC’s outstanding voting securities. In addition, as required by the Investment Company Act, both ARCC and its investment adviser have the right to terminate the agreement without penalty upon 60 days’ written notice to the other party. Termination or non-renewal of this agreement would reduce our revenues significantly and could have a material adverse effect on our financial condition.
We may not be able to maintain our current fee structure as a result of industry pressure from fund investors to reduce fees, which could have an adverse effect on our profit margins and results of operations.
We may not be able to maintain our current fee structure as a result of industry pressure from fund investors to reduce fees. Although our investment management fees vary among and within asset classes, historically we have competed primarily on the basis of our performance and not on the level of our investment management fees relative to those of our competitors. In recent years, however, there has been a general trend toward lower fees in the investment management industry. The Institutional Limited Partners Association (“ILPA”) published a set of Private Equity Principles (the “Principles”) which called for enhanced “alignment of interests” between general partners and limited partners through modifications of some of the terms of fund arrangements, including proposed guidelines for fees and performance income structures. We promptly provided ILPA with our endorsement of the Principles, representing an indication of our general support for the efforts of ILPA. Although we have no obligation to modify any of our fees with respect to our existing funds, we may experience pressure to do so. More recently, institutional investors have been increasing pressure to reduce management and investment fees charged by external managers, whether through direct reductions, deferrals, rebates or other means. In addition, we may be asked by investors to waive or defer fees for various reasons, including during economic downturns or as a result of poor performance of our funds. We may not be successful in providing investment returns and service that will allow us to maintain our current fee structure. Fee reductions on existing or future new businesses could have an adverse effect on our profit margins and results of operations. For more information about our fees see “Item 7. Management’s Discussion and Analysis of Financial Condition and Results of Operations.”
In addition, we may not be able to maintain our current fee structure if we fail to grow the assets of our funds. This would limit our ability to earn additional management fees and performance income, and ultimately affect our operating results. Our fund investors and potential fund investors continually assess our funds’ performance independently and relative to market benchmarks and our competitors, and our ability to raise capital for existing and future funds and avoid excessive redemption levels depends on our funds’ performance. Accordingly, poor fund performance may deter future investment in our funds and thereby decrease the capital invested in our funds and, ultimately, our management fee income. In the face of poor fund performance, investors could demand lower fees or fee concessions for existing or future funds which would likewise decrease our revenue.
Rapid growth of our businesses, particularly outside the United States, may be difficult to sustain and may place significant demands on our administrative, operational and financial resources.
Our assets under management have grown significantly in the past, and we are pursuing further growth in the near future, both organic and through acquisitions. Our rapid growth has placed, and planned growth, if successful, will continue to place significant demands on our legal, accounting and operational infrastructure and has increased expenses. The complexity of these demands, and the expense required to address them, is a function not simply of the amount by which our assets under management has grown, but of the growth in the variety and complexity of, as well as the differences in strategy between, our
different funds. In addition, we are required to continuously develop our systems and infrastructure in response to the increasing sophistication of the investment management market and legal, accounting, regulatory and tax developments.
Our future growth will depend in part on our ability to maintain an operating platform and management system sufficient to address our growth and will require us to incur significant additional expenses and to commit additional senior management and operational resources. As a result, we face significant challenges in:
•maintaining adequate financial, regulatory (legal, tax and compliance) and business controls;
•providing current and future investors with accurate and consistent reporting;
•implementing new or updated information and financial systems and procedures; and
•training, managing and appropriately sizing our work force and other components of our businesses on a timely and cost-effective basis.
We may not be able to manage our expanding operations effectively or be able to continue to grow, and any failure to do so could adversely affect our ability to generate revenue and control our expenses.
In addition, pursuing investment opportunities outside the United States presents challenges not faced by U.S. investments, such as different legal and tax regimes and currency fluctuations, which require additional resources to address. To accommodate the needs of global investors and strategies we must structure investment products in a manner that addresses tax, regulatory and legislative provisions in different, and sometimes multiple, jurisdictions. Further, in conducting business in foreign jurisdictions, we are often faced with the challenge of ensuring that our activities and those of our funds and, in some cases, our funds’ portfolio companies, are consistent with U.S. or other laws with extraterritorial application, such as the USA PATRIOT Act and the U.S. Foreign Corrupt Practices Act (the “FCPA”). Moreover, actively pursuing international investment opportunities may require that we increase the size or number of our international offices. Pursuing non-U.S. fund investors means that we must comply with international laws governing the sale of interests in our funds, different investor reporting and information processes and other requirements. As a result, we are required to continuously develop our systems and infrastructure, including employing and contracting with foreign businesses and entities, in response to the increasing complexity and sophistication of the investment management market and legal, accounting and regulatory situations. This growth has required, and will continue to require, us to incur significant additional expenses and to commit additional senior management and operational resources. There can be no assurance that we will be able to manage or maintain appropriate oversight over our expanding international operations effectively or that we will be able to continue to grow this part of our businesses, and any failure to do so could adversely affect our ability to generate revenues and control our expenses. See “-Regulatory changes in jurisdictions outside the United States could adversely affect our businesses.”
We may enter into new lines of business and expand into new investment strategies, geographic markets and businesses, each of which may result in additional risks, expenses and uncertainties in our businesses.
We intend, if market conditions warrant, to grow our businesses by increasing assets under management in existing businesses and expanding into new investment strategies, geographic markets and businesses. We may pursue growth through acquisitions of other investment management companies, acquisitions of critical business partners, acquisition of companies, or other strategic initiatives (including through our Strategic Initiatives Group), which may include entering into new lines of business. In addition, consistent with our past experience, we expect opportunities will arise to acquire other alternative or traditional asset managers.
Attempts to expand our businesses involve a number of special risks, including some or all of the following:
•the required investment of capital and other resources;
•the diversion of management’s attention from our core businesses;
•the assumption of liabilities in any acquired business;
•the disruption of our ongoing businesses;
•entry into markets or lines of business in which we may have limited or no experience;
•increasing demands on our operational and management systems and controls;
•our assumption of the imposition on us of known or unknown claims or liabilities in an acquisition, including claims by government agencies or authorities, current or former employees or customers, former stockholders or other third parties;
•compliance with or applicability to our business or our portfolio companies of regulations and laws, including, in particular, local regulations and laws (for example, consumer protection related laws) and customs in the numerous jurisdictions in which we operate and the impact that noncompliance or even perceived noncompliance could have on us and our portfolio companies;
•our inability to realize the anticipated operation and financial benefits from an acquisition for a number of reasons, including if we are unable to effectively integrate acquired businesses;
•potential increase in investor concentration; and
•the broadening of our geographic footprint, increasing the risks associated with conducting operations in certain foreign jurisdictions where we currently have little or no presence.
Entry into certain lines of business may subject us to new laws and regulations with which we are not familiar, or from which we are currently exempt, and may lead to increased litigation and regulatory risk. If a new business does not generate sufficient revenues or if we are unable to efficiently manage our expanded operations, our results of operations will be adversely affected. Our strategic initiatives may include joint ventures and business combinations through subsidiary sponsored SPACs, in which case we will be subject to additional risks and uncertainties in that we may be dependent upon, and subject to liability, losses or reputational damage relating to systems, controls and personnel that are not under our control. Because we have not yet identified these potential new investment strategies, geographic markets or lines of business, we cannot identify all of the specific risks we may face and the potential adverse consequences on us and their investment that may result from any attempted expansion.
If we are unable to consummate or successfully integrate development opportunities, acquisitions or joint ventures, we may not be able to implement our growth strategy successfully.
Our growth strategy is based, in part, on the selective development or acquisition of asset management businesses, advisory businesses or other businesses complementary to our business where we think we can add substantial value or generate substantial returns. The success of this strategy will depend on, among other things, (a) the availability of suitable opportunities, (b) the level of competition from other companies that may have greater financial resources, (c) our ability to value potential development or acquisition opportunities accurately and negotiate acceptable terms for those opportunities, (d) our ability to obtain requisite approvals and licenses from the relevant governmental authorities and to comply with applicable laws and regulations without incurring undue costs and delays, (e) our ability to identify and enter into mutually beneficial relationships with venture partners, and (f) our ability to properly manage conflicts of interest. In addition, our ability to integrate personnel at acquired businesses into our operations and culture may be impacted by the structure of acquisitions we make, such as contingent consideration and continuing governance rights retained by the sellers.
This strategy also contemplates the use of shares of our publicly traded Class A common stock as acquisition consideration. Volatility or declines in the trading price of shares of our Class A common stock may make shares of our Class A common stock less attractive to acquisition targets. Moreover, even if we are able to identify and successfully complete an acquisition, we may encounter unexpected difficulties or incur unexpected costs associated with integrating and overseeing the operations of the new businesses. If we are not successful in implementing our growth strategy, our business, financial results and the market price for shares of our Class A common stock may be adversely affected.
Risk Related to Regulation
Extensive regulation affects our activities, increases the cost of doing business and creates the potential for significant liabilities and penalties that could adversely affect our businesses and results of operations.
Overview of our regulatory environment and exemptions from certain laws. Our businesses are subject to extensive regulation, including periodic examinations, by governmental agencies and self-regulatory organizations in the jurisdictions in which we operate. The SEC oversees the activities of our subsidiaries that are registered investment advisers under the Investment Advisers Act. Since the first quarter of 2014, FINRA and the SEC have overseen the activities of our wholly owned subsidiary AIS LLC as a registered broker-dealer, which also maintains licenses in many states. We are subject to audits by the Defense Security Service to determine whether we are under foreign ownership, control or influence. In addition, we regularly rely on exemptions from various requirements of the Securities Act, the Exchange Act, the Investment Company Act, the Commodity Exchange Act and the U.S. Employee Retirement Income Security Act of 1974, as amended (“ERISA”). These
exemptions are sometimes highly complex and may in certain circumstances depend on compliance by third parties who we do not control. If for any reason these exemptions were to be revoked or challenged or otherwise become unavailable to us, such action could increase our cost of doing business or subject us to regulatory action or third-party claims, which could have a material adverse effect on our businesses. For example, in 2013 the SEC amended Rule 506 of Regulation D under the Securities Act to impose “bad actor” disqualification provisions that ban an issuer from offering or selling securities pursuant to the safe harbor in Rule 506 if the issuer, or any other “covered person,” is the subject of a criminal, regulatory or court order or other “disqualifying event” under the rule which has not been waived by the SEC. The definition of a “covered person” under the rule includes an issuer’s directors, general partners, managing members and executive officers and promoters and persons compensated for soliciting investors in the offering. Accordingly, our ability to rely on Rule 506 to offer or sell securities would be impaired if we or any “covered person” is the subject of a disqualifying event under the rule and we are unable to obtain a waiver or, in certain circumstances, terminate our involvement with such “covered person”.
We expect a greater level of SEC enforcement activity under the new Administration, and while we have a robust compliance program in place, it is possible this enforcement activity will target practices at which we believe we are compliant and which were not targeted by the prior Administration.
Federal regulation. Under the Dodd-Frank Act, a ten voting-member Financial Stability Oversight Council (the “Council”) has the authority to review the activities of certain nonbank financial firms engaged in financial activities that are designated as “systemically important,” meaning, among other things, evaluating the impact of the distress of the financial firm on the stability of the U.S. economy. If we were designated as such, it would result in increased regulation of our businesses, including the imposition of capital, leverage, liquidity and risk management standards, credit exposure reporting and concentration limits, restrictions on acquisitions and annual stress tests by the Federal Reserve.
A section of the Dodd-Frank Act known as the Volcker Rule generally prohibits insured banks or thrifts, any bank holding company or savings and loan holding company, any non-U.S. bank with a U.S. branch, agency or commercial lending company and any subsidiaries and affiliates of such entities, regardless of geographic location, from investing in or sponsoring “covered funds,” which include private equity funds or hedge funds and certain other proprietary activities.
In October of 2020, revisions to the Volcker Rule became effective providing an exemption for activities of qualifying foreign excluded funds, revising the exclusions from the definition of a “covered fund,” creating new exclusions from the definition of a covered fund and modify the definition of an ownership interest. Although we do not currently anticipate that these changes to the Volcker Rule will adversely affect our fundraising to any significant extent, there could be adverse implications on our ability to raise funds from the types of entities mentioned above if these regulations become stricter.
Pursuant to the Dodd-Frank Act, regulation of the U.S. derivatives market is bifurcated between the CFTC and the SEC. Under the Dodd-Frank Act, the CFTC has jurisdiction over swaps and the SEC has jurisdiction over security-based swaps. Under CFTC rules, all swaps (other than security-based swaps) included in the definition of commodity interests. As a result, funds that utilize swaps (whether or not related to a physical commodity) may fall within the statutory definition of a commodity pool. If a fund qualifies as a commodity pool, then, absent an available exemption, the operator of such fund is required to register with the CFTC as a CPO. Registration with the CFTC renders such CPO subject to regulation, including with respect to disclosure, reporting, recordkeeping and business conduct, which could significantly increase operating costs by requiring additional resources.
Certain classes of interest rate swaps and certain classes of credit default swaps are subject to mandatory clearing, unless an exemption applies. Many of these swaps are also subject to mandatory trading on designated contract markets or swap execution facilities. The CFTC may propose rules designating other classes of swaps for mandatory clearing. Mandatory clearing and trade execution requirements may change the cost and availability of the swaps that we use, and exposes our funds to the credit risk of the clearing house through which any cleared swap is cleared. In addition, federal bank regulatory authorities and the CFTC have adopted initial and variation margin requirements for swap dealers, security-based swap dealers and swap entities, including permissible forms of margin, custodial arrangements and documentation requirements for uncleared swaps and security-based swaps. The new rules regarding variation margin requirements are now in effect, and as a result some of our funds are required to post collateral to satisfy the variation margin requirements which has made transacting in uncleared swaps more expensive.
Position limits imposed by various regulators, self-regulatory organizations or trading facilities on derivatives may also limit our ability to effect desired trades. Position limits represent the maximum amounts of net long or net short positions that any one person or entity may own or control in a particular financial instrument. For example, the CFTC, on January 20, 2020, voted to re-propose rules that would establish specific limits on speculative positions in 25 physical commodity futures contracts, futures and options directly or indirectly linked to such contracts as well as economically equivalent swaps. The
CFTC could propose to expand such requirements to other types of contracts in the future. If any were enacted, the proposal could affect our ability and the ability for our funds to enter into derivatives transactions.
In January, 2019, rules enacted by the Board of Governors of the Federal Reserve System, FDIC and the OCC came into effect and placed limitations on the exercise of certain specified insolvency-related default and cross-default rights against a counterparty that has been designated as a global systemically important banking organization (the “Stay Regulations”). These rules are intended to mitigate the risk of destabilizing close-outs of certain qualifying financial contracts (“QFCs”) (including but not limited to, derivatives, securities lending, and short-term funding transactions, such as repurchase agreements) entered into by U.S. global systemically important banking organizations. The ultimate impact of the Stay Regulations on our business will not be known unless one or more counterparties with whom we have QFCs experiences a covered insolvency event, but it could be material.
The Dodd-Frank Act authorizes federal regulatory agencies to review and, in certain cases, prohibit compensation arrangements at financial institutions that give employees incentives to engage in conduct deemed to encourage inappropriate risk-taking by covered financial institutions. In 2016, federal bank regulatory authorities and the SEC revised and re-proposed a rule that generally (1) prohibits incentive-based payment arrangements that are determined to encourage inappropriate risks by certain financial institutions by providing excessive compensation or that could lead to material financial loss and (2) requires those financial institutions to disclose information concerning incentive-based compensation arrangements to the appropriate federal regulator. For more information on certain incentive compensation paid to our senior executive officers, see “The market price of shares of our Class A common stock may decline due to the large number of shares of Class A common stock eligible for exchange and future sale.” The Dodd-Frank Act also directs the SEC to adopt a rule that requires public companies to adopt and disclose policies requiring, in the event the company is required to issue an accounting restatement, the contingent repayment obligations of related incentive compensation from current and former executive officers. The SEC has proposed but not yet adopted such rule. To the extent the aforementioned rules are adopted, our ability to recruit and retain investment professionals and senior management executives could be limited.
It is difficult to determine the full extent of the impact on us of new laws, regulations or initiatives that may be proposed or whether any of the proposals will become law. In addition, as a result of proposed legislation, shifting areas of focus of regulatory enforcement bodies or otherwise, regulatory compliance practices may shift such that formerly accepted industry practices become disfavored or less common. Any changes or other developments in the regulatory framework applicable to our businesses, including the changes described above and changes to formerly accepted industry practices, may impose additional costs on us, require the attention of our senior management or result in limitations on the manner in which we conduct our businesses. Moreover, as calls for additional regulation have increased, there may be a related increase in regulatory investigations of the trading and other investment activities of alternative asset management funds, including our funds. In addition, we may be adversely affected by changes in the interpretation or enforcement of existing laws and rules by these governmental authorities and self-regulatory organizations. Compliance with any new laws or regulations could make compliance more difficult and expensive, affect the manner in which we conduct our businesses and adversely affect our profitability.
State regulation. Since 2010, states and other regulatory authorities have begun to require investment managers to register as lobbyists. We have registered as such in a number of jurisdictions, including California, Illinois, New York, Pennsylvania, Louisiana, Texas and Kentucky. Other states or municipalities may consider similar legislation or adopt regulations or procedures with similar effect. These registration requirements impose significant compliance obligations on registered lobbyists and their employers, which may include annual registration fees, periodic disclosure reports and internal recordkeeping, and may also prohibit the payment of contingent fees.
Regulatory environment of our funds and portfolio companies of our funds. Each of the regulatory bodies with jurisdiction over us has regulatory powers dealing with many aspects of financial services, including the authority to grant, and in specific circumstances to cancel, permissions to carry on particular activities. A failure to comply with the obligations imposed by the Investment Advisers Act, including recordkeeping, advertising and operating requirements, disclosure obligations and prohibitions on fraudulent activities, could result in investigations, sanctions, restrictions on the activities of us or our personnel and reputational damage. We are involved regularly in trading activities that implicate a broad number of U.S. and foreign securities and tax law regimes, including laws governing trading on inside information, market manipulation and a broad number of technical trading requirements that implicate fundamental market regulation policies. Violation of these laws could result in severe restrictions on our activities and damage to our reputation.
Compliance with existing and new regulations subjects us to significant costs. Moreover, our failure to comply with applicable laws or regulations, including labor and employment laws, could result in fines, censure, suspensions of personnel or other sanctions, including revocation of the registration of our relevant subsidiaries as investment advisers or registered broker-dealers. For example, the SEC requires investment advisers registered or required to register with the SEC under the Investment
Advisers Act that advise one or more private funds and have at least $150.0 million in private fund assets under management to periodically file reports on Form PF. We have filed, and will continue to file, quarterly reports on Form PF, which has resulted in increased administrative costs and requires a significant amount of attention and time to be spent by our personnel. Most of the regulations to which our businesses are subject are designed primarily to protect investors in our funds and portfolio companies and to ensure the integrity of the financial markets. They are not designed to protect our stockholders. Even if a sanction is imposed against us, one of our subsidiaries or our personnel by a regulator for a small monetary amount, the costs incurred in responding to such matters could be material, the adverse publicity related to the sanction could harm our reputation, which in turn could have a material adverse effect on our businesses in a number of ways, making it harder for us to raise new funds and discouraging others from doing business with us.
In the past several years, the financial services industry, and private equity and alternative asset managers in particular, has been the subject of heightened scrutiny by regulators around the globe. In particular, the SEC and its staff have focused more narrowly on issues relevant to alternative asset management firms, including by forming specialized units devoted to examining such firms and, in certain cases, bringing enforcement actions against the firms, their principals and employees. In recent periods there have been a number of enforcement actions within the industry, and it is expected that the SEC will continue to pursue enforcement actions against private fund managers. This increased enforcement activity may cause us to reevaluate certain practices and adjust our compliance control function as necessary and appropriate.
A number of our investing activities, such as our direct lending business, are also subject to regulation by various U.S. and foreign regulators. It is impossible to determine the full extent of the impact on us of existing regulation or any other new laws, regulations or initiatives that may be proposed or whether any of the proposals will become law. Any changes in the regulatory framework applicable to our businesses, including the changes described above, may impose additional costs on us, require the attention of our senior management or result in limitations on the manner in which we conduct our business. Complying with any new laws or regulations could be more difficult and expensive, affect the manner in which we conduct our businesses and adversely affect our profitability. As of December 31, 2020, our direct lending AUM represented 50.2% of our total AUM.
In May 2020, our subsidiary Ares Management LLC consented to the entry of an administrative and cease-and-desist order (the “Order”) instituted by the SEC relating to the insufficient implementation and enforcement of Ares’ written policies and procedures regarding the prevention of misuse of potentially material nonpublic information (“MNPI”) in 2016 when Ares had an employee serving on the board of directors of a public company in which one of its clients was invested. The Order did not find any misuse of MNPI by Ares or its employees; however, the Order included cease and desist provisions and a censure, and payment of a civil penalty in the amount of $1.0 million.
While the SEC’s recent lists of examination priorities include such items as cybersecurity compliance and controls and conducting risk-based examinations of investment advisory firms, it is generally expected that the SEC’s oversight of alternative asset managers will continue to focus substantially on concerns related to fiduciary duty transparency and investor disclosure practices. Although the SEC has cited improvements in disclosures and industry practices in this area, it has also indicated that there is room for improvement in particular areas, including fees and expenses (and the allocation of such fees and expenses) and co-investment practices. To this end, many firms have received inquiries during examinations or directly from the SEC’s Division of Enforcement regarding various transparency-related topics, including the acceleration of monitoring fees, the allocation of broken-deal expenses, the disclosure of operating partner or operating executive compensation, outside business activities of firm principals and employees, group purchasing arrangements and general conflicts of interest disclosures. In addition, our Private Equity Group funds have engaged in the past and may engage from time to time advisors who often work with our investment teams during due diligence, provide board-level governance and support and advise portfolio company leadership. Advisors generally are third parties and typically retained by us pursuant to consulting agreements. In some cases, an operating executive may be retained by a portfolio company directly and in such instances the portfolio company may compensate the operating executive directly (meaning that investors in our Private Equity Group funds may indirectly bear the operating executive’s compensation). While we believe we have made appropriate and timely disclosures regarding the engagement and compensation of these advisors, the SEC staff may disagree.
Further, the SEC has highlighted valuation practices as one of its areas of focus in investment adviser examinations and has instituted enforcement actions against advisers for misleading investors about valuation. If the SEC were to investigate and find errors in our methodologies or procedures, we and/or members of our management could be subject to penalties and fines, which could harm our reputation and our business, financial condition and results of operations could be materially and adversely affected.
Regulations impacting the insurance industry could adversely affect our business and our operations.
The insurance industry is subject to significant regulatory oversight, both in the U.S. and abroad. Regulatory authorities in many relevant jurisdictions have broad administrative, and in some cases discretionary, authority with respect to insurance companies and/or their investment advisors, which may include, among other things, the investments insurance companies may acquire and hold, marketing practices, affiliate transactions, reserve requirements, capital adequacy including insurance company licensing and examination, agent licensing, establishment of reserve requirements and solvency standards, premium rate regulation, admissibility of assets, policy form approval, unfair trade and claims practices, advertising, maintaining policyholder privacy, payment of dividends and distributions to shareholders, investments, review and/or approval of transactions with affiliates, reinsurance, acquisitions, mergers and other matters. Insurance regulatory authorities regularly review and update these and other requirements. Currently, there are proposals to increase the scope of regulation of insurance holding companies in the U.S., Bermuda and other jurisdictions. Changes in regulations impacting the insurance industry could adversely impact our expansion into the insurance industry, the prospects of our Bermuda insurance company subsidiary Aspida Life Re Ltd. (formerly known as F&G Reinsurance Ltd) and other investments we make in the insurance industry and limit our ability to raise capital for our funds from insurance companies, which could limit our ability to grow.
We may be the target or subject of, or may have indemnification obligations related to, litigation, enforcement investigations or regulatory scrutiny. Regulators and other authorities generally have the power to bring administrative or judicial proceedings against insurance companies, which could result in, among other things, suspension or revocation of licenses, cease and desist orders, fines, civil penalties, criminal penalties or other disciplinary action. To the extent AIS or another Ares business that offers products to insurance companies, or our subsidiary Aspida Life Re Ltd., is directly or indirectly involved in such regulatory actions, our reputation could be harmed, we may become liable for indemnification obligations and we could potentially be subject to enforcement actions, fines and penalties.
Insurance company investment portfolios are often subject to internal and regulatory requirements governing the categories and ratings of investment products they may acquire and hold. Many of the investment products we develop for, or other assets or investments we include in, insurance company portfolios will be rated and a ratings downgrade or any other negative action by a rating agency with respect to such products, assets or investments could make them less attractive and limit our ability to offer such products to, or invest or deploy capital on behalf of, insurers.
As the ultimate parent of the controlling entity of Aspida Life Re Ltd, a Bermuda Class E insurance company, we are considered its “shareholder controller” (as defined in the Bermuda Insurance Act) by the Bermuda Monetary Authority, or BMA. Aspida Life Re Ltd. is subject to regulation and supervision by the BMA, and compliance with all applicable Bermuda law and Bermuda insurance statutes and regulations, including but not limited to the Bermuda Insurance Act. Under the Bermuda Insurance Act, the BMA maintains supervision over the “controllers” of all registered insurers in Bermuda. For these purposes, a “controller” includes a shareholder controller (as defined in the Bermuda Insurance Act). The Bermuda Insurance Act imposes certain notice requirements upon any person that has become, or as a result of a disposition ceased to be, a shareholder controller, and failure to comply with such requirements is punishable by a fine or imprisonment or both. In addition, the BMA may file a notice of objection to any person or entity who has become a controller of any description where it appears that such person or entity is not, or is no longer, fit and proper to be a controller of the registered insurer, and such person or entity can be subject to fines or imprisonment or both. These laws may discourage potential acquisition proposals for us and could delay, deter or prevent an acquisition of controllers of Bermuda insurers.
Changes to the method of determining the London Interbank Offered Rate (“LIBOR”) or the selection of a replacement for LIBOR may affect the value of investments held by us or our funds and could affect our results of operations and financial results.
In March 2013, the predecessor regulator to the FCA published final rules for the FCA’s regulation and supervision of the London Interbank Offered Rate (“LIBOR”). In particular, the FCA’s LIBOR rules include requirements that (1) an independent LIBOR administrator monitor and survey LIBOR submissions to identify breaches of practice standards and/or potentially manipulative behavior, and (2) firms submitting data to LIBOR establish and maintain a clear conflicts of interest policy and appropriate systems and controls. These requirements may cause LIBOR to be more volatile than it has been in the past, which may adversely affect the value of investments made by our funds. On February 3, 2014, ICE Benchmark Administration Limited took responsibility for administering LIBOR, following regulatory authorization by the FCA. In July 2017, the FCA announced that it would phase out LIBOR by the end of 2021. The current nominated replacement for United States Dollar-LIBOR is the Secured Overnight Financing Rate (“SOFR”) and the nominated replacement for GDP-LIBOR is the Sterling Overnight Interbank Average Rate (“SONIA”). In March 2020, the Federal Reserve began publishing 30-, 90- and 180-day tenor SOFR Averages and a SOFR Index and in July 2020, Bloomberg began publishing fall-backs that the International Swaps and Derivatives Association (“ISDA”) intends to implement in lieu of LIBOR with respect to swaps and derivatives. In many cases, the nominated replacements, as well as other potential replacements, are not complete or ready to
implement and require margin adjustments. On November 30, 2020, the ICE Benchmark Administration (“IBA”), the FCA-regulated LIBOR administrator, announced its intention to (i) consult on LIBOR cessation in December 2020 and, (ii) to the extent confirmed during such consultation, to cease the one-week and two-month United States Dollar (“USD”)-LIBOR tenors by December 31, 2021, and to cease all other USD-LIBOR tenors by June 30, 2023. Further, as of December 31, 2020, there is no forward-looking term-rate SOFR available and there is no guarantee that one will become available prior to the full discontinuation of LIBOR.
It is unclear what methods of calculating a replacement benchmark will be established or adopted generally, and whether different industry bodies, such as the loan market and the derivatives market will adopt the same methodologies. Changes in the method of calculating LIBOR, or the replacement of LIBOR with an alternative rate or benchmark, may adversely affect interest rates and result in higher borrowing costs. If LIBOR ceases to exist, we, our investments funds and our portfolio companies may need to amend or restructure our existing LIBOR-based debt instruments and any related hedging arrangements that extend beyond 2021, which may be difficult, costly and time consuming and may result in adverse tax consequences. In addition, from time to time our funds invest in floating rate loans and investment securities whose interest rates are indexed to LIBOR. Uncertainty as to the nature of alternative reference rates and as to potential changes or other reforms to LIBOR, or any changes announced with respect to such reforms, may result in a sudden or prolonged increase or decrease in the reported LIBOR rates and the value of LIBOR-based loans and securities, including those of other issuers we or our funds currently own or may in the future own, and may impact the availability and cost of hedging instruments and borrowings, including potentially, an increase to our and our funds' interest expense and cost of capital. Any increased costs or reduced profits as a result of the foregoing may adversely affect our liquidity, results of operations and financial condition.
Regulatory changes in jurisdictions outside the United States could adversely affect our businesses.
Certain of our subsidiaries operate outside the United States. In Luxembourg, Ares Management Luxembourg is subject to regulation by the CSSF. In the U.K., AML and AMUKL are subject to regulation by the FCA. AELM, which is not a subsidiary, but in which we are indirectly invested and which procures certain services from AML, is also subject to regulation by the FCA. In some circumstances, AML, AMUKL, AELM and other Ares entities are or become subject to U.K. or EU laws, for instance in relation to marketing our funds to investors in the EEA.
The U.K. exited the EU on January 31, 2020. The withdrawal agreement between the U.K. and the EU provided for a transitional period to allow for the terms of the U.K.’s future relationship with the EU to be negotiated, which ended on December 31, 2020. EEA passporting rights are no longer available to the relevant U.K. entities following the end of the transitional period. Various EU laws have been “on-shored” into domestic U.K. legislation and certain transitional regimes and deficiency-correction powers exist to ease the transition.
The U.K. and the EU announced, on December 24, 2020, that they have reached agreement on a new Trade and Cooperation Agreement (the “TCA”), which addresses the future relationship between the parties. Notwithstanding the TCA, there remains considerable uncertainty as to the nature of the U.K.’s future relationship with the EU (particularly in the sphere of financial services), creating continuing uncertainty as to the full extent to which the businesses of the U.K. Regulated Entities could be adversely affected by Brexit. See “-The U.K.’s exit from the EU (“Brexit”) could adversely affect our business and our operations.”
Despite the U.K.’s departure from the EU, new and existing EU legislation is expected to continue to impact our business in the U.K. (whether because its effect is preserved in the U.K. as a matter of domestic policy or because compliance with such legislation (whether in whole or part) is a necessary condition for market access into the EEA) and other EEA member states where we have operations. The following EU measures are of particular relevance to our business.
On January 1, 2019, the new EU Securitisation Regulation (the “Securitisation Regulation”) came into effect and applies to securitizations issued after that date. Among other things, the Securitisation Regulation includes requirements in relation to transparency and risk retention and restricts AIFMs from investing in securitizations which do not comply with its provisions (“non-compliant securitizations”). The Securitisation Regulation also imposes an obligation on AIFMs to divest where they hold an interest in a non-compliant securitization. It is currently unclear if the Regulation applies to AIFMs domiciled outside the EEA but marketing one or more alternative investment funds in the EEA under a national private placement regime. This lack of clarity may hamper our ability to raise capital for some of our non-EEA funds from investors in the EEA or subject such fund raising to additional risks, including, if application of the Securitisation Regulation to non-EEA AIFMs is confirmed, that their funds that market in the EEA could be required to divest of interests in non-compliant securitizations at sub-optimal prices. The U.K. has on-shored the Securitisation Regulation and therefore similar requirements continue to apply in the U.K. notwithstanding Brexit.
The EU Regulation on over-the-counter (“OTC”) derivative transactions, central counterparties and trade repositories (the “European Market Infrastructure Regulation” or “EMIR”) requires the mandatory clearing of certain OTC derivatives through central counterparties, creates additional risk mitigation requirements (including, in particular, margining requirements) in respect of certain OTC derivative transactions that are not cleared by a central counterparty and imposes reporting and record keeping requirements in respect of most derivative transactions. The requirements are similar to, but not the same as, those in Title VII of the Dodd-Frank Act. The U.K. has on-shored EMIR and a similar but not identical set of rules therefore now apply in the U.K. notwithstanding Brexit. Certain cross-border arrangements (such as those where an Ares European fund enters into derivatives transactions with a U.K. counterparty, transacts on a U.K. trading venue or clears its derivatives through a U.K. clearing house) may be impacted. Compliance with the relevant requirements in the EU and the U.K. (as applicable) is likely to continue to increase the burdens and costs of doing business.
A new EU Regulation on the prudential requirements of investment firms (Regulation (EU) 2019/2033) and its accompanying Directive (Directive (EU) 2019/2034) (together, “IFR/IFD”) have now been finalized and are expected to take effect on June 26, 2021. IFR/IFD will introduce a bespoke prudential regime for most MiFID investment firms to replace the one that currently applies under the fourth Capital Requirements Directive and the Capital Requirements Regulation. IFR/IFD represents a complete overhaul of “prudential” regulation in the EU. Depending on how EU member states implement IFR/IFD, certain aspects of these rules may also apply AIFMs that have been authorized to provide investment services via a MiFID “top-up” permission, such as Ares Management Luxembourg. The U.K. has confirmed that it will be implementing its own version of IFR/IFD, the Investment Firm Prudential Regulation (the “IFPR”), which was initially expected to take effect from June 2021 in line with IFR/IFD but is now expected to take effect from January 1, 2022. The IFPR will apply to Ares Management Limited and Ares European Loan Management LLP as U.K. MiFID investment firms. The extent to which the IFPR will apply to Ares Management UK Limited, as a U.K. AIFM with a MiFID “top-up” permission, is as yet unclear and further clarity on this point is expected to emerge in future FCA consultations on the new regime. The new prudential regimes are expected to result in higher regulatory capital requirements for some affected firms and new, more onerous remuneration rules, as well as re-cut and extended internal governance, disclosure, reporting, liquidity, and group “prudential” consolidation requirements (among other things), each of which could have a material impact on Ares’ European operations, although there are transitional provisions allowing firms to increase their capital during an initial period following the new regimes coming into force.
Our U.K., other European and Asian operations and our investment activities worldwide are subject to a variety of regulatory regimes that vary by country. In the EU, examples of further legislation include proposals for further changes to or reviews of the extent and interpretation of pay regulation, including under IFR/IFD (which may have an impact on the retention and recruitment of key personnel), proposals for enhanced regulation of loan origination, credit servicing and new reporting requirements in relation to securities financing transactions. In the U.K., there have been additional changes (effective since December 2019) to the rules concerning the approval of certain Ares professionals in the U.K. to work in the regulated financial services sector. Assessing the impact and implementing these new rules may create additional compliance burden and cost for us. In addition, we regularly rely on exemptions from various requirements of the regulations of certain foreign countries in conducting our asset management activities.
Each of the regulatory bodies with jurisdiction over us has regulatory powers dealing with many aspects of financial services, including the authority to grant, and in specific circumstances to cancel, permissions to carry on particular activities. We are involved regularly in trading activities that implicate a broad number of foreign (as well as U.S.) securities law regimes, including laws governing trading on inside information and market manipulation and a broad number of technical trading requirements that implicate fundamental market regulation policies. Violation of these laws could result in severe restrictions or prohibitions on our activities and damage to our reputation, which in turn could have a material adverse effect on our businesses in a number of ways, making it harder for us to raise new funds and discouraging others from doing business with us. In addition, increasing global regulatory oversight of fundraising activities, including local registration requirements in various jurisdictions and the addition of new compliance regimes, could make it more difficult for us to raise new funds or could increase the cost of raising such funds.
Alternative Investment Fund Managers Directive
The Directive took effect on July 22, 2013 and applies to (1) AIFMs established in the EEA that manage EEA or non-EEA AIFs, (2) non-EEA AIFMs that manage EEA AIFs and (3) non-EEA AIFMs that market their AIFs to professional investors within the EEA. Non-EEA AIFMs do not currently benefit from marketing passport rights and may only market AIFs to investors in some EEA jurisdictions in accordance with national private placement regimes. The U.K. implemented AIFMD while it was still a member of the EU and similar requirements therefore continue to apply in the U.K. notwithstanding Brexit.
In 2017 the European Commission started a review of AIFMD. The European Commission published a report on the operation of AIFMD in January 2019, which identified certain areas requiring further analysis. A subsequent report on the application and scope of AIFMD was published in June 2020. Following these reports, the European Commission launched a
public consultation relating to its review of the AIFMD in October 2020 (which closes on 29 January 2021). This is expected to result in a legislative proposal (commonly referred to as “AIFMD II”). AIFMD imposes a range of requirements on AIFMs and “leveling up” of these requirements under AIFMD II seems likely, which may increase the cost of doing business for Ares Management Luxembourg and Ares’ non-EEA AIFMs (including Ares Management UK Limited) wishing to market funds in the EEA and potentially disadvantages our funds as investors in private companies located in EEA member states when compared to non-AIF/AIFM competitors that may not be subject to such requirements. Although the reports and public consultation gives some indication of the direction of travel, the substance of any legislative proposal remains uncertain and it is unclear whether and how any such legislation will affect us or our subsidiaries. Compliance with AIFMD II has the potential to increase the cost and complexity of raising capital and consequently may slow the pace of fundraising. It is not yet clear to what extent (if any) the U.K. will seek to reflect AIFMD II in its domestic rules implementing AIFMD.
Certain of the jurisdiction specific private placement regimes may cease to exist if the non-EEA AIFM passport becomes available. This development could have a negative impact on our ability to raise capital from EEA investors if, for example, a jurisdiction specific private placement regime ceases to operate and the non-EEA AIFM passport is not made available to United States AIFMs.
In addition to the further changes to the AIFMD, a wider review is ongoing which may lead to further changes both under the AIFMD and potentially in other areas of EU regulation, possibly leading to increased costs and/or burdens and more limit operational flexibility within the EEA and access to EEA investors.
EU measures on the cross-border distribution of investment funds
A new package of measures which will amend the existing regimes governing the cross-border distribution of collective investment funds in the EU (the “CBD Directive” and the “CBD Regulation”) came into force on August 1, 2019. The changes are largely expected to take effect from August 2, 2021. The CBD Directive and CBD Regulation amend the existing rules on the distribution of investment funds under AIFMD and The Undertakings for Collective Investment in Transferable Securities Directive (2009/65/EC). The CBD Directive amends the existing regimes for the cross-border marketing of funds and the CBD Regulation introduces new standardized requirements for cross-border fund distribution in the EU. The key changes include a new harmonized “pre-marketing” regime under AIFMD, more transparency and principles for calculating supervisory fees, new procedures for the de-notification of marketing including restrictions on pre-marketing successor funds, regulation of marketing communication as well as additional regulation in relation to reverse solicitation, with further changes expected to follow. The new regulations have the potential to hamper our ability to raise capital from EEA investors and increase the cost of doing so.
Solvency II
Solvency II sets out stronger capital adequacy and risk management requirements for European insurers and reinsurers and, in particular, dictates how much capital such firms must hold against their liabilities and introduces a risk-based assessment of those liabilities. Solvency II imposes, among other things, substantially greater quantitative and qualitative capital requirements for insurers and reinsurers as well as other supervisory and disclosure requirements. We are not subject to Solvency II; however, many of our European insurer or reinsurer fund investors are subject to this directive, as applied under applicable domestic law. Solvency II may impact insurers’ and reinsurers’ investment decisions and their asset allocations. In addition, insurers and reinsurers will be subject to more onerous data collation and reporting requirements. As a result, Solvency II could have an adverse indirect effect on our businesses by, among other things, restricting the ability of European insurers and reinsurers to invest in our funds and imposing on us extensive disclosure and reporting obligations for those insurers and reinsurers that do invest in our funds. A broad review of Solvency II was carried out by the European Commission in 2020 (the “Solvency II 2020 review”), with input from the European Insurance and Occupational Pensions Authority (“EIOPA”). This included a related public consultation launched by the European Commission in July 2020. On December 17, 2020, EIOPA submitted its opinion on the Solvency II 2020 review to the European Commission. The Solvency II 2020 review is expected to result in amendments to various aspects of Solvency II, although the extent of such amendments is as yet unknown.
MiFID II
The recast Markets in Financial Instruments Directive and Markets in Financial Instruments Regulation (collectively referred to as “MiFID II”) came into effect on January 3, 2018. MiFID II amended the existing MiFID regime and, among other requirements, introduced new organizational and conduct of business requirements for investment firms in the EEA. MiFID II requirements apply to Ares Management Limited and Ares European Loan Management LLP as MiFID investment firms. Certain requirements of MiFID II also apply to AIFMs with a MiFID “top-up” permission, such as Ares Management UK Limited and Ares Management Luxembourg.
MiFID II extended MiFID requirements in a number of areas such as the receipt and payment of inducements (including investment research), suitability and appropriateness assessments, conflicts of interest, record-keeping, costs and charges disclosures, best execution, product design and governance, and transaction and trade reporting. Under MiFID II, national competent authorities are also required to establish position limits in relation to the maximum size of positions which a relevant person can hold in certain commodity derivatives. The limits apply to contracts traded on trading venues and their economically equivalent OTC contracts. The position limits established, as amended from time to time, and our ability to rely on any exemption thereunder may affect the size and types of investments we may make. Failure to comply with MiFID II and its associated legislative acts could result in sanctions from national regulators, the loss of market access and a number of other adverse consequences which would have a detrimental impact on our business.
Although the U.K. has now withdrawn from the EU, its rules implementing the recast Markets in Financial Instruments Directive continue to have effect and the Markets in Financial Instruments Regulation has been on-shored into U.K. law (subject to certain amendments to ensure it operates properly in a U.K.-specific context) in connection with such withdrawal.
CSPD
In March 2018, the European Commission published a proposal for a new directive governing credit servicers, credit purchasers and the recovery of collateral in connection with loans (the “Credit Servicers and Purchasers Directive” or “CSPD”). The policy aim behind CSPD is the development of a well-functioning secondary market for non-performing loans. The original European Commission legislative proposal contemplated most national law provisions transposing CSPD coming into effect from January 1, 2021. However, this original proposal is still working its way through the legislative process and it is therefore currently unclear when CSPD will be published, let alone scheduled for implementation.
As proposed by the European Commission, the CSPD would apply to, among others, “credit servicers” and “credit purchasers” and would impose a number of new requirements relating to licensing, conduct of business and provision of information.
The definition of “credit servicer” in the Commission proposal is sufficiently broad that it could be construed to include asset managers. However, the proposal limits the scope of the requirements for credit servicers and credit purchasers to the servicing or purchasing of credit agreements originally issued by a credit institution established in the EU or its subsidiaries established in the EU. This means that the servicing of loans originally advanced by credit funds (rather than, for example, an EU bank) will fall outside the scope of the CSPD as currently proposed. Asset managers are unlikely to act as principal credit purchasers. However, they may purchase in-scope credit agreements as agent on behalf of the funds or segregated managed accounts for whom they are acting and therefore may in practice be required to discharge the associated obligations on behalf of underlying clients. Compliance with these rules could involve a material cost to our business.
Hong Kong Security Law.
On June 30, 2020, the National People’s Congress of China passed a national security law (the “National Security Law”), which criminalizes certain offenses including secession, subversion of the Chinese government, terrorism and collusion with foreign entities. The National Security Law also applies to non-permanent residents. Although the extra-territorial reach of the National Security Law remains unclear, there is a risk that the application of the National Security Law to conduct outside Hong Kong by non-permanent residents of Hong Kong could limit the activities of or negatively affect the Company, our investment funds and/or portfolio companies. The National Security Law has been condemned by the United States, the United Kingdom and several EU countries. The United States and other countries may take action against China, its leaders and leaders of Hong Kong, which may include the imposition of sanctions. Escalation of tensions resulting from the National Security Law, including conflict between China and other countries, protests and other government measures, as well as other economic, social or political unrest in the future, could adversely impact the security and stability of the region and may have a material adverse effect on countries in which the Company, our investment funds and portfolio companies or any of their respective personnel or assets are located. In addition, any downturn in Hong Kong’s economy could adversely affect the financial performance of the Company and our investments, or could have a significant impact on the industries in which the Company participates, and may adversely affect the operations of the Company, its investment funds and portfolio companies, including the retention of investment and other key professionals located in Hong Kong.
Regulations governing ARCC’s operation as a business development company affect its ability to raise, and the way in which it raises, additional capital.
As a business development company, ARCC operates as a highly regulated business within the provisions of the Investment Company Act. Many of the regulations governing business development companies restrict, among other things, leverage incurrence, co-investments and other transactions with other entities within the Ares Operating Group. Certain of our funds may be restricted from engaging in transactions with ARCC and its subsidiaries. As a business development company
registered under the Investment Company Act, ARCC may issue debt securities or preferred stock and borrow money from banks or other financial institutions, which we refer to collectively as “senior securities,” up to the maximum amount permitted by the Investment Company Act. Under the provisions of the Investment Company Act, ARCC is currently permitted, as a business development company, to incur indebtedness or issue senior securities only in amounts such that its asset coverage, as calculated pursuant to the Investment Company Act, equals at least 150% after giving effect to such incurrence or issuance. On March 23, 2018, the Small Business Credit Availability Act (“SBCAA”) was signed into law. The SBCAA, among other things, modified the applicable provisions of the Investment Company Act to reduce the required asset coverage ratio applicable to business development companies from 200% to 150% subject to certain approval, time and disclosure requirements (including either stockholder approval or approval of a “required majority” of its board of directors). On June 21, 2018, ARCC’s board of directors, including a “required majority” of its board of directors, approved the application of the modified asset coverage requirements set forth in Section 61(a)(2) of the Investment Company Act, as amended by the SBCAA. As a result, effective on June 21, 2019, ARCC’s asset coverage requirement applicable to senior securities was reduced from 200% to 150%.
Business development companies may issue and sell common stock at a price below net asset value per share only in limited circumstances, one of which is after obtaining stockholder approval for such issuance in accordance with the Investment Company Act. ARCC’s stockholders have, in the past, approved such issuances so that during the subsequent 12-month period, ARCC may, in one or more public or private offerings of its common stock, sell or otherwise issue shares of its common stock at a price below the then-current net asset value per share, subject to certain conditions including parameters on the amount of shares sold, approval of the sale by the directors and a requirement that the sale price be not less than approximately the market price of the shares of its common stock at specified times, less the expenses of the sale. ARCC may ask its stockholders for additional approvals from year to year. There can be no assurance that such approvals will be obtained.
The publicly traded investment vehicles that we manage are subject to regulatory complexities that limit the way in which they do business and may subject them to a higher level of regulatory scrutiny.
The publicly traded investment vehicles that we manage operate under a complex regulatory environment. Such companies require the application of complex tax and securities regulations and may entail a higher level of regulatory scrutiny. In addition, regulations affecting our publicly traded investment vehicles generally affect their ability to take certain actions. For example, certain of our publicly traded vehicles have elected to be treated as a RIC or a REIT for U.S. federal income tax purposes. To maintain their status as a RIC or a REIT, such vehicles must meet, among other things, certain source of income, asset diversification and annual distribution requirements. ARCC is required to generally distribute to its stockholders at least 90% of its investment company taxable income to maintain its RIC status. ARCC and our publicly traded closed-end fund are subject to complex rules under the Investment Company Act, including rules that restrict certain of our funds from engaging in transactions with ARCC or the closed-end fund. In addition, subject to certain exceptions, ARCC is generally prohibited from issuing and selling its common stock at a price below net asset value per share and from incurring indebtedness (including for this purpose, preferred stock), if ARCC’s asset coverage, as calculated pursuant to the Investment Company Act, equals less than 150% after giving effect to such incurrence.
Failure to comply with “pay to play” regulations implemented by the SEC and certain states, and changes to the “pay to play” regulatory regimes, could adversely affect our businesses.
In recent years, the SEC and several states have initiated investigations alleging that certain private equity firms and hedge funds or agents acting on their behalf have paid money to current or former government officials or their associates in exchange for improperly soliciting contracts with state pension funds. Under SEC rules addressing “pay to play” practices, investment advisers are prohibited from providing advisory services for compensation to a government entity for two years, subject to very limited exceptions, after the investment adviser, its senior executives or its personnel involved in soliciting investments from government entities make contributions to certain candidates and officials in a position to influence the hiring of an investment adviser by such government entity. Advisers are required to implement compliance policies designed, among other matters, to track contributions by certain of the adviser’s employees and engagements of third parties that solicit government entities and to keep certain records to enable the SEC to determine compliance with the rule. In addition, there have been similar rules on a state level regarding “pay to play” practices by investment advisers. FINRA adopted its own set of “pay to play” regulations, which went into effect on August 20, 2017, that are similar to the SEC’s regulations.
As we have a significant number of public pension plans that are investors in our funds, these rules could impose significant economic sanctions on our businesses if we or one of the other persons covered by the rules make any such contribution or payment, whether or not material or with an intent to secure an investment from a public pension plan. We may also acquire other investment managers or hire additional personnel who are not subject to the same restrictions as us, but whose activity, and the activity of their principals, prior to our ownership or employment of such person could affect our fundraising. In addition, such investigations may require the attention of senior management and may result in fines if any of
our funds are deemed to have violated any regulations, thereby imposing additional expenses on us. Any failure on our part to comply with these rules could cause us to lose compensation for our advisory services or expose us to significant penalties and reputational damage.
Adverse incidents with respect to ESG activities could impact our or our portfolio companies’ reputation, the cost of our or their operations, or result in investors ceasing to allocate their capital to us, all of which could adversely affect our business and results of operations.
We, our funds and their portfolio companies face increasing public scrutiny related to ESG activities. We and they risk damage to our brand and reputation, if we or they fail to act responsibly in a number of areas, such as diversity, equity and inclusion, environmental stewardship, support for local communities, corporate governance and transparency and considering ESG factors in our investment processes. Adverse incidents with respect to ESG activities could impact the value of our brand, or the brand of our funds or their portfolio companies, the cost of our or their operations and relationships with investors, all of which could adversely affect our business and results of operations.
Additionally, new regulatory initiatives related to ESG that are applicable to us, our funds and their portfolio companies could adversely affect our business. In May 2018, the European Commission adopted an “action plan on financing sustainable growth.” The action plan is, among other things, designed to define and reorient investment toward sustainability. The action plan contemplates: establishing EU labels for green financial products; clarifying asset managers' and institutional investors' duties regarding sustainability in their investment decision-making processes; increasing disclosure requirements in the financial services sector around ESG and strengthening the transparency of companies on their ESG policies and introducing a ‘green supporting factor’ in the EU prudential rules for banks and insurance companies to incorporate climate risks into banks’ and insurance companies’ risk management policies.
A number of these initiatives are underway and on December 9, 2019, Regulation (EU) 2019/2088 on sustainability-related disclosures in the financial sector was published in the Official Journal of the European Union (the “Sustainable Finance Disclosure Regulation” or “SFDR”). SFDR introduces mandatory sustainability-related transparency requirements for MiFID investment firms providing portfolio management or investment advisory services, and AIFMs. Broadly, SFDR will require such firms to make disclosures on their website and pre-contractual disclosures including (but not limited to) information on how sustainability risks are integrated into the firm’s investment decisions (or advice). Firms that offer financial products (such as AIFs) that promote environmental or social characteristics, or which have a sustainable investment objective, will also need to comply with additional disclosure and periodic reporting requirements that are broadly designed to prevent firms from “greenwashing” (i.e., the holding out of a product as having green or sustainable characteristics where this is not, in fact, the case). There is a risk that a significant reorientation in the market following the implementation of these and further measures could be adverse to our portfolio companies if they are perceived to be less valuable as a consequence of, among other things, their carbon footprint or “greenwashing.” The majority of the requirements of SFDR will apply from March 10, 2021.
In addition, on June 22, 2020, Regulation (EU) 2020/852 on the establishment of a framework to facilitate sustainable investment was published in the Official Journal of the European Union (the “Taxonomy Regulation”). The Taxonomy Regulation sets out a framework for classifying economic activities as “environmentally sustainable” and also introduces certain mandatory disclosure and reporting requirements (which supplement those set out in SFDR) for financial products which have an environmental sustainable investment objective or which promote environmental characteristics. The Taxonomy Regulation is due to take effect in part from January 2022 and in part from January 2023.
Much of the detail surrounding these EU sustainable finance initiatives is yet to be revealed and has been further delayed by the COVID-19 pandemic so it is not possible at this stage to fully assess how our business will be affected. We, our funds and their portfolio companies are subject to the risk that similar measures might be introduced in other jurisdictions in which we or they currently have investments or plan to invest in the future. Additionally, compliance with any new laws or regulations (including recent heightened SEC scrutiny regarding advisor compliance with advisors’ own internal policies) increases our regulatory burden and could make compliance more difficult and expensive, affect the manner in which we, our funds or their portfolio companies conduct our businesses and adversely affect our profitability.
While the U.K. is not expected to implement equivalent legislative initiatives, it has signaled an intention to introduce a new legislative framework focused on implementing the recommendations of the Financial Stability Board Taskforce on Climate-related Financial Disclosures (“TCFD”), in particular by introducing mandatory TCFD-aligned disclosure requirements for U.K. firms. This framework is still in development and will be subject to a phased implementation, meaning it is not expected to begin to apply to the asset management sector until 2022 at the earliest. It is unclear at this stage what impact this new regime will have on our business.
Economic sanction laws in the United States and other jurisdictions may prohibit us and our affiliates from transacting with certain countries, individuals and companies, which could negatively impact our business, financial condition and operating results.
Economic sanction laws in the United States and other jurisdictions may restrict or prohibit us or our affiliates from transacting with certain countries, territories, individuals and entities. In the United States, the U.S. Department of the Treasury’s Office of Foreign Assets Control (“OFAC”) administers and enforces laws, executive orders and regulations establishing U.S. economic and trade sanctions, which restrict or prohibit, among other things, direct and indirect transactions with, and the provision of services to, certain non-U.S. countries, territories, individuals and entities. These types of sanctions may significantly restrict or completely prohibit lending activities in certain jurisdictions, and if we were to violate any such laws or regulations, we may face significant legal and monetary penalties, as well as reputational damage. OFAC sanctions programs change frequently, which may make it more difficult for us or our affiliates to ensure compliance. Moreover, OFAC enforcement is increasing, which may increase the risk that an issuer or we become subject of such actual or threatened enforcement.
For instance, the Iran Threat Reduction and Syria Human Rights Act of 2012 (the “ITRA”) expanded the scope of U.S. sanctions against Iran. Additionally, Section 219 of the ITRA amended the Exchange Act to require companies subject to SEC reporting obligations under Section 13 of the Exchange Act to disclose in their periodic reports specified dealings or transactions involving Iran or other individuals and entities targeted by certain Office of Foreign Assets Control of the Treasury sanctions engaged in by the reporting company or any of its affiliates during the period covered by the relevant periodic report. In some cases, the ITRA requires companies to disclose these types of transactions even if they were permissible under U.S. law. Companies that currently may be or may have been at the time considered our affiliates have from time to time publicly filed and/or provided to us the disclosures reproduced on Exhibit 99.1 of our Quarterly Reports. We do not independently verify or participate in the preparation of these disclosures. We are required to separately file and have separately filed with the SEC a notice when such activities have been disclosed in this report or in our quarterly reports, and the SEC is required to post such notice of disclosure on its website and send the report to the President and certain U.S. Congressional committees. The President thereafter is required to initiate an investigation and, within 180 days of initiating such an investigation, determine whether sanctions should be imposed. As of December 31, 2020, no sanctions have been imposed on us as a result of our disclosures of these activities. Disclosure of such activity, even if such activity is not subject to sanctions under applicable law, and any sanctions actually imposed on us or our affiliates as a result of these activities, could harm our reputation and have a negative impact on our business, financial condition and results of operations, and any failure to disclose any such activities as required could additionally result in fines or penalties.
The U.K.'s exit from the EU (“Brexit”) could adversely affect our business and our operations.
The U.K. exited the European Union on January 31, 2020 and a transitional period of 11 months commenced on this date to allow for the U.K.’s future relationship with the EU to be negotiated. This transitional period ended on December 31, 2020. Following the end of this transitional period, so-called EEA “passporting rights” facilitating market access into the EEA by U.K. firms, and into the U.K. by EEA firms, are no longer available. Various EU laws have been “on-shored” into domestic U.K. legislation and certain transitional regimes and deficiency-correction powers exist to ease the transition.
The U.K. and the EU announced, in December 2020, that they have reached agreement on a new Trade and Cooperation Agreement (the “TCA”), which addresses the future relationship between the parties. The TCA was approved by the U.K. Parliament on December 30, 2020. Due to the TCA only being agreed shortly before the end of the transition period, it will apply on a provisional basis in the EU until it is formally ratified by the European Parliament. The TCA covers, for example, measures to preserve tariff-free trade in goods and the ability of U.K. nationals to travel to the EU on business but defers other issues. While the TCA includes a commitment by the U.K. and the EU to keep their markets open for persons wishing to provide financial services through a permanent establishment, it does not substantively address future cooperation in the financial services sector or reciprocal market access into the EU by U.K. firms under equivalence arrangements. The European Commission has indicated that its assessment of the U.K.’s replies to its equivalence enquiries remains ongoing and, at this stage, there is no certainty as to when such assessments will be concluded or whether the U.K. will be deemed equivalent in some or all of the individual assessments.
While the TCA provides clarity in some areas, there remains considerable uncertainty as to the future position of the U.K. and the arrangements which will apply to its relationships with the EU and other countries following the end of the transitional period. Ares Management Luxembourg was established to enable Ares to continue certain regulated activities in the EU post Brexit. Applicable regulatory requirements may increase effective tax rates within Ares’ structure or on its investments, including by way of higher levels of tax being imposed on Ares Management Luxembourg and EU branches of Ares Management Luxembourg. As yet, the full impact of Brexit on our business operations in the U.K. and the EU, and on the private investment funds industry more broadly, remains uncertain. This is driven in part by the ongoing uncertainty relating to
equivalence and the extent to which the EU will grant reciprocal market access to U.K. firms in the financial sector. It is possible that certain of our funds’ investments may need to be restructured to enable their objectives fully to be pursued (e.g. because of a loss of passporting rights for U.K. financial institutions or the failure to put equally effective arrangements in place). This may increase costs or make it more difficult for us to pursue our objectives. As a new agreement, the implications and the operation of the TCA may also be subject to change and/or develop at short notice.
These complex issues and other by-products of Brexit, such as the tightening of credit in the U.K. commercial real estate market, may also increase the costs of having operations, conducting business and making investments in the U.K. and Europe. As a result, the performance of our funds which are focused on investing in the U.K. and to a lesser extent across Europe, such as certain funds in our Credit and Real Estate Groups may be disproportionately affected compared to those funds that invest more broadly across global geographies or are focused on different regions.
The uncertainty surrounding the precise nature of the U.K.’s future legal relationship with the EU may continue to be a source of significant exchange rate fluctuations and/or other adverse effects on international markets. Unhedged currency fluctuations have the ability to adversely affect our funds and their underlying business investments, as well as the relative value of management fees earned and impact of operational expenses on profitability.
Further, the development of the U.K.’s future legislative approach remains uncertain. The U.K. may elect in the future to repeal, amend or replace EU laws, which could exacerbate the uncertainty and result in divergent U.K. national laws and regulations. Changes to the regulatory regimes in the U.K. or the EU and its member states could materially affect our business prospects and opportunities and increase our costs. In addition, Brexit could potentially disrupt the tax jurisdictions in which we operate and affect the tax benefits or liabilities in these or other jurisdictions in a manner that is adverse to us and/or our funds. Post-Brexit regulations could potentially impact the ability of regulated entities operating, providing services and marketing on a cross-border basis in other EEA countries in reliance on passporting rights and without the need for a separate license or authorization which may impact our ability to raise new funds. Any of the foregoing could materially and adversely affect our business, results of operations and financial condition.
We are subject to risks in using prime brokers, custodians, counterparties, administrators and other agents.
Many of our funds depend on the services of prime brokers, custodians, counterparties, administrators and other agents to carry out certain securities and derivatives transactions and other administrative services. We are subject to risks of errors and mistakes made by these third parties, which may be attributed to us and subject us or our fund investors to reputational damage, penalties or losses. We may be unsuccessful in seeking reimbursement or indemnification from these third-party service providers.
The terms of the contracts with these third-party service providers are often customized and complex, and many of these arrangements occur in markets or relate to products that are not subject to regulatory oversight, although the Dodd-Frank Act provides for new regulation of the derivatives market. In particular, some of our funds utilize prime brokerage arrangements with a relatively limited number of counterparties, which has the effect of concentrating the transaction volume (and related counterparty default risk) of these funds with these counterparties.
Our funds are subject to the risk that the counterparty to one or more of these contracts defaults, either voluntarily or involuntarily, on its performance under the contract. Any such default may occur suddenly and without notice to us. Moreover, if a counterparty defaults, we may be unable to take action to cover our exposure, either because we lack contractual recourse or because market conditions make it difficult to take effective action. This inability could occur in times of market stress, which is when defaults are most likely to occur.
In addition, our risk-management models may not accurately anticipate the impact of market stress or counterparty financial condition, and as a result, we may not have taken sufficient action to reduce our risks effectively. Default risk may arise from events or circumstances that are difficult to detect, foresee or evaluate. In addition, concerns about, or a default by, one large participant could lead to significant liquidity problems for other participants, which may in turn expose us to significant losses.
Although we have risk-management models and processes to ensure that we are not exposed to a single counterparty for significant periods of time, given the large number and size of our funds, we often have large positions with a single counterparty. For example, most of our funds have credit lines. If the lender under one or more of those credit lines were to become insolvent, we may have difficulty replacing the credit line and one or more of our funds may face liquidity problems.
In the event of a counterparty default, particularly a default by a major investment bank or a default by a counterparty to a significant number of our contracts, one or more of our funds may have outstanding trades that they cannot settle or are
delayed in settling. As a result, these funds could incur material losses and the resulting market impact of a major counterparty default could harm our businesses, results of operation and financial condition.
In the event of the insolvency of a prime broker, custodian, counterparty or any other party that is holding assets of our funds as collateral, our funds might not be able to recover equivalent assets in full as they will rank among the prime broker’s, custodian’s or counterparty’s unsecured creditors in relation to the assets held as collateral. In addition, our funds’ cash held with a prime broker, custodian or counterparty generally will not be segregated from the prime broker’s, custodian’s or counterparty’s own cash, and our funds may therefore rank as unsecured creditors in relation thereto.
The counterparty risks that we face have increased in complexity and magnitude as a result of disruption in the financial markets in recent years. For example, the consolidation and elimination of counterparties has increased our concentration of counterparty risk and decreased the universe of potential counterparties, and our funds are generally not restricted from dealing with any particular counterparty or from concentrating any or all of their transactions with one counterparty. In addition, counterparties have generally reacted to recent market volatility by tightening their underwriting standards and increasing their margin requirements for all categories of financing, which has the result of decreasing the overall amount of leverage available and increasing the costs of borrowing.
A portion of our revenue, earnings and cash flow is variable, which may make it difficult for us to achieve steady earnings growth on a quarterly basis and may cause the price of shares of our Class A common stock to decline.
A portion of our revenue, earnings and cash flow is variable, primarily due to the fact that the performance income that we receive from certain of our funds can vary from quarter to quarter and year to year. In addition, the investment returns of most of our funds are volatile. We may also experience fluctuations in our results from quarter to quarter and year to year due to a number of other factors, including changes in the values of our funds’ investments, changes in the amount of distributions, dividends or interest paid in respect of investments, changes in our operating expenses, the degree to which we encounter competition and general economic and market conditions. Such variability may lead to volatility in the trading price of shares of our Class A common stock and cause our results for a particular period not to be indicative of our performance in a future period. It may be difficult for us to achieve steady growth in earnings and cash flow on a quarterly basis, which could in turn lead to large adverse movements in the price of shares of our Class A common stock or increased volatility in the price of shares of our Class A common stock generally.
The timing and amount of performance income generated by our funds is uncertain and contributes to the volatility of our results. It takes a substantial period of time to identify attractive investment opportunities, to diligence and finance an investment and then to realize the cash value or other proceeds of an investment through a sale, public offering, recapitalization or other exit. Even if an investment proves to be profitable, it may be several years before any profits can be realized in cash or other proceeds. We cannot predict when, or if, any realization of investments will occur. If we were to have a realization event in a particular quarter or year, it may have a significant impact on our results for that particular quarter or year that may not be replicated in subsequent periods. We recognize revenue on investments in our funds based on our allocable share of realized and unrealized gains (or losses) reported by such funds, and a decline in realized or unrealized gains, or an increase in realized or unrealized losses, would adversely affect our revenue, which could increase the volatility of our results.
With respect to our funds that generate carried interest, the timing and receipt of such carried interest varies with the life cycle of our funds. During periods in which a relatively large portion of our assets under management is attributable to funds and investments in their “harvesting” period, our funds would make larger distributions than in the fund-raising or investment periods that precede harvesting. During periods in which a significant portion of our assets under management is attributable to funds that are not in their harvesting periods, we may receive substantially lower carried interest distributions. Moreover in some cases, we receive carried interest payments only upon realization of investments by the relevant fund, which contributes to the volatility of our cash flow and in other funds we are only entitled to carried interest payments after a return of all contributions and a preferred return to investors.
With respect to our funds that pay an incentive fee, the incentive fee is generally paid annually. In many cases, we earn this incentive fee only if the net asset value of a fund has increased or, in the case of certain funds, increased beyond a particular threshold. Some of our funds also have “high water marks”. If the high water mark for a particular fund is not surpassed, we would not earn an incentive fee with respect to that fund during a particular period even if the fund had positive returns in such period as a result of losses in prior periods. If the fund were to experience losses, we would not be able to earn an incentive fee from such fund until it surpassed the previous high water mark. The incentive fees we earn are, therefore, dependent on the net asset value of our fund investments, which could lead to significant volatility in our results. Finally, the timing and amount of incentive fees generated by our closed-end funds are uncertain and will contribute to the volatility of our earnings. Incentive fees depend on our closed-end funds’ investment performance and opportunities for realizing gains, which may be limited.
Because a portion of our revenue, earnings and cash flow can be variable from quarter to quarter and year to year, we do not plan to provide any guidance regarding our expected quarterly and annual operating results. The lack of guidance may affect the expectations of public market analysts and could cause increased volatility in the price of shares of our Class A common stock.
Employee misconduct could harm us by impairing our ability to attract and retain investors and subjecting us to significant legal liability, regulatory scrutiny and reputational harm.
Our ability to attract and retain investors and to pursue investment opportunities for our funds depends heavily upon the reputation of our professionals, especially our senior professionals. We are subject to a number of obligations and standards arising from our investment management business and our authority over the assets managed by our investment management business. Further, our employees are subject to various internal policies including a Code of Ethics and policies covering information systems, business continuity and information security. The violation of these obligations, standards and policies by any of our employees could adversely affect investors in our funds and us. Our businesses often require that we deal with confidential matters of great significance to companies in which our funds may invest. If our employees or former employees were to use or disclose confidential information improperly, we could suffer serious harm to our reputation, financial position and current and future business relationships. Employee misconduct could also include, among other things, binding us to transactions that exceed authorized limits or present unacceptable risks and other unauthorized activities or concealing unsuccessful investments (which, in either case, may result in unknown and unmanaged risks or losses), concealing or failing to disclose conflicts of interest with our funds or portfolio companies or otherwise charging (or seeking to charge) inappropriate expenses or inappropriate or unlawful behavior or actions directed towards other employees.
It is not always possible to detect or deter employee misconduct, and the extensive precautions we take to detect and prevent this activity may not be effective in all cases. If one or more of our employees or former employees were to engage in misconduct or were to be accused of such misconduct, our businesses and our reputation could be adversely affected and a loss of investor confidence could result, which would adversely impact our ability to raise future funds. Our current and former employees and those of our portfolio companies may also become subject to allegations of sexual harassment, racial and gender discrimination or other similar misconduct, which, regardless of the ultimate outcome, may result in adverse publicity that could harm our and such portfolio company’s brand and reputation.
Fraud and other deceptive practices or other misconduct at our portfolio companies, properties or projects could similarly subject us to liability and reputational damage and also harm our businesses.
In recent years, the U.S. Department of Justice and the SEC have devoted greater resources to enforcement of the FCPA. In addition, the U.K. significantly expanded the reach of its anti-bribery law with the creation of the U.K. Bribery Act of 2010 (the “U.K. Bribery Act”). The U.K. Bribery Act prohibits companies that conduct business in the U.K. and their employees and representatives from giving, offering or promising bribes to any person, including non-U.K. government officials, as well as requesting, agreeing to receive or accepting bribes from any person. Under the U.K. Bribery Act, companies may be held liable for failing to prevent their employees and associated persons from violating the Act. While we have developed and implemented policies and procedures designed to ensure strict compliance by us and our personnel with the FCPA and U.K. Bribery Act, such policies and procedures may not be effective in all instances to prevent violations. Any determination that we have violated the FCPA, the U.K. Bribery Act or other applicable anti-corruption laws could subject us to, among other things, civil and criminal penalties, material fines, profit disgorgement, injunctions on future conduct, securities litigation and a general loss of investor confidence, any one of which could adversely affect our business prospects, financial position or the market value of shares of our Class A common stock.
In addition, we could be adversely affected as a result of actual or alleged misconduct by personnel of portfolio companies, properties or projects in which our funds invest. For example, failures by personnel at our portfolio companies, properties or projects to comply with anti-bribery, trade sanctions, Federal Energy Regulatory Commission or Environmental Protection Agency regulations or other legal and regulatory requirements could expose us to litigation or regulatory action and otherwise adversely affect our businesses and reputation. Such misconduct could negatively affect the valuation of a fund’s investments and consequently affect our funds’ performance and negatively impact our businesses. In addition, we may face an increased risk of such misconduct to the extent our investment in non-U.S. markets, particularly emerging markets, increase. Such markets may not have established laws and regulations that are as stringent as in more developed nations, or existing laws and regulations may not be consistently enforced. For example, we may invest throughout jurisdictions that have material perceptions of corruption according to international rating standards (such as Transparency International’s Corruption Perceptions Index) such as China and India. Due diligence on investment opportunities in these jurisdictions is frequently more complicated because consistent and uniform commercial practices in such locations may not have developed. Misconduct may be especially difficult to detect in such locations, and compliance with applicable laws may be difficult to maintain and monitor.
Our use of leverage to finance our businesses exposes us to substantial risks.
As of December 31, 2020, we had no borrowings outstanding under our credit facility (the “Credit Facility”) and $650.0 million aggregate principal amount of senior notes outstanding. We may choose to finance our businesses operations through further borrowings under the Credit Facility or by issuing additional debt. Our existing and future indebtedness exposes us to the typical risks associated with the use of leverage, including the same risks that are applicable to our funds that use leverage as discussed below under “-Risks Related to Our Funds-Dependence on significant leverage in investments by our funds subjects us to volatility and contractions in the debt financing markets and could adversely affect our ability to achieve attractive rates of return on those investments.” The occurrence or continuation of any of these events or trends could cause us to suffer a decline in the credit ratings assigned to our debt by rating agencies, which would cause the interest rate applicable to borrowings under the Credit Facility to increase and could result in other material adverse effects on our businesses. We depend on financial institutions extending credit to us on terms that are reasonable to us. There is no guarantee that such institutions will continue to extend credit to us or renew any existing credit agreements we may have with them, or that we will be able to refinance outstanding facilities when they mature. In addition, the incurrence of additional debt in the future could result in potential downgrades of our existing corporate credit ratings, which could limit the availability of future financing and/or increase our cost of borrowing. Furthermore, our Credit Facility and the indenture governing our senior notes contain certain covenants with which we need to comply. Non-compliance with any of the covenants without cure or waiver would constitute an event of default, and an event of default resulting from a breach of certain covenants could result, at the option of the lenders, in an acceleration of the principal and interest outstanding. In addition, if we incur additional debt, our credit rating could be adversely impacted.
Borrowings under the Credit Facility will mature in March 2025 and our tranches of senior notes mature in October 2024 and June 2030, respectively. As these borrowings and other indebtedness mature (or are otherwise repaid prior to their scheduled maturities), we may be required to either refinance them by entering into new facilities or issuing additional debt, which could result in higher borrowing costs, or issuing equity, which would dilute existing stockholders. We could also repay these borrowings by using cash on hand, cash provided by our continuing operations or cash from the sale of our assets, which could reduce distributions to holders of our Class A common stock. We may be unable to enter into new facilities or issue debt or equity in the future on attractive terms, or at all. Borrowings under the Credit Facility are LIBOR-based obligations. As a result, an increase in short-term interest rates will increase our interest costs if such borrowings have not been hedged into fixed rates.
The risks related to our use of leverage may be exacerbated by our funds’ use of leverage to finance investments. See “-Risks Related to Our Funds-Dependence on significant leverage in investments by our funds subjects us to volatility and contractions in the debt financing markets and could adversely affect our ability to achieve attractive rates of returns on those investments.”
We are exposed to risks associated with changes in interest rates.
General interest rate fluctuations may have a substantial negative impact on our investments and investment opportunities and, accordingly, may have a material adverse effect on our investment objective and our net investment income. Because we borrow money and may issue debt securities or preferred stock to make investments, our net investment income is dependent upon the difference between the rate at which we borrow funds or pay interest or dividends on such debt securities or preferred stock and the rate at which we invest these funds. If market rates decrease we may earn less interest income from investments made during such lower rate environment. From time to time, we may also enter into certain hedging transactions to mitigate our exposure to changes in interest rates. In the past, we have entered into certain hedging transactions, such as interest rate swap agreements, to mitigate our exposure to adverse fluctuations in interest rates, and we may do so again in the future. In addition, we may increase our floating rate investments to position the portfolio for rate increases. However, we cannot assure you that such transactions will be successful in mitigating our exposure to interest rate risk. There can be no assurance that a significant change in market interest rates will not have a material adverse effect on our net investment income.
Trading prices tend to fluctuate more for fixed-rate securities that have longer maturities. Although we have no policy governing the maturities of our investments, under current market conditions we expect that we will invest in a portfolio of debt generally having maturities of up to 10 years. Trading prices for debt that pays a fixed rate of return tend to fall as interest rates rise. This means that we are subject to greater risk (other things being equal) than a fund invested solely in shorter-term securities. A decline in the prices of the debt we own could adversely affect the trading price of our common stock. Also, an increase in interest rates available to investors could make an investment in our common stock less attractive if we are not able to increase our dividend rate, which could reduce the value of our common stock.
Operational risks may disrupt our businesses, result in losses or limit our growth.
We face operational risk from errors made in the execution, confirmation or settlement of transactions. We also face operational risk from transactions and key data not being properly recorded, evaluated or accounted for in our funds. In particular, our Credit Group, and to a lesser extent our Private Equity Group, are highly dependent on our ability to process and evaluate, on a daily basis, transactions across markets and geographies in a time-sensitive, efficient and accurate manner. Consequently, we rely heavily on our financial, accounting and other data processing systems. New investment products we may introduce could create a significant risk that our existing systems may not be adequate to identify or control the relevant risks in the investment strategies employed by such new investment products.
In addition, we operate in a business that is highly dependent on information systems and technology. Our information systems and technology may not continue to be able to accommodate our growth, particularly our growth internationally, and the cost of maintaining the systems may increase from its current level. Such a failure to accommodate growth, or an increase in costs related to the information systems, could have a material adverse effect on our business and results of operations.
Furthermore, our headquarters and a substantial portion of our personnel are located in Los Angeles. An earthquake or other disaster or a disruption in the infrastructure that supports our businesses, including a disruption involving electronic communications, our internal human resources systems or other services used by us or third parties with whom we conduct business, or directly affecting our headquarters, could have a material adverse effect on our ability to continue to operate our businesses without interruption. Although we have disaster recovery programs in place, these may not be sufficient to mitigate the harm that may result from such a disaster or disruption. In addition, insurance and other safeguards might only partially reimburse us for our losses, if at all.
Finally, we rely on third-party service providers for certain aspects of our businesses, including for certain information systems, technology and administration of our funds and compliance matters. Operational risks could increase as vendors increasingly offer mobile and cloud-based software services rather than software services that can be operated within our own data centers, as certain aspects of the security of such technologies may be complex, unpredictable or beyond our control, and any failure by mobile technology and cloud service providers to adequately safeguard their systems and prevent cyber-attacks, could disrupt our operations and result in misappropriation, corruption or loss of confidential or proprietary information. In addition, our counterparties’ information systems, technology and accounts may be the target of cyber attacks and identity theft. Any interruption or deterioration in the performance of these third parties or the service providers of our counterparties or failures of their respective information systems and technology could impair the quality of our funds’ operations and could impact our reputation, adversely affect our businesses and limit our ability to grow.
We have made a significant investment in a subsidiary that is the sponsor of a SPAC, and will suffer the loss of all of our investment if the SPAC does not complete an acquisition within two years.
In February 2021, we invested $23.0 million into a subsidiary that is the sponsor of Ares Acquisition Corp (NYSE: AAC), a blank check company. Prior to a business combination, the Sponsor (and its permitted transferees) holds 100% of the Class B ordinary shares outstanding of AAC. The Class B ordinary shares equal 20% of the outstanding Class A ordinary shares of AAC. Upon the successful completion of an acquisition the pro forma ownership of the new company will vary depending on the business combination terms. There can be no assurances that this scenario and the resulting ownership will manifest, as changes may be made depending upon business combination terms. There is no assurance that the SPAC will be successful in completing a business combination or that any business combination will be successful. The Company can lose its entire investment in the SPAC if a business combination is not completed within 24 months or if the business combination is not successful, which may adversely impact our stockholder value.
Risks Related to Our Funds
The historical returns attributable to our funds should not be considered as indicative of the future results of our funds or of our future results or of any returns expected on an investment in shares of our Class A common stock.
The historical performance of our funds is relevant to us primarily insofar as it is indicative of performance income we have earned in the past and may earn in the future and our reputation and ability to raise new funds and therefore earn management fees on such new funds. The historical and potential returns of the funds we advise are not, however, directly linked to returns on shares of our Class A common stock. Therefore, holders of our Class A common stock should not conclude that positive performance of the funds we advise will necessarily result in positive returns on an investment in shares of our Class A common stock. An investment in shares of our Class A common stock is not an investment in any of our funds. Also, there is no assurance that projections in respect of our funds or unrealized valuations will be realized.
Moreover, the historical returns of our funds should not be considered indicative of the future returns of these or from any future funds we may raise, in part because:
•market conditions during previous periods may have been significantly more favorable for generating positive performance than the market conditions we may experience in the future;
•our funds’ rates of returns, which are calculated on the basis of net asset value of the funds’ investments, reflect unrealized gains, which may never be realized;
•our funds’ returns have previously benefited from investment opportunities and general market conditions that may not recur, including the availability of debt capital on attractive terms and the availability of distressed debt opportunities, and we may not be able to achieve the same returns or profitable investment opportunities or deploy capital as quickly;
•the historical returns that we present in this Annual Report on Form 10-K derive largely from the performance of our earlier funds, whereas future fund returns will depend increasingly on the performance of our newer funds or funds not yet formed, which may have little or no realized investment track record;
•our funds’ historical investments were made over a long period of time and over the course of various market and macroeconomic cycles, and the circumstances under which our current or future funds may make future investments may differ significantly from those conditions prevailing in the past;
•the attractive returns of certain of our funds have been driven by the rapid return of invested capital, which has not occurred with respect to all of our funds and we believe is less likely to occur in the future;
•in recent years, there has been increased competition for investment opportunities resulting from the increased amount of capital invested in alternative funds and high liquidity in debt markets, and the increased competition for investments may reduce our returns in the future; and
•our newly established funds may generate lower returns during the period that they take to deploy their capital.
The future internal rate of return for any current or future fund may vary considerably from the historical internal rate of return generated by any particular fund, or for our funds as a whole. Future returns will also be affected by the risks described elsewhere in this Annual Report on Form 10-K, including risks of the industries and businesses in which a particular fund invests.
Valuation methodologies for certain assets can be subject to significant subjectivity, and the values of assets may never be realized.
Many of the investments of our funds are illiquid and thus have no readily ascertainable market prices. We value these investments based on our estimate, or an independent third party’s estimate, of their fair value as of the date of determination, which often involves significant subjectivity. There is no single standard for determining fair value in good faith and in many cases fair value is best expressed as a range of fair values from which a single estimate may be derived. We estimate the fair value of our investments based on third-party models, or models developed by us, which include discounted cash flow analyses and other techniques and may be based, at least in part, on independently sourced market parameters. The material estimates and assumptions used in these models include the timing and expected amount of cash flows, the appropriateness of discount rates used, and, in some cases, the ability to execute, the timing of and the estimated proceeds from expected financings, some or all of which factors may be ascribed more or less weight in light of the particular circumstances. The actual results related to any particular investment often vary materially as a result of the inaccuracy of these estimates and assumptions. In addition, because many of the illiquid investments held by our funds are in industries or sectors which are unstable, in distress or undergoing some uncertainty, such investments are subject to rapid changes in value caused by sudden company-specific or industry-wide developments.
We include the fair value of illiquid assets in the calculations of net asset values, returns of our funds and our assets under management. Furthermore, we recognize performance income from affiliates based in part on these estimated fair values. Because these valuations are inherently uncertain, they may fluctuate greatly from period to period. Also, they may vary greatly from the prices that would be obtained if the assets were to be liquidated on the date of the valuation and often do vary greatly from the prices we eventually realize; as a result, there can be no assurance that such unrealized valuations will be fully or timely realized.
In addition, the values of our investments in publicly traded assets are subject to significant volatility, including due to a number of factors beyond our control. These include actual or anticipated fluctuations in the quarterly and annual results of
these companies or other companies in their industries, market perceptions concerning the availability of additional securities for sale, general economic, social or political developments, changes in industry conditions or government regulations, changes in management or capital structure and significant acquisitions and dispositions. Because the market prices of these securities can be volatile, the valuations of these assets change from period to period, and the valuation for any particular period may not be realized at the time of disposition. In addition, market values may be based on indicative rather than actual trading prices, and may therefore lack precision. Further, because our funds often hold large positions in their portfolio companies, the disposition of these securities often is delayed for, or takes place over, long periods of time, which can further expose us to volatility risk. Even if we hold a quantity of public securities that may be difficult to sell in a single transaction, we do not discount the market price of the security for purposes of our valuations.
Although we frequently engage independent third parties to perform the foregoing valuations, the valuation process remains inherently subjective for the reasons described above.
If we realize value on an investment that is significantly lower than the value at which it was reflected in a fund’s net asset values, we would suffer losses in the applicable fund. This could in turn lead to a decline in asset management fees and a loss equal to the portion of the performance income from affiliates reported in prior periods that was not realized upon disposition. These effects could become applicable to a large number of our investments if our estimates and assumptions used in estimating their fair values differ from future valuations due to market developments. See “Item 7. Management’s Discussion and Analysis of Financial Condition and Results of Operations-Segment Analysis” for information related to fund activity that is no longer consolidated. If asset values turn out to be materially different than values reflected in fund net asset values, fund investors could lose confidence which could, in turn, result in difficulties in raising additional investments.
Market values of debt instruments and publicly traded securities that our funds hold as investments may be volatile.
The market prices of debt instruments and publicly traded securities held by some of our funds may be volatile and are likely to fluctuate due to a number of factors beyond our control, including actual or anticipated changes in the profitability of the issuers of such securities, general economic, social or political developments, changes in industry conditions, changes in government regulation, shortfalls in operating results from levels forecast by securities analysts, inflation and rapid fluctuations in inflation rates and the general state of the securities markets as described above under “Risks Related to Our Business-Difficult market and political conditions may adversely affect our businesses in many ways, including by reducing the value or hampering the performance of the investments made by our funds or reducing the ability of our funds to raise or deploy capital, each of which could materially reduce our revenue, earnings and cash flow and adversely affect our financial prospects and condition,” and other material events, such as significant management changes, financings, re-financings, securities issuances, acquisitions and dispositions. The value of publicly traded securities in which our funds invest may be particularly volatile as a result of these factors. In addition, debt instruments that are held by our funds to maturity or for long terms must be “marked-to-market” periodically, and their values are therefore vulnerable to interest rate fluctuations and the changes in the general state of the credit environment, notwithstanding their underlying performance. Changes in the values of these investments may adversely affect our investment performance and our results of operations.
Our funds may be unable to deploy capital at a steady and consistent pace, which could have an adverse effect on our results of operations and future fundraising.
The pace and consistency of our funds’ capital deployment has been, and may in the future continue to be, affected by a range of factors, including market conditions, regulatory developments and increased competition, which are beyond our control. During the same period, our AUM not yet paying fees increased due to ongoing fundraising. While this AUM not yet paying fees represents significant future fee-earning potential, our inability to deploy this capital on the timeframe we expect, or at all, and on terms that we believe are attractive, would reduce or delay the management and performance income that we would otherwise expect to earn on this capital. Any such reduction or delay would impair our ability to offset investments in additional resources that we often make to manage new capital, including hiring additional professionals. Moreover, we could be delayed in raising successor funds. The impact of any such reduction or delay would be particularly adverse with respect to funds where management fees are paid on invested capital. Any of the foregoing could have a material adverse effect on our results of operations and growth.
Our funds depend on investment cycles, and any change in such cycles could have an adverse effect on our investment prospects.
Cyclicality is important to our businesses. Weak economic environments have often provided attractive investment opportunities and strong relative investment performance. Conversely, we tend to realize value from our investments in times of economic expansion, when opportunities to sell investments may be greater. Thus, we depend on the cyclicality of the market to sustain our businesses and generate attractive risk-adjusted returns over extended periods. Any significant ongoing volatility or
prolonged economic expansion or recession could have an adverse impact on certain of our funds and materially affect our ability to deliver attractive investment returns or generate incentive or other income.
Dependence on significant leverage by our funds subjects us to volatility and contractions in the debt financing markets could adversely affect our ability to achieve attractive rates of return on those investments.
Some of our funds and their investments rely on the use of leverage, and our ability to achieve attractive rates of return on investments will depend on our ability to access sufficient sources of indebtedness at attractive rates. If our funds or the companies in which our funds invest raise capital in the structured credit, leveraged loan, high yield bond or investment grade bond markets, the results of their operations may suffer if such markets experience dislocations, contractions or volatility. Any such events could adversely impact the availability of credit to businesses generally and could lead to an overall weakening of the U.S. and global economies.
Recently, the credit markets have experienced heightened volatility. Significant ongoing volatility or a protracted economic downturn could adversely affect the financial resources of our funds and their investments (in particular those investments that depend on credit from third parties or that otherwise participate in the credit markets) and their ability to make principal and interest payments on outstanding debt, or refinance outstanding debt when due. Moreover, these events could affect the terms of available debt financing with, for example, higher rates, higher equity requirements and/or more restrictive covenants, particularly in the area of acquisition financings for leveraged buyout and real estate assets transactions.
The absence of available sources of sufficient debt financing for extended periods of time or an increase in either the general levels of interest rates or in the risk spread demanded by sources of indebtedness would make it more expensive to finance those investments. Future increases in interest rates could also make it more difficult to locate and consummate investments because other potential buyers, including operating companies acting as strategic buyers, may be able to bid for an asset at a higher price due to a lower overall cost of capital or their ability to benefit from a higher amount of cost savings following the acquisition of the asset. In addition, a portion of the indebtedness used to finance investments often includes high yield debt securities issued in the capital markets. Availability of capital from the high yield debt markets is subject to significant volatility, and there may be times when our funds are unable to access those markets at attractive rates, or at all, when completing an investment. Certain investments may also be financed through borrowings on fund-level debt facilities, which may or may not be available for a refinancing at the end of their respective terms.
In the event that our funds are unable to obtain committed debt financing for potential acquisitions or can only obtain debt at an increased interest rate or on unfavorable terms, our funds may have difficulty completing otherwise profitable acquisitions or may generate profits that are lower than would otherwise be the case, either of which could reduce the performance and investment income earned by us. Similarly, our funds’ portfolio companies regularly utilize the corporate debt markets to obtain financing for their operations. If the credit markets render such financing difficult to obtain or more expensive, this may negatively impact the operating performance of those portfolio companies and, therefore, the investment returns of our funds. In addition, if the markets make it difficult or impossible to refinance debt that is maturing in the near term, some of our portfolio companies may be unable to repay such debt at maturity and may be forced to sell assets, undergo a recapitalization or seek bankruptcy protection. Any of the foregoing circumstances could have a material adverse effect on our financial condition, results of operations and cash flow.
When our funds’ existing portfolio investments reach the point when debt incurred to finance those investments matures in significant amounts and must be either repaid or refinanced, those investments may materially suffer if they have not generated sufficient cash flow to repay maturing debt and there is insufficient capacity and availability in the financing markets to permit them to refinance maturing debt on satisfactory terms, or at all. A persistence of the limited availability of financing for such purposes for an extended period of time when significant amounts of the debt incurred to finance our funds’ existing portfolio investments becomes due could have a material adverse effect on these funds.
Our funds may choose to use leverage as part of their respective investment programs and certain funds, particularly in our Credit Group, regularly borrow a substantial amount of their capital. The use of leverage poses a significant degree of risk and enhances the possibility of a significant loss in the value of the investment portfolio. A fund may borrow money from time to time to purchase or carry securities or may enter into derivative transactions with counterparties that have embedded leverage. The interest expense and other costs incurred in connection with such borrowing may not be recovered by appreciation in the securities purchased or carried and will be lost, and the timing and magnitude of such losses may be accelerated or exacerbated, in the event of a decline in the market value of such securities. Gains realized with borrowed funds may cause the fund’s net asset value to increase at a faster rate than would be the case without borrowings. However, if investment results fail to cover the cost of borrowings, the fund’s net asset value could also decrease faster than if there had been no borrowings. In addition, as a business development company registered under the Investment Company Act, ARCC is currently permitted to incur indebtedness or issue senior securities only in amounts such that its asset coverage ratio equals at
least 150% after each such issuance. ARCC’s ability to pay dividends will be restricted if its asset coverage ratio falls below 150% and any amounts that it uses to service its indebtedness are not available for dividends to its common stockholders. Any of the foregoing circumstances could have a material adverse effect on our financial condition, results of operations and cash flow.
Some of our funds may invest in companies that are highly leveraged, which may increase the risk of loss associated with those investments.
Some of our funds may invest in companies whose capital structures involve significant leverage. For example, in many non-distressed private equity investments, indebtedness may be as much as 75% or more of a portfolio company’s or real estate asset’s total debt and equity capitalization, including debt that may be incurred in connection with the investment, whether incurred at or above the investment-level entity. In distressed situations, indebtedness may exceed 100% or more of a portfolio company’s capitalization. Investments in highly leveraged entities are inherently more sensitive to declines in revenues, increases in expenses and interest rates and volatile or adverse economic, market and industry developments. Additionally, the debt positions acquired by our funds may be the most junior in what could be a complex capital structure, and thus subject us to the greatest risk of loss in the event of insolvency, liquidation, dissolution, reorganization or bankruptcy of one of these companies. Furthermore, the incurrence of a significant amount of indebtedness by an entity could, among other things:
•subject the entity to a number of restrictive covenants, terms and conditions, any violation of which could be viewed by creditors as an event of default and could materially impact our ability to realize value from the investment;
•allow even moderate reductions in operating cash flow to render the entity unable to service its indebtedness, leading to a bankruptcy or other reorganization of the entity and a loss of part or all of our fund’s equity investment in it; and
•give rise to an obligation to make mandatory prepayments of debt using excess cash flow, which might limit the entity’s ability to respond to changing industry conditions if additional cash is needed for the response, to make unplanned but necessary capital expenditures or to take advantage of growth opportunities;
As a result, the risk of loss associated with a leveraged entity is generally greater than for companies with comparatively less debt.
Many of our funds invest in assets that are high risk, illiquid or subject to restrictions on transfer and we may fail to realize any profits from these activities ever or for a considerable period of time.
Many of our funds invest in securities that are not publicly traded. In many cases, our funds may be prohibited by contract or by applicable securities laws from selling such securities for a period of time. Our funds generally cannot sell these securities publicly unless either their sale is registered under applicable securities laws or an exemption from such registration is available. Accordingly, our funds may be forced, under certain conditions, to sell securities at a loss. The ability of many of our funds, particularly our Private Equity Group funds, to dispose of these investments is heavily dependent on the public equity markets. For example, the ability to realize any value from an investment may depend upon the ability of the portfolio company in which such investment is held to complete an initial public offering. Even if the securities are publicly traded, large holdings of securities can often be disposed of only over a substantial period of time. Moreover, because the investment strategy of many of our funds, particularly our Private Equity Group funds, often entails our having representation on our funds’ public portfolio company boards, our funds can affect such sales only during limited trading windows, exposing the investment returns to risks of downward movement in market prices during the intended disposition period. In addition, market conditions and the regulatory environment can also delay our funds' ability to exit and realize value from their investments. For example, rising interest rates and challenging credit markets may make it difficult for potential buyers to raise sufficient capital to purchase our funds’ investments. Government policies regarding certain regulations, such as antitrust law, or restrictions on foreign investment in certain of our funds’ portfolio companies or assets can also limit our funds’ exit opportunities. The recently enacted Foreign Investment Risk Review Modernization Act (“FIRRMA”) and related regulations significantly expanded the types of transactions that are subject to the jurisdiction of the Committee on Foreign Investment in the United States (“CFIUS”). Under FIRRMA, CFIUS has the authority to review and potentially block or impose conditions on certain foreign investments in U.S. companies or real estate, which may reduce the number of potential buyers and limit the ability of our funds to exit from certain investments. In addition, our Credit Group funds may hold investments in portfolio companies of such Private Equity Group funds on which we have board representation and be restricted for extended periods of time from selling their investments. As such, we may fail to realize any profits from our investments in the funds that hold these securities for a considerable period of time or at all, and we may lose some or all of the principal amount of our investments.
Certain of our funds utilize special situation and distressed debt investment strategies that involve significant risks.
Certain of the funds in our Credit and Private Equity Groups invest in obligors and issuers with weak financial conditions, poor operating results, substantial financing needs, negative net worth and/or special competitive problems. These funds also invest in obligors and issuers that are involved in bankruptcy or reorganization proceedings. In such situations, it may be difficult to obtain full information as to the exact financial and operating conditions of these obligors and issuers. Additionally, the fair values of such investments are subject to abrupt and erratic market movements and significant price volatility if they are publicly traded securities, and are subject to significant uncertainty in general if they are not publicly traded securities. Furthermore, some of our funds’ distressed investments may not be widely traded or may have no recognized market. A fund’s exposure to such investments may be substantial in relation to the market for those investments, and the assets are likely to be illiquid and difficult to sell or transfer. As a result, it may take a number of years for the market value of such investments to ultimately reflect their intrinsic value as perceived by us.
A central feature of our distressed investment strategy is our ability to effectively anticipate the occurrence of certain corporate events, such as debt and/or equity offerings, restructurings, reorganizations, mergers, takeover offers and other transactions, that we believe will improve the condition of the business. Similarly, we perform significant analysis of the company’s capital structure, operations, industry and ability to generate income, as well as market valuation of the company and its debt, and develop a strategy with respect to a particular distressed investment based on such analysis. In furtherance of that strategy our funds seek to identify the best position in the capital structure in which to invest. If the relevant corporate event that we anticipate is delayed, changed or never completed, or if our analysis or investment strategy is inaccurate, the market price and value of the applicable fund’s investment could decline sharply.
In addition, these investments could subject a fund to certain potential additional liabilities that may exceed the value of its original investment. Under certain circumstances, payments or distributions on certain investments may be reclaimed if any such payment or distribution is later determined to have been a fraudulent conveyance, a preferential payment or similar transaction under applicable bankruptcy and insolvency laws. In addition, under certain circumstances, a lender that has inappropriately exercised control of the management and policies of a debtor may have its claims subordinated or disallowed, or may be found liable for damages suffered by parties as a result of such actions. In the case where the investment in securities of troubled companies is made in connection with an attempt to influence a restructuring proposal or plan of reorganization in bankruptcy, our funds may become involved in substantial litigation.
Certain of the funds or accounts we advise or manage are subject to the fiduciary responsibility and prohibited transaction provisions of ERISA and Section 4975 of the Code, and our businesses could be adversely affected if certain of our other funds or accounts fail to satisfy an exception under the “plan assets” regulation under ERISA.
Certain of the funds and accounts we advise or manage are subject to the fiduciary responsibility and prohibited transaction provisions of ERISA and Section 4975 of the Code. For example, we currently manage some of our funds or accounts as “plan assets” under ERISA. With respect to these funds or accounts, this results in the application of the fiduciary responsibility standards of ERISA to investments made by such funds or accounts, including the requirement of investment prudence and diversification, and the possibility that certain transactions that we enter into, or may have entered into, on behalf of these funds or accounts, in the normal course of business, might constitute or result in, or have constituted or resulted in, non-exempt prohibited transactions under Section 406 of ERISA or Section 4975 of the Code. A non-exempt prohibited transaction, in addition to imposing potential liability upon fiduciaries of an ERISA plan, may also result in the imposition of an excise tax under the Code upon a “party in interest” (as defined in ERISA) or “disqualified person” (as defined in the Code) with whom we engaged in the transaction. Some of our other funds or accounts currently qualify as venture capital operating companies (“VCOCs”) or rely on another exception under the “plan assets” regulation under ERISA and therefore are not subject to the fiduciary requirements of ERISA with respect to their assets. However, if these funds or accounts fail to satisfy the VCOC requirements for any reason, including as a result of an amendment of the relevant regulations by the U.S. Department of Labor, or another exception under the “plan assets” regulation under ERISA, such failure could materially interfere with our activities in relation to these funds or accounts or expose us to risks related to our failure to comply with the applicable requirements.
Our funds may be held liable for the underfunded pension liabilities of their portfolio companies.
A court decision found that, in certain circumstances, an investment fund could be treated as a “trade or business” for purposes of determining pension liability under ERISA. Therefore, where an investment fund owns 80% or more (or possibly, under certain circumstances, less than 80%) of a portfolio company, such investment fund (and any other 80%-owned portfolio companies of such fund) might be found liable for certain pension liabilities of such a portfolio company to the extent the portfolio company is unable to satisfy such liabilities. Our funds may, from time to time, invest in a portfolio company that has unfunded pension fund liabilities, including structuring the investment in a manner where a fund may own an 80% or greater
interest in such a portfolio company. If a fund (or other 80%-owned portfolio companies of such fund) were deemed to be liable for such pension liabilities, this could have a material adverse effect on the operations of such fund and the companies in which such fund invests. This discussion is based on current court decisions, statute and regulations regarding control group liability under ERISA, as in effect as of the date hereof, which may change in the future as the case law and guidance develops.
Our funds’ performance, and our performance, may be adversely affected by the financial performance of our portfolio companies and the industries in which our funds invest.
Our performance and the performance of our funds are significantly impacted by the value of the companies in which our funds have invested. Our funds invest in companies in many different industries, each of which is subject to volatility based upon economic and market factors. The credit crisis between mid-2007 and the end of 2009 caused significant fluctuations in the value of securities held by our funds and the recent global economic downturn induced by the COVID-19 pandemic had a significant impact in overall performance activity and the demands for many of the goods and services provided by portfolio companies of the funds we advise. Although the U.S. economy has registered ten consecutive years of growth in real GDP, there remain many obstacles to continued growth in the economy such as global geopolitical events (including the current COVID-19 pandemic), risks of inflation or deflation, rising interest rates and high debt levels, both public and private. These factors and other general economic trends are likely to affect the performance of portfolio companies in a range of industries and, in particular, industries that have been adversely affected by the COVID-19 pandemic. The performance of our funds, and our performance, may be adversely affected if our fund portfolio companies in these industries experience adverse performance or additional pressure due to downward trends.
The performance of our investments with underlying exposure to the commodities markets is also subject to a high degree of business and market risk, as it is dependent upon prevailing prices of commodities such as oil, natural gas and coal. Prices for oil and natural gas, for example, are subject to wide fluctuation in response to relatively minor changes in the supply and demand for oil and natural gas, market uncertainty and a variety of additional factors that are beyond our control, such as level of consumer product demand, the refining capacity of oil purchasers, weather conditions, government regulations, the price and availability of alternative fuels, political conditions, foreign supply of such commodities and overall economic conditions. It is common in making investments with underlying exposure to the commodities markets to deploy hedging strategies to protect against pricing fluctuations but such strategies may or may not protect our investments. Declining global commodity prices have impacted the value of securities held by our funds. Continued volatility could result in lower returns than we anticipated at the time certain of our investments were made. As of December 31, 2020, approximately 2% of our total AUM was invested in the energy (including oil and gas exploration and midstream investments) sector and approximately 2% in the retail sector that were challenged from the market disruption and volatility seen in the recent past as a result of the COVID-19 pandemic.
In respect of real estate, various factors could have an adverse effect on investment performance, including, but not limited to, rising mortgage interest rates, a low level of confidence in the economic recovery or the residential real estate market.
Third-party investors in certain of our funds with commitment-based structures may not satisfy their contractual obligation to fund capital calls when requested by us, which could adversely affect a fund’s operations and performance.
Investors in certain of our funds make capital commitments to those funds that we are entitled to call from those investors at any time during prescribed periods. We depend on investors fulfilling and honoring their commitments when we call capital from them for those funds to consummate investments and otherwise pay their obligations when due. Any investor that did not fund a capital call would be subject to several possible penalties, including possibly having a meaningful amount of its existing investment forfeited in that fund. However, the impact of the penalty is directly correlated to the amount of capital previously invested by the investor in the fund and if an investor has invested little or no capital, for instance early in the life of the fund, then the forfeiture penalty may not be as meaningful. Investors may also negotiate for lesser or reduced penalties at the outset of the fund, thereby limiting our ability to enforce the funding of a capital call. In cases where valuations of existing investments fall and the pace of distributions slows, investors may be unable to make new commitments to third-party managed investment funds such as those advised by us using distributions they received from prior fund investments. A failure of investors to honor a significant amount of capital calls for any particular fund or funds could have a material adverse effect on the operation and performance of those funds. The risk is more prevalent with retail investors, which is an area where we are seeking to expand our distribution capabilities.
Certain of our investment funds may utilize subscription lines of credit to fund investments prior to the receipt of capital contributions from the fund’s investors. As capital calls made to a fund’s investors are delayed when using a subscription line of credit, the investment period of such investor capital is shortened, which may increase the net internal rate of return of an investment fund. However, since interest expense and other costs of borrowings under subscription lines of
credit are an expense of the investment fund, the investment fund’s net multiple of invested capital will be reduced, as will the amount of carried interest generated by the fund. Any material reduction in the amount of carried interest generated by a fund will adversely affect our revenues.
Our funds make investments in companies that are based outside of the United States, which may expose us to additional risks not typically associated with investing in companies that are based in the United States.
Some of our funds invest a portion of their assets in the equity, debt, loans or other securities of issuers located outside the United States, including Europe and Asia, while certain of our funds invest substantially all of their assets in these types of securities, and we expect that international investments will increase as a proportion of certain of our funds’ portfolios in the future. Investments in non-U.S. securities involve certain factors not typically associated with investing in U.S. securities, including risks relating to:
•our funds’ abilities to exchange local currencies for U.S. dollars and other currency exchange matters, including fluctuations in currency exchange rates and costs associated with conversion of investment principal and income from one currency into another;
•controls on, and changes in controls on, foreign investment and limitations on repatriation of invested capital;
•less developed or less efficient financial markets than exist in the United States, which may lead to price volatility and relative illiquidity;
•the absence of uniform accounting, auditing and financial reporting standards, practices and disclosure requirements and less government supervision and regulation;
•changes in laws or clarifications to existing laws (and changes in administrative practices) that could impact our tax treaty positions, which could adversely impact the returns on our investments;
•differences in legal and regulatory environments, particularly with respect to bankruptcy and reorganization, labor and employment laws, less developed corporate laws regarding fiduciary duties and the protection of investors and less reliable judicial systems to enforce contracts and applicable law;
•political hostility to investments by foreign or private equity investors;
•less publicly available information in respect of companies in non-U.S. markets;
•reliance on a more limited number of commodity inputs, service providers and/or distribution mechanisms;
•higher rates of inflation;
•higher transaction costs;
•difficulty in enforcing contractual obligations;
•fewer investor protections;
•limitations on the deductibility of interest and other financing costs and expenses for income tax purposes in certain jurisdictions;
•certain economic and political risks, including potential exchange control regulations and restrictions on our non-U.S. investments and repatriation of capital, potential political, economic or social instability, the possibility of nationalization or expropriation or confiscatory taxation and adverse economic and political developments; and
•the imposition of non-U.S. taxes or withholding taxes on income and gains recognized with respect to such securities.
While our funds will take these factors into consideration in making investment decisions, including when hedging positions, there can be no assurance that adverse developments with respect to these risks will not adversely affect our funds that invest in securities of non-U.S. issuers. In addition, certain of these funds are managed outside the United States, which may increase the foregoing risks.
Many of our funds make investments in companies that we do not control.
Investments by many of our funds will include debt instruments and equity securities of companies that we do not control. Such instruments and securities may be acquired by our funds through trading activities or through purchases of
securities from the issuer. In addition, our funds may seek to acquire minority equity interests more frequently and may also dispose of a portion of their majority equity investments in portfolio companies over time in a manner that results in the funds retaining a minority investment. Furthermore, while certain of our funds may make “toe-hold” distressed debt investments in a company with the intention of obtaining control, there is no assurance that a control position may be obtained and such fund may retain a minority investment. Those investments will be subject to the risk that the company in which the investment is made may make business, financial or management decisions with which we do not agree or that the majority stakeholders or the management of the company may take risks or otherwise act in a manner that does not serve our interests. If any of the foregoing were to occur, the values of the investments held by our funds could decrease and our financial condition, results of operations and cash flow could suffer as a result.
Increased regulatory scrutiny and uncertainty with regard to expense allocation may increase risk of harm.
While we historically have and will continue to allocate the expenses of our funds in good faith and in accordance with the terms of the relevant fund agreements and our expense allocation policy in effect from time to time, due to increased regulatory scrutiny of expense allocation policies in the private investment funds realm, there is no guarantee that our policies and practices will not be challenged by our supervising regulatory bodies. If we or our supervising regulators were to determine that we have improperly allocated such expenses, we could be required to refund amounts to the funds and could be subject to regulatory censure, litigation from our fund investors and/or reputational harm, each of which could have a material adverse effect on our financial condition.
We may need to pay “clawback” or “contingent repayment” obligations if and when they are triggered under the governing agreements with our funds.
Generally, if at the termination of a fund and in certain cases at interim points in the life of a fund, the fund has not achieved investment returns that exceed the preferred return threshold or the general partner receives net profits over the life of the fund in excess of its allocable share under the applicable partnership agreement, we will be obligated to repay an amount equal to the excess of amounts previously distributed to us over the amounts to which we are ultimately entitled. This obligation is known as a “clawback” or contingent repayment obligation. Due to the fact that our carried interest is generally determined on a liquidation basis, as of December 31, 2020, 2019 and 2018, if the funds were liquidated at their fair values at that date, there would have been no contingent repayment obligation or liability. There can be no assurance that we will not incur a contingent repayment obligation in the future. At December 31, 2020, 2019 and 2018, had we assumed all existing investments were worthless, the amount of carried interest, net of tax distributions, subject to contingent repayment would have been approximately $326.4 million, $233.4 million and $469.0 million, respectively, of which approximately $252.4 million, $175.1 million and $364.4 million, respectively, is reimbursable to the Company by certain professionals. Although a contingent repayment obligation is several to each person who received a distribution, and not a joint obligation, if a recipient does not fund his or her respective share of a contingent repayment obligation, we may have to fund such additional amounts beyond the amount of carried interest we retained, although we generally will retain the right to pursue remedies against those carried interest recipients who fail to fund their obligations. We may need to use or reserve cash to repay such contingent repayment obligations instead of using the cash for other purposes. See “Item 7. Management’s Discussion and Analysis of Financial Condition and Results of Operations-Contingent Obligations”, “Note 2. Summary of Significant Accounting Policies” and “Note 9. Commitments and Contingencies” to the consolidated financial statements appearing elsewhere in this Annual Report on Form 10-K.
We derive a substantial portion of our revenues from funds managed pursuant to management agreements that may be terminated or fund partnership agreements that permit fund investors to request liquidation of investments in our funds on short notice.
The terms of our funds generally give either the manager of the fund or the fund itself the right to terminate our investment management agreement with the fund. However, insofar as we control the general partners of our funds that are limited partnerships, the risk of termination of investment management agreement for such funds is limited, subject to our fiduciary or contractual duties as general partner. This risk is more significant for certain of our funds that have independent boards of directors.
With respect to our funds that are not exempt from registration under the Investment Company Act, each fund’s investment management agreement must be approved annually by (a) such fund’s board of directors or by the vote of a majority of such fund’s stockholders and (b) the majority of the independent members of such fund’s board of directors and, in certain cases, by its stockholders, as required by law. The funds’ investment management agreements can also be terminated by the majority of such fund’s stockholders. Termination of these agreements would reduce the fees we earn from the relevant funds, which could have a material adverse effect on our results of operations. Currently, ARDC, a registered investment company
under the Investment Company Act, and ARCC, a registered investment company that has elected to be treated as a business development company under the Investment Company Act, are subject to these provisions of the Investment Company Act.
Third-party investors in many of our funds have the right to remove the general partner of the fund and to terminate the investment period under certain circumstances. In addition, the investment management agreements related to our separately managed accounts may permit the investor to terminate our management of such accounts on short notice. These events would lead to a decrease in our revenues, which could be substantial.
The governing agreements of many of our funds provide that, subject to certain conditions, third-party investors in those funds have the right to remove the general partner of the fund or terminate the fund, including in certain cases without cause by a simple majority vote. Any such removal or dissolution could result in a cessation in management fees we would earn from such funds and/or a significant reduction in the expected amounts of performance income from those funds. Performance income could be significantly reduced as a result of our inability to maximize the value of investments by a fund during the liquidation process or in the event of the triggering of a “contingent repayment” obligation. Finally, the applicable funds would cease to exist after completion of liquidation and winding-up.
In addition, the governing agreements of many of our funds provide that, subject to certain conditions, third-party investors in those funds have the right to terminate the investment period of the fund, including in certain cases without cause. Such an event could have a significant negative impact on our revenue, earnings and cash flow of such fund. The governing agreements of our funds may also provide that upon the occurrence of events, including in the event that certain “key persons” in our funds do not meet specified time commitments with regard to managing the fund, investors in those funds have the right to vote to terminate the investment period, including in certain cases by a simple majority vote in accordance with specified procedures. In addition to having a significant negative impact on our revenue, earnings and cash flow, the occurrence of such an event with respect to any of our funds would likely result in significant reputational damage to us and could negatively impact our future fundraising efforts.
We currently manage a portion of investor assets through separately managed accounts whereby we earn management fees and performance income, and we intend to continue to seek additional separately managed account mandates. The investment management agreements we enter into in connection with managing separately managed accounts on behalf of certain clients may in certain cases be terminated by such clients on as little as 30 days’ prior written notice. In addition, the boards of directors of the investment management companies we manage could terminate our advisory engagement of those companies on as little as 30 days’ prior written notice. ARCC’s investment management agreement can be terminated by the majority of its stockholders upon 60 days’ prior written notice. In the case of any such terminations, the management fees and performance income we earn in connection with managing such account or company would immediately cease, which could result in a significant adverse impact on our revenues.
In addition, if we were to experience a change of control (as defined under the Investment Advisers Act or as otherwise set forth in the partnership agreements of our funds), continuation of the investment management agreements of our funds would be subject to investor consent. There can be no assurance that required consents will be obtained if a change of control occurs. In addition, with respect to our funds that are subject to the Investment Company Act, each fund’s investment management agreement must be approved annually (a) by such fund’s board of directors or by a vote of the majority of such fund’s stockholders and (b) by the independent members of such fund’s board of directors and, in certain cases, by its stockholders, as required by law. Termination of these agreements would cause us to lose the management fees and performance income we earn from such funds, which could have a material adverse effect on our results of operations.
A downturn in the global credit markets could adversely affect our CLO investments.
CLOs are subject to credit, liquidity, interest rate and other risks. From time to time, liquidity in the credit markets is reduced sometimes significantly, resulting in an increase in credit spreads and a decline in ratings, performance and market values for leveraged loans. We have significant exposure to these markets through our investments in our CLO funds. CLOs invest on a leveraged basis in loans or securities that are themselves highly leveraged investments in the underlying collateral, which increases both the opportunity for higher returns as well as the magnitude of losses when compared to unlevered investments. As a result of such funds’ leveraged position, CLOs and their investors are at greater risk of suffering losses. CLOs have failed in the past and may in the future fail one or more of their “overcollateralization” tests. The failure of one or more of these tests will result in reduced cash flows that may have been otherwise available for distribution to us. This could reduce the value of our investment. There can be no assurance that market conditions giving rise to these types of consequences will not once again occur, subsist or become more acute in the future.
Our funds may face risks relating to undiversified investments.
While diversification is generally an objective of our funds, there can be no assurance as to the degree of diversification, if any, that will be achieved in any fund investments. Difficult market conditions or volatility or slowdowns affecting a particular asset class, geographic region, industry or other category of investment could have a significant adverse impact on a fund if its investments are concentrated in that area, which would result in lower investment returns. This lack of diversification may expose a fund to losses disproportionate to market declines in general if there are disproportionately greater adverse price movements in the particular investments. If a fund holds investments concentrated in a particular issuer, security, asset class or geographic region, such fund may be more susceptible than a more widely diversified investment partnership to the negative consequences of a single corporate, economic, political or regulatory event. Accordingly, a lack of diversification on the part of a fund could adversely affect a fund’s performance and, as a result, our financial condition and results of operations.
Our funds may be forced to dispose of investments at a disadvantageous time. Furthermore, we may have to waive management fees for certain of our funds in certain circumstances.
Our funds may make investments that they do not advantageously dispose of prior to the date the applicable fund is dissolved, either by expiration of such fund’s term or otherwise. Although we generally expect that investments will be disposed of prior to dissolution or be suitable for in-kind distribution at dissolution, and the general partners of the funds have only a limited ability to extend the term of the fund with the consent of fund investors or the advisory board of the fund, as applicable, our funds may have to sell, distribute or otherwise dispose of investments at a disadvantageous time as a result of dissolution. This would result in a lower than expected return on the investments and, perhaps, on the fund itself. In addition, our limited partners may require that we waive management fees during periods after the contractual term of a fund, which would reduce the amount of management fees we earn and therefore could negatively impact our revenues and results of operations.
Our real estate funds are subject to the risks inherent in the ownership and operation of real estate and the construction and development of real estate.
Investments in our real estate funds will be subject to the risks inherent in the ownership and operation of real estate and real estate-related businesses and assets. These risks include the following:
•those associated with the burdens of ownership of real property;
•general and local economic conditions;
•changes in supply of and demand for competing properties in an area (as a result, for example, of overbuilding);
•fluctuations in the average occupancy and room rates for hotel properties;
•the financial resources of tenants;
•changes in building, environmental and other laws;
•energy and supply shortages;
•various uninsured or uninsurable risks;
•liability for “slip-and-fall” and other accidents on properties held by our funds;
•natural disasters;
•changes in government regulations (such as rent control and tax laws);
•changes in real property tax and transfer tax rates;
•changes in interest rates;
•the reduced availability of mortgage funds which may render the sale or refinancing of properties difficult or impracticable;
•negative developments in the economy that depress travel activity;
•environmental liabilities;
•contingent liabilities on disposition of assets;
•unexpected cost overruns in connection with development projects;
•terrorist attacks, war and other factors that are beyond our control; and
•dependence on local operating partners.
If our real estate funds acquire direct or indirect interests in undeveloped land or underdeveloped real property, which may often be non-income producing, they will be subject to the risks normally associated with such assets and development activities, including risks relating to the availability and timely receipt of zoning and other regulatory or environmental approvals, the cost and timely completion of construction (including risks beyond the control of our fund, such as weather or labor conditions or material shortages) and the availability of both construction and permanent financing on favorable terms. Additionally, our funds’ properties may be managed by a third party, which makes us dependent upon such third parties and
subjects us to risks associated with the actions of such third parties. Any of these factors may cause the value of the investments in our real estate funds to decline, which may have a material impact on our results of operations.
Certain of our funds invest in the power, infrastructure and energy sector which is subject to significant market volatility. As such, the performance of investments in the energy sector is subject to a high degree of business and market risk.
The power, infrastructure and energy companies in which certain of our funds invest have been and will be negatively impacted by material declines in power and energy related commodity prices and are subject to other risks, including among others, supply and demand risk, operational risk, regulatory risk, depletion risk, reserve risk, severe weather, climate change and catastrophic event risk. Commodity prices fluctuate for several reasons, including changes in market and economic conditions, the impact of weather on demand, climate initiatives, levels of domestic production and international production, policies implemented by the Organization of Petroleum Exporting Countries, power and energy conservation, domestic and foreign governmental regulation and taxation and the availability of local, intrastate and interstate transportation systems.
Investments in energy, manufacturing, infrastructure and certain other assets may expose us to increased environmental risks and liabilities that are inherent in the ownership of real assets.
Ownership of real assets in our funds or vehicles may increase our risk of liability under environmental laws that impose, regardless of fault, joint and several liability for the cost of remediating contamination and compensation for damages. In addition, changes in environmental laws or regulations or the environmental condition of an investment may create liabilities that did not exist at the time of acquisition. Even in cases where we are indemnified by a seller against liabilities arising out of violations of environmental laws and regulations, there can be no assurance as to the financial viability of the seller to satisfy such indemnities or our ability to achieve enforcement of such indemnities.
Our investments in infrastructure assets may expose us to increased risks and liabilities.
Investments in infrastructure assets may expose us to increased risks and liabilities that are inherent in the ownership of real assets. For example,
•Ownership of infrastructure assets may also present additional risk of liability for personal and property injury or impose significant operating challenges and costs with respect to, for example, compliance with zoning, environmental or other applicable laws.
•Infrastructure asset investments may face construction risks including, without limitation: (a) labor disputes, shortages of material and skilled labor, or work stoppages, (b) slower than projected construction progress and the unavailability or late delivery of necessary equipment, (c) less than optimal coordination with public utilities in the relocation of their facilities, (d) adverse weather conditions and unexpected construction conditions, (e) accidents or the breakdown or failure of construction equipment or processes; and (f) catastrophic events such as explosions, fires, terrorist activities and other similar events. These risks could result in substantial unanticipated delays or expenses (which may exceed expected or forecasted budgets) and, under certain circumstances, could prevent completion of construction activities once undertaken. Certain infrastructure asset investments may remain in construction phases for a prolonged period and, accordingly, may not be cash generative for a prolonged period. Recourse against the contractor may be subject to liability caps or may be subject to default or insolvency on the part of the contractor.
•The operation of infrastructure assets is exposed to potential unplanned interruptions caused by significant catastrophic or force majeure events. These risks could, among other effects, adversely impact the cash flows available from investments in infrastructure assets, cause personal injury or loss of life, damage property, or instigate disruptions of service. In addition, the cost of repairing or replacing damaged assets could be considerable. Repeated or prolonged service interruptions may result in permanent loss of customers, litigation, or penalties for regulatory or contractual noncompliance. Force majeure events that are incapable of, or too costly to, cure may also have a permanent adverse effect on an investment.
•The management of the business or operations of an infrastructure asset may be contracted to a third-party management company unaffiliated with us. Although it would be possible to replace any such operator, the failure of such an operator to adequately perform its duties or to act in ways that are in our best interest, or the breach by an operator of applicable agreements or laws, rules and regulations, could have an adverse effect on the investment’s financial condition or results of operations. Infrastructure investments may involve the subcontracting of design and construction activities in respect of projects, and as a result our investments are subject to the risks that contractual provisions passing liabilities to a subcontractor could be ineffective, the subcontractor fails to perform services which it has agreed to perform and the subcontractor becomes insolvent.
Infrastructure investments often involve an ongoing commitment to a municipal, state, federal or foreign government or regulatory agencies. The nature of these obligations exposes us to a higher level of regulatory control than typically imposed on other businesses and may require us to rely on complex government licenses, concessions, leases or contracts, which may be difficult to obtain or maintain. Infrastructure investments may require operators to manage such investments and such operators’ failure to comply with laws, including prohibitions against bribing of government officials, may adversely affect the value of such investments and cause us serious reputational and legal harm. Revenues for such investments may rely on contractual agreements for the provision of services with a limited number of counterparties, and are consequently subject to counterparty default risk. The operations and cash flow of infrastructure investments are also more sensitive to inflation and, in certain cases, commodity price risk. Furthermore, services provided by infrastructure investments may be subject to rate regulations by government entities that determine or limit prices that may be charged. Similarly, users of applicable services or government entities in response to such users may react negatively to any adjustments in rates and thus reduce the profitability of such infrastructure investments.
Hedging strategies may adversely affect the returns on our funds’ investments.
When managing our exposure to market risks, we may (on our own behalf or on behalf of our funds) from time to time use forward contracts, options, swaps, caps, collars, floors, foreign currency forward contracts, currency swap agreements, currency option contracts or other strategies. Currency fluctuations in particular can have a substantial effect on our cash flow and financial condition. The success of any hedging or other derivative transactions generally will depend on our ability to correctly predict market or foreign exchange changes, the degree of correlation between price movements of a derivative instrument and the position being hedged, the creditworthiness of the counterparty and other factors. As a result, while we may enter into a transaction to reduce our exposure to market or foreign exchange risks, the transaction may result in poorer overall investment performance than if it had not been executed. Such transactions may also limit the opportunity for gain if the value of a hedged position increases.
While such hedging arrangements may reduce certain risks, such arrangements themselves may entail certain other risks. These arrangements may require the posting of cash collateral at a time when a fund has insufficient cash or illiquid assets such that the posting of the cash is either impossible or requires the sale of assets at prices that do not reflect their underlying value. Moreover, these hedging arrangements may generate significant transaction costs, including potential tax costs, that reduce the returns generated by a fund.
Risks Related to Our Organization and Structure
If we were deemed to be an “investment company” under the Investment Company Act, applicable restrictions could make it impractical for us to continue our businesses as contemplated and could have a material adverse effect on our businesses.
An entity will generally be deemed to be an “investment company” for purposes of the Investment Company Act if:
•it is or holds itself out as being engaged primarily, or proposes to engage primarily, in the business of investing, reinvesting or trading in securities; or
•absent an applicable exemption, it owns or proposes to acquire investment securities having a value exceeding 40% of the value of its total assets (exclusive of U.S. government securities and cash items) on an unconsolidated basis.
We believe that we are engaged primarily in the business of providing investment management services and not primarily in the business of investing, reinvesting or trading in securities. We hold ourselves out as an asset management firm and do not propose to engage primarily in the business of investing, reinvesting or trading in securities. Accordingly, we do not believe that we are an “orthodox” investment company as defined in Section 3(a)(1)(A) of the Investment Company Act and described in the first bullet point above. Furthermore, we have no material assets other than interests in certain direct and indirect wholly owned subsidiaries (within the meaning of the Investment Company Act), which in turn have no material assets other than partnership units in the Ares Operating Group entities. These wholly owned subsidiaries are the general partners of certain of the Ares Operating Group entities and are vested with all management and control over such Ares Operating Group entities. We do not believe that the equity interests of Ares Management Corporation in its wholly owned subsidiaries or the partnership units of these wholly owned subsidiaries in the Ares Operating Group entities are investment securities. Moreover, because we believe that the capital interests of the general partners of our funds in their respective funds are neither securities nor investment securities, we believe that less than 40% of Ares Management Corporation’s total assets (exclusive of U.S. government securities and cash items) on an unconsolidated basis are composed of assets that could be considered investment securities. Accordingly, we do not believe that Ares Management Corporation is an inadvertent investment company by virtue of the 40% test in Section 3(a)(1)(C) of the Investment Company Act as described in the second bullet point above.
The Investment Company Act and the rules thereunder contain detailed parameters for the organization and operation of investment companies. Among other things, the Investment Company Act and the rules thereunder limit or prohibit transactions with affiliates, impose limitations on the issuance of debt and equity securities, generally prohibit the issuance of options and impose certain governance requirements. We intend to conduct our operations so that we will not be deemed to be an investment company under the Investment Company Act. If anything were to happen that would cause us to be deemed to be an investment company under the Investment Company Act, requirements imposed by the Investment Company Act, including limitations on capital structure, the ability to transact business with affiliates and the ability to compensate senior employees, could make it impractical for us to continue our businesses as currently conducted, impair the agreements and arrangements between and among the Ares Operating Group, us, our funds and our senior management, or any combination thereof, and have a material adverse effect on our businesses, financial condition and results of operations. In addition, we may be required to limit the amount of investments that we make as a principal or otherwise conduct our businesses in a manner that does not subject us to the registration and other requirements of the Investment Company Act.
Due to the disparity in voting power among the classes of our common stock, holders of our Class A common stock will generally have no influence over matters on which holders of our common stock vote and limited ability to influence decisions regarding our business.
Unless otherwise provided in our certificate of incorporation and bylaws or required by the Delaware General Corporation Law (the “DGCL”) or the rules of the New York Stock Exchange (the “NYSE”), holders of our common stock vote together as a single class on all matters on which stockholders generally are entitled to vote under the DGCL. On any date on which the Ares Ownership Condition is satisfied, the shares of our Class B common stock held by the Class B Stockholder entitles it to a number of votes, in the aggregate, equal to (x) four times the aggregate number of votes attributable to the shares of our Class A common stock minus (y) the aggregate number of votes attributable to the shares of our Class C common stock. On any date on which the Ares Ownership Condition is not satisfied, the shares of our Class B common stock held by the Class B Stockholder will not be entitled to vote on any matter submitted to a vote of our stockholders. Ares Voting LLC, as the initial holder of the shares of our Class C common stock (in such capacity, the “Class C Stockholder”), is generally entitled to a number of votes equal to the number of Ares Operating Group Units held of record by each limited partner of the Ares Operating Group entities (other than us and our subsidiaries). When Ares Operating Group Units are exchanged for shares of our Class A common stock, the number of votes to which the shares of our Class C common stock are entitled shall be reduced by the number of Ares Operating Group Units so exchanged. However, so long as the Ares Ownership Condition is satisfied, the issuance of shares of our Class A common stock would increase the number of votes to which holders of our Class B common stock are entitled. As a result, so long as the Ares Ownership Condition is satisfied, practically all matters submitted to our stockholders will be decided by the vote of the holder of our Class B common stock, Ares Management GP LLC (in such capacity, the “Class B Stockholder”), and Class C Stockholder. Our certificate of incorporation also provides that the number of authorized shares of our Class A common stock may be increased solely by the holders of a majority of the voting power of our outstanding capital stock entitled to vote thereon, voting together as a single class, and no other vote of the holders of any class or series of our stock, voting together or separately as a class, shall be required therefor. As a result, holders of our Class A common stock will have very limited or no ability to influence stockholder decisions, including decisions regarding our business.
The voting rights of holders of our Class A common stock are further restricted by provisions in our certificate of incorporation stating that any of our shares of stock held by a person or group that beneficially owns 20% or more of any class of stock then outstanding (other than the holders of our Class B common stock, Ares Owners Holdings L.P. (“Ares Owners”), any Holdco Member or any of their respective affiliates, or a direct or subsequently approved transferee of the foregoing) cannot be voted on any matter. The Class B Stockholder and Class C Stockholder are both exempt from this limitation.
These limits on the ability of the holders of our Class A common stock to exercise voting rights restrict the ability of the holders of our Class A common stock to influence matters subject to a vote of our stockholders.
The Holdco Members are able to significantly influence the outcome of any matter that may be submitted for a vote of holders of our common stock.
The Class B Stockholder and Class C Stockholder, entities wholly owned by Ares Partners Holdco LLC, which is in turn owned and controlled by the Holdco Members, hold the shares of our Class B common stock and the shares of our Class C common stock, respectively. On any date on which the Ares Ownership Condition is satisfied, the shares of our Class B common stock held by the Class B Stockholder entitles it to a number of votes, in the aggregate, equal to (x) four times the aggregate number of votes attributable to the shares of our Class A common stock minus (y) the aggregate number of votes attributable to the shares of our Class C common stock. On any date on which the Ares Ownership Condition is not satisfied, the shares of our Class B common stock held by the Class B Stockholder will not be entitled to vote on any matter submitted to a vote of our stockholders. The Class C Stockholder, as the holder of our Class C common stock, is entitled to a number of
votes equal to the number of Ares Operating Group Units held of record by each limited partner of the Ares Operating Group entities (other than us and our subsidiaries). In addition, Ares Partners Holdco LLC, in its capacity as general partner of Ares Owners, is entitled to direct the vote of all the shares of our Class A common stock held by Ares Owners. Accordingly, the Holdco Members have sufficient voting power to determine the outcome of matters submitted for a vote of our common stockholders.
Furthermore, our certificate of incorporation provides that special meetings of our stockholders may be called at any time only by or at the direction of our board of directors, a record holder of our Class B common stock or stockholders representing 50% or more of the voting power of the outstanding stock of the class or classes of stock which are entitled to vote at such meeting. Our Class A common stock and our Class C common stock are considered the same class of common stock for this purpose.
Each year, our board of directors determines whether, as of January 31, the total voting power held by (i) holders of our Class C common stock, (ii) then-current or former Ares personnel (including indirectly through related entities) and (iii) Ares Owners, without duplication, is at least 10% of the voting power of the shares of our Class A common stock and the shares of our Class C common stock, voting together as a single class (the “Designated Stock”) (the “Ares Ownership Condition”). For purposes of determining whether the Ares Ownership Condition is satisfied, our board of directors will treat as outstanding, and as held by the foregoing persons, all shares of our common stock deliverable to such persons pursuant to equity awards granted to such persons. The Ares Ownership Condition is currently satisfied because Ares Owners owns a number of shares of our Class A common stock and Ares Operating Group Units such that the Class C Stockholder and Ares Owners control over 70% of the voting power of the Designated Stock. In addition, certain Ares personnel (including the Holdco Members) also hold shares of our Class A common stock and are entitled to shares of our Class A common stock pursuant to equity awards. All such additional shares of our Class A common stock would be considered in determining whether the Ares Ownership Condition is satisfied.
If the Ares Ownership Condition is satisfied, our certificate of incorporation provides that our board of directors will be divided into two classes: Class I directors and Class II directors. Mr. Antony P. Ressler, a Holdco Member, is the only Class I director and will continue to be a Class I director until his ownership of our common stock decreases below certain specified thresholds. All other directors are Class II directors. Furthermore, so long as the Ares Ownership Condition is satisfied, (x) a quorum for the transaction of business at any meeting of our board of directors and (y) any act of our board of directors, requires a majority of the board of directors, which majority must include the Class I director. This effectively provides Mr. Ressler a veto right over all actions taken by our board of directors.
As a result of these matters and the provisions referred to under “-Due to the disparity in voting power among the classes of our common stock, holders of our Class A common stock will generally have no influence over matters on which holders of our common stock vote and limited ability to influence decisions regarding our business,” holders of our Class A common stock may be deprived of an opportunity to receive a premium for their shares of our Class A common stock in the future through a sale of Ares Management Corporation, and the trading prices of shares of our Class A common stock may be adversely affected by the absence or reduction of a takeover premium in the trading price.
Potential conflicts of interest may arise among the Class B Stockholder and the Class C Stockholder, on the one hand, and the holders of our Class A common stock and/or preferred stock, on the other hand.
The Class B Stockholder and the Class C Stockholder are controlled by the Holdco Members, certain of whom also serve on our board of directors and all of whom serve as executive officers. As a result, conflicts of interest may arise among the Class B Stockholder and the Class C Stockholder, and their respective controlling persons, on the one hand, and us and the holders of our Class A common stock and/or preferred stock, on the other hand.
The Class B Stockholder and the Class C Stockholder, and thereby the Holdco Members, have the ability to influence our business and affairs through their ownership of the shares of our Class B common stock and the shares of our Class C common stock, respectively, and provisions under our certificate of incorporation requiring the approval of the holders of our Class B common stock for certain corporate actions. Due to the disparity in voting power among the classes of our common stock, the Class B Stockholder and the Class C Stockholder will effectively control the election of directors while the Ares Ownership Condition is satisfied, and holders of our Class A common stock will generally have limited ability to elect directors and no ability to remove any of our directors, with or without cause.
As such, the Class B Stockholder and Class C Stockholder, and thereby the Holdco Members, have the ability to indirectly, and in some cases directly, influence the determination of the amount and timing of the Ares Operating Group’s investments and dispositions, cash expenditures, including those relating to compensation, indebtedness, issuances of additional partner interests, tax liabilities and amounts of reserves, each of which can affect the amount of cash that is available for distribution to holders of Ares Operating Group Units.
In addition, conflicts may arise relating to the selection and structuring of investments or transactions, declaring dividends and other distributions. For example, certain of our principals and senior professional owners indirectly hold their Ares Operating Group Units through Ares Owners, which, unlike us, is not subject to corporate income taxation. See “-Tax consequences to the direct and indirect holders of Ares Operating Group Units or to general partners in our funds may give rise to conflicts of interests.”
Certain actions by our board of directors require the approval of the Class B Stockholder, which is controlled by the Holdco Members.
Although the affirmative vote of a majority of our directors (which, so long as the Ares Ownership Condition is satisfied, must include the Class I director) is required for any action to be taken by our board of directors, certain specified actions will also require the approval of the Class B Stockholder, which is controlled by the Holdco Members. These actions consist of the following:
•certain amendments to our certificate of incorporation (including amendments to the definition of “Ares Ownership Condition” therein), or the amendment or repeal, in whole or in part, of certain provisions of our bylaws relating to our board of directors and officers (including the adoption of any provision inconsistent therewith);
•the sale or exchange of all or substantially all of our and our subsidiaries’ assets, taken as a whole, in a single transaction or a series of related transactions; and
•the merger, consolidation or other combination of our company with or into any other person.
As a “controlled company,” we qualify for some exemptions from the corporate governance and other requirements of the NYSE.
We are a “controlled company” within the meaning of the corporate governance standards of the NYSE. Under the NYSE rules, a company of which more than 50% of the voting power for the election of directors is held by an individual, group or another company is a “controlled company” and may elect, and we have elected, not to comply with certain corporate governance requirements of the NYSE, including the requirements: (i) that the listed company have a nominating and corporate governance committee that is composed entirely of independent directors, (ii) that the listed company have a compensation committee that is composed entirely of independent directors, and (iii) that the compensation committee be required to consider certain independence factors when engaging compensation consultants, legal counsel and other committee advisers. Accordingly, holders of our Class A common stock do not have the same protections afforded to stockholders of companies that are subject to all of the corporate governance requirements of the NYSE.
Our certificate of incorporation states that the Class B Stockholder is under no obligation to consider the separate interests of our other stockholders and contains provisions limiting the liability of the Class B Stockholder.
Due to the disparity in the voting power of the classes of our common stock, holders of our Class A common stock will generally have no influence over matters on which holders of our common stock vote. As a result, on any date on which the Ares Ownership Condition is satisfied, nearly all matters submitted to a vote of the holders of our common stock will be determined by the vote of the Class B Stockholder. Although controlling stockholders may owe duties to minority stockholders, our certificate of incorporation contains provisions limiting the duties owed by the Class B Stockholder and contains provisions allowing the Class B Stockholder to favor its own interests and the interests of its controlling persons over us and the holders of our Class A common stock. Our certificate of incorporation contains provisions stating that the Class B Stockholder is under no obligation to consider the separate interests of our other stockholders (including the tax consequences to such stockholders) in deciding whether or not to cause us to take (or decline to take) any action as well as provisions stating that the Class B Stockholder shall not be liable to our other stockholders for monetary damages or equitable relief for losses sustained, liabilities incurred or benefits not derived by such stockholders in connection with such decisions. See “-Potential conflicts of interest may arise among the Class B Stockholder and the Class C Stockholder, on the one hand, and the holders of our Class A common stock and/or preferred stock, on the other hand.”
The Class B Stockholder will not be liable to us or holders of our Class A common stock for any acts or omissions unless there has been a final and non-appealable judgment determining that the Class B Stockholder acted in bad faith or with criminal intent, and we have also agreed to indemnify other designated persons to a similar extent.
Even if there is deemed to be a breach of the obligations set forth in our certificate of incorporation, our certificate of incorporation provides that the Class B Stockholder will not be liable to us or the holders of our Class A common stock for any acts or omissions unless there has been a final and non-appealable judgment entered by a court of competent jurisdiction determining that, in respect of the matter in question, the Class B Stockholder acted in bad faith or with criminal intent. These
provisions are detrimental to the holders of our Class A common stock because they restrict the remedies available to our stockholders for actions of the Class B Stockholder.
In addition, we have agreed to indemnify and hold harmless (a) each member of our board of directors and each of our officers, (b) each holder of record of our Class B common stock, (c) Ares Management GP LLC, in its capacity as the former general partner of our company when we were a Delaware limited partnership, and any successor or permitted assign, (d) any person who is or was a “tax matters partner” (as defined in the Section 6231 of the Code prior to amendment by P.L. 114-74) or “partnership representative” (as defined in Section 6223 of the Code after amendment by P.L. 114-74), member, manager, officer or director of any holder of record of our Class B common stock or Ares Management GP LLC, (e) any member, manager, officer or director of any holder of record of our Class B common stock or Ares Management GP LLC who is or was serving at the request of any holder of record of our Class B common stock or Ares Management GP LLC as a director, officer, manager, employee, trustee, fiduciary, partner, tax matters partner, partnership representative, member, representative, agent or advisor of another person (collectively, the “Indemnitees”), to the fullest extent permitted by law, on an after tax basis from and against any and all losses, claims, damages, liabilities, joint or several, expenses (including legal fees and expenses), judgments, fines, penalties, interests, settlements or other amounts arising from any and all threatened, pending or completed claim, demand, action, suit or proceeding, whether civil, criminal, administrative or investigative, and whether formal or informal, and including appeals, in which any Indemnitee may be involved, or is threatened to be involved, as a party or otherwise, by reason of its status as an Indemnitee, whether arising from acts or omissions to act occurring on, before or after the date of our certificate of incorporation. We have agreed to provide this indemnification unless there has been a final and non-appealable judgment entered by a court of competent jurisdiction determining that, in respect of the matter in question, the Indemnitee acted in bad faith or with criminal intent.
The provision of our certificate of incorporation requiring exclusive venue in the Court of Chancery in the State of Delaware for certain types of lawsuits may have the effect of discouraging lawsuits against us and our directors, officers and stockholders.
Our certificate of incorporation requires, to the fullest extent permitted by law, that any claim, demand, action, suit or proceeding, whether civil, criminal, administrative or investigative, and whether formal or informal, and including appeals, arising out of or relating in any way to our certificate of incorporation or any of our stock may only be brought in the Court of Chancery of the State of Delaware or, if such court does not have subject matter jurisdiction thereof, any other court in the State of Delaware with subject matter jurisdiction. This provision may have the effect of discouraging lawsuits against us and our directors, officers and stockholders.
Our ability to pay dividends to the holders of our Class A common stock may be limited by our holding company structure, applicable provisions of Delaware law and contractual restrictions or obligations.
As a holding company, our ability to pay dividends will be subject to the ability of our subsidiaries to provide cash to us. Ares Management Corporation has no material assets other than investments in the Ares Operating Group entities, either directly or through subsidiaries. We have no independent means of generating revenues. Accordingly, we intend to cause the Ares Operating Group entities to fund any dividends we may declare on shares of our Class A common stock. If the Ares Operating Group entities make distributions to fund such dividends, all holders of Ares Operating Group Units will be entitled to receive equivalent distributions pro rata based on their partnership interests in the Ares Operating Group.
Because as a U.S. corporation we will be subject to entity-level corporate income taxes and may be obligated to make payments under the tax receivable agreement, the amount of dividends ultimately paid by us to holders of our Class A common stock are generally expected to be less, on a per share basis, than the amounts distributed by the Ares Operating Group to the holders of Ares Operating Group Units (including us) in respect of their or our Ares Operating Group Units. For a further discussion of related tax consequences and risks, see “-Risks Related to Taxation-We are a corporation, and applicable taxes will reduce the amount available for dividends to holders of our Class A common stock in respect of such investments and could adversely affect the value of our Class A common stockholders’ investment.”
Our dividend policy contemplates a steady quarterly dividend for each calendar year that will be based on our after-tax fee related earnings. The declaration, payment and determination of the amount of quarterly dividends, if any, will be at the sole discretion of our board of directors, and reassessed each year based on the level and growth of our after-tax fee related earnings. We may change our dividend policy at any time. There can be no assurance that any dividends, whether quarterly or otherwise, can or will be paid. Our ability to make cash dividends to holders of our Class A common stock depends on a number of factors, including among other things, general economic and business conditions, our strategic plans and prospects, our businesses and investment opportunities, our financial condition and operating results, working capital requirements and other anticipated cash needs, contractual restrictions and obligations, including fulfilling our current and future capital commitments, legal, tax and regulatory restrictions, restrictions and other implications on the payment of dividends by us to our common
stockholders or by our subsidiaries to us, payments required to be made pursuant to the tax receivable agreement and such other factors as our board of directors may deem relevant.
Under the DGCL, we may only pay dividends to our stockholders out of (i) our surplus, as defined and computed under the provisions of the DGCL or (ii) our net profits for the fiscal year in which the dividend is declared and/or the preceding fiscal year. If we do not have sufficient surplus or net profits, we will be prohibited by law from paying any such dividend. In addition, the terms of the Credit Facility or other financing arrangements may from time to time include covenants or other restrictions that could constrain our ability to make dividends. Furthermore, the Ares Operating Group’s cash flow may be insufficient to enable them to make required minimum tax distributions to their members and partners, in which case the Ares Operating Group may have to borrow funds or sell assets, which could have a material adverse effect on our liquidity and financial condition. Our certificate of incorporation contains provisions authorizing us, subject to the approval of our stockholders, to issue additional classes or series of stock that have designations, preferences, rights, powers and duties that are different from, and may be senior to, those applicable to shares of our Class A common stock.
Furthermore, by making cash dividends to our stockholders rather than investing that cash in our businesses, we risk slowing the pace of our growth, or not having a sufficient amount of cash to fund our operations, new investments or unanticipated capital expenditures, should the need arise.
The Class B Stockholder or the Class C Stockholder may transfer their interests in the shares of our Class B common stock or the shares of our Class C common stock, respectively, which could materially alter our operations.
Subject to certain restrictions outlined in our certificate of incorporation, our stock is freely transferable and the Class B Stockholder or the Class C Stockholder may transfer their shares of our Class B common stock and our Class C common stock, respectively, to a third party without the consent of the holders of any other class or series of our stock. Further, the members of the Class B Stockholder or the Class C Stockholder may sell or transfer all or part of their limited liability company interests in the Class B Stockholder or the Class C Stockholder, respectively, at any time without restriction. Any such transfer could constitute or cause a change of control under the Investment Advisers Act, the Credit Facility or other debt instruments and/or governing documents of our funds and other vehicles, which could require consents or waivers or cause defaults under any such documents. In addition, a new holder of shares of our Class B common stock or shares of our Class C common stock, or new controlling members of the Class B Stockholder or Class C Stockholder, may choose to vote for the election of directors to our board of directors who may not be willing or able to cause us to form new funds and could cause us to form funds that have investment objectives and governing terms that differ materially from those of our current funds. A new holder of our Class B common stock or our Class C Common Stock, new controlling members of the Class B Stockholder or Class C Stockholder and/or the directors they each respectively may appoint to our board of directors could also have a different investment philosophy, cause us or our affiliates to employ investment professionals who are less experienced, be unsuccessful in identifying investment opportunities or have a track record that is not as successful as our track record. If any of the foregoing were to occur, we could experience difficulty in making new investments, and the value of our existing investments, our business, our results of operations and our financial condition could materially suffer.
Our certificate of incorporation also provides us with a right to acquire shares of our Class A common stock under specified circumstances, which may adversely affect the price of shares of our Class A common stock.
Our certificate of incorporation provides that, if at any time, either (i) less than 10% of the total shares of any class of our stock then outstanding (other than our Class B common stock, our Class C common stock and our preferred stock) is held by persons other than a record holder of our Class B common stock, any person who is, was or will be a member of Ares Partners Holdco LLC or their respective affiliates or (ii) we are required to register as an investment company under the U.S. Investment Company Act of 1940, we may exercise our right to purchase shares of our Class A common stock or assign this right to a record holder of our Class B common stock or any of its affiliates. As a result, a stockholder may have his or her shares of our Class A common stock purchased from him or her at an undesirable time or price.
Other anti-takeover provisions in our charter documents could delay or prevent a change in control.
In addition to the provisions described elsewhere relating to the relative voting power of our classes of common stock, other provisions in our certificate of incorporation and bylaws may discourage, delay or prevent a merger or acquisition that a holder of our Class A common stock may consider favorable by, for example:
•permitting our board of directors to issue one or more series of preferred stock;
•providing for the loss of voting rights for certain series or classes of our capital stock;
•imposing supermajority voting requirements for certain amendments to our certificate of incorporation;
•requiring advance notice for stockholder proposals and nominations at annual and special meetings of our stockholders; and
•placing limitations on convening stockholder meetings.
These provisions may also discourage acquisition proposals or delay or prevent a change in control.
We will be required to pay the TRA Recipients for most of the benefits relating to our use of attributes we receive from prior and future exchanges of Ares Operating Group Units and related transactions. In certain circumstances, payments to the TRA Recipients may be accelerated and/or could significantly exceed the actual tax benefits we realize.
The holders of Ares Operating Group Units, subject to any applicable transfer restrictions and other provisions, may, on a quarterly basis, exchange their Ares Operating Group Units for shares of our Class A common stock on a one-for-one basis or, at our option, for cash. A holder of Ares Operating Group Units must exchange one Ares Operating Group Unit in each of the three Ares Operating Group entities to effect an exchange for a share of Class A common stock of Ares Management Corporation. These exchanges are expected to result in increases (for U.S. federal income tax purposes) in the tax basis of the tangible and intangible assets of the relevant Ares Operating Group entity. These increases in tax basis generally will increase (for U.S. federal income tax purposes) depreciation and amortization deductions and potentially reduce gain on sales of assets and, therefore, reduce the amount of tax that we would otherwise be required to pay in the future, although the IRS may challenge all or part of these deductions and tax basis increases, and a court could sustain such a challenge.
We have entered into a tax receivable agreement with certain direct and indirect holders of Ares Operating Group Units (the “TRA Recipients”) that provides for the payment by us to the TRA Recipients of 85% of the amount of cash tax savings, if any, in U.S. federal, state, local and foreign income tax or franchise tax that we actually realize (or are deemed to realize in the case of an early termination payment by us or a change of control, as discussed below) as a result of increases in tax basis and certain other tax benefits related to our entering into the tax receivable agreement, including tax benefits attributable to payments under the tax receivable agreement. The payments we may make to the TRA Recipients could be material in amount and we may need to incur debt to finance payments under the tax receivable agreement if our cash resources are insufficient to meet our obligations under the tax receivable agreement as a result of timing discrepancies or otherwise. The actual increase in tax basis (and our ability to achieve the corresponding tax benefits), as well as the amount and timing of any payments under the tax receivable agreement, will vary depending upon a number of factors, including the timing of exchanges, the price of a share of our Class A common stock at the time of the exchange, the extent to which such changes are taxable and the amount and timing of our income. As a result, in certain circumstances, payments to the TRA Recipients under the tax receivable agreement could be in excess of our cash tax savings. If the IRS were to challenge a tax basis increase (or the ability to amortize such increase), the TRA Recipients will not reimburse us for any payments previously made to them under the tax receivable agreement.
In addition, the tax receivable agreement provides that, upon a change of control, or if, at any time, we elect an early termination of the tax receivable agreement, our obligations under the tax receivable agreement with respect to exchanged or acquired shares of our Class A common stock (whether exchanged or acquired before or after such change of control) would be based on certain assumptions, including that we would have sufficient taxable income to fully utilize the deductions arising from the increased tax deductions and tax basis and other benefits related to entering into the tax receivable agreement and, in the case of an early termination election, that any Ares Operating Group Units that have not been exchanged are deemed exchanged for the market value of shares of our Class A common stock at the time of termination. Assuming that the market value of a share of our Class A common stock were to be equal to $47.05, which is the closing price per share of our Class A common stock as of December 31, 2020, and that LIBOR were to be 1.34% and a blended federal and state corporate tax rate of 23.7%, we estimate that the aggregate amount of these termination payments would be approximately $983.2 million on the 112 million Ares Operating Group Units that have not been exchanged for Class A common stock. The foregoing amount is merely an estimate and the actual payments could differ materially.
Tax consequences to the direct and indirect holders of Ares Operating Group Units or to general partners in our funds may give rise to conflicts of interests.
As a result of the tax gain inherent in our assets held by the Ares Operating Group, upon a realization event, certain direct and indirect holders of Ares Operating Group Units may incur different and potentially significantly greater tax liabilities as a result of the disproportionately greater allocations of items of taxable income and gain to such holders. As these direct and indirect holders will not receive a correspondingly greater distribution of cash proceeds, they may, subject to applicable fiduciary or contractual duties, have different objectives regarding the appropriate pricing, timing and other material terms of any sale, refinancing, or disposition, or whether to sell such assets at all. Decisions made with respect to an acceleration or deferral of income or the sale or disposition of assets with unrealized built-in tax gains may also influence the timing and amount of payments that are received by the TRA Recipients (including, among others, the Holdco Members and other
executive officers) under the tax receivable agreement. In general, we anticipate that disposition of assets with unrealized built-in tax gains following an exchange will tend to accelerate such payments and increase the present value of payments under the tax receivable agreement, and disposition of assets with unrealized built-in tax gains in a tax year before an exchange generally will increase an exchanging holder’s tax liability without giving rise to any rights to any payments under the tax receivable agreement. Decisions made regarding a change of control also could have a material influence on the timing and amount of payments received by the TRA Recipients pursuant to the tax receivable agreement.
Moreover, we may receive performance income from our funds if specified returns are achieved by those funds. In certain circumstances, we may prefer to structure the performance income as a special allocation of income, which we refer to as a carried interest, rather than as an incentive fee.
The general partner of our funds may be entitled to receive carried interest from our funds and a significant portion of that carried interest may consist of long-term capital gains. As a U.S. corporation, we will not receive preferential treatment for long-term capital gains and we may be limited in deducting capital losses. As a result, the general partners of our funds may have interests that are not entirely aligned with our stockholders and thus, subject to their fiduciary duties to fund investors, may be incentivized to seek investment opportunities that maximize favorable tax treatment to the general partners.
Risks Related to Shares of Our Common Stock and Shares of Our Preferred Stock
The market price and trading volume of shares of our Class A common stock may be volatile, which could result in rapid and substantial losses for holders of our Class A common stock.
The market price of shares of our Class A common stock may be highly volatile and could be subject to wide fluctuations. In addition, the trading volume in shares of our Class A common stock may fluctuate and cause significant price variations to occur. If the market price of shares of our Class A common stock declines significantly, holders of our Class A common stock may be unable to resell their shares of our Class A common stock at or above their purchase price, if at all. The market price of shares of our Class A common stock may fluctuate or decline significantly in the future. Some of the factors that could negatively affect the price of shares of our Class A common stock or result in fluctuations in the price or trading volume of shares of our Class A common stock include:
•variations in our quarterly operating results or dividends, which variations we expect will be substantial;
•our policy of taking a long-term perspective on making investment, operational and strategic decisions, which is expected to result in significant and unpredictable variations in our quarterly returns;
•our creditworthiness, results of operations and financial condition;
•the prevailing interest rates or rates of return being paid by other companies similar to us and the market for similar securities;
•failure to meet analysts’ earnings estimates;
•publication of research reports about us or the investment management industry or the failure of securities analysts to cover shares of our Class A common stock;
•additions or departures of our senior professionals and other key management personnel;
•adverse market reaction to any indebtedness we may incur or securities we may issue in the future;
•changes in market valuations of similar companies;
•speculation in the press or investment community;
•changes or proposed changes in laws or regulations or differing interpretations thereof affecting our businesses or enforcement of these laws and regulations, or announcements relating to these matters;
•a lack of liquidity in the trading of shares of our Class A common stock;
•announcements by our competitors of significant contracts, acquisitions, dispositions, strategic partnerships, joint ventures or capital commitments;
•adverse publicity about the asset management industry generally or, more specifically, private equity fund practices or individual scandals; and
•general market and economic, financial, geopolitical, regulatory or judicial events or conditions that affect us or the financial markets.
In the past few years, stock markets have experienced extreme price and volume fluctuations. In the past, following periods of volatility in the overall market and the market price of a company’s securities, securities class action litigation has often been instituted against public companies. This type of litigation, if instituted against us, could result in substantial costs and a diversion of our management’s attention and resources.
The market price of shares of our Class A common stock may decline due to the large number of shares of Class A common stock eligible for exchange and future sale.
The market price of shares of our Class A common stock could decline as a result of sales of a large number of shares of our Class A common stock in the market and non-voting common stock, to the extent that sales happen in the future or the perception that such sales could occur, including pursuant to Rule 10b5-1 trading plans. These sales, or the possibility that these sales may occur, also might make it more difficult for us to sell shares of our Class A common stock in the future at a time and at a price that we deem appropriate. We may freely issue and sell in the future additional shares of our Class A common stock. In addition, some of our directors and executive officers have entered into, or may enter into, Rule 10b5-1 trading plans pursuant to which they may sell shares of our Class A common stock from time to time in the future.
As of December 31, 2020, our professionals owned, indirectly, an aggregate of 112,447,618 Ares Operating Group Units. We have entered into an exchange agreement with the holders of Ares Operating Group Units so that such holders may up to four times each year (subject to the terms of the exchange agreement) exchange their Ares Operating Group Units for shares of our Class A common stock on a one-for-one basis, subject to customary conversion rate adjustments for splits, stock dividends and reclassifications, or, at our option, for cash. A holder of Ares Operating Group Units must exchange one Ares Operating Group Unit in each of the three Ares Operating Group entities to effect an exchange for a share of Class A common stock of Ares Management Corporation.
Ares Owners Holdings L.P. has the right, under certain circumstances and subject to certain restrictions, to require us to register under the Securities Act shares of Class A common stock delivered in exchange for Ares Operating Group Units or shares of Class A common stock of Ares Management Corporation otherwise held by them. In addition, we may be required to make available shelf registration statements permitting sales of shares of our Class A common stock into the market from time to time over an extended period. Lastly, Ares Owners Holdings L.P. will have the ability to exercise certain piggyback registration rights in respect of shares of our Class A common stock held by them in connection with registered offerings requested by other registration rights holders or initiated by us.
As of December 31, 2020, there were options outstanding to purchase 8,312,203 shares of our Class A common stock and 16,299,664 restricted units outstanding to be settled in shares of our Class A common stock, both of which are subject to specified vesting requirements, and were granted to certain of our senior professionals under the 2014 Equity Incentive Plan, as amended and restated on March 1, 2018 and as further amended and restated effective November 26, 2018 (the “Equity Incentive Plan”). As of December 31, 2020, 33,861,117 shares of our Class A common stock were available to be issued under our Equity Incentive Plan. We have filed a registration statement on Form S-8 with the SEC covering the shares of our Class A common stock issuable under our Equity Incentive Plan. Subject to vesting arrangements such shares of our Class A common stock are freely tradable. Vesting of those shares of restricted units would dilute the ownership interest of existing stockholders.
In addition, the governing agreements of the Ares Operating Group entities authorize the direct subsidiaries of Ares Management Corporation which are the general partners of those entities to issue an unlimited number of additional units of the Ares Operating Group entity with such designations, preferences, rights, powers and duties that are different from, and may be senior to, those applicable to the Ares Operating Group Units, and which may be exchangeable for shares of our Class A common stock.
Dividends on shares of the Series A Preferred Stock are discretionary and non-cumulative.
Dividends on shares of the Series A Preferred Stock are discretionary and non-cumulative. Holders of the Series A Preferred Stock will only receive dividends when, as and if declared by our board of directors. Consequently, if our board of directors does not authorize and declare a dividend for a dividend period, holders of the Series A Preferred Stock would not be entitled to receive any dividend for such dividend period, and such unpaid dividend will not be payable in such dividend period or in later dividend periods. We will have no obligation to pay dividends for a dividend period if our board of directors does not declare such dividend before the scheduled record date for such period, whether or not dividends are declared or paid for any subsequent dividend period with respect to shares of the Series A Preferred Stock or the shares of any other class of preferred stock we may issue. This may result in holders of the Series A Preferred Stock not receiving the full amount of dividends that they expect to receive, or any dividends, and may make it more difficult to resell shares of the Series A Preferred Stock or to do
so at a price that the holder finds attractive. Our board of directors may, in its sole discretion, determine to suspend dividends on shares of the Series A Preferred Stock, which may have a material adverse effect on the market price of shares of the Series A Preferred Stock. There can be no assurances that our operations will generate sufficient cash flows to enable us to pay dividends on shares of the Series A Preferred Stock. Our financial and operating performance is subject to prevailing economic and industry conditions and to financial, business and other factors, some of which are beyond our control.
Risks Related to Taxation
We are a corporation, and applicable taxes will reduce the amount available for dividends to holders of our Class A common stock in respect of such investments and could adversely affect the value of our Class A common stockholders’ investment.
Because we are taxed as a corporation for U.S. federal income tax purposes, we could be liable for significant U.S. federal income taxes and applicable state and local income taxes that would not otherwise be incurred if we were treated as a partnership for U.S. federal income tax purposes, which could reduce the amount of cash available for dividends to holders of our Class A common stock and adversely affect the value of their investment.
In addition, the GP Mirror Units pay the same 7.00% rate per annum to us that we pay on shares of the Series A Preferred Stock. Although income allocated in respect of distributions on the GP Mirror Units made to us is subject to tax, cash dividends to holders of the Series A Preferred Stock will not be reduced on account of any income taxes owed by us.
Applicable U.S. and foreign tax law, regulations, or treaties, and changes in such tax laws, regulations or treaties or an adverse interpretation of these items by tax authorities could adversely affect our effective tax rate, tax liability, financial condition and results, ability to raise funds from certain foreign investors, increase our compliance or withholding tax costs and conflict with our contractual obligations.
Overview of certain relevant U.S. tax laws. In addition, tax laws, regulations or treaties newly enacted or enacted in the future may cause us to revalue our net deferred tax assets and have a material change to our effective tax rate and tax liabilities. For example, the United States, Public Law No. 115-97 (the “Tax Cuts and Jobs Act”), which was enacted in December 2017 and amended various aspects of U.S. federal income tax legislation, has resulted in various changes to U.S. tax laws, including meaningful reduction to the U.S. federal corporate income tax rate, changes to the rules for the carryback and carryforward of net operating losses, changes to U.S. taxation on earnings from international business operations, certain modifications to the Section 162(m) of the Code and a partial limitation on the deductibility of business interest expense, which could have a material effect on our business operations, our funds’ investment activities and the business of our portfolio companies. More recently, in March 2020, the Families First Coronavirus Response Act (the “FFCR Act”) and the Coronavirus Aid, Relief, and Economic Security Act (the “CARES Act”) were enacted in response to the COVID-19 pandemic. The FFCR Act and the CARES Act contain numerous income tax provisions, such as relaxing limitations on the deductibility of interest and the use of net operating losses arising in taxable years beginning after December 31, 2017. In December 2020, the Consolidated Appropriations Act, 2021 was enacted, which expands upon the relief provided in the CARES Act and FFCR Act and includes additional tax-related provisions. We are currently evaluating the potential tax impact of the CARES Act. FFCR and Consolidated Appropriations Acts (and related legislation) on us or our business or the business of our portfolio companies. In December 2020, the U.S. Internal Revenue Service (the “IRS”) released final regulations under Section 162(m) (which are generally consistent with the proposed regulations released in December 2019), which addressed changes made by the Tax Cuts and Jobs Act and, among other things, extended the coverage of Section 162(m) to include compensation paid by a partnership for services performed for it by a covered employee of a corporation that is a partner in the partnership. The regulations may reduce the amount of tax deductions available to us. Additionally, foreign and state and local governments may continue to enact tax laws in response to the Tax Cuts and Jobs Act that could result in further changes to foreign and state and local taxation and materially affect our financial position and results of operations. We cannot predict how changes in law (like a change in corporate income tax rate), regulations, technical corrections or other guidance issued under it or conforming or non-conforming state tax rules might affect us or our business or the business of our portfolio companies. Furthermore, the IRS has recently finalized proposed regulations implementing the anti-hybrid provisions (and issued new proposed regulations providing additional guidance on such anti-hybrid provisions) and recently finalized proposed regulations (and revised certain final regulations) under the “base erosion and anti-abuse tax” (“BEAT”) provisions that were enacted as part of the Tax Cuts and Jobs Act. Whether any of the proposed regulations will be enacted by the United States or any foreign jurisdiction and in what form is unknown, as are the ultimate consequences of any such proposed regulations.
Under Sections 1471 to 1474 of the Code (such Sections, along with the Treasury Regulations promulgated thereunder, “FATCA”), a broadly defined class of foreign financial institutions are required to comply with a U.S. tax reporting regime or be subject to certain U.S. withholding taxes. The reporting obligations imposed under FATCA require foreign financial institutions to enter into agreements with the IRS to obtain and disclose information about certain account holders and investors to the IRS (or in the case of certain foreign financial institutions that are resident in a jurisdiction that has entered into
an intergovernmental agreement (the “IGA”) to implement this legislation, to comply with comparable non-U.S. laws implementing the IGA). Additionally, certain non-U.S. entities that are not foreign financial institutions are required to provide certain certifications or other information regarding their U.S. beneficial ownership or be subject to certain U.S. withholding taxes under FATCA. Failure to comply with these requirements could expose us and/or our investors to a 30% withholding tax on certain U.S. payments, and possibly limit our ability to open bank accounts and secure funding in the global capital markets. There are uncertainties regarding the implementation of FATCA and it is difficult to determine at this time what impact any future administrative guidance may have. The administrative and economic costs of compliance with FATCA may discourage some foreign investors from investing in U.S. funds, which could adversely affect our ability to raise funds from these investors or reduce the demand for shares of our Class A common stock. Moreover, we expect to incur additional expenses related to our compliance with FATCA, which could increase our tax compliance costs generally. As discussed below, other countries, such as the U.K., Luxembourg, and the Cayman Islands, have implemented regimes similar to that of FATCA, and a growing number of countries have adopted (or are in process of introducing) similar legislation designed to provide increased transparency about our investors and their tax planning and profile. One or more of these information exchange regimes are likely to apply to our funds, and we may be obligated to collect and share with applicable taxing authorities information concerning investors in our funds (including identifying information and amounts of certain income allocable or distributable to them).
Overview of certain relevant foreign tax laws. Her Majesty’s Treasury (“HM Treasury”), the Organization for Economic Co-operation and Development (the “OECD”) and other government agencies in jurisdictions where we and our affiliates invest or conduct business have maintained a focus on issues related to the taxation of businesses, including multinational entities.
The U.K. has implemented two corporate criminal offenses: failure to prevent facilitation of U.K. tax evasion and failure to prevent facilitation of overseas tax evasion. Liability under these offences can be mitigated where the relevant business has in place reasonable prevention procedures. The scope of these offences is extremely wide and could have an impact on Ares’ global businesses. The U.K. has also implemented transparency legislation that requires many large businesses to publish their U.K. tax strategies and their approach to dealing with the U.K. tax authority on their websites. Our U.K. tax policy statement is published on our website. These developments show that the U.K. is seeking to bring tax matters further into the public domain. As a result, tax matters may pose an increased reputational risk to our business. The EU, the U.K. and many other countries have implemented the OECD’s Common Reporting Standard for the automatic exchange of financial account information in tax matters (the “CRS”). EU Council Directive 2018/822 (“DAC 6”) requires mandatory automatic exchange of information in the field of taxation in relation to reportable cross-border arrangements. As July 1, 2020 (or January 1, 2021 for jurisdictions which deferred implementation), taxpayers and their advisers may be required under DAC 6 to disclose information to tax authorities when arrangements bearing specific hallmarks involve one or more EU member states. Certain cross-border arrangements put into place beginning June 25, 2018 will also be reportable to relevant taxing authorities beginning August 31, 2020 (or February 28, 2021 for jurisdictions which deferred implementation). On December 31, 2020, the U.K. narrowed the scope of arrangements that need to be reported in the UK pursuant to DAC 6 and, in due course, intends to replace DAC 6 with the OECD Mandatory Disclosure Rules. The EU has also signed separate automatic exchange of information agreements with certain non-EU countries, under which the EU and the relevant jurisdiction will automatically exchange information on the financial accounts of each other’s residents. Investors in our funds will be required (i) to consent to the taking of any action in connection with FATCA, the CRS, DAC 6 and/or any similar other tax reporting regimes, including the disclosure of information to tax authorities which may in turn be exchanged between other tax authorities, and (ii) to agree to provide the AIFM and/or the general partner with the information they require to comply with FATCA, the CRS, DAC 6 and/or any similar other tax reporting regimes in any relevant jurisdiction. The breadth of the disclosure requirements under such tax reporting regimes will likely create costs and administrative burdens and penalties and withholding taxes could be imposed for non-compliance.
Pursuant to the OECD’s Base Erosion and Profit Shifting (“BEPS”) Project, individual jurisdictions are beginning to introduce domestic legislation implementing certain of the BEPS actions. Several of the areas of tax law (including double taxation treaties) on which the BEPS Project is focusing are relevant to the ability of our funds to efficiently realize income or capital gains and to efficiently repatriate income and capital gains from the jurisdictions in which they arise to partners and, depending on the extent to and manner in which relevant jurisdictions implement changes in such areas of tax law (including double taxation treaties), the ability of our funds to do these things may be adversely impacted. Changes in tax laws as a result of the BEPS Project may, for example, result in: (a) the restriction or loss of existing access by partners in our funds or their subsidiaries to tax relief under applicable double taxation treaties or EU directives, such as the EU Interest and Royalties Directive; (b) restrictions on permitted levels of deductibility of expenses (such as interest) for tax purposes; (c) rules affecting profit allocation and local nexus requirements, transfer pricing, or the treatment of hybrid entities/investments or (d) an increased risk of activity undertaken in a jurisdiction constituting a permanent establishment of our funds and/or any of their subsidiaries.
Many of the jurisdictions in which our funds will make investments indicated in June 2017 that they would implement the OECD’s draft Multilateral Instrument (“MLI”) which will bring into force a number relevant changes to double tax treaties. The MLI is intended to facilitate the speedy introduction by participating states of double tax treaty-related BEPS recommendations. There remains significant uncertainty as to whether and, if so, to what extent our funds or their subsidiaries may benefit from the protections afforded by such treaties and whether our funds may look to their partners in order to derive tax treaty or other benefits. This position is likely to remain uncertain for a number of years.
In July 2016, the EU adopted the EU adopted the Anti-Tax Avoidance Directive 2016/1164 (commonly referred to as “ATAD I”), which directly implements some of the BEPS Project actions points within EU law. EU member states had until December 31, 2018 to transpose ATAD I into their domestic laws (except for the provisions on exit taxation, which had to be transposed by December 31, 2019). On May 29, 2017, the Council of the EU formally adopted the Council Directive amending Directive (EU) 2016/1164 as regards hybrid mismatches with third countries (commonly referred to as “ATAD II”), which came into force in member states on January 1, 2020 (subject to relevant derogations) and which contains a set of anti-hybrid rules.
ATAD II was implemented into Luxembourg domestic law by way of a law dated December 20, 2019. The anti-hybrid rules apply for fiscal years starting on or after January 1, 2020, except for the rules governing reverse hybrid mismatches which should be applicable only as of January 1, 2022. ATAD II covers inter alia hybrid mismatches and imported hybrid mismatches resulting from the different characterization of a financial instrument or an entity leading to situations of deduction without inclusion or double deduction. For hybrid mismatches resulting in a situation of deduction without inclusion, the primary rule is that the member state of the payor shall deny such deduction. For hybrid mismatches resulting in a situation of double deduction, a deduction shall only be given to the member state where the payment has its source. However, if, the jurisdiction of the payee does not deny the deduction, the secondary rule would oblige the jurisdiction of the payor to deny the deduction at the level of the payor.
If the ATAD II anti-hybrid rules apply, they can act to deny (to a greater or lesser extent) deductibility in Luxembourg corporate entities of interest/expenses. However, these anti-hybrid rules only apply to arrangements (i) between associated enterprises or (ii) that constitute “structured arrangements”. In the context of hybrid mismatches resulting from the different characterization of a financial instrument, an entity will need to hold a direct or indirect interest of 25% or more of the voting rights, capital interests or rights to share a profit to be considered an associated enterprise. The 25% requirement is replaced by a 50% requirement if the hybrid mismatch results from a different characterization of an entity (i.e. a hybrid entity). With respect to the computation of this 25% or 50% threshold requirement, ATAD II makes reference to the OECD concept of “persons acting together”, as it is specifically mentioned that for purposes of the anti-hybrid rules under ATAD II, “a person who acts together with another person in respect of the voting rights or capital ownership of an entity shall be treated as holding a participation in all of the voting rights or capital ownership of that entity that are held by the other person”. However, the Luxembourg law implementing ATAD II, which came into effect on January 1, 2020, provides that an investor in an investment fund who holds directly or indirectly less than 10% of the interest in the investment fund and who is entitled to receive less than 10% of the fund’s profits is presumed not to act together with the other investors in the same investment fund (since the investors have in principle no effective control over the investments realized by the fund), unless proved otherwise (the de minimis rule). As a consequence of this rebuttable presumption, any investor holding less than 10% in an investment fund should not be regarded as an “associated enterprise” of the fund and of any underlying Luxembourg entities. Any investor holding more than 10% will only be regarded as an “associated enterprise” if it meets the requisite threshold in its own right, or it can be demonstrated that it is acting together with other investors, which would cause it to be deemed to reach the requisite threshold. Our funds have sought their own tax advice in relation to these proposed new rules and their potential impact on future investments.
The impacts of ATAD II on interest and other finance costs in the context of European investments are jurisdiction specific and will be examined on an investment-by-investment basis.
Further to the BEPS Project, and in particular BEPS Action 1 (“Addressing the Tax Challenges of the Digital Economy”), the OECD published a Report on May 31, 2019 entitled “Programme of Work to Develop a Consensus Solution to the Tax Challenges Arising from the Digitalisation of the Economy” (as updated on January 31, 2020 by the “Statement by the OECD/G20 Inclusive Framework on BEPS on the Two-Pillar Approach to Address the Tax Challenges Arising from the Digitalisation of the Economy”), which proposes fundamental changes to the international tax system. The proposals (commonly now also referred to as “BEPS 2.0”) are based on two “pillars”, involving the reallocation of taxing rights (Pillar One) and additional global anti-base erosion rules (Pillar Two). On October 12, 2020, the OECD published a report entitled “Tax Challenges Arising from Digitalisation – Economic Impact Assessment”, which among other items, included detailed reports on Pillar One and Pillar Two (in addition to an “Economic Impact Assessment” of the Pillar One and Pillar Two proposals). Although the OECD originally aimed to reach a consensual solution on the new international tax rules during 2020, with a final report by the end of 2020, the OECD’s October 12, 2020 report indicated that a consensus will likely not be reached
until mid-2021. BEPS 2.0 is still in its early stages, and there currently remains uncertainty as to how consensus will be reached and how and when its principles will be implemented by participating countries. Depending on the outcome of BEPS 2.0, effective tax rates could increase within Ares’ structure or on its investments, including by way of higher levels of tax being imposed than is currently the case, possible denial of deductions or increased withholding taxes and/or profits being allocated differently. This could adversely affect the returns of investors in our funds.
The Netherlands continued to provide additional updates to its withholding tax on dividends. Following EU case law, three safe harbor rules currently embedded in domestic anti-abuse rules as part of the Dividend Withholding Tax Act and the Corporate Income Tax Act will no longer function as a safe harbor rule. In addition, the Dutch political party “GroenLinks” has indicated they will issue a legislative proposal to amend the Dividend Withholding Tax Act. Currently, there is no draft bill, nor is it indicated when the draft bill will be presented to parliament. If the bill is accepted, the date of entry into force would be subject to discussion. We are evaluating the impact of this change which could result in additional withholding on certain payments for us and our investment funds.
Certain U.S. stockholders are subject to additional tax on “net investment income.”
U.S. stockholders that are individuals, estates or trusts are subject to a surtax of 3.8% on “net investment income” (or undistributed “net investment income,” in the case of estates and trusts) for each taxable year, with such tax applying to the lesser of such income or the excess of such person’s adjusted gross income (with certain adjustments) over a specified amount. Net investment income includes earnings from dividends and net gain attributable to the disposition of investment property. It is anticipated that dividends and net gain attributable to an investment in shares of our Class A common stock will be included in a U.S. holder’s “net investment income” subject to this surtax.
Limitations on the amount of interest expense that we may deduct could materially increase our tax liability and negatively affect an investment in shares of our Class A common stock.
For taxable years beginning after December 31, 2017, our deduction of net business interest expenses for each taxable year is limited generally to 30% (or, solely for the taxable years that begin in 2019 or 2020, 50%) of our “adjusted taxable income” for the relevant taxable year (with an election being available for taxable years beginning in 2020 to use adjusted taxable income from the last taxable year beginning in 2019), which is an amount that is similar to EBITDA for taxable years beginning before January 1, 2022, and similar to earnings before interest and taxes (“EBIT”) for taxable years beginning on or after January 1, 2022. Any excess business interest not allowed as a deduction in a taxable year as a result of the limitation generally will carry forward to the next year.
There is no grandfather provision for outstanding debt prior to the effective date of these rules. This is a significant change from prior law, which could increase our tax liability.
Any failure to properly manage or address the foregoing risks may have a material adverse effect on our business, results and financial condition.
General Risk Factors
Cybersecurity risks and cyber incidents could adversely affect our business by causing a disruption to our operations, a compromise or corruption of our confidential information and confidential information in our possession and/or damage to our business relationships, any of which could negatively impact our business, financial condition and operating results.
There has been an increase in the frequency and sophistication of the cyber and security threats we face, with attacks ranging from those common to businesses generally to more advanced and persistent attacks. We may be a target because, as an alternative asset management firm, we hold confidential and other price sensitive information about existing and potential investments. We are dependent on third-party vendors for hosting solutions and technologies that we do not control. We also rely on third-party service providers for certain aspects of our businesses, including for certain information systems, technology and administration of our funds and compliance matters. We perform risk assessments on our third-party providers but our reliance on them and their reliance on other third-parties could adversely affect us. Cyber attacks and other security threats could originate from a wide variety of sources, including cyber criminals, nation state hackers, hacktivists and other outside parties. As a result, we may face a heightened risk of a security breach or disruption with respect to sensitive information resulting from an attack by computer hackers, foreign governments or cyber terrorists.
The efficient operation of our business is dependent on computer hardware and software systems, as well as data processing systems and the secure processing, storage and transmission of information, which are vulnerable to security breaches and cyber incidents. A cyber incident is considered to be any adverse event that threatens the confidentiality, integrity or availability of our information resources. These incidents may be an intentional attack or an unintentional event and could
involve gaining unauthorized access to our information systems for purposes of misappropriating assets, stealing confidential information, corrupting data or causing operational disruption. In addition, we and our employees may be the target of fraudulent emails or other targeted attempts to gain unauthorized access to proprietary or sensitive information. The result of these incidents may include disrupted operations, misstated or unreliable financial data, fraudulent transfers or requests for transfers of money, liability for stolen assets or information, increased cybersecurity protection and insurance costs, litigation and damage to our business relationships, causing our business and results of operations to suffer. As our reliance on technology has increased, so have the risks posed to our information systems, both internal and those provided by third-party service providers. We have implemented processes, procedures and internal controls designed to mitigate cybersecurity risks and cyber intrusions and rely on securities measures and technology to securely maintain confidential and proprietary information maintained on our information systems; however, these measures, as well as our increased awareness of the nature and extent of a risk of a cyber-incident, do not guarantee that a cyber-incident will not occur and/or that our financial results, operations or confidential information will not be negatively impacted by such an incident, especially because the cyber-incident techniques change frequently or are not recognized until launched and because cyber-incidents can originate from a wide variety of sources.
These risks are exacerbated by the rapidly increasing volume of highly sensitive data, including our proprietary business information and intellectual property, and personally identifiable information of our employees, our investors and others, that we collect and store in our data centers and on our networks. The secure processing, maintenance and transmission of this information are critical to our operations. A significant actual or potential theft, loss, corruption, exposure, fraudulent use or misuse of investor, employee or other personally identifiable or proprietary business data, whether by third parties or as a result of employee malfeasance or otherwise, non-compliance with our contractual or other legal obligations regarding such data or intellectual property or a violation of our privacy and security policies with respect to such data could result in significant remediation and other costs, fines, litigation or regulatory actions against us and significant reputational harm.
Our funds’ portfolio companies also rely on similar systems and face similar risks. A disruption or compromise of these systems could have a material adverse effect on the value of these businesses. Our funds may invest in strategic assets having a national or regional profile or in infrastructure assets, the nature of which could expose them to a greater risk of being subject to a terrorist attack or security breach than other assets or businesses. Such an event may have material adverse consequences on our investment or assets of the same type or may require applicable portfolio companies to increase preventative security measures or expand insurance coverage.
In addition, we operate in businesses that are highly dependent on information systems and technology. The costs related to cyber or other security threats or disruptions may not be fully insured or indemnified by other means. Cybersecurity has become a priority for regulators in the U.S. and around the world. Many jurisdictions in which we operate have laws and regulations relating to data privacy, cybersecurity and protection of personal information, including, the California Consumer Privacy Act that went into effect on January 1, 2020, and the New York SHIELD Act, which became effective on March 1, 2020. In addition, the SEC announced that one of the 2019 examination priorities for the Office of Compliance Inspections and Examinations was to continue to examine cybersecurity procedures and controls, including testing the implementation of these procedures and controls. Further, the European General Data Protection Regulation (the “GDPR”) came into effect in May 2018. Data protection requirements under the GDPR are more stringent than those imposed under prior European legislation. There are substantial financial penalties for breach of the GDPR, including up to the higher of 20 million Euros or 4% of group annual worldwide turnover. The U.K. has adopted GDPR and similar requirements therefore continue to apply in the U.K. notwithstanding Brexit (“UK GDPR”). However, as a result of Brexit, the U.K. is now a third country for the purposes of GDPR as it applies in the EU (“EU GDPR”). The TCA provides for a transitional period during which transfers of personal data from the EU to the U.K. will not be considered as transfers to a third country under EU GDPR. If this transitional period ends without the European Commission adopting an adequacy decision in relation to the U.K., transfers of personal data from the EU to the U.K. will be subject to additional requirements under the EU GDPR rules on exporting data outside the EU. Transfers of personal data from the U.K. to the EU will continue to be permitted under UK GDPR without the need for compliance with such additional data export requirements. Non-compliance with any of these laws, as well as others, represents a serious risk to our business. Some jurisdictions have also enacted laws requiring companies to notify individuals of data security breaches involving certain types of personal data. Breaches in security could potentially jeopardize our, our employees’ or our fund investors’ or counterparties’ confidential and other information processed and stored in, and transmitted through, our computer systems and networks, or otherwise cause interruptions or malfunctions in our, our employees’, our fund investors’, our counterparties’ or third parties’ operations, which could result in significant losses, increased costs, disruption of our business, liability to our fund investors and other counterparties, regulatory intervention or reputational damage. Furthermore, if we fail to comply with the relevant laws and regulations, it could result in regulatory investigations and penalties, which could lead to negative publicity and may cause our fund investors and clients to lose confidence in the effectiveness of our security measures.
Although we are not currently aware of any cyber attacks or other incidents that, individually or in the aggregate, have materially affected, or would reasonably be expected to materially affect, our operations or financial condition, there can be no
assurance that the various procedures and controls we utilize to mitigate these threats will be sufficient to prevent disruptions to our systems, especially because the cyberattack techniques used change frequently and are not recognized until launched, the full scope of a cyberattack may not be realized until an investigation has been performed and cyber attacks can originate from a wide variety of sources. We rely on industry accepted security measures and technology to securely maintain confidential and proprietary information maintained on our information systems. Although we take protective measures and endeavors to strengthen our computer systems, software, technology assets and networks to prevent and address potential cyber attacks, there can be no assurance that any of these measures prove effective. We expect to be required to devote increasing levels of funding and resources to comply with evolving cybersecurity regulations and to continually monitor and enhance our cybersecurity procedures and controls.
We may be subject to litigation risks and may face liabilities and damage to our professional reputation as a result.
In recent years, the volume of claims and amount of damages claimed in litigation and regulatory proceedings against investment managers have been increasing. We make investment decisions on behalf of investors in our funds that could result in substantial losses. This may subject us to the risk of legal liabilities or actions alleging negligent misconduct, breach of fiduciary duty or breach of contract. Further, we may be subject to third-party litigation arising from allegations that we improperly exercised control or influence over portfolio investments. In addition, we and our affiliates that are the investment managers and general partners of our funds, our funds themselves and those of our employees who are our, our subsidiaries’ or the funds’ officers and directors are each exposed to the risks of litigation specific to the funds’ investment activities and portfolio companies and, in the case where our funds own controlling interests in public companies, to the risk of shareholder litigation by the public companies’ other shareholders. Moreover, we are exposed to risks of litigation or investigation by investors or regulators relating to our having engaged, or our funds having engaged, in transactions that presented conflicts of interest that were not properly addressed.
Legal liability could have a material adverse effect on our businesses, financial condition or results of operations or cause reputational harm to us, which could harm our businesses. We depend to a large extent on our business relationships and our reputation for integrity and high-caliber professional services to attract and retain investors and to pursue investment opportunities for our funds. As a result, allegations of improper conduct asserted by private litigants or regulators, regardless of whether the ultimate outcome is favorable or unfavorable to us, as well as negative publicity and press speculation about us, our investment activities or the investment industry in general, whether or not valid, may harm our reputation, which may be damaging to our businesses.
In addition, the laws and regulations governing the limited liability of such issuers and portfolio companies vary from jurisdiction to jurisdiction, and in certain contexts the laws of certain jurisdictions may provide not only for carve-outs from limited liability protection for the issuer or portfolio company that has incurred the liabilities, but also for recourse to assets of other entities under common control with, or that are part of the same economic group as, such issuer. For example, if one of our portfolio companies is subject to bankruptcy or insolvency proceedings in a jurisdiction and is found to have liabilities under the local consumer protection, labor, tax or bankruptcy laws, the laws of that jurisdiction may permit authorities or creditors to file a lien on, or to otherwise have recourse to, assets held by other portfolio companies (including assets held by us) in that jurisdiction. There can be no assurance that we will not be adversely affected as a result of the foregoing risks.
In addition, we may not be able to obtain or maintain sufficient insurance on commercially reasonable terms or with adequate coverage levels against potential liabilities we may face in connection with potential claims, which could have a material adverse effect on our business. We may face a risk of loss from a variety of claims, including related to securities, antitrust, contracts, cybersecurity, fraud and various other potential claims, whether or not such claims are valid. Insurance and other safeguards might only partially reimburse us for our losses, if at all, and if a claim is successful and exceeds or is not covered by our insurance policies, we may be required to pay a substantial amount in respect of such successful claim. Certain losses of a catastrophic nature, such as losses arising as a result of wars, earthquakes, typhoons, terrorist attacks or other similar events, may be uninsurable or may only be insurable at rates that are so high that maintaining coverage would cause an adverse impact on our business, our investment funds and their portfolio companies. In general, losses related to terrorism are becoming harder and more expensive to insure against. Some insurers are excluding terrorism coverage from their all-risk policies. In some cases, insurers are offering significantly limited coverage against terrorist acts for additional premiums, which can greatly increase the total cost of casualty insurance for a property. As a result, we, our investment funds and their portfolio companies may not be insured against terrorism or certain other catastrophic losses.
Item 1B. Unresolved Staff Comments
None.
Item 2. Properties
Our principal executive offices are located in leased office space at 2000 Avenue of the Stars, 12th Floor, Los Angeles, California. We also lease office space in Culver City, New York, London and other cities around the world. We do not own any real property. We consider these facilities to be suitable and adequate for the management and operation of our businesses.
Item 3. Legal Proceedings
From time to time we are involved in various legal proceedings, lawsuits and claims incidental to the conduct of our business, some of which may be material. As of December 31, 2020 and 2019, we were not subject to any material pending legal proceedings. Our businesses are also subject to extensive regulation, which may result in regulatory proceedings against us.
Item 4. Mine Safety Disclosures
Not applicable.
PART II.
Item 5. Market For Registrant’s Common Equity, Related Stockholder Matters And Issuer Purchases Of Equity Securities
Market Information
Our Class A common stock is traded on the NYSE under the symbol “ARES". Our common shares began trading on the NYSE on May 2, 2014. We completed our Conversion from a Delaware limited partnership to a Delaware corporation effective on November 26, 2018. Our Class A common stock continued to trade on the NYSE under our existing symbol following the Conversion.
The number of holders of record of our Class A common stock as of February 18, 2021 was 15, which does not include the number of shareholders that hold shares in “street name” through banks or broker-dealers. Ares Management GP LLC is the sole holder of shares of our Class B Common Stock and Ares Voting LLC is the sole holder of shares of our Class C Common Stock.
Stock Performance Graph
The following graph depicts the total return to holders of our Class A common stock from the closing price on December 31, 2015 through December 31, 2020, relative to the performance of the S&P 500 Index and the Dow Jones U.S. Asset Managers Index. The graph assumes $100 invested on December 31, 2015 and dividends received reinvested in the security or index.
The performance graph is not intended to be indicative of future performance. The performance graph shall not be deemed “soliciting material” or to be “filed” with the SEC for purposes of Section 18 of the Exchange Act, or otherwise subject to the liabilities under that Section, and shall not be deemed to be incorporated by reference into any of the Company’s filings under the Securities Act or the Exchange Act.
Total Return Performance Table
Issuer Purchases of Equity Securities
The table below presents purchases made by or on behalf of Ares Management Corporation or any “affiliated purchaser” (as defined in Rule 10b-18(a)(3) under the Exchange Act) of shares of our Class A Common Stock during each of the indicated periods ($ in thousands; except share data):
| | | | | | | | | | | | | | |
| Period | Total Number of Shares Purchased | Average Price Paid Per Share | Total Number of Shares Purchased as Part of Publicly Announced Plans or Programs | Approximate Dollar Value of Shares That May Yet be Purchased Under the Plans or Programs (1) |
October 1, 2020 - October 31, 2020 | — | $ | — | | — | $ | 150,000 | |
November 1, 2020 - November 30, 2020 | — | — | | — | 150,000 | |
December 1, 2020 - December 31, 2020 | — | — | | — | 150,000 | |
| Total | — | | — | |
(1)In February 2020, our board of directors approved the renewal of our stock repurchase program that authorizes the repurchase of up to $150 million of shares of our Class A common stock. Under this stock repurchase program, shares may be repurchased from time to time in open market purchases, privately negotiated transactions or otherwise, including in reliance on Rule 10b5-1 of the Securities Act. In February 2021, our board of directors approved the renewal of the program and it is scheduled to expire in February 2022. Repurchases under the program depend on the prevailing market conditions and other factors.
Dividend Policy for the Series A Preferred Stock
As of December 31, 2020 and 2019, the Company had 12,400,000 shares of Series A Preferred Stock outstanding. When, as and if declared by the Company’s board of directors, dividends on the Series A Preferred Stock are paid quarterly at a rate per annum equal to 7.00%. During 2020 and 2019, we paid quarterly dividends totaling approximately $21.7 million in each year to holders of record of shares of the Series A Preferred Stockholders, and in February 2021, the Company's board of directors declared a quarterly dividend of $5.4 million payable on March 31, 2021 to holders of record of shares of the Series A Preferred Stock at the close of business on March 15, 2021.
Dividend Policy for Class A Common Stock
During 2019, we declared a dividend each quarter of $0.32 (totaling $1.28 annually) per share to Class A common stockholders, or approximately $138.6 million. During 2020, we declared a dividend each quarter of $0.40 (totaling $1.60 annually) per share to Class A common stockholders at the close of business on March 17, 2020, June 16, 2020, September 16, 2020, and December 17, 2020, respectively, or approximately $217.7 million.
In February 2021, the Company's board of directors declared a quarterly dividend of $0.47 per share of Class A common stock, or approximately $70.3 million, with respect to the first quarter of 2021 payable on March 31, 2021 to common stockholders of record at the close of business on March 17, 2021.
Our dividend policy for our Class A common stock is more closely aligned with our core management fee business. We intend to provide a steady quarterly dividend for each calendar year that will be based on our expected after-tax fee related earnings, with future potential changes based on the level and growth of our after-tax fee related earnings. Subject to the approval of our board of directors, we intend to pay a dividend of $0.47 per share of our Class A common stock per quarter in 2021.
Our fixed dividend will be reassessed each year based upon the level and growth of our after-tax fee related earnings. As fee related earnings reflect the core earnings of our business and consists of management fees less compensation and general and administrative expenses, having our recurring dividend based on this amount removes volatility from our dividend and enables investors to receive what we believe is an attractive after-tax, qualifying dividend yield.
Our dividend policy reflects our intention to retain net performance income. We expect to use such retained earnings for potential stock repurchases and to fund future growth with the objective of accelerating our fee related earnings growth per share. However, the declaration, payment and determination of the amount of future dividends, if any, is at the sole discretion of our board of directors, which may change our dividend policy at any time.
The payment of cash dividends on shares of our Class A common stock is subject to compliance with DGCL. In addition, under the Credit Facility, certain subsidiaries of the Ares Operating Group are prohibited from paying dividends in certain circumstances, including if an Event of Default (as defined in the Credit Facility) has occurred and is continuing.
Because Ares Management Corporation is a holding company and has no material assets other than its indirect ownership of Ares Operating Group Units, we fund dividends by Ares Management Corporation on shares of our Class A common stock, if any, in three steps:
•first, we cause the Ares Operating Group entities to make distributions to their partners, including Ares Management Corporation and its direct subsidiaries. If the Ares Operating Group entities make such distributions, the partners of the Ares Operating Group entities will be entitled to receive equivalent distributions based on their partnership units in the Ares Operating Group (except as set forth in the following paragraph);
•second, we cause Ares Management Corporation’s direct subsidiaries to distribute to Ares Management Corporation their share of such distributions, net of any taxes and amounts payable under the tax receivable agreement by such direct subsidiaries; and
•third, Ares Management Corporation pays such distributions to our holders of our Class A common stock, net of any taxes and amounts payable under the tax receivable agreement, on a pro rata basis.
Because we and our direct subsidiaries that are corporations for U.S. federal income tax purposes may be required to pay corporate income and franchise taxes and make payments under the tax receivable agreement, the dividend amounts ultimately paid by us to holders of our Class A common stock are expected to be generally less, on a per share basis, than the amounts distributed by the Ares Operating Group entities to their respective partners in respect of their Ares Operating Group Units.
In addition, governing agreements of the Ares Operating Group entities provide for cash distributions, which we refer to as “tax distributions,” to the partners of such entities if the general partners of the Ares Operating Group entities determine that the taxable income of the relevant Ares Operating Group entity gives rise to taxable income for its partners. Generally, these tax distributions are computed based on our estimate of the net taxable income of the relevant entity multiplied by an assumed tax rate equal to the highest effective marginal combined U.S. federal, state and local income tax rate prescribed for an
individual or corporate resident in Los Angeles, California or New York, New York, whichever is higher (taking into account the non-deductibility of certain expenses and the character of our income). The Ares Operating Group makes tax distributions only if and to the extent distributions from such entities for the relevant year were otherwise insufficient to cover such tax liabilities.
In addition, the cash flow from operations of the Ares Operating Group entities may be insufficient to enable them to make required minimum tax distributions to their partners, in which case the Ares Operating Group may have to borrow funds or sell assets, which could have a material adverse effect on our liquidity and financial condition. Furthermore, by paying cash dividends rather than investing that cash in our businesses, we might risk slowing the pace of our growth, or not having a sufficient amount of cash to fund our operations, new investments or unanticipated capital expenditures, should the need arise.
Although a portion of any dividends paid by us to holders of our Class A common stock may include carried interest received by us, we do not intend to seek fulfillment of any contingent repayment obligation by seeking to have holders of our Class A common stock return any portion of such dividends attributable to carried interest associated with any contingent repayment obligation.
We expect any dividends paid out of current or accumulated earnings and profits to U.S. individuals and certain other qualifying holders of our Class A common stock to constitute “qualified dividend” income that is generally taxed at a more favorable tax rate than the ordinary income tax rate, if the requisite holding periods have been met. If the dividend exceeds current and accumulated earnings and profits, the excess is treated as a nontaxable return of capital, reducing the stockholder’s tax basis in its shares to the extent of such shareholder’s tax basis in such shares. Any remaining excess is treated as capital gain. Because U.S. corporations are taxed on their own taxable income, and because owners of such entities are taxed on any dividends paid from such entities, there are two levels of potential tax upon income earned by such entities.
Unregistered Sales of Equity Securities and Purchases of Equity Securities
None.
Item 6. Selected Financial Data
Consolidated financial data of the Company as of December 31, 2020 and 2019 and for the years ended December 31, 2020, 2019, and 2018 can be derived from the audited consolidated financial statements included in this Annual Report on Form 10-K. Consolidated financial data of the Company as of December 31, 2018, 2017 and 2016 and for the years ended December 31, 2017 and 2016 can be derived from Part II, “Item 6. Selected Financial Data” in our Annual Report on Form 10-K for the year ended December 31, 2019. Management believes that no material trends have been omitted by removing the tabular disclosure.
Item 7. Management’s Discussion and Analysis of Financial Condition and Results of Operations
Ares Management Corporation is a Delaware corporation. Unless the context otherwise requires, references to “Ares,” “we,” “us,” “our,” and the “Company” are intended to mean the business and operations of Ares Management Corporation and its consolidated subsidiaries. The following discussion analyzes the financial condition and results of operations of the Company. “Consolidated Funds” refers collectively to certain Ares funds, co-investment entities and CLOs that are required under generally accepted accounting principles in the United States (“GAAP”) to be consolidated in our consolidated financial statements included in this Annual Report on Form 10-K. Additional terms used by the Company are defined in the Glossary and throughout the Management's Discussion and Analysis in this Annual Report on Form 10-K.
The following discussion and analysis should be read in conjunction with the audited consolidated financial statements of Ares Management Corporation and the related notes included in this Annual Report on Form 10-K.
This section of the Annual Report on Form 10-K discusses activity as of and for the years ended December 31, 2020 and 2019. For discussion on activity for the year ended December 31, 2018 and period-over-period analysis on results for the year ended December 31, 2019 to 2018, refer to Part II, “Item 7. Management's Discussion and Analysis of Financial Condition and Results of Operations" in our Annual Report on Form 10-K for the year ended December 31, 2019. Amounts and percentages presented throughout our discussion and analysis of financial condition and results of operations may reflect rounded results in thousands (unless otherwise indicated) and consequently, totals may not appear to sum.
Trends Affecting Our Business
We believe that our disciplined investment philosophy across our distinct but complementary investment groups contributes to the stability of our performance throughout market cycles. As of December 31, 2020, approximately 67% of our AUM were in funds with a remaining contractual life of three years or more, approximately 74% of our AUM were in funds with an initial duration greater than seven years at time of closing and 90% of our management fees were derived from permanent capital vehicles, CLOs and closed end funds. Our funds have a stable base of committed capital enabling us to invest in assets with a long-term focus over different points in a market cycle and to take advantage of market volatility. However, our results of operations, including the fair value of our AUM, are affected by a variety of factors, particularly in the United States and Western Europe, including conditions in the global financial markets and the economic and political environments.
Global capital markets performance was dominated by the onset of the COVID-19 pandemic and the associated uncertainty and significant market declines in the first half of 2020. The markets experienced a rebound in the second half of 2020, primarily driven by additional fiscal stimulus, accommodative global monetary policy and positive vaccine developments to combat COVID-19. Investor concerns over rising infection rates and newly implemented lockdown measures subsided relative to optimism in connection with the announced approval and initial distribution of vaccines in the U.S. and more broadly. In the U.S., corporate credit spreads narrowed into year-end and lower quality paper, along with more cyclical segments, drove returns for the quarter. Specifically, the Credit Suisse Leveraged Loan Index (“CSLLI”), a leveraged loan index, returned 2.8% for 2020 compared to a return of 8.2% for the prior year. The ICE BAML High Yield Master II Index, a high yield bond index, returned 6.2% for 2020 compared to a return of 14.4% for the prior year.
European credit markets experienced similar results, as European high yield and leveraged loan markets recovered alongside the global capital markets primarily driven by positive vaccine developments. Continued investor confidence in a Brexit trade deal ahead of a formal agreement at year-end, coupled with the European Central Bank’s plan to increase the size and extend the time horizon of their asset purchasing programs contributed to positive returns. The Credit Suisse Western European Leveraged Loan Index returned 2.4% for 2020 compared to a return of 5.0% for the prior year. The ICE BAML European Currency High Yield Index returned 2.9% for 2020 compared to a return of 11.4% for the prior year.
The equity market experienced similar performance, rebounding in the second half of the year. In the U.S., the S&P 500 returned 18.4% for 2020 compared to a return of 31.5% for the prior year. Outside the U.S., the MSCI All Country World ex USA Index returned 10.7% for 2020 compared to a return of 21.5% for the prior year.
Despite the ongoing pandemic and uncertainty surrounding the timing of recovery, private equity transaction volume rose during the fourth quarter. We continue to believe careful target selection, a focus on high-quality assets and a differentiated view to drive value creation are keys to our funds’ performance in the current market environment.
Re-introduction of social distancing measures in Europe and the U.S. contributed to real estate fundamentals remaining depressed. The impact of the pandemic upon commercial real estate has varied significantly by property sector and geography. Incidences of asset-level distress are elevated, especially for retail and hospitality properties, which have borne much of the impact from COVID-19 restrictions. With many countries beginning vaccination programs, the overall trajectory of economies and real estate markets is positive.
European and U.S. publicly-traded real estate investment trusts (“REITs”) rose over the fourth quarter, boosted by news surrounding the vaccine. In the U.S., the FTSE NAREIT All Equity REITs Index returned a negative 8.4% for 2020 compared to a return of 24.0% for the prior year. In Europe, the FTSE EPRA/NAREIT Developed Europe Index returned a negative 13.1% for 2020 compared to a return of 24.7% for the prior year.
In 2020, some of the considerations pertaining to our strategic decisions included:
• Our ability to fundraise and increase AUM and fee paying AUM. During the year ended December 31, 2020, we raised $41.2 billion of gross AUM, both in commingled funds and SMAs, and continued to expand our investor base, raising capital from over 85 different investment vehicles and 358 institutional investors, including 155 direct institutional investors that were new to Ares. Our fundraising efforts helped drive AUM growth of approximately 32% for 2020. During 2021, we expect that our fundraising will come from a combination of our existing and new strategies in the U.S. and Europe. As of December 31, 2020, we also had $40.0 billion of AUM not yet paying fees, which represents approximately $428.3 million in annual potential management fee revenue. Of the $428.3 million, $400.9 million relates to $37.1 billion of AUM available for future deployment. Our pipeline of potential fees, coupled with our future fundraising opportunities, gives us the potential to increase our management fees in 2021.
• Our ability to attract new capital and investors with our broad multi asset class product offering. Our ability to attract new capital and investors in our funds is driven, in part, by the extent to which they continue to see the alternative asset management industry generally, and our investment products specifically, as an attractive vehicle for capital appreciation and income generation. We continually seek to create avenues to meet our investors’ evolving needs by offering an expansive range of investment funds, developing new products and creating managed accounts and other investment vehicles tailored to our investors’ goals. We continue to expand our distribution channels, seeking to meet the needs of insurance companies, as well as the needs of traditional institutional investors, such as pension funds, sovereign wealth funds, and endowments. If market volatility persists or increases, investors may seek absolute return strategies that seek to mitigate volatility. We offer a variety of investment strategies depending upon investors’ risk tolerance and expected returns.
• Our disciplined investment approach and successful deployment of capital. Our ability to maintain and grow our revenue base is dependent upon our ability to successfully deploy the capital that our investors have committed to our investment funds. Greater competition, high valuations, cost of credit and other general market conditions have affected and may continue to affect our ability to identify and execute attractive investments. Under our disciplined investment approach, we deploy capital only when we have sourced a suitable investment opportunity at an attractive price. During the year ended December 31, 2020, we deployed $26.7 billion of gross capital across our investment groups compared to $27.4 billion deployed in 2019. As of December 31, 2020, we had $56.3 billion of capital available for investment and we remain well-positioned to invest our assets opportunistically, compared to $34.6 billion as of December 31, 2019.
• Our ability to invest capital and generate returns through market cycles. The strength of our investment performance affects investors’ willingness to commit capital to our funds. The flexibility of the capital we are able to attract is one of the main drivers of the growth of our AUM and the management fees we earn. Current market conditions and a changing regulatory environment have created opportunities for Ares’ businesses, particularly in the Credit Group’s direct lending funds, and in the Private Equity's special opportunities funds, which utilize flexible investment mandates to manage portfolios through market cycles.
• Our ability to continue to achieve stable dividend payments to investors. Our dividend policy for our Class A common stock is closely aligned with our core management fee business. We intend to provide a steady quarterly dividend for each calendar year that will be pegged to our after-tax fee related earnings, with future potential changes based on the level and growth of our after-tax fee related earnings. Our fixed dividend is reassessed each year based upon our expected level and growth of after-tax fee related earnings. As fee related earnings reflect the core earnings of our business and consists of management fees less compensation and general and administrative expenses, having our recurring dividend pegged to this amount removes volatility from our dividend and enables investors to receive what we believe is an attractive after-tax, qualifying dividend yield.
See “Item 1A. Risk Factors” included in this Annual Report on Form 10-K for a discussion of the risks to which our businesses are subject.
Recent Transactions
On December 18, 2020, a subsidiary of Ares completed an acquisition of all outstanding common shares of F&G Reinsurance Ltd (“F&G Re”), a reinsurance company. F&G Re was renamed as Aspida Life Re Ltd and its AUM and financial results are presented within Strategic Initiatives.
On February 4, 2021, Ares Acquisition Corporation (NYSE: AAC), Ares’ first sponsored SPAC, consummated its initial public offering. The initial public offering generated gross proceeds of $1.0 billion, which includes the partial exercise of the underwriters’ option to purchase additional shares at the initial public offering price to cover over-allotments.
On February 17, 2021, Ares adopted resolutions authorizing a Second Amended and Restated Certificate of Incorporation in connection with an internal reorganization that is expected to occur on or about April 1, 2021. The internal reorganization will consist of, among other matters, a merger of each of Ares Investments and Ares Offshore Holdings, with and into Ares Holdings.
Managing Business Performance
Operating Metrics
We measure our business performance using certain operating metrics that are common to the alternative asset management industry, which are discussed below.
Assets Under Management
AUM refers to the assets we manage and is viewed as a metric to measure our investment and fundraising performance as it reflects assets generally at fair value plus available uncalled capital.
The tables below present rollforwards of our total AUM by segment:
| | | | | | | | | | | | | | | | | | | | | | | | | | | | | | | | |
| | | | | | | | | | |
| | | | | | | | | | |
| | | | | | | | | | |
| | | | | | | | | | |
| | | | | | | | | | |
| | | | | | | | | | |
| | | | | | | | | | |
| | | | | | | | | | |
| | | | | | | | | | |
| | | | | | | | | | |
| | | | | | | | | | |
| | | | | | | | | | |
| | | | | | | | | | |
| | | | | | | | | | |
| | | | | | | | | | |
| | | | | | | | | | |
| | | | | | | | | | |
| | | | | | | | | | |
| | | | | | | | | | |
| | | | | | | | | | |
| | | | | | | | | | |
| | | | | | | | | | |
| | | | | | | | | | |
|
| | | | | | | | | | |
| ($ in millions) | | Credit Group | | Private Equity Group | | Real Estate Group | | Strategic Initiatives | | Total AUM |
| Balance at 12/31/2019 | | $ | 110,543 | | | $ | 25,166 | | | $ | 13,207 | | | $ | — | | | $ | 148,916 | |
| Acquisitions | | 2,693 | | | — | | | — | | | 9,114 | | | 11,807 | |
| Net new par/equity commitments | | 24,233 | | | 6,189 | | | 2,263 | | | 205 | | | 32,890 | |
| Net new debt commitments | | 7,527 | | | — | | | 437 | | | — | | | 7,964 | |
| Capital reductions | | (431) | | | (136) | | | (372) | | | — | | | (939) | |
| Distributions | | (2,485) | | | (4,410) | | | (1,212) | | | (207) | | | (8,314) | |
| Redemptions | | (2,176) | | | (5) | | | — | | | — | | | (2,181) | |
| Change in fund value | | 5,568 | | | 635 | | | 485 | | | 149 | | | 6,837 | |
Balance at 12/31/2020 | | $ | 145,472 | | | $ | 27,439 | | | $ | 14,808 | | | $ | 9,261 | | | $ | 196,980 | |
Average AUM(1) | | $ | 123,434 | | | $ | 25,582 | | | $ | 14,180 | | | $ | 9,186 | | | $ | 172,382 | |
| | | | | | | | | | |
| | Credit Group | | Private Equity Group | | Real Estate Group | | Strategic Initiatives | | Total AUM |
| Balance at 12/31/2018 | | $ | 95,836 | | | $ | 23,487 | | | $ | 11,340 | | | $ | — | | | $ | 130,663 | |
| Net new par/equity commitments | | 6,591 | | | 3,151 | | | 2,361 | | | — | | | 12,103 | |
| Net new debt commitments | | 10,684 | | | 25 | | | 633 | | | — | | | 11,342 | |
| Capital reductions | | (1,765) | | | (8) | | | (89) | | | — | | | (1,862) | |
| Distributions | | (2,186) | | | (3,803) | | | (1,600) | | | — | | | (7,589) | |
| Redemptions | | (2,317) | | | (2) | | | — | | | — | | | (2,319) | |
| Change in fund value | | 3,700 | | | 2,316 | | | 562 | | | — | | | 6,578 | |
Balance at 12/31/2019 | | $ | 110,543 | | | $ | 25,166 | | | $ | 13,207 | | | $ | — | | | $ | 148,916 | |
Average AUM(1) | | $ | 103,853 | | | $ | 24,537 | | | $ | 12,142 | | | $ | — | | | $ | 140,532 | |
| | | | | | | | | | |
| (1) Represents a five-point average of quarter-end balances for each period; except for Strategic Initiatives, which calculates the average using Ares SSG’s AUM on the date of the SSG Acquisition, September 30, 2020 and December 31, 2020, and the average using Ares Insurance Solutions’ AUM on the date of the acquisition of F&G Re and December 31, 2020. |
| | | | | | | | | | |
The components of our AUM are presented below as of ($ in billions):
| | | | | | | | | | | | | | | | | | | | | | | |
| FPAUM | | AUM not yet paying fees | | Non-fee paying(1) | | General partner and affiliates |
(1) Includes $9.0 billion and $7.9 billion of AUM of funds from which we indirectly earn management fees as of December 31, 2020 and 2019, respectively.
Please refer to “— Results of Operations by Segment” for a more detailed presentation of AUM by segment for each of the periods presented
Fee Paying Assets Under Management
FPAUM refers to AUM from which we directly earn management fees and is equal to the sum of all the individual fee bases of our funds that directly contribute to our management fees.
The tables below present rollforwards of our total FPAUM by segment:
| | | | | | | | | | | | | | | | | | | | | | | | | | | | | | | | |
| | | | | | | | | | |
| | | | | | | | | | |
| | | | | | | | | | |
| | | | | | | | | | |
| | | | | | | | | |
| | | | | | | | | | |
| | | | | | | | | | |
| | | | | | | | | | |
| | | | | | | | | | |
| | | | | | | | | | |
| | | | | | | | | | |
| | | | | | | | | | |
| | | | | | | | | | |
| | | | | | | | | | |
| | | | | | | | | | |
| | | | | | | | | | |
| | | | | | | | | |
| | | | | | | | | | |
| | | | | | | | | | |
| | | | | | | | | | |
| | | | | | | | | | |
| | | | | | | | | | |
| | | | | | | | | | |
| | | | | | | | | | |
| | | | | | | | | | |
|
| | | | | | | | | | |
| ($ in millions) | | Credit Group | | Private Equity Group | | Real Estate Group | | Strategic Initiatives | | Total |
| FPAUM Balance at 12/31/2019 | | $ | 71,880 | | | $ | 17,040 | | | $ | 7,963 | | | $ | — | | | $ | 96,883 | |
| Acquisitions | | 2,596 | | | — | | | — | | | 6,426 | | | 9,022 | |
| Commitments | | 5,230 | | | 4,238 | | | 1,735 | | | — | | | 11,203 | |
| Subscriptions/deployment/increase in leverage | 13,609 | | | 1,585 | | | 1,222 | | | 716 | | | 17,132 | |
| Capital reductions | | (1,660) | | | — | | | (51) | | | (25) | | | (1,736) | |
| Distributions | | (3,657) | | | (1,196) | | | (520) | | | (472) | | | (5,845) | |
| Redemptions | | (2,128) | | | — | | | — | | | — | | | (2,128) | |
| Change in fund value | | 2,187 | | | (36) | | | 327 | | | — | | | 2,478 | |
| Change in fee basis | | (40) | | | (459) | | | (424) | | | (49) | | | (972) | |
FPAUM Balance at 12/31/2020 | | $ | 88,017 | | | $ | 21,172 | | | $ | 10,252 | | | $ | 6,596 | | | $ | 126,037 | |
Average FPAUM(1) | | $ | 79,140 | | | $ | 18,085 | | | $ | 9,239 | | | $ | 6,518 | | | $ | 112,982 | |
| | | | | | | | | | |
| | Credit Group | | Private Equity Group | | Real Estate Group | | Strategic Initiatives | | Total |
| FPAUM Balance at 12/31/2018 | | $ | 57,847 | | | $ | 17,071 | | | $ | 6,952 | | | $ | — | | | $ | 81,870 | |
| Commitments | | 4,997 | | | 362 | | | 1,080 | | | — | | | 6,439 | |
| Subscriptions/deployment/increase in leverage | 13,674 | | | 2,019 | | | 1,269 | | | — | | | 16,962 | |
| Capital reductions | | (1,557) | | | (202) | | | (217) | | | — | | | (1,976) | |
| Distributions | | (2,285) | | | (1,364) | | | (650) | | | — | | | (4,299) | |
| Redemptions | | (2,604) | | | (1) | | | — | | | — | | | (2,605) | |
| Change in fund value | | 2,181 | | | 3 | | | (16) | | | — | | | 2,168 | |
| Change in fee basis | | (373) | | | (848) | | | (455) | | | — | | | (1,676) | |
FPAUM Balance at 12/31/2019 | | $ | 71,880 | | | $ | 17,040 | | | $ | 7,963 | | | $ | — | | | $ | 96,883 | |
Average FPAUM(1) | | $ | 65,278 | | | $ | 17,108 | | | $ | 7,353 | | | $ | — | | | $ | 89,739 | |
| | | | | | | | | | |
| (1) Represents a five-point average of quarter-end balances for each period; except for Strategic Initiatives, which calculates the average using Ares SSG’s FPAUM on the date of the SSG Acquisition, September 30, 2020 and December 31, 2020, and the average using Ares Insurance Solutions’ FPAUM on the date of the acquisition of F&G Re and December 31, 2020. |
Please refer to “— Results of Operations by Segment” for detailed information by segment of the activity affecting total FPAUM for each of the periods presented.
The charts below present FPAUM by its fee basis ($ in billions):
| | | | | | | | | | | | | | |
| FPAUM: $126.0 | | FPAUM: $96.9 | |
| | | | | | | | | | | | | | | | | | | | | | | |
| Invested capital/other(1) | | Market value(2) | | Collateral balances (at par) | | Capital commitments |
(1)Other consists of ACRE's FPAUM, which is based on ACRE’s stockholders’ equity.
(2)Includes $24.5 billion and $19.0 billion from funds that primarily invest in illiquid strategies as of December 31, 2020 and 2019, respectively. The underlying investments held in these funds are generally subject to less market volatility than investments held in liquid strategies.
Incentive Eligible Assets Under Management, Incentive Generating Assets Under Management and Available Capital
IEAUM generally represents the NAV plus uncalled equity or total assets plus uncalled debt, as applicable, of our funds from which we are entitled to receive performance income, excluding capital committed by us and our professionals (from which we do not earn performance income). With respect to ARCC's AUM, only ARCC Part II Fees may be generated from IEAUM.
IGAUM generally represents the AUM of our funds that are currently generating performance income on a realized or unrealized basis. It represents the basis on which we are entitled to receive performance income. The basis is typically the NAV or total assets of the fund. We exclude from the basis amounts on which we do not earn performance income, such as capital committed by us and our professionals. ARCC is only included in IGAUM when ARCC Part II Fees are being generated.
The charts below present our IEAUM and IGAUM by segment ($ in billions):
| | | | | | | | | | | | | | | | | | | | | | | |
| Credit | | Private Equity | | Real Estate | | Strategic Initiatives |
The charts below present our available capital and AUM not yet paying fees by segment ($ in billions):
| | | | | | | | | | | | | | | | | | | | | | | |
| Credit | | Private Equity | | Real Estate | | Strategic Initiatives |
Management Fees Fund Duration
We view the duration of funds we manage as a metric to measure the stability of our future management fees. For the years ended December 31, 2020 and 2019, 77% and 81%, respectively, of our segment management fees were attributable to funds with three or more years in duration. The charts below present the composition of our segment management fees by the initial fund duration:
| | | | | | | | | | | | | | | | | | | | | | | | | | | | | | | | | | | | | | | | | |
| Permanent Capital | | 10 or more years | | 7 to 9 years | | 3 to 6 years | | Fewer than 3 years | | Differentiated Managed Accounts(1) | | Managed Accounts |
(1) Differentiated managed accounts have been managed by the Company for longer than three years, are investing in illiquid strategies or are co-investments structured to pay management fees.
Fund Performance Metrics
Fund performance information for our investment funds considered to be “significant funds” is included throughout this discussion with analysis to facilitate an understanding of our results of operations for the periods presented. Our significant funds are commingled funds that contributed at least 1% of our total management fees or represented at least 1% of the Company’s total FPAUM for the past two consecutive quarterly periods. In addition to management fees, each of our significant funds may generate performance income upon the achievement of performance hurdles. The fund performance information reflected in this discussion and analysis is not indicative of our overall performance. An investment in Ares is not an investment in any of our funds. Past performance is not indicative of future results. As with any investment, there is always the potential for gains as well as the possibility of losses. There can be no assurance that any of these funds or our other existing and future funds will achieve similar returns.
We do not present fund performance metrics for significant funds with less than two years of investment performance from the date of the fund's first investment, except for those significant funds that pay management fees on invested capital, in which case investment performance will be presented on the earlier of (i) the one-year anniversary of the fund's first investment or (ii) such time that the fund has invested at least 50% of its capital.
To further facilitate an understanding of the impact a significant fund may have on our results, we present our drawdown funds as either funds harvesting investments or funds deploying capital to indicate the fund's stage in its life cycle. A fund harvesting investments indicates a fund is generally not seeking to deploy capital into new investment opportunities, while a fund deploying capital is generally seeking new investment opportunities.
Components of Consolidated Results of Operations
Revenues
Management Fees. Management fees are outlined in each fund’s investment management agreement. Management fees are generally based on a defined percentage of a fee base, typically average fair value of assets, total commitments, invested capital, NAV, net investment income or par value of the investment portfolios managed by us. The fees are generally based on a quarterly measurement period and can be paid in advance or in arrears. Management fees are recognized as revenue in the period advisory services are rendered, subject to our assessment of collectability. Details regarding our management fees by strategy are presented below:
Credit Group:
•Syndicated Loans and High Yield Bonds: Typical management fees range from 0.35% to 0.50% of par plus cash or of NAV. The syndicated loan funds have an average management contract term from the closing date of 12.6 years as of December 31, 2020 and the fee ranges generally remain unchanged at the close of the re-investment period. The funds in the high-yield strategy generally represent open-ended managed accounts, which typically do not include investment period termination or management contract expiration dates.
•Multi-Asset Credit: Typical management fees range from 0.50% to 1.50% of NAV. The funds in this strategy are generally open-ended or managed account structures, which typically do not have investment period termination or management contract expiration dates. The funds in this strategy include ARDC, a publicly-traded closed-end fund, which does not have an investment period termination date. The funds in this strategy, (excluding ARDC, which is a permanent capital vehicle), had an average management contract term from the closing date of 11.0 years as of December 31, 2020.
•Alternative Credit: Typical management fees range from 0.50% to 1.50% of NAV, gross asset value, committed capital or invested capital. The funds in this strategy had an average management contract term from the closing date of 7.4 years as of December 31, 2020.
•U.S and European Direct Lending: Typical management fees range from 0.75% to 1.50% of invested capital, NAV or total assets (in certain cases, excluding cash and cash equivalents). Following the expiration or termination of the investment period, the fee basis for certain closed-end funds and managed accounts in this strategy generally change either to the aggregate cost or to market value of the portfolio investments. In addition, management fees include the ARCC Part I Fees. The funds in this strategy (excluding ARCC, which is a permanent capital vehicle) had an average management contract term from the closing date of 8.5 years as of December 31, 2020.
Private Equity Group:
•Corporate Private Equity and Infrastructure and Power: Typical management fees range from 1.50% to 2.00% of total capital commitments during the investment period. The management fees for corporate private equity funds generally step down to between 0.75% and 1.25% of the aggregate adjusted cost of unrealized portfolio investments following the earlier to occur of: (i) the expiration or termination of the investment period and (ii) the activation of a successor fund. The infrastructure and power funds generally step down the fee base to the aggregated adjusted cost of unrealized portfolio investments, while retaining the same fee rate, following the expiration or termination of the investment period. The funds in this strategy had an average management contract term from the closing date of 11.0 years as of December 31, 2020.
•Special Opportunities: Typical management fees range from 1.00% to 1.50% of the aggregate cost basis of unrealized portfolio investments. The funds in this strategy had an average management contract term from the closing date of 9.9 years as of December 31, 2020.
Real Estate Group:
•Real Estate Equity and Debt: Typical management fees range from 0.50% to 1.50% of invested capital, stockholders’ equity, total capital commitments or a combination thereof. Certain funds pay a lower management fee rate on committed capital which increases when such capital is invested. Following the expiration or termination of the investment period the basis on which management fees are earned for certain closed-end funds, managed accounts and co-investment vehicles in this strategy changes from committed capital to invested capital with no change in the management fee rate. The funds in these strategies (excluding ACRE, which is a permanent capital vehicle) had an average management contract term from the closing date of 11.2 years as of December 31, 2020.
Strategic Initiatives:
•Asian Special Situations: Typical management fees range from 1.90% to 2.00% of the aggregate cost basis of unrealized portfolio investments, plus 1.15% to 1.25% of the excess of commitment over current cost basis of unrealized portfolio investments while the fund is still in its commitment period. The funds in this strategy are comprised of closed-end funds, with investment period termination or management contract termination dates. The funds also include co-investment accounts with fees range from 0.50% to 1.50%, which generally do not include investment period termination or management contract termination dates. The funds in this strategy had an average management contract term from the closing date of 6.7 years as of December 31, 2020.
•Asian Secured Lending: Typical management fees range from 1.40% to 1.50% of the aggregate cost basis of unrealized portfolio investments. The funds in this strategy are comprised of closed-end funds with investment period termination or management contract termination dates. The funds also include co-investment accounts which generally do not include investment period termination or management contract termination dates. The funds in this strategy had an average management contract term from the closing date of 5.4 years as of December 31, 2020.
Carried Interest Allocation. In certain fund structures, carried interest is allocated to us based on cumulative fund performance to date, subject to the achievement of minimum return levels in accordance with the respective terms in each fund’s governing documents. Additional details regarding our carried interest are presented below:
Credit Group:
•Multi-Asset Credit and Alternative Credit: Typical carried interest represents 15% to 20% of each carried interest eligible fund’s profits, subject to a preferred return of approximately 6% to 8% per annum.
•U.S. and European Direct Lending: Typical carried interest represents 10% to 20% of each carried interest eligible fund’s profits and are subject to a preferred return rate of approximately 5% to 8% per annum.
Private Equity Group:
•Private Equity funds: Carried interest represents 20% of each carried interest eligible fund’s profits, subject to a preferred return of approximately 8% per annum.
Real Estate Group:
•Real Estate funds: Typical carried interest represents 10% to 20% of each carried interest eligible fund’s profits, subject to a preferred return of approximately 8% to 10% per annum.
Strategic Initiatives:
•Asian Secured Lending: Carried interest represents 20% of each carried interest eligible fund’s profits, subject to a preferred return of approximately 7% per annum.
We may be liable to certain funds for previously realized carried interest allocation if the fund’s investment values decline below certain return hurdles, which vary from fund to fund. For detailed discussion of contingencies on performance income, see “Note 9. Commitments and Contingencies,” to our audited consolidated financial statements included in this Annual Report on Form 10-K.
Incentive Fees. Incentive fees earned on the performance of certain fund structures are recognized based on the fund’s performance during the period, subject to the achievement of minimum return levels in accordance with the respective terms set out in each fund’s investment management agreement. Incentive fees are realized at the end of a measurement period, typically annually. Once realized, such fees are no longer subject to reversal. Additional details regarding our incentive fees are presented below:
Credit Group:
•Syndicated Loans and High Yield Bonds: Typical incentive fees represent 10% to 20% of each incentive eligible fund’s profits, subject to hurdle rates of approximately 3% to 12% per annum.
•Multi-Asset Credit and Alternative Credit: Typical incentive fees represent 12.5% to 20% of each incentive eligible fund’s profits, subject to a preferred return of approximately 5% to 7% per annum.
•U.S. and European Direct Lending: Typical incentive fees represent 10% to 20% of each incentive eligible fund’s profits and are subject to a preferred return rate of approximately 5% to 8% per annum. For ARCC, incentive fees represent 20% of the cumulative aggregate realized capital gains (net of cumulative aggregate realized losses and unrealized aggregate capital depreciation).
Real Estate Group:
•Real Estate Debt: Incentive fees we receive from ACRE are based on a percentage of the difference between ACRE’s core earnings (as defined in ACRE’s management agreement) and an amount derived from the weighted average issue price per share of ACRE’s common stock in its public offerings multiplied by the weighted average number of shares of common stock outstanding.
Principal Investment Income (Loss). Principal investment income (loss) consists of interest and dividend income and net realized and unrealized gains (losses) on equity method investments that we manage. Interest and dividend income are recognized on an accrual basis to the extent that such amounts are expected to be collected. A realized gain (loss) may be recognized when we redeem all or a portion of our investment or when we receive a distribution of capital. Unrealized gains (losses) on investments result from appreciation (depreciation) in the fair value of our investments, as well as reversals of previously recorded unrealized appreciation (depreciation) at the time the gain (loss) on an investment becomes realized.
Administrative, Transaction and Other Fees. Other fees primarily include revenue from administrative services provided to certain of our affiliated funds. In addition, we may receive fees from certain affiliated funds based on income to those funds from loan originations that we refer to as transaction-based fees.
Expenses
Compensation and Benefits. Compensation generally includes salaries, bonuses, health and welfare benefits, payroll related taxes, equity-based compensation, and ARCC Part I Fee incentive compensation expenses. Compensation cost relating to the issuance of restricted units and options is measured at fair value at the grant date, reduced for actual forfeitures, and expensed over the vesting period on a straight-line basis. Bonuses are accrued over the service period to which they relate. Compensation and benefits expenses are typically correlated to the operating performance of our segments, which is used to
determine incentive-based compensation for each segment. Certain of our senior partners are not paid an annual salary or bonus, instead they only receive distributions based on their ownership interest when declared by our board of directors.
Performance Related Compensation. Performance related compensation includes compensation directly related to carried interest allocation and incentive fees, generally consisting of percentage interests that we grant to our professionals. Depending on the nature of each fund, the performance income compensation generally represents 60-80% of the performance income recognized by us. We have an obligation to pay our professionals a portion of the carried interest allocation or incentive fees earned from certain funds. The performance related compensation payable is calculated based upon the recognition of carried interest allocation and incentive fees and is not payable until the carried interest allocation or incentive fee is realized.
Although changes in performance related compensation are directly correlated with changes in performance income reported within our segment results, this correlation does not always exist when our results are reported on a fully consolidated basis in accordance with GAAP. This discrepancy is caused when performance income earned from our Consolidated Funds is eliminated upon consolidation and performance related compensation is not.
General, Administrative and Other Expenses. General and administrative expenses include costs primarily related to occupancy, professional services, travel, communication and information services, placement fees, depreciation, amortization and other general operating items.
Expenses of Consolidated Funds. Consolidated Funds’ expenses consist primarily of costs incurred by our Consolidated Funds, including professional services fees, research expenses, trustee fees, travel expenses and other costs associated with organizing and offering these funds.
Other Income (Expense)
Net Realized and Unrealized Gains (Losses) on Investments. A realized gain (loss) may be recognized when we redeem all or a portion of our investment or when we receive a distribution of capital. Unrealized gains (losses) on investments result from the change in appreciation (depreciation) in the fair value of our investments.
Interest and Dividend Income. Interest and dividend income is primarily generated from investments in products that we manage and other strategic investments. Interest and dividend income are both recognized on an accrual basis to the extent that such amounts are expected to be collected.
Interest Expense. Interest expense includes interest related to our Credit Facility, which has a variable interest rate based upon a credit spread that is adjusted with changes to corporate credit ratings, and to our senior notes, which have a fixed coupon rate.
Other Income (Expense), Net. Other income (expense), net consists of transaction gains (losses) on the revaluation of assets and liabilities denominated in non-functional currencies and other non-operating and non-investment related activity, such as loss on disposal of assets, among other items.
Net Realized and Unrealized Gains (Losses) on Investments of Consolidated Funds. Realized gains (losses) may arise from dispositions of investments held by our Consolidated Funds. Unrealized gains (losses) are recorded to reflect the change in appreciation (depreciation) of investments held by the Consolidated Funds due to changes in fair value of the investments.
Interest and Other Income of Consolidated Funds. Interest and other income of Consolidated Funds primarily includes interest and dividend income generated from the underlying investments of our Consolidated Funds.
Interest Expense of Consolidated Funds. Interest expense primarily consists of interest related to our Consolidated CLOs’ loans payable and, to a lesser extent, revolving credit lines, term loans and notes of other Consolidated Funds. The interest expense of the Consolidated CLOs is solely the responsibility of such CLOs and there is no recourse to us if the CLO is unable to make interest payments.
Income Taxes. Ares Management Corporation (“AMC”) is a corporation for U.S. federal income tax purposes and is subject to U.S. federal, state and local corporate income taxes at the entity level on its share of net taxable income. In addition, the AOG entities and certain of AMC's subsidiaries operate in the United States as partnerships or disregarded entities for U.S. federal income tax purposes and as corporate entities in certain non-U.S. jurisdictions. These entities, in some cases, are subject to U.S. state or local income taxes or non-U.S. income taxes. Our effective tax rate is impacted by AMC’s net taxable income and the applicable U.S. federal, state and local income taxes as well as, in some cases, non-U.S. income taxes. Net taxable
income is based on AMC’s ownership of the AOG entities and special allocations for preferred units corresponding to the Preferred Stock. As such, our effective tax rate will be directly impacted by changes in AMC’s ownership of the AOG entities and changes to statutory rates in the United States and other non-U.S. jurisdictions and, to a lesser extent, income taxes that are recorded for certain affiliated funds and co-investment entities that are consolidated in our financial results.
The majority of our Consolidated Funds are not subject to income tax as the funds’ investors are responsible for reporting their share of income or loss. To the extent required by federal, state and foreign income tax laws and regulations, certain funds may incur income tax liabilities.
Non-Controlling Interests. Net income attributable to non-controlling interests in Consolidated Funds represents the income (loss) related to ownership interests that third parties hold in entities that are consolidated into our consolidated financial statements.
Net income (loss) attributable to redeemable and non-controlling interests in AOG entities represents income (loss) attributable to the owners of AOG Units that are not held by AMC. In connection with the SSG Acquisition, the former owners of SSG retained an ownership interest in certain AOG entities that is reflected as redeemable interests in AOG entities. Net loss attributable to redeemable interest in AOG entities is allocated based on the ownership percentage attributable to the redeemable interest.
For additional discussion on components of our consolidated results of operations, see “Note 2. Summary of Significant Accounting Policies,” to our audited consolidated financial statements included in this Annual Report on Form 10-K.
Results of Operations
Consolidated Results of Operations
We consolidate funds where we are deemed to hold a controlling financial interest. The Consolidated Funds are not necessarily the same entities in each year presented due to changes in ownership, changes in limited partners' rights, and the creation and termination of funds. The consolidation of these funds had no effect on net income attributable to us for the periods presented. As such, we separate the analysis of the Consolidated Funds and evaluate that activity in total. The following table and discussion sets forth information regarding our consolidated results of operations:
| | | | | | | | | | | | | | | | | | | | | | | | | | | | | | | |
| | | | | | | |
| | | | | Year ended December 31, | | Favorable (Unfavorable) |
| ($ in thousands) | | | | | | | | | 2020 | | 2019 | | $ Change | | % Change |
| Revenues | | | | | | | | | | | | | | | |
| Management fees (includes ARCC Part I Fees of $184,141 and $164,396 for the years ended December 31, 2020 and 2019, respectively) | | | | | | | | | $ | 1,150,608 | | | $ | 979,417 | | | $ | 171,191 | | | 17 | % |
| Carried interest allocation | | | | | | | | | 505,608 | | | 621,872 | | | (116,264) | | | (19) |
| Incentive fees | | | | | | | | | 37,902 | | | 69,197 | | | (31,295) | | | (45) |
| Principal investment income | | | | | | | | | 28,552 | | | 56,555 | | | (28,003) | | | (50) |
| Administrative, transaction and other fees | | | | | | | | | 41,376 | | | 38,397 | | | 2,979 | | | 8 |
| Total revenues | | | | | | | | | 1,764,046 | | | 1,765,438 | | | (1,392) | | | 0 |
| Expenses | | | | | | | | | | | | | | | |
| Compensation and benefits | | | | | | | | | 767,252 | | | 653,352 | | | (113,900) | | | (17) |
| Performance related compensation | | | | | | | | | 404,116 | | | 497,181 | | | 93,065 | | | 19 |
| General, administrative and other expenses | | | | | | | | | 258,999 | | | 270,219 | | | 11,220 | | | 4 |
| | | | | | | | | | | | | | | |
| Expenses of Consolidated Funds | | | | | | | | | 20,119 | | | 42,045 | | | 21,926 | | | 52 |
| Total expenses | | | | | | | | | 1,450,486 | | | 1,462,797 | | | 12,311 | | | 1 |
| Other income (expense) | | | | | | | | | | | | | | | |
| Net realized and unrealized gains (losses) on investments | | | | | | | | | (9,008) | | | 9,554 | | | (18,562) | | | NM |
| Interest and dividend income | | | | | | | | | 8,071 | | | 7,506 | | | 565 | | | 8 |
| Interest expense | | | | | | | | | (24,908) | | | (19,671) | | | (5,237) | | | (27) |
| Other income (expense), net | | | | | | | | | 11,291 | | | (7,840) | | | 19,131 | | | NM |
| Net realized and unrealized gains (losses) on investments of Consolidated Funds | | | | | | | | | (96,864) | | | 15,136 | | | (112,000) | | | NM |
| Interest and other income of Consolidated Funds | | | | | | | | | 463,652 | | | 395,599 | | | 68,053 | | | 17 |
| Interest expense of Consolidated Funds | | | | | | | | | (286,316) | | | (277,745) | | | (8,571) | | | (3) |
| Total other income | | | | | | | | | 65,918 | | | 122,539 | | | (56,621) | | | (46) |
| Income before taxes | | | | | | | | | 379,478 | | | 425,180 | | | (45,702) | | | (11) |
| Income tax expense | | | | | | | | | 54,993 | | | 52,376 | | | (2,617) | | | (5) |
| Net income | | | | | | | | | 324,485 | | | 372,804 | | | (48,319) | | | (13) |
| Less: Net income attributable to non-controlling interests in Consolidated Funds | | | | | | | | | 28,085 | | | 39,704 | | | (11,619) | | | (29) |
| Net income attributable to Ares Operating Group entities | | | | | | | | | 296,400 | | | 333,100 | | | (36,700) | | | (11) |
| Less: Net loss attributable to redeemable interest in Ares Operating Group entities | | | | | | | | | (976) | | | — | | | (976) | | | NM |
| Less: Net income attributable to non-controlling interests in Ares Operating Group entities | | | | | | | | | 145,234 | | | 184,216 | | | (38,982) | | | (21) |
| Net income attributable to Ares Management Corporation | | | | | | | | | 152,142 | | | 148,884 | | | 3,258 | | | 2 |
| Less: Series A Preferred Stock dividends paid | | | | | | | | | 21,700 | | | 21,700 | | | — | | | — |
| Net income attributable to Ares Management Corporation Class A common stockholders | | | | | | | | | $ | 130,442 | | | $ | 127,184 | | | 3,258 | | | 3 |
NM - Not Meaningful
Year Ended December 31, 2020 Compared to Year Ended December 31, 2019
Consolidated Results of Operations of the Company
Management Fees. Total management fees increased by $171.2 million, or 17%, for the year ended December 31, 2020 compared to the year ended December 31, 2019. The increases were primarily due to the Credit Group, driven by an increase in ARCC Part I Fees and by higher FPAUM from capital deployments in direct lending funds. Management fees increased by $33.2 million in connection with the SSG Acquisition. For detail regarding the fluctuations of management fees within each of our segments see “—Results of Operations by Segment.”
Carried Interest Allocation. Carried interest allocation decreased by $116.3 million, or 19%, for the year ended December 31, 2020 compared to the year ended December 31, 2019. The activity was principally composed of the following:
| | | | | | | | | | | | | | | | | |
| | | | | |
| | | | | |
| | | | | |
| | | | | |
| | | | | |
| | | | | |
| | | | | |
| ($ in millions) | Year ended December 31, 2020 | Primary Drivers | | Year ended December 31, 2019 | Primary Drivers |
| Credit funds | $ | 146.3 | | Four direct lending funds and one alternative credit fund with $12.0 billion of IGAUM generating returns in excess of their hurdle rates, primarily from: Ares Private Credit Solutions, L.P. ("PCS") and Ares Capital Europe IV, L.P. ("ACE IV") generated carried interest allocation of $48.9 million and $51.5 million, respectively, driven by net investment income on an increasing invested capital base. Net investment income for the year was muted by net unrealized losses on investments that were primarily incurred during the first quarter of 2020 due to the market volatility driven by the COVID-19 pandemic. In addition, an alternative credit fund generated carried interest allocation of $16.0 million primarily driven by net investment income during the period. | | $ | 129.5 | | 10 direct lending funds with $11.2 billion of IGAUM generating returns in excess of their hurdle rates, primarily from PCS, ACE IV and Ares Capital Europe III, L.P. ("ACE III") that generated $30.6 million, $48.6 million and $30.1 million of carried interest allocation during the period, respectively. PCS and ACE IV generated carried interest allocation primarily due to increasing deployment, while ACE III is now past its investment period and the carried interest allocation it generated was primarily driven by a performing portfolio. |
| Private equity funds | 304.7 | | Ares Corporate Opportunities Fund IV, L.P. ("ACOF IV") generated carried interest allocation of $285.7 million primarily due to market appreciation of its investment in The AZEK Company (“AZEK”) following its initial public offering. In addition, market appreciation across several investments generated carried interest allocation of $102.6 million for Ares Special Opportunities Fund, L.P. (“ASOF”). Market depreciation across several energy sector investments led to the reversal of unrealized carried interest allocation of $75.1 million for Ares Corporate Opportunities Fund V, L.P. (“ACOF V”). | | 416.5 | | Market appreciation of Ares Corporate Opportunities Fund III, L.P.'s (“ACOF III”) investments in Floor & Decor (“FND”) and a professional services company; increased fair value of ACOF IV’s investment in National Veterinary Associates (“NVA”) in connection with the pending sale of the company which closed in the first quarter of 2020; and market appreciation across several ACOF IV and ACOF V portfolio companies. |
| Real estate funds | 54.6 | | Market appreciation from properties within real estate equity funds primarily driven by gains generated across several industrial and multi-family assets of US Real Estate Fund IX, L.P. ("US IX") in the amount of $19.9 million. In addition, there were gains generated in multiple funds from the sale of a pan-European logistics portfolio at a higher price than the December 31, 2019 valuation. | | 75.9 | | Market appreciation from multiple properties within six of our U.S. real estate equity funds, EF IV and five European real estate equity funds. |
| | | | | |
| Carried interest allocation | $ | 505.6 | | | | $ | 621.9 | | |
Incentive Fees. Incentive fees decreased by $31.3 million, or 45%, for the year ended December 31, 2020 compared to the year ended December 31, 2019. The activity was principally composed of the following:
| | | | | | | | | | | | | | | | | |
| | | | | |
| | | | | |
| | | | | |
| | | | | |
| | | | | |
| ($ in millions) | Year ended December 31, 2020 | Primary Drivers | | Year ended December 31, 2019 | Primary Drivers |
| Credit funds | $ | 37.1 | | Seven direct lending funds and two alternative credit funds with incentive fees that crystallized during the period. The number of funds was affected by the overall economic environment during the year. | | $ | 67.6 | | 16 direct lending funds with incentive fees that crystallized during the period. |
| Real estate funds | 0.8 | | Incentive fees generated from ACRE. | | 1.6 | | Incentive fees generated from ACRE. |
| Incentive fees | $ | 37.9 | | | | $ | 69.2 | | |
Principal Investment Income. Principal investment income decreased by $28.0 million, or 50%, for the year ended December 31, 2020 compared to the year ended December 31, 2019. The COVID-19 pandemic caused extreme market volatility during 2020. The global equity and credit markets experienced significant downturns in the first quarter of 2020 due to the COVID-19 pandemic that were largely, but not fully, offset by a recovery in the remainder of the year. The year ended December 31, 2020 also included gains from a higher fair value of our investments in ACOF IV, primarily driven by higher asset appreciation of AZEK recognized in connection with the partial sale, and in an infrastructure and power fund, primarily from higher asset appreciation and subsequent sale of an investment in a wind project. The year ended December 31, 2019 included gains from a higher fair value of our investment in ACOF IV largely driven by higher asset appreciation of NVA recognized in connection with the pending sale of the company that closed in the first quarter of 2020. The year ended December 31, 2019 also included gains from a higher fair value of our investment in ACOF III predominantly from the market appreciation of FND.
Administrative, Transaction and Other Fees. Administrative, transaction and other fees increased by $3.0 million, or 8%, for the year ended December 31, 2020 compared to the year ended December 31, 2019. The increase during the current year was primarily driven by higher administrative fees for certain funds in our Credit Group that increased with invested capital.
Compensation and Benefits. Compensation and benefits increased by $113.9 million, or 17%, for the year ended December 31, 2020 compared to the year ended December 31, 2019. The increase was primarily driven by headcount growth, merit increases and equity compensation increases for the comparative period. Average headcount for the 2020 increased by 19% to 1,364 professionals from 1,145 professionals in 2019.
Equity compensation expense increased by $25.3 million for the year ended December 31, 2020 compared to the year ended December 31, 2019 primarily due to an increase from discretionary merit-based awards of $17.0 million for the year ended December 31, 2020. Restricted units awarded as part of the annual bonus program increased expense by $11.4 million for the year ended December 31, 2020, driven by headcount growth and a reduction in service period from four years to three years for awards granted beginning in 2019. The change in service period resulted in the current year reflecting two years of higher expenses associated with the reduced vesting period compared to one year in 2019. The year ended December 31, 2020 also included $6.1 million of accelerated expense from the vesting of restricted units granted to our Chief Executive Officer as a result of achieving both of the applicable performance conditions. Finally, the final vesting of awards issued in connection with our initial public offering occurred during the second quarter of 2019, reducing equity compensation expense by $8.2 million.
For detail regarding the fluctuations of compensation and benefits within each of our segments see “—Results of Operations by Segment."
Performance Related Compensation. Performance related compensation decreased by $93.1 million, or 19%, for the year ended December 31, 2020 compared to the year ended December 31, 2019. Changes in performance related compensation are directly associated with the changes in carried interest allocation and incentive fees described above.
General, Administrative and Other Expenses. General, administrative and other expenses decreased by $11.2 million, or 4%, for the year ended December 31, 2020 compared to the year ended December 31, 2019. The year ended December 31, 2020 was impacted by the COVID-19 pandemic and resulted in a decrease in certain operating expenses. During the last nine months of 2020, our operating expenses were impacted by limitations in certain business activities, most notably travel, entertainment and marketing sponsorships, and by certain office services and fringe benefits from the modified remote working
environment. Collectively, these expenses decreased by $19.9 million for the nine months ended December 31, 2020, when compared to the same period in 2019. While the timing of recovery is uncertain, we expect that future periods will continue to be impacted similarly until we return to pre-pandemic working conditions.
Expense decreased by $5.5 million pertaining to an SEC matter related to certain of our compliance policies and procedures. During the fourth quarter of 2019, we recorded $6.5 million of costs pertaining to this matter. During the first half of 2020, we recorded another $1.0 million of net expenses that included costs associated with professional fees and a civil penalty of $1.0 million, offset by insurance proceeds we received of $2.5 million.
Certain expenses have also increased during the current period, including occupancy costs to support our growing headcount, information services and information technology to support the expansion of our business and our modified remote working environment. Collectively, these expenses increased by $11.4 million for the year ended December 31, 2020 when compared to the same period in 2019. In addition, there was an increase of $6.5 million in one-time expenses that were recorded in 2020 that primarily related to expense concessions made to a limited number of funds.
The increase was further driven by a net increase of $1.3 million in amortization expense incurred in 2020 when compared to 2019. In 2020, we recorded amortization expense of $22.8 million related to the intangible assets acquired as part of the purchase of CLO collateral management agreements from Crestline Denali Capital LLC during the first quarter of 2020 and the SSG Acquisition during the second half of 2020. During the third quarter of 2019, a non-cash impairment charge of $20.0 million was recognized related to certain intangible assets that were recorded as part of our acquisition of the Energy Investors Funds.
Net Realized and Unrealized Gains (Losses) on Investments. Net realized and unrealized gains (losses) on investments decreased by $18.6 million to a $9.0 million loss for the year ended December 31, 2020 compared to the year ended December 31, 2019. The activity for the year ended December 31, 2020 was primarily attributable to unrealized losses recognized on certain strategic initiative related investments and an unrealized loss from market depreciation of properties held by AREA Sponsor Holdings LLC. The activity in the prior year was primarily attributable to net gains from CLO securities that rebounded from the market dislocation at the end of 2018 and from our foreign currency forward contracts to hedge against foreign currency exchange rate risk on certain non-U.S. dollar denominated cash flows.
Interest Expense. Interest expense increased by $5.2 million, or 27%, for the year ended December 31, 2020 compared to the year ended December 31, 2019. The issuance of the 2030 Senior Notes late in the second quarter of 2020 increased interest expense by $7.3 million for the year ended December 31, 2020. The increase was partially offset by a lower average outstanding balance of the Credit Facility during 2020 when compared to 2019.
Other Income (Expense), Net. Other income (expense), net is principally composed of transaction gains (losses) associated with currency fluctuations for our businesses domiciled outside of the U.S. and is based on the fluctuations in currency rates primarily between the U.S. dollar against the British pound and the Euro.
Income Tax Expense Income tax expense increased by $2.6 million, or 5%, for the year ended December 31, 2020 compared to the year ended December 31, 2019. The change in the comparative period is primarily a result of an increase in taxable net income allocable to AMC. The weighted average daily ownership for AMC common stockholders increased from 48.0% for the year ended December 31, 2019 to 54.0% for the year ended December 31, 2020. The increases were primarily driven by the issuance of Class A common stock in connection with stock option exercises, vesting of restricted stock awards, issuance of stock in connection with the SSG Acquisition and by our Offering that occurred after December 31, 2019.
Redeemable and Non-Controlling Interests. Net income (loss) attributable to redeemable and non-controlling interests in AOG entities represents results attributable to the owners of AOG Units that are not held by AMC. In connection with the SSG Acquisition, the former owners of SSG retained an ownership interest in certain AOG entities that is reflected as redeemable interest in AOG entities. Net loss attributable to redeemable interest in AOG entities is allocated based on the ownership percentage for periods presented.
Net income (loss) attributable to non-controlling interests in AOG entities is generally allocated based on the weighted average daily ownership of the other AOG unitholders, except for income (loss) generated from certain joint venture partnerships. Net income (loss) is allocated to other strategic distribution partners with whom we have established joint ventures based on the respective ownership percentages and to Crestline Denali Class B membership interests based on the activity of those financial interests. For the year ended December 31, 2020, net income of $0.5 million was allocated to the Crestline Denali Class B membership interests related to the gains from those CLO securities held.
Net income attributable to non-controlling interests in Ares Operating Group entities decreased by $39.0 million, or 21%, for the year ended December 31, 2020 compared to the year ended December 31, 2019. The change in the comparative period is a result of the respective changes in income before taxes and weighted average daily ownership. The weighted average daily ownership for the non-controlling AOG unitholders decreased from 52.0% for the year ended December 31, 2019 to 46.0% for the year ended December 31, 2020.
Consolidated Results of Operations of the Consolidated Funds
The following table presents the results of operations of the Consolidated Funds:
| | | | | | | | | | | | | | | | | | | | | | | | | | | | | | | | | | | | | | |
| | | | | | | | | | | | | | | |
| | | | | | Year ended December 31, | | | | Favorable (Unfavorable) | | |
| ($ in thousands) | | | | | | | | | | 2020 | | 2019 | | | | $ Change | | % Change | | | | |
| Expenses of the Consolidated Funds | | | | | | | | | | $ | (20,119) | | | $ | (42,045) | | | | | $ | 10,746 | | | 35 | % | | | | |
| Net realized and unrealized gains (losses) on investments of Consolidated Funds | | | | | | | | | | (96,864) | | | 15,136 | | | | | (112,000) | | | NM | | | | |
| Interest and other income of Consolidated Funds | | | | | | | | | | 463,652 | | | 395,599 | | | | | 68,053 | | | 17 | | | | |
| Interest expense of Consolidated Funds | | | | | | | | | | (286,316) | | | (277,745) | | | | | (8,571) | | | (3) | | | | |
| Income before taxes | | | | | | | | | | 60,353 | | | 90,945 | | | | | (30,592) | | | (34) | | | | |
| Income tax benefit (expense) of Consolidated Funds | | | | | | | | | | (118) | | | 530 | | | | | (648) | | | NM | | | | |
| Net income | | | | | | | | | | 60,235 | | | 91,475 | | | | | (31,240) | | | (34) | | | | |
| Less: Revenues attributable to Ares Management Corporation eliminated upon consolidation | | | | | | | | | | 36,725 | | | 49,177 | | | | | (12,452) | | | (25) | | | | |
| Less: Other income (expense), net attributable to Ares Management Corporation eliminated upon consolidation | | | | | | | | | | (4,575) | | | 2,594 | | | | | (7,169) | | | NM | | | | |
| Net income attributable to non-controlling interests in Consolidated Funds | | | | | | | | | | $ | 28,085 | | | $ | 39,704 | | | | | (11,619) | | | (29) | | | | |
NM - Not Meaningful
The results of operations of the Consolidated Funds primarily represents activity from certain CLOs that we are deemed to control. Expenses primarily reflect professional fees that were incurred as a result of debt issuance costs related to the issuance of new CLOs. These fees were expensed in the period incurred, as CLO debt is recorded at fair value on our Consolidated Statements of Financial Condition. For the year ended December 31, 2020, the expenses were primarily driven by the issuance of two new European CLOs. For the year ended December 31, 2019, the expenses were primarily driven by the issuance of two European CLOs and three U.S. CLOs. Net realized and unrealized gains fluctuated for the comparative period, primarily due to a significant change in the value of loans held by the CLOs. The CSLLI returned 2.8% for the year-to-date period for 2020 when compared to 8.2% for the year-to-date period for 2019. The increase in interest and other income and in interest expense was attributable to the net increase of five CLOs that we began consolidating subsequent to December 31, 2019 and to the increased size of the assets and liabilities of recent CLOs launched, resulting in additional interest paying loans and interest expense from debt issued.
Revenues and other income (expense) attributable to AMC represents management fees, incentive fees, principal investment income and administrative, transaction and other fees that are eliminated from the respective components of AMC's results upon consolidation. The decrease for the comparative period for other income (expense), principal investment income and incentive fees was primarily due to the price fluctuations associated with the COVID-19 pandemic previously mentioned. The decrease was partially offset by management fees that increased due to the net increase of six consolidated CLOs and private funds and to administrative fees that increased due to the renegotiation of an administrative fee agreement with ACF during the third quarter of 2019. The renegotiated administration fee allowed for more operating expenses to be reimbursed to us by the fund but eliminated the management fee paid by the fund.
Consolidation and Deconsolidation of Ares Funds
Consolidated Funds represented approximately 7% of our AUM as of December 31, 2020, 4% of our management fees and less than 1% of our carried interest and incentive fees for the year ended December 31, 2020. As of December 31, 2020, we consolidated 21 CLOs and nine private funds, and as of December 31, 2019, we consolidated 16 CLOs and eight private funds.
The activity of the Consolidated Funds is reflected within the consolidated financial statement line items indicated by reference thereto. The impact of the Consolidated Funds also typically will decrease management fees, carried interest allocation and incentive fees reported under GAAP to the extent these are eliminated upon consolidation.
The assets and liabilities of our Consolidated Funds are held within separate legal entities and, as a result, the liabilities of our Consolidated Funds are typically non-recourse to us. Generally, the consolidation of our Consolidated Funds has a significant gross-up effect on our assets, liabilities and cash flows but has no net effect on the net income attributable to us or our stockholders' equity. The net economic ownership interests of our Consolidated Funds, to which we have no economic rights, are reflected as non-controlling interests in the Consolidated Funds in our consolidated financial statements.
We generally deconsolidate funds and CLOs when we are no longer deemed to have a controlling interest in the entity. During the year ended December 31, 2020, one entity was liquidated/dissolved and one CLO experienced a significant change in ownership that resulted in deconsolidation of the entity during the period. During the year ended December 31, 2019, two entities were liquidated/dissolved and two entities experienced a significant change in ownership that resulted in deconsolidation of the fund or CLO during the period.
The performance of our Consolidated Funds is not necessarily consistent with, or representative of, the combined performance trends of all of our funds.
For the actual impact that consolidation had on our results and further discussion on consolidation and deconsolidation of funds, see “Note 16. Consolidation” to our consolidated financial statements included herein.
Segment Analysis
For segment reporting purposes, revenues and expenses are presented before giving effect to the results of our Consolidated Funds and the results attributable to non-controlling interests of joint ventures that we consolidate. As a result, segment revenues from management fees, performance income and investment income are different than those presented on a consolidated basis in accordance with GAAP because revenues recognized from Consolidated Funds are eliminated in consolidation and results attributable to the non-controlling interests of joint ventures are excluded. Furthermore, expenses and the effects of other income (expense) are different than related amounts presented on a consolidated basis in accordance with GAAP due to the exclusion of the results of Consolidated Funds and the non-controlling interests of joint ventures.
Non-GAAP Financial Measures
We use the following non-GAAP measures to making operating decisions, assess performance and allocate resources:
•Fee Related Earnings ("FRE")
•Realized Income ("RI")
These non-GAAP financial measures supplement and should be considered in addition to and not in lieu of, the results of operations, which are discussed further under “—Components of Consolidated Results of Operations” and are prepared in accordance with GAAP. The following table sets forth FRE and RI by reportable segment and OMG:
| | | | | | | | | | | | | | | | | | | | | | | | | | | | | | | | |
| | | | | | | | | | | | |
| | | | | | | Year ended December 31, | | Favorable (Unfavorable) |
| ($ in thousands) | | | | | | | | | | 2020 | | 2019 | | $ Change | | % Change |
| Fee Related Earnings: | | | | | | | | | | | | | | | | |
| Credit Group | | | | | | | | | | $ | 501,373 | | | $ | 414,212 | | | $ | 87,161 | | | 21 | % |
| Private Equity Group | | | | | | | | | | 109,064 | | | 114,419 | | | (5,355) | | | (5) | |
| Real Estate Group | | | | | | | | | | 33,399 | | | 25,482 | | | 7,917 | | | 31 | |
Strategic Initiatives | | | | | | | | | | 17,371 | | | — | | | 17,371 | | | NM |
| Operations Management Group | | | | | | | | | | (236,757) | | | (230,454) | | | (6,303) | | | (3) | |
| Fee Related Earnings | | | | | | | | | | $ | 424,450 | | | $ | 323,659 | | | 100,791 | | | 31 | |
| Realized Income: | | | | | | | | | | | | | | | | |
| Credit Group | | | | | | | | | | $ | 538,683 | | | $ | 471,643 | | | $ | 67,040 | | | 14 | % |
| Private Equity Group | | | | | | | | | | 212,695 | | | 212,564 | | | 131 | | | 0 | |
| Real Estate Group | | | | | | | | | | 58,192 | | | 51,757 | | | 6,435 | | | 12 | |
Strategic Initiatives | | | | | | | | | | 16,915 | | | — | | | 16,915 | | | NM |
| Operations Management Group | | | | | | | | | | (244,529) | | | (232,478) | | | (12,051) | | | (5) | |
| Realized Income | | | | | | | | | | $ | 581,956 | | | $ | 503,486 | | | 78,470 | | | 16 | |
NM - Not Meaningful
Income before provision for income taxes is the GAAP financial measure most comparable to RI and FRE. The following table presents the reconciliation of income before taxes as reported in the Consolidated Statements of Operations to RI and FRE of the reportable segments and OMG:
| | | | | | | | | | | | | | | |
| | | Year ended December 31, |
| ($ in thousands) | | | | | 2020 | | 2019 |
| Income before taxes | | | | | $ | 379,478 | | | $ | 425,180 | |
| Adjustments: | | | | | | | |
| Depreciation and amortization expense | | | | | 40,662 | | | 40,602 | |
| Equity compensation expense | | | | | 122,986 | | | 97,691 | |
| Acquisition and merger-related expense | | | | | 11,194 | | | 16,266 | |
| Deferred placement fees | | | | | 19,329 | | | 24,306 | |
| Other (income) expense, net | | | | | 10,207 | | | (460) | |
| Net expense of non-controlling interests in consolidated subsidiaries | | | | | 3,817 | | | 2,951 | |
| Income before taxes of non-controlling interests in Consolidated Funds, net of eliminations | | | | | (28,203) | | | (39,174) | |
| Unconsolidated performance (income) loss-unrealized | | | | | 7,554 | | | (303,142) | |
| Unconsolidated performance related compensation - unrealized | | | | | (11,552) | | | 206,799 | |
| Unconsolidated net investment loss-realized | | | | | 26,484 | | | 32,467 | |
| Realized Income | | | | | 581,956 | | | 503,486 | |
| Unconsolidated performance income-realized | | | | | (547,216) | | | (402,518) | |
| Unconsolidated performance related compensation - realized | | | | | 415,668 | | | 290,382 | |
| Unconsolidated investment income-realized | | | | | (25,958) | | | (67,691) | |
| Fee Related Earnings | | | | | $ | 424,450 | | | $ | 323,659 | |
For the specific components and calculations of these non-GAAP measures, as well as a reconciliation of the reportable segments to the most comparable measures in accordance with GAAP, see “Note 15. Segment Reporting”, to our audited consolidated financial statements included in this Annual Report on Form 10-K. Discussed below are our results of operations for our reportable segments and OMG.
Results of Operations by Segment
Credit Group—Year Ended December 31, 2020 Compared to Year Ended December 31, 2019
Fee Related Earnings:
The following table presents the components of the Credit Group's FRE:
| | | | | | | | | | | | | | | | | | | | | | | | | | | | | | | |
| | | | | Year ended December 31, | Favorable (Unfavorable) |
| ($ in thousands) | | | | | | | | | 2020 | | 2019 | | $ Change | | % Change |
| Management fees (includes ARCC Part I Fees of $184,141 and $164,396 for the years ended December 31, 2020 and 2019, respectively) | | | | | | | | | $ | 841,138 | | | $ | 713,853 | | | $ | 127,285 | | | 18 | % |
| Other fees | | | | | | | | | 18,644 | | | 17,124 | | | 1,520 | | | 9 | |
| Compensation and benefits | | | | | | | | | (304,412) | | | (261,662) | | | (42,750) | | | (16) | |
| General, administrative and other expenses | | | | | | | | | (53,997) | | | (55,103) | | | 1,106 | | | 2 | |
| Fee Related Earnings | | | | | | | | | $ | 501,373 | | | $ | 414,212 | | | 87,161 | | | 21 | |
Management Fees. The chart below presents Credit Group management fees and effective management fee rates:
Management fees on existing direct lending funds increased primarily from deployment of capital, with ACE IV, PCS and Ares Senior Direct Lending Fund L.P. (“SDL”) collectively generating additional fees of $49.6 million for the year ended December 31, 2020 compared to the year ended December 31, 2019. Management fees from ARCC increased $11.7 million from prior year primarily due to an increase in the average size of ARCC's portfolio, driven by an increase in leverage. The remaining increase in management fees on funds in existence in both periods was primarily driven by deployment of capital in other direct lending funds and SMAs. Management fees from CLOs also increased from the prior year primarily due to the net
addition of five CLOs that pay fees and to $7.9 million of fees associated with managing the seven collateral management contracts acquired from Crestline Denali. In addition, ARCC Part I Fees increased primarily due to the expiration of the $10 million quarterly fee waiver at the end of the third quarter of 2019 that was partially offset by a reduction in ARCC's pre-incentive fee net investment income. Despite ARCC’s record deployment in the fourth quarter of 2020, pre-incentive fee net investment income was muted by the decrease in new commitments for the full year due to the volatility and disruption to the global economy and capital markets from the COVID-19 pandemic. As a result, the pace of investment activity was slowed during much of 2020 with a rebound of activity during the fourth quarter.
The decrease in effective management fee rates for the year ended December 31, 2020 compared to the year ended December 31, 2019 was primarily driven by the increase in fee paying AUM U.S. CLOs that have fee rates below 0.50% and to deployment in certain alternative credit funds that have fee rates below 1.00%. The decrease was also driven by the decrease in ARCC Part I Fees' contribution to the effective management fee rate due to the proportional increase in fees from other credit funds.
Compensation and Benefits. Compensation and benefits increased by $42.8 million, or 16%, for the year ended December 31, 2020 compared to the year ended December 31, 2019. The activity was primarily driven by headcount growth as we hired investment professionals to support our growing U.S. and European direct lending and alternative credit platforms. Average headcount increased by 8% to 409 investment and investment support professionals for 2020 from 379 professionals in 2019. The increase was further driven by ARCC Part I Fees compensation increasing by $11.7 million for the comparative period.
General, Administrative and Other Expenses. General, administrative and other expenses decreased by $1.1 million, or 2%, for the year ended December 31, 2020 compared to the year ended December 31, 2019. The year ended December 31, 2020 was impacted by the COVID-19 pandemic and resulted in a decrease in certain operating expenses. During the last nine months of 2020, our operating expenses were impacted by limitations in certain business activities, most notably travel, entertainment and marketing sponsorships, and by certain office services and fringe benefits from the modified remote working environment. Collectively, these expenses decreased by $7.3 million for the nine months ended December 31, 2020, when compared to the same period in 2019.
There were also certain expenses that increased during the current period, including occupancy costs to support the headcount growth, information services and information technology to support the expansion of our business and our modified remote working environment. Collectively, these expenses increased by $2.7 million for the year ended December 31, 2020 when compared to the same period in 2019. In addition, there was an increase of $3.5 million in one-time expenses that were recorded in 2020 that primarily related to expense concessions made to a limited number of funds.
Realized Income:
The following table presents the components of the Credit Group's RI:
| | | | | | | | | | | | | | | | | | | | | | | | | | | | | | | |
| | | | Year ended December 31, | | Favorable (Unfavorable) |
| ($ in thousands) | | | | | | | | | 2020 | | 2019 | | $ Change | | % Change |
| Fee Related Earnings | | | | | | | | | $ | 501,373 | | | $ | 414,212 | | | $ | 87,161 | | | 21 | % |
| Performance income-realized | | | | | | | | | 92,308 | | | 104,442 | | | (12,134) | | | (12) |
| Performance related compensation-realized | | | | | | | | | (60,281) | | | (61,641) | | | 1,360 | | | 2 |
| Realized net performance income | | | | | | | | | 32,027 | | | 42,801 | | | (10,774) | | | (25) |
| Investment income (loss)-realized | | | | | | | | | (2,309) | | | 2,457 | | | (4,766) | | | NM |
| Interest and other investment income-realized | | | | | | | | | 16,314 | | | 18,670 | | | (2,356) | | | (13) |
| Interest expense | | | | | | | | | (8,722) | | | (6,497) | | | (2,225) | | | (34) |
| Realized net investment income | | | | | | | | | 5,283 | | | 14,630 | | | (9,347) | | | (64) |
| Realized Income | | | | | | | | | $ | 538,683 | | | $ | 471,643 | | | 67,040 | | | 14 |
NM - Not Meaningful
Realized net performance income for the year ended December 31, 2020 was primarily attributable to incentive fees for seven direct lending funds and two alternative credit funds that crystallized during the period and to tax distributions from ACE III and ACE IV. Realized net performance income for the year ended December 31, 2019 was primarily attributable to 16 direct lending funds with incentive fees that crystallized during the period and to tax distributions received from ACE III and certain other direct lending funds.
Realized net investment income for the year ended December 31, 2020 was primarily attributable to interest income generated from our CLO investments and from a term loan investment that was made in the third quarter of 2019 and to investment income related to a distribution from a U.S. direct lending fund. Realized net investment income for the year ended December 31, 2019 was primarily attributable to interest income generated from our CLO investments and investment income related to distributions from our direct lending funds. Interest income generated from our CLO investments was lower for the year ended December 31, 2020 compared to 2019 primarily due to lower cash distributions received in the current year. Our CLO investments are primarily in subordinated notes that do not have contractual interest rates and instead receive distributions based on the excess cash flows of the CLOs. The COVID-19 pandemic caused market volatility and lower interest rates, resulting in lower cash flows for distribution to subordinated note holders.
Credit Group— Carried Interest and Incentive Fees
The following table presents the accrued carried interest and incentive fee receivables, also referred to as accrued performance income, and related performance compensation for the Credit Group:
| | | | | | | | | | | | | | | | | | | | | | | | | | | | | | | | | | | |
| | | |
| As of December 31, |
| 2020 | | 2019 |
| ($ in thousands) | Accrued Performance Income | | Accrued Performance Compensation | | Accrued Net Performance Income | | Accrued Performance Income | | Accrued Performance Compensation | | Accrued Net Performance Income |
| Accrued Carried Interest | | | | | | | | | | | |
| ACE III | $ | 77,959 | | | $ | 46,776 | | | $ | 31,183 | | | $ | 76,628 | | | $ | 45,977 | | | $ | 30,651 | |
| ACE IV | 93,462 | | | 57,946 | | | 35,516 | | | 57,388 | | | 35,581 | | | 21,807 | |
| | | | | | | | | | | |
| PCS | 101,656 | | | 60,084 | | | 41,572 | | | 52,029 | | | 30,751 | | | 21,278 | |
| Other credit funds | 100,238 | | | 61,898 | | | 38,340 | | | 84,297 | | | 48,305 | | | 35,992 | |
| Total accrued carried interest | 373,315 | | | 226,704 | | | 146,611 | | | 270,342 | | | 160,614 | | | 109,728 | |
| Incentive fees | 31,653 | | | 18,601 | | | 13,052 | | | 42,653 | | | 25,424 | | | 17,229 | |
| Total Credit Group | $ | 404,968 | | | $ | 245,305 | | | $ | 159,663 | | | $ | 312,995 | | | $ | 186,038 | | | $ | 126,957 | |
The following table presents the change in accrued carried interest from the prior year end to the current year end for the Credit Group:
| | | | | | | | | | | | | | | | | | | | | | | | | | | | | | | | | | | | | | |
| | | | | | | | | | |
| | | | | | | | | | | | |
| | | | | | | | | | | | |
| | | | | | | | | | | | |
| | | | | | | | | | | | |
| | | | | | | | | | | | |
| | | | | | | | | | | | |
| | | | | | | | | | | | |
| | | | | | | | | | | | |
| | | | | | | | | | | | |
| | | | | As of December 31, 2019 | | Activity during 2020 | | As of December 31, 2020 |
| ($ in thousands) | | Fee Type | | Accrued Carried Interest | | Change in Unrealized | | Realized | | Foreign Exchange and Other Adjustments | | Accrued Carried Interest |
| ACE III | | European | | $ | 76,628 | | | $ | 9,147 | | | $ | (11,868) | | | $ | 4,052 | | | $ | 77,959 | |
| ACE IV | | European | | 57,388 | | | 51,471 | | | (21,064) | | | 5,667 | | | 93,462 | |
| PCS | | European | | 52,029 | | | 48,888 | | | — | | | 739 | | | 101,656 | |
| Other credit funds | | European | | 84,034 | | | 36,809 | | | (22,424) | | | 1,561 | | | 99,980 | |
| Other credit funds | | American | | 263 | | | (5) | | | — | | | — | | | 258 | |
| Total Credit Group | | | | $ | 270,342 | | | $ | 146,310 | | | $ | (55,356) | | | $ | 12,019 | | | $ | 373,315 | |
Credit Group—Assets Under Management
The tables below present rollforwards of AUM for the Credit Group:
| | | | | | | | | | | | | | | | | | | | | | | | | | | | | | | | | | | | | | | | | | | | | | | |
| | | | | | | | | | | | | | | |
| | | | | | | | | | | | | | |
| | | | | | | | | | | | | | |
| | | | | | | | | | | | | | |
| | | | | | | | | | | | | | |
| | | | | | | | | | | | | | |
| | | | | | | | | | | | | | |
| | | | | | | | | | | | | | |
| | | | | | | | | | | | | | |
| | | | | | | | | | | | | | |
| | | | | | | | | | | | | | |
| | | | | | | | | | | | | | | |
| | | | | | | | | | | | | | | |
| | | | | | | | | | | | | | |
| | | | | | | | | | | | | | |
| | | | | | | | | | | | | | |
| | | | | | | | | | | | | | |
| | | | | | | | | | | | | | |
| | | | | | | | | | | | | | |
| | | | | | | | | | | | | | |
| | | | | | | | | | | | | | |
| | | | | | | | | | | | | | |
| | | | | | | | | | | | | | | |
|
| | | | | | | | | | | | | | | |
| ($ in millions) | | | Syndicated Loans | | High Yield | | Multi-Asset Credit | | Alternative Credit | | U.S. Direct Lending | | European Direct Lending | | Total Credit Group |
| Balance at 12/31/2019 | | $ | 22,320 | | | $ | 3,492 | | | $ | 2,611 | | | $ | 7,571 | | | $ | 48,431 | | | $ | 26,118 | | | $ | 110,543 | |
| Acquisitions | | 2,693 | | | — | | | — | | | — | | | — | | | — | | | 2,693 | |
| Net new par/equity commitments | | 551 | | | 451 | | | 470 | | | 5,516 | | | 4,036 | | | 13,209 | | | 24,233 | |
| Net new debt commitments | | 2,406 | | | — | | | — | | | — | | | 4,002 | | | 1,119 | | | 7,527 | |
| Capital reductions | | (121) | | | — | | | — | | | — | | | (144) | | | (166) | | | (431) | |
| Distributions | | (69) | | | — | | | (16) | | | (376) | | | (1,181) | | | (843) | | | (2,485) | |
| Redemptions | | (282) | | | (1,163) | | | (276) | | | (354) | | | (101) | | | — | | | (2,176) | |
| Change in fund value | | 469 | | | 83 | | | 164 | | | 540 | | | 1,473 | | | 2,839 | | | 5,568 | |
| Balance at 12/31/2020 | | $ | 27,967 | | | $ | 2,863 | | | $ | 2,953 | | | $ | 12,897 | | | $ | 56,516 | | | $ | 42,276 | | | $ | 145,472 | |
Average AUM(1) | | $ | 25,312 | | | $ | 2,911 | | | $ | 2,703 | | | $ | 9,375 | | | $ | 51,548 | | | $ | 31,585 | | | $ | 123,434 | |
| | | | | | | | | | | | | | | |
| | | Syndicated Loans | | High Yield | | Multi-Asset Credit | | Alternative Credit | | U.S. Direct Lending | | European Direct Lending | | Total Credit Group |
| Balance at 12/31/2018 | | $ | 18,880 | | | $ | 4,024 | | | $ | 2,761 | | | $ | 5,448 | | | $ | 40,668 | | | $ | 24,055 | | | $ | 95,836 | |
| Net new par/equity commitments | | 1,124 | | | 165 | | | (13) | | | 2,298 | | | 2,253 | | | 764 | | | 6,591 | |
| Net new debt commitments | | 3,360 | | | — | | | — | | | 75 | | | 6,060 | | | 1,189 | | | 10,684 | |
| Capital reductions | | (805) | | | — | | | — | | | — | | | (908) | | | (52) | | | (1,765) | |
| Distributions | | (103) | | | (22) | | | (74) | | | (233) | | | (1,143) | | | (611) | | | (2,186) | |
| Redemptions | | (438) | | | (1,208) | | | (322) | | | (290) | | | (59) | | | — | | | (2,317) | |
| Change in fund value | | 302 | | | 533 | | | 259 | | | 273 | | | 1,560 | | | 773 | | | 3,700 | |
| Balance at 12/31/2019 | | $ | 22,320 | | | $ | 3,492 | | | $ | 2,611 | | | $ | 7,571 | | | $ | 48,431 | | | $ | 26,118 | | | $ | 110,543 | |
Average AUM(1) | | $ | 20,928 | | | $ | 3,734 | | | $ | 2,569 | | | $ | 6,841 | | | $ | 44,958 | | | $ | 24,823 | | | $ | 103,853 | |
| | | | | | | | | | | | | | | |
| (1) Represents a five-point average of quarter-end balances for each period. |
The components of our AUM for the Credit Group are presented below ($ in billions):
| | | | | | | | | | | | | | | | | | | | | | | | | | |
| | FPAUM | | AUM not yet paying fees | | Non-fee paying(1) | | General partner and affiliates |
(1) Includes $9.0 billion and $7.9 billion of AUM of funds from which we indirectly earn management fees as of December 31, 2020 and 2019, respectively.
Credit Group—Fee Paying AUM
The tables below present rollforwards of fee paying AUM for the Credit Group:
| | | | | | | | | | | | | | | | | | | | | | | | | | | | | | | | | | | | | | | | | | | | |
| | | | | | | | | | | | | | |
| | | | | | | | | | | | | |
| | | | | | | | | | | | | |
| | | | | | | | | | | | | |
| | | | | | | | | | | | | |
| | | | | | | | | | | | | |
| | | | | | | | | | | | | |
| | | | | | | | | | | | | |
| | | | | | | | | | | | | |
| | | | | | | | | | | | | |
| | | | | | | | | | | | | |
| | | | | | | | | | | | | |
| | | | | | | | | | | | | | |
| | | | | | | | | | | | | | |
| | | | | | | | | | | | | |
| | | | | | | | | | | | | |
| | | | | | | | | | | | | |
| | | | | | | | | | | | | |
| | | | | | | | | | | | | |
| | | | | | | | | | | | | |
| | | | | | | | | | | | | |
| | | | | | | | | | | | | |
| | | | | | | | | | | | | |
| | | | | | | | | | | | | |
| | | | | | | | | | | | | | |
|
| | | | | | | | | | | | | | |
| ($ in millions) | | Syndicated Loans | | High Yield | | Multi-Asset Credit | | Alternative Credit | | U.S. Direct Lending | | European Direct Lending | | Total Credit Group |
| FPAUM Balance at 12/31/2019 | $ | 21,458 | | | $ | 3,495 | | | $ | 2,144 | | | $ | 4,340 | | | $ | 27,876 | | | $ | 12,567 | | | $ | 71,880 | |
| Acquisitions | 2,596 | | | — | | | — | | | — | | | — | | | — | | | 2,596 | |
| Commitments | 3,364 | | | 438 | | | 468 | | | 469 | | | 491 | | | — | | | 5,230 | |
| Subscriptions/deployment/increase in leverage | 15 | | | 13 | | | 91 | | | 2,282 | | | 6,892 | | | 4,316 | | | 13,609 | |
| Capital reductions | (139) | | | — | | | (59) | | | (227) | | | (934) | | | (301) | | | (1,660) | |
| Distributions | (49) | | | — | | | (41) | | | (481) | | | (2,371) | | | (715) | | | (3,657) | |
| Redemptions | (283) | | | (1,127) | | | (278) | | | (306) | | | (93) | | | (41) | | | (2,128) | |
| Change in fund value | 209 | | | 82 | | | 132 | | | 254 | | | 476 | | | 1,034 | | | 2,187 | |
| Change in fee basis | — | | | (40) | | | — | | | — | | | — | | | — | | | (40) | |
| FPAUM Balance at 12/31/2020 | $ | 27,171 | | | $ | 2,861 | | | $ | 2,457 | | | $ | 6,331 | | | $ | 32,337 | | | $ | 16,860 | | | $ | 88,017 | |
Average FPAUM(1) | $ | 24,510 | | | $ | 2,901 | | | $ | 2,193 | | | $ | 5,110 | | | $ | 29,653 | | | $ | 14,773 | | | $ | 79,140 | |
| | | | | | | | | | | | | | |
| | Syndicated Loans | | High Yield | | Multi-Asset Credit | | Alternative Credit | | U.S. Direct Lending | | European Direct Lending | | Total Credit Group |
| FPAUM Balance at 12/31/2018 | $ | 18,328 | | | $ | 4,025 | | | $ | 2,196 | | | $ | 2,826 | | | $ | 21,657 | | | $ | 8,815 | | | $ | 57,847 | |
| Commitments | 3,811 | | | 162 | | | 112 | | | 681 | | | 231 | | | — | | | 4,997 | |
| Subscriptions/deployment/increase in leverage | 354 | | | 4 | | | 38 | | | 1,230 | | | 7,451 | | | 4,597 | | | 13,674 | |
| Capital reductions | (683) | | | — | | | (10) | | | — | | | (596) | | | (268) | | | (1,557) | |
| Distributions | (55) | | | (22) | | | (101) | | | (276) | | | (1,435) | | | (396) | | | (2,285) | |
| Redemptions | (438) | | | (1,115) | | | (340) | | | (290) | | | (51) | | | (370) | | | (2,604) | |
| Change in fund value | 141 | | | 441 | | | 249 | | | 169 | | | 858 | | | 323 | | | 2,181 | |
| Change in fee basis | — | | | — | | | — | | | — | | | (239) | | | (134) | | | (373) | |
| FPAUM Balance at 12/31/2019 | $ | 21,458 | | | $ | 3,495 | | | $ | 2,144 | | | $ | 4,340 | | | $ | 27,876 | | | $ | 12,567 | | | $ | 71,880 | |
Average FPAUM(1) | $ | 20,099 | | | $ | 3,735 | | | $ | 2,118 | | | $ | 3,631 | | | $ | 24,880 | | | $ | 10,815 | | | $ | 65,278 | |
| | | | | | | | | | | | | | |
| (1) Represents a five-point average of quarter-end balances for each period. |
The charts below present FPAUM for the Credit Group by its fee basis ($ in billions):
| | | | | | | | | | | | | | | | | | | |
| Market value(1) | | Invested capital | | Collateral balances (at par) | | |
(1)Includes $20.7 billion and $18.4 billion from funds that primarily invest in illiquid strategies as of December 31, 2020 and 2019, respectively. The underlying investments held in these funds are generally subject to less market volatility than investments held in liquid strategies.
Credit Group—Fund Performance Metrics as of December 31, 2020
ARCC contributed approximately 48% of the Credit Group’s total management fees for the year ended December 31, 2020. In addition, five other significant funds, ACE III, ACE IV, Ares Secured Income Master Fund L.P. (“ASIF”), PCS and SDL, collectively contributed approximately 18% of the Credit Group’s management fees for the year ended December 31, 2020.
The following table presents the performance data for our significant non-drawdown funds in the Credit Group as of December 31, 2020:
| | | | | | | | | | | | | | | | | | | | | | | | | | | | | | | | | | | | | | | | | | | | | |
| | | | | | | | | | Returns(%)(1) | | |
| ($ in millions) | Year of Inception | | AUM | | | | Year-To-Date | | Since Inception(2) | | Primary Investment Strategy |
| Fund | | | | | | | Gross | | Net | | Gross | | Net | |
ARCC(3) | 2004 | | $ | 19,114 | | | | | | | N/A | | 8.0 | | | N/A | | 11.5 | | | U.S. Direct Lending |
ASIF(4) | 2018 | | 1,070 | | | | | | | 3.6 | | | 3.0 | | | 3.1 | | | 2.4 | | | Alternative Credit |
| | | | | | | | | | | | | | | | | |
(1)Returns are time-weighted rates of return and include the reinvestment of income and other earnings from securities or other investments and reflect the deduction of all trading expenses.
(2)Since inception returns are annualized.
(3)Net returns are calculated using the fund's NAV and assume dividends are reinvested at the closest quarter-end NAV to the relevant quarterly ex-dividend dates. Additional information related to ARCC can be found in its financial statements filed with the SEC, which are not part of this report.
(4)Gross returns do not reflect the deduction of management fees or other expenses. Net returns are calculated by subtracting the applicable management fees and other expenses from the gross returns on a monthly basis. ASIF is a master/feeder structure and its AUM and returns include activity from its' investment in an affiliated Ares fund. Returns presented in the table are expressed in U.S. Dollars and are for the master fund, excluding the share class hedges. The year-to-date and since inception returns (gross / net) for the pound sterling hedged Cayman feeder, the fund's sole feeder, are as follows: 2.0% / 1.5% and 1.4% / 0.7%, respectively.
The following table presents the performance data of our significant drawdown funds as of December 31, 2020:
| | | | | | | | | | | | | | | | | | | | | | | | | | | | | | | | | | | | | | | | | | | | | | | | | | | | | | | | | | | | | | | | | | | | | | | |
| ($ in millions) | Year of Inception | | AUM | | Original Capital Commitments | | Capital Invested to Date | | Realized Value(1) | | Unrealized Value(2) | | Total Value | | MoIC | | IRR(%) | | Primary Investment Strategy |
| Fund | | | | | | | | Gross(3) | | Net(4) | | Gross(5) | | Net(6) | |
| Funds Harvesting Investments | | | | | | | | | | | | | | | | | | | | | | |
| | | | | | | | | | | | | | | | | | | | | | | |
ACE III(7) | 2015 | | $ | 5,297 | | | $ | 2,822 | | | $ | 2,642 | | | $ | 720 | | | $ | 2,700 | | | $ | 3,420 | | | 1.4x | | 1.3x | | 11.5 | | | 8.1 | | | European Direct Lending |
| Funds Deploying Capital | | | | | | | | | | | | | | | | | | | | | | |
| PCS | 2017 | | 3,877 | | | 3,365 | | | 2,381 | | | 344 | | | 2,529 | | | 2,873 | | | 1.2x | | 1.2x | | 12.8 | | | 9.0 | | | U.S. Direct Lending |
ACE IV Unlevered(8) | 2018 | | 10,991 | | | 2,851 | | | 2,143 | | | 134 | | | 2,190 | | | 2,324 | | | 1.1x | | 1.1x | | 8.4 | | | 5.8 | | | European Direct Lending |
ACE IV Levered(8) | | | 4,819 | | | 3,545 | | | 308 | | | 3,715 | | | 4,023 | | | 1.2x | | 1.1x | | 12.5 | | | 8.8 | | |
| SDL Unlevered | 2018 | | 5,094 | | | 922 | | | 539 | | | 92 | | | 483 | | | 575 | | | 1.1x | | 1.1x | | 9.5 | | | 6.8 | | | U.S. Direct Lending |
| SDL Levered | | | 2,045 | | | 1,196 | | | 284 | | | 1,057 | | | 1,341 | | | 1.2x | | 1.1x | | 18.0 | | | 12.6 | | |
(1)Realized value represents the sum of all cash distributions to all partners and if applicable, exclude tax and incentive distributions made to the general partner.
(2)Unrealized value represents the fund's NAV reduced by the accrued incentive allocation, if applicable. There can be no assurance that unrealized values will be realized at the valuations indicated.
(3)The gross multiple of invested capital (“MoIC”) is calculated at the fund-level and is based on the interests of the fee-paying limited partners and if applicable, excludes interests attributable to the non-fee paying limited partners and/or the general partner which does not pay management fees or carried interest. The gross MoIC is before giving effect to management fees, carried interest and other expenses, as applicable, but after giving effect to credit facility interest expenses, as applicable. The funds may utilize a credit facility during the investment period and for general cash management purposes. The gross MoIC would have been lower had such fund called capital from its limited partners instead of utilizing the credit facility.
(4)The net MoIC is calculated at the fund-level and is based on the interests of the fee-paying limited partners and if applicable, excludes those interests attributable to the non-fee paying limited partners and/or the general partner which does not pay management fees or carried interest. The net MoIC is after giving effect to management fees and carried interest, other expenses and credit facility interest expenses, as applicable. The funds may utilize a credit facility during the investment period and for general cash management purposes. The net MoIC would have been lower had such fund called capital from its limited partners instead of utilizing the credit facility.
(5)The gross IRR is an annualized since inception gross internal rate of return of cash flows to and from the fund and the fund’s residual value at the end of the measurement period. Gross IRR reflects returns to the fee-paying limited partners and, if applicable, excludes interests attributable to the non-fee paying limited partners and/or the general partner which does not pay management fees or carried interest. The cash flow dates used in the gross IRR calculation are based on the actual dates of the cash flows. The gross IRRs are calculated before giving effect to management fees, carried interest and other expenses, as applicable, but after giving effect to credit facility interest expenses, as applicable. The funds may utilize a credit facility during the investment period and for general cash management purposes. Gross fund-level IRRs would likely have been lower had such fund called capital from its limited partners instead of utilizing the credit facility.
(6)The net IRR is an annualized since inception net internal rate of return of cash flows to and from the fund and the fund’s residual value at the end of the measurement period. Net IRRs reflect returns to the fee-paying limited partners and, if applicable, exclude interests attributable to the non-fee paying limited partners and/or the general partner which does not pay management fees or carried interest. The cash flow dates used in the net IRR calculations are based on the actual dates of the cash flows. The net IRRs are calculated after giving effect to management fees and carried interest, other expenses and credit facility interest expenses, as applicable. The funds may utilize a credit facility during the investment period and for general cash management purposes. Net fund-level IRRs would likely have been lower had such fund called capital from its limited partners instead of utilizing the credit facility.
(7)ACE III is made up of two feeder funds, one denominated in U.S. dollars and one denominated in Euros. The gross and net IRR and MoIC presented in the table are for the Euro denominated feeder fund. The gross and net IRR for the U.S. dollar denominated feeder fund are 12.6% and 9.0%, respectively. The gross and net MoIC for the U.S. dollar denominated feeder fund are 1.5x and 1.3x, respectively. Original capital commitments are converted to U.S. dollars at the prevailing exchange rate at the time of the fund's closing. All other values for ACE III are for the combined fund and are converted to U.S. dollars at the prevailing quarter-end exchange rate.
(8)ACE IV is made up of four parallel funds, two denominated in Euros and two denominated in pound sterling: ACE IV (E) Unlevered, ACE IV (G) Unlevered, ACE IV (E) Levered and ACE IV (G) Levered. The gross and net IRR and MoIC presented in the table are for ACE IV (E) Unlevered and ACE IV (E) Levered. Metrics for ACE IV (E) Levered are inclusive of a U.S. dollar denominated feeder fund, which has not been presented separately. The gross and net IRR for ACE IV (G) Unlevered are 10.7% and 7.4%, respectively. The gross and net MoIC for ACE IV (G) Unlevered are 1.2x and 1.0x, respectively. The gross and net IRR for ACE IV (G) Levered are 14.4% and 10.0%, respectively. The gross and net MoIC for ACE IV (G) Levered are 1.2x and 1.1x, respectively. Original capital commitments are converted to U.S. dollars at the prevailing exchange rate at the time of the fund's closing. All other values for ACE IV Unlevered and ACE IV Levered are for the combined levered and unlevered parallel funds and are converted to U.S. dollars at the prevailing quarter-end exchange rate.
Private Equity Group—Year Ended December 31, 2020 Compared to Year Ended December 31, 2019
Fee Related Earnings:
The following table presents the components of the Private Equity Group's FRE:
| | | | | | | | | | | | | | | | | | | | | | | | | | | | | | | |
| | | | | Year ended December 31, | | Favorable (Unfavorable) |
| | | |
| ($ in thousands) | | | | | | | | | 2020 | | 2019 | | $ Change | | % Change |
| Management fees | | | | | | | | | $ | 221,160 | | | $ | 211,614 | | | $ | 9,546 | | | 5 | % |
| Other fees | | | | | | | | | 178 | | | 162 | | | 16 | | | 10 | |
| Compensation and benefits | | | | | | | | | (90,129) | | | (78,259) | | | (11,870) | | | (15) | |
| General, administrative and other expenses | | | | | | | | | (22,145) | | | (19,098) | | | (3,047) | | | (16) | |
| Fee Related Earnings | | | | | | | | | $ | 109,064 | | | $ | 114,419 | | | (5,355) | | | (5) | |
Management Fees. The chart below presents Private Equity Group management fees and effective management fee rates:
Management fees increased for the year ended December 31, 2020 compared to the year ended December 31, 2019 primarily from deployment in ASOF. Management fees increased due to the sixth flagship corporate private equity fund paying fees beginning in the fourth quarter of 2020. We expect a related decrease in fees beginning in the first quarter of 2021 due to the step down in fee rate and change in fee base for ACOF V. Management fees also reflect a full year of fees for the corporate private equity continuation fund following the launch of the fund in the fourth quarter of 2019. Management fees decreased due
to ACOF III no longer paying management fees beginning in the fourth quarter of 2019, to a lower fee base from ACOF IV as it continues to monetize its investments and to one-time catch-up fees from AEOF during the year ended December 31, 2019.
The increase in effective management fee rate for the year ended December 31, 2020 compared to the year ended December 31, 2019 was primarily driven by deployment in ASOF that has a higher rate than the average effective management fee rate. In addition, ACOF IV continues to reduce its fee basis through the monetization of investments. As a result, ACOF IV's lower fee rate has a lesser impact on the effective management fee rate as it represents a smaller portion of total Private Equity Group management fees.
Compensation and Benefits. Compensation and benefits increased by $11.9 million, or 15%, for the year ended December 31, 2020 compared to the year ended December 31, 2019. The activity was primarily driven by headcount growth as we hired professionals to support the expansion of our global presence, such as our growing corporate private equity and special opportunities platforms, and by higher incentive compensation. Average headcount increased by 6% to 141 investment and investment support professionals for 2020 from 133 professionals in 2019.
General, Administrative and Other Expenses. General, administrative and other expenses increased by $3.0 million, or 16%, for the year ended December 31, 2020 compared to the year ended December 31, 2019. The change was driven by an increase in placement fees of $3.1 million, primarily associated with new commitments to ASOF, and by an increase in fundraising costs of $2.1 million, primarily associated with the launch of the sixth flagship corporate private equity fund and ASOF. There were also certain expenses that increased during the current period, including occupancy costs to support the headcount growth, as well as information services and information technology to support the expansion of our business and our modified remote working environment.
The year ended December 31, 2020 was impacted by the COVID-19 pandemic and resulted in a decrease in certain operating expenses. During the last nine months of 2020, our operating expenses were impacted by limitations in certain business activities, most notably travel and marketing, and by certain office services and fringe benefits from the modified remote working environment. Collectively, these expenses decreased by $3.0 million for the nine months ended December 31, 2020, when compared to the same period in 2019.
Realized Income:
The following table presents the components of the Private Equity Group's RI:
| | | | | | | | | | | | | | | | | | | | | | | | | | | | | | | |
| | | | | Year ended December 31, | | Favorable (Unfavorable) |
| ($ in thousands) | | | | | | | | | 2020 | | 2019 | | $ Change | | % Change |
| Fee Related Earnings | | | | | | | | | $ | 109,064 | | | $ | 114,419 | | | $ | (5,355) | | | (5) | % |
| Performance income-realized | | | | | | | | | 392,635 | | | 264,439 | | | 128,196 | | | 48 |
| Performance related compensation-realized | | | | | | | | | (315,905) | | | (211,550) | | | (104,355) | | | (49) |
| Realized net performance income | | | | | | | | | 76,730 | | | 52,889 | | | 23,841 | | | 45 |
| Investment income-realized | | | | | | | | | 29,100 | | | 47,696 | | | (18,596) | | | (39) |
| Interest and other investment income-realized | | | | | | | | | 5,987 | | | 5,046 | | | 941 | | | 19 |
| Interest expense | | | | | | | | | (8,186) | | | (7,486) | | | (700) | | | (9) |
| Realized net investment income | | | | | | | | | 26,901 | | | 45,256 | | | (18,355) | | | (41) |
| Realized Income | | | | | | | | | $ | 212,695 | | | $ | 212,564 | | | 131 | | | 0 |
Realized net performance income and realized net investment income for the year ended December 31, 2020 were primarily attributable to realizations from the sales of ACOF IV's investments in NVA, Valet Living and a healthcare services company, from the partial sale of ACOF IV's position in AZEK and from the sale of ACOF III's remaining position in FND.
Realized net investment income for the year ended December 31, 2020 was also attributable to the monetization of an infrastructure and power fund's investment in a wind project. Realized net investment income for the year ended December 31, 2020 included realized losses from ACOF III and ACOF IV due to its investment in a luxury retailer undergoing a reorganization and from the corporate private equity continuation fund due to its investment in a retail portfolio company exacerbated by the impact of the COVID-19 pandemic on the sector.
Realized net performance income and realized net investment income for the year ended December 31, 2019 were primarily attributable to realizations from the monetization of multiple investments held within ACOF III, including partial sales of its position in FND, and sales of its positions in a real estate development portfolio company and a professional services portfolio company.
Private Equity Group—Carried Interest
The following table presents the accrued carried interest, also referred to as accrued performance income, and related performance compensation for the Private Equity Group:
| | | | | | | | | | | | | | | | | | | | | | | | | | | | | | | | | | | |
| | | |
| As of December 31, |
| 2020 | | 2019 |
| ($ in thousands) | Accrued Performance Income | | Accrued Performance Compensation | | Accrued Net Performance Income | | Accrued Performance Income | | Accrued Performance Compensation | | Accrued Net Performance Income |
| ACOF III | $ | 55,022 | | | $ | 44,018 | | | $ | 11,004 | | | $ | 156,053 | | | $ | 124,842 | | | $ | 31,211 | |
| ACOF IV | 345,748 | | | 276,598 | | | 69,150 | | | 343,546 | | | 274,837 | | | 68,709 | |
| ACOF V | — | | | — | | | — | | | 75,099 | | | 60,079 | | | 15,020 | |
| EIF V | 54,086 | | | 40,429 | | | 13,657 | | | 28,242 | | | 21,040 | | | 7,202 | |
| AEOF | — | | | — | | | — | | | 27,377 | | | 16,426 | | | 10,951 | |
| ASOF | 113,313 | | | 79,319 | | | 33,994 | | | 10,709 | | | 7,496 | | | 3,213 | |
| Other funds | 2,799 | | | 2,274 | | | 525 | | | 17,867 | | | 11,524 | | | 6,343 | |
| Total Private Equity Group | $ | 570,968 | | | $ | 442,638 | | | $ | 128,330 | | | $ | 658,893 | | | $ | 516,244 | | | $ | 142,649 | |
The following table presents the change in accrued performance income from the prior year end to the current year end for the Private Equity Group:
| | | | | | | | | | | | | | | | | | | | | | | | | | | | | | | | | | | | | | | |
| | | | | | | | | | |
| | | | | | | | | | | | | |
| | | | | | | | | | | | | |
| | | | | | | | | | | | | |
| | | | | | | | | | | | | |
| | | | | | | | | | | | | |
| | | | | | | | | | | | | |
| | | | | | | | | | | | | |
| | | | | | | | | | | | | |
| | | | | | | | | | | | | |
| | | | | As of December 31, 2019 | | Activity during 2020 | | As of December 31, 2020 |
| ($ in thousands) | | Fee Type | | Accrued Performance Income | | Change in Unrealized | | Realized | | Foreign Exchange and Other Adjustments | | Accrued Performance Income | |
| ACOF III | | American | | $ | 156,053 | | | $ | 8,891 | | | $ | (109,922) | | | $ | — | | | $ | 55,022 | | |
| ACOF IV | | American | | 343,546 | | | 285,717 | | | (283,515) | | | — | | | 345,748 | | |
| ACOF V | | American | | 75,099 | | | (75,099) | | | — | | | — | | | — | | |
| AEOF | | American | | 27,377 | | | (27,377) | | | — | | | — | | | — | | |
| ASOF | | European | | 10,709 | | | 102,604 | | | — | | | — | | | 113,313 | | |
| EIF V | | European | | 28,242 | | | 25,844 | | | — | | | — | | | 54,086 | | |
| Other funds | | European | | 2,168 | | | (2,141) | | | — | | | (27) | | | — | | |
| Other funds | | American | | 15,699 | | | (13,702) | | | 802 | | | — | | | 2,799 | | |
| Total Credit Group | | | | $ | 658,893 | | | $ | 304,737 | | | $ | (392,635) | | | $ | (27) | | | $ | 570,968 | | |
Private Equity Group—Assets Under Management
The tables below present rollforwards of AUM for the Private Equity Group:
| | | | | | | | | | | | | | | | | | | | | | | | | | |
| | | | | | | | |
| | | | | | | | |
| | | | | | | |
| | | | | | | |
| | | | | | | |
| | | | | | | |
| | | | | | | |
| | | | | | | |
| | | | | | | |
| | | | | | | |
| | | | | | | |
| | | | | | | | |
| | | | | | | | |
| | | | | | | |
| | | | | | | |
| | | | | | | |
| | | | | | | |
| | | | | | | |
| | | | | | | |
| | | | | | | |
| | | | | | | |
| | | | | | | |
| | | | | | | | |
|
| | | | | | | | |
| ($ in millions) | | Corporate Private Equity | | Infrastructure & Power | | Special Opportunities | | Total Private Equity Group |
| Balance at 12/31/2019 | $ | 18,406 | | | $ | 3,233 | | | $ | 3,527 | | | $ | 25,166 | |
| | | | | | | |
| Net new par/equity commitments | 3,964 | | | 425 | | | 1,800 | | | 6,189 | |
| | | | | | | |
| Capital reductions | (11) | | | — | | | (125) | | | (136) | |
| Distributions | (4,096) | | | (164) | | | (150) | | | (4,410) | |
| Redemptions | (5) | | | — | | | — | | | (5) | |
| Change in fund value | (25) | | | (9) | | | 669 | | | 635 | |
| Balance at 12/31/2020 | $ | 18,233 | | | $ | 3,485 | | | $ | 5,721 | | | $ | 27,439 | |
Average AUM(1) | $ | 17,532 | | | $ | 3,297 | | | $ | 4,753 | | | $ | 25,582 | |
| | | | | | | | |
| | Corporate Private Equity | | Infrastructure & Power | | Special Opportunities | | Total Private Equity Group |
| Balance at 12/31/2018 | $ | 17,912 | | | $ | 3,842 | | | $ | 1,733 | | | $ | 23,487 | |
| Net new par/equity commitments | 1,559 | | | — | | | 1,592 | | | 3,151 | |
| Net new debt commitments | — | | | — | | | 25 | | | 25 | |
| Capital reductions | (8) | | | — | | | — | | | (8) | |
| Distributions | (3,356) | | | (401) | | | (46) | | | (3,803) | |
| Redemptions | (2) | | | — | | | — | | | (2) | |
| Change in fund value | 2,301 | | | (208) | | | 223 | | | 2,316 | |
| Balance at 12/31/2019 | $ | 18,406 | | | $ | 3,233 | | | $ | 3,527 | | | $ | 25,166 | |
Average AUM(1) | $ | 18,416 | | | $ | 3,549 | | | $ | 2,572 | | | $ | 24,537 | |
| | | | | | | | |
| (1) Represents a five-point average of quarter-end balances for each period. |
The components of our AUM for the Private Equity Group are presented below ($ in billions):
| | | | | | | | | | | | | | | | | | | | | | | |
| FPAUM | | AUM not yet paying fees | | Non fee paying | | General partner and affiliates |
Private Equity Group—Fee Paying AUM
The tables below present rollforwards of fee paying AUM for the Private Equity Group:
| | | | | | | | | | | | | | | | | | | | | | | | | | |
| | | | | | | | |
| | | | | | | |
| | | | | | | |
| | | | | | | |
| | | | | | | |
| | | | | | | |
| | | | | | | |
| | | | | | | |
| | | | | | | |
| | | | | | | |
| | | | | | | |
| | | | | | | |
| | | | | | | | |
| | | | | | | | |
| | | | | | | |
| | | | | | | |
| | | | | | | |
| | | | | | | |
| | | | | | | |
| | | | | | | |
| | | | | | | |
| | | | | | | |
| | | | | | | |
| | | | | | | |
| | | | | | | | |
|
| | | | | | | | |
| ($ in millions) | | Corporate Private Equity | | Infrastructure & Power | | Special Opportunities | | Total Private Equity Group |
| FPAUM Balance at 12/31/2019 | $ | 11,968 | | | $ | 3,352 | | | $ | 1,720 | | | $ | 17,040 | |
| | | | | | | |
| Commitments | 3,838 | | | 400 | | | — | | | 4,238 | |
| Subscriptions/deployment/increase in leverage | 38 | | | — | | | 1,547 | | | 1,585 | |
| | | | | | | |
| Distributions | (584) | | | (68) | | | (544) | | | (1,196) | |
| | | | | | | |
| Change in fund value | (36) | | | — | | | — | | | (36) | |
| Change in fee basis | (454) | | | (5) | | | — | | | (459) | |
| FPAUM Balance at 12/31/2020 | $ | 14,770 | | | $ | 3,679 | | | $ | 2,723 | | | $ | 21,172 | |
Average FPAUM(1) | $ | 12,357 | | | $ | 3,436 | | | $ | 2,292 | | | $ | 18,085 | |
| | | | | | | | |
| | Corporate Private Equity | | Infrastructure & Power | | Special Opportunities | | Total Private Equity Group |
| FPAUM Balance at 12/31/2018 | $ | 12,398 | | | $ | 3,472 | | | $ | 1,201 | | | $ | 17,071 | |
| Commitments | 362 | | | — | | | — | | | 362 | |
| Subscriptions/deployment/increase in leverage | 1,133 | | | 91 | | | 795 | | | 2,019 | |
| Capital reductions | — | | | — | | | (202) | | | (202) | |
| Distributions | (1,152) | | | (211) | | | (1) | | | (1,364) | |
| | | | | | | |
| Change in fund value | 3 | | | — | | | — | | | 3 | |
| Change in fee basis | (775) | | | — | | | (73) | | | (848) | |
| FPAUM Balance at 12/31/2019 | $ | 11,968 | | | $ | 3,352 | | | $ | 1,720 | | | $ | 17,040 | |
Average FPAUM(1) | $ | 12,252 | | | $ | 3,416 | | | $ | 1,440 | | | $ | 17,108 | |
| | | | | | | | |
| (1) Represents a five-point average of quarter-end balances for each period. |
The charts below present FPAUM for the Private Equity Group by its fee basis ($ in billions):
| | | | | | | | | | | | | | |
| Capital commitments | | | Invested capital |
Private Equity Group—Fund Performance Metrics as of December 31, 2020
Five significant funds, U.S. Power Fund IV ("USPF IV"), ACOF IV, ACOF V, AEOF and ASOF, collectively contributed approximately 79% of the Private Equity Group’s management fees for the year ended December 31, 2020. Ares Energy Investors Fund V, L.P. ("EIF V") and Ares Special Situations Fund IV, L.P. ("SSF IV") are no longer considered significant funds as they did not meet our significant fund thresholds beginning in the first quarter and fourth quarter of 2020, respectively.
The following table presents the performance data as of December 31, 2020 for our significant funds in the Private Equity Group, all of which are drawdown funds:
| | | | | | | | | | | | | | | | | | | | | | | | | | | | | | | | | | | | | | | | | | | | | | | | | | | | | | | | | | | | | | | | | | | | | | | |
| ($ in millions) | Year of Inception | | AUM | | Original Capital Commitments | | Capital Invested to Date | | Realized Value(1) | | Unrealized Value(2) | | Total Value | | MoIC | | IRR(%) | | Primary Investment Strategy |
| Fund | | | | | | | | Gross(3) | | Net(4) | | Gross(5) | | Net(6) | |
| Funds Harvesting Investments | | | | | | | | | | | | | | | | | | | | |
| USPF IV | 2010 | | $ | 1,168 | | | $ | 1,688 | | | $ | 2,121 | | | $ | 1,403 | | | $ | 1,147 | | | $ | 2,550 | | | 1.2x | | 1.1x | | 4.9 | | 1.0 | | Infrastructure and Power |
| ACOF IV | 2012 | | 4,009 | | | 4,700 | | | 4,251 | | | 6,176 | | | 3,301 | | | 9,477 | | | 2.2x | | 1.9x | | 20.8 | | 14.6 | | Corporate Private Equity |
| Funds Deploying Capital | | | | | | | | | | | | | | | | | | | | | | |
| ACOF V | 2017 | | 7,566 | | | 7,850 | | | 6,793 | | | 671 | | | 6,504 | | | 7,175 | | | 1.1x | | 1.0x | | 2.8 | | (1.1) | | Corporate Private Equity |
| AEOF | 2018 | | 682 | | | 1,120 | | | 965 | | | 58 | | | 536 | | | 594 | | | 0.6x | | 0.5x | | (27.2) | | (37.7) | | Corporate Private Equity |
| ASOF | 2019 | | 4,085 | | | 3,518 | | | 2,447 | | | 898 | | | 2,181 | | | 3,079 | | | 1.4x | | 1.3x | | 71.5 | | 53.5 | | Special Opportunities |
(1)Realized value represents the sum of all cash dividends, interest income, other fees and cash proceeds from realizations of interests in portfolio investments. Realized value excludes any proceeds related to bridge financings.
(2)Unrealized value represents the fair market value of remaining investments. Unrealized value does not take into account any bridge financings. There can be no assurance that unrealized investments will be realized at the valuations indicated.
(3)For the corporate private equity and infrastructure and power funds, the gross MoIC is calculated at the investment-level and is based on the interests of all partners. The gross MoIC is before giving effect to management fees, carried interest, as applicable, and other expenses. The gross MoICs for the corporate private equity funds are also calculated before giving effect to any bridge financings. Inclusive of bridge financings, the gross MoIC would be 2.1x for ACOF IV, 1.1x for ACOF V and 0.6x for AEOF. For the special opportunities funds, the gross MoIC is calculated at the fund-level and is based on the interests of the fee-paying limited partners and if applicable, excludes interests attributable to the non-fee paying limited partners and/or the general partner which does not pay management fees or carried interest. The gross MoIC is before giving effect to management fees, carried interest as applicable, and other expenses, but after giving effect to credit facility interest expenses, as applicable. The funds may utilize a credit facility during the investment period and for general cash management purposes. The gross MoIC would have been lower had such fund called capital from its limited partners instead of utilizing the credit facility. In the prior quarter, the gross MoIC for the special situations funds was calculated using the same method as is currently used for the corporate private equity and infrastructure and power funds. Using that method, the gross MoIC for ASOF is 1.3x.
(4)The net MoIC for USPF IV and ASOF is calculated at the fund-level. The net MoIC for the corporate private equity funds is calculated at the investment level. For all funds, the net MoIC is based on the interests of the fee-paying limited partners and if applicable, excludes interests attributable to the non-fee paying limited partners and/or the general partner which does not pay management fees or performance fees. The net MoIC is after giving effect to management fees and carried interest, other expenses and credit facility interest expenses, as applicable. The funds may utilize a credit facility during the investment period and for general cash management purposes. The net MoIC would have been lower had such fund called capital from its limited partners instead of utilizing the credit facility.
(5)For the corporate private equity and infrastructure and power funds, the gross IRR is an annualized since inception gross internal rate of return of cash flows to and from investments and the residual value of the investments at the end of the measurement period. Gross IRRs reflect returns to all partners. The cash flow dates used in the gross IRR calculation are assumed to occur at month-end. The gross IRRs are calculated before giving effect to management fees, carried interest, as applicable, and other expenses. The gross IRRs for the corporate private equity funds are also calculated before giving effect to any bridge financings. Inclusive of bridge financings, the gross IRRs would be 20.7% for ACOF IV, 3.1% for ACOF V and (27.1)% for AEOF. For the special opportunities funds, the gross IRR is an annualized since inception gross internal rate of return of cash flows to and from the fund and the fund’s residual value at the end of the measurement period. Gross IRRs reflect returns to the fee-paying limited partners and, if applicable, excludes interests attributable to the non-fee paying limited partners and/or the general partner which does not pay management fees or carried interest. The cash flow dates used in the gross IRR calculation are based on the actual dates of the cash flows. The gross IRRs are calculated before giving effect to management fees, carried interest, as applicable, and other expenses, but after giving effect to credit facility interest expenses, as applicable. The funds may utilize a credit facility during the investment period and for general cash management purposes. Gross fund-level IRRs would likely have been lower had such fund called capital from its limited partners instead of utilizing the credit facility. In the prior quarter, the gross IRR for the special situations funds was calculated using the same method as is currently used for the corporate private equity and infrastructure and power funds. Using that method, the gross IRR for ASOF is 51.3%.
(6)The net IRR is an annualized since inception net internal rate of return of cash flows to and from the fund and the fund’s residual value at the end of the measurement period. Net IRRs reflect returns to the fee-paying limited partners and if applicable, exclude interests attributable to the non-fee paying limited partners and/or the general partner which does not pay management fees or carried interest. The cash flow dates used in the net IRR calculation are based on the actual dates of the cash flows. The net IRRs are calculated after giving effect to management fees, carried interest as applicable, and other expenses and exclude commitments by the general partner and non-fee paying limited partners who do not pay either management fees or carried interest. The funds may utilize a credit facility during the investment period and for general cash management purposes. Net fund-level IRRs would have generally been lower had such fund called capital from its limited partners instead of utilizing the credit facility.
Real Estate Group—Year Ended December 31, 2020 Compared to Year Ended December 31, 2019
Fee Related Earnings:
The following table presents the components of the Real Estate Group's FRE:
| | | | | | | | | | | | | | | | | | | | | | | | | | | | | | | |
| | | | | Year ended December 31, | | Favorable (Unfavorable) |
| | | |
| ($ in thousands) | | | | | | | | | 2020 | | 2019 | | $ Change | | % Change |
| Management fees | | | | | | | | | $ | 97,680 | | | $ | 87,063 | | | $ | 10,617 | | | 12 | % |
| Other fees | | | | | | | | | 974 | | | 792 | | | 182 | | | 23 | |
| Compensation and benefits | | | | | | | | | (53,004) | | | (49,124) | | | (3,880) | | | (8) | |
| General, administrative and other expenses | | | | | | | | | (12,251) | | | (13,249) | | | 998 | | | 8 | |
| Fee Related Earnings | | | | | | | | | $ | 33,399 | | | $ | 25,482 | | | 7,917 | | | 31 | |
Management Fees. The chart below presents Real Estate Group management fees and effective management fee rates:
Management fees increased for the year ended December 31, 2020 compared to the year ended December 31, 2019 primarily due to the full year impact of fees following the launch of our third U.S. opportunistic real estate equity fund in the fourth quarter of 2019 and to the launch of our third European value-add real estate equity fund in the first quarter of 2020. Management fees from real estate debt funds increased by $3.9 million from the prior year primarily due to increased
deployment. For the year ended December 31, 2020, the increase in management fees was further driven by our Real Estate Group completing the sale of its stake in a 40-property pan-European logistics portfolio that resulted in the recognition of $2.0 million of deferred revenue that will not recur in future periods. The increase in management fees was offset by one-time catch-up fees from EF V in the prior year.
The decrease in effective management fee rate for the year ended December 31, 2020 compared to the year ended December 31, 2019 was primarily due to the increase in committed capital from the launch of our third U.S. opportunistic real estate equity fund. Our most recent real estate equity funds pay a fee on committed capital that increases once that capital is invested. As a result, our effective management fee rate decreases immediately following capital raising and increases as capital is subsequently deployed.
Compensation and Benefits. Compensation and benefits increased by $3.9 million, or 8%, for the year ended December 31, 2020 compared to the year ended December 31, 2019. The increase in salaries and benefits was primarily driven by an increase in headcount during the current year. Average headcount increased by 7% to 101 investment and investment support professionals for 2020 from 94 professionals in 2019.
General, Administrative and Other Expenses. General, administrative and other expenses decreased by $1.0 million, or 8%, for the year ended December 31, 2020 compared to the year ended December 31, 2019. The year ended December 31, 2020 was impacted by the COVID-19 pandemic and resulted in a decrease in certain operating expenses. During the last nine months of 2020, our operating expenses were impacted by limitations in certain business activities, most notably travel, entertainment and marketing sponsorships, and by certain office services and fringe benefits from the modified remote working environment. Collectively, these expenses decreased by $1.7 million for the nine months ended December 31, 2020, when compared to the same period in 2019.
There were also certain expenses that increased during the current period, including occupancy costs to support the headcount growth, information services and information technology to support the expansion of our business and our modified remote working environment. In addition, placement fees increased by $1.6 million for the year ended December 31, 2020, associated with new commitments to our third U.S. opportunistic real estate equity fund.
Realized Income:
The following table presents the components of the Real Estate Group's RI:
| | | | | | | | | | | | | | | | | | | | | | | | | | | | | | | |
| | | | | Year ended December 31, | | Favorable (Unfavorable) |
| | | |
| ($ in thousands) | | | | | | | | | 2020 | | 2019 | | $ Change | | % Change |
| Fee Related Earnings | | | | | | | | | $ | 33,399 | | | $ | 25,482 | | | $ | 7,917 | | | 31% |
| Performance income-realized | | | | | | | | | 62,273 | | | 33,637 | | | 28,636 | | | 85 |
| Performance related compensation-realized | | | | | | | | | (39,482) | | | (17,191) | | | (22,291) | | | (130) |
| Realized net performance income | | | | | | | | | 22,791 | | | 16,446 | | | 6,345 | | | 39 |
| Investment income-realized | | | | | | | | | 3,146 | | | 8,020 | | | (4,874) | | | (61) |
| Interest and other investment income-realized | | | | | | | | | 4,056 | | | 5,633 | | | (1,577) | | | (28) |
| Interest expense | | | | | | | | | (5,200) | | | (3,824) | | | (1,376) | | | (36) |
| Realized net investment income | | | | | | | | | 2,002 | | | 9,829 | | | (7,827) | | | (80) |
| Realized Income | | | | | | | | | $ | 58,192 | | | $ | 51,757 | | | 6,435 | | | 12 |
Realized net performance income and realized net investment income for the year ended December 31, 2020 was primarily attributable to the sale of a 40-property pan-European logistics portfolio held within multiple European real estate funds and to tax distributions from real estate equity funds. Realized net investment income was also attributable to interest income generated in U.S. real estate equity and real estate debt funds.
Realized net performance income and investment income for the year ended December 31, 2019 was primarily attributable to the sale of multiple properties held within Ares US Real Estate Fund VIII, L.P. and within various other U.S. real estate equity funds. Realized net performance income and investment income for the year ended December 31, 2019 also includes the monetization of several properties held within a certain European real estate equity fund.
Real Estate Group— Carried Interest and Incentive Fees
The following table presents the accrued carried interest and incentive fee receivables, also referred to as accrued performance income, and related performance compensation for the Real Estate Group:
| | | | | | | | | | | | | | | | | | | | | | | | | | | | | | | | | | | |
| | | |
| As of December 31, |
| 2020 | | 2019 |
| ($ in thousands) | Accrued Performance Income | | Accrued Performance Compensation | | Accrued Net Performance Income | | Accrued Performance Income | | Accrued Performance Compensation | | Accrued Net Performance Income |
| Accrued Carried Interest | | | | | | | | | | | |
| US IX | $ | 26,704 | | | $ | 16,556 | | | $ | 10,148 | | | $ | 6,844 | | | $ | 4,243 | | | $ | 2,601 | |
| EF IV | 55,829 | | | 33,498 | | | 22,331 | | | 70,440 | | | 42,265 | | | 28,175 | |
| Other real estate funds | 119,036 | | | 75,062 | | | 43,974 | | | 128,448 | | | 80,747 | | | 47,701 | |
Other fee generating funds(1) | 2,786 | | | — | | | 2,786 | | | 7,268 | | | — | | | 7,268 | |
| Total accrued carried interest | 204,355 | | | 125,116 | | | 79,239 | | | 213,000 | | | 127,255 | | | 85,745 | |
| Incentive fees | 525 | | | 315 | | | 210 | | | 378 | | | 227 | | | 151 | |
| Total Real Estate Group | $ | 204,880 | | | $ | 125,431 | | | $ | 79,449 | | | $ | 213,378 | | | $ | 127,482 | | | $ | 85,896 | |
(1)Relates to investment income from AREA Sponsor Holdings LLC that is reclassified for segment reporting to align with the character of the underlying income generated.
The following table presents the change in accrued carried interest from the prior year end to the current year end for the Real Estate Group:
| | | | | | | | | | | | | | | | | | | | | | | | | | | | | | | | | | | | | | | |
| | | | | | | | | | | |
| | | | | | | | | | | | | |
| | | | | | | | | | | | | |
| | | | | | | | | | | | | |
| | | | | | | | | | | | | |
| | | | | | | | | | | | | |
| | | | | | | | | | | | | |
| | | | | | | | | | | | | |
| | | | | | | | | | | | | |
| | | | | | | | | | | | | |
| | | | | As of December 31, 2019 | | Activity during 2020 | | As of December 31, 2020 | |
| ($ in thousands) | | Waterfall Type | | Accrued Carried Interest | | Change in Unrealized | | Realized | | Foreign Exchange and Other Adjustments | | Accrued Carried Interest | |
| US IX | | European | | $ | 6,844 | | | $ | 19,860 | | | $ | — | | | $ | — | | | $ | 26,704 | | |
| EF IV | | American | | 70,440 | | | (7,364) | | | (7,833) | | | 586 | | | 55,829 | | |
| Other real estate funds | | European | | 87,657 | | | 16,179 | | | (17,244) | | | — | | | 86,592 | | |
| Other real estate funds | | American | | 40,791 | | | 25,885 | | | (35,790) | | | 1,558 | | | 32,444 | | |
Other fee generating funds(1) | | European | | 1,786 | | | (630) | | | (552) | | | (178) | | | 426 | | |
Other fee generating funds(1) | | American | | 5,482 | | | (3,096) | | | (26) | | | — | | | 2,360 | | |
| Total Real Estate Group | | | | $ | 213,000 | | | $ | 50,834 | | | $ | (61,445) | | | $ | 1,966 | | | $ | 204,355 | | |
(1)Relates to investment income from AREA Sponsor Holdings LLC that is reclassified for segment reporting to align with the character of the underlying income generated.
Real Estate Group—Assets Under Management
The tables below present rollforwards of AUM for the Real Estate Group:
| | | | | | | | | | | | | | | | | | | | | | | | | | |
| | | | | | | | |
| | | | | | | |
| | | | | | | |
| | | | | | | |
| | | | | | | |
| | | | | | | |
| | | | | | | |
| | | | | | | |
| | | | | | | |
| | | | | | | |
| | | | | | | |
| | | | | | | | |
| | | | | | | | |
| | | | | | | |
| | | | | | | |
| | | | | | | |
| | | | | | | |
| | | | | | | |
| | | | | | | |
| | | | | | | |
| | | | | | | |
| | | | | | | |
| | | | | | | | |
|
| | | | | | | | |
| ($ in millions) | | Real Estate Equity - U.S. | | Real Estate Equity - Europe | | Real Estate Debt | | Total Real Estate Group |
| Balance at 12/31/2019 | $ | 3,793 | | | $ | 4,588 | | | $ | 4,826 | | | $ | 13,207 | |
| | | | | | | |
| Net new par/equity commitments | 854 | | | 699 | | | 710 | | | 2,263 | |
| Net new debt commitments | — | | | — | | | 437 | | | 437 | |
| Capital reductions | — | | | — | | | (372) | | | (372) | |
| Distributions | (314) | | | (820) | | | (78) | | | (1,212) | |
| | | | | | | |
| Change in fund value | 71 | | | 344 | | | 70 | | | 485 | |
| Balance at 12/31/2020 | $ | 4,404 | | | $ | 4,811 | | | $ | 5,593 | | | $ | 14,808 | |
Average AUM(1) | $ | 4,142 | | | $ | 4,639 | | | $ | 5,399 | | | $ | 14,180 | |
| | | | | | | | |
| | Real Estate Equity - U.S. | | Real Estate Equity - Europe | | Real Estate Debt | | Total Real Estate Group |
| Balance at 12/31/2018 | $ | 4,163 | | | $ | 3,711 | | | $ | 3,466 | | | $ | 11,340 | |
| Net new par/equity commitments | 452 | | | 1,102 | | | 807 | | | 2,361 | |
| Net new debt commitments | — | | | — | | | 633 | | | 633 | |
| Capital reductions | — | | | — | | | (89) | | | (89) | |
| Distributions | (1,147) | | | (408) | | | (45) | | | (1,600) | |
| | | | | | | |
| Change in fund value | 325 | | | 183 | | | 54 | | | 562 | |
| Balance at 12/31/2019 | $ | 3,793 | | | $ | 4,588 | | | $ | 4,826 | | | $ | 13,207 | |
Average AUM(1) | $ | 3,742 | | | $ | 4,175 | | | $ | 4,225 | | | $ | 12,142 | |
| | | | | | | | |
| (1) Represents a five-point average of quarter-end balances for each period. |
The components of our AUM for the Real Estate Group are presented below ($ in billions):
| | | | | | | | | | | | | | | | | | | | | | | |
| FPAUM | | AUM not yet paying fees | | Non-fee paying | | General partner and affiliates |
Real Estate Group—Fee Paying AUM
The tables below present rollforwards of fee paying AUM for the Real Estate Group:
| | | | | | | | | | | | | | | | | | | | | | | | | | |
| | | | | | | | |
| | | | | | | |
| | | | | | | |
| | | | | | | |
| | | | | | | |
| | | | | | | |
| | | | | | | |
| | | | | | | |
| | | | | | | |
| | | | | | | |
| | | | | | | |
| | | | | | | |
| | | | | | | | |
| | | | | | | | |
| | | | | | | |
| | | | | | | |
| | | | | | | |
| | | | | | | |
| | | | | | | |
| | | | | | | |
| | | | | | | |
| | | | | | | |
| | | | | | | |
| | | | | | | |
| | | | | | | | |
|
| | | | | | | | |
| ($ in millions) | | Real Estate Equity - U.S. | | Real Estate Equity - Europe | | Real Estate Debt | | Total Real Estate Group |
| FPAUM Balance at 12/31/2019 | $ | 2,635 | | | $ | 3,792 | | | $ | 1,536 | | | $ | 7,963 | |
| | | | | | | |
| Commitments | 1,056 | | | 606 | | | 73 | | | 1,735 | |
| Subscriptions/deployment/increase in leverage | 118 | | | 184 | | | 920 | | | 1,222 | |
| Capital reductions | — | | | (18) | | | (33) | | | (51) | |
| Distributions | (112) | | | (331) | | | (77) | | | (520) | |
| | | | | | | |
| Change in fund value | — | | | 241 | | | 86 | | | 327 | |
| Change in fee basis | (38) | | | (386) | | | — | | | (424) | |
| FPAUM Balance at 12/31/2020 | $ | 3,659 | | | $ | 4,088 | | | $ | 2,505 | | | $ | 10,252 | |
Average FPAUM(1) | $ | 3,337 | | | $ | 3,961 | | | $ | 1,941 | | | $ | 9,239 | |
| | | | | | | | |
| | Real Estate Equity - U.S. | | Real Estate Equity - Europe | | Real Estate Debt | | Total Real Estate Group |
| FPAUM Balance at 12/31/2018 | $ | 2,739 | | | $ | 3,269 | | | $ | 944 | | | $ | 6,952 | |
| Commitments | 290 | | | 790 | | | — | | | 1,080 | |
| Subscriptions/deployment/increase in leverage | 230 | | | 277 | | | 762 | | | 1,269 | |
| Capital reductions | (8) | | | (35) | | | (174) | | | (217) | |
| Distributions | (393) | | | (213) | | | (44) | | | (650) | |
| | | | | | | |
| Change in fund value | (1) | | | (63) | | | 48 | | | (16) | |
| Change in fee basis | (222) | | | (233) | | | — | | | (455) | |
| FPAUM Balance at 12/31/2019 | $ | 2,635 | | | $ | 3,792 | | | $ | 1,536 | | | $ | 7,963 | |
Average FPAUM(1) | $ | 2,593 | | | $ | 3,565 | | | $ | 1,195 | | | $ | 7,353 | |
| | | | | | | | |
| (1) Represents a five-point average of quarter-end balances for each period. |
The charts below present FPAUM for the Real Estate Group by its fee basis ($ in billions):
| | | | | | | | | | | | | | | | | |
| Capital commitments | | Invested capital/other(1) | | Market value(2) |
(1)Other consists of ACRE's FPAUM, which is based on ACRE’s stockholders’ equity.
(2)Amounts represent FPAUM from funds that primarily invest in illiquid strategies. The underlying investments held in these funds are generally subject to less market volatility than investments held in liquid strategies.
Real Estate Group—Fund Performance Metrics as of December 31, 2020
Two significant funds, European Real Estate Fund V SCSp (“EF V”) and our third U.S. opportunistic real estate equity fund, collectively contributed approximately 39% of the Real Estate Group’s management fees for the year ended December 31, 2020. EF IV and US IX are no longer considered significant funds as they did not meet our significant fund thresholds beginning in the first quarter and third quarter of 2020, respectively.
The following table presents the performance data as of December 31, 2020 for our significant funds in the Real Estate Group, all of which are drawdown funds:
| | | | | | | | | | | | | | | | | | | | | | | | | | | | | | | | | | | | | | | | | | | | | | | | | | | | | | | | | | | | | | | | | | | | | | | |
| ($ in millions) | Year of Inception | | AUM | | Original Capital Commitments | | Capital Invested to Date | | Realized Value(1) | | Unrealized Value(2) | | Total Value | | MoIC | | IRR(%) | | Primary Investment Strategy |
| Fund | | | | | | | | Gross(3) | | Net(4) | | Gross(5) | | Net(6) | |
| Funds Deploying Capital | | | | | | | | | | | | | | | | | | | | | | |
EF V(7) | 2018 | | $ | 2,120 | | | $ | 1,968 | | | $ | 986 | | | $ | 52 | | | $ | 1,052 | | | $ | 1,104 | | | 1.1x | | 1.0x | | 12.1 | | 0.8 | | European Real Estate Equity |
| Third U.S. opportunistic real estate equity fund | 2019 | | 1,372 | | | 1,189 | | | 128 | | | — | | | 121 | | | 121 | | | 0.9x | | 0.8x | | NA | | NA | | U.S. Real Estate Equity |
(1)Realized value includes distributions of operating income, sales and financing proceeds received.
(2)Unrealized value represents the fair value of remaining investments. There can be no assurance that unrealized investments will be realized at the valuations indicated.
(3)The gross MoIC is calculated at the investment level and is based on the interests of all partners. The gross MoIC for all funds is before giving effect to management fees, carried interest and other expenses, as applicable.
(4)The net MoIC is calculated at the fund-level and is based on the interests of the fee-paying partners and, if applicable, excludes interests attributable to the non fee-paying partners and/or the general partner which does not pay management fees, carried interest or has such fees rebated outside of the fund. The net MoIC is after giving effect to management fees, carried interest as applicable and other expenses. Net fund-level MoICs would generally likely have been lower had such fund called capital from its limited partners instead of utilizing the credit facility.
(5)The gross IRR is an annualized since inception gross internal rate of return of cash flows to and from investments and the residual value of the investments at the end of the measurement period. Gross IRRs reflect returns to all partners. Cash flows used in the gross IRR calculation are assumed to occur at quarter-end. The gross IRRs are calculated before giving effect to management fees, carried interest and other expenses, as applicable.
(6)The net IRR is an annualized since inception net internal rate of return of cash flows to and from the fund and the fund’s residual value at the end of the measurement period. Net IRRs reflect returns to the fee-paying partners and, if applicable, exclude interests attributable to the non fee-paying partners and/or the general partner which does not pay management fees or carried interest or has such fees rebated outside of the fund. The cash flow dates used in the net IRR calculation are based on the actual dates of the cash flows. The net IRRs are calculated after giving effect to management fees, carried interest as applicable, and other expenses. The funds may utilize a credit facility during the investment period and for general cash management purposes. Net fund-level IRRs would generally likely have been lower had such fund called capital from its limited partners instead of utilizing the credit facility.
(7)EF V is made up of two parallel funds, one denominated in U.S. dollars and one denominated in Euros. The gross and net IRR and MoIC presented in the table are for the Euro denominated parallel fund. The gross and net MoIC for the U.S. dollar denominated parallel fund are 1.1x and 1.0x, respectively. The gross and net IRRs for the U.S. dollar denominated parallel fund are 12.1% and 2.4%, respectively. Original capital commitments are converted to U.S. dollars at the prevailing exchange rate at the time of fund's closing. All other values for EF V are for the combined fund and are converted to U.S. dollars at the prevailing quarter-end exchange rate.
Strategic Initiatives—Year Ended December 31, 2020 Compared to Year Ended December 31, 2019
Strategic Initiatives represents an all-other category formed in 2020 that includes operating segments and strategic investments that are seeking to broaden our distribution channels or expand our access to global markets. It includes the AUM and results of Ares SSG subsequent to the completion of the SSG Acquisition on July 1, 2020 and of Aspida Life Re Ltd subsequent to the acquisition of the outstanding common shares of F&G Re on December 18, 2020.
Strategic Initiatives—Fund Performance Metrics as of December 31, 2020
Strategic Initiatives includes two significant funds, SSG Capital Partners IV, L.P. (“SSG Fund IV”) and SSG Capital Partners V, L.P. (“SSG Fund V”), that collectively contributed approximately 66.6% of the management fees reported in Strategic Initiatives for the year ended December 31, 2020.
The following table presents the performance data as of December 31, 2020 for our significant funds reported in Strategic Initiatives, all of which are drawdown funds:
| | | | | | | | | | | | | | | | | | | | | | | | | | | | | | | | | | | | | | | | | | | | | | | | | | | | | | | | | | | | | | | | | | | | | | | |
| ($ in millions) | Year of Inception | | AUM | | Original Capital Commitments | | Capital Invested to Date | | Realized Value(1) | | Unrealized Value(2) | | Total Value | | MoIC | | IRR(%) | | Primary Investment Strategy |
| Fund | | | | | | | | Gross(3) | | Net(4) | | Gross(5) | | Net(6) | |
| Funds Deploying Capital | | | | | | | | | | | | | | | | | | | | | | |
| SSG Fund IV | 2016 | | $ | 1,325 | | | $ | 1,181 | | | $ | 1,287 | | | $ | 759 | | | $ | 670 | | | $ | 1,429 | | | 1.2x | | 1.1x | | 14.4 | | | 8.1 | | | Asian Special Situations |
| SSG Fund V | 2018 | | 1,960 | | | 1,878 | | | 802 | | | 187 | | | 697 | | | 884 | | | 1.2x | | 1.1x | | N/A | | N/A | | Asian Special Situations |
(1)Realized value represents the sum of all cash distributions to all partners and if applicable, exclude tax and incentive distributions made to the general partner.
(2)Unrealized value represents the fund's NAV reduced by the accrued incentive allocation, if applicable. There can be no assurance that unrealized values will be realized at the valuations indicated.
(3)The gross MoIC is calculated at the fund-level and is based on the interests of the fee-paying limited partners and if applicable, excludes interests attributable to the non-fee paying limited partners and/or the general partner which does not pay management fees or carried interest. The gross MoIC is before giving effect to management fees, carried interest as applicable and other expenses, but after giving effect to credit facility interest expenses, as applicable. The funds may utilize a credit facility during the investment period and for general cash management purposes. The gross MoIC would have been lower had such fund called capital from its limited partners instead of utilizing the credit facility.
(4)The net MoIC is calculated at the fund-level and is based on the interests of the fee-paying limited partners and if applicable, excludes those interests attributable to the non-fee paying limited partners and/or the general partner which does not pay management fees or carried interest. The net MoIC is after giving effect to management fees and other expenses, carried interest and credit facility interest expense, as applicable. The funds may utilize a credit facility during the investment period and for general cash management purposes. The net MoIC would have been lower had such fund called capital from its limited partners instead of utilizing the credit facility.
(5)The gross IRR is an annualized since inception gross internal rate of return of cash flows to and from the fund and the fund’s residual value at the end of the measurement period. Gross IRR reflects returns to the fee-paying limited partners and, if applicable, excludes interests attributable to the non-fee paying limited partners and/or the general partner which does not pay management fees or carried interest. The cash flow dates used in the gross IRR calculation are based on the actual dates of the cash flows. The gross IRRs are calculated before giving effect to management fees, carried interest, as applicable, and other expenses, but after giving effect to credit facility interest expenses, as applicable. The funds may utilize a credit facility during the investment period and for general cash management purposes. The gross IRR would have been lower had such fund called capital from its limited partners instead of utilizing the credit facility.
(6)The net IRR is an annualized since inception net internal rate of return of cash flows to and from the fund and the fund’s residual value at the end of the measurement period. Net IRRs reflect returns to the fee-paying limited partners and, if applicable, exclude interests attributable to the non-fee paying limited partners and/or the general partner who does not pay management fees or carried interest. The cash flow dates used in the net IRR calculations are based on the actual dates of the cash flows. The net IRRs are calculated after giving effect to management fees and other expenses, carried interest and credit facility interest expenses, as applicable. The funds may utilize a credit facility during the investment period and for general cash management purposes. Net fund-level IRRs would likely have been lower had such fund called capital from its limited partners instead of utilizing the credit facility.
Operations Management Group—Year Ended December 31, 2020 Compared to Year Ended December 31, 2019
Fee Related Earnings:
The following table presents OMG's operating expenses that are a component of FRE:
| | | | | | | | | | | | | | | | | | | | | | | | | | | | | | | |
| | | | | Year ended December 31, | | Favorable (Unfavorable) |
| | | |
| ($ in thousands) | | | | | | | | | 2020 | | 2019 | | $ Change | | % Change |
| Compensation and benefits | | | | | | | | | $ | (155,979) | | | $ | (139,162) | | | $ | (16,817) | | | (12) | % |
| General, administrative and other expenses | | | | | | | | | (80,778) | | | (91,292) | | | 10,514 | | | 12 | |
| Fee Related Earnings | | | | | | | | | $ | (236,757) | | | $ | (230,454) | | | (6,303) | | | (3) | |
Compensation and Benefits. Compensation and benefits increased by $16.8 million, or 12%, for the year ended December 31, 2020 compared to the year ended December 31, 2019. The increases were primarily driven by the headcount growth from the expansion of our strategy and relationship management teams to support global fundraising and other strategic growth initiatives, from the SSG Acquisition and from the expansion of our business operations teams. Average headcount for
the year-to-date period increased by 25% to 674 operation management professionals for the 2020 period from 539 professionals for the same period in 2019. Average headcount for our operations management professionals increased by the expansion of our team in India and by the SSG Acquisition of 101 and 21, respectively.
The expansion of our business operations teams internalized certain business processes and included opening a new office in India during the second half of 2019. The compensation expense growth associated with our business operations initiative of $3.1 million for the year ended December 31, 2020 is offset by reduced outsourced third party service provider expenses for accounting and information technology support that are reflected within general, administrative and other expenses.
General, Administrative and Other Expenses. General, administrative and other expenses decreased by $10.5 million, or 12%, for the year ended December 31, 2020 compared to the year ended December 31, 2019. The decrease was driven by a reduction in costs resulting from our efforts to build out operations in India. While occupancy and overhead costs increased, the reduction to outsourced third party service provider expenses resulted in the net reduction in total expenses of $5.8 million for the year ended December 31, 2020. We also incurred $0.7 million of start-up costs related to our operations in India in the first half of 2019 that did not recur in the current year.
The year ended December 31, 2020 was impacted by the COVID-19 pandemic and resulted in a decrease in certain operating expenses. During the last nine months of 2020, our operating expenses were impacted by limitations in certain business activities, most notably travel, entertainment and marketing sponsorships, and by certain office services and fringe benefits from the modified remote working environment. Collectively, these expenses decreased by $7.8 million for the nine months ended December 31, 2020, when compared to the same period in 2019.
Expense decreased by $5.5 million pertaining to an SEC matter related to certain of our compliance policies and procedures. During the fourth quarter of 2019, we recorded $6.5 million of costs pertaining to this matter. During the first half of 2020, we recorded another $1.0 million of net expenses that included costs associated with professional fees and a civil penalty of $1.0 million, offset by insurance proceeds we received of $2.5 million.
There were also certain expenses that increased during the current period, including occupancy costs to support the headcount growth, information services and information technology to support the expansion of our business and our modified remote working environment. Collectively, these expenses increased by $6.3 million for the year ended December 31, 2020 when compared to the same period in 2019.
Realized Income:
The following table presents the components of the OMG's RI:
| | | | | | | | | | | | | | | | | | | | | | | | | | | | | | | |
| | | | | Year ended December 31, | | Favorable (Unfavorable) |
| | | |
| ($ in thousands) | | | | | | | | | 2020 | | 2019 | | $ Change | | % Change |
| Fee Related Earnings | | | | | | | | | $ | (236,757) | | | $ | (230,454) | | | $ | (6,303) | | | (3) | % |
| Investment loss-realized | | | | | | | | | (5,698) | | | — | | | (5,698) | | | NM |
| Interest and other investment loss-realized | | | | | | | | | (739) | | | (160) | | | (579) | | | NM |
| Interest expense | | | | | | | | | (1,335) | | | (1,864) | | | 529 | | | 28 |
| Realized net investment loss | | | | | | | | | (7,772) | | | (2,024) | | | (5,748) | | | (284) |
| Realized Income | | | | | | | | | $ | (244,529) | | | $ | (232,478) | | | (12,051) | | | (5) |
NM - Not Meaningful
Realized net investment loss was $7.8 million for the year ended December 31, 2020 primarily driven by a realized loss associated with the sale of a non–core insurance-related investment.
Liquidity and Capital Resources
Management assesses liquidity in terms of our ability to generate cash to fund operating, investing and financing activities. In the wake of the COVID-19 pandemic, management believes that the Company is well-positioned and its liquidity will continue to be sufficient for its foreseeable working capital needs, contractual obligations, dividend payments, pending acquisitions and strategic initiatives. For further discussion regarding the potential risks and impact of the COVID-19 pandemic on the Company, see “Item 1A. Risk Factors” in this Annual Report on Form 10-K.
Sources and Uses of Liquidity
Our sources of liquidity are (1) cash on hand, (2) net working capital, (3) cash from operations, including management fees, which are collected monthly, quarterly or semi-annually, and net realized performance income, which is unpredictable as to amount and timing, (4) fund distributions related to our investments that are also unpredictable as to amount and timing and (5) net borrowing from the Credit Facility. As of December 31, 2020, our cash and cash equivalents were $539.8 million, and we had no borrowings outstanding under our Credit Facility. Our ability to draw from the Credit Facility is subject to a leverage and other covenants. We remain in compliance with all covenants as of December 31, 2020. We believe that these sources of liquidity will be sufficient to fund our working capital requirements and to meet our commitments in the ordinary course of business and under the current market conditions for the foreseeable future. Cash flows from management fees may be impacted by a slowdown or declines in deployment, declines or write downs in valuations, or a slowdown or negatively impacted fundraising. In addition, management fees may be subject to deferral. Declines or delays and transaction activity may impact our fund distributions and net realized performance income which could adversely impact our cash flows and liquidity. Market conditions may make it difficult to extend the maturity or refinance our existing indebtedness or obtain new indebtedness with similar terms.
One of our sources of cash from operations is ARCC Part I Fees. Under certain circumstances, ARCC Part I Fees that have been earned and recorded by us as revenue may be deferred for payment under the terms of the applicable investment advisory and management agreement with ARCC. ARCC Part I Fees are earned based on ARCC’s net investment income, which does not include any realized gains or losses or any unrealized gains or losses resulting from changes in fair value. Cash payment of ARCC Part I Fees that we have earned is deferred if, during the most recent four full calendar quarter periods ending on or prior to the date such payment is to be made, the sum of (a) aggregate distributions to ARCC's stockholders and (b) ARCC's change in net assets (defined as ARCC's total assets less indebtedness and before taking into account any income based fees or capital gains incentive fees accrued during the period) is less than 7.0% of ARCC's net assets (defined as total assets less indebtedness) at the beginning of such period. These calculations will be adjusted for any share issuances or repurchases. Once earned, ARCC Part I Fees are not reversible even if payment is deferred. All fees deferred for payment will be carried over for payment in subsequent calculation periods to the extent the payment hurdle is achieved in accordance with the investment advisory and management agreement with ARCC. The ongoing effects of COVID-19 are unknown and may cause the ARCC Part I Fees to continue to be earned yet deferred for payment. In such cases, we may continue to recognize the revenue, and such earned but unpaid amounts would result in a larger receivable from affiliates. The impact of this deferral mechanic to our liquidity is offset by the fact that 60% of ARCC Part I Fees are due to certain professionals as compensation, which is recorded as a liability but may not be paid until the related cash is received by us. Therefore, the potential liquidity impact of a deferral of the payment of ARCC Part I Fees is limited to 40% of the total amount of ARCC Part I Fees earned. As of December 31, 2020, no payments were deferred under the terms of the investment advisory and management agreement.
We expect that our primary liquidity needs will continue to be to (1) provide capital to facilitate the growth of our existing investment management businesses, (2) fund our investment commitments, (3) provide capital to facilitate our expansion into businesses that are complementary to our existing investment management businesses as well as other strategic growth initiatives, (4) pay operating expenses, including cash compensation to our employees and payments under the tax receivable agreement (“TRA”), (5) fund capital expenditures, (6) service our debt, (7) pay income taxes, (8) make dividend payments to our Class A common stockholders and the Series A Preferred stockholders in accordance with our dividend policies and (9) pay distributions to AOG unitholders.
In the normal course of business, we expect to pay dividends that are aligned with the expected changes in our after-tax fee related earnings. If cash flows from operations were insufficient to fund dividends over a sustained period of time, we expect that we would suspend or reduce paying such dividends. In addition, there is no assurance that dividends would continue at the current levels or at all. Unless quarterly dividends have been declared and paid (or declared and set apart for payment) on the Series A Preferred Stock, we may not declare or pay or set apart payment for dividends on any shares of our Class A common stock during the period. Dividends on Series A Preferred Stock are not cumulative and the Series A Preferred Stock is not convertible into our Class A common stock or any other security.
Our ability to obtain debt financing and complete stock offerings provides us with additional sources of liquidity. For further discussion of financing transactions occurring in the current period, see “Cash Flows” within this section and “Note 7. Debt” and “Note 14. Equity and Redeemable Interest to our audited consolidated financial statements included in this Annual Report on Form 10-K.
Our consolidated financial statements reflect the cash flows of our operating businesses as well as those of our Consolidated Funds. The assets of our Consolidated Funds, on a gross basis, are significantly larger than the assets of our operating businesses and therefore have a substantial effect on our reported cash flows. The primary cash flow activities of our Consolidated Funds include: (1) raising capital from third-party investors, which is reflected as non-controlling interests of our Consolidated Funds, (2) financing certain investments by issuing debt, (3) purchasing and selling investment securities, (4) generating cash through the realization of certain investments, (5) collecting interest and dividend income and (6) distributing cash to investors. Our Consolidated Funds are generally accounted for as investment companies under GAAP; therefore, the character and classification of all Consolidated Fund transactions are presented as cash flows from operations. Liquidity available at our Consolidated Funds is typically not available for corporate liquidity needs, and debt of the Consolidated Funds is non–recourse to the Company except to the extent of the Company's investment in the fund.
Cash Flows
We consolidate funds where we are deemed to hold a controlling interest. The Consolidated Funds are not necessarily the same entities in each year presented due to changes in ownership, changes in limited partners' rights and the creation or termination of funds. The consolidation of these funds had no effect on cash flows attributable to us for the periods presented. As such, we evaluate the activity of the Consolidated Funds and the eliminations resulting from consolidation separately. The following tables and discussion summarize our consolidated statements of cash flows by activities attributable to the Company and to our Consolidated Funds. For more details on the activity of the Company and Consolidated Funds, refer to Note 16. Consolidation” to our audited consolidated financial statements included in this Annual Report on Form 10-K.
| | | | | | | | | | | |
| | Year ended December 31, |
| ($ in thousands) | 2020 | | 2019 |
| Net cash provided by operating activities | $ | 281,204 | | | $ | 305,741 | |
| Net cash used in the Consolidated Funds' operating activities, net of eliminations | (706,863) | | | (2,388,762) | |
| Net cash used in operating activities | (425,659) | | | (2,083,021) | |
| Net cash used in the Company's investing activities | (136,764) | | | (16,796) | |
| Net cash provided by (used in) the Company's financing activities | 239,736 | | | (260,366) | |
| Net cash provided by the Consolidated Funds' financing activities, net of eliminations | 704,159 | | | 2,382,696 | |
| Net cash provided by financing activities | 943,895 | | | 2,122,330 | |
| Effect of exchange rate changes | 19,956 | | | 5,624 | |
| Net change in cash and cash equivalents | $ | 401,428 | | | $ | 28,137 | |
Operating Activities
Cash flow from operations is composed of (i) cash generated from our core business activities, primarily consisting of profits generated principally from management fees after covering for operating expenses, (ii) net realized performance income and (iii) net cash from investment related activities including purchases, sales and net realized investment income. We generated meaningful cash flow from operations in each of the last two years. Although cash generated from our core business activities increased significantly when compared to the prior year, cash provided by the Company’s operating activities decreased from $305.7 million for the year ended December 31, 2019 to $281.2 million for the year ended December 31, 2020. This decrease was largely attributable to net purchases associated with our investment portfolio.
Net cash used in the Consolidated Funds' operating activities was principally attributable to purchases of investment securities by recently launched funds during both years.
Our increasing working capital needs reflect the growth of our business, while the capital requirements needed to support fund-related activities vary based upon the specific investment activities being conducted during such period. The movements within our Consolidated Funds do not adversely impact our liquidity or earnings trends. We believe that our ability to generate cash from operations, as well as the capacity under the Credit Facility, provides us with the necessary liquidity to manage short-term fluctuations in working capital and to meet our short-term commitments.
Investing Activities
| | | | | | | | | | | |
| Year ended December 31, |
| 2020 | | 2019 |
| Purchase of furniture, equipment and leasehold improvements, net of disposals | $ | (15,942) | | | $ | (16,796) | |
| Acquisitions, net of cash acquired | (120,822) | | | — | |
| Net cash used in investing activities | $ | (136,764) | | | $ | (16,796) | |
Net cash used in the Company's investing activities was principally composed of cash used to complete the SSG Acquisition and to purchase CLO collateral management agreements from Crestline Denali in the current year. And to a lesser extent, we used cash to purchase furniture, fixtures, equipment and leasehold improvements purchased during both years to support the growth in our staffing levels and our expanding global presence.
Financing Activities
| | | | | | | | | | | |
| Year ended December 31, |
| 2020 | | 2019 |
| Net proceeds from issuance of Class A common stock | $ | 383,154 | | | $ | 206,705 | |
| Net repayments of credit facility | (70,000) | | | (165,000) | |
| Proceeds from senior notes | 399,084 | | | — | |
| Class A common stock dividends | (231,446) | | | (148,666) | |
| AOG unitholder distributions | (215,334) | | | (175,001) | |
| Series A Preferred Stock dividends | (21,700) | | | (21,700) | |
| Repurchases of Class A common stock | — | | | (10,449) | |
| Stock option exercises | 92,877 | | | 90,511 | |
| Taxes paid related to net share settlement of equity awards | (95,368) | | | (33,554) | |
| Other financing activities | (1,531) | | | (3,212) | |
| Net cash provided by (used in) the Company's financing activities | $ | 239,736 | | | $ | (260,366) | |
Net cash provided by the Company's financing activities for the year ended December 31, 2020 was principally composed of net proceeds from the issuance of the 2030 Senior Notes to provide additional liquidity at a reduced cost of capital during this period of uncertainty and to finance strategic growth initiatives, including business and management fee contract acquisitions. A portion of these proceeds were used to repay borrowings under our Credit Facility. In addition, net cash provided by the Company's financing activities includes cash proceeds from the private offering of Class A common stock to Sumitomo Mitsui Banking Corporation (“SMBC”) that further strengthened the Company's capital position. These proceeds were partially offset by cash used to pay higher dividends and distributions to Class A common stockholders and AOG unitholders, respectively, as we generated higher fee related earnings on an increased number of Class A shares outstanding compared to the prior year.
Net cash used in the Company's financing activities for the year ended December 31, 2019 was principally composed of cash used to pay dividends and distributions to Class A common stockholders and AOG unitholders and net repayments on the Company's Credit Facility, offset by proceeds from our Class A common stock offering and from exercises of stock options.
| | | | | | | | | | | |
| Year ended December 31, |
| 2020 | | 2019 |
| Contributions from non-controlling interests in Consolidated Funds, net of eliminations | $ | 132,430 | | | $ | 172,851 | |
| Distributions to non-controlling interests in Consolidated Funds, net of eliminations | (251,507) | | | (96,282) | |
| Borrowings under loan obligations by Consolidated Funds | 1,013,291 | | | 3,341,837 | |
| Repayments under loan obligations by Consolidated Funds | (190,055) | | | (1,035,710) | |
| Net cash provided by the Consolidated Funds' financing activities | $ | 704,159 | | | $ | 2,382,696 | |
Net cash provided by Consolidated Funds' financing activities was principally attributable to borrowings of newly issued CLOs for both years. There were two and five newly issued CLOs during the years ended December 31, 2020 and 2019, respectively.
Capital Resources
We intend to use a portion of our available liquidity to pay cash dividends to our Series A Preferred stockholders and our Class A common stockholders on a quarterly basis in accordance with our dividend policies. Our ability to make cash dividends to the Series A Preferred stockholders and our Class A common stockholders is dependent on a myriad of factors, including among others: general economic and business conditions; our strategic plans and prospects; our business and investment opportunities; timing of capital calls by our funds in support of our commitments; our financial condition and operating results; working capital requirements and other anticipated cash needs; contractual restrictions and obligations; legal, tax and regulatory restrictions; restrictions on the payment of distributions by our subsidiaries to us and other relevant factors.
We are required to maintain minimum net capital balances for regulatory purposes for our broker-dealer and certain subsidiaries operating outside the U.S. These net capital requirements are met in part by retaining cash, cash equivalents and investment securities. As a result, we may be restricted in our ability to transfer cash between different operating entities and jurisdictions. As of December 31, 2020, we were required to maintain approximately $35.9 million in liquid net assets within these subsidiaries to meet regulatory net capital and capital adequacy requirements. We remain in compliance with all regulatory requirements.
Holders of AOG Units, subject to the terms of the exchange agreement, may exchange their AOG Units for shares of our Class A common stock on a one-for-one basis. These exchanges are expected to result in increases in the tax basis of the tangible and intangible assets of AMC that otherwise would not have been available. These increases in tax basis may increase depreciation and amortization for U.S. income tax purposes and thereby reduce the amount of tax that we would otherwise be required to pay in the future. We entered into the TRA that provides payment to the TRA recipients of 85% of the amount of actual cash savings, if any, in U.S. federal, state, local and foreign income tax or franchise tax that we actually realize as a result of these increases in tax basis and of certain other tax benefits related to entering into the TRA, including tax benefits attributable to payments under the TRA and interest accrued thereon. Future payments under the TRA in respect of subsequent exchanges are expected to be substantial. The TRA liability balance was $62.5 million and $26.5 million as of December 31, 2020 and 2019, respectively. In 2020, there were exchanges of 4.1 million of AOG Units for shares of our Class A common stock and we recognized deferred tax benefits of $44.1 million, which increased additional paid in capital by $6.6 million and our TRA liability by $37.5 million. The TRA liability also decreased by $1.5 million primarily due to a cash payment made from the realized tax benefit for the 2019 tax year.
For a discussion of our debt obligations, including the debt obligations of our consolidated funds, see "Note 7. Debt,” to our audited consolidated financial statements included in this Annual Report on Form 10-K.
Series A Preferred Stock
For a discussion of our equity, including our Series A Preferred Stock, see "Note 14. Equity and Redeemable Interest,” to our audited consolidated financial statements included in this Annual Report on Form 10-K.
Critical Accounting Estimates
We prepare our consolidated financial statements in accordance with GAAP. In applying many of these accounting principles, we need to make assumptions, estimates or judgments that affect the reported amounts of assets, liabilities, revenues and expenses in our consolidated financial statements. We base our estimates and judgments on historical experience and other assumptions that we believe are reasonable under the circumstances. These assumptions, estimates or judgments, however, are both subjective and subject to change, and actual results may differ from our assumptions and estimates. If actual amounts are ultimately different from our estimates, the revisions are included in our results of operations for the period in which the actual amounts become known. We believe the following critical accounting policies could potentially produce materially different results if we were to change the underlying assumptions, estimates or judgments. See “—Components of Consolidated Results of Operations” and “Note 2. Summary of Significant Accounting Policies,” to our consolidated financial statements included in this Annual Report on Form 10-K for a summary of our significant accounting policies.
Principles of Consolidation
We consolidate entities based on either a variable interest model or voting interest model. As such, for entities that are determined to be variable interest entities (“VIEs”), we consolidate those entities where we have both significant economics and the power to direct the activities of the entity that impact economic performance. For limited partnerships and similar entities evaluated under the voting interest model, we do not consolidate those entities for which we act as the general partner unless we hold a majority voting interest.
The consolidation guidance requires qualitative and quantitative analysis to determine whether our involvement, through holding interests directly or indirectly in the entity or contractually through other variable interests (e.g., management and performance related income), would give us a controlling financial interest. This analysis requires judgment. These judgments include: (1) determining whether the equity investment at risk is sufficient to permit the entity to finance its activities without additional subordinated financial support, (2) evaluating whether the equity holders, as a group, can make decisions that have a significant effect on the success of the entity, (3) determining whether two or more parties’ equity interests should be aggregated, (4) determining whether the equity investors have proportionate voting rights to their obligations to absorb losses or rights to receive returns from an entity and (5) evaluating the nature of relationships and activities of the parties involved in determining which party within a related-party group is most closely associated with a VIE and hence would be deemed the primary beneficiary.
The creditors of the consolidated VIEs do not have recourse to us other than to the assets of the consolidated VIEs. The assets and liabilities of the consolidated VIEs are comprised primarily of investments and loans payable, respectively.
Fair Value Measurement
GAAP establishes a hierarchal disclosure framework prioritizing the inputs used in measuring financial instruments at fair value into three levels based on their market observability. Market price observability is affected by a number of factors, including the type of instrument and the characteristics specific to the instrument. Financial instruments with readily available quoted prices from an active market or where fair value can be measured based on actively quoted prices generally have a higher degree of market price observability and a lesser degree of judgment inherent in measuring fair value.
Financial assets and liabilities measured and reported at fair value are classified as follows:
•Level I—Quoted prices in active markets for identical instruments.
•Level II—Quoted prices for similar instruments in active markets; quoted prices for identical or similar instruments in inactive markets; and model-derived valuations with directly or indirectly observable significant inputs. Level II inputs include prices in markets with few transactions, non-current prices, prices for which little public information exists or prices that vary substantially over time or among brokered market makers. Other inputs include interest rate, yield curve, volatility, prepayment risk, loss severity, credit risk and default rate.
•Level III—Valuations that rely on one or more significant unobservable inputs. These inputs reflect the Company’s assessment of the assumptions that market participants would use to value the instrument based on the best information available.
In some instances, an instrument may fall into multiple levels of the fair value hierarchy. In such instances, the instrument’s level within the fair value hierarchy is based on the lowest of the three levels (with Level III being the lowest) that is significant to the fair value measurement. Our assessment of the significance of an input requires judgment and considers factors specific to the instrument. See “Note 5. Fair Value,” to our consolidated financial statements included in this Annual Report on Form 10-K for a summary of our valuation of investments and other financial instruments by fair value hierarchy levels.
Acquisitions
Management’s determination of fair value of assets acquired and liabilities assumed at the acquisition date is based on the best information available in the circumstances and may incorporate management’s own assumptions and involve a significant degree of judgment. We use our best estimates and assumptions to accurately assign fair value to the tangible and identifiable intangible assets acquired and liabilities assumed at the acquisition date as well as the useful lives of those acquired intangible assets. For business combinations accounted for under the acquisition method, the excess of the purchase consideration over the fair value of net assets acquired is recorded as goodwill. Examples of critical estimates in valuing certain of the intangible assets we have acquired include, but are not limited to, future expected cash inflows and outflows, expected useful life, discount rates and income tax rates. Our estimates for future cash flows are based on historical data, various internal estimates and certain external sources, and are based on assumptions that are consistent with the plans and estimates we are using to manage the underlying assets acquired. We estimate the useful lives of the intangible assets based on the expected period over which we anticipate generating economic benefit from the asset. We base our estimates on assumptions we believe
to be reasonable but that are unpredictable and inherently uncertain. Unanticipated events and circumstances may occur that could affect the accuracy or validity of such assumptions, estimates or actual results.
Equity-Based Compensation
We granted certain restricted units with a vesting condition based upon the volume-weighted, average closing price of shares of our Class A common stock meeting or exceeding a stated price for 30 consecutive calendar days on or prior to January 1, 2028, referred to as the market condition. Vesting is also generally subject to continued employment at the time such market condition is achieved. Under the terms of the awards, if the price target is not achieved by the close of business on January 1, 2028, the unvested market condition awards will be automatically canceled and forfeited, with any expense that was previously recognized reversed.
The grant date fair values are based on a probability distributed Monte-Carlo simulation. Due to the existence of the market condition, the vesting period for the awards was not explicit, and as such, compensation expense is recognized on a straight-line basis over the median vesting period derived from the positive iterations of the Monte Carlo simulations where the market condition was achieved. The market condition was met for the market condition awards and the associated compensation expense was accelerated during the year ended December 31, 2020.
Below is a summary of the significant assumptions used to estimate the grant date fair value of market condition awards:
| | | | | | | | |
| Closing price of the Company's common shares as of valuation date | | $20.95 |
| Risk-free interest rate | | 2.95% |
| Volatility | | 30.0% |
| Dividend yield | | 5.0% |
| Cost of equity | | 10.0% |
Income Taxes
The Company is taxed as corporation for U.S. federal and state income tax purposes. We use the liability method of accounting for deferred income taxes pursuant to GAAP. Under this method, deferred tax assets and liabilities are recognized for the future tax consequences attributable to temporary differences between the carrying value of existing assets and liabilities and their respective tax bases. Deferred tax assets and liabilities are measured using the statutory tax rates expected to be applied in the periods in which those temporary differences are settled. The effect of a change in tax rates on deferred tax assets and liabilities is recognized in the period of the change. A valuation allowance is recorded on our net deferred tax assets when it is more likely than not that such assets will not be realized or when timing is unknown. When evaluating the realizability of our deferred tax assets, all evidence, both positive and negative, is evaluated. Items considered in this analysis include the ability to carry back losses, the reversal of temporary differences, tax planning strategies and expectations of future earnings.
Under GAAP, the amount of tax benefit to be recognized is the amount of benefit that is more likely than not to be sustained upon examination. We analyze our tax filing positions in all of the U.S. federal, state, local and foreign tax jurisdictions where we are required to file income tax returns, as well as for all open tax years in these jurisdictions. If, based on this analysis, we determine that uncertainties in tax positions exist, a liability is established. We recognize accrued interest and penalties related to unrecognized tax positions in interest expense and general, administrative and other expenses, respectively, in the Consolidated Statements of Operations.
Tax laws are complex and subject to different interpretations by the taxpayer and respective governmental taxing authorities. Significant judgment is required in determining tax expense and in evaluating tax positions, including evaluating uncertainties under GAAP. We review our tax positions quarterly and adjust our tax balances as new legislation is passed or new information becomes available.
Recent Accounting Pronouncements
Information regarding recent accounting pronouncements and their impact on the Company can be found in “Note 2. Summary of Significant Accounting Policies,” in the “Notes to the Consolidated Financial Statements” included in this Annual Report on Form 10-K.
Off-Balance Sheet Arrangements
In the normal course of business, we engage in off-balance sheet arrangements, including transactions in derivatives, guarantees, commitments, indemnifications and potential contingent repayment obligations. See “Note 9. Commitments and Contingencies,” to our audited consolidated financial statements included in this Annual Report on Form 10-K.
Contractual Obligations, Commitments and Contingencies
The following table sets forth information relating to our contractual obligations of the Company and of the Consolidated Funds as of December 31, 2020 ($ in thousands):
| | | | | | | | | | | | | | | | | | | | | | | | | | | | | | | | |
| | Less than 1 year | | 1 - 3 years | | 4 - 5 years | | Thereafter | | Total |
| The Company: | | | | | | | | | | |
Operating lease obligations(1) | | $ | 35,571 | | | $ | 73,733 | | | $ | 63,402 | | | $ | 38,712 | | | $ | 211,418 | |
Debt obligations payable(2) | | — | | | — | | | 247,285 | | | 395,713 | | | 642,998 | |
| Capital lease obligations | | 519 | | | 644 | | | 163 | | | — | | | 1,326 | |
Interest obligations on debt(3) | | 27,603 | | | 55,206 | | | 41,726 | | | 58,500 | | | 183,035 | |
| | | | | | | | | | |
Capital commitments(4) | | 784,221 | | | — | | | — | | | — | | | 784,221 | |
| Subtotal | | 847,914 | | | 129,583 | | | 352,576 | | | 492,925 | | | 1,822,998 | |
| Consolidated Funds: | | | | | | | | | | |
| | | | | | | | | | |
| Debt obligations payable | | 104,000 | | | 17,909 | | | — | | | 10,427,759 | | | 10,549,668 | |
Interest obligations on debt(3) | | 188,510 | | | 374,568 | | | 374,767 | | | 958,844 | | | 1,896,689 | |
Capital commitments of Consolidated Funds(4) | | 15,599 | | | — | | | — | | | — | | | 15,599 | |
| Total | | $ | 1,156,023 | | | $ | 522,060 | | | $ | 727,343 | | | $ | 11,879,528 | | | $ | 14,284,954 | |
(1)The table includes future minimum commitments for our operating leases. Office space, computer and communication equipment are leased under agreements with expirations ranging from one-year contracts to lease commitments through 2030. Rent expense includes only base contractual rent. These amounts include total rent payments of $11.5 million under the terms of an operating lease that did not commence as of December 31, 2020.
(2)Debt obligations include $650.0 million of senior notes, net of unamortized discount.
(3)Interest obligations reflect future interest payments on outstanding debt obligations with stated interest rates.
(4)Represents commitments to fund certain investments. These amounts are generally due on demand and are therefore presented as obligations payable in the less than one-year.
We entered into a TRA with the TRA Recipients that requires us to pay them 85% of any cash tax savings, if any, realized by Ares Management Corporation from any step-up in tax basis resulting from an exchange of Ares Operating Group Units for shares of our Class A common stock or, at our option, for cash. Because the timing of amounts to be paid under the TRA cannot be determined, this contractual commitment has not been presented in the table above. The cash tax savings, if any, achieved may not ensure that we have sufficient cash available to pay this liability, and we may be required to incur additional debt to satisfy this liability.
For further discussion of our capital commitments, indemnification arrangements and contingent obligations, see “Note 9. Commitments and Contingencies,” to our audited consolidated financial statements included in this Annual Report on Form 10-K.
Item 7A. Quantitative and Qualitative Disclosures About Market Risk
Our primary exposure to market risk is related to our role as general partner or investment adviser to our investment funds and the sensitivity to movements in the fair value of their investments, including the effect on management fees, performance income and investment income.
Market Risk
The market price of investments may significantly fluctuate during the period of investment. Investments may decline in value due to factors affecting securities markets generally or particular industries represented in the securities markets. The value of an investment may decline due to general market conditions, which are not specifically related to such investment, such as real or perceived adverse economic conditions, changes in the general outlook for corporate earnings, changes in interest or currency rates or adverse investor sentiment generally. It may also decline due to factors that affect a particular industry or industries, such as labor shortages or increased production costs and competitive conditions within an industry.
Our credit orientation has been a central tenet of our business across our debt and equity investment strategies. We believe the combination of high-quality proprietary information flow and a consistent, rigorous approach to managing investments across our strategies has been, and we believe will continue to be, a major driver of our strong risk-adjusted returns and the stability and predictability of our income.
Effect on Management Fees
Management fees are generally based on a defined percentage of fair value of assets, total commitments, invested capital, net asset value, net investment income, total assets or par value of the investment portfolios we manage. Management fees calculated based on fair value of assets or net investment income are affected by short-term changes in market values.
The overall impact of a short-term change in market value may be mitigated by a number of factors including, but not limited to, fee definitions that are not based on market value including invested capital and committed capital, market value definitions that exclude the impact of realized and/or unrealized gains and losses, market value definitions based on beginning of the period values or a form of average market value including daily, monthly or quarterly averages as well monthly or quarterly payment terms.
For the year ended December 31, 2020, the fund management fees that were recognized from open-ended funds in liquid credit strategies with fees subject to change based upon fluctuations in market values were approximately 4%. As such, a hypothetical 10% decrease in fair value of our managed funds’ investments as of December 31, 2020 would not have a material impact on our management fees.
Effect on Performance Income
We earn performance income from certain of our funds when such funds achieve specified performance criteria. Our performance income will be impacted by changes in market risk factors. However, several major factors will influence the degree of impact, including, but not limited to, the following :
•the performance criteria for each individual fund in relation to how that fund’s results of operations are impacted by changes in market risk factors;
•whether such performance criteria are measured annually or over the life of the fund;
•to the extent applicable, the prior-period performance of each fund in relation to its performance criteria; and
•whether each funds’ performance related distributions are subject to contingent repayment.
As a result, the impact of changes in market risk factors on performance income will vary widely from fund to fund. An overall increase of 10% in the general equity markets would not necessarily drive the same impact on our funds’ ability to generate income or its asset valuations, as many of our investments in our funds are illiquid and do not trade on any exchange. Additionally, as a large percentage of our performance income are paid to employees as performance related compensation, the overall net impact to our income would be mitigated by lower compensation payments.
See “Note 9. Commitments and Contingencies,” to our audited consolidated financial statements included in this Annual Report on Form 10-K for discussion on amount of performance income, net of tax distributions, subject to contingent repayment if we assumed all existing investments were worthless.
Effect on Investment Income
An investment gain (loss) is realized when we redeem all or a portion of our investment or when we receive cash income, such as interest or dividends. Unrealized investment gain (loss) results from changes in the fair value of the underlying investment as well as the reversal of unrealized appreciation (depreciation) at the time an investment is realized.
Changes in the fair values of our funds’ investments directly impact unrealized principal investment income and unrealized gains on investments. A hypothetical incremental 10% decrease in the fair value of our investments as of December 31, 2020 would result in declines in principal investment income and unrealized gains on investments of $69.1 million and $22.8 million, respectively.
Exchange Rate Risk
We and our funds hold investments that are denominated in foreign currencies that may be affected by movements in the rate of exchange between those currencies and the U.S. dollar. Movements in the exchange rate between currencies impact the management fees and performance income earned by funds with fee paying AUM denominated in foreign currencies as well as by funds with fee paying AUM denominated in U.S. dollars that hold investments denominated in foreign currencies. Additionally, movements in the exchange rate impact operating expenses for our global offices that transact in foreign currencies and the revaluation of assets and liabilities denominated in non-functional currencies, including cash balances and investments.
We manage our exposure to exchange rate risks through our regular operating activities, wherein we utilize payments received in foreign currencies to fulfill obligations in foreign currencies, and, when appropriate, through the use of derivative financial instruments to hedge the net foreign currency exposure in: the funds that we advise; the balance sheet exposure for certain direct investments denominated in foreign currencies; and the cash flow exposure for foreign currencies.
A portion of our management fees, performance income and investments are denominated in foreign currencies that may be affected by movements in the rate of exchange between currencies. We estimate that as of December 31, 2020 a hypothetical 10% decline in the rate of exchange of all foreign currencies against the U.S. dollar would not result in a material change to management fees, performance income or investments for the year ended December 31, 2020, and would be largely offset by the currency conversions of the expenses denominated in foreign currencies.
Interest Rate Risk
Our Credit Facility provides a $1.065 billion revolving line of credit with the ability to upsize to $1.35 billion (subject to obtaining commitments for any such additional borrowing capacity) with a maturity date of March 30, 2025. The Credit Facility bears interest at a variable rate based on either LIBOR or a base rate plus an applicable margin with an unused commitment fee paid quarterly, which is subject to change with our underlying credit agency rating. Currently, base rate loans bear interest calculated based on the base rate plus 0.125% and the LIBOR rate loans bear interest calculated based on LIBOR rate plus 1.125%. Our unused commitment fee is 0.10% per annum. As of December 31, 2020, we had no borrowings outstanding under the Credit Facility.
We estimate that in the event of a 100 basis point increase in interest rates, to the extent there is an outstanding revolver balance, we would be subject to the variable rate and would expect our interest expense to increase commensurately.
As credit-oriented investors, we are also subject to interest rate risk through the securities we hold in our Consolidated Funds. A 100 basis point increase in interest rates would be expected to negatively affect the fair value of securities that accrue interest income at fixed rates and therefore negatively impact net change in unrealized gains on investments of the Company and the Consolidated Funds. The actual impact is dependent on the average duration and the amount of such holdings. Conversely, securities that accrue interest at variable rates would be expected to benefit from a 100 basis points increase in interest rates because these securities would generate higher levels of current income. This would positively impact interest and dividend income but have an offsetting decrease in the fair value of the securities and negatively impact the net change in unrealized gains. In the cases where our funds pay management fees based on NAV, we would expect our segment management fees to experience a change in direction and magnitude corresponding to that experienced by the underlying portfolios.
Credit Risk
We are party to agreements providing for various financial services and transactions that contain an element of risk in the event that the counterparties are unable to meet the terms of such agreements. In such agreements, we depend on the counterparty to make payment or otherwise perform. We generally endeavor to minimize our risk of exposure by limiting to reputable financial institutions the counterparties with which we enter into financial transactions. In other circumstances, availability of financing from financial institutions may be uncertain due to market events, and we may not be able to access these financing markets.
In the ordinary course of business, we may extend loans to our funds or guarantee credit facilities held by our funds and could be subject to risk of loss or repayment if our funds do not perform.
Certain of our funds’ investments include lower-rated and comparable quality unrated distressed investments and other instruments. These issuers can be more sensitive to adverse market conditions, such as a recession or increasing interest rates, as compared to higher rated issuers. We seek to minimize risk exposure by subjecting each prospective investment to our rigorous, credit-oriented investment approach.
Item 8. Financial Statements and Supplementary Data
The information required by this item is incorporated by reference to the consolidated financial statements and accompanying notes set forth in the F-pages of this Annual Report on Form 10-K.
Item 9. Changes in and Disagreements with Accountants on Accounting and Financial Disclosure
None.
Item 9A. Controls and Procedures
Evaluation of Disclosure Controls and Procedures
We maintain disclosure controls and procedures (as that term is defined in Rules 13a-15(e) and 15d-15(e) under the Exchange Act) that are designed to ensure that information required to be disclosed in our reports under the Exchange Act is recorded, processed, summarized and reported within the time periods specified in the SEC’s rules and forms, and that such information is accumulated and communicated to our management, including our principal executive officer and principal financial officer, as appropriate, to allow timely decisions regarding required disclosures. Any controls and procedures, no matter how well designed and operated, can provide only reasonable assurance of achieving the desired control objectives. Our management, with the participation of our principal executive officer and principal financial officer, has evaluated the effectiveness of the design and operation of our disclosure controls and procedures as of December 31, 2020. Based upon that evaluation and subject to the foregoing, our principal executive officer and principal financial officer concluded that, as of December 31, 2020, the design and operation of our disclosure controls and procedures were effective to accomplish their objectives at the reasonable assurance level.
Changes in Internal Control over Financial Reporting
There have been no changes in our internal control over financial reporting (as defined in Rule 13a-15(f) and 15d-15(f) under the Exchange Act) during the quarter ended December 31, 2020 that have materially affected, or that are reasonably likely to materially affect, our internal control over financial reporting.
Report of Management on Internal Control Over Financial Reporting
Our management is responsible for establishing and maintaining adequate internal control over financial reporting for the Company. Internal control over financial reporting is a process to provide reasonable assurance regarding the reliability of our financial reporting for external purposes in accordance with accounting principles generally accepted in the United States of America. Internal control over financial reporting includes maintaining records that in reasonable detail accurately and fairly reflect our transactions; providing reasonable assurance that transactions are recorded as necessary for preparation of our consolidated financial statements; providing reasonable assurance that receipts and expenditures of company assets are made in accordance with management authorization; and providing reasonable assurance that unauthorized acquisition, use or disposition of company assets that could have a material effect on our consolidated financial statements would be prevented or
detected on a timely basis. Because of its inherent limitations, internal control over financial reporting is not intended to provide absolute assurance that a material misstatement of our consolidated financial statements would be prevented or detected.
Management conducted an evaluation of the effectiveness of our internal control over financial reporting based on the framework in Internal Control — Integrated Framework (2013) issued by the Committee of Sponsoring Organizations of the Treadway Commission. Based on this evaluation, management concluded that the Company's internal control over financial reporting was effective as of December 31, 2020. The Company's independent registered public accounting firm, Ernst & Young LLP, has issued an audit report on the effectiveness of the Company's internal control over financial reporting. Their report follows.
Report of Independent Registered Public Accounting Firm
To the Stockholders and Board of Directors of Ares Management Corporation
Opinion on Internal Control Over Financial Reporting
We have audited Ares Management Corporation’s internal control over financial reporting as of December 31, 2020, based on criteria established in Internal Control-Integrated Framework issued by the Committee of Sponsoring Organizations of the Treadway Commission (2013 framework) (the “COSO criteria”). In our opinion, Ares Management Corporation (the “Company”) maintained, in all material respects, effective internal control over financial reporting as of December 31, 2020, based on the COSO criteria.
We also have audited, in accordance with the standards of the Public Company Accounting Oversight Board (United States) (“PCAOB”), the consolidated statements of financial condition of the Company as of December 31, 2020 and 2019, the related consolidated statements of operations, comprehensive income, changes in equity and cash flows for each of the three years in the period ended December 31, 2020, and the related notes and our report dated February 25, 2021 expressed an unqualified opinion thereon.
Basis for Opinion
The Company’s management is responsible for maintaining effective internal control over financial reporting and for its assessment of the effectiveness of internal control over financial reporting included in the accompanying Report of Management on Internal Control over Financial Reporting. Our responsibility is to express an opinion on the Company’s internal control over financial reporting based on our audit. We are a public accounting firm registered with the PCAOB and are required to be independent with respect to the Company in accordance with the U.S. federal securities laws and the applicable rules and regulations of the Securities and Exchange Commission and the PCAOB.
We conducted our audit in accordance with the standards of the PCAOB. Those standards require that we plan and perform the audit to obtain reasonable assurance about whether effective internal control over financial reporting was maintained in all material respects.
Our audit included obtaining an understanding of internal control over financial reporting, assessing the risk that a material weakness exists, testing and evaluating the design and operating effectiveness of internal control based on the assessed risk, and performing such other procedures as we considered necessary in the circumstances. We believe that our audit provides a reasonable basis for our opinion.
Definition and Limitations of Internal Control over Financial Reporting
A company’s internal control over financial reporting is a process designed to provide reasonable assurance regarding the reliability of financial reporting and the preparation of financial statements for external purposes in accordance with generally accepted accounting principles. A company’s internal control over financial reporting includes those policies and procedures that (1) pertain to the maintenance of records that, in reasonable detail, accurately and fairly reflect the transactions and dispositions of the assets of the company; (2) provide reasonable assurance that transactions are recorded as necessary to permit preparation of financial statements in accordance with generally accepted accounting principles, and that receipts and expenditures of the company are being made only in accordance with authorizations of management and directors of the company; and (3) provide reasonable assurance regarding prevention or timely detection of unauthorized acquisition, use, or disposition of the company’s assets that could have a material effect on the financial statements.
Because of its inherent limitations, internal control over financial reporting may not prevent or detect misstatements. Also, projections of any evaluation of effectiveness to future periods are subject to the risk that controls may become inadequate because of changes in conditions, or that the degree of compliance with the policies or procedures may deteriorate.
/s/ Ernst & Young LLP
Los Angeles, California
February 25, 2021
Item 9B. Other Information
On February 22, 2021, the Company’s board of directors amended the terms of certain outstanding equity awards held by certain of the Company’s executive officers, including our Chief Operating Officer and Chief Financial Officer (the “Previously Granted Awards”), to make the “double-trigger” vesting provisions of such awards consistent with the vesting provisions of equity awards that were subsequently granted to executives of the Company. The Previously Granted Awards, as amended, provide that, upon the participant’s termination of employment by the Company without cause or the participant’s resignation for good reason, in each case, within six months following a change in control, any unvested Previously Granted Awards will fully vest.
PART III.
Item 10. Directors, Executive Officers and Corporate Governance
The information required by this item is incorporated by reference to our definitive Proxy Statement for the 2021 Annual Meeting of Stockholders to be filed with the Securities and Exchange Commission within 120 days of December 31, 2020.
Item 11. Executive Compensation
The information required by this item is incorporated by reference to our definitive Proxy Statement for the 2021 Annual Meeting of Stockholders to be filed with the Securities and Exchange Commission within 120 days of December 31, 2020.
Item 12. Security Ownership of Certain Beneficial Owners and Management and Related Shareholder Matters
The information required by this item is incorporated by reference to our definitive Proxy Statement for the 2021 Annual Meeting of Stockholders to be filed with the Securities and Exchange Commission within 120 days of December 31, 2020.
Item 13. Certain Relationships and Related Transactions, and Director Independence
The information required by this item is incorporated by reference to our definitive Proxy Statement for the 2021 Annual Meeting of Stockholders to be filed with the Securities and Exchange Commission within 120 days of December 31, 2020.
Item 14. Principal Accounting Fees and Services
The information required by this item is incorporated by reference to our definitive Proxy Statement for the 2021 Annual Meeting of Stockholders to be filed with the Securities and Exchange Commission within 120 days of December 31, 2020.
PART IV.
Item 15. Exhibits, Financial Statement Schedules
(a)Documents Filed with Report:
| | |
| Report of Independent Registered Public Accounting Firm |
| Consolidated Statements of Financial Condition as of December 31, 2020 and 2019 |
| Consolidated Statements of Operations for the years ended December 31, 2020, 2019 and 2018 |
| Consolidated Statements of Comprehensive Income for the years ended December 31, 2020, 2019 and 2018 |
| Consolidated Statements of Changes in Equity for the years ended December 31, 2020, 2019 and 2018 |
| Consolidated Statements of Cash Flows for the years ended December 31, 2020, 2019 and 2018 |
| Notes to Consolidated Financial Statements |
(b)Exhibits.
The following is a list of all exhibits filed or furnished as part of this report.
| | | | | | | | |
Exhibit No. | | Description |
| | Certificate of Incorporation of Ares Management Corporation (incorporated by reference to Exhibit 99.3 to the Registrant’s Current Report on Form 8-K (File No. 001-36429) filed with the SEC on November 15, 2018). |
| | Bylaws of Ares Management Corporation (incorporated by reference to Exhibit 99.4 to the Registrant’s Current Report on Form 8-K (File No. 001-36429) filed with the SEC on November 15, 2018). |
| | Description of Ares Management Corporation's Securities. |
| | Indenture dated as of October 8, 2014 among Ares Finance Co. LLC, Ares Management, L.P., Ares Holdings Inc., Ares Domestic Holdings Inc., Ares Real Estate Holdings LLC, Ares Holdings L.P., Ares Domestic Holdings L.P., Ares Investments L.P., Ares Real Estate Holdings L.P., Ares Management LLC, Ares Investments Holdings LLC and U.S. Bank National Association, as trustee (incorporated by reference to Exhibit 4.1 to the Registrant’s Current Report on Form 8-K (File No. 001-36429) filed with the SEC on October 8, 2014). |
| | First Supplemental Indenture dated as of October 8, 2014 among Ares Finance Co. LLC, Ares Management, L.P., Ares Holdings Inc., Ares Domestic Holdings Inc., Ares Real Estate Holdings LLC, Ares Holdings L.P., Ares Domestic Holdings L.P., Ares Investments L.P., Ares Real Estate Holdings L.P., Ares Management LLC, Ares Investments Holdings LLC and U.S. Bank National Association, as trustee (incorporated by reference to Exhibit 4.2 to the Registrant’s Current Report on Form 8-K (File No. 001-36429) filed with the SEC on October 8, 2014). |
| | First Amendment, dated as of August 7, 2015, to the First Supplemental Indenture, dated October 8, 2014, to the indenture, dated October 8, 2014, among Ares Finance Co. LLC, the guarantors party thereto and U.S. Bank National Association, as trustee (incorporated by reference to Exhibit 10.2 to the Registrant's Current Report on Form 8-K (File No. 001-36429) filed with the SEC on August 7, 2015). |
| | Form of 4.000% Senior Note due 2024 (incorporated by reference to Exhibit 4.3 to the Registrant’s Current Report on Form 8-K (File No. 001-36429) filed with the SEC on October 8, 2014). |
| | Form of 7.00% Series A Preferred Stock Certificate (incorporated by reference to Exhibit 99.5 to the Registrant’s Current Report on Form 8-K (File No. 001-36429) filed with the SEC on November 15, 2018). |
| | Indenture dated as of June 15, 2020 among Ares Finance Co. II LLC, Ares Holdings L.P., Ares Investments L.P., Ares Management LLC, Ares Investments Holdings LLC, Ares Finance Co. LLC and Ares Offshore Holdings L.P. and U.S. Bank National Association, as trustee (incorporated by reference to Exhibit 4.1 to the Registrant's Current Report on Form 8-K (File No. 001-36429) filed with the SEC on June 15, 2020). |
| | First Supplemental Indenture dated as of June 15, 2020 among Ares Finance Co. II LLC, Ares Holdings L.P., Ares Investments L.P., Ares Management LLC, Ares Investments Holdings LLC, Ares Finance Co. LLC and Ares Offshore Holdings L.P. and U.S. Bank National Association, as trustee (incorporated by reference to Exhibit 4.2 to the Registrant's Current Report on Form 8-K (File No. 001-36429) filed with the SEC on June 15, 2020). |
| | Form of 3.250% Senior Note due 2030 (incorporated by reference to Exhibit 4.3 to the Registrant's Current Report on Form 8-K (File No. 001-36429) filed with the SEC on June 15, 2020). |
| | | | | | | | |
Exhibit No. | | Description |
| | Third Amended and Restated Limited Partnership Agreement of Ares Holdings L.P., dated November 26, 2018. |
| | Fourth Amended and Restated Limited Partnership Agreement of Ares Offshore Holdings L.P. dated November 26, 2018. |
| | Third Amended and Restated Limited Partnership Agreement of Ares Investments L.P. dated November 26, 2018. |
| | Investor Rights Agreement. |
| | Second Amended & Restated 2014 Equity Incentive Plan (incorporated by reference to Exhibit 10.1 to the Registrant’s Registration Statement on Form S-8 POS (File No. 333-225271) filed with the SEC on November 26, 2018). # |
| | Fourth Amended and Restated Exchange Agreement, dated as of November 26, 2018.
|
| | Second Amended and Restated Tax Receivable Agreement. |
| | Sixth Amended and Restated Credit Agreement, dated as of April 21, 2014, by and among Ares Holdings LLC, Ares Domestic Holdings L.P., Ares Investments LLC, Ares Real Estate Holdings L.P., the Guarantors party thereto, the Lenders party thereto and JPMorgan Chase Bank, N.A. (incorporated by reference to Exhibit 10.10 to the Registrant’s Registration Statement on Form S-1/A (File No. 333-194919) filed with the SEC on April 28, 2014). |
| | Amendment No. 1, dated as of July 15, 2014, to the Sixth Amended and Restated Credit Agreement, dated as of April 21, 2014, by and among Ares Holdings LLC, Ares Domestic Holdings L.P., Ares Investments LLC, Ares Real Estate Holdings L.P., the Guarantors party thereto, the Lenders party thereto and JPMorgan Chase Bank, N.A. (incorporated by reference to Exhibit 10.1 to the Registrant’s Quarterly Report on Form 10‑Q (File No. 001-36429) filed with the SEC on November 12, 2014). |
| | Amendment No. 2, dated as of September 24, 2014, to the Sixth Amended and Restated Credit Agreement, dated as of April 21, 2014, by and among Ares Holdings LLC, Ares Domestic Holdings L.P., Ares Investments LLC, Ares Real Estate Holdings L.P., the Guarantors party thereto, the Lenders party thereto and JPMorgan Chase Bank, N.A. (incorporated by reference to Exhibit 10.2 to the Registrant’s Quarterly Report on Form 10‑Q (File No. 001-36429) filed with the SEC on November 12, 2014). |
| | Amendment No. 3, dated as of July 23, 2015, to the Sixth Amended and Restated Credit Agreement, dated as of April 21, 2014, by and among Ares Holdings LLC, Ares Domestic Holdings L.P., Ares Investments LLC, Ares Real Estate Holdings L.P., the Guarantors party thereto, the Lenders party thereto and JPMorgan Chase Bank, N.A. (incorporated by reference to Exhibit 10.1 to the Registrant’s Current Report on Form 8‑K (File No. 001-36429) filed with the SEC on July 28, 2015). |
| | Amendment No. 4, dated as of August 5, 2015, to the Sixth Amended and Restated Credit Agreement, dated as of April 21, 2014, by and among Ares Holdings LLC, Ares Domestic Holdings L.P., Ares Investments LLC, Ares Real Estate Holdings L.P., the Guarantors party thereto, the Lenders party thereto and JPMorgan Chase Bank, N.A. (incorporated by reference to Exhibit 10.1 to the Registrant’s Current Report on Form 8‑K (File No. 001-36429) filed with the SEC on August 7, 2015). |
| | Amendment No. 5, dated as of December 16, 2015, to the Sixth Amended and Restated Credit Agreement, dated as of April 21, 2014, by and among Ares Holdings LLC, Ares Domestic Holdings L.P., Ares Investments LLC, Ares Real Estate Holdings L.P., the Guarantors party thereto, the Lenders party thereto and JPMorgan Chase Bank, N.A. (incorporated by reference to Exhibit 10.1 to the Registrant’s Current Report on Form 8‑K (File No. 001-36429) filed with the SEC on December 21, 2015). |
| | Amendment No. 6, dated as of May 23, 2016, to the Sixth Amended and Restated Credit Agreement, dated as of April 21, 2014, by and among Ares Holdings LLC, Ares Domestic Holdings L.P., Ares Investments LLC, Ares Real Estate Holdings L.P., the Guarantors party thereto, the Lenders party thereto and JPMorgan Chase Bank, N.A. (incorporated by reference to Exhibit 10.1 to the Registrant’s Current Report on Form 8-K (File No. 001-36429) filed with the SEC on May 26, 2016). |
| | Amendment No. 7, dated as of February 24, 2017, to the Sixth Amended and Restated Credit Agreement, dated as of April 21, 2014, by and among Ares Holdings L.P., Ares Investments L.P., the Guarantors party thereto, the Lenders party thereto and JPMorgan Chase Bank, N.A. (incorporated by reference to Exhibit 10.15 to the Registrant’s Annual Report on Form 10-K for the year ended December 31, 2016 (File No. 001-36429, filed with the SEC on February 27, 2017). |
| | Amendment No. 8, dated as of March 21, 2019, to the Sixth Amended and Restated Credit Agreement, dated as of April 21, 2014, by and among Ares Holdings L.P., Ares Investments L.P., the Guarantors party thereto, the Lenders party thereto and JPMorgan Chase Bank, N.A. (incorporated by reference to Exhibit 10.1 to the Registrant's Current Report on Form 8-K (File No. 001-36429) filed with the SEC on March 26, 2019). |
| | | | | | | | |
Exhibit No. | | Description |
| | Amendment No. 9, dated as of March 30, 2020, to the Sixth Amended and Restated Credit Agreement, dated as of April 21, 2014, by and among Ares Holdings L.P., Ares Investments L.P., the Guarantors party thereto, the Lenders party thereto and JPMorgan Chase Bank, N.A. (incorporated by reference to Exhibit 10.1 to the Registrant's Current Report on Form 8-K (File No. 001-36429) filed with the SEC on April 1, 2020). |
| | Restated Investment Advisory and Management Agreement between Ares Capital Corporation and Ares Capital Management LLC, dated as of June 6, 2011 (incorporated by reference to Exhibit 10.11 to the Registrant’s Registration Statement on Form S-1/A (File No. 333-194919) filed with the SEC on April 16, 2014). |
| | Second Amended and Restated Investment Advisory and Management Agreement, dated June 6, 2019, between Ares Capital Corporation and Ares Capital Management LLC (incorporated by reference to exhibit 10.2 to the Registrant's Quarterly Report on Form 10-Q (File No. 001-36429) filed with the SEC on November 6, 2019). |
| | Form of Indemnification Agreement. # |
| | Form of Restricted Unit Agreement under the Second Amended & Restated 2014 Equity Incentive Plan (incorporated by reference to Exhibit 10.2 to the Registrant’s Registration Statement on Form S-8 POS (File No. 333-225271) filed with the SEC on November 26, 2018). # |
| | Form of Option Agreement under the Second Amended & Restated 2014 Equity Incentive Plan. # |
| | Form of Phantom Unit Agreement under the Second Amended & Restated 2014 Equity Incentive Plan. # |
| | Form of ARCC Incentive Fee Award (incorporated by reference to Exhibit 10.16 to the Registrant’s Registration Statement on Form S‑1/A (File No. 333-194919) filed with the SEC on April 11, 2014). |
| | Form of Amended and Restated Limited Partnership Agreement of Carry Vehicles (incorporated by reference to Exhibit 10.28 to the Registrant’s Annual Report on Form 10-K for the year ended December 31, 2015 (File No. 001-36429, filed with the SEC on February 29, 2016). |
| | Form of Supplemental Award Agreement for Carried Interest (incorporated by reference to Exhibit 10.29 to the Registrant’s Annual Report on Form 10-K for the year ended December 31, 2015 (File No. 001-36429, filed with the SEC on February 29, 2016). |
| | Form of Annual Incentive Fee Award Letter (incorporated by reference to Exhibit 10.24 to the Registrant’s Annual Report on Form 10-K for the year ended December 31, 2016 (File No. 001-36429, filed with the SEC on February 27, 2017). |
| | Form of Deferred Restricted Unit Agreement under the Second Amended & Restated 2014 Equity Incentive Plan (incorporated by reference to Exhibit 10.3 to the Registrant’s Registration Statement on Form S-8 POS (File No. 333-225271) filed with the SEC on November 26, 2018). # |
| | Offer Letter for Michael R. McFerran, dated March 10, 2015 (incorporated by reference to Exhibit 10.26 to the Registrant’s Annual Report on Form 10-K (File No. 001-36429) filed with the SEC on March 20, 2015). # |
| | Form of Director Restricted Unit Agreement under the Second Amended & Restated 2014 Equity Incentive Plan (incorporated by reference to Exhibit 10.4 to the Registrant’s Registration Statement on Form S-8 POS (File No. 333-225271) filed with the SEC on November 26, 2018). # |
| | Restricted Unit Agreement, dated as of July 31, 2018, by and between Michael J Arougheti and Ares Management, L.P. (incorporated by reference to Exhibit 10.1 to the Registrant’s Quarterly Report on Form 10-Q (File No. 001-36429) filed with the SEC on August 6, 2018). # |
| | Stock Purchase Agreement, dated July 9, 2019, between Aspida Holdco, LLC and GBIG Holdings, Inc. (incorporated by reference to Exhibit 2.1 to the Registrant's Current Report on Form 8-K (File 001-36429) filed with the SEC on July 9, 2019). |
| | Share Purchase Agreement, dated March 27, 2020, between Sumitomo Mitsui Banking Corporation and Ares Management Corporation (incorporated by reference to Exhibit 10.1 to the Registrant's Current Report on Form 8-K (File 001-36429) filed with the SEC on March 30, 2020). |
| | Investor Rights Agreement, dated March 31, 2020, by and between Sumitomo Mitsui Banking Corporation and Ares Management Corporation. |
| | Form of Executive Officer Time-Based Restricted Unit Agreement under the Second Amended & Restated 2014 Equity Incentive Plan. # |
| | Form of Executive Officer Performance-Based Restricted Unit Agreement under the Second Amended & Restated 2014 Equity Incentive Plan. # |
| | Subsidiaries of Ares Management Corporation. |
| | Consent of Ernst and Young LLP. |
| | | | | | | | |
Exhibit No. | | Description |
| | Certification of the Chief Executive Officer pursuant to Rule 13a-14(a). |
| | Certification of the Chief Financial Officer pursuant to Rule 13a-14(a). |
| | Certification of the Chief Executive Officer and Chief Financial Officer pursuant to 18 U.S.C. Section 1350. |
| 101.INS* | | Inline XBRL Instance Document. |
| 101.SCH* | | Inline XBRL Taxonomy Extension Schema Document. |
| 101.CAL* | | Inline XBRL Taxonomy Extension Calculation Linkbase Document. |
| 101.DEF* | | Inline XBRL Taxonomy Extension Definition Linkbase Document. |
| 101.LAB* | | Inline XBRL Taxonomy Extension Label Linkbase Document. |
| 101.PRE* | | Inline XBRL Taxonomy Extension Presentation Linkbase Document. |
| 104* | | Cover Page Interactive Data File - the cover page interactive data file does not appear in the Interactive Data File because its XBRL tags are embedded within the Inline XBRL document. |
* Filed herewith.
# Denotes a management contract or compensation plan or arrangement.
Item 16. Form 10-K Summary
None.
SIGNATURES
Pursuant to the requirements of Section 13 or 15(d) of the Securities Exchange Act of 1934, the registrant has duly caused this report to be signed on its behalf by the undersigned, thereunto duly authorized.
| | | | | | | | | | | |
| | ARES MANAGEMENT CORPORATION |
| | | | |
| | | | |
| Dated: February 25, 2021 | | By: | /s/ Michael J Arougheti |
| | | Name: | Michael J Arougheti |
| | | Title: | Co-Founder, Chief Executive Officer & President (Principal Executive Officer) |
Pursuant to the requirements of the Securities Exchange Act of 1934, this report has been signed below by the following persons on behalf of the registrant and in the capacities and on the dates indicated.
| | | | | | | | | | | | | | |
| By: | /s/ Antony P. Ressler | | |
| | Name: | Antony P. Ressler | | Dated: February 25, 2021 |
| | Title: | Executive Chairman & Co-Founder | | |
| | | | |
| By: | /s/ Michael J Arougheti | | |
| | Name: | Michael J Arougheti | | Dated: February 25, 2021 |
| | Title: | Director, Co-Founder, Chief Executive Officer & President (Principal Executive Officer) | | |
| | | |
| By: | /s/ Michael R. McFerran | | |
| | Name: | Michael R. McFerran | | Dated: February 25, 2021 |
| | Title: | Chief Operating Officer & Chief Financial Officer (Principal Financial and Accounting Officer) | | |
| | | | |
| By: | /s/ David B. Kaplan | | |
| | Name: | David B. Kaplan | | Dated: February 25, 2021 |
| | Title: | Director, Co-Founder & Co-Chairman of Private Equity Group | | |
| | | | |
| By: | /s/ Bennett Rosenthal | | |
| Name: | Bennett Rosenthal | | Dated: February 25, 2021 |
| | Title: | Director, Co-Founder & Co-Chairman of Private Equity Group | | |
| | | | |
| By: | /s/ R. Kipp deVeer | | |
| | Name: | R. Kipp deVeer | | Dated: February 25, 2021 |
| | Title: | Director & Head of Credit Group | | |
| | | | |
| By: | /s/ Paul G. Joubert | | |
| | Name: | Paul G. Joubert | | Dated: February 25, 2021 |
| | Title: | Director | | |
| | | | |
| By: | /s/ Michael Lynton | | |
| | Name: | Michael Lynton | | Dated: February 25, 2021 |
| | Title: | Director | | |
| | | | |
| By: | /s/ Judy D. Olian | | |
| | Name: | Dr. Judy D. Olian | | Dated: February 25, 2021 |
| | Title: | Director | | |
| | | |
| By: | /s/ Antoinette Bush | | |
| Name: | Antoinette Bush | | Dated: February 25, 2021 |
| Title: | Director | | |
INDEX TO CONSOLIDATED FINANCIAL STATEMENTS
Report of Independent Registered Public Accounting Firm
To the Stockholders and the Board of Directors of Ares Management Corporation
Opinion on the Financial Statements
We have audited the accompanying consolidated statements of financial condition of Ares Management Corporation (the “Company”) as of December 31, 2020 and 2019, the related consolidated statements of operations, comprehensive income, changes in equity and cash flows for each of the three years in the period ended December 31, 2020, and the related notes (collectively referred to as the “consolidated financial statements”). In our opinion, the consolidated financial statements present fairly, in all material respects, the financial position of the Company at December 31, 2020 and 2019, and the results of its operations and its cash flows for each of the three years in the period ended December 31, 2020, in conformity with U.S. generally accepted accounting principles.
We also have audited, in accordance with the standards of the Public Company Accounting Oversight Board (United States) (“PCAOB”), the Company's internal control over financial reporting as of December 31, 2020, based on criteria established in Internal Control-Integrated Framework issued by the Committee of Sponsoring Organizations of the Treadway Commission (2013 framework) and our report dated February 25, 2021 expressed an unqualified opinion thereon.
Basis for Opinion
These financial statements are the responsibility of the Company's management. Our responsibility is to express an opinion on the Company’s financial statements based on our audits. We are a public accounting firm registered with the PCAOB and are required to be independent with respect to the Company in accordance with the U.S. federal securities laws and the applicable rules and regulations of the Securities and Exchange Commission and the PCAOB.
We conducted our audits in accordance with the standards of the PCAOB. Those standards require that we plan and perform the audit to obtain reasonable assurance about whether the financial statements are free of material misstatement, whether due to error or fraud. Our audits included performing procedures to assess the risks of material misstatement of the financial statements, whether due to error or fraud, and performing procedures that respond to those risks. Such procedures included examining, on a test basis, evidence regarding the amounts and disclosures in the financial statements. Our audits also included evaluating the accounting principles used and significant estimates made by management, as well as evaluating the overall presentation of the financial statements. We believe that our audits provide a reasonable basis for our opinion.
Critical Audit Matter
The critical audit matter communicated below is a matter arising from the current period audit of the financial statements that was communicated or required to be communicated to the audit committee and that: (1) relates to accounts or disclosures that are material to the financial statements and (2) involved our especially challenging, subjective or complex judgments. The communication of the critical audit matter does not alter in any way our opinion on the consolidated financial statements, taken as a whole, and we are not, by communicating the critical audit matter below, providing a separate opinion on the critical audit matter or on the accounts or disclosures to which it relates.
Valuation of underlying investments of equity method investments
| | | | | |
| Description of the Matter | At December 31, 2020, the carrying value of the Company’s investments totaled $1,683 million, primarily consisting of equity method private investment partnership interests - principal of $366 million and equity method - carried interest of $1,146 million. As discussed further in Note 2. Summary of Significant Accounting Policies to the consolidated financial statements, the underlying investments of the Company’s equity method investments (“underlying investments”) are reported at fair value as determined by management by applying the valuation techniques and using the significant unobservable inputs described therein.
Auditing management’s determination of the fair value of the underlying investments that are valued using significant unobservable inputs is complex and involves a high degree of auditor subjectivity to address the higher estimation uncertainty. |
How We Addressed the Matter in Our Audit | We obtained an understanding, evaluated the design and tested the operating effectiveness of controls over the Company’s investment valuation process for the underlying investments. This included management’s review controls over the assessment of the valuation techniques and significant unobservable inputs used to estimate the fair value of the underlying investments and management’s review of the completeness and accuracy of the data used in these estimates.
Our audit procedures included, among others, evaluating, on a sample basis, the valuation techniques and significant unobservable inputs used by the Company in valuing the underlying investments and testing, on a sample basis, the mathematical accuracy of the related valuation models.
For example, for a sample of underlying investments that were valued using the market approach, we performed procedures to evaluate the appropriateness of significant unobservable inputs such as the selected earnings before interest, taxes, depreciation and amortization multiples or revenue multiples that were derived from comparable companies. These procedures included assessing the appropriateness of management’s determination of the comparable companies, and, where applicable, comparing the selected multiples to market observed transactions of such companies. For a sample of underlying investments that were valued using the discounted cash flow valuation technique, we performed procedures to evaluate the appropriateness of significant unobservable inputs such as the selected discount rates and projections of future cash flows. These procedures included comparing the selected discount rates to market data and/or recalculating these discount rates using investee specific information, such as the cost of equity. In addition, these procedures included comparing future projections to the current performance and the historical growth rates of the investees as well as to the growth rates of publicly traded comparable companies.
In some instances, with the involvement of our valuation specialists, we independently developed fair value estimates using investee specific and market information and compared our estimates to the fair value of the underlying investments. We searched for and evaluated information that corroborated or contradicted the significant unobservable inputs. We also evaluated subsequent events and transactions and considered whether they corroborated or contradicted the year-end valuations. |
/s/ Ernst & Young LLP
We have served as the Company’s auditor since 2011.
Los Angeles, California
February 25, 2021
Ares Management Corporation
Consolidated Statements of Financial Condition
(Amounts in Thousands, Except Share Data)
| | | | | | | | | | | |
| As of December 31, |
| |
| | 2020 | | 2019 |
| | | |
| Assets | | | |
| Cash and cash equivalents | $ | 539,812 | | | $ | 138,384 | |
Investments (includes accrued carried interest of $1,145,853 and $1,134,967 at December 31, 2020 and 2019, respectively) | 1,682,759 | | | 1,663,664 | |
| Due from affiliates | 405,887 | | | 267,130 | |
| Other assets | 812,419 | | | 342,262 | |
| Right-of-use operating lease assets | 154,742 | | | 143,406 | |
| Assets of Consolidated Funds: | | | |
| Cash and cash equivalents | 522,377 | | | 606,321 | |
| Investments, at fair value | 10,877,097 | | | 8,727,947 | |
| Due from affiliates | 17,172 | | | 6,192 | |
| Receivable for securities sold | 121,225 | | | 88,809 | |
| Other assets | 35,502 | | | 30,081 | |
| Total assets | $ | 15,168,992 | | | $ | 12,014,196 | |
| Liabilities | | | |
| Accounts payable, accrued expenses and other liabilities | $ | 115,289 | | | $ | 88,173 | |
| Accrued compensation | 103,010 | | | 37,795 | |
| Due to affiliates | 100,186 | | | 71,445 | |
| Performance related compensation payable | 813,378 | | | 829,764 | |
| Debt obligations | 642,998 | | | 316,609 | |
| Operating lease liabilities | 180,236 | | | 168,817 | |
| Liabilities of Consolidated Funds: | | | |
| Accounts payable, accrued expenses and other liabilities | 46,824 | | | 61,857 | |
| | | |
| Payable for securities purchased | 514,946 | | | 500,146 | |
| CLO loan obligations, at fair value | 9,958,076 | | | 7,973,748 | |
| Fund borrowings | 121,909 | | | 107,244 | |
| Total liabilities | 12,596,852 | | | 10,155,598 | |
| Commitments and contingencies | | | |
| Redeemable interest in Ares Operating Group entities | 100,366 | | | — | |
| Non-controlling interests in Consolidated Funds | 539,720 | | | 618,020 | |
| Non-controlling interests in Ares Operating Group entities | 738,369 | | | 472,288 | |
| Stockholders' Equity | | | |
Series A Preferred Stock, $0.01 par value, 1,000,000,000 shares authorized (12,400,000 shares issued and outstanding at December 31, 2020 and 2019, respectively) | 298,761 | | | 298,761 | |
Class A common stock, $0.01 par value, 1,500,000,000 shares authorized (147,182,562 shares and 115,242,028 shares issued and outstanding at December 31, 2020 and 2019, respectively) | 1,472 | | | 1,152 | |
| | | |
Class B common stock, $0.01 par value, 1,000 shares authorized (1,000 shares issued and outstanding at December 31, 2020 and 2019) | — | | | — | |
Class C common stock, $0.01 par value, 499,999,000 shares authorized (112,447,618 shares and 1 share issued and outstanding at December 31, 2020 and 2019, respectively) | 1,124 | | | — | |
| Additional paid-in-capital | 1,043,669 | | | 525,244 | |
| Retained earnings | (151,824) | | | (50,820) | |
| Accumulated other comprehensive income (loss), net of tax | 483 | | | (6,047) | |
| Total stockholders' equity | 1,193,685 | | | 768,290 | |
| Total equity | 2,471,774 | | | 1,858,598 | |
| Total liabilities, redeemable interest, non-controlling interests and equity | $ | 15,168,992 | | | $ | 12,014,196 | |
See accompanying notes to the consolidated financial statements.
Ares Management Corporation
Consolidated Statements of Operations
(Amounts in Thousands, Except Share Data)
| | | | | | | | | | | | | | | | | | | | | |
| | | | Year ended December 31, |
| | | | | | 2020 | | 2019 | | 2018 |
| Revenues | | | | | | | | | |
Management fees (includes ARCC Part I Fees of $184,141, $164,396 and $128,805 for the years ended December 31, 2020, 2019 and 2018, respectively) | | | | | $ | 1,150,608 | | | $ | 979,417 | | | $ | 802,502 | |
| Carried interest allocation | | | | | 505,608 | | | 621,872 | | | 42,410 | |
| Incentive fees | | | | | 37,902 | | | 69,197 | | | 63,380 | |
| Principal investment income (loss) | | | | | 28,552 | | | 56,555 | | | (1,455) | |
| Administrative, transaction and other fees | | | | | 41,376 | | | 38,397 | | | 51,624 | |
| Total revenues | | | | | 1,764,046 | | | 1,765,438 | | | 958,461 | |
| Expenses | | | | | | | | | |
| Compensation and benefits | | | | | 767,252 | | | 653,352 | | | 570,380 | |
| Performance related compensation | | | | | 404,116 | | | 497,181 | | | 30,254 | |
| General, administrative and other expenses | | | | | 258,999 | | | 270,219 | | | 215,964 | |
| | | | | | | | | |
| Expenses of Consolidated Funds | | | | | 20,119 | | | 42,045 | | | 53,764 | |
| Total expenses | | | | | 1,450,486 | | | 1,462,797 | | | 870,362 | |
| Other income (expense) | | | | | | | | | |
| Net realized and unrealized gains (losses) on investments | | | | | (9,008) | | | 9,554 | | | (1,884) | |
| Interest and dividend income | | | | | 8,071 | | | 7,506 | | | 7,028 | |
| Interest expense | | | | | (24,908) | | | (19,671) | | | (21,448) | |
| Other income (expense), net | | | | | 11,291 | | | (7,840) | | | (851) | |
| Net realized and unrealized gains (losses) on investments of Consolidated Funds | | | | | (96,864) | | | 15,136 | | | (1,583) | |
| Interest and other income of Consolidated Funds | | | | | 463,652 | | | 395,599 | | | 337,875 | |
| Interest expense of Consolidated Funds | | | | | (286,316) | | | (277,745) | | | (222,895) | |
| Total other income | | | | | 65,918 | | | 122,539 | | | 96,242 | |
| Income before taxes | | | | | 379,478 | | | 425,180 | | | 184,341 | |
| Income tax expense | | | | | 54,993 | | | 52,376 | | | 32,202 | |
| Net income | | | | | 324,485 | | | 372,804 | | | 152,139 | |
| Less: Net income attributable to non-controlling interests in Consolidated Funds | | | | | 28,085 | | | 39,704 | | | 20,512 | |
| Net income attributable to Ares Operating Group entities | | | | | 296,400 | | | 333,100 | | | 131,627 | |
| Less: Net loss attributable to redeemable interest in Ares Operating Group entities | | | | | (976) | | | — | | | — | |
| Less: Net income attributable to non-controlling interests in Ares Operating Group entities | | | | | 145,234 | | | 184,216 | | | 74,607 | |
| Net income attributable to Ares Management Corporation | | | | | 152,142 | | | 148,884 | | | 57,020 | |
| Less: Series A Preferred Stock dividends paid | | | | | 21,700 | | | 21,700 | | | 21,700 | |
| Net income attributable to Ares Management Corporation Class A common stockholders | | | | | $ | 130,442 | | | $ | 127,184 | | | $ | 35,320 | |
| Net income per share of Class A common stock: | | | | | | | | | |
| Basic | | | | | $ | 0.89 | | | $ | 1.11 | | | $ | 0.30 | |
| Diluted | | | | | $ | 0.87 | | | $ | 1.06 | | | $ | 0.30 | |
| Weighted-average shares of Class A common stock: | | | | | | | | | |
| Basic | | | | | 135,065,436 | | | 107,914,953 | | | 96,023,147 | |
| Diluted | | | | | 149,508,498 | | | 119,877,429 | | | 96,023,147 | |
Substantially all revenue is earned from affiliated funds of the Company. See accompanying notes to the consolidated financial statements.
Ares Management Corporation
Consolidated Statements of Comprehensive Income
(Amounts in Thousands)
| | | | | | | | | | | | | | | | | | | | | | |
| | | Year ended December 31, | |
| | | | | | 2020 | | 2019 | | 2018 | |
| | | | | | | | | | |
| Net income | | | | | $ | 324,485 | | | $ | 372,804 | | | $ | 152,139 | | |
| Other comprehensive income: | | | | | | | | | | |
| Foreign currency translation adjustments, net of tax | | | | | 28,728 | | | 3,322 | | | (13,190) | | |
| Total comprehensive income | | | | | 353,213 | | | 376,126 | | | 138,949 | | |
| Less: Comprehensive income attributable to redeemable interest in Ares Operating Group entities | | | | | 562 | | | — | | | — | | |
| Less: Comprehensive income attributable to non-controlling interests in Consolidated Funds | | | | | 43,184 | | | 37,869 | | | 15,575 | | |
| Less: Comprehensive income attributable to non-controlling interests in Ares Operating Group entities | | | | | 150,795 | | | 186,896 | | | 70,670 | | |
| Comprehensive income attributable to Ares Management Corporation | | | | | $ | 158,672 | | | $ | 151,361 | | | $ | 52,704 | | |
See accompanying notes to the consolidated financial statements.
Ares Management Corporation
Consolidated Statements of Changes in Equity
(Amounts in Thousands)
| | | | | | | | | | | | | | | | | | | | | | | | | | | | | | | | | | | | | | | | | | | | | | | | | | | | | | | | | | | | | | | | | |
| Preferred Equity | | Series A Preferred Stock | | Shareholders' Equity | | Class A Common Stock | | Class C Common Stock | | Additional Paid-in-Capital | | Retained Earnings | | Accumulated Other Comprehensive Income (Loss) | | Non-Controlling Interest in Ares Operating Group Entities | | Non-Controlling Interest in Consolidated Funds | | Total Equity |
| Balance at January 1, 2018 | $ | 298,761 | | | $ | — | | | $ | 268,238 | | | $ | — | | | $ | — | | | $ | — | | | $ | — | | | $ | (4,208) | | | $ | 341,069 | | | $ | 533,821 | | | $ | 1,437,681 | |
| Adoption of ASU 2018-02 | — | | | — | | | 1,202 | | | — | | | — | | | — | | | — | | | (1,202) | | | — | | | — | | | — | |
| Changes in ownership interests and related tax benefits | — | | | — | | | (26,712) | | | — | | | — | | | 9,140 | | | — | | | — | | | 16,361 | | | — | | | (1,211) | |
| Consolidation of a new fund | — | | | — | | | — | | | — | | | — | | | — | | | — | | | — | | | — | | | 42,942 | | | 42,942 | |
| Capital contributions | — | | | — | | | 106,283 | | | — | | | — | | | — | | | — | | | — | | | 3,128 | | | 71,009 | | | 180,420 | |
| Dividends/Distributions | (16,275) | | | (5,425) | | | (104,501) | | | — | | | — | | | — | | | (30,348) | | | — | | | (177,797) | | | (159,710) | | | (494,056) | |
| Net income | 16,275 | | | 5,425 | | | 34,308 | | | — | | | — | | | — | | | 1,012 | | | — | | | 74,607 | | | 20,512 | | | 152,139 | |
| Currency translation adjustment, net of tax | — | | | — | | | — | | | — | | | — | | | — | | | — | | | (3,114) | | | (3,937) | | | (4,937) | | | (11,988) | |
| Equity compensation | — | | | — | | | 36,245 | | | — | | | — | | | 2,820 | | | — | | | — | | | 49,349 | | | — | | | 88,414 | |
| Reclassifications resulting from conversion to a corporation | (298,761) | | | 298,761 | | | (315,063) | | | 1,016 | | | — | | | 314,047 | | | — | | | — | | | — | | | — | | | — | |
| Balance at December 31, 2018 | — | | | 298,761 | | | — | | | 1,016 | | | — | | | 326,007 | | | (29,336) | | | (8,524) | | | 302,780 | | | 503,637 | | | 1,394,341 | |
| Relinquished with deconsolidation of funds | — | | | — | | | — | | | — | | | — | | | — | | | — | | | — | | | — | | | (55) | | | (55) | |
| Changes in ownership interests and related tax benefits | — | | | — | | | — | | | 22 | | | — | | | (133,976) | | | — | | | — | | | 105,341 | | | — | | | (28,613) | |
| Repurchases of Class A common stock | — | | | — | | | — | | | (4) | | | — | | | (10,445) | | | — | | | — | | | — | | | — | | | (10,449) | |
| Capital contributions | — | | | — | | | — | | | 70 | | | — | | | 206,635 | | | — | | | — | | | 1,876 | | | 172,851 | | | 381,432 | |
| Dividends/Distributions | — | | | (21,700) | | | — | | | — | | | — | | | — | | | (148,668) | | | — | | | (174,999) | | | (96,282) | | | (441,649) | |
| Net income | — | | | 21,700 | | | — | | | — | | | — | | | — | | | 127,184 | | | — | | | 184,216 | | | 39,704 | | | 372,804 | |
| Currency translation adjustment, net of tax | — | | | — | | | — | | | — | | | — | | | — | | | — | | | 2,477 | | | 2,680 | | | (1,835) | | | 3,322 | |
| Equity compensation | — | | | — | | | — | | | — | | | — | | | 46,560 | | | — | | | — | | | 50,394 | | | — | | | 96,954 | |
| Stock option exercises | — | | | — | | | — | | | 48 | | | — | | | 90,463 | | | — | | | — | | | — | | | — | | | 90,511 | |
| Balance at December 31, 2019 | — | | | 298,761 | | | — | | | 1,152 | | | — | | | 525,244 | | | (50,820) | | | (6,047) | | | 472,288 | | | 618,020 | | | 1,858,598 | |
| Consolidation and deconsolidation of funds, net | — | | | — | | | — | | | — | | | — | | | — | | | — | | | — | | | — | | | (2,407) | | | (2,407) | |
| Changes in ownership interests and related tax benefits | — | | | — | | | — | | | 73 | | | (28) | | | (328,419) | | | — | | | — | | | 229,229 | | | — | | | (99,145) | |
| Issuances of common stock | | | — | | | | | 198 | | | 1,152 | | | 687,142 | | | — | | | — | | | — | | | — | | | 688,492 | |
| Capital contributions | — | | | — | | | — | | | — | | | — | | | 481 | | | — | | | — | | | 44,799 | | | 132,430 | | | 177,710 | |
| Dividends/Distributions | | | (21,700) | | | | | — | | | — | | | — | | | (231,446) | | | — | | | (215,334) | | | (251,507) | | | (719,987) | |
| Net income | — | | | 21,700 | | | — | | | — | | | — | | | — | | | 130,442 | | | — | | | 145,234 | | | 28,085 | | | 325,461 | |
| Currency translation adjustment, net of tax | — | | | — | | | — | | | — | | | — | | | — | | | — | | | 6,530 | | | 5,561 | | | 15,099 | | | 27,190 | |
| Equity compensation | — | | | — | | | — | | | — | | | — | | | 66,394 | | | — | | | — | | | 56,592 | | | — | | | 122,986 | |
| Stock option exercises | — | | | — | | | — | | | 49 | | | — | | | 92,827 | | | — | | | — | | | — | | | — | | | 92,876 | |
| Balance at December 31, 2020 | $ | — | | | $ | 298,761 | | | $ | — | | | $ | 1,472 | | | $ | 1,124 | | | $ | 1,043,669 | | | $ | (151,824) | | | $ | 483 | | | $ | 738,369 | | | $ | 539,720 | | | $ | 2,471,774 | |
See accompanying notes to the consolidated financial statements.
Ares Management Corporation
Consolidated Statements of Cash Flows
(Amounts in Thousands)
| | | | | | | | | | | | | | | | | |
| | Year ended December 31, |
| | 2020 | | 2019 | | 2018 |
| Cash flows from operating activities: | | | | | |
| Net income | $ | 324,485 | | | $ | 372,804 | | | $ | 152,139 | |
| Adjustments to reconcile net income to net cash used in operating activities: | | | | | |
| Equity compensation expense | 122,986 | | | 97,691 | | | 89,724 | |
| Depreciation and amortization | 41,248 | | | 39,459 | | | 28,517 | |
| Net realized and unrealized (gains) losses on investments | (8,039) | | | (53,092) | | | 12,935 | |
| Other non-cash amounts | — | | | — | | | 10 | |
| Investments purchased | (90,851) | | | (278,798) | | | (248,460) | |
| Proceeds from sale of investments | 174,679 | | | 284,810 | | | 381,703 | |
| Adjustments to reconcile net income to net cash used in operating activities allocable to non-controlling interests in Consolidated Funds: | | | | | |
| | | | | |
| Net realized and unrealized (gains) losses on investments | 96,864 | | | (15,136) | | | 1,583 | |
| Other non-cash amounts | (34,297) | | | (8,383) | | | (4,519) | |
| Investments purchased | (6,615,732) | | | (5,216,931) | | | (4,919,118) | |
| Proceeds from sale of investments | 5,502,325 | | | 3,077,755 | | | 2,756,924 | |
| Cash flows due to changes in operating assets and liabilities: | | | | | |
| Net performance income receivable | (24,351) | | | (103,962) | | | 29,578 | |
| Due to/from affiliates | (76,185) | | | (75,138) | | | 33,023 | |
| Other assets | (36,693) | | | 26,684 | | | (66,795) | |
| Accrued compensation and benefits | 54,539 | | | 7,650 | | | 114 | |
| Accounts payable, accrued expenses and other liabilities | 21,035 | | | 30,669 | | | 2,306 | |
| Cash flows due to changes in operating assets and liabilities allocable to non-controlling interest in Consolidated Funds: | | | | | |
| Change in cash and cash equivalents held at Consolidated Funds | 83,944 | | | (221,677) | | | 171,856 | |
| Net cash acquired (relinquished) with consolidation/deconsolidation of Consolidated Funds | 60,895 | | | (81,059) | | | 11,915 | |
| Change in other assets and receivables held at Consolidated Funds | (33,298) | | | (54,834) | | | 11,962 | |
| Change in other liabilities and payables held at Consolidated Funds | 10,787 | | | 88,467 | | | 137,545 | |
| Net cash used in operating activities | (425,659) | | | (2,083,021) | | | (1,417,058) | |
| Cash flows from investing activities: | | | | | |
| Purchase of furniture, equipment and leasehold improvements, net of disposals | (15,942) | | | (16,796) | | | (18,419) | |
| Acquisitions, net of cash acquired | (120,822) | | | — | | | — | |
| Net cash used in investing activities | (136,764) | | | (16,796) | | | (18,419) | |
| Cash flows from financing activities: | | | | | |
| Net proceeds from issuance of Class A common stock | 383,154 | | | 206,705 | | | 105,333 | |
| Proceeds from credit facility | 790,000 | | | 335,000 | | | 680,000 | |
| Proceeds from senior notes | 399,084 | | | — | | | — | |
| Proceeds from term notes | — | | | — | | | 44,050 | |
| Repayments of credit facility | (860,000) | | | (500,000) | | | (655,000) | |
| Repayments of term notes | — | | | — | | | (206,089) | |
| Dividends and distributions | (446,780) | | | (323,667) | | | (312,646) | |
| Series A Preferred Stock dividends | (21,700) | | | (21,700) | | | (21,700) | |
| Repurchases of Class A common stock | — | | | (10,449) | | | — | |
| Stock option exercises | 92,877 | | | 90,511 | | | 950 | |
| Taxes paid related to net share settlement of equity awards | (95,368) | | | (33,554) | | | (18,014) | |
| Other financing activities | (1,531) | | | (3,212) | | | 3,128 | |
| Allocable to non-controlling interests in Consolidated Funds: | | | | | |
| Contributions from non-controlling interests in Consolidated Funds | 132,430 | | | 172,851 | | | 71,009 | |
| Distributions to non-controlling interests in Consolidated Funds | (251,507) | | | (96,282) | | | (159,710) | |
| Borrowings under loan obligations by Consolidated Funds | 1,013,291 | | | 3,341,837 | | | 2,901,633 | |
| Repayments under loan obligations by Consolidated Funds | (190,055) | | | (1,035,710) | | | (1,027,649) | |
| Net cash provided by financing activities | 943,895 | | | 2,122,330 | | | 1,405,295 | |
| Effect of exchange rate changes | 19,956 | | | 5,624 | | | 21,500 | |
| Net change in cash and cash equivalents | 401,428 | | | 28,137 | | | (8,682) | |
| Cash and cash equivalents, beginning of period | 138,384 | | | 110,247 | | | 118,929 | |
| Cash and cash equivalents, end of period | $ | 539,812 | | | $ | 138,384 | | | $ | 110,247 | |
| Supplemental disclosure of non-cash financing activities: | | | | | |
| Issuance of Class A common stock in connection with acquisitions | $ | 305,338 | | | $ | — | | | $ | — | |
| Supplemental information of cash flow information: | | | | | |
| | | | | |
| | | | | |
| | | | | |
| | | | | |
| | | | | |
| | | | | |
| | | | | |
| Cash paid during the period for interest | $ | 257,132 | | | $ | 233,090 | | | $ | 184,951 | |
| Cash paid during the period for income taxes | $ | 38,174 | | | $ | 35,625 | | | $ | 27,482 | |
See accompanying notes to the consolidated financial statements.
Ares Management Corporation
Notes to the Consolidated Financial Statements
(Dollars in Thousands, Except Share Data and As Otherwise Noted)
1. ORGANIZATION
Ares Management Corporation (the “Company”), a Delaware corporation, together with its subsidiaries, is a leading global alternative investment manager operating integrated groups across Credit, Private Equity, Real Estate and Strategic Initiatives. Beginning in the third quarter of 2020, the Company began reflecting a new Strategic Initiatives category, which represents operating segments and strategic investments that are seeking to broaden the Company's distribution channels or expand its access to global markets. Information about segments should be read together with “Note 15. Segment Reporting.” Subsidiaries of the Company serve as the general partners and/or investment managers to various investment funds and managed accounts within each investment group (the “Ares Funds”). These subsidiaries provide investment advisory services to the Ares Funds in exchange for management fees. Ares is managed and operated by its Board of Directors and Executive Management Committee. Unless the context requires otherwise, references to “Ares” or the “Company” refer to Ares Management, L.P., together with its subsidiaries prior to November 26, 2018 and thereafter to Ares Management Corporation, together with its subsidiaries. See “Note 14. Equity and Redeemable Interest", for detailed description of the Company's ownership structure and relevant changes.
The accompanying audited financial statements include the consolidated results of the Company and its subsidiaries. The Company is a holding company, and the Company's assets include equity interests in Ares Holdings Inc., Ares Offshore Holdings, Ltd., and Ares AI Holdings L.P. In this annual report, the following of the Company’s subsidiaries are collectively referred to as the “Ares Operating Group” or “AOG”: Ares Offshore Holdings L.P. (“Ares Offshore”), Ares Holdings L.P. (“Ares Holdings”), and Ares Investments L.P (“Ares Investments”). The Company, indirectly through its wholly owned subsidiaries, is the general partner of each of the Ares Operating Group entities. The Company operates and controls all of the businesses and affairs of and conducts all of its material business activities through the Ares Operating Group.
In addition, certain Ares funds, co-investment entities and collateralized loan obligations (“CLOs”) (collectively, the “Consolidated Funds”) managed by Ares Management LLC (“AM LLC”) and its wholly owned subsidiaries have been consolidated in the accompanying financial statements as described in “Note 2. Summary of Significant Accounting Policies”. Including the results of the Consolidated Funds significantly increases the reported amounts of the assets, liabilities, revenues, expenses and cash flows in the accompanying consolidated financial statements; however, the Consolidated Funds results included herein have no direct effect on the net income attributable to Ares Management Corporation or to Stockholders' Equity. Instead, economic ownership interests of the investors in the Consolidated Funds are reflected as non-controlling interests in Consolidated Funds. Further, cash flows allocable to non-controlling interest in Consolidated Funds are specifically identifiable in the Consolidated Statements of Cash Flows.
Redeemable Interest and Non-Controlling Interests in Ares Operating Group Entities
The non-controlling interests in AOG entities represents a component of equity and net income attributable to the owners of the Ares Operating Group Units (“AOG Units”) that are not held directly or indirectly by the Company. These owners consist predominantly of Ares Owners Holdings L.P. but also include other strategic distribution partnerships with whom the Company has established joint ventures. Non-controlling interests in AOG entities are adjusted for contributions to and distributions from AOG during the reporting period and are allocated income from the AOG entities based on their historical ownership percentage for the proportional number of days in the reporting period.
On February 21, 2020, the Company completed its acquisition (“Crestline Acquisition”) of the Class A membership interests (the “Class A membership interests”) in Crestline Denali Capital LLC (“Crestline Denali”). The Class A membership interests entitle the Company to the fees associated with managing seven collateral management contracts. The Class B membership interests of Crestline Denali (the “Class B membership interests”) were retained by the former owners of Crestline Denali and represent the financial interests in the subordinated notes of the collateralized loan obligations. In connection with the Company's control over Crestline Denali, the Company also consolidates investments and financial results that are attributable to the Class B membership interests to which the Company has no economic rights or obligations. Equity and income (loss) attributable to the Class B membership interests is included within non-controlling interests in AOG entities.
On July 1, 2020, the Company completed its acquisition of a majority interest in SSG Capital Holdings Limited and its operating subsidiaries (“SSG”) in accordance with the purchase agreement entered into on January 21, 2020 (“SSG Acquisition”). Following the acquisition, SSG began operating under the Ares SSG brand. Ares SSG is an alternative investment manager in the Asia Pacific that is focused on leveraging its broad Pan-Asian presence, extensive infrastructure and local origination network to make credit, private equity and special situation investments across Asia and Australia.
Ares Management Corporation
Notes to the Consolidated Financial Statements (Continued)
(Dollars in Thousands, Except Share Data and As Otherwise Noted)
In connection with the SSG Acquisition, the former owners of SSG retained an ownership interest in the operations acquired by the Company. In certain circumstances, the Company may acquire full ownership of SSG pursuant to a contractual arrangement that may be initiated by the Company or by the former owners of SSG. Since the acquisition of the remaining interest in SSG is not within the Company's sole discretion, the ownership interest held by the former owners of SSG is classified as a redeemable interest and represents mezzanine equity.
2. SUMMARY OF SIGNIFICANT ACCOUNTING POLICIES
Basis of Presentation
The accompanying consolidated financial statements are prepared in accordance with the generally accepted accounting principles in the United States (“GAAP”). The Company’s Consolidated Funds are investment companies under GAAP based on the following characteristics: the Consolidated Funds obtain funds from one or more investors and provide investment management services and the Consolidated Funds’ business purpose and substantive activities are investing funds for returns from capital appreciation and/or investment income. Therefore, investments of Consolidated Funds are recorded at fair value and the unrealized appreciation (depreciation) in an investment’s fair value is recognized on a current basis in the Consolidated Statements of Operations. Additionally, the Consolidated Funds do not consolidate their majority-owned and controlled investments in portfolio companies. In the preparation of these consolidated financial statements, the Company has retained the investment company accounting for the Consolidated Funds under GAAP.
All of the investments held and CLO loan obligations issued by the Consolidated Funds are presented at their estimated fair values in the Company’s Consolidated Statements of Financial Condition. Net income attributable to holders of subordinated notes of the CLOs is included in net income attributable to non-controlling interests in consolidated funds in the Consolidated Statements of Operations.
The Company has reclassified certain prior period amounts to conform to the current year presentation.
Use of Estimates
The preparation of financial statements in conformity with GAAP requires management to make assumptions and estimates that affect the reported amounts of assets and liabilities, the disclosure of contingent assets and liabilities at the date of the financial statements and the reported amounts of revenues, expenses and other income (expense) during the reporting periods. Assumptions and estimates regarding the valuation of investments involve a high degree of judgment and complexity and may have a significant impact on net income. Actual results could differ from these estimates and such differences could be material to the consolidated financial statements.
The outbreak of the coronavirus pandemic (“COVID-19”) has caused uncertainty and disruption in the global economy and financial markets. As a result, management's estimates and assumptions may be subject to a higher degree of variability and volatility that may result in material differences from the current period.
Principles of Consolidation
The Company consolidates those entities in which it has a direct or indirect controlling financial interest based on either a variable interest model or voting interest model. As such, the Company consolidates (a) entities in which it holds a majority voting interest or has majority ownership and control over the operational, financial and investing decisions of that entity and (b) entities that the Company concludes are variable interest entities (“VIEs”) in which the Company has more than insignificant economic interest and power to direct the activities that most significantly impact the entities, and for which the Company is deemed to be the primary beneficiary.
The Company determines whether an entity should be consolidated by first evaluating whether it holds a variable interest in the entity. Fees that are customary and commensurate with the level of services provided by the Company, and where the Company does not hold other economic interests in the entity that would absorb more than an insignificant amount of the expected losses or returns of the entity, would not be considered a variable interest. The Company factors in all economic interests, including proportionate interests through related parties, to determine if fees are considered a variable interest. As the Company’s interests in funds are primarily management fees, performance income, and/or insignificant direct or indirect equity
Ares Management Corporation
Notes to the Consolidated Financial Statements (Continued)
(Dollars in Thousands, Except Share Data and As Otherwise Noted)
interests through related parties, the Company is not considered to have a variable interest in many of these entities. Entities that are not VIEs are further evaluated for consolidation under the voting interest model (“VOE”).
Variable Interest Model
The Company considers an entity to be a VIE if any of the following conditions exist: (a) the total equity investment at risk is not sufficient to permit the entity to finance its activities without additional subordinated financial support, (b) the holders of equity investment at risk, as a group, lack either the direct or indirect ability through voting rights or similar rights to make decisions that have a significant effect on the success of the entity or the obligation to absorb the expected losses or right to receive the expected residual returns, or (c) the voting rights of some equity investors are disproportionate to their obligation to absorb losses of the entity, their rights to receive returns from an entity, or both and substantially all of the entity’s activities either involve or are conducted on behalf of an investor with disproportionately few voting rights.
The Company consolidates all VIEs for which it is the primary beneficiary. The Company determines it is the primary beneficiary when it has the power to direct the activities of the VIE that most significantly impact the entity’s economic performance and the obligation to absorb losses of the entity or the right to receive benefits from the entity that could potentially be significant to the VIE.
The Company determines whether it is the primary beneficiary of a VIE at the time it becomes involved with a VIE and continuously reconsiders the conclusion. In evaluating whether the Company is the primary beneficiary, the Company evaluates its direct and indirect economic interests in the entity. The consolidation analysis is generally performed qualitatively, however, if the primary beneficiary is not readily determinable, a quantitative analysis may also be performed. This analysis requires judgment. These judgments include: (1) determining whether the equity investment at risk is sufficient to permit the entity to finance its activities without additional subordinated financial support, (2) evaluating whether the equity holders, as a group, can make decisions that have a significant effect on the success of the entity, (3) determining whether two or more parties' equity interests should be aggregated, (4) determining whether the equity investors have proportionate voting rights to their obligations to absorb losses or rights to receive returns from an entity and (5) evaluating the nature of relationships and activities of the parties involved in determining which party within a related-party group is most closely associated with a VIE and hence would be deemed the primary beneficiary.
Consolidated CLOs
As of December 31, 2020 and 2019, the Company consolidated 21 and 16 CLOs, respectively.
The Company has determined that the fair value of the financial assets of the consolidated CLOs, which are mostly Level II assets within the GAAP fair value hierarchy, are more observable than the fair value of the financial liabilities of its consolidated CLOs, which are mostly Level III liabilities within the GAAP fair value hierarchy. As a result, the financial assets of consolidated CLOs are measured at fair value and the financial liabilities of the consolidated CLOs are measured in consolidation as: (1) the sum of the fair value of the financial assets, and the carrying value of any nonfinancial assets held temporarily, less (2) the sum of the fair value of any beneficial interests retained by the Company (other than those that represent compensation for services), and the Company’s carrying value of any beneficial interests that represent compensation for services. The resulting amount is allocated to the individual financial liabilities (other than the beneficial interests retained by the Company).
The loan obligations issued by the CLOs are collateralized by diversified asset portfolios and by structured debt or equity. In exchange for managing the collateral for the CLOs, the Company typically earns a variety of management fees, including senior and subordinated management fees, and in some cases, contingent incentive fee income. In cases where the Company earns fees from a CLO that it consolidates, those fees have been eliminated as intercompany transactions. The Company's holdings in these CLOs are generally subordinated to other interests in the entities and entitle the Company to receive a pro rata portion of the residual cash flows, if any, from the entities. Additionally, the Company may invest in other senior secured notes, which are repaid based on available cash flows subject to priority of payments under each consolidated CLO's governing documents. Investors in the CLOs generally have no recourse against the Company for any losses sustained in the capital structure of each CLO.
Ares Management Corporation
Notes to the Consolidated Financial Statements (Continued)
(Dollars in Thousands, Except Share Data and As Otherwise Noted)
Fair Value Measurements
GAAP establishes a hierarchical disclosure framework that prioritizes the inputs used in measuring financial instruments at fair value into three levels based on their market price observability. Market price observability is affected by a number of factors, including the type of instrument and the characteristics specific to the instrument. Financial instruments with readily available quoted prices from an active market or for which fair value can be measured based on actively quoted prices generally have a higher degree of market price observability and a lesser degree of judgment inherent in measuring fair value.
Financial assets and liabilities measured and reported at fair value are classified as follows:
•Level I—Quoted prices in active markets for identical instruments.
•Level II—Quoted prices for similar instruments in active markets; quoted prices for identical or similar instruments in inactive markets; and model-derived valuations with directly or indirectly observable significant inputs. Level II inputs include prices in markets with few transactions, non-current prices, prices for which little public information exists or prices that vary substantially over time or among brokered market makers. Other inputs include interest rate, yield curve, volatility, prepayment risk, loss severity, credit risk and default rate.
•Level III—Valuations that rely on one or more significant unobservable inputs. These inputs reflect the Company’s assessment of the assumptions that market participants would use to value the instrument based on the best information available.
In some instances, an instrument may fall into more than one level of the fair value hierarchy. In such instances, the instrument’s level within the fair value hierarchy is based on the lowest of the three levels (with Level III being the lowest) that is significant to the fair value measurement. The Company’s assessment of the significance of an input requires judgment and considers factors specific to the instrument. The Company accounts for the transfer of assets into or out of each fair value hierarchy level as of the beginning of the reporting period (see “Note 5. Fair Value” for further detail).
Cash and Cash Equivalents
Cash and cash equivalents for the Company includes investments with maturities at purchase of less than three months, money market funds and demand deposits. Cash and cash equivalents held at Consolidated Funds represents cash that, although not legally restricted, is not available to support the general liquidity needs of the Company, as the use of such amounts is generally limited to the activities of the Consolidated Funds.
At December 31, 2020 and 2019, the Company had cash balances with financial institutions in excess of Federal Deposit Insurance Corporation insured limits. The Company monitors the credit standing of these financial institutions.
Investments
The Company has retained the specialized investment company accounting guidance under GAAP with respect to its Consolidated Funds, which hold a substantial majority of its investments. Thus, the consolidated investments are reflected in the Consolidated Statements of Financial Condition at fair value, with unrealized appreciation (depreciation) resulting from changes in fair value reflected as a component of net realized and unrealized gains (losses) on investments in the Consolidated Statements of Operations. Fair value is the amount that would be received to sell an asset, or paid to transfer a liability, in an orderly transaction between market participants at the measurement date (i.e., the exit price).
Equity Method Investments
The Company accounts for its investments in which it has or is otherwise presumed to have significant influence, including investments in unconsolidated funds, strategic investments and carried interest, using the equity method of accounting. The carrying amounts of equity method investments are reflected in investments in the Consolidated Statements of Financial Condition. Certain of the Company's equity method investments are reported at fair value. Management's determination of fair value includes various valuation techniques. These techniques may include market approach, recent transaction price, net asset value approach, discounted cash flows, acreage valuation and may use one or more significant
Ares Management Corporation
Notes to the Consolidated Financial Statements (Continued)
(Dollars in Thousands, Except Share Data and As Otherwise Noted)
unobservable inputs such as EBITDA or revenue multiples, discount rates, weighted average cost of capital, exit multiples, terminal growth rates and other unobservable inputs. Alternatively, the carrying value of investments accounted for using equity method accounting is determined based on amounts invested by the Company, adjusted for the equity in earnings or losses of the investee allocated based on the respective partnership agreements, less distributions received. The Company evaluates the equity method investments for impairment whenever events or changes in circumstances indicate that the carrying amounts of such investments may not be recoverable. Except for carried interest, the Company’s share of the investee’s income and expenses for the Company’s equity method investments is included within principal investment income (loss) and net realized and unrealized gains (losses) on investments within the Consolidated Statements of Operations. Carried interest allocation is presented separately as a revenue line item within the Consolidated Statements of Operations, and the accrued but unpaid carried interest as of the reporting date is reported in within investments in the Consolidated Statements of Financial Condition.
Derivative Instruments
The Company recognizes all derivatives as either assets or liabilities in the Consolidated Statements of Financial Condition within other assets or accounts payable, accrued expenses and other liabilities, respectively, and reports them at fair value.
Goodwill and Intangible Assets
The Company's finite-lived intangible assets consists primarily of contractual rights to earn future management fees from the acquired management contracts. Finite-lived intangible assets are amortized on a straight-line basis over their estimated useful lives, ranging from approximately 2.0 to 13.5 years. The purchase price of an acquired management contract is treated as an intangible asset and is amortized over the life of the contract. Amortization is included as part of general, administrative and other expenses in the Consolidated Statements of Operations.
The Company tests finite-lived intangible assets for impairment if certain events occur or circumstances change indicating that the carrying amount of the intangible asset may not be recoverable. The Company evaluates impairment by comparing the estimated fair value attributable to the intangible asset being evaluated with its carrying amount. If an impairment is determined to exist by management, the Company accelerates amortization expense so that the carrying amount represents fair value. The Company estimates fair value using undiscounted future cash flow.
Goodwill represents the excess cost over identifiable net assets of an acquired business. The Company tests goodwill annually for impairment. If, after assessing qualitative factors, the Company believes that it is more likely than not that the fair value of the reporting unit is less than its carrying amount, the Company will evaluate impairment quantitatively to determine and record the amount of goodwill impairment as the excess of the carrying amount of the reporting unit over its fair value.
The Company also tests goodwill for impairment in other periods if an event occurs or circumstances change such that is more likely than not to reduce the fair value of the reporting unit below its carrying amount. Inherent in such fair value determinations are certain judgments and estimates relating to future cash flows, including the Company’s interpretation of current economic indicators and market valuations, and assumptions about the Company’s strategic plans with regard to its operations. Due to the uncertainties associated with such estimates, actual results could differ from such estimates.
The Company's intangible assets and goodwill are included within other assets on the Company’s Consolidated Statements of Financial Condition.
Fixed Assets
Fixed assets, consisting of furniture, fixtures and equipment, leasehold improvements, computer hardware and internal-use software, are recorded at cost, less accumulated depreciation and amortization. Fixed assets are included within other assets on the Company’s Consolidated Statements of Financial Condition.
Direct costs associated with developing, purchasing or otherwise acquiring software for internal use (“Internal-Use Software”) are capitalized and amortized on a straight-line basis over the expected useful life of the software, beginning when the software is ready for its intended purpose. Costs incurred for upgrades and enhancements that will not result in additional functionality are expensed as incurred.
Ares Management Corporation
Notes to the Consolidated Financial Statements (Continued)
(Dollars in Thousands, Except Share Data and As Otherwise Noted)
Fixed assets are depreciated or amortized on a straight-line basis over an asset's estimated useful life, with the corresponding depreciation and amortization expense included within general, administrative and other expenses on the Company’s Consolidated Statements of Operations. The estimated useful life for leasehold improvements is the lesser of the lease term or the life of the asset while other fixed assets and internal-use software are generally depreciated between three and seven years. Fixed assets are reviewed for impairment whenever events or changes in circumstances indicate that the carrying amount of an asset may not be recoverable.
Redeemable Interest in Ares Operating Group Entities
Redeemable interest in AOG entities represents the ownership interest that the former owners of SSG retained in connection with the SSG Acquisition. Redeemable interest in AOG entities was initially recorded at fair value on the date of acquisition within mezzanine equity in the Consolidated Statements of Financial Condition. Income (loss) is allocated based on the ownership percentage attributable to the redeemable interest. The Company determined that the redemption of the redeemable interest is probable as of the date of acquisition. At each balance sheet date, the carrying value of the redeemable interest is presented at the redemption amount, as defined in accordance with the terms of a contractual arrangement between the Company and the former owners of SSG, to the extent that the redemption amount exceeds the initial measurement on the date of acquisition. The Company recognizes changes in the redemption amount with corresponding adjustments against retained earnings, or additional paid-in-capital in the absence of retained earnings, within stockholders' equity in the Consolidated Statements of Financial Condition.
Revenue Recognition
Revenues consist of management fees, carried interest allocation, incentive fees, principal investment income and administrative, transaction and other fees. The Company recognizes revenue in a way that depicts the transfer of promised goods or services to customers in an amount that reflects the consideration to which the Company expects to be entitled in exchange for those goods or services. The Company’s revenue is based on contracts with a determinable transaction price and distinct performance obligations with probable collectability. Revenues are not recognized until the performance obligation(s) are satisfied.
Management Fees
Management fees are generally based on a defined percentage of fair value of assets, total commitments, invested capital, net asset value (“NAV”), net investment income, total assets or par value of the investment portfolios managed by the Company. Principally all management fees are earned from affiliated funds of the Company. The contractual terms of management fees vary by fund structure and investment strategy. Management fees are recognized as revenue in the period advisory services are rendered, subject to the Company’s assessment of collectability.
Management fees also include a quarterly incentive fee based on the net investment income (“ARCC Part I Fees”) from Ares Capital Corporation (NASDAQ: ARCC) (“ARCC”), a publicly traded business development company registered under the Investment Company Act and managed by a subsidiary of the Company.
ARCC Part I Fees are equal to 20.0% of its net investment income (before ARCC Part I Fees and incentive fees payable based on capital gains), subject to a fixed “hurdle rate” of 1.75% per quarter, or 7.0% per annum. No fee is recognized until ARCC's net investment income exceeds a 1.75% hurdle rate, with a “catch-up” provision to ensure that the Company receives 20% of ARCC's net investment income from the first dollar earned.
Performance Income
Performance income revenues consist of carried interest allocation and incentive fees. Performance income is based on certain specific hurdle rates as defined in the applicable investment management agreements or governing documents. Substantially all performance income is earned from affiliated funds of the Company.
Carried Interest Allocation
In certain fund structures, typically in private equity and real estate equity funds, carried interest is allocated to the Company based on cumulative fund performance to date, subject to the achievement of minimum return levels in accordance
Ares Management Corporation
Notes to the Consolidated Financial Statements (Continued)
(Dollars in Thousands, Except Share Data and As Otherwise Noted)
with the respective terms set out in each fund’s investment management agreement. At the end of each reporting period, a fund will allocate carried interest applicable to the Company based upon an assumed liquidation of that fund's net assets on the reporting date, irrespective of whether such amounts have been realized. Carried interest is recorded to the extent such amounts have been allocated, and may be subject to reversal to the extent that the amount allocated exceeds the amount due to the general partner or investment manager based on a fund’s cumulative investment returns.
As the fair value of underlying assets varies between reporting periods, it is necessary to make adjustments to amounts recorded as carried interest to reflect either (i) positive performance resulting in an increase in the carried interest allocated to the Company or (ii) negative performance that would cause the amount due to the Company to be less than the amount previously recognized as revenue, resulting in a reversal of previously recognized carried interest allocated to the Company. Accrued but unpaid carried interest as of the reporting date is recorded within investments in the Consolidated Statements of Financial Condition.
Carried interest is realized when an underlying investment is profitably disposed of and the fund’s cumulative returns are in excess of the specific hurdle rates as defined in the applicable investment management agreements or governing documents. Since carried interest is subject to reversal, the Company may need to accrue for potential repayment of previously received carried interest. This accrual represents all amounts previously distributed to the Company that would need to be repaid to the funds if the funds were to be liquidated based on the current fair value of the underlying funds’ investments as of the reporting date. The actual repayment obligations, however, generally does not become realized until the end of a fund’s life. As of December 31, 2020 and 2019, if the funds were liquidated at their fair values, there would have been no repayment obligation or liability.
The Company accounts for carried interest, which represents a performance-based capital allocation from an investment fund to the Company, as earnings from financial assets within the scope of ASC 323, Investments-Equity Method and Joint Ventures. The Company recognizes carried interest allocation as a separate revenue line item in the Consolidated Statements of Operations with uncollected carried interest as of the reporting date reported within investments in the Consolidated Statements of Financial Condition.
Incentive Fees
Incentive fees earned on the performance of certain fund structures, typically in credit funds, are recognized based on the fund’s performance during the period, subject to the achievement of minimum return levels in accordance with the respective terms set out in each fund’s investment management agreement. Incentive fees are realized at the end of a measurement period, typically annually. Once realized, such fees are no longer subject to reversal.
Principal Investment Income
Principal investment income consists of interest and dividend income and net realized and unrealized gain (loss) from the equity method investments that the Company manages.
Administrative, Transaction and Other Fees
The Company provides administrative services to certain of its affiliated funds that are reported within administrative and other fees. The administrative fees generally represent expense reimbursements for a portion of overhead and other expenses incurred by certain professionals directly attributable to performing services for a fund but may also be based on a fund’s NAV. The Company also receives transaction fees from certain affiliated funds for activities related to fund transactions, such as loan originations. These fees are recognized as other revenue in the period in which the administrative services and the transaction related services are rendered.
Equity-Based Compensation
The Company recognizes expense related to equity-based compensation in which it receives employee services in exchange for (a) equity instruments of the Company, (b) derivatives based on the Company’s Class A common stock or (c) liabilities that are based on the fair value of the Company’s equity instruments. Equity-based compensation expense represents
Ares Management Corporation
Notes to the Consolidated Financial Statements (Continued)
(Dollars in Thousands, Except Share Data and As Otherwise Noted)
expenses associated with restricted units, options and phantom shares granted under 2014 Equity Incentive Plan, as amended and restated on March 1, 2018 and as further amended and restated effective November 26, 2018 (the “Equity Incentive Plan”).
Equity-based compensation expense for restricted units and options is determined based on the fair value of the respective equity award on the grant date and is recognized on a straight-line basis over the requisite service period, with a corresponding increase in additional paid-in-capital. Grant date fair value of the restricted units is determined by the most recent closing price of shares of the Company's Class A common stock.
The Company recognizes share-based award forfeitures in the period they occur as a reversal of previously recognized compensation expense. The reduction in compensation expense is determined based on the specific awards forfeited during that period.
The Company records deferred tax assets or liabilities for equity compensation plan awards based on deductions for income tax purposes of equity-based compensation recognized at the statutory tax rate in the jurisdiction in which the Company is expected to receive a tax deduction. In addition, differences between the deferred tax assets recognized for financial reporting purposes and the actual tax deduction reported on the Company’s income tax returns are recorded as adjustments to additional paid-in-capital. If the tax deduction is less than the deferred tax asset, the calculated shortfall reduces the pool of excess tax benefits. If the pool of excess tax benefits is reduced to zero, then subsequent shortfalls would increase the income tax expense.
Equity-based compensation expense is presented within compensation and benefits in the Consolidated Statements of Operations.
Performance Related Compensation
The Company has agreed to pay a portion of the performance income earned from certain funds, including income from Consolidated Funds that is eliminated in consolidation, to certain professionals. Depending on the nature of each fund, the performance income allocation may be structured as a fixed percentage subject to vesting based on continued employment or service (generally over a period of four to six years) or as an annual award that is fully vested for the particular year. Other limitations may apply to performance income allocation as set forth in the applicable governing documents of the fund or award documentation. Performance related compensation is recognized in the same period that the related performance income is recognized. Performance related compensation can be reversed during periods when there is a reversal of performance income that was previously recognized.
Performance related compensation payable represents the amounts payable to professionals who are entitled to a proportionate share of performance income in one or more funds. The liability is calculated based upon the changes to realized and unrealized performance income but not payable until the performance income itself is realized.
Net Realized and Unrealized Gains (Losses) on Investments
Realized gain (loss) occurs when the Company redeems all or a portion of its investment or when the Company receives cash income, such as dividends or distributions. Unrealized appreciation (depreciation) results from changes in the fair value of the underlying investment as well as from the reversal of previously recognized unrealized appreciation (depreciation) at the time an investment is realized. Realized and unrealized gains (losses) are presented together as net realized and unrealized gains (losses) on investments in the Consolidated Statements of Operations. Also, the Company’s share of the investee’s income and expenses for the Company’s equity method investments is included within net realized and unrealized gains (losses) on investments.
Interest and Dividend Income
Interest, dividends and other investment income are included in interest and dividend income. Interest income is recognized on an accrual basis to the extent that such amounts are expected to be collected using the effective interest method. Dividends and other investment income are recorded when the right to receive payment is established.
Ares Management Corporation
Notes to the Consolidated Financial Statements (Continued)
(Dollars in Thousands, Except Share Data and As Otherwise Noted)
Foreign Currency
The U.S. dollar is the Company's functional currency; however, certain transactions of the Company may not be denominated in U.S. dollars. Foreign exchange revaluation arising from these transactions is recognized within other income (expense) in the Consolidated Statements of Operations. For the year ended December 31, 2020, the Company recognized $13.1 million in transaction gains related to foreign currencies revaluation. For the years ended December 31, 2019 and 2018, the Company recognized $8.5 million and $0.1 million, respectively, in transaction losses related to foreign currencies revaluation.
In addition, the combined and consolidated results include certain foreign subsidiaries and Consolidated Funds that use functional currencies other than the U.S. dollar. Assets and liabilities of these foreign subsidiaries are translated to U.S. dollars at the prevailing exchange rates as of the reporting date. Income and expense and gain and loss transactions denominated in foreign currencies are generally translated into U.S. dollars monthly using the average exchange rates during the respective transaction period. Translation adjustments resulting from this process are recorded to currency translation adjustment in accumulated other comprehensive income.
Income Taxes
Since the Company’s election to be taxed as a corporation (effective March 1, 2018), all earnings allocated to the Company are subject to U.S. corporate income taxes. A provision for corporate level income taxes imposed on unrealized gains and income items as well as taxes imposed on certain subsidiaries’ earnings is included in the consolidated tax provision. Also included in the consolidated tax provision are entity level income taxes incurred by certain affiliated funds and co-investment entities that are consolidated in these financial statements. The portion of consolidated earnings not allocated to the Company flows through to owners of the Ares Operating Group entities without being taxed at the corporate level.
Income taxes are accounted for using the liability method of accounting. Under this method, deferred tax assets and liabilities are recognized for the expected future tax consequences of differences between the carrying amounts of assets and liabilities and their respective tax basis, using tax rates in effect for the year in which the differences are expected to reverse. The effect on deferred assets and liabilities of a change in tax rates is recognized as income, in the period when the change is enacted. Deferred tax assets are reduced by a valuation allowance when it is more likely than not that some portion or all of the deferred tax assets will not be realized. Current and deferred tax liabilities are reported on a net basis and included within other assets in the Consolidated Statements of Financial Condition.
The Company analyzes its tax filing positions in all U.S. federal, state, local and foreign tax jurisdictions where it is required to file income tax returns for all open tax years in these jurisdictions. The Company recognizes the tax benefit from an uncertain tax position only if it is more likely than not that the tax position will be sustained upon examination by the taxing authorities based on the technical merits of the position. The tax benefit recognized in the financial statements for a particular tax position is based on the largest benefit that is more likely than not to be realized. The amount of unrecognized tax benefits (“UTBs”) is adjusted as appropriate for changes in facts and circumstances, such as significant amendments to existing tax law, new regulations or interpretations by the taxing authorities, new information obtained during a tax examination, or resolution of an examination. Both accrued interest and penalties, where appropriate, related to UTBs are shown in general, administrative and other expenses in the Consolidated Statements of Operations.
Tax laws are complex and subject to different interpretations by the taxpayer and respective governmental taxing authorities. Significant judgment is required in determining tax expense and in evaluating tax positions, including evaluating uncertainties under GAAP. The Company reviews its tax positions quarterly and adjusts its tax balances as new legislation is passed or new information becomes available.
Ares Management Corporation
Notes to the Consolidated Financial Statements (Continued)
(Dollars in Thousands, Except Share Data and As Otherwise Noted)
Income Allocation
Income (loss) before taxes is allocated based on each partner’s average daily ownership of the Ares Operating Group entities for each year presented.
Earnings Per Share
Basic earnings per share of Class A common stock is computed by dividing income available to Class A common stockholders by the weighted-average number shares of Class A common stock outstanding during the period. Income available to Class A common stockholders represents net income attributable to Ares Management Corporation after giving effect to the Series A Preferred stock dividends paid.
Diluted earnings per share of Class A common stock is computed by dividing income available to Class A common stockholders by the weighted-average number of shares of Class A common stock outstanding during the period, increased to include the number of additional shares of Class A common stock that would have been outstanding if the potentially dilutive securities had been issued. Potentially dilutive securities include outstanding options to acquire shares of Class A common stock, unvested restricted units and AOG Units exchangeable for shares of Class A common stock. The effect of potentially dilutive securities is reflected in diluted earnings per share of Class A common stock using the more dilutive result of the treasury stock method or the two-class method.
Unvested share-based payment awards that contain non-forfeitable rights to dividend or dividend equivalents (whether paid or unpaid) are participating securities and are considered in the computation of earnings per share of Class A common stock pursuant to the two-class method. Unvested restricted units that pay dividend equivalents are deemed participating securities and are included in basic and diluted earnings per share of Class A common stock calculation under the two-class method.
Comprehensive Income
Comprehensive income consists of net income and other appreciation (depreciation) affecting stockholders' equity that, under GAAP, are excluded from net income. The Company's other comprehensive income includes foreign currency translation adjustments.
Adoption of ASC 842
Effective January 1, 2019, the Company adopted the Financial Accounting Standards Board (“FASB”) Topic 842 (“ASC 842”), Leases. The Company adopted ASC 842 under the modified retrospective approach using the practical expedient provided for within paragraph 842-10-65-1; therefore, the presentation of prior year periods has not been adjusted. There is no cumulative effect upon adoption because no adjustment to the opening balances of the components of equity was necessary.
The Company has entered into operating and finance leases for corporate offices and certain equipment and makes the determination if an arrangement constitutes a lease at inception. Operating leases are included in right-of-use operating lease assets and operating lease liabilities in the Company's Consolidated Statements of Financial Condition. Finance leases are included in accounts payable, accrued expenses and other liabilities in the Consolidated Statements of Financial Condition. Leases with an initial term of 12 months or less are not recorded on the Consolidated Statements of Financial Condition.
Right-of-use operating lease assets represent the Company's right to use an underlying asset for the lease term and operating lease liabilities represent the Company's obligation to make lease payments arising from the lease. Operating lease right-of-use assets and corresponding lease liabilities are recognized at commencement date based on the present value of lease payments over the lease term. As most of the Company's leases do not provide an implicit rate, the Company uses the its incremental borrowing rate based on the information available at commencement date in determining the present value of lease payments. The Company uses the implicit rate when readily determinable. The right-of-use operating lease asset also includes any lease prepayments and excludes lease incentives. Lease terms may include options to extend or terminate the lease when it is reasonably certain that the company will exercise that option. Lease expense is primarily recognized on a straight-line basis over the lease term. The Company has lease agreements with lease and non-lease components, which are generally accounted for separately. However, for certain equipment leases where the non-lease components are not material, the Company accounts for the lease and non-lease components as a single lease component.
Ares Management Corporation
Notes to the Consolidated Financial Statements (Continued)
(Dollars in Thousands, Except Share Data and As Otherwise Noted)
Recent Accounting Pronouncements
The Company considers the applicability and impact of all accounting standard updates (“ASU”) issued by the Financial Accounting Standards Board (“FASB”). ASUs not listed below were assessed and either determined to be not applicable or expected to have minimal impact on its consolidated financial statements.
In December 2019, the FASB issued ASU 2019-12, Income Taxes (Topic 740): Simplifying the Accounting for Income Taxes. The amendments in this update simplify the accounting for income taxes by removing certain exceptions to the general principles in Topic 740. The amendments also improve consistent application of and simplify GAAP for other areas of Topic 740 by clarifying and amending existing guidance. ASU 2019-12 is effective for public entities for annual reporting periods beginning after December 15, 2020 and interim periods within those reporting periods, with early adoption permitted. The amendments in this update related to separate financial statements of legal entities that are not subject to tax should be applied on a retrospective basis for all periods presented. The amendments related to changes in ownership of foreign equity method investments or foreign subsidiaries should be applied on a modified retrospective basis through a cumulative-effect adjustment to retained earnings as of the beginning of the fiscal year of adoption. The amendments related to franchise taxes that are partially based on income should be applied on either a retrospective basis for all periods presented or a modified retrospective basis through a cumulative-effect adjustment to retained earnings as of the beginning of the fiscal year of adoption. All other amendments should be applied on a prospective basis. The Company has concluded this guidance will not have a material impact on its consolidated financial statements.
In January 2020, the FASB issued ASU 2020-01, Investments—Equity Securities (Topic 321), Investments—Equity Method and Joint Ventures (Topic 323), and Derivatives and Hedging (Topic 815). The amendments in this update clarify certain interactions between the guidance to account for certain equity securities under Topic 321, the guidance to account for investments under the equity method of accounting in Topic 323, and the guidance in Topic 815, which could change how an entity accounts for an equity security under the measurement alternative or a forward contract or purchased option to purchase securities that, upon settlement of the forward contract or exercise of the purchased option, would be accounted for under the equity method of accounting or the fair value option in accordance with Topic 825, Financial Instruments. These amendments improve current GAAP by reducing diversity in practice and increasing comparability of the accounting for these interactions. ASU 2020-01 is effective for public entities for annual reporting periods beginning after December 15, 2020 and interim periods within those reporting periods, with early adoption permitted. The amendments in this update should be applied on a prospective basis. The Company has concluded this guidance will not have a material impact on its consolidated financial statements.
In March 2020, the FASB issued ASU 2020-04, Reference Rate Reform (Topic 848): Facilitation of the Effects of Reference Rate Reform on Financial Reporting. The amendments in this update provide optional expedients and exceptions for applying generally accepted accounting principles to contracts, hedging relationships, and other transactions affected by reference rate reform if certain criteria are met. The amendments in this update apply only to contracts, hedging relationships, and other transactions that reference the London Interbank Offered Rate (“LIBOR”) or another reference rate expected to be discontinued because of reference rate reform. The guidance was effective upon issuance and generally can be applied through December 31, 2022. The Company is currently evaluating the impact of this guidance on its consolidated financial statements.
Ares Management Corporation
Notes to the Consolidated Financial Statements (Continued)
(Dollars in Thousands, Except Share Data and As Otherwise Noted)
3. GOODWILL AND INTANGIBLE ASSETS
Finite Lived Intangible Assets, Net
The following table summarizes the carrying value, net of accumulated amortization, of the Company's intangible assets that are included within other assets in the Consolidated Statements of Financial Condition:
| | | | | | | | | | | | | | | | | |
| | | | | |
| Weighted Average Amortization Period as of December 31, 2020 | | As of December 31, |
| | 2020 | | 2019 |
| Management contracts | 5.4 years | | $ | 210,857 | | | $ | 12,498 | |
| Client relationships | 9.1 years | | 25,141 | | | 6,341 | |
| Trade name | 9.4 years | | 11,079 | | | 378 | |
| Intangible assets | | | 247,077 | | | 19,217 | |
| Foreign currency translation | | | 3,093 | | | — | |
| Total intangible assets | | | 250,170 | | | 19,217 | |
| Less: accumulated amortization | | | (28,082) | | | (11,242) | |
| Intangible assets, net | | | $ | 222,088 | | | $ | 7,975 | |
In connection with the SSG Acquisition during the third quarter of 2020, the Company allocated $171.7 million, $18.8 million and $10.7 million of the purchase price to the fair value of the acquired management contracts, client relationships and trade name, respectively. The acquired management contracts, client relationships and trade name had a weighted average amortization period from the date of acquisition of 5.8 years, 10.0 years and 10.0 years, respectively.
In connection with the Crestline Acquisition during the first quarter of 2020, the Company allocated $34.7 million of the purchase price to the fair value of the acquired collateral management contracts. The acquired management contracts had a weighted average amortization period from the date of acquisition of 6.6 years.
Amortization expense associated with intangible assets, excluding impairment charges, was $24.5 million, $3.4 million and $9.0 million for the years ended December 31, 2020, 2019 and 2018, respectively, and is presented within general, administrative and other expenses within the Consolidated Statements of Operations. During the first quarter of 2020, the Company removed $4.7 million of intangible assets that were fully amortized.
During the year ended December 31, 2019, the Company recorded a non-cash impairment charge of $20.0 million to general, administrative and other expenses within the Condensed Consolidated Statements of Operations related to certain intangible assets recorded in connection with the Company’s acquisition of Energy Investors Funds (“EIF”). The primary indicators of impairment were lower legacy EIF investor commitments into successor funds from the Company’s original projections and the Company’s decision to no longer introduce successor funds under its EIF trade name. As a result, the Company expects a decrease in the future expected cash flows from management fees generated by EIF’s existing client relationships and a decrease in royalties attributed to EIF’s trade name. The Company determined that the carrying value of these intangible assets exceeded the expected undiscounted future cash flows and recorded an impairment charge equal to the difference between its carrying value of each asset and the asset’s estimated fair value, as calculated using a discounted cash flow methodology. Following the recognition of the impairment charge, the Company removed $35.1 million of the client relationships and trade name intangible assets to reflect the adjusted carrying value to be amortized over the remaining useful life.
Ares Management Corporation
Notes to the Consolidated Financial Statements (Continued)
(Dollars in Thousands, Except Share Data and As Otherwise Noted)
At December 31, 2020, future annual amortization of finite-lived intangible assets for the years 2021 through 2025 and thereafter is estimated to be:
| | | | | |
| Year | Amortization |
| 2021 | $ | 42,424 | |
| 2022 | 42,040 | |
| 2023 | 38,946 | |
| 2024 | 33,144 | |
| 2025 | 26,834 | |
| Thereafter | 38,700 | |
| Total | $ | 222,088 | |
Goodwill
The following table summarizes the carrying value of the Company's goodwill assets that are included within other assets in the Consolidated Statements of Financial Condition:
| | | | | | | | | | | | | | | | | | | | | | | | | | | | | |
| Credit Group | | Private Equity Group | | Real Estate Group | | Strategic Initiatives | | Total |
| Balance as of December 31, 2018 | $ | 32,196 | | | $ | 58,600 | | | $ | 52,990 | | | $ | — | | | $ | 143,786 | |
| Foreign currency translation | — | | | — | | | 69 | | | — | | | 69 | |
| Balance as of December 31, 2019 | $ | 32,196 | | | $ | 58,600 | | | $ | 53,059 | | | $ | — | | | $ | 143,855 | |
| Acquisitions | — | | | — | | | — | | | 224,601 | | | 224,601 | |
| Foreign currency translation | — | | | — | | | 61 | | | 2,530 | | | 2,591 | |
| Balance as of December 31, 2020 | $ | 32,196 | | | $ | 58,600 | | | $ | 53,120 | | | $ | 227,131 | | | $ | 371,047 | |
In connection with the SSG Acquisition during the third quarter of 2020, the Company's assessment resulted in an allocation of the purchase price to goodwill of $224.6 million.
There was no impairment of goodwill recorded during the years ended December 31, 2020 and 2019. The impact of foreign currency translation is reflected within other comprehensive income.
Ares Management Corporation
Notes to the Consolidated Financial Statements (Continued)
(Dollars in Thousands, Except Share Data and As Otherwise Noted)
4. INVESTMENTS
The Company’s investments are comprised of the following:
| | | | | | | | | | | | | | | | | | | | | | | |
| | | Percentage of total investments |
| | | | | | | |
| As of December 31, | | As of December 31, |
| 2020 | | 2019 | | 2020 | | 2019 |
| Equity method investments: | | | | | | | |
Equity method private investment partnership interests - principal (1) | $ | 366,471 | | | $ | 390,407 | | | 21.8 | % | | 23.5 | % |
Equity method - carried interest (1) | 1,145,853 | | | 1,134,967 | | | 68.1 | | | 68.2 | |
Equity method private investment partnership interests and other (held at fair value)(1) | 92,196 | | | 51,528 | | | 5.5 | | | 3.1 | |
Equity method private investment partnership interests and other(1) | 23,883 | | | 16,536 | | | 1.4 | | | 1.0 | |
| Total equity method investments | 1,628,403 | | | 1,593,438 | | | 96.8 | | | 95.8 | |
Collateralized loan obligations (2) | 31,766 | | | 22,265 | | | 1.9 | | | 1.3 | |
| Other fixed income | 21,583 | | | 46,918 | | | 1.3 | | | 2.8 | |
| Collateralized loan obligations and other fixed income, at fair value | 53,349 | | | 69,183 | | | 3.2 | | | 4.1 | |
| Common stock, at fair value | 1,007 | | | 1,043 | | | 0.1 | | | 0.1 | |
| Total investments | $ | 1,682,759 | | | $ | 1,663,664 | | | | | |
| | | | | | | |
(1)Investment or portion of the investment is denominated in foreign currency and is translated into U.S. dollars at each reporting date.
(2)As of December 31, 2020, includes $3.4 million of collateralized loan obligations that are attributable to the Crestline Denali Class B membership interests.
Equity Method Investments
The Company’s equity method investments include investments that are not consolidated but over which the Company exerts significant influence. The Company evaluates each of its equity method investments to determine if any were significant as defined by guidance from the SEC. As of and for the years ended December 31, 2020, 2019 and 2018 , no individual equity method investment held by the Company met the significance criteria.
The following tables present summarized financial information for the Company's equity method investments, which are primarily funds managed by the Company, for the years ended December 31, 2020, 2019 and 2018.
| | | | | | | | | | | | | | | | | | | | | | | | | | | | | |
| As of December 31, 2020 and the Year then Ended |
| Credit Group | | Private Equity Group | | Real Estate Group | | Strategic Initiatives | | Total |
| Statement of Financial Condition | | | | | | | | | |
| Investments | $ | 12,406,944 | | | $ | 8,259,168 | | | $ | 5,320,711 | | | $ | 66,875 | | | $ | 26,053,698 | |
| Total assets | 13,416,800 | | | 8,591,385 | | | 5,780,472 | | | 70,998 | | | 27,859,655 | |
| Total liabilities | 3,884,603 | | | 1,415,383 | | | 975,057 | | | 11,711 | | | 6,286,754 | |
| Total equity | 9,532,197 | | | 7,176,002 | | | 4,805,415 | | | 59,287 | | | 21,572,901 | |
| | | | | | | | | |
| Statement of Operations | | | | | | | | | |
| Revenues | $ | 940,450 | | | $ | 263,335 | | | $ | 191,543 | | | $ | 2,656 | | | $ | 1,397,984 | |
| Expenses | (221,083) | | | (112,325) | | | (81,071) | | | (5,585) | | | (420,064) | |
| Net realized and unrealized gains (losses) from investments | (210,881) | | | 1,218,362 | | | 11,923 | | | 2,324 | | | 1,021,728 | |
| Income tax benefit (expense) | (1,693) | | | 57,935 | | | 346 | | | — | | | 56,588 | |
| Net income (loss) | $ | 506,793 | | | $ | 1,427,307 | | | $ | 122,741 | | | $ | (605) | | | $ | 2,056,236 | |
Ares Management Corporation
Notes to the Consolidated Financial Statements (Continued)
(Dollars in Thousands, Except Share Data and As Otherwise Noted)
| | | | | | | | | | | | | | | | | | | | | | | | | | | | | |
| As of December 31, 2019 and the Year then Ended |
| Credit Group | | Private Equity Group | | Real Estate Group | | Strategic Initiatives | | Total |
| Statement of Financial Condition | | | | | | | | | |
| Investments | $ | 10,937,224 | | | $ | 9,700,725 | | | $ | 4,939,245 | | | $ | — | | | $ | 25,577,194 | |
| Total assets | 11,625,699 | | | 10,077,149 | | | 5,314,908 | | | — | | | 27,017,756 | |
| Total liabilities | 3,416,429 | | | 534,965 | | | 958,020 | | | — | | | 4,909,414 | |
| Total equity | 8,209,270 | | | 9,542,184 | | | 4,356,888 | | | — | | | 22,108,342 | |
| | | | | | | | | |
| Statement of Operations | | | | | | | | | |
| Revenues | $ | 871,168 | | | $ | 325,529 | | | $ | 205,274 | | | $ | — | | | $ | 1,401,971 | |
| Expenses | (211,984) | | | (112,610) | | | (120,467) | | | — | | | (445,061) | |
| Net realized and unrealized gains from investments | 5,040 | | | 1,674,002 | | | 382,383 | | | — | | | 2,061,425 | |
| Income tax expense | (1,537) | | | (27,887) | | | (926) | | | — | | | (30,350) | |
| Net income | $ | 662,687 | | | $ | 1,859,034 | | | $ | 466,264 | | | $ | — | | | $ | 2,987,985 | |
| | | | | | | | | | | | | | | | | | | | | | | | | | | | | |
| For the Year Ended December 31, 2018 |
| Credit Group | | Private Equity Group | | Real Estate Group | | Strategic Initiatives | | Total |
| Statement of Operations | | | | | | | | | |
| Revenues | $ | 766,009 | | | $ | 264,376 | | | $ | 144,706 | | | $ | — | | | $ | 1,175,091 | |
| Expenses | (189,432) | | | (85,801) | | | (96,353) | | | — | | | (371,586) | |
| Net realized and unrealized gains (losses) from investments | (67,477) | | | (892,800) | | | 417,974 | | | — | | | (542,303) | |
| Income tax expense | (2,526) | | | (20,554) | | | (4,075) | | | — | | | (27,155) | |
| Net income (loss) | $ | 506,574 | | | $ | (734,779) | | | $ | 462,252 | | | $ | — | | | $ | 234,047 | |
The Company recognized net gains of $22.5 million and $57.4 million related to its equity method investments for the years ended December 31, 2020 and 2019 respectively. The Company recognized a net loss related to its equity method investments of $3.8 million for the year ended December 31, 2018. The net gains and net loss were included within principal investment income, net realized and unrealized gains (losses) on investments, and interest and dividend income within the Consolidated Statements of Operations.
With respect to the Company's equity method investments, the material assets are expected to generate either long-term capital appreciation and/or interest income, the material liabilities are debt instruments collateralized by, or related to, the financing of the assets and net income is materially comprised of the changes in fair value of these net assets.
Ares Management Corporation
Notes to the Consolidated Financial Statements (Continued)
(Dollars in Thousands, Except Share Data and As Otherwise Noted)
Investments of the Consolidated Funds
Investments held in the Consolidated Funds are summarized below:
| | | | | | | | | | | | | | | | | | | | | | | |
| Fair Value at | | Percentage of total investments as of |
| December 31, | | December 31, | | December 31, | | December 31, |
| 2020 | | 2019 | | 2020 | | 2019 |
| Fixed income investments: | | | | | | | |
| Bonds | $ | 397,494 | | | $ | 212,376 | | | 3.6 | % | | 2.4% |
| Loans | 10,012,948 | | | 8,062,740 | | | 92.1 | | | 92.4 |
| Investments in CLO warehouse | — | | | 44,435 | | | — | | | 0.5 |
| Total fixed income investments | 10,410,442 | | | 8,319,551 | | | 95.7 | | | 95.3 |
| Equity securities | 227,031 | | | 112,384 | | | 2.1 | | | 1.3 |
| Partnership interests | 239,624 | | | 296,012 | | | 2.2 | | | 3.4 |
| Total investments, at fair value | $ | 10,877,097 | | | $ | 8,727,947 | | | | | |
At December 31, 2020 and 2019, no single issuer or investment, including derivative instruments and underlying portfolio investments of the Consolidated Funds, had a fair value that exceeded 5.0% of the Company’s total assets.
5. FAIR VALUE
Financial Instrument Valuations
The valuation techniques used by the Company to measure fair value maximize the use of observable inputs and minimize the use of unobservable inputs. The valuation techniques applied to investments held by the Company and by the Consolidated Funds vary depending on the nature of the investment.
CLOs and CLO loan obligations: The fair value of CLOs held by the Company are estimated based on either a third-party pricing service or broker quote and are classified as Level III. The Company measures its CLO loan obligations of the Consolidated Funds by first determining whether the fair values of the financial assets or financial liabilities of its consolidated CLOs are more observable.
Corporate debt, bonds, bank loans and derivative instruments: The fair value of corporate debt, bonds, bank loans and derivative instruments is estimated based on quoted market prices, dealer quotations or alternative pricing sources supported by observable inputs. These investments are generally classified as Level II. The Company obtains prices from independent pricing services that generally utilize broker quotes and may use various other pricing techniques, which take into account appropriate factors such as yield, quality, coupon rate, maturity, type of issue, trading characteristics and other data. If management is only able to obtain a single broker quote, or utilizes a pricing model, such securities will generally be classified as Level III.
Equity and equity-related securities: Securities traded on a national securities exchange are stated at the last reported sales price on the day of valuation. To the extent these securities are actively traded and valuation adjustments are not applied, they are classified as Level I. Securities that trade in markets that are not considered to be active but are valued based on quoted market prices, dealer quotations or alternative pricing sources supported by observable inputs obtained by the Company from independent pricing services are classified as Level II.
Partnership interests: The Company generally values its investments using the NAV per share equivalent calculated by the investment manager as a practical expedient to determining an independent fair value or estimates based on various valuation models of third-party pricing services, as well as internal models. The Company does not categorize within the fair value hierarchy investments where fair value is measured using the net asset value per share practical expedient.
Certain investments of the Company are valued at NAV per share of the fund. In limited circumstances, the Company may determine, based on its own due diligence and investment procedures, that NAV per share does not represent fair value. In such circumstances, the Company will estimate the fair value in good faith and in a manner that it reasonably chooses. As of
Ares Management Corporation
Notes to the Consolidated Financial Statements (Continued)
(Dollars in Thousands, Except Share Data and As Otherwise Noted)
December 31, 2020 and 2019, NAV per share represents the fair value of the investments for the Company and discounted cash flow analysis is used to determine the fair value for an investment held by the Consolidated Funds.
The substantial majority of the Company's private commingled funds are closed-ended, and accordingly, do not permit investors to redeem their interests other than in limited circumstances that are beyond the control of the Company, such as instances in which retaining the interest could cause the investor to violate a law, regulation or rule. The Company also has open-ended and evergreen funds where investors have the right to withdraw their capital, subject to the terms of the respective constituent documents, over periods generally ranging from one month to three years. In addition, the Company has minority investments in vehicles that may only have a single other investor that may allow such investors to terminate the fund pursuant to the terms of the applicable constituent documents of such vehicle.
Fair Value of Financial Instruments Held by the Company and Consolidated Funds
The following tables summarize the financial assets and financial liabilities measured at fair value for the Company and the Consolidated Funds as of December 31, 2020:
| | | | | | | | | | | | | | | | | | | | | | | | | | | | | | | | |
| Financial Instruments of the Company | | Level I | | Level II | | Level III | | Investments Measured at NAV | | Total |
Assets, at fair value | | | | | | | | | | |
Investments: | | | | | | | | | | |
Collateralized loan obligations and other fixed income | | $ | — | | | $ | — | | | $ | 53,349 | | | $ | — | | | $ | 53,349 | |
| Common stock and other equity securities | | — | | | 1,007 | | | 88,412 | | | — | | | 89,419 | |
| Partnership interests | | — | | | — | | | 2,575 | | | 1,209 | | | 3,784 | |
| Total investments, at fair value | | — | | | 1,007 | | | 144,336 | | | 1,209 | | | 146,552 | |
| Derivatives-foreign exchange contracts | | — | | | 1,440 | | | — | | | — | | | 1,440 | |
| Total assets, at fair value | | $ | — | | | $ | 2,447 | | | $ | 144,336 | | | $ | 1,209 | | | $ | 147,992 | |
| Liabilities, at fair value | | | | | | | | | | |
| Derivatives-foreign exchange contracts | | $ | — | | | $ | (1,565) | | | $ | — | | | $ | — | | | $ | (1,565) | |
| Total liabilities, at fair value | | $ | — | | | $ | (1,565) | | | $ | — | | | $ | — | | | $ | (1,565) | |
| | | | | | | | | | | | | | | | | | | | | | | | | | | | | | | | |
| Financial Instruments of the Consolidated Funds | | Level I | | Level II | | Level III | | Investments Measured at NAV | | Total |
| Assets, at fair value | | | | | | | | | | |
| Investments: | | | | | | | | | | |
| Fixed income investments: | | | | | | | | | | |
| Bonds | | $ | — | | | $ | 397,485 | | | $ | 9 | | | $ | — | | | $ | 397,494 | |
| Loans | | — | | | 9,470,651 | | | 542,297 | | | — | | | 10,012,948 | |
| Investments in CLO warehouse | | — | | | — | | | — | | | — | | | — | |
| Total fixed income investments | | — | | | 9,868,136 | | | 542,306 | | | — | | | 10,410,442 | |
| Equity securities | | 5,749 | | | 239 | | | 221,043 | | | — | | | 227,031 | |
| Partnership interests | | — | | | — | | | 231,857 | | | 7,767 | | | 239,624 | |
| Total investments, at fair value | | 5,749 | | | 9,868,375 | | | 995,206 | | | 7,767 | | | 10,877,097 | |
| | | | | | | | | | |
| | | | | | | | | | |
| Derivatives-asset swaps-other | | — | | | — | | | 1,104 | | | — | | | 1,104 | |
| | | | | | | | | | |
| Total assets, at fair value | | $ | 5,749 | | | $ | 9,868,375 | | | $ | 996,310 | | | $ | 7,767 | | | $ | 10,878,201 | |
| Liabilities, at fair value | | | | | | | | | | |
| | | | | | | | | | |
| | | | | | | | | | |
| Derivatives-asset swaps-other | | $ | — | | | $ | — | | | $ | (44) | | | $ | — | | | $ | (44) | |
| | | | | | | | | | |
| Loan obligations of CLOs | | — | | | (9,958,076) | | | — | | | — | | | (9,958,076) | |
| Total liabilities, at fair value | | $ | — | | | $ | (9,958,076) | | | $ | (44) | | | $ | — | | | $ | (9,958,120) | |
Ares Management Corporation
Notes to the Consolidated Financial Statements (Continued)
(Dollars in Thousands, Except Share Data and As Otherwise Noted)
The following tables summarize the financial assets and financial liabilities measured at fair value for the Company and the Consolidated Funds as of December 31, 2019:
| | | | | | | | | | | | | | | | | | | | | | | | | | | | | | | | |
| Financial Instruments of the Company | | Level I | | Level II | | Level III | | Investments Measured at NAV | | Total |
Assets, at fair value | | | | | | | | | | |
Investments: | | | | | | | | | | |
Collateralized loan obligations and other fixed income | | $ | — | | | $ | — | | | $ | 69,183 | | | $ | — | | | $ | 69,183 | |
| Common stock and other equity securities | | — | | | 1,043 | | | 14,704 | | | — | | | 15,747 | |
| Partnership interests | | — | | | — | | | 35,192 | | | 1,632 | | | 36,824 | |
| Total investments, at fair value | | — | | | 1,043 | | | 119,079 | | | 1,632 | | | 121,754 | |
| Derivatives-foreign exchange contracts | | — | | | 4,023 | | | — | | | — | | | 4,023 | |
| Total assets, at fair value | | $ | — | | | $ | 5,066 | | | $ | 119,079 | | | $ | 1,632 | | | $ | 125,777 | |
| Liabilities, at fair value | | | | | | | | | | |
| Derivatives-foreign exchange contracts | | $ | — | | | $ | (113) | | | $ | — | | | $ | — | | | $ | (113) | |
| Total liabilities, at fair value | | $ | — | | | $ | (113) | | | $ | — | | | $ | — | | | $ | (113) | |
| | | | | | | | | | | | | | | | | | | | | | | | | | | | | | | | |
| Financial Instruments of the Consolidated Funds | | Level I | | Level II | | Level III | | Investments Measured at NAV | | Total |
| Assets, at fair value | | | | | | | | | | |
| Investments: | | | | | | | | | | |
| Fixed income investments: | | | | | | | | | | |
| Bonds | | $ | — | | | $ | 207,966 | | | $ | 4,410 | | | $ | — | | | $ | 212,376 | |
| Loans | | — | | | 7,728,014 | | | 334,726 | | | — | | | 8,062,740 | |
| Investments in CLO warehouse | | — | | | 44,435 | | | — | | | — | | | 44,435 | |
| Total fixed income investments | | — | | | 7,980,415 | | | 339,136 | | | — | | | 8,319,551 | |
| Equity securities | | 26,396 | | | — | | | 85,988 | | | — | | | 112,384 | |
| Partnership interests | | — | | | — | | | 296,012 | | | — | | | 296,012 | |
| Total investments, at fair value | | 26,396 | | | 7,980,415 | | | 721,136 | | | — | | | 8,727,947 | |
| | | | | | | | | | |
| Derivatives-foreign exchange contracts | | — | | | 667 | | | — | | | — | | | 667 | |
| | | | | | | | | | |
| | | | | | | | | | |
| Total assets, at fair value | | $ | 26,396 | | | $ | 7,981,082 | | | $ | 721,136 | | | $ | — | | | $ | 8,728,614 | |
| Liabilities, at fair value | | | | | | | | | | |
| Derivatives: | | | | | | | | | | |
| Foreign exchange contracts | | $ | — | | | $ | (670) | | | $ | — | | | $ | — | | | $ | (670) | |
| Asset swaps-other | | — | | | — | | | (4,106) | | | — | | | (4,106) | |
| Total derivative liabilities, at fair value | | — | | | (670) | | | (4,106) | | | — | | | (4,776) | |
| Loan obligations of CLOs | | — | | | (7,973,748) | | | — | | | — | | | (7,973,748) | |
| Total liabilities, at fair value | | $ | — | | | $ | (7,974,418) | | | $ | (4,106) | | | $ | — | | | $ | (7,978,524) | |
Ares Management Corporation
Notes to the Consolidated Financial Statements (Continued)
(Dollars in Thousands, Except Share Data and As Otherwise Noted)
The following tables set forth a summary of changes in the fair value of the Level III measurements for the year ended December 31, 2020:
| | | | | | | | | | | | | | | | | | | | | | | | | | | |
| | Level III Assets | |
| Level III Assets of the Company | | Equity Securities | | Fixed Income | | Partnership Interests | | Total | |
| Balance, beginning of period | | $ | 14,704 | | | $ | 69,183 | | | $ | 35,192 | | | $ | 119,079 | | |
| | | | | | | | | |
| Transfer in due to changes in consolidation | | 72,967 | | | 6,294 | | | — | | | 79,261 | | |
Purchases(1) | | — | | | 12,970 | | | — | | | 12,970 | | |
Sales/settlements(3) | | — | | | (37,058) | | | (32,430) | | | (69,488) | | |
| Realized and unrealized appreciation (depreciation), net | | 741 | | | 1,960 | | | (187) | | | 2,514 | | |
| Balance, end of period | | $ | 88,412 | | | $ | 53,349 | | | $ | 2,575 | | | $ | 144,336 | | |
| Change in net unrealized appreciation included in earnings related to financial assets still held at the reporting date | | $ | 741 | | | $ | 4,227 | | | $ | 5,511 | | | $ | 10,479 | | |
| | | | | | | | | | | | | | | | | | | | | | | | | | | | | | | | |
| Level III Net Assets of Consolidated Funds | | Equity Securities | | Fixed Income | | Partnership Interests | | Derivatives, Net | | Total |
| Balance, beginning of period | | $ | 85,988 | | | $ | 339,136 | | | $ | 296,012 | | | $ | (4,106) | | | $ | 717,030 | |
| Transfer in (out) due to changes in consolidation | | (635) | | | 403,751 | | | — | | | — | | | 403,116 | |
| | | | | | | | | | |
| Transfer in | | 32 | | | 127,633 | | | — | | | — | | | 127,665 | |
| Transfer out | | — | | | (286,294) | | | — | | | — | | | (286,294) | |
Purchases(1) | | 186,881 | | | 340,475 | | | 66,000 | | | — | | | 593,356 | |
Sales/settlements(2) | | (10,997) | | | (370,966) | | | (141,025) | | | (911) | | | (523,899) | |
| Amortized discounts/premiums | | — | | | 1,049 | | | — | | | 389 | | | 1,438 | |
| Realized and unrealized appreciation (depreciation), net | | (40,226) | | | (12,478) | | | 10,870 | | | 5,688 | | | (36,146) | |
| Balance, end of period | | $ | 221,043 | | | $ | 542,306 | | | $ | 231,857 | | | $ | 1,060 | | | $ | 996,266 | |
| Change in net unrealized appreciation/depreciation included in earnings related to financial assets still held at the reporting date | | $ | (44,877) | | | $ | (5,736) | | | $ | 10,870 | | | $ | 3,595 | | | $ | (36,148) | |
(1)Purchases include paid-in-kind interest and securities received in connection with restructuring.
(2)Sales/settlements include distributions, principal redemptions and securities disposed of in connection with restructurings.
Ares Management Corporation
Notes to the Consolidated Financial Statements (Continued)
(Dollars in Thousands, Except Share Data and As Otherwise Noted)
The following tables set forth a summary of changes in the fair value of the Level III measurements for the year ended December 31, 2019:
| | | | | | | | | | | | | | | | | | | | | | | | | | |
| | Level III Assets |
| Level III Assets of the Company | | Equity Securities | | Fixed Income | | Partnership Interests | | Total |
| Balance, beginning of period | | $ | 10,397 | | | $ | 60,824 | | | $ | 35,192 | | | $ | 106,413 | |
| Transfer in due to changes in consolidation | | — | | | 10,021 | | | — | | | 10,021 | |
| | | | | | | | |
Purchases(1) | | 3,000 | | | 27,795 | | | — | | | 30,795 | |
Sales/settlements(2) | | — | | | (31,387) | | | — | | | (31,387) | |
| Realized and unrealized appreciation, net | | 1,307 | | | 1,930 | | | — | | | 3,237 | |
| Balance, end of period | | $ | 14,704 | | | $ | 69,183 | | | $ | 35,192 | | | $ | 119,079 | |
| Change in net unrealized appreciation included in earnings related to financial assets still held at the reporting date | | $ | 1,307 | | | $ | 1,365 | | | $ | — | | | $ | 2,672 | |
| | | | | | | | | | | | | | | | | | | | | | | | | | | | | | | | |
| Level III Net Assets of Consolidated Funds | | Equity Securities | | Fixed Income | | Partnership Interests | | Derivatives, Net | | Total |
| Balance, beginning of period | | $ | 150,752 | | | $ | 547,958 | | | $ | 271,447 | | | $ | 680 | | | $ | 970,837 | |
| Transfer out due to changes in consolidation | | — | | | (184,919) | | | — | | | — | | | (184,919) | |
| Transfer in | | — | | | 56,914 | | | — | | | — | | | 56,914 | |
| Transfer out | | — | | | (187,925) | | | — | | | — | | | (187,925) | |
Purchases(1) | | 1,363 | | | 432,760 | | | 13,000 | | | — | | | 447,123 | |
Sales/settlements(2) | | (40,857) | | | (333,220) | | | (22,000) | | | (431) | | | (396,508) | |
| Amortized discounts/premiums | | — | | | 361 | | | — | | | (129) | | | 232 | |
| Realized and unrealized appreciation (depreciation), net | | (25,270) | | | 7,207 | | | 33,565 | | | (4,226) | | | 11,276 | |
| Balance, end of period | | $ | 85,988 | | | $ | 339,136 | | | $ | 296,012 | | | $ | (4,106) | | | $ | 717,030 | |
| Change in net unrealized appreciation/depreciation included in earnings related to financial assets still held at the reporting date | | $ | (24,690) | | | $ | 783 | | | $ | 33,565 | | | $ | (4,400) | | | $ | 5,258 | |
(1)Purchases include paid-in-kind interest and securities received in connection with restructurings.
(2)Sales/settlements include distributions, principal redemptions and securities disposed of in connection with restructurings.
Transfers out of Level III were generally attributable to certain investments that experienced a more significant level of market activity during the period and thus were valued using observable inputs either from independent pricing services or multiple brokers. Transfers into Level III were generally attributable to certain investments that experienced a less significant level of market activity during the period and thus were only able to obtain one or fewer quotes from a broker or independent pricing service.
Ares Management Corporation
Notes to the Consolidated Financial Statements (Continued)
(Dollars in Thousands, Except Share Data and As Otherwise Noted)
The following tables summarize the quantitative inputs and assumptions used for the Company’s and the Consolidated Funds' Level III measurements as of December 31, 2020:
| | | | | | | | | | | | | | | | | | | | | | | | | | |
| Level III Measurements of the Company | | Fair Value | | Valuation Technique(s) | | Significant Unobservable Input(s) | | Range |
| Assets | | | | | | | | |
| Equity securities | | $ | 14,704 | | | Transaction price(1) | | N/A | | N/A |
| | 32,905 | | | Discounted Cash Flow | | Discount Rates | | 14.0% - 20.0% |
| | 40,803 | | | Market Approach | | Multiple of Book Value | | 1.6x |
| Partnership interests | | 2,575 | | | Other | | N/A | | N/A |
| Collateralized loan obligations | | 31,766 | | | Broker quotes and/or 3rd party pricing services | | N/A | | N/A |
| Other fixed income | | 21,583 | | | Other | | N/A | | N/A |
| Total | | $ | 144,336 | | | | | | | |
| | | | | | | | | | | | | | | | | | | | | | | | | | | | | | | | |
| Level III Measurements of the Consolidated Funds | | Fair Value | | Valuation Technique(s) | | Significant Unobservable Input(s) | | Range | | Weighted Average |
| Assets | | | | | | | | | | |
| Equity securities | | | | | | | | | | |
| | $ | 438 | | | Market approach | | EBITDA multiple(2) | | 2.9x - 19.5x | | 13.4x |
| | 32,528 | | | Other | | Net income multiple | | 30.0x | | 30.0x |
| | | | | | Illiquidity discount | | 25.0% | | 25.0% |
| | 33 | | | Broker quotes and/or 3rd party pricing services | | N/A | | N/A | | N/A |
| | | 188,044 | | | Transaction price(1) | | N/A | | N/A | | N/A |
| Partnership interest | | 231,857 | | | Discounted cash flow | | Discount rate | | 23.8% | | 23.8% |
| Fixed income securities | | | | | | | | | | |
| | 384,419 | | | Broker quotes and/or 3rd party pricing services | | N/A | | N/A | | N/A |
| | 6,605 | | | Market approach | | EBITDA multiple(2) | | 6.5x - 7.8x | | 6.9x |
| | 122,962 | | | Income approach | | Yield | | 2.7% - 48.1% | | 7.9% |
| | 28,320 | | | Other | | N/A | | N/A | | N/A |
| Derivative instruments | | 1,104 | | | Broker quotes and/or 3rd party pricing services | | N/A | | N/A | | N/A |
| | | | | | | | | | |
| Total assets | | $ | 996,310 | | | | | | | | | |
| Liabilities | | | | | | | | | | |
| Derivatives instruments | | $ | (44) | | | Broker quotes and/or 3rd party pricing services | | N/A | | N/A | | N/A |
| Total liabilities | | $ | (44) | | | | | | | | | |
(1)Transaction price consists of securities recently purchased or restructured. The Company determined that there was no change to the valuation based on the underlying assumptions used at the closing of such transactions.
(2)“EBITDA” in the table above is a non-GAAP financial measure and refers to earnings before interest, tax, depreciation and amortization.
Ares Management Corporation
Notes to the Consolidated Financial Statements (Continued)
(Dollars in Thousands, Except Share Data and As Otherwise Noted)
The following tables summarize the quantitative inputs and assumptions used for the Company’s and the Consolidated Funds' Level III measurements as of December 31, 2019:
| | | | | | | | | | | | | | | | | | | | | | | | | | |
| Level III Measurements of the Company | | Fair Value | | Valuation Technique(s) | | Significant Unobservable Input(s) | | Range |
| Assets | | | | | | | | |
| Equity securities | | $ | 14,704 | | | Transaction price(1) | | N/A | | N/A |
| Partnership interests | | 32,661 | | | Transaction price(1) | | N/A | | N/A |
| | 2,531 | | | Other | | N/A | | N/A |
| Collateralized loan obligations | | 22,265 | | | Broker quotes and/or 3rd party pricing services | | N/A | | N/A |
| Other fixed income | | 46,918 | | | Other | | N/A | | N/A |
| Total | | $ | 119,079 | | | | | | | |
| | | | | | | | | | | | | | | | | | | | | | | | | | | | | | | | |
| Level III Measurements of the Consolidated Funds | | Fair Value | | Valuation Technique(s) | | Significant Unobservable Input(s) | | Range | | Weighted Average |
| Assets | | | | | | | | | | |
| Equity securities | | | | | | | | | | |
| | $ | 431 | | | Market approach | | EBITDA multiple(2) | | 8.2x - 21.3x | | 16.1x |
| | 40,745 | | | Other | | Net income multiple | | 36.2x | | 36.2x |
| | | | | | Illiquidity discount | | 25.0% | | 25.0% |
| | | 44,812 | | | Transaction price(1) | | N/A | | N/A | | N/A |
| Partnership interests | | 296,012 | | | Discounted cash flow | | Discount rate | | 19.6% | | 19.6% |
| Fixed income securities | | | | | | | | | | |
| | 271,919 | | | Broker quotes and/or 3rd party pricing services | | N/A | | N/A | | N/A |
| | 67,217 | | | Income approach | | Yield | | 4.8% - 14.3% | | 9.7% |
| | | | | | | | | | |
| Total assets | | $ | 721,136 | | | | | | | | | |
| Liabilities | | | | | | | | | | |
| Derivatives instruments | | $ | (4,106) | | | Broker quotes and/or 3rd party pricing services | | N/A | | N/A | | N/A |
| Total liabilities | | $ | (4,106) | | | | | | | | | |
(1)Transaction price consists of securities purchased or restructured. The Company determined that there has been no change to the valuation based on the underlying assumptions used at the closing of such transactions.
(2)“EBITDA” in the table above is a non-GAAP financial measure and refers to earnings before interest, tax, depreciation and amortization.
The Company has an insurance-related investment in a private fund managed by a third party that is valued using NAV per share. The terms and conditions of this fund do not allow for redemptions without certain events or approvals that are outside the Company's control. This investment had a fair value of $1.2 million and $1.6 million as of December 31, 2020 and 2019, respectively. The Company has no unfunded commitments for this investment.
Ares Management Corporation
Notes to the Consolidated Financial Statements (Continued)
(Dollars in Thousands, Except Share Data and As Otherwise Noted)
6. DERIVATIVE FINANCIAL INSTRUMENTS
In the normal course of business, the Company and the Consolidated Funds are exposed to certain risks relating to their ongoing operations and use various types of derivative instruments primarily to mitigate against credit and foreign exchange risk. The derivative instruments are not designated as hedging instruments under the accounting standards for derivatives and hedging. The Company recognizes all of its derivative instruments at fair value as either assets or liabilities in the Consolidated Statements of Financial Condition within other assets or accounts payable, accrued expenses and other liabilities, respectively. These amounts may be offset to the extent that there is a legal right to offset and if elected by management.
By using derivatives, the Company and the Consolidated Funds are exposed to counterparty credit risk if counterparties to the derivative contracts do not perform as expected. If a counterparty fails to perform, the Company's counterparty credit risk is equal to the amount reported as a derivative asset in the Consolidated Statements of Financial Condition. The Company minimizes counterparty credit risk through credit approvals, limits, monitoring procedures, executing master netting arrangements and obtaining collateral, where appropriate.
To the extent the master netting arrangements and other criteria meet the applicable requirements, which includes determining the legal enforceability of the arrangements, the Company may choose to offset the derivative assets and liabilities in the same currency by specific derivative type, or in the event of default by the counterparty, offset derivative assets and liabilities with the same counterparty. The Company generally presents derivative and other financial instruments on a gross basis within the Consolidated Statements of Financial Condition with certain instruments subject to enforceable master netting arrangements that could allow for the derivative and other financial instruments to be offset. The Consolidated Funds present derivative and other financial instruments on a net basis. This election is determined at management's discretion on a fund by fund basis. The Company has retained the Consolidated Fund's election upon consolidation.
Qualitative Disclosures of Derivative Financial Instruments
Derivative instruments are marked-to-market daily based upon quotations from pricing services or by the Company and the change in value, if any, is recorded as an unrealized gain (loss) within net realized and unrealized gains (losses) on investments in the Consolidated Statements of Operations. Upon settlement of the instrument, the Company records the realized gain (loss) within net realized and unrealized gains (losses) on investments in the Consolidated Statements of Operations.
Significant derivative instruments utilized by the Company and the Consolidated Funds during the reporting periods presented include the following:
Forward Foreign Currency Contracts: The Company and the Consolidated Funds enter into foreign currency forward exchange contracts to hedge against foreign currency exchange rate risk on certain non-U.S. dollar denominated cash flows. When entering into a forward currency contract, the Company and the Consolidated Funds agree to receive and/or deliver a fixed quantity of foreign currency for an agreed-upon price on an agreed-upon future date. Forward foreign currency contracts involve elements of market risk in excess of the amounts reflected in the Consolidated Statements of Financial Condition. The Company and the Consolidated Funds bear the risk of an unfavorable change in the foreign exchange rate underlying the forward foreign currency contract. In addition, the potential inability of the counterparties to meet the terms of their contracts poses a risk to the Company and the Consolidated Funds.
Asset Swap: The Consolidated Funds enter into asset swap contracts to hedge against foreign currency exchange rate risk on certain non-Euro denominated loans. Assets swap contracts provide the Consolidated Funds with the opportunity to purchase or sell an underlying asset that is not denominated in Euros at a pre-agreed exchange rate and receives Euro interest payments from the swap counter party in exchange for non-Euro interest payments pegged to the currency of the underlying loan and applicable interest rates. The swap contracts can be optionally cancelled at any time, normally due the disposal or redemption of the underlying asset, however in the absence of sale or redemption the swap contracts maturity matches that of the underlying asset. By entering into asset swap contracts to exchange interest payments and principal on equally valued loans denominated in a different currency than that of the underlying assets the Consolidated Funds can mitigate the risk of exposure to foreign currency fluctuations. Generally, the fair value of asset swap contracts are calculated using a model that utilizes the spread between the fair value of the underlying asset and the exercise value of the contract, as well as any other relevant inputs. Broker quotes may also be used to calculate the fair value of asset swaps, if available.
Ares Management Corporation
Notes to the Consolidated Financial Statements (Continued)
(Dollars in Thousands, Except Share Data and As Otherwise Noted)
Quantitative Disclosures of Derivative Financial Instruments
The following tables identify the fair value and notional amounts of derivative contracts by major product type on a gross basis for the Company and the Consolidated Funds:
| | | | | | | | | | | | | | | | | | | | | | | | | | | | | | | | | | | | | | | | | | | | | | | | | | |
| | As of December 31, 2020 | | As of December 31, 2019 |
| | Assets | | Liabilities | | Assets | | Liabilities |
| The Company | | Notional(1) | | Fair Value | | Notional(1) | | Fair Value | | Notional(1) | | Fair Value | | Notional(1) | | Fair Value |
| Foreign exchange contracts | | $ | 30,040 | | | $ | 1,440 | | | $ | 39,362 | | | $ | 1,565 | | | $ | 67,930 | | | $ | 4,023 | | | $ | 10,846 | | | $ | 113 | |
Total derivatives, at fair value(2) | | $ | 30,040 | | | $ | 1,440 | | | $ | 39,362 | | | $ | 1,565 | | | $ | 67,930 | | | $ | 4,023 | | | $ | 10,846 | | | $ | 113 | |
| | | | | | | | | | | | | | | | | | | | | | | | | | | | | | | | | | | | | | | | | | | | | | | | | | |
| | As of December 31, 2020 | | As of December 31, 2019 |
| | Assets | | Liabilities | | Assets | | Liabilities |
| Consolidated Funds | | Notional(1) | | Fair Value | | Notional(1) | | Fair Value | | Notional(1) | | Fair Value | | Notional(1) | | Fair Value |
| Foreign exchange contracts | | $ | — | | | $ | — | | | $ | — | | | $ | — | | | $ | 667 | | | $ | 667 | | | $ | 667 | | | $ | 670 | |
| Asset swap - other | | 7,600 | | | 1,104 | | | 540 | | | 44 | | | 8,863 | | | — | | | 1,223 | | | 4,106 | |
Total derivatives, at fair value(3) | | $ | 7,600 | | | $ | 1,104 | | | $ | 540 | | | $ | 44 | | | $ | 9,530 | | | $ | 667 | | | $ | 1,890 | | | $ | 4,776 | |
(1)Represents the total contractual amount of derivative assets and liabilities outstanding.
(2)As of December 31, 2020 and 2019, the Company had the right to, but elected not to, offset $1.6 million and $0.1 million of its derivative liabilities.
(3)As of December 31, 2020 and 2019, the Consolidated Funds offset $0.4 million and $0.1 million of their derivative assets and liabilities, respectively.
The following tables present a summary of net realized gains (losses) and unrealized appreciation (depreciation) on the Company's and Consolidated Funds' derivative instruments that are included within net realized and unrealized gains (losses) on investments in the Consolidated Statements of Operations:
| | | | | | | | | | | | | | | | | | | | |
| | For the Year Ended December 31, |
| The Company | | 2020 | | 2019 | | 2018 |
| Net realized gains (losses) on derivatives | | | | | | |
| Foreign currency forward contracts | | 277 | | | 2,284 | | | (1,197) | |
| Net realized gains (losses) on derivatives | | $ | 277 | | | $ | 2,284 | | | $ | (1,197) | |
| Net change in unrealized appreciation (depreciation) on derivatives | | | | | | |
| Foreign currency forward contracts | | (4,060) | | | 3,713 | | | 2,338 | |
| Net change in unrealized appreciation (depreciation) on derivatives | | $ | (4,060) | | | $ | 3,713 | | | $ | 2,338 | |
| | | | | | | | | | | | | | | | | | | | |
| | For the Year Ended December 31, |
| Consolidated Funds | | 2020 | | 2019 | | 2018 |
| Net realized gains (losses) on derivatives of Consolidated Funds | | | | | | |
| Foreign currency forward contracts | | 5 | | | 8 | | | 96 | |
| Asset swap - other | | (687) | | | (1,197) | | | (795) | |
| Net realized losses on derivatives of Consolidated Funds | | $ | (682) | | | $ | (1,189) | | | $ | (699) | |
| Net change in unrealized appreciation (depreciation) on derivatives of Consolidated Funds | | | | | | |
| Foreign currency forward contracts | | 3 | | | (20) | | | 15 | |
| Asset swap - other | | 5,171 | | | (4,751) | | | (183) | |
| Net change in unrealized appreciation (depreciation) on derivatives of Consolidated Funds | | $ | 5,174 | | | $ | (4,771) | | | $ | (168) | |
.
Ares Management Corporation
Notes to the Consolidated Financial Statements (Continued)
(Dollars in Thousands, Except Share Data and As Otherwise Noted)
7. DEBT
The following table summarizes the Company’s and its subsidiaries’ debt obligations:
| | | | | | | | | | | | | | | | | | | | | | | | | | | | | | | | | | | | | | | | | |
| | | | | | | | | |
| | | | | | | As of December 31, |
| | | | | | | 2020 | | 2019 |
| Debt Origination Date | | Maturity | | Original Borrowing Amount | | Carrying Value | | Interest Rate | | Carrying Value | | Interest Rate |
Credit Facility(1) | Revolver | | 3/30/2025 | | N/A | | $ | — | | | —% | | $ | 70,000 | | | 3.06% |
2024 Senior Notes(2) | 10/8/2014 | | 10/8/2024 | | $ | 250,000 | | | 247,285 | | | 4.21 | | 246,609 | | | 4.21 |
2030 Senior Notes(3) | 6/15/2020 | | 6/15/2030 | | 400,000 | | | 395,713 | | | 3.28 | | — | | | — |
| Total debt obligations | | | | | | | $ | 642,998 | | | | | $ | 316,609 | | | |
(1)The AOG entities are borrowers under the Credit Facility, which provides a $1.065 billion revolving line of credit. It has a variable interest rate based on LIBOR or a base rate plus an applicable margin with an unused commitment fee paid quarterly, which is subject to change with the Company’s underlying credit agency rating. On March 30, 2020, the Company amended the Credit Facility to, among other things, extend the maturity date from March 2024 to March 2025 and to reduce borrowing costs on the undrawn amounts. As of December 31, 2020, base rate loans bear interest calculated based on the base rate plus 0.125% and the LIBOR rate loans bear interest calculated based on LIBOR plus 1.125%. The unused commitment fee is 0.10% per annum. There is a base rate and LIBOR floor of zero.
(2)The 2024 Senior Notes were issued in October 2014 by Ares Finance Co. LLC, an indirect subsidiary of the Company, at 98.27% of the face amount with interest paid semi-annually. The Company may redeem the 2024 Senior Notes prior to maturity, subject to the terms of the indenture governing the 2024 Notes.
(3)The 2030 Senior Notes were issued in June 2020 by Ares Finance Co. II LLC, an indirect subsidiary of the Company, at 99.77% of the face amount with interest paid semi-annually. The Company may redeem the 2030 Senior Notes prior to maturity, subject to the terms of the indenture governing the 2030 Notes.
As of December 31, 2020, the Company and its subsidiaries were in compliance with all covenants under the debt obligations.
The Company typically incurs and pays debt issuance costs when entering into a new debt obligation or when amending an existing debt agreement. Debt issuance costs related to the 2024 and 2030 Senior Notes (the “Senior Notes”) are recorded as a reduction of the corresponding debt obligation, and debt issuance costs related to the Credit Facility are included in other assets in the Consolidated Statements of Financial Condition. All debt issuance costs are amortized over the remaining term of the related obligation.
The following table presents the activity of the Company's debt issuance costs:
| | | | | | | | | | | | | | | |
| Credit Facility | | Senior Notes | | | | |
| Unamortized debt issuance costs as of December 31, 2018 | $ | 4,972 | | | $ | 1,334 | | | | | |
| Debt issuance costs incurred | 1,594 | | | — | | | | | |
| Amortization of debt issuance costs | (1,311) | | | (232) | | | | | |
| | | | | | | |
| Unamortized debt issuance costs as of December 31, 2019 | $ | 5,255 | | | $ | 1,102 | | | | | |
| Debt issuance costs incurred | 1,217 | | | 3,624 | | | | | |
| Amortization of debt issuance costs | (1,240) | | | (443) | | | | | |
| | | | | | | |
| Unamortized debt issuance costs as of December 31, 2020 | $ | 5,232 | | | $ | 4,283 | | | | | |
Loan Obligations of the Consolidated CLOs
Loan obligations of the Consolidated Funds that are CLOs (“Consolidated CLOs”) represent amounts due to holders of debt securities issued by the Consolidated CLOs. The Company measures the loan obligations of the Consolidated CLOs using the fair value of the financial assets of its Consolidated CLOs.
Ares Management Corporation
Notes to the Consolidated Financial Statements (Continued)
(Dollars in Thousands, Except Share Data and As Otherwise Noted)
The following loan obligations were outstanding and classified as liabilities of the Consolidated CLOs:
| | | | | | | | | | | | | | | | | | | | | | | | | | | | | | | | | | | |
| | | |
| As of December 31, |
| 2020 | | 2019 |
| Loan Obligations | | Fair Value of Loan Obligations | | Weighted Average Remaining Maturity In Years | | Loan Obligations | | Fair Value of Loan Obligations | | Weighted Average Remaining Maturity In Years |
Senior secured notes(1) | $ | 9,796,442 | | | $ | 9,665,804 | | | 10.1 | | $ | 7,738,337 | | | $ | 7,700,038 | | | 11.0 |
Subordinated notes(2) | 482,391 | | | 292,272 | | | 10.2 | | 449,877 | | | 273,710 | | | 11.0 |
| Total loan obligations of Consolidated CLOs | $ | 10,278,833 | | | $ | 9,958,076 | | | | | $ | 8,188,214 | | | $ | 7,973,748 | | | |
(1)Original borrowings under the senior secured notes totaled $9.8 billion, with various maturity dates ranging from July 2028 to October 2033. The weighted average interest rate as of December 31, 2020 was 1.89%.
(2)Original borrowings under the subordinated notes totaled $482.4 million, with various maturity dates ranging from July 2028 to October 2033. The notes do not have contractual interest rates, instead holders of the notes receive distributions from the excess cash flows generated by each Consolidated CLO.
Loan obligations of the Consolidated CLOs are collateralized by the assets held by the Consolidated CLOs, consisting of cash and cash equivalents, corporate loans, corporate bonds and other securities. The assets of one Consolidated CLO may not be used to satisfy the liabilities of another Consolidated CLO. Loan obligations of the Consolidated CLOs include floating rate notes, deferrable floating rate notes, revolving lines of credit and subordinated notes. Amounts borrowed under the notes are repaid based on available cash flows subject to priority of payments under each Consolidated CLO’s governing documents. Based on the terms of these facilities, the creditors of the facilities have no recourse to the Company.
Credit Facilities of the Consolidated Funds
Certain Consolidated Funds maintain credit facilities to fund investments between capital drawdowns. These facilities generally are collateralized by the unfunded capital commitments of the Consolidated Funds’ limited partners, bear an annual commitment fee based on unfunded commitments and contain various affirmative and negative covenants and reporting obligations, including restrictions on additional indebtedness, liens, margin stock, affiliate transactions, dividends and distributions, release of capital commitments and portfolio asset dispositions. The creditors of these facilities have no recourse to the Company and only have recourse to a subsidiary of the Company to the extent the debt is guaranteed by such subsidiary. As of December 31, 2020 and 2019, the Consolidated Funds were in compliance with all covenants under such credit facilities.
The Consolidated Funds had the following revolving bank credit facilities and term loan outstanding:
| | | | | | | | | | | | | | | | | | | | | | | | | | | | | | | | | | | | | | | | | | | | |
| | | | | | | | | | |
| | | | | | As of December 31, |
| | | | | | 2020 | | | 2019 | |
| Consolidated Funds' Debt Facilities | | Maturity Date | | Total Capacity | | Outstanding Loan(1) | | Effective Rate | | | Outstanding Loan(1) | | Effective Rate | |
| Credit Facilities: | | | | | | | | | | | | | | |
| | 3/5/2021 | | $ | 71,500 | | | $ | 71,500 | | | 1.59% | | | $ | 71,500 | | | 3.14% | |
| | 1/1/2023 | | 18,000 | | | 17,909 | | | 1.75 | | | 17,550 | | | 3.44 | |
| | 10/14/2021 | | 75,000 | | | 32,500 | | | 2.75 | | | 17,000 | | | 4.75 | |
| Revolving Term Loan | | 2/9/2022(2) | | — | | | — | | | — | | | 1,194 | | | 7.70 | |
| Total borrowings of Consolidated Funds | | | | | | $ | 121,909 | | | | | | $ | 107,244 | | | | |
(1)The fair values of the borrowings approximate the carrying value as the interest rate on the borrowings is a floating rate.
(2)On July 15, 2020, the revolving term loan was terminated at the Consolidated Fund's discretion.
8. OTHER ASSETS
The components of other assets were as follows:
| | | | | | | | | | | |
| | As of December 31, |
| | 2020 | | 2019 |
| Other assets of the Company: | | | |
| Accounts and interest receivable | $ | 45,494 | | | $ | 47,368 | |
| Fixed assets, net | 60,874 | | | 62,883 | |
| Deferred tax assets, net | 70,026 | | | 46,364 | |
| Goodwill | 371,047 | | | 143,855 | |
| Intangible assets, net | 222,088 | | | 7,975 | |
| Other assets | 42,890 | | | 33,817 | |
| Total other assets of the Company | $ | 812,419 | | | $ | 342,262 | |
| Other assets of Consolidated Funds: | | | |
| Dividends and interest receivable | $ | 30,413 | | | $ | 26,030 | |
| Income tax and other receivables | 5,089 | | | 4,051 | |
| Total other assets of Consolidated Funds | $ | 35,502 | | | $ | 30,081 | |
Fixed Assets, Net
The components of fixed assets were as follows:
| | | | | | | | | | | |
| | As of December 31, |
| | 2020 | | 2019 |
| Furniture | $ | 10,402 | | | $ | 9,484 | |
| Office and computer equipment | 17,666 | | | 19,963 | |
| Internal-use software | 47,456 | | | 36,966 | |
| Leasehold improvements | 57,505 | | | 56,619 | |
| Fixed assets, at cost | 133,029 | | | 123,032 | |
| Less: accumulated depreciation | (72,155) | | | (60,149) | |
| Fixed assets, net | $ | 60,874 | | | $ | 62,883 | |
For the years ended December 31, 2020, 2019 and 2018, depreciation expense was $19.0 million, $17.1 million and $16.1 million, respectively, and is included in general, administrative and other expense in the Consolidated Statements of Operations. During 2020, the Company disposed of $7.2 million of fixed assets that were fully depreciated.
Ares Management Corporation
Notes to the Consolidated Financial Statements (Continued)
(Dollars in Thousands, Except Share Data and As Otherwise Noted)
9. COMMITMENTS AND CONTINGENCIES
Indemnification Arrangements
Consistent with standard business practices in the normal course of business, the Company enters into contracts that contain indemnities for affiliates of the Company, persons acting on behalf of the Company or such affiliates and third parties. The terms of the indemnities vary from contract to contract and the Company’s maximum exposure under these arrangements cannot be determined and has not been recorded in the Consolidated Statements of Financial Condition. As of December 31, 2020, the Company has not had prior claims or losses pursuant to these contracts and expects the risk of loss to be remote.
Commitments
As of December 31, 2020 and 2019, the Company had aggregate unfunded commitments to invest in funds it manages or to support certain strategic initiatives of $784.2 million and $387.4 million, respectively.
Guarantees
The Company has entered into agreements with financial institutions to guarantee credit facilities held by certain funds. In the ordinary course of business, the guarantee of credit facilities held by funds may indicate control and result in consolidation of the fund. The total amount guaranteed was not material as of December 31, 2020 and 2019.
Performance Income
Performance income is affected by changes in the fair values of the underlying investments in the funds that we advise. Valuations, on an unrealized basis, can be significantly affected by a variety of external factors including, but not limited to, public equity market volatility, industry trading multiples and interest rates. Generally, if at the termination of a fund (and increasingly at interim points in the life of a fund), the fund has not achieved investment returns that (in most cases) exceed the preferred return threshold or (in all cases) the general partner receives net profits over the life of the fund in excess of its allocable share under the applicable partnership agreement, the Company will be obligated to repay carried interest that was received by the Company in excess of the amounts to which the Company is entitled. This contingent obligation is normally reduced by income taxes paid by the Company related to its carried interest.
Senior professionals of the Company who have received carried interest distributions are responsible for funding their proportionate share of any contingent repayment obligations. However, the governing agreements of certain of the Company's funds provide that if a current or former professional does not fund his or her respective share for such fund, then the Company may have to fund additional amounts beyond what was received in carried interest, although the Company will generally retain the right to pursue any remedies under such governing agreements against those carried interest recipients who fail to fund their obligations.
Additionally, at the end of the life of the funds there could be a payment due to a fund by the Company if the Company has recognized more performance income than was ultimately earned. The general partner obligation amount, if any, will depend on final realized values of investments at the end of the life of the fund.
At December 31, 2020 and 2019, if the Company assumed all existing investments were worthless, the amount of performance income subject to potential repayment, net of tax distributions, which may differ from the recognition of revenue, would have been approximately $326.4 million and $233.4 million, respectively, of which approximately $252.4 million and $175.1 million, respectively, is reimbursable to the Company by certain professionals who are the recipients of such performance income. Management believes the possibility of all of the investments becoming worthless is remote. As of December 31, 2020 and 2019, if the funds were liquidated at their fair values, there would be no contingent repayment obligation or liability.
Litigation
From time to time, the Company is named as a defendant in legal actions relating to transactions conducted in the ordinary course of business. Although there can be no assurance of the outcome of such legal actions, in the opinion of
Ares Management Corporation
Notes to the Consolidated Financial Statements (Continued)
(Dollars in Thousands, Except Share Data and As Otherwise Noted)
management, the Company does not have a potential liability related to any current legal proceeding or claim that would individually or in the aggregate materially affect its results of operations, financial condition or cash flows.
Leases
The Company leases office space and certain office equipment. The Company's leases have remaining lease terms of one to 10 years. The tables below present certain supplemental quantitative disclosures regarding the Company's leases:
| | | | | | | | | | | | | | | | | | | | |
| | | | | | |
| | | | As of December 31, |
| | Classification | | 2020 | | 2019 |
| Operating lease assets | | Right-of-use operating lease assets | | $ | 154,742 | | | $ | 143,406 | |
| Finance lease assets | | Other assets(1) | | 1,386 | | | 1,787 | |
| Total lease assets | | | | $ | 156,128 | | | $ | 145,193 | |
| | | | | | |
| Operating lease liabilities | | Operating lease liabilities | | $ | 180,236 | | | $ | 168,817 | |
| Finance lease obligations | | Accounts payable, accrued expenses and other liabilities | | 1,273 | | | 1,651 | |
| Total lease liabilities | | | | $ | 181,509 | | | $ | 170,468 | |
(1) Finance lease assets are recorded net of accumulated amortization of $1.0 million and $0.6 million as of December 31, 2020 and 2019 respectively.
| | | | | | | | | | | | | | |
| Maturity of lease liabilities | | Operating Leases | | Finance Leases |
| 2021 | | $ | 34,304 | | | $ | 519 | |
| 2022 | | 36,079 | | | 486 | |
| 2023 | | 32,248 | | | 158 | |
| 2024 | | 29,477 | | | 156 | |
| 2025 | | 28,969 | | | 7 | |
| After 2025 | | 38,713 | | | — | |
| Total future payments | | 199,790 | | | 1,326 | |
| Less: interest | | 19,554 | | | 53 | |
| Total lease liabilities | | $ | 180,236 | | | $ | 1,273 | |
| | | | |
| | | | | | | | | | | | | | | | | | | | | | | | | | | | | | |
| | | | | | Year ended December 31, |
| | Classification | | | | | | 2020 | | 2019 | | 2018 |
| Operating lease expense | | General, administrative and other expenses | | | | | | $ | 31,713 | | | $ | 28,814 | | | $ | 30,497 | |
| Finance lease expense: | | | | | | | | | | | | |
| Amortization of finance lease assets | | General, administrative and other expenses | | | | | | 469 | | | 304 | | | 260 | |
| Interest on finance lease liabilities | | Interest expense | | | | | | 43 | | | 39 | | | 39 | |
| Total lease expense | | | | | | | | $ | 32,225 | | | $ | 29,157 | | | $ | 30,796 | |
| | | | | | | | | | | | |
| | Year ended December 31, |
| Other information | | 2020 | | 2019 |
| | | | |
| Cash paid for amounts included in the measurement of lease liabilities: | | | | |
| Operating cash flows for operating leases | | $ | 32,121 | | | $ | 31,509 | |
| Operating cash flows for finance leases | | 53 | | | 58 | |
| Financing cash flows for finance leases | | 460 | | | 311 | |
| Leased assets obtained in exchange for new finance lease liabilities | | — | | | 778 | |
| Leased assets obtained in exchange for new operating lease liabilities | | 36,935 | | | 49,833 | |
Ares Management Corporation
Notes to the Consolidated Financial Statements (Continued)
(Dollars in Thousands, Except Share Data and As Otherwise Noted)
| | | | | | | | | | | | | | |
| | | | |
| | As of December 31, |
| Lease term and discount rate | | 2020 | | 2019 |
| Weighted-average remaining lease terms (in years): | | | | |
| Operating leases | | 6.0 | | 6.5 |
| Finance leases | | 2.6 | | 3.3 |
| Weighted-average discount rate: | | | | |
| Operating leases | | 3.59 | % | | 4.00 | % |
| Finance leases | | 3.26 | % | | 3.39 | % |
10. RELATED PARTY TRANSACTIONS
Substantially all of the Company’s revenue is earned from its affiliates, including management fees, carried interest allocation, incentive fees, principal investment income and administrative expense reimbursements. The related accounts receivable are included within due from affiliates within the Consolidated Statements of Financial Condition, except that accrued carried interest allocations, which is predominantly due from affiliated funds, is presented separately within investments in the Consolidated Statements of Financial Condition.
The Company has investment management agreements with the Ares Funds that it manages. In accordance with these agreements, these Ares Funds may bear certain operating costs and expenses which are initially paid by the Company and subsequently reimbursed by the Ares Funds.
The Company also has entered into agreements to be reimbursed for its expenses incurred for providing administrative services to certain related parties, including ARCC, ACRE, ARDC, Ivy Hill Asset Management, L.P., ACF FinCo I L.P. and CION Ares Diversified Credit Fund.
Employees and other related parties may be permitted to participate in co-investment vehicles that generally invest in Ares funds alongside fund investors. Participation is limited by law to individuals who qualify under applicable securities laws. These co-investment vehicles generally do not require these individuals to pay management or performance income.
Performance income from the funds can be distributed to professionals or their related entities on a current basis, subject, in the case of carried interest programs, to repayment by the subsidiary of the Company that acts as general partner of the relevant fund in the event that certain specified return thresholds are not ultimately achieved. The professionals have personally guaranteed, subject to certain limitations, the obligations of these subsidiaries in respect of this general partner obligation. Such guarantees are several, and not joint, and are limited to distributions received by the relevant recipient.
The Company considers its professionals and non-consolidated funds to be affiliates. Amounts due from and to affiliates were composed of the following:
| | | | | | | | | | | |
| | | |
| As of December 31, |
| | 2020 | | 2019 |
| Due from affiliates: | | | |
| Management fees receivable from non-consolidated funds | $ | 308,581 | | | $ | 183,579 | |
| Incentive fee receivable from non-consolidated funds | 21,495 | | | 19,006 | |
| Payments made on behalf of and amounts due from non-consolidated funds and employees | 75,811 | | | 64,545 | |
| Due from affiliates—Company | $ | 405,887 | | | $ | 267,130 | |
| Amounts due from portfolio companies and non-consolidated funds | $ | 17,172 | | | $ | 6,192 | |
| Due from affiliates—Consolidated Funds | $ | 17,172 | | | $ | 6,192 | |
| Due to affiliates: | | | |
| Management fee received in advance and rebates payable to non-consolidated funds | $ | 4,808 | | | $ | 5,432 | |
| | | |
| | | |
| Tax receivable agreement liability | 62,505 | | | 26,542 | |
| Undistributed carried interest and incentive fees | 27,322 | | | 28,086 | |
| Payments made by non-consolidated funds on behalf of and payable by the Company | 5,551 | | | 11,385 | |
| Due to affiliates—Company | $ | 100,186 | | | $ | 71,445 | |
| | | |
| | | |
Ares Management Corporation
Notes to the Consolidated Financial Statements (Continued)
(Dollars in Thousands, Except Share Data and As Otherwise Noted)
Due from Ares Funds and Portfolio Companies
In the normal course of business, the Company pays certain expenses on behalf of Consolidated Funds and non-consolidated funds for which it is reimbursed. Amounts advanced on behalf of Consolidated Funds are eliminated in consolidation. Certain expenses initially paid by the Company, primarily professional services, travel and other costs associated with particular portfolio company holdings, are subject to reimbursement by the portfolio companies.
ARCC Investment Advisory and Management Agreement
In connection with ARCC's board approval of the modification of the asset coverage requirement applicable to senior securities from 200% to 150% effective on June 21, 2019, the investment advisory and management agreement was amended effective June 6, 2019 to reduce the annual base management fee paid to the Company from 1.5% to 1.0% on all assets financed using leverage over 1.0 times debt to equity.
ARCC Fee Waiver
In conjunction with ARCC's acquisition of American Capital, Ltd., the Company agreed to waive up to $10.0 million per quarter of ARCC's Part I Fees for ten calendar quarters, which began in the second quarter of 2017 and ended during the third quarter of 2019. ARCC Part I Fees are reported net of the fee waiver. For the years ended December 31, 2019 and 2018, the Company waived $30.0 million and $40.0 million, respectively.
11. INCOME TAXES
Effective March 1, 2018, the Company elected to be treated as a corporation for U.S. federal and state income tax purposes. Upon the effectiveness of this election, all earnings allocated to the Company are subject to U.S. federal, state and local corporate income taxes and certain of its foreign subsidiaries are subject to foreign income taxes (for which a foreign tax credit can generally offset U.S. corporate taxes imposed on the same income, subject to applicable limitations). Prior to March 1, 2018, a substantial portion of the Company's share of carried interest and investment income flowed through to investors without being subject to corporate level income taxes. Consequently, the Company did not reflect a provision for income taxes on such income except those for foreign, state and local income taxes incurred at the entity level. Beginning March 1, 2018, the Company's share of unrealized gains and income items became subject to U.S. corporate tax.
The Company’s effective income tax rate is dependent on many factors, including the estimated nature and amounts of income and expenses allocated to the non-controlling interests without being subject to federal, state and local income taxes at the corporate level. Additionally, the Company’s effective tax rate is influenced by the amount of income tax provision recorded for any affiliated funds and co-investment entities that are consolidated in the Company's consolidated financial statements.
The Company files its tax returns as prescribed by the tax laws of the jurisdictions in which it operates. In the normal course of business, the Company is subject to examination by U.S. federal, state, local and foreign tax authorities. With limited exceptions, the Company is no longer subject to income tax audits by taxing authorities for any years prior to 2016. Although the outcome of tax audits is always uncertain, the Company does not believe the outcome of any future audit will have a material adverse effect on the Company’s consolidated financial statements.
The provision for income taxes attributable to the Company and the Consolidated Funds, consisted of the following for the years ended December 31, 2020, 2019 and 2018.
| | | | | | | | | | | | | | | | | | | | |
| | | For the Year Ended December 31, |
| Provision for Income Taxes | | 2020 | | 2019 | | 2018 |
| The Company | | | | | | |
| Current: | | | | | | |
| U.S. federal income tax expense | | $ | 23,845 | | | $ | 32,012 | | | $ | 16,859 | |
| State and local income tax expense | | 6,714 | | | 6,940 | | | 4,306 | |
| Foreign income tax expense | | 9,141 | | | 6,103 | | | 6,607 | |
| | 39,700 | | | 45,055 | | | 27,772 | |
| Deferred: | | | | | | |
| U.S. federal income tax expense | | 12,451 | | | 8,820 | | | 10,572 | |
| State and local income tax expense (benefit) | | 1,952 | | | 1,001 | | | (4,789) | |
| Foreign income tax expense (benefit) | | 772 | | | (1,970) | | | (1,484) | |
| | 15,175 | | | 7,851 | | | 4,299 | |
| Total: | | | | | | |
| U.S. federal income tax expense | | 36,296 | | | 40,832 | | | 27,431 | |
| State and local income tax expense (benefit) | | 8,666 | | | 7,941 | | | (483) | |
| Foreign income tax expense | | 9,913 | | | 4,133 | | | 5,123 | |
| Income tax expense | | 54,875 | | | 52,906 | | | 32,071 | |
| | | | | | |
| Consolidated Funds | | | | | | |
| Current: | | | | | | |
| | | | | | |
| | | | | | |
| Foreign income tax expense (benefit) | | 118 | | | (530) | | | 131 | |
| Income tax expense (benefit) | | 118 | | | (530) | | | 131 | |
| | | | | | |
| | | | | | |
| | | | | | |
| | | | | | |
| | | | | | |
| | | | | | |
| | | | | | |
| | | | | | |
| | | | | | |
| | | | | | |
| | | | | | |
| Total Provision for Income Taxes | | | | | | |
| Total current income tax expense | | 39,818 | | | 44,525 | | | 27,903 | |
| Total deferred income tax expense | | 15,175 | | | 7,851 | | | 4,299 | |
| Income tax expense | | $ | 54,993 | | | $ | 52,376 | | | $ | 32,202 | |
The effective income tax rate differed from the federal statutory rate for the following reasons for the years ended December 31, 2020, 2019 and 2018.
| | | | | | | | | | | | | | | | | | | | |
| | | For the Year Ended December 31, |
| | | 2020 | | 2019 | | 2018 |
| Income tax expense at federal statutory rate | | 21.0 | % | | 21.0 | % | | 21.0 | % |
| Income passed through to non-controlling interests | | (8.2) | | | (10.4) | | | (9.9) | |
| State and local taxes, net of federal benefit | | 1.8 | | | 1.9 | | | 2.1 | |
| Foreign taxes | | 0.3 | | | 0.3 | | | 0.3 | |
| Permanent items | | (0.5) | | | (0.4) | | | (0.8) | |
| Tax Cuts and Jobs Act | | — | | | — | | | (0.4) | |
| Corporate conversion expense | | — | | | — | | | 5.4 | |
| Other, net | | (0.2) | | | (0.1) | | | (0.3) | |
| Valuation allowance | | 0.3 | | | — | | | 0.1 | |
| Total effective rate | | 14.5 | % | | 12.3 | % | | 17.5 | % |
Deferred Taxes
The income tax effects of temporary differences that give rise to significant portions of deferred tax assets and liabilities were as follows as of December 31, 2020 and 2019. Deferred tax assets, net are included within other assets on the Consolidated Statements of Financial Condition.
| | | | | | | | | | | | | | |
| | | As of December 31, |
| Deferred Tax Assets and Liabilities of the Company | | 2020 | | 2019 |
| Deferred tax assets | | | | |
| Amortizable tax basis for AOG unit exchanges | | $ | 67,571 | | | $ | 25,994 | |
| Investment in partnerships | | — | | | 12,841 | |
| Net operating losses | | 1,292 | | | 367 | |
| Other, net | | 6,563 | | | 7,216 | |
| Total gross deferred tax assets | | 75,426 | | | 46,418 | |
| Valuation allowance | | (1,010) | | | (54) | |
| Total deferred tax assets, net | | $ | 74,416 | | | $ | 46,364 | |
| Deferred tax liabilities | | | | |
| Investment in partnerships | | (4,390) | | | — | |
| | | | |
| Total deferred tax liabilities | | (4,390) | | | — | |
| Net deferred tax assets | | $ | 70,026 | | | $ | 46,364 | |
| | | | | | | | | | | | | | |
| | | As of December 31, |
| Deferred Tax Assets and Liabilities of the Consolidated Funds | | 2020 | | 2019 |
| Deferred tax assets | | | | |
| Net operating loss | | $ | — | | | $ | 5,391 | |
| Other, net | | — | | | 2,173 | |
| Total gross deferred tax assets | | — | | | 7,564 | |
| Valuation allowance | | — | | | (7,564) | |
| Total deferred tax assets, net | | $ | — | | | $ | — | |
| | | | |
| | | | |
| | | | |
| | | | |
In assessing the realizability of deferred tax assets, the Company considers whether it is probable that some or all of the deferred tax assets will not be realized. In determining whether the deferred taxes are realizable, the Company considers the period of expiration of the tax asset, historical and projected taxable income, and tax liabilities for the tax jurisdiction in which the tax asset is located. Valuation allowances are provided to reduce the amounts of deferred tax assets to an amount that is more likely than not to be realized based on an assessment of positive and negative evidence, including estimates of future taxable income necessary to realize future deductible amounts.
The Company’s income tax provision includes corporate income taxes and other entity level income taxes, as well as income taxes incurred by certain affiliated funds that are consolidated in these financial statements. In connection with its election to be taxed as a corporation effective March 1, 2018, the Company recorded a significant one-time deferred tax liability arising from the embedded net unrealized gains of both carried interest and the investment portfolio that were not previously subject to corporate taxes. Cash taxes will be paid only on gains to the extent realized.
The valuation allowance for deferred tax assets decreased by $6.6 million in 2020 due to the deconsolidation of a fund. The deferred tax assets related to operating losses in foreign jurisdictions do not meet the more likely than not threshold and have a valuation allowance recorded for the net balance. The valuation allowance for deferred tax assets decreased by $0.1 million in 2019 due to the utilization of certain operating losses in foreign jurisdictions. The deferred tax assets related to these operating losses do not meet the more likely than not threshold and continue to have a valuation allowance recorded for the net balance.
As of, and for the three years ended December 31, 2020, 2019 and 2018, the Company had no significant uncertain tax positions.
Ares Management Corporation
Notes to the Consolidated Financial Statements (Continued)
(Dollars in Thousands, Except Share Data and As Otherwise Noted)
12. EARNINGS PER SHARE
Basic earnings per share of Class A common stock is computed by using the two-class method. Diluted earnings per share of Class A common stock is computed using the more dilutive method of either the two-class method or the treasury stock method.
The treasury stock method is used to determine potentially dilutive securities resulting from options and unvested restricted units granted under the Equity Incentive Plan. The two-class method is an earnings allocation method under which earnings per share is calculated for shares of Class A common stock and participating securities considering both dividends declared (or accumulated) and participation rights in undistributed earnings as if all such earnings had been distributed during the period. Because the holders of unvested restricted units have the right to participate in dividends when declared, the unvested restricted units are considered participating securities to the extent they are expected to vest.
For the years ended December 31, 2020 and 2019, the treasury stock method was the more dilutive method. For the year ended December 31, 2018, the two-class method was the more dilutive method. No participating securities had rights to undistributed earnings during any period presented.
The computation of diluted earnings per share for the years ended December 31, 2020, 2019 and 2018 excludes the following restricted units and AOG Units, as their effect would have been anti-dilutive:
| | | | | | | | | | | | | | | | | | | | | |
| | | Year ended December 31, |
| | | | | 2020 | | 2019 | | 2018 |
| | | | | | | | | |
| Restricted units | | | | | 16,599 | | | 82 | | | — | |
| AOG Units | | | | | 115,126,565 | | | 116,802,160 | | | — | |
| | | | | | | | | |
The following table presents the computation of basic and diluted earnings per common share:
| | | | | | | | | | | | | | | | | | | | | |
| | | Year ended December 31, |
| | | | | 2020 | | 2019 | | 2018 |
| Basic earnings per share of Class A common stock: | | | | | | | | | |
| Net income attributable to Ares Management Corporation Class A common stockholders | | | | | $ | 130,442 | | | $ | 127,184 | | | $ | 35,320 | |
| Distributions on unvested restricted units | | | | | (10,454) | | | (7,670) | | | (6,948) | |
| | | | | | | | | |
| Net income available to Class A common stockholders | | | | | $ | 119,988 | | | $ | 119,514 | | | $ | 28,372 | |
| Basic weighted-average shares of Class A common stock | | | | | 135,065,436 | | | 107,914,953 | | | 96,023,147 | |
| Basic earnings per share of Class A common stock | | | | | $ | 0.89 | | | $ | 1.11 | | | $ | 0.30 | |
| | | | | | | | | |
| Diluted earnings per share of Class A common stock: | | | | | | | | | |
| Net income available to Class A common stockholders | | | | | $ | 130,442 | | | $ | 127,184 | | | $ | 35,320 | |
| Distributions on unvested restricted units | | | | | — | | | — | | | (6,948) | |
| Net income attributable to Ares Management Corporation Class A common stockholders | | | | | $ | 130,442 | | | $ | 127,184 | | | $ | 28,372 | |
| Effect of dilutive shares: | | | | | | | | | |
| Restricted units | | | | | 9,207,639 | | | 7,838,200 | | | — | |
| Options | | | | | 5,235,423 | | | 4,124,276 | | | — | |
| | | | | | | | | |
| Diluted weighted-average shares of Class A common stock | | | | | 149,508,498 | | | 119,877,429 | | | 96,023,147 | |
| Diluted earnings per share of Class A common stock | | | | | $ | 0.87 | | | $ | 1.06 | | | $ | 0.30 | |
| | | | | | | | | |
| Dividend declared and paid per Class A common stock | | | | | $ | 1.60 | | | $ | 1.28 | | | $ | 1.33 | |
Ares Management Corporation
Notes to the Consolidated Financial Statements (Continued)
(Dollars in Thousands, Except Share Data and As Otherwise Noted)
13. EQUITY COMPENSATION
Equity Incentive Plan
Equity-based compensation is granted under the Equity Incentive Plan. The total number of shares available to be issued under the Equity Incentive Plan resets based on a formula defined in the Equity Incentive Plan and may increase on January 1 of each year. On January 1, 2020, the total number of shares available for issuance under the Equity Incentive Plan reset to 37,528,029 shares, and as of December 31, 2020, 33,861,117 shares remain available for issuance.
Generally, unvested restricted units and options are forfeited upon termination of employment in accordance with the Equity Incentive Plan. The Company recognizes forfeitures as a reversal of previously recognized compensation expense in the period the forfeiture occurs.
Equity-based compensation expense, net of forfeitures, recorded by the Company is included in the following table:
| | | | | | | | | | | | | | | | | | | | | | | |
| | | Year ended December 31, | | |
| | | | | | 2020 | | 2019 | | 2018 | | |
| Restricted units | | | | | $ | 115,680 | | | $ | 88,979 | | | $ | 74,441 | | | |
| Restricted units with a market condition | | | | | 7,263 | | | 3,613 | | | 1,524 | | | |
| Options | | | | | 43 | | | 4,362 | | | 12,449 | | | |
| Phantom shares | | | | | — | | | 737 | | | 1,310 | | | |
| Equity-based compensation expense | | | | | $ | 122,986 | | | $ | 97,691 | | | $ | 89,724 | | | |
Restricted Units
During July 2018, the Company granted 2,000,000 restricted units to an executive of which 1,333,334 restricted units are subject to vesting based on the future price of shares of the Company's Class A common stock (described in greater detail below under the heading “Restricted Unit Awards with a Market Condition”) and 666,666 restricted units that vest subject to the executive's continued service on terms similar to those described below.
Each restricted unit represents an unfunded, unsecured right of the holder to receive a share of the Company's Class A common stock on a specific date. The restricted units generally vest and are settled in shares of Class A common stock either (i) at a rate of one-third per year, beginning on the third anniversary of the grant date, (ii) in their entirety on the fifth anniversary of the grant date, (iii) at a rate of one quarter per year, beginning on the second anniversary of the grant date or the holder's employment commencement date, or (iv) at a rate of one third per year, beginning on the first anniversary of the grant date in each case generally subject to the holder’s continued employment as of the applicable vesting date (subject to accelerated vesting upon certain qualifying terminations of employment or retirement eligibility provisions). Compensation expense associated with restricted units is recognized on a straight-line basis over the requisite service period of the award.
Restricted units are delivered net of the holder's payroll related taxes upon vesting. For the year ended December 31, 2020, 5.5 million restricted units vested and 3.1 million shares of Class A common stock were delivered to the holders. For the year ended December 31, 2019, 3.7 million restricted units vested and 2.1 million shares of Class A common stock were delivered to the holders.
The holders of restricted units, other than the market condition awards described below, generally have the right to receive as current compensation an amount in cash equal to (i) the amount of any dividend paid with respect to a share of Class A common stock multiplied by (ii) the number of restricted units held at the time such dividends are declared (“Dividend Equivalent”). During the year ended December 31, 2020, the Company declared dividends of $0.40 per share to Class A common stockholders at the close of business on March 17, 2020, June 16, 2020 and September 16, 2020 and December 17, 2020, respectively. For the year ended December 31, 2020, Dividend Equivalents were made to the holders of restricted units in the aggregate amount of $26.0 million, respectively, which are presented as dividends within the Consolidated Statements of Changes in Equity. When units are forfeited, the cumulative amount of Dividend Equivalents previously paid is reclassified to compensation and benefits expense in the Consolidated Statements of Operations.
Ares Management Corporation
Notes to the Consolidated Financial Statements (Continued)
(Dollars in Thousands, Except Share Data and As Otherwise Noted)
The following table presents unvested restricted units' activity:
| | | | | | | | | | | | | |
| | Restricted Units | | Weighted Average Grant Date Fair Value Per Unit | | |
| Balance - January 1, 2020 | 16,810,473 | | | $ | 20.07 | | | |
| Granted | 3,984,695 | | | 36.91 | | | |
| Vested | (4,201,333) | | | 19.62 | | | |
| Forfeited | (294,171) | | | 24.85 | | | |
| Balance - December 31, 2020 | 16,299,664 | | | $ | 24.30 | | | |
The total compensation expense expected to be recognized in all future periods associated with the restricted units is approximately $228.6 million as of December 31, 2020 and is expected to be recognized over the remaining weighted average period of 2.8 years.
Restricted Unit Awards with a Market Condition
In July 2018, the Company granted certain restricted units with a vesting condition based upon the volume-weighted, average closing price of shares of the Company’s Class A common stock meeting or exceeding a stated price for 30 consecutive calendar days on or prior to January 1, 2028, referred to as a market condition. 666,667 restricted units with a market condition of $35.00 per share (“Tranche I”) and 666,667 restricted units with a market condition of $45.00 per share (“Tranche II”) were granted. Vesting is also generally subject to continued employment at the time such market condition is achieved. Under the terms of the awards, if the price target is not achieved by the close of business on January 1, 2028, the unvested market condition awards will be automatically canceled and forfeited. Restricted units subject to a market condition are not eligible to receive a Dividend Equivalent.
The grant date fair values for Tranche I and Tranche II awards were $10.92 and $7.68 per share, respectively, based on
a probability distributed Monte-Carlo simulation. Due to the existence of the market condition, the vesting period for the awards is not explicit, and as such, compensation expense is recognized on a straight-line basis over the median vesting period derived from the positive iterations of the Monte Carlo simulations where the market condition was achieved. The median vesting period is 3.0 years and 4.3 years for Tranche I and Tranche II, respectively.
Below is a summary of the significant assumptions used to estimate the grant date fair value of the market condition awards. There were no new market condition awards granted during the year ended December 31, 2020.
| | | | | | | | |
| |
| 2018 |
| Closing price of the Company's common shares as of valuation date | $ | 20.95 | |
| Risk-free interest rate | 2.95 | % |
| Volatility | 30.0 | % |
| Dividend yield | 5.0 | % |
| Cost of equity | 10.0 | % |
The following table presents the unvested market condition awards' activity:
| | | | | | | | | | | |
| | Market Condition Awards Units | | Weighted Average Grant Date Fair Value Per Unit |
| Balance - January 1, 2020 | 1,333,334 | | | $ | 9.30 | |
| Granted | — | | | — | |
| Vested | (1,333,334) | | | 9.30 | |
| Forfeited | — | | | — | |
| Balance - December 31, 2020 | — | | | $ | — | |
For the year ended December 31, 2020, the market-priced vesting condition was met for both Tranche I and Tranche II of the market condition awards and compensation expense of $6.1 million was accelerated.
Ares Management Corporation
Notes to the Consolidated Financial Statements (Continued)
(Dollars in Thousands, Except Share Data and As Otherwise Noted)
Options
Each option entitles the holders to purchase from the Company, upon exercise thereof, one share of Class A common stock at the stated exercise price. The term of the options is generally ten years, beginning on the grant date. As of December 31, 2020, all of the options issued by the Company have vested. Compensation expense associated with these options was being recognized on a straight-line basis over the requisite service period of the respective award. Net cash proceeds from exercises of stock options were $92.9 million for the year ended December 31, 2020. The Company realized tax benefits of approximately $13.1 million from those exercises.
A summary of options activity during the year ended December 31, 2020 is presented below:
| | | | | | | | | | | | | | | | | | | | | | | |
| | Options | | Weighted Average Exercise Price | | Weighted Average Remaining Life (in years) | | Aggregate Intrinsic Value |
| Balance - January 1, 2020 | 13,426,870 | | | $ | 18.99 | | | 4.3 | | $ | 224,260 | |
| Granted | — | | | — | | | — | | | — | |
| Exercised | (5,114,667) | | | 18.99 | | | — | | | — | |
| Expired | — | | | — | | | — | | | — | |
| Forfeited | — | | | — | | | — | | | — | |
| Balance - December 31, 2020 | 8,312,203 | | | $ | 18.99 | | | 3.4 | | $ | 233,251 | |
| Exercisable at December 31, 2020 | 8,312,203 | | | $ | 18.99 | | | 3.4 | | $ | 233,251 | |
Aggregate intrinsic value represents the value of the Company’s closing share price of Class A common stock on the last trading day of the period in excess of the weighted-average exercise price multiplied by the number of options exercisable or expected to vest.
The fair value of each option granted was measured on the date of the grant using the Black Scholes option pricing model. The fair value of an award is affected by the Company’s share price of Class A common stock on the date of grant as well as other assumptions including the estimated volatility of the Company’s share price of Class A common stock over the term of the awards and the estimated period of time that management expects employees to hold their unit options. The estimated period of time that management expects employees to hold their options was estimated as the midpoint between the vesting date and maturity date. No new options have been granted since 2014.
14. EQUITY AND REDEEMABLE INTEREST
Common Stock
The Company's common stock consists of Class A, Class B, Class C and non-voting common stock, each $0.01 par value per share. The Class B common stock and Class C common stock are non-economic and holders are not entitled to dividends from the Company or to receive any assets of the Company in the event of any dissolution, liquidation or winding up of the Company. Ares Management GP LLC is the sole holder of the Class B common stock and Ares Voting LLC (“Ares Voting”) is the sole holder of the Class C common stock.
Except as otherwise expressly provided in the Company’s Certificate of Incorporation (the “Certificate of Incorporation”), the Company’s common stockholders are entitled to vote on all matters on which stockholders of a corporation are generally entitled to vote under the Delaware General Corporation Law (the “DGCL”), including the election of the Company’s board of directors. Holders of shares of the Company’s Class A common stock are entitled to one vote per share of the Company’s Class A common stock. On any date on which the Ares Ownership Condition (as defined in the Certificate of Incorporation) is satisfied, holders of shares of the Company’s Class B common stock are, in the aggregate, entitled to a number of votes equal to (x) four times the aggregate number of votes attributable to the Company’s Class A common stock minus (y) the aggregate number of votes attributable to the Company’s Class C common stock. On any date on which the Ares Ownership Condition is not satisfied, holders of shares of the Company’s Class B common stock are not entitled to vote on any matter submitted to a vote of the Company’s stockholders. The holder of shares of the Company’s Class C common stock is generally entitled to a number of votes equal to the number of Ares Operating Group Units (as defined in the Certificate of Incorporation)
Ares Management Corporation
Notes to the Consolidated Financial Statements (Continued)
(Dollars in Thousands, Except Share Data and As Otherwise Noted)
held of record by each Ares Operating Group Limited Partner (as defined in the Certificate of Incorporation) other than the Company and its subsidiaries.
In February 2019, the Company's board of directors authorized the repurchase of up to $150 million of shares of Class A common stock. Under this stock repurchase program, shares may be repurchased from time to time in open market purchases, privately negotiated transactions or otherwise, including in reliance on Rule 10b5-1 of the Securities Act. In February 2020, the board of directors approved the renewal of the program and reset the repurchase amount back to $150 million. The renewed program is scheduled to expire in March 2021. Repurchases under the program, if any, will depend on the prevailing market conditions and other factors. During the year ended December 31, 2020, the Company did not repurchase any shares as part of the stock repurchase program. During the year ended December 31, 2019, the Company repurchased 0.4 million shares as part of the stock repurchase program at a total cost of $10.4 million.
On March 31, 2020, the Company issued and sold 12,130,540 shares of new Class A common stock in a private offering (the “Offering”) to Sumitomo Mitsui Banking Corporation (“SMBC”) in connection with a share purchase agreement. The Company received $383.8 million in gross proceeds and incurred approximately $0.7 million of expenses in connection with the Offering. The expenses have been recorded as a reduction in the proceeds received and are presented on a net basis together with contributions in additional paid-in-capital within the Consolidated Statements of Changes in Equity. In connection with the Offering, the Company approved the amendment to its certificate of incorporation to, among other things, establish a new series of non-voting common stock, par value $0.01 per share, that has the same economic rights as the Class A common stock. SMBC may exchange all or a portion of the Class A common stock for an equivalent amount of the newly established non-voting common stock pursuant to certain terms set forth in an investor rights agreement entered into between the Company and SMBC. As of December 31, 2020, the Company had authorized 500,000,000 shares of the non-voting common stock with no shares issued. To satisfy a condition related to the Offering, the Company also issued 115,199,620 shares of its Class C common stock to Ares Voting on March 30, 2020. The issuance of the Class C units did not change the aggregate voting power of Ares Voting, and Ares Voting will continue to be entitled to the number of votes equal to the number of AOG Units held by each Ares Operating Group limited partner, other than the Company and its subsidiaries, that does not own a share of Class C common stock.
The following table presents the changes in each class of common stock
| | | | | | | | | | | | | | | | | | | | | | | |
| Class A Common Stock | | Class B Common Stock | | Class C Common Stock | | Total |
| Balance - January 1, 2020 | 115,242,028 | | | 1,000 | | | 1 | | | 115,243,029 | |
Issuance of stock (1) | 19,854,764 | | | — | | | 115,199,620 | | | 135,054,384 | |
Exchanges of AOG Units (2) | 4,062,425 | | | — | | | (2,686,003) | | | 1,376,422 | |
| Redemptions of AOG Units | — | | | — | | | (66,000) | | | (66,000) | |
| Stock option exercises, net of shares withheld for tax | 4,948,742 | | | — | | | — | | | 4,948,742 | |
| | | | | | | |
| Vesting of restricted stock awards, net of shares withheld for tax | 3,074,603 | | | — | | | — | | | 3,074,603 | |
| Balance Outstanding - December 31, 2020 | 147,182,562 | | | 1,000 | | | 112,447,618 | | | 259,631,180 | |
(1) On July 1, 2020, the Company issued 7,724,224 shares of new Class A common stock in connection with the SSG Acquisition.
(2) Effective March 30, 2020, Class C common stock activity represents redemptions to correspond with exchanges of AOG Units.
The following table presents each partner's AOG Units and corresponding ownership interest in each of the Ares Operating Group entities, as well as its daily average ownership of AOG Units in each of the Ares Operating Group entities:
| | | | | | | | | | | | | | | | | | | | | | | | | | | | | | | | | | | | | | | | | | | | | | | | | | |
| | | | | | | | | Daily Average Ownership |
| | As of December 31, 2020 | | As of December 31, 2019 | | | | Year ended December 31, |
| | AOG Units | | Direct Ownership Interest | | AOG Units | | Direct Ownership Interest | | | | | | 2020 | | 2019 | | 2018 |
| Ares Management Corporation | | 147,182,562 | | | 56.69 | % | | 115,242,028 | | | 49.70 | % | | | | | | 53.98 | % | | 48.02 | % | | 44.19 | % |
| Ares Owners Holding L.P. | | 112,447,618 | | | 43.31 | | | 116,641,833 | | | 50.30 | | | | | | | 46.02 | | | 51.98 | | | 53.99 | |
| Affiliate of Alleghany Corporation | | — | | | — | | | — | | | — | | | | | | | — | | | — | | | 1.82 | |
| Total | | 259,630,180 | | | 100.00 | % | | 231,883,861 | | | 100.00 | % | | | | | | | | | | |
Ares Management Corporation
Notes to the Consolidated Financial Statements (Continued)
(Dollars in Thousands, Except Share Data and As Otherwise Noted)
The Company’s ownership percentage of the AOG Units will continue to change upon: (i) the vesting of restricted units and exercise of options that were granted under the Equity Incentive Plan; (ii) the exchange of AOG Units for shares of Class A common stock; (iii) the cancellation of AOG Units in connection with certain individuals’ forfeiture of AOG Units upon termination of employment and (iv) the issuance of new AOG Units, including in connection with acquisitions, among other reasons. Holders of the AOG Units, subject to any applicable transfer restrictions, may up to four times each year (subject to the terms of the exchange agreement) exchange their AOG Units for shares of Class A common stock on a one-for-one basis. Equity is reallocated among partners upon a change in ownership to ensure each partners’ capital account properly reflects their respective claim on the residual value of the Company. This change is reflected as either a reallocation of interest or as dilution in the Consolidated Statements of Changes in Equity.
Preferred Stock
As of December 31, 2020 and 2019, the Company had 12,400,000 shares of the Series A Preferred Stock outstanding. When, as and if declared by the Company’s board of directors, dividends on the Series A Preferred Stock are payable quarterly at a rate per annum equal to 7.00%. The Series A Preferred Stock may be redeemed at the Company’s option, in whole or in part, at any time on or after June 30, 2021, at a price per share of $25.00.
In connection with the Series A Preferred Stock issuance, the Ares Operating Group issued mirror preferred units (“GP Mirror Units”) paying the same 7.00% rate per annum to wholly owned subsidiaries of the Company including AHI. Although income allocated in respect of distributions on the GP Mirror Units may be subject to tax, cash dividends to our Series A Preferred stockholders will not be reduced on account of any income taxes owed by us. As a result, the amounts of dividend ultimately paid by us to our Class A common stockholders may be reduced by any corporate taxes imposed on us or AHI.
Except as provided in the Certificate of Incorporation and the Company’s Bylaws and under the DGCL and the rules of the NYSE, shares of the Series A Preferred Stock are generally non-voting.
Redeemable Interest
The following table summarizes the activities associated with the redeemable interest in Ares Operating Group entities that was established in connection with the SSG Acquisition:
| | | | | |
| Total |
| Opening balance at July 1, 2020 | $ | 99,804 | |
| |
| |
| Net loss | (976) | |
| Currency translation adjustment, net of tax | 1,538 | |
| Balance at December 31, 2020 | $ | 100,366 | |
Ares Management Corporation
Notes to the Consolidated Financial Statements (Continued)
(Dollars in Thousands, Except Share Data and As Otherwise Noted)
15. SEGMENT REPORTING
The Company operates through its distinct operating segments that are summarized below:
Credit Group: The Credit Group manages credit strategies across the liquid and illiquid spectrum from syndicated loans, high yield bonds, multi-asset credit, alternative credit investments to direct lending.
Private Equity Group: The Private Equity Group manages investment strategies broadly categorized as corporate private equity, infrastructure and power and special opportunities.
Real Estate Group: The Real Estate Group manages comprehensive real estate equity and debt strategies.
Strategic Initiatives: Strategic Initiatives represents an all-other category that includes operating segments and strategic investments that are seeking to broaden the Company's distribution channels or expand its access to global markets and includes the results of Ares SSG subsequent to the completion of the SSG Acquisition on July 1, 2020.
The OMG consists of shared resource groups to support the Company’s operating segments by providing infrastructure and administrative support in the areas of accounting/finance, operations, information technology, strategy and relationship management, legal, compliance and human resources. Additionally, the OMG provides services to certain of the Company’s investment companies and partnerships, which reimburse the OMG for expenses equal to the costs of services provided. The OMG’s expenses are not allocated to the Company’s reportable segments but the Company does consider the cost structure of the OMG when evaluating its financial performance.
Segment Profit Measures: These measures supplement and should be considered in addition to, and not in lieu of, the Consolidated Statements of Operations prepared in accordance with GAAP.
Fee related earnings (“FRE”) is used to assess core operating performance by determining whether recurring revenue, primarily consisting of management fees, is sufficient to cover operating expenses and to generate profits. FRE differs from income before taxes computed in accordance with GAAP as it excludes performance income, performance related compensation, investment income from the Consolidated Funds and non-consolidated funds and certain other items that the Company believes are not indicative of its core operating performance.
Realized income (“RI”) is an operating metric used by management to evaluate performance of the business based on operating performance and the contribution of each of the business segments to that performance, while removing the fluctuations of unrealized income and expenses, which may or may not be eventually realized at the levels presented and whose realizations depend more on future outcomes than current business operations. RI differs from income before taxes by excluding (a) operating results of the Consolidated Funds, (b) depreciation and amortization expense, (c) the effects of changes arising from corporate actions, (d) unrealized gains and losses related to performance income and investment performance and (e) certain other items that the Company believes are not indicative of operating performance. Changes arising from corporate actions include equity-based compensation expenses, the amortization of intangible assets, transaction costs associated with mergers, acquisitions and capital transactions, underwriting costs and expenses incurred in connection with corporate reorganization. Management believes RI is a more appropriate metric to evaluate the Company's current business operations.
Management makes operating decisions and assesses the performance of each of the Company’s business segments based on financial and operating metrics and other data that is presented before giving effect to the consolidation of any of the Consolidated Funds. Consequently, all segment data excludes the assets, liabilities and operating results related to the Consolidated Funds and non-consolidated funds. Total assets by segments is not disclosed because such information is not used by the Company’s chief operating decision maker in evaluating the segments.
Many of the Ares Funds managed by the Company have mandates that allow for investing across different geographic regions, including North America, Europe and Asia. The primary geographic region in which the Company invests in is North America and the majority of its revenues are generated in North America.
Ares Management Corporation
Notes to the Consolidated Financial Statements (Continued)
(Dollars in Thousands, Except Share Data and As Otherwise Noted)
The following tables present the financial results for the Company’s operating segments, as well as the OMG:
| | | | | | | | | | | | | | | | | | | | | | | | | | | | | | | | | | | | | | | | | |
| |
| | | | | | | | | | | | | |
| | | | | | | | | | | | | |
| | | | | | | | | | | | | |
| | | | | | | | | | | | | |
| | | | | | | | | | | | | |
| | | | | | | | | | | | | |
| | | | | | | | | | | | | |
| | | | | | | | | | | | | |
| | | | | | | | | | | | | |
| | | | | | | | | | | | | |
| | | | | | | | | | | | | |
| | | | | | | | | | | | | |
| | | | | | | | | | | | | |
| | | | | | | | | | | | | |
| | | | | | | | | | | | | |
| |
| | | | | | | | | | | | | |
| | | | | | | | | | | | | |
| | | | | | | | | | | | | |
| | | | | | | | | | | | | |
| | | | | | | | | | | | | |
| | | | | | | | | | | | | |
| | | | | | | | | | | | | |
| | | | | | | | | | | | | |
| | | | | | | | | | | | | |
| | | | | | | | | | | | | |
| | | | | | | | | | | | | |
| | | | | | | | | | | | | |
| | | | | | | | | | | | | |
| | | | | | | | | | | | | |
| | | | | | | | | | | | | |
| Year ended December 31, 2020 |
| Credit Group | | Private Equity Group | | Real Estate Group | | Strategic Initiatives | | Total Segments | | OMG | | Total |
Management fees (Credit Group includes ARCC Part I Fees of $184,141) | $ | 841,138 | | | $ | 221,160 | | | $ | 97,680 | | | $ | 26,587 | | | $ | 1,186,565 | | | $ | — | | | $ | 1,186,565 | |
| Other fees | 18,644 | | | 178 | | | 974 | | | 152 | | | 19,948 | | | — | | | 19,948 | |
| Compensation and benefits | (304,412) | | | (90,129) | | | (53,004) | | | (6,442) | | | (453,987) | | | (155,979) | | | (609,966) | |
| General, administrative and other expenses | (53,997) | | | (22,145) | | | (12,251) | | | (2,926) | | | (91,319) | | | (80,778) | | | (172,097) | |
| Fee related earnings | 501,373 | | | 109,064 | | | 33,399 | | | 17,371 | | | 661,207 | | | (236,757) | | | 424,450 | |
| Performance income—realized | 92,308 | | | 392,635 | | | 62,273 | | | — | | | 547,216 | | | — | | | 547,216 | |
| Performance related compensation—realized | (60,281) | | | (315,905) | | | (39,482) | | | — | | | (415,668) | | | — | | | (415,668) | |
| Realized net performance income | 32,027 | | | 76,730 | | | 22,791 | | | — | | | 131,548 | | | — | | | 131,548 | |
| Investment income (loss)—realized | (2,309) | | | 29,100 | | | 3,146 | | | 13 | | | 29,950 | | | (5,698) | | | 24,252 | |
| Interest and other investment income (expense) —realized | 16,314 | | | 5,987 | | | 4,056 | | | 996 | | | 27,353 | | | (739) | | | 26,614 | |
| Interest expense | (8,722) | | | (8,186) | | | (5,200) | | | (1,465) | | | (23,573) | | | (1,335) | | | (24,908) | |
| Realized net investment income (loss) | 5,283 | | | 26,901 | | | 2,002 | | | (456) | | | 33,730 | | | (7,772) | | | 25,958 | |
| Realized income | $ | 538,683 | | | $ | 212,695 | | | $ | 58,192 | | | $ | 16,915 | | | $ | 826,485 | | | $ | (244,529) | | | $ | 581,956 | |
| | | | | | | | | | | | | |
| Year ended December 31, 2019 |
| Credit Group | | Private Equity Group | | Real Estate Group | | Strategic Initiatives | | Total Segments | | OMG | | Total |
Management fees (Credit Group includes ARCC Part I Fees of $164,396) | $ | 713,853 | | | $ | 211,614 | | | $ | 87,063 | | | $ | — | | | $ | 1,012,530 | | | $ | — | | | $ | 1,012,530 | |
| Other fees | 17,124 | | | 162 | | | 792 | | | — | | | 18,078 | | | — | | | 18,078 | |
Compensation and benefits | (261,662) | | | (78,259) | | | (49,124) | | | — | | | (389,045) | | | (139,162) | | | (528,207) | |
| General, administrative and other expenses | (55,103) | | | (19,098) | | | (13,249) | | | — | | | (87,450) | | | (91,292) | | | (178,742) | |
| Fee related earnings | 414,212 | | | 114,419 | | | 25,482 | | | — | | | 554,113 | | | (230,454) | | | 323,659 | |
| Performance income—realized | 104,442 | | | 264,439 | | | 33,637 | | | — | | | 402,518 | | | — | | | 402,518 | |
| Performance related compensation—realized | (61,641) | | | (211,550) | | | (17,191) | | | — | | | (290,382) | | | — | | | (290,382) | |
| Realized net performance income | 42,801 | | | 52,889 | | | 16,446 | | | — | | | 112,136 | | | — | | | 112,136 | |
| Investment income—realized | 2,457 | | | 47,696 | | | 8,020 | | | — | | | 58,173 | | | — | | | 58,173 | |
| Interest and other investment income (expense) —realized | 18,670 | | | 5,046 | | | 5,633 | | | — | | | 29,349 | | | (160) | | | 29,189 | |
| Interest expense | (6,497) | | | (7,486) | | | (3,824) | | | — | | | (17,807) | | | (1,864) | | | (19,671) | |
| Realized net investment income (loss) | 14,630 | | | 45,256 | | | 9,829 | | | — | | | 69,715 | | | (2,024) | | | 67,691 | |
| Realized income | $ | 471,643 | | | $ | 212,564 | | | $ | 51,757 | | | $ | — | | | $ | 735,964 | | | $ | (232,478) | | | $ | 503,486 | |
| | | | | | | | | | | | | |
| | | | | | | | | | | | | |
Ares Management Corporation
Notes to the Consolidated Financial Statements (Continued)
(Dollars in Thousands, Except Share Data and As Otherwise Noted)
| | | | | | | | | | | | | | | | | | | | | | | | | | | | | | | | | | | | | | | | | |
| Year ended December 31, 2018 |
| Credit Group | | Private Equity Group | | Real Estate Group | | Strategic Initiatives | | Total Segments | | OMG | | Total |
| Management fees (includes ARCC Part I Fees of $128,805) | $ | 564,899 | | | $ | 198,182 | | | $ | 73,663 | | | $ | — | | | $ | 836,744 | | | $ | — | | | $ | 836,744 | |
| Other fees | 23,247 | | | 1,008 | | | 33 | | | — | | | 24,288 | | | — | | | 24,288 | |
Compensation and benefits | (218,148) | | | (74,672) | | | (38,623) | | | — | | | (331,443) | | | (124,812) | | | (456,255) | |
| General, administrative and other expenses | (44,845) | | | (18,482) | | | (11,123) | | | — | | | (74,450) | | | (75,015) | | | (149,465) | |
| Fee related earnings | 325,153 | | | 106,036 | | | 23,950 | | | — | | | 455,139 | | | (199,827) | | | 255,312 | |
| Performance income—realized | 121,270 | | | 139,820 | | | 96,117 | | | — | | | 357,207 | | | — | | | 357,207 | |
| Performance related compensation—realized | (75,541) | | | (111,764) | | | (64,292) | | | — | | | (251,597) | | | — | | | (251,597) | |
| Realized net performance income | 45,729 | | | 28,056 | | | 31,825 | | | — | | | 105,610 | | | — | | | 105,610 | |
| Investment income—realized | 2,492 | | | 17,816 | | | 11,409 | | | — | | | 31,717 | | | 4,790 | | | 36,507 | |
| Interest and other investment income —realized | 10,350 | | | 4,624 | | | 2,257 | | | — | | | 17,231 | | | 2,184 | | | 19,415 | |
| Interest expense | (11,386) | | | (6,000) | | | (1,836) | | | — | | | (19,222) | | | (2,226) | | | (21,448) | |
| Realized net investment income | 1,456 | | | 16,440 | | | 11,830 | | | — | | | 29,726 | | | 4,748 | | | 34,474 | |
| Realized income | $ | 372,338 | | | $ | 150,532 | | | $ | 67,605 | | | $ | — | | | $ | 590,475 | | | $ | (195,079) | | | $ | 395,396 | |
Ares Management Corporation
Notes to the Consolidated Financial Statements (Continued)
(Dollars in Thousands, Except Share Data and As Otherwise Noted)
The following table presents the components of the Company’s operating segments’ revenue, expenses and realized net investment income:
| | | | | | | | | | | | | | | | | | | | | |
| | | Year ended December 31, |
| | | | | 2020 | | 2019 | | 2018 |
| Segment revenues | | | | | | | | | |
| Management fees (includes ARCC Part I Fees of $184,141, $164,396 and $128,805 for the years ended December 31, 2020, 2019 and 2018, respectively) | | | | | $ | 1,186,565 | | | $ | 1,012,530 | | | $ | 836,744 | |
| Other fees | | | | | 19,948 | | | 18,078 | | | 24,288 | |
| Performance income—realized | | | | | 547,216 | | | 402,518 | | | 357,207 | |
| Total segment revenues | | | | | $ | 1,753,729 | | | $ | 1,433,126 | | | $ | 1,218,239 | |
| Segment expenses | | | | | | | | | |
| Compensation and benefits | | | | | $ | 453,987 | | | $ | 389,045 | | | $ | 331,443 | |
| General, administrative and other expenses | | | | | 91,319 | | | 87,450 | | | 74,450 | |
| Performance related compensation—realized | | | | | 415,668 | | | 290,382 | | | 251,597 | |
| Total segment expenses | | | | | $ | 960,974 | | | $ | 766,877 | | | $ | 657,490 | |
| Segment realized net investment income | | | | | | | | | |
| Investment income—realized | | | | | $ | 29,950 | | | $ | 58,173 | | | $ | 31,717 | |
| Interest and other investment income —realized | | | | | 27,353 | | | 29,349 | | | 17,231 | |
| Interest expense | | | | | (23,573) | | | (17,807) | | | (19,222) | |
| Total segment realized net investment income | | | | | $ | 33,730 | | | $ | 69,715 | | | $ | 29,726 | |
The following table reconciles the Company's consolidated revenues to segment revenue:
| | | | | | | | | | | | | | | | | | | | | |
| | | Year ended December 31, |
| | | | | 2020 | | 2019 | | 2018 |
| Total consolidated revenue | | | | | $ | 1,764,046 | | | $ | 1,765,438 | | | $ | 958,461 | |
| Performance (income) loss-unrealized | | | | | 7,554 | | | (303,142) | | | 247,212 | |
| Management fees of Consolidated Funds eliminated in consolidation | | | | | 45,268 | | | 34,920 | | | 34,242 | |
| | | | | | | | | |
| Incentive fees of Consolidated Funds eliminated in consolidation | | | | | 141 | | | 13,851 | | | 4,000 | |
| Administrative, transaction and other fees of Consolidated Funds eliminated in consolidation | | | | | 15,824 | | | 12,641 | | | — | |
Administrative fees(1) | | | | | (36,512) | | | (31,629) | | | (27,380) | |
| | | | | | | | | |
Performance income (loss) reclass(2) | | | | | (3,726) | | | 740 | | | 205 | |
| Principal investment (income) loss, net of eliminations | | | | | (28,552) | | | (56,555) | | | 1,455 | |
| Net (income) expense of non-controlling interests in consolidated subsidiaries | | | | | (10,314) | | | (3,138) | | | 44 | |
| Total consolidation adjustments and reconciling items | | | | | (10,317) | | | (332,312) | | | 259,778 | |
| Total segment revenue | | | | | $ | 1,753,729 | | | $ | 1,433,126 | | | $ | 1,218,239 | |
(1)Represents administrative fees that are presented in administrative, transaction and other fees in the Company’s Consolidated Statements of Operations and are netted against the respective expenses for segment reporting.
(2)Related to performance income for AREA Sponsor Holdings LLC, an investment pool. Changes in value of this investment are reflected within net realized and unrealized gains (losses) on investments in the Company’s Consolidated Statements of Operations.
Ares Management Corporation
Notes to the Consolidated Financial Statements (Continued)
(Dollars in Thousands, Except Share Data and As Otherwise Noted)
The following table reconciles the Company's consolidated expenses to segment expenses:
| | | | | | | | | | | | | | | | | | | | | |
| | | Year ended December 31, |
| | | | | 2020 | | 2019 | | 2018 |
| Total consolidated expenses | | | | | $ | 1,450,486 | | | $ | 1,462,797 | | | $ | 870,362 | |
| Performance related compensation-unrealized | | | | | 11,552 | | | (206,799) | | | 221,343 | |
| Expenses of Consolidated Funds added in consolidation | | | | | (65,527) | | | (90,816) | | | (92,006) | |
| Expenses of Consolidated Funds eliminated in consolidation | | | | | 45,408 | | | 48,771 | | | 38,242 | |
Administrative fees(1) | | | | | (36,512) | | | (31,629) | | | (27,380) | |
| OMG expenses | | | | | (236,757) | | | (230,454) | | | (199,827) | |
| Acquisition and merger-related expense | | | | | (11,124) | | | (16,266) | | | (2,936) | |
| Equity compensation expense | | | | | (122,986) | | | (97,691) | | | (89,724) | |
| Deferred placement fees | | | | | (19,329) | | | (24,306) | | | (20,343) | |
| Depreciation and amortization expense | | | | | (40,662) | | | (40,602) | | | (25,087) | |
Other expense(2) | | | | | — | | | — | | | (11,836) | |
Expense of non-controlling interests in consolidated subsidiaries | | | | | (13,575) | | | (6,128) | | | (3,318) | |
| Total consolidation adjustments and reconciling items | | | | | (489,512) | | | (695,920) | | | (212,872) | |
| Total segment expenses | | | | | $ | 960,974 | | | $ | 766,877 | | | $ | 657,490 | |
(1)Represents administrative fees that are presented in administrative, transaction and other fees in the Company’s Consolidated Statements of Operations and are netted against the respective expenses for segment reporting.
(2)2018 period includes an $11.8 million payment to ARCC for rent and utilities for the first quarter of 2018 and the years ended 2017, 2016, 2015 and 2014.
Ares Management Corporation
Notes to the Consolidated Financial Statements (Continued)
(Dollars in Thousands, Except Share Data and As Otherwise Noted)
The following table reconciles the Company's consolidated other income to segment realized net investment income:
| | | | | | | | | | | | | | | | | | | | | |
| | | Year ended December 31, |
| | | | | 2020 | | 2019 | | 2018 |
| Total consolidated other income | | | | | $ | 65,918 | | | $ | 122,539 | | | $ | 96,242 | |
| Investment loss—unrealized | | | | | 47,317 | | | 26,620 | | | 49,241 | |
| Interest and other investment (income) loss—unrealized | | | | | (12,134) | | | 9,061 | | | 233 | |
| Other income from Consolidated Funds added in consolidation, net | | | | | (70,994) | | | (117,405) | | | (114,286) | |
| Other expense from Consolidated Funds eliminated in consolidation, net | | | | | (14,053) | | | (12,991) | | | (865) | |
| OMG other income | | | | | (927) | | | (1,190) | | | (3,315) | |
Performance (income) loss reclass(1) | | | | | 3,726 | | | (740) | | | (205) | |
| Principal investment income | | | | | 4,044 | | | 44,320 | | | 1,047 | |
Other (income) expense, net(2) | | | | | 10,277 | | | (460) | | | 1,653 | |
| Other (income) loss of non-controlling interests in consolidated subsidiaries | | | | | 556 | | | (39) | | | (19) | |
| Total consolidation adjustments and reconciling items | | | | | (32,188) | | | (52,824) | | | (66,516) | |
| Total segment realized net investment income | | | | | $ | 33,730 | | | $ | 69,715 | | | $ | 29,726 | |
(1)Related to performance income for AREA Sponsor Holdings LLC. Changes in value of this investment are reflected within net realized and unrealized gains (losses) on investments in the Company’s Consolidated Statements of Operations.
(2)The year ended December 31, 2020 includes a $10.2 million non-cash unrealized guarantee expense.
The following table presents the reconciliation of income before taxes as reported in the Consolidated Statements of Operations to segment results of RI and FRE:
| | | | | | | | | | | | | | | | | | | | | |
| | | Year ended December 31, |
| | | | | 2020 | | 2019 | | 2018 |
| Income before taxes | | | | | $ | 379,478 | | | $ | 425,180 | | | $ | 184,341 | |
| Adjustments: | | | | | | | | | |
| Depreciation and amortization expense | | | | | 40,662 | | | 40,602 | | | 25,087 | |
| Equity compensation expense | | | | | 122,986 | | | 97,691 | | | 89,724 | |
| Acquisition and merger-related expense | | | | | 11,194 | | | 16,266 | | | 2,936 | |
| Deferred placement fees | | | | | 19,329 | | | 24,306 | | | 20,343 | |
| OMG expense, net | | | | | 235,830 | | | 229,264 | | | 196,512 | |
Other (income) expense, net(1) | | | | | 10,207 | | | (460) | | | 13,489 | |
| Net expense of non-controlling interests in consolidated subsidiaries | | | | | 3,817 | | | 2,951 | | | 3,343 | |
| Income before taxes of non-controlling interests in Consolidated Funds, net of eliminations | | | | | (28,203) | | | (39,174) | | | (20,643) | |
| Total performance (income) loss-unrealized | | | | | 7,554 | | | (303,142) | | | 247,212 | |
| Total performance related compensation - unrealized | | | | | (11,552) | | | 206,799 | | | (221,343) | |
| Total investment loss-unrealized | | | | | 35,183 | | | 35,681 | | | 49,474 | |
| Realized income | | | | | 826,485 | | | 735,964 | | | 590,475 | |
| Total performance income - realized | | | | | (547,216) | | | (402,518) | | | (357,207) | |
| Total performance related compensation - realized | | | | | 415,668 | | | 290,382 | | | 251,597 | |
| Total investment income - realized | | | | | (33,730) | | | (69,715) | | | (29,726) | |
| Fee related earnings | | | | | $ | 661,207 | | | $ | 554,113 | | | $ | 455,139 | |
(1)The year ended December 31, 2020 includes a $10.2 million non-cash unrealized guarantee expense and the year ended December 31, 2018 includes an $11.8 million payment to ARCC for rent and utilities for the first quarter of 2018 and the years ended 2017, 2016, 2015 and 2014.
Ares Management Corporation
Notes to the Consolidated Financial Statements (Continued)
(Dollars in Thousands, Except Share Data and As Otherwise Noted)
16. CONSOLIDATION
Deconsolidated Funds
Certain funds that have historically been consolidated in the financial statements that are no longer consolidated because, as of the reporting period: (a) such funds have been liquidated or dissolved; or (b) the Company is no longer deemed to be the primary beneficiary of the VIEs as it no longer has a significant economic interest. During the year ended December 31, 2020, one entity was liquidated/dissolved and one CLO experienced a significant change in ownership that resulted in deconsolidation of the entity during the period. During the year ended December 31, 2019, two entities were liquidated/dissolved and two entities experienced a significant change in ownership or control that resulted in deconsolidation during each of the periods. During the year ended December 31, 2018 one entity was liquidated/dissolved and no entities experienced a significant change in ownership that resulted in deconsolidation of the fund or CLO during the period. For deconsolidated funds, the Company will continue to serve as the general partner and/or investment manager until such funds are fully liquidated.
Investments in Consolidated Variable Interest Entities
The Company consolidates entities in which the Company has a variable interest and as the general partner or investment manager, has both the power to direct the most significant activities and a potentially significant economic interest. Investments in the consolidated VIEs are reported at fair value and represent the Company’s maximum exposure to loss.
Investments in Non-Consolidated Variable Interest Entities
The Company holds interests in certain VIEs that are not consolidated as the Company is not the primary beneficiary. The Company's interest in such entities generally is in the form of direct equity interests, fixed fee arrangements or both. The maximum exposure to loss represents the potential loss of assets by the Company relating to these non-consolidated entities. Investments in the non-consolidated VIEs are carried at fair value.
The Company's interests in consolidated and non-consolidated VIEs, as presented in the Consolidated Statements of Financial Condition, and its respective maximum exposure to loss relating to non-consolidated VIEs are as follows:
| | | | | | | | | | | |
| | | |
| As of December 31, |
| 2020 | | 2019 |
Maximum exposure to loss attributable to the Company's investment in non-consolidated VIEs(1) | $ | 224,203 | | | $ | 260,520 | |
Maximum exposure to loss attributable to the Company's investment in consolidated VIEs(1) | 391,963 | | | 181,856 | |
| Assets of consolidated VIEs | 11,580,003 | | | 9,454,572 | |
| Liabilities of consolidated VIEs | 10,716,438 | | | 8,679,869 | |
(1)As of December 31, 2020 and 2019, the Company's maximum exposure of loss for CLO securities was equal to the cumulative fair value of our capital interest in CLOs that are managed and totaled $107.7 million and $104.7 million, respectively.
| | | | | | | | | | | | | | | | | | | | | | | |
| | | Year ended December 31, |
| | | | | 2020 | | 2019 | | 2018 |
| Net income attributable to non-controlling interests related to consolidated VIEs | | | | | $ | 28,085 | | | $ | 39,704 | | | $ | 20,512 | |
Ares Management Corporation
Notes to the Consolidated Financial Statements (Continued)
(Dollars in Thousands, Except Share Data and As Otherwise Noted)
Consolidating Schedules
The following supplemental financial information illustrates the consolidating effects of the Consolidated Funds on the Company's financial condition, results from operations and cash flows:
| | | | | | | | | | | | | | | | | | | | | | | |
| | As of December 31, 2020 |
| | Consolidated Company Entities | | Consolidated Funds | | Eliminations | | Consolidated |
| Assets | | | | | | | |
| Cash and cash equivalents | $ | 539,812 | | | $ | — | | | $ | — | | | $ | 539,812 | |
Investments (includes $1,145,853 of accrued carried interest) | 2,064,517 | | | — | | | (381,758) | | | 1,682,759 | |
| Due from affiliates | 426,021 | | | — | | | (20,134) | | | 405,887 | |
| Other assets | 812,630 | | | — | | | (211) | | | 812,419 | |
| Right-of-use operating lease assets | 154,742 | | | — | | | — | | | 154,742 | |
| Assets of Consolidated Funds | | | | | | | |
| Cash and cash equivalents | — | | | 522,377 | | | — | | | 522,377 | |
| Investments, at fair value | — | | | 10,873,522 | | | 3,575 | | | 10,877,097 | |
| Due from affiliates | — | | | 27,377 | | | (10,205) | | | 17,172 | |
| Receivable for securities sold | — | | | 121,225 | | | — | | | 121,225 | |
| Other assets | — | | | 35,502 | | | — | | | 35,502 | |
| Total assets | $ | 3,997,722 | | | $ | 11,580,003 | | | $ | (408,733) | | | $ | 15,168,992 | |
| Liabilities | | | | | | | |
| Accounts payable, accrued expenses and other liabilities | $ | 125,494 | | | $ | — | | | $ | (10,205) | | | $ | 115,289 | |
| Accrued compensation | 103,010 | | | — | | | — | | | 103,010 | |
| Due to affiliates | 100,186 | | | — | | | — | | | 100,186 | |
| Performance related compensation payable | 813,378 | | | — | | | — | | | 813,378 | |
| Debt obligations | 642,998 | | | — | | | — | | | 642,998 | |
| | | | | | | |
| Operating lease liabilities | 180,236 | | | — | | | — | | | 180,236 | |
| Liabilities of Consolidated Funds | | | | | | | |
| Accounts payable, accrued expenses and other liabilities | — | | | 46,824 | | | — | | | 46,824 | |
| Due to affiliates | — | | | 16,770 | | | (16,770) | | | — | |
| Payable for securities purchased | — | | | 514,946 | | | — | | | 514,946 | |
| CLO loan obligations, at fair value | — | | | 10,015,989 | | | (57,913) | | | 9,958,076 | |
| Fund borrowings | — | | | 121,909 | | | — | | | 121,909 | |
| Total liabilities | 1,965,302 | | | 10,716,438 | | | (84,888) | | | 12,596,852 | |
| Commitments and contingencies | | | | | | | |
| Redeemable interest in Ares Operating Group entities | 100,366 | | | — | | | — | | | 100,366 | |
| Non-controlling interest in Consolidated Funds | — | | | 863,565 | | | (323,845) | | | 539,720 | |
| Non-controlling interest in Ares Operating Group entities | 738,369 | | | — | | | — | | | 738,369 | |
| Stockholders' Equity | | | | | | | |
Series A Preferred Stock, $0.01 par value, 1,000,000,000 shares authorized (12,400,000 shares issued and outstanding) | 298,761 | | | — | | | — | | | 298,761 | |
Class A common stock, $0.01 par value, 1,500,000,000 shares authorized (147,182,562 shares issued and outstanding) | 1,472 | | | — | | | — | | | 1,472 | |
| | | | | | | |
Class B common stock, $0.01 par value, 1,000 shares authorized (1,000 shares issued and outstanding) | — | | | — | | | — | | | — | |
Class C common stock, $0.01 par value, 499,999,000 shares authorized (112,447,618 shares issued and outstanding) | 1,124 | | | — | | | — | | | 1,124 | |
| Additional paid-in-capital | 1,043,669 | | | — | | | — | | | 1,043,669 | |
| Retained earnings | (151,824) | | | — | | | — | | | (151,824) | |
| Accumulated other comprehensive loss, net of tax | 483 | | | — | | | — | | | 483 | |
| Total stockholders' equity | 1,193,685 | | | — | | | — | | | 1,193,685 | |
| Total equity | 1,932,054 | | | 863,565 | | | (323,845) | | | 2,471,774 | |
| Total liabilities, redeemable interest, non-controlling interests and equity | $ | 3,997,722 | | | $ | 11,580,003 | | | $ | (408,733) | | | $ | 15,168,992 | |
Ares Management Corporation
Notes to the Consolidated Financial Statements (Continued)
(Dollars in Thousands, Except Share Data and As Otherwise Noted)
| | | | | | | | | | | | | | | | | | | | | | | |
| | As of December 31, 2019 |
| | Consolidated Company Entities | | Consolidated Funds | | Eliminations | | Consolidated |
| Assets | | | | | | | |
| Cash and cash equivalents | $ | 138,384 | | | $ | — | | | $ | — | | | $ | 138,384 | |
Investments (includes $1,134,967 of accrued carried interest) | 1,845,520 | | | — | | | (181,856) | | | 1,663,664 | |
| Due from affiliates | 281,228 | | | — | | | (14,098) | | | 267,130 | |
| Other assets | 344,643 | | | — | | | (2,381) | | | 342,262 | |
| Right-of-use operating lease assets | 143,406 | | | — | | | — | | | 143,406 | |
| Assets of Consolidated Funds | | | | | | | |
| Cash and cash equivalents | — | | | 606,321 | | | — | | | 606,321 | |
| Investments, at fair value | — | | | 8,723,169 | | | 4,778 | | | 8,727,947 | |
| Due from affiliates | — | | | 6,192 | | | — | | 6,192 | |
| Receivable for securities sold | — | | | 88,809 | | | — | | 88,809 | |
| Other assets | — | | | 30,081 | | | — | | 30,081 | |
| Total assets | $ | 2,753,181 | | | $ | 9,454,572 | | | $ | (193,557) | | | $ | 12,014,196 | |
| Liabilities | | | | | | | |
| Accounts payable, accrued expenses and other liabilities | $ | 88,173 | | | $ | — | | | $ | — | | | $ | 88,173 | |
| Accrued compensation | 37,795 | | | — | | | — | | | 37,795 | |
| Due to affiliates | 71,445 | | | — | | | — | | | 71,445 | |
| Performance related compensation payable | 829,764 | | | — | | | — | | | 829,764 | |
| Debt obligations | 316,609 | | | — | | | — | | | 316,609 | |
| Operating lease liabilities | 168,817 | | | — | | | — | | | 168,817 | |
| Liabilities of Consolidated Funds | | | | | | | |
| Accounts payable, accrued expenses and other liabilities | — | | | 61,857 | | | — | | | 61,857 | |
| Due to affiliates | — | | | 11,700 | | | (11,700) | | | — | |
| Payable for securities purchased | — | | | 500,146 | | | — | | | 500,146 | |
| CLO loan obligations | — | | | 7,998,922 | | | (25,174) | | | 7,973,748 | |
| Fund borrowings | — | | | 107,244 | | | — | | | 107,244 | |
| Total liabilities | 1,512,603 | | | 8,679,869 | | | (36,874) | | | 10,155,598 | |
| Commitments and contingencies | | | | | | | |
| Non-controlling interest in Consolidated Funds | — | | | 774,703 | | | (156,683) | | | 618,020 | |
| Non-controlling interest in Ares Operating Group entities | 472,288 | | | — | | | — | | | 472,288 | |
| Stockholders' Equity | | | | | | | |
Series A Preferred Stock, $0.01 par value, 1,000,000,000 shares authorized (12,400,000 shares issued and outstanding) | 298,761 | | | — | | | — | | | 298,761 | |
Class A common stock, $0.01 par value, 1,500,000,000 shares authorized (115,242,028 shares issued and outstanding) | 1,152 | | | — | | | — | | | 1,152 | |
Class B common stock, $0.01 par value, 1,000 shares authorized (1,000 shares issued and outstanding) | — | | | — | | | — | | | — | |
Class C common stock, $0.01 par value, 499,999,000 shares authorized (1 share issued and outstanding) | — | | | — | | | — | | | — | |
| Additional paid-in-capital | 525,244 | | | — | | | — | | | 525,244 | |
| Retained earnings | (50,820) | | | — | | | — | | | (50,820) | |
| Accumulated other comprehensive loss, net of tax | (6,047) | | | — | | | — | | | (6,047) | |
| Total stockholders' equity | 768,290 | | | — | | | — | | | 768,290 | |
| Total equity | 1,240,578 | | | 774,703 | | | (156,683) | | | 1,858,598 | |
| Total liabilities, non-controlling interests and equity | $ | 2,753,181 | | | $ | 9,454,572 | | | $ | (193,557) | | | $ | 12,014,196 | |
Ares Management Corporation
Notes to the Consolidated Financial Statements (Continued)
(Dollars in Thousands, Except Share Data and As Otherwise Noted)
| | | | | | | | | | | | | | | | | | | | | | | |
| | Year ended December 31, 2020 |
| | Consolidated Company Entities | | Consolidated Funds | | Eliminations | | Consolidated |
| Revenues | | | | | | | |
Management fees (includes ARCC Part I Fees of $184,141) | $ | 1,195,876 | | | $ | — | | | $ | (45,268) | | | $ | 1,150,608 | |
| Carried interest allocation | 505,608 | | | — | | | — | | | 505,608 | |
| Incentive fees | 38,043 | | | — | | | (141) | | | 37,902 | |
| Principal investment income | 4,044 | | | — | | | 24,508 | | | 28,552 | |
| Administrative, transaction and other fees | 57,200 | | | — | | | (15,824) | | | 41,376 | |
| Total revenues | 1,800,771 | | | — | | | (36,725) | | | 1,764,046 | |
| Expenses | | | | | | | |
| Compensation and benefits | 767,252 | | | — | | | — | | | 767,252 | |
| Performance related compensation | 404,116 | | | — | | | — | | | 404,116 | |
| General, administrative and other expense | 258,999 | | | — | | | — | | | 258,999 | |
| Expenses of the Consolidated Funds | — | | | 65,527 | | | (45,408) | | | 20,119 | |
| Total expenses | 1,430,367 | | | 65,527 | | | (45,408) | | | 1,450,486 | |
| Other income (expense) | | | | | | | |
| Net realized and unrealized losses on investments | (8,720) | | | — | | | (288) | | | (9,008) | |
| Interest and dividend income | 11,641 | | | — | | | (3,570) | | | 8,071 | |
| Interest expense | (24,908) | | | — | | | — | | | (24,908) | |
| Other income, net | 2,858 | | | — | | | 8,433 | | | 11,291 | |
| Net realized and unrealized losses on investments of the Consolidated Funds | — | | | (109,387) | | | 12,523 | | | (96,864) | |
| Interest and other income of the Consolidated Funds | — | | | 473,857 | | | (10,205) | | | 463,652 | |
| Interest expense of the Consolidated Funds | — | | | (293,476) | | | 7,160 | | | (286,316) | |
| Total other income (expense) | (19,129) | | | 70,994 | | | 14,053 | | | 65,918 | |
| Income before taxes | 351,275 | | | 5,467 | | | 22,736 | | | 379,478 | |
| Income tax expense | 54,875 | | | 118 | | | — | | | 54,993 | |
| Net income | 296,400 | | | 5,349 | | | 22,736 | | | 324,485 | |
| Less: Net income attributable to non-controlling interests in Consolidated Funds | — | | | 5,349 | | | 22,736 | | | 28,085 | |
| Net income attributable to Ares Operating Group entities | 296,400 | | | — | | | — | | | 296,400 | |
| Less: Net loss attributable to redeemable interest in Ares Operating Group entities | (976) | | | — | | | — | | | (976) | |
| Less: Net income attributable to non-controlling interests in Ares Operating Group entities | 145,234 | | | — | | | — | | | 145,234 | |
| Net income attributable to Ares Management Corporation | 152,142 | | | — | | | — | | | 152,142 | |
| Less: Series A Preferred Stock dividends paid | 21,700 | | | — | | | — | | | 21,700 | |
| Net income attributable to Ares Management Corporation Class A common stockholders | $ | 130,442 | | | $ | — | | | $ | — | | | $ | 130,442 | |
Ares Management Corporation
Notes to the Consolidated Financial Statements (Continued)
(Dollars in Thousands, Except Share Data and As Otherwise Noted)
| | | | | | | | | | | | | | | | | | | | | | | |
| | Year ended December 31, 2019 |
| | Consolidated Company Entities | | Consolidated Funds | | Eliminations | | Consolidated |
| Revenues | | | | | | | |
Management fees (includes ARCC Part I Fees of $164,396) | $ | 1,014,337 | | | $ | — | | | $ | (34,920) | | | $ | 979,417 | |
| Carried interest allocation | 621,872 | | | — | | | — | | | 621,872 | |
| Incentive fees | 83,048 | | | — | | | (13,851) | | | 69,197 | |
| Principal investment income | 44,320 | | | — | | | 12,235 | | | 56,555 | |
| Administrative, transaction and other fees | 51,038 | | | — | | | (12,641) | | | 38,397 | |
| Total revenues | 1,814,615 | | | — | | | (49,177) | | | 1,765,438 | |
| Expenses | | | | | | | |
| Compensation and benefits | 653,352 | | | — | | | — | | | 653,352 | |
| Performance related compensation | 497,181 | | | — | | | — | | | 497,181 | |
| General, administrative and other expense | 270,219 | | | — | | | — | | | 270,219 | |
| Expenses of the Consolidated Funds | — | | | 90,816 | | | (48,771) | | | 42,045 | |
| Total expenses | 1,420,752 | | | 90,816 | | | (48,771) | | | 1,462,797 | |
| Other income (expense) | | | | | | | |
| Net realized and unrealized gains on investments | 10,405 | | | — | | | (851) | | | 9,554 | |
| Interest and dividend income | 9,599 | | | — | | | (2,093) | | | 7,506 | |
| Interest expense | (19,671) | | | — | | | — | | | (19,671) | |
| Other expense, net | (8,190) | | | — | | | 350 | | | (7,840) | |
| Net realized and unrealized gains on investments of the Consolidated Funds | — | | | 3,312 | | | 11,824 | | | 15,136 | |
| Interest and other income of the Consolidated Funds | — | | | 395,599 | | | — | | | 395,599 | |
| Interest expense of the Consolidated Funds | — | | | (281,506) | | | 3,761 | | | (277,745) | |
| Total other income (expense) | (7,857) | | | 117,405 | | | 12,991 | | | 122,539 | |
| Income before taxes | 386,006 | | | 26,589 | | | 12,585 | | | 425,180 | |
| Income tax expense (benefit) | 52,906 | | | (530) | | | — | | | 52,376 | |
| Net income | 333,100 | | | 27,119 | | | 12,585 | | | 372,804 | |
| Less: Net income attributable to non-controlling interests in Consolidated Funds | — | | | 27,119 | | | 12,585 | | | 39,704 | |
| Net income attributable to Ares Operating Group entities | 333,100 | | | — | | | — | | | 333,100 | |
| Less: Net income attributable to non-controlling interests in Ares Operating Group entities | 184,216 | | | — | | | — | | | 184,216 | |
| Net income attributable to Ares Management Corporation | 148,884 | | | — | | | — | | | 148,884 | |
| Less: Series A Preferred Stock dividends paid | 21,700 | | | — | | | — | | | 21,700 | |
| Net income attributable to Ares Management Corporation Class A common stockholders | $ | 127,184 | | | $ | — | | | $ | — | | | $ | 127,184 | |
Ares Management Corporation
Notes to the Consolidated Financial Statements (Continued)
(Dollars in Thousands, Except Share Data and As Otherwise Noted)
| | | | | | | | | | | | | | | | | | | | | | | |
| Year ended December 31, 2018 |
| Consolidated Company Entities | | Consolidated Funds | | Eliminations | | Consolidated |
| Revenues | | | | | | | |
| Management fees (includes ARCC Part I Fees of $128,805) | $ | 836,744 | | | $ | — | | | $ | (34,242) | | | $ | 802,502 | |
| Carried interest allocation | 42,410 | | | — | | | — | | | 42,410 | |
| Incentive fees | 67,380 | | | — | | | (4,000) | | | 63,380 | |
| Principal investment income | 1,047 | | | — | | | (2,502) | | | (1,455) | |
| Administrative, transaction and other fees | 51,624 | | | — | | | — | | | 51,624 | |
| Total revenues | 999,205 | | | — | | | (40,744) | | | 958,461 | |
| Expenses | | | | | | | |
| Compensation and benefits | 570,380 | | | — | | | — | | | 570,380 | |
| Performance related compensation | 30,254 | | | — | | | — | | | 30,254 | |
| General, administrative and other expense | 215,964 | | | — | | | — | | | 215,964 | |
| Expenses of the Consolidated Funds | — | | | 92,006 | | | (38,242) | | | 53,764 | |
| Total expenses | 816,598 | | | 92,006 | | | (38,242) | | | 870,362 | |
| Other income (expense) | | | | | | | |
| Net realized and unrealized losses on investments | (2,867) | | | — | | | 983 | | | (1,884) | |
| Interest and dividend income | 7,121 | | | — | | | (93) | | | 7,028 | |
| Interest expense | (21,448) | | | — | | | — | | | (21,448) | |
| Other expense, net | (1,715) | | | — | | | 864 | | | (851) | |
| Net realized and unrealized gains (losses) on investments of the Consolidated Funds | — | | | 664 | | | (2,247) | | | (1,583) | |
| Interest and other income of the Consolidated Funds | — | | | 337,875 | | | — | | | 337,875 | |
| Interest expense of the Consolidated Funds | — | | | (224,253) | | | 1,358 | | | (222,895) | |
| Total other income (expense) | (18,909) | | | 114,286 | | | 865 | | | 96,242 | |
| Income before taxes | 163,698 | | | 22,280 | | | (1,637) | | | 184,341 | |
| Income tax expense | 32,071 | | | 131 | | | — | | | 32,202 | |
| Net income | 131,627 | | | 22,149 | | | (1,637) | | | 152,139 | |
| Less: Net income attributable to non-controlling interests in Consolidated Funds | — | | | 22,149 | | | (1,637) | | | 20,512 | |
| Net income attributable to Ares Operating Group entities | 131,627 | | | — | | | — | | | 131,627 | |
| Less: Net income attributable to non-controlling interests in Ares Operating Group entities | 74,607 | | | — | | | — | | | 74,607 | |
| Net income attributable to Ares Management Corporation | 57,020 | | | — | | | — | | | 57,020 | |
| Less: Series A Preferred Stock dividends paid | 21,700 | | | — | | | — | | | 21,700 | |
| Net income attributable to Ares Management Corporation Class A common stockholders | $ | 35,320 | | | $ | — | | | $ | — | | | $ | 35,320 | |
| | | | | | | |
| | | | | | | |
Ares Management Corporation
Notes to the Consolidated Financial Statements (Continued)
(Dollars in Thousands, Except Share Data and As Otherwise Noted)
| | | | | | | | | | | | | | | | | | | | | | | |
| | Year ended December 31, 2020 |
| | Consolidated Company Entities | | Consolidated Funds | | Eliminations | | Consolidated |
| Cash flows from operating activities: | | | | | | | |
| Net income | $ | 296,400 | | | $ | 5,349 | | | $ | 22,736 | | | $ | 324,485 | |
| Adjustments to reconcile net income to net cash provided by (used in) operating activities: | | | | | | | |
| Equity compensation expense | 122,986 | | | — | | | — | | | 122,986 | |
| Depreciation and amortization | 41,248 | | | — | | | — | | | 41,248 | |
| Net realized and unrealized (gains) losses on investments | 20,651 | | | — | | | (28,690) | | | (8,039) | |
| | | | | | | |
| | | | | | | |
| Investments purchased | (352,750) | | | — | | | 261,899 | | | (90,851) | |
| Proceeds from sale of investments | 207,986 | | | — | | | (33,307) | | | 174,679 | |
| Adjustments to reconcile net income to net cash provided by (used) in operating activities allocable to non-controlling interests in Consolidated Funds: | | | | | | | |
| Net realized and unrealized losses on investments | — | | | 109,387 | | | (12,523) | | | 96,864 | |
| Other non-cash amounts | — | | | (34,297) | | | — | | | (34,297) | |
| Investments purchased | — | | | (6,580,784) | | | (34,948) | | | (6,615,732) | |
| Proceeds from sale of investments | — | | | 5,502,325 | | | — | | | 5,502,325 | |
| Cash flows due to changes in operating assets and liabilities : | | | | | | | |
| Net performance income receivable | (24,351) | | | — | | | — | | | (24,351) | |
| Due to/from affiliates | (82,222) | | | — | | | 6,037 | | | (76,185) | |
| Other assets | (34,523) | | | — | | | (2,170) | | | (36,693) | |
| Accrued compensation and benefits | 54,539 | | | — | | | — | | | 54,539 | |
| Accounts payable, accrued expenses and other liabilities | 31,240 | | | — | | | (10,205) | | | 21,035 | |
| Cash flows due to changes in operating assets and liabilities allocable to non-controlling interest in Consolidated Funds: | | | | | | | |
| Change in cash and cash equivalents held at Consolidated Funds | — | | | — | | | 83,944 | | | 83,944 | |
| Net cash acquired with consolidation/deconsolidation of Consolidated Funds | — | | | 60,895 | | | — | | | 60,895 | |
| Change in other assets and receivables held at Consolidated Funds | — | | | (55,461) | | | 22,163 | | | (33,298) | |
| Change in other liabilities and payables held at Consolidated Funds | — | | | 10,787 | | | — | | | 10,787 | |
| Net cash provided by (used in) operating activities | 281,204 | | | (981,799) | | | 274,936 | | | (425,659) | |
| Cash flows from investing activities: | | | | | | | |
| Purchase of furniture, equipment and leasehold improvements, net of disposals | (15,942) | | | — | | | — | | | (15,942) | |
| Acquisitions, net of cash acquired | (120,822) | | | — | | | — | | | (120,822) | |
| Net cash used in investing activities | (136,764) | | | — | | | — | | | (136,764) | |
| Cash flows from financing activities: | | | | | | | |
| Net proceeds from issuance of Class A common stock | 383,154 | | | — | | | — | | | 383,154 | |
| Proceeds from credit facility | 790,000 | | | — | | | — | | | 790,000 | |
| Proceeds from senior notes | 399,084 | | | — | | | — | | | 399,084 | |
| Repayments of credit facility | (860,000) | | | — | | | — | | | (860,000) | |
| | | | | | | |
| Dividends and distributions | (446,780) | | | — | | | — | | | (446,780) | |
| Series A Preferred Stock dividends | (21,700) | | | — | | | — | | | (21,700) | |
| | | | | | | |
| | | | | | | |
| Stock option exercises | 92,877 | | | — | | | — | | | 92,877 | |
| Taxes paid related to net share settlement of equity awards | (95,368) | | | — | | | — | | | (95,368) | |
| Other financing activities | (1,531) | | | — | | | — | | | (1,531) | |
| Allocable to non-controlling interests in Consolidated Funds: | | | | | | | |
| Contributions from non-controlling interests in Consolidated Funds | — | | | 359,381 | | | (226,951) | | | 132,430 | |
| Distributions to non-controlling interests in Consolidated Funds | — | | | (287,467) | | | 35,960 | | | (251,507) | |
| Borrowings under loan obligations by Consolidated Funds | — | | | 1,013,291 | | | — | | | 1,013,291 | |
| Repayments under loan obligations by Consolidated Funds | — | | | (190,055) | | | — | | | (190,055) | |
| Net cash provided by financing activities | 239,736 | | | 895,150 | | | (190,991) | | | 943,895 | |
| Effect of exchange rate changes | 17,252 | | | 2,704 | | | — | | | 19,956 | |
| Net change in cash and cash equivalents | 401,428 | | | (83,945) | | | 83,945 | | | 401,428 | |
| Cash and cash equivalents, beginning of period | 138,384 | | | 606,321 | | | (606,321) | | | 138,384 | |
| Cash and cash equivalents, end of period | $ | 539,812 | | | $ | 522,376 | | | $ | (522,376) | | | $ | 539,812 | |
| Supplemental disclosure of non-cash financing activities: | | | | | | | |
| Issuance of Class A common stock in connection with acquisitions | $ | 305,338 | | | $ | — | | | $ | — | | | $ | 305,338 | |
| Supplemental information of cash flow information: | | | | | | | |
| | | | | | | |
| Cash paid during the period for interest | $ | 22,127 | | | $ | 235,005 | | | $ | — | | | $ | 257,132 | |
| Cash paid during the period for income taxes | $ | 38,005 | | | $ | 169 | | | $ | — | | | $ | 38,174 | |
| | | | | | | |
| | | | | | | |
| | | | | | | |
Ares Management Corporation
Notes to the Consolidated Financial Statements (Continued)
(Dollars in Thousands, Except Share Data and As Otherwise Noted)
| | | | | | | | | | | | | | | | | | | | | | | |
| | Year ended December 31, 2019 |
| | Consolidated Company Entities | | Consolidated Funds | | Eliminations | | Consolidated |
| Cash flows from operating activities: | | | | | | | |
| Net income | $ | 333,100 | | | $ | 27,119 | | | $ | 12,585 | | | $ | 372,804 | |
| Adjustments to reconcile net income to net cash provided by (used in) operating activities: | | | | | | | |
| Equity compensation expense | 97,691 | | | — | | | — | | | 97,691 | |
| Depreciation and amortization | 39,459 | | | — | | | — | | | 39,459 | |
| Net realized and unrealized gains on investments | (37,211) | | | — | | | (15,881) | | | (53,092) | |
| | | | | | | |
| | | | | | | |
| Investments purchased | (401,266) | | | — | | | 122,468 | | | (278,798) | |
| Proceeds from sale of investments | 395,997 | | | — | | | (111,187) | | | 284,810 | |
| Adjustments to reconcile net income to net cash provided by (used in) operating activities allocable to non-controlling interests in Consolidated Funds: | | | | | | | |
| | | | | | | |
| Net realized and unrealized gains on investments | — | | | (3,312) | | | (11,824) | | | (15,136) | |
| Other non-cash amounts | — | | | (8,383) | | | — | | | (8,383) | |
| Investments purchased | — | | | (5,310,296) | | | 93,365 | | | (5,216,931) | |
| Proceeds from sale of investments | — | | | 3,077,755 | | | — | | | 3,077,755 | |
| Cash flows due to changes in operating assets and liabilities: | | | | | | | |
| Net performance income receivable | (103,962) | | | — | | | — | | | (103,962) | |
| Due to/from affiliates | (80,689) | | | — | | | 5,551 | | | (75,138) | |
| Other assets | 24,303 | | | — | | | 2,381 | | | 26,684 | |
| Accrued compensation and benefits | 7,650 | | | — | | | — | | | 7,650 | |
| Accounts payable, accrued expenses and other liabilities | 30,669 | | | — | | | — | | | 30,669 | |
| Cash flows due to changes in operating assets and liabilities allocable to non-controlling interest in Consolidated Funds: | | | | | | | |
| Change in cash and cash equivalents held at Consolidated Funds | — | | | — | | | (221,677) | | | (221,677) | |
| Cash relinquished with deconsolidation of Consolidated Funds | — | | | (81,059) | | | — | | | (81,059) | |
| Change in other assets and receivables held at Consolidated Funds | — | | | (51,681) | | | (3,153) | | | (54,834) | |
| Change in other liabilities and payables held at Consolidated Funds | — | | | 88,467 | | | — | | | 88,467 | |
| Net cash provided by (used in) operating activities | 305,741 | | | (2,261,390) | | | (127,372) | | | (2,083,021) | |
| Cash flows from investing activities: | | | | | | | |
| Purchase of furniture, equipment and leasehold improvements, net of disposals | (16,796) | | | — | | | — | | | (16,796) | |
| | | | | | | |
| Net cash used in investing activities | (16,796) | | | — | | | — | | | (16,796) | |
| Cash flows from financing activities: | | | | | | | |
| Proceeds from issuance of Class A common stock | 206,705 | | | — | | | — | | | 206,705 | |
| Proceeds from credit facility | 335,000 | | | — | | | — | | | 335,000 | |
| | | | | | | |
| Repayments of credit facility | (500,000) | | | — | | | — | | | (500,000) | |
| Dividends and distributions | (323,667) | | | — | | | — | | | (323,667) | |
| Series A Preferred Stock dividends | (21,700) | | | — | | | — | | | (21,700) | |
| Repurchases of Class A common stock | (10,449) | | | — | | | — | | | (10,449) | |
| Stock option exercises | 90,511 | | | — | | | — | | | 90,511 | |
| Taxes paid related to net share settlement of equity awards | (33,554) | | | — | | | — | | | (33,554) | |
| Other financing activities | (3,212) | | | — | | | — | | | (3,212) | |
| Allocable to non-controlling interests in Consolidated Funds: | | | | | | | |
| Contributions from non-controlling interests in Consolidated Funds | — | | | 290,677 | | | (117,826) | | | 172,851 | |
| Distributions to non-controlling interests in Consolidated Funds | — | | | (117,599) | | | 21,317 | | | (96,282) | |
| Borrowings under loan obligations by Consolidated Funds | — | | | 3,349,654 | | | (7,817) | | | 3,341,837 | |
| Repayments under loan obligations by Consolidated Funds | — | | | (1,045,731) | | | 10,021 | | | (1,035,710) | |
| Net cash provided by (used in) financing activities | (260,366) | | | 2,477,001 | | | (94,305) | | | 2,122,330 | |
| Effect of exchange rate changes | (442) | | | 6,066 | | | — | | | 5,624 | |
| Net change in cash and cash equivalents | 28,137 | | | 221,677 | | | (221,677) | | | 28,137 | |
| Cash and cash equivalents, beginning of period | 110,247 | | | 384,644 | | | (384,644) | | | 110,247 | |
| Cash and cash equivalents, end of period | $ | 138,384 | | | $ | 606,321 | | | $ | (606,321) | | | $ | 138,384 | |
| Supplemental information of cash flow information: | | | | | | | |
| Cash paid during the period for interest | $ | 17,922 | | | $ | 215,168 | | | $ | — | | | $ | 233,090 | |
| Cash paid during the period for income taxes | $ | 35,021 | | | $ | 604 | | | $ | — | | | $ | 35,625 | |
Ares Management Corporation
Notes to the Consolidated Financial Statements (Continued)
(Dollars in Thousands, Except Share Data and As Otherwise Noted)
| | | | | | | | | | | | | | | | | | | | | | | |
| | Year ended December 31, 2018 |
| | Consolidated Company Entities | | Consolidated Funds | | Eliminations | | Consolidated |
| Cash flows from operating activities: | | | | | | | |
| Net income | $ | 131,627 | | | $ | 22,149 | | | $ | (1,637) | | | $ | 152,139 | |
| Adjustments to reconcile net income to net cash provided by (used in) operating activities: | | | | | | | |
| Equity compensation expense | 89,724 | | | — | | | — | | | 89,724 | |
| Depreciation and amortization | 28,517 | | | — | | | — | | | 28,517 | |
| Net realized and unrealized losses on investments | 15,938 | | | — | | | (3,003) | | | 12,935 | |
| | | | | | | |
| Other non-cash amounts | 10 | | | — | | | — | | | 10 | |
| Investments purchased | (283,514) | | | — | | | 35,054 | | | (248,460) | |
| Proceeds from sale of investments | 415,894 | | | — | | | (34,191) | | | 381,703 | |
| Adjustments to reconcile net income to net cash provided by (used in) operating activities allocable to non-controlling interests in Consolidated Funds: | | | | | | | |
| | | | | | | |
| Net realized and unrealized (gains) losses on investments | — | | | (665) | | | 2,248 | | | 1,583 | |
| Other non-cash amounts | — | | | (4,519) | | | — | | | (4,519) | |
| Investments purchased | — | | | (4,919,118) | | | — | | | (4,919,118) | |
| Proceeds from sale of investments | — | | | 2,756,924 | | | — | | | 2,756,924 | |
| Cash flows due to changes in operating assets and liabilities: | | | | | | | |
| Net performance income receivable | 34,911 | | | — | | | (5,333) | | | 29,578 | |
| Due to/from affiliates | 30,429 | | | — | | | 2,594 | | | 33,023 | |
| Other assets | (66,795) | | | — | | | — | | | (66,795) | |
| Accrued compensation and benefits | 114 | | | — | | | — | | | 114 | |
| Accounts payable, accrued expenses and other liabilities | 2,306 | | | — | | | — | | | 2,306 | |
| Cash flows due to changes in operating assets and liabilities allocable to non-controlling interest in Consolidated Funds: | | | | | | | |
| Change in cash and cash equivalents held at Consolidated Funds | — | | | — | | | 171,856 | | | 171,856 | |
| Cash acquired with consolidation of Consolidated Funds | — | | | 11,915 | | | — | | | 11,915 | |
| Change in other assets and receivables held at Consolidated Funds | — | | | 9,224 | | | 2,738 | | | 11,962 | |
| Change in other liabilities and payables held at Consolidated Funds | — | | | 137,545 | | | — | | | 137,545 | |
| Net cash provided by (used in) operating activities | 399,161 | | | (1,986,545) | | | 170,326 | | | (1,417,058) | |
| Cash flows from investing activities: | | | | | | | |
| Purchase of furniture, equipment and leasehold improvements, net of disposals | (18,419) | | | — | | | — | | | (18,419) | |
| | | | | | | |
| Net cash used in investing activities | (18,419) | | | — | | | — | | | (18,419) | |
| Cash flows from financing activities: | | | | | | | |
| Proceeds from issuance of Class A common stock | 105,333 | | | — | | | — | | | 105,333 | |
| Proceeds from credit facility | 680,000 | | | — | | | — | | | 680,000 | |
| Repayments of term notes | (206,089) | | | — | | | — | | | (206,089) | |
| Proceeds from term notes | 44,050 | | | — | | | — | | | 44,050 | |
| Repayments of credit facility | (655,000) | | | — | | | — | | | (655,000) | |
| Dividends and distributions | (312,646) | | | — | | | — | | | (312,646) | |
| Series A Preferred Stock dividends | (21,700) | | | — | | | — | | | (21,700) | |
| | | | | | | |
| Stock option exercises | 950 | | | — | | | — | | | 950 | |
| Taxes paid related to net share settlement of equity awards | (18,014) | | | — | | | — | | | (18,014) | |
| Other financing activities | 3,128 | | | — | | | — | | | 3,128 | |
| Allocable to non-controlling interests in Consolidated Funds: | | | | | | | |
| Contributions from non-controlling interests in Consolidated Funds | — | | | 85,681 | | | (14,672) | | | 71,009 | |
| Distributions to non-controlling interests in Consolidated Funds | — | | | (195,438) | | | 35,728 | | | (159,710) | |
| Borrowings under loan obligations by Consolidated Funds | — | | | 2,921,159 | | | (19,526) | | | 2,901,633 | |
| Repayments under loan obligations by Consolidated Funds | — | | | (1,027,649) | | | — | | | (1,027,649) | |
| Net cash provided by (used in) financing activities | (379,988) | | | 1,783,753 | | | 1,530 | | | 1,405,295 | |
| Effect of exchange rate changes | (9,436) | | | 30,936 | | | — | | | 21,500 | |
| Net change in cash and cash equivalents | (8,682) | | | (171,855) | | | 171,855 | | | (8,682) | |
| Cash and cash equivalents, beginning of period | 118,929 | | | 556,500 | | | (556,500) | | | 118,929 | |
| Cash and cash equivalents, end of period | $ | 110,247 | | | $ | 384,644 | | | $ | (384,644) | | | $ | 110,247 | |
| Supplemental information: | | | | | | | |
| | | | | | | |
| Cash paid during the period for interest | $ | 19,881 | | | $ | 165,070 | | | $ | — | | | $ | 184,951 | |
| Cash paid during the period for income taxes | $ | 26,740 | | | $ | 742 | | | $ | — | | | $ | 27,482 | |
Ares Management Corporation
Notes to the Consolidated Financial Statements (Continued)
(Dollars in Thousands, Except Share Data and As Otherwise Noted)
17. SUBSEQUENT EVENTS
The Company evaluated all events or transactions that occurred after December 31, 2020 through the date the consolidated financial statements were issued. During this period, the Company had the following material subsequent events that require disclosure:
In February 2021, the Company's board of directors declared a quarterly dividend of $0.47 per share of Class A common stock payable on March 31, 2021 to common stockholders of record at the close of business on March 17, 2021.
In February 2021, the Company's board of directors declared a quarterly dividend of $0.4375 per share of Series A Preferred Stock payable on March 31, 2021 to preferred stockholders of record at the close of business on March 15, 2021.