10-K 1 aresmanagement201710-k.htm 10-K Document

 
UNITED STATES
SECURITIES AND EXCHANGE COMMISSION
Washington, D.C. 20549
_______________________________________________________
FORM 10‑K
ý
ANNUAL REPORT PURSUANT TO SECTION 13 OR 15(d) OF THE SECURITIES EXCHANGE ACT OF 1934
For the fiscal year ended December 31, 2017
OR
 o
TRANSITION REPORT PURSUANT TO SECTION 13 OR 15(d) OF THE SECURITIES EXCHANGE ACT OF 1934
For the transition period from                          to                    
Commission File No. 001‑36429
_______________________________________________________
ARES MANAGEMENT, L.P.
(Exact name of registrant as specified in its charter)
Delaware
80-0962035
(State or other jurisdiction of
incorporation or organization)
(I.R.S. Employer
Identification No.)
2000 Avenue of the Stars, 12th Floor, Los Angeles, CA 90067
(Address of principal executive offices) (Zip Code)
(310) 201-4100
(Registrant’s telephone number, including area code)
_______________________________________________________
Securities registered pursuant to Section 12(b) of the Act:
Title of each class
Name of each exchange on which registered
Common shares representing limited partner interests
New York Stock Exchange
Preferred shares
New York Stock Exchange
Securities registered pursuant to Section 12(g) of the Act: None
Indicate by check mark if the registrant is a well‑known seasoned issuer, as defined in Rule 405 of the Securities Act. Yes ý
 No o
Indicate by check mark if the registrant is not required to file reports pursuant to Section 13 or Section 15(d) of the Act. Yes o  No ý
Indicate by check mark whether the registrant (1) has filed all reports required to be filed by Section 13 or 15(d) of the Securities Exchange Act of 1934 during the preceding 12 months (or for such shorter period that the registrant was required to file such reports), and (2) has been subject to such filing requirements for the past 90 days: Yes ý  No o
Indicate by check mark whether the registrant has submitted electronically and posted on its corporate Web site, if any, every Interactive Data File required to be submitted and posted pursuant to Rule 405 of Regulation S‑T (Section §232.405 of this chapter) during the preceding 12 months (or for such shorter period that the registrant was required to submit and post such files). Yes ý  No o
Indicate by check mark if disclosure of delinquent filers pursuant to Item 405 of Regulation S‑K is not contained herein, and will not be contained, to the best of registrant’s knowledge, in definitive proxy or information statements incorporated by reference in Part III of this Form 10‑K or any amendment to this Form 10‑K. ý
Indicate by check mark whether the registrant is a large accelerated filer, an accelerated filer, a non‑accelerated filer, a smaller reporting company, or an emerging growth company. See the definitions of “large accelerated filer,” “accelerated filer,” “smaller reporting company,” and "emerging growth company" in Rule 12b‑2 of the Exchange Act:
Large accelerated filer ý
Accelerated filer o
Non‑accelerated filer o
(Do not check if a smaller
reporting company)
Smaller reporting company o
Emerging growth company o
If an emerging growth company, indicate by check mark if the registrant has elected not to use the extended transition period for complying with any new or revised financial accounting standards provided pursuant to Section 13(a) of the Exchange Act.o
Indicate by check mark whether the registrant is a shell company (as defined in Rule 12b‑2 of the Exchange Act). Yes o  No ý
The aggregate market value of the common shares held by non‑affiliates of the registrant on June 30, 2017, based on the closing price on that date of $18.00 on the New York Stock Exchange, was approximately $858,409,578.  As of February 15, 2018, there were 82,758,558 of the registrant’s common shares representing limited partner interests outstanding.
 



TABLE OF CONTENTS
 
    
Page
 
 
 
 
 
 
 
 
 
 
 
 
 
 
 
 
 
 
 
 
 
 
 
 
 
 
 
 
 
 

2


Forward‑Looking Statements
This Annual Report on Form 10‑K contains forward‑looking statements within the meaning of Section 27A of the Securities Act of 1933 and Section 21E of the Securities Exchange Act of 1934, which reflect our current views with respect to, among other things, future events and financial performance. You can identify these forward‑looking statements by the use of forward‑looking words such as “outlook,” “believes,” “expects,” “potential,” “continues,” “may,” “will,” “should,” “seeks,” “approximately,” “predicts,” “intends,” “plans,” “estimates,” “anticipates” or the negative version of those words or other comparable words. The forward‑looking statements are based on our beliefs, assumptions and expectations of our future performance, taking into account all information currently available to us. Such forward‑looking statements are subject to various risks and uncertainties and assumptions relating to our operations, financial results, financial condition, business prospects, growth strategy and liquidity. Some of these factors are described in this Annual Report on Form 10‑K under the headings “Management’s Discussion and Analysis of Financial Condition and Results of Operations” and “Risk Factors.” These factors should not be construed as exhaustive and should be read in conjunction with the risk factors and other cautionary statements that are included in this Annual Report on Form 10‑K and in our other periodic filings. If one or more of these or other risks or uncertainties materialize, or if our underlying assumptions prove to be incorrect, our actual results may vary materially from those indicated in these forward‑looking statements. New risks and uncertainties arise over time, and it is not possible for us to predict those events or how they may affect us. Therefore, you should not place undue reliance on these forward‑looking statements. Any forward‑looking statement speaks only as of the date on which it is made. We do not undertake any obligation to publicly update or review any forward‑looking statement, whether as a result of new information, future developments or otherwise, except as required by law.
Unless the context suggests otherwise, references in this Annual Report on Form 10‑K to (1) “Ares,” “we,” “us” and “our” refer to our businesses, both before and after the consummation of our reorganization into a holding partnership structure and (2) our “Predecessors” refer to Ares Holdings Inc. (“AHI”) and Ares Investments LLC (“AI”), our accounting predecessors, as well as their wholly owned subsidiaries and managed funds, in each case prior to the Reorganization. References in this Annual Report on Form 10‑K to “our general partner” refer to Ares Management GP LLC, an entity wholly owned by Ares Partners Holdco LLC, which is in turn owned and controlled by Holdco Members. References in this Annual Report on Form 10‑K to the “Ares Operating Group” refer to, collectively, Ares Holdings L.P. (“Ares Holdings”), Ares Offshore Holdings L.P. (“Ares Offshore”) and Ares Investments L.P. (“Ares Investments”). References in this Annual Report on Form 10‑K to an “Ares Operating Group Unit” or an “AOG Unit” refer to, collectively, a partnership unit in each of the Ares Operating Group entities. References in this Annual Report on Form 10-K to (1) “common units” or “common shares” and “preferred units” or “preferred shares” outstanding prior to March 1, 2018 refer to our common units and preferred units, respectively, previously outstanding prior to March 1, 2018 and (2) “common unitholders” or “common shareholders” and “preferred unitholders” or “preferred shareholders” prior to March 1, 2018 refer to our common unitholders and preferred unitholders, respectively, prior to March 1, 2018. Note that the terms of our common shares and preferred shares, and the associated rights, remain unchanged.
Under generally accepted accounting principles in the United States (“GAAP”), we are required to consolidate (a) entities other than limited partnerships and entities similar to limited partnerships in which we hold a majority voting interest or have majority ownership and control over the operational, financial and investing decisions of that entity, including Ares‑affiliates and affiliated funds and co‑investment entities, for which we are presumed to have controlling financial interests, and (b) entities that we concluded are variable interest entities (“VIEs”), including limited partnerships and collateralized loan obligations, for which we are deemed to be the primary beneficiary. When an entity is consolidated, we reflect the assets, liabilities, revenues, expenses and cash flows of the entity in our consolidated financial statements on a gross basis, subject to eliminations from consolidation, including the elimination of the management fees, performance fees and other fees that we earn from the entity. However, the presentation of performance fee compensation and other expenses associated with generating such revenues is not affected by the consolidation process. In addition, as a result of the consolidation process, the net income attributable to third‑party investors in consolidated entities is presented as net income attributable to redeemable interests and non‑controlling interests in Consolidated Funds in our Consolidated Statements of Operations.

In this Annual Report on Form 10‑K, in addition to presenting our results on a consolidated basis in accordance with GAAP, we present revenues, expenses and other results on a (i) “segment basis,” which deconsolidates these entities and therefore shows the results of our reportable segments without giving effect to the consolidation of the entities and (ii) “Unconsolidated Reporting basis,” which shows the results of our reportable segments on a combined segment basis together with our Operations Management Group. In addition to our three segments, we have an Operations Management Group (the “OMG”) that consists of five independent, shared resource groups to support our reportable segments by providing infrastructure and administrative support in the areas of accounting/finance, operations/information technology, business development/corporate strategy, legal/compliance and human resources. The OMG’s expenses are not allocated to our three reportable segments but we consider the cost structure of the OMG when evaluating our financial performance. This information constitutes non‑GAAP financial information within the meaning of Regulation G, as promulgated by the SEC. Our management uses this information to assess the performance of our

3


reportable segments and our OMG, and we believe that this information enhances the ability of shareholders to analyze our performance. For more information, see “Notes to the Consolidated Financial Statements - Note 18. Segment Reporting.”
Glossary
When used in this Annual Report on Form 10‑K, unless the context otherwise requires:
“ARCC Part I Fees” refers to a quarterly performance fee on the investment income from Ares Capital Corporation (NASDAQ: ARCC) (“ARCC”);

“Ares Operating Group Unit” or an “AOG Unit” refer to, collectively, a partnership unit in each of the Ares Operating Group entities;

“assets under management” or “AUM” refers to the assets we manage. For our funds other than CLOs, our AUM represents the sum of the net asset value of such funds, the drawn and undrawn debt (at the fund‑level including amounts subject to restrictions) and uncalled committed capital (including commitments to funds that have yet to commence their investment periods). For our funds that are CLOs, our AUM represents subordinated notes (equity) plus all drawn and undrawn debt tranches;

"available capital" is comprised of uncalled committed capital and undrawn amounts under credit facilities and may include AUM that may be canceled or not otherwise available to invest (also referred to as "dry powder").

“CLOs” refers to “our funds” which are structured as collateralized loan obligations;

“Consolidated Funds” refers collectively to certain Ares‑affiliated funds, co‑investment entities and certain CLOs that are required under GAAP to be consolidated in our consolidated financial statements;

“Co‑Founders” refers to Michael Arougheti, David Kaplan, John Kissick, Antony Ressler and Bennett Rosenthal;

“Credit Facility” refers to the revolving credit facility of the Ares Operating Group;

“distributable earnings” or “DE”, a non-GAAP measure, is an operating metric that assesses our performance without the effects of our consolidated funds and the impact of unrealized income and expenses, which generally fluctuate with fair value changes. Among other things, this metric also is used to assist in determining amounts potentially available for distribution. However, the declaration, payment, and determination of the amount of distributions to shareholders, if any, is at the sole discretion of our Board of Directors, which may change our distribution policy at any time. Distributable earnings is calculated as the sum of fee related earnings, realized performance fees, realized performance fee compensation, realized net investment and other income, and is reduced by expenses arising from transaction costs associated with acquisitions, placement fees and underwriting costs, expenses incurred in connection with corporate reorganization and depreciation. Distributable earnings differs from income before taxes computed in accordance with GAAP as it is typically presented before giving effect to unrealized performance fees, unrealized performance fee compensation, unrealized net investment income, amortization of intangibles, and equity compensation expense. DE is presented prior to the effect of income taxes attributable to Ares Holdings, Inc. and to distributions made to our preferred shareholders, unless otherwise noted;

“economic net income” or “ENI”, a non-GAAP measure, is an operating metric used by management to evaluate total operating performance, a decision tool for deployment of resources, and an assessment of the performance of our business segments. ENI differs from net income by excluding (a) income tax expense, (b) operating results of our Consolidated Funds, (c) depreciation and amortization expense, (d) the effects of changes arising from corporate actions, and (e) certain other items that we believe are not indicative of our total operating performance. Changes arising from corporate actions include equity-based compensation expenses, the amortization of intangible assets, transaction costs associated with mergers, acquisitions and capital transactions, placement fees and underwriting costs and expenses incurred in connection with corporate reorganization;

“fee paying AUM” or “FPAUM” refers to the AUM on which we directly earn management fees. Fee paying AUM is equal to the sum of all the individual fee bases of our funds that directly contribute to our management fees;

“fee related earnings” or “FRE”, a non-GAAP measure, refers to a component of ENI that is used to assess core operating performance by determining whether recurring revenue, primarily consisting of management fees, is

4


sufficient to cover operating expenses and to generate profits. FRE differs from income before taxes computed in accordance with GAAP as it adjusts for the items included in the calculation of ENI and excludes performance fees, performance fee compensation, investment income from our Consolidated Funds and non-consolidated funds and certain other items that we believe are not indicative of our core operating performance;

“Holdco Members” refers to Messrs. Arougheti, Kaplan, Ressler and Rosenthal and Ryan Berry, R. Kipp deVeer, and Michael McFerran;

“Incentive generating AUM” or “IGAUM” refers to the AUM of our funds that are currently generating, on a realized or unrealized basis, performance fee revenue. It generally represents the NAV of our funds for which we are entitled to receive a performance fee, excluding capital committed by us and our professionals (which generally is not subject to a performance fee). With respect to ARCC, only ARCC Part II Fees can be generated from IGAUM;

“Incentive eligible AUM” or “IEAUM” refers to the AUM of our funds that are eligible to produce performance fee revenue, regardless of whether or not they are currently generating performance fees. It generally represents the NAV plus uncalled equity of our funds for which we are entitled to receive a performance fee, excluding capital committed by us and our professionals (which generally is not subject to a performance fee);

“management fees” refers to fees we earn for advisory services provided to our funds, which are generally based on a defined percentage of total commitments, invested capital, net asset value, net investment income, total assets, fair value of assets, or par value of the investment portfolios managed by us and also include ARCC Part I Fees that are classified as management fees as they are predictable and recurring in nature, not subject to contingent repayment and generally cash‑settled each quarter;

“net inflows of capital” refers to net new commitments during the period, including equity and debt commitments and gross inflows into our open-ended managed accounts and sub-advised accounts, as well as equity offerings by our publicly traded vehicles minus redemptions from our open-ended funds, managed accounts and sub-advised accounts.

“net performance fees” refers to performance fees net of performance fee compensation, which is the portion of the performance fees earned from certain funds that is payable to professionals;

“our funds” refers to the funds, alternative asset companies, co-investment vehicles and other entities and accounts that are managed or co‑managed by the Ares Operating Group, and which are structured to pay fees. It also includes funds managed by Ivy Hill Asset Management, L.P., a wholly owned portfolio company of ARCC, and a registered investment adviser;

“permanent capital” refers to capital of our funds that do not have redemption provisions or a requirement to return capital to investors upon exiting the investments made with such capital, except as required by applicable law, which funds currently consist of ARCC, Ares Commercial Real Estate Corporation (“ACRE”) and Ares Dynamic Credit Allocation Fund, Inc. (“ARDC”). Such funds may be required, or elect, to return all or a portion of capital gains and investment income;

“performance fees” refers to fees we earn based on the performance of a fund, which are generally based on certain specific hurdle rates as defined in the fund’s investment management or partnership agreements and may be either an incentive fee or carried interest;

“performance related earnings” or “PRE”, a non-GAAP measure, is used to assess our investment performance net of performance fee compensation. PRE differs from income (loss) before taxes computed in accordance with GAAP as it only includes performance fees, performance fee compensation and total investment and other income that we earn from our Consolidated Funds and non-consolidated funds;

“realized income” or “RI”, a non-GAAP measure, is an operating metric used by management to evaluate performance of the business based on tangible operating performance and the contribution of each of the business segments to that performance, while removing the fluctuations of unrealized income and expenses, which may or may not be eventually realized at the levels presented and whose realizations depend more on future outcomes than current business operations. RI differs from net income by excluding (a) income tax expense, (b) operating results of our Consolidated Funds, (c) depreciation and amortization expense, (d) the effects of changes arising from corporate

5


actions, (e) unrealized gains and losses related to performance fees and investment performance and (e) certain other items that we believe are not indicative of our tangible operating performance. Changes arising from corporate actions include equity-based compensation expenses, the amortization of intangible assets, transaction costs associated with mergers, acquisitions and capital transactions, placement fees and underwriting costs and expenses incurred in connection with corporate reorganization;

“SEC” refers to the Securities and Exchange Commission;

“Senior Notes” or the "AFC Notes" refers to senior notes of a wholly owned subsidiary of Ares Holding;

“Term Loans” refers to term loans of a wholly owned subsidiary of Ares Management LLC (“AM LLC”).

Many of the terms used in this Annual Report on Form 10‑K, including AUM, FPAUM, ENI, FRE, PRE, RI and DE, may not be comparable to similarly titled measures used by other companies. In addition, our definitions of AUM and FPAUM are not based on any definition of AUM or FPAUM that is set forth in the agreements governing the investment funds that we manage and may differ from definitions of AUM or FPAUM set forth in other agreements to which we are a party. Further, ENI, FRE, PRE, RI and DE are not measures of performance calculated in accordance with GAAP. We use ENI, FRE, PRE, RI and DE as measures of operating performance, not as measures of liquidity. ENI, FRE, PRE, RI and DE should not be considered in isolation or as substitutes for operating income, net income, operating cash flows, or other income or cash flow statement data prepared in accordance with GAAP. The use of ENI, FRE, PRE, RI and DE without consideration of related GAAP measures is not adequate due to the adjustments described above. Our management compensates for these limitations by using ENI, FRE, PRE, RI and DE as supplemental measures to our GAAP results. We present these measures to provide a more complete understanding of our performance as our management measures it. Amounts and percentages throughout this report may reflect rounding adjustments and consequently totals may not appear to sum.



6


PART I.
Item 1.  Business
BUSINESS
Overview
Ares is a leading global alternative asset manager with approximately $106.4 billion of assets under management and over 1,000 employees in over 15 offices across the United States, Europe, Asia and Australia. We offer our investors a range of investment strategies and seek to deliver attractive performance to a growing investor base that includes approximately 785 direct institutional relationships and a significant retail investor base across our publicly traded and sub‑advised funds. Since our inception in 1997, we have adhered to a disciplined investment philosophy that focuses on delivering strong risk‑adjusted investment returns through market cycles. Ares believes each of its three distinct but complementary investment groups in Credit, Private Equity and Real Estate is a market leader based on assets under management and investment performance. We believe we create value for our stakeholders not only through our investment performance but also by expanding our product offering, enhancing our distribution channels, increasing our global presence, investing in our non‑investment functions, securing strategic partnerships and completing accretive acquisitions and portfolio purchases.
As shown in the chart below, over the past five and ten years, our assets under management have achieved a compound annual growth rate (“CAGR”) of 12% and 20%, respectively. Our AUM has grown to approximately $106.4 billion as of December 31, 2017, from approximately $18.0 billion a decade earlier.
groupchart2a08.jpg
We have an established track record of delivering strong risk‑adjusted returns through market cycles. We believe our consistent and strong performance in a broad range of alternative assets has been shaped by several distinguishing features of our platform:
Robust Sourcing Model:  our investment professionals’ local market presence and ability to effectively cross-source for other investment groups generates a robust pipeline of high-quality investment opportunities across our platform.


7


Comprehensive Multi‑Asset Class Expertise and Flexible Capital:  our proficiency at evaluating every level of the capital structure, from senior debt to common equity, across companies, structured assets, power and energy assets, and real estate projects enables us to effectively assess relative value. This proficiency is complemented by our flexibility in deploying capital in a range of structures and different market environments to maximize risk‑adjusted returns.

Differentiated Market Intelligence:  our proprietary research on approximately 60 industries and insights from a broad, global investment portfolio enable us to more effectively diligence and structure our products and investments.

Consistent Investment Approach:  we believe our rigorous, credit‑oriented investment approach across each of our investment groups is a key contributor to our strong investment performance and ability to expand our product offering.

Talented and Committed Professionals:  we attract, develop and retain highly accomplished investment professionals who not only demonstrate deep and broad investment expertise but also have a strong sense of commitment to our firm.

Collaborative Culture:  we share ideas, relationships and information across our investment groups, which enables us to more effectively source, evaluate and manage investments.

Integrated Investment Platform

We operate our increasingly diversified and global firm as an integrated investment platform with a collaborative culture that emphasizes sharing of knowledge and expertise. We believe the exchange of information enhances our ability to analyze investments, deploy capital and improve the performance of our funds and portfolio companies. Through collaboration, we drive value by leveraging our capital markets relationships and access to deal flow. The management of our operating businesses is currently overseen by our Management Committee, which is comprised of our executive officers and other heads of various investment and operating groups, and ultimately by the Holdco Members. The Management Committee meets monthly to discuss asset deployment, strategy and fundraising. Within this framework, we have established deep and sophisticated independent research capabilities in approximately 60 industries and insights from active investments in approximately 1,480 companies, 505 structured assets and over 170 properties. Further, our extensive network of investment professionals includes local and geographically positioned individuals with the knowledge, experience and relationships that enable them to identify and take advantage of a wide range of investment opportunities. These professionals are supported by a highly sophisticated operations management team. We believe this broad and deep platform and our operational infrastructure provide us with a scalable foundation to expand our product offerings, geographic scope and profitability.
Breadth, Depth and Tenure of our Senior Management
Ares was built upon the fundamental principle that each of our distinct but complementary investment groups benefits from being part of our broader platform. We believe that our strong performance, consistent growth and high talent retention through economic cycles is due largely to the effective application of this principle across our broad organization of over 1,000 employees. We do not have a centralized investment committee and instead our investment committees are structured with overlapping membership from different investment groups to ensure consistency of approach. Each of our investment groups is led by its own deep leadership team of highly accomplished investment professionals, who average 25 years of experience managing investments in, advising, underwriting and restructuring companies. While primarily focused on managing strategies within their own investment group, these senior professionals are integrated within our platform through economic, cultural and structural measures. Our senior professionals have the opportunity to participate in the incentive programs of multiple investment groups to reward collaboration across our investment activities. This collaboration takes place on a daily basis but is formally promoted through sophisticated internal systems and widely attended weekly or monthly meetings.
2017 Highlights
Fundraising
In 2017, we raised $16.7 billion in gross new capital for more than 65 different funds. Of the $16.7 billion, $10.7 billion was raised directly from 146 institutional investors (68 existing and 78 new to Ares) and $6.0 billion was raised through intermediaries. 
In our Credit Group, we raised $14.9 billion of gross capital commitments across a variety of our credit strategies comprised of $4.3 billion in Syndicated Loans, $558.0 million in High Yield, $66.0 million in Credit Opportunities and $284.0 million in Structured Credit. In our Direct Lending strategy, we raised $7.7 billion of gross capital in our U.S.

8


and E.U. Direct Lending funds and $738.0 million in aggregate new debt commitments for ARCC, our publicly traded business development company, and its affiliated funds and vehicles.
In our Private Equity Group, we raised $55.6 million of gross new capital commitments for an Asian private equity fund and $300.0 million of gross new capital commitments for our fifth power and infrastructure fund. 
In our Real Estate Group, we raised $934.2 million of gross new capital commitments for our U.S. real estate private equity funds. Additionally, we raised $508.9 million in our real estate debt strategy.

Capital Deployment

We took advantage of our diverse global platform to invest more than $16.4 billion (excluding permanent capital) globally in 2017 as shown in the following table (dollars in billions):

Strategy
Invested Amount
Syndicated Loans
$
2.9

High Yield Bonds
0.4

Credit Opportunities
0.3

Structured Credit
1.4

U.S. Direct Lending
3.8

E.U. Direct Lending
3.3

Corporate Private Equity
2.5

U.S. Power & Energy Infrastructure
0.4

Special Situations
0.5

Real Estate Equity & Debt
0.9

     Total
$
16.4


Of the $16.4 billion invested, $12.6 billion was tied to our drawdown funds. Of the $12.6 billion, $6.8 billion was driven by investments in E.U. and U.S. direct lending, $1.3 billion driven by investment in structured credit, $0.2 billion was driven by investments in various credit strategies, $3.4 billion was driven by investments in corporate private equity, U.S. power and energy infrastructure and special situations, and $0.9 billion was driven by investments in real estate debt and equity strategies.

Investment Groups

Each of our investment groups employs a disciplined, credit-oriented investment philosophy and is managed by a seasoned leadership team of senior professionals with extensive experience investing in, advising, underwriting and restructuring companies, power and energy assets, or real estate properties.

9


groupcharta21.jpg
Credit Group

Our Credit Group is a leading manager of credit strategies across the non-investment grade credit universe, with approximately $71.7 billion of AUM and approximately 139 funds as of December 31, 2017. The Credit Group provides solutions for fixed income investors seeking to access the syndicated loan and high yield bond markets and capitalizes on opportunities across traded corporate and structured credit. It additionally provides investors access to directly originated fixed and floating rate credit assets and the ability to capitalize on illiquidity premiums across the credit spectrum.

The Credit Group offers a range of credit strategies across the liquid and illiquid spectrum, including syndicated loans, high yield bonds, credit opportunities, structured credit investments and U.S. and European direct lending.

Syndicated Loans:  Our syndicated loans strategy delivers a diversified portfolio of liquid, traded non-investment grade secured loans to corporate issuers. We focus on evaluating individual credit opportunities related primarily to non‑investment grade senior secured loans and primarily target first lien secured debt, with a secondary focus on second lien loans, mezzanine loans, high yield bonds and unsecured loans.

High Yield Bonds: Our high yield bonds strategy employs a value-driven philosophy, utilizing fundamental research to identify non‑investment grade corporate issuers. We primarily seek a diversified portfolio of liquid, traded non-investment grade corporate bonds. This incorporates secured, unsecured and subordinated debt instruments of issuers in both North America and Europe.

Credit Opportunities:  Our credit opportunities strategy has an event‑oriented credit mandate that seeks to generate attractive risk‑adjusted returns across market cycles by capitalizing on market inefficiencies and relative value opportunities in the non‑investment grade corporate credit market. We principally invest or take short positions in U.S. and European debt securities across the capital structure, including opportunistic liquid credit, special situations and structured products. Our “all weather” strategy seeks to dynamically manage duration, which is critical to realizing attractive performance during various interest rate environments.

Structured Credit:  Our structured credit strategy invests across the capital structure of syndicated CLO vehicles and in directly-originated asset-backed investments comprised of diversified portfolios of consumer and commercial assets. We seek to

10


construct portfolios of asset-backed investments that benefit from having downside protection, less correlation with the broader credit markets and diversification.

Direct Lending: Our direct lending strategy is one of the largest self‑originating direct lenders to the U.S. and European markets, with approximately $42.4 billion of assets under management across approximately 65 funds or investment vehicles as of December 31, 2017. Our direct lending strategy has a multi‑channel origination strategy designed to address a broad set of investment opportunities in the middle market. We focus on being the lead or sole lender to our portfolio companies, which we believe allows us to exert greater influence over deal terms, capital structure, documentation, fees and pricing, while at the same time securing our position as a preferred source of financing for our transaction partners. The group maintains a flexible investment strategy, with the capability to invest in revolving credit facilities, first and second lien senior loans, mezzanine debt and non‑control equity co-investments in middle market companies and power generation projects. We manage various types of funds within our U.S. and European direct lending teams that include commingled funds, separately managed accounts for large institutional investors seeking tailored investment solutions and joint venture lending programs.

U.S. Direct Lending:  Our U.S. team is comprised of approximately 130 investment professionals in seven offices. Our team maintains an active dialogue with more than 480 financial sponsors and provides a wide range of financing solutions to middle-market companies that typically range from $10.0 to $150.0 million in earnings before interest, tax, depreciation and amortization (“EBITDA”). As of December 31, 2017, our U.S. direct lending team and its affiliates advised 46 funds totaling, in aggregate, approximately $30.6 billion in AUM. Our U.S. direct lending team manages corporate lending activities primarily through our inaugural vehicle and publicly traded business development company, ARCC, as well as private commingled funds and separately managed accounts.

Primary areas of focus for our U.S. Direct Lending teams include:

Ares Capital Corporation:  ARCC is a leading specialty finance company that provides one-stop debt and equity financing solutions to U.S. middle market companies and power generation projects. As of December 31, 2017, ARCC was the largest business development company by both total assets and market capitalization.

Other U.S. funds:  Outside of ARCC and its controlled affiliates, U.S. direct lending also generates fees from other funds, including Ares Commercial Finance, which makes asset-based and cash flow loans to middle-market and specialty finance companies, Ares Private Credit Solutions, which makes junior debt investments in upper middle-market companies, and separately managed accounts for large institutional investors. AUM for these other U.S. direct lending funds totaled $10.5 billion as of December 31, 2017.
E.U. Direct Lending:  Our European team is comprised of approximately 40 investment professionals in five offices. Our team covers over 200 financial sponsors and is one of the most significant participants in the European middle-market. We provide a wide range of financing opportunities to middle-market companies that typically range from €10.0 to €100.0 million in EBITDA. As of December 31, 2017, our E.U. direct lending team advised 19 commingled funds and managed accounts, aggregating approximately $11.8 billion in AUM.
The following table presents the Credit Group’s AUM, FPAUM and number of funds as of December 31, 2017 (dollars in billions):
 
AUM
 
FPAUM
 
Number of
Funds
Syndicated Loans
$
16.5

 
$
15.3

 
35

High Yield Bonds
4.7

 
4.6

 
16

Credit Opportunities
3.3

 
2.8

 
10

Structured Credit
4.8

 
3.4

 
13

U.S. Direct Lending
30.6

 
16.9

 
46

E.U. Direct Lending
11.8

 
6.4

 
19

Credit Group
$
71.7

 
$
49.4

 
139







11


 
Private Equity Group
Our Private Equity Group has achieved compelling investment returns for a loyal and growing group of high profile limited partners and as of December 31, 2017 had approximately $24.5 billion of AUM. Our Private Equity Group broadly categorizes its investment activities into three strategies: Corporate Private Equity, U.S. Power and Energy Infrastructure and Special Situations. Our private equity professionals have a demonstrated ability to deploy flexible capital, which allows them to stay both active and disciplined in various market environments. The group’s activities are managed by three dedicated investment teams in North America, Europe and China. The group manages flagship funds focused primarily on North America and, to a lesser extent, Europe, special situations funds, U.S. power and energy infrastructure funds and related co-investment vehicles and growth funds in China.
Corporate Private Equity:  Certain of our senior private equity professionals have been working together since 1990 and raised our first corporate private equity fund in 2003. Our team has grown to approximately 65 investment professionals based in Los Angeles, Chicago, London, Shanghai, Chengdu and Hong Kong. In the U.S. and London, we pursue four principal transactions types: prudently leveraged control buyouts, growth equity, rescue/deleveraging capital and distressed buyouts/discounted debt accumulation. This flexible capital approach, together with the broad resources of the Ares platform, widens our universe of potential investment opportunities and allows us to remain active in different markets and be highly selective in making investments across various market environments.

U.S. Power & Energy Infrastructure: Our U.S. power and energy infrastructure strategy team of approximately 20 investment professionals targets assets across the U.S. power generation, transmission and midstream sectors, which seek attractive risk-adjusted equity returns with current cash flow and capital appreciation. We believe there are significant investment opportunities for us in this sector as the United States replaces its aging infrastructure and builds new assets to meet capacity needs over the coming decades.

Special Situations:  Our special situations strategy capitalizes on dislocated assets by flexibly deploying capital across multiple asset classes. We employ our deep credit expertise, proprietary research and robust sourcing model to capitalize on current market trends. This opportunistic approach allows us to invest across a broad spectrum of investments, including public and private, distressed and opportunistic, special situations across a broad range of industries, asset classes and geographies.

The following table presents the Private Equity Group’s AUM, FPAUM and number of funds as of December 31, 2017 (dollars in billions):
 
AUM
 
FPAUM
 
Number of
Funds
Corporate Private Equity
$
18.6

 
$
12.1

 
7

U.S. Power & Energy Infrastructure
4.4

 
4.0

 
11

Special Situations
1.5

 
0.8

 
3

Private Equity Group funds
$
24.5

 
$
16.9

 
21


Real Estate Group

Our Real Estate Group manages comprehensive public and private equity and debt strategies, with approximately $10.2 billion of assets under management as of December 31, 2017. With our experienced team, along with our expansive network of relationships, our Real Estate Group capitalizes on opportunities across both real estate equity and debt investing. Our equity investments focus on implementing hands‑on value creation initiatives to mismanaged and capital‑starved assets, as well as new development, ultimately selling stabilized assets back into the market. Our debt strategies leverage the Real Estate Group’s diverse sources of capital to directly originate and manage commercial mortgage investments on properties that range from stabilized to requiring hands-on value creation. The Real Estate Group has achieved significant scale in a short period of time through various acquisitions and successful fundraising efforts. Today, the group provides investors access to its capabilities through several vehicles: U.S. and European real estate private equity commingled funds, real estate equity and debt separately managed accounts and a publicly traded commercial mortgage REIT, ACRE. The group’s activities are managed by dedicated equity and debt teams in the U.S. and Europe.
Real Estate Equity:  Our real estate equity team, with approximately 50 investment professionals across six offices, has extensive private equity experience in the United States and Europe. Our team primarily invests in new developments and the

12


repositioning of assets, with a focus on control or majority‑control investments primarily in the United States and Western Europe. As of December 31, 2017, our real estate equity team advised 40 investment vehicles totaling, in aggregate, approximately $7.3 billion in AUM.
Primary areas of focus for our Real Estate Group equity teams include:
Real Estate Equity Value‑Add Strategy:  Our U.S. and European value‑add funds focus on undermanaged and under‑funded assets, seeking to create value by buying assets at attractive valuations as well as through active asset management of income‑producing properties, including multifamily, retail, office, hotel and industrial properties across the United States and Western Europe.

Real Estate Equity Opportunistic Strategy:  Our U.S. and European opportunistic real estate funds capitalize on increased investor demand for developed and stabilized assets by focusing on manufacturing core assets through development, redevelopment and fixing distressed capital structures across all major property types including multifamily, hotel, office, retail and industrial properties across the United States and Europe.

Real Estate Debt:  Our real estate debt team of approximately 20 professionals directly originates and invests in a wide range of self-originated financing opportunities for middle-market owners and operators of U.S. commercial real estate. As of December 31, 2017, our real estate debt team advised two investment vehicles totaling, in the aggregate, approximately $2.9 billion in AUM. In addition to managing private funds, our real estate debt team makes investments through ACRE, primarily focused on directly originating, managing and servicing a diversified portfolio of commercial real estate debt-related investments. 
The following table presents the Real Estate Group’s AUM, FPAUM and number of funds as of December 31, 2017 per investment strategy (dollars in billions):
 
AUM
 
FPAUM
 
Number of
Funds
U.S. Real Estate Equity
$
4.6

 
$
3.1

 
21

E.U. Real Estate Equity
2.7

 
2.0

 
19

Real Estate Debt
2.9

 
1.1

 
2

Real Estate Group
$
10.2

 
$
6.2

 
42

 
Product Offering
To meet investors’ growing demand for alternative asset investments, we manage investments in an increasingly comprehensive range of funds across a spectrum of compelling and complementary strategies. We have demonstrated an ability to consistently generate attractive and differentiated investment returns across these investment strategies and through various market environments. We believe the breadth of our product offering, our expertise in various investment strategies and our proficiency in attracting and satisfying our growing institutional and retail client base has enabled and will continue to enable us to increase our assets under management across each of our investment groups in a balanced manner. Our fundraising efforts historically have been spread across investment strategies and have not been dependent on the success of any one strategy. We offer the following strategies for our investors:

13


Target Net Returns at December 2017(1)
 
Credit
 
Syndicated Loans(2)
Benchmark Outperformance
High Yield Bonds(2)
Benchmark Outperformance
Credit Opportunities
8 - 12%
Structured Credit
5 - 15%
U.S. Direct Lending
5 - 15%
E.U. Direct Lending
5 - 15%
Private Equity
 
Corporate Private Equity
18 - 22%
U.S. Power & Energy Infrastructure
10 - 15%
Special Situations
15 - 20%
Real Estate
 
Real Estate Debt
5 - 12%
Real Estate Equity
12 - 18%

 
(1)
Target returns are shown for illustrative purposes only after the effect of any management and performance fees. No assurance can be made that targeted returns will be achieved and actual returns may differ materially. An investment in any of the mandates is subject to the execution of definitive subscription and investment documentation for the applicable funds.
(2)
Our funds employing syndicated loan and high yield strategies are typically benchmarked against the Credit Suisse Leveraged Loan Index and the ICE BofAML US High Yield Master II Constrained Index, respectively. Certain of our funds are not benchmarked against any particular index due to fund-specific portfolio constraints.

Investor Base and Fundraising

Our diverse investor base includes direct institutional relationships and a significant number of retail investors. Our high-quality institutional investor base includes large pension funds, sovereign wealth funds, banks and insurance companies, and we have grown the number of these relationships from approximately 200 in 2011 to approximately 785 in 2017. As of December 31, 2017, approximately 66.9% of our $106.4 billion in AUM was attributable to our direct institutional relationships.
As of December 31, 2017, our $106.4 billion of AUM was divided by channel, client type and geographic origin as follows (dollars in millions):
 
 
December 31, 2017
AUM by Client Type
 
AUM
 
%
Direct Institutional
 
    
 
    
Pension
 
$
30,320

 
28.5
%
Insurance
 
11,656

 
10.9
%
Sovereign Wealth Fund
 
9,732

 
9.1
%
Bank/Private Bank
 
8,596

 
8.1
%
Investment Manager
 
3,268

 
3.1
%
Endowment
 
1,660

 
1.6
%
Other
 
5,877

 
5.6
%
Total Direct Institutional
 
71,109

 
66.9
%
Public Entities and Related
 
22,278

 
20.9
%
Institutional Intermediaries
 
13,104

 
12.2
%
Total
 
$
106,491

 
100
%
  

14


 
 
December 31, 2017
Direct Institutional AUM by Geography
 
AUM
 
%
North America
 
$
43,014

 
60.5
%
Europe
 
13,219

 
18.6
%
Asia & Australia
 
8,975

 
12.6
%
Middle East
 
5,510

 
7.7
%
Other
 
391

 
0.6
%
Total
 
$
71,109

 
100
%
 
As of December 31, 2017, approximately 39% of our investors were committed to more than one fund, and approximately 35% were committed to between two and five funds, an increase from 24% and 22%, respectively, from December 31, 2011. We believe that the growing number of multi-fund investors demonstrates our investors’ satisfaction with our performance, our disciplined management of their capital and our diverse product offering. Their loyalty has facilitated the growth of our existing businesses and we believe improves our ability to raise new funds and successor funds in existing strategies in the future.
Institutional investors are demonstrating a growing interest in separately managed accounts (“SMAs”), which include contractual arrangements and single investor vehicles, because these accounts can provide investors with greater levels of transparency, liquidity and control over their investments as compared to more traditional commingled funds. As such, we expect our AUM that is managed through SMAs to continue to grow over time. As of December 31, 2017, approximately $26.5 billion, or 37%, of our direct institutional AUM was managed through SMAs compared to $6.4 billion, or 27%, as of December 31, 2011.
Our publicly traded entities and their affiliates, including ARCC, ACRE and ARDC, account for approximately 21% of our AUM. We have over 600 institutional investors and over 200,000 retail investor accounts across our three publicly traded vehicles.
We believe that client relationships are fundamental to our business and that our performance across our investment groups coupled with our focus on client service has resulted in strong relationships with our investors. Our dedicated and extensive in-house business development team, comprised of approximately 85 professionals located in North America, Europe, Asia and Australia, is dedicated to raising capital globally across all of our funds, servicing existing fund investors and tailoring offerings to meet their needs, developing products to complement our existing offerings, and deepening existing relationships to expand them across our platform. Our senior Relationship Management team maintains an active and transparent dialogue with an expansive list of investors. This team is supported by Product Managers and Investor Relations professionals, with deep experience in each of our three complementary investment groups, who are dedicated to servicing our existing and prospective investors.
Employees
We believe that one of the strengths and principal reasons for our success is the quality and dedication of our employees. We work to attract, develop and retain highly accomplished professionals across the firm. We believe that we employ individuals with a strong sense of commitment to our firm. As of December 31, 2017, we had over 1,000 employees, comprised of approximately 400 professionals in our investment groups and over 600 operations management professionals, in addition to administrative support, located in over 15 offices across four continents.
Organizational Structure
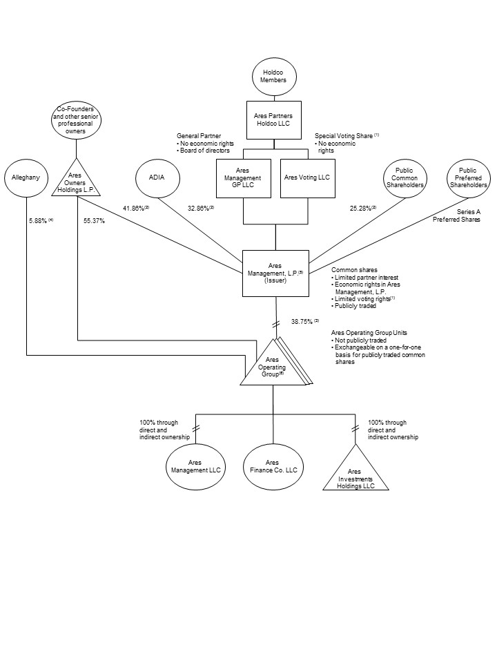
The simplified diagram below (which omits certain intermediate holding companies) depicts our legal organizational structure. Ownership information in the diagram below is presented as of December 31, 2017. The diagram also depicts the tax classification election for Ares Management, L.P. to be treated as a corporation for U.S. federal income tax purposes effective March 1, 2018.  All entities are organized in the state of Delaware unless otherwise indicated. Ares Management, L.P. is a holding company and, either directly or through direct subsidiaries, is the general partner of each of the Ares Operating Group entities, and operates and controls the business and affairs of the Ares Operating Group. Ares Management, L.P. consolidates the financial results of the Ares Operating Group entities, their consolidated subsidiaries and certain consolidated funds.

15


aresstructurechart123117.jpg

 
(1)
Ares Management, L.P. common shareholders have limited voting rights and have no right to remove our general partner or, except in the limited circumstances described below, elect the directors of our general partner. On those few matters that may be submitted for a vote of our common shareholders, Ares Voting LLC, an entity owned and controlled by Ares Partners Holdco LLC, which is in turn owned and controlled by the Holdco members, holds a special voting share that provides it with a number of votes, on any matter that may be submitted for a vote of our common shareholders, that is equal to the aggregate number of vested and unvested Ares Operating Group Units held directly or indirectly by the limited partners of the Ares Operating Group that do not directly hold a special voting share. See “Material Provisions of Ares Management, L.P. Partnership Agreement—Withdrawal or Removal of the General Partner,” “—Meetings; Voting” and “—Election of Directors of General Partner.”
(2)
Assuming the full exchange of Ares Operating Group Units for our common shares, Ares Management, L.P. holds 100% of the Ares Operating Group and Ares Owners Holdings L.P., Alleghany, ADIA and the public hold 71.59%, 5.88%, 12.73% and 9.80%, respectively, of Ares Management, L.P.
(3)
Each Ares Operating Group entity has both common units and a series of preferred units with economic terms designed to mirror those of the Series A Preferred shares (“GP Mirror units”) outstanding.
(4)
Alleghany is expected to exchange all of its Ares Operating Group Units for our common shares in 2018.
(5)
As of December 31, 2017, Ares Management, L.P. was treated as a partnership for U.S. federal income tax purposes. Effective March 1, 2018, Ares Management, L.P. will be treated as a corporation for U.S. federal income tax purposes. Ares Management, L.P.'s legal structure will remain a Delaware limited partnership.
(6)
The Ares Operating Group is comprised of Ares Holdings L.P., Ares Offshore Holdings L.P. and Ares Investments L.P.
 
 

16



Holding Company Structure
The Company has elected to be treated as a corporation for U.S. federal income tax purposes (the “Tax Election”) effective March 1, 2018. In connection with the Tax Election, we have amended and restated our partnership agreement to, among other things, reflect our new tax classification and change the name of our common units and preferred units to common shares and preferred shares, respectively. The terms of such common shares and preferred shares, and the associated rights, otherwise remain unchanged. See "Item 1A. Risk Factors – Our common shareholders do not elect our general partner or, except in limited circumstances, vote on our general partner's directors and have limited ability to influence decisions regarding our businesses."
Accordingly, Ares Management, L.P. and any direct subsidiaries of Ares Management, L.P. that are treated as corporations for U.S. federal income tax purposes and that are the holders of Ares Operating Group Units are (and, in the case of Ares Offshore Holdings, Ltd., may be) subject to U.S. federal, state and local income taxes in respect of their interests in the Ares Operating Group entities. Our legal structure will remain a Delaware limited partnership and the distribution provisions under our limited partnership agreement will remain unchanged. The Ares Operating Group entities are treated as partnerships for U.S. federal income tax purposes. An entity that is treated as a partnership for U.S. federal income tax purposes generally incurs no U.S. federal income tax liability at the entity level. Instead, each partner is required to take into account its allocable share of items of income, gain, loss, deduction and credit of the partnership in computing its U.S. federal, state and local income tax liability each taxable year, whether or not cash distributions are made.
Each of the Ares Operating Group entities has an identical number of partnership units outstanding. Ares Management, L.P. holds, directly or through direct subsidiaries, a number of Ares Operating Group Units equal to the number of common shares that Ares Management, L.P. has issued. The Ares Operating Group Units held by Ares Management, L.P. and its subsidiaries are economically identical in all respects to the Ares Operating Group Units that are not held by Ares Management, L.P. and its subsidiaries. Accordingly, Ares Management, L.P. receives the distributive share of income of the Ares Operating Group from its equity interest in the Ares Operating Group.
The Ares Operating Group Units and our common shares held directly or indirectly by our senior professional owners are generally subject to restrictions on transfer and other provisions. See “Item 11. Executive Compensation.”
Certain Corporate Governance Considerations
Voting Rights.  Unlike the holders of common stock in a corporation, our common shareholders have limited voting rights and have no right to remove our general partner or, except in the limited circumstances described below, elect the directors of our general partner. On those few matters that may be submitted for a vote of our common shareholders – certain amendments to our limited partnership agreement, mergers and consolidations and in the limited circumstances described below, election of the directors of our general partner – Ares Voting LLC, an entity wholly owned by Ares Partners Holdco LLC, which is in turn owned and controlled by the Holdco Members, holds a special voting share that provides it with a number of votes, on any matter that may be submitted for a vote of our common shareholders, that is equal to the aggregate number of Ares Operating Group Units held by the limited partners of the Ares Operating Group entities that do not hold a special voting share. We refer to our common shares (other than those held by any person whom our general partner may from time to time, with such person’s consent, designate as a non‑voting common shareholder) and our special voting shares as “voting shares.” Accordingly, on those few matters that may be submitted for a vote of our common shareholders, our public shareholders (other than ADIA) collectively have 9.79% of the voting power of Ares Management, L.P, and the Holdco Members, through Ares Owners Holdings L.P. and the special voting share held by Ares Voting LLC, have approximately 71.59% of the voting power of Ares Management, L.P. Our common shareholders’ voting rights are further restricted by the provision in our partnership agreement stating that any common shares held by a person that beneficially owns 20% or more of any class of our common shares then outstanding (other than our general partner, Ares Owners Holdings L.P., a member of Ares Partners Holdco LLC or their respective affiliates, a direct or subsequently approved transferee of our general partner or its affiliates or a person who acquired such common shares with the prior approval of our general partner) cannot vote on any matter.
Election of Directors. In general, our common shareholders have no right to elect the directors of our general partner. However, when the Holdco Members and other then‑current or former Ares personnel directly or indirectly hold less than 10% of the limited partner voting power, our common shareholders will have the right to vote in the election of the directors of our general partner. This voting power condition will be measured on January 31 of each year, and will be triggered if the total voting power held collectively by (i) holders of the special voting shares in Ares Management, L.P. (including our general partner, members of Ares Partners Holdco LLC and their respective affiliates), (ii) then‑current or former Ares personnel (including indirectly through related entities) and (iii) Ares Owners Holdings L.P. is less than 10% of the voting power of the outstanding voting shares of Ares Management, L.P. For purposes of determining whether the Ares control condition is satisfied, our general partner will treat as

17


outstanding, and as held by the foregoing persons, all voting shares deliverable to such persons pursuant to equity awards granted to such persons. Unless and until the foregoing voting power condition is satisfied, our general partner’s board of directors will be elected in accordance with its limited liability company agreement, which provides that directors generally may be appointed and removed by the member of our general partner, an entity owned and controlled by the Holdco Members. Unless and until the foregoing voting power condition is satisfied, the board of directors of our general partner has no authority other than that which its member chooses to delegate to it. In the event that the voting power condition is satisfied, the board of directors of our general partner will be responsible for the oversight of our business and operations.
Conflicts of Interest and Duties of Our General Partner.  Although our general partner does not engage in any business activities other than the management and operation of our businesses, conflicts of interest may arise in the future between us or our common shareholders, on the one hand, and our general partner or its affiliates or associates, on the other. The resolutions of these conflicts may not always be in our best interests or that of our common shareholders. In addition, we have fiduciary and contractual obligations to the investors in our funds and we expect to regularly take actions with respect to the purchase or sale of investments in our funds, the structuring of investment transactions for those funds or otherwise that are in the best interests of the investors in those funds but that might at the same time adversely affect our near term results of operations or cash flow.

Our partnership agreement limits the liability of, and reduces or eliminates the duties (including fiduciary duties) owed by, our general partner and its affiliates and associates to us and our common shareholders. Our partnership agreement also restricts the remedies available to common shareholders for actions that might otherwise constitute breaches of our general partner’s or its affiliates’ or associates’ duties (including fiduciary duties). Common shareholders are treated as having consented to the provisions set forth in our partnership agreement, including the provisions regarding conflicts of interest situations that, in the absence of such provisions, might be considered a breach of fiduciary or other duties under applicable state law.
Operations Management Group
The OMG consists of five independent, shared resource groups to support our reportable segments by providing infrastructure and administrative support in the areas of accounting/finance, operations/information technology, business development/corporate strategy, legal/compliance and human resources. Our clients seek to partner with investment management firms that not only have compelling investment track records across multiple investment products but also possess seasoned infrastructure support functions. As such, significant investments have been made to develop the OMG. We have successfully launched new business lines, integrated acquired businesses into the operations and created scale within the OMG to support a much larger platform in the future.
Structure and Operation of our Funds
We conduct the management of our funds and other similar private vehicles primarily through organizing a partnership or limited liability structure in which entities organized by us accept commitments and/or funds for investment from institutional investors and (to a limited extent) high net worth individuals. Such commitments are generally drawn down from investors on an as needed basis to fund investments over a specified term. Our Credit Group funds also include hedge funds or structured funds in which the investor’s capital is fully funded into the fund upon or soon after the subscription for interests in the fund. The CLOs that we manage are structured investment vehicles that are generally private companies with limited liability. Our drawdown funds and hedge funds are generally organized as limited partnerships or limited liability companies. However there are non‑U.S. funds that are structured as corporate or non‑partnership entities under applicable law. We also advise a number of investors through SMA relationships structured as contractual arrangements or single investor vehicles. In the case of our SMAs that are not structured as single investor vehicles, the investor, rather than us, generally controls custody of the investments with respect to which we advise. Three of the vehicles that we manage are publicly traded corporations. The publicly traded corporations do not have redemption provisions or a requirement to return capital to investors upon exiting the investments made with such capital, except as required by applicable law (including distribution requirements that must be met to maintain RIC or REIT status). However, ACRE’s charter includes certain limitations relating to the ownership or purported transfer of its common stock in violation of the REIT ownership requirements.
Our funds are generally advised by Ares Management LLC, which is registered under the Investment Advisers Act of 1940, as amended (the "Investment Advisers Act") or a wholly owned subsidiary thereof. Responsibility for the day‑to‑day operations of each investment vehicle is typically delegated to the Ares entity serving as investment adviser pursuant to an investment advisory (or similar) agreement. Generally, the material terms of our investment advisory agreements relate to the scope of services to be rendered by the investment adviser to the applicable vehicle, the calculation of management fees to be borne by investors in our investment vehicles and certain rights of termination with respect to our investment advisory agreements. With the exception of certain of the publicly traded corporations, the investment vehicles themselves do not generally register as investment companies under the Investment Company Act of 1940, as amended (the “Investment Company Act”), in reliance on applicable exemptions thereunder.

18


The investment management agreements we enter into with clients in connection with contractual SMAs may generally be terminated by such clients with reasonably short prior written notice. Our investment management agreement with ARCC generally must be approved annually by such company’s board of directors (including a majority of such company’s independent directors). In addition to other termination provisions, each investment advisory and management agreement will automatically terminate in the event of its assignment and may be terminated by either party without penalty upon 60 days’ written notice to the other party.
The governing agreements of many of our funds provide that, subject to certain conditions, third‑party investors in those funds have the right to terminate the investment period or the fund without cause. The governing agreements of some of our funds provide that, subject to certain conditions, third‑party investors have the right to remove the general partner. In addition, the governing agreements of certain of our funds provide that upon the occurrence of certain events, including in the event that certain “key persons” in our funds do not meet specified time commitments, the investment period will be suspended or the investors have the right to vote to terminate the investment period in accordance with specified procedures.
Fee Structure
Management Fees
The investment adviser of each of our funds and certain separately managed accounts generally receives an annual management fee based upon a percentage of the fund’s capital commitments, contributed capital, net assets value or invested capital during the investment period and the fund’s invested capital after the investment period, except for the investment advisers to certain of our hedge funds and separately managed accounts receive an annual management fee that is based upon a percentage of invested capital, contributed capital or net asset value throughout the term of the fund or separately managed account. From time to time we also may receive special fees, including commitment, arrangement, underwriting, agency, portfolio management, monitoring and other similar fees, some of which may be accelerated upon a sale of the underlying portfolio investment. In certain circumstances we are contractually required to offset certain amounts of such special fees against future management fees relating to the applicable fund. In addition, we may receive transaction fees from certain affiliated funds for activities related to fund transactions, such as loan originations. These fees are either recognized as other revenue in the period the transaction related services are rendered or amortized over the life of the investment.
The investment adviser of each of our CLOs typically receives annual management fees based upon a percentage of each CLO's total assets, subject to certain performance measures related to the underlying assets the vehicle owns, and additional management fees which are incentive‑based (that is, subject to meeting certain return criteria). We also classify the ARCC Part I Fees as management fees due to their predictability and frequency of payments without risk of contingent repayment. See “Item 7. Management’s Discussion and Analysis of Financial Condition and Results of Operations—Components of Consolidated Results of Operations—Revenues.”
The management fees we receive from our drawdown style funds are typically payable on a quarterly basis over the life of the fund and do not depend on the investment performance of the fund (other than to reflect the disposition or decrease in value of assets where the management fees are based on invested capital). The management fees we receive from our hedge funds have similar characteristics, except that such funds often afford investors increased liquidity through annual, semi‑annual or quarterly withdrawal or redemption rights following the expiration of a specified period of time when capital may not be withdrawn and the amount of management fees to which the investment adviser is entitled with respect thereto will proportionately increase as the net asset value of each investor’s capital account grows and will proportionately decrease as the net asset value of each investor’s capital account decreases. The management fees we receive from our SMAs are generally paid on a periodic basis (typically quarterly, subject to the termination rights described above) and may alternatively be based on invested capital or proportionately increase or decrease based on the net asset value of the separately managed account.
We also receive management fees in accordance with the investment advisory and management agreements we have with the publicly traded vehicles we manage. Base management fees we receive from ARCC are paid quarterly and proportionately increase or decrease based on ARCC’s total assets (other than cash and cash equivalents). ARCC Part I Fees are also generally paid quarterly and proportionately increase or decrease based on ARCC’s net investment income (before ARCC Part I Fees and ARCC Part II Fees (as defined in “Item 7. Management’s Discussion and Analysis of Financial Condition and Results of Operations—Components of Consolidated Results of Operations—Revenues”)), subject to a fixed hurdle rate. Management fees we receive from ARDC are generally paid on a regular basis (typically monthly) and proportionately increase or decrease based on the closed‑end funds’ total assets minus such funds’ liabilities (other than liabilities relating to indebtedness). Management fees we receive from ACRE are generally paid on a quarterly basis and proportionately increase or decrease based on ACRE’s stockholders’ equity (as calculated pursuant to the ACRE management agreement).

19


Performance Fees
We may also receive performance fees from a majority of our funds, which may be either an incentive fee or a special allocation of income, which we refer to as a carried interest, in the event that specified investment returns are achieved by the fund. We may, and do in certain cases, award our senior professionals with participation in such performance fees.
Incentive Fees
The general partners or similar entities of certain of our funds receive performance‑based allocation fees ranging from 10% to 20% of the applicable fund’s net capital appreciation per annum, subject to certain net loss carry‑forward provisions (known as a “high‑watermark”). In some cases, the investment adviser of each of our hedge funds and certain SMAs is entitled to an incentive fee generally up to 20% of the applicable fund’s net appreciation per annum, subject to a high‑watermark and in some cases a preferred return. Realized incentive fees are generally higher during the second half of the year due to the nature of certain Credit Group funds that typically realize incentive fees annually. Once realized, the fees earned by our hedge funds generally are not subject to a contingent repayment obligation. Incentive fees are realized at the end of a measurement period, typically quarterly or annually.
Incentive Fees from Publicly Traded Vehicles
We also are entitled to receive incentive fees in accordance with the investment advisory and management agreements we have with ARCC and ACRE. We may receive ARCC Part II Fees, which are calculated at the end of each applicable year by subtracting (a) the sum of ARCC’s cumulative aggregate realized capital losses and aggregate unrealized capital depreciation from (b) its cumulative aggregate realized capital gains, in each case calculated from October 8, 2004. Incentive fees we receive from ACRE are based on a percentage of the difference between ACRE’s core earnings (as defined in ACRE’s management agreement) and an amount derived from the weighted average issue price per share of ACRE’s common stock in its public offerings multiplied by the weighted average number of shares of common stock outstanding. We are not entitled to receive incentive fees from ARDC.
Carried Interest
The general partner or an affiliate of certain of our funds may be entitled to receive carried interest from a fund. Carried interest entitles the general partner (or an affiliate) to a special allocation of income and gains from a fund, and is typically structured as a net profits interest in the applicable fund. Carried interest is generally calculated on a “realized gain” basis, and the general partner of a fund is generally entitled to a carried interest between 10% and 20% of the net realized income and gains (generally taking into account unrealized losses) generated by such fund. Net realized income or loss is not netted between or among funds.
For most funds, the carried interest is subject to a preferred return ranging from 5% to 8%, subject in most cases to a catch‑up allocation to the general partner. Generally, if at the termination of a fund (and in some cases at interim points in the life of a fund), the fund has not achieved investment returns that generally exceed the preferred return threshold or the general partner receives net profits over the life of the fund in excess of its allocable share under the applicable partnership agreement, the general partner will be obligated to repay an amount equal to the extent to which performance fees that were previously distributed to it exceeds the amounts to which the general partner is ultimately entitled. These repayment obligations may be related to amounts previously distributed to us and our senior professionals and are generally referred to as contingent repayment obligations.
Although a portion of any distributions by us to our common shareholders may include carried interest received by us, we do not intend to seek fulfillment of any contingent repayment obligation by seeking to have our common shareholders return any portion of such distributions attributable to carried interest associated with any contingent repayment obligation. Contingent repayment obligations operate with respect to a given fund’s own net investment performance only and performance fees of other funds are not netted for determining this contingent obligation. Although a contingent repayment obligation is several to each person who received a distribution, and not a joint obligation, the governing agreements of our funds generally provide that, if a recipient does not fund his or her respective share, we may have to fund such additional amounts beyond the amount of performance fees we retained, although we generally will retain the right to pursue remedies against those performance fee recipients who fail to fund their obligations.
For additional information concerning the contingent repayment obligations we could face, see “Item 1A. Risk Factors—We may need to pay these contingent obligations if and when they are triggered under the governing agreements with our investors.”
Capital Invested In and Through Our Funds
To further align our interests with those of investors in our funds, we have invested the firm’s capital and that of our professionals in the funds we sponsor and manage. General partner capital commitments to our funds are determined separately with respect to our funds and, generally, are less than 5% of the total commitments of any particular fund. We determine the general partner capital commitments based on a variety of factors, including regulatory requirements, investor requirements, estimates regarding liquidity over the estimated time period during which commitments will be funded, estimates regarding the amounts of

20


capital that may be appropriate for other opportunities or other funds we may be in the process of raising or are considering raising, prevailing industry standards with respect to sponsor commitments and our general working capital requirements. We may from time to time offer to our senior professionals a part of the general partner commitments to our funds. Our general partner capital commitments are typically funded with cash and not with carried interest or deferral of management fees. For more information, see “Item 7. Management’s Discussion and Analysis of Financial Condition and Results of Operations—Liquidity and Capital Resources—Sources and Uses of Liquidity.”
Regulatory and Compliance Matters
Our businesses, as well as the financial services industry, generally are subject to extensive regulation, including periodic examinations, by governmental agencies and self‑regulatory organizations or exchanges in the U.S. and foreign jurisdictions in which we operate relating to, among other things, antitrust laws, anti‑money laundering laws, anti‑bribery laws relating to foreign officials, and privacy laws with respect to client information, and some of our funds invest in businesses that operate in highly regulated industries. Each of the regulatory bodies with jurisdiction over us has regulatory powers dealing with many aspects of financial services, including the authority to grant, and in specific circumstances to cancel, permissions to carry on particular activities. Any failure to comply with these rules and regulations could expose us to liability and/or reputational damage. In addition, additional legislation, increasing global regulatory oversight of fundraising activities, changes in rules promulgated by self‑regulatory organizations or exchanges or changes in the interpretation or enforcement of existing laws and rules, either in the United States or elsewhere, may directly affect our mode of operation and profitability. See “Item 1A. Risk Factors-Risks Related to Our Businesses-Extensive regulation in the United States affects our activities and creates the potential for significant liabilities and penalties that could adversely affect our businesses and results of operations,” “-Failure to comply with “pay to play” regulations implemented by the SEC, FINRA and certain states, and changes to the “pay to play” regulatory regimes, could adversely affect our businesses,” “-Regulatory changes and other developments in the United States and regulatory compliance failures could adversely affect our reputation, businesses and operations” and “-Regulatory changes in jurisdictions outside the United States could adversely affect our businesses.”
Rigorous legal and compliance analysis of our businesses and investments is important to our culture. We strive to maintain a culture of compliance through the use of policies and procedures such as oversight compliance, codes of ethics, compliance systems, communication of compliance guidance and employee education and training. We have a compliance group that monitors our compliance with the regulatory requirements to which we are subject and manages our compliance policies and procedures. Our Chief Compliance Officer, together with our Chief Legal Officer, supervises our compliance group, which is responsible for monitoring all regulatory and compliance matters that affect our activities. Our compliance policies and procedures address a variety of regulatory and compliance risks such as the handling of material non‑public information, position reporting, personal securities trading, valuation of investments on a fund‑specific basis, document retention, potential conflicts of interest and the allocation of investment opportunities.
United States
The SEC oversees the activities of our subsidiaries that are registered investment advisers under the Investment Advisers Act. The Financial Industry Regulatory Authority (“FINRA”) oversees the activities of our subsidiary Ares Investor Services LLC ("AIS") as a registered broker‑dealer. In connection with certain investments made by funds in our Private Equity Group, certain of our subsidiaries and funds are subject to audits by the Defense Security Service to determine whether we are under foreign ownership, control or influence. In addition, we regularly rely on exemptions from various requirements of the Securities Act of 1933, as amended (the “Securities Act”),  the Securities Exchange Act of 1934, as amended (the “Exchange Act”), the Investment Company Act, the Commodity Exchange Act and ERISA. These exemptions are sometimes highly complex and may in certain circumstances depend on compliance by third parties who we do not control.
All of our funds are advised by investment advisers that are registered with the SEC (or wholly owned subsidiaries thereof). Registered investment advisers are subject to more stringent requirements and regulations under the Investment Advisers Act than unregistered investment advisers. Such requirements relate to, among other things, fiduciary duties to clients, maintaining an effective compliance program, managing conflicts of interest and general anti‑fraud prohibitions. In addition, the SEC requires investment advisers registered or required to register with the SEC under the Investment Advisers Act that advise one or more private funds and have at least $150 million in private fund assets under management to periodically file reports on Form PF. We have filed, and will continue to file, quarterly reports on Form PF.
ARCC is a registered investment company that has elected to be treated as a business development company under the Investment Company Act. ARDC and certain other funds are registered investment companies under the Investment Company Act. Each of the registered investment companies has elected, for U.S. federal tax purposes, to be treated as a regulated investment company under Subchapter M of the U.S. Internal Revenue Code of 1986, as amended (the “Code”). As such, each registered investment company is required to distribute at least 90% of its ordinary income and realized, net short‑term capital gains in excess of realized net long‑term capital losses, if any, to its shareholders. In addition, to avoid excise tax, each registered investment

21


company is required to distribute at least 98% of its income (such income to include both ordinary income and net capital gains), which would take into account short‑term and long‑term capital gains and losses. Each registered investment company, at each of its discretions, may carry forward taxable income in excess of calendar year distributions and pay an excise tax on this income. In addition, as a business development company, ARCC must not acquire any assets other than “qualifying assets” specified in the Investment Company Act unless, at the time the acquisition is made, at least 70% of ARCC’s total assets are qualifying assets (with certain limited exceptions). Qualifying assets include investments in “eligible portfolio companies.”
ACRE has elected and qualified to be taxed as a real estate investment trust, or REIT, under the Code. To maintain its qualification as a REIT, ACRE must distribute at least 90% of its taxable income to its shareholders and meet, on a continuing basis, certain other complex requirements under the Code.
AIS, our wholly owned subsidiary, is registered as a broker‑dealer with the SEC, and is a member of FINRA. As a broker‑dealer, this subsidiary is subject to regulation and oversight by the SEC and state securities regulators. In addition, FINRA, a self‑regulatory organization that is subject to oversight by the SEC, promulgates and enforces rules governing the conduct of, and examines the activities of, its member firms. Due to the limited authority granted to our subsidiary in its capacity as a broker‑dealer, it is not required to comply with certain regulations covering trade practices among broker‑dealers and the use and safekeeping of customers’ funds and securities. As a registered broker‑dealer and member of a self‑regulatory organization, AIS is, however, subject to the SEC’s uniform net capital rule. Rule 15c3‑1 of the Exchange Act specifies the minimum level of net capital a broker‑dealer must maintain and also requires that a significant part of a broker‑dealer’s assets be kept in relatively liquid form.
The SEC and various self‑regulatory organizations have in recent years increased their regulatory activities in respect of investment management firms. In July 2010, the Dodd‑Frank Wall Street Reform and Consumer Protection Act (the “Dodd‑Frank Act”) was signed into law and has imposed significant regulations on nearly every aspect of the U.S. financial services industry.
In October 2011, the Federal Reserve and other federal regulatory agencies issued a proposed rule implementing a section of the Dodd‑Frank Act that has become known as the “Volcker Rule.” The Volcker Rule generally prohibits insured banks or thrifts, any bank holding company or savings and loan holding company, any non‑U.S. bank with a U.S. branch, agency or commercial lending company and any subsidiaries and affiliates of such entities, regardless of geographic location, from investing in or sponsoring “covered funds,” which include private equity funds or hedge funds. The final Volcker Rule became effective on April 1, 2014, and , except with respect to certain foreign banking entities, the conformance period ended on July 21, 2017. It contains exemptions for certain “permitted activities” that would enable certain institutions subject to the Volcker Rule to continue investing in covered funds under certain conditions.
In 2013, the Office of the Comptroller of the Currency, the Department of the Treasury, the Board of Governors of the Federal Reserve System and the Federal Deposit Insurance Corporation published revised guidance regarding expectations for banks’ leveraged lending activities. This guidance, in addition to the Dodd‑Frank Act risk retention rules approved in October 2014, could further restrict credit availability, as well as potentially restrict the activities of certain funds who invest in broadly syndicated loans in our Credit Group, which supports many of its portfolio investments from banks’ lending activities.
Pursuant to the Dodd-Frank Act, regulation of the derivatives market is bifurcated between the U.S. Commodities Futures Trading Commission (the “CFTC”) and the SEC. Under the Dodd‑Frank Act, the CFTC has jurisdiction over swaps and the SEC has jurisdiction over security‑based swaps. As part of its Dodd-Frank Act related rule‑making process, the CFTC made changes to its rules with respect to the registration and oversight of commodity pool operators (“CPOs”). Such rules require that an entity that is a CPO must register with the CFTC unless an exemption from registration is available. Previously, the CPO registration rules had applied to the operator of a fund invested in “commodity interests,” meaning that the fund entered into futures or options with respect to commodities. As a result of the CFTC’s revisions to these rules, all swaps (other than security‑based swaps) are now included in the definition of commodity interests. As a result, funds that utilize swaps (whether or not related to a commodity) as part of their business model may fall within the statutory definition of a commodity pool. If a fund qualifies as a commodity pool, then, absent an available exemption, the operator of such a fund is required to register with the CFTC as a CPO. Registration with the CFTC renders such CPO subject to regulation, including with respect to disclosure, reporting, recordkeeping and business conduct.
Certain of our funds may from time to time, directly or indirectly, invest in instruments that meet the definition of a “swap” under the Commodity Exchange Act and the CFTC’s rules promulgated thereunder. As a result, such funds may qualify as commodity pools, and the operators of such funds may need to register as CPOs unless an exemption applies such as the so-called “de minimis” exemption, codified in CFTC rule 4.13(a)(3). If any of our funds cease to qualify for this (or another applicable) exemption, certain Ares entities associated with and/or affiliated with those funds will be required to register with the CFTC as commodity pool operators.

22


The Dodd‑Frank Act requires the CFTC, the SEC and other regulatory authorities to promulgate certain rules relating to the regulation of the derivatives market. Such rules require or will require the registration of certain market participants, the clearing of certain derivatives contracts through central counterparties, the execution of certain derivatives contracts on electronic platforms, as well as reporting and recordkeeping. The Dodd-Frank Act also provides expanded enforcement authority to the CFTC and SEC. While certain rules have been promulgated and are already in effect, the rulemaking and implementation process is still ongoing. In particular, the CFTC has finalized most of its rules under the Dodd‑Frank Act, and the SEC has proposed a number of rules regarding security‑based swaps but has only finalized some of these rules. We cannot therefore yet predict the ultimate effect of the rules and regulations on our business.
Under CFTC and SEC rules, an entity may be required to register as a major swap participant (“MSP”) or major security-based swap participant (“MSBSP”) if it has substantial swaps or security-based swaps positions or has substantial counterparty exposure from its swaps or security-based swaps positions. If any of our funds were required to register as an MSP or MSBSP, it could make compliance more expensive, affect the manner in which we conduct our businesses and adversely affect our profitability. Additionally, if any of our funds qualify as “special entities” under CFTC rules, it could make it more difficult for them to enter into derivatives transactions or make such transactions more expensive.
The CFTC has issued final rules imposing reporting and recordkeeping requirements on swaps market participants. Such rules are currently effective and could significantly increase operating costs. These additional recordkeeping and reporting requirements may require additional compliance resources and may also have a negative effect on market liquidity, which could negatively impact commodity prices and our ability to hedge our price risks.
Pursuant to rules finalized by the CFTC in December 2012 and September 2016, certain classes of interest rate swaps and certain classes of credit default swaps are subject to mandatory clearing, unless an exemption applies. Many of these swaps are also subject to mandatory trading on designated contract markets or swap execution facilities. At this time, the CFTC has not proposed any rules designating other classes of swaps for mandatory clearing, but it may do so in the future. Mandatory clearing and trade execution requirements may change the cost and availability of the swaps that we use, and exposes us to the credit risk of the clearing house through which any cleared swap is cleared. In addition, federal bank regulatory authorities and the CFTC have adopted initial and variation margin requirements for swap dealers, security-based swap dealers, MSPs and MSBSPs (“swap entities”), including permissible forms of margin, custodial arrangements and documentation requirements, for uncleared swaps and security-based swaps. As a result, swap entities will be required to collect margin for transactions and positions in uncleared swaps and security-based swaps by financial end users. The new rules became effective for end users on March 1, 2017. The CFTC’s Division of Swap Dealer and Intermediary Oversight subsequently extended, until September 1, 2017, the time to comply with the variation margin requirements for swaps that are subject to a March 1, 2017 compliance date. The effect of the regulations on us is not fully known at this time. However, these rules may increase the cost of our activity in uncleared swaps and security-based swaps to the extent we are determined to be a financial end user.
 In December 2016, the CFTC reproposed rules that would set federal position limits for certain core physical commodity futures, options and swap contracts (“referenced contracts”), and issued final rules on aggregation among entities under common ownership or control, unless an exemption applies, for position limits on certain futures and options contracts that would apply to the proposed position limits on referenced contracts. It is possible that the CFTC could propose to expand such requirements to other types of contracts in the future. The proposal could affect our ability and the ability for our funds to enter into derivatives transactions if and when the CFTC’s position limits rules become effective.
The CFTC has finalized regulations requiring collateral used to margin cleared swaps to be segregated in a manner different from that applicable to the futures market and has finalized other rules allowing parties to an uncleared swap to require that any collateral posted as initial margin be segregated with a third party custodian. Collateral segregation may impose greater costs on us when entering into swaps.
Finally, the Dodd‑Frank Act gave the CFTC expanded anti‑fraud and anti‑manipulation authority, including authority over disruptive trading practices and insider trading. Several investigations have commenced in the United States related to manipulation of the foreign exchange, LIBOR and indices markets. It is possible that new standards will emerge from these proceedings that could impact the way that we trade.
The Dodd‑Frank Act authorizes federal regulatory agencies to review and, in certain cases, prohibit compensation arrangements at financial institutions that give employees incentives to engage in conduct deemed to encourage inappropriate risk‑taking by covered financial institutions. In 2016, federal bank regulatory authorities and the SEC revised and re-proposed a rule that generally (1) prohibits incentive-based payment arrangements that they determine encourage inappropriate risks by certain financial institutions by providing excessive compensation or that could lead to material financial loss and (2) requires those financial institutions to disclose information concerning incentive-based compensation arrangements to the appropriate federal regulator.

23


The Dodd‑Frank Act also directs the SEC to adopt a rule that requires public companies to adopt and disclose policies requiring, in the event the company is required to issue an accounting restatement, the contingent repayment obligations of related incentive compensation from current and former executive officers. The SEC has proposed but not yet adopted such rule. To the extent the aforementioned rules are adopted, our ability to recruit and retain investment professionals and senior management executives could be limited.
The Dodd‑Frank Act amends the Exchange Act to compensate and protect whistleblowers who voluntarily provide original information to the SEC and establishes a fund to be used to pay whistleblowers who will be entitled to receive a payment equal to between 10% and 30% of certain monetary sanctions imposed in a successful government action resulting from the information provided by the whistleblower.
Many of these provisions are subject to further rulemaking and to the discretion of regulatory bodies, such as the Council and the Federal Reserve. Many of these provisions are subject to further rulemaking and to the discretion of regulatory bodies, such as the Council and the Federal Reserve. On February 3, 2017, President Trump signed Executive Order 13772 (the “Executive Order”) announcing the new administration’s policy to regulate the U.S. financial system in a manner consistent with certain “Core Principles,” including regulation that is efficient, effective and appropriately tailored. The Executive Order directed the Secretary of the Treasury, in consultation with the heads of the member agencies of the Financial Stability Oversight Council, to report to the President on the extent to which existing laws, regulations and other government policies promote the Core Principles and to identify any laws, regulations or other government policies that inhibit federal regulation of the U.S. financial system.
On June 12, 2017, the U.S. Department of the Treasury (“Treasury”) published the first of several reports in response to the Executive Order on the depository system covering banks and other savings institutions. On October 6, 2017, the Treasury released a second report outlining ways to streamline and reform the U.S. regulatory system for capital markets, followed by a third report, on October 26, 2017, examining the current regulatory framework for the asset management and insurance industries. Subsequent reports are expected to address: retail and institutional investment products and vehicles, as well as non‑bank financial institutions, financial technology and financial innovation.
On June 8, 2017, the U.S. House of Representatives passed the Financial Choice Act, which includes legislation intended to repeal or replace substantial portions of the Dodd‑Frank Act. Among other things, the proposed law would repeal the Volcker Rule limiting certain proprietary investment and trading activities by banks, eliminate the authority of regulators to designate asset managers and other large non‑bank institutions as “systemically important financial institutions” or “SIFIs,” and repeal the Department of Labor (“DOL”) “fiduciary rule” governing standards for dealing with retirement plans until the SEC issues standards for similar dealings by broker‑dealers and limiting the substance of any subsequent DOL rule to the SEC standards. The bill was referred to the Senate, where it is unlikely to pass as proposed. On November 16, 2017, a bipartisan group of U.S. Senators, led by Senate Banking Committee Chairman, introduced the Economic Growth, Regulatory Relief, and Consumer Protection Act (the “Senate Regulatory Relief Bill”). The Senate Regulatory Relief Bill would revise various post-crisis regulatory requirements and provide targeted regulatory relief to certain financial institutions. Among the most significant of its proposed amendments to the Dodd-Frank Act are a substantial increase in the $50 billion asset threshold for automatic regulation of bank holding companies as SIFIs, an exemption from the Volcker Rule for insured depository institutions with less than $10 billion in consolidated assets and lower levels of trading assets and liabilities, as well as amendments to the liquidity leverage ratio and supplementary leverage ratio requirements. On December 5, 2017, the Senate Banking Committee approved the Senate Regulatory Relief Bill. If the legislation is adopted in the Senate, it remains unclear whether and how it would be reconciled with its House-passed counterpart, the Financial Choice Act, which is substantially different in scope and substance, and ultimately approved by both chambers of Congress. The ultimate impact of this order and its implementation on existing and proposed regulations under the Dodd-Frank Act and other rules and regulations applicable to the U.S. financial system are uncertain; however, such impact could be material to our industry, business and operations.
Other Jurisdictions
Certain of our subsidiaries operate outside the United States. In the United Kingdom, Ares Management Limited and Ares Management UK Limited are subject to regulation by the U.K. Financial Conduct Authority (“FCA”). Ares European Loan Management LLP, which is not a subsidiary, but in which we are indirectly invested and which procures certain services from Ares Management Limited, is also subject to regulation by the FCA. In some circumstances, Ares Management Limited, Ares Management UK Limited, Ares European Loan Management LLP and other Ares entities are or become subject to UK or EU laws, for instance in relation to marketing our funds to investors in the European Economic Area (“EEA”).
The UK is scheduled to leave the EU in March 2019. Some form of transitional agreement by which UK based financial services firms can continue to operate on a cross-border basis seems likely. However, the duration of the transitional agreement and the end-state relationship between the UK and EU remains unclear. There is a risk that following Brexit the UK may be denied access to the single market. This could be highly disruptive to our business and may result in us having to increase our presence in other EEA member states which would result in additional costs.

24


EU legislation could impact our business in the United Kingdom and other EEA member states where we have operations. The following measures are of particular relevance to our business.
In March 2013, the predecessor regulator to the FCA published final rules for the FCA’s regulation and supervision of the London Interbank Offered Rate (“LIBOR”). In particular, the FCA’s LIBOR rules include requirements that (1) an independent LIBOR administrator monitor and survey LIBOR submissions to identify breaches of practice standards and/or potentially manipulative behavior, and (2) firms submitting data to LIBOR establish and maintain a clear conflicts of interest policy and appropriate systems and controls. These requirements may cause LIBOR to be more volatile than it has been in the past, which may adversely affect the value of investments made by our funds. On February 3, 2014, ICE Benchmark Administration Limited took responsibility for administering LIBOR, following regulatory authorization by the FCA. LIBOR is expected to be phased out over the coming years. The Bank of England working group has approved Sterling Overnight Interest Average (“SONIA”) as its preferred short-term interest benchmark and will take over its administration from April 2018. The impact this change will have is uncertain.
The EU Benchmarks Regulation (the “Benchmarks Regulation”) entered into force on June 30, 2016. It aims to introduce a common framework and consistent approach to benchmark regulation across the EU by regulating producers, contributors to and users of benchmarks. The Benchmarks Regulation will replace the current UK framework regulating LIBOR and other specified benchmarks, notably the Euro interbank offered rate (“EURIBOR”). The majority of provisions in the Benchmarks Regulation took effect on January 1, 2018. Although there are measures in the Benchmarks Regulation which are designed to prevent certain benchmarks from being undermined by a material reduction of benchmark contributors, it is not yet clear how successful these will be. The Benchmarks Regulation may therefore lead to unpredictable developments in relation to LIBOR and certain other benchmarks, which could affect the value of investments made by our funds.
The EU Capital Requirements Directive IV and Capital Requirements Regulation (collectively, “CRD IV”) and the EU Alternative Investment Fund Managers Directive (the “Directive”) restrict the ability of banks and alternative investment funds (“AIFs”) managed in the EU to invest in securitization vehicles including collateralized loan obligations operated by us unless either the “originator”, “original lender” or “sponsor” (as those terms are defined in the legislation) retains a 5% interest in the securitization concerned. Where such securitization arrangements are managed by Ares-affiliated undertakings, and in order to make the securitization attractive to banks and AIFs, this risk retention requirement is held by an appropriately (EU) authorized and regulated entity affiliated with us (i.e., as “sponsor”). The holding of that retention on our affiliate’s balance sheet is likely to increase that entity’s regulatory capital requirement and will accordingly adversely affect return on equity. On December 28, 2017 the text of the new Securitization Regulation was published in the EU Official Journal. The new regulation will apply from January 1, 2019 to securitization issued after that date. Although risk retention requirements will remain at 5% (of material net economic interest) a mechanism has been introduced whereby this requirement could be modified without the need for the change to be made through the normal EU legislative process. There are also new investor transparency requirements which require additional information to be disclosed to investors. Compliance with these new requirements in the Securitization Regulation may result in us incurring material costs.
The EU Regulation on OTC derivative transactions, central counterparties and trade repositories (commonly known as the “European Market Infrastructure Regulation” or “EMIR”) will require the mandatory clearing of certain over-the-counter (“OTC”) derivatives through central counterparties and creates additional margining requirements in respect of OTC derivative transactions that are not cleared by a central counterparty. The implementation of EMIR is phased; timing is dependent on the type of derivative and the categorization of the parties to the trade. Implementation deadlines have already been deferred but as they currently stand full implementation is due by July 9, 2019. EMIR has started to impact on Ares-affiliated undertakings and as further implementation dates are reached the cost of complying with the requirements is likely to increase. In addition, there is an amendment to EMIR currently working its way through EU the legislative process. Among other things the amendment would classify securitization special purpose entities as financial counterparties which may indirectly impact certain aspects of our business.
On December 14, 2015, the European Banking Authority published guidelines which are relevant to, among other things, EU banks' exposures to shadow banking entities. These guidelines became effective on January 1, 2017. The definition of a shadow banking entity is extremely wide and could potentially include a number of different entities, such as investment funds and securitization vehicles. AIFs are excluded from the definition of a shadow banking entity unless they: (1) deploy leverage within the meaning of the Directive on a substantial basis; or (2) are permitted to originate loans or purchase third party lending exposures onto their balance sheet pursuant to the relevant fund rules or constitutional documents. These guidelines may affect our ability to raise capital in certain of our funds from EU banks.
On December 20, 2017, the European Commission published a proposal for a new directive and regulation on prudential requirements for MiFID investment firms, and the proposal will directly apply to our subsidiaries Ares Management Limited and Ares European Loan Management LLP. Its application to Ares Management UK Limited is unclear. Under the proposals most affected firms would see their capital requirements increase significantly, although there would be transitional provisions allowing

25


firms to increase their capital to the necessary level over three to five years. Firms will also have their liquidity requirements increased and some firms will be subject to additional public reporting requirements and pay regulation. The proposals are likely to increase the cost of us conducting business in the EEA. The legislative package is not expected to come into force until 2020 at the earliest.
Our other European and Asian operations and our investment activities worldwide are subject to a variety of regulatory regimes that vary by country. In addition, we regularly rely on exemptions from various requirements of the regulations of certain foreign countries in conducting our asset management activities.
Alternative Investment Fund Managers Directive (the "Directive")
The Directive was enacted in July 2011 and took effect on July 22, 2013. The Directive applies to (1) Alternative Investment Fund Managers (“AIFMs”) established in the EEA that manage EEA or non‑EEA AIFs, (2) non‑EEA AIFMs that manage EEA AIFs and (3) non‑EEA AIFMs that market their AIFs to professional investors within the EEA.
Beginning July 22, 2013, the Directive imposed new operating requirements the categories of AIFMs listed at (1) and (2) in the paragraph above. In addition, each of the AIFMs identified at (1), (2) and (3) of the paragraph above will need to comply with the Directive’s disclosure and transparency requirements when seeking to market within the EEA and, in the case of non‑EEA AIFMs seeking to market under jurisdiction specific private placement regimes, additional jurisdiction specific requirements where these exist (e.g., appointing a depositary).
The full scope of the Directive may also be extended on a jurisdiction-by-jurisdiction basis to non‑EEA AIFMs that wish to market an AIF within the EEA pursuant to a pan‑European marketing passport. In July 2016, the European Securities and Markets Authority (“ESMA”) published advice to EU institutions on extending the passport to certain non-EU jurisdictions. This included positive assessments in respect of extending the passport under the Directive to five non-EEA jurisdictions, which notably did not include the United States or the Cayman Islands. ESMA expressed a qualified assessment in respect of the United States due to concerns about reciprocity of market access. ESMA gave no assessment in respect of the Cayman Islands. The European Commission was expected and arguably required to publish legislation before the end of October 2016 setting a date for the pan-European marketing passport to be made available, at least in respect of the five non-EEA jurisdictions it had assessed positively. In 2017 the European Commission started a review of the application and scope of AIFMD. The European Commission is expected to make a legislative proposal as a result of the review (commonly referred to as "AIFMD II") with any changes to non-EEA jurisdiction passporting rights forming part of the proposal.
Certain of the jurisdiction specific private placement regimes may cease to exist when the non-EEA AIFM passport becomes available. This development could have a negative impact on our ability to raise capital from EEA investors if, for example, a jurisdiction specific private placement regime ceases to operate and the non-EEA AIFM passport is not made available to United States AIFMs.
The operating requirements imposed by the Directive include, among other things, rules relating to the remuneration of certain personnel, minimum regulatory capital requirements, restrictions on the use of leverage, restrictions on early distributions relating to portfolio companies (so called “asset stripping rules”), disclosure and reporting requirements to both investors and home state regulators, the independent valuation of an AIF’s assets and the appointment of an independent depository to hold assets. As a result, the Directive increases the regulatory burden and the cost of doing business for Ares Management UK Limited and, to a more limited extent, non-EEA AIFMs which market to non-EEA AIFs under EEA private placement regimes. This potentially disadvantages our funds as investors in private companies located in EEA member states when compared to non‑AIF/AIFM competitors that may not be subject to the requirements of the Directive, thereby potentially restricting our funds’ ability to invest in such companies. “Levelling-up” of some of these requirements seems likely under AIFMD II.
The Directive could also limit our operating flexibility and our investment opportunities, as well as expose us and/or our funds to conflicting regulatory requirements in the United States (and elsewhere).
Solvency II
Directive 2009/138/EC on the taking‑up and pursuit of the business of Insurance and Reinsurance (“Solvency II”) sets out stronger capital adequacy and risk management requirements for European insurers and reinsurers and, in particular, dictates how much capital such firms must hold against their liabilities and introduces a risk‑based assessment of those liabilities. Solvency II came into force on January 1, 2010 but was only required to be implemented by firms on January 1, 2016. There are also a number of transitional provisions designed to avoid market disruption. Solvency II imposes, among other things, substantially greater quantitative and qualitative capital requirements for insurers and reinsurers as well as other supervisory and disclosure requirements. We are not subject to Solvency II; however, many of our European insurer or reinsurer fund investors are subject to this directive, as applied under applicable domestic law. Solvency II may impact insurers’ and reinsurers’ investment decisions and their asset allocations. In addition, insurers and reinsurers will be subject to more onerous data collation and reporting

26


requirements. As a result, Solvency II could have an adverse indirect effect on our businesses by, among other things, restricting the ability of European insurers and reinsurers to invest in our funds and imposing on us extensive disclosure and reporting obligations for those insurers and reinsurers that do invest in our funds. A number of reviews of and amendments to various aspects and components of Solvency II are expected throughout 2018.
MiFID II
The recast Markets in Financial Instruments Directive and Markets in Financial Instruments Regulation (collectively referred to as MiFID II) came into effect on January 3, 2018. MiFID II amends the existing MiFID regime and, among other requirements, introduces new organizational and operational requirements for investment firms in the EEA.  Compliance with these new rules requires updates to some existing procedures, systems and controls and the development of new internal systems, which may include substantial automated and electronic systems, and is likely to involve material costs to the business.
European Union Referendum in the United Kingdom
On June 23, 2016, the United Kingdom ("UK") electorate voted in support of the UK leaving the European Union ("EU").  The implications of the UK’s pending withdrawal from the EU are unclear at present because the relationship between the UK and the EU after such withdrawal is unclear.   It is likely that this matter will be negotiated over the next several years.  As a result, our ability to, among other things, (1) market interests in our funds to EU investors; and/or (2) lend to EU borrowers or invest in EU assets may be adversely affected.
Competition
The investment management industry is intensely competitive, and we expect it to remain so. We compete both globally and on a regional, industry and asset basis.
We face competition both in the pursuit of fund investors and investment opportunities. Generally, our competition varies across business lines, geographies and financial markets. We compete for outside investors based on a variety of factors, including investment performance, investor perception of investment managers’ drive, focus and alignment of interest, quality of service provided to and duration of relationship with investors, breath of our product offering, business reputation and the level of fees and expenses charged for services. We compete for investment opportunities based on a variety of factors, including breadth of market coverage and relationships, access to capital, transaction execution skills, the range of products and services offered, innovation and price.
We expect to face competition in our direct lending, trading, acquisitions and other investment activities primarily from business development companies, credit and real estate funds, specialized funds, hedge fund sponsors, financial institutions, private equity funds, corporate buyers and other parties. Many of these competitors in some of our businesses are substantially larger and have considerably greater financial, technical and marketing resources than are available to us. Many of these competitors have similar investment objectives to us, which may create additional competition for investment opportunities. Some of these competitors may also have a lower cost of capital and access to funding sources that are not available to us, which may create competitive disadvantages for us with respect to investment opportunities. In addition, some of these competitors may have higher risk tolerances, different risk assessments or lower return thresholds, which could allow them to consider a wider variety of investments and to bid more aggressively than us for investments that we want to make. Corporate buyers may be able to achieve synergistic cost savings with regard to an investment that may provide them with a competitive advantage in bidding for an investment. Lastly, institutional and individual investors are allocating increasing amounts of capital to alternative investment strategies. Several large institutional investors have announced a desire to consolidate their investments in a more limited number of managers. We expect that this will cause competition in our industry to intensify and could lead to a reduction in the size and duration of pricing inefficiencies that many of our funds seek to exploit.
Competition is also intense for the attraction and retention of qualified employees. Our ability to continue to compete effectively in our businesses will depend upon our ability to attract new employees and retain and motivate our existing employees.
For additional information concerning the competitive risks that we face, see “Item 1A. Risk Factors—Risks Related to Our Businesses—The investment management business is intensely competitive.”




27


Available Information
Ares Management, L.P. was formed as a Delaware limited partnership on November 15, 2013. Our principal executive offices are located at 2000 Avenue of the Stars, 12th Floor, Los Angeles, California 90067, and our telephone number is (310) 201- 4100.
Our website address is http://www.aresmgmt.com. Information on our website is not a part of this report and is not incorporated by reference herein. We make available free of charge on our website or provide a link on our website to our Annual Report on Form 10‑K, Quarterly Reports on Form 10‑Q and Current Reports on Form 8‑K and any amendments to those reports filed or furnished pursuant to Section 13(a) or 15(d) of the Exchange Act, as soon as reasonably practicable after those reports are electronically filed with, or furnished to, the SEC. To access these filings, go to the “Investor Resources” section of our website and then click on “SEC Filings.” You may also read and copy any document we file with the SEC at the SEC’s public reference room located at 100 F Street, N.E., Washington, DC 20549. Please call the SEC at 1‑800‑SEC‑0330 for further information on the public reference room. In addition, these reports and the other documents we file with the SEC are available at a website maintained by the SEC at http://www.sec.gov.
 

28


ITEM 1A.  RISK FACTORS
Summary of Risks
Our businesses are subject to a number of inherent risks. We believe that the primary risks affecting our businesses and an investment in our shares are:
a complex regulatory and tax environment involving rules and regulations (both domestic and foreign), some of which are outdated relative to today’s complex financial activities and some of which are subject to political influence, which could restrict or require us to adjust our operations or the operations of our funds or portfolio companies and subject us to increased compliance costs and administrative burdens, as well as restrictions on our business activities;
poor performance by our funds due to market conditions, political actions or environments, monetary and fiscal policy or other conditions beyond our control;
the reputational harm that we would experience as a result of inappropriately addressing conflicts of interest, poor performance by the investments we manage or the actual or alleged failure by us, our employees, our funds or our portfolio companies to comply with applicable regulations in an increasingly complex political and regulatory environment;
potential variability in our period to period earnings due primarily to mark‑to‑market valuations of our funds’ investments. As a result of this variability, the market price of our common shares may be volatile and subject to fluctuations; the increasing demands of the investing community, including the potential for fee compression and changes to other terms, which could materially adversely affect our revenues; and
an investment in our shares is not an investment in our underlying funds. Moreover, there can be no assurance that projections respecting performance of our underlying funds or unrealized values will be achieved.
Risks Related to Our Businesses
Difficult market and political conditions may adversely affect our businesses in many ways, including by reducing the value or hampering the performance of the investments made by our funds or reducing the ability of our funds to raise or deploy capital, each of which could materially reduce our revenue, net income and cash flow and adversely affect our financial prospects and condition.
Our businesses are materially affected by conditions in the global financial markets and economic and political conditions throughout the world, such as interest rates, the availability and cost of credit, inflation rates, economic uncertainty, changes in laws (including laws relating to our taxation, taxation of our investors and the possibility of changes to regulations applicable to alternative asset managers), trade barriers, commodity prices, currency exchange rates and controls and national and international political circumstances (including wars, terrorist acts and security operations). These factors are outside of our control and may affect the level and volatility of securities prices and the liquidity and value of investments, and we may not be able to or may choose not to manage our exposure to these conditions.
Global financial markets have experienced heightened volatility in recent periods, including as a result of economic and political events in or affecting the world’s major economies. For example, the decision of the People’s Bank of China in January 2016 to reduce the foreign exchange value of the renminbi and subsequent slowdown in China’s industrial sector, the June 2016 referendum in the UK in favor of exiting the EU and subsequent uncertainty regarding the timing and terms of the exit, the 2016 U.S. presidential and congressional election and resulting uncertainty regarding potential shifts in U.S. and foreign, trade, economic and other policies, and, more recently, concerns over increasing interest rates (particularly short-term rates) and uncertainty regarding the short- and long-term effects of tax reform in the United States, have precipitated market volatility. In addition, numerous structural dynamics and persistent market trends have exacerbated volatility generally. Concerns over significant declines in the commodities markets, the implementation by central banks of synchronized global monetary tightening, sluggish economic expansion in non-U.S. economies, including continued concerns over growth prospects in China and emerging markets, growing debt loads for certain countries and uncertainty about the consequences of the U.S. and other governments withdrawing monetary stimulus measures all highlight the fact that economic conditions remain unpredictable and volatile. As a result, although global economies experienced widespread growth in 2017, there is a high risk of significant ongoing volatility. Moreover, there is a risk of both sector-specific and broad based corrections and/or downturns in the equity and credit markets. For example, in February 2018, global equity markets experienced a widespread sell-off, and bonds have also declined in value. Any of the foregoing could

29


have a significant impact on the markets in which we operate and a material adverse impact on our business prospects and financial condition.
Further, the transition of leadership following the 2016 U.S. presidential and congressional elections, the current U.S. political environment and the resulting uncertainties regarding actual and potential shifts in U.S. foreign, trade, economic and other policies under the new administration have led to further disruption, instability and volatility in the global markets. There can be no assurance these market conditions will not continue or worsen in the future.
A number of factors have had and may continue to have an adverse impact on credit markets in particular. The weakness and the uncertainty regarding the stability of the oil and gas markets resulted in a tightening of credit across multiple sectors. The low price of oil increased default risk among borrowers that have exposure to the energy sector. In addition, following a sustained period of historically low interest rate levels, the Federal Reserve has raised the federal funds rate on multiple occasions since December 2015. Short-term interest rates have risen by 90 to 120 basis points (bps) since the U.S. presidential election in November 2016, with 10 to 20 bps of such amount attributable to increases seen between January 1, 2018 and February 8, 2018. Changes in and uncertainty surrounding interest rates may have a material effect on our business, particularly with respect to the cost and availability of financing for significant acquisition and disposition transactions. Furthermore, some of the provisions under the newly enacted tax law in the United States, Public Law No. 115-97 (the “Tax Cuts and Jobs Act”) could have a negative impact on the cost of financing and dampen the attractiveness of credit. Moreover, while conditions in the U.S. economy have generally improved since the credit crisis, many other economies continue to experience weakness, tighter credit conditions and a decreased availability of foreign capital. Since credit represents a significant portion of our business and ongoing strategy, any of the foregoing could have a material adverse impact on our business prospects and financial condition.
These and other conditions in the global financial markets and the global economy have resulted in, and may continue to result in, adverse consequences for us and many of our funds, each of which could adversely affect the business of such funds, restrict such funds’ investment activities, impede such funds’ ability to effectively achieve their investment objectives and result in lower returns than we anticipated at the time certain of our investments were made. More specifically, these economic conditions could adversely affect our operating results by causing:
decreases in the market value of securities, debt instruments or investments held by some of our funds;
illiquidity in the market, which could adversely affect transaction volumes and the pace of realization of our funds’ investments or otherwise restrict the ability of our funds to realize value from their investments, thereby adversely affecting our ability to generate incentive or other income;
our assets under management to decrease, thereby lowering a portion of our management fees payable by our funds to the extent they are based on market values; and
increases in costs or reduced availability of financial instruments that finance our funds.
During periods of difficult market conditions or slowdowns (which may be across one or more industries, sectors or geographies), companies in which we invest may experience decreased revenues, financial losses, credit rating downgrades, difficulty in obtaining access to financing and increased funding costs. During such periods, these companies may also have difficulty in expanding their businesses and operations and be unable to meet their debt service obligations or other expenses as they become due, including expenses payable to us. Negative financial results in our funds’ portfolio companies may reduce the value of our portfolio companies, the net asset value of our funds and the investment returns for our funds, which could have a material adverse effect on our operating results and cash flow. In addition, such conditions would increase the risk of default with respect to credit-oriented or debt investments. Our funds may be adversely affected by reduced opportunities to exit and realize value from their investments, by lower than expected returns on investments made prior to the deterioration of the credit markets and by our inability to find suitable investments for the funds to effectively deploy capital, which could adversely affect our ability to raise new funds and thus adversely impact our prospects for future growth.
Political and regulatory conditions, including the effects of negative publicity surrounding the financial industry in general and proposed legislation, could adversely affect our businesses or cause a material increase in our tax liability.
As a result of market disruptions and highly publicized financial scandals in recent years, regulators and investors have exhibited concerns over the integrity of the U.S. financial markets, and the businesses in which we operate both in the United States and outside the United States will be subject to new or additional regulations. We may be adversely affected as a result of new or revised legislation or regulations imposed by the SEC, the CFTC or other U.S. governmental regulatory authorities or self-

30


regulatory organizations that supervise the financial markets. We may also be adversely affected by changes in the interpretation or enforcement of existing laws and rules by these governmental authorities and self-regulatory organizations. See “-Regulatory changes and other developments in the United States and regulatory compliance failures could adversely affect our reputation, businesses and operations.”
Her Majesty’s Treasury (“HM Treasury”), the Organization for Economic Co-operation and Development (the “OECD”) and other government agencies in jurisdictions where we and our affiliates invest or conduct business have maintained a focus on issues related to the taxation of businesses, including multinational entities.
In the United Kingdom, the UK Criminal Finances Act 2017 creates two new separate corporate criminal offences: failure to prevent facilitation of UK tax evasion and failure to prevent facilitation of overseas tax evasion. The scope of the new law and guidance is extremely wide and could have an impact on Ares’ global businesses. Liability can be mitigated where the relevant business has in place reasonable prevention procedures. Separately, the United Kingdom has implemented transparency legislation that will require many large businesses to publish their UK tax strategies on their websites. As part of the publication requirement, organizations must disclose information on tax risk management and governance, tax planning, tax risk appetite and their approach to Her Majesty’s Revenue and Customs. These developments show that the United Kingdom is seeking to bring corporate tax matters further into the public domain. As a result, tax matters may pose an increased reputational risk to our business.
The OECD, which represents a coalition of member countries, has issued guidance through its Base Erosion and Profit Shifting (“BEPS”) project that contemplates changes to long standing international tax norms that determine each country’s jurisdiction to tax cross-border trade and profits. Several of the proposed measures, including measures covering treaty abuse, the deductibility of interest expense, local nexus requirements, transfer pricing and hybrid mismatch arrangements are potentially relevant to some of our structures and could have an adverse tax impact on our funds, investors and/or our portfolio companies. In June 2017, almost 70 countries (excluding the United States) formally signed the Multilateral Convention to Implement Tax Treaty Related Measures to Prevent BEPS (the “Convention”). These changes in law or guidance and additional proposals for reform, if enacted by the United States or by other countries in which we or our affiliates invest or conduct business, could adversely affect our investment returns, including, for example, by eliminating certain tax treaty benefits and increasing our tax compliance costs. Whether these or other proposals will be enacted by the United States or any foreign jurisdiction and in what form is unknown, as are the ultimate consequences of any such proposed legislation. See “-Risks Related to Taxation.”
Newly enacted laws, such as Tax Cuts and Jobs Act, or regulations and future changes in the U.S. taxation of businesses may impact our effective tax rate or may adversely affect our business, financial condition and operating results.
On December 22, 2017, the President signed into law the Tax Cuts and Jobs Act, which significantly changed the Code, including a reduction in the statutory corporate income tax rate to 21%, a new limitation on the deductibility of business interest expense, restrictions on the use of net operating loss carryforwards arising in taxable years beginning after December 31, 2017 and dramatic changes to the taxation of income earned from foreign sources and foreign subsidiaries. The Tax Cuts and Jobs Act also authorizes the Treasury Department to issue regulations with respect to the new provisions. We cannot predict how the changes in the Tax Cuts and Jobs Act, regulations, or other guidance issued under it or conforming or non-conforming state tax rules might affect us or our business. In addition, there can be no assurance that U.S. tax laws, including the corporate income tax rate, would not undergo significant changes in the near future.
Our business depends in large part on our ability to raise capital from investors. If we were unable to raise such capital, we would be unable to collect management fees or deploy such capital into investments, which would materially reduce our revenues and cash flow and adversely affect our financial condition.
Our ability to raise capital from investors depends on a number of factors, including many that are outside our control. Investors may downsize their investment allocations to alternative asset managers, including private funds and hedge funds, to rebalance a disproportionate weighting of their overall investment portfolio among asset classes. Poor performance of our funds, or regulatory or tax constraints, could also make it more difficult for us to raise new capital. Our investors and potential investors continually assess our funds’ performance independently and relative to market benchmarks and our competitors, which affects our ability to raise capital for existing and future funds. If economic and market conditions deteriorate or continue to be so volatile, we may be unable to raise sufficient amounts of capital to support the investment activities of future funds. If we were unable to successfully raise capital, our revenue and cash flow would be reduced, and our financial condition would be adversely affected. Furthermore, while our senior professional owners have committed substantial capital to our funds, commitments from new investors may depend on the commitments made by our senior professional owners to new funds and there can be no assurance that there will be further commitments to our funds, and any future investments by them in our funds or other alternative investment categories will likely depend on the performance of our funds, the performance of their overall investment portfolios and other investment opportunities available to them.

31


We depend on the Holdco Members, senior professionals and other key personnel, and our ability to retain them and attract additional qualified personnel is critical to our success and our growth prospects.
We depend on the diligence, skill, judgment, business contacts and personal reputations of the Holdco Members, senior professionals and other key personnel. Our future success will depend upon our ability to retain our senior professionals and other key personnel and our ability to recruit additional qualified personnel. These individuals possess substantial experience and expertise in investing, are responsible for locating and executing our funds’ investments, have significant relationships with the institutions that are the source of many of our funds’ investment opportunities and, in certain cases, have strong relationships with our investors. Therefore, if any of our senior professionals or other key personnel join competitors or form competing companies, it could result in the loss of significant investment opportunities, limit our ability to raise capital from certain existing investors or result in the loss of certain existing investors.
The departure or bad acts for any reason of any of our senior professionals, or a significant number of our other investment professionals, could have a material adverse effect on our ability to achieve our investment objectives, cause certain of our investors to withdraw capital they invest with us or elect not to commit additional capital to our funds or otherwise have a material adverse effect on our business and our prospects. The departure of some or all of those individuals could also trigger certain “key person” provisions in the documentation governing certain of our funds, which would permit the investors in those funds to suspend or terminate such funds’ investment periods or, in the case of certain funds, permit investors to withdraw their capital prior to expiration of the applicable lock-up date. We do not carry any “key person” insurance that would provide us with proceeds in the event of the death or disability of any of our senior professionals, and we do not have a policy that prohibits our senior professionals from traveling together. See “-Employee misconduct could harm us by impairing our ability to attract and retain investors and subjecting us to significant legal liability, regulatory scrutiny and reputational harm.”
We anticipate that it will be necessary for us to add investment professionals both to grow our businesses and to replace those who depart. However, the market for qualified investment professionals is extremely competitive, both in the United States and internationally, and we may not succeed in recruiting additional personnel or we may fail to effectively replace current personnel who depart with qualified or effective successors. Our efforts to retain and attract investment professionals may also result in significant additional expenses, which could adversely affect our profitability or result in an increase in the portion of our performance fees that we grant to our investment professionals. In the year ended December 31, 2017, we incurred equity compensation expenses of $69.7 million, and we expect these costs to continue to increase in the future as we increase the use of equity compensation awards to attract, retain and compensate employees.
Our failure to appropriately address conflicts of interest could damage our reputation and adversely affect our businesses.
As we have expanded and as we continue to expand the number and scope of our businesses, we increasingly confront potential conflicts of interest relating to our funds’ investment activities. Certain of our funds may have overlapping investment objectives, including funds that have different fee structures, and potential conflicts may arise with respect to our decisions regarding how to allocate investment opportunities among those funds. For example, a decision to receive material non-public information about a company while pursuing an investment opportunity for a particular fund may give rise to a potential conflict of interest when it results in our having to restrict the ability of other funds to trade in the securities of such company. We may also cause different Private Equity Group funds to invest in a single portfolio company, for example where the fund that made an initial investment no longer has capital available to invest. We may also cause different funds that we advise to purchase different classes of securities in the same portfolio company. For example, in the normal course of business our Credit Group funds acquire debt positions in companies in which our Private Equity Group funds own common equity securities. A direct conflict of interest could arise between the debt holders and the equity holders if such a company were to develop insolvency concerns. In addition, funds in one group could be restricted from selling their positions in such companies for extended periods because investment professionals in another group sit on the boards of such companies or because another part of the firm has received private information. Certain funds in different groups may invest alongside each other in the same security. On January 18, 2017, ARCC received an order from the SEC that permits ARCC and other business development companies and registered closed-end management investment companies managed by a subsidiary of us to co-invest in portfolio companies with each other and with affiliated investment funds (the “Co-investment Exemptive Order”). The different investment objectives or terms of such funds may result in a potential conflict of interest, including in connection with the allocation of investments between the funds made pursuant to the Co-investment Exemptive Order. In addition, conflicts of interest may exist in the valuation of our investments and regarding decisions about the allocation of specific investment opportunities among us and our funds and the allocation of fees and costs among us, our funds and their portfolio companies.
Though we believe we have appropriate means and oversight to resolve these conflicts, our judgment on any particular allocation could be challenged. While we have developed general guidelines regarding when two or more funds can invest in different parts of the same company’s capital structure and created a process that we employ to handle such conflicts if they arise,

32


our decision to permit the investments to occur in the first instance or our judgment on how to minimize the conflict could be challenged. If we fail to appropriately address any such conflicts, it could negatively impact our reputation and ability to raise additional funds and the willingness of counterparties to do business with us or result in potential litigation against us.
The investment management business is intensely competitive.
The investment management business is intensely competitive, with competition based on a variety of factors, including investment performance, business relationships, quality of service provided to investors, investor liquidity and willingness to invest, fund terms (including fees), brand recognition and business reputation. We compete with a number of private equity funds, specialized funds, hedge funds, corporate buyers, traditional asset managers, real estate development companies, commercial banks, investment banks, other investment managers and other financial institutions, as well as sovereign wealth funds.
Numerous factors increase our competitive risks, including, but not limited to:
a number of our competitors in some of our businesses have greater financial, technical, marketing and other resources and more personnel than we do;
some of our funds may not perform as well as competitors’ funds or other available investment products;
several of our competitors have raised significant amounts of capital, and many of them have similar investment objectives to ours, which may create additional competition for investment opportunities;
some of our competitors may have a lower cost of capital and access to funding sources that are not available to us, which may create competitive disadvantages for us with respect to our funds, particularly our funds that directly use leverage or rely on debt financing of their portfolio investments to generate superior investment returns;
some of our competitors may have higher risk tolerances, different risk assessments or lower return thresholds than us, which could allow them to consider a wider variety of investments and to bid more aggressively than us for investments that we want to make;
some of our competitors may be subject to less regulation and, accordingly, may have more flexibility to undertake and execute certain businesses or investments than we do and/or bear less compliance expense than we do;
some of our competitors may not have the same types of conflicts of interest as we do;
some of our competitors may have more flexibility than us in raising certain types of funds under the investment management contracts they have negotiated with their investors;
some of our competitors may have better expertise or be regarded by investors as having better expertise in a specific asset class or geographic region than we do;
our competitors that are corporate buyers may be able to achieve synergistic cost savings in respect of an investment, which may provide them with a competitive advantage in bidding for an investment;
our competitors have instituted or may institute low cost high speed financial applications and services based on artificial intelligence and new competitors may enter the asset management space using new investment platforms based on artificial intelligence; and
other industry participants may, from time to time, seek to recruit our investment professionals and other employees away from us.
Developments in financial technology, such as a distributed ledger technology (or blockchain), have the potential to disrupt the financial industry and change the way financial institutions, including investment managers, do business, and could exacerbate these competitive pressures.
We may lose investment opportunities in the future if we do not match investment valuations, structures and terms offered by our competitors. Alternatively, we may experience decreased profitability, rates of return and increased risks of loss if we match investment valuations, structures and terms offered by our competitors. Moreover, if we are forced to compete with other investment

33


managers on the basis of price when fundraising, we may not be able to maintain our current fund fee and carried interest terms. We have historically competed primarily on the performance of our funds and not on the level of our fees or carried interest relative to those of our competitors. However, there is a risk that fees and carried interest in the investment management industry will decline, without regard to the historical performance of a manager. Fee or carried interest reductions on existing or future funds, without corresponding decreases in our cost structure, would adversely affect our revenues and profitability.
In addition, the attractiveness of investments in our funds relative to other investment products could decrease depending on economic conditions. This competitive pressure could adversely affect our ability to make successful investments and limit our ability to raise future funds, either of which would adversely impact our businesses, revenues, results of operations and cash flow.
Lastly, institutional and individual investors are allocating increasing amounts of capital to alternative investment strategies. Several large institutional investors have announced a desire to consolidate their investments in a more limited number of managers. We expect that this will cause competition in our industry to intensify and could lead to a reduction in the size and duration of pricing inefficiencies that many of our funds seek to exploit.
Poor performance of our funds would cause a decline in our revenue and results of operations, may obligate us to repay performance fees previously paid to us and could adversely affect our ability to raise capital for future funds.
We derive revenues primarily from:
management fees, which are based generally on the amount of capital committed to or invested by our funds;
performance fees, which are based on the performance of our funds; and
returns on investments of our own capital in the funds we sponsor and manage.
When any of our funds perform poorly, either by incurring losses or underperforming benchmarks, as compared to our competitors or otherwise, our investment record suffers. As a result, our performance fees may be adversely affected and, all else being equal, the value of our assets under management could decrease, which may, in turn, reduce our management fees. Moreover, we may experience losses on investments of our own capital in our funds as a result of poor investment performance. If a fund performs poorly, we will receive little or no performance fees with regard to the fund and little income or possibly losses from our own principal investment in such fund. Furthermore, if, as a result of poor performance or otherwise, a fund does not achieve total investment returns that exceed a specified investment return threshold over the life of the fund or other measurement period, we may be obligated to repay the amount by which performance fees that were previously distributed or paid to us exceeds amounts to which we were entitled. Poor performance of our funds could also make it more difficult for us to raise new capital. Investors in our closed-end funds may decline to invest in future closed-end funds we raise as a result of poor performance. Investors in our open-ended funds may redeem their investment as a result of poor performance. Poor performance of our publicly traded funds may result in stockholders selling their stock, thereby causing a decline in the stock price and limiting our ability to access capital. A failure to grow the assets of such funds will limit our ability to earn additional management fees and performance fees, and will ultimately affect our operating results. Our fund investors and potential fund investors continually assess our funds’ performance independently and relative to market benchmarks and our competitors, and our ability to raise capital for existing and future funds and avoid excessive redemption levels depends on our funds’ performance. Accordingly, poor fund performance may deter future investment in our funds and thereby decrease the capital invested in our funds and, ultimately, our management fee income. Alternatively, in the face of poor fund performance, investors could demand lower fees or fee concessions for existing or future funds which would likewise decrease our revenue.
ARCC’s management fee comprises a significant portion of our management fees and a reduction in fees from ARCC could have an adverse effect on our revenues and results of operations.
The management fees we receive from ARCC (including fees attributable to ARCC Part I Fees) comprise a significant percentage of our management fees. The investment advisory agreement we have with ARCC categorizes the fees we receive as: (a) base management fees, which are paid quarterly and generally increase or decrease based on ARCC’s total assets, (b) fees based on ARCC’s net investment income (before ARCC Part I Fees and ARCC Part II Fees), which are paid quarterly (“ARCC Part I Fees”) and (c) fees based on ARCC’s net capital gains, which are paid annually (“ARCC Part II Fees”). We classify the ARCC Part I Fees as management fees because they are paid quarterly, are predictable and recurring in nature, are not subject to repayment (or contingent repayment obligations) and are generally expected to be cash-settled each quarter. If ARCC’s total assets or its net investment income were to decline significantly for any reason, including, without limitation, due to mark-to-market accounting requirements, the poor performance of its investments or the failure to successfully access or invest capital, the amount

34


of the fees we receive from ARCC, including the base management fee and the ARCC Part I Fees, would also decline significantly and/or may be subject to deferral, which could have an adverse effect on our revenues and results of operations. In addition, because the ARCC Part II Fees are not paid unless ARCC achieves cumulative realized capital gains (net of realized capital losses and unrealized capital depreciation), ARCC’s Part II Fees payable to us are variable and not predictable. We may also, from time to time, waive or voluntarily defer any fees payable by ARCC in connection with strategic transactions.
Our investment advisory and management agreement with ARCC renews for successive annual periods subject to the approval of ARCC’s board of directors or by the affirmative vote of the holders of a majority of ARCC’s outstanding voting securities. In addition, as required by the Investment Company Act, both ARCC and its investment adviser have the right to terminate the agreement without penalty upon 60 days’ written notice to the other party. Termination or non-renewal of this agreement would reduce our revenues significantly and could have a material adverse effect on our financial condition.
We may not be able to maintain our current fee structure as a result of industry pressure from fund investors to reduce fees, which could have an adverse effect on our profit margins and results of operations.
We may not be able to maintain our current fee structure as a result of industry pressure from fund investors to reduce fees. Although our investment management fees vary among and within asset classes, historically we have competed primarily on the basis of our performance and not on the level of our investment management fees relative to those of our competitors. In recent years, however, there has been a general trend toward lower fees in the investment management industry. In September 2009, the Institutional Limited Partners Association (“ILPA”) published a set of Private Equity Principles (the “Principles”) which were revised in January 2011. The Principles were developed to encourage discussion between limited partners and general partners regarding private equity fund partnership terms. Certain of the Principles call for enhanced “alignment of interests” between general partners and limited partners through modifications of some of the terms of fund arrangements, including proposed guidelines for fees and performance income structures. We promptly provided ILPA with our endorsement of the Principles, representing an indication of our general support for the efforts of ILPA. More recently, institutional investors have been increasing pressure to reduce management and investment fees charged by external managers, whether through direct reductions, deferrals, rebates or other means. In addition, we may be asked by investors to waive or defer fees for various reasons, including during economic downturns or as a result of poor performance of our funds. We may not be successful in providing investment returns and service that will allow us to maintain our current fee structure. Fee reductions on existing or future new businesses could have an adverse effect on our profit margins and results of operations. For more information about our fees see “Item 7. Management’s Discussion and Analysis of Financial Condition and Results of Operations.”
Investors in our funds may be unwilling to commit new capital to our funds because we are a public company, which could have a material adverse effect on our business and financial condition.
Some investors in our funds may have concerns that as a public company our attention is bifurcated between investors in our funds and the public shareholders, resulting in potential conflicts of interest. Some investors in our funds may believe that as a public company we strive for near-term profit instead of superior risk-adjusted returns for investors in our funds over time or grow our assets under management for the purpose of generating additional management fees without regard to whether we believe there are sufficient investment opportunities to effectively deploy the additional capital. There can be no assurance that we will be successful in our efforts to address such concerns or to convince investors in our funds that our status as a public company does not and will not affect our longstanding priorities or the way we conduct our businesses. A decision by a significant number of investors in our funds not to commit additional capital to our funds or to cease doing business with us altogether, or our failure to continue to raise capital, could inhibit our ability to achieve our investment objectives and may have a material adverse effect on our business and financial condition.
Rapid growth of our businesses, particularly outside the United States, may be difficult to sustain and may place significant demands on our administrative, operational and financial resources.
Our assets under management have grown significantly in the past, and we are pursuing further growth in the near future, both organic and through acquisitions. Our rapid growth has placed, and planned growth, if successful, will continue to place, significant demands on our legal, accounting and operational infrastructure, and has increased expenses. The complexity of these demands, and the expense required to address them, is a function not simply of the amount by which our assets under management has grown, but of the growth in the variety and complexity of, as well as the differences in strategy between, our different funds. In addition, we are required to continuously develop our systems and infrastructure in response to the increasing sophistication of the investment management market and legal, accounting, regulatory and tax developments.

35


Our future growth will depend in part on our ability to maintain an operating platform and management system sufficient to address our growth and will require us to incur significant additional expenses and to commit additional senior management and operational resources. As a result, we face significant challenges:
in maintaining adequate financial, regulatory (legal, tax and compliance) and business controls;
in providing current and future investors with accurate and consistent reporting;
in implementing new or updated information and financial systems and procedures; and
in training, managing and appropriately sizing our work force and other components of our businesses on a timely and cost-effective basis.
We may not be able to manage our expanding operations effectively or be able to continue to grow, and any failure to do so could adversely affect our ability to generate revenue and control our expenses.
In addition, pursuing investment opportunities outside the United States presents challenges not faced by U.S. investments, such as different legal and tax regimes and currency fluctuations, which require additional resources to address. To accommodate the needs of global investors and strategies we must structure investment products in a manner that addresses tax, regulatory and legislative provisions in different, and sometimes multiple, jurisdictions. Further, in conducting business in foreign jurisdictions, we are often faced with the challenge of ensuring that our activities are consistent with U.S. or other laws with extraterritorial application, such as the USA PATRIOT Act and the U.S. Foreign Corrupt Practices Act (the “FCPA”). Moreover, actively pursuing international investment opportunities may require that we increase the size or number of our international offices. Pursuing non-U.S. fund investors means that we must comply with international laws governing the sale of interests in our funds, different investor reporting and information processes and other requirements. As a result, we are required to continuously develop our systems and infrastructure, including employing and contracting with foreign businesses and entities, in response to the increasing complexity and sophistication of the investment management market and legal, accounting and regulatory situations. This growth has required, and will continue to require, us to incur significant additional expenses and to commit additional senior management and operational resources. There can be no assurance that we will be able to manage or maintain appropriate oversight over our expanding international operations effectively or that we will be able to continue to grow this part of our businesses, and any failure to do so could adversely affect our ability to generate revenues and control our expenses.
We may enter into new lines of business and expand into new investment strategies, geographic markets and businesses, each of which may result in additional risks and uncertainties in our businesses.
We intend, if market conditions warrant, growing our businesses by increasing assets under management in existing businesses and expanding into new investment strategies, geographic markets and businesses. Our partnership agreement permits us to enter into new lines of business, make strategic investments or acquisitions and enter into joint ventures. Accordingly, we may pursue growth through acquisitions of other investment management companies, acquisitions of critical business partners or other strategic initiatives, which may include entering into new lines of business. In addition, consistent with our past experience, we expect opportunities will arise to acquire other alternative or traditional asset managers.
Attempts to expand our businesses involve a number of special risks, including some or all of the following:
the required investment of capital and other resources;
the diversion of management’s attention from our core businesses;
the assumption of liabilities in any acquired business;
the disruption of our ongoing businesses;
entry into markets or lines of business in which we may have limited or no experience;
increasing demands on our operational and management systems and controls;
compliance with or applicability to our business or our portfolio companies of regulations and laws, including, in particular, local regulations and laws (for example, consumer protection related laws) and customs in the numerous global jurisdictions in which we operate and the impact that noncompliance or even perceived noncompliance could have on us and our portfolio companies;

36


potential increase in investor concentration; and
the broadening of our geographic footprint, increasing the risks associated with conducting operations in certain foreign jurisdictions where we currently have no presence.
Entry into certain lines of business may subject us to new laws and regulations with which we are not familiar, or from which we are currently exempt, and may lead to increased litigation and regulatory risk. It could also impact and affect our existing businesses, which might otherwise not be subject to such laws and regulations. If a new business does not generate sufficient revenues or if we are unable to efficiently manage our expanded operations, our results of operations will be adversely affected. Our strategic initiatives may include joint ventures, in which case we will be subject to additional risks and uncertainties in that we may be dependent upon, and subject to liability, losses or reputational damage relating to systems, controls and personnel that are not under our control. Because we have not yet identified these potential new investment strategies, geographic markets or lines of business, we cannot identify all of the specific risks we may face and the potential adverse consequences on us and their investment that may result from any attempted expansion.
If we are unable to consummate or successfully integrate development opportunities, acquisitions or joint ventures, we may not be able to implement our growth strategy successfully.
Our growth strategy is based, in part, on the selective development or acquisition of asset management businesses, advisory businesses or other businesses complementary to our business where we think we can add substantial value or generate substantial returns. The success of this strategy will depend on, among other things: (a) the availability of suitable opportunities, (b) the level of competition from other companies that may have greater financial resources, (c) our ability to value potential development or acquisition opportunities accurately and negotiate acceptable terms for those opportunities, (d) our ability to obtain requisite approvals and licenses from the relevant governmental authorities and to comply with applicable laws and regulations without incurring undue costs and delays, (e) our ability to identify and enter into mutually beneficial relationships with venture partners, (f) our ability to properly manage conflicts of interest and (g) our ability to integrate personnel at acquired businesses into our operations and culture.
This strategy also contemplates the use of our publicly traded common shares as acquisition consideration. Volatility or declines in the trading price of our common shares may make our common shares less attractive to acquisition targets. Moreover, even if we are able to identify and successfully complete an acquisition, we may encounter unexpected difficulties or incur unexpected costs associated with integrating and overseeing the operations of the new businesses. If we are not successful in implementing our growth strategy, our business, financial results and the market price for our common shares may be adversely affected.
Extensive regulation in the United States affects our activities, increases the cost of doing business and creates the potential for significant liabilities and penalties that could adversely affect our businesses and results of operations.
Our businesses are subject to extensive regulation, including periodic examinations, by governmental agencies and self-regulatory organizations in the jurisdictions in which we operate. The SEC oversees the activities of our subsidiaries that are registered investment advisers under the Investment Advisers Act. Since the first quarter of 2014, FINRA as well as the SEC has overseen the activities of our wholly owned subsidiary AIS as a registered broker-dealer. We are subject to audits by the Defense Security Service to determine whether we are under foreign ownership, control or influence. In addition, we regularly rely on exemptions from various requirements of the Securities Act, the Exchange Act, the Investment Company Act, the Commodity Exchange Act and the U.S. Employee Retirement Income Security Act of 1974 (“ERISA”). These exemptions are sometimes highly complex and may in certain circumstances depend on compliance by third parties who we do not control. If for any reason these exemptions were to be revoked or challenged or otherwise become unavailable to us, such action could increase our cost of doing business or subject us to regulatory action or third-party claims, which could have a material adverse effect on our businesses. For example, in 2013 the SEC amended Rule 506 of Regulation D under the Securities Act to impose “bad actor” disqualification provisions that ban an issuer from offering or selling securities pursuant to the safe harbor in Rule 506 if the issuer, or any other “covered person,” is the subject of a criminal, regulatory or court order or other “disqualifying event” under the rule which has not been waived by the SEC. The definition of a “covered person” under the rule includes an issuer’s directors, general partners, managing members and executive officers and promoters and persons compensated for soliciting investors in the offering. Accordingly, our ability to rely on Rule 506 to offer or sell securities would be impaired if we or any “covered person” is the subject of a disqualifying event under the rule and we are unable to obtain a waiver or, in certain circumstances, terminate our involvement with such “covered person”.
The SEC has indicated that investment advisors who receive transaction-based compensation for investment banking or acquisition activities relating to fund portfolio companies may be required to register as broker-dealers. Specifically, the SEC staff

37


has noted that if a firm receives fees from a fund portfolio company in connection with the acquisition, disposition or recapitalization of such portfolio company, such activities could raise broker-dealer concerns under applicable regulations related to broker dealers. If we receive such transaction fees and the SEC takes the position that such activities render us a “broker” under the applicable rules and regulations of the Exchange Act, we could be subject to additional regulation. If receipt of transaction fees from a portfolio company is determined to require a broker-dealer license, receipt of such transaction fees in the past or in the future during any time when we did not or do not have a broker-dealer license could subject us to liability for fines, penalties, damages, rescission or other equitable remedies.
Since 2010, states and other regulatory authorities have begun to require investment managers to register as lobbyists. We have registered as such in a number of jurisdictions, including California, Illinois, New York, Pennsylvania and Kentucky. Other states or municipalities may consider similar legislation or adopt regulations or procedures with similar effect. These registration requirements impose significant compliance obligations on registered lobbyists and their employers, which may include annual registration fees, periodic disclosure reports and internal recordkeeping, and may also prohibit the payment of contingent fees.
Each of the regulatory bodies with jurisdiction over us has regulatory powers dealing with many aspects of financial services, including the authority to grant, and in specific circumstances to cancel, permissions to carry on particular activities. A failure to comply with the obligations imposed by the Investment Advisers Act, including recordkeeping, advertising and operating requirements, disclosure obligations and prohibitions on fraudulent activities, could result in investigations, sanctions and reputational damage. We are involved regularly in trading activities that implicate a broad number of U.S. and foreign securities and tax law regimes, including laws governing trading on inside information, market manipulation and a broad number of technical trading requirements that implicate fundamental market regulation policies. Violation of these laws could result in severe restrictions on our activities and damage to our reputation.
Compliance with existing and new regulations subjects us to significant costs. Moreover, our failure to comply with applicable laws or regulations, including labor and employment laws, could result in fines, censure, suspensions of personnel or other sanctions, including revocation of the registration of our relevant subsidiaries as investment advisers or registered broker-dealers. The regulations to which our businesses are subject are designed primarily to protect investors in our funds and to ensure the integrity of the financial markets. They are not designed to protect our shareholders. Even if a sanction is imposed against us, one of our subsidiaries or our personnel by a regulator for a small monetary amount, the costs incurred in responding to such matters could be material, the adverse publicity related to the sanction could harm our reputation, which in turn could have a material adverse effect on our businesses in a number of ways, making it harder for us to raise new funds and discouraging others from doing business with us.
In the past several years, the financial services industry, and private equity in particular, has been the subject of heightened scrutiny by regulators around the globe. In particular, the SEC and its staff have focused more narrowly on issues relevant to alternative asset management firms, including by forming specialized units devoted to examining such firms and, in certain cases, bringing enforcement actions against the firms, their principals and employees. In recent periods there have been a number of enforcement actions within the industry, and it is expected that the SEC will continue to pursue enforcement actions against private fund managers. This increased enforcement activity may cause us to reevaluate certain practices and adjust our compliance control function as necessary and appropriate.
While the SEC’s recent list of examination priorities includes such items as cybersecurity compliance and controls and conducting risk-based examinations of never-before-examined investment advisory firms, it is generally expected that the SEC’s oversight of alternative asset managers will continue to focus substantially on concerns related to transparency and investor disclosure practices.  Although the SEC has cited improvements in disclosures and industry practices in this area, it has also indicated that there is room for improvement in particular areas, including fees and expenses (and the allocation of such fees and expenses) and co-investment practices. To this end, many firms have received inquiries during examinations or directly from the SEC’s Division of Enforcement regarding various transparency-related topics, including the acceleration of monitoring fees, the allocation of broken-deal expenses, the disclosure of operating partner or operating executive compensation, outside business activities of firm principals and employees, group purchasing arrangements and general conflicts of interest disclosures. In addition, our Private Equity Group funds have engaged in the past and may engage from time to time advisors who often work with our investment teams during due diligence, provide board-level governance and support and advise portfolio company leadership. Advisors generally are third parties and typically retained by us pursuant to consulting agreements. In some cases, an operating executive may be retained by a portfolio company directly and in such instances the portfolio company may compensate the operating executive directly (meaning that investors in our Private Equity Group funds may indirectly bear the operating executive’s compensation). While we believe we have made appropriate and timely disclosures regarding the engagement and compensation of these advisors, the SEC staff may disagree.

38


Regulations governing ARCC’s operation as a business development company affect its ability to raise, and the way in which it raises, additional capital.
As a business development company, ARCC operates as a highly regulated business within the provisions of the Investment Company Act. Many of the regulations governing business development companies have not been modernized within recent securities laws amendments and restrict, among other things, leverage incurrence, co-investments and other transactions with other entities within the Ares Operating Group. Certain of our funds may be restricted from engaging in transactions with ARCC and its subsidiaries.
As a business development company registered under the Investment Company Act, ARCC may issue debt securities or preferred stock and borrow money from banks or other financial institutions, which we refer to collectively as “senior securities,” up to the maximum amount permitted by the Investment Company Act. Under the provisions of the Investment Company Act, ARCC is permitted, as a business development company, to incur indebtedness or issue senior securities only in amounts such that its asset coverage, as calculated pursuant to the Investment Company Act, equals at least 200% after each such incurrence or issuance. If the value of its assets declines, it may be unable to satisfy this test. If that happens, it may be required to sell a portion of its investments and, depending on the nature of its leverage, repay a portion of its indebtedness at a time when such sales may be disadvantageous. Business development companies may issue and sell common stock at a price below net asset value per share only in limited circumstances, one of which is during an approximately one-year period after obtaining stockholder approval for such issuance in accordance with the Investment Company Act. ARCC’s stockholders have, in the past, approved such issuances so that during the subsequent 12-month period, ARCC may, in one or more public or private offerings of its common stock, sell or otherwise issue shares of its common stock at a price below the then-current net asset value per share, subject to certain conditions including parameters on the level of permissible dilution, approval of the sale by a majority of its independent directors and a requirement that the sale price be not less than approximately the market price of the shares of its common stock at specified times, less the expenses of the sale. ARCC may ask its stockholders for additional approvals from year to year. There can be no assurance that such approvals will be obtained.
Our publicly traded investment vehicles are subject to regulatory complexities that limit the way in which they do business and may subject them to a higher level of regulatory scrutiny.
Our publicly traded investment vehicles operate under a complex regulatory environment. Such companies require the application of complex tax and securities regulations and may entail a higher level of regulatory scrutiny. In addition, regulations affecting our publicly traded investment vehicles generally affect their ability to take certain actions. For example, certain of our publicly traded vehicles have elected to be treated as a REIT or RIC for U.S. federal income tax purposes. To maintain their status as a RIC or a REIT, such vehicles must meet, among other things, certain source of income, asset diversification and annual distribution requirements. ARCC and our publicly traded closed-end fund are subject to complex rules under the Investment Company Act, including rules that restrict certain of our funds from engaging in transactions with ARCC or the closed-end fund. For example, ARCC is required to generally distribute to its stockholders at least 90% of its investment company taxable income to maintain its RIC status and, subject to certain exceptions, ARCC is generally prohibited from issuing and selling its common stock at a price below net asset value per share and from incurring indebtedness (including for this purpose, preferred stock), if ARCC’s asset coverage, as calculated pursuant to the Investment Company Act, equals less than 200% after such incurrence.
Failure to comply with “pay to play” regulations implemented by the SEC and certain states, and changes to the “pay to play” regulatory regimes, could adversely affect our businesses.
In recent years, the SEC and several states have initiated investigations alleging that certain private equity firms and hedge funds or agents acting on their behalf have paid money to current or former government officials or their associates in exchange for improperly soliciting contracts with state pension funds. In June 2010, the SEC approved Rule 206(4)-5 under the Investment Advisers Act regarding “pay to play” practices by investment advisers involving campaign contributions and other payments to government officials able to exert influence on potential government entity clients. Among other restrictions, the rule prohibits investment advisers from providing advisory services for compensation to a government entity for two years, subject to very limited exceptions, after the investment adviser, its senior executives or its personnel involved in soliciting investments from government entities make contributions to certain candidates and officials in a position to influence the hiring of an investment adviser by such government entity. Advisers are required to implement compliance policies designed, among other matters, to track contributions by certain of the adviser’s employees and engagements of third parties that solicit government entities and to keep certain records to enable the SEC to determine compliance with the rule. In addition, there have been similar rules on a state level regarding “pay to play” practices by investment advisers. FINRA recently adopted its own set of “pay to play” regulations, which went into effect on August 20, 2017, that are similar to the SEC’s regulations.

39


As we have a significant number of public pension plans that are investors in our funds, these rules could impose significant economic sanctions on our businesses if we or one of the other persons covered by the rules make any such contribution or payment, whether or not material or with an intent to secure an investment from a public pension plan. We may also acquire other investment managers who are not subject to the same restrictions as us, but whose activity, and the activity of their principals, prior to our ownership could affect our fundraising. In addition, such investigations may require the attention of senior management and may result in fines if any of our funds are deemed to have violated any regulations, thereby imposing additional expenses on us. Any failure on our part to comply with these rules could cause us to lose compensation for our advisory services or expose us to significant penalties and reputational damage.
The short-term and long-term impact of the Basel III capital standards is uncertain.
In June 2011, the Basel Committee on Banking Supervision, an international trade body comprised of senior representatives of bank supervisory authorities and central banks from 27 countries, including the United States and the EU, announced the final framework for a comprehensive set of capital and liquidity standards, commonly referred to as “Basel III,” for internationally active banking organizations and certain other types of financial institutions. These new standards, which will be fully phased in by 2019, will require banks to hold more capital, predominantly in the form of common equity, than under the current capital framework. Implementation of Basel III will require implementing regulations and guidelines by member countries. In July 2013, the U.S. federal banking regulators announced the adoption of final regulations to implement Basel III for U.S. banking organizations, subject to various transition periods. The EU implemented Basel III in June 2013. In April 2014, U.S. regulators adopted rules requiring enhanced supplementary leverage ratio standards beginning January 1, 2018, which impose capital requirements more stringent than those of the Basel III standards for the most systematically significant banking organizations in the United States. In January 2016, the Basel Committee published its revised capital requirements for market risk, known as Fundamental Review of the Trading Book (“FRTB”), which are expected to generally result in higher global capital requirements for banks that could, in turn, reduce liquidity and increase financing and hedging costs. The impact of FRTB will not be known until after any resulting rules are finalized by the U.S. federal bank regulatory agencies. Compliance with the Basel III standards, the supplemental regulatory standards adopted by U.S. regulators and FRTB may result in significant costs to banking organizations, which in turn may result in higher borrowing costs for the private sector and reduced access to certain types of credit.
Regulatory changes and other developments in the United States and regulatory compliance failures could adversely affect our reputation, businesses and operations.
In July 2010, the Dodd-Frank Act was signed into law and has imposed significant regulations on nearly every aspect of the U.S. financial services industry. The Dodd-Frank Act established a ten voting-member Financial Stability Oversight Council (the “Council”), an interagency body chaired by the Secretary of the Treasury, to identify and manage systemic risk in the financial system and improve interagency cooperation. Under the Dodd-Frank Act, the Council has the authority to review the activities of certain nonbank financial firms engaged in financial activities that are designated as “systemically important,” meaning, among other things, evaluating the impact of the distress of the financial firm on the stability of the U.S. economy. If we were designated as such, it would result in increased regulation of our businesses, including the imposition of capital, leverage, liquidity and risk management standards, credit exposure reporting and concentration limits, restrictions on acquisitions and annual stress tests by the Federal Reserve.
In October 2011, the Federal Reserve and other federal regulatory agencies issued a proposed rule implementing a section of the Dodd-Frank Act that has become known as the “Volcker Rule.” In December 2013, the Federal Reserve and other federal regulatory agencies adopted a final rule implementing the Volcker Rule. The Volcker Rule generally prohibits insured banks or thrifts, any bank holding company or savings and loan holding company, any non-U.S. bank with a U.S. branch, agency or commercial lending company and any subsidiaries and affiliates of such entities, regardless of geographic location, from investing in or sponsoring “covered funds,” which include private equity funds or hedge funds and certain other proprietary activities. The effects of the Volcker Rule are uncertain but it is in any event likely to curtail various banking activities that in turn could result in uncertainties in the financial markets as well as our business. The final Volcker Rule became effective on April 1, 2014, and, except with respect to certain foreign banking entities, the conformance period ended on July 21, 2017. It contains exemptions for certain “permitted activities” that would enable certain institutions subject to the Volcker Rule to continue investing in covered funds under certain conditions. Although we do not currently anticipate that the Volcker Rule will adversely affect our fundraising to any significant extent, there could be adverse implications on our ability to raise funds from the types of entities mentioned above as a result of this prohibition.
Pursuant to the Dodd-Frank Act, regulation of the U.S. derivatives market is bifurcated between the CFTC and the SEC. Under the Dodd-Frank Act, the CFTC has jurisdiction over swaps and the SEC has jurisdiction over security-based swaps. As part of its Dodd-Frank Act related rule-making process, the CFTC made changes to its rules with respect to the registration and oversight

40


of CPOs. As a result of the CFTC’s revisions to these rules, all swaps (other than security-based swaps) are now included in the definition of commodity interests. As a result, funds that utilize swaps (whether or not related to a physical commodity) as part of their business model may fall within the statutory definition of a commodity pool. If a fund qualifies as a commodity pool, then, absent an available exemption, the operator of such fund is required to register with the CFTC as a CPO. Registration with the CFTC renders such CPO subject to regulation, including with respect to disclosure, reporting, recordkeeping and business conduct, which could significantly increase operating costs by requiring additional resources.
The Dodd-Frank Act requires the CFTC, the SEC and other regulatory authorities to promulgate certain rules relating to the regulation of the derivatives market. Such rules require or will require the registration of certain market participants, the clearing of certain derivatives contracts through central counterparties, the execution of certain derivatives contracts on electronic platforms, as well as reporting and recordkeeping of derivatives transactions. The Dodd-Frank Act also provides expanded enforcement authority to the CFTC and SEC. While certain rules have been promulgated and are already in effect, the rulemaking and implementation process is still ongoing. In particular, the CFTC has finalized most of its rules under the Dodd-Frank Act, and the SEC has proposed a number of rules regarding security-based swaps but has only finalized some of these rules. We cannot therefore yet predict the ultimate effect of the rules and regulations on our business.
Under CFTC and SEC rules, an entity may be required to register as a MSP or MSBSP if it has substantial swaps or security-based swaps positions or has substantial counterparty exposure from its swaps or security-based swaps positions. If any of our funds were required to register as an MSP or MSBSP, it could make compliance more expensive, affect the manner in which we conduct our businesses and adversely affect our profitability. Additionally, if any of our funds qualify as “special entities” under CFTC rules, it could make it more difficult for them to enter into derivatives transactions or make such transactions more expensive.
Pursuant to rules finalized by the CFTC in December 2012 and September 2016, certain classes of interest rate swaps and certain classes of credit default swaps are subject to mandatory clearing, unless an exemption applies. Many of these swaps are also subject to mandatory trading on designated contract markets or swap execution facilities. At this time, the CFTC has not proposed any rules designating other classes of swaps for mandatory clearing, but it may do so in the future. Mandatory clearing and trade execution requirements may change the cost and availability of the swaps that we use, and exposes our funds to the credit risk of the clearing house through which any cleared swap is cleared. In addition, federal bank regulatory authorities and the CFTC have adopted initial and variation margin requirements for swap dealers, security-based swap dealers and swap entities, including permissible forms of margin, custodial arrangements and documentation requirements for uncleared swaps and security-based swaps. As a result, swap entities will be required to collect margin for transactions and positions in uncleared swaps and security-based swaps by financial end users. The new rules became effective for end users on March 1, 2017. The CFTC’s Division of Swap Dealer and Intermediary Oversight subsequently extended, until September 1, 2017 ,the time to comply with the variation margin requirements for swaps that are subject to a March 1, 2017 compliance date. The effect of the regulations on us is not fully known at this time. However, these rules may increase the cost of our activity in uncleared swaps and security-based swaps if we are determined to be a financial end user.
In December 2016, the CFTC re-proposed rules that would set federal position limits for certain referenced contracts, and issued final rules on aggregation among entities under common ownership or control, for position limits on certain futures and options contracts that would apply to the proposed position limits on referenced contracts. It is possible that the CFTC could propose to expand such requirements to other types of contracts in the future. If any when enacted, the proposal could affect our ability and the ability for our funds to enter into derivatives transactions.
The CFTC has finalized rules requiring collateral used to margin cleared swaps to be segregated in a manner different from that applicable to the futures market and has finalized other rules allowing parties to an uncleared swap to require that any collateral posted as initial margin be segregated with a third party custodian. Collateral segregation may impose greater costs on us when entering into swaps.
In addition, the Dodd-Frank Act gave the CFTC expanded anti-fraud and anti-manipulation authority, including authority over disruptive trading practices and insider trading. Several investigations have commenced in the United States related to manipulation of the foreign exchange, LIBOR and indices markets. It is possible that new standards will emerge from these proceedings that could impact the way that we trade.
The Dodd-Frank Act authorizes federal regulatory agencies to review and, in certain cases, prohibit compensation arrangements at financial institutions that give employees incentives to engage in conduct deemed to encourage inappropriate risk-taking by covered financial institutions. In 2016, federal bank regulatory authorities and the SEC revised and re-proposed a rule that generally (1) prohibits incentive-based payment arrangements that are determined to encourage inappropriate risks by certain financial institutions by providing excessive compensation or that could lead to material financial loss and (2) requires

41


those financial institutions to disclose information concerning incentive-based compensation arrangements to the appropriate federal regulator. The Dodd-Frank Act also directs the SEC to adopt a rule that requires public companies to adopt and disclose policies requiring, in the event the company is required to issue an accounting restatement, the contingent repayment obligations of related incentive compensation from current and former executive officers. The SEC has proposed but not yet adopted such rule. To the extent the aforementioned rules are adopted, our ability to recruit and retain investment professionals and senior management executives could be limited.
The Dodd-Frank Act amends the Exchange Act to compensate and protect whistleblowers who voluntarily provide original information to the SEC and establishes a fund to be used to pay whistleblowers who will be entitled to receive a payment equal to between 10% and 30% of certain monetary sanctions imposed in a successful government action resulting from the information provided by the whistleblower.
The SEC requires investment advisers registered or required to register with the SEC under the Investment Advisers Act that advise one or more private funds and have at least $150.0 million in private fund assets under management to periodically file reports on Form PF. We have filed, and will continue to file, quarterly reports on Form PF, which has resulted in increased administrative costs and requires a significant amount of attention and time to be spent by our personnel.
Many of these provisions are subject to further rulemaking and to the discretion of regulatory bodies, such as the Council and the Federal Reserve. On February 3, 2017, President Trump signed Executive Order 13772 (the “Executive Order”) announcing the new administration’s policy to regulate the U.S. financial system in a manner consistent with certain “Core Principles,” including regulation that is efficient, effective and appropriately tailored. The Executive Order directed the Secretary of the Treasury, in consultation with the heads of the member agencies of the Financial Stability Oversight Council, to report to the President on the extent to which existing laws, regulations and other government policies promote the Core Principles and to identify any laws, regulations or other government policies that inhibit federal regulation of the U.S. financial system.
On June 12, 2017, the U.S. Department of the Treasury (“Treasury”) published the first of several reports in response to the Executive Order on the depository system covering banks and other savings institutions. On October 6, 2017, the Treasury released a second report outlining ways to streamline and reform the U.S. regulatory system for capital markets, followed by a third report, on October 26, 2017, examining the current regulatory framework for the asset management and insurance industries. Subsequent reports are expected to address: retail and institutional investment products and vehicles, as well as non‑bank financial institutions, financial technology and financial innovation.
We may be impacted indirectly by guidance recently directed to regulated banking institutions with regard to leveraged lending practices. In March 2013, the U.S. federal banking agencies issued updated guidance on credit transactions characterized by a high degree of financial leverage. To the extent that such guidance limits the amount or increases the cost of financing we are able to obtain for our transactions, the returns on our investments may suffer. However, the status of the 2013 leveraged lending guidance remains in doubt following a determination by the Government Accountability Office, on October 19, 2017, that such guidance constituted a “rule” for purposes of the Congressional Review Act of 1996. As a result, the guidance was required to be submitted to Congress for review. It is possible the guidance could be overturned if a joint resolution of disapproval is passed by Congress.
On June 8, 2017, the U.S. House of Representatives passed the Financial Choice Act, which includes legislation intended to repeal or replace substantial portions of the Dodd‑Frank Act. Among other things, the proposed law would repeal the Volcker Rule limiting certain proprietary investment and trading activities by banks, eliminate the authority of regulators to designate asset managers and other large non‑bank institutions as “systemically important financial institutions” or “SIFIs,” and repeal the Department of Labor (“DOL”) “fiduciary rule” governing standards for dealing with retirement plans until the SEC issues standards for similar dealings by broker‑dealers and limiting the substance of any subsequent DOL rule to the SEC standards. The bill was referred to the Senate, where it is unlikely to pass as proposed. On November 16, 2017, a bipartisan group of U.S. Senators, led by Senate Banking Committee Chairman, introduced the Economic Growth, Regulatory Relief, and Consumer Protection Act (the “Senate Regulatory Relief Bill”). The Senate Regulatory Relief Bill would revise various post-crisis regulatory requirements and provide targeted regulatory relief to certain financial institutions. Among the most significant of its proposed amendments to the Dodd-Frank Act are a substantial increase in the $50 billion asset threshold for automatic regulation of bank holding companies as SIFIs, an exemption from the Volcker Rule for insured depository institutions with less than $10 billion in consolidated assets and lower levels of trading assets and liabilities, as well as amendments to the liquidity leverage ratio and supplementary leverage ratio requirements. On December 5, 2017, the Senate Banking Committee approved the Senate Regulatory Relief Bill. If the legislation is adopted in the Senate, it remains unclear whether and how it would be reconciled with its House-passed counterpart, the Financial Choice Act, which is substantially different in scope and substance, and ultimately approved by both chambers of Congress.

42


On February 9, 2018, the U.S. Court of Appeals for the District of Columbia ruled that the U.S. Risk Retention Rules do not apply to managers of open-market CLOs (i.e., CLOs for which the underlying assets are not transferred by the manager to the CLO issuer via a sale). The SEC, the Board of Governors of the Federal Reserve System and certain other regulatory agencies have 45 days from the date of the decision to petition the U.S. Court of Appeals for an en banc review, during which time the rule will remain effective. If this petition is not made, or if such petition is made but denied, the U.S. Court of Appeals’ ruling will become effective seven days later with retroactive effect on all existing open-market CLOs. We are in the process of reviewing this decision and its ultimate impact on our business.
It is difficult to determine the full extent of the impact on us of the Financial Choice Act, the Dodd-Frank Act or any other new laws, regulations or initiatives that may be proposed or whether any of the proposals will become law. In addition, as a result of proposed legislation, shifting areas of focus of regulatory enforcement bodies or otherwise, regulatory compliance practices may shift such that formerly accepted industry practices become disfavored or less common. Any changes or other developments in the regulatory framework applicable to our businesses, including the changes described above and changes to formerly accepted industry practices, may impose additional costs on us, require the attention of our senior management or result in limitations on the manner in which we conduct our businesses. Moreover, as calls for additional regulation have increased, there may be a related increase in regulatory investigations of the trading and other investment activities of alternative asset management funds, including our funds. In addition, we may be adversely affected by changes in the interpretation or enforcement of existing laws and rules by these governmental authorities and self-regulatory organizations. Compliance with any new laws or regulations could make compliance more difficult and expensive, affect the manner in which we conduct our businesses and adversely affect our profitability.
Regulatory changes in jurisdictions outside the United States could adversely affect our businesses.
Certain of our subsidiaries operate outside the United States. In the United Kingdom, Ares Management Limited and Ares Management UK Limited are subject to regulation by the FCA. Ares European Loan Management LLP, which is not a subsidiary, but in which we are indirectly invested and which procures certain services from Ares Management Limited, is also subject to regulation by the FCA. In some circumstances, Ares Management Limited, Ares Management UK Limited, Ares European Loan Management LLP and other Ares entities are or become subject to UK or EU laws, for instance in relation to marketing our funds to investors in the EEA.
The UK is scheduled to leave the EU in March 2019. Some form of transitional agreement by which UK based financial services firms can continue to operate on a cross-border basis seems likely. However, the duration of the transitional agreement and the end-state relationship between the UK and EU remains unclear. There is a risk that following Brexit the UK may be denied access to the single market. This could be highly disruptive to our business and may result in us having to increase our presence in other EEA member states which would result in additional costs.
EU legislation could impact our business in the United Kingdom and other EEA member states where we have operations. The following measures are of particular relevance to our business.
In March 2013, the predecessor regulator to the FCA published the final rules for the FCA’s regulation and supervision of the LIBOR. In particular, the FCA’s LIBOR rules include requirements that (1) an independent LIBOR administrator monitor and survey LIBOR submissions to identify breaches of practice standards and/or potentially manipulative behavior, and (2) firms submitting data to LIBOR establish and maintain a clear conflicts of interest policy and appropriate systems and controls. These requirements may cause LIBOR to be more volatile than it has been in the past, which may adversely affect the value of investments made by our funds. On February 3, 2014, ICE Benchmark Administration Limited took responsibility for administering LIBOR, following regulatory authorization by the FCA. LIBOR is expected to be phased out over the coming years. The Bank of England working group has approved SONIA as its preferred short-term interest benchmark and will take over its administration from April 2018. The impact this change will have is uncertain.
The Benchmarks Regulation entered into force on June 30, 2016. It aims to introduce a common framework and consistent approach to benchmark regulation across the EU by regulating producers, contributors to and users of benchmarks. The Benchmarks Regulation will replace the current UK framework regulating LIBOR and other specified benchmarks, notably the EURIBOR. The majority of provisions in the Benchmarks Regulation took effect on January 1, 2018. Although there are measures in the Benchmarks Regulation which are designed to prevent certain benchmarks from being undermined by a material reduction of benchmark contributors, it is not yet clear how successful these will be. The Benchmarks Regulation may therefore lead to unpredictable developments in relation to LIBOR and certain other benchmarks, which could affect the value of investments made by our funds.

43


The Directive and CRD IV restrict the ability of banks and alternative investment funds (“AIFs”) managed in the EU to invest in securitization vehicles including collateralized loan obligations operated by us unless either the “originator”, “original lender” or “sponsor” (as those terms are defined in the legislation) retains a 5% interest in the securitization concerned. Where such securitization arrangements are managed by Ares-affiliated undertakings, and in order to make the securitization attractive to banks and AIFs, this risk retention requirement is held by an appropriately (EU) authorized and regulated entity affiliated with us (i.e., as “sponsor”). The holding of that retention on our affiliate’s balance sheet is likely to increase that entity’s regulatory capital requirement and will accordingly adversely affect return on equity. On December 28, 2017 the text of the new Securitization Regulation was published in the EU Official Journal. The new regulation will apply from January 1, 2019 to securitization issued after that date. Although risk retention requirements will remain at 5% (of material net economic interest) a mechanism has been introduced whereby this requirement could be modified without the need for the change to be made through the normal EU legislative process. There are also new investor transparency requirements which require additional information to be disclosed to investors. Compliance with these new requirements in the Securitization Regulation may result in us incurring material costs.
The EU Regulation on OTC derivative transactions, central counterparties and trade repositories (commonly known as EMIR) will require the mandatory clearing of certain OTC derivatives through central counterparties and creates additional margining requirements in respect of OTC derivative transactions that are not cleared by a central counterparty. The implementation of EMIR is phased; timing is dependent on the type of derivative and the categorization of the parties to the trade. Implementation deadlines have already been deferred but as they currently stand full implementation is due by July 9, 2019. EMIR has started to impact on Ares-affiliated undertakings and as further implementation dates are reached the cost of complying with the requirements is likely to increase. In addition, there is an amendment to EMIR currently working its way through EU the legislative process. Among other things, the amendment would classify securitization special purpose entities as financial counterparties which may indirectly impact certain aspects of our business.
On December 14, 2015, the European Banking Authority published guidelines which are relevant to, among other things, EU banks' exposures to shadow banking entities. These guidelines have applied since January 1, 2017. The definition of shadow banking entity is extremely wide and could potentially catch a number of different entities, including investment funds and securitization vehicles. AIFs are excluded from the definition of a shadow banking entity unless they: (1) deploy leverage within the meaning of the Directive on a substantial basis; or (2) are permitted to originate loans or purchase third party lending exposures onto their balance sheet pursuant to the relevant fund rules or constitutional documents. These guidelines may affect our ability to raise capital in certain of our funds from EU banks.
On December 20, 2017, the European Commission published a proposal for a new directive and regulation on prudential requirements for MiFID investment firms, and the proposal will directly apply to Ares Management Limited and Ares European Loan Management LLP. Its application to Ares Management UK Limited is unclear. Under the proposals most affected firms would see their capital requirements increase significantly, although there would be transitional provisions allowing firms to increase their capital to the necessary level over three to five years. Firms will also have their liquidity requirements increased and some firms will be subject to additional public reporting requirements and pay regulation. The proposals are likely to increase the cost of us conducting business in the EEA. The legislative package is not expected to come into force until 2020 at the earliest.
Our UK, other European and Asian operations and our investment activities worldwide are subject to a variety of regulatory regimes that vary by country. In addition, we regularly rely on exemptions from various requirements of the regulations of certain foreign countries in conducting our asset management activities.
Each of the regulatory bodies with jurisdiction over us has regulatory powers dealing with many aspects of financial services, including the authority to grant, and in specific circumstances to cancel, permissions to carry on particular activities. We are involved regularly in trading activities that implicate a broad number of foreign (as well as U.S.) securities law regimes, including laws governing trading on inside information and market manipulation and a broad number of technical trading requirements that implicate fundamental market regulation policies. Violation of these laws could result in severe restrictions or prohibitions on our activities and damage to our reputation, which in turn could have a material adverse effect on our businesses in a number of ways, making it harder for us to raise new funds and discouraging others from doing business with us. In addition, increasing global regulatory oversight of fundraising activities, including local registration requirements in various jurisdictions and the addition of new compliance regimes, could make it more difficult for us to raise new funds or could increase the cost of raising such funds.
Alternative Investment Fund Managers Directive
The Directive was enacted in July 2011 and took effect on July 22, 2013. The Directive applies to (1) AIFMs established in the EEA that manage EEA or non-EEA AIFs, (2) non-EEA AIFMs that manage EEA AIFs and (3) non-EEA AIFMs that market their AIFs to professional investors within the EEA.

44


Each of the AIFMs identified in (1), (2) and (3) of the paragraph above need to comply with the Directive’s disclosure and transparency requirements when seeking to market within the EEA and, in the case of non-EEA AIFMs seeking to market under jurisdiction specific private placement regimes, additional jurisdiction specific requirements where these exist (e.g., appointing a depositary). However, the full scope of the Directive may also be extended on a jurisdiction-by-jurisdiction basis to non-EEA AIFMs that wish to market an AIF within the EEA pursuant to a pan-European marketing passport. In July 2016, the ESMA published advice to EU institutions on extending the passport to certain non-EU jurisdictions. The European Commission was expected and arguably required to publish legislation before the end of October 2016 setting a date for the pan-European marketing passport to be made available, at least in respect of the five non-EEA jurisdictions it had assessed positively. It did not publish this legislation. In 2017 the European Commission started a review of the application and scope of AIFMD. The European Commission is expected to make a legislative proposal as a result of the review (commonly referred to as "AIFMD II") with any changes to non-EEA jurisdiction passporting rights forming part of the proposal. Given that the review of the application and scope of AIFMD is still ongoing and the substance of any legislative proposal is uncertain, it remains unclear whether and how any such legislation could affect us or our subsidiaries. Further, compliance with AIFMD or AIFMD II may increase the cost and complexity of raising capital and consequently may slow the pace of fundraising.
Certain of the jurisdiction specific private placement regimes may cease to exist when the non-EEA AIFM passport becomes available. This development could have a negative impact on our ability to raise capital from EEA investors if, for example, a jurisdiction specific private placement regime ceases to operate and the non-EEA AIFM passport is not made available to United States AIFMs.
The operating requirements imposed by the Directive on the categories of AIFMDs listed in (1) and (2) above include, among other things, rules relating to the remuneration of certain personnel, minimum regulatory capital requirements, restrictions on the use of leverage, restrictions on early distributions relating to portfolio companies (so-called “asset stripping rules”), disclosure and reporting requirements to both investors and home state regulators, the independent valuation of an AIF’s assets and the appointment of an independent depository to hold assets. As a result, the Directive increases the regulatory burden and the cost of doing business for Ares Management UK Limited and, to a more limited extent, non-EEA AIFMs which market non-EEA AIFs under EEA private placement regimes. This potentially disadvantages our funds as investors in private companies located in EEA member states when compared to non-AIF/AIFM competitors that may not be subject to the requirements of the Directive, thereby potentially restricting our funds’ ability to invest in such companies. “Levelling-up” of some of these requirements seems likely under AIFMD II.
The Directive could also limit our operating flexibility and our investment opportunities, as well as expose us and/or our funds to conflicting regulatory requirements in the United States and elsewhere.
Solvency II
Solvency II sets out stronger capital adequacy and risk management requirements for European insurers and reinsurers and, in particular, dictates how much capital such firms must hold against their liabilities and introduces a risk-based assessment of those liabilities. Solvency II came into force on January 1, 2010 but was only required to be implemented by firms on January 1, 2016. There are also a number of transitional provisions designed to avoid market disruption. Solvency II imposes, among other things, substantially greater quantitative and qualitative capital requirements for insurers and reinsurers as well as other supervisory and disclosure requirements. We are not subject to Solvency II; however, many of our European insurer or reinsurer fund investors are subject to this directive, as applied under applicable domestic law. Solvency II may impact insurers’ and reinsurers’ investment decisions and their asset allocations. In addition, insurers and reinsurers will be subject to more onerous data collation and reporting requirements. As a result, Solvency II could have an adverse indirect effect on our businesses by, among other things, restricting the ability of European insurers and reinsurers to invest in our funds and imposing on us extensive disclosure and reporting obligations for those insurers and reinsurers that do invest in our funds. A number of reviews of and amendments to various aspects and components of Solvency II are expected throughout 2018.
MiFID II
The recast Markets in Financial Instruments Directive and Markets in Financial Instruments Regulation (collectively referred to as MiFID II) came into effect on January 3, 2018. MiFID II amends the existing MiFID regime and, among other requirements, introduces new organizational and operational requirements for investment firms in the EEA.
Specifically, under MiFID II, national competent authorities (including the FCA), within EU member states, are required to establish position limits in relation to the maximum size of positions which a relevant person can hold in certain commodity derivatives. The limits apply to contracts traded on trading venues and their economically equivalent OTC contracts. The position

45


limits established, as amended from time to time, and our ability to rely on any exemption thereunder may affect the size and types of investments we may make. Moreover, in order to avoid exceeding position limits, it is possible that we and our affiliates may need to significantly alter our business processes related to such trading, including by modifying trading strategies and instructions.
Compliance with these rules requires updates to some existing procedures, systems and controls and the development of new internal systems, which may include substantial automated and electronic systems, and is likely to involve material costs to the business.
The vote in the UK to exit from the EU could adversely affect our business and our operations.
The vote by the electorate in a referendum in the UK to exit from the EU (referred to as “Brexit”) could disrupt our business and operations, including the liquidity and value of our investments. Since its announcement, Brexit has caused significant geo-political uncertainty and market volatility in the UK and elsewhere. Although the referendum is non-binding, the UK’s leadership has indicated that it expects Brexit to be passed into law and to commence negotiations with the EU to determine the future terms, including with respect to trade, of the UK’s ongoing relationship with the EU. These negotiations are expected to take a number of years, which could prolong the related uncertainty and volatility, which among other things, could affect the pace of capital deployment and investment realizations.
Depending on the outcome of these negotiations, the UK could lose access to the single EU market and to the global trade deals negotiated by the EU on behalf of its members, which could have a material adverse effect on our operations and the operations of our portfolio companies. For example, a decline in trade could affect the attractiveness of the UK as a global investment center and, as a result, could make doing business in Europe more difficult.
Currently under the EU single market directives, mutual access rights to markets and market infrastructure exist across the EU and the mutual recognition of insolvency, bank recovery and resolution regimes applies. In addition, certain regulated entities licensed or authorized in one EEA jurisdiction may operate on a cross-border basis in other EEA countries in reliance on passporting rights and without the need for a separate license or authorization. There is uncertainty as to whether, following a UK exit from the EU or the EEA (whatever the form thereof), a passporting regime (or similar regime in its effect) will apply (if at all). Depending on the terms of the UK’s exit and the terms of any replacement relationship, it is likely that UK regulated entities may, on the UK’s withdrawal from the EU, lose the right to passport their services to EEA countries, and EEA entities may lose the right to reciprocal passporting into the UK. The movement of capital and the mobility of personnel may also be restricted. Also, UK entities may no longer have access rights to market infrastructure across the EU and the recognition of insolvency, bank recovery and resolution regimes across the EU may no longer be mutual.    
These and other by-products of Brexit, such as the tightening of credit in the UK commercial real estate market, may also increase the costs of having operations, conducting business and making investments in the UK and Europe. As a result, the performance of our funds which are focused on investing in the UK and to a lesser extent across Europe, such as certain funds in our Credit and Real Estate Groups may be disproportionately affected compared to those funds that invest more broadly across global geographies or are focused on different regions.
The Brexit vote could cause exchange rate fluctuations that result in the strengthening of the U.S. dollar against foreign currencies in which we conduct business, including the British pound and the Euro. Where un-hedged, the strengthening of the U.S. dollar relative to other currencies may, among other things, adversely affect the results of operations of our funds and investments that are denominated in non-U.S. dollar currencies and also adversely affect businesses that rely on the strength of foreign currencies against the U.S. dollar, and thereby have a negative impact on our investments in those businesses. Movements in the rate of exchange between the U.S. dollar and non-U.S. dollar currencies affect the management fees earned by funds with fee earning AUM denominated in non-U.S. dollar currencies as well as by funds with fee earning AUM denominated in U.S. dollars that hold investments denominated in non-U.S. dollar currencies. Additionally, movements in exchange rates affect operating expenses for our foreign offices that are denominated in non-U.S. currencies, cash balances we hold in non-U.S. currencies and investments we hold in non-U.S. currencies.
Further, the UK’s determination as to which, if any, EU laws to repeal, retain, replace or replicate upon its exit from the EU could exacerbate the uncertainty and result in divergent national laws and regulations. Changes to the regulatory regimes in the UK or the EU and its member states could materially affect our business prospects and opportunities and increase our costs. In addition, Brexit could potentially disrupt the tax jurisdictions in which we operate and affect the tax benefits or liabilities in these or other jurisdictions in a manner that is adverse to us and/or our funds. Any of the foregoing could materially and adversely affect our business, results of operations and financial condition.

46


We are subject to risks in using prime brokers, custodians, counterparties, administrators and other agents.
Many of our funds depend on the services of prime brokers, custodians, counterparties, administrators and other agents to carry out certain securities and derivatives transactions. The terms of these contracts are often customized and complex, and many of these arrangements occur in markets or relate to products that are not subject to regulatory oversight, although the Dodd-Frank Act provides for new regulation of the derivatives market. In particular, some of our funds utilize prime brokerage arrangements with a relatively limited number of counterparties, which has the effect of concentrating the transaction volume (and related counterparty default risk) of these funds with these counterparties.
Our funds are subject to the risk that the counterparty to one or more of these contracts defaults, either voluntarily or involuntarily, on its performance under the contract. Any such default may occur suddenly and without notice to us. Moreover, if a counterparty defaults, we may be unable to take action to cover our exposure, either because we lack contractual recourse or because market conditions make it difficult to take effective action. This inability could occur in times of market stress, which is when defaults are most likely to occur.
In addition, our risk-management models may not accurately anticipate the impact of market stress or counterparty financial condition, and as a result, we may not have taken sufficient action to reduce our risks effectively. Default risk may arise from events or circumstances that are difficult to detect, foresee or evaluate. In addition, concerns about, or a default by, one large participant could lead to significant liquidity problems for other participants, which may in turn expose us to significant losses.
Although we have risk-management models and processes to ensure that we are not exposed to a single counterparty for significant periods of time, given the large number and size of our funds, we often have large positions with a single counterparty. For example, most of our funds have credit lines. If the lender under one or more of those credit lines were to become insolvent, we may have difficulty replacing the credit line and one or more of our funds may face liquidity problems.
In the event of a counterparty default, particularly a default by a major investment bank or a default by a counterparty to a significant number of our contracts, one or more of our funds may have outstanding trades that they cannot settle or are delayed in settling. As a result, these funds could incur material losses and the resulting market impact of a major counterparty default could harm our businesses, results of operation and financial condition.
In the event of the insolvency of a prime broker, custodian, counterparty or any other party that is holding assets of our funds as collateral, our funds might not be able to recover equivalent assets in full as they will rank among the prime broker’s, custodian’s or counterparty’s unsecured creditors in relation to the assets held as collateral. In addition, our funds’ cash held with a prime broker, custodian or counterparty generally will not be segregated from the prime broker’s, custodian’s or counterparty’s own cash, and our funds may therefore rank as unsecured creditors in relation thereto. If our derivatives transactions are cleared through a derivatives clearing organization, the CFTC has issued final rules regulating the segregation and protection of collateral posted by customers of cleared and uncleared swaps. The CFTC is also working to provide new guidance regarding prime broker arrangements and intermediation generally with regard to trading on swap execution facilities.
The counterparty risks that we face have increased in complexity and magnitude as a result of disruption in the financial markets in recent years. For example, the consolidation and elimination of counterparties has increased our concentration of counterparty risk and decreased the universe of potential counterparties, and our funds are generally not restricted from dealing with any particular counterparty or from concentrating any or all of their transactions with one counterparty. In addition, counterparties have generally reacted to recent market volatility by tightening their underwriting standards and increasing their margin requirements for all categories of financing, which has the result of decreasing the overall amount of leverage available and increasing the costs of borrowing.
A portion of our revenue, net income and cash flow is variable, which may make it difficult for us to achieve steady earnings growth on a quarterly basis and may cause the price of our common shares to decline.
A portion of our revenue, net income and cash flow is variable, primarily due to the fact that the performance fees that we receive from certain of our funds can vary from quarter to quarter and year to year. In addition, the investment returns of most of our funds are volatile. We may also experience fluctuations in our results from quarter to quarter and year to year due to a number of other factors, including changes in the values of our funds’ investments, changes in the amount of distributions, dividends or interest paid in respect of investments, changes in our operating expenses, the degree to which we encounter competition and general economic and market conditions. Such variability may lead to volatility in the trading price of our common shares and cause our results for a particular period not to be indicative of our performance in a future period. It may be difficult for us to achieve steady growth in net income and cash flow on a quarterly basis, which could in turn lead to large adverse movements in the price of our common shares or increased volatility in the price of our common shares generally.

47


The timing and amount of performance fees generated by our funds is uncertain and contributes to the volatility of our results. It takes a substantial period of time to identify attractive investment opportunities, to raise all the funds needed to make an investment and then to realize the cash value or other proceeds of an investment through a sale, public offering, recapitalization or other exit. Even if an investment proves to be profitable, it may be several years before any profits can be realized in cash or other proceeds. We cannot predict when, or if, any realization of investments will occur. If we were to have a realization event in a particular quarter or year, it may have a significant impact on our results for that particular quarter or year that may not be replicated in subsequent periods. We recognize revenue on investments in our funds based on our allocable share of realized and unrealized gains (or losses) reported by such funds, and a decline in realized or unrealized gains, or an increase in realized or unrealized losses, would adversely affect our revenue, which could increase the volatility of our results.
With respect to our funds that generate carried interest, the timing and receipt of such carried interest varies with the life cycle of our funds. During periods in which a relatively large portion of our assets under management is attributable to funds and investments in their “harvesting” period, our funds would make larger distributions than in the fund-raising or investment periods that precede harvesting. During periods in which a significant portion of our assets under management is attributable to funds that are not in their harvesting periods, we may receive substantially lower carried interest distributions. Moreover in some cases, we receive carried interest payments only upon realization of investments by the relevant fund, which contributes to the volatility of our cash flow and in other funds we are only entitled to carried interest payments after a return of all contributions and a preferred return to investors.
With respect to our funds that pay an incentive fee, the incentive fee is generally paid annually. In many cases, we earn this incentive fee only if the net asset value of a fund has increased or, in the case of certain funds, increased beyond a particular threshold. Some of our funds also have “high water marks”. If the high water mark for a particular fund is not surpassed, we would not earn an incentive fee with respect to that fund during a particular period even if the fund had positive returns in such period as a result of losses in prior periods. If the fund were to experience losses, we would not be able to earn an incentive fee from such fund until it surpassed the previous high water mark. The incentive fees we earn are, therefore, dependent on the net asset value of our fund investments, which could lead to significant volatility in our results. Finally, the timing and amount of incentive fees generated by our closed-end funds are uncertain and will contribute to the volatility of our net income. Incentive fees depend on our closed-end funds’ investment performance and opportunities for realizing gains, which may be limited.
Because a portion of our revenue, net income and cash flow can be variable from quarter to quarter and year to year, we do not plan to provide any guidance regarding our expected quarterly and annual operating results. The lack of guidance may affect the expectations of public market analysts and could cause increased volatility in the price of our common shares.
Cybersecurity risks and cyber incidents could adversely affect our business by causing a disruption to our operations, a compromise or corruption of our confidential information and/or damage to our business relationships, any of which could negatively impact our business, financial condition and operating results.
There has been an increase in the frequency and sophistication of the cyber and security threats we face, with attacks ranging from those common to businesses generally to those that are more advanced and persistent, which may target us because, as an alternative asset management firm, we hold confidential and other price sensitive information about existing and potential investments. As a result, we may face a heightened risk of a security breach or disruption with respect to sensitive information resulting from an attack by computer hackers, foreign governments or cyber terrorists.
The efficient operation of our business is dependent on computer hardware and software systems, as well as data processing systems and the secure processing, storage and transmission of information, which are vulnerable to security breaches and cyber incidents. A cyber incident is considered to be any adverse event that threatens the confidentiality, integrity or availability of our information resources. These incidents may be an intentional attack or an unintentional event and could involve gaining unauthorized access to our information systems for purposes of misappropriating assets, stealing confidential information, corrupting data or causing operational disruption. In addition, we and our employees may be the target of fraudulent emails or other targeted attempts to gain unauthorized access to proprietary or sensitive information. The result of these incidents may include disrupted operations, misstated or unreliable financial data, liability for stolen assets or information, increased cybersecurity protection and insurance costs, litigation and damage to our business relationships, causing our business and results of operations to suffer. As our reliance on technology has increased, so have the risks posed to our information systems, both internal and those provided by third-party service providers. We have implemented processes, procedures and internal controls designed to mitigate cybersecurity risks and cyber intrusions and rely on industry accepted securities measures and technology to securely maintain confidential and proprietary information maintained on our information systems; however, these measures, as well as our increased awareness of the nature and extent of a risk of a cyber-incident, do not guarantee that a cyber-incident will not occur and/or that our financial results, operations or confidential information will not be negatively impacted by such an incident.

48


These risks are exacerbated by the rapidly increasing volume of highly sensitive data, including our proprietary business information and intellectual property, and personally identifiable information of our employees and our investors, that we collect and store in our data centers and on our networks. The secure processing, maintenance and transmission of this information are critical to our operations. A significant actual or potential theft, loss, corruption, exposure, fraudulent use or misuse of investor, employee or other personally identifiable or proprietary business data, whether by third parties or as a result of employee malfeasance or otherwise, non-compliance with our contractual or other legal obligations regarding such data or intellectual property or a violation of our privacy and security policies with respect to such data could result in significant remediation and other costs, fines, litigation or regulatory actions against us and significant reputational harm.
Our funds’ portfolio companies also rely on similar systems and face similar risks. A disruption or compromise of these systems could have a material adverse effect on the value of these businesses. Our funds may invest in strategic assets having a national or regional profile or in infrastructure assets, the nature of which could expose them to a greater risk of being subject to a terrorist attack or security breach than other assets or businesses.
Cybersecurity has become a priority for regulators in the U.S. and around the world. For example, the SEC has announced that one of the 2018 examination priorities for the Office of Compliance Inspections and Examinations is on cybersecurity procedures and controls. In addition, the new European General Data Protection Regulation (“GDPR”) will come into effect in May 2018. Data protection requirements under the GDPR will be more stringent than those imposed under existing European legislation. Additional restrictions on our ability to use and retain personal data could impede our business while the financial penalties for non-compliance could be up to the higher of 20 million Euros or 4% of group annual turnover.
We expect to be required to devote increasing levels of funding and resources to comply with evolving cybersecurity regulations and to continually monitor and enhance our cybersecurity procedures and controls.
We may be subject to litigation risks and may face liabilities and damage to our professional reputation as a result.
In recent years, the volume of claims and amount of damages claimed in litigation and regulatory proceedings against investment managers have been increasing. We make investment decisions on behalf of investors in our funds that could result in substantial losses. This may subject us to the risk of legal liabilities or actions alleging negligent misconduct, breach of fiduciary duty or breach of contract. Further, we may be subject to third-party litigation arising from allegations that we improperly exercised control or influence over portfolio investments. In addition, we and our affiliates that are the investment managers and general partners of our funds, our funds themselves and those of our employees who are our, our subsidiaries’ or the funds’ officers and directors are each exposed to the risks of litigation specific to the funds’ investment activities and portfolio companies and, in the case where our funds own controlling interests in public companies, to the risk of shareholder litigation by the public companies’ other shareholders. Moreover, we are exposed to risks of litigation or investigation by investors or regulators relating to our having engaged, or our funds having engaged, in transactions that presented conflicts of interest that were not properly addressed.
Legal liability could have a material adverse effect on our businesses, financial condition or results of operations or cause reputational harm to us, which could harm our businesses. We depend to a large extent on our business relationships and our reputation for integrity and high-caliber professional services to attract and retain investors and to pursue investment opportunities for our funds. As a result, allegations of improper conduct by private litigants or regulators, whether the ultimate outcome is favorable or unfavorable to us, as well as negative publicity and press speculation about us, our investment activities or the investment industry in general, whether or not valid, may harm our reputation, which may be damaging to our businesses.
In addition, the laws and regulations governing the limited liability of such issuers and portfolio companies vary from jurisdiction to jurisdiction, and in certain contexts the laws of certain jurisdictions may provide not only for carve-outs from limited liability protection for the issuer or portfolio company that has incurred the liabilities, but also for recourse to assets of other entities under common control with, or that are part of the same economic group as, such issuer. For example, if one of our portfolio companies is subject to bankruptcy or insolvency proceedings in a jurisdiction and is found to have liabilities under the local consumer protection, labor, tax or bankruptcy laws, the laws of that jurisdiction may permit authorities or creditors to file a lien on, or to otherwise have recourse to, assets held by other portfolio companies (including assets held by us) in that jurisdiction. There can be no assurance that we will not be adversely affected as a result of the foregoing risks.
Employee misconduct could harm us by impairing our ability to attract and retain investors and subjecting us to significant legal liability, regulatory scrutiny and reputational harm.
Our ability to attract and retain investors and to pursue investment opportunities for our funds depends heavily upon the reputation of our professionals, especially our senior professionals. We are subject to a number of obligations and standards arising from our investment management business and our authority over the assets managed by our investment management business.

49


Further, our employees are subject to various internal policies including a Code of Ethics and policies covering information systems, business continuity and information security. The violation of these obligations, standards and policies by any of our employees could adversely affect investors in our funds and us. Our businesses often require that we deal with confidential matters of great significance to companies in which our funds may invest. If our employees or former employees were to use or disclose confidential information improperly, we could suffer serious harm to our reputation, financial position and current and future business relationships. Employee misconduct could also include, among other things, binding us to transactions that exceed authorized limits or present unacceptable risks and other unauthorized activities or concealing unsuccessful investments (which, in either case, may result in unknown and unmanaged risks or losses), or otherwise charging (or seeking to charge) inappropriate expenses.
It is not always possible to detect or deter employee misconduct, and the extensive precautions we take to detect and prevent this activity may not be effective in all cases. If one or more of our employees or former employees were to engage in misconduct or were to be accused of such misconduct, our businesses and our reputation could be adversely affected and a loss of investor confidence could result, which would adversely impact our ability to raise future funds.
Fraud and other deceptive practices or other misconduct at our portfolio companies, properties or projects could similarly subject us to liability and reputational damage and also harm our businesses.
In recent years, the U.S. Department of Justice and the SEC have devoted greater resources to enforcement of the FCPA. In addition, the United Kingdom significantly expanded the reach of its anti-bribery law with the creation of the U.K. Bribery Act of 2010 (the “UK Bribery Act”). The UK Bribery Act prohibits companies that conduct business in the United Kingdom and their employees and representatives from giving, offering or promising bribes to any person, including non-UK government officials, as well as requesting, agreeing to receive or accepting bribes from any person. Under the UK Bribery Act, companies may be held liable for failing to prevent their employees and associated persons from violating the UK Bribery Act. While we have developed and implemented policies and procedures designed to ensure strict compliance by us and our personnel with the FCPA and UK Bribery Act, such policies and procedures may not be effective in all instances to prevent violations. Any determination that we have violated the FCPA, the UK Bribery Act or other applicable anti-corruption laws could subject us to, among other things, civil and criminal penalties, material fines, profit disgorgement, injunctions on future conduct, securities litigation and a general loss of investor confidence, any one of which could adversely affect our business prospects, financial position or the market value of our common shares.
In addition, we could be adversely affected as a result of actual or alleged misconduct by personnel of portfolio companies, properties or projects in which our funds invest. For example, failures by personnel at our portfolio companies, properties or projects to comply with anti-bribery, trade sanctions, Federal Energy Regulatory Commission or Environmental Protection Agency regulations or other legal and regulatory requirements could expose us to litigation or regulatory action and otherwise adversely affect our businesses and reputation. Such misconduct could negatively affect the valuation of a fund’s investments and consequently affect our funds’ performance and negatively impact our businesses.
Our use of leverage to finance our businesses exposes us to substantial risks.
As of December 31, 2017, we had $210.0 million of borrowings outstanding under our credit facility (the “Credit Facility”) and $406.2 million aggregate principal amount of senior notes outstanding. We may choose to finance our businesses operations through further borrowings under the Credit Facility or by issuing additional debt. Our existing and future indebtedness exposes us to the typical risks associated with the use of leverage, including the same risks that are applicable to our funds that use leverage as discussed below under “-Risks Related to Our Funds-Dependence on significant leverage in investments by our funds subjects us to volatility and contractions in the debt financing markets and could adversely affect our ability to achieve attractive rates of return on those investments.” The occurrence or continuation of any of these events or trends could cause us to suffer a decline in the credit ratings assigned to our debt by rating agencies, which would cause the interest rate applicable to borrowings under the Credit Facility to increase and could result in other material adverse effects on our businesses. We depend on financial institutions extending credit to us on terms that are reasonable to us. There is no guarantee that such institutions will continue to extend credit to us or renew any existing credit agreements we may have with them, or that we will be able to refinance outstanding facilities when they mature. [In addition, the incurrence of additional debt in the future could result in potential downgrades of our existing corporate credit ratings, which could limit the availability of future financing and/or increase our cost of borrowing.] Furthermore, our Credit Facility and the indenture governing our senior notes contain certain covenants with which we need to comply. Non-compliance with any of the covenants without cure or waiver would constitute an event of default, and an event of default resulting from a breach of certain covenants could result, at the option of the lenders, in an acceleration of the principal and interest outstanding. In addition, if we incur additional debt, our credit rating could be adversely impacted.
Borrowings under the Credit Facility will mature in February 2022 and the senior notes mature in October 2024. As these borrowings and other indebtedness mature (or are otherwise repaid prior to their scheduled maturities), we may be required to

50


either refinance them by entering into new facilities or issuing additional debt, which could result in higher borrowing costs, or issuing equity, which would dilute existing shareholders. We could also repay these borrowings by using cash on hand, cash provided by our continuing operations or cash from the sale of our assets, which could reduce distributions to our common shareholders. We may be unable to enter into new facilities or issue debt or equity in the future on attractive terms, or at all. Borrowings under the Credit Facility are LIBOR-based obligations. As a result, an increase in short-term interest rates will increase our interest costs if such borrowings have not been hedged into fixed rates.
The risks related to our use of leverage may be exacerbated by our funds’ use of leverage to finance investments. See “-Risks Related to Our Funds-Dependence on significant leverage in investments by our funds subjects us to volatility and contractions in the debt financing markets and could adversely affect our ability to achieve attractive rates of returns on those investments.”
Operational risks may disrupt our businesses, result in losses or limit our growth.
We face operational risk from errors made in the execution, confirmation or settlement of transactions. We also face operational risk from transactions and key data not being properly recorded, evaluated or accounted for in our funds. In particular, our Credit Group, and to a lesser extent our Private Equity Group, are highly dependent on our ability to process and evaluate, on a daily basis, transactions across markets and geographies in a time-sensitive, efficient and accurate manner. Consequently, we rely heavily on our financial, accounting and other data processing systems. New investment products we may introduce could create a significant risk that our existing systems may not be adequate to identify or control the relevant risks in the investment strategies employed by such new investment products.
In addition, we operate in a business that is highly dependent on information systems and technology. Our information systems and technology may not continue to be able to accommodate our growth, particularly our growth internationally, and the cost of maintaining the systems may increase from its current level. Such a failure to accommodate growth, or an increase in costs related to the information systems, could have a material adverse effect on our business and results of operations.
Furthermore, our headquarters and a substantial portion of our personnel are located in Los Angeles. An earthquake or other disaster or a disruption in the infrastructure that supports our businesses, including a disruption involving electronic communications, our internal human resources systems or other services used by us or third parties with whom we conduct business, or directly affecting our headquarters, could have a material adverse effect on our ability to continue to operate our businesses without interruption. Although we have disaster recovery programs in place, these may not be sufficient to mitigate the harm that may result from such a disaster or disruption. In addition, insurance and other safeguards might only partially reimburse us for our losses, if at all.
Finally, we rely on third-party service providers for certain aspects of our businesses, including for certain information systems, technology and administration of our funds and compliance matters. Any interruption or deterioration in the performance of these third parties or failures of their information systems and technology could impair the quality of our funds’ operations and could impact our reputation, adversely affect our businesses and limit our ability to grow.
Risks Related to Our Funds
The historical returns attributable to our funds should not be considered as indicative of the future results of our funds or of our future results or of any returns expected on an investment in our common shares.
The historical performance of our funds is relevant to us primarily insofar as it is indicative of performance fees we have earned in the past and may earn in the future and our reputation and ability to raise new funds. The historical and potential returns of the funds we advise are not, however, directly linked to returns on our common shares. Therefore, holders of our common shares should not conclude that positive performance of the funds we advise will necessarily result in positive returns on an investment in common shares. However, poor performance of the funds we advise would likely cause a decline in our revenues and would therefore likely have a negative effect on our operating results and returns on our common shares. An investment in our shares is not an investment in any of our funds. Also, there is no assurance that projections in respect of our funds or unrealized valuations will be realized.

51


Moreover, the historical returns of our funds should not be considered indicative of the future returns of these or from any future funds we may raise, in part because:
market conditions during previous periods may have been significantly more favorable for generating positive performance than the market conditions we may experience in the future;
our funds’ rates of returns, which are calculated on the basis of net asset value of the funds’ investments, reflect unrealized gains, which may never be realized;
our funds’ returns have previously benefited from investment opportunities and general market conditions that may not recur, including the availability of debt capital on attractive terms and the availability of distressed debt opportunities, and we may not be able to achieve the same returns or profitable investment opportunities or deploy capital as quickly;
the historical returns that we present in this Annual Report on Form 10-K derive largely from the performance of our earlier funds, whereas future fund returns will depend increasingly on the performance of our newer funds or funds not yet formed, which may have little or no realized investment track record;
our funds’ historical investments were made over a long period of time and over the course of various market and macroeconomic cycles, and the circumstances under which our current or future funds may make future investments may differ significantly from those conditions prevailing in the past;
the attractive returns of certain of our funds have been driven by the rapid return of invested capital, which has not occurred with respect to all of our funds and we believe is less likely to occur in the future;
in recent years, there has been increased competition for private equity investment opportunities resulting from the increased amount of capital invested in alternative funds and high liquidity in debt markets, and the increased competition for investments may reduce our returns in the future; and
our newly established funds may generate lower returns during the period that they take to deploy their capital.
The future internal rate of return for any current or future fund may vary considerably from the historical internal rate of return generated by any particular fund, or for our funds as a whole. Future returns will also be affected by the risks described elsewhere in this Annual Report on Form 10-K, including risks of the industries and businesses in which a particular fund invests.
Valuation methodologies for certain assets can be subject to significant subjectivity, and the values of assets may never be realized.
Many of the investments in our funds are illiquid and thus have no readily ascertainable market prices. We value these investments based on our estimate, or an independent third party’s estimate, of their fair value as of the date of determination, which often involves significant subjectivity. There is no single standard for determining fair value in good faith and in many cases fair value is best expressed as a range of fair values from which a single estimate may be derived. We estimate the fair value of our investments based on third-party models, or models developed by us, which include discounted cash flow analyses and other techniques and may be based, at least in part, on independently sourced market parameters. The material estimates and assumptions used in these models include the timing and expected amount of cash flows, the appropriateness of discount rates used, and, in some cases, the ability to execute, the timing of and the estimated proceeds from expected financings, some or all of which factors may be ascribed more or less weight in light of the particular circumstances. The actual results related to any particular investment often vary materially as a result of the inaccuracy of these estimates and assumptions. In addition, because many of the illiquid investments held by our funds are in industries or sectors which are unstable, in distress or undergoing some uncertainty, such investments are subject to rapid changes in value caused by sudden company-specific or industry-wide developments.
We include the fair value of illiquid assets in the calculations of net asset values, returns of our funds and our assets under management. Furthermore, we recognize performance fees from affiliates based in part on these estimated fair values. Because these valuations are inherently uncertain, they may fluctuate greatly from period to period. Also, they may vary greatly from the prices that would be obtained if the assets were to be liquidated on the date of the valuation and often do vary greatly from the prices we eventually realize; as a result, there can be no assurance that such unrealized valuations will be fully or timely realized.

52


In addition, the values of our investments in publicly traded assets are subject to significant volatility, including due to a number of factors beyond our control. These include actual or anticipated fluctuations in the quarterly and annual results of these companies or other companies in their industries, market perceptions concerning the availability of additional securities for sale, general economic, social or political developments, changes in industry conditions or government regulations, changes in management or capital structure and significant acquisitions and dispositions. Because the market prices of these securities can be volatile, the valuations of these assets change from period to period, and the valuation for any particular period may not be realized at the time of disposition. In addition, because our funds often hold large positions in their portfolio companies, the disposition of these securities often is delayed for, or takes place over, long periods of time, which can further expose us to volatility risk. Even if we hold a quantity of public securities that may be difficult to sell in a single transaction, we do not discount the market price of the security for purposes of our valuations.
Although we frequently engage independent third parties to perform the foregoing valuations, the valuation process remains inherently subjective for the reasons described above.
If we realize value on an investment that is significantly lower than the value at which it was reflected in a fund’s net asset values, we would suffer losses in the applicable fund. This could in turn lead to a decline in asset management fees and a loss equal to the portion of the performance fees from affiliates reported in prior periods that was not realized upon disposition. These effects could become applicable to a large number of our investments if our estimates and assumptions used in estimating their fair values differ from future valuations due to market developments. See “Item 7. Management’s Discussion and Analysis of Financial Condition and Results of Operations-Segment Analysis” for information related to fund activity that is no longer consolidated. If asset values turn out to be materially different than values reflected in fund net asset values, fund investors could lose confidence which could, in turn, result in difficulties in raising additional investments.
Market values of debt instruments and publicly traded securities that our funds hold as investments may be volatile.
The market prices of debt instruments and publicly traded securities held by some of our funds may be volatile and are likely to fluctuate due to a number of factors beyond our control, including actual or anticipated changes in the profitability of the issuers of such securities, general economic, social or political developments, changes in industry conditions, changes in government regulation, shortfalls in operating results from levels forecast by securities analysts, inflation and rapid fluctuations in inflation rates and the general state of the securities markets as described above under “Risks Related to Our Business-Difficult market and political conditions may adversely affect our businesses in many ways, including by reducing the value or hampering the performance of the investments made by our funds or reducing the ability of our funds to raise or deploy capital, each of which could materially reduce our revenue, net income and cash flow and adversely affect our financial prospects and condition,” and other material events, such as significant management changes, financings, re-financings, securities issuances, acquisitions and dispositions. The value of publicly traded securities in which our funds invest may be particularly volatile as a result of these factors. In addition, debt instruments that are held by our funds to maturity or for long terms must be “marked-to-market” periodically, and their values are therefore vulnerable to interest rate fluctuations and the changes in the general state of the credit environment, notwithstanding their underlying performance. Changes in the values of these investments may adversely affect our investment performance and our results of operations.
Our funds depend on investment cycles, and any change in such cycles could have an adverse effect on our investment prospects.
Cyclicality is important to our businesses. Weak economic environments have often provided attractive investment opportunities and strong relative investment performance. For example, the relative performance of our high yield bond strategy has typically been strongest in difficult times when default rates are highest, and our distressed debt and control investing funds have historically identified investment opportunities during downturns in the economy when credit is not as readily available. Conversely, we tend to realize value from our investments in times of economic expansion, when opportunities to sell investments may be greater. Thus, we depend on the cyclicality of the market to sustain our businesses and generate attractive risk-adjusted returns over extended periods. Any significant ongoing volatility or prolonged economic expansion or recession could have an adverse impact on certain of our funds and materially affect our ability to deliver attractive investment returns or generate incentive or other income.
Dependence on significant leverage in investments by our funds subjects us to volatility and contractions in the debt financing markets and could adversely affect our ability to achieve attractive rates of return on those investments.
Some of our funds and their investments rely on the use of leverage, and our ability to achieve attractive rates of return on investments will depend on our ability to access sufficient sources of indebtedness at attractive rates. If our funds or the companies in which our funds invest raise capital in the structured credit, leveraged loan and high yield bond markets, the results

53


of their operations may suffer if such markets experience dislocations, contractions or volatility. Any such events could adversely impact the availability of credit to businesses generally and could lead to an overall weakening of the U.S. and global economies.
Recently, the credit markets have experienced heightened volatility. Interest rates have increased, and the Federal Reserve has raised the federal funds rate on multiple occasions since 2015, with ongoing increases expected. Further, many other economies are experiencing weakness, with tighter credit conditions and a decreased availability of foreign capital. These developments have caused borrowing costs to rise and decreased the availability of leverage and the attractiveness of the terms on which we, our funds and our portfolio companies were able to obtain debt financing. Furthermore, some of the provisions under the Tax Cuts and Jobs Act could have a negative impact on the cost of financing and dampen the attractiveness of credit. Significant ongoing volatility or a protracted economic downturn could adversely affect the financial resources of our funds and their investments (in particular those investments that depend on credit from third parties or that otherwise participate in the credit markets) and their ability to make principal and interest payments on, or refinance, outstanding debt when due. Moreover, these events could affect the terms of available debt financing with, for example, higher rates, higher equity requirements and/or more restrictive covenants, particularly in the area of acquisition financings for leveraged buyout and real estate assets transactions.
The absence of available sources of sufficient debt financing for extended periods of time or an increase in either the general levels of interest rates or in the risk spread demanded by sources of indebtedness would make it more expensive to finance those investments. Future increases in interest rates could also make it more difficult to locate and consummate investments because other potential buyers, including operating companies acting as strategic buyers, may be able to bid for an asset at a higher price due to a lower overall cost of capital or their ability to benefit from a higher amount of cost savings following the acquisition of the asset. In addition, a portion of the indebtedness used to finance investments often includes high yield debt securities issued in the capital markets. Availability of capital from the high yield debt markets is subject to significant volatility, and there may be times when we are unable to access those markets at attractive rates, or at all, when completing an investment. Certain investments may also be financed through borrowings on fund-level debt facilities, which may or may not be available for a refinancing at the end of their respective terms. Finally, the interest payments on the indebtedness used to finance our funds’ investments are generally deductible expenses for income tax purposes under current law, subject to limitations under applicable tax law and policy. The Tax Cuts and Jobs Act imposes additional limitations on the deductibility of net business interest expenses, and any future change in tax law or policy could reduce the after-tax rates of return on the affected investments, which may have an adverse impact on our businesses and financial results. See “-Our funds make investments in companies that are based outside of the United States, which may expose us to additional risks not typically associated with investing in companies that are based in the United States.”
In the event that our funds are unable to obtain committed debt financing for potential acquisitions or can only obtain debt at an increased interest rate or on unfavorable terms, our funds may have difficulty completing otherwise profitable acquisitions or may generate profits that are lower than would otherwise be the case, either of which could reduce the performance and investment income earned by us. Similarly, our funds’ portfolio companies regularly utilize the corporate debt markets to obtain financing for their operations. If the credit markets continue to render such financing difficult to obtain or more expensive, this may negatively impact the operating performance of those portfolio companies and, therefore, the investment returns of our funds. In addition, if the markets make it difficult or impossible to refinance debt that is maturing in the near term, some of our portfolio companies may be unable to repay such debt at maturity and may be forced to sell assets, undergo a recapitalization or seek bankruptcy protection. Any of the foregoing circumstances could have a material adverse effect on our financial condition, results of operations and cash flow.
When our funds’ existing portfolio investments reach the point when debt incurred to finance those investments matures in significant amounts and must be either repaid or refinanced, those investments may materially suffer if they have not generated sufficient cash flow to repay maturing debt and there is insufficient capacity and availability in the financing markets to permit them to refinance maturing debt on satisfactory terms, or at all. A persistence of the limited availability of financing for such purposes for an extended period of time when significant amounts of the debt incurred to finance our funds’ existing portfolio investments becomes due could have a material adverse effect on these funds.
Our funds may choose to use leverage as part of their respective investment programs and certain funds, particularly in our Credit Group, regularly borrow a substantial amount of their capital. The use of leverage poses a significant degree of risk and enhances the possibility of a significant loss in the value of the investment portfolio. A fund may borrow money from time to time to purchase or carry securities or may enter into derivative transactions with counterparties that have embedded leverage. The interest expense and other costs incurred in connection with such borrowing may not be recovered by appreciation in the securities purchased or carried and will be lost, and the timing and magnitude of such losses may be accelerated or exacerbated, in the event of a decline in the market value of such securities. Gains realized with borrowed funds may cause the fund’s net asset value to increase at a faster rate than would be the case without borrowings. However, if investment results fail to cover the cost of borrowings, the fund’s net asset value could also decrease faster than if there had been no borrowings. In addition, as a business development company registered under the Investment Company Act, ARCC is permitted to incur indebtedness or issue senior

54


securities only in amounts such that its asset coverage ratio equals at least 200% after each such issuance or issuance. ARCC’s ability to pay dividends will be restricted if its asset coverage ratio falls below at least 200% and any amounts that it uses to service its indebtedness are not available for dividends to its common stockholders. An increase in interest rates could also decrease the value of fixed-rate debt investments that our funds make. Any of the foregoing circumstances could have a material adverse effect on our financial condition, results of operations and cash flow.
Some of our funds may invest in companies that are highly leveraged, which may increase the risk of loss associated with those investments.
Some of our funds may invest in companies whose capital structures involve significant leverage. For example, in many non-distressed private equity investments, indebtedness may be as much as 75% or more of a portfolio company’s or real estate asset’s total debt and equity capitalization, including debt that may be incurred in connection with the investment, whether incurred at or above the investment-level entity. In distressed situations, indebtedness may exceed 100% or more of a portfolio company’s capitalization. Additionally, the debt positions acquired by our funds may be the most junior in what could be a complex capital structure, and thus subject us to the greatest risk of loss.
Investments in highly leveraged entities are also inherently more sensitive to declines in revenues, increases in expenses and interest rates and volatile or adverse economic, market and industry developments. Furthermore, the incurrence of a significant amount of indebtedness by an entity could, among other things:
subject the entity to a number of restrictive covenants, terms and conditions, any violation of which could be viewed by creditors as an event of default and could materially impact our ability to realize value from the investment;
allow even moderate reductions in operating cash flow to render the entity unable to service its indebtedness, leading to a bankruptcy or other reorganization of the entity and a loss of part or all of our fund’s equity investment in it;
give rise to an obligation to make mandatory prepayments of debt using excess cash flow, which might limit the entity’s ability to respond to changing industry conditions if additional cash is needed for the response, to make unplanned but necessary capital expenditures or to take advantage of growth opportunities;
limit the entity’s ability to adjust to changing market conditions, thereby placing it at a competitive disadvantage compared to its competitors that have relatively less debt;
limit the entity’s ability to engage in strategic acquisitions that might be necessary to generate attractive returns or further growth; and
limit the entity’s ability to obtain additional financing or increase the cost of obtaining such financing, including for capital expenditures, working capital or other general corporate purposes.
As a result, the risk of loss associated with a leveraged entity is generally greater than for companies with comparatively less debt. For example, a number of investments consummated by private equity sponsors during 2005, 2006 and 2007 that utilized significant amounts of leverage subsequently experienced severe economic stress and, in certain cases, defaulted on their debt obligations due to a decrease in revenues and cash flow precipitated by the subsequent economic downturn during 2008 and 2009. Similarly, the leveraged nature of the investments of our real estate funds increases the risk that a decline in the fair value of the underlying real estate or tangible assets will result in their abandonment or foreclosure. In addition, for taxable years beginning after December 31, 2017, the Tax Cuts and Jobs Act imposes significant limitations on the deductibility of interest expense for U.S. federal income tax purposes, which could adversely affect highly leveraged companies.
Many of our funds invest in assets that are high risk, illiquid or subject to restrictions on transfer and we may fail to realize any profits from these activities ever or for a considerable period of time.
Many of our funds invest in securities that are not publicly traded. In many cases, our funds may be prohibited by contract or by applicable securities laws from selling such securities for a period of time. Our funds generally cannot sell these securities publicly unless either their sale is registered under applicable securities laws or an exemption from such registration is available. Accordingly, our funds may be forced, under certain conditions, to sell securities at a loss. The ability of many of our funds, particularly our Private Equity Group funds, to dispose of these investments is heavily dependent on the public equity markets. For example, the ability to realize any value from an investment may depend upon the ability of the portfolio company in which such investment is held to complete an initial public offering. Even if the securities are publicly traded, large holdings of securities

55


can often be disposed of only over a substantial period of time. Moreover, because the investment strategy of many of our funds, particularly our Private Equity Group funds, often entails our having representation on our funds’ public portfolio company boards, our funds can effect such sales only during limited trading windows, exposing the investment returns to risks of downward movement in market prices during the intended disposition period. In addition, our Credit Group funds may hold investments in portfolio companies of such Private Equity Group funds on which we have board representation and be restricted for extended periods of time from selling their investments. As such, we may fail to realize any profits from our investments in the funds that hold these securities for a considerable period of time or at all, and we may lose some or all of the principal amount of our investments.
Certain of our funds utilize special situation and distressed debt investment strategies that involve significant risks.
Certain of the funds in our Credit and Private Equity Groups invest in obligors and issuers with weak financial conditions, poor operating results, substantial financing needs, negative net worth and/or special competitive problems. These funds also invest in obligors and issuers that are involved in bankruptcy or reorganization proceedings. In such situations, it may be difficult to obtain full information as to the exact financial and operating conditions of these obligors and issuers. Additionally, the fair values of such investments are subject to abrupt and erratic market movements and significant price volatility if they are publicly traded securities, and are subject to significant uncertainty in general if they are not publicly traded securities. Furthermore, some of our funds’ distressed investments may not be widely traded or may have no recognized market. A fund’s exposure to such investments may be substantial in relation to the market for those investments, and the assets are likely to be illiquid and difficult to sell or transfer. As a result, it may take a number of years for the market value of such investments to ultimately reflect their intrinsic value as perceived by us.
A central feature of our distressed investment strategy is our ability to effectively anticipate the occurrence of certain corporate events, such as debt and/or equity offerings, restructurings, reorganizations, mergers, takeover offers and other transactions, that we believe will improve the condition of the business. Similarly, we perform significant analysis of the company’s capital structure, operations, industry and ability to generate income, as well as market valuation of the company and its debt, and develop a strategy with respect to a particular distressed investment based on such analysis. In furtherance of that strategy our funds seek to identify the best position in the capital structure in which to invest. If the relevant corporate event that we anticipate is delayed, changed or never completed, or if our analysis or investment strategy is inaccurate, the market price and value of the applicable fund’s investment could decline sharply.
In addition, these investments could subject a fund to certain potential additional liabilities that may exceed the value of its original investment. Under certain circumstances, payments or distributions on certain investments may be reclaimed if any such payment or distribution is later determined to have been a fraudulent conveyance, a preferential payment or similar transaction under applicable bankruptcy and insolvency laws. In addition, under certain circumstances, a lender that has inappropriately exercised control of the management and policies of a debtor may have its claims subordinated or disallowed, or may be found liable for damages suffered by parties as a result of such actions. In the case where the investment in securities of troubled companies is made in connection with an attempt to influence a restructuring proposal or plan of reorganization in bankruptcy, our funds may become involved in substantial litigation.
Our funds may be unable to deploy capital at a steady and consistent pace, which could have an adverse effect on our results of operations and future fundraising.
The pace and consistency of our funds’ capital deployment has been, and may in the future continue to be, affected by a range of factors, primarily market conditions and regulatory developments, that are beyond our control. For example, in 2016 our corporate Private Equity Group funds deployed less capital than in prior years as they exercised patience amid elevated purchase price multiples. Similarly, our special situations funds may not deploy as much capital as they target due to changing market conditions and the distressed investment opportunities available. During the same period, our AUM not yet earning fees, which we refer to as our “shadow” AUM, increased due to ongoing fundraising. While this “shadow” AUM represents significant future fee-earning potential, our inability to deploy this capital on the timeframe we expect, or at all, and on terms that we believe are attractive, would reduce or delay the management and performance fees that we would otherwise expect to earn on this capital. Any such reduction or delay would impair our ability to offset investments in additional resources that we often make to manage new capital, including hiring additional professionals. Moreover, we could be delayed in raising successor funds. The impact of any such reduction or delay would be particularly adverse with respect to funds where management fees are paid on invested capital. Any of the foregoing could have a material adverse effect on our results of operations and growth.

56


Certain of the funds or accounts we advise or manage are subject to the fiduciary responsibility and prohibited transaction provisions of ERISA and Section 4975 of the Code, and our businesses could be adversely affected if certain of our other funds or accounts fail to satisfy an exception under the “plan assets” regulation under ERISA.
Certain of the funds and accounts we advise or manage are subject to the fiduciary responsibility and prohibited transaction provisions of ERISA and Section 4975 of the Code. For example, we currently manage some of our funds or accounts as “plan assets” under ERISA. With respect to these funds or accounts, this results in the application of the fiduciary responsibility standards of ERISA to investments made by such funds or accounts, including the requirement of investment prudence and diversification, and the possibility that certain transactions that we enter into, or may have entered into, on behalf of these funds or accounts, in the normal course of business, might constitute or result in, or have constituted or resulted in, non-exempt prohibited transactions under Section 406 of ERISA or Section 4975 of the Code. A non-exempt prohibited transaction, in addition to imposing potential liability upon fiduciaries of an ERISA plan, may also result in the imposition of an excise tax under the Code upon a “party in interest” (as defined in ERISA) or “disqualified person” (as defined in the Code) with whom we engaged in the transaction. Some of our other funds or accounts currently qualify as venture capital operating companies (“VCOCs”) or rely on another exception under the “plan assets” regulation under ERISA and therefore are not subject to the fiduciary requirements of ERISA with respect to their assets. However, if these funds or accounts fail to satisfy the VCOC requirements for any reason, including as a result of an amendment of the relevant regulations by the U.S. Department of Labor, or another exception under the “plan assets” regulation under ERISA, such failure could materially interfere with our activities in relation to these funds or accounts or expose us to risks related to our failure to comply with the applicable requirements.
Our funds may be liable for the underfunded pension liabilities of their portfolio companies.
Under ERISA, members of certain “controlled groups” of “trades or businesses” may be jointly and severally liable for contributions required under any member’s tax-qualified defined benefit pension plan and under certain other benefit plans. Similarly, if any member’s tax-qualified defined benefit pension plan were to terminate, underfunding at termination would be the joint and several responsibility of all controlled group members, including members whose employees did not participate in the terminated plan. Similarly, joint and several liability may be imposed for certain pension plan related obligations in connection with the complete or partial withdrawal by an employer from a multiemployer pension plan. Depending on a number of factors, including the level of ownership held by our funds in a particular portfolio company, a fund may be considered to be a member of a portfolio company’s “controlled group” for this purpose, and thus may be liable for the underfunded pension liabilities of such portfolio company.
In Sun Capital Partners III L.P. v. New England Teamster and Trucking Industry Pension Fund, the First Circuit Court of Appeal held that a fund was engaged in a “trade or business” with a portfolio company for purposes of the ERISA rules and was thus liable for underfunded pension liabilities. If this decision is applied generally to private equity investing, our funds could be exposed to liability for certain benefit plan contributions, a liability that could be significant if the portfolio company’s pension plan is significantly underfunded.
Our funds’ performance, and our performance, may be adversely affected by the financial performance of our portfolio companies and the industries in which our funds invest.
Our performance and the performance of our funds are significantly impacted by the value of the companies in which our funds have invested. Our funds invest in companies in many different industries, each of which is subject to volatility based upon economic and market factors. The credit crisis between mid-2007 and the end of 2009 caused significant fluctuations in the value of securities held by our funds and the recent global economic recession had a significant impact in overall performance activity and the demands for many of the goods and services provided by portfolio companies of the funds we advise. Although the U.S. economy has registered eight consecutive years of growth in real GDP, there remain many obstacles to continued growth in the economy such as global geopolitical events, risks of inflation or deflation, rising interest rates and high debt levels, both public and private. These factors and other general economic trends are likely to affect the performance of portfolio companies in many industries and, in particular, industries that anticipated that the GDP in developed economies would quickly return to pre-crisis trend. The performance of our funds, and our performance, may be adversely affected if our fund portfolio companies in these industries experience adverse performance or additional pressure due to downward trends.
The performance of our investments with underlying exposure to the commodities markets is also subject to a high degree of business and market risk, as it is dependent upon prevailing prices of commodities such as oil, natural gas and coal. Prices for oil and natural gas, for example, are subject to wide fluctuation in response to relatively minor changes in the supply and demand for oil and natural gas, market uncertainty and a variety of additional factors that are beyond our control, such as level of consumer product demand, the refining capacity of oil purchasers, weather conditions, government regulations, the price and availability of alternative fuels, political conditions, foreign supply of such commodities and overall economic conditions. It is common in making

57


investments with underlying exposure to the commodities markets to deploy hedging strategies to protect against pricing fluctuations but such strategies may or may not protect our investments. Declining global commodity prices have impacted the value of securities held by our funds. Continued volatility could result in lower returns than we anticipated at the time certain of our investments were made.
In respect of real estate, even though the U.S. residential real estate market has recently shown signs of stabilizing from a lengthy and deep downturn, various factors could halt or limit a recovery in the housing market and have an adverse effect on investment performance, including, but not limited to, rising mortgage interest rates, a low level of confidence in the economic recovery or the residential real estate market and recent U.S. tax law changes which limit the amount of itemized deductions for mortgage interest as well as state and local income tax.
Third-party investors in certain of our funds with commitment-based structures may not satisfy their contractual obligation to fund capital calls when requested by us, which could adversely affect a fund’s operations and performance.
Investors in certain of our funds make capital commitments to those funds that we are entitled to call from those investors at any time during prescribed periods. We depend on investors fulfilling and honoring their commitments when we call capital from them for those funds to consummate investments and otherwise pay their obligations when due. Any investor that did not fund a capital call would be subject to several possible penalties, including having a meaningful amount of its existing investment forfeited in that fund. However, the impact of the penalty is directly correlated to the amount of capital previously invested by the investor in the fund and if an investor has invested little or no capital, for instance early in the life of the fund, then the forfeiture penalty may not be as meaningful. Investors may also negotiate for lesser or reduced penalties at the outset of the fund, thereby limiting our ability to enforce the funding of a capital call. Third-party investors in private equity and real estate funds typically use distributions from prior investments to meet future capital calls. In cases where valuations of existing investments fall and the pace of distributions slows, investors may be unable to make new commitments to third-party managed investment funds such as those advised by us. A failure of investors to honor a significant amount of capital calls for any particular fund or funds could have a material adverse effect on the operation and performance of those funds.
Our funds make investments in companies that are based outside of the United States, which may expose us to additional risks not typically associated with investing in companies that are based in the United States.
Some of our funds invest a portion of their assets in the equity, debt, loans or other securities of issuers located outside the United States, including Europe and Asia, while certain of our funds invest substantially all of their assets in these types of securities, and we expect that international investments will increase as a proportion of certain of our funds’ portfolios in the future. Investments in non-U.S. securities involve certain factors not typically associated with investing in U.S. securities, including risks relating to:
our funds’ abilities to exchange local currencies for U.S. dollars and other currency exchange matters, including fluctuations in currency exchange rates and costs associated with conversion of investment principal and income from one currency into another;
controls on, and changes in controls on, foreign investment and limitations on repatriation of invested capital;
less developed or less efficient financial markets than exist in the United States, which may lead to price volatility and relative illiquidity;
the absence of uniform accounting, auditing and financial reporting standards, practices and disclosure requirements and less government supervision and regulation;
changes in laws or clarifications to existing laws that could impact our tax treaty positions, which could adversely impact the returns on our investments;
differences in legal and regulatory environments, particularly with respect to bankruptcy and reorganization, labor and employment laws, less developed corporate laws regarding fiduciary duties and the protection of investors and less reliable judicial systems to enforce contracts and applicable law;
political hostility to investments by foreign or private equity investors;
less publicly available information in respect of companies in non-U.S. markets;

58


reliance on a more limited number of commodity inputs, service providers and/or distribution mechanisms;
higher rates of inflation;
higher transaction costs;
difficulty in enforcing contractual obligations;
fewer investor protections;
certain economic and political risks, including potential exchange control regulations and restrictions on our non-U.S. investments and repatriation of capital, potential political, economic or social instability, the possibility of nationalization or expropriation or confiscatory taxation and adverse economic and political developments; and
the imposition of non-U.S. taxes or withholding taxes on income and gains recognized with respect to such securities.
While our funds will take these factors into consideration in making investment decisions, including when hedging positions, there can be no assurance that adverse developments with respect to these risks will not adversely affect our funds that invest in securities of non-U.S. issuers. In addition, certain of these funds are managed outside the United States, which may increase the foregoing risks. The Tax Cuts and Jobs Act imposes a one-time tax on a U.S. shareholder’s pro rata share of net accumulated untaxed earnings and profits of certain foreign subsidiaries (measured as of November 2, 2017 or December 31, 2017, whichever is greater). In addition, the Tax Cuts and Jobs Act also taxes (at reduced rates) U.S. shareholders on their pro rata share of “global intangible low-taxed income” earned in taxable years beginning after December 31, 2017 by certain of their foreign subsidiaries (generally the excess of an implied 10% rate of return on the subsidiaries’ adjusted bases in tangible business assets), regardless of whether the underlying earnings are repatriated.
Many of our funds make investments in companies that we do not control.
Investments by many of our funds will include debt instruments and equity securities of companies that we do not control. Such instruments and securities may be acquired by our funds through trading activities or through purchases of securities from the issuer. In addition, our funds may seek to acquire minority equity interests more frequently and may also dispose of a portion of their majority equity investments in portfolio companies over time in a manner that results in the funds retaining a minority investment. Furthermore, while certain of our funds may make “toe-hold” distressed debt investments in a company with the intention of obtaining control, there is no assurance that a control position may be obtained and such fund may retain a minority investment. Those investments will be subject to the risk that the company in which the investment is made may make business, financial or management decisions with which we do not agree or that the majority stakeholders or the management of the company may take risks or otherwise act in a manner that does not serve our interests. If any of the foregoing were to occur, the values of the investments held by our funds could decrease and our financial condition, results of operations and cash flow could suffer as a result.
Increased regulatory scrutiny and uncertainty with regard to expense allocation may increase risk of harm.
While we historically have and will continue to allocate the expenses of our funds in good faith and in accordance with the terms of the relevant fund agreements and our expense allocation policy in effect from time to time, due to increased regulatory scrutiny of expense allocation policies in the private investment funds realm, there is no guarantee that our policies and practices will not be challenged by our supervising regulatory bodies. If our supervising regulators were to determine that we have improperly allocated such expenses, we could be required to refund amounts to the funds and could be subject to regulatory censure, litigation from our fund investors and/or reputational harm, each of which could have a material adverse effect on our financial condition.
We may need to pay "“clawback” or “contingent repayment” obligations if and when they are triggered under the governing agreements with our funds.
Generally, if at the termination of a fund (and increasingly at interim points in the life of a fund), the fund has not achieved investment returns that (in most cases) exceed the preferred return threshold or (in all cases) the general partner receives net profits over the life of the fund in excess of its allocable share under the applicable partnership agreement, we will be obligated to repay an amount equal to the excess of amounts previously distributed to us over the amounts to which we are ultimately entitled. This obligation is known as a “clawback" or contingent repayment obligation. Due in part to our investment performance and the fact that our carried interest is generally determined on a liquidation basis, as of December 31, 2017, 2016 and 2015, if the funds were liquidated at their fair values at that date, there would have been no contingent repayment obligation or liability. There can be no assurance that we will not incur a contingent repayment obligation in the future. At December 31, 2017, 2016 and 2015, had we assumed all existing investments were worthless, the amount of carried interest, net of tax, subject to contingent repayment would

59


have been approximately $476.1 million, $418.3 million and $322.2 million, respectively, of which approximately $370.0 million, $323.9 million and $247.9 million, respectively, is reimbursable to the Company by certain professionals. Although a contingent repayment obligation is several to each person who received a distribution, and not a joint obligation, if a recipient does not fund his or her respective share of a contingent repayment obligation, we may have to fund such additional amounts beyond the amount of carried interest we retained, although we generally will retain the right to pursue remedies against those carried interest recipients who fail to fund their obligations. We may need to use or reserve cash to repay such contingent repayment obligations instead of using the cash for other purposes. See “Item 7. Management’s Discussion and Analysis of Financial Condition and Results of Operations-Contingent Obligations,” Note 2 “Summary of Significant Accounting Policies” and Note 13 “Commitments and Contingencies” to the consolidated financial statements appearing elsewhere in this Annual Report on Form 10-K.
We derive a substantial portion of our revenues from funds managed pursuant to management agreements that may be terminated or fund partnership agreements that permit fund investors to request liquidation of investments in our funds on short notice.
The terms of our funds generally give either the manager of the fund or the fund itself the right to terminate our investment management agreement with the fund. However, insofar as we control the general partners of our funds that are limited partnerships, the risk of termination of investment management agreement for such funds is limited, subject to our fiduciary or contractual duties as general partner. This risk is more significant for certain of our funds that have independent boards of directors.
With respect to our funds that are not exempt from registration under the Investment Company Act, each fund’s investment management agreement must be approved annually by (a) such fund’s board of directors or by the vote of a majority of such fund’s stockholders and (b) the majority of the independent members of such fund’s board of directors and, in certain cases, by its stockholders, as required by law. The funds’ investment management agreements can also be terminated by the majority of such fund’s stockholders. Termination of these agreements would reduce the fees we earn from the relevant funds, which could have a material adverse effect on our results of operations. Currently, ARDC, a registered investment company under the Investment Company Act, and ARCC, a registered investment company that has elected to be treated as a business development company under the Investment Company Act, are subject to these provisions of the Investment Company Act.
Third-party investors in many our funds have the right to remove the general partner of the fund and to terminate the investment period under certain circumstances. In addition, the investment management agreements related to our separately managed accounts may permit the investor to terminate our management of such accounts on short notice. These events would lead to a decrease in our revenues, which could be substantial.
The governing agreements of many of our funds provide that, subject to certain conditions, third-party investors in those funds have the right to remove the general partner of the fund or terminate the fund, including in certain cases without cause by a simple majority vote. Any such removal or dissolution could result in a cessation in management fees we would earn from such funds and/or a significant reduction in the expected amounts of performance fees from those funds. Performance fees could be significantly reduced as a result of our inability to maximize the value of investments by a fund during the liquidation process or in the event of the triggering of a “contingent repayment" obligation. Finally, the applicable funds would cease to exist after completion of liquidation and winding-up.
In addition, the governing agreements of many of our funds provide that, subject to certain conditions, third-party investors in those funds have the right to terminate the investment period of the fund, including in certain cases without cause. Such an event could have a significant negative impact on our revenue, net income and cash flow of such fund. The governing agreements of our funds may also provide that upon the occurrence of events, including in the event that certain “key persons” in our funds do not meet specified time commitments with regard to managing the fund, investors in those funds have the right to vote to terminate the investment period, including in certain cases by a simple majority vote in accordance with specified procedures. In addition to having a significant negative impact on our revenue, net income and cash flow, the occurrence of such an event with respect to any of our funds would likely result in significant reputational damage to us and could negatively impact our future fundraising efforts.
We currently manage a portion of investor assets through separately managed accounts whereby we earn management fees and performance fees, and we intend to continue to seek additional separately managed account mandates. The investment management agreements we enter into in connection with managing separately managed accounts on behalf of certain clients may in certain cases be terminated by such clients on as little as 30 days’ prior written notice. In addition, the boards of directors of the investment management companies we manage could terminate our advisory engagement of those companies on as little as 30 days’ prior written notice. ARCC’s investment management agreement can be terminated by the majority of its stockholders upon 60 days’ prior written notice. In the case of any such terminations, the management fees and performance fees we earn in

60


connection with managing such account or company would immediately cease, which could result in a significant adverse impact on our revenues.
In addition, if we were to experience a change of control (as defined under the Investment Advisers Act or as otherwise set forth in the partnership agreements of our funds), continuation of the investment management agreements of our funds would be subject to investor consent. There can be no assurance that required consents will be obtained if a change of control occurs. In addition, with respect to our funds that are subject to the Investment Company Act, each fund’s investment management agreement must be approved annually (a) by such fund’s board of directors or by a vote of the majority of such fund’s stockholders and (b) by the independent members of such fund’s board of directors and, in certain cases, by its stockholders, as required by law. Termination of these agreements would cause us to lose the management fees and performance fees we earn from such funds, which could have a material adverse effect on our results of operations.
A downturn in the global credit markets could adversely affect our CLO investments.
CLOs are subject to credit, liquidity, interest rate and other risks. From time to time, liquidity in the credit markets is reduced sometimes significantly, resulting in an increase in credit spreads and a decline in ratings, performance and market values for leveraged loans. We have significant exposure to these markets through our investments in our CLO funds. CLOs invest on a leveraged basis in loans or securities that are themselves highly leveraged investments in the underlying collateral, which increases both the opportunity for higher returns as well as the magnitude of losses when compared to unlevered investments. As a result of such funds’ leveraged position, CLOs and their investors are at greater risk of suffering losses. CLOs have failed in the past and may in the future fail one or more of their “overcollateralization” tests. The failure of one or more of these tests will result in reduced cash flows that may have been otherwise available for distribution to us. This could reduce the value of our investment. There can be no assurance that market conditions giving rise to these types of consequences will not once again occur, subsist or become more acute in the future.
Our funds may face risks relating to undiversified investments.
While diversification is generally an objective of our funds, there can be no assurance as to the degree of diversification, if any, that will be achieved in any fund investments. Difficult market conditions or volatility or slowdowns affecting a particular asset class, geographic region, industry or other category of investment could have a significant adverse impact on a fund if its investments are concentrated in that area, which would result in lower investment returns. This lack of diversification may expose a fund to losses disproportionate to market declines in general if there are disproportionately greater adverse price movements in the particular investments. If a fund holds investments concentrated in a particular issuer, security, asset class or geographic region, such fund may be more susceptible than a more widely diversified investment partnership to the negative consequences of a single corporate, economic, political or regulatory event. Accordingly, a lack of diversification on the part of a fund could adversely affect a fund’s performance and, as a result, our financial condition and results of operations.
The performance of our investments may fall short of our expectations and the expectations of the investors in our funds.
Before making investments, we conduct due diligence that we deem reasonable and appropriate based on the facts and circumstances applicable to each investment. When conducting due diligence, we may be required to evaluate important and complex business, financial, tax, accounting, environmental and legal issues. The due diligence investigation that we will carry out with respect to an investment opportunity may not reveal or highlight all relevant facts that may be necessary or helpful in evaluating such investment opportunity.
Once we have made an investment in a portfolio company, our funds generally establish the capital structure on the basis of financial projections prepared by the management of such portfolio company. These projections are only estimates of future results that are based upon assumptions made at the time that the projections are developed. General economic conditions, which are not predictable, along with other factors, may cause actual performance to fall short of the projections.
Additionally, we may cause our funds to acquire an investment that is subject to contingent liabilities. Such contingent liabilities could be unknown to us at the time of acquisition or, if they are known to us, we may not accurately assess or protect against the risks that they present. Acquired contingent liabilities could thus result in unforeseen losses for our funds. In addition, in connection with the disposition of an investment in a portfolio company, a fund may be required to make representations about the business and financial affairs of such portfolio company typical of those made in connection with the sale of a business. A fund may also be required to indemnify the purchasers of such investment if any such representations are inaccurate. These arrangements may result in the incurrence of contingent liabilities by a fund, even after the disposition of an investment. Accordingly, the inaccuracy of representations and warranties made by a fund could harm such fund’s performance.

61


Our funds may be forced to dispose of investments at a disadvantageous time.
Our funds may make investments that they do not advantageously dispose of prior to the date the applicable fund is dissolved, either by expiration of such fund’s term or otherwise. Although we generally expect that investments will be disposed of prior to dissolution or be suitable for in-kind distribution at dissolution, and the general partners of the funds have only a limited ability to extend the term of the fund with the consent of fund investors or the advisory board of the fund, as applicable, our funds may have to sell, distribute or otherwise dispose of investments at a disadvantageous time as a result of dissolution. This would result in a lower than expected return on the investments and, perhaps, on the fund itself.
Our real estate funds are subject to the risks inherent in the ownership and operation of real estate and the construction and development of real estate.
Investments in our real estate funds will be subject to the risks inherent in the ownership and operation of real estate and real estate-related businesses and assets. These risks include the following:
those associated with the burdens of ownership of real property;
general and local economic conditions;
changes in supply of and demand for competing properties in an area (as a result, for example, of overbuilding);
fluctuations in the average occupancy and room rates for hotel properties;
the financial resources of tenants;
changes in building, environmental and other laws;
energy and supply shortages;
various uninsured or uninsurable risks;
liability for “slip-and-fall” and other accidents on properties held by our funds;
natural disasters;
changes in government regulations (such as rent control and tax laws);
changes in real property tax and transfer tax rates;
changes in interest rates;
the reduced availability of mortgage funds which may render the sale or refinancing of properties difficult or impracticable;
negative developments in the economy that depress travel activity;
environmental liabilities;
contingent liabilities on disposition of assets;
unexpected cost overruns in connection with development projects;
terrorist attacks, war and other factors that are beyond our control; and
dependence on local operating partners.
Although real estate values have generally rebounded with the rest of the economy, other than certain high profile assets in the best markets, various factors could halt or limit a recovery in the housing market.
If our real estate funds acquire direct or indirect interests in undeveloped land or underdeveloped real property, which may often be non-income producing, they will be subject to the risks normally associated with such assets and development activities, including risks relating to the availability and timely receipt of zoning and other regulatory or environmental approvals, the cost and timely completion of construction (including risks beyond the control of our fund, such as weather or labor conditions or material shortages) and the availability of both construction and permanent financing on favorable terms. Additionally, our funds’ properties may be managed by a third party, which makes us dependent upon such third parties and subjects us to risks associated with the actions of such third parties. Any of these factors may cause the value of the investments in our real estate funds to decline, which may have a material impact on our results of operations.

62


Certain of our funds invest in the energy sector which is subject to significant market volatility. As such, the performance of investments in the energy sector is subject to a high degree of business and market risk.
The energy companies in which certain of our funds invest have been and will be negatively impacted by material declines in energy related commodity prices and are subject to other risks, including among others, supply and demand risk, operational risk, regulatory risk, depletion risk, reserve risk and catastrophic event risk. Commodity prices fluctuate for several reasons, including changes in market and economic conditions, the impact of weather on demand, levels of domestic production and international production, policies implemented by the Organization of Petroleum Exporting Countries, energy conservation, domestic and foreign governmental regulation and taxation and the availability of local, intrastate and interstate transportation systems.
Hedging strategies may adversely affect the returns on our funds’ investments.
When managing our exposure to market risks, we may (on our own behalf or on behalf of our funds) from time to time use forward contracts, options, swaps, caps, collars, floors, foreign currency forward contracts, currency swap agreements, currency option contracts or other strategies. Currency fluctuations in particular can have a substantial effect on our cash flow and financial condition. The success of any hedging or other derivative transactions generally will depend on our ability to correctly predict market or foreign exchange changes, the degree of correlation between price movements of a derivative instrument and the position being hedged, the creditworthiness of the counterparty and other factors. As a result, while we may enter into a transaction to reduce our exposure to market or foreign exchange risks, the transaction may result in poorer overall investment performance than if it had not been executed. Such transactions may also limit the opportunity for gain if the value of a hedged position increases.
While such hedging arrangements may reduce certain risks, such arrangements themselves may entail certain other risks. These arrangements may require the posting of cash collateral at a time when a fund has insufficient cash or illiquid assets such that the posting of the cash is either impossible or requires the sale of assets at prices that do not reflect their underlying value. Moreover, these hedging arrangements may generate significant transaction costs, including potential tax costs, that reduce the returns generated by a fund. Finally, the CFTC has made several public statements that it may soon issue a proposal for certain foreign exchange products to be subject to mandatory clearing, which could increase the cost of entering into currency hedges.
Risks Related to Our Organization and Structure
If we were deemed to be an “investment company” under the Investment Company Act, applicable restrictions could make it impractical for us to continue our businesses as contemplated and could have a material adverse effect on our businesses.
An entity will generally be deemed to be an “investment company” for purposes of the Investment Company Act if:
it is or holds itself out as being engaged primarily, or proposes to engage primarily, in the business of investing, reinvesting or trading in securities; or
absent an applicable exemption, it owns or proposes to acquire investment securities having a value exceeding 40% of the value of its total assets (exclusive of U.S. government securities and cash items) on an unconsolidated basis.
We believe that we are engaged primarily in the business of providing investment management services and not primarily in the business of investing, reinvesting or trading in securities. We hold ourselves out as an asset management firm and do not propose to engage primarily in the business of investing, reinvesting or trading in securities. Accordingly, we do not believe that we are an “orthodox” investment company as defined in Section 3(a)(1)(A) of the Investment Company Act and described in the first bullet point above. Furthermore, we have no material assets other than interests in certain direct and indirect wholly owned subsidiaries (within the meaning of the Investment Company Act), which in turn have no material assets other than partnership units in the Ares Operating Group entities. These wholly owned subsidiaries are the general partners of certain of the Ares Operating Group entities and are vested with all management and control over such Ares Operating Group entities. We do not believe that the equity interests of Ares Management, L.P. in its wholly owned subsidiaries or the partnership units of these wholly owned subsidiaries in the Ares Operating Group entities are investment securities. Moreover, because we believe that the capital interests of the general partners of our funds in their respective funds are neither securities nor investment securities, we believe that less than 40% of Ares Management, L.P.’s total assets (exclusive of U.S. government securities and cash items) on an unconsolidated basis are composed of assets that could be considered investment securities. Accordingly, we do not believe that Ares Management, L.P. is an inadvertent investment company by virtue of the 40% test in Section 3(a)(1)(C) of the Investment Company Act as described in the second bullet point above.

63


The Investment Company Act and the rules thereunder contain detailed parameters for the organization and operation of investment companies. Among other things, the Investment Company Act and the rules thereunder limit or prohibit transactions with affiliates, impose limitations on the issuance of debt and equity securities, generally prohibit the issuance of options and impose certain governance requirements. We intend to conduct our operations so that we will not be deemed to be an investment company under the Investment Company Act. If anything were to happen that would cause us to be deemed to be an investment company under the Investment Company Act, requirements imposed by the Investment Company Act, including limitations on capital structure, the ability to transact business with affiliates and the ability to compensate senior employees, could make it impractical for us to continue our businesses as currently conducted, impair the agreements and arrangements between and among the Ares Operating Group, us, our funds and our senior management, or any combination thereof, and have a material adverse effect on our businesses, financial condition and results of operations. In addition, we may be required to limit the amount of investments that we make as a principal or otherwise conduct our businesses in a manner that does not subject us to the registration and other requirements of the Investment Company Act.
Our common shareholders do not elect our general partner or, except in limited circumstances, vote on our general partner’s directors and have limited ability to influence decisions regarding our businesses.
Our general partner manages all of our operations and activities. On January 31 of each year, our general partner will determine whether the total voting power held collectively by (i) holders of the special voting shares in Ares Management, L.P. (including our general partner, members of Ares Partners Holdco LLC and their respective affiliates), (ii) then-current or former Ares personnel (including indirectly through related entities) and (iii) Ares Owners Holdings L.P. is at least 10% of the voting power of the outstanding voting shares of Ares Management, L.P. (the “Ares control condition”). For purposes of determining whether the Ares control condition is satisfied, our general partner will treat as outstanding, and as held by the foregoing persons, all voting shares deliverable to such persons pursuant to equity awards granted to such persons. If the Ares control condition is satisfied, the board of directors of our general partner has no authority other than that which its member chooses to delegate to it. If the Ares control condition is not satisfied, the board of directors of our general partner will be responsible for the oversight of our business and operations. See “Item 10. Directors, Executive Officers and Corporate Governance-Limited Powers of Our Board of Directors.”
Unlike the holders of common stock in a corporation, our common shareholders have limited voting rights and have no right to remove our general partner or, except in the limited circumstances described below, elect the directors of our general partner. Our common shareholders have no right to elect the directors of our general partner unless the Ares control condition is not satisfied. For so long as the Ares control condition is satisfied, our general partner’s board of directors is elected in accordance with its limited liability company agreement, which provides that directors are appointed and removed by Ares Partners Holdco LLC, the member of our general partner. Ares Partners Holdco LLC is owned by the Holdco Members and managed by a board of managers, which is composed of Messrs. Arougheti, Berry, de Veer, Kaplan, McFerran, Ressler and Rosenthal. Mr. Ressler has veto power over decisions by the board of managers. As a result, our common shareholders have limited ability to influence decisions regarding our businesses.
The Holdco Members will be able to determine the outcome of those few matters that may be submitted for a vote of our common shareholders.
Ares Voting LLC, an entity wholly owned by Ares Partners Holdco LLC, which is in turn owned and controlled by the Holdco Members, holds a special voting share that provides it with a number of votes, on any matter that may be submitted for a vote of our common shareholders (voting together as a single class on all such matters), that is equal to the aggregate number of Ares Operating Group Units held by the limited partners of the Ares Operating Group entities that do not hold a special voting share. The Holdco Members, through Ares Owners Holdings L.P. and the special voting share held by Ares Voting LLC, hold approximately 71.59% of the voting power of Ares Management, L.P. Accordingly, the Holdco Members have sufficient voting power to determine the outcome of those few matters that may be submitted for a vote of our common shareholders.
Our common shareholders’ voting rights are further restricted by the provision in our partnership agreement that states that any common shares held by a person that beneficially owns 20% or more of any class of our common shares then outstanding (other than our general partner, Ares Owners Holdings L.P., a member of Ares Partners Holdco LLC or their respective affiliates, a direct or subsequently approved transferee of our general partner or its affiliates or a person who acquired such common shares with the prior approval of our general partner) cannot be voted on any matter. In addition, our partnership agreement contains provisions limiting the ability of our common shareholders to call meetings or to acquire information about our operations, as well as other provisions limiting the ability of our common shareholders to influence the manner or direction of our management. Furthermore, the common shareholders are not be entitled to dissenters’ rights of appraisal under our partnership agreement or applicable Delaware law in the event of a merger or consolidation, a sale of substantially all of our assets or any other transaction or event.

64


As a result of these matters and the provisions referred to under “-Our common shareholders do not elect our general partner or, except in limited circumstances, vote on our general partner’s directors and have limited ability to influence decisions regarding our businesses,” our common shareholders may be deprived of an opportunity to receive a premium for their common shares in the future through a sale of Ares Management, L.P., and the trading prices of our common shares may be adversely affected by the absence or reduction of a takeover premium in the trading price.
Potential conflicts of interest may arise among our general partner, its affiliates or associates and us. Our general partner and its affiliates and associates have limited fiduciary duties to us and our preferred and common shareholders, which may permit them to favor their own interests to the detriment of us and our preferred and common shareholders.
Conflicts of interest may arise among our general partner or its affiliates or associates, on the one hand, and us or our preferred and common shareholders, on the other hand. As a result of these conflicts, our general partner, which is wholly owned by Ares Partners Holdco LLC, which is in turn owned and controlled by the Holdco Members, may favor its own interests and the interests of its affiliates or associates (including the Holdco Members) over our interests or the interests of our preferred and common shareholders. These conflicts include, among others, the following:
our general partner determines the amount and timing of our investments and dispositions, indebtedness, issuances of additional partnership interests and amounts of reserves, each of which can affect the amount of cash that is available for distribution to our common shareholders;
our general partner, in resolving conflicts of interest, is entitled to take into account only such factors as it determines in its sole discretion to be relevant, reasonable or appropriate under the circumstances, which may include factors affecting parties other than us and our preferred and common shareholders (including the Holdco Members), which has the effect of limiting its duties (including fiduciary duties) to us and our preferred and common shareholders. For example, our subsidiaries that serve as the general partners of our funds have fiduciary and contractual obligations to the investors in those funds, as a result of which we expect to regularly take actions in a manner consistent with such duties and obligations but that might adversely affect our results of operations or cash flow;
because our senior professional owners hold their Ares Operating Group Units through an entity that is not subject to corporate income taxation and Ares Management, L.P. will be subject to corporate income taxation, conflicts may arise between our senior professional owners and Ares Management, L.P. relating to the selection, structuring and disposition of investments and other matters;
other than as set forth in the fair competition, non-solicitation and confidentiality agreements to which the Holdco Members are subject, which may not be enforceable, affiliates of our general partner and existing and former personnel employed by our general partner are not prohibited from engaging in other businesses or activities, including those that might be in direct competition with us;
our general partner and its affiliates and associates have limited their liability and reduced or eliminated their duties (including fiduciary duties) under our partnership agreement, while also restricting the remedies available to our preferred and common shareholders for actions that, without these limitations, might constitute breaches of duty (including fiduciary duty). In addition, we have agreed to indemnify our general partner and its affiliates and associates (including the Holdco Members) to the fullest extent permitted by law, except with respect to conduct involving bad faith or criminal intent. By purchasing our preferred and common shares, holders of our preferred and common shares have agreed and consented to the provisions set forth in our partnership agreement, including the provisions regarding conflicts of interest situations that, in the absence of such provisions, might constitute a breach of fiduciary or other duties under applicable state law;
our partnership agreement does not restrict our general partner from causing us to pay it or its affiliates for any services rendered, or from entering into additional contractual arrangements with any of these entities on our behalf, so long as

65


the terms of any such additional contractual arrangements are agreed to by our general partner in good faith as determined under our partnership agreement;
our general partner determines how much we pay for acquisition targets and the structure of such consideration, including whether to incur debt to fund the transaction, whether to issue shares as consideration and the number of shares to be issued and the amount and timing of any earn-out payments;
the sole member of our general partner determines whether to allow senior professionals to exchange their shares or waive certain restrictions relating to such shares;
our general partner determines how much debt we incur and that decision may adversely affect our credit ratings;
our general partner determines which costs incurred by it and its affiliates are reimbursable by us;
our general partner controls the enforcement of obligations owed to us by it and its affiliates; and
our general partner decides whether to retain separate counsel, accountants or others to perform services for us.
See “Item 13. Certain Relationships and Related Transactions, and Director Independence.”
Our partnership agreement contains provisions that reduce or eliminate duties (including fiduciary duties) of our general partner and its affiliates and associates and limit remedies available to preferred and common shareholders for actions that might otherwise constitute a breach of duty. It is difficult for a preferred and common shareholder to successfully challenge a resolution of a conflict of interest by our general partner or by its conflicts committee.
Our partnership agreement contains provisions that waive or consent to conduct by our general partner or its affiliates or associates that might otherwise raise issues about compliance with fiduciary duties or applicable law. For example, our partnership agreement provides that when our general partner is acting in its individual capacity, as opposed to in its capacity as our general partner, it or any of its affiliates or associates causing it to do so may act without any duties (including fiduciary duties) or obligations to us or our preferred and common shareholders whatsoever. When our general partner, in its capacity as our general partner, is permitted to or required to make a decision in its “sole discretion” or “discretion” or under a grant of similar authority or latitude or pursuant to any provision not subject to an express standard of “good faith,” then our general partner is entitled to consider only such interests and factors as it desires, including its own interests or the interests of the Holdco Members, and has no duty or obligation (fiduciary or otherwise) to give any consideration to any interest of or factors affecting us or any preferred and common shareholders and is not subject to any different standards imposed by our partnership agreement, or otherwise existing at law, in equity or otherwise. These provisions are expressly permitted by Delaware law. Unless our general partner breaches its obligations pursuant to our partnership agreement, we and our preferred and common shareholders do not have any recourse against our general partner even if our general partner were to act in a manner that was inconsistent with traditional fiduciary duties. Furthermore, even if there has been a breach of our partnership agreement, our partnership agreement provides that our general partner and its members, managers, officers and directors will not be liable to us or our preferred and common shareholders for any acts or omissions unless there has been a final and non-appealable judgment entered by a court of competent jurisdiction determining that the general partner or its members, managers, officers or directors acted in bad faith or with criminal intent. These modifications are detrimental to the preferred and common shareholders because they restrict the remedies available to preferred and common shareholders for actions that without those limitations might constitute breaches of duty (including fiduciary duty).
Whenever a potential conflict of interest exists between us, any of our subsidiaries or any of our partners and our general partner or its affiliates or associates, our general partner may resolve such conflict of interest in good faith. If our general partner subjectively believes that its resolution of the conflict of interest is not opposed to our best interests, then it will be conclusively deemed that its resolution was made in good faith and will not be a breach of our partnership agreement or any duty. A preferred or common shareholder seeking to challenge this resolution of the conflict of interest would bear the burden of overcoming such presumption. This is different from the situation with Delaware corporations, where a conflict resolution by an interested party would be presumed to be unfair and the interested party would have the burden of demonstrating that the resolution was fair.
Also, if our general partner obtains the approval of its conflicts committee or a majority of the voting shares, the resolution will be conclusively deemed approved by us and our preferred and common shareholders and not a breach of our partnership agreement (or any agreement referred to therein) or of any duties that our general partner or its affiliates or associates may owe to us or our preferred and common shareholders. This is different from the situation with Delaware corporations, where a conflict resolution by a committee consisting solely of independent directors may, in certain circumstances, merely shift the burden of demonstrating unfairness to the plaintiff. Preferred and common shareholders are treated as having consented to the provisions

66


set forth in our partnership agreement, including provisions regarding conflicts of interest situations that, in the absence of such provisions, might be considered a breach of fiduciary or other duties under applicable state law. As a result, preferred and common shareholders will, as a practical matter, not be able to successfully challenge an informed decision by the conflicts committee. See “Item 13. Certain Relationships and Related Transactions, and Director Independence.”
The potential requirement to convert our financial statements from being prepared in conformity with accounting principles generally accepted in the United States to International Financial Reporting Standards may strain our resources and increase our annual expenses.
As a public entity, the SEC may require in the future that we report our financial results under International Financial Reporting Standards (“IFRS”) instead of under GAAP. IFRS is a set of accounting principles that has been gaining acceptance on a worldwide basis. These standards are published by the London-based International Accounting Standards Board and are more focused on objectives and principles and less reliant on detailed rules than GAAP. Today, there remain significant and material differences in several key areas between GAAP and IFRS which would affect us. Additionally, GAAP provides specific guidance in classes of accounting transactions for which equivalent guidance in IFRS does not exist. The adoption of IFRS is highly complex and would have an impact on many aspects of us and our operations, including, but not limited to, financial accounting and reporting systems, internal controls, taxes, borrowing covenants and cash management. It is expected that a significant amount of time, internal and external resources and expenses over a multi-year period would be required for this conversion.
The requirements of being a public entity and sustaining growth may strain our resources.
As a public entity, we are subject to the reporting requirements of the Exchange Act and requirements of the Sarbanes-Oxley Act of 2002 (the “Sarbanes-Oxley Act”). These requirements may place a strain on our systems and resources. The Exchange Act requires that we file annual, quarterly and current reports with respect to our business and financial condition. The Sarbanes-Oxley Act requires that we maintain effective disclosure controls and procedures and internal controls over financial reporting, and requires our management and independent auditors to report annually on the effectiveness of our internal control over financial reporting. To maintain and improve the effectiveness of our disclosure controls and procedures, significant resources and management oversight is required. We have implemented procedures and processes to address the standards and requirements applicable to public companies. If we are not able to maintain the necessary procedures and processes, we may be unable to report our financial information on a timely or accurate basis, which could subject us to adverse regulatory consequences, including sanctions by the SEC or violations of applicable NYSE listing rules, and result in a breach of the covenants under the agreements governing any of our financing arrangements. Preparing our consolidated financial statements involves a number of complex manual and automated processes, which are dependent on individual data input or review and require significant management judgment. One or more of these elements may result in errors that may not be detected and could result in a material misstatement of our consolidated financial statements. There could also be a negative reaction in the financial markets due to a loss of investor confidence in us and the reliability of our financial statements. Confidence in the reliability of our financial statements could also suffer if our independent registered public accounting firm were to report a material weakness in our internal controls over financial reporting. This could have a material adverse effect on us and lead to a decline in the price of our common shares.
In addition, sustaining our growth also requires us to commit additional management, operational, and financial resources to identify new professionals to join the firm and to maintain appropriate operational and financial systems to adequately support expansion. These activities may divert management’s attention from other business concerns, which could have a material adverse effect on our businesses, financial condition, results of operations and cash flows.
The control of our general partner may be transferred without common shareholder consent.
Our general partner may transfer all or any part of its general partner interest without the consent of our common shareholders. Furthermore, at any time, the member of our general partner may sell or transfer all or part of its interests in our general partner without the approval of the common shareholders. A new general partner may not be willing or able to form new funds and could form funds that have investment objectives and governing terms that differ materially from those of our current funds. A new owner could also have a different investment philosophy, employ investment professionals who are less experienced, be unsuccessful in identifying investment opportunities or have a track record that is not as successful as our track record. If any of the foregoing were to occur, we could experience difficulty in making new investments, and the value of our existing investments, our businesses, our results of operations and our financial condition could materially suffer.

67


Our ability to pay distributions to our common shareholders may be limited by our holding company structure, applicable provisions of Delaware law and contractual restrictions or obligations.
As a holding company, our ability to pay distributions will be subject to the ability of our subsidiaries to provide cash to us. Ares Management, L.P. has no material assets other than investments in the Ares Operating Group entities, either directly or through direct or indirect subsidiaries. We have no independent means of generating revenues. Accordingly, we intend to cause the Ares Operating Group entities to fund any distributions we may declare on the common shares. If the Ares Operating Group entities make such distributions, all holders of Ares Operating Group Units will be entitled to receive equivalent distributions pro rata based on their partnership interests in the Ares Operating Group.
Because we will be treated as a U.S. corporation for U.S. federal income tax purposes and will be subject to entity-level income taxes and may be obligated to make payments under the tax receivable agreement, the amounts ultimately distributed by us to common shareholders are generally expected to be less, on a per share basis, than the amounts distributed by the Ares Operating Group to the holders of Ares Operating Group Units (including us) in respect of their or our Ares Operating Group Units. In addition, each Ares Operating Group entity has issued a series of preferred units (“GP Mirror Units”) with economic terms designed to generally mirror those of the Series A Preferred Shares. The GP Mirror Units pay the same 7.00% rate per annum to us that we pay on our Series A Preferred Shares. Although income allocated in respect of distributions on the GP Mirror Units made to us will be subject to tax, cash distributions to holders of Series A Preferred Shares will not be reduced on account of any income taxes owed by us.
The declaration and payment of any future distributions will be at the sole discretion of our general partner, which may change our distribution policy at any time. There can be no assurance that any distributions, whether quarterly or otherwise, can or will be paid. Our ability to make cash distributions to our common shareholders depends on a number of factors, including among other things, general economic and business conditions, our strategic plans and prospects, our businesses and investment opportunities, our financial condition and operating results, working capital requirements and other anticipated cash needs, contractual restrictions and obligations, including fulfilling our current and future capital commitments, legal, tax and regulatory restrictions, restrictions and other implications on the payment of distributions by us to our common shareholders or by our subsidiaries to us, payments required pursuant to the tax receivable agreement and such other factors as our general partner may deem relevant.
Under the Delaware Revised Uniform Limited Partnership Act (the “Delaware Limited Partnership Act”), we may not make a distribution to a partner if after the distribution all our liabilities, other than liabilities to partners on account of their partnership interests and liabilities for which the recourse of creditors is limited to specific property of the partnership, would exceed the fair value of our assets. If we were to make such an impermissible distribution, any limited partner who received a distribution and knew at the time of the distribution that the distribution was in violation of the Delaware Limited Partnership Act would be liable to us for the amount of the distribution for three years. In addition, the terms of the Credit Facility or other financing arrangements may from time to time include covenants or other restrictions that could constrain our ability to make distributions. In addition, the Ares Operating Group’s cash flow may be insufficient to enable them to make required minimum tax distributions to their members and partners, in which case the Ares Operating Group may have to borrow funds or sell assets, which could have a material adverse effect on our liquidity and financial condition. Our partnership agreement contains provisions authorizing us to issue additional partnership interests that have designations, preferences, rights, powers and duties that are different from, and may be senior to, those applicable to our common shares on the terms and conditions determined by our general partner in its sole discretion at any time without common shareholder approval.
Furthermore, by making cash distributions rather than investing that cash in our businesses, we risk slowing the pace of our growth, or not having a sufficient amount of cash to fund our operations, new investments or unanticipated capital expenditures, should the need arise.
We will be required to pay the TRA Recipients for most of the benefits relating to our use of tax attributes we receive from prior and future exchanges of Ares Operating Group Units and related transactions. In certain circumstances, payments to the TRA Recipients may be accelerated and/or could significantly exceed the actual tax benefits we realize.
The holders of Ares Operating Group Units, subject to any applicable transfer restrictions and other provisions, may, on a quarterly basis, exchange their Ares Operating Group Units for our common shares on a one-for-one basis or, at our option, for cash. A holder of Ares Operating Group Units must exchange one Ares Operating Group Unit in each of the three Ares Operating Group entities to effect an exchange for a common share of Ares Management, L.P. These exchanges are expected to result in increases (for U.S. federal income tax purposes) in the tax basis of the tangible and intangible assets of the relevant Ares Operating Group entity. These increases in tax basis generally will increase (for U.S. federal income tax purposes) depreciation and amortization deductions and potentially reduce gain on sales of assets and, therefore, reduce the amount of tax that we would

68


otherwise be required to pay in the future, although the IRS may challenge all or part of these deductions and tax basis increases, and a court could sustain such a challenge.
We have entered into a tax receivable agreement with certain direct and indirect holders of Ares Operating Group Units (the “TRA Recipients”) that provides for the payment by us to the TRA Recipients of 85% of the amount of cash tax savings, if any, in U.S. federal, state, local and foreign income tax or franchise tax that we actually realize (or are deemed to realize in the case of an early termination payment by us or a change of control, as discussed below) as a result of increases in tax basis and certain other tax benefits related to our entering into the tax receivable agreement, including tax benefits attributable to payments under the tax receivable agreement. The reduction in the statutory corporate tax rate from 35% to 21% would generally reduce the amount of cash tax savings and thus reduce the amount of the payments to the TRA Recipients. On the other hand, due to the Tax Election, a greater percentage of our income will be subject to corporate taxation and thus generally increase the amount payable under the tax receivable agreement. The payments we may make to the TRA Recipients could be material in amount and we may need to incur debt to finance payments under the tax receivable agreement if our cash resources are insufficient to meet our obligations under the tax receivable agreement as a result of timing discrepancies or otherwise. Assuming that the market value of a common share were to be equal to $20.00 per common share, which is the closing price per common share as of December 31, 2017, and that LIBOR were to be 2.11% and a federal corporate tax rate of 21%, we estimate that the aggregate amount of these termination payments would be approximately $398 million. The foregoing amount is merely an estimate and the actual payments could differ materially.
If the IRS were to challenge a tax basis increase (or the ability to amortize such increase), the TRA Recipients will not reimburse us for any payments previously made to them under the tax receivable agreement. Our ability to achieve benefits from any tax basis increase, and the payments to be made under the tax receivable agreement, will depend upon a number of factors, as discussed above, including the timing and amount of our future income. As a result, in certain circumstances, payments to the TRA Recipients under the tax receivable agreement could be in excess of our cash tax savings.
In addition, the tax receivable agreement provides that, upon a change of control, or if, at any time, we elect an early termination of the tax receivable agreement, our obligations under the tax receivables agreement with respect to exchanged or acquired shares (whether exchanged or acquired before or after such change of control) would be based on certain assumptions, including that we would have sufficient taxable income to fully utilize the deductions arising from the increased tax deductions and tax basis and other benefits related to entering into the tax receivable agreement and, in the case of an early termination election, that any Ares Operating Group Units that have not been exchanged are deemed exchanged for the market value of the common shares at the time of termination. See “Item 13. Certain Relationships and Related Transactions, and Director Independence-Tax Receivable Agreement.”
Tax consequences to the direct and indirect holders of Ares Operating Group Units or to general partners in our funds may give rise to conflicts of interests.
As a result of the tax gain inherent in our assets held by the Ares Operating Group at the time of this report, upon a realization event, certain direct and indirect holders of Ares Operating Group Units may incur different and potentially significantly greater tax liabilities as a result of the disproportionately greater allocations of items of taxable income and gain to such holders. As these direct and indirect holders will not receive a corresponding greater distribution of cash proceeds, they may, subject to applicable fiduciary or contractual duties, have different objectives regarding the appropriate pricing, timing and other material terms of any sale, refinancing, or disposition, or whether to sell such assets at all. Decisions made with respect to an acceleration or deferral of income or the sale or disposition of assets with unrealized built-in tax gains may also influence the timing and amount of payments that are received by the TRA Recipients (including, among others, the Holdco Members and other executive officers) under the tax receivable agreement. In general, we anticipate that earlier disposition of assets with unrealized built-in tax gains following such exchange will tend to accelerate such payments and increase the present value of the tax receivable agreement, and disposition of assets with unrealized built-in tax gains before an exchange generally will increase an exchanging holder’s tax liability without giving rise to any rights to any payments under the tax receivable agreement. Decisions made regarding a change of control also could have a material influence on the timing and amount of payments received by the TRA Recipients pursuant to the tax receivable agreement.
Moreover, the general partner of our funds may be entitled to receive carried interest from our funds and a significant portion of that carried interest may consist of long-term capital gains. Because Ares Management, L.P. will be taxable as a corporation for U.S. federal income tax purposes, it will not receive preferential treatment for long-term capital gains. As a result, subject to their fiduciary duties to fund investors, the general partners of our funds may be incentivized to seek investment opportunities with lower pre-tax returns but higher after-tax returns taking into account the preferential tax rates for capital gains, which may be adverse to our interests.

69


We are a Delaware limited partnership and as a result will qualify for and intend to rely on exceptions from certain corporate governance and other requirements under the rules of the NYSE. Further, there are certain provisions in our partnership agreement regarding exculpation and indemnification of our officers and directors that differ from the Delaware General Corporation Law in a manner that may be less protective of the interests of our shareholders.
We are a Delaware limited partnership and qualify for exceptions from certain corporate governance and other requirements of the rules of the NYSE. Pursuant to these exceptions, limited partnerships may elect not to comply with certain corporate governance requirements of the NYSE, including the requirements that (i) a majority of the board of directors of our general partner consist of independent directors, (ii) we have a nominating/corporate governance committee that is composed entirely of independent directors, (iii) we have a compensation committee that is composed entirely of independent directors and (iv) the compensation committee consider certain independence factors when engaging compensation consultants, legal counsel and other committee advisers. In addition, we are not required to hold annual meetings of our common shareholders. We have availed ourselves of these exceptions. Accordingly, holders of our common shares do not have the same protections afforded to equityholders of entities that are subject to all of the corporate governance requirements of the NYSE.
Our partnership agreement provides that to the fullest extent permitted by applicable law the directors and officers of our general partner will not be liable to us unless they act in bad faith or with criminal intent. However, under the Delaware General Corporation Law, a director or officer would be liable to us for (i) breach of duty of loyalty to us or our equityholders, (ii) intentional misconduct or knowing violations of the law that are not done in good faith, (iii) improper redemption of shares or declaration of dividend or (iv) a transaction from which the director derived an improper personal benefit. In addition, our partnership agreement provides that we indemnify the directors and officers of our general partner for acts or omissions to the fullest extent provided by law unless they act in bad faith or with criminal intent. However, under the Delaware General Corporation Law, a corporation can only indemnify directors and officers for acts or omissions if the director or officer acted in good faith, in a manner he reasonably believed to be in the best interests of the corporation, and, in criminal action, if the officer or director had no reasonable cause to believe his conduct was unlawful. Accordingly, our partnership agreement is less protective of the interests of our common shareholders, when compared to the Delaware General Corporation Law, insofar as it relates to the exculpation and indemnification of officers and directors.
Risks Related to Our Preferred and Common Shares
The market price and trading volume of our common shares may be volatile, which could result in rapid and substantial losses for our common shareholders.
The market price of our common shares may be highly volatile and could be subject to wide fluctuations. In addition, the trading volume in our common shares may fluctuate and cause significant price variations to occur. If the market price of our common shares declines significantly, holders of our common shares may be unable to resell their common shares at or above their purchase price, if at all. The market price of our common shares may fluctuate or decline significantly in the future. Some of the factors that could negatively affect the price of our common shares or result in fluctuations in the price or trading volume of our common shares include:
variations in our quarterly operating results or distributions, which variations we expect will be substantial;
our policy of taking a long-term perspective on making investment, operational and strategic decisions, which is expected to result in significant and unpredictable variations in our quarterly returns;
failure to meet analysts’ earnings estimates;
publication of research reports about us or the investment management industry or the failure of securities analysts to cover our common shares;
additions or departures of our senior professionals and other key management personnel;
adverse market reaction to any indebtedness we may incur or securities we may issue in the future;
changes in market valuations of similar companies;
speculation in the press or investment community;
changes or proposed changes in laws or regulations or differing interpretations thereof affecting our businesses or enforcement of these laws and regulations, or announcements relating to these matters;
a lack of liquidity in the trading of our common shares;

70


announcements by our competitors of significant contracts, acquisitions, dispositions, strategic partnerships, joint ventures or capital commitments;
adverse publicity about the asset management industry generally or, more specifically, private equity fund practices or individual scandals; and
general market and economic conditions.
In the past few years, stock markets have experienced extreme price and volume fluctuations. In the past, following periods of volatility in the overall market and the market price of a company’s securities, securities class action litigation has often been instituted against public companies. This type of litigation, if instituted against us, could result in substantial costs and a diversion of our management’s attention and resources.
An investment in our common shares is not an investment in any of our funds, and the assets and revenues of our funds are not directly available to us.
Common shareholders will not directly participate in the performance of our underlying funds, and any benefits from such performance will directly inure to investors in those funds. Our common shares are securities of Ares Management, L.P. only. While our historical consolidated financial information includes financial information, including assets and revenues, of our funds on a consolidated basis, and our future financial information will continue to consolidate certain of these funds, such assets and revenues are available to the fund and not to us except to a limited extent through management fees, performance fees, distributions and other proceeds arising from agreements with funds, as discussed in more detail in this Annual Report on Form 10-K.
The market price of our common shares may decline due to the large number of common shares eligible for exchange and future sale.
The market price of our common shares could decline as a result of sales of a large number of common shares in the market in the future or the perception that such sales could occur. These sales, or the possibility that these sales may occur, also might make it more difficult for us to sell common shares in the future at a time and at a price that we deem appropriate. Subject to the lock-up restrictions described below, we may issue and sell in the future additional common shares.
As of December 31, 2017, our senior professional owners owned, indirectly, an aggregate of 117,576,663 Ares Operating Group Units. We have entered into an exchange agreement with the holders of Ares Operating Group Units so that such holders, subject to any applicable transfer and other restrictions, may up to four times each year (subject to the terms of the exchange agreement) exchange their Ares Operating Group Units for our common shares on a one-for-one basis, subject to customary conversion rate adjustments for splits, share distributions and reclassifications, or, at our option, for cash. A holder of Ares Operating Group Units must exchange one Ares Operating Group Unit in each of the three Ares Operating Group entities to effect an exchange for a common share of Ares Management, L.P. The common shares we issue upon such exchanges would be “restricted securities,” as defined in Rule 144 under the Securities Act, unless we register such issuances.
Ares Owners Holdings L.P., ADIA and Alleghany (together with ADIA, the “Strategic Investors”) have the right, under certain circumstances and subject to certain restrictions, to require us to register under the Securities Act common shares delivered in exchange for Ares Operating Group Units or common shares of Ares Management, L.P. otherwise held by them. In addition, we may be required to make available shelf registration statements permitting sales of common shares into the market from time to time over an extended period. Lastly, Ares Owners Holdings L.P. and the Strategic Investors will have the ability to exercise certain piggyback registration rights in respect of common shares held by them in connection with registered offerings requested by other registration rights holders or initiated by us. See “Item 13. Certain Relationships and Related Transactions, and Director Independence-Investor Rights Agreement.” See “Item 11. Executive Compensation-Director Compensation-Common Shares and Ares Operating Group Units.” However, transfers may occur notwithstanding such restrictions pursuant to transactions or programs approved by our general partner.
Under our 2014 Equity Incentive Plan, there are options outstanding to purchase 20,495,025 common shares and 13,751,888 restricted shares outstanding to be settled in common shares, both of which are subject to specified vesting requirements, and were granted to certain of our senior professionals. During the course of 2017, awards representing 1,621,592 common shares were forfeited and became available for issuance under the 2014 Equity Incentive Plan. As of December 31, 2017, 26,284,165 additional common shares were available for award under our 2014 Equity Incentive Plan. We have filed two registration statements and intend to file more registration statements on Form S-8 with the SEC covering the common shares issuable under our 2014 Equity Incentive Plan. Subject to vesting and contractual lock-up arrangements (including through May 1, 2019 for restricted

71


shares granted in connection with our initial public offering.), upon effectiveness of the relevant registration statement on Form S-8, such common shares are freely tradable.
In addition, our partnership agreement authorizes us to issue an unlimited number of additional partnership securities and options, rights, warrants and appreciation rights relating to partnership securities for the consideration and on the terms and conditions determined by our general partner in its sole discretion without the approval of any limited partners. In accordance with the Delaware Limited Partnership Act and the provisions of our partnership agreement, we may also issue additional partnership interests that have certain designations, preferences, rights, powers and duties that are different from, and may be senior to, those applicable to our common and Series A Preferred shares. Similarly, the governing agreements of the Ares Operating Group entities authorize the direct subsidiaries of Ares Management, L.P. which are the general partners of those entities to issue an unlimited number of additional units of the Ares Operating Group entity with such designations, preferences, rights, powers and duties that are different from, and may be senior to, those applicable to the Ares Operating Group Units, and which may be exchangeable for our common shares.
We cannot assure holders of our common shares that our intended distributions will be paid each quarter or at all.
In conjunction with the Tax Election, we have adopted a distribution policy to provide a steady quarterly distribution for each calendar year that will be based on our after-tax fee related earnings. Starting in the second quarter of 2018, we intend to pay a $0.28 per common share distribution per quarter for the remainder of 2018. Our fixed distribution will be reassessed each year based upon the level and growth of our after-tax fee related earnings. The declaration, payment and determination of the amount of quarterly distributions, if any, will be at the sole discretion of our general partner, which may change our distribution policy at any time. We cannot assure our common shareholders that any distributions, whether quarterly or otherwise, can or will be paid. In making decisions regarding our quarterly distribution, our general partner considers general economic and business conditions, our strategic plans and prospects, our businesses and investment opportunities, our financial condition and operating results, working capital requirements and other anticipated cash needs, contractual restrictions and obligations, legal, tax, regulatory and other restrictions that may have implications on the payment of distributions by us to our common shareholders or by our subsidiaries to us, and such other factors as our general partner may deem relevant.
Distributions on the Series A Preferred Shares are discretionary and non-cumulative.
Distributions on the Series A Preferred Shares are discretionary and non-cumulative. Holders of our Series A Preferred Shares will only receive distributions when, as and if declared by the board of directors of our general partner. Consequently, if the board of directors of our general partner does not authorize and declare a distribution for a distribution period, holders of the Series A Preferred Shares would not be entitled to receive any distribution for such distribution period, and such unpaid distribution will not be payable in such distribution period or in later distribution periods. We will have no obligation to pay distributions for a distribution period if the board of directors of our general partner does not declare such distribution before the scheduled record date for such period, whether or not distributions are declared or paid for any subsequent distribution period with respect to the Series A Preferred Shares or any other preferred shares we may issue. This may result in holders of the Series A Preferred Shares not receiving the full amount of distributions that they expect to receive, or any distributions, and may make it more difficult to resell Series A Preferred Shares or to do so at a price that the holder finds attractive. The board of directors of our general partner may, in its sole discretion, determine to suspend distributions on the Series A Preferred Shares, which may have a material adverse effect on the market price of the Series A Preferred Shares. There can be no assurances that our operations will generate sufficient cash flows to enable us to pay distributions on the Series A Preferred Shares. Our financial and operating performance is subject to prevailing economic and industry conditions and to financial, business and other factors, some of which are beyond our control.
Risks Related to Taxation
Additional proposed changes in the U.S. and foreign taxation of businesses could adversely affect us.
HM Treasury, the OECD and other government agencies in jurisdictions where we and our affiliates invest or conduct business have maintained a focus on issues related to the taxation of businesses, including multinational entities.
In the United Kingdom, the UK Criminal Finances Act 2017 creates two new separate corporate criminal offences: failure to prevent facilitation of UK tax evasion and failure to prevent facilitation of overseas tax evasion. The scope of the new law and guidance is extremely wide and could have an impact on Ares’ global businesses. Liability can be mitigated where the relevant business has in place reasonable prevention procedures. Separately, the United Kingdom has implemented transparency legislation that will require many large businesses to publish their UK tax strategies on their websites. As part of the publication requirement, organizations must disclose information on tax risk management and governance, tax planning, tax risk appetite and their approach

72


to Her Majesty’s Revenue and Customs. These developments show that the United Kingdom is seeking to bring corporate tax matters further into the public domain. As a result, tax matters may pose an increased reputational risk to our business.
The OECD, which represents a coalition of member countries, has issued guidance through its BEPS project that contemplates changes to longstanding international tax norms that determine each country’s jurisdiction to tax cross-border international trade and profits. In June 2017, almost 70 countries (excluding the United States) formally signed the Convention. These changes in law or guidance and additional proposals for reform, if enacted by the United States or by other countries in which we or our affiliates invest or conduct business, could adversely affect our investment returns, including, for example, by eliminating certain tax treaty benefits and increasing our tax compliance costs. Whether these or other proposals will be enacted by the United States or any foreign jurisdiction and in what form is unknown, as are the ultimate consequences of any such proposed legislation.
We will be treated as a corporation for U.S. federal income tax purposes, which will reduce the amount available for distributions to holders of our common shares in respect of such investments and could adversely affect the value of our common shareholders’ investment.
Effective March 1, 2018, we have elected to be taxed as a corporation for U.S. federal income tax purposes. We could be liable for significant U.S. federal income taxes and applicable state and local taxes that would not otherwise be incurred if we were treated as a partnership for U.S. federal income tax purposes, which could reduce the amount of cash available for distributions to holders of our common shares and adversely affect the value of their investment.
In addition, the GP Mirror Units pay the same 7.00% rate per annum to us that we pay on our Series A Preferred Shares. Although income allocated in respect of distributions on the GP Mirror Units made to us is subject to tax, cash distributions to holders of Series A Preferred Shares will not be reduced on account of any income taxes owed by us.
Applicable U.S. tax law could adversely affect our ability to raise funds from certain foreign investors.
Under Sections 1471 to 1474 of the Code (such Sections, along with the Treasury Regulations promulgated thereunder, “FATCA”), a broadly defined class of foreign financial institutions are required to comply with a U.S. tax reporting regime or be subject to certain U.S. withholding taxes. The reporting obligations imposed under FATCA require foreign financial institutions to enter into agreements with the IRS to obtain and disclose information about certain account holders and investors to the IRS (or in the case of certain foreign financial institutions that are resident in a jurisdiction that has entered into an intergovernmental agreement (the “IGA”) to implement this legislation, to comply with comparable non-U.S. laws implementing the IGA). Additionally, certain non-U.S. entities that are not foreign financial institutions are required to provide certain certifications or other information regarding their U.S. beneficial ownership or be subject to certain U.S. withholding taxes under FATCA. Failure to comply with these requirements could expose us and/or our investors to a 30% withholding tax on certain U.S. payments (and beginning in 2019, a 30% withholding tax on gross proceeds from the sale of U.S. stocks and securities), and possibly limit our ability to open bank accounts and secure funding in the global capital markets. There are uncertainties regarding the implementation of FATCA and it is difficult to determine at this time what impact any future administrative guidance may have. The administrative and economic costs of compliance with FATCA may discourage some foreign investors from investing in U.S. funds, which could adversely affect our ability to raise funds from these investors or reduce the demand for our shares. Moreover, we expect to incur additional expenses related to our compliance with FATCA, which could increase our tax compliance costs generally. Other countries, such as the UK and the Cayman Islands, have implemented regimes similar to that of FATCA.
Certain U.S. holders of shares are subject to additional tax on net investment income.
U.S. holders of shares that are individuals, estates or trusts are subject to a surtax of 3.8% on “net investment income” (or undistributed “net investment income,” in the case of estates and trusts) for each taxable year, with such tax applying to the lesser of such income or the excess of such person’s adjusted gross income (with certain adjustments) over a specified amount. Net investment income includes net income from dividends and net gain attributable to the disposition of investment property. It is anticipated that dividends and net gain attributable to an investment in our shares will be included in a U.S. holder’s “net investment income” subject to this surtax.
Limitations on the amount of interest expense that we may deduct could materially increase our tax liability and negatively affect an investment in our shares.
For taxable years beginning after December 31, 2017, our deduction of net business interest expenses for each taxable year is limited generally to 30% of our “adjusted taxable income,” which is an amount that is similar to EBITDA for taxable years beginning before January 1, 2022, and similar to earnings before interest and taxes (“EBIT”) for taxable years beginning after

73


January 1, 2022. Any excess business interest not allowed as a deduction in a taxable year as a result of the limitation generally will carry forward to the next year.
There is no grandfather provision for outstanding debt prior to the effective date of these rules. This is a significant change from prior law, which could increase our tax liability.




74


Item 1B.  Unresolved Staff Comments
None.

Item 2.  Properties
Our principal executive offices are located in leased office space at 2000 Avenue of the Stars, 12th Floor, Los Angeles, California. We also lease office space in Culver City, Atlanta, Chicago, Dallas, New York City, Washington, D.C., St. Louis, Dubai, Frankfurt, London, Luxembourg, Paris, Stockholm, Chengdu, Hong Kong, Shanghai, Sydney, Sausalito, Needham, Tarrytown, and Williamsville. We do not own any real property. We consider these facilities to be suitable and adequate for the management and operation of our businesses.

Item 3.  Legal Proceedings
From time to time we are involved in various legal proceedings, lawsuits and claims incidental to the conduct of our business, some of which may be material. Our businesses are also subject to extensive regulation, which may result in regulatory proceedings against us.

Item 4.  Mine Safety Disclosures
None.


75


PART II.
Item 5.  Market For Registrant’s Common Equity, Related Stockholder Matters And Issuer Purchases Of Equity Securities
Market Information
Our common shares representing limited partner interests in Ares Management, L.P. are traded on the NYSE under the symbol “ARES.” Our common shares began trading on the NYSE on May 2, 2014. As a result of changing the name of our common units and preferred units to common shares and preferred shares, respectively, effective March 2, 2018 our common shares and preferred shares will officially trade with such revised names on the NYSE under our existing symbols.
The following table sets forth the high and low intra‑day sales prices per share of our common shares, for the periods indicated, as reported by the NYSE.
 
Sales Price
 
2017
 
2016
 
High
 
Low
 
High
 
Low
First Quarter
$
23.25

 
$
17.15

 
$
15.50

 
$
10.76

Second Quarter
$
19.80

 
$
17.25

 
$
15.96

 
$
12.08

Third Quarter
$
18.85

 
$
17.40

 
$
19.54

 
$
13.81

Fourth Quarter
$
20.00

 
$
18.00

 
$
19.20

 
$
14.75


The number of holders of record of our common shares as of February 15, 2018 was 2. This does not include the number of sharesholders that hold shares in “street name” through banks or broker-dealers.
The table below presents purchases made by or on behalf of Ares Management, L.P. or any “affiliated purchaser” (as defined in Rule 10b-18(a)(3) under the Exchange Act) of our common shares during each of the indicated periods. 
Period
 
Total Number of Common Shares Purchased(1)
 
Average Price Paid Per Common Shares
 
Total Number of Common Shares Purchased as Part of Publicly Announced Plans or Programs
 
Maximum Number of Common Shares That May Yet Be Purchased Under the Plan or Program
October 1 to October 31, 2017
 

 
$

 

 

November 1 to November 30, 2017
 

 
$

 

 

December 1 to December 31, 2017
 

 
$

 

 


On March 2, 2017, AREC Holdings Ltd., a wholly owned subsidiary of Abu Dhabi Investment Authority (“ADIA” or “the selling shareholder”) sold 7,500,000 shares of the Company’s common shares through a public secondary offering. The Company did not receive any of the proceeds from the offering. The Company incurred approximately $0.7 million of expenses related to the secondary offering transaction. The fees related to the secondary offering were non-operating expenses and are included in other income, net in the Consolidated Statements of Operations. The selling shareholder paid the underwriting discounts and commissions and/or similar charges incurred for the sale of the common shares.

Distribution Policy for Preferred Equity
As of December 31, 2017 and 2016, the Company had 12,400,000 shares of Series A Preferred Equity (the “Preferred Equity”) outstanding. When, as and if declared by the Company’s board of directors, distributions on the Preferred Equity are paid quarterly at a rate per annum equal to 7.00%. During 2017 and 2016, we paid quarterly distributions of approximately $21.7 million and $12.2 million, respectively, to our preferred equity holders of record, and in February 2018, the board of directors of

76


our general partner declared quarterly distribution of $5.4 million in respect of the fourth quarter of 2017 payable on March 31, 2018 to holders of record of preferred equity at the close of business on March 15, 2018.

Distribution Policy for Common Shares Prior to Effectiveness of Tax Election
During 2016, we paid quarterly distributions of $0.20, $0.28, $0.15 and $0.20 per common share (totaling $0.83 per common share) to record holders of common shares, or approximately $67.0 million. During 2017, we paid quarterly distributions of $0.28, $0.13, $0.31 and $0.41 per common share (totaling $1.13 per common share) to record holders of common shares, or approximately $92.6 million, and in February 2018, the board of directors of our general partner declared an additional distribution of $0.40 per common share, or approximately $33.1 million, inclusive of $0.25 per common share for the fourth of 2017 and $0.15 per common share for the first two months of the first quarter of 2018, payable on February 28, 2018 to common shareholders of record at the close of business on February 26, 2018.

We distributed to our common shareholders on a quarterly basis substantially all of Ares Management, L.P.’s share of distributable earnings, net of any applicable corporate taxes and amounts payable under the tax receivable agreement, in excess of amounts determined by our general partner to be necessary or appropriate to provide for the conduct of our businesses, to make appropriate investments in our businesses and our funds, to comply with applicable law, any of our debt instruments and preferred shares or other agreements or to provide for future distributions to our common shareholders for any ensuing quarter, subject to a base quarterly distribution target range of 80% to 90% of distributable earnings. See “Item 7. Management’s Discussion and Analysis of Financial Condition and Results of Operations-Segment Analysis-Reconciliation of Certain Non‑GAAP Measures to Consolidated GAAP Financial Measures” for a reconciliation of our distributable earnings to our income before taxes presented in accordance with GAAP.
In most years, the aggregate amounts of distributions to our preferred and common shareholders did not equal our distributable earnings for that year. Our distributable earnings were only a starting point for the determination of the amount to be distributed to our common shareholders because, as noted above, in determining the amount to be distributed, we subtracted from our distributable earnings any amounts determined by our general partner to be necessary or appropriate to provide for the conduct of our businesses, to make appropriate investments in our businesses and our funds, to comply with applicable law, any of our debt instruments or other agreements or to provide for future distributions to our preferred and common shareholders for any ensuing quarter.
Distribution Policy for Common Shares Following Effectiveness of Tax Election
In conjunction with the Tax Election, we have adopted a distribution policy that will reduce volatility of the quarterly distributions and become more closely aligned with our core management fee business. We intend to provide a steady quarterly dividend for each calendar year that will be based on our after-tax fee related earnings, with future potential changes based on the level and growth of our after-tax fee related earnings. For March 2018, the first month that we are taxed as a corporation, we declared a distribution of $0.0933 per common share, reflecting one-third of a full quarter $0.28 per share distribution. Starting in the second quarter of 2018, we intend to pay a $0.28 per common share distribution per quarter for the remainder of 2018. For distributions made following the effective date of March 1, 2018, investors will now receive income reported on a Form 1099-DIV instead of a Schedule K-1.
Our fixed distribution will be reassessed each year based upon the level and growth of our after-tax fee related earnings. As fee related earnings reflect the core earnings of our business and consists of management fees less compensation and general and administrative expenses, having our recurring distribution based on this amount removes volatility from our distribution and enables investors to receive what we believe is an attractive after-tax qualifying distribution yield.
As we have historically distributed to our common shareholders substantially all of our distributable earnings, we have not retained earnings for future growth. Our new distribution policy reflects our intention to retain net performance fees. We expect to use such retained earnings for potential share repurchases and to fund future growth with the objective of accelerating our fee related earnings growth per share. However, the declaration, payment and determination of the amount of future distributions, if any, is at the sole discretion of the board of directors of our general partner, which may change our distribution policy at any time.
Under the Delaware Limited Partnership Act, Ares Management, L.P. may not make a distribution to a partner if after the distribution, all of our liabilities, other than liabilities to partners on account of their partnership interests and liabilities for which the recourse of creditors is limited to specific property of the partnership, would exceed the fair value of our assets. If we were to make such an impermissible distribution, any limited partner who received a distribution and knew at the time of the distribution that the distribution was in violation of the Delaware Limited Partnership Act would be liable to us for the amount of

77


the distribution for three years from the date of such distribution. In addition, under the Credit Facility, certain subsidiaries of the Ares Operating Group are prohibited from making distributions in certain circumstances, including if an Event of Default (as defined in the Credit Facility) has occurred and is continuing.
Because Ares Management, L.P. is a holding company and has no material assets other than its indirect ownership of Ares Operating Group Units, we fund distributions by Ares Management, L.P. on the common shares, if any, in three steps:
first, we cause the Ares Operating Group entities to make distributions to their partners, including Ares Management, L.P. and its direct subsidiaries. If the Ares Operating Group entities make such distributions, the partners of the Ares Operating Group entities will be entitled to receive equivalent distributions pro rata based on their partnership units in the Ares Operating Group (except as set forth in the following paragraph);

second, we cause Ares Management, L.P.’s direct subsidiaries to distribute to Ares Management, L.P. their share of such distributions, net of any taxes and amounts payable under the tax receivable agreement by such direct subsidiaries; and

third, Ares Management, L.P. distributes such distributions to our common equityholders, net of any taxes and amounts payable under the tax receivable agreement, on a pro rata basis.

Because we and our direct subsidiaries that are corporations for U.S. federal income tax purposes may be required to pay corporate income and franchise taxes and make payments under the tax receivable agreement, the amounts ultimately distributed by us to our common shareholders are expected to be generally less, on a per share basis, than the amounts distributed by the Ares Operating Group entities to their respective partners in respect of their Ares Operating Group Units.
In addition, governing agreements of the Ares Operating Group entities provide for cash distributions, which we refer to as “tax distributions,” to the partners of such entities if the general partners of the Ares Operating Group entities determine that the taxable income of the relevant Ares Operating Group entity gives rise to taxable income for its partners. Generally, these tax distributions are computed based on our estimate of the net taxable income of the relevant entity multiplied by an assumed tax rate equal to the highest effective marginal combined U.S. federal, state and local income tax rate prescribed for an individual or corporate resident in Los Angeles, California or New York, New York, whichever is higher (taking into account the non‑deductibility of certain expenses and the character of our income). The Ares Operating Group makes tax distributions only if and to the extent distributions from such entities for the relevant year were otherwise insufficient to cover such tax liabilities.
In addition, the cash flow from operations of the Ares Operating Group entities may be insufficient to enable them to make required minimum tax distributions to their partners, in which case the Ares Operating Group may have to borrow funds or sell assets, which could have a material adverse effect on our liquidity and financial condition. Furthermore, by paying cash distributions rather than investing that cash in our businesses, we might risk slowing the pace of our growth, or not having a sufficient amount of cash to fund our operations, new investments or unanticipated capital expenditures, should the need arise.
Although a portion of any distributions by us to our common shareholders may include carried interest received by us, we do not intend to seek fulfillment of any contingent repayment obligation by seeking to have our common shareholders return any portion of such distributions attributable to carried interest associated with any contingent repayment obligation.
We expect any distributions made out of current or accumulated earnings and profits to U.S. individuals and certain other qualifying shareholders to constitute “qualified dividend” income that is generally taxed at a favorable lower tax rate than the ordinary income tax rate, if the requisite holding periods have been met. If the distribution exceeds current and accumulated earnings and profits, the excess is treated as a nontaxable return of capital, reducing the shareholder’s tax basis in its shares to the extent of such shareholder’s tax basis in such shares. Any remaining excess is treated as capital gain. Because entities treated as corporations for U.S. federal income tax purposes are taxed on their own taxable income, and because owners of such entities are taxed on any dividends distributed from such entities, there are two levels of potential tax upon income earned by such entities.
Unregistered Sales of Equity Securities and Purchases of Equity Securities
None.

78


Item 6.  Selected Financial Data
The following tables present selected consolidated financial information and other data of the Company and its Predecessor. The Company was formed on November 15, 2013 to serve as a holding partnership for our businesses. See “Item 1. Business—Organizational Structure.”
We derived the following selected consolidated financial data of the Company as of December 31, 2017 and 2016 and for the years ended December 31, 20172016 and 2015 from the audited consolidated financial statements included elsewhere in this Annual Report on Form 10‑K. The selected consolidated financial data of the Company as of and for the year ended 2014 was derived from the audited consolidated financial statements of the Company, which are not included in this Annual Report on Form 10-K. The selected consolidated financial data as of and for the year ended December 31, 2013 was derived from the audited consolidated financial statements of the Predecessor, which are not included in this Annual Report on Form 10-K. The consolidated financial statements were prepared on substantially the same basis as the audited consolidated financial statements and include all adjustments that we consider necessary for a fair presentation of the Predecessor’s consolidated financial position and results of operations. The selected historical financial data is not indicative of the expected future operating results of the Company.
For the period ended December 31, 2013, non-controlling interests in Ares Operating Group entities represent equity interests and net income attributable to various minority non-control oriented strategic investment partners, including the Predecessor’s historical results. The net income attributable to controlling interests in the Predecessor, from January 1, 2014 to April 30, 2014, is presented together with net income attributable to non-controlling interests in Ares Operating Group entities within the Consolidated Statements of Operations.

The entities comprising our Consolidated Funds are not the same entities for all periods presented primarily due to the adoption of new consolidation guidance. Pursuant to revised consolidation guidance that became effective for us on January 1, 2015, we consolidated entities where we hold a controlling financial interest. The consolidation of funds during the periods generally has the effect of grossing up reported assets, liabilities and cash flow, and has no effect on net income attributable to the Company and the Predecessor. See “Item 7. Management’s Discussion and Analysis of Financial Condition and Results of Operations—Consolidation and Deconsolidation of Ares Funds” and “—Critical Accounting Estimates—Principles of Consolidation” and Note 2, “Summary of Significant Accounting Policies,” to our consolidated financial statements appearing elsewhere in this Annual Report on Form 10-K.
The following selected historical consolidated financial data should be read together with “Item 1. Business—Organizational Structure,” “Item 7. Management’s Discussion and Analysis of Financial Condition and Results of Operations”and our historical consolidated financial statements and related notes included elsewhere in this Annual Report on Form 10‑K.

79


 
For the Year Ended December 31,
 
2017
 
2016
 
2015
 
2014
 
2013
 
 
 
 
 
 
 
 
 
 
(Predecessor)
 
 
(Dollars in thousands)
Statements of operations data
 
 
    
 
    
 
    
 
    
 
Revenues
 
 
 
 
 
 
 
 
 
 
Management fees (includes ARCC Part I Fees of $105,467, $121,181, $121,491, $118,537 and $110,511 for the years ended December 31, 2017, 2016, 2015, 2014 and 2013, respectively)
$
722,419

 
$
642,068

 
$
634,399

 
$
486,477

 
$
375,572

 
Performance fees
636,674

 
517,852

 
150,615

 
91,412

 
79,800

 
Administrative, transaction and other fees
56,406

 
39,285

 
29,428

 
26,000

 
23,283

 
Total revenues
1,415,499

 
1,199,205

 
814,442

 
603,889

 
478,655

 
Expenses
 
 
 
 
 
 
 
 
 
 
Compensation and benefits
514,109

 
447,725

 
414,454

 
456,372

 
333,902

 
Performance fee compensation
479,722

 
387,846

 
111,683

 
170,028

 
194,294

 
General, administrative and other expenses
196,730

 
159,776

 
224,798

 
166,839

 
138,464

 
Transaction support expense
275,177

 

 

 

 

 
Expenses of Consolidated Funds
39,020

 
21,073

 
18,105

 
66,800

 
135,237

 
Total expenses
1,504,758

 
1,016,420

 
769,040

 
860,039

 
801,897

 
Other income (expense)
 
 
 
 
 
 
 
 
 
 
Net realized and unrealized gain on investments
67,034

 
28,251

 
17,009

 
32,128

 
8,922

 
Interest and dividend income
12,715

 
23,781

 
14,045

 
7,244

 
5,996

 
Interest expense
(21,219
)
 
(17,981
)
 
(18,949
)
 
(8,617
)
 
(9,475
)
 
Debt extinguishment expense

 

 
(11,641
)
 

 
(1,862
)
 
Other income (expense), net
19,470

 
35,650

 
21,680

 
(2,422
)
 
(200
)
 
Net realized and unrealized gain (loss) on investments of Consolidated Funds
100,124

 
(2,057
)
 
(24,616
)
 
513,270

 
479,096

 
Interest and other income of Consolidated Funds
187,721

 
138,943

 
117,373

 
937,835

 
1,236,037

 
Interest expense of Consolidated Funds
(126,727
)
 
(91,452
)
 
(78,819
)
 
(666,373
)
 
(534,431
)
 
Debt extinguishment gain of Consolidated Funds

 

 

 

 
11,800

 
Total other income
239,118

 
115,135

 
36,082

 
813,065

 
1,195,883

 
Income before taxes
149,859

 
297,920


81,484


556,915


872,641


Income tax expense (benefit)
(23,052
)
 
11,019

 
19,064

 
11,253

 
59,263

 
Net income
172,911

 
286,901


62,420


545,662


813,378


Less: Net income attributable to redeemable interests in Consolidated Funds

 

 

 
2,565

 
137,924

 
Less: Net income (loss) attributable to non-controlling interests in Consolidated Funds
60,818

 
3,386

 
(5,686
)
 
417,793

 
448,847

 
Less: Net income attributable to redeemable interests in Ares Operating Group entities

 
456

 
338

 
731

 
2,451

 
Less: Net income attributable to non-controlling interests in Ares Operating Group entities
35,915

 
171,251

 
48,390

 
89,585

 
224,156

 
Net income attributable to Ares Management, L.P.
76,178

 
111,808


19,378


34,988




Less: Preferred equity distributions paid
21,700

 
12,176

 

 

 

 
Net income attributable to Ares Management, L.P. common unitholders
$
54,478

 
$
99,632


$
19,378


$
34,988


$



80


 
As of December 31,
 
2017
 
2016
 
2015
 
2014
 
2013
 
 
 
 
 
 
 
 
 
 
(Predecessor)
 
 
(Dollars in thousands)
Statements of financial condition data
 
 
    
 
    
 
    
 
 
 
Cash and cash equivalents
$
118,929

 
$
342,861

 
$
121,483

 
$
148,858

 
$
89,802

 
Cash and cash equivalents of Consolidated Funds
556,500

 
455,280

 
159,507

 
1,314,397

 
1,638,003

 
Investments
647,335

 
468,471

 
468,287

 
174,052

 
89,438

 
Investments, at fair value, of Consolidated Funds
5,582,842

 
3,330,203

 
2,559,783

 
19,123,950

 
20,823,338

 
Total assets
8,563,522

 
5,829,712

 
4,321,408

 
21,638,992

 
23,705,384

 
Debt obligations
616,176

 
305,784

 
389,120

 
243,491

 
153,119

 
CLO loan obligations of Consolidated Funds
4,963,194

 
3,031,112

 
2,174,352

 
12,049,170

 
11,774,157

 
Consolidated Funds’ borrowings
138,198

 
55,070

 
11,734

 
777,600

 
2,070,598

 
Mezzanine debt of Consolidated Funds

 

 

 
378,365

 
323,164

 
Total liabilities
7,103,230

 
4,452,450

 
3,329,497

 
14,879,619

 
16,030,319

 
Redeemable interest in Consolidated Funds

 

 

 
1,037,450

 
1,093,770

 
Redeemable interest in Ares Operating Group entities

 

 
23,505

 
23,988

 
40,751

 
Non‑controlling interest in Consolidated Funds
528,488

 
338,035

 
323,606

 
4,950,803

 
5,847,135

 
Non‑controlling interest in Ares Operating Group entities
358,186

 
447,615

 
397,883

 
463,493

 
167,731

 
Total controlling interest in Ares Management, L.P.
274,857

 
292,851

 
246,917

 
283,639

 
525,678

 
Total equity
1,460,292

 
1,377,262

 
968,406

 
5,697,935

 
6,540,544

 
Total liabilities, redeemable interest, non‑controlling interests and equity
8,563,522

 
5,829,712

 
4,321,408

 
21,638,992

 
23,705,384

 

81


Item 7.  Management’s Discussion And Analysis Of Financial Condition And Results Of Operations
Ares Management, L.P. is a Delaware limited partnership formed on November 15, 2013. Unless the context otherwise requires, references to “we,” “us,” “our,” “the Partnership” and “the Company” are intended to mean the business and operations of Ares Management, L.P. and its consolidated subsidiaries. The following discussion analyzes the financial condition and results of operations of the Partnership . “Consolidated Funds” refers collectively to certain Ares‑affiliated funds, related co‑ investment entities and certain CLOs that are required under generally accepted accounting principles in the United States (“GAAP”) to be consolidated in our consolidated financial statements included in this Annual Report on Form 10‑K. Additional terms used by the Company are defined in the Glossary and throughout the Management's Discussion and Analysis in this Annual Report on Form 10-K.
The following discussion and analysis should be read in conjunction with the audited, consolidated financial statements of Ares Management, L.P. and the related notes included in this Annual Report on Form 10‑K.
Amounts and percentages presented throughout our discussion and analysis of financial condition and results of operations may reflect rounded results in thousands (unless otherwise indicated) and consequently, totals may not appear to sum.
Our Business
We are a leading global alternative asset manager that operates through three distinct but complementary investment groups, which are our reportable segments. In 2017, we reclassified certain expenses from OMG to our operating segments. We have presented our reportable segments for the years ended December 31, 2016 and 2015 to conform to the year ended December 31, 2017 presentation.
Our three operating segments are:
Credit Group: Our Credit Group is a leading manager of credit strategies across the non-investment grade credit universe in the U.S. and Europe, with approximately $71.7 billion of assets under management and 139 funds as of December 31, 2017. The Credit Group offers a range of credit strategies across the liquid and illiquid spectrum, including syndicated loans, high yield bonds, credit opportunities, structured credit investments and U.S. and European direct lending. The Credit Group provides solutions for traditional fixed income investors seeking to access the syndicated loans and high yield bond markets and capitalizes on opportunities across traded corporate credit. It additionally provides investors access to directly originated fixed- and floating-rate credit assets and the ability to capitalize on illiquidity premiums across the credit spectrum. The Credit Group’s syndicated loans strategy focuses on liquid, traded non-investment grade secured loans to corporate borrowers. The high yield bond strategy seeks to deliver a diversified portfolio of liquid, traded non-investment grade corporate bonds, including secured, unsecured and subordinated debt instruments. Credit opportunities is a “go anywhere” strategy seeking to capitalize on market inefficiencies and relative value opportunities across the capital structure. The structured credit strategy invests across the capital structures of syndicated collateralized loan obligation vehicles (CLOs) and in directly-originated asset-backed instruments comprised of diversified portfolios of consumer and commercial assets. We are one of the largest self-originating direct lenders to the U.S. and European middle markets, providing one-stop financing solutions for small-to-medium sized companies, which the Company believes are increasingly underserved by traditional lenders. We provide investors access to these capabilities through several vehicles, including commingled funds, separately managed accounts and a publicly traded vehicle. The Credit Group conducts its U.S. corporate lending activities primarily through ARCC, the largest business development company as of December 31, 2017, by both market capitalization and total assets. In addition, the Credit Group manages a commercial finance business that provides asset-based and cash flow loans to small and middle-market companies, as well as asset-based facilities to specialty finance companies. The Credit Group’s European direct lending platform is one of the most significant participants in the European middle-market, focusing on self-originated investments in illiquid middle-market credits.

Private Equity Group: Our Private Equity Group has approximately $24.5 billion of assets under management as of December 31, 2017, broadly categorizing its investment strategies as corporate private equity, U.S. power and energy infrastructure and special situations. As of December 31, 2017, the group managed five corporate private equity commingled funds focused on North America and Europe and two focused on greater China, five commingled funds and six related co-investment vehicles focused on U.S. power and energy infrastructure and three special situations funds. In its North American and European flexible capital strategy, the Company targets opportunistic majority or shared-control investments in businesses with strong franchises and attractive growth opportunities in North America and Europe. The U.S. power and energy infrastructure strategy targets U.S. energy infrastructure-related assets across the power generation, transmission and midstream sectors, seeking attractive risk-adjusted equity returns with current cash flow and capital

82


appreciation. The special situations strategy seeks to invest opportunistically across a broad spectrum of distressed or mispriced investments, including corporate debt, rescue capital, private asset-backed investments, post-reorganization securities and non-performing portfolios.

Real Estate Group: Our Real Estate Group manages comprehensive public and private equity and debt strategies, with approximately $10.2 billion of assets under management across 42 funds as of December 31, 2017. Real Estate equity strategies focus on applying hands-on value creation initiatives to mismanaged and capital-starved assets, as well as new development, ultimately selling stabilized assets back into the market. The Real Estate Group manages both a value-add strategy and an opportunistic strategy. The value-add strategy seeks to create value by buying assets at attractive valuations and through active asset management of income-producing properties across the U.S. and Western Europe. The opportunistic strategy focuses on manufacturing core assets through development, redevelopment and fixing distressed capital structures across major property types in the U.S. and Europe. The Company’s debt strategies leverage the Real Estate Group’s diverse sources of capital to directly originate and manage commercial mortgage investments on properties that range from stabilized to requiring hands-on value creation. In addition to managing private debt funds, the Real Estate Group makes debt investments through a publicly traded commercial mortgage REIT, ACRE.
The Operations Management Group (“OMG”) consists of five shared resource groups to support our operating segments by providing infrastructure and administrative support in the areas of accounting/finance, operations/information technology, business development/corporate strategy, legal/compliance and human resources. Additionally, the OMG provides services to certain of our investment companies and partnerships, which reimburse the OMG for expenses equal to the cost of services provided. The OMG’s expenses are not allocated to our three reportable segments but we consider the cost structure of the OMG when evaluating our financial performance.
The focus of our business model is to provide our investment management capabilities through various funds and products that meet the needs of a wide range of institutional and retail investors. Our revenues consist primarily of management fees and performance fees, as well as investment income and administrative expense reimbursements. Management fees are generally based on a defined percentage of average fair value of assets, total commitments, invested capital, net asset value, net investment income or par value of the investment portfolios we manage. Performance fees are based on certain specific hurdle rates as defined in the funds' applicable investment management or partnership agreements and represent either an incentive fee or carried interest. Other income (expense) represents the investment income, realized gains (losses) and unrealized appreciation (depreciation) resulting from the investments of the Company and the Consolidated Funds, as well as interest expense. We provide administrative services to certain of our affiliated funds that are presented within administrative, transaction and other fees for GAAP reporting, but are presented net of respective expenses for segment reporting purposes. We also receive transaction fees from certain affiliated funds for activities related to fund transactions, such as loan originations. In accordance with GAAP, we are required to consolidate those funds in which we hold a significant economic interest and substantive control rights. However, for segment reporting purposes, we present revenues and expenses on a combined segment basis, which shows the results of our reportable segments without giving effect to the consolidation of the funds. Accordingly, our segment revenues consist of management fees, other income, realized and unrealized performance fees, and net investment income. Our segment expenses consist of compensation and benefits, net of administrative fees, general, administrative and other expenses, net of administrative fees, as well as realized and unrealized performance fee compensation.
Trends Affecting Our Business
We believe that our disciplined investment philosophy across our three distinct but complementary investment groups contributes to the stability of our firm’s performance throughout market cycles. Additionally, as approximately 72% of our assets under management were in funds with a contractual life of three years or more and approximately 42% were in funds with a contractual life of seven years or more as of December 31, 2017, our funds have a stable base of committed capital enabling us to invest in assets with a long term focus over different points in a market cycle and to take advantage of market volatility. However, our results of operations, including the fair value of our AUM, are affected by a variety of factors, including conditions in the global financial markets and the economic and political environments, particularly in the United States and Western Europe.
December 2017 marked a modestly positive end to the year for credit markets as improving economic conditions, rising corporate earnings, accommodative monetary policy and falling inflation expectations supported investor sentiment. Despite sector specific gains experienced in November, credit spreads generally continued to tighten throughout the fourth quarter of 2017. In response to compressing yields, investors generally sought higher yielding risk assets globally. Similar to 2016, market participants were rewarded for a “risk-on” posture and as a result, the ICE BofAML High Yield Master II Index returned 7.48% for 2017, primarily driven by the CCC portion of the index which returned 10.59% during the year. The leveraged loan market experienced similar return patterns with the Credit Suisse Leveraged Loan Index delivering a 4.25% total return for the full year, led by a 7.45% return for the lower tier segment of the market. Against a backdrop of improving macroeconomic and corporate fundamentals as

83


well as enthusiasm over tax reform in the U.S., equities (measured by the S&P 500 Index) continued to reach record highs throughout the year and outperformed most asset classes with a year-to-date return of 21.83%.
European markets continued to show notable stability during the fourth quarter of 2017 as improving growth prospects and increased appetite for risk in the region seemed to offset geopolitical and monetary policy concerns. As a result, the ICE BofAML European High Yield Index and the Credit Suisse Western European Leveraged Loan Index delivered strong performance for the year-to-date period, returning 6.74% and 5.32% during 2017, respectively. Economic growth in Europe showed signs of strength as gross domestic product readings consistently beat expectations and the unemployment rate dipped to lows not seen since January 2009.

Notwithstanding the potential opportunities represented by market volatility, future earnings, cash flows and distributions are affected by a range of factors, including realizations of our funds’ investments, which are subject to significant fluctuations from period to period.
In 2018, some of the considerations informing our strategic decisions include:
Our ability to fundraise and increase AUM and fee paying AUM.  During the year ended December 31, 2017, we raised $16.7 billion, both in commingled and separately managed accounts, and continued to expand our investor base, raising capital from over 65 different funds and approximately 146 institutional investors, including 78 direct institutional investors that were new to Ares. Our fundraising efforts helped drive AUM growth of approximately 11.8% for 2017. During 2018, we expect that our fundraising will come from a combination of our existing and new strategies primarily in the U.S and Europe. During the year ended December 31, 2017, we earned approximately 1.1% on our FPAUM, which was consistent with 2016. As of December 31, 2017, we also had $15.0 billion of AUM not yet earning fees, which represents approximately $164.4 million in annual potential management fee revenue. Of the $164.4 million, $126.1 million relates to $11.8 billion of AUM available for future deployment. Our pipeline of potential fees, coupled with our future fundraising opportunities, gives us the potential to increase our management fees in 2018.
Our ability to attract new capital and investors with our broad multi‑asset class product offering.  Our ability to attract new capital and investors in our funds is driven, in part, by the extent to which they continue to see the alternative asset management industry generally, and our investment products specifically, as an attractive vehicle for capital appreciation. We continually seek to create avenues to meet our investors’ evolving needs by offering an expansive range of investment funds, developing new products and creating managed accounts and other investment vehicles tailored to our investors’ goals. We continue to expand our distribution channels, seeking to meet the needs of insurance companies, as well as the needs of traditional institutional investors, such as pension funds, sovereign wealth funds, and endowments. If market volatility persists or increases, investors may seek absolute return strategies that seek to mitigate volatility. We offer a variety of investment strategies depending upon investors’ risk tolerance and expected returns.
Our disciplined investment approach and successful deployment of capital.  Our ability to maintain and grow our revenue base is dependent upon our ability to successfully deploy the capital that our investors have committed to our investment funds. Greater competition, high valuations, cost of credit and other general market conditions have affected and may continue to affect our ability to identify and execute attractive investments. Under our disciplined investment approach, we deploy capital only when we have sourced a suitable investment opportunity at an attractive price. During the year ended December 31, 2017, we deployed $16.4 billion of gross capital across our three investment groups compared to approximately $10.2 billion deployed in 2016. As of December 31, 2017, we had $25.1 billion of capital available for investment and we remain well-positioned to invest our assets opportunistically.
Our ability to invest capital and generate returns through market cycles.  The strength of our investment performance affects investors’ willingness to commit capital to our funds. The flexibility of the capital we are able to attract is one of the main drivers of the growth of our AUM and the management fees we earn. Current market conditions and a changing regulatory environment have created opportunities for Ares’ businesses, particularly in the Credit Group’s direct lending funds, and in the Private Equity's special situations funds, which utilize flexible investment mandates to manage portfolios through market cycles. As market conditions shift and default risk and interest rate risk come under greater focus, having the ability to move up and down the capital structure enables both our Credit and Private Equity Groups to reduce risk and enhance returns. Similarly, given our broad capabilities in leveraged loans, such flexibility enables our Credit Group to reduce sensitivities to changing interest rates by increasing allocations to floating rate syndicated loans. On a market value basis, more than 75% of the debt assets within our Credit Group are floating rate instruments, which we believe helps mitigate volatility associated with changes in interest rates.

84


Our ability to continue to achieve stable distributions to investors.  Our fee related earnings represented approximately 80% of our distributable earnings for the year ended December 31, 2017. We believe that the high percentage of fee related earnings (versus performance related earnings) in our distributable earnings provides greater stability for our distributions relative to some peers. During 2017, we experienced higher relative distributable earnings compared to 2016 primarily driven by higher realized performance related earnings within the Private Equity Group, mostly as a result of market appreciation in a retail portfolio company following its initial public offering. In addition, we have historically experienced and expect to continue to experience higher realizations within our Credit Group funds during the second half compared to the first half of the year, as certain Credit Group funds, including ARCC, pay incentive fees annually when hurdles are exceeded, which are typically realized during the last six months of the year.
See “Item 1A. Risk Factors” included in this Annual Report on Form 10‑K for a discussion of the risks to which our businesses are subject.

85


The Election for Ares Management, L.P. to be Taxed as a Corporation
We have filed an election with the Internal Revenue Service (“IRS”) to be treated as a corporation for U.S. federal income tax purposes (collectively, the “Tax Election”), with an effective date of March 1, 2018 (the “Effective Date”). Although we will be treated as a corporation for U.S. federal income tax purposes, we will remain a limited partnership under state law. In connection with the Tax Election, effective March 1, 2018, we have amended and restated our partnership agreement to, among other things, reflect our new tax classification and change the name of our common units and preferred units to common shares and preferred shares, respectively. The terms of such common shares and preferred shares, and the associated rights, otherwise remain unchanged. See “Item 1A. Risk Factors–Our common shareholders do not elect our general partner or, except in limited circumstances, vote on our general partner’s directors and have limited ability to influence decisions regarding our businesses.”
Asset managers structured as pass-through entities for income tax purposes have historically traded at substantial discounts to asset managers taxed as corporations. Further, we believe that our pass-through tax structure has historically limited our investor universe due to complexities related to this structure. The Tax Election is intended to simplify our tax structure and expand our eligible investor universe and, in turn, enhance our liquidity and trading volume, which may, among other things, provide us with a more liquid and attractive currency for potential strategic transactions to further long term growth. Moreover, we historically have paid corporate level taxes on our fee related earnings, which has averaged over 80% of total fee income since our initial public offering. This, combined with a reduction in the statutory federal corporate tax rate from 35% to 21%, also presented compelling reasons to make the Tax Election in 2018.
Shareholders will receive a final Schedule K-1 reflecting their allocable share of the partnership’s items for the period beginning January 1, 2018 and ending on the day immediately before the Effective Date. On and after the Effective Date, public common shareholders will not have current income tax obligations arising from their investment in Ares Management, L.P. other than on the receipt of distributions treated as dividends for tax purposes, which will be reported on Form 1099-DIV. This change reduces the legal and tax preparation costs associated with Schedule K-1 preparation and simplifies a shareholder’s tax reporting obligations.
We expect that neither Ares Management, L.P. nor its shareholders will recognize a material amount of gain or loss as a result of the Tax Election.
On the Effective Date, the aggregate tax basis of the shares held by a shareholder will equal the aggregate tax basis in such shares immediately before the Effective Date (reduced by the shareholder’s allocable share of our liabilities) and increased by the gain, if any, recognized by such shareholder as a result of the Tax Election. We believe that a shareholder’s holding period in the shares will generally be long-term. There is no assurance, however, that such treatment will be respected by the IRS.
The foregoing discussion is based on our expectation that all the relevant tax requirements for non-recognition treatment will have been met. There is no assurance, however, that such treatment will be respected by the IRS.
The rules governing the U.S. federal income tax treatment of the Tax Election are complex and their application to non-U.S. shareholders, in particular, is unclear. Accordingly, shareholders should consult their tax advisors regarding the tax treatment of the Tax Election in light of their particular situation.
Differences in Taxation of Partnerships and Corporations and Their Owners
An entity treated as a partnership for U.S. federal income tax purposes is not a taxable entity and generally incurs no U.S. federal income tax liability. Instead, each partner is required to take into account its share of items of income, gain, loss and deduction of the partnership in computing its U.S. federal income tax liability, regardless of whether distributions are made to it by the partnership. Distributions by an entity treated as a partnership to a partner are generally not taxable to the partnership or the partner and instead reduce a partner’s adjusted basis in its partnership interest.
An entity treated as a corporation for U.S. federal income tax purposes is a taxable entity and generally pays U.S. federal income tax on its taxable income. The maximum U.S. federal tax rate imposed on the net income of an entity treated as a corporation was recently changed from 35% to 21% for taxable years beginning after December 31, 2017. Such rate may be further changed in the future. An owner of an entity treated as a corporation generally is not taxed on any income earned by the entity until the entity distributes to it either cash or property. A distribution from an entity treated as a corporation is generally treated as a dividend to the extent it is paid from current or accumulated earnings and profits. We expect any dividends made to individuals and certain other qualifying owners to constitute “qualified dividend” income that is generally taxed at a favorable, lower tax rate than the ordinary income tax rate, if the requisite holding periods have been met. If the distribution exceeds current and accumulated

86


earnings and profits, the excess is treated as a nontaxable return of capital, reducing the owner’s tax basis in the stock to the extent of the owner’s tax basis in that stock. Any remaining excess is treated as capital gain. Because entities treated as corporations are taxed on their own taxable income, and because owners of such entities are taxed on any dividends distributed from such entities, there are two levels of potential tax upon income earned by entities treated as corporations.
Following the Effective Date, our shareholders (including holders of Series A Preferred Shares) will be subject to the tax treatment applicable to owners of entities that are treated as corporations described above.
The foregoing description addresses only certain U.S. federal income tax consequences of the Tax Election applicable to shareholders generally. We do not provide tax advice and nothing herein should be considered as such. Each shareholder should consult its tax advisor concerning the particular U.S. federal income, U.S. federal estate or gift, state, local, foreign and other tax consequences of the Tax Election to it.

2017 Tax Cuts and Jobs Act
On December 22, 2017, the Tax Cuts and Jobs Act was enacted into law creating significant and material updates to the Internal Revenue Code. The most significant change is a decrease of the corporate tax rate from 35% to 21%. The reduction in the corporate tax rate is effective for tax years beginning on or after January 1, 2018. We estimated the tax effects of the Tax Cuts and Jobs Act in our fourth quarter tax provision in accordance with our understanding of the changes and guidance available as of the date of this filing. The result was a $0.7 million income tax benefit in the fourth quarter of 2017, the period of enactment of the new tax law. The provisional amount relates to the remeasurement of certain deferred tax assets and liabilities based on the new rates at which they are expected to be reversed. Other significant changes are also included in the Tax Cuts and Jobs Act and will continue to be analyzed.
On December 22, 2017, the SEC issued Staff Accounting Bulletin (“SAB”) 118 to address the application of U.S. GAAP in regards to the change in tax law for registrants that do not have all of the necessary information available to analyze and calculate the accounting impact for the tax effects of the Tax Cuts and Jobs Act. Under SAB 118, we determined that approximately $0.7 million of deferred tax benefit should be recorded as a result of the remeasurement of certain deferred tax assets and liabilities that are impacted by the reduction in the U.S. federal tax rate at December 31, 2017. Additional work is necessary for a more detailed analysis on the tax effects of all aspects of the Tax Cuts and Jobs Act. Any subsequent adjustments to these amounts will be recorded to tax expense in the quarter that the required analysis is completed.
ARCC and American Capital, Ltd. Merger Agreement

On January 3, 2017, ARCC completed its acquisition of American Capital, Ltd. ("ACAS") pursuant to a definitive merger agreement entered into in May 2016 (the "ARCC-ACAS Transaction"). To support the ARCC-ACAS Transaction, we, through our subsidiary Ares Capital Management LLC, which serves as the investment adviser to ARCC, provided $275.2 million of cash consideration to ACAS shareholders upon the closing of the ARCC-ACAS Transaction in accordance with the terms and conditions of the merger agreement. In addition, we agreed to waive up to $10 million per quarter of ARCC's Part I Fees for ten calendar quarters, which began in the second quarter of 2017. We received a favorable private letter ruling from the IRS in the second quarter of 2017 which supports the full deductibility of the $275.2 million support payment in the 2017 tax year.
Consolidation and Deconsolidation of Ares Funds
Pursuant to GAAP, we consolidate the Consolidated Funds into our financial results as presented in this Annual Report on Form 10‑K. These funds represented approximately 6.4% of our AUM as of December 31, 20173.0% of our management fees and 0.8% of our performance fees for the year ended December 31, 2017. As of December 31, 2017, 2016 and 2015, we consolidated 10, 7 and 5 CLOs, respectively, and 9 private funds. As of December 31, 2017, five of the CLOs were consolidated through risk retention vehicles.
The consolidation of these funds had the impact of increasing interest and other income of Consolidated Funds, interest expense of Consolidated Funds, net realized and unrealized gain (loss) on investment of Consolidated Funds and net income attributable to redeemable interests in Consolidated Funds, among others, for the years ended December 31, 2017, 2016 and 2015. Also, the consolidation of these funds typically has the impact of decreasing management and performance fees to the extent such fees were eliminated upon consolidation. For the actual impact that consolidation had on our results, see the Consolidating Schedules within Note 19, “Consolidation”, to our consolidated financial statements included in this Annual Report on Form 10-K.


87


The assets and liabilities of our Consolidated Funds are held within separate legal entities and, as a result, the liabilities of our Consolidated Funds are non-recourse to us. Generally, the consolidation of our Consolidated Funds has a significant gross-up effect on our assets, liabilities and cash flows but has no net effect on the net income attributable to us. The net economic ownership interests of our Consolidated Funds, to which we have no economic rights, are reflected as non‑controlling interests in the Consolidated Funds in our consolidated financial statements.
We generally deconsolidate funds we advise and CLOs when we are no longer deemed to have a controlling interest in the entity. During the year ended December 31, 2017, there were two Consolidated Funds liquidated or dissolved and no non-VIEs experienced a significant change in ownership or control that resulted in deconsolidation during the period.
The performance of our Consolidated Funds is not necessarily consistent with, or representative of, the combined performance trends of all of our funds.

88


Managing Business Performance
Non‑GAAP Financial Measures
We use the following non-GAAP measures to assess and track our performance:
Economic Net Income (ENI)
Fee Related Earnings (FRE)
Performance Related Earnings (PRE)
Realized Income (RI)
Distributable Earnings (DE)

These non‑GAAP financial measures supplement and should be considered in addition to and not in lieu of the results of operations, which are discussed further under “—Components of Consolidated Results of Operations” and are prepared in accordance with GAAP. For the specific components and calculations of these non-GAAP measures, as well as a reconciliation of these measures to the most comparable measure in accordance with GAAP, see Note 18, “Segment Reporting,” to our consolidated financial statements included in this Annual Report on Form 10‑K.
Operating Metrics
We monitor certain operating metrics that are common to the alternative asset management industry, which are discussed below.
Assets Under Management
Assets under management refers to the assets we manage. We view AUM as a metric to measure our investment and fundraising performance as it reflects assets generally at fair value plus available uncalled capital. For our funds other than CLOs, our AUM equals the sum of the following:
net asset value (“NAV”) of such funds;
the drawn and undrawn debt (at the fund‑level including amounts subject to restrictions); and
uncalled committed capital (including commitments to funds that have yet to commence their investment periods).
NAV refers to the fair value of all the assets of a fund less the fair value of all liabilities of the fund.
For CLOs, our AUM is equal to subordinated notes (equity) plus all drawn and undrawn debt tranches.
The tables below provide the period-to-period rollforwards of our total AUM by segment for the years ended December 31, 2017, 2016 and 2015 (in millions):
 
Credit Group
 
Private Equity Group
 
Real Estate Group
 
Total AUM
Balance at 12/31/2016
$
60,466

 
$
25,041

 
$
9,752

 
$
95,259

Acquisitions
3,605

 

 

 
3,605

Net new par/equity commitments
8,670

 
356

 
800

 
9,826

Net new debt commitments
5,989

 

 
509

 
6,498

Distributions
(10,852
)
 
(3,014
)
 
(1,599
)
 
(15,465
)
Change in fund value
3,854

 
2,147

 
767

 
6,768

Balance at 12/31/2017
$
71,732

 
$
24,530

 
$
10,229

 
$
106,491

Average AUM(1)
$
67,071

 
$
24,914

 
$
10,261

 
$
102,246


89


 
Credit Group
 
Private Equity Group
 
Real Estate Group
 
Total AUM
Balance at 12/31/2015
$
60,386

 
$
22,978

 
$
10,268

 
$
93,632

Net new par/equity commitments
5,453

 
2,314

 
840

 
8,607

Net new debt commitments
5,030

 

 
225

 
5,255

Distributions
(11,968
)
 
(2,519
)
 
(1,813
)
 
(16,300
)
Change in fund value
1,565

 
2,268

 
232

 
4,065

Balance at 12/31/2016
$
60,466

 
$
25,041

 
$
9,752

 
$
95,259

Average AUM(1)
$
60,297

 
$
24,553

 
$
10,144

 
$
94,994

 
Credit Group
 
Private Equity Group
 
Real Estate Group
 
Total AUM
Balance at 12/31/2014
$
59,099

 
$
12,087

 
$
10,575

 
$
81,761

Acquisitions

 
4,581

 

 
4,581

Net new par/equity commitments
7,316

 
6,700

 
1,328

 
15,344

Net new debt commitments
6,554

 

 
105

 
6,659

Distributions
(11,949
)
 
(1,081
)
 
(2,072
)
 
(15,102
)
Change in fund value
(634
)
 
691

 
332

 
389

Balance at 12/31/2015
$
60,386

 
$
22,978

 
$
10,268

 
$
93,632

Average AUM(1)
$
60,975

 
$
17,115

 
$
10,182

 
$
88,272

 
(1) Represents a five-point average of quarter-end balances for each period.
Please refer to “— Results of Operations by Segment” for a more detailed presentation of AUM by segment for each of the periods presented.
The graphs below presents our Incentive Generating AUM and Incentive Eligible AUM by segment as of December 31, 2017, 2016 and 2015 (in millions):

chart-c97edca02f231cbfb4f.jpgchart-713fcc21146f2c0a158.jpg
 
 
Credit
 
Private Equity
 
Real Estate
 

As of December 31, 2017, 2016 and 2015, our available capital, which we refer to as dry powder, was $25.1 billion, $23.2 billion and $22.4 billion, respectively, primarily attributable to our funds in the Credit Group and the Private Equity Group.
Fee Paying Assets Under Management

90


The following components generally comprise our FPAUM:
The amount of limited partner capital commitments for certain closed-end funds within the reinvestment period in the Credit Group, funds in the Private Equity Group and certain private funds in the Real Estate Group;
The amount of limited partner invested capital for the aforementioned closed-end funds beyond the reinvestment period as well as the structured assets funds in the Credit Group, certain managed accounts within their reinvestment period, the mezzanine fund in the Credit Group, European commingled funds in the Credit Group and co-invest vehicles in the Real Estate Group;
The gross amount of aggregate collateral balance, for CLOs, at par, adjusted for defaulted or discounted collateral; and
The portfolio value, gross asset value or NAV, adjusted in certain instances for cash or certain accrued expenses, for the remaining funds in the Credit Group, ARCC, certain managed accounts in the Credit Group and certain debt funds in the Real Estate Group.
The tables below provide the period‑to‑period rollforwards of our total FPAUM by segment for the years ended December 31, 2017, 2016 and 2015 (in millions):
 
Credit Group
 
Private Equity Group
 
Real Estate Group
 
Total
FPAUM Balance at 12/31/2016
$
42,709

 
$
11,314

 
$
6,540

 
$
60,563

Acquisitions
2,789

 

 

 
2,789

Commitments
5,060

 
7,955

 
665

 
13,680

Subscriptions/deployment/increase in leverage
5,094

 
1,122

 
582

 
6,798

Redemptions/distributions/decrease in leverage
(8,733
)
 
(1,606
)
 
(841
)
 
(11,180
)
Change in fund value
2,322

 
(375
)
 
183

 
2,130

Change in fee basis
209

 
(1,552
)
 
(940
)
 
(2,283
)
FPAUM Balance at 12/31/2017
$
49,450

 
$
16,858

 
$
6,189

 
$
72,497

Average FPAUM(1)
$
46,598

 
$
15,886

 
$
6,547

 
$
69,031

 
Credit Group
 
Private Equity Group
 
Real Estate Group
 
Total
FPAUM Balance at 12/31/2015
$
39,925

 
$
12,462

 
$
6,757

 
$
59,144

Commitments
3,631

 
159

 
462

 
4,252

Subscriptions/deployment/increase in leverage
3,712

 
93

 
630

 
4,435

Redemptions/distributions/decrease in leverage
(5,815
)
 
(665
)
 
(1,019
)
 
(7,499
)
Change in fund value
1,316

 
(168
)
 
(58
)
 
1,090

Change in fee basis
(60
)
 
(567
)
 
(232
)
 
(859
)
FPAUM Balance at 12/31/2016
$
42,709

 
$
11,314

 
$
6,540

 
$
60,563

Average FPAUM(1)
$
40,938

 
$
11,800

 
$
6,669

 
$
59,407

 
Credit Group
 
Private Equity Group
 
Real Estate Group
 
Total
FPAUM Balance at 12/31/2014
$
37,274

 
$
7,702

 
$
6,118

 
$
51,094

Acquisitions

 
4,046

 

 
4,046

Commitments
4,117

 
523

 
988

 
5,628

Subscriptions/deployment/increase in leverage
4,139

 
691

 
803

 
5,633

Redemptions/distributions/decrease in leverage
(5,242
)
 
(414
)
 
(797
)
 
(6,453
)
Change in fund value
(57
)
 
(31
)
 
(68
)
 
(156
)
Change in fee basis
(306
)
 
(55
)
 
(287
)
 
(648
)
FPAUM Balance at 12/31/2015
$
39,925

 
$
12,462

 
$
6,757

 
$
59,144

Average FPAUM(1)
$
38,328

 
$
11,155

 
$
6,208

 
$
55,691

 
(1) Represents a five-point average of quarter-end balances for each period.

91


Please refer to “— Results of Operations by Segment” for detailed information by segment of the activity affecting total FPAUM for each of the periods presented.
The charts below present FPAUM by its fee basis as of December 31, 2017, 2016 and 2015 (in millions):

chart-dc3f57a3a63b20e16da.jpgchart-b9fc1c5f9580740e81c.jpg
FPAUM: $72,497
 
FPAUM: $60,563


        chart-5df2ab650e9f3e1337c.jpg
FPAUM: $59,144

 

92


The components of our AUM, including the portion that is FPAUM, are presented below as of December 31, 2017, 2016 and 2015 (in millions):

chart-6253ae564154a4791ee.jpgchart-3c21af7f1dac9af1ccb.jpg
AUM: $106,491
AUM: $95,259
        


            chart-1dca79edebcd8a09773.jpg
AUM: $93,632


(1) Includes $5.7 billion, $6.4 billion and $9.9 billion of AUM of funds from which we indirectly earn management fees as of December 31, 2017, 2016 and 2015, respectively.

93


Fund Performance Metrics
Fund performance information for our investment funds that are considered to be “significant funds” is included throughout this discussion with analysis to facilitate an understanding of our results of operations for the periods presented. Our significant funds include those that contributed at least 1% of our total management fees for the year ended December 31, 2017 or comprised at least 1% of the Company’s total FPAUM as of December 31, 2017, and for which we have sole discretion for investment decisions within the fund. In addition to management fees, each of our significant funds may generate performance fees upon the achievement of performance hurdles. The fund performance information reflected in this discussion and analysis is not indicative of our overall performance. An investment in Ares is not an investment in any of our funds. Past performance is not indicative of future results. As with any investment there is always the potential for gains as well as the possibility of losses. There can be no assurance that any of these funds or our other existing and future funds will achieve similar returns.

94


Components of Consolidated Results of Operations
Revenues
Management Fees.  Management fees are generally based on a defined percentage of average fair value of assets, total commitments, invested capital, NAV, net investment income or par value of the investment portfolios managed by us. The fees are generally based on a quarterly measurement period and amounts can be paid in advance or in arrears depending on each specific fund. Management fees also include ARCC Part I Fees, a quarterly fee on investment income from ARCC, our publicly traded business development company registered under the Investment Company Act, which is managed by our subsidiary. ARCC Part I Fees are equal to 20% of ARCC's net investment income (before ARCC Part I Fees and incentive fees payable based on ARCC’s net capital gains), subject to a fixed “hurdle rate” of 1.75% per quarter, or 7.0% per annum. No fee is earned until ARCC’s net investment income exceeds a 1.75% hurdle rate, with a “catch up” provision such that we receive 20% of ARCC’s net investment income from the first dollar earned. ARCC Part I Fees are classified as management fees as they are predictable and are recurring in nature, are not subject to contingent repayment and are generally cash-settled each quarter. Management fees are recognized as revenue in the period advisory services are rendered, subject to our assessment of collectability. Additional details regarding our management fees are presented below:
Credit Group:
Syndicated loans and high yield bonds: Typical management fees range from 0.35% to 0.65% of par plus cash or NAV. The syndicated loan funds have an average management contract term of 13.1 years as of December 31, 2017 and the fee ranges generally remain unchanged at the close of the re-investment period. The funds in the high-yield strategy generally represent open-ended managed accounts, which typically do not include investment period termination or management contract expiration dates.
Credit opportunities and structured credit: Typical management fees range from 0.45% to 1.50% of NAV, gross asset value, committed capital or invested capital. The funds in the credit opportunities strategy generally include open-ended or managed account structures, which typically do not have investment period termination or management contract expiration dates. The funds in the structured credit strategy include a publicly-traded closed-end fund, which does not include investment period termination or management contract termination dates. The funds in these strategies (excluding ARDC) had an average management contract term of 8.0 years as of December 31, 2017.
U.S and E.U. direct lending: Typical management fees range from 0.50% to 1.50% of invested capital, NAV or total assets. Following the expiration or termination of the investment period, the fee basis for certain closed-end funds and managed accounts in this strategy generally change to the aggregate cost or market value of the portfolio investments. In addition, management fees include the ARCC Part I Fees. Management fees on the lower end of the typical fee range are generally accompanied by transaction based fees. The funds in this strategy (excluding ARCC) had an average management contract term of 8.6 years as of December 31, 2017.
Private Equity Group:
Private Equity funds: Typical management fees range from 1.50% to 2.00% of total capital commitments during the investment period. The management fees for corporate private equity funds generally step down to between 0.75% and 1.25% of the aggregate adjusted cost of unrealized portfolio investments following the earlier to occur of: (i) the expiration or termination of the investment period or (ii) the launch of a successor fund. The power and energy and infrastructure funds generally step down the fee base to the aggregated adjusted cost of unrealized portfolio investments, while retaining the same fee rate, following the expiration or termination of the investment period. The funds in this strategy had an average management contract term of 11.1 years as of December 31, 2017.
Special situations funds: Typical management fees range from 1.00% to 1.50% of the lesser of the aggregate cost basis of unrealized portfolio investments or committed capital. The funds in this strategy are comprised of closed-end funds, with investment period termination or management contract termination dates. The special situation funds also include managed accounts, which generally do not include investment period termination or management contract termination dates. The funds in this strategy had  an average management contract term of 8.8 years as of December 31, 2017.
Real Estate Group:
Real Estate funds: Typical management fees range from 0.50% to 1.50% of invested capital, stockholders’ equity or total capital commitments. Following the expiration or termination of the investment period, the basis on which

95


management fees are earned for certain closed-end funds, managed accounts and co-investment vehicles in this strategy, which pay fees based on committed capital, change from committed capital to invested capital with no change in the management fee rate. The funds in this strategy (excluding ACRE) had an average management contract term of 11.2 years as of December 31, 2017.
In some instances, we may not record management fees that we have earned when a fund does not have sufficient liquidity to pay management fees or may be restricted by certain covenants from making payment. Management fees are not recorded until collectability is assured, which may include meeting certain performance conditions. We refer to these fees as deferred management fees. In future periods, the amount of deferred management fees that we will record typically increases with the length of time the fees were deferred. No material management fees earned were deferred as of December 31, 2017, 2016 and 2015.
As of the reporting date, accrued but unpaid management fees, net of management fee reductions and management fee offsets, are included under management fees receivable on the consolidated statements of financial condition. See Note 12, “Related Party Transactions,” to our consolidated financial statements included in this Annual Report on Form 10‑K for more information.
Performance Fees.  Performance fees are based on certain specific hurdle rates as defined in the applicable investment management or partnership agreements of the funds that we manage. Performance fees are recorded on an accrual basis to the extent such amounts are contractually due. The investment returns of most of our funds may be volatile. Performance fees are assessed as a percentage of the investment return of the funds. The performance fee measurement period varies by type of fund and is typically indicative of when realizations are likely to occur. The performance fees from certain Credit Group; credit opportunities funds, structured credit funds and ARCC Part II Fees are measured and realized on an annual basis, typically in the second half of the year. The performance fees from our Credit Group syndicated loans funds, high yield bonds, credit opportunities funds, structured credit funds, managed accounts and Private Equity Group funds are generally measured on an as-if liquidated basis, assuming that the fund was liquidated based on the measurement date net asset value. The performance fees are earned based on cumulative return hurdles and realizations occur as the fund is liquidating. The performance fees for our CLOs are earned based on yearly return hurdles and realizations occur periodically based on the management agreement. For U.S. and E.U. direct lending Credit Group funds, performance fees are measured and distributed on an annual basis. Private Equity Group funds may also distribute performance fees as individual investment realizations occur. For Real Estate Group funds, performance fees are measured at the liquidation of the fund and distributions of performance fees do not occur until all capital is returned to investors. Further, Real Estate Group, Private Equity Group, Credit Group syndicated credit and certain high yield bonds funds may make annual tax distributions based on the tax obligation at year-end and may be greater than the performance fees that were recognized during the year.
Credit Group:
Syndicated loans and high yield bonds:  Typical performance fees represent 15% to 20% of each incentive eligible fund’s profits, subject to a preferred return of approximately 12% per annum.
Credit opportunities and structured credit: Typical performance fees represent 10% to 20% of each incentive eligible fund’s profits, subject to a preferred return of approximately 5% to 8% per annum.
U.S. and E.U. direct lending: Typical performance fees represent 10% to 20% of each incentive eligible fund’s profits, or cumulative realized capital gains (net of losses and unrealized capital depreciation), and are subject to a preferred return rate of approximately 5% to 8% per annum.
Private Equity Group:
Private Equity funds: Performance fees represent 20% of each incentive eligible fund’s profits, subject to a preferred return of approximately 8% per annum.
Special situations funds: Performance fees represent 20% of each incentive eligible fund’s profits, subject to a preferred return of approximately 8% per annum.
Real Estate Group:
Real estate funds:  Typical performance fees represent 10% to 20% of each incentive eligible fund’s profits, subject to a preferred return of approximately 8% to 10% per annum.

96


We may be liable to certain funds for previously realized performance fees if the fund’s investment values decline below certain return hurdles, which vary from fund to fund. As of December 31, 2017, 2016 and 2015, if the funds were liquidated at their fair values at that date, there would have been no contingent repayment obligation or liability. When the fair value of a fund’s investment remains constant or falls below certain return hurdles, previously recognized performance fees are reversed. In all cases, each fund is considered separately in evaluating carried interest and potential contingent repayment obligations. For any given period, performance fees could therefore be negative; however, cumulative performance fees can never be negative over the life of a fund. If upon a hypothetical liquidation of a fund’s investments at the then-current fair values previously recognized and distributed performance fees would be required to be returned, a liability would be established in our financial statements for the potential contingent repayment obligation that may differ from the amount of revenue that we reverse. At December 31, 2017, 2016 and 2015, if we assumed all existing investments were valued at $0, the total amount of performance fees subject to contingent repayment obligations, net of tax, would have been approximately $476.1 million, $418.3 million and $322.2 million, respectively, of which approximately $370.0 million, $323.9 million and $247.9 million, respectively, would have been reimbursable by professionals who have received such performance fees.
We are entitled to receive incentive fees from certain funds when the return on investment exceeds previous calendar year-end or date of investment high-watermarks. Some of our funds pay annual incentive fees or allocations equal to 10% to 20% of the fund’s profit for the year, subject to a high-watermark. The high-watermark is the highest historical NAV attributable to a fund investor’s account on which incentive fees were paid and represents the measuring floor for all future incentive fees. In these arrangements, incentive fees are recognized when the performance benchmark has been achieved based on the fund’s then-current fair value and are included in performance fees in our consolidated statement of operations. These incentive fees are a component of performance fees in our consolidated financial statements and are treated as accrued until paid.
For any given period, performance fee revenue in our consolidated statement of operations may include reversals of previously recognized performance fees due to a decrease in the value of a particular fund that results in a decrease of cumulative performance fees earned to date. Since many of our fund return hurdles are cumulative, previously recognized fees also may be reversed in a period of appreciation that is lower than the particular fund’s hurdle rate.
Administrative, Transaction and Other Fees. Other fees primarily include revenue from administrative services provided to certain of our affiliated funds that are paid to us, and revenues associated with Real Estate Group activities such as development and construction. In addition, we may receive fees from certain affiliated funds for activities related to fund transactions, such as loan originations. These fees are recognized as revenue in the period the transaction related services are rendered.
Expenses
Compensation and Benefits. Compensation generally includes salaries, bonuses, health and welfare benefits, equity-based compensation, and ARCC Part I Fee incentive compensation expenses. Compensation cost relating to the issuance of restricted units and options is measured at fair value at the grant date, reduced for actual forfeitures, and expensed over the vesting period on a straight-line basis. Phantom equity unit awards are re-measured at the end of each reporting period. Bonuses are accrued for the service period to which they relate. Compensation and benefits expenses are typically correlated to the operating performance of our segments, which is used to determine incentive based compensation for each segment. Our senior partners receive distributions based on their equity interests and are not paid an annual salary or bonus.
Performance Fee Compensation. Performance fee compensation includes compensation directly related to segment performance fees, which generally consists of percentage interests that we grant to our professionals. Depending on the nature of each fund, the performance fee participation is generally structured as a fixed percentage or as an annual award. The liability is calculated based upon the changes to realized and unrealized performance fees but not payable until the performance fees are realized. We have an obligation to pay our professionals a portion of the performance fees earned from certain funds, including performance fees from Consolidated Funds that are eliminated in consolidation.
Although changes in performance fee compensation are directly correlated with changes in performance fees reported within our segment results, this correlation does not always exist when our results are reported on a fully consolidated basis in accordance with GAAP. This discrepancy is caused by the fact that performance fees earned from our Consolidated Funds are eliminated upon consolidation while performance fee compensation is not eliminated.
General, Administrative and Other Expenses.  General and administrative expenses include costs primarily related to placement fees, professional services, occupancy and equipment expenses, depreciation and amortization expenses, travel and related expenses, communication and information services and other general operating items. These expenses are not borne by fund investors.

97


Expenses of Consolidated Funds.  Consolidated Funds’ expenses consist primarily of costs incurred by our Consolidated Funds, including professional fees, research expenses, trustee fees, travel expenses and other costs associated with administering these funds and with launching new products.
Other Income (Expense)
Interest and Dividend Income.  Interest and dividend income consists of interest income and dividend income primarily generated from investments in products that we manage. Interest and dividend income are recognized on an accrual basis to the extent that such amounts are expected to be collected.
Interest Expense. Interest expense includes interest related to our Credit Facility, which has a variable interest rate based upon a credit spread that is adjusted with changes to corporate credit ratings, to our senior notes, which have a fixed coupon rate, and to our term loans.
Other Income (Expense), Net.  Other income (expense), net consists of transaction gain (loss) and other non-operating and non‑investment related activity, such as loss on disposal of assets and gain (loss) due to the change in fair value of our contingent consideration liabilities.
Net Realized and Unrealized Gain (Loss) on Investments.  Net gain (loss) from investment activities include realized and unrealized gains and losses from our investment portfolio. A realized gain (loss) is recognized when we redeem all or a portion of our investment or when we receive a distribution of capital. Unrealized gains (losses) on investments result from appreciation (depreciation) in the fair value of our investments, as well as reversals of previously recorded unrealized appreciation (depreciation) at the time the gain (loss) on an investment becomes realized.
Interest and Other Income of Consolidated Funds. Interest and other income of Consolidated Funds primarily includes interest and dividend income generated from the underlying investment securities incurred under the Consolidated CLOs' and Consolidated Funds' debt facilities.
Interest Expense of Consolidated Funds. Interest expense primarily consists of interest related to our Consolidated CLOs’ loans payable and, to a lesser extent, revolving credit lines, term loans and notes of other Consolidated Funds.
Net Realized and Unrealized Gain (Loss) on Investments of Consolidated Funds. Net gain (loss) from investment activities of our Consolidated Funds include realized and unrealized gains and losses resulting from their investment portfolios. Realized gains (losses) arise from dispositions of investments held by our Consolidated Funds. Unrealized gains (losses) are recorded to reflect appreciation (depreciation) of investments held by the Consolidated Funds due to periodic changes in fair value of the investments, as well as reversals of previously recorded unrealized appreciation (depreciation) of investments upon disposition, when the gain (loss) on an investment becomes realized.
Income Taxes.  Prior to the effectiveness of the Tax Election, a substantial portion of our earnings flows through to our owners without being subject to federal income tax at the entity level. A portion of our operations is conducted through domestic corporations that are subject to corporate level taxes and for which we record current and deferred income taxes at the prevailing rates in the various jurisdictions in which these entities operate. The majority of our Consolidated Funds are not subject to income tax as the funds’ investors are responsible for reporting their share of income or loss. To the extent required by federal, state and foreign income tax laws and regulations, certain funds may incur income tax liabilities.
Income taxes are accounted for using the liability method of accounting. Under this method, deferred tax assets and liabilities are recognized for the expected future tax consequences of differences between the carrying amounts of assets and liabilities and their respective tax basis, using tax rates in effect for the year in which the differences are expected to reverse. The effect on deferred assets and liabilities of a change in tax rates is recognized in income in the period when the change is enacted. Deferred tax assets are reduced by a valuation allowance when it is more likely than not that some portion or all of the deferred tax assets will not be realized.
Non-Controlling and Redeemable Interests.  Net income attributable to non-controlling and redeemable interests in Consolidated Funds represents the ownership interests that third parties hold in entities that are consolidated into our consolidated financial statements.
Net income attributable to non-controlling interests and redeemable interests in Ares Operating Group entities represents the results attributable to various minority, non-control oriented strategic investment partners based on the proportional daily average ownership in Ares Operating Group entities.

98


Results of Operations
Consolidated Results of Operations
The following table and discussion sets forth information regarding our consolidated results of operations for the years ended December 31, 2017, 2016 and 2015. We consolidate funds where we are deemed to hold a controlling financial interest. The Consolidated Funds are not necessarily the same entities in each year presented due to changes in ownership, changes in limited partners' rights, and the creation and termination of funds. The consolidation of these funds had no effect on net income attributable to us for the periods presented.
 
For the Years Ended December 31,
 
2017 vs. 2016
 
2016 vs. 2015
 
2017
 
2016
 
2015
 
Favorable (Unfavorable)
 
Favorable (Unfavorable)
 
 
 
 
 

 
$ Change
 
% Change
 
$ Change
 
% Change
Revenues
(Dollars in thousands)
Management fees (includes ARCC Part I Fees of $105,467, $121,181, and $121,491 for the years ended December 31, 2017, 2016 and 2015, respectively)
$
722,419

 
$
642,068

 
$
634,399

 
$
80,351

 
13
 %
 
$
7,669

 
1
 %
Performance fees
636,674

 
517,852

 
150,615

 
118,822

 
23
 %
 
367,237

 
244
 %
Administrative, transaction and other fees
56,406

 
39,285

 
29,428

 
17,121

 
44
 %
 
9,857

 
33
 %
Total revenues
1,415,499

 
1,199,205

 
814,442

 
216,294

 
18
 %
 
384,763

 
47
 %
Expenses
 

 
 

 
 

 
 
 
 
 
 
 
 
Compensation and benefits
514,109

 
447,725

 
414,454

 
(66,384
)
 
(15
)%
 
(33,271
)
 
(8
)%
Performance fee compensation
479,722

 
387,846

 
111,683

 
(91,876
)
 
(24
)%
 
(276,163
)
 
(247
)%
General, administrative and other expenses
196,730

 
159,776

 
224,798

 
(36,954
)
 
(23
)%
 
65,022

 
29
 %
Transaction support expense
275,177

 

 

 
(275,177
)
 
NM

 

 
NM

Expenses of Consolidated Funds
39,020

 
21,073

 
18,105

 
(17,947
)
 
(85
)%
 
(2,968
)
 
(16
)%
Total expenses
1,504,758


1,016,420


769,040

 
(488,338
)
 
(48
)%
 
(247,380
)
 
(32
)%
Other income (expense)
 

 
 

 
 

 
 
 
 
 
 
 
 
Net realized and unrealized gain on investments
67,034

 
28,251

 
17,009

 
38,783

 
137
 %
 
11,242

 
66
 %
Interest and dividend income
12,715

 
23,781

 
14,045

 
(11,066
)
 
(47
)%
 
9,736

 
69
 %
Interest expense
(21,219
)
 
(17,981
)
 
(18,949
)
 
(3,238
)
 
(18
)%
 
968

 
5
 %
Debt extinguishment expense

 

 
(11,641
)
 

 
NM

 
11,641

 
NM

Other income, net
19,470

 
35,650

 
21,680

 
(16,180
)
 
(45
)%
 
13,970

 
64
 %
Net realized and unrealized gain (loss) on investments of Consolidated Funds
100,124

 
(2,057
)
 
(24,616
)
 
102,181

 
NM

 
22,559

 
NM

Interest and other income of Consolidated Funds
187,721

 
138,943

 
117,373

 
48,778

 
35
 %
 
21,570

 
18
 %
Interest expense of Consolidated Funds
(126,727
)
 
(91,452
)
 
(78,819
)
 
(35,275
)
 
(39
)%
 
(12,633
)
 
(16
)%
Total other income
239,118


115,135


36,082

 
123,983

 
108
 %
 
79,053

 
219
 %
Income before taxes
149,859


297,920


81,484

 
(148,061
)
 
(50
)%
 
216,436

 
266
 %
Income tax expense (benefit)
(23,052
)
 
11,019

 
19,064

 
34,071

 
NM

 
8,045

 
42
 %
Net income
172,911


286,901


62,420

 
(113,990
)
 
(40
)%
 
224,481

 
NM

Less: Net income (loss) attributable to non-controlling interests in Consolidated Funds
60,818

 
3,386

 
(5,686
)
 
57,432

 
NM

 
9,072

 
NM

Less: Net income attributable to redeemable interests in Ares Operating Group entities

 
456

 
338

 
(456
)
 
NM

 
118

 
35
 %
Less: Net income attributable to non-controlling interests in Ares Operating Group entities
35,915

 
171,251

 
48,390

 
(135,336
)
 
(79
)%
 
122,861

 
254
 %
Net income attributable to Ares Management, L.P.
76,178


111,808


19,378

 
(35,630
)
 
(32
)%
 
92,430

 
NM

Less: Preferred equity distributions paid
21,700

 
12,176

 

 
(9,524
)
 
(78
)%
 
12,176

 
NM

Net income attributable to Ares Management, L.P. common unitholders
$
54,478


$
99,632


$
19,378

 
(45,154
)
 
(45
)%
 
80,254

 
NM

 
NM - Not Meaningful

99


The following two sections discuss the year-over-year fluctuations of our consolidated results of operations for 2017 compared to 2016, as well as 2016 compared to 2015. Additional details behind the fluctuations attributable to a particular segment are included in "—Results of Operations by Segment" for each of the segments.
Year Ended December 31, 2017 Compared to Year Ended December 31, 2016 
Revenues
Management Fees.  Total management fees increased by $80.4 million, or 13%, to $722.4 million, after giving effect to an increase in management fees of $5.0 million that were eliminated upon consolidation, for the year ended December 31, 2017 compared to year ended December 31, 2016. Segment management fees attributable to the Private Equity Group and Credit Group increased by $50.7 million and $36.8 million, respectively, and segment management fees attributable to the Real Estate Group decreased by $2.1 million compared to the year ended December 31, 2016. For more detail regarding the fluctuations of management fees within each of the segments see "—Results of Operations by Segment."
Performance Fees.  Performance fees increased by $118.8 million, or 23%, to $636.7 million, after giving effect to an increase in performance fees of $4.0 million that were eliminated upon consolidation, for the year ended December 31, 2017 compared to year ended December 31, 2016. Segment performance fees attributable to the Real Estate Group, Private Equity Group and Credit Group increased by $61.0 million, $60.2 million and $1.0 million, respectively, compared to the year ended December 31, 2016. For more detail regarding the fluctuations of performance fees within each of the segments see "—Results of Operations by Segment."
Administrative, Transaction and Other Fees.  Administrative, transaction and other fees increased by $17.1 million, or 44%, to $56.4 million for the year ended December 31, 2017 compared to the year ended December 31, 2016. The increase was primarily due to a $9.7 million increase in fees associated with certain funds within the U.S. and E.U. direct lending groups, from which we earned transaction fees of $18.2 million for the year ended December 31, 2017 compared to $8.5 million for the year ended December 31, 2016. We began to recognize transaction-based fees from certain direct lending funds in the fourth quarter of 2016. These fees will change with the level of deployed capital and the number of new funds, however we do not earn this fee from each fund. In addition, administrative fees included $30.7 million of compensation and benefits expense reimbursements for the year ended December 31, 2017, of which $7.7 million related to temporary employees that were assisting with the integration of ACAS into ARCC. Comparatively, administrative fee reimbursements offsetting compensation and benefits was $23.9 million for the year ended December 31, 2016.
Expenses
Compensation and Benefits.  Compensation and benefits expenses increased by $66.4 million, or 15%, to $514.1 million for the year ended December 31, 2017 compared to the year ended December 31, 2016. The increase was due to an increase in headcount, including an additional $16.8 million attributable to employees hired in connection with ARCC's acquisition of ACAS, of which $7.7 million related to temporary employees assisting with the integration. In addition, equity compensation increased $21.6 million due to restricted stock units granted as part of a one-time grant to certain employees in the current year.
Performance Fee Compensation.  Performance fee compensation increased by $91.9 million, or 24%, to $479.7 million for the year ended December 31, 2017 compared to year ended December 31, 2016. The change in performance fee compensation expense directly correlates with the change in our performance fees before giving effect to the performance fees earned from our Consolidated Funds that are eliminated upon consolidation.
General, Administrative and Other Expenses. General, administrative and other expenses increased by $37.0 million, or 23%, to $196.7 million for the year ended December 31, 2017 compared to the year ended December 31, 2016. The increase was attributable to an increase of placement fees of $13.3 million primarily due to the fundraising on two funds within our Credit Group during the current year. We incurred expenses of $4.4 million in connection with the operations of a new joint venture distribution platform. The platform will be used to raise capital for registered investment companies through independent brokerage networks. The first such fund, a direct lending closed end fund, was launched in 2017. Diligence related costs associated with potential acquisitions and capital transactions increased by $4.0 million. Also impacting the year ended December 31, 2017 was a $2.5 million one-time non-income tax expense. The remaining portion of the increase in expense was a result of additional occupancy-related and support costs associated with an increase in headcount. Total headcount increased by 8%, to more than 1,000 employees as of December 31, 2017 compared to total headcount as of December 31, 2016.

 

100


Transaction Support Expense. Transaction support expense represents a one-time payment of $275.2 million that we made, through our subsidiary Ares Capital Management LLC, to ACAS shareholders during the first quarter of 2017 upon the closing of ARCC’s acquisition of ACAS. In connection with this acquisition, our AUM increased by $3.6 billion and FPAUM increased by $2.8 billion at closing. No similar expenses were incurred in the year ended December 31, 2016.
Expenses of Consolidated Funds. Expenses of the Consolidated Funds increased by $17.9 million, or 85%, to $39.0 million for the year ended December 31, 2017 compared to the year ended December 31, 2016. The increase was primarily due to increased organizational and offering costs incurred to launch four new funds that we began consolidating in 2017 compared to organizational and offering costs incurred to launch two new funds that we began consolidating in 2016.
Other Income (Expense)
When evaluating the changes in other income (expense), we separately analyze the other income (expense) generated by the Company from the investment returns generated by our Consolidated Funds.
Net Realized and Unrealized Gain on Investments. Net gain on investments of the Company increased by $38.8 million to $67.0 million for the year ended December 31, 2017 compared to $28.3 million for the year ended December 31, 2016. The increase was primarily attributable to ACOF III, which had increases in net returns of $32.2 million for the year ended 2017 due to market appreciation in one of its portfolio companies that completed its initial public offering.
Interest and Dividend Income. Investment and dividend income of the Company decreased by $11.1 million from $23.8 million for the year ended December 31, 2016 to $12.7 million for the year ended December 31, 2017. The decrease was driven by a $14.2 million decrease in interest and dividend income received from our investment in ACOF III for the year ended December 31, 2017 compared to the year ended December 31, 2016. Recapitalization of portfolio companies within ACOF III caused increased disbursements during the year ended December 31, 2016 that did not recur in 2017. The decrease was offset by an increase of $2.1 million of interest income compared to the year ended December 31, 2016 from investments in our syndicated loan strategies, which increased as a result of our compliance with risk retention requirements.
Interest Expense. Interest expense increased by $3.2 million to $21.2 million for the year ended December 31, 2017 compared to $18.0 million for the year ended December 31, 2016. The increase in interest expense was primarily due to CLO term loan balance increasing from $61.1 million as of December 31, 2016 to $160.9 million as of December 31, 2017. CLO term loans entered in 2017 were in connection with risk retention requirements.
Other Income (Expense), Net. Other income of the Company decreased by $16.2 million, or 45%, to $19.5 million for the year ended December 31, 2017 compared to the year ended December 31, 2016. The decrease was primarily due to gains of $16.2 million for the year ended December 31, 2016 compared to losses of  $1.7 million from the revaluation of certain assets and liabilities denominated in foreign currencies. In 2016, the Brexit vote caused exchange rate fluctuations that resulted in the strengthening of the U.S. dollar against foreign currencies in which we conduct business, primarily the British pounds sterling and the Euro. That strengthening of the U.S. dollar against these foreign currencies resulted in gains in 2016. In 2017, a portion of these gains reversed as the British pounds sterling and the Euro strengthened against the U.S. dollar. The impact was partially mitigated by reductions in liabilities denominated in foreign currencies during 2017.
Net Realized and Unrealized Gain (Loss) on Investments of Consolidated Funds. Net gain (loss) on investments of the Consolidated Funds increased $102.2 million from a net investment loss of $2.1 million for the year ended December 31, 2016 to a net investment gain of $100.1 million for the year ended December 31, 2017. The increase was driven by unrealized appreciation on certain investments of $38.5 million in an Asian corporate private equity fund and an increase in net realized and unrealized gains of $47.1 million in an E.U. direct lending fund due to the strengthening Euro for the year ended December 31, 2017 compared to the year ended December 31, 2016. The remaining portion of the increase was primarily attributable to the impact of unrealized gains from investments in funds we began consolidating in 2017.
Interest and Other Income of Consolidated Funds. Interest income and other income of the Consolidated Funds increased by $48.8 million, or 35%, to $187.7 million for the year ended December 31, 2017 compared to the year ended December 31, 2016. The increase was primarily driven by $28.8 million of interest income from funds we began consolidating in 2017 in addition to the impact of a full year of interest income from funds we began consolidating late in 2016. Also contributing to the increase was income from an Asian corporate private equity investment. These increases were offset by a decrease in interest income from the liquidation of a Consolidated Fund during the year ended December 31, 2017.
Interest Expense of Consolidated Funds. Interest expense of the Consolidated Funds increased by $35.3 million, or 39%, to $126.7 million for the year ended December 31, 2017 compared to the year ended December 31, 2016. The increase was driven

101


by interest expense from new borrowing arrangements for four new funds combined with a full year of interest expense from two new funds that we began consolidating in 2016.
Income Tax Expense (Benefit).  Not all Company and Consolidated Fund entities are subject to taxes. As a result, income taxes may not move in tandem with income before taxes. Specifically, the Company’s investment income and performance fees, prior to the effectiveness of the Tax Election, are generally not subject to income tax.
Income tax benefit was $23.1 million for the year ended December 31, 2017 compared to income tax expense of $11.0 million for the year ended December 31, 2016. The tax benefit for the year ended December 31, 2017 was largely driven by the pre-tax losses recognized by AHI, a U.S. taxable entity, resulting from the $275.2 million transaction support payment made in connection with ARCC's acquisition of ACAS.
Non-Controlling and Redeemable Interests.  Net income attributable to non-controlling and redeemable interests in Ares Operating Group entities represents results attributable to the owners of AOG Units that are not held by Ares Management, L.P. and is allocated based on the weighted average daily ownership of the AOG unitholders. The former owners of Indicus Advisors, LLP (“Indicus”), a company we acquired in 2011, exercised the put option on their redeemable interest during the third quarter of 2016, at which time the redeemable interest in Ares Operating Group entities ceased to exist.
Net income attributable to non-controlling and redeemable interests in Ares Operating Group entities decreased $135.3 million, from $171.3 million for the year ended December 31, 2016 to $35.9 million for the year ended December 31, 2017. Net income attributable to non-controlling interests decreased by a higher percentage than net income of the Company for the comparative period due to the the tax benefits recognized by AHI being solely attributable to the Company. The weighted average daily ownership for non-controlling and redeemable AOG unitholders was 61.4% for the year ended December 31, 2017 compared to 62.0% for the year ended December 31, 2016.

Year Ended December 31, 2016 Compared to Year Ended December 31, 2015
Revenues
Management Fees.  Total management fees increased by $7.7 million, or 1%, to $642.1 million for the year ended December 31, 2016 compared to year ended December 31, 2015. The increase is primarily due to strong deployment of capital and new funds launched within the U.S. and E.U. direct lending strategy during the year ended December 31, 2016. The increase was partially offset by a decline in Private Equity Group management fees, due to an extension of ACOF II's term that included fee waivers beginning in the first quarter of 2016. Management fees from the Real Estate Group remained relatively flat year over year.
Performance Fees.  Performance fees increased by $367.2 million, or 244%, to $517.9 million for the year ended December 31, 2016 compared to year ended December 31, 2015.  The Private Equity Group had an increase in performance fees of $303.7 million compared to the year ended December 31, 2015 due primarily to increases of $203.3 million and $70.4 million in performance fees attributable to Ares Corporate Opportunities Fund IV, L.P. ("ACOF IV") and Ares Corporate Opportunities Fund III (“ACOF III”), respectively, due to stronger performance of the underlying portfolio companies. In addition, the Credit Group and Real Estate Group experienced increases in performance fees of $54.6 million and $8.8 million, respectively, over the prior year.
Administrative, Transaction and Other Fees.  Administrative, transaction and other fees increased by $9.9 million, or 33%, to $39.3 million for the year ended December 31, 2016 compared to the year ended December 31, 2015,  primarily due to an increase in fees associated with certain illiquid credit funds within the Credit Group, from which we earned transaction fees of approximately $8.5 million for the year ended December 31, 2016. Transaction fees based on loan originations were a new source of revenue in 2016 that we expect to continue in future periods.
Expenses
Compensation and Benefits.  Compensation and benefits expenses increased by $33.3 million, or 8%, to $447.7 million for the year ended December 31, 2016 compared to the year ended December 31, 2015. The increase was primarily due to an increase in headcount, which drove increases in incentive based compensation and salary and benefit expenses. The employee headcount of OMG increased as part of an effort to reduce our reliance on professional service providers by internalizing certain corporate support functions.

102


Performance Fee Compensation.  Performance fee compensation increased by $276.2 million, or 247%, to $387.8 million for the year ended December 31, 2016 compared to year ended December 31, 2015. The change in performance fee compensation expense directly correlates with the change in our performance fees before giving effect to the performance fees earned from our Consolidated Funds that are eliminated upon consolidation.
General, Administrative and Other Expenses. General, administrative and other expenses decreased by $65.0 million, or 29%, to $159.8 million for the year ended December 31, 2016 compared to the year ended December 31, 2015. The decrease was primarily due to $35.9 million of costs incurred in 2015 associated with discontinued merger efforts that did not recur in 2016. Depreciation and amortization expenses also decreased $19.6 million, including a $5.9 million reduction of accelerated amortization, due to certain intangible assets becoming fully amortized in 2015. Additionally, professional fees decreased $5.0 million primarily due to costs associated with the initial adoption of Sarbanes-Oxley in the prior year.
Expenses of Consolidated Funds. Expenses of the Consolidated Funds increased by $3.0 million, or 16%, to $21.1 million for the year ended December 31, 2016 compared to the year ended December 31, 2015. The increase was primarily due to organizational and offering costs incurred to launch new funds in 2016. The increase was partially offset by a reduction in professional fee expenses of the funds in 2016.
Other Income (Expense)
When evaluating the changes in other income (expense), we separately analyze the other income generated by the Company from the investment returns generated by our Consolidated Funds.
Net Realized and Unrealized Gain (Loss) on Investments. Net gain on investments of the Company increased by $11.2 million to $28.3 million for the year ended December 31, 2016 compared to $17.0 million for the year ended December 31, 2015. The increase is primarily attributable to our special situations funds and syndicated loan funds, which had net losses of $16.9 million and $0.5 million, respectively, in 2015 and net gains of $5.7 million and $6.2 million, respectively, in the current year. Partially offsetting these increases, was a $20.0 million realized loss in 2016 related to our minority interest equity method investment in Deimos Management Holdings LLC due to the winding down of its operations.
Interest and Dividend Income. Interest and dividend income of the Company increased by $9.7 million, or 69%, to $23.8 million for the year ended December 31, 2016 compared to the year ended December 31, 2015. The increase was primarily due to a $10.7 million increase in dividends and interest income from our investments in the Private Equity Group funds, including a $10.0 million increase in dividends and interest income from our investment in ACOF III for the year ended December 31, 2016 compared to the prior year period.
Interest Expense. Interest expense of the Company decreased by $1.0 million, or 5%, to $18.0 million for the year ended December 31, 2016 compared to year ended December 31, 2015. The decrease in interest expense was caused by the repayment of notes in connection with terminating a merger agreement in 2015.
Other Income (Expense), Net. Other income of the Company increased by $14.0 million, or 64%, to $35.7 million for the year ended December 31, 2016 compared to the year ended December 31, 2015. The increase was due to $16.2 million of transaction gains from the revaluation of certain assets and liabilities denominated in foreign currencies as a result of the strengthening U.S. dollar for the year ended December 31, 2016 compared to a net transaction loss of $0.3 million for the year ended December 31, 2015. Partially offsetting this increase, was a decrease in the gain recognized as a result of the revaluation of our contingent consideration liability related to the Energy Investors Funds ("EIF") acquisition. Due to lower than expected commitment period management fee revenue, we reduced our contingent consideration liability in each year, resulting in gains of $17.8 million and $21.1 million recognized during the years ended December 31, 2016 and 2015, respectively.
Net Realized and Unrealized Gain (Loss) on Investments of Consolidated Funds. Net loss on investments of the Consolidated Funds decreased $22.6 million from a net investment loss of $24.6 million for the year ended December 31, 2015 to a net investment loss of $2.1 million for the year ended December 31, 2016. The decrease is primarily driven by an increase in valuation of the underlying investments in one of our Credit Group's Consolidated Funds.
Interest and Other Income of Consolidated Funds. Interest income and other income of Consolidated Funds increased by $21.6 million, or 18%, to $138.9 million for the year ended December 31, 2016 compared to the year ended December 31, 2015. The increase is primarily driven by additional dividend income received by certain Consolidated Funds in our Credit Group.

103


Interest Expense of Consolidated Funds. Interest expense of Consolidated Funds increased by $12.6 million, or 16%, to $91.5 million for the year ended December 31, 2016 compared to the year ended December 31, 2015. The increase was driven by interest expense from the two new funds that we began consolidating in 2016.
Income Tax Expense (Benefit).  Not all Company and Consolidated Fund entities are subject to taxes. As a result, income taxes may not move in tandem with income before taxes. Specifically, the Company’s investment income and performance fees, prior to the effectiveness of the Tax Election, are generally not subject to income tax.
Income tax expense was $11.0 million for the year ended December 31, 2016 compared to $19.1 million for the year ended December 31, 2015. The decrease was primarily attributable to the recognition of a deferred tax benefit resulting from an agreement between Ares Management, L.P. and a subsidiary whereby the subsidiary will remit cash for shares awarded under its Equity Incentive Plan, ultimately providing for a difference between taxable income and GAAP income that was recorded as a reduction to the income tax provision.
Non-Controlling and Redeemable Interests.  Net income attributable to non-controlling and redeemable interests in Ares Operating Group entities represents results attributable to the owners of Ares Operating Group Units ("AOG Units") that are not held by Ares Management, L.P. and is allocated based on the weighted average daily ownership of the AOG unitholders. The former owners of Indicus Advisors, LLP (“Indicus”), a company we acquired in 2011, exercised the put option on their redeemable interest during the third quarter of 2016, at which time the redeemable interest in Ares Operating Group entities ceased to exist.
Net income attributable to non-controlling and redeemable interests in Ares Operating Group entities increased $123.0 million, from $48.4 million for the year ended December 31, 2015 to $171.3 million for the year ended December 31, 2016. The weighted average daily ownership for non-controlling and redeemable AOG unitholders was 62.0% for the year ended December 31, 2016 compared to 62.1% for the year ended December 31, 2015.

Segment Analysis
Under GAAP, we are required to consolidate entities where we have both significant economics and the power to direct the activities of the entity that impact economic performance. For more information regarding consolidation principles, see Note 2, “Summary of Significant Accounting Policies,” to our consolidated financial statements included in this Annual Report on Form 10‑K.
For segment reporting purposes, revenues and expenses are presented on a basis before giving effect to the results of our Consolidated Funds. As a result, segment revenues from management fees, performance fees and investment income are greater than those presented on a consolidated basis in accordance with GAAP because revenues recognized from Consolidated Funds are eliminated in consolidation. Furthermore, expenses and the effects of other income (expense) are different than related amounts presented on a consolidated basis in accordance with GAAP due to the exclusion of the results of Consolidated Funds.
Discussed below are our results of operations for each of our three reportable segments. In addition to the three segments, we separately discuss the OMG. This information is used by our management to make operating decisions, assess performance and allocate resources.

104


ENI and Other Measures
The following table sets forth FRE, PRE, ENI, RI and DE by segment basis for the years ended December 31, 2017, 2016 and 2015. FRE, PRE, ENI, RI and DE are non‑GAAP financial measures our management uses when making resource deployment decisions and in assessing performance of our segments. (For definitions of each of these non-GAAP financial measures and how they are being used by management see the Glossary).
 
Year Ended December 31,
 
2017 vs. 2016
 
2016 vs. 2015
 
2017
 
2016
 
2015
 
Favorable (Unfavorable)
 
Favorable (Unfavorable)
 
 
 
$ Change
 
% Change
 
$ Change
 
% Change
 
(Dollars in thousands)
Fee related earnings:
    
 
    
 
    
 
 
 
 
 
 
 
 
Credit Group
$
276,966

 
$
243,177

 
$
228,599

 
$
33,789

 
14
 %
 
$
14,578

 
6
 %
Private Equity Group
113,863

 
73,379

 
81,004

 
40,484

 
55
 %
 
(7,625
)
 
(9
)%
Real Estate Group
14,862

 
16,157

 
10,426

 
(1,295
)
 
(8
)%
 
5,731

 
55
 %
Operations Management Group
(188,701
)
 
(160,363
)
 
(143,037
)
 
(28,338
)
 
(18
)%
 
(17,326
)
 
(12
)%
Fee related earnings
$
216,990

 
$
172,350

 
$
176,992

 
44,640

 
26
 %
 
(4,642
)
 
(3
)%
Performance related earnings:
 
 
 
 
 
 
 
 
 
 
 
 
 
Credit Group
$
36,618

 
$
70,691

 
$
9,688

 
(34,073
)
 
(48
)%
 
61,003

 
NM

Private Equity Group
156,796

 
113,571

 
12,670

 
43,225

 
38
 %
 
100,901

 
NM

Real Estate Group
45,475

 
19,752

 
17,778

 
25,723

 
130
 %
 
1,974

 
11
 %
Operations Management Group
11,828

 
(19,381
)
 
(750
)
 
31,209

 
161
 %
 
(18,631
)
 
NM

Performance related earnings
$
250,717

 
$
184,633

 
$
39,386

 
66,084

 
36
 %
 
145,247

 
NM

Economic net income:
 
 
 
 
 
 

 


 

 


Credit Group
$
313,584

 
$
313,868

 
$
238,287

 
(284
)
 
< 1 %

 
75,581

 
32
 %
Private Equity Group
270,659

 
186,950

 
93,674

 
83,709

 
45
 %
 
93,276

 
100
 %
Real Estate Group
60,337

 
35,909

 
28,204

 
24,428

 
68
 %
 
7,705

 
27
 %
Operations Management Group
(176,873
)
 
(179,744
)
 
(143,787
)
 
2,871

 
2
 %
 
(35,957
)
 
(25
)%
Economic net income
$
467,707

 
$
356,983

 
$
216,378

 
110,724

 
31
 %
 
140,605

 
65
 %
Realized income:
 
 
 
 
 
 
 
 
 
 
 
 
 
Credit Group
$
293,724

 
$
301,706

 
$
288,700

 
(7,982
)
 
(3
)%
 
13,006

 
5
 %
Private Equity Group
192,814

 
149,544

 
93,668

 
43,270

 
29
 %
 
55,876

 
60
 %
Real Estate Group
24,527

 
26,611

 
20,056

 
(2,084
)
 
(8
)%
 
6,555

 
33
 %
Operations Management Group
(185,625
)
 
(177,533
)
 
(143,839
)
 
(8,092
)
 
(5
)%
 
(33,694
)
 
(23
)%
Realized income
$
325,440

 
$
300,328

 
$
258,585

 
25,112

 
8
 %
 
41,743

 
16
 %
Distributable earnings:
 
 
 
 
 
 
 
 
 
 
 
 
 
Credit Group
$
268,737

 
$
294,814

 
$
279,630

 
(26,077
)
 
(9
)%
 
15,184

 
5
 %
Private Equity Group
187,733

 
144,140

 
88,767

 
43,593

 
30
 %
 
55,373

 
62
 %
Real Estate Group
19,189

 
21,594

 
14,831

 
(2,405
)
 
(11
)%
 
6,763

 
46
 %
Operations Management Group
(204,024
)
 
(196,242
)
 
(152,639
)
 
(7,782
)
 
(4
)%
 
(43,603
)
 
(29
)%
Distributable earnings
$
271,635

 
$
264,306

 
$
230,589

 
7,329

 
3
 %
 
33,717

 
15
 %
 
NM - Not Meaningful


105


Reconciliation of Certain Non-GAAP Measures to Consolidated GAAP Financial Measures
Income before provision for income taxes is the GAAP financial measure most comparable to ENI, RI, FRE, PRE and DE. The following table presents the reconciliation of income before taxes as reported in the Condensed Consolidated Statements of Operations to ENI, RI, FRE, PRE and DE (in thousands):
 
For the Year Ended December 31,
 
 
2017
 
2016
 
2015
 
Economic net income
 
 
 
 
 
 
Income before taxes
$
149,859

 
$
297,920

 
$
81,484

 
Adjustments:
 
 
 
 
 
 
Amortization of intangibles
17,850

 
26,638

 
46,227

 
Depreciation expense
12,631

 
8,215

 
6,942

 
Equity compensation expenses
69,711

 
39,065

 
32,244

 
Acquisition and merger-related expenses
259,899

 
(16,902
)
 
34,864

 
Placement fees and underwriting costs
19,765

 
6,424

 
8,825

 
Offering costs
688

 

 

 
Other non-cash (income) expense
(1,730
)
 
(1,728
)
 
110

 
Expense of non-controlling interests in consolidated subsidiaries
1,739

 

 

 
(Income) loss before taxes of non-controlling interests in Consolidated Funds, net of eliminations
(62,705
)
 
(2,649
)
 
5,682

 
Economic net income
467,707

 
356,983

 
216,378

 
Unconsolidated performance fees income - unrealized
(325,915
)
 
(228,472
)
 
(31,647
)
 
Unconsolidated performance fee compensation - unrealized
237,392

 
189,582

 
46,492

 
Unconsolidated net investment (income) loss - unrealized
(53,744
)
 
(17,765
)
 
27,362

 
Realized income
325,440

 
300,328

 
258,585

 
Unconsolidated performance fees income - realized
(317,787
)
 
(292,998
)
 
(121,948
)
 
Unconsolidated performance fee compensation - realized
242,330

 
198,264

 
65,191

 
Unconsolidated net investment (income) loss
(32,993
)
 
(33,244
)
 
(24,836
)
 
Fee related earnings
216,990

 
172,350

 
176,992

 
Unconsolidated performance fees—realized
317,787

 
292,998

 
121,948

 
Unconsolidated performance fee compensation—realized
(242,330
)
 
(198,264
)
 
(65,191
)
 
Unconsolidated investment and other income realized, net
32,987

 
33,244

 
24,836

 
Adjustments:
 
 
 
 
 
 
One-time acquisition costs
(4,878
)
 
(841
)
 
(2,916
)
 
Dividend equivalent
(14,997
)
 
(5,323
)
 
(3,337
)
 
Non-cash items
576

 
870

 
(758
)
 
Income tax expense
(4,857
)
 
(16,089
)
 
(5,208
)
 
Placement fees and underwriting costs
(16,324
)
 
(6,424
)
 
(8,825
)
 
Depreciation
(12,631
)
 
(8,215
)
 
(6,952
)
 
Offering costs
(688
)
 

 

 
Distributable earnings
$
271,635

 
$
264,306

 
$
230,589

 
Performance related earnings
 
 
 
 
 
 
Economic net income
$
467,707

 
$
356,983

 
$
216,378

 
Less: fee related earnings
(216,990
)
 
(172,350
)
 
(176,992
)
 
Performance related earnings
$
250,717

 
$
184,633

 
$
39,386

 














106



The following table reconciles unconsolidated performance fee income to our consolidated GAAP performance fee income (in thousands):
 
For the Year Ended December 31,
 
 
2017
 
2016
 
2015
 
Unconsolidated performance fee income - realized
$
317,787

 
$
292,998

 
$
121,948

 
Performance fee income - realized earned from Consolidated Funds
(8,089
)
 

 
(1,769
)
 
Performance fee - realized reclass(1)
(2,721
)
 
(7,367
)
 
(6,472
)
 
Performance fee income - realized
306,977

 
285,631

 
113,707

 
Unconsolidated performance fee income - unrealized
325,915

 
228,472

 
31,647

 
Performance fee income - unrealized earned from Consolidated Funds
2,997

 
(1,139
)
 
6,187

 
Performance fee - unrealized reclass(1)
785

 
4,888

 
(926
)
 
Performance fee income - unrealized
329,697

 
232,221

 
36,908

 
Total GAAP performance fee income
$
636,674

 
$
517,852

 
$
150,615

 
 
(1) Related to performance fees for AREA Sponsor Holdings LLC. Changes in value of this investment are reflected within other (income) expense in the Company’s Condensed Consolidated Statements of Operations.

The following table reconciles unconsolidated other income to our consolidated GAAP other income (in thousands):
 
For the Year Ended December 31,
 
 
2017
 
2016
 
2015
 
Unconsolidated net investment income
$
86,737

 
$
51,009

 
$
(2,526
)
 
Net investment income from Consolidated Funds
129,223

 
42,244

 
25,702

 
Performance fee - reclass(1)
1,936

 
2,479

 
7,398

 
Change in value of contingent consideration
20,156

 
17,675

 
21,064

 
Other non-cash expense
1,730

 
1,728

 
(110
)
 
Merger related expense

 

 
(15,446
)
 
Offering costs
(688
)
 

 

 
Other income of non-controlling interests in consolidated subsidiaries
24

 

 

 
Total GAAP other income
$
239,118

 
$
115,135

 
$
36,082

 
 
(1) Related to performance fees for AREA Sponsor Holdings LLC. Changes in value of this investment are reflected within other (income) expense in the Company’s Condensed Consolidated Statements of Operations.




107


Results of Operations by Segment
Credit Group
The following table sets forth certain statement of operations data and certain other data of our Credit Group segment for the periods presented.
 
For the Years Ended December 31,
 
2017 vs. 2016
 
2016 vs. 2015
 
2017
 
2016
 
2015
 
Favorable (Unfavorable)
 
Favorable (Unfavorable)
 
 
 
 
 
 
 
$ Change
 
% Change
 
$ Change
 
% Change
 
(Dollars in thousands)
Management fees (includes ARCC Part I Fees of $105,467, $121,181, and $121,491 for the years ended December 31, 2017, 2016 and 2015, respectively)
$
481,466

 
$
444,664

 
$
432,769

 
$
36,802

 
8
 %
 
$
11,895

 
3
 %
Other fees
20,830

 
9,953

 
414

 
10,877

 
109
 %
 
9,539

 
NM

Compensation and benefits
(192,022
)
 
(182,901
)
 
(174,262
)
 
(9,121
)
 
(5
)%
 
(8,639
)
 
(5
)%
General, administrative and other expenses
(33,308
)
 
(28,539
)
 
(30,322
)
 
(4,769
)
 
(17
)%
 
1,783

 
6
 %
Fee Related Earnings
276,966

 
243,177

 
228,599

 
33,789

 
14
 %
 
14,578

 
6
 %
Performance fees-realized
21,087

 
51,435

 
87,583

 
(30,348
)
 
(59
)%
 
(36,148
)
 
(41
)%
Performance fees-unrealized
54,196

 
22,851

 
(71,341
)
 
31,345

 
137
 %
 
94,192

 
NM

Performance fee compensation-realized
(9,218
)
 
(11,772
)
 
(44,110
)
 
2,554

 
22
 %
 
32,338

 
73
 %
Performance fee compensation-unrealized
(35,284
)
 
(26,109
)
 
36,659

 
(9,175
)
 
(35
)%
 
(62,768
)
 
NM

Net performance fees
30,781

 
36,405

 
8,791

 
(5,624
)
 
(15
)%
 
27,614

 
NM

Investment income-realized
7,102

 
4,928

 
13,274

 
2,174

 
44
 %
 
(8,346
)
 
(63
)%
Investment income (loss)-unrealized
5,480

 
11,848

 
(15,731
)
 
(6,368
)
 
(54
)%
 
27,579

 
NM

Interest and other investment income
5,660

 
26,119

 
10,429

 
(20,459
)
 
(78
)%
 
15,690

 
150
 %
Interest expense
(12,405
)
 
(8,609
)
 
(7,075
)
 
(3,796
)
 
(44
)%
 
(1,534
)
 
(22
)%
Net investment income
5,837

 
34,286

 
897

 
(28,449
)
 
(83
)%
 
33,389

 
NM

Performance related earnings
36,618

 
70,691

 
9,688

 
(34,073
)
 
(48
)%
 
61,003

 
NM

Economic net income
$
313,584

 
$
313,868

 
$
238,287

 
(284
)
 
< 1%

 
75,581

 
32
 %
Realized income
$
293,724

 
$
301,706

 
$
288,700

 
(7,982
)
 
(3
)%
 
13,006

 
5
 %
Distributable earnings
$
268,737

 
$
294,814

 
$
279,630

 
(26,077
)
 
(9
)%
 
15,184

 
5
 %
 
NM - Not meaningful

108


Accrued performance fees for the Credit Group are comprised of the following:
 
As of December 31,
 
2017
 
2016
 
(Dollars in thousands)
CLOs
$
451

 
$
8,182

CSF
28,158

 
26,416

ACE II
24,090

 
16,427

ACE III
43,595

 
11,541

Other credit funds
72,210

 
42,386

Total Credit Group
$
168,504

 
$
104,952

Net performance fee revenues for the Credit Group are comprised of the following:
 
Year Ended December 31, 2017
 
Year Ended December 31, 2016
 
Year Ended December 31, 2015
 
Realized
 
Unrealized
 
Net
 
Realized
 
Unrealized
 
Net
 
Realized
 
Unrealized
 
Net
 
(Dollars in thousands)
CLOs
$
7,615

 
$
(7,850
)
 
$
(235
)
 
$
31,347

 
$
(18,379
)
 
$
12,968

 
$
16,942

 
$
(14,413
)
 
$
2,529

CSF

 
1,742

 
1,742

 

 
16,341

 
16,341

 
60,000

 
(84,265
)
 
(24,265
)
ARCC

 

 

 

 

 

 
(417
)
 

 
(417
)
ACE II
3,201

 
6,543

 
9,744

 
12,124

 
(8,110
)
 
4,014

 
1,916

 
19,659

 
21,575

ACE III

 
29,557

 
29,557

 

 
12,035

 
12,035

 

 

 

Other credit funds
10,271

 
24,204

 
34,475

 
7,964

 
20,964

 
28,928

 
9,142

 
7,678

 
16,820

Total Credit Group
$
21,087

 
$
54,196

 
$
75,283

 
$
51,435

 
$
22,851

 
$
74,286

 
$
87,583

 
$
(71,341
)
 
$
16,242

The following tables present the components of the change in performance fees - unrealized for the Credit Group:
 
Year Ended December 31, 2017
 
Year Ended December 31, 2016
 
Performance Fees - Realized
 
Increases
 
Decreases
 
Performance Fees - Unrealized
 
Performance Fees - Realized
 
Increases
 
Decreases
 
Performance Fees - Unrealized
 
(Dollars in thousands)
CLOs
$
(7,615
)
 
$
282

 
$
(517
)
 
$
(7,850
)
 
$
(31,347
)
 
$
13,234

 
$
(266
)
 
$
(18,379
)
CSF

 
1,742

 

 
1,742

 

 
16,341

 

 
16,341

ACE II
(3,201
)
 
9,744

 

 
6,543

 
(12,124
)
 
4,014

 

 
(8,110
)
ACE III

 
29,557

 

 
29,557

 

 
12,035

 

 
12,035

Other credit funds
(10,271
)
 
38,236

 
(3,761
)
 
24,204

 
(7,964
)
 
30,666

 
(1,738
)
 
20,964

Total Credit Group
$
(21,087
)

$
79,561


$
(4,278
)

$
54,196

 
$
(51,435
)

$
76,290


$
(2,004
)

$
22,851

 
Year Ended December 31, 2015
 
Performance Fees - Realized
 
Increases
 
Decreases
 
Performance Fees - Unrealized
 
(Dollars in thousands)
CLOs
$
(16,942
)
 
$
4,119

 
$
(1,590
)
 
$
(14,413
)
CSF
(60,000
)
 

 
(24,265
)
 
(84,265
)
ARCC
417

 

 
(417
)
 

ACE II
(1,916
)
 
21,575

 

 
19,659

Other credit funds
(9,142
)
 
18,786

 
(1,966
)
 
7,678

Total Credit Group
$
(87,583
)
 
$
44,480

 
$
(28,238
)
 
$
(71,341
)

109


Credit Group—Year Ended December 31, 2017 Compared to Year Ended December 31, 2016
Fee Related Earnings:
Fee related earnings increased $33.8 million, or 14%, to $277.0 million for the year ended December 31, 2017 compared to the year ended December 31, 2016. Fee related earnings were impacted by fluctuations of the following components:
Management Fees. Total management fees increased by $36.8 million, or 8%, to $481.5 million for the year ended December 31, 2017 compared to the year ended December 31, 2016. ARCC's acquisition of ACAS in the first quarter of 2017 increased FPAUM by approximately $2.8 billion at the time of acquisition, which drove an increase of $34.3 million in management fees generated by ARCC in 2017. Conversely, ARCC Part I Fees decreased $15.7 million due primarily to the $10 million per quarter ARCC Part I Fee waiver, which became effective in the second quarter of 2017 and totaled $30.0 million for 2017. Direct lending funds generated additional management fees of $25.5 million from capital deployment in existing funds during the year ended December 31, 2017, $10.3 million of which was attributable to Ares Capital Europe III, L.P. (“ACE III”). We also earned $16.8 million of management fees from 34 new funds that launched at various points throughout 2017. The aforementioned increases were offset by a decrease of $17.9 million in management fees from 23 funds liquidated during the year ended December 31, 2017.
The effective management fee rate decreased by 0.05% from 1.06% for the year ended December 31, 2016, to 1.01% for the year ended December 31, 2017. ARCC Part I Fees' contribution towards the total effective management fee rate of the Credit Group decreased from 0.29% for the year ended December 31, 2016 to 0.22% for the year ended December 31, 2017. The decrease in effective management fee rate was primarily due to the impact of the ARCC Part I fee waiver, offset partially by new direct lending funds with higher effective fee rates replacing run-off assets with lower fees rates.
Other Fees. Other fees increased by $10.9 million for the year ended December 31, 2017 compared to the year ended December 31, 2016. The increase resulted from a full year of transaction fees based on the increased volume and the amount of loans funded from certain U.S. direct lending funds.
Compensation and Benefits.  Compensation and benefits expenses increased by $9.1 million, or 5%, to $192.0 million for the year ended December 31, 2017 compared to the year ended December 31, 2016. Compensation and benefits expenses increased for the year ended December 31, 2017 primarily due to additional headcount and increase of incentive compensation with segment performance compared to the year ended December 31, 2016. Compensation costs related to employees hired in connection with the ARCC-ACAS Transaction was $6.7 million for the year ended December 31, 2017. This increase in expense was offset by a $9.3 million decrease in ARCC Part I compensation during 2017, due to the decrease in ARCC Part I Fee revenue. Compensation and benefits expenses represented 39.9% of management fees for the year ended December 31, 2017 compared to 41.1% for the year ended December 31, 2016.
General, Administrative and Other Expenses. General, administrative and other expenses increased by $4.8 million, or 17%, to $33.3 million for the year ended December 31, 2017. The increase in the current year was attributable to $4.4 million of costs incurred from operating expenses from a joint venture distribution platform. The platform will be used to raise capital for registered investment companies through independent brokerage networks. The first such fund, a direct lending closed end fund, was launched in 2017.
Performance Related Earnings:
Performance related earnings decreased $34.1 million to $36.6 million for the year ended December 31, 2017 compared to the year ended December 31, 2016. Performance related earnings were impacted by fluctuations of the following components:
Net Performance Fees. Net performance fees include realized and unrealized performance fees, net of realized and unrealized performance fee compensation. The impact of reversals of previously recognized performance fee revenue and the corresponding performance fee compensation expense is reflected as a reduction in unrealized performance fees and unrealized performance fee compensation.  
Net performance fees decreased by $5.6 million to $30.8 million for the year ended December 31, 2017 compared to the year ended December 31, 2016. The decrease in the current year was driven by decreased performance fees primarily from our syndicated loans strategy, which benefited from a broad-based credit market rally in the prior year. These decreases were partially offset by a $23.3 million increase in gross performance fees earned from Ares Capital Europe II, L.P. (“ACE II”) and Ares Capital Europe III, L.P. (“ACE III”) for the December 31, 2017 compared to the year ended December 31, 2016, which generated returns in excess of their hurdle rates on an increased capital base.

110


Net Investment Income. Net investment income decreased by $28.4 million to $5.8 million for the year ended December 31, 2017 compared to the year ended December 31, 2016. The decrease in the current year was primarily attributable to the revaluation of certain assets and liabilities denominated in foreign currencies, which resulted in losses of $4.5 million for the year ended December 31, 2017 compared to gains of $16.0 million for the year ended December 31, 2016. In 2016, the Brexit vote caused exchange rate fluctuations that resulted in the strengthening of the U.S. dollar against foreign currencies in which we conduct business, primarily the British pounds sterling and the Euro. That strengthening of the U.S. dollar against these foreign currencies resulted in gains in 2016. In 2017, a portion of these gains reversed as the British pounds sterling and the Euro strengthened against the U.S. dollar. The impact was partially mitigated by reductions in liabilities denominated in foreign currencies during 2017. Interest expense also increased $3.8 million for the year ended December 31, 2017 compared to the year ended December 31, 2016 as a result of term loans that were entered into in connection with new CLOs.
Realized Income:
Realized income decreased $8.0 million, or 3%, to $293.7 million for the year ended December 31, 2017 compared to the year ended December 31, 2016. The decrease was primarily driven by lower net realized performance fees and net realized investment income as a result of the wind down of legacy CLOs. These decreases were partially offset by an increase in FRE of $33.8 million for the year ended December 31, 2017 compared to the year ended December 31, 2016.
Economic Net Income:
Economic net income is comprised of fee related earnings and performance related earnings. Economic net income decreased $0.3 million to $313.6 million for the year ended December 31, 2017 compared to the year ended December 31, 2016 as a result of the fluctuations described above.
Distributable Earnings:
DE decreased $26.1 million, or 9%, to $268.7 million for the year ended December 31, 2017 compared to the year ended December 31, 2016. The decrease in DE was due to decreases of $14.0 million in net realized investment and other income and of $27.8 million in net realized performance fees for the year ended December 31, 2017, as described above. Increases in non-core expenses of $18.1 million for the year ended December 31, 2017 compared to the year ended December 31, 2016 also contributed to the decrease of DE. The primary drivers for the increase in non-core expenses were placement fees of $8.5 million related to two new fund launches and to dividend equivalent payments of $8.1 million made on unvested restricted stock. These decreases were partially offset by an increase in FRE of $33.8 million for the year ended December 31, 2017 compared to the year ended December 31, 2016.
Credit Group—Year Ended December 31, 2016 Compared to Year Ended December 31, 2015
Fee Related Earnings:
Fee related earnings increased $14.6 million, or 6%, to $243.2 million for the year ended December 31, 2016 compared to the year ended December 31, 2015. Fee related earnings were impacted by fluctuations of the following components:
Management Fees. Total management fees increased by $11.9 million, or 3%, to $444.7 million for the year ended December 31, 2016 compared to the year ended December 31, 2015. The increase in management fees was primarily driven by the launch of 11 funds subsequent to December 31, 2015 that increased fees by $11.9 million.
Management fees of the Credit Group include quarterly fees on the net investment income from ARCC (ARCC Part I Fees). Total ARCC management fees for the years ended December 31, 2016 and 2015 were $258.2 million and $255.8 million, respectively, of which $121.2 million and $121.5 million, respectively, were related to ARCC Part I Fees.
The effective management fee rate decreased by 0.07% from 1.13% for the year ended December 31, 2015, to 1.06% for the year ended December 31, 2016. ARCC Part I Fees contributed 0.29% and 0.32% towards the total effective management fee rate of the Credit Group for the years ended December 31, 2016 and 2015, respectively.
Other Fees. Other fees increased by $9.5 million for the year ended December 31, 2016 compared to the year ended December 31, 2015, resulting from the introduction of a transaction fee earned from a new fund based on underwriting and originating activities.

111


Compensation and Benefits. Compensation and benefits expenses increased by $8.6 million, or 5%, to $182.9 million for the year ended December 31, 2016 compared to the year ended December 31, 2015. Compensation and benefits expenses increased during the year ended December 31, 2016 primarily due to an increase in headcount, which drove increases in incentive based compensation and salary and benefit expenses. In addition, salary and benefits expenses increased in the current year due to merit based increases. Compensation and benefits expenses represented 41.1% of management fees for the year ended December 31, 2016 compared to 40.3% for the year ended December 31, 2015.
General, Administrative and Other Expenses. General, administrative and other expenses decreased by $1.8 million, or 6%, to $28.5 million for the year ended December 31, 2016, remaining relatively consistent with the year ended December 31, 2015.
Performance Related Earnings:
Performance related earnings increased $61.0 million to $70.7 million for the year ended December 31, 2016 compared to the year ended December 31, 2015. Performance related earnings were impacted by fluctuations of the following components:
Net Performance Fees. Net performance fees include realized and unrealized performance fees, net of realized and unrealized performance fee compensation. The impact of reversals of previously recognized performance fee revenue and the corresponding performance fee compensation expense is reflected as a reduction in unrealized performance fees and unrealized performance fee compensation.  
Net performance fees increased by $27.6 million to $36.4 million for the year ended December 31, 2016 compared to the year ended December 31, 2015. The increase in performance fees for the year ended December 31, 2016 was primarily driven by market appreciation in credit opportunities, U.S. direct lending and syndicated loans strategies as a result of strengthening credit markets. Additionally, net performance fees increased as a result of realizations from several CLOs in excess of unrealized amounts previously recognized during the year ended December 31, 2016 as compared to the year ended December 31, 2015.
Net Investment Income (Loss). Net investment income increased by $33.4 million to $34.3 million for the year ended December 31, 2016 compared to the year ended December 31, 2015. The increase was driven by overall improvements in the credit markets that resulted in unrealized market appreciation of $10.0 million and $4.2 million on investments in our syndicated loan funds and U.S. direct lending funds, respectively, offset by unrealized depreciation of $0.8 million on investments in our E.U. direct lending funds for the year ended December 31, 2016. In comparison, our investments in syndicated loan funds and U.S. direct lending funds experienced unrealized losses of $14.6 million and $0.4 million, respectively, for the year ended December 31, 2015. Additionally, $16.0 million of transaction gains from the revaluation of certain assets and liabilities denominated in foreign currencies is included in interest and other investment income for the year ended December 31, 2016 compared to transaction losses of $0.5 million for the year ended December 31, 2015.
Realized Income:
Realized income increased $13.0 million, or 5%, to $301.7 million for the year ended December 31, 2016 compared to the year ended December 31, 2015. The increase was due to increases of $14.6 million and $2.2 million in FRE and net realized investment and other income, respectively, offset by a decrease in net realized performance fees of $3.8 million.
Economic Net Income:
Economic net income is comprised of fee related earnings and performance related earnings. Economic net income increased $75.6 million, or 32%, to $313.9 million for the year ended December 31, 2016 compared to the year ended December 31, 2015 as a result of the fluctuations described above.
Distributable Earnings:
DE increased $15.2 million, or 5%, to $294.8 million for the year ended December 31, 2016 compared to the year ended December 31, 2015. DE was positively impacted by increases in FRE of $14.6 million and an increase of $2.2 million in net realized investment and other income. The increases were partially offset by a decrease in net realized performance fees of $3.8 million.

112


Credit Group—Assets Under Management
The tables below provide the period‑to‑period rollforwards of AUM for the Credit Group for the years ended December 31, 2017, 2016 and 2015 (in millions):
 
Syndicated Loans
 
High Yield
 
Credit Opportunities
 
Structured Credit
 
U.S. Direct Lending(1)
 
E.U. Direct Lending
 
Total Credit Group
Balance at 12/31/2016
$
17,260

 
$
4,978

 
$
3,304

 
$
4,254

 
$
21,110

 
$
9,560

 
$
60,466

Acquisitions

 

 

 

 
3,605

 

 
3,605

Net new par/ equity commitments
731

 
558

 
(6
)
 
356

 
6,167

 
864

 
8,670

Net new debt commitments
3,536

 

 

 

 
1,882

 
571

 
5,989

Distributions
(5,426
)
 
(1,224
)
 
(146
)
 
(173
)
 
(3,011
)
 
(872
)
 
(10,852
)
Change in fund value
429

 
318

 
181

 
354

 
887

 
1,685

 
3,854

Balance at 12/31/2017
$
16,530

 
$
4,630

 
$
3,333

 
$
4,791

 
$
30,640

 
$
11,808

 
$
71,732

Average AUM(2)
$
16,861

 
$
4,685

 
$
3,343

 
$
4,482

 
$
26,957

 
$
10,743

 
$
67,071

 
Syndicated Loans
 
High Yield
 
Credit Opportunities
 
Structured Credit
 
U.S. Direct Lending(1)
 
E.U. Direct Lending
 
Total Credit Group
Balance at 12/31/2015
$
17,617

 
$
3,303

 
$
3,715

 
$
3,103

 
$
23,592

 
$
9,056

 
$
60,386

Net new par/ equity commitments
624

 
1,664

 
281

 
905

 
751

 
1,228

 
5,453

Net new debt commitments
2,287

 

 

 

 
2,411

 
332

 
5,030

Distributions
(3,410
)
 
(459
)
 
(923
)
 
(106
)
 
(6,269
)
 
(801
)
 
(11,968
)
Change in fund value
142

 
470

 
231

 
352

 
625

 
(255
)
 
1,565

Balance at 12/31/2016
$
17,260

 
$
4,978

 
$
3,304

 
$
4,254

 
$
21,110

 
$
9,560

 
$
60,466

Average AUM(2)
$
17,162

 
$
4,217

 
$
3,365

 
$
3,743

 
$
22,299

 
$
9,511

 
$
60,297

 
Syndicated Loans
 
High Yield
 
Credit Opportunities
 
Structured Credit
 
U.S. Direct Lending
 
E.U. Direct Lending
 
Total Credit Group
Balance at 12/31/2014
$
20,175

 
$
3,076

 
$
5,479

 
$
1,719

 
$
23,115

 
$
5,535

 
$
59,099

Net new par/ equity commitments
(13
)
 
502

 
14

 
1,716

 
1,537

 
3,560

 
7,316

Net new debt commitments
2,949

 

 
302

 

 
2,051

 
1,252

 
6,554

Distributions
(4,949
)
 
(213
)
 
(1,915
)
 
(201
)
 
(3,654
)
 
(1,017
)
 
(11,949
)
Change in fund value
(545
)
 
(62
)
 
(165
)
 
(131
)
 
543

 
(274
)
 
(634
)
Balance at 12/31/2015
$
17,617

 
$
3,303

 
$
3,715

 
$
3,103

 
$
23,592

 
$
9,056

 
$
60,386

Average AUM(2)
$
19,605

 
$
3,281

 
$
4,533

 
$
2,804

 
$
24,179

 
$
6,573

 
$
60,975

 
(1) Distributions of $3.0 billion and $6.3 billion in 2017 and 2016, respectively, includes $1.6 billion and $4.8 billion reduction in leverage, respectively, related to the paydown associated with the Senior Secured Loan Program (the "SSLP").
(2) Represents a five-point average of quarter-end balances for each period.

Credit Group—Fee Paying AUM
The tables below provides the period‑to‑period rollforwards of fee paying AUM for the Credit Group for the years ended December 31, 2017, 2016 and 2015 (in millions):
 
Syndicated Loans
 
High Yield
 
Credit Opportunities
 
Structured Credit
 
U.S. Direct Lending
 
E.U. Direct Lending
 
Total Credit Group
FPAUM Balance at 12/31/2016
$
15,998

 
$
4,978

 
$
2,705

 
$
3,128

 
$
11,292

 
$
4,608

 
$
42,709

Acquisitions

 

 

 

 
2,789

 

 
2,789

Commitments
4,116

 
495

 
4

 
273

 
172

 

 
5,060

Subscriptions/deployment/increase in leverage

 
77

 
65

 
325

 
2,998

 
1,629

 
5,094

Redemptions/distributions/decrease in leverage
(5,240
)
 
(1,238
)
 
(137
)
 
(587
)
 
(948
)
 
(583
)
 
(8,733
)
Change in fund value
377

 
317

 
172

 
295

 
566

 
595

 
2,322

Change in fee basis

 

 

 

 

 
209

 
209

FPAUM Balance at 12/31/2017
$
15,251

 
$
4,629

 
$
2,809

 
$
3,434

 
$
16,869

 
$
6,458

 
$
49,450

Average FPAUM(1)
$
15,550

 
$
4,685

 
$
2,788

 
$
3,316

 
$
14,627

 
$
5,632

 
$
46,598


113


 
Syndicated Loans
 
High Yield
 
Credit Opportunities
 
Structured Credit
 
U.S. Direct Lending
 
E.U. Direct Lending
 
Total Credit Group
FPAUM Balance at 12/31/2015
$
17,180

 
$
3,303

 
$
2,606

 
$
2,558

 
$
10,187

 
$
4,091

 
$
39,925

Commitments
1,985

 
1,537

 
62

 
7

 
40

 

 
3,631

Subscriptions/deployment/increase in leverage
24

 
127

 
366

 
379

 
1,423

 
1,393

 
3,712

Redemptions/distributions/decrease in leverage
(3,239
)
 
(459
)
 
(492
)
 
(112
)
 
(928
)
 
(585
)
 
(5,815
)
Change in fund value
48

 
470

 
223

 
296

 
570

 
(291
)
 
1,316

Change in fee basis

 

 
(60
)
 

 

 

 
(60
)
FPAUM Balance at 12/31/2016
$
15,998

 
$
4,978

 
$
2,705

 
$
3,128

 
$
11,292

 
$
4,608

 
$
42,709

Average FPAUM(1)
$
16,234

 
$
4,217

 
$
2,569

 
$
2,805

 
$
10,640

 
$
4,473

 
$
40,938

 
Syndicated Loans
 
High Yield
 
Credit Opportunities
 
Structured Credit
 
U.S. Direct Lending
 
E.U. Direct Lending
 
Total Credit Group
FPAUM Balance at 12/31/2014
$
16,236

 
$
3,075

 
$
3,943

 
$
1,602

 
$
9,400

 
$
3,018

 
$
37,274

Commitments
3,284

 
341

 
60

 
11

 
421

 

 
4,117

Subscriptions/deployment/increase in leverage
122

 
97

 
164

 
1,102

 
1,088

 
1,566

 
4,139

Redemptions/distributions/decrease in leverage
(2,252
)
 
(213
)
 
(882
)
 
(218
)
 
(1,254
)
 
(423
)
 
(5,242
)
Change in fund value
(281
)
 
(123
)
 
(283
)
 
(53
)
 
793

 
(110
)
 
(57
)
Change in fee basis
71

 
126

 
(396
)
 
114

 
(261
)
 
40

 
(306
)
FPAUM Balance at 12/31/2015
$
17,180

 
$
3,303

 
$
2,606

 
$
2,558

 
$
10,187

 
$
4,091

 
$
39,925

Average FPAUM(1)
$
16,533

 
$
3,256

 
$
3,290

 
$
2,261

 
$
9,525

 
$
3,463

 
$
38,328

 
(1) Represents a five-point average of quarter-end balances for each period.




114


The charts below present FPAUM for the Credit Group by its fee basis as of December 31, 2017, 2016 and 2015 (in millions):
chart-41818a659695d9fb9f5.jpgchart-f9879010e5935819166.jpg
FPAUM: $49,450
FPAUM: $42,709


            chart-f82db4e083277674f8a.jpg
FPAUM: $39,925






115


The components of our AUM, including the portion that is FPAUM, for the Credit Group are presented below as of December 31, 2017, 2016 and 2015 (in millions):
chart-1179ae95078174bf154.jpgchart-408d0cce941ea4dfd05.jpg
AUM: $71,732
AUM: $60,466


            chart-bee2fac7b1cbaf4230c.jpg

            
AUM: $60,386

(1) Includes $5.7 billion, $6.4 billion and $9.9 billion of AUM of funds from which we indirectly earn management fees as of December 31, 2017, 2016 and 2015, respectively.






116


Credit Group—Fund Performance Metrics as of December 31, 2017
The Credit Group managed 139 funds as of December 31, 2017. ARCC contributed approximately 58% of the Credit Group’s total management fees for the year ended December 31, 2017. In addition to ARCC, we have six significant funds which contributed approximately 9% of the Credit Group’s management fees for the year ended December 31, 2017. Our significant funds that are not drawdown funds are ARCC; one sub-advised fund; Ares ELIS XI, Ltd. ("ELIS XI"), a 2013 vintage separately managed account focused on syndicated loans in the United States; and two separately managed accounts over which we exercise sole investment discretion. Our significant drawdown funds are Ares Capital Europe II, L.P. (“ACE II”), a 2013 vintage commingled fund; and ACE III, a 2015 vintage commingled fund, both of which focus on direct lending to European middle market companies. We do not present fund performance metrics for significant funds with less than two years of historical information, except for those significant funds which pay management fees on invested capital, in which case performance is shown at the earlier of (i) the one year anniversary of the fund's first investment and (ii) such time the fund is 50% or more invested.
The following table presents the performance data for our significant funds in the Credit Group that are not drawdown funds:
 
 
 
As of December 31, 2017
 
 
 
 
 
 
 
Returns(%)(1)
 
 
 
Year of
 
AUM
 
Fourth Quarter
 
Year-To-Date
 
Since Inception(2)
 
 
Fund
Inception
 
(in millions)
 
Gross
 
Net
 
Gross
 
Net
 
Gross
 
Net
 
Investment Strategy
ARCC(3)
2004
 
$
14,520

 
N/A
 
3.3
 
N/A
 
10.8
 
N/A
 
11.8
 
U.S. Direct Lending
Sub-advised Client A(4)
2007
 
$
723

 
0.6
 
0.5
 
8.1
 
7.7
 
8.0
 
7.6
 
High Yield
ELIS XI(4)
2013
 
$
716

 
1.1
 
1.0
 
4.9
 
4.4
 
3.6
 
3.1
 
Syndicated Loans
Separately Managed Account Client A(4)
2015
 
$
1,155

 
2.4
 
2.3
 
11.2
 
10.7
 
7.1
 
6.6
 
Structured Credit
Separately Managed Account Client B(4)
2016
 
$
830

 
0.7
 
0.6
 
7.0
 
6.7
 
6.7
 
6.3
 
High Yield
 
(1)
Returns are time-weighted rates of return and include the reinvestment of income and other earnings from securities or other investments and reflect the deduction of all trading expenses.
(2)
Since inception returns are annualized.
(3)
Net returns are calculated using the fund's NAV and assume dividends are reinvested at the closest quarter-end NAV to the relevant quarterly ex-dividend dates. Additional information related to ARCC can be found in its financial statements filed with the SEC, which are not part of this report.
(4)
Gross returns do not reflect the deduction of management fees or any other expenses. Net returns are calculated by subtracting the applicable management fee from the gross returns on a monthly basis.

The following table presents the performance data of our significant drawdown funds:
 
 
 
 
 
As of December 31, 2017 (Dollars in millions)
 
 
 
 
 
 
 
Year of Inception
 
AUM
 
Original Capital Commitments
 
Cumulative Invested Capital
 
Realized Proceeds(1)
 
Unrealized Value(2)
 
Total Value
 
MoIC
 
IRR(%)
 
 
Fund
 
 
 
 
 
 
 
Gross(3)
 
Net(4)
 
Gross(5)
 
Net(6)
 
Investment Strategy
ACE II(7)
2013
 
$
1,509

 
$
1,216

 
$
977

 
$
458

 
$
796

 
$
1,254

 
1.4x
 
1.3x
 
10.2
 
7.5
 
E.U. Direct Lending
ACE III(8)
2015
 
$
5,184

 
$
2,822

 
$
1,951

 
$
102

 
$
2,099

 
$
2,201

 
1.2x
 
1.1x
 
17.5
 
13.1
 
E.U. Direct Lending
 
(1)
Realized proceeds represent the sum of all cash distributions to all partners and if applicable, exclude tax and incentive distributions made to the general partner.
(2)
Unrealized value represents the fund's NAV reduced by the accrued performance fees, if applicable. There can be no assurance that unrealized values will be realized at the valuations indicated.
(3)
The gross multiple of invested capital (“MoIC”) is calculated at the fund-level and is based on the interests of the fee-paying limited partners and if applicable, excludes interests attributable to the non-fee paying limited partners and/or the general partner which does not pay management fees or performance fees. The gross MoIC is before giving effect to management fees, performance fees as applicable and other expenses.
(4)
The net MoIC is calculated at the fund-level and is based on the interests of the fee-paying limited partners and if applicable, excludes those interests attributable to the non-fee paying limited partners and/or the general partner which does not pay management fees or performance fees. The net MoIC is after giving effect to management fees, performance fees as applicable and other expenses.
(5)
The gross IRR is an annualized since inception gross internal rate of return of cash flows to and from the fund and the fund’s residual value at the end of the measurement period. Gross IRR reflects returns to the fee-paying limited partners and if applicable, excludes interests attributable to the non-fee paying limited partners and/or the general partner which does not pay management fees or performance fees.

117


The cash flow dates used in the gross IRR calculation are based on the actual dates of the cash flows. Gross IRRs are calculated before giving effect to management fees, performance fees as applicable, and other expenses.
(6)
The net IRR is an annualized since inception net internal rate of return of cash flows to and from the fund and the fund’s residual value at the end of the measurement period. Net IRRs reflect returns to the fee-paying limited partners and if applicable, exclude interests attributable to the non-fee paying limited partners and/or the general partner who does not pay management fees or performance fees. The cash flow dates used in the net IRR calculations are based on the actual dates of the cash flows. The net IRRs are calculated after giving effect to management fees, performance fees as applicable, and other expenses. The funds may utilize a credit facility during the investment period and for general cash management purposes. Net fund-level IRRs would have been lower had such fund called capital from its limited partners instead of utilizing the credit facility.
(7)
ACE II is made up of two feeder funds, one denominated in U.S. dollars and one denominated in Euros. The gross and net IRR and gross and net MoIC presented in the chart are for the U.S. dollar denominated feeder fund as that is the larger of the two feeders. The gross and net IRR for the Euro denominated feeder fund are 12.5% and 9.4%, respectively. The gross and net MoIC for the Euro denominated feeder fund are 1.5x and 1.3x, respectively. Original capital commitments are converted to U.S. dollars at the prevailing exchange rate at the time of the fund's closing. All other values for ACE II are for the combined fund and are converted to U.S. dollars at the prevailing quarter-end exchange rate. The variance between the gross and net MoICs and the net IRRs for the U.S. dollar denominated and Euro denominated feeder funds is driven by the U.S. GAAP mark-to-market reporting of the foreign currency hedging program in the U.S. dollar denominated feeder fund. The feeder fund will be holding the foreign currency hedges until maturity, and therefore is expected to ultimately recognize a gain while mitigating the currency risk associated with the initial principal investments.
(8)
ACE III is made up of two feeder funds, one denominated in U.S. dollars and one denominated in Euros. The gross and net MoIC presented in the chart are for the Euro denominated feeder fund as that is the larger of the two feeders. The gross and net IRR for the U.S. dollar denominated feeder fund are 17.5% and 12.8%, respectively. The gross and net MoIC for the U.S. dollar denominated feeder fund are 1.2x and 1.1x, respectively. Original capital commitments are converted to U.S. dollars at the prevailing exchange rate at the time of the fund's closing. All other values for ACE III are for the combined fund and are converted to U.S. dollars at the prevailing quarter-end exchange rate.



118


Private Equity Group
The following table sets forth certain statement of operations data and certain other data of our Private Equity Group segment for the periods presented.
 
For the Years Ended December 31,
 
2017 vs. 2016
 
2016 vs. 2015
 
2017
 
2016
 
2015
 
Favorable (Unfavorable)
 
Favorable (Unfavorable)
 
 
 
 
 
 
 
$ Change
 
% Change
 
$ Change
 
% Change
 
(Dollars in thousands)
Management fees
$
198,498

 
$
147,790

 
$
152,104

 
$
50,708

 
34
 %
 
$
(4,314
)
 
(3
)%
Other fees
1,495

 
1,544

 
1,406

 
(49
)
 
(3
)%
 
138

 
10
 %
Compensation and benefits
(68,569
)
 
(61,276
)
 
(56,859
)
 
(7,293
)
 
(12
)%
 
(4,417
)
 
(8
)%
General, administrative and other expenses
(17,561
)
 
(14,679
)
 
(15,647
)
 
(2,882
)
 
(20
)%
 
968

 
6
 %
Fee Related Earnings
113,863

 
73,379

 
81,004

 
40,484

 
55
 %
 
(7,625
)
 
(9
)%
Performance fees-realized
287,092

 
230,162

 
24,849

 
56,930

 
25
 %
 
205,313

 
NM

Performance fees-unrealized
191,559

 
188,287

 
87,809

 
3,272

 
2
 %
 
100,478

 
114
 %
Performance fee compensation-realized
(228,774
)
 
(184,072
)
 
(19,255
)
 
(44,702
)
 
(24
)%
 
(164,817
)
 
NM

Performance fee compensation-unrealized
(153,148
)
 
(149,956
)
 
(74,598
)
 
(3,192
)
 
(2
)%
 
(75,358
)
 
(101
)%
Net performance fees
96,729

 
84,421

 
18,805

 
12,308

 
15
 %
 
65,616

 
NM

Investment income-realized
22,625

 
18,773

 
6,840

 
3,852

 
21
 %
 
11,933

 
174
 %
Investment income (loss)-unrealized
38,754

 
(613
)
 
(13,205
)
 
39,367

 
NM

 
12,592

 
(95
)%
Interest and other investment income
3,906

 
16,579

 
6,166

 
(12,673
)
 
(76
)%
 
10,413

 
169
 %
Interest expense
(5,218
)
 
(5,589
)
 
(5,936
)
 
371

 
7
 %
 
347

 
6
 %
Net investment income (loss)
60,067

 
29,150

 
(6,135
)
 
30,917

 
106
 %
 
35,285

 
NM

Performance related earnings
156,796

 
113,571

 
12,670

 
43,225

 
38
 %
 
100,901

 
NM

Economic net income
$
270,659

 
$
186,950

 
$
93,674

 
83,709

 
45
 %
 
93,276

 
100
 %
Realized income
$
192,814

 
$
149,544

 
$
93,668

 
43,270

 
29
 %
 
55,876

 
60
 %
Distributable earnings
$
187,733

 
$
144,140

 
$
88,767

 
43,593

 
30
 %
 
55,373

 
62
 %
 
NM - Not meaningful

119


Accrued performance fees for the Private Equity Group are comprised of the following:
 
As of December 31,
 
2017
 
2016
 
(Dollars in thousands)
ACOF III
$
570,578

 
$
342,958

ACOF IV
217,354

 
234,207

EIF V
16,215

 
16,510

Other funds
11,260

 
30,174

Total Private Equity Group
$
815,407

 
$
623,849

    
Net performance fee revenues for the Private Equity Group are comprised of the following:
 
Year Ended December 31, 2017
 
Year Ended December 31, 2016
 
Year Ended December 31, 2015
 
Realized
 
Unrealized
 
Net
 
Realized
 
Unrealized
 
Net
 
Realized
 
Unrealized
 
Net
 
(Dollars in thousands)
ACOF III
$
58,946

 
$
227,620

 
$
286,566

 
$
161,216

 
$
4,574

 
$
165,790

 
$
4,925

 
$
90,420

 
$
95,345

ACOF IV
223,479

 
(16,852
)
 
206,627

 
41,807

 
181,571

 
223,378

 
10,545

 
9,512

 
20,057

EIF V

 
(294
)
 
(294
)
 

 
16,510

 
16,510

 

 

 

Other funds
4,667

 
(18,915
)
 
(14,248
)
 
27,139

 
(14,368
)
 
12,771

 
9,379

 
(12,123
)
 
(2,744
)
Total Private Equity Group
$
287,092


$
191,559


$
478,651

 
$
230,162

 
$
188,287

 
$
418,449

 
$
24,849

 
$
87,809

 
$
112,658

    
The following tables present the components of the change in performance fees - unrealized for the Private Equity Group:
 
Year Ended December 31, 2017
 
Year Ended December 31, 2016
 
Performance Fees - Realized
 
Increases
 
Decreases
 
Performance Fees - Unrealized
 
Performance Fees - Realized
 
Increases
 
Decreases
 
Performance Fees - Unrealized
 
(Dollars in thousands)
ACOF III
$
(58,946
)
 
$
286,566

 
$

 
$
227,620

 
$
(161,216
)
 
$
165,790

 
$

 
$
4,574

ACOF IV
(223,479
)
 
206,627

 

 
(16,852
)
 
(41,807
)
 
223,378

 

 
181,571

EIF V

 

 
(294
)
 
(294
)
 

 
16,510

 

 
16,510

Other funds
(4,667
)
 
1,016

 
(15,264
)
 
(18,915
)
 
(27,139
)
 
15,697

 
(2,926
)
 
(14,368
)
Total Private Equity Group
$
(287,092
)
 
$
494,209

 
$
(15,558
)
 
$
191,559

 
$
(230,162
)
 
$
421,375

 
$
(2,926
)
 
$
188,287

 
Year Ended December 31, 2015
 
Performance Fees - Realized
 
Increases
 
Decreases
 
Performance Fees - Unrealized
 
(Dollars in thousands)
ACOF III
$
(4,925
)
 
$
95,345

 
$

 
$
90,420

ACOF IV
(10,545
)
 
20,057

 

 
9,512

Other funds
(9,379
)
 
10,260

 
(13,004
)
 
(12,123
)
Total Private Equity Group
$
(24,849
)
 
$
125,662

 
$
(13,004
)
 
$
87,809



120


Private Equity Group—Year Ended December 31, 2017 Compared to Year Ended December 31, 2016
Fee Related Earnings:
Fee related earnings increased $40.5 million, or 55%, to $113.9 million for the year ended December 31, 2017 compared to the year ended December 31, 2016. Fee related earnings were impacted by fluctuations of the following components:
Management Fees. Total management fees increased by $50.7 million, or 34%, to $198.5 million for the year ended December 31, 2017 compared to the year ended December 31, 2016. The increase was primarily attributable to ACOF V, which began generating fees in March 2017 totaling $90.8 million for the year ended December 31, 2017. In addition, Ares Energy Investors Fund V, L.P. ("EIF V") held its final close in the second quarter of 2017, generating additional management fees of $8.9 million for the year ended December 31, 2017. Management fees generated by EIF V for the year ended December 31, 2017 included $5.8 million of one-time catch-up fees. Partially offsetting these increases were management fees generated by Ares Corporate Opportunities Fund IV, L.P. (“ACOF IV”), which decreased by $37.1 million due to a reduced fee rate and change in fee basis in connection with the launch of ACOF V. Additionally, management fees attributable to certain U.S. power and energy infrastructure funds decreased $9.4 million as a result of portfolio realizations, which reduced the fee bases of the funds.
The effective management fee rate decreased from 1.26% for the year ended December 31, 2016 to 1.20% for the year ended December 31, 2017, excluding the effect of one-time catch-up fees. The decreases in the effective management fee rate resulted from the reduced fee rate at ACOF IV and were partially offset by ACOF V management fees.
Compensation and Benefits.  Compensation and benefits expenses increased by $7.3 million, or 12%, to $68.6 million for the year ended December 31, 2017 compared to the year ended December 31, 2016. The increase was primarily due to increases in salary and benefits expenses as a result of additional headcount needed to support ACOF V's capital deployment, as well as merit based increases. Compensation and benefits expenses represented 34.5% of management fees for the year ended December 31, 2017 compared to 41.5% for the year ended December 31, 2016.
General, Administrative and Other Expenses.  General, administrative and other expenses increased by $2.9 million, or 20%, to $17.6 million for the year ended December 31, 2017 compared to the year ended December 31, 2016. The increase in the current year was primarily attributable to an increase in recruiting fees of $1.7 million and other business support costs driven by increased headcount.
Performance Related Earnings:
Performance related earnings increased $43.2 million to $156.8 million for the year ended December 31, 2017 compared to the year ended December 31, 2016. Performance related earnings were impacted by fluctuations of the following components:
 Net Performance Fees. Net performance fees include realized and unrealized performance fees, net of realized and unrealized performance fee compensation. The impact of reversals of previously recognized performance fee revenue and the corresponding performance fee compensation expense is reflected as a reduction in unrealized performance fees and unrealized performance fee compensation.
Net performance fees increased by $12.3 million to $96.7 million for the year ended December 31, 2017 compared to $84.4 million for the year ended December 31, 2016. The increase in net performance fees was primarily driven by significant market appreciation in one of ACOF III's retail portfolio companies following its initial public offering.
Net Investment Income (Loss). Net investment income increased by $30.9 million to $60.1 million for the year ended December 31, 2017. The increase was primarily attributable to ACOF III, which had an increase of $32.2 million in net realized and unrealized gains for the year ended December 31, 2017 primarily due to market appreciation in one of its retail portfolio companies that completed its initial public offering in the current year. 
Realized Income:
Realized income increased $43.3 million, or 29%, to $192.8 million for the year ended December 31, 2017 compared to the year ended December 31, 2016, primarily driven by increases in net realized performance fees of $12.2 million and FRE of $40.5 million. The increases were partially offset by a $9.4 million decrease in net realized investment and other income.

121


Economic Net Income:
Economic net income is comprised of fee related earnings and performance related earnings. Economic net income increased $83.7 million, or 45%, to $270.7 million for the year ended December 31, 2017 compared to the year ended December 31, 2016 as a result of the fluctuations described above.
Distributable Earnings:
DE increased $43.6 million, or 30%, to $187.7 million for the year ended December 31, 2017 compared to the year ended December 31, 2016. DE was positively impacted by increases in net realized performance fees of $12.2 million and FRE of $40.5 million. The increases were partially offset by a $9.4 million decrease in net realized investment and other income.
Private Equity Group—Year Ended December 31, 2016 Compared to Year Ended December 31, 2015
Fee Related Earnings:
Fee related earnings decreased $7.6 million, or 9%, to $73.4 million for the year ended December 31, 2016 compared to the year ended December 31, 2015. Fee related earnings were impacted by fluctuations of the following components:
Management Fees. Total management fees decreased by $4.3 million, or 3%, to $147.8 million for the year ended December 31, 2016 compared to the year ended December 31, 2015. The decrease was primarily attributable to the absence of management fees from Ares Corporate Opportunities Fund II, L.P. (“ACOF II”) in the current year, from which we generated $3.8 million of fees in the year ended December 31, 2015. In connection with an extension of ACOF II’s term for one year, we agreed to waive management fees starting in the first quarter of 2016. The effective management fee rate decreased by 0.01% from 1.27% for the year ended December 31, 2015, to 1.26% for the year ended December 31, 2016.
Compensation and Benefits. Compensation and benefits expenses increased by $4.4 million, or 8%, to $61.3 million for the year ended December 31, 2016 compared to the year ended December 31, 2015. The increase is primarily due to an increase in salary and benefits expenses, which were higher due to merit based increases and an increase in headcount in anticipation of ACOF V capital deployment. Additionally, incentive based compensation increased in the current year. Compensation and benefits expenses represented 41.5% of management fees for the year ended December 31, 2016 compared to 37.4% for the year ended December 31, 2015.
General, Administrative and Other Expenses.  General, administrative and other expenses decreased by $1.0 million, or 6%, to $14.7 million for the year ended December 31, 2016 compared to the year ended December 31, 2015. The decrease was due to the timing of various services delivered over both years. We expect general, administrative and other expenses to increase in 2017 as capital is deployed in ACOF V.
Performance Related Earnings:
Performance related earnings increased $100.9 million to $113.6 million for the year ended December 31, 2016 compared to the year ended December 31, 2015. Performance related earnings were impacted by fluctuations of the following components:
 Net Performance Fees. Net performance fees include realized and unrealized performance fees, net of realized and unrealized performance fee compensation. The impact of reversals of previously recognized performance fee revenue and the corresponding performance fee compensation expense is reflected as a reduction in unrealized performance fees and unrealized performance fee compensation.
Net performance fees increased by $65.6 million to $84.4 million for the year ended December 31, 2016 compared to $18.8 million for the year ended December 31, 2015. The increase in net performance fees for the year ended December 31, 2016 was primarily driven by increases in the valuation of certain underlying portfolio companies within certain of our Private Equity Group’s funds.
Net Investment Income (Loss). Net investment income (loss) increased by $35.3 million from a net investment loss of $6.1 million for the year ended December 31, 2015 to net investment income of $29.2 million for the year ended December 31, 2016. Net investment income of $29.2 million for the year ended December 31, 2016 was primarily comprised of $15.6 million and $12.6 million of dividends and net realized gains from sales of ACOF III portfolio companies, respectively. In comparison, there was a $6.1 million net investment loss for the year ended December 31, 2015, primarily as a result of net realized and unrealized losses of $17.9 million and $9.8 million on certain investments in the special situations funds and an Asian corporate

122


private equity fund, respectively. These losses were offset by unrealized gains of $21.2 million on certain investments in North America and Europe driven by unrealized appreciation of the fair values of certain underlying investments.
Realized Income:
Realized income increased $55.9 million, or 60%, to $149.5 million for the year ended December 31, 2016 compared to the year ended December 31, 2015. The increase was due to increases in net realized performance fees and net realized investment and other income of $40.5 million and $23.0 million, respectively, partially offset by a $7.6 million decrease in FRE.
Economic Net Income:
Economic net income is comprised of fee related earnings and performance related earnings. Economic net income increased $93.3 million, or 100%, to $187.0 million for the year ended December 31, 2016 compared to the year ended December 31, 2015 as a result of the fluctuations described above.
Distributable Earnings:
DE increased $55.4 million, or 62%, to $144.1 million for the year ended December 31, 2016 compared to the year ended December 31, 2015. DE was positively impacted by increases in net realized performance fees and net realized investment and other income of $40.5 million and $23.0 million, respectively. The increases were partially offset by a $7.6 million decrease in FRE.
Private Equity Group—Assets Under Management
The tables below provide the period‑to‑period rollforwards of AUM for the Private Equity Group for the years ended December 31, 2017, 2016 and 2015 (in millions):
 
Corporate Private Equity
 
Private Equity - EIF
 
Special Situations
 
Total Private Equity Group
Balance at 12/31/2016
$
18,162

 
$
5,143

 
$
1,736

 
$
25,041

Net new equity commitments
56

 
300

 

 
356

Distributions
(2,130
)
 
(697
)
 
(187
)
 
(3,014
)
Change in fund value
2,469

 
(323
)
 
1

 
2,147

Balance at 12/31/2017
$
18,557

 
$
4,423

 
$
1,550

 
$
24,530

Average AUM(3)
$
18,591

 
$
4,697

 
$
1,626

 
$
24,914

 
Corporate Private Equity(1)
 
Private Equity - EIF
 
Special Situations
 
Total Private Equity Group
Balance at 12/31/2015
$
15,908

 
$
5,207

 
$
1,863

 
$
22,978

Net new equity commitments
2,184

 
130

 

 
2,314

Distributions
(1,886
)
 
(372
)
 
(261
)
 
(2,519
)
Change in fund value
1,956

 
178

 
134

 
2,268

Balance at 12/31/2016
$
18,162

 
$
5,143

 
$
1,736

 
$
25,041

Average AUM(3)
$
17,651

 
$
5,102

 
$
1,800

 
$
24,553

 
 
Corporate Private Equity(2)
 
Private Equity - EIF
 
Special Situations
 
Total Private Equity Group
Balance at 12/31/2014
$
10,135

 
$

 
$
1,952

 
$
12,087

Acquisitions

 
4,581

 

 
4,581

Net new equity commitments
5,696

 
594

 
410

 
6,700

Distributions
(728
)
 
(292
)
 
(61
)
 
(1,081
)
Change in fund value
805

 
324

 
(438
)
 
691

Balance at 12/31/2015
$
15,908

 
$
5,207

 
$
1,863

 
$
22,978

Average AUM(3)
$
11,366

 
$
3,717

 
$
2,032

 
$
17,115

 
(1)
Net new equity commitments in 2016 includes $2.1 billion of commitments to ACOF V.
(2)
Net new equity commitments in 2015 represents commitments to ACOF V.
(3)
Represents a five-point average of quarter-end balances for each period.

123



Private Equity Group—Fee Paying AUM
The tables below provide the period‑to‑period rollforwards of fee paying AUM, for the Private Equity Group for the years ended December 31, 2017, 2016 and 2015 (in millions):
 
Corporate Private Equity
 
Private Equity - EIF
 
Special Situations
 
Total Private Equity Group
FPAUM Balance at 12/31/2016
$
6,454

 
$
4,232

 
$
628

 
$
11,314

Commitments
7,655

 
300

 

 
7,955

Subscriptions/deployment/increase in leverage
478

 
230

 
414

 
1,122

Redemptions/distributions/decrease in leverage
(966
)
 
(392
)
 
(248
)
 
(1,606
)
Change in fund value
4

 
(351
)
 
(28
)
 
(375
)
Change in fee basis
(1,552
)
 

 

 
(1,552
)
FPAUM Balance at 12/31/2017
$
12,073

 
$
4,019

 
$
766

 
$
16,858

Average FPAUM(1)
$
11,157

 
$
4,047

 
$
682

 
$
15,886

 
Corporate Private Equity
 
Private Equity - EIF
 
Special Situations
 
Total Private Equity Group
FPAUM Balance at 12/31/2015
$
6,957

 
$
4,454

 
$
1,051

 
$
12,462

Commitments
29

 
130

 

 
159

Subscriptions/deployment/increase in leverage
52

 
45

 
(4
)
 
93

Redemptions/distributions/decrease in leverage
(288
)
 
(46
)
 
(331
)
 
(665
)
Change in fund value

 
(80
)
 
(88
)
 
(168
)
Change in fee basis
(296
)
 
(271
)
 

 
(567
)
FPAUM Balance at 12/31/2016
$
6,454

 
$
4,232

 
$
628

 
$
11,314

Average FPAUM(1)
$
6,652

 
$
4,306

 
$
842

 
$
11,800

 
Corporate Private Equity
 
Private Equity - EIF
 
Special Situations
 
Total Private Equity Group
FPAUM Balance at 12/31/2014
$
7,172

 
$

 
$
530

 
$
7,702

Acquisitions

 
4,046

 

 
4,046

Commitments

 
523

 

 
523

Subscriptions/deployment/increase in leverage
39

 
134

 
518

 
691

Redemptions/distributions/decrease in leverage
(149
)
 
(247
)
 
(18
)
 
(414
)
Change in fund value

 
(2
)
 
(29
)
 
(31
)
Change in fee basis
(105
)
 

 
50

 
(55
)
FPAUM Balance at 12/31/2015
$
6,957

 
$
4,454

 
$
1,051

 
$
12,462

Average FPAUM(1)
$
7,031

 
$
3,265

 
$
859

 
$
11,155

 
(1) Represents a five-point average of quarter-end balances for each period.









124


The charts below present FPAUM for the Private Equity Group by its fee basis as of December 31, 2017, 2016 and 2015 (in millions):
chart-c5e08660202d26fe0df.jpgchart-d162c94ea8ab81a6658.jpg
FPAUM: $16,858
FPAUM: $11,314


            chart-b8c3ea8bf0cc64a6512.jpg
FPAUM: $12,462


 

125


The components of our AUM, including the portion that is FPAUM, for the Private Equity Group are presented below as of December 31, 2017, 2016 and 2015 (in millions):

chart-e64b7ffbcff0c9dfea7.jpgchart-a1c13a46af9b25978c3.jpg
AUM: $24,530
AUM: $25,041


                chart-76edf8ca1b8c5ef9d0c.jpg
AUM: $22,978






126


Private Equity Group—Fund Performance Metrics as of December 31, 2017
The Private Equity Group managed 21 commingled funds and related co-investment vehicles as of December 31, 2017. Our significant funds combined for approximately 93% of the Private Equity Group’s management fees for the year ended December 31, 2017. Our Corporate Private Equity funds focus on majority or shared-control investments, principally in under-capitalized companies in North America, Europe and Asia. ACOF III and ACOF IV are in harvest mode, meaning they are generally not seeking to deploy capital into new investment opportunities, while ACOF V is in deployment mode. Each of our U.S. power and energy infrastructure funds focuses on generating long-term, stable cash-flowing investments in the power generation, transmission and midstream energy sector. USPF III and USPF IV are in harvest mode, while EIF V is in deployment mode. We do not present fund performance metrics for significant funds with less than two years of historical information, except for those significant funds which pay management fees on invested capital, in which case performance is shown at the earlier of (i) the one year anniversary of the fund's first investment and (ii) such time the fund is 50% or more invested.
The following table presents the performance data for our significant funds in the Private Equity Group, all of which are drawdown funds:
 
 
 
 
 
As of December 31, 2017 (Dollars in millions)
 
 
 
 
 
 
 
Year of Inception
 
AUM
 
Original Capital Commitments
 
Cumulative Invested Capital
 
Realized Proceeds(1)
 
Unrealized Value(2)
 
Total Value
 
MoIC
 
IRR(%)
 
 
Fund
 
 
 
 
 
 
 
Gross(3)
 
Net(4)
 
Gross(5)
 
Net(6)
 
Investment Strategy
USPF III
2007
 
$
824

 
$
1,350

 
$
1,808

 
$
1,764

 
$
814

 
$
2,578

 
1.4x
 
1.4x
 
7.8
 
5.1
 
U.S. Power and Energy Infrastructure
ACOF III
2008
 
$
4,548

 
$
3,510

 
$
3,867

 
$
6,181

 
$
4,220

 
$
10,401

 
2.7x
 
2.3x
 
31.3
 
23.4
 
Corporate Private Equity
USPF IV
2010
 
$
1,827

 
$
1,688

 
$
1,846

 
$
809

 
$
1,639

 
$
2,448

 
1.3x
 
1.2x
 
10.1
 
6.5
 
U.S. Power and Energy Infrastructure
ACOF IV
2012
 
$
5,479

 
$
4,700

 
$
3,836

 
$
2,492

 
$
4,313

 
$
6,805

 
1.8x
 
1.5x
 
23.6
 
16.1
 
Corporate Private Equity
EIF V (7)
2015
 
$
882

 
$
801

 
$
313

 
$
77

 
$
371

 
$
448

 
1.4x
 
1.6x
 
NA
 
NA
 
U.S. Power and Energy Infrastructure
ACOF V
2017
 
$
7,798

 
$
7,850

 
$
1,415

 
$
14

 
$
1,483

 
$
1,497

 
1.1x
 
1.0x
 
NA
 
NA
 
Corporate Private Equity
 
(1)
Realized proceeds represent the sum of all cash dividends, interest income, other fees and cash proceeds from realizations of interests in portfolio investments.
(2)
Unrealized value represents the fair market value of remaining investments. There can be no assurance that unrealized investments will be realized at the valuations indicated.
(3)
The gross MoIC is calculated at the investment-level and is based on the interests of all partners. The gross MoIC is before giving effect to management fees, performance fees as applicable and other expenses.
(4)
The net MoIC for the U.S. power and energy infrastructure funds is calculated at the fund-level. The net MoIC for the corporate private equity funds is calculated at the investment-level. For all funds, the net MoIC is based on the interests of the fee-paying limited partners and if applicable, excludes those interests attributable to the non-fee paying limited partners and/or the general partner who does not pay management fees or performance fees. The net MoIC is after giving effect to management fees, performance fees as applicable and other expenses.
(5)
The gross IRR is an annualized since inception gross internal rate of return of cash flows to and from investments and the residual value of the investments at the end of the measurement period. Gross IRRs reflect returns to all partners. Cash flows used in the gross IRR calculation are assumed to occur at month-end. The gross IRRs are calculated before giving effect to management fees, performance fees as applicable, and other expenses.
(6)
The net IRR for the U.S. power and energy infrastructure funds is an annualized since inception net internal rate of return of cash flows to and from the fund and the fund’s residual value at the end of the measurement period. The cash flow dates used in the net IRR calculations are based on the actual dates of the cash flows. The net IRR for the corporate private equity funds is an annualized since inception net internal rate of return of cash flows to and from investments and the residual value of the investments at the end of the measurement period. The funds may utilize a credit facility during the investment period and for general cash management purposes. Net fund-level IRRs would have been lower had such fund called capital from its limited partners instead of utilizing the credit facility. Cash flows used in the net IRR calculations are assumed to occur at month end. For all funds, the net IRRs are calculated after giving effect to management fees, performance fees as applicable, and other expenses and exclude commitments by the general partner and Schedule I investors who do not pay either management fees or carried interest. Including the timing on contribution and distributions to and from the corporate private equity funds, net investor IRRs since inception for ACOF III is 22.7% and for ACOF IV is 15.2%.
(7)
The Gross MoIC is lower than the Net MoIC due to the fund's utilization of a credit facility to fund an investment that is currently under construction and not generating cash flow.

127


Real Estate Group
The following table sets forth certain statement of operations data and certain other data of our Real Estate Group segment for the periods presented.
 
For the Years Ended December 31,
 
2017 vs. 2016
 
2016 vs. 2015
 
2017
 
2016
 
2015
 
Favorable (Unfavorable)
 
Favorable (Unfavorable)
 
 
 
 
 
 
 
$ Change
 
% Change
 
$ Change
 
% Change
 
(Dollars in thousands)
Management fees
$
64,861

 
$
66,997

 
$
66,045

 
$
(2,136
)
 
(3
)%
 
$
952

 
1
 %
Other fees
106

 
854

 
2,779

 
(748
)
 
(88
)%
 
(1,925
)
 
(69
)%
Compensation and benefits
(39,586
)
 
(41,091
)
 
(42,632
)
 
1,505

 
4
 %
 
1,541

 
4
 %
General, administrative and other expenses
(10,519
)
 
(10,603
)
 
(15,766
)
 
84

 
1
 %
 
5,163

 
33
 %
Fee Related Earnings
14,862

 
16,157

 
10,426

 
(1,295
)
 
(8
)%
 
5,731

 
55
 %
Performance fees-realized
9,608

 
11,401

 
9,516

 
(1,793
)
 
(16
)%
 
1,885

 
20
 %
Performance fees-unrealized
80,160

 
17,334

 
15,179

 
62,826

 
NM

 
2,155

 
14
 %
Performance fee compensation-realized
(4,338
)
 
(2,420
)
 
(1,826
)
 
(1,918
)
 
(79
)%
 
(594
)
 
(33
)%
Performance fee compensation-unrealized
(48,960
)
 
(13,517
)
 
(8,553
)
 
(35,443
)
 
(262
)%
 
(4,964
)
 
(58
)%
Net performance fees
36,470

 
12,798

 
14,316

 
23,672

 
185
 %
 
(1,518
)
 
(11
)%
Investment income-realized
5,534

 
931

 
2,658

 
4,603

 
NM

 
(1,727
)
 
(65
)%
Investment income-unrealized
2,626

 
5,418

 
1,522

 
(2,792
)
 
(52
)%
 
3,896

 
256
 %
Interest and other investment income
2,495

 
1,661

 
259

 
834

 
50
 %
 
1,402

 
NM

Interest expense
(1,650
)
 
(1,056
)
 
(977
)
 
(594
)
 
(56
)%
 
(79
)
 
(8
)%
Net investment income
9,005

 
6,954

 
3,462

 
2,051

 
29
 %
 
3,492

 
101
 %
Performance related earnings
45,475

 
19,752

 
17,778

 
25,723

 
130
 %
 
1,974

 
11
 %
Economic net income
$
60,337

 
$
35,909

 
$
28,204

 
24,428

 
68
 %
 
7,705

 
27
 %
Realized income
$
24,527

 
$
26,611

 
$
20,056

 
(2,084,000
)
 
(8
)%
 
6,555,000

 
33
 %
Distributable earnings
$
19,189

 
$
21,594

 
$
14,831

 
(2,405
)
 
(11
)%
 
6,763

 
46
 %
 
NM - Not Meaningful


128


Accrued performance fees for the Real Estate Group are comprised of the following:
 
As of December 31,
 
2017
 
2016
 
(Dollars in thousands)
US VIII
32,940

 
12,575

EF IV
50,801

 
4,052

Other real estate funds
37,528

 
22,001

Subtotal
121,269

 
38,628

Other fee generating funds(1)
15,362

 
16,675

Total Real Estate Group
$
136,631

 
$
55,303

 
 
(1)
Relates to investment income from AREA Sponsor Holdings LLC that is reclassified for segment reporting to align with the character of the underlying income generated.
Net performance fee revenues for the Real Estate Group are comprised of the following:
 
Year Ended December 31, 2017
 
Year Ended December 31, 2016
 
Year Ended December 31, 2015
 
Realized
 
Unrealized
 
Net
 
Realized
 
Unrealized
 
Net
 
Realized
 
Unrealized
 
Net
 
(Dollars in thousands)
US VIII

 
20,366

 
20,366

 

 
9,482

 
9,482

 

 
2,393

 
2,393

EF IV

 
46,750

 
46,750

 

 
4,052

 
4,052

 

 

 

Other real estate funds
6,887

 
13,830

 
20,717

 
4,034

 
8,688

 
12,722

 
3,044

 
11,862

 
14,906

Subtotal
6,887


80,946


87,833

 
4,034

 
22,222

 
26,256

 
3,044

 
14,255

 
17,299

Other fee generating funds(1)
2,721

 
(786
)
 
1,935

 
7,367

 
(4,888
)
 
2,479

 
6,472

 
924

 
7,396

Total Real Estate Group
$
9,608


$
80,160


$
89,768

 
$
11,401


$
17,334


$
28,735


$
9,516


$
15,179


$
24,695


(1)
Relates to investment income from AREA Sponsor Holdings LLC that is reclassified for segment reporting to align with the character of the underlying income generated.
The following tables present the components of the change in performance fees - unrealized for the Real Estate Group:
 
Year Ended December 31, 2017
 
Year Ended December 31, 2016
 
Performance Fees - Realized
 
Increases
 
Decreases
 
Performance Fees - Unrealized
 
Performance Fees - Realized
 
Increases
 
Decreases
 
Performance Fees - Unrealized
 
(Dollars in thousands)
US VIII

 
20,366

 

 
20,366

 

 
9,482

 

 
9,482

EF IV

 
46,750

 

 
46,750

 

 
4,052

 

 
4,052

Other real estate funds
(6,887
)
 
21,441

 
(724
)
 
13,830

 
(4,034
)
 
13,456

 
(734
)
 
8,688

Subtotal
(6,887
)

88,557


(724
)

80,946


(4,034
)

26,990


(734
)

22,222

Other fee generating funds(1)
(2,721
)
 
2,769

 
(834
)
 
(786
)
 
(7,367
)
 
4,093

 
(1,614
)
 
(4,888
)
Total Real Estate Group
$
(9,608
)

$
91,326


$
(1,558
)

$
80,160


$
(11,401
)

$
31,083


$
(2,348
)

$
17,334

 
Year Ended December 31, 2015
 
Performance Fees - Realized
 
Increases
 
Decreases
 
Performance Fees - Unrealized
 
(Dollars in thousands)
US VIII

 
2,393

 

 
2,393

EF IV

 

 

 

Other real estate funds
(3,044
)
 
14,906

 

 
11,862

Subtotal
(3,044
)
 
17,299

 

 
14,255

Other fee generating funds(1)
(6,472
)
 
7,527

 
(131
)
 
924

Total Real Estate Group
$
(9,516
)
 
$
24,826

 
$
(131
)
 
$
15,179

 
(1)
Relates to investment income from AREA Sponsor Holdings LLC that is reclassified for segment reporting to align with the character of the underlying income generated.

129


Real Estate Group—Year Ended December 31, 2017 Compared to Year Ended December 31, 2016
Fee Related Earnings:
Fee related earnings decreased $1.3 million, or 8%, to $14.9 million for the year ended December 31, 2017 compared to the year ended December 31, 2016. Fee related earnings were impacted by fluctuations of the following components:
Management Fees.  Total management fees decreased by $2.1 million, or 3%, to $64.9 million for the year ended December 31, 2017 compared to the year ended December 31, 2016. The decrease was primarily attributable to a 2% decline in average fee paying AUM for the year ended December 31, 2017 compared to the year ended December 31, 2016. Ares Real Estate Fund VIII ("US VIII") and Ares European Real Estate Fund IV ("EF IV") had decreases in management fees of $1.1 million and $1.3 million, respectively, for the year ended December 31, 2017 compared to the year ended December 31, 2016 due to a change in the fee basis in connection with the launch of a successor fund and the end of the investment period, respectively. The winding down of one of our U.S. Real Estate Equity funds resulted in a reduction in management fees of $2.1 million for the year ended December 31, 2017 compared to the year ended December 31, 2016. Partially offsetting these decreases were $2.4 million of management fees contributed by one of our U.S. Real Estate Equity funds that began generating fees in the year ended December 31, 2017.
The effective management fee rate, excluding the effect of one-time catch-up fees, remained consistent at 0.98% for the years ended December 31, 2017 and 2016.
Compensation and Benefits. Compensation and benefits expenses decreased by $1.5 million, or 4%, to $39.6 million for the year ended December 31, 2017 compared to the year ended December 31, 2016. The decrease was due to a reorganization of the group's management team that occurred in the latter half of 2016. Compensation and benefits expenses represented 61.0% of management fees for the year ended December 31, 2017 compared to 61.3% for the year ended December 31, 2016.
Performance Related Earnings:
Performance related earnings increased by $25.7 million to $45.5 million for the year ended December 31, 2017 compared to the year ended December 31, 2016. Performance related earnings were impacted by fluctuations of the following components:
Net Performance Fees.  Net performance fees include realized and unrealized performance fees, net of realized and unrealized performance fee compensation. The impact of reversals of previously recognized performance fee revenue and the corresponding performance fee compensation expense is reflected as a reduction in unrealized performance fees and performance fee compensation.
Net performance fees increased by $23.7 million to $36.5 million for the year ended December 31, 2017 compared to the year ended December 31, 2016. The increase in net performance fees for the current year periods was primarily driven by favorable real estate market fundamentals in both the U.S. and Europe that have resulted in appreciation across the portfolio of properties in our funds, primarily driven by net performance fees attributable to EF IV and US VIII, which collectively increased $21.4 million for the year ended December 31, 2017 compared to the year ended December 31, 2016.
Net Investment Income.  Net investment income increased by $2.1 million to $9.0 million for the year ended December 31, 2017 compared to $7.0 million for the year ended December 31, 2016. The increase was driven by our investments in both U.S. and E.U. equity funds, which collectively experienced an increase in net gains for the year ended December 31, 2017 compared to the year ended December 31, 2016.
Realized Income:
Realized income decreased $2.1 million, or 8%, to $24.5 million for the year ended December 31, 2017 compared to the year ended December 31, 2016. The decrease was due to decreases in FRE of $1.3 million and net realized performance fees of $3.7 million for the year ended December 31, 2017 compared to the year ended December 31, 2016. These decreases were partially offset by an increase in net realized investment and other income of $2.9 million for the year ended December 31, 2017 compared to the year ended December 31, 2016.

130


Economic Net Income:
Economic net income is comprised of fee related earnings and performance related earnings. Economic net income increased $24.4 million, or 68%, to $60.3 million for the year ended December 31, 2017 compared to the year ended December 31, 2016 as a result of the fluctuations described above.
Distributable Earnings:
DE decreased $2.4 million, or 11%, to $19.2 million for the year ended December 31, 2017 compared to the year ended December 31, 2016. The decrease in DE was due to decreases in FRE of $1.3 million and net realized performance fees of $3.7 million for the year ended December 31, 2017 compared to the year ended December 31, 2016. The decrease in DE was partially offset by an increase in net realized investment and other income of $2.9 million for the year ended December 31, 2017 compared to the year ended December 31, 2016.
Real Estate Group—Year Ended December 31, 2016 Compared to Year Ended December 31, 2015
Fee Related Earnings:
Fee related earnings increased $5.7 million, or 55%, to $16.2 million for the year ended December 31, 2016 compared to the year ended December 31, 2015. Fee related earnings were impacted by fluctuations of the following components:
Management Fees.  Total management fees increased by $1.0 million, or 1%, to $67.0 million for the year ended December 31, 2016 compared to the year ended December 31, 2015. The increase is primarily attributable to the launch of Ares European Property Enhancement Program II, L.P. ("EPEP II"), which began generating fees in 2016. The effective management fee rate decreased from 1.02% for the year ended December 31, 2015, to 0.98% for the year ended December 31, 2016. For certain U.S. equity funds, we earn a portion of our management fees on the cost basis of the unrealized investments and a portion on the unfunded commitments to the funds. The decrease in the management fee rates is a result of additional capital raised for those funds that earn a portion of their fees on unfunded commitments, increasing our fee-earning base, however at a lower rate. We expect management fees and the effective rate to increase as capital is deployed.
Compensation and Benefits.  Compensation and benefits expenses decreased by $1.5 million, or 4%, to $41.1 million for the year ended December 31, 2016 compared to the year ended December 31, 2015. The decrease was primarily a result of a reduction in headcount, including a reorganization of the group's management team. Compensation and benefits expenses represented 61.3% of management fees for the year ended December 31, 2016 compared to 64.5% for the year ended December 31, 2015.
General, Administrative and Other Expenses. General, administrative and other expenses decreased by $5.2 million, or 33%, to $10.6 million for the year ended December 31, 2016 compared to the year ended December 31, 2015. Cost reduction measures resulted in lower travel related expenses, professional services expenses and occupancy expenses compared to the prior year.
Performance Related Earnings:
Performance related earnings increased by $2.0 million to $19.8 million for the year ended December 31, 2016 compared to the year ended December 31, 2015. Performance related earnings were impacted by fluctuations of the following components:
Net Performance Fees. Net performance fees include realized and unrealized performance fees, net of realized and unrealized performance fee compensation. The impact of reversals of previously recognized performance fee revenue and the corresponding performance fee compensation expense is reflected as a reduction in unrealized performance fees and performance fee compensation.
Net performance fees decreased by $1.5 million, or 11%, to $12.8 million for the year ended December 31, 2016 compared to the year ended December 31, 2015. The decrease in net performance fees for the year ended December 31, 2016 was primarily driven by an increase in performance fee compensation expense as a percentage of performance fees. Other incentive fee generating funds, while generating positive returns, experienced diminishing returns in comparison to the prior year. The decrease was offset by funds generating performance fees for the first time, including Ares European Real Estate Fund IV (“EU IV”), which generated $1.6 million net performance fees in 2016.

131


Net Investment Income (Loss). Net investment income increased by $3.5 million to $7.0 million for the year ended December 31, 2016 compared to $3.5 million for the year ended December 31, 2015. The increase in net investment income was primarily due to increases in valuations of the underlying assets. Our investments in U.S. and E.U. equity funds experienced unrealized market appreciation of $4.6 million and $1.4 million, respectively, for the year ended December 31, 2016 compared to $1.4 million and $0.1 million, respectively, for the year ended December 31, 2015. Of the $4.6 million of unrealized gains in our investments in U.S. equity funds for the year ended December 31, 2016, $2.4 million is attributable to our investment in a U.S. real estate fund.
Realized Income:
Realized income increased $6.6 million, or 33%, to $26.6 million for the year ended December 31, 2016 compared to the year ended December 31, 2015, primarily due to an increase in FRE of $5.7 million and an increase of $1.3 million in net realized performance fees.
Economic Net Income:
Economic net income is comprised of fee related earnings and performance related earnings. Economic net income increased $7.7 million, or 27%, to $35.9 million for the year ended December 31, 2016 compared to the year ended December 31, 2015 as a result of the fluctuations described above.
Distributable Earnings:
DE increased $6.8 million, or 46%, to $21.6 million for the year ended December 31, 2016 compared to the year ended December 31, 2015. DE was positively impacted by an increase in FRE of $5.7 million and an increase of $1.3 million in net realized performance fees.
Real Estate Group—Assets Under Management
The tables below provide the period‑to‑period rollforwards of AUM for the Real Estate Group for the years ended December 31, 2017, 2016 and 2015 (in millions):
 
Real Estate Equity - U.S.
 
Real Estate Equity - E.U.
 
Real Estate Debt
 
Total Real Estate Group
Balance at 12/31/2016
$
4,106

 
$
3,100

 
$
2,546

 
$
9,752

Net new equity commitments
800

 

 

 
800

Net new debt commitments

 

 
509

 
509

Distributions
(659
)
 
(801
)
 
(139
)
 
(1,599
)
Change in fund value
331

 
405

 
31

 
767

Balance at 12/31/2017
$
4,578

 
$
2,704

 
$
2,947

 
$
10,229

Average AUM
$
4,459

 
$
2,956

 
$
2,846

 
$
10,261

 
Real Estate Equity - U.S.
 
Real Estate Equity - E.U.
 
Real Estate Debt
 
Total Real Estate Group
Balance at 12/31/2015
$
4,617

 
$
3,059

 
$
2,592

 
$
10,268

Net new equity commitments
355

 
470

 
15

 
840

Net new debt commitments

 

 
225

 
225

Distributions
(1,125
)
 
(357
)
 
(331
)
 
(1,813
)
Change in fund value
259

 
(72
)
 
45

 
232

Balance at 12/31/2016
$
4,106

 
$
3,100

 
$
2,546

 
$
9,752

Average AUM
$
4,444

 
$
3,143

 
$
2,557

 
$
10,144


132


 
Real Estate Equity - U.S.
 
Real Estate Equity - E.U.
 
Real Estate Debt
 
Total Real Estate Group
Balance at 12/31/2014
$
4,595

 
$
2,961

 
$
3,019

 
$
10,575

Net new equity commitments
732

 
755

 
(159
)
 
1,328

Net new debt commitments

 

 
105

 
105

Distributions
(1,037
)
 
(619
)
 
(416
)
 
(2,072
)
Change in fund value
327

 
(38
)
 
43

 
332

Balance at 12/31/2015
$
4,617

 
$
3,059

 
$
2,592

 
$
10,268

Average AUM
$
4,505

 
$
2,983

 
$
2,694

 
$
10,182

 
(1) Represents a five-point average of quarter-end balances for each period.
Real Estate Group—Fee Paying AUM
The tables below provide the period‑to‑period rollforwards of fee paying AUM, for the Real Estate Group for the years ended December 31, 2017, 2016 and 2015 (in millions):
 
Real Estate Equity - U.S.
 
Real Estate Equity - E.U.
 
Real Estate Debt
 
Total Real Estate Group
FPAUM Balance at 12/31/2016
$
2,891

 
$
2,531

 
$
1,118

 
$
6,540

Commitments
665

 

 

 
665

Subscriptions/deployment/increase in leverage
441

 
138

 
3

 
582

Redemptions/distributions/decrease in leverage
(510
)
 
(236
)
 
(95
)
 
(841
)
Change in fund value

 
146

 
37

 
183

Change in fee basis
(425
)
 
(515
)
 

 
(940
)
FPAUM Balance at 12/31/2017
$
3,062

 
$
2,064

 
$
1,063

 
$
6,189

Average FPAUM(1)
$
3,017

 
$
2,429

 
$
1,101

 
$
6,547

 
Real Estate Equity - U.S.
 
Real Estate Equity - E.U.
 
Real Estate Debt
 
Total Real Estate Group
FPAUM Balance at 12/31/2015
$
3,205

 
$
2,554

 
$
998

 
$
6,757

Commitments
97

 
365

 

 
462

Subscriptions/deployment/increase in leverage
397

 
63

 
170

 
630

Redemptions/distributions/decrease in leverage
(842
)
 
(87
)
 
(90
)
 
(1,019
)
Change in fund value
34

 
(132
)
 
40

 
(58
)
Change in fee basis

 
(232
)
 

 
(232
)
FPAUM Balance at 12/31/2016
$
2,891

 
$
2,531

 
$
1,118

 
$
6,540

Average FPAUM(1)
$
3,011

 
$
2,581

 
$
1,077

 
$
6,669

 
Real Estate Equity - U.S.
 
Real Estate Equity - E.U.
 
Real Estate Debt
 
Total Real Estate Group
FPAUM Balance at 12/31/2014
$
3,028

 
$
2,697

 
$
393

 
$
6,118

Commitments
357

 
548

 
83

 
988

Subscriptions/deployment/increase in leverage
260

 
8

 
535

 
803

Redemptions/distributions/decrease in leverage
(347
)
 
(385
)
 
(65
)
 
(797
)
Change in fund value

 
(99
)
 
31

 
(68
)
Change in fee basis
(93
)
 
(215
)
 
21

 
(287
)
FPAUM Balance at 12/31/2015
$
3,205

 
$
2,554

 
$
998

 
$
6,757

Average FPAUM(1)
$
2,998

 
$
2,517

 
$
693

 
$
6,208

 
(1) Represents a five-point average of quarter-end balances for each period.

133


The charts below present FPAUM for the Real Estate Group by its fee basis as of December 31, 2017, 2016 and 2015 (in millions):

chart-ec6ddfede15a96fcd49.jpgchart-a89a44807e91f3a9509.jpg
FPAUM: $6,189
FPAUM: $6,540


                chart-4a0b45de4256a851707.jpg

FPAUM: $6,757

 
(1)
Market value/other includes ACRE fee paying AUM, which is based on ACRE’s stockholders’ equity.

134


The components of our AUM, including the portion that is FPAUM, for the Real Estate Group are presented below as of December 31, 2017, 2016 and 2015 (in millions):

chart-1935c225dc52d66cf43.jpgchart-cd3e8478308f4172088.jpg
AUM: $10,229
AUM: $9,752


            chart-f33a7c7227d36799c08.jpg
AUM: $10,268




135


Real Estate Group—Fund Performance Metrics as of December 31, 2017
The Real Estate Group managed 42 funds as of December 31, 2017. Our two significant funds in the Real Estate Group combined for approximately 31% of the Real Estate Group’s management fees for the year ended December 31, 2017: EF IV, a commingled fund focused on real estate assets located in Europe, primarily in the United Kingdom, France and Germany; and EPEP II, a commingled fund focused on Europe. We do not present fund performance metrics for significant funds with less than two years of historical information, except for those significant funds which pay management fees on invested capital, in which case performance is shown at the earlier of (i) the one year anniversary of the fund's first investment and (ii) such time the fund is 50% or more invested.
The following table presents the performance data for our significant funds in the Real Estate Group, both of which are drawdown funds:
 
 
 
 
 
As of December 31, 2017 (Dollars in millions)
 
 
 
 
 
 
 
Year of Inception
 
AUM
 
Original Capital Commitments
 
Cumulative Invested Capital
 
Realized Proceeds(1)
 
Unrealized Value(2)
 
Total Value
 
MoIC
 
IRR(%)
 
 
Fund
 
 
 
 
 
 
 
Gross(3)
 
Net(4)
 
Gross(5)
 
Net(6)
 
Investment Strategy
EF IV (7)
2014
 
$
1,022

 
$
1,302

 
$
1,057

 
$
434

 
$
1,008

 
$
1,442

 
1.4x
 
1.2x
 
20.6
 
12.9
 
E.U. Real Estate Equity
EPEP II (8)
2015
 
$
698

 
$
747

 
$
298

 
$
143

 
$
226

 
$
369

 
1.2x
 
1.1x
 
NA
 
NA
 
E.U. Real Estate Equity
 
(1)
Realized proceeds include distributions of operating income, sales and financing proceeds received.
(2)
Unrealized value represents the fair market value of remaining investments. There can be no assurance that unrealized investments will be realized at the valuations indicated.
(3)
The gross MoIC is calculated at the investment level and is based on the interests of all partners. The gross MoIC for all funds is before giving effect to management fees, performance fees as applicable and other expenses.
(4)
The net MoIC is calculated at the fund-level and is based on the interests of the fee-paying partners and, if applicable, excludes interests attributable to the non fee-paying partners and/or the general partner who does not pay management fees or performance fees or has such fees rebated outside of the fund. The net MoIC is after giving effect to management fees, performance fees as applicable and other expenses.
(5)
The gross IRR is an annualized since inception gross internal rate of return of cash flows to and from investments and the residual value of the investments at the end of the measurement period. Gross IRRs reflect returns to all partners. Cash flows used in the gross IRR calculation are assumed to occur at quarter-end. The gross IRRs are calculated before giving effect to management fees, performance fees as applicable, and other expenses.
(6)
The net IRR is an annualized since inception net internal rate of return of cash flows to and from the fund and the fund’s residual value at the end of the measurement period. Net IRRs reflect returns to the fee-paying partners and, if applicable, excludes interests attributable to the non fee-paying partners and/or the general partner who does not pay management fees or performance fees or has such fees rebated outside of the fund. The cash flow dates used in the net IRR calculation are based on the actual dates of the cash flows. The net IRRs are calculated after giving effect to management fees, performance fees as applicable, and other expenses. The funds may utilize a credit facility during the investment period and for general cash management purposes. Net fund-level IRRs would have been lower had such fund called capital from its limited partners instead of utilizing the credit facility.
(7)
EF IV is made up of two parallel funds, one denominated in U.S. dollars and one denominated in Euros. The gross and net MoIC and gross and net IRRs presented in the chart are for the U.S. dollar denominated parallel fund as that is the larger of the two funds. The gross and net IRRs for the Euro denominated parallel fund are 20.8% and 14.2%, respectively. The gross and net MoIC for the Euro denominated parallel fund are 1.4x and 1.2x, respectively. Original capital commitments are converted to U.S. dollars at the prevailing exchange rate at the time of fund's closing.  All other values for EF IV are for the combined fund and are converted to U.S. dollars at the prevailing quarter-end exchange rate.
(8)
EPEP II is made up of dual currency investors and Euro currency investors. The gross and net MoIC presented in the chart are for dual currency investors as dual currency investors represent the largest group of investors in the fund. Multiples exclude foreign currency gains and losses since dual currency investors fund capital contributions and receive distributions in local deal currency (GBP or EUR) and therefore, do not realize foreign currency gains or losses. The gross and net MoIC for the Euro currency investors, which include foreign currency gains and losses, are 1.2x and 1.1x, respectively. Original capital commitments are converted to U.S. dollars at the prevailing exchange rate at the time of fund's closing. All other values for EPEP II are for the combined fund and are converted to U.S. dollars at the prevailing quarter-end exchange rate.


136


Operations Management Group
The following table sets forth certain statement of operations data and certain other data of the OMG on a segment basis for the periods presented.
 
For the Years Ended December 31,
 
2017 vs. 2016
 
2016 vs. 2015
 
2017
 
2016
 
2015
 
Favorable (Unfavorable)
 
Favorable (Unfavorable)
 
 
 
 
 
 
 
$ Change
 
% Change
 
$ Change
 
% Change
 
(Dollars in thousands)
Compensation and benefits
$
(113,558
)
 
$
(99,447
)
 
$
(86,869
)
 
$
(14,111
)
 
(14
)%
 
$
(12,578
)
 
(14
)%
General, administrative and other expenses
(75,143
)
 
(60,916
)
 
(56,168
)
 
(14,227
)
 
(23
)%
 
(4,748
)
 
(8
)%
Fee Related Earnings
(188,701
)
 
(160,363
)
 
(143,037
)
 
(28,338
)
 
(18
)%
 
(17,326
)
 
(12
)%
Investment income (loss)-realized
3,880

 
(14,606
)
 
(23
)
 
18,486

 
NM

 
(14,583
)
 
NM

Investment income (loss)-unrealized
8,627

 
(2,197
)
 
52

 
10,824

 
NM

 
(2,249
)
 
NM

Interest and other investment income
1,267

 
149

 
379

 
1,118

 
NM

 
(230
)
 
(61
)%
Interest expense
(1,946
)
 
(2,727
)
 
(1,158
)
 
781

 
29
 %
 
(1,569
)
 
(135
)%
Net investment income (loss)
11,828

 
(19,381
)
 
(750
)
 
31,209

 
NM

 
(18,631
)
 
NM

Performance related earnings
11,828

 
(19,381
)
 
(750
)
 
31,209

 
NM

 
(18,631
)
 
NM

Economic net income
$
(176,873
)
 
$
(179,744
)
 
$
(143,787
)
 
2,871

 
2
 %
 
(35,957
)
 
(25
)%
Realized income
$
(185,625
)
 
$
(177,533
)
 
$
(143,839
)
 
(8,092
)
 
(5
)%
 
(33,694
)
 
(23
)%
Distributable earnings
$
(204,024
)
 
$
(196,242
)
 
$
(152,639
)
 
(7,782
)
 
(4
)%
 
(43,603
)
 
(29
)%
 
NM - Not Meaningful

Operations Management Group—Year Ended December 31, 2017 Compared to Year Ended December 31, 2016
Fee Related Earnings:
Fee related earnings decreased $28.3 million for the year ended December 31, 2017 compared to the year ended December 31, 2016. Fee related earnings were impacted by fluctuations of the following components:
Compensation and Benefits. Compensation and benefits expenses increased by $14.1 million, or 14%, to $113.6 million for the year ended December 31, 2017 compared to the year ended December 31, 2016, primarily due to additional headcount and merit based increases. Additional headcount was partially driven by employees hired to support several information technology initiatives and the expansion of our business development platform in order to more effectively raise additional investor commitments for our planned and newly launched funds. Employees hired in connection with ARCC's acquisition of ACAS also contributed to the growth in headcount, ACAS-related compensation expense, net of administrative fee reimbursements, for the year ended December 31, 2017 was $3.4 million.
General, Administrative and Other Expenses. General, administrative and other expenses increased by $14.2 million, or 23%, to $75.1 million for the year ended December 31, 2017 compared to the year ended December 31, 2016. The increase in the current year was due to several information technology initiatives to support system implementations, increased occupancy costs from growing headcount and business support costs associated with our expanding business platform during 2017. Also impacting the year ended December 31, 2017 was a $2.5 million one-time non-income tax paid during year ended December 31, 2017.
Performance Related Earnings:
Net Investment Income (Loss). Net investment income increased from a net investment loss of $19.4 million for the year ended December 31, 2016 to net investment income of $11.8 million for the year ended December 31, 2017. In 2016, we realized a $20.0 million loss on our minority interest equity method investment in Deimos Management Holdings LLC due to the winding down of its operations. In addition, our other fund investments in non-core investment strategies experienced an increase in net realized and unrealized gains of $9.8 million for the year ended December 31, 2017 compared to the year ended December 31, 2016.

137


Realized income:
Realized income decreased by $8.1 million, or 5%, to $185.6 million for the year ended December 31, 2017 compared to the year ended December 31, 2016. The decrease was primarily due to a decrease in FRE of $28.3 million, partially offset by an increase in net realized investment and other income of $20.2 million.
Economic Net Income:
Economic net income is comprised of fee related earnings and performance related earnings. Economic net income increased $2.9 million, or 2%, for the year ended December 31, 2017 compared to the year ended December 31, 2016 as a result of the fluctuations described above.
Distributable Earnings:
DE decreased $7.8 million, or 4%, for the year ended December 31, 2017 compared to the year ended December 31, 2016. DE decreased primarily due to a decrease in FRE of $28.3 million. The decrease was partially offset by an increase in net realized investment and other income of $20.2 million.

Operations Management Group—Year Ended December 31, 2016 Compared to Year Ended December 31, 2015
Fee Related Earnings:
Fee related earnings decreased $17.3 million for the year ended December 31, 2016 compared to the year ended December 31, 2015. Fee related earnings were impacted by fluctuations of the following components:
Compensation and Benefits.  Compensation and benefits expenses increased by $12.6 million, or 14%, to $99.4 million for the year ended December 31, 2016 compared to the year ended December 31, 2015, primarily due to increases in headcount as part of an effort to reduce our reliance on professional service providers by internalizing certain corporate support functions. In addition, incentive-based compensation increased for the year ended December 31, 2016 compared to the year ended December 31, 2015. Administrative fees, which are presented as a reduction to compensation and benefits expense, increased by $2.4 million for the year ended December 31, 2016, partially offsetting the increase in compensation and benefits expenses in the current year period.
General, Administrative and Other Expenses.  General, administrative and other expenses increased by $4.7 million, or 8%, to $60.9 million for  year ended December 31, 2016 compared to the year ended December 31, 2015. In 2016 we realigned certain general, administrative and other expenses with our operating activities, resulting in an increase in occupancy expenses recognized within OMG. Administrative fees, which are also presented as a reduction to general, administrative and other expenses, decreased by $1.9 million in for the year ended December 31, 2016, resulting in a net increase in general, administrative and other expenses compared to the prior year. Conversely, professional services expenses decreased due to cost containment initiatives during the current year.
Performance Related Earnings:
Performance related earnings decreased $18.6 million for the year ended December 31, 2016 compared to the year ended December 31, 2015. Performance related earnings were impacted by the fluctuation in net investment loss:
Net Investment Loss. Net investment losses were $19.4 million and $0.8 million for the years ended December 31, 2016 and 2015, respectively. Prior to the fourth quarter of 2015, there was no investment activity within OMG. During the year ended December 31, 2016, we realized a $20.0 million loss on our minority interest, equity method investment in Deimos Management Holdings LLC due to the winding down of its operations. The realized loss was partially offset by net realized gains of $5.5 million from other fund investments in non-core investment strategies. Additionally, interest expense of $2.7 million was allocated to OMG, contributing to the net investment loss for the year ended December 31, 2016.
Realized income:
Realized income decreased by $33.7 million, or 23%, to $177.5 million for the year ended December 31, 2016 compared to the year ended December 31, 2015. The decrease was due to a decrease of $17.3 million in FRE and an increase of net realized

138


investment and other losses of $16.4 million for the year ended December 31, 2016 compared to the year ended December 31, 2015.
Economic Net Income:
Economic net income is comprised of fee related earnings and performance related earnings. Economic net income decreased $35.9 million, or 25%, for the year ended December 31, 2016 compared to the year ended December 31, 2015 as a result of the fluctuations described above.
Distributable Earnings:
DE decreased $43.6 million, or 29%, for the year ended December 31, 2016 compared to the year ended December 31, 2015. DE was negatively impacted by a decrease of $17.3 million in FRE. In addition, net realized investment and other losses increased $16.4 million for the year ended December 31, 2016.

139


Liquidity and Capital Resources
Sources and Uses of Liquidity
Our sources of liquidity are (1) cash on hand, (2) net working capital, (3) cash from operations, including management fees, which are collected monthly, quarterly or semi‑annually, net realized performance fees, which are unpredictable as to amount and timing, (4) fund distributions related to our investments that are also unpredictable as to amount and timing and (5) net borrowing provided by the Credit Facility. As of December 31, 2017, our cash and cash equivalents were $118.9 million, including investments in money market funds, and we had $210.0 million of borrowings outstanding under the Credit Facility. The ability to draw from the Credit Facility is subject to a leverage covenant. We believe that these sources of liquidity will be sufficient to fund our working capital requirements and to meet our commitments in the ordinary course of business for the foreseeable future.
We expect that our primary liquidity needs will continue to be to (1) provide capital to facilitate the growth of our existing investment management businesses, (2) fund our investment commitments, (3) provide capital to facilitate our expansion into businesses that are complementary to our existing investment management businesses, (4) pay operating expenses, including cash compensation to our employees and payments under the tax receivable agreement (“TRA”), (5) fund capital expenditures, (6) service our debt, (7) pay income taxes and (8) make distributions to our common and preferred shareholders in accordance with our distribution policy.

In the normal course of business, we have made distributions to our existing owners, including distributions sourced from investment income and performance fees. If cash flow from operations were insufficient to fund distributions over a sustained period of time, we expect that we would suspend paying such distributions. Unless quarterly distributions have been declared and paid (or declared and set apart for payment) on the preferred shares, we may not declare or pay or set apart payment for distributions on any common shares during the period. Dividends on the preferred shares are not cumulative and the preferred shares are not convertible into common shares or any other security.
Net realized performance fees also provide a source of liquidity. Performance fees are realized when a portfolio investment is profitably disposed of and the fund’s cumulative returns are in excess of the preferred return or hurdle rate. Performance fees are typically realized at the end of each fund’s measurement period when investment performance exceeds a stated benchmark or hurdle rate.
Our gross accrued performance fees by segment as of December 31, 2017 are set forth in the table below. The company did not record any contingent repayment obligation on accrued performance fees as of December 31, 2017.
 
As of December 31, 2017
 
Accrued Performance Fees
 
Eliminations(1)
 
Consolidated Accrued Performance Fees
Segment
(Dollars in thousands)
Credit Group
$
168,504

 
$
(5,333
)
 
$
163,171

Private Equity Group
815,407

 


 
815,407

Real Estate Group
121,269

 

 
121,269

Total
$
1,105,180

 
$
(5,333
)
 
$
1,099,847

 
(1)
Amounts represent accrued performance fees earned from Consolidated Funds that are eliminated in consolidation.
Our consolidated financial statements reflect the cash flows of our operating businesses as well as the results of our Consolidated Funds. The assets of our Consolidated Funds, on a gross basis, are significantly larger than the assets of our operating businesses and therefore have a substantial effect on our reported cash flows. The primary cash flow activities of our Consolidated Funds include: (1) raising capital from third-party investors, which is reflected as non-controlling interests of our Consolidated Funds when required to be consolidated into our consolidated financial statements, (2) financing certain investments by issuing debt, (3) purchasing and selling investment securities, (4) generating cash through the realization of certain investments, (5) collecting interest and dividend income and (6) distributing cash to investors. Our Consolidated Funds are treated as investment companies for financial accounting purposes under GAAP; therefore, the character and classification of all Consolidated Fund transactions are presented as cash flows from operations. Liquidity available at our consolidated funds is typically not available for corporate liquidity needs, and debt of the consolidated funds is non–recourse to the company except to the extent of the Company's investment in the fund.

140


Cash Flows
The significant captions and amounts from our consolidated financial statements, which include the effects of our Consolidated Funds and CLOs in accordance with GAAP, are summarized below. Negative amounts represent a net outflow, or use of cash.
 
Year Ended December 31,
 
2017
 
2016
 
2015
 
(Dollars in millions)
Statements of cash flows data
    
 
    
 
    
Net cash used in operating activities
$
(1,863
)
 
$
(626
)
 
$
(528
)
Net cash used in investing activities
(33
)
 
(12
)
 
(75
)
Net cash provided by financing activities
1,655

 
881

 
582

Effect of foreign exchange rate change
17

 
(22
)
 
(6
)
Net change in cash and cash equivalents
$
(224
)
 
$
221

 
$
(27
)
Operating Activities
Our net cash flows used in operating activities were $1.9 billion, $625.7 million and $528.0 million for the years ended December 31, 2017, 2016 and 2015, respectively. The changes in cash used in operating activities for the comparative periods was primarily driven by net investment activity in our Consolidated Funds related to new funds that we began consolidating in 2017 and 2016, respectively. For the years ended December 31, 2017, 2016 and 2015, net purchases from investments by our Consolidated Funds were $1.8 billion, $765.5 million and $593.3 million, respectively. The change for the year ended December 31, 2017 compared to the year ended December 31, 2016 was also attributable to a change in the timing of annual bonus payments to employees for the year ended December 31, 2017. Employee bonuses earned in 2017 were paid in December 2017, while a majority of employee bonuses earned in 2016 were were paid in January 2017, resulting in an $114.3 million increase in net cash used in operating activities for the year ended December 31, 2017 compared to the year ended December 31, 2016.
Our increasing working capital needs reflect the growth of our business, while the capital requirements needed to support fund-related activities vary based upon the specific investment activities being conducted during such period. The movements within our Consolidated Funds do not adversely impact our liquidity or earnings trends. We believe that our ability to generate cash from revenues, as well as the capacity under the Credit Facility, provides us with the necessary liquidity to manage short-term fluctuations in working capital and to meet our short-term commitments.
Investing Activities
Our investing activities generally reflect cash used for certain acquisitions and purchases of fixed assets. Purchases of fixed assets were $33.2 million, $11.9 million and $10.7 million for the years ended December 31, 2017, 2016 and 2015, respectively. The increase in fixed asset purchases in 2017 largely relates to furniture, fixtures, equipment and leasehold improvements related to a new office location in Los Angeles. In connection with certain business combinations and acquisitions, we record the fair value of management contracts and other finite-lived assets as intangible assets. During the year ended December 31, 2015, we used $64.4 million of cash, net of cash acquired, to complete the EIF acquisition.
Financing Activities
Net cash flows provided by financing activities was $1.7 billion, $880.8 million and $581.5 million for the years ended December 31, 2017, 2016 and 2015 respectively. For the year ended December 31, 2017, financing activities represented a source of cash primarily from net borrowings on debt facilities of the Company and our Consolidated funds. For the year ended December 31, 2016, net cash inflows were primarily due to net proceeds from preferred stock issuances and net borrowings on debt facilities of the Consolidated funds, which were partially offset by net repayments on the Company's debt facilities and a $40 million payment made in connection with our 2011 acquisition of Indicus Advisors, LLP. For the year ended December 31, 2015, net cash inflows were primarily due to net borrowings on debt facilities of the Company and our Consolidated funds.
Net borrowings from our debt obligations were $310.4 million for the year ended December 31, 2017 compared to net repayments on our debt obligations of $84.0 million for the year ended December 31, 2016 and net borrowings of $133.4 million for the year ended December 31, 2015. In the current year, net borrowings under the Credit Facility were used to support earlier payments of annual bonuses and net borrowings from new Term Loans that were issued to support purchases of CLOs that we manage within our risk retention vehicles.

141


Our Consolidated Funds had net proceeds from debt obligations of $1.5 billion, $905.0 million and $662.9 million for the years ended December 31, 2017, 2016 and 2015, respectively. The increase in net borrowing activity in 2017 for the Consolidated Funds is related to the launch of four new CLOs.
Proceeds from the issuance of preferred equity offering, net of issuance costs, resulted in a cash inflow of $298.8 million for the year ended December 31, 2016.
Distributions to our AOG unitholders and common shareholders were $261.7 million, $200.7 million and $217.8 million for the years ended December 31, 2017, 2016 and 2015, respectively. The changes in distributions are consistent with the changes in distributable earnings. For our Consolidated Funds, net contributions were $128.3 million, $14.5 million and $2.8 million for the years ended December 31, 2017, 2016 and 2015, respectively. The increase was driven by the funding activities of additional funds consolidated in 2017.
Capital Resources
The following table summarizes the Company's debt obligations (in thousands):
 
 
 
 
 
 
As of December 31, 2017
 
As of December 31, 2016
 
Debt Origination Date
Maturity
 
Original Borrowing Amount
 
Carrying
Value
 
Interest Rate
 
Carrying
Value
 
Interest Rate
Credit Facility(1)
Revolver
2/24/2022
 
N/A

 
$
210,000

 
3.09
%
 
$

 
%
Senior Notes(2)
10/8/2014
10/8/2024
 
$
250,000

 
245,308

 
4.21
%
 
244,684

 
4.21
%
2015 Term Loan(3)
9/2/2015
7/29/2026
 
$
35,205

 
35,037

 
2.86
%
 
35,063

 
2.74
%
2016 Term Loan(4)
12/21/2016
1/15/2029
 
$
26,376

 
25,948

 
3.08
%
 
26,037

 
N/A

2017 Term Loan A(4)
3/22/2017
1/22/2028
 
$
17,600

 
17,407

 
2.90
%
 
N/A

 
N/A

2017 Term Loan B(4)
5/10/2017
10/15/2029
 
$
35,198

 
35,062

 
2.90
%
 
N/A

 
N/A

2017 Term Loan C(4)
6/22/2017
7/30/2029
 
$
17,211

 
17,078

 
2.88
%
 
N/A

 
N/A

2017 Term Loan D(4)
11/16/2017
10/15/2030
 
$
30,450

 
30,336

 
2.77
%
 
N/A

 
N/A

Total debt obligations
 
 
 
 
 
$
616,176

 
 

 
$
305,784

 
 
 
(1)
The AOG entities are borrowers under the Credit Facility, which, as amended in February 2017 and increased in September 2017, provides a $1.065 billion revolving line of credit. It has a variable interest rate based on LIBOR or a base rate plus an applicable margin with an unused commitment fee paid quarterly, which is subject to change with the Company’s underlying credit agency rating. As of December 31, 2017, base rate loans bear interest calculated based on the base rate plus 0.50% and the LIBOR rate loans bear interest calculated based on LIBOR plus 1.50%. The unused commitment fee is 0.20% per annum. There is a base rate and LIBOR floor of zero.
(2)
The Senior Notes were issued in October 2014 by Ares Finance Co. LLC (“AFC”), a subsidiary of the Company, at 98.268% of the face amount with interest paid semi-annually. The Company may redeem the Senior Notes prior to maturity, subject to the terms of the indenture.
(3)
The 2015 Term Loan was entered into in August 2015 by a subsidiary of the Company that acts as a manager to a CLO. The 2015 Term Loan is secured by collateral in the form of CLO senior tranches owned by the Company. To the extent the assets are not sufficient to cover the Term Loan, there is no further recourse to the Company to fund or repay the remaining balance. Interest is paid quarterly, and the Company also pays a fee of 0.025% of a maximum investment amount.
(4)
The 2016 and 2017 Term Loans ("Term Loans") were entered into by a subsidiary of the Company that acts as a manager to a CLO. The Term Loans are secured by collateral in the form of CLO senior tranches and subordinated notes owned by the Company. Collateral associated with one of the Term Loans may be used to satisfy outstanding liabilities of another term loan should the collateral fall short. To the extent the assets associated with these Term Loans are not sufficient, there is no further recourse to the Company to fund or repay the remaining balance. Interest is paid quarterly, and the Company also pays a fee of 0.03% of a maximum investment amount.

As of December 31, 2017, we were in compliance with all covenants under the Credit Facility, Senior Notes and Term Loan obligations.
On February 24, 2017, we amended our Credit Facility to, among other things, increase the size of the Credit Facility from $1.03 billion to $1.04 billion and extend the maturity date from April 2019 to February 2022. Under the amended terms of the amended Credit Facility, based on our current credit agency ratings, the stated interest rate is LIBOR plus 1.50% with an unused commitment fee of 0.20%.


142


In September 2017, we increased our Credit Facility to $1.065 billion from $1.04 billion. The $25 million increase resulted from the exercise of the facility’s accordion feature and the addition of a new bank to the facility. No other terms of the revolving credit facility were impacted by the increase.

We intend to use a portion of our available liquidity to make cash distributions to our preferred and common shareholders on a quarterly basis in accordance with our distribution policies. Our ability to make cash distributions to our preferred and common shareholders is dependent on a myriad of factors, including among others: general economic and business conditions; our strategic plans and prospects; our business and investment opportunities; timing of capital calls by our funds in support of our commitments; our financial condition and operating results; working capital requirements and other anticipated cash needs; contractual restrictions and obligations; legal, tax and regulatory restrictions; restrictions on the payment of distributions by our subsidiaries to us and other relevant factors.
In conjunction with the Tax Election, we have adopted a new distribution policy that will reduce volatility of the quarterly distributions and become more closely aligned with our core management fee business. For further detail on the impact of the Tax Election on our distribution policy, see "Item 5. Market For Registrant’s Common Equity, Related Stockholder Matters And Issuer Purchases Of Equity Securities - Distribution Policy for Common Shares Prior to Effectiveness of Tax Election & Distribution Policy for Common Shares Following Effectiveness of Tax Election."

We are required to maintain minimum net capital balances for regulatory purposes for our United Kingdom subsidiary and for our subsidiary that operates as a broker‑dealer. These net capital requirements are met in part by retaining cash, cash‑equivalents and investment securities. As a result, we may be restricted in our ability to transfer cash between different operating entities and jurisdictions. As of December 31, 2017, we were required to maintain approximately $24.5 million in liquid net assets within these subsidiaries to meet regulatory net capital and capital adequacy requirements. We remain in compliance with all regulatory requirements.
Holders of AOG Units, subject to the terms of the exchange agreement, may exchange their AOG Units for Ares Management, L.P. common shares on a one-for-one basis. These exchanges are expected to result in increases in the tax basis of the tangible and intangible assets of Ares Management, L.P. that otherwise would not have been available. These increases in tax basis may increase (for tax purposes) depreciation and amortization and therefore reduce the amount of tax that we would otherwise be required to pay in the future. We entered into the TRA with the TRA recipients that provides for the payment by us to the TRA Recipients of 85% of the amount of cash savings, if any, in U.S. federal, state, local and foreign income tax or franchise tax that we actually realize as a result of these increases in tax basis and of certain other tax benefits related to entering into the TRA, including tax benefits attributable to payments under the TRA and interest accrued thereon. Future payments under the TRA in respect of subsequent exchanges are expected to be substantial. As of December 31, 2017, there have been a limited number of exchanges of AOG Units for Ares Management, L.P. common shares.
Preferred Equity
As of December 31, 2017 and 2016, the Company had 12,400,000 shares of Series A Preferred Shares (the “Preferred Equity”) outstanding. When, as and if declared by the Company’s board of directors, distributions on the Preferred Equity are paid quarterly at a rate per annum equal to 7.00%. The Preferred Equity may be redeemable at our option, in whole or in part, at any time on or after June 30, 2021, at a price of $25.00 per share.
Cash distributions to our common shareholders may be impacted by any corporate tax liability owed by us and Ares Holdings, Inc. (“AHI”), the wholly owned U.S. corporate subsidiary of the Company. In connection with the Preferred Equity issuance, the Ares Operating Group issued mirror preferred units (“GP Mirror Units”) paying the same 7.00% rate per annum to wholly owned subsidiaries of the Company including AHI. Although income allocated in respect of distributions on the GP Mirror Units may be subject to tax, cash distributions to our preferred shareholders will not be reduced on account of any income taxes owed by us. As a result, the amounts ultimately distributed by us to our common shareholders may be reduced by any corporate taxes imposed on us or AHI.
Exercise of Indicus Put Option
Upon acquisition of Indicus in November 2011, certain former owners of Indicus (“Indicus Owners”) were provided a fixed put option on their equity interest in the Company at an aggregate strike price of $40 million to be exercised during 2016 (“Put Option”). In August 2016, the Indicus Owners exercised their Put Option and, in November 2016, we paid these Indicus Owners a total of $40 million to settle the put option in exchange for redemption of their equity interests in the Company. 

143


Critical Accounting Estimates
We prepare our consolidated financial statements in accordance with GAAP. In applying many of these accounting principles, we need to make assumptions, estimates or judgments that affect the reported amounts of assets, liabilities, revenues and expenses in our consolidated financial statements. We base our estimates and judgments on historical experience and other assumptions that we believe are reasonable under the circumstances. These assumptions, estimates or judgments, however, are both subjective and subject to change, and actual results may differ from our assumptions and estimates. If actual amounts are ultimately different from our estimates, the revisions are included in our results of operations for the period in which the actual amounts become known. We believe the following critical accounting policies could potentially produce materially different results if we were to change the underlying assumptions, estimates or judgments. See “—Components of Consolidated Results of Operations” and Note 2, “Summary of Significant Accounting Policies,” to our consolidated financial statements included in this Annual Report on Form 10‑K for a summary of our significant accounting estimates.
Principles of Consolidation
We consolidate entities based on either a variable interest model or voting interest model. As such, for entities that are determined to be variable interest entities (“VIEs”), we consolidate those entities where we have both significant economics and the power to direct the activities of the entity that impact economic performance. For limited partnerships and similar entities evaluated under the voting interest model, we do not consolidate those entities for which we act as the general partner. However, the Company continues to consolidate entities in which it holds majority voting interest.
The consolidation guidance requires qualitative and quantitative analysis to determine whether our involvement, through holding interests directly or indirectly in the entity or contractually through other variable interests (e.g., management and performance related fees), would give us a controlling financial interest. This analysis requires judgment. These judgments include: (1) determining whether the equity investment at risk is sufficient to permit the entity to finance its activities without additional subordinated financial support, (2) evaluating whether the equity holders, as a group, can make decisions that have a significant effect on the success of the entity, (3) determining whether two or more parties’ equity interests should be aggregated, (4) determining whether the equity investors have proportionate voting rights to their obligations to absorb losses or rights to receive returns from an entity and (5) evaluating the nature of relationships and activities of the parties involved in determining which party within a related‑party group is most closely associated with a VIE and hence would be deemed the primary beneficiary.
The holders of the consolidated VIEs’ liabilities do not have recourse to us other than to the assets of the consolidated VIEs. The assets and liabilities of the consolidated VIEs are comprised primarily of investments and loans payable, respectively.
Fair Value Measurement
GAAP establishes a hierarchal disclosure framework prioritizing the inputs used in measuring financial instruments at fair value into three levels based on their market observability. Market price observability is affected by a number of factors, including the type of instrument and the characteristics specific to the instrument. Financial instruments with readily available quoted prices from an active market or where fair value can be measured based on actively quoted prices generally have a higher degree of market price observability and a lesser degree of judgment inherent in measuring fair value.
Financial assets and liabilities measured and reported at fair value are classified as follows:
Level I—Quoted prices in active markets for identical instruments.
Level II—Quoted prices for similar instruments in active markets; quoted prices for identical or similar instruments in inactive markets; and model‑derived valuations with directly or indirectly observable significant inputs. Level II inputs include prices in markets with few transactions, non-current prices, prices for which little public information exists or prices that vary substantially over time or among brokered market makers. Other inputs include interest rates, yield curves, volatilities, prepayment risks, loss severities, credit risks and default rates.
Level III—Valuations that rely on one or more significant unobservable inputs. These inputs reflect the Company’s assessment of the assumptions that market participants would use to value the instrument based on the best information available.
In some instances, an instrument may fall into multiple levels of the fair value hierarchy. In such instances, the instrument’s level within the fair value hierarchy is based on the lowest of the three levels (with Level III being the lowest) that is significant to the fair value measurement. Our assessment of the significance of an input requires judgment and considers factors specific to

144


the instrument. See Note 6, “Fair Value,” to our consolidated financial statements included in this Annual Report on Form 10‑K for a summary of our valuation of investments and other financial instruments by fair value hierarchy levels.
Equity-Based Compensation
We recognize expense related to equity-based compensation in which we receive services from our professionals in exchange for (a) equity instruments of the Company, (b) derivatives based on the Company’s common shares, or (c) liabilities that are based on the fair value of the Company’s equity instruments. Equity-based compensation expense represents expenses associated with restricted units, options and phantom units granted under the Ares Management, L.P. 2014 Equity Incentive Plan.
Total compensation expense related to equity-based awards expected to be recognized in all future periods is determined based on the fair value of the respective equity-based award on the grant date, and is recognized on a straight-line basis over the requisite service period, where applicable. Compensation expense for a liability award is recognized each reporting period until the liability is settled. The fair value of liability award is remeasured at the end of each reporting period through settlement.
The Company recognizes forfeitures in the period they occur as a reversal of previously recognized compensation expense. The reduction in compensation expense is determined based on the specific awards forfeited during that period and could impact the expense for that period.
We record deferred tax assets for equity-based compensation transactions that result in deductions on our income tax returns based on the amount of equity-based compensation recognized and the statutory tax rate in the jurisdiction in which we will receive a tax deduction.
Restricted Shares
Certain restricted shares are subject to a lock up provision that expires on the fifth anniversary of the IPO. We used Finnerty’s average strike‑price put option model to estimate the discount associated with this lack of marketability to be applied on the closing price of common shares on the grant date, using the following key assumptions:
Expected volatility factor(1)
20% to 28 %
Average length of holding period restriction (in years)
2.4 year
Weighted average expected dividend yield
5.0%

(1)
Expected volatility is based on the Company's guideline companies' expected volatility.
Options
We estimated the fair value of the options as of the grant date using the Black- Scholes option pricing model. Aggregate intrinsic value represents the value of the Company’s closing share price on the last trading day of the period in excess of the weighted-average exercise price multiplied by the number of options exercisable or expected to vest. The Company did not grant new options during the years ended December 31, 2017 and December 31, 2016. The fair value of each option granted during the year ended December 31, 2015 was measured on the date of grant using the Black-Scholes option-pricing model and the following weighted average assumptions:
Risk-free interest rate
1.71% to 1.80%
Weighted average expected dividend yield
5.00%
Expected volatility factor(1)
35.00% to 36.00%
Expected life in years
6.66 to 7.49

(1)
Expected volatility is based on comparable companies using daily stock prices.
The fair value of an award is affected by the Company’s share price on the date of grant as well as other assumptions including the estimated volatility of the Company’s share price over the term of the awards and the estimated period of time that management expects employees to hold their share options. The estimated period of time that management expects employees to hold their options was estimated as the midpoint between the vesting date and maturity date.

145


Phantom Shares
Each phantom share represents an unfunded, unsecured right of the holder to receive an amount in cash per phantom share equal to the average closing price of a common share for the 15 trading days immediately prior to, and the 15 trading days immediately following, the vesting dates. The fair value of the awards is remeasured at each reporting period based on the most recent closing price of common shares.
Income Taxes
Prior to the effectiveness of the Tax Election, a substantial portion of our earnings flow through to our owners without being subject to federal income tax at the entity level. A portion of our operations is conducted through a domestic corporation that is subject to corporate level taxes and for which we record current and deferred income taxes at the prevailing rates in the various jurisdictions in which these entities operate.
We use the liability method of accounting for deferred income taxes pursuant to GAAP. Under this method, deferred tax assets and liabilities are recognized for the future tax consequences attributable to temporary differences between the carrying value of existing assets and liabilities and their respective tax bases. Deferred tax assets and liabilities are measured using the statutory tax rates expected to be applied in the periods in which those temporary differences are settled. The effect of a change in tax rates on deferred tax assets and liabilities is recognized in the period of the change. A valuation allowance is recorded on our net deferred tax assets when it is more likely than not that such assets will not be realized. When evaluating the realizability of our deferred tax assets, all evidence, both positive and negative, is evaluated. Items considered in this analysis include the ability to carry back losses, the reversal of temporary differences, tax planning strategies and expectations of future earnings.
Under GAAP, the amount of tax benefit to be recognized is the amount of benefit that is “more likely than not” to be sustained upon examination. We analyze our tax filing positions in all of the U.S. federal, state, local and foreign tax jurisdictions where we are required to file income tax returns, as well as for all open tax years in these jurisdictions. If, based on this analysis, we determine that uncertainties in tax positions exist, a liability is established, which is included in accounts payable, accrued expenses and other liabilities in our consolidated financial statements. We recognize accrued interest and penalties related to unrecognized tax positions in the provision for income taxes.
Tax laws are complex and subject to different interpretations by the taxpayer and respective governmental taxing authorities. Significant judgment is required in determining tax expense and in evaluating tax positions, including evaluating uncertainties under GAAP. We review our tax positions quarterly and adjust our tax balances as new information becomes available.
See Note 20, “Subsequent Events,” to our consolidated financial statements included in this Annual Report on Form 10‑K for changes made to our tax status in 2018.
Business Combinations
We account for business combinations using the acquisition method of accounting, under which the purchase price of the acquisition is allocated to the fair value of each asset acquired and liability assumed as of the acquisition date. Contingent consideration obligations are recognized as of the acquisition date at fair value based on the probability that contingency will be realized.
Management’s determination of fair value of assets acquired and liabilities assumed at the acquisition date, as well as contingent consideration, are based on the best information available in the circumstances and may incorporate management’s own assumptions and involves a significant degree of judgment. While we use our best estimates and assumptions to accurately value assets acquired and liabilities assumed at the acquisition date as well as contingent consideration, where applicable, estimates are then inherently uncertain and subject to refinement. As a result, during the measurement period, which may be up to one year from the acquisition date, the Company records adjustments to the assets acquired and liabilities assumed with the corresponding offset to goodwill. Upon the conclusion of the measurement period or final determination of the values of assets acquired or liabilities assumed, whichever comes first, any subsequent adjustments are recorded to the consolidated statements of operations.
For a given acquisition, management may identify certain pre-acquisition contingencies as of the acquisition date and may extend the review and evaluation of these pre‑acquisition contingencies throughout the measurement period to obtain sufficient information to assess whether management includes these contingencies as a part of the fair value estimates of assets acquired and liabilities assumed and, if so, to determine their estimated amounts. If management cannot reasonably determine the fair value of a pre- acquisition contingency by the end of the measurement period, which is generally the case given the nature of such matters, the Company will recognize an asset or a liability for such pre-acquisition contingency if: (i) it is probable that an asset

146


existed or a liability had been incurred at the acquisition date and (ii) the amount of the asset or liability can be reasonably estimated. Subsequent to the measurement period, changes in the estimates of such contingencies will affect earnings and could have a material effect on the consolidated statements of operations and financial position.
Intangible Assets and Goodwill
Our intangible assets generally consist of contractual rights to earn future management fees and incentive fees from investment funds we acquire. Finite-lived intangibles are amortized on a straight-line basis over their estimated useful lives, which range from approximately 1 to 13.5 years and are reviewed for impairment whenever events or changes in circumstances indicate that the carrying amount of the asset may not be recoverable.
Goodwill represents the excess of cost over the identifiable net assets of businesses acquired and is recorded in the functional currency of the acquired entity. Goodwill is tested annually for impairment. If, after assessing qualitative factors, we believe that it is more likely than not that the fair value of the reporting unit is less than its carrying value, we will use a two-step process to evaluate impairment. The first step compares the fair value of the reporting unit with its carrying amount, including goodwill. The second step, used to measure the amount of any potential impairment, compares the implied fair value of the reporting unit with the carrying amount of goodwill.
The assessment requires us to make judgments and involves the use of significant estimates and assumptions. These estimates and assumptions include long-term growth rates and margins used to calculate projected future cash flows, risk-adjusted discount rates based on our weighted average cost of capital and future economic and market conditions. These estimates and assumptions have to be made for each reporting unit evaluated for impairment. Our estimates for market growth, our market share and costs are based on historical data, various internal estimates and certain external sources, and are based on assumptions that are consistent with the plans and estimates we are using to manage the underlying business. If future forecasts are revised, they may indicate or require future impairment charges. We base our fair value estimates on assumptions we believe to be reasonable but that are unpredictable and inherently uncertain. Actual future results may differ from those estimates.
Recent Accounting Pronouncements
Information regarding recent accounting pronouncements and their impact on the Company can be found in Note 2, “Summary of Significant Accounting Policies,” in the “Notes to the Consolidated Financial Statements” included in this Annual Report on Form 10‑K for a summary of our significant accounting estimates.
Off‑Balance Sheet Arrangements
In the normal course of business, we engage in off‑balance sheet arrangements, including transactions in derivatives, guarantees, commitments, indemnifications and potential contingent repayment obligations.

147


Contractual Obligations, Commitments and Contingencies
The following table sets forth information relating to our contractual obligations of the Company and of the Consolidated Funds as of December 31, 2017:
Ares Obligations
 
Less than 1 year
 
1 - 3 years
 
4 - 5 years
 
Thereafter
 
Total
 
 
(Dollars in thousands)
The Company:
 
    
 
    
 
    
 
    
 
    
Operating lease obligations(1)
 
$
26,849

 
$
48,283

 
$
37,177

 
$
51,969

 
$
164,278

Debt obligations payable(2)
 

 

 

 
406,176

 
406,176

Interest obligations on debt(3)
 
20,244

 
40,488

 
36,489

 
51,473

 
148,694

Credit Facility(4)
 

 

 
210,000

 

 
210,000

Capital commitments(5)
 
285,695

 

 

 

 
285,695

Subtotal
 
332,788

 
88,771

 
283,666

 
509,618

 
1,214,843

Consolidated Funds:
 
 
 
 
 
 
 
 
 
 
Debt obligations payable
 
119,542

 
5,714

 

 
5,215,824

 
5,341,080

Interest obligations on debt(3)
 
130,969

 
260,350

 
259,782

 
687,693

 
1,338,794

Capital commitments of Consolidated Funds(6)
 
28,021

 

 

 

 
28,021

Total
 
$
611,320


$
354,835


$
543,448


$
6,413,135


$
7,922,738

 
(1)
The table includes future minimum commitments for our operating leases. Office space is leased under agreements with expirations ranging from month‑to‑month contracts to lease commitments through 2027. Rent expense includes only base contractual rent.
(2)
Debt obligations include $245.3 million senior notes and $160.9 million of term loan.
(3)
Interest obligations include interest accrued on outstanding indebtedness.
(4)
Represent outstanding balance under the Credit Facility
(5)
Represent commitments to invest in certain investment products, primarily in funds managed by us. These amounts are generally due on demand and are therefore presented as obligations payable in the less than one year.
(6)
Represents commitments by Consolidated Funds to fund certain investments. These amounts are generally due on demand and are therefore presented as obligations payable in the less than one year.
In connection with the initial public offering, we entered into a TRA with the TRA Recipients that requires us to pay them 85% of any tax savings realized by Ares Management, L.P.’s and its wholly owned subsidiaries that are taxable as corporations for U.S. federal income tax purposes from any step‑up in tax basis resulting from an exchange of Ares Operating Group Units for Ares Management, L.P. common shares or, at our option, for cash. Because the timing of amounts to be paid under the tax receivable agreement cannot be determined, this contractual commitment has not been presented in the table above. The tax savings achieved may not ensure that we have sufficient cash available to pay this liability, and we may be required to incur additional debt to satisfy this liability.
Indemnifications
Consistent with standard business practices in the normal course of business, we enter into contracts that contain indemnities for our affiliates, persons acting on our behalf or such affiliates and third parties. The terms of the indemnities vary from contract to contract and the maximum exposure under these arrangements, if any, cannot be determined and has not been recorded in our consolidated financial statements. As of December 31, 2017, we have not had prior claims or losses pursuant to these contracts and expect the risk of loss to be remote.
Capital Commitments
As of December 31, 2017 and December 31, 2016, we had aggregate unfunded commitments of $285.7 million and $535.3 million, respectively, including commitments to both non-consolidated funds and Consolidated Funds. Total unfunded commitments included $16.5 million and $89.2 million in commitments to funds not managed by us as of December 31, 2017 and December 31, 2016, respectively.
ARCC Fee Waiver

In conjunction with the ARCC-ACAS Transaction, we agreed to waive up to $10 million per quarter of ARCC's Part I Fees for ten calendar quarters, which began in the second quarter of 2017. ARCC Part I Fees will only be waived to the extent they are paid. If Part I Fees are less than $10 million in any single quarter, the shortfall will not carryover to the subsequent quarters.

148


As of December 31, 2017, there are seven remaining quarters as part of the fee waiver agreement, with a maximum of $70 million in potential waivers. ARCC Part I Fees are shown net of the fee waiver.
Contingent Obligations
Generally, if at the termination of a fund (and increasingly at interim points in the life of a fund), the fund has not achieved investment returns that (in most cases) exceed the preferred return threshold or (in all cases) the general partner receives net profits over the life of the fund in excess of its allocable share under the applicable partnership agreement, the Company will be obligated to repay carried interest that was received by the Company in excess of the amounts to which the Company is entitled. This contingent obligation is normally reduced by income taxes paid by the Company related to its carried interest. 
The partnership documents governing our funds generally include a contingent repayment provision that, if triggered, may give rise to a contingent obligation that may require the general partner to return amounts to the fund for distribution to investors. Therefore, performance fees, generally, are subject to reversal in the event that the funds incur future losses. These losses are limited to the extent of the cumulative performance fees recognized in income to date. Due in part to our investment performance and the fact that our performance fees are generally determined on a liquidation basis, as of December 31, 2017 and December 31, 2016, if the funds were liquidated at their fair values, there would have been no contingent repayment obligation or liability. There can be no assurance that we will not incur a contingent repayment obligation in the future. If all of the existing investments were deemed worthless, the amount of cumulative revenues that has been recognized would be reversed. We believe that the possibility of all of the existing investments becoming worthless is remote. At December 31, 2017, 2016 and 2015, had we assumed all existing investments were worthless, the amount of carried interest, net of tax, subject to contingent repayment would have been approximately $476.1 million, $418.3 million and $322.2 million, respectively, of which approximately $370.0 million, $323.9 million and $247.9 million, respectively, would be reimbursable to the Company by certain professionals.
Performance fees are also affected by changes in the fair values of the underlying investments in the funds that we advise. Valuations, on an unrealized basis, can be significantly affected by a variety of external factors including, but not limited to, bond yields and industry trading multiples.
Our senior professionals and other professionals who have received carried interest distributions are responsible for funding their proportionate share of any contingent repayment obligations. However, the governing agreements of certain of our funds provide that if a current or former professional from such funds does not fund his or her respective share, then we may have to fund additional amounts beyond what we received in carried interest, although we will generally retain the right to pursue any remedies that we have under such governing agreements against those carried interest recipients who fail to fund their obligations.
Additionally, at the end of the life of the funds there could be a payment due to a fund by us if we have recognized more performance fees than was ultimately earned. The general partner obligation amount, if any, will depend on final realized values of investments at the end of the life of the fund.

149


Item 7A.  Quantitative and Qualitative Disclosures About Market Risk
Our primary exposure to market risk is related to our role as general partner or investment adviser to our investment funds and the sensitivity to movements in the fair value of their investments, including the effect on management fees, performance fees and investment income.
The market price of investments may significantly fluctuate during the period of investment. Investments may decline in value due to factors affecting securities markets generally or particular industries represented in the securities markets. The value of an investment may decline due to general market conditions, which are not specifically related to such investment, such as real or perceived adverse economic conditions, changes in the general outlook for corporate earnings, changes in interest or currency rates or adverse investor sentiment generally. They may also decline due to factors that affect a particular industry or industries, such as labor shortages or increased production costs and competitive conditions within an industry.
Our credit orientation has been a central tenet of our business across our debt and equity investment strategies. Our investment professionals benefit from our independent research and relationship networks in over 50 industries, and insights from our portfolio of active investments. We believe the combination of high-quality proprietary information flow and a consistent, rigorous approach to managing investments across our strategies has been, and we believe will continue to be, a major driver of our strong risk-adjusted returns and the stability and predictability of our income.
Effect on Management Fees
Management fees are generally based on a defined percentage of fair value of assets, total commitments, invested capital, net asset value, net investment income, total assets or par value of the investment portfolios we manage. Management fees calculated based on fair value of assets or net investment income are affected by short-term changes in market values.
The overall impact of a short-term change in market value may be mitigated by a number of factors including, but not limited to, fee definitions that are not based on market value including invested capital and committed capital, market value definitions that exclude the impact of realized and/or unrealized gains and losses, market value definitions based on beginning of the period values or a form of average market value including daily, monthly or quarterly averages as well monthly or quarterly payment terms.
As such, an incremental 10% change in fair value of the funds’ investments as of December 31, 2017, would not have a material impact on management fees.
Effect on Performance Fees
We earn performance fees from our funds when such funds achieve specified performance criteria. Our performance fees will be impacted by changes in market risk factors. However, several major factors will influence the degree of impact, including, but not limited to, the following :
the performance criteria for each individual fund in relation to how that fund’s results of operations are impacted by changes in market risk factors;
whether such performance criteria are annual or over the life of the fund;
to the extent applicable, the previous performance of each fund in relation to its performance criteria; and
whether each funds’ performance fee distributions are subject to contingent repayment.

As a result, the impact of changes in market risk factors on performance fees will vary widely from fund to fund. An overall increase of 10% in the general equity markets would not necessarily drive the same impact on our funds’ valuations, as many of our investments in our funds are illiquid and do not trade on any exchange. Additionally, as a large percentage of our performance fee income is paid to employees as performance fee compensation, the overall net impact to our income would be mitigated by lower compensation payments. We do not have any material derivatives or other instruments that are directly tied to any particular market’s performance. We had $1.1 billion of accrued performance fees on our balance sheet as of December 31, 2017. We did not record any contingent repayment obligation on accrued performance fees as of December 31, 2017. A 10% decrease in NAV across our funds as of December 31, 2017 would not affect the amount of accrued performance fees subject to contingent repayment.

150


See Note 11, “Commitments and Contingencies,” to our consolidated financial statements included in this Annual Report on Form 10‑K for discussion on amount of performance fees, net of tax, subject to contingent repayment if we assumed all existing investments were worthless.
Effect on Investment Income
An investment gain (loss) is realized when we redeem all or a portion of our investment or when we receive cash income, such as dividends or distributions. Unrealized investment gain (loss) results from changes in the fair value of the underlying investment as well as the reversal of unrealized appreciation (depreciation) at the time an investment is realized.
Changes in the fair values of our funds’ investments directly impact investment income. The following table summarizes the incremental impact, including to our Consolidated Funds, of an incremental 10% change in fair value of the funds’ investments by segment as of December 31, 2017 on our investment income:
 
As of December 31, 2017
 
10% Increase in Fair Value
 
10% Decrease in Fair Value
 
(Dollars in millions)
Segment
    
 
    
Credit Group
$
37

 
$
(37
)
Private Equity Group
28

 
(28
)
Real Estate Group
9

 
(9
)
Total
$
74

 
$
(74
)
 
Exchange Rate Risk
Our funds hold investments that are denominated in non-U.S. dollar currencies that may be affected by movements in the rate of exchange between the U.S. dollar and non-U.S. dollar currencies. Movements in the exchange rate between the U.S. dollar and non-U.S. dollar currencies impact the management fees earned by funds with fee paying AUM denominated in non-U.S. dollar currencies as well as by funds with fee paying AUM denominated in U.S. dollars that hold investments denominated in non-U.S. dollar currencies. Additionally, movements in the exchange rate impact operating expenses for our foreign offices that are denominated in non-U.S. currencies and the revaluation of assets and liabilities denominated in non-functional currencies, including cash balances and investments.
We manage our exposure to exchange rate risks through our regular operating activities, wherein we utilize payments received in non-U.S. dollar currencies to fulfill obligations in non-U.S dollar foreign currencies, and, when appropriate, through the use of derivative financial instruments to hedge the net non-U.S. exposure: in the funds that we advise; the balance sheet exposure for certain direct investments denominated in non-U.S. dollar currencies; and the cash flow exposure for non-U.S. dollar currencies. A 10% decrease in the rate of exchange of all foreign currencies against the U.S. dollar may have a material impact on transaction gains and losses of the Company.
A portion of our management fees are denominated in non-U.S. dollar currencies that may be affected by movements in the rate of exchange between the U.S. dollar and non-U.S. dollar currencies. We estimate that as of December 31, 2017 and 2016 a 10% change in the rate of exchange of all foreign currencies against the U.S. dollar would result in a change in management fees of approximately $6.4 million and $5.7 million, respectively.
We enter into currency forward contracts and other exchange traded currency options to mitigate the impact of the exchange rate risk on our management fees and investment portfolio due to the fluctuation of exchange of all foreign currencies against the U.S. dollar.
Interest Rate Risk
As of December 31, 2017, we had $210.0 million of borrowings outstanding under the Credit Facility.
Our Credit Facility provides a $1.065 billion revolving line of credit with the ability to upsize to $1.28 billion (subject to obtaining commitments for any such additional borrowing capacity) with a maturity date of February 24, 2022. The Credit Facility bears interest at a variable rate based on either LIBOR or a base rate plus an applicable margin with an unused commitment

151


fee paid quarterly, which is subject to change with our underlying credit agency rating. Currently, base rate loans bear interest calculated based on the base rate plus 0.50% and the LIBOR rate loans bear interest calculated based on LIBOR rate plus 1.50%. Our unused commitment fee is 0.20% per annum.  As of December 31, 2017, we had $210.0 million of borrowings outstanding under the Credit Facility.
We estimate that in the event of a 100 basis point increase in interest rates, to the extent there is an outstanding revolver balance, we would be subject to the variable rate and would expect our interest expense to increase commensurately.
As credit-oriented investors, we are also subject to interest rate risk through the securities we hold in our Consolidated Funds. A 100 basis point increase in interest rates would be expected to negatively affect the fair value of securities that accrue interest income at fixed rates and therefore negatively impact net change in unrealized appreciation on investments of the Company and the Consolidated Funds. The actual impact is dependent on the average duration and amounts of such holdings and the amount of such holdings. Conversely, securities that accrue interest at variable rates would be expected to benefit from a 100 basis points increase in interest rates because these securities would generate higher levels of current income and therefore positively impact interest and dividend income. In the cases where our funds pay management fees based on NAV, we would expect our segment management fees to experience a change in direction and magnitude corresponding to that experienced by the underlying portfolios.
Credit Risk
We are party to agreements providing for various financial services and transactions that contain an element of risk in the event that the counterparties are unable to meet the terms of such agreements. In such agreements, we depend on the respective counterparty to make payment or otherwise perform. We generally endeavor to minimize our risk of exposure by limiting to reputable financial institutions the counterparties with which we enter into financial transactions. In other circumstances, availability of financing from financial institutions may be uncertain due to market events, and we may not be able to access these financing markets.

Item 8.  Financial Statements and Supplementary Data
The information required by this item is incorporated by reference to the consolidated financial statements and accompanying notes set forth in the F pages of this Annual Report on Form 10-K.
 
Item 9.  Changes In And Disagreements With Accountants On Accounting And Financial Disclosure
None.
 

152


Item 9A.  Controls And Procedures
Evaluation of Disclosure Controls and Procedures
We maintain disclosure controls and procedures (as that term is defined in Rules 13a‑15(e) and 15d‑15(e) under the Exchange Act) that are designed to ensure that information required to be disclosed in our reports under the Exchange Act is recorded, processed, summarized and reported within the time periods specified in the SEC’s rules and forms, and that such information is accumulated and communicated to our management, including our co-principal executive officers and principal financial officer, as appropriate, to allow timely decisions regarding required disclosures. Any controls and procedures, no matter how well designed and operated, can provide only reasonable assurance of achieving the desired control objectives. Our management, with the participation of our principal executive officer and principal financial officer, has evaluated the effectiveness of the design and operation of our disclosure controls and procedures as of December 31, 2017. Based upon that evaluation and subject to the foregoing, our principal executive officers and principal financial officer concluded that, as of December 31, 2017, the design and operation of our disclosure controls and procedures were effective to accomplish their objectives at the reasonable assurance level.
Changes in Internal Control over Financial Reporting
There have been no changes in our internal control over financial reporting (as defined in Rule 13a‑15(f) and 15d‑15(f) under the Exchange Act) during the quarter ended December 31, 2017 that have materially affected, or that are reasonably likely to materially affect, our internal control over financial reporting.

Report of Management on Internal Control Over Financial Reporting
 
Our management is responsible for establishing and maintaining adequate internal control over financial reporting for the Company. Internal control over financial reporting is a process to provide reasonable assurance regarding the reliability of our financial reporting for external purposes in accordance with accounting principles generally accepted in the United States of America. Internal control over financial reporting includes maintaining records that in reasonable detail accurately and fairly reflect our transactions; providing reasonable assurance that transactions are recorded as necessary for preparation of our consolidated financial statements; providing reasonable assurance that receipts and expenditures of company assets are made in accordance with management authorization; and providing reasonable assurance that unauthorized acquisition, use or disposition of company assets that could have a material effect on our consolidated financial statements would be prevented or detected on a timely basis. Because of its inherent limitations, internal control over financial reporting is not intended to provide absolute assurance that a misstatement of our consolidated financial statements would be prevented or detected.
 
Management conducted an evaluation of the effectiveness of our internal control over financial reporting based on the framework in Internal Control — Integrated Framework (2013) issued by the Committee of Sponsoring Organizations of the Treadway Commission. Based on this evaluation, management concluded that the Company's internal control over financial reporting was effective as of December 31, 2017. The Company's independent registered public accounting firm, Ernst & Young LLP, has issued an audit report on the effectiveness of the Company's internal control over financial reporting. Their report follows.
 
Report of Independent Registered Public Accounting Firm
 
To the Board of Directors and Unitholders of Ares Management, L.P. 
 
Opinion on Internal Control over Financial Reporting

We have audited Ares Management, L.P.’s internal control over financial reporting as of December 31, 2017, based on criteria established in Internal Control-Integrated Framework issued by the Committee of Sponsoring Organizations of the Treadway Commission (2013 framework) (the “COSO criteria”). In our opinion, Ares Management, L.P. (the “Company”) maintained, in all material respects, effective internal control over financial reporting as of December 31, 2017, based on the COSO criteria.

We also have audited, in accordance with the standards of the Public Company Accounting Oversight Board (United States) (“PCAOB”), the consolidated statements of financial condition of the Company as of December 31, 2017 and 2016, the related consolidated statements of operations, comprehensive income, changes in equity and cash flows for each of the three years in the period ended December 31, 2017, and the related notes and our report dated March 1, 2018 expressed an unqualified opinion thereon.


153



Basis for Opinion

The Company’s management is responsible for maintaining effective internal control over financial reporting and for its assessment of the effectiveness of internal control over financial reporting included in the accompanying Report of Management on Internal Control Over Financial Reporting. Our responsibility is to express an opinion on the Company’s internal control over financial reporting based on our audit. We are a public accounting firm registered with the PCAOB and are required to be independent with respect to the Company in accordance with the U.S. federal securities laws and the applicable rules and regulations of the Securities and Exchange Commission and the PCAOB.

We conducted our audit in accordance with the standards of the PCAOB. Those standards require that we plan and perform the audit to obtain reasonable assurance about whether effective internal control over financial reporting was maintained in all material respects.

Our audit included obtaining an understanding of internal control over financial reporting, assessing the risk that a material weakness exists, testing and evaluating the design and operating effectiveness of internal control based on the assessed risk, and performing such other procedures as we considered necessary in the circumstances. We believe that our audit provides a reasonable basis for our opinion.

Definition and Limitations of Internal Control Over Financial Reporting

A company’s internal control over financial reporting is a process designed to provide reasonable assurance regarding the reliability of financial reporting and the preparation of financial statements for external purposes in accordance with generally accepted accounting principles. A company’s internal control over financial reporting includes those policies and procedures that (1) pertain to the maintenance of records that, in reasonable detail, accurately and fairly reflect the transactions and dispositions of the assets of the company; (2) provide reasonable assurance that transactions are recorded as necessary to permit preparation of financial statements in accordance with generally accepted accounting principles, and that receipts and expenditures of the company are being made only in accordance with authorizations of management and directors of the company; and (3) provide reasonable assurance regarding prevention or timely detection of unauthorized acquisition, use, or disposition of the company’s assets that could have a material effect on the financial statements.

Because of its inherent limitations, internal control over financial reporting may not prevent or detect misstatements. Also, projections of any evaluation of effectiveness to future periods are subject to the risk that controls may become inadequate because of changes in conditions, or that the degree of compliance with the policies or procedures may deteriorate.

 
/s/ Ernst & Young LLP
 
Los Angeles, California
March 1, 2018


Item 9B.  Other Information
In connection with the Tax Election, effective March 1, 2018, we amended and restated our partnership agreement to, among other things, reflect our new tax classification and change the name of our common units and preferred units to common shares and preferred shares, respectively. Our legal structure remains a Delaware limited partnership, and the terms of our common shares and preferred shares, and the associated rights, otherwise remain unchanged.




154


PART III.
ITEM 10.  DIRECTORS, EXECUTIVE OFFICERS AND CORPORATE GOVERNANCE
The directors and executive officers of our general partner as of the date of this filing are:
Name
 
Age
 
Position
Michael J Arougheti
 
45

 
Director, Co‑Founder, Chief Executive Officer & President
Ryan Berry
 
38

 
Partner, Chief Marketing and Strategy Officer
David B. Kaplan
 
50

 
Director, Co‑Founder & Partner
John H. Kissick
 
76

 
Director & Co‑Founder
Antony P. Ressler
 
57

 
Executive Chairman & Co‑Founder
Bennett Rosenthal
 
54

 
Director, Co‑Founder & Partner
R. Kipp deVeer
 
45

 
Partner, Global Head of Credit Group
Paul G. Joubert
 
70

 
Director
Michael Lynton
 
58

 
Director
Dr. Judy D. Olian
 
66

 
Director
Michael R. McFerran
 
46

 
Partner, Chief Financial Officer & Chief Operating Officer
Michael D. Weiner
 
65

 
Executive Vice President, Chief Legal Officer & Secretary
Biographical Information
The following is a summary of certain biographical information concerning the directors, director nominees and officers of our general partner:
Michael J Arougheti.  Mr. Arougheti is a Co-Founder of Ares and a Director and the Chief Executive Officer and President of Ares Management GP LLC, Ares general partner. He is a member of the Management Committee. He also serves as Co-Chairman of ARCC and as a director of ACRE. Mr. Arougheti also is a member of the Ares Credit Group’s Direct Lending Investment Committees and the Ares Operations Management Group. Prior to joining Ares in 2004, Mr. Arougheti was employed by Royal Bank of Canada from 2001 to 2004, where he was a Managing Partner of the Principal Finance Group of RBC Capital Partners and a member of the firm's Mezzanine Investment Committee. Mr. Arougheti oversaw an investment team that originated, managed and monitored a diverse portfolio of middle-market leveraged loans, senior and junior subordinated debt, preferred equity and common stock and warrants on behalf of RBC and other third-party institutional investors. Mr. Arougheti joined Royal Bank of Canada in October 2001 from Indosuez Capital, where he was a Principal and an Investment Committee member, responsible for originating, structuring and executing leveraged transactions across a broad range of products and asset classes. Prior to joining Indosuez in 1994, Mr. Arougheti worked at Kidder, Peabody & Co., where he was a member of the firm's Mergers and Acquisitions Group. Mr. Arougheti also serves on the boards of directors of Riverspace Arts, a not-for-profit arts organization and Operation HOPE, a not-for-profit organization focused on expanding economic opportunity in underserved communities through economic education and empowerment. Mr. Arougheti received a B.A. in Ethics, Politics and Economics, cum laude, from Yale University.
Mr. Arougheti’s knowledge of and extensive experience in investment management, leveraged finance and financial services gives the board of directors valuable industry‑specific knowledge and expertise on these and other matters and, in addition to his service as a director of other public companies, position him well to service on the board of directors.
Ryan Berry. Mr. Berry is a Partner and Chief Marketing and Strategy Officer of Ares Management GP LLC, Ares general partner. He also serves on the Board of Ares Partners Holdco LLC, the 7-member governing body which controls the firm. He is also a member of the Management Committee of Ares Management. He is responsible for the ongoing global expansion of the firm and oversees a dedicated team of M&A professionals, as well as the firm’s global marketing function, with relationship managers located in Los Angeles, New York, London, Hong Kong, Dubai and Sydney. Among his initiatives in recent years, Mr. Berry has completed asset manager acquisitions, forged strategic partnerships, expanded the firm’s international presence, enhanced the firm’s distribution channels and assisted with Ares’ IPO in May 2014 and related high grade debt offerings. Mr. Berry joined the firm in 2005 and spent several years working as an investment professional in the Private Equity Group, where he participated in various leveraged buyouts, growth equity and distressed debt transactions. Prior to joining Ares, Mr. Berry worked at UBS in Los Angeles as an Investment Banking Analyst. Mr. Berry holds a B.A., with

155


distinction, from the Ivey Business School at Western University in Business Administration and a B.A. from Huron University College at Western University in Cross Disciplinary Studies.

David B. Kaplan.  Mr. Kaplan is a Co-Founder of Ares and a Director and Partner of Ares Management GP LLC, Ares’ general partner. He is a Partner and Co-Head of the Ares Private Equity Group and a member of the Management Committee. He additionally serves on several of the investment committees for certain funds managed by the Private Equity Group. Mr. Kaplan joined Ares in 2003 from Shelter Capital Partners, LLC, where he was a Senior Principal from June 2000 to April 2003. From 1991 through 2000, Mr. Kaplan was a Senior Partner of, Apollo Management, L.P. and its affiliates, during which time he completed multiple private equity investments from origination through exit. Prior to Apollo Management, L.P., Mr. Kaplan was a member of the Investment Banking Department at Donaldson, Lufkin & Jenrette Securities Corp. Mr. Kaplan currently serves as Chairman of the Boards of Directors of the parent entities of Neiman Marcus Group, Inc. and Smart & Final, Inc. and as a member of the Boards of Directors of 99 Cents Only Stores LLC, ATD Corporation, Guitar Center Holdings, Inc. and the parent entity of Floor and Decor Outlets of America, Inc. Mr. Kaplan’s previous public company Board of Directors experience includes Maidenform Brands, Inc. where he served as the company’s Chairman, GNC Holdings, Inc., Dominick’s Supermarkets, Inc., Stream Global Services, Inc., Orchard Supply Hardware Stores Corporation and Allied Waste Industries Inc. Mr. Kaplan also serves on the Board of Directors of Cedars-Sinai Medical Center, is a Trustee of the Center for Early Education and serves on the President’s Advisory Group of the University of Michigan. Mr. Kaplan graduated with High Distinction, Beta Gamma Sigma, from the University of Michigan, School of Business Administration with a B.B.A. concentrating in Finance.
Mr. Kaplan’s knowledge of and extensive experience with leveraged finance, acquisitions and private equity investments, in addition to his service as a director of other public and private companies, position him well to service on the board of directors.
John H. Kissick.  Mr. Kissick is a Co-Founder of Ares and a Director of Ares Management GP LLC, Ares’ general partner. Until February 13, 2017, Mr. Kissick was a Partner of Ares in the Corporate Strategy and Relationship Management Group and served on Ares’ Management Committee and several investment committees across the firm. Prior to joining Ares in 1997, Mr. Kissick co-founded Apollo Management, L.P. in 1990. Mr. Kissick oversaw and led the capital markets activities of Apollo Management, L.P. from 1990 until 1997, particularly focusing on high yield bonds, leveraged loans, distressed debt and other fixed income assets. Prior to 1990, Mr. Kissick served as a Senior Executive Vice President of Drexel Burnham Lambert Inc., where he began in 1975, eventually heading its Corporate Finance Department. Mr. Kissick also serves on the Board of Directors of City Ventures LLC and on the boards of the Cedars-Sinai Medical Center in Los Angeles, the Stanford University Athletic Department and its Graduate School of Education, and L.A.’s Promise which helps economically disadvantaged children graduate from high school through a variety of mentoring and other programs. Mr. Kissick graduated from Yale University with a B.A. in Economics and with highest honors from the Stanford Business School with a M.B.A. in Finance.
Mr. Kissick’s experience in leadership positions, corporate governance and finance, in addition to his extensive service as a director of other companies, makes him well qualified to serve as a director on the board of directors.
Antony P. Ressler.  Mr. Ressler is a Co-Founder of Ares and the Executive Chairman of Ares Management GP LLC, Ares’ general partner. He serves as Chairman of the Management Committee. Mr. Ressler also serves as a member of the Investment Committees of certain funds managed by the Ares Private Equity Group and certain funds managed by the Ares Real Estate Group. Mr. Ressler has been with Ares Management since its founding in 1997.  Mr. Ressler previously served on the Boards of Directors of Ares Capital Corporation and Air Lease Corporation. Since June 2015, Mr. Ressler has served as the Principal Owner and Chair of the Atlanta Hawks Basketball Club. In the not for profit sector, Mr. Ressler is a member of the Board of Directors of Cedars-Sinai Medical Center, is Co-Chair of the Los Angeles County Museum of Art (LACMA) Board of Trustees and a member of the Board of Trustees of Georgetown University. Mr. Ressler is also one of the founding Board members and Finance Co-Chair of the Painted Turtle Camp, a southern California based organization (affiliated with Paul Newman’s Hole in the Wall Association), which was created to serve children dealing with chronic and life threatening illnesses by creating memorable, old-fashioned camping experiences. Mr. Ressler received his B.S.F.S. from Georgetown University’s School of Foreign Service and received his M.B.A. from Columbia University’s Graduate School of Business.
Mr. Ressler’s intimate knowledge of the business and operations of Ares Management, L.P., his extensive experience in the financial industry and as a partner in investments firms and his service as a director of other public companies provides industry‑specific knowledge and expertise to the board of directors.
Bennett Rosenthal.  Mr. Rosenthal is a Co-Founder of Ares and a Director and Partner of Ares Management GP LLC, Ares’ general partner. He is a Partner and Co-Head of the Ares Private Equity Group and a member of the Management Committee. Mr. Rosenthal additionally serves as the Co-Chairman of the Board of Directors of ARCC. Mr. Rosenthal also is a member of the Investment Committees of certain funds managed by the Ares Private Equity Group. Mr. Rosenthal joined Ares in 1998 from Merrill Lynch & Co. where he served as a Managing Director in the Global Leveraged Finance Group. He currently serves on the

156


Boards of Directors of City Ventures, LLC and the parent entities of Aspen Dental Management, Inc., CHG Healthcare Holdings L.P., CPG International Inc., Dupage Medical Group, Dawn Holdings, Inc., National Veterinary Associates, Inc., and other private companies. Mr. Rosenthal's previous board of directors experience includes Hanger, Inc., Maidenform Brands, Inc. and Nortek, Inc. Mr. Rosenthal also serves on the Board of Trustees of the Windward School in Los Angeles, and on the Graduate Executive Board of the Wharton School of Business. Mr. Rosenthal graduated summa cum laude with a B.S. in Economics from the University of Pennsylvania's Wharton School of Business where he also received his M.B.A. with distinction.
Mr. Rosenthal’s knowledge of and extensive experience with leveraged finance, acquisitions and direct lending and equity investments, in addition to his service as a director of other public and private companies, position him well to service on the board of directors.
R. Kipp deVeer. Mr. deVeer is a Partner of Ares Management GP LLC, Ares’ general partner, a member of the firm’s Management Committee and the Global Head of the Ares Credit Group. He additionally serves as a Director and Chief Executive Officer of ARCC and is a member of certain Ares Credit Group investment committees. Prior to joining Ares in 2004, Mr. deVeer was a partner at RBC Capital Partners, a division of Royal Bank of Canada, which led the firm's middle market financing and principal investment business. Mr. deVeer joined RBC in October 2001 from Indosuez Capital, where he was Vice President in the Merchant Banking Group. Mr. deVeer has also worked at J.P. Morgan and Co., both in the Special Investment Group of J.P. Morgan Investment Management, Inc. and the Investment Banking Division of J.P. Morgan Securities Inc. Mr. deVeer received a B.A. from Yale University and an M.B.A. from Stanford University's Graduate School of Business.
Paul G. Joubert.  Mr. Joubert is a Director of Ares Management GP LLC, Ares’ general partner. He is the Founding Partner of EdgeAdvisors, a privately held management consulting organization founded in July 2008 and has been a Venture Partner in Converge Venture Partners since March 2014. From 1971 until July 2008, Mr. Joubert held various positions at PricewaterhouseCoopers LLP, or PWC, an international consulting and accounting firm. During his tenure at PWC, Mr. Joubert served as a Partner in the firm’s Assurance practice and led its Technology, InfoCom and Entertainment practice for the Northeast region of the United States. Prior to that, he served as Partner‑in‑Charge of PWC’s Northeast Middle Market Group and Chief of Staff to the Vice‑Chairman of PWC’s domestic operations. From May 2009 to September 2010, Mr. Joubert served on the Board of Directors of Phaseforward, a publicly traded company that was acquired by Oracle in the fall of 2010. Mr. Joubert also served on the Board of Directors and as the Audit Committee Chairman of Stream Global Services Inc. from July 2008 until March 2014, when it was acquired by Convergys Corporation. He served on the Board of Directors and as the Audit Committee Chairman for ACRE from April 2012 until June 2014. He has also been involved with a number of professional organizations and other institutions, including the Boston Museum of Science, the National Association of Corporate Directors, the Massachusetts Innovation and Technology Exchange, as a director, and the Northeastern University Entrepreneurship Program. Mr. Joubert received a B.A. from Northeastern University.
Mr. Joubert’s long and varied business career and valuable knowledge, insight and experience in financial and accounting matters positions him well for service on the board of directors.
Michael Lynton.  Mr. Lynton is a Director of Ares Management GP LLC, Ares’ general partner. Mr. Lynton currently serves as the Chairman of the Board of Snap Inc. He served as the Chief Executive Officer of Sony Entertainment from April 2012 until February 2017, overseeing Sony’s global entertainment businesses, including Sony Music Entertainment, Sony/ATV Music Publishing and Sony Pictures Entertainment. Lynton also served as Chairman and CEO of Sony Pictures Entertainment since January 2004 and managed the studio’s overall global operations, which include motion picture, television and digital content production and distribution, home entertainment acquisition and distribution, operation of studio facilities, and the development of new entertainment products, services and technologies. Prior to joining Sony Pictures, Lynton worked for Time Warner and served as CEO of AOL Europe, President of AOL International and President of Time Warner International. From 1996 to 2000, Mr. Lynton served as Chairman and CEO of Pearson plc’s Penguin Group. Mr. Lynton joined The Walt Disney Company in 1987 and started Disney Publishing. From 1992 to 1996, he served as President of Disney’s Hollywood Pictures. Mr. Lynton is also a member on the Council on Foreign Relations and the Harvard Board of Overseers and serves on the boards of the Los Angeles County Museum of Art, the USC School of Cinematic Arts and the Rand Corporation. Mr. Lynton holds a B.A. in History and Literature from Harvard College where he also received his M.B.A.
Mr. Lynton’s knowledge and extensive business experience, on a global scale, make him well qualified to serve as a director on the board of directors.
Dr. Judy D. Olian.  Dr. Olian is a Director of Ares Management GP LLC, Ares’ general partner. She is the dean of UCLA Anderson School of Management and the John E. Anderson Chair in Management. Her business expertise centers on aligning organizations’ design with market opportunities, developing strategically coherent human resource systems and incentives, and managing top management teams. She began her appointment in 2006 after serving as dean and professor of management at the

157


Smeal College of Business Administration at the Pennsylvania State University. Earlier, she served in various faculty and executive roles at the University of Maryland and its Robert H. Smith School of Business. Dr. Olian serves on various advisory boards including Beijing University’s Guanghua School of Business, the U.S. Studies Centre at the University of Sydney, Catalyst, a global think tank for women in business, and Westwood Technology Transfer and is Chairman of the Loeb Awards for Business Journalism. Dr. Olian also serves on the Board of Directors of United Therapeutics Corporation. Dr. Olian received her B.S. in Psychology from the Hebrew University, Jerusalem and her M.S. and Ph.D. in Industrial Relations from the University of Wisconsin, Madison.
Dr. Olian’s knowledge and business expertise in management, in addition to her service on various advisory boards, position her well to service on the board of directors.
Michael R. McFerran.  Mr. McFerran is a Partner, Chief Financial Officer and Chief Operating Officer of Ares Management GP LLC, Ares’ general partner, and a member of the Management Committee of Ares Management. He serves as Vice President of Ares Dynamic Credit Allocation Fund, Inc., a NYSE-listed closed end fund managed by an affiliate of Ares. He additionally serves as a member of the Ares Operations Management Group and the Ares Enterprise Risk Committee. Prior to joining Ares in March 2015, Mr. McFerran was a Managing Director at KKR where he was Chief Financial Officer of KKR’s credit business and Chief Operating Officer and Chief Financial Officer at KKR Financial Holdings LLC. Prior to joining KKR, Mr. McFerran spent the majority of his career at Ernst & Young LLP where he was a senior manager in their financial services industry practice. Mr. McFerran also held Vice President roles at XL Capital Ltd. and American Express. Mr. McFerran holds an M.B.A. from the Haas School of Business at U.C. Berkeley and a B.S. in Business Administration from San Francisco State University.
Michael D. Weiner.  Mr. Weiner is Executive Vice President and Chief Legal Officer of Ares Management GP LLC, Ares' general partner, a Partner and General Counsel in the Ares Legal Group and a member of the firm’s Management Committee. Mr. Weiner has been an officer of Ares Capital Corporation since 2006, including General Counsel from September 2006 to January 2010, and also serves as Vice President of Ares Commercial Real Estate Corporation and Vice President and Assistant Secretary of Ares Dynamic Credit Allocation Fund, Inc., a NYSE-listed, closed end fund managed by an affiliate of Ares Management. He additionally serves as a member of the Ares Operations Management Group and the Ares Enterprise Risk Committee. Mr. Weiner joined Ares in September 2006. Previously, Mr. Weiner served as General Counsel to Apollo Management L.P. and had been an officer of the corporate general partners of Apollo since 1992. Prior to joining Apollo, Mr. Weiner was a partner in the law firm of Morgan, Lewis & Bockius specializing in corporate and alternative financing transactions and securities law, as well as general partnership, corporate and regulatory matters. Mr. Weiner has served on the boards of directors of several public and private corporations. Mr. Weiner also serves on the Board of Governors of Cedars Sinai Medical Center in Los Angeles. Mr. Weiner graduated with a B.S. in Business and Finance from the University of California at Berkeley and a J.D. from the University of Santa Clara.
There are no family relationships among any of the directors or executive officers of our general partner.
Composition of the Board of Directors
The limited liability company agreement of our general partner establishes a board of directors that is responsible for the oversight of our business and operations. In general, our common shareholders have no right to elect the directors of our general partner. However, when the Holdco Members and other then‑current or former Ares personnel directly or indirectly hold less than 10% of the limited partner voting power, our common shareholders will have the right to vote in the election of the directors of our general partner. This Ares control condition is measured on January 31 of each year, and will be triggered if the total voting power held collectively by (i) holders of the special voting shares in Ares Management, L.P. (including our general partner, members of Ares Partners Holdco LLC and their respective affiliates), (ii) then‑current or former Ares personnel (including indirectly through related entities) and (iii) Ares Owners Holdings L.P. is less than 10% of the voting power of the outstanding voting shares of Ares Management, L.P. For purposes of determining whether the Ares control condition is satisfied, our general partner will treat as outstanding, and as held by the foregoing persons, all voting shares deliverable to such persons pursuant to equity awards granted to such persons. So long as the Ares control condition is satisfied, our general partner’s board of directors is elected in accordance with its limited liability company agreement, which provides that directors generally may be appointed and removed by the sole member of our general partner, an entity owned and controlled by the Holdco Members. In addition, so long as the Ares control condition is satisfied, the sole member of our general partner manages all of our operations and activities, and the board of directors of our general partner has no authority other than that which its member chooses to delegate to it. If the Ares control condition is no longer satisfied, the board of directors of our general partner will be responsible for the oversight of our business and operations.
Management Approach; Limited Partnership Structure

158


Throughout our history as a privately owned firm, we had a management structure involving strong central management led by our Co‑Founders. Our operating businesses are overseen by our Management Committee, which is comprised of our executive officers and other heads of various investment groups and ultimately by Holdco. Our general partner has determined that maintaining our existing management structure as closely as possible is desirable and intends that these practices will continue. We believe that this management structure has been a significant reason for our growth and performance.
Moreover, as a privately owned firm, we were historically managed with a perspective of achieving successful growth over the long-term. Both in entering and building our various businesses over the years and in determining the types of investments to be made by our funds, our management has consistently sought to focus on the best way to grow our businesses and investments over a period of many years and has paid little regard to their short‑term impact on revenue, net income or cash flow.
We believe our management approach has been a significant strength and as a public company, we have preserved our management structure with strong central management to maintain our focus on achieving successful growth over the long‑term. This desire to preserve our current management structure is one of the principal reasons why, upon listing our common shares on the NYSE, we decided to organize Ares Management, L.P. as a limited partnership that is managed by our general partner and to avail ourselves of the limited partnership exception from certain of the NYSE’s corporate governance and other rules. This exception eliminates the requirements that we have a majority of independent directors on the board of directors of our general partner and that our general partner have a compensation committee and a nominating and corporate governance committee composed entirely of independent directors. In addition, we are not required to hold annual meetings of our common shareholders.
Limited Powers of Our Board of Directors
As described above, so long as the Ares control condition is satisfied, the member of our general partner, an entity owned and controlled by the Holdco Members, manages all of our operations and activities, and the board of directors of our general partner has no authority other than that which the member of our general partner chooses to delegate to it. The member of our general partner has delegated to the board of directors of our general partner the authority to establish and oversee the audit committee and any other committee that such board deems necessary, advisable or appropriate. The board of directors of our general partner has established an audit committee, a conflicts committee and an equity incentive committee of the board of directors of our general partner. The audit committee performs the functions described below under “—Committees of the Board of Directors—Audit Committee”, the conflicts committee performs the functions described below under “—Committees of the Board of Directors—Conflicts Committee,” and the equity incentive committee performs the functions described below under “—Committees of the Board of Directors—Equity Incentive Committee.” In the event that the Ares control condition is not satisfied, the board of directors of our general partner and any committees thereof will manage all of our operations and activities.
Where action is required or permitted to be taken by the board of directors of our general partner or a committee thereof, a majority of the directors or committee members present at any meeting of the board of directors of our general partner or any committee thereof at which there is a quorum shall be the act of the board or such committee, as the case may be. The board of directors of our general partner or any committee thereof may also act by unanimous written consent.
Committees of the Board of Directors
The board of directors of our general partner has adopted a charter for the audit committee that complies with current federal and NYSE rules relating to corporate governance matters. The board of directors of our general partner has also established a conflicts committee and an equity incentive committee. The member of our general partner has delegated the authority of the board of directors of our general partner the authority to establish other committees from time to time as it deems necessary, advisable or appropriate. 
Audit Committee
The current members of the audit committee of our general partner are Messrs. Joubert and Lynton and Dr. Olian. Mr. Joubert serves as the chairperson of the audit committee. The purpose of the audit committee is to assist the board of directors of our general partner in its oversight of (i) the integrity of our financial statements, (ii) our compliance with legal and regulatory requirements, (iii) the qualifications and independence of our independent registered public accounting firm and (iv) the performance of our internal audit function and our independent registered public accounting firm. In addition, the audit committee may review and approve any related person transactions, as described under “Item 13. Certain Relationships and Related Transactions, and Director Independence—Statement of Policy Regarding Transactions with Related Persons.” Each of the members of the audit committee meets the independence standards and financial literacy requirements for service on an audit committee of a board of directors pursuant to federal securities regulations and NYSE rules relating to corporate governance matters. The board of directors has determined that Mr. Joubert is an audit committee financial expert, as that term is defined in

159


the federal securities regulations. The audit committee has a charter which is available on our internet website at http://www.ares‑ir.com.
Conflicts Committee
The conflicts committee of our general partner consists of Messrs. Joubert and Lynton and Dr. Olian. The purpose of the conflicts committee is to review and consider the resolution or course of action in respect of any conflicts of interest or potential conflicts of interest brought before it for determination or approval. The conflicts committee determines whether the resolution of any conflict of interest submitted to it is fair and reasonable to us. Any matters approved by the conflicts committee are conclusively deemed approved by us and our common shareholders and not a breach of our partnership agreement (or any agreement referred to therein) or of any duties that our general partner or its affiliates or associates may owe to us or our common shareholders. In addition, the conflicts committee may review and approve any related person transactions, other than those that are approved by the audit committee, as described under “Item 13. Certain Relationships and Related Transactions, and Director Independence—Statement of Policy Regarding Transactions with Related Persons,” and may establish guidelines or rules to cover specific categories of transactions.
Equity Incentive Committee
The equity incentive committee of our general partner consists of Messrs. Arougheti, Kaplan, Ressler and Rosenthal. The purpose of the equity incentive committee is to (i) assist the board of directors of our general partner in discharging its responsibilities relating to granting equity incentive awards to service providers of the company other than directors and executive officers subject to Section 16 of the Exchange Act, (ii) administer the Ares Management, L.P. 2014 Equity Incentive Plan (the “2014 Equity Incentive Plan”) as the equity incentive committee other than with respect to directors and executive officers of the company subject to Section 16 of the Exchange Act and (iii) recommend to the board of directors of our general partner such other matters as the equity incentive committee deems appropriate.
Code of Business Conduct and Ethics
We have a Code of Business Conduct and Ethics, which applies to, among others, our principal executive officer, principal financial officer and principal accounting officer. This code is available on our internet website at http://www.ares‑ir.com. We intend to disclose any amendment to or waiver of the Code of Business Conduct and Ethics on behalf of an executive officer or director either on our Internet website or in a Form 8‑K filing.
Corporate Governance Guidelines
We have Corporate Governance Guidelines that address significant issues of corporate governance and set forth procedures by which our general partner and board of directors carry out their respective responsibilities. Our Corporate Governance Guidelines do not prohibit directors from serving simultaneously on multiple companies’ boards but our Audit Committee charter requires that our Board must determine that the simultaneous service of an Audit Committee member on the audit committees of more than three public companies would not impair such member’s ability to effectively serve on our Audit Committee. The Corporate Governance Guidelines are available on our internet website at http://www.ares‑ir.com.
Communications to the Board of Directors
The independent directors of our general partner’s board of directors meet regularly. At each meeting of the independent directors, the independent directors choose a director to lead the meeting. All interested parties, including any employee or shareholder, may send communications to the independent directors of our general partner’s board of directors by writing to: the General Counsel, Ares Management, L.P., 2000 Avenue of the Stars, 12th Floor, Los Angeles, California 90067.
Section 16(a) Beneficial Ownership Reporting Compliance
Section 16(a) of the Exchange Act requires the executive officers and directors of our general partner, and persons who own more than ten percent of a registered class of our voting equity securities to file initial reports of ownership and reports of changes in ownership with the SEC and to furnish us with copies of all Section 16(a) forms they file. To our knowledge, based solely on our review of the copies of such reports furnished to us or written representations from such persons that they were not required to file a Form 5 to report previously unreported ownership or changes in ownership, we believe that, with respect to the fiscal year ended December 31, 2017, such persons complied with all such filing requirements.


160


ITEM 11.  EXECUTIVE COMPENSATION
COMPENSATION DISCUSSION AND ANALYSIS
Compensation Philosophy
Our business as a global alternative asset manager is dependent on the performance of our named executive officers (“NEOs”) and other key employees. Among other things, we depend on their ability to find, select and execute investments, oversee and improve the operations of our portfolio companies, find and develop relationships with fund investors and other sources of capital and provide other services essential to our success. Our compensation program is designed to attract, motivate and retain talented professionals who drive our success.
Our compensation philosophy has several primary objectives: (1) establish a clear relationship between performance and compensation, (2) align the interests of our NEOs and other key employees with our fund investors and shareholders to maximize value and (3) provide competitive incentive compensation opportunities, with an appropriate balance between short-term and long-term incentives.
Base salaries are dictated by employee proficiency and experience in their roles. In addition to base salary, we utilize a blend of variable and long-term pay vehicles to further incentivize and retain talent and provide an overall compensation package that is competitive with the market.
Performance-based discretionary bonuses are generally paid annually to employees based on our profitability, market analysis and employee performance. Select senior professionals may also receive carried interest or incentive fee participation in our funds. These awards will be distributed based on the rules of each individual fund, which generally provide for distributions either around the time of the fund’s inception or annually. Certain senior professionals are awarded carried interest or incentive fees in funds outside of their business lines to provide incentives for coordination and collaboration across the firm. In addition, our senior professionals are often offered the opportunity to invest their own capital in our private commingled funds (generally on a no fee, no carry basis).
We believe that carried interest and incentive fee participation as well as investment in our funds aligns the interests of our NEOs and other key employees with those of the investors in our funds, and this alignment has been a key contributor to our strong performance and growth. We also believe that ownership in our funds and the Company by our NEOs results in alignment of their interests with those of our fund investors and shareholders.
Our compensation program is a management tool supporting our mission and values. We believe our program supports, reinforces and aligns our values, business strategy and operations with the goal of increasing assets under management and profitability.
Certain of the Holdco Members (Antony P. Ressler, Michael J. Arougheti, David B. Kaplan and Bennett Rosenthal) in their capacity as our senior Partners, together with Michael R. McFerran, a Holdco Member and our chief financial officer and principal financial officer, are our NEOs for 2017. Incentive fee arrangements with our NEOs are described below under "Elements of Compensation-Incentive Fees." Our NEOs have entered into fair competition agreements with us that are described below under “-Summary Compensation Table-Fair Competition Provisions.”
Determination of Compensation for Named Executive Officers
We do not have a compensation committee. The Holdco Members, in their capacity as managers of Ares Partners Holdco LLC, make all determinations regarding the cash compensation of our NEOs, such as salaries and bonuses.
The Equity Incentive Committee of our general partner has been delegated the authority to make equity awards to individuals other than our executive officers and directors. The board of directors of our general partner makes all final determinations regarding equity awards pertaining to our executive officers and directors.  For NEOs, carried interest and incentive fee awards are generally determined by the Holdco Members and approved by the Conflicts Committee of the board of directors of our general partner.
It is our policy that the Holdco Members who are Co-Founders generally do not receive compensation other than carried interest and incentive fees or, in certain circumstances, equity grants. For 2017, Mr. McFerran’s salary and bonus decisions were based on his individual performance, the performance of the business or group for which he has responsibility and his ability to contribute to our overall performance in both the long and short term. Salary and bonus determinations are based on the judgment

161


of the Holdco Members and do not rely on quantitative performance targets or other formulaic calculations.  Factors that the Holdco Members typically consider in making such salary and bonus determinations include the NEO’s role, level of responsibilities and contributions to our success. The Holdco Members also consider the NEO’s prior-year compensation while balancing short-term and long-term incentives.
Elements of Compensation
Our NEOs are generally compensated through a combination of carried interest and incentive fees that are designed to reward performance and align the interests of our NEOs with the interests of our fund investors and shareholders, and for NEOs who are not Holdco Members, equity awards. In 2017, Mr. McFerran was the only NEO to receive a base salary and discretionary bonus payment, and Mr. McFerran was the only NEO that received equity awards.
We believe that the elements of compensation for our NEOs serve the primary objectives of our compensation program.  However, we periodically review the compensation of our key employees, including our NEOs, and, from time to time, may implement new plans or programs or otherwise make changes to the compensation structure relating to current or future key employees, including our NEOs.
Annual Base Salary. In 2017, Mr. McFerran was the only NEO who received an annual salary, the details of which are set out in the Summary Compensation Table that follows.
We intend the base salary of Mr. McFerran to reflect his position, duties and responsibilities as our chief financial officer, as well as recognize his anticipated contribution to our ongoing initiatives and future success.  Mr. McFerran was appointed as our Chief Operating Officer effective January 1, 2018 and his base salary was adjusted to $1,200,000 to reflect his new position. Although we believe that the base salary of our NEOs should not typically be the most significant amount of total compensation, we intend that any base salary amounts should attract and retain top talent as well as assist with the payment of basic living costs throughout the year.
Annual Cash Discretionary Bonus Payments. For 2017, Mr. McFerran is the only NEO who received an annual discretionary bonus.
Mr. McFerran’s total discretionary bonus was determined by certain of the Holdco members in their capacity as managers of Ares Partners Holdco LLC and recognizes Mr. McFerran’s individual contribution to our overall goals and performance. We intend the discretionary bonus payment to reward Mr. McFerran for assisting us to achieve our annual goals, both for the Company as a whole and in his respective area of responsibility.  Factors that were included in determining the size of the bonus payment include Mr. McFerran’s accomplishments in driving our results, his leadership and management of his team and our overall performance. Comparisons were made to prior year performance and to our other senior professionals with the intention to reward, motivate and retain Mr. McFerran.
A portion of the 2017 annual discretionary bonus awarded to Mr. McFerran was granted in January 2018 in the form of restricted units to be settled in common shares. We paid 78% of his total discretionary bonus in cash in December 2017, and we awarded the balance in January 2018 as a grant of restricted units equal to 22% of his total discretionary bonus.
Incentive Fees. The general partners or managers of certain of our funds receive performance‑based fees from our funds based on the applicable fund’s performance each year. Our senior professionals may be awarded a percentage of such incentive fees. These incentive fees are determined based on the seniority of the senior professional and the role of such senior professional in the applicable fund. We intend our incentive fee awards to incentivize the growth of our various operations and help align our investment and other professionals, including our NEOs, with our fund investors and shareholders.  Messrs. Arougheti and McFerran are the only NEOs who received incentive fees in 2017. For many partners and managers, these awards are made annually, are not subject to vesting and generally are forfeitable upon termination of employment in certain circumstances. However, for Mr. Arougheti, certain of the incentive fees are structured such that, notwithstanding his termination of employment with us, he may be eligible to continue to receive distributions relating to a declining portion of his incentive fee allocation for a period of up to twelve quarters following his termination of employment. The incentive fee participation interests held by our senior professionals generally are subject to dilution. Incentive fees, if any, in respect of a particular fund are paid to the senior professional only when actually received by the general partner, manager or other Ares entity entitled to receive such fees. In addition, the fees in which our senior professionals are entitled to share do not include base management fees, administrative fees or other expense reimbursements received from our funds. Because our senior professionals’ entitlement to incentive fees is generally subject to the fund meeting investment performance hurdles, the interests of our senior professionals are strongly aligned with the interests of our fund investors, thus ultimately benefitting our fund investors and shareholders through our success as a whole.

162


Carried Interest. The general partners or affiliates of certain of our funds receive a preferred allocation of income and gains from our funds if specified returns are achieved, which we refer to as “carried interest.” We intend our carried interest awards to incentivize the growth of our various operations and help align our senior professionals (including our NEOs) with our fund investors and shareholders. Our senior professionals (including our NEOs) who work in these operations collectively own a majority of the carried interest. The percentage of carried interest owned by individual senior professionals varies and generally is subject to dilution for senior professionals owning a larger portion of the carried interest by fund. The percentage of carried interest is determined based on the seniority of the senior professional and the role of such senior professional in such fund. Ownership of carried interest by senior professionals may be subject to a range of vesting conditions, including continued employment, thus serving as an important employment retention mechanism. Carried interest generally vests over the longer of a fund’s investment period and five or six years from the date of grant, but may also vest in connection with the end of the fund for certain funds. For certain of our NEOs, certain of their carried interest awards will accelerate upon termination of such NEO’s services to us without cause or by reason of death or disability of such NEO. Each of our NEOs (except Mr. McFerran) received cash distributions attributable to carried interest in 2017.
In addition, the general partners that receive allocations of carried interest generally are subject to contingent repayment obligations, under which the general partners are required to return to the applicable fund distributions from carried interest in certain situations. Our senior professionals (including certain of our NEOs) who receive allocations of carried interest are personally subject to this contingent repayment obligation, pursuant to which they may be required to repay previous distributions. Because the amount of carried interest distributions is directly tied to the realized performance of the underlying fund, our senior professionals’ direct ownership of carried interest fosters a strong alignment of their interests with the interests of our fund investors, thus ultimately benefitting our fund investors and shareholders through our success as a whole.
Ares Owners Holdings L.P. Interests. Messrs. Ressler, Arougheti, Kaplan and Rosenthal, as Holdco Members, receive cash distributions from Ares Owners Holdings L.P. based on their ownership of units in Ares Owners Holdings L.P. Such amounts are distributions in respect of their equity ownership interests and are not taxed as compensation. However, for purposes of this disclosure we have included the distributions from Ares Owners Holdings L.P. in calculating Messrs. Ressler, Arougheti, Kaplan and Rosenthal’s total compensation. We believe inclusion of the cash distributions on the Holdco Members’ interests in Ares Owners Holdings L.P. for purposes of this disclosure is appropriate because such distributions provide a more accurate reflection of incentives payable to, and amounts received by, Messrs. Ressler, Arougheti, Kaplan and Rosenthal since they otherwise do not receive cash compensation because of their substantial ownership interest in Ares Owners Holdings, L.P. For additional information related to the Ares Owners Holdings L.P., see “Part I. Item 1 - Business”.
Options and Other Equity Grants. 
We may grant equity to incentivize our NEOs’ continued employment and to align their interests with our fund investors and shareholders. We utilize options to purchase common shares (“options”) and grants of restricted shares to be settled in common shares as our principal forms of long-term equity compensation. Option and restricted share awards are granted pursuant to our 2014 Equity Incentive Plan. NEOs are entitled to cash dividends, if any, in respect of restricted shares. In March 2017, pursuant to the terms of his offer letter, we granted Mr. McFerran 27,248 restricted units. On each of the third and fourth anniversaries of Mr. McFerran’s commencement of employment, Mr. McFerran is entitled to receive a further equity grant, subject to continued employment. The restricted units granted to Mr. McFerran in March 2017 vest in equal installments on the third, fourth and fifth anniversaries of the date of grant, subject to continued employment.
Upon termination of employment for any reason, the unvested portion of Mr. McFerran’s equity grants will generally be forfeited. However, if Mr. McFerran’s termination of employment or service is as a result of Mr. McFerran’s termination without Cause (as defined in his offer letter) or by reason of death or disability after the first anniversary of the date of grant and prior to the second anniversary of the date of grant, 11% of Mr. McFerran’s equity grants will vest. If Mr. McFerran’s termination of employment or service is as a result of Mr. McFerran’s termination without Cause or by reason of death or disability after the second anniversary of the date of grant and prior to the third anniversary of the date of grant, 22% of Mr. McFerran’s equity grants will vest. For further information regarding Mr. McFerran’s equity grants, see “-Termination Payments-Equity Arrangements with Michael McFerran.”
Deferred Unit Awards. Beginning in 2016, we awarded a portion of the annual discretionary bonus to key employees (including those NEOs who receive annual discretionary bonuses) in the form of restricted units to be settled in common shares. These restricted units vest in four equal installments on the first, second, third and fourth anniversaries of the date of grant, subject to continued employment. We refer to these restricted units as “Deferred Units.”  In January 2017 we granted 11,462 Deferred Units to Mr. McFerran and in January 2018 we granted 12,103 Deferred Units to Mr. McFerran, in each case, in respect of his discretionary bonus for the preceding calendar year. Generally, upon termination of employment, the unvested portion of the award will lapse. Upon termination of employment without Cause, by reason of death or disability, or for normal retirement

163


or early retirement, the unvested portion of the award will vest upon termination of employment and the Deferred Units granted in 2017 and 2018 will be paid upon the termination. We believe the period of deferral and the vesting schedule sufficiently aligns the interests of NEOs who receive discretionary bonuses with our interests, as well as the interests of our fund investors and shareholders.
Pursuant to the 2014 Equity Incentive Plan, in January 2017 we granted 100,000 restricted units to Mr. McFerran. The restricted units granted to Mr. McFerran in January 2017 were granted in recognition of his continued service to the Company and will vest on the fifth anniversary of the date of grant, subject to continued employment. Upon termination of employment for any reason, the unvested portion of Mr. McFerran’s January 2017 equity grant will be forfeited.
401(k) Retirement Plan. Mr. McFerran is currently the only NEO who is eligible to participate in our 401(k) program. We intend that participation in our 401(k) program will assist him to set aside funds for retirement in a tax efficient manner. The Ares retirement plan provides options for contributing to a traditional pre-tax 401(k), a post-tax Roth 401(k) or a combination of both, up to allowable IRS limits. In addition, we provide a discretionary match equal to 50% of the first 6% of the individual’s earnings, up to allowable IRS limits. The match is subject to a four-year vesting schedule, vesting 25% per year over the first four years of employment at Ares. Once employed for four years, 100% of any match outstanding or due to the employee is vested.
Termination Payments
Equity Arrangements with Michael McFerran. With respect to equity grants to Mr. McFerran, other than his August 15, 2016 award, January 31, 2017 award, and the Deferred Units, in the event that Mr. McFerran’s employment is terminated without Cause or by reason of death or disability after the first anniversary of the date of grant and prior to the second anniversary of the date of grant, 11% of any grants of restricted units and options will vest.  In the event that Mr. McFerran’s employment is terminated without Cause or by reason of death or disability after the second anniversary of the date of grant and prior to the third anniversary of the date of grant, 22% of any grants of restricted units and options will vest.
Deferred Unit Awards. If Mr. McFerran’s employment is terminated without Cause, by reason of his death or disability or for early or normal retirement, the unvested portion of his Deferred Units will vest and the Deferred Units granted in 2016 will be paid on the previously scheduled vesting dates, while the Deferred Units granted in 2017 and 2018 will vest and be settled upon termination.
Incentive Fees and Carried Interest.  For certain of our NEOs, certain of their carried interest awards will accelerate upon termination of such NEO’s services to us without cause or by reason of death or disability of such NEO.  Our incentive fee awards are generally annual awards and forfeitable upon termination of employment in certain circumstances.  However, for Mr. Arougheti, certain of the incentive fees are structured such that, notwithstanding his termination of employment with us, he may be eligible to continue to receive distributions relating to a declining portion of his incentive fee allocation for a period of up to twelve quarters following his termination of employment.
Compensation Risk Assessment
Our compensation policies are targeted to incentivize investing in a risk-controlled fashion and are intended to discourage undue risk. Therefore, the key elements of our compensation consists of the grant of equity and, for senior professionals, carried interest subject to multi-year vesting or annual awards of incentive fees, particularly as employees become more senior in the organization and assume more leadership. We believe this policy encourages long-term thinking and protects us against excessive risk and investing for short-term gain.
Our funds generally distribute carried interest with respect to the disposition of an investment only after we have returned to our investors a preferred return and allocable capital relating to such disposition. As a result, in analyzing investments and making investment decisions, our investment professionals are motivated to take a long-term view of their investments, as short-term results typically do not affect their compensation and because they will have to return previously distributed excess carry due to subsequent under-performance of a fund.  Importantly, the amount of carried interest paid to these investment professionals is determined by the performance of the fund as a whole, rather than specific investments, meaning that they have a material interest in every investment. This approach discourages excessive risk taking, as even a hugely successful single investment will result in carried interest payments only if the overall performance of the fund exceeds the requisite hurdle.
Incentive fees are generally paid out to the general partner or manager annually upon the achievement of the requisite hurdles by such fund and our senior professionals similarly receive their proportion of the incentive fee only upon receipt of payment by the fund. Certain of our funds also have “high water marks” such that if the high water mark for a particular fund is not surpassed even if such fund had positive returns in such period, we would not earn an incentive fee with respect to such fund

164


during a particular period as a result of losses in prior periods. Such hurdle rates or high water marks are an incentive to our professionals to maximize returns over the long run, as excessive risk taking and poor performance in the short term will affect their future receipt of incentive fees.
Compensation Committee Report
As described above, the board of directors of our general partner does not have a compensation committee. The entire board of directors has reviewed and discussed with management the foregoing Compensation Discussion and Analysis and, based on such review and discussion, has determined that the Compensation Discussion and Analysis should be included in this annual report.
 
Michael J. Arougheti
David B. Kaplan
John H. Kissick
Antony P. Ressler
Bennett Rosenthal
Paul G. Joubert
Michael Lynton
Dr. Judy D. Olian
Compensation Committee Interlocks and Insider Participation
As described above, we do not have a compensation committee. Other than the grant of equity awards by the board of directors of our general partner to our executive officers, the Holdco Members make all determinations regarding executive officer compensation. In such capacity, the Holdco Members have determined that maintaining our existing compensation practices as closely as possible is desirable and intend that these practices will continue. Accordingly, the Holdco Members do not intend to establish a compensation committee of the board of directors of our general partner. For a description of certain transactions between us and our senior professionals see “Item 13.  Certain Relationships and Related Transactions, and Director Independence."

165


COMPENSATION OF OUR EXECUTIVE OFFICERS
Summary Compensation Table for Fiscal 2017
The following table contains information about the compensation paid to or earned by each of our named executive officers during the most recently completed fiscal year.
 
 
 
 
Salary
 
Bonus
 
Stock
Awards
 
Option
Awards
 
Non-Equity
Incentive
Plan
Compensation
 
Change in
Pension Value
and Nonqualified
Deferred
Compensation
Earnings
 
All Other
Compensation
 
Total
Name and Principal Position
 
Year
 
($)(1)
 
($)(2)
 
($)(3)
 
($)(3)
 
($)
 
($)
 
($)
 
($)(12)
Antony P. Ressler, Co-Founder, Executive Chairman and Former Chief Executive Officer
 
2017
 

 

 

 

 

 

 
108,904,413

(4)(10)
108,904,413

 
 
2016
 

 

 

 

 

 

 
94,074,455

(4)(10)
94,074,455

 
 
2015
 

 

 

 

 

 

 
72,367,328

(4)(10)
72,367,328

Michael J Arougheti, Co-Founder, Chief Executive Officer and President
 
2017
 

 

 

 

 

 

 
22,090,000

(5)(10)
22,090,000

 
 
2016
 

 

 

 

 

 

 
19,905,069

(5)(10)
19,905,069

 
 
2015
 

 

 

 

 

 

 
22,549,681

(5)(10)
22,549,681

David B. Kaplan, Co-Founder and Partner
 
2017
 

 

 

 

 

 

 
54,242,110

(6)(10)
54,242,110

 
 
2016
 

 

 

 

 

 

 
44,465,897

(6)(10)
44,465,897

 
 
2015
 

 

 

 

 

 

 
17,506,743

(6)(10)
17,506,743

Bennett Rosenthal, Co-Founder and Partner
 
2017
 

 

 

 

 

 

 
54,242,110

(6)(10)
54,242,110

 
 
2016
 

 

 

 

 

 

 
44,465,897

(6)(10)
44,465,897

 
 
2015
 

 

 

 

 

 

 
17,506,743

(6)(10)
17,506,743

Michael R. McFerran, Chief Financial Officer and Chief Operating Officer(7)
 
2017
 
1,000,000

 
937,500

 
2,650,751

 

 

 

 
577

(8)
4,588,828

 
 
2016
 
1,000,000

 
787,500

 
2,390,749

 

 

 

 
8,736

(9)
4,186,985

 
 
2015
 
774,307

 
597,500

 
473,025

 
951,654

 

 

 
88,294

(11)
2,884,780

 
(1)
In 2017, 2016 and 2015, we did not make salary payments to Messrs. Ressler, Arougheti, Kaplan or Rosenthal.
(2)
Represents the cash portion of the discretionary bonuses, which were paid in December 2017 and 2016, and January 2016 related to 2017, 2016 and 2015, respectively. As further described in “—Compensation Discussion and Analysis—Annual Cash Discretionary Bonus Payments”, Mr. McFerran received 22%, 21% and 23% of his 2017, 2016 and 2015 discretionary bonuses in restricted units granted in January 2018, January 2017 and January 2016, respectively, which are not included in these amounts.
(3)
Represents the grant date fair value of restricted units and options to purchase common shares computed in accordance with ASC Topic 718. See Note 15 to our Consolidated Financial Statements included in this Annual Report on Form 10-K.
(4)
Includes actual cash distributions attributable to 'carried interest' allocations of $31,915,796, $32,345,129 and $4,374,304 in 2017, 2016 and 2015, respectively.
(5)
Includes actual cash distributions attributable to 'carried interest' allocations of $166,528, $553,796 and $210,324 and 'incentive fee' payments of $5,800,608, $6,423,991 and $8,100,339 for 2017, 2016 and 2015, respectively.
(6)
Includes actual cash distributions attributable to 'carried interest' allocations of $38,119,246, $31,538,615 and $3,267,725 in 2017, 2016 and 2015, respectively.
(7)
Mr. McFerran became an NEO in March 2015.
(8)
Includes $577 of actual cash distributions attributable to 'incentive fee' payments, and there were no matching contributions under our 401(k) plan.
(9)
Includes $5,194 of actual cash distributions attributable to 'incentive fee' payments and $3,542 in matching contributions under our 401(k) plan.
(10)
Messrs. Ressler, Arougheti, Kaplan and Rosenthal (and their family members and estate planning vehicles) also received cash distributions from Ares Owners Holdings L.P. based on their ownership of units in Ares Owners Holdings L.P. Such amounts are distributions in respect of their equity ownership interests and are included in compensation amounts presented. Mr. Ressler received distributions of $76,988,617, $61,729,326 and $67,993,024 in 2017, 2016 and 2015, respectively. Each of Messrs. Arougheti, Kaplan and Rosenthal received distributions of $16,122,864, $12,927,282 and $14,239,018 in 2017, 2016 and 2015, respectively.

166


(11)
Represents a relocation allotment of $88,294 received in 2015 in connection with his move from San Francisco, California to Los Angeles, California. This amount was to compensate him for the transportation of household goods to his new residence and temporary housing and tax gross-up for moving-related assistance reported as personal taxable income.
(12)
Excluding the cash distributions from Ares Owners Holdings L.P. based on their ownership of units in Ares Owners Holdings L.P., total compensation in 2017 for (i) Mr. Ressler was $31,915,796, (ii) Mr. Arougheti was $5,967,136, and (iii) Messrs. Kaplan and Rosenthal was $38,119,246.
Offer Letter with Michael R. McFerran
We entered into an offer letter with Mr. McFerran on March 10, 2015 relating to Mr. McFerran’s employment as chief financial officer, establishing his position and duties and providing for initial compensatory terms. 
See “—Compensation Discussion and Analysis” for a discussion of the current compensatory terms applicable to NEOs.
Grants of Plan-Based Awards in 2017
The following table contains information about each grant of an award made to our NEOs in 2017 under any plan, including awards that subsequently have been transferred.
Name
 
Grant
Date(1)
 
Stock Awards:
Number of Shares
of Stock or Units
(8)
 
Option Awards: Number of Securities Underlying Options

 
Exercise or
Base Price of
Option Awards
($/Sh)
 
Grant Date Fair Value of Stock and Option Awards(2) ($)
Antony P. Ressler
 
 

 

 

 

Michael J Arougheti
 
 

 

 

 

David B. Kaplan
 
 

 

 

 

Bennett Rosenthal
 
 

 

 

 

Michael R. McFerran
 
1/20/2017
 
11,462

(3)

 

 
228,094

 
 
1/31/2017
(4
)
100,000

(5)

 

 
1,945,000

 
 
3/23/2017
(6
)
27,248

(7)

 

 
477,657

 
(1)
For information regarding the timing of restricted units and option grants, see “—Elements of Compensation—Options and Other Equity Grants.”
(2)
Represents the grant date fair value of restricted units and options to purchase common shares computed in accordance with ASC Topic 718. See Note 15 to our Consolidated Financial Statements included in this Annual Report on Form 10-K.
(3)
Represents restricted units granted under our 2014 Equity Incentive Plan to be settled in common shares, awarded to Mr. McFerran as a portion of his annual discretionary bonus. The restricted units generally vest in four equal installments on each of January 20, 2018, 2019, 2020, and 2021, subject to continued employment and earlier vesting upon the occurrence of specified events.  
(4)
This award was approved by the Board of Directors on January 13, 2017.
(5)
Represents restricted units granted under our 2014 Equity Incentive Plan to be settled in common shares upon vesting. The restricted units generally vest on January 31, 2022, subject to continued employment.
(6)
On March 17, 2015, in connection with the approval of Mr. McFerran's offer letter, the Board of Directors approved annual restricted unit grants to Mr. McFerran as forth in his offer letter. Subject to Mr. McFerran's continued employment, these grants are made on each anniversary of March 23, 2015 until March 23, 2019.
(7)
Represents restricted units granted under our 2014 Equity Incentive Plan to be settled in common shares upon vesting. The restricted units generally vest in three equal installments on each of March 23, 2020, 2021 and 2022, subject to continued employment and earlier vesting upon the occurrence of specified events.  
(8)
For further information regarding the vesting of restricted units and options, see “—Elements of Compensation—Options and Other Equity Grants.”

167


Outstanding Equity Awards at Fiscal Year-End
The following table contains information concerning unvested equity awards unexercised options; stock that has not vested; and equity incentive plan awards outstanding for each NEO as of December 31, 2017:
 
 
Option Awards
 
Stock Awards
Name
 
Number of
Securities
Underlying
Unexercised
Options

 
Number of
Securities
Underlying
Unexercised
Options
Unexercisable
 
Option Exercise Price ($)
 
Option
Expiration
Date
 
Number of Shares or Units of Stock That Have Not Vested

 
Market Value
of Shares or
Units of
Stock That
Have Not Vested
($)
 
Equity Incentive Plan Awards: Number of Unearned Shares, Units or Other Rights That Have Not Vested

 
Equity Incentive Plan Awards: Market or Payout Value of Unearned Shares, Units or Other Rights That Have Not Vested
($)
Antony P. Ressler
 

 

 

 
-
 

 

 

 

Michael J Arougheti
 

 

 

 
-
 

 

 

 

David B. Kaplan
 

 

 

 
-
 

 

 

 

Bennett Rosenthal
 

 

 

 
-
 

 

 

 

Michael R. McFerran
 

 
254,453

(1)
18.35

 
March 23, 2025
 
313,756

(2)
(3)
(4)
(5) (6) (7) (8)
6,275,120

 

 

 
(1)
The options granted on March 23, 2015 vest in equal installments on each of March 23, 2018, March 23, 2019 and March 23, 2020, subject to continued employment and earlier vesting upon the occurrence of specified events.
(2)
27,248 of the restricted units were granted on March 23, 2015 and vest in equal installments on each of March 23, 2018, March 23, 2019 and March 23, 2020, subject to continued employment and earlier vesting upon the occurrence of specified events.
(3)
15,068 of the restricted units were granted on January 20, 2016 and vest in equal installments on each of January 20, 2017, January 20, 2018, January 20, 2019 and January 20, 2020, subject to continued employment and earlier vesting upon the occurrence of specified events. 3,767 restricted units vested on January 20, 2017 and 11,301 remain unvested.
(4)
36,497 of the restricted units were granted on March 23, 2016 and vest in equal installments on each of March 23, 2019, March 23, 2020, and March 23, 2021, subject to continued employment and earlier vesting upon the occurrence of specified events.
(5)
100,000 of the restricted units were granted on August 15, 2016 and vest on August 15, 2021, subject to continued employment.
(6)
11,462 of the restricted units were granted on January 20, 2017 and vest in equal installments on each of January 20, 2018; January 20, 2019; January 20, 2020; and January 20, 2021, subject to continued employment and earlier vesting upon the occurrence of specified events.
(7)
100,000 of the restricted units were granted on January 31, 2017 and vest on January 31, 2022, subject to continued employment.
(8)
27,248 of the restricted units were granted on March 23, 2017 and vest in equal installments on each of March 23, 2020, March 23, 2021, and March 23, 2022, subject to continued employment and earlier vesting upon the occurrence of specified events.

Common Shares and Ares Operating Group Units
We refer to the common shares and Ares Operating Group Units and common units received in exchange for such Ares Operating Group Units as “subject units.”
The subject units received by our senior professional owners are fully vested. Unless otherwise determined by our general partner, a senior professional owner will generally forfeit 25% of his or her subject units (i) in the case of Messrs. Arougheti, Kaplan, Rosenthal or Ressler, if such person resigns or (ii) generally in the case of a senior professional owner other than those listed in clause (i), if such senior professional owner resigns or is terminated for cause, in all cases prior to the fifth anniversary of our initial public offering or the second anniversary of our initial public offering if such person is at least 60 years old on the date of any resignation.
The subject units owned by each of our senior professional owners are generally subject to the following transfer restrictions: none of the subject units may be transferred or exchanged in the first two years following our initial public offering and up to 20% of the subject units may be transferred or exchanged in each year following the second anniversary of our initial public offering and prior to the seventh anniversary of our initial public offering. However, sales may occur prior to such time

168


pursuant to acquisitions or other transactions or programs approved by our general partner. After May 2021, any of the subject units may be transferred or exchanged at any time, subject to the restrictions in the exchange agreement.
The forfeiture provisions and transfer restrictions set forth above are generally applicable. There may be some different arrangements for some individuals in isolated instances, none of which are applicable to our NEOs.
Assuming that all of the outstanding Ares Operating Group Units were exchanged for common shares, each of Messrs. Arougheti, Kaplan and Rosenthal would hold, directly or indirectly, common shares representing 6.58% of the total number of common shares outstanding and Mr. Ressler would hold, directly or indirectly, common shares representing 31.14% of the total number of common shares outstanding, in each case subject to transfer restrictions and forfeiture provisions. Mr. McFerran does not hold any Ares Operating Group Units. Assuming that all of the outstanding Ares Operating Group Units were exchanged for common shares, an additional 60 or more senior professionals would own common shares representing approximately 18.61% of the total number of common shares outstanding.
Option Exercises and Stock Vested
Our NEOs did not exercise any options from compensation-related equity awards in fiscal 2017
Our NEOs, other than Mr. McFerran, did not vest into equity from compensation-related equity awards in fiscal 2017. On January 20, 2017, Mr. McFerran received 3,767 vested Deferred Units representing 25% Mr. McFerran’s January 2016 award.
Pension Benefits For 2017
We provide no pension benefits to our NEOs.
Nonqualified Deferred Compensation For 2017
We provide no defined contribution plans for the deferral of compensation on a basis that is not tax-qualified.
Potential Payments upon Termination or Change-in-Control
Other than as set forth below, our NEOs are not entitled to any additional payments or benefits upon termination of employment, upon a change in control or upon retirement, death or disability. For certain of our NEOs, certain of their carried interest awards will accelerate upon termination of such NEO’s services to us without cause or by reason of death or disability of such NEO. 
Equity Arrangements with Michael McFerran
In the event that Mr. McFerran’s employment is terminated without Cause or by reason of death or disability after the first anniversary of the date of grant and prior to the second anniversary of the date of grant, 11% of the restricted units granted on March 23, 2015, March 23, 2016, and March 23, 2017 and options granted on March 23, 2015 will vest. In the event that Mr. McFerran’s employment is terminated without Cause or by reason of death or disability after the second anniversary of the date of grant and prior to the third anniversary of the date of grant, 22% of any restricted units granted on March 23, 2015, March 23, 2016, and March 23, 2017 and options granted on March 23, 2015 will vest. If Mr. McFerran had experienced a termination without Cause or by reason of death or disability on December 31, 2017, Mr. McFerran would have vested in restricted units having a value of $200,180, based on the closing price for our common shares on December 29, 2017, which was $20.00.
Deferred Unit Awards
If Mr. McFerran’s employment is terminated without Cause, by reason of his death or disability or for early or normal retirement, the unvested portion of his Deferred Units will vest and the Deferred Units granted in 2016 will be paid on the previously scheduled vesting dates. If Mr. McFerran had experienced a termination without Cause, by reason of death or disability or for early or normal retirement on December 31, 2017, Mr. McFerran would have vested in Deferred Units having a value of $455,260, based on the closing price of our common shares on December 29, 2017, which was $20.00.



169


Pay Ratio
As a result of the rules recently adopted by the SEC under the Dodd-Frank Act, we are required to disclose the ratio of the annual total compensation of our CEO to the annual total compensation of our median employee, using certain permitted methodologies. To determine our CEO pay ratio and our median employee, we took the following steps:
We identified our median employee utilizing data as of December 31, 2017 (the “Determination Date”) by examining the total amount of compensation as reflected in our payroll records and as reported to the Internal Revenue Service on Form W-2 and Schedule K-1 for 2017 (“total compensation”) for all individuals, excluding our CEO, who were employed by us on the Determination Date. Total compensation includes salary, wages and income from equity in the form of Ares Operating Group Units and unvested restricted units (including vesting thereof and distributions on such equity). We included all employees, whether employed on a full-time, part-time, seasonal or temporary basis.

We did not make any material assumptions, adjustments, or estimates with respect to total compensation. We did not annualize the compensation for any employees.

We included non-U.S. employees by converting their total compensation to U.S. Dollars from the applicable local currency using the 10-month average exchange rate from January 1, 2017 through October 31, 2017.
 
We believe the use of total compensation for all employees is a consistently applied compensation measure because the SEC released guidance providing that compensation determined based on the Company’s tax and/or payroll records is an appropriate consistently applied compensation measure.

After identifying the median employee based on total compensation, we calculated annual total compensation for that employee using the same methodology we used for our named executive officers as set forth in the Summary Compensation Table in this Annual Report on Form 10-K. The annual total compensation of our median employee for 2017 was $198,500.

The annual total compensation of our CEO for 2017 was $108,904,413, which includes distributions on his equity ownership in Ares Owners Holdings L.P. See the Summary Compensation Table above.

Our pay ratio may not be comparable to the CEO pay ratios presented by other companies. We believe our methodology most accurately reflects the incentives provided to our executives and employees in their roles at the Company. Based on the methodology described above, for 2017, the ratio of the annual total compensation of our CEO to the annual total compensation of the median employee (other than our CEO) is 549:1; excluding distributions on equity ownership in Ares Owners Holdings L.P., the ratio of the annual total compensation of our CEO to the annual total compensation of the median employee (other than our CEO) is 161:1. We believe excluding distributions on equity ownership in Ares Owners Holdings, L.P. reflects a pay ratio determined based on a methodology more similar to the methodologies used by our peers. As of January 1, 2018, Antony P. Ressler stepped down from his position as CEO and Michael J. Arougheti was appointed as the new CEO. The ratio of the annual total compensation of Mr. Arougheti, our current CEO, to the median employee is 111:1; excluding Mr. Arougheti’s distributions on equity ownership in Ares Owners Holdings L.P., the ratio of Mr. Arougheti’s annual total compensation, to the median employee is 30:1.

Fair Competition Provisions
In connection with the Reorganization, Ares Owners Holdings L.P. entered into new fair competition agreements with the NEOs, and Mr. McFerran entered into a fair competition agreement upon commencement of his employment. Such agreements contain customary restrictive covenants, including a non‑competition provision that runs through the one‑year period following withdrawal or dissociation from Ares Owners Holdings L.P. and provisions relating to non‑solicitation of employees and clients that run through the one‑year period following termination of employment. In addition, such agreements require our NEOs to preserve confidential information and include assignments of intellectual property to us and our affiliates, including investment track records.
Compensation of our Directors
Each director who is not an employee of or service provider to (other than as a director) any entity related to Ares Management, L.P. (“independent directors”) receives an annual retainer of $100,000, payable in cash for the actual service period. An additional annual cash retainer of $15,000 is payable annually to the chair of our audit committee. In addition, independent

170


directors received an initial equity grant of 3,947 restricted units upon the completion of our initial public offering, pursuant to the 2014 Equity Incentive Plan, which vested at a rate of one‑third per year, beginning on the first anniversary of the grant date.
We also reimburse independent directors for reasonable out‑of‑pocket expenses incurred in connection with the performance of their duties as directors, including travel expenses in connection with their attendance in‑person at board and committee meetings. Directors who are employees of or provide services to (other than as a director) any entity related to Ares Management, L.P. did not receive any compensation for their services as directors. See “Item 13. Certain Relationships and Related Transactions, and Director Independence-Other Transactions.”

Directors Compensation Table
The following table contains information concerning the compensation of the non-employee directors for the fiscal year ended December 31, 2017.
Name
 
Fees Earned or Paid in Cash
($)
 
Stock
Awards
($)(1)
 
Option
Awards
($)
 
Non-Equity
Incentive Plan
Compensation
($)
 
Change in
Pension Value
and Nonqualified
Deferred
Compensation
Earnings
 
All Other
Compensation
($)
 
Total
($)
Paul G. Joubert
 
115,000

 

 

 

 

 

 
115,000

John H. Kissick(2)
 

 

 

 

 

 
11,144,713

(3)
11,144,713

Michael Lynton
 
100,000

 

 

 

 

 

 
100,000

Dr. Judy D. Olian
 
100,000

 

 

 

 

 

 
100,000

 
(1)
On May 1, 2014, Messrs. Joubert and Lynton and Dr. Olian were each granted 3,947 restricted units, vesting in equal installments on each of May 1, 2015, 2016 and 2017. As of December 31, 2017, Messrs. Joubert and Lynton and Dr. Olian have each vested all of their respective grants of 3,947 restricted units.
(2)
Mr. Kissick receives no compensation for his service as a member of our board of directors.
(3)
Includes actual cash distributions attributable to 'carried interest' allocations of $4,726,004 and incentive fee payments of $42,969. Mr. Kissick (and his family members and estate planning vehicles) also received cash distributions from Ares Owners Holdings L.P. based on his ownership of units in Ares Owners Holdings L.P. Such amounts are distributions in respect of his equity ownership interests and are included in compensation amounts presented. Mr. Kissick received distributions of $6,375,740 in 2017.

ITEM 12.  SECURITY OWNERSHIP OF CERTAIN BENEFICIAL OWNERS AND MANAGEMENT AND RELATED SHAREHOLDER MATTERS
The following table sets forth certain information regarding the beneficial ownership of our common shares and Ares Operating Group Units as of February 15, 2018 by (1) each person known to us to beneficially own more than 5% of any class of the outstanding voting securities of Ares Management, L.P., (2) each of the directors and named executive officers of our general partner and (3) all directors and executive officers of our general partner as a group. We are managed by our general partner, Ares Management GP LLC, and the limited partners of Ares Management, L.P. do not presently have the right to elect or remove our general partner or its directors. Accordingly, we do not believe the common shares are “voting securities” as such term is defined in Rule 12b‑2 under the Exchange Act.
The number and percentage of common shares and Ares Operating Group Units beneficially owned is based on the number of our common shares and Ares Operating Group Units issued and outstanding as of February 15, 2018.
Beneficial ownership is determined in accordance with the rules of the SEC. Under these rules, more than one person may be deemed a beneficial owner of the same securities, and a person may be deemed a beneficial owner of securities as to which he has no economic interest. Beneficial ownership reflected in the table below includes the total units held by the individual and his or her personal planning vehicles. The address of each beneficial owner set forth below is c/o Ares Management, L.P., 2000 Avenue of the Stars, 12th Floor, Los Angeles, California 90067.

171


 
 
Common Units with
Voting Power
Beneficially
Owned(1)(2)
 
Ares Operating Group
Units Beneficially
Owned(1)(2)(3)
Name of Beneficial Owner
 
Number
 
% of Class
 
Number
 
% of Class
Directors and Named Executive Officers:
 
    
 
    
 
    
 
    
Michael J Arougheti
 

 

 
10,421,596

 
4.91
%
David B. Kaplan
 

 

 
10,421,596

 
4.91
%
John H. Kissick
 

 

 
4,121,190

 
1.94
%
Antony P. Ressler
 

 

 
49,764,375

 
23.43
%
Bennett Rosenthal
 

 

 
10,421,596

 
4.91
%
Paul G. Joubert
 

 

 

 

Michael Lynton
 

 

 

 

Dr. Judy D. Olian
 

 

 

 

Michael R. McFerran
 

 

 

 

All directors and executive officers as a group (10 persons)
 

 

 
85,742,971

 
40.38
%
 
(1)
Subject to certain restrictions, the Ares Operating Group Units are exchangeable for common shares of Ares Management, L.P. on a one‑for‑one basis (subject to the terms of the exchange agreement). See “Item 13. Certain Relationships and Related Transactions, and Director Independence—Exchange Agreement.” As noted above, we do not believe the common shares are “voting securities” as such term is defined in Rule 12b‑2 under the Exchange Act. Including common shares receivable upon exchange of the Ares Operating Group Units listed above, each of Messrs. Arougheti, Kaplan and Rosenthal own or have the right to receive 13,901,648 common shares; Mr. Kissick owns or has the right to receive 5,572,936 common shares; Mr. Ressler owns or has the right to receive 65,785,153 common shares; Mr. McFerran owns or has the right to receive 335,497 common shares; Mr. Joubert owns or has the right to receive 13,947 common shares; Dr. Olian owns or has the right to receive 5,747 common shares; and Mr. Lynton owns or has the right to receive 3,947 common shares. See “Item 11. Executive Compensation.”
(2)
Ares Voting LLC, an entity wholly owned by Ares Partners Holdco LLC, which is in turn owned and controlled by the Holdco Members, holds a special voting share in Ares Management, L.P. that entitles it, on those few matters that may be submitted for a vote of our common shareholders, to a number of votes that is equal to the aggregate number of Ares Operating Group Units held by the limited partners of the Ares Operating Group entities that do not hold a special voting share.
(3)
Information presented does not include Ares Operating Group Units with respect to which our named executive officers may be deemed to have shared control due to their control of Ares Voting LLC.
Securities Authorized for Issuance under Equity Incentive Plans
The table set forth below provides information concerning the awards that may be issued under the 2014 Equity Incentive Plan as of December 31, 2017:
Plan Category
 
Number of securities to
be issued upon exercise
of outstanding options,
warrants and rights(1)
 
Weighted‑average
exercise price of
outstanding options,
warrants and rights
 
Number of securities
remaining available for
future issuance under
equity compensation plans
(excluding securities
reflected in column (a))(2)
 
 
(a)
 
(b)
 
(c)
Equity compensation plans approved by security holders
 

 

 

Equity compensation plans not approved by security holders
 
33,757,927

 
$
11.53

 
26,284,165

Total
 
33,757,927

 
$
11.53

 
26,284,165

 
(1)
Reflects the aggregate number of outstanding non‑qualified options, unit appreciation rights, common shares, restricted units, deferred restricted units, phantom units, unit equivalent awards and other awards based on common shares, to which we collectively refer as our “units,” granted under the 2014 Equity Incentive Plan as of December 31, 2017.
(2)
The aggregate number of units available for future grants under our 2014 Equity Incentive Plan is increased on the first day of each fiscal year by the number of units equal to the positive difference, if any, of (a) 15% of the aggregate number of common shares and Ares Operating Group Units outstanding on the last day of the immediately preceding fiscal year (excluding Ares Operating Group Units held by Ares Management, L.P. or its wholly owned subsidiaries) minus (b) the aggregate number of our units otherwise available for future grants under our 2014 Equity Incentive Plan as of such date (unless the administrator of the 2014 Equity Incentive Plan should decide to increase the number of common shares available for future grants under the plan by a lesser amount). The units underlying any award granted under the 2014 Equity Incentive Plan that expire, terminate or are cancelled (other than in connection of a payment) without being settled in units will again become available for awards under the 2014 Equity Incentive Plan. Awards

172


settled solely in cash do not use units under the 2014 Equity Incentive Plan. As of January 1, 2018, pursuant to this formula, 31,853,504 units were available for issuance under the 2014 Equity Incentive Plan.
ITEM 13.  CERTAIN RELATIONSHIPS AND RELATED TRANSACTIONS, AND DIRECTOR INDEPENDENCE
Our General Partner
Our general partner manages all of our operations and activities. For so long as, as determined on January 31 of each year, the Ares control condition is satisfied, the board of directors of our general partner has no authority other than that which Ares Partners Holdco LLC, the member of our general partner and an entity owned and controlled by the Holdco Members, chooses to delegate to it. If the Ares control condition is not satisfied, the board of directors of our general partner will be responsible for the oversight of our business and operations.
Our common shareholders have limited voting rights and have no right to remove our general partner or, except in the limited circumstances described below, elect the directors of our general partner. Our common shareholders have no right to elect the directors of our general partner unless the Ares control condition is not satisfied. For so long as the Ares control condition is satisfied, our general partner’s board of directors is elected in accordance with its limited liability company agreement, which provides that directors are appointed and removed by Ares Partners Holdco LLC, the member of our general partner. Ares Partners Holdco LLC is owned by the Holdco Members and managed by a board of managers which is composed of Messrs. Arougheti, Berry, de Veer, Kaplan, McFerran, Ressler and Rosenthal. Mr. Ressler has veto power over decisions by the board of managers. The Holdco Members, through Ares Owners Holdings L.P. and the special voting shares held by Ares Voting LLC, have approximately 71.59% of the voting power of Ares Management, L.P. As a result, our common shareholders have limited ability to influence decisions regarding our businesses.
Tax Receivable Agreement
The holders of Ares Operating Group Units, subject to any applicable transfer restrictions and other provisions, may on a quarterly basis (subject to the terms of the exchange agreement), exchange their Ares Operating Group Units for our common shares on a one‑for‑one basis or, at our option, for cash. A holder of Ares Operating Group Units must exchange one Ares Operating Group Unit in each of the Ares Operating Group entities to effect an exchange for a common share of Ares Management, L.P. The relevant Ares Operating Group entities (and any other entities as may be determined by our general partner) has made or will make an election under Section 754 of the Code for each taxable year in which an exchange of Ares Operating Group Units for common shares occurs, which is expected to result in increases to the tax basis of its assets at the time of an exchange of Ares Operating Group Units. These exchanges are expected to result in increases in the tax basis of the tangible and intangible assets of the relevant Ares Operating Group entity that may reduce the amount of tax that we would otherwise be required to pay in the future. These increases in tax basis may also decrease gains (or increase losses) on future dispositions of certain capital assets to the extent tax basis is allocated to those capital assets. The IRS may challenge all or part of the tax basis increase and increased deductions, and a court could sustain such a challenge.
We entered into a tax receivable agreement with the TRA Recipients that provides for the payment by us to the TRA Recipients of 85% of the amount of cash tax savings, if any, in U.S. federal, state, local and foreign income tax that we actually realize (or is deemed to realize in the case of an early termination payment by us or a change in control, as discussed below) as a result of increases in tax basis and certain other tax benefits related to our entering into the tax receivable agreement. The reduction in the statutory corporate tax rate from 35% to 21% would generally reduce the amount of cash tax savings and thus reduce the amount of the payments to the TRA Recipients. On the other hand, due to the Tax Election, a greater percentage of our income will be subject to corporate taxation and thus generally increase the amount payable under the tax receivable agreement. This payment obligation is our obligation and not the obligation of the Ares Operating Group. We will benefit from the remaining 15% of cash tax savings, if any, in income tax we realize. For purposes of the tax receivable agreement, the cash tax savings in income tax will be computed by comparing our actual income tax liability (calculated with certain assumptions) to the amount of such taxes that we would have been required to pay had there been no increase to the tax basis of our assets as a result of the exchanges and had we not entered into the tax receivable agreement. A limited partner of an Ares Operating Group entity may elect to exchange Ares Operating Group Units in a tax‑free transaction where the limited partner is making a charitable contribution or otherwise with our consent. In such a case, the exchange will not result in an increase in the tax basis of the assets of the relevant Ares Operating Group entity and no payments will be made under the tax receivable agreement. 
The term of the tax receivable agreement commenced on May 1, 2014 and will continue until all such tax benefits have been utilized or expired, unless we exercise our right to terminate the tax receivable agreement for an amount based on the agreed payments remaining to be made under the agreement (as described in more detail below) or we breach any of its material obligations under the tax receivable agreement in which case all obligations will generally be accelerated and due as if we had exercised its

173


right to terminate the tax receivable agreement. Estimating the amount of payments that may be made under the tax receivable agreement is by its nature imprecise, as the calculation depends on a variety of factors. The actual increase in tax basis, as well as the amount and timing of any payments under the tax receivable agreement, will vary depending upon a number of factors, including:
the timing of exchanges—for instance, the increase in any tax deductions will vary depending on the fair value, which may fluctuate over time, of the depreciable or amortizable assets of the relevant Ares Operating Group entity at the time of each exchange;
the price of our common shares at the time of the exchange—the increase in any tax deductions, as well as the tax basis increase in other assets, of the Ares Operating Group, is proportional to the price of our common shares at the time of the exchange;
the extent to which such exchanges are taxable—if an exchange is not taxable for any reason, increased deductions will not be available; and
the amount and timing of our income—we will be required to pay 85% of the cash tax savings as and when realized, if any.
If we do not have taxable income, we are not required (absent a change of control or other circumstances requiring an early termination payment) to make payments under the tax receivable agreement for that taxable year because no cash tax savings will have been actually realized. However, any cash tax savings that do not result in realized benefits in a given tax year will likely generate tax attributes that may be utilized to generate benefits in previous or future tax years. The utilization of such tax attributes will result in payments under the tax receivables agreement.
Future payments under the tax receivable agreement in respect of subsequent exchanges are expected to be substantial. It is possible that future transactions or events could increase or decrease the actual cash tax savings realized and the corresponding tax receivable agreement payments. There may be a material negative effect on our liquidity if, as a result of timing discrepancies or otherwise, the payments under the tax receivable agreement exceed the actual cash tax savings we realize in respect of the tax attributes subject to the tax receivable agreement and/or distributions to us by the Ares Operating Group are not sufficient to permit us to make payments under the tax receivable agreement after it has paid taxes. The payments under the tax receivable agreement are not conditioned upon the TRA Recipients’ continued ownership of us or the Ares Operating Group.
In addition, the tax receivable agreement provides that upon a change of control, our obligations under the tax receivables agreement with respect to exchanged or acquired Ares Operating Group Units (whether exchanged or acquired before or after such change of control) would be accelerated based on certain assumptions, including that we would have sufficient taxable income to fully utilize the deductions arising from the increased tax deductions and tax basis and other benefits related to entering into the tax receivable agreement.
Furthermore, we may elect to terminate the tax receivable agreement early by making an immediate payment equal to the present value of the anticipated future cash tax savings. In determining such anticipated future cash tax savings, the tax receivable agreement includes several assumptions, including (1) that any Ares Operating Group Units that have not been exchanged are deemed exchanged for the market value of the common shares at the time of termination, (2) we will have sufficient taxable income in each future taxable year to fully realize all potential tax savings, (3) the tax rates for future years will be those specified in the law as in effect at the time of termination and (4) certain non‑amortizable assets are deemed disposed of within specified time periods. In addition, the present value of such anticipated future cash tax savings are discounted at a rate equal to the lesser of (i) 6.5% and (ii) LIBOR plus 100 basis points.
As a result of the change in control provisions and the early termination right, we could be required to make payments under the tax receivable agreement that are greater than or less than the specified percentage of the actual cash tax savings that we realize in respect of the tax attributes subject to the tax receivable agreement. In these situations, our obligations under the tax receivable agreement could have a substantial negative impact on our liquidity.
Decisions made by the Holdco Members in the course of running our businesses may influence the timing and amount of payments that are received by the TRA Recipients (including, among others, the Holdco Members and other executive officers) under the tax receivable agreement. For example, the earlier disposition of assets following an exchange or acquisition transaction will generally accelerate payments under the tax receivable agreement and increase the present value of such payments, and the disposition of assets before an exchange or acquisition transaction will increase the tax liability of an exchanging holder without giving rise to any rights to payments under the tax receivable agreement. As an additional example, if future holders of Ares

174


Operating Group Units do not become TRA Recipients, upon an exchange of Ares Operating Group Units by such future holders, current TRA Recipients (including, among others, the Holdco Members and other executive officers) will be entitled to a portion of the payments payable under the tax receivable agreement with respect to such exchanges.
Payments under the tax receivable agreement will be based on the tax reporting positions that we will determine. Although we are not aware of any issue that would cause the IRS to challenge a tax basis increase, we will not be reimbursed for any payments previously made under the tax receivable agreement with respect to a tax basis increase that is successfully challenged. As a result, in certain circumstances, payments could be made under the tax receivable agreement in excess of our cash tax savings.
Investor Rights Agreement
In connection with the initial public offering, we entered into an Investor Rights Agreement that grants Ares Owners Holdings L.P. and the Strategic Investors the right, under certain circumstances and subject to certain restrictions, to require us to register under the Securities Act common shares delivered in exchange for Ares Operating Group Units or common shares of Ares Management, L.P. otherwise held by them. In addition, we may be required to make available shelf registration statements permitting sales of common shares into the market from time to time over an extended period. Lastly, the parties to the Investor Rights Agreement have the ability to exercise certain piggyback registration rights in respect of common shares held by them in connection with registered offerings requested by other registration rights holders or initiated by us. Under the Investor Rights Agreement, the Strategic Investors have the right to observe the board meetings of our general partner, subject to an ownership threshold.
Ares Operating Group Governing Agreements
Ares Management, L.P. is a holding company and, indirectly through direct subsidiaries, controls and holds equity interests in the Ares Operating Group entities. Ares Management, L.P., either directly or through direct subsidiaries, is the general partner of each of the Ares Operating Group entities. Accordingly, Ares Management, L.P. operates and controls all of the business and affairs of the Ares Operating Group and, through the Ares Operating Group entities and their operating entity subsidiaries, conducts our businesses. Directly or through direct subsidiaries, Ares Management, L.P. has unilateral control over all of the affairs and decision making of the Ares Operating Group. Furthermore, the subsidiaries of Ares Management, L.P. cannot admit substitute general partners to the Ares Operating Group entities without the approval of Ares Management, L.P. or the relevant direct subsidiary.
Pursuant to the governing agreements of the Ares Operating Group entities, the general partner of each of the Ares Operating Group entities has the right to determine when distributions related to the common shares will be made to the partners of the Ares Operating Group entities and the amount of any such distributions. If a distribution to the common shareholders is authorized, such distribution is made to the partners of the Ares Operating Group entities pro rata in accordance with the percentages of their respective partnership units.
Each of the Ares Operating Group entities has an identical number of partnership units outstanding. As of February 15, 2018, there were 212,835,221 Ares Operating Group Units outstanding. The holders of partnership units in the Ares Operating Group entities, including Ares Management, L.P. or its direct subsidiaries, may incur U.S. federal, state and local income taxes on their proportionate share of any net taxable income of the Ares Operating Group. Net profits and net losses of the Ares Operating Group entities are allocated to their partners (including Ares Management, L.P. or its direct subsidiaries), generally pro rata in accordance with the percentages of their respective partnership units. The agreements of the Ares Operating Group entities provide for cash distributions, which we refer to as “tax distributions,” to the partners of such entities if the general partners of the Ares Operating Group entities determine that the taxable income of the relevant Ares Operating Group entity gives rise to taxable income for its partners. Generally, these tax distributions are computed based on our estimate of the net taxable income of the relevant entity multiplied by an assumed tax rate equal to the highest effective marginal combined U.S. federal, state and local income tax rate prescribed for an individual or corporate resident in Los Angeles, California or New York, New York, whichever is higher (taking into account the non‑deductibility of certain expenses and the character of our income). The Ares Operating Group makes tax distributions only to the extent distributions from such entities for the relevant year are otherwise insufficient to cover such tax liabilities.
Subject to any applicable transfer restrictions and other provisions, these partnership units may be exchanged for our common shares as described under “—Exchange Agreement” below.
Exchange Agreement

175


In connection with the initial public offering, we entered into an exchange agreement (which was amended and restated on April 3, 2017) with the holders of Ares Operating Group Units providing that such holders, subject to any applicable transfer restrictions, may up to four times each year (subject to the terms of the exchange agreement) exchange their Ares Operating Group Units for our common shares on a one‑for‑one basis, subject to customary conversion rate adjustments for splits, unit distributions and reclassifications, or, at our option, for cash. A holder of Ares Operating Group Units must exchange one Ares Operating Group Unit in each of the three Ares Operating Group entities to effect an exchange for a common share of Ares Management, L.P. Ares Management, L.P. holds, directly or through its subsidiaries, a number of Ares Operating Group Units equal to the number of common shares that Ares Management, L.P. has issued. As a holder exchanges its Ares Operating Group Units, Ares Management, L.P.’s direct or indirect interest in the Ares Operating Group will be correspondingly increased.
Firm Use of Our Co‑Founders’ Private Aircraft
In the normal course of business, our personnel have made use of aircraft owned by Mr. Ressler and by Messrs. Kaplan and Rosenthal together. Messrs. Ressler, Kaplan and Rosenthal paid for their purchases of the aircraft and bear all operating, personnel and maintenance costs associated with their operation for personal use. Payment by us or certain of our affiliates for the business use of these aircraft by Messrs. Ressler, Kaplan and Rosenthal and other of our personnel is generally made at market rates, which totaled $234,780 during 2017 for Mr. Ressler, and $238,954 for each of Messrs. Kaplan and Rosenthal during 2017 with respect to their shared aircraft.
Co‑Investments and Other Investment Transactions
Our senior professionals have the opportunity to invest their own capital alongside certain of our funds’ limited partners in a particular fund. Co‑investments are investments in a fund on the same terms and conditions as fund investors, except that generally these co‑investments are not subject to management fees or carried interest. These investment opportunities are available to our senior professionals and for other professionals associated with the activities of such fund whom we have determined to have a status that reasonably permits us to offer them these types of investments in compliance with applicable laws. See “Item 1. Business—Capital Invested In and Through Our Funds.”
During the year ended December 31, 2017, the following executive officers and directors (and their family members and estate planning vehicles) invested their own capital in and alongside our funds: Mr. Arougheti invested an aggregate of $2,394,224; Mr. Kaplan invested an aggregate of $6,910,670; Mr. Kissick invested an aggregate of $6,956,742; Mr. Ressler invested an aggregate of $11,280,323; Mr. Rosenthal invested an aggregate of $6,910,669; Mr. McFerran invested an aggregate of $154,763; and Mr. Weiner invested an aggregate of $619,653. During the year ended December 31, 2017, the following executive officers and directors (and their family members and estate planning vehicles) received distributions from our funds as a result of their invested capital: Mr. Arougheti received $2,969,296; Mr. Kaplan received $5,297,263; Mr. Kissick received $9,750,740; Mr. Ressler received $17,745,905; Mr. Rosenthal received $5,292,438; and Mr. Weiner received $1,209,407.
Securities of Publicly Traded Vehicles
From time to time, our managed funds, senior professionals and directors may have the opportunity to purchase securities of our publicly traded vehicles in connection with certain offerings made by such entities. During the year ended December 31, 2017, none of the entities, executive officers and directors (and their family members and estate planning vehicles) purchased the securities in these offerings. From time to time our executive officers and directors may also purchase the securities of our publicly traded funds in market transactions.
Statement of Policy Regarding Transactions with Related Persons
The audit committee of the board of directors of our general partner is charged with reviewing for approval or ratification all transactions with “related persons” (as defined in paragraph (a) of Item 404 Regulation S‑K) that are brought to the audit committee’s attention.
Indemnification
Our partnership agreement provides that in most circumstances we will indemnify the following persons, to the fullest extent permitted by law, from and against all losses, claims, damages, liabilities, joint or several, expenses (including legal fees and expenses), judgments, fines, penalties, interest, settlements or other amounts on an after tax basis: our general partner, any departing general partner, any person who is or was a tax matters partner, member, manager, officer or director of our general partner or any departing general partner, any member, manager officer or director of our general partner or any departing general partner who is or was serving at the request of our general partner or any departing general partner as a director, officer, manager,

176


employee, trustee, fiduciary, partner, tax matters partner, member, representative, agent or advisor of another person, any person who controls our general partner or any departing general partner, any person who is named in our Form S‑1 filed with the SEC on April 22, 2014 as being or about to become a director or of our general partner and any person our general partner in its sole discretion designates as an “indemnitee” for purposes of our partnership agreement. We have agreed to provide this indemnification unless there has been a final and non‑appealable judgment entered by a court of competent jurisdiction determining that these persons acted in bad faith or with criminal intent. We have also agreed to provide this indemnification for criminal proceedings. Any indemnification under these provisions will only be out of our assets. The general partner is not personally liable for, and does not have any obligation to contribute or loan funds or assets to us to enable it to effectuate, indemnification. We purchased insurance against liabilities asserted against and expenses incurred by persons for our activities, regardless of whether we would have the power to indemnify the person against liabilities under our partnership agreement.
Item 14.  Principal Accountant Fees and Services
The following table sets forth the aggregate fees for professional service provided by our independent registered public accounting firm, Ernst & Young LLP, for the years ended December 31, 2017 and 2016:
 
For the Year Ended December 31,
 
2017
 
2016
 
The Company
 
Ares Funds
 
The Company
 
Ares Funds
 
(Dollars in thousands)
Audit fees(1)
$
3,319

 
$
7,841

 
$
3,363

 
$
6,739

Audit-related fees(2)
701

 
2,538

 

 
2,704

Tax fees(3)
101

 
324

 
70

 
221

All other fees(4)
18

 

 

 

Total
$
4,139

 
$
10,703

 
$
3,433

 
$
9,664

 
(1)
Audit fees consisted of fees for services related to the annual audit of our consolidated financial statements, reviews of our interim consolidated financial statements on Form 10-Q, SEC registration statements, accounting consultations and services that are normally provided in connection with statutory and regulatory filings and engagements.
(2)
Audit-related fees consisted of fees related to financial due diligence services in connection with internal controls readiness assessment, attestation services and agreed‑ upon procedures, as well as acquisitions of portfolio companies for investment by funds managed by the Company and the Ares Funds.
(3)
Tax fees consisted of fees related to tax compliance and tax advisory services.
(4)
All other fees consisted of advisory services related to regulatory matters.
In accordance with our audit committee charter, the audit committee is required to approve, in advance, all audit and non‑audit services to be provided by our independent registered public accounting firm, Ernst & Young LLP. All services reported in the Audit, Audit‑related, Tax and All other categories above were approved by the audit committee. Our audit committee charter is available on our website at www.aresmgmt.com under the “Investor Resources—Corporate Governance” section.

177


PART IV.
Item 15.  Exhibits, Financial Statement Schedules
(a)Documents Filed with Report:
Report of Independent Registered Public Accounting Firm 
Consolidated Statements of Financial Condition as of December 31, 2017 and 2016 
Consolidated Statements of Operations for the years ended December 31, 2017, 2016 and 2015 
Consolidated Statements of Comprehensive Income for the years ended December 31, 2017, 2016 and 2015 
Consolidated Statements of Changes in Equity for the years ended December 31, 2017, 2016 and 2015  
Consolidated Statements of Cash Flows for the years ended December 31, 2017, 2016 and 2015 
Notes to Consolidated Financial Statements 
(b)Exhibits.
The following is a list of all exhibits filed or furnished as part of this report.
Exhibit
No.
    
Description
 
Certificate of Limited Partnership of Ares Management, L.P. (incorporated by reference to Exhibit 3.1 to the Registrant’s Annual Report on Form 10-K for the year ended December 31, 2015 (File No. 001-36429, filed with the SEC on February 29, 2016).
 
Third Amended and Restated Limited Partnership Agreement of Ares Management, L.P., dated March 1, 2018.
 
Indenture dated as of October 8, 2014 among Ares Finance Co. LLC, Ares Management, L.P., Ares Holdings Inc., Ares Domestic Holdings Inc., Ares Real Estate Holdings LLC, Ares Holdings L.P., Ares Domestic Holdings L.P., Ares Investments L.P., Ares Real Estate Holdings L.P., Ares Management LLC, Ares Investments Holdings LLC and U.S. Bank National Association, as trustee (incorporated by reference to Exhibit 4.1 to the Registrant’s Current Report on Form 8‑K (File No. 001‑36429) filed with the SEC on October 8, 2014).
 
First Supplemental Indenture dated as of October 8, 2014 among Ares Finance Co. LLC, Ares Management, L.P., Ares Holdings Inc., Ares Domestic Holdings Inc., Ares Real Estate Holdings LLC, Ares Holdings L.P., Ares Domestic Holdings L.P., Ares Investments L.P., Ares Real Estate Holdings L.P., Ares Management LLC, Ares Investments Holdings LLC and U.S. Bank National Association, as trustee (incorporated by reference to Exhibit 4.2 to the Registrant’s Current Report on Form 8‑K (File No. 001‑36429) filed with the SEC on October 8, 2014).
 
First Amendment, dated as of August 7, 2015, to the First Supplemental Indenture, dated October 8, 2014, to the indenture, dated October 8, 2014, among Ares Finance Co. LLC, the guarantors party thereto and U.S. Bank National Association, as trustee (incorporated by reference to Exhibit 10.2 to the Registrant's Current Report on Form 8-K (File No. 001-36429) filed with the SEC on August 7, 2015).
 
Form of 4.000% Senior Note due 2024 (incorporated by reference to Exhibit 4.3 to the Registrant’s Current Report on Form 8‑K (File No. 001‑36429) filed with the SEC on October 8, 2014).
 
Amended Form of 7.00% Series A Preferred Share Certificate.
 
Amended and Restated Limited Partnership Agreement of Ares Holdings L.P., dated June 8, 2016 (incorporated by reference to Exhibit 10.1 to the Registrant’s Current Report on Form 8-K (File No. 001-36429) filed with the SEC on June 9, 2016).
 
Second Amended and Restated Limited Partnership Agreement of Ares Offshore Holdings L.P. dated June 8, 2016 (incorporated by reference to Exhibit 10.3 to the Registrant’s Current Report on Form 8-K (File No. 001-36429) filed with the SEC on June 9, 2016).
 
Amended and Restated Limited Partnership Agreement of Ares Investments L.P. dated June 8, 2016 (incorporated by reference to Exhibit 10.4 to the Registrant’s Current Report on Form 8-K (File No. 001-36429) filed with the SEC on June 9, 2016).
 
Form of Investor Rights Agreement (incorporated by reference to Exhibit 10.6 to the Registrant’s Registration Statement on Form S‑1/A (File No. 333‑194919) filed with the SEC on April 16, 2014).
 
2014 Equity Incentive Plan (incorporated by reference to Exhibit 10.2 to the Registrant’s Current Report on Form 8‑K (File No. 001‑36429) filed with the SEC on May 7, 2014). #

178


Exhibit
No.
    
Description
 
Second Amended and Restated Exchange Agreement, dated as of April 3, 2017 (incorporated by reference to Exhibit 10.1 to the Registrant’s Quarterly Report on Form 10-Q (File No. 001-36429) filed with the SEC on May 8, 2017).
 
Tax Receivable Agreement (incorporated by reference to Exhibit 10.1 to the Registrant’s Current Report on Form 8‑K (File No. 001‑36429) filed with the SEC on May 7, 2014).
 
Sixth Amended and Restated Credit Agreement, dated as of April 21, 2014, by and among Ares Holdings LLC, Ares Domestic Holdings L.P., Ares Investments LLC, Ares Real Estate Holdings L.P., the Guarantors party thereto, the Lenders party thereto and JPMorgan Chase Bank, N.A. (incorporated by reference to Exhibit 10.10 to the Registrant’s Registration Statement on Form S‑1/A (File No. 333‑194919) filed with the SEC on April 28, 2014).
 
Amendment No. 1, dated as of July 15, 2014, to the Sixth Amended and Restated Credit Agreement, dated as of April 21, 2014, by and among Ares Holdings LLC, Ares Domestic Holdings L.P., Ares Investments LLC, Ares Real Estate Holdings L.P., the Guarantors party thereto, the Lenders party thereto and JPMorgan Chase Bank, N.A. (incorporated by reference to Exhibit 10.1 to the Registrant’s Quarterly Report on Form 10‑Q (File No. 001‑36429) filed with the SEC on November 12, 2014).
 
Amendment No. 2, dated as of September 24, 2014, to the Sixth Amended and Restated Credit Agreement, dated as of April 21, 2014, by and among Ares Holdings LLC, Ares Domestic Holdings L.P., Ares Investments LLC, Ares Real Estate Holdings L.P., the Guarantors party thereto, the Lenders party thereto and JPMorgan Chase Bank, N.A. (incorporated by reference to Exhibit 10.2 to the Registrant’s Quarterly Report on Form 10‑Q (File No. 001‑36429) filed with the SEC on November 12, 2014).
 
Amendment No. 3, dated as of July 23, 2015, to the Sixth Amended and Restated Credit Agreement, dated as of April 21, 2014, by and among Ares Holdings LLC, Ares Domestic Holdings L.P., Ares Investments LLC, Ares Real Estate Holdings L.P., the Guarantors party thereto, the Lenders party thereto and JPMorgan Chase Bank, N.A. (incorporated by reference to Exhibit 10.1 to the Registrant’s Current Report on Form 8‑K (File No. 001‑36429) filed with the SEC on July 28, 2015).
 
Amendment No. 4, dated as of August 5, 2015, to the Sixth Amended and Restated Credit Agreement, dated as of April 21, 2014, by and among Ares Holdings LLC, Ares Domestic Holdings L.P., Ares Investments LLC, Ares Real Estate Holdings L.P., the Guarantors party thereto, the Lenders party thereto and JPMorgan Chase Bank, N.A. (incorporated by reference to Exhibit 10.1 to the Registrant’s Current Report on Form 8‑K (File No. 001‑36429) filed with the SEC on August 7, 2015).
 
Amendment No. 5, dated as of December 16, 2015, to the Sixth Amended and Restated Credit Agreement, dated as of April 21, 2014, by and among Ares Holdings LLC, Ares Domestic Holdings L.P., Ares Investments LLC, Ares Real Estate Holdings L.P., the Guarantors party thereto, the Lenders party thereto and JPMorgan Chase Bank, N.A. (incorporated by reference to Exhibit 10.1 to the Registrant’s Current Report on Form 8‑K (File No. 001‑36429) filed with the SEC on December 21, 2015).
 
Amendment No. 6, dated as of May 23, 2016, to the Sixth Amended and Restated Credit Agreement, dated as of April 21, 2014, by and among Ares Holdings LLC, Ares Domestic Holdings L.P., Ares Investments LLC, Ares Real Estate Holdings L.P., the Guarantors party thereto, the Lenders party thereto and JPMorgan Chase Bank, N.A. (incorporated by reference to Exhibit 10.1 to the Registrant’s Current Report on Form 8-K (File No. 001-36429) filed with the SEC on May 26, 2016).
 
Amendment No. 7, dated as of February 24, 2017, to the Sixth Amended and Restated Credit Agreement, dated as of April 21, 2014, by and among Ares Holdings L.P., Ares Investments L.P., the Guarantors party thereto, the Lenders party thereto and JPMorgan Chase Bank, N.A. (incorporated by reference to Exhibit 10.15 to the Registrant’s Annual Report on Form 10-K for the year ended December 31, 2016 (File No. 001-36429, filed with the SEC on February 27, 2017).

 
Restated Investment Advisory and Management Agreement between Ares Capital Corporation and Ares Capital Management LLC, dated as of June 6, 2011 (incorporated by reference to Exhibit 10.11 to the Registrant’s Registration Statement on Form S‑1/A (File No. 333‑194919) filed with the SEC on April 16, 2014).
 
Form of Indemnification Agreement (incorporated by reference to Exhibit 10.12 to the Registrant’s Registration Statement on Form S‑1/A (File No. 333‑194919) filed with the SEC on April 22, 2014). #
 
Form of Restricted Unit Agreement under the 2014 Equity Incentive Plan (incorporated by reference to Exhibit 10.18 to the Registrant’s Annual Report on Form 10-K for the year ended December 31, 2016 (File No. 001-36429, filed with the SEC on February 27, 2017). #
.
 
Form of Option Agreement under the 2014 Equity Incentive Plan (incorporated by reference to Exhibit 10.4 to the Registrant’s Current Report on Form 8‑K (File No. 001‑36429) filed with the SEC on May 7, 2014). #
 
Form of Phantom Unit Agreement under the 2014 Equity Incentive Plan (incorporated by reference to Exhibit 10.5 to the Registrant’s Current Report on Form 8‑K (File No. 001‑36429) filed with the SEC on May 7, 2014). #
 
Form of ARCC Incentive Fee Award (incorporated by reference to Exhibit 10.16 to the Registrant’s Registration Statement on Form S‑1/A (File No. 333‑194919) filed with the SEC on April 11, 2014).

179


Exhibit
No.
    
Description
 
Form of Amended and Restated Limited Partnership Agreement of Carry Vehicles (incorporated by reference to Exhibit 10.28 to the Registrant’s Annual Report on Form 10-K for the year ended December 31, 2015 (File No. 001-36429, filed with the SEC on February 29, 2016).
 
Form of Supplemental Award Agreement for Carried Interest (incorporated by reference to Exhibit 10.29 to the Registrant’s Annual Report on Form 10-K for the year ended December 31, 2015 (File No. 001-36429, filed with the SEC on February 29, 2016).
 
Form of Annual Incentive Fee Award Letter (incorporated by reference to Exhibit 10.24 to the Registrant’s Annual Report on Form 10-K for the year ended December 31, 2016 (File No. 001-36429, filed with the SEC on February 27, 2017).

 
Form of Deferred Restricted Unit Agreement (incorporated by reference to Exhibit 10.25 to the Registrant’s Annual Report on Form 10-K for the year ended December 31, 2016 (File No. 001-36429, filed with the SEC on February 27, 2017).
 
Offer Letter for Michael R. McFerran, dated March 10, 2015 (incorporated by reference to Exhibit 10.26 to the Registrant’s Annual Report on Form 10-K (File No. 001-36429) filed with the SEC on March 20, 2015).
 
Transaction Support and Fee Waiver Agreement, dated May 23, 2016, between Ares Capital Corporation and Ares Capital Management LLC (incorporated by reference to Exhibit 10.2 to the Registrant’s Current Report on Form 8-K (File No. 001-36429) filed with the SEC on May 26, 2016).
 
Subsidiaries of Ares Management, L.P.
 
Consent of Ernst and Young LLP.
 
Certification of the Chief Executive Officer pursuant to Rule 13a‑14(a).
 
Certification of the Chief Financial Officer pursuant to Rule 13a‑14(a).
 
Certification of the Chief Executive Officer and Chief Financial Officer pursuant to 18 U.S.C. Section 1350.
 
Second Amended and Restated Agreement of Limited Liability Company of the General Partner of the Registrant (incorporated by reference to Exhibit 99.1 to the Registrant’s Current Report on Form 8-K (File No. 001-36429) filed with the SEC on June 9, 2016).
101.INS*
 
XBRL Instance Document.
101.SCH*
 
XBRL Taxonomy Extension Schema Document.
101.CAL*
 
XBRL Taxonomy Extension Calculation Linkbase Document.
101.DEF*
 
XBRL Taxonomy Extension Definition Linkbase Document.
101.LAB*
 
XBRL Taxonomy Extension Label Linkbase Document.
101.PRE*
 
XBRL Taxonomy Extension Presentation Linkbase Document.
 
*   Filed herewith.
# Denotes a management contract or compensation plan or arrangement.


180


Item 16. Summary of 10-K

None.

181


SIGNATURES
Pursuant to the requirements of Section 13 or 15(d) of the Securities Exchange Act of 1934, the registrant has duly caused this report to be signed on its behalf by the undersigned, thereunto duly authorized.
 
ARES MANAGEMENT, L.P.
 
 
 
 
 
 
 
By:
Ares Management GP LLC, its general partner
Dated: March 1, 2018
By:
/s/ Michael J Arougheti
 
 
Michael J Arougheti
 
 
Co‑Founder, Chief Executive Officer & President
Pursuant to the requirements of the Securities Exchange Act of 1934, this report has been signed below by the following persons on behalf of the registrant and in the capacities and on the dates indicated.
By:
/s/ Antony P. Ressler
    
 
 
Name:
Antony P. Ressler
 
Dated: March 1, 2018
 
Title:
Executive Chairman & Co‑Founder 
 
 
 
 
 
 
By:
/s/ Michael J Arougheti
 
 
 
Name:
Michael J Arougheti
 
Dated: March 1, 2018
 
Title:
Director, Co‑Founder, Chief Executive Officer & President (Principal Executive Officer)
 
 
 
 
 
 
By:
/s/ Michael R. McFerran
 
 
 
Name:
Michael R. McFerran
 
Dated: March 1, 2018
 
Title:
Chief Financial Officer & Chief Operating Officer (Principal Financial and Accounting Officer) 
 
 
 
 
 
 
By:
/s/ David B. Kaplan
 
 
 
Name:
David B. Kaplan
 
Dated: March 1, 2018
 
Title:
Director, Co‑Founder & Partner
 
 
 
 
 
 
By:
/s/ John H. Kissick
 
 
 
Name:
John H. Kissick
 
Dated: March 1, 2018
 
Title:
Director, Co‑Founder & Partner
 
 
 
 
 
 
By:
/s/ Bennett Rosenthal
 
 
 
Name:
Bennett Rosenthal
 
Dated: March 1, 2018
 
Title:
Director, Co‑Founder & Partner
 
 
 
 
 
 
By:
/s/ Paul G. Joubert
 
 
 
Name:
Paul G. Joubert
 
Dated: March 1, 2018
 
Title:
Director
 
 
 
 
 
 
By:
/s/ Michael Lynton
 
 
 
Name:
Michael Lynton
 
Dated: March 1, 2018
 
Title:
Director
 
 
 
 
 
 
By:
/s/ Judy D. Olian
 
 
 
Name:
Dr. Judy D. Olian
 
Dated: March 1, 2018
 
Title:
Director
 
 


182


INDEX TO CONSOLIDATED FINANCIAL STATEMENTS
Report of Independent Registered Public Accounting Firm 
    
F-2 
Consolidated Statements of Financial Condition as of December 31, 2017 and 2016 
 
F-3
Consolidated Statements of Operations for the years ended December 31, 2017, 2016 and 2015 
 
F-4
Consolidated Statements of Comprehensive Income for the years ended December 31, 2017, 2016 and 2015 
 
F-5
Consolidated Statements of Changes in Equity for the years ended December 31, 2017, 2016 and 2015  
 
F-6
Consolidated Statements of Cash Flows for the years ended December 31, 2017, 2016 and 2015 
 
F-7
Notes to Consolidated Financial Statements 
 
F-8


F-1


Report of Independent Registered Public Accounting Firm
 
To the Board of Directors and Unitholders of Ares Management, L.P.
 
Opinion on the Financial Statements

We have audited the accompanying consolidated statements of financial condition of Ares Management, L.P. (the “Company”) as of December 31, 2017 and 2016, the related consolidated statements of operations, comprehensive income, changes in equity and cash flows for each of the three years in the period ended December 31, 2017, and the related notes (collectively referred to as the “consolidated financial statements”). In our opinion, the consolidated financial statements present fairly, in all material respects, the financial position of the Company at December 31, 2017 and 2016, and the results of its operations and its cash flows for each of the three years in the period ended December 31, 2017, in conformity with U.S. generally accepted accounting principles.

We also have audited, in accordance with the standards of the Public Company Accounting Oversight Board (United States) (“PCAOB”), the Company's internal control over financial reporting as of December 31, 2017, based on criteria established in Internal Control-Integrated Framework issued by the Committee of Sponsoring Organizations of the Treadway Commission (2013 framework) and our report dated March 1, 2018 expressed an unqualified opinion thereon.

Basis for Opinion

These financial statements are the responsibility of the Company's management. Our responsibility is to express an opinion on the Company’s financial statements based on our audits. We are a public accounting firm registered with the PCAOB and are required to be independent with respect to the Company in accordance with the U.S. federal securities laws and the applicable rules and regulations of the Securities and Exchange Commission and the PCAOB.

We conducted our audits in accordance with the standards of the PCAOB. Those standards require that we plan and perform the audit to obtain reasonable assurance about whether the financial statements are free of material misstatement, whether due to error or fraud. Our audits included performing procedures to assess the risks of material misstatement of the financial statements, whether due to error or fraud, and performing procedures that respond to those risks. Such procedures included examining, on a test basis, evidence regarding the amounts and disclosures in the financial statements. Our audits also included evaluating the accounting principles used and significant estimates made by management, as well as evaluating the overall presentation of the financial statements. We believe that our audits provide a reasonable basis for our opinion.

 
/s/ Ernst & Young LLP

We have served as the Company’s auditor since 2011.

 
Los Angeles, California
March 1, 2018



F-2


Ares Management, L.P. 
Consolidated Statements of Financial Condition 
(Amounts in Thousands, Except Unit Data)
 
As of December 31,
 
2017
 
2016
Assets
 

 
 

Cash and cash equivalents
$
118,929

 
$
342,861

Investments
647,335

 
468,471

Performance fees receivable
1,099,847

 
759,099

Due from affiliates
165,750

 
162,936

Deferred tax asset, net
8,326

 
6,731

Other assets
107,730

 
65,565

Intangible assets, net
40,465

 
58,315

Goodwill
143,895

 
143,724

Assets of Consolidated Funds:
 
 
 
Cash and cash equivalents
556,500

 
455,280

Investments, at fair value
5,582,842

 
3,330,203

Due from affiliates
15,884

 
3,592

Dividends and interest receivable
12,568

 
8,479

Receivable for securities sold
61,462

 
21,955

Other assets
1,989

 
2,501

Total assets
$
8,563,522

 
$
5,829,712

Liabilities
 
 
 
Accounts payable, accrued expenses and other liabilities
$
81,955

 
$
83,336

Accrued compensation
27,978

 
131,736

Due to affiliates
14,642

 
17,564

Performance fee compensation payable
846,626

 
598,050

Debt obligations
616,176

 
305,784

Liabilities of Consolidated Funds:
 
 
 
Accounts payable, accrued expenses and other liabilities
64,316

 
21,056

Payable for securities purchased
350,145

 
208,742

CLO loan obligations, at fair value
4,963,194

 
3,031,112

Fund borrowings
138,198

 
55,070

Total liabilities
7,103,230

 
4,452,450

Commitments and contingencies

 

Preferred equity (12,400,000 units issued and outstanding at December 31, 2017 and 2016)
298,761

 
298,761

Non-controlling interest in Consolidated Funds
528,488

 
338,035

Non-controlling interest in Ares Operating Group entities
358,186

 
447,615

Controlling interest in Ares Management, L.P.:
 

 
 

Partners' Capital (82,280,033 units and 80,814,732 units, issued and outstanding at December 31, 2017 and 2016, respectively)
279,065

 
301,790

Accumulated other comprehensive (benefit) loss, net of tax
(4,208
)
 
(8,939
)
Total controlling interest in Ares Management, L.P.
274,857

 
292,851

Total equity
1,460,292

 
1,377,262

Total liabilities, non-controlling interests and equity
$
8,563,522

 
$
5,829,712

See accompanying notes to consolidated financial statements.

F-3


Ares Management, L.P. 
Consolidated Statements of Operations  
(Amounts in Thousands, Except Unit Data)
 
 
For the Years Ended December 31,
 
2017
 
2016
 
2015
 
 
 
 
 
 
Revenues
 
 
 
 
 
Management fees (includes ARCC Part I Fees of $105,467, $121,181 and $121,491 for the years ended December 31, 2017, 2016 and 2015, respectively)
$
722,419

 
$
642,068

 
$
634,399

Performance fees
636,674

 
517,852

 
150,615

Administrative, transaction and other fees
56,406

 
39,285

 
29,428

Total revenues
1,415,499

 
1,199,205

 
814,442

Expenses
 
 
 
 
 
Compensation and benefits
514,109

 
447,725

 
414,454

Performance fee compensation
479,722

 
387,846

 
111,683

General, administrative and other expenses
196,730

 
159,776

 
224,798

Transaction support expense
275,177

 

 

Expenses of Consolidated Funds
39,020

 
21,073

 
18,105

Total expenses
1,504,758

 
1,016,420

 
769,040

Other income (expense)
 
 
 
 
 
Net realized and unrealized gain on investments
67,034

 
28,251

 
17,009

Interest and dividend income
12,715

 
23,781

 
14,045

Interest expense
(21,219
)
 
(17,981
)
 
(18,949
)
Debt extinguishment expense

 

 
(11,641
)
Other income, net
19,470

 
35,650

 
21,680

Net realized and unrealized gain (loss) on investments of Consolidated Funds
100,124

 
(2,057
)
 
(24,616
)
Interest and other income of Consolidated Funds
187,721

 
138,943

 
117,373

Interest expense of Consolidated Funds
(126,727
)
 
(91,452
)
 
(78,819
)
Total other income
239,118

 
115,135

 
36,082

Income before taxes
149,859


297,920


81,484

Income tax (benefit) expense
(23,052
)
 
11,019

 
19,064

Net income
172,911

 
286,901

 
62,420

Less: Net income (loss) attributable to non-controlling interests in Consolidated Funds
60,818

 
3,386

 
(5,686
)
Less: Net income attributable to redeemable interests in Ares Operating Group entities

 
456

 
338

Less: Net income attributable to non-controlling interests in Ares Operating Group entities
35,915

 
171,251

 
48,390

Net income attributable to Ares Management, L.P.
76,178


111,808


19,378

Less: Preferred equity distributions paid
21,700

 
12,176

 

Net income attributable to Ares Management, L.P. common unitholders
$
54,478


$
99,632


$
19,378

Net income attributable to Ares Management, L.P. per common unit:
 

 
 

 
 

Basic
$
0.62

 
$
1.22

 
$
0.23

Diluted
$
0.62

 
$
1.20

 
$
0.23

Weighted-average common units:
 

 
 

 
 

Basic
81,838,007

 
80,749,671

 
80,673,360

Diluted
81,838,007

 
82,937,030

 
80,673,360

Distribution declared and paid per common unit
$
1.13

 
$
0.83

 
$
0.88



Substantially all revenue is earned from affiliated funds of the Company. See accompanying notes to consolidated financial statements.  

F-4


Ares Management, L.P. 
Consolidated Statements of Comprehensive Income  
(Amounts in Thousands)
 
 
For the Years Ended December 31,
 
2017
 
2016
 
2015
Net income
$
172,911

 
$
286,901

 
$
62,420

Other comprehensive income:
 
 
 
 
 
Foreign currency translation adjustments, net of tax
13,927

 
(15,754
)
 
(8,638
)
Total comprehensive income
186,838

 
271,147

 
53,782

Less: Comprehensive income (loss) attributable to non-controlling interests in Consolidated Funds
62,165

 
3,336

 
(5,834
)
Less: Comprehensive income attributable to redeemable interests in Ares Operating Group entities

 
409

 
302

Less: Comprehensive income attributable to non-controlling interests in Ares Operating Group entities
43,764

 
159,914

 
43,169

Comprehensive income attributable to Ares Management, L.P.
$
80,909


$
107,488


$
16,145

 
See accompanying notes to consolidated financial statements.


F-5


Ares Management, L.P.
Consolidated Statements of Changes in Equity 
(Amounts in Thousands)
 
 
 
 
 
 
 
 
 
 
 
 
 
 
 
 
Preferred Equity
 
Partners'
Capital
 
Accumulated
Other
Comprehensive
Income (Loss)
 
 
Non-controlling
interest in Ares
Operating
Group Entities
 
Equity Appropriated for Consolidated Funds
 
Non-Controlling
Interest in
Consolidated
Funds
 
Total 
Equity
Balance at December 31, 2014
$

 
$
285,025

 
$
(1,386
)
 
 
$
463,493

 
$
(37,926
)
 
$
4,988,729

 
$
5,697,935

Cumulative effect of accounting change due to the adoption of ASU 2015-02

 

 

 
 

 
25,352

 
(4,651,189
)
 
(4,625,837
)
Relinquished with deconsolidation of funds

 

 

 
 

 

 
1,652

 
1,652

Changes in ownership interests

 
7,280

 

 
 
(7,362
)
 

 

 
(82
)
Deferred tax liabilities arising from allocation of contributions and Partners' capital

 
(735
)
 

 
 
(97
)
 

 

 
(832
)
Contributions

 

 

 
 
85

 

 
88,567

 
88,652

Issuance of AOG Units in connection with acquisitions

 

 

 
 
25,468

 

 

 
25,468

Distributions

 
(70,999
)
 

 
 
(145,763
)
 

 
(85,746
)
 
(302,508
)
Net income (loss)

 
19,378

 

 
 
48,390

 
16,089

 
(21,775
)
 
62,082

Currency translation adjustment

 

 
(3,233
)
 
 
(5,221
)
 
(148
)
 

 
(8,602
)
Equity compensation

 
11,588

 

 
 
18,890

 

 

 
30,478

Balance at December 31, 2015

 
251,537

 
(4,619
)
 
 
397,883

 
3,367

 
320,238

 
968,406

Cumulative effect of accounting change due to the adoption of ASU 2014-13

 

 

 
 

 
(3,367
)
 

 
(3,367
)
Issuance of preferred equity
298,761

 

 

 
 

 

 

 
298,761

Changes in ownership interests

 
1,446

 

 
 
(2,327
)
 

 

 
(881
)
Reallocation of equity due to redemption of ownership interest

 
1,276

 

 
 
2,061

 

 

 
3,337

Deferred tax assets effects arising from allocation of Partners' capital

 
724

 

 
 
3

 

 

 
727

Contributions

 

 

 
 

 

 
132,932

 
132,932

Distributions
(12,176
)
 
(67,041
)
 

 
 
(132,961
)
 

 
(118,471
)
 
(330,649
)
Net income
12,176

 
99,632

 

 
 
171,251

 

 
3,386

 
286,445

Currency translation adjustment

 

 
(4,320
)
 
 
(11,337
)
 

 
(50
)
 
(15,707
)
Equity compensation

 
14,216

 

 
 
23,042

 

 

 
37,258

Balance at December 31, 2016
298,761

 
301,790


(8,939
)


447,615




338,035


1,377,262

Changes in ownership interests

 
(5,370
)
 

 
 
(10,286
)
 

 

 
(15,656
)
Deferred tax liabilities effects arising from allocation of Partners' capital
 
 
(6,609
)
 
 
 
 
89

 
 
 
 
 
(6,520
)
Contributions

 
1,036

 

 
 
4,213

 

 
190,154

 
195,403

Distributions
(21,700
)
 
(92,587
)
 

 
 
(169,069
)
 

 
(61,866
)
 
(345,222
)
Net income
21,700

 
54,478

 

 
 
35,915

 

 
60,818

 
172,911

Currency translation adjustment

 

 
4,731

 
 
7,849

 

 
1,347

 
13,927

Equity compensation

 
26,327

 

 
 
41,860

 

 

 
68,187

Balance at December 31, 2017
$
298,761

 
$
279,065

 
$
(4,208
)
 
 
$
358,186

 
$

 
$
528,488

 
$
1,460,292


See accompanying notes to consolidated financial statements.

F-6


Ares Management, L.P.
Consolidated Statements of Cash Flows 
(Amounts in Thousands) 
 
For the Years Ended December 31,
 
2017
 
2016
 
2015
 
 
 
 
 
 
Cash flows from operating activities:
 
 
 
 
 
Net income
$
172,911

 
$
286,901

 
$
62,420

Adjustments to reconcile net income to net cash provided by (used in) operating activities:
 

 
 

 
 
Equity compensation expense
69,711

 
39,065

 
32,244

Depreciation and amortization
32,809

 
37,455

 
55,275

Debt extinguishment expenses

 

 
11,641

Net realized and unrealized gain on investments
(67,034
)
 
(28,251
)
 
(17,009
)
Contingent consideration
(20,156
)
 
(17,674
)
 
(21,064
)
Other non-cash amounts
(1,731
)
 

 
10

Investments purchased
(257,295
)
 
(120,413
)
 
(150,231
)
Proceeds from sale of investments
154,278

 
145,439

 
59,979

Allocable to non-controlling interests in Consolidated Funds:
 

 
 

 
 
Receipt of non-cash interest income and dividends from investments
(453
)
 
(7,720
)
 
(8,288
)
Net realized and unrealized (gain) loss on investments
(100,124
)
 
2,057

 
24,616

Amortization on debt and investments
(4,017
)
 
(4,566
)
 
(1,197
)
Investments purchased
(4,058,936
)
 
(2,263,891
)
 
(1,643,079
)
Proceeds from sale or pay down of investments
2,303,315

 
1,498,398

 
1,049,765

Cash flows due to changes in operating assets and liabilities:
 

 
 

 
 
Net performance fees receivable
(90,444
)
 
(28,306
)
 
20,611

Due to/from affiliates
(2,483
)
 
(26,000
)
 
8,017

Other assets
(28,674
)
 
(162
)
 
32,232

Accrued compensation and benefits
(105,109
)
 
9,181

 
(6,028
)
Accounts payable, accrued expenses and other liabilities
14,559

 
5,328

 
(37,194
)
Deferred taxes
(8,112
)
 
(28,463
)
 
1,427

Allocable to non-controlling interest in Consolidated Funds:
 

 
 

 
 
Change in cash and cash equivalents held at Consolidated Funds
(101,224
)
 
(295,769
)
 
1,154,889

Cash acquired/relinquished with consolidation/deconsolidation of Consolidated Funds
198,297

 

 
(870,390
)
Change in other assets and receivables held at Consolidated Funds
(48,837
)
 
3,872

 
(1,444
)
Change in other liabilities and payables held at Consolidated Funds
85,654

 
167,864

 
(285,188
)
Net cash used in operating activities
(1,863,095
)
 
(625,655
)
 
(527,986
)
Cash flows from investing activities:
 

 
 

 
 
Acquisitions, net of cash acquired

 

 
(64,437
)
Purchase of furniture, equipment and leasehold improvements, net
(33,160
)
 
(11,913
)
 
(10,676
)
Net cash used in investing activities
(33,160
)
 
(11,913
)
 
(75,113
)
Cash flows from financing activities:
 

 
 

 
 
Proceeds from debt issuance, net of offering costs

 

 
316,449

Proceeds from credit facility
455,000

 
147,000

 
185,000

Proceeds from term notes
100,459

 
26,036

 
35,250

Repayments of credit facility
(245,000
)
 
(257,000
)
 
(75,000
)
Repayments of term notes

 

 
(328,250
)
Contributions
4,213

 

 

Proceeds from the issuance of preferred equity, net of issuance costs

 
298,761

 

Distributions 
(261,656
)
 
(200,663
)
 
(217,760
)
Preferred equity distributions
(21,700
)
 
(12,176
)
 

Redemption of redeemable interest and put option liability

 
(40,000
)
 

Taxes paid in net settlement of vested common units
(14,308
)
 

 

Stock option exercise
1,036

 

 

Tax from share-based payment
81

 

 

Other financing activities
(1,394
)
 
(701
)
 
85

Allocable to non-controlling interest in Consolidated Funds:
 

 
 

 
 
Contributions from non-controlling interests in Consolidated Funds
190,154

 
132,932

 
88,567

Distributions to non-controlling interests in Consolidated Funds
(61,866
)
 
(118,471
)
 
(85,746
)
Borrowings under loan obligations by Consolidated Funds
2,949,949

 
1,621,514

 
763,811

Repayments under loan obligations by Consolidated Funds
(1,440,010
)
 
(716,468
)
 
(100,869
)
Net cash provided by financing activities
1,654,958

 
880,764

 
581,537

Effect of exchange rate changes
17,365

 
(21,818
)
 
(5,813
)
Net change in cash and cash equivalents
(223,932
)

221,378


(27,375
)
Cash and cash equivalents, beginning of period
342,861

 
121,483

 
148,858

Cash and cash equivalents, end of period
$
118,929

 
$
342,861

 
$
121,483

Supplemental information:
 

 
 

 
 
Ares Management, L.P. and consolidated subsidiaries:
 

 
 

 
 
Cash paid during the period for interest
$
17,222

 
$
15,390

 
$
15,792

Cash paid during the period for income taxes
$
18,034

 
$
26,402

 
$
13,587

Consolidated Funds:
 

 
 

 
 
Cash paid during the period for interest
$
76,889

 
$
53,704

 
$
43,894

Cash paid during the period for income taxes
$
145

 
$
378

 
$
1,057

Non-cash increase in assets and liabilities:
 

 
 

 
 

Issuance of AOG Units to non-controlling interest holders in connection with acquisitions
$

 
$

 
$
25,468

 See accompanying notes to consolidated financial statements.

F-7

Ares Management, L.P.
Notes to the Consolidated Financial Statements
(Dollars in Thousands, Except Unit Data and As Otherwise Noted)


1. ORGANIZATION AND BASIS OF PRESENTATION 
Ares Management, L.P. ("the Company"), a Delaware limited partnership, is a leading global alternative asset management firm that operates three distinct but complementary investment groups: the Credit Group, the Private Equity Group and the Real Estate Group. Information about segments should be read together with Note 18, “Segment Reporting.” Subsidiaries of the Company serve as the general partners and/or investment managers to various investment funds and managed accounts within each investment group (the “Ares Funds”), which are generally organized as pass‑through entities for income tax purposes. Such subsidiaries provide investment advisory services to the Ares Funds in exchange for management fees. Ares is managed and operated by its general partner, Ares Management GP LLC. Unless the context requires otherwise, references to “Ares” or the “Company” refer to Ares Management, L.P. together with its subsidiaries.
The accompanying financial statements include the consolidated results of the Company and its subsidiaries. The Company is a holding company, and the Company’s sole assets are equity interests in Ares Holdings Inc. (“AHI”), Ares Offshore Holdings, Ltd., and Ares AI Holdings L.P. In this annual report, the following of the Company’s subsidiaries are collectively referred to as the “Ares Operating Group”: Ares Offshore Holdings L.P. (“Ares Offshore”), Ares Holdings L.P. (“Ares Holdings”), and Ares Investments L.P. (“Ares Investments”). The Company, indirectly through its wholly owned subsidiaries, is the general partner of each of the Ares Operating Group entities. The Company operates and controls all of the businesses and affairs of and conducts all of its material business activities through the Ares Operating Group.
In addition, certain Ares-affiliated funds, related co-investment entities and collateralized loan obligations (“CLOs”) (collectively, the “Consolidated Funds”) managed by Ares Management LLC (“AM LLC”) and its wholly owned subsidiaries have been consolidated in the accompanying financial statements for the periods presented as described in Note 2, “Summary of Significant Accounting Policies.” Including the results of the Consolidated Funds significantly increases the reported amounts of the assets, liabilities, revenues, expenses and cash flows in the accompanying consolidated financial statements; however, the Consolidated Funds results included herein have no direct effect on the net income attributable to controlling interests or on total controlling equity. Instead, economic ownership interests of the investors in the Consolidated Funds are reflected as non-controlling interests in Consolidated Funds and as equity appropriated for Consolidated Funds in the accompanying consolidated financial statements. Further, cash flows allocable to non-controlling interest in Consolidated Funds are specifically identifiable in the Consolidated Statements of Cash Flows.
Change in Company Structure
In July 2016, the Company simplified its existing structure and Domestic Holdings was merged with and into AHI, Ares Domestic was merged with and into Ares Holdings, and Ares Real Estate was merged with and into Ares Investments. Ares Holdings, Ares Offshore, and Ares Investments are the surviving entities and are collectively referred to as the “Ares Operating Group.”
 

F-8

Ares Management, L.P.
Notes to the Consolidated Financial Statements
(Dollars in Thousands, Except Unit Data and As Otherwise Noted)


As of December 31, 2017, the structure and ownership interests of the Company are reflected below:
aresstructurechart1231172.jpg
 
Non-Controlling Interests in Ares Operating Group Entities
The non-controlling interests in the Ares Operating Group (“AOG”) entities represent a component of equity and net income attributable to the owners of the AOG Units that are not held directly or indirectly by the Company. These interests are adjusted for contributions to and distributions from AOG during the reporting period and are allocated income from the AOG entities based on their historical ownership percentage for the proportional number of days in the reporting period.  

F-9

Ares Management, L.P.
Notes to the Consolidated Financial Statements
(Dollars in Thousands, Except Unit Data and As Otherwise Noted)


2. SUMMARY OF SIGNIFICANT ACCOUNTING POLICIES
Basis of Accounting
The accompanying consolidated financial statements are prepared in accordance with the generally accepted accounting principles in the United States (“GAAP”). The Company’s Consolidated Funds are investment companies under GAAP based on the following characteristics: the Consolidated Funds obtain funds from one or more investors and provide investment management services and the Consolidated Funds’ business purpose and substantive activities are investing funds for returns from capital appreciation and/or investment income. Therefore, investments of Consolidated Funds are recorded at fair value and the unrealized appreciation (depreciation) in an investment’s fair value is recognized on a current basis in the Consolidated Statements of Operations. Additionally, the Consolidated Funds do not consolidate their majority-owned and controlled investments in portfolio companies. In the preparation of these consolidated financial statements, the Company has retained the investment company accounting for the Consolidated Funds under GAAP.
All of the investments held and CLO loan obligations issued by the Consolidated Funds are presented at their estimated fair values in the Company’s Consolidated Statements of Financial Condition. Net income attributable to the investors in the CLOs is included in net income (loss) attributable to non-controlling interests in Consolidated Funds in the Consolidated Statements of Operations.
The Company has reclassified certain prior period amounts to conform to the current year presentation.

Use of Estimates

The preparation of financial statements in conformity with GAAP requires management to make assumptions and estimates that affect the reported amounts of assets and liabilities, the disclosure of contingent assets and liabilities at the date of the financial statements and the reported amounts of revenues, expenses and investment income (loss) during the reporting periods. Assumptions and estimates regarding the valuation of investments involve a high degree of judgment and complexity and may have a significant impact on performance fees. Actual results could differ from these estimates and such differences could be material to the consolidated financial statements.

Principles of Consolidation
As of January 1, 2015, the Company adopted the Financial Accounting Standards Board (“FASB") Accounting Standards Update No. ("ASU") 2015-02, Amendments to the Consolidation Analysis” (see Note 19 for information regarding the impact of the adoption). Accordingly, the Company consolidates those entities in which it has a direct or indirect controlling financial interest based on either a variable interest model or voting interest model. As such, the Company consolidates (a) entities in which it holds a majority voting interest or has majority ownership and control over the operational, financial and investing decisions of that entity, including Ares affiliates and affiliated funds and co-investment entities and (b) entities that the Company concludes are variable interest entities (“VIEs”), including limited partnerships and CLOs, in which the Company has more than insignificant economic interest and power to direct the activities that most significantly impact the entities, and for which the Company is deemed to be the primary beneficiary.
The Company determines whether an entity should be consolidated by first evaluating whether it holds a variable interest in the entity. Fees that are customary and commensurate with the level of services provided by the Company, and where the Company does not hold other economic interests in the entity that would absorb more than an insignificant amount of the expected losses or returns of the entity, would not be considered a variable interest. The Company factors in all economic interests, including proportionate interests through related parties, to determine if fees are considered a variable interest. As the Company’s interests in funds are primarily management fees, performance fees, and/or insignificant direct or indirect equity interests through related parties, the Company is not considered to have a variable interest in many of these entities. Entities that are not VIEs are further evaluated for consolidation under the voting interest model (“VOE”).

F-10

Ares Management, L.P.
Notes to the Consolidated Financial Statements
(Dollars in Thousands, Except Unit Data and As Otherwise Noted)


Variable Interest Model
An entity is considered to be a variable interest entity (“VIE”) if any of the following conditions exist: (a) the total equity investment at risk is not sufficient to permit the entity to finance its activities without additional subordinated financial support, (b) the holders of equity investment at risk, as a group, lack either the direct or indirect ability through voting rights or similar rights to make decisions that have a significant effect on the success of the entity or the obligation to absorb the expected losses or right to receive the expected residual returns, or (c) the voting rights of some equity investors are disproportionate to their obligation to absorb losses of the entity, their rights to receive returns from an entity, or both and substantially all of the entity’s activities either involve or are conducted on behalf of an investor with disproportionately few voting rights.
The Company consolidates all VIEs for which it is the primary beneficiary. An entity is determined to be the primary beneficiary if it holds a controlling financial interest, which is defined as having (a) the power to direct the activities of the VIE that most significantly impact the entity’s economic performance and (b) the obligation to absorb losses of the entity or the right to receive benefits from the entity that could potentially be significant to the VIE.
The Company determines whether it is the primary beneficiary of a VIE at the time it becomes involved with a VIE and continuously reconsiders the conclusion. In evaluating whether the Company is the primary beneficiary, the Company evaluates its direct and indirect economic interests in the entity. The consolidation analysis is generally performed qualitatively, however, if the primary beneficiary is not readily determinable, a quantitative analysis may also be performed. This analysis requires judgment. These judgments include: (1) determining whether the equity investment at risk is sufficient to permit the entity to finance its activities without additional subordinated financial support, (2) evaluating whether the equity holders, as a group, can make decisions that have a significant effect on the success of the entity, (3) determining whether two or more parties' equity interests should be aggregated, (4) determining whether the equity investors have proportionate voting rights to their obligations to absorb losses or rights to receive returns from an entity and (5) evaluating the nature of relationships and activities of the parties involved in determining which party within a related-party group is most closely associated with a VIE and hence would be deemed the primary beneficiary.
Voting Interest Model
The Company consolidated entities, including limited partnerships and similar entities, in which it held a majority voting interest and those entities in which it had majority ownership and control over the operational, financial and investing decisions, including Ares affiliates and affiliated funds and co-investment entities.
The Company’s total exposure to consolidated VOEs represents the value of its economic ownership interest in these entities. Valuation changes associated with investments held at fair value by these consolidated VOEs are reflected in non-operating income (expense) and partially offset in net income (loss) attributable to non-controlling interests for the portion not attributable to the Company.
Equity Appropriated for Consolidated Funds
As of December 31, 2017 and 2016, the Company consolidated ten and seven CLOs, respectively. Effective January 1, 2016, the Company adopted ASU 2014-13, Measuring the Financial Assets and the Financial Liabilities of a Consolidated Collateralized Financing Entity. The Company applied the guidance using a modified retrospective approach by recording a cumulative-effect adjustment of $3.4 million to equity appropriated for Consolidated Funds as of January 1, 2016.
Prior to the adoption of ASU 2014-13, the Company elected the fair value option for eligible liabilities to mitigate the accounting mismatch between the carrying value of the assets and liabilities of its consolidated CLOs. As a result, the Company accounted for the excess of fair value of assets over liabilities as an increase in equity appropriated for Consolidated Funds.
Pursuant to the adoption of ASU 2014-13, the Company is required to determine whether the fair values of the financial assets or financial liabilities are more observable. Beginning January 1, 2016, the Company has determined that the fair value of the financial assets of the consolidated CLOs, which are mostly Level II assets within the GAAP fair value hierarchy, are more observable than the fair value of the financial liabilities of its consolidated CLOs, which are mostly Level III liabilities within the GAAP fair value hierarchy. As a result, the financial assets of consolidated CLOs are measured at fair value and the financial liabilities of the consolidated CLOs are measured in consolidation as: (1) the sum of the fair value of the financial assets, and the carrying value of any nonfinancial assets held temporarily, less (2) the sum of the fair value of any beneficial interests retained by

F-11

Ares Management, L.P.
Notes to the Consolidated Financial Statements
(Dollars in Thousands, Except Unit Data and As Otherwise Noted)


the Company (other than those that represent compensation for services), and the Company’s carrying value of any beneficial interests that represent compensation for services. The resulting amount is allocated to the individual financial liabilities (other than the beneficial interests retained by the Company).
The loan obligations issued by the CLOs are backed by diversified collateral asset portfolios and by structured debt or equity. In exchange for managing the collateral for the CLOs, the Company typically earns a variety of management fees, including senior and subordinated management fees, and in some cases, contingent performance fees. In cases where the Company earns fees from a fund that it consolidates with the CLOs, those fees have been eliminated as intercompany transactions. The Company's holdings in these CLOs are generally subordinated to other interests in the entities and entitle the Company to receive a pro rata portion of the residual cash flows, if any, from the entities. Additionally, the Company may invest in other senior secured notes, which are repaid based on available cash flows subject to priority of payments under each consolidated CLO's governing documents. Investors in the CLOs generally have no recourse against the Company for any losses sustained in the capital structure of each CLO.
Business Combinations
In accounting for business acquisitions, the Company separates recognition of goodwill from the assets acquired and the liabilities assumed, at the acquisition date fair values. The Company accounts for business combinations using the acquisition method of accounting by allocating the purchase price of the acquisition to the fair value of each asset acquired and liability assumed as of the acquisition date. Contingent consideration obligations are recognized as of the acquisition date at fair value based on the probability that contingency will be realized. Goodwill as of the acquisition date is measured as the excess of consideration transferred over the net of the acquisition date fair values of the assets acquired and the liabilities assumed. Acquisition-related costs in connection with a business combination are expensed as incurred.
Management’s determination of fair value of assets acquired and liabilities assumed at the acquisition date as well as contingent consideration are based on the best information available in the circumstances, and may incorporate management’s own assumptions and involve a significant degree of judgment and estimates that are inherently uncertain and subject to refinement. As a result, during the measurement period, which may be up to one year from the acquisition date, the Company records adjustments to the assets acquired and liabilities assumed with the corresponding offset to goodwill. Upon the conclusion of the measurement period or final determination of the values of assets acquired or liabilities assumed, whichever comes first, any subsequent adjustments are recorded to the consolidated statements of operations.
For a given acquisition, management may identify certain pre-acquisition contingencies as of the acquisition date and may extend the review and evaluation of these pre-acquisition contingencies throughout the measurement period to obtain sufficient information to assess whether management includes these contingencies as a part of the fair value estimates of assets acquired and liabilities assumed and, if so, to determine their estimated amounts. If management cannot reasonably determine the fair value of a pre-acquisition contingency by the end of the measurement period, which is generally the case given the nature of such matters, the Company will recognize an asset or a liability for such pre-acquisition contingency if: (i) it is probable that an asset existed or a liability had been incurred at the acquisition date and (ii) the amount of the asset or liability can be reasonably estimated. Subsequent to the measurement period, changes in the estimates of such contingencies would affect earnings and could have a material effect on the consolidated statements of operations and financial condition.
Fair Value Measurements
GAAP establishes a hierarchal disclosure framework that prioritizes the inputs used in measuring financial instruments at fair value into three levels based on their market observability. Market price observability is affected by a number of factors, including the type of instrument and the characteristics specific to the instrument. Financial instruments with readily available quoted prices from an active market or for which fair value can be measured based on actively quoted prices generally have a higher degree of market price observability and a lesser degree of judgment inherent in measuring fair value.
Financial assets and liabilities measured and reported at fair value are classified as follows:
Level I—Quoted prices in active markets for identical instruments.

F-12

Ares Management, L.P.
Notes to the Consolidated Financial Statements
(Dollars in Thousands, Except Unit Data and As Otherwise Noted)


Level II—Quoted prices for similar instruments in active markets; quoted prices for identical or similar instruments in inactive markets; and model‑derived valuations with directly or indirectly observable significant inputs. Level II inputs include prices in markets with few transactions, non-current prices, prices for which little public information exists or prices that vary substantially over time or among brokered market makers. Other inputs include interest rates, yield curves, volatilities, prepayment risks, loss severities, credit risks and default rates.
Level III—Valuations that rely on one or more significant unobservable inputs. These inputs reflect the Company’s assessment of the assumptions that market participants would use to value the instrument based on the best information available.
In some instances, an instrument may fall into more than one level of the fair value hierarchy. In such instances, the instrument’s level within the fair value hierarchy is based on the lowest of the three levels (with Level III being the lowest) that is significant to the fair value measurement. The Company’s assessment of the significance of an input requires judgment and considers factors specific to the instrument. The Company accounts for the transfer of assets into or out of each fair value hierarchy level as of the beginning of the reporting period. (See Note 6 for further detail).
Cash and Cash Equivalents
Cash and cash equivalents for the Company includes investments with maturities at purchase of less than three months, money market funds and demand deposits. Cash and cash equivalents held at Consolidated Funds represents cash that, although not legally restricted, is not available to support the general liquidity needs of the Company, as the use of such amounts is generally limited to the investment activities of the Consolidated Funds.
As the servicer to certain real estate investments, certain subsidiaries of the Company collect escrow deposits from borrowers to ensure the borrowers’ obligations are met. These escrow deposits are represented as cash and cash equivalents for the Company and are offset by escrow cash liability within accounts payable and accrued expenses in the Consolidated Statements of Financial Condition.
At December 31, 2017 and 2016, the Company had cash balances with financial institutions in excess of Federal Deposit Insurance Corporation insured limits. The Company monitors the credit standing of these financial institutions.
Investments
The Company has retained the specialized investment company accounting guidance under GAAP with respect to its Consolidated Funds, which hold substantially all of its investments. Thus, the consolidated investments are reflected in the Consolidated Statements of Financial Condition at fair value, with unrealized appreciation (depreciation) resulting from changes in fair value reflected as a component of net change in unrealized appreciation (depreciation) on investments in the Consolidated Statements of Operations. Fair value is the amount that would be received to sell an asset, or paid to transfer a liability, in an orderly transaction between market participants at the measurement date (i.e., the exit price).
Equity Method Investments
The Company accounts for its investments in which it has or is otherwise presumed to have significant influence, including investments in unconsolidated funds and strategic investments, using the equity method of accounting. The carrying amounts of equity method investments are reflected in investments in the Consolidated Statements of Financial Condition. As the underlying investments of the Company's equity method investments are reported at fair value, the carrying value of the equity method investments approximates fair value. The carrying value of investments accounted for using equity method accounting is determined based on amounts invested by the Company, adjusted for the equity in earnings or losses of the investee allocated based on the respective partnership agreements, less distributions received. The Company evaluates the equity method investments for impairment whenever events or changes in circumstances indicate that the carrying amounts of such investments may not be recoverable. The Company’s share of the investee’s income and expenses for the Company’s equity method investments is included within net realized and unrealized gain (loss) on investments within the Consolidated Statements of Operations.

F-13

Ares Management, L.P.
Notes to the Consolidated Financial Statements
(Dollars in Thousands, Except Unit Data and As Otherwise Noted)


Held-to-Maturity Investments
The Company classifies its securities investments as held-to-maturity investments when the Company has the positive intent and ability to hold the securities to maturity. Held-to-maturity securities are reported as investments and are recorded at amortized cost. On a periodic basis, the Company reviews its held-to-maturity investment portfolio for impairment. If a decline in fair value is deemed to be other-than-temporary, the held-to-maturity investment is written down by the impairment amount through earnings.
Derivative Instruments
The Company recognizes all derivatives as either assets or liabilities in the Consolidated Statements of Financial Condition within other assets or accounts payable, accrued expenses and other liabilities, respectively, and reports them at fair value.
Goodwill and Intangible Assets
The Company's finite-lived intangible assets consist of contractual rights to earn future management fees and performance fees from the acquired management contracts. Finite-lived intangible assets are amortized on a straight-line basis over their estimated useful lives, ranging from approximately 3.5 to 13.5 years. The purchase price of the acquired management contract is treated as an intangible asset and is amortized over the life of the contract. Amortization is included as part of general, administrative and other expenses in the Consolidated Statements of Operations.
The Company tests finite‑lived intangible assets for impairment if certain events occur or circumstances change indicating that the carrying amount of the intangible asset may not be recoverable. The Company uses a two-step process to evaluate impairment. The first step compares the estimated undiscounted future cash flow attributable to the intangible asset being evaluated with its carrying amount. The second step, used to measure the amount of potential impairment, compares the fair value of the intangible asset with its carrying amount. If an impairment is determined to exist by management, the Company accelerates amortization expense so that the carrying value represents fair value.
Goodwill represents the excess cost over identifiable net assets of an acquired business. The Company tests goodwill annually for impairment. If, after assessing qualitative factors, the Company believes that it is more likely than not that the fair value of the reporting unit is less than its carrying value, the Company will use a two‑step process to evaluate impairment. The first step compares the fair value of the reporting unit with its carrying amount, including goodwill. The second step, used to measure the amount of any potential impairment, compares the implied fair value of the reporting unit with the carrying amount of goodwill.
The Company also tests goodwill for impairment in other periods if an event occurs or circumstances change such that is more likely than not to reduce the fair value of the reporting unit below its carrying amounts. Inherent in such fair value determinations are certain judgments and estimates relating to future cash flows, including the Company’s interpretation of current economic indicators and market valuations, and assumptions about the Company’s strategic plans with regard to its operations. Due to the uncertainties associated with such estimates, actual results could differ from such estimates.
Fixed Assets
Fixed assets, consisting of furniture, fixtures and equipment, leasehold improvements, and computer hardware and internal use software, are recorded at cost, less accumulated depreciation and amortization. Fixed assets are included within other assets on the Company’s Consolidated Statements of Financial Condition.
Direct costs associated with developing, purchasing or otherwise acquiring software for internal use (“Internal Use Software”) are capitalized and amortized on a straight-line basis over the expected useful life of the software, beginning when the software is ready for its intended purpose. Costs incurred for upgrades and enhancements that will not result in additional functionality are expensed as incurred.
Fixed assets are depreciated or amortized on a straight-line method over an asset's estimated useful life, with the corresponding depreciation and amortization expense included within general, administrative and other expenses on the Company’s Consolidated Statements of Operations. The estimated useful life for leasehold improvements is the lesser of the lease terms and

F-14

Ares Management, L.P.
Notes to the Consolidated Financial Statements
(Dollars in Thousands, Except Unit Data and As Otherwise Noted)


the life of the asset, and for other fixed assets and Internal Use Software is generally between three and seven years. Fixed assets are reviewed for impairment whenever events or changes in circumstances indicate that the carrying amount of an asset may not be recoverable.
Revenue Recognition
Revenues primarily consist of management fees, performance fees and administrative, transaction and other fees.

Management Fees
Management fees are generally based on a defined percentage of fair value of assets, total commitments, invested capital, net asset value ("NAV"), net investment income, total assets or par value of the investment portfolios managed by the Company. Principally all management fees are earned from affiliated funds of the Company. The contractual terms of management fees vary by fund structure and investment strategy. Management fees are recognized as revenue in the period advisory services are rendered, subject to the Company’s assessment of collectability.
Management fees also include a quarterly performance fee on the investment income ("ARCC Part I Fees") from Ares Capital Corporation (NASDAQ: ARCC) ("ARCC"), a publicly traded business development company registered under the Investment Company Act and managed by a subsidiary of the Company.
ARCC Part I Fees are equal to 20.0% of its net investment income (before ARCC Part I Fees and incentive fees payable based on capital gains), subject to a fixed "hurdle rate" of 1.75% per quarter, or 7.0% per annum. No fee is recognized until ARCC's net investment income exceeds a 1.75% hurdle rate, with a "catch-up" provision such that the Company receives 20% of ARCC's net investment income from the first dollar earned. Such fees from ARCC are classified as management fees as they are paid quarterly, predictable and recurring in nature, not subject to contingent repayment and are typically cash settled each quarter.
Performance Fees
Performance fee revenues consist of incentive fees and carried interest. Performance fees are based on certain specific hurdle rates as defined in the applicable investment management agreements or governing documents. Substantially all performance fees are earned from affiliated funds of the Company. Performance fees receivable is presented separately in the Consolidated Statements of Financial Condition and represents performance fees recognized but not yet collected. The timing of the payment of performance fees due to the general partner or investment manager varies depending on the terms of each applicable agreement.
Incentive Fees
Incentive fees earned on the performance of certain fund structures, typically in credit funds, are recognized based on the fund’s performance during the period, subject to the achievement of minimum return levels, or high water marks, in accordance with the respective terms set out in each fund’s investment management agreement. Incentive fees are recorded on an accrual basis to the extent such amounts are contractually due. Accrued but unpaid incentive fees as of the reporting date are recorded in performance fees receivable in the Consolidated Statements of Financial Condition. Incentive fees are realized at the end of a measurement period, typically annually. Once realized, such fees are not subject to reversal.
Carried Interest
In certain fund structures, typically in private equity and real estate equity funds, carried interest is allocated to the Company based on cumulative fund performance to date, subject to the achievement of minimum return levels in accordance with the respective terms set out in each fund’s investment management agreement. At the end of each reporting period, a fund will allocate carried interest applicable to the Company based upon an assumed liquidation of that fund's net assets on the reporting date, irrespective of whether such amounts have been realized. Carried interest is recorded to the extent such amounts have been allocated, and may be subject to reversal to the extent that the amount allocated exceeds the amount due to the general partner or investment manager based on a fund’s cumulative investment returns.
As the fair value of underlying assets varies between reporting periods, it is necessary to make adjustments to amounts recorded as carried interest to reflect either (i) positive performance resulting in an increase in the carried interest allocated to the Company or (ii) negative performance that would cause the amount due to the Company to be less than the amount previously

F-15

Ares Management, L.P.
Notes to the Consolidated Financial Statements
(Dollars in Thousands, Except Unit Data and As Otherwise Noted)


recognized as revenue, resulting in a negative adjustment to carried interest allocated to the Company. Accrued but unpaid carried interest as of the reporting date is recorded in performance fees receivable in the Consolidated Statements of Financial Condition.
Carried Interest is realized when an underlying investment is profitably disposed of and the fund’s cumulative returns are in excess of the specific hurdle rates as defined in the applicable investment management agreements or governing documents. Since carried interest is subject to reversal, the Company may need to accrue for potential repayment of previously received carried interest. This accrual represents all amounts previously distributed to the Company that would need to be repaid to the funds if the funds were to be liquidated based on the current fair value of the underlying funds’ investments as of the reporting date. The actual repayment obligations, however, generally does not become realized until the end of a fund’s life. As of December 31, 2017 and 2016, the Company had no accrued contingent repayment obligations that would need to be paid if the funds were liquidated at fair value at the reporting dates.
Administrative, Transaction and Other Fees
The Company provides administrative services to certain of its affiliated funds that are reported within administrative and other fees. The administrative fees generally represent expense reimbursements for a portion of overhead and other expenses incurred by certain Operations Management Group professionals directly attributable to performing services for a fund but may also be based on a fund’s NAV for certain funds domiciled outside the U.S. The Company also receives transaction fees from certain affiliated funds for activities related to fund transactions, such as loan originations. These fees are recognized as other revenue in the period in which the administrative services and the transaction related services are rendered.

Equity-Based Compensation
The Company recognizes expense related to equity-based compensation in which it receives employee services in exchange for (a) equity instruments of the Company, (b) derivatives based on the Company’s common units or (c) liabilities that are based on the fair value of the Company’s equity instruments. Equity-based compensation expense represents expenses associated with restricted units, options and phantom units granted under the Ares Management, L.P. 2014 Equity Incentive Plan (“Equity Incentive Plan”).
Equity-based compensation expense for restricted units and options is determined based on the fair value of the respective equity award on the grant date and is recognized on a straight-line basis over the requisite service period, with a corresponding increase in partners’ capital. Grant date fair value of the restricted units was determined to be the most recent closing price of common units. Certain restricted units are subject to a lock-up provision that expires on the fifth anniversary of the IPO. The Company used Finnerty’s average strike-price put option model to estimate the discount associated with this lack of marketability. The Company estimated the grant date fair value of the options as of the grant date using Black-Scholes option pricing model. The phantom units will be settled in cash and therefore represent a liability that is required to be remeasured at each reporting period. Fair value of phantom units was determined to be the most recent closing price each reporting period.
In 2016, the Company adopted ASU 2016-09, Compensation - Stock Compensation (Topic 718). In accordance with ASU 2016-09, the Company elected to recognize share-based award forfeitures in the period they occur as a reversal of previously recognized compensation expense. The reduction in compensation expense is determined based on the specific awards forfeited during that period.
The Company records deferred tax assets or liabilities for equity compensation plan awards based on deductions for income tax purposes of equity-based compensation recognized at the statutory tax rate in the jurisdiction in which the Company is expected to receive a tax deduction. In addition, differences between the deferred tax assets recognized for financial reporting purposes and the actual tax deduction reported on the Company’s income tax returns are recorded as adjustments to partners’ capital. If the tax deduction is less than the deferred tax asset, the calculated shortfall reduces the pool of excess tax benefits. If the pool of excess tax benefits is reduced to zero, then subsequent shortfalls would increase the income tax expense.
Equity-based compensation expense is presented within compensation and benefits in the Consolidated Statements of Operations.
Performance Fee Compensation
The Company has agreed to pay a portion of the performance fees earned from certain funds, including income from

F-16

Ares Management, L.P.
Notes to the Consolidated Financial Statements
(Dollars in Thousands, Except Unit Data and As Otherwise Noted)


Consolidated Funds that is eliminated in consolidation, to investment and non-investment professionals. Depending on the nature of each fund, the performance fee allocation may be structured as a fixed percentage subject to vesting based on continued employment or service (generally over a period of five years) or as an annual award that is fully vested for the particular year. Other limitations may apply to performance fee allocation as set forth in the applicable governing documents of the fund or award documentation. Performance fee compensation is recognized in the same period that the related performance fee is recognized. Performance fee compensation can be reversed during periods when there is a decline in performance fees that were previously recognized.
Performance fee compensation payable represents the amounts payable to professionals who are entitled to a proportionate share of performance fees in one or more funds. The liability is calculated based upon the changes to realized and unrealized performance fees but not payable until the performance fee itself is realized.
Interest and Dividend Income
Interest, dividends and other investment income are included in interest and dividend income. Interest income is recognized on an accrual basis to the extent that such amounts are expected to be collected using the effective interest method. Dividends and other investment income are recorded when the right to receive payment is established.
Net Realized and Unrealized Gain (Loss) on Investments
Realized gain (loss) occurs when the Company redeems all or a portion of its investment or when the Company receives cash income, such as dividends or distributions. Unrealized appreciation (depreciation) results from changes in the fair value of the underlying investment as well as the reversal of previously recognized unrealized appreciation (depreciation) at the time an investment is realized. Realized and unrealized gains (losses) are presented together as net realized and unrealized gain (loss) on investments in the Consolidated Statements of Operations. Also, the Company’s share of the investee’s income and expenses for the Company’s equity method investments is included within net realized and unrealized gain (loss) on investments.
Foreign Currency
The U.S. dollar is the Company's functional currency; however, certain transactions of the Company may not be denominated in U.S. dollars. Foreign exchange revaluation arising from these transactions is recognized within other income (expense) in the Consolidated Statements of Operations. For the years ended December 31, 2017 and 2015, the Company recognized $1.7 million and $0.3 million, respectively, in transaction losses related to foreign currencies revaluation. For the year ended December 31, 2016, the Company recognized $16.2 million in transaction gain related to foreign currencies revaluation.
In addition, the combined and consolidated results include certain foreign subsidiaries and Consolidated Funds that use functional currencies other than the U.S. dollar. Assets and liabilities of these foreign subsidiaries are translated to U.S. dollars at the prevailing exchange rates as of the reporting date. Income and expense and gain and loss transactions denominated in foreign currencies are generally translated into U.S. dollars monthly using the average exchange rates during the respective transaction period. Translation adjustments resulting from this process are recorded to currency translation adjustment in accumulated other comprehensive income.
Income Taxes
Prior to the Effective Date (defined below), a substantial portion of the Company’s earnings flow through to owners of the Company without being subject to entity level income taxes. Consequently, a significant portion of the Company’s earnings reflects no provision for income taxes except those for foreign, state, city and local income taxes incurred at the entity level. A portion of the Company’s operations is held through AHI, as well as corporate subsidiaries of Ares Investments, which are U.S. corporations for tax purposes. AHI is subject to U.S. corporate tax on earnings that flow through from Ares Holdings with respect to both AOG Units and preferred units at the Ares Operating Group level. Their income is subject to U.S. federal, state and local income taxes and certain of their foreign subsidiaries are subject to foreign income taxes (for which a foreign tax credit can generally offset U.S. corporate taxes imposed on the same income). A provision for corporate level income taxes imposed on AHI’s earnings is included in the Company’s tax provision. The Company’s tax provision also includes entity level income taxes incurred by certain affiliated funds and co‑investment entities that are consolidated in these financial statements.

F-17

Ares Management, L.P.
Notes to the Consolidated Financial Statements
(Dollars in Thousands, Except Unit Data and As Otherwise Noted)


Income taxes are accounted for using the liability method of accounting. Under this method, deferred tax assets and liabilities are recognized for the expected future tax consequences of differences between the carrying amounts of assets and liabilities and their respective tax basis, using tax rates in effect for the year in which the differences are expected to reverse. The effect on deferred assets and liabilities of a change in tax rates is recognized as income in the period when the change is enacted. Deferred tax assets are reduced by a valuation allowance when it is more likely than not that some portion or all of the deferred tax assets will not be realized. Current and deferred tax liabilities are reported on a net basis in the Consolidated Statements of Financial Condition.
The Company analyzes its tax filing positions in all U.S. federal, state, local and foreign tax jurisdictions where it is required to file income tax returns for all open tax years in these jurisdictions. The Company recognizes the tax benefit from an uncertain tax position only if it is more likely than not that the tax position will be sustained upon examination by the taxing authorities based on the technical merits of the position. The tax benefit recognized in the financial statements for a particular tax position is based on the largest benefit that is more likely than not to be realized. The amount of unrecognized tax benefits (“UTBs”) is adjusted as appropriate for changes in facts and circumstances, such as significant amendments to existing tax law, new regulations or interpretations by the taxing authorities, new information obtained during a tax examination, or resolution of an examination. The Company recognizes both accrued interest and penalties, where appropriate, related to UTBs in general, administrative and other expenses in the Consolidated Statements of Operations.
Tax laws are complex and subject to different interpretations by the taxpayer and respective governmental taxing authorities. Significant judgment is required in determining tax expense and in evaluating tax positions, including evaluating uncertainties under GAAP. The Company reviews its tax positions quarterly and adjusts its tax balances as new information becomes available.
Income Allocation
Income (loss) before taxes is allocated based on each partner’s average daily ownership of the Ares Operating Group entities for each year presented.
Earnings Per Common Unit
Basic earnings per common unit are computed by dividing income available to common unitholders by the weighted-average number of common units outstanding during the period. Income available to common unitholders represents net income attributable to Ares Management, L.P. after given effect to preferred distributions paid.
Diluted earnings per unit is computed by dividing income available to common unitholders by the weighted-average number of common units outstanding during the period, increased to include the number of additional common units that would have been outstanding if the potentially dilutive securities had been issued. Potentially dilutive securities include outstanding options to acquire units, unvested restricted units and AOG Units exchangeable for common units. The effect of potentially dilutive securities is reflected in diluted earnings per unit using the more dilutive result of the treasury stock method or the two-class method.
Unvested share-based payment awards that contain non-forfeitable rights to distribution or distribution equivalents (whether paid or unpaid) are participating securities and are considered in the computation of earnings per unit pursuant to the two-class method. Unvested restricted units that pay distribution equivalents are deemed participating securities and are included in basic and diluted earnings per unit calculation under the two-class method.
Comprehensive Income (Loss)
Comprehensive income (loss) consists of net income (loss) and other appreciation (depreciation) affecting partners' capital that, under GAAP, are excluded from net income (loss). The Company's other comprehensive income (loss) includes foreign currency translation adjustments.
Recent Accounting Pronouncements
The Company considers the applicability and impact of all ASUs issued. ASUs not listed below were assessed and either

F-18

Ares Management, L.P.
Notes to the Consolidated Financial Statements
(Dollars in Thousands, Except Unit Data and As Otherwise Noted)


determined to be not applicable or expected to have minimal impact on its consolidated financial statements.
Revenue Recognition:
In May 2014, the FASB issued ASU 2014-09, Revenue from Contracts with Customers (Topic 606). ASU 2014-09 requires entities to recognize revenue in a way that depicts the transfer of promised goods or services to customers in an amount that reflects the consideration to which the entity expects to be entitled to in exchange for those goods or services. The guidance includes a five-step framework that requires an entity to: (i) identify the contract(s) with a customer, (ii) identify the performance obligations in the contract, (iii) determine the transaction price, (iv) allocate the transaction price to the performance obligations in the contract, and (v) recognize revenue when the entity satisfies a performance obligation. This ASU provides alternative methods of adoption. In August 2015, the FASB issued ASU 2015-14, Revenue from Contracts with Customers, Deferral of the Effective Date. ASU 2015-14 defers the effective date of ASU 2014-09 by one year to December 15, 2017 for fiscal years, and interim periods within those years, beginning after that date and permits early adoption of the standard, but not before the original effective date for fiscal years beginning after December 15, 2016. In March, April and May 2016, the FASB issued additional ASUs clarifying certain aspects of ASU 2014-09. The core principle of ASU 2014-09 was not changed by the additional guidance.
During 2016, four ASUs: ASU 2016-08, Revenue from Contracts with Customers (Topic 606): Principal versus Agent Considerations; ASU 2016-10, Revenue from Contracts with Customers (Topic 606): Identifying Performance Obligations and Licensing; ASU 2016-12, Revenue from Contracts with Customers (Topic 606): Narrow Scope Improvements and Practical Expedients; and ASU 2016-20, Technical Corrections and Improvements to Topic 606, Revenue from Contracts with Customers, were issued to provide clarification to previously issued revenue recognition guidance (ASU 2014-09) that has not yet been implemented. These updates are required to be adopted with ASU 2014-09, but are not expected to change its application by the Company.
The Company has substantially completed its assessment of the impact of the revenue recognition guidance. The assessment includes a detailed review of investment management agreements, establishing which agreements are expected to be in place, and understanding when revenue would be recognized under those agreements.
Accordingly, the Company has concluded that carried interests, which are a performance-based capital allocation to the Company based on cumulative fund performance to-date, represent equity method investments that are not in the scope of the amended revenue recognition guidance. Effective January 1, 2018, the Company will change its policy for recognition and measurement of carried interest. This accounting policy change will not change the timing or amount of revenue recognized related to carried interest. These amounts are currently recognized within performance fees in the Consolidated Statements of Operations. Under the equity method of accounting, the Company will recognize its allocations of carried interest or incentive fees along with the allocations proportionate to the Company’s ownership in each fund. The Company will apply a full retrospective application and prior periods presented will be recast. The impact of adoption will be a reclassification of carried interest to equity income and will have no impact on net income (loss) attributable to Ares Management, L.P.
The Company has concluded that the majority of its performance-based incentive fees are within the scope of the amended revenue recognition guidance. This accounting change will delay recognition of unrealized incentive fees compared to our current accounting treatment, and it is not expected to have a material impact on the Company’s consolidated financial statements.
The Company has evaluated the impact of the amended revenue recognition guidance on other revenue streams including management fees, and it is not expected to have a material impact on its consolidated financial statements. The Company has also concluded that considerations for reporting certain revenues gross versus net are not expected to have a material impact on its consolidated financial statements.
Other Guidance:
In February 2016, the FASB issued ASU 2016-02, Leases (Topic 842). The objective of the guidance in ASU 2016-02 is to increase transparency and comparability among organizations by recognizing lease assets and liabilities in the balance sheet and disclosing key information. ASU 2016-02 amends previous lease guidance, which required a lessee to categorize and account for leases as either operating leases or capital leases, and instead requires a lessee to recognize a lease liability and a right-of-use asset on the entity’s balance sheet for all leases with terms that exceed one year. The lease liability and right-of-use asset are to be carried at the present value of remaining expected future lease payments. The guidance should be applied using a modified retrospective approach. ASU 2016-02 is effective for public entities for annual reporting periods beginning after December 15,

F-19

Ares Management, L.P.
Notes to the Consolidated Financial Statements
(Dollars in Thousands, Except Unit Data and As Otherwise Noted)


2018 and interim periods within those reporting periods, with early adoption permitted. The Company is currently compiling all leases and right–of–use terms to evaluate the impact of this guidance on its consolidated financial statements.

In May 2016, the FASB issued ASU 2016-13, Financial Instruments - Credit Losses (Topic 326): Measurement of Credit Losses on Financial Instruments. The objective of the guidance in ASU 2016-13 is to allow entities to recognize estimated credit losses in the period that the change in valuation occurs. ASU 2016-13 requires an entity to present financial assets measured on an amortized cost basis on the balance sheet net of an allowance for credit losses. Available for sale and held to maturity debt securities are also required to be held net of an allowance for credit losses. The guidance should be applied using a modified retrospective approach. ASU 2016-13 is effective for public entities for annual reporting periods beginning after December 15, 2019 and interim periods within those reporting periods. Early adoption is permitted for annual and quarterly reporting periods beginning after December 15, 2018. The Company does not believe this guidance will have a material impact on its consolidated financial statements.
In October 2016, the FASB issued ASU 2016-16, Income Taxes (Topic 740): Intra-Entity Transfers of Assets Other Than Inventory. Current GAAP prohibits the recognition of current and deferred income taxes for an intra-entity asset transfer until the asset has been sold to an outside party. In addition, interpretations of this guidance have developed in practice for transfers of certain intangible and tangible assets. This prohibition on recognition is an exception to the principle of comprehensive recognition of current and deferred income taxes in GAAP. To more faithfully represent the economics of intra-entity asset transfers, the amendments in this ASU require that entities recognize the income tax consequences of an intra-entity transfer of an asset other than inventory when the transfer occurs. The amendments in this ASU do not change GAAP for the pre-tax effects of an intra-entity asset transfer under ASC 810, Consolidation, or for an intra-entity transfer of inventory. The guidance should be applied on a modified retrospective basis through a cumulative-effect adjustment directly to retained earnings as of the beginning of the period of adoption. ASU 2016-16 is effective for public entities for annual reporting periods beginning after December 15, 2017, including interim reporting periods within those annual reporting periods with early adoption permitted. The Company does not believe this guidance will have a material impact on its consolidated financial statements.

In January 2017, the FASB issued ASU 2017-01, Business Combinations (Topic 805): Clarifying the Definition of a Business. ASU 2017-01 clarifies the definition of a business with the objective of adding guidance to assist with evaluating whether a transaction should be accounted for as an acquisition or a disposal of a business. This ASU provides specific evaluation process, and factors that should be used in this determination. The guidance should be applied prospectively. ASU 2017-01 is effective for public entities for annual reporting periods beginning after December 15, 2017 and interim periods within those reporting periods, with early adoption permitted. This guidance will not have a material impact on the Company's consolidated financial statements.
In January 2017, the FASB issued ASU 2017-04, Intangibles - Goodwill and Other (Topic 350): Simplifying the Test for Goodwill Impairment. Currently, goodwill impairment requires an entity to perform a two-step test to determine the amount of goodwill impairment. In Step 1, an entity compares the fair value of a reporting unit with its carrying amount, including goodwill. If the carrying amount of the reporting unit exceeds its fair value, the entity performs Step 2 and compares the implied fair value of goodwill with the carrying amount of that goodwill for that reporting unit. An impairment charge equal to the amount by which the carrying amount of goodwill for the reporting unit exceeds the implied fair value of that goodwill is recorded, limited to the amount of goodwill allocated to that reporting unit. ASU 2017-04 simplifies the goodwill impairment test by removing Step 2 of the test. An entity will apply a one-step quantitative test and record the amount of goodwill impairment as the excess of a reporting unit's carrying amount over its fair value, not to exceed the total amount of goodwill allocated to the reporting unit. The new guidance does not amend the optional qualitative assessment of goodwill impairment. The guidance should be applied prospectively. ASU 2017-04 is effective for public entities for annual reporting periods beginning after December 15, 2019 and interim periods within those reporting periods, with early adoption permitted. This guidance will not have a material impact on the Company's consolidated financial statements.
In February 2017, the FASB issued ASU 2017-05, Other Income-Gains and Losses from the Derecognition of Nonfinancial Assets (Subtopic 610-20): Clarifying the Scope of Asset Derecognition Guidance and Accounting for Partial Sales of Nonfinancial Assets. ASU 2017-05 clarifies the application of current accounting guidance to the derecognition of nonfinancial assets, including partial sales of nonfinancial assets. This ASU specifies that an entity should allocate the consideration to each distinct asset using the guidance established in ASC 606 on allocating the transaction price to performance obligations. For partial sales of nonfinancial assets, ASU 2017-05 also requires an entity to derecognize a portion of the nonfinancial asset when the entity no longer has a controlling financial interest in the legal entity holding the asset and the entity has transferred control of the asset in accordance with ASC 606. Any noncontrolling or retained interest should be measured at fair value. The guidance should be adopted using

F-20

Ares Management, L.P.
Notes to the Consolidated Financial Statements
(Dollars in Thousands, Except Unit Data and As Otherwise Noted)


either a full or modified retrospective approach. ASU 2017-05 is effective for public entities for annual reporting periods beginning after December 15, 2017 and interim periods within those reporting periods, with early adoption permitted. This guidance will not have a material impact on the Company's consolidated financial statements.
In May 2017, the FASB issued ASU 2017-09, Compensation-Stock Compensation (Topic 718): Scope of Modification Accounting. ASU 2017-09 clarifies the application of current accounting guidance to the modification of share-based compensation awards. This ASU specifies that an entity should account for the impact of an award modification in accordance with ASC Topic 718 unless all of the following conditions are met: (i) the fair value of the modified award is the same as the fair value of the original award prior to the modification; (ii) the vesting conditions of the modified award are the same as the original award prior to the modification; and (iii) the classification of the modified award as an equity instrument or liability instrument is the same as the original award. The guidance should be applied prospectively to awards modified on or after the adoption date. ASU 2017-09 is effective for public entities for annual reporting periods beginning after December 15, 2017 and interim periods within those reporting periods, with early adoption permitted. This guidance will not have a material impact on the Company's consolidated financial statements.

F-21

Ares Management, L.P.
Notes to the Consolidated Financial Statements
(Dollars in Thousands, Except Unit Data and As Otherwise Noted)


3. BUSINESS COMBINATIONS
Acquisition of EIF Management, LLC
In January 2015, the Company acquired of all of the outstanding membership interests of EIF Management, LLC (“EIF”), an asset manager in the U.S. power and energy assets industry. As a result of the acquisition, the Company expanded into an energy infrastructure equity strategy focused on generating long-term, cash-flowing investments in the power generation, transmission and midstream energy sector.
The acquisition date fair value of the consideration transferred totaled $149.2 million, which consisted of the following:
Cash
$
64,532

Equity (1,578,947 Ares Operating Group units)
25,468

Contingent consideration
59,171

Total
$
149,171

The Company allocated $90.6 million of the purchase price to the fair value of the acquired net assets. The remaining $58.6 million of the purchase price was recorded as goodwill. The financial results of EIF are included within the consolidated financial statements presented herein. EIF is presented within the Company’s Private Equity Group segment.
The transaction included contingent consideration that is payable to EIF’s former membership interest holders if Ares successfully launches a new fund (“Fund V”) that meets certain revenue and fee paying commitment targets during Fund V’s commitment period. The fair value of the liability for contingent consideration as of the acquisition date was approximately $59.2 million, which includes cash and equity consideration that are not subject to vesting or are fully vested, and is included in the purchase price consideration described above (see Note 11 for subsequent valuation adjustments). Additionally, in accordance with the membership interest purchase agreement, as part of the contingent consideration, the Company also agreed to grant certain equity consideration that would generally vest ratably over a period of two to five years after Fund V’s final closing.
Supplemental information on an unaudited pro forma basis, as if the EIF acquisition had been consummated as of January 1, 2015 is as follows:
 
Year Ended
 
December 31, 2015
 
 
Total revenues
$
56,659

Net income attributable to Ares Management, L.P.
$
2,267

Earnings per common unit, basic and diluted
$
0.03

The unaudited pro forma supplemental information is based on estimates and assumptions, which the Company believes are reasonable. These results are not necessarily indicative of the Company’s consolidated financial condition or statements of operations in future periods or the results that actually would have been realized had the Company and EIF been a combined entity during the period presented. These amounts have been calculated after applying the Company’s accounting policies and adjusting the results of EIF to reflect the additional amortization that would have been charged assuming the fair value adjustments to intangible assets had been applied on January 1, 2014, together with the consequential tax effects.
Transaction Support Expense
On January 3, 2017, ARCC and American Capital, Ltd. (“ACAS”) consummated a merger transaction valued at approximately $4.2 billion (the "ARCC-ACAS Transaction"). To support the ARCC-ACAS Transaction, the Company, through its subsidiary Ares Capital Management LLC, which serves as the investment adviser to ARCC, paid $275.2 million to ACAS shareholders in accordance with the terms and conditions set forth in the merger agreement.

F-22

Ares Management, L.P.
Notes to the Consolidated Financial Statements
(Dollars in Thousands, Except Unit Data and As Otherwise Noted)


4. GOODWILL AND INTANGIBLE ASSETS
The following table summarizes the carrying value for the Company's intangible assets:
 
Weighted Average Amortization Period as of
 
As of December 31,
 
December 31, 2017
 
2017
 
2016
Management contracts
2.0 years
 
$
67,306

 
$
111,939

Client relationships
10.5 years
 
38,600

 
38,600

Trade name
4.5 years
 
3,200

 
3,200

Intangible assets, gross
 
 
109,106


153,739

Foreign currency translation
 
 

 
(3,205
)
Total intangible assets acquired
 
 
109,106


150,534

Less: accumulated amortization
 
 
(68,641
)
 
(92,219
)
Intangible assets, net
 
 
$
40,465


$
58,315

Amortization expense associated with intangible assets was $17.9 million, $26.6 million and $46.2 million for the years ended December 31, 2017,  2016 and 2015, respectively, and is presented within general, administrative and other expenses within the Consolidated Statements of Operations. During 2017, the Company removed $41.4 million of intangible assets that were fully amortized.
At December 31, 2017, future annual amortization of finite-lived intangible assets for the years 2018 through 2022 and thereafter is estimated to be:
Year
Amortization
2018
$
9,031

2019
4,458

2020
4,071

2021
3,987

2022
3,192

Thereafter
15,726

Total
$
40,465

Goodwill
The following table summarizes the carrying value of the Company's goodwill assets:
 
Credit
 
Private
Equity
 
Real
Estate
 
Total
Balance as of December 31, 2015
$
32,196

 
$
58,600

 
$
53,271

 
$
144,067

Foreign currency translation

 

 
(343
)
 
(343
)
Balance as of December 31, 2016
32,196


58,600


52,928


143,724

Foreign currency translation

 

 
171

 
171

Balance as of December 31, 2017
$
32,196

 
$
58,600

 
$
53,099

 
$
143,895

There was no impairment of goodwill recorded during the years ended December 31, 2017, 2016 and 2015. The impact of foreign currency translation is reflected within other comprehensive income.

F-23

Ares Management, L.P.
Notes to the Consolidated Financial Statements
(Dollars in Thousands, Except Unit Data and As Otherwise Noted)


5. INVESTMENTS
The Company’s investments are comprised of: (i) equity method investments, (ii) other investments and (iii) held-to-maturity investments. 
Investments, excluding held-to-maturity investments
 
 
 

Percentage of total investments
 
December 31,
 
December 31,
 
2017
 
2016
 
2017
 
2016
Private Investment Partnership Interests:
 
 
 
 
 
 
 
Equity method private investment partnership interests(1)
$
369,774

 
$
309,512

 
57.1
%
 
68.5
%
Other private investment partnership interests, at fair value
80,767

 
53,229

 
12.5
%
 
11.8
%
Total private investment partnership interests
450,541


362,741

 
69.6
%
 
80.3
%
Collateralized Loan Obligations:
 
 
 
 
 
 
 
Collateralized loan obligations, at fair value
195,158


89,111

 
30.1
%
 
19.7
%
Common Stock:
 
 
 
 
 
 
 
Common stock, at fair value
1,636


100

 
0.3
%
 
0.0
%
Total investments
$
647,335


$
451,952







 
(1)
Investment or portion of the investment is denominated in foreign currency and is translated into U.S. dollars at each reporting date.

Equity Method Investments
The Company’s equity method investments include investments that are not consolidated but over which the Company exerts significant influence. The Company evaluates each of its equity method investments to determine if any were significant as defined by guidance from the United States Securities and Exchange Commission. As of and for the years ended December 31, 2017, 2016 and 2015, no individual equity method investment held by the Company met the significance criteria. As such, the Company is not required to present separate financial statements for any of its equity method investments.

















F-24

Ares Management, L.P.
Notes to the Consolidated Financial Statements
(Dollars in Thousands, Except Unit Data and As Otherwise Noted)


The following tables present summarized financial information for the Company's equity method investments for the years ended December 31, 2017, 2016 and 2015.

 
As of December 31, 2017 and the Year then Ended
 
Credit
 
Private Equity
 
Real Estate
 
Total
Statement of Financial Condition(1)
 
 
 
 
 
 
 
Investments
$
5,903,009

 
$
9,849,829

 
$
2,997,789

 
$
18,750,627

Total assets
6,435,364

 
10,033,790

 
3,174,149

 
19,643,303

Total liabilities
665,680

 
519,349

 
202,174

 
1,387,203

Total equity
5,769,684

 
9,514,441

 
2,971,975

 
18,256,100

 
 
 
 
 
 
 
 
Statement of Operations(1)
 
 
 
 
 
 
 
Revenues
$
603,682

 
$
144,829

 
$
154,967

 
$
903,478

Expenses
(169,086
)
 
(91,803
)
 
(67,396
)
 
(328,285
)
Net realized and unrealized gain from investments
41,185

 
2,335,027

 
365,091

 
2,741,303

Income tax expense
(2,700
)
 
(31,359
)
 
(13,092
)
 
(47,151
)
Net income
$
473,081

 
$
2,356,694

 
$
439,570

 
$
3,269,345


 
As of December 31, 2016 and the Year then Ended
 
Credit
 
Private Equity
 
Real Estate
 
Total
Statement of Financial Condition(1)
 
 
 
 
 
 
 
Investments
$
4,365,460

 
$
8,857,500

 
$
2,477,523

 
$
15,700,483

Total assets
4,884,680

 
9,143,070

 
2,625,264

 
16,653,014

Total liabilities
522,443

 
197,380

 
510,252

 
1,230,075

Total equity
4,362,237

 
8,945,690

 
2,115,012

 
15,422,939

 
 
 
 
 
 
 
 
Statement of Operations(1)
 
 
 
 
 
 
 
Revenues
$
416,228

 
$
839,723

 
$
114,937

 
$
1,370,888

Expenses
(107,465
)
 
(134,573
)
 
(77,021
)
 
(319,059
)
Net realized and unrealized gain from investments
36,316

 
1,489,624

 
171,467

 
1,697,407

Income tax expense
(345
)
 
(27,587
)
 
(5,380
)
 
(33,312
)
Net income
$
344,734

 
$
2,167,187

 
$
204,003

 
$
2,715,924

 
(1)
In prior year presentation, certain funds that are equity method investments were not included in the table above. Current year presentation has been recast to show this immaterial prior period disclosure.





F-25

Ares Management, L.P.
Notes to the Consolidated Financial Statements
(Dollars in Thousands, Except Unit Data and As Otherwise Noted)


 
For the Year Ended December 31, 2015
 
Credit
 
Private Equity
 
Real Estate
 
Total
Statement of Operations(1)
 
 
 
 
 
 
 
Revenues
$
313,833

 
$
350,444

 
$
95,340

 
$
759,617

Expenses
(60,389
)
 
(124,216
)
 
(65,340
)
 
(249,945
)
Net realized and unrealized gain from investments
(118,035
)
 
243,470

 
86,074

 
211,509

Income tax expense
(3,293
)
 
(22,004
)
 
(13,104
)
 
(38,401
)
Net income
$
132,116

 
$
447,694

 
$
102,970

 
$
682,780

 
(1)
In prior year presentation, certain funds that are equity method investments were not included in the table above. Current year presentation has been recast to show this immaterial prior period disclosure.

The Company recognized net gains related to its equity method investments of $66.8 million, $57.1 million and $23.8 million for the years ended December 31, 2017, 2016 and 2015, respectively, included within net realized and unrealized gain on investments, and within interest and dividend income within the Consolidated Statements of Operations.
.
The material assets of the Company's equity method investments are expected to generate either long-term capital appreciation and or interest income, the material liabilities are debt instruments collateralized by, or related to, the financing of the assets and net income is materially comprised of the changes in fair value of these net assets.

Held-to-Maturity Investments
The Company classifies certain investments as held-to-maturity investments when the Company has the positive intent and ability to hold the securities to maturity. Held-to-maturity securities are reported as investments and are recorded at amortized cost. A summary of the cost and fair value of CLO notes classified as held-to maturity investments is as follows:
 
As of December 31,
 
2017
 
2016
Amortized cost
$

 
$
16,519

Unrealized loss, net

 
(116
)
Fair value
$

 
$
16,403

Based on the Company's ability and intent to hold the investments until maturity and the underlying credit performance of such investments, the Company has determined that the net unrealized losses are temporary impairments as of December 31, 2016.
During the year ended December 31, 2017, the Company redeemed its remaining held-to-maturity investments balance of $18.5 million at par, which approximated the amortized cost, with no gain or loss recognized. Redemption occurred in connection with the restructuring and refinancing of the underlying collateral facility during the year ended December 31, 2017.

F-26

Ares Management, L.P.
Notes to the Consolidated Financial Statements
(Dollars in Thousands, Except Unit Data and As Otherwise Noted)


Investments of the Consolidated Funds
Investments held in the Consolidated Funds are summarized below:
 
Fair value at
 
Fair value as a percentage of total investments at
 
December 31,
 
December 31,
 
December 31,
 
December 31,
 
2017
 
2016
 
2017
 
2016
United States:
 
 
 
 
 
 
 
Fixed income securities:
 
 
 
 
 
 
 
Consumer discretionary
$
1,295,732

 
$
665,773

 
23.2
%
 
20.0
%
Consumer staples
55,073

 
64,840

 
1.0
%
 
1.9
%
Energy
176,836

 
45,409

 
3.2
%
 
1.4
%
Financials
270,520

 
139,285

 
4.8
%
 
4.2
%
Healthcare, education and childcare
449,888

 
246,403

 
8.1
%
 
7.4
%
Industrials
370,926

 
149,632

 
6.6
%
 
4.5
%
Information technology
167,089

 
194,394

 
3.0
%
 
5.8
%
Materials
185,170

 
139,994

 
3.3
%
 
4.2
%
Telecommunication services
399,617

 
261,771

 
7.2
%
 
7.9
%
Utilities
77,102

 
47,800

 
1.4
%
 
1.4
%
Total fixed income securities (cost: $3,459,318 and $1,945,977 at December 31, 2017 and 2016, respectively)
3,447,953


1,955,301

 
61.8
%

58.7
%
Equity securities:
 
 
 
 
 
 
 
Energy
126

 
421

 
0.0
%
 
0.0
%
Total equity securities (cost: $2,265 and $2,872 at December 31, 2017 and 2016, respectively)
126

 
421

 
0.0
%
 
0.0
%
Partnership interests:
 
 
 
 
 
 
 
Partnership interests
232,332

 
171,696

 
4.2
%
 
5.2
%
Total partnership interests (cost: $190,000 and $147,000 at December 31, 2017 and 2016, respectively)
232,332


171,696

 
4.2
%

5.2
%

F-27

Ares Management, L.P.
Notes to the Consolidated Financial Statements
(Dollars in Thousands, Except Unit Data and As Otherwise Noted)


 
Fair value at
 
Fair value as a percentage of total investments at
 
December 31,
 
December 31,
 
December 31,
 
December 31,
 
2017
 
2016
 
2017
 
2016
Europe:
 
 
 
 
 
 
 
Fixed income securities:
 
 
 
 
 
 
 
Consumer discretionary
$
604,608

 
$
274,678

 
10.8
%
 
8.2
%
Energy
2,413

 

 
0.0
%
 
%
Consumer staples
76,361

 
39,197

 
1.4
%
 
1.2
%
Financials
81,987

 
28,769

 
1.5
%
 
0.9
%
Healthcare, education and childcare
209,569

 
111,589

 
3.8
%
 
3.4
%
Industrials
145,706

 
118,466

 
2.6
%
 
3.6
%
Information technology
21,307

 
49,507

 
0.4
%
 
1.5
%
Materials
213,395

 
124,629

 
3.8
%
 
3.7
%
Telecommunication services
182,543

 
118,632

 
3.3
%
 
3.6
%
Utilities

 
4,007

 
%
 
0.1
%
Total fixed income securities (cost: $1,545,297 and $892,108 at December 31, 2017 and 2016, respectively)
1,537,889


869,474

 
27.6
%

26.2
%
Equity securities:
 
 
 
 
 
 
 
Consumer staples

 
1,517

 
%
 
0.0
%
Healthcare, education and childcare
63,155

 
41,329

 
1.1
%
 
1.2
%
Telecommunication services

 
24

 
%
 
0.0
%
Total equity securities (cost: $67,198 and $67,290 at December 31, 2017 and 2016, respectively)
63,155


42,870

 
1.1
%

1.2
%
Asia and other:
 
 
 
 
 
 
 
Fixed income securities:
 
 
 
 
 
 
 
Consumer discretionary
2,008

 
24,244

 
0.0
%
 
0.7
%
Financials
12,453

 
1,238

 
0.2
%
 
0.0
%
Healthcare, education and childcare

 
10,010

 
%
 
0.3
%
Telecommunication services
21,848

 
8,696

 
0.4
%
 
0.3
%
Total fixed income securities (cost: $36,180 and $46,545 at December 31, 2017 and 2016, respectively)
36,309


44,188

 
0.6
%

1.3
%
Equity securities:
 
 
 
 
 
 
 
Consumer discretionary
59,630

 
44,642

 
1.1
%
 
1.3
%
Consumer staples
45,098

 
50,101

 
0.8
%
 
1.5
%
Healthcare, education and childcare
44,637

 
32,598

 
0.8
%
 
1.0
%
Industrials
16,578

 
16,578

 
0.3
%
 
0.5
%
Total equity securities (cost: $122,418 and $122,418 at December 31, 2017 and 2016, respectively)
165,943


143,919

 
3.0
%

4.3
%

F-28

Ares Management, L.P.
Notes to the Consolidated Financial Statements
(Dollars in Thousands, Except Unit Data and As Otherwise Noted)


 
Fair value at
 
Fair value as a percentage of total investments at
 
December 31,
 
December 31,
 
December 31,
 
December 31,
 
2017
 
2016
 
2017
 
2016
Canada:
 
 
 
 
 
 
 
Fixed income securities:
 
 
 
 
 
 
 
Consumer discretionary
$
6,757

 
$

 
0.1
%
 
$

Consumer staples
15,351

 
5,256

 
0.3
%
 
0.2
%
Energy
33,715

 
12,830

 
0.6
%
 
0.4
%
Healthcare, education and childcare

 
15,509

 
%
 
0.5
%
Industrials
18,785

 
1,401

 
0.3
%
 
0.0
%
Telecommunication services
6,189

 
13,852

 
0.1
%
 
0.4
%
Total fixed income securities (cost: $80,201 and $48,274 at December 31, 2017 and 2016, respectively)
80,797


48,848

 
1.4
%

1.5
%
Equity securities:
 
 
 
 
 
 
 
Consumer discretionary
5,912

 
164

 
0.1
%
 
0.0
%
Total equity securities (cost: $17,202 and $408 at December 31, 2017 and 2016, respectively)
5,912

 
164

 
0.1
%
 
0.0
%
Australia:
 
 
 
 
 
 
 
Fixed income securities:
 
 
 
 
 
 
 
Consumer discretionary
10,863

 
5,627

 
0.2
%
 
0.2
%
Energy
1,563

 
6,046

 
0.0
%
 
0.2
%
Industrials

 
2,926

 
%
 
0.1
%
Utilities

 
21,154

 
%
 
0.6
%
Total fixed income securities (cost: $12,714 and $37,975 at December 31, 2017 and 2016, respectively)
12,426


35,753

 
0.2
%

1.1
%
Equity Securities:
 
 
 
 
 
 
 
Utilities

 
17,569

 
%
 
0.5
%
Total equity securities (cost: $0 and $18,442 at December 31, 2017 and 2016, respectively)


17,569

 
%

0.5
%
Total fixed income securities
5,115,374

 
2,953,564

 
91.6
%
 
88.8
%
Total equity securities
235,136

 
204,943

 
4.2
%
 
6.0
%
Total partnership interests
232,332

 
171,696

 
4.2
%
 
5.2
%
Total investments, at fair value
$
5,582,842


$
3,330,203







At December 31, 2017 and 2016, no single issuer or investments, including derivative instruments and underlying portfolio investments of the Consolidated Funds, had a fair value that exceeded 5.0% of the Company’s total assets.

F-29

Ares Management, L.P.
Notes to the Consolidated Financial Statements
(Dollars in Thousands, Except Unit Data and As Otherwise Noted)


6. FAIR VALUE
Financial Instrument Valuations
The valuation techniques used by the Company to measure fair value maximize the use of observable inputs and minimize the use of unobservable inputs. The valuation techniques applied to investments held by the Company and by the Consolidated Funds vary depending on the nature of the investment.
CLO loan obligations: The fair value of fixed income CLOs held by the Company are estimated based on various third-party pricing services or broker quotes and are classified as Level III. The Company adopted ASU 2014-13 as of January 1, 2016, under which the Company first determines whether the fair values of the financial assets or financial liabilities of its consolidated CLOs are more observable. The Company determined that the fair value of the financial assets of the consolidated CLOs, which are mostly Level II assets, are more observable than the fair value of the financial liabilities of its consolidated CLOs, which are mostly Level III liabilities. As a result, the financial assets of consolidated CLOs are measured at fair value and the financial liabilities of the consolidated CLOs are measured in consolidation as: (1) the sum of the fair value of the financial assets, and the carrying value of any nonfinancial assets held temporarily, less (2) the sum of the fair value of any beneficial interests retained by the Company (other than those that represent compensation for services), and the Company’s carrying value of any beneficial interests that represent compensation for services. The resulting amount is allocated to the individual financial liabilities (other than the beneficial interests retained by the Company).
Prior to 2016, the Company had elected the fair value option to measure its CLO loan obligations as the Company had determined that the fair value of these obligations better correlated with the value of the assets held by the CLOs, which are held to provide the cash flows for the note obligations. The fair value of CLO liabilities was estimated based on various third-party pricing service and internal valuation models. The valuation models utilized discounted cash flows and took into consideration prepayment and loss assumptions, based on historical experience and projected performance, economic factors, the characteristics and condition of the underlying collateral, comparable yields for similar securities and recent trading activity. These securities were classified as Level III.
Corporate debt, bonds, bank loans and derivative instruments: The fair value of corporate debt, bonds, bank loans and derivative instruments is estimated based on quoted market prices, dealer quotations or alternative pricing sources supported by observable inputs. These investments are generally classified within Level II. The Company obtains prices from independent pricing services that generally utilize broker quotes and may use various other pricing techniques, which take into account appropriate factors such as yield, quality, coupon rate, maturity, type of issue, trading characteristics and other data. If management is only able to obtain a single broker quote, or utilize a pricing model, such securities will be classified as Level III.
Equity and equity-related securities: Securities traded on a national securities exchange are stated at the last reported sales price on the day of valuation. To the extent these securities are actively traded and valuation adjustments are not applied, they are classified as Level I. Securities that trade in markets that are not considered to be active but are valued based on quoted market prices, dealer quotations or alternative pricing sources supported by observable inputs obtained by the Company from independent pricing services are classified as Level II.
Partnership interests: The Company generally values its investments using the NAV per share equivalent calculated by the investment manager as a practical expedient to determining an independent fair value or estimates based on various valuation models of third-party pricing services, as well as internal models. The Company does not categorize within the fair value hierarchy investments where fair value is measured using the net asset value per share practical expedient.
Certain investments of the Company are valued at NAV per share of the fund. In limited circumstances, the Company may determine, based on its own due diligence and investment procedures, that NAV per share does not represent fair value. In such circumstances, the Company will estimate the fair value in good faith and in a manner that it reasonably chooses, in accordance with the requirements of GAAP. As of December 31, 2017 and 2016, NAV per share represents the fair value of the investments for the Company and discounted cash flow analysis is used to determine the fair value for an investment held by the Consolidated Funds.
The substantial majority of the Company's private commingled funds are closed-ended, and accordingly, do not permit investors to redeem their interests other than in limited circumstances that are beyond the control of the Company, such as instances

F-30

Ares Management, L.P.
Notes to the Consolidated Financial Statements
(Dollars in Thousands, Except Unit Data and As Otherwise Noted)


in which retaining the interest could cause the investor to violate a law, regulation or rule. Investors in open-ended and evergreen funds have the right to withdraw their capital, subject to the terms of the respective constituent documents, over periods ranging from one month to three years. In addition, separately managed investment vehicles for a single fund investor may allow such investors to terminate the fund at the discretion of the investor pursuant to the terms of the applicable constituent documents of such vehicle.
Contingent consideration: The Company generally determines the fair value of its contingent consideration liabilities by using a discounted cash flow approach based on the most likely outcome. The most likely outcome is determined using the best information available, which may be based on one or more of the following factors: historical experience, prior period performance, current progress towards targets, probability-weighted scenarios, and management's own assumptions. The discount rate used is determined based on the weighted average cost of capital for the Company. The fair value of the Company's contingent consideration liabilities are classified as Level III. Contingent consideration liabilities are included within accounts payable, accrued expenses and other liabilities in the Consolidated Statements of Financial Condition.
Level III Valuations
In the absence of observable market prices, the Company values Level III investments using consistent valuation methodologies, typically market- or income-based approaches. The main inputs into the Company’s valuation model for Level III securities include earnings multiples (based on the historical earnings of the issuer) and discounted cash flows. The Company may also consider original transaction price, recent transactions in the same or similar instruments, completed third‑party transactions in comparable instruments and other liquidity, credit and market risk factors. The quarterly valuation process for Level III investments begins with each investment or loan being valued by the investment or valuation teams. The valuations are then reviewed and approved by the valuation committee, which consists of senior members of the investment team and other senior managers. All Level III investment values are ultimately approved by the valuation committees and designated investment professionals. For certain investments, the valuation process also includes a review by independent valuation parties, at least annually, to determine whether the fair values determined by management are reasonable. Results of the valuation process are evaluated each quarter, including an assessment of whether the underlying calculations should be adjusted. In connection with this process, the Company evaluates changes in fair value measurements from period to period for reasonableness, considering items such as industry trends, general economic and market conditions and factors specific to the investment.
Certain Level III assets are valued using prices obtained from brokers or pricing vendors. The Company typically obtains one to two non-binding broker quotes. The Company seeks to obtain at least one quote directly from a broker making a market for the asset and one price from a pricing vendor for each security or similar securities. For investments where more than one quote is received, the investments are classified as Level II. For investments where only one quote is received, the investments are classified as Level III as the quoted prices may be indicative of securities that are in an inactive market, or may require adjustment for investment-specific factors or restrictions. Generally, the Company does not adjust any of the prices received from these sources but material prices are reviewed against the Company’s valuation models with a limited exception for securities that are deemed to have no value. The Company evaluates the prices obtained from brokers and pricing vendors based on available market information, including trading activity of the subject or similar securities or by performing a comparable security analysis to ensure that fair values are reasonably estimated. The Company may also perform back-testing of valuation information obtained from brokers and pricing vendors against actual prices received in transactions to validate pricing discrepancies. In addition to on-going monitoring and back-testing, the Company performs due diligence procedures over pricing vendors to understand their methodology and controls to support their use in the valuation process and to ensure compliance with required accounting disclosures.

F-31

Ares Management, L.P.
Notes to the Consolidated Financial Statements
(Dollars in Thousands, Except Unit Data and As Otherwise Noted)


Fair Value of Financial Instruments Held by the Company and Consolidated Funds
The tables below summarize the financial assets and financial liabilities measured at fair value for the Company and Consolidated Funds as of December 31, 2017:

Financial Instruments of the Company
 
Level I 
 
Level II 
 
Level III 
 
Investments
Measured
at NAV
 
Total 
Assets, at fair value
 
 
 
 
 
 
 
 
 
 
Investments:
 
 
 
 
 
 
 
 
 
 
Fixed income - collateralized loan obligations
 
$

 
$

 
$
195,158

 
$

 
$
195,158

Equity securities
 
520

 
1,116

 

 

 
1,636

Partnership interests
 

 

 
44,769

 
35,998

 
80,767

Total investments, at fair value
 
520


1,116


239,927


35,998


277,561

Derivatives-foreign exchange contracts
 

 
498

 

 

 
498

Total assets, at fair value
 
$
520


$
1,614


$
239,927


$
35,998


$
278,059

Liabilities, at fair value
 
 
 
 
 
 
 
 
 
 
Derivatives-foreign exchange contracts
 
$

 
$
(2,639
)
 
$

 
$

 
$
(2,639
)
  Total liabilities, at fair value
 
$


$
(2,639
)

$


$


$
(2,639
)
Financial Instruments of Consolidated Funds
 
Level I 
 
Level II 
 
Level III 
 
Total 
Assets, at fair value
 
 
 
 
 
 
 
 
Investments:
 
 
 
 
 
 
 
 
Fixed income investments:
 
 
 
 
 
 
 
 
Bonds
 
$

 
$
82,151

 
$
7,041

 
$
89,192

Loans
 

 
4,755,335

 
260,848

 
5,016,183

Collateralized loan obligations
 

 
10,000

 

 
10,000

Total fixed income investments
 


4,847,486


267,889


5,115,375

Equity securities
 
72,558

 

 
162,577

 
235,135

Partnership interests
 

 

 
232,332

 
232,332

Other
 

 

 

 

Total investments, at fair value
 
72,558


4,847,486


662,798


5,582,842

   Derivatives:
 
 
 
 
 
 
 
 
Foreign exchange contracts
 

 

 

 

Asset swaps - other
 

 

 
1,366

 
1,366

  Total derivative assets, at fair value
 




1,366


1,366

Total assets, at fair value
 
$
72,558


$
4,847,486


$
664,164


$
5,584,208

Liabilities, at fair value
 
 
 
 
 
 
 
 
Asset swaps - other
 
$

 
$

 
$
(462
)
 
$
(462
)
Loan obligations of CLOs
 

 
(4,963,194
)
 

 
(4,963,194
)
  Total liabilities, at fair value
 
$


$
(4,963,194
)

$
(462
)

$
(4,963,656
)

F-32

Ares Management, L.P.
Notes to the Consolidated Financial Statements
(Dollars in Thousands, Except Unit Data and As Otherwise Noted)



The tables below summarize the financial assets and financial liabilities measured at fair value for the Company and Consolidated Funds as of December 31, 2016:

Financial Instruments of the Company
 
Level I 
 
Level II 
 
Level III 
 
Investments
Measured
at NAV(1)
 
Total 
Assets, at fair value
 
 
 
 
 
 
 
 
 
 
Investments:
 
 
 
 
 
 
 
 
 
 
Fixed income - collateralized loan obligations
 
$

 
$

 
$
89,111

 
$

 
$
89,111

Equity securities
 
100

 

 

 

 
100

Partnership interests
 

 

 
33,410

 
19,819

 
53,229

Total investments, at fair value
 
100

 

 
122,521

 
19,819

 
142,440

Derivatives-foreign exchange contracts
 

 
3,171

 

 

 
3,171

Total assets, at fair value
 
$
100

 
$
3,171

 
$
122,521

 
$
19,819

 
$
145,611

Liabilities, at fair value
 
 
 
 
 
 
 
 
 
 
Contingent considerations
 
$

 
$

 
$
(22,156
)
 
$

 
$
(22,156
)
Total liabilities, at fair value
 
$

 
$

 
$
(22,156
)
 
$

 
$
(22,156
)
 
(1)
In prior year presentation, certain funds that are equity method investments were included in the column as the carrying value approximates NAV. Current year presentation has been modified to remove those amounts.

Financial Instruments of Consolidated Funds
 
Level I 
 
Level II 
 
Level III 
 
Total 
Assets, at fair value
 
 
 
 
 
 
 
 
Investments:
 
 
 
 
 
 
 
 
Fixed income investments:
 
 
 
 
 
 
 
 
Bonds
 
$

 
$
104,886

 
$
37,063

 
$
141,949

Loans
 

 
2,606,423

 
199,217

 
2,805,640

Collateralized loan obligations
 

 

 
5,973

 
5,973

Total fixed income investments
 

 
2,711,309

 
242,253

 
2,953,562

Equity securities
 
56,662

 
17,569

 
130,690

 
204,921

Partnership interests
 

 

 
171,696

 
171,696

Asset swaps - other
 

 
24

 

 
24

Total investments, at fair value
 
56,662

 
2,728,902

 
544,639

 
3,330,203

Derivatives:
 
 
 
 
 
 
 
 
Foreign exchange contracts
 

 
529

 

 
529

Asset swaps - other
 

 

 
291

 
291

Total derivative assets, at fair value
 

 
529

 
291

 
820

Total assets, at fair value
 
$
56,662

 
$
2,729,431

 
$
544,930

 
$
3,331,023

Liabilities, at fair value
 
 
 
 
 
 
 
 
Asset swaps - other
 
$

 
$

 
$
(2,999
)
 
$
(2,999
)
Loan obligations of CLOs
 

 
(3,031,112
)
 

 
(3,031,112
)
Total liabilities, at fair value
 
$

 
$
(3,031,112
)
 
$
(2,999
)
 
$
(3,034,111
)


F-33

Ares Management, L.P.
Notes to the Consolidated Financial Statements
(Dollars in Thousands, Except Unit Data and As Otherwise Noted)


The following tables set forth a summary of changes in the fair value of the Level III measurements for the year ended December 31, 2017:
 
 
Level III Assets
 
Level III Liabilities
Level III Assets and Liabilities of the Company
 
Fixed Income
 
Partnership 
Interests
 
Total
 
Contingent Considerations
Balance, beginning of period
 
$
89,111

 
$
33,410

 
$
122,521

 
$
22,156

Purchases(1)
 
143,579

 
169

 
143,748

 

Sales/settlements(2)
 
(39,047
)
 

 
(39,047
)
 
(1,000
)
Expired contingent considerations
 

 

 

 
(1,000
)
Realized and unrealized appreciation (depreciation), net
 
1,515

 
11,190

 
12,705

 
(20,156
)
Balance, end of period
 
$
195,158


$
44,769


$
239,927


$

Increase in unrealized appreciation/depreciation included in earnings related to financial assets and liabilities still held at the reporting date
 
$
2,752

 
$
11,359

 
$
14,111

 
$

Level III Assets of Consolidated Funds
 
Equity Securities
 
Fixed Income
 
Partnership
Interests
 
Derivatives, Net
 
Total
Balance, beginning of period
 
$
130,690

 
$
242,253

 
$
171,696

 
$
(2,708
)
 
$
541,931

Additions(3)
 

 
14,479

 

 
1,393

 
15,872

Transfer in
 

 
45,526

 

 

 
45,526

Transfer out
 
(6,581
)
 
(100,643
)
 

 

 
(107,224
)
Purchases(1)
 
6,691

 
240,723

 
88,000

 

 
335,414

Sales(2)
 
(3,701
)
 
(180,248
)
 
(45,000
)
 

 
(228,949
)
Settlement, net
 

 

 

 
(2,192
)
 
(2,192
)
Amortized discounts/premiums
 

 
247

 

 
244

 
491

Realized and unrealized appreciation (depreciation), net
 
35,478

 
5,552

 
17,636

 
4,167

 
62,833

Balance, end of period
 
$
162,577


$
267,889


$
232,332


$
904


$
663,702

Increase (decrease) in unrealized appreciation/depreciation included in earnings related to financial assets still held at the reporting date
 
$
33,990

 
$
31

 
$
17,636

 
$
(705
)
 
$
50,952

 
(1)
Purchases include paid‑in‑kind interest and securities received in connection with restructurings.
(2)
Sales/settlements include distributions, principal redemptions and securities disposed of in connection with restructurings.
(3)
Additions relates to a CLO that was refinanced and restructured that is now consolidated.


The following tables set forth a summary of changes in the fair value of the Level III measurements for the year ended December 31, 2016:
 
 
Level III Assets
 
Level III Liabilities
Level III Assets and Liabilities of the Company
 
Fixed Income
 
Partnership 
Interests
 
Total
 
Contingent Considerations
Balance, beginning of period
 
$
55,752

 
$
51,703

 
$
107,455

 
$
40,831

Purchases(1)
 
33,053

 
9,000

 
42,053

 

Sales/settlements(2)
 
(3,698
)
 

 
(3,698
)
 
(1,000
)
Realized and unrealized appreciation (depreciation), net
 
4,004

 
(27,293
)
 
(23,289
)
 
(17,675
)
Balance, end of period
 
$
89,111


$
33,410


$
122,521


$
22,156

Increase (decrease) in unrealized appreciation/depreciation included in earnings related to financial assets and liabilities still held at the reporting date
 
$
3,437

 
$
(7,293
)
 
$
(3,856
)
 
$
(17,675
)


F-34

Ares Management, L.P.
Notes to the Consolidated Financial Statements
(Dollars in Thousands, Except Unit Data and As Otherwise Noted)


Level III Assets of Consolidated Funds
 
Equity Securities
 
Fixed Income
 
Partnership Interests
 
Derivatives, Net
 
Total
Balance, beginning of period
 
$
129,809

 
$
249,490

 
$
86,902

 
$
(10,307
)
 
$
455,894

Transfer in
 

 
59,790

 

 

 
59,790

Transfer out
 
(344
)
 
(90,952
)
 

 

 
(91,296
)
Purchases(1)
 
15,849

 
167,338

 
65,906

 

 
249,093

Sales(2)
 
(18,029
)
 
(125,642
)
 
(3,606
)
 
(81
)
 
(147,358
)
Amortized discounts/premiums
 

 
2,660

 

 
57

 
2,717

Realized and unrealized appreciation (depreciation), net
 
3,405

 
(20,431
)
 
22,494

 
7,623

 
13,091

Balance, end of period
 
$
130,690


$
242,253


$
171,696


$
(2,708
)

$
541,931

Increase (decrease) in unrealized appreciation/depreciation included in earnings related to financial assets still held at the reporting date
 
$
8,333

 
$
(9,391
)
 
$
22,494

 
$
5,660

 
$
27,096

 
(1)
Purchases include paid‑in‑kind interest and securities received in connection with restructurings.
(2)
Sales/settlements include distributions, principal redemptions and securities disposed of in connection with restructurings.

The Company recognizes transfers between the levels as of the beginning of the period. Transfers out of Level III were generally attributable to certain investments that experienced a more significant level of market activity during the period and thus were valued using observable inputs either from independent pricing services or multiple brokers. Transfers into Level III were generally attributable to certain investments that experienced a less significant level of market activity during the period and thus were only able to obtain one or fewer quotes from a broker or independent pricing service. During the year ended December 31, 2017, two of the Company's investments were transferred from a Level II to a Level I fair value measurement at their fair values totaling $7.5 million as of the transfer date. The investments transferred represent equity securities that were previously less actively traded that began to have significant levels of market activity to support quoted market prices during the second quarter of 2017. For the year ended December 31, 2016, there were no transfers between Level I and Level II. 
The following table sets forth a summary of changes in the fair value of the Level III liabilities for the CLO loan obligations for the years ended December 31, 2017 and 2016:
 
For the Year Ended December 31,
 
2017
 
2016
Balance, beginning of period
$

 
$
2,174,352

Accounting change due to the adoption of ASU 2014-13(1)

 
(2,174,352
)
Balance, end of period
$

 
$

 
(1) Upon adoption of ASU 2014-13, the debt obligations of consolidated CLOs are no longer considered Level III financial liabilities under the GAAP fair value hierarchy. As of January 1, 2016, the debt obligations of consolidated CLOs are measured on the basis of the fair value of the financial assets of the CLO and are classified as Level II financial liabilities.
The following table summarizes the quantitative inputs and assumptions used for the Company’s Level III measurements as of December 31, 2017:
 
Fair Value
 
Valuation Technique(s)
 
Significant Unobservable Input(s)
 
Range
Assets
 
 
 
 
 
 
 
Partnership interests
$
44,769

 
Other
 
N/A
 
N/A
Fixed income - collateralized loan obligations
195,158

 
Broker quotes and/or 3rd party pricing services
 
N/A
 
N/A
Total
$
239,927

 
 
 
 
 
 



F-35

Ares Management, L.P.
Notes to the Consolidated Financial Statements
(Dollars in Thousands, Except Unit Data and As Otherwise Noted)


The following table summarizes the quantitative inputs and assumptions used for the Company’s Level III measurements as of December 31, 2016:
 
Fair Value 
 
Valuation Technique(s) 
 
Significant Unobservable Input(s)
 
Range
Assets
 
 
 
 
 
 
 
Partnership interests
$
33,410

 
Other
 
N/A
 
N/A
Fixed income - collateralized loan obligations
89,111

 
Broker quotes and/or 3rd party pricing services
 
N/A
 
N/A
Total
$
122,521

 
 
 
 
 
 
Liabilities
 
 
 
 
 
 
 
Contingent consideration liabilities
 
 
 
 
 
 
 
 
$
20,278

 
Other
 
N/A
 
N/A
 
1,878

 
Discounted cash flow
 
Discount rate
 
6.5%
Total
$
22,156

 
 
 
 
 
 

The following table summarizes the quantitative inputs and assumptions used for the Consolidated Funds’ Level III measurements as of December 31, 2017:
 
Fair Value
 
Valuation Technique(s)
 
Significant Unobservable Input(s)
 
Range
 
Weighted
Average
Assets
 
 
 
 
 
 
 
 
 
Equity securities
 
 
 
 
 
 
 
 
 
 
$
63,155

 
Enterprise value market multiple analysis
 
EBITDA multiple(2)
 
2.7x
 
2.7x
 
61,215

 
Market approach (comparable companies)
 
Net income multiple
Illiquidity discount
 
27.0x - 36.2x
25.0%
 
33.7x
25.0%
 
126

 
Broker quotes and/or 3rd party pricing services
 
N/A
 
N/A
 
N/A
 
38,081

 
Transaction price(1)
 
N/A
 
N/A
 
N/A
Partnership interests
232,332

 
Discounted cash flow
 
Discount rate
 
19.0%
 
19.0%
Fixed income securities
 
 
 
 
 
 
 
 
 
 
222,413

 
Broker quotes and/or 3rd party pricing services
 
N/A
 
N/A
 
N/A
 
45,243

 
Income approach
 
Yield
 
10.8% - 22.5%
 
12.1%
 
233

 
Market approach (comparable companies)
 
EBITDA multiple(2)
 
6.5x
 
6.5x
Derivative instruments
1,366

 
Broker quotes and/or 3rd party pricing services
 
N/A
 
N/A
 
N/A
Total assets
$
664,164

 
 
 
 
 
 
 
 
Liabilities
 
 
 
 
 
 
 
 
 
Derivatives instruments
$
(462
)
 
Broker quotes and/or 3rd party pricing services
 
N/A
 
N/A
 
N/A
Total liabilities
$
(462
)
 
 
 
 
 
 
 
 
 
(1)
Transaction price consists of securities recently purchased or restructured. The Company determined that there was no change to the valuation based on the underlying assumptions used at the closing of such transactions.
(2)
“EBITDA” in the table above is a Non-GAAP financial measure and refers to earnings before interest, tax, depreciation and amortization.

F-36

Ares Management, L.P.
Notes to the Consolidated Financial Statements
(Dollars in Thousands, Except Unit Data and As Otherwise Noted)


The following table summarizes the quantitative inputs and assumptions used for the Consolidated Funds’ Level III measurements as of December 31, 2016:
 
Fair Value
 
Valuation Technique(s)
 
Significant Unobservable Input(s)
 
Range
 
Weighted
Average
Assets
 
 
 
 
 
 
 
 
 
Equity securities
 
 
 
 
 
 
 
 
 
 
$
43,011

 
EV market multiple analysis
 
EBITDA multiple(2)
 
2.0x - 11.2x
 
2.3x
 
32,598

 
Market approach (comparable companies)
 
Net income multiple
Illiquidity discount
 
30.0x - 40.0x
25.0%
 
35.0x
25.0%
 
421

 
Broker quotes and/or 3rd party pricing services
 
N/A
 
N/A
 
N/A
 
54,660

 
Transaction price(1)
 
N/A
 
N/A
 
N/A
Partnership interests
171,696

 
Discounted cash flow
 
Discount rate
 
20.0%
 
20.0%
Fixed income securities
 
 
 
 
 
 
 
 
 
 
170,231

 
Broker quotes and/or 3rd party pricing services
 
N/A
 
N/A
 
N/A
 
6,693

 
EV market multiple analysis
 
EBITDA multiple(2)
 
7.1x
 
7.1x
 
5,473

 
Income approach
 
Collection rates
 
1.2x
 
1.2x
 
28,595

 
Income approach
 
Yield
 
6.0% - 13.6%
 
10.9%
 
24,052

 
Discounted cash flow
 
Discount rate
 
7.8% - 15.3%
 
11.1%
 
1,776

 
Market approach (comparable companies)
 
EBITDA multiple(2)
 
6.5x
 
6.5x
 
4,887

 
Transaction price(1)
 
N/A
 
N/A
 
N/A
 
546

 
Market approach
 
EBITDA Multiple(2)
 
6.1x
 
6.1x
Derivative instruments
291

 
Broker quotes and/or 3rd party pricing services
 
N/A
 
N/A
 
N/A
Total assets
$
544,930

 
 
 
 
 
 
 
 
Liabilities
 
 
 
 
 
 
 
 
 
Derivatives instruments
$
2,999

 
Broker quotes and/or 3rd party pricing services
 
N/A
 
N/A
 
N/A
Total liabilities
$
2,999

 
 
 
 
 
 
 
 
 
(1)
Transaction price consists of securities recently purchased or restructured. The Company determined that there has been no change to the valuation based on the underlying assumptions used at the closing of such transactions.
(2)
“EBITDA” in the table above is a Non-GAAP financial measure and refers to earnings before interest, tax, depreciation and amortization.

The Company's investments valued using net asset value (“NAV”) have terms and conditions that do not allow for redemption without certain events or approvals that are outside the Company's control. A summary of fair value by segment and the remaining unfunded commitments are presented below:
 
 
As of December 31, 2017
 
As of December 31, 2016
Segment
 
Fair Value 
 
Unfunded 
Commitments
 
Fair Value
 
Unfunded 
Commitments
Non-core investments(1)
 
$
35,998

 
$
16,492

 
$
19,819

 
$
34,500

Totals
 
$
35,998


$
16,492


$
19,819


$
34,500

 
(1) Non-core investments are reported within the Company's Operations Management Group ("OMG").


F-37

Ares Management, L.P.
Notes to the Consolidated Financial Statements
(Dollars in Thousands, Except Unit Data and As Otherwise Noted)


7. DERIVATIVE FINANCIAL INSTRUMENTS
In the normal course of business, the Company and the Consolidated Funds are exposed to certain risks relating to their ongoing operations and use various types of derivative instruments primarily to mitigate against credit and foreign exchange risk. The derivative instruments used by the Company and Consolidated Funds include warrants, currency options, interest rate swaps, credit default swaps and forward contracts.  The derivative instruments are not designated as hedging instruments under the accounting standards for derivatives and hedging. The Company recognizes all of its derivative instruments at fair value as either assets or liabilities in the Consolidated Statements of Financial Condition within other assets or accounts payable, accrued expenses and other liabilities, respectively.
By using derivatives, the Company and the Consolidated Funds are exposed to counterparty credit risk if counterparties to the derivative contracts do not perform as expected. If a counterparty fails to perform, the Company's counterparty credit risk is equal to the amount reported as a derivative asset in the Consolidated Statements of Financial Condition. The Company minimizes counterparty credit risk through credit approvals, limits, monitoring procedures, executing master netting arrangements and obtaining collateral, where appropriate.
To the extent the master netting arrangements and other criteria meet the applicable requirements, which includes determining the legal enforceability of the arrangements, the Company may choose to offset the derivative assets and liabilities in the same currency by specific derivative type, or in the event of default by the counterparty, offset derivative assets and liabilities with the same counterparty. The Company generally presents derivative and other financial instruments on a gross basis within the Consolidated Statements of Financial Condition, with certain instruments subject to enforceable master netting arrangements that could allow for the derivative and other financial instruments to be offset. The Consolidated Funds present derivative and other financial instruments on a net basis. This election is determined at management's discretion on a fund by fund basis. The Company has retained each Consolidated Fund's presentation upon consolidation.
Qualitative Disclosures of Derivative Financial Instruments
Derivative instruments are marked-to-market daily based upon quotations from pricing services or by the Company and the change in value, if any, is recorded as an unrealized gain (loss) within net realized and unrealized gain (loss) on investments in the Consolidated Statements of Operations. Upon settlement of the instrument, the Company records the realized gain (loss) within net realized and unrealized gain (loss) on investments in the Consolidated Statements of Operations.
Significant derivative instruments utilized by the Company and the Consolidated Funds during the reporting periods presented include the following:
Forward Foreign Currency Contracts: The Company and the Consolidated Funds enter into foreign currency forward exchange contracts to hedge against foreign currency exchange rate risk on certain non-U.S. dollar denominated cash flows. When entering into a forward currency contract, the Company and the Consolidated Funds agree to receive and/or deliver a fixed quantity of foreign currency for an agreed-upon price on an agreed-upon future date. Forward foreign currency contracts involve elements of market risk in excess of the amounts reflected in the Consolidated Statements of Financial Condition. The Company and the Consolidated Funds bear the risk of an unfavorable change in the foreign exchange rate underlying the forward foreign currency contract. In addition, the potential inability of the counterparties to meet the terms of their contracts poses a risk to the Company and the Consolidated Funds.
Interest Rate Swaps: The Company and the Consolidated Funds enter into interest rate swap contracts to mitigate their interest rate risk exposure to higher floating interest rates. Interest rate swaps represent an agreement between two counterparties to exchange cash flows based on the difference in two interest rates, applied to the notional principal amount for a specified period. The payment flows are generally netted, with the difference being paid by one party to the other. The interest rate swap contracts effectively mitigate the Company and the Consolidated Funds’ exposure to interest rate risk by converting a portion of the Company and the Consolidated Funds’ floating rate debt to a fixed rate basis.
Asset Swap: The Consolidated Funds enter into asset swap contracts to hedge against foreign currency exchange rate risk on certain non-Euro denominated loans. Assets swap contracts provide the Consolidated Funds with the opportunity to purchase or sell an underlying asset that are not denominated in Euros and a pre agreed exchange rate and receive Euro interest payments from the swap counter party in exchange for non-Euro interest payments which are pegged to the currency of the underlying loan

F-38

Ares Management, L.P.
Notes to the Consolidated Financial Statements
(Dollars in Thousands, Except Unit Data and As Otherwise Noted)


and applicable interest rates. The swap contracts can be optionally cancelled at any time, normally due the disposal or redemption of the underlying asset, however in the absence of sale or redemption the swap contracts maturity matches that of the underlying asset. By entering into asset swap contracts to exchange interest payments and principal on equally valued loans denominated in a different currency than that of the underlying assets the Consolidated Funds can mitigate the risk of exposure to foreign currency fluctuations. Generally, the fair value of asset swap contracts are calculated using a model which utilizes the spread between the fair value of the underlying asset and the exercise value of the contract, as well as any other relevant inputs. Broker quotes may also be used to calculate the fair value of asset swaps, if available.
Quantitative Disclosures of Derivative Financial Instruments
The following tables identify the fair value and notional amounts of derivative contracts by major product type on a gross basis for the Company and the Consolidated Funds as of December 31, 2017 and 2016.  These amounts may be offset (to the extent that there is a legal right to offset) and presented on a net basis within other assets or accounts payable, accrued expenses and other liabilities in the Consolidated Statements of Financial Condition:
 
 
As of December 31, 2017
 
As of December 31, 2016
 
 
Assets 
 
Liabilities 
 
Assets 
 
Liabilities 
The Company
 
Notional(1)
 
Fair Value
 
Notional(1)
 
Fair Value
 
Notional(1)
 
Fair Value
 
Notional(1)
 
Fair Value
Foreign exchange contracts
 
$
13,724

 
$
498

 
$
51,026

 
$
2,639

 
$
62,830

 
$
3,171

 
$

 
$

Total derivatives, at fair value
 
$
13,724

 
$
498

 
$
51,026

 
$
2,639

 
$
62,830

 
$
3,171

 
$

 
$

 
 
As of December 31, 2017
 
As of December 31, 2016
 
 
Assets
 
Liabilities
 
Assets 
 
Liabilities 
Consolidated Funds 
 
Notional(1)
 
Fair Value
 
Notional(1)
 
Fair Value
 
Notional(1)
 
Fair Value
 
Notional(1)
 
Fair Value
Foreign exchange contracts
 
$

 
$

 
$

 
$

 
$
25,304

 
$
529

 
$

 
$

Asset swap - other
 
5,363

 
1,366

 
1,840

 
462

 
3,575

 
291

 
204

 
2,999

Total derivatives, at fair value
 
5,363


1,366


1,840


462


28,879


820


204


2,999

Other—equity(2)
 

 

 

 

 
253

 
24

 

 

Total
 
$
5,363


$
1,366


$
1,840


$
462


$
29,132


$
844


$
204


$
2,999

 
(1)
Represents the total contractual amount of derivative assets and liabilities outstanding.
(2)
Includes the fair value of warrants which are presented as equity securities within investments of the Consolidated Funds in the Consolidated Statements of Financial Condition.

F-39

Ares Management, L.P.
Notes to the Consolidated Financial Statements
(Dollars in Thousands, Except Unit Data and As Otherwise Noted)


The following tables present a summary of net realized gains (losses) and unrealized appreciation (depreciation) on the Company's derivative instruments, which are included within net realized and unrealized gain (loss) on investments in the Consolidated Statements of Operations, for the years ended December 31, 2017, 2016 and 2015:
 
 
For the Year Ended December 31,
The Company
 
2017
 
2016
 
2015
Net realized gain (loss) on derivatives
 
 
 
 
 
 
Interest rate contracts—Swaps
 
$

 
$
(337
)
 
$
(1,318
)
Foreign exchange contracts:
 
 
 
 
 
 
Purchased options
 

 

 
2,022

Foreign currency forward contracts
 
(1,830
)
 
1,783

 
8,379

Net realized gain (loss) on derivatives
 
$
(1,830
)
 
$
1,446

 
$
9,083

Net change in unrealized appreciation (depreciation) on derivatives
 
 
 
 
 
 
Interest rate contracts—Swaps
 
$

 
$
214

 
$
633

Foreign exchange contracts:
 
 
 
 
 
 
Purchased options
 

 

 
(1,057
)
Foreign currency forward contracts
 
(5,299
)
 
2,008

 
(2,556
)
Net change in unrealized appreciation (depreciation) on derivatives
 
$
(5,299
)
 
$
2,222

 
$
(2,980
)
 
 
For the Year Ended December 31,
Consolidated Funds
 
2017
 
2016
 
2015
Net realized gain (loss) on derivatives of Consolidated Funds
 
 
 
 
 
 
Foreign currency forward contracts
 
$
(181
)
 
$
(1,008
)
 
$
3,752

Asset swap - other
 
903

 
(1,322
)
 
(4,332
)
Net realized gain (loss) on derivatives of Consolidated Funds
 
$
722

 
$
(2,330
)
 
$
(580
)
Net change in unrealized appreciation (depreciation) on derivatives of Consolidated Funds
 
 
 
 
 
 
Equity contracts:
 
 
 
 
 
 
Warrants(1)
 
$

 
$
26

 
$
(71
)
Foreign exchange contracts:
 
 
 
 
 
 
Foreign currency forward contracts
 
(529
)
 
900

 
(1,867
)
Asset swap - other
 
2,338

 
7,685

 
(2,934
)
Net change in unrealized appreciation (depreciation) on derivatives of Consolidated Funds
 
$
1,809

 
$
8,611

 
$
(4,872
)
 
(1)
Realized and unrealized gains (losses) on warrants are also reflected within investments of Consolidated Funds.
The table below sets forth the rights of offset and related arrangements associated with the Company's derivative and other financial instruments as of December 31, 2017 and 2016. The column titled "Gross Amounts Not Offset in the Statement of Financial Position" in the table below relates to derivative instruments that are eligible to be offset in accordance with applicable accounting guidance but for which management has elected not to offset in the Consolidated Statements of Financial Condition.
 
 
 
 
 
 
 
 
Gross Amount Not Offset in the Statement of Financial Position
 
 
The Company as of December 31, 2017
 
Gross Amounts
of Recognized Assets (Liabilities)
 
Gross Amounts
Offset in Assets
(Liabilities) 
 
Net Amounts of
Assets (Liabilities)
Presented 
 
Financial
Instruments 
 
Net Amount 
Assets:
 
 
 
 
 
 
 
 
 
 
Derivatives
 
$
498

 
$

 
$
498

 
$
(498
)
 
$

Liabilities:
 
 
 
 
 
 
 
 
 
 
Derivatives
 
(2,639
)
 

 
(2,639
)
 
498

 
(2,141
)
Net derivative liabilities
 
$
(2,141
)

$


$
(2,141
)

$


$
(2,141
)

F-40

Ares Management, L.P.
Notes to the Consolidated Financial Statements
(Dollars in Thousands, Except Unit Data and As Otherwise Noted)


 
 
 
 
 
 
 
 
Gross Amount Not Offset in the Statement of Financial Position
 
 
The Company as of December 31, 2016
 
Gross Amounts
of Recognized Assets (Liabilities)
 
Gross Amounts
Offset in Assets
(Liabilities) 
 
Net Amounts of
Assets (Liabilities)
Presented 
 
Financial
Instruments 
 
Net Amount 
Assets:
 
 
 
 
 
 
 
 
 
 
Derivatives
 
$
3,171

 
$

 
$
3,171

 
$

 
$
3,171

Liabilities:
 
 
 
 
 
 
 
 
 
 
Derivatives
 

 

 

 

 

Net derivative assets
 
$
3,171


$


$
3,171


$


$
3,171

The table below sets forth the rights of offset and related arrangements associated with the Consolidated Funds' derivative and other financial instruments as of December 31, 2017 and 2016. The column titled "Gross Amounts Not Offset in the Statement of Financial Position" in the table below relates to derivative instruments that are eligible to be offset in accordance with applicable accounting guidance but for which management has elected not to offset in the Consolidated Statements of Financial Condition.
 
 
 
 
 
 
 
 
Gross Amounts Not Offset in the Statement of Financial Position
 
 
Consolidated Funds as of December 31, 2017
 
Gross Amounts of Recognized Assets (Liabilities)
 
Gross Amounts
Offset in Assets
(Liabilities) 
 
Net Amounts of
Assets (Liabilities) Presented 
 
Financial
Instruments 
 
 
Net Amount 
Assets:
 
 
 
 
 
 
 
 
 
 
 
Derivatives
 
$
1,750

 
$
(384
)
 
$
1,366

 
$

 
 
$
1,366

Liabilities:
 
 
 
 
 
 
 
 
 
 
 
Derivatives
 
(846
)
 
384

 
(462
)
 

 
 
(462
)
Net derivatives assets
 
$
904


$


$
904


$



$
904

 
 
 
 
 
 
 
 
Gross Amounts Not Offset in the Statement of Financial Position
 
 
Consolidated Funds as of December 31, 2016
 
Gross Amounts of Recognized Assets (Liabilities)
 
Gross Amounts
Offset in Assets
(Liabilities) 
 
Net Amounts of
Assets (Liabilities) Presented 
 
Financial
Instruments 
 
 
Net Amount 
Assets:
 
 
 
 
 
 
 
 
 
 
 
Derivatives
 
$
2,243

 
$
(1,423
)
 
$
820

 
$

 
 
$
820

Liabilities:
 
 
 
 
 
 
 
 
 
 
 
Derivatives
 
(4,422
)
 
1,423

 
(2,999
)
 

 
 
(2,999
)
Net derivatives liabilities
 
$
(2,179
)

$


$
(2,179
)

$



$
(2,179
)

F-41

Ares Management, L.P.
Notes to the Consolidated Financial Statements
(Dollars in Thousands, Except Unit Data and As Otherwise Noted)


8. DEBT
The following table summarizes the Company’s and its subsidiaries’ debt obligations:
 
 
 
 
 
 
As of December 31, 2017
 
As of December 31, 2016
 
Debt Origination Date
Maturity
 
Original Borrowing Amount
 
Carrying
Value
 
Interest Rate
 
Carrying
Value
 
Interest Rate
Credit Facility(1)
Revolver
2/24/2022
 
N/A

 
$
210,000

 
3.09
%
 
$

 
—%
Senior Notes(2)
10/8/2014
10/8/2024
 
$
250,000

 
245,308

 
4.21
%
 
244,684

 
4.21%
2015 Term Loan(3)
9/2/2015
7/29/2026
 
$
35,205

 
35,037

 
2.86
%
 
35,063

 
2.74%
2016 Term Loan(4)
12/21/2016
1/15/2029
 
$
26,376

 
25,948

 
3.08
%
 
26,037

 
2.66%
2017 Term Loan A(4)
3/22/2017
1/22/2028
 
$
17,600

 
17,407

 
2.90
%
 
N/A

 
N/A
2017 Term Loan B(4)
5/10/2017
10/15/2029
 
$
35,198

 
35,062

 
2.90
%
 
N/A

 
N/A
2017 Term Loan C(4)
6/22/2017
7/30/2029
 
$
17,211

 
17,078

 
2.88
%
 
N/A

 
N/A
2017 Term Loan D(4)
11/16/2017
10/15/2030
 
$
30,450

 
30,336

 
2.77
%
 
N/A

 
N/A
Total debt obligations
 
 
 
 
 
$
616,176

 
 
 
$
305,784

 
 
 

(1)
The AOG entities are borrowers under the Credit Facility, which, as amended in February 2017 and increased in September 2017, provides a $1.065 billion revolving line of credit. It has a variable interest rate based on LIBOR or a base rate plus an applicable margin with an unused commitment fee paid quarterly, which is subject to change with the Company’s underlying credit agency rating. As of December 31, 2017, base rate loans bear interest calculated based on the base rate plus 0.50% and the LIBOR rate loans bear interest calculated based on LIBOR plus 1.50%. The unused commitment fee is 0.20% per annum. There is a base rate and LIBOR floor of zero.
(2)
The Senior Notes were issued in October 2014 by Ares Finance Co. LLC (“AFC”), a subsidiary of the Company, at 98.268% of the face amount with interest paid semi-annually. The Company may redeem the Senior Notes prior to maturity, subject to the terms of the indenture.
(3)
The 2015 Term Loan was entered into in August 2015 by a subsidiary of the Company that acts as a manager to a CLO. The 2015 Term Loan is secured by collateral in the form of CLO senior tranches owned by the Company. To the extent the assets are not sufficient to cover the Term Loan, there is no further recourse to the Company to fund or repay the remaining balance. Interest is paid quarterly, and the Company also pays a fee of 0.025% of a maximum investment amount.
(4)
The 2016 and 2017 Term Loans ("Term Loans") were entered into by a subsidiary of the Company that acts as a manager to a CLO. The Term Loans are secured by collateral in the form of CLO senior tranches and subordinated notes owned by the Company. Collateral associated with one of the Term Loans may be used to satisfy outstanding liabilities of another term loan should the collateral fall short. To the extent the assets associated with these Term Loans are not sufficient, there is no further recourse to the Company to fund or repay the remaining balance. Interest is paid quarterly, and the Company also pays a fee of 0.03% of a maximum investment amount.
As of December 31, 2017, the Company and its subsidiaries were in compliance with all covenants under the Credit Facility, Senior Notes and Term Loan obligations. 
Debt obligations of the Company and its subsidiaries are reflected at cost. The Company typically incurs and pays debt issuance costs when entering into a new debt obligation or when amending an existing debt agreement. Debt issuance costs related to the Company's Senior Notes and Term Loans are recorded as a reduction of the corresponding debt obligation, and debt issuance costs related to the Credit Facility are included in other assets in the Consolidated Statements of Financial Condition. All debt issuance costs are amortized over the term of the related obligation. The following table shows the activity of the Company's debt issuance costs:

F-42

Ares Management, L.P.
Notes to the Consolidated Financial Statements
(Dollars in Thousands, Except Unit Data and As Otherwise Noted)


 
Credit Facility
 
Senior Notes
 
Term Loans
 
Unamortized debt issuance costs as of December 31, 2015
$
6,241

 
$
2,035

 
$
207

 
Debt issuance costs incurred
548

 

 
340

 
Amortization of debt issuance costs
(1,989
)
 
(232
)
 
(21
)
 
Unamortized debt issuance costs as of December 31, 2016
4,800

 
1,803

 
526

 
Debt issuance costs incurred
3,394

 

 
733

 
Amortization of debt issuance costs
(1,651
)
 
(232
)
 
(88
)
 
Unamortized debt issuance costs as of December 31, 2017
$
6,543

 
$
1,571

 
$
1,171

 

Loan Obligations of the Consolidated CLOs
Loan obligations of the Consolidated Funds that are CLOs ("Consolidated CLOs") represent amounts due to holders of debt securities issued by the Consolidated CLOs. The Company measures the loan obligations of the Consolidated CLOs using the fair value of the financial assets of its Consolidated CLOs.
As of December 31, 2017 and 2016, the following loan obligations were outstanding and classified as liabilities of the Company’s Consolidated CLOs:
 
As of December 31, 2017
 
As of December 31, 2016
 
Loan
Obligations
 
Fair Value of
Loan Obligations
 
Weighted 
Average
Remaining Maturity 
In Years 
 
Loan
Obligations
 
Fair Value of Loan Obligations
 
Weighted Average Remaining Maturity In Years 
Senior secured notes(1)
$
4,801,582

 
$
4,776,883

 
10.57
 
$
2,839,779

 
$
2,841,440

 
9.68
Subordinated notes(2)
276,169

 
186,311

 
11.25
 
284,046

 
189,672

 
9.97
Total loan obligations of Consolidated CLOs
$
5,077,751

 
$
4,963,194

 
 
 
$
3,123,825

 
$
3,031,112

 
 
 
(1)
Original borrowings under the senior secured notes totaled $4.8 billion, with various maturity dates ranging from October 2024 to October 2030. The weighted average interest rate as of December 31, 2017 was 4.48%.
(2)
Original borrowings under the subordinated notes totaled $276.2 million, with various maturity dates ranging from October 2024 to October 2030. They do not have contractual interest rates, but instead receive distributions from the excess cash flows generated by each Consolidated CLO.
Loan obligations of the Consolidated CLOs are collateralized by the assets held by the Consolidated CLOs, consisting of cash and cash equivalents, corporate loans, corporate bonds and other securities. The assets of one Consolidated CLO may not be used to satisfy the liabilities of another Consolidated CLO. Loan obligations of the Consolidated CLOs include floating rate notes, deferrable floating rate notes, revolving lines of credit and subordinated notes. Amounts borrowed under the notes are repaid based on available cash flows subject to priority of payments under each Consolidated CLO’s governing documents. Based on the terms of these facilities, the creditors of the facilities have no recourse to the Company.
Credit Facilities of the Consolidated Funds
Certain Consolidated Funds maintain credit facilities to fund investments between capital drawdowns. These facilities generally are collateralized by the unfunded capital commitments of the Consolidated Funds’ limited partners, bear an annual commitment fee based on unfunded commitments and contain various affirmative and negative covenants and reporting obligations, including restrictions on additional indebtedness, liens, margin stock, affiliate transactions, dividends and distributions, release of capital commitments and portfolio asset dispositions. The creditors of these facilities have no recourse to the Company. Credit facilities of the Consolidated Funds are reflected at cost in the Consolidated Statements of Financial Condition. As of December 31, 2017 and 2016, the Consolidated Funds were in compliance with all financial and non‑financial covenants under such credit facilities.

F-43

Ares Management, L.P.
Notes to the Consolidated Financial Statements
(Dollars in Thousands, Except Unit Data and As Otherwise Noted)


The Consolidated Funds had the following revolving bank credit facilities and term loans outstanding as of December 31, 2017 and 2016:
 
 
 
 
 
 
As of December 31, 2017
 
As of December 31, 2016
 
Type of Facility
 
Maturity Date
 
Total Capacity
 
Outstanding
Loan(1)
 
Effective Rate
 
Outstanding Loan(1)
 
Effective Rate
 
Credit Facilities:
 
 
 
 
 
 
 
 
 
 
 
 
 
 
 
1/1/2023
 
$
18,000

 
$
12,942

 
2.88%
 
$
12,942

 
2.38%
 
 
 
6/30/2018
 
$
48,042

 
48,042

 
1.55%
(2)
42,128

 
1.55%
(2)
 
 
3/7/2018
 
$
71,500

 
71,500

 
2.89%
 
N/A

 
N/A
 
Revolving Term Loan
 
8/19/2019
 
$
11,429

 
5,714

 
5.86%
 
N/A

 
N/A
 
Total borrowings of Consolidated Funds
 
 
 
 
 
$
138,198

 
 
 
$
55,070

 
 
 
 
(1)
The fair values of the borrowings approximate the carrying value, as the interest rate on the borrowings is a floating rate.
(2)
The effective rate is based on the three month EURIBOR or zero, whichever is higher, plus an applicable margin.

9. REDEEMABLE INTERESTS AND EQUITY COMPENSATION PUT OPTION LIABILITY
The following table sets forth a summary of changes in the redeemable interests and equity compensation put option liability in Consolidated Funds as of December 31, 2016 and 2015:
 
As of December 31,
 
 
2016
 
2015
Redeemable interests in Ares Operating Group Entities
 
 

 
 

Beginning balance
 
$
23,505

 
$
23,988

Net income
 

 

Distributions
 

 

Currency translation adjustment
 

 

Equity compensation
 

 

Tandem award compensation adjustment
 

 

Equity Balance Post-Reorganization
 
23,505

 
23,988

Issuance cost
 

 

Allocation of contributions in excess of the carrying value of the net assets (dilution)
 

 

Reallocation of Partners' capital for change in ownership interest
 

 
82

Deferred tax liabilities arising from allocation of contribution and Partners' capital
 

 
(1
)
Redemption of redeemable interest in consolidated subsidiary
 
(20,000
)
 

Forfeiture of equity in connection with redemption of ownership interest
 
(3,337
)
 

Distributions
 
(661
)
 
(998
)
Net income
 
456

 
338

Currency translation adjustment
 
(47
)
 
(36
)
Equity compensation
 
84

 
132

Ending Balance
 
$

 
$
23,505

    
Upon acquisition of Indicus Advisors, LLP (“Indicus”) in November 2011, certain former owners of Indicus, who became employees of the Company (“Indicus Owners”), exchanged their respective equity interests in Indicus for a 1% ownership interest (the “Equity Interest”) in the Predecessor entities of the Company. One-half of the Equity Interest was fully vested, was determined to be consideration exchanged pursuant to the acquisition (the “Purchase Consideration”) and was classified as redeemable interest. The remaining one-half of the Equity Interest was classified as a tandem award. The tandem award was comprised of a service

F-44

Ares Management, L.P.
Notes to the Consolidated Financial Statements
(Dollars in Thousands, Except Unit Data and As Otherwise Noted)


condition that vested on the earlier of the fifth anniversary of the award date or a qualifying liquidity event (the “Service Award”), and a put option on their Equity Interest was a strike price of $40 million exercisable at a future date (the “Fixed Price Put Option”). The Fixed Price Put Option was not detachable from the Equity Interest. The Company determined that the Fixed Price Put Option did not require bifurcation from the host contract and that the Equity Interest is not mandatorily redeemable. The two parts of the Equity Interest, the Purchase Consideration and the Service Award, were accounted for separately.

The Purchase Consideration was classified in the redeemable interest in Ares Operating Group to be paid in cash in an amount equal to $20 million, with the residual value reclassified to permanent equity. The put option liability portion of the Service Award of $20 million was classified as a liability to be paid in cash in an amount equal to $20.0 million.
In July 2016, the Indicus Owners exercised their Fixed Price Put Option. The Company paid the Indicus Owners $40 million with $20 million recorded as a reduction to the put option liability, and $20 million recorded as a reduction to the redeemable interest in AOG entities. The residual value of the redeemable interest in the AOG entities of $3.3 million was reclassified to permanent equity. The payment to settle the put option resulted in an increase in tax basis. In connection with this payment, a liability was recorded for the Company’s obligations under the tax receivable agreement (“TRA”) with respect to the tax savings that resulted from the amortization of the increased basis.

10. OTHER ASSETS
The components of other assets as of December 31, 2017 and 2016 were as follows:
 
As of December 31,
 
2017
 
2016
Other assets of the Company:
 

 
 

Accounts and interest receivable
$
3,025

 
$
1,071

Fixed assets, net
61,151

 
40,759

Other assets
43,554

 
23,735

Total other assets of the Company
$
107,730

 
$
65,565

Other assets of Consolidated Funds:
 

 
 

Income tax and other receivables
1,989

 
2,501

Total other assets of Consolidated Funds
$
1,989

 
$
2,501

 
Fixed Assets, Net
Fixed assets included the following as of December 31, 2017 and 2016:
 
Year Ended December 31,
 
2017
 
2016
Furniture
$
9,303

 
$
8,498

Office and computer equipment
19,164

 
16,712

Internal-use software
19,055

 
10,974

Leasehold improvements
52,021

 
40,994

Fixed assets, at cost
99,543

 
77,178

Less: accumulated depreciation
(38,392
)
 
(36,419
)
Fixed assets, net
$
61,151

 
$
40,759

For the years ended December 31, 2017,  2016 and 2015, depreciation expense was $12.6 million, $8.2 million and $6.9 million, respectively, which is included in general, administrative and other expense in the Consolidated Statements of Operations. During 2017, the Company removed approximately $11.2 million of fixed assets that were fully depreciated.


F-45

Ares Management, L.P.
Notes to the Consolidated Financial Statements
(Dollars in Thousands, Except Unit Data and As Otherwise Noted)


11. COMMITMENTS AND CONTINGENCIES
Indemnification Arrangements
Consistent with standard business practices in the normal course of business, the Company enters into contracts that contain indemnities for affiliates of the Company, persons acting on behalf of the Company or such affiliates and third parties. The terms of the indemnities vary from contract to contract and the Company’s maximum exposure under these arrangements cannot be determined and has not been recorded in the Consolidated Statements of Financial Condition. As of December 31, 2017, the Company has not had prior claims or losses pursuant to these contracts and expects the risk of loss to be remote.
Commitments
As of December 31, 2017 and 2016, the Company had aggregate unfunded commitments of $285.7 million and $535.3 million, respectively, including commitments to both non-consolidated funds and Consolidated Funds. Total unfunded commitments included $16.5 million and $89.2 million in commitments to funds not managed by the Company as of December 31, 2017 and 2016, respectively.
 In connection with the acquisition of EIF, contingent consideration was payable to EIF’s former membership interest holders if certain funds and co-investment vehicles met certain revenue and fee paying commitment targets during their commitment period. Since the revenue and fee paying targets were not met, the liability associated with the EIF contingent consideration, which was $20.3 million as of December 31, 2016, was reversed in the first quarter of 2017, resulting in a $20.3 million gain recorded within other income on the Company's Consolidated Statements of Operations.
ARCC Fee Waiver
In conjunction with the ARCC-ACAS Transaction, the Company agreed to waive up to $10 million per quarter of ARCC's Part I Fees for ten calendar quarters, which began in the second quarter of 2017. ARCC Part I Fees will only be waived to the extent they are paid. If Part I Fees are less than $10 million in any single quarter, the shortfall will not carryover to the subsequent quarters. As of December 31, 2017, there are seven remaining quarters as part of the fee waiver agreement, with a maximum of $70 million in potential waivers. ARCC Part I Fees are reported net of the fee waiver.
Operating Leases
The Company's operating lease agreements are generally subject to escalation provisions on base rental payments, as well as certain costs incurred by the property owner and are recognized on a straight-line basis over the term of the lease agreement. Rent expense includes base contractual rent. Rent expense for the years ended December 31, 20172016 and 2015 was $26.1 million, $26.4 million and $18.5 million, respectively, and is recorded within general, administrative and other expenses in the Consolidated Statements of Operations. The leases expire in various years ranging from 2018 to 2027.  
The future minimum commitments for the Company's operating leases are as follows:
2018
$
26,849

2019
26,251

2020
22,032

2021
17,726

2022
19,451

Thereafter
51,969

Total
$
164,278

Guarantees
The Company guaranteed loans provided to certain professionals to support the professionals investments in affiliated co-investment entities, permitting these professionals to invest alongside the Company and its investors in the funds managed by the Company. The total committed and outstanding loan balances were not material as of December 31, 2017 and 2016.

F-46

Ares Management, L.P.
Notes to the Consolidated Financial Statements
(Dollars in Thousands, Except Unit Data and As Otherwise Noted)


Performance Fees
Generally, if at the termination of a fund (and increasingly at interim points in the life of a fund), the fund has not achieved investment returns that (in most cases) exceed the preferred return threshold or (in all cases) the general partner receives net profits over the life of the fund in excess of its allocable share under the applicable partnership agreement, the Company will be obligated to repay carried interest that was received by the Company in excess of the amounts to which the Company is entitled. This contingent obligation is normally reduced by income taxes paid by the Company related to its carried interest. 
At December 31, 2017 and 2016, if the Company assumed all existing investments were worthless, the amount of performance fees subject to potential repayment, net of tax, which may differ from the recognition of revenue, would have been approximately $476.1 million and $418.3 million, respectively, of which approximately $370.0 million and $323.9 million, respectively, is reimbursable to the Company by certain professionals. Management believes the possibility of all of the investments becoming worthless is remote. As of December 31, 2017 and 2016, if the funds were liquidated at their fair values, there would be no repayment obligation, and accordingly, the Company did not record a contingent repayment liability as of either date.
Litigation
From time to time, the Company is named as a defendant in legal actions relating to transactions conducted in the ordinary course of business. Although there can be no assurance of the outcome of such legal actions, in the opinion of management, the Company does not have a potential liability related to any current legal proceeding or claim that would individually or in the aggregate materially affect its results of operations, financial condition or cash flows.

12. RELATED PARTY TRANSACTIONS
Substantially all of the Company’s revenue is earned from its affiliates, including management fees, performance fees, and administrative expense reimbursements. The related accounts receivable are included within due from affiliates within the Consolidated Statements of Financial Condition, except that performance fees receivable, which are entirely due from affiliated funds, are presented separately within the Consolidated Statements of Financial Condition.
The Company has investment management agreements with various funds and accounts that it manages. In accordance with these agreements, the Consolidated Funds bear certain operating costs and expenses which are initially paid by the Company and subsequently reimbursed by the Consolidated Funds. In addition, the Company has agreements to provide administrative services to various entities.
The Company also has entered into agreements with related parties to be reimbursed for its expenses incurred for providing administrative services to such related parties, including ARCC, ACRE, ARDC, Ivy Hill Asset Management, L.P., ACF FinCo I L.P and CION Ares Diversified Credit Fund.
Employees and other related parties may be permitted to participate in co-investment vehicles that generally invest in Ares funds alongside fund investors. Participation is limited by law to individuals who qualify under applicable securities laws. These co-investment vehicles generally do not require these individuals to pay management or performance fees.
Performance fees from the funds can be distributed to professionals on a current basis, subject to repayment by the subsidiary of the Company that acts as general partner of the relevant fund in the event that certain specified return thresholds are not ultimately achieved. The professionals have personally guaranteed, subject to certain limitations, the obligations of these subsidiaries in respect of this general partner obligation. Such guarantees are several, and not joint and are limited to distributions received by the relevant recipient.
The Company considers its professionals and non-consolidated funds to be affiliates. Amounts due from and to affiliates were comprised of the following:

F-47

Ares Management, L.P.
Notes to the Consolidated Financial Statements
(Dollars in Thousands, Except Unit Data and As Otherwise Noted)


 
As of December 31,
 
2017
 
2016
Due from affiliates:
 
 
 
Management fees receivable from non-consolidated funds
$
126,506

 
$
123,781

Payments made on behalf of and amounts due from non-consolidated funds and employees
39,244

 
39,155

Due from affiliates—Company
$
165,750

 
$
162,936

Amounts due from portfolio companies and non-consolidated funds
$
15,884

 
$
3,592

Due from affiliates—Consolidated Funds
$
15,884

 
$
3,592

Due to affiliates:
 

 
 

Management fee rebate payable to non-consolidated funds
$
5,213

 
$
7,914

Management fees received in advance
1,729

 
1,788

Tax receivable agreement liability
3,503

 
4,748

Payments made by non-consolidated funds on behalf of and amounts due from the Company
4,197

 
3,114

Due to affiliates—Company
$
14,642

 
$
17,564

 
Due from Ares Funds and Portfolio Companies
In the normal course of business, the Company pays certain expenses on behalf of Consolidated Funds and non-consolidated funds for which it is reimbursed. Amounts advanced on behalf of Consolidated Funds are eliminated in consolidation. Certain expenses initially paid by the Company, primarily professional services, travel and other costs associated with particular portfolio company holdings are subject to reimbursement by the portfolio companies.

13. INCOME TAXES
The Company’s effective income tax rate is dependent on many factors, including the estimated nature of many amounts and the mix of revenues and expenses between U.S. corporate subsidiaries that are subject to income taxes and those subsidiaries that are not. Additionally, the Company’s effective tax rate is influenced by the amount of income tax provision recorded for any affiliated funds and co-investment entities that are consolidated in these financial statements. Consequently, the effective income tax rate is subject to significant variation from period to period.
The Company files its tax returns as prescribed by the tax laws of the jurisdictions in which it operates. In the normal course of business, the Company is subject to examination by U.S. federal, state, local and foreign tax regulators. With limited exceptions, the Company is no longer subject to income tax audits by taxing authorities for any years before 2013. Although the outcome of tax audits is always uncertain, the Company does not believe the outcome of any future audit will have a material adverse effect on the Company’s consolidated financial statements. 
On December 22, 2017, the Tax Cuts and Jobs Act was enacted into law creating significant and material updates to the Internal Revenue Code. The most significant change is a decrease of the corporate tax rate from 35% to 21%. The reduction in the corporate tax rate is effective for tax years beginning on or after January 1, 2018. The Company estimated the tax effects of the Tax Cuts and Jobs Act in its fourth quarter tax provision in accordance with its understanding of the changes and guidance available as of the date of this filing. The result was a $0.7 million income tax benefit in the fourth quarter of 2017, the period of enactment of the new tax law. The provisional amount relates to the remeasurement of certain deferred tax assets and liabilities based on the new rates at which they are expected to be reversed. Other significant changes are also included in the Tax Cuts and Jobs Act and will continue to be analyzed.
On December 22, 2017, the SEC issued Staff Accounting Bulletin (“SAB”) 118 to address the application of U.S. GAAP in regards to the change in tax law for registrants that do not have all of the necessary information available to analyze and calculate the accounting impact for the tax effects of the Tax Cuts and Jobs Act. Under SAB 118, the Company determined that approximately $0.7 million of deferred tax benefit should be recorded as a result of the remeasurement of certain deferred tax assets and liabilities that are impacted by the reduction in the U.S. corporate federal income tax rate at December 31, 2017. Additional work is necessary for a more detailed analysis on the tax effects of all aspects of the Tax Cuts and Jobs Act. Any subsequent adjustments to these amounts will be recorded to tax expense in the quarter that the required analysis is completed.

F-48

Ares Management, L.P.
Notes to the Consolidated Financial Statements
(Dollars in Thousands, Except Unit Data and As Otherwise Noted)


The provision for income taxes attributable to the Company and the Consolidated Funds, consisted of the following for the years ended December 31, 20172016 and 2015:  
 
 
Year Ended December 31,
Provision for Income Taxes - The Company
 
2017
 
2016
 
2015
Current:
 
 
 
 
 
 
U.S. federal income tax (benefit)
 
$
(21,559
)
 
$
19,419

 
$
12,064

State and local income tax
 
454

 
3,706

 
4,839

Foreign income tax
 
3,741

 
8,458

 
1,509

 
 
(17,364
)
 
31,583

 
18,412

Deferred:
 
 
 
 
 
 
U.S. federal income tax (benefit)
 
(3,466
)
 
(14,247
)
 
356

State and local income tax (benefit)
 
(2,414
)
 
(1,400
)
 
306

Foreign income tax (benefit)
 
(1,695
)
 
(4,180
)
 
(14
)
 
 
(7,575
)
 
(19,827
)
 
648

Total:
 
 
 
 
 
 
U.S. federal income tax (benefit)
 
(25,025
)
 
5,172

 
12,420

State and local income tax (benefit)
 
(1,960
)
 
2,306

 
5,145

Foreign income tax
 
2,046

 
4,278

 
1,495

Income tax expense (benefit)
 
(24,939
)
 
11,756

 
19,060

 
 
 
 
 
 
 
Provision for Income Taxes - Consolidated Funds
 
 
 
 
 
 
Current:
 
 

 
 

 
 

U.S. federal income tax
 

 

 

State and local income tax
 

 

 

Foreign income tax (benefit)
 
1,887

 
(737
)
 
4

 
 
1,887

 
(737
)
 
4

Deferred:
 
 
 
 
 
 
U.S. federal income benefit
 

 

 

State and local income benefit
 

 

 

Foreign income benefit
 

 

 

 
 

 

 

Total:
 
 
 
 
 
 
U.S. federal income benefit
 

 

 

State and local income benefit
 

 

 

Foreign income tax (benefit)
 
1,887

 
(737
)
 
4

Income tax expense (benefit)
 
1,887

 
(737
)
 
4

 
 
 
 
 
 
 
Total Provision for Income Taxes
 
 
 
 
 
 
Total current income tax expense (benefit)
 
(15,477
)
 
30,846

 
18,416

Total deferred income tax expense (benefit)
 
(7,575
)
 
(19,827
)
 
648

Total income tax expense (benefit)
 
$
(23,052
)
 
$
11,019

 
$
19,064




F-49

Ares Management, L.P.
Notes to the Consolidated Financial Statements
(Dollars in Thousands, Except Unit Data and As Otherwise Noted)


The effective income tax rate differed from the federal statutory rate for the following reasons for the years ended December 31, 2017, 2016 and 2015:  
 
 
Year Ended December 31,
 
 
2017
 
2016
 
2015
Income tax expense at federal statutory rate
 
35.0
 %
 
35.0
%
 
35.0
%
Income passed through to non-controlling interests
 
(51.1
)
 
(27.6
)
 
(24.2
)
State and local taxes, net of federal benefit
 
(1.4
)
 
0.9

 
5.6

Foreign taxes
 
0.3

 
(0.9
)
 
1.4

Permanent items
 
0.3

 
(2.2
)
 
6.0

Tax Cuts and Jobs Act
 
(0.4
)
 

 

Other, net
 
0.4

 
(1.7
)
 
0.9

Valuation allowance
 
1.3

 
0.2

 
(1.3
)
Total effective rate
 
(15.6
)%
 
3.7
%
 
23.4
%
Deferred Taxes
The income tax effects of temporary differences that give rise to significant portions of deferred tax assets and liabilities were as follows as of December 31, 2017 and 2016:  
 
 
As of December 31,
Deferred Tax Assets and Liabilities of the Company
 
2017
 
2016
Deferred tax assets
 
 
 
 
Net operating losses
 
$
2,827

 
$
99

Investment in partnerships
 

 
3,774

Other, net
 
6,542

 
2,897

Total gross deferred tax assets
 
9,369

 
6,770

Valuation allowance
 
(15
)
 
(39
)
Total deferred tax assets, net
 
9,354

 
6,731

Deferred tax liabilities
 
 
 
 
Investment in partnerships
 
(1,028
)
 

Other, net
 

 

Total deferred tax liabilities
 
(1,028
)
 

Net deferred tax assets
 
$
8,326

 
$
6,731

 
 
As of December 31,
Deferred Tax Assets and Liabilities of the Consolidated Funds
 
2017
 
2016
Deferred tax assets
 
 
 
 
Net operating loss
 
$
4,703

 
$
4,951

Other, net
 
2,173

 
53

Total gross deferred tax assets
 
6,876

 
5,004

Valuation allowance
 
(6,876
)
 
(5,004
)
Total deferred tax assets, net
 
$

 
$

In assessing the realizability of deferred tax assets, the Company considers whether it is probable that some or all of the deferred tax assets will not be realized. In determining whether the deferred taxes are realizable, the Company considers the period of expiration of the tax asset, historical and projected taxable income, and tax liabilities for the tax jurisdiction in which the tax asset is located. Valuation allowances are provided to reduce the amounts of deferred tax assets to an amount that is more likely

F-50

Ares Management, L.P.
Notes to the Consolidated Financial Statements
(Dollars in Thousands, Except Unit Data and As Otherwise Noted)


than not to be realized based on an assessment of positive and negative evidence, including estimates of future taxable income necessary to realize future deductible amounts.
The valuation allowance for deferred tax assets increased by $1.9 million in 2017 due to additional net valuation allowances recorded related to operating losses generated deductible temporary differences in various jurisdictions in which the Company operates, offset by the reduction of valuation allowances recorded in prior years for which the Company is able to conclude that the realization of the related deferred tax asset is more likely than not as of December 31, 2017. The valuation allowance for deferred tax assets increased by $0.5 million in 2016 due to additional net valuation allowances recorded related to operating losses incurred in various jurisdictions in which the Company operates, offset by the reduction of valuation allowances recorded in prior years for which the Company is able to conclude that the realization of the related deferred tax asset is more likely than not as of December 31, 2016.
At December 31, 2017, the Company had $24.8 million of net operating loss ("NOL") carryforwards attributable to its consolidated funds available to reduce future foreign income taxes for which a full valuation allowance has been provided. The majority of the foreign NOLs have no expiry. The Company generated a NOL for U.S. federal income tax purposes of approximately $71.2 million in 2017, primarily driven by the deduction of the ACAS transaction support payment made in the first quarter of 2017. The Company anticipates to carryback the NOL to the 2015 and 2016 tax years for U.S. federal income tax purposes resulting in a tax receivable of approximately $21.8 million. The deduction also generated state NOLs which will be carried forward and available to reduce state income taxes.
As of, and for the three years ended December 31, 2017, 2016 and 2015, the Company had no significant uncertain tax positions.

14. EARNINGS PER COMMON UNIT
Basic earnings per common unit is computed by dividing income available to common unitholders by the weighted‑average number of common units outstanding during the period. Diluted earnings per common unit is computed using the more dilutive method of either the two-class method or the treasury stock method.
The treasury stock method is used to determine potentially dilutive securities resulting from options and unvested restricted units granted under the 2014 Equity Incentive Plan. The two-class method is an earnings allocation method under which earnings per unit is calculated for common units and participating securities considering both dividends declared (or accumulated) and participation rights in undistributed earnings as if all such earnings had been distributed during the period. Because the holders of unvested restricted units have the right to participate in distributions when declared, the unvested restricted units are considered participating securities to the extent they are expected to vest.
For the years ended December 31, 2017 and 2015, the two-class method was the more dilutive method for the unvested restricted units. For the year ended December 31, 2016 the treasury stock method was the more dilutive method for the unvested restricted units. No participating securities had rights to undistributed earnings during any period presented.
The computation of diluted earnings per common unit for the years ended December 31, 2017, 2016 and 2015 excludes the following options, restricted units and AOG Units, as their effect would have been anti-dilutive:
 
For the Year Ended December 31,
 
2017
 
2016
 
2015
Options
21,001,916

 
22,781,597

 
24,082,415

Restricted units
14,105,481

 
47,182

 
4,657,761

AOG Units
130,244,013

 
131,499,652

 
132,427,608


F-51

Ares Management, L.P.
Notes to the Consolidated Financial Statements
(Dollars in Thousands, Except Unit Data and As Otherwise Noted)


The following table presents the computation of basic and diluted earnings per common unit:
 
For the Year Ended December 31,
 
2017
 
2016
 
2015
Net income attributable to Ares Management, L.P. common unitholders
$
54,478

 
$
99,632

 
$
19,378

Earnings distributed to participating securities (restricted units)
(3,588
)
 
(1,257
)
 
(646
)
Preferred stock dividends(1)

 
(8
)
 
(15
)
Net income available to common unitholders
$
50,890

 
$
98,367

 
$
18,717

Basic weighted-average common units
81,838,007

 
80,749,671

 
80,673,360

Basic earnings per common unit
$
0.62

 
$
1.22

 
$
0.23

Net income (loss) attributable to Ares Management, L.P. common unitholders
$
54,478

 
$
99,632

 
$
19,378

Earnings distributed to participating securities (restricted units)
(3,588
)
 

 
(646
)
Preferred stock dividends(1)

 
(8
)
 
(15
)
Net income available to common unitholders
$
50,890


$
99,624

 
$
18,717

Effect of dilutive units:
 
 
 
 
 
Restricted units

 
2,187,359

 

Diluted weighted-average common units
81,838,007

 
82,937,030

 
80,673,360

Diluted earnings per common unit
$
0.62

 
$
1.20

 
$
0.23

 
(1)
Dividends relate to the preferred shares that were issued by Ares Real Estate Holdings LLC and were redeemed on July 1, 2016.
15. EQUITY COMPENSATION
Equity Incentive Plan
In 2014, the Company adopted the 2014 Equity Incentive Plan. Under the 2014 Equity Incentive Plan, the Company granted options to acquire 24,835,227 common units, 4,936,051 restricted units to be settled in common units and 686,395 phantom common units to be settled in cash. Based on a formula as defined in the 2014 Equity Incentive Plan, the total number of units available to be issued under the 2014 Equity Incentive Plan resets and may increase on January 1 each year.  Accordingly, on January 1, 2017, the total number of units available for issuance under the 2014 Equity Incentive Plan reset to 31,686,457 units, and as of December 31, 201726,284,165 units remain available for issuance.
Generally, unvested phantom units, restricted units and options are forfeited upon termination of employment in accordance with the 2014 Equity Incentive Plan. The Company recognizes forfeitures as a reversal of previously recognized compensation expense in the period they occur.
Equity-based compensation expense, net of forfeitures is included in the following table:
 
For the Year Ended December 31,
 
2017
 
2016
 
2015
Restricted units
$
54,339

 
$
21,894

 
$
14,035

Options
13,848

 
15,450

 
16,575

Phantom units
1,524

 
1,721

 
1,634

Equity-based compensation expense
$
69,711

 
$
39,065

 
$
32,244

Restricted Units
Each restricted unit represents an unfunded, unsecured right of the holder to receive a common unit on a specific date. The restricted units generally vest and are settled in common units either (i) at a rate of one‑third per year, beginning on the third anniversary of the grant date, (ii) in their entirety on the fifth anniversary of the grant date, or (iii) at a rate of one quarter per year,

F-52

Ares Management, L.P.
Notes to the Consolidated Financial Statements
(Dollars in Thousands, Except Unit Data and As Otherwise Noted)


beginning on the first anniversary of the grant date. Compensation expense associated with restricted units is recognized on a straight-line basis over the requisite service period of the award.
The holders of restricted units generally have the right to receive as current compensation an amount in cash equal to (i) the amount of any distribution paid with respect to a common unit multiplied by (ii) the number of restricted units held at the time such distributions are declared (“Distribution Equivalent”). During the year ended December 31, 2017, the Company declared four quarterly distributions of $0.28, $0.13, $0.31 and $0.41 per common unit to common unitholders of record at the close of business on March 10, May 30, August 18, and November 17, respectively. For the year ended December 31, 2017, Distribution Equivalents were made to the holders of restricted units in the aggregate amount of $16.0 million, which are presented as distributions within the Consolidated Statement of Changes in Equity. When units are forfeited, the cumulative amount of distribution equivalents previously paid is reclassified to compensation and benefits expense in the Consolidated Statements of Operations.
The following table presents unvested restricted units’ activity during the year ended December 31, 2017:
 
Restricted Units
 
Weighted Average
Grant Date Fair
Value Per Unit
Balance - January 1, 2017
8,058,372

 
$
16.38

Granted
7,999,669

 
18.60

Vested
(1,843,730
)
 
16.57

Forfeited
(462,423
)
 
18.19

Balance - December 31, 2017
13,751,888

 
$
17.58

The total compensation expense expected to be recognized in all future periods associated with the restricted units is approximately $169.5 million as of December 31, 2017 and is expected to be recognized over the remaining weighted average period of 3.49 years.
Options
Each option entitles the holders to purchase from the Company, upon exercise thereof, one common unit at the stated exercise price. The term of the options is generally ten years, beginning on the grant date. The options generally vest at a rate of one-third per year, beginning on the third anniversary of the grant date. Compensation expense associated with these options is being recognized on a straight-line basis over the requisite service period of the respective award. As of December 31, 2017, there was $21.0 million of total unrecognized compensation expense that is expected to be recognized over the remaining weighted average period of 1.35 years. Net cash proceeds from the exercises of stock options was $1.1 million for the year end December 31, 2017. The Company realized tax benefits of approximately $0.1 million from those exercises.
A summary of unvested options activity during the year ended December 31, 2017 is presented below:
 
Options
 
Weighted Average Exercise Price
 
Weighted Average
Remaining Life
(in years)
 
Aggregate Intrinsic Value
Balance - January 1, 2017
22,232,134

 
$
18.99

 
7.35
 
$
4,586

Granted

 

 
 

Exercised
(54,500
)
 
19.00

 
 
205

Expired
(523,440
)
 
19.00

 
 

Forfeited
(1,159,169
)
 
19.00

 
 

December 31, 2017
20,495,025

 
$
18.99

 
6.09
 
$
20,611

Exercisable at December 31, 2017
7,369,430

 
$
19.00

 
5.62
 
$
7,369

Aggregate intrinsic value represents the value of the Company’s closing unit price on the last trading day of the period in excess of the weighted-average exercise price multiplied by the number of options exercisable or expected to vest.
The fair value of an award is affected by the Company’s unit price on the date of grant as well as other assumptions including the estimated volatility of the Company’s unit price over the term of the awards and the estimated period of time that

F-53

Ares Management, L.P.
Notes to the Consolidated Financial Statements
(Dollars in Thousands, Except Unit Data and As Otherwise Noted)


management expects employees to hold their unit options. The estimated period of time that management expects employees to hold their options was estimated as the midpoint between the vesting date and maturity date.
The fair value of each option granted during each year is measured on the date of the grant using the Black‑Scholes option pricing model and the following weighted average assumptions:
 
For the Year Ended December 31,
 
2017(2)
 
2016(2)
 
2015
Risk-free interest rate
N/A
 
N/A
 
1.71% to 1.80%
Weighted average expected dividend yield
N/A
 
N/A
 
5.00%
Expected volatility factor(1)
N/A
 
N/A
 
35.00% to 36.00%
Expected life in years
N/A
 
N/A
 
6.66 to 7.49
 
(1)   Expected volatility is based on comparable companies using daily stock prices.
(2) There were no new options granted during the years ended December 31, 2017 and 2016.
Phantom Units
Each phantom unit represents an unfunded, unsecured right of the holder to receive an amount in cash per phantom unit equal to the average closing price of a common unit for the 15 trading days immediately prior to, and the 15 trading days immediately following, the vesting date. The phantom units will vest in equal installments over five years at the anniversaries of the IPO date. The phantom units are accounted for as liability awards with compensation expense being recognized on a straight-line basis based on the number of unvested units. Forfeitures will reduce the expenses in the period in which the forfeiture occurs.
A summary of unvested phantom units’ activity during the year ended December 31, 2017 is presented below:
 
 
 
 
 
 
 
Phantom Units
 
Weighted Average Grant Date Fair Value Per Unit
Balance - January 1, 2017
 
266,138

 
$
19.00

Vested
 
(87,222
)
 
19.00

Forfeited
 
(22,763
)
 
19.00

December 31, 2017
 
156,153

 
$
19.00

The fair value of the awards is remeasured at each reporting period and was $20.00 per unit as of December 31, 2017. Based on the fair value of the awards at December 31, 2017, $2.1 million of unrecognized compensation expense in connection with phantom units outstanding is expected to be recognized over a weighted average period of 1.33 years. For the year ended December 31, 2017, the Company paid $1.7 million to settle vested phantom units.
Adoption of ASU 2016-09
The Company adopted ASU 2016-09 effective January 1, 2016 using a modified retrospective approach and recorded a cumulative-effect adjustment with the following impact to beginning equity:
 
Partners' Capital
 
Non-Controlling Interest in AOG Entities
 
Redeemable Interest in AOG Entities
Balance at December 31, 2015
$
251,537

 
$
397,883

 
$
23,505

Retained earnings
(3,357
)
 
(5,470
)
 
(38
)
Paid-in-capital - equity compensation
3,767

 
6,138

 
43

Distributions - dividend equivalent
(410
)
 
(668
)
 
(5
)
Balance at December 31, 2015 (as adjusted)
$
251,537

 
$
397,883

 
$
23,505


F-54

Ares Management, L.P.
Notes to the Consolidated Financial Statements
(Dollars in Thousands, Except Unit Data and As Otherwise Noted)


16. EQUITY
Ares Management, L.P.

Common Units:
Common units represent limited partnership interests in the Company. The holders of common units are entitled to participate pro rata in distributions from the Company and to exercise the rights or privileges that are available to common unitholders under the Company’s partnership agreement. The common unitholders have limited voting rights and have no right to remove the Company’s general partner, Ares Management GP LLC, or, except in limited circumstances, to elect the directors of the general partner.
The following table presents each partner's AOG Units and corresponding ownership interest in each of the Ares Operating Group entities as of December 31, 2017 and 2016, as well as its daily average ownership of AOG Units in each of the Ares Operating Group entities for the years ended December 31, 2017, 2016 and 2015.
 
 
As of December 31,
 
Daily Average Ownership
 
 
 
2017
 
2016
 
 For the Year Ended December 31,
 
 
 
AOG Units
 
Direct Ownership Interest
 
AOG Units
 
Direct Ownership Interest
 
2017
 
2016
 
2015
 
Ares Management, L.P.
 
82,280,033

 
38.75
%
 
80,814,732

 
38.26
%
 
38.59
%
 
38.04
%
 
37.86
%
 
Ares Owners Holding L.P.
 
117,576,663

 
55.36
%
 
117,928,313

 
55.82
%
 
55.52
%
 
56.07
%
 
56.27
%
 
Affiliate of Alleghany Corporation
 
12,500,000

 
5.89
%
 
12,500,000

 
5.92
%
 
5.89
%
 
5.89
%
 
5.87
%
 
Total
 
212,356,696

 
100.00
%
 
211,243,045

 
100.00
%
 
 
 
 
 
 
 
The Company’s ownership percentage of the AOG Units will continue to change upon: (i) the vesting of restricted units and exercise of options that were granted under the Equity Incentive Plan; (ii) the exchange of AOG Units for common units; (iii) the cancellation of AOG Units in connection with certain individuals’ forfeiture of AOG Units upon termination of employment and (iv) the issuance of new AOG Units, including in connection with acquisitions. Holders of the AOG Units, subject to any applicable transfer restrictions, may up to four times each year (subject to the terms of the exchange agreement) exchange their AOG Units for common units on a one-for-one basis. Equity is reallocated among partners upon a change in ownership to ensure each partners’ capital account properly reflects their respective claim on the residual value of the Company. This change is reflected as either a reallocation of interest or as dilution in the Consolidated Statements of Changes in Equity.
Preferred Equity
As of December 31, 2017 and 2016, the Company had 12,400,000 units of Series A Preferred Equity (the “Preferred Equity”) outstanding. When, as and if declared by the Company’s board of directors, distributions on the Preferred Equity are payable quarterly at a rate per annum equal to 7.00%. The Preferred Equity may be redeemed at the Company’s option, in whole or in part, at any time on or after June 30, 2021, at a price of $25.00 per unit.

Secondary Offering
    
On March 2, 2017, AREC Holdings Ltd., a wholly owned subsidiary of Abu Dhabi Investment Authority ("ADIA" or “the selling unitholder”) sold 7,500,000 units of the Company's common units through a public secondary offering. The Company did not receive any of the proceeds from the offering. The Company incurred approximately $0.7 million of expenses related to the secondary offering transaction. The fees related to the secondary offering were non-operating expenses and are included in other income, net in the Consolidated Statements of Operations. The selling unitholder paid the underwriting discounts and commissions and/or similar charges incurred for the sale of the common units.


F-55

Ares Management, L.P.
Notes to the Consolidated Financial Statements
(Dollars in Thousands, Except Unit Data and As Otherwise Noted)


17. MARKET AND OTHER RISK FACTORS
Due to the nature of the Company's investment strategy, the Company's portfolio of investments has significant market and credit risk. As a result, the Company is subject to market, credit and other risk factors, including, but not limited to the following:
Market Risk
The market price of investments may significantly fluctuate during the period of investment. Investments may decline in value due to factors affecting securities markets generally or particular industries represented in the securities markets. The value of an investment may decline due to general market conditions which are not specifically related to such investment, such as real or perceived adverse economic conditions, changes in the general outlook for corporate earnings, changes in interest or currency rates or adverse investor sentiment generally. They may also decline due to factors that affect a particular industry or industries, such as labor shortages or increased production costs and competitive conditions within an industry.
Limited Liquidity of Investments
The Company invests in securities that may not be readily marketable. Illiquid investments may trade at a discount from comparable, more liquid investments, and at times there may be no market at all for such investments. Subordinate investments may be less marketable, or in some instances illiquid, because of the absence of registration under federal securities laws, contractual restrictions on transfer, the small size of the market and the small size of the issue (relative to issues of comparable interests). As a result, the Company may encounter difficulty in selling its investments or may, if required to liquidate investments to satisfy redemption requests of its investors or debt service obligations, be compelled to sell such investments at less than fair value. 
Counterparty Risk
Some of the markets in which the Company invests are over-the-counter or interdealer markets. The participants in such markets are typically not subject to credit evaluation and regulatory oversight unlike members of exchange-based markets. The lack of oversight exposes the Company to the risk that a counterparty will not settle a transaction in accordance with its terms and conditions because of a dispute over the terms of the applicable contract (whether or not such dispute is bona fide) or because of a credit or liquidity problem, causing the Company to suffer losses. Such counterparty risk is accentuated for contracts with longer maturities where events may intervene to prevent settlement, or where the Company has concentrated its transactions with a single or small group of counterparties.
Credit Risk
There are no restrictions on the credit quality of the investments the Company makes. Investments may be deemed by nationally recognized rating agencies to have substantial vulnerability to default in payment of interest and/or principal. Some investments may have low-quality ratings or be unrated. Lower rated and unrated investments have major risk exposure to adverse conditions and are considered to be predominantly speculative. Generally, such investments offer a higher return potential than higher rated investments, but involve greater volatility of price and greater risk of loss of income and principal.
In general, the ratings of nationally recognized rating organizations represent the opinions of agencies as to the quality of the securities they rate. Such ratings, however, are relative and subjective; they are not absolute standards of quality and do not evaluate the market value risk of the relevant securities. It is also possible that a rating agency might not change its rating of a particular issue on a timely basis to reflect subsequent events. The Company may use these ratings as initial criteria for the selection of portfolio assets for the Company but is not required to utilize them.
Currency Risk
The Company may invest in financial instruments and enter into transactions denominated in currencies other than US dollars its functional currency. Although the Company may seek to hedge currency exposure through financial instruments, the Company may still be exposed to risks that the exchange rate of its currency relative to other foreign currencies may change in a manner that has an adverse effect on the value of that portion of the Company's assets or liabilities denominated in currencies other than the functional currency.

F-56

Ares Management, L.P.
Notes to the Consolidated Financial Statements
(Dollars in Thousands, Except Unit Data and As Otherwise Noted)


18. SEGMENT REPORTING
The Company operates through its three distinct operating segments. In 2017, the Company reclassified certain expenses from OMG to its operating segments. The Company has modified historical results to conform with its current presentation.
The Company’s three operating segments are:
Credit Group: The Company’s Credit Group is a leading manager of credit strategies across the non-investment grade credit universe in the U.S. and Europe, with approximately $71.7 billion of assets under management and 139 funds as of December 31, 2017. The Credit Group offers a range of credit strategies across the liquid and illiquid spectrum, including syndicated loans, high yield bonds, credit opportunities, structured credit investments and U.S. and European direct lending. The Credit Group provides solutions for traditional fixed income investors seeking to access the syndicated loans and high yield bond markets and capitalizes on opportunities across traded corporate credit. It additionally provides investors access to directly originated fixed and floating rate credit assets and the ability to capitalize on illiquidity premiums across the credit spectrum. The Credit Group’s syndicated loans strategy focuses on liquid, traded non-investment grade secured loans to corporate issuers. The high yield bond strategy seeks to deliver a diversified portfolio of liquid, traded non-investment grade corporate bonds, including secured, unsecured and subordinated debt instruments. Credit opportunities is a “go anywhere” strategy seeking to capitalize on market inefficiencies and relative value opportunities across the capital structure. The structured credit strategy invests across the capital structures of syndicated collateralized loan obligation vehicles (CLOs) and in directly-originated asset-backed instruments comprised of diversified portfolios of consumer and commercial assets. The Company is one of the largest self-originating direct lenders to the U.S. and European middle markets, providing one-stop financing solutions for small-to-medium sized companies, which the Company believes are increasingly underserved by traditional lenders. The Company provides investors access to these capabilities through several vehicles, including commingled funds, separately managed accounts and a publicly traded vehicle. The Credit Group conducts its U.S. corporate lending activities primarily through ARCC, the largest business development company as of December 31, 2017, by both market capitalization and total assets. In addition, the Credit Group manages a commercial finance business that provides asset-based and cash flow loans to small and middle-market companies, as well as asset-based facilities to specialty finance companies. The Credit Group’s European direct lending platform is one of the most significant participants in the European middle-market, focusing on self-originated investments in illiquid middle-market credits.
Private Equity Group: The Company’s Private Equity Group has approximately $24.5 billion of assets under management as of December 31, 2017, broadly categorizing its investment strategies as corporate private equity, U.S. power and energy infrastructure and special situations. As of December 31, 2017, the group managed five corporate private equity commingled funds focused on North America and Europe and two focused on greater China, five commingled funds and six related co-investment vehicles focused on U.S. power and energy infrastructure and three special situations funds. In its North American and European flexible capital strategy, the Company targets opportunistic majority or shared-control investments in businesses with strong franchises and attractive growth opportunities in North America and Europe. The U.S. power and energy infrastructure strategy targets U.S. energy infrastructure-related assets across the power generation, transmission and midstream sectors, seeking attractive risk-adjusted equity returns with current cash flow and capital appreciation. The special situations strategy seeks to invest opportunistically across a broad spectrum of distressed or mispriced investments, including corporate debt, rescue capital, private asset-backed investments, post-reorganization securities and non-performing portfolios.
Real Estate Group: The Company’s Real Estate Group manages comprehensive public and private equity and debt strategies, with approximately $10.2 billion of assets under management across 42 funds as of December 31, 2017.  Real Estate equity strategies focus on applying hands-on value creation initiatives to mismanaged and capital-starved assets, as well as new development, ultimately selling stabilized assets back into the market. The Real Estate Group manages both a value-add strategy and an opportunistic strategy. The value-add strategy seeks to create value by buying assets at attractive valuations and through active asset management of income-producing properties across the U.S. and Western Europe. The opportunistic strategy focuses on manufacturing core assets through development, redevelopment and fixing distressed capital structures across major properties in the U.S. and Europe. The Company’s debt strategies leverage the Real Estate Group’s diverse sources of capital to directly originate and manage commercial mortgage investments on properties that range from stabilized to requiring hands-on value creation.  In addition to managing private debt funds, the Real Estate Group makes debt investments through a publicly traded commercial mortgage REIT, ACRE. 
The Company has an Operations Management Group (the “OMG”) that consists of five shared resource groups to support the Company’s operating segments by providing infrastructure and administrative support in the areas of accounting/finance,

F-57

Ares Management, L.P.
Notes to the Consolidated Financial Statements
(Dollars in Thousands, Except Unit Data and As Otherwise Noted)


operations/information technology, business development/corporate strategy, legal/compliance and human resources. Additionally, the OMG provides services to certain of the Company’s investment companies and partnerships, which reimburse the OMG for expenses equal to the cost of services provided. The OMG’s expenses are not allocated to the Company’s three reportable segments but the Company does consider the cost structure of the OMG when evaluating its financial performance.
Non-GAAP Measures: These measures supplement and should be considered in addition to, and not in lieu of, the Consolidated Statements of Operations prepared in accordance with GAAP.
Economic net income (“ENI”), a non-GAAP measure, is an operating metric used by management to evaluate total operating performance, a decision tool for deployment of resources, and an assessment of the performance of the Company’s business segments. ENI differs from net income by excluding (a) income tax expense, (b) operating results of the Consolidated Funds, (c) depreciation and amortization expense, (d) placement fees and underwriting costs (e) the effects of changes arising from corporate actions, and (f) certain other items that the Company believes are not indicative of its total operating performance. Changes arising from corporate actions include equity-based compensation expenses, the amortization of intangible assets, transaction costs associated with mergers and acquisitions and capital transactions, and expenses incurred in connection with corporate reorganization.  
Fee related earnings (“FRE”), a non-GAAP measure, refers to a component of ENI that is used to assess core operating performance by determining whether recurring revenue, primarily consisting of management fees, is sufficient to cover operating expenses and to generate profits. FRE differs from income before taxes computed in accordance with GAAP as it adjusts for the items included in the calculation of ENI and excludes performance fees, performance fee compensation, investment income from the Consolidated Funds and non-consolidated funds and certain other items that the Company believes are not indicative of its core operating performance.
Performance related earnings (“PRE”), a non-GAAP measure, is used to assess the Company’s investment performance net of performance fee compensation. PRE differs from income (loss) before taxes computed in accordance with GAAP as it only includes performance fees, performance fee compensation and total investment and other income earned from the Consolidated Funds and non-consolidated funds.
Realized income (“RI”), a non-GAAP measure, is an operating metric used by management to evaluate performance of the business based on tangible operating performance and the contribution of each of the business segments to that performance, while removing the fluctuations of unrealized income and expenses, which may or may not be eventually realized at the levels presented and whose realizations depend more on future outcomes than current business operations. RI differs from net income by excluding (a) income tax expense, (b) operating results of our Consolidated Funds, (c) depreciation and amortization expense, (d) the effects of changes arising from corporate actions, (e) unrealized gains and losses related to performance fees and investment performance and (e) certain other items that we believe are not indicative of our tangible operating performance. Changes arising from corporate actions include equity-based compensation expenses, the amortization of intangible assets, transaction costs associated with mergers, acquisitions and capital transactions, placement fees and underwriting costs and expenses incurred in connection with corporate reorganization.
Distributable earnings (“DE”), a non-GAAP measure, is an operating metric that assesses the Company’s performance without the effects of the Consolidated Funds and the impact of unrealized income and expenses, which generally fluctuate with fair value changes. Among other things, this metric also is used to assist in determining amounts potentially available for distribution. However, the declaration, payment, and determination of the amount of distributions to unitholders, if any, is at the sole discretion of the Company’s Board of Directors, which may change the distribution policy at any time. Distributable earnings is calculated as the sum of fee related earnings, realized performance fees, realized performance fee compensation, realized net investment and other income, and is reduced by expenses arising from transaction costs associated with acquisitions, placement fees and underwriting costs, expenses incurred in connection with corporate reorganization and depreciation. Distributable earnings differs from income before taxes computed in accordance with GAAP as it is typically presented before giving effect to unrealized performance fees, unrealized performance fee compensation, unrealized net investment income, amortization of intangibles and equity compensation expense. DE is presented prior to the effect of income taxes and to distributions made to the Company’s preferred unitholders, unless otherwise noted.
Management makes operating decisions and assesses the performance of each of the Company’s business segments based on financial and operating metrics and other data that is presented before giving effect to the consolidation of any of the Consolidated

F-58

Ares Management, L.P.
Notes to the Consolidated Financial Statements
(Dollars in Thousands, Except Unit Data and As Otherwise Noted)


Funds. Consequently, all segment data excludes the assets, liabilities and operating results related to the Consolidated Funds and non‑consolidated funds.
The following table presents the financial results for the Company’s operating segments, as well as the OMG, for the year ended December 31, 2017:
 
Credit Group
 
Private Equity Group
 
Real
Estate Group
 
Total
Segments
 
OMG
 
Total
Management fees (Credit Group includes ARCC Part I Fees of $105,467)
$
481,466

 
$
198,498

 
$
64,861

 
$
744,825

 
$

 
$
744,825

Other fees
20,830

 
1,495

 
106

 
22,431

 

 
22,431

Compensation and benefits
(192,022
)
 
(68,569
)
 
(39,586
)
 
(300,177
)
 
(113,558
)
 
(413,735
)
General, administrative and other expenses
(33,308
)
 
(17,561
)
 
(10,519
)
 
(61,388
)
 
(75,143
)
 
(136,531
)
Fee related earnings
276,966


113,863


14,862

 
405,691

 
(188,701
)
 
216,990

Performance fees—realized
21,087

 
287,092

 
9,608

 
317,787

 

 
317,787

Performance fees—unrealized
54,196

 
191,559

 
80,160

 
325,915

 

 
325,915

Performance fee compensation—realized
(9,218
)
 
(228,774
)
 
(4,338
)
 
(242,330
)
 

 
(242,330
)
Performance fee compensation—unrealized
(35,284
)
 
(153,148
)
 
(48,960
)
 
(237,392
)
 

 
(237,392
)
Net performance fees
30,781


96,729


36,470

 
163,980

 

 
163,980

Investment income—realized
7,102

 
22,625

 
5,534

 
35,261

 
3,880

 
39,141

Investment income—unrealized
5,480

 
38,754

 
2,626

 
46,860

 
8,627

 
55,487

Interest and other investment income
5,660

 
3,906

 
2,495

 
12,061

 
1,267

 
13,328

Interest expense
(12,405
)
 
(5,218
)
 
(1,650
)
 
(19,273
)
 
(1,946
)
 
(21,219
)
Net investment income
5,837


60,067


9,005

 
74,909

 
11,828

 
86,737

Performance related earnings
36,618


156,796


45,475

 
238,889

 
11,828

 
250,717

Economic net income
$
313,584


$
270,659


$
60,337

 
$
644,580

 
$
(176,873
)
 
$
467,707

Realized income
$
293,724

 
$
192,814

 
$
24,527

 
$
511,065

 
$
(185,625
)
 
$
325,440

Distributable earnings
$
268,737

 
$
187,733

 
$
19,189

 
$
475,659

 
$
(204,024
)
 
$
271,635

Total assets
$
837,562

 
$
1,255,454

 
$
306,463

 
$
2,399,479

 
$
119,702

 
$
2,519,181


F-59

Ares Management, L.P.
Notes to the Consolidated Financial Statements
(Dollars in Thousands, Except Unit Data and As Otherwise Noted)


The following table presents the financial results for the Company’s operating segments, as well as the OMG, for the year ended December 31, 2016:
 
Credit Group
 
Private Equity Group
 
Real
Estate Group
 
Total
Segments
 
OMG
 
Total
Management fees (Credit Group includes ARCC Part I Fees of $121,181)
$
444,664

 
$
147,790

 
$
66,997

 
$
659,451

 
$

 
$
659,451

Other fees(1)
9,953

 
1,544

 
854

 
12,351

 

 
12,351

Compensation and benefits
(182,901
)
 
(61,276
)
 
(41,091
)
 
(285,268
)
 
(99,447
)
 
(384,715
)
General, administrative and other expenses
(28,539
)
 
(14,679
)
 
(10,603
)
 
(53,821
)
 
(60,916
)
 
(114,737
)
Fee related earnings
243,177


73,379


16,157


332,713


(160,363
)

172,350

Performance fees—realized
51,435

 
230,162

 
11,401

 
292,998

 

 
292,998

Performance fees—unrealized
22,851

 
188,287

 
17,334

 
228,472

 

 
228,472

Performance fee compensation—realized
(11,772
)
 
(184,072
)
 
(2,420
)
 
(198,264
)
 

 
(198,264
)
Performance fee compensation—unrealized
(26,109
)
 
(149,956
)
 
(13,517
)
 
(189,582
)
 

 
(189,582
)
Net performance fees
36,405


84,421


12,798


133,624




133,624

Investment income (loss)—realized
4,928

 
18,773

 
931

 
24,632

 
(14,606
)
 
10,026

Investment income (loss)—unrealized
11,848

 
(613
)
 
5,418

 
16,653

 
(2,197
)
 
14,456

Interest and other investment income
26,119

 
16,579

 
1,661

 
44,359

 
149

 
44,508

Interest expense
(8,609
)
 
(5,589
)
 
(1,056
)
 
(15,254
)
 
(2,727
)
 
(17,981
)
Net investment income (loss)
34,286


29,150


6,954


70,390


(19,381
)

51,009

Performance related earnings
70,691


113,571


19,752


204,014


(19,381
)

184,633

Economic net income
$
313,868


$
186,950


$
35,909


$
536,727


$
(179,744
)

$
356,983

Realized income
$
301,706

 
$
149,544

 
$
26,611

 
$
477,861

 
$
(177,533
)
 
$
300,328

Distributable earnings
$
294,814

 
$
144,140

 
$
21,594

 
$
460,548

 
$
(196,242
)
 
$
264,306

Total assets
$
650,435

 
$
1,218,412

 
$
232,862

 
$
2,101,709

 
$
74,383

 
$
2,176,092


The following table presents the financial results for the Company’s operating segments, as well as the OMG, for the year ended December 31, 2015:
 
Credit Group
 
Private Equity Group
 
Real
Estate Group
 
Total
Segments
 
OMG
 
Total
Management fees (Credit Group includes ARCC Part I Fees of $121,491)
$
432,769

 
$
152,104

 
$
66,045

 
$
650,918

 
$

 
$
650,918

Other fees
414

 
1,406

 
2,779

 
4,599

 

 
4,599

Compensation and benefits
(174,262
)
 
(56,859
)
 
(42,632
)
 
(273,753
)
 
(86,869
)
 
(360,622
)
General, administrative and other expenses
(30,322
)
 
(15,647
)
 
(15,766
)
 
(61,735
)
 
(56,168
)
 
(117,903
)
Fee related earnings
228,599


81,004


10,426


320,029


(143,037
)

176,992

Performance fees—realized
87,583

 
24,849

 
9,516

 
121,948

 

 
121,948

Performance fees—unrealized
(71,341
)
 
87,809

 
15,179

 
31,647

 

 
31,647

Performance fee compensation—realized
(44,110
)
 
(19,255
)
 
(1,826
)
 
(65,191
)
 

 
(65,191
)
Performance fee compensation—unrealized
36,659

 
(74,598
)
 
(8,553
)
 
(46,492
)
 

 
(46,492
)
Net performance fees
8,791


18,805


14,316


41,912




41,912

Investment income—realized
13,274

 
6,840

 
2,658

 
22,772

 
(23
)
 
22,749

Investment income (loss)—unrealized
(15,731
)
 
(13,205
)
 
1,522

 
(27,414
)
 
52

 
(27,362
)
Interest and other investment income
10,429

 
6,166

 
259

 
16,854

 
379

 
17,233

Interest expense
(7,075
)
 
(5,936
)
 
(977
)
 
(13,988
)
 
(1,158
)
 
(15,146
)
Net investment income (loss)
897


(6,135
)

3,462


(1,776
)

(750
)

(2,526
)
Performance related earnings
9,688


12,670


17,778


40,136


(750
)

39,386

Economic net income
$
238,287


$
93,674


$
28,204


$
360,165


$
(143,787
)

$
216,378

Realized income
$
288,700

 
$
93,668

 
$
20,056

 
$
402,424

 
$
(143,839
)
 
$
258,585

Distributable earnings
$
279,630

 
$
88,767

 
$
14,831

 
$
383,228

 
$
(152,639
)
 
$
230,589

Total assets
$
530,758

 
$
927,758

 
$
186,058

 
$
1,644,574

 
$
96,637

 
$
1,741,211


F-60

Ares Management, L.P.
Notes to the Consolidated Financial Statements
(Dollars in Thousands, Except Unit Data and As Otherwise Noted)


 
(1)
For the year ended December 31, 2015, the Company presented compensation and benefits expenses and general, administrative and other expenses net of the administrative fees earned from certain funds. As a result, for the year ended December 31, 2015, $21.6 million and $4.4 million of administrative fees have been reclassified from other fees to compensation and benefits expenses and general, administrative and other expenses, respectively.
The following table presents the components of the Company’s operating segments’ revenue, expenses and other income (expense):
 
For the Year Ended December 31,
 
2017
 
2016
 
2015
Segment Revenues
 
 
 
 
 
Management fees (includes ARCC Part I Fees of $105,467, $121,181 and $121,491 for the years ended December 31, 2017, 2016 and 2015, respectively)
$
744,825

 
$
659,451

 
$
650,918

Other fees
22,431

 
12,351

 
4,599

Performance fees—realized
317,787

 
292,998

 
121,948

Performance fees—unrealized
325,915

 
228,472

 
31,647

Total segment revenues
$
1,410,958

 
$
1,193,272

 
$
809,112

Segment Expenses
 
 
 
 
 
Compensation and benefits
$
300,177

 
$
285,268

 
$
273,753

General, administrative and other expenses
61,388

 
53,821

 
61,735

Performance fee compensation—realized
242,330

 
198,264

 
65,191

Performance fee compensation—unrealized
237,392

 
189,582

 
46,492

Total segment expenses
$
841,287

 
$
726,935

 
$
447,171

Other Income (Expense)
 
 
 
 
 
Investment income—realized
$
35,261

 
$
24,632

 
$
22,772

Investment income (loss)—unrealized
46,860

 
16,653

 
(27,414
)
Interest and other investment income
12,061

 
44,359

 
16,854

Interest expense
(19,273
)
 
(15,254
)
 
(13,988
)
Total other income (expense)
$
74,909

 
$
70,390

 
$
(1,776
)

The following table reconciles segment revenue to Ares consolidated revenues:
 
For the Year Ended December 31,
 
2017
 
2016
 
2015
Total segment revenue
$
1,410,958

 
$
1,193,272

 
$
809,112

Revenue of Consolidated Funds eliminated in consolidation
(27,498
)
 
(18,522
)
 
(13,279
)
Administrative fees(1)
34,049

 
26,934

 
26,007

Performance fees reclass(2)
(1,936
)
 
(2,479
)
 
(7,398
)
Revenue of non-controlling interests in consolidated
subsidiaries(3)
(74
)
 

 

Total consolidated adjustments and reconciling items
4,541

 
5,933

 
5,330

Total consolidated revenue
$
1,415,499


$
1,199,205

 
$
814,442

 
(1)
Represents administrative fees that are presented in administrative, transaction and other fees in the Company’s Consolidated Statements of Operations and are netted against the respective expenses for segment reporting.
(2)
Related to performance fees for AREA Sponsor Holdings LLC, an investment pool. Changes in value of this investment are reflected within other income in the Company’s Consolidated Statements of Operations.
(3)
Adjustments for administrative fees reimbursed attributable to certain of our joint venture partners.


F-61

Ares Management, L.P.
Notes to the Consolidated Financial Statements
(Dollars in Thousands, Except Unit Data and As Otherwise Noted)


The following table reconciles segment expenses to Ares consolidated expenses:
 
For the Year Ended December 31,
 
2017
 
2016
 
2015
Total segment expenses
$
841,287

 
$
726,935

 
$
447,171

Expenses of Consolidated Funds added in consolidation
65,501

 
42,520

 
36,417

Expenses of Consolidated Funds eliminated in consolidation
(26,481
)
 
(21,447
)
 
(18,312
)
Administrative fees(1)
34,049

 
26,934

 
26,007

OMG expenses
188,701

 
160,363

 
143,037

Acquisition and merger-related expenses
280,055

 
773

 
40,482

Equity compensation expense
69,711

 
39,065

 
32,244

Placement fees and underwriting costs
19,765

 
6,424

 
8,825

Amortization of intangibles
17,850

 
26,638

 
46,227

Depreciation expense
12,631

 
8,215

 
6,942

Expenses of non-controlling interests in consolidated subsidiaries(2)
1,689

 

 

Total consolidation adjustments and reconciling items
663,471

 
289,485

 
321,869

Total consolidated expenses
$
1,504,758


$
1,016,420

 
$
769,040

 
(1)
Represents administrative fees that are presented in administrative, transaction and other fees in the Company’s Consolidated Statements of Operations and are netted against the respective expenses for segment reporting.
(2)
Costs being borne by certain of our joint venture partners.

The following table reconciles segment other income to Ares consolidated other income:
 
For the Year Ended December 31,
 
2017
 
2016
 
2015
Net investment income (loss)
$
74,909

 
$
70,390

 
$
(1,776
)
Other income from Consolidated Funds added in consolidation, net
154,869

 
37,388

 
13,695

Other income (expense) from Consolidated Funds eliminated in consolidation, net
(25,646
)
 
4,856

 
12,007

Other income of non-controlling interests in consolidated subsidiaries(2)
24

 

 

OMG other expense
11,828

 
(19,381
)
 
(750
)
Performance fee reclass(1)
1,936

 
2,479

 
7,398

Change in value of contingent consideration
20,156

 
17,675

 
21,064

Merger related expenses

 

 
(15,446
)
Other non-cash expense
1,730

 
1,728

 
(110
)
Offering costs
(688
)
 

 

Total consolidation adjustments and reconciling items
164,209

 
44,745

 
37,858

Total consolidated other income
$
239,118


$
115,135

 
$
36,082

 
(1)
Related to performance fees for AREA Sponsor Holdings LLC. Changes in value of this investment are reflected within other (income) expense in the Company’s Consolidated Statements of Operations.
(2)
Costs being borne by certain of our joint venture partners.

    



F-62

Ares Management, L.P.
Notes to the Consolidated Financial Statements
(Dollars in Thousands, Except Unit Data and As Otherwise Noted)


The following table presents the reconciliation of income before taxes as reported in the Consolidated Statements of Operations to segment results of ENI, RI, FRE, PRE and DE:
 
For the Year Ended December 31,
 
2017
 
2016
 
2015
Economic net income
 
 
 
 
 
Income before taxes
$
149,859

 
$
297,920

 
$
81,484

Adjustments:
 
 
 
 
 
Amortization of intangibles
17,850

 
26,638

 
46,227

Depreciation expense
12,631

 
8,215

 
6,942

Equity compensation expenses
69,711

 
39,065

 
32,244

Acquisition and merger-related expenses
259,899

 
(16,902
)
 
34,864

Placement fees and underwriting costs
19,765

 
6,424

 
8,825

OMG expenses, net
176,873

 
179,744

 
143,787

Offering costs
688

 

 

Other non-cash expense
(1,730
)
 
(1,728
)
 
110

Expense of non-controlling interests in Consolidated subsidiaries(2)
1,739

 

 

(Income) loss before taxes of non-controlling interests in Consolidated Funds, net of eliminations
(62,705
)
 
(2,649
)
 
5,682

Total consolidation adjustments and reconciling items
494,721

 
238,807

 
278,681

Economic net income
644,580

 
536,727

 
360,165

Total performance fees income - unrealized
(325,915
)
 
(228,472
)
 
(31,647
)
Total performance fee compensation - unrealized
237,392

 
189,582

 
46,492

Total investment (income) loss - unrealized
(44,992
)
 
(19,976
)
 
27,414

Realized income
511,065

 
477,861

 
402,424

Total performance fees income - realized
(317,787
)
 
(292,998
)
 
(121,948
)
Total performance fee compensation - realized
242,330

 
198,264

 
65,191

Total investment (income) loss - realized
(29,917
)
 
(50,414
)
 
(25,638
)
Fee related earnings
405,691

 
332,713

 
320,029

Performance fees—realized
317,787

 
292,998

 
121,948

Performance fee compensation—realized
(242,330
)
 
(198,264
)
 
(65,191
)
Investment and other income realized, net
29,913

 
50,415

 
25,638

Additional adjustments:
 
 
 
 
 
Dividend equivalent(1)
(12,427
)
 
(4,181
)
 
(2,688
)
One-time acquisition costs(1)
(118
)
 
(457
)
 
(1,553
)
Income tax expense(1)
(1,677
)
 
(3,199
)
 
(1,462
)
Non-cash items
720

 
870

 
(758
)
Placement fees and underwriting costs(1)
(16,324
)
 
(6,431
)
 
(8,817
)
Depreciation(1)
(5,576
)
 
(3,916
)
 
(3,918
)
Distributable earnings
$
475,659

 
$
460,548

 
$
383,228

Performance related earnings
 
 
 
 
 
Economic net income
$
644,580

 
$
536,727

 
$
360,165

Less: fee related earnings
(405,691
)
 
(332,713
)
 
(320,029
)
Performance related earnings
$
238,889


$
204,014

 
$
40,136

 
(1)
Certain costs are reduced by the amounts attributable to OMG, which is excluded from segment results. 
(2)
Adjustments for administrative fees reimbursed and other revenue items attributable to certain of our joint venture partners.





F-63

Ares Management, L.P.
Notes to the Consolidated Financial Statements
(Dollars in Thousands, Except Unit Data and As Otherwise Noted)




The reconciliation of total segment assets to total assets reported in the Consolidated Statements of Financial Condition consists of the following:
 
For the Year Ended December 31,
 
2017
 
2016
 
2015
Total segment assets
$
2,399,479

 
$
2,101,709

 
$
1,644,574

Total assets from Consolidated Funds added in Consolidation
6,231,245

 
3,822,010

 
2,760,419

Total assets from the Company eliminated in Consolidation
(186,904
)
 
(168,390
)
 
(180,222
)
Operating Management Group assets
119,702

 
74,383

 
96,637

Total consolidated adjustments and reconciling items
6,164,043

 
3,728,003

 
2,676,834

Total consolidated assets
$
8,563,522

 
$
5,829,712

 
$
4,321,408


F-64

Ares Management, L.P.
Notes to the Consolidated Financial Statements
(Dollars in Thousands, Except Unit Data and As Otherwise Noted)


19. CONSOLIDATION
Adoption of ASU 2015-02
The Company adopted ASU 2015-02 under the modified retrospective approach with an effective date of January 1, 2015. As a result of the adoption of ASU 2015-02, the Company deconsolidated certain previously consolidated CLOs and certain previously consolidated non-CLOs effective January 1, 2015 as the Company is no longer deemed to be the primary beneficiary. The deconsolidation of such entities had the following impact on the Consolidated Statement of Financial Condition as of January 1, 2015:
 
As of January 1, 2015
 
As originally
reported
 
As
adjusted
 
Effect of
deconsolidation
CLOs:
 
 
 
 
 
Number of entities
31

 
4

 
(27
)
Total assets
$
12,682,054

 
$
2,109,780

 
$
(10,572,274
)
Total liabilities
$
12,719,980

 
$
2,122,355

 
$
(10,597,625
)
Cumulative- effect adjustment to equity appropriated for Consolidated Funds
$

 
$
25,352

 
$
25,352

Non-CLOs:
 
 
 
 
 
Number of entities
35

 
6

 
(29
)
Total assets
$
7,271,422

 
$
395,730

 
$
(6,875,692
)
Total liabilities
$
1,242,484

 
$
55,430

 
$
(1,187,054
)
Cumulative- effect adjustment to redeemable interests in Consolidated Funds and non-controlling interest in Consolidated Funds
$

 
$
(5,688,639
)
 
$
(5,688,639
)
Total impact of deconsolidation of entities:
 
 
 
 
 
Number of entities
66

 
10

 
(56
)
Total assets
$
19,953,476

 
$
2,505,510

 
$
(17,447,966
)
Total liabilities
$
13,962,463

 
$
2,177,785

 
$
(11,784,679
)
Cumulative- effect adjustment to redeemable interests in Consolidated Funds and non-controlling interest in Consolidated Funds
$

 
$
(5,663,287
)
 
$
(5,663,287
)
The impact of the adoption on redeemable interest in Consolidated Funds and non-controlling interest in Consolidated Funds as of January 1, 2015 was a reduction of $1.0 billion and $4.6 billion, respectively. Adoption of the amended guidance had no impact on net income attributable to Ares Management, L.P.
Based on the Company’s assessments, no additional entities have been consolidated in the Company’s financial statements purely as a result of the adoption of ASU 2015-02. Additionally, under the new accounting guidance, certain consolidated entities previously accounted for as voting interest entities (“VOEs”) became VIEs, while certain entities previously accounted for as VIEs became VOEs. 
Deconsolidated Funds
Certain funds that have historically been consolidated in the financial statements are no longer consolidated because, as of the reporting period: (a) the Company deconsolidated such funds as a result of a change in accounting principle, including fifty-six entities for the year ended December 31, 2015, (b) such funds were liquidated or dissolved, including two funds for the year ended December 31, 2017, or (c) the Company is no longer deemed to be the primary beneficiary of the VIEs as it has no longer has a significant economic interest in two funds for the year ended December 31, 2015. There were no additional funds deconsolidated for the year ended December 31, 2016. For deconsolidated funds, the Company will continue to serve as the general partner and/or investment manager until such funds are fully liquidated.

F-65

Ares Management, L.P.
Notes to the Consolidated Financial Statements
(Dollars in Thousands, Except Unit Data and As Otherwise Noted)


Investments in Consolidated Variable Interest Entities  
The Company consolidates entities that the Company has a variable interest in, and as the general partner or investment manager, has both the power to direct the most significant activities and a potentially significant economic interest. Investments in the consolidated VIEs are reported at fair value, and represents the Company’s maximum exposure to loss.
Investments in Non-Consolidated Variable Interest Entities
The Company holds interests in certain VIEs that are not consolidated as the Company is not the primary beneficiary. The Company's interest in such entities generally is in the form of direct equity interests, fixed fee arrangements or both. The maximum exposure to loss represents the potential loss of assets by the Company relating to these non-consolidated entities. Investments in the non-consolidated VIEs are held at their carrying value, which approximates fair value.
The Company's interests in consolidated and non-consolidated VIEs, as presented in the Consolidated Statements of Financial Condition, and their respective maximum exposure to loss relating to non-consolidated VIEs are as follows:
 
As of December 31,
 
2017
 
2016
Maximum exposure to loss attributable to the Company's investment in non-consolidated VIEs
$
413,415

 
$
268,950

Maximum exposure to loss attributable to the Company's investment in consolidated VIEs
$
175,620

 
$
153,746

Assets of consolidated VIEs
$
6,231,245

 
$
3,822,010

Liabilities of consolidated VIEs
$
5,538,054

 
$
3,360,329

 
For the Years Ended December 31,
 
2017
 
2016
 
2015
Net income (loss) attributable to non-controlling interests related to consolidated VIEs
$
60,818

 
$
3,386

 
$
(5,686
)


F-66

Ares Management, L.P.
Notes to the Consolidated Financial Statements
(Dollars in Thousands, Except Unit Data and As Otherwise Noted)


CONSOLIDATING SCHEDULES
The following supplemental financial information illustrates the consolidating effects of the Consolidated Funds on the Company's financial condition as of December 31, 2017 and 2016 and results from operations for the years ended December 31, 2017,  2016 and 2015.  
 
As of December 31, 2017
 
Consolidated
Company 
Entities 
 
Consolidated
Funds 
 
Eliminations 
 
Consolidated 
Assets
 

 
 

 
 

 
 

Cash and cash equivalents
$
118,929

 
$

 
$

 
$
118,929

Investments
822,955

 

 
(175,620
)
 
647,335

Performance fees receivable
1,105,180

 

 
(5,333
)
 
1,099,847

Due from affiliates
171,701

 

 
(5,951
)
 
165,750

Intangible assets, net
40,465

 

 

 
40,465

Goodwill
143,895

 

 

 
143,895

Deferred tax asset, net
8,326

 

 

 
8,326

Other assets
107,730

 

 

 
107,730

Assets of Consolidated Funds
 

 
 

 
 

 


Cash and cash equivalents

 
556,500

 

 
556,500

Investments, at fair value

 
5,582,842

 

 
5,582,842

Due from affiliates

 
15,884

 

 
15,884

Dividends and interest receivable

 
12,568

 

 
12,568

Receivable for securities sold

 
61,462

 

 
61,462

Other assets

 
1,989

 

 
1,989

       Total assets
$
2,519,181

 
$
6,231,245

 
$
(186,904
)
 
$
8,563,522

Liabilities
 

 
 

 
 

 
 

Accounts payable, accrued expenses and other liabilities
$
81,955

 
$

 
$

 
$
81,955

Accrued compensation
27,978

 

 

 
27,978

Due to affiliates
14,642

 

 

 
14,642

Performance fee compensation payable
846,626

 

 

 
846,626

Debt obligations
616,176

 

 

 
616,176

Liabilities of Consolidated Funds
 

 
 

 
 

 


Accounts payable, accrued expenses and other liabilities

 
64,316

 

 
64,316

Due to affiliates

 
11,285

 
(11,285
)
 

Payable for securities purchased

 
350,145

 

 
350,145

CLO loan obligations

 
4,974,110

 
(10,916
)
 
4,963,194

Fund borrowings

 
138,198

 

 
138,198

       Total liabilities
1,587,377

 
5,538,054

 
(22,201
)
 
7,103,230

Commitments and contingencies


 


 


 


Preferred equity (12,400,000 units issued and outstanding)
298,761

 

 

 
298,761

Non-controlling interest in Consolidated Funds

 
693,191

 
(164,703
)
 
528,488

Non-controlling interest in Ares Operating Group entities
358,186

 

 

 
358,186

Controlling interest in Ares Management, L.P.:
 

 
 

 
 

 


   Partners' Capital (82,280,033 units issued and outstanding)
279,065

 

 

 
279,065

   Accumulated other comprehensive loss, net of tax
(4,208
)
 

 

 
(4,208
)
       Total controlling interest in Ares Management, L.P.
274,857

 

 

 
274,857

       Total equity
931,804


693,191


(164,703
)

1,460,292

       Total liabilities, non-controlling interests and equity
$
2,519,181


$
6,231,245


$
(186,904
)

$
8,563,522


F-67

Ares Management, L.P.
Notes to the Consolidated Financial Statements
(Dollars in Thousands, Except Unit Data and As Otherwise Noted)


 
As of December 31, 2016
 
Consolidated
Company 
Entities 
 
Consolidated
Funds 
 
Eliminations
 
Consolidated 
Assets
 
 
 

 
 

 
 

Cash and cash equivalents
$
342,861

 
$

 
$

 
$
342,861

Investments
622,215

 

 
(153,744
)
 
468,471

Performance fees receivable
767,429

 

 
(8,330
)
 
759,099

Due from affiliates
169,252

 

 
(6,316
)
 
162,936

Intangible assets, net
58,315

 

 

 
58,315

Goodwill
143,724

 

 

 
143,724

Deferred tax asset, net
6,731

 

 

 
6,731

Other assets
65,565

 

 

 
65,565

Assets of Consolidated Funds
 
 
 

 
 

 


Cash and cash equivalents

 
455,280

 

 
455,280

Investments, at fair value

 
3,330,203

 

 
3,330,203

Due from affiliates

 
3,592

 

 
3,592

Dividends and interest receivable

 
8,479

 

 
8,479

Receivable for securities sold

 
21,955

 

 
21,955

Other assets

 
2,501

 

 
2,501

Total assets
$
2,176,092


$
3,822,010


$
(168,390
)

$
5,829,712

Liabilities
 
 
 

 
 

 
 

Accounts payable and accrued expenses
$
83,336

 
$

 
$

 
$
83,336

Accrued compensation
131,736

 

 

 
131,736

Due to affiliates
17,959

 

 
(395
)
 
17,564

Performance fee compensation payable
598,050

 

 

 
598,050

Debt obligations
305,784

 

 

 
305,784

Equity compensation put option liability

 

 

 

Deferred tax liability, net

 

 

 

Liabilities of Consolidated Funds
 
 
 

 
 

 


Accounts payable, accrued expenses and other liabilities

 
21,056

 

 
21,056

Due to affiliates

 
10,599

 
(10,599
)
 

Payable for securities purchased

 
208,742

 

 
208,742

CLO loan obligations

 
3,064,862

 
(33,750
)
 
3,031,112

Fund borrowings

 
55,070

 

 
55,070

Total liabilities
1,136,865


3,360,329


(44,744
)

4,452,450

Commitments and contingencies


 


 


 


Preferred equity (12,400,000 units issued and outstanding)
298,761

 

 

 
298,761

Non-controlling interest in Consolidated Funds

 
461,681

 
(123,646
)
 
338,035

Non-controlling interest in Ares Operating Group entities
447,615

 

 

 
447,615

Controlling interest in Ares Management, L.P.:
 

 
 

 
 

 
 

   Partners' Capital (80,814,732 units issued and outstanding)
301,790

 

 

 
301,790

   Accumulated other comprehensive loss, net of tax benefit
(8,939
)
 

 

 
(8,939
)
Total controlling interest in Ares Management, L.P.
292,851

 

 

 
292,851

Total equity
1,039,227

 
461,681

 
(123,646
)
 
1,377,262

Total liabilities, non-controlling interests and equity
$
2,176,092


$
3,822,010


$
(168,390
)
 
$
5,829,712


 

F-68

Ares Management, L.P.
Notes to the Consolidated Financial Statements
(Dollars in Thousands, Except Unit Data and As Otherwise Noted)


 
For the Year Ended December 31, 2017
 
Consolidated
Company 
Entities 
 
Consolidated
Funds 
 
Eliminations 
 
Consolidated 
Revenues
 

 
 

 
 

 
 

Management fees (includes ARCC Part I Fees of $105,467)
$
744,825

 
$

 
$
(22,406
)
 
$
722,419

Performance fees
641,766

 

 
(5,092
)
 
636,674

Administrative, transaction and other fees
56,406

 

 

 
56,406

Total revenues
1,442,997




(27,498
)

1,415,499

Expenses
 

 
 

 
 

 
 
Compensation and benefits
514,109

 

 

 
514,109

Performance fee compensation
479,722

 

 

 
479,722

General, administrative and other expense
196,730

 

 

 
196,730

Transaction support expense
275,177

 

 

 
275,177

Expenses of Consolidated Funds

 
65,501

 
(26,481
)
 
39,020

Total expenses
1,465,738


65,501


(26,481
)

1,504,758

Other income (expense)
 

 
 

 
 

 
 
Net realized and unrealized gain on investments
96,568

 

 
(29,534
)
 
67,034

Interest and dividend income
15,076

 

 
(2,361
)
 
12,715

Interest expense
(21,219
)
 

 

 
(21,219
)
Other income, net
19,470

 

 

 
19,470

Net realized and unrealized gain on investments of Consolidated Funds

 
126,836

 
(26,712
)
 
100,124

Interest and other income of Consolidated Funds

 
187,721

 

 
187,721

Interest expense of Consolidated Funds

 
(159,688
)
 
32,961

 
(126,727
)
Total other income
109,895


154,869


(25,646
)

239,118

Income before taxes
87,154


89,368


(26,663
)

149,859

Income tax expense (benefit)
(24,939
)
 
1,887

 

 
(23,052
)
Net income
112,093


87,481


(26,663
)

172,911

Less: Net income attributable to non-controlling interests in Consolidated Funds

 
87,481

 
(26,663
)
 
60,818

Less: Net income attributable to non-controlling interests in Ares Operating Group entities
35,915

 

 

 
35,915

Net income attributable to Ares Management, L.P.
76,178






76,178

Less: Preferred equity distributions paid
21,700

 

 

 
21,700

Net income attributable to Ares Management, L.P. common unitholders
$
54,478


$


$


$
54,478


F-69

Ares Management, L.P.
Notes to the Consolidated Financial Statements
(Dollars in Thousands, Except Unit Data and As Otherwise Noted)


 
For the Year Ended December 31, 2016
 
Consolidated
Company 
Entities 
 
Consolidated
Funds 
 
Eliminations 
 
Consolidated 
Revenues
 

 
 

 
 

 
 

Management fees (includes ARCC Part I Fees of $121,181)
$
659,451

 
$

 
$
(17,383
)
 
$
642,068

Performance fees
518,991

 

 
(1,139
)
 
517,852

Administrative, transaction and other fees
39,285

 

 

 
39,285

Total revenues
1,217,727






(18,522
)

1,199,205

Expenses
 

 
 

 
 

 
 
Compensation and benefits
447,725

 

 

 
447,725

Performance fee compensation
387,846

 

 

 
387,846

General, administrative and other expense
159,776

 

 

 
159,776

Expenses of Consolidated Funds

 
42,520

 
(21,447
)
 
21,073

Total expenses
995,347



42,520



(21,447
)

1,016,420

Other income (expense)
 

 
 

 
 

 
 
Net realized and unrealized gain on investments
26,961

 

 
1,290

 
28,251

Interest and dividend income
28,261

 

 
(4,480
)
 
23,781

Interest expense
(17,981
)
 

 

 
(17,981
)
Other income, net
35,650

 

 

 
35,650

Net realized and unrealized loss on investments of Consolidated Funds

 
(2,999
)
 
942

 
(2,057
)
Interest and other income of Consolidated Funds

 
138,943

 

 
138,943

Interest expense of Consolidated Funds

 
(98,556
)
 
7,104

 
(91,452
)
Total other income
72,891

 
37,388

 
4,856

 
115,135

Income (loss) before taxes
295,271



(5,132
)


7,781


297,920

Income tax expense (benefit)
11,756

 
(737
)
 

 
11,019

Net income (loss)
283,515

 
(4,395
)
 
7,781

 
286,901

Less: Net income (loss) attributable to non-controlling interests in Consolidated Funds

 
(4,395
)
 
7,781

 
3,386

Less: Net income attributable to redeemable interests in Ares Operating Group entities
456

 

 

 
456

Less: Net income attributable to non-controlling interests in Ares Operating Group entities
171,251

 

 

 
171,251

Net income attributable to Ares Management, L.P.
$
111,808



$



$


$
111,808

Less: Preferred equity distributions paid
12,176





 
12,176

Net income attributable to Ares Management, L.P. common unitholders
$
99,632

 
$

 
$

 
$
99,632


F-70

Ares Management, L.P.
Notes to the Consolidated Financial Statements
(Dollars in Thousands, Except Unit Data and As Otherwise Noted)


 
For the Year Ended December 31, 2015
 
Consolidated
Company 
Entities 
 
Consolidated
Funds 
 
Eliminations 
 
Consolidated 
Revenues
 
 
 
 
 
 
 
Management fees (includes ARCC Part I Fees of $121,491)
$
650,918

 
$

 
$
(16,519
)
 
$
634,399

Performance fees
146,197

 

 
4,418

 
150,615

Administrative, transaction and other fees
30,606

 

 
(1,178
)
 
29,428

Total revenues
827,721

 

 
(13,279
)
 
814,442

Expenses
 

 
 

 
 

 
 
Compensation and benefits
414,454

 

 

 
414,454

Performance fee compensation
111,683

 

 

 
111,683

General, administrative and other expense
224,798

 

 

 
224,798

Expenses of Consolidated Funds

 
36,417

 
(18,312
)
 
18,105

Total expenses
750,935

 
36,417

 
(18,312
)
 
769,040

Other income (expense)
 

 
 

 
 

 
 
Net realized and unrealized gain on investments
2,784

 

 
14,225

 
17,009

Interest and dividend income
17,542

 

 
(3,497
)
 
14,045

Interest expense
(18,949
)
 

 

 
(18,949
)
Debt extinguishment expense
(11,641
)
 

 

 
(11,641
)
Other expense, net
20,644

 

 
1,036

 
21,680

Net realized and unrealized loss on investments of Consolidated Funds

 
(17,614
)
 
(7,002
)
 
(24,616
)
Interest and other income of Consolidated Funds

 
117,373

 

 
117,373

Interest expense of Consolidated Funds

 
(86,064
)
 
7,245

 
(78,819
)
Total other income
10,380

 
13,695

 
12,007

 
36,082

Income (loss) before taxes
87,166


(22,722
)

17,040


81,484

Income tax expense
19,060

 
4

 

 
19,064

Net income
68,106

 
(22,726
)
 
17,040

 
62,420

Less: Net income (loss) attributable to non-controlling interests in Consolidated Funds

 
(22,726
)
 
17,040

 
(5,686
)
Less: Net income attributable to redeemable interests in Ares Operating Group entities
338

 

 

 
338

Less: Net income attributable to non-controlling interests in Ares Operating Group entities
48,390

 

 

 
48,390

Net income attributable to Ares Management, L.P.
$
19,378


$


$


$
19,378

 
20. SUBSEQUENT EVENTS
The Company evaluated all events or transactions that occurred after December 31, 2017 through the date the consolidated financial statements were issued.  During this period the Company had the following material subsequent events that require disclosure:
In February 2018, the board of directors of the Company's general partner declared a distribution of $0.40 per common unit, for the five months ended February 28, 2018, inclusive of $0.25 per common unit for the fourth quarter of 2017 and $0.15 per common unit for the first two months of the first quarter of 2018, payable on February 28, 2018 to common unitholders of record at the close of business on February 26, 2018.
In February 2018, the board of directors of the Company's general partner declared a quarterly distribution of $0.4375 per preferred equity unit to preferred equity unitholders of record at the close of business on March 15, 2018, with a payment date of March 31, 2018.
The Company has filed an election with the Internal Revenue Service (“IRS”) to be treated as a U.S. corporation for U.S. federal income tax purposes, with an effective date of March 1, 2018 (the “Effective Date”). Although the Company will be treated as a corporation for U.S. federal income tax purposes, we will remain a limited partnership under state law.

F-71

Ares Management, L.P.
Notes to the Consolidated Financial Statements
(Dollars in Thousands, Except Unit Data and As Otherwise Noted)


For March 2018, the first month that the Company is taxed as a corporation, the board of directors of the Company's general partner declared a dividend of $0.0933 per common share to be payable on April 30, 2018 to holders of record on April 16, 2018.

21. QUARTERLY FINANCIAL DATA (UNAUDITED)
Unaudited quarterly information for each of the three months in the years ended December 31, 2017 and 2016 are presented below.  
 
 
For the Three Months Ended
 
March 31, 2017
 
June 30, 2017
 
September 30, 2017
 
December 31, 2017
Revenues
$
241,657

 
$
533,890

 
$
283,671

 
$
356,281

Expenses
491,467

 
448,197

 
254,127

 
310,967

Other income
59,222

 
29,387

 
58,880

 
91,629

Income (loss) before provision for income taxes
(190,588
)
 
115,080

 
88,424

 
136,943

Net income (loss)
(156,324
)
 
113,827

 
83,872

 
131,536

Net income (loss) attributable to Ares Management, L.P.
(41,134
)
 
49,878

 
27,838

 
39,596

Preferred equity distributions paid
5,425

 
5,425

 
5,425

 
5,425

Net income (loss) attributable to Ares Management, L.P. common unitholders
(46,559
)
 
44,453

 
22,413

 
34,171

Net income (loss) attributable to Ares Management L.P. per common unit:
 

 
 

 
 

 
 

Basic
$
(0.58
)
 
$
0.54

 
$
0.26

 
$
0.40

Diluted
$
(0.58
)
 
$
0.53

 
$
0.26

 
$
0.39

Distributions declared per common unit(1)
$
0.13

 
$
0.31

 
$
0.41

 
$
0.40

 
 
For the Three Months Ended
 
March 31, 2016
 
June 30, 2016
 
September 30, 2016
 
December 31, 2016
Revenues
$
136,015

 
$
369,535

 
$
335,460

 
$
358,195

Expenses
129,538

 
303,935

 
283,374

 
299,573

Other income (loss)
(15,451
)
 
17,406

 
73,339

 
39,841

Income (loss) before provision for income taxes
(8,974
)
 
83,006

 
125,425

 
98,463

Net income (loss)
(13,639
)
 
87,440

 
117,784

 
95,316

Net income (loss) attributable to Ares Management, L.P.
(3,090
)
 
37,574

 
43,305

 
34,019

Preferred equity distributions paid

 

 
6,751

 
5,425

Net income (loss) attributable to Ares Management, L.P. common unitholders
(3,090
)
 
37,574

 
36,554

 
28,594

Net income (loss) attributable to Ares Management L.P. per common unit:
 

 
 

 
 

 
 

Basic
$
(0.04
)
 
$
0.46

 
$
0.45

 
$
0.35

Diluted
$
(0.04
)
 
$
0.46

 
$
0.43

 
$
0.34

Distributions declared per common unit(1)
$
0.15

 
$
0.28

 
$
0.20

 
$
0.28

 
(1)
Distributions declared per common unit are reflected to match the period the income is earned. 

* * *

F-72