10-K 1 a2223704z10-k.htm 10-K

Use these links to rapidly review the document
TABLE OF CONTENTS
Item 8. Financial Statements and Supplementary Data

Table of Contents


UNITED STATES
SECURITIES AND EXCHANGE COMMISSION
Washington, D.C. 20549



FORM 10-K


ý

 

ANNUAL REPORT PURSUANT TO SECTION 13 OR 15(d) OF THE SECURITIES EXCHANGE ACT OF 1934

For the fiscal year ended December 31, 2014

OR

o

 

TRANSITION REPORT PURSUANT TO SECTION 13 OR 15(d) OF THE SECURITIES EXCHANGE ACT OF 1934

For the transition period from                  to                

Commission File No. 001-36429



ARES MANAGEMENT, L.P.
(Exact name of registrant as specified in its charter)

Delaware
(State or other jurisdiction of
incorporation or organization)
  80-0962035
(I.R.S. Employer
Identification No.)

2000 Avenue of the Stars, 12th Floor, Los Angeles, CA 90067
(Address of principal executive offices) (Zip Code)

(310) 201-4100
(Registrant's telephone number, including area code)



         Securities registered pursuant to Section 12(b) of the Act:

Title of each class   Name of each exchange on which registered
Common units representing limited partner interests   New York Stock Exchange

         Securities registered pursuant to Section 12(g) of the Act: None

         Indicate by check mark if the registrant is a well-known seasoned issuer, as defined in Rule 405 of the Securities Act. Yes o    No ý

         Indicate by check mark if the registrant is not required to file reports pursuant to Section 13 or Section 15(d) of the Act. Yes o    No ý

         Indicate by check mark whether the registrant (1) has filed all reports required to be filed by Section 13 or 15(d) of the Securities Exchange Act of 1934 during the preceding 12 months (or for such shorter period that the registrant was required to file such reports), and (2) has been subject to such filing requirements for the past 90 days: Yes ý    No o

         Indicate by check mark whether the registrant has submitted electronically and posted on its corporate Web site, if any, every Interactive Data File required to be submitted and posted pursuant to Rule 405 of Regulation S-T (Section §232.405 of this chapter) during the preceding 12 months (or for such shorter period that the registrant was required to submit and post such files). Yes ý    No o

         Indicate by check mark if disclosure of delinquent filers pursuant to Item 405 of Regulation S-K is not contained herein, and will not be contained, to the best of registrant's knowledge, in definitive proxy or information statements incorporated by reference in Part III of this Form 10-K or any amendment to this Form 10-K. ý

         Indicate by check mark whether the registrant is a large accelerated filer, an accelerated filer, a non-accelerated filer, or a smaller reporting company. See the definitions of "large accelerated filer," "accelerated filer" and "smaller reporting company" in Rule 12b-2 of the Exchange Act:

Large accelerated filer o   Accelerated filer o   Non-accelerated filer ý
(Do not check if a
smaller reporting company)
  Smaller reporting company o

         Indicate by check mark whether the registrant is a shell company (as defined in Rule 12b-2 of the Exchange Act). Yes o    No ý

         The aggregate market value of the common units held by non-affiliates of the registrant on June 30, 2014, based on the closing price on that date of $19.18 on the New York Stock Exchange, was approximately $884,500,756. As of March 17, 2015, there were 80,667,664 of the registrant's common units representing limited partner interests outstanding.

   


Table of Contents


TABLE OF CONTENTS

 
  Page

Part I

   

Item 1. Business

  7

Item 1A. Risk Factors

  35

Item 1B. Unresolved Staff Comments

  93

Item 2. Properties

  94

Item 3. Legal Proceedings

  94

Item 4. Mine Safety Disclosures

  94

Part II

   

Item 5. Market for Registrant's Common Equity, Related Stockholder Matters and Issuer Purchases of Equity Securities

  95

Item 6. Selected Financial Data

  97

Item 7. Management's Discussion and Analysis of Financial Condition and Results of Operations

  100

Item 7A. Quantitative and Qualitative Disclosures about Market Risk

  176

Item 8. Financial Statements and Supplementary Data (included in F-pages)

  180

Item 9. Changes in and Disagreements with Accountants on Accounting and Financial Disclosure

  281

Item 9A. Controls and Procedures

  281

Item 9B. Other Information

  281

Part III

   

Item 10. Directors, Executive Officers and Corporate Governance

  282

Item 11. Executive Compensation

  290

Item 12. Security Ownership of Certain Beneficial Owners and Management and Related Stockholder Matters

  294

Item 13. Certain Relationships and Related Transactions, and Director Independence

  296

Item 14. Principal Accountant Fees and Services

  302

Part IV

   

Item 15. Exhibits and Financial Statement Schedules

  303

Signatures

  306

2


Table of Contents


Forward-Looking Statements

        This report contains forward-looking statements within the meaning of Section 27A of the Securities Act of 1933 and Section 21E of the Securities Exchange Act of 1934, which reflect our current views with respect to, among other things, future events and financial performance. You can identify these forward-looking statements by the use of forward-looking words such as "outlook," "believes," "expects," "potential," "continues," "may," "will," "should," "seeks," "approximately," "predicts," "intends," "plans," "estimates," "anticipates" or the negative version of those words or other comparable words. The forward-looking statements are based on our beliefs, assumptions and expectations of our future performance, taking into account all information currently available to us. Such forward-looking statements are subject to various risks and uncertainties and assumptions relating to our operations, financial results, financial condition, business prospects, growth strategy and liquidity. Some of these factors are described in this report under the headings "Risk Factors," "Management's Discussion and Analysis of Financial Condition and Results of Operations" and "Business." These factors should not be construed as exhaustive and should be read in conjunction with the risk factors and other cautionary statements that are included in this report and in our other periodic filings. If one or more of these or other risks or uncertainties materialize, or if our underlying assumptions prove to be incorrect, our actual results may vary materially from those indicated in these forward-looking statements. New risks and uncertainties arise over time, and it is not possible for us to predict those events or how they may affect us. Therefore, you should not place undue reliance on these forward-looking statements. Any forward-looking statement speaks only as of the date on which it is made. We do not undertake any obligation to publicly update or review any forward-looking statement, whether as a result of new information, future developments or otherwise, except as required by law.

        Prior to the reorganization on May 1, 2014 in connection with our initial public offering (the "Reorganization"), our business was conducted through operating subsidiaries held directly or indirectly by Ares Holdings LLC and Ares Investments LLC (or "AI"). These two entities were principally owned by Ares Partners Management Company LLC ("APMC"), the Abu Dhabi Investment Authority and its affiliate (collectively, "ADIA") and an affiliate of Alleghany Corporation (NYSE: Y) (such affiliate, "Alleghany"). ADIA and Alleghany each own minority interests with limited voting rights in our business. Ares Management, L.P. was formed on November 15, 2013 to serve as a holding partnership for our businesses. Prior to the consummation of our initial public offering, Ares Management, L.P. had not commenced operations and had nominal assets and liabilities. Unless the context suggests otherwise, references in this report to (1) "Ares," "we," "us" and "our" refer to our businesses, both before and after the consummation of our reorganization into a holding partnership structure and (2) our "Predecessors" refer to Ares Holdings Inc. ("AHI") and Ares Investments LLC, our accounting predecessors, as well as their wholly owned subsidiaries and managed funds, in each case prior to the Reorganization. References in report to "our general partner" refer to Ares Management GP LLC, an entity wholly owned by Ares Partners Holdco LLC, which is in turn owned and controlled by our Co-Founders. References in this report to the "Ares Operating Group" refer to, collectively, Ares Holdings L.P. ("Ares Holdings"), Ares Domestic Holdings L.P. ("Ares Domestic"), Ares Offshore Holdings L.P. ("Ares Offshore") Ares Investments L.P. ("Ares Investments") and Ares Real Estate Holdings L.P. ("Ares Real Estate"). References in this report to an "Ares Operating Group Unit" or an "AOG Unit" refer to, collectively, a partnership unit in each of the Ares Operating Group entities.

        Under generally accepted accounting principles in the United States ("GAAP"), we are required to consolidate (a) entities in which we hold a majority voting interest or have majority ownership and control over the operational, financial and investing decisions of that entity, including Ares-affiliates and affiliated funds and co-investment entities, for which we are the general partner and are presumed to have control, and (b) entities that we concluded are variable interest entities ("VIEs"), including limited partnerships in which we have a nominal economic interest and the CLOs, for which we are deemed to be the primary beneficiary. When a fund is consolidated, we reflect the assets, liabilities, revenues, expenses and cash

3


Table of Contents

flows of the fund in our consolidated financial statements on a gross basis, subject to eliminations from consolidation, including the elimination of the management fees, performance fees and other fees that we earn from Consolidated Funds. However, the presentation of performance fee compensation and other expenses associated with generating such revenues are not affected by the consolidation process. In addition, as a result of the consolidation process, the net income attributable to third-party investors in Consolidated Funds is presented as net income attributable to redeemable interests and non-controlling interests in Consolidated Funds in our Consolidated Statements of Operations.

        In this report, in addition to presenting our results on a consolidated basis in accordance with GAAP, we present revenues, expenses and other results on a (i) "segment basis," which deconsolidates these funds and therefore shows the results of our reportable segments without giving effect to the consolidation of the funds and (ii) "Stand Alone basis," which shows the results of our reportable segments on a combined segment basis together with our Operations Management Group. In addition to our four segments, we have an Operations Management Group (the "OMG") that consists of five independent, shared resource groups to support our reportable segments by providing infrastructure and administrative support in the areas of accounting/finance, operations/information technology, business development, legal/compliance and human resources. The OMG's expenses are not allocated to our four reportable segments but we consider the cost structure of the OMG when evaluating our financial performance. This information constitutes non-GAAP financial information within the meaning of Regulation G, as promulgated by the SEC. Our management uses this information to assess the performance of our reportable segments and our Operations Management Group, and we believe that this information enhances the ability of unitholders to analyze our performance. For more information, see "Item 7. Management's Discussion and Analysis of Financial Condition and Results of Operation—Consolidation and Deconsolidation of Ares Funds," "—Managing Business Performance—Non-GAAP Financial Measures" and "—Segment Analysis—ENI and Other Measures."

        When used in this report, unless the context otherwise requires:

    "assets under management" or "AUM" refers to the assets we manage. For our funds other than CLOs, our AUM represents the sum of the net asset value of such funds, the drawn and undrawn debt (at the fund-level including amounts subject to restrictions) and uncalled committed capital (including commitments to funds that have yet to commence their investment periods). For our funds that are CLOs, our AUM represents subordinated notes (equity) plus all drawn and undrawn debt tranches;

    "CLOs" refers to collateralized loan obligations;

    "Consolidated Funds" refers collectively to certain Ares-affiliated funds, related co-investment entities and certain CLOs that are required under GAAP to be consolidated in our condensed consolidated financial statements;

    "Co-Founders" refers to Michael Arougheti, David Kaplan, John Kissick, Antony Ressler and Bennett Rosenthal;

    "distributable earnings" or "DE" refers to a pre-income tax measure that is used to assess amounts potentially available for distributions to stakeholders. Distributable earnings is calculated as the sum of Fee Related Earnings, realized performance fees, realized performance fee compensation and realized net investment and other income, and further adjusts for expenses arising from transaction costs associated with acquisitions, placement fees and underwriting costs, expenses incurred in connection with corporate reorganization and depreciation. Distributable earnings differs from income before taxes computed in accordance with GAAP as it is presented before giving effect to unrealized performance fee income, unrealized performance fee compensation, unrealized net investment income, amortization of intangibles, equity compensation expense and is further adjusted by certain items described in "Management's Discussion and Analysis of Financial

4


Table of Contents

      Condition and Results of Operations—Reconciliation of Certain Non-GAAP Measures to Consolidated GAAP Financial Measures;"

    "economic net income" or "ENI" refers to net income excluding (a) income tax expense, (b) operating results of our Consolidated Funds, (c) depreciation expense, (d) the effects of changes arising from corporate actions, and (e) certain other items that we believe are not indicative of our core performance. Changes arising from corporate actions include equity-based compensation expenses, the amortization of intangible assets, transaction costs associated with acquisitions and capital transactions, placement fees and underwriting costs and expenses incurred in connection with corporate reorganization;

    "fee earning AUM" refers to the AUM on which we directly or indirectly earn management fees. Fee earning AUM is equal to the sum of all the individual fee bases of our funds that contribute directly or indirectly to our management fees;

    "fee related earnings" or "FRE" refers to a component of ENI that is used to assess the ability of our business to cover direct base compensation and operating expenses from management fees. FRE differs from income before taxes computed in accordance with GAAP as it adjusts for the items included in the calculation of ENI and further adjusts for performance fees, performance fee compensation, investment income from our Consolidated Funds and certain other items that we believe are not indicative of our performance;

    "management fees" refers to fees we earn for advisory services provided to our funds, which are generally based on a defined percentage of fair value of assets, total commitments, invested capital, net asset value, net investment income, total assets or par value of the investment portfolios managed by us and also include ARCC Part I Fees (as defined in "Management's Discussion and Analysis of Financial Condition and Results of Operations—Overview of Consolidated Results of Operations—Revenues") that are classified as management fees as they are predictable and are recurring in nature, are not subject to repayment (or clawback) and are generally cash-settled each quarter;

    "net performance fees" refers to performance fees net of performance fee compensation, which is the portion of the performance fees earned from certain funds that is payable to professionals;

    "our funds" refers to the funds, alternative asset companies and other entities and accounts that are managed or co-managed by the Ares Operating Group. It also includes funds managed by Ivy Hill Asset Management, L.P., a wholly owned portfolio company of Ares Capital Corporation (NASDAQ: ARCC) ("ARCC"), and a registered investment adviser;

    "performance fees" refers to fees we earn based on the performance of a fund, which are generally based on certain specific hurdle rates as defined in the fund's investment management or partnership agreements and may be either an incentive fee or carried interest; and

    "performance related earnings" or "PRE" refers to a measure used to assess our investment performance. PRE differs from income (loss) before taxes computed in accordance with GAAP as it only includes performance fee income, performance fee compensation and investment income earned from our Consolidated Funds and non-consolidated funds.

Many of the terms used in this report, including AUM, fee earning AUM, ENI, FRE, PRE and distributable earnings, may not be comparable to similarly titled measures used by other companies. In addition, our definitions of AUM and fee earning AUM are not based on any definition of AUM or fee earning AUM that is set forth in the agreements governing the investment funds that we manage and may differ from definitions of AUM set forth in other agreements to which we are a party from time to time. Further, ENI, FRE, PRE and distributable earnings are not measures of performance calculated in accordance with GAAP. We use ENI, FRE, PRE and distributable earnings as measures of operating

5


Table of Contents

performance, not as measures of liquidity. ENI, FRE, PRE and distributable earnings should not be considered in isolation or as substitutes for operating income, net income, operating cash flows, or other income or cash flow statement data prepared in accordance with GAAP. The use of ENI, FRE, PRE and distributable earnings without consideration of related GAAP measures is not adequate due to the adjustments described above. Our management compensates for these limitations by using ENI, FRE, PRE and distributable earnings as supplemental measures to our GAAP results, to provide a more complete understanding of our performance as our management measures it. Amounts and percentages throughout this report may reflect rounding adjustments and consequently totals may not appear to sum.

6


Table of Contents

PART I.

Item 1.    Business

BUSINESS

Overview

        Ares is a leading global alternative asset manager with approximately $82 billion of assets under management (approximately $86 billion pro forma for the acquisition of EIF Management, LLC ("EIF"), which closed on January 1, 2015 as discussed below) and approximately 800 employees in over 15 offices across the United States, Europe and Asia. We offer our investors a range of investment strategies and seek to deliver attractive performance to a growing investor base that includes approximately 625 direct institutional relationships and a significant retail investor base across our publicly traded and sub-advised funds. Since our inception in 1997, we have adhered to a disciplined investment philosophy that focuses on delivering strong risk-adjusted investment returns through market cycles. Ares believes each of its four distinct but complementary investment groups in Tradable Credit, Direct Lending, Private Equity and Real Estate is a market leader based on assets under management and investment performance. We have created value for our stakeholders not only through our investment performance but also by expanding our product offering, enhancing our distribution channels, increasing our global presence, investing in our non-investment functions, securing strategic partnerships and completing accretive acquisitions and portfolio purchases.

        As shown in the chart below, over the past ten years, our assets under management have achieved a compound annual growth rate ("CAGR") of 28%. Our AUM has grown to approximately $82 billion as of December 31, 2014 (approximately $86 billion pro forma for the acquisition of EIF) from approximately $7 billion a decade earlier.

GRAPHIC

7


Table of Contents

        We have an established track record of delivering strong risk-adjusted returns through market cycles. We believe our consistent and strong performance in a broad range of alternative assets has been shaped by several distinguishing features of our platform:

    Robust Sourcing Model:  our investment professionals' local market presence and ability to effectively cross-source for other investment groups generates a robust pipeline of high-quality investment opportunities across our platform.

    Multi-Asset Class Expertise and Flexible Capital:  our proficiency at evaluating every level of the capital structure, from senior debt to common equity, across companies, structured assets and real estate projects enables us to effectively assess relative value. This proficiency is complemented by our flexibility in deploying capital in a range of structures and different market environments to maximize risk-adjusted returns.

    Differentiated Market Intelligence:  our proprietary research in over 30 industries and insights from a broad, global investment portfolio enable us to more effectively diligence and structure our products and investments.

    Consistent and Replicable Investment Approach:  our rigorous, credit-oriented investment approach is consistent across each of our investment groups, and we believe is a key contributor to our strong investment performance and ability to expand our product offering.

    Talented and Committed Professionals:  we attract, develop and retain highly accomplished investment professionals who not only demonstrate deep and broad investment expertise but also have a strong sense of commitment to our firm.

    Collaborative Culture:  we share ideas, relationships and information across our investment groups, which enables us to more effectively source, evaluate and manage investments.

Integrated Investment Platform

        We operate our increasingly diversified and global firm as an integrated investment platform with a collaborative culture that emphasizes sharing of knowledge and expertise. We believe the exchange of information enhances our ability to analyze investments, deploy capital and improve the performance of our funds and portfolio companies. Through collaboration, we drive value by leveraging our capital markets relationships and access to deal flow. The management of our operating businesses is currently overseen by our Management Committee, which is comprised of certain of our executive officers and other heads of various investment and operating groups. The Management Committee meets weekly to discuss asset deployment, strategy and fundraising. Additionally, we have a Global Markets Committee comprised of over 30 senior investment professionals from various investment groups around the world who meet monthly to discuss market trends and issues affecting specific investment groups. Within this framework, we have established deep and sophisticated independent research capabilities in over 30 industries and insights from active investments in over 1,000 companies, approximately 385 structured assets and approximately 185 properties. Further, our extensive network of investment professionals includes local and geographically positioned individuals with the knowledge, experience and relationships that enable them to identify and take advantage of a wide range of investment opportunities. These professionals are supported by a highly sophisticated operations management team. We believe this broad and deep platform and our operational infrastructure provide us with a scalable foundation to expand our product offering, geographic scope and profitability.

Breadth, Depth and Tenure of our Senior Management

        Ares was built upon the fundamental principle that each of our distinct but complementary investment groups benefits from being part of our broader platform. We believe that our strong performance, consistent growth and high talent retention through economic cycles is due largely to the

8


Table of Contents

effective application of this principle across our broad organization of approximately 800 employees. We do not have a centralized investment committee and instead our investment committees are structured with overlapping membership from different investment groups to ensure consistency of approach. Each of our four investment groups is led by its own deep leadership team of highly accomplished investment professionals, who average over 23 years of experience managing investments in, advising, underwriting and restructuring companies. While primarily focused on managing strategies within their own investment group, these senior professionals are integrated within our platform through economic, cultural and structural measures. Our senior professionals have the opportunity to participate in the incentive programs of multiple investment groups to reward collaboration across our investment activities. This collaboration takes place on a daily basis but is formally promoted through sophisticated internal systems and widely attended weekly or monthly meetings.

2014 Highlights

Initial Public Offering of Common Units

        On May 7, 2014, the Company closed its initial public offering of 11,363,636 common units, raising $215.9 million in gross proceeds, before deducting underwriting discounts and expenses payable by Ares. On June 4, 2014, the Company issued an additional 225,794 common units in connection with a partial exercise of the underwriters' option to purchase additional common units, raising additional gross proceeds of $4.3 million. The net proceeds from the offering were used to repay outstanding indebtedness, for general corporate purposes and to fund growth initiatives, including investments in our funds and acquisitions.

Fundraising

        In 2014, we raised approximately $16.5 billion in gross new capital from more than 45 different funds and over 100 institutional investors, including 54 direct institutional investors that were new to Ares.

    In our Tradable Credit Group, we closed a new $3.8 billion European Loan Opportunity Fund, held closings to date of $1.1 billion for our Special Situations Fund IV, exceeding our $1 billion target, closed five CLOs totaling $3.1 billion, including our largest ever CLO of $1.3 billion, closed $2.2 billion of gross new capital commitments in long-only funds and raised an additional $456 million of gross capital commitments across a variety of credit opportunities and structured credit funds.

    In our Direct Lending Group, we raised $662 million in aggregate new debt and equity commitments for ARCC, our publicly traded business development company, and its affiliated funds and vehicles, raised $336 million for Ares Capital Europe II ("ACE II"), our flagship European Direct Lending fund and raised $1.1 billion of gross capital in our other U.S. and European Direct Lending funds and accounts.

    In our Real Estate Group, we held final closings on two real estate equity funds (bringing total commitments of Ares European Real Estate Fund IV to $1.3 billion and Ares US Real Estate Fund VIII to $824 million, both exceeding their initial targets), raised $177 million of gross new capital commitments in other U.S. and European real estate equity funds, closed a new $700 million real estate debt managed account for a large North American specialty life insurer, raised $1.2 billion in new debt commitments for Ares Commercial Real Estate Corporation (NYSE: ACRE) ("ACRE") and closed a $242 million separately managed account focused on European real estate debt.

Capital Deployment

        We took advantage of our diverse global platform to invest more than $13.7 billion globally in 2014, including $5.3 billion in our long-only strategy, $2.7 billion in U.S direct lending, $1.6 billion in European

9


Table of Contents

direct lending, $1.5 billion in our private equity funds, $815 million in real estate debt and $515 million in real estate equity.

Strategic Acquisitions

        In 2014 and early 2015, we expanded the depth and breadth of our Direct Lending and Private Equity Groups through two new strategic and complementary acquisitions.

Keltic Financial Services

        In June 2014, we completed the acquisition of Keltic Financial Services LLC, a leading commercial finance company that provides asset-backed loans to small- and middle-market companies, further expanding our Direct Lending product offering. The acquisition expanded our Direct Lending Group's capabilities into the large and growing asset-based lending market with approximately 25 professionals.

Energy Investor Funds

        On January 1, 2015, we completed the acquisition of EIF, a leading asset manager in the power and energy industry with approximately $4 billion of AUM across four commingled, private equity funds and related co-investment vehicles. The acquisition expands our Private Equity Group's capabilities into power generation, midstream energy infrastructure and transmission, a complementary and strategically important asset class in the alternative sector. The team that joined Ares from EIF includes approximately 40 professionals.

Capital Markets Activities

        On October 8, 2014, our subsidiary, Ares Finance Co. LLC, issued $250.0 million aggregate principal amount of 4.000% Senior Notes due 2024. The net proceeds were used to repay outstanding debt under our revolving credit facility (the "Revolving Credit Facility"), to repay promissory notes issued in connection with a prior acquisition and to fund potential acquisitions and other strategic growth initiatives.

10


Table of Contents

Investment Groups

        Each of our investment groups employs a disciplined, credit-oriented investment philosophy and is managed by a seasoned leadership team of senior professionals with extensive experience investing in, advising, underwriting and restructuring companies or real estate properties.

GRAPHIC


(1)
Pro forma for the acquisition of EIF.

Tradable Credit Group

        Our Tradable Credit Group is a leading participant in the tradable, non-investment grade corporate credit markets, with approximately $32 billion of assets under management as of December 31, 2014. The group manages various types of investment funds, ranging from commingled and separately managed accounts for institutional investors to publicly traded vehicles and sub-advised funds for retail investors. A key to our performance is our robust research team of approximately 40 analysts that support our nearly 20 highly respected portfolio managers and traders. Based in Los Angeles, London and New York, our analysts have on average over ten years of experience and are organized by industry rather than asset class, which we believe enables them to effectively assess relative value across the capital structure within their areas of expertise, from traditional corporate credit to alternative credit. While each of the group's more than 70 funds is tailored to specific investment objectives, mandates can be broadly categorized between long-only credit and alternative credit investment strategies.

        Tradable Credit Group long-only credit:    Our long-only investment funds primarily seek to outperform the corresponding performing bank loan or high yield market indices. This strategy encompasses senior bank loans (principally first lien and secured debt), second lien loans, high yield bonds and unsecured loans.

        Primary areas of focus for our Tradable Credit Group's long-only credit teams include:

    Leveraged Loans:  Our leveraged loans strategy focuses on relative value and principal preservation within the non-investment grade credit markets. We focus on evaluating individual credit opportunities related primarily to non-investment grade senior secured loans. We primarily target first lien secured debt, with a secondary focus on second lien loans, mezzanine loans, high yield bonds and unsecured loans.

11


Table of Contents

    High Yield Bonds:  Our high yield bonds strategy employs a value-driven philosophy, utilizing fundamental research to identify non-investment grade corporate issuers. We primarily target high yield bonds, with a secondary focus on corporate loans, mezzanine loans, debtor in possession loans and unsecured loans.

        Tradable Credit Group alternative credit:    Our alternative credit investment funds primarily seek to deliver compelling absolute risk-adjusted returns relative to publicly traded stocks, hedge funds, distressed funds, bank loans, high yield bonds or other investment types. This strategy encompasses dynamic credit and credit opportunities funds, both of which allocate capital across senior secured debt, unsecured debt, stressed/distressed debt and structured assets, subject to our investment professionals' views of relative value at different points of an economic cycle, and special situations funds, which capitalize on current and anticipated stressed and distressed credit opportunities focusing on debtor-in-possession loans, exit and rescue financings, post-reorganization equities, self-originated investments in specialty finance companies, directly negotiated purchases of non-performing or non-core assets divested by financial institutions and global structured assets.

        Primary areas of focus for our Tradable Credit Group's alternative credit teams include:

    Dynamic Credit:  Our flexible dynamic credit strategy invests across global bank loans, high yield bonds and structured credit, seeking to capture relative value through market cycles. We focus on bottom-up credit selection, top-down macro views and active duration management. Portfolios are constructed to deliver attractive current yield while taking advantage of relative value to generate capital gains to investors.

    Credit Opportunities:  Our credit opportunities strategy has an event-oriented credit mandate that seeks to generate attractive risk-adjusted returns across market cycles by capitalizing on market inefficiencies and relative value opportunities in the non-investment grade corporate credit market. We principally invest or take short positions in U.S. and European debt securities across the capital structure, including opportunistic liquid credit, special situations and structured products. Our "all weather" strategy seeks to dynamically manage duration, which is critical to outperforming during various interest rate environments.

    Global Special Situations:  Our global special situations strategy capitalizes on dislocated assets by flexibly deploying capital across multiple asset classes. We employ our deep credit expertise, proprietary research and robust sourcing model to capitalize on current market trends. This opportunistic approach allows us to invest across a broad spectrum of investments, including corporate debt, rescue capital, specialty finance, corporate and consumer asset-backed products, post-reorganization securities and non-performing portfolios.

        The following table presents the Tradable Credit Group's AUM, FEAUM and number of funds as of December 31, 2014 per investment strategy (dollars in billions).

 
  AUM   FEAUM   Number of
Funds
 

Tradable Credit Group long-only credit

  $ 23.3   $ 19.3     50  

Tradable Credit Group alternative credit

    9.1     6.1     22  

Tradable Credit Group

  $ 32.4   $ 25.4     72  

Direct Lending Group

        Our Direct Lending Group is one of the largest self-originating direct lenders to the U.S. and European markets, with approximately $29 billion of assets under management across approximately 35 funds or investment vehicles as of December 31, 2014. Our Direct Lending Group has a multi-channel origination strategy designed to address a broad set of investment opportunities in the middle market. We

12


Table of Contents

focus on being the lead or sole lender to our portfolio companies, which we believe allows us to exert greater influence over deal terms, capital structure, documentation, fees and pricing, while at the same time securing our position as a preferred source of financing for our transaction partners. The group maintains a flexible investment strategy, with the capability to invest in revolving credit facilities, first and second lien senior loans, mezzanine debt and non-control equity co-investments in middle market companies, power generation projects and early stage and emerging growth companies backed by venture capital firms. We manage various types of funds within our U.S. and European Direct Lending teams that include commingled funds, separately managed accounts for large institutional investors seeking tailored investment solutions and joint venture lending programs with affiliates of General Electric Company (through the European Senior Secured Loan Programme).

        U.S. Direct Lending:    Our U.S. team is comprised of approximately 105 investment professionals in six offices. Our team maintains an active dialogue with more than 300 financial sponsors and provides a wide range of financing solutions to middle-market companies that typically range from $10 to $100 million in earnings before interest, tax, depreciation and amortization ("EBITDA"). As of December 31, 2014, our U.S. Direct Lending team and its affiliates advised 25 funds totaling, in aggregate, approximately $23 billion in AUM. Our U.S. Direct Lending team manages corporate lending activities primarily through our inaugural vehicle and publicly traded business development company, ARCC.

        Primary areas of focus for our U.S. Direct Lending teams include:

    Ares Capital Corporation:  ARCC is a leading specialty finance company that provides flexible private debt capital to middle-market companies, and on a lesser scale, to power generation projects and early stage and emerging growth companies backed by venture capital firms. ARCC has grown to become the largest business development company, by both market capitalization and total assets as of December 31, 2014, and has a ten year track record of investment outperformance. ARCC had total AUM of $11 billion as of December 31, 2014. ARCC, GE Global Sponsor Finance LLC and General Electric Capital Corporation (together with GE Global Sponsor Finance LLC, "GE") also co-invest through the Senior Secured Loan Fund LLC (the "SSLP"). ARCC and GE, through the SSLP, co-invest in first lien senior secured loans of middle-market companies. As of December 31, 2014, the SSLP had available capital of $11.0 billion, of which approximately $8.7 billon had been provided by GE and approximately $2.3 billion had been provided by ARCC. ARCC also manages primarily third-party loans through a wholly owned portfolio company, Ivy Hill Asset Management, L.P. ("IHAM"), a SEC registered investment adviser. Funds managed by and affiliated with IHAM totaled $2.7 billion across 18 vehicles as of December 31, 2014.

    Other U.S. funds:  Outside of ARCC and its controlled affiliates, the U.S. Direct Lending Group also generates fees from other funds, including separately managed accounts for large institutional investors. Within these funds, the team also invests in senior loans and mezzanine debt of middle-market companies. During 2014, we formed Ares Commercial Finance, which makes asset-based and cash flow loans to middle-market companies, as well as asset-based loans and debt investments in specialty finance companies. AUM for these other U.S. Direct Lending Group funds totaled $1.1 billion as of December 31, 2014.

        European Direct Lending:    Our European team is comprised of approximately 30 investment professionals in four offices. Our team covers more than 150 financial sponsors and is one of the most significant participants in the European middle-market. We provide a wide range of financing opportunities to middle-market companies that typically range from €10 to €75 million in EBITDA. As of December 31, 2014, our European Direct Lending Group advised 9 funds aggregating approximately $5.5 billion in AUM.

13


Table of Contents

        The following table presents the Direct Lending Group's AUM, FEAUM and number of funds as of December 31, 2014 (dollars in billions):

 
  AUM   FEAUM   Number of
Funds
 

Ares Capital Corporation

  $ 10.6   $ 9.2     1  

Senior Secured Loan Fund LLC

    8.7     7.9     1  

Funds managed by and affiliated with IHAM

    2.7     2.4     18  

U.S. other funds

    1.1     0.2     5  

European funds

    5.5     3.0     9  

Direct Lending Group

  $ 28.7   $ 22.7     34  

Private Equity Group

        Our Private Equity Group has achieved compelling investment returns for a loyal and growing group of high profile limited partners and has approximately $10 billion of assets under management as of December 31, 2014 ($14 billion pro forma for the acquisition of EIF). Our Private Equity Group broadly categorizes its investment activities into three strategies: North American/European flexible capital, U.S. power and energy assets and China growth capital. Our private equity professionals have a demonstrated ability to deploy flexible capital, which allows them to stay both active and disciplined in various market environments. The group's activities are managed by three dedicated investment teams in North America, Europe and China.

    North America/Europe flexible capital:  Certain of our senior private equity professionals have been working together since 1990 and raised our first private equity fund in 2003. Our team has grown to approximately 40 investment professionals based in Los Angeles, London and Chicago. We pursue four principal transactions types: prudently leveraged control buyouts, growth equity, rescue/deleveraging capital and distressed buyouts/discounted debt accumulation. Our investment professionals target a variety of investment opportunities making equity commitments generally in the $100 to $500 million range.

    U.S. power & energy assets:  On January 1, 2015, we acquired EIF, an experienced private equity fund manager with an over 25-year track record of investing in the independent power industry. We believe there are significant investment opportunities for us in this sector as the United States replaces its aging infrastructure and builds new assets to meet capacity needs over the coming decades. Our team of approximately 20 investment professionals targets U.S. energy infrastructure-related assets across the power generation, transmission and midstream sectors, with equity commitments typically in the $75 to $300 million range.

    China growth capital:  In 2010, we expanded our private equity business into Asia and now have offices in Shanghai, Chengdu and Hong Kong. We believe the Chinese market represents an attractive opportunity for us, particularly given our private equity expertise and the strength of our global platform. Our team of 10 investment professionals targets primarily minority growth equity investments generally in the $25 to $50 million range.

14


Table of Contents

        The following table presents the Private Equity Group's AUM, FEAUM and number of funds as of December 31, 2014 (dollars in billions).

 
  AUM   FEAUM   Number of
Funds
 

North America/Europe flexible capital

  $ 9.9   $ 7.1     4  

U.S. power & energy assets(1)

    4.0     4.0     7  

China growth capital

    0.3     0.1     1  

Private Equity Group funds(1)

  $ 14.1   $ 11.2     12  

(1)
Pro forma for the acquisition of EIF.

Real Estate Group

        Our Real Estate Group manages comprehensive public and private equity and debt strategies, with approximately $11 billion of assets under management as of December 31, 2014. With its experienced team, along with its expansive network of relationships, our Real Estate Group capitalizes on opportunities across both real estate equity and debt investing. Our equity investments focus on implementing hands-on value creation initiatives to mismanaged and capital-starved assets, as well as new development, ultimately selling stabilized assets back into the market. Our debt strategies leverage the Real Estate Group's diverse sources of capital to directly originate and manage commercial mortgage investments on properties that range from stabilized to requiring hands-on value creation. The Real Estate Group has achieved significant scale in a short period of time through various acquisitions and successful fundraising efforts. Today, the group provides investors access to its capabilities through several vehicles: a publicly traded commercial mortgage REIT, ACRE, U.S. and European real estate private equity commingled funds; and real estate equity and debt separately managed accounts. The group's activities are managed by dedicated equity and debt teams in the U.S. and Europe.

        Real Estate Equity:    Our real estate equity team, with 50 investment professionals across 7 offices, has extensive private equity experience in the United States and Europe. Our team primarily invests in new developments and the repositioning of assets, with a focus on control or majority-control investments primarily in the United States and Western Europe. As of December 31, 2014, our Real Estate equity team advised 34 investment vehicles totaling, in aggregate, approximately $7.2 billion in AUM.

        Primary areas of focus for our Real Estate Group equity teams include:

    Real Estate Equity Value-Add Strategy:  Our U.S. and European value-add funds focus on undermanaged and under-funded assets, seeking to create value by buying assets at attractive valuations as well as through active asset management of income-producing property types, including multifamily, retail, office, hotel and industrial properties across the United States and Western Europe.

    Real Estate Equity Opportunistic Strategy:  Our U.S. and European opportunistic real estate funds capitalize on increased investor demand for developed and stabilized assets by focusing on manufacturing core assets through development, redevelopment and fixing distressed capital structures across all major property types including multifamily, hotel, office, retail and industrial properties across the United States and Europe.

        Real Estate Debt:    Our real estate debt team has approximately 25 investment professionals, supported by more than 50 professionals from ACRE Capital LLC ("ACRE Capital"), a wholly owned subsidiary of ACRE, across 6 offices. Our team directly originates and invests in a wide range of self-originated financing opportunities for middle-market owners and operators of commercial real estate. We primarily target investments in the United States and are expanding our presence into Western

15


Table of Contents

Europe. As of December 31, 2014, our Real Estate Group debt team advised 6 investment vehicles totaling, in the aggregate, approximately $3.4 billion in AUM. We also service a portfolio of over $5.7 billion in mortgage loans principally through ACRE Capital.

        The following table presents the Real Estate Group's AUM and number of funds as of December 31, 2014 per investment strategy (dollars in billions).

 
  AUM   FEAUM   Number of
Funds
 

Real Estate Group U.S. equity funds

  $ 4.2   $ 2.8     22  

Real Estate Group European equity funds

    3.0     2.7     12  

Real Estate Group debt funds

    3.4     0.7     6  

Real Estate Group

  $ 10.6   $ 6.1     40  

Product Offering

        To meet investors' growing demand for alternative asset investments, we manage investments in an increasingly comprehensive range of funds across a spectrum of compelling and complementary strategies. We have demonstrated an ability to consistently generate attractive and differentiated investment returns across these investment strategies and through various market environments. We believe the breadth of our product offering, our expertise in various investment strategies and our proficiency in attracting and satisfying our growing institutional and retail client base has enabled and will continue to enable us to increase our assets under management across each of our investment groups in a balanced manner. Our

16


Table of Contents

fundraising efforts historically have been spread across investment strategies and have not been dependent on the success of any one strategy. As of March 2015, we offer the following strategies for our investors:

Target Net Returns at March 2015(1)

   

Tradable Credit

 

 

Bank Loans(2)

 

Benchmark Outperformance

High Yield Bonds(2)

 

Benchmark Outperformance

Dynamic Credit

 

L+500 - 600bps

Credit Opportunities(3)

 

8 - 12%

Special Situations

 

15 - 18%

Direct Lending

 

 

U.S. Direct Lending(3)

 

8 - 12%

European Direct Lending(3)

 

8 - 15%

Real Estate

 

 

Real Estate Debt(3)

 

4 - 10%

Real Estate Equity

 

12 - 18%

Private Equity

 

 

U.S./Euro Flexible Capital

 

18 - 22%

U.S. Power and Energy Assets

 

15 - 17%

China Growth Capital

 

22 - 25%


(1)
Target returns are shown for illustrative purposes only after the effect of any management and performance fees. No assurance can be made that targeted returns will be achieved and actual returns may differ materially. An investment in any of the mandates is subject to the execution of definitive subscription and investment documentation for the applicable funds.

(2)
Our funds employing bank loan and high yield strategies are typically benchmarked against the Credit Suisse Leveraged Loan Index and the BofA Merrill Lynch US High Yield Master II Constrained Index, respectively. Certain of our funds are not benchmarked against any particular index due to fund-specific portfolio constraints.

(3)
Comprised of our funds with and without leverage.

Investor Base and Fundraising

        Our diverse investor base includes direct institutional relationships and a significant number of retail investors. Our high-quality institutional investor base includes large pension funds, sovereign wealth funds, banks and insurance companies and we have grown the number of these relationships from approximately 200 in 2011 to approximately 625. As of December 31, 2014, 57.3% of our approximately $86 billion in AUM (pro forma for the acquisition of EIF) is attributable to our direct institutional relationships.

17


Table of Contents

        As of December 31, 2014, our $86 billion of AUM (pro forma for the acquisition of EIF) was divided by channel, client type and geographic origin as follows:

 
  YE 2014  
AUM by Client Type
  AUM   %  
 
  ($ millions)
   
 

Direct Institutional

             

Pension

    17,093     19.9 %

Sovereign Wealth Fund

    9,156     10.7 %

Bank

    9,464     11.0 %

Insurance

    5,572     6.5 %

Other

    2,926     3.4 %

Investment Manager

    1,934     2.3 %

Endowment/Foundation

    1,780     2.1 %

Ares and its Affiliates

    1,230     1.4 %

Total Direct Institutional

    49,154     57.3 %

Public Entities and Related

    24,359     28.4 %

Institutional Intermediaries

    12,198     14.2 %

Total

  $ 85,711     100.0 %

 

 
  YE 2014  
Direct Institutional AUM by Geography
  AUM   %  
 
  ($ millions)
   
 

North America

    29,248     59.5 %

Europe

    8,239     16.8 %

Asia & Australia

    6,655     13.5 %

Middle East

    4,856     9.9 %

Other

    156     0.3 %

Total

  $ 49,154     100.0 %

        Our investor base is highly diversified across three primary categories: direct institutional (57.3%), public entities and related (28.4%) and institutional intermediated (14.2%). Our investors are located around the world with 59.5% in North America, 16.8% in Europe and 23.7% in other geographies.

        As of December 31, 2014(1), approximately 39% of our investors were committed to more than one fund, and approximately 34% were committed to between two and five funds, an increase from 30% and 28%, respectively, as of December 31, 2011. We believe that the growing number of multi-fund investors demonstrates our investors' satisfaction with our performance, our disciplined management of their capital and our diverse product offering. Their loyalty has facilitated the growth of our existing businesses and we believe improves our ability to raise new funds and successor funds in existing strategies in the future.

        Institutional investors are demonstrating a growing interest in separately managed accounts ("SMAs") because these accounts can provide investors with greater levels of transparency, liquidity and control over their investments as compared to more traditional commingled funds. As such, we expect our AUM that is managed through SMAs to continue to grow over time. As of December 31, 2014(1), approximately $14.6 billion, or 30%, of our direct institutional AUM was managed through SMAs.

        Our publicly traded entities, including ARCC, ACRE, Ares Dynamic Credit Allocation Fund, Inc. (NYSE:ARDC) (``ARDC") and Ares Multi-Strategy Credit Fund, Inc. (NYSE:ARMF) (``ARMF"), account for approximately 28% of our AUM(1). We have over 400 institutional investors and over 240,000 retail investor accounts across our four publicly traded vehicles.

   


(1)
Pro forma for the acquisition of EIF.

18


Table of Contents

        We believe that client relationships are fundamental to our business and that our performance across our four investment groups coupled with our focus on client service has resulted in strong relationships with our investors. Our dedicated and extensive in-house Business Development Group, comprised of approximately 50 professionals located in North America, Europe, Asia and Australia, is dedicated to raising capital globally across all of our funds, servicing existing fund investors and tailoring offerings to meet their needs, developing products to complement our existing offerings, and deepening existing relationships to expand them across our platform. Our senior Relationship Management team maintains an active and transparent dialogue with an expansive list of investors. This team is supported by Product Managers and Investor Relations professionals, with deep experience in each of our four complementary investment groups, who are dedicated to servicing our existing and prospective investors.

Employees

        We believe that one of the strengths and principal reasons for our success is the quality and dedication of our employees. We work to attract, develop and retain highly accomplished professionals across the firm. We believe that we employ individuals with a strong sense of commitment to our firm. As of January 1, 2015 and pro forma for the acquisition of EIF, we had approximately 800 employees, comprised of approximately 345 investment professionals and 335 operations management professionals, with the remainder in administrative support, located in over 15 offices across four continents.

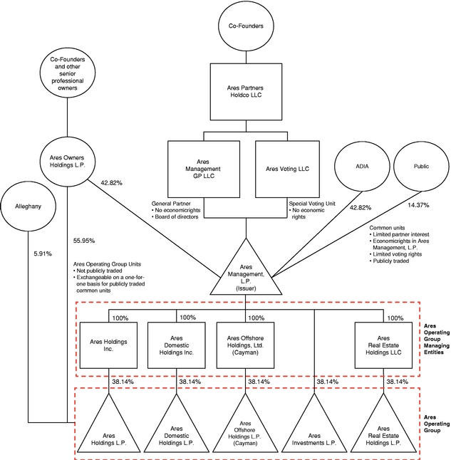
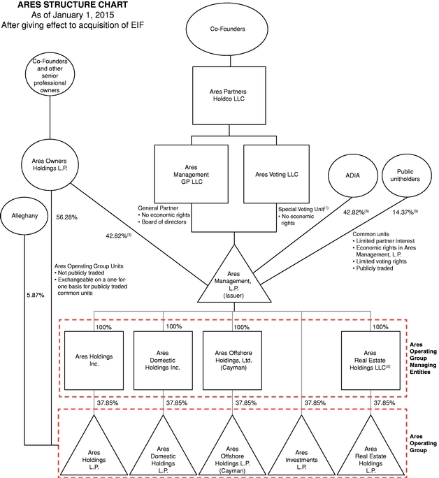
Organizational Structure

        The simplified diagram below (which omits certain wholly owned intermediate holding companies) depicts our organizational structure. Ownership information in the diagram below is presented as of January 1, 2015 after giving effect to the EIF acquisition. All entities are organized in the state of Delaware unless otherwise indicated. Ares Management, L.P. is a holding partnership and, either directly or through direct subsidiaries, is the general partner of each of the Ares Operating Group entities, and operates and controls the business and affairs of the Ares Operating Group. Ares Management, L.P. consolidates the financial results of the Ares Operating Group entities, their consolidated subsidiaries and certain consolidated funds.

19


Table of Contents

GRAPHIC


(1)
Ares Management, L.P. common unitholders have limited voting rights and have no right to remove our general partner or, except in the limited circumstances described below, elect the directors of our general partner. On those few matters that may be submitted for a vote of our common unitholders, Ares Voting LLC, an entity owned and controlled by Ares Partners Holdco LLC, which is in turn owned and controlled by our Co-Founders, holds a special voting unit that provides it with a number of votes, on any matter that may be submitted for a vote of our common unitholders, that is equal to the aggregate number of Ares Operating Group Units held by the limited partners of the Ares Operating Group that do not hold a special voting unit.

(2)
Ares Real Estate Holdings LLC has made an election to be treated as a REIT for U.S. federal income tax purposes.

(3)
Assuming the full exchange of Ares Operating Group Units for common units, Ares Management, L.P. would own 100% of the Ares Operating Group and Ares Owners Holdings L.P., Alleghany, ADIA and the public would own approximately 72.49%, 5.87%, 16.20% and 5.44%, respectively, of Ares Management, L.P.

20


Table of Contents

Holding Partnership Structure

        Ares Management, L.P. is treated as a partnership and not as a corporation for U.S. federal income tax purposes. An entity that is treated as a partnership for U.S. federal income tax purposes generally incurs no U.S. federal income tax liability at the entity level. Instead, each partner is required to take into account its allocable share of items of income, gain, loss, deduction and credit of the partnership in computing its U.S. federal, state and local income tax liability each taxable year, whether or not cash distributions are made. Common unitholders are limited partners of Ares Management, L.P. Accordingly, common unitholders are required to report their allocable share of the income, gain, loss, deduction and credit of Ares Management, L.P., even if Ares Management, L.P. does not make cash distributions. The Ares Operating Group entities are treated as partnerships for U.S. federal income tax purposes. Accordingly, direct subsidiaries of Ares Management, L.P. that are treated as corporations for U.S. federal income tax purposes and that are the holders of Ares Operating Group Units are (and, in the case of Ares Offshore Holdings, Ltd., may be) subject to U.S. federal, state and local income taxes in respect of their interests in the Ares Operating Group entities.

        Each of the Ares Operating Group entities has an identical number of partnership units outstanding. Ares Management, L.P. holds, directly or through direct subsidiaries, a number of Ares Operating Group Units equal to the number of common units that Ares Management, L.P. has issued. The Ares Operating Group Units held by Ares Management, L.P. and its direct subsidiaries are economically identical in all respects to the Ares Operating Group Units that are not held by Ares Management, L.P. and its direct subsidiaries. Accordingly, Ares Management, L.P. receives the income of the Ares Operating Group to the extent of its equity interest in the Ares Operating Group.

        The Ares Operating Group Units and our common units held directly or indirectly by our senior professional owners are generally subject to restrictions on transfer and other provisions. See "Item 11. Executive Compensation."

Certain Corporate Governance Considerations

        Voting Rights.    Unlike the holders of common stock in a corporation, our common unitholders have limited voting rights and have no right to remove our general partner or, except in the limited circumstances described below, elect the directors of our general partner. On those few matters that may be submitted for a vote of our common unitholders, Ares Voting LLC, an entity wholly owned by Ares Partners Holdco LLC, which is in turn owned and controlled by our Co-Founders, holds a special voting unit that provides it with a number of votes, on any matter that may be submitted for a vote of our common unitholders, that is equal to the aggregate number of Ares Operating Group Units held by the limited partners of the Ares Operating Group entities that do not hold a special voting unit. We refer to our common units (other than those held by any person whom our general partner may from time to time, with such person's consent, designate as a non-voting common unitholder) and our special voting units as "voting units." Accordingly, on those few matters that may be submitted for a vote of our common unitholders, our public unitholders (other than ADIA) collectively have 5.44% of the voting power of Ares Management, L.P, and our Co-Founders, through Ares Owners Holdings L.P. and the special voting unit held by Ares Voting LLC, have approximately 78% of the voting power of Ares Management, L.P. Our common unitholders' voting rights are further restricted by the provision in our partnership agreement stating that any common units held by a person that beneficially owns 20% or more of any class of our common units then outstanding (other than our general partner, Ares Owners Holdings L.P., a member of Ares Partners Holdco LLC or their respective affiliates, a direct or subsequently approved transferee of our general partner or its affiliates or a person who acquired such common units with the prior approval of our general partner) cannot be voted on any matter.

        Election of Directors.    In general, our common unitholders have no right to elect the directors of our general partner. However, when our Co-Founders and other then-current or former Ares personnel

21


Table of Contents

directly or indirectly hold less than 10% of the limited partner voting power, our common unitholders will have the right to vote in the election of the directors of our general partner. This voting power condition will be measured on January 31 of each year, and will be triggered if the total voting power held by holders of the special voting units in Ares Management, L.P. (including voting units held by our general partner, members of Ares Partners Holdco LLC and their respective affiliates) in their capacity as such, or otherwise directly or indirectly held by then-current or former Ares personnel and held by Ares Owners Holdings L.P., collectively, is less than 10% of the voting power of the outstanding voting units of Ares Management, L.P. (treating as outstanding and held by such persons, voting units deliverable pursuant to any equity awards granted to such persons). Unless and until the foregoing voting power condition is satisfied, our general partner's board of directors will be elected in accordance with its limited liability company agreement, which provides that directors generally may be appointed and removed by the member of our general partner, an entity owned and controlled by our Co-Founders. Unless and until the foregoing voting power condition is satisfied, the board of directors of our general partner has no authority other than that which its member chooses to delegate to it. In the event that the voting power condition is satisfied, the board of directors of our general partner will be responsible for the oversight of our business and operations.

        Conflicts of Interest and Duties of Our General Partner.    Although our general partner does not engage in any business activities other than the management and operation of our businesses, conflicts of interest may arise in the future between us or our common unitholders, on the one hand, and our general partner or its affiliates or associates, on the other. The resolutions of these conflicts may not always be in our best interests or that of our common unitholders. In addition, we have fiduciary and contractual obligations to the investors in our funds and we expect to regularly take actions with respect to the purchase or sale of investments in our funds, the structuring of investment transactions for those funds or otherwise that are in the best interests of the investors in those funds but that might at the same time adversely affect our near term results of operations or cash flow.

        Our partnership agreement limits the liability of, and reduces or eliminates the duties (including fiduciary duties) owed by, our general partner and its affiliates and associates to us and our common unitholders. Our partnership agreement also restricts the remedies available to common unitholders for actions that might otherwise constitute breaches of our general partner's or its affiliates' or associates' duties (including fiduciary duties). Common unitholders are treated as having consented to the provisions set forth in our partnership agreement, including the provisions regarding conflicts of interest situations that, in the absence of such provisions, might be considered a breach of fiduciary or other duties under applicable state law.

Operations Management Group

        The OMG consists of five independent, shared resource groups to support our reportable segments by providing infrastructure and administrative support in the areas of accounting/finance, operations/information technology, business development, legal/compliance and human resources. Our clients seek to partner with investment management firms that not only have compelling investment track records across multiple investment products but also possess seasoned infrastructure support functions. As such, significant investments have been made to develop the OMG. We have successfully launched new business lines, integrated acquired businesses into the operations and created scale within the OMG to support a much larger platform in the future.

22


Table of Contents

Structure and Operation of our Funds

        We conduct the management of our funds and other similar private vehicles primarily through organizing a partnership or limited liability structure in which entities organized by us accept commitments and/or funds for investment from institutional investors and (to a limited extent) high net worth individuals. Such commitments are generally drawn down from investors on an as needed basis to fund investments over a specified term. All of our private equity and most of our real estate funds, as well as certain of the funds managed by our Tradable Credit and Direct Lending Groups, are structured as closed-end drawdown funds. Our Tradable Credit funds also include hedge funds or structured funds in which the investor's capital is fully funded into the fund upon or soon after the subscription for interests in the fund. The CLOs that we manage are structured investment vehicles that are generally private companies with limited liability. Our drawdown funds and hedge funds are generally organized as limited partnerships or limited liability companies, however there are non-U.S. funds that are structured as corporate or non-partnership entities under applicable law. We also advise a number of investors through SMA relationships which are structured as contractual arrangements or single investor vehicles. In the case of our SMAs that are not structured as single investor vehicles, the investor, rather than us, generally controls custody of the investments with respect to which we advise. Four of the vehicles that we manage are publicly traded corporations. The publicly traded corporations do not have redemption provisions or a requirement to return capital to investors upon exiting the investments made with such capital, except as required by applicable law (including distribution requirements that must be met to maintain RIC or REIT status). However, ACRE's charter includes certain limitations relating to the ownership or purported transfer of its common stock in violation of the REIT ownership requirements.

        Our funds are generally advised by an indirect subsidiary of Ares Management, L.P. registered under the Investment Advisers Act or a wholly owned subsidiary thereof. Responsibility for the day-to-day operations of each investment vehicle is typically delegated to the Ares entity serving as investment adviser pursuant to an investment advisory (or similar) agreement. Generally, the material terms of our investment advisory agreements relate to the scope of services to be rendered by the investment adviser to the applicable vehicle, the calculation of management fees to be borne by investors in our investment vehicles and certain rights of termination with respect to our investment advisory agreements. With the exception of certain of the publicly traded corporations, the investment vehicles themselves do not generally register as investment companies under the Investment Company Act of 1940, as amended (the "Investment Company Act of 1940") in reliance on applicable exemptions thereunder.

        The investment management agreements we enter into with clients in connection with contractual SMAs may generally be terminated by such clients with reasonably short prior written notice. Our investment management agreements with closed-end investment companies and ARCC generally must be approved annually by such company's board of directors (including a majority of such company's independent directors). In addition to other termination provisions, each investment advisory and management agreement with a registered investment company will automatically terminate in the event of its assignment and may be terminated by either party without penalty upon 60 days' written notice to the other party.

        The governing agreements of many of our funds provide that, subject to certain conditions, third-party investors in those funds have the right to terminate the investment period or the fund without cause. The governing agreements of some of our funds provide that, subject to certain conditions, third-party investors have the right to remove the general partner. In addition, the governing agreements of certain of our funds provide that upon the occurrence of certain events, including in the event that certain "key persons" in our funds do not meet specified time commitments, the investment period will be suspended or the investors have the right to vote to terminate the investment period in accordance with specified procedures.

23


Table of Contents

Fee Structure

Management Fees

        The investment adviser of each of our funds and certain SMAs generally receives an annual management fee based upon a percentage of the fund's capital commitments, total assets or invested capital during the investment period and the fund's invested capital after the investment period, except that the investment advisers to certain of our hedge funds and separately managed accounts receive an annual management fee that is based upon a percentage of invested capital or net asset value throughout the term of the fund.

        The investment adviser of each of our CLOs typically receives annual management fees based upon a percentage of each fund's total assets or invested capital, subject to certain performance measures related to the underlying assets the vehicle owns, and additional management fees which are incentive-based (that is, subject to meeting certain return criteria). We also classify the ARCC Part I Fees as management fees due to their predictability and frequency of payments without risk of clawback. See "Item 7. Management's Discussion and Analysis of Financial Condition and Results of Operations—Overview of Consolidated Results of Operations—Revenues."

        The management fees we receive from our drawdown style funds are typically payable on a quarterly basis over the life of the fund and do not depend on the investment performance of the fund (other than to reflect the disposition or decrease in value of assets where the management fees are based on invested capital). The management fees we receive from our hedge funds have similar characteristics, except that such funds often afford investors increased liquidity through annual, semi-annual or quarterly withdrawal or redemption rights following the expiration of a specified period of time when capital may not be withdrawn and the amount of management fees to which the investment adviser is entitled with respect thereto will proportionately increase as the net asset value of each investor's capital account grows and will proportionately decrease as the net asset value of each investor's capital account decreases. The management fees we receive from our SMAs are generally paid on a regular basis (typically quarterly, subject to the termination rights described above) and may alternatively be based on invested capital or proportionately increase or decrease based on the net asset value of the separately managed account.

        We also receive management fees in accordance with the investment advisory and management agreements we have with the publicly traded corporations we manage. Base management fees we receive from ARCC are paid quarterly and proportionately increase or decrease based on ARCC's total assets (other than cash and cash equivalents). ARCC Part I Fees are also generally paid quarterly and proportionately increase or decrease based on ARCC's net investment income (before ARCC Part I Fees and ARCC Part II Fees (as defined in "Item 7. Management's Discussion and Analysis of Financial Condition and Results of Operations—Overview of Consolidated Results of Operations—Revenues")), subject to a fixed hurdle rate. Management fees we receive from the closed-end investment companies, ARDC and ARMF, are generally paid on a regular basis (typically monthly) and proportionately increase or decrease based on the closed-end funds' total assets minus such funds' liabilities (other than liabilities relating to indebtedness). Management fees we receive from ACRE are generally paid on a regular basis (typically quarterly) and proportionately increase or decrease based on ACRE's stockholders' equity (as calculated pursuant to the ACRE management agreement).

Performance Fees

        We may also receive performance fees from a majority of our funds, which may be either an incentive fee or a special allocation of income, which we refer to as a carried interest, in the event that specified investment returns are achieved by the fund. We may, and do in certain cases, award our employees and senior professionals with participation in such performance fees.

24


Table of Contents

Incentive Fees

        The general partners or similar entities of certain of our funds receive performance-based allocation fees ranging from 10% to 20% of the applicable fund's net capital appreciation per annum, subject to certain net loss carry-forward provisions (known as a "high-watermark"). In some cases, the investment adviser of each of our hedge funds and certain SMAs is entitled to an incentive fee generally up to 20% of the applicable fund's net appreciation per annum, subject to a high-watermark and in some cases a preferred return. Realized incentive fees are generally higher during the second half of the year due to the nature of certain Tradable Credit and Direct Lending funds that typically realize incentive fees annually. Once realized, the fees earned by our hedge funds generally are not subject to clawback. Incentive fees are realized at the end of a measurement period, typically quarterly or annually.

Carried Interest

        The general partner or an affiliate of certain of our funds receives carried interest from the fund. Carried interest entitles the general partner (or an affiliate) to a special allocation of income and gains from a fund, and is typically structured as a net profits interest in the applicable fund. Carried interest is generally calculated on a "realized gain" basis, and the general partner of a fund is generally entitled to a carried interest between 15% and 20% of the net realized income and gains (generally taking into account unrealized losses) generated by such fund. Net realized income or loss is not netted between or among funds.

        For most funds, the carried interest is subject to a preferred return ranging from 6% to 8%, subject in most cases to a catch-up allocation to the general partner. Generally, if at the termination of a fund (and increasingly at interim points in the life of a fund), the fund has not achieved investment returns that (in most cases) exceed the preferred return threshold or (in all cases) the general partner receives net profits over the life of the fund in excess of its allocable share under the applicable partnership agreement, the general partner will be obligated to repay an amount equal to the extent to which performance fees that were previously distributed to it exceeds the amounts to which the general partner is ultimately entitled. These repayment obligations may be related to amounts previously distributed to our us and our senior professionals. This obligation is known as a "clawback" obligation.

        Although a portion of any distributions by us to our common unitholders may include carried interest received by us, we do not intend to seek fulfillment of any clawback obligation by seeking to have our common unitholders return any portion of such distributions attributable to carried interest associated with any clawback obligation. Clawback obligations operate with respect to a given fund's own net investment performance only and performance fees of other funds are not netted for determining this contingent obligation. Although a clawback obligation is several to each person who received a distribution, and not a joint obligation, the governing agreements of our funds generally provide that, if a recipient does not fund his or her respective share, we may have to fund such additional amounts beyond the amount of performance fees we retained, although we generally will retain the right to pursue remedies against those performance fee recipients who fail to fund their obligations.

        For additional information concerning the clawback obligations we could face, see "Item 1A. Risk Factors—We may need to pay "clawback" obligations if and when they are triggered under the governing agreements with our investors."

Incentive Fees from Publicly Traded Corporations

        We also are entitled to receive incentive fees accordance with the investment advisory and management agreements we have with ARCC and ACRE. We may receive ARCC Part II Fees, which are calculated at the end of each applicable year by subtracting (a) the sum of ARCC's cumulative aggregate realized capital losses and aggregate unrealized capital depreciation from (b) its cumulative aggregate realized capital gains, in each case calculated from October 8, 2004. Incentive fees we receive from ACRE

25


Table of Contents

are based on a percentage of the difference between ACRE's core earnings (as defined in ACRE's management agreement) and an amount derived from the weighted average issue price per share of ACRE's common stock in its public offerings multiplied by the weighted average number of shares of common stock outstanding. We are not entitled to receive incentive fees from ARDC and ARMF.

Capital Invested In and Through Our Funds

        To further align our interests with those of investors in our funds, we have invested the firm's capital and that of our professionals in the funds we sponsor and manage. General partner capital commitments to our funds are determined separately with respect to our funds and, generally, are less than 5% of the total commitments of any particular fund. We determine the general partner capital commitments based on a variety of factors, including investor requirements, estimates regarding liquidity over the estimated time period during which commitments will be funded, estimates regarding the amounts of capital that may be appropriate for other opportunities or other funds we may be in the process of raising or are considering raising, prevailing industry standards with respect to sponsor commitments and our general working capital requirements. We may from time to time offer to our senior professionals a part of the general partner commitments to our funds. Our general partner capital commitments are funded with cash and not with carried interest or deferral of management fees. For more information, see "Item 7. Management's Discussion and Analysis of Financial Condition and Results of Operations—Liquidity and Capital Resources—Future Sources and Uses of Liquidity."

Regulatory and Compliance Matters

        Our businesses, as well as the financial services industry generally are subject to extensive regulation, including periodic examinations, by governmental agencies and self-regulatory organizations or exchanges in the U.S. and foreign jurisdictions in which we operate relating to, among other things, antitrust laws, anti-money laundering laws, anti-bribery laws relating to foreign officials, and privacy laws with respect to client information, and some of our funds invest in businesses that operate in highly regulated industries. Each of the regulatory bodies with jurisdiction over us has regulatory powers dealing with many aspects of financial services, including the authority to grant, and in specific circumstances to cancel, permissions to carry on particular activities. Any failure to comply with these rules and regulations could expose us to liability and/or reputational damage. In addition, additional legislation, increasing global regulatory oversight of fundraising activities, changes in rules promulgated by self-regulatory organizations or exchanges or changes in the interpretation or enforcement of existing laws and rules, either in the United States or elsewhere, may directly affect our mode of operation and profitability. See "Risk Factors—Risks Relating to Our Businesses—Extensive regulation in the United States affects our activities and creates the potential for significant liabilities and penalties that could adversely affect our businesses and results of operations," "—Failure to comply with "pay to play" regulations implemented by the Commission and certain states, and changes to the "pay to play" regulatory regimes, could adversely affect our businesses," "—Regulatory changes in the United States and regulatory compliance failures could adversely affect our reputation, businesses and operations" and "—Regulatory changes in jurisdictions outside the United States could adversely affect our businesses."

        Rigorous legal and compliance analysis of our businesses and investments is important to our culture. We strive to maintain a culture of compliance through the use of policies and procedures such as oversight compliance, codes of ethics, compliance systems, communication of compliance guidance and employee education and training. We have a compliance group that monitors our compliance with the regulatory requirements to which we are subject and manages our compliance policies and procedures. Our Chief Compliance Officer, together with our Chief Legal Officer, supervises our compliance group, which is responsible for monitoring all regulatory and compliance matters that affect our activities. Our compliance policies and procedures address a variety of regulatory and compliance risks such as the handling of material non-public information, position reporting, personal securities trading, valuation of investments

26


Table of Contents

on a fund-specific basis, document retention, potential conflicts of interest and the allocation of investment opportunities.

United States

        The Securities and Exchange Commission (the "Commission") oversees the activities of our subsidiaries that are registered investment advisers under the Investment Advisers Act. FINRA oversees the activities of our subsidiary Ares Investor Services LLC as a registered broker-dealer. In connection with certain investments made by funds in our Private Equity Group, certain of our subsidiaries are subject to audits by the Defense Security Service to determine whether we are under foreign ownership, control or influence. In addition, we regularly rely on exemptions from various requirements of the Securities Act, the Exchange Act, the Investment Company Act, the Commodity Exchange Act and ERISA. These exemptions are sometimes highly complex and may in certain circumstances depend on compliance by third parties who we do not control.

        All of our funds are advised by investment advisers that are registered with the Commission (or wholly owned subsidiaries thereof). Registered investment advisers are subject to more stringent requirements and regulations under the Investment Advisers Act than unregistered investment advisers. Such requirements relate to, among other things, fiduciary duties to clients, maintaining an effective compliance program, managing conflicts of interest and general anti-fraud prohibitions. In addition, the Commission requires investment advisers registered or required to register with the Commission under the Investment Advisers Act that advise one or more private funds and have at least $150 million in private fund assets under management to periodically file reports on Form PF. We have filed, and will continue to file, quarterly reports on Form PF.

        Each of ARDC and ARMF is a registered investment company under the Investment Company Act. ARCC is a registered investment company that has elected to be treated as a business development company under the Investment Company Act. Each of ARDC, ARMF and ARCC has elected, for U.S. federal tax purposes, to be treated as a regulated investment company under Subchapter M of the U.S. Internal Revenue Code of 1986, as amended (the "Code"). As such, each of ARDC, ARMF and ARCC is required to distribute at least 90% of its ordinary income and realized, net short-term capital gains in excess of realized net long-term capital losses, if any, to its shareholders. In addition, to avoid excise tax, each of ARDC, ARMF and ARCC needs to distribute at least 98% of its income (such income to include both ordinary income and net capital gains), which would take into account short-term and long-term capital gains and losses. Each of ARDC, ARCC and ARMF, at its discretion, may carry forward taxable income in excess of calendar year distributions and pay an excise tax on this income. In addition, as a business development company, ARCC must not acquire any assets other than "qualifying assets" specified in the Investment Company Act unless, at the time the acquisition is made, at least 70% of ARCC's total assets are qualifying assets (with certain limited exceptions). Qualifying assets include investments in "eligible portfolio companies."

        ACRE has elected and qualified to be taxed as a real estate investment trust, or REIT, under the Code. To maintain its qualification as a REIT, ACRE must distribute at least 90% of its taxable income to its shareholders and meet, on a continuing basis, certain other complex requirements under the Code.

        Ares Investor Services LLC, our wholly owned subsidiary, is registered as a broker-dealer with the Commission, and is a member of FINRA. As a broker-dealer, this subsidiary is subject to regulation and oversight by the Commission and state securities regulators. In addition, FINRA, a self-regulatory organization that is subject to oversight by the Commission, promulgates and enforces rules governing the conduct of, and examines the activities of, its member firms. Due to the limited authority granted to our subsidiary in its capacity as a broker-dealer, it is not required to comply with certain regulations covering trade practices among broker-dealers and the use and safekeeping of customers' funds and securities. As a registered broker-dealer and member of a self-regulatory organization, Ares Investor Services LLC is,

27


Table of Contents

however, subject to the Commission's uniform net capital rule. Rule 15c3-1 of the Exchange Act specifies the minimum level of net capital a broker-dealer must maintain and also requires that a significant part of a broker-dealer's assets be kept in relatively liquid form.

        The Commission and various self-regulatory organizations have in recent years increased their regulatory activities in respect of investment management firms. In July 2010, President Obama signed into law the Dodd-Frank Act. The Dodd-Frank Wall Street Reform and Consumer Protection Act (the "Dodd-Frank Act"), among other things, imposes significant new regulations on nearly every aspect of the U.S. financial services industry, including oversight and regulation of systemic market risk (including the power to liquidate certain institutions); authorizing the Federal Reserve to regulate nonbank institutions that are deemed systemically important; generally prohibiting insured banks or thrifts, any bank holding company or savings and loan holding company, any non-U.S. bank with a U.S. branch, agency or commercial lending company and any subsidiaries and affiliates of any of these types of entities, regardless of geographic location, from conducting proprietary trading or investing in or sponsoring a "covered person," which includes private equity funds and hedge funds (i.e. the Volcker Rule); and imposing new registration, recordkeeping and reporting requirements on private fund investment advisers. Importantly, while several key aspects of the Dodd-Frank Act have been defined through final rules, many aspects will be implemented by various regulatory bodies over the next several years. While we already have several subsidiaries registered as investment advisers subject to Commission examinations and another subsidiary registered as a broker-dealer that is subject to FINRA examinations, the imposition of any additional legal or regulatory requirements could make compliance more difficult and expensive, affect the manner in which we conduct our businesses and adversely affect our profitability.

        In October 2011, the Federal Reserve and other federal regulatory agencies issued a proposed rule implementing a section of the Dodd-Frank Act that has become known as the "Volcker Rule." The Volcker Rule generally prohibits insured banks or thrifts, any bank holding company or savings and loan holding company, any non-U.S. bank with a U.S. branch, agency or commercial lending company and any subsidiaries and affiliates of such entities, regardless of geographic location, from investing in or sponsoring "covered funds," which include private equity funds or hedge funds. The final Volcker Rule became effective on April 1, 2014 and is subject to a conformance period (ending July 21, 2016). It contains exemptions for certain "permitted activities" that would enable certain institutions subject to the Volcker Rule to continue investing in covered funds under certain conditions.

        In 2013, the Office of the Comptroller of the Currency, the Department of the Treasury, the Board of Governors of the Federal Reserve System and the Federal Deposit Insurance Corporation published revised guidance regarding expectations for banks' leveraged lending activities. This guidance, in addition to proposed Dodd-Frank risk retention rules circulated in August 2013, could further restrict credit availability, as well as potentially restrict the activities of our Tradable Credit Group, which supports many of its portfolio investments from banks' lending activities.

        Pursuant to the Dodd Frank Act, regulation of the derivatives market is bifurcated between the U.S. Commodities Futures Trading Commission (the "CFTC") and the Commission. Under the Dodd-Frank Act, the CFTC has jurisdiction over swaps and the Commission has jurisdiction over security-based swaps. As part of its Dodd Frank Act related rule-making process, the CFTC made changes to its rules with respect to the registration and oversight of commodity pool operators ("CPOs"). Such rules require that an entity that is a CPO must register with the CFTC unless an exemption from registration is available. Previously, the CPO registration rules had applied to the operator of a fund invested in "commodity interests," meaning that the fund entered into futures or options with respect to commodities. As a result of the CFTC's revisions to these rules, all swaps (other than security-based swaps) are now included in the definition of commodity interests. As a result, funds that utilize swaps (whether or not related to a commodity) as part of their business model may fall within the statutory definition of a commodity pool. If a fund qualifies as a commodity pool, then, absent an available exemption, the operator of such a fund is required to register with the CFTC as a CPO. Registration with the CFTC renders such CPO subject to regulation, including with respect to disclosure, reporting, recordkeeping and business conduct.

28


Table of Contents

        Certain of our funds may from time to time, directly or indirectly, invest in instruments that meet the definition of a "swap" under the Commodity Exchange Act and the CFTC's rules promulgated thereunder. As a result, such funds may qualify as commodity pools, and the operators of such funds may need to register as CPOs unless an exemption applies. The operators of our funds may therefore seek to rely on no-action relief or claim an exemption from registration as a CPO with the CFTC, including pursuant to CFTC Rule 4.13(a)(3). CFTC Rule 4.13(a)(3) provides an exemption from CPO registration for the operator of a fund, or pool, if (among other things) that pool's trading in commodity interest positions (including both hedging and speculative positions, and positions in security futures) is limited so that either (i) no more than 5% of the liquidation value of the pool's portfolio is used as initial margin, premiums and required minimum security deposits to establish such positions, or (ii) the aggregate net notional value of the pool's trading in such positions does not exceed 100% of the pool's liquidation value. If the operators of our funds are able to rely on an exemption from CPO registration pursuant to CFTC Rule 4.13(a)(3), then unlike a registered CPO, the fund's operator would not be required to provide prospective investors with a CFTC compliant disclosure document, nor would it be required to provide investors with periodic account statements or certified annual reports that satisfy the requirements of CFTC rules applicable to registered CPOs. As an alternative to the exemption from registration, the operators of one of more of our funds may register as CPOs with the CFTC, in which case such operators may seek to avail themselves of certain disclosure, reporting and record-keeping relief under CFTC Rule 4.7.

        The Dodd-Frank Act requires the CFTC, the Commission and other regulatory authorities to promulgate certain rules relating to the regulation of the derivatives market. Such rules require or will require the registration of certain market participants, the clearing of certain derivatives contracts through central counterparties, the execution of certain derivatives contracts on electronic platforms, as well as reporting and recordkeeping. The Dodd Frank Act also provides expanded enforcement authority to the CFTC and Commission. While certain rules have been promulgated and are already in effect, the rulemaking and implementation process is still ongoing. In particular, the CFTC has finalized most of its rules under the Dodd-Frank Act, and the Commission has proposed several rules regarding security-based swaps but has only finalized a small number of these rules. We cannot therefore yet predict the ultimate effect of the rules and regulations on our business.

        Under CFTC rules, an entity may be required to register as a major swap participant ("MSP") if it has substantial swaps positions or has substantial counterparty exposure from its swaps positions. If any of our funds were required to register as an MSP, it could make compliance more expensive, affect the manner in which we conduct our businesses and adversely affect our profitability. Additionally, if any of our funds qualify as "special entities" under CFTC rules, it could make it more difficult for them to enter into derivatives transactions or make such transactions more expensive.

        The CFTC has issued final rules imposing reporting and recordkeeping requirements on swaps market participants. Such rules are currently effective and could significantly increase operating costs. These additional recordkeeping and reporting requirements may require additional compliance resources and may also have a negative effect on market liquidity, which could negatively impact commodity prices and our ability to hedge our price risks.

        Pursuant to a rule finalized by the CFTC in December 2012, certain classes of interest rate swaps and certain classes of index credit default swaps are now subject to mandatory clearing, unless an exemption applies. As of February 2014, many of these interest rate swaps and index credit default swaps are also now subject to mandatory trading on designated contract markets or swap execution facilities. At this time, the CFTC has not proposed any rules designating other classes of swaps for mandatory clearing, but it may do so in the future (e.g., the CFTC has made public statements that it may soon issue a proposal for certain foreign exchange products to be subject to mandatory clearing). Mandatory clearing and trade execution requirements may change the cost and availability of the swaps that we use, and exposes us to the credit risk of the clearing house through which any cleared swap is cleared. In addition, with respect to any uncleared swaps that we enter into, the CFTC or applicable federal banking regulatory authorities may

29


Table of Contents

impose credit support documentation and margin requirements. At this time, rules with respect to the margining of uncleared swaps are in proposed form and therefore the application of those rules to us is uncertain at this time.

        The CFTC has also issued proposed rules to set position limits for futures, options, and swap contracts in certain commodities. These position limits will likely be aggregated among all entities under common control, unless an exemption applies, which could affect our ability and the ability for our funds to enter into derivatives transactions. Additionally, while the CFTC's proposal would only apply to derivatives on certain energy, metal and agricultural commodities, it is possible that the CFTC may expand such requirements to other types of contracts in the future. It is uncertain at this time, though, whether, when, and to what extent the CFTC's position limits rules will become final and effective.

        The CFTC has finalized regulations requiring collateral used to margin cleared swaps to be segregated in a manner different from that applicable to the futures market and has finalized other rules allowing parties to an uncleared swap to require that any collateral posted as initial margin be segregated with a third party custodian. Collateral segregation may impose greater costs on us when entering into swaps.

        Finally, the Dodd-Frank Act gave the CFTC expanded anti-fraud and anti-manipulation authority, including authority over disruptive trading practices and insider trading. Several investigations have commenced in the United States related to manipulation of the foreign exchange, LIBOR and indices markets. It is possible that new standards will emerge from these proceedings that could impact the way that we trade.

        The Dodd-Frank Act authorizes federal regulatory agencies to review and, in certain cases, prohibit compensation arrangements at financial institutions that give employees incentives to engage in conduct deemed to encourage inappropriate risk-taking by covered financial institutions. Such restrictions could limit our ability to recruit and retain investment professionals and senior management executives.

        The Dodd-Frank Act requires public companies to adopt and disclose policies requiring, in the event the company is required to issue an accounting restatement, the clawback of related incentive compensation from current and former executive officers.

        The Dodd-Frank Act amends the Exchange Act to compensate and protect whistleblowers who voluntarily provide original information to the Commission and establishes a fund to be used to pay whistleblowers who will be entitled to receive a payment equal to between 10% and 30% of certain monetary sanctions imposed in a successful government action resulting from the information provided by the whistleblower.

        Many of these provisions are subject to further rulemaking and to the discretion of regulatory bodies, such as the Council and the Federal Reserve.

Other Jurisdictions

        Certain of our subsidiaries operate outside the United States. In the United Kingdom, Ares Management Limited and Ares Management UK Limited are subject to regulation by the U.K. Financial Conduct Authority ("FCA"). In some circumstances, other Ares entities are or become subject to UK or EU laws, for instance in relation to marketing our funds to investors in the European Economic Ares ("EEA").

        In March 2013, the Financial Services Authority published final rules (the "FCA Rules") for the FCA's regulation and supervision of the London Interbank Offered Rate ("LIBOR"). In particular, the FCA Rules include requirements that (1) an independent LIBOR administrator monitor and survey LIBOR submissions to identify breaches of practice standards and/or potentially manipulative behavior, and (2) firms submitting data to LIBOR establish and maintain a clear conflicts of interest policy and appropriate systems and controls. These requirements may cause LIBOR to be more volatile than it has

30


Table of Contents

been in the past, which may adversely affect the value of investments made by our funds. On February 3, 2014, ICE Benchmark Administration Limited took responsibility for administering LIBOR, following regulatory authorization by the FCA. It is uncertain whether corresponding changes will be made to the Euro interbank offered rate ("EURIBOR") although there is proposed EU legislation to govern benchmarks such as LIBOR and EURIBOR in order to enhance their robustness and reliability. The precise scope and timeline is unknown but if agreement is reached in 2015, new legislation could come into force in 2016.

        European Union legislation could impact our business in the United Kingdom and in other EU member states where we have operations. The following measures are of particular relevance to our business.

        The EU Capital Requirements Directive IV and Capital Requirements Regulation (collectively, "CRD IV") and EU Alternative Investment Fund Managers Directive (the "Directive"), legislation could restrict the ability of banks and alternative investment funds ("AIFs") managed in the EU to invest in securitization vehicles including collateralized loan obligations operated by us unless either the "originator", "original lender" or "sponsor" (as those terms are defined in the legislation) retains a prescribed interest in the securitization concerned. Where such securitization arrangements are managed by Ares-affiliated undertakings, this risk retention requirement will, at present, need to be held by an appropriately (EU) authorized and regulated affiliate of us (i.e. as "sponsor"). The holding of that retention on our affiliate's balance sheet is likely to increase that entity's regulatory capital requirement and accordingly may adversely affect return on equity.

        The EU Regulation on OTC derivative transactions, central counterparties and trade repositories (commonly known as the "European Market Infrastructure Regulation" or "EMIR") will require the mandatory clearing of certain OTC derivatives through central counterparties. This mandatory clearing obligation is expected to begin to come into force in stages from early 2015 and will apply to "financial counterparties" (which includes, for example, an investment firm authorized under the Markets in Financial Instruments Directive or an EEA or non-EEA AIFs managed by an investment fund manager authorized under the Directive) that enters into an eligible derivative transaction with another financial counterparty or a non-financial counterparty whose OTC derivative exposures exceed a prescribed clearing threshold. An OTC derivative trade will be eligible if it meets certain pre-defined eligibility criteria (such as levels of standardization and liquidity). A central counterparty will typically require the posting of initial and valuation margin in respect of cleared transactions. In addition, EMIR will require certain parties to non-centrally cleared OTC derivative transactions to mitigate their risks by posting prescribed types and values of initial and variation margin. These margin requirements could increase the cost to us and our funds when transacting in eligible OTC derivatives.

        On January 29, 2014 the European Commission published a proposal for a new regulation dealing with structural measures to improve the resilience of EU credit institutions. Provisions in the proposed regulation would prohibit systemically important EU banks from acquiring, owning, sponsoring or having an exposure to an alternative investment fund that is leveraged. It is not clear whether the phrase "have an exposure to" was intended to be confined to restricting equity exposures, but it is understood that systemically important EU banks would continue to be able to lend to funds. This is the so-called "Barnier rule", which is the European equivalent of the Volcker rule (see "Item 1A. Risk Factors—Regulatory changes in the United States and regulatory compliance failures could adversely affect our reputation, business and operations"). Draft compromise texts from the European Council and the European Parliament suggest there might not be a Volker-rule equivalent but rather mandatory structural separation of deposit taking activities from other banking activities. The precise scope of this proposed regulation and its timescale for coming into force is currently uncertain, but, if agreed between EU institutions, it is likely that provisions of this regulation could come into force in phases from January 2017. The final proposals may affect our ability to raise capital in our funds from EU banks.

31


Table of Contents

        Our other European and Asian operations and our investment activities worldwide are subject to a variety of regulatory regimes that vary by country. In addition, we regularly rely on exemptions from various requirements of the regulations of certain foreign countries in conducting our asset management activities.

Alternative Investment Fund Managers Directive

        The Directive was enacted in July 2011 and took effect on July 22, 2013. The Directive applies to (a) Alternative Investment Fund Managers ("AIFMs") established in the EEA that manage EEA or non-EEA AIFs, (b) non-EEA AIFMs that manage EEA AIFs and (c) non-EEA AIFMs that market their AIFs to professional investors within the EEA.

        Beginning July 22, 2013, the Directive imposed new operating requirements on EEA AIFMs. AIFMs must comply with the requirements of the Directive, including being appropriately authorized by their home-country regulator. EEA AIFMs and non-EEA AIFMs seeking to market an AIF within the EEA will need to comply with the Directive's disclosure and transparency requirements and, in the case of non-EU AIFMs, jurisdiction specific private placement regimes (which have been modified as a result of the Directive).

        The full scope of the Directive may also be extended to non-EEA AIFMs that wish to market an AIF within the EEA pursuant to a pan-European marketing passport (instead of under national private placement regimes). Whether this will occur and the timescale for such changes is currently uncertain and is contingent on an opinion that the European Securities and Markets Authority is expected to deliver in 2015. Certain of the jurisdiction specific private placement regimes may also be removed at such time.

        The operating requirements imposed by the Directive include, among other things, rules relating to the remuneration of certain personnel, minimum regulatory capital requirements, restrictions on the use of leverage, asset stripping rules, disclosure and reporting requirements to both investors and home state regulators, the independent valuation of an AIF's assets and the appointment of an independent depository to hold assets. As a result, the Directive could in the future have an adverse effect on our businesses by, among other things, increasing the regulatory burden and costs of doing business in or relating to EEA member states, imposing extensive disclosure obligations on, and asset stripping rules with respect to, companies, if any, in which any of our funds invest that are located in EEA member states, significantly restricting marketing activities within the EEA, potentially requiring certain of our funds to change their compensation structures for key personnel, thereby affecting our ability to recruit and retain these personnel, and potentially disadvantaging our funds as investors in private companies located in EEA member states when compared to non-AIF/AIFM competitors that may not be subject to the requirements of the Directive, thereby potentially restricting our funds' ability to make investments in such companies.

        The Directive allows AIFMs to invest in securitizations on behalf of the alternative investment funds they manage, only if the originator, sponsor or original lender for the securitization has explicitly disclosed that it will retain, on an ongoing basis, a material net economic interest of not less than 5% of the nominal value of the securitized exposures or of the tranches sold to investors and certain due diligence undertakings are made. AIFMs that discover after the assumption of a securitization exposure that the retained interest does not meet the requirements, or subsequently falls below 5% of the economic risk, are required to take such corrective action as is in the best interests of investors. It remains to be seen how this requirement will be addressed by AIFMs should these circumstances arise. These requirements, along with other changes to the regulation or regulatory treatment of securitizations, may negatively affect the value of investments made by our funds.

        The Directive could also limit our operating flexibility and our investment opportunities, as well as expose us and/or our funds to conflicting regulatory requirements in the United States (and elsewhere). The final scope and requirements of the Directive are subject to enactment of EU secondary legislation

32


Table of Contents

and national implementing legislation in certain EU member states where implementation has been delayed.

Solvency II

        Directive 2009/138/EC on the taking-up and pursuit of the business of Insurance and Reinsurance ("Solvency II") sets out stronger capital adequacy and risk management requirements for European insurers and reinsurers and, in particular, dictates how much capital such firms must hold against their liabilities and introduces a risk-based assessment of those liabilities. Solvency II came into force on January 1, 2010 but is only required to be implemented by firms on January 1, 2016. Solvency II imposes, among other things, substantially greater quantitative and qualitative capital requirements for insurers and reinsurers as well as other supervisory and disclosure requirements. We are not subject to Solvency II; however, many of our European insurer or reinsurer fund investors will be subject to this directive, as applied under applicable domestic law and are already taking steps to implement the requirements. Solvency II may impact insurers' and reinsurers' investment decisions and their asset allocations. In addition, insurers and reinsurers will be subject to more onerous data collation and reporting requirements. As a result, Solvency II could have an adverse indirect effect on our businesses by, among other things, restricting the ability of European insurers and reinsurers to invest in our funds and imposing on us extensive disclosure and reporting obligations for those insurers and reinsurers that do invest in our funds. The final details and requirements of the subsidiary regulations pursuant to the Solvency II directive remain uncertain and are subject to change as a result of enactment both of related EU legislation and national implementing legislation in EU member states.

Competition

        The investment management industry is intensely competitive, and we expect it to remain so. We compete both globally and on a regional, industry and niche basis.

        We face competition both in the pursuit of fund investors and investment opportunities. Generally, our competition varies across business lines, geographies and financial markets. We compete for outside investors based on a variety of factors, including investment performance, investor perception of investment managers' drive, focus and alignment of interest, quality of service provided to and duration of relationship with investors, business reputation and the level of fees and expenses charged for services. We compete for investment opportunities based on a variety of factors, including breadth of market coverage and relationships, access to capital, transaction execution skills, the range of products and services offered, innovation and price.

        We expect to face competition in our direct lending, trading, acquisitions and other investment activities primarily from business development companies, credit and real estate funds, specialized funds, hedge fund sponsors, financial institutions, private equity funds, corporate buyers and other parties. Many of these competitors in some of our businesses are substantially larger and have considerably greater financial, technical and marketing resources than are available to us. Many of these competitors have similar investment objectives to us, which may create additional competition for investment opportunities. Some of these competitors may also have a lower cost of capital and access to funding sources that are not available to us, which may create competitive disadvantages for us with respect to investment opportunities. In addition, some of these competitors may have higher risk tolerances, different risk assessments or lower return thresholds, which could allow them to consider a wider variety of investments and to bid more aggressively than us for investments that we want to make. Corporate buyers may be able to achieve synergistic cost savings with regard to an investment that may provide them with a competitive advantage in bidding for an investment. Lastly, institutional and individual investors are allocating increasing amounts of capital to alternative investment strategies. Several large institutional investors have announced a desire to consolidate their investments in a more limited number of managers. We expect that

33


Table of Contents

this will cause competition in our industry to intensify and could lead to a reduction in the size and duration of pricing inefficiencies that many of our funds seek to exploit.

        Competition is also intense for the attraction and retention of qualified employees. Our ability to continue to compete effectively in our businesses will depend upon our ability to attract new employees and retain and motivate our existing employees.

        For additional information concerning the competitive risks that we face, see "Item 1A. Risk Factors—Risks Related to Our Businesses—The investment management business is intensely competitive."

Available Information

        Ares Management, L.P. was formed as a Delaware limited partnership on November 15, 2013. Our principal executive offices are located at 2000 Avenue of the Stars, 12th Floor, Los Angeles, California 90067, and our telephone number is (310) 201-4100.

        Our website address is http://www.aresmgmt.com. Information on our website is not a part of this report and is not incorporated by reference herein. We make available free of charge on our website or provide a link on our website to our Annual Report on Form 10-K, Quarterly Reports on Form 10-Q and Current Reports on Form 8-K and any amendments to those reports filed or furnished pursuant to Section 13(a) or 15(d) of the Exchange Act, as soon as reasonably practicable after those reports are electronically filed with, or furnished to, the SEC. To access these filings, go to the "Investor Resources" section of our website and then click on "SEC Filings." You may also read and copy any document we file with the SEC at the SEC's public reference room located at 100 F Street, N.E., Washington, DC 20549. Please call the SEC at 1-800-SEC-0330 for further information on the public reference room. In addition, these reports and the other documents we file with the SEC are available at a website maintained by the SEC at http://www.sec.gov.

34


Table of Contents

ITEM 1A.    RISK FACTORS

Summary of Risks

        Our businesses are subject to a number of inherent risks. We believe that the primary risks affecting our businesses and an investment in our common units are:

    a complex regulatory and tax environment involving rules and regulations, some of which are outdated relative to today's complex financial activities and some of which are subject to political influence, which could restrict our operations or the operations of our funds and portfolio companies and subject us to increased compliance costs and administrative burdens, as well as restrictions on our business activities;

    the potential enactment of legislation that would preclude us from qualifying for treatment as a partnership for U.S. federal income tax purposes under the publicly traded partnership rules. If this or any similar legislation or regulation were to be enacted and to apply to us, we would incur a material increase in our tax liability;

    poor performance by our funds due to market conditions, political environments, monetary and fiscal policy or other conditions beyond our control;

    the reputational harm that we would experience as a result of inappropriately addressing conflicts of interest, poor performance by the investments we manage or the actual or alleged failure by us, our employees, our funds or our portfolio companies to comply with applicable regulations in an increasingly complex political and regulatory environment;

    potential variability in our period to period earnings due primarily to mark-to-market valuations of our funds' investments. As a result of this variability, the market price of our common units may be volatile and subject to fluctuations;

    the increasing demands of the investing community, including the potential for fee compression and changes to other terms, which could materially adversely affect our revenues; and

    an investment in our common units is not an investment in our underlying funds. Moreover, there can be no assurance that projections respecting performance of our underlying funds or unrealized values will be achieved.

Risks Related to Our Businesses

Difficult market and political conditions may adversely affect our businesses in many ways, including by reducing the value or hampering the performance of the investments made by our funds or reducing the ability of our funds to raise or deploy capital, each of which could materially reduce our revenue, net income and cash flow and adversely affect our financial prospects and condition.

        Our businesses are materially affected by conditions in the global financial markets and economic and political conditions throughout the world, such as interest rates, availability and cost of credit, inflation rates, economic uncertainty, changes in laws (including laws relating to our taxation, taxation of our investors, the possibility of changes to tax laws in either the United States or any non-U.S. jurisdiction and regulations on alternative asset managers), trade barriers, commodity prices, currency exchange rates and controls and national and international political circumstances (including wars, terrorist acts and security operations). These factors are outside of our control and may affect the level and volatility of securities prices and the liquidity and value of investments, and we may not be able to or may choose not to manage our exposure to these conditions. Ongoing developments in the U.S. and global financial markets following the unprecedented turmoil in the global capital markets and the financial services industry in late 2008 and early 2009 continue to illustrate that the current environment is still one of uncertainty and instability for investment management businesses. While there has been significant recovery in the capital markets since

35


Table of Contents

then, particularly in the equity markets, concerns over falling oil prices towards the end of 2014, concerns over increasing interest rates, particularly short-term rates, increases in the foreign exchange value of the U.S. dollar, sluggish economic expansion in non-U.S. economies, including continued concerns over growth prospects in China and emerging markets, growing debt loads for certain countries and uncertainty about the consequences of the U.S. and other governments withdrawing monetary stimulus measures, all highlight the fact that economic conditions remain unpredictable. These and other conditions in the global financial markets and the global economy have resulted in, and may continue to result in, adverse consequences for many of our funds, each of which could adversely affect the business of such funds, restrict such funds' investment activities and impede such funds' ability to effectively achieve their investment objectives.

        Difficult economic conditions could adversely affect our operating results by causing:

    decreases in the market value of securities and debt instruments held by some of our funds;

    illiquidity in the market, which could adversely affect transaction volumes and the pace of realization of our funds' investments or otherwise restrict the ability of our funds to realize value from their investments, thereby adversely affecting our ability to generate incentive or other income;

    our assets under management to decrease, lowering management fees payable by our funds; and

    increases in costs or reduced availability of financial instruments that finance our private equity and real estate funds.

        While the adverse effects of late 2008 and early 2009 have greatly diminished, global financial markets have continued to experience volatility at various times since, including in response to the downgrade by Standard & Poor's Financial Services LLC ("S&P") in August 2011 of the long-term credit rating of U.S. Treasury debt from AAA to AA+ and the Federal Reserve's communication in May 2013 that it could slow the pace of asset purchases. Although credit spreads have tightened and all-in financing costs are below those prevailing prior to the recession, there is concern that the favorability of market conditions may be dependent on continued monetary policy accommodation from central banks, especially the U.S. Federal Reserve. Economic activity and employment in developed economies remain below levels implied by pre-recession trends and financial institutions have not provided debt financing in amounts and on terms commensurate with that provided prior to 2008, particularly in Europe. Continued weakness could result in lower returns than we anticipated at the time certain of our investments were made.

        During periods of difficult market conditions or slowdowns (which may be across one or more industries, sectors or geographies), companies in which we invest may experience decreased revenues, financial losses, credit rating downgrades, difficulty in obtaining access to financing and increased funding costs. During such periods, these companies may also have difficulty in expanding their businesses and operations and be unable to meet their debt service obligations or other expenses as they become due, including expenses payable to us. Negative financial results in our funds' portfolio companies may reduce the value of our portfolio companies and the investment returns for our funds, which could have a material adverse effect on our operating results and cash flow. In addition, such conditions would increase the risk of default with respect to credit-oriented or debt investments. Our funds may be affected by reduced opportunities to exit and realize value from their investments, by lower than expected returns on investments made prior to the deterioration of the credit markets, and by the fact that we may not be able to find suitable investments for the funds to effectively deploy capital, which could adversely affect our ability to raise new funds and thus adversely impact our prospects for future growth.

36


Table of Contents

Political and regulatory conditions, including the effects of negative publicity surrounding the financial industry in general and proposed legislation, could adversely affect our businesses or cause a material increase in our tax liability.

        As a result of market disruptions and highly publicized financial scandals in recent years, regulators and investors have exhibited concerns over the integrity of the U.S. financial markets, and the businesses in which we operate both in the United States and outside the United States will be subject to new or additional regulations. We may be adversely affected as a result of new or revised legislation or regulations imposed by the Commission, the CFTC or other U.S. governmental regulatory authorities or self-regulatory organizations that supervise the financial markets. We also may be adversely affected by changes in the interpretation or enforcement of existing laws and rules by these governmental authorities and self-regulatory organizations. See "—Regulatory changes in the United States and regulatory compliance failures could adversely affect our reputation, businesses and operations."

        On several occasions in recent years, the U.S. Congress has considered legislative proposals that, if enacted, would repeal the exception from taxation as a corporation currently available to certain publicly traded partnerships. Legislation was introduced in the last Congress that, if enacted in the form proposed, would cause us to be treated as a corporation for U.S. federal income tax purposes and subject us to U.S. corporate income tax on our net corporate taxable income. If this or any similar legislation or regulation were to be enacted and to apply to us, we would incur a material increase in our tax liability and our cash available for distribution would be reduced, which could reduce the value of our common units. Over the past years, members of the U.S. Congress have also proposed amendments to the Code, and the rules and regulations thereunder that, if enacted, would raise the tax on carried interest and treat carried interest as ordinary income as well as change the tax treatment of investment managers and investment structures. A number of similar legislative proposals have been introduced in state legislatures. If this or any similar legislation or regulation were to become law, our effective tax rate could increase significantly. In addition, Chairman of the House Ways and Means Committee, Paul Ryan, has identified comprehensive tax reform as a priority for the next Congress. If this or any similar legislation or regulation were to become law, our effective tax rate could increase significantly, and such legislation could materially increase the amount of taxes that we, our professionals and other key personnel would be required to pay. See "—Risks Related to U.S. Taxation."

        Congress, the Organization for Economic Co-operation and Development ("OECD") and other government agencies in jurisdictions where we and our affiliates invest or do business have maintained a focus on issues related to the taxation of multinational entities. The OECD, which represents a coalition of member countries, is contemplating changes to numerous long-standing tax principles through its base erosion and profit shifting project, which is focused on a number of issues, including the shifting of profits between affiliated entities in different jurisdictions. Additionally, the Obama administration has announced proposals for potential reform to the U.S. federal income tax rules for businesses, including reducing the deductibility of interest for corporations, anti-inversion rules, reducing the top marginal rate on corporations and subjecting entities currently treated as partnerships for tax purposes to an entity-level income tax similar to the corporate income tax. Several of these proposals for reform, if enacted by the United States or by other countries in which we or our affiliates invest or do business, could adversely affect our investment returns. Whether these or other proposals will be enacted by the United States or any foreign jurisdiction and in what form is unknown, as are the ultimate consequences of any such proposed legislation. See "—Risks Related to U.S. Taxation."

Our business depends in large part on our ability to raise capital from investors. If we were unable to raise such capital, we would be unable to collect management fees or deploy such capital into investments, which would materially reduce our revenues and cash flow and adversely affect our financial condition.

        Our ability to raise capital from investors depends on a number of factors, including many that are outside our control. Investors may downsize their investment allocations to alternative managers, including

37


Table of Contents

private funds and hedge funds, to rebalance a disproportionate weighting of their overall investment portfolio among asset classes. Poor performance of our funds could also make it more difficult for us to raise new capital. Our investors and potential investors continually assess our funds' performance independently and relative to market benchmarks and our competitors, and our ability to raise capital for existing and future funds depends on our funds' performance. If economic and market conditions deteriorate, we may be unable to raise sufficient amounts of capital to support the investment activities of future funds. If we were unable to successfully raise capital, our revenue and cash flow would be reduced, and our financial condition would be adversely affected. Furthermore, while our existing owners have committed substantial capital to our funds, there can be no assurance that there will be further commitments to our funds, and any future investments by them in our funds or other alternative investment categories will likely depend on the performance of our funds, the performance of their overall investment portfolios and other investment opportunities available to them.

We depend on our Co-Founders, senior professionals and other key personnel, and our ability to retain them and attract additional qualified personnel is critical to our success and our growth prospects.

        We depend on the diligence, skill, judgment, business contacts and personal reputations of our Co-Founders, senior professionals and other key personnel. Our future success will depend upon our ability to retain our senior professionals and other key personnel and our ability to recruit additional qualified personnel. These individuals possess substantial experience and expertise in investing, are responsible for locating and executing our funds' investments, have significant relationships with the institutions that are the source of many of our funds' investment opportunities and, in certain cases, have strong relationships with our investors. Therefore, if any of our senior professionals or other key personnel join competitors or form competing companies, it could result in the loss of significant investment opportunities and certain existing investors.

        The departure or bad acts for any reason of any of our senior professionals, or a significant number of our other investment professionals, could have a material adverse effect on our ability to achieve our investment objectives, cause certain of our investors to withdraw capital they invest with us or elect not to commit additional capital to our funds or otherwise have a material adverse effect on our business and our prospects. The departure of some or all of those individuals could also trigger certain "key man" provisions in the documentation governing certain of our funds, which would permit the investors in those funds to suspend or terminate such funds' investment periods or, in the case of certain funds, permit investors to withdraw their capital prior to expiration of the applicable lock-up date. We do not carry any "key man" insurance that would provide us with proceeds in the event of the death or disability of any of our senior professionals, and we do not have a policy that prohibits our senior professionals from traveling together. See "—Employee misconduct could harm us by impairing our ability to attract and retain investors and subjecting us to significant legal liability, regulatory scrutiny and reputational harm."

        We anticipate that it will be necessary for us to add investment professionals both to grow our businesses and to replace those who depart. However, the market for qualified investment professionals is extremely competitive, both in the United States and internationally, and we may not succeed in recruiting additional personnel or we may fail to effectively replace current personnel who depart with qualified or effective successors. Our efforts to retain and attract investment professionals may also result in significant additional expenses, which could adversely affect our profitability or result in an increase in the portion of our performance fees that we grant to our investment professionals. In the year ended December 31, 2014, we incurred equity compensation expenses of $83.2 million (including in connection with our initial public offering) and we expect these costs to continue to increase in the future as we increase the use of equity compensation awards to attract, retain and compensate employees.

38


Table of Contents

Our failure to appropriately address conflicts of interest could damage our reputation and adversely affect our businesses.

        As we have expanded and as we continue to expand the number and scope of our businesses, we increasingly confront potential conflicts of interest relating to our funds' investment activities. Certain of our funds may have overlapping investment objectives, including funds that have different fee structures, and potential conflicts may arise with respect to our decisions regarding how to allocate investment opportunities among those funds. For example, a decision to receive material non-public information about a company while pursuing an investment opportunity for a particular fund may give rise to a potential conflict of interest when it results in our having to restrict the ability of other funds to trade in the securities of such company. We may also cause different private equity funds to invest in a single portfolio company, for example where the fund that made an initial investment no longer has capital available to invest. We may also cause different funds that we advise to purchase different classes of securities in the same portfolio company. For example, in the normal course of business our Tradable Credit funds acquire debt positions in companies in which our private equity funds own common equity securities. A direct conflict of interest could arise between the debt holders and the equity holders if such a company were to develop insolvency concerns, and we would have to carefully manage that conflict. Certain funds in different groups may invest alongside each other in the same security. The different investment objectives or fund terms of such funds may result in a potential conflict of interest. In addition, conflicts of interest may exist in the valuation of our investments and regarding decisions about the allocation of specific investment opportunities among us and our funds and the allocation of fees and costs among us, our funds and their portfolio companies. Though we believe we have appropriate means and oversight to resolve these conflicts, our judgment on any particular allocation could be challenged. While we have developed general guidelines regarding when two or more funds can invest in different parts of the same company's capital structure and created a process that we employ to handle such conflicts if they arise, our decision to permit the investments to occur in the first instance or our judgment on how to minimize the conflict could be challenged. If we fail to appropriately address any such conflicts, it could negatively impact our reputation and ability to raise additional funds and the willingness of counterparties to do business with us or result in potential litigation against us.

The investment management business is intensely competitive.

        The investment management business is intensely competitive, with competition based on a variety of factors, including investment performance, business relationships, quality of service provided to investors, investor liquidity and willingness to invest, fund terms (including fees), brand recognition and business reputation. We compete with a number of private equity funds, specialized funds, hedge funds, corporate buyers, traditional asset managers, real estate development companies, commercial banks, investment banks, other investment managers and other financial institutions, as well as sovereign wealth funds. Numerous factors increase our competitive risks, including:

    a number of our competitors in some of our businesses have greater financial, technical, marketing and other resources and more personnel than we do;

    some of our funds may not perform as well as competitors' funds or other available investment products;

    several of our competitors have raised significant amounts of capital, and many of them have similar investment objectives to ours, which may create additional competition for investment opportunities;

    some of our competitors may have a lower cost of capital and access to funding sources that are not available to us, which may create competitive disadvantages for us with respect to our funds, particularly our funds that directly use leverage or rely on debt financing of their portfolio investments to generate superior investment returns;

39


Table of Contents

    some of our competitors may have higher risk tolerances, different risk assessments or lower return thresholds than us, which could allow them to consider a wider variety of investments and to bid more aggressively than us for investments that we want to make;

    some of our competitors may be subject to less regulation and, accordingly, may have more flexibility to undertake and execute certain businesses or investments than we do and/or bear less compliance expense than we do;

    some of our competitors may have more flexibility than us in raising certain types of funds under the investment management contracts they have negotiated with their investors;

    some of our competitors may have better expertise or be regarded by investors as having better expertise in a specific asset class or geographic region than we do;

    our competitors that are corporate buyers may be able to achieve synergistic cost savings in respect of an investment, which may provide them with a competitive advantage in bidding for an investment; and

    other industry participants may, from time to time, seek to recruit our investment professionals and other employees away from us.

        We may lose investment opportunities in the future if we do not match investment valuations, structures and terms offered by our competitors. Alternatively, we may experience decreased profitability, rates of return and increased risks of loss if we match investment valuations, structures and terms offered by our competitors. Moreover, if we are forced to compete with other investment managers on the basis of price when fundraising, we may not be able to maintain our current fund fee and carried interest terms. We have historically competed primarily on the performance of our funds, and not on the level of our fees or carried interest relative to those of our competitors. However, there is a risk that fees and carried interest in the investment management industry will decline, without regard to the historical performance of a manager. Fee or carried interest reductions on existing or future funds, without corresponding decreases in our cost structure, would adversely affect our revenues and profitability.

        In addition, the attractiveness of our funds relative to investments in other investment products could decrease depending on economic conditions. This competitive pressure could adversely affect our ability to make successful investments and limit our ability to raise future funds, either of which would adversely impact our businesses, revenues, results of operations and cash flow.

        Lastly, institutional and individual investors are allocating increasing amounts of capital to alternative investment strategies. Several large institutional investors have announced a desire to consolidate their investments in a more limited number of managers. We expect that this will cause competition in our industry to intensify and could lead to a reduction in the size and duration of pricing inefficiencies that many of our funds seek to exploit.

Poor performance of our funds would cause a decline in our revenue and results of operations, may obligate us to repay performance fees previously paid to us and could adversely affect our ability to raise capital for future funds.

        We derive revenues in part from:

    management fees, which are based generally on the amount of capital committed to or invested in our funds;

    performance fees, based on the performance of our funds; and

    returns on investments of our own capital in the funds we sponsor and manage.

        When any of our funds perform poorly, either by incurring losses or underperforming benchmarks, as compared to our competitors or otherwise, our investment record suffers. As a result, our performance

40


Table of Contents

fees may be adversely affected and, all else being equal, the value of our assets under management could decrease, which may, in turn, reduce our management fees. Moreover, we may experience losses on investments of our own capital as a result of poor investment performance, including investments in our own funds. If a fund performs poorly, we will receive little or no performance fees with regard to the fund and little income or possibly losses from our own principal investment in such fund. Furthermore, if, as a result of poor performance or otherwise, a fund does not achieve total investment returns that exceed a specified investment return threshold over the life of the fund or other measurement period, we may be obligated to repay the amount by which performance fees that were previously distributed or paid to us exceeds amounts to which we were entitled. Poor performance of our funds could also make it more difficult for us to raise new capital. Investors in our closed-end funds may decline to invest in future closed-end funds we raise as a result of poor performance. Our fund investors and potential fund investors continually assess our funds' performance independently and relative to market benchmarks and our competitors, and our ability to raise capital for existing and future funds and avoid excessive redemption levels depends on our funds' performance. Accordingly, poor fund performance may deter future investment in our funds and thereby decrease the capital invested in our funds and, ultimately, our management fee income. Alternatively, in the face of poor fund performance, investors could demand lower fees or fee concessions for existing or future funds which would likewise decrease our revenue.

ARCC's management fee comprises a significant portion of our management fees and a reduction in fees from ARCC could have an adverse effect on our revenues and results of operations.

        For the year ended December 31, 2014, the management fees we received from ARCC comprised approximately 41% of our management fees (including 20% attributable to ARCC Part I Fees). The investment advisory agreement we have with ARCC categorizes the fees we receive as: (a) base management fees, which are paid quarterly and generally increase or decrease based on ARCC's total assets, (b) fees based on ARCC's net investment income (before ARCC Part I Fees and ARCC Part II Fees), which are paid quarterly ("ARCC Part I Fees") and (c) fees based on ARCC's net capital gains, which are paid annually ("ARCC Part II Fees"). We classify the ARCC Part I Fees as management fees because they are paid quarterly, are predictable and recurring in nature, are not subject to repayment (or clawback) and are generally cash-settled each quarter. If ARCC's total assets or its net investment income were to decline significantly for any reason, including without limitation, due to mark-to-market accounting requirements, the poor performance of its investments or the failure to successfully access or invest capital, the amount of the fees we receive from ARCC, including the base management fee and the ARCC Part I Fees, would also decline significantly, which could have an adverse effect on our revenues and results of operations. In addition, because the ARCC Part II Fees are not paid unless ARCC achieves cumulative realized capital gains (net of realized capital losses and unrealized capital depreciation), ARCC's Part II Fees payable to us are variable and not predictable.

        Our investment advisory and management agreement with ARCC renews for successive annual periods subject to the approval of ARCC's board of directors or by the affirmative vote of the holders of a majority of ARCC's outstanding voting securities. In addition, as required by the Investment Company Act, both ARCC and its investment adviser have the right to terminate the agreement without penalty upon 60 days' written notice to the other party. Termination or non-renewal of this agreement would reduce our revenues significantly and could have a material adverse effect on our financial condition.

We may not be able to maintain our current fee structure as a result of industry pressure from fund investors to reduce fees, which could have an adverse effect on our profit margins and results of operations.

        We may not be able to maintain our current fee structure as a result of industry pressure from fund investors to reduce fees. Although our investment management fees vary among and within asset classes, historically we have competed primarily on the basis of our performance and not on the level of our investment management fees relative to those of our competitors. In recent years, however, there has been

41


Table of Contents

a general trend toward lower fees in the investment management industry. In September 2009, the Institutional Limited Partners Association ("ILPA") published a set of Private Equity Principles (the "Principles") which were revised in January 2011. The Principles were developed to encourage discussion between limited partners and general partners regarding private equity fund partnership terms. Certain of the Principles call for enhanced "alignment of interests" between general partners and limited partners through modifications of some of the terms of fund arrangements, including proposed guidelines for fees and performance income structures. We promptly provided ILPA with our endorsement of the Principles, representing an indication of our general support for the efforts of ILPA. Although we have no obligation to modify any of our fees with respect to our existing funds, we may experience pressure to do so in our funds. More recently institutional investors have been allocating increasing amounts of capital to alternative investment strategies as well as attempting to reduce management and investment fees to external managers, whether through direct reductions, deferrals or rebates. We cannot assure holders of our common units that we will succeed in providing investment returns and service that will allow us to maintain our current fee structure. Fee reductions on existing or future new businesses could have an adverse effect on our profit margins and results of operations. For more information about our fees see "Item 7. Management's Discussion and Analysis of Financial Condition and Results of Operations."

Investors in our funds may be unwilling to commit new capital to our funds as a result of our decision to become a public company, which could have a material adverse effect on our business and financial condition.

        Some investors in our funds may have concerns that as a public company our attention will be bifurcated between investors in our funds and the public unitholders, resulting in potential conflicts of interest. Some investors in our funds may believe that as a public company, we will strive for near-term profit instead of superior risk-adjusted returns for investors in our funds over time or grow our assets under management for the purpose of generating additional management fees without regard to whether we believe there are sufficient investment opportunities to effectively deploy the additional capital. There can be no assurance that we will be successful in our efforts to address such concerns or to convince investors in our funds that our status as a public company will not affect our longstanding priorities or the way we conduct our businesses. A decision by a significant number of investors in our funds not to commit additional capital to our funds or to cease doing business with us altogether could inhibit our ability to achieve our investment objectives and may have a material adverse effect on our business and financial condition.

Rapid growth of our businesses, particularly outside the United States, may be difficult to sustain and may place significant demands on our administrative, operational and financial resources.

        Our assets under management have grown significantly in the past, and we are pursuing further growth in the near future, both organic and through acquisitions. Our rapid growth has placed, and planned growth, if successful, will continue to place, significant demands on our legal, accounting and operational infrastructure, and has increased expenses. The complexity of these demands, and the expense required to address them, is a function not simply of the amount by which our assets under management has grown, but of the growth in the variety and complexity of, as well as the differences in strategy between, our different funds. In addition, we are required to continuously develop our systems and infrastructure in response to the increasing sophistication of the investment management market and legal, accounting, regulatory and tax developments.

        Our future growth will depend in part on our ability to maintain an operating platform and management system sufficient to address our growth and will require us to incur significant additional expenses and to commit additional senior management and operational resources. As a result, we face significant challenges:

    in maintaining adequate financial, regulatory (legal, tax and compliance) and business controls;

    in implementing new or updated information and financial systems and procedures; and

    in training, managing and appropriately sizing our work force and other components of our businesses on a timely and cost-effective basis.

42


Table of Contents

        We may not be able to manage our expanding operations effectively or be able to continue to grow, and any failure to do so could adversely affect our ability to generate revenue and control our expenses.

        In addition, pursuing investment opportunities outside the United States presents challenges not faced by U.S. investments, such as different legal and tax regimes and currency fluctuations, which require additional resources to address. To accommodate the needs of global investors and strategies we must structure investment products in a manner that addresses tax, regulatory and legislative provisions in different, and sometimes multiple, jurisdictions. Further, in conducting business in foreign jurisdictions, we are often faced with the challenge of ensuring that our activities are consistent with U.S. or other laws with extraterritorial application, such as the USA PATRIOT Act and the U.S. Foreign Corrupt Practices Act ("FCPA"). Moreover, actively pursuing international investment opportunities may require that we increase the size or number of our international offices. Pursuing non-U.S. fund investors means that we must comply with international laws governing the sale of interests in our funds, different investor reporting and information processes and other requirements. As a result, we are required to continuously develop our systems and infrastructure in response to the increasing complexity and sophistication of the investment management market and legal, accounting and regulatory situations. This growth has required, and will continue to require, us to incur significant additional expenses and to commit additional senior management and operational resources. There can be no assurance that we will be able to manage our expanding international operations effectively or that we will be able to continue to grow this part of our businesses, and any failure to do so could adversely affect our ability to generate revenues and control our expenses.

We may enter into new lines of business and expand into new investment strategies, geographic markets and businesses, each of which may result in additional risks and uncertainties in our businesses.

        We intend, if market conditions warrant, to grow our businesses by increasing assets under management in existing businesses and expanding into new investment strategies, geographic markets and businesses. Our partnership agreement will permit us to enter into new lines of business, make strategic investments or acquisitions and enter into joint ventures. Accordingly, we may pursue growth through acquisitions of other investment management companies, acquisitions of critical business partners or other strategic initiatives, which may include entering into new lines of business. In addition, consistent with our past experience, we expect opportunities will arise to acquire other alternative or traditional asset managers.

        Attempts to expand our businesses involve a number of special risks, including some or all of the following:

    the required investment of capital and other resources;

    the diversion of management's attention from our core businesses;

    the assumption of liabilities in any acquired business;

    the disruption of our ongoing businesses;

    entry into markets or lines of business in which we may have limited or no experience;

    increasing demands on our operational and management systems and controls;

    compliance with additional regulatory requirements;

    potential increase in investor concentration; and

    the broadening of our geographic footprint, increasing the risks associated with conducting operations in certain foreign jurisdictions where we currently have no presence.

43


Table of Contents

        Entry into certain lines of business may subject us to new laws and regulations with which we are not familiar, or from which we are currently exempt, and may lead to increased litigation and regulatory risk. If a new business does not generate sufficient revenues or if we are unable to efficiently manage our expanded operations, our results of operations will be adversely affected. Our strategic initiatives may include joint ventures, in which case we will be subject to additional risks and uncertainties in that we may be dependent upon, and subject to liability, losses or reputational damage relating to systems, controls and personnel that are not under our control. Because we have not yet identified these potential new investment strategies, geographic markets or lines of business, we cannot identify for holders of our common units all the risks we may face and the potential adverse consequences on us and their investment that may result from any attempted expansion.

If we are unable to consummate or successfully integrate development opportunities, acquisitions or joint ventures, we may not be able to implement our growth strategy successfully.

        Our growth strategy is based, in part, on the selective development or acquisition of asset management businesses, advisory businesses or other businesses complementary to our business where we think we can add substantial value or generate substantial returns. The success of this strategy will depend on, among other things: (a) the availability of suitable opportunities, (b) the level of competition from other companies that may have greater financial resources, (c) our ability to value potential development or acquisition opportunities accurately and negotiate acceptable terms for those opportunities, (d) our ability to obtain requisite approvals and licenses from the relevant governmental authorities and to comply with applicable laws and regulations without incurring undue costs and delays, (e) our ability to identify and enter into mutually beneficial relationships with venture partners and (f) our ability to properly manage conflicts of interest. Moreover, even if we are able to identify and successfully complete an acquisition, we may encounter unexpected difficulties or incur unexpected costs associated with integrating and overseeing the operations of the new businesses. If we are not successful in implementing our growth strategy, our business, financial results and the market price for our common units may be adversely affected.

Extensive regulation in the United States affects our activities, increases the cost of doing business and creates the potential for significant liabilities and penalties that could adversely affect our businesses and results of operations.

        Our businesses are subject to extensive regulation, including periodic examinations, by governmental agencies and self-regulatory organizations in the jurisdictions in which we operate. The Commission oversees the activities of our subsidiaries that are registered investment advisers under the Investment Advisers Act of 1940 (the "Investment Advisers Act"). Since the first quarter of 2014, the Financial Industry Regulatory Authority ("FINRA") as well as the Commission has overseen the activities of our wholly owned subsidiary Ares Investor Services LLC as a registered broker-dealer. We are subject to audits by the Defense Security Service to determine whether we are under foreign ownership, control or influence. In addition, we regularly rely on exemptions from various requirements of the Securities Act of 1933, as amended (the "Securities Act"), the Securities Exchange Act of 1934, as amended (the "Exchange Act"), the Investment Company Act, the Commodity Exchange Act and the U.S. Employee Retirement Income Security Act of 1974 ("ERISA"). These exemptions are sometimes highly complex and may in certain circumstances depend on compliance by third parties who we do not control. If for any reason these exemptions were to be revoked or challenged or otherwise become unavailable to us, we could be subject to regulatory action or third-party claims, which could have a material adverse effect on our businesses. For example, in 2013 the Commission amended Rule 506 of Regulation D under the Securities Act to impose "bad actor" disqualification provisions that ban an issuer from offering or selling securities pursuant to the safe harbor in Rule 506 if the issuer, or any other "covered person," is the subject of a criminal, regulatory or court order or other "disqualifying event" under the rule which has not been waived by the Commission. The definition of a "covered person" under the rule includes an issuer's directors, general partners, managing members and executive officers; and promoters and persons compensated for

44


Table of Contents

soliciting investors in the offering. Accordingly, our ability to rely on Rule 506 to offer or sell securities would be impaired if we or any "covered person" is the subject of a disqualifying event under the rule and we are unable to obtain a waiver.

        The Commission has indicated that investment advisors who receive transaction-based compensation for investment banking or acquisition activities relating to fund portfolio companies may be required to register as broker-dealers. Specifically, the Commission staff has noted that if a firm receives fees from a fund portfolio company in connection with the acquisition, disposition or recapitalization of such portfolio company, such activities could raise broker-dealer concerns under applicable regulations related to broker dealers. If we receive such transaction fees and the Commission takes the position that such activities render us a "broker" under the applicable rules and regulations of the Exchange Act, we could be subject to additional regulation. If receipt of transaction fees from a portfolio company is determined to require a broker-dealer license, receipt of such transaction fees in the past or in the future during any time when we did not or do not have a broker-dealer license could subject us to liability for fines, penalties or damages.

        Since 2010, states and other regulatory authorities have begun to require investment managers to register as lobbyists. We have registered as such in a number of jurisdictions, including California, Illinois and New York. Other states or municipalities may consider similar legislation or adopt regulations or procedures with similar effect. These registration requirements impose significant compliance obligations on registered lobbyists and their employers, which may include annual registration fees, periodic disclosure reports and internal recordkeeping, and may also prohibit the payment of contingent fees.

        Each of the regulatory bodies with jurisdiction over us has regulatory powers dealing with many aspects of financial services, including the authority to grant, and in specific circumstances to cancel, permissions to carry on particular activities. A failure to comply with the obligations imposed by the Investment Advisers Act, including recordkeeping, advertising and operating requirements, disclosure obligations and prohibitions on fraudulent activities, could result in investigations, sanctions and reputational damage. We are involved regularly in trading activities that implicate a broad number of U.S. and foreign securities law regimes, including laws governing trading on inside information, market manipulation and a broad number of technical trading requirements that implicate fundamental market regulation policies. Violation of these laws could result in severe restrictions on our activities and damage to our reputation.

        Our failure to comply with applicable laws or regulations could result in fines, censure, suspensions of personnel or other sanctions, including revocation of the registration of our relevant subsidiaries as investment advisers or registered broker-dealers. The regulations to which our businesses are subject are designed primarily to protect investors in our funds and to ensure the integrity of the financial markets. They are not designed to protect our common unitholders. Even if a sanction imposed against us, one of our subsidiaries or our personnel by a regulator is for a small monetary amount, the adverse publicity related to the sanction could harm our reputation, which in turn could have a material adverse effect on our businesses in a number of ways, making it harder for us to raise new funds and discouraging others from doing business with us.

Our publicly traded investment vehicles are subject to regulatory complexities that limit the way in which they do business and may subject them to a higher level of regulatory scrutiny.

        Our publicly traded investment vehicles operate under a complex regulatory environment. Such companies require the application of complex tax and securities regulations and may entail a higher level of regulatory scrutiny. In addition, regulations affecting our publicly traded investment vehicles generally affect their ability to take certain actions. For example, each of our publicly traded vehicles has elected to be treated as a REIT or RIC for U.S. federal income tax purposes. To maintain their status as a RIC or a REIT, such vehicles must meet, among other things, certain source of income, asset diversification and annual distribution requirements. ARCC and our publicly traded closed-end funds are subject to complex

45


Table of Contents

rules under the Investment Company Act, including rules that restrict certain of our funds from engaging in transactions with ARCC or the closed-end funds. Under the regulatory and business environment in which it operates, ARCC must periodically access the capital markets to raise cash to fund new investments in excess of its repayments to grow. This results from ARCC being required to generally distribute to its stockholders at least 90% of its investment company taxable income to maintain its RIC status, combined with regulations under the Investment Company Act that, subject to certain exceptions, generally prohibit ARCC from issuing and selling its common stock at a price below net asset value per share and from incurring indebtedness (including for this purpose, preferred stock), if ARCC's asset coverage, as calculated pursuant to the Investment Company Act, equals less than 200% after such incurrence.

Failure to comply with "pay to play" regulations implemented by the Commission and certain states, and changes to the "pay to play" regulatory regimes, could adversely affect our businesses.

        In recent years, the Commission and several states have initiated investigations alleging that certain private equity firms and hedge funds or agents acting on their behalf have paid money to current or former government officials or their associates in exchange for improperly soliciting contracts with state pension funds. In June 2010, the Commission approved Rule 206(4)-5 under the Investment Advisers Act regarding "pay to play" practices by investment advisers involving campaign contributions and other payments to government officials able to exert influence on potential government entity clients. Among other restrictions, the rule prohibits investment advisers from providing advisory services for compensation to a government entity for two years, subject to very limited exceptions, after the investment adviser, its senior executives or its personnel involved in soliciting investments from government entities make contributions to certain candidates and officials in a position to influence the hiring of an investment adviser by such government entity. Advisers are required to implement compliance policies designed, among other matters, to track contributions by certain of the adviser's employees and engagements of third parties that solicit government entities and to keep certain records to enable the Commission to determine compliance with the rule. In addition, there have been similar rules on a state level regarding "pay to play" practices by investment advisers.

        Similar rule-making and investigations have also occurred in New York. In March 2007, the Office of the Attorney General of the State of New York (the "N.Y. Attorney General") commenced an industry-wide investigation into pay-to-play allegations and undisclosed conflicts of interest at public pension funds, including the New York State Common Retirement Fund. As a consequence of the N.Y. Attorney General's investigation, the N.Y. Attorney General adopted a Public Pension Fund Reform Code of Conduct (the "Reform Code of Conduct") for U.S. public pension funds. This Reform Code of Conduct, among other things, restricts the use of third-party intermediaries and placement agents with respect to the solicitation of funds from U.S. public pension funds. In 2010, we agreed to adopt the Reform Code of Conduct, acknowledging that the Reform Code of Conduct would enhance transparency in fundraising activities before public pension funds on a national basis. As a signatory to the Reform Code of Conduct, we may be at a disadvantage to other fund sponsors that are not similarly restricted from engaging third-party solicitors, notwithstanding that many states and public pension funds have adopted similar restrictions.

        As we have a significant number of public pension plans that are investors in our funds, these rules could impose significant economic sanctions on our businesses if we or one of the other persons covered by the rules make any such contribution or payment, whether or not material or with an intent to secure an investment from a public pension plan. In addition, such investigations may require the attention of senior management and may result in fines if any of our funds are deemed to have violated any regulations, thereby imposing additional expenses on us. Any failure on our part to comply with these rules could cause us to lose compensation for our advisory services or expose us to significant penalties and reputational damage.

46


Table of Contents

The short-term and long-term impact of the new Basel III capital standards is uncertain.

        In June 2011, the Basel Committee on Banking Supervision, an international trade body comprised of senior representatives of bank supervisory authorities and central banks from 27 countries, including the United States and the European Union, announced the final framework for a comprehensive set of capital and liquidity standards, commonly referred to as "Basel III," for internationally active banking organizations and certain other types of financial institutions. These new standards, which will be fully phased in by 2019, will require banks to hold more capital, predominantly in the form of common equity, than under the current capital framework. Implementation of Basel III will require implementing regulations and guidelines by member countries. In July 2013, the U.S. federal banking regulators announced the adoption of final regulations to implement Basel III for U.S. banking organizations, subject to various transition periods. The EU implemented Basel III in June 2013 CRD IV. Compliance with the Basel III standards may result in significant costs to banking organizations, which in turn may result in higher borrowing costs for the private sector and reduced access to certain types of credit.

Regulatory changes in the United States and regulatory compliance failures could adversely affect our reputation, businesses and operations.

        In July 2010, President Obama signed into law the Dodd-Frank Act. The Dodd-Frank Act, among other things, imposes significant new regulations on nearly every aspect of the U.S. financial services industry, including oversight and regulation of systemic market risk (including the power to liquidate certain institutions); authorizing the Federal Reserve to regulate nonbank institutions that are deemed systemically important; generally prohibiting insured banks or thrifts, any bank holding company or savings and loan holding company; any non-U.S. bank with a U.S. branch, agency or commercial lending company and any subsidiaries and affiliates of any of these types of entities, regardless of geographic location, from conducting proprietary trading or investing in or sponsoring a "covered fund," which includes private equity funds and hedge funds (i.e. the Volcker Rule); and imposing new registration, recordkeeping and reporting requirements on private fund investment advisers. Importantly, while several key aspects of the Dodd-Frank Act have been defined through final rules, many aspects will be implemented by various regulatory bodies over the next several years. While we already have several subsidiaries registered as investment advisers subject to Commission examinations and another subsidiary registered as a broker-dealer subject to Commission and FINRA examinations, the imposition of any additional legal or regulatory requirements could make compliance more difficult and expensive, affect the manner in which we conduct our businesses and adversely affect our profitability.

        The Dodd-Frank Act established a ten voting-member Financial Stability Oversight Council (the "Council"), an interagency body chaired by the Secretary of the Treasury, to identify and manage systemic risk in the financial system and improve interagency cooperation. Under the Dodd-Frank Act, the Council has the authority to review the activities of certain nonbank financial firms engaged in financial activities that are designated as "systemically important," meaning, among other things, evaluating the impact of the distress of the financial firm on the stability of the U.S. economy. If we were designated as such, it would result in increased regulation of our businesses, including the imposition of capital, leverage, liquidity and risk management standards, credit exposure reporting and concentration limits, restrictions on acquisitions and annual stress tests by the Federal Reserve.

        In October 2011, the Federal Reserve and other federal regulatory agencies issued a proposed rule implementing a section of the Dodd-Frank Act that has become known as the "Volcker Rule." In December 2013, the Federal Reserve and other federal regulatory agencies adopted a final rule implementing the Volcker Rule. The Volcker Rule generally prohibits insured banks or thrifts, any bank holding company or savings and loan holding company, any non-U.S. bank with a U.S. branch, agency or commercial lending company and any subsidiaries and affiliates of such entities, regardless of geographic location, from investing in or sponsoring "covered funds," which include private equity funds or hedge funds and certain other proprietary activities. The effects of the Volcker Rule are uncertain but it is in any

47


Table of Contents

event likely to curtail various banking activities that in turn could result in uncertainties in the financial markets as well as our business. The final Volcker Rule became effective on April 1, 2014 and is subject to a conformance period (ending July 21, 2016). It contains exemptions for certain "permitted activities" that would enable certain institutions subject to the Volcker Rule to continue investing in covered funds under certain conditions. Although we do not currently anticipate that the Volcker Rule will adversely affect our fundraising to any significant extent, there is uncertainty regarding the implementation of the Volcker Rule and its practical implications, and there could be adverse implications on our ability to raise funds from the types of entities mentioned above as a result of this prohibition.

        In March 2013, the Office of the Comptroller of the Currency, the Department of the Treasury, the Board of Governors of the Federal Reserve System and the Federal Deposit Insurance Corporation published revised guidance regarding expectations for banks' leveraged lending activities. This guidance, in addition to proposed Dodd-Frank risk retention rules circulated in August 2013, could further restrict credit availability, as well as potentially restrict the activities of our Tradable Credit Group, which supports many of its portfolio investments from banks' lending activities. This could negatively affect the terms and availability of credit to our funds and their portfolio companies. See "—Our use of leverage to finance our businesses exposes us to substantial risks" and "Risks Related to Our Funds—Dependence on significant leverage in investments by our funds subjects us to volatility and contractions in the debt financing markets and could adversely affect our ability to achieve attractive rates of returns on those investments."

        Pursuant to the Dodd Frank Act, regulation of the U.S. derivatives market is bifurcated between the CFTC and the Commission. Under the Dodd-Frank Act, the CFTC has jurisdiction over swaps and the Commission has jurisdiction over security-based swaps. As part of its Dodd Frank Act related rule-making process, the CFTC made changes to its rules with respect to the registration and oversight of CPOs. Previously, the CPO registration rules had applied to the operator of a fund invested in "commodity interests," meaning that the fund entered into futures or options with respect to commodities. As a result of the CFTC's revisions to these rules, all swaps (other than security-based swaps) are now included in the definition of commodity interests. As a result, funds that utilize swaps (whether or not related to a physical commodity) as part of their business model may fall within the statutory definition of a commodity pool. If a fund qualifies as a commodity pool, then, absent an available exemption, the operator of such fund is required to register with the CFTC as a CPO. Registration with the CFTC renders such CPO subject to regulation, including with respect to disclosure, reporting, recordkeeping and business conduct.

        Certain of our funds may from time to time, directly or indirectly, invest in instruments that meet the definition of a "swap" under the Commodity Exchange Act and the CFTC's rules promulgated thereunder. As a result, such funds may qualify as commodity pools, and the operators of such funds may need to register as CPOs unless an exemption applies. The operators of our funds may therefore seek to rely on no-action relief or claim an exemption from registration as a CPO with the CFTC, including pursuant to CFTC Rule 4.13(a)(3). CFTC Rule 4.13(a)(3) provides an exemption from CPO registration for the operator of a fund, or pool, if (among other things) that pool's trading in commodity interest positions (including both hedging and speculative positions, and positions in security futures) is limited so that either (i) no more than 5% of the liquidation value of the pool's portfolio is used as initial margin, premiums and required minimum security deposits to establish such positions, or (ii) the aggregate net notional value of the pool's trading in such positions does not exceed 100% of the pool's liquidation value. If the operators of our funds are able to rely on an exemption from CPO registration pursuant to CFTC Rule 4.13(a)(3), then unlike a registered CPO, the fund's operator would not be required to provide prospective investors with a CFTC compliant disclosure document, nor would it be required to provide investors with periodic account statements or certified annual reports that satisfy the requirements of CFTC rules applicable to registered CPOs. As an alternative to the exemption from registration, the operators of one of more of our funds may register as CPOs with the CFTC, in which case such operators may seek to avail themselves of certain disclosure, reporting and record-keeping relief under CFTC Rule 4.7.

48


Table of Contents

        The Dodd-Frank Act requires the CFTC, the Commission and other regulatory authorities to promulgate certain rules relating to the regulation of the derivatives market. Such rules require or will require the registration of certain market participants, the clearing of certain derivatives contracts through central counterparties, the execution of certain derivatives contracts on electronic platforms, as well as reporting and recordkeeping of derivatives transactions. The Dodd Frank Act also provides expanded enforcement authority to the CFTC and Commission. While certain rules have been promulgated and are already in effect, the rulemaking and implementation process is still ongoing. In particular, the CFTC has finalized most of its rules under the Dodd-Frank Act, and the Commission has proposed several rules regarding security-based swaps but has only finalized a small number of these rules. We cannot therefore yet predict the ultimate effect of the rules and regulations on our business.

        Under CFTC rules, an entity may be required to register as a MSP if it has substantial swaps positions or has substantial counterparty exposure from its swaps positions. If any of our funds were required to register as an MSP, it could make compliance more expensive, affect the manner in which we conduct our businesses and adversely affect our profitability. Additionally, if any of our funds qualify as "special entities" under CFTC rules, it could make it more difficult for them to enter into derivatives transactions or make such transactions more expensive.

        The CFTC has issued final rules imposing reporting and recordkeeping requirements on swaps market participants. Such rules are currently effective and could significantly increase operating costs. These additional recordkeeping and reporting requirements may require additional compliance resources and may also have a negative effect on market liquidity, which could negatively impact commodity prices and our ability to hedge our price risks.

        Pursuant to a rule finalized by the CFTC in December 2012, certain classes of interest rate swaps and certain classes of index credit default swaps are now subject to mandatory clearing, unless an exemption applies. As of February 2014, many of these interest rate swaps and index credit default swaps are also now subject to mandatory trading on designated contract markets or swap execution facilities. In December 2014, the CFTC announced that its Subcommittee on Foreign Exchange Markets submitted a report to the CFTC's Global Markets Advisory Committee regarding a potential clearing mandate for foreign exchange non-deliverable forwards. At this time, the CFTC has not proposed any rules designating other classes of swaps for mandatory clearing, but it may do so in the future. Mandatory clearing and trade execution requirements may change the cost and availability of the swaps that we use, and exposes us to the credit risk of the clearing house through which any cleared swap is cleared. In addition, with respect to any uncleared swaps that we enter into, the CFTC or applicable federal banking regulatory authorities may impose credit support documentation and margin requirements. At this time, rules with respect to the margining of uncleared swaps are in proposed form and therefore the application of those rules to us is uncertain at this time.

        The CFTC has also issued proposed rules to set position limits for futures, options, and swap contracts in certain commodities. These position limits will likely be aggregated among all entities under common control, unless an exemption applies, which could affect our ability and the ability for our funds to enter into derivatives transactions. Additionally, while the CFTC's proposal would only apply to derivatives on certain energy, metal and agricultural commodities, it is possible that the CFTC may expand such requirements to other types of contracts in the future. It is uncertain at this time, though, whether, when, and to what extent the CFTC's position limits rules will become final and effective.

        The CFTC has finalized rules requiring collateral used to margin cleared swaps to be segregated in a manner different from that applicable to the futures market and has finalized other rules allowing parties to an uncleared swap to require that any collateral posted as initial margin be segregated with a third party custodian. Collateral segregation may impose greater costs on us when entering into swaps.

        Finally, the Dodd-Frank Act gave the CFTC expanded anti-fraud and anti-manipulation authority, including authority over disruptive trading practices and insider trading. Several investigations have

49


Table of Contents

commenced in the United States related to manipulation of the foreign exchange, LIBOR and indices markets. It is possible that new standards will emerge from these proceedings that could impact the way that we trade.

        The Dodd-Frank Act authorizes federal regulatory agencies to review and, in certain cases, prohibit compensation arrangements at financial institutions that give employees incentives to engage in conduct deemed to encourage inappropriate risk-taking by covered financial institutions. Such restrictions could limit our ability to recruit and retain investment professionals and senior management executives.

        The Dodd-Frank Act requires public companies to adopt and disclose policies requiring, in the event the company is required to issue an accounting restatement, the clawback of related incentive compensation from current and former executive officers.

        The Dodd-Frank Act amends the Exchange Act to compensate and protect whistleblowers who voluntarily provide original information to the Commission and establishes a fund to be used to pay whistleblowers who will be entitled to receive a payment equal to between 10% and 30% of certain monetary sanctions imposed in a successful government action resulting from the information provided by the whistleblower.

        The Commission requires investment advisers registered or required to register with the Commission under the Investment Advisers Act that advise one or more private funds and have at least $150.0 million in private fund assets under management to periodically file reports on Form PF. We have filed, and will continue to file, quarterly reports on Form PF, which has resulted in increased administrative costs and requires a significant amount of attention and time to be spent by our personnel.

        Many of these provisions are subject to further rulemaking and to the discretion of regulatory bodies, such as the Council and the Federal Reserve.

        It is difficult to determine the full extent of the impact on us of the Dodd-Frank Act or any other new laws, regulations or initiatives that may be proposed or whether any of the proposals will become law. Any changes in the regulatory framework applicable to our businesses, including the changes described above, may impose additional costs on us, require the attention of our senior management or result in limitations on the manner in which we conduct our businesses. Moreover, as calls for additional regulation have increased, there may be a related increase in regulatory investigations of the trading and other investment activities of alternative asset management funds, including our funds. In addition, we may be adversely affected by changes in the interpretation or enforcement of existing laws and rules by these governmental authorities and self-regulatory organizations. Compliance with any new laws or regulations could make compliance more difficult and expensive, affect the manner in which we conduct our businesses and adversely affect our profitability.

Regulatory changes in jurisdictions outside the United States could adversely affect our businesses.

        Certain of our subsidiaries operate outside the United States. In the United Kingdom, Ares Management Limited and Ares Management UK Limited are subject to regulation by the U.K. Financial Conduct Authority (which replaced the U.K. Financial Services Authority in April 2013).

        In March 2013, the Financial Services Authority published the FCA Rules for the FCA's regulation and supervision of the LIBOR. In particular, the FCA Rules include requirements that (1) an independent LIBOR administrator monitor and survey LIBOR submissions to identify breaches of practice standards and/or potentially manipulative behavior, and (2) firms submitting data to LIBOR establish and maintain a clear conflicts of interest policy and appropriate systems and controls. These requirements may cause LIBOR to be more volatile than it has been in the past, which may adversely affect the value of investments made by our funds. On February 3, 2014, ICE Benchmark Administration Limited took responsibility for administering LIBOR, following regulatory authorization by the FCA. It is uncertain whether corresponding changes will be made to the EURIBOR although there is proposed EU legislation

50


Table of Contents

to govern benchmarks such as LIBOR and EURIBOR in order to enhance their robustness and reliability. The precise scope and timeline is unknown but if agreement is reached in 2015, new legislation could come into force in 2016.

        European Union legislation could impact our business in the United Kingdom and in other EU member states where we have operations. The following measures are of particular relevance to our business.

        The Directive and CRD IV legislation could restrict the ability of banks and AIFs managed in the EU to invest in securitization vehicles including collateralized loan obligations operated by us unless either the "originator", "original lender" or "sponsor" (as those terms are defined in the legislation) retains a prescribed interest in the securitization concerned. Where such securitization arrangements are managed by Ares-affiliated undertakings, this risk retention requirement will, at present, need to be held by an appropriately (EU) authorized and regulated entity affiliated with us (i.e. as "sponsor"). The holding of that retention on our affiliate's balance sheet is likely to increase that entity's regulatory capital requirement and will accordingly adversely affect return on equity.

        The EU Regulation on OTC derivative transactions, central counterparties and trade repositories (commonly known as EMIR will require the mandatory clearing of certain over-the counter ("OTC") derivatives through central counterparties. This mandatory clearing obligation is expected to begin to come into force in stages from early 2015 and will apply to "financial counterparties" (which includes, for example, an investment firm authorized under the Markets in Financial Instruments Directive or an EEA or non-EEA AIF managed by an investment fund manager authorized under the Directive) that enters into an eligible derivative transaction with another financial counterparty or a non-financial counterparty whose OTC derivative exposures exceed a prescribed clearing threshold. An OTC derivative trade will be eligible if it meets certain pre-defined eligibility criteria (such as levels of standardization and liquidity). A central counterparty will typically require the posting of initial and valuation margin in respect of cleared transactions. In addition, EMIR will require certain parties to non-centrally cleared OTC derivative transactions to mitigate their risks by posting prescribed types and values of initial and variation margin. These margin requirements could increase the cost to us and our funds when transacting in eligible OTC derivatives.

        On January 29, 2014 the European Commission published a proposal for a new regulation dealing with structural measures to improve the resilience of EU credit institutions. Provisions in the proposed regulation would prohibit systemically important EU banks from acquiring, owning, sponsoring or having an exposure to an alternative investment fund that is leveraged. It is not clear whether the phrase "have an exposure to" was intended to be confined to restricting equity exposures, but it is understood that systemically important EU banks would continue to be able to lend to funds. This is the so-called "Barnier rule", which is the European equivalent of the Volcker rule (see "—Regulatory changes in the United States and regulatory compliance failures could adversely affect our reputation, business and operations"). Draft compromise texts from the European Council and the European Parliament suggest there might not be a Volcker-rule equivalent but rather mandatory structural separation of deposit taking activities from other banking activities. The precise scope of this proposed regulation and its timescale for coming into force is currently uncertain, but, if agreed between EU institutions, it is likely that provisions of this regulation could come into force in phases from January 2017. The final proposals may affect our ability to raise capital in our funds from EU banks.

        Our other European and Asian operations and our investment activities worldwide are subject to a variety of regulatory regimes that vary by country. In addition, we regularly rely on exemptions from various requirements of the regulations of certain foreign countries in conducting our asset management activities.

        Each of the regulatory bodies with jurisdiction over us has regulatory powers dealing with many aspects of financial services, including the authority to grant, and in specific circumstances to cancel,

51


Table of Contents

permissions to carry on particular activities. We are involved regularly in trading activities that implicate a broad number of foreign (as well as U.S.) securities law regimes, including laws governing trading on inside information and market manipulation and a broad number of technical trading requirements that implicate fundamental market regulation policies. Violation of these laws could result in severe restrictions or prohibitions on our activities and damage to our reputation, which in turn could have a material adverse effect on our businesses in a number of ways, making it harder for us to raise new funds and discouraging others from doing business with us. In addition, increasing global regulatory oversight of fundraising activities, including local registration requirements in various jurisdictions and the addition of new compliance regimes, could make it more difficult for us to raise new funds or could increase the cost of raising such funds.

Alternative Investment Fund Managers Directive

        The Directive was enacted in July 2011 and took effect on July 22, 2013. The Directive applies to (a) AIFMs established in the EEA that manage EEA or non-EEA AIFs, (b) non-EEA AIFMs that manage EEA AIFs and (c) non-EEA AIFMs that market their AIFs to professional investors within the EEA.

        Beginning July 22, 2013, the Directive imposed new operating requirements on EEA AIFMs. AIFMs must comply with all the requirements of the Directive, including becoming appropriately authorized by their home-country regulator. EEA AIFMs and non-EEA AIFMs seeking to market an AIF within the EEA need to comply with the Directive's disclosure and transparency requirements and, in the case of non-EEA AIFMs, jurisdiction specific private placement regimes (which have been modified as a result of the Directive).

        The full scope of the Directive may also be extended to non-EEA AIFMs that wish to market an AIF within the EEA pursuant to a pan-European marketing passport (instead of under national private placement regimes). Whether this will occur and the timescale for such changes is currently uncertain and is contingent on an opinion that the European Securities and Markets Authority is expected to deliver in 2015. Certain of the jurisdiction specific private placement regimes may also be removed at this point.

        The operating requirements imposed by the Directive include, among other things, rules relating to the remuneration of certain personnel, minimum regulatory capital requirements, restrictions on the use of leverage, restrictions on early distributions relating to portfolio companies (so-called "asset stripping" rules), disclosure and reporting requirements to both investors and home state regulators, the independent valuation of an AIF's assets and the appointment of an independent depository to hold assets. As a result, the Directive could in the future have an adverse effect on our businesses by, among other things, increasing the regulatory burden and costs of doing business in or relating to EEA member states, imposing extensive disclosure obligations on, and asset stripping rules with respect to, companies, if any, in which any of our funds invest that are located in EEA member states, significantly restricting marketing activities within the EEA, potentially requiring certain of our funds to change their compensation structures for key personnel, thereby affecting our ability to recruit and retain these personnel, and potentially disadvantaging our funds as investors in private companies located in EEA member states when compared to non-AIF/AIFM competitors that may not be subject to the requirements of the Directive, thereby potentially restricting our funds' ability to make investments in such companies.

        The Directive allows AIFMs to invest in securitizations on behalf of the alternative investment funds they manage only if the originator, sponsor or original lender for the securitization has explicitly disclosed that it will retain, on an ongoing basis, a material net economic interest of not less than 5% of the nominal value of the securitized exposures or of the tranches sold to investors and certain due diligence undertakings are made. AIFMs that discover after the assumption of a securitization exposure that the retained interest does not meet the requirements, or subsequently falls below 5% of the economic risk, are required to take such corrective action as is in the best interests of investors. It remains to be seen how this

52


Table of Contents

requirement will be addressed by AIFMs should these circumstances arise. These requirements, along with other changes to the regulation or regulatory treatment of securitizations, may negatively affect the value of investments made by our funds.

        The Directive could also limit our operating flexibility and our investment opportunities, as well as expose us and/or our funds to conflicting regulatory requirements in the United States (and elsewhere). The final scope and requirements of the Directive remain subject to enactment of EU secondary legislation and national implementing legislation in certain EU member states where implementation has been delayed.

Solvency II

        Solvency II sets out stronger capital adequacy and risk management requirements for European insurers and reinsurers and, in particular, dictates how much capital such firms must hold against their liabilities and introduces a risk-based assessment of those liabilities. Solvency II came into force on January 1, 2010 but is only required to be implemented by firms on January 1, 2016. Solvency II imposes, among other things, substantially greater quantitative and qualitative capital requirements for insurers and reinsurers as well as other supervisory and disclosure requirements. We are not subject to Solvency II; however, many of our European insurer or reinsurer fund investors will be subject to this directive, as applied under applicable domestic law and are already taking steps to implement the requirements. Solvency II may impact insurers' and reinsurers' investment decisions and their asset allocations. In addition, insurers and reinsurers will be subject to more onerous data collation and reporting requirements. As a result, Solvency II could have an adverse indirect effect on our businesses by, among other things, restricting the ability of European insurers and reinsurers to invest in our funds and imposing on us extensive disclosure and reporting obligations for those insurers and reinsurers that do invest in our funds. The final details and requirements of the subsidiary regulations pursuant to the Solvency II directive remain uncertain and are subject to change as a result of enactment both of related EU legislation and national implementing legislation in EU member states.

Regulations governing ARCC's operation as a business development company affect its ability to raise, and the way in which it raises, additional capital.

        As a business development company, ARCC operates as a highly regulated business within the provisions of the Investment Company Act. Many of the regulations governing business development companies have not been modernized within recent securities laws amendments and restrict, among other things, leverage incurrence, co-investments and other transactions with other entities within the Ares Operating Group. Certain of our funds may be restricted from engaging in transactions with ARCC and its subsidiaries.

        As a business development company registered under the Investment Company Act, ARCC may issue debt securities or preferred stock and borrow money from banks or other financial institutions, which we refer to collectively as "senior securities," up to the maximum amount permitted by the Investment Company Act. Under the provisions of the Investment Company Act, ARCC is permitted to issue senior securities only in amounts such that its asset coverage, as defined in the Investment Company Act, equals at least 200% after each issuance of senior securities. If the value of its assets declines, it may be unable to satisfy this test. If that happens, it may be required to sell a portion of its investments and, depending on the nature of its leverage, repay a portion of its indebtedness at a time when such sales may be disadvantageous. Business development companies may issue and sell common stock at a price below net asset value per share only in limited circumstances, one of which is during an approximately one-year period after obtaining stockholder approval for such issuance in accordance with the Investment Company Act. ARCC's stockholders have, in the past, approved such issuances so that during the subsequent 12-month period, ARCC may, in one or more public or private offerings of its common stock, sell or otherwise issue shares of its common stock at a price below the then-current net asset value per share,

53


Table of Contents

subject to certain conditions including parameters on the level of permissible dilution, approval of the sale by a majority of its independent directors and a requirement that the sale price be not less than approximately the market price of the shares of its common stock at specified times, less the expenses of the sale. ARCC may ask its stockholders for additional approvals from year to year. There can be no assurance that such approvals will be obtained.

We are subject to risks in using prime brokers, custodians, counterparties, administrators and other agents.

        Many of our funds depend on the services of prime brokers, custodians, counterparties, administrators and other agents to carry out certain securities and derivatives transactions. The terms of these contracts are often customized and complex, and many of these arrangements occur in markets or relate to products that are not subject to regulatory oversight, although the Dodd-Frank Act provides for new regulation of the derivatives market. In particular, some of our funds utilize prime brokerage arrangements with a relatively limited number of counterparties, which has the effect of concentrating the transaction volume (and related counterparty default risk) of these funds with these counterparties.

        Our funds are subject to the risk that the counterparty to one or more of these contracts defaults, either voluntarily or involuntarily, on its performance under the contract. Any such default may occur suddenly and without notice to us. Moreover, if a counterparty defaults, we may be unable to take action to cover our exposure, either because we lack contractual recourse or because market conditions make it difficult to take effective action. This inability could occur in times of market stress, which is when defaults are most likely to occur.

        In addition, our risk-management models may not accurately anticipate the impact of market stress or counterparty financial condition, and as a result, we may not have taken sufficient action to reduce our risks effectively. Default risk may arise from events or circumstances that are difficult to detect, foresee or evaluate. In addition, concerns about, or a default by, one large participant could lead to significant liquidity problems for other participants, which may in turn expose us to significant losses.

        Although we have risk-management models and processes to ensure that we are not exposed to a single counterparty for significant periods of time, given the large number and size of our funds, we often have large positions with a single counterparty. For example, most of our funds have credit lines. If the lender under one or more of those credit lines were to become insolvent, we may have difficulty replacing the credit line and one or more of our funds may face liquidity problems.

        In the event of a counterparty default, particularly a default by a major investment bank or a default by a counterparty to a significant number of our contracts, one or more of our funds may have outstanding trades that they cannot settle or are delayed in settling. As a result, these funds could incur material losses and the resulting market impact of a major counterparty default could harm our businesses, results of operation and financial condition.

        In the event of the insolvency of a prime broker, custodian, counterparty or any other party that is holding assets of our funds as collateral, our funds might not be able to recover equivalent assets in full as they will rank among the prime broker's, custodian's or counterparty's unsecured creditors in relation to the assets held as collateral. In addition, our funds' cash held with a prime broker, custodian or counterparty generally will not be segregated from the prime broker's, custodian's or counterparty's own cash, and our funds may therefore rank as unsecured creditors in relation thereto. If our derivatives transactions are cleared through a derivatives clearing organization, the CFTC has issued final rules regulating the segregation and protection of collateral posted by customers of cleared and uncleared swaps. The CFTC is also working to provide new guidance regarding prime broker arrangements and intermediation generally with regard to trading on swap execution facilities.

        The counterparty risks that we face have increased in complexity and magnitude as a result of disruption in the financial markets in recent years. For example, the consolidation and elimination of

54


Table of Contents

counterparties has increased our concentration of counterparty risk and decreased the universe of potential counterparties, and our funds are generally not restricted from dealing with any particular counterparty or from concentrating any or all of their transactions with one counterparty. In addition, counterparties have generally reacted to recent market volatility by tightening their underwriting standards and increasing their margin requirements for all categories of financing, which has the result of decreasing the overall amount of leverage available and increasing the costs of borrowing.

A portion of our revenue, net income and cash flow is variable, which may make it difficult for us to achieve steady earnings growth on a quarterly basis and may cause the price of our common units to decline.

        A portion of our revenue, net income and cash flow is nevertheless variable, primarily due to the fact that the performance fees that we receive from certain of our funds can vary from quarter to quarter and year to year. In addition, the investment returns of most of our funds are volatile. We may also experience fluctuations in our results from quarter to quarter and year to year due to a number of other factors, including changes in the values of our funds' investments, changes in the amount of distributions, dividends or interest paid in respect of investments, changes in our operating expenses, the degree to which we encounter competition and general economic and market conditions. Such variability may lead to volatility in the trading price of our common units and cause our results for a particular period not to be indicative of our performance in a future period. It may be difficult for us to achieve steady growth in net income and cash flow on a quarterly basis, which could in turn lead to large adverse movements in the price of our common units or increased volatility in the price of our common units generally.

        The timing and amount of performance fees generated by our funds is uncertain and will contribute to the volatility of our results. It takes a substantial period of time to identify attractive investment opportunities, to raise all the funds needed to make an investment and then to realize the cash value or other proceeds of an investment through a sale, public offering, recapitalization or other exit. Even if an investment proves to be profitable, it may be several years before any profits can be realized in cash or other proceeds. We cannot predict when, or if, any realization of investments will occur. If we were to have a realization event in a particular quarter or year, it may have a significant impact on our results for that particular quarter or year that may not be replicated in subsequent periods. We recognize revenue on investments in our funds based on our allocable share of realized and unrealized gains (or losses) reported by such funds, and a decline in realized or unrealized gains, or an increase in realized or unrealized losses, would adversely affect our revenue, which could increase the volatility of our results.

        With respect to our funds that generate carried interest, the timing and receipt of such carried interest varies with the life cycle of our funds. During periods in which a relatively large portion of our assets under management is attributable to funds and investments in their "harvesting" period, our funds would make larger distributions than in the fund-raising or investment periods that precede harvesting. During periods in which a significant portion of our assets under management is attributable to funds that are not in their harvesting periods, we may receive substantially lower carried interest distributions. Moreover, we receive carried interest payments only upon realization of investments by the relevant fund, which contributes to the volatility of our cash flow.

        With respect to our funds that pay an incentive fee, the incentive fee is paid annually, semi-annually or quarterly. In many cases, we earn this incentive fee only if the net asset value of a fund has increased or, in the case of certain funds, increased beyond a particular threshold. Some of our funds also have "high water marks" with respect to the investors in these funds. If the high water mark for a particular investor is not surpassed, we would not earn an incentive fee with respect to such investor during a particular period even if such investor had positive returns in such period as a result of losses in prior periods. If such an investor experiences losses, we will not be able to earn an incentive fee from such investor until it surpasses the previous high water mark. The incentive fees we earn are, therefore, dependent on the net asset value of investors' investments in the fund, which could lead to significant volatility in our results. Finally, the timing and amount of incentive fees generated by our closed-end funds are uncertain and will contribute to

55


Table of Contents

the volatility of our net income. Incentive fees depend on our closed-end funds' investment performance and opportunities for realizing gains, which may be limited.

        Because a portion of our revenue, net income and cash flow can be variable from quarter to quarter and year to year, we do not plan to provide any guidance regarding our expected quarterly and annual operating results. The lack of guidance may affect the expectations of public market analysts and could cause increased volatility in the price of our common units.

We may be subject to litigation risks and may face liabilities and damage to our professional reputation as a result.

        In recent years, the volume of claims and amount of damages claimed in litigation and regulatory proceedings against investment managers have been increasing. We make investment decisions on behalf of investors in our funds that could result in substantial losses. This may subject us to the risk of legal liabilities or actions alleging negligent misconduct, breach of fiduciary duty or breach of contract. Further, we may be subject to third-party litigation arising from allegations that we improperly exercised control or influence over portfolio investments. In addition, we and our affiliates that are the investment managers and general partners of our funds, our funds themselves and those of our employees who are our, our subsidiaries' or the funds' officers and directors are each exposed to the risks of litigation specific to the funds' investment activities and portfolio companies and, in the case where our funds own controlling interests in public companies, to the risk of shareholder litigation by the public companies' other shareholders. Moreover, we are exposed to risks of litigation or investigation by investors or regulators relating to our having engaged, or our funds having engaged, in transactions that presented conflicts of interest that were not properly addressed.

        Legal liability could have a material adverse effect on our businesses, financial condition or results of operations or cause reputational harm to us, which could harm our businesses. We depend to a large extent on our business relationships and our reputation for integrity and high-caliber professional services to attract and retain investors and to pursue investment opportunities for our funds. As a result, allegations of improper conduct by private litigants or regulators, whether the ultimate outcome is favorable or unfavorable to us, as well as negative publicity and press speculation about us, our investment activities or the investment industry in general, whether or not valid, may harm our reputation, which may be damaging to our businesses.

Employee misconduct could harm us by impairing our ability to attract and retain investors and subjecting us to significant legal liability, regulatory scrutiny and reputational harm.

        Our ability to attract and retain investors and to pursue investment opportunities for our funds depends heavily upon the reputation of our professionals, especially our senior professionals. We are subject to a number of obligations and standards arising from our investment management business and our authority over the assets managed by our investment management business. The violation of these obligations and standards by any of our employees could adversely affect investors in our funds and us. Our businesses often require that we deal with confidential matters of great significance to companies in which our funds may invest. If our employees were to use or disclose confidential information improperly, we could suffer serious harm to our reputation, financial position and current and future business relationships. It is not always possible to detect or deter employee misconduct, and the extensive precautions we take to detect and prevent this activity may not be effective in all cases. If one or more of our employees were to engage in misconduct or were to be accused of such misconduct, our businesses and our reputation could be adversely affected and a loss of investor confidence could result, which would adversely impact our ability to raise future funds.

56


Table of Contents

Fraud and other deceptive practices or other misconduct at our portfolio companies could similarly subject us to liability and reputational damage and also harm our businesses.

        In recent years, the U.S. Department of Justice and the Commission have devoted greater resources to enforcement of the FCPA. In addition, the United Kingdom has recently significantly expanded the reach of its anti-bribery law, the U.K. Bribery Act of 2010 (the "UK Bribery Act"). The UK Bribery Act prohibits companies that conduct business in the United Kingdom and their employees and representatives from giving, offering or promising bribes to any person, including non-UK government officials, as well as requesting, agreeing to receive or accepting bribes from any person. Under the UK Bribery Act, companies may be held liable for failing to prevent their employees and associated persons from violating the UK Bribery Act. While we have developed and implemented policies and procedures designed to ensure strict compliance by us and our personnel with the FCPA and UK Bribery Act, such policies and procedures may not be effective in all instances to prevent violations. Any determination that we have violated the FCPA, the UK Bribery Act or other applicable anti-corruption laws could subject us to, among other things, civil and criminal penalties, material fines, profit disgorgement, injunctions on future conduct, securities litigation and a general loss of investor confidence, any one of which could adversely affect our business prospects, financial position or the market value of our common units.

        In addition, we could be adversely affected as a result of actual or alleged misconduct by personnel of portfolio companies in which our funds invest. For example, failures by personnel at our portfolio companies to comply with anti-bribery, trade sanctions or other legal and regulatory requirements could expose us to litigation or regulatory action and otherwise adversely affect our businesses and reputation. Such misconduct could negatively affect the valuation of a fund's investments and consequently affect our funds' performance and negatively impact our businesses.

Our use of leverage to finance our businesses exposes us to substantial risks.

        As of December 31, 2014, we had no amounts drawn under our Credit Facility and $250 million aggregate principal amount of senior notes. We may choose to finance our businesses operations through further borrowings under the Credit Facility. Our existing and future indebtedness exposes us to the typical risks associated with the use of leverage, including those discussed below under "—Risks Related to Our Funds—Dependence on significant leverage in investments by our funds subjects us to volatility and contractions in the debt financing markets and could adversely affect our ability to achieve attractive rates of return on those investments." The occurrence of any of these risks could cause us to suffer a decline in the credit ratings assigned to our debt by rating agencies, which would cause the interest rate applicable to borrowings under the Credit Facility to increase and could result in other material adverse effects on our businesses. We depend on financial institutions extending credit to us on terms that are reasonable to us. There is no guarantee that such institutions will continue to extend credit to us or renew any existing credit agreements we may have with them, or that we will be able to refinance outstanding facilities when they mature.

        Borrowings under the Credit Facility will mature in April 2019 and the senior notes mature in October 2024. As these borrowings and other indebtedness mature (or are otherwise repaid prior to their scheduled maturities), we may be required to either refinance them by entering into new facilities or issuing additional debt, which could result in higher borrowing costs, or issuing equity, which would dilute existing common unitholders. We could also repay these borrowings by using cash on hand, cash provided by our continuing operations or cash from the sale of our assets, which could reduce distributions to our common unitholders. We may be unable to enter into new facilities or issue debt or equity in the future on attractive terms, or at all. Borrowings under the Credit Facility will be LIBOR-based obligations. As a result, an increase in short-term interest rates will increase our interest costs if such borrowings have not been hedged into fixed rates.

57


Table of Contents

        The risks related to our use of leverage may be exacerbated by our funds' use of leverage to finance investments. See "Risks Related to Our Funds—Dependence on significant leverage in investments by our funds subjects us to volatility and contractions in the debt financing markets and could adversely affect our ability to achieve attractive rates of returns on those investments."

Operational risks, including cyber security risks, may disrupt our businesses, result in losses or limit our growth.

        We face operational risk from errors made in the execution, confirmation or settlement of transactions. We also face operational risk from transactions not being properly recorded, evaluated or accounted for in our funds. In particular, our Tradable Credit Group, and to a lesser extent our Private Equity Group, is highly dependent on our ability to process and evaluate, on a daily basis, transactions across markets and geographies in a time-sensitive, efficient and accurate manner. Consequently, we rely heavily on our financial, accounting and other data processing systems. New investment products we may introduce could create a significant risk that our existing systems may not be adequate to identify or control the relevant risks in the investment strategies employed by such new investment products.

        We face various security threats, including cyber security attacks to our information technology infrastructure and attempts to gain access to our proprietary information, destroy data or disable, degrade or sabotage our systems. These security threats could originate from a wide variety of sources, including unknown third parties outside of Ares. Although we have not yet been subject to cyber-attacks or other cyber incidents and we utilize various procedures and controls to monitor and mitigate these threats, there can be no assurance that these procedures and controls will be sufficient to prevent disruptions to our systems. If any of these systems do not operate properly or are disabled for any reason or if there is any unauthorized disclosure of data, whether as a result of tampering, a breach of our network security systems, a cyber-incident or attack or otherwise, we could suffer financial loss, a disruption of our businesses, liability to our funds, regulatory intervention or reputational damage.

        In addition, we operate in a business that is highly dependent on information systems and technology. Our information systems and technology may not continue to be able to accommodate our growth, particularly our growth internationally, and the cost of maintaining the systems may increase from its current level. Such a failure to accommodate growth, or an increase in costs related to the information systems, could have a material adverse effect on our business and results of operations.

        Furthermore, we depend on our headquarters in Los Angeles, where a substantial portion of our personnel are located, for the continued operation of our businesses. An earthquake or other disaster or a disruption in the infrastructure that supports our businesses, including a disruption involving electronic communications or other services used by us or third parties with whom we conduct business, or directly affecting our headquarters, could have a material adverse effect on our ability to continue to operate our businesses without interruption. Although we have disaster recovery programs in place, these may not be sufficient to mitigate the harm that may result from such a disaster or disruption. In addition, insurance and other safeguards might only partially reimburse us for our losses, if at all.

        Finally, we rely on third-party service providers for certain aspects of our businesses, including for certain information systems, technology and administration of our funds and compliance matters. Any interruption or deterioration in the performance of these third parties or failures of their information systems and technology could impair the quality of our funds' operations and could impact our reputation, adversely affect our businesses and limit our ability to grow.

58


Table of Contents

Risks Related to Our Funds

The historical returns attributable to our funds should not be considered as indicative of the future results of our funds or of our future results or of any returns expected on an investment in our common units.

        The historical performance of our funds is relevant to us primarily insofar as it is indicative of performance fees we have earned in the past and may earn in the future and our reputation and ability to raise new funds. The historical and potential returns of the funds we advise are not, however, directly linked to returns on our common units. Therefore, holders of our common units should not conclude that positive performance of the funds we advise will necessarily result in positive returns on an investment in common units. However, poor performance of the funds we advise would likely cause a decline in our revenues and would therefore likely have a negative effect on our operating results and returns on our common units. An investment in our common units is not an investment in any of our funds. Also, there is no assurance that projections in respect of our funds or unrealized valuations will be realized.

        Moreover, the historical returns of our funds should not be considered indicative of the future returns of these or from any future funds we may raise, in part because:

    market conditions during previous periods may have been significantly more favorable for generating positive performance than the market conditions we may experience in the future;

    our funds' rates of returns, which are calculated on the basis of net asset value of the funds' investments, reflect unrealized gains, which may never be realized;

    our funds' returns have previously benefited from investment opportunities and general market conditions that may not recur, including the availability of debt capital on attractive terms and the availability of distressed debt opportunities, and we may not be able to achieve the same returns or profitable investment opportunities or deploy capital as quickly;

    the historical returns that we present in this report derive largely from the performance of our earlier funds, whereas future fund returns will depend increasingly on the performance of our newer funds or funds not yet formed, which may have little or no realized investment track record;

    our funds' historical investments were made over a long period of time and over the course of various market and macroeconomic cycles, and the circumstances under which our current or future funds may make future investments may differ significantly from those conditions prevailing in the past;

    the attractive returns of certain of our funds have been driven by the rapid return of invested capital, which has not occurred with respect to all of our funds and we believe is less likely to occur in the future;

    investors in our common units will not benefit from any value that was created in our funds prior to our becoming a public company if such value was previously realized;

    in recent years, there has been increased competition for private equity investment opportunities resulting from the increased amount of capital invested in alternative funds and high liquidity in debt markets, and the increased competition for investments may reduce our returns in the future;

    our track record with respect to our Real Estate debt funds is relatively short as compared to our other funds; and

    our newly established funds may generate lower returns during the period that they take to deploy their capital.

59


Table of Contents

        The future internal rate of return for any current or future fund may vary considerably from the historical internal rate of return generated by any particular fund, or for our funds as a whole. Future returns will also be affected by the risks described elsewhere in this report, including risks of the industries and businesses in which a particular fund invests. In addition, future returns will be affected by the applicable risks described elsewhere in this report, including risks of the industries and businesses in which a particular fund invests.

Valuation methodologies for certain assets can be subject to significant subjectivity, and the values of assets may never be realized.

        Many of the investments in our funds are illiquid and thus have no readily ascertainable market prices. We value these investments based on our estimate, or an independent third party's estimate, of their fair value as of the date of determination. There is no single standard for determining fair value in good faith and in many cases fair value is best expressed as a range of fair values from which a single estimate may be derived. We estimate the fair value of our investments based on third-party models, or models developed by us, which include discounted cash flow analyses and other techniques and may be based, at least in part, on independently sourced market parameters. The material estimates and assumptions used in these models include the timing and expected amount of cash flows, the appropriateness of discount rates used, and, in some cases, the ability to execute, the timing of and the estimated proceeds from expected financings. The actual results related to any particular investment often vary materially as a result of the inaccuracy of these estimates and assumptions. In addition, because many of the illiquid investments held by our funds are in industries or sectors which are unstable, in distress or undergoing some uncertainty, such investments are subject to rapid changes in value caused by sudden company-specific or industry-wide developments.

        We include the fair value of illiquid assets in the calculations of net asset values, returns of our funds and our assets under management. Furthermore, we recognize performance fees from affiliates based in part on these estimated fair values. Because these valuations are inherently uncertain, they may fluctuate greatly from period to period. Also, they may vary greatly from the prices that would be obtained if the assets were to be liquidated on the date of the valuation and often do vary greatly from the prices we eventually realize; as a result, there can be no assurance that such unrealized valuations will be fully or timely realized.

        In addition, the values of our investments in publicly traded assets are subject to significant volatility, including due to a number of factors beyond our control. These include actual or anticipated fluctuations in the quarterly and annual results of these companies or other companies in their industries, market perceptions concerning the availability of additional securities for sale, general economic, social or political developments, changes in industry conditions or government regulations, changes in management or capital structure and significant acquisitions and dispositions. Because the market prices of these securities can be volatile, the valuation of these assets will change from period to period, and the valuation for any particular period may not be realized at the time of disposition. In addition, because our funds often hold large positions in their portfolio companies, the disposition of these securities often takes place over a long period of time, which can further expose us to volatility risk. Even if we hold a quantity of public securities that may be difficult to sell in a single transaction, we do not discount the market price of the security for purposes of our valuations.

        Although we frequently engage independent third parties to perform the foregoing valuations, the valuation process remains inherently subjective for the reasons described above.

        If we realize value on an investment that is significantly lower than the value at which it was reflected in a fund's net asset values, we would suffer losses in the applicable fund. This could in turn lead to a decline in asset management fees and a loss equal to the portion of the performance fees from affiliates reported in prior periods that was not realized upon disposition. These effects could become applicable to

60


Table of Contents

a large number of our investments if our estimates and assumptions used in estimating their fair values differ from future valuations due to market developments. See "Item 7. Management's Discussion and Analysis of Financial Condition and Results of Operations—Segment Analysis" for information related to fund activity that is no longer consolidated. If asset values turn out to be materially different than values reflected in fund net asset values, fund investors could lose confidence which could, in turn, result in difficulties in raising additional investments.

Market values of debt instruments and publicly traded securities that our funds hold as investments may be volatile.

        The market prices of debt instruments and publicly traded securities held by some of our funds may be volatile and are likely to fluctuate due to a number of factors beyond our control, including actual or anticipated changes in the profitability of the issuers of such securities, general economic, social or political developments, changes in industry conditions, changes in government regulation, shortfalls in operating results from levels forecast by securities analysts, inflation and rapid fluctuations in inflation rates, the general state of the securities markets and other material events, such as significant management changes, financings, refinancings, securities issuances, acquisitions and dispositions. The value of publicly traded securities in which our funds invest may be particularly volatile as a result of these factors. In addition, debt instruments that are held by our funds to maturity or for long terms must be "marked-to-market" periodically, and their values are therefore vulnerable to interest rate fluctuations and the changes in the general state of the credit environment, notwithstanding their underlying performance. Changes in the values of these investments may adversely affect our investment performance and our results of operations.

Our funds depend on investment cycles, and any change in such cycles could have an adverse effect on our investment prospects.

        Cyclicality is important to our businesses. Weak economic environments have tended to afford us our best investment opportunities and our best relative investment performance. For example, the relative performance of our high yield bond strategy has typically been strongest in difficult times when default rates are highest, and our distressed debt and control investing funds have historically found their best investment opportunities during downturns in the economy when credit is not as readily available. Conversely, we tend to realize value from our investments in times of economic expansion, when opportunities to sell investments may be greater. Thus, we depend on the cyclicality of the market to sustain our businesses and generate attractive risk-adjusted returns over extended periods. Any prolonged economic expansion or recession could have an adverse impact on certain of our funds and materially affect our ability to deliver attractive investment returns or generate incentive or other income.

Dependence on significant leverage in investments by our funds subjects us to volatility and contractions in the debt financing markets and could adversely affect our ability to achieve attractive rates of return on those investments.

        Some of our funds and their investments rely on the use of leverage, and our ability to achieve attractive rates of return on investments will depend on our ability to access sufficient sources of indebtedness at attractive rates. If our funds or the companies in which our funds invest raise capital in the structured credit, leveraged loan and high yield bond markets, the results of their operations may suffer if such markets experience dislocations, contractions or volatility. Any such events could adversely impact the availability of credit to businesses generally and could lead to an overall weakening of the U.S. and global economies. Any economic downturn could adversely affect the financial resources of our funds and their investments (in particular those investments that depend on credit from third parties or that otherwise participate in the credit markets) and their ability to make principal and interest payments on, or refinance, outstanding debt when due. Moreover, these events could affect the terms of available debt financing with, for example, higher rates, higher equity requirements and/or more restrictive covenants, particularly in the area of acquisition financings for leveraged buyout and real estate assets transactions.

61


Table of Contents

        The absence of available sources of sufficient debt financing for extended periods of time or an increase in either the general levels of interest rates or in the risk spread demanded by sources of indebtedness would make it more expensive to finance those investments. Increases in interest rates could also make it more difficult to locate and consummate investments because other potential buyers, including operating companies acting as strategic buyers, may be able to bid for an asset at a higher price due to a lower overall cost of capital or their ability to benefit from a higher amount of cost savings following the acquisition of the asset. In addition, a portion of the indebtedness used to finance investments often includes high yield debt securities issued in the capital markets. Availability of capital from the high yield debt markets is subject to significant volatility, and there may be times when we are unable to access those markets at attractive rates, or at all, when completing an investment. Certain investments may also be financed through borrowings on fund-level debt facilities, which may or may not be available for a refinancing at the end of their respective terms. Finally, the interest payments on the indebtedness used to finance our funds' investments are generally deductible expenses for income tax purposes, subject to limitations under applicable tax law and policy. Any change in such tax law or policy to eliminate or substantially limit these income tax deductions, as has been discussed from time to time in various jurisdictions, would reduce the after-tax rates of return on the affected investments, which may have an adverse impact on our businesses and financial results. See "—Our funds make investments in companies that are based outside of the United States, which may expose us to additional risks not typically associated with investing in companies that are based in the United States."

        In the event that our funds are unable to obtain committed debt financing for potential acquisitions or can only obtain debt at an increased interest rate or on unfavorable terms, our funds may have difficulty completing otherwise profitable acquisitions or may generate profits that are lower than would otherwise be the case, either of which could reduce the performance and investment income earned by us. Similarly, our funds' portfolio companies regularly utilize the corporate debt markets to obtain financing for their operations. If the credit markets render such financing difficult to obtain or more expensive, this may negatively impact the operating performance of those portfolio companies and, therefore, the investment returns of our funds. In addition, if the markets make it difficult or impossible to refinance debt that is maturing in the near term, some of our portfolio companies may be unable to repay such debt at maturity and may be forced to sell assets, undergo a recapitalization or seek bankruptcy protection. Any of the foregoing circumstances could have a material adverse effect on our financial condition, results of operations and cash flow.

        When our funds' existing portfolio investments reach the point when debt incurred to finance those investments matures in significant amounts and must be either repaid or refinanced, those investments may materially suffer if they have not generated sufficient cash flow to repay maturing debt and there is insufficient capacity and availability in the financing markets to permit them to refinance maturing debt on satisfactory terms, or at all. A persistence of the limited availability of financing for such purposes for an extended period of time when significant amounts of the debt incurred to finance our funds' existing portfolio investments becomes due could have a material adverse effect on these funds.

        Our direct lending and tradable credit funds may choose to use leverage as part of their respective investment programs and regularly borrow a substantial amount of their capital. The use of leverage poses a significant degree of risk and enhances the possibility of a significant loss in the value of the investment portfolio. A fund may borrow money from time to time to purchase or carry securities or may enter into derivative transactions with counterparties that have embedded leverage. The interest expense and other costs incurred in connection with such borrowing may not be recovered by appreciation in the securities purchased or carried and will be lost, and the timing and magnitude of such losses may be accelerated or exacerbated, in the event of a decline in the market value of such securities. Gains realized with borrowed funds may cause the fund's net asset value to increase at a faster rate than would be the case without borrowings. However, if investment results fail to cover the cost of borrowings, the fund's net asset value could also decrease faster than if there had been no borrowings. In addition, as a business development

62


Table of Contents

company registered under the Investment Company Act, ARCC is permitted to issue senior securities in amounts such that its asset coverage ratio equals at least 200% after each issuance of senior securities. ARCC's ability to pay dividends will be restricted if its asset coverage ratio falls below at least 200% and any amounts that it uses to service its indebtedness are not available for dividends to its common stockholders. An increase in interest rates could also decrease the value of fixed-rate debt investments that our funds make. Any of the foregoing circumstances could have a material adverse effect on our financial condition, results of operations and cash flow.

Some of our funds may invest in companies that are highly leveraged, which may increase the risk of loss associated with those investments.

        Some of our funds may invest in companies whose capital structures involve significant leverage. For example, in many non-distressed private equity investments, indebtedness may be as much as 75% or more of a portfolio company's or real estate asset's total debt and equity capitalization, including debt that may be incurred in connection with the investment, whether incurred at or above the investment-level entity. In distressed situations, indebtedness may exceed 100% or more of a portfolio company's capitalization. Additionally, the debt positions acquired by our funds may be the most junior in what could be a complex capital structure, and thus subject us to the greatest risk of loss.

        Investments in highly leveraged entities are also inherently more sensitive to declines in revenues, increases in expenses and interest rates and adverse economic, market and industry developments. Furthermore, the incurrence of a significant amount of indebtedness by an entity could, among other things:

    subject the entity to a number of restrictive covenants, terms and conditions, any violation of which could be viewed by creditors as an event of default and could materially impact our ability to realize value from the investment;

    allow even moderate reductions in operating cash flow to render the entity unable to service its indebtedness, leading to a bankruptcy or other reorganization of the entity and a loss of part or all of our fund's equity investment in it;

    give rise to an obligation to make mandatory prepayments of debt using excess cash flow, which might limit the entity's ability to respond to changing industry conditions if additional cash is needed for the response, to make unplanned but necessary capital expenditures or to take advantage of growth opportunities;

    limit the entity's ability to adjust to changing market conditions, thereby placing it at a competitive disadvantage compared to its competitors that have relatively less debt;

    limit the entity's ability to engage in strategic acquisitions that might be necessary to generate attractive returns or further growth; and

    limit the entity's ability to obtain additional financing or increase the cost of obtaining such financing, including for capital expenditures, working capital or other general corporate purposes.

        As a result, the risk of loss associated with a leveraged entity is generally greater than for companies with comparatively less debt. For example, a number of investments consummated by private equity sponsors during 2005, 2006 and 2007 that utilized significant amounts of leverage subsequently experienced severe economic stress and, in certain cases, defaulted on their debt obligations due to a decrease in revenues and cash flow precipitated by the subsequent economic downturn during 2008 and 2009. Similarly, the leveraged nature of the investments of our real estate funds increases the risk that a decline in the fair value of the underlying real estate or tangible assets will result in their abandonment or foreclosure.

63


Table of Contents

Many of our funds invest in assets that are high risk, illiquid or subject to restrictions on transfer and we may fail to realize any profits from these activities ever or for a considerable period of time.

        Many of our funds invest in securities that are not publicly traded. In many cases, our funds may be prohibited by contract or by applicable securities laws from selling such securities for a period of time. Our funds generally cannot sell these securities publicly unless either their sale is registered under applicable securities laws or an exemption from such registration is available. Accordingly, our funds may be forced, under certain conditions, to sell securities at a loss. The ability of many of our funds, particularly our private equity funds, to dispose of these investments is heavily dependent on the public equity markets. For example, the ability to realize any value from an investment may depend upon the ability of the portfolio company in which such investment is held to complete an initial public offering. Even if the securities are publicly traded, large holdings of securities can often be disposed of only over a substantial period of time. Moreover, because the investment strategy of many of our funds, particularly our private equity funds, often entails our having representation on our funds' public portfolio company boards, our funds can effect such sales only during limited trading windows, exposing the investment returns to risks of downward movement in market prices during the intended disposition period. As such, we may fail to realize any profits from our investments in the funds that hold these securities for a considerable period of time or at all, and we may lose some or all of the principal amount of our investments.

Certain of our funds utilize special situation and distressed debt investment strategies that involve significant risks.

        Certain of our funds in our Tradable Credit and Private Equity Groups invest in obligors and issuers with weak financial conditions, poor operating results, substantial financing needs, negative net worth and/or special competitive problems. These funds also invest in obligors and issuers that are involved in bankruptcy or reorganization proceedings. In such situations, it may be difficult to obtain full information as to the exact financial and operating conditions of these obligors and issuers. Additionally, the fair values of such investments are subject to abrupt and erratic market movements and significant price volatility if they are publicly traded securities, and are subject to significant uncertainty in general if they are not publicly traded securities. Furthermore, some of our funds' distressed investments may not be widely traded or may have no recognized market. A fund's exposure to such investments may be substantial in relation to the market for those investments, and the assets are likely to be illiquid and difficult to sell or transfer. As a result, it may take a number of years for the market value of such investments to ultimately reflect their intrinsic value as perceived by us.

        A central feature of our distressed investment strategy is our ability to effectively anticipate the occurrence of certain corporate events, such as debt and/or equity offerings, restructurings, reorganizations, mergers, takeover offers and other transactions, that we believe will improve the condition of the business. Similarly, we perform significant analysis of the company's capital structure, operations, industry and ability to generate income, as well as market valuation of the company and its debt, and develop a strategy with respect to a particular distressed investment based on such analysis. In furtherance of that strategy our funds seek to identify the best position in the capital structure in which to invest. If the relevant corporate event that we anticipate is delayed, changed or never completed, or if our analysis or investment strategy is inaccurate, the market price and value of the applicable fund's investment could decline sharply.

        In addition, these investments could subject a fund to certain potential additional liabilities that may exceed the value of its original investment. Under certain circumstances, payments or distributions on certain investments may be reclaimed if any such payment or distribution is later determined to have been a fraudulent conveyance, a preferential payment or similar transaction under applicable bankruptcy and insolvency laws. In addition, under certain circumstances, a lender that has inappropriately exercised control of the management and policies of a debtor may have its claims subordinated or disallowed, or may be found liable for damages suffered by parties as a result of such actions. In the case where the investment

64


Table of Contents

in securities of troubled companies is made in connection with an attempt to influence a restructuring proposal or plan of reorganization in bankruptcy, our funds may become involved in substantial litigation.

Certain of the funds or accounts we advise or manage are subject to the fiduciary responsibility and prohibited transaction provisions of ERISA and Section 4975 of the Code, and our businesses could be adversely affected if certain of our other funds or accounts fail to satisfy an exception under the "plan assets" regulation under ERISA.

        Certain of the funds and accounts we advise or manage are subject to the fiduciary responsibility and prohibited transaction provisions of ERISA and Section 4975 of the Code. For example, we currently manage some of our funds or accounts as "plan assets" under ERISA. With respect to these funds or accounts, this results in the application of the fiduciary responsibility standards of ERISA to investments made by such funds or accounts, including the requirement of investment prudence and diversification, and the possibility that certain transactions that we enter into, or may have entered into, on behalf of these funds or accounts, in the normal course of business, might constitute or result in, or have constituted or resulted in, non-exempt prohibited transactions under Section 406 of ERISA or Section 4975 of the Code. A non-exempt prohibited transaction, in addition to imposing potential liability upon fiduciaries of an ERISA plan, may also result in the imposition of an excise tax under the Code upon a "party in interest" (as defined in ERISA) or "disqualified person" (as defined in the Code) with whom we engaged in the transaction. Some of our other funds or accounts currently qualify as venture capital operating companies ("VCOCs") or rely on another exception under the "plan assets" regulation under ERISA and therefore are not subject to the fiduciary requirements of ERISA with respect to their assets. However, if these funds or accounts fail to satisfy the VCOC requirements for any reason, including as a result of an amendment of the relevant regulations by the U.S. Department of Labor, or another exception under the "plan assets" regulation under ERISA, such failure could materially interfere with our activities in relation to these funds or accounts or expose us to risks related to our failure to comply with the applicable requirements.

Our funds may be liable for the underfunded pension liabilities of their portfolio companies.

        Under ERISA, members of certain "controlled groups" of "trades or businesses" may be jointly and severally liable for contributions required under any member's tax-qualified defined benefit pension plan and under certain other benefit plans. Similarly, if any member's tax-qualified defined benefit pension plan were to terminate, underfunding at termination would be the joint and several responsibility of all controlled group members, including members whose employees did not participate in the terminated plan. Similarly, joint and several liability may be imposed for certain pension plan related obligations in connection with the complete or partial withdrawal by an employer from a multiemployer pension plan. Depending on a number of factors, including the level of ownership held by our funds in a particular portfolio company, a fund may be considered to be a member of a portfolio company's "controlled group" for this purpose, and thus may be liable for the underfunded pension liabilities of such portfolio company.

        In Sun Capital Partners III L.P. v. New England Teamster and Trucking Industry Pension Fund, the First Circuit Court of Appeal held that a fund was engaged in a "trade or business" with a portfolio company for purposes of the ERISA rules and was thus liable for underfunded pension liabilities. If this decision is applied generally to private equity investing, our funds could be exposed to liability for certain benefit plan contributions, a liability that could be significant if the portfolio company's pension plan is significantly underfunded.

Our funds' performance, and our performance, may be adversely affected by the financial performance of our portfolio companies and the industries in which our funds invest.

        Our performance and the performance of our funds are significantly impacted by the value of the companies in which our funds have invested. Our funds invest in companies in many different industries, each of which is subject to volatility based upon economic and market factors. The credit crisis between mid-2007 and the end of 2009 caused significant fluctuations in the value of securities held by our funds

65


Table of Contents

and the recent global economic recession had a significant impact in overall performance activity and the demands for many of the goods and services provided by portfolio companies of the funds we advise. Although the U.S. economy has registered five consecutive years of growth in real GDP, there remain many obstacles to continued growth in the economy such as high unemployment, global geopolitical events, risks of inflation or deflation and high debt levels, both public and private. These factors and other general economic trends are likely to affect the performance of portfolio companies in many industries and, in particular, industries that anticipated that the GDP in developed economies would quickly return to pre-crisis trend. The performance of our funds, and our performance, may be adversely affected if our fund portfolio companies in these industries experience adverse performance or additional pressure due to downward trends.

        The performance of our investments with underlying exposure to the commodities markets is also subject to a high degree of business and market risk, as it is dependent upon prevailing prices of commodities such as oil, natural gas and coal. Prices for oil and natural gas, for example, are subject to wide fluctuation in response to relatively minor changes in the supply and demand for oil and natural gas, market uncertainty and a variety of additional factors that are beyond our control, such as level of consumer product demand, the refining capacity of oil purchasers, weather conditions, government regulations, the price and availability of alternative fuels, political conditions, foreign supply of such commodities and overall economic conditions. It is common in making investments with underlying exposure to the commodities markets to deploy hedging strategies to protect against pricing fluctuations but such strategies may or may not protect our investments.

        In respect of real estate, even though the U.S. residential real estate market has recently shown signs of stabilizing from a lengthy and deep downturn, various factors could halt or limit a recovery in the housing market and have an adverse effect on investment performance, including, but not limited to, rising mortgage interest rates, a low level of confidence in the economic recovery or the residential real estate market and high unemployment.

Third-party investors in certain of our funds with commitment-based structures may not satisfy their contractual obligation to fund capital calls when requested by us, which could adversely affect a fund's operations and performance.

        Investors in certain of our funds make capital commitments to those funds that we are entitled to call from those investors at any time during prescribed periods. We depend on investors fulfilling and honoring their commitments when we call capital from them for those funds to consummate investments and otherwise pay their obligations when due. Any investor that did not fund a capital call would be subject to several possible penalties, including having a meaningful amount of its existing investment forfeited in that fund. However, the impact of the penalty is directly correlated to the amount of capital previously invested by the investor in the fund and if an investor has invested little or no capital, for instance early in the life of the fund, then the forfeiture penalty may not be as meaningful. Investors may also negotiate for lesser or reduced penalties at the outset of the fund, thereby limiting our ability to enforce the funding of a capital call. Third-party investors in private equity, real estate assets and venture capital funds typically use distributions from prior investments to meet future capital calls. In cases where valuations of existing investments fall and the pace of distributions slows, investors may be unable to make new commitments to third-party managed investment funds such as those advised by us. A failure of investors to honor a significant amount of capital calls for any particular fund or funds could have a material adverse effect on the operation and performance of those funds.

Our funds make investments in companies that are based outside of the United States, which may expose us to additional risks not typically associated with investing in companies that are based in the United States.

        Some of our funds invest a portion of their assets in the equity, debt, loans or other securities of issuers located outside the United States, including Europe and Asia, while certain of our funds invest

66


Table of Contents

substantially all of their assets in these types of securities, and we expect that international investments will increase as a proportion of certain of our funds' portfolios in the future. Investments in non-U.S. securities involve certain factors not typically associated with investing in U.S. securities, including risks relating to:

    our funds' abilities to exchange local currencies for U.S. dollars and other currency exchange matters, including fluctuations in currency exchange rates and costs associated with conversion of investment principal and income from one currency into another;

    controls on, and changes in controls on, foreign investment and limitations on repatriation of invested capital;

    less developed or less efficient financial markets than exist in the United States, which may lead to price volatility and relative illiquidity;

    the absence of uniform accounting, auditing and financial reporting standards, practices and disclosure requirements and less government supervision and regulation;

    changes in laws or clarifications to existing laws that could impact our tax treaty positions, which could adversely impact the returns on our investments;

    differences in legal and regulatory environments, particularly with respect to bankruptcy and reorganization, less developed corporate laws regarding fiduciary duties and the protection of investors and less reliable judicial systems to enforce contracts and applicable law;

    political hostility to investments by foreign or private equity investors;

    less publicly available information in respect of companies in non-U.S. markets;

    reliance on a more limited number of commodity inputs, service providers and/or distribution mechanisms;

    higher rates of inflation;

    higher transaction costs;

    difficulty in enforcing contractual obligations;

    fewer investor protections;

    certain economic and political risks, including potential exchange control regulations and restrictions on our non-U.S. investments and repatriation of capital, potential political, economic or social instability, the possibility of nationalization or expropriation or confiscatory taxation and adverse economic and political developments; and

    the imposition of non-U.S. taxes or withholding taxes on income and gains recognized with respect to such securities.

        While our funds will take these factors into consideration in making investment decisions, including when hedging positions, there can be no assurance that adverse developments with respect to these risks will not adversely affect our funds that invest in securities of non-U.S. issuers. In addition, certain of these funds are managed outside the United States, which may increase the foregoing risks.

Many of our funds make investments in companies that we do not control.

        Investments by many of our funds will include debt instruments and equity securities of companies that we do not control. Such instruments and securities may be acquired by our funds through trading activities or through purchases of securities from the issuer. In addition, our funds may seek to acquire minority equity interests more frequently and may also dispose of a portion of their majority equity investments in portfolio companies over time in a manner that results in the funds retaining a minority

67


Table of Contents

investment. Furthermore, while certain of our funds may make "toe-hold" distressed debt investments in a company with the intention of obtaining control, there is no assurance that a control position may be obtained and such fund may retain a minority investment. Those investments will be subject to the risk that the company in which the investment is made may make business, financial or management decisions with which we do not agree or that the majority stakeholders or the management of the company may take risks or otherwise act in a manner that does not serve our interests. If any of the foregoing were to occur, the values of the investments held by our funds could decrease and our financial condition, results of operations and cash flow could suffer as a result.

Increased regulatory scrutiny and uncertainty with regard to expense allocation may increase risk of harm.

        While we historically have and will continue to allocate the expenses of our funds in good faith and in accordance with the terms of the relevant fund agreements and our expense allocation policy in effect from time to time, due to increased regulatory scrutiny of expense allocation policies in the private investment funds realm, there is no guarantee that our policies and practices will not be challenged by our supervising regulatory bodies. If our supervising regulators were to determine that we have improperly allocated such expenses, we could be subject to regulatory censure, litigation from our fund investors and/or reputational harm, each of which could have a material adverse effect on our financial condition.

We may need to pay "clawback" obligations if and when they are triggered under the governing agreements with our funds.

        Generally, if at the termination of a fund (and increasingly at interim points in the life of a fund), the fund has not achieved investment returns that (in most cases) exceed the preferred return threshold or (in all cases) the general partner receives net profits over the life of the fund in excess of its allocable share under the applicable partnership agreement, we will be obligated to repay an amount equal to the extent to which carried interest that was previously distributed to us exceeds the amounts to which we are ultimately entitled. This obligation is known as a "clawback" obligation. Due in part to our investment performance and the fact that our carried interest is generally determined on a liquidation basis, as of December 31, 2014, 2013 and 2012, if the funds were liquidated at their fair values at that date, there would have been no clawback obligation or liability. There can be no assurance that we will not incur a clawback obligation in the future. At December 31, 2014, 2013 and 2012, had we assumed all existing investments were worthless, the net amount of carried interest subject to clawback would have been approximately $295.7 million, $346.4 million and $332.8 million, respectively. Although a clawback obligation is several to each person who received a distribution, and not a joint obligation, the governing agreements of our funds generally provide that, if a recipient does not fund his or her respective share, we may have to fund such additional amounts beyond the amount of carried interest we retained, although we generally will retain the right to pursue remedies against those carried interest recipients who fail to fund their obligations. We may need to use or reserve cash to repay such clawback obligations instead of using the cash for other purposes. See "Item 7. Management's Discussion and Analysis of Financial Condition and Results of Operations—Contingent Obligations," Note 2 "Summary of Significant Accounting Policies" and Note 11 "Commitments and Contingencies" to the consolidated financial statements appearing elsewhere in this report.

We derive a substantial portion of our revenues from funds managed pursuant to management agreements that may be terminated or fund partnership agreements that permit fund investors to request liquidation of investments in our funds on short notice.

        The terms of our funds generally give either the manager of the fund or the fund itself the right to terminate our investment management agreement with the fund. However, insofar as we control the general partners of our funds that are limited partnerships, the risk of termination of investment

68


Table of Contents

management agreement for such funds is limited, subject to our fiduciary or contractual duties as general partner. This risk is more significant for certain of our funds that have independent boards of directors.

        With respect to our funds that are subject to the Investment Company Act, each fund's investment management agreement must be approved annually by (a) such fund's board of directors or by the vote of a majority of such fund's stockholders and (b) the majority of the independent members of such fund's board of directors and, in certain cases, by its stockholders, as required by law. The funds' investment management agreements can also be terminated by the majority of such fund's stockholders. Termination of these agreements would reduce the fees we earn from the relevant funds, which could have a material adverse effect on our results of operations. Currently, ARDC and ARMF, registered investment companies under the Investment Company Act, and ARCC, a registered investment company that has elected to be treated as a business development company under the Investment Company Act, are subject to these provisions of the Investment Company Act.

        In addition, with respect to certain of our funds the investment periods may be suspended or the funds may be terminated if we were to experience a change of control (as defined under the Investment Advisers Act of 1940, as amended, or as otherwise set forth in the partnership agreements of our funds) without obtaining the required investor consent. We cannot be certain that any required consents for any such deemed assignments or change of control will be obtained. Termination of these agreements, or suspension of the investment period (or other consequence), would negatively affect the fees we earn from the relevant funds, which could have a material adverse effect on our results of operations.

Third-party investors in many our funds have the right to remove the general partner of the fund and to terminate the investment period under certain circumstances. In addition, the investment management agreements related to our separately managed accounts may permit the investor to terminate our management of such accounts on short notice. These events would lead to a decrease in our revenues, which could be substantial.

        The governing agreements of many of our funds provide that, subject to certain conditions, third-party investors in those funds have the right to remove the general partner of the fund or terminate the fund, including in certain cases without cause by a simple majority vote. Any such removal or dissolution could result in a cessation in management fees we would earn from such funds and/or a significant reduction in the expected amounts of performance fees or carried interest from those funds. Performance fees or carried interest could be significantly reduced as a result of our inability to maximize the value of investments by a fund during the liquidation process or in the event of the triggering of a "clawback" obligation. Finally, the applicable funds would cease to exist after completion of liquidation and winding-up.

        In addition, the governing agreements of many of our funds provide that, subject to certain conditions, third-party investors in those funds have the right to terminate the investment period of the fund, including in certain cases without cause. Such an event could have a significant negative impact on our revenue, net income and cash flow of such fund. The governing agreements of our funds may also provide that upon the occurrence of events, including in the event that certain "key persons" in our funds do not meet specified time commitments with regard to managing the fund, investors in those funds have the right to vote to terminate the investment period, including in certain cases by a simple majority vote in accordance with specified procedures. In addition to having a significant negative impact on our revenue, net income and cash flow, the occurrence of such an event with respect to any of our funds would likely result in significant reputational damage to us and could negatively impact our future fundraising efforts.

        We currently manage a portion of investor assets through separately managed accounts whereby we earn management fees and performance fees or carried interest, and we intend to continue to seek additional separately managed account mandates. The investment management agreements we enter into in connection with managing separately managed accounts on behalf of certain clients may in certain cases be terminated by such clients on as little as 30 days' prior written notice. In addition, the boards of

69


Table of Contents

directors of the investment management companies we manage could terminate our advisory engagement of those companies on as little as 30 days' prior written notice. ARCC's investment management agreement can be terminated by the majority of its stockholders upon 60 days' prior written notice. In the case of any such terminations, the management fees and performance fees or carried interest we earn in connection with managing such account or company would immediately cease, which could result in a significant adverse impact on our revenues.

        In addition, if we were to experience a change of control (as defined under the Investment Advisers Act of 1940, as amended, or as otherwise set forth in the partnership agreements of our funds), continuation of the investment management agreements of our funds would be subject to investor consent. There can be no assurance that required consents will be obtained if a change of control occurs. In addition, with respect to our funds that are subject to the Investment Company Act, each fund's investment management agreement must be approved annually (a) by such fund's board of directors or by a vote of the majority of such fund's stockholders and (b) by the independent members of such fund's board of directors and, in certain cases, by its stockholders, as required by law. Termination of these agreements would cause us to lose the management fees and performance fees we earn from such funds, which could have a material adverse effect on our results of operations.

A downturn in the global credit markets could adversely affect our CLO investments.

        Among the sectors that have been particularly challenged by a downturn in the global credit markets are the CLO and leveraged finance markets. CLOs are subject to credit, liquidity, interest rate and other risks. In 2008 and through early 2009, liquidity in the credit markets was significantly reduced, resulting in an increase in credit spreads and a decline in ratings, performance and market values for leveraged loans. We have significant exposure to these markets through our investments in our CLO funds. CLOs invest on a leveraged basis in loans or securities that are themselves highly leveraged investments in the underlying collateral, which increases both the opportunity for higher returns as well as the magnitude of losses when compared to unlevered investments. As a result of such funds' leveraged position, CLOs and their investors are at greater risk of suffering losses. The CLO market in which we invest has experienced an increase in downgrades, defaults and declines in market value and defaults in respect of leveraged loans in their collateral. Many CLOs have failed in the past or may in the future fail one or more of their "overcollateralization" tests. The failure of one or more of these tests will result in reduced cash flows that may have been otherwise available for distribution to us. This would reduce the value of our investment. There can be no assurance that market conditions giving rise to these types of consequences will not once again occur, subsist or become more acute in the future.

Our funds may face risks relating to undiversified investments.

        While diversification is generally an objective of our funds, there can be no assurance as to the degree of diversification, if any, that will be achieved in any fund investments. Difficult market conditions or slowdowns affecting a particular asset class, geographic region or other category of investment could have a significant adverse impact on a fund if its investments are concentrated in that area, which would result in lower investment returns. This lack of diversification may expose a fund to losses disproportionate to market declines in general if there are disproportionately greater adverse price movements in the particular investments. If a fund holds investments concentrated in a particular issuer, security, asset class or geographic region, such fund may be more susceptible than a more widely diversified investment partnership to the negative consequences of a single corporate, economic, political or regulatory event. Accordingly, a lack of diversification on the part of a fund could adversely affect a fund's performance and, as a result, our financial condition and results of operations.

70


Table of Contents

The performance of our investments may fall short of our expectations and the expectations of the investors in our funds.

        Before making investments, we conduct due diligence that we deem reasonable and appropriate based on the facts and circumstances applicable to each investment. When conducting due diligence, we may be required to evaluate important and complex business, financial, tax, accounting, environmental and legal issues. The due diligence investigation that we will carry out with respect to an investment opportunity may not reveal or highlight all relevant facts that may be necessary or helpful in evaluating such investment opportunity.

        Once we have made an investment in a portfolio company, our funds generally establish the capital structure on the basis of financial projections prepared by the management of such portfolio company. These projections are only estimates of future results that are based upon assumptions made at the time that the projections are developed. General economic conditions, which are not predictable, along with other factors, may cause actual performance to fall short of the projections.

        Additionally, we may cause our funds to acquire an investment that is subject to contingent liabilities. Such contingent liabilities could be unknown to us at the time of acquisition or, if they are known to us, we may not accurately assess or protect against the risks that they present. Acquired contingent liabilities could thus result in unforeseen losses for our funds. In addition, in connection with the disposition of an investment in a portfolio company, a fund may be required to make representations about the business and financial affairs of such portfolio company typical of those made in connection with the sale of a business. A fund may also be required to indemnify the purchasers of such investment if any such representations are inaccurate. These arrangements may result in the incurrence of contingent liabilities by a fund, even after the disposition of an investment. Accordingly, the inaccuracy of representations and warranties made by a fund could harm such fund's performance.

Our funds may be forced to dispose of investments at a disadvantageous time.

        Our funds may make investments that they do not advantageously dispose of prior to the date the applicable fund is dissolved, either by expiration of such fund's term or otherwise. Although we generally expect that investments will be disposed of prior to dissolution or be suitable for in-kind distribution at dissolution, and the general partners of the funds have only a limited ability to extend the term of the fund with the consent of fund investors or the advisory board of the fund, as applicable, our funds may have to sell, distribute or otherwise dispose of investments at a disadvantageous time as a result of dissolution. This would result in a lower than expected return on the investments and, perhaps, on the fund itself.

Our real estate funds are subject to the risks inherent in the ownership and operation of real estate and the construction and development of real estate.

        Investments in our real estate funds will be subject to the risks inherent in the ownership and operation of real estate and real estate-related businesses and assets. These risks include the following:

    those associated with the burdens of ownership of real property;

    general and local economic conditions;

    changes in supply of and demand for competing properties in an area (as a result, for example, of overbuilding);

    fluctuations in the average occupancy and room rates for hotel properties;

    the financial resources of tenants;

    changes in building, environmental and other laws;

    energy and supply shortages;

71


Table of Contents

    various uninsured or uninsurable risks;

    liability for "slip-and-fall" and other accidents on properties held by our funds;

    natural disasters;

    changes in government regulations (such as rent control and tax laws);

    changes in real property tax and transfer tax rates;

    changes in interest rates;

    the reduced availability of mortgage funds which may render the sale or refinancing of properties difficult or impracticable;

    negative developments in the economy that depress travel activity;

    environmental liabilities;

    contingent liabilities on disposition of assets;

    unexpected cost overruns in connection with development projects;

    terrorist attacks, war and other factors that are beyond our control; and

    dependence on local operating partners.

        Although real estate values have generally rebounded with the rest of the economy, other than certain high profile assets in the best markets, prices in 2014 often remain below peaks reached in late 2007 or early 2008.

        If our real estate funds acquire direct or indirect interests in undeveloped land or underdeveloped real property, which may often be non-income producing, they will be subject to the risks normally associated with such assets and development activities, including risks relating to the availability and timely receipt of zoning and other regulatory or environmental approvals, the cost and timely completion of construction (including risks beyond the control of our fund, such as weather or labor conditions or material shortages) and the availability of both construction and permanent financing on favorable terms. Additionally, our funds' properties may be managed by a third party, which makes us dependent upon such third parties and subjects us to risks associated with the actions of such third parties. Any of these factors may cause the value of the investments in our real estate funds to decline, which may have a material impact on our results of operations.

Hedging strategies may adversely affect the returns on our funds' investments.

        When managing our exposure to market risks, we may (on our own behalf or on behalf of our funds) from time to time use forward contracts, options, swaps, caps, collars, floors, foreign currency forward contracts, currency swap agreements, currency option contracts or other strategies. Currency fluctuations in particular can have a substantial effect on our cash flow and financial condition. The success of any hedging or other derivative transactions generally will depend on our ability to correctly predict market or foreign exchange changes, the degree of correlation between price movements of a derivative instrument and the position being hedged, the creditworthiness of the counterparty and other factors. As a result, while we may enter into a transaction to reduce our exposure to market or foreign exchange risks, the transaction may result in poorer overall investment performance than if it had not been executed. Such transactions may also limit the opportunity for gain if the value of a hedged position increases.

72


Table of Contents

        While such hedging arrangements may reduce certain risks, such arrangements themselves may entail certain other risks. These arrangements may require the posting of cash collateral at a time when a fund has insufficient cash or illiquid assets such that the posting of the cash is either impossible or requires the sale of assets at prices that do not reflect their underlying value. Moreover, these hedging arrangements may generate significant transaction costs, including potential tax costs, that reduce the returns generated by a fund. Finally, the CFTC has made several public statements that it may soon issue a proposal for certain foreign exchange products to be subject to mandatory clearing, which could increase the cost of entering into currency hedges.

Risks Related to Our Organization and Structure

If we were deemed to be an "investment company" under the Investment Company Act, applicable restrictions could make it impractical for us to continue our businesses as contemplated and could have a material adverse effect on our businesses.

        An entity will generally be deemed to be an "investment company" for purposes of the Investment Company Act if:

    it is or holds itself out as being engaged primarily, or proposes to engage primarily, in the business of investing, reinvesting or trading in securities; or

    absent an applicable exemption, it owns or proposes to acquire investment securities having a value exceeding 40% of the value of its total assets (exclusive of U.S. government securities and cash items) on an unconsolidated basis.

        We believe that we are engaged primarily in the business of providing investment management services and not primarily in the business of investing, reinvesting or trading in securities. We hold ourselves out as an asset management firm and do not propose to engage primarily in the business of investing, reinvesting or trading in securities. Accordingly, we do not believe that we are an "orthodox" investment company as defined in section 3(a)(1)(A) of the Investment Company Act and described in the first bullet point above. Furthermore, we have no material assets other than interests in certain wholly owned subsidiaries (within the meaning of the Investment Company Act), which in turn have no material assets other than partnership units in the Ares Operating Group entities. These wholly owned subsidiaries are the general partners of certain of the Ares Operating Group entities and are vested with all management and control over such Ares Operating Group entities. We do not believe that the equity interests of Ares Management, L.P. in its wholly owned subsidiaries or the partnership units of these wholly owned subsidiaries in the Ares Operating Group entities are investment securities. Moreover, because we believe that the capital interests of the general partners of our funds in their respective funds are neither securities nor investment securities, we believe that less than 40% of Ares Management, L.P.'s total assets (exclusive of U.S. government securities and cash items) on an unconsolidated basis are composed of assets that could be considered investment securities. Accordingly, we do not believe that Ares Management, L.P. is an inadvertent investment company by virtue of the 40% test in section 3(a)(1)(C) of the Investment Company Act as described in the second bullet point above.

        The Investment Company Act and the rules thereunder contain detailed parameters for the organization and operation of investment companies. Among other things, the Investment Company Act and the rules thereunder limit or prohibit transactions with affiliates, impose limitations on the issuance of debt and equity securities, generally prohibit the issuance of options and impose certain governance requirements. We intend to conduct our operations so that we will not be deemed to be an investment company under the Investment Company Act. If anything were to happen that would cause us to be deemed to be an investment company under the Investment Company Act, requirements imposed by the Investment Company Act, including limitations on capital structure, the ability to transact business with affiliates and the ability to compensate senior employees, could make it impractical for us to continue our businesses as currently conducted, impair the agreements and arrangements between and among the Ares Operating Group, us, our funds and our senior management, or any combination thereof, and have a

73


Table of Contents

material adverse effect on our businesses, financial condition and results of operations. In addition, we may be required to limit the amount of investments that we make as a principal or otherwise conduct our businesses in a manner that does not subject us to the registration and other requirements of the Investment Company Act.

Our common unitholders do not elect our general partner or, except in limited circumstances, vote on our general partner's directors and have limited ability to influence decisions regarding our businesses.

        Our general partner manages all of our operations and activities. For so long as, as determined on January 31 of each year, the total voting power held by holders of the special voting units in Ares Management, L.P. (including voting units held by our general partner, members of Ares Partners Holdco LLC and their respective affiliates) in their capacity as such, or otherwise directly or indirectly held by then-current or former Ares personnel and held by Ares Owners Holdings L.P., collectively, constitutes at least 10% of the voting power of the outstanding voting units of Ares Management, L.P. (treating as outstanding and held by such persons, voting units deliverable to such persons pursuant to outstanding equity awards granted to such persons), which we refer to as the "Ares control condition," the board of directors of our general partner has no authority other than that which its member chooses to delegate to it. In the event that the Ares control condition is not satisfied, the board of directors of our general partner will be responsible for the oversight of our business and operations. See "Item 10. Directors, Executive Officers and Corporate Governance—Limited Powers of Our Board of Directors."

        Unlike the holders of common stock in a corporation, our common unitholders have limited voting rights and have no right to remove our general partner or, except in the limited circumstances described below, elect the directors of our general partner. Our common unitholders have no right to elect the directors of our general partner unless the Ares control condition is not satisfied. For so long as the Ares control condition is satisfied, our general partner's board of directors will be elected in accordance with its limited liability company agreement, which provides that directors may be appointed and removed by Ares Partners Holdco LLC, the member of our general partner. Ares Partners Holdco LLC is owned by our Co-Founders and managed by a board of managers, which is composed of our Co-Founders. Decisions by the board of managers generally are made by a majority of the Co-Founders, which majority, subject to a minimum ownership requirement, must include Antony P. Ressler. As a result, our common unitholders have limited ability to influence decisions regarding our businesses.

Our Co-Founders will be able to determine the outcome of those few matters that may be submitted for a vote of our common unitholders.

        Ares Voting LLC, an entity wholly owned by Ares Partners Holdco LLC, which is in turn owned and controlled by our Co-Founders, holds a special voting unit that provides it with a number of votes, on any matter that may be submitted for a vote of our common unitholders (voting together as a single class on all such matters), that is equal to the aggregate number of Ares Operating Group Units held by the limited partners of the Ares Operating Group entities that do not hold a special voting unit. Our Co-Founders, through Ares Owners Holdings L.P. and the special voting unit held by Ares Voting LLC, hold approximately 78% of the voting power of Ares Management, L.P.. Accordingly, our Co-Founders have sufficient voting power to determine the outcome of those few matters that may be submitted for a vote of our common unitholders.

        Our common unitholders' voting rights are further restricted by the provision in our partnership agreement that states that any common units held by a person that beneficially owns 20% or more of any class of our common units then outstanding (other than our general partner, Ares Owners Holdings L.P., a member of Ares Partners Holdco LLC or their respective affiliates, a direct or subsequently approved transferee of our general partner or its affiliates or a person who acquired such common units with the prior approval of our general partner) cannot be voted on any matter. In addition, our partnership agreement contains provisions limiting the ability of our common unitholders to call meetings or to acquire

74


Table of Contents

information about our operations, as well as other provisions limiting the ability of our common unitholders to influence the manner or direction of our management. Our partnership agreement also does not restrict our general partner's ability to take actions that may result in our being treated as an entity taxable as a corporation for U.S. federal (and applicable state) income tax purposes. Furthermore, the common unitholders are not be entitled to dissenters' rights of appraisal under our partnership agreement or applicable Delaware law in the event of a merger or consolidation, a sale of substantially all of our assets or any other transaction or event.

        As a result of these matters and the provisions referred to under "—Our common unitholders do not elect our general partner or, except in limited circumstances, vote on our general partner's directors and have limited ability to influence decisions regarding our businesses," our common unitholders may be deprived of an opportunity to receive a premium for their common units in the future through a sale of Ares Management, L.P., and the trading prices of our common units may be adversely affected by the absence or reduction of a takeover premium in the trading price.

Potential conflicts of interest may arise among our general partner, its affiliates or associates and us. Our general partner and its affiliates and associates have limited fiduciary duties to us and our common unitholders, which may permit them to favor their own interests to the detriment of us and our common unitholders.

        Conflicts of interest may arise among our general partner or its affiliates or associates, on the one hand, and us or our common unitholders, on the other hand. As a result of these conflicts, our general partner may favor its own interests and the interests of its affiliates or associates (including the Co-Founders) over our interests or the interests of our common unitholders. These conflicts include, among others, the following:

    our general partner determines the amount and timing of our investments and dispositions, indebtedness, issuances of additional partnership interests and amounts of reserves, each of which can affect the amount of cash that is available for distribution to our common unitholders;

    our general partner, in resolving conflicts of interest, is entitled to take into account only such factors as it determines in its sole discretion to be relevant, reasonable or appropriate under the circumstances, which may include factors affecting parties other than us and our common unitholders (including the Co-Founders), which has the effect of limiting its duties (including fiduciary duties) to us and our common unitholders. For example, our subsidiaries that serve as the general partners of our funds have fiduciary and contractual obligations to the investors in those funds, as a result of which we expect to regularly take actions in a manner consistent with such duties and obligations but that might adversely affect our results of operations or cash flow;

    because our senior professional owners hold their Ares Operating Group Units through an entity that is not subject to corporate income taxation and Ares Management, L.P. holds Ares Operating Group Units directly or through direct subsidiaries, some of which are subject to corporate income taxation, conflicts may arise between our senior professional owners and Ares Management, L.P. relating to the selection, structuring and disposition of investments and other matters;

    other than as set forth in the fair competition, non-solicitation and confidentiality agreements to which our Co-Founders are subject, which may not be enforceable, affiliates of our general partner and existing and former personnel employed by our general partner are not prohibited from engaging in other businesses or activities, including those that might be in direct competition with us;

    our general partner and its affiliates and associates have limited their liability and reduced or eliminated their duties (including fiduciary duties) under our partnership agreement, while also restricting the remedies available to our common unitholders for actions that, without these limitations, might constitute breaches of duty (including fiduciary duty). In addition, we have agreed to indemnify our general partner and its affiliates and associates (including the Co-Founders) to the

75


Table of Contents

      fullest extent permitted by law, except with respect to conduct involving bad faith or criminal intent. By purchasing our common units, holders of our common units have agreed and consented to the provisions set forth in our partnership agreement, including the provisions regarding conflicts of interest situations that, in the absence of such provisions, might constitute a breach of fiduciary or other duties under applicable state law;

    our partnership agreement does not restrict our general partner from causing us to pay it or its affiliates for any services rendered, or from entering into additional contractual arrangements with any of these entities on our behalf, so long as the terms of any such additional contractual arrangements are agreed to by our general partner in good faith as determined under our partnership agreement;

    our general partner determines how much we pay for acquisition targets and the structure of such consideration, including whether to incur debt to fund the transaction, whether to issue units as consideration and the number of units to be issued and the amount and timing of any earn-out payments;

    the sole member of our general partner determines whether to allow senior professionals to exchange their units or waive certain restrictions relating to such units;

    our general partner determines how much debt we incur and that decision may adversely affect our credit ratings;

    our general partner determines which costs incurred by it and its affiliates are reimbursable by us;

    our general partner controls the enforcement of obligations owed to us by it and its affiliates; and

    our general partner decides whether to retain separate counsel, accountants or others to perform services for us.

        See "Item 13. Certain Relationships and Related Transactions, and Director Independence."

Our partnership agreement contains provisions that reduce or eliminate duties (including fiduciary duties) of our general partner and its affiliates and associates and limit remedies available to common unitholders for actions that might otherwise constitute a breach of duty. It is difficult for a common unitholder to successfully challenge a resolution of a conflict of interest by our general partner or by its conflicts committee.

        Our partnership agreement contains provisions that waive or consent to conduct by our general partner or its affiliates or associates that might otherwise raise issues about compliance with fiduciary duties or applicable law. For example, our partnership agreement provides that when our general partner is acting in its individual capacity, as opposed to in its capacity as our general partner, it or any of its affiliates or associates causing it to do so may act without any duties (including fiduciary duties) or obligations to us or our common unitholders whatsoever. When our general partner, in its capacity as our general partner, is permitted to or required to make a decision in its "sole discretion" or "discretion" or under a grant of similar authority or latitude or pursuant to any provision not subject to an express standard of "good faith," then our general partner is entitled to consider only such interests and factors as it desires, including its own interests or the interests of the Co-Founders, and has no duty or obligation (fiduciary or otherwise) to give any consideration to any interest of or factors affecting us or any common unitholders and is not be subject to any different standards imposed by our partnership agreement, or otherwise existing at law, in equity or otherwise. These provisions are expressly permitted by Delaware law. Unless our general partner breaches its obligations pursuant to our partnership agreement, we and our common unitholders do not have any recourse against our general partner even if our general partner were to act in a manner that was inconsistent with traditional fiduciary duties. Furthermore, even if there has been a breach of our partnership agreement, our partnership agreement provides that our general partner and its members, managers, officers and directors will not be liable to us or our common unitholders for any acts or omissions unless there has been a final and non-appealable judgment entered by a court of

76


Table of Contents

competent jurisdiction determining that the general partner or its members, managers, officers or directors acted in bad faith or with criminal intent. These modifications are detrimental to the common unitholders because they restrict the remedies available to common unitholders for actions that without those limitations might constitute breaches of duty (including fiduciary duty).

        Whenever a potential conflict of interest exists between us, any of our subsidiaries or any of our partners and our general partner or its affiliates or associates, our general partner may resolve such conflict of interest in good faith. If our general partner subjectively believes that its resolution of the conflict of interest is not opposed to our best interests, then it will be conclusively deemed that its resolution was made in good faith and will not be a breach of our partnership agreement or any duty. A common unitholder seeking to challenge this resolution of the conflict of interest would bear the burden of overcoming such presumption. This is different from the situation with Delaware corporations, where a conflict resolution by an interested party would be presumed to be unfair and the interested party would have the burden of demonstrating that the resolution was fair.

        Also, if our general partner obtains the approval of its conflicts committee or a majority of the voting units, the resolution will be conclusively deemed approved by us and our common unitholders and not a breach of our partnership agreement (or any agreement referred to therein) or of any duties that our general partner or its affiliates or associates may owe to us or our common unitholders. This is different from the situation with Delaware corporations, where a conflict resolution by a committee consisting solely of independent directors may, in certain circumstances, merely shift the burden of demonstrating unfairness to the plaintiff. Common unitholders are treated as having consented to the provisions set forth in our partnership agreement, including provisions regarding conflicts of interest situations that, in the absence of such provisions, might be considered a breach of fiduciary or other duties under applicable state law. As a result, common unitholders will, as a practical matter, not be able to successfully challenge an informed decision by the conflicts committee. See "Item 13. Certain Relationships and Related Transactions, and Director Independence."

The potential requirement to convert our financial statements from being prepared in conformity with accounting principles generally accepted in the United States to International Financial Reporting Standards may strain our resources and increase our annual expenses.

        As a public entity, the Commission may require in the future that we report our financial results under International Financial Reporting Standards ("IFRS") instead of under GAAP. IFRS is a set of accounting principles that has been gaining acceptance on a worldwide basis. These standards are published by the London-based International Accounting Standards Board and are more focused on objectives and principles and less reliant on detailed rules than GAAP. Today, there remain significant and material differences in several key areas between GAAP and IFRS which would affect us. Additionally, GAAP provides specific guidance in classes of accounting transactions for which equivalent guidance in IFRS does not exist. The adoption of IFRS is highly complex and would have an impact on many aspects of us and our operations, including but not limited to financial accounting and reporting systems, internal controls, taxes, borrowing covenants and cash management. It is expected that a significant amount of time, internal and external resources and expenses over a multi-year period would be required for this conversion.

The consolidation of investment funds, holding companies or operating businesses of our portfolio companies could make it more difficult to understand our operating performance and could create operational risks for us.

        Under applicable GAAP standards, we may be required to consolidate certain of our investment funds, holding companies or operating businesses if we determine that we have a direct and indirect controlling financial interest based on either a variable interest model or voting interest model. As such, we consolidate (a) entities in which we hold a majority voting interest or have majority ownership and control over the operational, financial and investing decisions of that entity, including Ares-affiliates and affiliated funds and co-investment entities, for which we are the general partner and are presumed to have control,

77


Table of Contents

and (b) entities that we concluded are VIEs, including limited partnerships in which we have a nominal economic interest and the CLOs, for which we are deemed to be the primary beneficiary. The consolidation of such entities could make it difficult for an investor to differentiate our assets, liabilities, and results of operations apart from the assets, liabilities, and results of operations of the Consolidated Funds. The assets of the Consolidated Funds are not available to meet our liquidity requirements and similarly we generally have not guaranteed or assumed any obligation for repayment of the liabilities of the Consolidated Funds. For example, under current GAAP standards, we generally are required to consolidate onto our financial statements the CLOs that we manage. As of December 31, 2014, we consolidated the financial positions and results of operations of 66 Consolidated Funds, including 31 CLOs, into our consolidated financial statements. The total assets and total liabilities included in our consolidated financial statements were approximately $20.8 billion and $14.1 billion, respectively, as of December 31, 2014.

        The VIEs that we consolidate will be, subject to certain transition guidelines, included in our annual assessment of the effectiveness of our internal control over financial reporting under the Sarbanes-Oxley Act. As a result, we will need to implement and oversee procedures and processes to integrate such operations into our internal control structure. If we are not able to implement or maintain the necessary procedures and processes, we may be unable to report our financial information on a timely or accurate basis and thereby could subject us to adverse consequences, including sanctions by the Commission or violations of New York Stock Exchange ("NYSE") rules, and could result in a breach of the covenants under the agreements governing any of our financing arrangements. There could also be a negative reaction in the financial markets due to a loss of investor confidence in us and the reliability of our financial statements.

The requirements of being a public entity and sustaining growth may strain our resources.

        As a public entity, we are subject to the reporting requirements of the Exchange Act and requirements of the Sarbanes-Oxley Act of 2002 (the "Sarbanes-Oxley Act"). These requirements may place a strain on our systems and resources. The Exchange Act requires that we file annual, quarterly and current reports with respect to our business and financial condition. The Sarbanes-Oxley Act requires that we maintain effective disclosure controls and procedures and internal controls over financial reporting, which is discussed below. See "—Our internal controls over financial reporting do not currently meet all of the standards contemplated by Section 404 of the Sarbanes-Oxley Act ("Section 404"), and failure to achieve and maintain effective internal controls over financial reporting in accordance with Section 404 could have a material adverse effect on our businesses and the price of our common units."

        Section 404 requires our management and independent auditors to report annually on the effectiveness of our internal control over financial reporting. However, we are an emerging growth company and, so for as long as we continue to be an emerging growth company, we intend to take advantage of certain exemptions from various reporting requirements applicable to other public companies that are not emerging growth companies, including, but not limited to, an exemption from the auditor attestation requirements of Section 404. Once we are no longer an emerging growth company or, if prior to such date, we opt to no longer take advantage of the applicable exemption, we will be required to include an opinion from our independent auditors on the effectiveness of our internal control over financial reporting.

        To maintain and improve the effectiveness of our disclosure controls and procedures, significant resources and management oversight is required. We have implemented additional procedures and processes for the purpose of addressing the standards and requirements applicable to public companies. In addition, sustaining our growth also requires us to commit additional management, operational, and financial resources to identify new professionals to join the firm and to maintain appropriate operational and financial systems to adequately support expansion. These activities may divert management's attention from other business concerns, which could have a material adverse effect on our businesses, financial

78


Table of Contents

condition, results of operations and cash flows. We expect to incur significant additional annual expenses related to these steps and, among other things, additional directors' and officers' liability insurance, director fees, reporting requirements of the Commission, transfer agent fees, hiring additional accounting, legal and administrative personnel, increased auditing, tax and legal fees and similar expenses.

Our internal controls over financial reporting may not currently meet all of the standards contemplated by Section 404 of the Sarbanes-Oxley Act, and failure to achieve and maintain effective internal controls over financial reporting in accordance with Section 404 could have a material adverse effect on our businesses and the price of our common units.

        While we are familiar with the standards contemplated by Section 404 of the Sarbanes-Oxley Act in connection with our support of our publicly traded vehicles, we have not previously been required to comply with all of the requirements of the Sarbanes-Oxley Act, including the internal control evaluation and certification requirements of Section 404 that will be applicable to us, and we will not be required to comply with all of those requirements until we have been subject to the reporting requirements of the Exchange Act for a specified period of time. Accordingly, the documentation of our internal controls over financial reporting has not been completed and the related control design and operating effectiveness have not been assessed for Ares as a whole. We are in the process of addressing our internal controls over financial reporting and are identifying key financial reporting risks, assessing their potential impact and linking those risks to specific areas and activities within our organization.

        Additionally, we have begun the process of documenting and assessing the design of our internal control procedures to satisfy the requirements of Section 404, which requires annual management assessments of the effectiveness of our internal controls over financial reporting and a report by our independent registered public accounting firm addressing these assessments. The aforementioned management assessment requirement is not required until our second annual report as a public entity and the auditor attestation requirements will not apply to us until we are no longer an "emerging growth company." As a public entity, we are required to complete our initial assessment in a timely manner. If we are not able to implement the requirements of Section 404 in a timely manner or with adequate compliance, our operations, financial reporting or financial results could be adversely affected, and, when we are no longer an "emerging growth company," our independent registered public accounting firm may not be able to provide a certification as to the adequacy of our internal controls over financial reporting. Matters impacting our internal controls may cause us to be unable to report our financial information on a timely basis and thereby subject us to adverse regulatory consequences, including sanctions by the Commission or violations of applicable NYSE listing rules, and result in a breach of the covenants under the agreements governing any of our financing arrangements. There could also be a negative reaction in the financial markets due to a loss of investor confidence in us and the reliability of our financial statements. Confidence in the reliability of our financial statements could also suffer if our independent registered public accounting firm were to report a material weakness in our internal controls over financial reporting. This could have a material adverse effect on us and lead to a decline in the price of our common units. In addition, we will incur incremental costs to formalize our internal control over financial reporting and comply with Section 404, including increased auditing and legal fees and costs associated with hiring additional accounting and administrative staff.

We are an emerging growth company and, as a result of the reduced disclosure and governance requirements applicable to emerging growth companies, our common units may be less attractive to investors.

        As an emerging growth company, we are eligible to take advantage of certain exemptions from various reporting requirements applicable to other public companies, including, but not limited to, a provision allowing us to present only two years of audited financial statements, an exemption from the auditor attestation requirement of Section 404 of the Sarbanes-Oxley Act, reduced disclosure about executive compensation arrangements pursuant to the rules applicable to smaller reporting companies and no requirement to seek non-binding advisory votes on executive compensation or golden parachute

79


Table of Contents

arrangements. We have elected to adopt these reduced disclosure requirements and the exemption from the auditor attestation requirement available to emerging growth companies. We will remain an emerging growth company until the last day of the fiscal year following the fifth anniversary of the completion of our initial public offering, although a variety of circumstances could cause us to lose that status earlier. We cannot predict if investors will find our common units less attractive as a result of our taking advantage of these exemptions. If some investors find our common units less attractive as a result of our choices, there may be a less active trading market for our common units and the price of our common units may be more volatile.

        In addition, Section 107 of the JOBS Act provides that an emerging growth company can take advantage of the extended transition period provided in Section 7(a)(2)(B) of the Securities Act for complying with new or revised financial accounting standards. An emerging growth company can therefore delay the adoption of certain accounting standards until those standards would otherwise apply to private companies. However, we have determined to opt out of such extended transition period and, as a result, we will comply with new or revised financial accounting standards on the relevant dates on which adoption of such standards is required for companies that are not "emerging growth companies." Section 107 of the JOBS Act provides that our decision to opt out of the extended transition period for complying with new or revised financial accounting standards is irrevocable.

The control of our general partner may be transferred without common unitholder consent.

        Our general partner may transfer all or any part of its general partner interest without the consent of our common unitholders. Furthermore, at any time, the member of our general partner may sell or transfer all or part of its interests in our general partner without the approval of the common unitholders. A new general partner may not be willing or able to form new funds and could form funds that have investment objectives and governing terms that differ materially from those of our current funds. A new owner could also have a different investment philosophy, employ investment professionals who are less experienced, be unsuccessful in identifying investment opportunities or have a track record that is not as successful as our track record. If any of the foregoing were to occur, we could experience difficulty in making new investments, and the value of our existing investments, our businesses, our results of operations and our financial condition could materially suffer.

Our ability to pay regular distributions to our common unitholders may be limited by our holding partnership structure, applicable provisions of Delaware law and contractual restrictions or obligations.

        As a holding partnership, our ability to pay distributions will be subject to the ability of our subsidiaries to provide cash to us. Ares Management, L.P. has no material assets other than investments in the Ares Operating Group entities, either directly or through direct subsidiaries. We have no independent means of generating revenues. Accordingly, we intend to cause the Ares Operating Group entities to make distributions to their members and partners, including Ares Management, L.P.'s direct subsidiaries, to fund any distributions Ares Management, L.P. may declare on the common units. If the Ares Operating Group entities make such distributions, all holders of Ares Operating Group Units will be entitled to receive equivalent distributions pro rata based on their partnership interests in the Ares Operating Group. Because the direct subsidiaries of Ares Management, L.P. that are taxable as U.S. corporations for U.S. federal income tax purposes are subject to entity-level income taxes and may be obligated to make payments under the tax receivable agreement, the amounts ultimately distributed by Ares Management, L.P. to common unitholders are generally expected to be less, on a per unit basis, than the amounts distributed by the Ares Operating Group to the holders of Ares Operating Group Units in respect of their Ares Operating Group Units.

        The declaration and payment of any future distributions will be at the sole discretion of our general partner, which may change our distribution policy at any time. There can be no assurance that any distributions, whether quarterly or otherwise, can or will be paid. Our ability to make cash distributions to

80


Table of Contents

our common unitholders depends on a number of factors, including among other things, general economic and business conditions, our strategic plans and prospects, our businesses and investment opportunities, our financial condition and operating results, working capital requirements and other anticipated cash needs, contractual restrictions and obligations, including fulfilling our current and future capital commitments, legal, tax and regulatory restrictions, restrictions and other implications on the payment of distributions by us to our common unitholders or by our subsidiaries to us, payments required pursuant to the tax receivable agreement and such other factors as our general partner may deem relevant.

        Under the Delaware Revised Uniform Limited Partnership Act (the "Delaware Limited Partnership Act"), we may not make a distribution to a partner if after the distribution all our liabilities, other than liabilities to partners on account of their partnership interests and liabilities for which the recourse of creditors is limited to specific property of the partnership, would exceed the fair value of our assets. If we were to make such an impermissible distribution, any limited partner who received a distribution and knew at the time of the distribution that the distribution was in violation of the Delaware Limited Partnership Act would be liable to us for the amount of the distribution for three years. In addition, the terms of the Credit Facility or other financing arrangements may from time to time include covenants or other restrictions that could constrain our ability to make distributions. In addition, the Ares Operating Group's cash flow may be insufficient to enable them to make required minimum tax distributions to their members and partners, in which case the Ares Operating Group may have to borrow funds or sell assets, which could have a material adverse effect on our liquidity and financial condition. Our partnership agreement contains provisions authorizing us to issue additional partnership interests that have designations, preferences, rights, powers and duties that are different from, and may be senior to, those applicable to our common units on the terms and conditions determined by our general partner in its sole discretion at any time without common unitholder approval.

        Furthermore, by making cash distributions rather than investing that cash in our businesses, we risk slowing the pace of our growth, or not having a sufficient amount of cash to fund our operations, new investments or unanticipated capital expenditures, should the need arise.

We will be required to pay the TRA Recipients for most of the benefits relating to any additional tax depreciation or amortization deductions we may claim as a result of the tax basis step-up we receive in subsequent sales or exchanges of Ares Operating Group Units and related transactions. In certain circumstances, payments to the TRA Recipients may be accelerated and/or could significantly exceed the actual tax benefits we realize.

        The holders of Ares Operating Group Units, subject to any applicable transfer restrictions and other provisions, may, on a quarterly basis, from and after May 7, 2016 (the second anniversary of the date of the closing of our initial public offering) (subject to the terms of the exchange agreement), exchange their Ares Operating Group Units for our common units on a one-for-one basis (provided that Alleghany may exchange up to half of its Ares Operating Group Units from and after the first anniversary of our initial public offering) or, at our option, for cash. A holder of Ares Operating Group Units must exchange one Ares Operating Group Unit in each of the five Ares Operating Group entities to effect an exchange for a common unit of Ares Management, L.P. Subsequent exchanges are expected to result in increases (for U.S. federal income tax purposes) in the tax basis of the tangible and intangible assets of the relevant Ares Operating Group entity. These increases in tax basis generally will increase (for U.S. federal income tax purposes) depreciation and amortization deductions and potentially reduce gain on sales of assets and, therefore, reduce the amount of tax that Ares Management, L.P.'s direct subsidiaries that are taxable as corporations for U.S. federal tax purposes, which we refer to as the "corporate taxpayers," would otherwise be required to pay in the future, although the IRS may challenge all or part of these deductions and tax basis increases, and a court could sustain such a challenge.

        We have entered into a tax receivable agreement with the TRA Recipients that provides for the payment by the corporate taxpayers to the TRA Recipients of 85% of the amount of cash tax savings, if any, in U.S. federal, state, local and foreign income tax or franchise tax that the corporate taxpayers

81


Table of Contents

actually realize (or are deemed to realize in the case of an early termination payment by the corporate taxpayers or a change of control, as discussed below) as a result of increases in tax basis and certain other tax benefits related to our entering into the tax receivable agreement, including tax benefits attributable to payments under the tax receivable agreement. The payments our corporate taxpayers may make to the TRA Recipients could be material in amount and we may need to incur debt to finance payments under the tax receivable agreement if our cash resources are insufficient to meet our obligations under the tax receivable agreement as a result of timing discrepancies or otherwise. Assuming that the market value of a common unit were to be equal to $17.14 per common unit, which is the closing price per common unit as of December 31, 2014, and that LIBOR were to be 1.25%, we estimate that the aggregate amount of these termination payments would be approximately $536.0 million. The foregoing amount is merely an estimate and the actual payments could differ materially.

        If the IRS were to challenge a tax basis increase, certain direct and indirect holders of AOG Units (the "TRA Recipients") will not reimburse us for any payments previously made to them under the tax receivable agreement. The corporate taxpayers' ability to achieve benefits from any tax basis increase, and the payments to be made under the tax receivable agreement, will depend upon a number of factors, as discussed above, including the timing and amount of our future income. As a result, in certain circumstances, payments to the TRA Recipients under the tax receivable agreement could be in excess of the corporate taxpayers' cash tax savings.

        In addition, the tax receivable agreement provides that, upon a change of control, or if, at any time, the corporate taxpayers elect an early termination of the tax receivable agreement, the corporate taxpayers' obligations under the tax receivables agreement with respect to exchanged or acquired units (whether exchanged or acquired before or after such change of control) would be based on certain assumptions, including that the corporate taxpayers would have sufficient taxable income to fully utilize the deductions arising from the increased tax deductions and tax basis and other benefits related to entering into the tax receivable agreement and, in the case of an early termination election, that any Ares Operating Group Units that have not been exchanged are deemed exchanged for the market value of the common units at the time of termination. See "Item 13. Certain Relationships and Related Transactions, and Director Independence—Tax Receivable Agreement."

Tax consequences to the direct and indirect holders of Ares Operating Group Units may give rise to conflicts of interests.

        As a result of the tax gain inherent in our assets held by the Ares Operating Group at the time of this report, upon a realization event, the direct and indirect holders of Ares Operating Group Units may incur different and potentially significantly greater tax liabilities as a result of the disproportionately greater allocations of items of taxable income and gain to such holders. As these direct and indirect holders will not receive a corresponding greater distribution of cash proceeds, they may, subject to applicable fiduciary or contractual duties, have different objectives regarding the appropriate pricing, timing and other material terms of any sale, refinancing, or disposition, or whether to sell such assets at all. Decisions made with respect to an acceleration or deferral of income or the sale or disposition of assets with unrealized built-in tax gains may also influence the timing and amount of payments that are received by the TRA Recipients (including, among others, our Co-Founders and other executive officers) under the tax receivable agreement. In general, we anticipate that earlier disposition of assets with unrealized built-in tax gains following such exchange will tend to accelerate such payments and increase the present value of the tax receivable agreement, and disposition of assets with unrealized built-in tax gains before an exchange generally will increase an exchanging holder's tax liability without giving rise to any rights to any payments under the tax receivable agreement. Decisions made regarding a change of control also could have a material influence on the timing and amount of payments received by the TRA Recipients pursuant to the tax receivable agreement.

82


Table of Contents

We are a limited partnership and as a result will qualify for and intend to rely on exceptions from certain corporate governance and other requirements under the rules of the NYSE.

        We are a limited partnership and qualify for exceptions from certain corporate governance and other requirements of the rules of the NYSE. Pursuant to these exceptions, limited partnerships may elect not to comply with certain corporate governance requirements of the NYSE, including the requirements (i) that a majority of the board of directors of our general partner consist of independent directors, (ii) that we have a nominating/corporate governance committee that is composed entirely of independent directors, (iii) that we have a compensation committee that is composed entirely of independent directors, and (iv) that the compensation committee consider certain independence factors when engaging compensation consultants, legal counsel and other committee advisers. In addition, we are not required to hold annual meetings of our common unitholders. We have availed ourselves of these exceptions. Accordingly, holders of our common units do not have the same protections afforded to equityholders of entities that are subject to all of the corporate governance requirements of the NYSE.

We are a Delaware limited partnership, and there are certain provisions in our partnership agreement regarding exculpation and indemnification of our officers and directors that differ from the Delaware General Corporation Law in a manner that may be less protective of the interests of our common unitholders.

        Our partnership agreement provides that to the fullest extent permitted by applicable law the directors and officers of our general partner will not be liable to us unless they act in bad faith or with criminal intent. However, under the Delaware General Corporation Law, a director or officer would be liable to us for (i) breach of duty of loyalty to us or our equityholders, (ii) intentional misconduct or knowing violations of the law that are not done in good faith, (iii) improper redemption of units or declaration of dividend, or (iv) a transaction from which the director derived an improper personal benefit. In addition, our partnership agreement provides that we indemnify the directors and officers of our general partner for acts or omissions to the fullest extent provided by law unless they act in bad faith or with criminal intent. However, under the Delaware General Corporation Law, a corporation can only indemnify directors and officers for acts or omissions if the director or officer acted in good faith, in a manner he reasonably believed to be in the best interests of the corporation, and, in criminal action, if the officer or director had no reasonable cause to believe his conduct was unlawful. Accordingly, our partnership agreement is less protective of the interests of our common unitholders, when compared to the Delaware General Corporation Law, insofar as it relates to the exculpation and indemnification of officers and directors.

Ownership limitations may restrict change of control or business combination opportunities in which our common unitholders might receive a premium for their common units.

        For Ares Real Estate Holdings LLC to qualify as a REIT commencing with its taxable year ending December 31, 2014, among other requirements, no more than 50% in value of its outstanding limited liability company interests may be owned, directly or indirectly, by five or fewer individuals during the last half of any calendar year. "Individuals" for this purpose includes natural persons, private foundations, some employee benefit plans and trusts and some charitable trusts. To preserve Ares Real Estate Holdings LLC's REIT qualification, which we believe confers certain tax benefits to us and our common unitholders, including reducing the state income tax filing requirements of our common unitholders while minimizing to the extent possible the imposition of corporate-level taxes, our partnership agreement generally prohibits any person (except for existing owners who would otherwise exceed the ownership limit who we expect to be subject to an excepted holder limit) from beneficially or constructively owning, applying certain attribution rules under the Code, more than the lesser of 7.5% of the number of all outstanding common units and the value of all outstanding units. This ownership limitation could have the effect of discouraging a takeover or other transaction in which holders of our common units might receive a premium for their common units over the then prevailing market price or which unitholders might believe to be otherwise in their best interests.

83


Table of Contents

Risks Related to Our Common Units

The market price and trading volume of our common units may be volatile, which could result in rapid and substantial losses for our common unitholders.

        The market price of our common units may be highly volatile and could be subject to wide fluctuations. In addition, the trading volume in our common units may fluctuate and cause significant price variations to occur. If the market price of our common units declines significantly, holders of our common units may be unable to resell their common units at or above their purchase price, if at all. The market price of our common units may fluctuate or decline significantly in the future. Some of the factors that could negatively affect the price of our common units or result in fluctuations in the price or trading volume of our common units include:

    variations in our quarterly operating results or distributions, which variations we expect will be substantial;

    our policy of taking a long-term perspective on making investment, operational and strategic decisions, which is expected to result in significant and unpredictable variations in our quarterly returns;

    failure to meet analysts' earnings estimates;

    publication of research reports about us or the investment management industry or the failure of securities analysts to cover our common units;

    additions or departures of our senior professionals and other key management personnel;

    adverse market reaction to any indebtedness we may incur or securities we may issue in the future;

    changes in market valuations of similar companies;

    speculation in the press or investment community;

    changes or proposed changes in laws or regulations or differing interpretations thereof affecting our businesses or enforcement of these laws and regulations, or announcements relating to these matters;

    a lack of liquidity in the trading of our common units;

    announcements by our competitors of significant contracts, acquisitions, dispositions, strategic partnerships, joint ventures or capital commitments;

    adverse publicity about the asset management industry generally or, more specifically, private equity fund practices or individual scandals; and

    general market and economic conditions.

        In the past few years, stock markets have experienced extreme price and volume fluctuations. In the past, following periods of volatility in the overall market and the market price of a company's securities, securities class action litigation has often been instituted against public companies. This type of litigation, if instituted against us, could result in substantial costs and a diversion of our management's attention and resources.

The tax attributes of our common units may cause mutual funds to limit or reduce their holdings of common units.

        U.S. mutual funds that are treated as regulated investment companies ("RICs") for U.S. federal income tax purposes generally are required, among other things, to distribute at least 90% of their investment company taxable income to their shareholders to maintain their favorable U.S. income tax status. RICs generally are required to meet this distribution requirement regardless of whether their investments generate cash distributions equal to their taxable income. Accordingly, these investors have a strong incentive to invest in securities in which the amount of cash generated is at least equal to the

84


Table of Contents

amount of taxable income recognized. Our common unitholders, however, may be allocated an amount of income and gain for U.S. federal income tax purposes that exceeds the amount of cash we distribute to them. Additionally, for non-U.S. investors in RICs, certain complex rules may limit the benefits of investing in a RIC to the extent that such RIC's holdings include our common units. This may make it difficult for RICs to maintain a meaningful portion of their portfolio in our common units and may force those RICs that do hold our common units to sell all or a portion of their holdings of our common units. These actions could increase the supply of, and reduce the demand for, our common units, which could cause the price of our common units to decline.

An investment in our common units is not an investment in any of our funds, and the assets and revenues of our funds are not directly available to us.

        Common unitholders will not directly participate in the performance of our underlying funds, and any benefits from such performance will directly inure to investors in those funds. Our common units are securities of Ares Management, L.P. only. While our historical consolidated financial information includes financial information, including assets and revenues, of our funds on a consolidated basis, and our future financial information will continue to consolidate certain of these funds, such assets and revenues are available to the fund and not to us except to a limited extent through management fees, performance fees, distributions and other proceeds arising from agreements with funds, as discussed in more detail in this report.

The market price of our common units may decline due to the large number of common units eligible for exchange and future sale.

        The market price of our common units could decline as a result of sales of a large number of common units in the market in the future or the perception that such sales could occur. These sales, or the possibility that these sales may occur, also might make it more difficult for us to sell common units in the future at a time and at a price that we deem appropriate. Subject to the lock-up restrictions described below, we may issue and sell in the future additional common units.

        As of December 31, 2014, our senior professional owners owned, indirectly, an aggregate of 118,358,662 Ares Operating Group Units. We have entered into an exchange agreement with the holders of Ares Operating Group Units so that such holders, subject to any applicable transfer and other restrictions, may up to four times each year from and after the second anniversary of the date of our initial public offering (subject to the terms of the exchange agreement) exchange their Ares Operating Group Units for our common units on a one-for-one basis (provided that Alleghany may exchange up to half of its Ares Operating Group Units from and after the first anniversary of our initial public offering), subject to customary conversion rate adjustments for splits, unit distributions and reclassifications, or, at our option, for cash. A holder of Ares Operating Group Units must exchange one Ares Operating Group Unit in each of the five Ares Operating Group entities to effect an exchange for a common unit of Ares Management, L.P. The common units we issue upon such exchanges would be "restricted securities," as defined in Rule 144 under the Securities Act, unless we register such issuances.

        Ares Owners Holdings L.P., ADIA and Alleghany (together with ADIA, the "Strategic Investors") have the right, under certain circumstances and subject to certain restrictions, to require us to register under the Securities Act common units delivered in exchange for Ares Operating Group Units or common units of Ares Management, L.P. otherwise held by them. In addition, we may be required to make available shelf registration statements permitting sales of common units into the market from time to time over an extended period. Lastly, Ares Owners Holdings L.P. and the Strategic Investors will have the ability to exercise certain piggyback registration rights in respect of common units held by them in connection with registered offerings requested by other registration rights holders or initiated by us. See "Item 13. Certain Relationships and Related Transactions, and Director Independence—Investor Rights Agreement." In addition, the common units received by our award recipients in connection with our initial public offering

85


Table of Contents

are not vested and are subject to transfer restrictions for five years following our initial public offering. See "Item 11. Executive Compensation—Director Compensation—Common Units and Ares Operating Group Units." However, transfers may occur notwithstanding such restrictions pursuant to transactions or programs approved by our general partner.

        Under our 2014 Equity Incentive Plan, we granted options to purchase 24,835,227 common units and 4,936,051 restricted units to be settled in common units, which are subject to specified vesting requirements, to certain of our senior professionals. During the course of 2014, awards representing 764,707 common units were forfeited and became available for issuance under the 2014 Equity Incentive Plan. As of December 31, 2014, 2,697,974 additional common units were available for award under our 2014 Equity Incentive Plan. Pursuant to the terms of our 2014 Equity Incentive Plan, an additional 29,030,975 common units became available for award under such plan on January 1, 2015, increasing the number of common units available for award under our 2014 Equity Incentive Plan to 31,728,949. We have filed one registration statement and intend to file more registration statements on Form S-8 with the Commission covering the common units issuable under our 2014 Equity Incentive Plan. Subject to vesting and contractual lock-up arrangements, upon effectiveness of the relevant registration statement on Form S-8, such common units are freely tradable.

        In addition, our partnership agreement authorizes us to issue an unlimited number of additional partnership securities and options, rights, warrants and appreciation rights relating to partnership securities for the consideration and on the terms and conditions determined by our general partner in its sole discretion without the approval of any limited partners. In accordance with the Delaware Limited Partnership Act and the provisions of our partnership agreement, we may also issue additional partnership interests that have certain designations, preferences, rights, powers and duties that are different from, and may be senior to, those applicable to common units. Similarly, the governing agreements of the Ares Operating Group entities authorize the direct subsidiaries of Ares Management, L.P. which are the general partners of those entities to issue an unlimited number of additional units of the Ares Operating Group entity with such designations, preferences, rights, powers and duties that are different from, and may be senior to, those applicable to the Ares Operating Group Units, and which may be exchangeable for our common units.

We cannot assure holders of our common units that our intended distributions will be paid each quarter or at all.

        Our intention is to distribute to our common unitholders on a quarterly basis substantially all of Ares Management, L.P.'s share of distributable earnings, net of applicable corporate taxes and amounts payable under the tax receivable agreement, in excess of amounts determined by our general partner to be necessary or appropriate to provide for the conduct of our businesses, to make appropriate investments in our businesses and our funds, to comply with applicable law, any of our debt instruments or other agreements or to provide for future distributions to our common unitholders for any ensuing quarter, subject to a base quarterly distribution in a target range of 80% to 90% of distributable earnings. The declaration, payment and determination of the amount of quarterly distributions, if any, will be at the sole discretion of our general partner, which may change our distribution policy at any time. We cannot assure our common unitholders that any distributions, whether quarterly or otherwise, can or will be paid. In making decisions regarding our quarterly distribution, our general partner considers general economic and business conditions, our strategic plans and prospects, our businesses and investment opportunities, our financial condition and operating results, working capital requirements and other anticipated cash needs, contractual restrictions and obligations, legal, tax, regulatory and other restrictions that may have implications on the payment of distributions by us to our common unitholders or by our subsidiaries to us, and such other factors as our general partner may deem relevant.

86


Table of Contents

Risks Related to U.S. Taxation

The U.S. Congress has considered legislative proposals that, if enacted, would subject us to U.S. federal income tax as a corporation on our net income which would materially increase our U.S. federal income tax liability, could materially reduce the amount available for distribution to common unitholders and would materially alter the tax considerations in connection with an investment in, the ownership of and the disposition of our common units.

        On several occasions in recent years, the U.S. Congress has considered legislative proposals that, if enacted, would repeal the exception from taxation as a corporation currently available to certain publicly traded partnerships. Legislation was introduced in the last Congress that, if enacted in the form proposed, would cause us to be treated as a corporation for U.S. federal income tax purposes and subject us to U.S. corporate income tax on our net corporate taxable income. Enactment of any such legislation likely would materially increase our entity-level tax liability, and therefore reduce amounts otherwise available for us to distribute to common unitholders. In addition, if we were treated as a corporation for U.S. federal income tax purposes, ownership of our common units would have the same U.S. federal income tax considerations as ownership of common stock of a corporation. As a result, any such proposal that was ultimately enacted into law would materially alter the U.S. federal income tax considerations in connection with an investment in, the ownership of and the disposition of our common units. As of the date of this report, it is not possible to predict if, whether or when any proposal previously introduced, or a similar proposal, might be enacted, in what form or with what effective date. Investors should discuss with their own tax advisors the possibility that we might cease to be treated as a partnership for U.S. federal income tax purposes and other possible changes in tax law.

Over the past several years, there have been legislative proposals that, if enacted, would tax certain common unitholders with respect to certain of our income and gains at increased rates. If such legislation, or similar legislation, were to be enacted, a substantial portion of our income, as well as gain from the disposition of common units, could be taxed at a higher rate to certain common unitholders.

        Over the past several years, there have been proposals by both Congress and the executive branch, as well as from states and other jurisdictions, that, if enacted, generally would cause, among other things, some or all of a partner's share of certain partnership income and certain income realized upon a disposition of partnership interests, that, in each case, otherwise would be treated as long-term capital gains for U.S. federal income tax purposes to be recharacterized as ordinary income, and therefore potentially subject to a higher rate of U.S. federal income tax (or higher state or local tax rates). It is unclear when or whether Congress will pass such legislation or what provisions will be included in any legislation, if enacted.

        Some legislative and administrative proposals have provided that, for taxable years beginning after the date of enactment (or, in some cases, beginning ten years after the date of enactment), income derived with respect to carried interest would not meet the qualifying income requirements under publicly traded partnership rules. Therefore, if similar legislation is enacted, following such enactment (or such ten-year period), we would be precluded from qualifying as a partnership for U.S. federal income tax purposes. If we were taxed as a U.S. corporation, our effective tax rate would increase significantly. The federal statutory tax rate for corporations is currently 35%. In addition, we could be subject to increased state and local taxes. Furthermore, common unitholders could be subject to tax on our conversion into a corporation. Chairman of the House Ways and Means Committee, Paul Ryan, has also identified comprehensive tax reform as a priority for the next Congress. As of the date of this report, it is not possible to predict whether or when any proposal previously introduced, or a similar proposal, might be enacted, in what form or with what effective date. If such proposals, or similar proposals, were to be enacted, the tax liability of certain of our common unitholders could increase significantly and our ability to fund cash distributions could be reduced.

87


Table of Contents

Additional proposed changes in the U.S. and foreign taxation of businesses could adversely affect us.

        Congress, the OECD and other government agencies in jurisdictions where we and our affiliates invest or do business have maintained a focus on issues related to the taxation of multinational entities. The OECD, which represents a coalition of member countries, is contemplating changes to numerous long-standing tax principles through its base erosion and profit shifting project, which is focused on a number of issues, including the shifting of profits between affiliated entities in different jurisdictions. Additionally, the Obama administration has announced proposals for potential reform to the U.S. federal income tax rules for businesses, including reducing the deductibility of interest for corporations, anti-inversion rules, reducing the top marginal rate on corporations and subjecting entities currently treated as partnerships for tax purposes to an entity-level income tax similar to the corporate income tax. Several of these proposals for reform, if enacted by the United States or by other countries in which we or our affiliates invest or do business, could adversely affect our investment returns. Chairman of the House Ways and Means Committee, Paul Ryan, has also identified comprehensive tax reform as a priority for the next Congress. Whether these or other proposals will be enacted by the United States or any foreign jurisdiction and in what form is unknown, as are the ultimate consequences of any such proposed legislation.

Our structure involves complex provisions of U.S. federal income tax law for which no clear precedent or authority may be available. Our structure also is subject to potential legislative, judicial or administrative change and differing interpretations, possibly on a retroactive basis.

        The U.S. federal income tax treatment of our common unitholders depends in some instances on determinations of fact and interpretations of complex provisions of U.S. federal income tax law for which no clear precedent or authority may be available. Additionally, changes to the U.S. federal income tax laws and interpretations thereof could make it more difficult or impossible to satisfy the requirements for us to be treated as a partnership for U.S. federal income tax purposes that is not taxable as a corporation, affect or cause us to change our investments and commitments, affect the tax considerations of an investment in us, change the character or treatment of portions of our income and adversely affect an investment in our common units. Additionally, our organizational documents and governing agreements permit our general partner to modify our partnership agreement from time to time, without the consent of our common unitholders, to address certain changes in U.S. federal income tax regulations, legislation or interpretation. In some circumstances, such revisions could have a material adverse impact on some or all of our common unitholders.

If we were treated as a corporation for U.S. federal income tax or state tax purposes, then the amount available for distribution to our common unitholders would be substantially reduced and the value of our common units would be adversely affected.

        An entity that would otherwise be classified as a partnership for U.S. federal income tax purposes may nonetheless be treated as, and taxable as, a corporation if it is a "publicly traded partnership" unless an exception to such treatment applies. An entity that would otherwise be classified as a partnership is a publicly traded partnership if interests in the entity are traded on an established securities market or interests in the entity are readily tradable on a secondary market or the substantial equivalent thereof, and we believe we are publicly traded for this purpose. However, a publicly traded partnership can avoid being treated as a corporation by satisfying the "Qualifying Income Exception," which requires at least 90% of such entity's gross income (determined under specific tax rules) for every taxable year that it is a publicly traded partnership consist of qualifying income (which generally includes certain interest income, dividends, real property rents, gains from the sale or other disposition of real property, and gain from the sale or disposition of a capital asset or other property held for the production of income that otherwise constitutes qualifying income), and the entity must not be required to register under the Investment Advisers Act. We intend to manage our affairs so that we will meet the Qualifying Income Exception in

88


Table of Contents

2015 and each succeeding taxable year to be treated as a partnership and not as a corporation for U.S. federal income tax purposes.

        If we failed to meet the requirements described above and, as a result, we were treated as a corporation for U.S. federal income tax purposes in any taxable year, we would be subject to U.S. corporate income tax on our U.S. taxable income at regular corporate rates and our cash available for distribution would be reduced. Accordingly, our being treated as a corporation for U.S. federal income tax purposes could materially reduce our common unitholders' after-tax return and thus could substantially reduce the value of the common units.

Our common unitholders will be required to take into account their allocable share of our taxable income and gain, regardless of whether they receive any cash distributions from us.

        As long as we are treated for U.S. federal income tax purposes as a partnership, and not as a publicly traded partnership taxable as a corporation, our common unitholders will be required to take into account their allocable share of our items of income, gain, loss, deduction and credit on an annual basis in calculating their U.S. federal income taxable income.

        As a result, our common unitholders may be subject to U.S. federal income tax on their allocable share of our items of income, gain, loss, deduction and credit (including our allocable share of those items of any entity in which we invest that is treated as a partnership or is otherwise subject to tax on a flow through basis) for each of our taxable years ending with or within their taxable years, regardless of whether or not our common unitholders receive cash distributions from us. Additionally, our common unitholders may not receive cash distributions equal to their allocable share of our net taxable income or gain, or even the amount of their U.S. federal, state and local income tax liability that results from that income or gain. Also, certain of our holdings, such as stock in a controlled foreign corporation or a passive foreign investment company or an entity that is fiscally transparent or a financial conduit for U.S. federal income tax purposes, may produce taxable income prior to the receipt of cash relating to such income, and common unitholders that are U.S. taxpayers generally will be required to take such income into account in determining their U.S. federal taxable income. In the event of an inadvertent termination of our partnership status, and provided that the IRS were to grant to us limited relief available under statute, each holder of our common units would be obligated to make adjustments as required by the IRS to maintain our status as a partnership. In such a circumstance, such adjustments may require persons holding our common units to recognize additional amounts of taxable income in respect of the taxable years to which such allocations applied.

Common unitholders will be subject to state and local taxes and return filing requirements as a result of owning our common units.

        In addition to U.S. federal income taxes, our common unitholders may be subject to other taxes, including state and local taxes, unincorporated business taxes and estate, inheritance or intangible taxes, that are imposed by the various jurisdictions in which we do business or own property now or in the future, even if our common unitholders do not reside in any of those jurisdictions. Our common unitholders may be required to file state and local income tax returns in some or all of these jurisdictions and may be required to pay state and local income taxes in some or all of these jurisdictions. Further, common unitholders may be subject to penalties for failure to comply with those requirements. It is the responsibility of each unitholder to file all U.S. federal, state and local tax returns that may be required of such common unitholder.

89


Table of Contents

Certain of our businesses are held through entities treated as corporations for U.S. federal income tax purposes, which will reduce the amount available for distributions to holders of our common units in respect of such investments and could adversely affect the value of our common unitholders' investment.

        To comply with the publicly traded partnership rules under U.S. federal income tax law and other requirements, we hold our interest in certain of our businesses through AHI, Ares Domestic Holdings Inc., Ares Offshore Holdings Ltd. and Ares Real Estate Holdings LLC, which are treated as corporations for U.S. federal income tax purposes, and may hold additional interests in other businesses through other entities treated as corporations. Such corporations could be liable for significant U.S. federal income taxes and applicable state and local taxes that would not otherwise be incurred, which could reduce the amount of cash available for distributions to holders of our common units and adversely affect the value of their investment. However, we intend for Ares Real Estate Holdings LLC to elect and qualify to be taxed as a REIT for U.S. federal income tax purposes. See "—Ares Real Estate Holdings LLC's failure to qualify or remain qualified as a REIT would subject it to U.S. federal income tax and potentially state and local taxes, and would adversely affect the amount of cash available for distribution to our common unitholders."

Ares Real Estate Holdings LLC's failure to qualify or remain qualified as a REIT would subject it to U.S. federal income tax and potentially state and local taxes, and would adversely affect the amount of cash available for distribution to our common unitholders.

        We intend for one of our direct subsidiaries, Ares Real Estate Holdings LLC, to elect and qualify to be taxed as a REIT for U.S. federal income tax purposes commencing with its taxable year ending December 31, 2014. Ares Real Estate Holdings LLC's qualification as a REIT depends upon its satisfaction of certain asset, income, organizational, distribution, stockholder ownership and other requirements on a continuing basis. We intend to structure the activities of Ares Real Estate Holdings LLC in a manner designed to satisfy all the requirements for qualification as a REIT.

        However, the REIT qualification requirements are extremely complex and administrative and judicial interpretations of the U.S. federal income tax laws governing qualification as a REIT are limited. Accordingly, we cannot be certain that Ares Real Estate Holdings LLC will be successful in operating so it can qualify or remain qualified as a REIT. Ares Real Estate Holdings LLC's ability to satisfy the asset tests depends on an analysis of the characterization and fair market values of Ares Real Estate Holdings LLC's assets, some of which are not susceptible to a precise determination, and for which it will not obtain independent appraisals. Ares Real Estate Holdings LLC's compliance with the REIT income or quarterly asset requirements also depends on its ability to successfully manage the composition of its income and assets on an ongoing basis. Accordingly, if certain of its operations were to be recharacterized by the IRS, such recharacterization could jeopardize its ability to satisfy all the requirements for qualification as a REIT. Furthermore, future legislative, judicial or administrative changes to the U.S. federal income tax laws could be applied retroactively, which could result in its disqualification as a REIT. We have not requested and do not plan to request a ruling from the IRS that Ares Real Estate Holdings LLC qualifies as a REIT. Ares Real Estate Holdings LLC may terminate its REIT status if the general partner of Ares Management, L.P. determines that not qualifying as a REIT is in the best interests of Ares Real Estate Holdings LLC and Ares Management, L.P., or as a result of failure to comply with the REIT qualification requirements that is not cured.

        If Ares Real Estate Holdings LLC fails to qualify as a REIT for any taxable year, and it does not qualify for certain statutory relief provisions, Ares Real Estate Holdings LLC will be subject to U.S. federal and state income tax on its taxable income at corporate rates. In addition, Ares Real Estate Holdings LLC would generally be disqualified from treatment as a REIT for the four taxable years following the year of losing its REIT qualification. Losing Ares Real Estate Holdings LLC's REIT qualification could reduce our net earnings available for investment or distribution to common unitholders.

90


Table of Contents

Tax gain or loss on disposition of our common units could be more or less than expected.

        If our common unitholders sell their common units, they will generally recognize a taxable gain or loss equal to the difference between the amount realized and their adjusted tax basis in those common units. Prior distributions to our common unitholders in excess of the total net taxable income allocated to them, which decreased the tax basis in their common units, will in effect become taxable income or gain to the holders of our common units if the common units are sold at a price greater than the unitholder's tax basis in those common units, even if the price is less than the original cost. A portion of the amount realized, whether or not representing gain, may be ordinary income to the common unitholder.

Our common units may not be uniform, which could result in IRS examination of our tax returns and the tax returns of our common unitholders, and could have a negative impact on the value of our common unitholder's investment.

        We cannot match transferors and transferees of our common units, and as a result we will adopt depreciation, amortization and other tax accounting positions that may not conform to all aspects of existing Treasury regulations. A successful IRS challenge to those positions could adversely affect the amount of tax benefits available to our common unitholders, and could affect the timing of these tax benefits or the amount of gain on the sale of our common units. This could have a negative impact on the value of our common units or result in audits of and adjustments to our U.S. federal tax returns and the tax returns of our common unitholders.

        In addition, our taxable income and losses will be determined and apportioned among investors using conventions we regard as consistent with applicable law. As a result, if our common unitholders transfer their common units, they may be allocated income, gain, loss and deduction realized by us after the date of transfer. Similarly, a transferee may be allocated income, gain, loss and deduction realized by us prior to the date of the transferee's acquisition of our common units. A transferee may also bear the cost of withholding tax imposed with respect to income allocated to a transferor through a reduction in the cash distributed to the transferee.

The sale or exchange of 50% or more of our capital and profit interests will result in the termination of our partnership for U.S. federal income tax purposes.

        The sale or exchange of 50% or more of our capital and profit interests within a 12-month period will result in the termination of our partnership for U.S. federal income tax purposes. Our termination would, among other things, result in the closing of our taxable year for all common unitholders and may result in more than 12 months of our taxable income or loss being includable in the holder's taxable income for the year of termination. A termination could also result in penalties if we were unable to determine that the termination had occurred.

Non-U.S. persons could face different U.S. tax issues from owning common units than U.S. persons, and such differences may result in adverse tax consequences to them.

        Some of our investment activities may cause us to be engaged in a U.S. trade or business for U.S. federal income tax purposes, in which case some portion of our income would be treated as effectively connected income ("ECI") with respect to a non-U.S. Holders. A "non-U.S. Holder" is a beneficial owner of the common units that is not a U.S. Holder (generally, a common unitholder that is a "United States person" within the meaning of Section 7701(a)(30) of the Code) and is not an entity treated as a partnership for U.S. federal income tax purposes. Moreover, dividends received from an investment that we make in a REIT that are attributable to gains from the sale of U.S. real property interests and sales of certain investments in interests in U.S. real property, including stock of certain U.S. corporations owning significant U.S. real property, may be treated as ECI with respect to non-U.S. Holders. In addition, certain income of non-U.S. Holders from U.S. sources not connected to any such U.S. trade or business conducted

91


Table of Contents

by us could be treated as ECI. To the extent our income is treated as ECI, non-U.S. Holders generally would be subject to withholding tax on their allocable shares of such income, would be required to file a U.S. federal income tax return for such year reporting their allocable shares of income effectively connected with such trade or business and any other income treated as ECI, and would be subject to U.S. federal income tax at regular U.S. tax rates on any such income. Non-U.S. Holders that are treated as corporations for U.S. federal income tax purposes may also be subject to a 30% branch profits tax on their allocable share of such income. In addition, certain income from U.S. sources that is not ECI allocable to non-U.S. Holders will be reduced by withholding taxes imposed at the highest effective applicable tax rate. Finally, if we are treated as being engaged in a U.S. trade or business, a portion of any gain recognized by non-U.S. unitholders on the sale or exchange of common units may be treated for U.S. federal income tax purposes as ECI, and hence such non-U.S. unitholders could be subject to U.S. federal income tax on the sale or exchange of common units.

Non-U.S. persons may face adverse tax consequences in their countries of residence from owning common units.

        Ares Management, L.P. will own interests in one or more entities in which no member has unlimited liability and which is treated as a fiscally transparent pass-through entity for U.S. federal income tax purposes, or a "hybrid entity," such as a limited liability company. It is possible that a non-U.S. jurisdiction will treat such a hybrid entity as fiscally opaque. In that case, a non-U.S. Holder could be subject to different results in respect of timing and character of income and gain recognition, as well as the availability of losses, credits or deductions, including in respect of any taxes paid or deemed paid by or on behalf of the non-U.S. Holder, in such non-U.S. jurisdiction.

Tax-exempt entities face special U.S. federal income tax issues from owning common units that may result in adverse tax consequences to them.

        A tax-exempt partner of a partnership generally must include in computing its "unrelated business taxable income" ("UBTI"), its pro rata share (whether or not distributed) of such partnership's gross income derived from a trade or business conducted by such partnership which is unrelated to the exempt function of the tax-exempt partner. Moreover, a tax-exempt partner of a partnership could be treated as earning UBTI to the extent that such partnership derives income from "debt-financed property," or if the partnership interest itself is debt financed. Debt-financed property means property held to produce income with respect to which there is "acquisition indebtedness" (i.e., indebtedness incurred in acquiring or holding property). We are under no obligation to minimize UBTI, and a U.S. Holder of our common units that is a tax-exempt organization for U.S. federal income tax purposes and, therefore, generally exempt from U.S. federal income taxation, may be subject to "unrelated business income tax" to the extent, if any, that its allocable share of our income consists of UBTI.

We may not be able to furnish to each common unitholder specific tax information within 90 days after the close of each calendar year, which means that our common unitholders who are U.S. taxpayers may anticipate the need to file annually a request for an extension of the due date of their income tax return. In addition, it is possible that common unitholders who are otherwise required to file U.S. federal income tax returns may be required to file amended income tax returns.

        We have agreed to furnish to each common unitholder, as soon as reasonably practicable after the close of each taxable year, tax information (including Schedule K-1), which describes on a U.S. dollar basis such holder's share of our taxable income, gain, loss, deduction and credit for our preceding taxable year. It may require longer than 90 days after the end of our fiscal year to obtain the requisite information from all lower-tier entities. Consequently, holders of our common units who are U.S. taxpayers or otherwise required to file U.S. tax returns may need to file annually with the IRS (and, if applicable, certain states) a request for an extension past April 15 or the otherwise applicable due date of their income tax return for the taxable year. In addition, each common unitholder generally is required to file U.S. federal and state

92


Table of Contents

tax returns consistently with the information provided by us for the taxable year for all relevant tax purposes. In preparing this information, we will use various accounting and reporting conventions, some of which have been mentioned in the previous discussion, to determine such holder's share of income, gain, loss, deduction and credit. The IRS or state tax authorities may successfully contend that certain of these reporting conventions are impermissible, which could result in an adjustment to such holder's income or loss and could result in an increase in overall tax due. Additionally, we may be audited by taxing authorities from time to time. Adjustments resulting from a tax audit may require a holder to adjust a prior year's tax liability and possibly may result in an audit of such holder's own tax return. Any audit of such holder's tax return could result in adjustments not related to our tax returns as well as those related to our tax returns, and could result in an increase in overall tax due.

We may hold or acquire certain investments through entities classified as PFICs or CFCs for U.S. federal income tax purposes.

        Certain of our investments may be in foreign corporations or may be acquired through a foreign subsidiary that would be classified as a corporation for U.S. federal income tax purposes. Such an entity may be a passive foreign investment company (a "PFIC") or a controlled foreign corporation (a "CFC") for U.S. federal income tax purposes. U.S. holders of common units considered to own an interest in a PFIC or a CFC may experience adverse U.S. federal and state income tax consequences.

Applicable U.S. tax law could adversely affect our ability to raise funds from certain foreign investors.

        Under Sections 1471 to 1474 of the Code (such Sections, along with the Treasury Regulations promulgated thereunder, commonly referred to as "FATCA"), a broadly defined class of foreign financial institutions are required to comply with a U.S. tax reporting regime or be subject to certain U.S. withholding taxes. The reporting obligations imposed under FATCA require foreign financial institutions to enter into agreements with the IRS to obtain and disclose information about certain account holders and investors to the IRS (or in the case of certain foreign financial institutions that are resident in a jurisdiction that has entered into an intergovernmental agreement ("IGA") to implement this legislation, to comply with comparable non-U.S. laws implementing the IGA). Additionally, certain non-U.S. entities that are not foreign financial institutions are required to provide certain certifications or other information regarding their U.S. beneficial ownership or be subject to certain U.S. withholding taxes under FATCA. There are uncertainties regarding the implementation of FATCA and it is difficult to determine at this time what impact any future administrative guidance may have. The administrative and economic costs of compliance with FATCA may discourage some foreign investors from investing in U.S. funds, which could adversely affect our ability to raise funds from these investors or reduce the demand for our common units. Moreover, we expect to incur additional expenses related to our compliance with FATCA, which could increase our tax compliance costs generally.

Certain U.S. holders of common units are subject to additional tax on "net investment income".

        U.S. holders of common units that are individuals, estates or trusts are subject to a Medicare tax of 3.8% on "net investment income" (or undistributed "net investment income," in the case of estates and trusts) for each taxable year, with such tax applying to the lesser of such income or the excess of such person's adjusted gross income (with certain adjustments) over a specified amount. Net investment income includes net income from interest, dividends, annuities, royalties and rents and net gain attributable to the disposition of investment property. It is anticipated that net income and gain attributable to an investment in our common units will be included in U.S. holder's "net investment income" subject to this Medicare tax.

Item 1B.    Unresolved Staff Comments

        None.

93


Table of Contents

Item 2.    Properties

        Our principal executive offices are located in leased office space at 2000 Avenue of the Stars, 12th Floor, Los Angeles, California. We also lease office space in Atlanta, Chicago, Dallas, Menlo Park, New York City, Purchase, Washington, D.C., Dubai, Frankfurt, London, Luxembourg, Paris, Stockholm, Chengdu, Hong Kong, Shanghai and Sydney. We do not own any real property. We consider these facilities to be suitable and adequate for the management and operation of our businesses.

Item 3.    Legal Proceedings

        From time to time we are involved in various legal proceedings, lawsuits and claims incidental to the conduct of our business, some of which may be material. Our businesses are also subject to extensive regulation, which may result in regulatory proceedings against us.

Item 4.    Mine Safety Disclosures

        None.

94


Table of Contents

PART II.

Item 5.    Market For Registrant's Common Equity, Related Stockholder Matters And Issuer Purchases Of Equity Securities

Market Information

        Our common units representing limited partner interests in Ares Management, L.P. are traded on the NYSE under the symbol "ARES." Our common units began trading on the NYSE on May 2, 2014.

        The following table sets forth the high and low intra-day sales prices per unit of our common units, for the periods indicated, as reported by the NYSE.

 
  Sales Price  
2014
  High   Low  

First Quarter

    N/A     N/A  

Second Quarter(1)

  $ 19.19   $ 16.68  

Third Quarter

  $ 20.48   $ 17.26  

Fourth Quarter

  $ 18.00   $ 15.30  

(1)
Represents the high and low sales price for the period from May 2, 2014, the date our common units began trading, through June 30, 2014.

        The number of holders of record of our common units as of March 17, 2015 was 4. This does not include the number of unitholders that hold shares in "street name" through banks or broker-dealers.

Distribution Policy for Common Units

        During 2014, we paid distributions of $0.18 and $0.24 per common unit (totaling $0.42 per common unit) to record holders of common units, or approximately $33.9 million, and in March 2015, the board of directors of our general partner declared an additional distribution of $0.24 per common unit, or $19.4 million, to common unitholders in respect of the fourth quarter of 2014 payable on March 24, 2015 to holders of record of common units at the close of business on March 16, 2015.

        We expect to distribute to our common unitholders on a quarterly basis substantially all of Ares Management, L.P.'s share of distributable earnings, net of applicable corporate taxes and amounts payable under the tax receivable agreement, in excess of amounts determined by our general partner to be necessary or appropriate to provide for the conduct of our businesses, to make appropriate investments in our businesses and our funds, to comply with applicable law, any of our debt instruments or other agreements or to provide for future distributions to our common unitholders for any ensuing quarter, subject to a base quarterly distribution target range of 80% to 90% of distributable earnings. See "Item 7. Management's Discussion and Analysis of Financial Condition and Results of Operations—Segment Analysis—Reconciliation of Certain Non-GAAP Measures to Consolidated GAAP Financial Measures" for a reconciliation of our distributable earnings to our income before provision for income taxes presented in accordance with GAAP.

        In most years, the aggregate amounts of distributions to our common unitholders do not equal our distributable earnings for that year. Our distributable earnings are only a starting point for the determination of the amount to be distributed to our common unitholders because, as noted above, in determining the amount to be distributed, we subtract from our distributable earnings any amounts determined by our general partner to be necessary or appropriate to provide for the conduct of our businesses, to make appropriate investments in our businesses and our funds, to comply with applicable law, any of our debt instruments or other agreements or to provide for future distributions to our common unitholders for any ensuing quarter.

95


Table of Contents

        Because Ares Management, L.P. is a holding partnership and has no material assets other than its ownership of Ares Operating Group Units (held through wholly owned subsidiaries in the case of Ares Holdings, Ares Domestic, Ares Offshore and Ares Real Estate), we fund distributions by Ares Management, L.P., if any, in three steps:

    first, we cause the Ares Operating Group entities to make distributions to their partners, including Ares Management, L.P. and its direct subsidiaries. If the Ares Operating Group entities make such distributions, the partners of the Ares Operating Group entities will be entitled to receive equivalent distributions pro rata based on their partnership units in the Ares Operating Group (except as set forth in the following paragraph);

    second, we cause Ares Management, L.P.'s direct subsidiaries to distribute to Ares Management, L.P. their share of such distributions, net of the taxes and amounts payable under the tax receivable agreement by such direct subsidiaries; and

    third, Ares Management, L.P. distributes its net share of such distributions to our common unitholders on a pro rata basis.

        Because our direct subsidiaries that are corporations for U.S. federal income tax purposes must pay corporate income and franchise taxes and make payments under the tax receivable agreement, the amounts ultimately distributed by us to our common unitholders are expected to be less, on a per unit basis, than the amounts distributed by the Ares Operating Group entities to their respective partners in respect of their Ares Operating Group Units.

        In addition, governing agreements of the Ares Operating Group entities provide for cash distributions, which we refer to as "tax distributions," to the partners of such entities if the general partners of the Ares Operating Group entities determine that the taxable income of the relevant Ares Operating Group entity gives rise to taxable income for its partners. Generally, these tax distributions are computed based on our estimate of the net taxable income of the relevant entity multiplied by an assumed tax rate equal to the highest effective marginal combined U.S. federal, state and local income tax rate prescribed for an individual or corporate resident in Los Angeles, California or New York, New York, whichever is higher (taking into account the non-deductibility of certain expenses and the character of our income). The Ares Operating Group makes tax distributions only to the extent distributions from such entities for the relevant year were otherwise insufficient to cover such tax liabilities.

        Under the Delaware Limited Partnership Act, Ares Management, L.P. may not make a distribution to a partner if after the distribution all of our liabilities, other than liabilities to partners on account of their partnership interests and liabilities for which the recourse of creditors is limited to specific property of the partnership, would exceed the fair value of our assets. If we were to make such an impermissible distribution, any limited partner who received a distribution and knew at the time of the distribution that the distribution was in violation of the Delaware Limited Partnership Act would be liable to us for the amount of the distribution for three years. In addition, under the Credit Facility, certain subsidiaries of the Ares Operating Group are prohibited from making distributions in certain circumstances, including if an Event of Default (as defined in the Credit Facility) has occurred and is continuing.

        In addition, the cash flow from operations of the Ares Operating Group entities may be insufficient to enable them to make required minimum tax distributions to their partners, in which case the Ares Operating Group may have to borrow funds or sell assets, which could have a material adverse effect on our liquidity and financial condition. Furthermore, by paying cash distributions rather than investing that cash in our businesses, we might risk slowing the pace of our growth, or not having a sufficient amount of cash to fund our operations, new investments or unanticipated capital expenditures, should the need arise.

        Although a portion of any distributions by us to our common unitholders may include carried interest received by us, we do not intend to seek fulfillment of any clawback obligation by seeking to have our

96


Table of Contents

common unitholders return any portion of such distributions attributable to carried interest associated with any clawback obligation.

Unregistered Sales of Equity Securities and Purchases of Equity Securities in the Fourth Quarter of 2014

        On October 30, 2014, in connection with an agreement to acquire EIF, an asset manager in the energy infrastructure industry, we agreed to deliver 1,578,947 Ares Operating Group Units at the closing of the transaction. Assuming a full exchange of all Ares Operating Group Units for common units of the Company, the units represent less than 1% of the outstanding common units as of December 31, 2014. The Ares Operating Group Units were issued on the closing of the transaction on January 1, 2015 and were issued in reliance on Section 4(a)(2) of the Securities Act of 1933, as amended, in partial consideration for the sellers' equity interests in EIF. One half of the Ares Operating Group Units are exchangeable on a one-for-one basis for common units upon the election of the holders thereof following the six-month anniversary of the closing of the transaction and the remainder will be exchangeable on a one-for-one basis for common units following the one year anniversary of the closing of the transaction.

Item 6.    Selected Financial Data

        The following tables present selected consolidated financial information and other data of the Company and its Predecessor. The Company was formed on November 15, 2013 to serve as a holding partnership for our businesses. Prior to the Reorganization, the Company had not commenced operations and had nominal assets and liabilities. After the Reorganization, the Company become the successor to Ares Holdings, Inc. and AI for financial accounting purposes under GAAP. See "Item 1. Business—Organizational Structure."

        We derived the following selected consolidated financial data of the Company and its Predecessor as of December 31, 2014 and 2013 and for the years ended December 31, 2014, 2013 and 2012 from the audited consolidated financial statements included elsewhere in this Annual Report on Form 10-K. The selected consolidated financial data as of December 31, 2012 and 2011 and for the year ended December 31, 2011 were derived from the historical unaudited consolidated financial statements of the Predecessor, which are not included in this Annual Report on Form 10-K. The unaudited consolidated financial statements were prepared on substantially the same basis as the audited consolidated financial statements and include all adjustments that we consider necessary for a fair presentation of the Predecessor's consolidated financial position and results of operations. The selected historical financial data is not indicative of the expected future operating results of the Company following the Reorganization.

        The following selected historical consolidated financial data should be read together with "Item 1. Business—Organizational Structure," "Item 7. Management's Discussion and Analysis of

97


Table of Contents

Financial Condition and Results of Operations" and our historical consolidated financial statements and related notes included elsewhere in this Annual Report on Form 10-K.

 
  For The Years Ended December 31,  
 
  2014   2013   2012   2011  
 
   
  (Predecessor)
  (Predecessor)
  (Predecessor)
 
 
  (Dollars in thousands)
 

Statements of operations data

                         

Revenues

                         

Management fees (includes ARCC Part I Fees of $118,537, $110,511, $95,182 and $79,028 for the years ended December 31, 2014, 2013, 2012 and 2011, respectively)

  $ 486,477   $ 375,572   $ 249,584   $ 185,084  

Performance fees

    91,412     79,800     69,491     6,938  

Other fees

    26,000     23,283     14,971     14,943  

Total revenues

    603,889     478,655     334,046     206,965  

Expenses

                         

Compensation and benefits

    456,372     333,902     288,719     200,784  

Performance fee compensation

    170,028     194,294     267,725     120,451  

General, administrative and other expenses

    166,839     138,464     85,582     78,102  

Consolidated Funds' expenses

    66,800     135,237     116,505     68,575  

Total expenses

    860,039     801,897     758,531     467,912  

Other income (expense)

                         

Interest and other investment income

    7,244     5,996     8,424     5,867  

Interest expense

    (8,617 )   (9,475 )   (8,679 )   (5,953 )

Debt extinguishment expense

        (1,862 )   (3,032 )   (1,183 )

Other income (expense), net

    (2,422 )   (200 )   7     (608 )

Net realized gain (loss) on investments           

    7,812     (6,373 )   6,662     (1,096 )

Net change in unrealized (depreciation) appreciation on investments                

    24,316     15,295     (1,670 )   (4,387 )

Interest and other investment income of Consolidated Funds

    937,835     1,236,037     1,406,593     1,425,711  

Interest expense of Consolidated Funds           

    (666,373 )   (534,431 )   (449,377 )   (327,959 )

Debt extinguishment gain of Consolidated Funds

        11,800          

Net realized gain (loss) on investments of Consolidated Funds

    44,781     64,382     1,794,412     1,040,530  

Net change in unrealized (depreciation) appreciation on investments of Consolidated Funds

    468,489     414,714     (1,067,013 )   (917,033 )

Total other income (expense)

    813,065     1,195,883     1,686,327     1,213,889  

Income before taxes

    556,915     872,641     1,261,842     952,942  

Income tax expense

    11,253     59,263     26,154     29,573  

Net income

    545,662     813,378     1,235,688     923,369  

Less: Net income attributable to redeemable interests in Consolidated Funds

    2,565     137,924     199,075     259,195  

Less: Net income attributable to non-controlling interests in Consolidated Funds

    417,793     448,847     734,517     531,334  

Less: Net income attributable to redeemable interests in Ares Operating Group entities

    731     2,451     3,293     406  

Less: Net income attributable to non-controlling interests in Ares Operating Group entities

    89,585     43,674     78,157     35,086  

Less: Net income attributable to controlling interests in Predecessor

        180,482     220,646     97,348  

Net income attributable to Ares Management, L.P. 

  $ 34,988   $   $   $  

98


Table of Contents


 
  As of December 31,  
 
  2014   2013   2012   2011  
 
   
  (Predecessor)
  (Predecessor)
  (Predecessor)
 
 
  (Dollars in thousands)
 

Statements of financial condition data

                         

Cash and cash equivalents

  $ 148,858   $ 89,802   $ 68,457   $ 34,422  

Cash and cash equivalents of Consolidated Funds(1)

    1,314,397     1,638,003     1,707,640     1,526,871  

Investments, at fair value

    170,324     89,438     105,753     81,995  

Investments, at fair value, of Consolidated Funds

    19,123,950     20,823,338     21,734,983     21,391,239  

Total assets

    21,641,253     23,705,384     24,495,877     23,734,935  

Debt obligations

    245,752     153,119     336,250     205,000  

CLO loan obligations of Consolidated Funds

    12,049,170     11,774,157     9,818,059     8,573,101  

Consolidated Funds' borrowings

    777,600     2,070,598     4,512,229     4,969,823  

Mezzanine debt of Consolidated Funds

    378,365     323,164     117,527     375,128  

Total liabilities

    14,881,880     16,030,319     16,373,470     14,996,296  

Commitments and contingencies

                         

Redeemable interest in Consolidated Funds

    1,037,450     1,093,770     1,100,108     1,024,152  

Redeemable interest in Ares Operating Group entities

    23,988     40,751     30,488     21,807  

Non-controlling interest in Consolidated Funds

    4,950,803     5,847,135     6,367,291     7,183,991  

Non-controlling interest in Ares Operating Group entities

    463,493     167,731     130,835     154,134  

Total controlling interest in Ares Management, L.P. 

    283,639     525,678     493,685     354,555  

Total equity

    5,697,935     6,540,544     6,991,811     7,692,680  

Total liabilities, redeemable interest, non-controlling interests and equity

    21,641,253     23,705,384     24,495,877     23,734,935  

(1)
The entities comprising our Consolidated Funds are not the same entities for all periods presented. Pursuant to revised consolidation guidance that became effective January 1, 2010, we consolidated the existing and any subsequently acquired CLOs where we hold a controlling financial interest. The consolidation of funds during the periods generally has the effect of grossing up reported assets, liabilities and cash flow, and has no effect on net income attributable to the Company and the Predecessor. See "Item 7. Management's Discussion and Analysis of Financial Condition and Results of Operations—Consolidation and Deconsolidation of Ares Funds" and "—Critical Accounting Policies—Principles of Consolidation" and Note 2, "Summary of Significant Accounting Policies," to our consolidated financial statements appearing elsewhere in this Annual Report on Form 10-K.

99


Table of Contents

Item 7.    Management's Discussion And Analysis Of Financial Condition And Results Of Operations

        Ares Management, L.P. is a Delaware limited partnership formed on November 15, 2013. Unless the context otherwise requires, references to "we," "us," "our," "the Partnership" and "the Company" are intended to mean the business and operations of Ares Management, L.P. and its consolidated subsidiaries since the consummation of the Reorganization. When used in the historical context (i.e., prior to May 1, 2014), these terms are intended to mean the business and operations of our Predecessors. Our "Predecessors" refers to AHI and Ares Investments LLC, as well as their wholly owned subsidiaries and managed funds, in each case prior to our Reorganization. The following discussion analyzes the financial condition and results of operations of the Partnership and, for periods prior to May 1, 2014, the financial condition and results of operations of our Predecessors. "Consolidated Funds" refers collectively to certain Ares-affiliated funds, related co- investment entities and certain CLOs that are required under generally accepted accounting principles in the United States ("GAAP") to be consolidated in our consolidated financial statements included in this Annual Report on Form 10-K.

        The following discussion and analysis should be read in conjunction with the audited, consolidated financial statements of Ares Management, L.P. and the related notes included in this Annual Report on Form 10-K and the audited financial statements and footnotes of AHI and Ares Investments LLC included therein. For ease of reference, we refer to the historical financial results of AHI and Ares Investments LLC prior to the Reorganization as "our" historical financial results.

        Amounts and percentages presented throughout our discussion and analysis of financial condition and results of operations may reflect rounded results in thousands (unless otherwise indicated) and consequently, totals may not appear to sum. The highlights listed below have had significant effects on many items within our consolidated financial statements and affect the comparison of the current period's activity with those of prior periods.

Our Business

        We are a leading global alternative asset manager that operates four distinct but complementary investment groups, which are our reportable segments: Tradable Credit Group, Direct Lending Group, Private Equity Group and Real Estate Group.

    Tradable Credit Group:  Our Tradable Credit Group managed approximately 70 funds as of December 31, 2014, which seek a wide variety of investments ranging from commingled and separately managed accounts for institutional investors to publicly traded vehicles and sub-advised funds for retail investors, with approximately $32.4 billion of assets under management as of December 31, 2014. While each of the group's funds is tailored to specific investment objectives, mandates can be broadly categorized between long-only credit and alternative credit investment strategies.

    Direct Lending Group:  Our Direct Lending Group is one of the largest self-originating direct lenders to the U.S. and European markets, with approximately $28.7 billion of assets under management across approximately 35 funds or investment vehicles as of December 31, 2014, which include separately managed accounts for large institutional investors seeking tailored investment solutions, commingled funds and joint venture lending programs with affiliates of General Electric Company. In the second quarter of 2014, the group acquired Keltic Financial Services LLC and Keltic Financial Partners II, LP, a leading commercial finance company that provides asset-based loans to small and middle market companies based in New York (the "Keltic acquisition") and now operates as Ares Commercial Finance.

    Private Equity Group:  Our Private Equity Group has achieved compelling investment returns for a loyal and growing group of high profile limited partners and has approximately $10.1 billion of assets under management as of December 31, 2014. The group managed five private equity

100


Table of Contents

      commingled funds in North America and China as of December 31, 2014. The group focuses on majority or shared-control investments in businesses with strong franchises and attractive growth opportunities in North America and Europe as well as growth equity opportunities in China.

    Real Estate Group:  Our Real Estate Group manages comprehensive public and private equity and debt strategies, with approximately $10.6 billion of assets under management across approximately 40 funds and services a portfolio of over $5.7 billion in mortgage loans principally through a subsidiary of ACRE as of December 31, 2014. Our Real Estate Group focuses on lending and investing assets that have been under-managed or need repositioning in their markets. The group has achieved significant scale in a short period of time through various acquisitions and successful fundraising efforts, including our acquisition of AREA Property Partners, L.P. ("AREA") in July 2013 (the "AREA acquisition").

        The OMG consists of five independent, shared resource groups to support our reportable segments by providing infrastructure and administrative support in the areas of accounting/finance, operations, information technology, business development, legal/compliance and human resources. Additionally, the OMG provides services to certain of our investment companies and partnerships, which reimburse the OMG for expenses equal to the costs of services provided. Our clients seek to partner with investment management firms that not only have compelling investment track records across multiple investment products but also possess seasoned infrastructure support functions. As such, significant investments have been made to develop the OMG. We have successfully launched new business lines, integrated acquired businesses into the operations and created scale within the OMG to support a much larger platform in the future. The OMG's expenses are not allocated to our four reportable segments but we consider the cost structure of the OMG when evaluating our financial performance.

        The focus of our business model is to provide our investment management capabilities through various funds and products that meet the needs of a wide range of institutional and retail investors. Our revenues consist primarily of management fees and performance fees, as well as investment income and administrative expense reimbursements. Management fees are generally based on a defined percentage of average fair value of assets, total commitments, invested capital, net asset value, net investment income or par value of the investment portfolios we manage. Performance fees are based on certain specific hurdle rates as defined in our Consolidated Funds' and non-consolidated funds' applicable investment management or partnership agreements and may be either an incentive fee or carried interest. Investment income (loss) represents the investment income, realized gains (losses) and unrealized appreciation (depreciation) resulting from the investments of the Company and the Consolidated Funds. Administrative expense reimbursements are administrative services that we provide to certain of our affiliated funds that are reported as other fees. In accordance with GAAP, we are required to consolidate those funds in which we hold a general partner interest that gives us substantive control rights over those funds. However, for segment reporting purposes, we present revenues and expenses on a combined segment basis, which deconsolidates these funds and therefore shows the results of our reportable segments without giving effect to the consolidation of the funds. Accordingly, our segment revenues consist of management fees, administrative fees and other income, as well as realized and unrealized performance fees, and net investment income. Our segment expenses consist of compensation and benefits, general, administrative and other expenses, as well as realized and unrealized performance fee compensation.

Trends Affecting Our Business

        We believe that our disciplined investment philosophy across our four distinct but complementary investment groups contributes to the stability of our firm's performance throughout market cycles. Additionally, as approximately 61.9% of our assets under management were in funds with a contractual life of seven years or more as of December 31, 2014, our funds have a stable base of committed capital which enables us to invest in assets with a long term focus over different points in a market cycle and take advantage of market volatility. However, our results of operations, including the fair value of our AUM,

101


Table of Contents

are affected by a variety of factors, including conditions in the global financial markets and the economic and political environments, particularly in the United States and Western Europe.

        The fourth quarter of 2014 marked an eventful end to a volatile year for leveraged finance markets as shortfalls in global economic data, weakening commodity prices, and unexpected declines in interest rates drove an aversion to risk assets. Despite a benign default environment and continued monetary policy accommodations from the central banks, concerns around global growth prospects and the late-2014 collapse in commodity prices resulted in sub-coupon total returns for both the bank loan and high yield asset classes in 2014. Credit markets continued to be under pressure during the fourth quarter of 2014, and the BofA Merrill Lynch U.S. High Yield Master II Index declined 1.06%, reducing year-to-date total returns to 2.50%. Likewise, the Credit Suisse Leveraged Loan Index ("CSLLI") declined 0.37% during the fourth quarter of 2014, ending the year with a total return of 2.06%. Amid continued monetary policy accommodations from the central banks, a strengthening U.S. dollar, and meaningful improvements in the U.S. labor market, equity markets outperformed credit, with the S&P 500 returning 4.93% during the fourth quarter of 2014, bringing year-to-date returns to 13.69%.

        In Europe, continued political and economic instability, as well as concerns around deflation, have increased volatility in the region. However, European credit markets have been supported by economic stimulus initiatives taken by the European Central Bank, as well as lower relative exposures to the energy sector compared to its U.S. counterparts. The decline in credit markets during 2014, and particularly the fourth quarter, affected valuations of investments in Tradable Credit Group funds and caused a decrease in performance related earnings and interest income in the Tradable Credit Group as a result of declining prices from its investments.

        In 2015, as many of the market challenges of late 2014 continue, some of the considerations informing our strategic decisions include:

    Our ability to fundraise and increase AUM and fee earning AUM.  During the year ended December 31, 2014, we raised $16.5 billion, both in commingled and separately managed accounts and continued to expand our investor base, raising capital from 49 different funds and over 100 institutional investors, including 54 direct institutional investors that were new to Ares. Our fundraising efforts drove AUM growth of approximately 10.5% for 2014, or 15.8% on a pro forma basis including our acquisition of EIF, which closed on January 1, 2015. During 2015, we expect that our fundraising will come from a combination of our existing and new strategies primarily in the U.S and Europe. During the year ended December 31, 2014, we earned approximately 1.0% on our fee earning AUM, a slight increase over the 0.9% we earned during 2013. However, if we are not able to offset our distributions and reductions of commitments with new fundraising, our fee earning AUM could decline. As of December 31, 2014, we also had $9.2 billion of AUM not yet earnings fees, which represents approximately $91.9 million in annual potential management fee revenue. Our pipeline of potential fees, coupled with our future fundraising opportunities, gives us the potential to increase our management fees into 2015. However, to the extent we fail to grow our fee earning AUM, our management fee revenues also will be adversely impacted.

    Our ability to attract new capital and investors with our broad multi-asset class product offering.  Our ability to attract new capital and investors in our funds is driven, in part, by the extent to which they continue to see the alternative asset management industry generally, and our investment products specifically, as an attractive vehicle for capital appreciation. We continually seek to create avenues to meet our investors' evolving needs and broaden the appeal of our investment products by offering an expansive range of investment funds, developing new products and creating managed accounts and other investment vehicles tailored to our investors' goals. Recently, we have added teams in commercial finance, as a natural extension of our direct lending platform into specialty asset-based lending, and power and energy. We are also trying to expand our distribution channels to meet the needs of insurance companies, as well as the needs of traditional institutional investors,

102


Table of Contents

      such as pension funds, sovereign wealth funds, and endowments. If market volatility persists or increases, investors may seek absolute return strategies that seek to mitigate volatility. We offer a variety of investment strategies depending upon investors' risk tolerance and expected returns.

    Our disciplined investment approach and successful deployment of capital.  Our ability to maintain and grow our revenue base is dependent upon our ability to deploy successfully the capital that our investors have committed to our investment funds. Greater competition, high valuations, cost of credit and other general market conditions may impact our ability to identify and execute attractive investments. Since we maintain a disciplined investment approach predicated upon finding value, we will not deploy our capital until we have sourced a suitable investment opportunity at an attractive price. During the year ended December 31, 2014, we deployed $13.7 billion of capital across our four investment groups in North America, Europe, and Asia, compared to approximately $14.8 billion in 2013 as our investment pace was dictated by our views on opportunity for value. As of December 31, 2014, we had $18.2 billion of capital available for investment and we remain well-positioned to invest our assets opportunistically.

    Our ability to invest capital and generate returns through market cycles.  The strength of our investment performance affects investors' willingness to commit capital to our funds. The flexibility of the capital we are able to attract is one of the main drivers of the growth of our AUM and the management fees we earn. Current market conditions and economies have created opportunities for Ares' businesses, particularly in the Direct Lending Group and the Tradable Credit Group's alternative credit and special situations funds, which utilize flexible investment mandates to manage portfolios through market cycles. As market conditions shift and default risk and interest rate risk come under greater focus, having the ability to move up and down the capital structure enables both our Direct Lending and Tradable Credit Groups to reduce risk and enhance returns as market conditions shift. Similarly, given our broad capabilities in leveraged loans, such flexibility enables our Tradable Credit and Direct Lending Groups to reduce sensitivities to changing interest rates by increasing allocations to floating rate leveraged loans. On a market value basis, approximately 80% of the debt assets within our Tradable Credit Group and approximately 91% within our Direct Lending Group are floating rate instruments, which we believe helps mitigate volatility associated with changes in the treasury curve. However, if a prolonged downturn in the business cycle occurs or if we make poor investment decisions, our results could be materially impacted.

    Our ability to continue to achieve stable distributions to investors.  Our fee related earnings represented 62% and 63% of our distributable earnings for the three months and twelve months ended December 31, 2014, respectively. We believe that the high percentage of fee related earnings in our distributable earnings provides greater stability for our distributions. However, during 2014, we experienced lower relative distributable earnings compared to 2013 primarily driven by lower performance related earnings within the Tradable Credit Group as volatility in the credit markets during the second half of the year adversely impacted credit product returns. In addition, we have historically experienced and expect to continue to experience higher realizations within our Tradable Credit Group and Direct Lending Group funds during the second half compared to the first half of the year, as certain Tradable Credit Group and Direct Lending Group funds, including ARCC, pay incentive fees annually, which are realized during the last six months of the year.

        See "Item 1A. Risk Factors" included in this Annual Report on Form 10-K for a discussion of the risks to which our businesses are subject.

Recent Transactions

        On January 1, 2015, we completed the acquisition of all of the outstanding membership interests of EIF, a Delaware limited liability company, in accordance with the membership interest purchase agreement entered into on October 30, 2014 for a consideration of $149.2 million, in the form of cash,

103


Table of Contents

equity and contingent consideration using fair value on the acquisition date. EIF is a leading asset manager in the energy infrastructure industry with approximately $4.0 billion of AUM across four commingled funds and related co-investment vehicles. Through this transaction, we have established a new power and energy assets equity strategy within our Private Equity Group that focuses on generating long-term, stable cash-flowing investments in the power generation, transmission and midstream energy sector.

        See Note 20, "Subsequent Events," to our consolidated financial statements included in this Annual Report on Form 10-K.

Consolidation and Deconsolidation of Ares Funds

        Pursuant to GAAP, we consolidate our Consolidated Funds into our financial results as presented in this Annual Report on Form 10-K. These funds represented approximately 22.0% of our AUM as of December 31, 2014 and 18.7% of our management fees and 59.7% of our performance fees for the year ended December 31, 2014. As of December 31, 2014, 2013 and 2012, we consolidated 31, 35 and 29 CLOs, respectively, and 35, 40 and 35 non-CLOs, respectively. As of December 31, 2014, we held $71.7 million of investments in these CLOs and $522.6 million in non-CLOs, which represents its maximum exposure to loss.

        We generally deconsolidate CLOs upon liquidation or dissolution at the end of their finite lives. In contrast, the funds we advise are deconsolidated when we are no longer deemed to control the entity. For the year ended December 31, 2014, thirteen entities liquidated or dissolved and four non-VIEs experienced a significant change in ownership or control that resulted in deconsolidation.

        The assets and liabilities of our Consolidated Funds are held within separate legal entities and, as a result, the liabilities of our Consolidated Funds are non-recourse to us. Generally, the consolidation of our Consolidated Funds has a significant gross-up effect on our assets, liabilities and cash flows but has no net effect on the net income attributable to us. The net economic ownership interests of our Consolidated Funds, to which we have no economic rights, are reflected as redeemable and non-redeemable non-controlling interests in the Consolidated Funds and equity appropriated for our Consolidated Funds in our consolidated financial statements.

        The performance of our Consolidated Funds is not necessarily consistent with or representative of the combined performance trends of all of our funds. See Note 2, "Summary of Significant Accounting Policies," to our consolidated financial statements included in this Annual Report on Form 10-K.

Managing Business Performance

Non-GAAP Financial Measures

        Economic Net Income.    Economic net income (or "ENI") is a key performance indicator used in the alternative asset management industry. ENI represents net income excluding (a) income tax expense, (b) operating results of our Consolidated Funds, (c) depreciation expense, (d) the effects of changes arising from corporate actions and (e) certain other items that we believe are not indicative of our core performance. Changes arising from corporate actions include equity-based compensation expenses, the amortization of intangible assets, transaction costs associated with acquisitions and capital transactions, placement fees and underwriting costs and expenses incurred in connection with corporate reorganization. We believe the exclusion of these items provides investors with a meaningful indication of our core operating performance. ENI is evaluated regularly by management as a decision tool for deployment of resources and to assess performance of our business segments. We believe that reporting ENI is helpful in understanding our business and that investors should review the same supplemental non-GAAP financial measures that our management uses to analyze our segment performance.

        Fee Related Earnings.    Fee related earnings (or "FRE") is a component of ENI and is used to assess the ability of our business to cover direct base compensation and operating expenses from management

104


Table of Contents

fees. FRE differs from income before taxes computed in accordance with GAAP as it adjusts for the items included in the calculation of ENI and excludes performance fees, performance fee compensation, investment income from our Consolidated Funds and certain other items.

        Performance Related Earnings.    Performance related earnings (or "PRE") is a measure used to assess our investment performance and our ability to cover performance fee compensation from performance fees and total investment income. PRE differs from income before taxes computed in accordance with GAAP as it only includes performance fees, performance fee compensation and total investment and other income (expense) earned from our Consolidated Funds and non-consolidated funds.

        Distributable Earnings.    Distributable earnings (or "DE") is a pre-income tax measure that is used to assess amounts potentially available for distributions to stakeholders. Distributable earnings is calculated as the sum of FRE, realized performance fees, realized performance fee compensation, realized net investment and other income and is reduced by for expenses arising from transaction costs associated with acquisitions, placement fees and underwriting costs, expenses incurred in connection with corporate reorganization and depreciation. Distributable earnings differs from income before taxes computed in accordance with GAAP as it is presented before giving effect to unrealized performance fees, unrealized performance fee compensation, unrealized net investment income, amortization of intangibles, equity compensation expense and is further adjusted by certain items described in "—Reconciliation of Certain Non-GAAP Measures to Consolidated GAAP Financial Measures."

        These non-GAAP financial measures supplement and should be considered in addition to and not in lieu of the results of operations discussed further under "—Overview of Consolidated Results of Operations", which are prepared in accordance with GAAP. For a reconciliation of these measures to the most comparable measure in accordance with GAAP, see "—Results of Operations by Segment—Reconciliation of Certain Non-GAAP Measures to Consolidated GAAP Financial Measures." See Note 18, "Segment Reporting," to our consolidated financial statements included in this Annual Report on Form 10-K.

Operating Metrics

        We monitor certain operating metrics that are common to the alternative asset management industry.

Assets Under Management

        Assets under management refers to the assets we manage. We view AUM as a metric to measure our investment and fundraising performance as it reflects assets generally at fair value plus available uncalled capital. For our funds other than CLOs, our AUM equals the sum of the following:

    net asset value ("NAV") of such funds;

    the drawn and undrawn debt (at the fund-level including amounts subject to restrictions); and

    uncalled committed capital (including commitments to funds that have yet to commence their investment periods).

"NAV" refers to the:

    value of all the assets of a fund (including cash and accrued interest and dividends); less

    all liabilities of the fund (including accrued expenses and reserves for contingent liabilities).

For our funds that are CLOs, our AUM is equal to subordinated notes (equity) plus all drawn and undrawn debt tranches.

105


Table of Contents

        The table below provides the period-to-period roll forward of AUM:

 
  Year Ended December 31,  
 
  2014   2013   2012  
 
  (Dollars in millions)
 

Consolidated Segments

                   

Change in AUM:

                   

Beginning of period

  $ 74,005   $ 60,158   $ 49,263  

Acquisitions(1)

    (179 )   6,091      

Commitments(2)

    15,757     14,407     15,132  

Capital reduction(3)

    (3,991 )   (4,855 )   (2,232 )

Distributions(4)

    (4,841 )   (5,576 )   (5,400 )

Change in fund value(5)

    1,009     3,780     3,394  

End of period

  $ 81,761   $ 74,005   $ 60,158  

Average AUM

  $ 77,883   $ 67,081   $ 54,711  

(1)
Represents AUM acquired via acquisition. Negative amounts are related to the termination of previously acquired asset management agreements.

(2)
Represents net new commitments during the period, including equity and debt commitments and gross inflows into our open-ended managed accounts and sub-advised accounts, as well as equity offerings by our publicly traded vehicles.

(3)
Represents the permanent reduction in leverage during the period.

(4)
Represents distributions and redemptions, net of recallable amounts.

(5)
Includes fund net income, including interest income, realized and unrealized gains (losses), fees and expenses and the impact of foreign currency.

        As of December 31, 2014, 2013, and 2012, our uninvested AUM, which we refer to as dry powder, was $18.2 billion, $15.6 billion, and $13.0 billion, respectively, primarily attributable to our funds in the Direct Lending Group and the Private Equity Group.

        Please refer to "—Results of Operations by Segment" for a detailed discussion by segment of the activity affecting total AUM for each of the periods presented.

Fee Earning Assets Under Management

        Fee earning AUM refers to the AUM on which we directly or indirectly earn management fees. We view fee earning AUM as a metric to measure changes in the assets from which we earn management fees. Our fee earning AUM is the sum of all the individual fee bases of our funds that contribute directly or indirectly to our management fees and generally equals the sum of:

    for certain closed-end funds within the reinvestment period in the Tradable Credit Group, the Private Equity Group funds and certain private funds in the Real Estate Group, the amount of limited partner capital commitments (see "Fee earning AUM based on capital commitments" in the "Components of fee earning AUM" table below for the amount of this component of fee earning AUM as of each period);

    for the aforementioned closed-end funds beyond the reinvestment period as well as the structured assets funds in the Tradable Credit Group, certain managed accounts within their reinvestment period, the mezzanine fund in the Direct Lending Group, European funds in the Direct Lending Group and co-invest vehicles in the Real Estate Group, the amount of limited partner invested

106


Table of Contents

      capital (see "Fee earning AUM based on invested capital" in the "Components of fee earning AUM" table below for the amount of this component of fee earning AUM as of each period);

    for CLOs, the gross amount of aggregate collateral balance at par, adjusted for defaulted or discounted collateral (see "Fee earning AUM based on collateral balances, at par" in the "Components of fee earning AUM" table below for the amount of this component of fee earning AUM as of each period); and

    for the remaining funds in the Tradable Credit Group, ARCC, certain managed accounts in the Direct Lending Group and certain debt funds in the Real Estate Group, the portfolio value, gross asset value or NAV, adjusted in certain instances for cash or certain accrued expenses (see "Fee earning AUM based on market value/other" in the "Components of fee earning AUM" table below for the amount of this component of fee earning AUM as of each period).

        Fee earning AUM in the Direct Lending Group includes the AUM of the SSLP, a program co-managed by a subsidiary of Ares through which ARCC co-invests with affiliates of General Electric Company, and from Ivy Hill Asset Management, L.P., a wholly owned portfolio company of ARCC and a registered investment adviser, on which we indirectly generate fees, in each case calculated in accordance with the above.

        Our calculations of fee earning AUM and AUM may differ from the calculations of other alternative asset managers and, as a result, this measure may not be comparable to similar measures presented by others. In addition, our calculations of fee earning AUM and AUM may not be based on the definition of fee earning AUM or AUM that is set forth in the agreements governing the investment funds that we advise.

        The table below provides the period-to-period roll forward of fee earning AUM:

 
  Year Ended December 31,  
 
  2014   2013   2012  
 
  (Dollars in millions)
 

Consolidated segments

                   

Change in fee earning AUM:

                   

Beginning of period

  $ 59,162   $ 47,582   $ 40,216  

Acquisitions(1)

    (165 )   5,384     592  

Commitments(2)

    5,595     3,821     7,703  

Subscriptions/deployment/increase in leverage(3)

    7,788     8,096     4,117  

Redemption/distributions/decrease in leverage(4)

    (11,188 )   (7,421 )   (5,086 )

Change in fund value(5)

    767     2,290     1,098  

Change in fee basis(6)

    (602 )   (590 )   (1,058 )

End of period

  $ 61,359   $ 59,162   $ 47,582  

Average fee earning AUM

  $ 60,261   $ 53,372   $ 43,899  

(1)
Represents fee earning AUM acquired via acquisition. Negative amounts are related to the termination of previously acquired asset management agreements.

(2)
Represents net new commitments during the period for funds that earn management fees based on committed capital.

(3)
Represents subscription, capital deployment and increase in leverage (for funds that earn fees on a gross asset basis).

(4)
Represents redemptions, distributions and decrease in leverage (for funds that earn fees on a gross asset basis).

107


Table of Contents

(5)
Includes fund net income, including interest income, realized and unrealized gains (losses), fees and expenses and the impact of foreign currency for funds that earn management fees based on market value.

(6)
Represents the change in fee basis from committed capital to invested capital, or from net to gross basis.

        The table below breaks out fee earning AUM by its respective components at each period:

 
  As of December 31,  
 
  2014   2013   2012  
 
  (Dollars in millions)
 

Consolidated segments

                   

Components of fee earning AUM:

                   

Fee earning AUM based on capital commitments(1)

  $ 7,117   $ 5,724   $ 5,553  

Fee earning AUM based on invested capital(2)

    9,233     11,336     6,453  

Fee earning AUM based on market value/other(3)

    22,182     18,931     14,471  

Fee earning AUM based on collateral balances, at par(4)

    22,827     23,171     21,106  

Total fee earning AUM

  $ 61,359   $ 59,162   $ 47,582  

(1)
Reflects limited partner capital commitments to funds for which the investment period has not expired.

(2)
Reflects limited partner invested capital, and for certain funds in the Real Estate Group it also reflects general partner invested capital.

(3)
Market value/other include variances for some funds that are attributable to management fee basis calculations based on average portfolio values or beginning of period portfolio values.

(4)
Reflects the gross amount of aggregate collateral balances, at par, for our CLOs and the SSLP.

Fund Performance Metrics

        Fund performance information for our investment funds that contributed at least 1% of our total management fees for the year ended December 31, 2014, which we refer to as our "significant funds," is included throughout this discussion and analysis to facilitate an understanding of our results of operations for the periods presented. In addition to management fees, each of these significant funds is eligible to receive incentive fees upon the achievement of performance hurdles. The fund performance information reflected in this discussion and analysis is not indicative of our performance and is also not indicative of the future performance of any particular fund. An investment in Ares is not an investment in any of our funds. Past performance is not indicative of future results. As with any investment there is always the potential for gains as well as the possibility of losses. There can be no assurance that any of our funds or our other existing and future funds will achieve similar returns. See "—Results of Operations by Segment—Tradable Credit Group—Fund Performance Metrics as of December 31, 2014," "—Direct Lending Group—Fund Performance Metrics as of December 31, 2014," "—Private Equity Group—Fund Performance Metrics as of December 31, 2014" and "—Real Estate Group—Fund Performance Metrics as of December 31, 2014."

108


Table of Contents

Overview of Consolidated Results of Operations

Revenues

        Management Fees.    Management fees are generally based on a defined percentage of average fair value of assets, total commitments, invested capital, NAV, net investment income or par value of the investment portfolios managed by us. The fees are generally based on a quarterly measurement period and amounts can be paid in advance or in arrears depending on each specific fund. Management fees also include a quarterly fee on investment income ("ARCC Part I Fees") from ARCC, our publicly traded business development company registered under the Investment Company Act of 1940, which is managed by our subsidiary. ARCC Part I Fees are equal to 20% of its net investment income (before ARCC Part I Fees and incentive fees payable based on ARCC's net capital gains ("ARCC Part II Fees")), subject to a fixed "hurdle rate" of 1.75% per quarter, or 7.0% per annum. No fee is earned until ARCC's net investment income exceeds a 1.75% hurdle rate, with a "catch up" provision such that we receive 20% of ARCC's net investment income from the first dollar earned. ARCC Part I Fees are classified as management fees as they are predictable and are recurring in nature, are not subject to repayment (or clawback) and are generally cash-settled each quarter. Management fees are recognized as revenue in the period advisory services are rendered, subject to our assessment of collectability. Additional details regarding our management fees are presented below:

    Tradable Credit Group long-only credit funds: Management fees generally range from 0.45% to 0.65% of principal par plus cash or NAV. The leveraged loan funds have an average management contract term of 12.6 years as of December 31, 2014 and the fee ranges generally remain unchanged at the close of the re-investment period. The funds in the high-yield strategy generally represent open-ended managed accounts, which typically do not include investment period termination or management contract expiration dates.

    Tradable Credit Group alternative credit funds: Management fees generally range from 0.50% to 1.75% of NAV, gross asset value, committed capital or invested capital. The funds in the credit opportunities strategy generally include open-ended or managed account structures, which typically do not have investment period termination or management contract expiration dates. The funds in the dynamic credit strategy are comprised of publicly-traded closed-end funds, which do not include investment period termination or management contract termination dates. The funds in the special situations strategy are comprised of closed-end funds, with investment period termination or management contract termination dates, and managed accounts, which generally do not include investment period termination or management contract termination dates. For certain closed-end funds in these strategies, following the expiration or termination of the investment period the management fees step down to 1.00% of the aggregate adjusted cost of unrealized portfolio investments. The funds in the special situations strategy, excluding ARDC and ARMF which have no investment periods, have an average management contract term of 10.1 years as of December 31, 2014.

    Direct Lending Group funds: Management fees generally range from 0.75% to 2.00% of invested capital, NAV or total assets. Following the expiration or termination of the investment period, the management fees for certain closed end funds and managed accounts in this strategy generally step down to between 0.50% and 1.50% of the aggregate cost or market value of the portfolio investments. In addition, management fees include the ARCC Part I Fees. The funds in this strategy (excluding ARCC, which has no investment period termination), have an average management contract term of 8.8 years as of December 31, 2014.

    Private Equity Group funds: Management fees generally range from 1.50% to 2.00% of total capital commitments during the investment period. The management fees for such funds generally step down to between 0.75% and 1.125% of the aggregate adjusted cost of unrealized portfolio investments following the earlier to occur of: (i) the expiration or termination of the investment

109


Table of Contents

      period or (ii) the launch of a successor fund. The funds in this strategy have an average management contract term of 12.5 years as of December 31, 2014.

    Real Estate Group funds: Management fees generally range from 0.50% to 1.50% of invested capital, stockholders' equity or total capital commitments. Following the expiration or termination of the investment period, the basis on which management fees are earned for certain closed-end funds, managed accounts and co-investment vehicles in this strategy, which pay fees based on committed capital, change from committed capital to invested capital with no change in the management fee rate. The funds in this strategy, excluding ACRE which has no investment period termination, have an average management contract term of 10.8 years as of December 31, 2014.

        One-time deferred management fees represent base management fees that are generally calculated on a fixed percentage of principal par. Deferred management fees arise when a fund does not have sufficient liquidity to pay management fees or may be restricted by certain covenants from making payment. In some instances, we also defer management fees until certain performance conditions are met. If management fees are deferred, we will not recognize any management fees until collectability is assured. The amount of deferred management fees recognized by us typically increases with the length of time the fees are deferred. No management fees were deferred as of December 31, 2014.

        As of the reporting date, accrued but unpaid management fees, net of management fee reductions and management fee offsets, are included under management fees receivable in Note 12, "Related Party Transactions," to our consolidated financial statements included in this Annual Report on Form 10-K.

        Performance Fees.    Performance fees are based on certain specific hurdle rates as defined in the applicable investment management or partnership agreements of the Consolidated Funds that we manage. Performance fees are recorded on an accrual basis to the extent such amounts are contractually due. The investment returns of most of our funds may be volatile. Performance fees are assessed as a percentage of the investment return of the funds. The performance fee measurement period varies by type of fund and is typically indicative of when realizations are likely to occur. The performance fees from certain Tradable Credit Group alternative credit funds and ARCC Part II Fees are measured and realized on an annual basis, typically in the second half of the year. The performance fees from our Tradable Credit Group long-only credit funds, Tradable Credit Group alternative credit funds, Direct Lending Group managed accounts and Private Equity Group funds are generally measured at liquidation of the fund as fund return hurdles are cumulative, and realizations occur as the fund is liquidating. Private Equity Group funds will also generally distribute performance fees as individual investment realizations occur. For Real Estate Group funds, performance fee are measured at the liquidation of the fund and distributions of the performance fee do not occur until all capitals are return to investors. For Direct Lending Group funds, performance fees are measured and distributed either quarterly or on an annual basis. Further, Real Estate Group funds , Private Equity Group funds, Tradable Credit Group alternative credit funds and certain leveraged loan funds generally may make annual tax distributions based on the tax obligation at year-end and may be greater than the performance fees that were distributed during the year.

    Tradable Credit Group long-only credit funds:  Performance fees generally represent 10% to 20% of each incentive eligible fund's profits, subject to a preferred return of approximately 7% to 12% per annum.

    Tradable Credit Group alternative credit funds:  Performance fees generally represent 10% to 20% of each incentive eligible fund's profits, subject to a preferred return of approximately 5% to 9% per annum.

    Direct Lending Group funds:  Performance fees generally represent 10% to 20% of each incentive eligible fund's profits, or cumulative realized capital gains (net of realized capital losses and unrealized capital depreciation). Some funds are also subject to a preferred return of approximately 5% to 8% per annum.

110


Table of Contents

    Private Equity Group funds:  Performance fees represent 20% of each incentive eligible fund's profits, subject to a preferred return of approximately 8% per annum.

    Real Estate Group funds:  Performance fees generally represent 10% to 25% of each incentive eligible fund's profits, subject to a preferred return of approximately 8% to 10% per annum.

        We may be liable to certain funds for previously realized performance fees if the fund's investment values decline below certain return hurdles, which vary from fund to fund. As of December 31, 2014, 2013 and 2012, if the funds were liquidated at their fair values at that date, there would have been no clawback obligation or liability. When the fair value of a fund's investment remains constant or falls below certain return hurdles, previously recognized performance fees are reversed. In all cases, each investment fund is considered separately in evaluating carried interest and potential clawback obligations. For any given period, performance fees could therefore be negative; however, cumulative performance fees can never be negative over the life of a fund. If upon a hypothetical liquidation of a fund's investments at the then-current fair values previously recognized and distributed performance fees would be required to be returned, a liability would be established in our financial statements for the potential clawback obligation which may differ from the amount of revenue that we reverse. At December 31, 2014, 2013 and 2012, if we assumed all existing investments were valued at $0, the total amount of performance fees subject to clawback, net of tax, would have been approximately $295.7 million, $346.4 million and $332.8 million, respectively, of which approximately $239.3 million, $280.5 million and $ 270.4 million, respectively, would be reimbursable by professionals who have received such performance fees.

        In addition, we are entitled to receive incentive fees from certain funds when the return on investment exceeds previous calendar year-end or date of investment high-watermarks. Some of our funds pay annual incentive fees or allocations equal to 10% to 20% of the fund's profit for the year, subject to a high-watermark. The high-watermark is the highest historical NAV attributable to a fund investor's account on which incentive fees were paid and represents the floor from which all future incentive fees are measured. In these arrangements, incentive fees are recognized when the performance benchmark has been achieved based on the fund's then-current fair value and are included in performance fees in our consolidated statement of operations. These incentive fees are a component of performance fees in our consolidated financial statements and are treated as accrued until paid to us.

        For any given period, performance fee revenue in our consolidated statement of operations may include reversals of previously recognized performance fees due to a decrease in the value of a particular fund that results in a decrease of cumulative performance fees earned to date. Since fund return hurdles are cumulative, previously recognized fees also may be reversed in a period of appreciation that is lower than the particular fund's hurdle rate.

        Other Fees.    Other fees primarily include revenue from administrative services provided to certain of our affiliated funds that are paid to us. Other fees also includes revenues associated primarily with Real Estate Group activities such as development and construction.

Expenses

        Compensation and Benefits.    Compensation generally includes salaries, bonuses, health and welfare benefits and equity-based compensation. Compensation cost relating to the issuance of certain equity-based awards is measured at fair value at the grant date, taking into consideration expected forfeitures, and expensed over the vesting period on a straight-line basis. Other equity-based awards are re-measured at the end of each reporting period. Bonuses are accrued over the service period to which they relate. All compensation and payments made to our senior partners are accounted for as distributions on the equity held by such senior partners rather than as employee compensation.

111


Table of Contents

        Performance Fee Compensation.    Performance fee compensation includes compensation directly related to segment performance fees, which generally consists of percentage interests that we grant to our professionals. Depending on the nature of each fund, the performance fee participation is generally structured as a fixed percentage or as an annual award. The liability is calculated based upon the changes to realized and unrealized performance fees but not payable until the performance fees are realized. We have an obligation to pay our professionals a portion of the performance fees earned from certain funds, including performance fees from Consolidated Funds that is eliminated in consolidation.

        Although changes in performance fee compensation are directly correlated with changes in performance fees reported within our segment results, this correlation does not always exist when our results are reported on a fully consolidated basis in accordance with GAAP. This discrepancy is caused by the fact that performance fees earned from our Consolidated Funds are eliminated upon consolidation while performance fee compensation is not eliminated.

        General, Administrative and Other Expenses.    General and administrative expenses include costs primarily related to placement fees, professional services, occupancy and equipment expenses, depreciation and amortization expenses, travel and related expenses, communication and information services and other general operating items. These expenses are not borne by fund investors and are not offset by credits attributable to fund investors' non-controlling redeemable interests in Consolidated Funds.

        Consolidated Funds' Expenses.    Consolidated Funds' expenses consist primarily of costs incurred by our Consolidated Funds, including travel expenses, professional fees, research expenses, trustee fees and other costs associated with administering these funds and launching new products.

Other Income

        Interest and Other Investment Income.    Interest and other investment income consists primarily of interest income and dividend income. Interest and other income are recognized on an accrual basis to the extent that such amounts are expected to be collected.

        Interest Expense.    Interest expense primarily consists of interest expense related to our Credit Facility, which has a variable interest rate based upon a credit spread that is adjusted with changes to corporate credit ratings and to the issuance of our $250 million senior notes with a fixed coupon rate of 4.000%.

        Other Income (Expense), Net.    Other income (expense), net consists of transaction gain (loss) and other non- operating and non-investment related activity, such as loss on disposal of assets.

        Net Realized Gain (Loss) on Investments.    Net gains (loss) from investment activities include both realized gains and losses from our investment portfolio. Net realized gain (loss) is realized when we redeem all or a portion of our investment or when we receive a distribution.

        Net Change in Unrealized Appreciation (Depreciation) on Investments.    Net change in unrealized appreciation (depreciation) on investments represents unrealized appreciation (depreciation) on investments resulting from changes in the fair value of the Company's investments, as well as the reversal of unrealized appreciation (depreciation) at the time an investment is realized.

        Interest and Other Investment Income of Consolidated Funds.    Interest and other investment income of our Consolidated Funds primarily relates to interest and dividend income generated from the underlying investment securities.

        Interest Expense of Consolidated Funds.    The interest expense of our Consolidated Funds is principally comprised of interest expense related to our CLOs' loans payable and to a lesser extent, revolving credit lines, term loans and notes of other funds.

112


Table of Contents

        Net Realized Gain (Loss) on Investments of Consolidated Funds.    Net realized gain on investments of Consolidated Funds consists of realized gains and losses arising from dispositions of investments held by our Consolidated Funds.

        Net Change in Unrealized Appreciation (Depreciation) on Investments of Consolidated Funds.    Net change in unrealized appreciation (depreciation) on investments of Consolidated Funds reflects both unrealized gains and losses on investments from periodic changes in fair value of investments held by our Consolidated Funds and the reversal upon disposition of investments of unrealized gains and losses previously recognized for those investments.

        Income Taxes.    A substantial portion of our earnings flow through to our owners without being subject to an entity level tax. Consequently, a significant portion of our earnings has no provision for income taxes except for foreign, city and local income taxes incurred at the entity level. A portion of our operations is conducted through domestic corporations that are subject to corporate level taxes and for which we record current and deferred income taxes at the prevailing rates in the various jurisdictions in which these entities operate. The majority of our Consolidated Funds are not subject to income tax as the funds' investors are responsible for reporting their share of income or loss. To the extent required by federal, state and foreign income tax laws and regulations, certain funds may incur income tax liabilities

        Income taxes are accounted for using the liability method of accounting. Under this method, deferred tax assets and liabilities are recognized for the expected future tax consequences of differences between the carrying amounts of assets and liabilities and their respective tax basis, using tax rates in effect for the year in which the differences are expected to reverse. The effect on deferred assets and liabilities of a change in tax rates is recognized in income in the period when the change is enacted. Deferred tax assets are reduced by a valuation allowance when it is more likely than not that some portion or all of the deferred tax assets will not be realized.

        Non-Controlling and Redeemable Interests.    Net income attributable to non-controlling and redeemable interests in Consolidated Funds represents the ownership interests that third parties hold in entities that are consolidated into our consolidated financial statements.

        Net income attributable to non-controlling interests and redeemable interests in Ares Operating Group entities for prior period represents the results attributable to various minority non-control oriented strategic investment partners. For the year ended December 31, 2014, it represents 100% of net income through April 30, 2014 and the proportional daily average ownership in Ares Operating Group entities from May 1, 2014 to December 31, 2014.

        For the year ended December 31, 2013, net income attributable to controlling interest in Predecessors represents results attributable to Ares Partners Management Company LLC ("APMC"), the controlling interests of the Predecessors, the Predecessor to Ares Owners Holdings LP ("AOH").

Results of Operations

Consolidated Results of Operations

        The following table and discussion sets forth information regarding our consolidated results of operations for the years ended December 31, 2014, 2013 and 2012. The consolidated financial statements of our Predecessors have been prepared on substantially the same basis for all historical periods presented; however, following our Reorganization and initial public offering, net income attributable to our Predecessor is presented together with net income attributable to non- controlling interests in Ares Operating Group entities. Additionally, Consolidated Funds are not necessarily the same entities in each year presented due to changes in ownership, changes in limited partners' rights and the creation and termination of funds. We consolidate funds where, through our management contract and other interests, we are deemed to hold a controlling financial interest. As further described below, the consolidation of

113


Table of Contents

these funds had the impact of increasing interest and other income of Consolidated Funds, interest and other expenses of Consolidated Funds and net investment gains (losses) of Consolidated Funds for the years ended December 31, 2014, 2013 and 2012. The consolidation of these funds had no effect on net income attributable to us for the periods presented.

 
  Year Ended December 31,  
 
  2014   2013   2012  
 
   
  (Predecessor)
  (Predecessor)
 
 
  (Dollars in thousands)
 

Statements of operations

                   

Revenues

                   

Management fees (includes ARCC Part I fees of $118,537, $110,511 and $95,182 for the years ended December 31, 2014, 2013 and 2012, respectively)

  $ 486,477   $ 375,572   $ 249,584  

Performance fees

    91,412     79,800     69,491  

Other fees

    26,000     23,283     14,971  

Total revenues

    603,889     478,655     334,046  

Expenses

                   

Compensation and benefits

    456,372     333,902     288,719  

Performance fee compensation

    170,028     194,294     267,725  

General, administrative and other expenses

    166,839     138,464     85,582  

Consolidated Funds' expenses

    66,800     135,237     116,505  

Total expenses

    860,039     801,897     758,531  

Other income (expense)

                   

Interest and other investment income

    7,244     5,996     8,424  

Interest expense

    (8,617 )   (9,475 )   (8,679 )

Debt extinguishment expense

        (1,862 )   (3,032 )

Other income (expense), net

    (2,422 )   (200 )   7  

Net realized gain (loss) on investments

    7,812     (6,373 )   6,662  

Net change in unrealized appreciation (depreciation) on investments

    24,316     15,295     (1,670 )

Interest and other investment income of Consolidated Funds

    937,835     1,236,037     1,406,593  

Interest expense of Consolidated Funds

    (666,373 )   (534,431 )   (449,377 )

Debt extinguishment gain of Consolidated Funds

        11,800      

Net realized gain (loss) on investments of Consolidated Funds

    44,781     64,382     1,794,412  

Net change in unrealized appreciation (depreciation) on investments of Consolidated Funds

    468,489     414,714     (1,067,013 )

Total other income (expense)

    813,065     1,195,883     1,686,327  

Income before taxes

    556,915     872,641     1,261,842  

Income tax expense

    11,253     59,263     26,154  

Net income

    545,662     813,378     1,235,688  

Less: Net income attributable to redeemable interests in Consolidated Funds

    2,565     137,924     199,075  

Less: Net income attributable to non-controlling interests in Consolidated Funds

    417,793     448,847     734,517  

Less: Net income attributable to redeemable interests in Ares Operating Group entities

    731     2,451     3,293  

Less: Net income attributable to non-controlling interests in Ares Operating Group entities

    89,585     43,674     78,157  

Less: Net income attributable to controlling interests in Predecessor

        180,482     220,646  

Net income attributable to Ares Management, L.P

  $ 34,988   $   $  

114


Table of Contents

Year Ended December 31, 2014 Compared to Year Ended December 31, 2013

Revenues

        Management Fees.    Total management fees increased by $110.9 million, or 29.5%, to $486.5 million for the year ended December 31, 2014 compared to year ended December 31, 2013. Management fees from our Consolidated Funds, which are eliminated upon consolidation, decreased by $29.5 million to $111.6 million for the year ended December 31, 2014 compared to year ended December 31, 2013.

    Our Direct Lending Group generated an additional $44.3 million in management fees for the year ended December 31, 2014 compared to year ended December 31, 2013. The increase was primarily due to additional fees earned on capital raised by ARCC. The deconsolidation of ACE II during the first quarter of 2014 also contributed to the increase in management fees of $7.8 million, as these fees were previously eliminated upon consolidation.

    Our Real Estate Group generated an additional $47.6 million in management fees for the year ended December 31, 2014 compared to year ended December 31, 2013. The increase was primarily due to the full year impact of the management fee contracts acquired in the AREA acquisition in the third quarter of 2013, and to new fund raises by Ares European Real Estate Fund IV ("EU IV") and Ares US Real Estate Fund VIII ("U.S. VIII") of $21.8 million and $9.2 million, respectively, of which $5.8 million and $1.7 million represented one-time catch-up fees, respectively.

    Our Tradable Credit Group generated an additional $19.0 million in management fees for the year ended December 31, 2014 compared to year ended December 31, 2013. The increase was primarily due to incremental fees from various new funds launched in 2014 and the full year impact of new funds launched in the fourth quarter of 2013.

        Performance Fees.    Performance fees increased by $11.6 million, or 14.6%, to $91.4 million for the year ended December 31, 2014 compared to year ended December 31, 2013. For the year ended December 31, 2014, performance fees of $0.1 million related to our Tradable Credit Group were reversed due to market depreciation compared to $0.9 million of performance fees related to our Direct Lending Group's managed accounts that were reversed for the year ended December 31, 2013. In addition, performance fees from our Consolidated Funds, which are eliminated upon consolidation, decreased by $74.8 million to $135.4 million for year ended December 31, 2014 compared to the year ended December 31, 2013.

    Our Private Equity Group experienced an increase of $43.1 million in total performance fees for the year ended December 31, 2014 compared to year ended December 31, 2013 that was principally attributable to a $43.1 million increase from Ares Corporate Opportunities Fund IV, L.P ("ACOF IV"), which exceeded its hurdle rate for the first time in the third quarter of 2014.

    Our Direct Lending Group experienced an increase of $15.4 million in total performance fees for the year ended December 31, 2014 compared to year ended December 31, 2013. The increase in performance fees was principally attributable to increases in ARCC Part II Fees as a result of increases in net realized capital gains and certain managed accounts of $7.1 million and $2.4 million, respectively, due to market appreciation during 2014. The deconsolidation of ACE II during the first quarter of 2014 also contributed to the increase in performance fees of $2.9 million.

    The increase in performance fees was partially offset by a decrease of $51.6 million in total performance fees in our Tradable Credit Group for the year ended December 31, 2014 compared to the year ended December 31, 2013. Due to a decline in values of assets, which resulted in unrealized depreciation for the year ended December 31, 2014, we recorded a decrease in fees from Ares Credit Strategies Fund I ("CSF"), ASIP II and a distressed fund of $31.4 million, $3.8 million and $9.2 million, respectively.

115


Table of Contents

        Other Fees.    Administrative fees and other income increased by $2.7 million, or 11.7%, to $26.0 million for the year ended December 31, 2014 compared to the year ended December 31, 2013, primarily due to an increase in administrative service fees from ARCC and ACRE and other property management related fees within our Real Estate Group.

Expenses

        Compensation and Benefits.    Compensation and benefits increased by $122.5 million, or 36.7%, to $456.4 million for the year ended December 31, 2014 compared to year ended December 31, 2013. The increase was primarily due to the one-time recognition of $56.2 million in equity compensation expense resulting from an acceleration of expense in connection with the Reorganization, as well as expenses recorded in connection with the granting of restricted units, options and phantom units under the Ares Management, L.P. 2014 Equity Incentive Plan of approximately $20.5 million. The remaining increase in compensation and benefits was generally due to merit-based increases and increasing headcount, including the full year impact of additional professionals from the AREA acquisition, the externalization of management of one of our European funds in the Direct Lending Group, which costs were previously borne by the fund and the additional personnel acquired with the Keltic acquisition.

        Performance Fee Compensation.    Performance fee compensation decreased by $24.3 million, or 12.5%, to $170.0 million for the year ended December 31, 2014 compared to year ended December 31, 2013. The change in performance fee compensation was directly correlated with the change in our performance fees before giving effect to the performance fees earned from our Consolidated Funds that are eliminated upon consolidation.

        General, Administrative and Other Expenses.    General, administrative and other expenses increased by $28.4 million, or 20.5%, to $166.8 million for the year ended December 31, 2014 compared to year ended December 31, 2013. The increase was driven primarily by increases in occupancy and office expenses, growth in personnel and geographical expansion, acquisition costs relating to the AREA acquisition and the Keltic acquisition and consulting expenses resulting from the externalization of management of one of our European funds in the Direct Lending Group.

        Expenses of our Consolidated Funds.    Expenses of Consolidated Funds decreased by $68.4 million, or 50.6%, to $66.8 million year ended December 31, 2014 compared to year ended December 31, 2013. The decrease was due primarily to the absence in 2014 of $22.8 million one-time offering related expenses and approximately $13.7 million of liquidation cost related to professional and other expenses from two Tradable Credit Group funds, all of which were recorded in 2013. Additionally, the number of funds that we consolidated within our results decreased, as nine CLOs and eight partnership funds were liquidated or deconsolidated between December 31, 2013 and December 31, 2014 and five CLOs and three new partnership funds were newly consolidated in the same period.

Other Income (Expense)

        When evaluating the changes in other income (expense), we separately analyze the returns generated by the Company's investment portfolio from the investment returns generated by our Consolidated Funds. For comparison purposes, we aggregate interest and other investment income with interest expense and aggregate the net realized and unrealized gains (losses).

116


Table of Contents

        For the years ended December 31, 2014 and 2013, the other income associated with the Company and our Consolidated Funds is summarized below:

 
  Year Ended December 31,  
 
  2014   2013  
 
   
  (Predecessor)
 
 
  (Dollars in thousands)
 

Other income (expense) of the Company's investment portfolio:

             

Interest and other investment income

  $ 7,244   $ 5,996  

Interest expense

    (8,617 )   (9,475 )

Debt extinguishment expense

        (1,862 )

Other income (expense), net

    (2,422 )   (200 )

Net interest and other income (expense) of the Company

    (3,795 )   (5,541 )

Net realized gain (loss) on investments

    7,812     (6,373 )

Net change in unrealized appreciation (depreciation) on investments

    24,316     15,295  

Net investments gains (losses) of the Company

    32,128     8,922  

Other income (expense) of the Company's investment portfolio

    28,333     3,381  

Other income (expense) of Consolidated Funds:

             

Interest and other investment income of Consolidated Funds

    937,835     1,236,037  

Interest expense of Consolidated Funds

    (666,373 )   (534,431 )

Debt extinguishment gain of Consolidated Funds

        11,800  

Net interest and other income (expense) of Consolidated Funds

    271,462     713,406  

Net realized gain (loss) on investments of Consolidated Funds

    44,781     64,382  

Net change in unrealized appreciation (depreciation) on investments of Consolidated Funds

    468,489     414,714  

Net investments gains (losses) of Consolidated Funds

    513,270     479,096  

Other income (expense) of Consolidated Funds

    784,732     1,192,502  

Total other income (expense)

  $ 813,065   $ 1,195,883  

Investments of the Company

        Net interest and other expense of the Company decreased by $1.7 million to $3.8 million for the year ended December 31, 2014, from $5.5 million for the year ended December 31, 2013. The decrease in net interest and other expense was primarily due to an increase in investment income from a one-time fee of $6.5 million earned from an equity bridge facility related to a Tradable Credit Group investment; a decrease in interest expense incurred as a result of lower average borrowings under the Credit Facility for the year ended December 31, 2014; and a one-time debt extinguishment expense associated with the refinancing of the Credit Facility that was recognized for the year ended December 31, 2013, partially offset by a one-time loss of disposal of fixed assets of $3.1 million as a result of office expansion and relocations.

117


Table of Contents

        Net investment gains (losses) of the Company increased to $32.1 million for the year ended December 31, 2014, from $8.9 million for year ended December 31, 2013. The increase in net investment gains was the result of an increase in unrealized appreciation on investments of $9.0 million and an increase of $14.2 million in realized gains. Upon the disposition of an investment, previously recognized unrealized gains and losses are reversed and an offsetting realized gain or loss is recognized in the current period.

        The net change in investment gains (losses) was principally due to a $6.7 million net increase attributable to new investments held in Real Estate Group funds as part of our expansion of the Real Estate Group platform in 2013; and net appreciation of $12.4 million from derivative instruments held to hedge against the foreign exchange rate of our investments in various leveraged loan funds and cash held in foreign currencies.

    Investments of Consolidated Funds

        Net interest income of Consolidated Funds decreased by $441.9 million, or 61.9%, to $271.5 million for the year ended December 31, 2014 compared to year ended December 31, 2013.

    Interest income decreased by $298.2 million, or 24.1%, to $937.8 million for the year ended December 31, 2014 compared to the year ended December 31, 2013.

    Our Tradable Credit Group experienced a decrease of $173.8 million in interest income as a result of shrinking yields from its investments as evidenced by a decline in average yield to a 3-year life of the CSLLI from 5.42% as of December 31, 2013 to 5.31% as of December 31, 2014. This decrease was partially offset by $11.8 million of income earned from an early repayment of debt.

    Our Private Equity Group also experienced a decrease in interest income of $94.6 million resulting from restructuring an interest-bearing term loan investment held in ACOF II and ACOF III into an interest-bearing equity security in the second quarter of 2014.

    Interest expense increased by $131.9 million, or 24.7%, to $666.4 million for the year ended December 31, 2014.

    This increase was primarily driven by an increase of $162.2 million in our Tradable Credit Group attributable to the closing of five new CLOs subsequent to December 31, 2013, which carry a higher cost of capital versus legacy CLOs that have rolled off, and increased distributions paid to subordinated debt holders, including liquidating distributions, which are recorded as interest expense of the Consolidated Funds.

        The Consolidated Funds reported a net investment gain of $513.3 million and $479.1 million for the years ended December 31, 2014 and 2013, respectively. Our Private Equity Group reported $530.8 million and $470.0 million in net investment gain for the years ended December 31, 2014 and 2013, respectively. The net investment gain for the years ended December 31, 2014 and 2013 was primarily driven by net investment gains in underlying investments in Ares Corporate Opportunities Fund III ("ACOF III") and ACOF Asia, and partially offset by net investment losses in the investments in ACOF II.

        Income Tax Expense/Benefits.    Not all Company and Consolidated Fund entities are subject to taxes. As a result, income taxes may not move in tandem with income before taxes. Specifically, the Company's investment income is generally not subject to income tax.

        Income tax expense decreased by $48.0 million, or 81.0%, to $11.3 million for the year ended December 31, 2014 compared to the year ended December 31, 2013. The decrease was primarily driven by a $47.1 million decrease in income tax from one of our Consolidated Funds, ACOF III, due to a reduction in the unrealized gains attributable to an underlying portfolio company. Excluding the Consolidated Funds, the income tax expense attributable to Ares Management, L.P. decreased by $0.9 million or 5.1% despite a

118


Table of Contents

$102.2 million, or 41.9% decrease in the Company's income before taxes. For the year ended December 31, 2014, net income was reduced by the acceleration of equity compensation in connection with the initial public offering of the Company's common units (the "IPO"), which is non-deductible for tax purposes.

        Non-Controlling and Redeemable Interests.    Net income attributable to non-controlling and redeemable interests in Consolidated Funds was $420.4 million for the year ended December 31, 2014 compared to $586.8 million for the year ended December 31, 2013. The decrease in net income attributable to non-controlling and redeemable interests of $166.4 million was due to a decrease in net interest income in the Tradable Credit Group and Private Equity Group, partially offset by an increase in unrealized appreciation of investments in the Private Equity Group.

        For the year ended December 31, 2014, net income attributable to non-controlling and redeemable interests in Ares Operating Group entities represented results attributable to controlling, non-controlling and redeemable interests of the Predecessor through April 30, 2014 and to the owners of AOG Units that are not held by Ares Management, L.P. from May 1 2014 (the date of the Reorganization) through December 31, 2014. Net income attributable to non-controlling and redeemable interests in Ares Operating Group entities for the year ended December 31, 2013 represents the results attributable to various minority, non-control oriented strategic investment partners of the Predecessor.

        Controlling Interests.    After May 1, 2014 (the date of the Reorganization), income attributable to Ares Management, L.P. represents controlling interest as Ares Management, L.P., either directly or through direct subsidiaries, controls the Ares Operating Group entities. For the period from January 1, 2014 to May 1, 2014, net income attributable to controlling interests in the Predecessor are presented as net income attributable to non-controlling interest in Ares Operating Group entities, which represents the results attributable to APMC, the controlling partner of the Predecessor.

Year Ended December 31, 2013 Compared to Year Ended December 31, 2012

Revenues

        Management Fees.    Total management fees increased by $126.0 million, or 50.5%, to $375.6 million for the year ended December 31, 2013 compared to the year ended December 31, 2012. In addition, the management fees from our Consolidated Funds, which are eliminated upon consolidation, decreased by $24.0 million, or 14.5%, to $141.1 million for the year ended December 31, 2013 compared to the year ended December 31, 2012.

    Our Private Equity Group generated an additional $56.8 million in management fees for the year ended December 31, 2013 with the launch of our fourth private equity fund, ACOF IV, in 2012. The management fees for ACOF IV were not activated until the fourth quarter of 2012 when the fund made its first investment. As such, only one quarter's management fees were recorded for the year ended December 31, 2012.

    Our Direct Lending Group generated an additional $37.7 million in management fees for the year ended December 31, 2013 compared to the year ended December 31, 2012. The increase was primarily due to additional capital raises for ARCC and expansion of our Direct Lending Group's European platform in 2013.

    Our Real Estate Group generated an additional $30.2 million in management fees for the year ended December 31, 2013 compared to the year ended December 31, 2012. The increase was principally attributable to the management fee contracts obtained in the acquisition of AREA in the third quarter of 2013 and additional capital raises by our publicly traded real estate fund, ACRE.

119


Table of Contents

    Our Tradable Credit Group remained relatively flat generating an additional $1.3 million in management fees for the year ended December 31, 2013 compared to the year ended December 31, 2012.

        Other Fees.    Administrative fees and other income increased by $8.3 million, or 55.5%, to $23.3 million for the year ended December 31, 2013 compared to the same period in 2012, primarily due to a full year of administrative service fees from ACRE and other fees generated by AREA.

        Performance Fees.    Performance fees increased by $10.3 million, or 14.8%, to $79.8 million for the year ended December 31, 2013 compared to the year ended December 31, 2012. Performance fees of $0.9 million were reversed for the year ended December 31, 2013 related to our Direct Lending Group managed accounts. No performance fees were reversed in the year ended December 31, 2012. In addition, performance fees from our Consolidated Funds, which are eliminated upon consolidation, decreased by $145.0 million to $210.2 million for the year ended December 31, 2013 compared to the year ended December 31, 2012.

    Our Tradable Credit Group contributed $7.2 million to the total performance fees increase for the year ended December 31, 2013 compared to the year ended December 31, 2012. The increase was principally attributable to certain Tradable Credit Group alternative credit funds exceeding their IRR hurdle or high-watermark during 2013, which contributed $11.9 million of performance fees. The increase was partially offset by a $6.2 million decrease in performance fees of $38.7 million from CSF for the year ended December 31, 2013 compared to $44.9 million for the year ended December 31, 2012, due to decreases in unrealized appreciation in 2013.

    Our Direct Lending Group contributed $3.1 million to the total performance fees increase for the year ended December 31, 2013 compared to the year ended December 31, 2012. The increase in performance fees was principally attributable to an increase in realized ARCC Part II Fees earned by ARCC from additional net realized capital gains.

Expenses

        Compensation and Benefits.    Compensation and benefits increased by $45.2 million, or 15.6%, to $333.9 million for the year ended December 31, 2013 compared to the year ended December 31, 2012. The increase was primarily due to merit-based increases and an increase in headcount from 2012 to 2013, including additional professionals from the AREA acquisition and the March 2013 externalization of management of one of our European Funds in the Direct Lending Group, which previously was internally managed.

        Performance Fee Compensation.    Performance fee compensation decreased by $73.4 million, or 27.4%, to $194.3 million for the year ended December 31, 2013 compared to the year ended December 31, 2012. The change in performance fee compensation directly correlated with a change in our performance fees before giving effect to the performance fees earned from our Consolidated Funds that are eliminated upon consolidation.

        General, Administrative and Other Expenses.    General, administrative and other expenses increased by $52.9 million, or 61.8%, to $138.5 million for the year ended December 31, 2013 compared to the year ended December 31, 2012. The increase was driven primarily by an increase in headcount from 2012 to 2013, an increase in amortization of intangible asset due to the acquisition of management fee contracts obtained in the AREA acquisition, the impairment of existing management fee contracts of the Tradable Credit Group and expenses related to the AREA acquisition.

        Expenses of our Consolidated Funds.    Expenses of Consolidated Funds increased by $18.7 million, or 16.1%, to $135.2 million for the year ended December 31, 2013 compared to the year ended December 31,

120


Table of Contents

2012. This expense increased primarily due to the addition of consolidated CLOs in 2013, which resulted in significant increases in expenses associated with their closings.

Other Income (Expense)

        When evaluating the changes in other income (expense), we separately analyze the returns generated by the Company's investment portfolio from the investment returns generated by our Consolidated Funds. For comparison purposes, we aggregate interest and other investment income with interest expense and aggregate the net realized and unrealized gains (losses).

        For the years ended December 31, 2013 and 2012, the other income associated with the Company and our Consolidated Funds is summarized below:

 
  Year Ended December 31,  
 
  2013   2012  
 
   
  (Predecessor)
 
 
  (Dollars in thousands)
 

Other income (expense) of the Company's investment portfolio:

             

Interest and other investment income

  $ 5,996   $ 8,424  

Interest expense

    (9,475 )   (8,679 )

Debt extinguishment expense

    (1,862 )   (3,032 )

Other income (expense), net

    (200 )   7  

Net interest and other income (expense) of the Company

    (5,541 )   (3,280 )

Net realized gain (loss) on investments

    (6,373 )   6,662  

Net change in unrealized appreciation (depreciation) on investments

    15,295     (1,670 )

Net investments gains (losses) of the Company

    8,922     4,992  

Other income (expense) of the Company's investment portfolio

    3,381     1,712  

Other income (expense) of Consolidated Funds:

             

Interest and other investment income of Consolidated Funds

    1,236,037     1,406,593  

Interest expense of Consolidated Funds

    (534,431 )   (449,377 )

Debt extinguishment gain of Consolidated Funds

    11,800      

Net interest and other income (expense) of Consolidated Funds

    713,406     957,216  

Net realized gain (loss) on investments of Consolidated Funds

    64,382     1,794,412  

Net change in unrealized appreciation (depreciation) on investments of Consolidated Funds

    414,714     (1,067,013 )

Net investments gains (losses) of Consolidated Funds

    479,096     727,399  

Other income (expense) of Consolidated Funds

    1,192,502     1,684,615  

Total other income (expense)

  $ 1,195,883   $ 1,686,327  

121


Table of Contents

Investments of the Company

        Net interest expense of the Company increased by $2.1 million, or 62.5%, to $5.3 million for the year ended December 31, 2013 compared to the year ended December 31, 2012. The increase in net interest expense was due to an $0.8 million increase in interest expense based on increased utilization of the Credit Facility combined with a $2.4 million decrease in interest and other income as a result of shrinking yields from our investments in non-consolidated Tradable Credit Group and Direct Lending Group funds. In addition, we also earned interest income of $1.7 million on deferred management fees in 2012.

        Net investment gains of the Company increased by $3.9 million, or 74.7%, to $8.7 million for the year ended December 31, 2013 compared to the year ended December 31, 2012. The increase in net investment gains was the result of a decrease in realized gains of $13.0 million, which was offset by an increase in unrealized appreciation on investments of $17.0 million. Upon the disposition of an investment, previously recognized unrealized gains and losses are reversed and an offsetting realized gain or loss is recognized in the current period.

        The net realized losses of the Company for the year ended December 31, 2013 were primarily due to AIH's in-kind distribution of shares of ARCC and ACRE stock to its owners that resulted in a net loss of $2.9 million. These losses were in contrast to the realized gains of $6.6 million that we recorded in connection with the liquidation of our investment in Ares Enhanced Loan Investment Strategy Fund VI ("AELIS VI") during the year ended December 31, 2012.

        The net change in unrealized appreciation on the Company's investments increased by $17.0 million to $15.3 million for the year ended December 31, 2013 compared to unrealized depreciation of $1.7 million for the year ended December 31, 2012. The net change was due in part to the reversal from unrealized loss to realized loss for investments sold in 2013. In addition, the net change in unrealized appreciation was also due to market appreciation in our investments in the Tradable Credit Group and Real Estate Group funds.

Investments of Consolidated Funds

        Net interest income of Consolidated Funds decreased by $243.8 million, or 25.5%, to $713.4 million for the year ended December 31, 2013 compared to the year ended December 31, 2012. The decrease in net interest income was primarily due to an approximately $170.0 million decrease as a result of shrinking yields from our investments in our Tradable Credit Group as evidenced by a decline in the average yield to a 3-year life of the CSLLI from 6.3% during 2012 to 5.4% during 2013 coupled with an approximately $85.1 million increase in interest expense. The decrease in net interest income was slightly offset by $11.8 million gain associated with Ares Enhanced Credit Opportunities Fund I's ("ECO I") debt extinguishment at a discount in connection with refinancing its credit facility. The increase in interest expense was directly attributable to the closing of six new CLOs during the year ended December 31, 2013, which carry a higher cost of capital compared to legacy CLOs that have rolled off.

        Net investment gains of Consolidated Funds decreased by $248.3 million, or 34.1%, from $727.4 million net gain for the year ended December 31, 2012 compared to year ended December 31, 2013. The decrease in net investment gains was the result of a $1.5 billion increase in net unrealized appreciation coupled with a $1.7 billion decrease in net realized appreciation. The net change in unrealized appreciation was primarily due to the reversal from unrealized gain to realized gain in 2012 as a result of realization of significant investments in the Private Equity Group. Investments within the Private Equity Group contributed $374.8 million, or 90.4%, to the total net change in unrealized appreciation of the Consolidated Funds in 2013.

        Income Tax Expense.    Not all Company and Consolidated Fund entities are subject to taxes. As a result, income taxes may not move in tandem with income before taxes. Specifically, the Company's investment income is generally not subject to income tax.

122


Table of Contents

        Income tax expense increased by $33.1 million, or 126.6%, to $59.3 million for the year ended December 31, 2013 compared to the year ended December 31, 2012. The increase was primarily driven by $40.2 million increase in income tax expense from one of our Consolidated Funds, ACOF III, due to an increase in unrealized gain recognized from market appreciation attributable to an underlying portfolio company held. Excluding the Consolidated Funds, the income tax expense attributable to Ares Management, L.P. decreased $4.4 million, or 20.1%, primarily as a result of the decrease in net income of 24.7% for the same period.

        Non-Controlling and Redeemable Interests.    Net income attributable to non-controlling and redeemable interests in Consolidated Funds was $586.8 million for the year ended December 31, 2013 compared to $933.6 million for the year ended December 31, 2012. The decrease in net income attributable to non-controlling and redeemable interests of $346.8 million was primarily due to the recognition of substantial gains in 2012 from the realization of various underlying investments by our Consolidated Funds in the Private Equity Group.

        For the years ended December 31, 2013 and 2012, net income attributable to non-controlling and redeemable interest in Ares Operating Group entities represents the results attributable to various minority non-control oriented strategic investment partners of the Predecessor.

Segment Analysis

        Under GAAP, we are required to consolidate (a) entities in which we hold a majority voting interest or have majority ownership and control over the operational, financial and investing decisions of that entity, including Ares' affiliates and affiliated funds and co-investment entities, for which we are the general partner and are presumed to have control, and (b) entities that we concluded are VIEs, including limited partnerships in which we have a nominal economic interest and the CLOs, for which we are deemed to be the primary beneficiary. See Note 2, "Summary of Significant Accounting Policies," to our consolidated financial statements included in this Annual Report on Form 10-K.

        For segment reporting purposes, revenues and expenses are presented on a basis that deconsolidates our Consolidated Funds. As a result, segment revenues from management fees, performance fees and investment income are greater than those presented on a consolidated basis in accordance with GAAP because certain revenues recognized in certain segments are received from Consolidated Funds and are eliminated in consolidation. Furthermore, expenses are lower than related amounts presented on a consolidated basis in accordance with GAAP due to the exclusion of expenses of Consolidated Funds.

        Discussed below are our results of operations for each of our four reportable segments. In addition to the four segments, we have the OMG, which we have separately discussed. This information is used by our management to make operating decisions, assess performance and allocate resources.

ENI and Other Measures

        The following table sets forth FRE, PRE, ENI and DE on a segment basis and Stand Alone basis for the years ended December 31, 2014, 2013 and 2012. FRE, PRE, ENI and DE are non-GAAP financial measures our management uses when making resource deployment decisions and in assessing performance

123


Table of Contents

of our segments. Please see "—Reconciliation of Certain Non-GAAP Measures to Consolidated GAAP Financial Measures."

 
  Year Ended December 31,  
 
  2014   2013   2012  
 
  (Dollars in thousands)
 

Fee related earnings (loss):

                   

Tradable Credit Group

  $ 87,222   $ 94,478   $ 98,514  

Direct Lending Group

    125,986     107,871     83,039  

Private Equity Group

    47,357     51,972     35,635  

Real Estate Group

    29,766     533     (9,197 )

Segment fee related earnings

    290,331     254,854     207,991  

Operations Management Group

    (143,067 )   (102,192 )   (70,123 )

Stand Alone fee related earnings

    147,264     152,662     137,868  

Performance related earnings (loss):

                   

Tradable Credit Group

    30,792     103,507     179,891  

Direct Lending Group

    19,938     13,917     16,246  

Private Equity Group

    73,367     53,608     74,551  

Real Estate Group

    17,845     5,011     (6,188 )

Segment performance related earnings

    141,942     176,043     264,500  

Operations Management Group

             

Stand Alone performance related earnings

    141,942     176,043     264,500  

Economic net income (loss):

                   

Tradable Credit Group

    118,014     197,985     278,405  

Direct Lending Group

    145,924     121,788     99,285  

Private Equity Group

    120,724     105,580     110,186  

Real Estate Group

    47,611     5,544     (15,385 )

Segment economic net income

    432,273     430,897     472,491  

Operations Management Group

    (143,067 )   (102,192 )   (70,123 )

Stand Alone economic net income

  $ 289,206   $ 328,705   $ 402,368  

Distributable earnings (loss):

                   

Tradable Credit Group

  $ 183,479   $ 228,572   $ 163,781  

Direct Lending Group

    133,510     122,059     86,944  

Private Equity Group

    54,156     79,151     137,284  

Real Estate Group

    10,460     (20,338 )   (14,596 )

Segment distributable earnings

    381,605     409,444     373,413  

Operations Management Group

    (148,849 )   (103,725 )   (71,040 )

Stand Alone distributable earnings

  $ 232,756   $ 305,719   $ 302,373  

124


Table of Contents

Results of Operations by Segment

Tradable Credit Group

        The following table sets forth certain statement of operations and other data of our Tradable Credit Group segment for the periods presented.

 
  Year Ended December 31,  
 
  2014   2013   2012  
 
  (Dollars in thousands)
 

Management fees—recurring

  $ 144,102   $ 129,745   $ 120,538  

Management fees—previously deferred fees

        15,032     24,957  

Total management fees

    144,102     144,777     145,495  

Administrative fees and other income

    636     286     250  

Compensation and benefits

    (43,607 )   (38,289 )   (32,936 )

General, administrative and other expenses

    (13,909 )   (12,296 )   (14,295 )

Fee related earnings

    87,222     94,478     98,514  

Performance fees—realized

    96,985     121,414     57,536  

Performance fees—unrealized

    (71,825 )   15,431     110,112  

Performance fee compensation—realized

    (47,441 )   (55,758 )   (29,911 )

Performance fee compensation—unrealized

    29,017     (21,428 )   (31,031 )

Net performance fees

    6,736     59,659     106,706  

Investment income (loss)—realized

    44,616     75,467     46,048  

Investment income (loss)—unrealized

    (28,629 )   (32,976 )   26,733  

Interest and other investment income

    10,086     3,706     4,455  

Interest expense

    (2,017 )   (2,349 )   (4,051 )

Net investment income (loss)

    24,056     43,848     73,185  

Performance related earnings

    30,792     103,507     179,891  

Economic net income

  $ 118,014   $ 197,985   $ 278,405  

Distributable earnings

  $ 183,479   $ 228,572   $ 163,781  

Tradable Credit Group—Year Ended December 31, 2014 Compared to Year Ended December 31, 2013

        Management Fees.    Total management fees decreased by $0.7 million, or 0.5%, to $144.1 million for the year ended December 31, 2014 compared to year ended December 31, 2013. Excluding the one-time recognition of previously deferred management fees of $15.0 million for the year ended December 31, 2013, management fees increased 11.1% from $129.7 million to $144.1 million. The increase in management fees (excluding the one-time recognition) includes the full year effect of funds launched in the fourth quarter of 2013 and funds launched during 2014 primarily include $8.5 million from new CLOs and $9.9 million from new alternative credit funds. This increase was partially offset by liquidation of AELIS VI during 2014 that reduced fees by $6.0 million.

        The effective management fee rate for our funds in the Tradable Credit Group increased from 0.53% (net of the impact of previously deferred management fees of 0.06%) for the year ended December 31, 2013, to 0.58% for the year ended December 31, 2014. For the year ended December 31, 2014 and 2013, the effective management fee rates for our long-only funds were 0.45% and 0.42% (net of previously deferred management fees of 0.08%), respectively and for our alternative credit funds were 0.96% and 0.98%, respectively.

125


Table of Contents

        Performance Fees.    Performance fees decreased by $111.7 million, or 81.6%, to $25.2 million for the year ended December 31, 2014 compared to the year ended December 31, 2013. For the year ended December 31, 2014, reversals of previously recognized performance fees were approximately $1.1 million. There were no reversals of previously recognized performance fees for the year ended December 31, 2013. Performance fees for this segment are compromised of the following:

 
  Year Ended
December 31,
 
 
  2014   2013  
 
  (Dollars
in millions)

 

Tradable Credit Group long-only credit funds

  $ 6.2   $ 47.1  

Tradable Credit Group alternative credit funds

    18.9     89.7  

Total

  $ 25.2   $ 136.8  

        The decrease in performance fees was primarily driven by a lower appreciation across our funds for the year ended December 31, 2014 as compared to the year ended December 31, 2013. Performance fees for our alternative credit funds for the year ended December 31, 2014 included $7.3 million from CSF, $4.2 million from ICOF and $4.9 million from certain special situations funds. Additionally, our long-only credit funds contributed $6.2 million of performance fees. Performance fees generated by our alternative credit funds for the year ended December 31, 2013 were primarily due to CSF, ICOF, ASIP II and certain special situations funds, which contributed $38.7 million, $7.3 million, $5.1 million and $23.5 million, respectively. Additionally, our long-only credit funds contributed $47.1 million of performance fees, including $35.9 million from CLOs.

        Compensation and Benefits.    Compensation and benefits increased by $5.3 million, or 13.9%, to $43.6 million for the year ended December 31, 2014 compared to the year ended December 31, 2013. The increase was driven primarily by merit-based increases and an increase in headcount. Compensation and benefits represented 30.3% of recurring management fees for the year ended December 31, 2014 compared to 29.5% for the year ended December 31, 2013.

        General, Administrative and Other Expenses.    General, administrative and other expenses increased by $1.6 million, or 13.1%, to $13.9 million for the year ended December 31, 2014 compared to the year ended December 31, 2013. The increase was primarily attributable to an increase in office lease costs, including a one-time lease termination cost, associated with the consolidation of our London offices in the first quarter of 2014.

        Net Investment Income (Loss).    Net investment income decreased by $19.8 million, or 45.1%, to $24.1 million for the year ended December 31, 2014 compared to the year ended December 31, 2013. The decrease was primarily due to lower appreciation for the Tradable Credit Group long-only and alternative credit funds in 2014, as evidenced by a decline in average yield to a three-year life of the CSLLI from 5.42% as of December 31, 2013 to 5.31% as of December 31, 2014. Additionally, there was a reduction of $12.0 million in gains recognized in the year ended December 31, 2013 from a special situations fund that began liquidation of its investments in the first quarter of 2013 and is expected to be fully liquidated by the first quarter of 2015. This reduction was partially offset by an increase of $6.5 million in net interest and other income for the year ended December 31, 2014, primarily due to a one-time fee earned from an equity bridge facility related to a Tradable Credit Group investment.

        Fee Related Earnings.    FRE was $87.2 million for the year ended December 31, 2014 compared to $94.5 million for the year ended December 31, 2013, representing a decrease of $7.3 million. For year ended December 31, 2013, we recognized on a one-time basis deferred management fees of $15.0 million. Excluding this amount, FRE increased $7.8 million, or 9.8%, for the year ended December 31, 2014 compared to the same period in 2013. The increase in FRE was primarily due to an increase in

126


Table of Contents

management fees (excluding the one-time recognition) of $14.4 million, partially offset by increases in compensation and benefits and general, administrative and other expenses of $5.3 million and $1.6 million, respectively.

        Performance Related Earnings.    PRE was $30.8 million for year ended December 31, 2014 compared to $103.5 million for the year ended December 31, 2013. The decrease in PRE of $72.7 million was primarily attributable to the decreases in net performance fees of $52.9 million and in net investment income of $19.8 million due to a decline in market appreciation.

        Economic Net Income.    ENI was $118.0 million for the year ended December 31, 2014 compared to $198.0 million for the year ended December 31, 2013, representing a decrease of $80.0 million. The decrease in ENI was primarily driven by decreases in net performance fees of $52.9 million, in net investment income of $19.8 million and in FRE of $7.3 million.

        Distributable Earnings.    DE decreased to $183.5 million for the year ended December 31, 2014 from $228.6 million for the year ended December 31, 2013. The decrease was primarily due to a $30.9 million decrease in realized investment income and a $7.3 million decrease in FRE.

Tradable Credit Group—Year Ended December 31, 2013 Compared to Year Ended December 31, 2012

        Management Fees.    Total management fees decreased by $0.7 million, or 0.5%, to $144.8 million for the year ended December 31, 2013 compared to the year ended December 31, 2012. Excluding the one-time recognition of previously deferred management fees of $15.0 million and $25.0 million for the years ended December 31, 2013 and December 31, 2012, management fees increased 7.6% from $120.5 million to $129.7 million. Total management fees for the year ended December 31, 2013 includes a $14.9 million increase from new funds, which was offset by $9.9 million of lower one-time deferred fees earned in 2013 and a $6.5 million decrease from our Tradable Credit Group alternative credit funds. Our new CLOs contributed $10.7 million in incremental management fees and our closed-end public fund, ARDC, contributed $4.2 million in incremental management fees. No additional management fees were deferred as of December 31, 2013. The effective management fee rate decreased from 0.55% (net of the impact of previously deferred management fees of 0.11%) for the year ended December 31, 2012, to 0.53% for the year ended December 31, 2013 (net of the impact of previously deferred management fees of 0.06%).

        The effective management fee rate was 0.53% for the year ended December 31, 2013, which was comprised of 0.42% for long-only credit funds (net of previously deferred management fees of 0.08%) and 0.98% for alternative credit funds. For the year ended December 31, 2012, the effective management fee rate was 0.55%, with 0.43% generated by our long-only funds (net of previously deferred management fees of 0.14%) and 1.05% generated by alternative credit funds.

        Performance Fees.    Performance fees decreased by $30.8 million, or 18.4%, to $136.8 million for the year ended December 31, 2013 compared to the year ended December 31, 2012. Performance fees for this segment by type of fund are as follows:

 
  Year Ended
December 31,
 
 
  2013   2012  
 
  (Dollars
in millions)

 

Tradable Credit Group long-only credit funds

  $ 47.1   $ 72.2  

Tradable Credit Group alternative credit funds

    89.7     95.4  

Total

  $ 136.8   $ 167.6  

127


Table of Contents

        Our Tradable Credit Group experienced substantially higher appreciation across our funds in 2012 as compared to 2013. Performance fees for the year ended December 31, 2013 were generated primarily by the Tradable Credit Group alternative credit funds, including $38.7 million from CSF and $8.4 million from ECO I, as well as the Tradable Credit Group long-only credit funds, including $36.7 million from the CLOs and $6.5 million from AELIS VI.

        Performance fees for the year ended December 31, 2012 were driven primarily by the Tradable Credit Group alternative credit funds, including $44.9 million from CSF and $12.5 million from ECO I, as well as the Tradable Credit Group long-only credit funds, including $46.8 million from the CLOs and $25.4 million from AELIS VI.

        Performance fees realized in our Tradable Credit Group increased by $63.9 million, or 111.0%, to $121.4 million for the year ended December 31, 2013 compared to the year ended December 31, 2012. The increase was primarily generated by the Tradable Credit Group long-only credit funds, including $29.4 million from AELIS VI.

        Compensation and Benefits.    Compensation and benefits increased by $5.4 million, or 16.3%, to $38.3 million for the year ended December 31, 2013 compared to the year ended December 31, 2012. The increase was driven primarily by merit-based increases and an increase in headcount. Compensation and benefits represented 29.5% of recurring management fees for the year ended December 31, 2013 compared to 27.3% for the year ended December 31, 2012.

        General, Administrative and Other Expenses.    General, administrative and other expenses decreased by $2.0 million, or 14.0%, to $12.3 million for the year ended December 31, 2013 compared to the year ended December 31, 2012. The decrease was primarily attributable to lower office lease costs associated with the consolidation of offices in 2012 related to the acquisition of Indicus in 2011.

        Net Investment Income (Loss).    Net investment income decreased by $29.3 million, or 40.1%, to $43.8 million for the year ended December 31, 2013 compared to the year ended December 31, 2012. The decrease in net investment income was principally attributable to lower appreciation for the Tradable Credit Group long-only credit funds and alterative credit funds in 2013, as evidenced by a decline in the average yield to a three-year life of the CSLLI from 6.3% during 2012 to 5.4% during 2013.

        Fee Related Earnings.    FRE was $94.5 million for the year ended December 31, 2013 compared to $98.5 million for the year ended December 31, 2012, representing a decrease of $4.0 million. The decrease in FRE was primarily due to a decrease in one-time deferred management fees of $9.9 million and an increase in compensation and benefits of $5.4 million, which were partially offset by an increase in recurring management fees of $9.2 million and a decrease in general, administrative and other expenses of $2.0 million in 2013.

        Performance Related Earnings.    PRE was $103.5 million for the year ended December 31, 2013 compared to $179.9 million for the year ended December 31, 2012. The decrease in PRE of $76.4 million was primarily attributable to the decrease in unrealized net performance fees of $85.1 million and the increase in unrealized investment loss of $59.7 million in 2013. These decreases were partially offset by increases in realized net performance fees of $38.0 million and realized net investment income of $29.4 million.

        Economic Net Income.    ENI was $198.0 million for the year ended December 31, 2013 compared to $278.4 million for the year ended December 31, 2012, representing a decrease of $80.4 million. The decrease in ENI was primarily driven by decreases in net performance fees of $47.0 million, in net investment income of $29.3 million and in FRE of $4.0 million.

        Distributable Earnings.    Total distributable earnings increased by $64.8 million, or 39.6%, to $228.6 million for the year ended December 31, 2013 compared to the year ended December 31, 2012. The

128


Table of Contents

increase was primarily due to an increase of $38.0 million of realized net performance fees. In addition, the increase was also attributable to investment distributions from long-only credit funds of $7.1 million, from AELIS VI of $11.2 million and from an alternative credit fund of $11.0 million.

Tradable Credit Group—Assets Under Management

        The table below provides the period-to-period roll forward of AUM for the Tradable Credit Group:

 
  Year Ended December 31,  
 
  2014   2013   2012  
 
  (Dollars in millions)
 

Change in AUM:

                   

Beginning of period

  $ 27,928   $ 25,872   $ 23,733  

Acquisitions

             

Commitments(1)

    10,143     7,680     4,505  

Capital reduction(2)

    (3,138 )   (3,725 )   (1,813 )

Distributions(3)

    (1,754 )   (2,890 )   (1,859 )

Change in fund value(4)

    (780 )   991     1,306  

End of period

  $ 32,400   $ 27,928   $ 25,872  

Average AUM

  $ 30,164   $ 26,900   $ 24,803  

(1)
Represents net new commitments during the period including both equity and debt commitments, gross inflows into our open-ended managed accounts and sub-advised accounts, as well as equity offerings by our publicly traded vehicles.

(2)
Represents the permanent reduction in leverage during the period.

(3)
Represents distributions and redemptions, net of recallable amounts.

(4)
Includes fund net income, including interest income, realized and unrealized gains (losses), fees and expenses and the impact of foreign currency.

        Total AUM was $32.4 billion as of December 31, 2014, an increase of $4.5 billion, or 16.0%, compared to total AUM of $27.9 billion as of December 31, 2013. During the year ended December 31, 2014, the increase in AUM was primarily due to $10.1 billion of new commitments to our funds which was mainly comprised of:

    Tradable Credit Group long-only credit funds:

    $7.8 billion in commitments to leveraged loan funds, including $1.2 billion of new equity commitments and $6.6 billion of new debt commitments; and

    $1.2 billion of new equity commitments in high yield funds.

    Tradable Credit Group alternative credit funds:

    $1.0 billion of net new equity commitments in special situations funds (gross commitments of $1.5 billion).

        The increase in AUM was partially offset by a capital reduction of $3.1 billion due to net paydowns of credit facilities by leveraged loan funds, which includes amounts related to subordinated notes; distributions of $644.6 million, of which $374.3 million and $226.2 million were attributable to special situations funds and AELIS VI, respectively; and redemptions of $1.1 billion, largely comprised of $330.4 million in leveraged loan funds, $288.6 million in high yield funds and $297.0 million in special situations funds. As of December 31, 2014, net reduction in fund value totaled $780.1 million across our

129


Table of Contents

portfolio, of which $884.7 million loss was attributable to leveraged loan funds (primarily unrealized foreign currency losses in European funds) partially offset by $78.2 million appreciation from alternative credit funds.

        Total AUM was $27.9 billion as of December 31, 2013, an increase of $2.1 billion, or 7.9%, compared to total AUM of $25.9 billion as of December 31, 2012. During the year ended December 31, 2013, the increase in AUM was primarily due to $7.7 billion of new commitments to our funds, which was comprised of:

    Tradable Credit Group long-only credit funds:

    $4.7 billion in commitments to Tradable Credit Group leveraged loan funds, including $2.0 billion of new equity commitments and $2.7 billion of new debt commitments; and

    $924.0 million of new equity commitments in Tradable Credit Group high yield funds.

    Tradable Credit Group alternative credit funds:

    $1.2 billion in commitments to Tradable Credit Group multi-strategy credit funds, including $1.1 billion of new equity commitments and $97.0 million of new debt commitments; and

    $885.0 million of new equity commitments in Tradable Credit Group special situations funds.

        Capital reduction of $3.7 billion was primarily driven by net paydowns of credit facilities by leveraged loan funds, which includes amounts related to subordinated notes. Distributions for the year totaled $1.4 billion, of which $731.9 million was attributable to AELIS VI. In addition, redemptions of $1.4 billion were comprised of $761.3 million in leveraged loan funds, $441.6 million in multi-strategy credit funds, of which $225.0 million was attributable to ASIP II, and $238.7 million in high yield funds. As of December 31, 2013, change in fund value totaled $991.3 million across our portfolio, of which $401.4 million was attributable to special situations funds, $179.1 million was attributable to leveraged loan funds and $134.4 million was attributable to ECO I.

        Total AUM was $25.9 billion as of December 31, 2012, an increase of $2.1 billion, or 9.0%, compared to total AUM of $23.7 billion as of December 31, 2011. During the year ended December 31, 2012, the increase in AUM was primarily due to $4.5 billion of new commitments which was comprised of:

    Tradable Credit Group long-only credit funds:

    $2.6 billion in commitments to Tradable Credit Group leveraged loan funds, including $707.5 million of new equity commitments and $1.9 billion of new debt commitments; and

    $729.0 million of new equity commitments in Tradable Credit Group high yield funds.

    Tradable Credit Group alternative credit funds:

    $655.1 million in commitments to Tradable Credit Group multi-strategy credit funds, including $505.1 million of new equity commitments and $150.0 million of new debt commitments; and

    $471.3 million of new equity commitments in Tradable Credit Group special situations funds.

        Capital reduction of $1.8 billion was primarily driven by net paydowns of credit facilities by leveraged loan funds, which includes amounts related to subordinated notes. Distributions for the year totaled $926.1 million, of which $513.5 million and $412.7 million were attributable to special situations funds and leveraged loan funds, respectively. AELIS VI accounted for $292.5 million of the total leveraged loan distributions. In addition, redemptions for the year totaled $1.0 billion, of which $504.0 million and $311.4 million were attributable to leveraged loan funds and high yield funds, respectively. As of December 31, 2012, change in fund value totaled $1.3 billion across our portfolio, of which $414.9 million

130


Table of Contents

was attributable to special situations funds, $395.7 million was attributable to leveraged loan funds, $169.3 million was attributable to ECO I and $133.7 was attributable to ASIP II.

Tradable Credit Group—Fee Earning AUM

        The table below provides the period-to-period roll forward of fee earning AUM for the Tradable Credit Group:

 
  Year Ended December 31,  
 
  2014   2013   2012  
 
  (Dollars in millions)
 

Change in fee earning AUM:

                   

Beginning of period

  $ 25,982   $ 23,183   $ 20,561  

Acquisitions

            592  

Commitments(1)

    3,029     2,269     1,834  

Subscriptions/deployment/increase in leverage(2)

    3,420     3,677     2,133  

Redemption/distribution/ decrease in leverage(3)

    (7,014 )   (4,340 )   (2,458 )

Change in fund value(4)

    166     1,414     535  

Change in fee basis(5)

    (195 )   (221 )   (15 )

End of period

  $ 25,388   $ 25,982   $ 23,183  

Average fee earning AUM

  $ 25,685   $ 24,583   $ 21,873  

(1)
Represents net new commitments during the period for funds that earn management fees based on committed capital.

(2)
Represents subscriptions, capital deployment and increase in leverage (for funds that earn fees on a gross asset basis).

(3)
Represents redemptions, distributions and decrease in leverage (for funds that earn fees on a gross asset basis).

(4)
Includes fund net income, including interest income, realized and unrealized gains (losses), fees and expenses and the impact of foreign currency for funds that earn management fees based on market value.

(5)
Represents the change in fee basis from committed capital to invested capital, from net basis to gross basis, or a fee sunset.

        Total fee earning AUM was $25.4 billion as of December 31, 2014, a decrease of $0.6 billion, or 2.3%, compared to total fee earning AUM of $26.0 billion as of December 31, 2013. During the year ended December 31, 2014, the decrease in fee earning AUM was due to $7.0 billion of redemptions, distributions and decrease in leverage, of which $5.2 billion was attributable to a decrease in leverage in our leveraged loan funds, partially offset by new debt commitments of $3.0 billion in our leveraged loan funds, $166.4 million change in fund value and $3.4 billion of new subscriptions comprised of:

    Tradable Credit Group long-only credit funds:

    $950.5 million in subscriptions and/or deployment to Tradable Credit Group leveraged loan funds for funds that earn fees based on invested capital or assets; and

    $1.3 billion of subscriptions and/or deployment in Tradable Credit Group high yield funds.

131


Table of Contents

    Tradable Credit Group alternative credit funds:

    $379.6 million of subscriptions and/or deployment and $72.7 million of increase in leverage to Tradable Credit Group multi-strategy credit funds; and

    $735.2 million of subscriptions and/or deployment in Tradable Credit Group special situations funds (mainly in structured credit).

        Total fee earning AUM was $26.0 billion as of December 31, 2013, an increase of $2.8 billion, or 12.1%, compared to total fee earning AUM of $23.2 billion as of December 31, 2012. During the year ended December 31, 2013, the increase in AUM was primarily due to $2.3 billion of new commitments, $1.4 billion in change in fund value, of which $792.4 million related to leveraged loan funds and $285.7 million related to multi-strategy credit funds, and $3.7 billion of new subscriptions comprised of:

    Tradable Credit Group long-only credit funds:

    $2.3 billion in new debt commitments for funds that earn fees on a gross asset basis (primarily CLOs) and $1.6 billion in subscriptions and/or deployment to Tradable Credit Group leveraged loan funds for funds that earn fees based on invested capital or assets; and

    $829.2 million of subscriptions and/or deployment in Tradable Credit Group high yield funds.

    Tradable Credit Group alternative credit funds:

    $771.8 million of subscriptions and/or deployment and $255.8 million of increase in leverage to Tradable Credit Group multi-strategy credit funds; and

    $236.5 million of subscriptions and/or deployment in Tradable Credit Group special situations funds.

        The increases in fee earning AUM were partially offset by distributions of $678.6 million, consisting of $373.5 million from AELIS VI and $231.7 million from special situations funds. In addition, total redemptions of $1.6 billion were mainly comprised of $225.0 million from ASIP II and $916.4 million from leveraged loan funds. Total reduction in leverage (for funds that earn fees on a gross asset basis) totaled $2.1 billion for the year, which includes amounts related to subordinated notes.

        Total fee earning AUM was $23.2 billion as of December 31, 2012, an increase of $2.6 billion, or 12.8%, compared to total fee earning AUM of $20.6 billion as of December 31, 2011. During the year ended December 31, 2012, the increase in fee earning AUM was primarily due to $1.8 billion of new commitments, $535.4 million of change in fund value, of which $270.2 million related to multi-strategy credit funds, and $2.1 billion of subscriptions comprised of:

    Tradable Credit Group long-only credit funds:

    $1.7 billion in new debt commitments to CLOs;

    $680.9 million of subscriptions and/or deployment in Tradable Credit Group leveraged loan funds; and

    $728.2 million of subscriptions and/or deployment in Tradable Credit Group high yield funds.

    Tradable Credit Group alternative credit funds:

    $505.1 million of subscriptions and/or deployment in Tradable Credit Group multi-strategy credit funds; and

    $156.0 million of new equity commitments and $218.9 million of subscriptions in Tradable Credit Group special situations funds.

132


Table of Contents

        The increases in fee earning AUM were partially offset by distributions of $254.6 million, consisting of $170.0 million from AELIS VI. In addition, total redemptions of $1.1 billion were mainly comprised of $530.6 million from leveraged loan funds and $311.4 million from high yield funds. Total reduction in leverage (for funds that earn fees on a gross asset basis) totaled $1.1 billion for the year, which includes amounts related to subordinated notes.

        The table below breaks out fee earning AUM for the Tradable Credit Group by its respective components for each period:

 
  As of December 31,  
 
  2014   2013   2012  
 
  (Dollars in millions)
 

Components of fee earning AUM

                   

Fee earning AUM based on capital commitments(1)

  $   $   $ 726  

Fee earning AUM based on invested capital(2)

    978     2,552     2,350  

Fee earning AUM based on market value/other(3)

    11,847     9,462     6,749  

Fee earning AUM based on collateral balances, at par(4)

    12,563     13,968     13,358  

Total fee earning AUM

  $ 25,388   $ 25,982   $ 23,183  

(1)
Reflects limited partner capital commitments where the investment period has not expired.

(2)
Reflects limited partner invested capital.

(3)
Market value/other includes variances for some funds that are attributable to management fee basis calculations based on average portfolio values or beginning of period values.

(4)
Reflects the gross amount of aggregate collateral balances, at par, for our CLOs.

        Tradable Credit Group fee earning AUM may vary from AUM for variety of reasons including the following:

    leverage for certain funds that utilize leverage strategies and for which management fees are based on NAV, drawn equity or invested equity, referred to as "Non-Fee Paying Debt;"

    investments made by the general partner and/or certain of its affiliates, which do not pay management fees;

    undrawn capital commitments to funds for which management fees are based on invested capital; and

    fee earning AUM based on invested or committed capital does not reflect the impact of changes in market value.

133


Table of Contents

        The reconciliation of AUM to fee earning AUM for the Tradable Credit Group is presented below for each period.

 
  As of December 31,  
 
  2014   2013   2012  
 
  (Dollars in millions)
 

AUM

  $ 32,400   $ 27,928   $ 25,872  

Non-fee paying debt

    (4,513 )   (1,500 )   (1,551 )

General partner and affiliates

    (141 )   (113 )   (253 )

Undeployed

    (1,884 )   (1,462 )   (403 )

Market value/other

    (332 )   1,364     (482 )

Fees not activated

    (142 )   (235 )    

Fee earning AUM

  $ 25,388   $ 25,982   $ 23,183  

Tradable Credit Group—Fund Performance Metrics as of December 31, 2014

        The Tradable Credit Group managed approximately 70 funds as of December 31, 2014 across strategies in long-only and alternative credit. One fund, CSF, contributed 10% or more of the Tradable Credit Group's total management fees for the year ended December 31, 2014, whereas 36 funds contributed over 1% of the Tradable Credit Group's total management fees for the year ended December 31, 2014. The Tradable Credit Group manages three of our significant funds: ECO I, an alternative credit hedge fund designed as an enhancement to existing fixed income strategies or as an alternative to global equity strategies; CSF, an alternative credit managed account with a flexible and opportunistic mandate to invest in corporate credit funds; and ASIP II, an alternative credit managed account with a flexible and opportunistic mandate to invest in corporate credit. In addition, the following table includes performance information for the fund with the greatest amount of management fees for the year ended December 31, 2014 for each of the leveraged loan, high yield, special situations and dynamic credit sub-strategies within the Tradable Credit Group, which would not otherwise be presented as significant funds.

 
   
  As of December 31, 2014    
 
   
   
  Net Returns (%)    
Fund
  Year of
Inception
  Assets Under
Management(1)
  Since
Inception
  Past
5 Years
  Past
3 Years
  Investment Strategy
 
   
  (Dollars in millions)
   
   
   
   

ECO I(2)(3)(4)

    2006   $ 2,568     1.7     11.6     8.1   Alternative: Credit Opportunities

HY II(2)(3)

    2007   $ 414     8.1     8.9     7.8   Long-only: High yield

CSF(2)(5)

    2008   $ 1,441     11.5     9.7     11.1   Alternative: Credit Opportunities

BVK(2)(3)

    2009   $ 365     5.7     5.4     7.7   Alternative: Special Situations

ASIP II(2)(3)

    2009   $ 723     8.9     7.8     7.9   Alternative: Credit Opportunities

ASLT(2)(3)(6)

    2011   $ 539     3.9     n/a     4.9   Long-only: Loans

ARDC(7)

    2012   $ 462     4.7     n/a     n/a   Alternative: Dynamic Credit

(1)
Assets under management equals the sum of the NAV for such fund, the drawn and undrawn debt (at the fund-level including amounts subject to restrictions) and uncalled committed capital.

(2)
Returns are net of management fees and performance fees as applicable. ECO I and CSF net numbers are also after giving effect to other expenses. Returns are expressed in U.S. Dollars other than returns for BVK, which are expressed in Euros.

(3)
The net return is an annualized net return calculated using the modified Dietz method, which is an estimate of the time-weighted return and adjusts portfolio cash flows according to the time they were

134


Table of Contents

    invested in the portfolio and is calculated by dividing (A) net asset value change over the period minus cash flow, by (B) (i) beginning net asset value plus (ii) weighted cash flow.

(4)
From the inception of ECO I through year-end 2008, the fund was managed primarily as a long-only strategy, employing 3-4x debt to equity leverage during a period of high volatility within the credit markets, which impacted fund performance. Beginning in 2009, ECO I's strategy was modified to incorporate a broader array of hedges and other shorting instruments with targeted leverage levels reduced to 1-1.5x on a debt to equity basis. AUM includes capital committed by CSF, a fund of funds.

(5)
The net return is an annualized net internal rate of return of cash flows to and from the fee-paying partners and the fee-paying partners' ending capital for the period. The past five and three years net returns are calculated using the beginning partners' capital for the fee-paying partners for such period. Cash flows for net return calculations are based on the actual dates of the cash flows. CSF is a fund of funds and AUM represented may include AUM that has been committed to other Ares funds.

(6)
Year of inception represents the year that Ares assumed management of the fund.

(7)
Annualized returns are calculated using the fund's net asset value per share (NAV) and assume dividends are reinvested at the NAV. Additional information related to ARDC can be found on its website www.arespublicfunds.com. The information contained in ARDC's website is not part of this Annual Report on Form 10-K.

135


Table of Contents

Direct Lending Group

        The following table sets forth certain statement of operations data and certain other data of our Direct Lending Group segment for the periods presented.

 
  Year Ended December 31,  
 
  2014   2013   2012  
 
  (Dollars in thousands)
 

Management fees—recurring (includes ARCC Part 1 Fees of $118,537, $110,511 and $95,182 for the year ended December 31, 2014, 2013 and 2012, respectively)

  $ 275,571   $ 238,389   $ 190,129  

Management fees—previously deferred fees

             

Total management fees

    275,571     238,389     190,129  

Administrative fees and other income

    556     400     202  

Compensation and benefits

    (138,945 )   (122,082 )   (101,519 )

General, administrative and other expenses

    (11,196 )   (8,836 )   (5,773 )

Fee related earnings

    125,986     107,871     83,039  

Performance fees—realized

    24,878     17,385     11,523  

Performance fees—unrealized

    11,447     2,326     2,194  

Performance fee compensation—realized

    (14,938 )   (10,258 )   (6,913 )

Performance fee compensation—unrealized

    (6,740 )   (1,488 )   (1,097 )

Net performance fees

    14,647     7,965     5,707  

Investment income (loss)—realized

    918     8,180     (1,308 )

Investment income (loss)—unrealized

    5,305     (3,793 )   10,324  

Interest and other investment income

    606     4,539     4,583  

Interest expense

    (1,538 )   (2,974 )   (3,060 )

Net investment income (loss)

    5,291     5,952     10,539  

Performance related earnings (loss)

    19,938     13,917     16,246  

Economic net income

  $ 145,924   $ 121,788   $ 99,285  

Distributable earnings

  $ 133,510   $ 122,059   $ 86,944  

Direct Lending Group—Year Ended December 31, 2014 Compared to Year Ended December 31, 2013

        Management Fees.    Total management fees increased by $37.2 million, or 15.6%, to $275.6 million for the year ended December 31, 2014 compared to the year ended December 31, 2013. The increase in management fees was principally driven by additional capital raised by ARCC in 2014, resulting in incremental management fees of $31.2 million for the year ended December 31, 2014 compared to the year ended December 31, 2013. In addition, our Direct Lending Group's European platform generated an additional $10.1 million in management fees for the year ended December 31, 2014 compared to the year ended December 31, 2013. This increase in management fees was primarily attributable to additional capital deployment of ACE II and was partially offset by a decrease in management fees of $1.4 million from one of our European funds due to the liquidation of underlying investments.

        Management fees of the Direct Lending Group also include quarterly fees on the net investment income from ARCC. Total ARCC fees for the years ended December 31, 2014 and 2013 were $246.5 million and $215.4 million, respectively, of which $118.5 million and $110.5 million were related to ARCC Part I Fees.

136


Table of Contents

        The effective management fee rate decreased by 0.10% from 1.41% for the year ended December 31, 2013, to 1.31% for the year ended December 31, 2014. ARCC Part I Fees represented 0.56% and 0.65% of the effective management fee rates for the years ended December 31, 2014 and 2013, respectively, and contributed to the decrease in the effective management fee rate.

        Performance Fees.    Performance fees increased by $16.6 million, or 84.3%, to $36.3 million for the year ended December 31, 2014 compared to the year ended December 31, 2014. The increase in performance fees was principally attributable to an increase in ARCC Part II fees of approximately $7.1 million from additional net realized capital gains. No performance fees were reversed for the year ended December 31, 2014; however, we recognized $0.9 million of reversals related to a Direct Lending Group managed account for the year ended December 31, 2013.

        Compensation and Benefits.    Compensation and benefits increased by $16.9 million, or 13.8%, to $138.9 million for the year ended December 31, 2014 compared to the year ended December 31, 2013. The increase was primarily driven by merit-based increases, increases in headcount from the Keltic acquisition and the full year impact of converting Ares Capital Europe Ltd. ("ACE") internally to externally-managed during the first quarter of 2013. Compensation and benefits represented 50.4% of recurring management fees for the year ended December 31, 2014 compared to 51.2% for the year ended December 31, 2013.

        General, Administrative and Other Expenses.    General, administrative and other expenses increased by $2.4 million, or 26.7%, to $11.2 million for the year ended December 31, 2014 compared to the year ended December 31, 2013. The increase was primarily attributable to an increase in office lease costs, including a one-time lease termination cost associated with the consolidation of our London offices in the first quarter of 2014.

        Net Investment Income (Loss).    Net investment income decreased by $0.7 million, or 11.1%, to $5.3 million for the year ended December 31, 2014 compared to the year ended December 31, 2013. The decrease in net investment income was primarily due to a decrease in dividend income of $4.5 million on ARCC common stock. Our investment in ARCC was distributed to our owners in the fourth quarter of 2013 and was no longer held in 2014. The decrease was partially offset by a $1.4 million decrease in the interest expense associated with borrowings under our Credit Facility and a $1.6 million net gain recognized from our investment in ACE, as well as gains from derivative instruments used to hedge against the foreign exchange rate fluctuations.

        Fee Related Earnings.    FRE was $126.0 million for the year ended December 31, 2014 compared to $107.9 million for the year ended December 31, 2013. The increase of $18.1 million was due to an increase in management fees of $37.2 million, partially offset by an increase in compensation and benefits expense of $16.9 million.

        Performance Related Earnings.    PRE was $19.9 million for year ended December 31, 2014 compared to $13.9 million for the year ended December 31, 2013. The increase in PRE of $6.0 million was primarily attributable to an increase in net performance fees of $6.7 million, partially offset by a decrease in net investment income of $0.7 million.

        Economic Net Income.    ENI was $145.9 million for the year ended December 31, 2014 compared to $121.8 million for the year ended December 31, 2013, representing an increase of $24.1 million. The increase in ENI for the year ended December 31, 2014 was due to increases in FRE of $18.1 million and PRE of $6.0 million.

        Distributable Earnings.    DE increased to $133.5 million for the year ended December 31, 2014 from $122.1 million for the year ended December 31, 2013. The increase of $11.4 million was primarily due to an increase in FRE of $18.1 million, partially offset by a decrease in realized investment income of $7.3 million.

137


Table of Contents

Direct Lending Group—Year Ended December 31, 2013 Compared to Year Ended December 31, 2012

        Management Fees.    Total management fees increased by $48.3 million, or 25.4%, to $238.4 million for the year ended December 31, 2013 compared to the year ended December 31, 2012. The increase in management fees was principally driven by additional capital raised by ARCC in 2013, resulting in incremental management fees of $33.1 million for the year ended December 31, 2013 compared to the year ended December 31, 2012. In addition, our Direct Lending Group's European platform generated an additional of $14.9 million in management fees for the year ended December 31, 2013 compared to the year ended December 31, 2012. This increase in our European platform's management fees was primarily attributable to ACE Capital Europe LP due to the externalization of management of our European Direct Lending Group in March 2013, which previously had been internally managed.

        Management fees of the Direct Lending Group also include quarterly fees on the net investment income from ARCC Part I Fees. Total ARCC fees for the years ended December 31, 2013 and 2012 were $215.4 million and $181.4 million, respectively, of which $110.5 million and $95.2 million were related to ARCC Part I Fees.

        The effective management fee rate increased by 0.12% from 1.29% for the year ended December 31, 2012, to 1.41% for the year ended December 31, 2013. ARCC Part I Fees represented 0.65% of the effective management fee rates for both of the years ended December 31, 2013 and 2012, respectively.

        Performance Fees.    Performance fees increased by $6.0 million, or 43.7%, to $19.7 million for the year ended December 31, 2013 compared to the year ended December 31, 2012. The year ended December 31, 2013 includes performance fees reversals of approximately $0.9 million primarily related to a Direct Lending Group managed account. No performance fees were reversed for the year ended December 31, 2012. The increase in performance fees was principally attributable to an increase in ARCC Part II Fees from additional net realized capital gains.

        Compensation and Benefits.    Compensation and benefits increased by $20.6 million, or 20.3%, to $122.1 million for the year ended December 31, 2013 compared to the year ended December 31, 2012. The increase was primarily driven by merit-based increases, an increase in headcount and the externalization of management of one of our European funds in the Direct Lending Group. Compensation and benefits represented 51.2% of recurring management fees for the year ended December 31, 2013 compared to 53.4% for the year ended December 31, 2012.

        General, Administrative and Other Expenses.    General, administrative and other expenses increased by $3.1 million, or 53.1%, to $8.8 million for the year ended December 31, 2013 compared to the year ended December 31, 2012. The increase was driven primarily by an increase in headcount from 2012 to 2013 and the externalization of management of one of our European funds in the Direct Lending Group.

        Net Investment Income (Loss).    Net investment income decreased by $4.6 million, or 43.5%, to $6.0 million for the year ended December 31, 2013 compared to the year ended December 31, 2012. The decrease in net investment income was attributable principally to net realized loss and reversal of unrealized appreciation recognized from the in kind distribution to our owners of ARCC common stock of $5.6 million at the end of 2013. This decrease in investment income was offset by unrealized appreciation recognized for the Direct Lending Group European funds, which experienced higher market values as a result of favorable market appreciation attributed to various new investments.

        Fee Related Earnings.    FRE was $107.9 million for the year ended December 31, 2013 compared to $83.0 million for the year ended December 31, 2012, representing an increase of $24.8 million. The increase was due to higher management fees of $48.3 million and was partially offset by higher compensation and benefits expense of $20.6 million and general, administrative and other expenses of $3.1 million.

138


Table of Contents

        Performance Related Earnings.    PRE was $13.9 million for the year ended December 31, 2013 compared to $16.2 million for the year ended December 31, 2012, representing a decrease of $2.3 million. The PRE decrease was attributable primarily to a decrease in net investment income of $4.6 million, which was partially offset by an increase in net performance fees of $2.3 million.

        Economic Net Income.    ENI was $121.8 million for the year ended December 31, 2013 compared to $99.3 million for the year ended December 31, 2012, representing an increase of $22.5 million. The increase in ENI for the year ended December 31, 2013 was due to higher FRE of $24.8 million and an increase in net performance fees of $2.3 million. The increase was partially offset by a decrease in net investment income of $4.6 million.

        Distributable Earnings.    Total distributable earnings increased by $35.1 million, or 40.4%, to $122.1 million for the year ended December 31, 2013 compared to the year ended December 31, 2012. The increase was primarily due to an increase in fee related earnings of $24.8 million and an increase in net realized investment income of $8.9 million.

Direct Lending Group—Assets Under Management

        The table below provides the period-to-period roll forward of AUM for the Direct Lending Group:

 
  Year Ended December 31,  
 
  2014   2013   2012  
 
  (Dollars in millions)
 

Beginning of period

  $ 27,493   $ 22,480   $ 16,743  

Acquisitions

    37          

Commitments(1)

    1,917     5,258     5,537  

Capital reduction(2)

    (98 )   (626 )   (27 )

Distributions(3)

    (1,061 )   (876 )   (705 )

Change in fund value(4)

    362     1,257     932  

End of period

  $ 28,651   $ 27,493   $ 22,480  

Average AUM

  $ 28,072   $ 24,987   $ 19,612  

(1)
Represents net new commitments during the period, including equity and debt commitments, as well as equity offerings by our publicly traded vehicles, net of expired available capital.

(2)
Represents the permanent reduction in leverage during the period.

(3)
Represents distributions and redemptions, net of recallable amounts.

(4)
Includes fund net income, including interest income, realized and unrealized gains (losses), fees and expenses and the impact of foreign currency.

        Total AUM was $28.7 billion as of December 31, 2014, an increase of $1.2 billion, or 4.2%, compared to total AUM of $27.5 billion as of December 31, 2013. During the year ended December 31, 2014, the increase in AUM was primarily due to $1.9 billion of new commitments to our funds, which was comprised of:

    $378.5 million in capital commitments to ARCC, including $268.5 million in proceeds from equity offerings and $110.0 million in new debt commitments;

    $335.9 million in new debt commitments to ACE II;

    $869.2 million in new equity commitments to U.S. and European managed accounts; and

    $37.1 million from the Keltic acquisition.

139


Table of Contents

        The increases in AUM were partially offset by distributions of $1.0 billion, redemptions of $17.6 million and reduction in leverage of $97.9 million, which includes amounts related to subordinated notes. ARCC accounted for $478.9 million of the total distributions, and ACE accounted for $245.0 million of the total reduction in leverage. In addition, net change in fund value totaled $362.2 million across the portfolio for the year ended December 31, 2014, of which $551.8 million was attributable to ARCC.

        Total AUM was $27.5 billion as of December 31, 2013, an increase of $5.0 billion, or 22.3%, compared to total AUM of $22.5 billion as of December 31, 2012. During the year ended December 31, 2013, the increase in AUM was primarily due to $5.3 billion of new commitments to our funds, which was comprised of:

    $1.6 billion in capital commitments to SSLP, including $93.2 million in equity commitments and $1.5 billion in new debt commitments;

    $1.6 billion in capital commitments to ARCC, including $853.0 million in proceeds from equity offerings and $760.0 million in new debt commitments;

    $1.1 billion in capital commitments to ACE II, including $786.1 million in equity commitments and $270.5 million in new debt commitments; and

    $718.6 million of new fund commitments to five managed accounts.

        The increases in AUM were partially offset by distributions of $718.8 million, redemptions of $102.1 million and reduction in leverage of $626.2 million, which includes amounts related to subordinated notes. ARCC accounted for $425.4 million of the total distributions, and ACE I accounted for $286.1 million of the total reduction in leverage. In addition, change in fund value totaled $1.3 billion across the portfolio for the year ended December 31, 2013, of which $440.8 million was attributable to ARCC.

        Total AUM was $22.5 billion as of December 31, 2012, an increase of $5.7 billion, or 34.3%, compared to $16.7 billion as of December 31, 2011. During the year ended December 31, 2012, the increase in AUM was primarily due to $5.5 billion of commitments to our funds, which was comprised of:

    $2.7 billion in total debt commitments for SSLP and our European funds;

    $1.3 billion in capital commitments to ARCC, including $710.4 million in proceeds from equity offerings and $610.0 million in new debt commitments;

    $422.6 million in equity commitments to ACE II; and

    $300.0 million in equity commitments to a managed account.

        The increases in AUM were partially offset by net distributions of $705.0 million. Total distributions for the year were $595.7 million, of which $377.5 million was attributable to ARCC. In addition, change in fund value totaled $932.0 million across our portfolio during the year ending December 31, 2012, of which $508.2 million was attributable to ARCC.

140


Table of Contents

Direct Lending Group—Fee Earning AUM

        The table below provides the period-to-period roll forward of fee earning AUM for the Direct Lending Group:

 
  Year Ended December 31,  
 
  2014   2013   2012  
 
  (Dollars in millions)
 

Beginning of period

  $ 19,581   $ 15,450   $ 13,593  

Acquisitions

             

Commitments(1)

    603     1,389     1,337  

Subscriptions/deployment/increase in leverage(2)

    3,874     3,983     1,715  

Redemption/distribution/decrease in leverage(3)

    (2,104 )   (1,862 )   (1,811 )

Change in fund value(4)

    728     841     616  

Change in fee basis(5)

        (220 )    

End of period

  $ 22,681   $ 19,581   $ 15,450  

Average fee earning AUM

  $ 21,131   $ 17,516   $ 14,522  

(1)
Represents net new commitments during the period for funds that earn management fees based on committed capital.

(2)
Represents subscriptions, capital deployment and increase in leverage (for funds that earn fees on a gross asset basis).

(3)
Represents redemptions, distributions and decrease in leverage (for funds that earn fees on a gross asset basis).

(4)
Includes fund net income, including interest income, realized and unrealized gains (losses), fees and expenses and the impact of foreign currency for funds that earn management fees based on market value.

(5)
Represents the change of fee basis from committed capital to invested capital.

        Total fee earning AUM was $22.7 billion as of December 31, 2014, an increase of $3.1 billion, or 15.8%, compared to total fee earning AUM of $19.6 billion as of December 31, 2013. During the year ended December 31, 2014, the increase in fee earning AUM was primarily due to new commitments of $602.9 million and $3.9 billion of subscriptions and capital deployment in our funds, of which $1.5 billion was attributable to our Direct Lending Group's European funds and $921.0 million was attributable to ARCC. The increase in fee earning AUM was partially offset by redemptions, distributions and decrease in leverage (for funds that earn fees on a gross asset basis) of $2.1 billion. Total distributions for the year ended December 31, 2014 were $999.4 million, of which $480.2 million was attributable to ARCC. Total decrease in leverage for the year ended December 31, 2014 was $1.1 billion, which includes amounts related to subordinated notes. In addition, change in fund value totaled $727.6 million across the portfolio for the year ended December 31, 2014. ARCC accounted for $683.7 million of the total change in fund value for the year.

        Total fee earning AUM was $19.6 billion as of December 31, 2013, an increase of $4.1 billion, or 26.7%, compared to total fee earning AUM of $15.5 billion as of December 31, 2012. During the year ended December 31, 2013, the increase in fee earning AUM was primarily due to $4.0 billion of subscriptions and capital deployment in funds, which was comprised mainly of $2.0 billion in SSLP and $1.2 billion in our European funds. The increases in fee earning AUM were partially offset by net distributions, redemption, and reduction in leverage (for funds that earn fees on a gross asset basis) of $1.9 billion. Total distributions for the year were $937.5 million, of which $425.4 million was attributable to ARCC. Total reduction in leverage for the year was $924.0 million, which includes amounts related to

141


Table of Contents

subordinated notes. In addition, change in fund value totaled $841.1 million across the portfolio for the year ended December 31, 2013. ARCC accounted for $428.7 million of the total change in fund value for the year.

        Total fee earning AUM was $15.5 billion as of December 31, 2012, an increase of $1.9 billion, or 13.7%, compared to $13.6 billion as of December 31, 2011. During the year ended December 31, 2012, the increase in fee earning AUM was primarily due to $1.7 billion of subscriptions and/or deployment, which comprised of $1.3 billion in SSLP and $201.5 million in our European funds. The increases in fee earning AUM were partially offset by net distributions, redemptions and reduction in leverage (for funds that earn fees on a gross asset basis) of $1.8 billion. Total distributions for the year were $778.7 million, of which $377.5 million was attributable to ARCC. Total reduction in leverage for the year was $1.0 billion, of which $139.2 million was attributable to ACE I, which includes amounts related to subordinated notes. In addition, change in fund value totaled $615.8 million across our portfolio during the year ending December 31, 2012, of which $602.4 million was attributable to ARCC.

        Components of fee earning AUM for the Direct Lending Group are presented below for each period.

 
  As of December 31,  
 
  2014   2013   2012  
 
  (Dollars in millions)
 

Fee earning AUM based on capital commitments(1)

  $   $   $ 295  

Fee earning AUM based on invested capital(2)

    2,474     2,072     827  

Fee earning AUM based on market value/other(3)

    9,943     8,305     6,580  

Fee earning AUM based on collateral balances, at par(4)

    10,264     9,203     7,748  

Total fee earning AUM

  $ 22,681   $ 19,581   $ 15,450  

(1)
Reflects limited partner capital commitments to funds for which the investment period has not expired.

(2)
Reflects limited partner invested capital.

(3)
Market value/other includes ARCC fee earning AUM which is based on the average value of total assets less cash.

(4)
Reflects the gross amount of aggregate collateral balances, at par, for the SSLP.

        Direct Lending Group fee earning AUM may vary from AUM for variety of reasons including the following:

    investments made by the general partner and/or certain of its affiliates, including investments made by other funds that we manage;

    undrawn capital commitments to funds for which management fees are based on invested capital; and

    funds for which fee earning AUM does not reflect the impact of changes in market value.

142


Table of Contents

        The reconciliation of fee earning AUM for the Direct Lending Group is presented below for each period.

 
  As of December 31,  
 
  2014   2013   2012  
 
  (Dollars in millions)
 

AUM

  $ 28,651   $ 27,493   $ 22,480  

Non-fee paying debt

    (570 )   (275 )    

AIH co-invest/cross holdings

    (140 )   (256 )   (108 )

Undeployed

    (5,177 )   (6,722 )   (6,765 )

Market value/other

    (83 )   (659 )   (157 )

Fee earning AUM

  $ 22,681   $ 19,581   $ 15,450  

Direct Lending Group—Fund Performance Metrics as of December 31, 2014

        The Direct Lending Group manages approximately 35 funds in the United States and Europe. While the group manages a range of funds, ARCC and ACE II, each considered a significant fund, combine for over 90% of Direct Lending Group's total management fees for the year ended December 31, 2014. ARCC is a publicly-traded business development company that principally originates and invests in first lien senior secured loans, second lien senior secured loans and mezzanine debt in the United States. ARCC has increased its AUM from approximately $300 million in 2004 to $10.6 billion in the year ended 2014 and is the largest of our funds both by AUM and management fee revenue. ACE II is a 2013 vintage commingled fund focused on direct lending to European middle market companies.

 
   
  As of December 31, 2014    
 
   
   
  Annualized Returns (%)    
Fund
  Year of
Inception
  Assets Under
Management(1)
  Since
Inception
  Past
5 Years
  Past
3 Years
  Investment Strategy
 
   
  (Dollars in millions)
   
   
   
   

ARCC(2)

    2004   $ 10,631     12.5     18.9     13.6   U.S. direct lending

ACE II(3)

    2013   $ 1,745     n/a     n/a     n/a   European direct lending

(1)
Assets under management equals the sum of the NAV for such fund, the drawn and undrawn debt (at the fund-level including amounts subject to restrictions) and uncalled committed capital. With respect to ARCC, does not include AUM of the SSLP (through which ARCC co-invests with affiliates of General Electric Company) or Ivy Hill Asset Management, L.P. (a wholly owned portfolio company of ARCC).

(2)
The annualized returns are calculated using the fund's net asset value per share (NAV) and assume dividends are reinvested at the closest quarter-end NAV to the relevant quarterly ex-dividend dates. Additional information related to ARCC can be found on its website www.arescapitalcorp.com. The information contained in ARCC's website is not part of this Annual Report on Form 10-K.

(3)
Information not yet meaningful due to limited operating history.

143


Table of Contents

        The following table presents certain additional performance data for the group's significant funds and other funds that in each case are structured as closed-end, private commingled funds:

 
  As of December 31, 2014 (Dollars in millions)  
Fund
  Original Capital
Commitments
  Cumulative
Invested
Capital
  Realized
Proceeds(1)
  Unrealized
Value(2)
  Total
Value
  Gross
MoIC(3)
  Net
MoIC(4)
 

ACE II

  $ 1,178   $ 656   $ 26   $ 741   $ 767     1.2x     1.2x  

(1)
Realized proceeds represent the sum of all cash distributions to all partners.

(2)
Unrealized value represents the fund's net asset value as of December 31, 2014.

(3)
The gross multiple of invested capital ("MoIC") as of December 31, 2014 is before giving effect to management fees, the general partner's carried interest and other expenses. The multiple is calculated at the fund-level and is based on the interests of all partners.

(4)
The Net MoIC as of December 31, 2014 is after giving effect to management fees, the general partner's carried interest and other expenses. The multiple is calculated at the fund-level and is based on the interests of the fee-paying limited partners and excludes those interests attributable to the non-fee paying limited partners and the general partner.

Private Equity Group

        The following table sets forth certain statement of operations data and certain other data of our Private Equity Group segment for the periods presented.

 
  Year Ended December 31,  
 
  2014   2013   2012  
 
  (Dollars in thousands)
 

Management fees—recurring

  $ 90,690   $ 93,440   $ 69,252  

Management fees—previously deferred fees

             

Total management fees

    90,690     93,440     69,252  

Administrative fees and other income

    219     663     673  

Compensation and benefits

    (34,386 )   (30,595 )   (26,330 )

General, administrative and other expenses

    (9,166 )   (11,536 )   (7,960 )

Fee related earnings

    47,357     51,972     35,635  

Performance fees—realized

    22,775     85,067     321,686  

Performance fees—unrealized

    137,853     48,402     (78,289 )

Performance fee compensation—realized

    (18,220 )   (68,145 )   (258,782 )

Performance fee compensation—unrealized

    (108,876 )   (37,191 )   60,009  

Net performance fees

    33,532     28,133     44,624  

Investment income (loss)—realized

    4,701     6,590     36,817  

Investment income (loss)—unrealized

    34,318     14,306     (10,923 )

Interest and other investment income

    4,741     8,974     7,742  

Interest expense

    (3,925 )   (4,395 )   (3,709 )

Net investment income (loss)

    39,835     25,475     29,927  

Performance related earnings (loss)

    73,367     53,608     74,551  

Economic net income

  $ 120,724   $ 105,580   $ 110,186  

Distributable earnings

  $ 54,156   $ 79,151   $ 137,284  

144


Table of Contents

Private Equity Group—Year Ended December 31, 2014 Compared to Year Ended December 31, 2013

        Management Fees.    Total management fees decreased by $2.8 million, or 2.9%, to $90.7 million for the year ended December 31, 2014 compared to the year ended December 31, 2013, primarily driven by a decrease in invested capital attributable to the sale of portfolio company investments in ACOF II. The effective management fee rate remained relatively constant at 1.24% for the year ended December 31, 2013 compared to 1.25% for the year ended December 31, 2014.

        Performance Fees.    Performance fees increased by $27.2 million, or 20.3%, to $160.6 million for the year ended December 31, 2014 compared to the year ended December 31, 2013. The increase was primarily attributable to an increase in performance fees from ACOF IV of approximately $43.1 million as the fund exceeded its hurdle for the first time in the third quarter of 2014. Additionally, ACOF III experienced an increase in performance fees of approximately $14.2 million due to appreciation on the remaining investments in the fund during the year ended December 31, 2014. This increase was partially offset by a decrease in performance fees from ACOF II of approximately $36.8 million as a result of a decrease in investment valuations. For the years ended December 31, 2014 and 2013, reversals of previously recognized performance fees were approximately $3.9 million and $5.6 million, respectively.

        Compensation and Benefits.    Compensation and benefits increased by $3.8 million, or 12.4%, to $34.4 million for the year ended December 31, 2014 compared to the year ended December 31, 2013. The increase was primarily driven by incremental compensation expenses from merit-based increases and an increase in headcount. Compensation and benefits represented 37.9% of recurring management fees for the year ended December 31, 2014 compared to 32.7% for the year ended December 31, 2013.

        General, Administrative and Other Expenses.    General, administrative and other expenses decreased by $2.4 million, or 20.5%, to $9.2 million for the year ended December 31, 2014 compared to the year ended December 31, 2013. The decrease was attributable to a decrease in professional fees in 2014 when compared to the year ended December 31, 2013, primarily due to a decrease in consulting fees payable to operating advisors.

        Net Investment Income (Loss).    Net investment income increased by $14.4 million, or 56.4%, to $39.8 million for the year ended December 31, 2014 compared to the year ended December 31, 2013. The increase in net investment income was primarily driven by an increase in the underlying unrealized appreciation on our investments in ACOF Asia and ACOF III of $15.5 million and $5.1 million, respectively, as a result of market appreciation on the underlying investments. The increase was partially offset by market depreciation on our investment in ACOF II of $4.2 million.

        Fee Related Earnings.    FRE was $47.4 million for the year ended December 31, 2014 compared to $52.0 million for the year ended December 31, 2013, representing a decrease of $4.6 million. The decrease was primarily due to a decrease in management fees of $2.8 million, an increase in compensation and benefits expenses of $3.8 million and partially offset by a decrease in general, administrative and other expense of $2.4 million.

        Performance Related Earnings.    PRE was $73.4 million for the year ended December 31, 2014 compared to $53.6 million for the year ended December 31, 2013. The increase in PRE of $19.8 million was primarily attributable to increases in net performance fees of $5.4 million and in net investment income of $14.4 million.

        Economic Net Income.    ENI was $120.7 million for the year ended December 31, 2014 compared to $105.6 million for the year ended December 31, 2013, representing an increase of $15.1 million. The increase in ENI for the year ended December 31, 2014 was due to increases in net investment income and in net performance fees of $14.4 million and $5.4 million, respectively, partially offset by a decrease in FRE of $4.6 million.

145


Table of Contents

        Distributable Earnings.    DE was $54.2 million for the year ended December 31, 2014 compared to $79.2 million for the year ended December 31, 2013. The decrease was primarily due to decreases in net realized performance fees of $12.4 million and FRE of $4.6 million.

Private Equity Group—Year Ended December 31, 2013 Compared to Year Ended December 31, 2012

        Management Fees.    Total management fees increased by $24.2 million, or 34.9%, to $93.4 million for the year ended December 31, 2013 compared to the year ended December 31, 2012 and the effective management fee rate for 2013 increased by 0.15% to 1.24%. The increase in both management fees and the effective rate was primarily attributable to ACOF IV, which closed during the second quarter of 2012 and for which fees were activated in the fourth quarter of 2012. The increase in fees from ACOF IV of $56.8 million for the year ended December 31, 2013 was partially offset by a contractual fee step down of $29.2 million in ACOF III and investments sales in our legacy funds resulting in a decrease in fees of $4.2 million.

        Performance Fees.    Performance fees decreased by $109.9 million, or 45.2%, to $133.5 million for the year ended December 31, 2013 compared to the year ended December 31, 2012. The year ended December 31, 2013 includes performance fees reversed of approximately $5.6 million primarily related to Ares Corporate Opportunities Fund I ("ACOF I"). No performance fees were reversed for the year ended December 31, 2012. The decrease in performance fees was driven by our legacy funds, ACOF I, ACOF II and ACOF III, principally attributable to substantial realizations on the underlying investments during 2012 that did not recur.

        Compensation and Benefits.    Compensation and benefits increased by $4.3 million, or 16.2%, to $30.6 million for the year ended December 31, 2013 compared to the year ended December 31, 2012. The increase was primarily driven by incremental compensation expenses from merit-based increases and an increase in headcount. Compensation and benefits represented 32.7% of recurring management fees for the year ended December 31, 2013 compared to 38.0% for the year ended December 31, 2012.

        General, Administrative and Other Expenses.    General, administrative and other expenses increased by $3.6 million, or 44.9%, to $11.5 million for the year ended December 31, 2013 compared to the year ended December 31, 2012. The increase was driven primarily by an increase in professional fees from 2012 to 2013.

        Net Investment Income (Loss).    Net investment income decreased by $4.5 million, or 14.9%, to $25.5 million for the year ended December 31, 2013 compared to the year ended December 31, 2012. The decrease in net investment income was principally attributable to a decrease in unrealized appreciation due to market depreciation of the Private Equity Group's ACOF funds investments following the strong equity market rally in 2012. Additionally, our investment in ACOF Asia appreciated by $3.2 million for the year ended December 31, 2013.

        Fee Related Earnings.    FRE was $52.0 million for the year ended December 31, 2013 compared to $35.6 million for the year ended December 31, 2012, representing an increase of $16.3 million. The increase was due to higher management fees of $24.2 million and was partially offset by higher compensation and benefits expenses of $4.3 million and general, administrative and other expenses of $3.6 million in 2013.

        Performance Related Earnings.    PRE was $53.6 million for the year ended December 31, 2013 compared to $74.6 million for the year ended December 31, 2012, representing a decrease of $20.9 million. The PRE decrease was primarily attributable to a large number of investment sales in the underlying portfolios that resulted in significant realizations during 2012.

        Economic Net Income.    ENI was $105.6 million for the year ended December 31, 2013 compared to $110.2 million for the year ended December 31, 2012, representing a decrease of $4.6 million. The

146


Table of Contents

decrease in ENI for the year ended December 31, 2013 was due to lower net performance fees of $16.5 million and lower net investment income of $4.5 million. These decreases were partially offset by higher FRE of $16.3 million in 2013.

        Distributable Earnings.    Total distributable earnings decreased by $58.1 million, or 42.3%, to $79.2 million for the year ended December 31, 2013 compared to the year ended December 31, 2012. The decrease was primarily due to an increase in fee related earnings of $16.3 million, offset by a decrease in realized net performance fees of $46.0 million and a decrease in realized investment income of $30.2 million from our legacy funds.

Private Equity Group—Assets Under Management

        The table below provides the period-to-period roll forward of AUM for the Private Equity Group:

 
  Year Ended December 31,  
 
  2014   2013   2012  
 
  (Dollars in millions)
 

Beginning of period

  $ 9,862   $ 10,141   $ 7,356  

Commitments(1)

        88     4,742  

Capital reductions(2)

    (9 )   (284 )   (283 )

Distributions(3)

    (584 )   (713 )   (2,799 )

Change in fund value(4)

    866     630     1,125  

End of period

  $ 10,135   $ 9,862   $ 10,141  

Average AUM

  $ 9,999   $ 10,002   $ 8,749  

(1)
Represents net new commitments during the period.

(2)
Represents the permanent reduction in capital during the period.

(3)
Represents distributions, net of recallable amounts.

(4)
Includes fund net income, including interest income, realized and unrealized gains (losses), fees and expenses and the impact of foreign currency.

        Total AUM was $10.1 billion as of December 31, 2014, an increase of $273.0 million, or 2.8%, compared to total AUM of $9.9 billion as of December 31, 2013. For the year ended December 31, 2014, the increase in AUM was primarily driven by change in fund value of $866.0 million. ACOF III and ACOF IV accounted for $581.5 million and $259.2 million of the total change in fund value, respectively. This increase was partially offset by gross distributions of $655.3 million offset by $71.4 million in recallable amounts. ACOF II and ACOF III accounted for $348.3 million and $287.9 million of the total gross distributions, respectively. In addition, for the year ended December 31, 2014 capital reductions totaled $9.0 million.

        Total AUM was $9.9 billion as of December 31, 2013, a decline of $279.0 million, or 2.8%, compared to total AUM of $10.1 billion as of December 31, 2012. For the year ended December 31, 2013, the decrease in AUM was primarily driven by net distributions of $713.4 million, comprised of gross distributions of $932.1 million offset by $218.7 million in recallable amounts. ACOF II and ACOF III accounted for $234.1 million and $641.5 million of the total gross distributions, respectively. ACOF II also accounted for $262.6 million of the total reduction in leverage for the year. In addition, $1.4 billion of capital was called, offset by a corresponding reduction in uncalled committed capital with nominal net impact to AUM with a net pay down of term loans of $277.2 million. Change in fund value totaled $630.0 million across our portfolio in 2013, of which $171.3 million and $504.3 million were attributable to ACOF II and ACOF III, respectively.

147


Table of Contents

        Total AUM was $10.1 billion as of December 31, 2012, an increase of $2.8 billion, or 37.9%, compared to total AUM of $7.4 billion as of December 31, 2011. During the year ended December 31, 2012, the increase in AUM was primarily due to ACOF IV, which held its final closing in November 2012 with total commitments of $4.7 billion (including general partner and employee co-invest commitments of $200.0 million). In addition, change in fund value totaled $1.1 billion across our portfolio in 2012, of which $382.0 million and $654.7 million were attributable to ACOF II and ACOF III, respectively. These increases were partially offset by net distributions of $2.8 billion, comprised of gross distributions of $2.9 billion offset by $115.6 million in recallable amounts. ACOF II and ACOF III accounted for $1.4 billion and $1.3 billion of the total gross distributions, respectively. ACOF II also accounted for $263.7 million of the total reduction in leverage for the year ended December 31, 2012. In addition, during the year ending December 31, 2012, $1.5 billion of capital was called, offset by a corresponding reduction in uncalled committed capital with nominal net impact to AUM.

Private Equity Group—Fee Earning AUM

        The table below provides the period-to-period roll forward of fee earning AUM for the Private Equity Group:

 
  Year Ended December 31,  
 
  2014   2013   2012  
 
  (Dollars in millions)
 

Beginning of period

  $ 7,212   $ 7,808   $ 4,866  

Commitments(1)

        23     4,532  

Subscriptions/deployment(2)

    322     84     49  

Redemption/distribution(3)

    (362 )   (591 )   (596 )

Change in fee basis(4)

        (112 )   (1,043 )

End of period

  $ 7,172   $ 7,212   $ 7,808  

Average fee earning AUM

  $ 7,192   $ 7,510   $ 6,337  

(1)
Represents net new commitments during the period for funds that earn management fees based on committed capital.

(2)
Represents subscriptions and capital deployment.

(3)
Represents redemptions and distributions.

(4)
Represents the change of fee basis from committed capital to invested capital.

        Total fee earning AUM was $7.2 billion as of December 31, 2014, a decrease of $40.0 million, or 0.6%, compared to total fee earning AUM of $7.2 billion as of December 31, 2013. For the year ended December 31, 2014, the decrease in fee earning AUM was driven by distributions of $362.0 million, mainly attributable to ACOF II. This decrease was largely offset by subscriptions of $321.7 million. ACOF III accounted for $306.3 million of the total subscriptions.

        Total fee earning AUM was $7.2 billion as of December 31, 2013, a decline of $595.8 million, or 7.6%, compared to total fee earning AUM of $7.8 billion as of December 31, 2012. For the year ended December 31, 2013, the decrease in fee earning AUM was primarily driven by distributions of limited partner capital totaling $590.5 million of which $221.3 million and $318.9 million were attributable to ACOF II and ACOF III, respectively.

        Total fee earning AUM was $7.8 billion as of December 31, 2012, an increase of $2.9 billion, or 60.5%, compared to total fee earning AUM of $4.9 billion as of December 31, 2011. During the year ended December 31, 2012, the increase in fee earning AUM was primarily due to $4.5 billion in fee paying limited partner commitments to ACOF IV. These increases were partially offset by change in fee basis in

148


Table of Contents

ACOF III from committed capital to invested capital of $1.0 billion. Distributions totaled $596.3 million for the year, of which $457.3 million was attributable to ACOF II.

        The components of fee earning AUM for the Private Equity Group is presented below for each period.

 
  As of December 31,  
 
  2014   2013   2012  
 
  (Dollars in millions)
 

Components of fee earning AUM

                   

Fee earning AUM based on capital commitments(1)

  $ 4,555   $ 4,555   $ 4,532  

Fee earning AUM based on invested capital(2)

    2,617     2,657     3,276  

Total fee earning AUM

  $ 7,172   $ 7,212   $ 7,808  

(1)
Reflects limited partner capital commitments to funds for which the investment period has not expired.

(2)
Reflects limited partner invested capital.

        Private Equity Group fee earning AUM may vary from AUM for variety of reasons including the following:

    undrawn capital commitments to funds for which management fees are based on invested capital;

    capital commitments to funds that have not commenced their investment periods;

    investments made by the general partner and/or certain of its affiliates; and

    the impact of changes in market value.

        The reconciliation of AUM to fee earning AUM for the Private Equity Group is presented below for each period.

 
  As of December 31,  
 
  2014   2013   2012  
 
  (Dollars in millions)
 

AUM

  $ 10,135   $ 9,862   $ 10,141  

General partner and affiliates

    (670 )   (843 )   (756 )

Undeployed

    (674 )   (720 )   (927 )

Market value/other

    (1,498 )   (940 )   (651 )

Fees not activated

    (122 )   (147 )    

Fee earning AUM

  $ 7,172   $ 7,212   $ 7,808  

Private Equity Group—Fund Performance Metrics as of December 31, 2014

        The Private Equity Group managed five commingled funds as of December 31, 2014. ACOF III and ACOF IV, each considered a significant fund, combine for over 90% of the Private Equity Group's management fees for the year ended December 31, 2014. Each significant fund focuses on majority or shared-control investments, principally in under-capitalized companies. ACOF III is in harvest mode, meaning it is not seeking to deploy capital into new investment opportunities, while ACOF IV is in

149


Table of Contents

deployment mode. In addition, performance information for ACOF Asia has been included to provide information about the China growth capital sub-strategy within the Private Equity Group.

 
   
  As of December 31, 2014    
 
   
   
  Net Annualized Returns
(%)(2)
   
Fund
  Year of
Inception
  Assets Under
Management(1)
  Since
Inception
  Past
5 Years
  Past
3 Years
  Investment Strategy
 
   
  (Dollars in millions)
   
   
   
   

ACOF III(3)

    2008   $ 4,025     23.1     25.0     19.5   U.S./European flexible capital

ACOF Asia(4)

    2011   $ 275     n/a     n/a     n/a   China growth capital

ACOF IV(3)

    2012   $ 4,901     7.8     n/a     n/a   U.S./European flexible capital

(1)
Assets under management equals the sum of the NAV for such fund, the drawn and undrawn debt (at the fund-level including amounts subject to restrictions) and uncalled committed capital.

(2)
Returns are net of management fees, the general partner's carried interest and other expenses.

(3)
The net return is an annualized net internal rate of return of cash flows on investments and the investments' ending valuations for the period. The past five- and three-years' net returns are calculated using beginning investment valuations for such period. Cash flows and beginning and ending valuations include those attributable to the interests of the fee-paying limited partners and exclude those attributable to the non-fee paying limited partners and the general partner. Cash flows for all net return calculations are assumed to occur at month-end.

(4)
Information not yet meaningful due to limited operating history.

        For the group's significant funds and other funds that in each case are structured as closed-end, private commingled funds, the following table presents certain additional performance data.

 
  As December 31, 2014 (Dollars in millions)  
Fund
  Original Capital
Commitments
  Cumulative Invested
Capital
  Realized
Proceeds(1)
  Unrealized
Value(2)
  Total
Value
  Gross
MoIC(3)(4)
  Net
MoIC(4)
 

ACOF III

  $ 3,510   $ 3,775   $ 3,786   $ 3,540   $ 7,326     1.9x     1.7x  

ACOF Asia

  $ 220   $ 170   $ 13   $ 247   $ 260     1.5x     1.3x  

ACOF IV

  $ 4,700   $ 2,120   $ (2 ) $ 2,504   $ 2,502     1.2x     1.1x  

(1)
Realized proceeds represent the sum of all cash dividends, interest income, other fees and cash proceeds from realizations of interests in portfolio investments.

(2)
Unrealized value represents the fair value of remaining investments as of December 31, 2014. There can be no assurance that unrealized investments will be realized at the valuations shown.

(3)
The Gross MoIC as of December 31, 2014 is before giving effect to taxes, management fees, the general partner's carried interest and other expenses. The multiple is calculated at the investment-level and is based on the interests of all partners.

(4)
The Net MoIC as of December 31, 2014 is after giving effect to management fees, the general partner's carried interest and other expenses. The multiple is calculated at the investment-level and is based on the interests of the fee-paying limited partners and excludes those interests attributable to the non-fee paying limited partners and the general partner.

150


Table of Contents

Real Estate Group

        The following table sets forth certain statement of operations data and certain other data of our Real Estate Group segment for the periods presented.

 
  Year Ended December 31,  
 
  2014   2013   2012  
 
  (Dollars in thousands)
 

Management fees—recurring

  $ 87,683   $ 40,051   $ 9,814  

Management fees—previously deferred fees

             

Total management fees

    87,683     40,051     9,814  

Administrative fees and other income

    4,889     4,138     206  

Compensation and benefits

    (47,174 )   (30,812 )   (15,209 )

General, administrative and other expenses

    (15,632 )   (12,844 )   (4,008 )

Fee related earnings (loss)

    29,766     533     (9,197 )

Performance fees—realized

    1,856     317      

Performance fees—unrealized

    17,408     5,824      

Performance fee compensation—realized

        (26 )    

Performance fee compensation—unrealized

    (2,830 )        

Net performance fees

    16,434     6,115      

Investment income (loss)—realized

    2,344     (13,215 )   (49 )

Investment income (loss)—unrealized

    (61 )   12,134     (6,451 )

Interest and other investment income

    265     1,596     1,203  

Interest expense

    (1,137 )   (1,619 )   (891 )

Net investment income (loss)

    1,411     (1,104 )   (6,188 )

Performance related earnings (loss)

    17,845     5,011     (6,188 )

Economic net income (loss)

  $ 47,611   $ 5,544   $ (15,385 )

Distributable income (loss)

    10,460   $ (20,338 ) $ (14,596 )

Real Estate Group—Year Ended December 31, 2014 Compared to Year Ended December 31, 2013

        Management Fees.    Total management fees increased by $47.6 million, or 118.9%, to $87.7 million for the year ended December 31, 2014 from $40.1 million for the year ended December 31, 2013. Management fee contracts associated with the AREA acquisition contributed $17.7 million to the year-over-year increase, primarily due to increases of $4.2 million, $3.0 million and $2.0 million attributable to Ares European Real Estate Fund III, U.S. VII, and EU II, respectively. The increase in management fees was also driven by new funds EU IV and U.S. VIII (both closed in the third quarter of 2013), which earned $21.8 million and $9.2 million respectively, and included $5.8 million and $1.7 million, respectively, in one-time catch-up fees attributable to the prior year. Additionally, our publicly traded real estate fund, ACRE, contributed $1.7 million to the increase from additional capital raised. These increases were partially offset by a decrease in management fees of $3.9 million resulting from the termination of previously acquired management fee contracts. The effective management fee rate increased from 0.93% for the year ended December 31, 2013 to 1.33% (net of the impact of one-time catch-up fees of 0.13%) for the year ended December 31, 2014. Funds acquired as part of the AREA acquisition generally earn management fees that range between 0.50% and 1.50% and drove up the effective fee rates in 2013.

151


Table of Contents

        Performance Fees.    Performance fees increased by $13.1 million, or 213.7%, to $19.3 million for the year ended December 31, 2014 from $6.1 million for the year ended December 31, 2013. The increase primarily related to funds acquired in the AREA acquisition, whose performance fees increased to $14.6 million for the year ended December 31, 2014 from $6.1 million for the year ended December 31, 2013. Additionally, European Property Enhancement Program, L.P. contributed $3.9 million to the increase as the fund exceeded its hurdle for the first time in the fourth quarter of 2013.

        Compensation and Benefits.    Compensation and benefits increased by $16.4 million, or 53.1%, to $47.2 million for the year ended December 31, 2014 compared to the year ended December 31, 2013, due primarily to the full year effect of headcount expansion associated with the AREA acquisition, as well as merit-based increases. Compensation and benefits represented 53.8% of recurring management fees for the year ended December 31, 2014 compared to 76.9% for the year ended December 31, 2013.

        General, Administrative and Other Expenses.    General, administrative and other expenses increased by $2.8 million, or 21.7%, to $15.6 million for the year ended December 31, 2014 compared to the year ended December 31, 2013, primarily due to the full year impact of additional office expenses and overhead incurred to support the expanding staff associated with the AREA acquisition.

        Net Investment Income (Loss).    Net investment income increased by $2.5 million to $1.4 million net investment income for the year ended December 31, 2014, from a loss of $1.1 million for the year ended December 31, 2013. The net investment loss in 2013 was primarily due to a net loss of $5.5 million from our investment in ACRE common stock, which was distributed to our owners in the fourth quarter of 2013, partially offset by our investments in the Real Estate Group equity funds experiencing higher appreciation. For the year ended December 31, 2014, the net investment income of $1.4 million was primarily due to realizations recognized on the investments obtained on the Real Estate Group equity funds.

        Fee Related Earnings.    FRE was $29.8 million for the year ended December 31, 2014 compared to $0.5 million for the year ended December 31, 2013. The increase in FRE of $29.2 million was primarily attributable to increases in management fees of $47.6 million and was partially offset by increases in compensation and benefits and general, administrative and other expenses of $16.4 million and $2.8 million, respectively.

        Performance Related Earnings.    PRE was $17.8 million for the year ended December 31, 2014 compared to $5.0 million for the year ended December 31, 2013. The increase in PRE of $12.8 million was primarily attributable to the increase in net performance fees of $10.3 million and in net investment income of $2.5 million.

        Economic Net Income (Loss).    ENI was $47.6 million for the year ended December 31, 2014 compared to $5.5 million for the year ended December 31, 2013, representing an increase of $42.1 million. The increase in ENI for the year ended December 31, 2014 was primarily driven by increases in net performance fees of $10.3 million, in FRE of $29.2 million and in net investment income of $2.5 million.

        Distributable Earnings (Loss).    DE was $10.5 million for the year ended December 31, 2014 compared to a $20.3 million loss for the year ended December 31, 2013. The increase was primarily driven by an increase in FRE of $29.2 million and net realized investment income of $15.6 million. The increase was partially offset by an increase in placement fees recorded in connection with the new Real Estate Group equity funds.

Real Estate Group—Year Ended December 31, 2013 Compared to Year Ended December 31, 2012

        Management Fees.    Total management fees increased by $30.2 million, to $40.1 million for the year ended December 31, 2013 compared to $9.8 million for the year ended December 31, 2012 and the effective management fee rate for 2013 increased by 0.22% to 1.06%. Of the $30.2 million increase in

152


Table of Contents

management fees, $28.7 million was contributed by the acquired management fee contracts from the acquisition of AREA and $2.6 million was contributed by additional capital raised by ACRE.

        Performance Fees.    Performance fees were $6.1 million for the year ended December 31, 2013 compared to no performance fees earned for the year ended December 31, 2012. The increase in performance fees was attributable to the funds acquired in connection with the AREA acquisition. Market appreciation in the AREA portfolio resulted in unrealized performance fees of $5.8 million for the year ended December 31, 2013.

        Compensation and Benefits.    Compensation and benefits increased by $15.6 million, or 102.6%, to $30.8 million for the year ended December 31, 2013 compared to the year ended December 31, 2012. The increase was driven by base compensation and bonuses, which increased primarily due to additional professionals from the AREA acquisition.

        General, Administrative and Other Expenses.    General, administrative and other expenses increased by $8.8 million, or 220.5%, to $12.8 million for the year ended December 31, 2013 compared to the year ended December 31, 2012, and again the increase was primarily due to additional expenses related to the AREA acquisition.

        Net Investment Income (Loss).    Net investment loss decreased by $5.1 million, or 82.2%, to a $1.1 million loss for the year ended December 31, 2013 compared to the year ended December 31, 2012. The increase in net investment income was principally attributable to market appreciation from our investments in the newly acquired Real Estate Group funds.

        Economic Net Income (Loss).    ENI was $5.5 million for the year ended December 31, 2013 compared to a $15.4 million loss for the year ended December 31, 2012, representing an increase of $20.9 million. The increase in ENI for the year ended December 31, 2013 was primarily driven by increases in net performance fees of $6.1 million and in FRE of $9.7 million and decrease in net investment loss of $5.1 million in 2013.

        Fee Related Earnings.    FRE was $0.5 million for the year ended December 31, 2013 compared to ($9.2) million for the year ended December 31, 2012. The increase in FRE of $9.7 million was primarily attributable to an increase in management fee and other income of $34.2 million. The increase was partially offset by increases in compensation and benefits expense of $15.6 million and general, administrative and other expenses of $8.8 million in 2013.

        Performance Related Earnings.    PRE was $5.0 million for the year ended December 31, 2013 compared to ($6.2) million for the year ended December 31, 2012. The increase in PRE of $11.2 million was primarily attributable to increases in net performance fees of $6.1 million from market appreciation and in net investment income of $5.1 million in 2013.

        Distributable Earnings (Loss).    Total distributable loss increased by $5.7 million, or 39.3%, to $(20.3) million for the year ended December 31, 2013 compared to the year ended December 31, 2012. The increase was primarily due to a realized loss recognized from the in-kind distribution of our ACRE common stock during 2012 that did not recur in 2013 and partially offset by the increase in fee related earnings.

153


Table of Contents

Real Estate Group—Assets Under Management

        The table below provides the period-to-period roll forward of AUM for the Real Estate Group.

 
  Year Ended December 31,  
 
  2014   2013   2012  
 
  (Dollars in millions)
 

Beginning of period

  $ 8,721   $ 1,664   $ 1,431  

Acquisitions(1)(2)

    (216 )   6,091      

Commitments(3)

    3,697     1,381     348  

Capital reductions(4)

    (746 )   (220 )   (109 )

Distributions(5)

    (1,442 )   (1,097 )   (37 )

Change in fund value(6)

    561     902     31  

End of period

  $ 10,575   $ 8,721   $ 1,664  

Average AUM

  $ 9,648   $ 5,193   $ 1,548  

(1)
Represents the termination of previously acquired management fee contracts in 2014.

(2)
Represents AUM as of June 30, 2013 for the AREA acquisition.

(3)
Represents net new commitments during the period, including equity and debt commitments, as well as equity offerings by our publicly traded vehicles and is offset by return of uncalled commitments to the investors.

(4)
Represents the permanent reduction in leverage during the period.

(5)
Represents distributions and redemptions, net of callable amounts.

(6)
Includes fund net income, including interest income, realized and unrealized gains (losses), fees and expenses and the impact of foreign currency.

        Total AUM was $10.6 billion as of December 31, 2014, an increase of $1.9 billion, or 21.3%, compared to total AUM of $8.7 billion as of December 31, 2013. For the year ended December 31, 2014, the increase in AUM was driven by new commitments of $3.7 billion comprised of:

    $846.3 million of new equity commitments to U.S. equity funds, of which $669.7 million was contributed by U.S. VII;

    $850.2 million of new equity commitments to EU IV;

    $1.2 billion of new debt commitments to ACRE; and

    $942.0 million of new equity commitments to debt managed accounts.

        The increases in AUM were partially offset by distributions of $1.4 billion comprised of $1.3 billion and $127.8 million of real estate equity funds and real estate debt funds, respectively. Total reduction in leverage was $746.5 million for the year. In addition, a decrease in acquisitions of $215.9 million was due to the termination of previously acquired management fee contracts. Change in fund value totaled $560.9 million across our portfolios as of December 31, 2014, of which $486.0 million was attributable to real estate equity funds.

        Total AUM was $8.7 billion as of December 31, 2013, an increase of $7.1 billion, compared to total AUM of $1.7 billion as of December 31, 2012. For the year ended December 31, 2013, the increase in

154


Table of Contents

AUM was primarily due to the AREA acquisition totaling $6.1 billion. In addition, $1.4 billion of new commitments were comprised of:

    $335.9 million of new equity commitments to U.S. equity funds, of which $153.9 million was contributed by U.S. VII;

    $452.3 million of new equity commitments to EU IV; and

    $326.3 million of new debt commitments and $250.5 million of equity commitments to ACRE.

        The increases in AUM were partially offset by distributions of $1.1 billion comprised of $769.8 million and $327.0 million of real estate equity funds and real estate debt funds, respectively. Total reduction in leverage was $220.3 million for the year. In addition, change in fund value totaled $901.6 million across our portfolios as of December 31, 2013, of which $790.1 million was attributable to real estate equity funds.

        Total AUM was $1.7 billion as of December 31, 2012, an increase of $233.0 million, or 16.3%, compared to total AUM of $1.4 billion as of December 31, 2011. During the year ended December 31, 2012, the increase in AUM was primarily due to $348.2 million in new capital for ACRE comprised of $162.4 million of equity offerings and $185.8 million of new debt commitments.

Real Estate Group—Fee Earning AUM

        The table below provides the period-to-period roll forward of fee earning AUM for the Real Estate Group.

 
  Year Ended December 31,  
 
  2014   2013   2012  
 
  (Dollars in millions)
 

Beginning of period

  $ 6,388   $ 1,142   $ 1,196  

Acquisitions(1)

    (165 )   5,384      

Commitments(2)

    1,963     140      

Subscriptions/deployment/increase in leverage(3)

    173     352     220  

Redemption/distribution/decrease in leverage(4)

    (1,708 )   (628 )   (221 )

Change in fund value(5)

    (127 )   35     (53 )

Change in fee basis(6)

    (406 )   (37 )    

End of period

  $ 6,118   $ 6,388   $ 1,142  

Average fee earning AUM

  $ 6,253   $ 3,765   $ 1,169  

(1)
Represents AUM acquired via acquisition. Negative amounts are related to the termination of previously acquired asset management agreements.

(2)
Represents new limited partner commitments during the period for funds that earn management fees based on committed capital.

(3)
Represents subscriptions, capital deployment and increase in leverage (for funds that earn fees on a gross asset basis).

(4)
Represents redemptions, distributions and decrease in leverage (for funds that earn fees on a gross asset basis).

(5)
Includes fund net income, including interest income, realized and unrealized gains (losses), fees and expenses and the impact of foreign currency for funds that earn management fees based on market value.

(6)
Represents the change of fee basis from committed capital to invested capital, from net basis to gross basis, or a fee sunset.

155


Table of Contents

        Total fee earning AUM was $6.1 billion as of December 31, 2014, a decrease of $269.8 million, or 4.2%, compared to total fee earning AUM of $6.4 billion as of December 31, 2013. For the year ended December 31, 2014, the decrease in fee earning AUM was driven by net distributions, redemptions and decrease in leverage (for funds that earn fees on a gross asset basis) in the amount of $1.7 billion and a change in fee basis of $406.4 million. The decrease of $164.7 million due to the termination of previously acquired management fee contracts and decrease in fund value of $127.2 million also contributed to the decrease in fee earning AUM. The decrease was partially offset by commitments of $2.0 billion ($1.2 billion and $779.6 million from EU IV and VEF VIII, respectively) and subscriptions, capital deployment and an increase in leverage of $173.2 million.

        Total fee earning AUM was $6.4 billion as of December 31, 2013, an increase of $5.2 billion, or 459.4%, compared to total fee earning AUM of $1.1 billion as of December 31, 2012. For the year ended December 31, 2013, this increase was primarily driven by the AREA acquisition contributing $5.4 billion in fee earning AUM. This increase was partially offset by net distributions, redemption and decrease in leverage (for funds that earn fees on a gross asset basis) in the amount of $627.1 million. Total distributions of $541.3 million for the year consisted $164.9 million and $376.3 million of real estate equity funds and real estate debt funds, respectively. In addition, subscriptions and/or deployment primarily consisted of ACRE equity offerings of $244.2 million for the year ended December 31, 2013.

        Total fee earning AUM was $1.1 billion as of December 31, 2012, a decrease of $54.0 million, or 4.5%, compared to total fee earning AUM of $1.2 billion as of December 31, 2011. During the year ended December 31, 2012, the decrease in fee earning AUM was primarily due to the net distributions, redemptions and decrease in leverage (for funds that earn fees on a gross asset basis) totaling $221.7 million. Total distributions of $171.4 million for the year were from real estate debt funds. The decrease in fee earning AUM was partially offset by the initial public offering of ACRE adding $139.2 million in subscriptions and/or deployment.

        Components of Fee earning AUM for the Real Estate Group are presented below for each period.

 
  As of December 31,  
 
  2014   2013   2012  
 
  (Dollars in millions)
 

Fee earning AUM based on capital commitments(1)

  $ 2,562   $ 1,169   $  

Fee earning AUM based on invested capital(2)

    3,164     4,055      

Fee earning AUM based on market value/other(3)

    392     1,164     1,142  

Total fee earning AUM

  $ 6,118   $ 6,388   $ 1,142  

(1)
Reflects limited partner capital commitments to funds for which the investment period has not expired.

(2)
Reflects limited partner invested capital, and for certain funds in the Real Estate Group it also reflects general partner invested capital.

(3)
Market value/other includes ACRE fee earning AUM, which is based on ACRE's stockholders' equity.

        Real Estate Group fee earning AUM may vary from AUM for a variety of reasons including the following:

    undrawn capital commitments to funds for which management fees are based on invested capital;

    capital commitments to funds that have not commenced their investment periods;

    fee earning AUM may not reflect the impact of changes in market value;

    funds for which management fee accrual has not been activated; and

    funds that are beyond the term during which management fees are paid.

156


Table of Contents

        The reconciliation of fee earning AUM for the Real Estate Group is presented below for each period.

 
  As of December 31,  
 
  2014   2013   2012  
 
  (Dollars in millions)
 

AUM

  $ 10,575   $ 8,721   $ 1,664  

SUN-ARES joint venture

    (138 )   (148 )    

General partner and affiliates

    (75 )        

Non-fee paying debt

    (1,658 )   (776 )   (309 )

Undeployed

    (1,480 )   (400 )    

Market value/other

    (713 )   (220 )   (213 )

Fees not activated

    (10 )   (480 )    

Fees deactivated

    (383 )   (309 )    

Fee earning AUM

  $ 6,118   $ 6,388   $ 1,142  

Real Estate Group—Fund Performance Metrics as of December 31, 2014

        The Real Estate Group managed approximately 40 funds in real estate debt and real estate equity as of December 31, 2014. Two of the funds in our Real Estate Group, namely EU III and U.S. VII, contributed 10% or more of the Real Estate Group's management fees for the year ended December 31, 2014, whereas 14 funds contributed over 1%. The Real Estate Group managed five significant funds, EU III, EU IV, U.S. VII and U.S. VIII, which are commingled, private equity funds focused on real estate assets located in Europe, with a focus on the UK, France and Germany, and the United States, and ACRE, a publicly-traded, specialty finance company and real estate investment trust whose common stock is listed on the New York Stock Exchange.

 
   
  As of December 31, 2014    
 
   
   
  Net Annualized Returns(2)/
Effective Yield
(%)
   
Fund
  Year of
Inception
  Assets Under
Management(1)
  Since
Inception
  Past
5 Years
  Past
3 Years
  Investment
Strategy
 
   
  (Dollars in millions)
   
   
   
   

EU III(3)(6)

    2007   $ 656     6.0     9.0     8.5   Real estate equity

U.S. VII(3)(4)

    2008   $ 753     15.0     n/a     15.5   Real estate equity

ACRE(5)

    2012   $ 2,076     6.1     n/a     n/a   Real estate debt

EU IV(7)

    2013   $ 1,278     n/a     n/a     n/a   Real estate equity

U.S. VIII(7)

    2013   $ 823     n/a     n/a     n/a   Real estate equity

(1)
Assets under management equals the sum of the NAV for such fund, the drawn and undrawn debt (at the fund-level including amounts subject to restrictions) and uncalled committed capital.

(2)
Returns are net of management fees, the general partner's carried interest and other expenses.

(3)
The annualized net return is an annualized net internal rate of return of cash flows to and from the fee-paying partners, and the fee-paying partners' ending capital for the period. The past five and three years net returns are calculated using beginning partners' capital for the fee-paying partners for such period. Cash flows for net return calculations are based on the actual dates of the cash flows.

(4)
Returns since inception are from the first capital event which took place on July 23, 2010 and was a distribution of capital.

(5)
The return shown is an effective yield that represents the dollar weighted average of the unleveraged effective yield of ACRE's principal lending portfolio measured at the end of the eleven quarterly

157


Table of Contents

    periods ending December 31, 2014. Unleveraged effective yield is based on the contractual interest rate (adjusted for any deferred loan fees, costs, premium or discount) and assumes no dispositions, early prepayments or defaults and does not take into consideration the impact of leverage utilized by ACRE, fees, expenses and other costs incurred by ACRE or its stockholders, which are expected to be significant. Unleveraged effective yield does not represent net returns to investors of ACRE. Additional information related to ACRE can be found on its website www.arescre.com. The information contained in ACRE's website is not part of this Annual Report on Form 10-K.

(6)
EU III is made up of two parallel funds, one denominated in Euros and one denominated in U.S. Dollars. The IRRs presented in the chart are for the Euro-denominated fund. All other values for EU III are for the combined fund and are converted to U.S. dollars at the prevailing quarter-end exchange rate. Since inception, 5-year and 3-year IRRs for the USD-denominated fund are 5.3%, 8.1% and 8.5%, respectively, and are calculated using the same methodology described in footnote 3 above.

(7)
Information not yet meaningful due to limited operating history.

        For the group's significant funds and other funds that in each case are structured as closed-end private commingled funds, the following table presents certain additional performance data.

 
  As of December 31, 2014 (Dollars in millions)  
Fund
  Original
Capital
Commitments
  Cumulative
Invested
Capital
  Realized
Proceeds(1)
  Unrealized
Value(2)
  Total
Value
  Gross
MoIC(3)
  Net
MoIC(4)
 

EU III(5)

  $ 1,375   $ 1,223   $ 1,040   $ 612   $ 1,652     1.4x     1.2x  

U.S. VII

  $ 756   $ 689   $ 523   $ 795   $ 1,318     1.9x     1.5x  

EU IV(6)

  $ 1,302   $ 257   $   $ 261   $ 261     1.0x     0.7x  

U.S. VIII

  $ 824   $ 116   $ 5   $ 131   $ 136     1.2x     1.0x  

(1)
Realized proceeds include distributions of operating income, sales and financing proceeds received through December 31, 2014.

(2)
Unrealized value represents the fair market value of remaining real estate investments as of December 31, 2014 (excluding balance sheet items). There can be no assurance that unrealized investments will be realized at the valuations shown.

(3)
The Gross MoIC as of December 31, 2014 is before giving effect to taxes, management fees, the general partner's carried interest and other expenses. The multiple is calculated at the investment-level and is based on the interests of the fee-paying partners.

(4)
The Net MoIC as of December 31, 2014 is after giving effect to management fees, the general partner's carried interest and other expenses. The multiple is calculated at the fund-level and is based on the interests of the fee-paying partners.

(5)
EU III is made up of two parallel funds, one denominated in Euros and one denominated in U.S. Dollars. The gross and net MoIC presented in the chart are for the Euro-denominated fund. The gross and net MoIC for the USD-denominated fund are 1.4 and 1.3, respectively. All other values for EU III are for the combined fund and are converted to U.S. dollars at the prevailing quarter-end exchange rate.

(6)
EU IV is made up of two parallel funds, one denominated in Euros and one denominated in U.S. Dollars. The gross and net MoIC presented in the chart are for the U.S. Dollar-denominated fund. The gross and net MoIC for the Euro fund are not applicable as the Euro fund has not called capital as of December 31, 2014. All other values for EU IV are for the combined fund and are converted to U.S. dollars at the prevailing quarter-end exchange rate.

158


Table of Contents

Operations Management Group

        The following table sets forth certain statement of operations data and certain other data of the OMG on a standalone basis for the periods presented.

 
  Year Ended December 31,  
 
  2014   2013   2012  
 
  (Dollars in thousands)
 

Management fees—recurring

  $   $   $  

Management fees—previously deferred fees

             

Total management fees

             

Administrative fees and other income

    22,147     18,468     17,674  

Compensation and benefits

    (109,030 )   (83,288 )   (61,352 )

General, administrative and other expenses

    (56,184 )   (37,372 )   (26,445 )

Fee related loss

    (143,067 )   (102,192 )   (70,123 )

Performance fees—realized

             

Performance fees—unrealized

             

Performance fee compensation—realized

             

Performance fee compensation—unrealized

             

Net performance fees

             

Investment income (loss)—realized

             

Investment income (loss)—unrealized

             

Interest and other investment income

             

Interest expense

             

Net investment income (loss)

             

Performance related earnings (loss)

             

Economic net income (loss)

  $ (143,067 ) $ (102,192 ) $ (70,123 )

Distributable earnings (loss)

  $ (148,849 ) $ (103,725 ) $ (71,040 )

Operations Management Group—Year Ended December 31, 2014 Compared to Year Ended December 31, 2013

        Administrative Fees and Other Income.    Administrative fees and other income increased by $3.7 million, or 19.9%, to $22.1 million for the year ended December 31, 2014 compared to the year ended December 31, 2013. The increase was primarily due to an increase in administrative fees from ARCC, ACRE and new administrative fees associated with services provided to the Ares Commercial Finance portfolio, of $1.4 million, $0.9 million and $2.4 million, respectively. The increase was offset against $0.7 million from the termination of an administrative fee arrangement at the end of the first quarter of 2013 related to the conversion of one of our European funds from an internally-managed portfolio to an externally-managed portfolio.

        Compensation and Benefits.    Compensation and benefits increased by $25.7 million, or 30.9%, to $109.0 million for the year ended December 31, 2014 compared to the year ended December 31, 2013, primarily due to merit-based increases and increases in headcount from the expansion of our infrastructure groups, the full year impact of personnel hired in connection with the AREA acquisition and the addition of personnel as part of the Keltic acquisition.

        General, Administrative and Other Expenses.    General, administrative and other expenses increased by $18.8 million, or 50.3%, to $56.2 million for the year ended December 31, 2014 compared to the year

159


Table of Contents

ended December 31, 2013, due primarily to additional occupancy, communication and information systems costs related to the full year impact of personnel hired in connection with the AREA acquisition and costs to support integration of facilities associated with the Keltic acquisition. Additionally, the Operations Management Group incurred increased professional fees to support the growth of the four reportable segments and costs associated with the regulatory requirements to which we are subject to as a public company.

        Distributable Loss.    Total distributable loss increased by $45.1 million, or 43.5%, to $148.8 million for the year ended December 31, 2014 compared to the year ended December 31, 2013. The increase was due to continued infrastructure expansion and increases in headcount to support business growth and platform expansion.

Operations Management Group—Year Ended December 31, 2013 Compared to Year Ended December 31, 2012

        Administrative Fees and Other Income.    Administrative fees and other income increased by $0.8 million, or 4.5%, to $18.5 million for the year ended December 31, 2013 compared to the year ended December 31, 2012. Administrative fees and other income remained relatively flat from 2012 to 2013, consisting of administrative fees from our publicly traded funds in the Direct Lending and Real Estate Groups.

        Compensation and Benefits.    Compensation and benefits increased by $22.0 million, or 35.8%, to $83.3 million for the year ended December 31, 2013 compared to the year ended December 31, 2012. The increase was primarily driven by incremental compensation expenses from merit-based increases and an increase in headcount due to the expansion of our infrastructure groups, particularly in our business development group, and the personnel hired in connection with the AREA acquisition.

        General, Administrative and Other Expenses.    General, administrative and other expenses increased by $10.9 million, or 41.3%, to $37.4 million for the year ended December 31, 2013 compared to the year ended December 31, 2012. The increase was due to additional occupancy, communication and information systems costs related to the AREA acquisition and additional professional fees to support the growth of the four reportable segments.

        Distributable Loss.    Total distributable loss increased by $32.7 million, or 46.0% to $103.7 million for the year ended December 31, 2013 compared to the year ended December 31, 2012. The increase was due to continued infrastructure expansion and acquisition related costs, including an increase in headcount.

Reconciliation of Certain Non-GAAP Measures to Consolidated GAAP Financial Measures

        Income before provision for income taxes is the GAAP financial measure most comparable to ENI, FRE and distributable earnings. The following table is a reconciliation of income before provision for

160


Table of Contents

income taxes on a consolidated basis to ENI, to FRE and to distributable earnings on a combined segment basis and a reconciliation of FRE to distributable earnings.

 
  Year Ended December 31,  
 
  2014   2013   2012  
 
  (Dollars in thousands)
 

Economic net income:

                   

Income before taxes

  $ 556,915   $ 872,641   $ 1,261,842  

Adjustments

                   

Amortization of intangibles

    27,610     34,399     8,682  

Depreciation expense

    7,347     6,255     4,603  

Equity compensation expenses

    83,230     28,837     52,035  

Income tax expense

        546     579  

Acquisition-related expenses

    11,043     6,235     (684 )

Placement fees and underwriting costs

    14,753     8,403     13,240  

OMG expenses, net

    143,067     102,192     70,123  

Loss on fixed asset disposal

    3,062          

Non-cash other expense

    324          

Income (loss) of non-controlling interests in Consolidated Funds

    (420,358 )   (586,771 )   (933,592 )

Income tax expense (benefit) of non-controlling interests in Consolidated Funds

    5,283     (41,840 )   (4,338 )

Total consolidation adjustments and reconciling items

    (124,640 )   (441,744 )   (789,351 )

Economic net income

    432,273     430,897     472,491  

Total performance fee income—realized

    (146,494 )   (224,183 )   (390,745 )

Total performance fee income—unrealized

    (94,883 )   (71,983 )   (34,017 )

Total performance fee compensation expense—realized

    80,599     134,187     295,606  

Total performance fee compensation expense—unrealized

    89,429     60,107     (27,881 )

Net investment income

    (70,593 )   (74,171 )   (107,463 )

Fee related earnings

  $ 290,331   $ 254,854   $ 207,991  

Management fees

    598,046     516,657     414,690  

Administrative fees and other income

    6,300     5,487     1,331  

Compensation and benefits

    (264,112 )   (221,778 )   (175,994 )

General, administrative and other expenses

    (49,903 )   (45,512 )   (32,036 )

Fee related earnings

  $ 290,331   $ 254,854   $ 207,991  

Distributable earnings:

                   

Income before taxes

  $ 556,915   $ 872,641   $ 1,261,842  

Adjustments:

                   

Amortization of intangibles

    27,610     34,399     8,682  

Equity compensation expenses

    83,230     28,837     52,035  

OMG distributable loss

    148,849     103,725     71,040  

Non-cash acquisition-related expenses

            (684 )

Taxes paid

    (2,335 )        

Other non-cash items

    (1,201 )        

Income (loss) of non-controlling interests in Consolidated Funds

    (420,358 )   (586,771 )   (933,592 )

Income tax (expense) benefit of non-controlling interests in Consolidated Funds

    5,283     (41,840 )   (4,338 )

Unrealized performance fees

    (94,883 )   (71,983 )   (34,017 )

Unrealized performance fee compensation

    89,429     60,107     (27,881 )

Unrealized investment and other income (loss)

    (10,933 )   10,329     (19,683 )

Distributable earnings

  $ 381,605   $ 409,444   $ 373,413  

161


Table of Contents

 
  Year Ended December 31,  
 
  2014   2013   2012  
 
  (Dollars in thousands)
 

Fee related earnings

  $ 290,331   $ 254,854   $ 207,991  

Performance fee—realized

    146,494     224,183     390,745  

Performance fee compensation expense—realized

    (80,599 )   (134,187 )   (295,606 )

Investment and other income realized, net

    59,659     84,500     87,788  

Net performance fee income—realized

  $ 125,554   $ 174,496   $ 182,927  

Net performance related earnings—realized

                   

Less:

                   

One-time acquisition costs

    (8,446 )   (6,235 )    

Income tax expense

    (1,722 )   (546 )   (579 )

Non-cash income items

    (1,525 )        

Placement fees and underwriting costs

    (14,753 )   (8,403 )   (13,240 )

Non-cash depreciation and amortization

    (7,832 )   (4,722 )   (3,686 )

Distributable earnings

  $ 381,605   $ 409,444   $ 373,413  

Liquidity and Capital Resources

Sources and Uses of Liquidity

        Our sources of liquidity are (1) cash on hand, (2) net working capital, (3) cash from operations, including carried interest and performance fees, (4) realizations on our investments and (5) net borrowing provided by the Credit Facility. As of December 31, 2014, our cash and cash equivalents were $148.9 million, including investments in money market funds, and we had $1.03 billion of available borrowings under the Credit Facility, which was undrawn. Based on our current expectations, we believe that these sources of liquidity will be sufficient to fund our working capital requirements and to meet our commitments in the foreseeable future.

        Our material sources of cash from our operations include: (1) management fees, which are collected monthly, quarterly or semi-annually, (2) performance fees, which are unpredictable as to amount and timing and (3) fund distributions related to our investments in products that we manage.

        We expect that our primary liquidity needs will continue to be to (1) provide capital to facilitate the growth of our existing investment management businesses, (2) fund a portion of our commitments to funds that we advise, (3) provide capital to facilitate our expansion into businesses that are complementary to our existing investment management businesses, (4) pay operating expenses, including cash compensation to our employees and payments under the tax receivable agreement ("TRA"), (5) fund capital expenditures, (6) repay borrowings under the Credit Facility and senior notes, and related interest costs, (7) pay income taxes and (8) make distributions to our unitholders in accordance with our distribution policy. In the normal course of business, we have made distributions to our existing owners, including distributions sourced from investment income and performance fees. If cash flow from operations were insufficient to fund distributions over a sustained period of time, we expect that we would suspend paying such distributions.

        Performance fees also provide a significant source of liquidity. Performance fees are realized when an underlying investment is profitably disposed of and the fund's cumulative returns are in excess of the preferred return. Performance fees are typically realized at the end of each fund's measurement period when investment performance exceeds a stated benchmark or hurdle rate.

162


Table of Contents

        Our accrued performance fees by segment as of December 31, 2014, gross and net of accrued clawback obligations, are set forth below:

 
  As of December 31, 2014  
 
  Accrued
Performance
Fees
  Accrued
Clawback
Obligation
  Net Accrued
Performance
Fees
 
 
  (Dollars in thousands)
 

Asset class

                   

Tradable Credit Group

  $ 170,952   $   $ 170,952  

Direct Lending Group

    40,184         40,184  

Private Equity Group

    332,365         332,365  

Real Estate Group

    4,597         4,597  

Total

  $ 548,098   $   $ 548,098  

        Our consolidated financial statements reflect the cash flows of our operating businesses as well as the results of our Consolidated Funds. The assets of our Consolidated Funds, on a gross basis, are significantly larger than the assets of our operating businesses and therefore have a substantial effect on our reported cash flows. The primary cash flow activities of our Consolidated Funds include: (1) raising capital from third-party investors, which is reflected as non-controlling interests of our Consolidated Funds when required to be consolidated into our consolidated financial statements, (2) financing certain investments by issuing debt, (3) purchasing and selling investment securities, (4) generating cash through the realization of certain investments, (5) collecting interest and dividend income and (6) distributing cash to investors. Our Consolidated Funds are treated as investment companies for financial accounting purposes under GAAP; therefore, the character and classification of all Consolidated Fund transactions are presented as cash flows from operations.

Cash Flows

        The significant captions and amounts from our consolidated financial statements, which include the effects of our Consolidated Funds and CLOs in accordance with GAAP, are summarized below. Negative amounts represent a net outflow, or use of cash.

 
  Year Ended December 31,  
 
  2014   2013   2012  
 
  (Dollars in thousands)
 

Statements of cash flows data

                   

Net cash provided by operating activities

  $ 1,533   $ 2,175   $ 2,748  

Net cash used in investing activities

    (77 )   (62 )   (13 )

Net cash used in financing activities

    (1,364 )   (2,114 )   (2,708 )

Effect of foreign exchange rate change

    (33 )   23     7  

Net change in cash and cash equivalents

  $ 59   $ 22   $ 34  

Operating Activities

        Net cash provided by operating activities is primarily driven by our earnings in the respective periods after adjusting for non-cash compensation and performance fees, net realized (gain) loss on investments and net change in unrealized (appreciation) depreciation on investments that are included in net income. Cash used to purchase investments, as well as the proceeds from the sale of such investments, is also reflected in our operating activities of our Consolidated Funds.

163


Table of Contents

        Our net cash flow provided by operating activities was $1.5 billion, $2.2 billion and $2.7 billion for the years ended December 31, 2014, 2013 and 2012, respectively. These amounts primarily include (1) net proceeds (purchases) from investments by our Consolidated Funds, net of purchases of investments, of $1.2 billion, $1.5 billion and $2.1 billion for the years ended December 31, 2014, 2013 and 2012, respectively, and (2) net income attributable to non-controlling interests in our Consolidated Funds of $420.4 million, $586.8 million and $933.6 million for the years ended December 31, 2014, 2013 and 2012, respectively. These amounts also represent the significant variances between net income and cash flows from operations and are reflected as operating activities pursuant to investment company accounting guidance. Our increasing working capital needs reflect the growth of our business while the fund-related activities requirements vary based upon the specific investment activities being conducted during such period. The movements within our Consolidated Funds do not adversely impact our liquidity or earnings trends. We believe that our ability to generate cash from operations, as well as the capacity under the Credit Facility, provides us the necessary liquidity to manage short-term fluctuations in working capital as well as to meet our short-term commitments.

Investing Activities

        Our investing activities generally reflect cash used for certain acquisitions and fixed assets. Purchases of fixed assets were $16.7 million, $12.1 million and $3.5 million for the years ended December 31, 2014, 2013 and 2012, respectively. The increase for the years ended December 31, 2014 and 2013 was primarily due to expanding office space, partially attributable to the Keltic acquisition and the AREA acquisition. Additionally, we consolidated our London-based operations and our New York offices each into one office location in 2014.

        In connection with certain business combinations and acquisitions of certain investment management contracts, we record the fair value of such contracts as an intangible asset. During the year ended December 31, 2014, we used $60.0 million of cash to purchase Keltic, during the year ended December 31, 2013, we used $50.3 million of cash, net of cash acquired, to complete the AREA acquisition and during the year ended December 31, 2012, we used $9.4 million of cash to purchase CLO management contracts.

Financing Activities

        Financing activities are a net use of cash in each of the historical periods presented. Net distributions from non-controlling interests in our Consolidated Funds were $1.0 billion, $1.1 billion and $1.7 billion for the years ended December 31, 2014, 2013 and 2012, respectively. As a significant number of the Consolidated Funds are beyond their reinvestment periods or are under liquidation, we expect this trend to continue.

        Proceeds from the issuance of common units in our initial public offering, net of $28.6 million issuance costs, resulted in an inflow of cash of $180.6 million for the year ended December 31, 2014. During the year ended December 31, 2013, we received $245.2 million from the issuance of a non-voting mandatorily convertible membership interest to Alleghany Insurance Holdings LLC. Distributions to our senior partners and common unitholders are presented as a use of cash from financing activities and were $329.9 million, $420.2 million and $230.6 million for the years ended December 31, 2014, 2013 and 2012, respectively.

164


Table of Contents

        Net proceeds from (repayments of) our debt obligations provided an increase (decrease) in cash to us of $92.6 million, $(210.8) million and $131.3 million for the years ended December 31, 2014, 2013 and 2012. During 2014, our subsidiary, Ares Finance Co. LLC issued $250.0 million aggregate principal amount of 4.000% senior notes due October 8, 2024, at 98.268% of the face amount, with proceeds of $243.3 million, net of $6.7 million in issuance costs and issue discount. For our Consolidated Funds, net repayments of debt obligations were $323.5 million, $593.0 million and $900.6 million for the years ended December 31, 2014, 2013 and 2012, respectively. The decrease in borrowings was primarily due to significant repayments on debt obligations that occurred in 2012 and 2013 as a result of Consolidated Funds paying down a significant portion of borrowings under their credit facilities and notes as a result of redemptions and liquidations. This repayment continued into 2014 as ten of the Consolidated Funds fully repaid various term loans and notes and another five Consolidated Funds repaid a significant portion of borrowings under their credit facilities and notes payable. Additionally, there were fewer borrowings in 2014 when compared to 2013. Although there was five new CLO funds in 2014 and 2013, there were fewer non-CLO funds that had additional borrowings.

Capital Resources

        The Credit Facility provides a $1.03 billion revolving line of credit with the ability to upsize to $1.25 billion (subject to obtaining commitments for any such additional borrowing capacity) with a maturity date of April 30, 2019. The Credit Facility bears interest at a variable rate based on either LIBOR or a base rate plus an applicable margin with an unused commitment fee paid quarterly, which is subject to change with our underlying credit agency rating. Currently, base rate loans bear interest calculated based on the base rate plus 0.50% and the LIBOR rate loans bear interest calculated based on LIBOR rate plus 1.50%. Our unused commitment fee is 0.20% per annum. The Credit Facility contains customary affirmative and negative covenants for agreements of this type, including financial maintenance requirements, delivery of financial and other information, compliance with laws, further assurances and limitations with respect to indebtedness, liens, fundamental changes, restrictive agreements, dispositions of assets, acquisitions and other investments, conduct of business and transactions with affiliates. The Credit Facility was not drawn upon as of December 31, 2014. We are in compliance with all covenants contained in the Credit Facility.

        On October 8, 2014, our subsidiary Ares Finance Co. LLC issued $250.0 million aggregate principal amount of 4.000% senior notes (the "Notes") due October 8, 2024, at 98.268% of the face amount. The Notes are fully and unconditionally guaranteed by the Company, AHI, Domestic Holdings, Ares Real Estate Holdings LLC, Ares Holdings, Ares Domestic Holdings, Ares Investments, Ares Real Estate, AM LLC and AIH LLC. Interest is payable semiannually on April 8 and October 8 each year, commencing on April 8, 2015. The Notes may be redeemed prior to maturity at our option at a redemption price equal to the greater of 100% of the principal amount to be redeemed and a "make whole" redemption price, plus accrued and unpaid interest to the redemption date; however, the issuer is not required to pay any "make whole" on or after July 8, 2024. Debt issuance costs of $2.4 million are amortized on a straight line basis over the life of the Notes. The discount of $4.3 million is amortized using the effective interest rate over the life of the Notes.

        Since our inception through December 31, 2014, we, our senior partners and other senior professionals have invested or committed to invest in excess of $1.7 billion to or alongside (through funds managed by us) our funds. As of December 31, 2014, the Company's current invested capital of

165


Table of Contents

$680.9 million and unfunded commitments of $187.9 million with that of our senior partners and other senior professionals, are presented in the table below:

 
  As of December 31, 2014  
 
  Invested
Capital
  Unfunded
Commitment
  Total Invested
Capital and
Unfunded Commitment
 
 
  (Dollars in millions)
 

Asset class

                   

Tradable Credit Group

  $ 304   $ 61   $ 365  

Direct Lending Group

    143     25     168  

Private Equity Group

    516     154     670  

Real Estate Group

    28     70     98  

Total

  $ 992   $ 309   $ 1,301  

        We intend to use a portion of our available liquidity to make cash distributions to our common unitholders on a quarterly basis in accordance with our distribution policy. Our ability to make cash distributions to our common unitholders is dependent on a myriad of factors, including among others: general economic and business conditions; our strategic plans and prospects; our business and investment opportunities; timing of capital calls by our funds in support of our commitments; our financial condition and operating results; working capital requirements and other anticipated cash needs; contractual restrictions and obligations; legal, tax and regulatory restrictions; restrictions on the payment of distributions by our subsidiaries to us and other relevant factors.

        We are required to maintain minimum net capital balances for regulatory purposes for our United Kingdom subsidiary and for our subsidiary that operates as a broker-dealer. These net capital requirements are met in part by retaining cash, cash-equivalents and investment securities. As a result, we may be restricted in our ability to transfer cash between different operating entities and jurisdictions. As of December 31, 2014, we were required to maintain approximately $18.0 million in liquid net assets within these subsidiaries to meet regulatory net capital and capital adequacy requirements. We remain in compliance with all regulatory requirements.

        Holders of AOG Units, subject to the terms of the exchange agreement, may exchange their AOG Units for Ares Management, L.P. common units on a one-for-one basis. Subsequent exchanges are expected to result in increases in the tax basis of the tangible and intangible assets of Ares Management, L.P. that otherwise would not have been available. These increases in tax basis may increase (for tax purposes) depreciation and amortization and therefore reduce the amount of tax that Ares Management, L.P.'s wholly owned subsidiaries that are taxable as corporations for U.S. federal income purposes, which we refer to as the "corporate taxpayers," would otherwise be required to pay in the future. The corporate taxpayers entered into the TRA with the TRA Recipients that will provide for the payment by the corporate taxpayers to the TRA Recipients of 85% of the amount of cash savings, if any, in U.S. federal, state, local and foreign income tax or franchise tax that the corporate taxpayers actually realize as a result of these increases in tax basis and of certain other tax benefits related to entering into the tax receivable agreement, including tax benefits attributable to payments under the tax receivable agreement. This payment obligation is an obligation of the corporate taxpayers and not of Ares Management, L.P. Future payments under the tax receivable agreement in respect of subsequent exchanges are expected to be substantial. As of December 31, 2014, no exchange of AOG Units for Ares Management, L.P. common units has taken place; as a result there was no payable recorded pursuant to the TRA.

Critical Accounting Estimates

        We prepare our consolidated financial statements in accordance with GAAP. In applying many of these accounting principles, we need to make assumptions, estimates or judgments that affect the reported

166


Table of Contents

amounts of assets, liabilities, revenues and expenses in our consolidated financial statements. We base our estimates and judgments on historical experience and other assumptions that we believe are reasonable under the circumstances. These assumptions, estimates or judgments, however, are both subjective and subject to change, and actual results may differ from our assumptions and estimates. If actual amounts are ultimately different from our estimates, the revisions are included in our results of operations for the period in which the actual amounts become known. We believe the following critical accounting policies could potentially produce materially different results if we were to change underlying assumptions, estimates or judgments. See "—Overview of Consolidated Results of Operations" and Note 2, "Summary of Significant Accounting Policies," to our consolidated financial statements included in this Annual Report on Form 10-K for a summary of our significant accounting estimates.

Principles of Consolidation

        We consolidate those entities where we have a direct and indirect controlling financial interest based on either a variable interest model or voting interest model. As such, we consolidate (a) entities in which we hold a majority voting interest or have majority ownership and control over the operational, financial and investing decisions of that entity, including our affiliates and affiliated funds and co-investment entities, of which we are the general partner and are presumed to have control and (b) entities that we have concluded are VIEs, including limited partnerships in which we have a nominal economic interest and the CLOs, for which we are deemed to be the primary beneficiary.

        With respect to the Consolidated Funds, which typically represent limited partnership and single member limited liability companies, we earn a fixed management fee based on invested capital or a derivation thereof and a performance fee based upon the investment returns in excess of a stated benchmark or hurdle rate. Additionally, as the general partner, we generally have operational discretion and control, whereas limited partners have no substantive rights to impact ongoing governance and operating activities of the fund, including the ability to remove the general partner or liquidate the partnership, also known as kick-out rights. As a result, a fund should be consolidated unless we have a less than significant level of equity at risk. To the extent that our equity at risk is less than significant in a given fund and it has no obligation to fund any future losses, the fund is typically considered a VIE as described below. In these cases, the fund investors are generally deemed to be the primary beneficiaries, and we do not consolidate the fund. In cases where our equity at risk is deemed to be significant, the fund is generally not considered to be a VIE, and we will generally consolidate the fund unless the limited partners are not granted substantive kick-out rights.

        We consolidate entities that are determined to be VIEs where we are deemed to be the primary beneficiary. Where VIEs have not qualified for the deferral of the revised consolidation guidance as described in Note 2, "Summary of Significant Accounting Policies," to our consolidated financial statements included in this Annual Report on Form 10-K an enterprise is determined to be the primary beneficiary if it holds a controlling financial interest, which is defined as the power to direct the activities of a variable interest entity that most significantly impacts the VIE's economic financial performance, and the obligation to absorb losses of the VIE or the right to receive benefits from the VIE that could potentially be significant to the VIE.

        The revised consolidation guidance requires analysis to (a) determine whether an entity in which we hold a variable interest is a VIE, and (b) whether our involvement, through holding interests directly or indirectly in the entity or contractually through other variable interests (e.g., management and performance related fees), would give us a controlling financial interest. Performance of that analysis requires judgment and is performed at each reporting date. Our involvement with entities that have been subject to the revised consolidation guidance has generally been limited to our organically raised and acquired CLOs, as well as certain funds in our Real Estate Group.

167


Table of Contents

        Generally, our funds qualify for the deferral of the revised consolidation guidance, under which the primary beneficiary is the entity that absorbs a majority of the expected losses of the VIE or a majority of the expected residual returns of the VIE, or both. We determine whether we are the primary beneficiary at the time we first become involved with a VIE and subsequently reconsider whether we are the primary beneficiary based on certain events. The evaluation of whether a fund is a VIE is subject to the requirements of ASC 810-10, originally issued as FASB Interpretation No. 46(R), and the determination of whether we should consolidate such VIE requires judgment. These judgments include: (1) whether the equity investment at risk is sufficient to permit the entity to finance its activities without additional subordinated financial support, (2) evaluating whether the equity holders, as a group, can make decisions that have a significant effect on the success of the entity, (3) determining whether two or more parties' equity interests should be aggregated, (4) determining whether the equity investors have proportionate voting rights to their obligations to absorb losses or rights to receive returns from an entity, (5) evaluating the nature of relationships and activities of the parties involved in determining which party within a related-party group is most closely associated with a VIE and (6) estimating cash flows in evaluating which member within the equity group absorbs a majority of the expected losses and hence would be deemed the primary beneficiary.

        The holders of the consolidated VIEs' liabilities do not have recourse to us other than to the assets of the consolidated VIEs. The assets and liabilities of the consolidated VIEs are comprised primarily of investments and loans payable, respectively.

Fair Value Measurement

        GAAP establishes a hierarchal disclosure framework, which prioritizes the inputs used in measuring financial instruments at fair value into three levels based on their market observability. Market price observability is affected by a number of factors, including the type of instrument and the characteristics specific to the instrument. Financial instruments with readily available quoted prices from an active market or for which fair value can be measured based on actively quoted prices generally will have a higher degree of market price observability and a lesser degree of judgment inherent in measuring fair value.

        Financial assets and liabilities measured and reported at fair value are classified as follows:

    Level I—Quoted unadjusted prices for identical instruments in active markets to which we have access at the date of measurement.

    Level II—Quoted prices for similar instruments in active markets; quoted prices for identical or similar instruments in markets that are not active; and model-derived valuations in which all significant inputs are directly or indirectly observable. Level II inputs include prices in markets for which there are few transactions, prices that are not current, prices for which little public information exists or prices that vary substantially over time or among brokered market makers. Other inputs include interest rates, yield curves, volatilities, prepayment risks, loss severities, credit risks and default rates.

    Level III—Model-derived valuations for which one or more significant inputs are unobservable. These inputs reflect our assessment of the assumptions that market participants use to value the investment based on the best available information.

168


Table of Contents

        In some instances, an instrument may fall into different levels of the fair value hierarchy. In such instances, the instrument's level within the fair value hierarchy is based on the lowest of the three levels (with Level III being the lowest) that is significant to the fair value measurement. Our assessment of the significance of an input requires judgment and considers factors specific to the instrument. We account for the transfer of assets into or out of each fair value hierarchy level as of the beginning of the reporting period. See Note 5, "Fair Value," to our consolidated financial statements included in this Annual Report on Form 10-K for a summary of our valuation of investments and other financial instruments by fair value hierarchy levels.

        The table below summarizes the valuation of investments and other financial instruments included within our AUM, by segment and fair value hierarchy levels, as of December 31, 2014:

 
  As of December 31, 2014  
 
  Tradable
Credit
  Private
Equity
  Direct
Lending
  Real
Estate
  Total  
 
  (Dollars in millions)
 

Level I

  $ 292   $ 989   $ 3   $   $ 1,285  

Level II

    9,690     792     21     113     10,616  

Level III

    2,710     5,164     13,019     4,991     25,885  

Total fair value

    12,692     6,945     13,043     5,105     37,785  

Other net asset value and available capital(1)

    19,708     3,190     15,607     5,470     43,975  

Total AUM

  $ 32,400   $ 10,135   $ 28,651   $ 10,575   $ 81,761  

(1)
Includes fund net non-investment assets, AUM for funds that are not reported at fair value and available capital (uncalled equity capital and undrawn debt).

Equity-Based Compensation

        We recognize expense related to equity-based compensation transactions in which we receive services from our professionals in exchange for (a) equity instruments of the Company, (b) derivatives based on the Company's common units, or (c) liabilities that are based on the fair value of the Company's equity instruments.

        Equity-based compensation expense represents expenses associated with the following:

            (a)   Granting of: (i) direct and indirect profit interests; (ii) put options to sell certain interests at a minimum value; (iii) purchase (or call) options to acquire additional membership interests; and (iv) restricted units, options and phantom units granted under the Ares Management, L.P. 2014 Equity Incentive Plan; and

            (b)   Conversion and acceleration in vesting of certain existing interests in connection with our Reorganization.

        Total compensation expense related to equity-based awards expected to be recognized in all future periods is determined based on the fair value of the respective equity-based award on the grant date, net of assumed forfeiture, and is recognized on a straight line basis over the requisite service period.

Restricted Units

        Certain restricted units are subject to a lock up provision that expires on the fifth anniversary of the IPO. We used Finnerty's average strike-price put option model to estimate the discount associated with

169


Table of Contents

this lack of marketability to be applied on the closing price of common units on the grant date, using the following key assumptions:

Expected volatility factor(a)

  30.00%

Average length of holding period restriction (in years)

  1.05 years

Weighted average expected dividend yield

  5.0%

(a)
Expected volatility is based on the Company's guideline company's expected volatility.

Options

        We estimated the fair value of the options as of the grant date using the Black-Scholes option pricing model. Aggregate intrinsic value represents the value of the Company's closing unit price on the last trading day of the period in excess of the weighted-average exercise price multiplied by the number of options exercisable or expected to vest. The fair value of each option granted during the period from May 1 to December 31, 2014 is measured on the date of grant using the Black-Scholes option-pricing model and the following weighted average assumptions:

Risk-free interest rate

  2.06% to 2.22%

Weighted average expected dividend yield

  5.00%

Expected volatility factor(a)

  34.00% to 35.00%

Expected life in years

  6.92 to 7.00

(a)
Expected volatility is based on comparable companies using daily stock prices.

        The fair value of an award is affected by the Company's unit price on the date of grant as well as other assumptions including the estimated volatility of the Company's unit price over the term of the awards and the estimated period of time that management expects employees to hold their unit options. The estimated period of time that management expects employees to hold their options was estimated as the midpoint between the vesting date and maturity date.

Phantom Units

        Each phantom unit represents an unfunded, unsecured right of the holder to receive an amount in cash per phantom unit equal to the average closing price of a common unit for the 15 trading days immediately prior to, and the 15 trading days immediately following, the vesting dates. The fair value of the awards is remeasured at each reporting period based on the most recent closing price of common units.

Forfeiture

        The calculation of equity-based compensation expense assumes an annual forfeiture rate of up to 7.0%, based on our historical attrition rate and expected reduction in future employee turnover. Actual forfeitures in the future may differ from our estimate. Equity-based compensation expense is adjusted, as necessary, for actual forfeitures so as to reflect compensation expense for the portion of the award that ultimately vests. Management considers on a quarterly basis whether there have been any significant changes in facts and circumstances that would affect the expected forfeiture rate.

        We record deferred tax assets for equity-based compensation transactions that result in deductions on our income tax returns based on the amount of equity-based compensation recognized and the statutory tax rate in the jurisdiction in which we will receive a tax deduction.

170


Table of Contents

Income Taxes

        A substantial portion of our earnings flow through to our owners without being subject to an entity level income tax. Consequently, a significant portion of our earnings has no provision for U.S. federal income taxes except for foreign, city and local income taxes incurred at the entity level. A portion of our operations is conducted through a domestic corporation that is subject to corporate level taxes and for which we record current and deferred income taxes at the prevailing rates in the various jurisdictions in which these entities operate.

        We use the liability method of accounting for deferred income taxes pursuant to GAAP. Under this method, deferred tax assets and liabilities are recognized for the future tax consequences attributable to temporary differences between the carrying value of existing assets and liabilities and their respective tax bases. Deferred tax assets and liabilities are measured using the statutory tax rates expected to be applied in the periods in which those temporary differences are settled. The effect of a change in tax rates on deferred tax assets and liabilities is recognized in the period of the change. A valuation allowance is recorded on our net deferred tax assets when it is more likely than not that such assets will not be realized. When evaluating the realizability of our deferred tax assets, all evidence, both positive and negative, is evaluated. Items considered in this analysis include the ability to carry back losses, the reversal of temporary differences, tax planning strategies and expectations of future earnings.

        Under GAAP for income taxes, the amount of tax benefit to be recognized is the amount of benefit that is "more likely than not" to be sustained upon examination. We analyze our tax filing positions in all of the U.S. federal, state, local and foreign tax jurisdictions where we are required to file income tax returns, as well as for all open tax years in these jurisdictions. If, based on this analysis, we determine that uncertainties in tax positions exist, a liability is established, which is included in accounts payable, accrued expenses and other liabilities in our consolidated financial statements. We recognize accrued interest and penalties related to unrecognized tax positions in the provision for income taxes. If recognized, the entire amount of unrecognized tax positions would be recorded as a reduction in the provision for income taxes.

        Tax laws are complex and subject to different interpretations by the taxpayer and respective governmental taxing authorities. Significant judgment is required in determining tax expense and in evaluating tax positions, including evaluating uncertainties under GAAP. We review our tax positions quarterly and adjust our tax balances as new information becomes available.

Business Combinations

        We account for business combinations using the acquisition method of accounting, under which the purchase price of the acquisition is allocated to the fair value of each asset acquired and liability assumed as of the acquisition date. Contingent consideration obligations are recognized as of the acquisition date at fair value based on the probability that contingency will be realized.

        Management's determination of fair value of assets acquired and liabilities assumed at the acquisition date, as well as contingent consideration, are based on the best information available in the circumstances and may incorporate management's own assumptions and involves a significant degree of judgment. While we use our best estimates and assumptions to accurately value assets acquired and liabilities assumed at the acquisition date as well as contingent consideration, where applicable, estimates are then inherently uncertain and subject to refinement. As a result, during the measurement period, which may be up to one year from the acquisition date, the Company records adjustments to the assets acquired and liabilities assumed with the corresponding offset to goodwill. Upon the conclusion of the measurement period or final determination of the values of assets acquired or liabilities assumed, whichever comes first, any subsequent adjustments are recorded to the consolidated statements of operations.

        For a given acquisition, management may identify certain pre-acquisition contingencies as of the acquisition date and may extend the review and evaluation of these pre-acquisition contingencies

171


Table of Contents

throughout the measurement period in order to obtain sufficient information to assess whether management includes these contingencies as a part of the fair value estimates of assets acquired and liabilities assumed and, if so, to determine their estimated amounts. If management cannot reasonably determine the fair value of a pre-acquisition contingency by the end of the measurement period, which is generally the case given the nature of such matters, the Company will recognize an asset or a liability for such pre-acquisition contingency if: (i) it is probable that an asset existed or a liability had been incurred at the acquisition date and (ii) the amount of the asset or liability can be reasonably estimated. Subsequent to the measurement period, changes in the estimates of such contingencies will affect earnings and could have a material effect on the consolidated statements of operations and financial position.

Intangible Assets and Goodwill

        Our intangible assets generally consist of contractual rights to earn future management fees and incentive management fees from investment funds we acquire. Finite-lived intangibles are amortized on a straight-line basis over their estimated useful lives which range from approximately 1 to 10 years and are reviewed for impairment whenever events or changes in circumstances indicate that the carrying amount of the asset may not be recoverable.

        Goodwill represents the excess of cost over the identifiable net assets of businesses acquired and is recorded in the functional currency of the acquired entity. Goodwill is tested annually for impairment. If, after assessing qualitative factors, we believe that it is more likely than not that the fair value of the reporting unit is less than its carrying value, we will use a two step process to evaluate impairment. The first step compares the fair value of the reporting unit with its carrying amount, including goodwill. The second step, used to measure the amount of any potential impairment, compares the implied fair value of the reporting unit with the carrying amount of goodwill.

        The assessment requires us to make judgments and involves the use of significant estimates and assumptions. These estimates and assumptions include long-term growth rates and margins used to calculate projected future cash flows, risk-adjusted discount rates based on our weighted average cost of capital and future economic and market conditions. These estimates and assumptions have to be made for each reporting unit evaluated for impairment. Our estimates for market growth, our market share and costs are based on historical data, various internal estimates and certain external sources, and are based on assumptions that are consistent with the plans and estimates we are using to manage the underlying business. If future forecasts are revised, they may indicate or require future impairment charges. We base our fair value estimates on assumptions we believe to be reasonable but that are unpredictable and inherently uncertain. Actual future results may differ from those estimates.

Recent Accounting Pronouncements

        Information regarding recent accounting pronouncements and their impact on the Company can be found in Note 2, "Summary of Significant Accounting Policies," in the "Notes to the Consolidated Financial Statements" included in this Annual Report on Form 10-K for a summary of our significant accounting estimates.

Off-Balance Sheet Arrangements

        In the normal course of business, we engage in off-balance sheet arrangements, including transactions in derivatives, guarantees, commitments, indemnifications and potential contingent repayment obligations.

172


Table of Contents

Contractual Obligations, Commitments and Contingencies

        The following table sets forth information relating to our contractual obligations of the Company as of the Consolidated Funds as of December 31, 2014:

Ares Obligations
  Less than 1 year   1 - 3 years   4 - 5 years   Thereafter   Total  
 
  (Dollars in thousands)
 

The Company:

                               

Operating lease obligations(1)

  $ 16,214   $ 57,425   $ 33,153   $ 46,367   $ 153,159  

Debt obligations payable(2)

                250,000     250,000  

Interest obligations on debt(3)

    10,000     20,000     20,000     50,000     100,000  

Capital commitments to Ares funds(4)

    187,884                 187,884  

Sub-total

  $ 214,098   $ 77,425   $ 53,153   $ 346,367   $ 691,043  

Consolidated Funds:

                               

Operating lease obligations(1)

                     

Debt obligations payable

    442     274     1,621,392     11,275,968     12,898,076  

Interest obligations on debt(3)

    192,825     386,177     377,959     900,212     1,857,174  

Capital commitments of the CLOs and Consolidated Funds(5)

    1,743,500                 1,743,500  

Total

  $ 2,150,865   $ 463,876   $ 2,052,504   $ 12,522,547   $ 17,189,793  

(1)
The table includes future minimum commitments for our operating leases. Office space is leased under agreements with expirations ranging from month-to-month contracts to lease commitments through 2026. Rent expense includes only base contractual rent.

(2)
Debt Obligations consists of $250.0 million senior notes, which have a stated maturity of October 8, 2024.

(3)
Interest obligations include interest accrued on outstanding indebtedness.

(3)
Represent commitments by us to fund a portion of the purchase price paid for each investment made by our funds. These amounts are generally due on demand and are therefore presented in the less than one year category.

(4)
Represents commitments by the CLOs and Consolidated Funds to fund certain investments. These amounts are generally due on demand and are therefore presented in the less than one year category.

        In connection with the initial public offering, we entered into a TRA with the TRA Recipients that requires us to pay them 85% of any tax savings realized by Ares Management, L.P.'s wholly owned subsidiaries that are taxable as corporations for U.S. federal income tax purposes from any step-up in tax basis resulting from an exchange of Ares Operating Group Units for Ares Management, L.P. common units or, at our option, for cash. Because the timing of amounts to be paid under the tax receivable agreement cannot be determined, this contractual commitment has not been presented in the table above. The tax savings achieved may not ensure that we have sufficient cash available to pay this liability, and we might be required to incur additional debt to satisfy this liability.

Guarantees

        As of December 31, 2014, we guaranteed loans for certain professionals in affiliated co-investment entities. These entities were formed to permit certain employees and members to invest alongside us and our investors in the funds managed by us. We would be responsible for all outstanding payments due in the event of a default on the loans by certain professionals. As of December 31, 2014, the total outstanding

173


Table of Contents

loan balance was approximately $3.2 million, with an additional $1.1 million in unfunded commitments. There has been no history of default, and we have determined that the likelihood of default is remote. These guarantees are not considered to be compensation.

        On July 30, 2014, AM LLC agreed to provide credit support to a new $75.0 million credit facility (the "Guaranteed Facility") entered into by a wholly owned subsidiary of ACRE with a national banking association. AM LLC is the parent entity to ACRE's external manager. In connection with the facility, AM LLC agreed to purchase all loans and other obligations, outstanding under the Guaranteed Facility at a price equal to 100% of the outstanding balance (i) upon an acceleration or certain events of default by ACRE under the Guaranteed Facility or (ii) among other things, in the event that AM LLC's corporate credit rating is downgraded to below investment grade. ACRE pays AM LLC a credit support fee of 1.50% per annum times the average amount of the loans outstanding under the Guaranteed Facility, payable monthly, and reimburses AM LLC for its out-of-pocket costs and expenses in connection with the Guaranteed Facility. In addition to the credit support fee, ACRE pledged to AM LLC its ownership interests in its principal lending holding entity to support the $75.0 million revolving credit facility. As of December 31, 2014, we recorded the fair value of this guarantee of $1.6 million within accounts payable, accrued expenses and other liabilities. The fair value of this guarantee was determined by an independent third-party valuation firm using a market-based approach and a discounted cash flow model using discount rate of 1.97% as the primary input. As of December 31, 2014, the total outstanding balance under the Guarantee Facility was $75.0 million. Our maximum exposure to loss shall not exceed $75.0 million plus accrued interest. We have determined that the likelihood of default is remote. See Note 11, "Commitments and Contingencies," to our consolidated financial statements included in this Annual Report on Form 10-K.

Indemnifications

        Consistent with standard business practices in the normal course of business, we enter into contracts that contain indemnities for our affiliates, persons acting on our behalf or such affiliates and third parties. The terms of the indemnities vary from contract to contract and the maximum exposure under these arrangements, if any, cannot be determined and has neither been recorded in the above table nor in our consolidated financial statements. As of December 31, 2014, we have not had prior claims or losses pursuant to these contracts and expect the risk of loss to be remote.

Contingent Obligations

        The partnership documents governing our funds generally include a clawback provision that, if triggered, may give rise to a contingent obligation that may require the general partner to return amounts to the fund for distribution to investors. Therefore, performance fees, generally, are subject to reversal in the event that the funds incur future losses. These losses are limited to the extent of the cumulative performance fees recognized in income to date. Due in part to our investment performance and the fact that our performance fees are generally determined on a liquidation basis, as of December 31, 2014, 2013 and 2012, if the funds were liquidated at their fair values at that date, there would have been no clawback obligation or liability. There can be no assurance that we will not incur a clawback obligation in the future. If all of the existing investments were valued at $0, the amount of cumulative revenues that has been recognized would be reversed. We believe that the possibility of all of the existing investments becoming worthless is remote. At December 31, 2014, 2013 and 2012, had we assumed all existing investments were valued at $0, the net amount of performance fees subject to clawback, after giving effect to the amounts reimbursable by certain professionals, would have been approximately $56.4 million, $65.9 million and $62.4 million, respectively.

        Performance fees are also affected by changes in the fair values of the underlying investments in the funds that we advise. Valuations, on an unrealized basis, can be significantly affected by a variety of external factors including, but not limited to, bond yields and industry trading multiples.

174


Table of Contents

        Our senior professionals and other professionals who have received carried interest distributions are responsible for funding their proportionate share of any clawback obligations. However, the governing agreements of certain of our funds provide that if a current or former professional from such funds does not fund his or her respective share, then we may have to fund additional amounts beyond what we received in carried interest, although we will generally retain the right to pursue any remedies that we have under such governing agreements against those carried interest recipients who fail to fund their obligations.

        Additionally, at the end of the life of the funds there could be a payment due to a fund by us if we have recognized more performance fees than was ultimately earned. The general partner obligation amount, if any, will depend on final realized values of investments at the end of the life of the fund.

175


Table of Contents

Item 7A.    Quantitative and Qualitative Disclosures About Market Risk

        Our primary exposure to market risk is related to our role as general partner or investment adviser to our investment funds and the sensitivity to movements in the fair value of their investments, including the effect on management fees, performance fees and investment income.

        The market price of investments may significantly fluctuate during the period of investment. Investments may decline in value due to factors affecting securities markets generally or particular industries represented in the securities markets. The value of an investment may decline due to general market conditions which are not specifically related to such investment, such as real or perceived adverse economic conditions, changes in the general outlook for corporate earnings, changes in interest or currency rates or adverse investor sentiment generally. They may also decline due to factors that affect a particular industry or industries, such as labor shortages or increased production costs and competitive conditions within an industry.

        Our credit orientation has been a central tenet of our business across our debt and equity investment strategies. Our investment professionals benefit from our independent research and relationship networks in over 30 industries, and insights from our portfolio of active investments. We believe the combination of high-quality proprietary information flow and a consistent, rigorous approach to managing investments across our strategies has been, and we believe will continue to be, a major driver of our strong risk-adjusted returns and the stability and predictability of our income.

Effect on Management Fees

        Management fees are generally based on a defined percentage of fair value of assets, total commitments, invested capital, net asset value, net investment income, total assets or par value of the investment portfolios we manage. Management fees calculated based on fair value of assets or net investment income are affected by short-term changes in market values.

        The overall impact of a short-term change in market value may be mitigated by a number of factors including, but not limited to, fee definitions that are not based on market value including invested capital and committed capital, market value definitions that exclude the impact of realized and/or unrealized gains and losses, market value definitions based on beginning of the period values or a form of average market value including daily, monthly or quarterly averages as well monthly or quarterly payment terms.

        As such, based on an incremental 10% change in fair value of the funds' investments as of December 31, 2014, we calculated a $2.0 million increase in the case of an increase in value and a $2.0 million decrease in the case of a decline in value.

Effect on Performance Fees

        Performance fees are based on certain specific hurdle rates as defined in the funds' applicable investment management or partnership agreements. The performance fees for any period are based upon an assumed liquidation of the fund's net assets on the reporting date, and distribution of the net proceeds in accordance with the fund's income allocation provisions which can result in a performance-based fee to us, subject to certain hurdles and benchmarks. See "—Overview of Consolidated Results of Operations." The performance fees may be subject to reversal to the extent that the performance fees recorded exceed the amount due to the general partner or investment manager based on a fund's cumulative investment returns.

        Changes in the fair values of funds' investments may materially impact performance fees depending on the respective funds' performance relative to applicable hurdles or benchmarks. The following table summarizes the incremental impact, including to our Consolidated Funds, of an incremental 10% change

176


Table of Contents

in fair value of the funds' investments by segment as of December 31, 2014 on our performance fees revenue:

 
  As of December 31, 2014  
 
  10% Increase in
Total Remaining
Fair Value
  10% Decrease in
Total Remaining
Fair Value
 
 
  (Dollars in millions)
 

Effect on performance fees

             

Tradable Credit Group

  $ 181   $ (70 )

Direct Lending Group

    29     (36 )

Private Equity Group

    128     (125 )

Real Estate Group

    10     (11 )

Total

  $ 349   $ (242 )

Effect on Investment Income

        Investment income (loss) represents the unrealized and realized appreciation (depreciation) resulting from our equity method investments and other investments. Investment income (loss) is realized when we redeem all or a portion of our investment or when we receive cash income, such as dividends or distributions. Unrealized investment income (loss) results from changes in the fair value of the underlying investment as well as the reversal of unrealized appreciation (depreciation) at the time an investment is realized.

        Changes in the fair values of our funds' investments directly impact investment income. The following table summarizes the incremental impact, including to our Consolidated Funds, of an incremental 10% change in fair value of the funds' investments by segment as of December 31, 2014 on our investment income:

 
  As of December 31, 2014  
 
  10% Increase in
Total Remaining
Fair Value
  10% Decrease in
Total Remaining
Fair Value
 
 
  (Dollars in millions)
 

Effect on investment income

             

Tradable Credit Group

  $ 20   $ (20 )

Direct Lending Group

    10     (10 )

Private Equity Group

    26     (26 )

Real Estate Group

    5     (5 )

Total

  $ 60   $ (60 )

Exchange Rate Risk

        Our funds hold investments that are denominated in non-U.S. dollar currencies that may be affected by movements in the rate of exchange between the U.S. dollar and non-U.S. dollar currencies. Movements in the rate of exchange between the U.S. dollar and non-U.S. dollar currencies impact the management fees earned by funds with fee earning AUM denominated in non-U.S. dollar currencies as well as by funds with fee earning AUM denominated in U.S. dollars that hold investments denominated in non-U.S. dollar currencies. Additionally, movements in the rate of exchanges impact operating expenses for our foreign offices that are denominated in non-U.S. currencies, cash balances we hold in non-U.S. currencies and investments in funds we hold in non-U.S. currencies.

177


Table of Contents

        We manage our exposure to exchange rate risks through our regular operating activities, wherein we utilize payments received in non-U.S. dollar currencies to fulfill obligations in non-U.S dollar foreign currencies, and, when appropriate, through the use of derivative financial instruments to hedge the net non-U.S. exposure in the funds that we advise, the balance sheet exposure for certain direct investments denominated in non-U.S. dollar currencies and the cash flow exposure for non-U.S. dollar currencies.

        A portion of our management fees are denominated in non-U.S. dollar currencies that may be affected by movements in the rate of exchange between the U.S. dollar and non-U.S. dollar currencies. We estimate that as of December 31, 2014 and December 31, 2013 a 10% decrease in the rate of exchange of all foreign currencies against the U.S. dollar would result in a decrease in management fees of approximately $4.7 million and $3.0 million, respectively.

        We enter into currency forward contracts and other exchange traded currency options to mitigate the impact of the exchange rate risk on our management fees and investment portfolio due to the fluctuation of exchange of all foreign currencies against the U.S. dollar. All other foreign exchange rate exposure is determined to be immaterial.

Interest Rate Risk

        As of December 31, 2014, we had no amounts drawn under the term loan of the Credit Facility. The annual interest rate on the Credit Facility was 1.69% as of December 31, 2014.

        In April 2012, AIH LLC entered into two four-year interest rate swap contracts to mitigate the impact of the fluctuations in the interest rate on $50.0 million and $75.0 million notional amounts of the Credit Facility. The swaps converted the variable rate index to a fixed rate index of 0.85%, thereby effectively converting the floating rate Credit Facility to a fixed rate obligation of 3.10%. The interest rate swaps mature on May 2, 2016 and May 3, 2016. In July 2012, AIH LLC entered into two four-year interest rate swap contracts to mitigate the impact of the fluctuations in the interest rate on an additional $50.0 million and $75.0 million notional amounts of the Credit Facility. The swaps converted the variable rate index to a fixed rate index of 0.56% and 0.64%, thereby effectively converting the floating rate Credit Facility to a fixed rate obligation of 2.81% and 2.89%, respectively. The interest rate swaps mature on May 3, 2016.

        Effective May 7, 2014, our Credit Facility was amended and restated to provide a $1.03 billion revolving line of credit. Under the amended Credit Facility, the Ares Operating Group entities replaced AM LLC and AIH LLC as borrowers, who became guarantors along with the Company, and the Credit Facility's maturity was extended to April 30, 2019. Consistent with the Credit Facility prior to amendment, interest rates are dependent upon our corporate credit ratings. As of December 31, 2014, base rate loans bear interest calculated based on the base rate plus 0.50% and the LIBOR rate loans bear interest calculated based on LIBOR rate plus 1.50%. Unused commitment fees are payable at a rate of 0.20% per annum. The Company repaid $163.3 million of outstanding borrowings under the Credit Facility from proceeds of the IPO on May 7, 2014. The remaining outstanding amount was repaid on October 8, 2014 from proceeds of the issuance of 4.000% senior notes by our subsidiary, Ares Finance Co. LLC.

        We estimate that in the event of a 100 basis point increase in interest rates, with an outstanding revolver balance of $250.0 million as of December 31, 2014, interest expense related to variable rates would remain the same for the year. Any debt balance in excess of the $250.0 million balance would be subject to the variable rate. We would expect our interest expense to increase commensurately.

        As credit-oriented investors, we are also subject to interest rate risk through the securities we hold in our Consolidated Funds. A 100 basis point increase in interest rates would be expected to negatively affect prices of securities that accrue interest income at fixed rates and therefore negatively impact net change in unrealized appreciation on the Consolidated Funds' investments. The actual impact is dependent on the average duration and amounts of such holdings and the amount of such holdings. Conversely, securities that accrue interest at variable rates would be expected to benefit from a 100 basis points increase in

178


Table of Contents

interest rates because these securities would generate higher levels of current income and therefore positively impact interest and dividend income. In the cases where our funds pay management fees based on NAV, we would expect our segment management fees to experience a change in direction and magnitude corresponding to that experienced by the underlying portfolios.

Credit Risk

        We are party to agreements providing for various financial services and transactions that contain an element of risk in the event that the counterparties are unable to meet the terms of such agreements. In such agreements, we depend on the respective counterparty to make payment or otherwise perform. We generally endeavor to minimize our risk of exposure by limiting to reputable financial institutions the counterparties with which we enter into financial transactions. In other circumstances, availability of financing from financial institutions may be uncertain due to market events, and we may not be able to access these financing markets.

179


Table of Contents

Item 8.    Financial Statements and Supplementary Data


INDEX TO CONSOLIDATED FINANCIAL STATEMENTS

180


Table of Contents


Report of Independent Registered Public Accounting Firm

The Board of Directors and Unitholders of Ares Management, L.P.

        We have audited the accompanying consolidated statements of financial condition of Ares Management, L.P. (successor to Ares Holdings Inc. and Ares Investments LLC, which directly or indirectly hold controlling interests in Ares Management LLC and Ares Investments Holdings LLC, as well as their wholly owned subsidiaries)(the "Company"), as described in Note 1, as of December 31, 2014 and 2013, and the related consolidated statements of operations, comprehensive income, changes in equity, and cash flows for each of the three years in the period ended December 31, 2014. These financial statements are the responsibility of the Company's management. Our responsibility is to express an opinion on these financial statements based on our audits.

        We conducted our audits in accordance with the standards of the Public Company Accounting Oversight Board (United States). Those standards require that we plan and perform the audit to obtain reasonable assurance about whether the financial statements are free of material misstatement. We were not engaged to perform an audit of the Company's internal control over financial reporting. Our audits included consideration of internal control over financial reporting as a basis for designing audit procedures that are appropriate in the circumstances, but not for the purpose of expressing an opinion on the effectiveness of the Company's internal control over financial reporting. Accordingly, we express no such opinion. An audit also includes examining, on a test basis, evidence supporting the amounts and disclosures in the financial statements, assessing the accounting principles used and significant estimates made by management, and evaluating the overall financial statement presentation. We believe that our audits provide a reasonable basis for our opinion.

        In our opinion, the financial statements referred to above present fairly, in all material respects, the consolidated financial position of Ares Management, L.P. at December 31, 2014 and 2013, and the consolidated results of its operations and its cash flows for each of the three years in the period ended December 31, 2014, in conformity with U.S. generally accepted accounting principles.

/s/ Ernst & Young LLP

Los Angeles, CA
March 20, 2015

181


Table of Contents


Ares Management, L.P.

Consolidated Statements of Financial Condition

(Amounts in Thousands, Except Unit Data)

 
  As of December 31,  
 
  2014   2013  
 
   
  (Predecessor)
 

Assets

             

Cash and cash equivalents

  $ 148,858   $ 89,802  

Restricted cash and cash equivalents

    32,734     13,344  

Investments, at fair value

    170,324     89,438  

Derivative assets, at fair value

    7,623     1,164  

Performance fees receivable

    187,059     137,682  

Due from affiliates

    146,534     108,920  

Other assets

    64,705     73,600  

Intangible assets, net

    40,948     68,742  

Goodwill

    85,582     58,159  

Assets of Consolidated Funds:

             

Cash and cash equivalents

    1,314,397     1,638,003  

Investments, at fair value

    19,123,950     20,823,338  

Loans held for investment, net

    77,514      

Due from affiliates

    11,342     2,010  

Dividends and interest receivable

    81,331     133,158  

Receivable for securities sold

    132,753     427,871  

Derivative assets, at fair value

    3,126     14,625  

Other assets

    12,473     25,528  

Total assets

  $ 21,641,253   $ 23,705,384  

Liabilities

             

Accounts payable and accrued expenses

  $ 101,310   $ 67,486  

Accrued compensation

    129,433     132,917  

Derivative liabilities, at fair value

    2,850     2,907  

Due to affiliates

    19,030     32,690  

Performance fee compensation payable

    380,268     295,978  

Debt obligations

    245,752     153,119  

Equity compensation put option liability

    20,000      

Deferred tax liability, net

    19,861     21,002  

Liabilities of Consolidated Funds:

             

Accounts payable and accrued expenses

    68,589     95,839  

Due to affiliates

    2,441     2,695  

Payable for securities purchased

    618,902     945,115  

Derivative liabilities, at fair value

    42,332     75,115  

Securities sold short, at fair value

    3,763     1,633  

Deferred tax liability, net

    22,214     35,904  

CLO loan obligations

    12,049,170     11,774,157  

Fund borrowings

    777,600     2,070,598  

Mezzanine debt

    378,365     323,164  

Total liabilities

    14,881,880     16,030,319  

Commitments and contingencies

             

Redeemable interest in Consolidated Funds

    1,037,450     1,093,770  

Redeemable interest in Ares Operating Group entities

    23,988     40,751  

Non-controlling interest in Consolidated Funds:

             

Non-controlling interest in Consolidated Funds

    4,988,729     5,691,874  

Equity appropriated for Consolidated Funds

    (37,926 )   155,261  

Non-controlling interest in Consolidated Funds

    4,950,803     5,847,135  

Non-controlling interest in Ares Operating Group entities

    463,493     167,731  

Members' equity and common stock of Predecessor

        525,678  

Controlling interest in Ares Management, L.P.:

             

Partners' Capital (80,667,664 and 0 units, issued and outstanding at December 31, 2014, and 2013, respectively)

    285,025      

Accumulated other comprehensive income (loss)

    (1,386 )    

Total controlling interest in Ares Management, L.P

    283,639     525,678  

Total equity

    5,697,935     6,540,544  

Total liabilities, redeemable interest, non-controlling interests and equity

  $ 21,641,253   $ 23,705,384  

   

See accompanying notes to consolidated financial statements.

182


Table of Contents


Ares Management, L.P.

Consolidated Statements of Operations

(Amounts in Thousands, Except Unit Data)

 
  For the Years Ended December 31,  
 
  2014   2013   2012  
 
   
  (Predecessor)
  (Predecessor)
 

Revenues

                   

Management fees (includes ARCC Part I Fees of $118,537, $110,511 and $95,182 for the years ended December 2014, 2013 and 2012, respectively)

  $ 486,477   $ 375,572   $ 249,584  

Performance fees

    91,412     79,800     69,491  

Other fees

    26,000     23,283     14,971  

Total revenues

    603,889     478,655     334,046  

Expenses

                   

Compensation and benefits

    456,372     333,902     288,719  

Performance fee compensation

    170,028     194,294     267,725  

General, administrative and other expenses

    166,839     138,464     85,582  

Consolidated Funds' expenses

    66,800     135,237     116,505  

Total expenses

    860,039     801,897     758,531  

Other income (expense)

                   

Interest and other investment income

    7,244     5,996     8,424  

Interest expense

    (8,617 )   (9,475 )   (8,679 )

Debt extinguishment expense

        (1,862 )   (3,032 )

Other income (expense), net

    (2,422 )   (200 )   7  

Net realized gain (loss) on investments

    7,812     (6,373 )   6,662  

Net change in unrealized appreciation (depreciation) on investments

    24,316     15,295     (1,670 )

Interest and other investment income of Consolidated Funds

    937,835     1,236,037     1,406,593  

Interest expense of Consolidated Funds

    (666,373 )   (534,431 )   (449,377 )

Debt extinguishment gain of Consolidated Funds

        11,800      

Net realized gain (loss) on investments of Consolidated Funds

    44,781     64,382     1,794,412  

Net change in unrealized appreciation (depreciation) on investments of Consolidated Funds

    468,489     414,714     (1,067,013 )

Total other income (expense)

    813,065     1,195,883     1,686,327  

Income before taxes

    556,915     872,641     1,261,842  

Income tax expense

    11,253     59,263     26,154  

Net income

    545,662     813,378     1,235,688  

Less: Net income attributable to redeemable interests in Consolidated Funds

    2,565     137,924     199,075  

Less: Net income attributable to non-controlling interests in Consolidated Funds

    417,793     448,847     734,517  

Less: Net income attributable to redeemable interests in Ares Operating Group entities

    731     2,451     3,293  

Less: Net income attributable to non-controlling interests in Ares Operating Group entities

    89,585     43,674     78,157  

Less: Net income attributable to controlling interests in Predecessor

        180,482     220,646  

Net income attributable to Ares Management, L.P. per common unit

  $ 34,988   $   $  

Basic

  $ 0.43              

Diluted

  $ 0.43              

Weighted-average common units

                   

Basic

    80,358,036              

Diluted

    80,358,036              

   

Substantially all revenue is earned from affiliated funds of the Company. See accompanying notes to consolidated financial statements.

183


Table of Contents


Ares Management, L.P.

Consolidated Statements of Comprehensive Income

(Amounts in Thousands)

 
  For the Years Ended December 31,  
 
  2014   2013   2012  
 
   
  (Predecessor)
  (Predecessor)
 

Net income

  $ 545,662   $ 813,378   $ 1,235,688  

Other comprehensive income:

                   

Foreign currency translation adjustments

    (36,489 )   23,228     7,100  

Total comprehensive income

    509,173     836,606     1,242,788  

Less: Comprehensive income attributable to redeemable interests in Consolidated Funds

    2,565     137,040     201,659  

Less: Comprehensive income attributable to non-controlling interests in Consolidated Funds

    383,323     471,561     738,007  

Less: Comprehensive income attributable to redeemable interests in Ares Operating Group entities

    724     2,464     3,293  

Less: Comprehensive income attributable to non-controlling interests in Ares Operating Group entities                                      

    88,959     44,015     78,327  

Less: Comprehensive income attributable to controlling interests in Predecessor

        181,526     221,502  

Comprehensive income attributable to Ares Management, L.P. 

  $ 33,602   $   $  

   

See accompanying notes to consolidated financial statements.

184


Table of Contents

Ares Management, L.P.

Consolidated Statements of Changes in Equity

(Amounts in Thousands)

 
   
   
  Predecessor    
  Consolidated Funds    
 
 
  Partners'
Capital
  Accumulated
Other
Comprehensive
Income (Loss)
  Members'
Equity
  Common
Stock
(A shares)
  Additional
Paid in
Capital
  Retained
Earnings
  Accumulated
Other
Comprehensive
Income (Loss)
  Non-Controlling
interest in Ares
Operating
Group Entities
  Equity
Appropriated
for Consolidated
Funds
  Non-Controlling
Interest in
Consolidated
Funds
  Total Equity  

Balance at December 31, 2012

  $   $   $ 411,575   $ 0   $ 183,276   $ (101,107 ) $ (59 ) $ 130,835   $ 348,024   $ 6,019,267   $ 6,991,811  

Membership interests in AI and AH issued in connection with the AREA acquisition, net of offering costs

            3,440         21,784                         25,224  

Allocation of contributions in excess of carrying value of net assets attributable to the AREA acquisition

            (851 )       (5,389 )           5,986             (254 )

Issuance of Class D units, net of offering costs

                                241,735             241,735  

Allocation of contributions in excess of carrying value of net assets attributable to Class D units

            45,226         128,732             (177,416 )           (3,458 )

Deferred tax liabilities arising from allocation of contributions

                    (12,296 )           (12,171 )           (24,467 )

Contributions in non-redeemable non-controlling interest in Consolidated Funds

                                        1,094,604     1,094,604  

Distributions

            (232,604 )           (113,764 )       (69,173 )       (2,086,321 )   (2,501,862 )

Net income (loss)

            94,840             85,642         43,674     (194,050 )   642,897     673,003  

Currency translation adjustment

                            1,044     341     1,287     21,427     24,099  

Revaluation of redeemable equity

                        (6,344 )       (2,092 )           (8,436 )

Equity compensation

            265         22,268             6,012             28,545  

Balance at December 31, 2013

            321,891     0     338,375     (135,573 )   985     167,731     155,261     5,691,874     6,540,544  

Relinquished with deconsolidation of funds

                                        (354,737 )   (354,737 )

Contributions

                                        126,265     126,265  

Distributions

            (132,286 )       (42,622 )           (50,442 )       (741,905 )   (967,255 )

Net income (loss)

            28,064             (21,966 )       3,247     (50,413 )   287,942     246,874  

Currency translation adjustment

                            1,255     404     (682 )   (412 )   565  

Equity compensation

            (368 )       39,078             12,479             51,189  

Tandem award compensation adjustment

            1,570         5,371     (983 )       1,242             7,200  

Net effect of Reorganization, including contributions of Ares Operating Group units for 69,078,234 common units

    204,877         (218,871 )       (340,202 )   158,522     (2,240 )   197,914              

Balance post-Reorganization(1)

    204,877                             332,575     104,166     5,009,027     5,650,645  

Issuance of 11,589,430 common units, net of underwriters' discount

    209,189                                         209,189  

Issuance costs

    (10,910 )                           (17,581 )           (28,491 )

Allocation of contributions in excess of the carrying value of the net assets (dilution)

    (129,446 )                           128,536             (910 )

Reallocation of Partners' capital for change in ownership interests

    1,511                             (611 )           900  

Deferred tax assets (liabilities) arising from allocation of contributions and Partners' capital

    1,589                             (16 )           1,573  

Contributions

                                        182,522     182,522  

Distributions

    (33,881 )                           (68,872 )       (491,800 )   (594,553 )

Net income (loss)

    34,988                             80,240     (139,160 )   319,424     295,492  

Currency translation adjustment

        (1,386 )                       (2,285 )   (2,932 )   (30,444 )   (37,047 )

Equity compensation

    7,108                             11,507             18,615  

Balance at December 31, 2014

  $ 285,025   $ (1,386 ) $   $   $   $   $   $ 463,493   $ (37,926 ) $ 4,988,729   $ 5,697,935  


(1)
Prior to the Reorganization—(as defined below) on May 1, 2014, financial statements represent the combined and consolidated results of AHI, AI and consolidated subsidiaries, referred to collectively as the Predecessor. Subsequent to the Reorganization, these financials statements represent the results of Ares Management, L.P. See Note 1 for further information.

See accompanying notes to consolidated financial statements.

185


Table of Contents


Ares Management, L.P.

Consolidated Statements of Cash Flows

(Amounts in Thousands)

 
  For the Years Ended December 31,  
 
  2014   2013   2012  
 
   
  (Predecessor)
  (Predecessor)
 

Cash flows from operating activities:

                   

Net income

  $ 545,662   $ 813,378   $ 1,235,688  

Adjustments to reconcile net income to net cash provided by operating activities:

                   

Equity compensation expense

    83,230     28,836     51,987  

Depreciation and amortization

    36,129     49,532     14,177  

Debt extinguishment costs

        1,862     3,032  

Net realized (gain) loss on investments

    (7,812 )   6,373     (6,662 )

Net change in unrealized (appreciation) depreciation on investments

    (24,316 )   (15,295 )   1,670  

Other non-cash amounts

    3,143     (8 )   (39 )

Investments purchased

    (57,164 )   (54,417 )   (42,431 )

Cash proceeds from sale of investments

    19,365     79,790     58,785  

Allocable to non-controlling interests in Consolidated Funds:

                   

Receipt of non-cash interest income and dividends from investments

    (57,954 )   (15,940 )   (72,907 )

Realized gain on debt extinguishment

        (11,800 )    

Net realized (gain) loss on investments

    (44,781 )   (64,382 )   (1,794,412 )

Amortization on debt and investments

    (19,681 )   (20,946 )   (169,446 )

Net change in unrealized (appreciation) depreciation on investments

    (468,489 )   (414,714 )   1,067,013  

Investments purchased

    (9,739,451 )   (15,131,893 )   (10,549,510 )

Cash proceeds from sale or pay down of investments                                             

    10,943,758     16,647,411     12,620,593  

Cash flows due to changes in operating assets and liabilities:

                   

Net change in restricted cash

    (19,390 )   (4,292 )   123  

Net change in net performance fees receivable

    38,079     32,825     (71,284 )

Net change in due to/from affiliates

    (53,351 )   (1,306 )   (11,311 )

Net change in other assets

    11,557     (13,524 )   (9,318 )

Net change in accrued compensation and benefits

    (4,870 )   100,806     (50,308 )

Net change in accounts payable, accrued expenses and other liabilities

    34,027     (11,415 )   3,612  

Net change in deferred taxes

    (1,141 )   17,575     (1,587 )

Allocable to non-controlling interest in Consolidated Funds:

                   

Change in cash and cash equivalents held at Consolidated Funds

    338,590     71,995     (142,737 )

Cash relinquished with deconsolidation of Consolidated Funds

    (40,625 )        

Change in other assets and receivables held at Consolidated Funds

    357,748     (1,566 )   (154,735 )

Change in other liabilities and payables held at Consolidated Funds

    (339,675 )   85,807     767,928  

Net cash provided by operating activities

    1,532,588     2,174,692     2,747,921  

Cash flows from investing activities:

                   

Acquisitions, net of cash acquired

    (60,000 )   (50,317 )    

Purchase of furniture, equipment and leasehold improvements, net

    (16,664 )   (12,055 )   (3,515 )

Purchase of intangible assets

            (9,398 )

Net cash used in investing activities

    (76,664 )   (62,372 )   (12,913 )

Cash flows from financing activities:

                   

Proceeds from issuance of common units in IPO

    209,189          

Issuance costs

    (28,615 )        

Proceeds from debt issuance, net of offering costs

    245,670          

Proceeds from credit facility

    223,918     157,200     149,250  

Proceeds from term notes

            55,000  

Repayments of credit facility

    (345,168 )   (317,200 )   (73,000 )

Repayments of term notes

    (11,000 )   (44,000 )    

Repayments of promissory notes

    (20,869 )   (6,800 )    

Capital contributions, net of offering costs

        245,183      

Distributions

    (329,893 )   (420,189 )   (230,612 )

Allocable to non-controlling interest in Consolidated Funds:

                   

Contributions from non-controlling interest holders in Consolidated Funds

    339,195     1,094,604     1,505,489  

Distributions to non-controlling interest holders in Consolidated Funds

    (1,322,998 )   (2,229,690 )   (3,213,672 )

Borrowings under loan obligations by Consolidated Funds

    3,782,201     4,365,172     2,714,334  

Repayments under loan obligations by Consolidated Funds

    (4,105,736 )   (4,958,205 )   (3,614,891 )

Net cash used in financing activities

    (1,364,106 )   (2,113,925 )   (2,708,102 )

Effect of exchange rate changes and translation

    (32,762 )   22,950     7,129  

Net increase (decrease) in cash and cash equivalents

    59,056     21,345     34,035  

Cash and cash equivalents, beginning of period

    89,802     68,457     34,422  

Cash and cash equivalents, end of period

  $ 148,858   $ 89,802   $ 68,457  

Supplemental information:

                   

Ares Management, L.P. and consolidated subsidiaries:

                   

Cash paid during the period for interest

  $ 3,931   $ 8,160   $ 7,760  

Cash paid during the period for income taxes

  $ 19,821   $ 23,021   $ 18,502  

Consolidated Funds:

                   

Cash paid during the period for interest

  $ 216,144   $ 209,851   $ 143,499  

Cash paid during the period for income taxes

  $ 16,750   $ 7,300   $ 170  

Non-cash increase in assets and liabilities:

                   

Stock issuance in connection with business combinations

  $   $ 21,847   $  

   

See accompanying notes to consolidated financial statements.

186


Table of Contents

1. ORGANIZATION AND BASIS OF PRESENTATION

        Ares Management, L.P. is a leading global alternative asset management firm that operates four distinct but complementary investment groups: the Tradable Credit Group, the Direct Lending Group, the Private Equity Group and the Real Estate Group. Information about segments should be read together with Note 18, "Segment Reporting." Subsidiaries of Ares Management LLC ("AM LLC"), a subsidiary of the Company, serve as the general partners and/or investment managers to various investment funds and managed accounts within each investment group (the "Ares Funds"), which are generally organized as pass-through entities for income tax purposes. Such subsidiaries provide investment advisory services to the Ares Funds in exchange for management fees. Ares Management, L.P. is a Delaware limited partnership formed on November 15, 2013. Ares is managed and operated by its general partner, Ares Management GP LLC. Unless the context requires otherwise, references to "Ares" or the "Company" refer to Ares Management, L.P. together with its subsidiaries.

        The accompanying financial statements include (1) the results of the Company subsequent to the Reorganization (as described below) and (2) prior to the Reorganization, the consolidated results of two affiliated entities, Ares Holdings Inc. ("AHI") and Ares Investments LLC ("AI"), which directly or indirectly hold controlling interests in AM LLC and Ares Investments Holdings LLC ("AIH LLC"), as well as their wholly owned subsidiaries (collectively, the "Predecessor"). Prior to the Reorganization, Ares Partners Management Company LLC ("APMC") directed the operations of AHI and AI through its controlling ownership interest of approximately 50.1% and 70.3%, respectively, in each entity. The remaining ownership of AHI and AI was shared among various minority, non-controlling strategic investment partners.

        In addition, certain Ares-affiliated funds, related co-investment entities and collateralized loan obligations ("CLOs") (collectively, the "Consolidated Funds") managed by AM LLC and its wholly owned subsidiaries have been consolidated in the accompanying financial statements for the periods presented pursuant to generally accepted accounting principles in the United States ("GAAP") as described in Note 2, "Summary of Significant Accounting Policies." Including the results of the Consolidated Funds significantly increases the reported amounts of the assets, liabilities, revenues, expenses and cash flows in the accompanying consolidated financial statements; however, the Consolidated Funds results included herein have no direct effect on the net income attributable to controlling interests or on total controlling equity. Instead, economic ownership interests of the investors in the Consolidated Funds are reflected as non-controlling interests in Consolidated Funds and as equity appropriated for Consolidated Funds in the accompanying consolidated financial statements. Further, cash flows allocable to noncontrolling interest in Consolidated Funds are specifically identifiable in the Consolidated Statement of Cash Flows.

Reorganization

        Pursuant to a reorganization effectuated in connection with the initial public offering of the Company's common units ("IPO"), on May 1, 2014 the Company became a holding partnership, and the Company's sole assets became equity interests in AHI, Ares Domestic Holdings, Inc. ("Domestic Holdings"), Ares Offshore Holdings, Ltd., AI and Ares Real Estate Holdings LLC. The Company, either directly or through its direct subsidiaries, is the general partner of each of the Ares Operating Group (as defined below) entities, and operates and controls all of the businesses and affairs of the Ares Operating Group.

        Additionally, on May 1, 2014, in connection with the IPO, Ares Holdings LLC was converted into a limited partnership, Ares Holdings L.P. ("Ares Holdings"), and AI was converted into a limited partnership, Ares Investments L.P. ("Ares Investments"). In addition, the Company formed Ares Domestic Holdings L.P. ("Ares Domestic"), Ares Offshore Holdings L.P. ("Ares Offshore") and Ares Real Estate

187


Table of Contents

1. ORGANIZATION AND BASIS OF PRESENTATION (Continued)

Holdings L.P. ("Ares Real Estate"). Ares Holdings, Ares Domestic, Ares Offshore, Ares Investments and Ares Real Estate are collectively referred to as the "Ares Operating Group."

        In exchange for its interest in the Company, prior to the consummation of the IPO, Ares Owners Holdings L.P. transferred to the Company its interests in each of AHI, Domestic Holdings, Ares Offshore Holdings, Ltd., Ares Real Estate Holdings LLC and a portion of its interest in Ares Investments. Similarly, Abu Dhabi Investment Authority ("ADIA") contributed its direct interest in AHI to its affiliate, AREC Holdings Ltd., a Cayman Islands exempted company ("AREC"). AREC then transferred to the Company its interest in each of AHI, Ares Domestic, Ares Offshore, Ares Investments and Ares Real Estate. As a result of the foregoing, Ares Owners Holdings L.P. held 34,540,079 common units in the Company and AREC held 34,538,155 common units in the Company. Following the foregoing exchanges, Ares Owners Holding L.P. retained a 59.21% direct interest, or 118,421,766 partnership units, in each of the Ares Operating Group entities (collectively, the "Ares Operating Group Units" or "AOG Units"). AREC has no direct interest in the Ares Operating Group entities. An affiliate of Alleghany Corporation ("Alleghany") retained a 6.25% direct interest, or 12,500,000 AOG Units, in each of the Ares Operating Group entities.

        These actions are referred to herein collectively as the "Reorganization".

Initial Public Offering

        On May 7, 2014, the Company issued 11,363,636 common units in the IPO at a price of $19.00 per common unit. In addition, on June 4, 2014, the Company issued an additional 225,794 common units at $19.00 per common unit pursuant to the partial exercise by the underwriters of their overallotment option. Total proceeds from the IPO, including from the partial exercise by the underwriters of their overallotment option, net of underwriting discounts, were $209.2 million. The holders of AOG Units, subject to any applicable transfer restrictions and other provisions, may up to four times each year from and after the second anniversary of the closing of the IPO exchange their AOG Units for common units on a one-for-one basis provided that Alleghany may exchange up to half of its Ares Operating Group Units from and after May 7, 2015 (the first anniversary of our initial public offering). A holder of Ares Operating Group Units must exchange one Ares Operating Group Unit in each of the five Ares Operating Group entities to effect an exchange for a common unit of the Company.

        Following the consummation of the IPO, including the partial exercise by the underwriters of their overallotment option, assuming no exchange of AOG Units for common units, Ares Owners Holdings L.P. held a 42.82% direct interest in the Company, AREC held a 42.82% direct interest in the Company and the public held a 14.37% direct interest in the Company.

        Following the consummation of the IPO, including the partial exercise by the underwriters of their overallotment option, Ares Owners Holdings L.P. held a 72.29% direct and indirect interest in the Ares Operating Group, an affiliate of Alleghany held a 5.91% direct interest in the Ares Operating Group, AREC held a 16.32% indirect interest in the Ares Operating Group and the public held a 5.48% indirect interest in the Ares Operating Group.

        At December 31, 2014, the direct and indirect ownership percentages of Ares Owners Holdings L.P, Alleghany, AREC and the public in the Ares Operating Group had changed due to the forfeiture of AOG Units at Ares Owners Holdings L.P. Please refer to Note 17 for further detail.

        The Company conducts all of its material business activities through the Ares Operating Group. Following the IPO, the Company consolidates the financial results of the Ares Operating Group entities, their consolidated subsidiaries and certain Consolidated Funds.

188


Table of Contents

1. ORGANIZATION AND BASIS OF PRESENTATION (Continued)

        As of December 31, 2014, the structure and ownership interests of the Company are reflected below:

GRAPHIC

2. SUMMARY OF SIGNIFICANT ACCOUNTING POLICIES

Principles of Consolidation

        The Company consolidates those entities in which it has a direct and indirect controlling financial interest based on either a variable interest model or voting interest model. As such, the Company consolidates (a) entities in which it holds a majority voting interest or has majority ownership and control over the operational, financial and investing decisions of that entity, including Ares affiliates and affiliated funds and co-investment entities for which the Company is the general partner and is presumed to have control and (b) entities that the Company concludes are variable interest entities ("VIEs"), including

189


Table of Contents

2. SUMMARY OF SIGNIFICANT ACCOUNTING POLICIES (Continued)

limited partnerships in which the Company has a nominal economic interest and CLOs for which the Company is deemed to be the primary beneficiary.

        With respect to the Consolidated Funds, which typically represent limited partnerships and single member limited liability companies, the Company earns a fixed management fee based on invested capital or a derivation thereof, and a performance fee based upon the investment returns in excess of a stated benchmark or hurdle rate. The Company, as the general partner of various funds, generally has operational discretion and control, and limited partners have no substantive rights to impact ongoing governance and operating activities of the fund. Such a fund is required to be consolidated unless the Company has a less than significant level of equity at risk. The fund is typically considered a VIE, as described below, to the extent that the Company's equity at risk is less than significant in a given fund and it has no obligation to fund any future losses. In these cases, the fund investors are generally deemed to be the primary beneficiaries, and the Company does not consolidate the fund. In cases where the Company's equity at risk is deemed to be significant, the fund is generally not considered to be a VIE, and the Company will generally consolidate the fund unless the limited partners are granted substantive rights to remove the general partner or liquidate the fund. These rights are known as kick-out rights.

Variable Interest Model

        The Company consolidates entities that are determined to be VIEs where the Company is deemed to be the primary beneficiary. An entity is determined to be the primary beneficiary if it holds a controlling financial interest. A controlling financial interest is defined as (a) the power to direct the activities of a VIE that most significantly impact the entity's business and (b) the obligation to absorb losses of the entity or the right to receive benefits from the entity that could potentially be significant to the VIE. The consolidation rules require an analysis to determine whether (i) an entity in which the Company holds a variable interest is a VIE and (ii) the Company's involvement, through holding interests directly or indirectly in the entity or contractually through other variable interests (e.g., management and performance related fees), would give the Company a controlling financial interest. The consolidation rules may be deferred for VIEs if the VIE and the reporting entity's interest in VIE meet deferral conditions set forth in FASB Accounting Standards Codification ("ASC") 810-10-65-2. Certain limited partnerships meet the deferral conditions if: (a) the limited partnerships generally have all the attributes of an investment company, (b) the Company does not have the obligation to fund losses of the limited partnership and (c) the limited partnership is not a securitization, asset-backed financing entity or qualifying special purpose vehicle. Where a VIE qualifies for the deferral of the consolidation rules, the analysis is based on consolidation rules prior to January 1, 2010. These rules require an analysis to determine (i) whether an entity in which the Company holds a variable interest is a VIE and (ii) whether the Company's involvement, through holding interests directly or indirectly in the entity or contractually through other variable interests (e.g., management and performance related fees) would be expected to absorb a majority of the variability of the entity. Under either guideline, the Company determines whether it is the primary beneficiary of a VIE at the time it becomes involved with a VIE and reconsiders the conclusion at each reporting date. In evaluating whether the Company is the primary beneficiary, the Company evaluates its direct and indirect economic interests in the entity. The consolidation analysis is generally performed qualitatively; however, if the primary beneficiary is not readily determinable, a quantitative assessment may also be performed. This analysis requires judgment. These judgments include: (1) determining whether the equity investment at risk is sufficient to permit the entity to finance its activities without additional subordinated financial support, (2) evaluating whether the equity holders, as a group, can make decisions that have a significant effect on the success of the entity, (3) determining whether two or more parties' equity interests should be aggregated, (4) determining whether the equity investors have proportionate voting rights to their obligations to absorb losses or rights to receive returns

190


Table of Contents

2. SUMMARY OF SIGNIFICANT ACCOUNTING POLICIES (Continued)

from an entity, (5) evaluating the nature of relationships and activities of the parties involved in determining which party within a related-party group is most closely associated with a VIE and (6) estimating cash flows in evaluating which member within the equity group absorbs a majority of the expected losses and hence would be deemed the primary beneficiary.

        As of December 31, 2014 and 2013, assets of consolidated VIEs reflected in the Consolidated Statements of Financial Condition were $14.2 billion and $14.2 billion, respectively, and are presented within "Assets of Consolidated Funds." As of December 31, 2014 and 2013, liabilities of consolidated VIEs reflected in the Consolidated Statements of Financial Condition were $13.2 billion and $13.1 billion, respectively, and are presented within "Liabilities of Consolidated Funds." The holders of the consolidated VIEs' liabilities do not have recourse to the Company other than to the assets of the consolidated VIEs. The assets and liabilities of the consolidated VIEs are comprised primarily of investment securities and loan obligations, respectively. All significant intercompany transactions and balances have been eliminated in consolidation.

        As of December 31, 2014 and 2013, the Company held $193.0 million and $162.7 million of investments in these consolidated VIEs, respectively, which represents its maximum exposure to loss. The maximum exposure to loss represents the Company's total investment in these entities.

        Certain funds that have historically been consolidated in the financial statements are no longer consolidated because, as of the reporting period: (a) they were liquidated or dissolved, including three and one for the years ended December 31, 2014 and 2013, respectively, (b) the Company no longer holds a majority voting interest, including four and none for the years ended December 31, 2014 and 2013, respectively, or (c) the Company is no longer deemed to be the primary beneficiary of the VIEs as it has no economic interest, no obligation to absorb losses and no significant rights to receive benefits from the VIEs, including eleven and none for the years ended December 31, 2014 and 2013, respectively. For deconsolidated funds, the Company continues as the general partner and/or investment manager until such funds are fully liquidated.

Equity Appropriated for Consolidated Funds

        As of December 31, 2014 and 2013, the Company consolidated 31 and 35 CLOs, respectively. CLOs are investment vehicles created for the sole purpose of issuing collateralized loan obligations. Upon consolidation, the Company elected the fair value option for eligible liabilities to mitigate accounting mismatches between the carrying value of the assets and liabilities. The Company accounts for the excess in fair value of assets over liabilities upon initial consolidation of funds as an increase in equity appropriated for Consolidated Funds.

        The loan obligations issued by the CLOs are backed by diversified collateral asset portfolios and by structured debt or equity. In exchange for managing the collateral for the CLOs, the Company earns management fees, including, in some cases, senior and subordinated management fees, and in some cases, contingent performance fees. In cases where the Company earns fees from a fund that it consolidates with the CLOs, those fees have been eliminated as intercompany transactions. The Company's holdings in these CLOs are generally subordinated to other interests in the entities and entitle the Company to receive a pro rata portion of the residual cash flows, if any, from the entities. Additionally, the Company may invest in other senior secured notes, which are repaid based on available cash flows subject to priority of payments under each Consolidated CLO's governing documents. Investors in the CLOs generally have no recourse against the Company for any losses sustained in the capital structure of each CLO.

191


Table of Contents

2. SUMMARY OF SIGNIFICANT ACCOUNTING POLICIES (Continued)

Investments in Non-Consolidated Variable Interest Entities

        The Company holds interests in certain VIEs that are not consolidated because the Company is not deemed the primary beneficiary. The Company's interest in such entities generally is in the form of direct equity interests and fixed fee arrangements. The maximum exposure to loss represents the potential loss of assets by the Company relating to these non-consolidated entities. There is no difference between the carrying value and fair value as investments in the non-consolidated VIEs are carried at fair value. The Company's interests and the Consolidated Funds' interests in these non-consolidated VIEs and their respective maximum exposure to loss relating to non-consolidated VIEs are as follows:

 
  As of December 31,  
 
  2014   2013  

Maximum exposure to loss attributable to the Company's investment in non-consolidated VIEs

  $ 14,851   $ 12,366  

Maximum exposure to loss attributable to Consolidated Funds' investments in non-consolidated VIEs

  $ 2,519   $ 96,223  

Basis of Accounting

        The accompanying consolidated financial statements are prepared in accordance with GAAP. Certain comparative amounts for prior periods have been reclassified to conform to the current year's presentation. Management has determined that the Company's Consolidated Funds are investment companies under GAAP for the purposes of financial reporting based on the following characteristics: the Consolidated Funds obtain funds from one or more investors and provide investment management services and the Consolidated Funds' business purpose and substantive activities are investing funds for returns from capital appreciation and/or investment income. Therefore, investments of Consolidated Funds are recorded at fair value and the unrealized appreciation (depreciation) in an investment's fair value is recognized on a current basis in the Consolidated Statements of Operations. Additionally, the Consolidated Funds do not consolidate their majority-owned and controlled investments in portfolio companies. In the preparation of these consolidated financial statements, the Company has retained the specialized accounting guidance for the Consolidated Funds under GAAP.

        All of the investments held and CLO loan obligations issued by the Consolidated Funds are presented at their estimated fair values in the Company's Consolidated Statements of Financial Condition. The excess of the CLO assets over the CLO liabilities upon consolidation is reflected in the Company's Consolidated Statements of Financial Condition as equity appropriated for Consolidated Funds. Net income attributable to the investors in the CLOs is included in net income (loss) attributable to non-controlling interests in Consolidated Funds in the Consolidated Statements of Operations and equity appropriated for Consolidated Funds in the Consolidated Statements of Financial Condition.

Risks and Uncertainties

        In the normal course of business, the Company encounters significant credit and market risk. Credit risk is the risk of default on investments in debt securities, loans and derivatives that result from a borrower's or derivative counterparty's inability or unwillingness to make required or expected payments. Credit risk is enhanced in situations where the Company or a Consolidated Fund is investing in distressed assets or unsecured or subordinate loans or in securities that are a material part of its respective business. Market risk reflects changes in the value of investments due to changes in interest rates, credit spreads or other market factors.

192


Table of Contents

2. SUMMARY OF SIGNIFICANT ACCOUNTING POLICIES (Continued)

        The Company also makes investments outside of the United States. These non-U.S. investments are subject to the same risks associated with U.S. investments as well as additional risks, such as fluctuations in foreign currency exchange rates, unexpected changes in regulatory requirements, heightened risk of political and economic instability, difficulties in managing the investments, potentially adverse tax consequences and the burden of complying with a wide variety of foreign laws.

Use of Estimates

        The preparation of financial statements in conformity with GAAP requires management to make assumptions and estimates that affect the reported amounts of assets and liabilities and disclosure of contingent assets and liabilities at the date of the financial statements and the reported amounts of revenues and expenses during the reporting period. Management's estimates are based on historical experiences and other factors, including expectations of future events that management believes to be reasonable under the circumstances. These assumptions and estimates require management to exercise judgment in the process of applying the Company's accounting policies. Assumptions and estimates regarding the valuation of investments and their resulting impact on performance fee revenue and performance fee compensation involve a high degree of judgment and complexity, and these assumptions and estimates may be significant to the consolidated financial statements. Actual results could differ from these estimates and such differences could be material.

Investments

        Investments include (a) fair value investments held by the Company and Consolidated Funds and (b) loans held as investments by Consolidated Funds.

        The Company has retained the specialized investment company accounting guidance under GAAP with respect to substantially all of its investments. Thus, the consolidated investments are reflected in the Consolidated Statements of Financial Condition at fair value, with unrealized appreciation (depreciation) resulting from changes in fair value reflected as a component of net change in unrealized appreciation (depreciation) on investments in the Consolidated Statements of Operations. Fair value is the amount that would be received to sell an asset, or paid to transfer a liability, in an orderly transaction between market participants at the measurement date (i.e. the exit price).

        Loans held as investments are recorded at the outstanding unpaid principal balance less any allowance for loan losses. Loans receivable that the Company has the intent and ability to hold for the foreseeable future are classified as held-for-investment. Interest income is recognized in the period earned to the extent that such amounts are expected to be collected. In general, interest is accrued on loans held as investments upon the earlier of the occurrence of a payment default and there being reasonable doubt that principal and interest will be collected in full. Accrued and unpaid interest is generally reversed when a loan is placed on non-accrual status. Interest payments received on non-accrual loans may be recognized as income or applied to principal depending upon management's judgment regarding collectability. Non-accrual loans are restored to accrual status when, in management's judgment, the loan is no longer in payment default and principal and interest is likely to be collected in full for the remainder of the term of the loan. The Company may make exceptions to this if the loan has sufficient collateral value and the conditions of the loan are improving. As of December 31, 2014, the Company had $0.8 million of loans receivable that were on non-accrual status.

        Loan origination fees received for loans held as investments are deferred and recognized as income over the life of the related loan. The amortization of deferred loan origination fees is included in interest income and other investment income of Consolidated Funds. The Company also receives other various fees including fees for commitments, amendments and other services rendered by the Company to borrowers. Such fees are recognized as income when earned or the services are rendered. Any costs incurred related to such services rendered are expensed as incurred.

193


Table of Contents

2. SUMMARY OF SIGNIFICANT ACCOUNTING POLICIES (Continued)

        The Company records an allowance for loan losses based on management's judgment of the estimated potential credit impairment in the portfolio of loans held as investments individually as well as at an aggregate level. The Company monitors the performance of each borrower using a number of factors including the estimated value of any underlying collateral, compliance with financial covenants, the operating capabilities and financial trends of the borrowers, as well as overall current economic conditions affecting specific borrowers. As a result, the Company records an allowance specific to individual loans held as investments when it is probable that the Company will be unable to collect all amounts (including both contractual principal and interest) according to the contract terms of the individual loan agreement. Additionally, the Company records a general allowance for overall credit exposure related to aggregate portfolio of loans held as investments representing the Company's best estimate of credit losses inherent in the portfolio. Various inputs are used in determining the general allowance for loan losses including, but not limited to, external loss factors, internal historical loss rates as well as environmental factors such as certain industry, geographical, economic and political factors.

Goodwill and Intangible Assets

        The Company's finite-lived intangible assets consist of contractual rights to earn future management fees and performance fees from investment funds it acquires. Finite-lived intangible assets are amortized on a straight-line basis over their estimated useful lives, ranging from approximately 1 to 10 years. Finite-lived intangible assets arise from the Company's acquisition of management contracts, which provide the right to receive future fee income. The purchase price is treated as an intangible asset and is amortized over the life of the contract. Amortization is included as part of general, administrative and other expenses in the Consolidated Statements of Operations.

        The Company tests finite-lived intangible assets for impairment if certain events occur or circumstances change indicating that the carrying amount of the intangible asset may not be recoverable. The Company uses a two-step process to evaluate impairment. The first step compares the estimated undiscounted future cash flow attributable to the intangible asset being evaluated with its carrying amount. The second step, used to measure the amount of potential impairment, compares the fair value of the intangible asset with its carrying amount. If an impairment is determined to exist by management, the Company accelerates amortization expense so that the carrying value represents fair value.

        Goodwill represents the excess cost over identifiable net assets of an acquired business. The Company tests goodwill annually for impairment. If, after assessing qualitative factors, the Company believes that it is more likely than not that the fair value of the reporting unit is less than its carrying value, the Company will use a two-step process to evaluate impairment. The first step compares the fair value of the reporting unit with its carrying amount, including goodwill. The second step, used to measure the amount of any potential impairment, compares the implied fair value of the reporting unit with the carrying amount of goodwill.

        The Company also tests goodwill for impairment in other periods if an event occurs or circumstances change such that is more likely than not to reduce the fair value of the reporting unit below its carrying amounts. Inherent in such fair value determinations are certain judgments and estimates relating to future cash flows, including the Company's interpretation of current economic indicators and market valuations, and assumptions about the Company's strategic plans with regard to its operations. Due to the uncertainties associated with such estimates, actual results could differ from such estimates.

        Goodwill is not amortized and is not deductible for income tax purposes. There have been no impairments of goodwill recorded as of December 31, 2014.

194


Table of Contents

2. SUMMARY OF SIGNIFICANT ACCOUNTING POLICIES (Continued)

Business Combinations

        The Company applies the provisions of ASC 805, Business Combinations ("ASC 805"), in the accounting for acquisitions. ASC 805 requires separate recognition of goodwill from the assets acquired and the liabilities assumed, at the acquisition date fair values. The Company accounts for business combinations using the acquisition method of accounting, under which the purchase price of the acquisition is allocated to the fair value of each asset acquired and liability assumed as of the acquisition date. Contingent consideration obligations are recognized as of the acquisition date at fair value based on the probability that contingency will be realized. Goodwill as of the acquisition date is measured as the excess of consideration transferred over the net of the acquisition date fair values of the assets acquired and the liabilities assumed. Acquisition-related costs in connection with a business combination are expensed as incurred.

        Management's determination of fair value of assets acquired and liabilities assumed at the acquisition date as well as contingent consideration are based on the best information available in the circumstances, and may incorporate management's own assumptions and involve a significant degree of judgment and estimates that are inherently uncertain and subject to refinement. As a result, during the measurement period, which may be up to one year from the acquisition date, the Company records adjustments to the assets acquired and liabilities assumed with the corresponding offset to goodwill. Upon the conclusion of the measurement period or final determination of the values of assets acquired or liabilities assumed, whichever comes first, any subsequent adjustments are recorded to the consolidated statements of operations.

        For a given acquisition, management may identify certain pre-acquisition contingencies as of the acquisition date and may extend the review and evaluation of these pre-acquisition contingencies throughout the measurement period in order to obtain sufficient information to assess whether management includes these contingencies as a part of the fair value estimates of assets acquired and liabilities assumed and, if so, to determine their estimated amounts. If management cannot reasonably determine the fair value of a pre-acquisition contingency by the end of the measurement period, which is generally the case given the nature of such matters, the Company will recognize an asset or a liability for such pre-acquisition contingency if: (i) it is probable that an asset existed or a liability had been incurred at the acquisition date and (ii) the amount of the asset or liability can be reasonably estimated. Subsequent to the measurement period, changes in the estimates of such contingencies would affect earnings and could have a material effect on the consolidated statements of operations and financial condition.

Cash and Cash Equivalents

        Cash and cash equivalents for the Company includes liquid investments in money market funds and demand deposits. Cash and cash equivalents held at Consolidated Funds represents cash that, although not legally restricted, is not available to support the general liquidity needs of the Company, as the use of such amounts is generally limited to the investment activities of the Consolidated Funds.

        As the servicer to certain real estate investments, certain subsidiaries of the Company collect escrow deposits from borrowers to ensure the borrowers' obligations are met. These escrow deposits are represented as restricted cash and cash equivalents for the Company and are offset by escrow cash liability within accounts payable and accrued expenses in the Consolidated Statements of Financial Condition. Restricted cash for the Consolidated Funds represents cash that is legally segregated according to the underlying fund agreements. At December 31, 2014 and 2013, the Company had cash balances with financial institutions in excess of Federal Deposit Insurance Corporation insured limits. The Company monitors the credit standing of these financial institutions.

195


Table of Contents

2. SUMMARY OF SIGNIFICANT ACCOUNTING POLICIES (Continued)

Derivative Instruments

        The Company recognizes all derivatives as either assets or liabilities in the Consolidated Statements of Financial Condition and reports them at fair value.

Fixed Assets

        Fixed assets, consisting of furniture, fixtures and equipment, leasehold improvements, and computer hardware and internal use software, are recorded at cost, less accumulated depreciation and amortization.

Financial Instruments

        The Company considered cash and cash equivalents, receivables, equity-method investments, accounts payable, accrued expenses, other liabilities, debt obligations and assets and liabilities of the Consolidated Funds to be financial instruments. The carrying amounts reported in the Consolidated Statements of Financial Condition for these financial instruments equal or closely approximate their fair values.

Non-Controlling Interests in Ares Operating Group Entities

        Following the Reorganization, non-controlling interests in Ares Operating Group entities represent a component of equity and net income attributable to the owners of AOG Units that are not held directly or indirectly by Ares Management, L.P. These interests are adjusted for contributions to and distributions from Ares Operating Group entities during the reporting period and are allocated income from the Ares Operating Group entities based on their historical ownership percentage for the proportional number of days in the reporting period.

        For the periods presented prior to the Reorganization, non-controlling interests in Ares Operating Group entities represent equity interests and net income attributable to various minority non-control oriented strategic investment partners, which were reflected as non-controlling interests in the Predecessor's historical results, as well as net income attributable to controlling interest in the Predecessor. The net income attributable to controlling interests in the Predecessor, from January 1, 2014 to April 30, 2014, is presented as net income attributable to non-controlling interests in Ares Operating Group entities within the Consolidated Statements of Operations.

Redeemable Interest in Ares Operating Group Entities

        Redeemable interests in Ares Operating Group entities represent a portion of the collective ownership interest in Ares Operating Group Units granted to professionals of the Company in connection with the Company's acquisition of Indicus Advisors, LLP ("Indicus") during 2011. This ownership interest may be redeemed for a cash payment of $20.0 million provided that a portion of such interests are subject to certain conditions relating to continued employment. Income is allocated in proportion to the redeemable interests ownership percentage in Ares Operating Group Units.

Management Fees

        Management fees are generally based on a defined percentage of fair value of assets, total commitments, invested capital, net asset value ("NAV"), net investment income, total assets or par value of the investment portfolios managed by the Company. Principally all management fees are earned from affiliated funds of the Company. The contractual terms of management fees vary by fund structure and investment strategy. Management fees are recognized as revenue in the period advisory services are rendered, subject to the Company's assessment of collectability.

196


Table of Contents

2. SUMMARY OF SIGNIFICANT ACCOUNTING POLICIES (Continued)

        Management fees also include a quarterly performance fee on the investment income ("ARCC Part I Fees") from Ares Capital Corporation (NASDAQ: ARCC) ("ARCC"), a publicly traded business development company registered under the Investment Company Act and managed by a subsidiary of the Company. ARCC Part I Fees are equal to 20.0% of its net investment income (before ARCC Part I Fees and incentive fees payable based on capital gains), subject to a fixed "hurdle rate" of 1.75% per quarter, or 7.0% per annum. No fee is recognized until ARCC's net investment income exceeds a 1.75% hurdle rate, with a "catch-up" provision such that the Company receives 20% of ARCC's net investment income from the first dollar earned. Such fees from ARCC are classified as management fees as they are paid quarterly, predictable and recurring in nature, not subject to repayment (or clawback) and cash settled each quarter.

        Tradable Credit Group long-only credit funds:    Management fees generally range from 0.45% to 0.65% of principal par plus cash or NAV. The funds in the leveraged loan funds strategy have an average management contract term of 12.6 years as of December 31, 2014 and the fee ranges generally remain unchanged at the close of the re-investment period. The funds in the high-yield strategy generally represent open-ended managed accounts, which typically do not include investment period termination or management contract expiration dates.

        Tradable Credit Group alternative credit funds:    Management fees generally range from 0.50% to 1.75% of NAV, gross asset value, committed capital or invested capital. The funds in the credit opportunities strategy generally include open-ended or managed account structures, which typically do not include investment period termination or management contract expiration dates. The funds in the dynamic credit strategy are comprised of publicly traded closed-end funds, which typically do not include investment period termination or management contract termination dates. The funds in the special situations strategy are comprised of closed-end funds, with investment period termination or management contract termination dates and managed accounts, which do not include investment period termination or management contract termination dates. For certain closed-end funds in these strategies, following the expiration or termination of the investment period the management fees step down to 1.00% of the aggregate adjusted cost of unrealized portfolio investments. The funds in these strategies, excluding Ares Dynamic Credit Allocation Fund, Inc. (NYSE:ARDC) ("ARDC") and Ares Multi-Strategy Credit Fund, Inc. (NYSE:ARMF) ("ARMF") which have no investment periods, have an average management contract term of 10.1 years as of December 31, 2014.

        Direct Lending Group funds:    Management fees generally range from 0.75% to 2.00% of invested capital, NAV or total assets. Following the expiration or termination of the investment period the management fees for certain closed end funds and managed accounts in this strategy generally step down to between 0.50% and 1.50% of the aggregate cost or market value of the portfolio investments. In addition, management fees include the ARCC Part I Fees. The funds in this strategy, excluding ARCC which has no investment period termination, have an average management contract term of 8.8 years as of December 31, 2014.

        Private Equity Group funds:    As of December 31, 2014, management fees generally range from 1.50% to 2.00% of total capital commitments during the investment period. The management fees for such funds generally step down to between 0.75% and 1.125% of the aggregate adjusted cost of unrealized portfolio investments following the earlier to occur of: (i) the expiration or termination of the investment period or (ii) the launch of a successor fund. The funds in this strategy have an average management contract term of 12.5 years as of December 31, 2014.

        Real Estate Group funds:    Management fees generally range from 0.50% to 1.50% of invested capital, stockholders' equity or total capital commitments. Following the expiration or termination of the investment period, the basis on which management fees are earned for certain closed-end funds, managed

197


Table of Contents

2. SUMMARY OF SIGNIFICANT ACCOUNTING POLICIES (Continued)

accounts and co-investment vehicles in this strategy changes from committed capital to invested capital with no change in the management fee rate. The funds in this strategy, excluding Ares Commercial Real Estate Corporation (NYSE:ACRE) ("ACRE") which has no investment period termination, have an average management contract term of 10.8 years as of December 31, 2014.

Performance Fees

        Performance fees are based on certain specific hurdle rates as defined in the applicable investment management agreements or governing documents. Substantially all performance fees are earned from affiliated funds of the Company. Performance fees are recorded on an accrual basis to the extent such amounts are contractually due.

        The Company has elected to adopt Method 2 of ASC 605-20, Revenue Recognition ("ASC 605") for revenue based on a formula. Under this method, the Company records revenue when it is entitled to performance-based fees, subject to certain hurdles or benchmarks. Performance-based fees are assessed as a percentage of the investment performance of the fund. The performance fees for any period are based upon an assumed liquidation of the fund's net assets on the reporting date, and distribution of the net proceeds in accordance with the fund's income allocation provisions. The performance fees may be subject to reversal to the extent that the performance fees recorded exceed the amount due to the general partner or investment manager based on a fund's cumulative investment returns. As presented below, the terms of performance fees vary by fund structure and investment strategy; furthermore, the Company is not eligible to receive performance fees from every fund that it manages.

        Tradable Credit Group long-only credit funds:    Performance fees generally represent 10% to 20% of each incentive eligible fund's profits, subject to a preferred return of approximately 7% to 12% per annum.

        Tradable Credit Group alternative credit funds:    Performance fees generally represent 10% to 20% of each incentive eligible fund's profits, subject to a preferred return of approximately 5% to 9% per annum.

        Direct Lending Group funds:    Performance fees generally represent 10% to 20% of each incentive eligible fund's profits or cumulative realized capital gains (net of realized capital losses and unrealized capital depreciation). Some funds are also subject to a preferred return of approximately 5% to 8% per annum.

        Private Equity Group funds:    Performance fees represent 20% of each incentive eligible fund's profits, subject to a preferred return of approximately 8% per annum.

        Real Estate Group funds:    Performance fees generally represent 10% to 25% of each incentive eligible fund's profits, subject to a preferred return of approximately 8% to 10% per annum.

        Performance fees receivable is presented separately in the Consolidated Statements of Financial Condition and represents performance fees recognized but not yet collected. The timing of the payment of performance fees due to the general partner or investment manager varies depending on the terms of the applicable fund agreements. As of December 31, 2014, the Company had no accrued clawback obligations that would need to be paid if the funds were liquidated at their current fair values at that date.

Other Fees

        The Company also provides administrative services to certain of its affiliated funds that are reported within other fees. These fees are recognized as revenue in the period administrative services are rendered. These fees are generally based on expense reimbursements that represent the portion of overhead and other expenses incurred by certain Operations Management Group professionals directly attributable to

198


Table of Contents

2. SUMMARY OF SIGNIFICANT ACCOUNTING POLICIES (Continued)

the fund, but may also be based on a fund's NAV for certain funds domiciled outside the U.S. Other fees also includes revenues associated primarily with Real Estate Group activities such as development and construction.

Equity-Based Compensation

        The Company recognizes expense related to equity-based compensation transactions in which it receives employee services in exchange for (a) equity instruments of the Company, (b) derivatives based on the Company's common units or (c) liabilities that are based on the fair value of the Company's equity instruments.

        Equity-based compensation expense represents expenses associated with the following:

    (a)
    granting of: (i) direct and indirect profit interests; (ii) put options to sell certain interests at a minimum value; (iii) purchase (or call) options to acquire additional membership interests; and (iv) restricted units, options and phantom units granted under the Ares Management, L.P. 2014 Equity Incentive Plan ("Equity Incentive Plan"); and

    (b)
    conversion of and acceleration in vesting of certain existing interests.

        Equity-based compensation expense is determined based on the fair value of the respective equity award on the grant date and is recognized on a straight-line basis over the requisite service period, with a corresponding increase in partners' capital. Fair value of the restricted units and phantom units was determined to be the most recent closing price of common units. Certain restricted units are subject to a lock up provision that expires on the fifth anniversary of the IPO. The Company used Finnerty's average strike-price put option model to estimate the discount associated with this lack of marketability. The Company estimated the fair value of the options as of the grant date using Black-Scholes option pricing model.

        The Company is required to estimate the equity-based awards that management ultimately expects to vest and to reduce equity-based compensation expense for the effects of estimated forfeitures of awards over the expense recognition period. The rate of future forfeitures is estimated based upon historical experience. Actual forfeitures may differ from management's estimate. Equity-based compensation expense is adjusted, as necessary, for actual forfeitures so as to reflect expenses only for the portion of the award that ultimately vests. Management considers on a quarterly basis whether there have been any significant changes in facts and circumstances that would affect the expected forfeiture rate.

        The Company records deferred tax assets or liabilities for equity compensation plan awards based on deductions for income tax purposes of equity- based compensation recognized at the statutory tax rate in the jurisdiction in which the Company is expected to receive a tax deduction. In addition, differences between the deferred tax assets recognized for financial reporting purposes and the actual tax deduction reported on the Company's income tax returns are recorded as adjustments to partners' capital. If the tax deduction is less than the deferred tax asset, the calculated shortfall reduces the pool of excess tax benefits. If the pool of excess tax benefits is reduced to zero, then subsequent shortfalls would increase the income tax expense.

        Equity-based compensation expense is presented within compensation and benefits in the Consolidated Statements of Operations.

Performance Fee Compensation

        The Company has agreed to pay a portion of the performance fees earned from certain funds, including income from Consolidated Funds that is eliminated in consolidation, to investment and

199


Table of Contents

2. SUMMARY OF SIGNIFICANT ACCOUNTING POLICIES (Continued)

non-investment professionals. Depending on the nature of each fund, the performance fee allocation may be structured as a fixed percentage subject to vesting based on continued employment or service (generally over a period of five years) or as an annual award that is fully vested for the particular year. Other limitations may apply to performance fee allocation as set forth in the applicable governing documents of the fund or award documentation. Performance fee compensation is recognized in the same period that the related performance fee is recognized. Performance fee compensation can be reversed during periods when there is a decline in performance fees that were previously recognized.

        Performance fee compensation payable represents the amounts payable to professionals who are entitled to a proportionate share of performance fees in one or more funds. The liability is calculated based upon the changes to realized and unrealized performance fees but not payable until the performance fee itself is realized.

Depreciation and Amortization

        Depreciation and amortization expense is recognized on a straight-line method over an asset's estimated useful life, which for leasehold improvements is the lesser of the lease terms and the life of the asset, and for other fixed assets is generally between three and seven years. Fixed assets are reviewed for impairment whenever events or changes in circumstances indicate that the carrying amount of an asset may not be recoverable.

Internal Use Software

        Direct costs associated with developing, purchasing or otherwise acquiring software for internal use ("Internal Use Software") are capitalized and amortized on a straight-line basis over the expected useful life of the software, beginning when the software is implemented. Costs incurred for upgrades and enhancements that will not result in additional functionality are expensed as incurred. Useful lives of Internal Use Software generally vary from three to seven years.

Interest Income

        Interest income is recognized on an accrual basis to the extent that such amounts are expected to be collected and includes interest, dividend, and investment income. Interest income earned by the Company was $3.3 million, $0.4 million and $2.6 million for the years ended December 31, 2014, 2013 and 2012, respectively, and is included in interest and other investment income in the accompanying Consolidated Statements of Operations. For the three years ended December 31, 2014, 2013 and 2012, interest income of the Consolidated Funds was $0.7 billion, $1.1 billion and $1.3 billion, respectively, and is included in interest and other investment income of Consolidated Funds in the accompanying Consolidated Statements of Operations.

Investment Income (Loss)

        Investment income (loss) represents the unrealized and realized appreciation (depreciation) resulting from the investments of the Company and the Consolidated Funds. Investment income (loss) is realized when the Company redeems all or a portion of its investment or when the Company receives cash income, such as dividends or distributions. Realized investment income (loss) is presented within other investment income and within net realized gain (loss) on investments in the Consolidated Statements of Operations. Unrealized investment income (loss) results from changes in the fair value of the underlying investment as well as the reversal of unrealized appreciation (depreciation) at the time an investment is realized and is presented within net change in unrealized appreciation (depreciation) on investments in the Consolidated Statements of Operations.

200


Table of Contents

2. SUMMARY OF SIGNIFICANT ACCOUNTING POLICIES (Continued)

Foreign Currency

        The U.S. dollar is the Company's functional currency; however, certain transactions of the Company may not be denominated in U.S. dollars. Foreign exchange appreciation (depreciation) arising from these transactions are recognized within interest and other investment income in the Consolidated Statements of Operations. For the years ended December 31, 2014, 2013 and 2012, the Company recognized $0.3 million, $(0.6) million and $0.1 million, respectively, in transaction gains (losses) related to foreign currencies revaluation.

        In addition, the combined and consolidated results include certain foreign subsidiaries and Consolidated Funds that use functional currencies other than the U.S. dollar. Assets and liabilities of these foreign subsidiaries are translated to U.S. dollars at the prevailing exchange rates as of the reporting date. Income and expense and gain and loss transactions denominated in foreign currencies are generally translated into U.S. dollars monthly using the average exchange rates during the respective transaction period. Translation adjustments resulting from this process are recorded to foreign currency translation adjustment in accumulated other comprehensive income.

Income Taxes

        A substantial portion of the Company's earnings flow through to owners of the Company without being subject to entity level income taxes. Consequently, a significant portion of the Company's earnings reflects no provision for income taxes except those for foreign, city and local income taxes incurred at the entity level. A portion of the Company's operations is held through AHI and Domestic Holdings, which are U.S. corporations for tax purposes. Their income is subject to U.S. federal, state and local income taxes and certain of their foreign subsidiaries are subject to foreign income taxes (for which a foreign tax credit can generally offset U.S. corporate taxes imposed on the same income). A provision for corporate level income taxes imposed on AHI's and Domestic Holdings' earnings is included in the Company's tax provision. The Company's tax provision also includes entity level income taxes incurred by certain affiliated funds and co-investment entities that are consolidated in these financial statements.

        Income taxes are accounted for using the liability method of accounting. Under this method, deferred tax assets and liabilities are recognized for the expected future tax consequences of differences between the carrying amounts of assets and liabilities and their respective tax basis, using tax rates in effect for the year in which the differences are expected to reverse. The effect on deferred assets and liabilities of a change in tax rates is recognized as income in the period when the change is enacted. Deferred tax assets are reduced by a valuation allowance when it is more likely than not that some portion or all of the deferred tax assets will not be realized. Current and deferred tax liabilities are reflected on a net basis in the Consolidated Statements of Financial Condition.

        The Company analyzes its tax filing positions in all U.S. federal, state, local and foreign tax jurisdictions where it is required to file income tax returns for all open tax years in these jurisdictions. The Company recognizes the tax benefit from an uncertain tax position only if it is more likely than not that the tax position will be sustained upon examination by the taxing authorities based on the technical merits of the position. The tax benefit recognized in the financial statements for a particular tax position is based on the largest benefit that is more likely than not to be realized. The amount of unrecognized tax benefits ("UTBs") is adjusted as appropriate for changes in facts and circumstances, such as significant amendments to existing tax law, new regulations or interpretations by the taxing authorities, new information obtained during a tax examination, or resolution of an examination. The Company recognizes both accrued interest and penalties, where appropriate, related to UTBs in general, administrative and other expenses in the Consolidated Statements of Operations.

201


Table of Contents

2. SUMMARY OF SIGNIFICANT ACCOUNTING POLICIES (Continued)

        Tax laws are complex and subject to different interpretations by the taxpayer and respective governmental taxing authorities. Significant judgment is required in determining tax expense and in evaluating tax positions, including evaluating uncertainties under GAAP. The Company reviews its tax positions quarterly and adjusts its tax balances as new information becomes available.

Income Allocation

        Income (loss) before taxes is allocated based on each partner's average daily ownership of the Ares Operating Group entities for each year presented. The net income attributable to Ares Management, L.P. for the year ended December 31, 2014 represents its average daily ownership of 38.02% from May 1, 2014, the effective date of the Reorganization, to December 31, 2014.

Earnings Per Common Unit

        Basic earnings per common unit are computed by dividing income available to common unitholders by the weighted-average number of common units outstanding during the period. Income available to common unitholders represents net income applicable to Ares Management, L.P.

        Diluted earnings per unit is computed by dividing income available to common unitholders by the weighted-average number of common units outstanding during the period, increased to include the number of additional common units that would have been outstanding if the potentially dilutive securities had been issued. Potentially dilutive securities include outstanding options to acquire units, unvested restricted units and AOG Units exchangeable for common units. The dilutive effect of potentially dilutive securities is reflected in diluted earnings per unit by application of the treasury stock method and the two-class method. Unvested share-based payment awards that contain non-forfeitable rights to distribution or distribution equivalents (whether paid or unpaid) are participating securities and shall be considered in the computation of earnings per unit pursuant to the two-class method. Unvested restricted units that pay distribution equivalents are deemed participating securities and are included in basic and diluted earnings per unit calculation under the two-class method.

        Under the treasury stock method, if the average market price of a common unit increases above the option's exercise price, the proceeds that would be assumed to be realized from the exercise of the option would be used to acquire outstanding common units. The dilutive effect of awards is directly correlated with the fair value of the common units. However, the awards may be antidilutive when the market price of the underlying unit exceeds the option's exercise price. This result is possible because the compensation expense attributed to future services, but not yet recognized, is included as a component of the assumed proceeds upon exercise.

Comprehensive Income (Loss)

        Comprehensive income (loss) consists of net income (loss) and other appreciation (depreciation) affecting partners' capital that, under U.S. GAAP, are excluded from net income (loss). The Company's other comprehensive income (loss) includes foreign currency translation adjustments.

202


Table of Contents

2. SUMMARY OF SIGNIFICANT ACCOUNTING POLICIES (Continued)

Recent Accounting Pronouncements

        In June 2013, FASB issued guidance to clarify the characteristics of an investment company and to provide guidance for assessing whether an entity is an investment company. Consistent with existing guidance for investment companies, all investments are to be measured at fair value including non-controlling ownership interests in other investment companies. There are no changes to the current requirements relating to the retention of specialized accounting in the consolidated financial statements of a non-investment company parent. The guidance is effective for interim and annual periods beginning after December 15, 2013 and early application is prohibited. The adoption of this guidance did not have a material impact on the Company's financial statements.

        The Company primarily invests in certain partnerships, or funds, managed by its affiliates. These fund investments are based on contractual capital commitments and, in accordance with the terms of the underlying partnership agreements, require the Company to provide capital upon written notice. In connection with these capital commitments, during the year ended December 31, 2014, the Company provided capital of approximately $75.2 million to Consolidated Funds. As of December 31, 2014, the Company had unfunded contractual commitments to various Consolidated Funds of $38.3 million. The Company maintains sufficient liquidity to fund such commitments when the need arises.

        In July 2013, FASB issued guidance to eliminate the diversity in practice on the financial statement presentation of an unrecognized tax benefit when a net operating loss carryforward, a similar tax loss or a tax credit carryforward exists. Under the new guidance, an unrecognized tax benefit, or a portion of an unrecognized tax benefit, should be presented in the financial statements as a reduction to a deferred tax asset for a net operating loss carryforward, a similar tax loss or a tax credit carry forward, with exceptions as defined. The guidance does not require new recurring disclosures. The guidance applies to all entities that have unrecognized tax benefits when a net operating loss carryforward, a similar tax loss or a tax credit carryforward exists at the reporting date. The guidance is effective for fiscal years, and interim periods within those years, beginning after December 15, 2013. Early adoption is permitted. The guidance should be applied prospectively to all unrecognized tax benefits that exist at the effective date. Retrospective application is permitted. The adoption of this guidance did not have a material impact on the Company's financial statements.

        In January 2014, FASB amended its guidance to allow the use of the simplified hedge accounting approach to account for swaps that are entered into for the purpose of economically converting a variable-rate borrowing into a fixed-rate borrowing. Alternatively, that entity may continue to follow the current guidance in ASC Topic 815: Derivatives and Hedging. The amendments in this update allow the swap to be measured at its settlement value instead of fair value when applying the simplified hedge accounting approach. The guidance is effective for interim and annual periods beginning after December 15, 2014. The Company does not expect the adoption of this guidance to have a material impact on its financial statements.

        In May 2014, the FASB issued guidance for recognizing revenue from contracts with customers. The guidance in this update supersedes the revenue recognition requirements in Topic 605, "Revenue Recognition." Under the new guidance, an entity should recognize revenue to depict the transfer of promised goods or services to customers in an amount that reflects the consideration to which the entity expects to be entitled in exchange for those goods or services. The amendments are effective for annual reporting periods beginning after December 15, 2016, including interim periods within that reporting period. Early application is not permitted. The Company continues to evaluate the impact this guidance will have on its financial statements.

203


Table of Contents

2. SUMMARY OF SIGNIFICANT ACCOUNTING POLICIES (Continued)

        In June 2014, FASB issued guidance to bring clarification to the accounting for share-based payment awards that require a specific performance target to be achieved in order for the award to vest even after the requisite service period. Under the new guidance, performance targets that could affect vesting and be achieved after the requisite service period will be treated as a performance condition and should not be reflected in estimating the fair value of the award at grant date. Compensation expense should be recognized in the period in which it becomes probable that the performance target will be achieved and should represent the compensation expense attributable to the period(s) for which the requisite service has already been rendered. The guidance is effective for annual reporting periods beginning after December 15, 2015, including interim periods within that reporting period. Early application is permitted. The Company does not believe this guidance will have a material impact on its financial statements.

        In August 2014, the FASB issued guidance to provide an alternative to fair value measurement for measuring the financial assets and the financial liabilities of a collateralized financing entity that is consolidated under Topic 810, "Consolidation." The guidance in this update was issued to address the fact that the fair value of a collateralized financing entity's financial assets may differ from the fair value of its financial liabilities even though the financial liabilities have recourse only to the financial assets. Under the new guidance, a reporting entity can elect to measure both the financial assets and the financial liabilities of that collateralized financing entity in its consolidated financial statements using the more observable of the fair value of the financial assets and the fair value of the financial liabilities. The amendments are effective for annual reporting periods, including interim periods within those reporting periods, beginning after December 15, 2015. Early adoption is permitted as of the beginning of an annual period. The Company continues to evaluate the impact this guidance will have on its consolidated financial statements.

        In August 2014, the FASB issued guidance on management's responsibility in evaluating whether there is substantial doubt about a company's ability to continue as a going concern. For each reporting period, management will be required to evaluate whether conditions or events exist that raise substantial doubt about a company's ability to continue as a going concern within one year from the date the financial statements are issued. The amendments are effective for the annual period ending after December 15, 2016, and for annual and interim periods thereafter. Early application is permitted. The Company does not believe this guidance will have a material impact on its consolidated financial statements.

        In November 2014, the FASB issued guidance for determining whether the host contract in a hybrid financial instrument issued in the form of a share is more akin to debt or to equity. There are currently two methods predominately used in practice in evaluating whether the nature of the host contract within a hybrid financial instrument is more akin to debt or equity. The guidance was issued to address the fact that use of different methods can result in different accounting outcomes for economically similar hybrid financial instruments and provides for elimination of the use of different methods in practice. The amendments are effective for public companies for annual reporting periods, and interim periods within those reporting periods, beginning after December 15, 2015. The Company continues to evaluate the impact this guidance will have on its consolidated financial statements.

        In January 2015, the FASB issued guidance simplifying the income statement presentation by eliminating the concept of extraordinary items. Extraordinary items are events and transactions that are distinguished by their unusual nature and by the infrequency of their occurrence. Eliminating the extraordinary classification simplifies income statement presentation by altogether removing the concept of extraordinary items from consideration. The amendments are effective for annual reporting periods, including interim periods within those reporting periods, beginning after December 15, 2015. Early adoption is permitted provided that the guidance is applied from the beginning of the annual reporting period. The Company does not believe this guidance will have a material impact on its consolidated financial statements.

204


Table of Contents

2. SUMMARY OF SIGNIFICANT ACCOUNTING POLICIES (Continued)

        In February 2015, the FASB amended the consolidation standards for reporting entities that are required to evaluate whether they should consolidate certain legal entities. Under the new guidance, all legal entities are subject to reevaluation under the revised consolidation model. Specifically, the guidance (i) modifies the evaluation of whether limited partnerships and similar legal entities are variable interest entities (VIEs) or voting interest entities; (ii) eliminates the presumption that a general partner should consolidate a limited partnership; (iii) affects the consolidation analysis of reporting entities that are involved with VIEs, particularly those that have fee arrangements and related party relationships; and (iv) provides a scope exception from consolidation guidance for reporting entities with interests in legal entities that are required to comply with or operate in accordance with requirements that are similar to those in Rule 2a-7 of the Investment Company Act for registered money market funds. The amendments are effective for annual reporting periods, beginning after December 15, 2015. Early adoption is permitted, including adoption in an interim period. The Company is currently evaluating the impact of this guidance on its consolidated financial statements.

3. GOODWILL AND INTANGIBLE ASSETS

Business Combinations

        In June 2014, AM LLC acquired for $60.0 million in cash and $2.0 million of contingent consideration i) Keltic Financial Services LLC ("Keltic"), a commercial finance company headquartered in New York that provides asset based loans to small and middle market companies; and ii) the net assets of Keltic Financial Partners II, of which Keltic was the general partner. The Company allocated $38.0 million of the purchase price to the fair value of the acquired net assets, which were effectively contributed to ACF Finco I L.P., a limited partnership managed by a subsidiary of the Company. The remaining $24.0 million of the purchase price was recorded as goodwill, which may be modified for the first twelve months following the acquisition date, subject to evaluating all provisions of the agreement. The financial results of ACF Finco I L.P. are included within the consolidated financial statements presented herein.

        On July 1, 2013, the Company purchased a 35.0% ownership interest in AREA Sponsor Holdings, LLC and a 100.0% ownership interest in AREA Management Holdings, LLC, a global real estate investment and asset manager headquartered in New York, for approximately $130.1 million, comprised of cash, notes, the assumption of debt and membership interests in AI and AHI, which were converted to AOG Units in connection with the Reorganization. The acquisition resulted in an increase in goodwill of $50.0 million and an increase in finite-lived intangible assets of $35.1 million, primarily comprising contractual rights to earn future fee income, with the remaining $44.6 million of the purchase price allocated to the identifiable assets and liabilities.

        The following table summarizes the carrying value for the Company's intangible assets:

 
  As of December 31,  
 
  2014   2013  

Finite-lived intangible assets

  $ 114,102   $ 114,855  

Less accumulated amortization

    (73,154 )   (46,113 )

Finite-lived intangible assets, net

    40,948     68,742  

Goodwill

    85,582     58,159  

Total intangible assets and goodwill, net

  $ 126,530   $ 126,901  

205


Table of Contents

3. GOODWILL AND INTANGIBLE ASSETS (Continued)

Finite-Lived Intangible Assets, Net

        Intangible assets, net represents the fair value in excess of carrying value related to the acquisition of management contracts and the future benefits of managing new assets for existing clients.

        The following table summarizes the carrying value, net of accumulated amortization, for the Company's intangible assets:

 
  As of December 31,  
 
  2014   2013  

Previously acquired management contracts(1)

  $ 79,002   $ 79,755  

AREA acquired management contracts

    35,100     35,100  

Total intangible assets acquired

  $ 114,102   $ 114,855  

Less: accumulated amortization

  $ (73,154 ) $ (46,113 )

Intangible assets, net

  $ 40,948   $ 68,742  

(1)
Intangibles relating to London based asset manager are recorded in Pounds Sterling and are translated at spot rate at each reporting date.

        Amortization expense associated with intangible assets was $27.6 million, $34.4 million and $8.7 million for the years ended December 31, 2014, 2013 and 2012, respectively, and is presented within general, administrative and other expenses within the Consolidated Statements of Operations.

        At December 31, 2014, future annual amortization of finite-lived intangible assets for the years ending 2015 through 2019 and thereafter is estimated to be:

Year
  Amortization  

2015

  $ 19,943  

2016

    9,896  

2017

    6,530  

2018

    1,802  

2019

    1,172  

Thereafter

    1,605  

Total

  $ 40,948  

        During 2013, the Company evaluated for impairment certain intangible assets associated with acquired contractual rights to earn future management fees and performance fees in its Tradable Credit Group. The Company determined the fair value of these intangibles based on expected future cash flow of the contracts. In 2013, the reduction in useful lives of the contracts, as well as the change in the discount rate, reduced expected future cash flow. As a result, the Company recognized an impairment of $17.6 million for the year ended December 31, 2013, to reduce the carrying value of the intangibles to their estimated fair value by recording additional amortization expense. For the year ended December 31, 2014, the Company accelerated amortization expense by $4.2 million to remove the remaining carrying value of certain management contracts within the Tradable Credit and Real Estate Groups that had terminated.

Goodwill

        During the year ended December 31, 2014, the Company evaluated three leases assumed in connection with its acquisition of AREA Management Holdings, LLC. Based upon the existing terms of

206


Table of Contents

3. GOODWILL AND INTANGIBLE ASSETS (Continued)

the acquired leases, the Company determined that the contractual lease payments exceeded current market conditions. The Company recorded an unfavorable lease liability of $3.4 million with a corresponding increase to goodwill. The unfavorable lease liability represents the discounted cash flows associated with the difference between the contractual lease payments and market-based lease payments.

4. INVESTMENTS

        Investments are accounted for at fair value in accordance with the investment company guidance.

        The Company's investments are presented below:

 
  Fair value at   Fair value as a percentage
of total investments at
 
 
  December 31,
2014
  December 31,
2013
  December 31,
2014
  December 31,
2013
 

Private Investment Partnership Interests:

                         

AREA European Property Enhancement Program L.P. 

  $ 1,760   $ 1,735     1.0 %   1.9 %

AREA Sponsor Holdings LLC

    40,296     31,560     23.6 %   35.4 %

Ares Capital Europe II (D), L.P. 

    15,592         9.2 %    

Ares Capital Europe II (E), L.P.(2)

    31         0.0 %    

Ares Centre Street Partnership, L.P. 

    256         0.2 %    

Ares Corporate Opportunities Fund, L.P.(1)

    777     1,009     0.5 %   1.1 %

Ares Corporate Opportunities Fund IV, L.P. 

    21,836         12.8 %    

Ares Credit Strategies Fund II, L.P. 

    627     1,998     0.4 %   2.2 %

Ares Credit Strategies Fund III, L.P. 

    19         0.0 %    

Ares Enhanced Loan Investment Strategy IX, L.P. 

        512         0.6 %

Ares European Credit Strategies Fund (C) L.P(2). 

    497     301     0.3 %   0.3 %

Ares European Real Estate Fund IV L.P. 

    2,455         1.4 %    

Ares Multi-Strategy Credit Fund V (H), L.P. 

    1,068     1,022     0.6 %   1.1 %

Ares Special Situations Fund I-B, L.P. 

    2         0.0 %    

Ares Special Situations Fund III, L.P. 

    26,867     24,253     15.8 %   27.2 %

Ares SSF Riopelle, L.P. 

    4,211         2.5 %    

Ares Strategic Investment Partners, L.P. 

    75         0.0 %    

Ares Strategic Investment Partners III, L.P. 

    2,672     2,714     1.6 %   3.0 %

Ares Strategic Real Estate Program—HHC, LLC

    3,094     1,227     1.8 %   1.4 %

Ares US Real Estate Fund VIII, L.P. 

    1,574         0.9 %    

Resolution Life L.P. 

    45,348     21,846     26.6 %   24.4 %

Total private investment partnership interests (cost: $128,756 and $68,580 at December 31, 2014 and 2013, respectively)

    169,057     88,177     99.2 %   98.6 %

Common Stock:

                         

Ares Multi-Strategy Credit Fund, Inc. 

    89     89     0.1 %   0.1 %

Total common stock (cost: $108 and $100 at December 31, 2014 and 2013, respectively)

    89     89     0.1 %   0.1 %

Corporate Bonds:

                         

Ares Commercial Real Estate Corporation Convertible Senior Notes

    1,178     1,172     0.7 %   1.3 %

Total corporate bond (cost: $1,150 and $1,150, at December 31, 2014 and 2013, respectively)                     

    1,178     1,172     0.7 %   1.3 %

Total fair value investments (cost: $130,014 and $69,830 at December 31, 2014 and 2013, respectively)

  $ 170,324   $ 89,438     100.0 %   100.0 %

(1)
Security represents the sole investment held by ACOF Co-Investors LLC

(2)
Denominated in foreign currency; fair value is translated into U.S. Dollars

207


Table of Contents

4. INVESTMENTS (Continued)

        Investments held in the Consolidated Funds are summarized below:

 
  Fair value at   Fair value as a
percentage of total
investments at
 
 
  December 31,
2014
  December 31,
2013
  December 31,
2014
  December 31,
2013
 

United States:

                         

Fixed income securities:

                         

Consumer discretionary

  $ 3,136,899   $ 4,146,611     16.3 %   20.0 %

Consumer staples

    221,708     338,735     1.2 %   1.6 %

Energy

    416,861     535,857     2.2 %   2.6 %

Financials

    401,673     544,879     2.1 %   2.6 %

Healthcare, education and childcare

    1,191,619     1,176,418     6.2 %   5.6 %

Industrials

    1,717,523     2,038,390     9.0 %   9.8 %

Information technology

    745,920     542,377     3.9 %   2.6 %

Materials

    393,569     463,864     2.1 %   2.2 %

Partnership and LLC interests

    16,256         0.1 %   0.0 %

Telecommunication services

    1,287,688     1,153,691     6.7 %   5.5 %

Utilities

    223,553     222,410     1.2 %   1.1 %

Total fixed income securities (cost: $9,928,006 and $11,071,982, at December 31, 2014 and 2013, respectively)

    9,753,269     11,163,232     51.0 %   53.6 %

Equity securities:

                         

Consumer discretionary

    2,852,369     2,464,520     14.9 %   11.9 %

Consumer staples

    443,711     201,059     2.3 %   1.0 %

Energy

    150,755     193,946     0.8 %   1.0 %

Financials

    8,272     6,172     0.0 %   0.0 %

Healthcare, education and childcare

    464,159     296,817     2.4 %   1.5 %

Industrials

    128,247     134,544     0.7 %   0.6 %

Materials

        31         0.0 %

Partnership and LLC interests

    89,105     41,001     0.5 %   0.2 %

Telecommunication services

    16,576     51,921     0.1 %   0.2 %

Total equity securities (cost: $2,964,900 and $2,733,448 at December 31, 2014 and 2013, respectively)

    4,153,194     3,390,011     21.7 %   16.4 %

208


Table of Contents

4. INVESTMENTS (Continued)

 
  Fair value at   Fair value as a
percentage of total
investments at
 
 
  December 31,
2014
  December 31,
2013
  December 31,
2014
  December 31,
2013
 

Europe:

                         

Fixed income securities:

                         

Consumer discretionary

    1,080,270     1,858,364     5.6 %   8.9 %

Consumer staples

    126,766     175,440     0.7 %   0.8 %

Energy

    16,509     4,906     0.1 %   0.0 %

Financials

    345,811     322,355     1.8 %   1.5 %

Healthcare, education and childcare

    303,116     410,726     1.6 %   2.0 %

Industrials

    526,214     485,243     2.8 %   2.3 %

Information technology

    130,504     140,976     0.7 %   0.7 %

Materials

    326,659     328,867     1.7 %   1.6 %

Telecommunication services

    833,015     944,800     4.4 %   4.5 %

Utilities

    2,516     37,001     0.0 %   0.2 %

Total fixed income securities (cost: $3,813,343 and $4,747,808 at December 31, 2014 and 2013, respectively)                                                   

    3,691,380     4,708,678     19.4 %   22.5 %

Equity securities:

                         

Consumer discretionary

    2,940     10,686     0.0 %   0.1 %

Consumer staples

    862     668     0.0 %   0.0 %

Healthcare, education and childcare

    27,774     28,607     0.1 %   0.1 %

Industrials

    76     8,595     0.0 %   0.0 %

Materials

        773         0.0 %

Partnership and LLC interests

    17,107         0.1 %    

Telecommunication services

    4,686     1,524     0.0 %   0.0 %

Total equity securities (cost: $98,913 and $83,277 at December 31, 2014 and 2013, respectively)

    53,445     50,853     0.2 %   0.2 %

Asia and other:

                         

Fixed income securities:

                         

Consumer discretionary

    73,250     43,538     0.4 %   0.2 %

Financials

    493,618     456,463     2.6 %   2.2 %

Healthcare, education and childcare

    41,536     14,556     0.2 %   0.1 %

Information technology

        22,012         0.1 %

Materials

        15,885         0.1 %

Telecommunication services

    30,777     81,978     0.2 %   0.4 %

Total fixed income securities (cost: $579,436 and $593,188, at December 31, 2014 and 2013, respectively)

    639,181     634,432     3.4 %   3.1 %

Equity securities:

                         

Consumer discretionary

    89,897         0.5 %    

Consumer staples

    62,467     77,572     0.3 %   0.4 %

Healthcare, education and childcare

    33,610     23,493     0.2 %   0.1 %

Materials

    52,947     52,947     0.3 %   0.3 %

Partnership and LLC interests

    13,478         0.1 %    

Utilities

    8,994     4,724     0.0 %   0.0 %

Total equity securities (cost: $184,022 and $135,631 at December 31, 2014 and 2013, respectively)

    261,393     158,736     1.4 %   0.8 %

209


Table of Contents

4. INVESTMENTS (Continued)

 
  Fair value at   Fair value as a
percentage of total
investments at
 
 
  December 31,
2014
  December 31,
2013
  December 31,
2014
  December 31,
2013
 

Canada:

                         

Fixed income securities:

                         

Consumer discretionary

    71,379     121,132     0.4 %   0.6 %

Energy

    60,605     87,469     0.3 %   0.4 %

Healthcare, education and childcare

    84,470     104,464     0.4 %   0.5 %

Industrials

    30,009     16,331     0.2 %   0.1 %

Materials

    5,625         0.0 %    

Partnership and LLC interests

    1,327         0.0 %    

Telecommunication services

    109,805     142,374     0.6 %   0.7 %

Total fixed income securities (cost: $396,108 and $480,231at December 31, 2014 and 2013, respectively)                                                  

    363,220     471,770     1.9 %   2.3 %

Equity securities:

                         

Consumer discretionary

        892         0.0 %

Energy

        51,187         0.2 %

Total equity securities (cost: $68,249 and $75,256 at December 31, 2014 and 2013, respectively)

        52,079         0.2 %

Australia:

                         

Fixed income securities:

                         

Consumer discretionary

        203         0.0 %

Energy

    66,150         0.3 %    

Industrials

    32,146     99,376     0.2 %   0.5 %

Utilities

    94,738     68,513     0.5 %   0.3 %

Total fixed income securities (cost: $213,759 and $169,831 at December 31, 2014 and 2013, respectively)                               

    193,034     168,092     1.0 %   0.8 %

Equity Securities:

                         

Telecommunication services

    7,547     16,102     0.0 %   0.1 %

Utilities

    8,287     9,353     0.0 %   0.0 %

Total equity securities (cost: $22,233 and $30,140 at December 31, 2014 and 2013, respectively)

    15,834     25,455     0.0 %   0.1 %

Total fixed income securities

    14,640,084     17,146,204     76.7 %   82.3 %

Total equity securities

    4,483,866     3,677,134     23.3 %   17.7 %

Total investments, at fair value

  $ 19,123,950   $ 20,823,338     100.0 %   100.0 %

Securities sold short, at fair value

  $ (3,763 ) $ (1,633 )            

        At December 31, 2014 and 2013, no single issuer or investment, including derivative instruments and underlying portfolio investments of the Consolidated Funds, had a fair value that exceeded 5.0% of the Company's total consolidated net assets.

5. FAIR VALUE

        GAAP establishes a hierarchal disclosure framework which prioritizes the inputs used in measuring financial instruments at fair value into three levels based on their market observability. Market price observability is affected by a number of factors, including the type of instrument and the characteristics specific to the instrument. Financial instruments with readily available quoted prices from an active market or for which fair value can be measured based on actively quoted prices generally will have a higher degree of market price observability and a lesser degree of judgment inherent in measuring fair value.

210


Table of Contents

5. FAIR VALUE (Continued)

        Financial assets and liabilities measured and reported at fair value are classified as follows:

    Level I—Quoted unadjusted prices for identical instruments in active markets to which the Company has access at the date of measurement.

    Level II—Quoted prices for similar instruments in active markets; quoted prices for identical or similar instruments in markets that are not active; and model-derived valuations in which all significant inputs are directly or indirectly observable. Level II inputs include prices in markets for which there are few transactions, prices that are not current, prices for which little public information exists or prices that vary substantially over time or among brokered market makers. Other inputs include interest rates, yield curves, volatilities, prepayment risks, loss severities, credit risks and default rates.

    Level III—Model-derived valuations for which one or more significant inputs are unobservable. These inputs reflect the Company's assessment of the assumptions that market participants use to value the investment based on the best available information.

        In some instances, an instrument may fall into different levels of the fair value hierarchy. In such instances, the instrument's level within the fair value hierarchy is based on the lowest of the three levels (with Level III being the lowest) that is significant to the fair value measurement. The Company's assessment of the significance of an input requires judgment and considers factors specific to the instrument. The Company accounts for the transfer of assets into or out of each fair value hierarchy level as of the beginning of the reporting period.

Investment / Liability Valuations

        The valuation techniques used by the Company to measure fair value maximize the use of observable inputs and minimize the use of unobservable inputs. The valuation techniques applied to investments held by the Company and by the Consolidated Funds vary depending on the nature of the investment.

        CLO loan obligations:    The Company has elected the fair value option to measure the CLO loan obligations at fair value as the Company has determined that measurement of the loan obligations issued by the CLOs at fair value better correlates with the value of the assets held by the CLOs, which are held to provide the cash flows for the note obligations.

        The fair value of CLO liabilities is estimated based on various valuation models of third-party pricing services as well as internal models. The valuation models generally utilize discounted cash flows and take into consideration prepayment and loss assumptions, based on historical experience and projected performance, economic factors, the characteristics and condition of the underlying collateral, comparable yields for similar securities and recent trading activity. These securities are classified as Level III.

        Corporate debt, bonds, bank loans, securities sold short and derivative instruments:    The fair value of corporate debt, bonds, bank loans, securities sold short and derivative instruments is estimated based on quoted market prices, dealer quotations or alternative pricing sources supported by observable inputs. These investments are generally classified within Level II. The Company obtains prices from independent pricing services that generally utilize broker quotes and may use various other pricing techniques, which take into account appropriate factors such as yield, quality, coupon rate, maturity, type of issue, trading characteristics and other data. If the pricing services are only able to obtain a single broker quote or utilize a pricing model, such securities will be classified as Level III. If the pricing services are unable to provide prices, the Company will attempt to obtain one or more broker quotes directly from a dealer, price such securities at the last bid price obtained and classify such securities as Level III.

211


Table of Contents

5. FAIR VALUE (Continued)

        Equity and equity-related securities:    Securities traded on a national securities exchange are stated at the last reported sales price on the day of valuation. To the extent these securities are actively traded and valuation adjustments are not applied, they are classified as Level I. Securities that trade in markets that are not considered to be active but are valued based on quoted market prices, dealer quotations or alternative pricing sources supported by observable inputs obtained by the Company from independent pricing services are classified as Level II.

        Partnership interests:    In accordance with ASU 2009-12, Investments in Certain Entities that Calculate Net Asset Value per Share (or its Equivalent), the Company generally values its investments using the NAV per share equivalent calculated by the investment manager as a practical expedient to determining an independent fair value or estimates based on various valuation models of third-party pricing services, as well as internal models. Such valuations are classified as Level II to the extent the investments are currently redeemable; if the investments are subject to a lock-up period, they are classified as Level III.

        Certain investments of the Company and the Consolidated Funds are valued at NAV per share of the fund. In limited circumstances, the Company may determine, based on its own due diligence and investment procedures, that NAV per share does not represent fair value. In such circumstances, the Company will estimate the fair value in good faith and in a manner that it reasonably chooses, in accordance with the requirements of GAAP. However, as of December 31, 2014 and 2013, the Company believes that NAV per share represents the fair value of the investments.

        The substantial majority of the Company's private commingled funds are closed-ended, and accordingly, do not permit investors to redeem their interests other than in limited circumstances that are beyond the control of the Company, such as instances in which retaining the interest could cause the investor to violate a law, regulation or rule. Investors in open-ended and evergreen funds generally have the right to withdraw their capital, subject to the terms of the respective constituent documents, over periods ranging from one month to three years. In addition, separately managed investment vehicles for a single fund investor may allow such investors to terminate the fund at the discretion of the investor pursuant to the terms of the applicable constituent documents of such vehicle.

        In the absence of observable market prices, the Company values Level III investments using consistent valuation methodologies, typically market- or income-based approaches. The main inputs into the Company's valuation model for Level III securities include earnings multiples (based on the historical earnings of the issuer) and discounted cash flows. The Company may also consider original transaction price, recent transactions in the same or similar instruments, completed third-party transactions in comparable instruments and other liquidity, credit and market risk factors. The quarterly valuation process for Level III investments begins with each investment or loan being valued by the investment or valuation teams. The valuations are then reviewed and approved by the valuation committee, which consists of senior members of the investment team and other senior managers. All Level III investment values are ultimately approved by the valuation committees and designated investment professionals. For certain investments, the valuation process also includes a review by independent valuation parties, at least annually, to determine whether the fair values determined by management are reasonable. Results of the valuation process are evaluated each quarter, including an assessment of whether the underlying calculations should be adjusted. In connection with this process, the Company evaluates changes in fair value measurements from period to period for reasonableness, considering items such as industry trends, general economic and market conditions and factors specific to the investment.

        Certain Level III assets are valued using prices obtained from brokers or pricing vendors. The Company obtains an average of one to two non-binding broker quotes. The Company seeks to obtain at least one quote directly from a broker making a market for the asset and one price from a pricing vendor for each security or similar securities. For investments where more than one quote is received, the

212


Table of Contents

5. FAIR VALUE (Continued)

investments are classified as Level II. For investments where only one quote is received, the investments are classified as Level III as the quoted prices may be indicative in nature for securities that are in an inactive market, may be for similar securities or may require adjustment for investment-specific factors or restrictions. Generally, the Company does not adjust any of the prices received from these sources but material prices are reviewed against the Company's valuation models with a limited exception for securities that are deemed to have no value. The Company evaluates the prices obtained from brokers and pricing vendors based on available market information, including trading activity of the subject or similar securities or by performing a comparable security analysis to ensure that fair values are reasonably estimated. The Company may also perform back-testing of valuation information obtained from brokers and pricing vendors against actual prices received in transactions to validate pricing discrepancies. In addition to on-going monitoring and back-testing, the Company performs due diligence procedures over pricing vendors to understand their methodology and controls to support their use in the valuation process and to ensure compliance with required accounting disclosures.

Fair Value of Financial Instruments Held by the Company and Consolidated Funds

        The tables below summarize the valuation of investments and other financial instruments by fair value hierarchy levels for the Company and Consolidated Funds as of December 31, 2014:

Investments of the Company

 
  Level I   Level II   Level III   Total  

Investments, at fair value

                         

Equity securities

  $ 89   $   $   $ 89  

Bonds

        1,178         1,178  

Partnership interests

            169,057     169,057  

Total investments, at fair value

    89     1,178     169,057     170,324  

Derivative assets, at fair value

                         

Forward foreign currency contracts

        5,721         5,721  

Purchased option contracts

        1,902         1,902  

Total derivative assets, at fair value

        7,623         7,623  

Total

  $ 89   $ 8,801   $ 169,057   $ 177,947  

Derivative liabilities, at fair value

                         

Forward foreign currency contracts

        (2,003 )       (2,003 )

Interest rate contracts

        (847 )       (847 )

Total derivative liabilities, at fair value

  $   $ (2,850 ) $   $ (2,850 )

213


Table of Contents

5. FAIR VALUE (Continued)

Investments of Consolidated Funds

 
  Level I   Level II   Level III   Total  

Investments, at fair value

                         

Equity securities

  $ 590,095   $ 513,771   $ 3,263,311   $ 4,367,177  

Bonds

        1,113,103     565,634     1,678,737  

Loans

        11,312,518     1,070,494     12,383,012  

Collateralized loan obligations

            556,267     556,267  

Partnership interests

            137,272     137,272  

Other

        336     1,149     1,485  

Total investments, at fair value

  $ 590,095   $ 12,939,728   $ 5,594,127   $ 19,123,950  

Derivative assets, at fair value

                         

Credit contracts

                 

Foreign exchange contracts

        2,070         2,070  

Other

        1,056         1,056  

Total derivative assets, at fair value

        3,126         3,126  

Total

  $ 590,095   $ 12,942,854   $ 5,594,127   $ 19,127,076  

Derivative liabilities, at fair value

                         

Forward foreign currency contracts

  $   $ (6,906 )     $ (6,906 )

Credit contracts

        (13,263 )       (13,263 )

Interest rate swaps

        (21 )       (21 )

Other

            (22,142 )   (22,142 )

Total derivative liabilities, at fair value

        (20,190 )   (22,142 )   (42,332 )

Loan obligations of CLOs(1)

            (12,049,019 )   (12,049,019 )

Securities sold short, at fair value          

        (3,763 )       (3,763 )

Total

  $   $ (23,953 ) $ (12,071,161 ) $ (12,095,114 )

(1)
Ares Enhanced Loan Investment Strategy II, Ltd. has not elected to fair value its loan obligation and is therefore carried at cost of $151.

214


Table of Contents

5. FAIR VALUE (Continued)

        The tables below summarize the valuation of investments and other financial instruments by fair value hierarchy levels for the Company and Consolidated Funds as of December 31, 2013:

Investments of the Company

 
  Level I   Level II   Level III   Total  

Investments, at fair value

                         

Equity securities

  $ 89   $   $   $ 89  

Bonds

        1,172         1,172  

Partnership interests

            88,177     88,177  

Total investments, at fair value

    89     1,172     88,177     89,438  

Derivative assets, at fair value

                         

Forward foreign currency contracts

        247         247  

Purchased option contracts

        917         917  

Total derivative assets, at fair value

        1,164         1,164  

Total

  $ 89   $ 2,336   $ 88,177   $ 90,602  

Derivative liabilities, at fair value

                         

Forward foreign currency contracts

  $   $ (1,653 ) $   $ (1,653 )

Interest rate contracts

        (1,254 )       (1,254 )

Total derivative liabilities, at fair value

  $   $ (2,907 ) $   $ (2,907 )

215


Table of Contents

5. FAIR VALUE (Continued)

Investments of Consolidated Funds

 
  Level I   Level II   Level III   Total  

Investments, at fair value

                         

Equity securities

  $ 166,535   $ 482,568   $ 2,958,232   $ 3,607,335  

Bonds

        1,576,942     2,052,984     3,629,926  

Loans

        11,868,584     1,058,635     12,927,219  

Collateralized loan obligations

        65,405     515,534     580,939  

Partnership interests

            41,001     41,001  

Other

        34,546     2,372     36,918  

Total investments, at fair value

    166,535     14,028,045     6,628,758     20,823,338  

Derivative assets, at fair value

                         

Interest rate contracts

        8         8  

Credit contracts

        2,651         2,651  

Equity contracts

        179         179  

Foreign exchange contracts

        8,652         8,652  

Other financial instruments

            3,135     3,135  

Total derivative assets, at fair value

        11,490     3,135     14,625  

Total

  $ 166,535   $ 14,039,535   $ 6,631,893   $ 20,837,963  

Derivative liabilities, at fair value

                         

Forward foreign currency contracts

  $   $ (38,594 ) $ (899 ) $ (39,493 )

Written options

        (34 )       (34 )

Credit contracts

        (25,754 )   (1,633 )   (27,387 )

Interest rate swaps

        (3,703 )   (371 )   (4,074 )

Other financial instruments

        (175 )   (3,952 )   (4,127 )

Total derivative liabilities, at fair value

        (68,260 )   (6,855 )   (75,115 )

Loan obligations of CLOs(1)

            (11,534,956 )   (11,534,956 )

Securities sold short, at fair value          

        (1,633 )       (1,633 )

Total

  $   $ (69,893 ) $ (11,541,811 ) $ (11,611,704 )

(1)
Ares Enhanced Loan Investment Strategy II, Ltd. has not elected to fair value its loan obligation and is therefore carried at cost of $239,201.

216


Table of Contents

5. FAIR VALUE (Continued)

        The following tables set forth a summary of changes in the fair value of the Level III investments for the year ended December 31, 2014:

Investments of the Company

 
  Partnership
Interests
 

Balance, beginning of period

  $ 88,177  

Investment in deconsolidated fund(3)

    9,951  

Transfer in

    8,326  

Purchases(1)

    91,646  

Sales(2)

    (74,964 )

Realized and unrealized appreciation (depreciation), net

    45,921  

Balance, end of period

  $ 169,057  

Changes in unrealized appreciation (depreciation) included in earnings related to financial assets still held at the reporting date

  $ 15,448  

Investments of Consolidated Funds

 
  Equity
Securities
  Fixed Income   Partnership
Interests
  Other
Financial
Instruments
  Total  

Balance, beginning of period

  $ 2,958,232   $ 3,627,153   $ 41,001   $ (1,348 ) $ 6,625,038  

Deconsolidation of funds(3)

    (140 )   (378,397 )   8,292         (370,245 )

Transfer in

        334,015             334,015  

Transfer out

    (226,897 )   (300,930 )   (8,326 )       (536,153 )

Purchases(1)

    544,994     503,948     87,221     254     1,136,417  

Sales(2)

    (240,596 )   (1,492,608 )   (1,251 )   (3,733 )   (1,738,188 )

Accrued discounts/premiums

    12,370     16,630             29,000  

Realized and unrealized appreciation (depreciation), net

    215,348     (117,416 )   10,335     (16,166 )   92,101  

Balance, end of period

  $ 3,263,311   $ 2,192,395   $ 137,272   $ (20,993 ) $ 5,571,985  

Changes in unrealized appreciation (depreciation) included in earnings related to financial assets still held at the reporting date

  $ 284,280     (48,456 ) $ 9,657     (19,861 ) $ 225,620  

(1)
Purchases include paid-in-kind interest and securities received in connection with restructurings.

(2)
Sales include paid-in-kind interest, principal redemptions and securities disposed of in connection with restructurings.

(3)
Represents investment in Consolidated Fund that was deconsolidated during the period. Balance was previously eliminated upon consolidation and not reported as Level III investment.

217


Table of Contents

5. FAIR VALUE (Continued)

        The following tables set forth a summary of changes in the fair value of the Level III investments for the year ended December 31, 2013:

Investments of the Company

 
  Fixed Income   Partnership Interests   Total  

Balance, beginning of period

  $ 1,170   $ 21,695   $ 22,865  

Transfer out

    (1,170 )       (1,170 )

Purchases

        51,329     51,329  

Sales

        (2,447 )   (2,447 )

Realized and unrealized appreciation (depreciation), net

        17,600     17,600  

Balance, end of period

  $   $ 88,177   $ 88,177  

Changes in unrealized appreciation (depreciation) included in earnings related to financial assets still held at the reporting date

  $   $ 16,816   $ 16,816  


Investments of Consolidated Funds

 
  Equity Securities   Fixed Income   Partnership
Interests
  Other
Financial
Instruments
  Total  

Balance, beginning of period

  $ 1,978,138   $ 3,920,451   $ 6,177   $ 5,202   $ 5,909,968  

Initial consolidation of new funds

        29,570             29,570  

Transfer in

    74,438     237,312         (29 )   311,721  

Transfer out

    (52,573 )   (249,763 )           (302,336 )

Purchases

    555,589     1,313,850     34,369     1,135     1,904,943  

Sales

    (43,695 )   (1,704,939 )   (851 )   (23,743 )   (1,773,228 )

Accrued discounts/premiums

        27,149         88     27,237  

Realized and unrealized appreciation (depreciation), net

    446,335     53,523     1,306     15,999     517,163  

Balance, end of period

  $ 2,958,232   $ 3,627,153   $ 41,001   $ (1,348 ) $ 6,625,038  

Changes in unrealized appreciation (depreciation) included in earnings related to financial assets still held at the reporting date

  $ 417,659   $ (26,038 ) $ 1,306   $ (4,896 ) $ 388,031  

        Total realized and unrealized appreciation (depreciation) recorded for the Company's Level III investments are included in net realized gain (loss) on investments and net change in unrealized appreciation (depreciation) on investments in the Consolidated Statements of Operations, respectively.

        Total realized and unrealized appreciation (depreciation) recorded for the Consolidated Funds' Level III investments are included in net realized gain (loss) on investments of Consolidated Funds and net

218


Table of Contents

5. FAIR VALUE (Continued)

change in unrealized appreciation (depreciation) on investments of Consolidated Funds in the Consolidated Statements of Operations, respectively.

        The Company recognizes transfers between the levels as of the beginning of the period. Transfers out of Level III were generally attributable to certain investments that experienced a more significant level of market activity during the period and thus were valued using observable inputs either from independent pricing services or multiple brokers. Transfers into Level III were generally attributable to certain investments that experienced a less significant level of market activity during the period and thus were only able to obtain one or fewer quotes from a broker or independent pricing service. For the year ended December 31, 2014, transfers from Level I to Level II included $15.4 million of restricted common stock received in exchange for an exchange-traded common equity investment upon the exercise of warrants. Transfers from Level II to Level I included $13.7 million due to the removal of a restriction on the same security and $3.3 million of common stock due to change in the qualitative valuation method used.

        The following table sets forth a summary of changes in the fair value of the Level III investments for the CLO loan obligations for the years ended December 31, 2014 and 2013:

 
  For the year ended
December 31,
 
 
  2014   2013  

Balance, beginning of period

  $ 11,534,956   $ 9,422,570  

Borrowings

    2,964,522     2,757,493  

Paydowns

    (1,825,322 )   (934,620 )

Realized and unrealized gains, net

    (625,137 )   289,513  

Balance, end of period

  $ 12,049,019   $ 11,534,956  

        The following tables summarize the quantitative inputs and assumptions used for the Company's Level III inputs as of December 31, 2014:

Investments
  Fair
Value
  Valuation Technique(s)   Unobservable
Input(s)
  Range

Assets

                 

Partnership interests

  $ 123,709   NAV   N/A   N/A

Partnership interests

    45,348   Recent Transaction Price(1)   N/A   N/A

Total

  $ 169,057            

(1)
Recent transaction price consists of securities purchased or restructured within six months. The Company has determined that there has been no change to the valuation based on the underlying assumptions used at the closing of such transactions.

219


Table of Contents

5. FAIR VALUE (Continued)

        The following tables summarize the quantitative inputs and assumptions used for the Consolidated Funds' Level III inputs as of December 31, 2014:

Investments
  Fair Value   Valuation Technique(s)   Unobservable Input(s)   Range   Weighted
Average

Assets

                     

Equity securities

                     

Consumer discretionary

  $ 2,940   EV market multiple analysis   EBITDA multiple   9.4x   9.4x

    208,498   Market approach (comparable companies)   Book value multiple   1.7x - 2.0x   1.9x

    2,121,864   Market approach (comparable companies)   EBITDA multiple   7.0x - 15.0x   10.7x

    979   Other   Future distribution estimates   18.7x   18.7x

    5,140   Other   Illiquidity discount   15.0%   15.0%

Consumer staples

    862   EV market multiple analysis   EBITDA multiple   7.9x   7.9x

    10,349   Market approach (comparable companies)   EBITDA multiple   7.0x   7.0x

    44,553   Market approach (comparable companies)(2)   Net income multiple   11.0x   11.0x

Energy

    136,045   Discounted Cash Flow   Discount rate   9.0%   9.0%

            EBITDA multiple   7.5x   7.5x

Financials

    8,272   EV market multiple analysis   EBITDA multiple   10.5x   10.5x

Healthcare, education, and childcare

    27,774   EV market multiple analysis   EBITDA multiple   1.6x - 7.1x   5.4x

    463,075   Market approach (comparable companies)   EBITDA multiple   8.0x - 13.0x   11.2x

    33,610   Market approach (comparable companies)   Net income multiple   35.0x   35.0x

Industrials

    76   Recent transaction price(1)   N/A   N/A   N/A

    128,182   Market approach (comparable companies)   EBITDA multiple   8.0x - 12.0x   9.8x

Materials

    52,947   Market approach (comparable companies)   Net income multiple   9.0x   9.0x

Telecommunication services

    331   Broker quotes and/or 3rd party pricing services   N/A   N/A   N/A

    533   EV market multiple analysis   EBITDA multiple   10.0x   10.0x

Utilities

    17,281   Broker quotes and/or 3rd party pricing services   N/A   N/A   N/A

Fixed Income securities

                     

Consumer discretionary

    256,994   Broker quotes and/or 3rd party pricing services   N/A   N/A   N/A

    18,205   EV market multiple analysis   EBITDA multiple   9.0x - 11.0x   9.3x

    69,418   Income approach (other)   Yield   2.5% - 18.7%   12.8%

    120,658   Market approach (comparable companies)   Book value multiple   1.7x - 2.0x   1.9x

    15,400   Market approach (comparable companies)   EBITDA multiple   7.5x   7.5x

    5,923   Recent transaction price(1)   N/A   N/A   N/A

Consumer staples

    540   Discounted cash flow   Discount Rate   20.0%   20.0%

    776   Market approach (comparable companies)   EBITDA multiple   6.5x   6.5x

    28,965   Broker quotes and/or 3rd party pricing services   N/A   N/A   N/A

Energy

    33,687   Broker quotes and/or 3rd party pricing services   N/A   N/A   N/A

Financials

    470,417   Broker quotes and/or 3rd party pricing services   N/A   N/A   N/A

    8,551   Discounted cash flow   Discount rate and Cumulative loss rate   13.3% / 10.0%   13.3% / 10.0%

    85,851   Discounted cash flow   Discount rate   11.5%   11.5%

            Constant prepayment rate   0.0% - 50.0%   21.5%

            Constant default rate   2.0% - 10.0%   2.2%

            Recovery rate   10.0% - 80.0%   73.8%

    2,541   Income Approach (Other)   Cash flow % of book value   8.7%   8.7%

    224,245   Income Approach (Other)   Yield   9.5% - 11.5%   10.5%

Healthcare, education, and childcare

    168,371   Broker quotes and/or 3rd party pricing services   N/A   N/A   N/A

    20,104   EV market multiple analysis   EBITDA multiple   1.6x - 7.1x   5.6x

    25,549   Income approach (Other)   Yield   6.0%   6.0%

Industrials

    196,725   Broker quotes and/or 3rd party pricing services   N/A   N/A   N/A

    43,614   Income approach (other)   Yield   2.5% - 13.5%   12.1%

    32,315   Market approach (comparable companies)   EBITDA multiple   9.0x - 12.0x   10.5x

Information technology

    137,042   Broker quotes and/or 3rd party pricing services   N/A   N/A   N/A

Materials

    212,022   Broker quotes and/or 3rd party pricing services   N/A   N/A   N/A

Telecommunication services

    14,482   Broker quotes and/or 3rd party pricing services   N/A   N/A   N/A

Partnership and LLC interests

    119,690   NAV   N/A   N/A   N/A

Financials

    17,582   Recent transaction price(1)   N/A   N/A   N/A

Other

                     

Healthcare, education, and childcare

    1,084   Market approach (comparable companies)   EBITDA multiple   8.8x   8.8x

Industrials

    65   Broker quotes and/or 3rd party pricing services   N/A   N/A   N/A

Total assets

  $ 5,594,127                

220


Table of Contents

5. FAIR VALUE (Continued)

Investments
  Fair Value   Valuation Technique(s)   Unobservable Input(s)   Range   Weighted
Average

Liabilities

                     

Loans payable of Consolidated Funds:

                     

Fixed income

  $ 11,273,923   Broker quotes and/or 3rd party pricing services   N/A   N/A   N/A

    499,305   Recent transaction price(1)   N/A   N/A   N/A

    258,096   Discounted cash flow   Discount rate   11.5%   11.5%

            Constant prepayment rate   0.0% - 50.0%   20.4%

            Constant default rate   2.0% - 10.0%   2.1%

            Recovery rate   10.0% - 80.0%   74.6%

    17,079   Discounted cash flow   Discount margin   300 - 800   482.5

            Constant prepayment rate   0% - 50.0%   23.0%

            Constant default rate   2.0% - 10.0%   2.0%

            Recovery rate   10.0% - 80.0%   75.0%

    616   Market approach (other)   Other   N/A   N/A

Derivatives instruments of Consolidated Funds

    22,142   Broker quotes and/or 3rd party pricing services   N/A   N/A   N/A

Total liabilities

  $ 12,071,161                

(1)
Recent transaction price consists of securities purchased or restructured within the last six months. The Company has determined that there has been no change to the valuation based on the underlying assumptions used at the closing of such transactions.

(2)
Valuation technique above includes a 30% liquidity discount on an investment held by a fund within the Private Equity Group.

        The following tables summarize the quantitative inputs and assumptions used for the Company's Level III inputs as of December 31, 2013:

Investments
  Fair
Value
  Valuation Technique(s)   Unobservable
Input(s)
  Range

Assets

                 

Partnership interests

  $ 66,331   NAV   N/A   N/A

Partnership interests

    21,846   Recent Transaction Price(1)   N/A   N/A

Total

  $ 88,177            

(1)
Recent transaction price consists of securities purchased or restructured within six months. The Company has determined that there has been no change to the valuation based on the underlying assumptions used at the closing of such transactions.

221


Table of Contents

5. FAIR VALUE (Continued)

        The following tables summarize the quantitative inputs and assumptions used for the Consolidated Funds' Level III inputs as of December 31, 2013:

Investments
  Fair Value   Valuation Technique(s)   Unobservable Input(s)   Range   Weighted
Average

Assets

                     

Equity securities

                     

Consumer discretionary

  $ 13,044   Broker quotes and/or 3rd party pricing services   N/A   N/A   N/A

    6,146   EV market multiple analysis   EBITDA multiple   6.2x - 18.0x   9.3x

    246,227   Market approach (comparable companies)   Book value multiple   1.5x - 1.8x   1.6x

    1,162,641   Market approach (comparable companies)   EBITDA multiple   7.5x - 15.0x   10.6x

    42,080   Market approach (comparable companies)   Net income multiple   9.6x   9.6x

    1,114   Market approach (comparable companies)   Yield to worst   5.0%   5.0%

    1,557   Market approach (other)   Other   N/A   N/A

    1,729   Other   Other   N/A   N/A

    8,466   Other   Volume weighted average price   25.2x   25.2x

    1,418   Other   Volume weighted average price / illiquidity discount   25.2x / 15%   25.2x / 15%

    505,270   Recent transaction price(1)   N/A   N/A   N/A

Consumer staples

    668   EV market multiple analysis   EBITDA multiple   7.9x   7.9x

    201,059   Market approach (comparable companies)   EBITDA multiple   6.0x - 8.5x   7.5x

    25,000   Recent transaction price(1)   N/A   N/A   N/A

Energy

    119,344   Market approach (comparable companies)   EBITDA multiple   1.0x - 1.4x   1.2x

    58,987   Other   Other   N/A   N/A

Financials

    6,172   EV market multiple analysis   EBITDA multiple   10.5x   10.5x

Healthcare, education, and childcare

    28,607   EV market multiple analysis   EBITDA multiple   7.8x - 43.7x   10.9x

    296,817   Market approach (comparable companies)   EBITDA multiple   8.0x - 12.0x   10.5x

    23,493   Market approach (comparable companies)   Net income multiple   20.0x - 25.0x   22.5x

Industrials

    8,595   Broker quotes and/or 3rd party pricing services   N/A   N/A   N/A

    130,478   Market approach (comparable companies)   EBITDA multiple   8.0x - 14.5x   10.3x

Materials

    773   EV market multiple analysis   EBITDA multiple   6.0x   6.0x

    52,947   Market approach (comparable companies)   Net income multiple   8.0x - 10.0x   9.0x

Telecommunication services

    957   Broker quotes and/or 3rd party pricing services   N/A   N/A   N/A

    566   EV market multiple analysis   EBITDA multiple   6.9x   6.9x

Utilities

    14,077   Broker quotes and/or 3rd party pricing services   N/A   N/A   N/A

Fixed Income

                     

Consumer discretionary

    287,572   Broker quotes and/or 3rd party pricing services   N/A   N/A   N/A

    394,891   Discounted cash flow   Yield to maturity   7.0% - 10.0%   8.5%

    18,383   EV market multiple analysis   EBITDA multiple   6.2x - 18.0x   8.0x

    628,002   Income approach (other)   Yield   2.5% - 17.9%   9.3%

    5,366   Income approach (other)   Yield to worst   4.8% - 5.8%   5.3%

    113,305   Market approach (comparable companies)   Book value multiple   1.5x - 1.8x   1.6x

    406,854   Market approach (comparable companies)   EBITDA multiple   8.0x 10.5x   9.2x

    9,730   Recent transaction price(1)   N/A   N/A   N/A

Consumer staples

    469   Discounted cash flow   Other   20.0%   20.0%

    4,032   Income approach (other)   Yield   4.4%   4.4%

Energy

    112,362   Broker quotes and/or 3rd party pricing services   N/A   N/A   N/A

    7,327   Recent transaction price(1)   N/A   N/A   N/A

Financials

    561,569   Broker quotes and/or 3rd party pricing services   N/A   N/A   N/A

    942   Discounted cash flow   Weighted average collection rate   N/A   N/A

    13,177   EV market multiple analysis   EBITDA multiple   2.4x   2.4x

    214,719   Income approach (other)   Yield   3.8% - 13.5%   9.3%

Healthcare, education, and childcare

    100,868   Broker quotes and/or 3rd party pricing services   N/A   N/A   N/A

    5,919   EV market multiple analysis   EBITDA multiple   7.8x - 43.7x   10.9x

    3,916   Income approach (other)   Discount rate   4.1% - 4.2%   4.2%

    146,983   Income approach (other)   Yield   6.0% - 10.0%   7.7%

Industrials

    89,817   Broker quotes and/or 3rd party pricing services   N/A   N/A   N/A

    71,088   Income approach (other)   Yield   4.4% - 5.8%   4.6%

    30,579   Market approach (comparable companies)   EBITDA multiple   9.7x - 14.5x   12.1x

    4,760   Market approach (comparable companies)   Illiquidity premium   2.0% - 2.5%   2.3%

Information technology

    51,357   Broker quotes and/or 3rd party pricing services   N/A   N/A   N/A

    6,851   Recent transaction price(1)   N/A   N/A   N/A

    38,317   Income approach (other)   Yield   5.3% - 14.0%   11.5%

Materials

    39,743   Broker quotes and/or 3rd party pricing services   N/A   N/A   N/A

    20,259   Discounted cash flow   Discount rate   13.0%   13.0%

    14,056   Market approach (comparable companies)   EBITDA multiple   6.0x - 10.0x   9.0x

    54,714   Income approach (other)   Yield   6.0% - 13.0%   7.7%

Telecommunication services

    112,901   Broker quotes and/or 3rd party pricing services   N/A   N/A   N/A

    52,989   Income approach (other)   Yield   8.8%   8.8%

Utilities

    3,336   Broker quotes and/or 3rd party pricing services   N/A   N/A   N/A

Partnership and LLC interests

    41,001   NAV   N/A   N/A   N/A

Other

    2,372   Broker quotes and/or 3rd party pricing services   N/A   N/A   N/A

Derivative instruments of Consolidated Funds

    3,135   Broker quotes and/or 3rd party pricing services   N/A   N/A   N/A

Total assets

  $ 6,631,893                

222


Table of Contents

5. FAIR VALUE (Continued)

Investments
  Fair Value   Valuation Technique(s)   Unobservable Input(s)   Range   Weighted
Average

Liabilities

                     

Loans payable of Consolidated Funds:

                     

Fixed income

  $ 11,439,512   Broker quotes and/or 3rd party pricing services   N/A   N/A   N/A

    41,920   Discounted cash flow   Discount rate   10.7%   10.7%

    53,524   Market approach (other)   Other   N/A   N/A

Derivatives instruments of Consolidated Funds

    6,855   Broker quotes and/or 3rd party pricing services   N/A   N/A   N/A

Total liabilities

  $ 11,541,811                

(1)
Recent transaction price consists of securities purchased or restructured within six months. The Company has determined that there has been no change to the valuation based on the underlying assumptions used at the closing of such transactions.

        The significant unobservable inputs used in the fair value measurement of the Company's investments in equity securities include earnings before interest, tax, depreciation and amortization ("EBITDA"), book value and net income multiples. Significant increase (decrease) in EBITDA, book value or net income multiples in isolation would result in a significantly higher (lower) fair value measurement.

        The significant unobservable inputs used in the fair value measurement of the Company's investments in fixed income securities are EBITDA and book value multiples, discount rates, prepayment rates, recovery rates, and market yields. Significant increases (decreases) in EBITDA and book value multiples and recovery rates in isolation would result in a significantly higher (lower) fair value measurement. Significant increases (decreases) in prepayment rates and market yields in isolation would result in lower (higher) fair value measurements.

        The significant unobservable inputs used in the fair value measurement of the Company's loans payable are discount rates, default rates, prepayment rates and other. Significant increases (decreases) in discount rates or default rates in isolation would result in a significantly lower (higher) fair value measurement.

        For investments valued using NAV per share, a summary of fair value by segment along with the remaining unfunded commitment and any redemption restriction of such investments are presented below:

As of December 31, 2014

Strategy
  Fair Value   Unfunded
Commitments
  Redemption
Restriction
 

Direct Lending Group

  $ 30,501   $ 26,854     (1)(3)  

Real Estate Group

    49,178     45,239     (1)  

Tradable Credit Group

    52,001     7,420     (1)(2)(3)  

Private Equity Group

    111,719     97,194     (1)  

Totals

  $ 243,399   $ 176,707        

223


Table of Contents

5. FAIR VALUE (Continued)

As of December 31, 2013

Strategy
  Fair Value   Unfunded
Commitments
  Redemption
Restriction
 

Direct Lending Group

  $ 2,298   $ 1,045     (3)  

Real Estate Group

    34,520     9,734     (1)  

Tradable Credit Group

    28,502     8,664     (1)(2)(3)  

Private Equity Group

    42,012     156,966     (1)  

Totals

  $ 107,332   $ 176,409        

(1)
Certain funds within these strategies are closed-ended and generally do not permit investors to redeem their interests. Distributions are received as the underlying investments are liquidated.

(2)
Certain funds within these strategies are open-ended and subject to a lock-up period of nine months after the closing date, after which an investor has the right to withdraw its capital. Distributions are received as the underlying investments are liquidated.

(3)
Certain funds within these strategies are separately managed investment vehicles, which may be redeemed only upon dissolution or liquidation of the fund at the discretion of a simple majority of investors. Distributions are received as the underlying investments are liquidated.

6. LOANS HELD AS INVESTMENTS

Fair Value Disclosure of Financial Instruments Reported at Cost

        The following tables present the estimated fair value and carrying value of the Company's Consolidated Funds carried at cost, less an allowance for loan losses aggregated by the level in the fair value hierarchy as of December 31, 2014:

 
  Level I   Level II   Level III   Total   Carrying
Value
 

Loans held for investments

  $   $   $ 78,895   $ 78,895   $ 77,514  

        A summary of activity in loans held as investments is presented below:

Balance at acquisition date (June 3, 2014)

  $  

Loan acquisition and origination

    580,954  

Allowance for loan losses

    (1,185 )

Principal repayment

    (502,255 )

Balance as of December 31, 2014

  $ 77,514  

        The Company determines the fair value estimates of loans held as investments for fair value disclosures primarily using inputs such as the borrower's financial performance, discounted cash flow projections, interest rates available for borrowers with similar credit metrics, market comparables, if available, and other qualitative and quantitative factors.

224


Table of Contents

6. LOANS HELD AS INVESTMENTS (Continued)

        A summary of the changes in the allowance for loan losses is presented below:

Balance at acquisition date (June 3, 2014)

  $  

Increase in allowance for loan losses

    1,185  

Balance as of December 31, 2014

  $ 1,185  

        Investment in loan receivables consists of outstanding unpaid principal balance of loans held as investments, net of allowance of loan losses, unamortized loan origination fees and deferred interest on non-accrual loans. A summary of loan receivable balance is presented below:

Loan receivables—unpaid principal balance

  $ 79,018  

Unamortized loan origination fees

    (196 )

Deferred interest on non-accrual loans

    (123 )

Allowance for loan losses

    (1,185 )

Balance as of December 31, 2014

  $ 77,514  

        As of December 31, 2014, the Company had $155.1 million of loan commitment to it borrowers and $76.1 million remained undrawn.

7. DERIVATIVE FINANCIAL INSTRUMENTS

        In the normal course of business, the Company and the Consolidated Funds are exposed to certain risks relating to their ongoing operations and use various types of derivative instruments primarily to mitigate against credit and foreign exchange risk. The derivative instruments used by the Company and Consolidated Funds include warrants, currency options, purchased options, interest rate swaps and credit default swaps and forward contracts. The derivative instruments do not qualify for hedge accounting under the accounting standards for derivatives and hedging as the Company does not designate its derivatives as hedging instruments. The Company recognizes all of its derivative instruments at fair value as either assets or liabilities in the Consolidated Statements of Financial Condition.

        By using derivatives, the Company and the Consolidated Funds are exposed to counterparty credit risk if counterparties to the derivative contracts do not perform as expected. If a counterparty fails to perform, the Company's counterparty credit risk is equal to the amount reported as a derivative asset in the Consolidated Statements of Financial Condition. The Company minimizes counterparty credit risk through credit approvals, limits, monitoring procedures, executing master netting arrangements and obtaining collateral, where appropriate.

        To the extent the master netting arrangements and other criteria meet the applicable requirements, which includes determining the legal enforceability of the arrangements, the Company may choose to offset the derivative assets and liabilities in the same currency by specific derivative type, or in the event of default by the counterparty, offset derivative assets and liabilities with the same counterparty. The Company generally presents derivative and other financial instruments on a gross basis within the Consolidated Statements of Financial Condition, with certain instruments subject to enforceable master netting arrangements that could allow for the derivative and other financial instruments to be offset. The Consolidated Funds present derivative and other financial instruments, and any related cash collateral amounts, on both a gross and a net basis. This election is generally determined at management's discretion on a fund by fund basis. The Company has retained each fund's presentation upon consolidation.

        Certain Consolidated Funds have entered into transactions where cash collateral is received and/or pledged with the counterparty. Generally, the collateral practices are governed within each agreement

225


Table of Contents

7. DERIVATIVE FINANCIAL INSTRUMENTS (Continued)

entered into between the Consolidated Funds and the respective counterparty. These agreements specify how the collateral will be handled between the two parties, and the terms of the agreements may dictate that the derivatives be marked to market on a daily basis (or other specified period) and that any collateral needs be met by posting collateral based upon certain financial thresholds and/or upon certain dates, after any applicable minimum thresholds are met. The collateral may also be required to be held in segregated accounts with a custodian in compliance with the terms of the agreements.

Qualitative Disclosures of Derivative Financial Instruments

        Derivative instruments are marked to market daily based upon quotations from pricing services or by the Company and the change in value, if any, is recorded as a net change in unrealized appreciation (depreciation) on investments. Upon settlement of the instrument, the Company records net realized gain (loss) on investments in the Consolidated Statements of Operations.

        Following is a description of the significant derivative instruments utilized by the Company and the Consolidated Funds during the reporting periods.

Forward Foreign Currency Contracts

        The Company and the Consolidated Funds enter into foreign currency forward exchange contracts to hedge against foreign currency exchange rate risk on certain non-U.S. dollar denominated cash flow. When entering into a forward currency contract, the Company and the Consolidated Funds agree to receive and/or deliver a fixed quantity of foreign currency for an agreed-upon price on an agreed-upon future date. Forward foreign currency contracts involve elements of market risk in excess of the amounts reflected in the Consolidated Statements of Financial Condition. The Company and the Consolidated Funds bear the risk of an unfavorable change in the foreign exchange rate underlying the forward foreign currency contract. In addition, the potential inability of the counterparties to meet the terms of their contracts poses a risk to the Company and the Consolidated Funds.

Interest Rate Swaps

        The Company and the Consolidated Funds enter into interest rate swap contracts to mitigate their interest rate risk exposure to higher floating interest rates. Interest rate swaps represent an agreement between two counterparties to exchange cash flows based on the difference in two interest rates, applied to the notional principal amount for a specified period. The payment flows are generally netted, with the difference being paid by one party to the other. The interest rate swap contracts effectively mitigate the Company and the Consolidated Funds' exposure to interest rate risk by converting a portion of the Company and the Consolidated Funds' floating-rate debt to a fixed-rate basis.

Credit Default Swaps

        The Consolidated Funds enter into credit default swap contracts for investment purposes and to manage credit risk. As a seller in a credit default swap contract, a Consolidated Fund is required to pay the notional or other agreed-upon value to the counterparty in the event of a default by a third party, either a U.S. or foreign corporate issuer (or an index of U.S. or foreign corporate issuers), on the referenced debt obligation. In return, the Consolidated Fund receives from the counterparty a periodic stream of payments over the term of the contract, provided that no event of default has occurred, and has no payment obligations.

        The Consolidated Funds may also purchase credit default swap contracts to mitigate the risk of default by issuers of debt securities held. In these cases, the Consolidated Fund functions as the

226


Table of Contents

7. DERIVATIVE FINANCIAL INSTRUMENTS (Continued)

counterparty referenced in the preceding paragraph. As a purchaser of a credit default swap contract, the Consolidated Fund receives the notional or other agreed upon value from the counterparty in the event of default by a third party, either a U.S. or foreign corporate issuer (or an index of U.S. or foreign corporate issuers) on the referenced debt obligation. In return, the Consolidated Fund makes periodic payments to the counterparty over the term of the contract provided no event of default has occurred.

        Entering into credit default swaps exposes the Consolidated Funds to credit, market and documentation risk in excess of the related amounts recognized in the Consolidated Statements of Financial Condition. Such risks involve the possibility that there will be no liquid market for these agreements, that the counterparty to the agreements may default on its obligations to perform or disagree as to the meaning of the contractual terms in the agreements, and that there will be unfavorable changes in net interest rates.

Quantitative Disclosures of Derivative Financial Instruments

        The following tables identify the fair value and notional amounts of derivative contracts by major product type on a gross basis for the Company and the Consolidated Funds as of December 31, 2014 and 2013. These amounts may be offset (to the extent that there is a legal right to offset) and presented on a net basis in derivative assets or derivative liabilities in the Consolidated Statements of Financial Condition:

 
  As of December 31, 2014  
 
  Assets   Liabilities  
The Company
  Notional(1)   Fair Value   Notional(1)   Fair Value  

Interest rate contracts

  $   $   $ 250,000   $ 847  

Foreign exchange contracts

    161,890     7,623     102,231     2,003  

Total derivatives, at fair value

  $ 161,890   $ 7,623   $ 352,231   $ 2,850  

 

 
  As of December 31, 2014  
 
  Assets   Liabilities  
Consolidated Funds
  Notional(1)   Fair Value   Notional(1)   Fair Value  

Interest rate contracts

  $ 34,000   $ 0   $ 10,000   $ 21  

Credit contracts

            385,296     13,265  

Foreign exchange contracts

    43,303     2,070     207,577     9,991  

Other financial instruments

    4,542     1,056     90,302     19,055  

Total derivatives, at fair value

    81,845     3,126     693,175     42,332  

Other—equity(2)

    79,551     3,866          

TOTAL

  $ 161,396   $ 6,992   $ 693,175   $ 42,332  

(1)
Represents the total contractual amount of derivative assets and liabilities outstanding.

(2)
Includes the fair value of warrants and equity distribution rights which are presented within investments, at fair value in the Consolidated Statements of Financial Condition.

227


Table of Contents

7. DERIVATIVE FINANCIAL INSTRUMENTS (Continued)

 
  As of December 31, 2013  
 
  Assets   Liabilities  
The Company
  Notional(1)   Fair Value   Notional(1)   Fair Value  

Interest rate contracts

  $   $   $ 250,000   $ 1,254  

Foreign exchange contracts

    66,733     1,164     76,419     1,653  

Total derivatives, at fair value

  $ 66,733   $ 1,164   $ 326,419   $ 2,907  

 

 
  As of December 31, 2013  
 
  Assets   Liabilities  
Consolidated Funds
  Notional(1)   Fair Value   Notional(1)   Fair Value  

Interest rate contracts

  $ 70,000   $ 8   $ 623,225   $ 3,878  

Credit contracts

    25,437     4,489     537,921     28,385  

Equity contracts

    50     179          

Foreign exchange contracts

    211,324     8,653     813,997     38,631  

Other financial instruments

    6,174     1,296     83,662     4,221  

Total derivatives, at fair value

    312,985     14,625     2,058,805     75,115  

Other—equity(2)

    68,253     46,802          

TOTAL

  $ 381,238   $ 61,427   $ 2,058,805   $ 75,115  

(1)
Represents the total contractual amount of derivative assets and liabilities outstanding.

(2)
Includes the fair value of warrants which is presented within investments, at fair value in the Consolidated Statements of Financial Condition.

        The following tables present a summary of net realized gain (loss) and unrealized appreciation (depreciation) on derivative instruments for the years ended December 31, 2014, 2013 and 2012, and the corresponding line item where these changes are presented within the Consolidated Statements of Operations:

 
  For the year ended
December 31, 2014
 
The Company
  Interest
Rate
Contracts
  Foreign
Exchange
Contracts
  Total  

Net realized gain (loss) on investments

                   

Swaps

  $ (1,368 ) $   $ (1,368 )

Foreign currency forward contracts

        3,330     3,330  

Net realized gain (loss) on investments

  $ (1,368 ) $ 3,330   $ 1,962  

Net change in unrealized appreciation (depreciation) on investments

                   

Purchased options

  $   $ 1,076   $ 1,076  

Swaps

    407         407  

Foreign currency forward contracts

        5,034     5,034  

Total net change in unrealized appreciation (depreciation) on investments

  $ 407   $ 6,110   $ 6,517  

228


Table of Contents

7. DERIVATIVE FINANCIAL INSTRUMENTS (Continued)

 
  For the year ended December 31, 2014  
Consolidated Funds
  Interest
Rate
Contracts
  Credit
Contracts
  Equity
Contracts
  Foreign
Exchange
Contracts
  Other   Total  

Net realized gain (loss) on investments of Consolidated Funds

                                     

Purchased options

  $   $   $ (8,952 ) $ 341   $   $ (8,611 )

Written options

                (116 )       (116 )

Swaps

    (513 )   (24,092 )             (2,463 )   (27,068 )

Interest rate caps/floor

    276                     276  

Warrants(1)

            3,583             3,583  

Foreign currency forward contracts

                (15,763 )       (15,763 )

Total net realized gain (loss) on investments of Consolidated Funds

  $ (237 ) $ (24,092 ) $ (5,369 ) $ (15,538 ) $ (2,463 ) $ (47,699 )

Net change in unrealized appreciation (depreciation) on investments of Consolidated Funds

                                     

Purchased options

  $   $   $ 611   $ 1,668   $ 16   $ 2,295  

Written options

                (402 )       (402 )

Swaps

    1,471     9,421         842     (1,142 )   10,592  

Interest rate caps/floor

    269                     269  

Warrants(1)

            (13,190 )           (13,190 )

Foreign currency forward contracts

            (1,906 )   11,775           9,869  

Total net change in unrealized appreciation (depreciation) on investments of Consolidated Funds

  $ 1,740   $ 9,421   $ (14,485 ) $ 13,883   $ (1,126 ) $ 9,433  

(1)
Realized and unrealized gains (losses) on warrants are also reflected in the changes presented within the investment, at fair value.

 
  As of December 31, 2013  
The Company
  Interest
Rate
Contracts
  Foreign
Exchange
Contracts
  Total  

Net realized gain (loss) on investments

                   

Purchased options

  $   $ (147 ) $ (147 )

Swaps

    (1,259 )       (1,259 )

Foreign currency forward contracts

        (2,165 )   (2,165 )

Net realized gain (loss) on investments

  $ (1,259 ) $ (2,312 ) $ (3,571 )

Net change in unrealized appreciation (depreciation) on investments

                   

Purchased options

  $   $ (392 ) $ (392 )

Swaps

    1,182         1,182  

Foreign currency forward contracts

        (128 )   (128 )

Total net change in unrealized appreciation (depreciation) on investments

  $ 1,182   $ (520 ) $ 662  

229


Table of Contents

7. DERIVATIVE FINANCIAL INSTRUMENTS (Continued)


 
  As of December 31, 2013  
Consolidated Funds
  Interest
Rate
Contracts
  Credit
Contracts
  Equity
Contracts
  Foreign
Exchange
Contracts
  Other   Total  

Net realized gain (loss) on investments of Consolidated Funds

                                     

Purchased options

  $   $   $ (7,308 ) $ (536 ) $   $ (7,844 )

Written options

                3,063         3,063  

Swaps

    (2,317 )   (53,566 )         (3,219 )   6,735     (52,367 )

Interest rate caps/floor

                    (879 )   (879 )

Warrants(1)

        (4 )   2,519             2,515  

Foreign currency forward contracts

                (476 )   15,008     14,532  

Total net realized gain (loss) on investments of Consolidated Funds

  $ (2,317 ) $ (53,570 ) $ (4,789 ) $ (1,168 ) $ 20,864   $ (40,980 )

Net change in unrealized appreciation (depreciation) on investments of Consolidated Funds

                                     

Purchased options

  $   $   $ (697 ) $ 2,122   $ (400 ) $ 1,025  

Written options

                287         287  

Swaps

    2,512     2,456         1,586     (1,740 )   4,814  

Interest rate caps/floor

    (1,162 )               246     (916 )

Warrants(1)

            21,403     829         22,232  

Foreign currency forward contracts

                (14,294 )   (8,887 )   (23,181 )

Total net change in unrealized appreciation (depreciation) on investments of Consolidated Funds

  $ 1,350   $ 2,456   $ 20,706   $ (9,470 ) $ (10,781 ) $ 4,261  

(1)
Realized and unrealized gains (losses) on warrants are also reflected in the changes presented on the investment footnote table.

230


Table of Contents

7. DERIVATIVE FINANCIAL INSTRUMENTS (Continued)

        Net realized and unrealized appreciation (depreciation) on derivative contracts as of December 31, 2012 are as follows:

 
  As of December 31, 2012  
The Company
  Interest
Rate
Contracts
  Foreign
Exchange
Contracts
  Total  

Net realized gain (loss) on investments

                   

Purchased options

  $   $ 112   $ 112  

Swaps

    (601 )       (601 )

Foreign currency forward contracts

        66     66  

Total net realized gain (loss) on investments

  $ (601 ) $ 178   $ (423 )

Net change in unrealized appreciation (depreciation) on investments

                   

Purchased options

  $   $ (982 ) $ (982 )

Written options

        139     139  

Swaps

    (2,436 )       (2,436 )

Foreign currency forward contracts

        (1,259 )   (1,259 )

Total net change in unrealized appreciation (depreciation) on investments

  $ (2,436 ) $ (2,102 ) $ (4,538 )

231


Table of Contents

7. DERIVATIVE FINANCIAL INSTRUMENTS (Continued)


 
  As of December 31, 2012  
Consolidated Funds
  Interest
Rate
Contracts
  Credit
Contracts
  Equity
Contracts
  Foreign
Exchange
Contracts
  Other   Total  

Net realized gain (loss) on investments of Consolidated Funds

                                     

Purchased options

  $   $   $ (5,918 ) $ (3,626 ) $   $ (9,544 )

Written options

                2,075         2,075  

Swaps

    (28,023 )   (3,522 )   (6,070 )   3,615         (34,000 )

Interest rate caps/floor

                5,821         5,821  

Warrants(1)

            358             358  

Foreign currency forward contracts

                (9,215 )       (9,215 )

Total net realized gain (loss) on investments of Consolidated Funds

  $ (28,023 ) $ (3,522 ) $ (11,630 ) $ (1,330 ) $   $ (44,505 )

Net change in unrealized appreciation (depreciation) on investments of Consolidated Funds

                                     

Purchased options

  $   $   $ (145 ) $ 667   $   $ 522  

Written options

                (550 )       (550 )

Swaps

    4,049     (17,245 )   (391 )   (2,915 )   (706 )   (17,208 )

Interest rate caps/floor

    (76 )           (4,751 )       (4,827 )

Warrants(1)

    (479 )       (8,668 )   (4 )       (9,151 )

Foreign currency forward contracts

                (174 )       (174 )

Total net change in unrealized appreciation (depreciation) on investments of Consolidated Funds

  $ 3,494   $ (17,245 ) $ (9,204 ) $ (7,727 ) $ (706 ) $ (31,388 )

(1)
Realized and unrealized gains (losses) on warrants are also reflected in the changes presented on the investment footnote table.

232


Table of Contents

7. DERIVATIVE FINANCIAL INSTRUMENTS (Continued)

        The table below sets forth the rights of setoff and related arrangements associated with the Company's derivative and other financial instruments as of December 31, 2014 and 2013. The column titled "Gross Amounts Not Offset in the Statement of Financial Position" in the table below relates to derivative instruments that are eligible to be offset in accordance with applicable accounting guidance but for which management has elected not to offset in the Consolidated Statements of Financial Condition.

Derivative and Other Instruments of the Company as of December 31, 2014

 
   
   
   
  Gross Amounts
Not Offset in
the Statement
of Financial
Position
   
 
 
  Gross Amounts
of
Recognized Assets
(Liabilities)
   
   
   
 
 
  Gross Amounts
Offset in Assets
(Liabilities)
  Net Amounts of
Assets (Liabilities)
Presented
  Financial
Instruments
  Net Amount  

Assets:

                               

Derivatives

  $ 7,623   $   $ 7,623   $ 1,056   $ 6,567  

Total

    7,623         7,623     1,056     6,567  

Liabilities:

                               

Derivatives

    (2,850 )       (2,850 )   (1,056 )   (1,794 )

Total

    (2,850 )       (2,850 )   (1,056 )   (1,794 )

Grand Total

  $ 4,773   $   $ 4,773   $   $ 4,773  

Derivative and Other Instruments of the Company as of December 31, 2013

 
   
   
   
  Gross Amounts
Not Offset in
the Statement
of Financial
Position
   
 
 
  Gross Amounts
of
Recognized Assets
(Liabilities)
   
   
   
 
 
  Gross Amounts
Offset in Assets
(Liabilities)
  Net Amounts of
Assets (Liabilities)
Presented
  Financial
Instruments
  Net Amount  

Assets:

                               

Derivatives

  $ 1,164   $   $ 1,164   $ 338   $ 826  

Total

    1,164         1,164     338     826  

Liabilities:

                               

Derivatives

    (2,907 )       (2,907 )   (338 )   (2,569 )

Total

    (2,907 )       (2,907 )   (338 )   (2,569 )

Grand Total

  $ (1,743 ) $   $ (1,743 ) $   $ (1,743 )

        The table below sets forth the rights of setoff and related arrangements associated with the Consolidated Funds' derivative and other financial instruments as of December 31, 2014 and 2013. The column titled "Gross Amounts Not Offset in the Statement of Financial Position" in the table below relates to derivative instruments that are eligible to be offset in accordance with applicable accounting guidance but for which management has elected not to offset in the Consolidated Statements of Financial Condition.

233


Table of Contents

7. DERIVATIVE FINANCIAL INSTRUMENTS (Continued)

Derivative and Other Instruments of the Consolidated Funds as of December 31, 2014

 
   
   
   
  Gross Amounts
Not Offset
in the Statement
of Financial Position
   
 
 
  Gross Amounts
of
Recognized Assets
(Liabilities)
   
   
   
 
 
  Gross Amounts
Offset in Assets
(Liabilities)
  Net Amounts of
Assets (Liabilities)
Presented
  Financial
Instruments
  Cash Collateral
Received
(Pledged)
  Net
Amount
 

Assets:

                                     

Derivatives

  $ 4,940   $ 1,814   $ 3,126   $ 989   $ (2,295 ) $ 4,432  

Reverse repurchase, securities borrowing, and similar arrangements(1)

    4,150           4,150                 4,150  

Total

  $ 9,090   $ 1,814   $ 7,276   $ 989   $ (2,295 ) $ 8,582  

Liabilities:

                                     

Derivatives

  $ (44,146 ) $ (1,814 ) $ (42,332 ) $ (989 ) $ (12,386 ) $ (28,957 )

Total

    (44,146 ) $ (1,814 ) $ (42,332 ) $ (989 )   (12,386 ) $ (28,957 )

Grand Total

  $ (35,056 ) $   $ (35,056 ) $   $ (14,681 ) $ (20,375 )

Derivative and Other Instruments of the Consolidated Funds as of December 31, 2013

 
   
   
   
  Gross Amounts
Not Offset
in the Statement
of Financial Position
   
 
 
  Gross Amounts
of
Recognized Assets
(Liabilities)
   
   
   
 
 
  Gross Amounts
Offset in Assets
(Liabilities)
  Net Amounts of
Assets (Liabilities)
Presented
  Financial
Instruments
  Cash Collateral
Received
(Pledged)
  Net
Amount
 

Assets:

                                     

Derivatives

  $ 27,081   $ 12,456   $ 14,625   $ 9,642   $ 4,675   $ 308  

Reverse repurchase, securities borrowing, and similar arrangements(1)

    1,695         1,695             1,695  

Total

    28,776     12,456     16,320     9,642     4,675     2,003  

Liabilities:

                                     

Derivatives

    (87,571 )   (12,456 )   (75,115 )   (9,642 )   (42,903 )   (22,570 )

Total

    (87,571 )   (12,456 )   (75,115 )   (9,642 )   (42,903 )   (22,570 )

Grand Total

  $ (58,795 ) $   $ (58,795 ) $   $ (38,228 ) $ (20,567 )

(1)
Included within investments, at fair value in the Consolidated Statements of Financial Condition.

8. DEBT

        Debt represents the (a) Company's Credit Facility (as defined below), (b) senior notes of Ares Finance Co. LLC, a wholly owned subsidiary of Ares Holdings, (c) term note of AHI, which was paid off prior to the Reorganization, (d) promissory notes issued in connection with an acquisition, (e) loan obligations of the consolidated CLOs and (f) credit facilities of the Consolidated Funds. The Company has elected to measure the loan obligations of the consolidated CLOs at fair value and reflect the credit facilities of the Company and Consolidated Funds at cost.

234


Table of Contents

8. DEBT (Continued)

Credit Facility of the Company

        On October 29, 2013, the Company amended and restated its credit facility (the "Credit Facility") with a syndicate of financial institutions. This amendment provided an increase in the borrowing capacity available to the Company under the facility and converted the existing term loan to a revolver. The Credit Facility was amended to be a $735.0 million revolving credit facility that is scheduled to mature on December 17, 2017. Interest rates were calculated for base rate loans based on Base Rate (as defined in the Credit Facility) plus 0.75% and LIBOR rate loans based on LIBOR rate plus 1.75%. Unused commitment fees under the Credit Facility were payable quarterly in arrears at a rate of 0.25%. The Company's investment holdings and management contracts were pledged as collateral for borrowings under the Credit Facility. Proceeds from the Credit Facility are primarily used by the Company to fund operations and investments. Debt issuance costs are amortized on a straight line basis over the life of the Credit Facility. Fluctuations in the interest rate are hedged against with the interest rate swap contracts that AIH LLC has entered into. For each of the periods presented, the Company has made all repayments required by the Credit Facility and has been in compliance with financial and non-financial covenants under the Credit Facility.

        As of December 31, 2013, the Company had $121.3 million outstanding under the Credit Facility, presented within debt obligations on the Consolidated Statements of Financial Condition. The annual interest rate on the Credit Facility (the "All-In Rate") was 1.9%. Debt issuance costs of $1.1 million were incurred in connection with the amendment of the Credit Facility, and are included in the total net debt issuance costs of $3.5 million within other assets in the Consolidated Statements of Financial Condition. For the year ended December 31, 2013, $1.1 million of unused commitment fees, $5.3 million of interest and $1.0 million of amortization of debt issuance costs are included in interest expense in the Consolidated Statements of Operations. For the year ended December 31, 2013, the Company recorded $1.9 million of debt extinguishment expense associated with the termination of its previous credit facilities.

        Effective May 7, 2014, the Credit Facility was amended and restated to provide for a $1.03 billion revolving Credit Facility. Under the amended Credit Facility, the Ares Operating Group entities replaced AM LLC and AIH LLC as borrowers, and AM LLC and AIH LLC became guarantors along with the Company. Additionally, the Credit Facility's maturity was extended to April 30, 2019. Interest rates remain dependent upon corporate credit ratings. For the periods presented through June 27, 2014, the interest rates and unused commitment fees remained unchanged from the previous amendment. As the amendment was determined to be a modification of terms, there was no debt extinguishment recognized for the year ended December 31, 2014.

        On June 27, 2014, the Company's corporate credit rating improved, resulting in a reduction of 0.25% in both base rate and LIBOR margins. Base rate loans now bear interest calculated based on the base rate plus 0.50% and the LIBOR rate loans now bear interest calculated based on LIBOR rate plus 1.50%. Unused commitment fees were reduced to a rate of 0.20% per annum.

        As of December 31, 2014, the Company had no balance outstanding under the Credit Facility. The outstanding amount was repaid on October 8, 2014 from the proceeds of the issuance of the Notes (as defined below). The All-In Rate for the Credit Facility was 1.69%. At December 31, 2014, unamortized debt issuance costs of $5.3 million incurred in connection with the October 29, 2013 and May 7, 2014 amendments of the Credit Facility were capitalized and are included in other assets in the Consolidated Statements of Financial Condition. For the year ended December 31, 2014, $1.8 million in unused commitment fees, $2.5 million of interest and $1.1 million of amortization of debt issuance costs are included in interest expense in the Consolidated Statements of Operations.

235


Table of Contents

8. DEBT (Continued)

Senior Notes of the Company

        On October 8, 2014, Ares Finance Co. LLC, a subsidiary of the Company, issued $250.0 million aggregate principal amount of 4.000% senior notes (the "Notes") due October 8, 2024, at 98.268% of the face amount. The Notes are fully and unconditionally guaranteed by the Company, AHI, Domestic Holdings, Ares Real Estate Holdings LLC, Ares Holdings, Ares Domestic Holdings, Ares Investments, Ares Real Estate, AM LLC and AIH LLC. Interest is payable semi-annually on April 8 and October 8 each year, commencing on April 8, 2015. The Notes may be redeemed prior to maturity at the Company's option at a redemption price equal to the greater of 100% of the principal amount to be redeemed and a "make-whole" redemption price, plus accrued and unpaid interest to the redemption date; however, Ares Finance Co. LLC is not required to pay any "make-whole" on or after July 8, 2024. Debt issuance costs of $2.4 million are amortized on a straight line basis over the life of the Notes. The discount of $4.3 million is amortized using the effective interest rate over the life of the Notes.

        As of December 31, 2014, the Company had $245.8 million reported within debt obligations on the Consolidated Statements of Financial Condition. The effective annual interest rate of the Notes was 4.21%. Debt issuance costs incurred in connection with issuance of the Notes were $2.3 million and are included in other assets in the Consolidated Statements of Financial Condition. Interest expense of $2.4 million, including $0.1 million from the amortization of debt issuance costs, and is included in interest expense in the Consolidated Statements of Financial Operations for the year ending December 31, 2014.

Term Note of AHI

        On December 18, 2012, AHI borrowed $55.0 million under a term note with a financial institution. Interest was paid quarterly and accrued at the Company's option of a rate of LIBOR plus 1.75% or prime rate plus 0.75% per annum. Principal was payable in seven consecutive quarterly installments with increasing principal payments, commencing on January 15, 2013 and continuing up to and including June 15, 2014. The term note was secured by account balances on deposit with the same financial institution and AHI remained in compliance with all provisions of the term note. As of December 31, 2013, the principal outstanding under this term note was $11.0 million. On March 20, 2014, the Company paid off the remaining balance of the term note. Interest expense of $0.1 million and $1.6 million for the years ended December 31, 2014 and 2013, respectively, is included in the Consolidated Statements of Operations.

Promissory Notes of the Company

        On July 1, 2013, in connection with the AREA acquisition, the Company entered into two promissory notes in the principal amounts of approximately $13.7 million and $7.2 million, with two former AREA partners. The maturity date of the notes is July 1, 2016. Beginning on July 1, 2014, the notes are required to be repaid in three equal annual principal payments of approximately $4.6 million and $2.4 million, respectively, unless prepaid at the Company's option. Interest accrues at a per annum rate equal to LIBOR plus 4.00%. As of December 31, 2013, the aggregate principal outstanding under the promissory notes was $20.9 million. As of December 31, 2014, the entire balance of the promissory notes had been paid off with no balance outstanding. Interest expense of $0.7 million and $0.5 million for the years ended December 31, 2014 and 2013, respectively, is included in interest expense in the Consolidated Statements of Operations.

236


Table of Contents

8. DEBT (Continued)

Loan Obligations of the Consolidated CLOs

        Loan obligations of the Consolidated Funds that are CLOs ("Consolidated CLOs") represent amounts due to holders of debt securities issued by the Consolidated CLOs. Several of the Consolidated CLOs issued preferred shares representing the subordinated interests that are mandatorily redeemable upon the maturity dates of the senior secured loan obligations. As a result, these shares have been classified as liabilities and are included in CLO loan obligations in the Consolidated Statements of Financial Condition.

        As of December 31, 2014 and 2013, the following loan obligations were outstanding and classified as liabilities:

 
  As of December 31, 2014  
 
  Loan
Obligations
  Market
Value of
Loan
Obligations
  Weighted
Average
Remaining
Maturity
In Years
 

Senior secured notes(1)

  $ 11,394,820   $ 11,062,501     9.02  

Subordinated notes / preferred shares(2)

    1,523,670     894,795     9.44  

Total loan obligations of Consolidated CLOs

    12,918,490     11,957,296        

 

Type of Facility
  Total
Facility
(Capacity)
  Loan
Obligations
  Market
Value of
Loan
Obligations
  Effective
Rate
  Commitment
Fee
  Maturity
Date
 

Revolvers of Consolidated CLOs

                                     

Revolving credit line

  $ 44,113   $ 44,113   $ 43,980     0.49 %   0.17 %   04/16/21  

Revolving credit line

    48,510     48,510     47,894     0.43 %   0.17 %   10/11/21  

Total revolvers of Consolidated CLOs

          92,623     91,874                    

Total notes payable and credit facilities of Consolidated CLOs

        $ 13,011,113   $ 12,049,170                    

(1)
Weighted average interest rate of 2.62%.

(2)
The subordinated notes do not have contractual interest rates, but instead receive distributions from the excess cash flows generated by each Consolidated CLO.

 
  As of December 31, 2013  
 
  Loan
Obligations
  Market
Value of
Loan
Obligations
  Weighted
Average
Remaining
Maturity
In Years
 

Senior secured notes(1)

  $ 10,967,524   $ 10,679,878     8.92  

Subordinated notes / preferred shares(2)

    1,325,446     962,098     8.64  

Total loan obligations of Consolidated CLOs

    12,292,970     11,641,976        

237


Table of Contents

8. DEBT (Continued)


Type of Facility
  Total
Facility
(Capacity)
  Loan
Obligations
  Market
Value of
Loan
Obligations
  Effective
Rate
  Commitment
Fee
  Maturity
Date
 

Revolvers of Consolidated CLOs

                                     

Revolving credit line

  $ 48,949   $ 48,949   $ 48,119     0.43 %   0.17 %   04/16/21  

Revolving credit line

    1,035     1,035     1,034     0.51 %   0.19 %   02/24/18  

Revolving credit line

    23,567     23,567     23,351     0.52 %   0.18 %   03/12/18  

Revolving credit line

    48,510     48,510     46,812     0.45 %   0.17 %   10/11/21  

Revolving credit line

    12,865     12,865     12,865     0.52 %   0.14 %   01/26/20  

Total revolvers of Consolidated CLOs

          134,926     132,181                    

Total notes payable and credit facilities of Consolidated CLOs

        $ 12,427,896   $ 11,774,157                    

(1)
Weighted average interest rate of 2.36%.

(2)
The subordinated notes do not have contractual interest rates, but instead receive distributions from the excess cash flows generated by each Consolidated CLO.

        Loan obligations of the Consolidated CLOs are collateralized by the assets held by the Consolidated CLOs, consisting of cash and cash equivalents, corporate loans, corporate bonds and other securities. The assets of one Consolidated CLO may not be used to satisfy the liabilities of another Consolidated CLO. Loan obligations of the Consolidated CLOs include floating rate notes, deferrable floating rate notes, revolving lines of credit and subordinated notes. Amounts borrowed under the notes are repaid based on available cash flows subject to priority of payments under each Consolidated CLO's governing documents. The Company has elected to apply the fair value option to all of the loan obligations of the Consolidated CLOs, with the exception of the loan obligation of Ares Enhanced Loan Investment Strategy II, Ltd., which is carried at cost to accommodate investor preference.

Credit Facilities of the Consolidated Funds

        Certain Consolidated Funds maintain credit facilities to fund investments between capital drawdowns. These facilities generally are collateralized by the unfunded capital commitments of the Consolidated Funds' limited partners, bear an annual commitment fee based on unfunded commitments and contain various affirmative and negative covenants and reporting obligations, including restrictions on additional indebtedness, liens, margin stock, affiliate transactions, dividends and distributions, release of capital commitments and portfolio asset dispositions. The creditors of these entities have no recourse to the Company. As of December 31, 2014 and 2013, the Consolidated Funds were in compliance with all financial and non-financial covenants under such credit facilities.

238


Table of Contents

8. DEBT (Continued)

        The Consolidated Funds had the following revolving bank credit facilities and term loans outstanding as of December 31, 2014:

Type of Facility
  Total
Facility
(Capacity)
  Outstanding
Loan(1)
  Effective Rate   Commitment
Fee
  Maturity
Date
 

Short-term borrowings of Consolidated Funds

                             

Credit facility

  $ 25,000   $   LIBOR + 1.75%     0.30 %   06/06/15  

Credit facility

    25,000       LIBOR + 2.00%     0.30 %   06/30/15  

Total short-term borrowings of Consolidated Funds

                           

Long-term borrowings of Consolidated Funds

                             

Credit facility

    150,000     39,300   LIBOR + 2.25%     0.25 %   06/04/18  

Notes payable

    1,500,000     738,300   LIBOR + 1.65%     0.75 %   09/19/18  

Total long-term borrowings of Consolidated Funds

        $ 777,600                  

Total borrowings of Consolidated Funds

        $ 777,600                  

(1)
The market values of the long term notes approximate the current carrying value that is tied to the LIBOR rate.

239


Table of Contents

8. DEBT (Continued)

        The Consolidated Funds had the following revolving bank credit facilities and term loans outstanding as of December 31, 2013:

Type of Facility
  Total
Facility
(Capacity)
  Outstanding
Loan(1)(3)
  Effective Rate   Commitment
Fee
  Maturity
Date
 

Short-term borrowings of Consolidated Funds

                           

Credit facility

  $ 40,000   $   LIBOR + 1.75%   0.25%     06/06/14  

Credit facility

    116,841       LIBOR + 2.00%   0.38%     06/13/14  

Credit facility

    100,000       LIBOR + 2.00%   0.75%     06/30/14  

Credit facility

    35,000     35,000   LIBOR + 0.50%   0.50%     07/19/14  

Term loan payable

    1,805,000     1,137,526   (2)   0.50%     07/19/14  

Total short-term borrowings of Consolidated Funds

          1,172,526                

Long-term borrowings of Consolidated Funds

                           

Credit facility

  £ 186,290     308,477   LIBOR + 1.85%   N/A     01/15/16  

Credit facility

  $ 532,350     532,350   LIBOR + 2.20%   N/A     10/15/15  

Credit facility

  200,000       LIBOR + 3.00%   0.38%     08/16/19  

Notes payable

  $ 46,733     16,644   1.93%   N/A     09/19/15  

Notes payable

    114,048     40,601   1.93%   N/A     09/19/15  

Total long-term borrowings of Consolidated Funds

          898,072                

Total borrowings of Consolidated Funds

        $ 2,070,598                

(1)
The market values of the long term notes approximate the current carrying value that is tied to the LIBOR rate.

(2)
Rate depends on the tranche of each note held. The rates during the period ranged from One Month LIBOR +0.35% to Three Month LIBOR +0.90%.

(3)
For loan maintained in a foreign currency, outstanding loan balances are converted and reported into U.S. dollars at the spot rate at each reporting date.

Loan Obligations of the Consolidated Mezzanine Debt Funds

        Loan obligations of consolidated mezzanine debt funds represent amounts due to holders of debt securities issued by Ares Institutional Loan Fund B.V. (the "AILF Master Fund"), a Netherlands limited liability company. The AILF Master Fund issued Class A, Class B and Class C participating notes that have equal rights and privileges, except with respect to management fees and the performance fee that are applicable to only the Class A participating notes. These participating notes are redeemable debt instruments that do not have a stated interest rate or fixed maturity date. The AILF Master Fund may cause any holders to redeem all or any portion of such notes at any time upon at least five days prior written notice for any reason or no reason. A participating note holder may withdraw all or some of its notes as of the last business day of each calendar month by providing at least 30 days prior written notice. The holders of these participating notes have the right to receive the AILF Master Fund's first gains and the obligation to absorb the AILF Master Fund's first losses. As of December 31, 2014 and 2013,

240


Table of Contents

8. DEBT (Continued)

outstanding loan obligations of the consolidated mezzanine debt funds were approximately $378.4 million and $323.2 million, respectively, and are presented as mezzanine debt in the Consolidated Statements of Financial Condition. The residual interests of the consolidated mezzanine debt funds are carried at cost plus accrued interest. The mezzanine funds are collateralized by all of the assets of the AILF Master Fund with no recourse to the Company.

Debt Extinguishment of Consolidated Funds

        In connection with an early repayment of debt in 2013, one of the Consolidated Funds extinguished $670.0 million of debt at a discount, resulting in a gain of $11.8 million, which is recorded in debt extinguishment gain of Consolidated Funds within the Consolidated Statement of Operations.

9. REDEEMABLE AND NON-CONTROLLING INTERESTS

        The following table sets forth a summary of changes in the redeemable interests in Ares Operating Group entities and redeemable interest in Consolidated Funds as of December 31, 2014 and 2013:

 
  As of December 31,  
 
  2014   2013  

Redeemable interests in Consolidated Funds

             

Redeemable non-controlling interests in Consolidated Funds, beginning of period

  $ 1,093,770   $ 1,100,108  

Contributions from redeemable, non-controlling interests in Consolidated Funds

    30,408      

Distributions to redeemable, non-controlling interests in Consolidated Funds

    (61,534 )   (143,378 )

Currency translation adjustment attributable to redeemable, non-controlling interests in Consolidated Funds

        (884 )

Net income attributable to redeemable, non-controlling interests in Consolidated Funds

    33,455     137,924  

Equity Balance Post—Reorganization

  $ 1,096,099   $ 1,093,770  

Net income (loss) attributable to redeemable, non-controlling interests in Consolidated Funds

    (30,890 )    

Distributions to redeemable, non-controlling interests in Consolidated Funds

    (27,759 )    

Ending Balance

  $ 1,037,450   $ 1,093,770  

241


Table of Contents

 
  As of December 31,  
 
  2014   2013  

Redeemable interests in Ares Operating Group Entities

             

Beginning balance

  $ 40,751   $ 30,488  

Net income

    164     2,451  

Allocation of contributions in excess of carrying value of net assets attributable to the AREA acquisition

        254  

Allocation of contributions in excess of carrying value of net assets attributable to Class D units

        3,458  

Distributions

    (1,313 )   (4,641 )

Currency translation adjustment

    9     13  

Revaluation of redeemable interest

        8,437  

Equity compensation

    234     291  

Tandem award compensation adjustment

    (15,898 )    

Equity Balance Post Reorganization

    23,947     40,751  

Issuance cost

    (124 )    

Allocation of contributions in excess of the carrying value of the net assets (dilution)

    910      

Reallocation of Partners' capital for change in ownership interest

    (900 )    

Distributions

    (477 )    

Net income

    567      

Currency translation adjustment

    (16 )    

Equity compensation

    81      

Ending Balance

  $ 23,988   $ 40,751  

242


Table of Contents

        The following table sets forth a summary of changes in the non-controlling interest in Ares Operating Group entities for the year ended December 31, 2014:

 
  Non-controlling interest in Predecessor    
   
 
 
   
  Total
Non-Controlling
Interest in Ares
Operating
Group Entities
 
 
  Members'
Equity
  Common
Stock
(B shares)
  Additional
Paid in
Capital
  Retained
Earnings
  Accumulated
Other
Comprehensive
Income (Loss)
  Non-Controlling
interest in Ares
Operating
Group Entities
 

Balance at December 31, 2012

  $ 87,584   $   $ 54,561   $ (11,283 ) $ (27 ) $   $ 130,835  

Allocation of contributions in excess of carrying value of net assets attributable to the AREA acquisition

    2,152         3,835                 5,987  

Issuance of Class D units, net of offering costs

    241,735                         241,735  

Allocation of contribution in excess of carrying value of net assets attributable to Class D units

    (183,820 )       6,404                 (177,416 )

Deferred tax liabilities arising from allocation of contributions

              (12,171 )               (12,171 )

Distributions

    (69,173 )                       (69,173 )

Net income

    30,715             12,959             43,674  

Revaluation of redeemable equity

                (2,093 )           (2,093 )

Currency translation adjustment

                    341         341  

Equity compensation

    799         5,213                 6,012  

Balance at December 31, 2013

    109,992         57,842     (417 )   314         167,731  

Distributions

    (46,534 )       (3,908 )               (50,442 )

Net income

    6,836             (3,589 )           3,247  

Currency translation adjustment

                      404         404  

Equity compensation

    3,346         9,133                 12,479  

Tandem award compensation adjustment

    864         608     (230 )           1,242  

Net effect of Reorganization, including contribution of AOG Units for common units

    (74,504 )       (63,675 )   4,236     (718 )   332,575     197,914  

Equity Balance Post—Reorganization

                        332,575     332,575  

Issuance costs

                        (17,581 )   (17,581 )

Allocation of contributions in excess of the carrying value of the net assets (dilution)

                        128,536     128,536  

Reallocation of Partners' capital for changes in ownership interest

                        (611 )   (611 )

Deferred tax liabilities arising from allocation of contributions and Partners' capital

                        (16 )   (16 )

Distributions

                        (68,872 )   (68,872 )

Net income

                        80,240     80,240  

Currency translation adjustment

                        (2,285 )   (2,285 )

Equity compensation

                        11,507     11,507  

Balance at December 31, 2014

  $   $   $   $   $   $ 463,493   $ 463,493  

243


Table of Contents

10. OTHER ASSETS

        The components of other assets for the years ended December 31, 2014 and 2013 were as follows:

 
  As of December 31,  
 
  2014   2013  

Other assets of the Company:

             

Accounts and interest receivable

  $ 4,310   $ 1,863  

Receivable for securities sold

        11,594  

Fixed assets, net

    34,055     27,852  

Other assets

    26,340     32,291  

Total other assets of Company

  $ 64,705   $ 73,600  

Other assets of Consolidated Funds:

             

Deferred debt issuance costs

  $ 7,610   $ 13,106  

Note receivables

    381     366  

Income tax receivable

    1,417     314  

Other receivables

    977     3,641  

Other assets

    2,088     8,101  

Total other assets of Consolidated Funds

  $ 12,473   $ 25,528  

Total other assets

  $ 77,178   $ 99,128  

Fixed Assets, Net

        The major classes of depreciable assets for the years ended December 31, 2014 and 2013 were as follows:

 
  Year Ended December 31,  
 
  2014   2013  

Furniture

  $ 6,831   $ 9,722  

Office and computer equipment

    15,772     13,059  

Internal use software

    5,572     5,670  

Leasehold improvements

    37,928     34,484  

Fixed assets, at cost

    66,103     62,935  

Less: accumulated depreciation

    (32,048 )   (35,083 )

Fixed assets, net

    34,055   $ 27,852  

        For the years ended December 31, 2014, 2013 and 2012, depreciation expense was $7.3 million, $6.3 million and $4.6 million, respectively, which is included in general, administrative and other expense in the Consolidated Statements of Operations.

11. COMMITMENTS AND CONTINGENCIES

Indemnification Arrangements

        Consistent with standard business practices in the normal course of business, the Company enters into contracts that contain indemnities for affiliates of the Company, persons acting on behalf of the Company or such affiliates and third parties. The terms of the indemnities vary from contract to contract and the Company's maximum exposure under these arrangements cannot be determined and has not been

244


Table of Contents

11. COMMITMENTS AND CONTINGENCIES (Continued)

recorded in the Consolidated Statements of Financial Condition. As of December 31, 2014, the Company has not had prior claims or losses pursuant to these contracts and expects the risk of loss to be remote.

Capital Commitments

        As of December 31, 2014 and 2013, the Company had aggregate unfunded commitments of $187.9 million, of which $5.6 million is contingent consideration recorded in relation to the acquisition of AREA, and is presented within accounts payable and accrued expenses in the consolidated statements of financial condition, and $244.5 million, respectively, including commitments to both non-consolidated funds and Consolidated Funds.

Rental Leases

        The Company leases office space in various countries and maintains its headquarters in Los Angeles, where it leases its primary office space under non-cancelable rental operating lease agreements that expire in May 2020. The Company's rental lease agreements are generally subject to escalation provisions on base rental payments, as well as certain costs incurred by the property owner and are recognized on a straight-line basis over the term of the lease agreement. Rent expense includes base contractual rent. Rent expense for the years ended December 31, 2014, 2013 and 2012 was $17.9 million, $12.7 million and $8.6 million, respectively, and is recorded within general, administrative and other expense in the Consolidated Statements of Operations. All leases expire in various years ranging from 2015 to 2026.

        The future minimum commitments for the Company's operating leases are as follows:

2015

  $ 16,214  

2016

    19,587  

2017

    19,454  

2018

    18,384  

Thereafter

    79,520  

Total

  $ 153,159  

Guarantees

        For the years ended December 31, 2014 and 2013, the Company guaranteed loans for certain professionals in affiliated co-investment entities. These entities were formed to permit certain employees and members to invest alongside the Company and its investors in the funds managed by the Company. The Company would be responsible for all outstanding payments due in the event of a default on the loans by certain professionals. As of December 31, 2014 and 2013, the total outstanding loan balance was approximately $3.2 million and $4.1 million with an additional $1.1 million and $1.2 million in unfunded commitments, respectively. There has been no history of default and the Company has determined that the likelihood of default is remote. These guarantees are not considered to be compensation.

        The Company assumed a guarantee of a mortgage associated with an office space in New York City in connection with the AREA acquisition. The guarantee, dated March 20, 2008, was for the benefit of a Germany-based commercial property lender in connection with a $21.5 million loan provided to an affiliate of the Company. As of April 30, 2014, the Company was released of its guarantee and no longer bears any obligation for the mortgage.

        On July 30, 2014, AM LLC agreed to provide credit support to a new $75 million credit facility, (the "Guaranteed Facility") entered into by a wholly owned subsidiary of ACRE with a national banking association. AM LLC is the parent entity to ACRE's external manager. In connection with the facility,

245


Table of Contents

11. COMMITMENTS AND CONTINGENCIES (Continued)

AM LLC agreed to purchase all loans and other obligations outstanding under the Guaranteed Facility at a price equal to 100% of the outstanding balance (i) upon an acceleration or certain events of default by ACRE under the Guaranteed Facility or (ii) in the event that AM LLC's corporate credit rating is downgraded to below investment grade, among other things. ACRE pays AM LLC a credit support fee of 1.50% per annum times the average amount of the loans outstanding under the Guaranteed Facility, payable monthly, and reimburses AM LLC for its out-of-pocket costs and expenses in connection with the Guaranteed Facility. In addition to the credit support fee, ACRE pledged to AM LLC its ownership interest in its principal lending holding entity to support the Guaranteed Facility. The Company's maximum exposure to loss shall not exceed $75 million plus accrued interest. The Company recorded $1.3 million as a receivable in connection with the credit support that is based on the present value of discounted expected cash flows. This receivable balance decreases as the Company collects the monthly credit support fee from ACRE. As of December 31, 2014, the receivable balance is $1.1 million and is included in due from affiliates in the Consolidated Statements of Financial Condition. The Company also recorded the fair value of this guarantee in the amount of $1.6 million within accounts payable, accrued expenses and other liabilities in the Consolidated Statements of Financial Condition for the year ended December 31, 2014. The fair value of this guarantee was determined by an independent third-party valuation firm using a market-based approach and a discounted cash flow model using a discount rate of 1.97% as the primary input. As of December 31, 2014, the total outstanding balance under the Guaranteed Facility was $75.0 million. The Company believes the likelihood of default by the ACRE subsidiary to be remote. The Company recognized $0.3 million of expense in connection with the guarantee for the year ended December 31, 2014, which is included in other income (expense), net in the Consolidated Statements of Operations.

Performance Fees

        Generally, if at the termination of a fund (and increasingly at interim points in the life of a fund), the fund has not achieved investment returns that (in most cases) exceed the preferred return threshold or (in all cases) the general partner receives net profits over the life of the fund in excess of its allocable share under the applicable partnership agreement, the Company will be obligated to repay carried interest that was received by the Company in excess of the amounts to which the Company is entitled. This obligation is known as a "clawback" obligation. The clawback obligation may be reduced by income taxes paid by the Company related to its carried interest.

        At December 31, 2014 and 2013, if the Company assumed all existing investments were valued at $0, the amount of performance fees subject to potential clawback, net of tax, which may differ from the recognition of revenue, would have been approximately $295.7 million and $346.4 million, respectively, of which approximately $239.3 million and $280.5 million, respectively, is reimbursable to the Company by certain professionals. Management believes the possibility of all of the investments becoming worthless is remote. If the funds were liquidated at their then current fair values as of December 31, 2014 and 2013, there would be no event of clawback. For all periods presented, the Company did not accrue any expense or record a liability associated with the clawback obligation.

12. RELATED PARTY TRANSACTIONS

        Substantially all of the Company's revenue is earned from its affiliates, including management fees, performance fees, administrative expense reimbursements and service fees. The related accounts receivable are included within due from affiliates within the Consolidated Statements of Financial Condition, except that performance fees receivable, which are entirely due from affiliated funds, are presented separately within the Consolidated Statements of Financial Condition.

246


Table of Contents

12. RELATED PARTY TRANSACTIONS (Continued)

        The Company has investment management agreements with various funds and accounts that it manages. In accordance with these agreements, the Consolidated Funds bear certain operating costs and expenses which are initially paid by the Company and subsequently reimbursed by the Consolidated Funds. In addition, the Company has agreements to provide administrative services to various entities.

        The Company also has entered into agreements to provide administrative services which are eligible for reimbursement from related parties, including ARCC, ACRE, ARDC, ARMF, Ivy Hill Asset Management, L.P., European Senior Secured Loan Programme S.à.r.l. and ACF FinCo I L.P.

        Employees and other related parties may be permitted to participate in co-investment vehicles that generally invest in Ares funds alongside fund investors. Participation is limited by law to individuals who qualify under applicable securities laws. These co-investment vehicles generally do not require these individuals to pay management or performance fees.

        Performance fees from the funds can be distributed to professionals on a current basis, subject to repayment by the subsidiary of the Company that acts as general partner of the relevant fund in the event that certain specified return thresholds are not ultimately achieved. The professionals have personally guaranteed, subject to certain limitations, the obligations of these subsidiaries in respect of this general partner obligation. Such guarantees are several and not joint and are limited to distributions received by the relevant recipient.

        The Company considers its professionals and non-consolidated funds to be affiliates. Amounts due from and to affiliates were comprised of the following:

 
  As of December 31,  
 
  2014   2013  

Due from affiliates:

             

Management fees receivable from non-consolidated funds

    113,358   $ 91,917  

Payments made on behalf of and amounts due from non-consolidated funds

    33,176     17,003  

Due from affiliates—Company

  $ 146,534   $ 108,920  

Amounts due from portfolio companies and non-consolidated funds

  $ 11,342   $ 2,010  

Due from affiliates—Consolidated Funds

  $ 11,342   $ 2,010  

Due to affiliates:

             

Management fee rebate payable to non-consolidated funds

  $ 14,390   $ 28,715  

Payments made by non-consolidated funds on behalf of and amounts due from the Company

    4,640     3,975  

Due to affiliates—Company

  $ 19,030   $ 32,690  

Amounts due to non-consolidated funds

  $ 2,441   $ 2,695  

Due to affiliates—Consolidated Funds

  $ 2,441   $ 2,695  

Due from Ares Funds and Portfolio Companies

        In the normal course of business, the Company pays certain expenses on behalf of Consolidated Funds and non-consolidated funds for which it is reimbursed. Amounts advanced on behalf of Consolidated Funds are eliminated in consolidation. Certain expenses initially paid by the Company, primarily

247


Table of Contents

12. RELATED PARTY TRANSACTIONS (Continued)

professional travel and other costs associated with particular portfolio company holdings, may be reimbursed by the portfolio companies.

13. INCOME TAXES

        A substantial portion of the Company's earnings flow through to owners of the Company without being subject to entity level income taxes. Consequently, a significant portion of the Company's earnings reflects no provision for income taxes except those for foreign, city and local income taxes incurred at the entity level. A portion of the Company's operations is held through AHI and Domestic Holdings, which are U.S. corporations for tax purposes. Their income is subject to U.S. federal, state and local income taxes and certain of its foreign subsidiaries are subject to foreign income taxes (for which a foreign tax credit can generally offset U.S. corporate taxes imposed on the same income). A provision for corporate level income taxes imposed on AHI's and Domestic Holdings' earnings is included in the Company's tax provision. The Company's tax provision also includes entity level income taxes incurred by certain affiliated funds and co-investment entities that are consolidated in these financial statements.

        The Company's effective income tax rate is dependent on many factors, including the estimated nature of many amounts and the mix of revenues and expenses between U.S. corporate subsidiaries that are subject to income taxes and those subsidiaries that are not. Additionally, the Company's effective tax rate is influenced by the amount of income tax provision recorded for any affiliated funds and co-investment entities that are consolidated in these financial statements. Consequently, the effective income tax rate is subject to significant variation from period to period.

        The Company files its tax returns as prescribed by the tax laws of the jurisdictions in which it operates. In the normal course of business, the Company is subject to examination by federal, state, local and foreign tax regulators. With limited exceptions, the Company is no longer subject to income tax audits by taxing authorities for any years before 2010. Although the outcome of tax audits is always uncertain, the Company does not believe the outcome of any future audit will have a material adverse effect on the Company's consolidated financial statements.

248


Table of Contents

13. INCOME TAXES (Continued)

        The provision for income taxes attributable to the Company and the Consolidated Funds, consisted of the following for the years ended December 31, 2014, 2013 and 2012:

Provision for Income Taxes of the Company

 
  Year Ended December 31,  
 
  2014   2013   2012  

Current:

                   

U.S. federal income tax

  $ 12,801   $ 19,774   $ 18,355  

State and local income tax

    1,719     3,522     2,714  

Foreign income tax

    1,613     617     2,339  

    16,133     23,913     23,408  

Deferred:

                   

U.S. federal income tax (benefit)

    123     (5,743 )   4,029  

State and local income tax (benefit)

    210     (747 )   530  

Foreign income tax (benefit)

    70         (6,151 )

    403     (6,490 )   (1,592 )

Total:

                   

U.S. federal income tax

    12,924     14,031     22,384  

State and local income tax

    1,929     2,775     3,244  

Foreign income tax (benefit)

    1,683     617     (3,812 )

Income tax expense

  $ 16,536   $ 17,423   $ 21,816  

Provision for Income Taxes of the Consolidated Funds

 
  Year Ended December 31,  
 
  2014   2013   2012  

Current:

                   

U.S. federal income tax

  $ 6,807   $ 4,280   $  

State and local income tax (benefit)

    1,564     1,083     (2 )

Foreign income tax

    36     1,396     4,245  

    8,407     6,759     4,243  

Deferred:

                   

U.S. federal income tax (benefit)

    (9,958 )   26,368     78  

State and local income tax (benefit)

    (2,832 )   7,417     19  

Foreign income tax (benefit)

    (900 )   1,296     (2 )

    (13,690 )   35,081     95  

Total:

                   

U.S. federal income tax (benefit)

    (3,151 )   30,648     78  

State and local income tax (benefit)

    (1,268 )   8,500     17  

Foreign income tax (benefit)

    (864 )   2,692     4,243  

Income tax expense (benefit)

  $ (5,283 ) $ 41,840   $ 4,338  

249


Table of Contents

13. INCOME TAXES (Continued)

        Total Provision for Income Taxes of the Company and Consolidated Funds

 
  Year Ended December 31,  
 
  2014   2013   2012  

Total current income tax expense

  $ 24,540   $ 30,672   $ 27,651  

Total deferred income tax expense (benefit)

    (13,287 )   28,591     (1,497 )

Total income tax expense

  $ 11,253   $ 59,263   $ 26,154  

        The effective income tax rate differed from the federal statutory rate for the following reasons for the years ended December 31, 2014, 2013 and 2012:

 
  Year Ended December 31,  
 
  2014   2013   2012  

Income tax expense at federal statutory rate

    35.0 %   35.0 %   35.0 %

Income passed through to non-controlling interests

    (34.9 )   (29.2 )   (34.3 )

State and local taxes, net of federal benefit

    0.4     0.8     0.2  

Foreign taxes

    0.1     0.6     (0.4 )

Other, net

    1.1     0.4     1.2  

Valuation allowance

    0.3     (0.8 )   0.4  

Total effective rate

    2.0 %   6.8 %   2.1 %

Deferred Taxes

        The income tax effects of temporary differences that give rise to significant portions of deferred tax assets and liabilities were as follows as of December 31, 2014 and 2013:

Deferred Tax Assets and Liabilities of the Company

 
  Year Ended
December 31,
 
 
  2014   2013  

Deferred tax assets

             

Net operating losses

  $ 4,550   $ 3,565  

Other, net

        1,699  

Total gross deferred tax assets

    4,550     5,264  

Valuation allowance

    (4,335 )   (3,788 )

Total deferred tax assets, net

    215     1,476  

Deferred tax liabilities

             

Investment in partnerships

    (17,176 )   (22,478 )

Other, net

    (2,900 )    

Total deferred tax liabilities

    (20,076 )   (22,478 )

Net deferred tax assets (liabilities)

  $ (19,861 ) $ (21,002 )

250


Table of Contents

13. INCOME TAXES (Continued)

        Deferred Tax Assets and Liabilities of the Consolidated Funds

 
  Year Ended
December 31,
 
 
  2014   2013  

Deferred tax assets

             

Net operating loss

  $ 1,841   $ 608  

Other, net

    435      

Total gross deferred tax assets

    2,276     608  

Valuation allowance

    (1,635 )   (467 )

Total deferred tax assets, net

    641     141  

Deferred tax liabilities

             

Investment in partnerships

    (22,855 )   (36,045 )

Total deferred tax liabilities

    (22,855 )   (36,045 )

Net deferred tax assets (liabilities)

  $ (22,214 ) $ (35,904 )

        In assessing the realizability of deferred tax assets, the Company considers whether it is probable that some or all of the deferred tax assets will not be realized. In determining whether the deferred taxes are realizable, the Company considers the period of expiration of the tax asset, historical and projected taxable income, and tax liabilities for the tax jurisdiction in which the tax asset is located. Valuation allowances are provided to reduce the amounts of deferred tax assets to an amount that is more likely than not to be realized based on an assessment of positive and negative evidence, including estimates of future taxable income necessary to realize future deductible amounts.

        The valuation allowance for deferred tax assets increased by $1.7 million in 2014 as a result of operating losses incurred in various jurisdictions in which the Company operates. The valuation allowance for deferred tax assets decreased by $6.9 million in 2013 as a result of income generated within the Company's foreign subsidiaries and increased by $5.0 million in 2012, due primarily to operating losses incurred in various foreign jurisdictions in which the Company operates.

        At December 31, 2014, the Company had $26.7 million of net operating loss ("NOL") carryforwards available to reduce future foreign income taxes for which a full valuation allowance has been provided. The majority of the foreign NOLs have no expiry. The Company also has approximately $1.8 million and $2.9 million of US federal and state net operating loss carryforwards that begin to expire in 2029 and 2027, respectively.

        As of, and for the three years ended December 31, 2014, 2013 and 2012, the Company had no significant uncertain tax positions.

14. EARNINGS PER COMMON UNIT

        Prior to the Reorganization and the IPO in May 2014, the Company's businesses were conducted through multiple operating businesses rather than a single holding entity. As such, there was no single capital structure upon which to calculate historical earnings per common unit information. Accordingly, earnings per common unit information has not been presented for historical periods prior to the IPO.

        Basic earnings per common unit is computed by dividing income available to common unitholders by the weighted-average number of common units outstanding during the period. Diluted earnings per

251


Table of Contents

14. EARNINGS PER COMMON UNIT (Continued)

common unit is computed using the more dilutive method of either the two-class method or the treasury stock method.

        The two-class method is an earnings allocation method under which earnings per unit is calculated for common units and participating securities considering both dividends declared (or accumulated) and participation rights in undistributed earnings as if all such earnings had been distributed during the period. Because the holders of unvested restricted units have the right to participate in distributions when declared, the unvested restricted units are considered participating securities to the extent they are expected to vest. For the period from May 1, 2014 to December 31, 2014, the two-class method was the more dilutive method for the unvested restricted stock units. For the period of May 1, 2014 to December 31, 2014, no participating securities have rights to undistributed earnings.

        The treasury stock method is used to determine potentially dilutive securities resulting from options and unvested restricted units granted under the 2014 Equity Incentive Plan. Potentially dilutive securities representing 24,230,518 options were excluded from the computation of diluted earnings per common unit because their effect would have been anti-dilutive. If the treasury stock method had been the more dilutive method for the unvested restricted stock units, the dilutive effect of those units would have been 197,961 units for the period of May 1, 2014 to December 31, 2014.

        Holders of AOG Units may exchange their AOG Units for common units on a one-for-one basis after the second anniversary of the date of the closing of the IPO provided that Alleghany may exchange up to half of its Ares Operating Group Units from and after May 7, 2015 (the first anniversary of our initial public offering), subject to any applicable transfer restrictions and other provisions. The Company applies the "if-converted" method to determine the dilutive weighted-average partnership units represented by these contingently issuable common units, assuming December 31, 2014 represents the end of contingency period.

        The Company has excluded 130,858,662 AOG Units from the calculation of diluted earnings per common unit for the period from May 1, 2014 to December 31, 2014 since the exchange of these units would proportionally increase Ares Management, L.P.'s interest in the Ares Operating Group and would have an anti-dilutive effect on earnings per common unit as a result of certain tax benefits that Ares Management, L.P. is assumed to receive upon the exchange.

        The following table presents the computation of basic and diluted earnings per common unit:

 
  May 1, 2014 through
December 31, 2014
 
(Dollars in thousands, except unit data)
  Basic   Diluted  

Net income attributable to Ares Management, L.P

  $ 34,988   $ 34,988  

Earnings distributed to participating securities (restricted units)

    (417 )   (417 )

Net income available to common unitholders

  $ 34,571   $ 34,571  

Weighted-average common units

    80,358,036     80,358,036  

Effect of dilutive units:

             

Restricted units

         

Options

         

Contingently issuable common units

         

Diluted weighted-average common units

    80,358,036     80,358,036  

Earnings per common unit

  $ 0.43   $ 0.43  

252


Table of Contents

15. EQUITY COMPENSATION

        Prior to the IPO, the Company historically issued various profit interests and membership interests to pools of certain professionals that provide for the participation in the profits of APMC and/or proceeds of certain capital events. Unless otherwise stated, the grant date fair value of each award or respective membership interest was determined by an independent third-party valuation firm principally using a contingent claims analysis. These awards are referred to as Ares Employee Participation ("AEP") plans and are described below:

Ares Employee Participation LLC Interests

        AEP I and AEP II Profit Interests—AEP I Profit Interests represent a 3.3% profit interest in APMC and AEP II Profit Interests represent an aggregate of 4.64% profit interest in APMC, issued to a pool of professionals to participate in the profits of APMC and proceeds of certain capital events. The AEP I Profit Interest and AEP II Profit Interest vest over five years from the grant dates, subject to the professionals' continuous service with the Company through vesting dates.

        Exchanged AEP Awards—Represents (a) a 2% indirect membership interest in each of AMH LLC and AIH LLC and (b) a 2.2% profit interest to participate in the proceeds of certain capital events (collectively, "Exchanged AEP Awards"). The Exchanged AEP Awards vest over 17 months from the grant date, subject to the professional's continuous service with the Company through the vesting date.

        AEP IV and AEP VI—Represent awards that vest on the occurrence of (a) a sale, exchange or other transfer of the business of Ares that is not in the ordinary course of business or to another controlled affiliate of Ares or (b) any other similar transaction deemed a capital event in the sole discretion of the manager of the awards (a "Capital Event"). The holders of the awards will be entitled to newly issued partnership interests as a result of the Capital Event. The occurrence of a Capital Event is considered a performance condition. Since Capital Events are defined at the discretion of the manager and represent events for which external factors and uncertainties make it difficult to establish a probability of occurrence prior to the consummation date or effective date, the Company had not deemed a Capital Events to be probable until consummated or effective. As such, the Company had not recorded compensation expenses in connection with these awards as no Capital Event occurred prior to May 1, 2014.

        Indicus—Represents (a) a 0.5% membership interest in each of Ares Holdings and AI (the "Indicus Membership Interest") and (b) a right to receive a 1.14% profit interest to participate in the proceeds of certain capital events (the "Indicus Profit Interest") issued in connection with the Indicus acquisition to the principals who sold their interests in Indicus (the "Indicus Partners").

        The Indicus Membership Interest vests over five years from the Indicus acquisition date, subject to the Indicus Partners' continuous employment or service with the Company through such date. The Indicus Membership Interest is subject to certain forfeiture provisions and the Indicus Partners have a right to exercise a put option during the six-month period ending on August 16, 2016. If all of the Indicus Partners were to exercise their put options, the aggregate settlement amount would be $20.0 million as of December 31, 2014. The amount is presented as equity compensation put option liability in the Consolidated Statements of Financial Condition.

        The grant date fair value of the equity compensation put option feature associated with the Indicus Membership Interest was determined using an option pricing model utilizing a five-year term, a risk-free rate of 0.91%, a strike price of $20.0 million and an expected volatility of 45.5%.

        The grant date fair value of the Indicus Profit Interest was $5.5 million as determined using the Black-Scholes option pricing model utilizing a seven-year term, a risk-free rate of 0.4%, a minimum strike price of $46.0 million and an expected volatility of 47.6%. This fair value was fixed as of the grant date and was being expensed ratably over the three years vesting period. The Indicus Profit Interest is automatically cancelled on the seventh anniversary of the Indicus acquisition.

253


Table of Contents

15. EQUITY COMPENSATION (Continued)

        AREA Membership Interest—Represents a 1.2% membership interest ("AREA Membership Interest") issued by the Company to a group of former AREA partners who joined the Company in connection with the acquisition of AREA on July 1, 2013. The AREA Membership Interest will be generally 50% vested on the first anniversary of issuance and 100% vested on the second anniversary of issuance. The fair value of these awards was determined using a recent market transaction at the time of determination.

        The following summarizes the grant date fair value associated with each equity award issued prior to May 1, 2014, as well as the expense recognized for each year presented:

 
   
  Equity Compensation Expenses
Recognized,
Net of Forfeitures
(Presented in thousands)
  Unrecognized
Compensation
Expenses
 
 
   
  Year Ended December 31,   April 30,  
 
  Grant Date
Fair Value
 
 
  2014   2013   2012   2014  

AEP I Profit Interest

  $ 38,400   $   $   $ 5,730   $  

AEP II Profit Interests

    33,423     14,714     6,016     5,923     12,709  

AEP IV Profit Interests

    10,657     10,657             10,657  

AEP VI Profit Interests

    9,047     9,047             9,047  

Exchanged AEP Awards

    68,607         12,944     33,584      

Indicus

                               

—Membership Interest

    20,700     11,913     3,371     4,947     10,532  

—Profit Interest

    5,464     (3,871 )   1,821     1,851      

AREA Membership Interest

    25,381     20,678     4,685         17,555  

Total

  $ 211,679   $ 63,138   $ 28,837   $ 52,035   $ 60,500  

Conversion and Vesting of AEP awards

        On May 1, 2014, in connection with the Reorganization, certain existing interests held by APMC, on behalf of certain of our Co-Founders and senior professionals under AEP plans, that represent less than a full equity interest in the Predecessors were converted into AOG Units and were immediately vested and expensed in full. There was no change in the fair value of these converted interests as a result of the acceleration in vesting; however, the Indicus Profit Interest was cancelled. In connection with this cancellation, the Company reversed expense of $4.3 million. As a result, the Company recognized one-time compensation expense of $56.2 million related to vesting and cancellation of the converted awards in the year ended December 31, 2014.

Ares Management, L.P. 2014 Equity Incentive Plan

        In connection with the IPO, the board of directors of our general partner adopted the Equity Incentive Plan. Under the Equity Incentive Plan, the Company granted options to acquire 24,835,227 common units, 4,936,051 restricted units to be settled in common units and 686,395 phantom common units to be settled in cash. The total number of units immediately available for issuance under the Equity Incentive Plan was 31,704,545 and as of December 31, 2014, 2,697,974 had not been issued. Based on a formula as defined in the Equity Incentive Plan, the total number units available to be issued under the Equity Incentive Plan increases annually on January 1. As of January 1, 2015, the total number of units available for issuance under the Equity Incentive Plan increased to 31,728,949.

254


Table of Contents

15. EQUITY COMPENSATION (Continued)

        Equity-based compensation expense, net of assumed forfeitures is included in the following table:

 
  For the period from
May 1, 2014 through
December 31, 2014
 

Restricted units

  $ 8,826  

Options

    9,869  

Phantom units

    1,396  

Equity-based compensation expense

  $ 20,091  

Restricted Units

        Each restricted unit represents an unfunded, unsecured right of the holder to receive a common unit on the vesting date. The restricted units generally vest either (i) at a rate of one-third per year, beginning on the third anniversary of the grant date, or (ii) in their entirety on the fifth anniversary of the grant date. Compensation expense associated with restricted units is being recognized on a straight-line basis over the service period of the respective grant. The grant date fair value gives effect to a discount for lack of marketability imposed by a five-year lock up period that was determined to be 5.0% based on Finnerty's average strike price put option model.

        The holders of restricted units have the right to receive as current compensation an amount in cash equal to (i) the amount of any distribution paid with respect to a common unit multiplied by (ii) the number of unvested restricted units held at the time such distributions are declared ("Distribution Equivalent"). The board of directors of our general partner declared a quarterly distribution of $0.18 per common unit to common unitholders of record at the close of business on August 25, 2014 and $0.24 per common unit to common unitholders of record at the close of business on November 24, 2014. For the year ended December 31, 2014, Distribution Equivalents were made to the holders of restricted units of $2.0 million, of which $0.5 million is presented within compensation and benefits in the Consolidated Statements of Operations and $1.5 million is included in distributions in the Consolidated Statements of Changes in Equity.

        The following table presents unvested restricted units' activity during the period from May 1, 2014 through December 31, 2014:

 
  Restricted Units   Weighted Average
Grant Date Fair
Value Per Unit
 

Balance—May 1, 2014

      $  

Granted—IPO

    4,936,051     18.08  

Forfeited

    (159,998 )   18.05  

Balance—December 31, 2014

    4,776,053   $ 18.08  

        No restricted units were vested during the period from May 1, 2014 through December 31, 2014. The total compensation expense expected to be recognized in all future periods associated with the restricted units, considering assumed annual forfeitures of 7.0%, is approximately $58.1 million at December 31, 2014, which is expected to be recognized over the remaining weighted average period of 4.32 years.

255


Table of Contents

15. EQUITY COMPENSATION (Continued)

Options

        Each option entitles the holders to purchase from the Company, upon exercise thereof, one common unit at the stated exercise price. The term of the options is generally ten years from the grant date. The options generally vest at a rate of one-third per year, beginning on the third anniversary of the grant date. Compensation expense associated with these options is being recognized on a straight-line basis during the service period of the respective grant. As of December 31, 2014, there was $64.7 million of total unrecognized compensation expense, net of assumed annual forfeitures of 7.0%, that is expected to be recognized over the remaining weighted average period of 4.32 years.

        A summary of unvested options activity during the period from May 1, 2014 through December 31, 2014 is presented below:

 
  Options   Weighted Average
Exercise Price
  Weighted Average
Remaining Life
(in years)
  Aggregate
Intrinsic
Value
 

Balance—May 1, 2014

      $            

Granted—IPO

    24,835,227     19.00     9.33        

Forfeited

    (604,709 )   19.00            

Balance—December 31, 2014

    24,230,518   $ 19.00     9.33        

Exercisable at December 31, 2014

      $       $  

Expected to vest after December 31, 2014

    18,611,216   $ 19.00     9.33   $  

        Aggregate intrinsic value represents the value of the Company's closing unit price on the last trading day of the period in excess of the weighted-average exercise price multiplied by the number of options exercisable or expected to vest. As of December 31, 2014, the Company's closing unit price is lower than the weighted average exercise price of the options exercisable or expected to vest. As a result, the options are out of the money and have no intrinsic value.

        The fair value of each option granted during the period from May 1 to December 31, 2014 is measured on the date of grant using the Black-Scholes option-pricing model and the following weighted average assumptions:

Risk-free interest rate

  2.06% to 2.22%

Weighted average expected dividend yield

  5.00%

Expected volatility factor(a)

  34.00% to 35.00%

Expected life in years

  6.92 to 7.00

(a)
Expected volatility is based on comparable companies using daily stock prices.

        The fair value of an award is affected by the Company's unit price on the date of grant as well as other assumptions including the estimated volatility of the Company's unit price over the term of the awards and the estimated period of time that management expects employees to hold their unit options. The estimated period of time that management expects employees to hold their options was estimated as the midpoint between the vesting date and maturity date.

Phantom Units

        Each phantom unit represents an unfunded, unsecured right of the holder to receive an amount in cash per phantom unit equal to the average closing price of a common unit for the 15 trading days immediately prior to, and the 15 trading days immediately following, the vesting date. The phantom units

256


Table of Contents

15. EQUITY COMPENSATION (Continued)

will vest in equal installments over five years at the anniversaries of the initial public offering date. The phantom units are accounted for as liability awards with compensation expense being recognized based on a straight-line basis based on the number of units expected to vest during the service period. Forfeitures will reduce the expenses in the period in which the forfeiture occurs.

        A summary of unvested phantom units' activity during the period from May 1, 2014 through December 31, 2014 is presented below:

 
  Phantom Units   Weighted Average
Grant Date Fair
Value Per Unit
 

Balance May 1, 2014

      $  

Granted—IPO

    686,395     19.00  

Forfeited

    (75,684 )    

Balance December 31, 2014

    610,711   $ 19.00  

        No phantom units were vested during the period from May 1, 2014 through December 31, 2014. Forfeitures are accounted for as they occur. The fair value of the awards is remeasured at each reporting period and was $17.14 per unit as of December 31, 2014. Based on the fair value of the awards at December 31, 2014, $9.1 million of unrecognized compensation expense in connection with phantom units outstanding is expected to be recognized over a weighted average period of 4.33 years. For the period from May 1, 2014 to December 31, 2014, no cash was paid to settle phantom units.

        Unvested phantom units, restricted units and options are forfeited upon any termination of employment; provided that, with respect to certain restricted units and options, if a participant's employment is terminated between the first and second year after grant by the Company without "cause," or as a result of a participant's death or disability, 11% of the award will vest and, if the participant's employment is so terminated between the second and third year after grant, 22% of the award will vest.

        The Company records deferred tax assets for equity-based compensation awards, based on the amount of equity-based compensation expense recognized at the statutory tax rate in the jurisdiction in which the Company is expected to receive a future tax deduction. From the period of May 1 to December 31, 2014, the Company recognized $2.7 million of deferred tax assets related to its equity-based award. In addition, differences between the deferred tax assets recognized for financial reporting purposes and the actual tax deduction reported on the Company's income tax returns are recorded as adjustments to partners' capital. If the tax deduction is less than the deferred tax asset, the calculated shortfall reduces the pool of excess tax benefits. If the pool of excess tax benefits is reduced to zero, then subsequent shortfalls would increase the income tax expense.

16. MARKET AND OTHER RISK FACTORS

        Due to the nature of the Company's investment strategy, the Company's portfolio of investments has significant market and credit risk. As a result, the Company is subject to market and other risk factors, including, but not limited to the following:

Market Risk

        The market price of investments may significantly fluctuate during the period of investment. Investments may decline in value due to factors affecting securities markets generally or particular industries represented in the securities markets. The value of an investment may decline due to general market conditions which are not specifically related to such investment, such as real or perceived adverse

257


Table of Contents

16. MARKET AND OTHER RISK FACTORS (Continued)

economic conditions, changes in the general outlook for corporate earnings, changes in interest or currency rates or adverse investor sentiment generally. They may also decline due to factors that affect a particular industry or industries, such as labor shortages or increased production costs and competitive conditions within an industry.

Limited Liquidity of Investments

        The Company intends to invest in securities that may not be readily marketable. Illiquid investments may trade at a discount from comparable, more liquid investments, and at times there may be no market at all for such investments. Subordinate investments may be less marketable, or in some instances illiquid, because of the absence of registration under federal securities laws, contractual restrictions on transfer, the small size of the market and the small size of the issue (relative to issues of comparable interests). As a result, the Company may encounter difficulty in selling its investments or may, if required to liquidate investments to satisfy redemption requests of its investors or debt service obligations, be compelled to sell such investments at less than fair value.

Counterparty Risk

        Some of the markets in which the Company may affect its transactions are over-the-counter or interdealer markets. The participants in such markets are typically not subject to credit evaluation and regulatory oversight unlike members of exchange-based markets. The lack of oversight exposes the Company to the risk that a counterparty will not settle a transaction in accordance with its terms and conditions because of a dispute over the terms of the applicable contract (whether or not such dispute is bona fide) or because of a credit or liquidity problem, causing the Company to suffer losses. Such counterparty risk is accentuated for contracts with longer maturities where events may intervene to prevent settlement, or where the Company has concentrated its transactions with a single or small group of counterparties.

Credit Risk

        There are no restrictions on the credit quality of the investments the Company intends to make. Investments may be deemed by nationally recognized rating agencies to have substantial vulnerability to default in payment of interest and/or principal. Some investments may have low-quality ratings or be unrated. Lower rated and unrated investments have major risk exposure to adverse conditions and are considered to be predominantly speculative. Generally, such investments offer a higher return potential than higher rated investments, but involve greater volatility of price and greater risk of loss of income and principal.

        In general, the ratings of nationally recognized rating organizations represent the opinions of agencies as to the quality of the securities they rate. Such ratings, however, are relative and subjective; they are not absolute standards of quality and do not evaluate the market value risk of the relevant securities. It is also possible that a rating agency might not change its rating of a particular issue on a timely basis to reflect subsequent events. The Company may use these ratings as initial criteria for the selection of portfolio assets for the Company but is not required to utilize them.

Currency Risk

        The Company may invest in financial instruments and enter into transactions denominated in currencies other than US dollars its functional currency. Although the Company may seek to hedge currency exposure through financial instruments, the Company may still be exposed to risks that the exchange rate of its currency relative to other foreign currencies may change in a manner that has an

258


Table of Contents

16. MARKET AND OTHER RISK FACTORS (Continued)

adverse effect on the value of that portion of the Company's assets or liabilities denominated in currencies other than the functional currency.

        The Company may enter into derivative contracts to manage the risk associated with foreign currency exchange fluctuations on its non-U.S. dollar denominated holdings.

17. EQUITY

Ares Management, L.P.

        Common units represent limited partnership interests in the Company. The holders of common units are entitled to participate pro rata in distributions from the Company and to exercise the rights or privileges that are available to common unitholders under the Company's partnership agreement. The common unitholders have limited voting rights and have no right to remove the Company's general partner, Ares Management GP LLC, or, except in limited circumstances, to elect the directors of the general partner.

        At December 31, 2014, Ares Management, L.P. owns a 38.14% direct interest, or 80,667,664 AOG Units, in each of the Ares Operating Group entities; Ares Owners Holding L.P. owns a 55.95% direct interest, or 118,358,662 AOG Units, in each of the Ares Operating Group entities; and an affiliate of Alleghany owns a 5.91% direct interest, or 12,500,000 AOG units, in each of the Ares Operating Group entities. For the period of May 1 to December 31, 2014, the daily average ownership of AOG Units in each of the Ares Operating Group entities by Ares Owners Holding L.P., Alleghany and Ares Management, L.P. was 56.06%, 5.92% and 38.02%, respectively.

        The Company's ownership percentage of the AOG Units will continue to change upon: (i) the vesting of restricted units and exercise of options that were granted under the Equity Incentive Plan; (ii) the exchange of AOG Units for common units; and (iii) the cancellation of AOG Units in connection with certain individuals' forfeiture of AOG Units upon termination of employment. Holders of the AOG Units may exchange their AOG Units for common units on a one-for-one basis up to four times each year after the second anniversary of the date of the closing of the IPO. Equity is reallocated among partners upon a change in ownership to ensure each partners' capital account properly reflects their respective claim on the residual value of the Company. This change is reflected as either a reallocation of interest or as dilution in the statement of changes in equity.

        Prior to the Reorganization, the Predecessor conducted its business through operating subsidiaries held directly or indirectly by AHI and AI as described below:

Ares Holdings, Inc.

        AHI, a Delaware Corporation, issued Class A Common Stock and Class B Common Stock, each with a par value of $0.001 per share. Until the consummation of the Reorganization, APMC owned all of the Company's Class A Common Stock and ADIA owned all of the Company's Class B Common Stock, amounting to ownership of AHI equal to 50.1% and 49.9%, respectively. All Class A Common Stock and Class B Common Stock are identical and entitle the holders to the same rights and privileges, except that holders of Class B Common Stock do not have voting rights.

Ares Investments LLC

        AI was organized as a limited liability company. AI's membership interest was comprised of multiple classes of units with varying economic rights; however only Class A-1 units possessed voting powers. The management of AI was historically vested in its manager, APMC. Class A-1 units were owned by APMC and AREC, an affiliate of ADIA, which owned approximately 80% and 20%, respectively.

259


Table of Contents

17. EQUITY (Continued)

        AHI and AI directly or indirectly hold controlling-interests in AM LLC and AIH LLC, as well as their wholly owned subsidiaries.

        In July 2013, AI and AH, a subsidiary controlled by AHI, each issued non-voting, mandatorily convertible Class D units to Alleghany in exchange for $250 million. Upon the completion of the IPO (as defined in the agreement with Alleghany), these units were mandatorily converted into 6.25% of the then-outstanding AOG Units. Prior to the conversion of the units, Alleghany was entitled to a fixed dividend of not least than 5% per year paid quarterly in arrears. In the event of liquidation of AHI prior to the IPO, Alleghany was entitled to receive its initial investment amount, plus unpaid dividends. Class D units were not redeemable at any time prior to the earlier of the 30th day after the 5th anniversary of the issue date or a sale of the Company. The redemption price was an amount equal to (1) 100% of initial investment plus (2) an amount determined based on a return of 10% per annum on the initial investment inclusive of any dividend and distribution received.

        Because of Alleghany's contribution at fair value in exchange for its interest in AI and AHI exceeded the proportion of the carrying value of net assets acquired, the fair value of its contribution was immediately allocated among all members to ensure that equity is reported at carrying value of net assets attributed to each respective ownership interest after giving effect to the contribution. The allocation of $177.4 million is presented as allocation of contribution in excess of carrying value of net assets attributable to Class D units within the combined and consolidated statements of change in equity. Alleghany's residual equity of $64.3 million is presented within non-controlling interest in Ares Operating Group entities within the statement of financial condition and within the statement of changes in equity.

18. SEGMENT REPORTING

        The Company conducts its alternative asset management business through four operating segments:

    Tradable Credit Group:  The Company's Tradable Credit Group is a participant in the tradable, non-investment grade corporate credit markets with approximately $32.4 billion of assets under management as of December 31, 2014. The group manages various types of investment funds, ranging from commingled and separately managed accounts for institutional investors to publicly traded vehicles and sub-advised funds for retail investors. While each of the group's approximately 70 funds is tailored to specific investment objectives, mandates can be broadly categorized between long-only credit and alternative credit investment strategies. Long-only credit funds primarily seek to outperform the corresponding performing bank loan or high yield market indices. Alternative credit funds primarily seek to deliver compelling absolute risk-adjusted returns relative to publicly traded stocks, hedge funds, distressed funds, bank loans, high yield bonds or other investment types.

    Direct Lending Group:  The Company's Direct Lending Group is a self-originating direct lender to the U.S. and European markets, with approximately $28.7 billion of assets under management across over approximately 35 funds or investment vehicles as of December 31, 2014. The group provides one-stop financing solutions to small-to-medium sized companies, which the Company believes are increasingly underserved by traditional lenders. The group launched its inaugural vehicle dedicated to direct lending, ARCC, ten years ago as a business development company. In 2007, the group extended its direct lending capabilities into Europe and raised its first dedicated fund. The group generates fees from approximately 35 funds that include separately managed accounts for large institutional investors seeking tailored investment solutions, commingled funds and joint venture lending programs with affiliates of General Electric Company.

    Private Equity Group:  The Company's Private Equity Group has approximately $10.1 billion of assets under management as of December 31, 2014. The group focuses on majority or shared-

260


Table of Contents

18. SEGMENT REPORTING (Continued)

      control investments in businesses with strong franchises and attractive growth opportunities in North America and Europe, as well as growth equity opportunities in China. The group manages five private equity commingled funds.

    Real Estate Group:  The Company's Real Estate Group manages comprehensive public and private equity and debt strategies, with approximately $10.6 billion of assets under management as of December 31, 2014. The group focuses on lending and investing assets that have been under-managed or need repositioning in their markets. The group provides investors access to its capabilities through its publicly traded commercial mortgage REIT, ACRE, focused on direct lending on properties owned by commercial real estate sponsors and operators, U.S. and European real estate private equity commingled funds, separately managed accounts and other fund types.

        The Company established an Operations Management Group (the "OMG") that consists of five independent, shared resource groups to support the Company's operating segments by providing infrastructure and administrative support in the areas of accounting/finance, operations, information technology, business development, legal/compliance and human resources. Additionally, the OMG provides services to certain of the Company's investment companies and partnerships, which reimburse the OMG for expenses equal to the costs of services provided. The Company's clients seek to partner with investment management firms that not only have compelling investment track records across multiple investment products but also possess seasoned infrastructure support functions. As such, significant investments have been made to develop the OMG. The Company has successfully launched new business lines, integrated acquired businesses into the operations and created scale within the OMG to support a much larger platform in the future. The OMG's expenses are not allocated to the Company's four reportable segments but the Company does consider the cost structure of the OMG when evaluating its financial performance.

        Economic net income ("ENI") is a key performance indicator used in the alternative asset management industry. ENI represents net income excluding (a) income tax expense, (b) operating results of Consolidated Funds, (c) depreciation expense, (d) the effects of changes arising from corporate actions and (e) certain other items that the Company does not believe are indicative of its core performance. Changes arising from corporate actions include equity-based compensation expenses, the amortization of intangible assets, transaction costs associated with acquisitions and capital transactions, placement fees and underwriting costs and expenses incurred in connection with corporate reorganization. The Company believes the exclusion of these items provides investors with a meaningful indication of the Company's core operating performance. ENI is evaluated regularly by management as a decision tool for deployment of resources and assess performances of each of the business segments. The Company believes that reporting ENI is helpful in understanding its business and that investors should review the same supplemental non-GAAP financial measures that management uses to analyze the segment performance. These measures supplement and should be considered in addition to, and not in lieu of, the Consolidated Statements of Operations prepared in accordance with GAAP.

        Fee related earnings ("FRE") is a component of ENI and is used to assess the ability of the business to cover direct base compensation and operating expenses from management fees. FRE differs from income before taxes computed in accordance with GAAP as it adjusts for the items included in the calculation of ENI and excludes performance fees, performance fee compensation and investment income from Consolidated Funds and certain other items.

        Performance related earnings ("PRE") is a measure used to assess the Company's investment performance and its ability to cover performance fee compensation from performance fees and total investment income. PRE differs from income before taxes computed in accordance with GAAP as it only

261


Table of Contents

18. SEGMENT REPORTING (Continued)

includes performance fees, performance fee compensation and total investment and other income (expense) earned from Consolidated Funds and non-consolidated funds.

        Distributable earnings ("DE") is a pre-income tax measure that is used to assess amounts potentially available for distributions to stakeholders. Distributable earnings is calculated as the sum of FRE, realized performance fees, realized performance fee compensation and realized net investment and other income, and further adjusts for expenses arising from transaction costs associated with acquisitions, placement fees, underwriting costs, expenses incurred in connection with corporate reorganization and depreciation. DE differs from income before taxes computed in accordance with GAAP as it is presented before giving effect to unrealized performance fees, unrealized performance fee compensation, unrealized net investment income, amortization of intangibles, equity compensation expense and is further adjusted by certain items described in the reconciling table (d) following our segment results.

        Management makes operating decisions and assesses the performance of each of the Company's business segments based on financial and operating metrics and other data that is presented before giving effect to the consolidation of any of the Consolidated Funds. Consequently, all segment data excludes the assets, liabilities and operating results related to the Consolidated Funds and non-consolidated funds.

        The following table presents the financial results for the Company's operating segments, as well as the OMG, as of and for the year ended December 31, 2014:

 
  Tradable
Credit
Group
  Direct
Lending
Group
  Private
Equity
Group
  Real
Estate
Group
  Total
Segments
  OMG   Total
Stand
Alone
 

Management fees (includes ARCC part I fees at $118,537)

                                           

Recurring fees

  $ 144,102   $ 275,571   $ 90,690   $ 87,683   $ 598,046   $   $ 598,046  

Previously deferred fees

                             

Total management fees

    144,102     275,571     90,690     87,683     598,046         598,046  

Administrative fees and other income

    636     556     219     4,889     6,300     22,147     28,447  

Compensation and benefits

    (43,607 )   (138,945 )   (34,386 )   (47,174 )   (264,112 )   (109,030 )   (373,142 )

General, administrative and other expenses

    (13,909 )   (11,196 )   (9,166 )   (15,632 )   (49,903 )   (56,184 )   (106,087 )

Fee related earnings (loss)

    87,222     125,986     47,357     29,766     290,331     (143,067 )   147,264  

Performance fees—realized

    96,985     24,878     22,775     1,856     146,494         146,494  

Performance fees—unrealized

    (71,825 )   11,447     137,853     17,408     94,883         94,883  

Performance fee compensation—realized

    (47,441 )   (14,938 )   (18,220 )       (80,599 )       (80,599 )

Performance fee compensation—unrealized

    29,017     (6,740 )   (108,876 )   (2,830 )   (89,429 )       (89,429 )

Net performance fees

    6,736     14,647     33,532     16,434     71,349         71,349  

Investment income (loss)—realized

    44,616     918     4,701     2,344     52,579         52,579  

Investment income (loss)—unrealized

    (28,629 )   5,305     34,318     (61 )   10,933         10,933  

Interest and other investment income

    10,086     606     4,741     265     15,698         15,698  

Interest expense

    (2,017 )   (1,538 )   (3,925 )   (1,137 )   (8,617 )       (8,617 )

Net investment income (loss)

    24,056     5,291     39,835     1,411     70,593         70,593  

Performance related earnings (loss)

    30,792     19,938     73,367     17,845     141,942         141,942  

Economic net income (loss)

  $ 118,014   $ 145,924   $ 120,724   $ 47,611   $ 432,273   $ (143,067 ) $ 289,206  

Distributable earnings (loss)

  $ 183,479   $ 133,510   $ 54,156   $ 10,460   $ 381,605   $ (148,849 ) $ 232,756  

Total assets

  $ 501,883   $ 290,252   $ 657,185   $ 224,686   $ 1,674,006   $ 15,206   $ 1,689,212  

262


Table of Contents

18. SEGMENT REPORTING (Continued)

        The following table presents the financial results for the Company's operating segments, as well as the OMG, as of and for the year ended December 31, 2013:

 
  Tradable
Credit
Group
  Direct
Lending
Group
  Private
Equity
Group
  Real
Estate
Group
  Total
Segments
  OMG   Total
Stand
Alone
 

Management fees (includes ARCC part I fees at $110,511)

                                           

Recurring fees

  $ 129,745   $ 238,389   $ 93,440   $ 40,051   $ 501,625   $   $ 501,625  

Previously deferred fees

    15,032                 15,032         15,032  

Total management fees

    144,777     238,389     93,440     40,051     516,657         516,657  

Administrative fees and other income

    286     400     663     4,138     5,487     18,468     23,955  

Compensation and benefits

    (38,289 )   (122,082 )   (30,595 )   (30,812 )   (221,778 )   (83,288 )   (305,066 )

General, administrative and other expenses

    (12,296 )   (8,836 )   (11,536 )   (12,844 )   (45,512 )   (37,372 )   (82,884 )

Fee related earnings (loss)

    94,478     107,871     51,972     533     254,854     (102,192 )   152,662  

Performance fees—realized

    121,414     17,385     85,067     317     224,183         224,183  

Performance fees—unrealized

    15,431     2,326     48,402     5,824     71,983         71,983  

Performance fee compensation—realized

    (55,758 )   (10,258 )   (68,145 )   (26 )   (134,187 )       (134,187 )

Performance fee compensation—unrealized

    (21,428 )   (1,488 )   (37,191 )       (60,107 )       (60,107 )

Net performance fees

    59,659     7,965     28,133     6,115     101,872         101,872  

Investment income (loss)—realized

    75,467     8,180     6,590     (13,215 )   77,022         77,022  

Investment income (loss)—unrealized

    (32,976 )   (3,793 )   14,306     12,134     (10,329 )       (10,329 )

Interest and other income

    3,706     4,539     8,974     1,596     18,815         18,815  

Interest expense

    (2,349 )   (2,974 )   (4,395 )   (1,619 )   (11,337 )       (11,337 )

Net investment income (loss)

    43,848     5,952     25,475     (1,104 )   74,171         74,171  

Performance related earnings

    103,507     13,917     53,608     5,011     176,043         176,043  

Economic net income (loss)

  $ 197,985   $ 121,788   $ 105,580   $ 5,544   $ 430,897   $ (102,192 ) $ 328,705  

Distributable earnings (loss)

  $ 228,572   $ 122,059   $ 79,151   $ (20,338 ) $ 409,444   $ (103,725 ) $ 305,719  

Total assets

  $ 583,426   $ 209,064   $ 464,469   $ 178,107   $ 1,435,066   $ 9,716   $ 1,444,782  

263


Table of Contents

18. SEGMENT REPORTING (Continued)

        The following table presents the financial results for the Company's operating segments, as well as the OMG, as of and for the year ended December 31, 2012:

 
  Tradable
Credit
Group
  Direct
Lending
Group
  Private
Equity
Group
  Real
Estate
Group
  Total
Segments
  OMG   Total
Stand
Alone
 

Management fees (includes ARCC part I fees at $95,182)

                                           

Recurring fees

  $ 120,538   $ 190,129   $ 69,252   $ 9,814   $ 389,733   $   $ 389,733  

Previously deferred fees

    24,957                 24,957         24,957  

Total management fees

    145,495     190,129     69,252     9,814     414,690         414,690  

Administrative fees and other income

    250     202     673     206     1,331     17,674     19,005  

Compensation and benefits

    (32,936 )   (101,519 )   (26,330 )   (15,209 )   (175,994 )   (61,352 )   (237,346 )

General, administrative and other expenses

    (14,295 )   (5,773 )   (7,960 )   (4,008 )   (32,036 )   (26,445 )   (58,481 )

Fee related earnings (loss)

    98,514     83,039     35,635     (9,197 )   207,991     (70,123 )   137,868  

Performance fees—realized

    57,536     11,523     321,686         390,745         390,745  

Performance fees—unrealized

    110,112     2,194     (78,289 )       34,017         34,017  

Performance fee compensation—realized

    (29,911 )   (6,913 )   (258,782 )       (295,606 )       (295,606 )

Performance fee compensation—unrealized

    (31,031 )   (1,097 )   60,009         27,881         27,881  

Net performance fees

    106,706     5,707     44,624         157,037         157,037  

Investment income (loss)—realized

    46,048     (1,308 )   36,817     (49 )   81,508         81,508  

Investment income (loss)—unrealized

    26,733     10,324     (10,923 )   (6,451 )   19,683         19,683  

Interest and other income

    4,455     4,583     7,742     1,203     17,983         17,983  

Interest expense

    (4,051 )   (3,060 )   (3,709 )   (891 )   (11,711 )       (11,711 )

Net investment income (loss)

    73,185     10,539     29,927     (6,188 )   107,463         107,463  

Performance related earnings

    179,891     16,246     74,551     (6,188 )   264,500         264,500  

Economic net income (loss)

  $ 278,405   $ 99,285   $ 110,186   $ (15,385 ) $ 472,491   $ (70,123 ) $ 402,368  

Distributable earnings (loss)

  $ 163,781   $ 86,944   $ 137,284   $ (14,596 ) $ 373,413   $ (71,040 ) $ 302,373  

Total assets

  $ 640,949   $ 220,181   $ 389,420   $ 52,793   $ 1,303,343   $ 9,145   $ 1,312,488  

        The following reconciliations contain rounded values that are presented elsewhere within the financial statements. Consequently, the sum of certain values may not match the totals presented herein.

 
  For the Year Ended December 31, 2014  
 
  Total
Segments
  Consolidation
Adjustments and
Reconciling Items
  Consolidated
Results
 

Revenues

  $ 845,723 (1) $ (241,834 )(a) $ 603,889  

Expenses

    484,046 (2)   375,993 (b)   860,039  

Other income (expense)

    70,593 (3)   742,471 (c)   813,065  

Economic net income / Income before taxes

    432,273     124,640 (d)   556,915  

Total assets

    1,674,006     19,967,247 (e)   21,641,253  

264


Table of Contents

18. SEGMENT REPORTING (Continued)


 
  For the Year Ended December 31, 2013  
 
  Total
Segments
  Consolidation
Adjustments and
Reconciling Items
  Consolidated
Results
 

Revenues

  $ 818,310 (1) $ (339,655 )(a) $ 478,655  

Expenses

    461,584 (2)   340,313 (b)   801,897  

Other income (expense)

    74,171 (3)   1,121,712 (c)   1,195,883  

Economic net income

    430,897     441,744 (d)   872,641  

Total assets

    1,435,066     22,270,318 (e)   23,705,384  

 

 
  For the Year Ended December 31, 2012  
 
  Total
Segments
  Consolidation
Adjustments and
Reconciling Items
  Consolidated
Results
 

Revenues

  $ 840,783 (1) $ (506,737 )(a) $ 334,046  

Expenses

    475,755 (2)   282,776 (b)   758,531  

Other income (expense)

    107,463 (3)   1,578,856 (c)   1,686,327  

Economic net income

    472,491     789,351 (d)   1,261,842  

Total assets

    1,303,343     23,192,534 (e)   24,495,877  

(1)
Segment revenues consist of management fees, administrative fees and other income, as well as realized and unrealized performance fees.

 
  2014   2013   2012  

Management fees

  $ 598,046   $ 516,657   $ 414,690  

Administrative fees and other income

    6,300     5,487     1,331  

Performance fees—realized

    146,494     224,183     390,745  

Performance fees—unrealized

    94,883     71,983     34,017  

Total segment revenue

  $ 845,723   $ 818,310   $ 840,783  
(2)
Segment expenses consist of compensation and benefits, and general, administrative and other expenses, as well as realized and unrealized performance fee expenses.

 
  2014   2013   2012  

Compensation and benefits

  $ 264,112   $ 221,778   $ 175,994  

General, administrative and other expenses

    49,903     45,512     32,036  

Performance fee compensation—realized

    80,599     134,187     295,606  

Performance fee compensation—unrealized

    89,429     60,107     (27,881 )

Total segment expense

  $ 484,046   $ 461,584   $ 475,755  

265


Table of Contents

18. SEGMENT REPORTING (Continued)

(3)
Segment net investment income consists of realized and unrealized investment income and expenses, interest and other income and interest expenses.

 
  2014   2013   2012  

Investment income (loss)—realized

  $ 52,579   $ 77,022   $ 81,508  

Investment Income (loss)—unrealized

    10,933     (10,329 )   19,683  

Interest, dividend and other investment income

    15,698     18,815     17,983  

Interest expense

    (8,617 )   (11,337 )   (11,711 )

Net investment income

  $ 70,593   $ 74,171   $ 107,463  
(a)
The revenues adjustment principally represents management and performance fees earned from Consolidated Funds which were eliminated in consolidation to arrive at Ares consolidated revenues.

 
  2014   2013   2012  

Consolidated Fund income eliminated in consolidation

  $ (249,394 ) $ (351,983 ) $ (524,411 )

Administrative fees and other income attributable to OMG

    22,147     18,468     17,674  

Performance fees—realized reclass(1)

    (1,856 )        

Performance fees—unrealized reclass(1)

    (12,731 )   (6,141 )    

Total consolidated adjustments and reconciling items

  $ (241,834 ) $ (339,655 ) $ (506,737 )

(1)
Related to performance fees for AREA Sponsor Holdings LLC, an investment pool. Changes in value of this investment are reflected within other income (expense) in the Company's Consolidated Statements of Operations.
(b)
The expenses adjustment represents the addition of expenses of the Consolidated Funds to the Ares unconsolidated expenses, depreciation expense, equity-based compensation and expenses associated with acquisitions and corporate actions necessary to arrive at Ares consolidated expenses.

 
  2014   2013   2012  

Consolidated Fund expenses added in consolidation

  $ 187,494   $ 317,083   $ 345,048  

Consolidated Fund expenses eliminated in consolidation

    (120,694 )   (182,104 )   (228,543 )

OMG expenses

    165,214     120,660     87,797  

Acquisition related expenses          

    11,043     6,235     (684 )

Equity compensation expense

    83,230     28,837     52,035  

Income tax expenses(1)

        546     579  

Placement fees and underwriting costs

    14,753     8,403     13,240  

Amortization of intangibles

    27,610     34,399     8,682  

Depreciation expense

    7,347     6,255     4,603  

Total consolidation adjustments and reconciling items

  $ 375,993   $ 340,313   $ 282,776  

(1)
Relates to income taxes paid by subsidiary operating entities included in general, administrative and other expenses.

266


Table of Contents

18. SEGMENT REPORTING (Continued)

(c)
The other income adjustment represents the addition of net investment income (loss) and net interest income (expense) to arrive at Ares consolidated other income.

 
  2014   2013   2012  

Consolidated Funds other income added in consolidation, net

  $ 785,152   $ 1,175,864   $ 1,664,489  

Other income from Consolidated Funds eliminated in consolidation, net

    (53,883 )   (60,291 )   (85,643 )

Performance fee reclass(1)

    14,587     6,141      

Loss on disposal of fixed assets

    (3,062 )        

Non-cash other expense

    (324 )        

Total consolidation adjustments and reconciling items

  $ 742,471   $ 1,121,712   $ 1,578,856  

(1)
Related to performance fees for AREA Sponsor Holdings LLC. Changes in value of this investment are reflected within other (income) expense in the Company's Consolidated Statements of Operations.
(d)
The reconciliation of income before taxes as reported in the Consolidated Statements of Operations to segment results of economic net income, fee related earnings, performance related earnings and distributable earnings consists of the following:

 
  2014   2013   2012  

Economic net income

                   

Income before taxes

  $ 556,915   $ 872,641   $ 1,261,842  

Adjustments:

                   

Amortization of intangibles

    27,610     34,399     8,682  

Depreciation expense

    7,347     6,255     4,603  

Equity compensation expenses

    83,230     28,837     52,035  

Income tax expense(2)

        546     579  

Acquisition-related expenses(1)

    11,043     6,235     (684 )

Placement fees and underwriting costs

    14,753     8,403     13,240  

OMG expenses, net

    143,067     102,192     70,123  

Loss on fixed asset disposal

    3,062          

Non-cash other expense

    324          

Income (loss) of non-controlling interests in Consolidated Funds              

    (420,358 )   (586,771 )   (933,592 )

Income tax expense (benefit) of non-controlling interests in Consolidated Funds          

    5,283     (41,840 )   (4,338 )

Total consolidation adjustments and reconciling items

    (124,640 )   (441,744 )   (789,351 )

Economic net income

  $ 432,273   $ 430,897   $ 472,491  

267


Table of Contents

18. SEGMENT REPORTING (Continued)

 
  2014   2013   2012  

Fee related earnings

                   

Income before taxes

  $ 556,915   $ 872,641   $ 1,261,842  

Adjustments:

                   

Amortization of intangibles

    27,610     34,399     8,682  

Depreciation expense

    7,347     6,255     4,603  

Equity compensation expenses

    83,230     28,837     52,035  

Income tax expense(1)

        546     579  

Acquisition-related expenses

    11,043     6,235     (684 )

Placement fees and underwriting costs

    14,753     8,403     13,240  

OMG expenses, net

    143,067     102,192     70,123  

Loss on fixed asset disposal

    3,062          

Non-cash other expense

    324          

Income of non-controlling interests in Consolidated Funds          

    (420,358 )   (586,771 )   (933,592 )

Income tax expense (benefit) of non-controlling interests in Consolidated Funds

    5,283     (41,840 )   (4,338 )

Total consolidation adjustments and reconciling items

    (124,640 )   (441,744 )   (789,351 )

Economic net income

    432,273     430,897     472,491  

Total performance fees income—realized

    (146,494 )   (224,183 )   (390,745 )

Total performance fees income—unrealized

    (94,883 )   (71,983 )   (34,017 )

Total performance fee compensation—realized

    80,599     134,187     295,606  

Total performance fee compensation—unrealized

    89,429     60,107     (27,881 )

Total investment income

    (70,593 )   (74,171 )   (107,463 )

Fee related earnings

  $ 290,331   $ 254,854   $ 207,991  

Management fees

  $ 598,046   $ 516,657   $ 414,690  

Administrative fees and other income

    6,300     5,487     1,331  

Compensation and benefits

    (264,112 )   (221,778 )   (175,994 )

General, administrative and other expenses

    (49,903 )   (45,512 )   (32,036 )

Fee related earnings

  $ 290,331   $ 254,854   $ 207,991  

268


Table of Contents

18. SEGMENT REPORTING (Continued)

 
  2014   2013   2012  

Performance related earnings:

                   

Income before taxes

  $ 556,915   $ 872,641   $ 1,261,842  

Adjustments:

                   

Amortization of intangibles

    27,610     34,399     8,682  

Depreciation expense

    7,347     6,255     4,603  

Equity compensation expenses

    83,230     28,837     52,035  

Income tax expense(1)

        546     579  

Acquisition-related expenses

    11,043     6,235     (684 )

Placement fees and underwriting costs

    14,753     8,403     13,240  

OMG expenses, net

    143,067     102,192     70,123  

Loss on fixed asset disposal

    3,062          

Non-cash other expense

    324          

Income (loss) of non-controlling interests in Consolidated Funds

    (420,358 )   (586,771 )   (933,592 )

Income tax expense (benefit) of non-controlling interests in Consolidated Funds

    5,283     (41,840 )   (4,338 )

Economic net income

    432,273     430,897     472,491  

Total management fees

    (598,046 )   (516,657 )   (414,690 )

Administrative fees and other income

    (6,300 )   (5,487 )   (1,331 )

Compensation and benefits

    264,112     221,778     175,994  

General, administrative and other expenses

    49,903     45,512     32,036  

Performance related earnings

  $ 141,942   $ 176,043   $ 264,500  

Total performance fees—realized

  $ 146,494     224,183     390,745  

Total performance fees—unrealized

    94,883     71,983     34,017  

Total performance fee compensation—realized

    (80,599 )   (134,187 )   (295,606 )

Total performance fee compensation—unrealized

    (89,429 )   (60,107 )   27,881  

Net investment income (loss)

    70,593     74,171     107,463  

Performance related earnings

  $ 141,942   $ 176,043   $ 264,500  

(1)
Relates to income taxes paid by subsidiary operating entities included in general, administrative and other expenses.

269


Table of Contents

18. SEGMENT REPORTING (Continued)

 
  2014   2013   2012  

Distributable earnings

                   

Income (loss) before taxes

  $ 556,915   $ 872,641   $ 1,261,842  

Adjustments:

                   

Amortization of intangibles

    27,610     34,399     8,682  

Equity compensation expenses

    83,230     28,837     52,035  

OMG distributable loss(1)

    148,849     103,725     71,040  

Non-cash acquisition-related expenses

            (684 )

Taxes paid(2)

    (2,335 )        

Other non-cash items

    (1,201 )        

Income (loss) of non-controlling interests in Consolidated Funds

    (420,358 )   (586,771 )   (933,592 )

Income tax (expense) benefit of non-controlling interests in Consolidated Funds

    5,283     (41,840 )   (4,338 )

Unrealized performance fees

    (94,883 )   (71,983 )   (34,017 )

Unrealized performance fee compensation

    89,429     60,107     (27,881 )

Unrealized investment and other income (loss)

    (10,933 )   10,329     (19,683 )

Distributable earnings

  $ 381,605   $ 409,444   $ 373,413  

Fee related earnings

  $ 290,331   $ 254,854   $ 207,991  

Performance fees—realized

    146,494     224,183     390,745  

Performance fee compensation—realized

    (80,599 )   (134,187 )   (295,606 )

Investment and other income realized, net

    59,659     84,500     87,788  

Net performance related earnings—realized

    125,554     174,496     182,927  

Less:

                   

One-time acquisition costs(3)

    (8,446 )   (6,235 )    

Income tax expense(4)

    (1,722 )   (546 )   (579 )

Non-cash income items

    (1,525 )        

Placement fees and underwriting costs

    (14,753 )   (8,403 )   (13,240 )

Non-cash depreciation and amortization(5)

    (7,832 )   (4,722 )   (3,686 )

Distributable earnings

  $ 381,605   $ 409,444   $ 373,413  

(1)
Represents OMG distributable earnings which includes depreciation expense.

(2)
Represents current portion of income tax expense of subsidiary operating entities.

(3)
One-time acquisition costs are reduced by the amounts attributable to OMG, equal to $2,597 and $0 for the years ended December 31, 2014 and 2013, respectively.

(4)
Represents current tax expense of subsidiary operating entities. Taxes attributable to OMG equal $613, $0 and $0 for the years ended December 31, 2014, 2013, and 2012 respectively.

(5)
Depreciation and amortization includes loss on disposal of assets, and is reduced by the amounts attributed to OMG equal to $2,577, $1,533 and $917 for the years ended December 31, 2014, 2013 and 2012.

270


Table of Contents

18. SEGMENT REPORTING (Continued)

(e)
The reconciliation of total segment assets to total assets reported in the Consolidated Statements of Financial Condition consists of the following:

 
  2014   2013   2012  

Total assets from Consolidated Funds eliminated in consolidation

  $ (806,765 ) $ (805,908 ) $ (841,351 )

Total assets from Consolidated Funds added in consolidation

    20,758,806     23,066,510     24,024,740  

OMG assets

    15,206     9,716     9,145  

Total consolidation adjustments and reconciling items

  $ 19,967,247   $ 22,270,318   $ 23,192,534  

271


Table of Contents

19. CONSOLIDATING SCHEDULES

        The following supplemental financial information illustrates the consolidating effects of the Consolidated Funds on the Company's financial condition as of December 31, 2014 and 2013 and results from operations for the years ended December 31, 2014, 2013 and 2012.

 
  As of December 31, 2014  
 
  Consolidated
Company Entities
  Consolidated Funds   Eliminations   Consolidated  

Assets

                         

Cash and cash equivalents

  $ 148,858   $   $   $ 148,858  

Restricted cash and cash equivalents

    32,734             32,734  

Investments, at fair value

    594,346         (424,022 )   170,324  

Derivative assets, at fair value

    7,623             7,623  

Performance fees receivable

    548,098         (361,039 )   187,059  

Due from affiliates

    166,225         (19,691 )   146,534  

Other assets

    64,798         (93 )   64,705  

Intangible assets, net

    40,948             40,948  

Goodwill

    85,582             85,582  

Assets of Consolidated Funds

                         

Cash and cash equivalents

        1,314,397         1,314,397  

Investments, at fair value

        19,123,950         19,123,950  

Loans held for investment, net

        77,514         77,514  

Due from affiliates

        13,262     (1,920 )   11,342  

Dividends and interest receivable

        81,331         81,331  

Receivable for securities sold

        132,753         132,753  

Derivative assets, at fair value

        3,126         3,126  

Other assets

        12,473         12,473  

Total assets

  $ 1,689,212   $ 20,758,806   $ (806,765 ) $ 21,641,253  

Liabilities

                         

Accounts payable and accrued expenses

  $ 101,912   $   $ (602 ) $ 101,310  

Accrued compensation

    129,433             129,433  

Derivative liabilities, at fair value

    2,850             2,850  

Due to affiliates

    19,881         (851 )   19,030  

Performance fee compensation payable

    381,164         (896 )   380,268  

Debt obligations

    245,752             245,752  

Equity compensation put option liability

    20,000             20,000  

Deferred tax liability, net

    19,861             19,861  

Liabilities of Consolidated Funds

                         

Accounts payable, accrued expenses and other liabilities

        68,674     (85 )   68,589  

Due to affiliates

        63,417     (60,976 )   2,441  

Payable for securities purchased

        618,902         618,902  

Derivative liabilities, at fair value

        42,332         42,332  

Securities sold short, at fair value

        3,763         3,763  

Deferred tax liability, net

        22,214         22,214  

CLO loan obligations

        12,120,842     (71,672 )   12,049,170  

Fund borrowings

        777,600         777,600  

Mezzanine debt

        378,365         378,365  

Total liabilities

    920,853     14,096,109     (135,082 )   14,881,880  

Commitments and contingencies

                         

Redeemable interest in Consolidated Funds

        1,037,450         1,037,450  

Redeemable interest in Ares Operating Group entities

    23,988             23,988  

Non-controlling interest in Consolidated Funds:

                 

Non-controlling interest in Consolidated Funds

        5,663,172     (674,443 )   4,988,729  

Equity appropriated for Consolidated Funds

        (37,926 )       (37,926 )

Non-controlling interest in Consolidated Funds

        5,625,246     (674,443 )   4,950,803  

Non-controlling interest in Ares Operating Group entities

    463,493             463,493  

Controlling interest in Ares Management, L.P.:

                         

Partners' Capital (80,667,664 units issued and outstanding)

    285,025             285,025  

Accumulated other comprehensive gain (loss)

    (4,146 )       2,760     (1,386 )

Total controlling interest in Ares Management, L.P

    280,879         2,760     283,639  

Total equity

    744,372     5,625,246     (671,683 )   5,697,935  

Total liabilities, redeemable interests, non-controlling interests and equity

  $ 1,689,212     20,758,806     (806,765 ) $ 21,641,253  

272


Table of Contents

19. CONSOLIDATING SCHEDULES (Continued)

 
  As of December 31, 2013  
 
  Consolidated
Company
Entities
  Consolidated
Funds
  Eliminations   Consolidated  

Assets

                         

Cash and cash equivalents

  $ 89,802   $   $   $ 89,802  

Restricted cash and cash equivalents

    13,344             13,344  

Investments, at fair value

    525,596         (436,158 )   89,438  

Derivative assets, at fair value

    1,164             1,164  

Performance fees receivable

    481,751         (344,069 )   137,682  

Due from affiliates

    130,625         (21,705 )   108,920  

Other assets

    75,599         (1,999 )   73,600  

Intangible assets, net

    68,742             68,742  

Goodwill

    58,159             58,159  

Assets of Consolidated Funds

                         

Cash and cash equivalents

        1,638,003         1,638,003  

Investments, at fair value

        20,823,338         20,823,338  

Due from affiliates

        2,010         2,010  

Dividends and interest receivable

        133,158         133,158  

Receivable for securities sold

        427,871         427,871  

Derivative assets, at fair value

        14,625         14,625  

Other assets

        27,505     (1,977 )   25,528  

Total assets

  $ 1,444,782   $ 23,066,510   $ (805,908 ) $ 23,705,384  

Liabilities

                         

Accounts payable and accrued expenses

  $ 69,550   $   $ (2,064 ) $ 67,486  

Accrued compensation

    132,917             132,917  

Derivative liabilities, at fair value

    2,907             2,907  

Due to affiliates

    35,149         (2,459 )   32,690  

Performance fee compensation payable

    295,978             295,978  

Debt obligations

    153,119             153,119  

Deferred tax liability, net

    21,002             21,002  

Liabilities of Consolidated Funds

                         

Accounts payable, accrued expenses and other liabilities

        95,839         95,839  

Due to affiliates

        92,211     (89,516 )   2,695  

Payable for securities purchased

        945,115         945,115  

Derivative liabilities, at fair value

        75,115         75,115  

Securities sold short, at fair value

        1,633         1,633  

Deferred tax liability, net

        35,904         35,904  

CLO loan obligations

        11,838,396     (64,239 )   11,774,157  

Fund borrowings

        2,070,598         2,070,598  

Mezzanine debt

        323,164         323,164  

Total liabilities

    710,622     15,477,975     (158,278 )   16,030,319  

Commitments and contingencies

                         

Redeemable interest in Consolidated Funds

        1,093,770         1,093,770  

Redeemable interest in Ares Operating Group entities

    40,751             40,751  

Non-controlling interest in Consolidated Funds:

                         

Non-controlling interest in Consolidated Funds

        6,339,504     (647,630 )   5,691,874  

Equity appropriated for Consolidated Funds

        155,261         155,261  

Non-controlling interest in Consolidated Funds                                                 

        6,494,765     (647,630 )   5,847,135  

Non-controlling interest in Ares Operating Group entities

    167,731             167,731  

Members' equity and common stock of Predecessor

    525,678             525,678  

Total equity

    693,409     6,494,765     (647,630 )   6,540,544  

Total liabilities, redeemable interests, non-controlling interests and equity

  $ 1,444,782   $ 23,066,510   $ (805,908 ) $ 23,705,384  

273


Table of Contents

19. CONSOLIDATING SCHEDULES (Continued)


 
  For the Year Ended December 31, 2014  
 
  Consolidated
Company
Entities
  Consolidated
Funds
  Eliminations   Consolidated  

Revenues

                         

Management fees (includes ARCC Part I Fees of $118,537)

  $ 598,046   $   $ (111,569 ) $ 486,477  

Performance fees

    226,790         (135,378 )   91,412  

Other fees

    28,447         (2,447 )   26,000  

Total revenues

    853,283         (249,394 )   603,889  

Expenses

                         

Compensation and benefits

    456,372             456,372  

Performance fee compensation

    170,028             170,028  

General, administrative and other expense

    166,839             166,839  

Consolidated Fund expenses

        187,494     (120,694 )   66,800  

Total expenses

    793,239     187,494     (120,694 )   860,039  

Other income (expense)

                         

Interest and other investment income

    15,956         (8,712 )   7,244  

Interest expense

    (8,617 )           (8,617 )

Other income (expense), net

    (3,644 )       1,222     (2,422 )

Net realized gain (loss) on investments

    54,434         (46,622 )   7,812  

Net change in unrealized appreciation (depreciation) on investments

    23,667         649     24,316  

Interest and other investment income of Consolidated Funds

        939,735     (1,900 )   937,835  

Interest expense of Consolidated Funds

        (674,373 )   8,000     (666,373 )

Net realized gain (loss) on investments of Consolidated Funds

        44,781         44,781  

Net change in unrealized appreciation (depreciation) on investments of Consolidated Funds

        475,009     (6,520 )   468,489  

Total other income (expense)

    81,796     785,152     (53,883 )   813,065  

Income before taxes

    141,840     597,658     (182,583 )   556,915  

Income tax expense (benefit)

    16,536     (5,283 )       11,253  

Net income

    125,304     602,941     (182,583 )   545,662  

Less: Net income attributable to redeemable interests in Consolidated Funds

        3,071     (506 )   2,565  

Less: Net income attributable to non-controlling interests in Consolidated Funds                                                 

        599,870     (182,077 )   417,793  

Less: Net income attributable to redeemable interests in Ares Operating Group entities

    731             731  

Less: Net income attributable to non-controlling interests in Ares Operating Group entities                                                 

    89,585             89,585  

Net income attributable to Ares Management, L.P

  $ 34,988   $   $   $ 34,988  

274


Table of Contents

19. CONSOLIDATING SCHEDULES (Continued)

 
  For the Year Ended December 31, 2013  
 
  Consolidated
Company
Entities
  Consolidated
Funds
  Eliminations   Consolidated  

Revenues

                         

Management fees (includes ARCC Part I Fees of $110,511)

  $ 516,657   $   $ (141,085 ) $ 375,572  

Performance fees

    290,026         (210,226 )   79,800  

Other fees

    23,955         (672 )   23,283  

Total revenues

    830,638         (351,983 )   478,655  

Expenses

                         

Compensation and benefits

    333,902             333,902  

Performance fee compensation

    194,294             194,294  

General, administrative and other expense

    138,722         (258 )   138,464  

Consolidated Fund expenses

        317,083     (181,846 )   135,237  

Total expenses

    666,918     317,083     (182,104 )   801,897  

Other income (expense)

                         

Interest and other investment income

    18,815         (12,819 )   5,996  

Interest expense

    (9,475 )           (9,475 )

Debt extinguishment expense

    (1,862 )           (1,862 )

Other income (expense), net

    (200 )               (200 )

Net realized gain (loss) on investments                                       

    77,015         (83,388 )   (6,373 )

Net change in unrealized appreciation (depreciation) on investments                                       

    (3,983 )       19,278     15,295  

Interest and other investment income of Consolidated Funds

        1,236,720     (683 )   1,236,037  

Interest expense of Consolidated Funds          

        (542,587 )   8,156     (534,431 )

Debt extinguishment gain of Consolidated Funds

        11,800         11,800  

Net realized gain (loss) on investments of Consolidated Funds

        64,382         64,382  

Net change in unrealized appreciation (depreciation) on investments of Consolidated Funds

        405,549     9,165     414,714  

Total other income (expense)

    80,310     1,175,864     (60,291 )   1,195,883  

Income before taxes

    244,030     858,781     (230,170 )   872,641  

Income tax expense

    17,423     41,840         59,263  

Net income

    226,607     816,941     (230,170 )   813,378  

Less: Net income attributable to redeemable interests in Consolidated Funds

        141,040     (3,116 )   137,924  

Less: Net income attributable to non-controlling interests in Consolidated Funds

        675,901     (227,054 )   448,847  

Less: Net income attributable to redeemable interests in Ares Operating Group entities

    2,451             2,451  

Less: Net income attributable to non-controlling interests in Ares Operating Group entities

    43,674             43,674  

Less: Net income attributable to controlling interest in Predecessor

    180,482             180,482  

Net income attributable to Ares Management, L.P. 

  $   $   $   $  

275


Table of Contents

19. CONSOLIDATING SCHEDULES (Continued)


 
  For the Year Ended December 31, 2012  
 
  Consolidated
Company
Entities
  Consolidated
Funds
  Eliminations   Consolidated  

Revenues

                         

Management fees (includes ARCC Part I Fees of $95,182)

  $ 414,690   $   $ (165,106 ) $ 249,584  

Performance fees

    424,762         (355,271 )   69,491  

Other fees

    19,005         (4,034 )   14,971  

Total revenues

    858,457         (524,411 )   334,046  

Expenses

                         

Compensation and benefits

    288,719             288,719  

Performance fee compensation

    267,725             267,725  

General, administrative and other expense

    85,582             85,582  

Consolidated Fund expenses

        345,048     (228,543 )   116,505  

Total expenses

    642,026     345,048     (228,543 )   758,531  

Other income (expense)

                         

Interest and other investment income                                       

    17,983         (9,559 )   8,424  

Interest expense

    (8,679 )           (8,679 )

Debt extinguishment expense

    (3,032 )           (3,032 )

Other income (expense), net

    7             7  

Net realized gain (loss) on investments

    81,508         (74,846 )   6,662  

Net change in unrealized appreciation (depreciation) on investments          

    19,694         (21,364 )   (1,670 )

Interest and other investment income of Consolidated Funds

        1,407,757     (1,164 )   1,406,593  

Interest expense of Consolidated Funds

        (464,073 )   14,696     (449,377 )

Net realized gain (loss) on investments of Consolidated Funds

        1,794,412         1,794,412  

Net change in unrealized appreciation (depreciation) on investments of Consolidated Funds                                       

        (1,073,607 )   6,594     (1,067,013 )

Total other income (expense)

    107,481     1,664,489     (85,643 )   1,686,327  

Income before taxes

    323,912     1,319,441     (381,511 )   1,261,842  

Income tax expense

    21,816     4,338         26,154  

Net income

    302,096     1,315,103     (381,511 )   1,235,688  

Less: Net income attributable to redeemable interests in Consolidated Funds

        202,191     (3,116 )   199,075  

Less: Net income attributable to non-controlling interests in Consolidated Funds

        1,112,912     (378,395 )   734,517  

Less: Net income attributable to redeemable interests in Ares Operating Group entities

    3,293             3,293  

Less: Net income attributable to non-controlling interests in Ares Operating Group entities

    78,157             78,157  

Less: Net income attributable to controlling interest in Predecessor

    220,646             220,646  

Net income attributable to Ares Management, L.P

  $   $   $   $  

276


Table of Contents

20. SUBSEQUENT EVENTS

        In March 2015, the board of directors of our general partner declared a quarterly distribution of $0.24 per common unit to common unitholders of record at the close of business on March 16, 2015, payable on March 24, 2015.

        During the first quarter of 2015, the Company granted 144,196 restricted units and 680,682 options to certain employees. The awards vest at a rate of one-third per year, beginning on the third anniversary of the grant date. The awards are forfeited upon any termination of employment; provided that if such employee's employment is terminated between the first and second year after grant by the Company without "cause," or as a result of such employee's death or disability, generally 11% of the award will vest, and if the employee's employment is so terminated between the second and third year after grant, 22% of the award will vest.

Acquisition of EIF Management, LLC

        On January 1, 2015, the Company completed the acquisition of all of the outstanding membership interests of EIF Management, LLC ("EIF"), a Delaware limited liability company, in accordance with the membership interest purchase agreement entered into on October 30, 2014. EIF is an asset manager in the U.S. power and energy assets industry with approximately $4.0 billion of AUM across four commingled funds and related co-investment vehicles at December 31, 2014. As a result of the acquisition, the Company now has a new energy infrastructure equity strategy focused on generating long-term, stable cash-flowing investments in the power generation, transmission and midstream energy sector. EIF is an extension of the Company's Private Equity Group segment.

        The acquisition-date fair value of the consideration transferred totaled $149.2 million, which consisted of the following:

Cash

  $ 64,532  

Equity (1,578,947 Ares Operating Group units)

    25,468  

Contingent consideration

    59,171  

Total

  $ 149,171  

        The acquisition-date fair value of the 1,578,947 Ares Operating Group Units issued was determined based on the volume weighted average price of Ares common units on the New York Stock Exchange from October 17, 2014 to November 13, 2014 in accordance with the membership interest purchase agreement.

        The transaction also included contingent consideration that is payable to EIF's former membership interest holders if Ares successfully launches a new fund ("Fund V") that meets certain revenue and fee paying commitment targets during the commitment period.

        The fair value of the liability for contingent consideration as of the acquisition date was $78.0 million and is subject to change until the liability is settled with the related impact recorded to our consolidated statements of operations as acquisition-related and other expenses. Contingent consideration includes (i) cash and equity consideration, with fair value estimated to be approximately $59.2 million, that are not subjected to vesting or are fully vested and will be recorded as purchase price and (ii) equity consideration, with fair value estimated to be approximately $18.8 million, that will generally vest ratably over a period of two to five years after Fund V's final closing and will be recorded as equity-based compensation. Up to half of the Ares Operating Group Units issued are exchangeable from and after July 1, 2015 and all of the Ares Operating Group Units issued in the transaction from and after January 2, 2016, subject to customary conversion rate adjustments for splits, unit distributions and reclassifications, or, at the Company's option, for cash.

277


Table of Contents

20. SUBSEQUENT EVENTS (Continued)

        The fair value of the contingent consideration was estimated using an income approach, specifically a probability-weighted discounted cash flow model. This fair value measurement is based on significant inputs not observable in the market and thus represents a Level III measurement as defined in ASC 820. The key assumptions in applying the discounted cash flow model are as follows: discount rate of 4.1% estimated based on the short-term pre-tax cost of debt and probability adjusted revenues between $16.9 million and $45.0 million.

        The following is a summary of the estimated fair values of assets acquired and liabilities assumed for the EIF acquisition as of January 1, 2015. The Company is in the process of obtaining third-party valuations of certain intangible assets; thus, the provisional measurements of contingent consideration, intangible assets, goodwill and deferred income tax are subject to change. Additionally, the Company evaluated three leases assumed in connection with the EIF acquisition as of January 1, 2015. Based upon the existing terms of the acquired leases, the Company determined that the lease payments are at current market conditions. The fair value of assets acquired and liabilities assumed are estimated to be:

Cash

  $ 95  

Other tangible assets

    610  

Intangible assets:

       

—Management contracts

    48,521  

—Client relationships

    38,600  

—Trade name

    3,200  

Total intangible assets

    90,321  

Total identifiable assets acquired

    91,026  

Accounts payable, accrued expenses and other liabilities

    455  

Total liabilities assumed

    455  

Net identifiable assets acquired

  $ 90,571  

Goodwill:

       

—Assembled workforce

    8,300  

—Others

    50,300  

Total goodwill

    58,600  

Net assets acquired

  $ 149,171  

        The Company incurred $2.9 million of acquisition-related costs which are expensed as incurred and reported within general, administrative, and other expenses within the Consolidated Statements of Operations.

        Supplemental information on an unaudited pro forma basis, as if the EIF acquisition had been consummated as of January 1, 2014 is as follows:

 
  Year Ended
December 31, 2014
(Unaudited)
  May 1, 2014 -
December 31, 2014
(Unaudited)
 

Total Revenues

  $ 42,767   $ 28,512  

Net Income Attributable to Ares Management, L.P. 

  $ 174   $ 116  

Earnings Per Common Unit—Basic and Diluted

  $ 0.00   $ 0.00  

278


Table of Contents

20. SUBSEQUENT EVENTS (Continued)

        The unaudited pro forma supplemental information is based on estimates and assumptions, which the Company believes are reasonable. These results are not necessarily indicative of the Company's consolidated financial condition or statements of operations in future periods or the results that actually would have been realized had the Company and EIF been a combined entity during the period presented. These amounts have been calculated after applying the Company's accounting policies and adjusting the results of EIF to reflect the additional amortization that would have been charged assuming the fair value adjustments to intangible assets had been applied on January 1, 2014, together with the consequential tax effects. Prior to the Reorganization and the IPO in May 2014, the Company's businesses were conducted through multiple operating businesses rather than a single holding entity. As such, there was no single capital structure upon which to calculate historical earnings per common unit information. Accordingly, unaudited pro forma earnings per common unit information has not been presented for the period from January 1, 2014 and April 30, 2014 and for the year ended December 31, 2013. Revenues and net income attributable to Ares Management, L.P. are prorated evenly over a twelve-month period for the calculation of unaudited pro forma earnings per common unit for the period from May 1, 2014 to December 31, 2014.

Goodwill and Intangible Assets

        The carrying value of goodwill was $58.6 million as of January 1, 2015 and is 100% allocated to the Private Equity Group segment. The goodwill to be recognized is attributable primarily to expected synergies and the assembled workforce of EIF. None of the goodwill is expected to be deductible for income tax purposes.

        The $90.3 million acquired intangible assets are assigned to finite-lived intangible assets as follows:

    $38.6 million is provisionally assigned to client relationship and is subject to an estimated useful life of approximately 12 to 15 years;

    $48.5 million is provisionally assigned to acquired management contracts and is subject to an estimated useful life of approximately two to four years; and

    $3.2 million is provisionally assigned to trade name that is subject to an estimated useful life of approximately seven to eight years.

        As noted earlier, the fair value of the acquired identifiable intangible assets is provisional pending receipt of the final valuations for these assets.

Guarantees

        In connection with the acquisition of EIF, AM LLC will provide credit support to a new $18 million credit facility (the "EIF Guaranteed Facility"), entered into by a wholly owned subsidiary of the Company with a national banking association on January 1, 2015. In connection with the facility, AM LLC will make payments to the lender (i) upon a triggering event under the EIF Guaranteed Facility or (ii) among other things, in the event that the Company fails to maintain an aggregate amount not less than the lesser of (a) three times the outstanding balance of EIF Guaranteed Facility and (b) $50 million from its cash, cash equivalents or availability under any revolving credit facility to which the Company is a party and that are available. The Company will receive a credit support fee of 5.0% per annum times the average amount of the loans outstanding under the EIF Guaranteed Facility. The guarantee is entered into between a parent and a subsidiary and is subject to the scope exception under ASC 460, Guarantees. No guarantee liability will be recognized by the Company. The credit support fee will be eliminated upon consolidation.

279


Table of Contents

20. SUBSEQUENT EVENTS (Continued)

Commitments

        The Company will fund any future commitment required to be provided by the general partner of Fund V. The future commitment will range from 1.5% to 2.5% of the aggregate capital commitments from the limited partners of Fund V and the amount is not reasonably determinable as of acquisition date.

21. QUARTERLY FINANANCIAL DATA (UNAUDITED)

        Unaudited quarterly information for each of the three months in the years ended December 31, 2014 and 2013 are presented below. For periods prior to the Reorganization and the Company's initial public offering in May 2014, the financial information reflects the combined and consolidated financial results of the Predecessor.

 
  For the Three Months Ended  
 
  March 31,
2014
  June 30,
2014
  September 30,
2014
  December 31,
2014
 

Revenues

  $ 133,628   $ 131,618   $ 175,161   $ 163,482  

Expenses

    184,130     259,102     203,337     213,470  

Other income (loss)

    325,177     318,973     (48,709 )   217,624  

Income (loss) before provision for income taxes

    274,675     191,489     (76,885 )   167,636  

Net income (loss)

    281,370     186,222     (79,284 )   157,354  

Net income (loss) attributable to Ares Management, L.P. 

    N/A     17,842     13,971     3,175  

Net income (loss) attributable to Ares Management L.P. per common unit

                         

Basic

    N/A   $ 0.22   $ 0.17   $ 0.04  

Diluted

    N/A   $ 0.22   $ 0.17   $ 0.04  

Distributions declared per common unit(1)

    N/A   $ 0.18   $ 0.24   $ 0.24  

 

 
  For the Three Months Ended  
 
  March 31,
2013
  June 30,
2013
  September 30,
2013
  December 31,
2013
 

Revenues

  $ 107,537   $ 89,302   $ 135,877   $ 145,939  

Expenses

    213,067     109,793     237,037     242,000  

Other income (loss)

    353,114     (109,931 )   512,147     440,553  

Income (loss) before provision for income taxes

    247,584     (130,422 )   410,987     344,492  

Net income (loss)

    223,134     (136,734 )   406,197     320,781  

Net income (loss) attributable to Ares Management, L.P. 

    N/A     N/A     N/A     N/A  

Net income (loss) attributable to Ares Management L.P. per common unit

                         

Basic

    N/A     N/A     N/A     N/A  

Diluted

    N/A     N/A     N/A     N/A  

Distributions declared per common unit(1)

    N/A     N/A     N/A     N/A  

(1)
Distributions declared per common unit are reflected in the period the income is earned.

280


Table of Contents

Item 9.    Changes In And Disagreements With Accountants On Accounting And Financial Disclosure

        None.

Item 9A.    Controls And Procedures

Evaluation of Disclosure Controls and Procedures

        We maintain disclosure controls and procedures (as that term is defined in Rules 13a-15(e) and 15d-15(e) under the Exchange Act) that are designed to ensure that information required to be disclosed in our reports under the Exchange Act is recorded, processed, summarized and reported within the time periods specified in the SEC's rules and forms, and that such information is accumulated and communicated to our management, including our co-principal executive officers and principal financial officer, as appropriate, to allow timely decisions regarding required disclosures. Any controls and procedures, no matter how well designed and operated, can provide only reasonable assurance of achieving the desired control objectives. Our management, with the participation of our principal executive officer and principal financial officer, has evaluated the effectiveness of the design and operation of our disclosure controls and procedures as of December 31, 2014. Based upon that evaluation and subject to the foregoing, our principal executive officers and principal financial officer concluded that, as of December 31, 2014, the design and operation of our disclosure controls and procedures were effective to accomplish their objectives at the reasonable assurance level.

        This annual report does not include a report of management's assessment regarding internal control over financial reporting or an attestation report of our registered public accounting firm due to a transition period established by rules of the Securities and Exchange Commission for newly public companies.

Changes in Internal Control over Financial Reporting

        There have been no changes in our internal control over financial reporting (as defined in Rule 13a-15(f) and 15d-15(f) under the Exchange Act) during the quarter ended December 31, 2014 that have materially affected, or that are reasonably likely to materially affect, our internal control over financial reporting.

Item 9B.    Other Information

        None.

281


Table of Contents

PART III.

ITEM 10.    DIRECTORS, EXECUTIVE OFFICERS AND CORPORATE GOVERNANCE

        The directors and executive officers of our general partner as of the date of this filing are:

Name
  Age   Position

Michael J Arougheti

    42   Director, Co-Founder & President

David B. Kaplan

    47   Director, Co-Founder & Senior Partner

John H. Kissick

    73   Director, Co-Founder & Senior Partner

Antony P. Ressler

    54   Chairman, Co-Founder & Chief Executive Officer

Bennett Rosenthal

    51   Director, Co-Founder & Senior Partner

Paul G. Joubert

    67   Director

Michael Lynton

    55   Director

Dr. Judy D. Olian

    63   Director

Daniel F. Nguyen

    43   Executive Vice President, Chief Financial Officer & Treasurer

Michael D. Weiner

    62   Executive Vice President, Chief Legal Officer & Secretary

Biographical Information

        The following is a summary of certain biographical information concerning the directors, director nominees and officers of our general partner:

        Michael J Arougheti.    Mr. Arougheti is a Co-Founder of Ares and a Director and the President of our general partner. He is a Senior Partner of Ares and Co-Head of its Direct Lending Group and a member of the Management Committee. He also serves as Co-Chairman of ARCC and as a director of ACRE. Prior to joining Ares in 2004, Mr. Arougheti was employed by Royal Bank of Canada from 2001 to 2004, where he was a Managing Partner of the Principal Finance Group of RBC Capital Partners and a member of the firm's Mezzanine Investment Committee. Mr. Arougheti oversaw an investment team that originated, managed and monitored a diverse portfolio of middle-market leveraged loans, senior and junior subordinated debt, preferred equity and common stock and warrants on behalf of RBC and other third-party institutional investors. Mr. Arougheti joined Royal Bank of Canada in October 2001 from Indosuez Capital, where he was a Principal and an Investment Committee member, responsible for originating, structuring and executing leveraged transactions across a broad range of products and asset classes. Prior to joining Indosuez in 1994, Mr. Arougheti worked at Kidder, Peabody & Co., where he was a member of the firm's Mergers and Acquisitions Group. Mr. Arougheti also serves on the boards of directors of Investor Group Services, Riverspace Arts, a not-for-profit arts organization and Operation Hope, a not-for-profit organization focused on expanding economic opportunity in underserved communities through economic education and empowerment. Mr. Arougheti received a B.A. in Ethics, Politics and Economics, cum laude, from Yale University.

        Mr. Arougheti's knowledge of and extensive experience in investment management, leveraged finance and financial services gives the board of directors valuable industry-specific knowledge and expertise on these and other matters and, in addition to his service as a director of other public companies, position him well to service on the board of directors.

        David B. Kaplan.    Mr. Kaplan is a Co-Founder of Ares and a Director and Senior Partner of our general partner. He is a Senior Partner of Ares and Co-Head of its Private Equity Group and a member of the Management Committee. He additionally serves on several of the investment committees for the funds managed by the Private Equity Group. Mr. Kaplan joined Ares in 2003 from Shelter Capital Partners, LLC, where he was a Senior Principal from June 2000 to April 2003. From 1991 through 2000, Mr. Kaplan was affiliated with, and a Senior Partner of, Apollo Management, L.P. and its affiliates, during which time he completed multiple private equity investments from origination through exit. Prior to Apollo

282


Table of Contents

Management, L.P., Mr. Kaplan was a member of the Investment Banking Department at Donaldson, Lufkin & Jenrette Securities Corp. Mr. Kaplan currently serves as Chairman of the Boards of Directors of the parent entities of The Neiman Marcus Group LLC, 99 Cents Only Stores LLC and Smart & Final, Inc. and as a member of the Boards of Directors of ATD Corporation, a replacement tire distributor, and the parent entity of Floor and Decor Outlets of America, Inc. and of Guitar Center Holdings, Inc. Mr. Kaplan's previous public company Board of Directors experience includes Maidenform Brands, Inc. where he served as the company's Chairman, American Tire Distributors Holdings, Inc., GNC Holdings, Inc., Dominick's Supermarkets, Inc., Stream Global Services, Inc., Orchard Supply Hardware Stores Corporation and Allied Waste Industries Inc. Mr. Kaplan also serves on the Board of Directors of Cedars-Sinai Medical Center, is a Trustee of the Center for Early Education, is a Trustee of the Marlborough School and serves on the President's Advisory Group of the University of Michigan. Mr. Kaplan graduated with High Distinction, Beta Gamma Sigma, from the University of Michigan, School of Business Administration with a B.B.A. concentrating in Finance.

        Mr. Kaplan's knowledge of and extensive experience with leveraged finance, acquisitions and private equity investments, in addition to his service as a director of other public and private companies, position him well to service on the board of directors.

        John H. Kissick.    Mr. Kissick is a Co-Founder of Ares and a Director and Senior Partner of our general partner. He is a Senior Partner of Ares in the Private Equity Group. Mr. Kissick is a member of the investment committee of the Direct Lending Group, Tradable Credit Group and Private Equity Group. Prior to joining Ares in 1997, Mr. Kissick was a co-founder of Apollo Management, L.P. in 1990. Mr. Kissick oversaw and led the capital markets activities of Apollo Management, L.P. from 1990 until 1997, particularly focusing on high yield bonds, leveraged loans, distressed debt and other fixed income assets. Prior to 1990, Mr. Kissick served as a Senior Executive Vice President of Drexel Burnham Lambert Inc., where he began in 1975, eventually heading its Corporate Finance Department. Mr. Kissick also serves on the Board of Directors of City Ventures LLC and on the boards of the Cedars-Sinai Medical Center in Los Angeles, the Stanford University Athletic Department and its Graduate School of Education, and L.A.'s Promise which helps economically disadvantaged children graduate from high school through a variety of mentoring and other programs. Mr. Kissick graduated from Yale University with a B.A. in Economics and with highest honors from the Stanford Business School with a M.B.A. in Finance.

        Mr. Kissick's experience in leadership positions, corporate governance and finance, in addition to his extensive service as a director of other companies, makes him well qualified to serve as a director on the board of directors.

        Antony P. Ressler.    Mr. Ressler is a Co-Founder of Ares and the Chairman and Chief Executive Officer of our general partner. He is a Senior Partner of Ares in the Private Equity Group and serves as Chairman of the Management Committee. Mr. Ressler also serves on the Board of Directors of ARCC. Prior to Ares, Mr. Ressler was a co-founder of Apollo Management, L.P. in 1990. Mr. Ressler oversaw and led the capital markets activities of Apollo Management, L.P. from 1990 until 1997, particularly focusing on high yield bonds, leveraged loans, distressed debt and other fixed income assets. Prior to 1990, Mr. Ressler served as a Senior Vice President in the High Yield Bond Department of Drexel Burnham Lambert Inc., with responsibility for the New Issue/Syndicate Desk. Mr. Ressler is also a member of the Board of Directors of Cedars-Sinai Medical Center, is Co-Finance Chair and a member of the Executive Committee of the Los Angeles County Museum of Art (LACMA), and is a founding Board member and Co-Chair of the Alliance for College Ready Public Schools, a group of 26 charter high schools and middle schools based in Los Angeles. Mr. Ressler is also one of the founding Board members and Finance Chair of the Painted Turtle Camp, a southern California based organization (affiliated with Paul Newman's Hole in the Wall Association), which was created to serve children dealing with chronic and life threatening illnesses by creating memorable, old-fashioned camping experiences. Mr. Ressler is also a former member of the Board of Directors of Air Lease Corporation. Mr. Ressler received his B.S.F.S. from Georgetown

283


Table of Contents

University's School of Foreign Service and received his M.B.A. from Columbia University's Graduate School of Business.

        Mr. Ressler's intimate knowledge of the business and operations of Ares Management, L.P., his extensive experience in the financial industry and as a partner in investments firms and his service as a director of other public companies provides industry-specific knowledge and expertise to the board of directors.

        Bennett Rosenthal.    Mr. Rosenthal is a Co-Founder of Ares and a Director and Senior Partner of our general partner. He is a Senior Partner of Ares and Co-Head of its Private Equity Group and a member of the Management Committee. Mr. Rosenthal additionally serves as the Co-Chairman of ARCC. Mr. Rosenthal is also a member of the investment committees of Ares Capital Management LLC, the funds managed by the Private Equity Group and certain funds managed by the Direct Lending Group. Mr. Rosenthal joined Ares in 1998 from Merrill Lynch & Co. where he served as a Managing Director in the Global Leveraged Finance Group. He currently serves on the Boards of Directors of Aspen Dental Management, Inc., City Ventures, LLC, Nortek, Inc., True Oil Company LLC and the parent entities of NVA Holdings, Inc., CHG Healthcare Holdings L.P., CPG International Inc., Serta International Holdco LLC and Simmons Bedding Company, and other private companies. Mr. Rosenthal's previous public company Board of Directors experience includes Maidenform Brands, Inc. and Hanger, Inc. Mr. Rosenthal also serves on the Board of Trustees of the Windward School in Los Angeles. Mr. Rosenthal graduated summa cum laude with a B.S. in Economics from the University of Pennsylvania's Wharton School of Business where he also received his M.B.A. with distinction.

        Mr. Rosenthal's knowledge of and extensive experience with leveraged finance, acquisitions and direct lending and equity investments, in addition to his service as a director of other public and private companies, position him well to service on the board of directors.

        Paul G. Joubert.    Mr. Joubert is the Founding Partner of EdgeAdvisors, a privately held management consulting organization founded in July 2008 and has been a Venture Partner in Common Angels Ventures since March 2014. From 1971 until July 2008, Mr. Joubert held various positions at PricewaterhouseCoopers LLP, or PWC, an international consulting and accounting firm. During his tenure at PWC, Mr. Joubert served as a Partner in the firm's Assurance practice and led its Technology, InfoCom and Entertainment practice for the Northeast region of the United States. Prior to that, he served as Partner-in-Charge of PWC's Northeast Middle Market Group and Chief of Staff to the Vice-Chairman of PWC's domestic operations. From May 2009 to September 2010, Mr. Joubert served on the Board of Directors of Phaseforward, a publicly traded company that was acquired by Oracle in the fall of 2010. Mr. Joubert also served on the Board of Directors and as the Audit Committee Chairman of Stream Global Services Inc. from July 2008 until March 2014, when it was acquired by Convergys Corporation. He served on the Board of Directors and as the Audit Committee Chairman for ACRE from April 2012 until June 2014. He has also been involved with a number of professional organizations and other institutions, including the Boston Museum of Science, the National Association of Corporate Directors, the Massachusetts Innovation and Technology Exchange, as a director, Sandwich Beaches, as a trustee, the Northeastern University Entrepreneurship Program and the American Institute for Certified Public Accountants. Mr. Joubert received a B.A. from Northeastern University.

        Mr. Joubert's long and varied business career and valuable knowledge, insight and experience in financial and accounting matters positions him well for service on the board of directors.

        Michael Lynton.    Mr. Lynton is Chief Executive Officer of Sony Entertainment, overseeing Sony's global entertainment businesses, including Sony Music Entertainment, Sony/ATV Music Publishing and Sony Pictures Entertainment. Lynton is also Chairman and CEO of Sony Pictures Entertainment and manages the studio's overall global operations, which include motion picture, television and digital content production and distribution, home entertainment acquisition and distribution, operation of studio

284


Table of Contents

facilities, and the development of new entertainment products, services and technologies. Prior to joining Sony Pictures, Lynton worked for Time Warner and served as CEO of AOL Europe, President of AOL International and President of Time Warner International. From 1996 to 2000, Mr. Lynton served as Chairman and CEO of Pearson plc's Penguin Group. Mr. Lynton joined The Walt Disney Company in 1987 and started Disney Publishing. From 1992 to 1996, he served as President of Disney's Hollywood Pictures. Mr. Lynton currently serves on the Board of Snapchat Inc. Mr. Lynton is also a member on the Council on Foreign Relations and the Harvard Board of Overseers and serves on the boards of the Los Angeles County Museum of Art, the USC School of Cinematic Arts and the Rand Corporation. Mr. Lynton holds a B.A. in History and Literature from Harvard College where he also received his M.B.A.

        Mr. Lynton's knowledge and extensive business experience, on a global scale, make him well qualified to serve as a director on the board of directors.

        Dr. Judy D. Olian.    Dr. Olian is the dean of UCLA Anderson School of Management and the John E. Anderson Chair in Management. Her business expertise centers on aligning organizations' design with market opportunities, developing strategically coherent human resource systems and incentives, and managing top management teams. She began her appointment in 2006 after serving as dean and professor of management at the Smeal College of Business Administration at the Pennsylvania State University. Earlier, she served in various faculty and executive roles at the University of Maryland and its Robert H. Smith School of Business. Dr. Olian serves on various advisory boards including Beijing University's Guanghua School of Business, the U.S. Studies Centre at the University of Sydney, Catalyst, a global think tank for women in business, and is Chairman of the Loeb Awards for Business Journalism. Dr. Olian received her B.S. in Psychology from the Hebrew University, Jerusalem and her M.S. and Ph.D. in Industrial Relations from the University of Wisconsin, Madison.

        Dr. Olian's knowledge and business expertise in management, in addition to her service on various advisory boards, position her well to service on the board of directors.

        Daniel F. Nguyen.    Mr. Nguyen is the Executive Vice President, Chief Financial Officer and Treasurer of our general partner and a member of the Management Committee. Mr. Nguyen also serves as Chief Financial Officer of ARDC and ARMF and as Treasurer of ACRE. He has been an officer of ARCC since 2004, including Chief Financial Officer from August 2004 to March 2007 and currently is Vice President. From 1996 to 2000, Mr. Nguyen was with Arthur Andersen LLP, where he was in charge of conducting business audits on financial clients, performing due diligence investigation of potential mergers and acquisitions, and analyzing changes in accounting guidelines for derivatives. Mr. Nguyen graduated with a B.S. in Accounting from the University of Southern California's Leventhal School of Accounting and received an M.B.A. in Global Business from Pepperdine University's Graziadio School of Business and Management. Mr. Nguyen also studied European Business at Oxford University as part of the M.B.A. curriculum. Mr. Nguyen is a Chartered Financial Analyst and a Certified Public Accountant. Effective March 23, 2015, Mr. Nguyen will step down from his current position as Executive Vice President, Chief Financial Officer and Treasurer of our general partner and will serve as Executive Vice President, Chief Financial Officer and Treasurer of our Private Equity and Tradable Credit Groups.

        Michael D. Weiner.    Mr. Weiner is the Executive Vice President and Chief Legal Officer of our general partner and a member of the Management Committee. Mr. Weiner has been an officer of ARCC since 2006, including General Counsel from September 2006 to January 2010, and also serves as Vice President of ACRE and Vice President of ARDC and ARMF. Mr. Weiner joined Ares in September 2006. Previously, Mr. Weiner served as General Counsel to Apollo Management L.P. and had been an officer of the corporate general partner of Apollo since 1992. Prior to joining Apollo, Mr. Weiner was a partner in the law firm of Morgan, Lewis & Bockius specializing in corporate and alternative financing transactions and securities law, as well as general partnership, corporate and regulatory matters. Mr. Weiner has served from time to time on the boards of directors of several public and private corporations. Mr. Weiner also

285


Table of Contents

serves on the Board of Governors of Cedars-Sinai Medical Center in Los Angeles. Mr. Weiner graduated with a B.S. in Business and Finance from the University of California at Berkeley and a J.D. from the University of Santa Clara.

        There are no family relationships among any of the directors or executive officers of our general partner.

        On March 18, 2015, we announced that we had appointed Michael R. McFerran Executive Vice President, Chief Financial Officer and Treasurer, effective March 23, 2015. Mr. McFerran, 43, was previously a Managing Director at Kohlberg Kravis Roberts & Co. L.P. where he served as the Chief Financial Officer of its credit business and was the Chief Operating Officer and Chief Financial Officer of KKR Financial Holdings LLC. Prior to joining KKR in 2005, Mr. McFerran spent the majority of his career at Ernst & Young LLP in its financial services practice where he specialized in providing assurance and advisory services to a diverse mix of financial services firms. Mr. McFerran also held Vice President roles at XL Capital Ltd. and American Express. Mr. McFerran holds an M.B.A. from the Haas School of Business at U.C. Berkeley and a B.S. in Business Administration from San Francisco State University.

Composition of the Board of Directors

        The limited liability company agreement of our general partner establishes a board of directors that is responsible for the oversight of our business and operations. In general, our common unitholders have no right to elect the directors of our general partner. However, when our Co-Founders and other then-current or former Ares personnel directly or indirectly hold less than 10% of the limited partner voting power, our common unitholders will have the right to vote in the election of the directors of our general partner. This voting power condition is measured on January 31 of each year, and will be triggered if the total voting power held by holders of the special voting units in Ares Management, L.P. (including voting units held by our general partner, members of Ares Partners Holdco LLC and their respective affiliates) in their capacity as such, otherwise directly or indirectly held by then-current or former Ares personnel and held by Ares Owners Holdings L.P., collectively, is less than 10% of the voting power of the outstanding voting units of Ares Management, L.P. (treating as outstanding and held by such persons, voting units deliverable pursuant to any equity awards granted to such persons). Unless and until the foregoing voting power condition is satisfied, our general partner's board of directors is elected in accordance with its limited liability company agreement, which provides that directors generally may be appointed and removed by the member of our general partner, an entity owned and controlled by our Co-Founders. Unless and until the foregoing voting power condition is satisfied, the board of directors of our general partner has no authority other than that which its member chooses to delegate to it. In the event that the voting power condition is satisfied, the board of directors of our general partner will be responsible for the oversight of our business and operations.

        As a limited partnership, we qualify for exemptions from certain corporate governance and other requirements of the rules of the NYSE. These exemptions eliminate the requirements that we have a majority of independent directors on the board of directors of our general partner and that our general partner have a compensation committee and a nominating and corporate governance committee composed entirely of independent directors. In addition, we are not required to hold annual meetings of our common unitholders.

Management Approach

        Throughout our history as a privately owned firm, we had a management structure involving strong central management led by our Co-Founders. The management of our operating businesses is overseen by our Management Committee, which is comprised of certain of our executive officers and other heads of various investment and operating groups. Our general partner has determined that maintaining our existing management structure as closely as possible is desirable and intends that these practices will

286


Table of Contents

continue. We believe that this management structure has been a significant reason for our growth and performance.

        Moreover, as a privately owned firm, we were historically managed with a perspective of achieving successful growth over the long-term. Both in entering and building our various businesses over the years and in determining the types of investments to be made by our funds, our management has consistently sought to focus on the best way to grow our businesses and investments over a period of many years and has paid little regard to their short-term impact on revenue, net income or cash flow.

        We believe our management approach has been a significant strength and as a public company, we have preserved our management structure with strong central management to maintain our focus on achieving successful growth over the long-term. This desire to preserve our current management structure is one of the principal reasons why, upon listing our common units on the NYSE, we decided to organize Ares Management, L.P. as a limited partnership that is managed by our general partner and to avail ourselves of the limited partnership exception from certain of the NYSE's corporate governance and other rules. This exception eliminates the requirements that we have a majority of independent directors on the board of directors of our general partner and that our general partner have a compensation committee and a nominating and corporate governance committee composed entirely of independent directors. In addition, we are not required to hold annual meetings of our common unitholders.

Limited Powers of Our Board of Directors

        As noted, so long as the Ares control condition is satisfied, the member of our general partner, an entity owned and controlled by our Co-Founders, manages all of our operations and activities, and the board of directors of our general partner has no authority other than that which the member of our general partner chooses to delegate to it. The member of our general partner has delegated to the board of directors of our general partner the authority to establish and oversee the audit committee and any other committee that such board deems necessary, advisable or appropriate. The board of directors of our general partner has established an audit committee and a conflicts committee of the board of directors of our general partner. The audit committee performs the functions described below under "—Committees of the Board of Directors—Audit Committee" and the conflicts committee performs the functions described below under "—Committees of the Board of Directors—Conflicts Committee." In the event that the Ares control condition is not satisfied, the board of directors of our general partner and any committees thereof will manage all of our operations and activities.

        Where action is required or permitted to be taken by the board of directors of our general partner or a committee thereof, a majority of the directors or committee members present at any meeting of the board of directors of our general partner or any committee thereof at which there is a quorum shall be the act of the board or such committee, as the case may be. The board of directors of our general partner or any committee thereof may also act by unanimous written consent.

Committees of the Board of Directors

        The board of directors of our general partner has adopted a charter for the audit committee that complies with current federal and NYSE rules relating to corporate governance matters. The board of directors of our general partner has established a conflicts committee. The member of our general partner has delegated the authority of the board of directors of our general partner the authority to establish other committees from time to time as it deems necessary, advisable or appropriate.

Audit Committee

        The current members of the audit committee of our general partner are Messrs. Joubert and Lynton and Dr. Olian. Mr. Joubert serves as the chairperson of the audit committee. The purpose of the audit committee is to assist the board of directors of our general partner in its oversight of (i) the integrity of our

287


Table of Contents

financial statements, (ii) our compliance with legal and regulatory requirements, (iii) the qualifications and independence of our independent registered public accounting firm and (iv) the performance of our internal audit function and our independent registered public accounting firm. In addition, the audit committee may review and approve any related person transactions, as described under "Certain Relationships and Related Transactions, and Director Independence—Statement of Policy Regarding Transactions with Related Persons." Each of the members of the audit committee meets the independence standards for service on an audit committee of a board of directors pursuant to federal securities regulations and NYSE rules relating to corporate governance matters. The board of directors has determined that Mr. Joubert is an audit committee financial expert, as that term is defined in the federal securities regulations. The audit committee has a charter which is available on our internet website at http://www.ares-ir.com.

Conflicts Committee

        The conflicts committee of our general partner consists of Messrs. Joubert and Lynton and Dr. Olian. The purpose of the conflicts committee is to review and consider the resolution or course of action in respect of any conflicts of interest or potential conflicts of interest brought before it for determination or approval. The conflicts committee determines whether the resolution of any conflict of interest submitted to it is fair and reasonable to us. Any matters approved by the conflicts committee are conclusively deemed approved by us and our common unitholders and not a breach of our partnership agreement (or any agreement referred to therein) or of any duties that our general partner or its affiliates or associates may owe to us or our common unitholders. In addition, the conflicts committee may review and approve any related person transactions, other than those that are approved by the audit committee, as described under "Certain Relationships and Related Transactions, and Director Independence—Statement of Policy Regarding Transactions with Related Persons," and may establish guidelines or rules to cover specific categories of transactions.

Code of Business Conduct and Ethics

        We have a Code of Business Conduct and Ethics, which applies to, among others, our principal executive officer, principal financial officer and principal accounting officer. This code is available on our internet website at http://www.ares-ir.com. We intend to disclose any amendment to or waiver of the Code of Business Conduct and Ethics on behalf of an executive officer or director either on our Internet website or in a Form 8-K filing.

Corporate Governance Guidelines

        We have Corporate Governance Guidelines that address significant issues of corporate governance and set forth procedures by which our general partner and board of directors carry out their respective responsibilities. The Corporate Governance Guidelines are available on our internet website at http://www.ares-ir.com.

Communications to the Board of Directors

        The independent directors of our general partner's board of directors meet regularly. At each meeting of the independent directors, the independent directors choose a director to lead the meeting. All interested parties, including any employee or unitholder, may send communications to the independent directors of our general partner's board of directors by writing to: the General Counsel, Ares Management, L.P., 2000 Avenue of the Stars, 12th Floor, Los Angeles, California 90067.

288


Table of Contents

Section 16(a) Beneficial Ownership Reporting Compliance

        Section 16(a) of the Exchange Act requires the executive officers and directors of our general partner, and persons who own more than ten percent of a registered class of our equity securities to file initial reports of ownership and reports of changes in ownership with the SEC and to furnish us with copies of all Section 16(a) forms they file. To our knowledge, based solely on our review of the copies of such reports furnished to us or written representations from such persons that they were not required to file a Form 5 to report previously unreported ownership or changes in ownership, we believe that, with respect to the fiscal year ended December 31, 2014, such persons complied with all such filing requirements.

289


Table of Contents

ITEM 11.    EXECUTIVE COMPENSATION

Compensation Committee Interlocks and Insider Participation

        We do not have a compensation committee. Ares Partners Holdco LLC ("Ares Partners Holdco"), as the sole member of our general partner, makes all final determinations regarding executive officer compensation. In such capacity, Ares Partners Holdco has determined that maintaining our existing compensation practices as closely as possible is desirable and intends that these practices will continue. Accordingly, Ares Partners Holdco does not intend to establish a compensation committee of its board of directors. For a description of certain transactions between us and our senior professionals see "Certain Relationships and Related Transactions, and Director Independence"

Director Compensation

        Each director who is not an employee of or service provider to (other than as a director) any entity related to Ares Management, L.P. ("independent directors") receives an annual retainer of $100,000, payable in cash, prorated in 2014 for the actual service period. An additional annual cash retainer of $15,000 is payable annually to the chair of our audit committee. In addition, independent directors received an initial equity grant of 3,947 restricted units upon the completion of the IPO pursuant to the Ares Management, L.P. 2014 Equity Incentive Plan (the "2014 Equity Incentive Plan"), which vest at a rate of one-third per year, beginning on the first anniversary of the grant date.

        We also reimburse independent directors for reasonable out-of-pocket expenses incurred in connection with the performance of their duties as directors, including travel expenses in connection with their attendance in-person at board and committee meetings. Directors who are employees of or provide services to (other than as a director) any entity related to Ares Management, L.P. did not receive any compensation for their services as directors. See "Item 13. Certain Relationships and Related Transactions, and Director Independence—Other Transactions."

Directors Compensation Table

        The following table contains information concerning the compensation of the independent directors for the fiscal year ended December 31, 2014.

Name
  Fees Earned or
Paid in Cash
($)
  Stock
Awards
($)(1)
  Total
($)
 

Paul G. Joubert

    76,667     75,000     151,667  

Michael Lynton

    66,667     75,000     141,667  

Dr. Judy D. Olian

    66,667     75,000     141,667  

(1)
The amounts shown for stock awards relate to restricted units granted under the 2014 Equity Incentive Plan. These amounts are based on the grant date fair value of awards calculated in accordance with U.S. GAAP pertaining to equity-based compensation. The assumptions used in determining the amounts in this column are set forth in Note 15, Equity Compensation, to our consolidated financial statements for 2014. Each of the restricted unit awards were granted on May 1, 2014, and vest at a rate of 1/3 per year, beginning on the first anniversary of the grant date.

290


Table of Contents

Summary Compensation Table

        The following table presents summary information concerning compensation earned by our named executive officers ("NEOs") during the fiscal years ended December 31, 2013 and 2014 for services rendered in all capacities.

Name and Principal Position
  Year   Salary
($)(1)
  All Other
Compensation
($)(2)(3)
  Total
($)
 

Antony P. Ressler, Co-Founder, Chairman and Chief Executive Officer

  2014       $ 4,304,164   $ 4,304,164  

  2013       $ 15,461,851   $ 15,461,851  

Michael J Arougheti, Co-Founder and President

 

2014

   
 
$

9,922,313
 
$

9,922,313
 

  2013       $ 11,083,369   $ 11,083,369  

David B. Kaplan, Co-Founder and Senior Partner

 

2014

   
 
$

3,484,982
 
$

3,484,982
 

  2013       $ 13,604,152   $ 13,604,152  

John H. Kissick, Co-Founder and Senior Partner

 

2014

   
 
$

2,177,312
 
$

2,177,312
 

  2013       $ 5,727,185   $ 5,727,185  

Bennett Rosenthal, Co-Founder and Senior Partner

 

2014

   
 
$

3,484,982
 
$

3,484,982
 

  2013       $ 13,604,152   $ 13,604,152  

(1)
In 2013 and 2014, we did not make salary payments to our NEOs.

(2)
Represents actual cash distributions in respect of incentive fee allocations and actual cash distributions attributable to "carried interest" allocations to our NEOs (and their family members and estate planning vehicles) from our funds. None of Messrs. Ressler, Kaplan and Rosenthal received incentive fee allocations in 2014 and 2013. Of the amount disclosed for Messrs. Arougheti and Kissick, $9,406,885 and $181,001, respectively, represented incentive fee allocations in 2014 and $9,134,993 and $166,243, respectively represented incentive fee allocations in 2013. Incentive fee allocations and carried interest distributions are further described under "Narrative Disclosure to Summary Compensation Table—Elements of Compensation—Performance Fees" and "—Carried Interest."

(3)
Our NEOs (and their family members and estate planning vehicles) also received cash distributions from Ares Owners Holdings L.P. based on their ownership of units in Ares Owners Holdings L.P. Such amounts are distributions in respect of their equity ownership interests and not compensation. Mr. Ressler received distributions of $113,291,342 in 2014 and $123,098,950 in 2013, each of Messrs. Arougheti, Kaplan and Rosenthal received distributions of $21,308,124 in 2014 and $22,097,535 in 2013, and Mr. Kissick received distributions of $9,382,117 in 2014 and $10,187,942 in 2013, in each case, based on his ownership of equity interests in APMC.

Narrative Disclosure to Summary Compensation Table

Elements of Compensation

        Rather than pay base salaries and annual bonuses, our NEOs are compensated through a combination of equity grants, carried interest and incentive fees that are designed to reward performance and align the interests of our NEOs with the interests of our unitholders.

        Incentive Fees.    The general partners or managers of certain of our funds receive performance-based fees from our funds based on the applicable fund's performance each year. Our senior professionals may be awarded a percentage of such incentive fees. These incentive fees are determined based on the seniority of the senior professionals and the role of such professional in the applicable fund. Messrs. Arougheti and

291


Table of Contents

Kissick are the only NEOs who received incentive fees in 2014. For many partners and managers, these awards are made annually, are not subject to vesting and generally are forfeitable upon termination of employment in certain circumstances. However, for certain individuals, including Mr. Arougheti, the incentive fees may be structured such that, notwithstanding the individual's termination of employment with us, he may be eligible to continue to receive distributions relating to all or a portion of his incentive fee allocation for a period of up to twelve quarters following his termination of employment. The incentive fee participation interests held by our senior professionals generally are subject to dilution. Incentive fees, if any, in respect of a particular fund are paid to the senior professional only when actually received by the general partner, manager or other Ares entity entitled to receive such fees. In addition, the fees in which our senior professionals are entitled to share do not include base management fees, administrative fees or other expense reimbursements received from our funds. Because our senior professionals' entitlement to incentive fees is generally subject to the fund meeting investment performance hurdles, the interests of our senior professionals are strongly aligned with the interests of our fund investors, thus ultimately benefitting our unitholders through the company's success as a whole.

        Carried Interest.    The general partners or affiliates of certain of our funds receive a preferred allocation of income and gains from our funds if specified returns are achieved, which allocation we refer to as "carried interest." Our senior professionals (including our NEOs) who work in these operations collectively own a majority of the carried interest. The percentage of carried interest owned by individual professionals varies and generally is subject to dilution for professionals owning a larger portion of the carried interest by fund. The percentage of carried interest is determined based on the seniority of the professional and the role of such professional in such fund. Ownership of carried interest by senior professionals may be subject to a range of vesting conditions, including requirements of continued employment, thus serving as an employment retention mechanism. Each of our NEOs received cash distributions attributable to carried interest in 2014. Carried interest generally vests over a five year period from the date of grant. In addition, the general partners that receive allocations of carried interest generally are subject to "clawback" obligations, under which the general partners are required to return to the applicable fund distributions from carried interest in certain situations. Our senior professionals who receive allocations of carried interest are personally subject to this "clawback" obligation, pursuant to which they may be required to repay previous distributions. Because the amount of carried interest distributions is directly tied to the realized performance of the underlying fund, our senior professionals' direct ownership of carried interest fosters a strong alignment of their interests with the interests of our fund investors, thus ultimately benefitting our unitholders through our success as a whole.

Outstanding Equity Awards at Fiscal-Year End 2014

        Our NEOs had no outstanding equity awards as of December 31, 2014.

Common Units and Ares Operating Group Units

        We refer to the common units and Ares Operating Group Units issued as part of our Reorganization and common units received in exchange for such Ares Operating Group Units as "subject units."

        The subject units received by our senior professional owners are fully vested. Unless otherwise determined by our general partner, a senior professional owner will generally forfeit 25% of his or her subject units (i) in the case of a Co-Founder (other than Mr. Kissick, who will not forfeit any subject units upon resignation), if such Co-Founder resigns and (ii) generally in the case of a senior professional owner other than a Co-Founder, if such senior professional owner resigns or is terminated for cause, in all cases prior to the fifth anniversary of our initial public offering or the second anniversary of our initial public offering if such Co-Founder or senior professional owner is at least 60 years old on the date of any resignation.

292


Table of Contents

        The subject units owned by each of our senior professional owners are generally subject to the following transfer restrictions: none of the subject units may be transferred or exchanged in the first two years following our initial public offering and up to 20% of the subject units may be transferred or exchanged in each year following the second anniversary of our initial public offering and prior to the seventh anniversary of our initial public offering. However, sales may occur prior to such time pursuant to acquisitions or other transactions or programs approved by our general partner. After the seventh anniversary of our initial public offering, any of the subject units may be transferred or exchanged at any time, subject to the restrictions in the exchange agreement.

        The forfeiture provisions and transfer restrictions set forth above are generally applicable. There may be some different arrangements for some individuals in isolated instances, none of which are applicable to our NEOs.

        Assuming that all of the outstanding Ares Operating Group Units are exchanged for common units, each of Messrs. Arougheti, Kaplan and Rosenthal would hold, directly or indirectly, common units representing 6.51% of the total number of common units outstanding, Mr. Kissick would hold, directly or indirectly, common units representing 2.58% of the total number of common units outstanding and Mr. Ressler would hold, directly or indirectly, common units representing 31.1% of the total number of common units outstanding, in each case subject to transfer restrictions and forfeiture provisions. In addition to the ownership by our five Co-Founders, assuming that all of the outstanding Ares Operating Group Units are exchanged for common units, 59 senior professionals will own common units representing approximately 19.07% of the total number of common units outstanding.

Employment Agreements

        We have not generally entered into employment agreements with our executive officers.

Fair Competition Provisions

        In connection with the Reorganization, Ares Owners Holdings L.P. entered into new fair competition agreements with the NEOs. Such agreements contain customary restrictive covenants, including a non-competition provision that runs through the one-year period following withdrawal or dissociation from Ares Owners Holdings L.P. and provisions relating to non-solicitation of employees and clients that run through the one-year period following termination of employment. In addition, such agreements require NEOs to preserve confidential information and include assignments of intellectual property to the Company and its affiliates, including investment track records.

Compensation Committee Report

        The board of directors of our general partner does not have a compensation committee. The entire board of directors has reviewed and discussed with management the foregoing Compensation Discussion and Analysis and, based on such review and discussion, has determined that the Compensation Discussion and Analysis should be included in this annual report.

  Michael J Arougheti
David B. Kaplan
John H. Kissick
Antony P. Ressler
Bennett Rosenthal
Paul G. Joubert
Michael Lynton
Dr. Judy D. Olian

293


Table of Contents

ITEM 12.    SECURITY OWNERS OF CERTAIN BENEFICIAL OWNERS AND MANAGEMENT AND RELATED STOCKHOLDER MATTERS

        The following table sets forth certain information regarding the beneficial ownership of our common units and Ares Operating Group Units as of March 17, 2015 by (1) each person known to us to beneficially own more than 5% of any class of the outstanding voting securities of Ares Management, L.P., (2) each of the directors and named executive officers of our general partner and (3) all directors and executive officers of our general partner as a group. We are managed by our general partner, Ares Management GP LLC, and the limited partners of Ares Management, L.P. do not presently have the right to elect or remove our general partner or its directors. Accordingly, we do not believe the common units are "voting securities" as such term is defined in Rule 12b-2 under the Exchange Act.

        The number and percentage of common units and Ares Operating Group Units beneficially owned is based on the number of our common units and Ares Operating Group Units issued and outstanding as of March 17, 2015.

        Beneficial ownership is determined in accordance with the rules of the SEC. Under these rules, more than one person may be deemed a beneficial owner of the same securities, and a person may be deemed a beneficial owner of securities as to which he has no economic interest. Beneficial ownership reflected in the table below includes the total units held by the individual and his or her personal planning vehicles. The address of each beneficial owner set forth below is c/o Ares Management, L.P., 2000 Avenue of the Stars, 12th Floor, Los Angeles, California 90067.

 
  Common Units with
Voting Power
Beneficially
Owned(1)(2)
   
   
 
 
  Ares Operating Group
Units Beneficially
Owned(1)(2)(3)
 
 
   
  % of Class  
Name of Beneficial Owner
  Number   Number   % of Class  

Directors and Named Executive Officers:

                         

Michael J Arougheti

   
   
   
10,421,596
   
4.89

%

David B. Kaplan

   
   
   
10,421,596
   
4.89

%

John H. Kissick

   
   
   
4,121,190
   
1.93

%

Antony P. Ressler

   
   
   
49,764,375
   
23.35

%

Bennett Rosenthal

   
   
   
10,421,596
   
4.89

%

Paul G. Joubert

   
   
   
   
 

Michael Lynton

   
   
   
   
 

Dr. Judy D. Olian

   
   
   
   
 

All directors and executive officers as a group (10 persons)

   
   
   
86,283,539
   
40.49

%

(1)
Subject to certain restrictions, the Ares Operating Group Units are exchangeable for common units of Ares Management, L.P. on a one-for-one basis (subject to the terms of the exchange agreement). See "Item 13. Certain Relationships and Related Transactions, and Director Independence—Exchange Agreement." As noted above, we do not believe the common units are "voting securities" as such term is defined in Rule 12b-2 under the Exchange Act. Including common units receivable upon exchange of the Ares Operating Group Units listed above, each of Messrs. Arougheti, Kaplan and Rosenthal each own or have the right to receive 13,776,648 common units; Mr. Kissick owns or has the right to receive 5,447,936 common units; Mr. Ressler owns or has the right to receive 65,785,153 common units; Mr. Joubert owns or has the right to receive 13,947 common units; Dr. Olian owns or

294


Table of Contents

    has the right to receive 5,747 common units; and Mr. Lynton owns or has the right to receive 3,947 common units. See "Item 11. Executive Compensation."

(2)
Ares Voting LLC, an entity wholly owned by Ares Partners Holdco LLC, which is in turn owned and controlled by our Co-Founders, holds a special voting unit in Ares Management, L.P. that entitles it, on those few matters that may be submitted for a vote of our common unitholders, to a number of votes that is equal to the aggregate number of Ares Operating Group Units held by the limited partners of the Ares Operating Group entities that do not hold a special voting unit.

(3)
Information presented does not include Ares Operating Group Units with respect to which our named executive officers may be deemed to have shared control due to their control of Ares Voting LLC.

Securities Authorized for Issuance under Equity Incentive Plans

        The table set forth below provides information concerning the awards that may be issued under the 2014 Equity Incentive Plan as of December 31, 2014:

Plan Category
  Number of securities to
be issued upon exercise
of outstanding options,
warrants and rights(1)
  Weighted-average
exercise price of
outstanding options,
warrants and rights
  Number of securities
remaining available for
future issuance under
equity compensation plans
(excluding securities
reflected in column (a))(2)
 
 
  (a)
  (b)
  (c)
 

Equity compensation plans approved by security holders

             

Equity compensation plans not approved by security holders

   
29,006,571
 
$

15.87
   
2,697,974
 

Total

    29,006,571   $ 15.87     2,697,974  

(1)
Reflects the aggregate number of outstanding non-qualified options, unit appreciation rights, common units, restricted units, deferred restricted units, phantom units, unit equivalent awards and other awards based on common units, to which we collectively refer as our "units," granted under the 2014 Equity Incentive Plan as of December 31, 2014.

(2)
The aggregate number of units available for future grants under our 2014 Equity Incentive Plan is increased on the first day of each fiscal year by the number of units equal to the positive difference, if any, of (a) 15% of the aggregate number of common units and Ares Operating Group Units outstanding on the last day of the immediately preceding fiscal year (excluding Ares Operating Group Units held by Ares Management, L.P. or its wholly owned subsidiaries) minus (b) the aggregate number of our units otherwise available for future grants under our 2014 Equity Incentive Plan as of such date (unless the administrator of the 2014 Equity Incentive Plan should decide to increase the number of common units available for future grants under the plan by a lesser amount). The units underlying any award granted under the 2014 Equity Incentive Plan that expire, terminate or are cancelled (other than in connection of a payment) without being settled in units will again become available for awards under the 2014 Equity Incentive Plan. Awards settled solely in cash do not use units under the 2014 Equity Incentive Plan. As of January 1, 2015, pursuant to this formula, 31,728,949 units were available for issuance under the 2014 Equity Incentive Plan. We have filed a registration statement and intend to file additional registration statements on Form S-8 under the Securities Act to register common units covered by the 2014 Equity Incentive Plan (including pursuant to automatic annual increases). Any such Form S-8 registration statement will automatically become effective upon filing. Accordingly, common units registered under such registration statement will be available for sale in the open market.

295


Table of Contents

ITEM 13.    CERTAIN RELATIONSHIPS AND RELATED TRANSACTIONS, AND DIRECTOR INDEPENDENCE

Reorganization

        As part of the Reorganization prior to our initial public offering, we undertook a number of transactions as described under "Item 8. Financial Statements and Supplementary Data—Notes to the Consolidated Financial Statements—1. Organization and Basis of Presentation—Reorganization" whereby, among other things, our businesses were reorganized into a holding partnership structure. Ares Management, L.P. holds, either directly or through direct subsidiaries, a number of Ares Operating Group Units equal to the aggregate number of common units that Ares Management, L.P. issued in connection with its initial public offering. In connection with their acquisition of partnership units in the Ares Operating Group entities, Ares Management, L.P. and its direct subsidiaries became the general partners of each of the Ares Operating Group entities.

Our General Partner

        Our general partner manages all of our operations and activities. For so long as, as determined on January 31 of each year, the Ares control condition is satisfied, the board of directors of our general partner has no authority other than that which Ares Partners Holdco LLC, the member of our general partner and an entity owned and controlled by our Co-Founders, chooses to delegate to it. If the Ares control condition is not satisfied, the board of directors of our general partner will be responsible for the oversight of our business and operations.

        Unlike the holders of common stock in a corporation, our common unitholders have limited voting rights and have no right to remove our general partner or, except in the limited circumstances described below, elect the directors of our general partner. Our common unitholders have no right to elect the directors of our general partner unless the Ares control condition is not satisfied. For so long as the Ares control condition is satisfied, our general partner's board of directors is elected in accordance with its limited liability company agreement, which provides that directors are appointed and removed by Ares Partners Holdco LLC, the member of our general partner. Ares Partners Holdco LLC is owned by our Co-Founders and managed by a board of managers which is composed of our Co-Founders. Decisions by the board of managers generally are made by a majority of the Co-Founders, which majority, subject to a minimum ownership requirement, must include Antony P. Ressler. Our Co-Founders, through Ares Owners Holdings L.P. and the special voting unit held by Ares Voting LLC, have approximately 78% of the voting power of Ares Management, L.P. As a result, our common unitholders have limited ability to influence decisions regarding our businesses.

Tax Receivable Agreement

        The holders of Ares Operating Group Units, subject to any applicable transfer restrictions and other provisions, may on a quarterly basis, from and after May 7, 2016 (the second anniversary of the closing date of our initial public offering) (subject to the terms of the exchange agreement), exchange their Ares Operating Group Units for our common units on a one-for-one basis (provided that Alleghany may exchange up to half of its Ares Operating Group Units from and after the first anniversary of our initial public offering) or, at our option, for cash. A holder of Ares Operating Group Units must exchange one Ares Operating Group Unit in each of the five Ares Operating Group entities to effect an exchange for a common unit of Ares Management, L.P. Ares Holdings (and any other entities as may be determined by our general partner) has made or will make an election under Section 754 of the Code for each taxable year in which an exchange of Ares Operating Group Units for common units occurs, which is expected to result in increases to the tax basis of the assets of the relevant Ares Operating Group entity at the time of an exchange of Ares Operating Group Units. Subsequent exchanges are expected to result in increases in the tax basis of the tangible and intangible assets of the relevant Ares Operating Group entity that may

296


Table of Contents

reduce the amount of tax that certain of our subsidiaries, including AHI, which we refer to as, together with any successors thereto, the "corporate taxpayers," would otherwise be required to pay in the future. These increases in tax basis may also decrease gains (or increase losses) on future dispositions of certain capital assets to the extent tax basis is allocated to those capital assets. The IRS may challenge all or part of the tax basis increase and increased deductions, and a court could sustain such a challenge.

        We entered into a tax receivable agreement with the TRA Recipients of Ares Operating Group Units that provides for the payment by our corporate taxpayers to the TRA Recipients of 85% of the amount of cash tax savings, if any, in U.S. federal, state, local and foreign income tax that the corporate taxpayers actually realize (or are deemed to realize in the case of an early termination payment by the corporate taxpayers or a change in control, as discussed below) as a result of increases in tax basis and certain other tax benefits related to our entering into the tax receivable agreement. This payment obligation is an obligation of the corporate taxpayers and not of the Ares Operating Group. The corporate taxpayers will benefit from the remaining 15% of cash tax savings, if any, in income tax they realize. For purposes of the tax receivable agreement, the cash tax savings in income tax will be computed by comparing the actual income tax liability of the corporate taxpayers (calculated with certain assumptions) to the amount of such taxes that the corporate taxpayers would have been required to pay had there been no increase to the tax basis of the assets of the relevant Ares Operating Group entity as a result of the exchanges and had the corporate taxpayers not entered into the tax receivable agreement. A limited partner of an Ares Operating Group entity may elect to exchange Ares Operating Group Units in a tax-free transaction where the limited partner is making a charitable contribution or otherwise with our consent. In such a case, the exchange will not result in an increase in the tax basis of the assets of the relevant Ares Operating Group entity and no payments will be made under the tax receivable agreement.

        The term of the tax receivable agreement commenced on May 1, 2014 and will continue until all such tax benefits have been utilized or expired, unless the corporate taxpayers exercise their right to terminate the tax receivable agreement for an amount based on the agreed payments remaining to be made under the agreement (as described in more detail below) or the corporate taxpayers breach any of their material obligations under the tax receivable agreement in which case all obligations will generally be accelerated and due as if the corporate taxpayers had exercised their right to terminate the tax receivable agreement. Estimating the amount of payments that may be made under the tax receivable agreement is by its nature imprecise, as the calculation depends on a variety of factors. The actual increase in tax basis, as well as the amount and timing of any payments under the tax receivable agreement, will vary depending upon a number of factors, including:

    the timing of exchanges—for instance, the increase in any tax deductions will vary depending on the fair value, which may fluctuate over time, of the depreciable or amortizable assets of the relevant Ares Operating Group entity at the time of each exchange;

    the price of our common units at the time of the exchange—the increase in any tax deductions, as well as the tax basis increase in other assets, of the Ares Operating Group, is proportional to the price of our common units at the time of the exchange;

    the extent to which such exchanges are taxable—if an exchange is not taxable for any reason, increased deductions will not be available; and

    the amount and timing of our income—the corporate taxpayers will be required to pay 85% of the cash tax savings as and when realized, if any.

        If the corporate taxpayers do not have taxable income, the corporate taxpayers are not required (absent a change of control or other circumstances requiring an early termination payment) to make payments under the tax receivable agreement for that taxable year because no cash tax savings will have been actually realized. However, any cash tax savings that do not result in realized benefits in a given tax

297


Table of Contents

year will likely generate tax attributes that may be utilized to generate benefits in previous or future tax years. The utilization of such tax attributes will result in payments under the tax receivables agreement.

        Future payments under the tax receivable agreement in respect of subsequent exchanges are expected to be substantial. It is possible that future transactions or events could increase or decrease the actual cash tax savings realized and the corresponding tax receivable agreement payments. There may be a material negative effect on our liquidity if, as a result of timing discrepancies or otherwise, the payments under the tax receivable agreement exceed the actual cash tax savings that the corporate taxpayers realize in respect of the tax attributes subject to the tax receivable agreement and/or distributions to the corporate taxpayers by the Ares Operating Group are not sufficient to permit the corporate taxpayers to make payments under the tax receivable agreement after they have paid taxes. The payments under the tax receivable agreement are not conditioned upon the TRA Recipients' continued ownership of us or the Ares Operating Group.

        In addition, the tax receivable agreement provides that upon a change of control, the corporate taxpayers' obligations under the tax receivables agreement with respect to exchanged or acquired Ares Operating Group Units (whether exchanged or acquired before or after such change of control) would be based on certain assumptions, including that the corporate taxpayers would have sufficient taxable income to fully utilize the deductions arising from the increased tax deductions and tax basis and other benefits related to entering into the tax receivable agreement.

        Furthermore, the corporate taxpayers may elect to terminate the tax receivable agreement early by making an immediate payment equal to the present value of the anticipated future cash tax savings. In determining such anticipated future cash tax savings, the tax receivable agreement includes several assumptions, including (1) that any Ares Operating Group Units that have not been exchanged are deemed exchanged for the market value of the common units at the time of termination, (2) the corporate taxpayers will have sufficient taxable income in each future taxable year to fully realize all potential tax savings, (3) the tax rates for future years will be those specified in the law as in effect at the time of termination and (4) certain non-amortizable assets are deemed disposed of within specified time periods. In addition, the present value of such anticipated future cash tax savings are discounted at a rate equal to the lesser of (i) 6.5% and (ii) LIBOR plus 100 basis points.

        As a result of the change in control provisions and the early termination right, the corporate taxpayers could be required to make payments under the tax receivable agreement that are greater than or less than the specified percentage of the actual cash tax savings that the corporate taxpayers realize in respect of the tax attributes subject to the tax receivable agreement. In these situations, our obligations under the tax receivable agreement could have a substantial negative impact on our liquidity.

        Decisions made by our Co-Founders in the course of running our businesses may influence the timing and amount of payments that are received by the TRA Recipients (including, among others, our Co-Founders and other executive officers) under the tax receivable agreement. For example, the earlier disposition of assets following an exchange or acquisition transaction will generally accelerate payments under the tax receivable agreement and increase the present value of such payments, and the disposition of assets before an exchange or acquisition transaction will increase the tax liability of an exchanging holder without giving rise to any rights to payments under the tax receivable agreement. As an additional example, if future holders of Ares Operating Group Units do not become TRA Recipients, upon an exchange of Ares Operating Group Units by such future holders, current TRA Recipients (including, among others, our Co-Founders and other executive officers) will be entitled to a portion of the payments payable under the tax receivable agreement with respect to such exchanges.

        Payments under the tax receivable agreement will be based on the tax reporting positions that we will determine. Although we are not aware of any issue that would cause the IRS to challenge a tax basis increase, the corporate taxpayers will not be reimbursed for any payments previously made under the tax receivable agreement with respect to a tax basis increase that is successfully challenged. As a result, in

298


Table of Contents

certain circumstances, payments could be made under the tax receivable agreement in excess of the corporate taxpayers' cash tax savings.

        In the event that Ares Management, L.P. or any of its direct subsidiaries become taxable as a corporation for U.S. federal income tax purposes, these entities will also be obligated to make payments under the tax receivable agreement on the same basis and to the same extent as the corporate taxpayers.

Investor Rights Agreement

        In connection with the initial public offering, we entered into an Investor Rights Agreement that grants Ares Owners Holdings L.P. and the Strategic Investors the right, under certain circumstances and subject to certain restrictions, to require us to register under the Securities Act common units delivered in exchange for Ares Operating Group Units or common units of Ares Management, L.P. otherwise held by them. In addition, we may be required to make available shelf registration statements permitting sales of common units into the market from time to time over an extended period. Lastly, the parties to the Investor Rights Agreement have the ability to exercise certain piggyback registration rights in respect of common units held by them in connection with registered offerings requested by other registration rights holders or initiated by us. Under the Investor Rights Agreement, the Strategic Investors have the right to observe the board meetings of our general partner, subject to an ownership threshold, and are subject to certain transfer restrictions until the second anniversary of our initial public offering.

Ares Operating Group Governing Agreements

        Ares Management, L.P. is a holding partnership and, directly or through direct subsidiaries, controls and holds equity interests in the Ares Operating Group entities. Ares Management, L.P., either directly or through direct subsidiaries, is the general partner of each of the Ares Operating Group entities. Accordingly, Ares Management, L.P. operates and controls all of the business and affairs of the Ares Operating Group and, through the Ares Operating Group entities and their operating entity subsidiaries, conducts our businesses. Directly or through direct subsidiaries, Ares Management, L.P. has unilateral control over all of the affairs and decision making of the Ares Operating Group. Furthermore, the subsidiaries of Ares Management, L.P. cannot admit substitute general partners to the Ares Operating Group entities without the approval of Ares Management, L.P. or the relevant direct subsidiary.

        Pursuant to the governing agreements of the Ares Operating Group entities, the general partner of each of the Ares Operating Group entities has the right to determine when distributions will be made to the partners of the Ares Operating Group entities and the amount of any such distributions. If a distribution is authorized, such distribution is made to the partners of the Ares Operating Group entities pro rata in accordance with the percentages of their respective partnership units.

        Each of the Ares Operating Group entities has an identical number of partnership units outstanding. As of March 17, 2015, there were 213,105,273 Ares Operating Group Units outstanding. The holders of partnership units in the Ares Operating Group entities, including Ares Management, L.P. or its direct subsidiaries, incur U.S. federal, state and local income taxes on their proportionate share of any net taxable income of the Ares Operating Group. Net profits and net losses of the Ares Operating Group entities are allocated to their partners (including Ares Management, L.P. or its direct subsidiaries), pro rata in accordance with the percentages of their respective partnership units. The agreements of the Ares Operating Group entities provide for cash distributions, which we refer to as "tax distributions," to the partners of such entities if the general partners of the Ares Operating Group entities determine that the taxable income of the relevant Ares Operating Group entity gives rise to taxable income for its partners. Generally, these tax distributions are computed based on our estimate of the net taxable income of the relevant entity multiplied by an assumed tax rate equal to the highest effective marginal combined U.S. federal, state and local income tax rate prescribed for an individual or corporate resident in Los Angeles, California or New York, New York, whichever is higher (taking into account the non-deductibility of

299


Table of Contents

certain expenses and the character of our income). The Ares Operating Group makes tax distributions only to the extent distributions from such entities for the relevant year are otherwise insufficient to cover such tax liabilities.

        Subject to any applicable transfer restrictions and other provisions, these partnership units may be exchanged for our common units as described under "—Exchange Agreement" below.

Exchange Agreement

        In connection with the initial public offering, we entered into an exchange agreement (which was amended on January 1, 2015) with the holders of Ares Operating Group Units providing that such holders, subject to any applicable transfer restrictions, may up to four times each year from and after May 7, 2016 (the second anniversary of the date of the closing of our initial public offering) (subject to the terms of the exchange agreement) exchange their Ares Operating Group Units for our common units on a one-for-one basis (provided that (i) Alleghany may exchange up to half of its Ares Operating Group Units from and after May 7, 2015 (the first anniversary of our initial public offering) and (ii) certain former employees of EIF and their related parties are entitled to exchange up to half of their Ares Operating Group Units from and after July 1, 2015 and all of their Ares Operating Group Units from and after January 2, 2016), subject to customary conversion rate adjustments for splits, unit distributions and reclassifications, or, at our option, for cash. A holder of Ares Operating Group Units must exchange one Ares Operating Group Unit in each of the five Ares Operating Group entities to effect an exchange for a common unit of Ares Management, L.P. Ares Management, L.P. holds, directly or through direct subsidiaries, a number of Ares Operating Group Units equal to the number of common units that Ares Management, L.P. has issued. As a holder exchanges its Ares Operating Group Units, Ares Management, L.P.'s direct or indirect interest in the Ares Operating Group will be correspondingly increased.

Firm Use of Our Co-Founders' Private Aircraft

        In the normal course of business, our personnel have made use of aircraft owned by Messrs. Ressler, Kaplan and Rosenthal. Messrs. Ressler, Kaplan and Rosenthal paid for their purchases of the aircraft and bear all operating, personnel and maintenance costs associated with their operation for personal use. Payment by us or our affiliates for the business use of these aircraft by Messrs. Ressler, Kaplan and Rosenthal and other of our personnel is generally made at market rates, which totaled $384,195 during 2014 for Mr. Ressler and $779,513 during 2014 for Messrs. Kaplan and Rosenthal together.

Co-Investments and Other Investment Transactions

        Our senior professionals have the opportunity to invest their own capital alongside certain of our funds' limited partners in a particular fund. Co-investments are investments in a fund on the same terms and conditions as fund investors, except that generally these co-investments are not subject to management fees or carried interest. These investment opportunities are available to our senior professionals and for other professionals associated with the activities of such fund whom we have determined to have a status that reasonably permits us to offer them these types of investments in compliance with applicable laws. See "Item 1. Business—Capital Invested In and Through Our Funds."

        During the year ended December 31, 2014, the following executive officers (and their family members and estate planning vehicles) invested their own capital in and alongside our funds: Mr. Arougheti invested an aggregate of $1,610,958; Mr. Kaplan invested an aggregate of $3,506,634; Mr. Kissick invested an aggregate of $4,755,676; Mr. Nguyen invested an aggregate of $334,246; Mr. Ressler invested an aggregate of $7,487,379; Mr. Rosenthal invested an aggregate of $3,506,634; and Mr. Weiner invested an aggregate of $620,512, respectively. During the year ended December 31, 2014, the following executive officers (and their family members and estate planning vehicles) received distributions from our funds as a result of their invested capital: Mr. Arougheti received $604,591; Mr. Kaplan received $588,910;

300


Table of Contents

Mr. Kissick received $2,948,205; Mr. Nguyen received $250,588; Mr. Ressler received $6,133,765; Mr. Rosenthal received $577,115; and Mr. Weiner received $545,077, respectively.

Securities of Publicly Traded Vehicles

        From time to time, our managed funds, senior professionals and directors may have the opportunity to purchase securities of our publicly traded vehicles in connection with certain offerings made by such entities. During the year ended December 31, 2014, none of the entities, executive officers and directors (and their family members and estate planning vehicles) purchased the securities in these offerings. From time to time our executive officers and directors may also purchase the securities of our publicly traded funds in market transactions.

Statement of Policy Regarding Transactions with Related Persons

        The audit committee of the board of directors of our general partner is charged with reviewing for approval or ratification all transactions with "related persons" (as defined in paragraph (a) of Item 404 Regulation S-K) that are brought to the audit committee's attention.

Indemnification

        Our partnership agreement provides that in most circumstances we will indemnify the following persons, to the fullest extent permitted by law, from and against all losses, claims, damages, liabilities, joint or several, expenses (including legal fees and expenses), judgments, fines, penalties, interest, settlements or other amounts on an after tax basis: our general partner, any departing general partner, any person who is or was a tax matters partner, member, manager, officer or director of our general partner or any departing general partner, any member, manager officer or director of our general partner or any departing general partner who is or was serving at the request of our general partner or any departing general partner as a director, officer, manager, employee, trustee, fiduciary, partner, tax matters partner, member, representative, agent or advisor of another person, any person who controls our general partner or any departing general partner, any person who is named in our Form S-1 filed with the SEC on April 22, 2014 as being or about to become a director or of our general partner and any person our general partner in its sole discretion designates as an "indemnitee" for purposes of our partnership agreement. We have agreed to provide this indemnification unless there has been a final and non-appealable judgment entered by a court of competent jurisdiction determining that these persons acted in bad faith or with criminal intent. We have also agreed to provide this indemnification for criminal proceedings. Any indemnification under these provisions will only be out of our assets. The general partner is not personally liable for, and does not have any obligation to contribute or loan funds or assets to us to enable it to effectuate, indemnification. We purchased insurance against liabilities asserted against and expenses incurred by persons for our activities, regardless of whether we would have the power to indemnify the person against liabilities under our partnership agreement.

301


Table of Contents

Item 14.    Principal Accountant Fees and Services

        The following table sets forth the aggregate fees for professional service provided by our independent registered public accounting firm, Ernst & Young LLP, for the years ended December 31, 2014 and 2013:

 
  For the Year Ended December 31,  
 
  2014   2013  
 
  The Company   Ares Funds   The Company   Ares Funds  

Audit fees(1)

  $ 2,180   $ 7,176   $ 1,911   $ 7,956  

Audit-related fees(2)

    1,753     389     2,782     826  

Tax fees(3)

    674     2,089     602     1,586  

All other fees(4)

                 

Total

  $ 4,607   $ 9,654   $ 5,295   $ 10,367  

(1)
Audit fees consisted of fees for services related to the annual audit of our consolidated financial statements, reviews of our interim consolidated financial statements on Form 10-Q, SEC registration statements, accounting consultations and services that are normally provided in connection with statutory and regulatory filings and engagements.

(2)
Audit-related fees consisted of fees related to financial due diligence services in connection with internal controls readiness assessment, attestation services and agreed-upon procedures, as well as acquisitions of portfolio companies for investment by funds managed by the Company and the Ares Funds.

(3)
Tax fees consisted of fees related to tax compliance and tax advisory services.

(4)
All other fees consisted of advisory services related to regulatory matters.

        In accordance with our audit committee charter, the audit committee is required to approve, in advance, all audit and non-audit services to be provided by our independent registered public accounting firm, Ernst & Young LLP. All services reported in the Audit, Audit-related, Tax and All other categories above were approved by the audit committee. Our audit committee charter is available on our website at www.aresmgmt.com under the "Investor Resources—Corporate Governance" section.

302


Table of Contents

PART IV.

Item 15.    Exhibits, Financial Statement Schedules

        The following is a list of all exhibits filed or furnished as part of this report.

Exhibit
No.
  Description
  3.1   Certificate of Limited Partnership of Ares Management, L.P. (incorporated by reference to Exhibit 3.1 to the Registrant's Current Report Form 8-K (File No. 001-36429), filed with the SEC on May 7, 2014).
        
  3.2   Amended and Restated Agreement of Limited Partnership of Ares Management, L.P. (incorporated by reference to Exhibit 3.1 to the Registrant's Current Report on Form 8-K (File No. 001-36429) filed with the SEC on May 7, 2014).
        
  4.1   Indenture dated as of October 8, 2014 among Ares Finance Co. LLC, Ares Management, L.P., Ares Holdings Inc., Ares Domestic Holdings Inc., Ares Real Estate Holdings LLC, Ares Holdings L.P., Ares Domestic Holdings L.P., Ares Investments L.P., Ares Real Estate Holdings L.P., Ares Management LLC, Ares Investments Holdings LLC and U.S. Bank National Association, as trustee (incorporated by reference to Exhibit 4.1 to the Registrant's Current Report on Form 8-K (File No. 001-36429) filed with the SEC on October 8, 2014).
        
  4.2   First Supplemental Indenture dated as of October 8, 2014 among Ares Finance Co. LLC, Ares Management, L.P., Ares Holdings Inc., Ares Domestic Holdings Inc., Ares Real Estate Holdings LLC, Ares Holdings L.P., Ares Domestic Holdings L.P., Ares Investments L.P., Ares Real Estate Holdings L.P., Ares Management LLC, Ares Investments Holdings LLC and U.S. Bank National Association, as trustee (incorporated by reference to Exhibit 4.2 to the Registrant's Current Report on Form 8-K (File No. 001-36429) filed with the SEC on October 8, 2014).
        
  4.3   Form of 4.000% Senior Note due 2024 (incorporated by reference to Exhibit 4.3 to the Registrant's Current Report on Form 8-K (File No. 001-36429) filed with the SEC on October 8, 2014).
        
  10.1   Limited Partnership Agreement of Ares Holdings L.P. (incorporated by reference to Exhibit 10.1 to the Registrant's Registration Statement on Form S-1/A (File No. 333-194919) filed with the SEC on April 11, 2014).
        
  10.2 * Amendment No. 1 to the Limited Partnership Agreement of Ares Holdings L.P.
        
  10.3   Amended and Restated Limited Partnership Agreement of Ares Domestic Holdings L.P. (incorporated by reference to Exhibit 10.2 to the Registrant's Registration Statement on Form S-1/A (File No. 333-194919) filed with the SEC on April 11, 2014).
        
  10.4 * Amendment No. 1 to the Limited Partnership Agreement of Ares Domestic Holdings L.P.
        
  10.5   Amended and Restated Agreement of Exempted Limited Partnership of Ares Offshore Holdings L.P. (incorporated by reference to Exhibit 10.3 to the Registrant's Registration Statement on Form S-1/A (File No. 333-194919) filed with the SEC on April 11, 2014).
        
  10.6 * Amendment No. 1 to the Agreement of Exempted Limited Partnership of Ares Offshore Holdings L.P.
        
  10.7   Limited Partnership Agreement of Ares Investments L.P. (incorporated by reference to Exhibit 10.4 to the Registrant's Registration Statement on Form S-1/A (File No. 333-194919) filed with the SEC on April 11, 2014).

303


Table of Contents

Exhibit
No.
  Description
        
  10.8 * Amendment No. 1 to the Limited Partnership Agreement of Ares Investments L.P.
        
  10.9   Amended and Restated Limited Partnership Agreement of Ares Real Estate Holdings L.P. (incorporated by reference to Exhibit 10.5 to the Registrant's Registration Statement on Form S-1/A (File No. 333-194919) filed with the SEC on April 11, 2014).
        
  10.10 * Amendment No. 1 to the Limited Partnership Agreement of Ares Real Estate Holdings L.P.
        
  10.11   Form of Investor Rights Agreement (incorporated by reference to Exhibit 10.6 to the Registrant's Registration Statement on Form S-1/A (File No. 333-194919) filed with the SEC on April 16, 2014).
        
  10.12   2014 Equity Incentive Plan (incorporated by reference to Exhibit 10.2 to the Registrant's Current Report on Form 8-K (File No. 001-36429) filed with the SEC on May 7, 2014).
        
  10.13   Exchange Agreement (incorporated by reference to Exhibit 10.8 to the Registrant's Registration Statement on Form S-1/A (File No. 333-194919) filed with the SEC on April 11, 2014).
        
  10.14 * First Amendment to Exchange Agreement.
        
  10.15   Tax Receivable Agreement (incorporated by reference to Exhibit 10.1 to the Registrant's Current Report on Form 8-K (File No. 001-36429) filed with the SEC on May 7, 2014).
        
  10.16   Sixth Amended and Restated Credit Agreement, dated as of April 21, 2014, by and among Ares Holdings LLC, Ares Domestic Holdings L.P., Ares Investments LLC, Ares Real Estate Holdings L.P., the Guarantors party thereto, the Lenders party thereto and JPMorgan Chase Bank, N.A. (incorporated by reference to Exhibit 10.10 to the Registrant's Registration Statement on Form S-1/A (File No. 333-194919) filed with the SEC on April 28, 2014).
        
  10.17   Amendment No. 1, dated as of July 15, 2014, to the Sixth Amended and Restated Credit Agreement, dated as of April 21, 2014, by and among Ares Holdings LLC, Ares Domestic Holdings L.P., Ares Investments LLC, Ares Real Estate Holdings L.P., the Guarantors party thereto, the Lenders party thereto and JPMorgan Chase Bank, N.A. (incorporated by reference to Exhibit 10.1 to the Registrant's Quarterly Report on Form 10-Q (File No. 001-36429) filed with the SEC on November 12, 2014.
        
  10.18   Amendment No. 2, dated as of September 24, 2014, to the Sixth Amended and Restated Credit Agreement, dated as of April 21, 2014, by and among Ares Holdings LLC, Ares Domestic Holdings L.P., Ares Investments LLC, Ares Real Estate Holdings L.P., the Guarantors party thereto, the Lenders party thereto and JPMorgan Chase Bank, N.A. (incorporated by reference to Exhibit 10.2 to the Registrant's Quarterly Report on Form 10-Q (File No. 001-36429) filed with the SEC on November 12, 2014.
        
  10.19   Restated Investment Advisory and Management Agreement between Ares Capital Corporation and Ares Capital Management LLC, dated as of June 6, 2011 (incorporated by reference to Exhibit 10.11 to the Registrant's Registration Statement on Form S-1/A (File No. 333-194919) filed with the SEC on April 16, 2014).
        
  10.20   Form of Indemnification Agreement (incorporated by reference to Exhibit 10.12 to the Registrant's Registration Statement on Form S-1 (File No. 333-194919) filed with the SEC on April 22, 2014).
 
   

304


Table of Contents

Exhibit
No.
  Description
  10.21   Form of Restricted Unit Agreement under the 2014 Equity Incentive Plan (incorporated by reference to Exhibit 10.3 to the Registrant's Current Report on Form 8-K (File No. 001-36429) filed with the SEC on May 7, 2014).
  10.22   Form of Option Agreement under the 2014 Equity Incentive Plan (incorporated by reference to Exhibit 10.4 to the Registrant's Current Report on Form 8-K (File No. 001-36429) filed with the SEC on May 7, 2014).
        
  10.23   Form of Phantom Unit Agreement under the 2014 Equity Incentive Plan (incorporated by reference to Exhibit 10.5 to the Registrant's Current Report on Form 8-K (File No. 001-36429) filed with the SEC on May 7, 2014).
        
  10.24   Form of Incentive Fee Award (incorporated by reference to Exhibit 10.16 to the Registrant's Registration Statement on Form S-1/A (File No. 333-194919) filed with the SEC on April 11, 2014).
        
  10.25   Form of Fair Competition Agreement (incorporated by reference to Exhibit 10.17 to the Registrant's Registration Statement on Form S-1/A (File No. 333-194919) filed with the SEC on April 22, 2014).
        
  10.26 * Offer Letter for Michael R. McFerran, dated March 10, 2015
        
  21.1 * Subsidiaries of Ares Management, L.P.
        
  23.1 * Consent of Ernst & Young LLP.
        
  31.1 * Certification of the Chief Executive Officer pursuant to Rule 13a-14(a).
        
  31.2 * Certification of the Chief Financial Officer pursuant to Rule 13a-14(a).
        
  32.1 * Certification of the Chief Executive Officer and Chief Financial Officer pursuant to 18 U.S.C. Section 1350.
        
  99.1   Form of Amended and Restated Agreement of Limited Liability Company of the General Partner of the Registrant (incorporated by reference to Exhibit 99.1 to the Registrant's Registration Statement on Form S-1/A (File No. 333-194919) filed with the SEC on April 22, 2014).
        
  101.INS * XBRL Instance Document.
        
  101.SCH * XBRL Taxonomy Extension Schema Document.
        
  101.CAL * XBRL Taxonomy Extension Calculation Linkbase Document.
        
  101.DEF * XBRL Taxonomy Extension Definition Linkbase Document.
        
  101.LAB * XBRL Taxonomy Extension Label Linkbase Document.
        
  101.PRE * XBRL Taxonomy Extension Presentation Linkbase Document.

*
Filed herewith.

305


Table of Contents


SIGNATURES

        Pursuant to the requirements of Section 13 or 15(d) of the Securities Exchange Act of 1934, the registrant has duly caused this report to be signed on its behalf by the undersigned, thereunto duly authorized.

    ARES MANAGEMENT, L.P.

 

 

By:

 

Ares Management GP LLC, its general partner

Dated: March 20, 2015

 

By:

 

/s/ ANTONY P. RESSLER

        Antony P. Ressler
Chairman, Co-Founder & Chief Executive Officer

        Pursuant to the requirements of the Securities Exchange Act of 1934, this report has been signed below by the following persons on behalf of the registrant and in the capacities and on the dates indicated.

By:   /s/ ANTONY P. RESSLER

   
    Name:   Antony P. Ressler   Dated: March 20, 2015
    Title:   Chairman, Co-Founder & Chief Executive Officer (Principal Executive Officer)    

By:

 

/s/ DANIEL F. NGUYEN


 

 
    Name:   Daniel F. Nguyen   Dated: March 20, 2015
    Title:   Executive Vice President, Chief Financial Officer & Treasurer (Principal Financial and Accounting Officer)    

By:

 

/s/ MICHAEL J AROUGHETI


 

 
    Name:   Michael J Arougheti   Dated: March 20, 2015
    Title:   Director, Co-Founder & President    

By:

 

/s/ DAVID B. KAPLAN


 

 
    Name:   David B. Kaplan   Dated: March 20, 2015
    Title:   Director, Co-Founder & Senior Partner    

By:

 

/s/ JOHN H. KISSICK


 

 
    Name:   John H. Kissick   Dated: March 20, 2015
    Title:   Director, Co-Founder & Senior Partner    

By:

 

/s/ BENNETT ROSENTHAL


 

 
    Name:   Bennett Rosenthal   Dated: March 20, 2015
    Title:   Director, Co-Founder & Senior Partner    

           

306


Table of Contents


By:

 

/s/ PAUL G. JOUBERT


 

 
    Name:   Paul G. Joubert   Dated: March 20, 2015
    Title:   Director    

By:

 

/s/ MICHAEL LYNTON


 

 
    Name:   Michael Lynton   Dated: March 20, 2015
    Title:   Director    

By:

 

/s/ JUDY D. OLIAN


 

 
    Name:   Dr. Judy D. Olian   Dated: March 20, 2015
    Title:   Director    

307