20-F 1 d710151d20f.htm 20-F 20-F
Table of Contents

As filed with the Securities and Exchange Commission on 6 April 2020

 

 

 

UNITED STATES

SECURITIES AND EXCHANGE COMMISSION

Washington, D.C. 20549

 

 

Form 20-F

 

 

(Mark One)

 

REGISTRATION STATEMENT PURSUANT TO SECTION 12(b) OR 12(g) OF THE SECURITIES EXCHANGE ACT OF 1934

or

 

ANNUAL REPORT PURSUANT TO SECTION 13 OR 15(d) OF THE SECURITIES EXCHANGE ACT OF 1934

For the fiscal year ended 31 December 2019

or

 

TRANSITION REPORT PURSUANT TO SECTION 13 OR 15(d) OF THE SECURITIES EXCHANGE ACT OF 1934

 

or

 

SHELL COMPANY REPORT PURSUANT TO SECTION 13 OR 15(d) OF THE SECURITIES EXCHANGE ACT OF 1934

Date of event requiring this shell company report

For the transition period from              to             

Commission file number: 1-31318

 

 

Gold Fields Limited

(Exact name of registrant as specified in its charter)

 

 

Republic of South Africa

(Jurisdiction of incorporation or organisation)

150 Helen Road

Sandown, Sandton, 2196

South Africa

011-27-11-562-9700

(Address of principal executive offices)

with a copy to:

Taryn L. Harmse

Executive Vice-President: Group General Counsel

Tel: 011-27-11-562-9724

Fax: 011-27-86-720-2704

Taryn.Harmse@goldfields.com

150 Helen Road

Sandown, Sandton, 2196

South Africa

(Name, Telephone, E-mail and/or Facsimile number and Address of Company Contact Person)

and

Thomas B. Shropshire, Jr.

Linklaters LLP

Tel: 011-44-20-7456-2000

Fax: 011-44-20-7456-2222

One Silk Street

London EC2Y 8HQ

United Kingdom

Securities registered or to be registered pursuant to Section 12(b) of the Act

 

Title of Each Class

 

Trading Symbol

 

Name of Each Exchange on Which Registered

American Depositary Shares, each representing one ordinary share
Ordinary shares of no par value each
  GFI  

  New York Stock Exchange    

New York Stock Exchange*

 

*

Not for trading, but only in connection with the registration of the American Depositary Shares pursuant to the requirements of the Securities and Exchange Commission.

Securities registered or to be registered pursuant to Section 12(g) of the Act

None

(Title of Class)

Securities for which there is a reporting obligation pursuant to Section 15(d) of the Act

None

(Title of Class)

Indicate the number of outstanding shares of each of the issuer’s classes of capital or

common stock as of the close of the period covered by the Annual Report

828,632,707 ordinary shares of no par value

 

 

Indicate by check mark if the registrant is a well-known seasoned issuer, as defined in Rule 405 of the Securities Act:    Yes  ☒    No  ☐

If this report is an annual or transition report, indicate by check mark if the registrant is not required to file reports pursuant to Section 13 or 15(d) of the Securities Exchange Act of 1934.    ☐  Yes    No  ☒

Note - Checking the box above will not relieve any registrant required to file reports pursuant to Section 13 or 15(d) of the Securities Exchange Act of 1934 from their obligations under those Sections.

Indicate by check mark whether the registrant (1) has filed all reports required to be filed by Section 13 or 15(d) of the Securities Exchange Act of 1934 during the preceding 12 months (or for such shorter period that the registrant was required to file such reports), and (2) has been subject to such filing requirements for the past 90 days.    ☒  Yes    ☐  No

Indicate by check mark whether the registrant has submitted electronically every Interactive Data File required to be submitted pursuant to Rule 405 of Regulation S-T (§232.405 of this chapter) during the preceding 12 months (or for such shorter period that the registrant was required to submit such files).    ☒  Yes    ☐  No

Indicate by check mark whether the registrant is a large accelerated filer, an accelerated filer, a non-accelerated filer, or an emerging growth company. See definition of “large accelerated filer,” “accelerated filer,” and “emerging growth company” in Rule 12b-2 of the Exchange Act.

Large accelerated filer  ☒                Accelerated filer  ☐                Non-accelerated filer  ☐                Emerging growth company  ☐

If an emerging growth company that prepares its financial statements in accordance with U.S. GAAP, indicate by check mark if the registrant has elected not to use the extended transition period for complying with any new or revised financial accounting standards† provided pursuant to Section 13(a) of the Exchange Act.  ☐

 

The term “new or revised financial accounting standard” refers to any update issued by the Financial Accounting Standards Board to its Accounting Standards Codification after April 5, 2012.

Indicate by check mark which basis of accounting the registrant has used to prepare the financial statements included in this filing:

U.S. GAAP  ☐        International Financial Reporting Standards as issued by the International Accounting Standards Board  ☒    Other  ☐

If “Other” has been checked in response to the previous question, indicate by check mark which financial statement item the registrant has elected to follow:    Item  17  ☐    Item 18  ☐

If this is an annual report, indicate by check mark whether the registrant is a shell company (as defined in Rule 12b-2 of the Exchange Act).    Yes  ☐    No  ☒

(APPLICABLE ONLY TO ISSUERS INVOLVED IN BANKRUPTCY PROCEEDINGS DURING THE PAST FIVE YEARS)

Indicate by check mark whether the registrant has filed all documents and reports required to be filed by Sections 12, 13 or 15(d) of the Securities Exchange Act of 1934 subsequent to the distribution of securities under a plan confirmed by a court.    Yes  ☐    No  ☐

 

 

 

 


Table of Contents

Gold Fields’ Operations

LOGO


Table of Contents

FORM 20-F CROSS REFERENCE GUIDE

 

Item

  

Form 20-F Caption

  

Location in this document

  

Page

1    Identity of directors, senior management and advisers    NA   
2    Offer statistics and expected timetable    NA   
3    Key information      
  

(a)   Selected financial data

   Further Information—Key Information—Selected Historical Consolidated Financial Data    1-4
  

(b)   Capitalisation and indebtedness

   NA   
  

(c)   Reasons for the offer and use of proceeds

   NA   
  

(d)   Risk factors

   Further Information—Risk Factors   

5-41

4    Information on the Company      
  

(a)   History and development of the Company

   Presentation of Financial Information   

x-xi

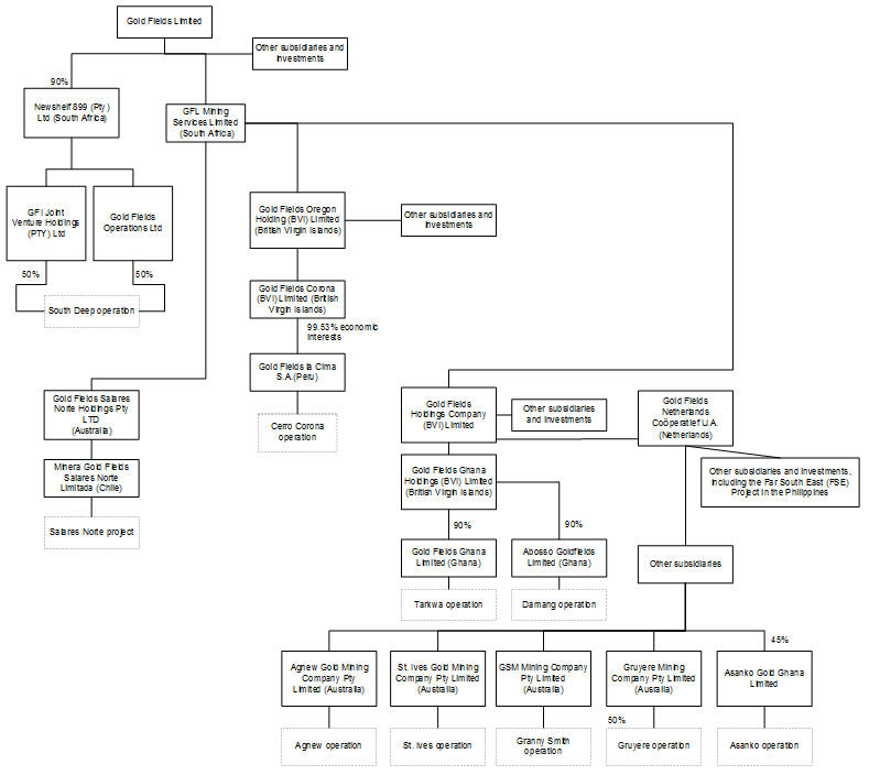
      Further Information—Additional Information on the Company—Organisational Structure—Group Structure   

42

      Annual Financial Report—Accounting Policies    AFR 133-153
      Integrated Annual Report—Vision of the Chairperson    IAR 18-19
      Further Information—Additional Information on the Company—Memorandum of Incorporation—General   

119

      Integrated Annual Report—Administration and Corporate Information    IAR 96
      Annual Financial Report—Director’s Report—Significant Announcements in 2019    AFR 22-23
      Annual Financial Report—Management’s Discussion and Analysis of Financial Statements—Capital Expenditures    AFR 80-81
      Further Information—Description of Mining Business—Capital Expenditures   

79-80

      Integrated Annual Report—CEO Report    IAR 28-36
      Further Information—Additional Information—Documents on Display   

133

   (b) Business overview    Gold Fields’ Operations   

Back of cover

      Further Information—Additional Information on the Company—Gold Fields’ Mining Operations   

43-52

 

i


Table of Contents

Item

  

Form 20-F Caption

  

Location in this document

  

Page

      Further Information—Reserves of Gold Fields as at 31 December 2019   

71-77

      Integrated Annual Report—Our Business    IAR 5-11
      Integrated Annual Report—CEO Report    IAR 28-36
      Integrated Annual Report—Asset Portfolio Management    IAR 41-45
      Integrated Annual Report—Our 2019 Performance    IAR 32-36
      Integrated Annual Report—Our Operating Environment    IAR 30-31
      Integrated Annual Report—Energy Management and Climate Change    IAR 68-69
      Climate Change Report    CCR 1-13
      Annual Financial Report—Corporate Governance Report—Application of King IV within Gold Fields    AFR 16-18
      Annual Financial Report—Management’s Discussion and Analysis of the Financial Statements—Health and Safety Impact    AFR 67
      Annual Financial Report—Accounting Policies—Provision for Environmental Rehabilitation Costs    AFR 150
      Further Information—Additional Information on the Company—Property   

53-54

      Further Information—Description of Mining Business   

78-79

      Further Information—The Gold Mining Industry   

82-83

      Further Information—Environmental and Regulatory Matters   

84-106

  

(c)   Organisational structure

   Further Information—Additional Information on the Company—Organisational Structure   

42

  

(d)   Property, plant and equipment

   Further Information—Additional Information on the Company—Property   

53

      Further Information—Additional Information on the Company—Gold Fields’ Mining Operations   

43-52

      Annual Financial Report—Management’s Discussion and Analysis of the Financial Statements    AFR 61-128
      Annual Financial Report—Notes to the Consolidated Financial Statements—Note 13. Property, Plant and Equipment    AFR 173
      Integrated Annual Report—CEO Report    IAR 28-36

 

ii


Table of Contents

Item

  

Form 20-F Caption

  

Location in this document

  

Page

      Further Information—Reserves of Gold Fields as at 31 December 2019   

71-77

      Integrated Annual Report—Responsible Stewardship of the Environment    IAR 65-73
      Climate Change Report    CCR 1-13
      Further Information—Environmental and Regulatory Matters   

84-106

4A    Unresolved staff comments    NA   
5    Operating and financial review and prospects      
  

(a)   Operating results

   Annual Financial Report—Management’s Discussion and Analysis of the Financial Statements    AFR 61-128
      Annual Financial Report—Consolidated Income Statement    AFR 154
      Annual Financial Report—Consolidated Statement of Comprehensive Income    AFR 155
      Annual Financial Report—Consolidated Statement of Financial Position    AFR 156
      Annual Financial Report—Consolidated Statement of Cash Flows    AFR 158
      Annual Financial Report—Accounting Policies—Foreign Operations    AFR 143
      Annual Financial Report—Notes to the Consolidated Financial Statements—Note 38. Risk Management Activities—Foreign Currency Sensitivity    AFR 202
      Integrated Annual Report—Government Relations    IAR 75-78
      Further Information—Environmental and Regulatory Matters   

84-106

  

(b)   Liquidity and capital resources

   Annual Financial Report—Management’s Discussion and Analysis of the Financial Statements    AFR 61-128
      Integrated Annual Report—Strengthening the Balance Sheet    IAR 51-53
      Annual Financial Report—Notes to the Consolidated Financial Statements—Note 24. Borrowings    AFR 184-186
      Annual Financial Report—Notes to the Consolidated Financial Statements—Note 34. Commitments    AFR 191
      Annual Financial Report—Notes to the Consolidated Financial Statements—Note 37. Financial Instruments    AFR 195-198

 

iii


Table of Contents

Item

  

Form 20-F Caption

  

Location in this document

  

Page

      Annual Financial Report—Notes to the Consolidated Financial Statements—Note 38. Risk Management Activities    AFR 199-207
      Annual Financial Report—Notes to the Consolidated Financial Statements—Note 39. Capital Management    AFR 208
  

(c)   Research and development, patents and licences, etc.

   NA   
  

(d)   Trend information

   Annual Financial Report—Management’s Discussion and Analysis of the Financial Statements—Trend and Outlook    AFR 128
      Integrated Annual Report—CEO Report    IAR 28-36
  

(e)   Off-balance sheet arrangements

   Annual Financial Report—Management’s Discussion and Analysis of the Financial Statements—Off-Balance Sheet Items    AFR 126
  

(f)   Tabular disclosure of contractual obligations

   Annual Financial Report—Management’s Discussion and Analysis of the Financial Statements—Contractual Obligations and Commitments as at 31 December 2019    AFR 126
  

(g)   Safe harbour

   Forward-Looking Statements   

xiv-xv

6    Directors, senior management and employees      
  

(a)   Directors and senior management

   Annual Financial Report—Corporate Governance Report—Directors    AFR 13-15
      Integrated Annual Report—Governance—Our Board of Directors    IAR 20-22
      Further Information—Directors, Senior Management and Employees—Directors   

107-110

      Further Information—Directors, Senior Management and Employees—Executive Committee   

110-112

  

(b)   Compensation

   Annual Financial Report—Remuneration Report    AFR 30-60
      Annual Financial Report—Note 40. Related Parties    AFR 209-210
  

(c)   Board practices

   Further Information—Directors, Senior Management and Employees   

107-112

      Integrated Annual Report—Governance—Our Board of Directors    IAR 20-22
      Annual Financial Report—Corporate Governance Report—Directors    AFR 13-15
      Annual Financial Report—Remuneration Report    AFR 30-60

 

iv


Table of Contents

Item

  

Form 20-F Caption

  

Location in this document

  

Page

      Integrated Annual Report—Governance—Our Board of Directors—The Board and its Committees    IAR 22
      Annual Financial Report—Audit Committee Report    AFR 25-29
      Annual Financial Report—Corporate Governance Report—Application of King IV within Gold Fields    AFR 16-18
      Annual Financial Report—Corporate Governance Report—Board Committees—Audit Committee    AFR 9
      Annual Financial Report—Corporate Governance Report—Board Committees—Remuneration Committee    AFR 10
  

(d)   Employees

   Integrated Annual Report——Managing and Growing our People—Workforce Profile    IAR 58-60
      Further Information—Directors, Senior Management and Employees—Employees   

113

      Integrated Annual Report—Managing and Growing our People—Organised Labour    IAR 60
      Integrated Annual Report—Safety    IAR 61-62
      Integrated Annual Report—Occupational Health and Wellness    IAR 63-64
      Further Information—Directors, Senior Management and Employees—TRIFR, Fatalities and Fatal Injury Frequency Rate   

113-116

  

(e)   Share ownership

   Annual Financial Report—Directors Report—Share Ownership of Directors and Executive Officers    AFR 21
      Annual Financial Report—Remuneration Report    AFR 30-60
      Annual Financial Report—Notes to the Consolidated Financial Statements—Note 5. Share-based Payments    AFR 160-163
7    Major Shareholders and Related Party Transactions      
  

(a)   Major shareholders

   Further Information—Major Shareholders and Related Party Transactions—Major Shareholders   

117

      Annual Financial Report—Shareholder Analysis    AFR 225-226
  

(b)   Related party transactions

   Further Information—Related Party Transactions—Related Party Transactions   

117

 

v


Table of Contents

Item

  

Form 20-F Caption

  

Location in this document

  

Page

      Annual Financial Report—Notes to the Consolidated Financial Statements—Note 40. Related Parties    AFR 209-210
  

(c)   Interests of experts and counsel

   NA   
8    Financial information      
  

(a)   Consolidated statements and other financial information

   Annual Financial Report—Management’s Discussion and Analysis of the Financial Statements    AFR 61-128
      Annual Financial Report—Consolidated Income Statement    AFR 154
      Annual Financial Report—Consolidated Statement of Comprehensive Income    AFR 155
      Annual Financial Report—Consolidated Statement of Financial Position    AFR 156
      Annual Financial Report—Consolidated Statement of Changes in Equity    AFR 157
      Annual Financial Report—Consolidated Statement of Cash Flows    AFR 158
      Annual Financial Report—Audit Committee Report    AFR 25-29
      Annual Financial Report—Accounting Policies—Basis of Preparation—Provision for Silicosis Settlement Costs    AFR 140
      Annual Financial Report—Accounting Policies—Provision for Environmental Rehabilitation Costs    AFR 150
      Annual Financial Report—Notes to the Consolidated Financial Statements—Note 25. Provisions    AFR 187-188
      Annual Financial Report—Notes to the Consolidated Financial Statements—Note 35. Contingent Liabilities    AFR 191-193
      Annual Financial Report—Management’s Discussion and Analysis—Silicosis Settlement Costs    AFR 91
      Annual Financial Report—Directors’ Report—Financial Affairs—Dividend Policy    AFR 21
      Integrated Annual Report—Our 2019 Performance—Strengthening the Balance Sheet    IAR 34
  

(b)   Significant changes

   Annual Financial Report—Notes to the Consolidated Financial Statements—Note 36. Events After the Reporting Date    AFR 193-194
9    The Offer and listing      

 

vi


Table of Contents

Item

  

Form 20-F Caption

  

Location in this document

  

Page

  

(a)   Listing details

   Further Information—The Listing   

118

  

(b)   Plan of distribution

   NA   
  

(c)   Markets

   Integrated Annual Report—About this Report    IAR 3-4
      Annual Financial Report—Directors’ Report—Listings    AFR 20
      Annual Financial Report—Administration and Corporate Information    AFR 236
  

(d)   Selling shareholders

   NA   
  

(e)   Dilution

   NA   
  

(f)   Expenses of the issue

   NA   
10    Additional information      
  

(a)   Share capital

   NA   
  

(b)   Memorandum and articles of association

   Further Information—Additional Information—Memorandum of Incorporation   

119

      Further Information—Additional Information—Corporate Governance   

138

  

(c)   Material contracts

   Further Information—Additional Information—Material Contracts   

124-127

      Annual Financial Report—Notes to the Consolidated Financial Statements—Note 24. Borrowings    AFR 184-186
  

(d)   Exchange controls

   Further Information—Additional Information—South African Exchange Control Limitations Affecting Security Holders   

127

  

(e)   Taxation

   Further Information—Additional Information—Taxation   

128-133

  

(f)   Dividends and paying agents

   NA   
  

(g)   Statement by experts

   NA   
  

(h)   Documents on display

   Further Information—Additional Information—Documents On Display   

133

  

(i) Subsidiary information

   NA   
11    Quantitative and qualitative disclosures about market risk    Annual Financial Report—Notes to the Consolidated Financial Statements—Note 38. Risk Management Activities    AFR 199-207
12    Description of securities other than equity securities      
  

(a)   Debt securities

   NA   
  

(b)   Warrants and rights

   NA   
  

(c)   Other securities

   NA   

 

vii


Table of Contents

Item

  

Form 20-F Caption

  

Location in this document

  

Page

  

(d)   American depositary shares

   Further Information—Additional Information—Deposit Agreement   

126-127

13    Defaults, dividend arrearages and delinquencies    NA   
14    Material modifications to the rights of security holders and use of proceeds    NA   
15    Controls and procedures    Further Information—Controls and Procedures   

134-135

      Annual Financial Report—Notes to the Consolidated Financial Statements—Note 41. Changes in Significant Accounting Policies    AFR 211-212
16A    Audit Committee financial expert    Further Information—Audit Committee Financial Expert   

136

16B    Code of ethics    Annual Financial Report—Corporate Governance Report—Standards, Principles and Systems    AFR 5
16C    Principal accountant fees and services    Further Information—Principal Accountant Fees and Services   

137

16D    Exemptions from the listing standards for audit committees    NA   
16E    Purchase of equity securities by the issuer and affiliated purchasers    NA   
16F    Change in registrant’s certifying accountant    NA   
16G    Corporate governance    Further Information—Corporate Governance   

138

16H    Mine safety disclosure    NA   
17    Financial statements    NA   
18    Financial statements    Report of Independent Registered Public Accounting Firm    AFR 129-132
      Annual Financial Report—Consolidated Income Statement    AFR 154
      Annual Financial Report—Consolidated Statement of Comprehensive Income    AFR 155
      Annual Financial Report—Consolidated Statement of Financial Position    AFR 156
      Annual Financial Report—Consolidated Statement of Changes in Equity    AFR 157
      Annual Financial Report—Consolidated Statement of Cash Flows    AFR 158
      Annual Financial Report—Accounting Policies    AFR 133-153

 

viii


Table of Contents

Item

  

Form 20-F Caption

  

Location in this document

  

Page

      Annual Financial Report—Notes to the Consolidated Financial Statements    AFR 159-219
19    Exhibits    Exhibits   

139-141

 

ix


Table of Contents

PRESENTATION OF FINANCIAL INFORMATION

Gold Fields Limited (Gold Fields or the Company) is a South African company and, in fiscal 2019, 10 per cent., 37 per cent., 40 per cent. and 13 per cent. of Gold Fields’ operations, based on managed gold-equivalent production, were located in South Africa, Ghana (including the Asanko JV (as defined below)), Australia and Peru, respectively. The Gold Fields consolidated financial statements are presented in U.S. dollar which is the Group’s presentation currency. The Group’s annual and interim financial statements are prepared in accordance with International Financial Reporting Standards (IFRS), as issued by the International Accounting Standards Board (IASB), and as prescribed by law (refer to the “Basis of preparation” section of the accounting policies to the consolidated financial statements).

Except as otherwise noted, the financial information included in this annual report has been prepared in accordance with IFRS and is presented in U.S. dollars, and for descriptions of critical accounting policies, refer to accounting policies under IFRS.

For Gold Fields’ consolidated financial statements, unless otherwise stated, statement of financial position item amounts are translated from Rand and A$ to U.S. dollars at the exchange rate prevailing on the statement of financial position date for fiscal 2019 (Rand 14.00 per U.S.$1.00 and U.S0.70 per A$1.00 as of 31 December 2019), except for specific items included within shareholders’ equity and the statement of cash flows that are translated at the rate prevailing on the date the relevant transaction was entered into, and income statement item amounts are translated from Rand and A$ to U.S. dollars at the weighted average exchange rate for each period (Rand 14.46 per U.S.$1.00 and U.S.$0.70 per A$1.00 for fiscal 2019).

In this annual report, Gold Fields presents the financial items “all-in sustaining costs” (AISC), “all-in sustaining costs per ounce”, “all-in costs” (AIC), and “all-in costs per ounce”, which have been determined using industry standards promulgated by the World Gold Council (WGC) and are non-IFRS measures. The WGC standard was released by the WGC on 27 June 2013. Gold Fields voluntarily adopted and implemented these metrics as from the quarter ended June 2013. On 14 November 2018, the WGC published an update to its guidance note on the interpretation of all-in sustaining and all-in costs. The note provided additional clarity on what constitutes growth capital expenditure. Gold Fields has considered the new guidance note to ensure the interpretation of the guidelines is consistent with the additional guidance now available and adopted the updated guidance prospectively from 1 January 2019. An investor should not consider these items in isolation or as alternatives to cost of sales, profit before tax, profit for the year, cash flows from operating activities or any other measure of financial performance presented in accordance with IFRS. While the WGC provided definitions for the calculation of AISC and AIC, the calculation of AISC, AISC per ounce, AIC and AIC per ounce may vary significantly among gold mining companies, and by themselves do not necessarily provide a basis for comparison with other gold mining companies. See “—Further Information—Key Information—Selected Historical Consolidated Financial Data”, “—Additional Information on the Company—Glossary of Mining Terms—All-in sustaining costs” and “—Additional Information on the Company—Glossary of Mining Terms—All-in costs”. For the definitions and reconciliations of these non-IFRS measures to IFRS, see “—Annual Financial Report—Management’s Discussion and Analysis of the Financial Statements”.

Gold Fields also presents “net cash flow”, “net debt”, “adjusted free cash flow margin” and “adjusted EBITDA” in this annual report, which are non-IFRS measures. An investor should not consider these items in isolation or as alternatives to cash flow from operating activities, cash and cash equivalents or any other measure presented in accordance with IFRS. Net cash flow is defined as net cash flow from operations less the South Deep dividend, net capital expenditure (additions to property, plant and equipment less proceeds on disposal of property, plant and equipment), and environmental trust fund and rehabilitation payments, as per the consolidated statement of cash flows. Adjusted free cash flow margin is defined as adjusted all-in costs adjusted for non-cash share-based payments, non-cash long-term employee benefits, exploration, feasibility and evaluation costs outside of existing operations, non-sustaining

 

x


Table of Contents

capital expenditure for growth projects only, realised gains or losses on revenue hedges and taxation paid (excluding royalties) expressed as a percentage. Net debt (pre-IFRS 16) is defined as total borrowings less cash and cash equivalents and net debt (post-IFRS 16) is defined as total borrowings plus lease liabilities less cash and cash equivalents. Adjusted EBITDA is defined as profit or loss for the year adjusted for interest, taxation, amortisation and depreciation and certain other costs. The definition for the calculation of net cash flow, free cash flow margin and adjusted EBITDA may vary significantly between companies, and by themselves do not necessarily provide a basis for comparison with other companies. See “—Additional Information on the Company—Glossary of Mining Terms”. For the definitions and reconciliations of these non-IFRS measures to IFRS, see “—Annual Financial Report—Management’s Discussion and Analysis of the Financial Statements”.

Material Weakness

During the Company’s most recent fiscal year, Gold Fields’ management (Management) identified a material weakness in internal control over financial reporting related to the recording of transactions between cost close (the date the general ledger was closed for reporting purposes) and calendar year-end. The material weakness was caused by an inadequate evaluation of the risk that transactions, including cash payments and receipts, could occur between the cost close date and 31 December which could have a material impact, both individually and in aggregate, on financial statement captions and disclosures. Consequently, Management failed to design and implement appropriate controls to address this risk. Management’s controls only focussed on transactions that occurred outside the normal course of business and did not consider potentially material transactions that occurred in the normal course of business between the cost close date and 31 December of the relevant years. The cost close dates were 21 December 2018, 22 December 2017 and 22 December 2016, respectively.

These deficiencies in internal control over financial reporting resulted in restatements to a number of financial statement captions within the statements of financial position and cash flows as described in note 42 to the consolidated financial statements as at 31 December 2018 and 2017. No restatements were made to the consolidated income statement, statement of changes in equity and statement of comprehensive income. There was no impact on the Company’s basic, headline or diluted earnings per share for the years ended 31 December 2018 and 2017. For further details, see “Further Information—Controls and Procedures” and “Annual Financial Report—Notes to the consolidated financial statements—Note 42. Correction of error relating to year end cut-off”.

Market Information

This annual report includes industry data about Gold Fields’ markets obtained from industry surveys, industry publications, market research and other publicly available third-party information. Industry surveys and industry publications generally state that the information they contain has been obtained from sources believed to be reliable but that the accuracy and completeness of such information is not guaranteed. Gold Fields and its advisers have not independently verified this data.

In addition, in many cases, statements in this annual report regarding the gold mining industry and Gold Fields’ position in that industry have been made based on internal surveys, industry forecasts and market research, as well as Gold Fields’ own experiences. While these statements are believed by Gold Fields to be reliable, they have not been independently verified.

Websites

References in this document to information on websites (and/or social media sites) are included as an aid to their location and such information is not incorporated in, and does not form part of, this annual report on Form 20-F.

 

xi


Table of Contents

DEFINED TERMS AND CONVENTIONS

In this annual report, all references to the “Group” are to Gold Fields and its subsidiaries.

In this annual report, all references to “fiscal 2015” are to the 12-month period ended 31 December 2015, all references to “fiscal 2016” are to the 12-month period ended 31 December 2016, all references to “fiscal 2017” are to the 12-month period ended 31 December 2017, all references to “fiscal 2018” are to the 12-month period ended 31 December 2018, all references to “fiscal 2019” are to the 12-month period ended 31 December 2019, all references to “fiscal 2020” are to the 12-month period ending 31 December 2020 and all references to “fiscal 2021” are to the 12-month period ending 31 December 2021. In this annual report, all references to “South Africa” are to the Republic of South Africa, all references to “Ghana” are to the Republic of Ghana, all references to “Australia” are to the Commonwealth of Australia, all references to “Chile” are to the Republic of Chile, all references to “Peru” are to the Republic of Peru, all references to the “Philippines” are to the Republic of the Philippines and all references to the “United States” and “U.S.” mean the United States of America, its territories and possessions and any state of the United States and the District of Columbia.

In this annual report, all references to the “DMRE” are references to the South African Department of Mineral Resources and Energy, the government body responsible for regulating the mining industry in South Africa.

This annual report contains descriptions of gold mining and the gold mining industry, including descriptions of geological formations and mining processes. In order to facilitate a better understanding of these descriptions, this annual report contains a glossary defining a number of technical and geological terms. See “—Additional Information on the CompanyGlossary of Mining Terms”.

In this annual report, gold production figures are provided in troy ounces, which are referred to as “ounces” or “oz”, or in kilograms, which are referred as “kg”. Ore grades are provided in grams per metric tonne, which are referred to as “grams per tonne” or “g/t”. All references to “tonnes” or “t” in this annual report are to metric tonnes. All references to “gold” include gold and gold equivalent ounces, unless otherwise specified or where the context suggests otherwise. See “—Additional Information on the CompanyGlossary of Mining Terms” for further information regarding units of measurement used in this annual report and a table providing rates of conversion between different units of measurement. AIC, net of by-product revenue, and AISC, net of by-product revenue, are calculated per ounce of gold sold, excluding gold equivalent ounces. See “—Annual Financial Report—Management’s Discussion and Analysis of the Financial StatementsAll-in Sustaining and All-in Costs”.

This annual report contains references to the “total recordable injury frequency rate” (TRIFR) at each Gold Fields operation—which was introduced in 2013. The TRIFR at each operation includes the total number of fatalities, lost time injuries, medically treated injuries (MTI) and restricted work injuries (RWI) per million man hours. A lost time injury (LTI) is a work-related injury resulting in the employee or contractor being unable to attend work for a period of one or more days after the day of the injury (i.e. the employee or contractor is unable to perform any of his/her duties). An MTI is a work-related injury sustained by an employee or contractor which does not incapacitate that employee and who, after having received medical treatment, is deemed fit to immediately resume his/her normal duties on the next calendar day, immediately following the treatment or re-treatment. An RWI is a work-related injury sustained by an employee or contractor which results in the employee or contractor being unable to perform one or more of their routine functions for a full working day from the day after the injury occurred, but the employee or contractor can still perform some of his/her duties.

In this annual report, “R” and “Rand” refer to the South African Rand and “SA cents” refers to subunits of the South African Rand, “$”, “U.S.$” and “U.S. dollars” refer to United States dollars, “U.S. cents” refers to subunits of the U.S. dollar, “A$” and “Australian dollars” refer to Australian dollars, “GH” refers to Ghana Cedi, “S/.” refers to the Peruvian Nuevo Sol and “CAD” refers to Canadian dollars.

 

xii


Table of Contents

In this annual report, except where otherwise noted, all production and operating statistics are based on attribution of 100 per cent. of Gold Fields’ total operations, which include production from the Tarkwa and Damang mines in Ghana and from the Cerro Corona mine in Peru, a portion of which is attributable to the non-controlling shareholders in those mines. In addition, production and operating statistics for Asanko are included on an attributable basis (based on Gold Fields’ 45 per cent. interest in Asanko). This annual report contains references to “gold equivalent ounces”, which are quantities of metals (such as copper) expressed as amounts of gold using the prevailing prices of gold and the other metals. To calculate this, the accepted total value of the metal based on its weight and value is divided by the accepted value of one troy ounce of gold.

 

xiii


Table of Contents

FORWARD-LOOKING STATEMENTS

This annual report contains forward-looking statements within the meaning of Section 27A of the U.S. Securities Act of 1933 (the Securities Act) and Section 21E of the U.S. Securities Exchange Act of 1934 (the Exchange Act) with respect to Gold Fields’ financial condition, results of operations, business strategies, operating efficiencies, competitive position, growth opportunities for existing services, plans and objectives of management, markets for stock and other matters.

These forward-looking statements, including, among others, those relating to the future business prospects, revenues, income and 2019 production and operational guidance of Gold Fields, wherever they may occur in this annual report and the exhibits to the annual report, are necessarily estimates reflecting the best judgement of the senior management of Gold Fields and involve a number of risks and uncertainties that could cause actual results to differ materially from those suggested by the forward-looking statements. As a consequence, these forward-looking statements should be considered in light of various important factors, including those set forth in this annual report. Important factors that could cause actual results to differ materially from estimates or projections contained in the forward-looking statements include, without limitation:

 

   

changes in the market price of gold, and to a lesser extent copper and silver;

 

   

material changes in the value of Rand and non-U.S. dollar currencies;

 

   

difficulties, operational delays, cost pressures and impact from labour relations following its restructuring at the South Deep operation in South Africa;

 

   

the ability of the Group to comply with requirements that it provide benefits to affected communities;

 

   

the effect of relevant government regulations, particularly labour, environmental, tax, royalty, health and safety, water, regulations and potential new legislation affecting mining and mineral rights;

 

   

court decisions affecting the South African mining industry, including, without limitation, regarding the interpretation of mineral rights legislation and the treatment of health and safety claims;

 

   

the challenges associated with replacing annual mineral reserve and resource depletion as well as growing its reserve and resource base to extend the life of operations;

 

   

the ability to achieve anticipated efficiencies and other cost savings in connection with past and future acquisitions or joint ventures;

 

   

the success of the Group’s business strategy, development activities and other initiatives, particularly at Damang and the Salares Norte project;

 

   

changes in technical and economic assumptions underlying Gold Fields’ mineral reserve estimates;

 

   

supply chain shortages and increases in the prices of production imports;

 

   

changes in health and safety regulations that could lead to claims or liability for regulatory breaches;

 

   

the occurrence of operational disruptions such as stoppages related to environmental and industrial accidents and pollution incidents;

 

   

loss of senior management or inability to hire or retain sufficiently skilled employees or sufficient representation among Historically Disadvantaged Persons in management positions;

 

   

power cost increases as well as power stoppages, fluctuations and usage constraints;

 

   

regulation of greenhouse gas emissions and climate change;

 

xiv


Table of Contents
   

high debt levels posing a risk to viability and making the Group more vulnerable to adverse economic and competitive conditions;

 

   

the ability of the Group to protect its information technology and communication systems and the personal data it retains as well as the failure of such systems;

 

   

the ability to obtain, renew and comply with, water use licences and water quality discharge standards;

 

   

the occurrence of future acid mine drainage related pollution;

 

   

geotechnical challenges due to the ageing of certain mines and a trend toward mining deeper pits and more complex, often deeper underground, deposits;

 

   

economic, political or social instability in the countries where Gold Fields operates;

 

   

downgrades in the credit rating of South Africa and its impact on Gold Fields’ ability to secure financing;

 

   

reliance on outside contractors to conduct some of its operations;

 

   

ageing infrastructure, unplanned breakdowns and stoppages that may delay production, increase costs and industrial accidents;

 

   

the inability to modernise operations and remain competitive within the mining industry;

 

   

the effects of regional re-watering at South Deep;

 

   

the effects of a failure of a dam at a tailings facility and the closure of adjacent mines;

 

   

actual or alleged breach or breaches in governance processes, fraud, bribery or corruption at Gold Fields’ operations that leads to censure, penalties or negative reputational impacts;

 

   

the occurrence of labour disruptions and industrial actions;

 

   

the adequacy of the Group’s insurance coverage;

 

   

financial flexibility could be limited by South African exchange control regulations;

 

   

difficulty controlling theft of gold and copper bearing materials and illegal mining on some Gold Fields properties;

 

   

the costs and burdens associated with tenements in Australia which are subject to native title claims, including any compensation payable to native title holders;

 

   

the impact of HIV/AIDS, tuberculosis and the spread of other contagious diseases, such as coronavirus (COVID-19);

 

   

the identification of a material weakness in disclosure and internal controls over financial reporting;

 

   

difficulty with participating in future issues of securities, or in bringing an action against Gold Fields, for shareholders outside South Africa;

 

   

liquidity risks in trading ordinary shares on JSE Limited;

 

   

Gold Fields’ ability to pay dividends or make similar payments to its shareholders; and

 

   

shareholders’ equity interests in Gold Fields becoming diluted upon the exercise of outstanding share options.

 

xv


Table of Contents

Gold Fields undertakes no obligation to update publicly or release any revisions to these forward-looking statements to reflect events or circumstances after the date of this annual report or to reflect the occurrence of unanticipated events.

 

xvi


Table of Contents

TABLE OF CONTENTS

 

     Page  

FORM 20-F CROSS REFERENCE GUIDE

     i  

PRESENTATION OF FINANCIAL INFORMATION

     x  

DEFINED TERMS AND CONVENTIONS

     xii  

FORWARD-LOOKING STATEMENTS

     xiv  

INTEGRATED ANNUAL REPORT

     IAR-1  

CLIMATE CHANGE REPORT

     CCR-1  

ANNUAL FINANCIAL REPORT

     AFR-1  

FURTHER INFORMATION

     1  

KEY INFORMATION

     1  

RISK FACTORS

     5  

ADDITIONAL INFORMATION ON THE COMPANY

     42  

GLOSSARY OF TERMS

     65  

RESERVES OF GOLD FIELDS AS AT 31 DECEMBER 2019

     71  

DESCRIPTION OF MINING BUSINESS

     78  

ENVIRONMENTAL AND REGULATORY MATTERS

     84  

DIRECTORS, SENIOR MANAGEMENT AND EMPLOYEES

     107  

MAJOR SHAREHOLDERS AND RELATED PARTY TRANSACTIONS

     117  

THE LISTING

     118  

ADDITIONAL INFORMATION

     119  

CONTROLS AND PROCEDURES

     134  

AUDIT COMMITTEE FINANCIAL EXPERT

     136  

PRINCIPAL ACCOUNTANT FEES AND SERVICES

     137  

CORPORATE GOVERNANCE

     138  

EXHIBITS

     139  

SIGNATURES

     142  

 

xvii


Table of Contents

    

LOGO

Delivering value for a sustainable future

 

IAR-1


Table of Contents

LOGO

Delivering value for a sustainable future Gold Fields is a globally diversified gold producer with nine operating mines in Australia, Peru, South Africa and West Africa (including the Asanko JV), as well as one project in Chile. We have total attributable annual gold-equivalent production of 2.2Moz and attributable gold-equivalent Mineral Reserves of 51.3Moz. Our shares are listed on the Johannesburg Stock Exchange (JSE) and our American depositary shares trade on the New York Stock Exchange (NYSE). The cover photo of our 2019 Integrated Annual Report (IAR) shows the first three gold doré bars poured at our Gruyere mine on 30 June 2019. The pouring of the gold bars signalled the commencement of production at Gruyere, a 50/50 joint venture with ASX-listed Gold Road Resources. By end-December 2019, the mine was running at full capacity. OUR BUSINESS In this section, we provide an overview Where Gold Fields operates 04 of our portfolio of operations, our NAVIGATING OUR IAR 12 business model and how we created - Our business model 06 value for our stakeholders during the Our stakeholders year. We also explain the Group and 01 Value creation for our stakeholders 08 regional risks arising from the operating Risks and materiality 10 environment. Government Workforce This section includes the vision of the GOVERNANCE Vision of the Chairperson 16 Chairperson, which provides an overview 37 - of Gold Fields’ performance during 2019. Our Board of Directors 18 It also introduces our Board of Directors, Business Capital providers Communities 13 Summarised corporate governance 21 and summarises how corporate governance adds value to our business. A Identifies information that has been assured CEO REPORT The CEO Report provides a detailed Further information available online account of our 2019 performance Introduction and overview 26 against the backdrop of our operating Further reading within this report Our operating environment 28 environment. We summarise the 00 performance of our CEO against his Our 2019 performance 30 scorecard, and explain our Group 2020 60 CEO 2019 BSC 35 strategy. The CEO also discusses the linkedin.com/company/gold-fields - Group 2020 BSC 36 material matters impacting our key 38 Performance against material matters stakeholders – our shareholders, our business.facebook.com/GoldFieldsLTD employees, our communities and Our shareholders 38 governments, as well as our impact Our employees 58 on the environment. @GoldFields_LTD The environment 66 Our communities and governments 75 instagram.com/goldfields_ltd/ ASSURANCE Internal and external assurance is Send us your feedback provided over selected sustainability We value your feedback. To ensure that we report on issues First Party: Internal Audit statement 89 data included in the IAR. Our that matter to our stakeholders, please provide any feedback 00 Independent Assurance Reports to the independent auditor’s report, which 90 and questions to investors@goldfields.com or - Directors of Gold Fields provides assurance on our sustainability@goldfields.com, or visit 00 Key sustainability performance data 92 consolidated financial statements, www.goldfields.com to download the feedback form. Administration and corporate IBC is included in our Annual Financial information Report FORWARD-LOOKING STATEMENTS This IAR contains forward-looking statements within the meaning of section 27A of the U.S. Securities Act of 1933 (the Securities Act) and section 21E of the U.S. Securities Exchange Act of 1934 (the Exchange Act) with respect to Gold Fields’ financial condition, results of operations, business strategies, operating efficiencies, competitive position, growth opportunities for existing services, plans and objectives of management, markets for stock and other matters. Such forward-looking statements can be identified by the use of forward-looking terminology, including the terms “believes”, “estimates”, “plans”, “anticipates”, “aims”, “continues”, “expects”, “hopes”, “may”, “will”, “would” or “could” or, in each case, their negative or other various or comparable terminology. These forward-looking statements, including, among others, those relating to the future business prospects, revenues and income of Gold Fields, wherever they may occur in this IAR, are necessarily estimates refiecting the best judgement of the senior management of Gold Fields and involve a number of risks and uncertainties that could cause actual results to differ materially from those suggested by the forward-looking statements. As a consequence, these forward-looking statements should be considered in light of various important factors, including those set forth in this IAR. Gold Fields undertakes no obligation to update publicly or release any revisions to these forward-looking statements to refiect events or circumstances after the date of this report or to refiect the occurrence of unanticipated events.

 

IAR-2


Table of Contents

LOGO

Gold Fields IR 2019_Proof 15 – 27 March 2020 Gold Fields Integrated 2019 Annual Report ABOUT THIS REPORT ABOUT THIS REPORT OUR REPORT’S STAKEHOLDER FOCUS The aim of our integrated reporting is to enable our stakeholders, including investors, to make a more informed assessment of the value of Gold Fields as well as its long-term prospects. By structuring the Gold Fields’ 2019 IAR around what we believe are the material matters facing the Group (p14), we seek to articulate how we unlock value for stakeholders and how we strive to mitigate the adverse impacts of mining. Gold Fields’ IAR was compiled to comply with the GRI Standards: Core option and the International Integrated Reporting Council’s (IIRC’s) Reporting Framework (IIRC <IR> Framework). We embrace integrated thinking, and therefore take an integrated approach to value creation. We also reference a broad range of additional codes, frameworks and standards, including the King IV Report on Corporate Governance for South Africa 2016 (King IV). The full list can be found on p03 in our Annual Financial Report (AFR). On occasion we use non-International Financial Reporting Standards (IFRS) measures in the IAR. These have been defined in the management’s discussion and analysis of the financial statement section of the AFR (p66 – 126). Given our commitment to sustainable development, we believe Gold Fields also makes an important and lasting contribution towards the United Nations’ Sustainable Development Goals (SDGs). To this end, we seek to collaborate with partners to enable lasting social and economic progress that supports an end to poverty, protects the planet and ensures growth in prosperity. Details of our commitment to the relevant SDGs can be found on our website www.goldfields.com/sustainability. ICMM AND GRI COMPLIANCE • Gold Fields’ performance across a selection of identified The IAR forms part of our adherence to the Global Reporting material sustainable development risks and opportunities Initiative (GRI) Standards and the reporting requirements We consider that this IAR, together with additional of the International Council on Mining & Metals (ICMM) documents available on our website, complies with the Sustainable Development Framework. Our self-assessment requirements of the GRI Standards. of adherence with the ICMM Principles and Position Statements is presented online. We also align with the Disclosures in accordance with the GRI Standards can be accessed at 10 Principles of the United Nations Global Compact. www.goldfields.com>sustainability Gold Fields complies with the ICMM Sustainable ASSURANCE Development Framework, Principles, Position Statements ERM Southern Africa (ERM) provided independent reasonable assurance over and Reporting Requirements (see p90 – 91 for the assurance selected sustainability information in this report, which is prepared in accordance hereof). Compliance with the ICMM is addressed throughout with the GRI Standards: Core option. As a member of the ICMM, we are committed to this report and on our website. This detail covers: obtaining assurance in line with the ICMM Sustainable Development Framework: Assurance Procedure. ERM has provided assurance over our statement on • The alignment of sustainable development policies against compliance with the ICMM Sustainable Development Framework, Principles and the ICMM 10 principles and mandatory position statements Reporting Requirements. The key sustainability performance data assured by ERM in 2019 can be found on p90 – 96. • The process for identifying specific sustainable development risks and opportunities During the Assurance process, ERM provided observations on Gold Fields’ processes (see p91 and p93). Gold Fields has either implemented or is in the process of • The existence and implementation of systems and addressing these observations. approaches for managing sustainable development risks and opportunities THE 2019 IAR SUITE Our 2019 IAR suite comprises the following reports: Integrated Annual Report Climate Change Report 2019 Our primary report and details of the Group’s value creation Our Climate Change Report in alignment with the story over the short, medium and long term recommendations of the Task Force on Climate-related Our online IAR portal, which can be accessed at Financial Disclosures (TCFD) www.goldfields.com/integrated-annual-reports.php Annual Financial Report GRI Content Index 2019 AFR, including the Governance Report: Our full The IAR is compiled to comply with the GRI Standards: Corporate Governance Report, Board and Board committee Core option reports, Directors’ Report, Remuneration Report and our Annual Financial Statements, fulfilling our statutory financial reporting requirements Mineral Resources and Mineral Notice of Annual General Meeting (AGM) Reserves Supplement The resolutions to be tabled to shareholders at our Detailed technical and operational information on our mines Annual General Meeting and growth projects The Notice of AGM will be posted to shareholders by end-April 2020

 

IAR-3


Table of Contents

LOGO

Gold Fields Integrated 2019 Annual Report ABOUT THIS REPORT continued OUR REPORT SCOPE AND BOUNDARY This IAR provides an overview of our nine operations (including our Asanko JV) in Peru, Australia, South Africa and West Africa and one project in Chile for the financial year 1 January 2019 to 31 December 2019. Any material events after 31 December 2019 and up to Board approval date of 30 March 2020 have also been included. Details on the exact locations of our operations and project can be found on p04 – 05. The term “attributable” relating to production and Mineral Reserves and Resources refers to 100% of our mines and projects as well as Damang (90%), Tarkwa (90%), Gruyere (50%), Asanko (45%) and Far Southeast (40%). The exception is attributable Mineral Reserves and Resources at South Deep (91%). The term “managed” relating to production and Mineral Reserves and Resources refers to 100% of our mines and projects, as well as Gruyere (50%), Asanko (50%) and Far Southeast (40%). The net debt:EBITDA ratios mentioned in the IAR refer to adjusted EBITDA, while all Group and mine All-in sustaining costs (AISC) have been presented in terms of the original interpretation. Non-financial data for 2019 only covers our eight operating mines, including Gruyere from 1 May onwards, but excludes our non-managed Asanko JV and the Salares Norte project. Where relevant, data from Darlot (which was sold in 2017) is included for the period January to October 2017. Average exchange rates for 2019 of R14.46/US$1 and US$0.70/A$1 (2018: R13.20/US$1 and US$0.75/A$1; 2017: R13.33/US$1 and US$0.77/A$1) have been used in this report. For 2020, we used forecast exchange rates of R14.50/US$1 and US$0.69/A$1. REPORTING BOUNDARY FOR THE IAR Financial Reporting Boundary JOINT VENTURES SUBSIDIARIES INVESTMENTS Risks – Opportunities – Outcomes in terms of the IIRC <IR> Framework Government Workforce Business Capital Providers Communities Partners, suppliers, contractors BOARD APPROVAL The Gold Fields Board of Directors acknowledges its responsibility to ensure the integrity of this IAR and has applied its collective mind throughout the preparation of this report. The Board considers that this IAR complies in all material respects with the relevant statutory requirements of the various regulations governing disclosure and reporting by Gold Fields and that the Annual Financial Statements comply in all material respects with the South African Companies Act No 71 of 2008, as amended, as well as with IFRS. As such, the Board unanimously approved the content of the 2019 IAR, including the 2019 AFR, and authorised its release on 30 March 2020. Cheryl Carolus

 

IAR-4


Table of Contents

LOGO

Our business THE GOLD FIELDS VISION Our Vision is to be the global leader in sustainable gold mining THE GOLD FIELDS VALUES In pursuit of our vision, we operate through a set of values that encompass who we are, what we do and how we work. SAFETY INTEGRITY RESPECT DELIVERY INNOVATION RESPONSIBILITY If we cannot mine safely, We act with honesty, We treat all stakeholders We strive for excellence We encourage We responsibly manage we will not mine fairness and with trust, dignity and and do what we say we innovation and an our impact on the transparency respect will do entrepreneurial spirit environment and host communities Where Gold Fields operates p04 Our business model p06 Value creation for our stakeholders p08 Risks and materiality p10 Access roads to our pit at the Cerro Corona mine in Peru

 

IAR-5


Table of Contents

LOGO

Gold Fields Integrated 2019 Annual Report WHERE GOLD FIELDS OPERATES Ghana Peru Chile GROUP OVERVIEW AMERICAS Gold Fields is a globally diversified gold producer Mines Nine mines in Peru, South Mine Cerro Corona in Peru – Africa, Australia and Ghana (incl. copper, gold – open pit mine operating nine 45% of Asanko) Project Salares Norte in Chile – mines in Australia, Project One project in Chile gold, silver deposit Safety (TRIFR) (one fatality) Ghana, Peru and 2.19 Safety 1.26 (TRIFR) 5,655 Workforce Workforce South Africa as employees and 12,001 545 employees and 2,862 well as one project contractors contractors Managed 2,195 production (koz) Managed production (koz) in Chile, 293 All-in costs (AIC) (US$/eq-oz) AIC (US$/eq-oz) with total attributable annual 1,064 810 gold-equivalent production of Net cash-flow (US$m)1 1 2.20Moz. Net cash-flow (US$m) 249 86 Gold-eq Mineral Reserves (Moz) 55.20 Gold 5.03 Mineral Reserves (Moz) Read more on p47 Read more on p48

 

IAR-6


Table of Contents

LOGO

Gold Fields Integrated Annual Report 2019 05 OUR BUSINESSMines St Ives, Granny Smith, Agnew and Gruyere (50/50 JV) – open pit and underground mines Safety (TRIFR) 6.50 Workforce 1,657 employees and 1,265 contractors Managed production (koz) 914 AIC (US$/oz) 986 Net cash-flow (US$m)1 206 Gold Mineral Reserves (Moz) 6.93 AUSTRALIA Mines Tarkwa, Damang and Asanko Gold (50/50 JV) in Ghana – open pit mines Safety (TRIFR)2 0.57 Workforce2 1,046 employees and 6,198 contractors Managed production (koz)3 840 AIC (US$/oz)3 1,039 Net cash-flow (US$m)1,2 245 Gold Mineral Reserves (Moz)4 8.43 WEST AFRICA Contribution to Group managed production Read more on p50 Mines South Deep – underground mine Safety (TRIFR) (one fatality) 3.12 Workforce 2,310 employees and 1,674 contractors Managed production (koz) 222 AIC (US$/oz) 1,259 Net cash-flow (US$m)1 15 Gold Mineral Reserves (Moz) 32.82 Read more on p48 SOUTH AFRICA Read more on p49 1 Net cash-flow from operating activities less net capital expenditure, environmental payments, lease payment and redemption of Asanko preference shares. For 2019 Gold Fields Group net cash-flow excludes Gruyere project capital expenditure of US$67m and Damang project capital expenditure of US$71m. 2 Excludes 45% of Asanko Gold. 3 Includes 45% of Asanko Gold. 4 Includes 50% of Asanko Gold. 40% 13% 10% 37%3 Americas Australia South Africa West Africa South Africa Australia

 

IAR-7


Table of Contents

LOGO

Gold Fields Integrated 2019 Annual Report OUR BUSINESS MODEL Gold Fields has firmly positioned itself as a globally diversified gold mining company with a portfolio characterised by mechanised underground and open-pit mines. INPUTS Human Capital Our 5,655 employees and approximately 12,000 contractors (at end-2019) provide the manpower and skills that support the delivery of our immediate and long-term strategic objectives. Natural Capital Water and energy are critical to our mining and processing activities, while access to land enables us to extract gold and copper resources. Social and Relationship Capital The quality of the relationships we have with our stakeholders, who have a substantial influence on our ability to create value, are integral to our licence to operate. Furthermore, the support from our host communities and relationships with governments are critical to our long-term sustainability. Financial Capital We depend on banks, shareholders and bond-holders to provide the financial capital we require to expand our operations, thereby ensuring our long-term sustainability. Manufactured Capital Contractors and suppliers supply the manufactured capital, including goods and services, needed for the development and sustainability of our operations. Intellectual Capital The intellectual input of our people and partners inform the development of strategies, the efficient use of machinery and the management of key business risks. We are further supported by a strong ethos of good governance, which underpins everything we do. Through an active portfolio management approach throughout the mine lifecycle, we build a strong and diversified global portfolio of mines and projects by focusing on the following elements: Acquiring or developing lower-cost (than Group average) longer life assets Disposing of higher-cost, shorter-life assets that management believes can be better served by a company that has more time and resources to commit to them Extending the life of current assets through near-mine brownfields exploration Focusing on in-country opportunities to leverage off our existing footprint, infrastructure and skill set and capitalise on the experience we have gained from operating in these jurisdictions Environmental stewardship, through which we protect and enhance relationships between our operations and communities in close proximity OUTCOMES FOR THE BUSINESS AND STAKEHOLDERS Human Capital + US and$ 395m benefits paid in salaries + US and$ 12m development spent on training – One fatal incident – Regression in TRIFR to 2.19 – 12 serious injuries Natural Capital + environmental Zero Level 3-5 incidents – with 22.3GL 68% water of water withdrawn, recycled – consumption 12,498TJ of energy – 1.94m emissions tonnes of CO2 – 141Mt moved of total material – 48Mt of tailings waste Deep, All mines, implemented except for at South least + 78% of their progressive rehabilitation plans Financial Capital + US$552m in mine cash-flow + US$ and 162m dividends paid in interest Decrease US$1,331m in net (2018: debt to + US$1,687m) + JSE NYSE share share price price up up 94%; 88% Total share dividend declared, of up R1.60/ 4x from + 2018 + US$ closure 436m liabilities in gross mining

 

IAR-8


Table of Contents

LOGO

Gold Fields Integrated 2019 OUR BUSINESS Annual Report â–¼ EXPLORATION MINE CLOSURE DEVELOPMENT Gold Fields manages its business with the aim of continually improving the quality of its portfolio and, ultimately its cash-flow generation MINING PROCESSING OUTPUTS + 2,195Moz of attributable gold-eq production (p47) + 31.2kt attributable copper produced (p48) – 141Mt mining waste (p73) – 1.94Mt CO -e emissions (p69) 2 – 48Mt of tailings waste (p72) + Positive outcomes – Negative outcomes Social and Relationship Capital + US our$ host 22m communities invested in projects that benefit + host Employment communities for 9,269 (55% members of total workforce) of our US enterprises $635m spent (34% on of total host procurement community + costs) + 20% of our workforce are women + US and$ 254m royalties paid to governments in taxes – 77 from community 127 in 2018) grievances (improvement Manufactured Capital + Nine (including operating our Asanko mines JV) progressed Salares Norte to insuccessful Chile + construction decision near-mine Invested US exploration $86m in + (incl. Salares Norte) production Gruyere attained at the commercial end of + September 2019 + Damang in Ghana Reinvestment nearing completion project Intellectual Capital + Renewable and Granny energy Smith introduced at Agnew + Drones to conduct deployed remote at surveying Tarkwa and Damang Granny improved Smith, their people South Deep and equipment and St Ives + tracking systems Continued South Africa’s investment largest bulk, in South mechanised, Deep, + underground gold mine + Fibre certain networks operations installed underground in

 

IAR-9


Table of Contents

LOGO

Our aim of delivering on our strategy is informed by our drive to create value for our stakeholders. VALUE CREATION FOR OUR STAKEHOLDERS EMPLOYEES PAYMENTS INCLUDE Salaries and wages, benefits and bonuses. US$395m paid in salaries and benefits 55% host community employment VALUE CREATED Competitive salaries with a strong performance-based component Improved business processes, operational efficiencies and productivity Modern working practices, such as flexible work options COMMUNITIES VALUE CREATED Jobs and supply opportunities through host community procurement Maximise local opportunities through host community employment Building skills base in the community through education and bursaries Invest in the community across services, including health and education, enterprise development and infrastructure PAYMENTS INCLUDE Socio-economic development (SED) spending. US$22m in terms of SED investment US$27m Damang-Tarkwa road completed, our largest community investment project to date TOTAL AND NATIONAL VALUE DISTRIBUTION National value distribution by region and type 2019 (US$m) Government Business Employees Socioeconomic spend Capital providers National value distribution Americas 60 182 42 6 5 295 Australia 80 758 133 1 12 984 South Africa 21 187 92 22 7 290 West Africa 109 614 68 13 5 810 Corporate 2 3 60 0 133 198 Total Gold Fields 254 1,744 395 22 162 2,577 1 South Deep does not yet pay income tax as it is in a loss-making position 2 This includes spending from the South Deep trusts and SLP commitments Americas Australia South Africa West Africa 59% 9% 27% 5% Value distribution per region Americas Australia South Africa West Africa Corporate 15% 17% 23% 11% 34% Value distribution per region Gold Fields Integrated Annual Report 2019 08 Gold Fields IR 2019 Pro of 15 – 27 March 2020

 

IAR-10


Table of Contents

LOGO

GOVERNMENTS VALUE CREATED Over 96% of the value created remains in the countries of operation Royalty payments target infrastructure improvements in mining areas PAYMENTS INCLUDE Mining royalties and land-use payments, taxes, duties and levies. US$254m paid in taxes and royalties BUSINESS PAYMENTS INCLUDE Operational and capital procurement. VALUE CREATED 96% of total procurement spend is from businesses based in our operating countries US$635m of total procurement spend by our mines – 34% of total – was spent on suppliers and contractors from our host communities All suppliers and contractors are included in Gold Fields’ health and safety management systems US$1.74bn paid to suppliers and contractors 34% of mine operational and capital spend (excluding utilities) is with host community firms CAPITAL PROVIDERS VALUE CREATED Funding the development, maintenance and growth of our operations and overall business to ensure the sustainability of Gold Fields Share price improvements offering a return on capital invested PAYMENTS INCLUDE Interest and dividend payments. US$162m to the providers of debt and equity capital US$356m reduction in net debt US$2m paid to the Ghana government in dividends relating to its 10% stake in each of Damang and Tarkwa Americas Australia South Africa West Africa Corporate 3% 84% 3% 8% 2% Value distribution per region Americas Australia South Africa West Africa Corporate 3% 42% 1% 23% 31% Value distribution per region Americas Australia South Africa West Africa Corporate 1% 35% 11% 43% 10% Value distribution per region Gold Fields Integrated Annual Report 2019 09 OUR BUSINESS Gold Fields IR 2019 Pro of 15 – 27 March 2020

 

IAR-11


Table of Contents

LOGO

RISKS AND MATERIALITY A sustained lower gold price, and currency exchange rate volatility MITIGATING ACTIONS Business restructuring and modernisation strategies to improve safety, efficiencies and costs Business plans implemented and monitored through regular cost, capital and production reviews Ongoing portfolio optimisation to support cash generation Gold and copper production hedging in various regions 1 GOLD/FOREX South Deep – sustainability of improvements made during the year, and further increases in production to underpin profitability MITIGATING ACTIONS Productivity initiatives gaining traction and improving performance metrics People initiatives are improving employee engagement, with more opportunities for further improvement Improved fleet performance by focusing on effective maintenance and operation of equipment Short-, medium- and long-term power security strategies in place to supplement grid power 2 SOUTH DEEP Resource nationalism/ Licence to operate – government, regulatory, social and environmental imposts MITIGATING ACTIONS Enhanced engagement and lobbying through industry bodies Implemented enhanced stakeholder engagement policies and strategies Implementing South Deep’s 2018 – 2022 Social and Labour Plan (SLP) after obtaining regulatory approval Conducted independent resource nationalism risk assessments in Ghana and Chile RESOURCE NATIONALISM 3 Replacing Resources and Reserves in Australia, Ghana and Peru MITIGATING ACTIONS Comprehensive near-mine exploration programmes yielding favourable results Bedding down successful mergers and acquisitions strategy, such as the Asanko JV in 2018 Damang Reinvestment continues ahead of plan, and Gruyere successfully commissioned in mid-2019 Salares Norte project feasibility study (FS) completed, construction approved Successful exploration activities at Tarkwa to replace depleted reserves 4 R&R Rising mining costs MITIGATING ACTIONS Mature monitoring and measuring process in place with monthly and quarterly business reviews Business and productivity improvement processes and structures at all operations Innovation and technology (I&T) and modernisation strategy Cost improvement programmes, including optimisation of labour efficiencies 5 MINING COSTS Safety and health of our employees, including occupational illnesses MITIGATING ACTIONS Established Group Safety Leadership forum Initiated Courageous Safety Leadership (CSL) programme throughout the Group during 2019 Behaviour-based safety and visible-felt leadership programmes ongoing in all regions All mines (except Gruyere) certified in terms of OHSAS 18001 or ISO 45001. Remaining mines plan to convert to ISO 45001 by March 2021 Critical safety controls independently verified by third parties in all regions 6 SAFETY Attraction and retention of skills MITIGATING ACTIONS Fit-for-purpose regional and mine human resource (HR) structures to meet operational requirements HR strategy focused on developing a high-performance culture Succession planning and talent review systems in place at mine, regional and Group levels Building line leader capabilities to enable strategic and operational focus and key deliverables 7 SKILLS Security of power supply and cost of energy MITIGATING ACTIONS Implementing integrated energy and carbon management strategy Completed hybrid power solution at Agnew and added solar power at Granny Smith South Deep solar photovoltaic (PV) project advancement required for sustainable operation – engagement with SA government Achieved energy certification in terms of ISO 50001 at Cerro Corona, Tarkwa and Damang. All mines to be aligned during 2020 Commissioned dedicated gas power plants at Granny Smith, Agnew, Gruyere, Damang and Tarkwa Entered into short-term oil price hedges 8 ENERGY Failure to implement climate adaptation measures MITIGATING ACTIONS Baseline Climate Change Report 2018, aligned with the TCFD recommendations, published to improve climate disclosure Regional climate change risks assessed every five years an adaptation plans updated Evaluating feasibility for renewable energy at Salares Norte project in Chile Roll-out of renewable energy initiatives at all our mines 9 CLIMATE CHANGE HOW GOLD FIELDS MANAGES RISK The approach to assessing risk in Gold Fields is a collective effort by Group, regional and mine management of the risks facing the business. The assessments of the risks and their mitigating actions are a critical internal management tool, which reduce the identified risks significantly. Risk mitigations are included in the annual Group performance scorecard and cascaded down to the performance scorecard of management employees at regional and operational levels. The formal risk review process starts during management’s annual strategic planning sessions where strategic risks and macro-trends are analysed as part of developing the Company’s risk register and mitigating actions. These are reviewed and updated quarterly, and presented to the Board’s Risk Committee twice a year for verification. We have used this basis to publish risk tables and heat maps in our IAR for the last 10 years. In addition to these risks, Gold Fields also recognises longer-term strategic and emerging risks to the business and adjusts its strategies accordingly. The current strategic risks – under the heading “Our operating environment” – are addressed by our CEO in his report on p26 – 34. Top 20 Group risks and opportunities in 2019 Cybercrime/Loss of information and communication technologies data MITIGATING ACTIONS Achieved ISO 27001 cybersecurity certification for corporate and regional offices, as well as all mining operations, in 2019 Installed operational technology (OT) cybersecurity monitoring platform to safeguard critical infrastructure 10 CYBERCRIME Gold Fields Integrated Annual Report 2019 10 Gold Fields IR 2019 Pro of 15 – 27 March 2020

 

IAR-12


Table of Contents

LOGO

Minimum Maximum Maximum PROBABILITY SEVERITY Underperformance of mining contractors at Tarkwa and Damang MITIGATING ACTIONS Advance capital approved to assist mining contractor with fleet replacement Notice served on principal contractor at Damang GHANA CONTRACTORS 15 Ageing infrastructure at older mines MITIGATING ACTIONS Planned maintenance and condition monitoring programmes Critical and long lead time spares inventory and maintenance of critical spares Insurance risk engineering surveys and remedial action tracking Business continuity planning included in overall enterprise risk management process 17 INFRASTRUCTURE Failure to modernise operations MITIGATING ACTIONS Real time monitoring solutions that track movement of equipment, people and production Programme in place for co-operation between original equipment manufacturers (OEMs), suppliers and ourselves Modernisation strategy implementation to work towards a Gold Fields Mine of the Future 19 TECHNOLOGY Impacts of Ezulwini closure on South Deep MITIGATING ACTIONS Detailed technical and legal arguments submitted to regulatory authority Host of safety and other measures to ensure the safety of our people and to protect our asset Maintain contact with Sibanye-Stillwater to ensure pumping measures are and remain in place Robust legal strategy to challenge court application by Sibanye-Stillwater Examining technical and commercial solutions for water usage 18 EZULWINI Tailings storage facilities’ (TSFs) failure MITIGATING ACTIONS Our TSFs aligned with and assured against the ICMM position statement Increased governance at the Company and Board level, including the appointment of an in-house TSF specialist Participation and input into the new Global TSF standard through the ICMM Accelerated dam break assessments, design compliances and updated emergency response procedures implemented 20 TSF 11 14 12 13 15 17 18 16 20 19 4 3 1 2 5 6 7 8 9 10 For how we determine our risks and materiality, see www.goldfields.com/risk-management-and-materiality.php High level of debt MITIGATING ACTIONS Ongoing business optimisation and cash generation from operations Extensions for maturity dates on revolving credit facilities and regular engagements with credit rating agencies and financial institutions Completion of new bond offering Successful equity raise for Salares Norte project Refinancing Australian dollar debt 11 DEBT Impact on social licence to operate and host community relations MITIGATING ACTIONS Reviewing and enhancing artisanal and small-scale mining (ASM) strategy Significant enhancements to stakeholder engagement and community relations programmes Indigenous Peoples framework and strategy developed for approval and implementation in Australia Ongoing community investment and Shared Value projects in Ghana, Peru, Australia and South Africa 12 SOCIAL LICENCE Political/social risks in Chile and impact on Salares Norte MITIGATING ACTIONS Independent political and social risk assessments conducted and relevant recommendations being implemented Building relationships with local governments and business organisations in Atacama Prioritise employment of community members and local procurement of goods and services Engagement with former Chilean Economy Minister and constitutional expert to assess the potential magnitude of future constitutional changes Prepare scenarios of potential tax and royalty impacts 16 CHILE Water pollution, security and reduction in freshwater use MITIGATING ACTIONS Group water management policy and strategy updated Three-year regional water management plans developed and integrated with 2020 business plans Water recycle, reuse and conservation practices in place in all regions, with targets achieved in 2019 13 WATER Increased geotechnical risk underground and in open pits MITIGATING ACTIONS Significant changes to the support system made at South Deep, including shotcrete in the de-stress ends, meshing of the advancing face in the de-stress ends, and anchoring the breakaways Ongoing implementation of the recommendations by the Geotechnical Review Board (GRB) relating to major project and pit cutbacks Real time continuous pit wall monitoring in place as the Damang cutback is progressing Ground support upgraded for increasing depth and introduction of paste backfill at our Australian underground mines Extraction sequence and mine design reviews at open pits in Australia 14 GEOTECHNICAL New risk COVID-19 RISK MITIGATING ACTION COVID-19 (Coronavirus) pandemic Adherence to country-specific regulations and protocols Crisis management team activated at Group office and crisis management protocols at all mines implemented South Deep mine on care and maintenance during South African lockdown period Comprehensive hygiene awareness campaign including all preventative measures at all offices and mines Imposition of travel ban for all company employees for business travel and self-quarantine for employees returning from international travel holidays Limiting visits by international consultants and service providers to our offices and mines Gold Fields Integrated Annual Report 2019 11 OUR BUSINESS Gold Fields IR 2019 Pro of 15 – 27 March 2020

 

IAR-13


Table of Contents

LOGO

RISKS AND MATERIALITY continued Minimum PROBABILITY Maximum SEVERITY Maximum 2 1 3 4 5 Life-of-mine extension at Cerro Corona MITIGATING ACTIONS Accelerate mining and stockpiling to facilitate early in-pit tailings Feasibility Study completed during 2019, which confirmed mine life until 2030 Build-up of stocks to reduce risk of ore availability LIFE-OF-MINE 1 2 CHILE Political and social risks in Chile and potential impact on Salares Norte project 3 GOLD/COPPER Gold and copper price and exchange rate volatility 4 SOCIAL LICENCE Local social pressures, conflicts and community expectations ahead of elections in Peru 5 PERMIT DELAYS Delay in granting sectoral permits related to the modification of environmental licence MITIGATING ACTIONS Engagement with key stakeholders, particularly government and communities Engaging governments directly and indirectly through industry associations Thorough due diligence and approval process completed ahead of project Independent resource nationalism risk assessments conducted and key recommendations being implemented Latest political decision confirming new constitutional process in Chile reduced protests MITIGATING ACTIONS Sound and mature performance monitoring processes and adjustments where required Business and productivity improvement structures and processes in place Gold and foreign exchange hedges to support Salares Norte project MITIGATING ACTIONS Proactive community and stakeholder engagement Crisis management plans to address potential conflict Stringent follow-up and feedback on all community commitments Involvement of government authorities in social projects MITIGATING ACTIONS Environmental Impact Assessment 8.8 approved in December 2019 Current 2020 business plan to be adjusted according to the current anticipated permit timetable Top five risks per region in 2019 Americas 2 OPERATIONAL DELIVERY Delivery of operational plans MITIGATING ACTIONS Annual strategic and business planning process to generate realistic mine plans Weekly, monthly and quarterly monitoring of performance and remediation if required Rescheduling production at Granny Smith and St Ives 3 SKILLS Turnover of key personnel and impact on operational performance MITIGATING ACTIONS Review and improvement of employee development programmes Flexible working arrangements to facilitate greater work-life balance Government skills import programme relaxed Quarterly talent discussions held at regional leadership level with mid-year adjustments to critical roles 4 NATIVE TITLE Native title and associated stakeholder relations MITIGATING ACTIONS Stakeholder engagement strategies and programmes in place Extend business opportunities and job placement to Indigenous people, where feasible Finalisation of a holistic strategy for Indigenous People Engagement Implementation of the approved Reconciliation Action Plan Ongoing legal strategy as back-up to engagement 5 GRUYERE Gruyere – enhance strong production start-up MITIGATING ACTIONS Management team bolstered for synchronisation and ramp up to nameplate production Dedicated resources allocated to ensure successful operation Business performance in line with market guidance Australia Minimum PROBABILITY Maximum SEVERITY Maximum 2 1 3 4 5 Reserve life at our Australia mines MITIGATING ACTIONS Successfully completed Gruyere commissioning Significant near-mine exploration to delineate further Reserves Accelerated exploration intervention at Agnew ongoing Acquisition of ground near St Ives through a joint venture LIFE-OF-MINE 1 Gold Fields Integrated Annual Report 2019 12 Gold Fields IR 2019 Pro of 15 – 27 March 2020

 

IAR-14


Table of Contents

LOGO

Minimum PROBABILITY Maximum SEVERITY Maximum 2 1 3 4 5 South Africa Resource nationalism – fiscal and government policy changes MITIGATING ACTIONS Frequent engagement with relevant government departments Intensive engagement via the Ghanaian Chamber of Mines Ensure adherence to principles and conditions in our Development Agreement (DA) with the Ghana government Legal strategies in addition to government engagement Independent resource nationalism risk assessment conducted with actions being implemented RESOURCE NATIONALISM 1 South Deep: Sustainability of improvements made in 2019, and further increases in production MITIGATING ACTIONS Develop and implement effective and productive structures Establish an effective and sustainable management operating system to drive disciplined execution Frontline productivity intervention to improve leadership level skills Identify business improvement initiatives and drive implementation thereof Implement strategy to further improve fleet reliability and utilisation Short-, medium- and long-term power security strategies in place OPERATIONAL DELIVERY 1 2 GHANA CONTRACTORS Underperformance of mining contractors 3 DAMANG Execution of Damang Reinvestment project 4 LIFE-OF-MINE Reserve depletion at Tarkwa – inadequate organic growth and life-of-mine extension 5 MINING COSTS Rising mining costs MITIGATING ACTIONS Advance capital approval for procurement of additional fleet including a third party maintenance contract in the long term Notice served on principal contractor at Damang 2 SKILLS Unavailability of right skills to drive the execution of business plan MITIGATING ACTIONS Career path development programme (roles, responsibility and development plans in place) Develop a personal development strategy plan for each department at South Deep, highlighting digital skills requirements Identify, develop and recruit successors for critical roles and manage skills gap in these rolls Robust talent management system Training programmes developed according to defined strategy MITIGATING ACTIONS Implementation and delivery of milestones under the reinvestment plan Fit-for-purpose organisational structure and continuous improvement initiatives Ongoing monitoring of contract mining milestones and strategic management of and support to contractors Pit-wall control and de-risking by continuous implementation of geotechnical recommendations 3 MINING COSTS The impact of rising costs on operations and margins MITIGATING ACTIONS Cost reviews with suppliers Further focus on increasing production and cutting unnecessary costs MITIGATING ACTIONS Continued brownfields exploration to test for further potential at Tarkwa Modernisation programme to improve operational and processing efficiencies and drive a reduction in cut-off grades Ensure utilisation of DA benefits for long-term exploration potential Bringing the Asanko JV Mineral Reserves ounces to account, thus boosting the Reserves position for the region 4 SAFETY Health and safety of our employees MITIGATING ACTIONS Initiating the behaviour-based safety programmes (Vital Behaviours and CSL) Ensure alignment with the OHSAS 18001 management system standard Mine Occupational Safety and Health (MOSH) initiatives and adoption of best practices Purposeful Visible Felt Leadership programmes MITIGATING ACTIONS Efficiency and productivity improvement by implementing a multitude of business intelligence and I&T initiatives Cost leadership and cost containment programmes 5 ENERGY Security of electricity supply and escalating costs MITIGATING ACTIONS Accelerate implementation of energy efficiency initiatives Mine is not running at full capacity – allows us to work around load-shedding schedules Purchase of additional back-up diesel generators South Deep solar PV project advancement required for sustainable operation – engagement with South African government Minimum PROBABILITY Maximum SEVERITY Maximum 2 1 3 4 5 West Africa Gold Fields Integrated Annual Report 2019 13 OUR BUSINESS Gold Fields IR 2019 Pro of 15 – 27 March 2020

 

IAR-15


Table of Contents

LOGO

OUR MATERIAL MATTERS Gold Fields materiality analysis and value drivers Our materiality analysis identifies significant economic, environmental, social and governance factors that could substantively influence the decisions of shareholders and stakeholders regarding our ability to deliver our strategic objectives and value creation over the short, medium and long term. This analysis contributes to the Group’s development of its business plans and strategies. Gold Fields conducts a materiality analysis every year, which is informed by our strategic and risk management processes, amongst other. In 2019, a Group steering committee focused its analysis on reconfirming the scope and boundaries of the analysis recognising the changing footprint of the business. Furthermore, we reconstructed our topics used for the materiality analysis from over 20 different internal and external sources of sustainability priorities relevant to our business. These included the ICMM 10 Principles and eight Position Statements, the GRI Mining and Metals Sector Supplement, the UN Global Compact 10 Principles, investor environment, social and governance (ESG) focus areas, Gold Fields’ strategic priorities, internal risk management outcomes and, importantly, external stakeholder engagement outcomes. From this pool of sustainability topics, we identified 54 potentially material matters, which we further analysed to prioritise and rank them. This resulted in 14 material matters and an additional seven ‘relevant’ topics for Gold Fields. A significant change, and improvement, in our 2019 analysis has been the prioritisation and ranking of material matters that are most important to Gold Fields, and those which are most important to our stakeholders. In identifying matters most important to our stakeholders, we utilised feedback from some of our routine engagements with key stakeholders, and materiality assessment interviews undertaken with stakeholders across our business in 2018. This was supplemented with additional interviews undertaken in 2019 and early 2020. As part of our materiality assessment and external stakeholder interviews, we identified an opportunity to diversify our external stakeholder engagement and further strengthen our diversity in materiality assessment interviews. The graphic below represents the outcomes of the 2019 materiality assessment: Material matters to Gold Fields and its stakeholders 7 Waste management 4 Human rights 2 Board governance 1 Biodiversity 6 Mercury management 5 Materials stewardship and supply chain 3 Culture and heritage Direct and indirect socio-economic benefits Health and safety Environmental compliance Labour practice Water stewardship Social and geopolitical risk Corporate governance Environmental stewardship Procurement practices Human capital Tailings management Climate risk Indigenous people MATERIAL MATTERS TO STAKEHOLDERS MATERIAL MATTERS FOR GOLD FIELDS More Less Less More Material matters Environment Social Economic and governance Other critical matters Energy and carbon management Gold Fields Integrated Annual Report 2019 14 Gold Fields IR 2019 Pro of 15 – 27 March 2020

 

IAR-16


Table of Contents

LOGO

Governance Vision of the Chairperson p16 Our Board of Directors p18 Summarised corporate governance p21 The gold plant at our new Gruyere mine in Australia 15 Gold Fields Integrated Annual Report 2019 GOVERNANCE Gold Fields IR 2019 Pro of 15 – 27 March 2020

 

IAR-17


Table of Contents

LOGO

VISION OF THE CHAIRPERSON Since the decline in the gold price in 2013 – with a meaningful recovery only commencing in 2019 – the global gold mining industry has been in survival mode. This resulted in aggressive cost cutting, headed by sharp reductions in capital expenditure and exploration. Seven years on the industry appears significantly under-invested, which may result in declining gold production and increased costs in the future. The consolidation and acquisition activities in the industry during 2018 and 2019 were, we believe, a response to this underinvestment. In the coming years, gold miners will inevitably be forced to raise spending on new projects and exploration to merely maintain their production profiles at current levels. Notwithstanding this, we believe the years of under-investment will result in a decline in gold production in years to come. I am pleased to say that Gold Fields went against the trend. With its strategic focus on organic growth, during late 2016 and early 2017, the Gold Fields Board approved a number of large projects that combined into a three-year, US$1bn investment programme to ensure that our portfolio of mines continue to generate cash sustainably into the foreseeable future. The investments the Company has made during this time were significant. We have essentially built two new mines – Gruyere in Australia and Damang in Ghana – bought 45% of the prospective Asanko mine in Ghana and have taken a greenfields project – Salares Norte in Chile – to a positive construction decision. There is also the continued investment in near-mine exploration at our Australian operations to secure their longevity. While the investments certainly were counter-cyclical, and criticised by some market participants, it has proved to be the right strategy for the Group, and we started to see early, but significant, benefits during 2019. In fact, I would consider 2019 the most successful in my tenure as Chairperson. For myself, the top achievement by our Company was the progress made at South Deep in South Africa. After a difficult 2018, in which we undertook a significant restructuring process, which resulted in reducing our workforce by a third, South Deep can now report material and steady progress towards sustainable growth. With costs cut by 31% and production up by over 40%, South Deep stemmed its decadelong cash burn in 2019 and contributed US$15m in net cash compared to an outflow of US$146m in 2018. As significant, the leadership team has managed to facilitate a new culture of performance at the mine, as exemplified by a 30% improvement in employee and fleet productivity. It truly is remarkable progress, and we are cautiously optimistic about further entrenching these developments during 2020. I share our Chief Executive Officer’s (CEO’s) sentiment that our portfolio is now in a strong position to maintain sustainable production of 2.0Moz – “The cash generated by our mines enabled us to invest in the Company’s future growth, while also creating significant value for our key stakeholders” Cheryl Carolus Gold Fields Integrated Annual Report 2019 16 Gold Fields IR 2019 Pro of 15 – 27 March 2020

 

IAR-18


Table of Contents

LOGO

2.5Moz per year for the next 10 years. The Group has again exceeded its production and cost targets, and, aided by the stronger gold price, cash-flow from our mines totalled over US$550m. This enabled Gold Fields to exceed its financial targets for the year, funding the last phase of the investment programme while paying a meaningful dividend and repaying debt at the same time. The US$860m (in 2020 terms) construction of Salares Norte will also not put undue strain on the balance sheet, after we successfully raised US$249m in new equity on favourable terms as part of the funding solution for this project. The cash generated by our mines has enabled us to invest in the Company’s future growth, while also creating significant value for our key stakeholders and paying off debt. During 2019, Gold Fields’ total value distribution to our stakeholders amounted to US$2.6bn in the form of payments to governments, capital providers, business suppliers and our workforce. Over the past few years, Gold Fields particularly focused on strengthening relations with our host communities, whose partnerships are critical in sustaining our mines. Our efforts have seen good progress and our operations successfully improve the economic wellbeing of these communities through host community employment and procurement, as well as significant community investment projects. As a result, about a third of our total value creation during 2019, around US$782m, remained with our host communities. My optimism about the future of the Company is not only based on its sound operational and financial performance in 2019, but also on its firm commitment to sustainability. This year, for the first time, Gold Fields reported no serious environmental incidents. We are also making early and successful forays into renewable energy at our Australian mines, thus further reducing our carbon footprint. Above all, I have the utmost faith in the people of Gold Fields – our achievements would not be possible without them. While relatively young, the team is dedicated, hard-working and skilled. And, pleasingly, increasingly diverse. We strongly back a further increase in the diversity and gender representation in the workforce, which is captured in a formal diversity policy approved by the Board last year. We have made reasonable progress on diversity to date. Around 20% of our total workforce and management are now female, half of whom work in core mining activities. Furthermore, about half of management and technical positions at South Deep are held by Historically Disadvantaged South Africans (HDSA), while we also seek to reflect the diversity of the countries we work in among the workforce at all our mines. We aim to do better, but we believe this is a good first step as we seek to attract more women to our mines around the world and further entrench diversity among our workforce. Our commitment to the safety and health of Gold Fields’ employees and the people impacted by our mines, particularly those from our host communities, remains the most critical part of our work. Turning to safety first, the Board shares management’s commitment to eliminate all fatalities and serious injuries. Tragically, however, we recorded one fatality – that of Maria Ramela, a trackless crew leader at South Deep – and 12 serious injuries. We owe it to Maria and the countless other miners who have lost their lives over the years that we further intensify our efforts until we have achieved zero harm. During 2019, we did however make significant improvements in our safety culture, systems and leadership, and we saw a decline in the number of serious injuries, as well as the severity of these injuries. When it comes to safety, occupational health and operational issues that have the potential to adversely impact our people and communities, the Board often gets more directly involved. For example, we have worked closely with management in ensuring that the governance and management of Gold Fields’ 34 tailings facilities are monitored regularly. This included mine visits to all facilities by a member of the Board. This issue has moved up the Board’s agenda following the tragic tailings failure at Brumadinho in Brazil during January 2018, which took the lives of 270 people. We have also actively participated with the International Council on Mining & Metals (ICMM) in the formulation of new global tailings standards. This year, the Board also welcomed the final court endorsement of the R5bn (US$380m) settlement reached between six gold mining companies, including Gold Fields, and attorneys representing ex-mineworkers suffering from Silicosis and Tuberculosis (TB). An independent trust is set to start paying out settlements around mid-2020. It cannot come soon enough for the thousands of affected ex-mineworkers and their relatives. Finally, and most critically at present, we fully support management’s proactive and comprehensive approach towards mitigating the impact of the Covid-19 (coronavirus) pandemic on our people, as well as its full adherence to all relevant government regulations, culminating in the lockdown of many of the countries in which we operate. For further details see the CEO Report, p30. During 2019, there were no changes to the Board or Executive Committee (Exco) of the Company. I am confident that we can maintain this stability and retain this team of dedicated, able men and women. Their experience, knowledge and commitment was undoubtedly a key reason for Gold Fields’ success in 2019. However, this does not absolve the Board from its critical duty to ensure succession for the most critical roles within the Company. Succession planning has moved up in the Board’s agenda over recent years, and we are applying our minds to ensure continuity when key members of the executive retire or leave. I would like to end by thanking my fellow directors and Gold Fields’ executive leadership team along with the employees of this Company for their dedication and commitment to the sustainability of our business. The successes of 2019 are a tribute to them. Cheryl Carolus Chairperson Gold Fields Integrated Annual Report 2019 17 GOVERNANCE Gold Fields IR 2019 Pro of 15 – 27 March 2020

 

IAR-19


Table of Contents

LOGO

OUR BOARD OF DIRECTORS RICHARD MENELL (64) Deputy Chairperson MA (Natural Sciences Geology), Cambridge; MSc (Mineral Exploration and Management), Stanford University, California Appointed to the Board: Director, 2008 Deputy Chairperson 2015, Lead independent director, 2017 As the highest governing authority of Gold Fields, the Board of Directors has ultimate responsibility for the Company’s adherence to sound corporate governance standards. Furthermore, the Board ensures that all business decisions are made with reasonable care, skill and diligence. During 2019, we had Board and Board committee attendance of 97%, which reflects our resolute commitment to effective governance and leadership. The full 2019 Board and Board committee attendance, as well as detailed curricula vitae (CVs) of the directors, are in the Corporate Governance Report included in our Annual Financial Report (AFR). For the Board and committee attendance record see p05. CHERYL CAROLUS (61) Chairperson BA Law; Bachelor of Education, University of the Western Cape; Honorary Doctorate in Law, University of Cape Town Appointed to the Board: Director, 2009 Chairperson, 2013 PHUTI MAHANYELEDABENGWA (49) Independent nonexecutive director Executive Development Programme, Kennedy School of Government, Harvard University; MA Business Administration, De Montford University, Leicester; BA Economics, The State University of New Jersey Appointed to the Board: 2018 TERENCE GOODLACE (60) Independent nonexecutive director MBA (Business Administration), University of Wales; BCom, University of South Africa; NHDip (Metalliferous Mining), Witwatersrand Technikon; MDP, University of Cape Town Appointed to the Board: 2016 PAUL SCHMIDT (52) Chief Finance Officer (CFO) BCom, University of the Witwatersrand; BCompt (Hons), University of South Africa; CA(SA) Appointed to the Board: Executive director, 2009 CFO, 2009 1. 2. 3. 4. 5. BOARD DIVERSITY 54% 19% 9% 19% White male Black male White female Black female BOARD INDEPENDENCE Independent non-executive directors Executive directors 81% 19% BOARD TENURE 0 to 2 years 3 to 6 years > 9 years 19% 36% 55% Gold Fields Integrated Annual Report 2019 18 Gold Fields IR 2019 Pro of 15 – 27 March 2020

 

IAR-20


Table of Contents

LOGO

PETER BACCHUS (51) Independent nonexecutive director MA (Economics), Cambridge University Appointed to the Board: 2016 CARMEN LETTON (54) Independent nonexecutive director PhD (Mineral Economics), University of Queensland; Bachelor Mining Engineering, WASM Appointed to the Board: 2017 STEVEN REID (64) Independent nonexecutive director BSc (Mineral Engineering), South Australian Institute of Technology; MBA, Trium Global Executive; ICD.D, Institute of Corporate Directors Appointed to the Board: 2016 ALHASSAN ANDANI (58) Independent nonexecutive director BSc (Agriculture), University of Ghana; MA (Banking and Finance), Finafrica Institute in Italy Appointed to the Board: 2016 NICK HOLLAND (61) Chief Executive Officer (CEO) BCom; BAcc, University of the Witwatersrand; CA(SA) Appointed to the Board: Executive director, 1998 CEO, 2008 YUNUS SULEMAN (62) Independent nonexecutive director BCom, University of KwaZulu-Natal; BCompt (Hons), University of South Africa; CA(SA); CD (SA) Appointed to the Board: 2016 BOARD AGE 6. 7. 8. 9. 10. 11. Experience (number of directors) 0 1 2 3 4 5 6 7 8 Development (social, infrastructure and training) Management (including risk management) Auditing and nancial accounting Finance, investment banking, mergers and acquisitions, commercial and capital projects Mining and geology Governance, compliance and corporate strategy 2 7 3 6 6 3 40 to 49 years 50 to 59 years > 60 years 9% 54% 37% South Africa United Kingdom Ghana Australia 6 2 1 2 NATIONALITIES CORPORATE GOVERNANCE OVERVIEW Along with good governance, our vision of being the global leader in sustainable gold mining depends on leadership that is ethical, accountable and transparent. Ensuring the we comply with relevant legislation and industry standards is just the start. Given the nature of our business, protecting and enhancing our reputation and social licence to operate is critical for ensuring sustainable value creation and the support of our key stakeholders. Seeing that we operate in social and political contexts that are often challenging, effective and ethical governance guides our employees at our mines and operations in five countries. In addition to the international standards and guidelines with which we voluntarily align (detailed on p03 of our AFR), we are committed to entrenching the principles of King IV throughout our business. The application of King IV within Gold Fields can be found in our full Corporate Governance Report (p14 – 16 of our AFR). Gold Fields Integrated Annual Report 2019 19 GOVERNANCE Gold Fields IR 2019 Pro of 15 – 27 March 2020

 

IAR-21


Table of Contents

LOGO

OUR BOARD OF DIRECTORS continued The Board of Directors Meets four times per year The Board is the highest governing body of the Company, offering guidance as it oversees how the Group achieves its strategic objectives and deliver maximum value to its stakeholders. Our Board of Directors is a diverse group of competent, appropriately skilled and experienced individuals, who seek to govern with integrity, responsibility, authenticity, impartiality and transparency. Furthermore, our Board informs the ethical culture of the entire Group. It has delegated the responsibility of implementing Gold Fields’ Code of Conduct to management, who also ensures adherence thereof. Management also monitors how a culture of ethics is being cultivated within Gold Fields. Nominating and Governance Committee Meets four times per year Members: Steven Reid, Rick Menell, Yunus Suleman This Committee considers the structure and operation of Gold Fields’ Board and how this relates to effectiveness, and ensures a robust approach to the Company’s corporate governance. It also takes responsibility to ensure succession for directors and key executives and is involved in the recruitment of appropriately skilled managers. Remuneration Committee Meets four times per year Members: Cheryl Carolus, Alhassan Andani, Rick Menell, Peter Bacchus The Committee assists the Board in ensuring that remuneration throughout the Group is fair and equitable, and that it supports Gold Fields’ strategic objectives. In particular, the Committee ensures that the remuneration of executive management is directly linked to Gold Fields’ performance, thereby protecting the investment by shareholders and the interest of other stakeholders by incentivising management to deliver value. Social, Ethics and Transformation (SET) Committee Meets four times per year Members: Cheryl Carolus, Rick Menell, Alhassan Andani, Nick Holland, Phuti Mahanyele-Dabengwa This Committee guides and assists the Board in ensuring that it discharges its oversight responsibilities relating to social, HR and community matters, as well as stakeholder relationships. Furthermore, it holds the Company responsible for its interaction with communities and employees to help the business retain its social licence to operate — a critical component of long-term sustainability. Capital Projects, Control and Review Committee Meets four times per year Members: Peter Bacchus, Terence Goodlace, Yunus Suleman, Steven Reid, Cheryl Carolus, Phuti Mahanyele-Dabengwa, Carmen Letton This Committee considers and approves new capital projects and satisfies the Board that the Group has used correct, efficient methodologies in evaluating and implementing such projects. Chairperson: Cheryl Carolus Chairperson: Cheryl Carolus Chairperson: Steven Reid Chairperson: Carmen Letton Chairperson: Rick Menell Risk Committee Meets twice per year Chairperson: Peter Bacchus Members: Terence Goodlace, Carmen Letton, Yunus Suleman The Committee assists the Board in developing and identifying the risks and opportunities facing the Company, improving effective risk management controls and ensuring consistent value creation for our stakeholders in an ever-changing risk environment. Safety, Health and Sustainable Development (SHSD) Committee Meets four times per year Chairperson: Terence Goodlace Members: Cheryl Carolus, Rick Menell, Steven Reid, Carmen Letton, Phuti Mahanyele-Dabengwa This Committee assists the Board to steer SHSD strategies, approve policies, monitors SHSD performance and ensures that the Company complies with relevant laws, regulations and external standards to ensure optimal safety, health and environmental practices, contributing to the Group’s reputation as a responsible corporate citizen. Audit Committee Meets six times per year Chairperson: Yunus Suleman Members: Rick Menell, Alhassan Andani, Peter Bacchus The Committee oversees the integrity and transparency of Gold Fields’ corporate reporting and accounting practices, and considers risks that may affect the integrity of external reports. Ad-hoc Investment Committee Chairperson: Peter Bacchus Members: Alhassan Andani, Yunus Suleman, Steven Reid, Cheryl Carolus, Rick Menell This Committee considers and makes recommendations to the Board on strategic organisational and structuring options for the Group, as and when required, to maximise shareholder returns sustainably. Group Exco Chairperson: Nick Holland The Group Exco is primarily responsible for the implementation of Gold Fields’ strategy, as well as carrying out the Board’s mandate and directives. Meeting on a regular basis, Exco reviews the Company’s performance against set objectives, and develops strategies and policy proposals for consideration by the Board. It also assists the Board in the execution of the Company’s disclosure obligations. Exco consists of the principal officers and executive directors of Gold Fields – 12 members in total. The Exco members are profiled at www.goldfields.com/our-leadership.php. The Board and its committees Gold Fields Integrated Annual Report 2019 20 Gold Fields IR 2019 Pro of 15 – 27 March 2020

 

IAR-22


Table of Contents

LOGO

SUMMARISED CORPORATE GOVERNANCE Key deliberations and decisions taken by the Board in 2019 BOARD DELIBERATIONS Oversaw the roll-out of the courageous safety leadership programme Approved the Group safety strategy Approved new Materials and Supply Chain Stewardship and Water Stewardship Policy Statements Instituted quarterly tailings and geotechnical updates Reviewed the causes of major internal and external safety and environmental incidents BOARD DELIBERATIONS Deliberated on increases in host community employment and procurement targets Focused on social and economic developments in our host communities Benchmarked Gold Fields’ environmental, social and governance (ESG) reporting and performance Approved following policy statements: Environmental, Occupational Health and Safety, Talent Management, Sexual Harassment and Social Media Oversight over strategies on Indigenous People in Australia, Resettlement in Ghana and Resource Nationalism in Ghana STRATEGIC GOALS SUPPORTED Increase the quality and quantity of engagement with key stakeholders Drive Shared Value creation with impacted communities Improve the Group’s reputation with key stakeholders STRATEGIC GOALS SUPPORTED Eliminate all fatalities and serious injuries Reduce Group life-of-mine costs and increase reserve life per region Deliver life extension, cost reduction, revenue enhancement and improved health and safety through innovation and technology and business improvement initiatives BOARD DELIBERATIONS Approved additional oil price and gold production hedges Approved debt refinancing and extension of debt maturity Approved sale of non-strategic shareholdings STRATEGIC GOALS SUPPORTED Meet guidance by following mine plans which align with strategic plans Safely deliver strategic projects Improve the quality of our portfolio Improve efficiencies and security of energy and water Improve people capacity to deliver operation performance and Group strategy Strengthen the Group’s robust and transparent governance and compliance programme STRATEGIC GOALS SUPPORTED Manage balance sheet and maximise returns Continue to reduce the Group’s net debt Improve the return on invested capital Build and maintain STAKEHOLDER support ORGANISATIONAL CAPACITY to deliver our strategy BOARD DELIBERATIONS Reviewed Gold Fields’ operational plans and strategies Deliberated on South Deep’s restructuring Approved Salares Norte’s feasibility study (FS) and subsequent construction approval (February 2020) Oversaw Gruyere’s transitioning from project to production roll-out Approved the Group Water Position Statement and water strategy roll-out Approved Group diversity policy INTERNAL BUSINESS PROCESSES to achieve safe production FINANCIAL – to make money sustainably Gold Fields Board Gold Fields Integrated Annual Report 2019 21 GOVERNANCE Gold Fields IR 2019 Pro of 15 – 27 March 2020

 

IAR-23


Table of Contents

LOGO

How Board governance adds value Upholds an ethos of good governance and sustainability Sets the tone for a culture of ethics that underpins commitment to compliance, and voluntarily embrace leading practice standards and principles, where practical Ensures business decisions are made with reasonable care, skill and diligence to protect reputation and maintain licence to operate Promotes a culture of ethics and responsible corporate citizenship Approves stakeholder relationship and engagement policy to ensure that stakeholder engagement allows for collaborative and informed decision making Oversees transparent reporting so stakeholder groups can make informed assessments of Gold Fields’ ability to deliver sustainable value Drives ongoing evolution of inclusive stakeholder engagement and relationship building to balance the interests, needs and expectations of stakeholders with the best interests of the Company Determines remuneration principles in line with King IV Ensures executive remuneration is fair, equitable and responsible, and informed by Exco’s achievement of Gold Fields’ strategic objectives Ensures remuneration practices align with shareholder interests and support the achievement of a sustainable business by: – Helping to attract, motivate, retain and reward employees – Driving achievement of strategic objectives through incentives and rewards Approves a remuneration policy that includes disclosures on implementation to ensure transparent reporting of CEO and CFO remuneration Approves strategic goals and direction following Exco’s presentation of strategy, business plans and risk register for input Ensures strategy drives a sustainable business agenda and considers the interests of stakeholders by balancing how risks and opportunities might impact the achievement of objectives Agrees upon performance targets Monitors implementation of strategy through quarterly Board meetings Quarterly CEO reports on performance against operational targets Performs on-site visits to operations and projects and, on occasion, interacting with individual executives on strategic and operational performance Upholds the primary value of “If we cannot mine safely, we will not mine”, thereby supporting the practice of stopping mining in areas or situations that are deemed unsafe Supports minimising potential negative impacts on employees and contractors, maintaining operational continuity and protecting reputation Together with management, drives a stringent safety and health culture Oversees adherence to safety, health and environmental legislations, standards and compliance requirements, and approves adoption of various voluntary leading safety principles Ensures compliance with all relevant laws and regulations, and the highest levels of corporate governance Supports Exco decisions to drive governance in line with leading practices Reviews corporate governance systems and frameworks to align these with increasingly stringent regulatory standards SETTING FAIR REMUNERATION SUPPORTING STRATEGY THAT DELIVERS VALUE AND SUSTAINABILITY DRIVING INCLUSIVE STAKEHOLDER ENGAGEMENT BUILDING AN ETHICAL CULTURE CREATING A SAFE AND HEALTHY WORKING ENVIRONMENT ENSURING REGULATORY COMPLIANCE AND SOUND GOVERNANCE Ensures alignment with good corporate citizenship, assessment and speedy response to any negative impacts operations may have on communities and the environment Through the SET Committee, focuses on, among others, impact on communities, while the SHSD Committee deals with, inter alia, issues of environmental stewardship ENVIRONMENTAL STEWARDSHIP AND IMPACT ON COMMUNITIES SUMMARISED CORPORATE GOVERNANCE continued Gold Fields Integrated Annual Report 2019 22 Gold Fields IR 2019 Pro of 15 – 27 March 2020

 

IAR-24


Table of Contents

LOGO

Ensuring we do business ethically THE STRUCTURES AND MECHANISMS USED TO DRIVE ETHICAL BUSINESS PRACTICE The foundation of our business is based on strong ethics. Our Board, along with its committees, is responsible for setting the ethical tone which, in turn, cultivates a culture of integrity and transparent reporting to our stakeholders. From this foundation, we build trust with our stakeholders, allowing us to strengthen our reputation and create sustainable value. We have numerous mechanisms in place to help to ensure we conduct our business ethically, adhere to compliance requirements and entrench good governance within the business. Commitment to leading practice 3 4 Code of Conduct We assess any legal, non-compliance and reputational risks facing the Company and mitigate these by enacting an effective governance and compliance framework, which encompasses mitigating controls. During 2019, we: Enhanced the annual profiling exercise relating to applicable laws and regulations, as well as non-binding rules, codes and standards Gold Fields adheres to Enhanced the Group Governance and Compliance portal to include data privacy rules Risk-screened 100% of all new and existing suppliers and contractors for a range of pre-defined risk categories Analysed engagements with and commitments made to external stakeholders, as well as declarations filed in terms of the Group’s Code of Conduct Extended operational audits by our Internal Audit function to include compliance-specific controls Legal and compliance 1 2 Audit and risk The Risk Committee examines the key risks and opportunities facing the business and reports these to the Board twice a year. The Board aims for effective controls and corrective measures to manage and mitigate these risks. Furthermore, the Audit Committee seeks to ensure the integrity, accuracy, and adequacy of Gold Fields’ accounting records. Internal Audit ensures that the necessary internal controls are in place to mitigate any potential risks in all regions. Our operations receive an audit ranking and, where necessary, corrective measures are put in place. The External Audit function assures the integrity, accuracy and adequacy of accounting records and corporate reporting. PricewaterhouseCoopers Inc. was appointed as our auditors from 2019. For more information on our Risk and Audit Committees, refer to p07 – 09 of the AFR. Our Code of Conduct takes into account Gold Fields’ values, and informs the way we conduct ourselves – from our operations to our Board. It also extends to our supply chain business partners. Updated in 2017, our Code of Conduct was distributed to all existing employees, while new employees receive it during their onboarding processes. As at end-2019, 85% of our people had undergone training on the Code of Conduct. We also have an anonymous tip-offs hotline in operation at all time and in all regions, and the Company takes a zero tolerance approach to intimidation and victimisation of those who report incidents. Key principles of our Code of Conduct: Ethical leadership within the organisation, along with ethical management Protection of employees and third-party whistleblowers, promoting an environment for reporting of transgressions Safeguarding the business against potential reputational harm and litigation Transparent and ethical dealings with government and suppliers Protection of Company information Accurate and transparent reporting Safeguarding against insider trading We support the development of an ethical and responsible gold mining industry. Gold Fields is aligned to leading practices, which underpin our commitment to responsible corporate citizenship. We are committed to and guided by: The legislation and regulations of the countries in which we operate The requirements of the JSE and NYSE The United Nations (UN) Guiding Principles on Business and Human Rights The ICMM 10 Principles on Sustainable Development and eight position papers The 10 Principles of the UN Global Compact King IV UN Convention Against Corruption The Organisation for Economic Co-operation and Development (OECD) Convention on Combating Bribery Extractive Industry Transparency Initiative World Gold Council – Conflict Free Gold Standard Voluntary Principles on Security and Human Rights Task Force on Climate-related Financial Disclosures (TCFD) Gold Fields Integrated Annual Report 2019 23 GOVERNANCE Gold Fields IR 2019 Pro of 15 – 27 March 2020

 

IAR-25


Table of Contents

LOGO

Loader and truck at our Tarkwa mine in Ghana 2019 was the first year that we saw the real benefits of our US$1bn investment programme A third of our total value creation of US$2.58bn was returned to communities Gold Fields Integrated Annual Report 2019 24 Gold Fields IR 2019 Pro of 15 – 27 March 2020

 

IAR-26


Table of Contents

LOGO

OUR MATERIAL MATTERS This year, we underwent a comprehensive formal process to identify material matters. We identified the following six material matters and the CEO Report and subsequent content is structured around these material matters: Asset portfolio management/maximisation Improving operational performance/enhancing margins Strengthening the balance sheet Our employees Responsible stewardship of natural resource Supporting the development of sustainable communities CEO report and our performance against material matters Introduction and overview p26 Our operating environment p28 CEO Report on 2019 performance p30 CEO 2019 BSC p35 Group 2020 BSC p36 Material matters – Value creation for our shareholders p38 Material matters – Managing, growing and protecting our employees p58 Material matters – Our environment p66 Material matters – Value creation for our communities and governments p75 CEO REPORT 25 Gold Fields IR 2019 Pro of 15 – 27 March 2020

 

IAR-27


Table of Contents

LOGO

Dear stakeholders Three years ago, Gold Fields embarked on a reinvestment programme that sought to create a portfolio of mines and projects that would ensure the Group’s long-term, safe and sustainable production profile. Our key motivation behind this investment drive was to ensure that our portfolio continued to generate cash sustainably into the foreseeable future by lowering All-in costs (AIC), extending mine life, while preserving a sound balance sheet. We believe that Gold Fields went against the grain by spending almost US$1bn on new projects over these past few years. Unlike many of our industry peers, who have been more focused on consolidation, mergers and acquisitions, Gold Fields focused internally. Since we embarked on the reinvestment programme, we essentially built two new mines – Gruyere in Australia and the Damang Reinvestment project in Ghana – and took Salares Norte – a greenfields project in northern Chile – to a positive construction decision. Looking to the INTRODUCTION AND OVERVIEW future, we think the industry will need to return to greenfields exploration to find new projects to maintain longer-dated production profiles. Our portfolio is now in a strong position to maintain production of 2.0Moz – 2.5Moz per year for the next 10 years, of which well over 2.0Moz will be outside of our South African base. This is a level of production our mines in Ghana, Australia and Peru achieved for the first time in 2019. For Gold Fields, the 2.0Moz – 2.5Moz range is our optimal annual production level as it allows us to maintain and grow our Mineral Reserves beyond annual depletion. In addition, we believe that a portfolio of no more than 10 mines is optimal, allowing management to properly focus on operations. 2019 was the first year that we saw the real benefits of our US$1bn investment programme. We achieved increased production, lowered our costs and continued to maintain a strong balance sheet. With a vastly improved contribution from South Deep, the Group reported attributable gold equivalent production of approximately 2.20Moz (2018: 2.04Moz), again exceeding the upper end of the guidance range. AIC for 2019 amounted to US$1,064/oz, down 9% from 2018 and below guidance for the year. All nine mines generated cash during the year – US$552m in total. Taking into account the significant expenditure on growth projects, the Group generated cash-flow of US$249m, a significant swing of over US$371m on the net cash-outflow of US$122m in 2018. The Board’s decision in February 2020 to go-ahead with our Salares Norte project in northern Chile – at a project capital cost of about US$860m in 2020 terms – will further strengthen our production profile. Once completed, Salares Norte is expected to add 450koz gold-equivalent production a year for the first seven years at AIC of US$465/oz, one of the lowest in the industry. The successful equity raise of US$249m, “Our portfolio is now in a strong position to maintain production of 2.0Moz – 2.5Moz per year for the next 10 years” Nick Holland Gold Fields Integrated Annual Report 2019 26 Gold Fields IR 2019 Pro of 15 – 27 March 2020

 

IAR-28


Table of Contents

LOGO

Gold Fields Integrated 2019 Annual Report CEO REPORT completed in February 2020, will ensure total recordable injury frequency rate • We are investing in improved water that the Salares Norte project can be (TRIFR) increased to 2.19 per million management practices, reducing the funded comfortably within our existing hours worked (2018: 1.83), though this is amount of water used in our net debt:EBITDA targets. below the industry norm of 3.41 (ICMM processes and recycling 68% of our members – 2018 average). Our target water use (more information on p71) The Group’s attributable gold-equivalent remains zero fatalities and serious • The technical management and Mineral Reserves were 51.3Moz at the injuries, and we have put programmes governance oversight of our 34 tailings end of 2019 (including the 45%-held and strategies in place that are starting storage facilities (TSFs) have been Asanko gold mine), an increase of 6% to address some of the underlying bolstered, and we are working with on 2018, though our Australian mines issues. our peers in the ICMM to strengthen replaced 165% of depleted Reserves tailings dam standards after significant investments in near-mine We are also continuing to work on • During 2019, we continued investing exploration over the past few years. preventing occupational diseases and significant resources in our host health issues impacting our workforce. A further key pillar of our strategy was communities, including increasing the In March 2020 we adopted a range of to set up our South Deep mine in South share of jobs and procurement measures amid the escalating Covid-19 Africa for sustainable and profitable allocated to them. As a result, 33% of (coronavirus) pandemic in all our production after a difficult 2018, during our total value creation of US$2.58bn operating countries. The measures in which a significant restructuring process was returned to communities via jobs, place, both at our mines and at our resulted in a 45-day strike. Pleasingly, we procurement and investments offices, sought to avoid potential can report palpable progress and a infections and to ensure that any During 2019, our share price on both the strong financial and operational recovery. disruptions at our operations are limited JSE and NYSE improved by 94% and With the workforce reduced by (more information on p30). 88% respectively. On the JSE, our share approximately 35%, the fleet rationalised, price was one of the top five performers marginal mining eliminated and The sustainability of our operations during the year. However, since year-end productivity levels up significantly over depends on mutually beneficial 2019 the share price performance of 2018, South Deep stemmed its cash relationships with key stakeholders and Gold Fields and other mining stocks has burn in 2019. AIC of US$1,259/oz was minimising our impact on the been extremely volatile, as the gold price 37% below 2018 levels (31% in Rand surrounding environment. Key and financial markets in general have terms), and the mine managed to programmes to address these have been buffeted by economic and political generate US$15m in net cash-flow. been incorporated into our strategy, and uncertainty and, in particular, by the There is still work to be done, and I am we continue to show good progress in impact of the global Covid-19 cautiously optimistic that South Deep is advancing these programmes: (coronavirus) pandemic. on the right track to generate sustainable • Our energy use and spend continues cash-flows and profits. to reduce through ongoing efficiency Over the next few pages, I provide a initiatives and with renewable energy high-level analysis of the external The stronger operational performances supplying our mines in Australia for the environment shaping the gold industry by our mines, supported by a higher first time and the gold market, our strategy and gold price received, enabled us to • As climate change increasingly how we are performing against its key achieve our key financial targets during impacts our mines and surrounding performance indicators (KPIs). The 2019: paying a total dividend of R1.60/ communities, we are gradually Group (p36) and my personal share; reducing our net debt by over reducing our Scope 1 and 2 net and performance (p35) scorecards provide US$350m to US$1.33bn (pre-IFRS 16); gross CO emissions, having reduced further insight into the Group’s strategy and improving our free cash-flow (FCF) 2 emission intensity by 4% between and performance. margin to 21% at the average gold price 2016 and 2019 received of US$1,399/oz, from 16% at • We have also improved our US$1,266/oz in 2018. transparency around climate change During 2019, we made significant issues with the publication of our improvements in terms of our safety inaugural Climate Change report culture, systems and leadership. aligned with the recommendations of Tragically, we recorded one fatality – that the Task Force on Climate-Related of Maria Ramela, a trackless crew leader Financial Disclosures (TCFD) in 2019 at South Deep – and reported 12 serious injuries (2018: 17). Unfortunately, our

 

IAR-29


Table of Contents

LOGO

OUR OPERATING ENVIRONMENT Gold Fields is subject to external strategic dynamics that inform decision making and influence our business performance. An analysis of the four key strategic themes – and how Gold Fields is responding to them – is set out below. GOLD PRICE After almost seven years in the doldrums, the price of gold showed a major upturn during 2019, boosting the average price received by our mines by 11% to US$1,388/eq-oz, up from US$1,252/eq-oz in 2018. Towards the end of 2019 and into the Q1 2020, pricing levels were extremely volatile amid global economic and political uncertainties, as well as the impact of the Covid-19 pandemic. The gold price increased to as much as US$1,650/oz in early March 2020, but also declined again to just above US$1,400/oz during that period. The traditional investment case for gold as a safe haven asset was called into question after many investors sold their physical gold holdings after the gold price collapsed in 2013. However, during 2019 and 2020 this status seems to have been partially restored. While much of the gold price’s short-term movement is driven by market sentiment and geopolitical developments, an analysis of gold’s supply and demand fundamentals underpins our belief that the gold price could continue to improve over the next few years, though there will be periods of short-term volatility. In particular, mine supply, which in 2019 showed its first decline in 10 years, is likely to remain under pressure. Many gold market analysts are of the view that the industry has reached peak production levels given the limited number of new gold discoveries since the mid-1990s, together with the decreased levels of exploration spend over recent years. Response Gold Fields does not seek to predict the gold price. We expect volatility and structure the business accordingly. We seek to maximise value by: Prioritising cash-flow over production volumes Setting targets for each region at a 15% FCF margin around a planning price of US$1,300/oz Eliminating marginal mining Selling non-strategic assets Hedging a portion of our gold production in times of high capital expenditure (capex) and high debt We believe the Group is therefore in a relatively strong state to weather a sustained lower gold price (at just over US$1,000/oz) and well positioned to capture future upside. GOLD MARKET Since the fall in the gold price in 2013, the industry went into survival mode, aggressively cutting costs to stay in business. While there was a reduction in both operating and capital costs, the reduction in capex was generally easier to make and consequently more severe. Seven years later, we believe the industry has significantly under-invested, which is expected to result in declining production profiles and rising costs in coming years. Figures released by the World Gold Council show that in 2019 global mine production declined for the first time since 2008 (see graph below). Furthermore, total gold reserves among major producers have been decreasing since 2014, according to Bloomberg data. In our view, capital expenditure in the industry has to increase, with companies needing to spend on new projects and exploration to maintain production levels. We believe that the recent spate of consolidation in the industry – led by the mergers between Barrick Gold and Randgold, and Newmont Gold and Goldcorp – is a response to the under-investment. Response We believe that Gold Fields has been counter-cyclical by spending almost US$1bn on new projects over the past three years. Unlike our peers, who have been more focused on mergers and acquisitions, we have been focused internally, building two new mines – Gruyere and Damang – and taking a greenfield project – Salares Norte – to a construction decision. Our portfolio is now in a strong position to maintain production of 2.0Moz – 2.5Moz per year for the next 10 years. In our view, this is the optimal production level given that each year we need to find almost 5Moz in new Mineral Resources to replace depletion, assuming a 50% Resource to Reserve conversion rate. In addition, we believe that a portfolio of no more than 10 mines is the optimal number allowing management to properly focus on operations. Looking further into the future, we think the industry will need to return to greenfields exploration to find new projects for development to maintain longer-dated production profiles. Global mine production 4,000 3,000 2,000 1,000 0 2010 2,750 2,800 2,900 3,100 3,200 3,300 3,400 3,450 3,500 3,450 2011 2012 2013 2014 â– Mine production 2015 2016 2017 2018 2019 Tonnes Gold price 1,700 1,650 1,600 1,550 1,500 1,450 1,400 1,350 1,300 1,250 Jan Feb Mar Apr May 2019 Jun Jul Aug Sep Oct Nov Dec Jan 2020 Feb 24 March Mar US$/oz Source: Bloomberg Source: World Gold Council Gold Fields Integrated Annual Report 2019 28 Gold Fields IR 2019 Pro of 15 – 27 March 2020

 

IAR-30


Table of Contents

LOGO

RESOURCE NATIONALISM/SOCIAL LICENCE Over the past few years, many governments, particularly in developing countries, increasingly view the industry as an easy target for higher taxes and other fiscal imposts, particularly during tough economic times. As a result, governments’ share of mining revenue has grown at the expense of other stakeholders but, at the same time, miners and investors are shying away from more risky jurisdictions characterised by strong resource nationalism. A sound and certain regulatory and fiscal environment should enable the global gold sector to ride out short-term fluctuations in gold prices and achieve sustained returns over the 15 to 20-year average life of a mining project. In many jurisdictions, however, the legal and tax environments have become less conducive to the long-term viability of the mining sector. At the same time, mining-impacted communities in these jurisdictions are finding their voice and are demanding a greater share of the value created by miners. Mines are dependent on their mineral deposits and cannot relocate to new locations when facing deteriorating local or national operating environments. Furthermore, mines must be able to navigate complex social, economic and political dynamics over time to avoid conflicts with their host communities. As it is, conflicts between communities and mines in the global industry have risen sharply over the last decade. To manage the potential risks, mining companies need to maximise their positive impacts, avoid or minimise their negative impacts and make sure that this is communicated to – and recognised by – host community stakeholders. Response At Gold Fields, a strong social licence to operate is embedded in our societal value proposition and is a prerequisite for long-term generation of value for stakeholders. The question is how the trust gap between mining companies and governments and communities can best be bridged. Gold Fields, on its own and in conjunction with its peers, has sought to address this trust gap in a number of ways: The industry is continuing to distribute value to a number of stakeholders. Over the past three years, Gold Fields has consistently created between US$2bn and US$3bn in total value annually for our wide range of stakeholders – accounting for around 90% of revenue on average (p08) Gold Fields is actively promoting host community employment and procurement in an effort to strengthen its social licence to operate and mitigate any regulatory actions that limit its ability to share the benefits of mining. In 2019, about 33% of our total value creation benefited host communities through these initiatives (p81) We are working with international mining bodies, such as the ICMM, to promote industry-wide best practice and showcase the benefits that a responsible and fairly regulated industry can bring CLIMATE CHANGE The impact of the rapidly changing climate on our business, employees and host communities is one of the defining global challenges faced by our business, our workforce and our communities. This impact is felt in a number of ways, including: Extreme weather such as severe rainfall, shifts in rainfall patterns, heavy snow fall, severe winds, higher temperatures, sea level undulations, and prolonged droughts Disruptions to our supply chain Impacts on our host communities The need to comply with current and emerging climate-related regulations, policies and laws, emerging carbon emission taxes and stringent water restrictions An increasing drive for transparency around our efforts to minimise our carbon footprint and our ability to build operational resilience in the face of climate-related risks Carbon emissions are primarily from diesel consumed and electricity consumption. Response Our objectives are to minimise the Company’s contribution to climate change and to reduce the direct physical impacts thereof on our operations and host communities, while also improving disclosure. Furthermore, with three of our regions classified as water stressed, water security is critical to us. To this end, we have developed a range of strategic policy interventions and operational adjustments. The management of climate change impacts and transition to a low carbon environment is a key component of environmental stewardship at all our operations and projects. At operational level, our energy, carbon management and water strategies highlight our approach taken: Greater energy and water efficiencies Improved use of low carbon and renewable energy sources Security of water and energy supplies In addition, we have joined a number of global initiatives and programmes that support both corporate disclosure of climate change impacts and encourage multi-stakeholder commitments to combating it. Our second climate change report that complies with the recommendations of the TCFD was released in conjunction with this IAR. Gold Fields Integrated Annual Report 2019 29 CEO REPORT Gold Fields IR 2019 Pro of 15 – 27 March 2020

 

IAR-31


Table of Contents

LOGO

OUR 2019 PERFORMANCE Every year Gold Fields sets itself key performance targets to ensure that we meet our strategic goals. These fall into four categories: Financial – To make money sustainably Stakeholders – Build and maintain stakeholder support Organisational capacity – Ensure that the Company has the capacity to deliver Internal business processes – Build the processes required to deliver the strategy Below is an update on the Covid-19 (coronavirus) pandemic and its impact on Gold Fileds, followed by an overview of Gold Fields’ strategic goals within these categories and how we performed against them during 2019. We have evaluated the potential effects of these conditions on the basis of a three-month operational closure period across the Group (period used is based on periods of total lockdown experienced in China and South Korea). Over this period there could potentially be no production and approximately 50% savings on cost and capital. Gold Fields is of the view that it will be a stable, going concern for the foreseeable future. However, this estimate is inherently uncertain as it is based on expectations of future events, including the length of the closure period, which is currently unknown. Safety and health 00 For details – p62 Our targets of zero fatalities, serious injuries and safe production are embedded, through the Group scorecard, in the performance scorecards of all Gold Fields’ employees. It will always remain our most important priority. Most tragically, we lost a colleague during 2019. Maria Ramela, a 38-year-old trackless crew leader at our South Deep mine in South Africa, was fatally injured after being struck by a rock ejected from the rock face following a series of four seismic events. We again express our sincere condolences to her family, friends and colleagues. We also had 12 serious injuries in 2019 (2018: 17) and a regression in the TRIFR to 2.19 per million hours worked (2018: 1.83). However, the severity and duration of lost-time injuries (LTIs) improved markedly. We have made progress on the implementation of health and safety strategies, including a Group-wide roll-out of the Courageous Safety Leadership (CSL) programme. Training for this programme commenced in 2019 and will be completed during 2020, teaching all employees to prioritise safety and giving them the opportunity to become safety leaders. We believe that the CSL programme, combined with the expansion of the Vital Behaviours programme already successfully implemented at our Australian operations since 2016, will entrench safe behaviours and choices in our workplace. We continue with the critical controls initiative commenced last year. We are also investing in technical and engineering safety solutions, such as proximity detection, collision avoidance and fatigue management systems, while at the same time deploying fit-for-purpose management systems. On the health front, a South African court endorsed the settlement reached between six gold mining companies, including Gold Fields, and attorneys representing ex-mineworkers suffering from Silicosis and Tuberculosis (TB). An independent trust has been established to compensate ex-mine workers by distributing just over R5bn (US$380m) funded by the gold mining companies. We have made a provision of R297m (US$21m) for our share of the settlement. The nominal value is R408m (US$29m), which is in effect our contribution to the trust over the next 10 years. The trust began its work in March 2020. Operational performance 00 For details – p47 Our strategic priority is to sustainably improve our total shareholder return. While this may suggest a strong focus on investors as our key stakeholder, we need strong cash-flow generation to share the benefits of mining with all our stakeholders – our workforce, business partners, communities, governments and, of course, shareholders. As such, we have set an annual target of generating a FCF margin of 15% at a gold price of US$1,300/oz. After the three-year, US$1bn reinvestment programme between 2017 and 2019, we turned cash-flow positive in H1 2019, earlier than originally anticipated. As the projects neared completion by mid-2019, we started seeing benefits in H2 2019, during which normalised profits for the Group were almost double that of H1. Covid-19 pandemic and Gold Fields’ actions Subsequent to year-end – and at the time of finalising the financial statements – the Covid-19 (coronavirus) pandemic required Gold Fields to support government protocols and directives in countries in which we have a presence to contain the spread of the virus. Our operations introduced a wide range of measures to reduce the risk of potential infections of people at our operations and limit disruption at our mines. We are in full support of the governments’ measures and our further actions going forward will be determined by the nature and extent of incidences of infections at our mines and in the countries in which we operate. In line with the directive by the South African government on 23 March 2020, South Deep has been placed on care-and-maintenance during the resultant 21-day lockdown in South Africa. Prior to that directive being announced, we had implemented other measures to manage the risk to its people and business, including international business travel restrictions, selfquarantine for people displaying flu-like symptoms and comprehensive hygiene awareness campaigns. There is of course the possibility of further lockdowns and restrictions in the countries in which we have a presence and contingency plans are being formulated to deal with these potential eventualities. Gold Fields management believes Gold Fields is in a strong financial position with significantly reduced debt compared to prior periods. As at the date hereof, the Group has approximately US$600m in cash and in excess of US$1.5bn of committed, undrawn debt facilities. As a result, management believes that the Group has sufficient liquidity to withstand an interruption to our operations for a considerable period of time, but that notwithstanding, we will continue to work towards minimising the impact of Covid-19 on our employees, mines and offices. Gold Fields Integrated Annual Report 2019 30 Gold Fields IR 2019 Pro of 15 – 27 March 2020

 

IAR-32


Table of Contents

LOGO

Gold Fields Integrated 2019 CEO REPORT Annual Report Group performance highlights 2019 2018 Fatalities Number 1 1 TRIFR /million hours worked 2.19 1.83 Attributable production Moz 2.195 2.036 All-in sustaining costs (AISC)1, 2 US$/oz 970 981 All-in costs (AIC)1,2 US$/oz 1,064 1,173 Net cash-flow1, 3 US$m 249 (122) Free cash-flow (FCF) margin1 % 21 16 Net debt (pre-IFRS 16)1 US$bn 1.331 1.687 Net debt (post-IFRS 16)1 US$bn 1.664 –Dividend declared R/share 1.60 0.40 Total value distribution US$bn 2.577 2.711 Energy usage4 TJ 12,498 11,628 Water withdrawal M 22,334 21,179 Freshwater withdrawal M 14,153 14,468 Water recycled/reused (% of total) % 68 66 CO emissions million tonnes 1.94 1.85 2 Host community procurement (% of total) % 34 27 Host community employment (% of total) % 55 56 Gross mine closure liabilities US$m 436 400 1 These non-IFRS measures have been defined in management’s discussion and analysis in the Annual Financial Report (AFR), and have been reconciled to IFRS 2 2019 AISC on the revised World Gold Council interpretation 3 Net cash-ow = cash-ow from operating activities less net capex, environmental payments and nance lease payments 4 The sum of direct and indirect energy consumption reects a conversion factor used by Granny Smith, Gruyere, Agnew, Tarkwa and Damang power stations to account for generation losses As a whole, in 2019 the Group generated Headline earnings for 2019 were control, produced first gold in June 2019 US$249m in net cash-flow compared US$163m (2018: US$61m), while and ramped up to steady state by with a net cash-outflow of US$122m in normalised profits of US$343m for 2019 September 2019. 2018. Mine cash-flow for the year, which were up twelve-fold from the US$27m The benefits of our investments are set to excludes project capital, was US$552m, reported in 2018. continue into 2020, with Group compared with US$345m in 2018. The A critical achievement for the year was attributable production expected to be 2019 FCF margin was 21% at an average the notable progress of South Deep, about 5% higher and AIC 2% lower than gold price received of US$1,399/oz. which met and exceeded its production 2019 levels, notwithstanding the first year All our operations performed in line, or and cost guidance for 2019 after the of capital expansion at the Salares Norte better, than guidance during 2019, both in significant restructuring process during project. The current higher gold price terms of their operational and financial 2018. As the year progressed and the (including our hedges for 2020) places the metrics. Gold Fields’ attributable changes entrenched throughout the Company in a strong position to generate gold-equivalent production increased operation, South Deep started to meet substantial FCF for 2020 while sustaining 8% to approximately 2.2Moz in 2019 targeted operational benchmarks. For our current operations, further reduce (2018: 2.04Moz), exceeding the upper 2019, the mine reported record cash-flow debt and continue our policy of paying end of the guidance range of of R221m (US$15m), compared with an dividends equal to about a third of our 2.13Moz – 2.18Moz. outflow of R1.92bn (US$146m) in 2018, normalised earnings to shareholders. boosted production by 41% to 222koz AIC for 2019 were US$1,064/oz, 9% Growth of our portfolio and reported a 37% reduction in AIC. lower than 2018 and below 2019 guidance of US$1,075/oz – US$1,095/ Other major contributors to the improved 00 For details – p39 oz. AISC were US$970/oz (2018: Group production figures were the first While improving the FCF per ounce of US$981/oz) on the original World Gold full-year production from our 45% holding gold produced is one of management’s Council interpretation, and US$897/oz on in the Asanko Gold Mine (AGM) in Ghana, top priorities, ensuring the longevity of our the revised interpretation. AISC (original a 15% increase in production at Damang, portfolio and the sustainability of its cash interpretation) guidance for the year was and the initial 50koz contribution from our generating abilities are as critical. As such, US$980/oz – US$995/oz. share of the Gruyere mine in Western over the past three years the Group has Australia. Gruyere, in which we hold a been in a reinvestment phase at a time 50% stake and have management

 

IAR-33


Table of Contents

LOGO

Gold Fields Integrated 2019 Annual Report OUR 2019 PERFORMANCE continued when many of our peers have been Gold Fields’ total capex for 2019 was and the net debt:EBITDA ratio 1.29x at focused on cost rationalisation in the US$613m (2018: US$814m), of which the end of 2019. With further strong face of pressure from some market US$476m was sustaining capital and cash-flow predicted, management has participants. US$137m was growth capital. Capex of set itself the target of paying down US$630m has been budgeted for 2020, US$300m – US$400m of debt in 2020, Between 2017 and 2019, we spent of which US$224m is growth capital notwithstanding the first capital outlays approximately US$1bn in project capital earmarked primarily for Salares Norte at the Salares Norte project. Beyond and building two new mines – Gruyere in (US$111m), the Australian operations that, we plan further deleveraging of the Western Australia and Damang in Ghana (US$60m), Cerro Corona (US$28m), balance sheet. – as well as acquiring a 50% share in the South Deep (US$15m) and Damang To protect cash-flows and underpin debt Gruyere project and a 45% stake in AGM (US$10m). The capex excludes Gold reduction, we have extended our gold in Ghana, and bringing our Salares Norte Fields’ share of AGM’s total capex of and foreign exchange hedging project in Chile to a positive construction US$34m for 2020. programme, putting structures in place decision. These investments will not only A further indication of our sound growth which mature during 2020. extend the overall life of our portfolio, but prospects is Gold Fields’ strong Mineral will also improve the quality thereof by Gold Fields’ policy allows for hedging to Reserves and Resources position. lowering the Group AIC. protect cash-flows at times of significant In 2019, the Group had a strong expenditure, for specific debt servicing An overview of our key growth projects performance with regards to Reserves requirements, and to safeguard the viability for 2019 is as follows: replacement, net of depletion. Total of higher cost operations. Given the high • We spent A$96m (US$67m) on attributable, gold-equivalent Mineral levels of project capital incurred over the Gruyere in Western Australia, which Reserves at the end of 2019 were past three years, the Group has deployed started production in H2 2019 and, at 51.3Moz (2018: 50.3Moz), including our short-term, tactical gold hedges to protect 99koz, achieved its revised production 45%-held AGM. Some of the significant cash-flows and the balance sheet. guidance for 2019. The total capital developments during 2019 were: cost of Gruyere amounted to A$610m, • An 8% increase in the Australian With the project capital having largely below the final forecast capital of region’s Mineral Reserves, net of been spent by mid-2019, the underlying A$621m, of which Gold Fields paid depletion, to 6.93Moz, led by a 38% purpose of the programme shifted to A$329m (p41) rise at Agnew and a 31% improvement underpinning a significant reduction in • At our Damang mine in Ghana, we at St Ives debt. Our intention is not to put spent US$70m in project capital. • A 2% rise in Tarkwa’s Mineral additional hedges in place once the Up until end-2019, the cost of the Reserves, net of depletion, to 5.89Moz current hedge book expires, other than project was US$347m, with a further possible downside protection, without As at the end of 2019, 22Moz of Gold US$10m scheduled for 2020. limiting the upside, given the large capital Fields’ Mineral Reserves (including AGM) Damang’s 2019 production of 208koz expenditure for the Salares Norte project were outside South Africa, representing was 15% up on 2018 (p41) in 2021. 42% of the Group’s Reserves base. • We continued our aggressive As recently as 2015, only 28% of our In line with our dividend policy of paying near-mine exploration spending at our Reserves were not from South Deep. out 25% – 35% of normalised earnings Australian mines. During 2019, we At the time our international Reserves as dividends, we declared a total spent A$84m (US$58m) (including were a mere 13Moz. dividend for the year of R1.60/share Gruyere), which is in line with the (2018: R0.40/share). average yearly spend of A$80m – Strengthening the balance sheet A$100m over the preceding three Energy and climate change years. During 2019, St Ives, Agnew 00 For details – p52 and Granny Smith replaced 165% of Our capital programme of the past three 00 For details – p69 their Mineral Reserves, net of depletion years inevitably put pressure on the During 2019, Gold Fields shifted further (p43) balance sheet. Tactical hedge positions away from the use of carbon-intensive • US$49m was spent on feasibility study and better-than-expected gold prices for energy sources and, for the first time, (FS) work, further exploration drilling, the most part of the past three years started using renewable energy to power as well as environmental and social enabled us to limit the pick-up in net our mines. Our mines in Ghana, Australia expenditures at the Salares Norte debt, as did stronger than anticipated and Peru are now largely powered by project in Chile. Since 2009, when it cash-flows and the sale of non-core low-carbon sources, though diesel is still first started exploring, Gold Fields has equity investments for a combined being used for the majority of our mining spent US$228m on the project. The US$179m during H1 2019. Furthermore, fleet. During 2019, 67% of total electricity final FS was approved by the Board in we successfully refinanced US$1bn in consumption was generated by gas, February 2019 and environmental debt during 2019 and signed a new with coal accounting for 28%, hydro-approval was granted by the regulator US$1.2bn revolving credit facility. electricity for 3%, diesel for 2% and in December 2019. The Board, after As a result, we managed to significantly renewables for just under 1%. reviewing the updated FS, a social- reduce our net debt to US$1.33bn political risk assessment and the We see renewable energy sources as funding options for the US$860m (pre-IFRS 16) from US$1.69bn at becoming increasingly important, and construction, gave the go-ahead for end-2018, while the net debt:EBITDA our initial focus is on the mines in construction in February 2020. The ratio was 1.08x (end-2018: 1.57x). Western mine is expected to be operational by Under the new IFRS 16 lease accounting early 2023 (p42) standards, our net debt was US$1.66bn

 

IAR-34


Table of Contents

LOGO

Australia. Agnew became the first mine in our portfolio to be powered by solar energy when it connected a 4MW solar farm in August 2019. Five wind turbines, providing an additional 18MW, will be added to the system by mid-2020, as will a 13MW battery energy storage system. By end-2020, Agnew will become one of the first gold mines in the world to receive over 50% of its power from renewable energy sources, with the remainder of its electricity needs being supplied by a gas plant. The Granny Smith gas power plant integrated 8MW of solar energy into its power system in Q1 2020, alongside a 2MW battery energy storage system. A further 40MW of solar capacity is being developed at South Deep in South Africa pending regulatory approval. Gold Fields is committed to 20% renewable energy generation over the life-of-mine at all new projects, including the newly approved Salares Norte mine in Chile. When it starts production in early 2023, we envisage that at least 15% of electricity will be generated by solar. Energy accounted for 20% of Group operating costs in 2019, the second largest cost component at our mines. While energy consumption rose by 7% in 2019, energy spending declined from US$302m in 2018 to US$300m despite the increase in our gold production. This is attributable to mine planning optimisation and energy efficiencies. Greater use of renewables has the added benefit of reducing our carbon footprint, which is one of Gold Fields’ key environmental priorities. In 2016 we set ourselves an aspirational target of cumulative carbon emission reduction of 800kt CO2-e between 2017 and 2020. We reached 54% of these savings by end-2019 and are on track to achieve 75% of this target by the end of 2020. During 2019, total CO2-e emissions increased to 1.94m tonnes (2018: 1.85m tonnes), as a result of higher Group tonnes mined and the inclusion of the Gruyere mine for the first time, but we expect longer-term benefits arising from the energy efficiency, fuel-switching and renewable energy projects we have put in place at our mines. In 2018, Gold Fields become the first South African mining company to endorse the Financial Services Board’s TCFD recommendations and, in 2019, we published our baseline 2018 TCFD Report. This report will monitor our climate change-related performance and replaces previous submissions under the CDP (formerly the Carbon Disclosure Project). The 2019 TCFD Report is being released in conjunction with this IAR. Environmental stewardship 00 For details – p67 This year, for the first time in its history, Gold Fields recorded no serious environmental incidents. This is an important achievement, as environmental incidents could potentially impact not only on operations, but also the communities and the environment around us. We classify environmental incidents on a scale of 1 to 5, with Levels 3 to 5 incidents resulting in medium- to longer-term environmental damage and regulatory sanctions. Gold Fields has had no Levels 4 or 5 incidents for well over a decade and for the first time in 2019, there were no Level 3 incidents (we reported two Level 3 incidents in 2018). The number of Level 2 incidents, which have a limited environmental impact but could escalate to more serious incidents, declined by 46% last year. Water is a particular focus of our environmental strategy, as it is an increasingly scarce and expensive resource around the globe. During 2018, our operations invested in improving water practices, including pollution prevention, recycling and conservation initiatives. Key to responsible water stewardship is to reuse or recycle much of the water we use in our processes and, in line with industry best practice, we have set ourselves a target of 65%. We achieved the target in 2018 and 2019, when the total water recycled or reused amounted to 66% and 68% respectively. A key focus of both management and the Board was the governance and management of TSFs, following the catastrophic failure at the Feijao iron ore mine in Brumadinho, Brazil, during January 2019, which resulted in 270 deaths. We studied the report of the independent investigation panel to identify any lessons we could learn. All Gold Fields’ operations carried out additional safety inspections at our 34 TSFs, including 18 decommissioned TSFs and three managed by JVs, and concluded that Gold Fields-managed TSFs were not at risk. We also responded to requests from environmental, social and governance (ESG) investors to all global mining companies by detailing the specifications and technical standards of our TSFs. This report is available on our website. During 2019, we further strengthened technical and governance oversight over all of our TSFs through, among others, providing quarterly updates to the Board and increasing the tailings expertise of our corporate technical team. We reviewed available real-time monitoring and surveillance technologies, including drones, and are applying them to specific TSFs as appropriate. Longer term, our Exploration camp at the Salares Norte project in Chile Gold Fields Integrated Annual Report 2019 33 CEO REPORT Gold Fields IR 2019 Pro of 15 – 27 March 2020

 

IAR-35


Table of Contents

LOGO

teams are working with our peers at the ICMM to provide input into independent global tailings standard that will be published during 2020, and to which all ICMM members have agreed to adhere to. The total gross mine closure liability for Gold Fields increased by 9% to US$436m in 2019 from US$400m in 2018. During 2019, we further enhanced our integrated approach to mine closure management with each operation implementing the first of three-year progressive environmental rehabilitation plans. Our workforce 00 For details – p59 In 2018, the profile of our workforce underwent a major change with the retrenchment of about a third of the workforce at South Deep, as well as the move to contractor mining at our Tarkwa and Damang mines in Ghana. This meant that the ratio of contractors to full-time employees changed significantly over the past year. At the end of 2019, approximately 12,000 of our total 17,656 workforce were contractors. This requires a different Human Resources (HR) approach, but one that still considers the Company’s values, standards and policies. Within the entire workforce, we are increasing our focus on diversity and inclusivity and employing people from our host communities. During 2019, the Board approved a Group diversity policy. We are making progress on this journey: Across our global workforce, 20% of Gold Fields employees are female, with 20% of management positions also held by women. Just over half of our female employees work in core mining activities. As recently as 2016, only 15% of our workforce was female. For the second year running Gold Fields was included in the Bloomberg Gender-Equality Index (GEI), one of only 325 companies globally to have achieved this Well over half of our total workforce – 55% – are from communities that are impacted by our mines. In 2017, that level was 40%, though there also have been some changes in our classification of host communities since then Another important HR initiative entrenched in 2019 is the drive to ensure that all our people are appropriately skilled. With the increasing shift towards mechanisation and automation at our OUR 2019 PERFORMANCE continued mines, we have found that, in addition to the continued development and training of our workforce, it is increasingly important to recruit people that have a strong science, technology and mathematics background. During 2019, we spent over US$12m globally on training and development. Stakeholders and communities 00 For details – p75 The Group’s value distribution to national economies in 2019, amounting to US$2.58bn, was slightly lower than the US$2.71bn in national value distributed in 2018. Of this, 68% was paid to suppliers and contractors, 15% to employees, 10% to governments in taxes and royalties, and 6% to equity and debt investors. Within our total value distribution, Gold Fields continues to focus on maximising in-country and host community economic impact. Within our procurement spend, 96% is from in-country suppliers. Communities, in particular, are a key focus for Gold Fields as sustainable community jobs, procurement from community enterprises and community investments will have significant economic and social benefits. During 2019: Almost 9,300 people, or 55% of the workforce, were employed by us and our contractors from host communities. This is in line with our long-term target Host community procurement was US$635m, or 34% of total spend, exceeding the 27% achieved in 2018 Our investment in socio-economic development (SED) projects in our host communities declined by 17% to US$22m compared with 2018, largely due to the completion of the three-year, US$27m upgrade to the Tarkwa- Damang road in H1 2019, our largest community investment project to date These initiatives ensured that US$782m, 33% of our total value contribution, remained with our host communities. It is pleasing to see that as a result of this and our increased engagement our relationship assessment surveys show improved ratings of Gold Fields across all our jurisdictions, while community grievances decreased by 39% in 2019 compared with 2018. Guidance for 2020 Gold Fields’ business plan for 2020 has been built around an average gold price of US$1,300/oz (A$1,850/oz, R600,000/ kg) and assuming exchange rates of R14.50 per US Dollar and A$0.69 per US Dollar. As stated, we believe that the benefits of our three-year investment programme will continue into 2020, with the Damang Reinvestment project set to be finalised and the Gruyere mine contributing for a full year for the first time. Group attributable production is expected to be about 5% higher at 2.275Moz – 2.315Moz, and AIC 2% lower at US$1,035/oz – US$1,055/oz when compared to 2019. Excluding spending on the Salares Norte project, our AIC guidance would be between US$975/oz – US$995/oz. AISC is guided 4% lower at US$920/oz – US$940/oz. Capex for the year has been budgeted at US$630m. The main drivers behind production guidance for 2020 are: A 16% rise in South Deep’s production to 257koz (2018: 222koz) The inclusion of Gruyere’s full-year production of 270koz (100%) Note of thanks I would like to express my gratitude to my fellow directors, led by our Chairperson, Cheryl Carolus, for their support and guidance during 2019. The composition of our Exco has remained stable over the past two years, and I believe the commitment of this team has been one of the main reasons behind our recent successes. Going against industry trends, as we have done with our US$1bn reinvestment programme, would not have been possible without the support and expertise of this team. Most importantly, I would like to express my sincere appreciation and gratitude to all the employees of Gold Fields. They have gone through some difficult times over the past few years, with wideranging restructuring initiatives impacting their work lives. Rightfully, now that their efforts have translated into strong profitability for the Group, they will be rewarded for their efforts. But I also know that our employees’ resilience, hard work and dedication will not let up. It gives me great comfort to know that I have this team behind me to drive Gold Fields forward. Nick Holland CEO Gold Fields Integrated Annual Report 2019 34 Gold Fields IR 2019 Pro of 15 – 27 March 2020

 

IAR-36


Table of Contents

LOGO

CEO SCORECARD 2019 Gold Fields recognises that remuneration is a critical part of value creation. We are committed to aligning our employees’ remuneration to our strategic objectives, as embodied in our Group Business Scorecard (BSC). The Group BSC is then cascaded into individual scorecards, to ensure individual effort drives Group performance. Below is a summary of our CEO Nick Holland’s BSC for 2019 and his performance against it. His average score for 2019 was 3.8 out of 5, as evaluated by the Remuneration Committee. The Board believes that by reflecting on the CEO’s scorecard and how it drives value creation, we demonstrate to our stakeholders our commitment to fair and transparent reporting. Performance against individual BSC targets informs 35% of the CEO’s annual performance bonus, while his performance against the Group BSC targets (p36 – 37) inform the remaining 65% (which includes sustainability-related targets). 00 For the CEO’s remuneration package and those of other executives and directors, as well as our remuneration rating scale, approach, policies and implementation, see the Remuneration Report in the AFR on p28 – 58. The rating scale applied here is also in the Remuneration Report on p45. Weight Target 2019 Results Rating out of 5 FINANCIAL 10% Improve liquidity by reducing net debt Target: US$100m debt reduction Stretch target: US$150m debt reduction Net debt reduced by US$281m to US$1,331m (pre IFRS 16) 5 INTERNAL BUSINESS PROCESS 15% Deliver the 2019 South Deep business plan through disciplined execution and improved productivity. Target: 477t mined/employee South Deep achieved a 45% annual improvement on 2018 in tonnes mined per employee at 418t 3 15% Improve internal business planning processes at South Deep by achieving 85% compliance to the mining plan. South Deep achieved 87% compliance to the mine plan1 – and a 7% improvement on 2018 Backfill production was at record levels at 426,338m3 Ground support at 12.8km was a 37% improvement on 2018 4 10% Delivery of the Gruyere project First crusher feed 20 January 2019 First gold production 30 June 2019 Substantial completion 20 July 2019 2019 production at 99koz, at the top end of market guidance 3 Delivery of Gruyere project capital cost. Target: A$621m Stretch: A$612m Final project capital cost was A$610m 4.5 10% Delivery of Damang project to the following targets: Total ore mined 31.8Mt Gold produced 218koz Mill throughput 4.3Mt 75% spatial compliance to plan Total tonnes mined of 34.1Mt Gold production of 208koz Mill throughput at 4.6Mt (above nameplate capacity) 92% spatial compliance2 to plan 3.5 5% Delivery of Salares Norte project: Feasibility study (FS) peer reviewed by March 2019 Detailed engineering work at 55% Complete district exploration with 12.9km drilled Environmental approval to be achieved by June 2020 FS completed and presented to the Board in February 2019 Detailed engineering work at 58% District exploration drilling of 15.5km Environmental approval received in December 2019 4 ORGANISATIONAL CAPACITY 10% Improve impact of I&T Complete 2019 I&T programmes in accordance with the regional strategies with clear business cases Key achievements: Telecommunications infrastructure at South Deep, Agnew, Granny Smith and St Ives to facilitate digital mining progressed Personnel and mobile equipment tracking systems implemented in one corridor at South Deep Automatic ventilation systems installed at Agnew High-precision blast hole drilling commenced at Tarkwa and St Ives Semi-autonomous loading expanded at Granny Smith and trialled at South Deep 3.5 5% Improve governance, compliance and risk by ensuring that there are no material deviations from 2019 compliance guidelines. No material deviations 4 10% Develop leadership competency framework aligned with strategic objectives and values to improve people capacity and culture Leadership competency framework updated and adopted 3.5 10% Apply 360o “Living the Values” assessment in our performance assessment tool The 360o assessment of the CEO was completed by the Chairperson and Exco 4 OVERALL PERFORMANCE RATING 100% 3.8/5 1 Compliance to plan means adherence to key operational targets such as costs, drilling advancement, ground support and backfill production 2 Spatial compliance requires adherence to the approved mining plan and sequence in which we mine Gold Fields Integrated Annual Report 2019 35 CEO REPORT Gold Fields IR 2019 Pro of 15 – 27 March 2020

 

IAR-37


Table of Contents

LOGO

EFFICIENCIES AND SECURITY OF UTILITIES (ENERGY AND WATER) QUALITY 5% TJ reductions through energy-saving initiatives Achieve 800,000t CO2-eq reduction target for 2017 – 20204 Commence construction of South Deep solar power plant 3% reduction in freshwater withdrawal Increase water recycling/reuse to 66% of total water use Improve portfolio management Develop growth plans for the Australia, West Africa and Americas regions FINANCIAL STRATEGIC PLANNING PROCESS Improve the resolution between short-term and long-term planning REPUTATION WITH STAKEHOLDERS 60% of active investors engaged twice a year 80% achievement of planned government engagement interactions CAPITAL DISCIPLINE PROCESS Reduce net debt by US$300m – US$400m @ US$1,500/oz1 ORGANISATIONAL CAPACITY INTERNAL BUSINESS PROCESSES INCREASE TOTAL SHAREHOLDER RETURN 2020 GROUP SCORECARD ACHIEVE OUR VISION: To be the global leader in sustainable gold mining STAKEHOLDER 1 Illustrative price 2 Including spending on Salares Norte project 3 This is measured by the number of referrals via LinkedIn 4 Representing about half of our annual Scope 1-2 emissions CEO SCORECARD 2019 continued GROUP 2020 BSC Gold Fields Integrated Annual Report 2019 36 Gold Fields IR 2019 Pro of 15 – 27 March 2020

 

IAR-38


Table of Contents

LOGO

Lead indicators: indicators of performance that drive outcomes/future success Lag indicators: indicators of performance that show how successful we have been in achieving outcomes INNOVATION AND TECHNOLOGY GOVERNANCE AND COMPLIANCE No material deviations from compliance guidelines All audit findings resolved within agreed timeframes Significant progress in rolling out digital infrastructure PEOPLE CAPACITY 75% cover for high impact and mission critical roles Deliver the 2020 guidance of 8,000kg at R625,000/kg Sustain improvements at South Deep Delivery of Salares Norte Complete detailed engineering design Commence with construction in Q4 2020 OF OUR PORTFOLIO CAPITAL DISCIPLINE PROCESS Substantial compliance of capital projects with time, cost and scope approvals SAFETY, OCCUPATIONAL HEALTH AND WELLBEING Substantial achievement of environmental, health and safety scorecard ORGANISATIONAL CULTURE Improve response to findings in employee climate surveys Managers living the Gold Fields values as measured by 360Ëš assessment Increased diversity and inclusion among employees (ANALYSTS AND INVESTORS, EMPLOYEES, GOVERNMENT, COMMUNITIES) Substantial implementation of community action plans Increase in the number of influenced hired employees3 US$1,035 – 1,055/oz2 Cost guidance for 2020 COST GUIDANCE (AIC) 15% return at US$1,300/oz and A$1,850/oz gold price per project/investment CAPITAL RETURNS Above median performance against peer group We are committed to achieving our vision of being the global leader in sustainable gold mining. Our strategy is designed to enable the delivery of this vision through an integrated approach. Our strategy, which comprises four pillars – organisational capacity, internal business processes, stakeholders and financial performance – is further informed by our dedication to operational resilience, debt reduction and integrated thinking. Gold Fields Integrated Annual Report 2019 37 CEO REPORT Gold Fields IR 2019 Pro of 15 – 27 March 2020

 

IAR-39


Table of Contents

LOGO

Value delivery to our shareholders The underground workshop at our South Deep mine in South Africa 38 Asset portfolio management p39 Mineral Resources and Mineral Reserves Summary p44 Improving operational performance p47 Strengthening the balance sheet p52 Gold Fields IR 2019 Pro of 15 – 27 March 2020

 

IAR-40


Table of Contents

LOGO

Gold Fields’ overriding strategic objective is to improve the quality of its portfolio by lowering Group All-in costs (AIC), thereby increasing our free cash-flow (FCF) margin per ounce of gold produced. The goal is to generate a FCF margin of at least 15% at US$1,300/oz. To achieve this, we employ various elements in the portfolio management process, including: Acquiring or developing lower-cost (than Group average), longer-life assets Extending the life of current assets through near-mine brownfields exploration Focusing on in-country opportunities to leverage off our existing footprint, infrastructure and skills set, and capitalise on the experience we have gained from operating in these jurisdictions Disposing of higher-cost, shorter-life assets that management believes can be better served by a company that has more time and resources to commit to them In addition to increasing the cash generating ability of our portfolio, ensuring the sustainability of our production base has been a focus over the past three years. Last year marked a turning point after almost three years of significant capital investment and net cash-outflows. In 2019, the Group recorded a net cash-inflow of US$249m after two years of cash-outflows – US$33m in 2017 and US$122m in 2018. However, between 2017 and 2019, we generated total net cash-inflow of US$94m despite spending US$644m in project capital and US$163m on developing our Salares Norte project. With anticipated project capital on Gruyere and Damang having largely been spent, and Group production forecast to increase in 2020, FCF is expected to improve even further in 2020. Management intends to allocate a portion of this FCF to de-gearing the balance sheet and funding the initial US$111m capital needed to build Salares Norte, while at the same time maintaining the policy of paying 25% – 35% of normalised earnings as dividends to our shareholders. Growing our global footprint Our active portfolio management approach has allowed us to build a geographically diversified portfolio with nine mines and one project in five countries, one of which is in South Africa. During 2019, the production base outside South Africa continued to grow, with the completion of the Gruyere project in Western Australia, the first full-year contribution from our 45% holding in the Asanko gold mine (AGM), and the build-up of production at Damang in Ghana. With 22Moz of attributable gold-equivalent Mineral Reserves (excluding Asanko) at 31 December 2019 being outside South Africa – 42% of the total – our international assets are well positioned to produce in excess of 2Moz per annum over the next decade. Encouragingly, South Deep in South Africa showed a marked operational improvement in 2019 following the restructuring towards the end of 2018, outperforming guidance by 15% and generating positive FCF for only the second time since we acquired the mine in 2006. A summary of our major projects and progress at South Deep is detailed on p40 – 42. In another positive development, the Environmental Impact Assessment (EIA) for Salares Norte in Chile was approved by the Atacama Environmental Assessment Commission on 18 December, earlier than anticipated. As such, an updated feasibility study (FS) indicating an internal rate of return of 23% at a US$1,300/oz gold price and a 2.3 year payback period was presented to the Board in February 2020. The Board granted final approval to proceed with the construction of the project. The US$860m (2020 basis) cost of the project is funded through cash-flow from the Group, existing debt facilities as well as US$249m from a successful equity raise completed in February 2020 soon after the Board gave the go-ahead. Sale of equity holdings During the course of 2019, Gold Fields took advantage of the favourable equity market conditions to divest a number of its non-core equity holdings, with the proceeds being used to pay down a portion of the Group’s debt. A total of US$179m was raised through these sales. We made a significant return on all these investments, as seen in the table below. SALE OF NON-CORE HOLDINGS DURING 2019 Investment Previous shareholding Sold for Acquired for (date) Maverix Metals 19.9% C$91m (US$67m) Gold Fields sold its royalty streaming portfolio in December 2016 for a 32% stake in Maverix Metals, worth US$42m. Gold Fields retains 4.1m Maverix Metals warrants Red 5 19.9% A$30m (US$21m) A$12m (US$10m) (October 2017) Gold Road Resources 9.9% A$126m (US$85m) A$71m (US$54m) (March – May 2017) Hummingbird Resources 6.0% £6m (US$7m) Gold Fields sold its Yanfolila gold project in Mali to Hummingbird Resources in July 2014 for 25% of Hummingbird Resources shares, worth US$21m Total US$180m ASSET PORTFOLIO MANAGEMENT 39 PERFORMANCE AGAINST MATERIAL MATTERS Gold Fields IR 2019 Pro of 15 – 27 March 2020

 

IAR-41


Table of Contents

LOGO

ASSET PORTFOLIO MANAGEMENT continued During 2019, Gold Fields acquired a strategic 16% shareholding in Chakana Copper for C$8m (US$6m). Chakana is currently advancing the prospective Soledad gold-silver project in central Peru. After the corporate actions last year, our key strategic shareholdings are shown in the adjacent table. SOUTH DEEP Following the restructuring at the end of 2018, South Deep demonstrated a notable improvement in most production and financial metrics during 2019. These were the result of a culmination of initiatives driving safety, organisational culture, systems, processes and technical improvements. Among the key initiatives were: Reducing the workforce by about 35% through the retrenchments of employees and decrease in the number of contractors Reducing the size of the underground fleet to declutter the mine and allow for an improvement in machine utilisation and efficiencies Restaffing South Shaft operations to a single shift per day by limiting its functions to providing water and backfill reticulation, water pumping and ventilation services to the full mining operation. The rest of the mine is being supplied via the Twin Shafts Reducing non-sustaining capital expenditure (capex) related to new-mine development. This development is set to be restarted in H2 2020 and accelerated to open up new mining areas for the production build up GOLD FIELDS’ MATERIAL INVESTMENTS – DECEMBER 2019 Investment Shareholding Market value (US$m) Asanko Gold 9.9% 21 Cardinal Resources1 16.4% 17 Rusoro Mining 25.7% 6 Chakana Copper 16.8% 3 Magamatic Resources 12.5% 3 Lefroy Exploration 18.4% 2 Orsu Metals 6.2% 1 Consolidated Woodjam Copper 19.9% 1 Maverix Metals warrants 12 Total value (including warrants) 66 1 Subsequent to year-end 2019, Gold Fields sold its holding in Cardinal Resources to Nord Gold for A$37m (US$23m) There were no material developments regarding the Far Southeast (FSE) project in the Philippines during 2019. The project is held by Far Southeast Gold Resources, in which Gold Fields has a 40% interest with an option to increase its stake to 60%, and is adjacent to an existing mining operation with established infrastructure. Lepanto Consolidated Mining Company of the Philippines (Lepanto) holds the remaining 60% interest and manages the existing mining operation. Gold Fields impaired its investment in FSE to US$82m in 2019, indirectly derived In addition, management implemented a leadership programme called ‘Siyaphambili’ (which means to move forward together), the primary focus of which is to improve the competencies of middle management and frontline teams to achieve the strategic culture change required to drive operational performance. We made good progress in 2019, with the new way of working reflected in improved production metrics throughout the mine: A record 426,338m3 of backfill was placed in 2019. As a result, there was a significant reduction in backfill backlog and an improvement in stope turnaround time to an average of 4.9 months in 2019 from 7.8 months in 2018. Significant enhancements have also been made to both quality and process controls De-stress square metres mined increased by 42% to 26,606m2 in 2019 from 18,793m2 in 2018 Longhole stoping volumes mined increased by 36% to 631,281 tonnes in 2019 from 463,348 tonnes in 2018, as a result of improved stope availability, equipment productivity and extraction quality Development decreased by 13% to 4,412m in 2019 from 5,047m in 2018, as the mine deliberately cut back on new-mine capital development The mine’s overall productivity in 2019 improved by 53% to 33.4 tonnes per employee costed (TEC) from 21.7 TEC in 2018. The overall efficiencies for development and destress improved to 60m/rig per month in 2019 from 39m/ rig per month in 2018. These productivity improvements were underpinned by: A reduction in fleet, which improved the ratio of available faces An improvement in machine reliability, which resulted from the accelerated maintenance improvement programme The implementation of a drill and blast quality control function A culmination of the business improvement initiatives and leadership programmes rolled out by the mine As 2019 progressed, South Deep performed increasingly better, recording continuous quarterly improvement throughout the year. Production increased by 41% to 6,907kg (222koz) in 2019 from 4,885kg (157koz) in 2018, and was 15% ahead of guidance of 6,000kg (193koz). The mine also contributed US$15m in net cash-inflow to the Group (p52). South Deep has issued guidance of 8,000kg (257koz) in production at AIC of R625,000/kg (US$1,340/oz). from Lepanto’s market value on the Philippine Stock Exchange. Gold Fields’ holding costs in FSE are approximately US$0.1m, related mainly to staff and administrative costs, managing existing drill core, environmental monitoring, community relations work, as well as activities to support the permitting process. Gold Fields Integrated Annual Report 2019 40 Gold Fields IR 2019 Pro of 15 – 27 March 2020

 

IAR-42


Table of Contents

LOGO

Gold Fields Integrated 2019 Annual Report PERFORMANCE AGAINST MATERIAL MATTERS GRUYERE DAMANG ASANKO In November 2016, Gold Fields entered The Damang Reinvestment project Gold Fields entered into a 50/50 into a 50/50 joint venture (JV) with Gold commenced in December 2016 and incorporated JV with Canada’s Asanko Road Resources for the development entailed a major cutback to both the Gold in March 2018. Our 45% stake in and operation of the Gruyere gold eastern and western walls of the AGM is equity accounted as Asanko project in the Yamarna belt of Western Damang pit to extend the life-of-mine Gold remains the operator of the mine. Australia. The JV comprises the Gruyere to 2025. 2 AGM is a multi-deposit complex with two gold deposit and 144km of exploration After outperforming the project plan main deposits, Nkran and Esaase, and tenements. Early work on Gruyere began in both 2017 and 2018, the project nine satellite deposits. The mine is in December 2016 and started in earnest continued to progress well during 2019. situated 100km north of Gold Fields’ in April 2017, which saw the start of the At the end of 2019, 36 months into the Tarkwa and Damang operations along building phase completed in June 2019. project, total material mined amounted the prospective and under-explored Pleasingly, Gruyere commenced to 120m tonnes, 17% ahead of the Asankrangwa greenstone belt in Ghana. production during 2019, with first gold project schedule. Gold produced for the recovered in June 2019 and sold in July Work on embedding the acquisition of same period was 533koz, 17% ahead of 2019, in line with the revised project our 45% stake in AGM continued during the planned 456koz. Project capital schedule. Commercial production was 2019. The mine produced 251koz spent as at 31 December 2019 was attained at the end of September 2019, (100% basis) at an AISC of US$1,112/oz US$347m, ahead of the US$313m slightly ahead of this schedule. The ramp and AIC of US$1,214/oz in 2019. budget, largely driven by the additional up was successfully completed during Guidance for 2020 is 255koz (100% capital waste tonnes mined. December 2019, with production hitting basis) at an AISC of US$1,000/oz and nameplate capacity of 8.2m tonnes per 2019 was the last year of significant AIC of US$1,130/oz. annum during the month. capex on the project, declining to Together with our JV partners, we US$71m from US$125m in 2018 and Gold Fields’ portion of capex for 2019 developed a new life-of-mine model US$115m in 2017, in line with schedule. was A$104m (US$72m) (2018: A$180m based on updated geological modelling, (US$134m)), with the funds spent During H2 2019, production was with the main focus being on how to primarily on the completion of the impacted by lower grades as the mine best develop and mine the sizeable Gruyere construction project and transitioned through the Huni sandstone Esaase deposit. The highlights of the stripping activities at the Gruyere pit. The lithology, which will continue during H1 life-of-mine model are: final capital cost for Gruyere’s 2020. By mid-year, mining will transition • Mineral Reserves of 2.32Moz construction was A$610m (100% basis), into the higher and more consistent • Estimated gold production of 2.1Moz below the forecast of A$621m, Gold grade Tarkwa phyllites. As such, we over a 10-year life-of-mine at projected Fields’ share being A$329m. expect a much stronger H2 2020. AISC of US$1,135/oz • Estimated average annual production Gruyere produced 99koz (100% basis) in Damang generated net cash-flow of of 242koz at AISC of US$1,048/oz for 2019, hitting the upper end of revised US$24m in 2019 compared with a 2020 and 2021 guidance. The mine also ended the year cash-outflow of US$68m in 2018. This is • Projected FCF of US$91m (at with 3.2Mt in stockpiles. AIC post- the first year of positive free cash since US$1,400/oz) for 2020 and 2021 commercial levels of production for the the start of the project. The mine is • Life-of-mine capital projected at three months from September 2019 expected to produce 215koz in 2020 at US$105m, including US$25m for the were A$983/oz (US$684/oz). AIC for the AISC of US$990/oz and AIC of current resettlement of Tetrem village full year were A$4,170/oz (US$2,900/oz) US$1,030/oz. • Increased exploration within 21,000ha compared with the revised guidance of land package A$4,450/oz (US$3,095/oz). Guidance for Gruyere is 270koz (100% basis) in 2020 at All-in sustaining costs (AISC) of A$1,140/oz (US$785/oz) and AIC of A$1,150/oz (US$795m). This boosts Gold Fields’ attributable production in the Australian region to approximately 1Moz (p49). Gruyere is currently the only Gold Fields site in Australia that has a comprehensive Native Title Agreement in place with the relevant traditional owners of the land on which the operations are located. The Gruyere and Central Bore Native Title Agreement provides consent to mine, as well as other financial, contracting and employment benefits for the community, and comprehensive processes for the management of Aboriginal heritage at Gruyere. 41

 

IAR-43


Table of Contents

LOGO

Gold Fields Integrated 2019 Annual Report ASSET PORTFOLIO MANAGEMENT continued SALARES NORTE • Life-of-mine production of 3.7Moz NEAR-MINE EXPLORATION The Salares Norte project is 100% Gold gold-equivalent Near-mine exploration plays a key role in Fields-owned. It is a gold-silver deposit • Average annual production of 450koz Gold Fields’ strategy as we believe it in the Atacama region of northern Chile, gold-equivalent for the first seven offers one of the lowest-cost with mineralisation contained within a years, and average annual production opportunities for growing cash-flow, high-sulphidation epithermal system, of 355koz gold-equivalent for the first particularly on a per share basis. The offering high-grade oxides. The project 10 years value in near-mine exploration lies in: is elevated 4,200m – 4,900m above sea • AISC over the life-of-mine of • Knowledge of the ore bodies, which level. US$552 per gold-equivalent ounce enables the exploration teams to identify extensions or additional ore Land easement was granted on The project is expected to meaningfully sources housed within the mining 30 May 2016 for 30 years. Water rights change the future profile of Gold Fields, tenement for the project were obtained in providing growth in production and a • Operational capabilities, including Gold December 2016, with the DGA granting reduction in Group AIC. The project Fields’ proven ability to develop and Gold Fields access to more than four capital of US$860m will be funded from mine orogenic ore bodies times the amount of water that the Group cash-flows, existing debt facilities • Regional and operational project requires. As at end-December as well as an US$249m equity raise, infrastructure, including existing 2019, detailed engineering was 58% successfully completed after the Board processing plants and regional complete, with the plan to be 80% gave the go-ahead for construction. We management teams complete by mid-2020 and 100% have also finalised Group gold and complete by year-end. foreign exchange hedges for the Chilean In addition to adding to Gold Fields’ Peso to further ease funding pressures Mineral Resources and Mineral Reserves The initial FS on the project was during the construction period. base, near-mine exploration: completed in late 2018, and the EIA • Extends the life of the Group’s existing approved by the Atacama Environmental Salares Norte controls 84,000ha of mines Assessment Commission in December mineral rights in the Salares Norte district • Ensures each region can continue to 2019. This was earlier than estimated and has carried out extensive district-leverage its infrastructure and, given the healthy position of the wide exploration within a 20km radius of • Provides a robust platform for regional Company, an updated FS and the Salares Norte. During 2019, the district growth decision to proceed with construction exploration yielded encouraging results and development of Salares Norte was at the Horizonte Project with further In 2019, Gold Fields spent US$73m on approved by the Board in February step-out potential in targets near the near-mine exploration (2018: US$80m), 2020. main Salares Norte pit. We will continue which supported a total of 428,980m of investing in exploration in the area, with near-mine drilling (2018: 507,497m). The results of the updated FS did not the objective of adding to the production The majority of this spending – US$58m differ materially from the initial FS, with pipeline from 2025 onwards. (A$84m) (2018: US$63m (A$85m)) – updated estimated capex slightly higher was incurred at our Australian mines. at US$860m (in 2020 terms). Capex is While there are no indigenous claims or US$13m was spent in Ghana, including scheduled over a 33-month period community presence on the concession, US$5m at Asanko, amid a renewed commencing in April 2020. US$138m Salares Norte has embarked on an focus on extending the life of our Tarkwa is budgeted to be spent on the Salares extensive engagement programme with mine. In addition, we spent US$5m at Norte project in 2020, which comprises four indigenous communities in the wider Cerro Corona and a further US$13m on US$27m of pre-development vicinity of the project. The principal area district exploration activities in the vicinity expenditure and capex of US$111m. of social influence of the project is the of our Salares Norte project. Diego de Almagro municipality, The other key elements of the updated approximately 125km away. A long-term For 2020, Gold Fields has budgeted FS include: framework agreement has been signed US$70m for near-mine exploration, of • Mineral Reserves of 3.5Moz of gold with the municipality and its communities which A$74m (US$52m) will be at our and 39Moz of silver for a gold-to govern the relationship. Australian operations. The 2019 equivalent Reserve of 4.0Moz as at performance numbers for Mineral December 2019 Reserves on the next page are net of • 11.5-year life-of-mine depletion. • Construction is scheduled to commence in Q4 2020, with first St Ives production in Q1 2023 At St Ives, total exploration spend in • Annual throughput of 2Mt of ore 2019 was A$36m (US$25m). A total of 138,333m were drilled during the year, resulting in a 31% increase in Mineral Reserves to 2.3Moz, net of depletion.

 

IAR-44


Table of Contents

LOGO

Gold Fields Integrated 2019 Annual Report ABOUT THIS REPORT Key outcomes: Granny Smith Key outcomes: • 31% increase in Mineral Reserves Total exploration spend at Granny Smith • 2% increase in Mineral Reserves • Extensions of the Invincible complex amounted to A$20m (US$14m) in 2019. • Tarkwa replaced depletion for the first both laterally and at depth A total of 142,891m were drilled during time in 15 years the year. The team was unable to replace St Ives Mineral Reserve reconciliation Tarkwa Mineral Reserve reconciliation what it mined, with Mineral Reserves Gold (Moz) Gold (Moz) decreasing 168koz (8%) at the Wallaby 2.5 94 Underground mine during 2019. 6.0 0 . 45 . . 78 0 As at 31 December 2019, Granny 5.0 5 2.0 40) 53) . 64 . (0 Smith’s Mineral Reserves were 2.1Moz. . (0 0 4.0 1.5 . 74 1 Key outcome: • 5% decrease in Mineral Reserves 3.0 1.0 2.0 Granny Smith Mineral Reserve reconciliation 0.5 Gold (Moz) 1.0 0.0 2.5 29) . 0.0 Mineral ned Growth neral (0 12 Mineral ned Growth neral 45 . Reserves depletion Reserves 25 0 . 0 Reserves depletion Reserves 2018 2.0 2 . 2018 Damang Agnew 1.5 A$26m (US$18m) was spent on While we focused on implementing our exploration at Agnew during 2019, and a 1.0 Damang Reinvestment plan, Gold Fields total of 74,914m were drilled during the also spent US$2m in near-mine year. Encouragingly, Agnew managed to 0.5 exploration during the year. A total of replace Reserves after depletion again 13,190m were drilled. Despite the 0.0 exploration effort, Mineral Reserves during 2019. Mineral Reserves increased Mineral ned Growth neral 38% to 0.8Moz. Reserves 2018 depletion Reserves decreased 17% to 1.3Moz, net of The exploration efforts of the past few depletion. Gruyere Key outcome: years are starting to bear fruit, with Gold Fields’ portion (50%) of the • 17% decrease in Mineral Reserves Waroonga North growing laterally and at exploration spend at Gruyere was A$2m depth. A maiden Reserve has been Damang Mineral Reserve reconciliation (US$1m) in 2019. A total of 11,309m declared at Redeemer Zone 2, while we Gold (Moz) were drilled during the year. Changes to are seeing further extensions of Genesis the Mineral Resource and Mineral and Sheba at New Holland. 2.0 Reserve were relatively minor at the end 23) Key outcomes: of 2019. Further study work is planned . (0 . 04) 1.5 62 • 38% increase in Mineral Reserves during 2020 that will assess the potential . 1 (0 • Maiden Reserve declared at to incorporate the results of the 2019 Redeemer Zone 2 drilling. 1.0 • Waroonga North growing laterally and As at 31 December 2019, Gold Fields’ at depth 0.5 portion (50%) of the Gruyere Mineral Agnew Mineral Reserve reconciliation Reserves was 1.8Moz. Gold (Moz) 0.0 Tarkwa Mineral ned Growth Reserves neral 45 Reserves depletion 0.8 . 0 Gold Fields spent US$6m in near mine 2018 45 . exploration at Tarkwa during the year, 0.7 0 24) Asanko 0.6 . (0 drilling 27,007m. Pleasingly, Tarkwa was 56 able to replace depletion in 2019, the Gold Fields’ portion (50%) of the 0.5 0 . first time the mine was able to do this in exploration spend at Asanko was 0.4 15 years. Tarkwa’s Mineral Reserves US$5m in 2019. A total of 5,971m 0.3 increased 2% to 5.9Moz. were drilled during the year. As at 0.2 31 December 2019, Gold Fields’ portion Early exploration drilling has signalled 0.1 (45%) of the Asanko Mineral Reserves untapped down dip potential along 0.0 was 1.1Moz. 22km of strike length. Reserves Mineral depletion ned Growth Reserves neral 2018

 

IAR-45


Table of Contents

LOGO

IMPROVING OPERATIONAL PERFORMANCE Gold Fields’ strategy is to improve margins by lowering the All-in costs (AIC) of existing mines and by investing in assets that lower the average Group AIC. We believe that this will ultimately improve free cash-flow (FCF) generation and enable us to achieve our underlying goal of generating a FCF margin of at least 15% per region at a gold price of US$1,300/oz. While improving FCF per ounce of gold produced is management’s priority, ensuring the longevity of the portfolio and its cash generating ability is equally important. As such, we continued to invest in the portfolio during 2019: A$96m (US$67m) was spent on the Gruyere project in Western Australia, which started production in H2 2019 (p41) US$71m in project capital was spent at our Damang mine in Ghana. Damang’s 2019 production of 208koz was a 15% increase on 2018 (p41) We continued our aggressive near-mine exploration spending at our Australian mines and, during 2019, we spent A$84m (US$58m), including Gruyere (p43) US$49m (2018: US$61m) was spent on feasibility study (FS) work, further exploration drilling, as well as environmental and social expenditures at Salares Norte in Chile. The Board gave the go-ahead for construction in February 2020, and the mine is set to be operational by early 2023 (p42) Despite ongoing investments in our portfolio, strong operational performances from our Australian, West African and South American assets, together with the stabilisation of South Deep in South Africa, resulted in the Group meeting production and cost guidance for the year and generating higher than anticipated cash-flow. This, together with the sale of non-core equity investments (Maverix, Red 5, Hummingbird Resources and Gold Road), enabled Gold Fields to reduce its net debt from US$1,687m at end-2018 to US$1,331m (pre-IFRS 16) at the end of 2019. For a more in-depth update on the balance sheet and debt management, refer to p52. GROUP OPERATIONAL PERFORMANCE 2020 Guidance 2019 Actual 2019 Guidance 2018 Actual Prod (Moz) AIC (US$/oz) Prod (kg) AIC (US$/oz) Prod (Moz) AIC (US$/oz) Prod (Moz) AIC (US$/oz) Group 2.28 – 2.32 1,035 – 1,055 2.20 1,064 2.13 – 2.18 1,075 – 1,095 2.04 1,173 Gold Fields’ attributable gold-equivalent production increased by 8% to 2.195Moz in 2019 (2018: 2.036Moz), driven predominantly by the stabilisation of South Deep following the restructuring in 2018, the first full-year production contribution from the Asanko gold mine (AGM), a 15% increase in production at Damang, and the initial contribution from Gruyere (50koz attributable) in Western Australia. The Group achieved AIC of US$1,064/oz in 2019, which was below guidance and 9% lower than the US$1,173/oz recorded in 2018. The year-on-year decrease in AIC was driven by the reduction in non-sustaining capital, coupled with the higher level of gold sold. Group All-in sustaining costs (AISC) also decreased, down to US$970/oz from US$981/oz in 2018, and were lower than guidance. During 2019, Gold Fields maintained capex levels that, we believe, are critical to sustain the portfolio. As a result of the project capital at Damang and Gruyere tapering off during 2019, Group capex declined to US$613m (excluding AGM) from US$814m in 2018. This comprised sustaining capex of US$476m and growth capital of US$137m. Regional capex included: Americas: At Cerro Corona, capex increased by 70% to US$56m in 2019 from US$33m in 2018 due to construction of the new waste storage facility, as well as infrastructure reallocation expenses relating to the life extension plan Australia: Our Australian mines’ capex decreased to A$458m (US$319m) in 2019 from A$553m (US$413m) in 2018, with near-mine exploration spending amounting to A$84m (US$58m) in 2019 (2018: A$85m (US$63m)) South Africa: Total capex at South Deep decreased to US$33m in 2019 from US$58m in 2018, with no project capital being spent during the year (2018: US$18m) West Africa: Capex, excluding on AGM, decreased to US$202m (2018: US$295m), driven predominantly by the lower project capital at Damang (which decreased from US$125m in 2018 to US$71m in 2019) Gold Fields Integrated Annual Report 2019 47 PERFORMANCE AGAINST MATERIAL MATTERS Gold Fields IR 2019 Pro of 15 – 27 March 2020

 

IAR-46


Table of Contents

LOGO

SOUTH AFRICA REGION 2020 Guidance 2019 Actual 2019 Guidance 2018 Actual Prod (kg) AIC (R/kg) Prod (kg) AIC (R/kg) Prod (kg) AIC (R/kg) Prod (kg) AIC (R/kg) South Deep 8,000 (257koz) 625,000 (US$1,340/ oz) 6,907 (222koz) 585,482 (US$1,259/ oz) 6,000 (193koz) 610,000 (US$1,394/ oz) 4,885 (157koz) 854,049 (US$2,012/ oz) As expected, South Deep got off to a slow start in 2019 following the restructuring programme implemented during the latter part of 2018, then recorded continuous improvements throughout the rest of the year. Encouragingly, production for the year increased by 41% to 6,907kg (222koz) in 2019, up from 4,885kg (157koz) in 2018 – coming in 15% ahead of guidance. Capex decreased by 38% to R479m (US$33m) in 2019 from R770m (US$58m) in 2018. South Deep did not spend any non-sustaining capex during 2019 due to the temporary suspension of new mine development activities as communicated as part of the restructuring announcement at the end of 2018. In 2020, capex will increase with guidance at R995m (US$68m), of which R775m (US$53m) will be sustaining capex and R220m (US$15m) non-sustaining capex. During 2019, AISC decreased by 28% to R585,482/kg (US$1,259/oz), while AIC – which equalled AISC in 2019 because of the suspension of non-sustaining capex – was 31% lower than the R854,049/kg (US$2,012/oz) recorded in 2018. The decreases in AISC and AIC were mainly driven by the increased gold sold, as well as the reduced capex incurred during the year. To cap the operational progress, South Deep generated net cash-flow of US$15m in 2019 compared with an outflow of US$146m in 2018. AMERICAS REGION Production overview 2020 Guidance 2019 Actual 2019 Guidance 2018 Actual Gold-only production koz 158 156 153 150 Copper production kt 27 31 28 32 Gold-equivalent production koz 275 293 291 314 AIC US$/oz 575 472 566 282 AIC eq-oz US$/oz 830 810 802 699 At Cerro Corona in Peru total managed gold-equivalent production of 293koz in 2019 (2018: 314koz), was slightly higher than the gold-equivalent production guidance for the year. AISC and AIC amounted to US$472/oz in 2019 compared with US$282/oz in 2018. On a gold-equivalent basis, AISC and AIC were slightly above guidance in 2019 at US$810/oz (2018: US$699/oz). The increase in AISC and AIC was primarily due to lower by-product credits and lower gold sold. Capex increased by 70% to US$56m (2018: US$33m) as a result of the construction of a new waste storage facility and the reallocation of infrastructure expenses (such as access roads, blasting supplies warehouse, and general warehouse) for the life extension plan. Cerro Corona reported net cash-inflow of US$86m during 2019 (2018: US$112m). IMPROVING OPERATIONAL PERFORMANCE continued Gold Fields Integrated Annual Report 2019 48 Gold Fields IR 2019 Pro of 15 – 27 March 2020

 

IAR-47


Table of Contents

LOGO

AUSTRALIA REGION 2020 Guidance 2019 Actual 2019 Guidance 2018 Actual Prod (koz) AIC (A$/oz) Prod (koz) AIC (A$/oz) Prod (koz) AIC (A$/oz) Prod (koz) AIC (A$/oz) St Ives 360 1,320 (US$924) 371 1,385 (US$963) 362 1,342 (US$1,007) 367 1,207 (US$902/oz) Agnew 225 1,440 (US$995) 219 1,656 (US$1,152) 221 1,538 (US$1,154) 239 1,374 (US$1,026) Granny Smith 265 1,415 (US$975) 275 1,325 (US$922) 260 1,370 (US$1,028) 280 1,239 (US$925) Gruyere (50%) 135 1,150 (US$795) 50 4,170 (US$2,900) 59 4,4501 (US$3,092) Region 985 1,350 (US$932) 914 1,418 (US$986) 902 1,518 (US$1,139) 886 1,262 (US$943/oz) 1 The guidance included the remaining project capital, largely for H1 2019 Gold Fields’ Australian operations delivered another strong performance in 2019. Attributable gold production of 914koz was better than full-year guidance of 902koz, underpinned by the inclusion of Gruyere production during H2 2019. AIC of A$1,418/oz (US$986/ oz) was below guidance. Production was 3% higher than in 2018 (886koz). Capex decreased to A$458m (US$319m) from A$553m (US$413m) in 2018, due to reduced spending on Gruyere in 2019. This includes near-mine exploration expenditure of A$84m (US$58m), slightly lower than the A$85m (US$63m) spent in 2018. The Australia region reported a net cash-inflow of A$199m (US$139m) in 2019, including Gruyere growth capital of A$104m (US$72m), compared with A$40m (US$30m) in 2018, when Gruyere reported a cash-outflow of A$218m (US$163m). Mine performances St Ives continued its transition to being a predominantly underground operation during 2019, with mining of the Invincible open pit being largely phased out during the year. Invincible Underground, Hamlet Underground and the Neptune open pit are now the main sources of ore at St Ives. The shift to an underground focus at St Ives requires a different focus in terms of engineering, mining and HR management. Production increased by 1% to 371koz in 2019 from 367koz in 2018, and was 2% above guidance. AIC increased 15% to A$1,385/oz (US$963/oz) in 2019 from A$1,207/oz (US$902/oz) in 2018, and was 3% above full-year guidance. Capex decreased by 17% to A$141m (US$98m) in 2019 from A$170m (US$127m) in 2018, due to reduced pre-stripping of the open pits combined with lower spend on mining infrastructure in 2019. St Ives generated net cash-flow of A$158m (US$110m) for the year. A review of the mine’s brownfields exploration activity in 2019 is on p43. At Agnew, gold production decreased 8% to 219koz in 2019 from 239koz in 2018, and was 1% lower than guidance. AIC increased by 21% to A$1,656/oz (US$1,152/oz) in 2019 from A$1,374/oz (US$1,026/oz) in 2018 due to a decrease in gold sold and increases in cost of sales before amortisation and depreciation, as well as higher capex. As a result, Agnew generated lower net cash-flow of A$16m (US$11m) in 2019, compared with A$92m (US$69m) in 2018. Capex increased 12% to A$109m (US$76m) in 2019 from A$98m (US$73m) in 2018. The increase was driven by the A$32m (US$22m) cost of building a new accommodation village (we previously rented rooms from BHP Billiton in near-by Leinster). The first buildings for the camp arrived on 15 December 2018 and construction commenced in January 2019. Commissioning of the 450 rooms and the central facilities occurred on schedule in May 2019. In addition, in June 2019 Gold Fields and global energy group, EDL, announced a A$112m investment in a world-leading energy microgrid, which combines wind, solar, gas and battery storage and will result in over 50% of Agnew’s energy requirements being supplied from renewable and low-carbon sources. The 23MW power station that integrates solar with gas and diesel was commissioned in November 2019, while construction of the five wind turbines was completed in February 2020 (p69). The significant investments in Agnew’s camp and microgrid is a testament to our confidence in the future of the operation, as reflected in its successful near-mine exploration activities, which saw Mineral Reserves improve markedly in 2019 (p43). At Granny Smith, production decreased by 2% to 275koz in 2019 from 280koz in 2018, but still came in 6% ahead of guidance. AIC increased by 7% to A$1,325/oz (US$922/oz) in 2019, up from A$1,239/oz (US$925/oz) in 2018, largely due to the decrease in gold production. Capex was 1% lower in 2019 at A$104m (US$72m) (2018: A$105m (US$79m)). The mine generated net cash-flow of A$134m (US$93m) in 2019, a 3% increase on 2018. Gold Fields Integrated Annual Report 2019 49 PERFORMANCE AGAINST MATERIAL MATTERS Gold Fields IR 2019 Pro of 15 – 27 March 2020

 

IAR-48


Table of Contents

LOGO

IMPROVING OPERATIONAL PERFORMANCE continued A review of the mine’s brownfields exploration activity in 2019 is detailed on p43. Gruyere poured its first gold at the end of June 2019, in line with the revised project schedule. Production ramped up successfully, with the mine producing 99koz (100% basis) during H2 2019 and reaching steady state production levels by the end of the year. AIC post-commercial levels of production (end-September) were A$983/oz (US$684/oz), falling below the revised forecast range of A$1,050/oz – A$1,150/ oz, with both mining and processing volumes at the upper end of expectations. AIC for the full year of A$4,170/oz (US$2,900/oz), were within revised guidance and inflated by the minimum levels of production during the commissioning and ramp-up stages and also impacted by the remaining project capital that was spent during the year. Now in steady state, Gruyere is set to contribute meaningfully to low cost production of the Group. For more details on Gruyere, refer to p41. WEST AFRICA REGION 2020 Guidance 2019 Actual 2019 Guidance 2018 Actual Prod (koz) AIC (US$/oz) Prod (koz) AIC (US$/oz) Prod (koz) AIC (US$/oz) Prod (koz) AIC (US$/oz) Tarkwa 510 970 519 958 514 949 525 951 Damang 215 1,030 208 1,147 218 1,100 181 1,506 AGM1 115 1,130 113 1,214 106³ 1,140³ 45 1,175 Region 840 1,006 840 1,039 838 1,102 750 1,0982 1 45% stake, equity-accounted 2 Includes AGM contribution for August – December 2018 3 Gold Fields’ 45% share of the mid-point of AGM 2019 guidance The Ghanaian region is the second biggest producer in the Gold Fields portfolio, contributing 35% to Group attributable production in 2019. Gold Fields has a shareholding of 90% in both Tarkwa and Damang, with the Ghanaian government holding the remaining 10%. During 2018, Gold Fields acquired a 45% stake of AGM, with our JV partner Asanko Gold holding 45% and the Ghanaian government the remaining 10%. Total managed gold production for the region was in line with guidance of 838koz, increasing by 12% in 2019 to 840koz, mainly due to a 15% increase in Damang’s production, together with a full year contribution from AGM as opposed to only five months in 2018. Total attributable production increased to 768koz from 680koz in 2018. Capex (excluding AGM) decreased to US$202m in 2019 from US$295m in 2018, mainly due to lower expenditure on capital waste stripping at Damang. AIC for the region, including AGM, was US$1,039/oz, 6% below guidance and 5% lower than the US$1,098/oz reported in 2018. The region reported a material increase in net cash-flow in 2019, excluding AGM, to US$174m (2018: US$45m). Mine performances Production at Tarkwa decreased 1% to 519koz in 2019 (2018: 525koz), but was slightly ahead of guidance. AISC and AIC increased by 1% to US$958/oz in 2019 from US$951/oz in 2018, also marginally ahead of guidance. Tarkwa generated net-cash inflow of US$150m during 2019 compared with US$112m in 2018. A review of the mine’s brownfields exploration activity in 2019 is detailed on p43. Damang produced 208koz in 2019, which is 15% higher than the 181koz produced in 2018 and 4% below guidance of 218koz. The underperformance relative to guidance was driven by negative grade reconciliation as the mine transitioned through the Huni sandstone lithology. This transition will be completed during H1 2020, at which point mining will occur in the relatively higher (and more consistent) grade Tarkwa phyllites. AISC decreased to US$809/oz in 2019 from US$813/oz in 2018, due to higher gold sold, and was partially offset by higher cost of sales before amortisation and depreciation. AIC declined by 24% to US$1,147/oz in 2019 from US$1,506/oz in 2018, due to higher gold sold and lower total capex, which was reduced by 45% to US$76m in 2019 (2018: US$139m). Damang recorded a net cash-inflow of US$24m in 2019 compared with an outflow of US$68m in 2018. AGM produced 251koz in 2019, of which 113koz was attributable to Gold Fields. This compares to the 45koz attributable to Gold Fields for the five months from August to December 2018. Production was impacted by a pit wall failure in November at the west wall of the Nkran pit. No injuries or damage to equipment occurred. AISC increased 4% to US$1,112/oz in 2019 from US$1,069/oz in 2018, while AIC was up 3% to US$1,214/oz in 2019 (2018: US$1,175/oz) (p41). Gold Fields Integrated Annual Report 2019 50 Gold Fields IR 2019 Pro of 15 – 27 March 2020

 

IAR-49


Table of Contents

LOGO

Truck at the underground maintenance workshop at our South Deep mine in South Africa PERFORMANCE AGAINST MATERIAL MATTERS Gold Fields Integrated Annual Report 2019 51 Gold Fields IR 2019 Pro of 15 – 27 March 2020

 

IAR-50


Table of Contents

LOGO

Gold Fields’ business strategy has consistently focused on growing margins and free cash-flow (FCF) for every ounce of gold produced, and to sustain this FCF in the long term. However, our drive to generate a FCF margin of at least 15% at a gold price of US$1,300/oz is balanced by the strategic imperative of strengthening the balance sheet and funding future growth. For the past three years, the Group has been in a reinvestment phase. During this period, we spent approximately US$1bn in buying into two joint ventures and building two new mines, which have improved the quality of the overall portfolio by lowering Group All-in costs (AIC). Of this project capital, US$347m was spent on Damang and A$329m on Gruyere, in addition to the A$350m on acquiring 50% of Gruyere. Furthermore, Gold Fields spent US$162m in project and drilling costs at the Salares Norte project and US$185m to acquire our 45% stake of the Asanko gold mine (AGM) in Ghana. Better-than-expected gold prices for the most part of the past three years enabled us to limit the pick-up in net debt, despite the amount of capital incurred. With the capex cycle rolling off during 2019, the Group is well positioned to generate significant FCF in 2020. For 2019, Gold Fields generated a FCF margin of 21% compared to 16% in both 2017 and 2018. Given the outlook for increased production and lower AIC, we anticipate this FCF margin to stay above our target in 2020, depending on the gold price. During 2019, Gold Fields took advantage of the favourable equity market conditions to divest of a number of its non-core equity holdings, with the proceeds being used to pay down a portion of the debt. A total of US$179m was generated through these sales. We made a significant return on the sales of all these investments, which are detailed on p40. FINANCIAL PERFORMANCE Gold Fields’ 2019 results were boosted by the stronger gold price which increased the average gold price received by our mines in all three relevant currencies: the US Dollar gold price was up 11% to US$1,388/oz; the A$ gold price by 18% to A$2,007/oz and the rand gold price by 24% to R659,111/kg. As a result of the higher prices received and improved production Group revenue for 2019 rose by 15% to US$2.97bn from US$2.58 in 2018. Cost of sales were up 4% to US$1.42bn in 2019, but AIC and All-in sustaining costs (AISC) were below 2018 levels and below guidance for the year. AIC was 9% lower at US$1,064/oz and AISC came in at US$970/oz (2018: US$981/ oz) on the original World Gold Council (WGC) definition. Other salient features during 2019 included: Royalty expenses increased by 18% to US$74m in 2019 The taxation charge for the Group increased to US$176m in 2019 compared with a credit of US$66m in 2018, while normal taxation rose to US$191m (2018: US$146m) Total capital expenditure of US$613m in 2019 significantly reduced from the US$814m in 2018 Losses on financial instruments were US$238m in 2019, largely due to losses on our gold hedges against the rising gold price Taking into account all of the above, headline earnings for 2019 were US$163m (2018: US$61m). A detailed analysis of our financial performance is provided in the management’s discussion and analysis of the financial statements in the 2019 Annual Financial Report (AFR) on p60 – 126. The consolidated income statement, statement of financial position and cash flow statement – extracted from the 2019 AFR – are provided on p152 – 156. STRENGTHENING THE BALANCE SHEET Priorities for FCF Our priorities for the operational cash that we generate are: Returning dividends to shareholders: Gold Fields has a long and wellestablished dividend policy of paying out 25% – 35% of normalised earnings to shareholders. During 2019, Gold Fields declared a total dividend of R1.60/share, which translates to 28% of normalised earnings, aligning with the average pay out over the past 10 years Strengthening the balance sheet: At the height of the growth capital cycle at the end of 2018, the Group’s net debt:EBITDA (prior to adjusting for IFRS 16) peaked at 1.45x before decreasing to 1.08x by the end of 2019. With Gruyere and Damang now at or approaching steady state, the target is to use free cash generated in 2020 to further reduce net debt and strengthen the balance sheet Funding growth projects: Construction of the Salares Norte project, which will begin towards the end of 2020, is anticipated to amount to US$860m (in 2020 terms), at which point a portion of our FCF will go towards funding capital. Apart from the Salares Norte project, there is no growth capital budgeted for the near to medium term MANAGING DEBT Gold Fields adopted the new lease accounting standards (IFRS 16) on 1 January 2019, which has impacted the reporting of net debt and the net debt:EBITDA ratio. Under the new IFRS 16 definition, which includes the capitalisation of leases – primarily those relating to our independent power purchasing agreements and pipeline rentals – Gold Fields’ ended 2019 with net debt of US$1,664m and a net debt:EBITDA ratio of 1.29x. Using the old classification (pre-IFRS 16), the net debt balance at the end of 2019 was US$1,331m (2018: US$1,687m), with a net debt:EBITDA ratio of 1.08x (2018: 1.45x). Going forward, Gold Fields will only be reporting net debt under the new IFRS 16 definition. Having come to the end of the investment programme, the focus has shifted to reducing our debt position. With this in mind, management has set itself the target of reducing debt by US$300m – US$400m in 2020. To protect cash-flows and increase the probability of attaining this goal, we extended our hedging programme in 2019, putting additional hedges in place which will mature during 2020 (see details in the table on the next page). In addition, we streamlined our portfolio of equity investments, using the US$179m raised from the divestments of our non-core assets during 2019 to pay down some of the debt. On attaining the targeted level of net debt:EBITDA, management will reassess the balance sheet, together with the capital requirements of the business and general economic backdrop. However, the intention is not to put additional hedges in place once the current hedge Gold Fields Integrated Annual Report 2019 52 Gold Fields IR 2019 Pro of 15 – 27 March 2020

 

IAR-51


Table of Contents

LOGO

book expires, other than providing downside protection during our large capital expenditure for Salares Norte in 2021 and 2022. Hedging Gold Fields’ policy allows for hedging to protect cash-flows, firstly, at times of significant expenditure, secondly, to address specific debt servicing requirements, and, thirdly, to safeguard the viability of higher cost operations. We do not enter into long-term systematic hedges, but rather evaluate the Company’s position and outlook on a regular basis to determine whether short-term hedging is appropriate. Given the high levels of project capital incurred over the past three years, the Group has run an active hedging programme using short-term, tactical hedges to protect cash-flows and the balance sheet. This hedging programme resulted in net realised gains of US$14m in 2017 and US$54m in 2018, and a net realised loss of US$132m in 2019. With the project capital having largely been spent by mid-2019, the underlying purpose of the hedging programme shifted to servicing debt, with management setting a target of paying down US$300m – US$400m by the end of 2020. With the February 2020 approval by the Board to construct the Salares Norte mine at a current cost of US$860m, we have put in place foreign exchange hedges for the Chilean peso component of the 2020 – 2023 capital programme, which cover approximately two-thirds of the capital cost of the project. In addition, to protect Group cash-flows in the peak capex year (2021), we bought 300koz in put options against that year’s Group’s production. This hedging structure provides us with protection on the downside, while at the same time retaining full exposure to any upside potential in the gold price. For more details of the gains and losses of our hedging programmes, see p200 – 203 in the Annual Financial Statements. Table of hedges 2019 Hedge Country Quantity hedged Hedging instrument and price Hedge term Gold hedge Australia 283koz (31% of guidance) Swaps; Average (Ave) strike price of A$1,751/oz Jan 2019 – Dec 2019 Australia 173koz (19% of guidance) Zero-cost collars; Ave floor price of A$1,720/oz, Ave cap price of A$1,789/oz Jan 2019 – Dec 2019 Australia 456koz (51% of guidance) Zero-cost collars; Ave floor price of A$1,800/oz, Ave cap price of A$1,869/oz Jan 2019 – Dec 2019 South Africa 113koz (59% of guidance) Forwards; Ave strike price of between R615,103/kg and R620,000/kg Between June 2019 – Dec 2019 A$ forex hedge Australia US$366m Average strike price between US$0.7075 — 0.7330/A$ Jan 2019 – Dec 2019 Oil hedge Ghana 126Mâ„“ (50% of annual diesel consumption) Swaps; Equivalent Brent crude swap price US$49.80/bbl June 2017 – Dec 2019 Australia 78Mâ„“ (50% of annual diesel consumption) Swaps; Equivalent Brent crude swap price US$49.92/bbl June 2017 – Dec 2019 2020 Hedge Country Quantity hedged Hedging instrument and price Hedge term Gold hedge Australia 210koz (21% of guidance) Swaps; Ave strike price of A$1,957/oz Jan 2020 – Dec 2020 Australia 270koz (27% of guidance) Zero-cost collars; Ave floor price of A$1,933/oz, Ave cap price of A$2,014/oz Jan 2020 – Dec 2020 Ghana 175koz (21% of guidance) Zero-cost collars; Ave floor price of US$1,364/oz, Ave cap price of US$1,449/oz Jan 2020 – Dec 2020 Ghana 100koz (12% of guidance) Swaps; Ave strike price of US$1,382/oz Jan 2020 – Dec 2020 Ghana 100koz (12% of guidance) Zero-cost collars; Ave floor price of US$1,400/oz, Ave cap price of US$1,557/oz Jan 2020 – Dec 2020 South Africa 100koz (39% of guidance) Swaps; Ave strike price of R681,400/kg Jan 2020 – Dec 2020 South Africa 100koz (39% of guidance) Zero-cost collars; Ave floor price of R660,000/kg, Ave cap price of R727,000/kg Jan 2020 – Dec 2020 Oil hedge Ghana 123Mâ„“ (50% of annual diesel consumption) Swaps; Equivalent Brent crude swap price US$59.20/bbl Jan 2020 – Dec 2022 Australia 75Mâ„“ (50% of annual diesel consumption) Swaps; Equivalent Brent crude swap price US$57.40/bbl Jan 2020 – Dec 2022 Gold Fields Integrated Annual Report 2019 53 PERFORMANCE AGAINST MATERIAL MATTERS Gold Fields IR 2019 Pro of 15 – 27 March 2020

 

IAR-52


Table of Contents

LOGO

STRENGTHENING THE BALANCE SHEET continued Debt refinancing – new bonds and refinancing of bank debt In addition to reducing the amount of debt, one of management’s financial targets in the 2019 Balanced Scorecard (BSC) was to improve the liquidity and profile of the Group’s debt. In this regard, we were active in the debt markets during 2019, putting in place two new bonds and refinancing bank debt. In May 2019, we successfully raised two new bonds, which extended and staggered the maturity profile. A total of US$1bn was raised at an average coupon of 5.625%, with the maturity spread between five and 10 years: US$500m five-year bond with a coupon of 5.125% US$500m 10-year bond with a coupon of 6.125% The proceeds of the debt raising were used to repay amounts outstanding under the US$1,290m Credit Facilities Agreement and repurchase certain other existing indebtedness. Following the bond issuances on 9 May 2019, Gold Fields commenced a tender process to buy back up to US$250m of the 2020 notes. The buy-back of US$250m of the outstanding 2020 notes was completed on 24 May 2019 at 102% of par. In July 2019, the Group entered into a US$1,200m revolving credit facility (RCF) agreement with a syndicate of international banks and financial institutions. The new facilities comprise two tranches: A US$600m three-year RCF, with two one-year extension options subject to lenders consent, at a margin of 1.45% over Libor A US$600m five-year RCF, with two one-year extension options subject to lenders consent, at a margin of 1.70% over Libor Our financial covenants attached to the new RCF were revised to accommodate the treatment of operating leases in line with IFRS 16. As such, the covenants were improved as follows: Net debt:EBITDA covenant moved from £2.5x to £3.5x Consolidated EBITDA to consolidated net finance charges covenant reduced from ³5x to ³4x The new facilities were used to refinance the US$1,290m Credit Facilities Agreement and to fund general corporate and working capital requirements of the Group. They will also be used to repay the outstanding bonds maturing in 2020. As a result of the new bonds and refinanced RCF, Gold Fields’ debt maturity profile has improved significantly. Apart from the outstanding US$601m of the 2020 bond, which will be retired using the new RCF and FCF, the first sizeable maturity payment for Gold Fields is now in December 2024. During 2020, we also plan to refinance and extend our A$500m (US$351m) facility, due in June 2021, as a potential source for future funding requirements. Employees at our Damang mine in Ghana Gold Fields Integrated Annual Report 2019 54 Gold Fields IR 2019 Pro of 15 – 27 March 2020

 

IAR-53


Table of Contents

LOGO

CONSOLIDATED INCOME STATEMENT for the year ended 31 December 2019 United States Dollar Figures in millions unless otherwise stated 2019 2018 2017 CONTINUING OPERATIONS Revenue 2,967.1 2,577.8 2,761.8 Cost of sales (2,033.5) (2,043.0) (2,105.1) Investment income 7.3 7.8 5.6 Finance expense (102.2) (88.0) (81.3) (Loss)/gain on financial instruments (238.0) 21.0 34.4 Foreign exchange (loss)/gain (5.2) 6.4 (3.5) Other costs, net (67.6) (44.8) (19.0) Share-based payments (20.5) (37.5) (26.8) Long-term incentive plan (9.1) (1.1) (5.0) Exploration expense (84.4) (104.2) (109.8) Share of results of equity-accounted investees, net of taxation 3.1 (13.1) (1.3) Profit on disposal of Maverix Metals Incorporated 14.6 – – Restructuring costs (0.6) (113.9) (9.2) Silicosis settlement costs 1.6 4.5 (30.2) Gain on acquisition of Asanko – 51.8 – Impairment, net of reversal of impairment of investments and assets (9.8) (520.3) (200.2) Profit/(loss) on disposal of assets 1.2 (51.6) 4.0 Profit/(loss) before royalties and taxation 424.0 (348.2) 214.4 Royalties (73.7) (62.5) (62.0) Profit/(loss) before taxation 350.3 (410.7) 152.4 Mining and income taxation (175.6) 65.9 (173.2) Profit/(loss) from continuing operations 174.7 (344.8) (20.8) DISCONTINUED OPERATIONS Profit from discontinued operations, net of taxation – – 13.1 Profit/(loss) for the year 174.7 (344.8) (7.7) Profit/(loss) attributable to: Owners of the parent 161.6 (348.2) (18.7) – Continuing operations 161.6 (348.2) (31.8) – Discontinued operations – – 13.1 Non-controlling interests 13.1 3.4 11.0 – Continuing operations 13.1 3.4 11.0 174.7 (344.8) (7.7) Earnings/(loss) per share attributable to owners of the parent: Basic earnings/(loss) per share from continuing operations – cents 20 (42) (4) Basic earnings per share from discontinued operations – cents – – 2 Diluted earnings/(loss) per share from continuing operations – cents 19 (42) (4) Diluted earnings per share from discontinued operations – cents – – 2 Gold Fields Integrated Annual Report 2019 55 PERFORMANCE AGAINST MATERIAL MATTERS Gold Fields IR 2019 Pro of 15 – 27 March 2020

 

IAR-54


Table of Contents

LOGO

CONSOLIDATED STATEMENT OF FINANCIAL POSITION at 31 December 2019 United States Dollar Figures in millions unless otherwise stated 2019 2018 Restated1 1 January 2018 Restated1 ASSETS Non-current assets 5,460.2 5,183.2 5,505.7 Property, plant and equipment 4,657.1 4,259.2 4,892.9 Goodwill – – 76.6 Inventories 141.0 133.3 132.8 Equity accounted investees 172.0 225.1 171.3 Investments 155.1 235.3 104.6 Environmental trust funds 69.5 60.8 55.5 Deferred taxation 265.5 269.5 72.0 Current assets 1,069.9 726.5 959.1 Inventories 417.8 368.2 393.5 Trade and other receivables 137.1 138.6 171.8 Cash and cash equivalents 515.0 219.7 393.8 Assets held for sale 31.2 – 40.0 Total assets 6,561.3 5,909.7 6,504.8 EQUITY AND LIABILITIES Equity attributable to owners of the parent 2,777.0 2,586.1 3,275.8 Stated capital 3,622.5 3,622.5 3,622.5 Other reserves (2,035.5) (2,110.3) (1,817.8) Retained earnings 1,190.0 1,073.9 1,471.1 Non-controlling interests 131.7 120.8 127.2 Total equity 2,908.7 2,706.9 3,403.0 Non-current liabilities 2,284.8 2,670.9 2,363.1 Deferred taxation 433.6 454.9 453.9 Borrowings 1,160.9 1,814.3 1,587.9 Provisions 391.1 319.5 321.3 Lease liabilities (2018: finance lease liabilities) 287.7 80.1 – Long-term incentive plan 11.5 2.1 – Current liabilities 1,367.8 531.9 738.7 Trade and other payables 594.4 417.5 463.1 Royalties payable 13.9 12.5 16.3 Taxation payable 24.8 0.9 46.7 Current portion of borrowings 684.9 92.5 194.5 Current portion of lease liabilities (2018: finance lease liabilities) 45.2 8.5 – Current portion of silicosis settlement costs 4.6 – – Current portion of long-term incentive plan – – 18.1 Total liabilities 3,652.6 3,202.8 3,101.8 Total equity and liabilities 6,561.3 5,909.7 6,504.8 1 Refer note 42 of the consolidated financial statements. Gold Fields Integrated Annual Report 2019 56 Gold Fields IR 2019 Pro of 15 – 27 March 2020

 

IAR-55


Table of Contents

LOGO

CONSOLIDATED STATEMENT OF CASH-FLOWS for the year ended 31 December 2019 United States Dollar Figures in millions unless otherwise stated 2019 2018 Restated1 2017 Restated1 Cash flows from operating activities 845.0 568.7 732.0 Cash generated by operations 1,302.8 998.0 1,286.5 Interest received 6.6 6.8 5.1 Change in working capital (24.6) (31.9) (89.9) Cash generated by operating activities 1,284.8 972.9 1,201.7 Silicosis payment (4.6) – – Interest paid (132.0) (91.0) (90.4) Royalties paid (72.3) (65.5) (66.0) Taxation paid (181.8) (190.7) (249.4) Net cash from operations 894.1 625.7 795.9 Dividends paid/advanced (49.1) (57.0) (70.7) – Owners of the parent (45.5) (45.5) (62.8) – Non-controlling interest holders (2.2) (9.8) (6.4) – South Deep BEE dividend (1.4) (1.7) (1.5) Cash generated by continuing operations 845.0 568.7 725.2 Cash generated by discontinued operations – – 6.8 Cash flows from investing activities (446.8) (886.8) (908.6) Additions to property, plant and equipment (612.5) (814.2) (833.6) Proceeds on disposal of property, plant and equipment 3.7 78.9 23.2 Purchase of Asanko Gold (20.0) (165.0) – Purchase of investments (6.5) (19.3) (80.1) Redemption of Asanko Preference Shares 10.0 – – Proceeds on disposal of subsidiary 6.2 – – Proceeds on disposal of Maverix 66.8 – – Proceeds on disposal of investments 112.6 0.5 – Proceeds on disposal of Arctic Platinum (APP) – 40.0 – Proceeds on disposal of Darlot – – 5.4 Contributions to environmental trust funds (7.1) (7.7) (16.7) Cash utilised in continuing operations (446.8) (886.8) (901.8) Cash utilised in discontinued operations – – (6.8) Cash flows from financing activities (104.6) 151.6 85.1 Loans raised 1,538.0 690.0 787.6 Loans repaid (1,604.3) (535.9) (702.5) Payment of lease liabilities (38.3) (2.5) – Cash (utilised)/generated by continuing operations (104.6) 151.6 85.1 Cash generated by discontinued operations – – – Net cash generated/(utilised) 293.6 (166.5) (91.5) Effect of exchange rate fluctuation on cash held 1.7 (7.6) 14.3 Cash and cash equivalents at beginning of the year 219.7 393.8 471.0 Cash and cash equivalents at end of the year 515.0 219.7 393.8 1 Refer note 42 of the consolidated financial statements. Gold Fields Integrated Annual Report 2019 57 PERFORMANCE AGAINST MATERIAL MATTERS Gold Fields IR 2019 Pro of 15 – 27 March 2020

 

IAR-56


Table of Contents

LOGO

Managing, growing and protecting our people Managing and growing our employees p59 Safety p62 Occupational health and wellness p64 Employees at our Tarkwa mine in Ghana Gold Fields Integrated Annual Report 2019 58 Gold Fields IR 2019 Pro of 15 – 27 March 2020

 

IAR-57


Table of Contents

LOGO

MANAGING AND GROWING OUR PEOPLE WORKFORCE PROFILE Our successful 2019 financial year is a credit to the skills, commitment and enthusiasm of our 17,656 people. But we also recognise that our business requires a steady supply of the right skills, especially where scarce skills are required. Consequently, we have further enhanced our talent management practices so we can move beyond tactical succession plans towards more strategic workforce planning, and build a strong, diverse and inclusive pipeline of talent. As at the end of 2019, contract workers across our regions accounted for 68% of our total workforce. This necessitates close contractor management and ensuring that contractors align with Gold Fields’ values, policies and procedures, particularly those relating to safety, human rights and environmental management. The 38% reduction of the South Deep workforce, following the section 189 retrenchments during 2018, also changed the profile of the workforce. The operation now has a leaner team in line with the requirements of a mechanised mine. Furthermore, as we build the required skills set for a mechanised mine, there has been a marked improvement in productivity per employee over the past year to 477 tonnes mined/employee from 289 tonnes/employee in 2018. Focus on host community employment has also changed the profile of our workforce. Host community members now comprise 55% of our workforce (2018: 56%), which aligns with our strategy of creating value for the communities in the regions where we operate. More information on host community employment on p83. Workforce by Group and region (end-December)1 Total workforce Employees Contractors Proportion of Nationals 2019 2019 2018 2019 2018 2019 Americas 3,407 545 373 2,862 1,949 100% Australia 2,923 1,657 1,577 1,2661 1,599 100% South Africa 3,984 2,310 2,472 1,674 2,171 84% West Africa 7,244 1,046 1,079 6,198 6,291 97% Corporate 98 97 100 1 0 93% Total 17,656 5,655 5,601 12,001 12,010 1 The source of this information is the Group-wide human resources information system. Host community employment data excludes our corporate and regional offices as well as projects Key Human Resources (HR) metrics (end-December) Category 2019 2018 2017 2016 2015 Total workforce 17,656 17,611 18,594 18,091 16,850 Historically Disadvantaged Persons (HDPs) employees (%)1 59 72 71 72 71 HDP employees – senior management (%)1 52 432 57 55 48 Minimum wage ratio3 1.97 2.40 2.43 1.97 1.50 Female employees (%) 20 19 16 15 14 Ratio of basic salary men to women 1.25 1.25 1.25 1.31 1.09 Employee wages and benefits (US$m) 395 442 506 482 435 Average training spend per employee (US$) 1,912 2,469 2,258 1,896 1,370 Employee turnover (%) 16 354 6 12 8 1 Excluding foreign nationals, but including white females. Percentages are of South African workforce only 2 Lower ratio due to South Deep restructuring 3 Entry level wage compared to local minimum wage. Excluding Ghana, as the region only employs management level employees with the transition to contractor mining. Ratio for 2019 is 4.66 if Ghana is included 4 High turnover due to South Deep restructuring and transition to contractor mining at Tarkwa Gold Fields Integrated Annual Report 2019 PERFORMANCE AGAINST MATERIAL MATTERS 59 Gold Fields IR 2019 Pro of 15 – 27 March 2020

 

IAR-58


Table of Contents

LOGO

Attracting, retaining and developing employees As the mining industry continues to evolve, it is critical that we position ourselves to attract, retain and develop the right skills. We continue to evolve our current workforce to meet the future needs of an increasingly mechanised, modernising and automated mining industry. During 2019, training spend across the Group amounted to US$11m (2018: US$14m), while average spend per employee was US$1,912 (2018: US$2,469), with the decline due to the use of online and more targeted training. While we track spend per employee, we have increasingly shifted our focus to delivering more impactful and efficient training as opposed to focusing only on training spend. A new leadership competency framework was developed, focusing on leadership’s ability to create an inclusive and enabling culture, demonstrating leadership excellence and building a credible brand. This competency model will form the foundation of our talent attraction and development strategy in future. A review of recruitment standards resulted in more stringent recruitment standards being applied during the year. The recruitment process now relies on improved data and analytics and alignment with the competencies our business requires. Furthermore, we implemented improved systems to track the time it takes to fill critical roles. As a result of these initiatives critical role turnover for the Group was reduced to 4% against a target of 5%. In our drive to innovate we continue to introduce modernised, digital human resources platforms. These include the introduction of employee self-service, enhanced mobile systems for engagement and performance management, further entrenchment of e-learning throughout the business and the introduction of big data analytics to track people-related metrics. We also focused on: Improving business processes, operational efficiencies and productivity through the use of technology and real-time data Attracting the next generation of workers to our business and, in line with this, tracking the age profile of our workforce Embedding modern working practices such as flexible work options Implementing interactive HR systems that are integrated across regions and allow employees and managers to access data that helps drive better people-related business decisions Improving workforce productivity Our operations require high levels of skills and productivity. With the increase in contractor numbers in 2019, we included contractors together with our employees in our productivity measurement of oz/TEC (total employees costed). During 2019 productivity was 102oz/TEC and we have instituted a strong focus on improving the performance of both employees and contractors. We also rolled out a frontline leadership productivity initiative at South Deep to develop leadership capacity among supervisors. Most of the mine’s supervisors have been trained in this programme which sets out a new way of working that will drive productivity. A set of management tools are being used to standardise the way teams work, allowing supervisors to clearly articulate goals, assign tasks and track progress in their teams. Performance management is fundamental to Gold Fields, driving improved productivity and ensuring we have the right people, in the right roles, doing the right things. During 2019, we further improved our approach to compiling the Group Balanced Scorecard (BSC), aligning individual performance metrics more closely with Group goals. Employee performance informs annual increases and long-term incentive bonuses. We continue to build a performance culture by training line managers and management employees in how to assess and improve their team members’ performance. Workforce diversity and transformation The moral motive and business case for diversity is soundly established within Gold Fields. This includes addressing workplace discrimination, capitalising on diverse perspectives and attracting candidates from under-represented backgrounds and host communities. During 2019, the Board approved a Group diversity policy and strategy, which set out the principles behind achieving a more diverse and inclusive workforce. While gender diversity is a key focus area, it is important to note that our definition of diversity extends beyond gender alone. We also focus on age, disability and vulnerable groups, and have developed metrics to track these. These metrics will be piloted during 2020. Several leading-practice initiatives to drive Gold Fields’ diversity agenda were rolled out in 2019. These initiatives include the following: Non-discrimination practices and merit-based decision making Targeted recruitment to increase diversity Diversity networking groups Unconscious bias training Flexible work arrangements ‘Values packs’ to reinforce diversity and inclusion, aligned to the Value of Respect Leadership coaching and training Diversity performance evaluations Increase in recruitment of female employees to 24% and tracking the number of female employees hired versus those who left during the year Improving the representation of HDSA at South Deep. At the end of 2019, 50% of our management team and 59% of the total workforce were HDSA (2018: 53% and 72% respectively) Reduction of Ghana expatriate employees to 3.1% of the total workforce, against the regulated 4% We also intensified efforts to increase the number of host community members in our workforce. Across the Group, 55% of employees hailed from our host communities. More information on host community employment is detailed on p83. Across our global workforce, 20% of Gold Fields’ employees are women (2018: 19%) – as recently as 2016, this number was only 15%. Women also hold 20% of management positions (2018: 18%). Just over half of our female employees work in core mining activities. For the second year running, Gold Fields MANAGING AND GROWING OUR PEOPLE continued Gold Fields Integrated Annual Report 2019 60 Gold Fields IR 2019 Pro of 15 – 27 March 2020

 

IAR-59


Table of Contents

LOGO

was included in the Bloomberg Gender- Equality Index (GEI), one of only 325 companies globally to have achieved this. Gaps identified in the GEI include creating an inclusive culture, more detail and analysis of potential gender pay gaps, and creating a more supportive work environment for women. Going forward, we will continue to focus on improving in these areas within our business. The next generation of diversity and inclusion initiatives to be embedded into company processes and culture include diversity mentorships, diversity coaching and ‘walk-arounds’ by leaders to reduce the perceived threat to job security, identifying diversity champions and ongoing education to over-represented groups. Organised labour We remain committed to engaging with our workforce on all material issues that impact them. We uphold employees’ rights to freedom of association and collective bargaining, and ensure that contractors also abide by these standards. The move to contractor mining has precipitated a decrease in the number of direct employees represented by organised labour, with the exception of South Deep where representation remains at 87%. In Ghana, union representation is 0%, with contractor membership estimated at 6%, while in Peru 25% of the direct workforce and 32% of the contractor workforce belong to unions. In Australia, it is estimated that union representation among employees is below 5%. Our relationship with organised labour at South Deep improved following a violent, 45-day strike in late 2018. A new committee was formed at the South Deep branch of the National Union of Mineworkers (NUM), and there is now a greater level of co-operation between leadership and management. Of the South Deep workforce, 63% is represented by NUM, while 30% are members of UASA. While the National Union of Metalworkers of South Africa (NUMSA) has made attempts to recruit South Deep employees, representation is too low for it to have a recognition agreement at the mine. Enhancing organisational culture, entrenching values and building trust Our new leadership competency framework requires that our leadership team develop and entrench an inclusive and enabling culture. We continue to drive a culture that is based on living the Gold Fields values. To this end, we included a values metric in the Group BSC for Exco and employees at our corporate office, which contributes to overall performance ratings and thereby affects annual bonus and long-term incentive rewards. Comprising 10% of performance measurement in the BSC, the assessment relies on a 360-degree feedback from a section of employees. This will be rolled out to the rest of the Group in 2020. Employee engagement remains high on the HR agenda. During 2019, employee climate surveys were carried out in South Deep and Ghana, the other regions having completed these during 2018. This was followed by more intensive feedback sessions driven by management, focusing on issues that were rated poorly by the workforce in the survey. Across the Group 60% of employees participated in the survey and we have been able to identify key areas for improvement; these include personal growth and development, reward and recognition, as well as communication. Actions to address these continue to be rolled out and are tracked. Employees at our St Ives mine in Australia Gold Fields Integrated Annual Report 2019 61 PERFORMANCE AGAINST MATERIAL MATTERS Gold Fields IR 2019 Pro of 15 – 27 March 2020

 

IAR-60


Table of Contents

LOGO

SAFETY Our number one value — If we cannot mine safely, we will not mine — drives our goal of achieving zero harm, as well as the target of eliminating all fatalities and serious injuries at our operations. Safety forms a key component of performance management, and also informs annual performance bonuses for executives, managers and the broader workforce. Group safety performance 2019 2018 2017 2016 2015 Fatalities1 1 1 3 1 4 Serious injuries2 12 17 26 17 15 Lost time injuries (LTIs)3 38 34 52 39 68 Total recordable injuries 104 99 138 124 174 Total recordable injury frequency rate (TRIFR)4 2.19 1.83 2.42 2.27 3.40 Duration rate5 29 48 49 67 58 Safety engagement rate (SER)6 4.11 2.91 1.75 – – 1 In both 2017 and 2018 we also recorded non-occupational fatalities at our mines. In 2017, a member of the protection services team at South Deep was shot and killed during a robbery at the mine, while in 2018 a member of Tarkwa’s Community Security Task Force drowned in a settling pond on the mine 2 A serious injury is an injury that incurs 14 or more days lost and results in: – A fracture of any bone (excluding hairline fractures and fractures of fingers, toes or nose) – Internal haemorrhage – Head trauma (including concussion, loss of consciousness) requiring hospitalisation – Loss of all or part of a limb (excluding bone dressing to facilitate medical treatment of injured fingers and toes) – Permanent loss of function and/or permanent disability such as hearing loss or damage to lung function – Permanent disfigurement where the injury has resulted in the appearance of a person being deeply and persistently harmed medically and that is likely to lead to psychosocial problems Numbers exclude injuries at our projects Of the 12 serious injuries, 10 were reported by South Deep in terms of South African regulatory requirements. Of these, two meet Gold Fields’ definition above. In terms of the above definition, Gold Fields recorded four serious injuries 3 A LTI is a work-related injury resulting in the employee or contractor being unable to attend work for a period of one or more days after the day of the injury. The employee or contractor is unable to perform any of his/ her duties. Numbers exclude injuries at our projects 4 TRIFR = (fatalities + LTIs + restricted work injuries + medically treated injuries) x 1,000,000/number of hours worked. Numbers exclude injuries at our projects 5 Duration rate = days lost to LTIs/number of LTIs. Numbers exclude injuries at our projects 6 SER = safety engagements x 1,000/number of hours worked. Safety engagements are conversations between managers and the workforce to improve safety. Reporting of the SER commenced in 2017. Numbers exclude engagements at our projects Group safety performance 5 4 3 2 1 0 â– Total recordable injury frequency rate â– Total employee recordable injury frequency rate â– Total contractor recordable injury frequency rate 2016 2017 2018 2019 FATALITY AT SOUTH DEEP Tragically, on 3 June 2019, Maria Ramela, a 38-year-old trackless crew leader at our South Deep mine in South Africa, was fatally injured after being struck by a rock ejected from the face after a series of four seismic events in quick succession. Three of the events were between 1.4 – 1.9 in magnitude, which is higher than average. Three members of her team sustained minor injuries and, after receiving medical treatment on the scene, were referred to hospital for full examination and subsequently discharged. Following the incident, on 4 June all South Deep operations were suspended. Furthermore, the affected areas remained closed for three weeks until it was deemed safe to resume production. While this was the only fatality Gold Fields experienced during the year, and it being amid significant improvements in the Group’s safety performance, culture and systems over the past five years, the loss of Maria’s life is unacceptable. It once again illustrates how important it is to continually drive our agenda of zero fatalities and serious injuries. Subsequent to the event, and in co-operation with the South African Department of Mineral Resources and Energy, we reviewed our already stringent safety protocols and procedures to reduce the incidence and mitigate the impact of seismic events. Other remedial actions introduced include the implementation of new support standards in de-stress mining areas and installation of vehicle protective screens. For more details on our regional safety developments and performances, see our website at www.goldfields.com/ sustainability Gold Fields Integrated Annual Report 2019 62 Gold Fields IR 2019 Pro of 15 – 27 March 2020

 

IAR-61


Table of Contents

LOGO

OUR APPROACH TO SAFETY The number of serious injuries declined to 12 in 2019 from 17 in 2018, however, this is still above our target of zero. There continues to be a downward trend in the duration rate, which measures the number of days lost per LTI, from 48 in 2018 to 29 in 2019, while the severity rate (which measures lost days to LTIs per million hours worked) declined to 23 in 2019 from 30 in 2018 and 44 in 2017. TRIFR regressed to 2.19 in 2019 (2018: 1.83) as the number of total recordable injuries rose to 104 (2018: 99) and the number of hours worked decreased by 13%. While these trends show that we are making good progress, work remains to be done to eliminate fatalities and serious injuries at our operations. Some of our mines are getting close — particularly pleasing, during the construction phase, the Gruyere mine in Australia achieved in excess of 3.5 million hours worked without an LTI. We continue to emphasise the importance of leading safety indicators, and all of our managers have the SER integrated into their performance scorecards. There has been a strong drive to encourage managers and workers to have conversations about safety and, as seen in the rise in SER to 4.11 in 2019 from 2.91 in 2018, this is having an impact. We hope that, over time, this behaviour will lead to an improvement in our safety performance. Improving safety management systems and controls All our operations, except for Gruyere, are certified in terms of OHSAS 18001, a leading health and safety standard. During the year we commenced upgrading our management systems to the new ISO 45001 standard. To date, all our mines in Australia, as well as Cerro Corona in Peru, have been certified. Our remaining mines will undergo certification in 2020. by fellow ICMM members. The programme equips employees with practical tools to become safety leaders, and fosters an environment in which individuals feel empowered to speak out about unsafe behaviours. During 2019, a dedicated CSL safety leadership training package was developed and rolled out to the Board of Directors, management and a crosssection of employees. Training will continue in 2020, and will also be made standard for all new employees. We are also extending our Australian behaviourbased programme, Vital Behaviours, to entrench the right safety behaviours and choices across the entire business. Innovation and technology to ensure greater employee safety One of the key drivers behind the further mechanisation of operations is to improve the safety of employees. Dedicated senior innovation and technology (I&T) leadership teams were established in all regions to drive initiatives that will improve cost, safety and productivity. During 2019, the telecommunications infrastructure at all our mines was upgraded to improve connectivity and real-time information. A range of new technology systems were also rolled-out to improve safety, including people tracking, collision avoidance and traffic management. Vehicles at our Australian mines have on-board systems that collect real-time data on, inter alia, driver behaviour, which can be used to highlight potential opportunities for improvement. In Peru and Chile, vehicles are fitted with systems to detect driver drowsiness. Technology at Granny Smith, which allows for real-time monitoring of people underground, immediately notifies them of an emergency so they mobilise to refuge chambers quickly. Safe arrival at the refuge chamber is automatically logged. Tests conducted to date indicate that there has been a 50% reduction in the time taken to account for all personnel working underground. The benefits of ISO 45001 are: Adoption of a more integrated approach to health and safety management, encouraging company leaders to drive improved performance and management instead of delegating this responsibility to safety managers A focus on identifying potential risks and implementing preventative measures (rather than just dealing with safety hazards) Inclusion of suppliers and contractors in the management of health and safety We continued to prioritise identifying and addressing the risks that lead to material unwanted events (MUEs) in line with the ICMM’s critical control management approach. Controls are in place for all identified MUEs and, in line with previous commitments, we completed the independent verification of these critical controls of the highest priority MUEs during the year, which include: Tailings storage facility incidents Hazardous materials spillages and exposure Heavy and light vehicle incidents Slope instabilities in open pits Fires and explosions Group safety programmes The Group Safety Leadership forum, chaired by Stuart Mathews, Executive Vice President: Australia, saw the need to: Develop a culture of safety leadership within the organisation and firmly embed safety management as a line management responsibility Provide appropriate mechanisms to engage employees on safety and equip them with the necessary skills to consistently achieve safe outcomes Ensure the deployment of fit-forpurpose management systems that are aligned to a critical control management approach and are certified to the ISO 45001 standard A Courageous Safety Leadership (CSL) programme was adapted from industry best practice through generous sharing Gold Fields Integrated Annual Report 2019 63 PERFORMANCE AGAINST MATERIAL MATTERS Gold Fields IR 2019 Pro of 15 – 27 March 2020

 

IAR-62


Table of Contents

LOGO

OCCUPATIONAL HEALTH AND WELLNESS Gold Fields’ workforce may be exposed to occupational health and wellness risks associated with Silicosis, Tuberculosis (TB), Noise-Induced Hearing Loss (NIHL), Diesel Particulate Matter (DPM), among others. The extent to which our employees are exposed to these risks differ from mine to mine because of the diverse nature of our operations, which includes both underground and open pit mines. We comply with all occupational health regulations and, in countries where regulations have not yet been promulgated, follow industry bestpractice standards. We are further guided by our goal of zero harm, and consider the protection of employee health and wellness a fundamental human right. Health programmes remain a focus area at the South Deep mine due to the heightened health risks associated with deep-level underground mining, as well as the prevalence of many chronic diseases as a result of the relatively poor socio-economic conditions in the country. However, we are seeking greater collaboration on health within Gold Fields, and a strategic framework for occupational health and wellness is currently being developed. DIESEL PARTICULATE MATTER Employees working with machinery in confined underground spaces, as well as those operating diesel-powered vehicles, are at risk of being exposed to DPM. The occupational exposure limit (OEL) for DPM has not yet been promulgated by the South African regulator, but we align with an industry best practice limit of 0.16mg/ m3 used by mines in Australia and North America. Measurements are undertaken over a time-weighted exposure as they impact nearby workers. We aim to have 95% of all samples measure below this limit by 2024. DPM results above the 0.16mg/m3 limit regressed to 13% in 2019 from 11% in 2018. We only purchase new machinery that falls into the tier 3 and 4 category for DPM – these machines have newgeneration engines that only use low-sulphur diesel and produce less emissions. Going forward, all new machines purchased by South Deep will be tier 4. South Deep continued testing DPM filters, which will be fitted to those vehicles that emit the highest levels of DPM (load haul dumpers, dump trucks and utility vehicles). Initial tests done on the surface indicated an approximate reduction of 50% with the first unit. Over the next two years, these DPM filters will be retrofitted to all vehicles. Filtration of equipment in Australia is a key component of the strategy for managing DPM in the underground mines. The strategy also requires a number of additional controls to be in place including maintenance schedules, ventilation requirements, operator training, monitoring protocols and corrective action processes for any exceedances of the OEL. Exceedances of the current OEL in the Australian mines are rare, showing that the current strategy is appropriate and effective. Open-pit mines in Ghana and Peru pose a lower risk — at Cerro Corona, exposure levels and concentration of personal and area DPM samples are insignificant. Ghana recorded average concentration of 0.032mg/m3, which is below the regulated exposure limit of 0.16mg/m3. As part of our drive to improve our management of DPM, we are working with the ICMM and its member companies on the Innovation for Cleaner, Safer Vehicles (ICSV) programme. This initiative engages original equipment manufacturers (OEMs) to accelerate the development of mining vehicles that minimise DPM, reduce greenhouse gas (GHG) emissions and minimise vehicle accidents. Our CEO, Nick Holland, currently chairs the ICSV advisory council. NOISE-INDUCED HEARING LOSS Noise from machinery puts employees at risk of developing NIHL, and is of greatest importance at South Deep. There were no new cases of NIHL recorded in Ghana, Australia or Peru. During 2019, six new cases of NIHL were reported at South Deep (2018: four), and 1.3% (2018: 0.9%) of personal noise samples registered above the regulated occupational exposure limit of 85 dB(A). Despite these increases, we still met the industry regulators’ 2024 milestones, in that all noise emitting equipment should be below 107 dB(A). To reduce the risk of NIHL, South Deep continued its programme of providing employees with personally-moulded earplugs. In 2018, those employees with the highest exposure risk received earplugs and, in 2019, earplugs were provided to employees with the next level of exposure risk. The initiative will continue in 2020 to include all underground employees. All new auxiliary fans purchased are fitted with silencers, and we continued to retrofit existing fans to ensure fan noise levels do not exceed 107 dB(A). We continue to work through the Minerals Council of South Africa to encourage OEM to produce quieter equipment. HIV/AIDS Managing HIV/Aids remains an important issue at our South Deep mine and, to a lesser extent, our Ghanaian operations. At South Deep, the prevalence rate of those living with HIV/Aids is over 6.0% of the workforce (2018: 5.6%). There was an increase in the number of employees who tested positive for HIV/Aids, 315 in 2019 versus 79 in 2018, mainly due to increased awareness as a result of wellness day campaigns, through which we encouraged all employees to know their status through voluntary testing. Voluntary counselling and testing (VCT) is offered to prospective and permanent employees, including contractors, and 81% of the workforce underwent VCT during 2019. Free highly-active antiretroviral therapy (HAART) is provided to HIV-infected employees, and there are currently 204 employees enrolled in this programme (2018: 326). The decrease is due to the retrenchments that took place during 2018 and 2019. Employees’ dependants can also receive HAART via the Company’s medical aid schemes. In Ghana, where the national HIV/Aids rate is approximately 2%, employees and contractors have access to a free, confidential voluntary counselling and testing programme. During 2019, 58% of the workforce participated in this programme. No positive cases were identified among employees. By 2019 year-end, Ghana had 10 employees on HAART (2018: 10). For more details on our regional health developments and performance, see our website at www.goldfields.com/health. Gold Fields Integrated Annual Report 2019 64 Gold Fields IR 2019 Pro of 15 – 27 March 2020

 

IAR-63


Table of Contents

LOGO

DUST, SILICOSIS AND TUBERCULOSIS As per the South African mining industry regulations for silica dust exposure, 95% of all personal silica dust samples taken must be below time-weighted exposure of 0.05mg/m3 by 2024. By the end of 2019, 13% of the employee silica dust samples at South Deep exceeded this level, compared with 18% in 2018. This was mainly attributed to the progress made in improving engineering controls, such as improved dust allaying and automated footwall treatment in high risk areas, and continuing the roll-out of real-time dust monitors. Internal tip dust suppression systems have been installed at the three main intake areas. This will continue to be rolled-out to all other tipping areas at the mine. During 2019, the number of Silicosis cases submitted to the health authorities decreased to five from eight in 2018, while the Silicosis rate per 1,000 employees declined to 1.26 from 1.72 in 2018. All employees diagnosed with Silicosis are initiated on a six-month course of TB prophylaxis. No South Deep employee who joined the mine after 2008 and had previously not been exposed to silica dust has contracted Silicosis. Since 2014, Gold Fields, along with five other companies in South Africa, have been involved in negotiations with the legal representatives of former mineworkers suffering from silicosis in the so-called “Silicosis class action case”. In May 2018, the companies and legal representatives reached an historic settlement in this matter, whereby the gold companies will contribute over R5.2bn (US$400m) towards a settlement trust fund which will be used to pay compensation to all former mineworkers who are confirmed to have contracted silicosis during their time working on the mines. In instances where these workers may have passed away, their dependants will receive a benefit. This settlement was endorsed by the courts during 2019. Gold Fields provided an amount of R297m (US$21m) for its share of the settlement cost. An independent trust, the Tshiamiso Trust, was launched in January 2020 to commence the process of compensating qualifying beneficiaries. During 2019, South Deep recorded 20 employees with Cardio-Respiratory TB (CRTB), compared with 15 in 2018, while the CRTB rate regressed to 5.02 per 1,000 employees from 3.23 in 2018. The increase was mainly due to the fact that certain employees, who had TB and were HIV/Aids positive, have now developed CRTB and Chronic Obstructive Airways Disease (COAD) as the impact of TB worsens. Four employees (three at South Deep and one in Tarkwa) were reported with COAD during 2019. MENTAL WELLBEING OF EMPLOYEES IN AUSTRALIA Fly-In, Fly-Out (FIFO) workers at Australian mining camps have been identified as being potentially at-risk for mental health issues. A particular challenge lies in the stigma attached to speaking up about mental health issues, which can prevent an individual from seeking help. The programmes at our four Australian mines seek to address this challenge by encouraging employees to identify and assist colleagues who may be at risk. Our efforts this year included: “Mates in Mining” mental health and suicide prevention initiative. A number of employees were trained to identify mental health issues and facilitate early interventions — at our St Ives mine about 5% of employees volunteered for additional training Participation in the national “R U OK?” programme, which gives people practical tools to start a conversation with those who may be in crisis, which can facilitate timely interventions Mental health first-aid training for employees at our Gruyere mine Australia also includes mental health in its business risk assessments to ensure adherence to controls designed to prevent and mitigate risks associated with mental health. Sampling at a TSF at our Granny Smith mine in Australia Gold Fields Integrated Annual Report 2019 65 PERFORMANCE AGAINST MATERIAL MATTERS Gold Fields IR 2019 Pro of 15 – 27 March 2020

 

IAR-64


Table of Contents

LOGO

Responsible stewardship of the environment Environmental stewardship p67 Energy management and climate change p69 Water management p71 Tailings and waste p72 Mine closure p74 Employee overlooking an old pit at the Granny Smith mine in Australia Gold Fields Integrated Annual Report 2019 66 Gold Fields IR 2019 Pro of 15 – 27 March 2020

 

IAR-65


Table of Contents

LOGO

Gold Fields is committed to responsible environmental stewardship, and we seek to improve those areas surrounding our operations and limit the impact on our host communities. To facilitate this, Gold Fields has four Group environmentrelated policy statements – on environmental stewardship, climate change, materials and supply chain stewardship and water stewardship – and six guidelines on energy and carbon, water management, tailings management, integrated mine closure, biodiversity and environmental incident reporting. In our approach to environmental stewardship, we also consider external standards, as well as local legislation, supported by risk management, internal policies and strategic priorities. Additional local priorities are identified through stakeholder consultation. Except for Cerro Corona, which does not use cyanide, all our managed mines are certified in terms of the International Cyanide Management Code, which prescribes how to transport, store, treat, use and dispose of cyanide. Our operations are recertified every three years and identify and address potential gaps in advance. The Asanko mine is considering formal certification in 2020. All our mines, except Gruyere, are currently certified to the ISO 14001 (2015) environmental management standard. Gruyere aims to be certified to the standard in 2020 after a successful readiness review in 2019. A Group environmental, health and safety scorecard, which includes leading and lagging indicators common to the Group, was finalised in 2019. This scorecard, which will be customised by each mine during 2020, aims to further improve our performance in these areas at an operational level. For details of our environmental management approach, policies and guidelines go to www.goldfields.com/ sustainability.php. Group environmental performance 2019 2018 2017 2016 2015 Environmental incidents (Level 3 and above) 0 2 2 3 5 Water withdrawal (Gâ„“)1 22.3 21.2 4 33.0 30.3 35.2 Freshwater withdrawal (Gâ„“)1 14.2 14.5 14.8 10.2 Water recycled/reused (% of total) 68 66 57 59 55 Electricity purchased (TWh)1 1.25 1.28 1.37 1.40 1.32 Diesel consumption (TJ)1 6,973 6,599 6,765 6,608 6,930 Scope 1-3 CO2 emissions (kt)2, 3 1,941 1,852 1,959 1,964 1,753 Mining waste and tailings (Mt) 189 190 212 187 167 Gross closure cost estimate (US$m) 436 400 381 381 353 1 The numbers disclosed only include Gold Fields’ managed operations, as head offices are not considered material 2 The CO2 emission numbers include head offices and comprise Scope 1, 2 and 3 emissions 3 Scope 1 emissions are those arising directly from sources managed by the Company, Scope 2 emissions are indirect emissions generated in the production of electricity used by the Company, Scope 3 emissions arise as a consequence of the activities of the Company 4 Significant drop due to the change in definition of water withdrawal to exclude diverted water Environmental incidents In 2019, for the first time, Gold Fields recorded no serious environmental incidents (Level 3, 4 or 5). While we have had no Level 4 or 5 incidents in over a decade, our Level 3 incidents have gradually declined over the years, and dropped from two incidents in 2018 to zero in 2019. No Level 3 to 5 incidents remain a key environmental target included in our Group Balanced Scorecard (BSC), and our mines have been making good progress with a renewed focus on environmental management, as well as greater integration of these issues into operational management and community engagement. A clear benefit of achieving zero Level 3 to 5 incidents is improved relations with those communities adjacent to our operations. During 2019, our community grievances relating to the Cerro Corona mine in Peru and Damang mine in Ghana – where we had two Level 3 incidents in 2018 – declined by 47% to 37 and 10% to 20, respectively. Going forward, our focus remains on avoiding all Level 3 to 5 incidents and reducing Level 2 incidents to assist in preventing more serious damage. In comparison to 2018, we experienced a significant 46% decrease in Level 2 environmental incidents to 37 during 2019. Our Ghana mines made substantive progress in this area, particularly around blasting and vibration management. Of the 37 Level 2 environmental incidents reported in 2019, 95% were related to blasting and vibrations (23) and loss of containment or spillage (12) type incidents. ENVIRONMENTAL STEWARDSHIP Gold Fields Integrated Annual Report 2019 67 PERFORMANCE AGAINST MATERIAL MATTERS Gold Fields IR 2019 Pro of 15 – 27 March 2020

 

IAR-66


Table of Contents

LOGO

Group environmental incidents1 Year Level 2 incidents Level 3 — 5 incidents 2015 67 5 2016 131 3 2017 83 2 2018 68 2 2019 37 0 1 Levels 1 and 2 involve minor incidents or non-conformances, with negligible or short-term limited impact. A Level 3 incident results in limited non-conformance or non-compliance that result in ongoing but limited environmental impact. Level 4 and 5 incidents include major non-conformances or non-compliances, which could result in long-term environmental harm, with company or operation-threatening implications and potential damage to company reputation. Our operations also align with all regulatory environmental reporting requirements in their countries of operation ENVIRONMENTAL STEWARDSHIP continued Conserving biodiversity Our Group Biodiversity Guideline, updated in 2019, ensures that we address potentially adverse impacts on biodiversity on our mine properties through the application of mitigation measures and integrated land management practices. We commit to contribute to the conservation of biodiversity, and specifically: Neither mine or explore in World Heritage sites, and design and operate our mines in a manner which does not compromise the biodiversity value of any protected area Achieving no net loss of biodiversity for all new projects or major expansions on existing sites In achieving this, we will engage with stakeholders and consider climate change mitigation and adaptation or resilience efforts. The profile of biodiversity management within Gold Fields has increased materially now that we have received approval to construct a mine at Salares Norte in northern Chile. The environmental approval was, amongst others, dependent on our protection of the habitat of endangered Short-tailed Chinchilla found in the area. During 2019, with the help of academic and government environmental experts, we continued improving the baseline information on the Chinchilla, and are preparing for the relocation of 25 Chinchilla before construction begins on the project. Revegetation at a disused TSF at the Tarkwa mine in Ghana Gold Fields Integrated Annual Report 2019 68 Gold Fields IR 2019 Pro of 15 – 27 March 2020

 

IAR-67


Table of Contents

LOGO

ENERGY MANAGEMENT AND CLIMATE CHANGE Energy management Amid rising energy costs, the increasing depth of our underground mines and longer hauling distances at our open pits, our integrated energy and carbon management strategy focuses on ensuring security of supply, improving energy efficiencies and reducing the cost of energy while, at the same time, decarbonising our operations and building resilience against climate change. Gold Fields’ total energy spend, which combines the Group’s electricity and fuel spend, accounts for a significant portion of our operating costs. During 2019, this amounted to 20%, down from 22% in 2018, representing 17% of our All-in sustaining costs (AISC) (2018: 15%). Energy remains the second largest cost item in the Group after human resources costs. Given the reliance of the Group’s operations on energy supply, in 2017 we updated our 2013 strategy and set a number of aspirational goals for 2020, including: Ensure that energy security is not one of the top 10 Group risks Realising 5% – 10% energy savings off our annual energy plans each year Achieving 800kt CO2-e of cumulative carbon emission reductions between 2017 and 2020, equivalent to a 17% reduction in carbon emissions each year Gold Fields has an energy and carbon management strategy supported by operational plans that are aligned to the global ISO 50001 energy management standard. The key pillars of these plans are to reduce the Company’s diesel usage by: Switching from diesel-generated to cleaner gas-generated electricity Increasing the use of renewables by our operations Improving energy efficiencies Rolling-out training and awareness programmes By March 2020 our Cerro Corona, Damang and Tarkwa mines were certified to the ISO 50001 standard. We aim to have all our operations certifiable to the standard by 2020. This year, we will be updating our strategy with 2023 goals. Over the years, we have worked to create energy independence for our mines. Supply from utility grids remained at about 50% of our electricity consumption in 2019, with four of our nine mines supplied through the grid – these are the energy intensive South Deep, St Ives, Cerro Corona and Asanko mines. The remainder have on-site power plants managed by independent power producers (IPPs), who have long-term supply agreements with the mines. This contrasts with the position in 2015 when all of our electricity was grid-based. During 2019, Gold Fields further distanced itself from the use of carbon-intensive energy sources and, for the first time, started using renewable energy to power our mines. While renewable power accounted for only 1% of our energy mix in 2019, it is becoming increasingly important. With this in mind, we expect that by the end of 2020 renewable sources will supply about 10% of the energy requirements of our mines in Western Australia – 2% of the Group total. In August 2019, Agnew became the first mine in our portfolio to be supplemented with solar energy when it connected to an on-site 4MW solar farm. Five wind turbines, providing an additional 18MW, will be added to the system by mid- 2020, as will a 13MW battery energy storage system. By end-2020, Agnew will become one of the first gold mines in the world to receive over 50% of its energy requirements from renewable sources, with the remainder of its electricity needs being supplied by a gas plant. Granny Smith integrated 8MW of on-site solar energy into its power system in Q1 2020, alongside a 2MW battery energy storage systems and a gas power plant. In South Africa, we are engaging with government to develop a 40MW solar power plant at our South Deep mine, while our Ghanaian mines are set to complete assessments for solar and battery power this year. Gold Fields remains committed to its goal of 20% renewable energy generation over the life-of-mine at all new mines, including at its newly approved Salares Norte mine in Chile, which is planning to realise an initial 15% of electricity generated from solar photovoltaics (PV) when it becomes operational in 2023. Together with our 2019 IAR, we are publishing our second climate change report that is aligned with recommendations of the Task Force on Climate-related Financial Disclosures (TCFD) Report. The report provides details on our climate change risks, opportunities, strategies, policies and performance trends. Our TCFD Report 2019 can be accessed on our website at www.goldfields.com/integratedannual- reports.php. For more details on our energy management approach, policies and guidelines, visit www.goldfields.com/ energyandclimatechange. For more details on our regional energy and climate change developments and performances see our website at www.goldfields.com/sustainability. ENERGY PERFORMANCE Total energy consumption increased by 7% in 2019, with 56% of the total comprising haulage diesel, 36% electricity and other fuels 8%, compared with a 54%/32%/14% split in 2018. Diesel consumption was up by 3% amid higher tonnes mined at our open pit mines, particularly Cerro Corona and Tarkwa, and Gruyere coming on stream in H2 2019. Despite higher energy consumption in 2019, overall energy spend was marginally lower at US$300m (2018: US$302m), while energy spend per ounce of gold produced decreased to US$134/oz (2018: US$146/oz). This was due to higher Group production and lower diesel costs, excluding the net realised gains of US$9m from our oil price hedges in 2019. Since June 2017, we have realised net gains of US$35m from these hedges and new contracts have been entered into until December 2022. In 2019, efficiency initiatives delivered 405TJ of energy savings, which resulted in long-term cost savings of US$27m Gold Fields Integrated Annual Report 2019 69 PERFORMANCE AGAINST MATERIAL MATTERS Gold Fields IR 2019 Pro of 15 – 27 March 2020

 

IAR-68


Table of Contents

LOGO

(US$12/oz). Since the launch of our energy and carbon management strategy, Gold Fields has realised cumulative savings amounting to 2,090TJ in energy (3% of energy consumption during this period), equivalent to US$119m in cost savings and avoiding 574t CO2-eq in carbon emissions (7% of carbon emissions during this period). While energy efficiency initiatives have a dual benefit of improving energy productivity and reducing our carbon footprint, a number of our initiatives reduce our carbon footprint significantly without necessarily reducing our energy usage, such as fuel switching from diesel to gas. We continue to implement energy efficiency initiatives, including: Switch from diesel electricity to gas-generated and renewable energy Process optimisations Retrofitting old light fittings with LEDs Optimising compressed air systems and new ventilation fans and controls Use of high precision drill rigs to minimise rework Use of fuel additives and various business improvement initiatives that optimise equipment energy consumption Use of larger trucks to move more material with better fuel efficiencies Group energy consumption 15,000 12,000 9,000 6,000 3,000 0 2015 â– Diesel 1Electricity includes direct electricity generated and indirect electricity from the grid 2Other includes petrol, LPG and acetylene â– Electricity1 â– Other fuels2 2016 2017 2018 2019 6,930 4,197 113 11,240 6,608 4,971 118 6,765 5,302 111 6,599 4,929 100 6,973 5,430 94 11,696 12,178 11,628 12,498 K TJ ENERGY MANAGEMENT AND CLIMATE CHANGE continued Climate change In 2018, Gold Fields became the first South African mining company to endorse the recommendations of the Financial Services Board’s TCFD and, in 2019, we published our first TCFD Report. That report serves as our baseline to monitor our climate change performance and replaces our previous submissions to the CDP (formerly the Carbon Disclosure Project), while we continue to submit our CDP Water report. Our 2019 TCFD Report is being released in conjunction with this IAR. In 2019, failure to implement climate adaptation measures is among Gold Fields’ top 10 Group risks. Every five years we review our vulnerability to climate change and update Group-wide strategies and programmes in response. The next review will take place in 2021. Gold Fields’ climate change programme specifically focuses on the assessment and mitigation of climate change-related risks, including energy management programmes to reduce emissions, monitoring of regulatory changes, ensuring water security and increasing reuse and recycling of water (p71). The Agnew and Granny Smith renewable energy plants will initially reduce our carbon footprint by about 50kt CO2-e per year. Emission intensity, which is measured using Scope 1 and 2 emissions only, was slightly lower at 0.64t CO2-e/oz in 2019 from 0.66t CO2-e/oz in 2018 due to the higher gold production. In 2016, we set ourselves an aspirational target of reducing cumulative carbon emission by 800kt CO2-e between 2017 and 2020. We reached 54% of these savings by end-2019 and are on track to achieve 75% of this target by the end of 2020. Group scope 1 – 3 CO2-e emissions 2.0 1.5 1.0 0.5 0.0 2015 â– Scope 1 â– Scope 2 â– Scope 3 2016 2017 2018 2019 0.53 0.79 0.43 0.54 0.97 0.45 0.59 0.88 0.49 0.58 0.78 0.48 0.65 0.81 0.48 1.75 1.96 1.96 1.85 1.94 Mt Group energy spend and savings (US$m) Year Total Savings 2015 311 30 2016 289 11 2017 258 22 2018 302 29 2019 300 29 We integrate assessment of climaterelated risks and opportunities in project studies, operational and strategic planning. The negative physical impacts of climate change are real and immediate, due to: The long-term risks posed by climate change to the Group’s operations and surrounding communities Increasing efforts to regulate carbon emissions in most of our jurisdictions Taxes on non-renewable energy consumption increasingly imposed by governments Group performance Our carbon emissions performance mirrors the energy usage trends at our operations. Total Scope 1 – 3 CO2-e emissions during 2019 amounted to 1.94Mt, an increase from 1.85Mt in 2018, reflecting the increased diesel consumption resulting from higher production levels, as well as the inclusion of Gruyere for the first time. We expect longer-term carbon emission reductions from the energy efficiency, fuel-switching and renewable energy projects we have in place at our mines. Gold Fields Integrated Annual Report 2019 70 Gold Fields IR 2019 Pro of 15 – 27 March 2020

 

IAR-69


Table of Contents

LOGO

WATER MANAGEMENT Three of the regions in which we operate, South Africa, Australia and Peru, are considered water stressed. Climate change impacts our operations and communities in a number of ways – severe rainfall, shifts in rainfall patterns and prolonged droughts, among others – and responsible and effective water management is increasingly critical to Gold Fields. Not only will water scarcity or excessive rainfall adversely impact operations, as water is a vital resource for our mining and ore processing activities, it is also an essential need for our host communities – particularly where agriculture is an important economic activity. Managing our impacts on water catchment areas – by ensuring that we do not denude the quality or reduce the volume of water in areas around out mines – is therefore key to maintaining our social licence to operate. During 2019, we updated the Group Water Management Guideline by incorporating the commitments of the ICMM Water Stewardship position statement. In November 2019, the Board SHSD Committee approved a new Water Stewardship Policy Statement, which highlights our approach to water management and covers the following topics: Ensuring security of water supply to our operations without compromising access for other users or the environment Regularly updating each operation’s long-term mitigation plans to address water security risks, including those related to climate change Setting relevant water performance targets at each site, such as a reduction in freshwater use and maximising water recycling Ensuring all employees have access to clean drinking water and genderappropriate sanitation and hygiene facilities at their workplace Engaging proactively and inclusively with stakeholders, especially those in our host communities, who could influence or be affected by our water use and discharges Building on this, in early 2020 we finalised our 2020 – 2025 Group Water Stewardship Strategy, which includes regional water strategies and three-year management plans. The strategy has three objectives. Our first objective is to be a water efficient operator, which requires that we reduce our demand for freshwater from the catchment areas as much as possible due to the probability of water supply shortfalls and the communities’ water requirements. We set the following targets to manage our water usage effectively: Reduce Group freshwater usage by an aspirational 3% – 5% per year by 2023. We achieved this in 2019 Increase water recycling/fit-forpurpose reuse to an aspirational 70% by 2023. In both 2018 and 2019 we achieved, above the ICMM recommendation of 60% Secondly, our objective is to adopt a proactive and risk-based approach to water management. As such, we are embedding water planning into core operational management, empowering informed management decisions and aligning water risk with resourcing over the life of our operations. This objective aligns with other key initiatives, such as integrated mine closure and minimising long-term closure liabilities. Thirdly, we aim to work with stakeholders in the catchment area around our mines. This needs to be done with a focus on relevant key stakeholders and forums where collaborative water actions can be identified and realised. These approaches will be different in each region due to the nature of the community challenges and the local regulatory context. In the short-term, our water management strategic objectives for 2020 comprise: Maintaining security of supply Effectively managing water at our operations Applying transparent corporate water governance Adopt catchment area approach to water management Collaborating with stakeholders, particularly host communities, to achieve responsible and sustainable water use Adopt a catchment approach to water management GROUP PERFORMANCE During 2019, Gold Fields spent US$27m on water management and projects (2018: US$32m). At an operational level, we continue to invest in methods to improve our water management practices, including pollution prevention, recycling and water conservation initiatives. Predictive and dynamic water balances are in place at all operations, enabling us to account for water inputs and outputs. Water withdrawal1 across the Group increased to 22.3Gâ„“ in 2019, including a total of 14.2Gâ„“ relating to freshwater usage. This increase was mainly due to the commissioning of Gruyere in 2019. However, water used per tonne of ore processed continued its decline of the previous five years. Our total freshwater use reduced by 7.4% in 2019, or 1,125Mâ„“, which is significantly higher than the planned reduction of 3%, or 415Mâ„“. Furthermore, we have set a target to recycle or reuse at least 65% of the water we use in our processes. In 2019, water recycled2 or reused3 amounted to 47.6Gâ„“ (2018: 41.4Gâ„“), or 68%, which is also above the 60% benchmark of the ICMM. We benchmark water usage by participating in the CDP water disclosure programme, whose water score is an indicator of a company’s commitment to transparency around its water risks. Pleasingly, in 2019 Gold Fields achieved an A- score in its water assessment, (one level below best performance) an improvement from the B- score achieved in 2018. For details of our water management approach, policies and guidelines, as well as our adoption of the ICMM Water Stewardship Position Statement, go to www.goldfields.com/sustainability.php. Water withdrawal per tonne processed 1.2 1.0 0.8 0.6 0.4 0.2 0.0 2015 2016 2017 2018 2019 1.07 0.89 0.96 0.64 0.59 K /t Water recycled/reused as percentage of total % 2015 2016 2017 2018 2019 55 59 57 66 68 80 70 60 50 40 30 20 10 0 1 Water withdrawal is the sum of all water drawn into Gold Fields’ operations from all sources (including surface water, ground water, rain water, water from another organisation or state/municipal provider) for any use at the mine 2 Recycled water is water/waste water that is treated before being reused 3 Reused water is water/waste water that is re-used without treatment at the same operation Gold Fields Integrated Annual Report 2019 71 PERFORMANCE AGAINST MATERIAL MATTERS Gold Fields IR 2019 Pro of 15 – 27 March 2020

 

IAR-70


Table of Contents

LOGO

TAILINGS AND WASTE Process plant tailings deposited in tailings storage facilities (TSFs) represent a significant waste stream produced by mines. By responsibly managing these wastes, we minimise their environmental and potential social impacts and demonstrate our commitment to maintaining our social licence to operate. All operations have tailings management plans in place, including closure and post-closure management plans. After decommissioning, our TSFs are closed and rehabilitated in line with industry good practice. As at end-2019, our 11 operations – including our three JV sites, being the Asanko gold mine (AGM) in Ghana, Gruyere in Australia and Far Southeast (FSE) in the Philippines – contained 34 TSFs, of which 12 were active. During 2019, we commissioned the TSF at the new Gruyere mine and decommissioned TSF 3 at the Tarkwa mine in Ghana. Of active TSFs, we have two in-pit TSFs (Agnew and St Ives), six downstream/ centre-line TSFs, and four upstream TSFs. Our mines in Australia and South Africa are located in relatively dry regions and limited amounts of supernatant water are stored in the facilities, significantly improving the overall stability of the facilities. In Ghana, Tarkwa’s and Damang’s TSFs are designed in accordance with industry best practice. We take extensive measures to confirm that the embankments remain stable throughout both the wet and dry seasons, and over the life of the facility. Gold Fields is working with Lepanto Mining, our majority partner in the FSE project, to enhance risk mitigating measures for the TSF used by Lepanto Mining for disposal from its nearby gold mine. Since this TSF is located in a region prone to high seismic activity and frequent typhoons, Gold Fields and Lepanto Mining commissioned external consultants to undertake detailed hydrological, seismic and geotechnical reviews in support of improving the overall risk profile of the TSF. Our technical teams continue to work with Asanko Gold, who manages AGM, to further strengthen risk assessment and governance of the lined and downstream-raised TSF. Tailings depositions were 20% higher in 2019 than in 2018, amid generally higher production volumes, particularly at South Deep, and the commencement of mining at Gruyere. Industry response to recent TSF failures The mining industry’s TSFs are in the spotlight following the catastrophic tailings failure at Vale’s Feijao iron ore mine in Brumadinho, Brazil, in January 2019, which resulted in the deaths of 270 people. This follows the 19 fatalities during the Samarco TSF failure in 2015, also in Brazil, and significant environmental damage as a result of the Mt Polley tailings dam collapse in Canada in 2014. After the Samarco incident, ICMM members developed a Tailings Position Statement in 2016 and approved a tailings aspirational goals roadmap in 2018. Gold Fields’ Group Tailings Management Guidelines were aligned to the Position Statement in 2017 and strengthened with the inclusion of additional performance guidance and minimum assessment criteria in 2018. Subsequent to the Brumadinho tragedy, ICMM members, UN Environment and the UN Principles for Responsible Investment established an independent panel of experts to develop a new international standard for TSFs. A public consultation review period for the first draft of a new Global Tailings Standard (GTS) ended in December 2019. It is expected that the new GTS will be finalised during 2020. Upon release, Gold Fields will carry out gap analyses of current TSF governance and operating practices against the new standard, and then commence work on closing identified gaps, where feasible. The Brumadinho tragedy also prompted the Church of England Pensions Board, along with other investors and UN Environment Programme, to submit a request to hundreds of global mining companies. Gold Fields’ extensive response to this information request can be found on our website at www.goldfields.com. TSF governance and technical work All Gold Fields’ active TSFs are subject to an independent, external audit every three years – or more frequently where required by local circumstances or regulations – as well as regular inspections and formal reviews by independent Engineers of Record (EoRs). The last external expert review was completed in 2017 and concluded that Gold Fields complied with the ICMM’s Position Statement and that its TSFs, which were well managed and designed, did not show any signs of instability. Gold Fields has progressively been implementing several improvements identified by this review, including: Consideration of international seismicity design requirements in all jurisdictions Appointments of an EoR for all Gold Fields’-managed TSF Undertaking or updating dam break assessments Updating operating maintenance and surveillance manuals and emergency response plans The next round of independent external audits commenced at the end of 2019 and is due for completion by mid-2020. We have also embarked on a programme to further improve operational safety of our TSFs, including moving away from the construction of upstream facilities to centre-line or downstream designs, where practical, consideration of filtered and dry stacked tailings, as well as in-pit tailings disposal. These initiatives will also be the subject of work at the ICMM to improve critical TSF controls and reduce tailings water content. In line with this programme, we have implemented or are in the process of implementing the following actions at our operations: A new downstream TSF at Damang The use of filtered and dry stacked tailings at the new Salares Norte mine The increased use of in-pit tailings disposal in Australia (Agnew and St Ives) Increased use of tailings for underground backfill at the South Deep, Granny Smith and St Ives operations Gold Fields Integrated Annual Report 2019 72 Gold Fields IR 2019 Pro of 15 – 27 March 2020

 

IAR-71


Table of Contents

LOGO

Improved governance over seepage control from TSFs through the installation of geomembrane liners. All our recently constructed TSFs are lined with either natural clay liners or geomembranes In February 2019, the Gold Fields Board strengthened its oversight of the Group’s TSFs through the introduction of quarterly TSF management reports, progressive implementation of continuous environmental and geotechnical monitoring, and increased external and independent verification. The Chairperson of the Board Safety, Health and Sustainable Development Committee visited all managed TSFs during 2019 and reported his satisfaction with their management to the Committee. A new corporate position of Group Head of Tailings was also created and filled with a qualified and experienced geotechnical engineer. The following activities are planned for 2020, many of which commenced in 2019: Implementation of a new TSF incident reporting standard Completion of the three-yearly independent external TSF audits Gap assessment of current TSF operating and governance practices against the new GTS Further rollout of real-time TSF geotechnical and environmental monitoring, including, for example, the use of the InSAR satellite scanning technology where practical Finalisation and approval of a new TSF Management Policy and new TSF technical guidelines Waste management Group mining waste Mt 200 150 100 50 0 2015 â– Waste rock â– Tailings 2016 2017 2018 2019 130 37 148 39 171 41 149 41 141 48 Total Group waste rock mined decreased 5% in 2019, due to completion of the Gruyere mine construction and lower volumes from the Damang Reinvestment project. Gold Fields has set a target to maintain general landfill waste mass (nonhazardous waste other than tailings and waste rock) at 2015 levels of 11.2Mt, by ensuring a reduction in the waste that reaches landfill through greater use of on-site waste separation and recycling. During 2019, however, the Group’s landfill waste rose to 12.8Mt from 9.0Mt in 2018 as gold production picked up. The disposal of hazardous waste declined from 1.5Mt in 2018 to 1.3Mt in 2019, while the amount of metal and material recycled and reused dropped to 13.8Mt (2018: 20.0Mt). Half of all hazardous and non-hazardous waste produced by our mines was recycled or reused, mostly by external service providers. Methods of tailings construction With a downstream TSF, a new embankment raise is constructed, mostly with fill materials, in the downstream slope of the previous raise. The crest of the embankment thereby moves “downstream” or away from the centre of the dam. In upstream TSFs, each new embankment raise is constructed partially on the embankment immediately below and partially on the consolidated tailings beach adjacent to the embankment. The crest of the embankment thereby moves “upstream”. The centre-line method is a combination of the upstream and downstream designs. When raised, material is placed on both the tailings and the existing embankment so the embankment crest is raised vertically. In-pit tailings disposal makes use of worked out open pits. Backfilled tailings are stored underground in previous worked out voids. They are generally mixed with a binder, usually cement, and then pumped underground. Backfilling, where economically and technically viable has several advantages, including avoiding surface deposition, extraction of in situ pillars containing ore, improved underground support and reduced ventilation requirements because voids are filled. Source: Jon Engels www.tailings.info/disposal/conventional.htm Tailings material Starter dyke Downstream Upstream Supernatant pond Embankment consisting mostly of tailings material Tailings material Starter dyke Impervious layer Supernatant pond Embankment consisting mostly of fill material, such as rock and waste Gold Fields Integrated Annual Report 2019 73 PERFORMANCE AGAINST MATERIAL MATTERS Gold Fields IR 2019 Pro of 15 – 27 March 2020

 

IAR-72


Table of Contents

LOGO

Mine closure Sustainable and integrated mine closure continues to be one of Gold Fields’ five key sustainability focus areas. We aim to reduce our environmental, community and social impacts, optimise our closure liabilities and, where possible, enhance asset values. All our mines have closure plans and closure cost estimates in place, which are reviewed and updated annually. The Group’s focus on progressive rehabilitation – the implementation of closure activities during the construction and operation of the mine – was further entrenched at our operations in 2019. Progressive rehabilitation presents many opportunities for mining operations, including strengthening relationships and credibility with regulators and stakeholders, reducing closure liabilities and achieving cost savings through: Utilising available equipment Eliminating the need for contractor mobilisation costs Utilising current resources, such as the environmental management team Potential tax savings Improving the rehabilitation knowledge base Progressive rehabilitation opportunities, as identified in our mine closure plans, were embedded into our mines’ 2019 business plans. Gold Fields sets targets for operations to achieve at least 75% of the progressive rehabilitation plans in 2019. Of our seven managed mines, excluding Gruyere, all managed to implement at least 78% of their plans with only South Deep, at 70%, falling short of target. In 2020 we aim to further intensify our progressive rehabilitation activities at our operations with more aggressive targets. All our operations updated their 2019 closure cost estimates, which were externally assured. The funding methods used in each region to make provision for the mine closure cost estimates are: Peru – bank guarantees Australia – existing cash and resources1 Ghana – reclamation security agreements and bonds underwritten by banks along with restricted cash South Africa – contributions into environmental trust funds and guarantees The total gross mine closure liability for Gold Fields increased by 9% to US$436m in 2019, in part due to the closure costs relating to our new renewable energy plants in Australia. A breakdown is provided in the table below: Group closure estimates 2019 (US$m) 2019 2018 Australia region1,2 198 178 West Africa region 106 100 Americas region3 87 79 South Africa region 46 42 Group total 436 400 1 Due to legislative changes introduced in Western Australia, there is no longer a legal obligation to have unconditional performance bonds in place for mine closure liabilities. Such liabilities for continuing operations are now self-funding. In addition, companies are now required to pay a levy to the state based on the total mine closure liability. This levy is 1% of the total liability per mine, paid annually. This levy goes into a state administered fund known as the Mine Rehabilitation Fund. Capital and interest from the fund will be used to rehabilitate legacy sites or sites that have prematurely closed or been abandoned 2 Includes 50% of the total Gruyere closure cost estimate 3 Includes Salares Norte project conceptual closure cost estimate TAILINGS AND WASTE continued View of the TSF at the Cerro Corona mine in Peru Gold Fields Integrated Annual Report 2019 74 Gold Fields IR 2019 Pro of 15 – 27 March 2020

 

IAR-73


Table of Contents

LOGO

How we deliver value to our communities and governments Government relations p76 Shared value creation in our communities p80 Human rights p86 Pupils at one of the schools we sponsor near our Damang mine in Ghana PERFORMANCE AGAINST MATERIAL MATTERS 75 Gold Fields IR 2019 Pro of 15 – 27 March 2020

 

IAR-74


Table of Contents

LOGO

GOVERNMENT RELATIONS As the issuers of mining licences, developers of policy and implementers of regulations, host governments are among Gold Fields’ most important stakeholders. This first and foremost requires full adherence to all relevant legislation, including the payment of taxes and other levies. We are committed to working with governments at national, regional and local levels to establish sound and transparent working relationships that benefit the countries and host communities. Gold Fields does not provide financial contributions to political parties and lobby groups unless explicitly approved by the Board of Directors in accordance with the Company’s Code of Conduct. No political donations were made during 2019. Gold Fields’ tax strategy is to proactively manage tax obligations in a transparent, responsible and sustainable manner, acknowledging the differing interests of all our stakeholders. Our full tax strategy and policy can be found at www.goldfields.com/integratedannual- reports.php. Resource Nationalism Many governments, particularly in developing countries, view the mining industry as an easy target for higher taxes and other fiscal and regulatory imposts, especially during tough economic times. In many of these jurisdictions, the legal and tax environments recently became less conducive to the long-term viability of the sector. Among the countries in which Gold Fields operates, and those who have significantly raised the imposts on the mining sector, South Africa stands out. Governments in our other operating jurisdictions – Peru, Chile, Australia and Ghana – regularly raise the rhetoric against the industry. At Gold Fields, a strong social licence to operate is embedded in our societal value proposition and is a prerequisite for long-term value generation for governments and the communities living in close proximity to our mines. Gold Fields, on its own and in conjunction with its peers, sought to address the trust gap that exists between government and miners in a number of ways, including the following: Over the past three years, Gold Fields consistently created between US$2bn and US$3bn in total annual value for our wide range of stakeholders – accounting for around 90% of revenue on average (p08) Gold Fields is actively promoting host community employment and procurement in an effort to strengthen its social licence to operate. In 2019, about 33% of our total value creation benefited host communities through these initiatives (p81) We are working with international mining bodies, such as the ICMM, to promote industry-wide best practice and showcase the benefits that a responsible and fairly regulated industry can bring During 2019, we conducted independent resource nationalism assessments in Ghana and Chile. These assessments provided insight into the political environment in these countries, as well as the likelihood of future fiscal and other regulatory actions against the mining sector. Most critically though, the assessments also provided valuable input on how to increase trust and confidence among governments and communities. Among the key proposals were: Strengthened engagement with governments at all levels, as well as host communities Continued roll-out of Shared Value projects that benefit host communities, in particular those that create jobs in these areas Improved communication on the socio-economic benefits of mining for host countries and host communities Our regions have started acting on these recommendations and are seeking to work with our mining peers in these countries on enacting others. AMERICAS REGION Our engagement in Peru is focused at local, regional and national government levels to address operational, social and sustainability matters. A business-friendly national government is in power in Lima, and our engagement with the relevant departments is largely carried out via the National Chamber of Mines, Oil and Energy, especially on regulatory matters. Gold Fields Peru’s legal stability agreement, signed with the Peruvian government in 1997 to facilitate the build-up of our Cerro Corona mine, expired during 2017. Gold Fields is now subject to the same taxation regime as the rest of the mining sector in the country. Despite the political uncertainty in Peru during 2019, such as the change in the presidency and the closing of parliament, overall we had good working relationships with various national ministries and have entered into a number of agreements. Traditionally, regional and local-level officials in the Cajamarca province, which is home to our Cerro Corona mine, have adopted anti-mining strategies and policies, reflecting wider public sentiment among communities. However, a more business-friendly government was elected in 2018, which has stressed the need to build trust between mines and communities. This made it easier for us to enter into five formal agreements with government entities to develop agricultural projects and combat violence against women in our communities, among other projects. In 2019, we also intensified our engagement activities following our tailings leak in December 2018, which received wide publicity in the Cajamarca province and led to protest action at the mine despite having a negligible impact on the environment. It has also expanded our area of influence to communities downstream of our mine, including the Bambamarca municipality. The extension of Cerro Corona’s life-of-mine to 2030 will also require more long-term community investment programmes and strategies. In the run-up to national and regional elections in 2020 and 2021, we expect anti-mining rhetoric among politicians to intensify. AUSTRALIA REGION The engagements in Australia are primarily focused at state and local government levels to address economic and sustainability matters. The Labour State Government in Western Australia is pursuing a broad-ranging legislative reform initiative aimed at improving regulation and regulatory practice to encourage investment in the region. A key component of this agenda is the proposed reform of environmental approvals in the mining sector, through the wholesale amendment of the Environmental Protection Act 1986. A discussion paper and exposure draft bill have been published, and are expected Gold Fields Integrated Annual Report 2019 76 Gold Fields IR 2019 Pro of 15 – 27 March 2020

 

IAR-75


Table of Contents

LOGO

to progress during 2020, with Gold Fields continuing to participate in the review process through the Chamber of Minerals and Energy (CME). The current framework for the protection of Aboriginal heritage in Western Australia is also the subject of a four-stage review and public consultation process, which is expected to result in the replacement of the existing Aboriginal Heritage Act. It is expected that this new legislation will result in a more efficient process for industry, while addressing key cultural requirements. Gold Fields has provided feedback to the first stage of this process. The state government has also progressed a comprehensive reform of workplace safety laws, which are intended to replace the existing parallel regimes for general workplaces and mine sites with a single law, and specific regulations for general industry, mining and petroleum. One of the main features of the proposed new legislation is the introduction of two new offences of corporate manslaughter, carrying a maximum penalty of 20 years’ imprisonment for an individual and a fine of up to A$10m for a corporation. Gold Fields is participating in the public consultation process through the CME. On 1 January 2019, the Modern Slavery Act 2018 came into force, requiring companies with an annual turnover of A$100m to report on their actions to ensure transparency in their supply chains, including the steps they are taking against modern slavery. Gold Fields published a voluntary statement in February 2020 (providing its preliminary assessment of human rights risks in our supply chain) and is required to publish its official statement by June 2021. We have also provided our suppliers with a toolkit on the Act. WEST AFRICA REGION In March 2016, Gold Fields Ghana entered into a Development Agreement (DA) with the government of Ghana for both the Tarkwa and Damang mines. The highlights of the agreement, which comes into effect if we spend US$500m at each of the two mines (over an 11-year period for Tarkwa and a nine-year period for Damang), include a reduction in the corporate tax rate from 35% to 32.5% and a sliding scale royalty tax based on the gold price. The US$1,384/oz average gold price our mines received during 2019 attracted an average royalty of 3.6% in terms of the formula. The DA does not apply to the Asanko Gold Mine (AGM), in which Gold Fields acquired a 45% stake during 2018. However, this transaction and our US$340m investment in Damang illustrate the confidence we have in Ghana’s fiscal and regulatory framework. Another commitment by Gold Fields was funding the construction of the 33km road between Tarkwa and Damang at a cost of US$27m. This project was handed over to the Ghana Highway Authority in July 2019 and brings numerous social and economic benefits to the estimated 100,000 community members living near the road. Further projects in the area are under consideration. The DA has cemented our status as one of the largest contributors to the country’s fiscus. In 2019, Gold Fields paid over US$116m in direct taxes, royalties and dividends to the government of Ghana (2018: US$90m). The government holds a 10% interest in the legal entities controlling our Tarkwa and Damang mines. Ahead of national elections this year, we expect resource nationalism to feature in the rhetoric by political parties. We are working directly and through the Ghana Chamber of Mines to illustrate the benefit responsible mining brings to the country. The Chamber also continues to engage government on the proposed requirement to sell a portion of gold produced for local refining and value-addition purposes. SOUTH AFRICA From a regulatory perspective, Gold Fields’ South Deep mine is guided primarily by the Mineral and Petroleum Resources Development Act (MPRDA). One of the key requirements of the MPRDA, which Gold Fields supports, is to facilitate meaningful and substantial participation of Historically Disadvantaged South Africans (HDSAs) in the mining industry. To provide guidance on this open-ended requirement, the Mining Charter, as drafted by the South African Department of Mineral Resources and Energy (DMRE), provides for a range of empowerment actions and community investment programmes with a corollary time frame. In terms of the Mining Charter, all mining rights holders are required to submit an annual compliance assessment to the DMRE on progress made against the annual targets in the Charter. Gold Fields continues to comply with this process. The DMRE published Mining Charter 3 in September 2018. The Minerals Council South Africa (MCSA), which represents the industry, considers most aspects of the Charter a framework within which the industry can live. There are, however, critical areas over which Gold Fields and the industry has very deep concerns, namely that the Charter does not fully recognise the black economic empowerment (BEE) ownership credentials of previous BEE transactions. This is also applicable to not only new mining right applications, but also in respect of mining right renewals and transfers of these rights. Such a requirement has a severely dampening effect of the attractiveness of South African mining in the eyes of investors and appears also a breach of the MPRDA, but also a court declaratory order, which supported the so-called “once empowered, always empowered” principle. During 2019, the DMRE was granted leave to appeal the declaratory order. The MCSA continues to engage with the DMRE to resolve the concerns around the Mining Charter 3, it has also filed an application in March 2019 for a judicial review and setting aside certain clauses of the Charter. Gold Fields supports achieving a solution that is viable to support economic growth and transformation while, at the same time, fostering a sustainable mining industry in South Africa in which investment is encouraged and rewarded. While the renewal of South Deep’s mining licence is only due in 2040, we are concerned by the prospect of having to renegotiate our licence under completely different circumstances to those that prevailed when the licence was awarded in 2010. We believe that our current BEE ownership level of 35% meets the principles and spirit of the original Mining Charter, and has created the framework for the ongoing transformation of South Deep. Gold Fields Integrated Annual Report 2019 77 PERFORMANCE AGAINST MATERIAL MATTERS Gold Fields IR 2019 Pro of 15 – 27 March 2020

 

IAR-76


Table of Contents

LOGO

GOVERNMENT RELATIONS continued Element Description Compliance target Ownership Representation of HDPs 26% Inclusive procurement Inclusive procurement 70% of mining goods’ procurement spend must be on South African manufactured goods (60% local value = South African manufactured goods) 80% of service procurement spend must be sourced from South African based-companies Research and development (R&D) Sample analysis across the mining value chain Employment equity Board % Black persons % Black women Executive management % Black persons % Black women Senior management % Black persons % Black women Middle management % Black persons % Black women Junior management % Black persons % Black women Employees with disabilities 1.5% of all employees Core and critical skills HDPs represented in Core and Critical Skills pool Human resources development (HRD)2 HRD expenditure as % of total annual leviable amount (excluding mandatory skills development levy) 5% leviable amount Mine community development (MCD) Meaningful contribution towards MCD with bias towards mine communities both in terms of impact, and in keeping with the principles of the social licence to operate 100% compliance with approved SLP, MCD commitments Housing and living conditions2 Improvement of the standard of housing and living conditions of mine employees 100% compliance with commitments per the H&LCS Mining Charter Scorecard All mining rights holders in South Africa (including South Deep) are required to submit an annual compliance assessment to the DMRE on progress made against the annual targets in the Mining Charter. Gold Fields reviewed its 2019 performance against Mining Charter 3 (MC3). South Deep’s 2019 scorecard, which is detailed on this page, illustrates Gold Fields’ achievements against the Charter. In aligning with MC3, South Deep conducted a gap analysis against the scorecard guidelines released by the DMRE in December 2018, though there are still some areas of uncertainty and ongoing consultations between the DMRE and the MCSA. As part of its obligations under its mining licence, South Deep also submits a five-year Social and Labour Plan (SLP). The SLP includes projects benefiting communities that are impacted by mining, both in host communities and laboursending areas. An SLP requires the mining industry to develop and implement comprehensive skills and human resource development (including employment equity plans and facilitated home ownership) and mine community development. A draft SLP for the period 2018 to 2022 was submitted to the DMRE in December 2017 — and resubmitted in August 2018 — and approved for implementation in 2019. The SLP outlines future financial commitments of over R283m (US$20m), with the bulk of this — R258m (US$18m) — being dedicated to human resource development programmes, including learnerships, bursaries and skills development, for both the workforce and members of our host communities. Of the mine community development commitments, R17m (US$1.2m) is targeted at our host communities in Westonaria and R8m (US$0.6m) at communities in labour-sending areas, particularly the Eastern Cape. The SLP is published on our website at https://www.goldfields.com/pdf/ operations/south-deep-spl/southdeep- spl.pdf. SOUTH DEEP BEE – Black Economic Empowerment HDP – Historically Disadvantaged Person H&LCS = Housing and Living Condition Standard Gold Fields Integrated Annual Report 2019 78 Gold Fields IR 2019 Pro of 15 – 27 March 2020

 

IAR-77


Table of Contents

LOGO

Five-year implementation plan requirement Year1 (2019) target Target Gold Fields target Measure Year1 (2019) progress Meaningful economic participation 35% Full shareholder rights Yes 10% (local content verification not required for years 1-3) 80% The total mining goods procurement budget must be spent on South African manufactured goods produced by the following categories, per defined percentage: 21% on HDSA-owned and controlled company 32% 5% on women or youth-owned and controlled company 2% 44% on BEE compliant company 57% 70% 70% The total services budget must be spent on services supplied by following categories, per defined percentage: 50% by HDPs 42% 15% by women-owned and controlled company 14% 5% by youth-owned and controlled company 0% 10% by BEE compliant company 73% Minimum of 70% of the total R&D budget to be spent on South African-based R&D entities 100% (R200,000) Utilise South African-based facilities or companies for the analysis of 100% of all mineral samples 100% (29,611 samples) Yes 67% 50% 67% 33% 20% 33% 67% 50% 67% 33% 20% 33% 41% 60% 31% 12% 25% 6% 58% 60% 52% 21% 25% 19% 66% 70% 71% 17% 30% 22% 0.7% 1.5% 0.4% 75% 60% 71% Invest percentage of leviable amount as defined in the HRD element in proportion to applicable demographics The percentage of HRD spent against payroll is currently at 6%. South Deep is in the process of reviewing its accounting and HRD systems to allow for more granular reporting as required by MC3. Yes N/A Publish the SLP in two languages (dominant community language and English) Yes Implement all approved commitments in the SLP3 Nine projects are included in the approved SLP. As at the reporting date, South Deep: – had commenced with the implementation of two projects, the Lima agricultural project in the Eastern Cape and an SMME hub in Westonaria – was in different implementation stages for five projects, given each of the project’s planning phase – had not commenced with the implementation of two projects. In terms of the five year SLP, completion of the projects is due in 2022 N/A. H&LCS published in Q4 2019 1:1 person to room ratio Implement all commitments per the H&LCS The mine has a comprehensive housing strategy in place, which is currently being reviewed to ensure alignment with the H&LCS for the mining industry. The applicable ratio in high density accommodation was 1:1 MC3 2019 SCORECARD 1 The column records the mining rights holder’s performance against the Mining Charter scorecard targets 2 The element has not been assured externally 3 Only the number of Community Development Commitments and its progress were externally assured Gold Fields Integrated Annual Report 2019 79 PERFORMANCE AGAINST MATERIAL MATTERS Gold Fields IR 2019 Pro of 15 – 27 March 2020

 

IAR-78


Table of Contents

LOGO

SHARED VALUE CREATION IN OUR COMMUNITIES Host communities are one of Gold Fields’ most important stakeholder groups – their support underpins our social licence to operate which, in turn, impacts our ability to generate sustainable value. Our Group Stakeholder Engagement and Relationship Policy Statement sets out our commitment to building positive relationships with our host communities through open, honest and transparent engagement. For details of our community relations and stakeholder engagement approach, policies and guidelines go to www.goldfields.com/sustainability.php Host communities are defined as those people who live within the vicinity of our operations, who have been or could be directly affected by our exploration, construction or operational activities, and have a reasonable expectation of the duties and obligations of the mining operator. Each of our operations identifies their host communities to secure both their legal mining and social licence to operate. PROCUREMENT EMPLOYMENT SOCIAL INVESTMENT Support areas where community suppliers can participate Identify community suppliers with ability to supply the mine Provide skills development to close capability gaps Host community employment maximises local opportunities Community investment drives integrated development Build skills base in community workforce through education, bursaries, etc Make community the first option for hiring staff Encourage contractors/suppliers to employ from the community Balanced across services (medical, education), enterprise development and infrastructure Matched to capacity and development needs of communities Shared Value projects benefit both communities and our mines Host community procurement creates community jobs and supply opportunities FOCUS ON VALUE CREATION IN HOST COMMUNITIES At Gold Fields, a strong social licence to operate is embedded in our Group Societal Acceptance Charter and is a prerequisite for generating long-term value for stakeholders. This approach is underpinned by building strong relationships and trust, creating and sharing value, measuring our actions and input and delivering against our commitments. SHARED VALUE CREATION IN OUR COMMUNITIES We believe that by far the greatest socio-economic benefit our operations can have is to create value in the communities that they impact, by addressing their priority needs of: Infrastructure, such as roads, healthcare and water facilities Jobs, particularly for youth Skills and enterprise development Environmental rehabilitation We aim to maximise the positive economic benefits of mining on our host communities, while avoiding or minimising the negative impacts thereof. Our social investment initiatives are guided by the principle of Shared Value, whereby we address business and social needs in a manner that creates value for both communities and our mines. Our most critical Shared Value initiatives focuses on host community employment and host community procurement, as these support the economic development of communities and individuals, while also meeting our business needs. As miners, we can make a positive impact by localising procurement, creating jobs and upskilling workers. In addition, by using community investment spend to focus on social and economic development (SED), we can further address social needs in the regions where we operate as identified by the communities themselves. The diagram below provides details of the three community-focused levers available to us: Gold Fields Integrated Annual Report 2019 80 Gold Fields IR 2019 Pro of 15 – 27 March 2020

 

IAR-79


Table of Contents

LOGO

MEASURING OUR IMPACT AND RELATIONSHIPS We conduct independent assessments in our regions that measure the strength of our relationships with our host communities. Reflecting a positive upward trend in Company-community relationship at our operations, the headline findings of these assessments are reflected below. In 2020, we plan to commission independent Measuring value creation During 2018 and 2019, we enhanced our understanding of the value created through SED investments, host community employment and host community procurement by quantifying the impact thereof. In total, our analysis indicated that of the US$2.58bn in value created during 2019, US$782m – 33% – remained with our host communities as shown in the graph below. Comparatively, in 2018, US$687m, or 25%, of the US$2.71bn in total value creation remained with our host communities. In addition, we are creating non-mining jobs through our community investments, which are also listed in the graphic below. The percentages of national value creation remaining with our host communities differ per region – these are detailed in the regional reports at www.goldfields.com/sustainability. In summary, during 2019, the value creation that remained with our host communities were: Peru: 13% of US$295m Australia: 25% of US$984m South Africa: 29% of US$286m West Africa: 51% of US$810m This, we believe, is significant and demonstrates that our mines are delivering ongoing economic benefit to the communities that host them. SED investment Employee wages Host community procurement 22 635 125 The value we created in our communities in 2019: US$782m – 33% of total value creation assessments of our community support again in Ghana and South Africa. We furthered our independent measurement of our social return on investment (SROI) and shared value created to identify those investments that strengthen our social licence to operate and to inform future investment. Using our Group SROI methodology, an analysis was conducted on selected projects in Ghana, while Peru will undertake an SROI analysis in 2020. Region Description Peru Community acceptance improved from 5% in 2012, to 7% in 2014, to 32% in 2016, and to 48% in 2019 South Africa Community support rose from 33% in 2015, to 52% in 2017, and (for three communities measured) to 62% in 2019 Ghana Strong community support with a relationship index of 73% at Damang and 78% at Tarkwa in 2015 Benefits to host communities in 2019 US$782m in value creation through procurement, wages and SED spend, 33% of total 676 host community suppliers 10,950 host community jobs in the mine value chain, comprising: – 2,525 employees – 6,744 contractors – 1,177 suppliers1 – 504 non-mining jobs 1 Excluding Peru and Australia, who have not started to measure this yet GOLD FIELDS HOST COMMUNITY VALUE CREATION Gold Fields Integrated Annual Report 2019 81 PERFORMANCE AGAINST MATERIAL MATTERS Gold Fields IR 2019 Pro of 15 – 27 March 2020

 

IAR-80


Table of Contents

LOGO

SHARED VALUE CREATION IN OUR COMMUNITIES continued Host community procurement Our host community procurement programme guides us as we support those areas in our operations’ procurement chains where community suppliers can participate. Host community procurement, if implemented effectively, holds benefits both for the communities in which we operate and for our mines themselves. This aligns with our focus on driving Shared Value. Benefits to the community: Builds the capacity of local companies to take advantage of mining industry spend Provides employment and enhances the livelihoods of host communities through increased incomes Enhances the development of small and medium-scale business nodes in host communities Improves the skills of host community youths to meet the current and future skills needs of our mines Benefits to Gold Fields: Increases supply base and reduces risks related to supply of critical inputs Reduces inventory and, as such, the locking up of capital Reduces cost and lead time in procuring inputs Develops a pipeline of skilled personnel in host communities Secures and enhances our social licence to operate We have actively increased host community procurement since 2015 in Ghana, South Africa and Peru, and since 2018 in Australia. Of our total procurement spend of US$1.74bn for 2019, 96% was spent by our mines on businesses based in countries where Gold Fields operates (2018: US$1.81bn/85%). US$635m, or 34%, was spent on suppliers and contractors from our mines’ host communities (2018: US$441m/27%). We are committed to sustaining the impact we have made and building on our progress going forward. The table below outlines the progress made for both in-country and host community spend between 2015 and 2019: Local and host community procurement Local (in-country) procurement Local (in-country) spend Host community procurement Host community spend Region 2019 (US$m) 2019 2018 2017 2016 2015 2019 (US$m) 2019 2018 2017 2016 2015 Peru 209 96% 96% 90% 89% 87% 32 15% 16% 7% 8% 7% Australia1 823 99% 99% 99% 99% 97% 171 21% 24% 79% 71% 66% South Africa2 136 100% 100% 100% 100% 100% 38 28% 29% 18% 14% 10% West Africa 633 91% 86% 85% 79% 64% 394 56% 32% 13% 7% 9% Group 1,802 96% 93% 94% 92% 85% 635 34% 27% 45% 38% 35% 1 Australia’s 2018 performance is based on its new host community definition which is aligned with the Group’s definition thereof, where communities are those living within an operation’s direct area of influence. Previous years’ numbers have not been restated. These numbers exclude the Perth office. Gruyere is included from commissioning in mid-2019 2 South Deep’s 2018 performance is based on its revised host community definition which is aligned with needs of the regulator, local government and community stakeholders, as well as with the Group’s guidance. Previous years’ numbers have not been restated The pillars of our host community procurement programmes are: Increase procurement of goods and services from host community suppliers without compromising Gold Fields’ standards Actively seek out host community entities and entrepreneurs that can supply directly to the mine or in an alliance with existing mine suppliers Assist short-listed host community suppliers to meet Gold Fields’ procurement selection criteria Leverage procurement from all suppliers in terms of host community job creation and/or community upliftment projects Stimulate job creation in host community through the mine, its contractors and suppliers, and their suppliers, and non-mining sectors Host community employment We continue to prioritise the employment of host community members at our operations and encourage our contractors and suppliers to do the same. This is supported by education and skills development projects which build a local skills base. In 2019, our operations set targets to increase their host community employment. At the end of 2019, 55% of our workforce, or 9,269 people, were employed from our host communities (2018: 56%/9,259 people, 2017: 40%/7,516 people). The sharp increase during 2018 and 2019 reflects the prioritisation of host community employment by our Ghanaian operations and the expansion of the definition of our South Deep host community to reflect the 2016 municipal boundary change. We seek to maintain the current levels of host community employment during 2020 and beyond. Our management teams at the mines are incentivised to achieve long-term host community job creation targets. In the table below, we set out the number of host community members – including both employees and contractors – working at each of Gold Fields’ regions in relation to our total workforce. Gold Fields Integrated Annual Report 2019 82 Gold Fields IR 2019 Pro of 15 – 27 March 2020

 

IAR-81


Table of Contents

LOGO

Host community workforce1 employed from total workforce (%) Region Host community workforce — 2019 2019 2018 2017 2016 2015 Peru 842 28% 27% 28% 23% 29% Australia2 616 23% 29% 29% 95% 90% South Deep3 2,590 65% 55% 16% 13% 14% West Africa 5,221 72% 73% 68% 72% 67% Group 9,269 55% 56% 40% 48% 59% 1 Workforce comprises total employees and contractors. Host community employment data excludes our corporate and regional offices as well as projects 2 Australia’s 2017 and 2018 performances are based on its revised host community definition, which is aligned with the Group’s definition thereof, where communities are those living within an operations’ direct area of influence. Previous years’ numbers have not been restated. These numbers exclude the Perth head office. Gruyere is included from commissioning in mid-2019 3 South Deep’s 2018 performance is based on its revised host community definition which is aligned with needs of the regulator, local government and community stakeholders as well as with the Group’s guidance. Previous years’ numbers have not been restated Job creation through socio-economic development projects In 2019, we intensified our efforts to ensure that our SED projects – those focusing on infrastructure development, education and training, and economic diversification – grow and sustain non-mining jobs as well. We are starting to see traction in this initiative and, during the year, created 504 non-mining jobs for host community members, well over half of them in the agricultural sector. Due to their nature, many of these SED projects do not provide long-term solutions, however, they will create income and a measure of skills transfer as well. The projects that created significant jobs included: 88 farming jobs at the Lima rural agricultural development projects in the Eastern Cape province of South Africa 24 farming jobs in communities surrounding our Cerro Corona mine in Peru 230 farming jobs in the Youth in Organic Horticulture Production (YouHoP) programme at our Damang and Tarkwa mines in Ghana Host community jobs in the mine value chain Employees Contractors Suppliers Non-mining Total Americas 79 763 01 56 898 Australia 462 154 01 0 616 Ghana 496 4,725 969 303 6,493 South Africa 1,488 1,102 208 145 2,943 Group 2,525 6,744 1,177 504 10,950 1 Not measured yet Socio-economic development investments We invested US$21.5m (2018: US$25.7m) in SED projects in our host communities during 2019. Our mines have dedicated SED investment funds delivered directly or through our trusts and foundation. The mines also work in partnership with governments and NGOs. During the year, we completed our largest Shared Value project to date, investing US$27m to rebuild and tar the 33km road between Tarkwa and Damang in West Africa. The road has significant socioeconomic benefits for the approximately 100,000 community members living in the Tarkwa-Nsuaem and Prestea Huni-Valley municipalities. Our SROI analysis of this project indicates that the road will improve the transportation of people, goods and services, as well as boost economic activities in the area. At the same time, the road enables us to transport our employees between the mines safer and quicker. Ghanaian contractors employed 53 members from the host communities during the construction of the road, which is now being managed and maintained by the Ghana Highway Authority. Other significant Shared Value projects include our investment in water infrastructure and potable water provision in Hualgayoc near our Cerro Corona mine. This addresses one of the key needs of the community and, since we started operating in the area in 2006, we have provided the majority of community households in Hualgayoc with access to clean water. Gold Fields Integrated Annual Report 2019 83 PERFORMANCE AGAINST MATERIAL MATTERS Gold Fields IR 2019 Pro of 15 – 27 March 2020

 

IAR-82


Table of Contents

LOGO

Working with Indigenous communities in Australia Aboriginal and Torres Strait Islander peoples are a key part of our host communities and important stakeholders for our four mines in Western Australia. This includes those groups who have been determined to hold (or are progressing claims in respect of) Native Title rights and interests over the areas on which our sites are located. Aboriginal and Torres Strait Islander Peoples are recognised as the traditional owners of the lands on which we operate. In 2019, we commenced implementing a consolidated strategy for improving our engagement with our Aboriginal and Torres Straight Islander communities. This strategy is based on three key pillars: building trusted relationships, delivering benefits that have real impact, and demonstrating respect. Closely aligned with these pillars are the elements of a Reconciliation Action Plan (RAP). Developed by Reconciliation Australia (an independent, not-for-profit organisation), a RAP provides a structured framework through which organisations can support the national reconciliation movement by developing respectful relationships and create meaningful opportunities with Aboriginal and Torres Strait Islander Peoples. We developed our first “Reflect” RAP during the year as a way to implement our overarching strategy for the region. This document outlines action plans with clear objectives and detailed deliverables. These actions will be implemented throughout 2020 and 2021. Our first formal Native Title Agreement in the Australia region is with the Yilka People at our Gruyere mine. As part of the agreement, we provide the Yilka People with various benefits, including employment and contracting opportunities. At present, 25 members of the local community work at Gruyere, either directly or for our contractors, which has exceeded initial expectations. Native Title claims have either been determined or lodged over the whole or significant part of the lands on which our mines are located, most recently in the area of our Granny Smith mine. Our approach is to focus on heritage management and supporting the local community, pending establishment of more formal engagements consistent with our RAP obligations. Managing artisanal and small-scale mining in Ghana Artisanal and small-scale mining (ASM) is present at and around our Damang and Tarkwa mines, though the number of ASM miners is small. ASM largely subsided during 2019, aided by government action against illegal mining. Gold Fields manages these activities through an ASM strategy, which includes patrolling of active mining areas, consulting with affected stakeholders, particularly traditional leaders, negotiating evictions and, as necessary, prosecuting of offenders. ASM poses a potentially greater risk in a pre-election and high gold price environment. It also comes with significant human rights risks – including human trafficking and the use of children to mine, health and safety risks relating to pit cave-ins, landslides and flooding, and water pollution from mercury, cyanide and siltation which impact downstream Group and regional SED spend 30 25 20 15 10 5 0 â– South Africa â– West Africa â– Americas â– Australia â–Group total 2016 2017 2018 2019 3.90 3.42 8.50 0.32 4.33 6.47 6.19 0.19 3.49 15.31 6.03 0.48 2.88 12.96 4.31 1.19 US$m 16.14 17.18 25.31 21.35 Infrastructure Education and training Health and wellbeing Economic diversi cation Conservation and environment 2% 5% 19% 64% 10% Group SED by type 2019 communities and the surrounding environment. Given the changing context, we revised our ASM strategy during the year. Three key focus areas in the updated strategy include a more proactive engagement with community stakeholder groups, supporting the creation of non-mining jobs which provide community members with alternative opportunities, and updating our protection services practice to better identify and manage the infiltration of ASM miners. Our protection services are aligned to the Voluntary Principles on Security and Human Rights (VPSHR). Grievance mechanisms to resolve issues raised by communities It is important that we have a clear view of any issues raised by our communities and, therefore, community grievance management is a key aspect of our community relations programme. All of our operations have established grievance mechanisms in place that allow us to handle and resolve the grievances that arise in relation to our activities. The mechanisms encourage and enable community members to raise complaints with us, and obligates our mines to address these grievances within a specified period. Where necessary, we use members from our local communities to act as mediators should our teams not be able to resolve the issue raised. During 2019, our operations dealt with 77 grievances (2018: 127) lodged by our communities, of which 11 were related to jobs and procurement, 47 social, and 19 environmental grievances. We resolved 56 of these grievances, and are still dealing with the remaining 21. SHARED VALUE CREATION IN OUR COMMUNITIES continued Gold Fields Integrated Annual Report 2019 84 Gold Fields IR 2019 Pro of 15 – 27 March 2020

 

IAR-83


Table of Contents

LOGO

Processing plant at our Tarkwa mine in Ghana PERFORMANCE AGAINST MATERIAL MATTERS Gold Fields Integrated Annual Report 2019 85 Gold Fields IR 2019 Pro of 15 – 27 March 2020

 

IAR-84


Table of Contents

LOGO

HUMAN RIGHTS Gold Fields is committed to upholding and protecting the human rights of our people and members of our host communities. We recognise that our mining activities have the potential to impact the human rights of these important stakeholder groups. Our Human Rights Policy Statement (www.goldfields.com/policies.php), which is embedded in our Code of Conduct, applies to all directors, employees and third parties (including, among others, suppliers and contractors). The Code of Conduct can be found on our website at www.goldfields.com/ code-of-conduct.php. Under the Human Rights Policy Statement, Gold Fields commits to, among others: Not interfering with or curtailing others’ enjoyment of their human rights Defending, where possible, employees and external Gold Fields stakeholders, such as community members, against human rights abuses by third parties Taking positive action to facilitate the entrenchment and enable the enjoyment of human rights A Human Rights Steering Committee oversees the work by the various disciplines and regions, and feedback is provided to the Board’s Social Ethics and Transformation (SET) Committee on a quarterly basis. The Human Rights Policy Statement is informed by and supports various international standards. These include the UN Guiding Principles on Business and Human Rights, the conventions of the International Labour Organisation, the United Nations Universal Declaration of Human Rights, the VPSHR, and the ICMM Principles on Human Rights. During the year, the ICMM developed Performance Expectations (PEs), which are now included in the requirements for member companies. They introduce a set of internationally recognised, stakeholdersupported, measurable health, safety, environmental and social requirements that can be validated at site level. Group and site conformance with each PE must be self-assessed by December 2021, and audit results publicly disclosed from 2022. A corporate desktop review of the PEs in 2018 found that there was broad alignment within Gold Fields, with gaps identified in human rights due diligence and water stewardship. Processes have been put in place to close the gaps identified. SALIENT HUMAN RIGHTS ISSUES During 2018, we identified salient human rights issues at a Group level. These are defined by the UN Guiding Principles as those issues that have the most severe negative impacts as a result of the Company’s activities or business relationships. The salient human rights issues for our business are as follows: 1. Health and safety: Occupational incident or exposure leading to physical and/or psychological harm and/or Illness 2. Human resources: The impact of our working environment, policies and procedures on employees and contractors 3. Water: The loss of containment and the subsequent impact on water quality released into the environment 4. Public and private security: Abuse of power by public or private security 5. Transportation: Transport incidents involving hazardous substances and/ or people 6. Mine closure: The ineffective, incomplete or failed implementation of mine closure plans 7. Resettlement: Land acquisition, economic compensation and community resettlement 8. Breaches by suppliers/contractors: Breaches of human rights by suppliers, contractors and other business partners in our supply chain In 2019, the Group salient issues were cascaded to our regions who used the same risk analysis method to identify the causes, consequences, preventative controls, and mitigation and damage controls for each of the abovementioned issues. Details of our human rights issues are on our website at www.goldfields.com/. No material gaps were identified at a regional level for any of the eight salient human rights issues. However, we continue to monitor the efficacy of mitigation controls, conduct training on human rights for employees and suppliers, and use our grievance mechanisms (p87) to identify and speedily resolve issues raised by host community members. WORKFORCE RIGHTS Our Human Rights Policy Statement protects the rights of our workforce and upholds freedom from child labour, freedom from forced or compulsory labour, freedom from discrimination (while recognising the need to affirm previously disadvantaged groups), and freedom of association and collective bargaining. Internal grievance mechanisms are in place to ensure employees and contractors can raise human rights concerns. These grievances are handled by the Gold Fields Human Resources function in consultation with legal teams. Employees can also raise concerns via independent counsellors as part of the Gold Fields Employee Assistance Programme, and make use of Gold Fields’ confidential, third-party whistleblowing hotline. During the year, three grievances were raised by employees regarding harassment and sexual harassment, two of which are undergoing a legal process. Performance in 2019 The Diversity Policy, approved by the Board in 2017, informed the diversity and inclusion strategy launched in 2019, which outlines our commitment to equality and the zero tolerance approach we take to discrimination A Sexual Harassment Policy was approved Code of Conduct training, rolled out to all employees in 2017, was updated during the year and employees will receive refresher training, including on human rights, during 2020 SUPPLIERS Our suppliers are required to comply with the Group Code of Conduct, the Gold Fields Supplier Code of Conduct and our Human Rights Policy Statement – this requirement is a standard provision in all third-party contractual agreements. An external third-party screening system evaluates new and existing suppliers and contractors on a monthly basis for an Gold Fields Integrated Annual Report 2019 86 Gold Fields IR 2019 Pro of 15 – 27 March 2020

 

IAR-85


Table of Contents

LOGO

array of pre-defined risk categories, including human rights and related violations and/or transgressions. Risk profiles for active external suppliers and contractors with post-screen alerts are then established and mitigation actions put in place. Gold Fields is committed to responsible materials stewardship. In this context, we support global efforts to prevent the use of newly mined gold to finance conflict. We have voluntarily adopted the Conflict- Free Gold Standard of the World Gold Council (WGC). The standard is applied at all relevant locations through assurance audits. Although we withdrew our WGC membership in 2014, we have and will continue to apply both the standard and its guidelines. Further information is available at www.goldfields.com/ sustainabilityreporting. php. Performance in 2019 In response to the 2018 implementation of the Modern Slavery Act in Australia, Gold Fields and a number of its industry peers worked with the Walk Free Foundation, an NGO, to promote human rights best practices and eliminate modern slavery in its supply chain. Key suppliers to our mines were provided with a toolkit to identify possible human rights contraventions. Where required, Gold Fields will provide support to its suppliers to address contraventions. Blocking a supplier would only be considered as a last resort SECURITY Gold Fields’ protection services teams work with both private and public security providers for the effective and responsible protection of workers and assets. All private security contractors receive human rights training during the induction process, and at least annually thereafter, including on the VPSHR. During the year, all aspects of alignment with the VPSHR were completed or are in progress. Security is managed at regional level, because each region has its own specific context. Performance in 2019 We reviewed private sector security providers’ contracts to ensure they are aligned to the VPSHR We updated our Human Rights Policy Statement to reference our support for the VPSHR Cerro Corona used an independent contractor to carry out a detailed assessment of its human rights risks and implementation requirements, with particular reference to the VPSHR. GRIEVANCE MECHANISMS We are committed to addressing community issues and concerns timeously and effectively. Therefore, we rely on a grievance reporting system to maintain confidence and transparent communication with our stakeholders. Our grievance mechanism enables and encourages community members to freely put forward their complaints, while obligating our mines to address the grievances within an agreed period, before the grievance is escalated to independent mediation. Performance in 2019 Our operations self-assessed their grievance management practices against criteria such as the UN Guiding Principles on Business and Human Rights Our mines worked to close their first order grievances in a short period – these are grievances that should be resolved with the complainant before they are escalated We saw a 39% decline in grievances during the year, which we believe may be driven by the fact that we did not have any Level 3 to 5 environmental incidents in 2019. While we cannot claim a direct correlation between the two, evidence suggests that environmental incidents lead to an increase in grievances, particularly given the importance of water to many of our host communities Ore conveyor belt at our Gruyere mine in Australia Gold Fields Integrated Annual Report 2019 87 PERFORMANCE AGAINST MATERIAL MATTERS Gold Fields IR 2019 Pro of 15 – 27 March 2020

 

IAR-86


Table of Contents

LOGO

Assurance First party: Internal audit statement p89 Independent assurance statement to the Board of Directors and stakeholders of Gold Fields Limited – Sustainability Information p90 Independent assurance statement to the Board of Directors and stakeholders of Gold Fields Limited – South African Mining Charter p93 Administration and corporate information IBC Internal and external assurance is provided over selected sustainability information contained in the Integrated Annual Report Wind turbine powering our Agnew mine in Australia 88 Gold Fields IR 2019 Pro of 15 – 27 March 2020

 

IAR-87


Table of Contents

LOGO

FIRST PARTY: INTERNAL AUDIT STATEMENT Gold Fields Internal Audit (GFIA) provides independent assurance on the effectiveness of the governance, risk management and control processes within Gold Fields to the Group Audit Committee. The internal audit activities performed during the year were identified through a combination of the Gold Fields risk management and combined assurance framework, as well as the risk-based methodology adopted by GFIA. Internal Audit complies with the Institute of Internal Auditors’ International Standards for the Professional Practice of Internal Auditing, in the execution of its assurance function. Furthermore, GFIA operates a quality assurance programme that involves performing detailed quality review assessments. Annually, the risk-based annual audit plan is approved by the Audit Committee. The internal audit activities are executed by a team of appropriately qualified and experienced internal auditors, or through the engagement of external practitioners on specified and agreed terms. The Vice-President and Group Head of Internal Audit has a functional reporting line to the Audit Committee, to which quarterly feedback is provided. Based on the work performed by GFIA during the year, the Vice-President and Group Head of Internal Audit has presented the Audit Committee with an assessment on the effectiveness of the Company’s governance, risk management and system of internal control. It is GFIA’s opinion that the governance, risk management and internal control environment are effective within the Gold Fields business and provide reasonable assurance that the objectives of Gold Fields will be achieved. This GFIA assessment forms one of the basis for the Audit Committee’s recommendation in this regard to the Board. Shyam Jagwanth Vice-President and Group Head of Internal Audit Johannesburg, South Africa 30 March 2020 Gold Fields Integrated Annual Report 2019 89 ASSURANCE Gold Fields IR 2019 Pro of 15 – 27 March 2020

 

IAR-88


Table of Contents

LOGO

INDEPENDENT ASSURANCE STATEMENT TO THE BOARD OF DIRECTORS AND STAKEHOLDERS OF GOLD FIELDS LIMITED – SUSTAINABILITY INFORMATION ERM Southern Africa (Pty) Ltd (ERM) was engaged by Gold Fields to provide assurance in relation to selected sustainability information set out below and presented in Gold Fields’ 2019 Integrated Annual Report for the year ended 31 December 2019 (‘the Report’). Engagement summary Engagement scope (subject matters): 1. Whether the 2019 data, for the period 1 January 2019 to 31 December 2019, for the selected performance indicators listed in Table 1 overleaf, are fairly presented, in all material respects, with the reporting criteria. 2. Whether the Directors’ statement in the “About this Report” section of the Report that Gold Fields has complied with the ICMM Sustainable Development Framework, Principles, Position Statements and reporting requirements is, in all material respects, fairly stated. Reporting criteria: For environmental, health and safety and social KPIs: GRI Standards (‘Core’ in-accordance option) and the GRI’s Mining and Metals Sector Disclosure (2013) Gold Fields GRI Standards Sustainability Reporting Guideline, V21 (November 2019) Gold Fields Group Health and Safety Reporting Guideline, V6 (January 2019) International Council on Mining and Metals (ICMM) Sustainable Development Framework Reporting Requirements (2008) Assurance standard used: ERM CVS’ assurance methodology based on the International Standard on Assurance Engagements ISAE 3000 (Revised) and ISAE 3410 (for GHG Statements) Assurance level: Reasonable assurance for all Subject Matters Respective responsibilities: Gold Fields is responsible for preparing the Report, including the collection and presentation of the selected sustainability information within it, in accordance with the reporting criteria, the design, implementation and maintenance of related internal controls, and for the integrity of its website. ERM’s responsibility is to provide an opinion on the selected information based on the evidence we have obtained and exercising our professional judgement. OUR ASSURANCE ACTIVITIES We planned and performed our work to obtain all the information and explanations that we believe were necessary to reduce the risk of material misstatement to low and therefore provide a basis for our assurance opinion. Using the ICMM Sustainable Development Framework: Assurance Procedure (2008) as a guide, a multi-disciplinary team of sustainability and assurance specialists performed the assurance activities, including, among others: Reviewing external media reporting relating to Gold Fields, peer company annual reports and industry standards to identify issues relevant to the assurance scope in the reporting period. Interviews with relevant corporate level staff to understand Gold Fields’ sustainability strategy, policies and management systems, including stakeholder engagement and materiality assessment. Interviews with a selection of staff and management, including senior executives, to gain an understanding of: The status of implementation of the ICMM Sustainable Development Principles in Gold Fields’ strategy and policies; and Gold Fields’ identification and management of sustainable development risks and opportunities as determined through its review of the business and the views and expectations of its stakeholders. Reviewing supporting evidence related to external stakeholder engagement on material issues facing the business. Reviewing policies and procedures and assessing alignment with ICMM’s 10 Sustainable Development Principles and other mandatory requirements set out in the ICMM’s Position Statements in effect as at 31 December 2019. Testing the processes and systems, including internal controls, used to generate, consolidate and report the selected sustainability information. Reviewing the suitability of the internal reporting guidelines, including conversion factors used. Physical visits to interview responsible staff and verify source data and other evidence at the following sites: – South Deep, South Africa – Tarkwa, Ghana – St Ives, Australia Virtual reviews to verify source data for the following sites: – Damang, Ghana – Agnew, Australia – Granny Smith, Australia – Gruyere, Australia – Cerro Corona, Peru An analytical review of the year-end data submitted by the sites listed above, and testing of the accuracy and completeness of the consolidated 2019 Group data for the selected KPIs. Gold Fields Integrated Annual Report 2019 90 Gold Fields IR 2019 Pro of 15 – 27 March 2020

 

IAR-89


Table of Contents

LOGO

Reviewing the presentation of information relevant to the scope of our work in the Report to ensure consistency with our findings. OUR ASSURANCE OPINION In our opinion: The selected sustainability performance information set out in Table 1 for the year ended 31 December 2019 is prepared, in all material respects, in accordance with the Gold Fields reporting criteria; and The Directors’ statement in the “About this Report” section of the Report that Gold Fields has complied with the ICMM Sustainable Development Framework, Principles, Position Statements and reporting requirements is, in all material respects, fairly stated. THE LIMITATIONS OF OUR ENGAGEMENT The reliability of the assured data is subject to inherent uncertainties given the methods for determining, calculating or estimating the underlying information. It is important to understand our assurance opinions in this context. Our independent assurance statement provides no assurance on the maintenance and integrity of the Gold Fields’ website, including controls used to achieve this integrity, and in particular, whether any changes may have occurred to the information since it was first published. OUR OBSERVATIONS We have provided Gold Fields with a separate detailed management report. Without affecting the opinion presented above, we have the following observations: There have been improvements in the Company’s determination and reporting of material issues, notably the establishment of a Materiality Assessment Steering Committee and prioritisation of material issues based on their importance to the Company as well as to stakeholders. We recommend diversifying external stakeholder engagement to further strengthen the materiality process, as well as using the outputs to inform the Company’s strategy. Due to weaknesses in documentation and in the control environment at the Gruyere operation (which was operational since May 2019) relating to total water consumed and total energy consumed, we undertook additional substantive procedures to verify these indicators. We recommend improving the data management and internal control environment for these indicators to facilitate future assurance. In relation to the reported energy saving initiatives across the Group, we undertook additional procedures to verify the savings for certain initiatives across the West African, South African and Australian operations. We recommend refresher training across the operations on the measurement, verification and reporting requirements for this indicator in order to reduce the risk of material misstatement as well as assurance effort. Following a recommendation in last year’s Assurance Statement for the Australia region to formalise the process for consolidating and reporting socio-economic development spend, ERM did observe improvements in the data management process for this indicator at certain operations. We encourage Gold Fields to extend these efforts to all Australian operations, as well as other social performance data (host community workforce employment). Donald Gibson Jennifer Iansen-Rogers Partner Review Partner, ERM CVS, London 27 March 2020 27 March 2020 ERM Southern Africa (Pty) Ltd, Johannesburg, South Africa www.erm.com Email: donald.gibson@erm.com ERM Southern Africa (Pty) Ltd and ERM Certification and Verification Services (CVS) are members of the ERM Group. Our work complies with the requirements of ERM’s Global Code of Business Conduct and Ethics (available at https://erm.com/global-code). Further, ERM CVS is accredited by the United Kingdom Accreditation Service and its operating system is designed to comply with ISO 17021:2011. Our assurance processes are designed and implemented to ensure that the work we undertake with clients is free from bias and conflict of interest (refer to both the abovementioned Code of Business Conduct and Ethics, and the ERM CVS Independence and Impartiality Policy available at http://www.ermcvs.com/our-services/policies/independence/). The ERM and ERM CVS staff that have undertaken work on this assurance engagement provide no consultancy related services to Gold Fields in any respect related to the subject matter assured. Gold Fields Integrated Annual Report 2019 91 ASSURANCE Gold Fields IR 2019 Pro of 15 – 27 March 2020

 

IAR-90


Table of Contents

LOGO

ASSURED SUSTAINABILITY PERFORMANCE INDICATORS Table 1. Data for selected sustainability performance indicators for the 2019 reporting year presented for reasonable assurance in accordance with the reporting criteria. Parameter Unit Gold Fields reported 2019 data Environment Total CO2 equivalent emissions, Scope 1 to 3 Tonnes 1,941,389 Electricity purchased MWh 1,253,338 Diesel Kl 189,721 Total energy consumed GJ 12,497,608 Total water consumed (withdrawal – discharge) Ml 19,709 Total water recycled/re-used per annum Ml 47,604 Number of environmental incidents – Level 3 and above Number of incidents 0 Total CO2e emissions avoided from initiatives tCO2e saved 144,254 Total energy saved from initiatives GJ saved 404,602 Health Number of cases of Silicosis reported Number of cases 5 Number of cases of Noise Induced Hearing Loss reported Number of cases 6 Cardio Respiratory (Tuberculosis) Number of new cases reported 20 Chronic Obstructive Airways Disease (COAD) Number of cases 4 Number of cases of Malaria tested positive per annum (employees only) Number of positive cases 187 Number of South African employees in the HAART programme (cumulative) Number of employees 204 Number of West African employees in the HAART programme (cumulative) Number of employees 10 Percentage of South African workforce on the voluntary counselling and testing (VCT) programme Percentage of workforce 81 Percentage of West African workforce on the voluntary counselling and testing (VCT) programme Percentage of workforce 58 Safety Total Recordable Injury Frequency Rate (TRIFR) — Employees, Contractors, total Number of TRIs/ hours worked Employees: 2.83 (44 TRIs/15,568,023 hours worked) Contractors: 1.88 (60 TRIs/31,833,493 hours worked) Total: 2.19 (104 TRIs/47,401,516 hours worked) Serious Injuries: As per Gold Fields Group Health and Safety Reporting requirements Number of injuries 4 (including 2 at South Deep) Serious Injuries: As per the South African Department of Mineral Resources and Energy requirements (applicable to South Deep Mine only) Number of injuries 10 Safety Engagement Index Rate Number of engagements/ hours worked 4.11 (194,922 safety engagements/47,401,516 hours worked) Near miss incidents Number of incidents 436 Social Total socio-economic development (SED) spend US$ 21,545,593.46 Percentage of host community workforce employment % 55 Percentage of host community procurement spend % 34 Gold Fields Integrated Annual Report 2019 92 Gold Fields IR 2019 Pro of 15 – 27 March 2020

 

IAR-91


Table of Contents

LOGO

INDEPENDENT ASSURANCE STATEMENT TO THE BOARD OF DIRECTORS AND STAKEHOLDERS OF GOLD FIELDS LIMITED – SOUTH AFRICAN MINING CHARTER ERM Southern Africa (Pty) Ltd (ERM) was engaged by Gold Fields to provide assurance in relation to selected Mining Charter information set out below and presented in Gold Fields’ 2019 Integrated Annual Report for the year ended 31 December 2019 (‘the Report’) for the South Deep Joint Venture. Engagement summary Engagement scope (subject matters): 1. Whether the 2019 data, for the period 1 January 2019 to 31 December 2019, for the selected Mining Charter performance indicators listed in Table 2 overleaf, are fairly presented, in all material respects, with the reporting criteria. Reporting criteria: Gold Fields Limited South Deep Gold Mine Non-Financial Data Assurance Reporting Guidelines, V5 (January 2020) Gold Fields Limited South Deep Gold Mine Procurement Mining Charter 2018 Reporting Guideline, V0 (November 2019) Broad-Based Socio-Economic Empowerment Charter (BBSEEC) for the South African Mining and Minerals Industry (2018) and the related scorecard (2018) Implementation Guidelines for the BBSEEC for the South African Mining and Minerals Industry (2018) Assurance standard used: ERM CVS’ assurance methodology based on the International Standard on Assurance Engagements ISAE 3000 (Revised) Assurance level: Reasonable assurance for all Subject Matters Respective responsibilities: Gold Fields is responsible for preparing the Report, including the collection and presentation of the selected sustainability information within it, in accordance with the reporting criteria, the design, implementation and maintenance of related internal controls, and for the integrity of its website. ERM’s responsibility is to provide an opinion on the selected information based on the evidence we have obtained and exercising our professional judgement. OUR ASSURANCE ACTIVITIES We planned and performed our work to obtain all the information and explanations that we believe were necessary to reduce the risk of material misstatement to low and therefore provide a basis for our assurance opinion. A multi-disciplinary team of sustainability, Mining Charter and assurance specialists performed the assurance activities, including, among others: Testing the processes and systems, including internal controls, used to generate, consolidate and report the selected Mining Charter information. A review of the suitability of the internal Mining Charter reporting guidelines. Physical visits to the South Deep Mine, South Africa, to verify source data and other evidence. An analytical review of the year-end data submitted by South Deep, including testing of the accuracy and completeness of the consolidated 2019 data for the selected performance indicators. A review of the presentation of information relevant to the scope of our work in the Report to ensure consistency with our findings. OUR ASSURANCE OPINION In our opinion, the selected Mining Charter performance information set out in Table 2 for the year ended 31 December 2019 is prepared, in all material respects, in accordance with the reporting criteria. OUR OBSERVATIONS We have provided Gold Fields with a separate detailed management report. Without affecting the opinion presented above, we have the following observations: We recommend giving attention to the consistency of the KPI definitions for the demographic, essential-skills and core skills related indicators, and ensuring these definitions and reporting requirements are aligned to Mining Charter (2018) requirements. The site has made considerable effort during the transition period to adapt to the reporting requirements of the Mining Charter (2018), particularly for procurement subject matters. Gold Fields Integrated Annual Report 2019 93 ASSURANCE Gold Fields IR 2019 Pro of 15 – 27 March 2020

 

IAR-92


Table of Contents

LOGO

INDEPENDENT ASSURANCE STATEMENT TO THE BOARD OF DIRECTORS AND STAKEHOLDERS OF GOLD FIELDS LIMITED – SOUTH AFRICAN MINING CHARTER continued THE LIMITATIONS OF OUR ENGAGEMENT The reliability of the assured data is subject to inherent uncertainties given the methods for determining, calculating or estimating the underlying information. It is important to understand our assurance opinions in this context. Our independent assurance statement provides no assurance on the maintenance and integrity of the Gold Fields’ website, including controls used to achieve this integrity, and in particular, whether any changes may have occurred to the information since it was first published. Donald Gibson Jennifer Iansen-Rogers Partner Review Partner, ERM CVS, London 27 March 2020 27 March 2020 ERM Southern Africa (Pty) Ltd, Johannesburg, South Africa www.erm.com Email: donald.gibson@erm.com ERM Southern Africa (Pty) Ltd and ERM Certification and Verification Services (CVS) are members of the ERM Group. Our work complies with the requirements of ERM’s Global Code of Business Conduct and Ethics (available at https://erm.com/global-code). Further, ERM CVS is accredited by the United Kingdom Accreditation Service and its operating system is designed to comply with ISO 17021:2011. Our assurance processes are designed and implemented to ensure that the work we undertake with clients is free from bias and conflict of interest (refer to both the above mentioned Code of Business Conduct and Ethics, and the ERM CVS Independence and Impartiality Policy available at http://www.ermcvs.com/our-services/policies/independence/). The ERM and ERM CVS staff that have undertaken work on this assurance engagement provide no consultancy related services to Gold Fields in any respect related to the subject matter assured. Gold Fields Integrated Annual Report 2019 94 Gold Fields IR 2019 Pro of 15 – 27 March 2020

 

IAR-93


Table of Contents

LOGO

ASSURED SOUTH AFRICAN MINING CHARTER PERFORMANCE INDICATORS Table 2. Selected South African Mining Charter performance indicators for the 2019 reporting year presented for reasonable assurance in accordance with reporting criteria. Parameter Unit Gold Fields reported 2019 data Mine Community Development % implementation of Mine Community Development Target in approved and published SLP (“Table S”1) # of projects 9 Progress to date Progress per project verified Employment Equity HDSAs2 in management (in proportion to applicable demographics) made up of: Board: 50% black persons with exercisable voting rights, of which 20% must be black women Board: % black persons 67% Board: % black women 33% Executive/top management: 50% black persons of which 15% must be black women Board: % black persons 67% Board: % black women 33% Senior: 50% black persons of which 15% must be black women Board: % black persons 31% Board: % black women 6% Middle: 60% black persons of which 20% must be black women Board: % black persons 52% Board: % black women 19% Junior: 70% black persons of which 25% must be black women Board: % black persons 71% Board: % black women 22% Employees with disabilities: 1.5% as a percentage of all employees Disabilities: % 0.39% Core/critical skills: 50% black persons Core skills: % 71% Inclusive procurement Mining goods 70% of procurement spend on goods (excluding non-discretionary spend) must be on South African manufactured goods, proportioned as follows regarding the manufacturing entity: 21% by HDPs3 owned and controlled company % procured from HDPs owned and controlled company 32% 5% by women or by young owned and controlled company % women or by young owned and controlled company 2% 44% by BEE4-compliant company % procured from BEEcompliant company 57% Gold Fields Integrated Annual Report 2019 95 ASSURANCE Gold Fields IR 2019 Pro of 15 – 27 March 2020

 

IAR-94


Table of Contents

LOGO

Parameter Unit Gold Fields reported 2019 data Mining services 80% of procurement spend on services (excluding non-discretionary spend) must be sourced from South African companies, proportioned as follows: 50% on HDPs owned and controlled company % discretionary spend on HDPs owned and controlled company 42% 15% on women owned and controlled company % discretionary spend on women owned and controlled company 14% 5% on youth % discretionary spend on youth 0% 10% on BEE-compliant company % discretionary spend on BEE-compliant company 73% Research and development Research and development budget spent of which 70% must be spent on South African-based research and development R-value of spend R200,000.00 % of spend on research and development entities 100% Processing of Samples Mineral sampling to be done by South African-based companies (Target of 100%) Number of samples analysed 29,611 % analysed by South African-based companies 100% 1 As per the Implementation Guidelines for the BBSEEC for the South African Mining and Minerals Industry (2018) 2 Historically Disadvantaged South African 3 Historically Disadvantaged Persons 4 Black Economic Empowerment ASSURED SOUTH AFRICAN MINING CHARTER PERFORMANCE INDICATORS continued Gold Fields Integrated Annual Report 2019 96 Gold Fields IR 2019 Pro of 15 – 27 March 2020

 

IAR-95


Table of Contents

LOGO

ADMINISTRATION AND CORPORATE INFORMATION COMPANY SECRETARY Taryn Harmse Tel: +27 11 562 9719 Mobile: +27 86 720 2704 e-mail: taryn.harmse@goldfields.com REGISTERED OFFICE Johannesburg Gold Fields Limited 150 Helen Road Sandown Sandton 2196 Postnet Suite 252 Private Bag X30500 Houghton 2041 Tel: +27 11 562 9700 Fax: +27 11 562 9829 OFFICE OF THE UNITED KINGDOM SECRETARIES London St James’s Corporate Services Limited Suite 31, Second Floor 107 Cheapside London EC2V 6DN United Kingdom Tel: +44 20 7796 8644 Fax: +44 20 7796 8645 e-mail: general@corpserv.co.uk AMERICAN DEPOSITORY RECEIPTS TRANSFER AGENT Shareholder correspondence should be mailed to: BNY Mellon Shareowner Services PO Box 30170 College Station, TX 77842–3170 Overnight correspondence should be sent to: BNY Mellon Shareowner Services 211 Quality Circle, Suite 210 College Station, TX 77845 e-mail: shrrelations@cpushareownerservices.com Phone numbers Tel: 888 269 2377 Domestic Tel: 201 680 6825 Foreign SPONSOR J.P. Morgan Equities South Africa Proprietary Limited Gold Fields Limited Incorporated in the Republic of South Africa Registration number 1968/004880/06 Share code: GFI Issuer code: GOGOF ISIN – ZAE 000018123 INVESTOR ENQUIRIES Avishkar Nagaser Tel: +27 11 562 9775 Mobile: +27 82 312 8692 e-mail: avishkar.nagaser@goldfields.com Thomas Mengel Tel: +27 11 562 9849 Mobile: +27 72 493 5170 e-mail: thomas.mengel@goldfields.com MEDIA ENQUIRIES Sven Lunsche Tel: +27 11 562 9763 Mobile: +27 83 260 9279 e-mail: sven.lunsche@goldfields.com TRANSFER SECRETARIES South Africa Computershare Investor Services Proprietary Limited Rosebank Towers 15 Biermann Avenue Rosebank Johannesburg 2196 Private Bag X9000 Saxonwold 2132 Tel: +27 11 370 5000 Fax: +27 11 688 5248 United Kingdom Link Asset Services The Registry 34 Beckenham Road Beckenham Kent BR3 4TU England Tel: 0871 664 0300 Calls cost 12p per minute plus your phone company’s access charge. If you are outside the United Kingdom, please call +44 371 664 0300. Calls outside the United Kingdom will be charged at the applicable international rate. The helpline is open between 9:00am – 5:30pm. Monday to Friday excluding public holidays in England and Wales. e-mail: shareholderenquires@linkgroup.co.uk Website WWW.GOLDFIELDS.COM Listings JSE/NYSE: GFI SIX: GOLI CA Carolus (Chair) RP Menell (Deputy Chair) NJ Holland*(Chief Executive Officer) PA Schmidt(Chief Financial Officer) A Andani# PJ Bacchus TP Goodlace C Letton^ P Mahanyele-Dabengwa* SP Reid^ YGH Suleman ^ Australian * British # Ghanaian Independent Director Non-independent Director Gold Fields IR 2019 Pro of 15 – 27 March 2020

 

IAR-96


Table of Contents

LOGO

www.goldfields.com

 

IAR-97


Table of Contents

    

LOGO

Our 2019 climate change report Aligned with recommendations of the Task Force on Climate-related Financial Disclosures (TCFD)

 

CCR-1


Table of Contents

LOGO

Gold Fields Climate change report 2019 ABOUT GOLD FIELDS Delivering value for a sustainable future Gold Fields is a globally diversified gold producer with nine operating mines in Australia, Peru, South Africa and Ghana (including the Asanko JV), as well as one project in Chile. The Company’s attributable ABOUT THIS REPORT annual gold-equivalent production is 2.2Moz, and it has attributable gold-equivalent Reserves of 51.3Moz. Our shares are listed on the Johannesburg Stock Exchange (JSE) and our American depositary shares trade This is our second Climate Change Report compiled in line with the recommendations on the New York Stock Exchange (NYSE). of the Financial Services Board’s Task Force on Climate-related Financial Disclosures (TCFD). It is released as a companion to our 2019 Integrated Annual Report (IAR). In 2018, Gold Fields became only the second South African company and the first South African mining company to publicly endorse the TCFD recommendations. The TCFD recommendations are backed by most financial regulators around the world and encourage companies to release details about their climate-related financial risks and opportunities to provide consistent information to investors, lenders, insurers, and other stakeholders. Our TCFD report replaced our previous AMERICAS WEST AFRICA SOUTH AFRICA AUSTRALIA annual submissions under the Carbon Disclosure Project (CDP). The TCFD voluntary guidelines provide for strategic, comparable and reliable disclosure of climate-related information, which companies commit to publish at least once a year. The scope of our climate change performance and data covers our eight managed mines (including 100% of the new Gruyere mine, but excluding our Asanko Gold JV). While we report on relevant developments at our Salares Norte project in Mine: Cerro Corona in Peru – Mines: Tarkwa, Damang and Mine: South Deep – underground Mines: St Ives, Granny Smith, Copper, Gold – open pit mine Asanko Gold (45%) in Ghana – mine Agnew and Gruyere (50%) in Chile, we do not include data from the project. Project: Salares Norte in Chile open pit mines Western Australia – open pit and underground mines TABLE OF CONTENTS CLIMATE CHANGE RISK AND VULNERABILITY INTRODUCTION BUILDING CLIMATE CHANGE RESILIENCE TRACKING OUR PERFORMANCE STATISTICS ASSESSMENT a. Chief Executive Officer’s Statement 2 a. Our governance processes around climate-related risks 4 a. South Africa 5 a. Energy and carbon emissions 7 a. Regional and Group energy and carbon performance 9 b. Understanding the risks and adapting to Climate Change 2 b. Climate Change and Gold Fields’ strategy 4 b. Australia 5 b. Renewable energy 8 b. Gold Fields’ carbon footprint – 2019 10 c. Gold Fields’ Climate Change Policy Statement 3 c. Gold Fields’ control, policies and strategies 4 c. Peru 6 c. Water management 8 d. 2019 ICMM Position Statement on Climate Change 3 d. West Africa 6 e. Global policies and laws 7 See online for further information in the 2018 TCFD report www.goldfields.com. 01

 

CCR-2


Table of Contents

LOGO

Gold Fields Climate change report 2019 CHIEF EXECUTIVE OFFICER’S STATEMENT Managing climate change at Gold Fields “We seek to understand our exposure to climate-related risks, with the aim of improving our disclosures, preparedness and performance” NICK HOLLAND Chief Executive Officer Gold Fields’ commitment to leadership in sustainable gold mining underlies everything we do as a business. As such, we are committed to addressing one of the defining global challenges society is facing, namely the impact of the rapidly changing climate on our business, our employees and host communities. We continue to respond to this challenge through a range of strategic policy interventions as well as operational adjustments. The management of climate change impacts and our transition to a low carbon environment is a key component of environmental stewardship at all our operations and projects. Compared to other metals, such as steel, coal or aluminium, gold mining’s carbon emission intensity per unit value is among the lowest in the sector. As a mining business, Gold Fields is fully cognisant of the fact that we have a material impact on the surrounding environment and the communities with whom we share this environment. Our carbon emissions are primarily from diesel consumed by haulage trucks and electricity consumption in mining and gold processing. Internally, Gold Fields has recently reviewed and updated a number of policy statements and guidelines, reflecting our environmental priorities. They cover the following areas of responsibility in the Company: energy and carbon management; environmental management; water management; tailings management and mine closure. In 2017 the Board approved a Climate Change Policy Statement, committing us to identify and assess climate-related risks and opportunities; report and disclose our performance via various reporting frameworks; raise the proportion of renewable energy; and implement energy and water efficiency initiatives. Understanding the risks and adapting to climate change The long-term risks posed by climate change to the Group’s operations, projects and surrounding communities could impact our ability to operate our mines sustainability as they are set to increase both operational and capital costs. At the same time though, opportunities have also emerged through improved water and energy consumption efficiencies and transitioning towards lower carbon energy sources, with associated financial benefits. Unless managed appropriately, the negative impacts of climate change could create resource tensions with host communities, thus affecting our social licence to operate. The processes for identifying and assessing climate-related risks are integrated into Gold Fields’ risk management systems. These risks and mitigating actions are integrated into business strategy – from planning through to operations. Business planning includes consideration of the following risks: water availability, shifts in rainfall patterns, higher temperatures, changing legislative landscapes pertaining to carbon emissions management, the increasing need to find alternatives to traditional energy provision, and improved energy and water efficiencies. Our regional offices monitor regulatory changes, including climate change-related ones. We have also included climate-related risk assessments in our capital projects studies. At an operational level, Gold Fields completes detailed operation-specific climate risk vulnerability assessments every five years (since 2016). In addition, operations review site-level climate-related risks on a quarterly basis. Climate change-related risks are reflected in our top 20 risks either directly, through flooding and droughts and increased energy consumption, or, indirectly, through their impact on water supply and costs as well as regulatory changes. Water risks have been identified over the short, medium and long term, particularly at our operations in South Africa, Peru and Australia, which the World Business Council for Sustainable Development classifies as water-stressed. Gold Fields’ processes are aligned to the ICMM’s Sustainable Development framework. In addition, we have signed up to a number of global initiatives and programmes that support both corporate disclosure of climate change impacts and encourage multi-stakeholder commitments to combatting it. It is increasingly clear that the negative impacts of climate change are real and immediate, due to: The physical impacts of climate change on the Group’s operations and surrounding communities Increasing regulation and policy changes around carbon emissions Direct and indirect carbon taxes and levies imposed by governments to disincentivise non-renewable energy consumption Growing interest by investors to understand the impacts of climate change on their portfolios Our climate change programme objectives are to improve preparedness and build operational resilience to climate-related risks, reduce the use of natural resources and improve climate reporting and disclosure. We aim to achieve these objectives by: Continuously reviewing and refining our understanding of climate-related risks and opportunities Assessing climate-related risks through project delivery studies and operational risk assessments Integrating energy, water, and carbon emissions management plans into our business strategic planning Improving efficiencies in the use of natural resources (energy and water) Harnessing innovation and technology to reduce our carbon footprint while managing regulatory risks As such, Gold Fields’ climate change programme is focused on a comprehensive assessment of climate change-related risks and mitigation opportunities, as well as the development and implementation of action plans. At operational level our integrated energy, carbon management and water strategies highlight the approach taken by our mines to achieve: Greater energy and water efficiencies Increased use of low carbon and renewable energy sources Security of water and energy supplies Responsible management of our water resources The impact of this has been to achieve greater energy and water security, lower energy intensity and reduced carbon emissions. Our next steps Improving performance: As we strive to improve our water, energy and carbon emissions performance, we will be conducting studies for strategic interventions. Risk assessments: During 2021, we will be updating our regional vulnerability and site risk assessments to inform our next five-year mitigation and adaptation plans, and integrating them with our business strategies. Planning: Using assessments, we will be aiming to further improve our integration of climate change considerations into operational management. Stakeholder engagements: We will seek to include climate-related challenges and developments into our key stakeholder engagements to discuss the impact of climate-related risks.

 

CCR-3


Table of Contents

LOGO

Gold Fields Climate change report OUR CLIMATE CHANGE COMMITMENTS Gold Fields’ Climate Change Policy Statement Gold Fields Limited recognises that climate change is a serious challenge globally to society at large, our host communities and our operations. The Group’s climate change strategy is to identify and assess risks related to climate change, and develop action plans. Our objectives are to minimise our contribution to climate change and to build resilience to the physical impacts of climate change at our operations and growth projects. To achieve our strategy, Gold Fields commits to: Reporting and publicly disclosing our greenhouse gas emissions footprint and performance. Regularly undertaking vulnerability risk assessments at all our operations and host communities. Developing and implementing regional climate change strategies that include mitigation and adaptation plans. Setting objectives and targets that give effect to the plans. Investing in renewable, low-carbon energy solutions and energy efficiency initiatives to reduce our greenhouse gas emissions, including carbon offset programmes. Investing in solutions for efficient utilisation of water at our operations, while ensuring the security of water supply. Supporting research and development to achieve our climate change objectives. Supporting transparent carbon pricing mechanisms that incentivise innovation to drive reductions in greenhouse gas emissions. Establishing an appropriate level of employee awareness and training employees who hold direct responsibility for activities that reduce our carbon emissions. Complying with applicable legal requirements and other requirements to which the organisation subscribes. Encouraging business partners and suppliers to adopt similar principles. Fostering dialogue and seeking collaboration with governments, investors, non-governmental organisations, host communities and other stakeholders to address climate change challenges. All those working for and on behalf of Gold Fields, including employees, contractors, suppliers and partners, play a central role in meeting these commitments by: Taking responsibility for implementing applicable climate change adaptation and mitigation programmes and initiatives. Adhering to the Group’s climate change policy. Integrating climate change considerations into business planning and processes, including carbon pricing. Nick Holland Chief Executive Officer February 2017 Gold Fields’ global commitments on climate change 2019 ICMM Position Statement on Climate Change Recognition statements ICMM members recognise: 1. The need for an urgent global response to the threat of climate change, across all areas of society and the economy. 2. The need to support the goals of the Paris Agreement to limit the increase in the global average temperature to 2°C and pursue efforts to limit the increase to 1.5°C. 3. The need to reduce emissions from the extraction and use of mining products, and support collaborative market-based approaches to accelerate the use of low-emission technologies as part of a transition to a low carbon energy mix. At the same time, we also recognise the practical challenges that some less developed countries with domestic supplies of fossil fuels will face in making that transition. 4. That climate and energy policy should be technology neutral and rely on market-based approaches to enable least cost abatement solutions. 5. The vital role that a broad-based, predictable, long-term carbon pricing can play, alongside other market mechanisms to drive reduction of greenhouse gas emissions and incentivise innovation. 6. The importance of providing climate-related disclosure in order for all stakeholders to measure and respond to climate change risks and opportunities, including the transparency around climate-related risks the TCFD has brought. 7. The role of natural climate solutions and offsets in providing low cost options to address global greenhouse gas emissions. Commitments In addition to existing commitments under the ICMM Sustainable Development Framework, ICMM member companies commit to being part of the solution by: Individually: Implement governance, engagement and disclosure processes to ensure climate change risks and opportunities are considered in business decision-making. Advance operational level adaptation and mitigation solutions, taking in consideration local opportunities and challenges. Engage with host communities on our shared climate change risks and opportunities and help host communities understand how they can adapt to the physical impact of climate change. Disclose scope 1 and 2 greenhouse gas emissions on an annual basis and set emissions reduction targets at a corporate level. Collectively: Support the global transition to a low carbon economy by continuing to contribute to the sustainable production of commodities essential to the energy and mobility transition, working with our partners and key suppliers along our value chains. Engage with external parties to determine a preferred approach to reporting scope 3 emissions. Either collectively or individually: Engage with governments, peers, and others to support the development of effective climate change policies. Support efforts to mitigate greenhouse gas emissions, in collaboration with our peers by promoting innovation, developing and deploying low emissions technology, and implementing projects that improve energy efficiency and incorporate renewable energy supply in our energy mix. Support carbon pricing and other market mechanisms, that drive the reduction of greenhouse gas emissions, deliver the least costly pathway to emissions reductions and support predictable long-term pricing that incentivise innovation. Granny Smith solar panel

 

CCR-4


Table of Contents

LOGO

Gold Fields Climate change report 2019 BUILDING CLIMATE CHANGE RESILIENCE Our governance processes around climate-related risks Oversight over climate change-related strategy, performance and risks is held at Board level. The Board sets the strategic direction and approves policies that are relevant to the management of energy, carbon emissions, water and climate change. The Gold Fields Board’s Risk Committee provides oversight on Group risks. The Committee undertakes and reviews company-wide risk assessments twice a year, with a view to ensuring effective and robust risk management strategies are in place. The Safety, Health and Sustainable Development (SHSD) Committee of the Board reviews performance against climate-related strategies on a quarterly basis. The Capital Projects, Control and Review Committee is responsible for capital allocation. Project deliverables include assessment of climate risks and opportunities. At Group level, Gold Fields’ executive management is tasked with implementing Board-approved policies and strategies as well as related risk management plans. Quarterly updates on these issues are provided to the SHSD Committee of the Board, while the Risk Committee reviews updates to the risk register. Permanent appointments at Group level of a Head of Water, Environmental Manager, and Head of Energy and Carbon provide central coordination through to Group executive management and the Board. A number of Group-wide teams from the regions and operations, led by corporate, collaborate to enhance management of water, carbon emissions, environment, energy and climate change-related risks. Climate-relate risks are identified and ranked in accordance with Gold Fields’ Enterprise-wide Risk Management (ERM) process, which is aligned with the ISO 31000 global risk management standard. At regional level, strategic and operational risk registers include contingencies for climate events such as floods, droughts, severe storms and regulatory changes. ERM risk assessment (annual and quarterly) DEFINES THE RISK k R k isk C Energy and o water Executive m S MAIN m security team H i t (quarterly) REVIEWS S BOARD e t MANAGE working D C (Quarterly) e groups o m (monthly) mitt ee k k ALLOCATES RESOURCES Board Capital Committee (quarterly) Climate change and Gold Fields’ strategy Annual business plans Annual business and operational plans, from which performance SHORT TERM scorecards are drawn, include energy, water, carbon emissions and environmental aspects Regulatory and policy changes are considered when developing Integrating business plans management of Strategic planning climate-related risks into Ensure that we quantify water, energy and carbon Gold Fields’ strategy MEDIUM TERM footprints for the various strategic business scenarios Incorporate the impact of changing rain patterns in our mine plans Climate-related risk mitigation and adaptation measures Quantify risk levels and, if necessary, adjust risk are integrated into Gold Fields’ operational and thresholds strategic planning processes across short-, medium- and long-term planning horizons Life-of-mine planning For the long term, in consideration of each assets’ life-of-mine, we seek to understand and quantify the longer-term climate change LONG TERM impacts on our mines. We also assess and consider post-closure risks and opportunities in our portfolio reviews Gold Fields’ controls, policies and strategies Gold Fields’ Vision – To be the global leader in sustainable gold mining – Water Management Policy (2019) Policy – Group Climate Change Policy (2017) – Three-year regional water plans developed (2019) – Integrated water management plans (2016) – Integrated energy and carbon management strategy Strategy – Climate change adaption plans (2016) (2017) – Energy security plans (2015) – Water management strategy (2020) We continuously – Updated water management guidelines to ICMM level (2019) – Included in Project Study Standards (2017) Standards, systems seek to improve our – Included climate change in water and tailings guidelines – Updated Energy & Carbon Guideline to ISO 50001 and guidelines (2017) (2016) embedded controls, policies, strategies and integration Risk – Review by the Board, SHSD, Risk, Audit Committees – Group risk register item (since 2009) disclosure management – Align programme with ICMM standards – Part of Group ERM (as far back as 2009) Indicators and targets – Energy, water and carbon emissions targets – Included in our investor relations roadshows – DJSI submissions Reporting and – CDP and CDP Water disclosure since 2007 and 2013, – Integrated Annual Reports communication respectively – Use of GRI standard External assurance – Data integrated into the non-financial data portal – Independent external assurance of data

 

CCR-5


Table of Contents

LOGO

Gold Fields Climate change report 2019 CLIMATE CHANGE RISK AND VULNERABILITY ASSESSMENT Gold Fields – South Africa NATIONAL Increased rainfall variability 3-5ºC increase in temperatures by 2035 PROJECTIONS (forecast from climate models) LOCAL PROJECTIONS Temperature Decrease Increase increase Increased in annual rainfall in storms water stress Climate change Risk Vulnerability Adaptations impact Potential for off-grid renewable Underground Increased electricity costs energy systems, new mine High ventilation and cooling technologies Improved water storage, increased CORE Processing Reduced onsite water flows water recycling and reduced water High OPERATIONS consumption Optimise mine ventilation and Employee heat exhaustion and Health and safety cooling systems; heat stress dehydration Medium management programmes Increased price of upstream products Budget for price increases and Suppliers due to carbon tax Medium engage with suppliers Employee redeployment and Workforce Disruption to operations VALUE CHAIN Medium training Publish South Deep’s climate Investors Reduced share price or investor interest change plans and achievements Low and increase awareness Increased tension in community around Communities Investments in host communities service delivery and living conditions High Disruption in electricity supply; Potential for off-grid renewable National infrastructure increased electricity costs Low energy systems BROADER NETWORK Regularly review policy changes to Carbon-emission related tax/levies and ensure compliance Regulatory reporting requirements Medium Participate in industry bodies to shape policy Gold Fields – Australia NATIONAL Increase in frequency and intensity of extreme events Reduced rainfall PROJECTIONS Temperature increases LOCAL PROJECTIONS Temperature Decrease Intense increase in annual rainfall storms Climate change Risk Vulnerability Adaptations impact Adequacy of flood management Continually review flood Extraction and storage capacities to safeguard management and storage Medium personnel capacities Develop life-of-mine water balances Declining availability of process water in Materials handling that are dynamic, predictive and terms of suitable quality and quantity Medium probabilistic Flood prevention measures and Interruptions to the movement of waste Transport vehicle safety protocols in high and ore Low rainfall events Apply the Group guideline to tailings OPERATIONS storage facilities with an emphasis on critical control management Tailings dam stability during periods of Waste disposal Alignment to the new proposed high rainfall Medium CORE Global Tailings Standard Utilise in-pit tailings disposal where possible Increased cooling costs and potential Implement energy and cost Health and safety heat stress Medium management plans per site Inability to achieve closure objectives Develop detailed mine closure plans Post-closure due to arid conditions Low for all sites Review strategic consumables and Suppliers Delays to transport of supplies spares plans Low VALUE CHAIN Movement of personnel to sites and Ensure alternative transport Workforce interruptions to flight schedules Low facilities are available Communities Potable water cost with increased Maintain current community competition and declining availability Low relations strategy Taxation on emissions, aggressive Maintain current stakeholder BROADER Regulatory abatement requirements and removal engagement strategy and NETWORK Medium of rebates representation on industry bodies Heat exhaustion Drought Flooding Increased cooling requirements Negative investor perceptions Disruption of electricity supply Economic volatility Storms Temperature Regulatory Water scarcity

 

CCR-6


Table of Contents

LOGO

Gold Fields Climate change report 2019 Gold Fields – Peru NATIONAL Increase in frequency and intensity of the El Niño weather patterns PROJECTIONS Sea level rise LOCAL PROJECTIONS Temperature Decrease Increase increase in annual rainfall in storms Land slides Climate change impact Risk Vulnerability Adaptation Intense rains exceed pumping Implement leading practices for flood and treatment capacity, potentially Extraction and deposition prevention, pit slope stability and TSF compromising slope stability near open- Low construction and operation cast mines Reduced water supply for operations. Increase water recycling and reduce Materials handling Higher moisture content of the ore Low water withdrawal Increase the storage capacity at Interruptions to the transport system mine warehouse and port Transport leading to bottlenecks in the storage High Study alternate roads for concentrate of concentrates OPERATIONS transport Increase storage capacity at port and Port operations Interruption of cargo operations CORE Medium scheduling logistics Application of safety and health Health and safety Increase of respiratory illnesses Low policies Increase energy demand for pumping Consider renewable energy for water Post-closure requirements Low pumping at post-closure Monitoring and maintenance Suppliers Interruptions of the transport system of roads and assessing alternate Low routes to the port CHAIN Engagement with public institutions Abandoning of agriculture practices. for infrastructure improvements on Workforce Increase in demand for jobs from Low alternative roads VALUE people relocating to mine area Continuing shared value programmes Water quality compromised. Poor Entrenching shared value Communities agriculture productivity and food programmes, communicating good High provision practices and strict control over water discharges BROADER NETWORK National infrastructure Decrease in water availability for Strong supply chain systems to electricity generation enable sourcing of temporary power Low generation Gold Fields – West Africa Decrease in rainfall in the northern region NATIONAL Sea level rise PROJECTIONS Temperature increases Increase of frequency and intensity of the El Niño weather pattern LOCAL PROJECTIONS Temperature Shifting of rain Intense Increase in number increase seasons storms of wet days Climate change impact Risk Vulnerability Adaptation Further increase pumping capacity and Reduced production due to wet haul effective pit dewatering strategies to roads Low address flooding or heavy rainfall Extraction Continue mining the deeper areas within the pit to create sumps which allows Larger volumes of mine water Medium for excess water to be collected and pumped out Continue sheeting of haul roads to allow for operations to continue during wet Transport Increased operational costs linked periods OPERATIONS to maintenance of roads and more Consideration for augmenting engine frequent replacement of truck tyres High operated air conditioning units in trucks Materials handling with battery operated units to prevent CORE operators idling to keep cabins cool Implement heat stress management Heat stress on mine employees High programmes Health and safety Favourable conditions for vector born Malaria management programmes diseases spread High Disruption of electricity supply from Electricity provision hydro schemes Medium Reduced reliance on the unstable national grid, through the commissioning CHAIN Key materials and Weather-related delays in the transport of the two Genser Energy gas-fired supplies of fuel Medium power plants Increasing demand for jobs from people Gas pipeline developed to mines VALUE Workforce relocating to the mine area Low Educate local communities on climate-Vulnerable or disgruntled communities related issues to reduce community vulnerabilities and increase resilience could put the social licence to operate Medium NETWORK at risk Infrastructure investments in our Tarkwa and Damang communities Communities Reducing community vulnerability Food insecurity, service incapacity and through youth employment in agriculture, climatic impacts on subsistence based High health, sanitation and water supply BROADER livelihoods leading to migration projects Heat waves Drought Wet driving conditions Ocean swells Vector borne disease Respiratory illness Water stress Migration Storm Regulatory Water scarcity Land slides Glacier melting

 

CCR-7


Table of Contents

LOGO

Gold Fields Climate change report 2019 Tracking climate-related policies and laws We have noted an increase in climate-related legislation, policies and litigations in the jurisdictions in which we operate. A snapshot across our host regions as at December 2019 is indicated in the map below: CLIMATE-RELATED LEGAL AND RELATED RISKS Peru Since 2000: Ghana Laws (7) Since 1997: Policies (9) Laws (4) Litigation cases (0) Policies (5) Climate targets (6) Litigation cases (0) Climate targets (26) Chile South Africa Australia Since 2000: Since 2008: Since 2008: Laws (8) Laws (7) Laws (11) Policies (19) Policies (8) Policies (7) Litigation cases (2) Litigation cases (3) Litigation cases (96) Climate targets (10) Climate targets (15) Climate targets (2) Source: www.climate.laws.org/ MONITORING NATIONALLY DETERMINED COMMITMENTS (NDC) Gold Fields uses the NDC scenarios to ensure close alignment of our strategies with those of the relevant national programmes and policies to address climate change. The parameters (and timeframes) used in these scenario analyses are geographically tailored to include the commitments of the various countries in which Gold Fields operates. The NDC analyses are also considered across all business areas such as mining, processing and logistics. The outcomes of the scenario analyses have informed Gold Fields’ business plans and budget allocations. Gold Fields recognises that energy markets have been fundamentally redefined by the global drive to minimise contributions and build resilience to climate change. This has affected the types of energy sourced by business, the cost of energy, how energy is procured and how energy is utilised. COUNTRY HOST COUNTRY COUNTRY POLICIES THAT IMPACT ON OUR BUSINESS OUR KEY RESPONSES COMMITMENT Renewable energy – 23% of electricity from renewables by 2020 A target of reducing GHG National energy productivity target of 40% improvement between Increasing use of renewable Australia emissions, 26% to 28% 2015 and 2030 energy at Granny Smith and below 2005 levels by 2030 Safeguard mechanism, introduced 1 July 2016, sets baselines and Agnew limits emissions Renewable energy – national penetration of 20% by 2025 30% – 45% reduction of GHG Energy efficiency – 20% reduction in energy consumption forecasts Salares Norte project to be emission intensity (CO -e per by 2025 Chile GDP) by 2030 against 22007 A carbon tax of US$5/t CO -e from stationary grid-connected sources initially powered by 15% solar levels equal or larger than 50MW2 (thermal), effective 1 January 2017, power targeting the power and industrial sectors Renewable energy – national penetration of 10% by 2030 Reduce GHG emissions by Energy efficiency improvements – 20% across industrial facilities Assessing 10% renewable Ghana 15% relative to a business- Integrated water management – equitable distribution and access for supply for our mines as-usual scenario by 2030 communities Emissions reduction of 20% Water – security of supply and efficient use Assessing feasibility for floating Peru – 30% below a business-as- 23% of mitigation goals to be met through energy, industrial, transport solar power plant usual scenario in 2030 and waste sectors Emissions reductions of 34% A carbon tax at R120/t CO -e has been imposed on scope 1 emissions. Developing a 40MW solar a business-as-usual 2 South Africa against This would require the state-owned power utility and fuel producers to power plant, pending state scenario by 2020 pass this tax burden on to users, exacerbating energy costs approval Tracking our performance – energy and carbon emissions Our Energy and Carbon management strategy drives Group and regional carbon emissions energy efficiency initiatives and use of low-carbon energy, both to achieve cost savings but also to reduce our emissions. Between 2013 and 2019, Gold Fields oe emissions realised cumulative energy savings of 2,090TJ, nearly KtCO -e 3% of energy consumption over this period, equivalent 2 to US$119m in cost savings and avoiding 474,000 700 652 tonnes CO -e in scope 1 and scope 2 carbon emissions, 591 2 600 580 equivalent to 7% of carbon emissions during this period. 530 544 Our strategic initiatives include: 500 464 Fuel switching to low-carbon energy sources Assessing and installing renewable energy options 400 Re-negotiating energy contracts with suppliers 313 317 317 Investing in energy efficiency initiatives 300 276 267 282 Aligning our guidelines and certifying our operations to 225 233 235 215 205 210 the ISO 50001 energy management system 200 In 2017, we set the following aspirational energy and 100 carbon emissions reductions targets for the period 2017 37 35 34 42 47 28 to 2020: 7 7 9 9 6 6 0 2015 2017 2018 2019 Cumulative scope 1 and 2 carbon emissions 2014 2016 reductions by 800,000t CO -e, against projected Americas Australia South Africa West Africa Group 2 annual carbon emissions; by end 2019, we had achieved nearly 50% of this target, with significant oe emissions reductions expected in 2020 from our renewable energy projects in Australia KtCO -e 2 5% to 10% energy savings per year through 1,200 investments in energy initiatives. Each year we have performed mostly in line with these targets 1,000 970 Alignment with ISO 50001 energy management 883 principles at all our operations. The Cerro Corona 800 794 793 788 805 mine achieved certification in 2018, and Tarkwa and Damang in March 2020. Our other mines are currently conducting gap analyses with the aim of achieving 600 526 491 490 493 463 certification by 2023 at the latest 436 Gold Fields’ energy spending combines our electricity 400 and fuel spend and is the second largest cost item in the 232 177 173 166 185 167 178 Group after human resources. In 2019, total energy 200 160 141 120 spend was US$300m, equivalent to approximately 93 42 89 45 45 44 US$134/oz, comprising 20% of operating costs. 33 46 0 2014 2015 2016 2017 2018 2019 The graph below shows Group energy consumption by Americas Australia South Africa West Africa Group source and the related carbon emissions by scope type are detailed in the adjacent graphs. oe emissions KtCO -e 2 600 ou energconsumtion 500 485 484 484 TJ 450 436 431 15,000 12,178 11,628 12,498 11,240 11,696 400 111 94 113 118 100 12,000 4,971 5,302 4,929 5,430 300 9,000 4,197 240 243 225 200 199 196 167 203 168 171 6,000 6,930 6,608 6,765 6,599 6,973 156 154 152 3,000 100 63 61 40 41 45 45 49 34 35 28 25 27 0 2015 2016 2017 2018 2019 0 2014 2015 2016 2017 2018 2019 Diesel Electricity1 Other fuels2 1 Electricity includes direct electricity generated and indirect Americas Australia South Africa West Africa Group electricity from the grid 2 Other includes petrol, LPG and acetylene Scope 1 emissions are those arising directly from sources managed by the Company; scope 2 emissions are indirect emissions generated in the production of electricity used by the Company; scope 3 emissions arise as a consequence of the activities of the Company

 

CCR-8


Table of Contents

LOGO

Gold Fields Climate change report 2019 Tracking our performance – renewable energy In our quest to strengthen security of supply and decarbonise our energy sources, while at the same time creating resilience against oil price volatility, we have started incorporating renewable energy into our energy supply mix. Two of our Australian mines, Agnew and Granny Smith, have installed renewables and storage solutions. In 2019 renewables accounted for 1% of our Australian mines and less than 1% of our Group energy consumption. By the end of 2020, we project that renewable energy will account for approximately 10% of the total energy usage in our Australian region and 2% of Group consumption. Our other mines around the world are also looking at raising the renewable energy portion of their energy consumption. The South Deep mine in South Africa is preparing to develop a 40MW solar plant, pending regulatory approval, while our mines in Ghana are investigating the feasibility of renewable energy supplies in line with legislation expected in the near future. Following are profiles of our three key renewable energy initiatives: At Agnew, we commissioned a 10,000 panel solar photovoltaic plant, generating 4MW of power (on sunny days reaching up to 25% of mining demand). By December 2019, Agnew had 8% of its electricity demand met by the solar farm to complement power from its gas plant. An 18MW wind farm (made up of five 3.75MW wind turbines) and a 13MW/4MWh battery energy storage system are coming online from March 2020 onwards. This A$112m project was supported by A$13m from the Australian government’s renewable fund to enable the wind and battery systems. The Agnew micro-grid will reduce our carbon footprint by some 45,000t CO -e 2 per year At Granny Smith, in 2016, we commissioned a 24MW gas power plant, to replace a diesel power plant; and in 2019 added a 20,000 panel 8MW solar farm with 2MW battery energy storage system facility, which was commissioned in March 2020. The Granny Smith mine solar power plant will reduce our carbon footprint by some 10,000t CO -e 2 per year Following our public commitment to have at least 20% renewable energy in all new mines, we completed evaluations at our recently approved Salares Norte project in Chile, located in the Atacama desert. We are planning to ramp up by 2023 with 15% of electricity supplied by a solar power plant, with future energy studies to be undertaken to increase this level Tracking our performance – water stewardship Three of the regions in which we operate, South Africa, Australia and Peru, are considered water stressed. Climate change impacts our operations and communities in a number of ways – severe rainfall, shifts in rainfall patterns and prolonged droughts, among others – and responsible and effective water management is increasingly critical to Gold Fields. Not only will water scarcity or excessive rainfall adversely impact operations, as water is a vital resource for our mining and ore processing activities, it is also an essential need for our host communities – particularly where agriculture is an important economic activity. Managing our impacts on water catchment areas – by ensuring that we do not denude the quality of water or reduce the volume thereof – and is therefore key to maintaining our social licence to operate. In early 2020, we finalised our 2020 – 2025 Group water stewardship strategy, which includes regional water strategies and three-year management plans, many of them taking cognisance of the impact of climate change. The strategy has three objectives: To be a water efficient operator, which requires that we reduce our demand for freshwater from the catchment areas as much as possible due to the probability of water supply shortfalls and communities’ water requirements. To apply a proactive and risk-based approach to water management. As such, we are embedding water planning into core operational management, empowering informed management decisions and aligning water risks with resourcing over the life of our operations. To work with stakeholders in the catchment areas around our mines so that collaborative water actions can be identified and realised. These approaches will be different in each region. The diagram illustrates our long-term strategy: OBJECTIVES PILLARS REGIONS Cost efficiency (3% to 5% fresh water reduction) Recycling and reuse of water (66%) WATER EFFICIENT OPERATOR Decrease fresh water withdrawal Low-water risk operation }5-year regional water strategies Proactive water management Gold Fields PROACTIVE OPERATOR Minimised legal/risk exposure Risk-based water integration Water Stewardship Effective water system Strategy }3-year Being a trusted water FACILITATING STAKEHOLDER water management plans Shared catchment area Transparent communicator stewardship partner approach Facilitated partnerships Shared value programmes In the short-term, the water management strategic objectives for 2020 comprise: Maintaining security of supply Effectively managing water at our operations Applying transparent corporate water governance Adopting a catchment approach to water management During 2019, Gold Fields spent US$27m on water management by investing in methods to improve our water management practices, including pollution prevention, recycling and water conservation initiatives. Predictive and dynamic water balances are in place at all operations, enabling us to account for water inputs and outputs. Furthermore, we have set a target to recycle or reuse at least 66% of the water we use in our processes. In 2019, we achieved 68%. The graphs below highlight our key water management performance indicators. ter withdrawal er tonne rocessed ter recledeused as ercentage of total Fresh water withdrawal K_/t % G_ 1.2 80 15 14.5 14.2 1.07 66 68 0.89 0.96 70 14.8 1.0 55 59 57 12 60 ICMM target 10.2 0.8 0.64 50 9 0.59 0.6 40 30 6 0.4 20 3 0.2 10 0.0 0 0 2015 2016 2017 2018 2019 2015 2016 2017 2018 2019 2016 2017 2018 2019

 

CCR-9


Table of Contents

LOGO

Gold Fields Climate change report 2019 Regional and Group energy and carbon performance 2015 2016 2017 2018 2019 ELECTRICITY PURCHASED (MWH) Americas 145,361 153,379 151,056 150,443 148,235 Australia 277,521 287,480 282,330 247,204 211,204 South Africa 484,256 525,749 497,814 449,728 436,441 West Africa 415,215 433,814 434,886 436,564 457,458 Group 1,322,353 1,400,422 1,366,086 1,283,940 1,253,338 DIESEL CONSUMPTION (KL) Americas 13,455 12,713 12,486 14,927 17,027 Australia 76,867 71,057 59,206 52,190 55,987 South Africa 2,457 3,060 3,019 1,961 2,106 West Africa 99,739 96,669 113,430 114,442 114,601 Group 192,518 183,498 188,140 183,520 189,721 TOTAL ENERGY CONSUMPTION (GJ) Americas 1,012,363 1,014,336 997,030 1,082,421.404 1,150,338.953 Australia 3,250,575 3,604,448 3,631,526 3,142,462.658 3,907,976.275 South Africa 1,835,467 2,005,575 1,902,705 1,690,253.177 1,647,636.779 West Africa 5,141,964 5,073,537 5,646,855 5,712,920.595 5,791,655.997 Group 11,240,369 11,697,895 12,178,116 11,628,058 12,497,608 ENERGY INTENSITY (GJ/OZ PRODUCED) Americas 3.42 3.75 3.25 3.45 3.93 Australia 3.28 3.82 3.89 3.56 4.05 South Africa 9.27 6.91 6.77 10.76 7.42 West Africa 6.82 7.09 7.95 8.10 7.96 Group 5.02 5.27 5.46 5.64 5.67 TOTAL ENERGY COSTS (US$M) Americas 21.08 20.68 22.07 25.79 28.50 Australia 96.43 83.90 80.78 78.18 81.01 South Africa 31.00 31.55 34.40 33.15 32.45 West Africa 163.16 153.19 120.29 164.43 157.83 Group 311.67 289.32 257.54 301.55 299.79 ENERGY SPEND (% OF OPEX) Americas 15% 14% 15% 16% 17% Australia 18% 14% 15% 15% 13% South Africa 13% 12% 11% 13% 13% West Africa 31% 32% 26% 37% 33% Group 22% 20% 17% 21% 20% CO EMISSIONS (TONNES) (SCOPE 1 – 3) Americas 2 124,030 126,096 128,106 149,819 152,313 Australia 536,782 565,544 563,409 508,359 572,867 South Africa 531,078 569,401 529,607 467,174 495,826 West Africa 561,273 702,718 737,914 726,838 720,383 Group 1,753,163 1,963,759 1,959,035 1,852,190 1,941,389 CARBON EMISSION INTENSITY (TONNES CO –E/OZ) (SCOPE 1 AND 2 ONLY) Americas 2 0.27 0.31 0.26 0.28 0.31 Australia 0.39 0.43 0.42 0.40 0.42 South Africa 2.50 1.92 1.78 2.81 2.11 West Africa 0.48 0.697 0.71 0.69 0.68 Group 0.59 0.69 0.66 0.66 0.66

 

CCR-10


Table of Contents

LOGO

Gold Fields Climate change report 2019 Gold Fields’ carbon footprint – 2019 Total Scope 2 scope 1 and 2 Scope 1 emissions emissions emissions Diesel: Diesel: Total The following categories of scope 3 emissions are zero. haulage power Blasting scope 1 Operation and other generation Petrol LPG Natural gas agents Acetylene emissions Electricity CATEGORY Value Comment SOUTH AFRICA 5,964 0 30 0 0 197 18 6,208 462,922 469,130 3.8: Upstream leased assets South Deep 5,960 0 30 0 0 197 18 6,205 462,627 468,832 3.11: Use of sold products Zero This is reported as zero because Sandton office 4 0 0 0 0 0 0 4 295 298 energy use after refining of gold is assumed to be negligible WEST AFRICA 304,713 3,327 110 2,897 0 5,733 21 316,802 178,255 495,058 3.13: Downstream leased assets Tarkwa Gold Mine 215,905 0 0 324 0 4,302 9 220,540 128,962 349,502 3.14: Franchises Zero No franchises, therefore zero Damang Gold Mine 88,697 3,327 0 2,570 0 1,431 12 96,038 48,995 145,033 3.15: Investments Zero No franchises, therefore zero Accra office 112 0 110 3 0 0 0 224 298 522 AUSTRALASIA 135,343 15,093 26 2,530 127,318 1,400 6 281,716 120,040 401,755 St Ives Gold Mine 64,162 0 0 849 0 294 2 65,307 86,025 151,331 Agnew Gold Mine 25,903 13,872 26 720 16,073 355 1 56,951 33,895 90,846 Granny Smith Gold Mine 26,139 1,002 0 955 62,813 340 2 91,251 0 91,251 Gruyere Joint Venture 19,139 218 0 6 48,432 411 1 68,208 0 68,208 Perth office 0 0 0 0 0 0 0 0 120 120 SOUTH AMERICA 45,793 0 30 227 0 1,415 1 47,465 44,039 91,504 Cerro Corona Gold Mine 45,751 0 30 227 0 1,415 1 47,423 44,026 91,449 Lima office 42 0 0 0 0 0 0 42 13 55 GROUP 491,813 18,420 195 5,654 127,318 8,745 45 652,191 805,256 1,457,448 Scope 3 emissions 3.3: Fuel-and energy- 3.4: 3.9: 3.1: related Upstream 3.5: 3.8: Downstream 3.12: 3.13: Purchased activities transportation Waste 3.6: 3.7: Upstream transportation 3.10: 3.11: End-of-life Downstream Total goods and (not included and generated in Business Employee leased and Processing of Use of treatment of leased 3.14 3.15 scope 3 Operation services in scope 1 or 2) distribution operations travel commuting assets distribution sold products sold product sold products assets Franchises Investments emissions SOUTH AFRICA 11,026 13,129 129 379 725 1,054 0 20 77 0 155 0 0 0 26,695 South Deep 11,022 13,123 129 379 132 1,013 0 20 77 0 155 0 0 0 26,050 Sandton office 4 6 0 0 593 42 0 0 0 0 0 0 0 0 645 WEST AFRICA 58,762 160,939 3,247 890 486 538 0 62 134 0 268 0 0 0 225,326 Tarkwa Gold Mine 45,687 117,907 2,351 784 379 333 0 44 96 0 191 0 0 0 167,772 Damang Gold Mine 13,063 42,966 894 106 107 205 0 18 38 0 77 0 0 0 57,474 Accra office 12 65 2 0 1 0 0 0 0 0 0 0 0 0 80 AUSTRALASIA 106,008 54,164 3,720 856 4,952 855 0 19 179 0 358 0 0 0 171,112 St Ives Gold Mine 54,139 19,471 1,246 151 729 248 0 7 69 0 138 0 0 0 76,198 Agnew Gold Mine 21,822 11,634 752 15 1,816 173 0 4 41 0 81 0 0 0 36,338 Granny Smith Gold Mine 12,441 11,940 902 97 2,386 279 0 5 51 0 102 0 0 0 28,203 Gruyere Joint Venture 17,606 11,116 820 593 21 75 0 2 18 0 37 0 0 0 30,288 Perth office 0 4 0 0 0 79 0 0 0 0 0 0 0 0 84 SOUTH AMERICA 17,843 31,970 982 53 589 192 0 9,095 29 0 57 0 0 0 60,809 Cerro Corona Gold Mine 17,843 31,959 981 53 589 192 0 9,095 29 0 57 0 0 0 60,798 Lima office 0 11 0 0 0 0 0 0 0 0 0 0 0 0 11 GROUP 193,639 260,202 8,078 2,179 6,752 2,639 0 9,197 419 0 837 0 0 0 483,941

 

CCR-11


Table of Contents

LOGO

Gold Fields Climate change report 2019 ADMINISTRATION AND CORPORATE INFORMATION ACTING COMPANY SECRETARY Taryn Harmse Tel: +27 11 562 9724 Mobile: +27 86 720 2704 e-mail: taryn.harmse@goldfields.com REGISTERED OFFICE Johannesburg Gold Fields Limited 150 Helen Road Sandown Sandton 2196 Postnet Suite 252 Private Bag X30500 Houghton 2041 Tel: +27 11 562 9700 Fax: +27 11 562 9829 OFFICE OF THE UNITED KINGDOM SECRETARIES London St James’s Corporate Services Limited Suite 31, Second Floor 107 Cheapside London EC2V 6DN United Kingdom Tel: +44 20 7796 8644 Fax: +44 20 7796 8645 e-mail: general@corpserv.co.uk AMERICAN DEPOSITORY RECEIPTS TRANSFER AGENT Shareholder correspondence should be mailed to: BNY Mellon Shareowner Services PO Box 30170 College Station, TX 77842-3170 Overnight correspondence should be sent to: BNY Mellon Shareowner Services 211 Quality Circle, Suite 210 College Station, TX 77845 e-mail: shrrelations@cpushareownerservices.com Phone numbers Tel: 888 269 2377 Domestic Tel: 201 680 6825 Foreign SPONSOR J.P. Morgan Equities South Africa Proprietary Limited Gold Fields Limited Incorporated in the Republic of South Africa Registration number 1968/004880/06 Share code: GFI Issuer code: GOGOF ISIN: ZAE 000018123 INVESTOR ENQUIRIES Avishkar Nagaser Tel: +27 11 562 9775 Mobile: +27 82 312 8692 e-mail: avishkar.nagaser@goldfields.com Thomas Mengel Tel: +27 11 562 9849 Mobile: +27 72 493 5170 e-mail: thomas.mengel@goldfields.com MEDIA ENQUIRIES Sven Lunsche Tel: +27 11 562 9763 Mobile: +27 83 260 9279 e-mail: sven.lunsche@goldfields.com TRANSFER SECRETARIES South Africa Computershare Investor Services Proprietary Limited Rosebank Towers 15 Biermann Avenue Rosebank Johannesburg 2196 Private Bag X9000 Saxonwold 2132 Tel: +27 11 370 5000 Fax: +27 11 688 5248 United Kingdom Link Asset Services The Registry 34 Beckenham Road Beckenham Kent BR3 4TU England Tel: 0871 664 0300 Calls cost 12p per minute plus your phone company’s access charge. If you are outside the United Kingdom, please call +44 371 664 0300. Calls outside the United Kingdom will be charged at the applicable international rate. The helpline is open between 09:00 – 17:30. Monday to Friday excluding public holidays in England and Wales. e-mail: shareholderenquiries@linkgroup.co.uk Website WWW.GOLDFIELDS.COM Listings JSE / NYSE / GFI SIX: GOLI CA Carolus° (Chair) RP Menell° (Deputy Chair) NJ Holland* (Chief Executive Officer) PA Schmidt (Chief Financial Officer) A Andani#° PJ Bacchus° TP Goodlace° C Letton^° P Mahanyele-Dabengwa* SP Reid^° YGH Suleman° ^ Australian * British # Ghanaian ° Independent director Non-independent director

 

CCR-12


Table of Contents

LOGO

Our climate change report Aligned with recommendations of the task force on climate-related financial disclosures (TCFD)

 

CCR-13


Table of Contents

    

LOGO

Delivering value for a sustainable future Annual Financial Report including Governance Report 2019

 

AFR-1


Table of Contents

LOGO

Delivering value for a sustainable future CONTENTS Statement of Responsibility by the Board of Directors (unaudited) 01 Company Secretary’s certificate (unaudited) 01 Corporate Governance Report (unaudited) 02 Directors’ Report (unaudited) 18 Audit Committee Report (unaudited) 23 Remuneration Report (unaudited) 28 Management’s (unaudited) discussion and analysis of the financial statements 59 Independent Auditor’s Report 127 Accounting policies 131 Consolidated Income Statement 152 Consolidated Statement of Comprehensive Income 153 Consolidated Statement of Financial Position 154 Consolidated Statement of Changes in Equity 155 Consolidated Statement of Cash-Flows 156 Notes to the Consolidated Financial Statements 157 Operating and financial information by mine (unaudited) 218 Shareholders’ information (unaudited) 223 Glossary of terms (unaudited) 225 Administration and corporate information (unaudited) 234 NAVIGATING OUR IAR linkedin.com/company/gold-fields business.facebook.com/GoldFieldsLTD @GoldFields_LTD instagram.com/goldfields_ltd/ The Audited Financial Statements for the year ended 31 December 2019 were prepared by the corporate accounting staff of Gold Fields headed by Tzvet Ilarionova, the Group Financial Controller. This process was supervised by Paul Schmidt, the Group’s Chief Financial Officer (CFO). Send us your feedback We value your feedback. To ensure that we report on issues that matter to our stakeholders, please provide any feedback and questions to investors@goldfields.com or sustainability@goldfields.com, or visit www.goldfields.com to download the feedback form.

 

AFR-2


Table of Contents

LOGO

The directors are responsible for the preparation, integrity and fair presentation of the Annual Financial Statements of Gold Fields Limited (Gold Fields) and its subsidiaries (together referred to as the Group), comprising the Consolidated Statement of Financial Position at 31 December 2019, and the Consolidated Income Statement and Consolidated Statement of Comprehensive Income, Changes in Equity and Cash-Flows for the year then ended, and the accounting policies and the notes to the Consolidated Financial Statements, as well as the Directors’ Report. These financial statements presented on p131 – 217 were prepared in accordance with the International Financial Reporting Standards (IFRS) and the requirements of the South African Companies Act No 71 of 2008 (as amended) (Companies Act), and include amounts based on judgements and estimates made by management. The directors consider that, in preparing the financial statements, they have used the most appropriate accounting policies, consistently applied and supported by reasonable and prudent judgements and estimates, and that all IFRS that they consider to be applicable have been followed. The directors are satisfied that the information contained in the Annual Financial Statements fairly presents the results of operations and cash-flows for the year and the financial position of the Group at year end. The directors also prepared the other information included in the Annual Financial Report (AFR) and are responsible for both its accuracy and its consistency with the financial statements. The directors have responsibility for ensuring that accounting records are kept. The accounting records should disclose with reasonable accuracy the financial position of the Group to enable the directors to ensure that the financial statements comply with the relevant legislation. The directors are also responsible for such internal controls as the directors determine are necessary to enable the preparation of financial statements that are free from material misstatement, whether due to fraud or error, and for maintaining adequate accounting records and an effective system of risk management. The auditors are responsible for reporting on whether the consolidated financial statements are fairly presented in accordance with the applicable financial reporting framework. The going concern basis has been adopted in preparing the financial statements. The directors have no reason to believe that the Group, or any company within the Group, will not be a going concern in the foreseeable future, based on forecasts and available cash resources. These financial statements support the viability of the Group. Gold Fields has adopted a Code of Ethics which is available on the Gold Fields website and which is adhered to by the Group. The Group’s external auditors, PwC, audited the financial statements, and their report is presented on p127 – 130. APPROVAL OF CONSOLIDATED ANNUAL FINANCIAL STATEMENTS The consolidated Annual Financial Statements of Gold Fields, as identified in the first paragraph, were approved by the Board of Directors on 30 March 2020 and are signed on its behalf by: Nick Holland Paul Schmidt Chief Executive Officer (CEO) Chief Financial Officer (CFO) Authorised director Authorised director COMPANY SECRETARY’S CERTIFICATE In terms of section 88(2)(e) of the Companies Act, I certify that the Company has lodged with the Companies and Intellectual Property Commission (CIPC) all such returns required to be lodged by a public company in terms of the Companies Act, and that all such returns are true, correct and up to date. Taryn Harmse Company Secretary 30 March 2020 01 Gold Fields Annual Financial Report including Governance Report 2019 STATEMENT OF RESPONSIBILITY BY THE BOARD OF DIRECTORS

 

AFR-3


Table of Contents

LOGO

Gold Fields Annual Financial Report including Governance Report 2019 02 CORPORATE GOVERNANCE REPORT OVERVIEW The highest levels of corporate governance are essential to achieve our vision of being the global leader in sustainable gold mining, and to deliver on the commitments to our stakeholders. To this end, maintaining a governance framework that underpins proactive and effective management of strategic dynamics will ultimately determine Gold Fields’ longevity, whether operational, economic, social, environmental or otherwise. This approach is essential given the long-term, capital-intensive nature of our mining projects, as well as the, at times, challenging social and political contexts in which we operate. It requires us to not only ensure that our business remains profitable, but also to deliver clear economic, social and environmental benefits to our stakeholders. Our management approach is supported by our commitment to sound and robust corporate governance standards, which is critical for operational and strategic success and, ultimately, the sustainability of our business. A key element is to ensure that Gold Fields complies with all applicable laws and regulations. As such, corporate governance systems and frameworks are reviewed consistently to align with the ever-changing and increasingly stringent standards that are being rolled-out by regulators in the regions where we operate. In November 2016, the King IV Report on Governance or South Africa, 2016 (King IV) was launched, updating the guidelines set by King III. During 2019, the Board continued to ensure compliance and uphold the principles of King IV. Our compliance with King IV is detailed on p14 – 66. Gold Fields AFS 2019_Pr oof 15 – 27 March 2020

 

AFR-4


Table of Contents

LOGO

03 Gold Fields Annual Financial Report including Governance Report 2019 STANDARDS, PRINCIPLES AND SYSTEMS Material internal and external standards and principles Internal standards and principles Listings requirements Sustainability standards Business ethics standards Gold Fields has a comprehensive set of internal standards and principles in place that form the foundation of how we do business. These include: Our vision and values: Everything we do in pursuit of achieving our vision of becoming the global leader in sustainable gold mining is informed by our values. These are applied by our directors, as well as employees at every level of the Group. More information on our vision and values can be found on p03 of our Integrated Annual Report (IAR). Board of Directors’ Charter: The Charter articulates the objectives and responsibilities of the Board. Likewise, each of the Board committees operates in accordance with written terms of reference that are regularly reviewed to align with the provisions of relevant statutory and regulatory requirements. Sustainable development framework: Gold Fields’ sustainable development framework is based on good practice, as well as our operational requirements. The framework is governed by an overall sustainable development policy statement. The Group has developed a range of policy statements that direct business conduct, these are available online at www.goldfields.com/policies.php. Code of Conduct: Gold Fields’ Code of Conduct commits and binds every employee, officer and director within the Comapny to conduct business in a way that is ethical and fair. Both the Board’s Audit Committee and Social, Ethics and Transformation (SET) Committee are tasked with ensuring the consistent application of, and adherence to, the code. The code is available on our website at https://www.goldfields.com/ code-of-conduct. Our primary listing is on the JSE Limited (JSE), and we are therefore subject to the JSE Listings Requirements. Gold Fields has a secondary listing on the New York Stock Exchange (NYSE) and, as a foreign private issuer, is subject to the NYSE Listings Requirements, certain provisions of the United States (US) Securities and Exchange Commission (SEC), as well as the terms of the Sarbanes-Oxley Act (2002). Gold Fields delisted from the SIX Swiss Exchange in December 2019. The Board is committed to the principles and recommended practices of King IV and, to this end, ensured compliance during 2019. As per King IV, 48 non-binding rules, codes and standards have been adopted by the Audit Committee. Our sustainable development framework is guided by the International Council on Mining & Metals’ (ICMM) 10 principles on sustainable development, their supporting position statements and external assurance thereof. Despite not being a direct participant in the United Nations (UN) Global Compact, we are guided by and adhere to its 10 principles, and have accordingly incorporated its management model into our business activities. All of our eligible operations conform to the World Gold Council (WGC) Conflict-Free Gold Standard. A copy of our Conflict-Free Gold Report and Statement of Conformance, together with the limited assurance opinion, can be viewed online at www.goldfields. com/sustainability-reporting.php. Our reporting is guided by the International Integrated Reporting Council’s (IIRC) Integrated Reporting Framework (IIRC <IR> Framework), as well as the Global Reporting Initiative (GRI) Standards. Our 2019 GRI submission can be viewed online at www.goldfields.com/ sustainability-reporting.php. All our eligible operations are certified to the International Cyanide Management Code (ICMC), the ISO 14001 (2015) Environmental Management System (except Gruyere) and the OHSAS 18001 and ISO 45001 Occupational Health and Safety Management systems. All our mines are gradually transitioning from OHSAS 18001 to ISO 45001. Our Cerro Corona mine in Peru is certified to the ISO 50001 Energy Management Standard, with all the other mines to follow by 2023. Our mines and offices are certified to the ISO 27001 Information Security Management System. Our Code of Conduct is aligned with national and international business ethics and anti?corruption standards, including the UN Convention against Corruption (2003) and the Organisation for Economic Cooperation and Development (OECD) Convention on Combating Bribery of Foreign Public Officials in International Business Transactions (1997). We support the principles and processes of the Extractive Industry Transparency Initiative (EITI), through our membership of the ICMM. Ghana and Peru are the EITI-compliant countries in which we operate. We comply with the following legislation and code: King IV and the Prevention and Combating of Corrupt Activities Act No 12 of 2004 The US Sarbanes-Oxley Act (2002), Dodd-Frank Act (2010) and the Foreign Corrupt Practices Act (1977) All other relevant regulations and legislations in the jurisdictions in which Gold Fields operates Gold Fields AFS 2019_Pr oof 15 – 27 March 2020

 

AFR-5


Table of Contents

LOGO

Gold Fields Annual Financial Report including Governance Report 2019 04 CORPORATE GOVERNANCE REPORT continued BOARD OF DIRECTORS Board overview As the highest governing authority of the Group, Gold Fields’ Board of Directors takes ultimate responsibility for the Company’s adherence to sound corporate governance standards and ensures that all business decisions and judgements are made with reasonable care, skill and diligence. The Board’s objectives and responsibilities are articulated in its Charter. Likewise, each of the Board subcommittees operates in accordance with its written terms of reference, which are reviewed and approved on an annual basis. In terms of Gold Fields’ Memorandum of Incorporation (MoI), which can be accessed at www.goldfields.com/standards-andprinciples. php, the Board shall have a minimum of four and a maximum of 15 directors. Currently, the Board comprises a total of 11 directors – two executive directors and nine independent non-executive directors (NEDs). Upon advisement by the Nominating and Governance Committee, the Board ensures that reputable persons of well-known competence and experience, who are willing to devote a sufficient part of their time to the Company, are elected as independent directors. Each director offers a range of relevant knowledge, expertise, technical experience and business acumen, which enables them to exercise independent judgement in Board deliberations and decision making. Furthermore, the Nominating and Governance Committee also ensures that the Board has adequate diversity in respect of race, gender, culture, age, field of knowledge, skills, experience, business, geographic and academic backgrounds. The composition of the Board subcommittees was reviewed and approved at the November 2019 Board meeting. The role of NEDs, who are independent of management, is to protect shareholders’ interests, including those of minority shareholders. Furthermore, they ensure that individual directors or groups of directors are subject to appropriate scrutiny in their decision making. The roles of the Board Chairperson and CEO are kept separate. NEDs Cheryl Carolus is the Chairperson of the Board, while Rick Menell is the Deputy Chairperson and lead independent director. Nick Holland was Gold Fields’ CEO for the entire period under review. The Board is kept informed of all developments relating to the Group, primarily through the executive directors, executive management and the Company Secretary. Furthermore, the Board stays up to date through a number of other mechanisms including, among others, employee climate surveys, newsletters and internal staff communication. NEDs are entitled to seek independent professional advice, at the Group’s expense, on any matters pertaining to Gold Fields. They also have unrestricted access to the Group’s management and access to the external auditors, when necessary. A brief curriculum vitae (CV) for each Board member is detailed on p11 – 13 of this report. Chief Financial Officer Paul Schmidt was appointed as CFO from 1 January 2009. In accordance with the JSE Listings Requirements, the Audit Committee considered and agreed unanimously that the level of expertise and experience of Mr Schmidt was satisfactory as reflected in the execution of his duties during 2019. The Audit Committee was of the opinion that Mr Schmidt, together with other members of his financial management team, had managed the Group’s financial affairs effectively during the 2019 financial year. Board appointments and rotation The appointment of directors is governed by a formal process. Furthermore, the Nominating and Governance Committee assists the Board in identifying suitable candidates, as well as evaluating such candidates from time to time. The Board Chairperson and Deputy Chairperson are appointed on an annual basis by the Board after a review of their performance and independence. In line with recommendations by King IV, the Board conducts a thorough annual evaluation of the independence of directors, and specifically where directors have served on the Board for nine or more years. Together with management, the Nominating and Governance Committee develops and facilitates an induction programme for new Board members to ensure their understanding of Gold Fields and the business environment in which it operates. The committee also assesses the commitments of non-executive candidates to ensure their availability to fulfil their responsibilities. In accordance with Gold Fields’ MoI, one-third of all directors (including executive directors) shall retire from office at each Annual General Meeting (AGM). The first to retire are those directors appointed as additional members of the Board during the year, followed by the longest serving members. The Board, assisted by the Nominating and Governance Committee, recommends the eligibility of retiring directors (subject to availability and their contribution to the business) for reappointment. Retiring directors can be re-elected immediately by the shareholders at the AGM. There was only one change in the composition of the Board’s committees in 2019, with Alhassan Andani stepping down from the Capital Projects, Control and Review Committee in Q2 2019. Directors’ dealings in shares of Gold Fields Gold Fields’ Board members and employees are informed of closed and prohibited periods for share dealings by the Company Secretary, as well as the Gold Fields share dealing policy. Closed and prohibited periods remain in force until quarterly, biannual and annual results are published. This was done on a quarterly basis during 2019. Similar closed periods will be in place should the Company trade under a cautionary announcement. Any directors’ dealings (including executive directors) require the pre-approval of the Chairperson, and the Company Secretary and Corporate Remuneration department keep a register of such dealings. Gold Fields AFS 2019_Pr oof 15 – 27 March 2020

 

AFR-6


Table of Contents

LOGO

05 Gold Fields Annual Financial Report including Governance Report 2019 Board remuneration NEDs are remunerated for their services as members of the Board, along with the separate subcommittees they attend annually, ad-hoc committees officially approved by the Board and, where applicable, travel expenses to attend Board meetings. Shareholders approve these fees on an annual basis at the Company’s AGM. Further details of NEDs’ and executive directors’ remuneration can be found on p58. Board of Directors’ Charter During the year, the Board reviewed the Board of Directors’ Charter and committees’ terms of reference to align with the recommendations of King IV. A summary of how Gold Fields applied the principles of King IV is detailed on p14 – 16. Company Secretary The Company Secretary provides company secretarial services, oversees Board governance processes in accordance with JSE and NYSE Listings Requirements and, with the exception of the Remuneration Committee, attends all Board and Board subcommittee meetings. The Board has access to the Company Secretary, who guides the directors during the execution of their duties and responsibilities. The Company Secretary is not a director of the Group and has an arm’s-length relationship with the Board. During the year under review, the Company Secretary oversaw relevant Board governance matters and assisted the Board and its committees with annual plans, agendas, minutes and terms of reference. Lucy Mokoka served as Company Secretary until her resignation on 28 June 2019. Taryn Harmse, Executive Vice President (EVP): Group Legal and Compliance, was appointed interim Company Secretary, effective 1 July 2019, until a full-time Company Secretary is appointed. The Board is satisfied that Ms Harmse is competent, qualified and has the necessary expertise and experience to fulfil the role. Application of King IV within Gold Fields The introduction of King IV allowed the Board to evaluate the effectiveness of the processes, practices and structures which it uses to direct and manage the operations of the Company. A King IV gap analysis, conducted in 2017, revealed that the Company was materially compliant with the principles and recommended practices. The Board continued to review and refine governance processes to enhance compliance with King IV during 2019. A full register of the King IV principles, and the extent of the Company’s compliance therewith, is available on p14 – 16, and will also be placed on the website at www.goldfields.com/standards-and-principles.php. Board attendance The Board is required to meet at least four times a year. A Board meeting may be conducted by electronic communication in terms of the Board Charter. The Board convened seven times during 2019, as three special or ad-hoc Board meetings were held to deliberate on urgent substantive matters. To prepare for Board meetings, all directors are provided with the necessary information in the form of comprehensive Board packs, which are collated in advance by management in preparation of each Board or subcommittee meeting. These packs enable our directors to discharge their responsibilities effectively and efficiently during meetings. The Board agenda and meeting structure focus on strategy, sustainable development, finance, performance monitoring, governance and other related matters. During the year under review, Board meetings and some subcommittee meetings were preceded by closed-session meetings by NEDs. The Chairperson of the Audit Committee attends the closed sessions of the SET Committee to receive the fraud and hotline reports, as these are further reported on at meetings of the Audit Committee. Furthermore, directors are asked to recuse themselves from meetings on any matters in which they may be conflicted. NUMBER OF BOARD MEETINGS, BOARD COMMITTEE MEETINGS AND DIRECTORS’ ATTENDANCE DURING THE YEAR Directors Board meetings Special Board meetings Investment Committee Audit Committee Safety, Health and Sustainable Development Committee Capital Projects, Control and Review Committee Remuneration Committee SET Committee Nominating and Governance Committee Risk Committee Number of meetings per year 4 3 3 5 4 4 4 4 2 2 CA Carolus 4 3 3 – 4 4 4 4 2 – A Andani 4 3 3 4A – 1S 4 3A – – PJ Bacchus 4 3 3 4 – 4 4 – – 2 TP Goodlace 4 3 – – 4 4 – – – 2 C Letton 4 2A – 1I 3A 4 – 4 – 2 NJ Holland 4 3 3 5 4 4 4 4 2 2 RP Menell 4 3 3 5 4 4 4 4 2 – P Mahanyele-Dabengwa 3A 2A – – 4 4 – 4 – – SP Reid 4 3 3 1I 4 4 4 – 2 – PA Schmidt 4 3 3 5 – 1I – – – 2 YGH Suleman 4 3 3 5 – 3A – 4C 2 2 A – Apology C – Closed session only I – By invitation S – Stepped down The full Directors’ Report is detailed on p18 – 22. Gold Fields AFS 2019_Pr oof 15 – 27 March 2020

 

AFR-7


Table of Contents

LOGO

Gold Fields Annual Financial Report including Governance Report 2019 06 CORPORATE GOVERNANCE REPORT continued BOARD COMMITTEES The Board has eight standing committees, established in compliance with the Companies Act and JSE Listings Requirements, that have delegated authority from the Board. Members of the committees are all independent NEDs, and the CEO, CFO and various members of management are permanent invitees to these meetings. Each Board committee is chaired by an independent NED. Nominating and Governance Committee Audit Committee Remuneration Committee Safety, Health and Sustainable Development Committee Executive Committee Capital Projects, Control and Review Committee SET Committee Risk Committee Ad-hoc Investment Committee Board of Directors The Board’s committees operate in accordance with written terms of reference and have a set list of responsibilities, which are outlined at www.goldfields.com/standard-and-principles.php. In line with King IV recommendations, the Board reviews the terms of reference of all subcommittees every year and, if necessary, adopts changes which are approved by the Board. Subcommittees are required to evaluate their effectiveness and performance annually, and to report findings to the Board for consideration. The written terms of reference and responsibilities of the board and its committees are set out below. Board The Board is responsible for strategy development and monitors performance against the strategy. The Board Charter compels directors to promote the vision of the Company, while upholding sound principles of corporate governance. Other directors’ responsibilities under the charter include: Determining the Company’s Code of Conduct and conducting its affairs in a professional manner, upholding the core values of integrity, transparency and enterprise Evaluating, determining and ensuring the implementation of corporate strategy and policy Determining compensation, development and other relevant policies for employees Developing and setting best practice disclosure and reporting procedures that meet the needs of all stakeholders Authorising and controlling capital expenditure (capex) and reviewing investment capital and funding proposals Constantly updating risk management systems, including setting management expenditure authorisation levels and exposure limit guidelines Reviewing executive succession planning and endorsing senior executive appointments, organisational changes and general remuneration policies. In this regard, the Board is guided by the Remuneration Committee as well as the Nominating and Governance Committee Key focus areas during 2019 Considered the outcomes of the independent Board evaluation conducted by the Institute of Directors in South Africa (IoDSA) Deliberated on South Deep’s performance, and monitored South Deep’s restructuring implementation and performance Approved the remuneration philosophy and policy, as well as cash-settled long-term incentive plan Approved additional gold and oil price hedges Deliberated and approved various stages of the Gruyere project until implementation Continued focus on capital allocation and approval of the capital framework Approved a Group stakeholder relationship and engagement policy statement, environmental policy statement, a water management policy statement as well as occupational health and safety policy statement Approved bonds and debt restructuring Approval of the feasibility study for the Salares Norte project in Chile and, subsequent to year-end 2019, approval for construction of a mine and funding mechanism The Board assessed its performance and effectiveness during the period under review and was found to be functioning and discharging its duties satisfactorily. Gold Fields AFS 2019_Pr oof 15 – 27 March 2020

 

AFR-8


Table of Contents

LOGO

07 Gold Fields Annual Financial Report including Governance Report 2019 Nominating and Governance Committee It is the responsibility of this committee, which has four independent directors (one of the four independent directors attends by invitation), among other things, to: Develop a robust approach to corporate governance, including recommendations to the Board Prepare and recommend to the Board a set of governance principles Recommend a process to evaluate the effectiveness of the Board, its committees and management and report findings to the Board Review the structure, composition and size of the Board and how this relates to effectiveness Consider the rotation of directors and make appropriate recommendations Identify and evaluate nominees and recommend them for election Identify successors to the Chairperson, Deputy Chairperson or lead independent NEDs, and the CEO, and make recommendations to the Board Consider the Board committee mandates, the selection and rotation of the Chairpersons and committee members, and submit recommendations to the Board Review the qualifications of committee members and conduct annual performance evaluations with recommendations to the Board Develop and facilitate an induction programme for new Board members Key focus areas during 2019 Board skills, diversity and composition assessment Succession planning for directors and senior executives Board training and evaluation The Nominating and Governance Committee assessed its performance and effectiveness during the period under review and was found to be functioning and discharging its duties satisfactorily. Audit Committee The Audit Committee, which consists of four independent directors, has formal terms of reference which are reviewed annually and set out in its Board-approved Charter. The Board is satisfied that the committee complied with these terms, as well as with its legal and regulatory responsibilities as set out in the Companies Act, King IV and the JSE Listings Requirements. The full duties and responsibilities of the Audit Committee, along with the Audit Committee statement, appear on p23 and p27, respectively. It is the responsibility of this committee to, among others: Nominate an external registered auditor for the appointment or reappointment by the shareholders as external auditor of the Company in line with the JSE and NYSE Listings Requirements Consider the fees to be paid to the external auditor and the terms of their engagement Ensure that the appointment of the external auditor complies with the provisions of the Companies Act and any other legislation relating to the appointment of external auditors, including confirming their independence Determine the nature and extent of any non-audit services that the external auditor may provide to the Company Pre-approve any proposed agreements with the external auditor for the provision of non-audit services to the Company Delegated oversight for combined assurance Prepare a report, to be included in Gold Fields’ Annual Financial Statements for the relevant financial year, that describes how the committee carried out its functions, and that comments on the Annual Financial Statements, accounting practices and internal controls of the Company Receive and deal appropriately with any concerns or complaints relating to the accounting practices and internal audit of the Company, the content or auditing of the Company’s Annual Financial Statements, or the internal controls of the Company Make submission to the Board on any matter concerning the Company’s accounting policies, financial controls, records and reporting procedures Receive and deal with policies and procedures, relationships between independent auditors and Gold Fields, and recommendations regarding supplementary reports that shareholders may require in the course of their relationship with Gold Fields Key focus areas during 2019 Reviewed PwC’s performance as external auditors, and resolved to recommend its reappointment as the Company’s auditors to the Board and shareholders Ensured the external assurance of non-financial data Reviewed the IAR, AFR and Form 20-F Reviewed and approved a revised treasury framework Evaluation of material weakness and resulting restatement related to year-end cut-off Disclosures Arrangements are in place for combined assurance Arrangements are in place for governing information and technology (I&T) and its effectiveness Adoption of a responsible and transparent tax policy and strategy Arrangements are in place for governing and managing compliance The committee assessed its performance and effectiveness during the period under review and was found to be functioning and discharging its duties satisfactorily. Gold Fields AFS 2019_Pr oof 15 – 27 March 2020

 

AFR-9


Table of Contents

LOGO

Gold Fields Annual Financial Report including Governance Report 2019 08 CORPORATE GOVERNANCE REPORT continued Remuneration Committee It is the responsibility of the Remuneration Committee, which consists of five independent directors, among other things, to: Determine the Company’s general policy on remuneration of the CEO, executive directors and Group Executive Committee (Exco) members Determine the total individual remuneration package; including bonuses, incentive payments, retention payments, long-term incentive awards and any other benefits of the CEO, executive directors, and Group Exco members Ensure that contractual terms on potential termination of the CEO, executive directors and Group Exco members, and any payments made, are fair to both parties, that failure is not rewarded and that the duty to mitigate loss is fully recognised Remain mindful that remuneration policies and practices should be aligned with corporate governance objectives and business strategy, taking risks fully into account, and reviewed regularly Oversight and management of remuneration-related risk Consider and recommend NEDs’ fees for approval by shareholders Key focus areas during 2019 Oversaw all remuneration processes for the Group, with focus on enhancing the link between performance and reward Ensured strategic alignment between Group, regional and personal scorecards Firmed up policies, where appropriate, to crystallise intent and to cater to the numerous jurisdictions in which Gold Fields operates Engaged with and responded to shareholder remuneration questions and reports from proxy advisers Reviewed prevailing market trends related to minimum shareholding policies for executives Modified the annual work plan to better spread the cyclical reward process-related activities Delivered a Malus Policy which was implemented in early 2020 The Company’s remuneration policies, as well as details of directors’ fees and equity-settled instruments, are contained in the Remuneration Report on p28 –58. The committee assessed its performance and effectiveness during the period under review and was found to be functioning and discharging its duties satisfactorily. Safety, Health and Sustainable Development Committee All members of the Safety, Health and Sustainable Development Committee (SHSD) Committee were selected on the basis of their considerable experience in the field of sustainable development. The committee consists of seven independent directors (one of the seven independent directors attends by invitation). It is the responsibility of this committee to, among other things: Evaluate with management Gold Fields’ record of conformance with its commitment to relevant laws, regulations and external standards in safety, health and sustainable development Scrutinise investigations into any incidents related to safety, health and sustainable development, and recommend to the Board policies and guidelines on these matters Review reports, policies and performance of the Company’s implementation of its safety, health and sustainable development policy statements Assess and approve the sustainable development policies that are applicable to the Group’s operations Monitor compliance of Gold Fields’ operations against regulations, policies and standards and makes specific recommendations regarding the investigation of incidents Ensure risk management assessment processes on sustainable development matters are effectively applied Identify key indicators or trends relating to accidents and/or incidents and offer appropriate solutions for due consideration The SHSD Committee considers national and international regulatory and technical developments that relate to sustainable development when making recommendations to the Board on these matters. It offers recommendations to the Board on the engagement of external assurance partners with the requisite credentials. Key focus areas during 2019 Benchmarked Gold Fields’ environmental, social and governance (ESG) reporting and performance relative to its peers Reviewed the causes of major internal and industry incidents to prevent their recurrence at Gold Fields Reviewed emergency drill procedures at mines Approved the Group safety strategy Provided training in Courageous Safety Leadership (CSL) Instituted quarterly tailings and geotechnical management updates (the Chairperson visited and reviewed the performance of all tailings storage facilities (TSFs) managed by the Group) Approved new materials and supply chain stewardship and water stewardship policy statements Realigned reporting with reference to the committee’s charter, commitments through ICMM, the Global Compact, King IV and relevant Group policy statements The SHSD Committee assessed its performance and effectiveness during the period under review and was found to be functioning and discharging its duties satisfactorily. Gold Fields AFS 2019_Pr oof 15 – 27 March 2020

 

AFR-10


Table of Contents

LOGO

09 Gold Fields Annual Financial Report including Governance Report 2019 Capital Projects, Control and Review Committee It is the responsibility of this committee, which consists of seven independent directors (one of the seven independent directors attends by invitation), among other things, to: Consider new capital projects and satisfy the Board that the Company has used correct, efficient methodologies in evaluating and implementing capital projects in excess of US$200m Review the results attained on completion of each project against the authorised work undertaken Monitors progress throughout the project cycle Periodically reports its findings to management and the Board Key focus areas during 2019 South Deep capital project implementation Reviewed and approved the Group capital framework Gruyere project implementation Damang Reinvestment project implementation Tarkwa contractor mining implementation Monitoring progress of the Salares Norte project The committee continues to review the results attained on completion of each project against the authorised work undertaken. The committee assessed its performance and effectiveness during the period under review and was found to be functioning and discharging its duties satisfactorily. Social, Ethics and Transformation Committee It is the responsibility of the SET Committee, which consists of seven independent directors (one of the directors attends by invitation) and one executive director, among other things, to assist the Board in ensuring that it discharges its oversight responsibilities with regard to safety, security, health, environmental, social, ethics and sustainable development matters and stakeholder relationships, to ensure the Company upholds the principles of good corporate citizenship and conducts its business in an ethical and sustainable manner. This committee also ensures, among other things, that the Group: Contributes to socio-economic development by adhering to acts which facilitate this, including OECD, employment equity and Broad- Based Black Economic Empowerment (B-BBEE) Ensures Gold Fields is and is seen to be a good corporate citizen Considers the Group’s environmental, health and public safety impacts Enforces labour and employment policies and practices Offers oversight over ethics management, transformation, localisation and compliance with laws and regulations Reviews and monitors stakeholder engagements and guides strategically on these matters Key focus areas during 2019 Social and transformation initiatives at corporate office and the regions Social and economic development in our host communities; sound corporate citizenship; labour and employment practices; employment equity; diversity and inclusion; stakeholder relations and value creation; human rights; branding and reputation; and ethics and governance Oversaw the regions’ foundations and trusts, including the South Deep Education Trust, South Deep Community Trust and the Westonaria Community Trust In line with King IV recommendations, the composition of the SET Committee comprises NEDs and one executive director, with a majority being NEDs. The SET Committee assessed its performance and effectiveness during the period under review and was found to be functioning and discharging its duties satisfactorily. Risk Committee It is the responsibility of the Risk Committee, which consists of four independent directors, to assist the Board and the boards of all subsidiary companies, in ensuring that management identifies and implements appropriate risk management controls. The committee acts in terms of delegated authority in respect of the duties and responsibilities assigned to it by the Board, among other things, to: Ensure that effective risk management policies and strategies are in place and are recommended to the Board for approval Review the adequacy of the risk management charter, policy and plans Approve the Company’s risk identification and assessment methodologies Review of the nature, extent and parameters of the Company’s risk strategy, in terms of the risk appetite and tolerance as well as the limit of potential losses the Company can accept Review and approve risks identified on a qualitative basis, according to probability and seriousness Review the effectiveness and efficiency of the enterprise risk management (ERM) system to seek assurance that material risks are identified and mitigated Consider on a regular basis, the Company’s key risks, especially from a materiality reference point Report to the Board any material changes and/or divergence to the risk profile of the Company Monitor the implementation of operational and corporate risk management Review insurance and other risk transfer arrangements Lead a robust process of contingency planning Assess the Company’s sustainability risk Gold Fields AFS 2019_Pr oof 15 – 27 March 2020

 

AFR-11


Table of Contents

LOGO

Gold Fields Annual Financial Report including Governance Report 2019 10 CORPORATE GOVERNANCE REPORT continued Key focus areas during 2019 Cyber security risk assessment Approval of combined assurance Approved Group and regional risk registers The Risk Committee assessed its performance and effectiveness during the period under review and was found to be functioning and discharging its duties satisfactorily. Ad-hoc Investment Committee The objective of the ad-hoc Investment Committee is to consider and, where appropriate, make recommendations to the Board on strategic, organisational and structuring options including investment and divestment opportunities to achieve the Company’s strategic objective of maximising shareholder returns sustainably. It is the responsibility of this committee to: Consider strategic alternative corporate organisational options and structures Assess new material investment or divestment opportunities, on the basis set out in the above paragraph Review the outcomes of all options/opportunities against specified work plans identified among the committee members and management Monitor progress throughout the process of material corporate transactions Periodically report its findings and recommendations to the Board Executive Committee Gold Fields’ Exco is not a Board subcommittee. It is primarily responsible for the implementation of Company strategy, as well as carrying out the Board’s mandates and directives. Exco meets on a monthly basis to review Company performance against set objectives and develops Company strategy and policy proposals for consideration by the Board. Exco also assists the Board in the execution of the Company’s disclosure obligations. A series of guidelines on disclosure has been disseminated throughout the Company. Exco consists of the principal officers and executive directors of Gold Fields – 12 members in total. Each of Gold Fields’ regional operating subsidiaries has established Board and Exco structures in place to ensure sound corporate governance practices and standards. At least one of the Company’s executive directors serves on the boards of the operating subsidiaries. Gold Fields AFS 2019_Pr oof 15 – 27 March 2020

 

AFR-12


Table of Contents

LOGO

11 Gold Fields Annual Financial Report including Governance Report 2019 DIRECTORS Independent non-executive directors Cheryl Carolus (61) Chairperson BA Law; Bachelor of Education, University of the Western Cape; Honorary Doctorate in Law, University of Cape Town Appointed to the Board: Director 2009, Chairperson 2013 Experience and expertise: Governance and compliance, social development, training and development, people management Ms Carolus has served on the boards of numerous listed companies, including De Beers and Investec. She is a Board member of many not-for-profit organisations, including the International Crisis Group, Soul City, The British Museum (appointed by Her Majesty Queen Elizabeth), The CyberPeace Institute, and is Chairperson of the SA Constitution Hill Education Trust. Previously, Ms Carolus served as Chairperson for South African Airways, the South African National Parks Board, and has served on the boards of numerous public and private partnerships that address socio-economic challenges. Additionally, she served as South Africa’s High Commissioner to the United Kingdom (UK) from 2001 to 2004. Ms Carolus played a role in the liberation struggle of South Africa and the constitution-making process. She was awarded an honorary doctorate in law from the University of Cape Town for her contribution to freedom and human rights. In 2014, she was awarded the French National Order of Merit by the Government of France. Richard Menell (64) Deputy Chairperson BA (Hons), MA (Natural Sciences Geology), Cambridge; MSc (Mineral Exploration and Management), Stanford University Appointed to the Board: Director 2008, Deputy Chairperson 2015 Experience and expertise: Executive management, geology Mr Menell became an NED of Sibanye Gold in 2013. He has over 40 years’ experience in the mining industry, including service as the President of the Chamber of Mines of South Africa, President and CEO of Teal Exploration & Mining, as well as executive Chairperson of Anglovaal Mining and Avgold. He is a director of Weir Group Plc a, as well as a Senior Adviser to Credit Suisse. He also serves as a director for a number of unlisted companies and not-for-profit organisations. Peter Bacchus (51) MA (Economics), Cambridge University Appointed to the Board: 2016 Experience and expertise: Investment banking, financing, mergers and acquisitions Mr Bacchus is Chairperson of independent merchant bank, Bacchus Capital Advisers. He has acted as the Global Head of Mining and Metals and Joint Head of European Investment Banking at Investment Bank Jefferies, and served as Global Head of Mining and Metals at Morgan Stanley. Prior to that, he was Head of Investment Banking, Industrials and Natural Resources at Citigroup in Australia. Mr Bacchus has spent more than 25 years in investment and corporate banking with a focus on the global natural resources sector and is a member of the Institute of Chartered Accountants, England and Wales. He is also an NED of UK-listed mining group Kenmare Resources, Australian-listed Galaxy Resources, and Chairperson of Space for Giants, an African-focused conservation charity. Alhassan Andani (58) BSc (Agriculture), University of Ghana; MA (Banking and Finance), Finafrica Institute in Italy Appointed to the Board: 2016 Experience and expertise: Investment banking, financing Mr Andani is currently CEO and executive director of Stanbic Bank Ghana; the Board Chairperson of the Ghana Council for Scientific and Industrial Research (CSIR), a director of SOS Villages Ghana, and has held other corporate directorships in the past. Gold Fields AFS 2019_Pr oof 15 – 27 March 2020

 

AFR-13


Table of Contents

LOGO

Gold Fields Annual Financial Report including Governance Report 2019 12 CORPORATE GOVERNANCE REPORT continued Carmen Letton (54) PhD in Mineral Economics (UQ), and Bachelor Mining Engineering (WASM) Appointed to the Board: 2017 Experience and expertise: Mining engineering, corporate governance, risk management, corporate strategy Dr Letton is a mining engineer and mineral economist (PhD), with 34 years of global mining exposure, working for major and mid-tier mining houses in senior management and leadership roles, with experience in operations, corporate strategy development, engineering and design, asset and business development, continuous improvement, and mergers and acquisitions. Currently, Dr Letton is the Head Open Resource Development Planning and Life of Asset Planning for the Technical and Sustainability Group in Anglo American. She has experience in large and medium-sized mining assets in both the Australian and international mining environment; challenging operations leadership; complex technical roles; and expertise in due diligence, corporate governance, risk management, corporate strategy and asset development. Core skills and accountabilities include operations executive general management and leadership of all key mine engineering disciplines associated technical services areas (mine engineering, metallurgy and geology). Yunus Suleman (62) BCom, University of KwaZulu-Natal (formerly Durban Westville); BCompt (Hons), University of South Africa; CA(SA); CD(SA) Appointed to the Board: 2016 Experience and expertise: Auditing, financial accounting, governance Mr Suleman serves as an independent NED of Liberty Holdings Limited, Liberty Group Limited and Albaraka Bank Limited. He has been appointed lead independent director of Liberty with effect from May 2020. He was an independent NED of Tiger Brands until November 2018. Mr Suleman has over 35 years experience in the auditing and accounting profession - first at Arthur Andersen and then at KPMG when the two companies merged in 2002. He was Chairperson of KPMG South Africa until February 2015. He also chaired the KPMG Foundation. Since leaving KPMG Mr Suleman has served as Executive Chairperson of Sulfam Holdings. Terence Goodlace (60) MBA (Business Administration), University of Wales; BCom, University of South Africa; NHDip and NDip (Metalliferous Mining), Witwatersrand Technikon; MDP, University of Cape Town Appointed to the Board: 2016 Experience: Mining, capital projects, commercial and operational management, risk management, mineral resource management Mr Goodlace’s mining career commenced in 1977 and has spanned more than 41 years. He spent the majority of his career at Gengold, which merged with Gold Fields of South Africa in 1998 to form Gold Fields. He became Chief Operating Officer (COO) in 2008. He has significant experience in leading underground and open pit operations in South Africa, Australia, Ghana and Peru. He then spent three years as the CEO of Metorex and served on the Impala Platinum Board for two years as an independent NED, and four and a half years as CEO. He is currently an independent NED of Kumba Iron Ore Limited and AfriTin Mining Limited. Phuti Mahanyele-Dabengwa (49) BA Economics, Rutgers, State University of New Jersey, US; MBA, De Montford University, Leicester, UK; Executive Development Programme, Kennedy School of Government, Harvard University, US Appointed to the Board: 2018 Experience and expertise: Financial, infrastructure development, commercial Ms Mahanyele-Dabengwa joined Naspers South Africa in 2019 as CEO. She previously ran a private equity business, Sigma Capital, which she founded in 2016 after spending 12 years with the Shanduka Group. At Shanduka, she first managed Shanduka Energy before becoming CEO of the group of companies. Prior to Shanduka she worked at the Development Bank of Southern Africa (DBSA) as Head of Project Finance. Prior to the DBSA she worked at an international investment banking firm, Fieldstone Private Capital Group for six years. Ms Mahanyele-Dabengwa is an NED at Vodacom and Discovery Insure. She is also on the advisory board of Stellenbosch University’s Business School. In 2019 she was chosen as Forbes/CNBC Africa Businesswoman of the Year. Steven Reid (64) BSc (Mineral Engineering), South Australian Institute of Technology; MBA, Trium Global Executive; ICD.D, Institute of Corporate Directors Appointed to the Board: 2016 Experience and expertise: Mining engineering, risk management, compensation management Mr Reid has 42 years of international mining experience and has held senior leadership roles in numerous countries. He has served as a director of SSR Mining since January 2013 and a director of Eldorado Gold since May 2013. He served as COO of Goldcorp from January 2007 until his retirement in September 2012, and prior to that was the Company’s EVP in Canada and the USA. Before joining Goldcorp, Mr Reid spent 13 years at Placer Dome in numerous corporate, mine management and operating roles. He also held leadership positions at Kingsgate Consolidated and Newcrest Mining, where he was responsible for the Asian and Australian operations. Gold Fields AFS 2019_Pr oof 15 – 27 March 2020

 

AFR-14


Table of Contents

LOGO

13 Gold Fields Annual Financial Report including Governance Report 2019 Executive directors Nicholas Holland (61) CEO BCom, BAcc, University of the Witwatersrand; CA(SA) Appointed to the Board: Executive director 1997, CEO 2008 Experience and expertise: Finance, mining, management Prior to his appointment as CEO of Gold Fields, Mr Holland was the Company’s CFO. He has more than 39 years’ experience in financial management, of which 30 years were in the mining industry. Before joining Gold Fields, he was Financial Director and Senior Manager of Corporate Finance at Gencor. Paul Schmidt (52) CFO BCom, University of the Witwatersrand; BCompt (Hons), University of South Africa; CA(SA) Appointed to the Board: 2009 Experience and expertise: Finance, mining, management Prior to his appointment as CFO of Gold Fields, Mr Schmidt held the positions of acting CFO from May 2008 and Financial Controller from April 2003. He has more than 23 years’ experience in the mining industry. Gold Fields AFS 2019_Pr oof 15 – 27 March 2020

 

AFR-15


Table of Contents

LOGO

Gold Fields Annual Financial Report including Governance Report 2019 14 CORPORATE GOVERNANCE REPORT continued APPLICATION OF KING IV WITHIN GOLD FIELDS The Board is committed to the principles and recommended practices of King IV and, to this end, ensured material compliance during 2019. The table below provides an overview of Gold Fields’ compliance with the principles. Should gaps be identified, the Board instructs management to address these as work in progress. Principles Principle application PART 5.1: LEADERSHIP, ETHICS AND CORPORATE CITIZENSHIP LEADERSHIP Principle 1: The governing body should lead ethically and effectively. The Board, Gold Fields’ governing body, through its various subcommittees is confident on a prospective basis that the combined inputs of its committees produce conformity with this principle. The Board exhibits the requisite levels of integrity, competence, responsibility, accountability, fairness and transparency. ORGANISATIONAL ETHICS Principle 2: The governing body should govern the ethics of the organisation in a way that supports the establishment of an ethical culture. The SET Committee comprises non-executive and one executive member. The majority of the members are independent. The committee ensures conformity with this principle through the Code of Ethics and the Group Disciplinary Code that set out sanctions to be followed. RESPONSIBLE CORPORATE CITIZENSHIP Principle 3: The governing body should ensure that the organisation is and is seen to be a responsible corporate citizen. The Board, through the SET Committee and the SHSD Committee ensures conformity with this principle. The SHSD Committee is committed to the 10 principles of the ICMM and the UN Global Compact’s 10 sustainable development principles and ensures compliance therewith. PART 5.2: STRATEGY PERFORMANCE AND REPORTING STRATEGY AND PERFORMANCE Principle 4: The governing body should appreciate that the organisation’s core purposes, its risks and opportunities, strategy and business model, performance and sustainable development are all inseparable elements of the value creation process. The Board conforms to this principle. The Board oversees strategy formulation and execution, and sets performance targets which are agreed upon with management. On a yearly basis, the Board,together with management reviews the strategy. REPORTING Principle 5: The governing body should ensure that reports issued by the organisation enable stakeholders to make informed assessments of the organisation’s performance, and short, medium and long-term prospects. The Board keeps its shareholders updated in line with the JSE Listings Requirements, and ensures integrity of external reports in so far as dealing with assurance of external reports. PART 5.3: GOVERNING STRUCTURES AND DELEGATION PRIMARY ROLE AND RESPONSIBILITIES OF THE GOVERNING BODY Principle 6: The governing body should serve as the focal point and custodian of corporate governance in the organisation. The Board adheres to the requirements of King IV. The Board receives external advice as and when required or necessary, and keeps abreast of best corporate governance practices both locally and abroad, making recommendations where appropriate, for Board participation in continuing education programmes. COMPOSITION OF THE GOVERNING BODY Principle 7: The governing body should comprise the appropriate balance of knowledge, skills, experience, diversity and independence for it to discharge its governance role and responsibilities objectively and effectively. The Board has delegated to the Nominating and Governance Committee the nomination, election and the appointment processes having set the criteria for the selection of candidates to serve on the Board. The JSE Listings Requirements require that race diversity disclosure be made effective 1 June 2018. In November 2017, the Board approved a Company-wide diversity policy. Gold Fields AFS 2019_Pr oof 15 – 27 March 2020

 

AFR-16


Table of Contents

LOGO

15 Gold Fields Annual Financial Report including Governance Report 2019 Principles Principle application COMMITTEES OF THE GOVERNING BODY Principle 8: The governing body should ensure that its arrangements for delegation within its own structures promote independent judgement, and assist with balance of power and the effective discharge of its duties. The Board conforms to this principle. Through the Nominating and Governance Committee, the Board ensures that the structures of the Board are well resourced with a balance of skills and expertise. The subcommittees of the Board include the following: Audit Committee, Risk Committee, Nominating and Governance Committee, SET Committee, Remuneration Committee, SHSD Committee, and Capital Projects Control and Review Committee. In November 2017, the Board established a new ad-hoc committee, known as the Investment Committee. EVALUATIONS OF THE PERFORMANCE OF THE GOVERNING BODY Principle 9: The governing body should ensure that the evaluation of its own performance and that of its committees, its Chairperson and its individual members support continued improvement in its performance and effectiveness. The Board conforms to this principle. The Board regularly monitors and appraises its own performance, those of its subcommittees and individual NEDs. The Board further evaluates the independence of its independent NEDs, which evaluation is rigorously tested in respect of the independent NEDs who have served on the Board for an aggregate term exceeding nine years. The Board has scheduled in its yearly work plan an opportunity for consideration, reflection and discussion of its performance and that of its subcommittees, its Chairperson and its members as a whole. APPOINTMENT AND DELEGATION TO MANAGEMENT Principle 10: The governing body should ensure that the appointment of, and delegation to, management contribute to role clarity and the effective exercise of authority and responsibilities. The Board conforms to this principle. Board authority is conferred on management through the CEO. The approval of the Board is required to the levels of the subdelegation immediately below the CEO. PART 5.4 GOVERNANCE FUNCTIONAL AREAS Principle 11: The governing body should govern risk in a way that supports the organisation in setting and achieving its strategic objectives. The Board conforms to this principle. The Board has delegated this authority to the Risk Committee. The Risk Committee has oversight of the integrity and effectiveness of the risk management processes. A comprehensive strategic and operational risk management process is in place throughout the Group. TECHNOLOGY AND INFORMATION GOVERNANCE Principle 12: The governing body should govern technology and information in a way that supports the organisation setting and achieving its strategic objectives. The Board conforms to this principle. The Board has delegated this authority to the Audit Committee. The Audit Committee and Risk Committee ensure that the I&T framework is in place and that the I&T Charter and policies are established and implemented. A detailed information, communication and technology risk assessment is performed on a yearly basis across the Group with key strategic risk themes highlighted in the risk enterprise register. COMPLIANCE GOVERNANCE Principle 13: The governing body should govern compliance with applicable laws and adopted, non-binding rules, codes and standards in a way that supports the organisation being ethical and a good corporate citizen. The Board conforms to this principle. The Board has delegated this authority to the Audit Committee. The Board approves policies that articulate and give effect to its direction on compliance. The following policies are applicable: anti-bribery and corruption governance framework; and management guidelines in relation to the Group governance and compliance framework and portal. REMUNERATION GOVERNANCE Principle 14: The governing body should ensure that the organisation remunerates fairly, responsibly and transparently so as to promote the achievement of strategic objectives and positive outcomes in the short, medium and long term. The Board conforms to this principle. The Board has delegated this authority to the Remuneration Committee. The Remuneration Committee assist the Board in overseeing all aspects of remuneration practices for the Group to ensure employees are remunerated fairly, responsibly and transparently. Fair and competitive reward processes are embedded in the organisation. These processes encourage and result in the achievement of the Group’s strategic objectives and positive outcomes in the short, medium and long term. Gold Fields AFS 2019_Pr oof 15 – 27 March 2020

 

AFR-17


Table of Contents

LOGO

Gold Fields Annual Financial Report including Governance Report 2019 16 CORPORATE GOVERNANCE REPORT continued Principles Principle application ASSURANCE Principle 15: The governing body should ensure that assurance services and functions enable an effective control environment, and that these support the integrity of information for internal decision-making and of the organisation’s external reports. The Board conforms to this principle. The combined assurance guideline for the Group provides an analysis of all the assurance activities within the Group. The Board, executive management and senior management identify additional areas that may require assurance on an ongoing basis. STAKEHOLDERS Principle 16: In the execution of its governance roles and responsibilities, the governing body should adopt a stakeholder inclusive approach that balances the needs, interests and expectations of material stakeholders in the best interests of the organisation over time. The Board conforms to this principle. A stakeholder relationship and engagement policy statement has been aligned with King IV and approved by the Board. The policy was revised to be inclusive of business-wide stakeholders that are material and not just those relevant to sustainable development, particularly employees and shareholders. The governance framework addresses relationships within the Group’s companies and shareholder relationships. Summaries of engagement undertaken with all material stakeholders can be found online at www.goldfields.com/societal-stakeholders.php. Application of section 3.84 of the JSE Listings Requirements on Board governance processes Requirement Principle Gold Fields’ approach and compliance 3.84(a) There must be a policy evidencing a clear balance of power and authority at Board of Directors’ level to ensure that no one director has unfettered powers of decision making. The Board Charter shows that there is clear balance of power and authority at Board level and that no one director has unfettered powers. 3.84(b) Issuers must have an appointed CEO and a Chairperson, and the same person must not hold these positions. The Chairperson must either be an independent director, or the issuer must appoint a lead director in accordance with King IV. Gold Fields’ CEO and Chairperson positions are held by different people, and the Chairperson is an independent NED. 3.84(c) All issuers must, in compliance with King IV, appoint an Audit Committee. Issuers must appoint a remuneration committee, and issuers must appoint a social and ethics committee. The composition of such committees, a brief description of their mandate, the number of meetings held and any other relevant information must be disclosed in the annual report. The Board appointed an Audit Committee that is chaired by an independent NED. Audit Committee members are all independent NEDs. Gold Fields’ Remuneration Committee comprises independent NEDs and has an independent Chairperson. Gold Fields’ SET Committee is aligned with King IV, and comprises independent NEDs and one executive director, the majority being NEDs. Each committee provides a brief description in the IAR of its mandate, number of meetings held in a year and any other relevant information. 3.84(d) Brief CVs of each director standing for election or reelection must accompany the relevant notice of the meeting. Brief CVs of our directors are listed on p11 – 13. 3.84(e) The capacity of each director must be categorised as executive, non-executive or independent. The CVs of our directors include information on whether a director is an independent NED or an executive director. The composition of committees is in accordance with the requirements of the Companies Act and King IV. Gold Fields AFS 2019_Pr oof 15 – 27 March 2020

 

AFR-18


Table of Contents

LOGO

17 Gold Fields Annual Financial Report including Governance Report 2019 Requirement Principle Gold Fields’ approach and compliance 3. 84(f) Issuers must have a full-time executive Financial Director. Gold Fields has a full-time Financial Director. 3.84(g) The Audit Committee must, on an annual basis, consider and satisfy itself of the appropriateness of the expertise and experience of the Financial Director and report same in the annual report. The Audit Committee must ensure that the issuer has established appropriate financial reporting procedures and that those procedures are operating. The Audit Committee considers and satisfies itself of the appropriateness of the expertise and experience of Gold Fields’ Financial Director on an annual basis and reports the findings to the Board. The Audit Committee has established appropriate financial reporting procedures and these are reviewed from time to time to ensure that they are operating effectively. 3.84(h) The Board of Directors appoints the Company Secretary in accordance with the Companies Act and applies the recommended practices in King IV. The Board must consider and satisfy itself, on an annual basis, on the competence, qualifications and experience of the Company Secretary. The Company Secretary is appointed in accordance with the Companies Act. The Board considered the Company Secretary’s competence, qualifications and experience at the meeting held in November 2019 and is satisfied that she is competent and has appropriate qualifications and experience to serve as the Company Secretary. 3.84(i) The Board of Directors or the Nominating Committee must have a policy on the promotion of gender diversity at Board level. The issuer must confirm this by reporting to shareholders in its annual report on how the Board of Directors or the Nominating Committee have considered and applied the policy of gender diversity in the nomination and appointment of directors. The Board approved a Company-wide diversity policy in November 2017. 3.84(j) The Board of Directors or the Nominating Committee must have a policy on the promotion of race diversity at Board level. If applicable, the Board of Directors or the Nominating Committee must further report progress in respect thereof on agreed voluntary targets. The Board approved a Company-wide diversity policy in November 2017. 3.84(k) The remuneration policy and the Implementation Report must be tabled every year for separate non-binding advisory votes by shareholders of the issuer at the AGM. The remuneration policy must record the measures that the Board of Directors of the issuers commits to take in the event that either the remuneration policy or the Implementation Report, or both are voted against by 25% or more of the votes exercised. In the event that either the remuneration policy or the Implementation Report, or both are voted against by shareholders exercising 25% or more of the voting rights exercised, the issuer must in its voting results announcement provide for the following: An invitation to dissenting shareholders to engage with the issuer The manner and timing of such engagement The Board approved the Group remuneration policy to be presented to the AGM for a non-binding advisory vote. Gold Fields AFS 2019_Pr oof 15 – 27 March 2020

 

AFR-19


Table of Contents

LOGO

Gold Fields Annual Financial Report 2019 including Governance Report DIRECTORS’ REPORT The directors have pleasure in submitting their report and the Annual Financial Statements of Gold Fields and its subsidiaries (the Group) for the year ended 31 December 2019. PROFILE Gold Fields is a globally diversified producer of gold with nine operating mines (including our Asanko joint venture) in Australia, Ghana, Peru and South Africa, as well as one project in Chile, with total attributable gold-equivalent annual production of approximately 2.2Moz and Mineral Reserves of approximately 51Moz. Gold Fields has a primary listing on the JSE, with a secondary listing on the NYSE. REVIEW OF OPERATIONS The activities of the various Gold Fields operations are detailed in the IAR. FINANCIAL RESULTS The information on the financial position of the Group for the period ended 31 December 2019 is set out on p126 – 130 of this AFR. The income statement for the Group shows a profit attributable to Gold Fields’ shareholders of US$162m for the year ended 31 December 2019, compared with a loss of US$348m for the year ended 31 December 2018. COMPLIANCE WITH FINANCIAL REPORTING STANDARDS The Annual Financial Statements of the Group were prepared in accordance with the IFRS as issued by the International Accounting Standards Board (IASB), the South African Institute of Chartered Accountants (SAICA) Financial Reporting Guides as issued by the Accounting Practices Committee, Financial Reporting Pronouncements as issued by the Financial Reporting Standards Council, the JSE Listings Requirements and the Companies Act. LISTINGS The abbreviated name under which the Company is listed on the JSE is GFIELDS, and the short code is GFI. The Company also has a secondary listing on the NYSE. At 31 December 2019, the Company had in issue, through The Bank of New York Mellon on the NYSE, 416,389,794 (31 December 2018: 388,735,882) American Depository Receipts (ADRs). Each ADR is equal to one ordinary share. DIRECTORATE Composition of the Board The Board currently consists of two executive directors and nine non-executive directors (NEDs). Rotation of directors Directors retiring in terms of the Company’s MoI are Terence P Goodlace, Nicholas J Holland, Rick P Menell and Yunus GH Suleman, all of whom are eligible and offer themselves for re-election. The board of directors of various subsidiaries of Gold Fields comprise some of the executive officers and one or both of the executive directors, where appropriate, as well as NEDs of Gold Fields. Directors’ and officers’ disclosure of interests in contracts During the period under review, no contracts were entered into in which directors and officers of the Company had an interest, and which significantly affected the business of the Group. For the year ended 31 December 2019, the directors’ beneficial interest in the issued share capital and listed share capital of the Company (see table below) was 0.13%. No one director individually exceeded 1% of the issued share capital or voting control of the Company.

 

AFR-20


Table of Contents

LOGO

19 Gold Fields Annual Financial Report including Governance Report 2019 Share ownership of directors and executive officers Beneficial Direct1 Indirect2 31-Dec-19 31-Dec-18 31-Dec-19 31-Dec-18 Director Nicholas Holland 767,003 610,877 916,090 916,090 Paul Schmidt 122,549 122,549 — — Cheryl Carolus 3,129 3,129 — — Richard Menell 5,850 5,850 — — Steven Reid — — — — Alhassan Andani — — — — Carmen Letton — — — — Terence Goodlace — — — — Peter Bacchus — — — — Yunus Suleman — — — — Phuti Mahanyele-Dabengwa — — — — Prescribed officer Naseem Chohan 73,404 42,023 16,298 4,298 Brett Mattison 31,103 43,103 16,498 — Taryn Harmse — 16,302 10,000 — Alfred Baku 40,404 40,404 — — Avishkar Nagaser — — 46,623 11,168 Martin Preece 63,500 32,500 — — Luis Rivera — — — — Richard Butcher — — — — Stuart Mathews — — — — Rosh Bardien — — — — Total 1,106,942 916,737 1,005,509 931,556 1 Direct ownership – shares owned outright; includes personal investment shares (excluding Nick Holland). Subject to tax gross up at top marginal rate of individual taxation for minimum shareholder requirement purposes 2 Indirect ownership - restricted shares, not grossed-up for taxes Related-party information is disclosed on p207 – 208 of the AFR. FINANCIAL AFFAIRS Dividend policy The Company’s dividend policy is to declare an interim and final dividend of between 25% and 35% of its normalised earnings. On 13 February 2020, the Company declared a final cash dividend number 91 of 100 South African cents per ordinary share (2019: 20 South African cents) to shareholders reflected in the register of the Company on 13 March 2020. This dividend was paid on 16 March 2020. The dividend resulted in a total dividend of 160 South African cents per share for the year ended 31 December 2019 (2018: 40 South African cents), with the final dividend being accounted for in 2020. Borrowing powers In terms of the provisions of section 19(1) of the Companies Act, read together with clause 4 of the Company’s MoI, the borrowing powers of the Company are unlimited. As at 31 December 2019, the Company’s borrowings totalled US$1,846m, compared to total borrowings of US$1,907m at 31 December 2018. Capital expenditure Capex for the year ended 31 December 2019 amounted to US$613m compared with US$814m for 2018. Estimated capex for 2020 is US$630m, and is intended to be funded from internal sources and, to the extent necessary, borrowings. Gold Fields AFS 2019_Pr oof 15 – 27 March 2020

 

AFR-21


Table of Contents

LOGO

Gold Fields Annual Financial Report including Governance Report 2019 20 DIRECTORS’ REPORT continued SIGNIFICANT ANNOUNCEMENTS IN 2019 Gold Fields’ Granny Smith mine to install mega solar and battery power facility 5 February 2019 Gold Fields’ Granny Smith gold mine is set to install one of the world’s largest renewable energy microgrids, powered by more than 20,000 solar panels and backed up by a 2MW/1MWh battery system. The Group has contracted mobile and modular power company Aggreko to design, build and operate the 8MW solar power generation system along with the battery system at Granny Smith, which is located east of Laverton in Western Australia’s Goldfields region. Gold Fields Ghana to invest in two key infrastructure projects in Tarkwa 1 March 2019 Gold Fields Ghana’s Tarkwa mine is to begin the reconstruction of the Tarkwa & Abosso (T&A) Park, as well as undertake a comprehensive upgrade of the Apinto Government Hospital, both located in Tarkwa in Ghana’s western region. Gold Fields will spend approximately US$18m on these two projects. New bonds issued – US$1bn raised 9 May 2019 Gold Fields announced that it has successfully concluded the raising of two new bonds - a US$500m, five-year bond with a coupon of 5.125%, as well as a US$500m, 10-year bond with a coupon of 6.125% - raising a total of US$1bn at an average coupon of 5.625%. The proceeds of the raising will be used to repay amounts outstanding under the US$1,290m credit facilities agreement, and refinance or repurchase certain other existing indebtedness, or for general corporate purposes. Gold Fields announces successful buyback of US$250m of 2020 notes 27 May 2019 Gold Fields announced the successful buyback of $250m of the outstanding 2020 notes at 102% of par. Following the bond issuances on 9 May 2019, Gold Fields commenced a tender process to buyback up to $250m of the 2020 notes. Fatal accident at South Deep mine 3 June 2019 It is with deep sadness that Gold Fields announced that an employee at its South Deep mine in South Africa, Maria Ramela, lost her life in a mining accident the previous morning. She died of her injuries after a rock burst following four seismic events underground in quick succession. Gold Fields sells non-core investments to pay down debt 6 June 2019 In line with its key strategic objective of paying down its debt, Gold Fields sold its shareholdings in two of its non-core investments, Maverix and Red 5, for combined proceeds of US$88m. Both positions were sold at a significant premium to the look-through acquisition costs. Disclosure on Gold Fields’ tailings storage facilities 7 June 2019 Gold Fields responded to a request from the Church of England Pensions Board and the Swedish Council on Ethics for information on mining companies’ tailings storage facilities (TSFs). Gold Fields will also continue to review and, where applicable and practical, adopt leading practices in the design, construction, operation and closure (including post-closure) of our tailings dams. Gold Fields’ Agnew mines to be powered by renewables 19 June 2019 Gold Fields’ Agnew gold mine in Western Australia will become one of Australia’s first mining operations to be predominantly powered by renewable and low-carbon energy. Gold Fields and global energy group EDL announced a A$112m investment in a world-leading energy microgrid, combining wind, solar, gas and battery storage. The microgrid will be owned and operated by EDL, which will recoup its investment via a 10-year electricity supply agreement with Agnew. Gruyere pours first CIL gold bars 1 July 2019 Gold Road Resources and the Gold Fields Group reported the first gold bars were poured over the weekend at the Gruyere mine in Western Australia, signalling the beginning of the production ramp-up at the mine. University of the Witwatersrand – Gold Fields research collaboration goes deep 3 July 2019 Mining students at the University of the Witwatersrand (Wits), with the support of Gold Fields, are building South Africa’s capacity to apply mechanised mining methods and supporting technologies in deep-level gold mines. In a three-year partnership, supported by a R6m Gold Fields grant in 2017, a range of research projects are under way at both postgraduate and undergraduate level in the Wits School of Mining Engineering. Gold Fields AFS 2019_Pr oof 15 – 27 March 2020

 

AFR-22


Table of Contents

LOGO

21 Gold Fields Annual Financial Report including Governance Report 2019 Gold Fields commissions reconstructed Tarkwa-Damang road 9 July 2019 Gold Fields Ghana officially commissioned the reconstructed 33km Tarkwa-Damang road in the western region of the country. The road, which costs approximately US$27m to construct, will positively impact about 100,000 community members and used predominantly local labour and firms in the construction process. Court approves settlement of the Silicosis and Tuberculosis class action 26 July 2019 The Johannesburg High Court approved the settlement of the Silicosis and Tuberculosis (TB) class action suit. The settlement is between the Occupational Lung Disease Working Group - representing African Rainbow Minerals, Anglo American South Africa, AngloGold Ashanti, Gold Fields, Harmony and Sibanye Stillwater, and settlement classes’ legal representatives and attorneys. Gold Fields sells shareholding in Gold Road 23 August 2019 Gold Fields sold its 9.9% interest in ASX-listed Gold Road the day before for a total gross consideration of A$126.3m (US$85.5m), a significant premium on the acquisition price paid in 2017. Gold Fields ranked top South African mining company on the 2019 Dow Jones Sustainability Index 18 September 2019 Gold Fields was again ranked as the top South African mining company on the prestigious Dow Jones Sustainability Index (DJSI) database. The 2019 DJSI scorecard shows that Gold Fields’ sustainability practices rank with the best of resources companies worldwide. Gold Fields is ranked fourth among 61 mining companies assessed, and the third best global gold company. Gold Fields is also an index component of the DJSI. Gold Fields exercises options of Cardinal Resources 3 October 2019 Gold Fields announced that on 20 September 2019 it exercised 38.2m options to purchase ordinary shares of Cardinal Resources for a total consideration of A$5.7m. Gold Fields releases inaugural Task Force on Climate-related Financial Disclosures report 7 October 2019 Gold Fields publishes its first Task Force on Climate-related Financial Disclosures (TCFD) report to improve its disclosure to investors and other stakeholders of climate-related information. Australian companies launch supplier toolkit to help end modern slavery 10 October 2019 10 Australian mining, energy and resource companies, including Gold Fields, joined together to develop a practical toolkit to pre-screen for modern slavery risks within supply chains. Central to the toolkit is a self-assessment questionnaire that the group has agreed to ask suppliers to identify modern slavery risks, improve transparency and identify areas for further due diligence. First stage of landmark Agnew hybrid renewable project powers up 20 November 2019 Global distributed energy producer EDL has switched on its 23MW power station that integrates solar photovoltaic (PV) with gas and diesel generation to power Gold Fields’ Agnew mine, completing the first stage of one of Australia’s largest hybrid renewable microgrid projects. Gruyere mine opens, producing gold and providing long-term jobs 3 December 2019 Australia’s newest gold operation, Gruyere in Western Australia, has been officially opened and is safely ramping up to an average annual production of 300,000oz. It is on track to meet production guidance for 2019. Salares Norte receives environmental approval 18 December 2019 Gold Fields is pleased to announce that the Atacama Environmental Assessment Commission approved the environmental impact study for its Salares Norte project in Chile. Gold Fields AFS 2019_Pr oof 15 – 27 March 2020

 

AFR-23


Table of Contents

LOGO

Gold Fields Annual Financial Report including Governance Report 2019 22 DIRECTORS’ REPORT continued GOING CONCERN The Annual Financial Statements were prepared using appropriate accounting policies, supported by reasonable judgements and estimates. The directors have reasonable belief that the Company and the Group have adequate resources to continue as a going concern for the foreseeable future. After the reporting date, Gold Fields reacted to the outbreak of the novel Covid-19 (coronavirus) pandemic to mitigate the impact on its employees and its operations. Details of these actions and the potential impact on Gold Fields are contained in Note 36 of the Annual Financial Statements (p192) dealing with events after the reporting date. DEMATERIALISATION OF THE SHARES Shareholders are reminded that, as a result of the clearing and settlement of trades through STRATE, the Company’s share certificates are no longer good for delivery for trading. Dematerialisation of the Company’s share certificates is a prerequisite when dealing in the Company’s shares. PROPERTY The register of property and mineral rights is available for inspection at the registered office of the Company during normal business hours. ENVIRONMENTAL OBLIGATIONS The Company’s total gross closure liability for environmental rehabilitation costs amounted to US$436m at 31 December 2019 compared with US$400m at 31 December 2018. The regional gross closure liabilities are as follows: Americas: US$86m Australia: US$198m South Africa: US$46m West Africa: US$106m The funding methods used by each region to make provision for the mine closure cost estimates are: Americas – bank guarantees Australia – self-funding, using existing cash resources South Africa – contributions into environmental trust funds and guarantees West Africa – reclamation security agreement bonds underwritten by banks and restricted cash CONTINGENT LIABILITIES AND LITIGATION A material Group Litigation Report is presented at each Audit Committee meeting for discussion and consideration on whether the matter remains contingent or whether a provision has to be recognised. Details of Gold Fields’ contingent liabilities and litigation matters can be found in note 35 to the Annual Financial Statements, p189 – 191. ADMINISTRATION Lucy Mokoka held the office of Company Secretary of Gold Fields Limited until 30 June 2019. Taryn Harmse, EVP: Group Legal and Compliance, was appointed as interim Company Secretary, effective 1 July 2019, until a replacement is appointed. As at 31 December 2019, Ms Harmse still held this position. Computershare Investor Services Proprietary Limited is the Company’s South African transfer secretaries and Link Asset Services is the registrars of the Company in the UK. AUDITORS The Audit Committee has recommended to the Board that PwC be appointed as the external auditors of the Company, until the conclusion of the next AGM, in accordance with section 90(1) of the Companies Act. SUBSIDIARY COMPANIES Details of major subsidiary companies in which the Company has a direct or indirect interest are set out on p216 – 217. Gold Fields AFS 2019_Pr oof 15 – 27 March 2020

 

AFR-24


Table of Contents

LOGO

23 Gold Fields Annual Financial Report including Governance Report 2019 AUDIT COMMITTEE REPORT for the year ended 31 December 2019 The members of Gold Fields’ Audit Committee (the Committee) were appointed by our shareholders at the AGM in May 2019. Yunus Suleman was reappointed as Chairperson of the Committee on the same day. No new members were appointed to the Committee subsequent to the 2019 AGM. The Committee members are all independent (NEDs. Details of the number of meetings held during the year, as well as the attendance thereof by Committee members, are on p05 of this AFR. Gold Fields’ Board continues to believe that, as a collective, the Committee members have the necessary skills to carry out its duties effectively and with due care. The Committee has certain reporting responsibilities to both the shareholders and the Board and is accountable to them. Its duties, as set out in the Committee Charter, are reviewed annually and incorporate the Committee’s statutory obligations as set out in the Companies Act and King IV. A work plan is drawn up every year, encompassing all these duties, and progress is monitored continually to ensure that these obligations are fulfilled by the Committee. Among other things, the Committee monitors and reviews: The preparation of the Annual Financial Statements, ensuring fair presentation and compliance with IFRS and the Companies Act, and recommending same to the Board for approval The integrity of the IAR, by ensuring that its content is reliable and includes all relevant operational, financial and other non-financial information, risks and other relevant factors Quarterly, interim and operational reports and all other widely distributed documents Filing of the Form 20-F with the US SEC Accounting policies of the Group and proposed revisions, and significant and unusual transactions, estimates and accounting judgements The effectiveness of the internal control environment The effectiveness of both the internal and external audit functions The recommendation and appointment of Gold Fields’ external auditors, and approves their remuneration, reviews the scope of their audit, their reports and findings, and pre-approves all non-audit services in line with Company policy The reports of both internal and external auditors The evaluation of the performance of the CFO The adequacy and effectiveness of the Group’s enterprise-wide risk management policies, processes and mitigating strategies The governance of information communication technology (ICT) and the effectiveness of the Group’s information systems The cash/debt position of the Group to determine that the going concern basis of reporting is appropriate The combined assurance model, and provides independent oversight of the effectiveness of the Group’s assurance functions and services, with particular focus on combined assurance arrangements Compliance with applicable legislation, requirements of appropriate regulatory authorities and the Company’s Code of Conduct Policies and procedures for mitigating fraud Approval of hedging activities as mandated by the Board Consideration of JSE monitoring activities reports in 2019 including: –– Report back on Proactive Monitoring of Financial Statements –– Combined Findings of Proactive Monitoring of Financial Statements –– Activities of the Financial Reporting Investigation Panel –– IFRS 9/15 Thematic Report The Committee has also noted the “Going Concern” and the “Events after the reporting date” statements in the Directors’ Report (p22) and Note 36 of the Annual Financial Statements (p192) respectively. EXTERNAL AUDIT The Committee is responsible for recommending the appointment or reappointment of a firm of external auditors to the Board that, in turn, will recommend the appointment to shareholders. Upon this recommendation, the Committee is responsible for determining that the designated appointee firm and audit partner have the necessary independence, experience, qualifications and skills, and that the audit fee is adequate. PwC was appointed as the Company’s external auditors for the financial year ending 31 December 2019, with Pieter Hough as the designated audit partner. KPMG Inc’s (KPMG) appointment as external auditors ended upon conclusion of its responsibilities relating to the 31 December 2018 financial audit in May 2019. PwC’s appointment as external auditors became effective immediately after the conclusion of KPMG’s responsibilities, and was approved by shareholders at the AGM in May 2019. An external audit fee of R40m (US$2.8m) for 2019 was approved, as well as R3.5m (US$0.2m) for audit-related fees. In line with a documented policy on the nature and extent of non-audit services that the external auditors can provide to the Company, the Committee pre-approves all audit and permitted non-audit assignments by the Company’s external auditors. Gold Fields AFS 2019_Pr oof 15 – 27 March 2020

 

AFR-25


Table of Contents

LOGO

Gold Fields Annual Financial Report including Governance Report 2019 24 AUDIT COMMITTEE REPORT continued for the year ended 31 December The Committee reviewed the annual external audit plan presented at its meeting in August 2019, including the scope, materiality levels and significant risk areas, and established that the approach would appropriately respond to organisational and regulatory changes, as well as any other applicable requirements and risks. The audit plan forms the basis of providing the Committee with the necessary assurances on risk management, the internal control environment and information technology (IT) governance. The plan was approved by the Committee. The Committee monitors progress against the approved annual audit plan throughout the year. To this end, PwC presented its first progress report to the Committee at its November 2019 meeting, highlighting all issues identified during the audit – particularly those relating to results of the work performed on high-risk areas, significant estimates and judgements, as well as significant and unusual transactions. PwC had direct access to the Committee throughout the year, and met with the Chairperson of the Committee before each meeting and, when required, on an ad-hoc basis. PwC reported to the Committee at each quarterly meeting, as well as at the year-end meeting. In addition, the Committee regularly met with PwC separately without other invitees present. The Committee is satisfied that PwC is independent of the Group. SIGNIFICANT ACCOUNTING JUDGEMENTS AND ESTIMATES Significant areas requiring the use of management estimates and assumptions are detailed in note 1 to the accounting policies. Management presented position papers to the Committee which detailed estimates and assumptions used, the external sources and experts consulted, and the basis on which they were applied in the calculations. These were debated and interrogated by the Committee at length and included, but were not limited to, the following areas: Impairment of assets and goodwill The impairments identified and recorded included: Impairment of the Far Southeast (FSE) project by US$10m Taxation The Committee is satisfied that a detailed review was carried out by management, including the internal tax team, to provide a best estimate of the tax expense for the year (refer to note 9 in the Annual Financial Statements, p148). A deferred tax credit of US$15m was recognised in 2019, compared with US$212m in 2018. Adoption of new accounting standards The Committee is satisfied with management’s assessment and implementation of IFRS 16 Leases. Contingent liabilities A number of contingent liabilities are disclosed in detail in note 35 to the Annual Financial Statements. The contingent liabilities cover the Silicosis matter, acid mine drainage and the Randgold and Exploration summons. No new contingent liabilities were identified in 2019. These matters are all receiving ongoing attention from management, who is considering appropriate advice from external advisers and specialists. The Committee was updated as to the current status and, based on the evidence presented, concurred that it was not possible at this time to provide a reliable estimate of any possible liability. This position is unchanged from the prior year. INTERNAL AUDIT Gold Fields Internal Audit (GFIA) is an independent department within the Company, headed by a Vice President: Internal Audit (VP: IA) who is appointed and, if necessary, dismissed by the Committee. The VP: IA reports directly to the Committee, and has direct access to the Chairperson and members of the Committee, as well as the Chairperson of the Board. The Committee Chairperson meets with the VP: IA once a quarter and on an ad-hoc basis, as required. The VP: IA also meets with the Committee, without management, at least annually and whenever deemed necessary by either the VP: IA or the Committee. The Committee is satisfied that the resources available to GFIA, along with the skills and experience of the department, will allow the team to fulfil its mandate. The Committee determines the purpose, authority and responsibility of GFIA in an Internal Audit Charter, which is reviewed and approved annually. The Committee assesses the performance of GFIA every year. GFIA operates in accordance with the International Standards for the Professional Practice of Internal Auditing as prescribed by the Institute of Internal Auditors (IIA). The internal audit activities carried out during the year were identified through a combination of the Gold Fields risk management framework, which includes the combined assurance framework, and the risk-based methodologies adopted by GFIA. The Committee approves the annual internal audit assurance plan presented by GFIA and monitors progress against the plan reported to the Committee each quarter. GFIA ensured that its framework is aligned with the Committee of Sponsoring Organizations of the Treadway Commission’s (COSO) 2013 internal control framework. Gold Fields AFS 2019_Pr oof 15 – 27 March 2020

 

AFR-26


Table of Contents

LOGO

25 Gold Fields Annual Financial Report including Governance Report 2019 The Group’s internal control systems are designed to provide reasonable assurance on the maintenance of proper accounting records and the reliability of financial information. It also covers operational areas, compliance with the Gold Fields Code of Conduct and the sustainability records. These systems are monitored by GFIA and its findings and recommendations are reported to the Committee and to senior management. GFIA reports deficiencies to the Committee every quarter, together with recommended remedial actions, which are then followed up to ensure the necessary action has been taken. GFIA provided the Committee with a written assurance statement on the adequacy and effectiveness of governance, risk management and controls. No significant events occurred, nor has any been brought to GFIA’s attention, to believe that governance, risk management and the control environment are inadequate or ineffective. INFORMATION COMMUNICATION AND TECHNOLOGY GOVERNANCE ICT governance remains a key focus area for the Group, the responsibility of which was delegated to the Committee by the Board. The Committee also works with the Risk Committee on related ICT matters. Gold Fields’ ICT Charter defines the overall direction and governance for ICT across the Group. The VP and Group Head of ICT is responsible for executing ICT governance procedures in line with this Charter, and reports to the Committee at each meeting. The Committee reviews his report, which includes the results of all review and testing conducted by management and GFIA. Gold Fields adopted the Control Objectives for Information Technology (COBIT) as a governance framework, and regular assessments are conducted to determine the maturity of ICT governance processes. Gold Fields’ ICT at its various operations is operating at an overall maturity level of between three and four out of five, indicating that the Group’s ICT governance framework and processes are established and predictable. Areas of ICT risks across the Group were defined as part of the Group’s overall risk management framework, and formal policies and procedures are documented and updated regularly for these areas. Given the nature of cyber security and the rising global cyber risk, cyber security has now become a key component of the Group’s ICT governance and risk agenda. Gold Fields further enhanced its cyber security management controls during 2018 and 2019, by achieving the ISO 27001 Information Security Management System certification for all its mines and corporate offices. The ICT Governance, Risk, Architecture, Standards, and Security Compliance (GRASSC) Committee is responsible for ensuring compliance and adherence to the Group’s ICT policies and procedures. The ICT GRASSC Committee reviews compliance to the governance framework quarterly and recommends improvements as appropriate. CHIEF FINANCIAL OFFICER The Committee evaluated the expertise and performance of the CFO, Paul Schmidt, and continues to be satisfied that he has the appropriate expertise and experience to carry out his duties as CFO of the Company and the Group, and is supported by highly qualified and competent senior staff. This conclusion is supported by input from both internal and external auditors. GROUP GOVERNANCE AND COMPLIANCE The Committee is also responsible for monitoring governance and compliance for the Group – a key focus area for the Board and management as a whole. The Group Compliance Officer has a detailed, systemic and risk-based framework in place which are overseen, managed and maintained by an online and interactive Group Governance and Compliance Portal. The framework is applied to identify all statutes, rules, codes and standards applicable to Gold Fields in all jurisdictions in which the Group operates. Updates on regulatory changes are sourced from external legal sources and internally assessed for application and impact. Changes are recorded and monitored on a monthly basis. The assessment of potential and/or actual risk exposure of non-compliance regarding the identified applicable statutes per jurisdiction, includes potential exposure to financial loss, as well as operational and reputational risks, and the adequacy of recorded controls. Mitigating controls designed to proactively manage the risks are identified, documented and maintained. GFIA carries out a review of the effectiveness (in terms of design and operating effectiveness) of the control procedures and reports on the level of compliance. The results are reported to the Committee in detailed schedules and an annual compliance index is calculated for the Group. Also, under the ambit of risk exposure assessment, all active suppliers and contractors are screened on a monthly basis, based on an array of predefined risk criteria and adverse media exposure. A screening risk calculator is applied to those assessed entities posing a risk to Gold Fields, based on the outcome of the screening due diligence. Gold Fields AFS 2019_Pr oof 15 – 27 March 2020

 

AFR-27


Table of Contents

LOGO

Gold Fields Annual Financial Report including Governance Report 2019 26 AUDIT COMMITTEE REPORT continued for the year ended 31 December The Committee also ensures that Gold Fields’ Code of Conduct is effective and implemented diligently throughout the Group (available on the Gold Fields website at www.goldfields.com). All breaches and contraventions are diligently investigated and, where necessary, decisive action is taken, which may include disciplinary action. Ongoing training and awareness on the Code of Conduct remained a key focus area during 2018 and 2019, following the launch of an e-learning programme in late 2017, to reinforce the provisions and application thereof. The Committee is also responsible for ensuring that all calls to the Gold Fields tip-offs line – administered by an independent external party – are proactively dealt with. The Chairperson of the Committee, together with GFIA, are custodians of the formalised and documented investigation procedure in place and, where appropriate and necessary, will make use of external advisers and experts to investigate matters or follow up on processes. The number and nature of these calls are reported at the quarterly Committee meetings. The details of the investigations, including details on any action taken, are also reported by the Committee Chairperson to the SET Committee. Gold Fields also reaffirmed its commitment to fighting bribery and corruption by implementing a Group Anti-Bribery and Corruption Policy in late 2016, within the ambit of a formal Group Anti-Bribery and Corruption Framework. RISK MANAGEMENT The Group’s Risk Committee deals with Group operational and financial risks, as well as the requisite reporting as required annually. While there is ongoing interaction between the Risk and Audit Committees, the management of financial risk remains a key focus of the Committee, management and GFIA. Gold Fields’ Group and regional risk disclosures are on p10 – 13 of the IAR. INTERNAL CONTROL STATEMENT In terms of the SEC’s listing requirements, Gold Fields has to comply with the requirement of the Sarbanes-Oxley Act of 2002 which requires management to establish and maintain adequate internal control over financial reporting using a recognised internal controls framework. Management is accountable to the Board for the design, implementation, monitoring and integrating of internal financial controls for the day-to-day running of the Group, focusing on the efficiency and effectiveness of operations, safeguarding the Group’s assets, legal and regulatory compliance, business sustainability and reliable reporting, including financial reporting. During 2019, management identified a material weakness in internal control over financial reporting related to the recording of transactions between cost close (the date the general ledger was closed for reporting purposes) and calendar year-end in the Statement of Cash-Flows. The material weakness was caused by an inadequate evaluation of the risk that transactions, including cash payments and receipts, could occur between the cost close date and 31 December which could have a material impact, both individually and in aggregate, on financial statement captions and disclosures. However, the material weakness was remediated at year-end. This material weakness in internal control over financial reporting resulted in a restatement to a number of financial statement captions within the Statements of Financial Position and Cash-Flows as described in note 42 to the Consolidated Financial Statements as at 31 December 2018 and 2017. No restatements were made to the Consolidated Income Statement, Statement of Changes in Equity and Statement of Comprehensive Income. There was no impact on the Company’s basic, headline or diluted earnings per share for the year ended 31 December 2018 and 2017. The Committee has discussed and documented the basis for its conclusion, which includes discussions with internal and external auditors as well as management. The Committee believes that Gold Fields’ internal controls are effective, and that the financial records can be relied upon as a reasonable basis for the preparation of the Annual Financial Statements. Gold Fields AFS 2019_Pr oof 15 – 27 March 2020

 

AFR-28


Table of Contents

LOGO

27 Gold Fields Annual Financial Report including Governance Report 2019 AUDIT COMMITTEE STATEMENT The Committee considered and discussed the AFR, including the Corporate Governance Report, and IAR with both management and the external auditors. During this process, the Committee: Reviewed the Annual Financial Statements included in the AFR for consistency, fair presentation and compliance with IFRS Evaluated significant estimates and judgements and reporting decisions Reviewed the documentation supporting the going concern basis of accounting and concluded that it is appropriate Evaluated the material factors and risks that could impact the AFR and IAR Evaluated the completeness of the financial and sustainability disclosures Discussed the treatment of significant and unusual transactions with management and the external auditors Reviewed and discussed the sustainability information disclosed in the IAR and is satisfied, based on discussions, that the information is reliable The Committee considers that the AFR and the IAR comply with the statutory requirements of the various regulations governing disclosure and reporting in all material respects, and that the Annual Financial Statements comply in all material respects with the Companies Act and IFRS. The Committee recommended to the Board that the Annual Financial Statements included in the AFR be adopted and approved. Yunus Suleman Chairperson: Audit Committee 30 March 2020 Gold Fields AFS 2019_Pr oof 15 – 27 March 2020

 

AFR-29


Table of Contents

LOGO

Gold Fields Annual Financial Report including Governance Report 2019 28 REMUNERATION REPORT Preamble to the Remuneration Report We present our 2019 Remuneration Report in three sections: Section 1: Message from the Chairperson of the Remuneration Committee (RemCo), which includes a background statement and context for 2019 Section 2: Overview of Gold Fields’ remuneration policy Section 3: Outcomes and implementation of the remuneration policy during 2019 The Gold Fields Board is responsible for ensuring that the Group’s remuneration arrangements are fair, responsible and aligned with the long-term interests of the Company and its shareholders. In performing this function, it is critical that the Board remains independent of management when making decisions affecting remuneration of the CEO, CFO, other executives, and the Group’s employees. With this in mind, RemCo, as a constituted committee of the Board, has been delegated responsibility for overseeing the Group’s remuneration activities. Its members are all independent NEDs, and their qualifications and experience are detailed in the Governance Report on p61 – 73, along with the number of meetings held and attendance at these meetings. The RemCo Charter and terms of reference are available on www.goldfields.com/standards-and-principles.php. In summary, RemCo’s role is to oversee the Group’s approach to remuneration and ensure fair, compliant, sustainable and competitive pay to support delivery of the Group’s strategy. RemCo is further responsible for overseeing remuneration implementation to ensure consistent process delivery, aligned to the Group’s remuneration policy. In so doing, RemCo enables the Group to access and appropriately incentivise the employees required to drive value creation and support the Group’s business strategy. To ensure that it is fully informed on developments and performance, RemCo invites the CEO and EVP: People and Organisational Effectiveness to attend meetings and provide reports and updates. These executives are not present when matters associated with their own remuneration are considered. RemCo can draw on services from a range of external sources, including remuneration advisers. The following table contains a summary of how our shareholders have supported remuneration policies and implementation practices over the past three years. Annual General Meeting (AGM) shareholder voting record on remuneration resolutions1 20192 20183 20174 Remuneration policy 90% 96% 97% Implementation of policy 91% —% —% NEDs’ fees 99% 98% 99% 1 The rounded percentage of “votes for” are reflected in the table 2 AGM dated 21 May 2019 3 AGM dated 22 May 2018 4 AGM dated 24 May 2017 RemCo is responsible for oversight and management of compensation-related risks. As part of its mandate, RemCo annually, and when considered necessary, reviews risks associated with the remuneration philosophy, structure, policies and practices. RemCo is satisfied that the current executive compensation structure does not create undue risks or promote inappropriate risk-taking behaviour. The following are key risk mitigation features of our remuneration policies and practices: RemCo, together with management, is actively involved in the structuring and preparation of the remuneration policy to ensure it aligns with the Group strategy of sustainably improving TSRs RemCo makes use of external experts, as and when required, to ensure that its remuneration policy is in line with best global practices, and that incentive plans are aligned with Group strategy Executive remuneration is disclosed annually, in Section 3 of this Remuneration Report, and in accordance with the remuneration policy. Executives are not involved in any approval process relating to their own remuneration RemCo approves remuneration of the Exco, including executive directors and employees with remuneration comparable to those of Exco members, taking into account recommendations from the CEO, as well as independent external advisers who have done the necessary benchmarking to ensure there is alignment with the appropriate industry peer group in the jurisdictions in which we operate. Gold Fields AFS 2019_Pr oof 15 – 27 March 2020

 

AFR-30


Table of Contents

LOGO

29 Gold Fields Annual Financial Report including Governance Report 2019 INTRODUCTION The Gold Fields 2019 Remuneration Report is presented herewith on behalf of the RemCo. The Board-approved RemCo Charter and the committee’s terms of reference govern the activities of the RemCo, which include the signing of the contents of this report. The Board reviews the RemCo Charter and terms of reference on an annual basis, which is available online, together with the Gold Fields remuneration policy, at www.goldfields.com. This annual message is preceded by noting our deep regret for the loss of Maria Ramela. Maria was a trackless crew leader at our South Deep mine. On 2 June 2019, she was killed in a mining incident caused by a series of seismic events. 2019 will always be a painful one for Maria’s mother, children, friends and colleagues, and we will keep her memory, and those of our other fallen colleagues, close as we relentlessly pursue total eradication of fatalities everywhere in our operations. Our safety goal is to achieve zero harm by eliminating all fatalities and serious injuries. This is the priority for the Board, Exco and all employees. While the full scope of our overall safety leadership focus is discussed elsewhere, the RemCo prioritised this further by modifying the Group’s short-term incentive (STI) plan. We replaced the total recordable injury frequency rate (TRIFR) as the sole metric of the safety component (weighed at 20%) with a scorecard of four metrics, representing a mix of leading and lagging indicators and overridden by a negative modifier in the event of a fatality. Even though there was solid progress on all four of these safety metrics across the Group, this was overridden by Maria’s fatal accident. As a result, the negative modifier in the STI plan was triggered and resulted in the 20% safety weighting in the STI being nullified for both South Deep and the Group corporate office STI participants, including the executive team. GOLD FIELDS’ REMUNERATION PRACTICES We do: Provide pay for performance – 75% of CEO pay at risk – The CEO and executive team’s STIs are heavily (65%) linked to Group performance – The CEO and executive team’s long-term incentives (LTIs) consist entirely of performance shares – Performance shares are based on absolute and relative TSR and free cash-flow (FCF) margin – Performance shares target at least median of peer group for relative TSR, absolute TSR to exceed US Dollar cost of equity, and minimum 5% FCF margin Have an executive minimum shareholding requirement (MSR) policy Have a double trigger for CEO and CFO severance upon change of control Have risk mitigation controls in place for remuneration programmes including clawbacks and malus Promote retention with LTIs that vest after three years Have a RemCo made up of only independent NEDs Retain an independent remuneration consultant whose primary purpose is to advise RemCo Gold Fields does not: Reprice underwater shares Pay dividends for performance shares Provide guaranteed bonuses Grant shares to NEDs Allow the use of unvested LTI awards as collateral, or protect the value of any unvested awards, or the value of shares and securities held as part of meeting MSR provisions Provide financial assistance to directors or prescribed officers Section 1: Message from the RemCo Chairperson In terms of other bonus parameters, each region significantly exceeded its host community procurement spend targets, while host community employment targets were met by Ghana, South Africa and Australia. Gold Fields was ranked fourth in the mining and metals sector of the DJSI in 2019, and an independent verification of Gold Fields with the ICMM Water Position Statement found that we are fully aligned. For the second year in a row, Gold Fields was included in the Bloomberg Gender-Equality Index (GEI). The GEI tracks the performance of public companies committed to supporting gender equality through policy development, representation and transparency. Gold Fields achieved 2.2Moz of attributable gold production, ahead of the 2.18Moz upper end of our guidance for the year. Both All-in sustainable costs (AISC) and All-in costs (AIC) ended the year 9% below guidance at US$970/oz and US$1,064/oz respectively. Gruyere started production in June and ramped up to full production in Q4 2019. The restructuring of South Deep was completed and the mine boosted production, reduced costs Gold Fields AFS 2019_Pr oof 15 – 27 March 2020

 

AFR-31


Table of Contents

LOGO

Gold Fields Annual Financial Report including Governance Report 2019 30 REMUNERATION REPORT continued and returned positive cash-flow. Damang’s Reinvestment project was ahead of plan, while a positive Salares Norte feasibility study (FS) and environmental approvals led to the go-ahead for construction to commence later in 2020. Over the past three years, the Group has spent total project capital of close to US$1bn, primarily on Damang, Gruyere and Salares Norte, ensuring that Gold Fields should be on track for our international operations alone to produce over 2Moz a year for the next decade. All regions delivered strong operational, financial and sustainability performances in 2019. During 2019, we maintained the overall framework of our remuneration policy and no changes were made to the remuneration mix for executives. The RemCo met four times during 2019 and there was full attendance at the meetings in February, May, August and November 2019. In summary, RemCo dealt with the following important issues during 2019: Oversight of all remuneration processes for the Group, with focus on enhancing the link between performance and reward Ensured strategic alignment between Group, regional and personal scorecards Strengthened policies to cater for the jurisdictions in which Gold Fields operates Engaged with and responded to shareholder remuneration questions and reports from proxy advisers (see below) Developed a Malus Policy, which was implemented in early 2020 Reviewed prevailing market trends related to minimum shareholding and anti-hedging policies for executives Modified the annual RemCo work plan to improve cyclical reward process-related activities RemCo is satisfied that it has fulfilled its responsibilities in accordance with its mandate for the 2019 financial year, and that the Group’s remuneration policy achieved its stated objectives. RemCo notes that it has worked closely with management and external advisers to continue improving practices. It believes that its work not only meets its own objectives, but also ensures the alignment of interests across the Group’s diverse set of stakeholders. RemCo has engaged regularly with shareholders to receive their input into the Group’s remuneration policy and outcomes. Overall, we are satisfied that the performance-linked pay received by the Group’s executives is in line with the approved framework for linking variable pay with performance. ADVISERS Khokhela Remuneration Advisors was RemCo’s independent remuneration advisers during 2019. Deloitte supported Gold Fields with its latest executive remuneration benchmarking exercise, which was considered in establishing 2019 salary increases. SHAREHOLDER ENGAGEMENT The Chairperson of RemCo, together with the EVP: People and Organisational Effectiveness, met with South African-based Gold Fields shareholders in 2019 to discuss and receive feedback on our approach to executive remuneration. These meetings and other feedback received throughout the year related primarily to important industry topics such as: Minimum share ownership and holding periods Additional remuneration targets for ESG and financial return metrics Our approach to TSF safety The importance of malus and clawback policies RemCo will continue to seek and incorporate this feedback as appropriate to refine and enhance our remuneration programmes on an ongoing basis, consistent with our corporate objectives and strategy. Overall, shareholders overwhelmingly supported NEDs’ fees (99%), the remuneration policy (90%), and the implementation thereof (91%), at the AGM held on 21 May 2019. On behalf of RemCo, I would like to express my thanks to shareholders for their ongoing support and engagement. CONCLUSION RemCo concludes that the Company’s employee remuneration policies and practices do not create undue risks or promote inappropriate risk-taking behaviour. RemCo will continue to ensure that fair, equitable and responsible remuneration processes are in place to ensure the promotion and implementation of Gold Fields’ strategy, thereby boosting stakeholder value creation. Steven Reid Chairperson: RemCo On behalf of RemCo, which approved the report on 30 March 2020 Gold Fields AFS 2019_Pr oof 15 – 27 March 2020

 

AFR-32


Table of Contents

LOGO

31 Gold Fields Annual Financial Report including Governance Report 2019 Section 2: Remuneration policy Section 2 deals with Gold Fields’ remuneration policy and philosophy as applicable to the CEO, CFO (in their respective capacities as executive directors), and Exco members (as Gold Fields prescribed officers). In addition, we discuss remuneration principles that are applicable on a Group-wide basis. INTRODUCTION One of our competitive advantages with respect to people is our strong culture. Our people are driven by passion, guided by values and committed to partnerships with stakeholders that have helped us to succeed, both as a Group and as individual employees. Our remuneration structures are designed to support this culture and to stimulate and incentivise high performance. We aim to create partnerships with our people in their journey of continued growth through market-related base pay and benefits, attractive performancedriven STIs, LTIs, as well as recognition and retention programmes. The core objective of our remuneration policy is to attract, retain and motivate top talent to deliver superior results. To ensure that we are providing remuneration that is fair, appropriate and responsible, we annually conduct our own internal benchmarking exercise and, every second year, make use of external remuneration consultants to confirm our objectivity in achieving this goal. RemCo is acutely aware of the global issue regarding fair and responsible remuneration between management and junior-level employees, as well as remuneration levels between gender groups. We believe that our approach to short and long-term remuneration is substantively fair and is applied consistently throughout the organisation in line with the approved design frameworks. Gold Fields’ total reward programme and policy starts with and flows from our Group strategy and values as illustrated in the 2020 Group Balanced Scorecard (BSC) on the next page. The Group’s BSC process forms part of the day-to-day management of the business, the quarterly business review process and the performance management process. It is not simply an input to reward-related decision making, but fundamentally supports our delivery-based culture. For all executive scorecards, we ensure that cascaded objectives are outcomes-focused and that targets are appropriately set, with stretch targets in place to take account of incremental rewards. Each year, management and the Board assess the Group’s key objectives for the year ahead to ensure the Group achieves its medium-term targets. The 2020 BSC goals are captured in the infographic on the next page. The incentives under the Group BSC are then cascaded to executive, regional and individual scorecards. Gold Fields AFS 2019_Pr oof 15 – 27 March 2020

 

AFR-33


Table of Contents

LOGO

32 Gold Fields Annual Financial Report including Governance Report 2019 REMUNERATION REPORT continued EFFICIENCIES AND SECURITY OF UTILITIES (ENERGY AND WATER) QUALITY 5% TJ reductions through energy-saving initiatives Achieve 800,000t CO2-eq reduction target for 2017 – 20204 Commence construction of South Deep solar power plant 3% reduction in freshwater withdrawal Increase water recycling/reuse to 66% of total water use Improve portfolio management Develop growth plans for the Australia, West Africa and Americas regions FINANCIAL STRATEGIC PLANNING PROCESS Improve the resolution between short-term and long-term planning REPUTATION WITH STAKEHOLDERS 60% of active investors engaged twice a year 80% achievement of planned government engagement interactions CAPITAL DISCIPLINE PROCESS Reduce net debt by US$300m – US$400m @ US$1,500/oz1 ORGANISATIONAL CAPACITY INTERNAL BUSINESS PROCESSES INCREASE TOTAL SHAREHOLDER RETURN 2020 GROUP SCORECARD ACHIEVE OUR VISION: To be the global leader in sustainable gold mining STAKEHOLDER 1 Illustrative price 2 Including spending on Salares Norte project 3 This is measured by the number of referrals via LinkedIn 4 Representing about half of our annual Scope 1-2 emissions Gold Fields AFS 2019_Pr oof 15 – 27 March 2020

 

AFR-34


Table of Contents

LOGO

33 Gold Fields Annual Financial Report including Governance Report 2019 Lead indicators: indicators of performance that drive outcomes/future success Lag indicators: indicators of performance that show how successful we have been in achieving outcomes INNOVATION AND TECHNOLOGY GOVERNANCE AND COMPLIANCE No material deviations from compliance guidelines All audit findings resolved within agreed timeframes Significant progress in rolling out digital infrastructure PEOPLE CAPACITY 75% cover for high impact and mission critical roles Deliver the 2020 guidance of 8,000kg at R625,000/kg Sustain improvements at South Deep Delivery of Salares Norte Complete detailed engineering design Commence with construction in Q4 2020 OF OUR PORTFOLIO CAPITAL DISCIPLINE PROCESS Substantial compliance of capital projects with time, cost and scope approvals SAFETY, OCCUPATIONAL HEALTH AND WELLBEING Substantial achievement against key environmental health and safety targets ORGANISATIONAL CULTURE Improve response to findings in employee climate surveys Managers living the Gold Fields values as measured by 360? assessment Increased diversity and inclusion among employees (ANALYSTS AND INVESTORS, EMPLOYEES, GOVERNMENT, COMMUNITIES) Substantial implementation of community action plans Increase in the number of influenced hired employees3 US$1,035 – 1,055/oz2 Cost guidance for 2020 COST GUIDANCE (AIC) 15% return at US$1,300/oz and A$1,850/oz gold price per project/investment CAPITAL RETURNS Above median performance against peer group For an infographic on how our Group Strategy is applied at the Company go to www.goldfields.com/integrated-annual-reports.php Gold Fields AFS 2019_Pr oof 15 – 27 March 2020

 

AFR-35


Table of Contents

LOGO

Gold Fields Annual Financial Report including Governance Report 2019 34 REMUNERATION REPORT continued REMUNERATION FRAMEWORK Gold Fields is committed to ensuring fair, equitable, sustainable and responsible remuneration practices. We believe in compensating our people in relation to sustained value creation, delivered consistently, in a fair and transparent manner. Our values, ethics and beliefs underpin this philosophy, which aims to attract, retain and motivate top talent. The Gold Fields remuneration policy drives and incentivises the achievement of Gold Fields’ strategy, and continuously supports the creation of shareholder value by aligning performance with commensurate levels of reward. In this way, there is stakeholder interest alignment. King IV principles guide the fair and responsible application of the remuneration policy across all operations. In addition, compliance with all relevant laws and regulations in the various jurisdictions we operate is non-negotiable and strictly enforced. A key design principle of the remuneration policy is to ensure a clear link between the Gold Fields strategy and our employees’ work-related efforts, as illustrated in the human resources (HR) strategy diagram below: FOUNDATION: STRENGTHEN PROCESSES, SYSTEMS AND DATA Entrench strategically-aligned performance management system Strengthen employee brand and employee value proposition Drive high performance, values-based culture Stakeholder engagement Develop consistent and compelling communication Build culture of collaboration, flexibility and fairness Recruit diverse, qualified candidates Identify and break down barriers to inclusion Embed diversity and inclusion in policies and practices Entrench pay for performance approach Strategic alignment of reward systems Embed fit-for-purpose operational model Build productivity and sustain efficiency Improve workforce planning Implement new way of working Drive change management Build integrated job profiles per job family Drive consistency across regions in grading positions Align cultural change to support digital business Support entrenchment of future operating platform Build workforce for digital future Support I&T strategy and culture through communications programme Monitor age profile of workforce Embed flexible work options Define learning and development strategy Develop career path frameworks Develop e-learning modules and quick learning methodology HR FOCUS AREAS TALENT MANAGEMENT CULTURE NEW WAY OF WORKING ORGANISATIONAL EFFECTIVENESS LEARNING AND DEVELOPMENT DIVERSITY AND INCLUSION PERFORMANCE AND REWARD Gold Fields AFS 2019_Pr oof 15 – 27 March 2020

 

AFR-36


Table of Contents

LOGO

35 Gold Fields Annual Financial Report including Governance Report 2019 PAY FOR PERFORMANCE Gold Fields competes for talent on a global scale. With the increase in global project activity, this requires us to have a comprehensive strategy to attract the best talent. As such, our remuneration practices are competitive in the jurisdictions we operate, balanced with our pay for performance philosophy and overall strategy to sustainably maximise TSR. Our annual benchmarking efforts reflect this and translate to comparisons at the market median of our comparator peer group. Final pay decisions consider benchmarking results in combination with performance, affordability and economic conditions. Deloitte conducted an independent comparison of executive pay against an appropriate peer market during 2019. This peer group is different from the one used for relative TSR due to the availability of guaranteed pay data. The composition of this group was position-specific and included: Newcrest (Australia) Newmont (Australia) Evolution (Australia) Northern Star (Australia) Kinross (Canada) Agnico-Eagle (Canada) Yamana (Canada) Eldorado Gold (Canada) Barrick (post-Randgold acquisition) (Canada) Endeavour Mining (Canada) AngloGold Ashanti (South Africa) Sibanye Stillwater (South Africa) Harmony Gold (South Africa) Deloitte’s study confirmed general alignment of the target pay mix with that of local and international mining peers, with a comparative market capitalisation, and provided valuable information to RemCo in assessing Gold Fields’ executive remuneration levels. COMPONENTS Links the interests of the executives and shareholders by rewarding executives for creating sustained shareholder value over several years Long-term incentive plan (LTIP) 100% Performance shares CEO: 104% of GRP1 CFO: 96% of GRP1 Exco: 88% of GRP1 Three years (cliff vest) Performance 0 to 2X 33% Three-year relative TSR versus peers 33% Three-year absolute TSR 34% Three-year free cash flow margin Rewards executives for their contribution to the achievement of annual financial and non-financial goals Short-term incentive plan (STIP) 65% Corporate objectives 35% Individual objectives CEO: 65% of GRP CFO: 60% of GRP Exco: 55% of GRP One year 0 to 2 x target 0 to 2 x target Specifically designed for each executive and aligned with corporate strategy and objectives 20% Safety 20% Production 40% All-in costs 20% Development Guaranteed remuneration Remunerates executives for leadership and management skills and the degree of accountability in their roles Make-up: Weighting: Target amount: Outcomes: One year Assessed performance Reference to peer group CASH EQUITY FIXED VARIABLE GOLD FIELDS OVERALL REMUNERATION CONCEPT PERF. DETAIL PURPOSE MEASURES PERIOD 1 Modified by personal performance rating Gold Fields AFS 2019_Pr oof 15 – 27 March 2020

 

AFR-37


Table of Contents

LOGO

Gold Fields Annual Financial Report including Governance Report 2019 36 REMUNERATION REPORT continued Key reward components of the remuneration policy Remuneration policy GRP or base rate of pay (BRP) Variable pay STIs and LTIs designed to align performance with strategy and value creation Base pay Benefits STIs LTIs MSR Market-related salaries, dependent on performance, roles and responsibilities Market-related benefits guided by local legislation and internal policies Performance-based Group annual incentive scheme Longer-term plans that instil a sense of ownership and strategic alignment – Share plans – Cash-settled plan Encourages executives to hold shares in Gold Fields, in line with best practice Gold Fields’ Employee Value Proposition (EVP) balances financial rewards with non-financial rewards to drive desired levels of performance. The financial reward component of the EVP include: GRP or BRP being the total of base pay, allowances and benefits Variable pay that includes STI, LTI and MSR GRP The GRP (BRP for international employees) elements for Gold Fields are: Base pay (either GRP/BRP) Objective and link to strategy Operation Policy and practice Performance measures A competitive salary provided to executives to ensure that their experience, contribution and appropriate market comparisons are fairly reflected and also allows us to attract and retain the skills required to deliver on our strategic goals. Base pay for all employees is reviewed annually after considering benchmarks against comparator groups, Group performance, economic circumstances, affordability, individual performance, changes in responsibility and inflation levels. Changes are effective from 1 March each year. The CEO makes recommendations on Exco base pay – excluding his own base salary – to RemCo for approval by the Board. We seek close alignment between executive salary increases and increases for all non-bargaining unit employees, where practical. This is informed by inflation, which can be matched directly or set above/below changes in the consumer price index (CPI). The guaranteed pay benchmark is the market median. Both Group and individual performances in line with the BSC inform the individual base salary review. This is in addition to economic circumstances, affordability, changes in job responsibility and alignment across employee groups. Benefits and allowances Objective and link to strategy Operation Policy and practice Performance measures Provided to ensure local market competitiveness benefits are provided based on affordability to both the employees and the Group. Based on local market trends and can include items such as Group life insurance, disability and accidental death insurance. The expatriate policy provides that special allowances may be made for expatriate employees in respect of, among others, relocation costs, cost of living, and the cost of education for children and their families. In line with approved policy, the provision of benefits complies with legislation across the jurisdictions in which we operate. Benchmarking ensures that there are competitive benefits aimed at attracting and retaining key employees. Not applicable. Gold Fields AFS 2019_Pr oof 15 – 27 March 2020

 

AFR-38


Table of Contents

LOGO

37 Gold Fields Annual Financial Report including Governance Report 2019 Remuneration mix Gold Fields’ total reward model links financial reward to a combination of job type and performance - therefore the mix of GRP and variable pay differs according to level of performance and the grade of the job held. To entrench a high-performance culture, and in line with international best practice, the more senior the role, the higher the proportion of variable pay (at-risk pay) and the greater the focus on longer-term performance in the remuneration package. Pay-at-risk comprises 75% of our CEO’s total reward For exceptional performance, the Group aims to position overall remuneration, including STIs and LTIs, at the 75th percentile of our comparator market. This aligns with our total reward strategy of ensuring a market competitive reward mix, rewarding employees for exceptional performance, and the retention of high-performing employees. RemCo retains the discretion to determine whether, and to what extent, specific performance levels warrant total pay at the 75th percentile The graphs illustrate different scenarios of performance achievement of the total remuneration for the CEO, CFO and Exco members, on a single total figure basis, based on the 2019 remuneration policy Remuneration scenarios at different levels of performance1 0 1,000 2,000 3,000 4,000 5,000 6,000 1,251 1,251 1,251 813 1,626 1,301 2,602 ? GRP ? STI ? LTI Chief Executive Of_cer US$’000 Below On-target Stretch 0 500 1,000 1,500 2,000 2,500 3,000 654 654 654 393 628 785 1,256 ? GRP ? STI ? LTI Chief Financial Of_cer US$’000 Below On-target Stretch Executive committee 0 500 1,000 1,500 2,000 Below On-target Stretch 467 467 467 257 411 514 823 ? GRP ? STI ? LTI US$’000 1 For theoretical purposes of displaying the pay policy remuneration mix. Assumes LTI award at target levels. “below” assumes no annual LTI; “on-target” assumes 100% vesting; “Stretch” assumes 200% vesting SHORT-TERM INCENTIVES Our STI is a performance-based Group annual incentive scheme that supports value creation and motivates our people to achieve success for the Group. All Group executives, regional executives and management level employees (Patterson D band and above categories) are eligible to participate in the STI, subject to the achievement of applicable performance conditions. Individual performance (BSC) – Linked to team/department strategy Company performance conditions (bonus parameters) – Safety (20%) – Gold production (20%) – AIC (40%) – Development and waste stripping (20%) Category Individual Group Region Operation CEO 35% 65% 0% 0% CFO 35% 65% 0% 0% Group executive 35% 65% 0% 0% Regional executive 35% 20% 45% 0% General manager 35% 0% 20% 45% Regional office 35% 0% 65% 0% Mines 35% 0% 0% 65% Gold Fields AFS 2019_Pr oof 15 – 27 March 2020

 

AFR-39


Table of Contents

LOGO

REMUNERATION REPORT continued 38 Gold Fields Annual Financial Report including Governance Report 2019 Target performance for bonus parameters links to the annual business plan approved by the Board Operational objectives for each mine are measured against plans approved by RemCo, and comprise safety, production, costs and physical mine development (ore and waste) goals The operational objectives form the basis of the regional objectives and subsequently feed into the Group’s objectives If individual, operational, regional or Group objectives do not exceed threshold targets, no bonus is payable Based on the above, RemCo approves annual payments of STIs in February of every year Where applicable, production bonuses are paid We consider regional and on-mine schemes, where required. For example, in Peru, we apply a statutory bonus scheme in compliance with legislation, and pay the difference between a higher calculated STI and legislated bonus if applicable Threshold, on-target bonus and stretch amounts expressed as a percentage of GRP (or BRP) are as below: Job grade Bonus target incentive as % of GRP Threshold On-target Stretch CEO 0% 65% 130% CFO 0% 60% 120% EVP 0% 55% 110% Achievement falling between threshold and on-target and stretch is calculated on a straight-line basis between these two reference points Executives may elect – in advance of the STI outcome – to defer some or all of their STIs towards their MSR-related commitments GROUP PERFORMANCE MEASURES This is made up of the following bonus parameters: Safety (20%) Until 2018, safety performance was measured by a change in the TRIFR. From 2019, the safety performance measure comprised a mix of leading and lagging indicators listed below. In addition, a fatal accident acts as a negative modifier; a fatality results in a forfeiture of the entire safety element (20%) for bonus purposes for the operation, region and corporate office participants. – Serious injuries – Safety engagement rate (SER) – Near-miss reporting – Timely close-out of corrective actions on serious potential injuries Gold production (20%) AIC (40%) Development and waste stripping (20%) INDIVIDUAL PERFORMANCE MEASURES We have been on a journey to realign our performance management processes with our Group strategy. This realignment process included the addition of a balance between leading and lagging indicators into all scorecards and ensuring that we set appropriate stretch targets for all management level employees. This new approach builds on our previous BSC process but ensures a stronger alignment between our strategy and our scorecards. This ensures that our strategy is cascaded into measurable objectives that we track through our performance management process. The following chart shows how performance rating scores on the 5-point scale translate to percentages used for bonus calculation purposes. Up to a score of 2 results in 0%, and between 4.7 and the maximum of 5 results in the capped achievement of 200%. Personal performance rating correlation to percentage achievement (%) 200 150 100 50 0 Rating Bonus awards 0 1 2 3 4 5 No bonus awarded Bonus kicks in 100% of target 200% of target Gold Fields AFS 2019_Pr oof 15 – 27 March 2020

 

AFR-40


Table of Contents

LOGO

39 Gold Fields Annual Financial Report including Governance Report 2019 The CEO’s condensed 2020 personal scorecard follows below, consisting of a balance between leading and lagging indicators. Category Weight Key result themes Target Financial 20% Reduce debt to improve TSR, reduce risk and create financial stability Reduce debt by US$300m – US$400m at an average US$1,500/oz gold price 10% Improve rate of return on capital deployed 15% return at US$1,300/oz Business processes 20% Continued improvement in mining performance at South Deep Deliver the 2020 South Deep guidance of 8,000kg at R625,000/kg Organisational capacity 10% Improve portfolio management Implement growth plans for the West Africa, Americas and Australia regions 10% Advance the Salares Norte project Commence with construction in Q4 2020 10% Improve efficiencies and productivity through I&T initiatives Funding recommendations motivated to the Board with execution strategy 10% Continued improvement in people capacity at South Deep. Current baseline: 78% of middle and senior management More than 80% capable people in middle and senior management positions at South Deep 10% Living the Gold Fields values and demonstrating these values as described by the values descriptors Demonstrable growth in corporate culture LONG-TERM INCENTIVES Gold Fields’ Amended 2012 Share Plan Gold Fields’ Amended 2012 Share Plan (Share Plan) is a conditional Share Plan that provides for annual awards of performance shares, which vest after three years subject to performance conditions. Participants receive shares under the Share Plan, which aims to instil a sense of ownership among executives, therefore enabling: Alignment of executive rewards with shareholder interests Retention of key people Alignment of people costs with business results Previously, all eligible management-level employees who participated in the LTIP received performance shares under the Share Plan. From 2018 onwards, the following changes applied: Exco members: 100% of LTI participation through the Share Plan Regional Exco: 30% of LTI award through the Share Plan and 70% through the cash-settled LTIP (refer to p48) Other participants receive 100% of their LTI award through the cash-settled LTIP By only awarding shares to executives and certain senior managers, Gold Fields ensures the future sustainability of the share scheme by limiting the issuance of shares under the plan and appropriately aligning LTIs. The use of Company shares also aligns executive management interests with those of shareholders. Performance share awards are determined by job grade, performance and guaranteed remuneration. The award profile is set out below, expressed as a percentage of an individual’s GRP or BRP as applicable: Individual performance rating 1.0 to 2.7: 0% 2.8 to 3.2: 50% 3.3 to 3.7: 100% 3.8 to 4.2: 150% 4.3 to 5: 200% CEO 0 52 104 156 208 CFO 0 48 96 144 192 Exco 0 44 88 132 176 Regional Exco1 0 9 – 10 18% 27 – 30 36 – 40 1 This represents 30% of their LTI participation, as 70% of their LTI is under the cash-settled plan Gold Fields AFS 2019_Pr oof 15 – 27 March 2020

 

AFR-41


Table of Contents

LOGO

Gold Fields Annual Financial Report including Governance Report 2019 40 REMUNERATION REPORT continued These awards in monetary value are used to calculate an equivalent number of shares based on the historical share price. The vesting of these shares is subject to the following performance conditions: Performance condition Weighting Threshold (0% vesting) Target (100%) vesting Stretch (200% vesting) Absolute TSR 33% N/A – no vesting below target The US Dollar (nominal) cost of equity1 over the three-year performance period US Dollar cost of equity + 6% over the three-year performance period Relative TSR 33% Below median of the peer group2,3 Median of the peer group Upper quartile of the peer group FCF margin 34% Average FCF margin over the three-year performance period of 5% at a gold price of US$1,200/oz Average FCF margin over the three-year performance period of 15% at a gold price of US$1,200/oz Average FCF margin over the three-year performance period of 20% at a gold price of US$1,200/oz 1 Cost of equity is validated by an external consultant 2 For 2018 awards, the peer group consists of AngloGold Ashanti, Goldcorp, Barrick, Eldorado Gold, Randgold, Yamana, Agnico Eagle, Kinross, Newmont and Newcrest. The three-year performance period data for Goldcorp and Randgold is maintained on a phantom-based methodology as approved by the committee subsequent to their mergers with Newmont and Barrick respectively, effective from the respective merger dates 3 For 2019 awards, the peer group consists of AngloGold Ashanti, Barrick, Eldorado Gold, Yamana, Agnico Eagle, Kinross, Newmont, Newcrest, Northern Star and Endeavour. This is to maintain a peer group of 10 following the mergers of Newmont with Goldcorp and Barrick with Randgold Vesting occurs after three years from award, and is dependent on the extent to which the Group has met the above performance conditions over the three-year period. Vesting is capped at 200% of the award Executives also have the option to elect, in advance of the vesting date, to defer some or all of their vested share awards towards the achievement of their MSR Linear interpolation is applied between threshold and target and target to stretch performance Cash-settled long-term incentive plan The cash-settled LTIP ensures alignment between regional contributions and our long-term business strategy. The use of cash as opposed to shares also reduces the number of shares required, while still ensuring a longer-term focus for participants. The cash-settled plan’s design links regional long-term strategic objectives with Group objectives. Regional performance conditions and targets are set and agreed with RemCo at the beginning of each three-year performance period. While awards are made in March each year, and settled in March three years later, the measurement periods are from 1 January of the year of the award to 31 December of the third year. The Group executive team recommends performance conditions for approval by RemCo on an annual basis. Corporate office participants in the cash-settled LTIP have awards linked to performance conditions that mirror those of the Share Plan. In other words, the absolute TSR, relative TSR and FCF margin measures and targets described as part of the Share Plan on p46 apply to these participants as well. Approximately 550 eligible employees currently participate in the cash-settled LTIP. OTHER KEY FEATURES OF OUR REMUNERATION POLICY Executive minimum shareholding requirements Alignment between executives and shareholders’ interests is critical to sustained value creation. As such, we encourage executives to hold shares in Gold Fields, in line with international best practice and emerging best practice within South Africa. The MSR policy implemented in 2017 requires members of Exco to hold shares in Gold Fields equivalent to multiples of their GRP as defined in the policy, as follows: CEO: 200% by 31 December 2020 All other members of Exco: 100% within five years of date of entry RemCo makes an award of matching shares at a ratio of 1:3 (one share for every three committed towards the MSR, capped at the matching share limit). The value of the ultimate number of matching shares that will vest is limited to 67% of GRP in the case of the CEO, and 33% of GRP or BRP for the other executives. The matching shares vest at the end of the five-year period if the participant remains in the employment of the Group and has retained the committed shares. Retention and sign-on bonuses RemCo has the discretion to approve management proposed sign-on payments and/or retention payments to recruit and/or retain individuals at certain levels for specific business reasons. Below these levels, management has the discretion to approve such payments. The typical minimum work-back period for retention payments is two years. Malus and clawback The Board is entitled to seek repayment of remuneration amounts that were made in error and subsequently restated. The policy allows RemCo the right to recover all forms of remuneration from executives. This is applicable, but not limited to, remuneration relating to base pay, the achievement of financial or performance goals or similar conditions for any award, or payment under the annual incentive plan or LTIP, or any bonus payment, whether vesting is based on the achievement of performance conditions, the passage of time, or both. Gold Fields AFS 2019_Pr oof 15 – 27 March 2020

 

AFR-42


Table of Contents

LOGO

41 Gold Fields Annual Financial Report including Governance Report 2019 The right of recovery may be exercised within three years from the restatement date and the policy sets out the procedures to be followed depending on whether the remuneration has been paid, transferred or otherwise made available to the executive, as well as the steps to take if the amount is not immediately recoverable. Our recently approved Malus Policy will permit the Board to withhold yet-to-be awarded remuneration in the event of certain trigger events. Exco service contracts and termination provisions Gold Fields can terminate an executive’s employment summarily for any reason recognised by law in the respective jurisdictions. The general principles governing the settlement of employment benefits and rewards is that employees who resign voluntarily or are dismissed for disciplinary reasons forfeit all unvested benefits and awards. Employees who separate from the Group for reasons of death, disability, retirement, or redundancy for operational reasons, retain a portion of unvested benefits and awards. This portion is based on the principles of time (pro-rata) and performance testing at on-target levels, and in line with King IV principles. Executive directors have permanent employment agreements with Gold Fields Group Services Proprietary Limited (GFGS), Gold Fields Ghana Holdings BVI Limited (GF Ghana) and Gold Fields Orogen BVI Limited (Orogen). The EVP: Strategy, Planning and Group Development has permanent employment agreements with GFGS and Orogen. In terms of the South African employment contracts with Group Exco, employment continues until terminated upon notice by either party or retirement age, which is currently 63 years. Orogen and GF Ghana have substantially similar terms. The notice period is 24 months for the CEO, 12 months for the CFO, and six months for other Group Exco members. Change of control provisions In 2012, RemCo resolved to discontinue the remuneration entitlement in the event of a change of control for senior executives appointed after 1 January 2013. Senior executives appointed before this date are entitled to the change of control remuneration benefits and retained their rights under the previous policy. Therefore, the only members of the executive with a change of control provisions are the CEO, CFO and EVP: Sustainable Development. A change of control is defined as the acquisition by a third party or concert parties of 30% or more of Gold Fields’ ordinary shares. In the event of the finalisation of an acquisition, merger, consolidation, scheme of arrangement or other reorganisation, whether or not there is a change of control and if the executive directors’ services are terminated, the change of control provisions also apply. For these employees, their employment contracts provide that, in the event of their employment being terminated as a result of a change of control (which is defined above), and such termination occurs within 12 months of the change of control, the executive is entitled to: Payment of an amount equal to two-and-a-half times annual GRP in the case of the CEO, and two times the annual GRP in the case of the CFO and the EVP: Sustainable Development A bonus payment in the amount equal to the average percentage of incentive bonuses achieved during the previous two completed financial years, pro-rated for time Full vesting of all LTI awards Their employment contracts also provide that these payments cover any compensation or damages the executive directors may have under applicable employment legislation. NON-BINDING ADVISORY VOTE – REMUNERATION POLICY As set out in King IV, shareholders are required to cast non-binding advisory votes on the remuneration policy and Implementation Report at the Gold Fields AGM on 19 May 2020. Should there be a 25% or higher vote against either of the above, we will embark upon a process of shareholder engagement to understand the drivers of the dissenting votes, and to discuss potential remedial measures. NON-EXECUTIVE DIRECTORS Non-executive directors’ remuneration policy NEDs are not eligible to receive any STIs or LTIs. Gold Fields pays NEDs based solely on their role within the Board and/or committees, with differentiation only between international directors and those based in South Africa. We apply the policy using the following principles: Payment of a Board fee for the Board meetings attended during the year Board committee members receive annual committee fees for participation The Chairperson and Deputy Chairperson receive all-inclusive annual fees for all Board and committee participation We review fees annually and implement any increases in June of each year Travel expenses are paid to NEDs for travel for site visits and Board meetings Gold Fields AFS 2019_Pr oof 15 – 27 March 2020

 

AFR-43


Table of Contents

LOGO

Gold Fields Annual Financial Report including Governance Report 2019 42 REMUNERATION REPORT continued Non-executive directors’ fee review We intend to seek approval for increases to be applied to the fees of NEDs by 4% for the period 1 June 2020 to 31 May 2021. The following fixed annual fees shall be payable to NEDs with effect from 1 June 2020 (excluding value-added tax (VAT)), if approved by shareholders at the AGM on 19 May 2020. NEDs’ fees Per annum unless specified Approved 2019/2020 fees in Rand Proposed 2020/2021 fees in Rand Approved 2019/2020 fees in US$ Proposed 2020/2021 fees in US$ The Chairperson of the Board (all-inclusive fee) 3,120,000 3,244,800 The Deputy Chairperson of the Board (all-inclusive fee)1 2,031,000 2,112,240 The Chairperson of the Audit Committee 372,000 386,880 The Chairpersons of the Capital Projects Control and Review Committee, Nominating and Governance Committee, RemCo, Risk Committee, SET Committee and SHSD Committee (excluding the Chairperson and Deputy Chairperson of the Board) 228,960 238,118 17,676 18,383 Members of the Board (excluding the Chairperson and Deputy Chairperson of the Board) 1,024,080 1,065,043 79,296 82,468 Members of the Audit Committee (excluding the Chairperson of the Audit Committee and the Deputy Chairperson of the Board) 191,880 199,555 14,892 15,488 Members of the Capital Projects Control and Review Committee, Nominating and Governance Committee, RemCo, Risk Committee, SET Committee and SHSD Committee (excluding the Chairpersons of the relevant committees, Chairperson and Deputy Chairperson of the Board) 144,480 150,259 11,304 11,756 Chairperson of the ad-hoc Investment Committee (per meeting) 58,000 60,320 4,430 4,607 Member of the ad-hoc Investment Committee (per meeting) 36,000 37,440 2,835 2,948 1 The Deputy Chairperson is also the Group’s lead independent director, and assumes the role of Chairperson when the Chairperson is not able to act, unavailable or if she has to recuse herself when her independence may be compromised. This fee is an all-inclusive one and covers the Deputy Chairperson’s membership of six subcommittees, in addition to his Board membership Gold Fields AFS 2019_Pr oof 15 – 27 March 2020

 

AFR-44


Table of Contents

LOGO

43 Gold Fields Annual Financial Report including Governance Report 2019 Section 3: Implementation Report This section of the Remuneration Report explains the implementation of our remuneration policy by providing details of the remuneration paid to executives and NEDs for the financial year ended 31 December 2019. There were no deviations from the remuneration policy during this period. Also set out in this section are the period’s performance outcomes against targets for the various individual remuneration programmes as discussed in Section 2. Average exchange rates of US$1:R14.46 (2018: R13.20) and A$1:R10.05 (2018: R9.88) were applied for calculation purposes in this section. GUARANTEED REMUNERATION PACKAGE Guaranteed pay (GRP and BRP) adjustments Key facts Policy application All eligible employees received a salary increase on 1 March 2019. The average increase for executives during 2019 was 4.7% The overall increase in employment costs during 2019 was within the approved mandate of RemCo Executive packages were increased only by country-specific inflation rates for the 2019 review period Across the Group, salary increase mandates were set at the prevailing country-specific inflation rate, with an additional percentage for internal and/or external parity, where applicable Salaries in Ghana are determined in US Dollar but some consideration is given to local consumer prices when determining increases For South Deep, we applied an increase of 5.9%, to address retention of critical skills SHORT-TERM INCENTIVES Key facts Bonus parameters for 2019 were approved as detailed in Section 2 The total 2019 annual incentive award payment was US$24m (2018: US$26m) with 558 (2018: 509) eligible employees participating The incentive is based on the Group’s achievement of a Group overall individual performance rating of 3.6 (2018: 3.5) out of a maximum of 5.0 against committee-approved performance measures set at the beginning of the year Policy application Incentive bonus parameters and targets are agreed and approved at the beginning of each cycle Bonus parameter performance achievement is peer reviewed internally, and by independent external advisers prior to approval and payment There is calibration between individual performance ratings and Group or Company performance as applicable Regional incentives are aligned to operation and regional performance achievements Performance calculations are formulaic; however, RemCo does have the discretion to adjust the outcome if required – No adjustments were made to 2019 outcomes Operational objectives form the basis of the regional objectives and subsequently feed into Group objectives Actual performance achievement is confirmed by the Group’s external auditors Group objectives For the year ended 31 December 2019, the Group performance was 92%, with targets and achievements below: Objectives 2019 Weight Threshold Target Stretch Achieved Percentage achieved Bonus outcome Safety SER 5% 1.41 1.48 1.55 4.12 0%1 Increase in near-miss reporting 5% 311 408 441 458 0%1 Timely close-out of corrective actions on serious potential incidents 5% 90% 95% 100% 96% 0%1 0% Reduction in serious injuries 5% 17 16 15 12 0%1 Gold (equivalent) production – (koz) 20% 2,186 2,265 2,345 2,290 130% 26% AIC (US$/oz) 40% 1,124 1,086 1,048 1,092 86% 34% Development and waste 32% Development at South Deep (metres) 4% 3,318 3,438 3,558 4,412 8% Destress at South Deep (metres) 4% 28,944 29,994 31,044 26,606 0% Open pit waste mined (ktonnes) 6% 126,102 130,676 135,250 136,934 12% Underground development (metres) 6% 37,081 38,426 39,771 41,789 12% Overall achievement 92% 1 Adjusted to zero as a result of the fatal accident involving Maria Ramela Gold Fields AFS 2019_Pr oof 15 – 27 March 2020

 

AFR-45


Table of Contents

LOGO

Gold Fields Annual Financial Report including Governance Report 2019 44 REMUNERATION REPORT continued Weight Target 2019 Results Rating out of 5 FINANCIAL 10% Improve liquidity by reducing net debt Target: US$100m debt reduction Stretch target: US$150m debt reduction Net debt reduced by US$281m to US$1,331m 5 INTERNAL BUSINESS PROCESS 15% Deliver the 2019 South Deep business plan through disciplined execution and improved productivity Target: 477t mined/employee South Deep achieved a 45% annual improvement on 2018 in tonnes mined per employee at 418t 3 15% Improve internal business planning processes at South Deep by achieving 85% compliance to the mining plan South Deep achieved 87% compliance to the mine plan1 – and a 7% improvement on 2018 Backfill production was at record levels at 426,338m3 Ground support at 12.8km was a 37% improvement on 2018 4 10% Delivery of the Gruyere project First crusher feed 20 January 2019 First gold production 30 June 2019 Substantial completion 20 July 2019 2019 production at 99koz, at the top end of market guidance 3 Delivery of Gruyere project capital cost Target: A$621m Stretch: A$612m Final project capital cost was A$610m 4.5 10% Delivery of Damang project to the following targets: Total ore mined 31.8Mt Gold produced 218koz Mill throughput 4.3Mt 75% spatial compliance to plan Total tonnes mined of 34.1Mtt Gold production of 208koz Mill throughput at 4.6Mt (above nameplate capacity) 92% spatial compliance2 to plan 3.5 5% Delivery of Salares Norte project: FS peer reviewed by March 2019 Detailed engineering work at 55% Complete district exploration with 12.9km drilled Environmental approval to be achieved by June 2020 FS completed and presented to the Board in February 2019 Detailed engineering work at 58% District exploration drilling of 15.5km Environmental approval received in December 2019 4 ORGANISATIONAL CAPACITY 10% Improve impact of I&T Complete 2019 I&T programmes in accordance with the regional strategies with clear business cases Key achievements: Telecommunications infrastructure at South Deep, Agnew, Granny Smith and St Ives to facilitate digital mining progressed Personnel and mobile equipment tracking systems implemented in one corridor at South Deep Automatic ventilation systems installed at Agnew High-precision blast hole drilling commenced at Tarkwa and St Ives Semi-autonomous loading expanded at Granny Smith and trialled at South Deep 3.5 5% Improve governance, compliance and risk by ensuring that there are no material deviations from 2019 compliance guidelines No material deviations 4 10% Develop leadership competency framework aligned with strategic objectives and values to improve people capacity and culture Leadership competency framework updated and adopted 3.5 10% Apply 360o “Living the Values” assessment in our performance assessment tool The 360o assessment of the CEO was completed by the Chairperson and Exco 4 OVERALL PERFORMANCE RATING 100% 3.8/5 1 Compliance to plan means adherence to key operational targets such as costs, drilling advancement, ground support and backfill production 2 Spatial compliance requires adherence to the approved mining plan and sequence in which we mine CEO 2019 SCORECARD Gold Fields AFS 2019_Pr oof 15 – 27 March 2020

 

AFR-46


Table of Contents

LOGO

45 Gold Fields Annual Financial Report including Governance Report 2019 Weight Objectives Results Rating out of 5 FINANCIAL 25% Improve liquidity and debt profile Target: US$100m debt reduction Stretch target: US$150m debt reduction. Increased overall liquidity and extended debt maturity profile to 2029. In particular: Successfully concluded the raising of two new bonds – a US$500m 5-year bond with a coupon of 5.125% and a US$500m 10-year bond with a coupon of 6.125% Raised US$1bn at an average coupon of 5.625% Achieved a final combined book for the bond issues in excess of US$3bn and with the proceeds of the new issue, we bought back US$250m of the outstanding 2020 notes 5 25% Entered into a new US$1.2bn revolving credit facility (RCF), comprising two tranches: US$500m 3+1+2 at a margin of 1.45% over London Interbank Offered Rate (LIBOR) and a US$500m 5+1+1 RCF at a margin of 1.70% over LIBOR. The syndication was 1.55 oversubscribed Increased loan facilities maturity profile to 2027 Decreased margin on the 3+1+2 RCF by 75 bps from 220 to 145 over LIBOR. Decreased margin on the five-year tranche by 75bps and increased tenor to 5+1+1. Improved utilisation fee on the 5+1+1 RCF by 10bps 5 15% Net debt reduced by US$281m to US$1,331m in 2019 5 INTERNAL BUSINESS PROCESS 5% Improve governance, compliance and risk by aligning reporting at Asanko Asanko aligned its AISC and AIC reporting with that of Gold Fields with no material deviations 3.5 10% Active monitoring of total costs in each region Total costs per ounce for the Group were within guidance range 3 10% Cyber security: Achieve ISO 27001 Information Security Management System Certification Gold Fields is the first mining company to achieve Group ISO 27001 certification 2018: Certification achieved for Corporate Office, all the regional offices and South Deep mine 2019: All mines in Australia, Ghana and Peru achieved certification 4 ORGANISATIONAL CAPACITY 10% Living the Gold Fields values The 360° assessment of the CFO was completed by Exco and his team with positive results 3.5 OVERALL PERFORMANCE RATING 100% 4.5/5 In line with the above, and in accordance with the remuneration policy and the Group’s annual STI scheme policy, RemCo awarded the CEO and CFO bonuses equal to 72.5% and 75.8% of their annual GRP, respectively. The following chart shows the historical performance outcomes for the CEO and CFO over a three-year period through the percentage of GRP paid as bonus: CFO 2019 SCORECARD Performance rating scale: 1 Target not achieved (less than 60% of goals achieved) 2 Underperformance (60% – 90% of goals achieved) 2.5 Development required (91% – 99% of goals achieved) 3 Good performance (100% – 105% of goals achieved) 3.5 Great performance (106% – 110% of goals achieved) 4 High performance (111% – 120% of goals achieved) 4.5 Top performance (121% – 125% of goals achieved) 5 Exceptional performance (126% or more of goals achieved) CEO and CFO three-year bonus as percentage of GRP (%) 100 80 60 40 20 0 ? CEO ? CFO 2017 2018 2019 82 84 51 45 76 73 Gold Fields AFS 2019_Pr oof 15 – 27 March 2020

 

AFR-47


Table of Contents

LOGO

Gold Fields Annual Financial Report including Governance Report 2019 46 REMUNERATION REPORT continued LONG-TERM INCENTIVES The Group currently has the following LTIPs in place: Equity-settled share plan awards for executives governed by Gold Fields’ Share Plan (amended), details of which are provided in notes to the Annual Financial Statements The cash-settled plans for all other eligible LTI participants in the regions and corporate offices In addition, the MSR policy applies to shares held by executives. Performance share awards Performance conditions Awards made in terms of the Share Plan were subject to the following performance conditions: Absolute and relative TSR This has a 66% weighting broken down as below and measured over the three-year measurement period. Absolute TSR – 33% of the initial award value will vest on the following basis: Target TSR performance TSR factor Below target 0% N/A Target Average US Dollar cost of equity as measured over a three-year period and independently assessed 100% Stretch Target +6% per annum 200% Above stretch Capped at 200% 200% Relative TSR – 33% of the initial award value will vest on the following basis: Target TSR performance TSR factor Below target 0% N/A Target Median of the peer group 100% Stretch Upper quartile of the peer group 200% Above stretch Capped at 200% 200% Free cash-flow margin This has a 34% weighting and targets an average FCF margin of 15% with an average FCF margin of 20% for stretch for the three-year measurement period, at a gold price of US$1,300/oz. The FCF margin is expressed as a percentage and defined as revenue less: AIC, excluding share-based payments and LTIP charges (AIC, subject to any add-backs on exploration and projects), the realised portion of revenue hedges, taxation paid and LTIP payments divided by revenue (greenfields exploration, acquisitions, projects, dividends and debt service costs are excluded). The use of a constant gold price benchmark over the period allows us to measure those elements within our control only, since gold price is outside of this control. FCF margin – 34% of the initial award value will vest on the following basis: Target FCF margin performance FCF margin factor Threshold Average FCF margin over the performance period of 5% at a gold price of US$1,300/oz – margin to be adjusted relative to actual gold price for the performance period 0% Target Average FCF margin over the performance period of 15% at a gold price of US$1,300/oz – margin to be adjusted relative to actual gold price for the performance period 100% Stretch Average FCF margin over the performance period of 20% at a gold price of US$1,300/oz – margin to be adjusted relative to actual gold price for the performance period 200% In terms of the provisions of the Share Plan, eligible employees were awarded performance shares on 1 March 2016 and 1 March 2017, which vested on 1 March 2019 and 14 February 2020 respectively. Gold Fields AFS 2019_Pr oof 15 – 27 March 2020

 

AFR-48


Table of Contents

LOGO

47 Gold Fields Annual Financial Report including Governance Report 2019 2017 performance share award Performance period: 1 January 2017 to 31 December 2019 - performance period completed Vesting date: 14 February 2020 Relative TSR – 33% Absolute TSR – 33% FCF margin – 34% Achieved Vesting Achieved Vesting Achieved Vesting 175% 57.8% 200% 66% 18.2% 164% Overall achievement: 180% The number of awards, the value on the award date, and the estimated value at year-end for this award of performance shares are tabulated below: Executive Title Number of shares awarded Number of shares vested US$m value on award date Estimated US$m fair value at year-end NJ Holland CEO 370,042 666,076 1.16 4.02 PA Schmidt CFO 178,808 321,854 0.56 1.94 A Baku EVP: West Africa 156,967 282,541 0.49 1.70 R Butcher EVP: Technical 98,389 177,100 0.31 1.07 S Mathews EVP: Australasia 107,533 193,559 0.34 1.17 L Rivera EVP: Americas 67,182 120,928 0.21 0.73 TL Harmse EVP: Group Head of Legal and Compliance 95,126 171,227 0.3 1.03 BJ Mattison EVP: Strategy, Planning and Group Development 116,641 209,954 0.36 1.27 NA Chohan EVP: Sustainable Development 70,907 127,633 0.22 0.77 A Nagaser EVP: Investor Relations and Group Affairs 48,673 87,611 0.15 0.53 M Preece EVP: South Africa 53,462 96,232 0.17 0.58 1,363,730 2,454,714 4.27 14.8 2018 performance share award Performance period: 1 January 2018 to 31 December 2020 Vesting date: 15 February 2021 The number of awards, the value on the award date, and the estimated value at year-end 2019 (for illustrative purposes) for the 2018 grant of performance shares are tabulated below: Executive Title Number of shares awarded US$m value on award date1 Estimated US$m fair value at year-end2 NJ Holland CEO 380,207 1.33 2.29 PA Schmidt CFO 278,594 0.98 1.68 A Baku EVP: West Africa 305,617 1.07 1.84 R Butcher EVP: Technical 98,523 0.35 0.59 S Mathews EVP: Australasia 161,520 0.57 0.97 L Rivera EVP: Americas 196,218 0.69 1.18 TL Harmse EVP: Group Head of Legal and Compliance 150,434 0.53 0.91 BJ Mattison EVP: Strategy, Planning and Group Development 242,291 0.85 1.46 NA Chohan EVP: Sustainable Development 149,513 0.52 0.90 A Nagaser EVP: Investor Relations and Group Affairs 102,633 0.36 0.62 M Preece EVP: South Africa 75,153 0.26 0.45 R Bardien EVP: People and Organisational Effectiveness 81,760 0.29 0.49 2,222,463 7.79 13.4 1 Award based on Rand denominated value converted to US Dollar as disclosed in the 2018 Remuneration Report 2 Assumes 100% vesting Gold Fields AFS 2019_Pr oof 15 – 27 March 2020

 

AFR-49


Table of Contents

LOGO

Gold Fields Annual Financial Report including Governance Report 2019 48 REMUNERATION REPORT continued 2019 performance share award Performance period: 1 January 2019 to 31 December 2021 Vesting date: 15 February 2022 The number of awards, the value on the award date of 1 March 2019, and the estimated value at year-end for the 2019 grant of performance shares are tabulated below: Executive Title Number of shares awarded US$m value on award date1 Estimated US$m fair value at year-end2 NJ Holland CEO 163,966 0.65 0.99 PA Schmidt CFO 238,268 0.95 1.44 A Baku EVP: West Africa 275,653 1.09 1.66 R Butcher EVP: Technical 81,368 0.32 0.49 S Mathews EVP: Australasia 109,577 0.43 0.66 L Rivera EVP: Americas 176,981 0.70 1.07 TL Harmse EVP: Group Head of Legal and Compliance 127,171 0.50 0.77 BJ Mattison EVP: Strategy, Planning and Group Development 155,412 0.62 0.94 NA Chohan EVP: Sustainable Development 126,392 0.50 0.76 A Nagaser EVP: Investor Relations and Group Affairs 57,841 0.23 0.35 M Preece EVP: South Africa 60,276 0.24 0.36 R Bardien EVP: People and Organisational Effectiveness 69,117 0.27 0.42 1,642,022 6.52 9.90 1 Award based on Rand denominated value converted to US Dollar at average rate of exchange for 2019 period as described on p43 2 Assumes 100% vesting Cash-settled long-term incentive plan The Group executives do not participate in the cash-settled LTIP. The 2018 cash-settled LTIP is a three-year performance plan intended to provide alignment between employee’s performance and Group strategy. Each performance cycle starts on 1 January of the first year and ends on 31 December of the third year. Participants include employees from level DL to EU and regional Exco members participate 70% in the cash plan and 30% in the Share Plan. The cash plan has approximately 550 participants. Minimum shareholding requirement As explained on p40 of this report, executives are encouraged to hold shares in Gold Fields in accordance with the MSR policy. The MSR achievement in the adjacent table is for the period up to 31 December 2019. Subsequent to this, the CEO increased his personal shareholding further through a share purchase in February 2020. The CEO is required to hold two times his annual salary in terms of the policy. The achievement level of 313% above means that, at end-2019, Mr Holland held shares valued at more than six times his annual target salary, in two tranches valued at R45.15/share (in 2017) and R57.38/share (in 2019). Also, certain executives pledged restricted shares towards their MSR commitments in December 2019, which were actioned in February 2020 after the lifting of the closed period from 23 December 2019 to 12 February 2020. In addition, one executive committed personal shares toward his MSR obligations in February 2020. These transactions, which are all effective after 31 December 2019 and are therefore only required to be reported in the 2020 financial year, result in higher levels of MSR achievement than the results displayed in the above table. Gold Fields AFS 2019_Pr oof 15 – 27 March 2020

 

AFR-50


Table of Contents

LOGO

49 Gold Fields Annual Financial Report including Governance Report 2019 A summary of the Gold Fields executives’ 2019 holdings in accordance with the MSR policy follows: Executive Title Actual holdings (number of shares) MSR achievement Holding period end date NJ Holland CEO 2,218,084 313% 31 December 2020 PA Schmidt CFO 204,248 107% 17 May 2021 NA Chohan EVP: Sustainable Development 86,336 81% 17 May 2022 A Baku EVP: West Africa 53,872 22% 17 May 2022 BJ Mattison EVP: Strategy, Planning and Group Development 68,336 44% 17 May 2022 TL Harmse EVP: Group Head of Legal and Compliance 10,000 11% 17 May 2022 A Nagaser EVP: Investor Relations and Corporate Affairs 46,623 75% 17 May 2022 M Preece EVP: South Africa 110,530 77% 14 May 2023 L Rivera EVP: Americas — 0% 31 October 2022 S Mathews EVP: Australasia — 0% 31 January 2023 R Butcher EVP: Technical — 0% 17 May 2022 R Bardien EVP: People and Organisational Effectiveness — 0% 31 January 2024 During 2018, the Company entered a self-imposed special closed period for executive management to, inter alia, trade in shares, which has slowed down the rate of achievement of the MSR policy targets for some individuals. Furthermore, this closed period has resulted in an extension in the MSR holding target date by an equivalent period of one year. Executives may elect to defer certain cash or equity awards to increase their MSR holdings. Any contribution purchased using post-tax income is grossed up for taxes at the top prevailing marginal rate of individual tax when determining the contribution. Also refer to the share ownership table on p19 for full share ownership details. The number of shares subject to tax gross up for the following executives is presented in the following table: Name Title Number of shares grossed up for tax (listed under “direct” in share ownership table on p19) NJ Holland CEO 767,003 PA Schmidt CFO 122,549 NA Chohan EVP: Sustainable Development 42,023 BJ Mattison EVP: Strategy, Planning and Group Development 31,103 A Baku EVP: West Africa 40,4041 M Preece EVP: South Africa 63,500 1 Tax rate of 25% Executive directors’ and prescribed officers’ remuneration The table of remuneration for executive directors and prescribed officers based on the total single-figure remuneration prescribed by King IV is included in this section. King IV requires the disclosure of a total single figure of remuneration, received and receivable for the reporting period that ties remuneration to the individual’s performance for the period. The definitions used in the adoption of these remuneration reporting requirements under King IV follow. These should assist in a clear understanding of the values and related terminology used in the table of remuneration. Reflected In respect of the LTIP, remuneration is reflected when performance conditions were met during the reporting period. If the only remaining vesting condition is continued employment, the remuneration is reflected in the period when all other performance conditions have been met. Remuneration included may not have legally transferred to the individual, and the individual may not yet have the unconditional right to enjoy the benefits thereof. Settlement This refers to remuneration that was included in the total single-figure remuneration in respect of any prior period but has only been unconditionally transferred to the individual concerned in the current period. Not yet settled This refers to remuneration that was included in the total single-figure remuneration in the current period but has not been unconditionally transferred to the individual concerned in the current period, or where an election has been made by the individual to defer the settlement thereof in fulfilment of their MSR. Unconditional transfer This means that the individual now enjoys full right to the remuneration (excluding any applicable clawback), and it is no longer subject to any further service, employment or other conditions. Gold Fields AFS 2019_Pr oof 15 – 27 March 2020

 

AFR-51


Table of Contents

LOGO

Gold Fields Annual Financial Report including Governance Report 2019 50 REMUNERATION REPORT continued Remuneration for executive directors and prescribed officers – all figures in US$’000 Name Status Salary1 Pension fund contribution Cash incentives2 N Holland Executive director 2019 1,226.8 24.2 913.4 2018 1,251.6 26.5 661.5 P Schmidt Executive director 2019 608.3 46.1 499.4 2018 626.6 48.2 306.2 L Rivera8 Prescribed officer 2019 553.5 58.5 142.6 2018 668.6 72.8 134.0 A Baku9 Prescribed officer 2019 839.7 193.1 533.3 2018 808.0 185.8 634.8 R Butcher Prescribed officer 2019 363.4 36.3 218.0 2018 384.5 37.3 192.4 N Chohan Prescribed officer 2019 352.8 24.2 242.0 2018 367.2 26.5 213.9 B Mattison10 Prescribed officer 2019 441.4 24.2 298.6 2018 453.6 26.5 271.9 T Harmse Prescribed officer 2019 354.3 25.1 243.5 2018 369.7 26.5 215.3 A Nagaser Prescribed officer 2019 234.2 24.6 160.1 2018 243.3 27.0 131.1 S Mathews11 Prescribed officer 2019 472.1 54.5 311.6 2018 438.2 29.5 289.4 M Preece Prescribed officer 2019 514.3 25.1 271.8 2018 541.7 26.5 168.8 R Bardien12 Prescribed officer 2019 285.0 24.2 116.9 2018 274.3 24.3 150.5 Exchange rates used: US$1 = R14.46 (2019) and US$1 = R13.20 (2018). No termination payments in the year 1 N Holland, P Schmidt and B Mattison have contracts in Rand and US Dollar. The 2019 US Dollar contract amounts included above are: N Holland US$416,670, P Schmidt US$127,190 and B Mattison US$90,370. The 2018 US Dollar amounts included the 2018 reporting were: N Holland US$406,700, P Schmidt US$124,150 and B Mattison US$88,200 2 The annual bonus accruals for the year ended 31 December 2018 were paid in February/March 2019. The annual bonus accruals for the year ended 31 December 2019 were paid in February/March 2020 3 The values of the 2016 performance shares with a performance period ended 31 December 2018 are reflected in the 2018 figures. The value of the 2017 performance shares with a performance period ended 31 December 2019 is reflected in the 2019 figures 4 The cash equivalent value of matching shares awarded in 2019 under the terms of the MSR policy, includes awards due in 2018 but made in 2019 due to a self-imposed special closed period 5 Other includes business-related expense reimbursements and incidental payments unless otherwise stated 6 Includes cash incentive, cash LTIP and matching shares reflected for the year 7 The 2019 amount includes bonus for the year ended 31 December 2018 paid in February 2019, and the 2016 performance shares vested and settled in March 2019. The 2018 amount includes the bonus for the year ended 31 December 2017 paid in February 2018, and the 2015 cash LTIP vested and settled in March 2018 8 L Rivera – other payments for 2018 relate to cash in lieu of 2016 share award payable upon vesting in March 2019. Cash incentive and settlements include legislated bonus portion for 2018 and advance payment of portion of estimated Utilidades (workers compensation paid in Peru) for 2019 9 A Baku – other payments for 2018 relate to approved profit share bonus payment. Other payments for 2019 include leave encashment. The LTIP reflected includes the Damang retention scheme 10 B Mattison – other payments for 2018 relate to a service award in line with Company practice 11 S Mathews – other payments for 2018 and 2019 relate to bonus payment for most improved operation bonus scheme 12 R Bardien – other payments for 2018 relate to sign-on bonus. Ms Bardien elected prior to the determination of the annual performance bonus for 2019 and in line with the rules of the MSR policy, to defer 40% of her cash bonus (US$77,955) into restricted shares Gold Fields AFS 2019_Pr oof 15 – 27 March 2020

 

AFR-52


Table of Contents

LOGO

51 Gold Fields Annual Financial Report including Governance Report 2019 LTIP reflected3 Matching shares reflected4 Other5 Total single figure of remuneration Less: amounts not yet settled6 Add: cash value on settlement7 Total cash equivalent remuneration 4,411.0 — 0.1 6,575.6 (5,324.4) 1,765.3 3,016.5 1,027.2 — — 2,966.8 (1,688.7) 1,475.6 2,753.7 2,131.4 — 1.9 3,287.2 (2,630.8) 1,744.0 2,400.4 646.4 — 2.1 1,629.4 (952.6) 1,011.2 1,688.0 800.8 - 241.8 1,797.2 (943.4) 398.0 1,251.8 — — 385.7 1,261.3 (519.7) 481.3 1,229.3 2,753.9 43.5 103.8 4,467.3 (3,330.7) 1,324.3 2,460.9 621.9 — 68.0 2,318.6 (1,256.8) 1,237.2 2,299.0 1,172.8 — — 1,790.6 (1,390.8) 279.1 678.9 90.3 — — 704.5 (282.7) 267.6 689.4 845.2 53.6 1.6 1,519.4 (1,140.8) 472.1 850.7 248.7 — 1.8 858.2 (462.7) 403.5 799.0 1,390.4 31.4 — 2,186.1 (1,720.4) 708.9 1,174.6 410.1 — 2.5 1,164.6 (681.9) 672.5 1,155.1 1,133.9 12.8 5.4 1,775.0 (1,390.2) 565.6 950.4 331.6 — 7.8 950.8 (546.9) 548.0 951.9 580.2 58.5 1.9 1,059.4 (798.7) 258.6 519.3 124.8 — 0.4 526.6 (255.9) 245.1 515.8 1,281.8 — 7.3 2,127.3 (1,593.4) 574.0 1,107.8 274.2 — 4.9 1,036.3 (563.6) 514.2 986.9 44.1 136.1 — 991.4 (452.0) 154.0 693.5 — — 0.4 737.3 (168.8) — 568.6 — — — 426.2 (116.9) 137.4 446.7 — — 106.1 555.2 (150.5) — 404.7 Gold Fields AFS 2019_Pr oof 15 – 27 March 2020

 

AFR-53


Table of Contents

LOGO

Gold Fields Annual Financial Report including Governance Report 2019 52 REMUNERATION REPORT continued Unvested award and cash-flow on settlement Executive Opening number of awards on 1 Jan 2018 Granted/ enhanced vesting during 2018 Forfeited/ lapsed during 2018 Vested during 2018 Closing number on 31 Dec 2018 Cash value on settlement during 2018 US$ NJ Holland 2015 cash LTIP 1,030,000 – 566,500 463,500 – – 2016 performance shares PS9 272,735 – – – 272,735 – 2017 performance shares PS10 370,042 – – – 370,042 – 2017 MSR matching shares 244,574 – – – 244,574 – 2018 performance shares PS11* – – – – – – 2019 performance shares PS12 – – – – – – Total – PA Schmidt 2015 cash LTIP 1,020,000 – 561,000 459,000 – 459,000 2016 performance shares PS9 171,619 – – – 171,619 – 2017 performance shares PS10 178,808 – – – 178,808 – 2017 MSR matching shares 40,850 – – – 40,850 – 2018 performance shares PS11* – – – – – 2018 MSR matching shares – – – – – 2019 performance shares PS12 – – – – – Total 459,000 L Rivera 2017 performance shares PS10 67,182 – – – 67,182 – 2018 performance shares PS11* – – – – – 2019 performance shares PS12 – – – – – Total – A Baku 2015 cash LTIP 1,030,000 – 566,500 463,500 – 463,500 2016 performance shares PS9 165,123 – – – 165,123 – 2017 performance shares PS10 156,967 – – – 156,967 – 2017 restricted share PS10 – Damang 133,311 – – – 133-311 – 2017 MSR matching shares 13,468 – – – 13,468 – 2018 performance shares PS11* – – – – – 2018 MSR matching shares – – – – – 2019 performance shares PS12 – – – – – Total 463,500 NA Chohan 2015 cash LTIP 280,000 – 154,000 126,000 – 126,000 2016 performance shares PS9 66,035 – – – 66,035 – 2017 performance shares PS10 70,907 – – – 70,907 – 2017 MSR matching shares 14,008 – – – 14,008 – 2018 performance shares PS11* – – – – – 2018 MSR matching shares* – – – – – 2019 performance shares PS12* 2019 MSR matching shares* – – – – – Total 126,000 Gold Fields AFS 2019_Pr oof 15 – 27 March 2020

 

AFR-54


Table of Contents

LOGO

53 Gold Fields Annual Financial Report including Governance Report 2019 Closing estimated fair value at 31 Dec 2018 US$ Granted/ enhanced vesting during 2019 Fair value at grant date Forfeited/ lapsed during 2019 Vested during 2019 Closing number on 31 Dec 2019 Cash value on settlement during 2019 US$ Closing estimated fair value at 31 Dec 2019 US$ – – – – – – – 960,401 19,091 74,788 – 291,826 – 1,143,209 – 1,266,521 – – – 370,042 – 4,016,369 804,893 – – – 244,574 – 1,474,757 – 380,207 1,216,910 – – 380,207 – 3,851,585 – 163,966 650,598 – – 163,966 – 1,562,144 3,031,815 1,143,209 10,904,855 – – – – – – – 604,334 12,013 47,060 – 183,632 – 719,366 – 611,995 – – – 178,808 – 1,940,750 134,437 – – – 40,850 – 246,321 – 278,594 891,683 – – 278,594 – 2,822,222 – 24,285 77,728 – – 24,285 – 246,013 – 238,268 945,420 – – 238,268 – 2,270,037 1,350,766 719,366 7,525,343 229,940 – – – 67,182 – 729,181 – 196,218 628,026 – – 196,218 – 1,987,734 – 176,981 702,240 – – 176,981 – 1,686,141 229,940 – 4,403,056 – – – – – – – – 581,459 11,558 45,278 – 176,681 – 692,136 – 537,242 – – – – 156,967 – 1,703,692 438,727 – – – – 133,311 – 803,852 44,323 – – – – 13,468 – 81,211 – 305,617 978,174 – – 305,617 – 3,095,971 – 4,489 14,368 – – 4,489 – 45,475 – 275,653 1,093,759 – – 275,653 – 2,626,213 1,601,750 692,136 8,356,413 – – – – – – – – 232,534 4,622 18,106 – 70,657 – 276,794 – 242,689 – – – – 70,907 – 769,612 46,100 – – – – 14,008 – 84,467 – 149,513 478,539 – – 149,513 – 1,514,601 – 10,770 34,471 – – 10,770 – 109,103 126,392 501,509 – – 126,392 – 1,204,167 – 4,000 15,872 – – 4,000 – 38,061 521,323 276,794 3,720,011 Gold Fields AFS 2019_Pr oof 15 – 27 March 2020

 

AFR-55


Table of Contents

LOGO

Gold Fields Annual Financial Report including Governance Report 2019 54 REMUNERATION REPORT continued Executive Opening number of awards on 1 Jan 2018 Granted/ enhanced vesting during 2018 Forfeited/ lapsed during 2018 Vested during 2018 Closing number on 31 Dec 2018 Cash value on settlement during 2018 US$ A Nagaser 2015 Cash LTIP 200,000 – 110,000 90,000 – 90,000 2016 performance shares PS9 33,136 – – – 33,136 – 2017 performance shares PS10 48,673 – – – 48,673 – 2018 performance shares PS11* – – – – – 2018 MSR matching shares* – – – – – 2019 performance shares PS12 2019 matching shares Total 90,000 T Harmse1 2015 Cash LTIP 560,000 – 308,000 252,000 – 252,000 2016 performance shares PS9 88,048 – – – 88,048 – 2017 performance shares PS10 95,126 – – – 95,126 – 2017 MSR matching shares 2,592 – – – 2,592 – 2018 performance shares PS11* – – – – – 2019 performance shares PS12 2019 MSR matching shares – – – – – Total 252,000 B Mattison 2015 Cash LTIP 660,000 – 363,000 297,000 – 297,000 2016 performance shares PS9 108,877 – – – 108,877 – 2017 performance shares PS10 116,641 – – – 116,641 – 2017 MSR matching shares 14,368 – – – 14,368 – 2018 performance shares PS11* – – – – – – 2018 MSR matching shares* – – – – – – 2019 performance shares PS12 – – – – – 2019 MSR matching shares – – – – – Total 297,000 M Preece 2017 performance shares PS10 53,462 – – – 53,462 – 2018 performance shares PS11* – – – – – 2018 MSR matching shares* – – – – – 2019 performance shares PS12 – – – – – 2019 MSR matching shares – – – – – Total – R Butcher 2016 performance shares PS9 23,964 – – – 23,964 – 2017 performance shares PS10 98,389 – – – 98,389 – 2018 performance shares PS11* – – – – – 2019 performance shares PS12 – – – – – Total – Gold Fields AFS 2019_Pr oof 15 – 27 March 2020

 

AFR-56


Table of Contents

LOGO

55 Gold Fields Annual Financial Report including Governance Report 2019 Closing estimated fair value at 31 Dec 2018 US$ Granted/ enhanced vesting during 2019 Fair value at grant date Forfeited/ lapsed during 2019 Vested during 2019 Closing number on 31 Dec 2019 Cash value on settlement during 2019 US$ Closing estimated fair value at 31 Dec 2019 US$ – – – – – – – – 116,684 2,319 9,085 – 35,455 – 138,893 – 166,590 – – – 48,673 – 528,288 – 102,633 328,493 – – 102,633 – 1,039,696 – 3,722 11,913 – – 3,722 – 37,705 57,841 229,506 – – 57,841 – 551,065 11,818 46,892 – – 11,818 – 112,450 283,274 138,893 2,269,204 – – – – – – – 310,050 6,163 24,143 – 94,211 – 369,065 – 325,582 – – – 95,126 – 1,032,480 8,530 – 2,592 – – – – – 150,434 481,487 – – 150,434 – 1,523 931 127,171 504,600 – – 127,171 – 1,211,589 – 3,333 13,225 – – 3,333 – 31,714 644,162 369,065 3,799,715 – – – – – – – 383,396 7,621 29 855 – 116,498 – 456,373 – 399,220 – – – 116,641 – 1,266,000 47,285 – – – 14,368 – 86,638 – 242,291 775,489 – – 242,291 – 2,454,464 – 2,911 9,317 – – 2,911 – 29,489 – 155,412 616,657 – – 155,412 – 1,480,648 – 5,499 21,819 – – 5,499 – 52,324 829,901 456,373 5,369,563 188,259 – – – 53,462 – 580,267 – 75,153 240,539 – – 75,153 – 761,317 – – – – – – – – – 60,276 239,168 – – 60,276 – 574,264 – – – – – – – – 188,259 – 7,337,735 84,386 1,677 6,570 – 25,641 – 100,447 – 346,464 – – – 98,389 – 1,067,896 – 98,523 315,338 – – 98,523 – 998,061 – 81,368 322,859 – – 81,368 – 775,213 430,850 100,447 2,841,170 Gold Fields AFS 2019_Pr oof 15 – 27 March 2020

 

AFR-57


Table of Contents

LOGO

Gold Fields Annual Financial Report including Governance Report 2019 56 REMUNERATION REPORT continued Executive Opening number of awards on 1 Jan 2018 Granted/ enhanced vesting during 2018 Forfeited/ lapsed during 2018 Vested during 2018 Closing number on 31 Dec 2018 Cash value on settlement during 2018 US$ S Mathews 2015 Cash LTIP 440,000 – 242,000 198,000 – 198,000 2016 performance shares PS9 72,802 – – – 72,802 – 2017 performance shares PS10 107,533 – – – 107,533 – 2018 performance shares PS11* – – – – – 2019 performance shares PS12 – – – – – Total 198,000 R Bardien 2018 performance shares PS11* – – – – – 2019 performance shares PS12 – – – – – Total – General notes: a. The 2016 performance shares awarded on 1 March 2016, vested and were valued on the 1 March 2019 share price at a final vesting of 107% as determined at the end of the performance period (1 January 2016 to 31 December 2018) b. The 2017 performance shares awarded on 1 March 2017, vesting on 1 March 2020, were valued at the share price noted below with an estimated vesting in 2018 of 104% and in 2019 of 180% c. The 2018 performance shares awarded in February 2019 (effective 1 March 2018), vesting on 1 March 2021, were valued at the share price noted below with an estimated vesting in 2019 of 168% d. The 2018 matching shares awarded in February 2019 (effective 1 March 2018) and were valued at the share price noted below with an estimated vesting of 100% e. The 2019 performance shares awarded on 1 March 2019, vesting on 1 March 2022, were valued at the share price noted below with an estimated vesting in 2019 of 158% f. The 2019 matching shares awarded on 1 March 2019 were valued at the share price noted below with an estimated vesting of 100% g. The 20-day volume weighted average price, for determining the value of the unvested awards as at 31 December 2018, is US$3.29 h. The 20-day volume weighted average price, for determining the value of the unvested awards as at 31 December 2019, is US$6.03 i. Share prices used are based on the ADR share price Specific notes 1 T Harmse – matching shares initially awarded in line with MSR policy were forfeited due to a personal shares transaction and will be replaced with new matching shares in early 2020 * 2018 performance and matching shares were awarded in 2019 due to the Company being in a self-imposed special closed period during 2018 Gold Fields AFS 2019_Pr oof 15 – 27 March 2020

 

AFR-58


Table of Contents

LOGO

57 Gold Fields Annual Financial Report including Governance Report 2019 Closing estimated fair value at 31 Dec 2018 US$ Granted/ enhanced vesting during 2019 Fair value at grant date Forfeited/ lapsed during 2019 Vested during 2019 Closing number on 31 Dec 2019 Cash value on settlement during 2019 US$ Closing estimated fair value at 31 Dec 2019 US$ – – – – – – – 256,363 5,096 19,963 – 77,898 – 305,160 – 378,663 – – – 107,533 – 1,167,144 – 161,520 516,969 – – 161,520 – 1,636,235 – 109,577 434,789 – – 109,577 – 1,043,967 635,026 305,160 3,847,345 – 81,760 261,685 – – 81,760 – 828,248 – 69,117 274,248 – – 69,117 – 658,494 – – 1,486,742 Gold Fields AFS 2019_Pr oof 15 – 27 March 2020

 

AFR-59


Table of Contents

LOGO

Gold Fields Annual Financial Report including Governance Report 2019 58 REMUNERATION REPORT continued Non-binding advisory vote – Implementation Report As set out in King IV, shareholders are required to cast a non-binding advisory vote on the Implementation Report at Gold Fields’ AGM on 19 May 2020. Should there be a 25% or higher vote against the adoption of the above, we will embark upon a process of shareholder engagement to understand the drivers of the dissenting votes, and to discuss potential remedial measures. NED’s fees NEDs were paid the following committee and Board fees as approved by shareholders on 21 May 2018 for the period 1 January 2019 to 31 May 2019; and on the 22 May 2019 for the period 1 June 2019 to 31 December 2019. US$’000 2019 Board fees Name Directors’ fees Committee fees Total Total received for the period ending 31 December 2018 Cheryl Carolus 215.77 215.77 231.30 Rick Menell 140.46 140.46 150.50 Yunus Suleman 70.82 65.66 136.48 148.40 Peter Bacchus 79.30 72.90 152.19 141.70 Steven Reid1 79.30 62.93 142.22 136.00 Terence Goodlace 70.82 35.82 106.64 114.30 Alhassan Andani2 79.30 46.01 125.30 120.80 Carmen Letton 79.30 51.59 130.88 130.40 Phuti Mahanyele-Dabengwa 70.82 29.98 100.80 28.60 Donald Ncube3 51.90 1 Steven Reid – director of subsidiary entities in the Netherlands and Isle of Man. Annual fees of €12,000 and ?16,645 pro-rated from 1 August 2019 - he received US$14,351 (2018: US$nil) – paid by Gold Fields Netherlands Services BV and Orogen, respectively 2 Alhassan Andani – appointed on 1 August 2016 as director of GF Ghana Limited and Gold Fields Abosso Limited. He received US$70,021 (2018: US$141,605) for duties performed on behalf of these entities 3 Donald Ncube retired from the Board at end-May 2018 We intend to seek approval from shareholders at the AGM on 19 May 2020 for NEDs’ fees for the period 1 June 2020 to 31 May 2020. Gold Fields AFS 2019_Pr oof 15 – 27 March 2020

 

AFR-60


Table of Contents

LOGO

59 Gold Fields Annual Financial Report including Governance Report 2019 MANAGEMENT’S DISCUSSION AND ANALYSIS OF THE FINANCIAL STATEMENTS The following management’s discussion and analysis of the financial statements should be read together with the Gold Fields consolidated financial statements, including the notes accompanying these financial statements. OVERVIEW Gold Fields is a significant producer of gold and a major holder of gold reserves and resources in South Africa, Ghana, Australia and Peru. In Peru, Gold Fields also produces copper. In addition, Gold Fields has completed a feasibility study on the Salares Norte deposit in Chile and the final notice to proceed (“FNTP”) was provided by the Board in February 2020. Gold Fields is primarily involved in underground and surface gold and surface copper mining and related activities, including exploration, extraction, processing and smelting. In 2019, the South African, Ghanaian (including Asanko), Peruvian and Australian operations produced 10%, 37%, 13% and 40% of its total gold production, respectively. Gold Fields’ South African operation is South Deep. Gold Fields also owns the St Ives, Agnew, Granny Smith and Gruyere (50%) gold mining operations in Australia, a 90.0% interest in the Tarkwa and Damang mines in Ghana and a 45% interest in the Asanko mine in Ghana. Gold Fields also owns a 99.5% interest in the Cerro Corona mine in Peru. Asanko On 29 March 2018, Gold Fields entered into certain definitive agreements with Asanko Gold Inc. (“Asanko”) pursuant to which, among other things, Gold Fields and Asanko would each own a 45% interest in Asanko Gold Ghana Limited (“AGGL”), the former Asanko subsidiary that owns the Asanko Gold mine, with the government of Ghana continuing to retain a 10% free-carried interest in AGGL. On 20 June 2018, Gold Fields and Asanko received approval of the joint venture transaction (“JV transaction”) from the Ghanaian Minister of Lands and Natural Resources and the JV transaction closed on 31 July 2018 once all conditions precedent were met. In consideration for its interests in the joint venture, Gold Fields contributed US$165 million. An additional US$20 million was invested in the redeemable preference shares in 2019. The total cash invested amounted to US$185 million. Gold Fields and Asanko have joint control as each party has equal representation on the management committee that governs the relevant activities of the arrangement. For the purpose of the review of the Group’s results by the Chief Operating Decision Maker (“CODM”), in terms of IFRS 8 Operating Segments, Asanko is proportionately consolidated. As a result, the management’s discussion and analysis includes analysis of Asanko’s results where appropriate. Where reference is made to “excluding equity accounted investees” or “excluding Asanko”, this refers to amounts determined in accordance with IFRS. All other references to Asanko are non-IFRS. Darlot In 2017, Gold Fields sold the Darlot mine in Western Australia, through a wholly owned subsidiary, to ASX-listed Red 5 Limited (“Red 5”) for a total consideration of A$18.5 million, comprising A$12 million in cash and 130 million Red 5 shares. The cash component was made up of an upfront amount of A$7 million which could be converted into participation in a Red 5 rights issue and A$5 million deferred for up to 24 months. The deferred consideration may be taken as additional shares in Red 5 or as cash at Gold Fields’ election. The gain on disposal of Darlot was A$31 million (US$24 million). The sale of Darlot was completed on 2 October 2017. Gold Fields received the relevant upfront cash consideration (converted into participation in a Red 5 rights issue) as well as the issue of the Red 5 shares as part of the consideration during 2017. In 2017, Gold Fields participated in a rights issue by Red 5 and received 117 million additional shares valued at A$6 million (US$5 million). Gold Fields had a 19.9% shareholding in Red 5 with a market value of A$15 million (US$11 million). The deferred consideration was received in cash during 2018. During 2019, Gold Fields sold its 19.9% shareholding in Red 5 for A$30 million (US$21 million) realising a profit of A$17.2 million (US$12.4 million). Darlot has been disclosed as a discontinued operation in the 2017 results. Gruyere On 13 December 2016, Gold Fields purchased 50% of the Gruyere Gold project and entered into a 50:50 unincorporated joint venture with Gold Road Resources Limited (“Gold Road”) for the development and operation of the Gruyere Gold project in Western Australia, which comprises the Gruyere gold deposit as well as additional resources including Central Bore and Attila/ Alaric (“Gruyere”). Gold Fields acquired a 50% interest in the Gruyere Gold project for a total purchase consideration of A$350 million (US$259 million) payable in cash and a 1.5% royalty on Gold Fields’ share of production after total mine production exceeds two million ounces. The cash consideration was split with A$250 million (US$185 million) payable on the effective date and A$100 million (US$74 million) payable according to an agreed construction cash call schedule. Of the A$100 million payable, A$7 million was paid in 2016, A$78 million in 2017 and A$15 million in 2018. Transaction costs of A$19 million (US$13 million) were incurred. The Gruyere project was successfully completed during 2019, with first gold produced in June 2019. Commercial levels of production were achieved at the end of September 2019. Gold Fields AFS 2019_Pr oof 15 – 27 March 2020

 

AFR-61


Table of Contents

LOGO

Gold Fields Annual Financial Report including Governance Report 2019 60 MANAGEMENT’S DISCUSSION AND ANALYSIS OF THE FINANCIAL STATEMENTS (continued) Salares Norte project As discussed above, the Environmental Impact Assessment for the project was approved on 18 December 2019, earlier than estimated in the project schedule. As a result, the updated feasibility study was presented to the Board in February 2020 and the final notice to proceed (“FNTP”) was provided by the Board. The updated capital expenditure estimate is US$860 million (in 2020 terms). The capital expenditure is scheduled over a 33-month period commencing in April 2020. The other key elements of the updated feasibility study are: Mineral Reserve of 3.5 million ounces of gold and 39 million ounces of silver for a gold equivalent Reserve of 4.0 million ounces as at December 2019; 11.5-year life-of-mine; Construction is scheduled to commence in Q4 2020; First production in Q1 2023; Annual throughput of 2 million tonnes of ore; Life-of-mine production of 3.7 million ounces gold equivalent; Average annual production of 450koz gold equivalent for the first seven years, and average annual production of 355koz gold equivalent for the first 10 years; and AISC over the life-of-mine of US$552 per gold equivalent ounce. During 2019, the district exploration yielded encouraging results at the Horizonte Project. In addition, more work is being done on the step out potential at Agua Amarga North and Brecha West targets on the Salares Norte project area. Placing of ordinary shares On 12 February 2020, Gold Fields successfully completed the placing of 41,431,635 new ordinary, no par value shares with existing and new institutional investors at a price of R90.20 per share. Gross proceeds of approximately R3.7 billion (US$252 million) were raised through the placing. The net proceeds from the placing will be used to continue pre-development work and commence construction of the Salares Norte project. Reserves and resources As of 31 December 2019, Gold Fields reported attributable proved and probable gold and copper reserves of approximately 49 million ounces of gold and 616 million pounds of copper, as compared to the 48 million ounces of gold and 691 million pounds of copper reported as of 31 December 2018. Gold production 2019 2018 2017 Figures in thousands unless otherwise stated Gold produced – oz Managed Gold produced – oz Attributable Gold produced – oz Managed Gold produced – oz Attributable Gold produced – oz Managed Gold produced – oz Attributable South Deep 222.1 222.1 157.1 157.1 281.3 281.3 South Africa region 222.1 222.1 157.1 157.1 281.3 281.3 Tarkwa 519.1 467.2 524.9 472.4 566.4 509.8 Damang 208.4 187.6 180.8 162.7 143.6 129.2 Asanko – 45% 113.0 113.0 44.5 44.5 – – Ghanaian region 840.5 767.8 750.2 679.6 710.0 639.0 Cerro Corona 292.7 291.3 314.1 312.6 306.7 305.3 South America region 292.7 291.3 314.1 312.6 306.7 305.3 St Ives 370.6 370.6 366.9 366.9 363.9 363.9 Agnew 219.4 219.4 239.1 239.1 241.2 241.2 Granny Smith 274.8 274.8 280.4 280.4 290.3 290.3 Gruyere – 50% 49.5 49.5 – – – – Australia region 914.3 914.3 886.4 886.4 895.4 895.4 Continuing operations 2,269.5 2,195.4 2,107.8 2,035.7 2,193.3 2,121.0 Discontinued operation – Darlot – – – – 39.2 39.2 Total Group (excluding Asanko) 2,156.5 2,082.4 2,063.2 1,991.2 2,232.5 2,160.2 Total Group (including Asanko) 2,269.5 2,195.4 2,107.8 2,035.7 2,232.5 2,160.2 Gold Fields AFS 2019_Pr oof 15 – 27 March 2020

 

AFR-62


Table of Contents

LOGO

61 Gold Fields Annual Financial Report including Governance Report 2019 Gold production for the Group (continuing and discontinued operations, including Asanko) was 2.270 million ounces (2018: 2.108 million ounces and 2017: 2.233 million ounces) of gold equivalents in 2019, 2.195 million ounces (2018: 2.036 million ounces and 2017: 2.160 million ounces) of which were attributable to Gold Fields with the remainder attributable to non-controlling shareholders in Ghana and Peru. Gold production for the Group (continuing and discontinued operations, excluding Asanko) was 2.156 million ounces (2018: 2.063 million ounces and 2017: 2.233 million ounces) of gold equivalents in 2019, 2.082 million ounces (2018: 1.991 million ounces and 2017: 2.160 million ounces) of which were attributable to Gold Fields with the remainder attributable to non-controlling shareholders in Ghana and Peru. Gold production for continuing operations (including Asanko) was 2.270 million ounces (2018: 2.108 million ounces and 2017: 2.193 million ounces) of gold equivalents in 2019, 2.195 million ounces (2018: 2.036 million ounces and 2017: 2.121 million ounces) of which were attributable to Gold Fields with the remainder attributable to non-controlling shareholders in Ghana and Peru. Gold production for continuing operations (excluding Asanko) was 2.156 million ounces (2018: 2.063 million ounces and 2017: 2.193 million ounces) of gold equivalents in 2019, 2,082 million ounces (2018: 1.991 million ounces and 2017: 2.121 million ounces) of which were attributable to Gold Fields with the remainder attributable to non-controlling shareholders in Ghana and Peru. Gold production from the discontinued operation, Darlot, was 0.039 million ounces in 2017, all of which were attributable to Gold Fields. At South Deep in South Africa, production increased by 41% from 4,885 kilograms (157,100 ounces) in 2018 to 6,907 kilograms (222,100 ounces) in 2019 due to an increase in both volume and grade mined. At the Ghanaian operations (including Asanko), gold production increased by 12% from 750,200 ounces in 2018 to 840,500 ounces in 2019, driven by the build-up in production at Damang and inclusion of 12 months production from Asanko (2018 only included Asanko’s production for five months). Ghanaian operations (excluding Asanko), gold production increased by 3% from 705,700 ounces in 2018 to 727,500 ounces in 2019, driven by the build-up in production at Damang. At Tarkwa, gold production decreased by 1% from 524,900 ounces in 2018 to 519,100 ounces in 2019. At Damang, gold production increased by 15% from 180,800 ounces in 2018 to 208,400 ounces in 2019 mainly due to higher head grade and tonnes treated. At Asanko, gold production attributable to Gold Fields amounted to 44,500 ounces for the five months ended December 2018 and compared to 113,000 ounces for the 12 months ended December 2019. Gold equivalent production at Cerro Corona decreased by 7% from 314,100 ounces in 2018 to 292,700 ounces in 2019 mainly due to the lower copper price relative to the gold price (price factor). At the Australian continuing operations, gold production increased by 3% from 886,400 ounces in 2018 to 914,300 ounces in 2019 mainly due to the inclusion of Gruyere production from H2 2019. St Ives’ gold production increased by 1% from 366,900 ounces in 2018 to 370,600 ounces in 2019. At Agnew, gold production decreased by 8% from 239,100 ounces in 2018 to 219,400 ounces in 2019 due to decreased grade of ore mined and processed. At Granny Smith, gold production decreased by 2% from 280,400 ounces in 2018 to 274,800 ounces in 2019 due to a decrease in tonnes mined and processed. At Gruyere, gold production attributable to Gold Fields amounted to 49,500 ounces for the year ended December 2019. Gold Fields AFS 2019_Pr oof 15 – 27 March 2020

 

AFR-63


Table of Contents

LOGO

Gold Fields Annual Financial Report 2019 including Governance Report MANAGEMENT’S DISCUSSION AND ANALYSIS OF THE FINANCIAL STATEMENTS (continued) NON-IFRS MEASURES The Annual Financial Report contains certain non-IFRS financial measures in respect of the Group’s financial performance, the statement of financial position and cash flows presented in order to provide users with relevant information and measures used by the Group to assess performance. Non-IFRS financial measures are financial measures other than those defined or specified under all relevant accounting standards. They are presented for illustrative purposes only and due to their nature may not fairly present Gold Fields’ financial position, changes in equity, results of operations or cash flows. In addition, these measures may not be comparable to similarly titled measures used by other companies. The following table sets out the non-IFRS financial measures disclosed throughout the Annual Financial Report and where they are reconciled to IFRS: Reference to where reconciled Non-IFRS measure Purpose of measure to IFRS All-in sustaining costs Intended to provide transparency into the costs associated with p67 (“AISC”) producing and selling an ounce of gold. All-in costs (“AIC”) Intended to provide transparency into the costs associated with p67 producing and selling an ounce of gold (including growth capital). Adjusted EBITDA (pre- and post-IFRS 16) Net debt (pre- and post-IFRS 16) Used in the ratio to monitor the capital of the Group. p206 Net debt to adjusted EBITDA (pre- and post-IFRS 16) Cash flow from operating Management uses net cash flow to measure the cash generated by p113 activities less net capital the core business. expenditure, environmental payments, lease payments and redemption of Asanko preference shares Adjusted free cash flow Used as a key metric in the determination of the long-term incentive and adjusted free cash p74 plan. flow margin Sustaining and non-sustaining capital Used in the determination of AISC and AIC. p68 expenditure REVENUES Substantially all of Gold Fields’ revenues are derived from the sale of gold and copper. As a result, Gold Fields’ revenues are directly related to the prices of gold and copper. Historically, the prices of gold and copper have fluctuated widely. The gold and copper prices are affected by numerous factors over which Gold Fields does not have control. The volatility of gold and copper prices is illustrated in the following tables, which show the annual high, low and average of the London afternoon fixing price of gold and the London Metal Exchange (“LME”) cash settlement price for copper in US Dollar for the past 12 calendar years (2008 to 2019):

 

AFR-64


Table of Contents

LOGO

63 Gold Fields Annual Financial Report including Governance Report 2019 Price per ounce1 High Low Average Gold (US$/oz) 2008 1,011 713 872 2009 1,213 810 972 2010 1,421 1,058 1,224 2011 1,895 1,319 1,571 2012 1,792 1,540 1,669 2013 1,694 1,192 1,409 2014 1,385 1,142 1,266 2015 1,296 1,060 1,167 2016 1,355 1,077 1,250 2017 1,346 1,151 1,257 2018 1,355 1,178 1,269 2019 1,546 1,270 1,393 Source: I-Net 1 Rounded to the nearest US Dollar. On 25 March 2020, the London afternoon fixing price of gold was US$1,606/oz. Price per tonne1 High Low Average Copper (US$/t) 2008 8,985 2,770 6,952 2009 7,346 3,051 5,164 2010 9,740 6,091 7,539 2011 9,986 7,062 8,836 2012 8,658 7,252 7,951 2013 8,243 6,638 7,324 2014 7,440 6,306 6,861 2015 6,401 4,347 5,376 2016 5,936 4,311 4,863 2017 7,216 5,466 6,166 2018 7,263 5,823 6,539 2019 6,572 5,537 6,000 Source: I-Net 1 Rounded to the nearest US Dollar. On 25 March 2020, the LME cash settlement price for copper was US$4,754/t. As a general rule, Gold Fields sells the gold it produces at market prices to obtain the maximum benefit from prevailing gold prices and does not enter into hedging arrangements such as forward sales or derivatives which establish a price in advance for the sale of its future gold production. Hedges can be undertaken in one or more of the following circumstances: to protect cash flows at times of significant capital expenditures, for specific debt servicing requirements and to safeguard the viability of higher cost operations. Significant changes in the prices of gold and copper over a sustained period of time may lead Gold Fields to increase or decrease its production in the near term, which could have a material impact on Gold Fields’ revenues. Sales of copper concentrate are “provisionally priced” – that is, the selling price is subject to final adjustment at the end of a period normally ranging from 30 to 90 days after delivery to the customer, based on market prices at the relevant quotation points stipulated in the contract. Gold Fields AFS 2019_Pr oof 15 – 27 March 2020

 

AFR-65


Table of Contents

LOGO

Gold Fields Annual Financial Report including Governance Report 2019 64 MANAGEMENT’S DISCUSSION AND ANALYSIS OF THE FINANCIAL STATEMENTS (continued) Revenue on provisionally priced copper concentrate sales is recorded on the date of shipment, net of refining and treatment charges, using the forward LME price to the estimated final pricing date, adjusted for the specific terms of the agreements. Variations between the price used to recognise revenue and the actual final price received can be caused by changes in prevailing copper and gold prices. Changes in the fair value as a result of changes in forward metal prices are classified as provisional price adjustments and included as a component of revenue. Gold Fields’ realised gold and copper prices The following table sets out the average, the high and the low London afternoon fixing price per ounce of gold and Gold Fields’ average US Dollar realised gold price during the past three years. Realised gold price1 2019 2018 2017 Average 1,393 1,269 1,257 High 1,546 1,355 1,346 Low 1,270 1,178 1,151 Gold Fields’ average realised gold price2 1,388 1,252 1,255 1 Prices stated per ounce. 2 Gold Fields’ average realised gold price may differ from the average gold price due to the timing of its sales of gold within each year. The following table sets out the average, the high and the low LME cash settlement price per tonne for copper and Gold Fields’ average US Dollar realised copper price for 2017, 2018 and 2019. Realised copper price1 2019 2018 2017 Average 6,000 6,539 6,166 High 6,572 7,263 7,216 Low 5,537 5,823 5,466 Gold Fields’ average realised copper price2 5,996 6,547 6,131 1 Prices stated per tonne. 2 Gold Fields’ average realised copper price may differ from the average copper price due to the timing of its sales of copper within each year. IFRS 16 LEASES The Group applied IFRS 16 Leases from 1 January 2019, using the modified retrospective approach. The Group recognised lease liabilities in relation to leases which had previously been classified as operating leases under the principles of IAS 17 Leases. On transition to IFRS 16, these liabilities were measured at the present value of the remaining lease payments, discounted using the Group’s incremental borrowing rate as at 1 January 2019 and an additional lease liability of US$210 million was recognised. The Group elected to recognise the right-of-use assets at an amount equal to the lease liability at 1 January 2019 and the Group applied the following practical expedients for IFRS 16: Relying on previous assessments on whether leases are onerous as an alternative to performing an impairment review. There were no onerous contracts as at 1 January 2019; and Accounting for operating leases with a remaining lease term of less than 12 months as at 1 January 2019 as short-term leases. For leases previously classified as finance leases the entity recognised the carrying amount of the lease asset and lease liability immediately before transition as the carrying amount of the right-of-use asset and the lease liability at the date of initial application. The judgements applied by the Group in applying IFRS 16 included the following: Assessing whether an arrangement contains a lease; Determining the discount rate; and Determining the non-lease components of an arrangement that will be separated. The Group recognised right-of-use assets and lease liabilities for its operating leases for the following material contracts, which relate mainly to the Australian and Ghanaian operations: Power Purchase Agreements (“PPAs”); Rental of gas pipelines; Ore haulage and site services; Transportation contracts; Mining equipment hire; and Property rentals. Gold Fields AFS 2019_Pr oof 15 – 27 March 2020

 

AFR-66


Table of Contents

LOGO

65 Gold Fields Annual Financial Report including Governance Report 2019 PRODUCTION Gold Fields’ revenues are primarily driven by its production levels and the price it realises on the sale of gold. Production levels are affected by a number of factors, some of which are described below. Total managed production for the Group (including Asanko) increased by 8% from 2.108 million ounces in 2018 to 2.270 million ounces in 2019. Total managed production (excluding Asanko) increased by 5% from 2.063 million ounces in 2018 to 2.157 million ounces in 2019. LABOUR IMPACT In recent years, Gold Fields has experienced union activity in some of the countries in which it operates, specifically South Africa and Ghana. A critical element of delivering safe production is a workforce that is appropriately structured and skilled to achieve the required results. Apart from focused recruitment and training programmes and setting up the right culture at the operations, it also means rightsizing the number of employees and contractors when conditions require this. In early 2018, Gold Fields announced a move by Tarkwa to contractor mining. The restructuring was completed successfully and the contractors started operations on 24 March 2018. South Deep has a relatively well-educated labour force with a component of skilled and semi-skilled employees who receive remuneration packages that are competitive and highly incentivised. There is also no evidence to date that the Association of Mineworkers and Construction Union (“AMCU”), which has been responsible for extensive strike action at South Africa’s gold and platinum mines, has established a material presence at the mine. The National Union of Mineworkers (“NUM”) is the dominant union. South Deep embarked on a restructuring process on 14 August 2018. The prescribed consultation process was concluded on 28 October 2018 culminating in the retrenchment of 1,092 permanent employees and 420 contractors. The majority union, the NUM, obtained a certificate of non-resolution from the Commission for Conciliation, Mediation and Arbitration (“CCMA”) and issued a notice of intended industrial action on 31 October 2018. The protected industrial action commenced on 2 November 2018 and lasted six weeks. Employees participating in the industrial action blocked all roads to the mine, limiting access and the ability to continue with any mining operations. Production was therefore suspended and essential services continued on an intermittent basis when access was possible. Negotiations with all levels of the union (branch, regional and national) concluded on 18 December 2018 with the signing of a new agreement that ended the industrial action. The mine gradually resumed operations from 15 December 2018. The process had a profound impact on production with the operations suspended for 41 days with a preceding “go slow” and acts of sabotage as from the announcement of restructuring. It took an additional eight days to start up the underground sections post-15 December 2018. Over the years, Gold Fields has sought to develop relationships with trade unions that are supportive of the delivery of our business objectives, and the Group remains committed to this engagement. There were no work stoppages as a result of strikes during 2019 and 2017 at any of the Gold Fields operations. HEALTH AND SAFETY IMPACT Gold Fields’ operations are also subject to various health and safety laws and regulations that impose various duties on Gold Fields’ mines while granting the authorities broad powers to, among other things, close or suspend operations at unsafe mines and order corrective action relating to health and safety matters. Additionally, it is Gold Fields’ policy to halt production at its operations when serious accidents occur in order to rectify dangerous situations and, if necessary, retrain workers. During 2019, Gold Fields’ operations suffered seven work safety-related stoppages at South Deep, one related to the fatality in June and six related to unsafe conditions. In South Africa, Gold Fields has actively engaged with the Department of Mineral Resources (“DMR”) on the protocols applied to safety-related mine closures. Gold Fields expects that should the above factors continue, production levels in the future will be impacted. COSTS Over the last three years, Gold Fields’ production costs consisted primarily of labour and contractor costs, power, water and consumable stores, which include explosives, diesel fuel, other petroleum products and other consumables. Gold Fields expects that its total costs, particularly the input costs noted above, are likely to continue to increase in the near future driven by general economic trends, market dynamics and other regulatory changes. In order to counter the effect of increasing costs in the mining industry, the Group rationalised and prioritised capital expenditure without undermining the sustainability of its operations and continued prioritisation of cash generation over production volumes. The Group also undertook further reductions in labour costs. South Africa region The Gold Fields’ South African operation is labour intensive due to the use of deep level underground mining methods. As a result, over the last three fiscal years labour has represented on average 38% of all-in costs (“AIC”), as defined on page 67, at the South African operation. In 2019, labour represented 36% of AIC at the South African operation. In 2018, South Deep concluded a three-year wage agreement with organised labour which provides for an annual increase of 7.3%. Gold Fields AFS 2019_Pr oof 15 – 27 March 2020

 

AFR-67


Table of Contents

LOGO

Gold Fields Annual Financial Report including Governance Report 2019 66 MANAGEMENT’S DISCUSSION AND ANALYSIS OF THE FINANCIAL STATEMENTS (continued) At the South African operation, power and water made up on average 9% of AIC over the last three years. In 2019, power and water costs made up 11% of AIC. Gold Fields’ South Deep mining operation depends on electrical power generated by the state-owned power provider Eskom which is regulated by the National Energy Regulator of South Africa (“NERSA”). Eskom tariffs are determined through a consultative multi-year price determination (“MYPD”) process, with occasional tariff increase adjustments under the NERSA regulated Regulatory Clearing Account (“RCA”) mechanism. Eskom financial years are from April to March. During 2018, Eskom submitted their three-year MYPD application to NERSA for 17%, 15% and 15%, applicable to periods 2019 to 2020, 2020 to 2021 and 2021 to 2022, respectively. NERSA then allowed Eskom tariff increases of 9.41%, 8.1% and 5.2%, for Eskom respective financial years 2019 to 2020, 2020 to 2021 and 2021 to 2022. Through the RCA mechanism, Eskom was granted another 4.41% for 2018 to 2019, thus the total applicable tariff increase was 13.82% for this period (2019 to 2020). Eskom is saddled with an approximate debt of R450 billion and is struggling to generate enough revenue to service this debt and sustainably cover operations. In 2019, Government, as the Eskom shareholder, allocated an additional R23 billion per annum (over a three-year period, for 2019, 2020 and 2021) to Eskom, which NERSA treated as Eskom revenue from operations instead of an equity injection for balance sheet stability, effectively implying the bailout was a tariff subsidy by general tax payers for the benefit of consumers. Eskom has turned to the courts to challenge this, arguing NERSA erred and the bailouts should not be treated as revenue. The implication is that electricity tariffs will likely rise to 16% for the period 2020 to 2021. The court dismissed the urgent nature of the Eskom submission, but has not decided on the merits of the case. It is likely that the courts will agree with Eskom and will instruct NERSA to remedy its decision. At the same time, Eskom has also turned to the courts challenging the previous RCA decision (the 2018/2019 4.41%) and the one-year tariff decision (the 2018/2019 5.23% tariff increase, Eskom applied for 9.9%), arguing again that NERSA erred and Eskom should have been granted a higher increase. Should Eskom win these court cases, electricity tariffs will increase to at least 16% per annum. At the same time, Eskom coal fired power stations performance continues to deteriorate with an unprecedented stage 6 (the national grid was short of 6GW) declared in December 2019, during the low demand power season. The underperformance is due to operating old power stations with delayed critical mid-life refurbishments, maintenance budgets diversion, allegations of corruption that saw construction of the new power station delayed, significant overspend and loss of critical skills at the generation business unit. During load shedding periods, Eskom burns significant amounts of diesel to run their gas turbines and called on large power users to curtail power demand. The extended use of these gas turbines will lead to Eskom requesting further tariff increases. Current inflation is approximately 5%, thus Eskom’s request is three times CPI tariff increases. Further tariff increases may lead to lower power demand as consumers switch to alternate electricity and energy sources, such as renewable energy sources, gas for domestic cooking and solar for water heating. This may further place a significant tariff burden to those remaining on the grid. Government has now acknowledged that Eskom is the single biggest risk to the economy and that the Eskom business model is obsolete. In February 2019, the President of South Africa announced the vertical unbundling of Eskom. This unbundling, while maintaining full-state ownership, is expected to result in the separation of Eskom’s generation, transmission and distribution functions, which will require legislative and possibly policy reform. An Eskom policy paper, guiding the unbundling process has been put out, which also serves to enable Eskom to actively participate in the renewable energy space. Gold Fields expects this process will take at least three years to implement causing continued poor reliability of the supply of electricity, instability in prices and a possible increase in the tariff. West Africa region In Ghana, Tarkwa and Damang mines are primarily supplied power by an independent power producer with on-site gas turbines through a long-term power purchase agreement. Prior to installation of the on-site turbines, Tarkwa and Damang were supplied power by Volta River Authority (“VRA”) and Electricity Company of Ghana (“ECG”), respectively. The supply provided by the VRA and ECG was unreliable and in order to reduce their reliance on power supplied by the VRA and ECG, Tarkwa and Damang entered into a power purchasing agreement with the above independent power producer. Both VRA and ECG now serve as back supply for the Tarkwa and Damang mines, respectively. The independent power supply accounts for some 95% of the electricity consumed at Tarkwa mine and 100% at Damang mine with a 27.5 megawatt power plant at Damang and a 44 megawatt power plant at Tarkwa mine. While Tarkwa has electricity supplied by an independent power producer, it experienced challenges with frequent power surges from the grid, which caused some delays in the process plant. During 2019, the independent power producer commissioned a 77km buried gas pipeline to supply Tarkwa and Damang with natural gas, instead of trucking in liquid petroleum gas via national roads. Power and water costs represented on average 7% of AIC at Tarkwa over the last three years, and 5% of AIC during 2019. Over the last three years, power and water costs represented on average 9% of AIC at Damang with 7% in 2019. Contractor costs represented on average 20% of AIC at Tarkwa over the last three years, and 36% of AIC during 2019. The increase in 2019 at Tarkwa is due to the higher operational tonnes mined during 2019 as well as contractor mining for nine months in 2018 compared to 12 months in 2019. Over the last three years, contractor costs represented on average 23% of Gold Fields AFS 2019_Pr oof 15 – 27 March 2020

 

AFR-68


Table of Contents

LOGO

67 Gold Fields Annual Financial Report including Governance Report 2019 AIC at Damang with 28% in 2019. Following the restructuring concluded in the first half of 2016 in Damang and first quarter of 2018 for Tarkwa, the direct labour cost decreased as all mining and development is performed by outside contractors. Direct labour costs represent on average a further 13% of AIC at Tarkwa over the last three years and 9% in 2019. Over the last three years, direct labour costs represented on average 10% at Damang and 9% in 2019. South American region At Cerro Corona, contractor costs represented on average 26% of AIC over the last three years and 24% of AIC during 2019. Direct labour costs represent on average a further 18% of AIC over the last three years and 18% in 2019. Power and water made up on average a further 6% of AIC over the last three years and 5% in 2019. Australia region At the Australian operations, mining operations were historically conducted by outside contractors. However, at Agnew, owner mining is conducted at the underground operations, while development is conducted by outside contractors. At St Ives, owner mining is conducted at the underground and surface operations, but development is still conducted by contractors. Over the last three years, total contractor costs represented on average 21% at St Ives and 31% at Agnew of AIC and direct labour costs represented on average a further 13% at St Ives and 15% at Agnew of AIC. In 2019, contractors and direct labour costs represented 25% and 11% at St Ives and 27% and 13% at Agnew, respectively. Power and water made up, on average, a further 6% and 4% of AIC over the last three years and 5% and 4% of AIC in 2019 at St Ives and Agnew, respectively. At Granny Smith, mining operations and development are conducted through owner mining. Over the last three years, contractors and direct labour costs represented, on average, 12% and 21%, respectively, at Granny Smith. In 2019, contractors and direct labour costs represented 8% and 21% at Granny Smith. Power and water made up, on average, a further 6% of AIC over the last three years and 6% of AIC in 2019 at Granny Smith. No such analysis has been performed for Gruyere as the mine was only in commercial levels for quarter four of 2019. The remainder of Gold Fields’ total costs consists primarily of amortisation and depreciation, exploration costs and selling, administration and general and corporate charges. ALL-IN SUSTAINING AND ALL-IN COSTS The World Gold Council has worked closely with its member companies to develop definitions for all-in sustaining costs (“AISC”) and AIC. The World Gold Council is not a regulatory industry organisation and does not have the authority to develop accounting standards or disclosure requirements. Gold Fields ceased being a member of the World Gold Council in 2014. AISC and AIC are non-IFRS measures. These non-IFRS measures are intended to provide further transparency into the costs associated with producing and selling an ounce of gold. The new standard was released by the World Gold Council on 27 June 2013. It is expected that these metrics will be helpful to investors, governments, local communities and other stakeholders in understanding the economics of gold mining. The AISC incorporates costs related to sustaining current production. The AIC include additional costs which relate to the growth of the Group. AISC, as defined by the World Gold Council, are operating costs plus all costs not already included therein relating to sustaining current production, including sustaining capital expenditure. The value of by-product revenues such as silver and copper is deducted from operating costs as it effectively reduces the cost of gold production. AIC starts with AISC and adds additional costs which relate to the growth of the Group, including nonsustaining capital expenditure and exploration, evaluation and feasibility costs not associated with current operations. On 14 November 2018, the World Gold Council published an update to its guidance note on the interpretation of all-in sustaining and all-in costs. The note provided additional clarity on what constitutes growth capital expenditure. Gold Fields has considered the new guidance note to ensure the interpretation of the guidelines is consistent with the additional guidance now available and has adopted it prospectively from 1 January 2019. Based on the revised World Gold Council interpretation guidance, all-in sustaining costs for the Group are US$897 per ounce in 2019. One of the benefits of adopting the new standard is closer alignment of our cost reporting with existing practices in our sector. AISC and AIC are reported on a per ounce of gold basis, net of by-product revenues (as per the World Gold Council definition) as well as on a per ounce of gold equivalent basis, gross of by-product revenues. An investor should not consider AISC and AIC or operating costs in isolation or as alternatives to operating costs, cash flows from operating activities or any other measure of financial performance presented in accordance with International Financial Reporting Standards (“IFRS”). AISC and AIC as presented in this Annual Financial Report may not be comparable to other similarly titled measures of performance of other companies. The following tables set out a reconciliation of Gold Fields’ cost of sales before gold inventory change and amortisation and depreciation, as calculated in accordance with IFRS (refer to the consolidated financial statements), to its AISC (original interpretation) and AIC (original interpretation) net of by-product revenues per ounce of gold sold for 2019, 2018 and 2017. The following tables also set out AISC (original interpretation) and AIC (original interpretation) gross of by-product revenue on a gold equivalent ounce basis for 2019, 2018 and 2017. Gold Fields AFS 2019_Pr oof 15 – 27 March 2020

 

AFR-69


Table of Contents

LOGO

Gold Fields Annual Financial Report including Governance Report 2019 68 MANAGEMENT’S DISCUSSION AND ANALYSIS OF THE FINANCIAL STATEMENTS (continued) United States Dollar AISC and AIC, net of by-product revenue per ounce of gold For the year ended 31 December 2019 Figures in millions unless otherwise stated South Deep Tarkwa Damang Asanko1 St Ives Agnew Granny Smith Gruyere 50% Cerro Corona Corporate and projects Total Group including equity accounted joint venture Total Group excluding equity accounted joint venture Cost of sales before gold inventory change and amortisation and depreciation (245.9) (329.8) (150.4) (87.0) (231.2) (164.5) (156.9) (19.1) (168.4) — (1,553.4) (1,466.4) Gold inventory change 3.7 14.4 8.8 (1.4) 2.5 2.6 (0.3) 5.4 6.0 — 41.6 43.0 Royalties (1.6) (25.8) (10.3) (7.7) (12.5) (7.3) (9.5) (1.3) (5.5) — (81.4) (73.7) Realised gains or losses on commodity cost hedges — 3.9 1.5 — 1.9 0.6 0.5 — — — 8.5 8.5 Community/social responsibility costs (1.7) (11.7) (1.2) (0.1) — — — — (3.4) — (18.2) (18.0) Non-cash remuneration (share-based payments) 0.8 (3.4) (1.8) — (1.7) (1.2) (1.3) (0.1) (1.1) (10.7) (20.5) (20.5) Cash remuneration (long-term employee benefits) (1.8) (1.5) (0.7) — (0.9) (0.6) (0.7) (0.1) (0.4) (2.4) (9.1) (9.1) Other6 — — — — — — — (4.4) (0.9) (5.3) (5.3) By-product revenue2 0.3 1.6 0.1 0.4 0.6 0.3 0.1 0.1 165.1 — 168.5 168.2 Rehabilitation, amortisation and interest (0.2) (4.2) (1.4) (0.4) (4.0) (1.8) (1.6) (0.6) (5.8) (0.3) (20.3) (19.9) Sustaining capital expenditure3 (33.1) (125.5) (5.8) (19.6) (98.3) (76.1) (72.2) (5.2) (56.3) (2.5) (494.7) (475.1) Lease payments (0.1) (15.4) (7.3) (8.7) (6.3) (4.6) (11.3) (2.2) (1.0) (8.6) (65.7) (57.0) All-in sustaining costs4 (279.7) (497.2) (168.6) (124.5) (350.0) (252.8) (253.3) (23.0) (75.4) (25.3) (2,050.0) (1,925.5) Exploration, feasibility and evaluation costs5 — — — (4.2) — — — — — (50.0) (54.2) (50.0) Non-sustaining capital expenditure3 — — (70.5) (7.2) — — — — — (66.9) (144.6) (137.4) All-in costs4 (279.7) (497.2) (239.0) (136.0) (350.0) (252.8) (253.3) (23.1) (75.4) (142.2) (2,248.9) (2,112.9) Gold only ounces sold (’000oz) 222.1 519.1 208.4 112.0 363.3 219.6 274.8 33.7 159.7 — 2,112.6 2,000.6 All-in sustaining costs (279.7) (497.2) (168.6) (124.5) (350.0) (252.8) (253.3) (23.0) (75.4) (25.3) (2,050.0) (1,925.5) All-in sustaining costs net of by-product revenue per ounce of gold sold (US$/oz) 1,259 958 809 1,112 963 1,152 922 683 472 — 970 962 All-in costs (279.7) (497.2) (239.0) (136.0) (350.0) (252.8) (253.3) (23.1) (75.4) (142.2) (2,248.9) (2,112.9) All-in costs net of by-product revenue per ounce of gold sold (US$) 1,259 958 1,147 1,214 963 1,152 922 684 472 — 1,064 1,056 1 Equity accounted joint venture. 2 By-product revenue at Cerro Corona relates to copper. For all the other operations, by-product revenue relates to silver. 3 Sustaining capital expenditure represents the majority of capital expenditures at existing operations, including underground mine development costs, ongoing replacement of mine equipment and other capital facilities and other capital expenditures at existing operations and is calculated as total capital expenditure of US$612.5 million per note 43 to the consolidated financial statements, less non-sustaining capital expenditures. Non-sustaining capital expenditures (or growth capital) represent capital expenditures for major growth projects as well as enhancement capital for significant infrastructure improvements at existing operations. 4 This total may not reflect the sum of the line items due to rounding. 5 Includes exploration, feasibility and evaluation and share of equity accounted losses of Far Southeast Gold Resources Incorporated (“FSE”). 6 Other includes offshore structure costs and management fees. Gold Fields AFS 2019_Pr oof 15 – 27 March 2020

 

AFR-70


Table of Contents

LOGO

69 Gold Fields Annual Financial Report including Governance Report 2019 United States Dollar AISC and AIC, gross of by-product revenue per ounce of gold For the year ended 31 December 2019 Figures in millions unless otherwise stated South Deep Tarkwa Damang Asanko1 St Ives Agnew Granny Smith Gruyere 50% Cerro Corona Corporate and projects Total Group including equity accounted joint venture Total Group excluding equity accounted joint venture All-in sustaining costs (per table above) (279.7) (497.2) (168.6) (124.5) (350.0) (252.8) (253.3) (23.0) (75.4) (25.3) (2,050.0) (1,925.5) Add back by-product revenue2 (0.3) (1.6) (0.1) (0.4) (0.6) (0.3) (0.1) (0.1) (165.1) — (168.5) (168.2) All-in sustaining costs gross of by-product revenue3 (280.0) (498.8) (168.7) (124.9) (350.6) (253.1) (253.4) (23.1) (240.4) (25.3) (2,218.5) (2,093.6) All-in costs (per table above) (279.7) (497.2) (239.0) (136.0) (350.0) (252.8) (253.3) (23.1) (75.4) (142.2) (2,248.9) (2,112.9) Add back by-product revenue2 (0.3) (1.6) (0.1) (0.4) (0.6) (0.3) (0.1) (0.1) (165.1) — (168.5) (168.2) All-in costs gross of by-product revenue3 (280.0) (498.8) (239.1) (136.4) (350.6) (253.1) (253.4) (23.1) (240.4) (142.2) (2,417.4) (2,281.0) Gold equivalent ounces sold 222.1 519.1 208.4 112.0 363.3 219.6 274.8 33.7 296.9 — 2,249.8 2,137.8 All-in sustaining costs gross of by-product revenue (US$/equivalent oz) 1,261 961 809 1,115 965 1,153 922 685 810 — 986 979 All-in costs gross of by-product revenue (US$ equivalent oz) 1,261 961 1,148 1,218 965 1,153 922 685 810 — 1,074 1,067 1 Equity accounted joint venture. 2 By-product revenue at Cerro Corona relates to copper. For all the other operations, by-product revenue relates to silver. 3 This total may not reflect the sum of the line items due to rounding. Gold Fields AFS 2019_Pr oof 15 – 27 March 2020

 

AFR-71


Table of Contents

LOGO

Gold Fields Annual Financial Report including Governance Report 2019 70 MANAGEMENT’S DISCUSSION AND ANALYSIS OF THE FINANCIAL STATEMENTS (continued) United States Dollar AISC and AIC, net of by-product revenue per ounce of gold For the year ended 31 December 2018 Figures in millions unless otherwise stated South Deep Tarkwa Damang Asanko1 St Ives Agnew Granny Smith Cerro Corona Corporate and projects Total Group including equity accounted joint venture Total Group excluding equity accounted joint venture Cost of sales before gold inventory change and amortisation and depreciation 262.0 298.7 143.5 41.6 200.9 159.7 166.3 160.3 (0.6) 1,432.4 1,390.8 Gold inventory change 9.6 10.1 (19.1) (4.2) (14.9) 1.7 1.8 (5.5) — (20.4) (16.2) Royalties 1.0 21.2 7.3 2.8 11.6 7.4 8.8 5.1 — 65.2 62.5 Realised gains or losses on commodity cost hedges — (5.5) (2.1) — (2.9) (0.9) (0.8) — — (12.2) (12.2) Community/social responsibility costs 1.3 6.7 0.4 — — — – 6.3 — 14.6 14.6 Non-cash remuneration (share-based payments) 4.7 6.7 2.1 — 3.5 2.6 3.1 4.3 10.6 37.5 37.5 Cash remuneration (long-term employee benefits) 0.9 — 0.2 — 0.4 0.1 0.3 (0.4) (0.5) 1.1 1.1 Other6 — — — 1.0 — — — 1.1 7.9 10.0 9.0 By-product revenue2 (0.3) (0.7) (0.2) (0.2) (0.5) (0.3) (0.1) (169.2) — (171.4) (171.2) Rehabilitation, amortisation and interest 0.2 5.5 1.3 0.2 4.4 1.5 1.3 3.7 — 18.1 17.9 Sustaining capital expenditure3 40.0 156.1 13.5 7.9 127.2 72.8 78.8 33.2 2.2 531.5 523.6 Lease payments — — — — 1.4 — — 0.9 — 2.3 2.3 All-in sustaining costs3 319.4 498.9 147.0 49.1 331.0 244.7 259.6 39.8 19.6 1,908.9 1,859.8 Exploration, feasibility and evaluation costs5 — — 0.4 — — — — — 77.8 78.2 78.2 Non-sustaining capital expenditure2 18.3 — 125.0 4.9 — — — — 147.1 295.3 290.4 All-in costs4 337.7 498.9 272.3 54.0 331.0 244.7 259.6 39.8 244.6 2,282.3 2,228.3 Gold only ounces sold (’000oz) 167.8 524.9 180.8 45.9 367.0 238.5 280.5 141.0 — 1,946.4 1,900.5 All-in sustaining costs 319.4 498.9 147.0 49.1 331.0 244.7 259.6 39.8 19.6 1,908.9 1,859.8 All-in sustaining costs net of by-product revenue per ounce of gold sold (US$/oz) 1,903 951 813 1,069 902 1,026 925 282 — 981 979 All-in costs 337.7 498.9 272.3 54.0 331.0 244.7 259.6 39.8 244.6 2,282.3 2,228.3 All-in costs net of by-product revenue per ounce of gold sold (US$) 2,012 951 1,506 1,175 902 1,026 925 282 — 1,173 1,172 1 Equity accounted joint venture. 2 By-product revenue at Cerro Corona relates to copper. For all the other operations, by-product revenue relates to silver. 3 Sustaining capital expenditure represents the majority of capital expenditures at existing operations, including underground mine development costs, ongoing replacement of mine equipment and other capital facilities and other capital expenditures at existing operations and is calculated as total capital expenditure of US$814.2 million per note 43 to the consolidated financial statements, less non-sustaining capital expenditures. Non-sustaining capital expenditures (or growth capital) represent capital expenditures for major growth projects as well as enhancement capital for significant infrastructure improvements at existing operations. 4 This total may not reflect the sum of the line items due to rounding. 5 Includes exploration, feasibility and evaluation and share of equity accounted losses of Far Southeast Gold Resources Incorporated (“FSE”). 6 Other includes offshore structure costs and management fees. Gold Fields AFS 2019_Pr oof 15 – 27 March 2020

 

AFR-72


Table of Contents

LOGO

71 Gold Fields Annual Financial Report including Governance Report 2019 United States Dollar AISC and AIC, gross of by-product revenue per ounce of gold For the year ended 31 December 2018 Figures in millions unless otherwise stated South Deep Tarkwa Damang Asanko1 St Ives Agnew Granny Smith Cerro Corona Corporate and projects Total Group including equity accounted joint venture Total Group excluding equity accounted joint venture All-in sustaining costs (per table above) 319.4 498.9 147.0 49.1 331.0 244.7 259.6 39.8 19.6 1,908.9 1,859.8 Add back by-product revenue2 0.3 0.7 0.2 0.2 0.5 0.3 0.1 169.2 — 171.4 171.2 All-in sustaining costs gross of by-product revenue3 319.7 499.6 147.2 49.3 331.5 245.0 259.7 209.0 19.6 2,080.3 2,031.0 All-in costs (per table above) 337.7 498.9 272.3 54.0 331.0 244.7 259.6 39.8 244.6 2,282.3 2,228.3 Add back by-product revenue2 0.3 0.7 0.2 0.2 0.5 0.3 0.1 169.2 — 171.4 171.2 All-in costs gross of by-product revenue3 338.0 499.6 272.5 54.2 331.5 245.0 259.7 208.9 244.6 2,453.7 2,399.5 Gold equivalent ounces sold 167.8 524.9 180.8 45.9 367.0 238.5 280.5 299.1 — 2,104.5 2,058.6 All-in sustaining costs gross of by-product revenue (US$/equivalent oz) 1,905 952 812 1,073 903 1,027 926 699 — 988 987 All-in costs gross of by-product revenue (US$ equivalent oz) 2,014 952 1,506 1,179 903 1,027 926 699 — 1,166 1,166 1 Equity accounted joint venture. 2 By-product revenue at Cerro Corona relates to copper. For all the other operations, by-product revenue relates to silver. 3 This total may not reflect the sum of the line items due to rounding. AISC AND AIC (ORIGINAL INTERPRETATION) AISC net of by-product revenues (including Asanko) decreased by 1% from US$981 per ounce of gold in 2018 to US$970 per ounce of gold in 2019, mainly due to higher gold sold and lower sustaining capital expenditure, partially offset by higher cost of sales before amortisation and depreciation. AIC net of by-product revenues (including Asanko) decreased by 9% from US$1,173 per ounce of gold in 2018 to US$1,064 per ounce of gold in 2019 due to the same reasons as for all-in sustaining costs as well as lower non-sustaining capital expenditure and lower exploration, feasibility and evaluation costs. AISC net of by-product revenues (excluding Asanko) decreased by 2% from US$979 per ounce of gold in 2018 to US$962 per ounce of gold in 2019, mainly due to higher gold sold and lower sustaining capital expenditure, partially offset by higher cost of sales before amortisation and depreciation. AIC net of by-product revenues (including Asanko) decreased by 10% from US$1,172 per ounce of gold in 2018 to US$1,056 per ounce of gold in 2019 due to the same reasons as for all-in sustaining costs as well as lower non-sustaining capital expenditure and lower exploration, feasibility and evaluation costs. AISC gross of by-product revenues (including Asanko) decreased marginally from US$988 per ounce of gold in 2018 to US$986 per ounce of gold in 2019, mainly due to higher gold sold and lower sustaining capital expenditure, partially offset by higher cost of sales before amortisation and depreciation. AIC gross of by-product revenues (including Asanko) decreased by 8% from US$1,166 per ounce of gold in 2018 to US$1,074 per ounce of gold in 2019 due to the same reasons as for all-in sustaining costs as well as lower non-sustaining capital expenditure and lower exploration, feasibility and evaluation costs. AISC gross of by-product revenues (excluding Asanko) decreased by 1% from US$987 per ounce of gold in 2018 to US$979 per ounce of gold in 2019, mainly due to higher gold sold and lower sustaining capital expenditure, partially offset by higher cost of sales before amortisation and depreciation. AIC gross of by-product revenues (excluding Asanko) decreased by 8% from US$1,166 per ounce of gold in 2018 to US$1,067 per ounce of gold in 2019 due to the same reasons as for all-in sustaining costs as well as lower non-sustaining capital expenditure and lower exploration, feasibility and evaluation costs. United States Dollar Gold Fields AFS 2019_Pr oof 15 – 27 March 2020

 

AFR-73


Table of Contents

LOGO

Gold Fields Annual Financial Report including Governance Report 2019 72 MANAGEMENT’S DISCUSSION AND ANALYSIS OF THE FINANCIAL STATEMENTS (continued) AISC and AIC, net of by-product revenue per ounce of gold For the year ended 31 December 2017 Figures in millions unless otherwise stated South Deep Tarkwa Damang St Ives Agnew Granny Smith Cerro Corona Corporate and other Continuing operations Darlot Group Cost of sales before gold inventory change and amortisation and depreciation 306.3 348.0 121.3 187.6 154.9 156.8 151.2 0.4 1,426.5 46.3 1,472.8 Gold inventory change (1.5) (42.0) 0.9 (29.0) (4.5) 3.6 3.1 — (69.5) 0.9 (68.6) Royalties 1.8 21.7 5.5 11.1 7.6 9.0 5.3 — 62.0 1.1 63.1 Realised gains or losses on commodity cost hedges — (0.8) — (0.3) (0.1) (0.1) — — (1.3) — (1.3) Community/social responsibility costs 2.0 11.1 0.4 — — — 6.7 — 20.2 — 20.2 Non-cash remuneration (share-based payments) 3.5 4.8 1.3 2.2 1.7 2.1 3.6 7.7 26.8 0.6 27.4 Cash remuneration (long-term employee benefits) 0.5 1.1 0.3 0.7 0.5 0.7 0.7 0.5 5.0 0.1 5.1 Other5 — — — — — — 1.0 9.8 10.8 — 10.8 By-product revenue1 (0.6) 0.9 (0.1) (0.6) (0.3) (0.1) (177.8) — (178.6) (0.1) (178.7) Rehabilitation, amortisation and interest 0.2 7.0 0.7 5.5 2.1 1.2 5.8 — 22.6 0.4 23.0 Sustaining capital expenditure2 65.5 180.6 17.2 156.2 73.7 87.0 34.0 2.8 617.0 6.8 623.9 All-in sustaining costs3 377.7 532.4 147.5 333.5 235.7 260.1 33.5 21.2 1,938.9 56.1 1,997.8 Exploration, feasibility and evaluation costs4 — — — — — — — 59.9 59.9 — 59.9 Non-sustaining capital expenditure2 16.9 — 114.9 — — — — 84.7 216.5 — 216.5 All-in costs3 394.6 532.4 262.4 333.5 235.7 260.1 33.5 165.8 2,218.1 56.1 2,274.2 Gold only ounces sold (’000oz) 281.8 566.4 143.6 363.9 241.2 290.3 164.7 — 2,051.9 39.2 2,091.1 All-in sustaining costs 377.7 532.4 147.5 333.5 235.7 260.1 33.5 21.2 1,938.9 56.1 1,997.8 All-in sustaining costs net of by-product revenue per ounce of gold sold (US$/oz) 1,340 940 1,027 916 977 896 203 — 945 1,432 955 All-in costs 394.6 532.4 262.4 333.5 235.7 260.1 33.5 165.8 2,218.1 56.1 2,274.2 All-in costs net of by-product revenue per ounce of gold sold (US$) 1,400 940 1,827 916 977 896 203 — 1,081 1,432 1,088 1 By-product revenue at Cerro Corona relates to copper. For all the other operations, by-product revenue relates to silver. 2 Sustaining capital expenditure represents the majority of capital expenditures at existing operations, including underground mine development costs, ongoing replacement of mine equipment and other capital facilities and other capital expenditures at existing operations and is calculated as total capital expenditure of US$840.4 million per note 43 to the consolidated financial statements, less non-sustaining capital expenditures. Non-sustaining capital expenditures (or growth capital) represent capital expenditures for major growth projects as well as enhancement capital for significant infrastructure improvements at existing operations. 3 This total may not reflect the sum of the line items due to rounding. 4 Includes exploration, feasibility and evaluation and share of equity accounted losses of FSE. 5 Other includes offshore structure costs and management fees. Gold Fields AFS 2019_Pr oof 15 – 27 March 2020

 

AFR-74


Table of Contents

LOGO

73 Gold Fields Annual Financial Report including Governance Report 2019 United States Dollar AISC and AIC, gross of by-product revenue per ounce of gold For the year ended 31 December 2017 Figures in millions unless otherwise stated South Deep Tarkwa Damang St Ives Agnew Granny Smith Cerro Corona Corporate and other Continuing operations Darlot Group All-in sustaining costs (per table above) 377.7 532.4 147.5 333.5 235.7 260.1 33.5 21.2 1,938.9 56.1 1,997.8 Add back by-product revenue1 0.6 (0.9) 0.1 0.6 0.3 0.1 177.8 — 178.6 0.1 178.7 All-in sustaining costs gross of by-product revenue2 378.3 531.5 147.6 334.1 236.0 260.3 211.3 21.2 2,117.5 56.2 2,176.5 All-in costs (per table above) 394.6 532.4 262.4 333.5 235.7 260.1 33.5 165.8 2,218.1 56.1 2,274.2 Add back by-product revenue1 0.6 (0.9) 0.1 0.6 0.3 0.1 177.8 — 178.6 0.1 178.7 All-in costs gross of by-product revenue2 395.2 531.5 262.5 334.1 236.0 260.3 211.3 165.8 2,396.7 56.2 2,452.9 Gold equivalent ounces sold 281.8 566.4 143.6 363.9 241.2 290.3 313.8 — 2,201.1 39.2 2,240.2 All-in sustaining costs gross of by-product revenue (US$/equivalent oz) 1,342 938 1,028 918 978 897 673 — 962 1,435 972 All-in costs gross of by-product revenue (US$/equivalent oz) 1,402 938 1,828 918 978 897 673 — 1,089 1,435 1,095 1 By-product revenue at Cerro Corona relates to copper. For all the other operations, by-product revenue relates to silver. 2 This total may not reflect the sum of the line items due to rounding. AISC AND AIC – CONTINUING OPERATIONS (ORIGINAL INTERPRETATION) AISC net of by-product revenues (including Asanko) from continuing operations increased by 4% from US$945 per ounce of gold in 2017 to US$981 per ounce of gold in 2018, mainly due to lower gold sold, partially offset by lower cost of sales before amortisation and depreciation and lower sustaining capital expenditure. AIC net of by-product revenues (including Asanko) from continuing operations increased by 9% from US$1,081 per ounce of gold in 2017 to US$1,173 per ounce of gold in 2018 due to the same reasons as for all-in sustaining costs as well as higher non-sustaining capital expenditure and higher exploration, feasibility and evaluation costs. AISC net of by-product revenues (excluding Asanko) from continuing operations increased by 4% from US$945 per ounce of gold in 2017 to US$979 per ounce of gold in 2018, mainly due to lower gold sold, partially offset by lower cost of sales before amortisation and depreciation and lower sustaining capital expenditure. AIC net of by-product revenues (including Asanko) from continuing operations increased by 8% from US$1,081 per ounce of gold in 2017 to US$1,172 per ounce of gold in 2018 due to the same reasons as for all-in sustaining costs as well as higher non-sustaining capital expenditure and higher exploration, feasibility and evaluation costs. AISC gross of by-product revenues (including Asanko) from continuing operations increased by 3% from US$962 per ounce of gold in 2017 to US$988 per ounce of gold in 2018, mainly due to lower gold sold, partially offset by lower cost of sales before amortisation and depreciation and lower sustaining capital expenditure. AIC gross of by-product revenues (including Asanko) from continuing operations increased by 7% from US$1,089 per ounce of gold in 2017 to US$1,166 per ounce of gold in 2018 due to the same reasons as for all-in sustaining costs as well as higher non-sustaining capital expenditure and higher exploration, feasibility and evaluation costs. AISC gross of by-product revenues (excluding Asanko) from continuing operations increased by 3% from US$962 per ounce of gold in 2017 to US$987 per ounce of gold in 2018, mainly due to lower gold sold, partially offset by lower cost of sales before amortisation and depreciation and lower sustaining capital expenditure. AIC gross of by-product revenues (excluding Asanko) from continuing operations increased by 7% from US$1,089 per ounce of gold in 2017 to US$1,166 per ounce of gold in 2018 due to the same reasons as for all-in sustaining costs as well as higher non-sustaining capital expenditure and higher exploration, feasibility and evaluation costs. Gold Fields AFS 2019_Pr oof 15 – 27 March 2020

 

AFR-75


Table of Contents

LOGO

Gold Fields Annual Financial Report including Governance Report 2019 74 MANAGEMENT’S DISCUSSION AND ANALYSIS OF THE FINANCIAL STATEMENTS (continued) Adjusted free cash flow and adjusted free cash flow margin (“free cash flow” or “free cash flow margin”) Adjusted free cash flow under the existing LTIP scheme is defined as revenue (excluding by-product revenue) less AIC adjusted for non-cash share-based payments, non-cash long-term employee benefits, exploration, feasibility and evaluation costs outside of existing operations, non-sustaining capital expenditure for growth projects only, realised gains or losses on revenue hedges and taxation paid (excluding royalties). Adjusted free cash flow margin under the existing LTIP scheme is adjusted free cash flow divided by revenue adjusted for byproduct revenue. The adjusted FCF margin is calculated as follows: Figures in millions unless otherwise stated 2019 2018 2017 Revenue1 2,798.9 2,406.6 2,632.1 Less: Cash outflow (2,208.4) (2,032.6) (2,214.9) AIC2 (2,112.9) (2,228.3) (2,274.2) Adjusted for: Share-based payments3 20.5 37.5 27.4 Long-term employee benefits3 9.1 1.1 5.1 Exploration outside of existing operations2 50.0 78.2 59.9 Non-sustaining capital expenditure4 137.4 272.1 196.0 Revenue hedge5 (140.6) 41.7 12.8 Redemption of Asanko preference shares 10.0 – – Long-term employee benefits payment – (17.8) – Tax paid from continuing and discontinued operations (181.9) (217.1) (241.9) Adjusted FCF 590.5 374.0 417.2 Adjusted FCF margin6 21% 16% 16% 1 Revenue from continuing and discontinued operations less revenue from by-product revenue per AIC calculation (pages 68 to 73), being US$2,967.1 million less US$168.2 million, US$2,577.8 million less US$171.2 million and US$2,810.8 million less US$178.7 million, for 2019, 2018 and 2017, respectively. 2 Per AIC calculation in management discussion and analysis (per pages 67 to 73). 3 Per note 43 of the consolidated financial statements. 4 Includes non-sustaining capital expenditure for growth projects only at Damang and Gruyere. 5 Represents realised hedges on revenue only, excludes unrealised revenue hedges as well as cost hedges. 6 Non-IFRS measures such as adjusted free cash flow margin is the responsibility of the Group’s Board of Directors and is presented for illustration purposes only and because of its nature, adjusted free cash flow margin should not be considered a representation of earnings. The adjusted free cash flow margin is used as a key metric in the determination of the long-term incentive plan (“LTIP”). ROYALTIES South Africa The Royalty Act was promulgated on 24 November 2008 and came into operation on 1 March 2010. The Royalty Act imposes a royalty on refined and unrefined minerals payable to the South African government. The royalty in respect of refined minerals (which include gold and platinum) is calculated by dividing earnings before interest and taxes (“EBIT”), as defined by the Royalty Act, by the product of 12.5 times gross revenue calculated as a percentage, plus an additional 0.5%. EBIT refers to taxable mining income (with certain exceptions such as no deduction for interest payable and foreign exchange losses) before assessed losses but after capital expenditure. A maximum royalty of 5% is levied on refined minerals. The royalty in respect of unrefined minerals (which include uranium) is calculated by dividing EBIT by the product of nine times gross revenue calculated as a percentage, plus an additional 0.5%. A maximum royalty of 7% is levied on unrefined minerals. Where unrefined mineral resources (such as uranium) constitute less than 10% in value of the total composite mineral resources, the royalty rate in respect of refined mineral resources may be used for all gross sales and a separate calculation of EBIT for each class of mineral resources is not required. For Gold Fields, this means that currently it will pay a royalty based on the refined minerals royalty calculation as applied to its gross revenue. The rate of royalty tax payable for 2019, 2018 and 2017 was 0.5% of revenue. Gold Fields AFS 2019_Pr oof 15 – 27 March 2020

 

AFR-76


Table of Contents

LOGO

75 Gold Fields Annual Financial Report including Governance Report 2019 Ghana Minerals are owned by the Republic of Ghana and held in trust by the President. From March 2016, under the terms of the Development Agreement (“DA”) entered into with the government of Ghana, Tarkwa and Damang have been subject to a sliding scale for royalty rates, linked to the prevailing gold price. The royalty sliding scale is as follows: Average gold price Low value High value Royalty rate US$0.00 – US$1,299.99 3.0% US$1,300.00 – US$1,449.99 3.5% US$1,450.00 – US$2,299.99 4.1% US$2,300.00 – Unlimited 5.0% The rate of royalty tax payable for 2019, 2018 and 2017 based on the above sliding scale was 3.5%, 3.0% and 3.0% on revenue, respectively. Asanko does not have a DA with the government and was subject to a 5% royalty tax rate for 2019 and 2018. Australia Royalties are payable to the state based on the amount of gold produced from a mining tenement. Royalties are payable quarterly at a fixed rate of 2.5% of the royalty value of gold sold. The royalty value of gold is the amount of gold produced during the month multiplied by the average gold spot price for the month. Peru Royalties are calculated with reference to the operating margin and ranging from 1% (for operating margins less than 10%) to 12% (for operating margins of more than 80%), or 1% of revenue, the highest of both amounts. Cerro Corona’s effective royalty rate for 2019, 2018 and 2017 was 3.6%, 4.0% and 4.6% of operating profit, respectively. Chile Chile levies a royalty (referred to as the special mining income tax) on all medium to large scale mining operations in Chile. Gold Fields anticipates that its Chilean subsidiary will be treated as a large scale mineral producer. This is because it will produce annual gold equivalent ounces in excess of 50,000 metric tonnes of fine copper. The applicable mining tax percentage is calculated on a sliding scale with reference to the mining operational profit margin. The tax rate is from 5% (for operating margins equal to or less than 35%) to 14% (for operating margins of 85% or more). The mining tax payable is calculated at the applicable tax rate on the net operating income of the Chilean subsidiary. The mining tax is a deductible expense in the calculation of the Chilean corporate tax. INCOME AND MINING TAXES Gold Fields tax strategy and policy The Gold Fields tax strategy is to proactively manage its tax obligations in a transparent, responsible and sustainable manner, acknowledging the differing interests of all stakeholders. Gold Fields has invested and allocated appropriate resources in the Group tax department to ensure compliance with global tax obligations. The Group does not engage in aggressive tax planning and seeks to maintain professional real-time relationships with the relevant tax authorities. In material or complex matters, the Group would generally seek advance tax rulings, or alternatively obtain external counsel opinion. Gold Fields has appropriate controls and procedures in place to ensure compliance with relevant tax legislation in all the jurisdictions in which it operates. This includes compliance with Transfer Pricing (“TP”) legislation and associated TP documentation requirements, which is governed by the Group TP policy. The Group TP policy is fully compliant with OECD guidelines and is regularly updated and benchmarked by independent experts. Uncertain tax positions are properly evaluated, and reported in terms of IFRIC 23 Uncertainty over Income Tax Treatments. The Group is subject to South African Controlled Foreign Companies (“CFC”) tax legislation which is aimed at taxing passive income and capital gains realised by its foreign subsidiaries (to the extent that it was not taxed in the foreign jurisdiction). Therefore, tax avoidance on passive income or capital gains cannot be achieved by shifting such passive income to low or tax haven jurisdictions. The active business income from mining is taxed at source in the relevant jurisdiction where the mining operations are located. The Group does not embark on intra-group gold sales and only sells its gold (or gold-equivalent product) directly to independent third parties at arm’s-length prices – generally at the prevailing gold (or gold-equivalent) spot price. Gold Fields AFS 2019_Pr oof 15 – 27 March 2020

 

AFR-77


Table of Contents

LOGO

Gold Fields Annual Financial Report including Governance Report 2019 76 MANAGEMENT’S DISCUSSION AND ANALYSIS OF THE FINANCIAL STATEMENTS (continued) The Group has reported its key financial figures on a country-by-country basis from 2017 as required by the South African Revenue Service (“SARS”), such requirement being aligned with OECD guidelines. The country-by-country reports are filed with SARS, which will exchange the information with all the relevant jurisdictions with which it has concluded or negotiated exchange of information agreements. South Africa Generally, South Africa imposes tax on the worldwide income (including capital gains) of all of Gold Fields’ South African incorporated and tax resident entities. Certain classes of passive income such as interest and royalties, and certain capital gains, derived by Controlled Foreign Companies (“CFC”) could be subject to South African tax on a notional imputation basis. CFCs generally constitute a foreign company in which Gold Fields owns or controls more than 50% of the shareholding. Gold Fields pays taxes on its taxable income generated by its mining and non-mining tax entities. Under South African law, gold mining companies and non-gold mining companies are taxed at different rates. Companies in the Group not carrying on direct gold mining operations are taxed at a statutory rate of 28%. Gold Fields Operations Limited (“GFO”), and GFI Joint Venture Holdings Proprietary Limited (“GFIJVH”), jointly own the South Deep mine and constitute gold mining companies for South African taxation purposes. These companies are subject to the gold formula on their mining income. The applicable formula takes the form Y = 34 — 170/x Where: Y = the tax rate to be determined x = the ratio of taxable income to the total income (expressed as a percentage) The effective mining tax rate for GFO and GFIJVH, owners of the South Deep mine, has been calculated at 29% (2018: 29% and 2017: 30%). Ghana Ghanaian resident entities are subject to tax on a source basis where income has a source in Ghana, if it accrues in or is derived from Ghana. Under the terms of the Development Agreement (“DA”) entered into with the government of Ghana, Tarkwa and Damang are liable to a 32.5% corporate income tax rate. Asanko does not have a DA with the government and is subject to a 35% corporate income tax rate. Dividends paid by Tarkwa and Damang are subject to an 8% withholding tax rate. Tarkwa and Damang are allowed to deduct 20% on a straight-line basis for capital allowances on depreciable assets (i.e. over five years). Any capital allowances which are not utilised in a particular year are added to operating losses (if any), thereby increasing operating losses and then carried forward for five years. Any operating losses carried forward are extinguished if not utilised within five years. The Revenue Administration Act, 2016 (Act 915) became effective on 1 January 2017. Act 915 consolidates the tax administration provisions from the various tax laws (income tax, value added tax, customs) into a single Act and introduces a more stringent tax compliance framework. Act 915 enables taxpayers to offset surpluses and liabilities arising from different tax types. It should be noted that the tax authorities are again expected to release guidance notes to allow taxpayers to fully utilise the offset mechanism. Australia Generally, Australia imposes tax on the worldwide income (including capital gains) of all of Gold Fields’ Australian incorporated and tax resident entities. The current income tax rate for companies is 30%. Exploration expenditure is deductible in full as incurred and other capital expenditure is generally deductible over the effective lives of the assets acquired. The Australian Uniform Capital Allowance system allows tax deductions for the decline in value of depreciable assets and certain other capital expenditures. Gold Fields Australia and its eligible related Australian sister companies, together with all wholly owned Australian subsidiaries, have elected to be treated as a tax consolidated group for taxation purposes. As a tax consolidated group, a single tax return is lodged for the Group based on the consolidated results of all companies within the Group. Withholding tax is payable on dividends, interest and royalties paid by Australian residents to non-residents. In the case of dividend payments to non-residents, withholding tax at a rate of 30% will apply. However, where the recipient of the dividend is a resident of a country with which Australia has concluded a double taxation agreement, the rate of withholding tax is generally limited to between 5% and 15%, depending on the applicable agreement and percentage shareholding. Where dividends are paid out of profits that have been subject to Australian corporate tax there is no withholding tax, regardless of whether a double taxation agreement is in place. Gold Fields AFS 2019_Pr oof 15 – 27 March 2020

 

AFR-78


Table of Contents

LOGO

77 Gold Fields Annual Financial Report including Governance Report 2019 Peru Peruvian taxes for resident individuals and domiciled corporations are based on their worldwide income, and for non-resident individuals and non-domiciled corporations are based on their Peruvian income source. The general income tax rate applicable to domiciled corporations is 29.5% on taxable income and to non-resident corporations is 30%. The income tax applied to interest paid to non-residents is 4.99%. The dividends tax rate (to residents and non-residents) is 5%. Capital gains are also taxed as ordinary income for domiciled corporations. Chile Gold Fields anticipates that its Chilean subsidiary will be subject to the 27% corporate tax rate, and that dividends paid by the Chilean subsidiary to the parent company will be subject to a 35% withholding tax rate, but that the 27% corporate tax paid will fully count as a credit against the withholding tax levied, so that the effective dividend withholding tax rate will approximate 8%. EXCHANGE RATES Gold Fields’ Australian and South African revenues and costs are very sensitive to the Australian Dollar/US Dollar exchange rate and the Rand/US Dollar exchange rate, because revenues are generated using a gold price denominated in US Dollar, while the costs of the Australian and South African operations are incurred principally in Australian Dollar and Rand, respectively. Depreciation of the Australian Dollar and Rand against the US Dollar reduces Gold Fields’ average costs when they are translated into US Dollar, thereby increasing the operating margin of the Australian and South African operations. Conversely, appreciation of the Australian Dollar and Rand results in Australian and South African operating costs being translated into US Dollar at a lower Australian Dollar/US Dollar exchange rate and Rand/US Dollar exchange rate, resulting in higher costs in US Dollar terms and in lower operating margins. The impact on profitability of any change in the value of the Australian Dollar and Rand against the US Dollar can be substantial. Furthermore, the exchange rates obtained when converting US Dollar to Australian Dollar and Rand are set by foreign exchange markets, over which Gold Fields has no control. In 2019, the Rand weakened by 10% against the US Dollar, from an average of R13.20 per US$1.00 in 2018 to R14.46 per US$1.00 in 2019. The Australian Dollar weakened by 7% at an average of A$1.00 per US$0.75 in 2018 to A$1.00 per US$0.70 in 2019. With respect to its operations in Ghana and Peru, a substantial portion of Gold Fields’ operating costs (including wages) are either directly incurred in US Dollar or are translated to US Dollar. Accordingly, fluctuations in the Ghanaian Cedi and Peruvian Nuevo Soles do not materially impact operating results for the Ghana and Peru operations. During 2018, Gold Fields entered into the following currency forward contracts: In May 2018, the Australian operations entered into Australian Dollar/US Dollar average rate forwards for a total notional US$96 million for the period January 2019 to December 2019 at an average strike price of 0.7517. In June 2018, further hedges were taken out for a total notional US$60 million for the same period January 2019 to December 2019 at an average strike of 0.7330. In September 2018, further hedges were taken out for a total notional US$100 million for the same period January 2019 to December 2019 at an average strike of 0.7182. In October 2018, further hedges were taken out for the period January 2019 to December 2019 for a notional US$60 million at an average strike of 0.7075. In December 2018, further hedges were taken out for the period January 2019 to December 2019 for a notional US$50 million at an average strike of 0.715. At 31 December 2019, the mark-to-market value on the hedges was A$nil (US$nil) with a realised loss of A$22 million (US$14 million) for the year ended 31 December 2019. INFLATION A period of significant inflation could adversely affect Gold Fields’ results and financial condition. Further, over the past several years, production costs, especially wages and electricity costs, have increased considerably. The effect of these increases has adversely affected, and may continue to adversely affect, the profitability of Gold Fields’ South Deep operations. To ensure sustainability and free cash flow generation, reinvesting in and upgrading the Gold Fields portfolio is essential. To achieve this, Gold Fields embarked on a period of reinvestment in 2017 and 2018. 2019 marked the end of the reinvestment programme and having reinvested close to US$1 billion in the business over this period, the Group managed to limit the cash outflow, with minimal impact on the statement of financial position. Given the high levels of capital expenditure, the Group undertook short-term tactical hedging. For further details, refer to pages 201 to 203. The Group continued rationalising and prioritising capital expenditure without undermining the sustainability of its operations and continued prioritisation of cash generation over production volumes. The Group undertook reductions in labour costs through a retrenchment process in Damang in preparation for rightsizing the Damang reinvestment plan in 2017. Gold Fields AFS 2019_Pr oof 15 – 27 March 2020

 

AFR-79


Table of Contents

LOGO

Gold Fields Annual Financial Report including Governance Report 2019 78 MANAGEMENT’S DISCUSSION AND ANALYSIS OF THE FINANCIAL STATEMENTS (continued) In 2018, Tarkwa transitioned from owner mining to contractor mining in an attempt to address cost inflation in the region. In addition, the Australian operations implemented a margin improvement project. South Deep completed a large-scale restructuring at the end of 2018, placing the mine on an improved footing from which to build-up production, by removing over R800 million from the cost base and R400 million of capital expenditure with a significantly reduced footprint. Further, the majority of Gold Fields’ costs at the South African operations are in Rand and revenues from gold sales are in US Dollar. Generally, when inflation is high, the Rand potentially devalues thereby increasing Rand revenues and potentially offsetting the increase in costs. However, there can be no guarantee that any cost-saving measures or the effects of any potential devaluation will offset the effects of increased inflation and production costs. The same applies to the Australian operations with regard to the link between the Australian Dollar and US Dollar. The Peruvian and Ghanaian operations, on the other hand, are affected by inflation without a potential similar effect on revenue proceeds, thereby increasing the impact of inflation on the operating margins. CAPITAL EXPENDITURES Gold Fields will continue to be required to make capital investments in both new and existing infrastructure and opportunities and, therefore, management will be required to continue to balance the demands for capital expenditure in the business and allocate Gold Fields’ resources in a focused manner to achieve its sustainable growth objectives. Gold Fields expects that its use of available capital resources and allocation of its capital expenditures may shift in future periods as it increases investment in certain of its exploration projects. Group Capital expenditure for the Group (excluding Asanko) decreased by 25%, from US$814 million in 2018 (comprising sustaining capital expenditure of US$524 million and growth capital expenditure of US$290 million) to US$613 million in 2019 (comprising sustaining capital expenditure of US$475 million and growth capital expenditure of US$138 million). Set out below are the capital expenditures made by Gold Fields during 2019. Also, refer to “Cash flows from investing activities” section. The growth capital expenditure (excluding Asanko) of US$138 million in 2019 comprised Damang of US$71 million and Gruyere of A$96 million (US$67 million). The growth capital expenditure of US$290 million in 2018 comprised South Deep of R242 million (US$18 million), Damang of US$125 million, Gruyere of A$180 million (US$134 million) and other growth capital expenditure of US$13 million. South African operation Gold Fields spent R479 million (US$33 million) on capital expenditure at South Deep in 2019 and has budgeted approximately R995 million (US$68 million) for capital expenditure at South Deep in 2020. The capital expenditure of R479 million (US$33 million) in 2019 comprised only sustaining capital expenditure. The budgeted capital expenditure of R995 million (US$68 million) comprises sustaining capital expenditure of R775 million (US$53 million) and growth capital expenditure of R220 million (US$15 million). Ghanaian operations Gold Fields spent US$126 million on capital expenditure at Tarkwa in 2019 and has budgeted US$150 million for capital expenditure at Tarkwa for 2020. The total spend relates to sustaining capital expenditure. Gold Fields spent US$76 million on capital expenditure at Damang in 2019 and has budgeted US$18 million of capital expenditure at Damang for 2020. The expenditure of US$76 million in 2019 comprised sustaining capital expenditure of US$5 million and growth capital expenditure of US$71 million. The budgeted capital expenditure of US$18 million comprises sustaining capital expenditure of US$8 million and growth capital expenditure of US$10 million. Gold Fields spent US$27 million on capital expenditure at Asanko in 2019 and has budgeted US$34 million of capital expenditure at Asanko for 2020. The capital expenditure of US$27 million in 2019 comprised sustaining capital expenditure of US$20 million and growth capital expenditure of US$7 million. The budgeted capital expenditure of US$34 million comprises sustaining capital expenditure of US$23 million and growth capital expenditure of US$11 million. Peruvian operation Gold Fields spent US$56 million on capital expenditure at Cerro Corona in 2019 and has budgeted US$55 million for capital expenditure at Cerro Corona for 2020. The total spend in 2019 relates to sustaining capital expenditure. The budgeted capital expenditure of US$55 million comprises sustaining capital expenditure of US$27 million and growth capital expenditure of US$28 million. Gold Fields AFS 2019_Pr oof 15 – 27 March 2020

 

AFR-80


Table of Contents

LOGO

79 Gold Fields Annual Financial Report including Governance Report 2019 Australian operations Gold Fields spent A$141 million (US$98 million) on capital expenditure at St Ives in 2019 and has budgeted A$105 million (US$72 million) for capital expenditure at St Ives in 2020. The total spend in 2019 relates to sustaining capital expenditure. The budgeted capital expenditure of A$105 million (US$72 million) comprises sustaining capital expenditure of A$83 million (US$57 million) and growth capital expenditure of A$22 million (US$15 million). Gold Fields spent A$110 million (US$76 million) on capital expenditure at Agnew in 2019 and has budgeted A$75 million (US$52 million) for capital expenditure at Agnew for 2020. The total spend in 2019 relates to sustaining capital expenditure. The budgeted capital expenditure of A$75 million (US$52 million) comprises sustaining capital expenditure of A$55 million (US$38 million) and growth capital expenditure of A$20 million (US$14 million). Gold Fields spent A$104 million (US$72 million) on capital expenditure at Granny Smith in 2019 and has budgeted A$110 million (US$76 million) for capital expenditure at Granny Smith for 2020. The total spend in 2019 relates to sustaining capital expenditure. The budgeted capital expenditure of A$110 million (US$76 million) comprises sustaining capital expenditure of A$67 million (US$46 million) and growth capital expenditure of A$43 million (US$30 million). Gold Fields spent A$104 million (US$72 million) on capital expenditure at the Gruyere Gold project in 2019 and has budgeted A$41 million (US$28 million) for capital expenditure for 2020. The expenditure of A$104 million (US$72 million) in 2019 comprised sustaining capital expenditure of A$8 million (US$5 million) and growth capital expenditure of A$96 million (US$67 million). The budgeted capital expenditure of A$41 million (US$28 million) comprises sustaining capital expenditure of A$40 million (US$27 million) and growth capital of A$1 million (US$1 million). The actual capital expenditure for the future periods noted above may be different from the amounts set out above and the amount of actual capital expenditure will depend on a number of factors, such as production volumes, the price of gold, copper and other minerals mined by Gold Fields and general economic conditions. Some of the factors are outside of the control of Gold Fields. SIGNIFICANT ACCOUNTING JUDGEMENTS AND ESTIMATES Gold Fields’ significant accounting policies are more fully described in the accounting policies to its consolidated financial statements included in this Annual Financial Report. Some of Gold Fields’ accounting policies require the application of significant judgements and estimates by management that can affect the amounts reported in the consolidated financial statements. By their nature, these judgements are subject to a degree of uncertainty and are based on Gold Fields’ historical experience, terms of existing contracts, management’s view on trends in the gold mining industry, information from outside sources and other assumptions that Gold Fields considers to be reasonable under the circumstances. Actual results could differ from these estimates under different assumptions or conditions. Refer to the accounting policies, pages 131 to 151, to the consolidated financial statements included elsewhere in this Annual Financial Report for the more significant areas requiring the use of management judgements and estimates. RESULTS FOR THE PERIOD – YEARS ENDED 31 DECEMBER 2019 AND 31 DECEMBER 2018 Profit/(loss) attributable to owners of the parent for the Group was a profit of US$162 million (or US$0.20 per share) in 2019 compared to a loss of US$348 million (or US$0.42 per share) for 2018. The reasons for this increase are discussed below. Revenue Revenue increased by 15% from US$2,578 million in 2018 to US$2,967 million in 2019. The increase in revenue of US$389 million was due to the higher gold price and higher gold sold. The average US Dollar gold price achieved by the Group increased by 11% from US$1,252 per equivalent ounce in 2018 to US$1,388 per equivalent ounce in 2019. The average Rand gold price increased by 24% from R531,253 per kilogram in 2018 to R659,111 per kilogram in 2019. The average Australian Dollar gold price increased by 18% from A$1,694 per ounce in 2018 to A$2,007 per ounce in 2019. The average US Dollar gold price for the Ghanaian operations (including Asanko) increased by 9% from US$1,265 per ounce in 2018 to US$1,384 per ounce in 2019 and the average US Dollar gold price for the Ghanaian operations (excluding Asanko) increased by 9% from US$1,270 per ounce in 2018 to US$1,387 per ounce in 2019. The average equivalent US Dollar gold price, net of treatment and refining charges, for Cerro Corona increased by 14% from US$1,174 per equivalent ounce in 2018 to US$1,344 per equivalent ounce in 2019. The average US Dollar/Rand exchange rate weakened by 10% from R13.20 in 2018 to R14.46 in 2019. The average Australian/US Dollar exchange rate weakened by 7% from A$1.00 = US$0.75 in 2018 to A$1.00 = US$0.70 in 2019. Gold Fields AFS 2019_Pr oof 15 – 27 March 2020

 

AFR-81


Table of Contents

LOGO

Gold Fields Annual Financial Report including Governance Report 2019 80 MANAGEMENT’S DISCUSSION AND ANALYSIS OF THE FINANCIAL STATEMENTS (continued) Gold sales from operations (excluding Asanko) increased by 4% from 2,058,600 equivalent ounces in 2018 to 2,137,800 equivalent ounces in 2019. Gold sales at the South African operation increased by 32% from 5,220 kilograms (167,800 ounces) in 2018 to 6,907 kilograms (222,100 ounces) in 2019. Gold sales at the Ghanaian operations (excluding Asanko) increased by 3% from 705,700 ounces in 2018 to 727,500 ounces in 2019. Gold equivalent sales at the Peruvian operation (Cerro Corona) decreased by 1% from 299,100 equivalent ounces in 2018 to 296,900 equivalent ounces in 2019. At the Australian operations, gold sales increased by 1% from 885,900 ounces in 2018 to 891,400 ounces in 2019. As a general rule, Gold Fields sells all the gold it produces. 2019 2018 Revenue US$ million Gold sold ’000oz Gold produced ’000oz Revenue US$ million Gold sold ’000oz Gold produced ’000oz South Deep 314.8 222.1 222.1 210.1 167.8 157.1 Tarkwa 720.4 519.1 519.1 666.9 524.9 524.9 Damang 288.3 208.4 208.4 229.0 180.8 180.8 Asanko1 153.3 112.0 113.0 54.9 45.9 44.5 Cerro Corona 399.0 296.9 292.7 351.0 299.1 314.1 St Ives 505.0 363.3 370.6 464.7 367.0 366.9 Agnew 304.6 219.6 219.4 301.1 238.5 239.1 Granny Smith 383.8 274.8 274.8 355.0 280.5 280.4 Gruyere – 50% 51.2 33.7 49.5 – – – Total Group (including Asanko) 3,120.4 2,249.8 2,269.5 2,632.7 2,104.5 2,107.8 Total Group (excluding Asanko) 2,967.1 2,137.8 2,156.5 2,577.8 2,058.6 2,063.2 1 Equity accounted joint venture. Included above for information only, not included in revenue for the Group. At South Deep in South Africa, gold sales increased by 32% from 5,220 kilograms (167,800 ounces) in 2018 to 6,907 kilograms (222,100 ounces) in 2019 due to an increase in both volumes and grade mined. At the Ghanaian operations, gold sales at Tarkwa decreased by 1% from 524,900 ounces in 2018 to 519,100 ounces in 2019. Damang’s gold sales increased by 15% from 180,800 ounces in 2018 to 208,400 ounces in 2019 mainly due to higher grade and tonnes treated. Gold sales at Asanko amounted to 45,900 ounces for the five months ended December 2018 compared to 112.0 ounces for the 12 months ended December 2019 (Asanko is an equity accounted joint venture and not included in the Group or Ghanaian operation’s figures). At Cerro Corona in Peru, copper sales increased by 2% from 30,742 tonnes in 2018 to 31,452 tonnes in 2019 mainly due to timing of shipments. Gold sales increased by 13% from 141,041 ounces in 2018 to 159,706 ounces in 2019 due to higher gold production and timing of shipments. Gold equivalent sales decreased by 1% from 299,100 ounces in 2018 to 296,900 ounces in 2019 mainly due to lower copper/gold price ratio. At the Australian operations, gold sales at St Ives decreased by 1% from 367,000 ounces in 2018 to 363,300 ounces in 2019. At Agnew, gold sales decreased by 8% from 238,500 ounces in 2018 to 219,600 ounces in 2019 due to decreased grade of ore mined and processed. At Granny Smith, gold sales decreased by 2% from 280,500 ounces in 2018 to 274,800 ounces in 2019 due to a decrease in tonnes mined and processed. Gruyere commenced production during 2019, with first gold produced in June 2019 and sold in July 2019. Commercial levels of production were achieved at the end of September, with gold sold prior to this date being capitalised to the construction capital. Gold sales for Gruyere amounted to 33,700 ounces for the three months (October to December 2019) in which Gruyere was in commercial levels of production. Cost of sales Cost of sales, which comprises cost of sales before gold inventory change and amortisation and depreciation, gold inventory change and amortisation and depreciation, decreased marginally from US$2,043 million in 2018 to US$2,034 million in 2019. The reasons for this decrease are described below. Cost of sales before gold inventory change and amortisation and depreciation Cost of sales before gold inventory change and amortisation and depreciation increased by 5% from US$1,391 million in 2018 to US$1,467 million in 2019. At South Deep in South Africa, cost of sales before gold inventory change and amortisation and depreciation increased by 3% from R3,459 million (US$262 million) in 2018 to R3,556 million (US$246 million) in 2019. This increase of R97 million was mainly due to higher production. Gold Fields AFS 2019_Pr oof 15 – 27 March 2020

 

AFR-82


Table of Contents

LOGO

81 Gold Fields Annual Financial Report including Governance Report 2019 At the Ghanaian operations (excluding Asanko), cost of sales before gold inventory change and amortisation and depreciation increased by 9% from US$442 million in 2018 to US$480 million in 2019. At Tarkwa, cost of sales before gold inventory change and amortisation and depreciation increased by 10% from US$299 million in 2018 to US$330 million in 2019 due to higher mining costs in line with higher operational tonnes mined. At Damang, cost of sales before gold inventory change and amortisation and depreciation increased by 4% from US$144 million in 2018 to US$150 million in 2019 mainly due to higher operating tonnes mined. At Asanko, cost of sales before gold inventory change and amortisation and depreciation amounted to US$42 million for the five months ended December 2018 compared to US$89 million for the 12 months ended December 2019 (Asanko is an equity accounted joint venture and not included in the Group or Ghanaian regional figures). At Cerro Corona in Peru, cost of sales before gold inventory change and amortisation and depreciation increased by 5% from US$160 million in 2018 to US$168 million in 2019. The higher cost was due to higher process plant maintenance cost due to ageing and ore hardness, higher workers’ participation due to higher profit and higher labour expenses resulting from the close out of the union labour agreement. At the Australian operations, cost of sales before gold inventory change and amortisation and depreciation increased by 17% from A$705 million (US$527 million) in 2018 to A$822 million (US$572 million) in 2019. At St Ives, cost of sales before gold inventory change and amortisation and depreciation increased by 24% from A$269 million (US$201 million) in 2018 to A$333 million (US$232 million) in 2019 mainly due to increased mining cost as a result of increased ore tonnes mined at Invincible underground mine and Neptune open pit and increased processing maintenance cost. At Agnew, cost of sales before gold inventory change and amortisation and depreciation increased by 11% from A$214 million (US$160 million) in 2018 to A$237 million (US$165 million) in 2019 mainly due to increased mining cost at Waroonga as a result of increased tonnes mined. At Granny Smith, cost of sales before gold inventory change and amortisation and depreciation increased by 1% from A$223 million (US$166 million) in 2018 to A$226 million (US$157 million) in 2019. Cost of sales before gold inventory change and amortisation and depreciation for Gruyere amounted to A$28 million (US$19 million) for the three months (October to December 2019) in which Gruyere was in commercial levels of production. Gold inventory change The gold inventory credit to costs of US$43 million in 2019 compared with US$16 million in 2018. At South Deep, the gold inventory credit to costs of R54 million (US$4 million) in 2019 compared with a charge to costs of R127 million (US$10 million) in 2018, due to a buildup of gold in circuit in 2019 compared with a drawdown of gold in circuit at the end of 2018. At Tarkwa, the gold inventory credit to costs of US$14 million in 2019 compared with a charge to costs of US$10 million in 2018. In 2018 more lower grade ore was stockpiled and medium grade ore was processed. In 2019, higher ore volumes were mined and more medium grade ore was stockpiled compared to 2018. At Damang, the gold inventory credit to costs of US$9 million in 2019 compared with US$19 million in 2018, due to a lower buildup of stockpiles in 2019 compared to 2018. At Asanko, the gold inventory charge to costs of US$2 million for the 12 months ended December 2019 compared with a credit to costs of US$4 million for the five months ended December 2018 (Asanko is an equity accounted joint venture and not included in the Group or Ghanaian operation’s figures). At Cerro Corona, the gold inventory credit to costs remained flat at US$6 million in 2019, due to a continued buildup of stockpiles in line with the new life extension plan in which ore will be stockpiled for the first few years until the in-pit tailings process commences. At St Ives, the credit to costs of A$4 million (US$3 million) in 2019 compared with A$20 million (US$15 million) in 2018, both due to a buildup of stockpiles. At Agnew, the credit to costs of A$4 million (US$3 million) in 2019 compared with a charge to costs of A$2 million (US$2 million) in 2018, due to a buildup of stockpiles in 2019 compared to a drawdown of stockpiles in 2018. At Granny Smith, the charge to costs of A$1 million (US$nil) in 2019 compared to A$3 million (US$2 million) in 2018, both due to a drawdown of stockpiles. At Gruyere, the credit to costs amounted to A$8 million (US$5 million) for the three months (October to December 2019) in which Gruyere was in commercial levels of production. This was due to a buildup of gold in circuit. Gold Fields AFS 2019_Pr oof 15 – 27 March 2020

 

AFR-83


Table of Contents

LOGO

Gold Fields Annual Financial Report including Governance Report 2019 82 MANAGEMENT’S DISCUSSION AND ANALYSIS OF THE FINANCIAL STATEMENTS (continued) Amortisation and depreciation Amortisation and depreciation is calculated on the units-of-production method and is based on current gold production as a percentage of total expected gold production over the lives of the different mines based on proved and probable reserves. The table below depicts the changes from 31 December 2018 to 31 December 2019 for proved and probable managed gold and equivalent reserves and for the life-of-mine for each operation and the resulting impact on the amortisation charge in 2019. The amortisation in 2019 was based on the reserves as at 31 December 2018. The life-of-mine information is based on the operations’ strategic plans, adjusted for proved and probable reserve balances. In basic terms, amortisation is calculated using the life-of-mine for each operation, which is based on: (1) the proved and probable reserves for the operation at the start of the relevant year (which are taken to be the same as at the end of the prior fiscal year and using reserves); and (2) the amount of gold produced by the operation during the year. The ore reserve statement as at 31 December 2019 became effective on 1 January 2020. Proved and probable mineral reserves as of Life-of-mine Amortisation for the year ended 31 December 2019 ’000oz 31 December 2018 ’000oz 31 December 2017 ’000oz 31 December 2019 years 31 December 2018 years 31 December 2019 US$ million 31 December 2018 US$ million South Africa region South Deep1 32,800 32,800 37,400 75 75 32.9 48.9 West Africa region Tarkwa2 5,900 5,800 5,900 14 14 181.8 168.3 Damang3 1,300 1,600 1,700 6 7 53.9 99.9 Asanko4 1,200 — — 10 South America region Cerro Corona5 3,000 3,400 3,700 13 12 92.6 81.8 Salares Norte 4,000 4,049 — 11.5 11.5 — — Australia region St Ives 2,300 1,700 1,600 9 7 105.0 146.2 Agnew 800 600 500 4 4 62.9 75.0 Granny Smith 2,100 2,200 2,200 13 12 55.4 44.6 Gruyere6 1,800 1,900 1,900 11 12 14.5 — Corporate and other — — — — — 11.0 3.7 Total reserves7 55,200 54,049 54,900 610.0 668.4 1 As of 31 December 2017, 31 December 2018 and 31 December 2019, 91.0%, 90.8% and 90.7% of mineral reserves amounting to 34.023 million ounces, 29.772 million ounces and 29.763 million ounces of gold, respectively, were attributable to Gold Fields, with the remainder attributable to future non-controlling shareholders in the South Deep operation in terms of the South Deep BEE transaction. 2 As of 31 December 2017, 31 December 2018 and 31 December 2019, 90% of mineral reserves amounting to 5.315 million ounces, 5.200 million ounces and 5.305 million ounces of gold, respectively, were attributable to Gold Fields, with the remainder attributable to non-controlling shareholders in the Tarkwa operation. 3 As of 31 December 2017, 31 December 2018 and 31 December 2019, 90% of mineral reserves amounting to 1.555 million ounces, 1.454 million ounces and 1.214 million ounces of gold, respectively, were attributable to Gold Fields, with the remainder attributable to non-controlling shareholders in the Damang operation. 4 As of 31 December 2019, mineral reserves at Asanko represent the 50% portion managed by Gold Fields. 5 As of 31 December 2017, 31 December 2018 and 31 December 2019, 99.53% of mineral reserves amounting to 3.710 million ounces, 3.342 million ounces and 2.984 million ounces of equivalent gold were attributable to Gold Fields, with the remainder attributable to non-controlling shareholders in the Cerro Corona operation. 6 As of 31 December 2017, 31 December 2018 and 31 December 2019, mineral reserves at Gruyere represent the 50% portion attributable to Gold Fields only. 7 As of 31 December 2017, 31 December 2018 and 31 December 2019, reserves of 50.787 million ounces, 50.258 million ounces and 52.384 million ounces of equivalent gold, respectively, were attributable to Gold Fields, with the remainder attributable to non-controlling shareholders in the Ghanaian and Peruvian operations. Amortisation and depreciation decreased by 9% from US$668 million in 2018 to US$610 million in 2019. At South Deep in South Africa, amortisation and depreciation decreased by 26% from R646 million (US$49 million) in 2018 to R476 million (US$33 million) in 2019 mainly due to the impairment of the South Deep cash-generating unit in June 2018, as well as lower capital expenditure in 2019. Gold Fields AFS 2019_Pr oof 15 – 27 March 2020

 

AFR-84


Table of Contents

LOGO

83 Gold Fields Annual Financial Report including Governance Report 2019 At the Ghanaian operations (excluding Asanko), amortisation and depreciation decreased by 12% from US$268 million in 2018 to US$236 million in 2019. Tarkwa increased by 8% from US$168 million in 2018 to US$182 million in 2019 mainly due to an increase in ounces mined. Damang decreased by 46% from US$100 million in 2018 to US$54 million in 2019 mainly due to the completion of the Amoanda pit in H1 2019. Amortisation and depreciation at the Amoanda pit decreased from US$68 million in 2018 to US$4 million in 2019. At Asanko, the amortisation and depreciation amounted US$43 million for the 12 months ended December 2019 compared to US$16 million for the five months ended December 2018 (Asanko is an equity accounted joint venture and not included in the Group or Ghanaian operation’s figures). At Cerro Corona in Peru, amortisation and depreciation increased by 13% from US$82 million in 2018 to US$93 million in 2019. This increase was mainly due to higher capital expenditure and higher ounces mined. At the Australian operations, amortisation and depreciation decreased by 4% from A$356 million (US$266 million) in 2018 to A$342 million (US$238 million) in 2019. At St Ives, amortisation and depreciation decreased by 23% from A$196 million (US$146 million) in 2018 to A$151 million (US$105 million) in 2019 due to a decrease in ounces mined. At Agnew, amortisation and depreciation decreased by 10% from A$100 million (US$75 million) in 2018 to A$90 million (US$63 million) in 2019 due to an increase in ore reserves in 2019, resulting in a lower amortisation rate per ounce. At Granny Smith, amortisation and depreciation increased by 33% from A$60 million (US$45 million) in 2018 to A$80 million (US$55 million) in 2019 mainly due to depreciation of assets capitalised in line with the adoption of IFRS 16. At Gruyere, amortisation and depreciation amounted to A$21 million (US$15 million) for the three months (October to December 2019) in which Gruyere was in commercial levels of production. All-in sustaining and total all-in costs The following table sets out for each operation and the Group, total gold sales in ounces, all-in sustaining costs and total all-in costs, net of by-product revenue, in US$/oz for 2019 and 2018: 2019 2018 Figures in thousands unless otherwise stated Gold only ounces sold All-in sustaining costs – US$/oz Total all-in costs – US$/oz Gold only ounces sold All-in sustaining costs – US$/oz Total all-in costs – US$/oz South Deep 222.1 1,259 1,259 167.8 1,903 2,012 South African operation 222.1 1,259 1,259 167.8 1,903 2,012 Tarkwa 519.1 958 958 524.9 951 951 Damang 208.4 809 1,147 180.8 813 1,506 Asanko1 112.0 1,112 1,214 45.9 1,069 1,175 Ghanaian operations 839.5 942 1,039 751.6 926 1,098 Cerro Corona2 159.7 472 472 141.0 282 282 Peruvian operation 159.7 472 472 141.0 282 282 St Ives 363.3 963 963 367.0 902 902 Agnew 219.6 1,152 1,152 238.5 1,026 1,026 Granny Smith 274.8 922 922 280.5 925 925 Gruyere – 50% 33.7 683 684 – – – Australian operations 891.4 986 986 885.9 943 943 Total Group (including Asanko) 2,112.9 970 1,064 1,946.4 981 1,173 Total Group (excluding Asanko) 2,000.6 962 1,056 1,900.5 979 1,172 All-in costs are calculated in accordance with the World Gold Council Industry standard. Refer to pages 67 to 73 for detailed calculations and discussion of non-IFRS measures. 1 Equity accounted joint venture. 2 Gold sold at Cerro Corona excludes copper equivalents of 137,194 ounces in 2018 and 158,100 ounces in 2018. Figures above may not add as they are rounded independently. Gold Fields AFS 2019_Pr oof 15 – 27 March 2020

 

AFR-85


Table of Contents

LOGO

Gold Fields Annual Financial Report including Governance Report 2019 84 MANAGEMENT’S DISCUSSION AND ANALYSIS OF THE FINANCIAL STATEMENTS (continued) AISC and AIC (original interpretation) AISC net of by-product revenues (including Asanko) decreased by 1% from US$981 per ounce of gold in 2018 to US$970 per ounce of gold in 2019, mainly due to higher gold sold and lower sustaining capital expenditure, partially offset by higher cost of sales before amortisation and depreciation. AIC net of by-product revenues (including Asanko) decreased by 9% from US$1,173 per ounce of gold in 2018 to US$1,064 per ounce of gold in 2019 due to the same reasons as for all-in sustaining costs as well as lower non-sustaining capital expenditure and lower exploration, feasibility and evaluation costs. AISC net of by-product revenues (excluding Asanko) decreased by 2% from US$979 per ounce of gold in 2018 to US$962 per ounce of gold in 2019, mainly due to higher gold sold and lower sustaining capital expenditure, partially offset by higher cost of sales before amortisation and depreciation. AIC net of by-product revenues (excluding Asanko) decreased by 10% from US$1,172 per ounce of gold in 2018 to US$1,056 per ounce of gold in 2019 due to the same reasons as for all-in sustaining costs as well as higher non-sustaining capital expenditure and higher exploration, feasibility and evaluation costs. At South Deep in South Africa, all-in sustaining costs decreased by 28% from R807,688 per kilogram (US$1,903 per ounce) in 2018 to R585,482 per kilogram (US$1,259 per ounce) in 2019 mainly due to higher gold sold, lower sustaining capital expenditure and lower cost of sales before amortisation and depreciation. The total all-in cost decreased by 31% from R854,049 per kilogram (US$2,012 per ounce) in 2018 to R585,482 per kilogram (US$1,259 per ounce) in 2019 due to the same reasons as for all-in sustaining costs as well as temporary postponement of non-sustaining capital expenditure. At the Ghanaian operations, all-in sustaining costs increased by 2% from US$926 per ounce in 2018 to US$942 per ounce in 2019 and total all-in cost decreased by 5% from US$1,098 per ounce in 2018 to US$1,039 per ounce in 2019 as the project capital at Damang rolled off. Asanko was included for 12 months in 2019 and five months in 2018. At Tarkwa, all-in sustaining costs and total all-in costs increased by 1% from US$951 per ounce in 2018 to US$958 per ounce in 2019 due to lower gold sold, partially offset by lower capital expenditure. At Damang, all-in sustaining costs decreased marginally from US$813 per ounce in 2018 to US$809 per ounce in 2019 due to higher gold sold, partially offset by higher cost of sales before amortisation and depreciation. All-in costs decreased by 24% from US$1,506 per ounce in 2018 to US$1,147 per ounce in 2018 due to the same reasons as for all-in sustaining cost and lower non-sustaining capital. At Asanko, all-in sustaining costs and total allin cost for the five months ended December 2018 was US$1,069 per ounce and US$1,175 per ounce, respectively and for the 12 months ended December 2019 was US$1,112 per ounce and US$1,214 per ounce, respectively. At Cerro Corona in Peru, all-in sustaining costs and total all-in costs increased by 67% from US$282 per ounce in 2018 to US$472 per ounce in 2019 mainly due to lower by-product credits, higher capital expenditures and higher cost of sales before amortisation and depreciation. All-in sustaining costs and total all-in cost per equivalent ounce increased by 16% from US$699 per equivalent ounce in 2018 to US$810 per equivalent ounce in 2019 mainly due to the same reasons as above as well as lower equivalent ounces sold. At the Australian operations, all-in sustaining costs and total all-in costs increased by 12% from A$1,262 per ounce (US$943 per ounce) in 2018 to A$1,418 per ounce (US$986 per ounce) in 2019 due to lower ounces sold (part of Gruyere production for the year was capitalised) and higher cost of sales before amortisation and depreciation, partially offset by lower sustaining capital expenditure. At St Ives, all-in sustaining costs and total all-in costs increased by 15% from A$1,207 per ounce (US$902 per ounce) in 2018 to A$1,385 per ounce (US$963 per ounce) in 2019 due to higher cost of sales before amortisation and depreciation, partially offset by lower capital expenditure. At Agnew, all-in sustaining costs and total all-in costs increased by 21% from A$1,374 per ounce (US$1,026 per ounce) in 2018 to A$1,656 per ounce (US$1,152 per ounce) in 2019 due to lower gold sold, higher cost of sales before amortisation and depreciation and higher capital expenditure. At Granny Smith, all-in sustaining costs and total all-in costs increased by 7% from A$1,239 per ounce (US$925 per ounce) in 2018 to A$1,325 per ounce (US$922 per ounce) in 2019, mainly due to lower gold sold. At Gruyere, all-in sustaining costs and total all-in cost for the three months (October to December 2019) in which Gruyere was in commercial levels of production was A$983 per ounce (US$683 per ounce) and A$983 per ounce (US$684 per ounce), respectively. Investment income Income from investments decreased by 13% from US$8 million in 2018 to US$7 million in 2019. The decrease was mainly due to lower interest rates in 2019. The investment income in 2019 of US$7 million comprised US$1 million interest on monies invested in the South African rehabilitation trust fund and US$6 million interest on other cash and cash equivalent balances. The investment income in 2018 of US$8 million comprised US$1 million interest on monies invested in the South African rehabilitation trust fund and US$7 million interest on other cash and cash equivalent balances. Interest received on the South African rehabilitation trust fund remained flat at US$1 million. Interest on other cash balances decreased by 14% from US$7 million in 2018 to US$6 million in 2019 mainly due to lower interest rates in 2019. Gold Fields AFS 2019_Pr oof 15 – 27 March 2020

 

AFR-86


Table of Contents

LOGO

85 Gold Fields Annual Financial Report including Governance Report 2019 Finance expense Finance expense increased by 16% from US$88 million in 2018 to US$102 million in 2019. The finance expense of US$102 million in 2019 comprised US$12 million relating to the accretion of the environmental rehabilitation liability, US$1 million relating to the unwinding of the silicosis provision, US$18 million lease interest and US$114 million on various Group borrowings, partially offset by borrowing costs capitalised of US$43 million. The finance expense of US$88 million in 2018 comprised US$12 million relating to the accretion of the environmental rehabilitation liability, US$2 million relating to the unwinding of the silicosis provision and US$92 million on various Group borrowings, partially offset by borrowing costs capitalised of US$18 million. The environmental rehabilitation liability accretion expense remained flat at US$12 million in 2018. The unwinding of the silicosis provision decreased by 50% from US$2 million in 2018 to US$1 million in 2019 due to a change in the expected timing of the cash flows, as well as an increase in the discount rate. The interest expense on lease liability of US$18 million relates to the adoption of IFRS 16 Leases in 2019. Below is an analysis of the components making up the interest on the various Group borrowings, stated on a comparative basis: United States Dollar Figures in millions unless otherwise stated 2019 2018 Interest on borrowings to fund capital expenditure and operating costs at the South African operation 7 9 Interest on US$1 billion notes issue 36 43 Interest on US$500 million 5-year notes issue 16 – Interest on US$500 million 10-year notes issue 18 – Interest on US$100 million revolving senior secured credit facility 3 4 Interest on US$150 million revolving senior secured credit facility 4 3 Interest on A$500 million syndicated revolving credit facility 12 – Interest on US$1,290 million term loan and revolving credit facilities 17 31 Other interest charges 1 2 114 92 Interest on borrowings to fund capital expenditure and operating costs at the South African operation decreased from US$9 million in 2018 to US$7 million in 2019 due to repayments of South African borrowings in 2019. Interest on the US$1 billion notes issue decreased from US$43 million in 2018 to US$36 million in 2019 due to the buy-back of US$250 million of the outstanding notes on 24 May 2019. On 9 May 2019, Gold Fields successfully concluded the raising of two new bonds, a US$500 million five-year notes issue and a US$500 million 10-year notes issue, raising a total of US$1 billion. Interest on the US$500 million five-year notes issue and US$500 million 10-year notes issue amounted to US$16 million and US$18 million in 2019, respectively. Interest on the US$100 million term revolving senior secured credit facility decreased from US$4 million in 2018 to US$3 million in 2019 due to the repayment of the facility during 2019. Interest on the US$150 million revolving senior secured credit facility increased marginally from US$3 million in 2018 to US$4 million in 2019. Interest on the A$500 million syndicated revolving credit facility was US$12 million in 2019. Interest on the US$1,290 million term loan and revolving credit facilities decreased from US$31 million in 2018 to US$17 million in 2019 due to the repayment of the facilities in 2019. Capitalised interest increased by 139% from US$18 million in 2018 to US$43 million in 2019 due to higher interest capitalised as a result of higher carrying values at Damang and Gruyere. This interest was capitalised in terms of IAS 23 Borrowing Costs. IAS 23 requires capitalisation of borrowing costs whenever general or specific borrowings are used to finance qualifying projects. The qualifying projects in 2019 were the Damang reinvestment project (US$20 million) and the Gruyere project (US$23 million). The qualifying projects in 2018 were the Damang reinvestment project (US$10 million) and the Gruyere project (US$8 million). An average interest capitalisation rate of 6.2% (2018: 5.9%) was applied. Gold Fields AFS 2019_Pr oof 15 – 27 March 2020

 

AFR-87


Table of Contents

LOGO

Gold Fields Annual Financial Report including Governance Report 2019 86 MANAGEMENT’S DISCUSSION AND ANALYSIS OF THE FINANCIAL STATEMENTS (continued) (Loss)/gain on financial instruments The loss on financial instruments of US$238 million in 2019 compared with a gain of US$21 million in 2018. United States Dollar Figures in millions unless otherwise stated 2019 2018 South Deep gold hedge (26) (3) Ghana gold hedge (37) 22 Ghana oil hedge 2 2 Peru copper hedge – 9 Australia gold hedge (179) (5) Australia oil hedge 2 1 Australia foreign currency hedge (7) (9) Maverix warrants – gain on fair value 4 4 Gain on fair value on disposal of Maverix 3 – (238) 21 In 2019, the US$238 million comprised US$245 million losses on hedges and a US$7 million gain on the mark-to-market of Maverix warrants. The US$245 million included US$132 million realised losses and US$113 million unrealised losses. The realised losses of US$132 million comprised losses realised on the South Deep gold hedge of R220 million (US$15 million), the Australian gold hedge of A$163 million (US$113 million) and the Australian currency hedge of A$22 million (US$14 million), partially offset by gains made on the Ghana oil hedge of US$5 million, Ghana gold hedge of US$2 million and Australian oil hedge of A$4 million (US$3 million). The unrealised losses of US$113 million comprised losses on the South Deep gold hedge of R153 million (US$11 million), the Ghana gold hedge US$39 million, the Australian gold hedge of A$94 million (US$66 million), the Ghana oil hedge of US$3 million and Australian oil hedge of A$1 million (US$1 million), partially offset by a gain on Australian currency hedge of A$12 million (US$7 million). South Deep gold hedge Between October 2018 and January 2019, South Deep entered into cash-settled average rate forwards for a total of 112,613 ounces for the period June 2019 to December 2019 at an average strike rate of R617,000 per kilogram. In June 2019, a total of 200,000 ounces of the expected production for 2020 for South Deep was hedged for the period January 2020 to December 2020 using cash-settled zero cost collars (100,000 ounces) and average rate forwards (100,000 ounces). The average strike price is R660,000 per kilogram on the floor and R727,000 per kilogram on the cap. The average strike price is R681,400 per kilogram on the forwards. At 31 December 2019, the mark-to-market value on the hedge was negative R176 million (US$13 million) (2018: R23 million (US$2 million)) with a realised loss of R220 million (US$15 million) (2018: gain of R117 million (US$9 million) for the year ended 31 December 2019. Ghana gold hedge In January 2018 and April 2018, a total of 488,900 ounces of the expected production for the Ghanaian region was hedged for the period January 2018 to December 2018 using zero-cost collars. The average strike prices are US$1,300 per ounce on the floor and US$1,418 per ounce on the cap. In June 2019, a total of 275,000 ounces of the expected production for 2020 for the Ghanaian region was hedged for the period January 2020 to December 2020 using cash-settled zero-cost collars (175,000 ounces) and average rate forwards (100,000 ounces). The average strike prices are US$1,364 per ounce on the floor and US$1,449 per ounce on the cap. The average strike price on the forwards is US$1,382 per ounce. Subsequent to 30 June 2019, 100,000 ounces of the expected production for the Ghanaian region was hedged for the period January 2020 to December 2020 using cash-settled zero cost collars. The average strike prices are US$1,400 per ounce on the floor and US$1,557 per ounce on the cap. At 31 December 2019, the mark-to market value on the hedge was negative US$36 million (2018: positive US$2 million) with a realised gain of US$2 million (2018: US$20 million) for the year ended 31 December 2019. Ghana oil hedge In May 2017 and June 2017, the Ghanaian operations entered into fixed price ICE Gasoil cash-settled swap transaction for a total of 125.8 million litres of diesel for the period June 2017 to December 2019. The average swap price is US$457.2 per metric tonne (equivalent US$61.4 per barrel). At the time of the transactions, the average Brent swap equivalent over the tenure was US$49.8 per barrel. Gold Fields AFS 2019_Pr oof 15 – 27 March 2020

 

AFR-88


Table of Contents

LOGO

87 Gold Fields Annual Financial Report including Governance Report 2019 In June 2019, fixed price ICE Gasoil cash-settled swap transactions were entered into for a total of 123.2 million litres of diesel for the period January 2020 to December 2022 based on 50% of usage over the specified period. The average swap price is US$575 per metric tonne (equivalent to US$75.8 per barrel). At the time of the transactions, the average Brent swap equivalent over the tenor was US$59.2 per barrel. At 31 December 2019, the mark-to-market value on the hedge was a US$nil (2018: US$3 million) with a realised gain of US$5 million (2018: US$8 million). Peru copper hedge In November 2017, zero-cost collars were entered into for the period January 2018 to December 2018. A total volume of 29,400 tonnes was hedged, at an average floor price of US$6,600 per tonne and an average cap price of US$7,431 per tonne. At 31 December 2019, the mark-to-market valuation of the hedge was a US$nil (2018: positive of US$1 million), with a realised gain of US$nil (2018: US$5 million). Australia gold hedge In February 2018, the Australian operations entered into Asian swaps (Asian swaps are options where the payoff is determined by the average monthly gold price over the option period) for the period June 2018 to December 2018 for a total of 221,000 ounces of gold. The average strike price on the swaps was A$1,714 per ounce. In March 2018, the Australian operations entered into zero-cost collars for the period April 2018 to December 2018 for a total of 452,800 ounces of gold. The average strike prices are A$1,703 per ounce on the floor and US$1,767 per ounce on the cap. In December 2018, additional Asian swaps were entered into for the period January 2019 to December 2019 for a notional 283,000 ounces of gold at an average strike price of A$1,751 per ounce. In December 2018, additional zero-cost collars were executed for the period January 2019 to December 2019 for a notional 173,000 ounces of gold with a strike price on the floor at A$1,720 per ounce and the strike price on the cap at A$1,789 per ounce. In January 2019, zero-cost collars were executed for the period January 2019 to December 2019 for a notional 456,000 ounces of gold with a strike price on the floor at A$1,800 per ounce and the strike price on the cap at A$1,869 per ounce. In June 2019, a total of 480,000 ounces of the expected production for 2020 for the Australian region was hedged for the period January 2020 to December 2020 using cash-settled zero-cost collars (270,000 ounces) and average rate forwards (210,000 ounces). The average strike prices are A$1,933 per ounce on the floor and A$2,014 on the cap. The average strike price on the forwards is A$1,957 per ounce. At 31 December 2019, the mark-to-market value on the hedges was negative A$111 million (US$78 million) (2018: A$18 million (US$12 million)) with a realised loss of A$163 million (US$113 million) (2018: gain of A$11 million (US$8 million)) for the year ended 31 December 2019. Australia oil hedge In May 2017 and June 2017, the Australian operations entered into fixed price Singapore 10ppm Gasoil cash-settled swap transactions for a total of 77.5 million litres of diesel for the period June 2017 to December 2019. The average swap price is US$61.2 per barrel. At the time of the transactions, the average Brent swap equivalent over the tenure was US$49.9 per barrel. In June 2019, fixed price Singapore 10ppm Gasoil cash-settled swap transactions were entered into for a total of 75.0 million litres of diesel for the period January 2020 to December 2022 based on 50% of usage over the specified period. The average swap price is US$74.0 per barrel. At the time of the transactions, the average Brent swap equivalent over the tenor was US$57.4 per barrel. At 31 December 2019, the mark-to-market value on the hedge was a positive A$1 million (US$1 million) (2018: A$3 million (US$2 million)) with a realised gain of A$4 million (US$3 million) (2018: A$6 million (US$5 million)). Australia foreign currency hedge In May 2018, the Australian operations entered into Australian Dollar/US Dollar average rate forwards for a total notional US$96 million for the period January 2019 to December 2019 at an average strike price of 0.7517. In June 2018, further hedges were taken out for a total notional US$60 million for the same period January 2019 to December 2019 at an average strike of 0.7330. In September 2018, further hedges were taken out for a total notional US$100 million for the same period January 2019 to December 2019 at an average strike of 0.7182. In October 2018, further hedges were taken out for the period January 2019 to December 2019 for a notional US$60 million at an average strike of 0.7075. In December 2018, further hedges were taken out for the period January 2019 to December 2019 for a notional US$50 million at an average strike of 0.715. Gold Fields AFS 2019_Pr oof 15 – 27 March 2020

 

AFR-89


Table of Contents

LOGO

Gold Fields Annual Financial Report including Governance Report 2019 88 MANAGEMENT’S DISCUSSION AND ANALYSIS OF THE FINANCIAL STATEMENTS (continued) At 31 December 2019, the mark-to-market value on the hedges was A$nil (US$nil) (2018: A$12 million (US$9 million)) with a realised loss of A$22 million (US$14 million) (2018: A$nil (US$nil)) for the year ended 31 December 2019. Foreign exchange (loss)/gain The foreign exchange loss of US$5 million in 2019 compared with a gain of US$6 million. These gains or losses on foreign exchange related to the conversion of offshore cash holdings into their functional currencies. The exchange loss of US$5 million was mainly due to the release of the foreign exchange reserve on disposal of subsidiary, while the exchange gain of US$6 million was due to the strengthening of the Ghanaian Cedi and the weakening of the Australian Dollar. Other costs, net Other costs, net increased by 51% from US$45 million in 2018 to US$68 million in 2019. The costs in 2019 are mainly made up of: Social contributions and sponsorships of US$18 million; Offshore structure costs of US$17 million; Loss on buy-back on notes of US$5 million: Damang contract termination costs of US$13 million; and Rehabilitation expense of US$13 million as a result of changes in estimates relating to the provision for environmental rehabilitation costs recognised in profit or loss. The costs in 2018 are mainly made up of: Social contributions and sponsorships of US$15 million; Offshore structure costs of US$16 million; Corporate-related costs of US$5 million; Loss on sale of inventory of US$9 million; and Rehabilitation income of US$1 million as a result of changes in estimates relating to the provision for environmental rehabilitation costs recognised in profit or loss. Share-based payments Gold Fields recognises the cost of share options granted (share-based payments) in terms of IFRS 2 Share-based Payment. The Group grants share options and restricted shares to executive directors, certain officers and employees under the Gold Fields Limited 2012 Share Plan amended. Gold Fields has adopted appropriate valuation models (Black-Scholes and Monte Carlo simulation) to fair value share-based payments. The value of the equity-settled instruments is determined at the grant date of the options and depending on the rules of the plan expensed on a straight-line basis over a three-year vesting period, adjusted for forfeitures as appropriate. From 2018 onwards, only Executive Committee members (including regional Executive Committee members) receive awards under the Gold Fields Limited 2012 Share Plan amended, while senior and middle management receive awards under the revised Long-Term Incentive Plan (“LTIP”). Share-based payments decreased by 45% from US$38 million in 2018 to US$21 million in 2019 mainly due to the awards from 2018 onwards being granted to the Executive Committee members only. The corresponding entry for the share-based payment expense was the share-based payment reserve within shareholders’ equity. Long-term incentive plan expense Gold Fields recognises the long-term incentive plan expense in terms of IAS 19 Employee Benefits. On 1 March 2014, the Remuneration Committee approved the Gold Fields Limited Long-Term Cash Incentive Plan (“LTIP”). The plan provided for executive directors, certain officers and employees to receive a cash award, conditional on the achievement of specified performance conditions relating to total shareholder return and free cash flow margin. The conditions were assessed over the performance cycle which runs over three calendar years. The expected timing of the cash outflows in respect of each grant was at the end of three years after the original award was made. The last award under this plan was made in 2015. From 2018 onwards, Executive Committee members (including regional Executive Committee members) receive awards under the Gold Fields Limited 2012 Share Plan amended, while senior and middle management receive awards under the revised LTIP. The performance conditions of the revised LTIP are approved annually by the Remuneration Committee. The expected timing of the cash outflows in respect of each grant is at the end of three years after the original award was made. The LTIP expense increased by 800% from US$1 million in 2018 to US$9 million in 2019 due to awards being granted to senior and middle management from 2018 onwards. Gold Fields AFS 2019_Pr oof 15 – 27 March 2020

 

AFR-90


Table of Contents

LOGO

89 Gold Fields Annual Financial Report including Governance Report 2019 Exploration expense The exploration expense decreased by 19% from US$104 million in 2018 to US$84 million in 2019. United States Dollar Figures in millions unless otherwise stated 2019 2018 Australia 30 38 Salares Norte 49 61 Exploration office costs 5 5 Total exploration expense 84 104 In 2019, Australia spent US$59 million on exploration of which US$30 million was expensed in the income statement. In 2018, Australia spent US$64 million on exploration of which US$38 million was expensed in the income statement. Share of results of equity accounted investees, net of taxation Share of results of equity accounted investees, net of taxation was a loss of US$13 million in 2018 compared to a profit of US$3 million in 2019. During 2019 and 2018, Gold Fields equity accounted for Far South East Resources Incorporated (“FSE”), Maverix Metals Incorporated (“Maverix”) and Asanko Gold Inc (“Asanko”). FSE’s share of results of equity accounted investees, net of taxation decreased from a loss of US$13 million in 2018 to a loss of US$1 million in 2019, mainly due to the US$12 million write-off of deferred costs and other non-recoverable amounts in 2018. In March 2018, Gold Fields entered into an agreement to form an incorporated joint venture with Asanko Gold. In the deal which became unconditional on 31 July 2018, Gold Fields acquired 45% of Asanko Gold Ghana Limited (“AGGL”), the former Asanko subsidiary that owns the Asanko Gold mine, with the government of Ghana continuing to retain a 10% free carried interest in AGGL. The share of results of equity accounted investees, net of taxation for Asanko, was a profit of US$4 million in 2019 compared to a loss of US$1 million in 2018. Maverix’s share of results of equity accounted investees, net of taxation decreased from a profit of US$1 million in 2018 to US$nil in 2019, representing nil% (2018: 19.9%) shareholding. The decrease is due to the sale of Maverix during 2019 (refer below for further details). Profit on disposal of Maverix Metals Incorporated Profit on disposal of Maverix Metals amounted to US$15 million in 2019. In line with its key strategic objective of paying down its debt, Gold Fields Limited disposed of its shareholding in Maverix during the year ended 31 December 2019. The sale of the shares, processed through a series of private market transactions, raised US$67 million in cash. After the first transaction, Maverix no longer met the definition of an associate and it was reclassified as a listed investment. A profit on disposal of US$15 million was recognised comprising a profit on disposal of associate of US$34 million, partially offset by a loss on derecognition of the investment in Maverix designated at fair value through profit or loss of US$19 million. Restructuring costs Restructuring costs decreased by 99% from US$114 million in 2018 to US$1 million in 2019. The cost in 2019 relates mainly to separation packages at South Deep and Tarkwa and the cost in 2018 relates mainly to separation packages at South Deep (US$11 million), Damang (US$14 million) and Tarkwa (US$89 million) (related to the conversion from owner to contractor mining implemented in 2018). Silicosis settlement costs Silicosis settlement costs decreased by 60% from a reversal of costs of US$5 million in 2018 and to a reversal of costs of US$2 million in 2019. A consolidated application was brought against several South African mining companies, including Gold Fields, for certification of a class action on behalf of current or former mineworkers (and their dependants) who have allegedly contracted silicosis and/or tuberculosis while working for one or more of the mining companies listed in the application (refer to note 25.2 and 35 of the consolidated financial statements for further details). During 2019 and 2018, reversal of costs of US$2 million and US$5 million, respectively, related to a change in the expected timing of the cash flows and an increase in the discount rate. Gold Fields AFS 2019_Pr oof 15 – 27 March 2020

 

AFR-91


Table of Contents

LOGO

Gold Fields Annual Financial Report including Governance Report 2019 90 MANAGEMENT’S DISCUSSION AND ANALYSIS OF THE FINANCIAL STATEMENTS (continued) Gain on acquisition of Asanko On 29 March 2018, the Group entered into certain definitive agreements (the “JV Transaction”) with Asanko Gold Inc. pursuant to which, among other things: Gold Fields and Asanko will each own a 45% interest in Asanko Gold Ghana Limited (“AGGL”), the former Asanko subsidiary that owns the Asanko Gold mine, with the government of Ghana continuing to retain a 10% free-carried interest in AGGL (the “Joint Arrangement”); Gold Fields and Asanko will each own a 50% interest in Adansi Gold Company Ghana Limited (“Adansi Ghana”), the Asanko subsidiary that currently owns a number of the Company’s exploration licences; and Gold Fields and Asanko will each acquire a 50% interest in a newly formed entity (Shika Group Finance Limited (“JV Finco”)). On 20 June 2018, Gold Fields and Asanko received approval of the JV Transaction from the Ghanaian Minister of Lands and Natural Resources and the JV transaction closed on 31 July 2018 once all conditions precedent were met. In consideration for its interests in the Joint Arrangement, Gold Fields contributed US$165 million in 2018, representing its initial US$165 million redeemable share investment in JV Finco, as well as its initial US$nil equity investments in AGGL, Adansi Ghana and JV Finco, respectively. An additional US$20 million was invested in the redeemable preference shares during 2019. Recognition and measurement Gold Fields and Asanko have joint control and the Asanko transaction is structured as a separate vehicle and the Group has a residual interest in the net assets of Asanko. Accordingly, the Group has classified its interest in Asanko as a joint venture. Fair value measured There were no changes in 2019 to the provisional purchase price allocation performed at the time of acquisition of Asanko, therefore the purchase price allocation is considered final. Consideration transferred The following table summarises the acquisition date fair value of the consideration transferred: Figures in millions unless otherwise stated United States Dollar 2018 Cash for Asanko redeemable preference shares and equity 165 Total consideration paid 165 An additional US$20 million was invested in the redeemable preference shares in 2019. Gain on acquisition of Asanko The gain on acquisition was determined as follows: Figures in millions unless otherwise stated United States Dollar 2018 Total fair value of assets acquired 217 Consideration transferred (165) Gain on acquisition 52 The redeemable preference shares have the following conditions: Redeemable at the option of the issuer at par value; and Non-interest-bearing. The redeemable preference shares were recognised as an investment in an equity financial instrument measured at fair value through other comprehensive income. The key assumptions used to determine the fair value of the redeemable preference shares of US$130 million at acquisition were as follows: Par value of the preference shares US$/165.0 million Market-related interest rate 7.85% Expected redemption period – 2020 to 2023 5 years Gold Fields AFS 2019_Pr oof 15 – 27 March 2020

 

AFR-92


Table of Contents

LOGO

91 Gold Fields Annual Financial Report including Governance Report 2019 The key assumptions used to determine the fair value of the net identifiable assets acquired were as follows: US$ gold price – 2018 to 2019 US$1,200/oz US$ gold price – 2020 onwards US$1,300/oz Discount rate 10.27% Life-of-mine – 2019 to 2030 12 years The excess of the fair value of the identifiable net assets acquired over the consideration is recognised immediately in profit or loss as a gain on acquisition. The injection of capital into Asanko Gold Mine for an equity stake represented a favourable deal for Gold Fields, as Asanko needed to refinance the debt of Asanko Gold Mine, resulting in a gain on acquisition. Impairment, net of reversal of impairment of investments and assets Impairment, net of reversal of impairment of investments and assets decreased by 98% from US$520 million in 2018 to US$10 million in 2019. United States Dollar Figures in millions unless otherwise stated 2019 2018 Cerro Corona redundant assets – 2 South Deep cash-generating unit – goodwill – 72 South Deep cash-generating unit – other assets – 410 FSE 10 37 10 520 The impairment charge of US$10 million in 2019 relate mainly to the net impairment of FSE. The impairment of FSE was based on the fair value less cost of disposal of the investment which was indirectly derived from the market value of Lepanto Consolidated Mining Company. The impairment charge of US$520 million in 2018 comprises: US$2 million impairment of redundant assets at Cerro Corona; US$482 million cash-generating unit impairment at South Deep. US$72 million of the impairment was firstly allocated to goodwill and the remainder of US$410 million to other assets. The impairment calculation was performed in June 2018 and given that impairment indicators still existed at 31 December 2018, a further assessment was performed. The recoverable amount at 31 December 2018 is R21.2 billion (US$1.4 billion). There were no further impairments at 31 December 2018 using the following assumptions: ––Gold price of R525,000 per kilogram for 2019 and R550,000 per kilogram thereafter; –– Resource price of US$17 per ounce at a Rand/US$ exchange rate of R14.63; –– Resource ounces of 24.5 million ounces; –– Life-of-mine of 75 years; and ––Discount rate of 13.5% nominal. US$37 million impairment of FSE. The impairment of FSE was based on the fair value less cost of disposal of the investment which was indirectly derived from the market value of Lepanto Consolidated Mining Company. Profit/(loss) on disposal of assets Loss of US$52 million in 2018 compared to a profit on disposal of assets was US$1 million in 2019. Profit on disposal of assets of US$1 million in 2019 related mainly to the sale of redundant assets at South Deep, Ghana and Australia. Loss on disposal of assets of US$52 million in 2018 related mainly to the losses of US$38 million on the sale of mining fleet and heavy machinery equipment and inventory at Tarkwa as part of the transition to contractor mining and a loss of US$15 million on the sale of APP. Gold Fields AFS 2019_Pr oof 15 – 27 March 2020

 

AFR-93


Table of Contents

LOGO

Gold Fields Annual Financial Report including Governance Report 2019 92 MANAGEMENT’S DISCUSSION AND ANALYSIS OF THE FINANCIAL STATEMENTS (continued) Royalties Royalties increased by 17% from US$63 million in 2018 to US$74 million in 2019 and are made up as follows: United States Dollar Figures in millions unless otherwise stated 2019 2018 South Africa 2 1 Ghana 36 29 Peru 5 5 Australia 31 28 74 63 The royalty in South Africa increased by 100% from US$1 million in 2018 to US$2 million in 2019 due to an increase in revenue in 2019. The royalty in Ghana increased by 24% from US$29 million in 2018 to US$36 million in 2019 due to an increase in revenue and an increase in the royalty rate in 2019. The royalty in Peru remained flat at US$5 million. The royalty in Australia increased by 11% from US$28 million in 2018 to US$31 million in 2019 due to an increase in revenue in 2019. Mining and income tax Mining and income tax was an income of US$66 million in 2018 compared to a charge of US$176 million in 2019. The table below indicates Gold Fields’ effective tax rate in 2019 and 2018: United States Dollar Figures in millions unless otherwise stated 2019 2018 Income and mining tax credit/(charge) (US$ million) (176) 66 Effective tax rate (%) 50.3 16.0 In 2019, the effective tax rate of 50.3% was higher than the maximum South African mining statutory tax rate of 34% mainly due to the tax effect of the following: US$18 million adjustment to reflect the actual realised company tax rates in South Africa and offshore; US$1 million of non-taxable share of results of equity accounted investees, net of taxation; US$1 million non-taxable fair value gain on Maverix warrants; and US$5 million non-taxable profit on disposal of Maverix. The above were offset by the following tax effected charges: US$24 million non-deductible charges comprising share-based payments (US$7 million) and exploration expense (US$17 million); US$3 million recognised on impairment of FSE; US$30 million non-deductible interest paid; US$3 million dividend withholding tax; US$11 million of net non-deductible expenditure and non-taxable income; US$5 million deferred tax on unremitted earnings at Tarkwa and Cerro Corona; US$7 million of various Peruvian non-deductible expenses; and US$3 million deferred tax assets not recognised at Cerro Corona. In 2018, the effective tax rate of 16.0% was lower than the maximum South African mining statutory tax rate of 34% mainly due to the tax effect of the following: US$18 million non-taxable gain on acquisition of Asanko; US$1 million non-taxable fair value gain on Maverix warrants; US$1 million non-taxable profit on dilution of Gold Fields’ interest in Maverix warrants; US$7 million deferred tax assets recognised at Damang; and US$70 million additional capital allowances recognised at South Deep. Gold Fields AFS 2019_Pr oof 15 – 27 March 2020

 

AFR-94


Table of Contents

LOGO

93 Gold Fields Annual Financial Report including Governance Report 2019 The above were offset by the following tax effected charges: US$7 million adjustment to reflect the actual realised company tax rates in South Africa and offshore; US$35 million non-deductible charges comprising share-based payments (US$13 million) and exploration expense (US$22 million); US$13 million and US$24 million deferred tax assets not recognised on impairment of FSE and South Deep goodwill, respectively; US$26 million non-deductible interest paid; US$5 million of non-deductible share of results of equity accounted investees, net of taxation; US$16 million dividend withholding tax; US$15 million deferred tax assets not recognised at Cerro Corona; US$8 million of net non-deductible expenditure and non-taxable income; US$1 million deferred tax raised on unremitted earnings at Tarkwa and Cerro Corona; US$1 million deferred tax movement on Peruvian Nuevo Sol devaluation against US Dollar; US$8 million of various Peruvian non-deductible expenses; and US$11 million deferred tax release on change of tax rate at South Deep. Profit/(loss) for the year As a result of the factors discussed above, a profit of US$175 million in 2019 compared to a loss of US$345 million in 2018. Profit/(loss) attributable to owners of the parent A profit attributable to owners of the parent of US$162 million in 2019 compared to a loss of US$348 million in 2018. Profit attributable to non-controlling interests Profit attributable to non-controlling interests increased by 333% from US$3 million in 2018 to US$13 million in 2019. The non-controlling interest consists of Gold Fields Ghana (Tarkwa) and Abosso Goldfields (Damang) at 10% each at the end of 2019 and 2018 and Gold Fields La Cima (Cerro Corona) at 0.47% at the end of 2019 and 2018. The amount making up the non-controlling interest is shown below: 2019 2018 2019 2018 Minority interest Effective* Minority interest Effective* US$ million US$ million Gold Fields Ghana Limited – Tarkwa 10.0% 10.0% 10 4 Abosso Goldfields – Damang 10.0% 10.0% 3 (1) Gold Fields La Cima – Cerro Corona 0.47% 0.47% – – 13 3 * Average for the year. Basic earnings/(loss) per share As a result of the above, Gold Fields earnings of US$0.20 per share in 2019 compared to a loss per share of US$0.42 in 2018. RESULTS FOR THE PERIOD – YEARS ENDED 31 DECEMBER 2018 AND 31 DECEMBER 2017 Loss attributable to owners of the parent for the Group was US$348 million (or US$0.42 per share) for 2018 compared to US$19 million (or US$0.02 per share) for 2017. Loss attributable to owners of the parent for continuing operations was US$348 million (or US$0.42 per share) for 2018 compared to US$32 million (or US$0.04 per share) for 2017. Profit attributable to discontinued operation, Darlot, was US$nil for 2018 compared to US$13 million (or US$0.02 per share) for 2017. The reasons for this increase in loss are discussed below. CONTINUING OPERATIONS Revenue Revenue from continuing operations decreased by 7% from US$2,762 million in 2017 to US$2,578 million in 2018. The decrease in revenue of US$184 million was due to Iower ounces sold. Gold Fields AFS 2019_Pr oof 15 – 27 March 2020

 

AFR-95


Table of Contents

LOGO

Gold Fields Annual Financial Report including Governance Report 2019 94 MANAGEMENT’S DISCUSSION AND ANALYSIS OF THE FINANCIAL STATEMENTS (continued) The average US Dollar gold price achieved by the Group decreased marginally from US$1,255 per equivalent ounce in 2017 to US$1,252 per equivalent ounce in 2018. The average Rand gold price decreased by 1% from R538,344 per kilogram to R531,253 per kilogram. The average Australian Dollar gold price increased by 3% from A$1,640 per ounce to A$1,694 per ounce. The average US Dollar gold price for the Ghanaian operations (including Asanko) increased by 1% from US$1,255 per ounce in 2017 to US$1,265 per ounce in 2018 and the average US Dollar gold price for the Ghanaian operations (excluding Asanko) increased by 1% from US$1,255 per ounce in 2017 to US$1,270 per ounce in 2018. The average equivalent US Dollar gold price, net of treatment and refining charges, for Cerro Corona decreased by 6% from US$1,252 per equivalent ounce in 2017 to US$1,174 per equivalent ounce in 2018. The average US Dollar/Rand exchange rate strengthened by 1% from R13.33 in 2017 to R13.20 in 2018. The average Australian/US Dollar exchange rate weakened by 3% from A$1.00 = US$0.77 in 2017 to A$1.00 = US$0.75 in 2018. Gold sales from continuing operations (excluding Asanko) decreased by 6% from 2,201,100 equivalent ounces in 2017 to 2,058,600 equivalent ounces in 2018. Gold sales at the South African operation decreased by 40% from 8,766 kilograms (281,800 ounces) in 2017 to 5,220 kilograms (167,800 ounces) in 2018. Gold sales at the Ghanaian operations (excluding Asanko) decreased by 1% from 710,000 ounces in 2017 to 705,700 ounces in 2018. Gold equivalent sales at the Peruvian operation (Cerro Corona) decreased by 5% from 313,800 equivalent ounces in 2017 to 299,100 equivalent ounces in 2018. At the Australian operations, gold sales decreased by 1% from 895,400 ounces in 2017 to 885,900 ounces in 2018. As a general rule, Gold Fields sells all the gold it produces. 2018 2017 Figures in million unless otherwise stated Revenue US$ million Gold sold ’000oz Gold produced ’000oz Revenue US$ million Gold sold ’000oz Gold produced ’000oz South Deep 210.1 167.8 157.1 354.1 281.8 281.3 Tarkwa 666.9 524.9 524.9 710.8 566.4 566.4 Damang 229.0 180.8 180.8 180.3 143.6 143.6 Asanko1 54.9 45.9 44.5 – – – Cerro Corona 351.0 299.1 314.1 392.9 313.8 306.7 St Ives 464.7 367.0 366.9 457.3 363.9 363.9 Agnew 301.1 238.5 239.1 302.6 241.2 241.2 Granny Smith 355.0 280.5 280.4 363.8 290.3 290.3 Continuing operations (including Asanko) 2,632.7 2,104.5 2,107.8 2,761.8 2,201.1 2,193.3 Continuing operations (excluding Asanko) 2,577.8 2,058.6 2,063.2 2,761.8 2,201.1 2,193.3 1 Equity accounted joint venture. Included above for information only, not included in revenue for the Group. At South Deep in South Africa, gold sales decreased by 40% from 8,766 kilograms (281,800 ounces) in 2017 to 5,220 kilograms (167,800 ounces) in 2018 due to decreased volumes and grades. This was mainly due to the industrial action, the restructuring process as well as the fatal accident, further exacerbated by poor ground conditions in the high grade areas of the mine. At the Ghanaian operations, gold sales at Tarkwa decreased by 7% from 566,400 ounces in 2017 to 524,900 ounces in 2018 due to lower volumes mined in line with the 2018 planned strategy to reduce mining and optimise margins and cash flow. Damang’s gold sales increased by 26% from 143,600 ounces in 2017 to 180,800 ounces in 2018 mainly due to higher head grade and yield. Gold sales at Asanko amounted to 45,900 ounces for the five months ended December 2018 (Asanko is an equity accounted joint venture and not included in the Group or Ghanaian operation’s figures). At Cerro Corona in Peru, copper sales increased by 1% from 30,377 tonnes in 2017 to 30,742 tonnes in 2018 mainly due to higher copper production as a result of higher copper head grade. Gold sales decreased by 14% from 164,715 ounces in 2017 to 141,041 ounces in 2018 due to lower gold production and timing of shipments. Gold equivalent sales decreased by 5% from 313,800 ounces in 2017 to 299,100 ounces in 2018 as a result of lower gold sold and higher copper price relative to the gold price (price factor). At the Australian operations, gold sales at St Ives increased by 1% marginally from 363,900 ounces in 2017 to 367,000 ounces in 2018. At Agnew, gold sales decreased by 1% from 241,200 ounces in 2017 to 238,500 ounces in 2018 mainly due to decreased ore processed. At Granny Smith, gold sales decreased by 3% from 290,300 ounces in 2017 to 280,500 ounces in 2018 due to lower grades mined. Gold Fields AFS 2019_Pr oof 15 – 27 March 2020

 

AFR-96


Table of Contents

LOGO

95 Gold Fields Annual Financial Report including Governance Report 2019 Cost of sales Cost of sales, which comprises cost of sales before gold inventory change and amortisation and depreciation, gold inventory change and amortisation and depreciation, decreased by 3% from US$2,105 million in 2017 to US$2,043 million in 2018. The reasons for this decrease are described below. Cost of sales before gold inventory change and amortisation and depreciation Cost of sales before gold inventory change and amortisation and depreciation from continuing operations decreased by 3% from US$1,427 million in 2017 to US$1,391 million in 2018. At South Deep in South Africa, cost of sales before gold inventory change and amortisation and depreciation decreased by 15% from R4,083 million (US$306 million) in 2017 to R3,459 million (US$262 million) in 2018. This decrease of R624 million was mainly due to lower production exacerbated by the industrial action, lower expenditure on consumables, contractors, labour and utility costs. At the Ghanaian operations (excluding Asanko), cost of sales before gold inventory change and amortisation and depreciation decreased by 6% from US$469 million in 2017 to US$442 million in 2018. At Tarkwa, cost of sales before gold inventory change and amortisation and depreciation decreased by 14% from US$348 million in 2017 to US$299 million in 2018 due to lower mining costs in line with lower operational tonnes mined. At Damang, cost of sales before gold inventory change and amortisation and depreciation increased by 19% from US$121 million in 2017 to US$144 million in 2018 mainly due to higher operating tonnes mined. Cost of sales before gold inventory change and amortisation and depreciation at Asanko amounted to US$42 million for the five months ended December 2018 (Asanko is an equity accounted joint venture and not included in the Group or Ghanaian regional figures). At Cerro Corona in Peru, cost of sales before gold inventory change and amortisation and depreciation increased by 6% from US$151 million in 2017 to US$160 million in 2018, mainly due to higher tonnes mined in 2018. At the Australian operations, cost of sales before gold inventory change and amortisation and depreciation increased by 8% from A$653 million (US$499 million) in 2017 to A$705 million (US$527 million) in 2018. At St Ives, cost of sales before gold inventory change and amortisation and depreciation increased by 10% from A$245 million (US$188 million) in 2017 to A$269 million (US$201 million) in 2018 mainly due to increased underground mining cost as a result of increased ore tonnes mined at Invincible, less cheaper open-pit tonnes mined and increased processing maintenance cost. At Agnew, cost of sales before gold inventory change and amortisation and depreciation increased by 5% from A$203 million (US$155 million) in 2017 to A$214 million (US$160 million) in 2018 mainly due to increased mining cost at Waroonga as a result of increased ground support and paste fill. At Granny Smith, cost of sales before gold inventory change and amortisation and depreciation increased by 9% from A$205 million (US$157 million) in 2017 to A$223 million (US$166 million) in 2018 mainly due to increased mining cost as a result of mining deeper zones. Gold inventory change The gold inventory credit to costs from continuing operations of US$16 million in 2018 compared with US$70 million in 2017. At South Deep, the gold inventory charge to costs of R127 million (US$10 million) in 2018 compared with a credit to costs of R21 million (US$2 million) in 2017, due to a drawdown of gold in circuit at the end of 2018 compared with a buildup of gold in circuit in 2017. At Tarkwa, the gold inventory charge to costs of US$10 million in 2018 compared with a credit to cost of US$42 million in 2017. In 2017, higher volumes were mined and more medium grade ore was stockpiled compared to 2018. In 2018 more lower grade ore was stockpiled and medium grade ore was processed. At Damang, the gold inventory credit to costs of US$19 million in 2018 compared with a charge to costs of US$1 million in 2017, due to a buildup of stockpiles in 2018 compared to a drawdown in 2017. At Asanko, the gold inventory credit to costs amounted to US$4 million for the five months ended December 2018 (Asanko is an equity accounted joint venture and not included in the Group or Ghanaian operation’s figures). At Cerro Corona, the gold inventory credit to costs of US$6 million in 2018 compared to a charge to costs of US$3 million in 2017, due to a buildup of concentrate inventory in 2018 compared a drawdown of concentrate inventory in 2017. At St Ives, the credit to costs of A$20 million (US$15 million) in 2018 compared with A$38 million (US$29 million) in 2017, both due to a buildup of stockpiles. At Agnew, the charge to costs of A$2 million (US$2 million) in 2018 compared with a credit costs of A$6 million (US$5 million) in 2017, due to a drawdown of stockpiles in 2018 compared to a buildup of stockpiles in 2017. At Granny Smith, the charge to costs of A$3 million (US$2 million) in 2018 compared to A$5 million (US$4 million) in 2017, both due to a drawdown of stockpiles. Gold Fields AFS 2019_Pr oof 15 – 27 March 2020

 

AFR-97


Table of Contents

LOGO

Gold Fields Annual Financial Report including Governance Report 2019 96 MANAGEMENT’S DISCUSSION AND ANALYSIS OF THE FINANCIAL STATEMENTS (continued) Amortisation and depreciation Amortisation and depreciation are calculated on the units-of-production method and is based on current gold production as a percentage of total expected gold production over the lives of the different mines based on proved and probable reserves. The table below depicts the changes from 31 December 2017 to 31 December 2018 for proved and probable managed gold and equivalent reserves and for the life-of-mine for each operation and the resulting impact on the amortisation charge in 2018. The amortisation in 2018 was based on the reserves as at 31 December 2017. The life-of-mine information is based on the operations’ strategic plans, adjusted for proved and probable reserve balances. In basic terms, amortisation is calculated using the life-of-mine for each operation, which is based on: (1) the proved and probable reserves for the operation at the start of the relevant year (which are taken to be the same as at the end of the prior fiscal year and using reserves); and (2) the amount of gold produced by the operation during the year. The ore reserve statement as at 31 December 2018 became effective on 1 January 2019. Proved and probable mineral reserves as of Life-of-mine Amortisation for the year ended Figures in million unless otherwise stated 31 December 2018 ’000oz 31 December 2017 ’000oz 31 December 2016 ’000oz 31 December 2018 years 31 December 2017 years 31 December 2018 US$ million 31 December 2017 US$ million South Africa region South Deep1 32,800 37,400 37,300 75 78 48.9 74.2 West Africa region Tarkwa2 5,800 5,900 6,100 14 14 168.3 220.0 Damang3 1,600 1,700 1,700 7 8 99.9 22.3 South America region Cerro Corona4 3,400 3,700 2,400 12 13 81.8 130.9 Salares Norte 4,049 — — 11.5 — — — Australia region St Ives 1,700 1,600 1,700 7 5 146.2 172.3 Agnew/Lawlers 600 500 500 4 4 75.0 82.3 Granny Smith 2,200 2,200 1,700 12 11 44.6 43.5 Gruyere5 1,900 1,900 1,800 12 13 — — Corporate and other — — — — — 3.7 2.7 Total reserves continuing operations6 54,049 54,900 53,200 668.4 748.1 1 As of 31 December 2016, 31 December 2017 and 31 December 2018, 91.3%, 91.0% and 90.8% of mineral reserves amounting to 34.072 million ounces, 34.023 million ounces and 29.772 million ounces of gold, respectively, were attributable to Gold Fields, with the remainder attributable to future non-controlling shareholders in the South Deep operation in terms of the South Deep BEE transaction. 2 As of 31 December 2016, 31 December 2017 and 31 December 2018, 90% of mineral reserves amounting to 5.473 million ounces, 5.315 million ounces and 5.200 million ounces of gold, respectively, were attributable to Gold Fields, with the remainder attributable to non-controlling shareholders in the Tarkwa operation. 3 As of 31 December 2016, 31 December 2017 and 31 December 2018, 90% of mineral reserves amounting to 1.506 million ounces, 1.555 million ounces and 1.454 million ounces of gold, respectively, were attributable to Gold Fields, with the remainder attributable to non-controlling shareholders in the Damang operation. 4 As of 31 December 2016, 31 December 2017 and 31 December 2018, 99.53% of mineral reserves amounting to 2.356 million ounces, 3.710 million ounces and 3.342 million ounces of equivalent gold were attributable to Gold Fields, with the remainder attributable to non-controlling shareholders in the Cerro Corona operation. 5 As of 31 December 2017 and 31 December 2018 mineral reserves at Gruyere represent the 50% portion attributable to Gold Fields only. 6 As of 31 December 2016, 31 December 2017 and 31 December 2018 reserves of 49.172 million ounces, 50.787 million ounces and 50.258 million ounces of equivalent gold, respectively, were attributable to Gold Fields, with the remainder attributable to non-controlling shareholders in the Ghanaian and Peruvian operations. Gold Fields AFS 2019_Pr oof 15 – 27 March 2020

 

AFR-98


Table of Contents

LOGO

97 Gold Fields Annual Financial Report including Governance Report 2019 Amortisation and depreciation from the continuing operations decreased by 11% from US$748 million in 2017 to US$668 million in 2018. At South Deep in South Africa, amortisation and depreciation decreased by 35% from R989 million (US$74 million) in 2017 to R646 million (US$49 million) in 2018 mainly due to a decrease in production and lower equipment purchases. At the Ghanaian operations (excluding Asanko), amortisation and depreciation increased by 11% from US$242 million in 2017 to US$268 million in 2018. Tarkwa decreased by 24% from US$220 million in 2017 to US$168 million in 2018 mainly due to a decrease in ounces mined combined with the transition from owner mining to contractor mining, resulting in a decrease in mining fleet. Damang increased by 355% from US$22 million in 2017 to US$100 million in 2018, mainly due to increased ounces mined from the higher cost Amoanda pit in line with the reinvestment plan. At Asanko, the amortisation and depreciation amounted to US$16 million for the five months ended December 2018 (Asanko is an equity accounted joint venture and not included in the Group or Ghanaian operation’s figures). At Cerro Corona in Peru, amortisation and depreciation decreased by 37% from US$131 million in 2017 to US$82 million in 2018. This decrease was mainly due to the increase in reserves at Cerro Corona in line with the life extension from 2023 to 2030. At the Australian operations, amortisation and depreciation decreased by 8% from A$388 million (US$298 million) in 2017 to A$356 million (US$266 million). At St Ives, amortisation and depreciation decreased by 12% from A$223 million (US$172 million) in 2017 to A$196 million (A$146 million) in 2018 due to a decrease in ounces mined. At Agnew, amortisation and depreciation decreased by 7% from A$108 million (US$82 million) in 2017 to A$100 million (US$75 million) in 2018 due to an increase in ore reserves at Waroonga mine in 2018, resulting in a lower amortisation rate per ounce. At Granny Smith, amortisation and depreciation increased by 5% from A$57 million (US$44 million) in 2017 to A$60 million (US$45 million) in 2018 due to depreciation of new mining equipment bought at the beginning of 2018, compared to mostly fully depreciated equipment utilised in 2017. All-in sustaining and total all-in costs (original interpretation) The following table sets out for each operation and the Group, total gold sales in ounces, all-in sustaining costs and total all-in costs, net of by-product revenue, in US$/oz for 2018 and 2017: 2018 2017 Figures in thousands unless otherwise stated Gold only ounces sold All-in sustaining costs – US$/oz Total all-in costs – US$/oz Gold only ounces sold All-in sustaining costs – US$/oz Total all-in costs – US$/oz South Deep 167.8 1,903 2,012 281.8 1,340 1,400 South African operation 167.8 1,903 2,012 281.8 1,340 1,400 Tarkwa 524.9 951 951 566.4 940 940 Damang 180.8 813 1,506 143.6 1,027 1,827 Asanko1 45.9 1,069 1,175 – – – Ghanaian operations 751.6 926 1,098 710.0 958 1,119 Cerro Corona2 141.0 282 282 164.7 203 203 Peruvian operation 141.0 282 282 164.7 203 203 St Ives 367.0 902 902 363.9 916 916 Agnew 238.5 1,026 1,026 241.2 977 977 Granny Smith 280.5 925 925 290.3 896 896 Australian operations 885.9 943 943 895.4 926 926 Continuing operations (including Asanko) 1,946.4 981 1,173 2,051.9 945 1,081 Continuing operations (excluding Asanko) 1,900.5 979 1,172 2,051.9 945 1,081 All-in costs are calculated in accordance with the World Gold Council Industry standard. Refer to pages 67 to 73 for detailed calculations and discussion of non-IFRS measures. 1 Equity accounted joint venture. 2 Gold sold at Cerro Corona excludes copper equivalents of 158,100 ounces in 2018 and 149,100 ounces in 2017. Figures above may not add as they are rounded independently. Gold Fields AFS 2019_Pr oof 15 – 27 March 2020

 

AFR-99


Table of Contents

LOGO

Gold Fields Annual Financial Report including Governance Report 2019 98 MANAGEMENT’S DISCUSSION AND ANALYSIS OF THE FINANCIAL STATEMENTS (continued) AISC and AIC AISC net of by-product revenues (including Asanko) from continuing operations increased by 4% from US$945 per ounce of gold in 2017 to US$981 per ounce of gold in 2018, mainly due to lower gold sold, partially offset by lower cost of sales before amortisation and depreciation and lower sustaining capital expenditure. AIC net of by-product revenues (including Asanko) from continuing operations increased by 9% from US$1,081 per ounce of gold in 2017 to US$1,173 per ounce of gold in 2018 due to the same reasons as for all-in sustaining costs as well as higher non-sustaining capital expenditure and higher exploration, feasibility and evaluation costs. AISC net of by-product revenues (excluding Asanko) from continuing operations increased by 4% from US$945 per ounce of gold in 2017 to US$979 per ounce of gold in 2018, mainly due to lower gold sold, partially offset by lower cost of sales before amortisation and depreciation and lower sustaining capital expenditure. AIC net of by-product revenues (including Asanko) from continuing operations increased by 8% from US$1,081 per ounce of gold in 2017 to US$1,172 per ounce of gold in 2018 due to the same reasons as for all-in sustaining costs as well as higher non-sustaining capital expenditure and higher nonsustaining capital expenditure and higher exploration, feasibility and evaluation costs. At South Deep in South Africa, all-in sustaining costs increased by 41% from R574,406 per kilogram (US$1,340 per ounce) in 2017 to R807,688 per kilogram (US$1,903 per ounce) in 2018 mainly due to lower gold sold, partially offset by lower cost of sales before amortisation and depreciation and lower sustaining capital expenditure. The total all-in cost increased by 42% from R600,109 per kilogram (US$1,400 per ounce) in 2017 to R854,049 per kilogram (US$2,012 per ounce) in 2018 due to the same reasons as for all-in sustaining costs as well as higher non-sustaining capital expenditure. At the Ghanaian operations, all-in sustaining costs decreased by 3% from US$958 per ounce in 2017 to US$926 per ounce in 2018 mainly due to higher gold sold and lower sustaining capital expenditure, partially offset by higher cost of sales before amortisation and depreciation. Results for Asanko were included for five months in 2018. Total all-in cost decreased by 2% from US$1,119 per ounce in 2017 to US$1,098 per ounce in 2018 due to the same reasons as for all-in sustaining costs and higher non-sustaining capital expenditure of US$125 million on the Damang reinvestment project and US$5 million at Asanko. At Tarkwa, all-in sustaining costs and total all-in costs increased by 1% from US$940 per ounce in 2017 to US$951 per ounce in 2018 due to higher cost of sales before amortisation and depreciation and lower gold sold, partially offset by lower capital expenditure. At Damang, all-in sustaining costs decreased by 21% from US$1,027 per ounce in 2017 to US$813 per ounce in 2018 due to higher gold sold and lower sustaining capital expenditure, partially offset by higher cost of sales before amortisation and depreciation. All-in costs decreased by 18% from US$1,827 per ounce in 2017 to US$1,506 per ounce in 2018 due to the same reasons as for all-in sustaining cost, partially offset by increased non-sustaining capital expenditure. At Asanko, all-in sustaining costs and total all-in cost for the five months ended December 2018 was US$1,069 per ounce and US$1,175 per ounce, respectively. At Cerro Corona in Peru, all-in sustaining costs and total all-in costs increased by 39% from US$203 per ounce in 2017 to US$282 per ounce in 2018 mainly due to lower gold sold, lower by-product credits and higher cost of sales before amortisation and depreciation, partially offset by lower capital expenditure. All-in sustaining costs and total all-in cost per equivalent ounce increased by 4% from US$673 per equivalent ounce in 2017 to US$699 per equivalent ounce in 2018 mainly due to the same reasons as above as well as lower equivalent ounces sold. At the Australian operations, all-in sustaining costs and total all-in costs increased by 4% from A$1,210 per ounce (US$926 per ounce) in 2017 to A$1,262 per ounce (US$943 per ounce) in 2018, mainly due to higher cost of sales before amortisation and depreciation and lower gold sold, partially offset by lower capital expenditure. At St Ives, all-in sustaining costs and total all-in costs increased by 1% from A$1,198 per ounce (US$916 per ounce) in 2017 to A$1,207 per ounce (US$902 per ounce) in 2018 due to higher cost of sales before amortisation and depreciation, partially offset by higher gold sold and lower capital expenditure. At Agnew, all-in sustaining costs and total all-in costs increased by 8% from A$1,276 per ounce (US$977 per ounce) in 2017 to A$1,374 per ounce (US$1,026 per ounce) in 2018 due to higher cost of sales before amortisation and depreciation, higher capital expenditure and lower gold sold. At Granny Smith, all-in sustaining costs and total all-in costs increased by 6% from A$1,171 per ounce (US$896 per ounce) in 2017 to A$1,239 per ounce (US$925 per ounce) in 2018, mainly due to higher cost of sales before amortisation and depreciation and lower gold sold, partially offset by lower capital expenditure. Investment income Income from investments increased by 33% from US$6 million in 2017 to US$8 million in 2018. The increase was mainly due to higher cash balances at the international operations in 2018. The investment income in 2018 of US$8 million comprised US$1 million interest on monies invested in the South African rehabilitation trust fund and US$7 million interest on other cash and cash equivalent balances. The investment income in 2017 of US$6 million comprised US$1 million interest on monies invested in the South African rehabilitation trust fund and US$5 million interest on other cash and cash equivalent balances. Gold Fields AFS 2019_Pr oof 15 – 27 March 2020

 

AFR-100


Table of Contents

LOGO

99 Gold Fields Annual Financial Report including Governance Report 2019 Interest received on the South African rehabilitation trust fund remained flat at US$1 million. Interest on other cash balances increased by 40% from US$5 million in 2017 to US$7 million in 2018 mainly due to higher cash balances at the international operations in 2018. Finance expense Finance expense increased by 9% from US$81 million in 2017 to US$88 million in 2018. The finance expense of US$88 million in 2018 comprised US$12 million relating to the accretion of the environmental rehabilitation liability, US$2 million relating to the unwinding of the silicosis provision and US$92 million on various Group borrowings, partially offset by borrowing costs capitalised of US$18 million. The finance expense of US$81 million in 2017 comprised US$12 million relating to the accretion of the environmental rehabilitation liability, US$1 million relating to the unwinding of the silicosis provision and US$91 million on various Group borrowings, partially offset by borrowing costs capitalised of US$23 million. The environmental rehabilitation liability accretion expense remained flat at US$12 million in 2018. Capitalised interest decreased by 22% from US$23 million in 2017 to US$18 million in 2018 due to South Deep no longer meeting the definition of a qualifying project for capitalisation of interest, partially offset by higher interest capitalised due to higher carrying values at Damang and Gruyere. This interest was capitalised in terms of IAS 23 Borrowing Costs. IAS 23 requires capitalisation of borrowing costs whenever general borrowings are used to finance qualifying projects. The qualifying projects in 2018 were the Damang reinvestment project (US$10 million) and the Gruyere project (US$8 million). The qualifying projects in 2017 were South Deep (US$20 million), Damang (US$2 million) and Gruyere (US$1 million). An average interest capitalisation rate of 5.9% (2017: 5.3%) was applied. Below is an analysis of the components making up the interest on the various Group borrowings, stated on a comparative basis: United States Dollar Figures in millions unless otherwise stated 2018 2017 Interest on borrowings to fund capital expenditure and operating costs at the South African operation 9 12 Interest on US$1 billion notes issue 43 43 Interest on US$70 million revolving senior secured credit facility – 1 Interest on US$100 million revolving senior secured credit facility 4 2 Interest on US$150 million revolving senior secured credit facility (old) – 2 Interest on US$150 million revolving senior secured credit facility (new) 3 1 Interest on US$1,290 million term loan and revolving credit facilities 31 27 Other interest charges 2 3 92 91 Interest on borrowings to fund capital expenditure and operating costs at the South African operation decreased from US$12 million in 2017 to US$9 million in 2018 due to repayments of South African borrowings in 2018. Interest on the US$1 billion notes issue remained flat at US$43 million in 2018. Interest on the US$70 million senior secured revolving credit facility decreased from US$1 million in 2017 to US$nil in 2018. The decrease is due to the US$70 million revolving senior secured credit facility being cancelled and refinanced through the US$100 million revolving senior secured credit facility on 21 July 2017. Interest on the US$100 million term revolving senior secured credit facility increased from US$2 million in 2017 to US$4 million in 2018. The increase is due to the interest charge being for five months in 2017 compared to 12 months in 2018. Interest on the US$150 million revolving senior secured credit facility (old) decreased from US$2 million in 2017 to US$nil in 2018. The decrease is due to the US$150 million revolving senior secured credit facility being cancelled and refinanced through the US$150 million revolving senior secured credit facility (new) on 22 September 2017. Interest on the US$150 million revolving senior secured credit facility (new) increased from US$1 million in 2017 to US$3 million in 2018. The increase is due to interest charge being for three months in 2017 compared to 12 months in 2018. Interest on the US$1,290 million term loan and revolving credit facilities increased from US$27 million in 2017 to US$31 million in 2018 due to drawdowns in 2018. Gold Fields AFS 2019_Pr oof 15 – 27 March 2020

 

AFR-101


Table of Contents

LOGO

Gold Fields Annual Financial Report including Governance Report 2019 100 MANAGEMENT’S DISCUSSION AND ANALYSIS OF THE FINANCIAL STATEMENTS (continued) Gain on financial instruments The gain on financial instruments decreased by 38% from US$34 million in 2017 to US$21 million in 2018. United States Dollar Figures in millions unless otherwise stated 2018 2017 South Deep gold hedge (3) 11 Ghana gold hedge 22 – Ghana oil hedge 2 9 Peru copper hedge 9 (6) Australia gold hedge (5) 15 Australia oil hedge 1 5 Australia foreign currency hedge (9) – Maverix warrants – gain on fair value 4 – 21 34 South Deep gold hedge In November 2017, South Deep entered into zero-cost collars for the period January 2018 to December 2018 for 63,996 ounces of gold. The strike prices are R600,000 per kilogram on the floor and R665,621 per kilogram on the cap. At 31 December 2018, the marked-to-market value of the hedge was a positive R5 million (US$nil), with a realised gain of R117 million (US$9 million). In October 2018 and November 2018, average rate forwards were entered into for the period September 2019 to December 2019 for a total of 69,543 ounces at an average strike price of R615,103 per kilogram. At 31 December 2018, the marked-to-market value was a negative R29 million (US$2.0 million). Subsequent to year end, additional rate forwards were taken out for a further 30,072 ounces at an average strike price of R620,000 per kilogram. In summary, the rate forwards taken out for South Deep for 2019 are for 99,615 ounces of gold in total at an average strike price of R616,581 per kilogram. Ghana gold hedge In January 2018 and April 2018, a total of 488,900 ounces of the expected production for the Ghanaian region was hedged for the period January 2018 to December 2018 using zero-cost collars. The average strike prices are US$1,300 per ounce on the floor and US$1,418 per ounce on the cap. At 31 December 2018, the marked-to-market value on the hedge was a positive US$2 million, with a realised gain of US$20 million. Ghana oil hedge In May 2017 and June 2017, the Ghanaian operations entered into fixed price ICE Gasoil cash settled swap transaction for a total of 125.8 million litres of diesel for the period June 2017 to December 2019. The average swap price is US$457.2 per metric tonne (equivalent US$61.4 per barrel). At the time of the transactions, the average Brent swap equivalent over the tenure was US$49.8 per barrel. At 31 December 2018, the marked-to-market value on the hedge was a positive US$3 million, with a realised gain of US$8 million. Peru copper hedge In November 2017, further zero-cost collars were entered into for the period January 2018 to December 2018. A total volume of 29,400 tonnes was hedged, at an average floor price of US$6,600 per tonne and an average cap price of US$7,431 per tonne. At 31 December 2018, the marked-to-market value on the hedge was a positive US$1 million, with a realised gain of US$5 million. Australia gold hedge In February 2018, the Australian operations entered into Asian swaps (Asian swaps are options where the payoff is determined by the average monthly gold price over the option period) for the period June 2018 to December 2018 for a total of 221,000 ounces of gold. The average strike price on the swaps was A$1,714 per ounce. In March 2018, the Australian operations entered into zero-cost collars for the period April 2018 to December 2018 for a total of 452,800 ounces of gold. The average strike prices are A$1,703 per ounce on the floor and US$1,767 per ounce on the cap. Gold Fields AFS 2019_Pr oof 15 – 27 March 2020

 

AFR-102


Table of Contents

LOGO

101 Gold Fields Annual Financial Report including Governance Report 2019 The realised gain on the above Asian swaps and zero-cost collars was A$11 million (US$8 million). In December 2018, additional Asian swaps were entered into for the period January 2019 to December 2019 for a notional 283,000 ounces of gold at an average strike price of A$1,751 per ounce. At 31 December 2018, the marked-to-market value on the above hedges was a negative A$12 million (US$8 million). In December 2018, additional zero-cost collars were executed for the period January 2019 to December 2019 for a notional 173,000 ounces of gold with a strike price on the floor at A$1,720 per ounce and the strike price on the cap at A$1,789 per ounce. At 31 December 2018, the marked-to-market value on the hedge was a negative A$6 million (US$4 million). Subsequent to year end, additional zero-cost collars were executed for the period January 2019 to December 2019 for a notional 456,000 ounces of gold with a strike price on the floor at A$1,800 per ounce and the strike price on the cap at A$1,869 per ounce. In summary, the zero-cost collars taken out for Australia for 2019 are for 629,000 ounces of gold in total with a strike price on the floor at A$1,778 per ounce and a strike price on the cap at A$1,847 per ounce and Asian swaps of 283,000 ounces of gold with an average strike price of A$1,751 per ounce. Australia oil hedge In May 2017 and June 2017, the Australian operations entered into fixed price Singapore 10ppm Gasoil cash-settled swap transactions for a total of 77.5 million litres of diesel for the period June 2017 to December 2019. The average swap price is US$61.15 per barrel. At the time of the transactions, the average Brent swap equivalent over the tenure was US$49.92 per barrel. At 31 December 2017, the marked-to-market value on the hedge was a positive A$3 million (US$2 million) with a realised gain of A$6 million (US$5 million). Australia foreign currency hedge In May 2018, the Australian operations entered into Australian Dollar/US Dollar average rate forwards for a total notional US$96 million for the period January 2019 to December 2019 at an average strike price of 0.7517. In June 2018, further hedges were taken out for a total notional US$60 million for the same period January 2019 to December 2019 at an average strike of 0.7330. In September 2018, further hedges were taken out for a total notional US$100 million for the same period January 2019 to December 2019 at an average strike of 0.7182. In October 2018, further hedges were taken out for the period January 2019 to December 2019 for a notional US$60 million at an average strike of 0.7075. In December 2018, further hedges were taken out for the period January 2019 to December 2019 for a notional US$50 million at an average strike of 0.715. At 31 December 2018, the marked-to-market value on the hedge was a negative A$12 million (US$9 million). Foreign exchange loss The foreign exchange gain of US$6 million in 2018 compared with a loss of US$4 million in 2017. These gains or losses on foreign exchange related to the conversion of offshore cash holdings into their functional currencies. The exchange gain of US$6 million was due to the strengthening of the Ghanaian Cedi and the weakening of the Australian Dollar, while the exchange loss of US$4 million was due to the weakening of the Ghanaian Cedi and the strengthening of the Australian Dollar. Other costs, net Other costs, net increased by 137% from US$19 million in 2017 to US$45 million in 2018. The costs in 2018 are mainly made up of: Social contributions and sponsorships of US$15 million; Offshore structure costs of US$16 million; Corporate-related costs of US$5 million; Loss on sale of inventory of US$9 million; and Rehabilitation income of US$1 million as a result of changes in estimates relating to the provision for environmental rehabilitation costs recognised in profit or loss. The costs in 2017 are mainly made up of: Social contributions and sponsorships of US$20 million; Offshore structure costs of US$11 million; Corporate-related costs of US$1 million; and Rehabilitation income of US$14 million as a result of changes in estimates relating to the provision for environmental rehabilitation costs recognised in profit or loss. Gold Fields AFS 2019_Pr oof 15 – 27 March 2020

 

AFR-103


Table of Contents

LOGO

Gold Fields Annual Financial Report including Governance Report 2019 102 MANAGEMENT’S DISCUSSION AND ANALYSIS OF THE FINANCIAL STATEMENTS (continued) Share-based payments Gold Fields recognises the cost of share options granted (share-based payments) in terms of IFRS 2 Share-based Payment. Gold Fields has adopted appropriate valuation models (Black-Scholes and Monte Carlo simulation) to fair value share-based payments. The value of the share options is determined at the grant date of the options and depending on the rules of the plan expensed on a straight-line basis over a three-year vesting period, adjusted for forfeitures as appropriate. Share-based payments increased by 41% from US$27 million in 2017 to US$38 million in 2018. The corresponding entry for the share-based payment expense was the share-based payment reserve within shareholders’ equity. The charge in 2018 related to a new allocation in 2018 in addition to the 2017 and 2016 allocations. The charge in 2017 related only to the 2017 and 2016 allocations. Long-term incentive plan expense Gold Fields recognises the long-term incentive plan expense in terms of IAS 19 Employee Benefits. On 1 March 2014, the Remuneration Committee approved the Gold Fields Limited Long-Term Incentive Plan (“LTIP”). The plan provided for executive directors, certain officers and employees to receive a cash award, conditional on the achievement of specified performance conditions relating to total shareholder return and free cash flow margin. The conditions were assessed over the performance cycle which runs over three calendar years. The expected timing of the cash outflows in respect of each grant was at the end of three years after the original award was made. The last award under this plan was made in 2015. From 2018 onwards, Executive Committee members (including regional Executive Committee members) receive awards under the Gold Fields Limited 2012 Share Plan amended, while senior and middle management receive awards under the revised LTIP. The performance conditions of the revised LTIP are approved annually by the Remuneration Committee. The expected timing of the cash outflows in respect of each grant is at the end of three years after the original award was made. No allocations were made under the LTIP in 2017. The LTIP expense decreased by 80% from US$5 million in 2017 to US$1 million in 2018 due to negative marked-to-market adjustments of the plan. Exploration expense The exploration expense decreased by 5% from US$110 million in 2017 to US$104 million in 2018. United States Dollar Figures in millions unless otherwise stated 2018 2017 Australia 38 52 Salares Norte 61 53 Arctic Platinum Project (“APP”) – 1 Exploration office costs 5 4 Total exploration expense 104 110 In 2018, Australia spent US$64 million on exploration of which US$38 million was expensed in the income statement. In 2017, Australia spent US$75 million on exploration of which US$52 million was expensed in the income statement. Share of results of equity accounted investees, net of taxation Share of results of equity accounted investees, net of taxation increased from a loss of US$1 million in 2017 to a loss of US$13 million in 2018. During 2018, Gold Fields equity accounted for Far South East Resources Incorporated (“FSE”), Maverix Metals Incorporated (“Maverix”) and Asanko Gold Inc (“Asanko”). During 2017, Gold Fields accounted for FSE and Maverix. FSE’s share of results of equity accounted investees, net of taxation increased from a loss of US$1 million in 2017 to a loss of US$13 million in 2018, mainly due to the US$12 million write-off of deferred costs and other non-recoverable amounts. Maverix’s share of results of equity accounted investees, net of taxation increased from US$nil for 2017 to a profit of US$1 million in 2018, representing 19.9% (2017: 27.9%) shareholding. In March 2018, Gold Fields entered into an agreement to form an incorporated joint venture with Asanko Gold. In the deal which became unconditional on 31 July 2018, Gold Fields acquired 45% of Asanko Gold Ghana Limited (“AGGL”), the Asanko subsidiary that owns the Asanko Gold mine, with the government of Ghana continuing to retain a 10% free carried interest in AGGL. The share of results of equity accounted investees, net of taxation for Asanko, was a loss of US$1 million in 2018. Gold Fields AFS 2019_Pr oof 15 – 27 March 2020

 

AFR-104


Table of Contents

LOGO

103 Gold Fields Annual Financial Report including Governance Report 2019 Restructuring costs Restructuring costs increased from US$9 million in 2017 to US$114 million in 2018. The cost in 2018 relates mainly to separation packages at South Deep (US$11 million), Damang (US$14 million) and Tarkwa (US$89 million) (related to the conversion from owner to contractor mining implemented in 2018) and the cost in 2017 relates mainly to separation packages at South Deep (US$2 million), Damang (US$2 million) (related to the conversion from owner to contractor mining implemented in 2017) and Tarkwa (US$5 million). Silicosis settlement costs Silicosis settlement costs related to a reversal of costs of US$5 million in 2018 compared to costs of US$30 million in 2017. A consolidated application was brought against several South African mining companies, including Gold Fields, for certification of a class action on behalf of current or former mineworkers (and their dependants) who have allegedly contracted silicosis and/or tuberculosis while working for one or more of the mining companies listed in the application. During 2017, as a result of the ongoing work of the Working Group (refer to note 35 of the consolidated financial statements for further details) and engagements with affected stakeholders since 31 December 2016, Gold Fields provided an amount of US$30 million for its share of the estimated cost in relation to the Working Group of a possible settlement of the class action claims and related costs. During 2018, reversal of costs of US$5 million related to a change in the expected timing of the cash flows. Gain on acquisition of Asanko On 29 March 2018, the Group entered into certain definitive agreements (the “JV Transaction”) with Asanko Gold Inc. pursuant to which, among other things: Gold Fields and Asanko will each own a 45% interest in Asanko Gold Ghana Limited (“AGGL”), the Asanko subsidiary that currently owns the Asanko Gold mine, with the government of Ghana continuing to retain a 10% free-carried interest in AGGL (the “Joint Arrangement”); Gold Fields and Asanko will each own a 50% interest in Adansi Gold Company Ghana Limited (“Adansi Ghana”), the Asanko subsidiary that currently owns a number of the Company’s exploration licences; and Gold Fields and Asanko will each acquire a 50% interest in a newly formed entity (Shika Group Finance Limited (“JV Finco”)). On 20 June 2018, Gold Fields and Asanko received approval of the JV transaction from the Ghanaian Minister of Lands and Natural Resources and the JV transaction closed on 31 July 2018 once all conditions precedent were met. In consideration for its interests in the Joint Arrangement, Gold Fields contributed US$165 million, representing its initial US$165 million redeemable share investment in JV Finco, as well as its initial US$nil equity investments in AGGL, Adansi Ghana and JV Finco, respectively. An additional US$20.0 million will be invested in the redeemable preference shares on an agreed Esaase development milestone, but in any event no later than 31 December 2019. Recognition and measurement Gold Fields and Asanko have joint control and the Asanko transaction is structured as a separate vehicle and the Group has a residual interest in the net assets of Asanko. Accordingly, the Group has classified its interest in Asanko as a joint venture. Fair value measured on a provisional basis The fair value of identifiable net assets acquired has been performed on a provisional basis, using the acquisition life-of-mine model, pending completion of review and sign off of the life-of-mine model, including the Reserves and Resources, by the Group Competent Person. Any changes to the acquisition life-of-mine model and/or Reserves and Resources could result in a material change to the cash flows used to determine the fair value of the identifiable net assets acquired. If new information is obtained, within one year from the date of acquisition, about facts and circumstances that existed at the date of acquisition about the life-of-mine and adjustments are required to be made to the provisional fair values of the identifiable net assets, or if any additional provisions that existed at the date of acquisition are identified, then the accounting for the acquisition will be revised. Consideration transferred The following table summarises the acquisition date fair value of the consideration transferred: Figures in millions unless otherwise stated United States Dollar 2018 Cash for Asanko redeemable preference shares and equity 165 Total consideration paid 165 Gold Fields AFS 2019_Pr oof 15 – 27 March 2020

 

AFR-105


Table of Contents

LOGO

Gold Fields Annual Financial Report including Governance Report 2019 104 MANAGEMENT’S DISCUSSION AND ANALYSIS OF THE FINANCIAL STATEMENTS (continued) Gain on acquisition of Asanko The gain on acquisition was determined as follows: Figures in millions unless otherwise stated United States Dollar 2018 Total fair value of assets acquired 217 Consideration transferred (165) Gain on acquisition 52 The redeemable preference shares have the following conditions: Redeemable at the option of the issuer at par value; and Non-interest-bearing. The redeemable preference shares were recognised as an investment in an equity financial instrument measured at fair value through other comprehensive income. The key assumptions used to determine the fair value of the redeemable preference shares of US$130 million at acquisition were as follows: Par value of the preference shares US$/165.0 million Market-related interest rate 7.85% Expected redemption period – 2020 to 2023 5 years The key assumptions used to determine the fair value of the net identifiable assets acquired were as follows: US$ gold price – 2018 to 2019 US$1,200/oz US$ gold price – 2020 onwards US$ 1,300/oz Discount rate 10.27% Life-of-mine – 2019 to 2030 12 years The excess of the fair value of the identifiable net assets acquired over the consideration is recognised immediately in profit or loss as a gain on acquisition. The injection of capital into Asanko Gold Mine for an equity stake represented a favourable deal for Gold Fields, as Asanko needed to refinance the debt of Asanko Gold Mine, resulting in a gain on acquisition. Impairment, net of reversal of impairment of investments and assets Impairment, net of reversal of impairment of investments and assets increased by 160% from US$200 million in 2017 to US$520 million in 2018. United States Dollar Figures in millions unless otherwise stated 2018 2017 Cerro Corona redundant assets 2 1 Tarkwa mining fleet – 7 Damang Rex pit assets – 4 South Deep cash-generating unit – goodwill 72 278 South Deep cash-generating unit – other assets 410 – Listed and unlisted investments – 4 Cerro Corona cash-generating unit – other assets – (53) APP – (39) FSE 37 – 520 200 Gold Fields AFS 2019_Pr oof 15 – 27 March 2020

 

AFR-106


Table of Contents

LOGO

105 Gold Fields Annual Financial Report including Governance Report 2019 The impairment charge of US$520 million in 2018 comprises: US$2 million impairment of redundant assets at Cerro Corona; US$482 million cash-generating unit impairment at South Deep. US$72 million of the impairment was firstly allocated to goodwill and the remainder of US$410 million to other assets. The impairment calculation was performed in June 2018 and given that impairment indicators still existed at 31 December 2018, a further assessment was performed. The recoverable amount at 31 December 2018 is R21.2 billion (US$1.4 billion). There were no further impairments at 31 December 2018 using the following assumptions: ––Gold price of R525,000 per kilogram for 2019 and R550,000 per kilogram thereafter; –– Resource price of US$17 per ounce at a Rand/US$ exchange rate of R14.63; –– Resource ounces of 24.5 million ounces; –– Life-of-mine of 75 years; and ––Discount rate of 13.5% nominal. US$37 million impairment of FSE. The impairment of FSE was based on the fair value less cost of disposal of the investment which was indirectly derived from the market value of Lepanto Consolidated Mining Company. The impairment charge of US$200 million in 2017 comprises: US$1 million impairment of redundant assets at Cerro Corona; US$7 million asset specific impairment at Tarkwa, relating to aged, high maintenance and low effectiveness mining fleet that is no longer used; US$4 million asset specific impairment at Damang, relating to all assets at the Rex pit. Following a series of optimisations, the extensional drilling, completed in 2017, failed to deliver sufficient tonnages at viable grades to warrant further work; US$278 million cash-generating unit impairment at South Deep, the impairment is due to a reduction in the gold price assumptions, a lower resource price and a deferral of production. The main assumptions used were: ––Gold price of R525,000 per kilogram; –– Resource price of US$17 per ounce at a Rand/US$ exchange rate of R12.58; –– Resource ounces of 29.0 million ounces; –– Life-of-mine of 77 years; and ––Discount rate of 13.5% nominal. US$4 million impairment of listed and unlisted investments. The above were partially offset by the following reversal of impairments: US$53 million reversal of cash-generating unit impairment at Cerro Corona. The reversal of the impairment is due to a higher net present value due to the completion of a pre-feasibility study in 2017 extending the life-of-mine from 2023 to 2030 by optimising the tailings density and increasing the tailings capacity by using in-pit tailings after mining activities end. The main assumptions used were: ––Gold price of US$1,200 per ounce for 2018 and US$1,300 per ounce for 2019 onwards; ––Copper price of US$2.50 per pound for 2018 and US$2.80 per pound for 2019 onwards; –– Resource price of US$41 per ounce; –– Life-of-mine of 13 years; and ––Discount rate of 4.8%. US$39 million reversal of APP impairment. During 2017, active marketing activities continued for APP and as a result, a sale agreement was completed comprising a purchase offer of US$40 million cash and a 2% net smelter refiner royalty on all metals. As a result, the impairment previously recorded, was reversed up to the value of the selling price. (Loss)/profit on disposal of assets Profit on disposal of assets was US$4 million in 2017 compared to a loss of US$52 million in 2018. Loss on disposal of assets of US$52 million in 2018 related mainly to the losses of US$38 million on the sale of mining fleet and heavy machinery equipment and inventory at Tarkwa as part of the transition to contractor mining and a loss of US$15 million on the sale of APP. Profit on disposal of assets of US$4 million in 2017 related mainly to the sale of redundant assets at Agnew and Tarkwa. Gold Fields AFS 2019_Pr oof 15 – 27 March 2020

 

AFR-107


Table of Contents

LOGO

MANAGEMENT’S DISCUSSION AND ANALYSIS OF THE FINANCIAL STATEMENTS (continued) Gold Fields Annual Financial Report including Governance Report 2019 106 Royalties Royalties increased by 2% from US$62 million in 2017 to US$63 million in 2018 and are made up as follows: United States Dollar Figures in millions unless otherwise stated 2018 2017 South Africa 1 2 Ghana 29 27 Peru 5 5 Australia 28 28 63 62 The royalty in South Africa decreased by 50% from US$2 million in 2017 to US$1 million in 2018 due to a decrease in revenue in 2018. The royalty in Ghana increased by 7% from US$27 million in 2017 to US$29 million in 2018 due to an increase in revenue in 2018. The royalty in Peru remained flat at US$5 million. The royalty in Australia remained flat at US$28 million. Mining and income tax Mining and income tax was a charge of US$173 million in 2017 compared to an income of US$66 million in 2018. The table below indicates Gold Fields’ effective tax rate in 2018 and 2017: United States Dollar Figures in millions unless otherwise stated 2018 2017 Income and mining tax credit/(charge) (US$ million) 66 (173) Effective tax rate (%) 16.0 113.6 In 2018, the effective tax rate of 16.0% was lower than the maximum South African mining statutory tax rate of 34% mainly due to the tax effect of the following: US$18 million non-taxable gain on acquisition of Asanko; US$1 million non-taxable fair value gain on Maverix warrants; US$1 million non-taxable profit on dilution of Gold Fields’ interest in Maverix warrants; US$7 million deferred tax assets recognised at Damang; and US$70 million additional capital allowances recognised at South Deep. The above were offset by the following tax effected charges: US$7 million adjustment to reflect the actual realised company tax rates in South Africa and offshore; US$35 million non-deductible charges comprising share-based payments (US$13 million) and exploration expense (US$22 million); US$13 million and US$24 million deferred tax assets not recognised on impairment of FSE and South Deep goodwill, respectively; US$26 million non-deductible interest paid; US$5 million of non-deductible share of results of equity accounted Investees, net of taxation; US$16 million dividend withholding tax; US$15 million deferred tax assets not recognised at Cerro Corona; US$8 million of net non-deductible expenditure and non-taxable income; US$1 million deferred tax raised on unremitted earnings at Tarkwa and Cerro Corona; US$1 million deferred tax movement on Peruvian Nuevo Sol devaluation against the US Dollar; US$8 million of various Peruvian non-deductible expenses; and US$11 million deferred tax release on change of tax rate at South Deep. Gold Fields AFS 2019_Pr oof 15 – 27 March 2020

 

AFR-108


Table of Contents

LOGO

107 Gold Fields Annual Financial Report including Governance Report 2019 In 2017, the effective tax rate of 113.6% was higher than the maximum South African mining statutory tax rate of 34% mainly due to the tax effect of the following: US$19 million adjustment to reflect the actual realised company tax rates in South Africa and offshore; US$13 million deferred tax assets not recognised on reversal of impairment of APP; US$5 million deferred tax movement on Peruvian Nuevo Sol devaluation against US Dollar; US$7 million utilisation of tax losses not previously recognised at Damang; and US$20 million deferred tax assets recognised at Cerro Corona and Damang. The above were offset by the following tax effected charges: US$29 million non-deductible charges comprising share-based payments (US$9 million) and exploration expense (US$20 million); US$24 million non-deductible interest paid; US$95 million impairment of South Deep goodwill; US$13 million deferred tax assets not recognised at Cerro Corona and Damang; US$5 million of net non-deductible expenditure and non-taxable income; US$10 million deferred tax raised on unremitted earnings at Tarkwa; and US$5 million of various Peruvian non-deductible expenses. Loss from continuing operations As a result of the factors discussed above, a loss from continuing operations increased from US$21 million in 2017 to US$345 million in 2018. Profit from discontinued operations, net of tax Profit from discontinued operations decreased from US$13 million in 2017 to US$nil in 2018 due to the disposal of Darlot in 2017. Loss for the year – continuing and discontinued operations Loss for the year increased from US$8 million in 2017 to US$345 million in 2018. Loss attributable to owners of the parent Loss attributable to owners of the parent increased from US$19 million in 2017 to US$348 million in 2018. The loss attributable to owners of the parent of US$348 million in 2018 comprised US$348 million loss attributable to owners of the parent from continuing operations and US$nil attributable to owners of the parent from discontinued operations. The loss attributable to owners of the parent of US$19 million in 2017 comprised US$32 million loss attributable to owners of the parent from continuing operations and US$13 million profit attributable to owners of the parent from discontinued operations. Profit attributable to non-controlling interests Profit attributable to non-controlling interests decreased by 73% from US$11 million in 2017 to US$3 million in 2018. The non-controlling interest consists of Gold Fields Ghana (Tarkwa) and Abosso Goldfields (Damang) at 10% each at the end of 2018 and 2017 and Gold Fields La Cima (Cerro Corona) at 0.47% at the end of 2018 and 2017. The amount making up the non-controlling interest is shown below: 2018 2017 2018 2017 Minority interest Effective* Minority interest Effective* US$ million US$ million Gold Fields Ghana Limited – Tarkwa 10.0% 10.0% 4 9 Abosso Goldfields – Damang 10.0% 10.0% (1) 2 Gold Fields La Cima – Cerro Corona 0.47% 0.47% – – 3 11 * Average for the year. Gold Fields AFS 2019_Pr oof 15 – 27 March 2020

 

AFR-109


Table of Contents

LOGO

MANAGEMENT’S DISCUSSION AND ANALYSIS OF THE FINANCIAL STATEMENTS (continued) Gold Fields Annual Financial Report including Governance Report 2019 108 Loss per share from continuing operations As a result of the above, Gold Fields loss per share increased from US$0.04 per share in 2017 to US$0.42 per share in 2018. Earnings per share from discontinued operations Earnings per share from discontinued operation decreased from US$0.02 per share in 2017 to US$nil in 2018. LIQUIDITY AND CAPITAL RESOURCES – YEARS ENDED 31 DECEMBER 2019 AND 31 DECEMBER 2018 CASH RESOURCES Cash flows from operating activities Cash inflows from operating activities increased by 49% (US$276 million) from US$569 million1 in 2018 to US$845 million in 2019. The items comprising these are discussed below. The increase of US$276 million was due to: Figures in millions unless otherwise stated United States Dollar Increase in cash generated from operations due to higher gold sold and higher gold price 305 Decrease in investment in working capital 7 Silicosis payment (5) Increase in interest paid mainly due to adoption of IFRS 16 Leases (41) Increase in royalties paid (7) Decrease in taxes paid 9 Decrease in dividends paid due to lower dividends paid to non-controlling interests 8 276 Dividends paid decreased from US$57 million in 2018 to US$49 million in 2019. The dividends paid of US$49 million in 2019 comprised dividends paid to ordinary shareholders of US$46 million, dividends paid to non-controlling interests in Ghana and Peru of US$2 million and South Deep BEE dividend of US$1 million. The dividends paid of US$57 million in 2018 comprised dividends paid to ordinary shareholders of US$45 million, dividends paid to non-controlling interests in Ghana and Peru of US$10 million and South Deep BEE dividend of US$2 million. Cash flows from investing activities Cash outflows from investing activities decreased by 50% (US$440 million) from US$887 million in 2018 to US$447 million in 2019. The decrease of US$440 million was due to: Figures in millions unless otherwise stated United States Dollar Decrease in additions to property, plant and equipment 201 Decrease in proceeds on disposal of property, plant and equipment (75) Purchase of Asanko Gold 145 Decrease in purchase of investments 13 Redemption of Asanko preference shares – 2019 10 Proceeds on disposal of subsidiary – 2019 6 Proceeds on disposal of Maverix – 2019 67 Increase in proceeds on disposal of investments 112 Proceeds on disposal of APP – 2018 (40) Decrease in environmental trust funds and rehabilitation payments 1 440 1 Refer to note 42 of the consolidated financial statements for further details of the restatement. Gold Fields AFS 2019_Pr oof 15 – 27 March 2020

 

AFR-110


Table of Contents

LOGO

109 Gold Fields Annual Financial Report including Governance Report 2019 Additions to property, plant and equipment Capital expenditure decreased by 25% from US$814 million in 2018 to US$613 million in 2019. United States Dollar 2019 2018 Figures in million unless otherwise stated Sustaining capital Growth capital Total capital Sustaining capital Growth capital Total capital South Deep 33 — 33 40 18 58 South African region 33 — 33 40 18 58 Tarkwa 126 — 126 156 — 156 Damang 5 71 76 14 125 139 Asanko1 20 7 27 8 5 13 Ghanaian region 151 78 229 178 130 308 Cerro Corona 56 — 56 33 — 33 South American region 56 — 56 33 — 33 St Ives 98 — 98 127 — 127 Agnew 76 — 76 73 — 73 Granny Smith 72 — 72 79 — 79 Gruyere – 50% 5 67 72 — 134 134 Australian operations 251 67 318 279 — 413 Other 4 — 4 2 13 15 Capital expenditure (including Asanko) 495 145 640 532 295 827 Capital expenditure (excluding Asanko) 475 138 613 524 290 814 1 Equity accounted joint venture. Capital expenditure at South Deep in South Africa decreased by 38% from R770 million (US$58 million) in 2018 to R479 million (US$33 million) in 2019. The capital expenditure of R479 million (US$33 million) in 2019 comprised only sustaining capital expenditure. The capital expenditure of R770 million (US$58 million) in 2018 comprised R528 million (US$40 million) sustaining capital and R242 million (US$18 million) growth capital. This decrease was driven by the decrease in non-sustaining capital expenditure, which was communicated as part of the restructuring at the end of 2018 with the temporary suspension of New Mine development in 2019. Capital expenditure at the Ghanaian operations (excluding Asanko) decreased by 32% from US$295 million in 2018 to US$202 million in 2019: Tarkwa decreased by 19% from US$156 million in 2018 to US$126 million in 2019 mainly due to the lower capital waste stripping expenditure in line with the 2019 plan. All capital related to sustaining capital; Damang decreased by 45% from US$139 million in 2018 to US$76 million in 2019 due to lower capital waste tonnes mined. The capital expenditure of US$76 million in 2019 comprised US$5 million sustaining capital and US$71 million growth capital. The capital expenditure of US$139 million in 2018 comprised US$14 million sustaining capital and US$125 million growth capital; and Asanko incurred total capital expenditure of US$13 million for the five months ended December 2018 compared to US$27 million for the 12 months ended December 2019. The capital expenditure of US$27 million in 2019 comprised US$20 million sustaining capital expenditure and US$7 million growth capital. The capital expenditure of US$13 million in 2018 comprised sustaining capital expenditure of US$8 million and non-sustaining capital expenditure of US$5 million. (Asanko is an equity accounted joint venture and not included in the Group or Ghanaian operation’s figures.) Gold Fields AFS 2019_Pr oof 15 – 27 March 2020

 

AFR-111


Table of Contents

LOGO

MANAGEMENT’S DISCUSSION AND ANALYSIS OF THE FINANCIAL STATEMENTS (continued) Gold Fields Annual Financial Report including Governance Report 2019 110 Capital expenditure at Cerro Corona in Peru increased by 70% from US$33 million in 2018 to US$56 million in 2019. All capital related to sustaining capital: The increase was due to higher expenditure resulting from the new waste storage facility construction and infrastructure relocation (access roads, blasting supplies warehouse, general warehouse, etc) expenses for the life extension plan. Capital expenditure at the Australian operations decreased by 17% from A$553 million (US$413 million) in 2018 to A$458 million (US$318 million) in 2019: St Ives decreased by 17% from A$170 million (US$127 million) in 2018 to A$141 million (US$98 million) in 2019 due to reduced stripping at the open pits combined with lower spend on mining infrastructure in 2019. All capital related to sustaining capital; Agnew increased by 11% from A$98 million (US$73 million) in 2018 to A$109 million (US$76 million) in 2019. Additional expenditure was incurred in 2019 to establish the new accommodation village with A$32 million spent on the village in 2019 compared to A$8 million in 2018. The additional expenditure was partially offset by lower capital development in 2019 following the completion of the first phase of development of the Waroonga North complex early in the year. All capital related to sustaining capital; Granny Smith decreased by 1% from A$105 million (US$79 million) in 2018 to A$104 million (US$72 million) in 2019. The majority of capital expenditure related to development and infrastructure at the Wallaby mine, exploration and the development of a paste plant and associated infrastructure. All capital related to sustaining capital; and Capital expenditure at Gruyere decreased by 42% from A$180 million (US$134 million) in 2018 to A$104 million (US$72 million) in 2019 due to the completion of the construction project. The capital expenditure of A$104 million (US$72 million) in 2019 comprised A$8 million (US$5 million) sustaining capital and A$96 million (US$67 million) growth capital. The capital expenditure of A$180 million (US$134 million) in 2018 related only to growth capital. Proceeds on disposal of property, plant and equipment Proceeds on the disposal of property, plant and equipment decreased by 95% from US$79 million in 2018 to US$4 million in 2019. In 2019, the proceeds related mainly to the disposal of various redundant assets. In 2018, the proceeds related mainly to the disposal of fleet in Tarkwa of US$73 million as part of the conversion to contractor mining and the balance related to the sale of various redundant assets. Purchase of Asanko Gold Purchase of Asanko decreased by 88% from US$165 million in 2018 to US$20 million in 2019. Purchase of Asanko of US$165 million in 2018 related to the JV transaction with Asanko which was completed on 31 July 2018. Gold Fields acquired a 50% stake in Asanko’s 90% interest in the Asanko Gold Mine in Ghana. Purchase of Asanko of US$20 million in 2019 related to the additional purchase of preference share in accordance with the JV transaction. Purchase of investments Investment purchases decreased by 63% from US$19 million in 2018 to US$7 million in 2019. The purchase of investments of US$7 million in 2019 comprised: Figures in millions unless otherwise stated United States Dollar Chakana Copper 7 The purchase of investments of US$19 million in 2018 comprised: Figures in millions unless otherwise stated United States Dollar Asanko Gold Inc 18 Lefroy Exploration Limited 1 19 Redemption of Asanko preference shares Redemption of Asanko preference shares amounted to US$10 million in 2019. Proceeds on disposal of subsidiary Proceeds on disposal of subsidiary amounted to US$6 million in 2019 and related to the sale of Norperuna. Gold Fields AFS 2019_Pr oof 15 – 27 March 2020

 

AFR-112


Table of Contents

LOGO

111 Gold Fields Annual Financial Report including Governance Report 2019 Proceeds on disposal of Maverix Proceeds on disposal of Maverix amounted to US$67 million in 2019 and related to the sale of the Group’s 19.9% holding in the Toronto-listed gold and royalty streaming company Maverix. Proceeds on disposal of investments Proceeds on the disposal of investments increased by 112% from US$1 million in 2018 to US$113 million in 2019. The proceeds on disposal of investments of US$113 million in 2019 comprised: Figures in millions unless otherwise stated United States Dollar Red 5 Limited 21 Gold Road Resources Limited 85 Hummingbird Resources PLC 6 113 The proceeds on disposal of investments of US$1 million in 2018 related to the disposal of various investments. Proceeds on disposal of APP On 24 January 2018, Gold Fields sold APP to a Finnish subsidiary of private equity fund CD Capital Natural Resources Fund III for US$40 million. Contributions to environmental trust funds The contributions to environmental trust fund decreased by 13% from US$8 million in 2018 to US$7 million in 2019. The contributions to environmental trust funds of US$7 million in 2019 comprised: Figures in millions unless otherwise stated United States Dollar South Deep mine environmental trust fund 1 Tarkwa mine environmental trust fund 6 7 The contributions to environmental trust funds of US$8 million in 2018 comprised: Figures in millions unless otherwise stated United States Dollar South Deep mine environmental trust fund 1 Tarkwa mine environmental trust fund 7 8 Cash flows from financing activities Cash inflows from financing activities was an outflow of US$105 million in 2019 compared to an inflow of US$152 million1 in 2018. The items comprising these numbers are discussed below. The movement of US$257 million was due to: Figures in millions unless otherwise stated United States Dollar Increase in loans raised 848 Increase in loans repaid (1,069) Increase in payment of lease liability (36) 257 1 Refer to note 42 of the consolidated financial statements for further details of the restatement. Gold Fields AFS 2019_Pr oof 15 – 27 March 2020

 

AFR-113


Table of Contents

LOGO

MANAGEMENT’S DISCUSSION AND ANALYSIS OF THE FINANCIAL STATEMENTS (continued) Gold Fields Annual Financial Report including Governance Report 2019 112 Loans raised Loans raised increased by 123% from US$690 million1 in 2018 to US$1,538 million in 2019. The US$1,538 million loans raised in 2019 comprised: Figures in millions unless otherwise stated United States Dollar US$500 million 5-year notes issue2 496 US$500 million 10-year notes issue2 496 US$1,290 million term loan and revolving credit facilities 434 R500 million Standard Bank revolving credit facility 21 Short-term Rand uncommitted credit facilities 91 1,538 1 Refer to note 42 of the consolidated financial statements for further details of the restatement. Credit facilities financing and refinancing 2 On 9 May 2019, Gold Fields successfully concluded the raising of two new bonds, a US$500 million five-year notes issue with a coupon of 5.125% and a US$500 million 10-year notes issue with a coupon of 6.125%, raising a total of US$1 billion at an average coupon of 5.625%. The US$690 million loans raised in 2018 comprised: Figures in millions unless otherwise stated United States Dollar Restated1 A$500 million syndicated revolving credit facility 120 US$1,290 million term loan and revolving credit facilities 383 R1,500 million Nedbank revolving credit facility 21 R500 million Standard Bank revolving credit facility2 14 R500 million Absa Bank revolving credit facility3 36 Short-term Rand uncommitted credit facilities 116 690 1 Refer to note 42 of the consolidated financial statements for further details of the restatement. Credit facilities financing and refinancing 2 On 27 March 2017, Gold Fields Operations Limited and GFI Joint Venture Holdings Proprietary Limited entered into a R500 million revolving credit facility with the Standard Bank of South Africa Limited which became available on 31 March 2017. The purpose of this facility was to fund (i) capital expenditure of the Gold Fields group, and (ii) general corporate and working capital requirements of the Gold Fields group. The final maturity date of this facility is three years from the financial close date, namely 31 March 2020. The Group only drew down under this facility in 2018. 3 On 27 March 2017, Gold Fields Operations Limited and GFI Joint Venture Holdings Proprietary Limited entered into a R500 million revolving credit facility with Absa Bank Limited which became available on 31 March 2017. The purpose of this facility was to fund (i) capital expenditure of the Gold Fields group, and (ii) general corporate and working capital requirements of the Gold Fields group. The final maturity date of this facility is three years from the financial close date, namely 31 March 2020. The Group only drew down under this facility in 2018. Loans repaid Loans repaid increased by 199% from US$536 million1 in 2018 to US$1,604 million in 2019. The US$1,604 million loans repaid in 2019 comprised: Figures in millions unless otherwise stated United States Dollar US$1 billion notes issue – buy-back of US$250 million notes2 255 US$100 million revolving credit facility 45 A$500 million syndicated revolving credit facility 144 US$1,290 million term loan and revolving credit facility 906 R500 million Standard Bank revolving credit facility 35 R500 million Absa Bank revolving credit facility 35 Short-term Rand uncommitted credit facilities 184 1,604 1 Refer to note 42 of the consolidated financial statements for further details of the restatement. 2 On 27 May 2019, Gold Fields announced the successful buy back of US$250 million of the outstanding 2020 notes at 102% of par as compared with a premium of 101.73% of par at the close of business on 24 May 2019. The buy-back of the notes was financed with the proceeds of the raising of two new bonds, the five-year notes and the 10-year notes. The Group recognised a loss of US$5.0 million on the buy-back of the 2020 notes. Gold Fields AFS 2019_Pr oof 15 – 27 March 2020

 

AFR-114


Table of Contents

LOGO

113 Gold Fields Annual Financial Report including Governance Report 2019 The US$536 million loans repaid in 2018 comprised: Figures in millions unless otherwise stated United States Dollar Restated1 US$1,290 million term loan and revolving credit facility 291 R1,500 million Nedbank revolving credit facility 108 Short-term Rand uncommitted credit facilities 137 536 1 Refer to note 42 of the consolidated financial statements for further details of the restatement. Payment of lease liabilities Payment of lease liabilities increased by 1167% from US$3 million in 2018 to US$38 million in 2019. The increase related to the adoption of IFRS 16 Leases in 2019. Net cash generated/(utilised) As a result of the above, net cash generated of US$294 million in 2019 compared to net cash utilised of US$167 million1 in 2018. Cash and cash equivalents increased by 134% from US$220 million1 at 31 December 2018 to US$515 million at 31 December 2019. Cash flow from operating activities less net capital expenditure, environmental payments, lease payments and redemption of Asanko preference shares (“net cash flow”) This is a measure that management uses to measure the cash generated by the core business. Cash flow from operating activities less net capital expenditure, environmental payments, lease payments and redemption of Asanko preference shares is defined as net cash from operations adjusted for South Deep BEE dividend, additions to property, plant and equipment, proceeds on disposal of property, plant and equipment, environmental trust funds payments, lease payments and redemption of Asanko preference shares per the statement of cash flows. The cash inflow of US$249 million in 2019 compared to an outflow of US$122 million1 in 2018. The main reasons for the increase was that net cash from operations increased by 43% from US$626 million1 in 2018 to US$894 million in 2019 mainly due to higher gold sold and higher gold prices. Additions to property, plant and equipment decreased by 25% from US$814 million in 2018 to US$613 million in 2019 due to a decrease in capital across all operations. Below is a table reconciling the cash flow from operating activities less net capital expenditure, environmental payments, lease payments and redemption of Asanko preference shares to the statement of cash flows. United States Dollar Figures in millions unless otherwise stated 2019 2018 Restated1 Net cash from operations 894 626 South Deep BEE dividend (1) (2) Additions to property, plant and equipment (613) (814) Proceeds on disposal of property, plant and equipment 4 79 Environmental trust funds and rehabilitation payments (7) (8) Lease payments (38) (3) Redemption of Asanko preference shares 10 - Cash flow from operating activities less net capital expenditure, environmental payments, lease payments and redemption of Asanko preference shares 249 (122) 1 Refer to note 42 of the consolidated financial statements for further details of the restatement. Gold Fields AFS 2019_Pr oof 15 – 27 March 2020

 

AFR-115


Table of Contents

LOGO

MANAGEMENT’S DISCUSSION AND ANALYSIS OF THE FINANCIAL STATEMENTS (continued) Gold Fields Annual Financial Report including Governance Report 2019 114 Below is a table providing a breakdown of how the cash was generated/(utilised) by the Group. United States Dollar Figures in millions unless otherwise stated 2019 2018 Restated1 Net cash generated by mines before growth capital 552 345 Damang growth capital (71) (125) South Deep growth capital – (18) Gruyere growth capital2 (67) – Net cash generated after growth capital 414 202 Gruyere project capital2 – – Salares Norte (55) – Other exploration (5) (5) Interest paid by corporate entities3 (86) (77) Other corporate costs and South Deep BEE dividend (19) (31) Cash flow from operating activities less net capital expenditure, environmental payments, lease payments and redemption of Asanko preference shares 249 (122) 1 Refer to note 42 of the consolidated financial statements for further details of the restatement. 2 The Gruyere project was successfully completed during 2019, with first gold produced in June 2019. Commercial levels of production were achieved at the end of September 2019 and was included in the Australian operations from that date. 3 Does not agree to interest paid per the cash flow of US$132 million (2018: US$91 million) due to interest paid by the mines reflected under net cash generated by mines before growth capital. LIQUIDITY AND CAPITAL RESOURCES – YEARS ENDED 31 DECEMBER 2018 AND 31 DECEMBER 2017 CASH RESOURCES Cash flows from operating activities Cash inflows from operating activities decreased by 22% from US$732 million1 in 2017 to US$569 million1 in 2018. The items comprising these are discussed below. CONTINUING OPERATIONS Cash generated by continuing operations decreased by 22% from US$725 million1 in 2017 to US$569 million1 in 2018. The decrease of US$156 million was due to: Figures in millions unless otherwise stated United States Dollar Restated1 Decrease in cash generated from operations due to lower gold sold and higher restructuring costs (289) Increase in interest received due to higher cash balances 2 Decrease in investment in working capital2 58 Decrease in taxes paid 59 Decrease in dividends paid due to lower normalised earnings, partially offset by higher dividends paid to non-controlling interests 14 (156) 1 Refer to note 42 of the consolidated financial statements for further details of the restatement. 2 In 2017, A$78 million (US$60 million) payment was made in respect of the deferred portion of the purchase price of the Group’s 50% share of the Gruyere Gold project. Dividends paid decreased from US$71 million in 2017 to US$57 million in 2018. The dividends paid of US$57 million in 2018 comprised dividends paid to ordinary shareholders of US$45 million, dividends paid to non-controlling interests in Ghana and Peru of US$10 million and South Deep BEE dividend of US$2 million. The dividends paid of US$71 million in 2017 comprised dividends paid to ordinary shareholders of US$63 million, dividends paid/advanced to non-controlling interests in Ghana and Peru of US$6 million and South Deep BEE dividend of US$2 million. Gold Fields AFS 2019_Pr oof 15 – 27 March 2020

 

AFR-116


Table of Contents

LOGO

115 Gold Fields Annual Financial Report including Governance Report 2019 DISCONTINUED OPERATIONS Cash generated by discontinued operations decreased from US$7 million in 2017 to US$nil in 2018 due to the sale of Darlot in 2017. Cash flows from investing activities Cash outflows from investing activities decreased by 2% from US$909 million in 2017 to US$887 million in 2018. CONTINUING OPERATIONS Cash utilised in continuing operations decreased by 2% from US$902 million in 2017 to US$887 million in 2018. The decrease of US$15 million was due to: Figures in millions unless otherwise stated United States Dollar Decrease in additions to property, plant and equipment 19 Increase in proceeds on disposal of property, plant and equipment 56 Purchase of Asanko Gold joint venture investment (165) Decrease in purchase of investments 61 Increase in proceeds on disposal of investments 1 Proceeds on disposal of APP – 2018 40 Proceeds on disposal of Darlot – 2017 (5) Decrease in environmental trust funds and rehabilitation payments 9 15 Additions to property, plant and equipment Capital expenditure increased by 2% from US$834 million in 2017 to US$814 million in 2018. United States Dollar 2018 2017 Figures in million unless otherwise stated Sustaining capital Growth capital Total capital Sustaining capital Growth capital Total capital South Deep 40 18 58 66 17 82 South African region 40 18 58 66 17 82 Tarkwa 156 — 156 181 — 181 Damang 14 125 139 17 115 132 Asanko1 8 5 13 — — — Ghanaian region 178 130 308 198 115 313 Cerro Corona 33 — 33 34 — 34 South American region 33 — 33 34 — 34 St Ives 127 — 127 156 — 156 Agnew/Lawlers 73 — 73 74 — 74 Granny Smith 79 — 79 87 — 87 Australian region 279 — 279 317 — 317 Gruyere — 134 134 — 81 81 Other 2 13 15 3 4 7 Capital expenditure (including Asanko) 532 295 827 617 217 834 Capital expenditure (excluding Asanko) 524 290 814 617 217 834 1 Equity accounted joint venture. Gold Fields AFS 2019_Pr oof 15 – 27 March 2020

 

AFR-117


Table of Contents

LOGO

MANAGEMENT’S DISCUSSION AND ANALYSIS OF THE FINANCIAL STATEMENTS (continued) Gold Fields Annual Financial Report including Governance Report 2019 116 Capital expenditure at South Deep in South Africa decreased by 30% from R1,099 million (US$82 million) in 2017 to R770 million (US$58 million) in 2018. The capital expenditure of R770 million (US$58 million) in 2018 comprised R528 million (US$40 million) sustaining capital and R242 million (US$18 million) growth capital. The capital expenditure of R1,099 million (US$82 million) in 2017 comprised R874 million (US$66 million) sustaining capital and R225 million (US$17 million) growth capital. This decrease was due to lower spending on fleet and surface infrastructure, partially offset by higher expenditure on new mine development infrastructure and more metres developed compared to 2017. Capital expenditure at the Ghanaian operations (excluding Asanko) decreased by 6% from US$313 million in 2017 to US$295 million in 2018: Tarkwa decreased by 14% from US$181 million in 2017 to US$156 million in 2018 mainly due to the lower expenditure on mining fleet as a consequence of the conversion from owner mining to contractor mining. All capital related to sustaining capital; Damang increased by 5% from US$132 million in 2017 to US$139 million in 2018 with the majority spent on waste stripping due to the reinvestment project. The capital expenditure of US$139 million in 2018 comprised US$14 million sustaining capital and US$125 million growth capital. The capital expenditure of US$132 million in 2017 comprised US$17 million sustaining capital and US$115 million growth capital; and Asanko incurred total capital expenditure of US$13 million for the five months ended December 2018 comprising sustaining capital expenditure of US$8 million and non-sustaining capital expenditure of US$5 million. Non-sustaining capital expenditure included construction of the haul road and other expenditure related to the Esaase project, which commenced production in early 2019. (Asanko is an equity accounted joint venture and not included in the Group or Ghanaian operation’s figures.) Capital expenditure at Cerro Corona in Peru decreased by 3% from US$34 million in 2017 to US$33 million in 2018. All capital related to sustaining capital: The decrease is due to lower expenditure on the tailings dam and waste storage facilities. Capital expenditure at the Australian operations decreased by 10% from A$414 million (US$317 million) in 2017 to A$373 million (US$279 million): St Ives decreased by 17% from A$204 million (US$156 million) to A$170 million (US$127 million) in 2018 mainly due to lower capital development in the open pits following completion of mining activities at Invincible open pit stage 5 (A$54 million/ US$41 million), partially offset by increased capital development at the new Invincible underground mine (A$25 million/ US$19 million); Agnew/Lawlers increased by 2% from A$96 million (US$74 million) to A$98 million (US$73 million) in 2018. Capital expenditure in 2018 included A$7 million (US$5 million) for the new camp. All capital related to sustaining capital; and Granny Smith decreased by 8% from A$114 million (US$87 million) to A$105 million (US$79 million) in 2018 due to the completion of the VR8 ventilation shaft in 2017. The majority of capital expenditure related to development and infrastructure at the Wallaby mine, exploration and the development of a paste plant and associated infrastructure. All capital related to sustaining capital. Capital expenditure at Gruyere increased by 70% from A$106 million (US$81 million) to A$180 million (US$134 million) due to project construction activities. All capital related to growth capital. Proceeds on disposal of property, plant and equipment Proceeds on the disposal of property, plant and equipment increased by 243% from US$23 million in 2017 to US$79 million in 2018. In 2018, the proceeds related mainly to the disposal of fleet in Tarkwa of US$73 million as part of the conversion to contractor mining and the balance related to the sale of various redundant assets. In 2017, the proceeds related mainly to the disposal of fleet in Damang of US$17 million and the balance related to the sale of various redundant assets. Purchase of Asanko Gold joint venture investment Purchase of Asanko of US$165 million in 2018 related to the JV transaction with Asanko which was completed on 31 July 2018. Gold Fields acquired a 50% stake in Asanko’s 90% interest in the Asanko Gold Mine in Ghana. Gold Fields AFS 2019_Pr oof 15 – 27 March 2020

 

AFR-118


Table of Contents

LOGO

117 Gold Fields Annual Financial Report including Governance Report 2019 Purchase of investments Investment purchases decreased by 76% from US$80 million in 2017 to US$19 million in 2018. The purchase of investments of US$19 million in 2018 comprised: Figures in millions unless otherwise stated United States Dollar Asanko Gold Inc 18 Lefroy Exploration Limited 1 19 The purchase of investments of US$80 million in 2017 comprised: Figures in millions unless otherwise stated United States Dollar Red 5 Limited 5 Cardinal Resources Limited 20 Gold Road Resources Limited 55 80 Proceeds on disposal of investments Proceeds on the disposal of investments increased by 100% from US$nil in 2017 to US$1 million in 2018. The proceeds on disposal of investments of US$1 million in 2018 related to the disposal of various investments. Proceeds on disposal of APP On 24 January 2018, Gold Fields sold APP to a Finnish subsidiary of private equity fund CD Capital Natural Resources Fund III for US$40 million. Proceeds on disposal of Darlot In 2017, Gold Fields sold the Darlot mine in Western Australia, through a wholly owned subsidiary, to ASX-listed Red 5 Limited (“Red 5”) for a total consideration of A$18.5 million, comprising A$12 million in cash and 130 million Red 5 shares. The cash component was made up of an upfront amount of A$7 million (US$5 million) which could be converted into participation in a Red 5 rights issue and A$5 million deferred for up to 24 months. The deferred consideration may be taken as additional shares in Red 5 or as cash at Gold Fields’ election. The gain on disposal of Darlot was A$31 million (US$24 million). The sale of Darlot was completed on 2 October 2017. Gold Fields received the relevant cash consideration of US$5 million and converted it into participation in a rights issue, as well as the issue of the Red 5 shares as part of the consideration. Gold Fields participated in a rights issue by Red 5 and received 117 million additional shares valued at A$6 million (US$5 million). Gold Fields has a 19.9% shareholding in Red 5 with a market value of A$15 million (US$11 million). Contributions to environmental trust funds The contributions to environmental trust fund decreased by 53% from US$17 million in 2017 to US$8 million in 2018. The contributions to environmental trust funds of US$8 million in 2018 comprised: Figures in millions unless otherwise stated United States Dollar South Deep mine environmental trust fund 1 Tarkwa mine environmental trust fund 7 8 Gold Fields AFS 2019_Pr oof 15 – 27 March 2020

 

AFR-119


Table of Contents

LOGO

MANAGEMENT’S DISCUSSION AND ANALYSIS OF THE FINANCIAL STATEMENTS (continued) Gold Fields Annual Financial Report including Governance Report 2019 118 The contributions to environmental trust funds of US$17 million in 2017 comprised: Figures in millions unless otherwise stated United States Dollar South Deep mine environmental trust fund 3 Tarkwa mine environmental trust fund 6 Ongoing rehabilitation payments1 8 17 1 Ongoing rehabilitation payments were allocated to cash flows from operating activities in 2018. DISCONTINUED OPERATIONS Cash utilised in discontinued operations decreased by 100% from US$7 million in 2017 to US$nil in 2018 due to the sale of Darlot in 2017. Cash flows from financing activities Cash inflows from financing activities increased by 79% from US$85 million1 in 2017 to US$152 million1 in 2018. The items comprising these numbers are discussed below. CONTINUING OPERATIONS Cash generated by continuing operations increased by 79% from US$85 million1 in 2017 to US$152 million1 in 2018. The increase of US$67 million was due to: Figures in millions unless otherwise stated United States Dollar Decrease in loans raised (97) Decrease in loans repaid 167 Increase in payment of finance lease liability (3) 67 1 Refer to note 42 of the consolidated financial statements for further details of the restatement. Loans raised Loans raised decreased by 12% from US$788 million1 in 2017 to US$690 million1 in 2018. The US$690 million loans raised in 2018 comprised: Figures in millions unless otherwise stated United States Dollar Restated1 A$500 million syndicated revolving credit facility 120 US$1,290 million term loan and revolving credit facilities 383 R1,500 million Nedbank revolving credit facility 21 R500 million Standard Bank revolving credit facility2 14 R500 million Absa revolving credit facility3 36 Short-term Rand uncommitted credit facilities 116 690 1 Refer to note 42 of the consolidated financial statements for further details of the restatement. Credit facilities financing and refinancing: 2 On 27 March 2017, Gold Fields Operations Limited and GFI Joint Venture Holdings Proprietary Limited entered into a R500 million revolving credit facility with the Standard Bank of South Africa Limited which became available on 31 March 2017. The purpose of this facility was to fund (i) capital expenditure of the Gold Fields group, and (ii) general corporate and working requirements of the Gold Fields group. The final maturity date of this facility is three years from the financial close date, namely 31 March 2020. The Group only drew down under this facility in 2018. 3 On 27 March 2017, Gold Fields Operations Limited and GFI Joint Venture Holdings Proprietary Limited entered into a R500 million revolving credit facility with Absa Bank Limited which became available on 31 March 2017. The purpose of this facility was to fund (i) capital expenditure of the Gold Fields group, and (ii) general corporate and working requirements of the Gold Fields group. The final maturity date of this facility is three years from the financial close date, namely 31 March 2020. The Group only drew down under this facility in 2018. Gold Fields AFS 2019_Pr oof 15 – 27 March 2020

 

AFR-120


Table of Contents

LOGO

119 Gold Fields Annual Financial Report including Governance Report 2019 The US$788 million loans raised in 2017 comprised: Figures in millions unless otherwise stated United States Dollar Restated1 US$150 million revolving senior secured credit facility – new2 84 US$100 million revolving senior secured credit facility3 45 A$500 million syndicated revolving credit facility4 237 US$1,290 million term loan and revolving credit facilities 73 R1,500 million Nedbank revolving credit facility 79 Short-term Rand uncommitted credit facilities 270 788 1 Refer to note 42 of the consolidated financial statements for further details. Credit facilities financing and refinancing: 2 On 19 September 2017, Gold Fields La Cima S.A. entered into a US$150 million revolving senior secured credit facility with Banco de Crédito del Perú and Scotiabank Perú S.A.A. which became available on 20 September 2017. The purpose of this facility was (i) to refinance the US$200 million revolving senior secured credit facility; (ii) to finance the working capital requirements of the borrower; and (iii) for the general corporate purposes of the borrower. The final maturity date of this facility is three years from the date of the agreement, namely 19 September 2020. 3 On 12 June 2017, Gold Fields Ghana Limited and Abosso Goldfields Limited entered into a US$100 million senior secured revolving credit facility with the Standard Bank of South Africa Limited (acting through its Isle of Man branch) which became available on 17 July 2017. The purpose of this facility was (i) to refinance the outstanding balance of US$45 million under the US$70 million senior secured revolving credit facility (which matured on 17 July 2017); (ii) to finance working capital requirements; (iii) for general corporate purposes; and (iv) for capital expenditure purposes of each borrower. The final maturity date of this facility is three years from the financial close date, namely 17 July 2020. 4 On 24 May 2017, Gruyere Holdings entered into a A$500 million revolving credit facility which became available on 13 June 2017 with a syndicate of international banks and financial institutions. The purpose of this facility is to finance capital expenditure in respect of the Gruyere Gold project and to fund general working capital requirements. The final maturity date of this facility is three years from the agreement date, namely 13 June 2020. Loans repaid Loans repaid decreased by 24% from US$703 million1 in 2017 to US$536 million1 in 2018. The US$536 million loans repaid in 2018 comprised: Figures in millions unless otherwise stated United States Dollar Restated1 US$1,290 million term loan and revolving credit facility 291 R1,500 million Nedbank revolving credit facility 108 Short-term Rand uncommitted credit facilities 137 536 1 Refer to note 42 of the consolidated financial statements for further details of the restatement. The US$703 million loans repaid in 2017 comprised: Figures in millions unless otherwise stated United States Dollar Restated1 US$150 million revolving senior secured credit facility – old 82 US$70 million revolving senior secured credit facility 45 US$1,290 million term loan and revolving credit facility 352 Short-term Rand uncommitted credit facilities 224 703 1 Refer to note 42 of the consolidated financial statements for further details of the restatement. Gold Fields AFS 2019_Pr oof 15 – 27 March 2020

 

AFR-121


Table of Contents

LOGO

MANAGEMENT’S DISCUSSION AND ANALYSIS OF THE FINANCIAL STATEMENTS (continued) Gold Fields Annual Financial Report including Governance Report 2019 120 Payment of finance lease liabilities The US$3 million payment in 2018 related mainly to the power purchase agreements entered into at Gruyere and Granny Smith. DISCONTINUED OPERATIONS Cash generated by discontinued operations was US$nil in 2018 and 2017. Net cash utilised As a result of the above, net cash utilised increased by 82% from US$92 million1 in 2017 to US$167 million1 in 2018. Cash and cash equivalents decreased by 44% from US$394 million1 at 31 December 2017 to US$220 million1 at 31 December 2018. Cash flow from operating activities less net capital expenditure, environmental payments and lease payments (“net cash flow”) This is a measure that management uses to measure the cash generated by the core business. Cash flow from operating activities less net capital expenditure, environmental payments and lease payments is defined as net cash from operations adjusted for South Deep BEE dividend, additions to property, plant and equipment, proceeds on disposal of property, plant and equipment, environmental trust funds payments and lease payments per the statement of cash flows. The cash outflow increased from US$33 million in 2017 to US$122 million in 2018. The main reasons for the increase was that net cash from operations decreased from US$796 million in 2017 to US$626 million in 2018 mainly due to lower gold sold, higher restructuring costs, partially offset by lower taxes paid and lower investment in working capital. Additions to property plant and equipment decreased from US$834 million in 2017 to US$814 million in 2018 due to a decrease in sustaining capital across all operations, partially offset by an increase in growth capital, being growth capital at Damang of US$125 million (2017: US$115 million), the growth capital at South Deep of US$18 million (2017: US$17 million) and Gruyere project capital of US$134 million (2017: US$81 million). Below is a table reconciling the cash flow from operating activities less net capital expenditure, environmental payments and finance lease payments to the statement of cash flows. United States Dollar Figures in millions unless otherwise stated 2018 Restated1 2017 Restated1 Net cash from operations 626 796 South Deep BEE dividend (2) (1) Additions to property, plant and equipment (814) (834) Proceeds on disposal of property, plant and equipment 79 23 Environmental trust funds and rehabilitation payments (8) (17) Lease payments (3) – Cash flow from operating activities less net capital expenditure, environmental payments and lease payments (122) (33) 1 Refer to note 42 of the consolidated financial statements for further details of the restatement. Gold Fields AFS 2019_Pr oof 15 – 27 March 2020

 

AFR-122


Table of Contents

LOGO

121 Gold Fields Annual Financial Report including Governance Report 2019 Below is a table providing a breakdown of how the cash was utilised by the Group. United States Dollar Figures in millions unless otherwise stated 2018 Restated1 2017 Restated1 Net cash generated by mines before growth capital 345 410 Damang growth capital (125) (115) South Deep growth capital (18) (17) Net cash generated after growth capital 202 278 Gruyere project capital (134) (81) Gruyere deferred payment and stamp duty – (60) Salares Norte (77) (53) Other exploration (5) (5) Interest paid by corporate entities2 (77) (72) Other corporate costs and South Deep BEE dividend (31) (40) Cash flow from operating activities less net capital expenditure, environmental payments and lease payments (122) (33) 1 Refer to note 42 of the consolidated financial statements for further details. 2 Does not agree to interest paid per the cash flow of US$91 million due to interest paid by the mines reflected under net cash generated by mines before growth capital. STATEMENT OF FINANCIAL POSITION Borrowings Total debt (short and long-term borrowings) decreased from US$1,907 million1 at 31 December 2018 to US$1,846 million at 31 December 2019. Net debt (pre-IFRS 16) is defined as total borrowing less cash and cash equivalents. Net debt (post- IFRS 16) is defined as total borrowing plus lease liabilities less cash and cash equivalents. Net debt (pre-IFRS 16) decreased from US$1,687 million1 at 31 December 2018 to US$1,331 million as a result of lower debt and higher cash balances. Net debt (post-IFRS 16) amounted to US$1,664 million in 2019. The Group monitors capital using the ratio of net debt to adjusted EBITDA and takes into account the adoption of IFRS 16. Adjusted EBITDA is defined as profit or loss for the year adjusted for interest, taxation, amortisation and depreciation and certain other costs. For external borrowings entered into before 1 January 2019, the definition of adjusted EBITDA is as defined in the US$1,290 million term loan and revolving credit facilities agreement. For external borrowings entered into after 1 January 2019, the definition of adjusted EBITDA is as defined in the US$1,200 million term loan and revolving credit facilities agreement. The Group’s long-term target is a ratio of net debt to adjusted EBITDA of one times or lower. The bank covenants on external borrowings entered into before 1 January 2019 require a net debt to adjusted EBITDA ratio of 2.5 or below and the ratio is measured based on amounts in United States Dollar. The bank covenants on external borrowings entered into after 1 January 2019 takes into account the adoption of IFRS 16 and require a net debt to adjusted EBITDA ratio of 3.5 or below and the ratio is measured based on amounts in United States Dollar. Net debt to adjusted EBITDA (IFRS 16 impact excluded) at 31 December 2019 was 1.08 (2018: 1.52). Net debt to adjusted EBITDA (IFRS 16 impact included) at 31 December 2019 was 1.29. Refer to note 39 of the consolidated financial statements for further details including the reconciliation of profit/(loss) for the year to adjusted EBITDA. Provisions Long-term provisions increased from US$320 million in 2018 to US$391 million in 2019 and included the following. United States Dollar Figures in millions unless otherwise stated 2019 2018 Provision for environmental rehabilitation costs 370 290 Silicosis settlement costs 17 25 Other provisions 4 5 Total long-term provisions 391 320 1 Refer to note 42 of the consolidated financial statements for further details of the restatement. Gold Fields AFS 2019_Pr oof 15 – 27 March 2020

 

AFR-123


Table of Contents

LOGO

MANAGEMENT’S DISCUSSION AND ANALYSIS OF THE FINANCIAL STATEMENTS (continued) Gold Fields Annual Financial Report including Governance Report 2019 122 Provision for environmental rehabilitation costs The amount provided for environmental rehabilitation costs increased from US$290 million at 31 December 2018 to US$370 million at 31 December 2019. The increase is due to the increase of the gross environmental rehabilitation costs at all the operations in 2019. This provision represents the present value of closure, rehabilitation and other environmental obligations up to 31 December 2019. This provision is updated annually to take account of inflation, the time value of money and any new environmental obligations incurred. The inflation and range of discount rates applied in 2019 and 2018 for each region are shown in the table below: South Africa Ghana Australia Peru Chile Inflation rates 2019 5.4% 2.5% 2.5% 2.5% 2.5% 2018 5.5% 2.2% 2.5% 2.2% 2.2% Discount rates 2019 10.3% 7.7% – 7.9% 1.2% – 1.6% 3.0% 2.6% 2018 10.0% 10.3% 2.3 – 2.5% 4.2% 3.6% The interest charge remained flat at US$12 million. Adjustments for new disturbances and changes in environmental legislation during 2019 and 2018, after applying the above inflation and discount rates were: United States Dollar Figures in millions unless otherwise stated 2019 2018 Ghana 22 (9) Australia 41 22 Peru 17 10 Total 80 23 The South African and Ghanaian operations contribute to a dedicated environmental trust fund and a dedicated bank account, respectively, to provide financing for final closure and rehabilitation costs. The amount invested in the fund is shown as a noncurrent asset in the financial statements and increased from US$61 million at 31 December 2018 to US$70 million at 31 December 2019. The increase is mainly as a result of contributions amounting to US$7 million and interest income of US$1 million. The South African and Ghanaian operations are required to contribute annually to the trust fund over the remaining lives of the mines, to ensure that sufficient funds are available to discharge commitments for future rehabilitation costs. Silicosis settlement costs provision The principal health risks associated with Gold Fields’ mining operations in South Africa arise from occupational exposure to silica dust, noise, heat and certain hazardous chemicals. The most significant occupational diseases affecting Gold Fields’ workforce include lung diseases (such as silicosis, tuberculosis, a combination of the two and chronic obstructive airways disease (“COAD”) as well as noise-induced hearing loss (“NIHL”)). A consolidated application was brought against several South African mining companies, including Gold Fields, for certification of a class action on behalf of current or former mineworkers (and their dependants) who have allegedly contracted silicosis and/or tuberculosis while working for one or more of the mining companies listed in the application. On 3 May 2018, the Gold Working Group (comprising African Rainbow Minerals, Anglo American SA, AngloGold Ashanti, Gold Fields, Harmony and Sibanye-Stillwater) (the “GWG Parties”) concluded a settlement agreement (the “Settlement Agreement”) with the attorneys representing claimants in the silicosis and tuberculosis class action litigation. The Settlement Agreement provides meaningful compensation to all eligible workers suffering from silicosis and/or tuberculosis who worked in the GWG Parties’ mines from 12 March 1965 to the effective date of the Settlement Agreement. A full bench of the High Court, Gauteng Local Division, approved the Settlement Agreement on 26 July 2019 (“Approval Order”). The Settlement Agreement and Approval Order contained two suspensive conditions, which have subsequently been fulfilled and, in accordance with the provisions of the Settlement Agreement and the Approval Order, the Settlement Agreement has become effective on 10 December 2019. Gold Fields AFS 2019_Pr oof 15 – 27 March 2020

 

AFR-124


Table of Contents

LOGO

123 Gold Fields Annual Financial Report including Governance Report 2019 Gold Fields has provided for the estimated cost of the class action settlement based on actuarial assessments and the provisions of the Settlement Agreement. At 31 December 2019, the total provision for Gold Fields’ share of the settlement of the class action claims and related costs amounts to US$21 million (R297 million) (2018: US$25 million (R368 million)) of which US$4 million (R64 million) (2018: US$nil (Rnil)) was classified as current and US$17 million (US$233 million) (2018: US$25 million (R368 million)) as non-current. The nominal value of this provision is US$29 million (R408 million) at 31 December 2019. The assumptions that were made in the determination of the provision include silicosis prevalence rates, estimated settlement per claimant, benefit take-up rates and disease progression rates. A discount rate of 10.08% (2018: 8.74%) was used, based on government bonds with similar terms to the anticipated settlements. Details of the silicosis settlement can be found on the website www.silicosissettlement.co.za and the Facebook page https://www.facebook.com/silicosissettlement. The ultimate outcome of this matter however remains uncertain, with the number of eligible workers successfully submitting claims and receiving compensation being uncertain. The provision is consequently subject to adjustment in the future. Refer to notes 25.2 and 35 of the consolidated financial statements for further details. Other long-term provisions Other long-term provisions decreased from US$5 million at 31 December 2018 to US$4 million at 31 December 2019. Credit facilities At 31 December 2019, the Group had unutilised committed banking facilities available under the following facilities, details of which are discussed in note 24: US$1,200 million available under the US$1,200 million revolving credit facilities; US$67 million available under the US$150 million revolving senior secured credit facility; US$100 million available under the US$100 million senior secured revolving credit facility; A$260 million (US$182 million) under the A$500 million syndicated revolving credit facility; R1,500 million (US$107 million) available under the R1,500 million Nedbank revolving credit facility; R500 million (US$36 million) available under the R500 million Absa Bank revolving credit facility; and R500 million (US$36 million) available under the R500 million Standard Bank revolving credit facility. Substantial contractual arrangements for uncommitted borrowing facilities are maintained with several banking counterparties to meet the Group’s normal contingency funding requirements. As of the date of this report, the Group was not in default under the terms of any of its outstanding credit facilities. US$1,200 million revolving credit facility On 25 July 2019, Gold Fields Orogen Holding (BVI) Limited and Gold Fields Ghana Holdings (BVI) Limited entered into a US$1,200 million revolving credit facilities agreement, with a syndicate of international banks and financial institutions. The new facilities which became effective on the same day comprise two tranches: US$600 million 3+1+1 (two 1-year extension options subject to bank consent) year revolving credit facility (“RCF”) – at a margin of 1.45% over Libor; and US$600 million 5+1+1 (two 1-year extension options subject to bank consent) year revolving credit facility (“RCF”) – at a margin of 1.70% over Libor. US$1 billion notes issue In addition, the Company holds US$148.0 million principal amount of the US$1 billion notes issue (the “notes”), which it repurchased in 2016 and which can be resold (in whole or in part) subject to market conditions. There is no guarantee, however, that the notes can be resold at a price satisfactory to the Company or at all. In accordance with the terms and conditions of the notes, any such resale would need to take place outside the United States in reliance on Regulation S under the U.S. Securities Act of 1933. Gold Fields AFS 2019_Pr oof 15 – 27 March 2020

 

AFR-125


Table of Contents

LOGO

MANAGEMENT’S DISCUSSION AND ANALYSIS OF THE FINANCIAL STATEMENTS (continued) Gold Fields Annual Financial Report including Governance Report 2019 124 Contractual obligations and commitments as at 31 December 2019 United States Dollar Payments due by period Figures in millions unless otherwise stated Total Within one year Between one and five years After five years Borrowings US$1 billion notes issue Capital1 602.4 602.4 — — Interest 23.0 23.0 — — US$500 million 5-year notes issue Capital1 500.0 — 500.0 — Interest 112.2 25.6 86.6 — US$500 million 10-year notes issue Capital1 500.0 — — 500.0 Interest 287.1 30.6 122.5 134.0 US$150 million revolving senior secured credit facility Capital 83.5 83.5 — — Interest 1.8 1.8 — — A$500 million syndicated revolving credit facility Capital 168.5 — 168.5 — Interest 7.7 5.5 2.2 — Other obligations Finance lease liability 447.4 63.9 178.2 205.3 Environmental obligations2 436.3 11.9 28.4 396.0 Trade and other payables 385.3 385.3 — — Gold, copper and foreign exchange derivatives 127.6 127.6 — — South Deep dividend 8.5 1.4 3.8 3.3 Total contractual obligations 3,691.3 1,362.5 1,090.2 1,238.6 1 The capital amounts of the US$1 billion notes issue, US$500 million 5-year notes issue and the US$500 10-year notes issue in the table above represent the principal amounts to be repaid and differ from the carrying values presented in the statement of financial position due to the unwinding of transaction costs capitalised at inception. 2 Gold Fields makes full provision for all environmental obligations based on the net present value of the estimated cost of restoring the environmental disturbance that has occurred up to the reporting date. Management believes that the provisions made for environmental obligations are adequate to cover the expected volume of such obligations. United States Dollar Amounts of commitments expiring by period Figures in millions unless otherwise stated Total Within one year Between one and five years After five years Commitments Guarantees1 — — — — Capital expenditure 43.8 43.8 — — Total commitments 43.8 43.8 — — 1 Guarantees consist of numerous obligations. Guarantees consisting of US$195.8 million committed to guarantee Gold Fields’ environmental and other obligations with respect to its South African, Peruvian, Ghanaian and Australian operations are fully provided for under the provision for environmental rehabilitation and certain lease liabilities and are not included in the amount above. Working capital Following its going concern assessment performed, which takes into account the 2020 operational plan, net debt position and unutilised loan facilities, management believes that Gold Fields’ working capital resources, by way of internal sources and banking facilities, are sufficient to fund Gold Fields’ currently foreseeable future business requirements. Off-balance sheet items At 31 December 2019, Gold Fields had no material off-balance sheet items except for as disclosed under guarantees and capital commitments. Gold Fields AFS 2019_Pr oof 15 – 27 March 2020

 

AFR-126


Table of Contents

LOGO

125 Gold Fields Annual Financial Report including Governance Report 2019 INFORMATION COMMUNICATION AND TECHNOLOGY (“ICT”) ICT at Gold Fields remains focused on being a strategic enablement partner to the overall Gold Fields business. ICT ensures that the technology adopted across the Group remains relevant in enabling the business in executing the business strategy and operational plans. ICT further ensures that adequate protection of our technology and information assets is embedded in the business. For 2019, ICT has delivered on the following key objectives: Maintaining ICT governance and achieving operational targets; Ensuring key systems and infrastructure availability; Progressing the implementation of the approved ICT digital strategy to enable the foundational elements of the digital mine of the future; Enhancing the Group’s cyber security posture including the achievement of the ISO 27001 Information Security Management Standard certification; Maintaining sound financial management and sustaining cost savings; and Managing the delivery of strategic projects. Gold Fields’ vision to be the global leader in sustainable gold mining requires the adaptability to respond to the rapidly changing technology environment. This is achieved through ensuring the foundational elements of the mine of the future are in place across the various operations. Following the establishment of the Innovation and Technology vision and the approval of the Gold Fields ICT digital strategy, ICT conducted various strategic programmes across the Group to progress the implementation of the ICT digital strategy as follows: Digital infrastructure: Laying the foundation of an infrastructure to enable a connected mine and facilitate the successful flow of data. An initial assessment of the current ICT infrastructure across the regions commenced with the outcome being a digital infrastructure roadmap for each region; Information Technology (“IT”) and Operational Technology (“OT”) convergence: Enabling the convergence of information and operational technology under a unified architecture, standards, governance and cyber security framework. An assessment of the OT environment is under way which aims to identify and prioritise areas for convergence; Data analytics: Creating the platform for the use of data to move from a data driven to an insights driven organisation. Selected data analytics initiatives were concluded with further use case being defined for each of the regions; and Cyber security: Ensuring the protection of information and assets. The Security Event and Incident Management (“SEIM”) system as well as associated cyber security monitoring was implemented and embedded across the Group and continues to be enhanced to remain relevant to the changing threat landscape. In addition, the entire Group including all operations have been certified against the ISO 27001 standard, making Gold Fields the world’s first mining organisation to achieve this certification. Further, to strengthen the Group’s cyber security posture, the implementation of an intelligent cyber threat detection and monitoring solution across all operations was completed. Gold Fields’ ICT operating and delivery model which is based on industry best practice was enhanced to position ICT to effectively deliver on the digital strategy. This operating model enables ICT to focus on business imperatives and business support, while the non-core services are outsourced. The operating model enhancements and delivery against key strategic targets for 2019 mitigated key technology risks and exposed technology opportunities to enable the rapid deployment of digital technologies. INTERNAL CONTROL OVER FINANCIAL REPORTING Gold Fields’ management is responsible for establishing and maintaining adequate internal control over financial reporting. The Securities Exchange Act of 1934 defines internal control over financial reporting in Rule 13a-15(f) and 15d-15(f) as a process designed by, or under the supervision of, the Company’s principal executive and principal financial officers, and effected by the Company’s Board of Directors, management and other personnel, to provide reasonable assurance regarding the reliability of financial reporting and the preparation of financial statements for external purposes in accordance with International Financial Reporting Standards, as issued by the International Accounting Standards Board, and includes those policies and procedures that: Pertain to the maintenance of records that, in reasonable detail, accurately and fairly reflect the transactions and dispositions of the assets of the Company; Provide reasonable assurance that transactions are recorded as necessary to permit preparation of financial statements in accordance with International Financial Reporting Standards, as issued by the International Accounting Standards Board, and that receipts and expenditures of the Company are being made only in accordance with authorisations of management and directors of the Company; and Provide reasonable assurance regarding prevention or timely detection of unauthorised acquisition, use or disposition of the Company’s assets that could have a material effect on the consolidated financial statements. Gold Fields AFS 2019_Pr oof 15 – 27 March 2020

 

AFR-127


Table of Contents

LOGO

MANAGEMENT’S DISCUSSION AND ANALYSIS OF THE FINANCIAL STATEMENTS (continued) Gold Fields Annual Financial Report including Governance Report 2019 126 Because of its inherent limitations, internal control over financial reporting may not prevent or detect misstatements. Also, projections of any evaluation of effectiveness to future periods are subject to risk that controls may become inadequate because of changes in conditions, or that the degree of compliance with the policies or procedures may deteriorate. Gold Fields’ management assessed the effectiveness of its internal control over financial reporting as of 31 December 2019. In making this assessment, Gold Fields’ management used the criteria established in Internal Control-Integrated Framework (2013) issued by the Committee of Sponsoring Organisations of the Treadway Commission. The results of this assessment are outlined below: During 2019, management identified a material weakness in the internal control over financial reporting related to the recording of transactions between cost close (the date the general ledger was closed for reporting purposes) and calendar year-end. The control deficiencies were caused by an inadequate evaluation of the risk that transactions, including cash payments and receipts, could occur between the cost close date and 31 December which could have a material impact, both individually and in aggregate, on financial statement captions and disclosures. Consequently, management failed to design and implement appropriate controls to address this risk. Management’s controls only focused on transactions that occurred outside the normal course of business, and did not consider potentially material transactions that occurred in the normal course of business between the cost close and 31 December of the relevant years. The cost close dates were 21 December 2018 and 22 December 2017, respectively. The Company has concluded that its internal control over financial reporting was not effective as of 31 December 2018 and, accordingly, its disclosure controls and procedures were not effective as of 31 December 2018. These deficiencies in internal control over financial reporting resulted in restatements to a number of financial statement captions within the statements of financial position and cash flows as described in note 42 to the consolidated financial statements. The error was corrected by restating each of the affected financial statement items from prior periods. Remediation efforts The deficiencies in management’s internal control over financial reporting, which gave rise to the material weakness described above, have been remediated as of 31 December 2019. Management designed, implemented and tested specific controls to identify and account for material transactions in the normal course of business between cost close and calendar year-end. Conclusion on effectiveness of controls as of 31 December 2019 Based upon its assessment, Gold Fields management concluded that, as of 31 December 2019, its internal control over financial reporting is effective based upon the criteria set out in the COSO framework. TREND AND OUTLOOK Attributable equivalent gold production for the Group for 2020 is expected to be between 2.275 million ounces and 2.315 million ounces. AISC is expected to be between US$920 per ounce and US$940 per ounce. AIC is planned to be between US$1,035 per ounce and US$1,055 per ounce. If we exclude expenditure on Salares Norte, AIC for the Group is expected to be between US$975 per ounce and US$995 per ounce. These expectations assume exchange rates of R/US$:14.50 and A$/US$:0.69. Capital expenditure for the Group is planned at US$630 million. Sustaining capital expenditure for the Group is planned at US$406 million and growth capital expenditure is planned at US$224 million. The US$224 million growth capital expenditure comprises US$60 million for the Australian region, US$10 million for Damang, US$15 million for South Deep and US$111 million for Salares Norte. Due to the revised WGC interpretation on AISC certain capital expenditure has been reclassified from sustaining capital to growth capital (primarily for Australia and Cerro Corona). The capital expenditure above excludes the Group’s share of Asanko’s total expenditure of US$34 million for 2020. Paul Schmidt Chief Financial Officer 30 March 2020 Gold Fields AFS 2019_Pr oof 15 – 27 March 2020

 

AFR-128


Table of Contents

Report of Independent Registered Public Accounting Firm

To the Board of Directors and Shareholders of Gold Fields Limited

Opinions on the Financial Statements and Internal Control over Financial Reporting

We have audited the accompanying consolidated statement of financial position of Gold Fields Limited and its subsidiaries (the “Company”) as of 31 December 2019, and the related consolidated income statement and statements of comprehensive income, changes in equity and cash flows for the year ended 31 December 2019, including the related notes (collectively referred to as the “consolidated financial statements”). We also have audited the Company’s internal control over financial reporting as of 31 December 2019, based on criteria established in Internal Control - Integrated Framework (2013) issued by the Committee of Sponsoring Organizations of the Treadway Commission (COSO).

In our opinion, the consolidated financial statements referred to above present fairly, in all material respects, the financial position of the Company as of 31 December 2019, and the results of its operations and its cash flows for the year ended 31 December 2019 in conformity with International Financial Reporting Standards as issued by the International Accounting Standards Board. Also in our opinion, the Company maintained, in all material respects, effective internal control over financial reporting as of 31 December 2019, based on criteria established in Internal Control - Integrated Framework (2013) issued by the COSO.

Change in Accounting Principle

As described in Note 41, Changes in Significant Accounting Policies, to the consolidated financial statements, the Company changed the manner in which it accounts for leases in 2019.

Basis for Opinions

The Company’s management is responsible for these consolidated financial statements, for maintaining effective internal control over financial reporting, and for its assessment of the effectiveness of internal control over financial reporting, included in Management’s Report on Internal Control over Financial Reporting appearing under Item 15b. Our responsibility is to express opinions on the Company’s consolidated financial statements and on the Company’s internal control over financial reporting based on our audits. We are a public accounting firm registered with the Public Company Accounting Oversight Board (United States) (PCAOB) and are required to be independent with respect to the Company in accordance with the U.S. federal securities laws and the applicable rules and regulations of the Securities and Exchange Commission and the PCAOB.

We conducted our audits in accordance with the standards of the PCAOB. Those standards require that we plan and perform the audits to obtain reasonable assurance about whether the consolidated financial statements are free of material misstatement, whether due to error or fraud, and whether effective internal control over financial reporting was maintained in all material respects.

Our audit of the consolidated financial statements included performing procedures to assess the risks of material misstatement of the consolidated financial statements, whether due to error or fraud, and performing procedures that respond to those risks. Such procedures included examining, on a test basis, evidence regarding the amounts and disclosures in the consolidated financial statements. Our audit also included evaluating the accounting principles used and significant estimates made by management, as well as evaluating the overall presentation of the consolidated financial statements. Our audit of internal control over financial reporting included obtaining an understanding of internal control over financial reporting, assessing the risk that a material weakness exists, and testing and evaluating the design and operating effectiveness of internal control based on the assessed risk. Our audits also included performing such other procedures as we considered necessary in the circumstances. We believe that our audits provide a reasonable basis for our opinions.

 

AFR-129


Table of Contents

Subsequent Event

As disclosed in Note 36, Events after the Reporting Date, to the consolidated financial statements, the novel coronavirus (COVID-19) pandemic has required the Company to support government protocols and directives in countries in which it operates, and as a result, the Company introduced a wide range of measures at its various operations to reduce the risk of potential infections of people and limit disruption to the business. In addition, the South Deep mine has been placed on ‘care and maintenance’ during the 21-day lockdown. Management’s evaluation of the ongoing effects of COVID-19 and management’s plans to mitigate these matters are also described in Note 36.

Definition and Limitations of Internal Control over Financial Reporting

A company’s internal control over financial reporting is a process designed to provide reasonable assurance regarding the reliability of financial reporting and the preparation of financial statements for external purposes in accordance with generally accepted accounting principles. A company’s internal control over financial reporting includes those policies and procedures that (i) pertain to the maintenance of records that, in reasonable detail, accurately and fairly reflect the transactions and dispositions of the assets of the company; (ii) provide reasonable assurance that transactions are recorded as necessary to permit preparation of financial statements in accordance with generally accepted accounting principles, and that receipts and expenditures of the company are being made only in accordance with authorizations of management and directors of the company; and (iii) provide reasonable assurance regarding prevention or timely detection of unauthorized acquisition, use, or disposition of the company’s assets that could have a material effect on the financial statements.

Because of its inherent limitations, internal control over financial reporting may not prevent or detect misstatements. Also, projections of any evaluation of effectiveness to future periods are subject to the risk that controls may become inadequate because of changes in conditions, or that the degree of compliance with the policies or procedures may deteriorate.

Critical Audit Matters

The critical audit matter communicated below is a matter arising from the current period audit of the consolidated financial statements that was communicated or required to be communicated to the audit committee and that (i) relates to accounts or disclosures that are material to the consolidated financial statements and (ii) involved our especially challenging, subjective, or complex judgments. The communication of critical audit matters does not alter in any way our opinion on the consolidated financial statements, taken as a whole, and we are not, by communicating the critical audit matter below, providing a separate opinion on the critical audit matter or on the accounts or disclosures to which they relate.

Impairment assessment of the South Deep cash-generating unit

As described in the accounting policies (Significant accounting judgements and estimates) within Note 1 (Basis of Preparation) and Note 6 (Impairment, net of reversal of impairment of investments and assets) to the consolidated financial statements, the Company reviews and tests the carrying value of long-lived assets for impairment annually or when events or changes in circumstances suggest the carrying amount of each cash generating unit may not be recoverable. The carrying value of the South Deep cash-generating unit amounts to U.S.$1.5 billion at 31 December 2019 (2018:U.S.$1.4 billion). The recoverable amount for cash-generating units is generally estimated based on fair value less cost of disposal (“FVLCOD”). Management’s estimates related to future cash flows in relation to the South Deep cash-generating unit include significant judgements and assumptions related to the life-of-mine (based on reserves and production estimates), together with economic factors such as the forecasted US$ and Rand gold prices, discount rate (weighted average cost of capital or “WACC”), inflation rate, long-term foreign exchange rate, resource valuation (determined based on comparable market transactions with reference to value per ounce and used to calculate the value beyond proven and probable reserves), and estimates of costs to produce reserve and future capital expenditure. No impairment, or reversal of impairment, was recorded in 2019.

 

AFR-130


Table of Contents

The principal considerations for our determination that performing procedures relating to the impairment assessment of the South Deep cash-generating is a critical audit matter are that there were significant judgments made by management in developing their estimate of the recoverable amount of the South Deep cash-generating unit. This in turn led to a high degree of auditor judgement, subjectivity and effort in evaluating management’s future cash flows and significant assumptions, including the forecasted US$ gold prices, forecasted Rand gold price per kilogram, weighted average cost of capital (“WACC”) rate, inflation rate, life-of-mine, long-term foreign exchange rate and resource value per ounce (with infrastructure). In addition, the audit effort involved the use of professionals with specialised skill and knowledge to assist in performing these procedures and evaluating the audit evidence obtained from these procedures.

Addressing the matter involved performing procedures and evaluating audit evidence in connection with forming our overall opinion on the consolidated financial statements. These procedures included testing the effectiveness of controls relating to management’s process to develop their estimate of the recoverable amount of the South Deep cash-generating unit including controls over the impairment calculation and significant assumptions in the calculation. These procedures also included, amongst others, testing management’s process for developing their estimate of the recoverable amount of the South Deep cash-generating unit, evaluating the appropriateness of the discounted cash flow model and resource valuation, testing the completeness and accuracy and relevance of the underlying data used in the discounted cash flow model and resource valuation, and evaluating the significant assumptions used by management. These significant assumptions included the forecasted US$ gold prices, forecasted Rand gold prices per kilogram, WACC rate, inflation rate, life-of-mine, long-term foreign exchange rate and resource value per ounce (with infrastructure). Evaluating the reasonableness of management’s significant assumptions involved (i) evaluating assumptions related to economic factors such as forecasted gold prices, foreign exchange rate, inflation rate and WACC rate used in the impairment calculation against external market and third-party data, (ii) evaluating the reasonableness of cash flow forecasts by comparing these to current and historical operational results, and ensuring cash flow forecasts are determined with reference to the mineral reserves approved by the Company’s Competent Person as part of the Mineral Resources and Reserves declaration, and agreeing these to final approved long-term business plans, (iii) performing a retrospective comparison of forecasted cash flows to actual past performance and previous forecasts, and (iv) evaluating the reasonableness of the resource valuation by applying an independently determined resource value per ounce to the resources included as part of the Mineral Resources and Reserves declaration. Professionals with specialised skill and knowledge were used to assist in the evaluation of the impairment calculation and significant assumptions, such as the forecasted gold prices, foreign exchange rate, resource valuation and WACC.

/s/ PricewaterhouseCoopers Inc.

Johannesburg, South Africa

6 April 2020

We have served as the Company’s auditor since 2019.

 

AFR-131


Table of Contents

Report of Independent Registered Public Accounting Firm

To the Shareholders and Board of Directors

Gold Fields Limited:

Opinion on the Consolidated Financial Statements

We have audited the accompanying consolidated statement of financial position of Gold Fields Limited and subsidiaries (the Company) as of 31 December 2018, the related consolidated income statements and statements of comprehensive income, changes in equity, and cash flows for each of the years in the two-year period ended 31 December 2018 and the related notes (collectively, the consolidated financial statements). In our opinion, the consolidated financial statements present fairly, in all material respects, the financial position of the Company as of 31 December 2018, and the results of its operations and its cash flows for each of the years in the two-year period ended 31 December 2018, in conformity with International Financial Reporting Standards as issued by the International Accounting Standards Board.

Correction of a Misstatement

As discussed in note 42 to the consolidated financial statements, the 2018 and 2017 consolidated financial statements have been restated to correct a misstatement.

Basis for Opinion

These consolidated financial statements are the responsibility of the Company’s management. Our responsibility is to express an opinion on these consolidated financial statements based on our audits. We are a public accounting firm registered with the Public Company Accounting Oversight Board (United States) (PCAOB) and are required to be independent with respect to the Company in accordance with the U.S. federal securities laws and the applicable rules and regulations of the Securities and Exchange Commission and the PCAOB.

We conducted our audits in accordance with the standards of the PCAOB. Those standards require that we plan and perform the audit to obtain reasonable assurance about whether the consolidated financial statements are free of material misstatement, whether due to error or fraud. Our audits included performing procedures to assess the risks of material misstatement of the consolidated financial statements, whether due to error or fraud, and performing procedures that respond to those risks. Such procedures included examining, on a test basis, evidence regarding the amounts and disclosures in the consolidated financial statements. Our audits also included evaluating the accounting principles used and significant estimates made by management, as well as evaluating the overall presentation of the consolidated financial statements. We believe that our audits provide a reasonable basis for our opinion.

/s/ KPMG Inc.

We served as the Company’s auditor from 2010 to 2019.

Johannesburg, South Africa

29 March 2019, except for Note 42, as to which the date is 6 April 2020.

 

AFR-132


Table of Contents

Gold Fields Annual Financial Report   

including Governance Report   

  2019        
         

 

ACCOUNTING POLICIES

    

 

The principal accounting policies applied in the preparation of these financial statements (referred to as the “consolidated financial statements” or “financial statements”) are set out below. These policies have been consistently applied to all the years presented, except for the adoption of new and revised standards and interpretations.

Gold Fields Limited (the “Company” or “Gold Fields”) is a company domiciled in South Africa. The registration number of the Company is 1968/004880/06. The address of the Company is 150 Helen Road, Sandton, Johannesburg. The consolidated financial statements of the Company as at 31 December 2019 and 2018 and for each of the years in the three-year period ended 31 December 2019 comprise the Company and its subsidiaries (together referred to as the “Group” and individually as “Group entities”) as well as the Group’s share of the assets, liabilities, income and expenses of its joint operations and the Group’s interest in associates and its joint ventures. The Group is primarily involved in gold mining.

 

1.

BASIS OF PREPARATION

The financial statements of the Group have been prepared in accordance with International Financial Reporting Standards (“IFRS”) as issued by the International Accounting Standards Board (“IASB”), the SAICA Financial Reporting Guides as issued by the Accounting Practices Committee, Financial Reporting Pronouncements as issued by the Financial Reporting Standards Council, the JSE Listings Requirements and the South African Companies Act. This is the first set of the Group’s financial statements in which IFRS 16 Leases has been applied. Changes to significant accounting policies are described in note 41 of the consolidated financial statements.

As required by the United States Securities and Exchange Commission, the financial statements include the consolidated statements of financial position as at 31 December 2019 and 2018 and the consolidated income statements and statements of comprehensive income, changes in equity and cash flows for the years ended 31 December 2019, 2018 and 2017 and the related notes.

The consolidated financial statements were authorised for issue by the Board of Directors on 30 March 2020.

Standards, interpretations and amendments to published standards effective for the year ended 31 December 2019 or early adopted by the Group

During the financial year, the following new and revised accounting standards, amendments to standards and new interpretations were adopted by the Group:

 

     

Standard(s)

Amendment(s)

Interpretation(s)      

 

 

Nature of the        

change

 

 

Salient features of the changes

 

 

Impact on

financial position

or performance

 

             
     

IFRS 16 Leases

  New standard  

  This IFRS sets out the principles for the recognition, measurement, presentation and disclosure of leases for both parties to a contract, i.e. the customer (“lessee”) and the supplier (“lessor”);

  Refer to note 41 of the consolidated financial statements
 

  IFRS 16 replaces the previous leases Standard, IAS 17 Leases, and related Interpretations;

 

  IFRS 16 has one model for lessees which will result in almost all leases being included on the statement of financial position. The lessee recognises a right-of-use asset representing its right to use the underlying asset and a lease liability representing its obligation to make lease payments. No significant changes have been included for lessors (the Group is not a lessor); and

   

  The Group adopted IFRS 16 on 1 January 2019.

   

 

131

 

AFR-133


Table of Contents

Gold Fields Annual Financial Report   

including Governance Report   

  2019        
         

 

ACCOUNTING POLICIES (continued)

    

    

 

     

Standard(s)

Amendment(s)

Interpretation(s)        

 

 

Nature of the        

change

 

 

Salient features of the changes

 

 

Impact on

financial position

or performance

 

             
       
IFRIC 23 Uncertainty over Income Tax Treatments   New interpretation  

  This interpretation clarifies the accounting for income tax treatments that have yet to be accepted by tax authorities;

 

  IFRIC 23 specifically clarifies how to incorporate this uncertainty into the measurement of tax as reported in the financial statements;

 

  IFRIC 23 does not introduce any new disclosures but reinforces the need to comply with existing disclosure requirements about judgements made, assumptions and other estimates used and the potential impact of uncertainties that are not reflected; and

 

  The Group adopted IFRIC 23 on 1 January 2019.

  No impact
       

Various IFRS

(2015/2017 Cycle)

     

  The annual improvements project is a collection of amendments to various IFRS standards and is the result of conclusions reached by the International Accounting Standards Board (“IASB”) on proposals made at its annual improvement project; and

 

  The Group adopted the interpretation on 1 January 2019.

  No impact

 

Standards, interpretations and amendments to published standards that are not yet effective

 

Certain new standards, amendments and interpretations to existing standards have been published that apply to the Group’s accounting periods beginning on 1 January 2020 or later periods but have not been early adopted by the Group.

 

These standards, amendments and interpretations that are relevant to the Group are:

 

     

Standard(s)

Amendment(s)

Interpretation(s)        

 

 

Nature of the        

change

 

 

Salient features of the changes

 

 

Effective date*

 

             
       
IFRS 3 Business Combinations   Amendments  

  These amendments make it easier for companies to decide whether activities and assets they acquire are a business or merely a group of assets. The amendments:

 

–  Confirm that a business must include inputs and a process, and clarified that: (i) the process must be substantive and (ii) the inputs and process must together significantly contribute to creating outputs;

 

–  Narrow the definitions of a business by focusing the definition of outputs on goods and services provided to customers and other income from ordinary activities, rather than on providing dividends or other economic benefits directly to investors or lowering costs; and

 

–  Add a test that makes it easier to conclude that a company has acquired a group of assets, rather than a business, if the value of the assets acquired is substantially all concentrated in a single asset or group of similar assets.

 

  The amendments will not have a material impact on the Group.

  1 January 2020

 

132

 

AFR-134


Table of Contents

Gold Fields Annual Financial Report   

including Governance Report   

  2019        
         

 

    

    

    

 

     

Standard(s)

Amendment(s)

Interpretation(s)        

 

 

Nature of the        

change

 

 

Salient features of the changes

 

 

Effective date*

 

             
     

IAS 1 Presentation of Financial Statements and

IAS 8 Accounting Policies, Changes in Accounting Estimates and Errors

  Amendments  

  The IASB refined its definition of material to make it easier to understand. It is now aligned across IFRS Standards and the Conceptual Framework;

 

  The revised definition of material is:

 

–  Information is material if omitting, misstating or obscuring it could reasonably be expected to influence decisions that the primary users of general purpose financial statements make on the basis of those financial statements, which provide financial information about a specific reporting entity.

 

  The Board has also removed the definition of material omissions or misstatements from IAS 8 Accounting Policies, Changes in Accounting Estimates and Errors; and

 

  The amendments will not have a material impact on the Group.

  1 January 2020
     

IFRS 17

Insurance Contracts

  New Standard  

  IFRS 17 supersedes IFRS 4 Insurance Contracts and aims to increase comparability and transparency about profitability. The new standard introduces a new comprehensive model (“general model”) for the recognition and measurement of liabilities arising from insurance contracts.

 

  In addition, it includes a simplified approach and modifications to the general measurement model that can be applied in certain circumstances and to specific contracts, such as:

 

–  Reinsurance contracts held;

 

–  Direct participating contracts; and

 

–  Investment contracts with discretionary participation features.

 

  Under the new standard, investment components are excluded from insurance revenue and service expenses. Entities can also choose to present the effect of changes in discount rates and other financial risks in profit or loss or OCI;

 

  The new standard includes various new disclosures and requires additional granularity in disclosures to assist users to assess the effects of insurance contracts on the entity’s financial statements; and

 

  The Group is in the process of evaluating whether IFRS 17 will have an impact on the Group and will provide more detailed disclosure on the impact in future financial statements.

  1 January 2021

 

*   Effective date refers to annual period beginning on or after said date.

Significant accounting judgements and estimates

Use of estimates: The preparation of the financial statements in accordance with IFRS requires the Group’s management to make estimates and assumptions that affect the reported amounts of assets and liabilities and disclosure of contingent assets and liabilities at the date of the financial statements, and the reported amounts of revenues and expenses during the reporting period. The determination of estimates requires the exercise of judgement based on various assumptions and other factors such as historical experience, current and expected economic conditions, and in some cases actuarial techniques. Actual results could differ from those estimates.

 

133

 

AFR-135


Table of Contents

Gold Fields Annual Financial Report   

including Governance Report   

  2019        
         

 

ACCOUNTING POLICIES (continued)

    

    

 

The more significant areas requiring the use of management estimates and assumptions relate to the following:

  ·  

Mineral reserves and resources estimates (this forms the basis of future cash flow estimates used for impairment assessments and units-of-production depreciation and amortisation calculations);

  ·  

Carrying value of property, plant and equipment;

  ·  

Production start date;

  ·  

Estimates of recoverable gold and other materials in heap leach and stockpiles, gold in process and product inventories including write-downs of inventory to net realisable value;

  ·  

Carrying value of equity accounted investees;

  ·  

Provision for environmental rehabilitation costs;

  ·  

Provision for silicosis settlement costs;

  ·  

Income taxes;

  ·  

Share-based payments;

  ·  

Long-term incentive plan;

  ·  

The fair value and accounting treatment of financial instruments; and

  ·  

Contingencies.

Estimates and judgements are continually evaluated and are based on historical experience and other factors, including expectations of future events that are believed to be reasonable under the circumstances.

The estimates and assumptions that have a significant risk of causing a material adjustment to the carrying amounts of assets and liabilities within the financial year are discussed below.

Mineral reserves and resources estimates

Mineral reserves are estimates of the amount of product, inclusive of diluting materials and allowances for losses, which can be economically and legally extracted from the Group’s properties, as determined by life-of-mine schedules or pre-feasibility studies.

Mineral resources are estimates, based on specific geological evidence and knowledge, including sampling, of the amount of product in situ, for which there is a reasonable prospect for eventual legal and economic extraction.

In order to calculate the reserves and resources, estimates and assumptions are required about a range of geological, technical and economic factors, including but not limited to quantities, grades, production techniques, recovery rates, production costs, capital expenditure, transport costs, commodity demand, commodity prices and exchange rates.

Estimating the quantity and grade of the mineral reserves and resources is based on exploration and sampling information gathered through appropriate techniques (primarily diamond drilling, reverse circulation drilling, air-core and sonic drilling), surface three-dimensional reflection seismics, ore body faces modelling, structural modelling, geological mapping, detailed ore zone wireframes and geostatistical estimation. This process may require complex and difficult geological judgements and calculations to interpret the data.

The Group is required to determine and report on the mineral reserves and resources in accordance with the South African Mineral Resource Committee (“SAMREC”) code on an annual basis. The Mineral Reserves and Resources were approved by the Competent Person.

Estimates of mineral reserves and resources may change from year to year due to the change in economic, regulatory, infrastructural or social assumptions used to estimate ore reserves and resources, and due to additional geological data becoming available.

Changes in reported proved and probable reserves may affect the Group’s financial results and position in a number of ways, including the following:

  ·  

The recoverable amount used in the impairment calculations may be affected due to changes in estimated cash flows or timing thereof (refer to note 6);

  ·  

Amortisation and depreciation charges to profit or loss may change as these are calculated on the units-of-production method, or where the useful economic lives of assets change (refer to note 2);

  ·  

Provision for environmental rehabilitation costs may change where changes in ore reserves affect expectations about the timing or cost of these activities (refer to note 25.1); and

  ·  

The carrying value of deferred tax assets may change due to changes in estimates of the likely recovery of the tax benefits (refer to note 23).

 

134

 

AFR-136


Table of Contents

Gold Fields Annual Financial Report   

including Governance Report   

  2019        
         

 

    

    

    

 

Changes in reported measured and indicated resources may affect the Group’s financial results and position in a number of ways, including the following:

  ·  

The recoverable amount used in the impairment calculations may be affected due to changes in estimated market value of resources exclusive of reserves (refer to note 6); and

  ·  

Amortisation and depreciation charges for the mineral rights asset at the Australian operations may change as a result of the change in the portion of mineral rights asset being transferred from the non-depreciable component to the depreciable component (refer to note 2).

Carrying value of property, plant and equipment

All mining assets are amortised using the units-of-production method where the mine operating plan calls for production from proved and probable mineral reserves.

Mobile and other equipment are depreciated over the shorter of the estimated useful life of the asset or the estimate of mine life based on proved and probable mineral reserves.

The calculation of the units-of-production rate of amortisation could be impacted to the extent that actual production in the future is different from current forecast production based on proved and probable mineral reserves. This would generally result from the extent that there are significant changes in any of the factors or assumptions used in estimating mineral reserves. These factors could include:

  ·  

Changes in proved and probable mineral reserves;

  ·  

Differences between actual commodity prices and commodity price assumptions;

  ·  

Unforeseen operational issues at mine sites;

  ·  

Changes in capital, operating, mining, processing and reclamation costs, discount rates and foreign currency exchange rates; and

  ·  

Changes in mineral reserves could similarly impact the useful lives of assets depreciated on a straight-line basis, where those lives are limited to the life of the mine.

The Group reviews and tests the carrying value of long-lived assets annually or when events or changes in circumstances suggest that the carrying amount may not be recoverable by comparing the recoverable amounts to these carrying values. Assets are grouped at the lowest level for which identifiable cash flows are largely independent of cash flows of other assets and liabilities. If there are indications that impairment or reversal of impairment may have occurred, estimates are prepared of recoverable amounts of each group of assets. The recoverable amounts of cash-generating units (“CGU”) and individual assets have been determined based on the higher of value-in-use and fair value less cost of disposal (“FVLCOD”) calculations. Expected future cash flows used to determine the value in use or FVLCOD of property, plant and equipment and goodwill are inherently uncertain and could materially change over time. They are significantly affected by a number of factors including reserves and production estimates, together with economic factors such as the gold and copper prices, discount rates, foreign currency exchange rates, resource valuations (determined based on comparable market transactions), estimates of costs to produce reserves and future capital expenditure.

 

135

 

AFR-137


Table of Contents

Gold Fields Annual Financial Report   

including Governance Report   

  2019        
         

 

ACCOUNTING POLICIES (continued)

    

    

 

The Group generally used FVLCOD to determine the recoverable amount of each CGU.

Significant assumptions used in the Group’s impairment assessments (FVLCOD calculations) include:

 

     2019      2018    
                   
US$ Gold price per ounce – year 1              US$1,500                US$1,200    
US$ Gold price per ounce – year 2 and 3      US$1,400        US$1,300    
US$ Gold price per ounce – year 4 onwards      US$1,350        US$1,300    
Rand Gold price per kilogram – year 1      R700,000        R525,000    
Rand Gold price per kilogram – year 2 and 3      R650,000        R550,000    
Rand Gold price per kilogram – year 4 onwards      R630,000        R550,000    
A$ Gold price per ounce – year 1      A$2,150        A$1,600    
A$ Gold price per ounce – year 2 and 3      A$1,970        A$1,700    
A$ Gold price per ounce – year 4 onwards      A$1,850        A$1,700    
US$ Copper price per tonne – year 1      US$5,730        US$5,951    
US$ Copper price per tonne – year 2 and 3      US$6,612        US$6,612    
US$ Copper price per tonne – year 4 onwards      US$6,612        US$6,612    
Resource value per ounce (used to calculate the value beyond proved and probable reserves)      

South Africa (with infrastructure)

     US$16        US$17    

Ghana (with infrastructure)

     US$70        US$44    

Peru (with infrastructure)

     US$34        US$70    

Australia (2018: with infrastructure, 2017: without infrastructure)

     US$77        US$28    

Discount rates

     

South Africa – nominal

     14.1%        13.5%    

Ghana – real

     8.5%        9.5%    

Peru – real

     5.0%        4.9%    

·Australia – real

     3.5%        3.4%    

Inflation rate – South Africa1

     5.3%        5.5%    

Life-of-mine

     

South Deep

     75 years        75 years    

Tarkwa

     14 years        14 years    

Damang

     6 years        7 years    

Cerro Corona

     13 years        12 years    

St Ives

     9 years        7 years    

Agnew

     4 years        4 years    

Granny Smith

     13 years        12 years    

·Gruyere

     11 years        12 years    
Long-term exchange rates      
US$/ZAR – year 1      14.50        13.61    
US$/ZAR – year 2 onwards      14.50        13.16    
A$/US$ – year 1      0.70        0.75    
A$/US$ – year 2 and 3      0.71        0.76    
A$/US$ – year 4 onwards      0.73        0.76    

 

1  Due to the availability of unredeemed capital for tax purposes over several years into the life of the South Deep mine, nominal cash flows are used for South Africa. In order to determine nominal cash flows in South Africa, costs are inflated by the current South African inflation rate. Cash flows for all other operations are in real terms and as a result are not inflated.

   

The FVLCOD calculations are sensitive to the gold price assumptions and an increase or decrease in the gold price could materially change the FVLCOD.

Should there be a significant decrease in the gold or copper price, the Group would take actions to assess the implications on the life-of-mine plans, including the determination of reserves and resources and the appropriate cost structure for the CGUs.

Refer to notes 2, 6 and 13 for further details.

The carrying amount of property, plant and equipment at 31 December 2019 was US$4,657.1 million (2018: US$4,259.2 million).

An impairment of US$nil (2018: US$481.5 million and 2017: US$277.8 million) was recognised in respect of the South Deep CGU for the year ended 31 December 2019. US$nil (2018: US$71.7 million and 2017: US$277.8 million) of the total impairment was firstly allocated against goodwill and the remainder of US$nil (2018: US$409.8 million and 2017: US$nil) against other assets. The carrying value of the South Deep CGU amounts to US$1.5 billion (R21.1 billion) (2018: US$1.4 billion (R21.2 billion)) at 31 December 2019.

 

136

 

AFR-138


Table of Contents

Gold Fields Annual Financial Report   

including Governance Report   

  2019        
         

 

    

    

    

 

Production start date

The Group assesses the stage of each mine construction project to determine when a mine moves into the production stage. The criteria used to assess the start date are determined based on the unique nature of each mine construction project. The Group considers various relevant criteria to assess when the mine is substantially complete, ready for its intended use and moves into the production stage. Some of the criteria would include, but are not limited to the following:

  ·  

The level of capital expenditure compared to the construction cost estimates;

  ·  

Ability to produce metal in saleable form (within specifications); and

  ·  

Ability to sustain commercial levels of production of metal.

When a mine construction project moves into the production stage, the capitalisation of certain mine construction costs ceases and costs are either regarded as inventory or expensed, except for capitalisable costs related to mining asset additions or improvements, underground mine development, deferred stripping activities or ore reserve development.

Refer to note 16.2 for details of the Gruyere Gold project.

Stockpiles, gold in process and product inventories

Costs that are incurred in or benefit the productive process are accumulated as stockpiles, gold in process, ore on leach pads and product inventories. Net realisable value tests are performed on a monthly basis for short-term stockpiles, gold in process and product inventories and at least annually for long-term stockpiles and represent the estimated future sales price of the product based on prevailing spot metals prices at the reporting date, less estimated costs to complete production and bring the product to sale. If any inventories are expected to be realised in the long term, estimated future sales prices are used for valuation purposes.

Stockpiles are measured by estimating the number of tonnes added and removed from the stockpile, the number of contained gold ounces based on assay data, and the estimated recovery percentage based on the expected processing method. Stockpile tonnages are verified by periodic surveys.

Although the quantities of recoverable metal are reconciled by comparing the grades of ore to the quantities of metals actually recovered (metallurgical balancing), the nature of the process inherently limits the ability to precisely monitor the recoverability levels. As a result, the metallurgical balancing process is constantly monitored and engineering estimates are refined based on actual results over time.

Variations between actual and estimated quantities resulting from changes in assumptions and estimates that do not result in write downs to net realisable value are accounted for on a prospective basis.

Refer to note 19 for further details.

The carrying amount of total gold in process and stockpiles (non-current and current) at 31 December 2019 was US$375.1 million (2018: US$325.0 million).

Carrying value of equity accounted investees

The Group reviews and tests the carrying value of equity accounted investees annually or when events or changes in circumstances suggest that the carrying amount may not be recoverable by comparing the recoverable amounts to these carrying values. If there are indications that impairment may have occurred, estimates are prepared of the recoverable amount of the equity accounted investee. The recoverable amounts are determined based on the higher of value-in-use or FVLCOD. The FVLCOD is determined using the following methods:

  ·  

A combination of the income and market approach. The income approach is based on the expected future cash flows of the operations and the market approach is used to determine the value beyond proved and probable reserves for the operation, using comparable market transactions; and

  ·  

Using quoted market prices of other investors in the equity accounted investee with appropriate adjustments in order to derive the fair value.

Expected future cash flows used to determine the FVLCOD of equity accounted investees are inherently uncertain and could materially change over time. They are significantly impacted by a number of factors including reserves and production estimates, together with economic factors such as gold and copper prices, discount rates, foreign currency exchange rates, resource valuations (determined based on comparable market transactions), estimates of costs to produce reserves and future capital expenditure. The key assumptions used in the income and market approach are consistent with those used in determining the FVLCOD for impairment of property, plant and equipment (refer page 136) and in addition the life-of-mine of Asanko is 10 years. The quoted market prices of the other investee is the quoted market price of Asanko Inc.

The FVLCOD calculations are sensitive to the gold price assumption and the quoted market prices, a decrease or increase in these two assumptions could materially change the FVLCOD.

Refer to note 16.1 for further details.

The carrying amount of equity accounted investees at 31 December 2019 was US$172.0 million (2018: US$225.1 million).

 

137

 

AFR-139


Table of Contents

Gold Fields Annual Financial Report   

including Governance Report   

  2019        
         

 

ACCOUNTING POLICIES (continued)

    

    

 

Provision for environmental rehabilitation costs

The Group’s mining and exploration activities are subject to various laws and regulations governing the protection of the environment. The Group recognises management’s best estimate for the provision of environmental rehabilitation costs in the period in which they are incurred. Actual costs incurred in future periods could differ materially from the estimates. Additionally, future changes to environmental laws and regulations, life-of-mine estimates and discount rates could affect the carrying amount of this provision.

Refer to note 25.1 for details of key assumptions used to estimate the provision.

The carrying amounts of the provision for environmental rehabilitation costs at 31 December 2019 was US$370.3 million (2018: US$289.6 million).

Provision for silicosis settlement costs

The Group has an obligation in respect of a possible settlement of the silicosis class action claims and related costs. The Group recognises management’s best estimate for the provision of silicosis settlement costs.

The ultimate outcome of the class action remains uncertain, with the number of eligible workers successfully submitting claims and receiving compensation being uncertain. The provision is consequently subject to adjustment in the future.

Refer to notes 25.2 and 35 for further details.

The carrying amounts of the provision for silicosis settlement costs at 31 December 2019 was US$21.2 million (2018: US$25.1 million) of which US$4.6 million (2018: US$nil) was classified as current and US$16.6 million (2018: US$25.1 million) as non-current.

Income taxes

The Group is subject to income taxes in numerous jurisdictions. Significant judgement is required in determining the liability for income taxes due to the complexity of legislation. There are many transactions and calculations for which the ultimate tax determination is uncertain during the ordinary course of business. The Group recognises liabilities for anticipated tax audit issues based on estimates of whether additional taxes will be due. Where the final tax outcome of these matters is different from the amounts that were initially recorded, such differences will impact income tax and deferred tax in the period in which such determination is made.

The Group recognises the future tax benefits related to deferred income tax assets to the extent that it is probable that the deductible temporary differences will reverse in the foreseeable future. Assessing the recoverability of deferred income tax assets requires the Group to make significant estimates related to expectations of future taxable income. Estimates of future taxable income are based on forecast cash flows from operations and the application of existing tax laws in each jurisdiction. To the extent that future cash flows and taxable income differ significantly from estimates, the ability of the Group to realise the net deferred tax assets recorded at the reporting date could be impacted.

Additionally, future changes in tax laws in the jurisdictions in which the Group operates could limit the ability of the Group to obtain tax deductions in future periods.

Refer to notes 23 and 31 for further details.

Carrying values at 31 December 2019:

  ·  

Deferred taxation liability: US$433.6 million (2018: US$454.9 million)

  ·  

Deferred taxation asset: US$265.5 million (2018: US$269.5 million)

  ·  

Taxation payable: US$24.8 million (2018 Restated1: US$0.9 million)

1 Refer to note 42 for further details.

Refer to note 9 for details of unrecognised deferred tax assets.

Share-based payments

The Group issues equity-settled share-based payments to executive directors, certain officers and employees. The fair value of these instruments is measured at grant date, using the Black-Scholes and Monte Carlo simulation valuation models, which require assumptions regarding the estimated term of the option, share price volatility and expected dividend yield. While Gold Fields’ management believes that these assumptions are appropriate, the use of different assumptions could have a material impact on the fair value of the option granted and the related recognition of the share-based payments expense in the consolidated income statement. Gold Fields’ options have characteristics significantly different from those of traded options and therefore fair values may also differ.

 

138

 

AFR-140


Table of Contents

Gold Fields Annual Financial Report   

including Governance Report   

  2019        
         

 

    

    

    

 

Refer to note 5 for further details.

The income statement charge from continuing operations for the year ended 31 December 2019 was US$20.5 million (2018: US$37.5 million and 2017: US$26.8 million).

Long-term incentive plan

The Group issues awards relating to its long-term incentive plan to certain employees. These awards are measured on the date the award is made and re-measured at each reporting period. A portion of the award is measured using the Monte Carlo simulation valuation model, which requires assumptions regarding the share price volatility and expected dividend yield. The assumptions, supporting the estimated amount expected to be paid, are reviewed at each reporting date. While Gold Fields’ management believes that these assumptions are appropriate, the use of different assumptions could have a material impact on the measurement of the awards and the related recognition of the compensation expense in profit or loss.

Refer to note 26 for further details.

The charge for the year ended 31 December 2019 was US$9.1 million (2018: US$1.1 million and 2017: US$5.0 million) and the balance at 31 December 2019 of the long-term cash incentive provision was US$11.5 million (2018: US$2.1 million).

Financial instruments

Derivative financial instruments

The estimated fair value of financial instruments is determined at discrete points in time, based on the relevant market information. The fair value is calculated with reference to market rates using industry valuation techniques and appropriate models. The carrying values of derivative financial instruments included in trade and other receivables at 31 December 2019 was US$1.1 million (2018: US$8.3 million) and included in trade and other payables US$127.6 million (2018: US$22.6 million). Refer to notes 20, 27 and 38 for further details.

Asanko redeemable preference shares

Significant judgement is required in estimating life-of-mine cash flows used in determining the expected timing of the cash flows for the repayment of the redeemable preference shares.

In order to estimate the life-of-mine model used in the valuation, estimates and assumptions are required about a range of geological, technical and economic factors, including but not limited to quantities, grades, production techniques, recovery rates, production costs, capital expenditure, transport costs, commodity demand, commodity prices and exchange rates. Refer to note 17 for key assumptions used.

The life-of-mine cash flows are sensitive to the gold price assumptions and an increase or decrease in the gold price could materially change the valuations.

The fair value of the Asanko redeemable preference shares at 31 December 2019 was US$95.5 million (2018: US$132.9 million).

Contingencies

By their nature, contingencies will only be resolved when one or more future events occur or fail to occur. The assessment of such contingencies inherently involves the exercise of significant judgement and estimates of the outcome of future events. Such contingencies include, but are not limited to, environmental obligations, litigation, regulatory proceedings, tax matters and losses resulting from other events and developments.

When a loss is considered probable and reasonably estimable, a liability is recorded based on the best estimate of the ultimate loss. The likelihood of a loss with respect to a contingency can be difficult to predict and determining a meaningful estimate of the loss or a range of losses may not always be practicable based on the information available at the time and the potential effect of future events and decisions by third parties that will determine the ultimate resolution of the contingency. It is not uncommon for such matters to be resolved over many years, during which time relevant developments and new information is continuously evaluated to determine both the likelihood of any potential loss and whether it is possible to reasonably estimate a range of possible losses. When a loss is probable but a reasonable estimate cannot be made, disclosure is provided.

Refer to note 35 for details on contingent liabilities.

 

139

 

AFR-141


Table of Contents

Gold Fields Annual Financial Report   

including Governance Report   

  2019        
         

 

    

ACCOUNTING POLICIES (continued)

    

 

2.

CONSOLIDATION

2.1

Business combinations

The acquisition method of accounting is used to account for business combinations by the Group. The consideration transferred for the acquisition of a business is the fair value of the assets transferred, the liabilities incurred and the equity interests issued by the Group. The consideration transferred includes the fair value of any asset or liability resulting from a contingent consideration arrangement. Acquisition-related costs are expensed as incurred, other than those associated with the issue of debt or equity securities. Identifiable assets acquired and liabilities and contingent liabilities assumed in a business combination are measured initially at their fair values at the acquisition date. On an acquisition-by-acquisition basis, the Group recognises any non-controlling interest in the acquiree either at fair value or at the non-controlling interest’s proportionate share of the acquiree’s net assets. Subsequently, the carrying amount of non-controlling interest is the amount of the interest at initial recognition plus the non-controlling interest’s share of the subsequent changes in equity.

The excess of the consideration transferred, the amount of any non-controlling interest in the acquiree and the acquisition date fair value of any previous equity interest in the acquiree over the fair value of the identifiable net assets acquired is recorded as goodwill. If this is less than the fair value of the net assets of the subsidiary acquired, the difference is recognised directly in profit or loss.

If a transaction does not meet the definition of a business under IFRS, the transaction is recorded as an asset acquisition. Accordingly, the identifiable assets acquired and liabilities assumed are measured at the fair value of the consideration paid, based on their relative fair values at the acquisition date. Acquisition-related costs are included in the consideration paid and capitalised. Any contingent consideration payable that is dependent on the purchaser’s future activity is not included in the consideration paid until the activity requiring the payment is performed. Any resulting future amounts payable are recognised in profit or loss when incurred. No goodwill and no deferred tax asset or liability arising from the assets acquired and liabilities assumed are recognised upon the acquisition of assets.

 

2.2

Subsidiaries

Subsidiaries are all entities controlled by the Group. The Group controls an entity when it is exposed to, or has rights to, variable returns from its involvement with the entity and has the ability to affect those returns through its power over the relevant activities of the entity. Subsidiaries are fully consolidated from the date on which control is transferred to the Group until the date on which control ceases.

Inter-company transactions, balances and unrealised gains and losses on transactions between Group companies are eliminated. Accounting policies of subsidiaries have been changed where necessary to ensure consistency with the policies adopted by the Group.

 

2.3

Transactions with non-controlling interests

The Group treats transactions with non-controlling interests that do not result in loss of control as transactions with equity owners of the Group. For purchases from non-controlling interests, the difference between any consideration paid and the relevant share acquired of the carrying value of net assets of the subsidiary is recorded in equity. Gains or losses on disposals to non-controlling interests are also recorded in equity.

 

2.4

Equity accounted investees

The Group’s interests in equity accounted investees comprise interests in associates and joint ventures.

Associates are those entities in which the Group has significant influence, but not control or joint control, over the financial and operating policies. Joint ventures are arrangements in which the Group has joint control, whereby the Group has rights to the net assets of the arrangement, rather than rights to its assets and obligations for its liabilities.

Interests in associates and joint ventures are accounted for using the equity method. They are recognised initially at cost, which includes transaction costs. Subsequent to initial recognition, the consolidated financial statements include the Group’s share of the profit or loss and the other comprehensive income of equity accounted investees, until the date on which significant influence or joint control ceases.

Results of associates and joint ventures are equity accounted using the results of their most recent audited financial statements. Any losses from associates or joint ventures are brought to account in the consolidated financial statements until the interest in such associates or joint ventures is written down to zero. Thereafter, losses are accounted for only insofar as the Group is committed to providing financial support to such associates or joint ventures.

 

140

 

AFR-142


Table of Contents

Gold Fields Annual Financial Report   

including Governance Report   

  2019        
         

 

    

    

    

 

The carrying value of an investment in associate and joint ventures represents the cost of the investment, including goodwill, a share of the post-acquisition retained earnings and losses, any other movements in reserves and any accumulated impairment losses. The Group applies IFRS 9 to long-term interests in an associate or joint venture that form part of the net investment in the associate or joint venture but to which the equity method is not applied. This has a direct impact on the Group’s accounting treatment for the Asanko Gold Ghana Limited (“Asanko”) acquisition where the redeemable preference shares that form part of the consideration for the Group’s investment into Asanko have been measured in accordance with the requirements of IFRS 9 (refer to note 15). This specific amendment to IAS 28 applies for annual periods beginning on or after 1 January 2019, however the Group has early adopted the standard as permitted by IAS 28. The carrying value is assessed annually for existence of indicators of impairment and if such exist, the carrying amount is compared to the recoverable amount, being the higher of value in use or fair value less cost of disposal. If an impairment in value has occurred, it is recognised in profit or loss in the period in which the impairment arose.

 

2.5

Joint operations

A joint operation is a joint arrangement whereby the parties that have joint control of the arrangement have rights to the use of assets and obligations for the liabilities of the arrangement. The Group accounts for activities under joint operations by recognising in relation to the joint operation, the assets it controls and the liabilities it incurs, the expenses it incurs and the revenue from the sale or use of its share of the joint operations’ output.

 

3.

FOREIGN CURRENCIES

3.1

Functional and presentation currency

Items included in the financial statements of each of the Group entities are measured using the currency of the primary economic environment in which the entity operates (“the functional currency”). The consolidated financial statements are presented in US Dollar, which is the Group’s presentation currency. The functional currency of the parent company is South African Rand.

 

3.2

Transactions and balances

Foreign currency transactions are translated into the functional currency using the exchange rates prevailing at the dates of the transactions. Foreign exchange gains and losses resulting from the settlement of such transactions, and from the translation of monetary assets and liabilities denominated in foreign currencies, are recognised in profit or loss.

 

3.3

Foreign operations

The results and financial position of all the Group entities (none of which has the currency of a hyperinflationary economy) that have a functional currency different from the presentation currency are translated into the presentation currency as follows:

Assets and liabilities are translated at the exchange rate ruling at the reporting date (ZAR/US$: 14.00; US$/A$: 0.70 (2018: ZAR/US$: 14.63; US$/A$: 0.70 and 2017: ZAR/US$ 12.58; US$/A$ 0.77)). Equity items are translated at historical rates. The income and expenses are translated at the average exchange rate for the year (ZAR/US$: 14.46; US$/A$: 0.70 (2018: ZAR/US$: 13.20; US$/A$: 0.75 and 2017: ZAR/US$: 13.33; US$/A$: 0.77)), unless this average was not a reasonable approximation of the rates prevailing on the transaction dates, in which case these items were translated at the rate prevailing on the date of the transaction. Exchange differences on translation are accounted for in other comprehensive income. These differences will be recognised in profit or loss upon realisation of the underlying operation.

On consolidation, exchange differences arising from the translation of the net investment in foreign operations (i.e. the reporting entity’s interest in the net assets of that operation), and of borrowings and other currency instruments designated as hedges of such investments, are taken to other comprehensive income. When a foreign operation is sold, exchange differences that were recorded in other comprehensive income are recognised in profit or loss as part of the gain or loss on disposal. If the Group disposes of part of its interest in a subsidiary but retains control, then the relevant proportion of the cumulative amount is reattributed to non-controlling interests. When the Group disposes of only part of an associate or joint venture while retaining significant influence or joint control, the relevant proportion of the cumulative amount is reclassified to profit or loss.

Goodwill and fair value adjustments arising on the acquisition of a foreign operation are treated as assets and liabilities of the foreign operation and are translated at each reporting date at the closing rate.

 

141

 

AFR-143


Table of Contents

Gold Fields Annual Financial Report   

including Governance Report   

  2019        
         

 

ACCOUNTING POLICIES (continued)

    

    

 

4.

PROPERTY, PLANT AND EQUIPMENT

4.1

Mine development and infrastructure

Mining assets, including mine development and infrastructure costs and mine plant facilities, are recorded at cost less accumulated depreciation and accumulated impairment losses.

Expenditure incurred to evaluate and develop new orebodies, to define mineralisation in existing orebodies and to establish or expand productive capacity, is capitalised until commercial levels of production are achieved, at which times the costs are amortised as set out below.

Development of orebodies includes the development of shaft systems and waste rock removal that allows access to reserves that are economically recoverable in the future. Subsequent to this, costs are capitalised if the criteria for recognition as an asset are met.

 

4.2

Borrowing costs

Borrowing costs incurred in respect of assets requiring a substantial period of time to prepare for their intended future use are capitalised to the date that the assets are substantially completed.

 

4.3

Mineral and surface rights

Mineral and surface rights are recorded at cost less accumulated amortisation and accumulated impairment losses. When there is little likelihood of a mineral right being exploited, or the fair value of mineral rights has diminished below cost, an impairment loss is recognised in profit or loss in the year that such determination is made.

 

4.4

Land

Land is shown at cost and is not depreciated.

 

4.5

Other assets

Non-mining assets are recorded at cost less accumulated depreciation and accumulated impairment losses. These assets include the assets of the mining operations not included in mine development and infrastructure, borrowing costs, mineral and surface rights and land and all the assets of the non-mining operations.

 

4.6

Amortisation and depreciation of mining assets

Amortisation and depreciation is determined to give a fair and systematic charge to profit or loss taking into account the nature of a particular ore body and the method of mining that ore body. To achieve this, the following calculation methods are used:

  ·  

Mining assets, including mine development and infrastructure costs, mine plant facilities and evaluation costs, are amortised over the life of the mine using the units-of-production method, based on estimated proved and probable ore reserves;

  ·  

Stripping activity assets are amortised on a units-of-production method, based on the estimated proved and probable ore reserves of the ore body to which the assets relate; and

  ·  

The mineral rights asset at the Australian operations are divided at the respective operations into a depreciable and a non-depreciable component. The mineral rights asset is initially capitalised to the mineral rights asset as a non-depreciable component.

Subsequently, and on an annual basis, as part of the preparation of the updated reserve and resource statement and preparation of the updated life-of-mine plan, a portion of resources will typically be converted to reserves as a result of ongoing resource definition drilling, resultant geological model updates and subsequent mine planning. Based on this conversion of resources to reserves a portion of the historic cost is allocated from the non-depreciable component of the mineral rights asset to the depreciable component of the mineral rights asset. Therefore, the category of non-depreciable mineral rights asset is expected to reduce and will eventually be fully allocated within the depreciable component of the mineral rights asset.

Each operation typically comprises a number of mines and the depreciable component of the mineral rights asset is therefore allocated on a mine-by-mine basis at the operation and is transferred at this point to mine development and infrastructure and is then amortised over the estimated proved and probable ore reserves of the respective mine on the units-of-production method. The remaining non-depreciable component of the mineral rights asset is not amortised but, in combination with the depreciable component of the mineral rights asset and other assets included in the CGU, is evaluated for impairment when events and changes in circumstances indicate that the carrying amount may not be recoverable.

Proved and probable ore reserves reflect estimated quantities of economically recoverable reserves, which can be recovered in future from known mineral deposits.

Certain mining plant and equipment included in mine development and infrastructure is depreciated on a straight-line basis over the lesser of their estimated useful lives or life-of-mine.

 

142

 

AFR-144


Table of Contents

Gold Fields Annual Financial Report   

including Governance Report   

  2019        
         

 

    

    

    

 

4.7

Depreciation of non-mining assets

Non-mining assets are recorded at cost and depreciated on a straight-line basis over their current expected useful lives to their residual values.

The assets’ useful lives, depreciation methods and residual values are reassessed at each reporting date and adjusted if appropriate.

 

4.8

Depreciation of right-of-use assets

The right-of-use assets are depreciated using the straight-line method from the commencement date to the end of the lease term, unless the lease transfers ownership of the underlying asset to the Group by the end of the lease term or the cost of the right-of-use asset reflects that the Group will exercise a purchase option. In that case the right-of-use assets are depreciated over the useful life of the underlying asset. In addition, the right-of-use asset is periodically reduced by impairment losses, if any, and adjusted for certain re-measurements of the lease liability.

 

4.9

Mining exploration

Expenditure on advances solely for exploration activities is charged against profit or loss until the viability of the mining venture has been proven. Expenditure incurred on exploration “farm-in” projects is written off until an ownership interest has vested. Exploration expenditure to define mineralisation at existing ore bodies is considered mine development costs and is capitalised until commercial levels of production are achieved.

Exploration activities at certain of the Group’s non-South African operations are broken down into defined areas within the mining lease boundaries. These areas are generally defined by structural and geological continuity. Exploration costs in these areas are capitalised to the extent that specific exploration programmes have yielded targets and/or results that warrant further exploration in future years.

 

4.10

Impairment

Recoverability of the carrying values of long-term assets or CGUs of the Group are reviewed annually or whenever events or changes in circumstances indicate that such carrying values may not be recoverable. To determine whether a long-term asset or CGU may be impaired, the higher of “value in use” (defined as: “the present value of future cash flows expected to be derived from an asset or CGU”) or “fair value less costs of disposal” (defined as “the price that would be received to sell an asset or paid to transfer a liability in an orderly transaction between market participants at the measurement date”) is compared to the carrying value of the asset/CGU. Impairment losses are recognised in profit or loss.

A CGU is defined by the Group as the smallest identifiable group of assets that generates cash inflows that are largely independent of the cash inflows from other assets or groups of assets. Generally for the Group this represents an individual operating mine, including mines which are part of a larger mine complex. The costs attributable to individual shafts of a mine are impaired if the shaft is closed.

Exploration targets in respect of which costs have been capitalised at certain of the Group’s international operations are evaluated on an annual basis to ensure that these targets continue to support capitalisation of the underlying costs. Those that do not are impaired.

When any infrastructure is closed down during the year, any carrying value attributable to that infrastructure is impaired.

 

4.11

Gain or loss on disposal of property, plant and equipment

Any gain or loss on disposal of property, plant and equipment (calculated as the net proceeds from disposal less the carrying amount of the item) is recognised in profit or loss.

 

4.12

Leases

The Group applied IFRS 16 from 1 January 2019. The effect of initially applying IFRS 16 is described in note 41 and in the basis of preparation above.

Leases recognition under IFRS 16 (applicable from 1 January 2019)

At inception of a contract, the Group assesses whether a contract is, or contains, a lease. A contract is, or contains, a lease if the contract conveys the right to control the use of an identified asset for a period of time in exchange for a consideration.

The Group recognises a right-of-use asset and a lease liability at the lease commencement date. The right-of-use asset is initially measured at cost, which comprises the initial amount of the lease liability adjusted for any lease payments made at or before the commencement date, plus any initial direct costs incurred and an estimate of costs to dismantle and remove the underlying asset or to restore the underlying asset or the site on which it is located, less any lease incentives received. Subsequent to initial recognition, the right-of-use asset is accounted for in accordance with the accounting policy applicable to that asset.

 

143

 

AFR-145


Table of Contents

Gold Fields Annual Financial Report   

including Governance Report   

  2019        
         

 

ACCOUNTING POLICIES (continued)

    

    

 

The lease liability is initially measured at the present value of the lease payments that are not paid at the commencement date, discounted using the interest rate implicit in the lease or, if that rate cannot be readily determined, the Group’s incremental borrowing rate. Generally, the Group uses its incremental borrowing rate as the discount rate.

The Group determines its incremental borrowing rate by obtaining interest rates from various external financing sources and makes certain adjustments to reflect the terms of the lease and type of the asset leased.

Subsequent to initial recognition, the lease liability is measured at amortised cost using the effective interest rate method. It is re-measured when there is a change in future lease payments:

  ·  

If there is a change in the Group’s estimate of the amount expected to be payable under a residual value guarantee;

  ·  

If the Group changes its assessment of whether it will exercise a purchase, extension or termination option;

  ·  

If there is a revised in-substance fixed lease payment; or

  ·  

If there is a change in future lease payments resulting from a change in an index or a rate used to determine these payments.

When the lease liability is re-measured in this way, a corresponding adjustment is made to the carrying amount of the right-of-use asset, or is recorded in profit or loss if the carrying amount of the right-of-use asset has been reduced to zero.

The Group has elected not to recognise right-of-use assets and lease liabilities for leases of low-value assets and short-term leases. The Group recognises the lease payments associated with these leases as an expense on a straight-line basis over the lease term. Low-value assets relate mainly to cellphones, computer equipment and photocopiers.

The Group has elected not to apply the practical expedient to grandfather the assessment of which transactions are leases and applied IFRS 16 to all contracts.

Leases recognition under IAS 17 (applicable before 1 January 2019)

At the inception of an arrangement, the Group determined whether the arrangement contained a lease. Leases that transfer to the Group substantially all of the risks and rewards of ownership were classified as finance leases. Leased assets were measured initially at an amount equal to the lower of their fair value and the present value of the minimum lease payments. Subsequent to initial recognition, the assets were accounted for in accordance with the accounting policy applicable to that asset.

All other leases were classified as operating leases and were not recognised in the statement of financial position. Operating lease costs were charged against profit or loss on a straight-line basis over the period of the lease.

 

4.13

Deferred stripping

Production stripping costs in a surface mine are capitalised to property, plant and equipment if, and only if, all of the following criteria are met:

  ·  

It is probable that the future economic benefit associated with the stripping activity will flow to the entity;

  ·  

The entity can identify the component of the ore body for which access has been improved; and

  ·  

The costs relating to the stripping activity associated with that component can be measured reliably.

If the above criteria are not met, the stripping costs are recognised directly in profit or loss.

The Group initially measures the stripping activity asset at cost, this being the accumulation of costs directly incurred to perform the stripping activity that improves access to the identified component of ore.

After initial recognition, the stripping activity asset is carried at cost less accumulated amortisation and accumulated impairment losses.

 

5.

TAXATION

Income tax expense comprises current and deferred tax. Current tax and deferred tax are recognised in profit or loss except to the extent that it relates to a business combination, or items recognised directly in equity or in other comprehensive income.

Current tax is measured on taxable income at the applicable statutory rate substantively enacted at the reporting date.

Interest and penalties are accounted for in current tax.

Deferred taxation is provided on temporary differences existing at each reporting date between the tax values of assets and liabilities and their carrying amounts. Substantively enacted tax rates are used to determine future anticipated tax rates which in turn are used in the determination of deferred taxation.

 

144

 

AFR-146


Table of Contents

Gold Fields Annual Financial Report   

including Governance Report   

  2019        
         

 

    

    

    

 

Deferred taxation is not recognised for temporary differences on the initial recognition of assets or liabilities in a transaction that is not a business combination and that affects neither accounting nor taxable profit or loss and taxable temporary differences arising on the initial recognition of goodwill.

The measurement of deferred tax reflects the tax consequences that would follow the manner in which the Group expects, at the end of the reporting period, to recover or settle the carrying amount of its assets and liabilities.

These temporary differences are expected to result in taxable or deductible amounts in determining taxable profits for future periods when the carrying amount of the asset is recovered or the liability is settled.

Deferred tax liabilities are generally recognised for all taxable temporary differences. Deferred tax liabilities are recognised for taxable temporary differences arising on investments in subsidiaries and equity accounted investees except where the reversal of the temporary difference can be controlled and it is probable that the difference will not reverse in the foreseeable future.

Deferred tax assets relating to the carry forward of unutilised tax losses and/or deductible temporary differences are recognised to the extent it is probable that future taxable profit will be available against which the unutilised tax losses and/or deductible temporary differences can be recovered. Deferred tax assets are reviewed at each reporting date and are adjusted if recovery is no longer probable.

Deferred tax assets and liabilities are offset if there is a legally enforceable right to offset current tax liabilities and assets, and they relate to taxes levied by the same tax authority on the same taxable entity, or on different tax entities, but they intend to settle current tax liabilities and assets on a net basis or their tax assets and liabilities will be realised simultaneously.

When assessing uncertain tax positions, the Group considers whether it is probable that the relevant authority will accept each tax treatment, or group of tax treatments, that the Group used or plans to use in its income tax filing.

Except for Tarkwa and Cerro Corona, no provision is made for any potential taxation liability on the distribution of retained earnings by Group companies as it is probable that the related taxable temporary differences will not reverse in the foreseeable future.

 

6.

INVENTORIES

Inventories are valued at the lower of cost and net realisable value. Gold on hand represents production on hand after the smelting process.

Cost is determined on the following basis:

  ·  

Gold on hand and gold in process is valued using weighted average cost. Cost includes production, amortisation and related administration costs;

  ·  

Heap leach and stockpile inventories are valued using weighted average cost. Cost includes production, amortisation and direct administration costs. The cost of materials on the heap leach and stockpiles from which metals are expected to be recovered in a period longer than 12 months is classified as non-current assets; and

  ·  

Consumable stores are valued at weighted average cost, after appropriate provision for redundant and slow-moving items.

Net realisable value is determined with reference to relevant market prices or the estimated future sales price of the product if it is expected to be realised in the long term.

 

7.

FINANCIAL INSTRUMENTS

7.1

Non-derivative financial instruments

Recognition and initial measurement

Trade receivables are initially recognised when they are originated. All other financial assets and financial liabilities are initially recognised when the Group becomes a party to the contractual provisions of the instrument. A financial asset or financial liability is initially measured at fair value plus, for an item not at fair value through profit or loss (“FVTPL”), transaction costs that are directly attributable to its acquisition or issue. A trade receivable without a significant financing component is initially measured at the transaction price.

 

145

 

AFR-147


Table of Contents

Gold Fields Annual Financial Report   

including Governance Report   

  2019        
         

 

ACCOUNTING POLICIES (continued)

    

    

 

Classification and subsequent measurement

Financial assets – Classification policy

On initial recognition, a financial asset is classified as measured at:

  ·  

Amortised cost;

  ·  

Fair value through other comprehensive income (“FVOCI”); or

  ·  

FVTPL.

A financial asset is measured at amortised cost if it meets both of the following conditions and is not designated as at FVTPL:

  ·  

It is held with a business model whose objective is to collect contractual cash flows; and

  ·  

Its contractual terms give rise on specified dates to cash flows that are solely payments of principal and interest on the principal amount outstanding.

An investment is measured at FVOCI if it meets both of the following conditions and is not designated as at FVTPL:

  ·  

It is held with a business model whose objective is achieved by both collecting contractual cash flows and selling financial assets; and

  ·  

Its contractual terms give rise on specified dates to cash flows that are solely payments of principal and interest on the principal amount outstanding.

All financial assets not classified as measured at amortised cost or FVOCI as described above are measured at FVTPL. This includes all derivative financial assets.

Financial assets – Measurement policy

 

 

Financial asset            

category

 

  

Description

 

      
 
Financial assets at amortised cost   

These assets are subsequently measured at amortised cost using the effective interest method. The amortised cost is reduced by impairment losses. Interest income, foreign exchange gains and losses and impairment are recognised in profit or loss. Any gain or loss on derecognition is recognised in profit or loss.

 

 
Equity investments at FVOCI   

These assets are subsequently measured at fair value. Dividends are recognised as income in profit or loss unless the dividend clearly represents a recovery of part of the cost of the investment. Other net gains and losses are recognised in OCI and are never reclassified to profit or loss.

 

 

Financial assets at FVTPL

 

  

These assets are subsequently measured at fair value. Net gains and losses, including any interest or dividend income, are recognised in profit or loss.

 

Financial assets – Classification of financial assets

The following information is considered by the Group in determining the classification of financial assets:

  ·  

The Group’s business model for managing financial assets; and

  ·  

The contractual cash flow characteristics of the financial assets.

The business model assessment of the financial assets is based on the Group’s strategy and rationale for holding the financial assets on a portfolio level. When considering the strategy, the following is considered:

  ·  

Whether the financial assets are held to collect contractual cash flows;

  ·  

Whether the financial assets are held for sale; or

  ·  

Whether the financial assets are held for both collecting contractual cash flows and to be sold.

Financial assets – Assessment of contractual cash flows

In assessing whether the contractual cash flows are solely payments of principal and interest, the Group considers the contractual terms of the instrument. This includes assessing whether the financial asset contains a contractual term that could change the timing or amount of contractual cash flows such that it would not meet this condition.

Financial liabilities – Classification, subsequent measurement and gains and losses

Financial liabilities are classified as measured at amortised cost or FVTPL. A financial liability is classified as at FVTPL if it is classified as held-for-trading, it is a derivative or it is designated as such on initial recognition. Financial liabilities at FVTPL are measured at fair value and net gains and losses, including any interest expense, are recognised in profit or loss. Other financial liabilities are subsequently measured at amortised cost using the effective interest method. Interest expense and foreign exchange gains and losses are recognised in profit or loss. Any gain or loss on derecognition is also recognised in profit or loss.

 

146

 

AFR-148


Table of Contents

Gold Fields Annual Financial Report   

including Governance Report   

  2019        
         

 

    

    

    

 

Impairment

The Group recognises loss allowances for expected credit losses (“ECLs”) on financial assets measured at amortised cost. When determining whether the credit risk of a financial asset has increased significantly since initial recognition and when estimating ECLs, the Group considers reasonable and supportable information that is relevant and available without undue cost or effort. This includes both quantitative and qualitative information and analysis, based on the Group’s historical experience and informed credit assessment and including forward-looking information. The maximum period considered when estimating ECLs is the maximum contractual period over which the Group is exposed to credit risk.

ECLs are a probability-weighted estimate of credit losses. Credit losses are measured as the present value of all cash shortfalls (i.e. the difference between the cash flows due to the entity in accordance with the contract and the cash flows that the Group expects to receive). At each reporting date, the Group assesses whether financial assets carried at amortised cost are credit impaired. A financial asset is “credit impaired” when one or more events that have a detrimental impact on the estimated future cash flows of the financial asset have occurred.

Derecognition of financial instruments

The Group derecognises a financial asset when the contractual rights to the cash flows from the financial asset expire, or it transfers the rights to receive the contractual cash flows in a transaction in which substantially all of the risks and rewards of ownership of the financial asset are transferred or in which the Group neither transfers nor retains substantially all of the risks and rewards of ownership and it does not retain control of the financial asset.

The Group derecognises a financial liability when its contractual obligations are discharged or cancelled, or expire. The Group also derecognises a financial liability when its terms are modified and the cash flows of the modified liability are substantially different, in which case a new financial liability based on the modified terms is recognised at fair value. On derecognition of a financial liability, the difference between the carrying amount extinguished and the consideration paid (including any non-cash assets transferred or liabilities assumed) is recognised in profit or loss.

 

7.1.1

Investments

Investments comprise listed and unlisted investments which are designated at FVOCI and are accounted for at fair value, with unrealised gains and losses subsequent to initial recognition recognised in other comprehensive income and included in other reserves. Profit or loss realised when investments are sold or impaired are never reclassified to profit or loss.

Purchases and sales of investments are recognised on the trade date, which is the date that the Group commits to purchase or sell the asset. Cost of purchase includes transaction costs. The fair value of listed investments is based on quoted bid prices.

On disposal or impairment of financial assets classified at FVOCI, cumulative unrealised gains and losses previously recognised in other comprehensive income are included in determining the profit or loss on disposal, or the impairment charge relating to, that financial asset, respectively, which is recognised in other comprehensive income.

 

7.1.2

Cash and cash equivalents

Cash and cash equivalents comprise cash on hand, demand deposits and short-term, highly liquid investments readily convertible to known amounts of cash and subject to insignificant risk of changes in value and are measured at amortised cost which is deemed to be fair value as they have a short-term maturity.

Bank overdrafts are included within current liabilities in the statement of financial position and within cash and cash equivalents in the statement of cash flows.

 

7.1.3

Trade receivables

Trade receivables are carried at amortised cost less ECLs using the Group’s business model for managing its financial assets, except for trade receivables from provisional copper and gold concentrate. The trade receivables from provisional copper and gold concentrate sales are carried at fair value through profit or loss and are marked-to-market at the end of each period until final settlement occurs, with changes in fair value classified as provisional price adjustments and included as a component of revenue.

 

7.1.4

Environmental trust funds

The environmental trust funds comprise mainly term deposits which are recognised at amortised cost less ECLs using the Group’s business model for managing its financial assets.

 

7.1.5

Trade payables

Trade payables are recognised at amortised cost using the effective interest method.

 

147

 

AFR-149


Table of Contents

Gold Fields Annual Financial Report   

including Governance Report   

  2019        
         

 

ACCOUNTING POLICIES (continued)

    

    

 

7.1.6

Borrowings

Borrowings are recognised initially at fair value, net of transaction costs incurred, where applicable and subsequently measured at amortised cost using the effective interest method.

Borrowings are classified as current liabilities unless the Group has an unconditional right to defer settlement of the liability for at least 12 months after the reporting date.

Interest payable on borrowings is recognised in profit or loss over the term of the borrowings using the effective interest method. Finance expense comprises interest on borrowings and environmental rehabilitation costs offset by interest capitalised on qualifying assets.

Cash flows from interest paid are classified under operating activities in the statement of cash flows.

 

7.2

Derivative financial instruments

The Group may from time to time establish currency and/or interest rate and/or commodity financial instruments to protect underlying cash flows.

Derivative financial instruments are initially recognised at fair value and subsequently re-measured to their fair value with changes therein recognised in profit or loss.

 

8.

PROVISIONS

Provisions are recognised when the Group has a present legal or constructive obligation resulting from past events and it is probable that an outflow of resources embodying economic benefits will be required to settle the obligation and a reliable estimate can be made of the amount of the obligation.

 

9.

PROVISION FOR ENVIRONMENTAL REHABILITATION COSTS

Long-term provisions for environmental rehabilitation costs are based on the Group’s environmental management plans, in compliance with applicable environmental and regulatory requirements.

Rehabilitation work can include facility decommissioning and dismantling, removal or treatment of waste materials, site and land rehabilitation, including compliance with and monitoring of environmental regulations, security and other site-related costs required to perform the rehabilitation work and operations of equipment designed to reduce or eliminate environmental effects.

Full provision is made based on the net present value of the estimated cost of restoring the environmental disturbance that has occurred up to the reporting date. The unwinding of the obligation is accounted for in profit or loss.

The estimated costs of rehabilitation are reviewed annually and adjusted as appropriate for changes in legislation, technology or other circumstances. Cost estimates are not reduced by the potential proceeds from the sale of assets or from plant clean up at closure.

Changes in estimates are capitalised or reversed against the relevant asset, except where a reduction in the provision is greater than the remaining net book value of the related asset, in which case the value is reduced to nil and the remaining adjustment is recognised in profit or loss. In the case of closed sites, changes in estimates and assumptions are recognised in profit or loss. Estimates are discounted at the pre-tax risk-free rate in the jurisdiction of the obligation.

Increases due to additional environmental disturbances are capitalised and amortised over the remaining lives of the mines. These increases are accounted for on a net present value basis.

For the South African and Ghanaian operations, annual contributions are made to a dedicated rehabilitation trust fund and dedicated bank account, respectively, to fund the estimated cost of rehabilitation during and at the end of the life-of-mine. The amounts contributed to this trust fund/bank account are included under non-current assets. Interest earned on monies paid to rehabilitation trust fund/bank account is accrued on a time proportion basis and is recorded as interest income.

In respect of the South African, Ghanaian and Peruvian operations, bank and other guarantees are provided for funding of the environmental rehabilitation obligations. Refer to financial instruments accounting policy – Environmental trust fund.

 

148

 

AFR-150


Table of Contents

Gold Fields Annual Financial Report   

including Governance Report   

  2019        
         

 

    

    

    

 

10.

EMPLOYEE BENEFITS

10.1

Short-term employee benefits

Short-term employee benefits are expensed as the related service is provided. A liability is recognised for the amount expected to be paid if the Group has a present legal or constructive obligation to pay this amount as a result of past service provided by the employee and the obligation can be estimated reliably.

 

10.2

Pension and provident funds

The Group operates a defined contribution retirement plan and contributes to a number of industry-based defined contribution retirement plans. The retirement plans are funded by payments from employees and Group companies.

Contributions to defined contribution funds are recognised as an employee benefit expense in profit or loss in the periods during which related services are rendered by employees.

 

10.3

Share-based payments

The Group operates a number of equity-settled compensation plans. The fair value of the equity-settled instruments is measured by reference to the fair value of the equity instrument granted which in turn is determined using the Black-Scholes and Monte Carlo simulation models on the date of grant.

Fair value is based on market prices of the equity-settled instruments granted, if available, taking into account the terms and conditions upon which those equity-settled instruments were granted. Fair value of equity-settled instruments granted is estimated using appropriate valuation models and appropriate assumptions at grant date. Non-market vesting conditions (service period prior to vesting) are not taken into account when estimating the fair value of the equity-settled instruments at grant date. Market conditions are taken into account in determining the fair value at grant date.

The fair value of the equity-settled instruments is recognised as an employee benefit expense over the vesting period based on the Group’s estimate of the number of instruments that will eventually vest, with a corresponding increase in equity. Vesting assumptions for non-market conditions are reviewed at each reporting date to ensure they reflect current expectations.

Where the terms of an equity-settled award are modified, the originally determined expense is recognised as if the terms had not been modified. In addition, an expense is recognised for any modification, which increases the total fair value of the share-based payment arrangement, or is otherwise beneficial to the participant as measured at the date of the modification.

 

10.4

Long-term incentive plan

The Group operates a long-term incentive plan.

The Group’s net obligation in respect of the long-term incentive plan is the amount of future benefit that employees have earned in return for their services in the current and prior periods. That benefit is estimated using appropriate assumptions and is discounted to determine its present value at each reporting date. Re-measurements are recognised in profit or loss in the period in which they arise.

 

10.5

Termination benefits

Termination benefits are payable when employment is terminated by the Group before the normal retirement date, or whenever an employee accepts voluntary redundancy in exchange for these benefits. Termination benefits are expensed at the earlier of the date the Group can no longer withdraw the offer of those benefits or the date the Group recognises costs for a restructuring. Benefits falling due more than 12 months after the reporting date are discounted to present value.

 

11.

STATED CAPITAL

11.1

Ordinary share capital

Ordinary shares are classified as equity. Incremental costs directly attributable to the issue of ordinary shares are recognised as a deduction from equity, net of any tax effects.

 

11.2

Repurchase and reissue of share capital

When share capital recognised as equity is repurchased, the amount of the consideration paid, which includes directly attributable costs, net of any tax effects, is recognised as a deduction from equity. Repurchased shares are classified as treasury shares and are deducted from equity. When treasury shares are sold or reissued subsequently, the amount received is recognised as an increase in equity, and the resulting surplus or deficit on the transaction is presented in share premium.

 

149

 

AFR-151


Table of Contents

Gold Fields Annual Financial Report   

including Governance Report   

  2019        
         

 

ACCOUNTING POLICIES (continued)

    

    

 

12.

REVENUE FROM CONTRACTS WITH CUSTOMERS

The Group recognises revenue when control over its gold, copper and silver is transferred to the customer. The price is determined by market forces (gold price and exchange rates). Revenue is measured based on the consideration specified in a contract with the customer.

Customers obtain control of gold, copper and silver on the settlement date and there are no payment terms except for copper and gold concentrate sales in Peru. In Peru, customers obtain control of copper and gold concentrate on the shipment date. Copper and gold concentrate revenue is calculated, net of refining and treatment charges, on a best estimate basis on shipment date, using forward metal prices to the estimated final pricing date, adjusted for the specific terms of the agreements. Variations between the price recorded at the shipment date and the actual final price received are caused by changes in prevailing copper and gold prices. Changes in the fair value as a result of changes in the forward metal prices are classified as provisional price adjustments and included as a component of revenue.

 

13.

INVESTMENT INCOME

Investment income comprises interest income on funds invested and dividend income from listed and unlisted investments.

Investment income is recognised to the extent that it is probable that economic benefits will flow to the Group and the amount of investment income can be reliably measured. Investment income is stated at the fair value of the consideration received or receivable.

 

13.1

Dividend income

Dividends are recognised in profit or loss when the right to receive payment is established.

 

13.2

Interest income

Interest income is recognised in profit or loss using the effective interest rate method. The effective interest rate is the rate that exactly discounts estimated future cash payments or receipts through the expected life of the financial instrument to the gross carrying amount of the financial asset or amortised cost of the financial liability.

Cash flows from dividends and interest received are classified under operating activities in the statement of cash flows.

 

14.

DIVIDENDS DECLARED

Dividends and the related taxation thereon are recognised only when such dividends are declared.

Dividends withholding tax is a tax on shareholders receiving dividends and is applicable to all dividends paid. The Group withholds dividends tax on behalf of its shareholders at a rate of 20% on dividends paid. Amounts withheld are not recognised as part of the Group’s tax charge but rather as part of the dividend paid recognised directly in equity.

Cash flows from dividends paid are classified under operating activities in the statement of cash flows.

 

15.

EARNINGS PER SHARE

The Group presents basic and diluted earnings per share. Basic earnings per share is calculated based on the profit attributable to ordinary shareholders divided by the weighted average number of ordinary shares in issue during the period. Diluted earnings per share is determined by adjusting the profit attributable to ordinary shareholders, if applicable, and the weighted average number of ordinary shares in issue for ordinary shares that may be issued in the future.

 

16.

NON-CURRENT ASSETS HELD FOR SALE

Non-current assets (or disposal groups) comprising assets and liabilities, are classified as held for sale if it is highly probable they will be recovered primarily through sale rather than through continuing use. These assets may be a component of an entity, a disposal group or an individual non-current asset.

Non-current assets held for sale are stated at the lower of carrying amount and fair value less costs to sell. Once classified as held for sale or distribution, property, plant and equipment is no longer amortised or depreciated.

 

150

 

AFR-152


Table of Contents

Gold Fields Annual Financial Report   

including Governance Report   

  2019        
         

 

    

    

    

 

17.

SEGMENTAL REPORTING

Operating segments are reported in a manner consistent with the internal reporting provided to the chief operating decision-maker (“CODM”) and is based on individual mining operations. The chief operating decision-maker, who is responsible for allocating resources and assessing performance of the operating segments, has been identified as the Executive Committee that makes strategic decisions.

 

18.

HEADLINE EARNINGS

Headline earnings is an additional earnings number that is permitted by IAS 33 Earnings per Share (“IAS 33”) as set out in the SAICA Circular 4/2018 (“Circular”). The starting point is earnings as determined in IAS 33, excluding separately identifiable re-measurements net of related tax (both current and deferred) and related non-controlling interest, other than re-measurements specifically included in headline earnings. A re-measurement is an amount recognised in profit or loss relating to any change (whether realised or unrealised) in the carrying amount of an asset or liability that arose after the initial recognition of such asset or liability. Included re-measurement items are included in section C of the Circular.

 

151

 

AFR-153


Table of Contents

Gold Fields Annual Financial Report   

including Governance Report   

  2019        
         

 

CONSOLIDATED INCOME STATEMENT

for the year ended 31 December 2019

 

                 

United States Dollar

 

        

 Figures in millions unless otherwise stated

 

  

Notes  

 

    

            2019

 

          

               2018

 

          

            2017

 

 
                                                     
CONTINUING OPERATIONS                
Revenue      1          2,967.1          2,577.8          2,761.8  
Cost of sales      2          (2,033.5        (2,043.0        (2,105.1
Investment income      3          7.3          7.8          5.6  
Finance expense      4          (102.2        (88.0        (81.3
(Loss)/gain on financial instruments      38          (238.0        21.0          34.4  
Foreign exchange (loss)/gain         (5.2        6.4          (3.5
Other costs, net         (67.6        (44.8        (19.0
Share-based payments      5          (20.5        (37.5        (26.8
Long-term incentive plan      26          (9.1        (1.1        (5.0
Exploration expense         (84.4        (104.2        (109.8
Share of results of equity accounted investees, net of taxation      16.1          3.1          (13.1        (1.3
Profit on disposal of Maverix Metals Incorporated      16.1          14.6                    
Restructuring costs      7          (0.6        (113.9        (9.2
Silicosis settlement costs      25.2          1.6          4.5          (30.2
Gain on acquisition of Asanko      15                   51.8           
Impairment, net of reversal of impairment of investments and assets      6          (9.8        (520.3        (200.2
Profit/(loss) on disposal of assets               1.2                (51.6              4.0  
Profit/(loss) before royalties and taxation      7          424.0          (348.2        214.4  
Royalties      8          (73.7              (62.5              (62.0
Profit/(loss) before taxation         350.3          (410.7        152.4  
Mining and income taxation      9          (175.6              65.9                (173.2
Profit/(loss) from continuing operations               174.7                (344.8              (20.8
DISCONTINUED OPERATIONS                
Profit from discontinued operations, net of taxation      12.1                                        13.1  
Profit/(loss) for the year               174.7                (344.8              (7.7
Profit/(loss) attributable to:                
Owners of the parent         161.6          (348.2        (18.7
– Continuing operations         161.6          (348.2        (31.8
– Discontinued operations                           13.1  
Non-controlling interests         13.1          3.4          11.0  
– Continuing operations         13.1          3.4          11.0  
                                                     
                174.7                (344.8              (7.7
Earnings/(loss) per share attributable to owners of the parent:                
Basic earnings/(loss) per share from continuing operations – cents      10.1          20          (42        (4
Basic earnings per share from discontinued operations – cents      10.2                            2  
Diluted earnings/(loss) per share from continuing operations – cents      10.3          19          (42        (4
Diluted earnings per share from discontinued operations – cents      10.4                                        2  

The accompanying notes form an integral part of these consolidated financial statements.

 

152

 

AFR-154


Table of Contents

Gold Fields Annual Financial Report   

including Governance Report   

  2019        
         

 

CONSOLIDATED STATEMENT OF COMPREHENSIVE INCOME

for the year ended 31 December 2019

 

           

United States Dollar

 

       

 Figures in millions unless otherwise stated

 

         

            2019

 

          

            2018

 

          

            2017

 

       
                                                             
Profit/(loss) for the year         174.7          (344.8        (7.7  
Other comprehensive income, net of tax         54.3          (330.0        279.2    
Items that will not be reclassified to profit or loss               (14.2              (4.2                       
Equity investments at FVOCI – net change in fair value         8.9          (8.2             
Taxation on above item         (23.1        4.0               
Items that may be reclassified subsequently to profit or loss         68.5          (325.8        279.2      
Available-for-sale financial assets – net change in fair value                           (0.7    
Foreign currency translation adjustments         68.5          (325.8        279.9      
                                                           
                                                             
Total comprehensive income for the year               229.0                (674.8              271.5          
Attributable to:                  
– Owners of the parent         215.9          (678.2        260.5    
Non-controlling interests               13.1                3.4                11.0          
                229.0                (674.8              271.5          

The accompanying notes form an integral part of these consolidated financial statements.

 

153

 

AFR-155


Table of Contents

Gold Fields Annual Financial Report   

including Governance Report   

  2019        
         

 

CONSOLIDATED STATEMENT OF FINANCIAL POSITION

at 31 December 2019

 

                  

United States Dollar

 

              

 Figures in millions unless otherwise stated

 

  

Notes

 

                            2019           

2018
            Restated
1

 

          

1 January

2018
            Restated
1

 

 
                                                              
ASSETS                   

Non-current assets

           5,460.2          5,183.2          5,505.7  

Property, plant and equipment

     13           4,657.1          4,259.2          4,892.9  

Goodwill

     14                             76.6  

Inventories

     19           141.0          133.3          132.8  

Equity accounted investees

     16.1           172.0          225.1          171.3  

Investments

     17           155.1          235.3          104.6  

Environmental trust funds

     18           69.5          60.8          55.5  

Deferred taxation

     23           265.5          269.5          72.0  

Current assets

           1,069.9          726.5          959.1  

Inventories

     19           417.8          368.2          393.5  

Trade and other receivables

     20           137.1          138.6          171.8  

Cash and cash equivalents

     21           515.0          219.7          393.8  

Assets held for sale

     12.2                 31.2                               40.0  

Total assets

                       6,561.3                5,909.7                6,504.8  
EQUITY AND LIABILITIES                   

Equity attributable to owners of the parent

           2,777.0          2,586.1          3,275.8  

Stated capital

     22           3,622.5          3,622.5          3,622.5  

Other reserves

           (2,035.5        (2,110.3        (1,817.8

Retained earnings

           1,190.0          1,073.9          1,471.1  

Non-controlling interests

                       131.7                120.8                127.2  

Total equity

           2,908.7          2,706.9          3,403.0  

Non-current liabilities

           2,284.8          2,670.9          2,363.1  

Deferred taxation

     23           433.6          454.9          453.9  

Borrowings

     24           1,160.9          1,814.3          1,587.9  

Provisions

     25           391.1          319.5          321.3  

Lease liabilities (2018: finance lease liabilities)

     33           287.7          80.1           

Long-term incentive plan

     26           11.5          2.1           

Current liabilities

           1,367.8          531.9          738.7  

Trade and other payables

     27           594.4          417.5          463.1  

Royalties payable

     30           13.9          12.5          16.3  

Taxation payable

     31           24.8          0.9          46.7  

Current portion of borrowings

     24           684.9          92.5          194.5  

Current portion of lease liabilities (2018: finance lease liabilities)

     33           45.2          8.5           

Current portion of silicosis settlement costs

     25.2           4.6                    

Current portion of long-term incentive plan

     26                             18.1  

Total liabilities

                       3,652.6                3,202.8                3,101.8  

Total equity and liabilities

                       6,561.3                5,909.7                6,504.8  

The accompanying notes form an integral part of these consolidated financial statements.

1   Refer to note 42.

 

154

 

AFR-156


Table of Contents

Gold Fields Annual Financial Report   

including Governance Report   

  2019        
         

 

CONSOLIDATED STATEMENT OF CHANGES IN EQUITY

for the year ended 31 December 2019

 

               

United States Dollar

 

                   

 Figures in millions unless otherwise stated

 

 

Stated
capital

 

   

Accumulated
other
comprehensive
income¹

 

   

Other
reserves²

 

   

Retained
earnings

 

   

Equity
attributable
to owners
of the
parent

 

   

Non-
controlling
interests

 

   

Total
equity

 

 
                                                         
Balance at 31 December 2016     3,622.5       (2,280.0     155.6       1,552.6       3,050.7       122.6       3,173.3  
             
(Loss)/profit for the year                       (18.7     (18.7     11.0       (7.7
Other comprehensive income           279.2                   279.2             279.2  
Total comprehensive income           279.2             (18.7     260.5       11.0       271.5  
Transactions with owners of the Company              
Dividends declared                       (62.8     (62.8     (0.6     (63.4
Dividends advanced                                   (5.8     (5.8
Share-based payments from continuing operations                 26.8             26.8             26.8  

Share-based payments from discontinued operations

                0.6             0.6             0.6  
Balance at 31 December 2017     3,622.5       (2,000.8     183.0       1,471.1       3,275.8       127.2       3,403.0  
             

Adjustment on initial application of IFRS 15 (net of tax)

                      (3.5     (3.5           (3.5
Adjusted balance at 1 January 20183     3,622.5       (2,000.8     183.0       1,467.6       3,272.3       127.2       3,399.5  
             
(Loss)/profit for the year                       (348.2     (348.2     3.4       (344.8
Other comprehensive income           (330.0                 (330.0           (330.0
Total comprehensive income           (330.0           (348.2     (678.2     3.4       (674.8
Transactions with owners of the Company              
Dividends declared                       (45.5     (45.5     (9.8     (55.3

Share-based payments from continuing operations

                37.5             37.5             37.5  
Balance at 31 December 2018     3,622.5       (2,330.8     220.5       1,073.9       2,586.1       120.8       2,706.9  
             
Profit/(loss) for the year                       161.6       161.6       13.1       174.7  
Other comprehensive income           54.3                   54.3             54.3  
Total comprehensive income           54.3             161.6       215.9       13.1       229.0  
Transactions with owners of the Company              
Dividends declared                       (45.5     (45.5     (2.2     (47.7

Share-based payments from continuing operations

                20.5             20.5             20.5  
Balance at 31 December 2019     3,622.5       (2,276.5     241.0       1,190.0       2,777.0       131.7       2,908.7  

The accompanying notes form an integral part of these consolidated financial statements.

1

Accumulated other comprehensive income mainly comprises foreign currency translation.

2

Other reserves include share-based payments and share of equity accounted investee’s other comprehensive income. The aggregate of accumulated other comprehensive income and other reserves in the consolidated statement of changes in equity is disclosed in the consolidated statement of financial position as other reserves.

3

No adjustment required to equity on initial application of IFRS 9.

 

155

 

AFR-157


Table of Contents

Gold Fields Annual Financial Report   

including Governance Report   

  2019        
         

 

CONSOLIDATED STATEMENT OF CASH FLOWS

for the year ended 31 December 2019

 

                 

United States Dollar

 

        

 Figures in millions unless otherwise stated

 

  

Notes  

 

                 2019           

2018
        Restated
1

 

          

2017
        Restated
1

 

 
                                                     
Cash flows from operating activities         845.0          568.7          732.0  
Cash generated by operations      28          1,302.8          998.0          1,286.5  
Interest received         6.6          6.8          5.1  
Change in working capital      29          (24.6              (31.9              (89.9
Cash generated by operating activities         1,284.8          972.9          1,201.7  
Silicosis payment      25.2          (4.6                  
Interest paid         (132.0        (91.0        (90.4
Royalties paid      30          (72.3        (65.5        (66.0
Taxation paid      31          (181.8              (190.7              (249.4
Net cash from operations         894.1          625.7          795.9  
Dividends paid/advanced               (49.1              (57.0              (70.7
– Owners of the parent         (45.5        (45.5        (62.8
Non-controlling interest holders         (2.2        (9.8        (6.4
– South Deep BEE dividend               (1.4              (1.7              (1.5
Cash generated by continuing operations         845.0          568.7          725.2  
Cash generated by discontinued operations                           6.8  
Cash flows from investing activities         (446.8        (886.8        (908.6
Additions to property, plant and equipment         (612.5        (814.2        (833.6
Proceeds on disposal of property, plant and equipment         3.7          78.9          23.2  
Purchase of Asanko Gold      15          (20.0        (165.0         
Purchase of investments         (6.5        (19.3        (80.1
Redemption of Asanko Preference Shares         10.0                    
Proceeds on disposal of subsidiary         6.2                    
Proceeds on disposal of Maverix         66.8                    
Proceeds on disposal of investments         112.6          0.5           
Proceeds on disposal of Arctic Platinum (“APP”)                  40.0           
Proceeds on disposal of Darlot                           5.4  
Contributions to environmental trust funds               (7.1              (7.7              (16.7
Cash utilised in continuing operations         (446.8        (886.8        (901.8
Cash utilised in discontinued operations                           (6.8
Cash flows from financing activities         (104.6        151.6          85.1  
Loans raised         1,538.0          690.0          787.6  
Loans repaid         (1,604.3        (535.9        (702.5
Payment of lease liabilities               (38.3              (2.5               
Cash (utilised)/generated by continuing operations         (104.6        151.6          85.1  
Cash generated by discontinued operations                            
                                                     
Net cash generated/(utilised)         293.6          (166.5        (91.5
Effect of exchange rate fluctuation on cash held         1.7          (7.6        14.3  
Cash and cash equivalents at beginning of the year               219.7                393.8                471.0  
Cash and cash equivalents at end of the year      21          515.0                219.7                393.8  

The accompanying notes form an integral part of these consolidated financial statements.

1   Refer to note 42.

 

156

 

AFR-158


Table of Contents

Gold Fields Annual Financial Report   

including Governance Report   

  2019        
         

 

NOTES TO THE CONSOLIDATED FINANCIAL STATEMENTS

for the year ended 31 December 2019

    

 

          United States Dollar  
     Figures in millions unless otherwise stated    2019                      2018                    2017   
                                             
1.    REVENUE             
   Revenue from contracts with customers      2,967.1          2,577.8          2,761.8   
   – Gold¹      2,802.0            2,408.6          2,584.0   
   – Copper²      165.1            169.2          177.8   
   Disclosure of disaggregated revenue from contracts with customers             
   The Group generates revenue primarily from the sale of gold bullion and copper concentrate to refineries and banks. All revenue from contracts with customers is recognised at a point in time. The Group also produces silver which is an insignificant by-product.             
   The disaggregation of revenue from contracts with customers by primary geographical market and product is described in the segment note (note 43).             
  

 

 
2.          COST OF SALES             
   Salaries and wages      (334.8        (392.8        (414.7)  
   Consumable stores      (270.4        (280.0        (346.7)  
   Utilities      (131.5        (148.3        (150.1)  
   Mine contractors      (511.0        (365.3        (307.4)  
   Other      (218.8        (204.4        (207.6)  
  

 

 
   Cost of sales before gold inventory change and amortisation and depreciation      (1,466.5        (1,390.8        (1,426.5)  
   Gold inventory change      43.0          16.2          69.5   
  

 

 
   Cost of sales before amortisation and depreciation      (1,423.5        (1,374.6        (1,357.0)  
   Amortisation and depreciation      (610.0        (668.4        (748.1)  
  

 

 
   Total cost of sales      (2,033.5        (2,043.0        (2,105.1)  
  

 

 
3.    INVESTMENT INCOME             
   Dividends received               0.4          –   
   Interest received – environmental trust funds      0.7          0.6          0.5   
   Interest received – cash balances      6.6          6.8          5.1   
  

 

 
   Total investment income      7.3          7.8          5.6   
  

 

 
4.    FINANCE EXPENSE             
   Interest expense – environmental rehabilitation      (11.7        (11.7        (12.1)  
   Unwinding of discount rate on silicosis settlement costs      (1.3        (2.0        (0.9)  
   Interest expense – lease liabilities (2018: finance lease liabilities)      (18.6        (0.2        –   
   Interest expense – borrowings      (114.0        (91.6        (91.2)  
   Borrowing costs capitalised3      43.4          17.5          22.9   
  

 

 
   Total finance expense      (102.2        (88.0        (81.3)  
  

 

 

 

  ¹

All regions.

  ²

Only Peru region (Cerro Corona).

  3 

Borrowing costs capitalised of US$43.4 million comprise borrowing costs relating to general borrowings of US$31.0 million and specific borrowings of US$12.4 million. The specific borrowings of US$12.4 million relate to the Gruyere project and are included in additions to property, plant and equipment of US$612.5 million (refer to note 13).

 

157

 

AFR-159


Table of Contents

Gold Fields Annual Financial Report   

including Governance Report   

  2019        
         

 

NOTES TO THE CONSOLIDATED FINANCIAL STATEMENTS (continued)

for the year ended 31 December 2019

    

 

5.

SHARE-BASED PAYMENTS

The Group granted equity-settled instruments comprising share options and restricted shares to executive directors, certain officers and employees. During the year ended 31 December 2019, the following share plans were in place: The Gold Fields Limited 2005 Share Plan, the Gold Fields Limited 2012 Share Plan and the Gold Fields Limited 2012 Share Plan as amended in 2016. During 2016, the Gold Fields Limited 2012 Share Plan as amended in 2016 was introduced to replace the long-term incentive scheme (“LTIP”). Allocations under this plan were made during 2016, 2017 and 2018.

The following information is available for each plan:

 

          United States Dollar    
          2019    2018    2017    
 Figures in millions unless otherwise stated    Continuing
operations
   Continuing
    operations
   Continuing
    operations
       Discontinued
operations
   
                              
 (a)    Gold Fields Limited 2005 Share Plan              
 (b)(i)    Gold Fields Limited 2012 Share Plan              
   – Performance Shares              
   – Bonus Shares              
 (b)(ii)    Gold Fields Limited 2012 Share Plan amended              
   – Performance Shares    18.8    34.7    24.5    0.6  
   – Retention Shares    1.4    2.5    2.1     
     – Restricted/Matching Shares    0.3    0.3    0.2       

Total included in profit or loss for the year

   20.5    37.5    26.8    0.6    

 

(a)

Gold Fields Limited 2005 Share Plan

At the Annual General Meeting on 17 November 2005, shareholders approved the adoption of the Gold Fields Limited 2005 Share Plan to replace the GF Management Incentive Scheme approved in 1999. The plan provided for two methods of participation, namely the Performance Allocated Share Appreciation Rights Method (“SARS”) and the Performance Vesting Restricted Share Method (“PVRS”). This plan sought to attract, retain, motivate and reward participating employees on a basis which sought to align the interests of such employees with those of the Company’s shareholders. No further allocations of options under this plan are being made following the introduction of the Gold Fields Limited 2012 Share Plan (see below) and the plan was closed.

The following table summarises the movement of share options under the Gold Fields Limited 2005 Share Plan during the years ended 31 December 2018 and 2017:

 

     2018      2017        
    

Share

appreciation

rights

(“SARs”)

   

Average

      instrument

price

(US$)

    

Share

      appreciation

rights

(“SARs”)

   

Average

      instrument

price

(US$)

       
                                           

Outstanding at beginning of the year

     11,521       9.42        530,611       7.39    

Movement during the year:

           

Forfeited

     (11,521     9.42        (519,090     7.75          

Outstanding at end of the year (vested)

                  11,521       9.42          

 

158

 

AFR-160


Table of Contents

Gold Fields Annual Financial Report   

including Governance Report   

  2019        
         

 

    

    

    

5.

SHARE-BASED PAYMENTS (continued)

 

(b)(i)

Gold Fields Limited 2012 Share Plan – awards prior to 1 March 2016

At the Annual General Meeting on 14 May 2012, shareholders approved the adoption of the Gold Fields Limited 2012 Share Plan to replace the Gold Fields Limited 2005 Share Plan. The plan provided for two methods of participation, namely the Performance Share Method (“PS”) and the Bonus Share Method (“BS”). This plan sought to attract, retain, motivate and reward participating employees on a basis which sought to align the interests of such employees with those of the Company’s shareholders. No further allocations of options under this plan are being made following the introduction of the Gold Fields Limited 2012 Share Plan amended – awards after 1 March 2016 (see below) and the plan was closed.

The following table summarises the movement of share options under the Gold Fields Limited 2012 Share Plan during the years ended 31 December 2017:

 

     2017  
    

Performance

Shares

(“PS”)

 
          

Outstanding at beginning of the year

     393,178  

Movement during the year:

  

Forfeited

     (393,178

Outstanding at end of the year (vested)

      

 

(b)(i)

Gold Fields Limited 2012 Share Plan amended – awards after 1 March 2016

At the Annual General Meeting on 18 May 2016, shareholders approved the adoption of the revised Gold Fields Limited 2012 Share Plan to replace the LTIP. The plan provides for four types of participation, namely Performance Shares (“PS”), Retention Shares (“RS”), Restricted Shares (“RSS”) and Matching Shares (“MS”). This plan is in place to attract, retain, motivate and reward participating employees on a basis which seeks to align the interests of such employees with those of the Company’s shareholders. Currently, the last vesting date is 14 May 2023.

The salient features of the plan were:

  ·  

PS are offered to participants annually from March. PS are performance-related shares, granted at zero cost (the shares are granted in exchange for the rendering of service by participants to the Group during the three-year restricted period prior to the share vesting period);

  ·  

Based on the rules of the plan, the actual number of PS which will be settled to a participant three years after the original award date is determined by the following performance conditions:

 

       

Performance                

condition

  Weighting             Threshold   Target   Stretch and cap
                 
   

 Absolute total

 shareholder return

 (“TSR”)

  33%   N/A – No vesting below target   Compounded cost of equity in real terms over three-year performance period   Compounded cost of equity in real terms over three-year performance period +6% per annum
   
 Relative TSR   33%   Median of the peer group   Linear vesting to apply between median and upper quartile performance and capped at upper quartile performance
   

 Free cash flow margin

 (“FCFM”)

  34%   Average FCFM over performance period of 5% at a gold price of US$1,200/oz for the 2019 allocation (2017 and 2018 allocations: US$1,300/oz) – margin to be adjusted relative to the actual gold price for the three-year period   Average FCFM over performance period of 15% at a gold price of US$1,200/oz for the 2019 allocation (2017 and 2018 allocations: US$1,300/oz) – margin to be adjusted relative to the actual gold price for the three-year period   Average FCFM over performance period of 20% at a gold price of US$1,200/oz for the 2019 allocation (2017 and 2018 allocations: US$1,300/oz) – margin to be adjusted relative to the actual gold price for the three-year period

 

159

 

AFR-161


Table of Contents

Gold Fields Annual Financial Report   

including Governance Report   

  2019        
         

 

NOTES TO THE CONSOLIDATED FINANCIAL STATEMENTS (continued)

for the year ended 31 December 2019

    

5.

SHARE-BASED PAYMENTS (continued)

 

(b)(ii)

Gold Fields Limited 2012 Share Plan amended – awards after 1 March 2016 (continued)

The vesting profile will be as follows:

 

 Performance condition    Threshold                               Target              Stretch and cap  
                            

Absolute TSR1,4

     0%        100%        200%  

Relative TSR1,3,4

     0%        100%        200%  

FCFM2

     0%        100%        200%  

 

1  Absolute TSR and relative TSR: Linear vesting will occur between target and stretch (no vesting occurs for performance below target).

2  FCFM: Linear vesting will occur between threshold, target and stretch.

3  The peer group consists of 10 companies: AngloGold Ashanti, Goldcorp, Barrick, Eldorado Gold, Randgold, Yamana, Agnico Eagle, Kinross, Newmont and Newcrest. During 2019, Randgold merged with Barrick and Goldcorp merged with Newmont. The peer group will remain at 10 companies by maintaining phantom share tracking for Randgold and Goldcorp based on their respective merger ratios at the date of the merger.

4  TSR will be calculated as the compounded annual growth rate (“CAGR”) of the TSR index between the average of the 60 trading days up to the first day of the performance period and the average of the 60 trading days up to the last day of the performance period. TSR will be defined as the return on investing in ordinary shares in the Company at the start of the performance period, holding the shares and reinvesting the dividends received on the portfolio in Gold Fields shares over the performance period. The US$ TSR index, provided by external service providers will be based on the US$ share price.

   

   

   

   

 

 

  ·  

RSS: In 2016, Gold Fields implemented a Minimum Shareholding Requirement (“MSR”) where executives are required to build and to hold a percentage of their salary in Gold Fields shares over a period of five years. Executives will be given the opportunity (as at the approval date of the MSR), prior to the annual bonus being communicated or the upcoming vesting date of the LTIP award or PS, to elect to receive all or a portion of their annual bonus or cash LTIP in restricted shares or to convert all or a portion of their unvested PS into restricted shares towards fulfilment of the MSR. These shares are subject to the holding period as set out below:

This holding period will mean that the restricted shares may not be sold or disposed of and that the beneficial interest must be retained therein until the earlier of:

 

Notice given by the executive, provided that such notice may only be given after five years from the start of the holding period;

 

Termination of employment of that employee, i.e. retirement, retrenchment, ill health, death, resignation or dismissal;

 

Abolishment of the MSR; or

 

In special circumstances such as proven financial hardship or compliance with the MSR, upon application by the employee and approval by the Remuneration Committee.

  ·  

MS: To facilitate the introduction of the MSR policy and to compensate executives for participating in RSS and holding their shares for an additional five years, thus exposing themselves to further market volatility, the Company intends to make a matching award. This is intended to entail a conditional award of shares of one share for every three shares committed towards the MSR (matching shares), rounded to the nearest full share. The matching shares will vest on a date that corresponds with the end of the holding period of the shares committed towards the MSR provided the executive is still in the employment of the Company and has met the MSR requirements of the MSR policy, including having sustainably accumulated shares to reach the MSR over the five-year holding period.

At 31 December 2019, the maximum number of matching shares that could vest, based on shares already committed to MSR, at the end of five years was 441,604 (2018: 407,223 and 2017: 403,027) shares.

 

160

 

AFR-162


Table of Contents

Gold Fields Annual Financial Report   

including Governance Report   

  2019        

    

 

    

 

    

    

5.

SHARE-BASED PAYMENTS (continued)

(b)(ii)

Gold Fields Limited 2012 Share Plan amended – awards after 1 March 2016 (continued)

 

The following table summarises the movement of share options under the Gold Fields Limited 2012 Share Plan as amended in 2016 during the years ended 31 December 2019, 2018 and 2017:

 

     2019      2018      2017   
    

Performance 

Shares 
(“PS”)

 

   

      Performance 

Shares 

(“PS”)

 

   

       Performance 

Shares 

(“PS”)

 

 
                          

Outstanding at beginning of the year

     18,361,977       18,279,130       8,138,472  

Movement during the year:

      

Granted

     4,558,177       811,829       11,744,152  

Exercised and released

     (6,611,023           (34,827

Forfeited

     (1,475,741     (728,982     (1,568,667

Outstanding at end of the year

     14,833,390       18,361,977       18,279,130  

At 31 December 2019, none of the outstanding options of 14,833,390 had vested.

 

 

     2019     2018     2017  
                          
The fair value of equity instruments granted during the year ended 31 December 2019, 2018 and 2017 were valued using the Monte Carlo simulation model:       
Monte Carlo simulation       
Performance shares       
The inputs to the model for options granted during the year were as follows:       

– Weighted average historical volatility (based on a statistical analysis of the share price on a weighted moving average basis for the expected term of the option)

     44.7%       58.6%       64.3%  

– Expected term (years)

     3 years       3 years       3 years  

– Dividend yield1

     n/a       n/a       n/a  

– Weighted average three-year risk-free interest rate (based on US interest rates)

     1.4%       2.0%       1.6%  

– Weighted average fair value (United States Dollar)

     5.7       5.0       4.2  

 

1  There is no dividend yield applied to the Monte Carlo simulation model as the performance conditions follow a total shareholder return method.

   

The weighted average share price for the year ended 31 December 2019 on the Johannesburg Stock Exchange (US$) was US$4.82 (2018: US$3.46 and 2017: US$3.76).

The compensation costs related to awards not yet recognised under the above plans at 31 December 2019, 2018 and 2017 amount to US$17.5 million, US$20.8 million and US$53.0 million, respectively, and are to be recognised over four years.

The directors were authorised to issue and allot all or any of such shares required for the plans, but in aggregate all plans may not exceed 41,076,635 of the total issued ordinary stated capital of the Company of which 7,073,795 has been utilised. An individual participant may also not be awarded an aggregate of shares from all or any such plans exceeding 4,107,664 of the Company’s total issued ordinary stated capital. The unexercised options and shares under all plans represented 1.8% of the total issued stated capital at 31 December 2019.

 

161

 

AFR-163


Table of Contents

Gold Fields Annual Financial Report   

including Governance Report   

  2019        
         

 

NOTES TO THE CONSOLIDATED FINANCIAL STATEMENTS (continued)

for the year ended 31 December 2019

    

 

          United States Dollar
    

Figures in millions unless otherwise stated

 

  

                     2019

 

          

                     2018

 

          

                     2017  

 

                                             
6.            IMPAIRMENT, NET OF REVERSAL OF IMPAIRMENT             
   OF INVESTMENTS AND ASSETS             
   Investments      (9.6        (36.9      (3.7)   
     
   Listed investments                      (0.5)  
     
   Unlisted investments                      (3.2)  
     
   Equity accounted investees                   
     
   – Far Southeast Gold Resources Incorporated (“FSE”)1      (9.6        (36.9      –   
   Property, plant and equipment      (0.2        (411.7      81.3   
     
   Reversal of impairment of Arctic Platinum Project (“APP”)2                      39.0  
     
   (Impairment)/reversal of impairment of property, plant and                   
     
   equipment – other3      (0.2        (1.9      42.3  
     
   South Deep cash-generating unit4               (409.8      –   
   Goodwill               (71.7      (277.8)  
     
   South Deep goodwill4               (71.7      (277.8) 
               
  

 

   Impairment, net of reversal of impairment of investments and assets      (9.8        (520.3      (200.2)  
  

 

  

 

¹  Following the identification of impairment indicators during 2018 and 2019, FSE was valued at its recoverable amount which resulted in a net impairment of US$36.9 million and US$9.6 million, respectively. The recoverable amount was based on the fair value less cost of disposal (“FVLCOD”) of the investment (level 2 in the fair value hierarchy). The FVLCOD was indirectly derived from the market value of Lepanto Consolidated Mining Company, being the 60% shareholder of FSE. The net impairment is included in the “Corporate and other” segment.

  

2  Following the Group’s decision during 2013 to dispose of non-core projects, APP was classified as held for sale and, accordingly, valued at the lower of fair value less cost of disposal or carrying value which resulted in impairments of US$89.7 million and US$3.2 million during 2013 and 2014, respectively. APP’s carrying value at 31 December 2014 after the above impairments was US$40.0 million which was based on an offer received close to the 2014 year-end. During 2015, active marketing activities for the disposal of the project continued after the 2014 offer was not realised. During 2015, APP was further impaired by US$39.0 million, resulting in a carrying value of US$1.0 million at 31 December 2015. At 31 December 2016, APP no longer met the definition of an asset held for sale and was reclassified to property, plant and equipment at a recoverable amount of US$1.0 million. During 2017, active marketing activities continued and as a result, a sale agreement was concluded. As a result, the impairment previously recorded, was reversed at up to the value of the selling price and APP was reclassified as an asset held for sale at 31 December 2017. On 24 January 2018, Gold Fields concluded the sale of APP to a Finnish subsidiary of private equity fund CD Capital Natural Resources Fund III. The reversal of impairment was included in the “Corporate and other” segment.

  

3  (Impairment)/reversal of impairment of property, plant and equipment – other is made up as follows:

 

 

     2019           2018           2017   
                                  

– Redundant assets at Cerro Corona

   (0.2)       (1.9)       (0.8)  

– Reversal of cash-generating unit impairment at Cerro Corona

               53.4   

    (An impairment of US$66.4 million was recognised in 2016 due to the reduction in gold and copper reserves due to depletion, a decrease in the gold and copper price assumptions for 2017 and 2018, a lower resource price and an increase in the Peru tax rate. The reversal of the impairment in 2017 of US$53.4 million was due to a higher value-in-use following the completion of a pre-feasibility study in 2017, with the assistance of external specialists, extending the life-of-mine from 2023 to 2030 by optimising the tailings density and increasing the tailings capacity by using in-pit tailings after mining activities end. Refer to accounting policies on page 136 for assumptions).

              

– Asset-specific impairment at Tarkwa

               (6.8)  

    (Relating to aged, high maintenance and low effectiveness mining fleet that is no longer used).

              

– Asset-specific impairment at Damang

               (3.5)  

    (Relating to all assets at the Rex pit. Following a series of optimisations, the extensional drilling failed to deliver sufficient tonnages at viable grades to warrant further work).

              

 

(Impairment)/reversal of impairment of property, plant and equipment – other    (0.2)       (1.9)       42.3   

 

 

4  For the year ended 31 December 2019, the Group recognised an impairment of Rnil (US$nil) (2018: R6,470.9 million (US$481.5 million) and 2017: R3,495.0 billion (US$277.8 million)) in respect of the South Deep cash-generating unit due to the deferral of production. Rnil (US$nil) (2018: R963.9 million (US$71.7 million) and 2017: R3,495.0 billion (US$277.8 million)) of the total impairment was firstly allocated against goodwill and the remainder of Rnil (US$nil) (2018: R5,507.0 million (US$409.8 million) and 2017: Rnil (US$nil)) against other assets. The recoverable amount was based on its FVLCOD calculated using a combination of the market and the income approach (level 3 of the fair value hierarchy).

 

162

 

AFR-164


Table of Contents

Gold Fields Annual Financial Report   

including Governance Report   

  2019        
         

 

    

    

    

 

          United States Dollar
    

Figures in millions unless otherwise stated

 

  

                2019

 

   

                2018

 

   

                2017  

 

                           

7.      

  

INCLUDED IN PROFIT/(LOSS) BEFORE ROYALTIES

AND TAXATION ARE THE FOLLOWING:

      
   Operating lease charges1            (2.3   (2.4)  
   Damang – contract termination1,2      (13.1         –   
   Loss on buy-back of notes1      (5.0         –   
   Social contributions and sponsorships1      (18.0     (15.1   (19.6)  
   Loss on sale of inventory1,3            (8.9   –   
   Rehabilitation (expense)/income1      (13.4     0.9     13.5   
   Restructuring costs4      (0.6     (113.9   (9.2)  
  

 

8.

   ROYALTIES       
   South Africa      (1.6     (1.0   (1.8)  
   Foreign      (72.1     (61.5   (60.2)  
  

 

   Total royalties      (73.7     (62.5   (62.0)  
  

 

   Royalty rates         
   South Africa (effective rate)5      0.5%       0.5%     0.5%   
   Australia6      2.5%       2.5%     2.5%   
   Ghana7      3.5%       3.0%     3.0%   
   Peru8      3.6%       4.0%     4.6%   
  

 

  

 

1  Included under “Other costs, net” in the consolidated income statement.

  

2  Refer to note 12.2 for further details.

  

3  The loss on sale of inventory related to the sale of inventory at Tarkwa as part of the transition to contractor mining.

  

4  The restructuring costs in 2019 comprise mainly separation packages at South Deep amounting to US$0.3 million (2018: US$11.2 million and 2017: US$2.3 million), Damang amounting to US$nil (2018: US$13.9 million and 2017: US$2.2 million) and Tarkwa amounting to US$0.3 million (2018: US$88.8 million and 2017: US$4.7 million). The restructuring costs of US$88.8 million at Tarkwa in 2018 related to the transition to contractor mining.

  

5  The Mineral and Petroleum Resource Royalty Act 2008 (“Royalty Act”) was promulgated on 24 November 2008 and became effective from 1 March 2010. The Royalty Act imposes a royalty on refined (mineral resources that have undergone a comprehensive level of beneficiation such as smelting and refining as defined in Schedule 1 of the Act) and unrefined (mineral resources that have undergone limited beneficiation as defined in Schedule 2 of the Act) minerals payable to the state. The royalty in respect of refined minerals (which include gold refined to 99.5% and above and platinum) is calculated by dividing earnings before interest and taxes (“EBIT”) by the product of 12.5 times gross revenue calculated as a percentage, plus an additional 0.5%. EBIT refers to taxable mining income (with certain exceptions such as no deduction for interest payable and foreign exchange losses) before assessed losses but after capital expenditure. A maximum royalty of 5% has been introduced on refined minerals. The effective rate of royalty tax payable for the year ended 31 December 2019 was 0.5% of mining revenue (2018: 0.5% and 2017: 0.5%) equalling the minimum charge per the formula.

  

6  The Australian operations are subject to a 2.5% (2018: 2.5% and 2017: 2.5%) gold royalty on revenue as the mineral rights are owned by the state.

  

7  Minerals are owned by the Republic of Ghana and held in trust by the President. During 2016, Gold Fields signed a Development Agreement (“DA”) with the Government of Ghana for both the Tarkwa and Damang mines. This agreement stated that the Ghanaian operations will be subject to a sliding scale for royalty rates, linked to the prevailing gold price (effective 1 January 2017). The sliding scale is as follows:

 

   

Average gold price

 

             
   

Low value

 

  

  High value

 

         

Royalty rate  

 

 
                            
  US$0.00      –  US$1,299.99           3.0%    
  US$1,300.00      –  US$1,449.99           3.5%    
  US$1,450.00      –  US$2,299.99           4.1%    
    US$2,300.00      –  Unlimited             5.0%    
 

 

8The Peruvian operations are subject to a mining royalty calculated on a sliding scale with rates ranging from 1% to 12% of the value of operating profit.

 

163

 

AFR-165


Table of Contents

Gold Fields Annual Financial Report   

including Governance Report   

  2019        
         

 

NOTES TO THE CONSOLIDATED FINANCIAL STATEMENTS (continued)

for the year ended 31 December 2019

    

 

          United States Dollar  
    

Figures in millions unless otherwise stated

 

  

            2019

 

    

            2018

 

    

            2017  

 

 
                                 
9.            MINING AND INCOME TAXATION         
   The components of mining and income tax are the following:         
   South African taxation         
   non-mining tax                    (1.2)    
   – Company and capital gains taxation      (2.9      (1.1      (1.1)    
   – prior year adjustment – current taxation      0.2        0.7        0.2     
   – deferred taxation      (0.3      208.5        12.1     
   Foreign taxation                
   – current taxation      (184.1      (127.9      (199.8)    
   – dividend withholding tax      (2.7      (13.7      –     
   – prior year adjustment – current taxation      (1.1      (3.7      (2.8)    
   – deferred taxation      15.3        3.1        19.4     
  

 

 
   Total mining and income taxation      (175.6      65.9        (173.2)    
  

 

 
   Major items causing the Group’s income taxation to differ from the maximum         
   South African statutory mining tax rate of 34.0% (2018: 34.0% and 2017: 34.0%) were:         
   Taxation on profit before taxation at maximum South African statutory mining tax rate      (119.1      139.6        (51.8)    
   Rate adjustment to reflect the actual realised company tax rates in South Africa and         
   offshore      17.9        (6.7      19.2     
   Non-deductible share-based payments      (7.0      (12.8      (9.1)    
   Non-deductible exploration expense      (17.0      (22.1      (19.7)    
   Deferred tax assets not recognised on impairment and reversal of impairment of investments1      (3.3      (12.5         13.3     
   Impairment of South Deep goodwill             (24.4      (94.5)    
   Non-deductible interest paid      (29.9      (25.5      (24.2)    
   Share of results of equity accounted investees, net of taxation      1.1        (4.5      (0.4)    
   Non-taxable gain on acquisition of Asanko             17.6        –     
   Non-taxable fair value gain on Maverix warrants      1.4        1.3        –     
   Non-taxable profit on disposal of Maverix (2018: dilution of Gold Fields’ interest in Maverix)      5.0        1.4           –     
   Dividend withholding tax      (2.9      (15.5      –     
   Net non-deductible expenditure and non-taxable income      (10.5      (7.6      (5.3)    
   Deferred tax on unremitted earnings at Tarkwa and Cerro Corona (2018: Tarkwa and Cerro Corona and 2017: Tarkwa)      (4.5      (1.1         (9.5)    
   Deferred taxation movement on Peruvian Nuevo Sol devaluation against US Dollar2      0.1        (1.2      5.2     
   Various Peruvian non-deductible expenses      (6.6      (7.5      (5.3)    
   Deferred tax assets not recognised at Cerro Corona3      (3.3      (14.9      (12.9)    
   Utilisation of tax losses not previously recognised at Damang                    7.1     
   Deferred tax assets recognised at Damang (2017: Cerro Corona and Damang)4             6.5        19.8     
   Additional capital allowances recognised at South Deep5             69.8        –     
   Deferred tax charge on change of tax rate at South Deep             (10.9      –     
   Prior year adjustments      (1.0      (3.0      (2.6)    
   Other      4.0        (0.1      (2.5)    
  

 

 
   Total mining and income taxation      (175.6      65.9        (173.2)    
  

 

 

 

  1 

Deferred tax assets not recognised on impairment of investments relate to the impairment of FSE (2017: reversal of impairment of APP). Refer to note 6 for details of impairments.

  2 

The functional currency of Cerro Corona is US Dollar, however, the Peruvian tax base is based on values in Peruvian Nuevo Sol.

  3 

Deferred tax assets amounting to US$3.3 million (2018: US$14.9 million and 2017: US$12.9 million) were not recognised during the year at Cerro Corona to the extent that there is insufficient future taxable income available. Deferred tax assets were not recognised during the year related to deductible temporary differences on additions to fixed assets in the current financial year that would only reverse after the end of the life-of-mine (“LoM”) of Cerro Corona. In making this determination, the Group analysed, amongst others, forecasts of future earnings and the nature and timing of future deductions and benefits represented by deferred tax assets.

  4 

Due to year-end assessments, deferred tax assets amounting to US$nil (2018: US$nil and 2017: US$17.3 million) and US$nil (2018: US$6.5 million and 2017: US$2.5 million) were recognised at Cerro Corona and Damang, respectively, to the extent that there is sufficient future taxable income available. During 2017, Cerro Corona completed a pre-feasibility study extending the life-of-mine (“LoM”) from 2023 to 2030. A significant portion of the deductible temporary differences on fixed assets that were scheduled to reverse after the end of the LoM at Cerro Corona will now reverse over the extended LoM, resulting in the recognition of deferred tax assets amounting to US$17.3 million in 2017. At Damang, the LoM indicated that the mine would make taxable profits in the future that would support the write back of a portion of the deferred tax asset amounting to US$nil (2018: US$6.5 million and 2017: US$2.5 million) in 2019. In making this determination, the Group analysed, amongst others, forecasts of future earnings and the nature and timing of future deductions and benefits represented by deferred tax assets.

  5 

During 2014, the South African Revenue Service (“SARS”) issued a Finalisation of Audit Letter (“the Audit Letter”) stating that SARS had disallowed US$182.2 million of Gold Fields Operations Limited (GFO) and GFI Joint Venture Holdings Proprietary Limited (GFIJVH) gross recognised capital allowance of US$925.5 million. On 30 May 2018, GFIJVH and SARS entered into a confidential settlement agreement (as provided for in the Tax Administration Act) in full and final settlement of this matter. As a result of the settlement GFIJVH recognised an additional US$185.1 million of capital allowances with a tax effect on this amount of US$53.7 million. Refer to note 35 on contingent liabilities for further details.

 

164

 

AFR-166


Table of Contents

Gold Fields Annual Financial Report   

including Governance Report   

  2019        
         

 

    

    

    

9.

MINING AND INCOME TAXATION (continued)

 

     United States Dollar
     2019                        2018                        2017  
                
South Africa – current tax rates         
Mining tax1    Y = 34 –170/X    Y = 34 – 170/X    Y = 34 – 170/X  
Non-mining tax2    28.0%    28.0%    28.0%  
Company tax rate    28.0%    28.0%    28.0%  
International operations – current tax rates         
Australia    30.0%    30.0%    30.0%  
Ghana    32.5%    32.5%    32.5%  
Peru    29.5%    29.5%    29.5%  

 

 

  1 

South African mining tax on mining income is determined according to a formula which takes into account the profit and revenue from mining operations. South African mining taxable income is determined after the deduction of all mining capital expenditure, with the proviso that this cannot result in an assessed loss. Capital expenditure amounts not deducted are carried forward as unredeemed capital expenditure to be deducted from future mining income. Accounting depreciation is ignored for the purpose of calculating South African mining taxation. The effective mining tax rate for Gold Fields Operations Limited (“GFO”) and GFI Joint Venture Holdings (Proprietary) Limited (“GFIJVH”), owners of the South Deep mine, has been calculated at 29% (2018: 29% and 2017: 30%).

 

   

In the formula above, Y is the percentage rate of tax payable and X is the ratio of mining profit, after the deduction of redeemable capital expenditure, to mining revenue expressed as a percentage.

 

  2 

Non-mining income of South African mining operations consists primarily of interest income.

Deferred tax is provided at the expected future rate for mining operations arising from temporary differences between the carrying values and tax values of assets and liabilities.

At 31 December 2019, the Group had the following estimated amounts available for set-off against future income (pre-tax):

 

     United States Dollar  
     2019      2018  

 Figures in millions unless otherwise stated

 

  

Gross

unredeemed

capital

expenditure

 

    

    Gross tax

losses

 

    

Gross tax

losses not

    recognised

 

    

Gross

    unredeemed

capital

expenditure

 

    

    Gross tax

losses

 

    

Gross tax

losses not

    recognised

 

 
                                                       

South Africa1

                 

GFO

     681.2        196.2               638.0        206.4         

GFIJVH2

     1,062.6        21.7               1,003.1        41.0         

Gold Fields Group Services (Proprietary) Limited

                                 1.3         
       1,743.8        217.9               1,641.1        248.7         

International operations

                 

Exploration entities3

            337.7        337.7               430.0        430.0    

Abosso Goldfields Limited4

            176.7                      80.9         
              514.4        337.7               510.9        430.0  

 

 

  1 

These deductions are available to be utilised against income generated by the relevant tax entity and do not expire unless the tax entity concerned ceases to operate for a period of longer than one year. Under South African mining tax ring-fencing legislation, each tax entity is treated separately and as such these deductions can only be utilised by the tax entities in which the deductions have been generated. South African tax losses and unredeemed capital expenditure have no expiration date.

  2 

During 2014, the South African Revenue Service (“SARS”) issued a Finalisation of Audit Letter (“the Audit Letter”) stating that SARS had disallowed US$182.2 million of GFIJVH’s gross recognised capital allowance of US$925.5 million. On 30 May 2018, GFIJVH and SARS entered into a confidential settlement agreement (as provided for in the Tax Administration Act) in full and final settlement of this matter. As a result of the settlement GFIJVH recognised an additional US$185.1 million of capital allowances, previously not recognised, with a tax effect on this amount of US$53.7 million.

  3 

The total tax losses of US$337.7 million (2018: US$430.0 million) comprise US$8.8 million (2018: US$18.6 million) tax losses that expire between one and two years, US$15.2 million (2018: US$27.6 million) tax losses that expire between two and five years, US$16.5 million (2018: US$20.3 million) tax losses that expire between five and 10 years, US$33.0 million (2018: US$42.3 million) tax losses that expire after 10 years and US$264.2 million (2018: US$320.9 million) tax losses that have no expiry date.

  4 

Tax losses may be carried forward for five years. These losses expire on a first-in-first-out basis. Tax losses of US$84.5 million (2018: US$19.0 million) expire in two years, tax losses of US$46.2 million (2018: US$2.9 million) expire in three years, tax losses of US$46.0 million (2018: US$31.5 million) expire in four years and tax losses of US$nil (2018: US$27.5 million) expire in five years.

 

165

 

AFR-167


Table of Contents

Gold Fields Annual Financial Report   

including Governance Report   

  2019        
         

 

NOTES TO THE CONSOLIDATED FINANCIAL STATEMENTS (continued)

for the year ended 31 December 2019

    

 

          United States Dollar  
    

Figures in millions unless otherwise stated

 

  

2019

 

    

2018

 

   

2017  

 

 
                                
10.    EARNINGS PER SHARE        
10.1        Basic earnings/(loss) per share from continuing operations – cents      20        (42     (4)  
   Basic earnings/(loss) per share is calculated by dividing the profit attributable to owners of the parent from continuing operations of US$161.6 million (2018: loss of US$348.2 million and 2017: loss of US$31.8 million) by the weighted average number of ordinary shares in issue during the year of 827,386,603 (2018: 821,532,707 and 2017: 820,611,806).        
  

 

 
10.2    Basic earnings per share from discontinued operations – cents                   2    
   Basic earnings per share is calculated by dividing the profit attributable to owners of the parent from discontinued operations of US$nil (2018: US$nil and 2017: US$13.1 million) by the weighted average number of ordinary shares in issue during the year of 827,386,603 (2018: 821,532,707 and 2017: 820,611,806).        
  

 

 
10.3    Diluted basic (loss)/earnings per share from continuing operations – cents      19        (42     (4)  
   Diluted earnings/(loss) per share is calculated on the basis of profit attributable to owners of the parent from continuing operations of US$161.6 million (2018: loss of US$348.2 million and 2017: loss of US$31.8 million) and 839,234,102 (2018: 832,465,491 and 2017: 826,920,421) shares being the diluted number of ordinary shares in issue during the year.        
  

The weighted average number of shares has been adjusted by the following to arrive at the diluted number of ordinary shares:

 

Weighted average number of shares

     827,386,603        821,532,707       820,611,806    
   Share options in issue      11,847,499        10,932,784       6,308,615    
  

 

 
   Diluted number of ordinary shares      839,234,102            832,465,491           826,920,421    
  

 

 
10.4    Diluted basic earnings per share from discontinued operations – cents                   2    
   Diluted earnings per share is calculated on the basis of profit attributable to owners of the parent from discontinued operations of US$nil (2018: US$nil and 2017: US$13.1 million) and 839,234,102 (2018: 832,465,491 and 2017: 826,920,421) shares being the diluted number of ordinary shares in issue during the year.        
  

 

 

 

166

 

AFR-168


Table of Contents

Gold Fields Annual Financial Report   

including Governance Report   

  2019        
         

 

    

    

    

 

        United States Dollar
   

Figures in millions unless otherwise stated

 

 

                 2019

 

         

                2018

 

       

                2017     

 

                                     
10.   EARNINGS PER SHARE (continued)          
10.5       Headline earnings per share from continuing operations – cents     20         7       26    
  Headline earnings per share is calculated on the basis of adjusted net profit attributable to owners of the parent from continuing operations of US$162.7 million (2018: US$60.6 million and 2017: US$212.3 million) and 827,386,603 (2018: 821,532,707 and 2017: 820,611,806) shares being the weighted average number of ordinary shares in issue during the year.          
  Net profit/(loss) attributable to owners of the parent from continuing operations is reconciled to headline earnings as follows:          
  Long-form headline earnings reconciliation          
  Profit/(loss) attributable to owners of the parent from continuing operations     161.6         (348.2     (31.8)  
  Loss/(profit) on disposal of assets, net     (0.8       37.0       (2.6)  
     
  Gross     (1.2       51.6       (4.0) 
     
  Taxation effect     0.4         (12.0     1.2  
     
  Non-controlling interest effect             (2.6     0.2  
  Impairment, reversal of impairment and write-off of investments and assets and other, net     1.9         371.8       246.7   
     
  Impairment, net of reversal of impairment of investments and assets     9.8         520.3       200.2  
     
  Write-off of exploration and evaluation assets     30.0         37.7       51.5  
     
  Profit on disposal of Maverix (2018: profit on dilution of Gold Fields’ interest in Maverix)     (33.8       (4.0     –  
     
  Gain on acquisition of Asanko             (51.8     –  
     
  Release of foreign exchange reserve on disposal of subsidiary     4.6               –  
     
  Loss on disposal of subsidiary     0.3               –  
     
  Taxation effect     (9.0       (130.4     (4.3) 
     
  Non-controlling interest effect                   (0.7) 
                
 

 

  Headline earnings     162.7         60.6       212.3   
 

 

 

167

 

AFR-169


Table of Contents

Gold Fields Annual Financial Report   

including Governance Report   

  2019        
         

 

NOTES TO THE CONSOLIDATED FINANCIAL STATEMENTS (continued)

for the year ended 31 December 2019

    

 

          United States Dollar
    

Figures in millions unless otherwise stated

 

  

                2019

 

           

                2018

 

         

                2017  

 

                                           
10.    EARNINGS PER SHARE (continued)               
10.6        Headline earnings per share from discontinued operations – cents                        –  
   Headline earnings per share is calculated on the basis of headline loss attributable to owners of the parent from discontinued operations of US$nil (2018: US$nil and 2017: loss of US$2.4 million) and 827,386,603 (2018: 821,532,707 and 2017: 820,611,806) shares being the weighted average number of ordinary shares in issue during the year.               
   Net profit attributable to owners of the parent from discontinued operations is reconciled to headline loss as follows:               
   Long-form headline loss reconciliation               
   Profit attributable to owners of the parent from discontinued operations                        13.1  
   Impairment and write-off of investments and assets and other, net                        (15.5) 
     
   Gain on sale of discontinued operation                        (23.5)
     
   Write-off of exploration and evaluation assets                        1.5 
     
   Taxation effect                        6.5 
                      
  

 

   Headline loss                        (2.4) 
  

 

10.7    Diluted headline earnings per share from continuing operations – cents      19           7         26  
   Diluted headline earnings per share is calculated on the basis of headline profit attributable to owners of the parent continuing operations of US$162.7 million (2018: US$60.6 million and 2017: US$212.3 million) and 839,234,102 (2018: 832,465,491 and 2017: 826,920,421) shares being the diluted number of ordinary shares in issue during the year.               
  

 

10.8    Diluted headline earnings per share from discontinued operations – cents                        –  
   Diluted headline earnings per share is calculated on the basis of headline loss attributable to owners of the parent discontinued operations of US$nil (2018: US$nil and 2017: loss of US$2.4 million) and 839,234,102 (2018: 832,465,491 and 2017: 826,920,421) shares being the diluted number of ordinary shares in issue during the year.               
  

 

11.    DIVIDENDS               
   2018 final dividend of 20 SA cents per share (2017: 50 SA cents and 2016: 60 SA cents) declared on 15 February 2019      11.5           34.7         37.5  
   2019 interim dividend of 60 SA cents was declared during 2019 (2018: 20 SA cents and 2017: 40 SA cents)      34.0           10.8         25.3  
   A final dividend in respect of the financial year ended 31 December 2019 of 100 SA cents per share was approved by the Board of Directors on 12 February 2020. This dividend payable is not reflected in these financial statements. Dividends are subject to dividend withholding tax.               
  

 

   Total dividends      45.5           45.5         62.8  
  

 

   Dividends per share – cents      5           6         8  
  

 

 

168

 

AFR-170


Table of Contents

Gold Fields Annual Financial Report   

including Governance Report   

  2019        
         

 

    

    

    

 

12.1

DISCONTINUED OPERATIONS

Gold Fields disposed of its Darlot mine to ASX-listed Red 5 Limited (“Red 5”) for a total consideration of A$18.5 million, comprising A$12.0 million in cash and 130 million Red 5 shares. The cash component was made up of an upfront amount of A$7.0 million and A$5.0 million deferred for up to 24 months. The deferred consideration could be taken as additional shares in Red 5 or as cash at Gold Fields’ election. In October 2018, the deferred consideration of A$5.0 million was received in cash.

Red 5 undertook a rights issue to assist with the funding of the cash component and for general working capital purposes. Gold Fields used the A$7.0 million to underwrite the rights issue. Gold Fields received a total number of 116,875,821 Red 5 shares under the underwriting agreement for a consideration of A$5.8 million.

All conditions precedent in terms of the sales agreement were met on 2 October 2017 and as a result Gold Fields accounted for a profit on the sale of Darlot of A$30.8 million (US$23.5 million). Post the completion of the sale, Gold Fields had a 19.9% shareholding in Red 5. Gold Fields did not have significant influence over Red 5 as the shareholding was below 20% and there were no qualitative factors indicating that significant influence exists. During 2019, Gold Fields sold its 19.9% shareholding in Red 5 for A$29.6 million (US$20.9 million) realising a profit of A$17.2 million (US$12.4 million) which was recognised directly in OCI.

The financial results of Darlot were presented as a discontinued operation in the consolidated financial statements.

 

            United States  
            Dollar  

 Figures in millions unless otherwise stated

 

         

2017

 

 
                   

Below is a summary of the results of the discontinued operation for the year ended 31 December:

     

Revenue

        49.0  

Cost of sales

        (50.7
 

Cost of sales before gold inventory change and amortisation and depreciation

        (46.3
 

Gold inventory change

        (0.9
 

Amortisation and depreciation

        (3.5

Other costs, net

              (1.9

Loss before royalties and taxation

        (3.6

Royalties

              (1.1

Loss before taxation

        (4.7

Mining and income taxation

              1.4  

Loss for the year from operating activities

        (3.3

Gain on sale of discontinued operation

        23.5  

Income tax on gain on sale of discontinued operation

              (7.1

Profit from discontinued operation, net of tax

              13.1  
     
     2017           

 Figures in millions unless otherwise stated

 

  

                US$

 

   

                A$

 

 
                  

Below is a summary of assets and liabilities of the discontinued operation at 2 October 2017:

    

Property, plant and equipment

     3.3       4.3  

Inventories

     7.2       9.4  

Trade and other receivables

     0.1       0.1  

Trade and other payables

     (8.7     (11.3

Environmental rehabilitation costs provision

     (12.9     (16.9

Net liabilities

     (11.0     (14.4

Total consideration received less costs to sell1

     12.5       16.4  

Gain on sale of discontinued operations

     23.5       30.8  

 

1  Due to the discounting of the deferred consideration and the transaction costs incurred, the total consideration of A$16.4 million used in the determination of the gain on sale of discontinued operations is less than the A$18.5 million per the agreement.

   

 

169

 

AFR-171


Table of Contents

Gold Fields Annual Financial Report   

including Governance Report   

  2019        
         

 

NOTES TO THE CONSOLIDATED FINANCIAL STATEMENTS (continued)

for the year ended 31 December 2019

    

 

12.2

ASSETS HELD FOR SALE

Gold Fields served BCM Ghana Limited (the Company providing the contractor mining service to its Damang mine) a termination notice on 24 September 2019 and the contract was effectively terminated on 23 December 2019. As a result of the termination, the following obligations arose in terms of the early termination clauses in the contract:

 

   

Purchase of mining fleet from the contractor at the higher of market value plus a 25% premium or the finance pay-out value plus a premium of 25%;

   

Demobilisation costs;

   

Early termination payment; and

   

Purchase of stores inventory.

As part of the transition process to engage another contractor to continue mining, Damang has obtained commitment from the new contractor to purchase the mining fleet from Damang at their market values in a back-to-back arrangement. As a result, the assets to be purchased from BCM as per the termination clauses of the contract have been recognised as held for sale in line with IFRS 5 Non-current Assets Held for Sale and Discontinued Operations.

The costs associated with the termination of the contract include:

 

           

United

States

Dollar

 

 Figures in millions unless otherwise stated

 

  

            Notes

 

    

                2019

 

 
                   

Amount recognised as assets held for sale:

     

Mining fleet1

     12.2        31.2  
                31.2  

Amount recognised in profit or loss:

     

Premium payable on mining fleet – 25%1

        7.8  

Demobilisation costs

        1.3  

Early termination payment (paid before 31 December 2019)

              4.0  
       7        13.1  

Amount recognised in trade and other payables:

     

Mining fleet

        31.2    

Premium on mining fleet – 25%

        7.8  

Demobilisation costs

              1.3  
       27        40.3  

 

1  This is based on the market value of the fleet.

 

No amount has been recognised for the inventory as the value has not yet been determined.

 

The ultimate outcome of this matter remains uncertain, with the value of the fleet and inventory to be purchased from BCM still to be agreed by both parties. These amounts are consequently subject to adjustment in the future.

   

 

 

 

170

 

AFR-172


Table of Contents

Gold Fields Annual Financial Report   

including Governance Report   

  2019        
         

 

    

    

    

 

                        United States Dollar                      
     31 December 2018                       31 December 2019

Land,

mineral

rights and
  rehabilitation
assets

   Mine
development,
infrastructure
and  other
assets
1,2
   Total             Figures in millions unless otherwise  stated    Total      Right-of-use
assets relating
to  mine
development,
infrastructure
and other
assets
   Mine
development,
infrastructure
and  other
assets
1
   Land,  
mineral  
rights and  
rehabilitation  
assets  
                                                     
           13.      PROPERTY, PLANT AND EQUIPMENT            
            Cost            

674.3 

   9,886.4       10,560.7         Balance at beginning of the year      10,276.3      –     9,662.3     614.0  

(10.4)

   10.4               Reclassifications           0.4     271.7     (272.1) 

14.0 

   800.2       814.2         Additions      612.5      –     582.1     30.4  

– 

   96.2       96.2         Finance leases capitalised (Refer to note 33)           –     –     –  

– 

   –               Reclassification of finance lease assets to right-of-use assets on adoption of IFRS 16           88.6     (88.6)    –  

– 

   –               Right-of-use assets capitalised on adoption of IFRS 16 (Refer to note 33)      209.6      209.6     –     –  

– 

   –               Right-of-use assets capitalised during the year (Refer to note 33)      67.3      67.3     –     –  

– 

   –               Remeasurements of right-of-use assets capitalised (Refer to note 33)2      5.9      5.9     –     –  

– 

   17.5       17.5         General borrowing costs capitalised3      31.0      –     31.0     –  

(34.1)

   (494.6)      (528.7       Disposals      (14.3    –     (11.0)    (3.3) 

– 

   –               Disposal of subsidiary      (10.0    –     (10.0)    –  

– 

   –               Scrapping of assets      (388.1    (0.3)    (381.6)    (6.2) 

24.1 

   –       24.1         Changes in estimates of rehabilitation assets      66.1      –     –     66.1  

(53.9)

   (653.8)      (707.7             Translation adjustment      116.1      1.5     111.2     3.4  

614.0 

   9,662.3       10,276.3               Balance at end of the year      10,972.4      373.0     10,167.1     432.3  
            Accumulated depreciation and impairment            

34.7 

   5,633.1       5,667.8         Balance at beginning of the year      6,017.1      –     5,981.6     35.5  

10.1 

   658.3       668.4         Charge for the year      610.0      42.0     555.1     12.9  

– 

   –               Reclassification of finance lease assets to right-of-use assets on adoption of IFRS 16           1.3     (1.3)    –  

– 

   411.7       411.7         Impairment and reversal of impairment, net4      0.2      0.2     –     –  

– 

   37.7       37.7         Write-off of exploration and evaluation assets5      30.0      –     30.0     –  

(6.6)

   (391.6)      (398.2       Disposals      (11.8    –     (8.7)    (3.1) 

– 

                Disposal of subsidiary      (4.1    –     (4.1)    –  

– 

   –               Scrapping of assets      (388.1    (0.3)    (381.6)    (6.2) 

(2.7)

   (367.6)      (370.3             Translation adjustment      62.0      0.8     56.7     4.5  

35.5 

   5,981.6       6,017.1               Balance at end of the year      6,315.3      44.0     6,227.7     43.6  

578.5 

   3,680.7       4,259.2               Carrying value at end of the year      4,657.1      329.0     3,939.4     388.7  

 

1 

Included in the cost of mine development, infrastructure and other assets are exploration and evaluation assets amounting to US$nil (2018: US$12.6 million).

2 

The remeasurements relate mainly to leases at the Group’s Australian operations that have variable payments linked to the Australian consumer price index (“CPI”).

3 

General borrowing costs of US$31.0 million (2018: US$17.5 million) arising on group general borrowings were capitalised during the period and comprised US$20.0 million (2018: US$9.9 million) borrowing costs related to the Damang reinvestment project and US$11.0 million (2018: US$7.6 million) borrowing costs related to the Gruyere project. An average interest capitalisation rate of 6.2% (2018: 5.9%) was applied.

4 

The impairment of US$0.2 million (2018: US$411.7 million) is made up of US$0.2 million (2018: US$1.9 million) impairment of property, plant and equipment and US$nil (2018: US$409.8 million) impairment of the South Deep cash-generating unit.

5 

The write-off of exploration and evaluation assets is due to specific exploration programmes not yielding results to warrant further exploration at the Group’s Australian operations and the US$30.0 million (2018: US$37.7 million) is included in the US$84.4 million (2018: US$104.2 million) “Exploration expense” in the consolidated income statement.

 

171

 

AFR-173


Table of Contents

Gold Fields Annual Financial Report   

including Governance Report   

  2019        
         

 

NOTES TO THE CONSOLIDATED FINANCIAL STATEMENTS (continued)

for the year ended 31 December 2019

    

 

          United States Dollar
     Figures in millions unless otherwise stated    2019                  2018  
                    
14.        GOODWILL      
   Balance at beginning of the year           76.6  
   Impairment           (71.7) 
   Translation adjustment           (4.9) 
   Balance at end of the year           –  

The goodwill arose on the acquisition of South Deep and was attributable to the upside potential of the asset, synergies, deferred tax and the gold multiple.

The total goodwill is allocated to South Deep, the cash-generating unit (“CGU”), where it is tested for impairment. For the year ended 31 December 2018, the Group fully impaired the remaining South Deep goodwill balance by recognising an impairment of R963.9 million (US$71.7 million) at South Deep.

In line with the accounting policy, the recoverable amount was determined with reference to “fair value less costs of disposal” (“FVLCOD”). Management’s estimates and assumptions used in the 31 December 2018 FVLCOD calculation include:

 

 

Long-term gold price of R525,000 per kilogram (US$1,200 per ounce) for 2019 and R550,000 per kilogram (US$1,300 per ounce) for the life-of-mine of 75 years;

 

A nominal discount rate of 13.5%;

 

Fair value of US$17.0 per resource ounce, used for resource with infrastructure to calculate the expected cash flows associated with value beyond proved and probable reserves;

 

Resource ounces of 24.5 million ounces; and

 

The annual life-of-mine plan takes into account the following:

– proved and probable ore reserves of South Deep;

– cash flows are based on the life-of-mine plan which exceeds a period of five years; and

– capital expenditure estimates over the life-of-mine plan.

 

172

 

AFR-174


Table of Contents

Gold Fields Annual Financial Report   

including Governance Report   

  2019        
         

 

    

    

    

 

15.

ACQUISITION OF ASANKO GOLD

Background

On 29 March 2018, Gold Fields entered into certain definitive agreements (the “JV Transaction”) with Asanko Gold Inc. (“Asanko”) pursuant to which:

 

 

Gold Fields and Asanko would each own a 45% interest in Asanko Gold Ghana Limited (“AGGL”), the former Asanko subsidiary that owns the Asanko Gold Mine, with the Government of Ghana continuing to retain a 10% free carried interest in AGGL (the Joint Arrangement);

 

Gold Fields and Asanko would each own a 50% interest in Adansi Gold Company Limited (“Adansi”), the Asanko subsidiary that currently owns a number of exploration licences; and

 

Gold Fields and Asanko would each acquire a 50% interest in the newly formed financing entity (Shika Group Finance Limited).

On 20 June 2018, Gold Fields and Asanko received approval of the JV Transaction from the Ghanaian Minister of Lands and Natural Resources and the JV Transaction closed on 31 July 2018 once all conditions precedent were met.

Recognition and measurement

Gold Fields and Asanko have joint control and the Asanko transaction is structured as a separate vehicle and the Group has a residual interest in the net assets of Asanko. Accordingly, the Group has classified its interest in Asanko as a joint venture.

Fair value measured

There were no changes in 2019 to the provisional purchase price allocation performed at the time of acquisition of Asanko, therefore the purchase price allocation is considered final.

Consideration transferred

The following table summarises the acquisition date fair value of the consideration transferred:

 

     United States  
     Dollar  
 Figures in millions unless otherwise stated    2018  
          

Cash – Asanko redeemable preference shares and equity

     165.0  

Total consideration transferred

     165.0  

An additional US$20 million was invested in the redeemable preference shares in 2019. Refer to note 17 for further details.

 

Gain on acquisition of Asanko

  

The gain on acquisition was determined as follows:

  
     United States  
     Dollar  
 Figures in millions unless otherwise stated    2018  
          

Total fair value of assets acquired

     216.8  

Redeemable preference share equity financial asset acquired1

     129.9  

Fair value of identifiable net assets acquired2

     86.9  

Consideration transferred

     (165.0

Gain on acquisition3

     51.8  

 

1  The redeemable preference shares have the following conditions:

  

    Redeemable at the option of the issuer at par value; and

  

    Non-interest-bearing.

  

The redeemable preference shares were recognised as an investment in an equity financial instrument measured at fair value through other comprehensive income. The key assumptions used to determine the fair value of the redeemable preference shares of US$129.9 million at acquisition were as follows:

 

Par value of the preference shares

     US$165.0 million  

Market-related interest rate

     7.85%  

Expected redemption period – 2020 to 2023

     5 years  

2  The key assumptions used to determine the fair value of the net identifiable assets acquired were as follows:

  

US$ gold price – 2018 to 2019

     US$1,200/oz  

US$ gold price – 2020 onwards

     US$1,300/oz  

Discount rate

     10.27%  

Life-of-mine – 2019 to 2030

     12 years  

3  The excess of the fair value of the identifiable net assets acquired over the consideration is recognised immediately in profit or loss as a gain on acquisition. The injection of capital into Asanko Gold Mine for an equity stake represented a favourable deal for Gold Fields, as Asanko needed to refinance the debt of Asanko Gold Mine, resulting in a gain on acquisition.

   

 

173

 

AFR-175


Table of Contents

Gold Fields Annual Financial Report   

including Governance Report   

  2019        
         

 

NOTES TO THE CONSOLIDATED FINANCIAL STATEMENTS (continued)

for the year ended 31 December 2019

    

 

         United States Dollar  
    Figures in millions unless otherwise stated                 2019                        2018                        2017    
                                                
16.1       EQUITY ACCOUNTED INVESTEES             
  Investment in joint ventures      172.0          177.5       
(a)   Far Southeast Gold Resources Incorporated (“FSE”)      82.1          91.7       
(b)   Asanko Gold      89.9                 85.8              
  Investment in associates               47.6       
(c)   Maverix Metals Incorporated (“Maverix”)               47.6       
(d)   Other associates                     
              
 

 

    
  Total equity accounted investees      172.0          225.1       
 

 

    
  Share of results of equity accounted investees, net of taxation recognised in the consolidated income statement are made up as follows:             
(a)   FSE      (1.4        (12.9        (1.6)   
(b)   Asanko Gold      4.1          (1.1        –    
(c)   Maverix      0.4          0.9          0.3    
(d)   Other associates                        –    
 

 

 
  Total share of results of equity investees, net of taxation      3.1          (13.1        (1.3)   
 

 

 

 

(a)

FSE

Gold Fields’ interest in FSE, an unlisted entity incorporated in the Philippines, was 40% (2018: 40% and 2017: 40%) at 31 December 2019.

Gold Fields paid US$10.0 million in option fees to Lepanto Consolidated Mining Company (“Lepanto”) during the six months ended 31 December 2010. In addition, Gold Fields paid non-refundable down payments of US$66.0 million during the year ended 31 December 2011 and US$44.0 million during the six months ended 31 December 2010 to Liberty Express Assets in accordance with the agreement concluded whereby the Group has the option to acquire 60% of FSE. On 31 March 2012, Gold Fields acquired 40% of the issued stated capital and voting rights of FSE by contributing an additional non-refundable down payment of US$110.0 million. Lepanto owns the remaining 60% shareholding in FSE.

The remaining 20% option is not currently exercisable until such time as FSE obtains a Foreign Technical Assistance Agreement (“FTAA”) which allows for direct majority foreign ownership and control.

FSE has a 31 December year-end and has been equity accounted since 1 April 2012. FSE’s equity accounting is based on results to 31 December 2019.

Investment in joint venture consists of:

 

     United States Dollar  
 Figures in millions unless otherwise stated                    2019                     2018  
                  

Unlisted shares at cost

     230.0       230.0  

Equity contribution

     93.6       92.2  

Cumulative impairment1

     (147.9     (138.3

Share of accumulated losses brought forward

     (92.2     (79.3

Share of loss after taxation2

     (1.4     (12.9

Total investment in joint venture3

     82.1       91.7  

 

  1 

Refer to note 6 for details of impairment.

  2 

Gold Fields’ share of loss after taxation represents exploration and other costs, including work completed on a scoping study, which is fully funded by Gold Fields as part of their equity contribution.

  3 

FSE is a company incorporated under the laws of the Philippines and owns the gold-copper Far Southeast exploration project (the “FSE project”). During the exploration phase of the FSE project and as long as the 20% option remains exercisable, the Group has joint control over the FSE project. The Group will only have the power to direct the activities of FSE once it exercises the option to acquire the additional 20% shareholding in FSE, which is only exercisable once an FTAA is obtained. FSE has no revenues or significant assets or liabilities. Assets included in FSE represent the rights to explore and eventually mine the FSE project.

 

174

 

AFR-176


Table of Contents

Gold Fields Annual Financial Report   

including Governance Report   

  2019        
         

 

    

    

    

16.1

EQUITY ACCOUNTED INVESTEES (continued)

 

(b)

Asanko Gold

The Asanko Gold joint venture entities comprise the following:

 

A 45% interest in Asanko Gold Ghana Limited (“AGGL”), incorporated in Ghana, which owns the Asanko Gold Mine. The Government of Ghana continues to retain a 10% free carried interest in AGGL;

 

A 50% interest in Adansi Gold Company Limited (“Adansi”), incorporated in Ghana; and

 

A 50% interest in Shika Group Finance Limited (“Shika”), incorporated in the Isle of Man.

Refer to note 15 for further information on the acquisition of this investment.

Gold Fields and Asanko have joint control and the Asanko transaction is structured as a separate vehicle and the Group has a residual interest in the net assets of Asanko. Accordingly, the Group has classified its interest in Asanko as a joint venture.

Asanko has a 31 December year-end and has been equity accounted since 31 July 2018. Asanko’s equity accounting is based on results to 31 December 2019.

The following table summarises the financial information and the carrying amount of the Group’s interest in Asanko:

 

       United States Dollar  
 Figures in millions unless otherwise stated                    2019                     2018  
                  

Investment in joint venture at cost consists of:

    

Initial investment at cost

     86.9       86.9  

Share of accumulated losses brought forward

     (1.1      

Share of profit/(loss) after taxation

     4.1       (1.1

Carrying value at 31 December

     89.9       85.8  

The carrying value of the investment comprises the following:

    

AGGL

     9.5       5.4  

Shika

     80.4       80.4  

Adansi1

            

Total

     89.9       85.8  

 

1  Nominal value at 31 December 2019 and 2018 is less than US$0.1 million.

    

 

175

 

AFR-177


Table of Contents

Gold Fields Annual Financial Report   

including Governance Report   

  2019        
         

 

NOTES TO THE CONSOLIDATED FINANCIAL STATEMENTS (continued)

for the year ended 31 December 2019

    

16.1

EQUITY ACCOUNTED INVESTEES (continued)

(b)

Asanko Gold (continued)

 

The Group’s interest in the summarised financial statements of Asanko on a combined basis after fair value adjustments as determined at acquisition, is as follows:

 

     United States Dollar  
 Figures in millions unless otherwise stated                    2019                     2018  
                  

Statement of financial position – Asanko

    

Non-current assets1

     474.6       441.6  

Current assets2

     120.0       109.3  

Non-current liabilities

     (79.4     (34.2

Current liabilities

     (62.2     (52.7

Net assets

     453.0       464.0  

Less: Shika redeemable preference shares

     (271.4     (291.4

Net assets attributable to ordinary shareholders

     181.6       172.6  

Group’s share of net assets

     89.9       85.8  

Reconciled as follows:

    

Cash consideration paid

     165.0       165.0  

Less: Consideration allocated to the redeemable preference shares (note 17)

     (129.9     (129.9

Consideration paid for equity portion

     35.1       35.1  

Gain on acquisition

     51.8       51.8  

Share of accumulated losses brought forward

     (1.1      

Share of profit/(loss) after taxation

     4.1       (1.1

Carrying amount of interest in joint venture

     89.9       85.8  

Income statement – Asanko

    

Revenue

     341.0       122.0  

Production costs

     (199.2     (79.0

Depreciation and amortisation

     (95.4     (34.3

Other expenses

     (20.1     (4.9

Royalties

     (17.2     (6.2

Income tax expense

            

Profit/(loss) for the year (2018: five-month period)

     9.1       (2.4

Other comprehensive income

            

Total comprehensive income

     9.1       (2.4

Group’s share of total comprehensive income

     4.1       (1.1

1  Includes impact of fair value adjustment, amounting to US$39.6 million, to property, plant and equipment of the Asanko Gold mine as determined at acquisition.

2  Current assets includes cash and cash equivalents amounting of US$43.7 million (2018: US$21.6 million).

   

   

 

(c)

Maverix

Gold Fields’ interest in Maverix, listed on the Toronto Stock Exchange, was 0% (2018: 19.9%) at 31 December 2019.

On 23 December 2016, Gold Fields sold a portfolio of 11 producing and non-producing royalties to Maverix in exchange for 42.85 million common shares and 10.0 million common share purchase warrants of Maverix, realising a profit on disposal of US$48.0 million.

In 2018, Maverix purchased a portfolio of royalties from Newmont (the “Transaction”). As part of the consideration for the Transaction, Maverix issued Newmont 60,000,000 common shares and 10,000,000 common share purchase warrants. The Transaction resulted in the dilution of Gold Fields’ interest in Maverix from 28% to 20% at 31 December 2018. The Transaction resulted in Gold Fields recognising a profit on the deemed disposal of its interest in Maverix of US$4.0 million.

 

176

 

AFR-178


Table of Contents

Gold Fields Annual Financial Report   

including Governance Report   

  2019        
         

 

    

    

    

16.1

EQUITY ACCOUNTED INVESTEES (continued)

(c)

Maverix (continued)

 

In line with its key strategic objective of paying down its debt, Gold Fields Limited sold its shareholding in Maverix during the year ended 31 December 2019. The sale of the shares, processed through a series of private market transactions, raised US$66.8 million in cash. After the first transaction, Maverix no longer met the definition of an associate and it was reclassified as a listed investment and a profit on disposal of US$14.6 million was recognised comprising a profit on disposal of associate of US$33.8 million, partially offset by a loss on derecognition of the investment in Maverix designated at fair value through profit or loss of US$19.2 million.

Gold Fields retained 4,125,000 Maverix warrants, equivalent to a 3.68% interest in the company on a partially-diluted basis. The warrants are classified as derivative instruments and are included in investments (refer to note 17).

Maverix has a 31 December year-end and has been equity accounted since 23 December 2016. Equity accounting for Maverix was based on the published results to 9 May 2019, being the date on which Maverix was derecognised as an associate.

Investment in associate consists of:

 

          United States Dollar
     Figures in millions unless otherwise stated                    2019                          2018  
                      
   Listed shares at cost      42.1        42.1  
   Profit on dilution of Gold Fields’ interest in Maverix      4.0        4.0  
   Transaction costs capitalised      0.3        0.3  
   Share of accumulated profits brought forward      1.2        0.3  
   Share of profit after taxation      0.4        0.9  
   Derecognition of associate      (48.0      –  
  

 

   Investment in associate – Maverix1             47.6  
  

 

(d)

   Other        
   Investment in associate             –  
   
     Rusoro Mining Limited (“Rusoro”)2             –  
          
  

 

  

 

1  The fair value, based on the quoted market price of the investment, in Maverix at 31 December 2018 was US$74.7 million.

2  Represents a holding of 25.7% (2018: 25.7%) in Rusoro.

 

   The carrying value of Rusoro, incorporated in Venezuela, was written down to US$nil at 31 December 2010 due to losses incurred by the entity. The fair value, based on the quoted market price of the investment, in Rusoro at 31 December 2019 is US$6.5 million (2018: US$13.4 million). The unrecognised share of loss of Rusoro for the year amounted to US$4.2 million (2018: unrecognised shares of loss of US$2.6 million). The cumulative unrecognised share of losses of Rusoro at 31 December 2019 amounted to US$202.8 million (2018: US$198.6 million).

 

   On 22 August 2016, the Arbitration Tribunal, operating under the Additional Facility Rules of the World Bank’s International Centre for the Settlement of Investment Disputes, awarded Rusoro damages of US$967.8 million plus pre- and post-award interest which currently equates to in excess of US$1.2 billion in the arbitration brought by Rusoro against the Bolivarian Republic of Venezuela (“Venezuela”).

 

   Venezuela has not complied with the arbitration award terms, which were issued on 22 August 2016. On 6 December 2017, Rusoro obtained a judgment against Venezuela in the Superior Court of Justice in Ontario, Canada, in excess of US$1.3 billion. The judgment, which was issued on default as a result of Venezuela’s failure to appear before the Ontario court, arose out of Rusoro’s ongoing dispute with Venezuela over the South American nation’s seizure of its gold mining properties in the country. The Canadian judgment, which confirmed an arbitration award issued in Rusoro’s favour in the same amount, was issued on 25 April 2017. Venezuela did not appeal or seek to vacate the judgment, and its time to do so expired.

 

   Rusoro further filed a suit in the Supreme Court of the State of New York, seeking recognition of the Canadian judgment. Rusoro brought the New York lawsuit in addition to an action it filed in the U.S. District Court for the District of Columbia, which seeks recognition of and the entry of judgment on the original arbitration award. A favourable ruling from either the New York or D.C. court will entitle Rusoro to use all legal procedures – including broad discovery from both Venezuela and third parties – that U.S. law provides judgment creditors. Any judgment issued in New York will also accrue interest at 9% per annum until the judgment is fully paid. On 19 October 2018, Rusoro announced that it had reached a settlement agreement with Venezuela by which the Venezuela government agreed to pay Rusoro US$1.28 billion to acquire the company’s mining data and full release of the judgment issued in favour of the company. In a decision dated 29 January 2019, the Paris Court of Appeals partially annulled the arbitral award issued in favour of the Company in August 2016. Rusoro continues to vigorously pursue all available remedies to reinstate such award.

 

   Management has not recognised this amount due to the uncertainty over its recoverability.

 

177

 

AFR-179


Table of Contents

Gold Fields Annual Financial Report   

including Governance Report   

  2019        
         

 

NOTES TO THE CONSOLIDATED FINANCIAL STATEMENTS (continued)

for the year ended 31 December 2019

    

 

16.2

INTEREST IN JOINT OPERATION

On 13 December 2016, Gold Fields purchased 50% of the Gruyere Gold Project and entered into a 50:50 unincorporated joint operation with Gold Road Resources Limited (“Gold Road”) for the development and operation of the Gruyere Gold project in Western Australia, which comprises the Gruyere gold deposit as well as additional resources including Central Bore and Attila/Alaric.

Gold Fields acquired a 50% interest in the Gruyere Gold project for a total purchase consideration of A$350.0 million payable in cash and a 1.5% royalty on Gold Fields’ share of production after total mine production exceeds 2 million ounces. The cash consideration is split with A$250.0 million payable on the effective date and A$100.0 million payable according to an agreed construction cash call schedule. Transaction costs of A$18.5 million (US$13.3 million) were incurred. Of the A$100.0 million payable, A$7.0 million was paid in 2016, A$78.0 million in 2017 and A$15.0 million in 2018.

The Gruyere project was successfully completed during 2019, with first gold produced in June 2019. Commercial levels of production were achieved at the end of September 2019.

Below is a summary of Gold Fields’ share of the joint operation and includes inter-company transactions and balances:

 

     2019      2018  
 Figures in millions unless otherwise stated                    US$                            A$                            US$                            A$  
                                                             

Statement of financial position

                 

Non-current assets

                 

Property, plant and equipment

     623.0          887.6          554.6          788.6  

Current assets

     27.5          39.3          11.7          16.5  
       

Cash and cash equivalents

     6.5          9.3          2.1          3.0  
       

Inventories

     18.3          26.1          0.8          1.1  
       

Prepayments

                       6.4          9.1  
       

Other receivables

     2.7          3.9          2.4          3.3  
                                                             

Total assets

     650.5                926.9                566.3                805.1  

Total equity

                 

Retained earnings

     (0.6        (0.8        (4.7        (6.7

Non-current liabilities

     147.3          209.9          119.7          170.3  
       

Deferred taxation

     50.2          71.6          30.5          43.3  
       

Finance lease liability

     79.4          113.1          76.5          108.8  
       

Environmental rehabilitation costs

     17.6          25.1          12.7          18.2  
       

Long-term incentive plan

     0.1          0.1                    

Current liabilities

     503.8          717.8          451.3          641.5  
       

Related entity loans payable

     480.4          684.5          439.0          624.1  
       

Trade and other payables

     17.5          24.9          7.7          10.9  
       

Current portion of finance lease liability

     5.9          8.4          4.6          6.5  
                                                             

Total equity and liabilities

     650.5                926.9                566.3                805.1  

 

178

 

AFR-180


Table of Contents

Gold Fields Annual Financial Report   

including Governance Report   

  2019        
         

 

    

    

    

 

          United States Dollar
     Figures in millions unless otherwise stated                    2019                     2018  
                   

17.

   INVESTMENTS     
   Listed     
   At fair value through OCI¹      47.9     93.0 
   Unlisted     
   Asanko redeemable preference shares2      95.5     132.9 
   Other          0.1 
   Derivative instruments     
   Warrants3      11.7     9.3 
  

 

   Total investments      155.1     235.3 
  

 

18.

   ENVIRONMENTAL TRUST FUNDS     
   Balance at beginning of the year      60.8     55.5 
   Contributions from continuing operations      7.1     7.7 
   Interest earned      0.7     0.6 
   Translation adjustment      0.9     (3.0)
  

 

   Balance at end of the year4      69.5     60.8 
  

 

19.    

   INVENTORIES     
   Gold-in-process and stockpiles      375.1     325.0 
   Consumable stores      183.7     176.5 
  

 

   Total inventories      558.8     501.5 
   Heap leach and stockpiles inventories included in non-current assets5      (141.0   (133.3)
  

 

   Total current inventories6      417.8     368.2 
  

 

  

1  The listed investments comprise mainly investments in Asanko Gold Inc. of US$21.2 million, Cardinal Resources Limited of US$17.1 million, Magmatic Resources Limited of US$3.0 million and Chakana Copper Corp of US$3.1 million. Refer to note 44 for further details of listed investments. The decrease in value of the listed investments was mainly due to the disposal of Red 5 Limited, Gold Road Resources and Hummingbird Resources PLC.

  

2  Consists of 174,939,999 (2018: 164,939,999) redeemable preference shares at par value for US$174,939,999 (2018: US$164,939,999).

  

   The following table shows a reconciliation from the fair value at the beginning of the year (2018: at acquisition) to the fair value of the redeemable preference shares at the end of the year (level 3 financial instrument):

                

   Fair value at beginning of the year (2018: at acquisition)      132.9     129.9  
   Purchase of preference shares      20.0     –  
   Redemption of preference shares      (10.0   –  
   Net change in fair value (recognised in OCI)      (47.4   3.0  
  

 

   Fair value at end of the year      95.5     132.9  
  

 

                

  

The fair value is based on the expected cash flows of the Asanko Gold Mine based on the life-of-mine model received from Asanko. This resulted in a downward fair value adjustment through other comprehensive income of US$47.4 million in 2019, due to a decrease in the expected life-of-mine production and cash flows. The following key inputs were used in the valuation of the fair value:

   Market-related interest rate      8.50%      7.85%  
   Expected redemption period      8 years      5 years  
  

Any reasonable change in the timing of the cash flows or market-related discount rate could materially change the fair value of the redeemable preference shares (refer to note 38 for sensitively analysis performed).

   Refer to note 15 and 16.1 (b) for further details.

              

  

3  Consists of 4.125 million (2018: 10.0 million) common share purchase warrants of Maverix. Refer to note 16.1 (c) for further details.

  

4  The trust funds consist of term deposits amounting to US$16.8 million (2018: US$14.8 million) in South Africa, as well as secured cash deposits amounting to US$52.7 million (2018: US$46.0 million) in Ghana. These funds are intended to fund environmental rehabilitation obligations of the Group’s South African and Ghanaian mines and are not available for general purposes of the Group. All income earned in these funds is reinvested or spent to meet these obligations. The funds are invested in money market and fixed deposits. The obligations which these funds are intended to fund are included in environmental rehabilitation costs under long-term provisions (refer to note 25.1). Refer to note 34 for details on environmental obligation guarantees.

  

5  Heap leach and stockpiles inventories will only be processed at the end of life-of-mine.

  

6  The cost of consumable stores consumed during the year and included in cost of sales amounted to US$270.4 million (2018: US$280.0 million).

 

179

 

AFR-181


Table of Contents

Gold Fields Annual Financial Report   

including Governance Report   

  2019        
         

 

NOTES TO THE CONSOLIDATED FINANCIAL STATEMENTS (continued)

for the year ended 31 December 2019

    

 

          United States Dollar     
     Figures in millions unless otherwise stated    2019     

2018  

Restated1   

  

2017  

Restated1   

                         
20.        TRADE AND OTHER RECEIVABLES         
   Trade receivables – gold sales and copper concentrate      23.6      15.3      21.2  
   Trade receivables – other      18.1      16.5      10.9  
   Oil derivatives contracts (2018: Gold, copper and oil)2      1.1      8.3      25.0  
   Receivables due from the sale of Tarkwa mining fleet3      26.5      26.5      –  
   Deposits      0.1      0.2      0.1  
   Payroll receivables      2.4      2.9      11.6  
   Prepayments      42.5      43.3      51.5  
   Value added tax and import duties      16.0      18.1      45.9  
   Diesel rebate      0.9      1.1      1.4  
   Other      5.9      6.4      4.2  
  

 

   Total trade and other receivables      137.1      138.6      171.8  
  

 

21.    CASH AND CASH EQUIVALENTS         
   Cash at bank and on hand      515.0      219.7      393.8  
  

 

   Total cash and cash equivalents      515.0      219.7      393.8  
  

 

22.    STATED CAPITAL         
   Stated capital      3,622.5      3,622.5     
  

 

  
        3,622.5      3,622.5     
  

 

  
           
         

Number of

shares in

issue

    

Number of  

shares in  

issue  

    
                     
   In issue at 1 January      821,532,707      821,532,707     
   Exercise of employee share options      7,100,000      –     
  

 

  
   In issue at 31 December      828,632,707      821,532,707     
  

 

  
   Authorised      2,000,000,000      2,000,000,000     
  

 

  
  

 

Authorised and issued

Holders of shares are entitled to dividends as declared from time to time and are entitled to one vote per share at general meetings of the Company.

 

In terms of the general authority granted by shareholders at the AGM on 21 May 2019, the authorised but unissued ordinary stated capital of the Company representing not more than 5% of the issued stated capital of the Company at that date, was placed under the control of the directors. This authority expires at the next annual general meeting where shareholders will be asked to place under the control of the directors the authorised but unissued ordinary stated capital of the Company representing not more than 5% of the issued stated capital of the Company from time to time.

 

In terms of the JSE Listings Requirements, shareholders may, subject to certain conditions, authorise the directors to issue the shares held under their control for cash, other than by means of a rights offer, to shareholders. In order that the directors of the Company may be placed in a position to take advantage of favourable circumstances which may arise for the issue of such shares for cash, without restriction, for the benefit of the Company, shareholders will be asked to consider a special ordinary resolution to this effect at the forthcoming AGM.

 

1  Refer to note 42.

2  Comprises US$1.0 million (2018: US$1.7 million and 2017: US$5.1 million) relating to Australian oil derivative contracts, US$0.1 million (2018: US$3.0 million and 2017: US$9.0 million) relating to Ghanaian oil derivative contracts, US$nil (2018: US$2.4 million and 2017: US$nil) relating to Ghanaian gold derivative contracts, US$nil (2018: US$nil and 2017: US$10.9 million) relating to the gold derivative contracts at South Deep and US$nil (2018: US$1.2 million and 2017: US$nil) relating to Peruvian copper derivative contracts. Refer to note 38 for further details.

3  Relates to the sale of mining fleet at Tarkwa as part of the transition to contractor mining.

 

180

 

AFR-182


Table of Contents

Gold Fields Annual Financial Report   

including Governance Report   

  2019        
         

 

    

    

    

22.

STATED CAPITAL (continued)

 

Repurchase of shares

The Company has not exercised the general authority granted to buy back shares from its issued ordinary stated capital granted at the AGM held on 21 May 2019. Currently, the number of ordinary shares that may be bought back in any one financial year may not exceed 20% of the issued ordinary share capital as of 21 May 2019. At the next AGM, shareholders will be asked to renew the general authority for the acquisition by the Company, or a subsidiary of the Company, of its own shares.

Beneficial shareholding

The following beneficial shareholders hold 5% or more of the Company’s listed ordinary shares at 31 December 2019:

 

    

    Number

of shares

    

    % of issued  

ordinary  

shares  

 
                   

Government Employees Pension Fund

     53,726,997        6.48%    

Van Eck Vectors Gold Miners ETF

     52,395,279        6.32%    

 

23.

DEFERRED TAXATION

The detailed components of the net deferred taxation liability which results from the differences between the carrying amounts of assets and liabilities recognised for financial reporting and taxation purposes in different accounting periods are:

 

     United States Dollar  
 Figures in millions unless otherwise stated                    2019                     2018  
                  

Liabilities

    

– Mining assets

     908.3       835.7  

Right-of-use assets

     101.5        

– Investment in environmental trust funds

     3.7       3.2  

– Inventories

     13.3       11.3  

– Unremitted earnings

     13.3       9.3  

– Other

     13.0       5.2  

Liabilities

     1,053.1       864.7  

Assets

    

– Provisions

     (117.4     (95.8

– Tax losses1

     (120.6     (98.4

– Unredeemed capital expenditure1

     (505.7     (475.9

– Lease liabilities (2018: Finance lease liabilities)

     (103.0     (2.0

– Unrealised loss on financial instruments

     (38.3     (6.8

– Other

           (0.4

Assets

     (885.0     (679.3

Net deferred taxation liabilities

     168.1       185.4  

Included in the statement of financial position as follows:

    

Deferred taxation assets

     (265.5     (269.5

Deferred taxation liabilities

     433.6       454.9  

Net deferred taxation liabilities

     168.1       185.4  

Balance at beginning of the year

     185.4       381.9  

Recognised in profit or loss

     (15.0     (211.6

Recognised in OCI

     8.4       (4.0

Translation adjustment

     (10.7     19.1  

Balance at end of the year

     168.1       185.4  

 

1  Tax losses and unredeemed capital expenditure have been recognised, as disclosed in note 9, to the extent that the tax paying entities will have taxable profits in the foreseeable future (per the life-of-mine models of the respective operations) in order to utilise the unused tax losses and unredeemed capital expenditure before they expire. This was particularly assessed with reference to the South Deep and Damang life-of-mine models.

   

 

 

181

 

AFR-183


Table of Contents

Gold Fields Annual Financial Report   

including Governance Report   

  2019        
         

 

NOTES TO THE CONSOLIDATED FINANCIAL STATEMENTS (continued)

for the year ended 31 December 2019

    

 

24.

BORROWINGS

The terms and conditions of outstanding loans are as follows:

 

          United States Dollar                          
 Facility         2019           2018            2017            Nominal     Commitment     Maturity  
 Figures in millions unless otherwise stated     Notes           Restated1         Restated 1      Borrower       interest rate       fee       date  
                                                                                 

US$1 billion notes issue (the 2020 notes)2

    (a)       601.4         849.4         847.9       Orogen       4.875%             7 October 2020  

US$500 million 5-year notes issue (the 5-year

notes)3

    (b)       496.3                       Orogen       5.125%             15 May 2024  

US$500 million 10-year notes issue (the 10-year notes)3

    (c)       496.1                       Orogen       6.125%             15 May 2029  

US$150 million revolving senior secured credit facility – old4

    (d)                             La Cima       LIBOR plus 1.63%       0.65%       19 September 2017  

US$150 million revolving senior secured credit facility – new4

    (e)       83.5         83.5         83.5       La Cima       LIBOR plus 1.20%       0.50%       19 September 2020  

US$70 million revolving credit facility5

    (f)                             Ghana       LIBOR plus 2.40%       1.00%       6 May 2017  

US$100 million revolving credit facility5

    (g)               45.0         45.0       Ghana       LIBOR plus 3.50%       1.40%       30 November 2021  

A$500 million syndicated revolving credit facility6

    (h)       168.5         316.5         231.5       Gruyere       BBSY plus 2.175%       0.87%       24 May 2021  

US$1,290 million term loan and revolving credit facilities7

    (i)               472.0         380.0          

– Facility A (US$380 million)

              380.0         380.0       Orogen       LIBOR plus 2.25%             6 June 2020  

– Facility B (US$360 million)

              92.0               Orogen       LIBOR plus 1.95%       0.68%       6 June 2021  

– Facility C (US$550 million)

                            Orogen       LIBOR plus 2.20%       0.77%       6 June 2021  

US$1,200 million revolving credit facilities8

                               

– Facility A (US$600 million 3-year revolving credit facility)

                            Orogen/Ghana       LIBOR plus 1.45%       0.51%       25 July 2022  

– Facility B (US$600 million 5-year revolving credit facility)

                            Orogen/Ghana       LIBOR plus 1.70%       0.60%       25 July 2024  

R1,500 million Nedbank revolving credit facility – old9

    (j)                       79.5       GFIJVH/GFO       JIBAR plus 2.50%       0.85%       7 March 2018  

R1,500 million Nedbank revolving credit facility – new9

                            GFIJVH/GFO       JIBAR plus 2.80%       0.90%       8 May 2023  

R500 million Standard Bank revolving credit facility10

    (k)               13.7               GFIJVH/GFO       JIBAR plus 2.75%       1.05%       31 March 2020  

R500 million Absa Bank revolving credit facility11

    (l)               34.2               GFIJVH/GFO       JIBAR plus 2.30%       0.8925%       31 March 2020  

Short-term Rand uncommitted credit facilities12

    (m)                     92.5               115.0                          

Total borrowings

      1,845.8         1,906.8         1 782.4          

Current borrowings

            (684.9             (92.5             (194.5        

Non-current borrowings

            1,160.9               1,814.3               1 587.9          

 

1  Refer to note 42.

2  The balance is net of unamortised transaction costs amounting to US$1.3 million (2018: US$3.0 million) which will unwind over the remaining period of the 2020 notes as an interest expense.

   The payment of all amounts due in respect of the 2020 notes is unconditionally and irrevocably guaranteed by Gold Fields Limited (“Gold Fields”), Gold Fields Operations Limited (“GFO”) and Gold Fields Holdings Company (BVI) Limited (“GF Holdings”) (collectively “the Guarantors”), on a joint and several basis.

   During 2016, Gold Fields Australasia (BVI) Limited (“GFA”) offered and accepted the purchase of an aggregate principal amount of notes equal to US$147.6 million at the purchase price of US$880 per US$1,000 in principal amount of notes. GFA intends to hold the notes acquired until their maturity on 7 October 2020. The Group recognised a profit of US$17.7 million on the buy back of the 2020 notes.

   On 27 May 2019, Gold Fields announced the successful buy back of $250 million of the outstanding 2020 notes at 102% of par as compared with a premium of 101.73% of par at the close of business on 24 May 2019. The buy-back of the notes was financed with the proceeds of the raising of two new bonds, the five-year notes and the 10-year notes. The group recognised a loss of US$5.0 million on the buy-back of the 2020 notes.

3  On 9 May 2019, Gold Fields successfully concluded the raising of two new bonds, a US$500 million five-year notes issue with a coupon of 5.125% and a US$500 million 10-year notes issue with a coupon of 6.125%, raising a total of US$1 billion at an average coupon of 5.625%. The proceeds of the raising were used to repay amounts outstanding under the US$1,290 million term loan and revolving credit facilities and to repurchase of a portion of the 2020 notes.

   The balances of the five-year notes and the 10-year notes are net of unamortised transaction costs amounting to US$3.7 million and US$3.9 million, respectively.

   The payments of all amounts due in respect of the five-year and 10-year notes are unconditionally and irrevocably guaranteed by Gold Fields Limited (“Gold Fields”), Gold Fields Ghana Holdings (BVI) Limited (“GF Ghana”) and Gold Fields Holdings Company (BVI) Limited (“GF Holdings”) (collectively “the Guarantors”), on a joint and several basis.

4  Borrowings under the revolving senior secured credit facility are secured by first-ranking assignments of all rights, title and interest in all of La Cima’s concentrate sale agreements. In addition, the offshore and onshore collection accounts of La Cima are subject to an account control agreement and a first-ranking charge in favour of the lenders. This facility is non-recourse to the rest of the Group. The old revolving senior secured credit facility matured in 2017 and was refinanced through the new revolving credit facility on 22 September 2017.

5  Borrowings under the facility are guaranteed by Gold Fields Ghana Limited (“GF Ghana Limited”) and Abosso Goldfields Limited (“Abosso”). Borrowings under this facility were also secured by the registration of security over certain fleet vehicles owned by GF Ghana and Abosso (“Secured Assets”). In addition, the lenders were noted as first loss payees under the insurance contracts in respect of the Secured Assets and were assigned the rights under the maintenance contracts between certain suppliers of the Secured Assets. This facility is non-recourse to the rest of the Group. The US$70 million revolving senior secured credit facility matured in 2017 and was refinanced through the US$100 million revolving senior secured credit facility on 17 July 2017.

   On 22 March 2018, the Borrowers, the Original Lender and the Security Agent entered into an Agreement and Restatement Agreement to release any and all security interests created in favour of the Security Agent (“the Security”). The effective date of the release of the Security was 22 March 2018.

   On 23 November 2018, GF Ghana Limited and Abosso (as Borrowers) and The Standard Bank of South Africa Limited (acting through its Isle of Man branch) (as Original Lender and Agent) entered into the Fifth Amendment and Restatement Agreement which further amended the facility agreement. The effective date of the Fifth Amendment and Restatement Agreement is 30 November 2018. The final maturity date is the date falling three years after the effective date, namely 30 November 2021.

6  Borrowings under this facility are guaranteed by Gold Fields, GF Holdings, Orogen, GFO, GFIJVH and GF Ghana.

7  On 25 July 2019, the US$1,290 million term loan and revolving credit facilities were cancelled following the completion of the new US$1,200 million revolving credit facilities.

   Borrowings under this facility were guaranteed by Gold Fields, GF Holdings, Orogen, GFO, GFIJVH and GF Ghana.

8  On 25 July 2019, Gold Fields Orogen Holding (BVI) Limited and Gold Fields Ghana Holdings (BVI) Limited entered into a US$1,200 million revolving credit facilities agreement which became effective on the same day, with a syndicate of international banks and financial institutions. The new facilities comprise two tranches, a US$600 million three-year revolving credit facility (with an option to extend to up to two years subject to lender consent) and a US$600 million five-year revolving credit facility (with an option to extend to up to two years subject to lender consent). The purpose of the new facilities is to refinance the US$1,290 million term loan and revolving credit facilities, to repay the 2020 notes and to fund general corporate and working capital requirements of the Gold Fields Group.

   Borrowings under this facility are guaranteed by Gold Fields, GF Holdings, Orogen, GF Ghana and Gruyere Holdings Pty Ltd (“Gruyere”).

9  Borrowings under this facility are guaranteed by Gold Fields, GFO, GF Holdings, Orogen, GFIJVH, GF Ghana and Gruyere. The old revolving credit facility matured on 7 March 2018 and was replaced by the new revolving credit facility on 8 May 2018.

10 Borrowings under this facility are guaranteed by Gold Fields, GFO, GF Holdings, Orogen, GFIJVH, GF Ghana and Gruyere.

11 Borrowings under this facility are guaranteed by Gold Fields, GFO, GF Holdings, Orogen, GFIJVH, GF Ghana and Gruyere.

12 The Group utilised uncommitted loan facilities from some of the major banks to fund the capital expenditure and working capital requirements of the South African operation. These facilities have no fixed terms, are short term in nature and interest rates are market related. Borrowings under these facilities are guaranteed by Gold Fields.

   

   

    

    

    

   

    

    

   

   

    

    

   

   

    

   

    

   

  

  

  

 

 

182

 

AFR-184


Table of Contents

Gold Fields Annual Financial Report   

including Governance Report   

  2019        
         

 

    

    

    

 

         United States Dollar      
                         2019                     2018                     2017  
     Figures in millions unless otherwise stated         Restated1     Restated1  
                          

24.

   BORROWINGS (continued)      

(a)    

   US$1 billion notes issue      
   Balance at beginning of the year     849.4       847.9     846.4  
   Buy-back of US$250 million notes     (255.0         –  
   Loss on buy-back of notes     5.0           –  
   Unwinding of transaction costs     2.0       1.5     1.5  
  

 

   Balance at end of the year     601.4       849.4     847.9  
  

 

(b)

   US$500 million 5-year notes issue      
   Loans advanced     500.0           –  
   Transaction costs     (4.1         –  
   Unwinding of transaction costs     0.4           –  
  

 

   Balance at end of the year     496.3           –  
  

 

(c)

   US$500 million 10-year notes issue         
   Loans advanced     500.0           –  
   Transaction costs     (4.1         –  
   Unwinding of transaction costs     0.2           –  
  

 

   Balance at end of the year     496.1           –  
  

 

(d)

   US$150 million revolving senior secured credit facility – old      
   Balance at beginning of the year               82.0  
   Repayments               (82.0)
  

 

   Balance at end of the year               –  
  

 

(e)

   US$150 million revolving senior secured credit facility – new      
   Balance at beginning of the year     83.5       83.5     –  
   Loans advanced               83.5  
  

 

   Balance at end of the year     83.5       83.5     83.5  
  

 

(f)

   US$70 million revolving senior secured credit facility         
   Balance at beginning of the year               45.0  
   Repayments               (45.0)
  

 

   Balance at end of the year               –  
  

 

(g)

   US$100 million revolving credit facility         
   Balance at beginning of the year     45.0       45.0     –  
   Loans advanced               45.0  
   Repayments     (45.0         –  
  

 

   Balance at end of the year           45.0     45.0  
  

 

(h)

   A$500 million syndicated revolving credit facility         
   Balance at beginning of the year     316.5       231.5     –  
   Loans advanced           119.9     236.6  
   Repayments     (143.6         –  
   Translation adjustment     (4.4     (34.9   (5.1)
  

 

   Balance at end of the year     168.5       316.5     231.5  
  

 

(i)

   US$1,290 million term loan and revolving credit facilities      
   Balance at beginning of the year     472.0       380.0     658.5  
   Loans advanced     434.4       382.6     73.5  
   Repayments     (906.4     (290.6   (352.0)
  

 

   Balance at end of the year           472.0     380.0  
  

 

(j)

   R1,500 million Nedbank revolving credit facility – old         
   Balance at beginning of the year           79.5     –  
   Loans advanced           20.7     78.5  
   Repayments           (107.7   –  
   Translation adjustment           7.5     1.0  
  

 

   Balance at end of the year               79.5  
  

 

  

 

1  Refer to note 42.

     

 

183

 

AFR-185


Table of Contents

Gold Fields Annual Financial Report   

including Governance Report   

  2019        
         

 

NOTES TO THE CONSOLIDATED FINANCIAL STATEMENTS (continued)

for the year ended 31 December 2019

    

 

         United States Dollar            
                         2019                     2018                     2017  
     Figures in millions unless otherwise stated         Restated1     Restated1  
                          

24.

   BORROWINGS (continued)      

(k)    

   R500 million Standard Bank revolving credit facility      
   Balance at beginning of the year     13.7           –  
   Loans advanced     21.2       13.7     –  
   Repayments     (35.1         –  
   Translation adjustment     0.2           –  
  

 

   Balance at end of the year           13.7     –  
  

 

(l)

   R500 million Absa revolving credit facility      
   Balance at beginning of the year     34.2           –  
   Loans advanced           36.1     –  
   Repayments     (34.5         –  
   Translation adjustment     0.3       (1.9   –  
  

 

   Balance at end of the year           34.2     –  
  

 

(m)

   Short-term Rand uncommitted credit facilities      
   Balance at beginning of the year     92.5       115.0     61.0  
   Loans advanced     90.6       117.0     270.5  
   Repayments     (184.7     (137.6   (223.5)
   Translation adjustment     1.6       (1.9   7.0  
  

 

   Balance at end of the year           92.5     115.0  
  

 

   Total borrowings     1,845.8       1,906.8     1,782.4  
  

 

   The exposure of the Group’s borrowings to interest rate changes and the contractual repricing dates at the reporting dates are as follows:      
   Variable rate with exposure to repricing (six months or less)     252.0       1,057.4     934.5  
   Fixed rate with no exposure to repricing     1,593.8       849.4     847.9  
  

 

       1,845.8       1,906.8     1,782.4  
  

 

   The carrying amounts of the Group’s borrowings are denominated in the following currencies:      
   US Dollar     1,677.3       1,449.9     1,356.4  
   Australian Dollar     168.5       316.5     231.5  
   Rand           140.4     194.5  
  

 

       1,845.8       1,906.8     1,782.4  
  

 

   The Group has the following undrawn borrowing facilities:      
   Committed     1,727.6       1,097.7     1,305.1  
   Uncommitted     116.8       20.3     16.2  
  

 

       1,844.4       1,118.0     1,321.3  
  

 

   All of the above undrawn committed facilities have floating rates. The      
   uncommitted facilities have no expiry dates and are open ended.      
   Undrawn committed facilities have the following expiry dates:      
   – within one year     137.9           39.7  
   – later than one year and not later than two years     282.5       93.0     –  
   – later than two years and not later than three years     600.0       902.2     715.4  
   – later than three years and not later than five years     707.1       102.5     550.0  
  

 

       1,727.6       1,097.7     1,305.1  
  

 

  

 

1  Refer to note 42.

     

 

184

 

AFR-186


Table of Contents

Gold Fields Annual Financial Report   

including Governance Report   

  2019        
         

 

    

    

    

 

                United States Dollar
    Figures in millions unless otherwise stated                       2019                     2018  
                           

25.

  PROVISIONS

 

    

25.1  

  Environmental rehabilitation costs

 

     370.3     289.6 

25.2

  Silicosis settlement costs

 

     16.6     25.1 
  Other

 

     4.2     4.8 
 

 

  Total provisions

 

     391.1     319.5 
 

 

25.1

  Environmental rehabilitation costs

 

    
  Balance at beginning of the year

 

     289.6     281.5 
  Changes in estimates1

 

     79.5     23.2 
  Interest expense

 

     11.7     11.7 
  Payments

 

     (10.7   (9.6)
  Translation adjustment

 

     0.2     (17.2)
 

 

  Balance at end of the year2

 

     370.3     289.6 
 

 

  The provision is calculated using the following gross closure cost estimates:

 

      
  South Africa

 

     45.9     41.8 
  Ghana

 

     105.6     100.4 
  Australia

 

     198.2     178.2 
  Peru

 

     86.2     79.1 
  Chile

 

     0.4     0.4 
 

 

  Total gross closure cost estimates

 

     436.3     399.9 
 

 

         
    The provision is calculated using the following assumptions:          

Inflation

rate

   

Discount  

rate  

                         
  2019

 

    
  South Africa

 

     5.4%     10.3% 
  Ghana

 

     2.5%     7.7% – 7.9% 
  Australia

 

     2.5%     1.2% – 1.6% 
  Peru

 

     2.5%     3.0% 
  Chile

 

     2.5%     2.6% 
 

 

  2018

 

    
  South Africa

 

     5.5%     10.0% 
  Ghana

 

     2.2%     10.3% 
  Australia

 

     2.5%     2.3% – 2.5% 
  Peru

 

     2.2%     4.2% 
  Chile

 

     2.2%     3.6% 
 

 

 

1  Changes in estimates are defined as changes in reserves and corresponding changes in life of mine as well as changes in laws and regulations governing environmental matters, closure cost estimates and discount rates.

 

2  South African, Ghanaian, Australian and Peruvian mining companies are required by law to undertake rehabilitation as part of their ongoing operations. These environmental rehabilitation costs are funded as follows:

 

Ghana – reclamation bonds underwritten by banks and restricted cash (refer to note 18);

 

South Africa – contributions into environmental trust funds (refer to note 18) and guarantees (refer to note 34);

 

Australia – mine rehabilitation fund levy; and

 

Peru – bank guarantees (refer to note 34).

 

185

 

AFR-187


Table of Contents

Gold Fields Annual Financial Report   

including Governance Report   

  2019        
         

 

NOTES TO THE CONSOLIDATED FINANCIAL STATEMENTS (continued)

for the year ended 31 December 2019

    

 

         United States Dollar
     Figures in millions unless otherwise stated                    2019                     2018  
                  
25.    PROVISIONS (continued)    
25.2      Silicosis settlement costs1    
   Balance at beginning of the year     25.1     31.9 
   Changes in estimates     (1.6   (4.5)
   Unwinding of provision recognised as finance expense     1.3     2.0 
   Payments     (4.6   – 
   Translation     1.0     (4.3)
  

 

   Balance at end of the year     21.2     25.1 
   Current portion of silicosis settlement costs     (4.6   – 
  

 

   Non-current portion of silicosis settlement costs     16.6     25.1 
  

 

26.    LONG-TERM INCENTIVE PLAN    
   Opening balance     2.1     18.1 
   Charge to income statement     9.1     1.1 
   Payments         (17.8)
   Translation adjustment     0.3     0.7 
  

 

   Balance at end of the year2     11.5     2.1 
  

 

  

 

1  The principal health risks associated with Gold Fields’ mining operations in South Africa arise from occupational exposure to silica dust, noise, heat and certain hazardous chemicals. The most significant occupational diseases affecting Gold Fields’ workforce include lung diseases (such as silicosis, tuberculosis, a combination of the two and chronic obstructive airways disease (“COAD”) as well as noise-induced hearing loss (“NIHL”)).

 

   A consolidated application was brought against several South African mining companies, including Gold Fields, for certification of a class action on behalf of current or former mineworkers (and their dependants) who have allegedly contracted silicosis and/or tuberculosis while working for one or more of the mining companies listed in the application.

 

   This matter was previously disclosed as a contingent liability as the amount could not be estimated reliably. As a result of the ongoing work of the Gold Working Group (comprising African Rainbow Minerals, Anglo American SA, AngloGold Ashanti, Gold Fields, Harmony and Sibanye-Stillwater) (the “GWG parties”) and engagements with affected stakeholders since 31 December 2016, Gold Fields was able to reliably estimate its share in the estimated cost in relation to the GWG parties of a possible settlement of the class action claims and related costs during 2017. As a result, Gold Fields provided an amount of US$21.2 million (R297.1 million) (2018: US$25.1 million (R367.8 million)) for this obligation in the statement of financial position at 31 December 2019. The nominal amount of this provision is US$29.2 million (R408.4 million). Gold Fields believes that this remains a reasonable estimate of its share of the settlement of the class action claims and related costs.

 

   The assumptions that were made in the determination of the provision include silicosis prevalence rates, estimated settlement per claimant, benefit take-up rates and disease progression rates. A discount rate of 10.08% (2018: 8.74%) was used, based on government bonds with similar terms to the anticipated settlements.

 

   Refer to note 35 for further details.

 

2  Senior and middle management receive awards under the LTIP. The performance conditions of the LTIP are approved annually by the Remuneration Committee. The expected timing of the cash outflows in respect of each grant is at the end of three years after the original award was made.

 

186

 

AFR-188


Table of Contents

Gold Fields Annual Financial Report   

including Governance Report   

  2019        
         

 

    

    

    

 

          United States Dollar
      Figures in millions unless otherwise stated                    2019    

2018

        Restated1

   

2017  

        Restated1  

                             
  27.     TRADE AND OTHER PAYABLES      
  Trade payables     138.1       60.4     105.4 
  Accruals and other payables     195.4       236.7     238.8 
  Payroll payables     36.8       44.3     51.7 
  Gold, copper and foreign exchange derivative contracts2     127.6       22.6     3.3 
  Leave pay accrual     44.7       43.0     42.5 
  Interest payable on loans     11.5       10.5     10.2 
  Damang – contract termination3     40.3           11.2 
 

 

  Total trade and other payables     594.4       417.5     463.1 
 

 

  28.         CASH GENERATED BY OPERATIONS      
  Profit/(loss) from continuing operations     174.7       (344.8   (20.8)
  Mining and income taxation     175.6       (65.9   173.2 
  Royalties     73.7       62.5     62.0 
  Interest expense     132.6       91.8     91.2 
  Interest received     (6.6     (6.8   (5.1)
  Amortisation and depreciation     610.0       668.4     748.1 
  Interest expense – environmental rehabilitation     11.7       11.7     12.1 
  Non-cash rehabilitation expense/(income)     13.4       (0.9   (13.5)
  Interest received – environmental trust funds     (0.7     (0.6   (0.5)
  Impairment, net of reversal of impairment of investments and assets     9.8       520.3     200.2 
  Write-off of exploration and evaluation assets     30.0       37.7     51.5 
  (Profit)/loss on disposal of assets     (1.2     51.6     (4.0)
  Gain on acquisition of Asanko           (51.8   – 
  Unrealised loss/(gain) on derivative contracts     112.6       36.6     (20.7)
  Fair value (gain)/loss on Maverix warrants     (4.2     (3.8   0.4 
  Profit on disposal of Maverix     (14.6     (4.0   – 
  Silicosis settlement costs     (1.6     (4.5   30.2 
  Share-based payments     20.5       37.5     26.8 
  Long-term incentive plan expense     9.1       1.1     5.0 
  Payment of long-term incentive plan           (17.8   (11.5)
  Borrowing costs capitalised     (43.4     (17.5   (22.9)
  Share of results of equity accounted investees, net of taxation     (4.5     0.2     (0.3)
  Other     5.9       (3.0   (14.9)
 

 

  Total cash generated by operations     1,302.8       998.0     1,286.5 
 

 

  29.     CHANGE IN WORKING CAPITAL      
  Inventories     (56.2     0.8     (55.1)
  Trade and other receivables     (5.6     (0.5   (19.6)
  Trade and other payables     37.2       (32.2   (15.2)
 

 

  Total change in working capital     (24.6     (31.9   (89.9)
 

 

  30.     ROYALTIES PAID      
  Amount owing at beginning of the year     (12.5     (16.3   (19.8)
  Royalties     (73.7     (62.5   (62.0)
  Amount owing at end of the year     13.9       12.5     16.3 
  Translation           0.8     (0.5)
 

 

  Total royalties paid     (72.3     (65.5   (66.0)
 

 

 

 

1  Refer to note 42.

2  Comprises US$78.3 million (2018: US$12.3 million) relating to Australian gold derivative contracts, US$12.6 million (2018: US$1.6 million) relating to gold derivative contracts at South Deep, US$36.4 million (2018: US$nil) relating to the gold derivative contracts at Ghana and US$0.3 million (2018: US$8.7 million) relating to Australian foreign exchange derivative contracts. Refer to note 38 for further details.

3  Refer to note 12.2 for further details.

 

187

 

AFR-189


Table of Contents

Gold Fields Annual Financial Report   

including Governance Report   

  2019        
         

 

NOTES TO THE CONSOLIDATED FINANCIAL STATEMENTS (continued)

for the year ended 31 December 2019

    

 

          United States Dollar
                      2019     2018       2017  
     Figures in millions unless otherwise stated                  Restated1           Restated1 
                            

31.

   TAXATION PAID        
   Amount owing at beginning of the year      (0.9     (46.7)      (87.0)
   SA and foreign current taxation recognised in profit or loss      (190.6     (145.7)      (204.7)
   SA and foreign current taxation recognised in OCI      (14.7     –       – 
   Amount owing at end of the year      24.8       0.9       46.7 
   Translation      (0.4     0.8       (4.4)
  

 

   Total taxation paid      (181.8     (190.7)      (249.4)
  

 

32.

   RETIREMENT BENEFITS        
   All employees are members of various defined contribution retirement schemes.        
   Contributions to the various retirement schemes are fully expensed during the period in which they are incurred.        
   Retirement benefit costs      27.0       32.8       33.7 
  

 

33.

   LEASE LIABILITIES (2018: FINANCE LEASE LIABILITIES)        
   Balance at beginning of the year      88.6       –      
   Leases recognised on adoption of IFRS 16 (refer to note 41)      209.6       –      
   Additions during the year (2018: Finance lease additions)2      67.3       96.2      
   Remeasurements of leases during the year3      5.9       –      
   Interest expense      18.6       0.2      
   Repayments      (56.9     (2.5)     
   Translation adjustment      (0.2     (5.3)     
  

 

    
   Balance at end of the year      332.9       88.6      
   Current portion of lease liability      (45.2     (8.5)     
  

 

    
   Non-current portion of lease liability      287.7       80.1      
  

 

    
   Lease liabilities are payable as follows:        
   Future minimum lease payments        
   – within one year      63.9       11.6      
   – later than one and not later than five years      178.2       41.5      
   – later than five years      205.3       58.4      
  

 

    
   Total      447.4       111.5      
  

 

    
   Interest        
   – within one year      18.7       3.1      
   – later than one and not later than five years      55.2       11.5      
   – later than five years      40.6       8.3      
  

 

    
   Total      114.5       22.9      
  

 

    
   Present value of minimum lease payments        
   – within one year      45.2       8.5      
   – later than one and not later than five years      123.0       30.0      
   – later than five years      164.7       50.1      
  

 

    
   Total      332.9       88.6      
  

 

    
  

 

1  Refer to note 42.

       
  

2  The additions in 2019 relate mainly to the gas fired power plant and solar farm portion of the power purchase agreement at Agnew (2018: Power purchase agreement at Gruyere).

  

3  The remeasurements relate mainly to leases at the Group’s Australian operations that have variable payments linked to the Australian consumer price index (“CPI”).

 

188

 

AFR-190


Table of Contents

Gold Fields Annual Financial Report   

including Governance Report   

  2019        
         

 

    

    

    

 

                    United States Dollar
     Figures in millions unless otherwise stated              2019                2018  
                          
34.            COMMITMENTS            
   Capital expenditure            
   Contracted for                          47.9    50.0  
   Operating leases1            
   – within one year             76.7  
   – later than one and not later than five years             256.5  
   – later than five years             324.2  
  

 

 

     31 December 2019
 Lease contracts   

Undiscounted  

lease  

liabilities2

           Non-lease  
elements3
         Fully variable  
lease  
payments4
   Total  
                     
– within one year    63.9    98.7    502.3    664.9  
– later than one and not later than five years    178.2    290.1    1,410.3    1,878.6  
– later than five years    205.3    83.3    21.7    310.3  

 

   447.4    472.1    1,934.3            2,853.8  

 

 

Guarantees

The Group provides environmental obligation guarantees and other guarantees with respect to its South African, Peruvian, Ghanaian and Australian operations. These guarantees amounted to US$154.3 million at 31 December 2019 (2018: US$207.6 million and 2017: US$112.1 million) (refer to note 25.1).

 

 

1  The operating lease commitments in 2018 consisted mainly of power purchase agreements entered into at Tarkwa, Damang, Granny Smith and Gruyere. Included in these amounts were payments for non-lease elements of the arrangement.

2  The undiscounted lease liabilities relate to the gross cash flows used to determine the lease liabilities in terms of IFRS 16 Leases and will not agree to the leases recognised in note 33.

3  The non-lease elements are the amounts in the lease contracts that are not accounted for as part of the lease liabilities.

4  These are the total commitments per lease contracts where the payments have been determined to be fully variable, as a result no lease liability has been recorded. Included in these amounts are payments for non-lease elements of the arrangement.

5  Leases amounting to US$33.4 million have been entered into during 2019 but the use of the assets have not yet commenced at 31 December 2019. These relate mainly to the wind farm and battery storage portion of the power purchase agreement at Agnew.

 

35.

CONTINGENT LIABILITIES

Randgold and Exploration summons

On 21 August 2008, Gold Fields Operations Limited, or GFO, formerly known as Western Areas Limited, a subsidiary of Gold Fields, received a summons from Randgold and Exploration Company Limited, or R&E, and African Strategic Investment (Holdings) Limited. The summons claims that during the period that GFO was under the control of Brett Kebble, Roger Kebble and others, GFO assisted in the unlawful disposal of shares owned by R&E in Randgold Resources Limited, or Resources, and Afrikander Lease Limited, now Uranium One.

The claims have been computed in various ways. The highest claims have been computed on the basis of the highest prices of Resources and Uranium One shares between the dates of the alleged thefts and May 2017 (approximately R43.7 billion). The alternative claims are computed based on the value of the shares as at the date of judgment (which is not yet calculable), plus dividend amounts that would have been received and based on the market value of the shares at the time they were allegedly misappropriated, plus dividends that would have been received (cumulatively equating to approximately R26.9 billion).

Simultaneously with delivering its plea, GFO joined certain third parties to the action (namely JCI Limited, JC Lamprecht, RAR Kebble and the deceased and insolvent estate of BK Kebble), in order to enable it to claim compensation against such third parties in the event that the plaintiffs are successful in one or more of their claims. In addition, notices in terms of section 2(2)(b) of the Apportionment of Damages Act, 1956 were served on various parties by GFO, in order to enable it to make a claim for a contribution against such parties in terms of the Apportionment of Damages Act, should the plaintiffs be successful in one or more of its claims.

The matter has been allocated to the commercial court of the Gauteng Local Division, Johannesburg, as a result of which it will be case managed by the judge assigned to the matter, in order to ensure that it progresses to trial.

GFO’s assessment remains that it has sustainable defences to these claims and, accordingly, GFO’s attorneys were instructed to vigorously defend the claims.

The ultimate outcome of the claims cannot presently be determined and, accordingly, no adjustment for any effects on the Group that may result from these claims, if any, has been made in the consolidated financial statements.

 

189

 

AFR-191


Table of Contents

Gold Fields Annual Financial Report   

including Governance Report   

  2019        
         

 

NOTES TO THE CONSOLIDATED FINANCIAL STATEMENTS (continued)

for the year ended 31 December 2019

 

35.

CONTINGENT LIABILITIES (continued)

 

Silicosis

Class action

A consolidated application has been brought against several South African mining companies, including Gold Fields, for certification of a class action on behalf of current or former mineworkers (and their dependants) who have allegedly contracted silicosis and/or tuberculosis while working for one or more of the mining companies listed in the application.

On 3 May 2018, the Gold Working Group (comprising African Rainbow Minerals, Anglo American SA, AngloGold Ashanti, Gold Fields, Harmony and Sibanye-Stillwater) (the “GWG Parties”) concluded a settlement agreement (the “Settlement Agreement”) with the attorneys representing claimants in the silicosis and tuberculosis class action litigation. The Settlement Agreement provides meaningful compensation to all eligible workers suffering from silicosis and/or tuberculosis who worked in the GWG Parties’ mines from 12 March 1965 to the effective date of the Settlement Agreement.

A full bench of the High Court, Gauteng Local Division, approved the Settlement Agreement on 26 July 2019 (“Approval Order”). The Settlement Agreement and Approval Order contained two suspensive conditions, which have subsequently been fulfilled and, in accordance with the provisions of the Settlement Agreement and the Approval Order, the Settlement Agreement has become effective on 10 December 2019.

The settlement trust, known as the Tshiamiso Trust, was registered on 28 November 2019. Tshiamiso is a Setswana word meaning “to make good” or “to correct”. Now that the Settlement Agreement is effective, the Tshiamiso Trust will commence its work to oversee the processing of claims and payment of benefits to eligible workers, including the undertaking of benefit medical examinations.

The GWG Parties have paid the legal costs of the claimants’ attorneys, together with other initial amounts, in accordance with the provisions of the Settlement Agreement and the Approval Order. On 31 January 2020, the GWG Parties commenced the payment of their quarterly administration and benefit contributions to the Tshiamiso Trust to enable the trustees to settle benefits of eligible workers.

Further details on the establishment of the Trust and how potential beneficiaries can establish whether they might be eligible for compensation under the Trust and, if they are potentially eligible, how to go about establishing a claim, will be made in due course.

Financial provision

Gold Fields has provided for the estimated cost of the class action settlement based on actuarial assessments and the provisions of the Settlement Agreement. At 31 December 2019, the provision for Gold Fields’ share of the settlement of the class action claims and related costs amounts to US$21.2 million (R297.1 million) (2018: US$25.1 million (R367.8 million)). The nominal value of this provision is US$29.2 million (R408.4 million).

The ultimate outcome of this matter however remains uncertain, with the number of eligible workers successfully submitting claims and receiving compensation being uncertain. The provision is consequently subject to adjustment in the future.

Acid mine drainage

Acid mine drainage (“AMD”) or acid rock drainage (“ARD”), collectively called acid drainage (“AD”) is formed when certain sulphide minerals in rocks are exposed to oxidising conditions (such as the presence of oxygen, combined with water). AD can occur under natural conditions or as a result of the sulphide minerals that are encountered and exposed to oxidation during mining or during storage in waste rock dumps, ore stockpiles or tailings dams. The acidic water that forms usually contains iron and other metals if they are contained in the host rock.

Gold Fields has identified incidences of AD, and the risk of potential short-term and long-term AD issues, specifically at its Cerro Corona, South Deep and Damang mines and, at currently immaterial levels, its Tarkwa and St Ives mines. The AD issues at Damang mine are confined to the Rex open pit.

 

190

 

AFR-192


Table of Contents

Gold Fields Annual Financial Report   

including Governance Report   

  2019        
         

 

    

    

35.

CONTINGENT LIABILITIES (continued)

Acid mine drainage (continued)

 

Gold Fields commissioned additional technical studies during 2015 to 2019 to identify the steps required to prevent or mitigate the potentially material AD impacts at its Cerro Corona, Damang and South Deep operations, but none of these studies have allowed Gold Fields to generate a reliable estimate of the total potential impact on the Group. Gold Fields’ mine closure cost estimates for 2019 contain costs for the aspects of AD management which the Group has reliably been able to estimate.

Gold Fields continues to investigate technical solutions at its South Deep, Cerro Corona and Damang mines to better inform appropriate short and long-term mitigation strategies for AD management and to work towards a reasonable cost estimate of these potential issues. Further studies are planned for 2020.

No adjustment for any effects on the Group that may result from AD, if any, has been made in the consolidated financial statements other than through the Group’s normal environmental rehabilitation costs provision (refer to note 25.1).

South Deep tax dispute

The South Deep mine (“South Deep”) is jointly owned and operated by GFIJVH (50%) and GFO (50%).

During the September 2014 quarter, the South African Revenue Service (“SARS”) issued a Finalisation of Audit Letter (“the Audit Letter”) stating that SARS has disallowed GFIJVH’s Additional Capital Allowance claim.

The Group objected to SARS’ decision and vigorously defended its position. After no resolution was achieved during a Tax Court sitting in 2017, GFIJVH appealed to the High Court.

The Group announced that on 30 May 2018 GFIJVH and SARS entered into a confidential settlement agreement (as provided for in the Tax Administration Act) in full and final settlement of this matter. As a result of the settlement GFIJVH has recognised an additional R2,708.0 million (US$185.1 million) of capital allowances with a tax benefit on this amount of R785.3 million (US$53.7 million).

 

36.

EVENTS AFTER THE REPORTING DATE

Final dividend

On 12 February 2020, Gold Fields declared a final dividend of 100 SA cents per share.

Placing of ordinary shares

On 12 February 2020, Gold Fields successfully completed the placing of 41,431,635 new ordinary, no par value shares with existing and new institutional investors at a price of R90.20 per share. Gross proceeds of approximately R3.7 billion (US$249.0 million) were raised through the placing. The net proceeds from the placing will be used to continue pre-development work and commence construction of the Salares Norte project.

Salares Norte

As reported at the end of 2019, the Environmental Impact Assessment for the project was approved on 18 December 2019, earlier than estimated in the project schedule. As a result, the updated feasibility study was presented to the Board in February 2020 and the final notice to proceed was provided by the Board.

The updated capital expenditure estimate is US$860 million (in 2020 terms). The capital expenditure is scheduled over a 33-month period commencing in April 2020.

 

191

 

AFR-193


Table of Contents

Gold Fields Annual Financial Report   

including Governance Report   

  2019        
         

 

NOTES TO THE CONSOLIDATED FINANCIAL STATEMENTS (continued)

for the year ended 31 December 2019

 

36.

EVENTS AFTER THE REPORTING DATE (continued)

 

 

Sale of investment in Cardinal Resources Limited

On 16 March 2020, Gold Fields sold its shareholding of 81,038,233 shares in Cardinal Resources Limited for a total cash consideration of A$37.1 million to Nord Gold SE.

Hedging

Foreign currency hedging

Subsequent to year-end, Salares Norte entered into Chilean Peso/US Dollar average rate forwards for a notional US$544.5 million for the period July 2020 to December 2022 at an average strike price of CLP836.45.

Gold commodity hedging

Subsequent to year-end, Australia entered into Asian puts for the period January 2021 to December 2021 for a notional 100,000.00 ounces of gold with a strike price of A$2,200 per ounce. Furthermore, Asian puts for the period January 2021 to December 2021 for a notional 200,000.00 ounces of gold with a strike price of A$2,100 per ounce were entered into.

Loan advanced to mining contractor

In February 2020, the Gold Fields Board approved an advance payment, recoverable over 36 months, of approximately US$68 million to one of the mining contractors at its operations in Ghana for the purchase of mining equipment. Of this amount approved, US$62 million was paid on 23 March 2020.

Covid-19

Subsequent to year-end – and at the time of finalising the financial statements – the Covid-19 (coronavirus) pandemic required Gold Fields to support government protocols and directives in countries in which we have a presence to contain the spread of the virus. Our operations introduced a wide range of measures to reduce the risk of potential infections of people at our operations and limit disruption at our mines. We are in full support of the governments’ measures and our further actions going forward will be determined by the nature and extent of incidences of infections at our mines and in the countries in which we operate. In line with the directive by the South African government on 23 March 2020, South Deep has been placed on care-and-maintenance during the resultant 21-day lockdown in South Africa. Prior to that directive being announced, we had implemented other measures to manage the risk to its people and business, including international business travel restrictions, self-quarantine for people displaying flu-like symptoms and comprehensive hygiene awareness campaigns.

There is of course the possibility of further lockdowns and restrictions in the countries in which we have a presence and contingency plans are being formulated to deal with these potential eventualities. As at the date hereof, the Group has approximately US$600 million in cash and in excess of US$1.5 billion of committed, undrawn debt facilities. As a result, management believes that the Group has sufficient liquidity to withstand an interruption to our operations, but that notwithstanding, we will continue to work towards minimising the impact of Covid-19 on our mines.

We have evaluated the potential effects of these conditions assuming a three-month closure period across the Group (period used is based on periods of total lockdown experienced in China and South Korea) of operations. Gold Fields is of the view that it will be a going concern for the foreseeable future. However, this estimate is inherently uncertain as it is based on the expectations of future events, including the length of the closure period, which are currently unknown.

 

192

 

AFR-194


Table of Contents

Gold Fields Annual Financial Report   

including Governance Report   

  2019        
         

 

    

    

    

 

37.

FINANCIAL INSTRUMENTS

Accounting classifications and fair values

The following tables show the carrying amounts and fair values of financial assets and financial liabilities.

 

                     Carrying amount                      Fair value   

 Figures in millions

 unless otherwise stated

  

Fair

value
    through
profit
or loss

    

Fair

value
    through
OCI

    

Financial

assets
measured at
amortised

cost

     Other
financial
liabilities
    measured at
amortised
cost
     Total      Total   
                                                       

2019

                 

Financial assets measured at fair value

                 

–  Environmental trust funds

     7.2                             7.2        7.2  

–  Trade receivables from provisional copper sales

     22.8                             22.8        22.8  

–  Investments

            47.9                      47.9        47.9  

–  Asanko redeemable preference shares

            95.5                      95.5        95.5  

–  Warrants

     11.7                             11.7        11.7  

–  Oil derivatives contracts (2018: Gold, copper and oil)

     1.1                             1.1        1.1  

Total

     42.8        143.4                      186.2        186.2  

Financial assets not measured at fair value

                 

–  Environmental trust funds

                   62.3               62.3        62.3  

–  Trade and other receivables

                   51.4               51.4        51.4  

–  Cash and cash equivalents

                   515.0               515.0        515.0  

Total

                   628.7               628.7        628.7  

Financial liabilities measured at fair value

                 

–  Gold, copper and foreign exchange derivative contracts

     127.6                             127.6        127.6  

Total

     127.6                             127.6        127.6  

Financial liabilities not measured at fair value

                 

– Borrowings

                          1,845.8        1,845.8        1,952.4  

– Trade and other payables

                          385.3        385.3        385.3  

– Finance lease liabilities

                          332.9        332.9        332.9  

Total

                          2,564.0        2,564.0        2,670.6  

2018 Restated1

                 

Financial assets measured at fair value

                 

– Environmental trust funds

     6.5                             6.5        6.5  

– Trade receivables from provisional copper sales

     15.3                             15.3        15.3  

– Investments

            93.1                      93.1        93.1  

– Asanko redeemable preference shares

            132.9                      132.9        132.9  

– Warrants

     9.3                             9.3        9.3  

– Gold, copper and oil derivative contracts

     8.3                             8.3        8.3  

Total

     39.4        226.0                      265.4        265.4  

 

1  Refer to note 42.

                 

 

193

 

AFR-195


Table of Contents

Gold Fields Annual Financial Report   

including Governance Report   

  2019        
         

 

NOTES TO THE CONSOLIDATED FINANCIAL STATEMENTS (continued)

for the year ended 31 December 2019

 

37.

FINANCIAL INSTRUMENTS (continued)

Accounting classifications and fair values (continued)

 

             Carrying amount              Fair value  
 Figures in millions unless otherwise stated    Fair
value
through
profit or
loss
     Fair
value
through
OCI
     Financial
assets
measured
at
amortised
cost
     Other
financial
liabilities
measured
at
amortised
cost
     Total      Total  
                                                       

2018 Restated1

                 

Financial assets not measured at fair value

                 

–  Environmental trust funds

                   54.3               54.3        54.3  

–  Trade and other receivables

                   49.6               49.6        49.6  

–  Cash and cash equivalents

                   219.7               219.7        219.7  

Total

                   323.6               323.6        323.6  

Financial liabilities measured at fair value

                 

–  Gold, copper and foreign exchange derivative contracts

     22.6                             22.6        22.6  

Total

     22.6                             22.6        22.6  

Financial liabilities not measured at fair value

                 

–  Borrowings

                          1,906.8        1,906.8        1,897.0  

–  Trade and other payables

                          307.6        307.6        307.6  

–  Finance lease liabilities

                          88.6        88.6        88.6  

Total

                          2,303.0        2,303.0        2,293.2  

 

1  Refer to note 42.

                 

The following methods and assumptions were used to estimate the fair value of each class of financial instrument:

Trade and other receivables, trade and other payables and cash and cash equivalents

The carrying amounts approximate fair values due to the short maturity of these instruments.

Investments and redeemable preference shares

The fair value of publicly traded instruments (listed investments) is based on quoted market values. Asanko redeemable preference shares are accounted for at fair value based on the expected cash flows as set out in note 17.

Warrants

Warrants are measured at fair value, using a standard European call option format based on a standard option theory model, with adjustments to the fair value being recognised in profit or loss.

Oil, gold, copper and foreign exchange derivative contracts

The fair values of these contracts are determined by using the applicable valuation models for each instrument type with the key inputs being forward prices, interest rates and volatilities.

Environmental trust funds

The environmental trust funds are measured at fair value through profit or loss or amortised cost which approximates fair value based on the nature of the fund’s underlying investments.

Borrowings

The 2020 notes, the five-year notes and the 10-year notes are issued at a fixed interest rate. The fair values of these notes are based on listed market prices. The fair value of the remaining borrowings approximates their carrying amount, determined using the discounted cash flow method using market-related interest rates.

 

194

 

AFR-196


Table of Contents

Gold Fields Annual Financial Report   

including Governance Report   

  2019        
         

 

    

    

37.

FINANCIAL INSTRUMENTS (continued)

 

Fair value hierarchy

The Group has the following hierarchy for measuring the fair value of assets and liabilities at the reporting date:

Level 1

Unadjusted quoted prices in active markets for identical assets or liabilities;

Level 2

Inputs other than quoted prices in level 1 that are observable for the asset or liability, either directly (as prices) or indirectly (derived from prices); and

Level 3

Inputs for the asset or liability that are not based on observable market data (unobservable inputs).

The Group recognises transfers between levels of the fair value hierarchy at the end of the reporting period during which the change has occurred. There were no transfers during the years ended 31 December 2019 and 2018.

The following table sets out the Group’s financial assets and financial liabilities by level within the fair value hierarchy at the reporting date:

 

                          United States Dollar                       
     2019      2018 Restated1  
 Figures in millions unless otherwise stated    Total      Level 1      Level 2      Level 3      Total      Level 1      Level 2      Level 3  
                                                                         

Financial assets measured at fair value

                       

Environmental trust funds

     7.2               7.2               6.5               6.5        –    

Trade receivables from provisional copper sales

     22.8               22.8               15.3               15.3        –    

Investments – listed

     47.9        47.9                      93.0        93.0               –    

Investments – unlisted

                                 0.1                      0.1    

Asanko redeemable preference shares

     95.5                      95.5        132.9                      132.9    

Warrants

     11.7               11.7               9.3               9.3        –    

Oil derivative contracts

     1.1               1.1               4.7               4.7        –    

Copper derivative contracts

                                 1.2               1.2        –    

Gold derivative contracts

                                 2.4               2.4        –    

Financial assets not measured at fair value

                       

Environmental trust funds

     62.3               62.3               54.3               54.3        –    

Financial liabilities measured at fair value

                       

Foreign exchange derivative contracts

     0.3               0.3               8.7               8.7        –    

Gold derivative contracts

     127.3               127.3               13.9               13.9        –    

Financial liabilities not measured at fair value

                       

Borrowings

     1,952.4        1,700.4               252.0        1,897.0        839.6               1,057.4    

 

1  Refer to note 42.

                       

Environmental trust funds

The environmental trust funds are measured at fair value through profit or loss or amortised cost which approximates fair value based on the nature of the fund’s underlying investments.

Trade receivables from provisional copper sales

Valued using quoted market prices based on the forward London Metal Exchange (“LME”) and, as such, is classified within level 2 of the fair value hierarchy.

 

195

 

AFR-197


Table of Contents

Gold Fields Annual Financial Report   

including Governance Report   

  2019        
         

 

NOTES TO THE CONSOLIDATED FINANCIAL STATEMENTS (continued)

for the year ended 31 December 2019

 

37.

FINANCIAL INSTRUMENTS (continued)

 

Listed investments

Comprise equity investments in listed entities and are therefore valued using quoted market prices in active markets.

Asanko redeemable preference shares

The fair value is based on the expected cash flows of the Asanko Gold Mine based on the life-of-mine model. Refer to note 17 for key inputs.

Warrants

Warrants are measured at fair value through profit or loss. The fair value is determined using a standard European call option format based on a standard option theory model.

Oil, gold and foreign exchange derivative contracts

The fair values of these contracts are determined by using the applicable valuation models for each instrument type with the key inputs being forward prices, interest rates and volatilities.

Borrowings

The 2020 notes, the five-year notes and the 10-year notes are issued at a fixed interest rate. The fair values of these notes are based on listed market prices and are classified within level 1 of the fair value hierarchy. The fair value of the remaining borrowings approximates their carrying amount, determined using the discounted cash flow method using market-related interest rates and are classified within level 3 of the fair value hierarchy.

 

196

 

AFR-198


Table of Contents

Gold Fields Annual Financial Report   

including Governance Report   

  2019        
         

 

    

    

    

 

38.

RISK MANAGEMENT ACTIVITIES

In the normal course of its operations, the Group is exposed to commodity price, currency, interest rate, liquidity, equity price and credit risk. In order to manage these risks, the Group has developed a comprehensive risk management process to facilitate control and monitoring of these risks.

Controlling and managing risk in the Group

Gold Fields has policies in areas such as counterparty exposure, hedging practices and prudential limits which have been approved by Gold Fields’ Board of Directors. Management of financial risk is centralised at Gold Fields’ treasury department (“Treasury”), which acts as the interface between Gold Fields’ operations and counterparty banks. Treasury manages financial risk in accordance with the policies and procedures established by the Gold Fields’ Board of Directors and Executive Committee.

Gold Fields’ Board of Directors has approved dealing limits for money market, foreign exchange and commodity transactions, which Gold Fields’ Treasury is required to adhere to. Among other restrictions, these limits describe which instruments may be traded and demarcate open position limits for each category as well as indicating counterparty credit-related limits. The dealing exposure and limits are checked and controlled each day and reported to the Chief Financial Officer.

The objective of Treasury is to manage all financial risks arising from the Group’s business activities in order to protect profit and cash flows. Treasury activities of Gold Fields Limited and its subsidiaries are guided by the Treasury Framework and the Treasury Process Control Manual, as well as domestic and international financial market regulations. Treasury activities are currently performed within the Treasury Framework with appropriate resolutions from the Board of Gold Fields Limited, which are reviewed and approved annually by the Audit Committee.

The financial risk management objectives of the Group are defined as follows:

 

  Risk management objectives    Description
       
   

Credit risk

  

Counterparty exposure

  

The objective is to only deal with approved counterparts that are of a sound financial standing and who have an official credit rating. The Group is limited to a maximum investment of 2.5% of the financial institutions’ equity, which is dependent on the institutions’ credit rating. The credit rating used is Fitch Ratings’ short-term credit rating for financial institutions.

Investment risk management

  

The objective is to achieve optimal returns on surplus funds.

Liquidity risk

  

Liquidity risk management

  

The objective is to ensure that the Group is able to meet its short-term commitments through the effective and efficient usage of credit facilities and cash resources.

Funding risk management

  

The objective is to meet funding requirements timeously and at competitive rates by adopting reliable liquidity management procedures.

Market risk

  

Currency risk management

  

The objective is to maximise the Group’s profits by minimising currency fluctuations.

Interest rate risk management

  

The objective is to identify opportunities to prudently manage interest rate exposures.

Commodity price risk management

  

Commodity price risk management takes place within limits and with counterparts as approved in the Treasury Framework.

Other risks

  

Operational risk management

  

The objective is to implement controls to adequately mitigate the risk of error and/or fraud.

Banking relations management

  

The objective is to maintain relationships with credible financial institutions and ensure that all contracts and agreements related to risk management activities are coordinated and consistent throughout the Group and that they comply where necessary with all relevant regulatory and statutory requirements.

 

197

 

AFR-199


Table of Contents

Gold Fields Annual Financial Report   

including Governance Report   

  2019        
         

 

NOTES TO THE CONSOLIDATED FINANCIAL STATEMENTS (continued)

for the year ended 31 December 2019

    

38.

RISK MANAGEMENT ACTIVITIES (continued)

 

Credit risk

Credit risk is the risk of financial loss to the Group if a customer or counterparty to a financial instrument fails to meet its contractual obligations, and arises principally from the Group’s receivables from customers, cash and cash equivalents as well as environmental trust funds.

The Group has reduced its credit exposure by dealing with a number of counterparties. The Group approves these counterparties according to its risk management policy and ensures that they are of good credit quality.

The combined maximum credit risk exposure of the Group is as follows:

 

     United States Dollar        
  Figures in millions unless otherwise stated    2019      2018  
     Restated
1 
 
                   

Environmental trust funds

     69.5        60.8    

Trade and other receivables2

     74.2        64.9    

Cash and cash equivalents

           515.0        219.7    

 

  ¹

Refer to note 42.

  2 

Trade and other receivables above exclude VAT, import duties, prepayments, payroll receivables, derivative contracts and diesel rebates amounting to US$62.9 million (2018: US$73.7 million).

Expected credit loss assessment for customers

The Group determines each exposure to credit risk based on data that is determined to be predictive of the risk of loss and past experienced credit judgement.

Trade and other receivables

The Group’s exposure to credit risk is influenced mainly by the individual characteristics of each customer. The Group also considers other factors that might impact the credit risk of its customer base including default risk and the country in which the customer operates.

Impairment of trade receivables, carried at amortised cost, has been determined using the simplified expected credit loss (“ECL”) approach and reflects the short-term maturities of the exposures. Gold revenue is recognised at the same time as receipt of the cash, except in Ghana where the cash is received one day after revenue recognition. In Peru, for the sale of copper concentrate, 90% of the cash is received when the revenue is recognised and the remaining 10% cash is received at the end of the quotational period.

Receivables due from the sale of the Tarkwa mining fleet were assessed using the simplified ECL approach. The ECL was based on the Group’s understanding of the financial position of the counterparty, including the consideration of their credit risk grade.

Concentration risk

At 31 December 2019, the exposure to credit risk for trade receivables by geographic region was as follows:

 

     United States Dollar        
  Figures in millions unless otherwise stated    2019      2018  
Restated
 
                   

South Africa

            –    

Ghana

     0.8        –    

Australia

            –    

Peru

     22.8        15.3    

Total trade receivables

     23.6        15.3    

 

  ¹

Refer to note 42.

Cash and cash equivalents

The Group held cash and cash equivalents of US$515.0 million (2018: US$219.7 million).

The cash and cash equivalents are held with banks and financial institutions which are rated BBB- to AA+, based on S&P ratings. Impairment of cash and cash equivalents has been determined using the simplified ECL approach. The Group considers that its cash and cash equivalents have low credit risk based on the external credit ratings of the counterparties.

Environmental trust funds

The Group held environmental trust funds of US$69.5 million (2018: US$60.8 million).

The environmental trust funds are held with banks and financial institutions which are rated BBB- to AA+, based on S&P ratings. Impairment of environmental trust funds has been determined using the simplified ECL approach. The Group considers that its environmental trust funds have low credit risk based on the external credit ratings of the counterparties with which the funds are deposited.

Concentration of credit risk on cash and cash equivalents and environmental trust funds is considered minimal due to the Group’s investment risk management and counterparty exposure risk management policies.

 

198

 

AFR-200


Table of Contents

Gold Fields Annual Financial Report   

including Governance Report   

  2019        
         

 

    

    

38.

RISK MANAGEMENT ACTIVITIES (continued)

 

Liquidity risk

In the ordinary course of business, the Group receives cash proceeds from its operations and is required to fund working capital and capital expenditure requirements. The cash is managed to ensure surplus funds are invested to maximise returns whilst ensuring that capital is safeguarded to the maximum extent possible by investing only with top financial institutions.

Uncommitted borrowing facilities are maintained with several banking counterparties to meet the Group’s normal and contingency funding requirements.

The following are the contractually due undiscounted cash flows resulting from maturities of all financial liabilities, including interest payments:

 

     United States Dollar  
 Figures in millions unless otherwise stated    Within
one year
     Between
one and
five years
     After
five years
     Total    
                                     

2019

           

Trade and other payables

     385.3                      385.3    

Gold and foreign exchange derivative contracts

     127.6                      127.6    

Borrowings1

           

– US$ borrowings2

           

– Capital3

     685.9        500.0        500.0        1,685.9    

– Interest

     81.0        209.1        134.0        424.1    

– A$ borrowings4

           

– Capital

            168.5               168.5    

– Interest

     5.5        2.2               7.7    

Environmental rehabilitation costs6

     11.9        28.4        396.0        436.3    

Finance lease liabilities

     63.9        178.2        205.3        447.4    

South Deep dividend

     1.4        3.8        3.3        8.5    

Total

           1,362.5              1,090.2              1,238.6              3,691.3    

2018 Restated7

           

Trade and other payables

     307.6                      307.6    

Gold, copper and foreign exchange derivative contracts

     22.6                      22.6    

Borrowings1

           

– US$ borrowings2

           

– Capital3

            1,452.9               1,452.9    

– Interest

     69.3        53.2               122.5    

– A$ borrowings4

                  

– Capital

            316.5               316.5    

– Interest

     13.8        19.4               33.2    

– Rand borrowings5

                  

– Capital

     92.5        47.9               140.4    

– Interest

     12.1        1.2               13.3    

Environmental rehabilitation costs6

     13.0        33.7        353.2        399.9    

Finance lease liabilities

     11.6        41.5        58.4        111.5    

South Deep dividend

     1.4        4.1        4.1        9.6    

Total

     543.9        1,970.4        415.7        2,930.0    

 

  1 

Spot rate: R14.00 = US$1.00 (2018: R14.63 = US$1.00).

  2 

US$ borrowings – Spot LIBOR (one month fix) rate adjusted by specific facility agreement: 1.7625% (2018: 2.50625% (one month fix)).

  3 

The capital amounts of the US$1 billion notes issue, US$500 million 5-year notes issue and the US$500 million 10-year notes issue in the table above represent the principal amounts to be repaid and differ from the carrying values presented in the statement of financial position due to the unwinding of transaction costs capitalised at inception.

  4 

AUD borrowings – Spot Bank Bill Swap Bid Rate (“BBSY”) (one month fix) rate adjusted by specific facility agreement: 0.92% (2018: 2.02%).

  5 

ZAR borrowings – Spot JIBAR (one month fix) rate adjusted by specific facility agreement for 2018: 6.942% and bank overnight borrowing rate on uncommitted credit facilities for 2018: 8.1%.

  6 

Although environmental rehabilitation costs do not meet the definition of a financial liability, the Group included the gross closure cost estimate in the undiscounted cash flows as it represents a future cash outflow (refer to note 25.1). In South Africa and Ghana, US$69.5 million (2018: US$60.8 million) of the environmental rehabilitation costs is funded through the environmental trust funds.

  7 

Refer to note 42.

 

199

 

AFR-201


Table of Contents

Gold Fields Annual Financial Report   

including Governance Report   

  2019        
         

 

NOTES TO THE CONSOLIDATED FINANCIAL STATEMENTS (continued)

for the year ended 31 December 2019

    

38.

RISK MANAGEMENT ACTIVITIES (continued)

Market risk

Gold Fields is exposed to market risks, including foreign currency, commodity price, equity securities price and interest rate risk associated with underlying assets, liabilities and anticipated transactions. Following periodic evaluation of these exposures, Gold Fields may enter into derivative financial instruments to manage some of these exposures.

The following table summarises the (loss)/gain on financial instruments recognised in profit or loss for the derivative financial instruments entered into by Gold Fields:

 

     United States Dollar  
 Figures in millions unless otherwise stated              2019               2018               2017  
                          
South Deep gold hedge      (25.8     (3.2     10.9  
Ghana gold hedge      (37.7     22.0        
Ghana oil hedge      2.5       1.5       8.8  
Peru copper hedge            9.2       (5.7
Australia gold hedge      (178.8     (4.6     15.3  
Australia oil hedge      2.3       1.4       5.1  
Australia foreign currency hedge      (7.2     (9.1      
Maverix warrants – gain on fair value      4.2       3.8        
Gain on fair value on disposal of Maverix      2.5              
       (238.0     21.0       34.4  

Foreign currency sensitivity

General and policy

In the ordinary course of business, Gold Fields enters into transactions, such as gold sales, denominated in foreign currencies, primarily US Dollars. In addition, Gold Fields has investments and indebtedness in US Dollars, South African Rand and Australian Dollars.

Gold Fields may from time to time establish currency financial instruments to protect underlying cash flows.

Gold Fields’ revenues and costs are very sensitive to the Australian dollar/US Dollar and South African Rand/US Dollar exchange rates because revenues are generated using a gold price denominated in US Dollars, while costs of the Australian and South African operations are incurred principally in Australian dollar and South African Rand, respectively. Depreciation of the Australian Dollar and/or South African Rand against the US Dollar reduces Gold Fields’ average costs when they are translated into US Dollars, thereby increasing the operating margin of the Australian and/or South African operations. Conversely, appreciation of the Australian and/or South African Rand results in Australian and/or South African operating costs increasing when translated into US Dollars, resulting in lower operating margins. The impact on profitability of changes in the value of the Australian dollar and South African Rand against the US dollar could be substantial.

Although this exposes Gold Fields to transaction and translation exposure from fluctuations in foreign currency exchange rates, Gold Fields does not generally hedge its foreign currency exposure, although it may do so in specific circumstances, such as financing projects or acquisitions. Also, Gold Fields on occasion undertakes currency hedging to take advantage of favourable short-term fluctuations in exchange rates when management believes exchange rates are at unsustainable levels.

Currency risk only exists on account of financial instruments being denominated in a currency that is not the functional currency and being of a monetary nature. The Group had no significant exposure to currency risk relating to financial instruments at 31 December 2019. Differences resulting from the translation of financial statements into the Group’s presentation currency are not taken into account.

 

200

 

AFR-202


Table of Contents

Gold Fields Annual Financial Report   

including Governance Report   

  2019        
         

 

    

    

38.

RISK MANAGEMENT ACTIVITIES (continued)

 

Foreign currency hedging experience

Australia

In May 2018, the Australian operations entered into Australian Dollar/US Dollar average rate forwards for a total notional US$96.0 million for the period January 2019 to December 2019 at an average strike price of 0.7517.

In June 2018, further hedges were taken out for a total notional US$60.0 million for the same period January 2019 to December 2019 at an average strike of 0.7330.

In September 2018, further hedges were taken out for a total notional US$100 million for the same period January 2019 to December 2019 at an average strike of 0.7182.

In October 2018, further hedges were taken out for the period January 2019 to December 2019 for a notional US$60 million at an average strike of 0.7075.

In December 2018, further hedges were taken out for the period January 2019 to December 2019 for a notional US$50 million at an average strike of 0.715.

At 31 December 2019, the mark-to-market value on the hedges was negative A$0.4 million (US$0.3 million) (2018: A$12.3 million (US$8.7 million)) with a realised loss of A$22.3 million (US$15.5 million) (2018: A$nil (US$nil)) for the year ended 31 December 2019.

Commodity price hedging policy

Gold and copper

The market prices of gold and to a lesser extent copper have a significant effect on the results of operations of Gold Fields, the ability of Gold Fields to pay dividends and undertake capital expenditures, and the market price of Gold Fields’ ordinary shares. Gold and copper prices have historically fluctuated widely and are affected by numerous industry factors over which Gold Fields does not have any control. The aggregate effect of these factors on the gold and copper price, all of which are beyond the control of Gold Fields, is impossible for Gold Fields to predict.

Oil

The market price of oil has a significant effect on the results of the offshore operations of Gold Fields. The offshore operations consume large quantities of diesel in the running of their mining fleets. Oil prices have historically fluctuated widely and are affected by numerous factors over which Gold Fields does not have any control.

Commodity price hedging experience

The Group’s policy is to remain unhedged to the gold and copper prices. However, hedges are sometimes undertaken as follows:

To protect cash flows at times of significant expenditure;

For specific debt servicing requirements; and

To safeguard the viability of higher cost operations.

To the extent that it enters into commodity hedging arrangements, Gold Fields seeks to use different counterparty banks consisting of local and international banks to spread risk. None of the counterparties is affiliated with, or related parties of, Gold Fields.

Gold and copper

Australia

In February 2018, the Australian operations entered into Asian swaps (Asian swaps are options where the payoff is determined by the average monthly gold price over the option period) for the period June 2018 to December 2018 for a total of 221,000 ounces of gold. The average strike price on the swaps was A$1,714 per ounce.

In March 2018, the Australian operations entered into zero cost collars for the period April 2018 to December 2018 for a total of 452,800 ounces of gold. The average strike prices are A$1,703 per ounce on the floor and US$1,767 per ounce on the cap.

In December 2018, additional Asian swaps were entered into for the period January 2019 to December 2019 for a notional 283,000 ounces of gold at an average strike price of A$1,751 per ounce.

In December 2018, additional zero cost collars were executed for the period January 2019 to December 2019 for a notional 173,000 ounces of gold with a strike price on the floor at A$1,720 per ounce and the strike price on the cap at A$1,789 per ounce.

In January 2019, zero cost collars were executed for the period January 2019 to December 2019 for a notional 456,000 ounces of gold with a strike price on the floor at A$1,800 per ounce and the strike price on the cap at A$1,869 per ounce.

 

201

 

AFR-203


Table of Contents

Gold Fields Annual Financial Report   

including Governance Report   

  2019        
         

 

NOTES TO THE CONSOLIDATED FINANCIAL STATEMENTS (continued)

for the year ended 31 December 2019

    

38.

RISK MANAGEMENT ACTIVITIES (continued)

 

 

In June 2019, a total of 480,000 ounces of the expected production for 2020 for the Australian region was hedged for the period January 2020 to December 2020 using cash-settled zero cost collars (270,000 ounces) and average rate forwards (210,000 ounces). The average strike prices are A$1,933 per ounce on the floor and A$2,014 on the cap. The average strike price on the forwards is A$1,957 per ounce.

At 31 December 2019, the mark-to-market value on the hedges was negative A$111.5 million (US$78.3 million) (2018: A$17.6 million (US$12.3 million)) with a realised loss of A$163.0 million (US$113.4 million) (2018: gain of A$11.2 million (US$8.4 million)) for the year ended 31 December 2019.

Peru

In November 2017, zero cost collars were entered into for the period January 2018 to December 2018. A total volume of 29,400 tonnes was hedged, at an average floor price of US$6,600 per tonne and an average cap price of US$7,431 per tonne.

At 31 December 2019, the mark-to-market valuation of the hedge was a US$nil (2018: positive of US$1.2 million), with a realised gain of US$1.2 million (2018: US$4.8 million).

South Africa

Between October 2018 and January 2019, South Deep entered into cash-settled average rate forwards for a total of 112,613 ounces for the period June 2019 to December 2019 at an average strike rate of R617,000 per kilogram.

In June 2019, a total of 200,000 ounces of the expected production for 2020 for South Deep was hedged for the period January 2020 to December 2020 using cash-settled zero cost collars (100,000 ounces) and average rate forwards (100,000 ounces). The average strike price is R660,000 per kilogram on the floor and R727,000 per kilogram on the cap. The average strike price is R681,400 per kilogram on the forwards.

At 31 December 2019, the mark-to-market value on the hedge was negative R176.0 million (US$12.6 million) (2018: R23.3 million (US$1.6 million) with a realised loss of R219.8 million (US$15.2 million) (2018: gain of R117.2 million (US$8.9 million) for the year ended 31 December 2019.

Ghana

In January 2018 and April 2018, a total of 488,900 ounces of the expected production for the Ghanaian region was hedged for the period January 2018 to December 2018 using zero cost collars. The average strike prices are US$1,300 per ounce on the floor and US$1,418 per ounce on the cap.

In June 2019, a total of 275,000 ounces of the expected production for 2020 for the Ghanaian region was hedged for the period January 2020 to December 2020 using cash-settled zero cost collars (175,000 ounces) and average rate forwards (100,000 ounces). The average strike prices are US$1,364 per ounce on the floor and US$1,449 per ounce on the cap. The average strike price on the forwards is US$1,382 per ounce.

Subsequent to 30 June 2019, 100,000 ounces of the expected production for the Ghanaian region was hedged for the period January 2020 to December 2020 using cash-settled zero cost collars. The average strike prices are US$1,400 per ounce on the floor and US$1,557 per ounce on the cap.

At 31 December 2019, the mark-to-market value on the hedge was negative US$36.4 million (2018: positive US$2.4 million) with a realised gain of US$2.3 million (2018: US$19.6 million) for the year ended 31 December 2019.

Oil

Australia

In May 2017 and June 2017, the Australian operations entered into fixed price Singapore 10ppm Gasoil cash-settled swap transactions for a total of 77.5 million litres of diesel for the period June 2017 to December 2019. The average swap price is US$61.2 per barrel. At the time of the transactions, the average Brent swap equivalent over the tenor was US$49.9 per barrel.

In June 2019, fixed price Singapore 10ppm Gasoil cash-settled swap transactions were entered into for a total of 75.0 million litres of diesel for the period January 2020 to December 2022 based on 50% of usage over the specified period. The average swap price is US$74.0 per barrel. At the time of the transactions, the average Brent swap equivalent over the tenor was US$57.4 per barrel.

At 31 December 2019, the mark-to-market value on the hedge was a positive A$1.4 million (US$1.0 million) (2018: A$2.5 million (US$1.7 million)) with a realised gain of A$4.5 million (US$3.1 million) (2018: A$6.1 million (US$4.6 million)).

 

202

 

AFR-204


Table of Contents

Gold Fields Annual Financial Report   

including Governance Report   

  2019        
         

 

    

    

38.

RISK MANAGEMENT ACTIVITIES (continued)

Commodity price hedging experience (continued)

Gold and copper (continued)

 

Ghana

In May 2017 and June 2017, the Ghanaian operations entered into fixed price ICE Gasoil cash-settled swap transactions for a total of 125.8 million litres of diesel for the period June 2017 to December 2019. The average swap price is US$457.2 per metric tonne (equivalent US$61.4 per barrel). At the time of the transactions, the average Brent swap equivalent over the tenor was US$49.8 per barrel.

In June 2019, fixed price ICE Gasoil cash-settled swap transactions were entered into for a total of 123.2 million litres of diesel for the period January 2020 to December 2022 based on 50 per cent of usage over the specified period. The average swap price is US$575 per metric tonne (equivalent to US$75.8 per barrel). At the time of the transactions, the average Brent swap equivalent over the tenor was US$59.2 per barrel.

At 31 December 2019, the mark-to-market value on the hedge was a positive US$0.1 million (2018: US$3.0 million) with a realised gain of US$5.4 million (2018: US$7.5 million).

The gains and losses on the above hedges were recognised in profit or loss and are included in the gain on financial instruments line item. The Group has not designated the instruments for hedge accounting.

IFRS 7 sensitivity analysis

IFRS 7 requires sensitivity analysis that shows the effects of reasonably possible changes of relevant risk variables on profit or loss or shareholders’ equity. The Group is exposed to commodity price, currency, interest rate and equity price risks. The effects are determined by relating the reasonably possible change in the risk variable to the balance of financial instruments at reporting date.

The amounts generated from the sensitivity analysis below are forward-looking estimates of market risks assuming certain adverse or favourable market conditions occur. Actual results in the future may differ materially from those projected results and therefore should not be considered a projection of likely future events and gains/losses.

Commodity price hedging sensitivity

The tables below summarise the effect of a change in the loss on financial instruments on the Group’s profit or loss in case of changes in the key inputs used to value the gold derivative contracts included in trade and other payables. The first analysis is based on the assumption that the gold forward prices have increased/decreased with all other variables held constant. The second analysis is based on the assumption that the interest rates increased/decreased with all other variables held constant.

 

     United States Dollar  

 Sensitivity to gold forward prices

 Figures in millions unless otherwise stated

 

   (Decrease)/increase in gold forward prices  
  

    (US$150)

 

    

    (US$100)

 

    

    (US$50)

 

    

    US$50

 

   

    US$100

 

   

    US$150

 

 
                                                     

2019

               

(Increase)/decrease in loss on financial instruments

     120.8        85.7        45.4        (48.7     (99.4     (151.1
     United States Dollar  

 Sensitivity to interest rates

 Figures in millions unless otherwise stated

   (Decrease)/increase in interest rates  
   (1.5%)      (1.0%)      (0.5%)      0.5%     1.0%     1.5%  
                                                     

2019

               

(Increase)/decrease in loss on financial instruments

     5.9        4.0        2.0        (2.1     (4.2     (6.3

 

203

 

AFR-205


Table of Contents

Gold Fields Annual Financial Report   

including Governance Report   

  2019        
         

 

NOTES TO THE CONSOLIDATED FINANCIAL STATEMENTS (continued)

for the year ended 31 December 2019

    

38.

RISK MANAGEMENT ACTIVITIES (continued)

 

Equity securities price risk

The Group is exposed to equity securities price risk because of investments held by the Group which are designated at fair value through OCI. To manage its price risk arising from investments in equity securities, the Group diversifies its portfolio. Diversification of the portfolio is done in accordance with limits set by the Group.

The Group’s equity investments are publicly traded and are listed on one of the following exchanges:

JSE Limited

Toronto Stock Exchange

Australian Stock Exchange

London Stock Exchange

The table below summarises the impact of increases/decreases of the exchanges on the Group’s shareholders’ equity in case of shares. The analysis is based on the assumption that the share prices quoted on the exchange have increased/decreased with all other variables held constant and the Group’s investments moved according to the historical correlation with the index.

 

     United States Dollar  

 Sensitivity to equity security price

 Figures in millions unless otherwise stated

   (Decrease)/increase in equity price  
       (10.0%)         (5.0%)         5.0%          10.0%  
                                   

2019

         

(Decrease)/increase in OCI1

     (4.8     (2.4     2.4        4.8  

2018

         

(Decrease)/increase in OCI1

     (9.3     (4.7     4.7        9.3  

 

  1

Spot rate: R14.00 = US$1.00 (2018: R14.63 = US$1.00).

Preference shares price risk

The Group is exposed to preference shares price risk because of the Asanko preference shares which are designated at fair value through OCI. The fair value of the redeemable preference shares is based on the expected cash flows of the Asanko Gold Mine based on the life-of-mine model. Refer to note 17 for further details.

The tables below summarise the impact of increases/decreases on the Group’s shareholders’ equity in case of changes in the key inputs used to value the preference shares. The first analysis is based on the assumption that the market-related discount rate has increased/decreased with all other variables held constant. The second analysis is based on the assumption that the timing of the cash flows used in the life-of-mine model increased/decreased with all other variables held constant.

 

     United States Dollar  

 Sensitivity to preference shares price risk

 Figures in millions unless otherwise stated

   (Decrease)/increase in discount rate  
   (1.0%)      (2.0%)      2.0%     1.0%  
                                    

2019

          

Increase/(decrease) in OCI

     3.7        7.6        (6.7     (3.4

2018

          

Increase/(decrease) in OCI

     3.4        6.8        (6.8     (3.4

 

     United States Dollar  

 Sensitivity to preference shares price risk

 Figures in millions unless otherwise stated

  

(Decrease)/increase

in timing of

cash flows

 
  

1 year

earlier

     1 year later  
                   

2019

     

Increase/(decrease) in OCI

     4.9        (7.5

2018

     

Increase/(decrease) in OCI

     11.1        (10.1

 

204

 

AFR-206


Table of Contents

Gold Fields Annual Financial Report   

including Governance Report   

  2019        
         

 

    

    

38.

RISK MANAGEMENT ACTIVITIES (continued)

 

Interest rate sensitivity Restated1

General

As Gold Fields has no significant interest-bearing assets, the Group’s income and operating cash flows are substantially independent of changes in market interest rates. Gold Fields’ interest rate risk arises from borrowings.

As of 31 December 2019, Gold Fields’ borrowings amounted to US$1,845.8 million (2018: US$1,906.8 million). Gold Fields generally does not undertake any specific action to cover its exposure to interest rate risk, although it may do so in specific circumstances.

Interest rate sensitivity analysis

The portion of Gold Fields interest-bearing borrowings at year-end that is exposed to interest rate fluctuations is US$252.0 million (2018: US$1,057.4 million). These borrowings are normally rolled for periods between one and three months and are therefore exposed to the rate changes in this period. The remainder of the borrowings bear interest at a fixed rate.

US$83.5 million (2018: US$600.5 million) of the total borrowings at reporting date is exposed to changes in the LIBOR rate, US$nil (2018: US$47.9) is exposed to the JIBAR rate, US$nil (2018: US$92.5 million) is exposed to the South African prime (“prime”) interest rate and US$168.5 million (2018: US$316.5 million) is exposed to the BBSY rate. The relevant interest rates for each facility are described in note 24.

The table below summarises the effect of a change in finance expense on the Group’s profit or loss had LIBOR, JIBAR, prime and BBSY differed as indicated. The analysis is based on the assumption that the applicable interest rate increased/decreased with all other variables held constant and is calculated on the weighted average borrowings for the year. All financial instruments with fixed interest rates that are carried at amortised cost are not subject to the interest rate sensitivity analysis.

 

     United States Dollar  

 Sensitivity to interest rates

 Figures in millions unless otherwise stated

   Change in interest expense for a nominal change in interest  rates  
  

(1.5%)

 

    

(1.0%)

 

    

(0.5%)

 

    

0.5%

 

    

1.0%

 

    

1.5%

 

 
                                                       

2019

                 

Sensitivity to LIBOR interest rates

     (5.1)        (3.4)        (1.7)        1.7        3.4        5.1  

Sensitivity to BBSY interest rates2

     (0.7)        (0.4)        (0.2)        0.2        0.4        0.7  

Sensitivity to JIBAR and prime interest rates3

     (0.8)        (0.5)        (0.3)        0.3        0.5        0.8  

Change in finance expense

     (6.6)        (4.3)        (2.2)        2.2        4.3        6.6  

2018 Restated1

                 

Sensitivity to LIBOR interest rates

     (9.8)        (6.5)        (3.3)        3.3        6.5        9.8  

Sensitivity to BBSY interest rates2

     (4.9)        (3.3)        (1.6)        1.6        3.3        4.9  

Sensitivity to JIBAR and prime interest rates3

     (1.2)        (0.8)        (0.4)        0.4        0.8        1.2  

Change in finance expense

     (15.9)        (10.6)        (5.3)        5.3        10.6        15.9  

 

  1

Refer to note 42.

  2

Average rate: A$0.70 = US$1.00 (2018: A$0.75 = US$1.00).

  3

Average rate: R14.46 = US$1.00 (2018: R13.2 = US$1.00).

 

205

 

AFR-207


Table of Contents

Gold Fields Annual Financial Report   

including Governance Report   

  2019        
         

 

NOTES TO THE CONSOLIDATED FINANCIAL STATEMENTS (continued)

for the year ended 31 December 2019

    

 

39.

CAPITAL MANAGEMENT

The primary objective of managing the Group’s capital is to ensure that there is sufficient capital available to support the funding requirements of the Group, including capital expenditure, in a way that:

 Optimises the cost of capital;

 Maximises shareholders’ returns; and

 Ensures that the Group remains in a sound financial position.

There were no changes to the Group’s overall capital management approach during the current year.

The Group manages and makes adjustments to the capital structure as and when borrowings mature or as and when funding is required. This may take the form of raising equity, market or bank debt or hybrids thereof. Opportunities in the market are also monitored closely to ensure that the most efficient funding solutions are implemented.

The Group monitors capital using the ratio of net debt to adjusted EBITDA and takes into account the adoption of IFRS 16. Adjusted EBITDA is defined as profit or loss for the year adjusted for interest, taxation, amortisation and depreciation and certain other costs. For external borrowings entered into before 1 January 2019, the definition of adjusted EBITDA is as defined in the US$1,290 million term loan and revolving credit facilities agreement. For external borrowings entered into after 1 January 2019, the definition of adjusted EBITDA is as defined in the US$1,200 million term loan and revolving credit facilities agreement. Net debt (pre-IFRS 16) is defined as total borrowings less cash and cash equivalents. Net debt (post-IFRS 16) is defined as total borrowings plus lease liabilities less cash and cash equivalents. The Group’s long-term target is a ratio of net debt to adjusted EBITDA of one times or lower. The bank covenants on external borrowings entered into before 1 January 2019 require a net debt to adjusted EBITDA ratio of 2.5 or below and the ratio is measured based on amounts in United States Dollar. The bank covenants on external borrowings entered into after 1 January 2019 takes into account the adoption of IFRS 16 and require a net debt to adjusted EBITDA ratio of 3.5 or below and the ratio is measured based on amounts in United States Dollar.

 

            United States Dollar  
                          2019     2018   

 Figures in millions unless otherwise stated

 

  

Notes

 

          

        Restated1

 

 
                           

Borrowings

     24        1,845.8       1,906.8  

Less: Cash and cash equivalents

     21        515.0       219.7  

Net debt (pre-IFRS 16)

        1,330.8       1,687.1  

Add: Lease liability – IFRS 16

              332.9          

Net debt (post-IFRS 16)

        1,663.7    

Adjusted EBITDA (pre-IFRS 16)

        1,233.3       1,111.6  

Add: Lease payments

              56.9          

Adjusted EBITDA (post-IFRS 16)

        1,290.2    

Net debt to adjusted EBITDA (pre-IFRS 16)

        1.08       1.52  

Net debt to adjusted EBITDA (post-IFRS 16)

              1.29          

Reconciliation of profit/(loss) for the year to adjusted EBITDA:

       

Profit/(loss) for the year

        174.7       (344.8

Mining and income taxation

        175.6       (65.9

Royalties

        73.7       62.5  

Finance expense

        102.2       88.0  

Investment income

        (7.3     (7.8

Loss/(gain) on financial instruments

        238.0       (21.0

Foreign exchange loss/(gain)

        5.2       (6.4

Amortisation and depreciation

     2        610.0       668.4  

Share-based payments

        20.5       37.5  

Long-term incentive plan

        9.1       1.1  

Restructuring costs

        0.6       113.9  

Silicosis settlement costs

        (1.6     (4.5

Impairment, net of reversal of impairment of investments and assets

        9.8       520.3  

(Profit)/loss on disposal of assets

        (1.2     51.6  

Share of results of equity accounted investees, net of taxation

        (3.1     13.1  

Rehabilitation expense/(income)

     7        13.4       (0.9

Realised (loss)/gain on derivative contracts

        (132.1     53.8  

Gain on acquisition of Asanko

     15              (51.8

Lease repayments

        (56.9      

Other

              2.7       4.5  
                1,233.3       1,111.6  

1  Refer to note 42.

       

 

206

 

AFR-208


Table of Contents

Gold Fields Annual Financial Report   

including Governance Report   

  2019        
         

 

    

    

    

 

40.

RELATED PARTIES

(a)

Subsidiaries, associates and joint ventures

The subsidiaries, associates and joint ventures of the Company are disclosed in note 43.

All transactions and balances with these related parties have been eliminated in accordance with and to the extent required by IFRS 10 Consolidated Financial Statements, IFRS 11 Joint Arrangements and IAS 28 Investments in Associates and Joint Ventures.

 

(b)

Key management remuneration

Key management personnel include executive directors and prescribed officers (“Executive Committee”). The total key management remuneration amounted to US$21.3 million (2018: US$17.0 million) for 2019.

The details of key management personnel, including remuneration and participation in the Gold Fields Limited share scheme and LTIP are disclosed in note 40 (c).

 

(c)

Directors’ and prescribed officers’ remuneration

None of the directors and officers of Gold Fields or, to the knowledge of Gold Fields, their families, had any interest, direct or indirect, in any transaction during the last three fiscal periods or in any proposed transaction which has affected or will materially affect Gold Fields or its investment interests or subsidiaries, other than as stated below.

None of the directors or officers of Gold Fields or any associate of such director or officer is currently or has been at any time during the past three fiscal periods indebted to Gold Fields.

At 31 December 2019, the Executive Committee and non-executive directors’ beneficial interest in the issued and listed stated capital of the Company was 0.1% (2018: 0.1% and 2017: 0.2%). No one director’s interest individually exceeds 1% of the issued stated capital or voting control of the Company.

Non-executive directors (“NEDs”)

NEDs’ fees reflect their services as directors and services on various sub-committees on which they serve.

NEDs do not participate in any of the short or long-term incentive plans and there are no arrangements in place for compensation to be awarded in the case of loss of office.

The Remuneration Committee seeks to align NEDs’ fees to the median of an appropriate peer group and reviews fee structures for NEDs on an annual basis. Approval is sought from shareholders after recommendation by the Board at the Annual General Meeting.

The following table summarises the remuneration for NEDs for the years ended 31 December 2019 and 2018:

 

    

      Directors’

fees

US$’000

    

Board fees

    Committee

fees

US$’000

    

Total

        US$’000

 
                            

C Carolus

     215.8               215.8  

R Menell

     140.5               140.5  

Y Suleman

     70.8        65.7        136.5  

P Bacchus

     79.3        72.9        152.2  

S Reid3

     79.3        62.9        142.2  

T Goodlace

     70.8        35.8        106.6  

A Andani4

     79.3        46.0        125.3  

C Letton

     79.3        51.6        130.9  

P Mahanyele-Dabengwa2

     70.8        30.0        100.8  

Total – 2019

     885.9        364.9        1,250.8  

C Carolus

     231.3               231.3  

R Menell

     150.5               150.5  

D Ncube1

     30.7        21.3        52.0  

Y Suleman

     75.9        72.4        148.3  

P Bacchus

     80.6        61.1        141.7  

S Reid

     80.6        55.4        136.0  

T Goodlace

     75.9        38.4        114.3  

A Andani

     80.6        40.2        120.8  

C Letton

     80.6        49.8        130.4  

P Mahanyele-Dabengwa2

     25.9        2.7        28.6  

Total – 2018

     912.6        341.3        1,253.9  

 

1  Retired from the Board at end May 2018.

2  Appointed to the Board in September 2018.

3  Steven Reid is a director of Gold Fields Netherlands Services BV and Gold Fields Orogen Holdings (BVI) Limited. He received US$14,351 (2018: US$nil) from 1 August 2019 for duties performed on behalf of these entities.

4  Alhassan Andani is a director of GF Ghana Limited and Abosso Goldfields Limited. He received US$70,021 (2018: US$141,605) for duties performed on behalf of these entities.

   

   

   

   

 

207

 

AFR-209


Table of Contents

Gold Fields Annual Financial Report   

including Governance Report   

  2019        
         

 

NOTES TO THE CONSOLIDATED FINANCIAL STATEMENTS (continued)

for the year ended 31 December 2019

    

40.

RELATED PARTIES (continued)

 

Executive Committee

The following table summarises the remuneration for executive directors and prescribed officers for the years ended 31 December 2019 and 2018 (details of the remuneration are further described in the remuneration report):

 

      Salary1
US$’000 
    

Pension

fund

contribution
US$’000

     Cash 
incentive2
US$’000 
     Other3
US$’000 
    

Share- 

based 

payment 

expense4

US$’000 

    

LTIP 

expense4

US$’000 

     Total
US$’000
 

Executive directors

                    

N Holland

     1,226.8        24.2        913.4        0.1        1,936.5               4,101.0  

P Schmidt

     608.3        46.1        499.4        1.9        1,331.7               2,487.4  
       1,835.1        70.3        1,412.8        2.0        3,268.2               6,588.4  

Prescribed officers

                    

L Rivera5

     553.5        58.5        142.6        241.8        780.9               1,777.3  

A Baku6

     839.7        193.1        533.3        103.8        1,573.1               3,243.0  

R Butcher

     363.4        36.3        218.0               501.1               1,118.8  

N Chohan

     352.8        24.2        242.0        1.6        649.7               1,270.3  

B Mattison7

     441.4        24.2        298.6               969.8               1,734.0  

T Harmse

     354.3        25.1        243.5        5.4        680.5               1,308.8  

A Nagaser

     234.2        24.6        160.1        1.9        405.2               826.0  

S Mathews8

     472.1        54.5        311.6        7.3        697.0               1,542.5  

M Preece

     514.3        25.1        271.8               362.7               1,173.9  

R Bardien9

     285.0        24.2        116.9               268.4               694.5  
       4,410.7        489.8        2,538.4        361.8        6,888.4               14,689.1  

Total – 2019

     6,245.8        560.1        3,951.2        363.8        10,156.6               21,277.5  

Executive directors

                    

N Holland

     1,251.6        26.5        661.5               1,654.8        25.5        3,619.9  

P Schmidt

     626.6        48.2        306.2        2.1        876.2        25.3        1,884.6  
       1,878.2        74.7        967.7        2.1        2,531.0        50.8        5,504.5  

Prescribed officers

                    

L Rivera5

     668.8        72.8        132.9        386.8        202.6               1,463.9  

A Baku6

     808.0        185.8        634.8        68.0        990.4        25.5        2,712.5  

R Butcher

     384.5        37.3        192.4               238.5               852.7  

N Chohan

     367.2        26.5        213.9        1.8        341.1        6.9        957.4  

B Mattison7

     453.6        26.5        271.9        2.5        545.1        16.4        1,316.0  

T Harmse

     369.7        26.5        215.3        7.8        433.5        13.9        1,066.7  

A Nagaser

     243.3        27.0        131.1        0.4        185.8        5.0        592.6  

S Mathews8

     438.2        29.5        289.4        4.9        399.2        10.9        1,172.1  

M Preece

     541.7        26.5        168.8        0.4        113.0               850.4  

R Bardien9

     274.3        24.3        150.5        106.1                      555.2  
       4,549.3        482.7        2,401.0        578.7        3,449.2        78.6        11,539.5  

Total – 2018

     6,427.5        557.4        3,368.7        580.8        5,980.2        129.4        17,044.0  

 

 

1  The total US$ amounts paid for 2019, and included in salary, were as follows: NJ Holland US$416,670 (2018: US$406,700), P Schmidt US$127,190 (2018: US$124,150) and B Mattison US$90,370 (2018:US$88,217).

2  The annual bonuses for the year ended 31 December 2018 and 31 December 2019 were paid in February 2019 and February 2020, respectively.

3  Other payments include business related reimbursements and incidental payments unless otherwise stated.

4  The share-based payment and LTIP expenses are calculated in terms of IFRS and are not the cash amounts paid. For details of the cash amounts paid, refer the remuneration report.

5  Other payments for 2018 relate to cash in lieu of 2016 share award payble upon vesting in March 2019. For 2019, it relates to cash incentive and settlements including the legislated bonus portion for 2018 and the advance payment portion of estimated utilities.

6  Other payments for 2018 relate to a profit share bonus payment and for 2019 leave encashment.

7  Other payments for 2018 relate to a service award.

8  Other payments for 2018 and 2019 relate to a bonus payment in lieu of most improved operation bonus scheme.

9  Appointed on 1 February 2018. Other payments for 2018 relate to a sign-on-bonus. The 2019 cash incentive amount does not include 40% (US$77,955) of the 2019 bonus due, which was deferred into restricted shares committed towards minimum shareholding obligations.

   

   

   

   

   

   

   

   

   

 

208

 

AFR-210


Table of Contents

Gold Fields Annual Financial Report   

including Governance Report   

  2019        
         

 

    

    

    

 

41.

CHANGES IN SIGNIFICANT ACCOUNTING POLICIES

The Group applied IFRS 16 Leases from 1 January 2019. A number of other new standards are also effective from 1 January 2019 but they do not have a material effect on the Group’s financial statements.

IFRS 16 Leases

Previously, the Group determined at contract inception whether an arrangement was or contained a lease under IFRIC 4 Determining whether an Arrangement contains a Lease. The Group now assesses whether a contract is or contains a lease if the contract conveys the right to control the use of an identified asset for a period of time in exchange for consideration.

The Group applied IFRS 16 using the modified retrospective approach. Accordingly, the comparative information presented for 2018 is not restated – i.e. it is presented, as previously reported, under IAS 17 and related interpretations. The details of the changes in accounting policies are disclosed below. Additionally, the disclosure requirements in IFRS 16 have not generally been applied to comparative information.

On transition to IFRS 16, the Group elected to recognise the right-of-use assets at an amount equal to the lease liability at 1 January 2019 and applied the following practical expedients:

  Relying on previous assessments on whether leases are onerous as an alternative to performing an impairment review. There were no onerous contracts as at 1 January 2019; and

  Accounting for operating leases with a remaining lease term of less than 12 months as at 1 January 2019 as short-term leases.

The Group has elected not to apply the practical expedient to grandfather the assessment of which transactions are leases and applied IFRS 16 to all contracts.

Leases classified as operating leases under IAS 17

Previously, the Group classified the following leases as operating leases under IAS 17:

Australia

 Power Purchase Agreements (“PPAs”);

 Rental of gas pipelines;

 Ore haulage and site services;

 Mining equipment hire; and

  Property rentals.

Ghana

 Power Purchase Agreements (“PPAs”); and

 Transportation contracts.

South Africa

 Equipment hire.

Peru

  Property rentals; and

 Equipment hire.

Corporate and other

  Property rentals; and

 Equipment hire.

On transition, for these leases, lease liabilities were measured at the present value of the remaining lease payments, discounted using the Group’s incremental borrowing rate as at 1 January 2019. Right-of-use assets were measured at an amount equal to the lease liability, adjusted by the amount of any prepaid or accrued lease payments.

Leases classified as finance leases under IAS 17

Previously, the Group classified the PPA at Gruyere as a finance lease under IAS 17 (refer to note 33 for further details).

For this finance lease, the carrying amount of the right-of-use asset and the lease liability at 1 January 2019 were determined at the carrying amount of the lease asset and lease liability under IAS 17 immediately before that date.

 

209

 

AFR-211


Table of Contents

Gold Fields Annual Financial Report   

including Governance Report   

  2019        
         

 

NOTES TO THE CONSOLIDATED FINANCIAL STATEMENTS (continued)

for the year ended 31 December 2019

    

 

41.

CHANGES IN SIGNIFICANT ACCOUNTING POLICIES (continued)

IFRS 16 Leases (continued)

 

Impact on transition

On transition to IFRS 16, the Group recognised additional right-of-use assets and lease liabilities amounting to US$209.6 million.

When measuring lease liabilities for leases that were classified as operating leases, the Group discounted lease payments using the followings discount rates at 1 January 2019:

 

     Discount rate
      

Australia

   3.46% – 6.39%    

Ghana

   6.83% – 7.68%    

South Africa

   9.84%    

Peru

   4.50% – 4.76%    

Corporate and other

   4.0% – 10.25%    

 

Reconciliation of operating lease commitments at 31 December 2018 to the lease liabilities recognised at 1 January 2019:

 

     US$’million
      

Operating lease commitments at 31 December 2018 as disclosed under IAS 171

   657.4     

Reconciled as follows:

  

Discounting

   (91.0)    

Non-lease elements

   (356.8)    

Lease liability recognised at 1 January 2019

   209.6     

 

1  The operating lease commitments in 2018 consisted mainly of power purchase agreements entered into at Tarkwa, Damang, Granny Smith and Gruyere. Included in these amounts were payments for non-lease elements of the arrangement. Refer to note 33.

IFRS 15 Revenue from contracts with customers

The Group applied IFRS 15 from 1 January 2018.

The Group adopted IFRS 15 using the cumulative effect method (without practical expedients), with the effect of initially applying this standard recognised at the date of initial application (i.e. 1 January 2018). Accordingly, the information presented for 2017 has not been restated – i.e. it is presented, as previously reported, under IAS 18 and related interpretations.

IFRS 9 Financial instruments

The Group applied IFRS 9 from 1 January 2018.

The Group has used an exemption not to restate comparative information for prior periods with respect to classification and measurement requirements. Differences in the carrying amounts of financial assets and financial liabilities resulting from the adoption of IFRS 9 were immaterial and therefore no adjustments were required to be recognised in retained earnings and reserves as at 1 January 2018.

 

210

 

AFR-212


Table of Contents

Gold Fields Annual Financial Report   

including Governance Report   

  2019        
         

 

    

    

    

 

42.

CORRECTION OF ERROR RELATING TO YEAR-END CUT-OFF

During the Group’s most recent financial year, management identified that transactions between cost close (the date the general ledger was closed for reporting purposes) and calendar year-end had not been recorded. This resulted in restatements to a number of financial statement captions within the statements of financial position and statements of cash flows. The error has been corrected by restating each of the affected financial statement line items for prior periods. All unaffected financial statement line items, in the table below, have been grouped together as “other”.

No adjustments were made to the consolidated income statement, statement of changes in equity and statement of comprehensive income. There was no impact on the Group’s basic, headline or diluted earnings per share for the year ended 31 December 2018 and 2017. The following tables summarise the impact on the Group’s consolidated financial statements.

 

(a)

Consolidated statement of financial position

 

     United States Dollar  
     31 December 2018      1 January 2018  
    

As

previously

reported

     Adjustments     As restated     

As

previously

reported

     Adjustments     As restated  
                                                     

Cash and cash equivalents

     399.7        (180.0     219.7        479.0        (85.2     393.8  

Trade and other receivables

     153.2        (14.6     138.6        201.9        (30.1     171.8  

Other

     5,551.4              5,551.4        5,939.2              5,939.2  

Total assets

     6,104.3        (194.6     5,909.7        6,620.1        (115.3     6,504.8  

Borrowings

     1,925.3        (111.0     1,814.3        1,587.9              1,587.9  

Current portion of borrowings

     86.3        6.2       92.5        193.6        0.9       194.5  

Trade and other payables

     503.0        (85.5     417.5        548.5        (85.4     463.1  

Taxation payable

     5.2        (4.3     0.9        77.5        (30.8     46.7  

Other

     877.6              877.6        809.6              809.6  

Total liabilities

     3,397.4        (194.6     3,202.8        3,217.1        (115.3     3,101.8  

Total equity

     2,706.9              2,706.9        3,403.0              3,403.0  

Net debt

     1,611.9        75.2       1,687.1        1,302.5        86.1       1,388.6  

Adjusted EBITDA

     1,111.6              1,111.6        1,263.7              1,263.7  

Net debt to adjusted EBITDA

     1.45                1.52        1.03                1.10  

 

211

 

AFR-213


Table of Contents

Gold Fields Annual Financial Report   

including Governance Report   

  2019        
         

 

NOTES TO THE CONSOLIDATED FINANCIAL STATEMENTS (continued)

for the year ended 31 December 2019

    

 

42.

CORRECTION OF ERROR RELATING TO YEAR END CUT-OFF (continued)

 

(b)

Consolidated statement of cash flows

 

     United States Dollar  
     31 December 2018     31 December 2017  
    

As

previously

reported

    Adjustments     As restated    

As

previously

reported

    Adjustments     As restated  
                                                  

Change in working capital

     (16.3     (15.6     (31.9     (69.4     (20.5     (89.9

Taxation paid

     (217.2     26.5       (190.7     (239.5     (9.9     (249.4

Other

     791.3             791.3       1,071.3             1,071.3  

Cash flows from operating activities

     557.8       10.9       568.7       762.4       (30.4     732.0  

Cash flows from investing activities

     (886.8           (886.8     (908.6           (908.6

Loans raised

     691.7       (1.7     690.0       779.7       7.9       787.6  

Loans repaid

     (431.9     (104.0     (535.9     (695.5     (7.0     (702.5

Other

     (2.5           (2.5                  

Cash flows from financing activities

     257.3       (105.7     151.6       84.2       0.9       85.1  

Net cash utilised

     (71.7     (94.8     (166.5     (62.0     (29.5     (91.5

Effect of exchange rate fluctuation on cash held

     (7.6           (7.6     14.3             14.3  

Cash and cash equivalents at beginning of the year

     479.0       (85.2     393.8       526.7       (55.7     471.0  

Cash and cash equivalents at end of the year

     399.7       (180.0     219.7       479.0       (85.2     393.8  

 

212

 

AFR-214


Table of Contents

Gold Fields Annual Financial Report   

including Governance Report   

  2019        
         

 

    

    

    

 

43.

SEGMENT REPORT

Financial summary

   

 

South 

                                                                               
    Africa      Ghana     Peru     Australia                                
                                                       
                                                                      Corporate      Group     Group  
    South                        Total     Cerro                 Granny           Total     and      including     excluding  

 Figures in millions unless otherwise stated

 

 

Deep1

 

   

Tarkwa

 

   

Damang

 

   

Asanko2

 

   

Ghana

 

   

Corona

 

   

St Ives

 

   

Agnew

 

   

Smith

 

   

Gruyere

 

   

Australia

 

   

other3

 

   

Asanko

 

   

Asanko

 

 
                                                                                                                 

INCOME STATEMENT

for the year ended 31 December 2019

                           

Revenue

    314.8       720.4       288.3       153.3       1,162.0       399.0 7      505.0       304.6       383.8       51.2       1,244.6             3,120.4       2,967.1  

Cost of sales

    (275.1     (497.2     (195.5     (133.4     (826.1     (255.0     (333.8     (224.9     (212.7     (28.2     (799.7     (10.9     (2,166.9     (2,033.5

Cost of sales before gold inventory change and amortisation and depreciation

    (245.9     (329.8     (150.4     (88.7     (568.9     (168.4     (231.3     (164.6     (157.0     (19.1     (572.1     0.1       (1,555.2     (1,466.5

Gold inventory change

    3.7       14.4       8.8       (1.7     21.5       6.0       2.5       2.6       (0.3     5.4       10.2       0.0       41.3       43.0  

Amortisation and depreciation

    (32.9     (181.8     (53.9     (43.0     (278.7     (92.6     (105.0     (62.9     (55.4     (14.5     (237.8     (11.0     (653.0     (610.0

Other costs

    (3.0     (12.8     (14.3     (8.0     (35.1     (4.7     (5.4     (0.4     (7.9     (0.4     (14.1     (20.8 )4      (77.7     (69.7

Investment income

    1.0       10.1                   10.1             0.4       0.3       0.3             1.0       (4.8     7.3       7.3  

Finance expense

    (6.6     (12.9     (14.3           (27.2     (7.0     (2.7     (2.1     (2.7     (3.2     (10.7     (50.7     (102.2     (102.2

Loss on financial instruments

    (25.8     (23.8     (11.3           (35.1           (49.3     (28.7     (39.3     (8.5     (125.8     (51.3     (238.0     (238.0

Share-based payments

    0.8       (3.4     (1.8           (5.2     (1.1     (1.7     (1.2     (1.3     (0.3     (4.5     (10.5     (20.5     (20.5

Long-term incentive plan

    (1.0     (0.7     (0.3           (1.0     (0.4     (0.5     (0.4     (0.4     (0.1     (1.4     (5.3     (9.1     (9.1

Exploration expense

                                  (4.4     (10.0     (2.8     (17.0     (0.2     (30.0     (50.0     (84.4     (84.4

Profit on disposal of Maverix Metals Incorporated

                                                                      14.6       14.6       14.6  

Restructuring costs

    (0.3     (0.3                 (0.3                                               (0.6     (0.6

Silicosis settlement costs

                                                                      1.6       1.6       1.6  

Impairment and reversal of impairment of investments and assets, net

                                  (0.2                                   (9.6     (9.8     (9.8

Profit/(loss) on disposal of assets

    0.7       0.2       0.1             0.3             (0.4     0.3       0.3             0.2             1.2       1.2  

Royalties

    (1.6     (25.8     (10.3     (7.7     (43.8     (5.5     _ 5       _ 5       _ 5       _ 5       (30.5           (81.4     (73.7

Mining and income tax

    3.4       (52.4     (15.1     0.2       (67.3     (37.6     _ 5       _ 5       _ 5       _ 5       (69.9     (4.0     (175.4     (175.6

Current taxation

          (72.5                 (72.5     (56.3     _ 5      _ 5       _ 5       _ 5       (55.7     (6.1     (190.6     (190.6

Deferred taxation

    3.4       20.1       (15.1     0.2       5.2       18.7       _ 5       _ 5       _ 5       _ 5       (14.2     2.1       15.2       15.0  

Profit/(loss) for the year

    7.2       101.3       25.5       4.3       131.1       83.1       _ 5      _ 5       _ 5       _ 5       159.3       (201.7     179.1       174.7  

Profit/(loss) attributable to:

                           

– Owners of the parent

    7.2       91.2       22.9       4.3       118.4       82.7       _ 5       _ 5       _ 5       _ 5       159.3       (201.7     166.0       161.6  

Non-controlling interest holders

          10.1       2.6             12.7       0.4       _ 5       _ 5       _ 5       _ 5                   13.1       13.1  

STATEMENT OF FINANCIAL POSITION

at 31 December 2019

                           

Total assets (excluding deferred taxation)

    875.0       1,773.8       440.5       _ 2       2,214.3       744.4       792.7       567.0       419.2       650.4       2,429.3       32.8       6,295.8       6,295.8  

Total liabilities (excluding deferred taxation)

    1,357.9       276.9       361.6       _ 2       638.5       232.1       160.1       114.9       122.0       600.8       997.8       (7.3     3,219.0       3,219.0  

Net deferred taxation (assets)/liabilities

    (201.0     241.6       (0.1     _ 2       241.5       66.4       _ 5       _ 5       _ 5       _ 5       114.7       (53.4     168.1       168.1  

Capital expenditure6

    33.1       125.5       76.3       26.8       228.6       56.1       98.3       76.1       72.2       72.1       318.7       2.8       639.3       612.5  

 

The above is a geographical analysis presented by location of assets.

 

The Group’s continuing operations are primarily involved in gold mining, exploration and related activities. Activities are conducted and investments held both inside and outside South Africa. The segment results have been prepared and presented based on management’s reporting format. Gold mining operations are managed and internally reported based on the following geographical areas: in South Africa, South Deep mine, in Ghana, Tarkwa, Damang and Asanko mines, in Australia, St Ives, Agnew, Granny Smith and Gruyere and in Peru, the Cerro Corona mine. The Group also has exploration interests which are included in the “Corporate and other” segment. Refer to accounting policies on segment reporting.

 

Figures may not add as they are rounded independently.

 

1  The income statement and statement of financial position of South Deep is that of the operating mine and does not include any of the adjustments made in respect of the purchase price allocation relating to the acquisition of South Deep (refer to note 14). South Deep Gold mine, being an unincorporated joint venture, is not liable for taxation. Taxation included in South Deep is indicative, as tax is provided in the holding companies at a rate of 29%.

2  For the purpose of the review of the segment by the CODM, Asanko’s income statement is proportionately consolidated in the Ghana segment. Equity accounted joint venture carried at US$89.9 million.

3  “Corporate and other” represents the items to reconcile segment data to consolidated financial statement totals, including the elimination of intercompany transactions and balances as well as the Group’s exploration interests. This does not represent a separate segment as it does not generate revenue. Included in “Corporate and other” is the adjustment made in respect of the purchase price allocation of South Deep.

4  Other costs “Corporate and other” comprise share of profit of equity accounted investees, net of taxation of US$3.1 million, loss on buy-back of US$1 billion notes of US$5.0 million and the balance of US$18.9 million consists mainly of corporate-related costs.

5  The Australian operations are entitled to transfer and off-set profits and losses from one company to another, therefore it is not meaningful to split the royalties, income or deferred taxation.

6  Capital expenditure for the year ended 31 December 2019.

7  Includes revenue from the sale of copper amounting to US$165.1 million.

 

 

 

   

   

   

   

   

   

   

 

213

 

AFR-215


Table of Contents

Gold Fields Annual Financial Report   

including Governance Report   

  2019        
         

 

NOTES TO THE CONSOLIDATED FINANCIAL STATEMENTS (continued)

for the year ended 31 December 2019

    

43.

SEGMENT REPORT (continued)

Financial summary

 

    South                                                                                 
    Africa      Ghana     Peru     Australia                                      
 Figures in millions unless otherwise stated  

South 

Deep1

    Tarkwa     Damang     Asanko2     Total
Ghana
    Cerro
Corona
    St Ives     Agnew     Granny
Smith
    Total
Australia
    Gruyere    

Corporate 

and 

other3

   

Group 

including 

Asanko

   

Group

excluding

Asanko

 
                                                                                                                 

INCOME STATEMENT

for the year ended 31 December 2018

                           

Revenue

    210.1       666.9       229.0       54.9       950.8       351.0 7      464.7       301.1       355.0       1,120.8                   2,632.7       2,577.8  

Cost of sales

    (320.5     (477.1     (224.3     (52.9     (754.3     (236.6     (332.2     (236.4     (212.7     (781.3           (3.1     (2,095.9     (2,043.0

Cost of sales before gold inventory change and amortisation and depreciation

    (262.0     (298.7     (143.5     (41.6     (483.8     (160.3     (200.9     (159.7     (166.3     (526.9           0.6       (1,432.4     (1,390.8

Gold inventory change

    (9.6     (10.1     19.1       4.2       13.2       5.5       14.9       (1.7     (1.8     11.4                   20.4       16.2  

Amortisation and depreciation

    (48.9     (168.3     (99.9     (15.5     (283.7     (81.8     (146.2     (75.0     (44.6     (265.8           (3.7     (683.9     (668.4

Other income/(costs)

    (6.3     (0.9     8.4       (0.3     7.2       1.5       4.5       9.1       1.1       14.8       (3.5     (44.5 )4      (30.8     (30.5

Share-based payments

    (4.7     (6.8     (2.1           (8.9     (4.3     (3.5     (2.6     (3.1     (9.2           (10.4     (37.5     (37.5

Long-term incentive plan

    0.1       0.4                   0.4       0.4       (0.2           (0.2     (0.4           (1.6     (1.1     (1.1

Exploration expense

                (0.4           (0.4     (1.1     (18.2     (8.0     (11.0     (37.2     (0.5     (65.0     (104.2     (104.2

Restructuring costs

    (11.2     (88.8     (13.9           (102.7                                               (113.9     (113.9

Silicosis settlement costs

                                                                      4.5       4.5       4.5  

Impairment and reversal of impairment of investments and assets, net

    (246.2                             (1.9                       0.0             (272.2     (520.3     (520.3

Profit/(loss) on disposal of assets

    1.0       (38.0                 (38.0           (0.3     (0.1           (0.4           (14.2     (51.6     (51.6

Investment income

    0.9       8.3                   8.3             0.4       0.2       0.3       0.9             (2.3     7.8       7.8  

Finance expense

    (9.6     (4.3     (9.8           (14.1     (5.0     (2.5     (1.0     (1.0     (4.6     (0.2     (54.5     (88.0     (88.0

Gain on acquisition of Asanko

                                                                      51.8       51.8       51.8  

Royalties

    (1.0     (21.2     (7.3     (2.8     (31.3     (5.1     _ 5       _ 5       _ 5       (27.9                 (65.3     (62.5

Mining and income tax

    162.7       1.8       12.1             13.9       (56.4     _ 5       _ 5       _ 5       (85.3     1.2       29.8       65.9       65.9  

Current taxation

          (19.6                 (19.6     (52.1     _ 5       _ 5       _ 5       (89.6     29.5       (13.9     (145.7     (145.7

Deferred taxation

    162.7       21.4       12.1             33.5       (4.3     _ 5       _ 5       _ 5       4.3       (28.3     43.7       211.6       211.6  

(Loss)/profit for the year

    (224.7     40.1       (8.3     (1.1     30.9       42.6       _ 5       _ 5       _ 5       190.2       (3.0     (381.8     (345.9     (344.8

(Loss)/profit attributable to:

                           

– Owners of the parent

    (224.7     36.1       (7.5     (1.1     27.5       42.4       _ 5       _ 5       _ 5       190.2       _ 5       (381.8     (349.3     (348.2

Non-controlling interest holders

          4.0       (0.8           3.2       0.2       _ 5       _ 5       _ 5             _ 5             3.4       3.4  

STATEMENT OF FINANCIAL POSITION

at 31 December 2018 – Restated8

                           

Total assets (excluding deferred taxation)

    807.6       1,530.6       159.2       _ 2       1,689.8       707.0       702.4       492.6       306.7       1,501.7       127.2       806.9       5,640.2       5,640.2  

Total liabilities (excluding deferred taxation)

    1,272.7       116.4       122.7       _ 2       239.1       209.9       135.2       66.5       75.1       276.8       101.6       647.8       2,747.9       2,747.9  

Net deferred taxation (assets)/liabilities

    (189.0     261.7       (15.2     _ 2       246.5       85.1       _ 5      _ 5      _ 5      71.4       30.5       (59.1     185.4       185.4  

Capital expenditure6

    58.3       156.1       138.5       12.8       307.4       33.2       127.2       72.8       78.8       278.7       134.3       15.1       827.0       814.2  

 

The above is a geographical analysis presented by location of assets.

 

The Group’s continuing operations are primarily involved in gold mining, exploration and related activities. Activities are conducted and investments held both inside and outside South Africa. The segment results have been prepared and presented based on management’s reporting format. Gold mining operations are managed and internally reported based on the following geographical areas: in South Africa, South Deep mine, in Ghana, Tarkwa and Damang mines, in Australia, St Ives, Agnew, Granny Smith and Gruyere Gold project and in Peru, the Cerro Corona mine. Whilst the Gruyere Gold project does not meet the quantitative criteria for disclosure as a separate segment, it is expected to become a significant contributor to the Group’s performance in future years as the project is being developed. The Group also has exploration interests which are included in the “Corporate and other” segment. Refer to accounting policies on segment reporting.

 

Figures may not add as they are rounded independently.

 

1  The income statement and statement of financial position of South Deep is that of the operating mine and does not include any of the adjustments made in respect of the purchase price allocation relating to the acquisition of South Deep (refer to note 14). South Deep Gold mine, being an unincorporated joint venture, is not liable for taxation. Taxation included in South Deep is indicative, as tax is provided in the holding companies at a rate of 29%.

2  For the purpose of the review of the segment by the CODM, Asanko’s income statement is proportionately consolidated in the Ghana segment. Equity accounted joint venture carried at US$85.8 million.

3  “Corporate and other” represents the items to reconcile segment data to consolidated financial statement totals, including the elimination of intercompany transactions and balances as well as the Group’s exploration interests. This does not represent a separate segment as it does not generate revenue. Included in “Corporate and other” is the adjustment made in respect of the purchase price allocation of South Deep.

4  Other costs “Corporate and other” comprise share of loss of equity accounted investees, net of taxation of US$13.1 million and the balance of US$31.4 million consists mainly of corporate-related costs.

5  The Australian operations are entitled to transfer and off-set profits and losses from one company to another, therefore it is not meaningful to split the royalties, income or deferred taxation.

6  Capital expenditure for the year ended 31 December 2018.

7  Includes revenue from the sale of copper amounting to US$169.2 million.

8  Refer to note 42 for further details.

 

 

 

   

   

   

   

   

   

   

   

 

214

 

AFR-216


Table of Contents

Gold Fields Annual Financial Report   

including Governance Report   

  2019        
         

 

    

    

    

43.

SEGMENT REPORT (continued)

Financial summary

 

   

South 

Africa 

    Ghana           Peru           Australia                                                  
 Figures in millions unless
 otherwise stated
  South 
Deep
1
    Tarkwa     Damang     Total
Ghana
    Cerro
Corona
    St Ives     Agnew     Granny
Smith
    Total
Australia
    Gruyere    

Corporate 

and 

other2

   

Continuing

operations

    Darlot    

Discontinued

operations

    Group  
                                                                                                                         

INCOME STATEMENT

for the year ended 31 December 2017

                             

Revenue

    354.1       710.8       180.3       891.1       392.9 6      457.3       302.6       363.8       1,123.7                   2,761.8       49.0       49.0       2,810.8  

Cost of sales

    (379.0     (526.0     (144.5     (670.5     (285.2     (330.9     (232.7     (203.9     (767.5     (1.3     (1.8     (2,105.1     (50.7     (50.7     (2,155.8

Cost of sales before gold inventory change and amortisation and depreciation

    (306.3     (348.0     (121.3     (469.3     (151.2     (187.6     (154.9     (156.8     (499.3     (1.3     0.9       (1,426.5     (46.3     (46.3     (1,472.8

Gold inventory change

    1.5       42.0       (0.9     41.1       (3.1     29.0       4.5       (3.6     29.9                   69.5       (0.9     (0.9     68.6  

Amortisation and depreciation

    (74.2     (220.0     (22.3     (242.3     (130.9     (172.3     (82.3     (43.5     (298.1           (2.7     (748.1     (3.5     (3.5     (751.6

Other income/(costs)

    7.6       (3.1     (0.6     (3.7     (12.1     18.0       6.4       4.6       29.0             (10.3 )3      10.6       (0.2     (0.2     10.4  

Share-based payments

    (3.5     (4.8     (1.3     (6.1     (3.6     (2.2     (1.7     (2.1     (6.0           (7.6     (26.8     (0.6     (0.6     (27.4

Long-term incentive plan

          (0.9     (0.3     (1.2     (0.7     (0.7     (0.5     (0.6     (1.8           (1.3     (5.0     (0.1     (0.1     (5.1

Exploration expense

                            (0.5     (23.0     (15.9     (10.8     (49.6     (1.8     (57.8     (109.8     (1.5     (1.5     (111.3

Restructuring costs

    (2.3     (4.7     (2.2     (6.9                                               (9.2                 (9.2

Silicosis settlement costs

                                                                (30.2     (30.2                 (30.2

Impairment and reversal of impairment of investments and assets, net

          (6.8     (3.5     (10.3     52.6                                     (242.5     (200.2                 (200.2

Profit/(loss) on disposal of assets

    0.3       2.9       (0.2     2.7             (0.2     1.5             1.3             (0.3     4.0                   4.0  

Investment income

    0.8       3.4       0.2       3.6             0.9       0.6       0.7       2.2             (1.0     5.6       0.4       0.4       6.0  

Finance expense

    (12.4     (5.2     (5.1     (10.3     (4.7     (2.8     (1.0     (1.0     (4.8           (49.1     (81.3                 (81.3

Gain on sale of discontinued operations

                                                                            23.5       23.5       23.5  

Royalties

    (1.8     (21.7     (5.5     (27.1     (5.3     _ 4       _ 4       _ 4       (27.8     _ 4             (62.0     (1.1     (1.1     (63.1

Mining and income tax

    10.9       (58.6     3.1       (55.5     (36.1     _ 4       _ 4       _ 4       (89.5     _ 4       (3.0     (173.2     (5.6     (5.6     (179.0

Current taxation

          (58.0           (58.0     (50.8     _ 4       _ 4       _ 4       (91.7     _ 4       (4.2     (204.7     (2.3     (2.3     (207.0

Deferred taxation

    10.9       (0.6     3.1       2.5       14.7       _ 4       _ 4       _ 4       2.2       _ 4       1.2       31.5       (3.3     (3.3     28.0  

(Loss)/profit for the year

    (25.3     85.4       20.4       105.8       97.4       _ 4       _ 4       _ 4       209.2       _ 4       (404.9     (20.8     13.1       13.1       (7.7

(Loss)/profit attributable to:

                             

– Owners of the parent

    (25.3     76.9       18.4       95.3       96.9       _ 4       _ 4       _ 4       209.2       _ 4       (404.9     (31.8     13.1       13.1       (18.7

Non-controlling interest holders

          8.5       2.0       10.5       0.5       _ 4       _ 4       _ 4             _ 4             11.0                   11.0  

STATEMENT OF FINANCIAL POSITION

at 31 December 2017 – Restated7

                             

Total assets (excluding deferred taxation)

    1,208.3       1,709.4       177.0       1,886.4       774.0       693.7       500.0       392.0       1,585.7       34.9       943,5       6,432.8                   6,432.8  

Total liabilities (excluding deferred taxation)

    1,339.9       176.5       122.1       298.6       188.7       138.2       71.5       78.1       287.8       32.9       500.0       2,647.9                   2,647.9  

Net deferred taxation (assets)/liabilities

    (47.6     283.1       (3.1     280.0       80.8       _ 4       _ 4       _ 4       82.8       _ 4       (18.3     381.9       _ 4       _ 4       381.9  

Capital expenditure5

    82.4       180.6       132.1       312.8       34.0       156.2       73.7       87.0       316.9       81.1       6.4       833.6       6.8       6.8       840.4  

 

The above is a geographical analysis presented by location of assets.

 

The Group’s continuing operations are primarily involved in gold mining, exploration and related activities. Activities are conducted and investments held both inside and outside South Africa. The segment results have been prepared and presented based on management’s reporting format. Gold mining operations are managed and internally reported based on the following geographical areas: in South Africa, South Deep mine, in Ghana, Tarkwa and Damang mines, in Australia, St Ives, Agnew, Granny Smith and Gruyere Gold project and in Peru, the Cerro Corona mine. Whilst the Gruyere Gold project does not meet the quantitative criteria for disclosure as a separate segment, it is expected to become a significant contributor to the Group’s performance in future years as the project is being developed. The Group also has exploration interests which are included in the “Corporate and other” segment. Refer to accounting policies on segment reporting.

 

The Group’s discontinued operation is primarily involved in gold mining, exploration and related activities. Activities are conducted and investments held in Australia.

 

Figures may not add as they are rounded independently.

 

1  The income statement and statement of financial position of South Deep is that of the operating mine and does not include any of the adjustments made in respect of the purchase price allocation relating to the acquisition of South Deep (refer to note 14). South Deep Gold mine, being an unincorporated joint venture, is not liable for taxation. Taxation included in South Deep is indicative, as tax is provided in the holding companies at a rate of 30%.

2  “Corporate and other” represents the items to reconcile segment data to consolidated financial statement totals, including the elimination of intercompany transactions and balances as well as the Group’s exploration interests. This does not represent a separate segment as it does not generate revenue. Included in “Corporate and other” is the adjustment made in respect of the purchase price allocation, including goodwill relating to the acquisition of South Deep.

3  Other costs “Corporate and other” comprise share of loss of associates after taxation of US$1.3 million and the balance of US$9.0 million consists mainly of corporate-related costs.

4  The Australian operations are entitled to transfer and off-set profits and losses from one company to another, therefore it is not meaningful to split the royalties, income or deferred taxation.

5  Capital expenditure for the year ended 31 December 2017.

6  Includes revenue from the sale of copper amounting to US$177.8 million.

7  Refer to note 42 for further details.

 

 

 

 

   

   

   

   

   

   

   

 

215

 

AFR-217


Table of Contents

Gold Fields Annual Financial Report   

including Governance Report   

  2019        
         

 

NOTES TO THE CONSOLIDATED FINANCIAL STATEMENTS (continued)

for the year ended 31 December 2019

    

 

44.

MAJOR GROUP INVESTMENTS – DIRECT AND INDIRECT

 

            Shares held      Group beneficial interest  
                              2019                        2018                      2019                      2018  
     Notes                    %      %  
                                              

 

Subsidiaries

              

Unlisted

              

Abosso Goldfields Ltd6

              

– Class“A” shares

     1        49,734,000        49,734,000        90.0        90.0  

– Class“B” shares

     1        4,266,000        4,266,000        90.0        90.0  

Agnew Gold Mining Company Pty Ltd

     2        54,924,757        54,924,757        100.0        100.0  

Beatrix Mines Ltd

     3        96,549,020        96,549,020        100.0        100.0  

Beatrix Mining Ventures Ltd

     3        9,625,001        9,625,001        100.0        100.0  

Darlot Mining Company Pty Ltd

     2        1        1        100.0        100.0  

Driefontein Consolidated (Pty) Ltd

     3        1,000        1,000        100.0        100.0  

GFI Joint Venture Holdings (Pty) Ltd

     3        311,668,564        311,668,564        100.0        100.0  

GFL Mining Services Ltd

     3        235,676,387        235,676,387        100.0        100.0  

Gold Fields Ghana Ltd7

     1        900        900        90.0        90.0  

Gold Fields Group Services (Pty) Ltd

     3        1        1        100.0        100.0  

Gold Fields Holdings Company (BVI) Ltd

     5        4,084        4,084        100.0        100.0  

Gold Fields La Cima S.A.8

     4        1,426,050,205        1,426,050,205        99.5        99.5  

Gold Fields Operations Ltd

     3        156,279,947        156,279,947        100.0        100.0  

Gold Fields Orogen Holding (BVI) Ltd

     5        356        356        100.0        100.0  

Gruyere Mining Company Pty Ltd

     2        1        1        100.0        100.0  

GSM Mining Company Pty Ltd

     2        1        1        100.0        100.0  

Kloof Gold Mining Company Ltd

     3        138,600,000        138,600,000        100.0        100.0  

Newshelf 899 (Pty) Ltd9

     3        90,000,000        90,000,000        100.0        100.0  

St Ives Gold Mining Company Pty Ltd

     2        281,051,329        281,051,329        100.0        100.0  

 

1  Incorporated in Ghana.

2  Incorporated in Australia.

³  Incorporated in the Republic of South Africa.

4  Incorporated in Peru.

5  Incorporated in the British Virgin Islands.

6  Abosso Goldfields Ltd (“Abosso”) owns the Damang operation in Ghana. The accumulated non-controlling interest of Abosso at 31 December 2019 amounts to US$7.9 million (2018: US$5.2 million). No dividends were paid to non-controlling interest during 2019 or 2018. Refer to the segment reporting, note 43, for summarised financial information of Damang.

7  Gold Fields Ghana Ltd (“GFG”) owns the Tarkwa operation in Ghana. The accumulated non-controlling interest of GFG at 31 December 2019 amounts to US$125.5 million (2018: US$115.3 million). A dividend of US$2.0 million was advanced to non-controlling interest during 2019 (2018: US$9.2 million). Refer to the segment reporting, note 43, for summarised financial information of Tarkwa.

8  Gold Fields La Cima S.A. (“La Cima”) owns the Cerro Corona operation in Peru. The accumulated non-controlling interest of La Cima at 31 December 2019 amounts to US$2.1 million (2018: US$1.9 million). A dividend of US$0.2 million was paid to non-controlling interest during 2019 (2018: US$0.6 million). Refer to the segment reporting, note 43, financial information of Cerro Corona.

9  Newshelf is the holding company of GFIJVH and GFO which own the South Deep mine. In terms of the South Deep BEE agreement, there is an agreed phase-in participation of BEE partners over 20 years. The BEE partners’ stake will ultimately be 10%, resulting in a 90% holding by Newshelf.

   

   

   

   

   

   

   

   

   

 

216

 

AFR-218


Table of Contents

Gold Fields Annual Financial Report   

including Governance Report   

  2019        
         

 

    

    

    

44.

MAJOR GROUP INVESTMENTS – DIRECT AND INDIRECT (continued)

 

 

     Shares held      Group beneficial interest  
     2019      2018      2019      2018  
                   %      %  
                                     

 

Other1

           

Listed associates

           

Maverix Metals Incorporated (“Maverix”)2

            42,850,000               19.9  

Rusoro Mining Limited

     140,000,001        140,000,001                        25.7                        25.7  

Joint venture

           

Far Southeast Gold Resources Incorporated

     1,737,699        1,737,699        40.0        40.0  

Asanko Gold Ghana Limited

         450,000,000            450,000,000        45.0        45.0  

Adansi Gold Company Limited

     100,000        100,000        50.0        50.0  

Shika Group Finance Limited

     10,000        10,000        50.0        50.0  

Listed equity investments

           

Asanko Gold Inc.

     22,354,657        22,354,657        9.9        9.9  

Bezant Resources PLC

     17,945,922        17,945,922        1.8        1.8  

Cardinal Resources Limited3

     81,038,233        42,818,182        16.4        11.3  

Cardinal Resources Limited (Options)4

            38,220,051               25.8  

RareX Limited

     710,592        17,764,783        0.2        0.5  

Consolidated Woodjam Copper Corporation3

     16,115,740        16,115,740        19.9        19.9  

Gold Road Resources Limited5

            87,117,909               9.9  

Hummingbird Resources PLC5

            21,258,503               6.0  

Lefroy Exploration Limited3

     18,214,535        14,764,535        18.4        18.2  

Magmatic Resources Limited

     19,200,000        17,600,000        12.5        15.0  

Orsu Metals Corp

     2,613,491        2,613,491        6.2        7.2  

Red 5 Limited5

            246,875,821               19.9  

Chakana Copper Corp3

     15,686,275               16.8         

 

1  Only major investments are listed individually.

2  Maverix was disposed of during 2019, refer to note 16.1 c.

3  An assessment has been performed and the Group does not have significant influence.

4  The Cardinal Resources Limited options were converted to shares in 2019.

5  Disposed of during 2019.

   

   

   

   

   

 

217

 

AFR-219


Table of Contents

LOGO

Gold Fields Annual Financial Report including Governance Report 2019 218 SOUTH AFRICA REGION South Deep Gold produced Net earnings Tonnes Milled Yield* g/tonne Kilograms ’000 ounces All-in costs** US$/oz SA Rand million US$ million Year to 30 June 2007# 1,104,000 4.6 5,076 163 595 (46.8) (6.5) 2008 1,367,000 5.3 7,220 232 727 (143.1) (19.7) 2009 1,241,000 4.4 5,434 175 717 (10.9) (1.2) 2010 1,681,000 4.9 8,236 265 811 (81.0) (10.7) Six months to December 2010 1,101,000 4.1 4,547 146 939 (96.5) (13.5) Year to 31 December 2011 2,440,000 3.5 8,491 273 1,073 146.4 20.3 2012 2,106,000 4.0 8,411 270 1,105 122.1 14.9 2013 2,347,000 4.0 9,397 302 1,045 (206.9) (21.6) 2014 1,323,000 4.7 6,236 200 1,732 (897.7) (83.0) 2015 1,496,000 4.1 6,160 198 1,559 (700.5) (55.2) 2016 2,248,000 4.0 9,032 290 1,234 191.1 13.0 2017 2,081,000 4.2 8,748 281 1,400 (337.6) (25.3) 2018 1,320,000 3.7 4,885 157 2,012 (3,009.2) (224.7) 2019 1,666,000 4.1 6,907 222 1,259 104.4 7.2 Total 23,521,000 4.2 98,780 3,176 # For the seven months ended 30 June 2007, since acquisition control. * Combined surface and underground yield. ** All-in costs: as from 2014 per the new World Gold Council Standard issued on 27 June 2013. Up to 2014, cash cost was the key metric. WEST AFRICA REGION Tarkwa mine – total managed Gold produced Net earnings (before minorities) Tonnes treated Yield g/tonne Kilograms ’000 ounces All-in costs** US$/oz US$ million Year to 30 June 1994 – 2005 91,612,600 1.2 108,546 3,490 n/a 210.9 2006 21,487,000 1.0 22,060 709 292 97.8 2007 22,639,000 1.0 21,684 697 333 116.9 2008 22,035,000 0.9 20,095 646 430 147.8 2009 21,273,000 0.9 19,048 612 521 100.0 2010 22,716,000 1.0 22,415 721 536 187.9 Six months to December 2010 11,496,000 1.0 11,261 362 562 135.6 Year to 31 December 2011 23,138,000 1.0 22,312 717 556 401.4 2012 22,910,000 1.0 22,358 719 673 263.7 2013 19,275,000 1.0 19,664 632 816 (16.2) 2014 13,553,000 1.3 17,363 558 1,068 83.7 2015 13,520,000 1.3 18,229 586 970 87.5 2016 13,608,000 1.3 17,669 568 959 116.9 2017 13,527,000 1.3 17,617 566 940 85.4 2018 13,791,000 1.2 16,330 525 951 40.1 2019 13,749,000 1.2 16,146 519 958 101.3 Total 360,329,600 1.1 392,798 12,629 Surface operation from F1999. ** All-in costs: as from 2014 per the new World Gold Council Standard issued on 27 June 2013. Up to 2014, cash cost was the key metric. OPERATING AND FINANCIAL INFORMATION BY MINE (UNAUDITED) for the year ended 31 December 2019 Gold Fields AFS 2019_Pr oof 15 – 27 March 2020

 

AFR-220


Table of Contents

LOGO

219 Gold Fields Annual Financial Report including Governance Report 2019 Damang mine – total managed Gold produced Net earnings (before minorities) Tonnes treated Yield g/tonne Kilograms ’000 ounces All-in costs** US$/oz US$ million Year to 30 June 2002# – 2005 17,279,000 1.8 30,994 996 n/a 76.1 2006 5,328,000 1.4 7,312 235 341 27.2 2007 5,269,000 1.1 5,843 188 473 16.0 2008 4,516,000 1.3 6,041 194 551 25.9 2009 4,991,000 1.2 6,233 200 660 9.0 2010 5,028,000 1.3 6,451 207 660 45.9 Six months to December 2010 2,491,000 1.5 3,637 117 636 39.4 Year to 31 December 2011 4,942,000 1.4 6,772 218 701 100.5 2012 4,416,000 1.2 5,174 166 918 36.3 2013 3,837,000 1.2 4,760 153 1,060 (118.3) 2014 4,044,000 1.4 5,527 178 1,175 3.4 2015 4,295,000 1.2 5,220 168 1,326 (89.3) 2016 4,268,000 1.1 4,594 148 1,254 (4.5) 2017 4,590,000 1.0 4,467 144 1,827 20.4 2018 4,205,000 1.3 5,630 181 1,506 (8.3) 2019 4,645,000 1.4 6,482 208 1,147 25.5 Total 84,144,000 1.4 115,137 3,701 # F2002 – For the five months ended 30 June, since acquisition. ** All-in costs: as from 2014 per the new World Gold Council Standard issued on 27 June 2013. Up to 2014, cash cost was the key metric. Asanko mine# – 45% Gold produced Net earnings (before minorities) Tonnes treated Yield g/tonne Kilograms ’000 ounces All-in costs** US$/oz US$ million Year to 31 December 2018* 944,000 1.5 1,400 45 1,175 (1.1) 2019* 2,474,000 1.4 3,513 113 1,214 4.3 Total 3,418,000 1.4 4,913 158 # Equity accounted joint venture. For the purpose of the review of the Group results by the Chief Operating Decision Maker (“CODM”), in terms of IFRS 8 Operating Segments, Asanko is proportionately consolidated. As a result, the operating and financial information by mine includes analysis of Asanko’s results. * Asanko has been equity accounted since 31 July 2018. ** All-in costs: as from 2014 per the new World Gold Council Standard issued on 27 June 2013. Up to 2014, cash cost was the key metric. Gold Fields AFS 2019_Pr oof 15 – 27 March 2020

 

AFR-221


Table of Contents

LOGO

OPERATING AND FINANCIAL INFORMATION BY MINE (continued) for the year ended 31 December 2019 Gold Fields Annual Financial Report including Governance Report 2019 220 AUSTRALIA REGION St Ives mine Gold produced Tonnes treated Yield g/tonne Kilograms ’000 ounces All-in costs** US$/oz All-in costs** A$/oz Year to 30 June 2002# – 2005 21,960,000 2.7 59,838 1,924 254 379 2006 6,690,000 2.3 15,440 496 339 453 2007 6,759,000 2.2 15,146 487 424 540 2008 7,233,000 1.8 12,992 418 582 649 2009 7,262,000 1.8 13,322 428 596 805 2010 6,819,000 1.9 13,097 421 710 806 Six months to December 2010 3,284,000 2.3 7,557 243 710 757 Year to 31 December 2011 6,745,000 2.1 14,449 465 901 873 2012 7,038,000 2.0 13,992 450 931 899 2013 4,763,000 2.6 12,525 403 833 861 2014 4,553,000 2.5 11,246 362 1,164 1,289 2015 3,867,000 3.0 11,566 372 969 1,287 2016 4,046,000 2.8 11,290 363 949 1,273 2017 4,198,000 2.7 11,319 364 916 1,198 2018 4,251,000 2.7 11,415 367 902 1,207 2019 4,466,000 2.6 11,527 371 963 1,385 Total 103,934,000 2.4 246,721 7,932 # F2002 – For the seven months ended 30 June, since acquisition. ** All-in costs: as from 2014 per the new World Gold Council Standard issued on 27 June 2013. Up to 2014, cash cost was the key metric. Agnew mine Gold produced Tonnes treated Yield g/tonne Kilograms ’000 ounces All-in costs** US$/oz All-in costs** A$/oz Year to 30 June 2002# – 2005 4,299,000 4.6 19,911 640 236 357 2006 1,323,000 5.2 6,916 222 266 355 2007 1,323,000 5.0 6,605 212 295 377 2008 1,315,000 4.8 6,336 204 445 496 2009 1,066,000 5.6 5,974 192 401 541 2010 883,000 5.8 5,140 165 539 611 Six months to December 2010 417,000 5.9 2,477 80 621 662 Year to 31 December 2011 935,000 6.5 6,035 194 696 675 2012 943,000 5.8 5,494 177 827 799 2013 974,000 6.9 6,705 216 625 646 2014 1,246,000 6.8 8,419 271 990 1,096 2015 1,218,000 6.0 7,360 237 959 1,276 2016 1,176,000 6.1 7,134 229 971 1,301 2017 1,235,000 6.1 7,502 241 977 1,276 2018 1,178,000 6.3 7,434 239 1,026 1,374 2019 1,231,000 5.5 6,824 219 1,152 1,656 Total 20,762,000 5.6 116,267 3,738 # For the seven months ended 30 June, since acquisition. ** All-in costs: as from 2014 per the new World Gold Council Standard issued on 27 June 2013. Up to 2014, cash cost was the key metric. Gold Fields AFS 2019_Pr oof 15 – 27 March 2020

 

AFR-222


Table of Contents

LOGO

221 Gold Fields Annual Financial Report including Governance Report 2019 Darlot mine Gold produced Tonnes treated Yield g/tonne Kilograms ’000 ounces All-in costs** US$/oz All-in costs** A$/oz Year to 31 December 2013 From October 158,000 3.9 613 20 1,025 1,059 2014 525,000 5.0 2,601 84 1,222 1,353 2015 457,000 5.3 2,440 78 1,057 1,403 2016 454,000 4.6 2,066 66 1,238 1,662 2017# 338,000 3.6 1,219 39 1,432 1,874 Total 1,932,000 4.6 8,940 287 # Sale completed on 2 October 2017. ** All-in costs: as from 2014 per the new World Gold Council Standard issued on 27 June 2013. Up to 2014, cash cost was the key metric. Granny Smith mine Gold produced Tonnes treated Yield g/tonne Kilograms ’000 ounces All-in costs** US$/oz All-in costs** A$/oz Year to 31 December 2013 from October 330,000 5.9 1,935 62 786 812 2014 1,472,000 6.7 9,804 315 809 896 2015 1,451,000 6.5 9,365 301 764 1,017 2016 1,446,000 6.1 8,827 284 834 1,119 2017 1,726,000 5.2 9,030 290 896 1,171 2018 1,778,000 4.9 8,709 280 925 1,239 2019 1,753,000 4.9 8,547 275 922 1,325 Total 9,956,000 5.6 56,218 1,807 ** All-in costs: as from 2014 per the new World Gold Council Standard issued on 27 June 2013. Up to 2014, cash cost was the key metric. Gruyere mine# – 50% Gold produced Net earnings (before minorities) Tonnes treated Yield g/tonne Kilograms ’000 ounces All-in costs** US$/oz All-in costs** A$/oz Year to 31 December 2019 1,639,000 0.9 1,541 50 2,900 4,170 Total 1,639,000 0.9 1,541 50 # The Gruyere project was successfully completed during 2019, with first gold produced in June 2019. Commercial levels of production were achieved at the end of September 2019. ** All-in costs: as from 2014 per the new World Gold Council Standard issued on 27 June 2013. Up to 2014, cash cost was the key metric. Gold Fields AFS 2019_Pr oof 15 – 27 March 2020

 

AFR-223


Table of Contents

LOGO

OPERATING AND FINANCIAL INFORMATION BY MINE (continued) for the year ended 31 December 2019 Gold Fields Annual Financial Report including Governance Report 2019 222 Australian region Net earnings US$ million A$ million Year to 30 June 2002# – 2005 181.2 296.2 2006 39.3 52.6 2007 41.5 52.8 2008 36.8 41.2 2009 69.8 94.3 2010 81.0 89.9 Six months to December 2010 60.9 64.9 Year to 31 December 2011 189.6 183.8 2012 88.9 85.8 2013 (138.9) (143.6) 2014 94.5 104.7 2015 175.5 233.3 2016 219.5 294.4 2017 204.3 266.8 2018 190.2 254.5 2019 159.3 229.0 Total 1,693.4 2,200.6 # F2002 – For the seven months ended 30 June 2002, since acquisition. SOUTH AMERICA REGION Cerro Corona – total managed Gold produced Tonnes treated Yield g/tonne Kilograms ’000 ounces All-in costs** US$/eq oz Net earnings (before minorities) US$ million Year to 30 June 2009# 4,547,000 1.5 6,822 219 369 25.4 2010 6,141,000 2.0 12,243 394 348 90.8 Six months to December 2010 3,102,000 2.0 6,206 200 395 93.3 Year to 31 December 2011 6,593,000 1.8 11,915 383 437 208.5 2012 6,513,000 1.6 10,641 342 492 217.6 2013 6,571,000 1.5 9,851 317 491 80.5 2014 6,797,000 1.5 10,156 327 702 66.5 2015 6,710,000 1.4 9,196 296 777 (93.4) 2016 6,977,000 1.2 8,405 270 762 (73.1) 2017 6,796,000 1.4 9,540 307 673 97.4 2018 6,644,000 1.5 9,767 314 699 42.6 2019 6,718,000 1.4 9,104 293 810 83.1 Total 74,109,000 1.5 113,846 3,660 # Transition from project to operation from September 2008. * Cerro Corona is a gold and copper mine. As such, gold produced and all-in costs are based on gold equivalent ounces. ** All-in costs: as from 2014 per the new World Gold Council Standard issued on 27 June 2013. Up to 2014, cash cost was the key metric. Gold Fields AFS 2019_Pr oof 15 – 27 March 2020

 

AFR-224


Table of Contents

LOGO

SHAREHOLDER ANALYSIS Register date: 27 December 2019 Issued Share Capital: 828,632,707 shares Number of shareholders % Number of shares % SHAREHOLDER SPREAD 1 – 1,000 shares 10,598 85.39 1,302,861 0.16 1,001 – 10,000 shares 1,084 8.73 3,578,340 0.43 10,001 – 100,000 shares 461 3.71 16,456,026 1.99 100,001 – 1,000,000 shares 205 1.65 70,611,434 8.52 Over 1,000,000 shares 64 0.52 736,684,046 88.90 Total 12,412 100.00 828,632,707 100.00 DISTRIBUTION OF SHAREHOLDERS American depositary receipts 2 0.02 416,402,091 50.25 Banks 210 1.69 156,109,165 18.84 Brokers 93 0.75 40,300,156 4.86 Close corporations 79 0.64 107,312 0.01 Control account 1 0.01 899,869 0.11 Endowment funds 20 0.16 215,740 0.03 Individuals 10,742 86.55 5,679,055 0.69 Insurance companies 17 0.14 8,748,294 1.06 Investment companies 6 0.05 4,121,306 0.50 Medical aid schemes 8 0.06 34,177 0.00 Mutual funds 412 3.32 90,601,786 10.93 Nominees and trusts 414 3.34 20,144,374 2.43 Other corporations 34 0.27 305,159 0.04 Own holdings 4 0.03 2,611,955 0.32 Pension funds 182 1.47 68,147,223 8.22 Private companies 181 1.46 669,971 0.08 Public companies 6 0.05 9,680 0.00 Share trust 1 0.01 13,525,394 1.63 Total 12,412 100 828,632,707 100 PUBLIC/NON-PUBLIC SHAREHOLDERS Non-public shareholders 8 0.06 17,008,388 2.05 Directors of the company 3 0.02 895,402 0.11 Share trust 1 0.01 13,525,394 1.63 Own holdings 4 0.03 2,587,592 0.31 Public shareholders 12,404 99.94 811,624,319 97.95 Total 12,412 100.00 828,632,707 100.000 223 Gold Fields Annual Financial Report including Governance Report 2019 Gold Fields AFS 2019_Pr oof 15 – 27 March 2020

 

AFR-225


Table of Contents

LOGO

Beneficial shareholders holding of 3% or more Number of shares % Government Employees Pension Fund 53,726,997 6.48 VanEck Vectors Gold Miners ETF 52,395,279 6.32 VanEck Vectors Junior Gold Miners ETF 35,977,896 4.34 Vanguard Selected Value Fund 24,875,100 3.00 Total 166,975,272 20.15 Fund managers holding of 3% or more Number of shares % VanEck Global 91,615,137 11.06 Public Investment Corporation 52,524,228 6.34 Dimensional Fund Advisors 45,925,266 5.54 BlackRock Investment Mgt – Index 35,406,407 4.27 Donald Smith & Co 34,060,873 4.11 Vanguard Group 29,148,313 3.52 Total 288,680,224 34.84 Foreign custodian holding of 3% or more Number of shares % State Street Bank And Trust 72,481,742 8.75 JPMorgan Chase Bank, National Association 63,312,886 7.64 The Bank of New York Mellon 26,057,239 3.14 Total 161,851,867 19.53 Gold Fields Annual Financial Report including Governance Report 2019 224 SHAREHOLDER ANALYSIS (continued) Gold Fields AFS 2019_Pr oof 15 – 27 March 2020

 

AFR-226


Table of Contents

LOGO

GLOSSARY OF TERMS ABET Adult Basic Education and Training AISC All-in sustaining costs. AISC comprises on-site mining costs (on a sales basis); on-site general and administrative costs; royalties and production taxes; realised gains/losses on hedges due to operating costs; community costs related to current operations; permitting costs related to current operations; third-party smelting, refining and transport costs; non-cash remuneration (site-based); stock-piles/product inventory write-down; operational stripping costs; by-product credits; corporate general and administrative costs (including share-based remuneration); reclamation and remediation – accretion and amortisation (operating sites); exploration and study costs (sustaining); and capital exploration (sustaining) AIC All-in costs. AIC is AISC plus community costs not related to current operations; community costs not related to current operations; reclamation and remediation costs not related to current operations; exploration and study costs (non-sustaining); capital exploration (non-sustaining); capitalised stripping & underground mine development (non-sustaining); and capital expenditure (non-sustaining) AS/NZ 4801 Australian occupational health and safety management standards Backfill Material generally sourced from processing plant mine residues and utilised for the filling of mined voids, to ensure long-term stability of excavations and minimise the effects of seismic activity BEE Black Economic Empowerment. BEE seeks to ensure that black persons within South Africa gain a significant degree of control in the economy through the possession of equity stakes and the holding of management positions within an institution Blasthole The hole into which a blasting charge is inserted in order to blast loose a quantity of rock Borehole or drill hole Hole bored or drilled in rock, usually to obtain representative samples (see diamond drill) Box-hole A cross raise, normally from the access cross-cut to the reef horizon, for the purpose of drawing broken rock and ore from the reef horizon into a conveyance in the cross-cut Bulk mining Any large-scale, mechanised method of mining involving many thousands of tonnes of ore being blasted or caved and transported to a processing plant BVQI Bureau Veritas Qualite International is a leading global and independent certification body that audits and certifies whether company systems meet the requirements of ISO standards Carbon-in-leach (“CIL”) The recovery process in which gold is leached from gold ore pulp by cyanide and simultaneously adsorbed onto activated carbon granules in the same vessel. The loaded carbon is then separated from the pulp for subsequent gold removal by elution. The process is typically employed where there is a naturally occurring gold adsorbent in the ore Capital expenditure (or capex) Specific project or ongoing expenditure for replacement or additional equipment, materials or infrastructure Carbon-in-pulp (“CIP”) The recovery process in which gold is first leached from gold ore pulp by cyanide and then adsorbed onto activated carbon granules in separate vessels. The loaded carbon is then separated from the pulp for subsequent gold removal by elution Channel Historic water course into which sediments consisting of gravel and sand are/have been deposited Collective Bargaining Agreement Collective Bargaining Agreement means a written agreement concerning terms and conditions of employment or any other matter of mutual interest concluded by a trade union(s) and the Company 225 Gold Fields Annual Financial Report including Governance Report 2019 Gold Fields AFS 2019_Pr oof 15 – 27 March 2020

 

AFR-227


Table of Contents

LOGO

Comminution The term used to describe the process by which ore is reduced in size in order to liberate the desired mineral from the gangue material in preparation for further processing Co-morbidity Medical term for diseases that commonly co-exist, which increase the risk of morbidity Concentrate A metal-rich product resulting from a mineral enrichment process such as gravity concentration or flotation, in which most of the desired mineral has been separated from the waste material in the ore Conglomerate Sedimentary rocks comprising eroded subangular to rounded pebbles within a finer-grained matrix Cross-cut A horizontal underground drive developed perpendicular to the strike direction of the stratigraphy and reef Cut-off grade The lowest grade of mineralised ore, which determines whether or not it is economic to mine and send to the processing plant Decline An excavation from surface or subsurface, in the form of a tunnel, which is developed downwards Depletion The decrease in quantity of ore, in a deposit or property resulting from extraction or mining Development Is any tunnelling operation that is developed for either exploration, exploitation or both Diamond drill A rotary type of rock drill that cuts a core of rock by diamond bits and is recovered in long cylindrical sections Dilution Waste or material below the cut-off grade that contaminates the ore during the course of mining operations and thereby reduces the average grade mined Dip Angle of inclination (of a geological feature/rock) from the horizontal Dyke Tabular, vertical or near vertical body of igneous rock formed by the intrusion of magma generally into planar structural zones of weakness Elution The chemical process of desorbing gold from activated carbon Facies The characteristics of a rock unit defined by its composition, lithology, physical properties and geochemical parameters, usually reflecting the conditions of its origin Fatality rate Number of deaths normally expressed as a ratio per million man-hours worked Fault The surface or plane of a fracture along which movement has occurred Feasibility study A comprehensive design and costing study of the selected option for the development of a mineral project in which appropriate assessments have been made of realistically assumed geological, mining, metallurgical, economic, marketing, legal, environmental, social, governmental, engineering, operational and all other modifying factors, which are considered in sufficient detail to demonstrate at the time of reporting that extraction is reasonably justified (economically mineable) and the factors reasonably serve as the basis for a final decision by a proponent or financial institution to proceed with, or finance, the development of the project. The overall confidence of the study should be stated Filtration Process of separating usually valuable solid material from a liquid GLOSSARY OF TERMS (continued) Gold Fields Annual Financial Report including Governance Report 2019 226 Gold Fields AFS 2019_Pr oof 15 – 27 March 2020

 

AFR-228


Table of Contents

LOGO

Flotation The process by which the surface chemistry of the desired mineral particles is chemically modified such that they preferentially attach themselves to bubbles and float to the surface of the pulp in specially designed vessels. The gangue or waste minerals are chemically depressed and do not float, thus allowing the valuable minerals to be concentrated and separated from the undesired material Footwall The underlying side of an ore body or stope Free cash flow margin The free cash flow (“FCF”) margin is revenue less cash outflow divided by revenue expressed as a percentage Gold equivalent A quantity of metal (such as copper) converted to an amount of gold in ounces, based on accepted gold and other metal prices, i.e. the accepted total value of the metal based on its weight and value thereof divided by the accepted value of one troy ounce of gold Grade The quantity of gold or other metal contained within a unit weight of one metric tonne, generally expressed in grams per metric tonne (“g/t”) or percent metal per metric tonne (%) Hanging wall The overlying side of an ore body or slope Haulage A horizontal underground excavation which is used to transport mined ore Head grade The grade of the material delivered to the processing facility (such as heap leach pad, mill, etc.) The Mineral Reserve declaration is for material as delivered to the processing facility Hedging Taking a buy or sell position in futures market opposite to a position held in the cash/spot market to minimise the risk of financial loss from an adverse price change Hydrothermal Process of injection of hot, aqueous, generally mineral-rich solutions into existing rocks or geological features ICVCT Informed Consented Voluntary Counselling and Testing Indicated Mineral Resources That part of a Mineral Resource for which tonnage, densities, shape, physical characteristics, grade and mineral content can be estimated with a reasonable level of confidence. It is based on exploration, sampling and testing information gathered through appropriate techniques from locations such as outcrops, trenches, pits, workings and drill holes. The locations are too widely or inappropriately spaced to confirm geological and/or grade continuity but are spaced closely enough for continuity to be assumed Inferred Mineral Resource That part of a Mineral Resource for which tonnage, grade and mineral content can be estimated with a low level of confidence. It is inferred from geological evidence and assumed but not verified geological and/or grade continuity. It is based on information gathered through appropriate techniques from locations such as outcrops, trenches, pits, workings and drill-holes which may be limited or of uncertain quality and reliability ISO 14000 International standards for organisations to implement sound environmental management systems 227 Gold Fields Annual Financial Report including Governance Report 2019 Gold Fields AFS 2019_Pr oof 15 – 27 March 2020

 

AFR-229


Table of Contents

LOGO

Lock-up gold Gold trapped as a temporary inventory within a processing plant, or sections thereof, typically milling circuits LTIFR Lost-Time Injury Frequency Rate, expressed in million man-hours worked Measured Mineral Resource That part of a Mineral Resource for which tonnage, densities, shape, physical characteristics, grade and mineral content can be estimated with a high level of confidence. It is based on detailed and reliable exploration, sampling and testing information gathered through appropriate techniques from locations such as outcrops, trenches, pits, workings and drill holes. The locations are spaced closely enough to confirm geological and grade continuity Milling A general term used to describe the process in which the ore is crushed and ground and subjected to physical or chemical treatment to extract the valuable metals to a concentrate or finished product Mine Health and Safety Act (“MHSA”) The South African Mine Health and Safety Act, No 29 of 1996 Mineralised Rock in which minerals have been introduced Mineral Reserve A ‘‘Mineral Reserve’’ is the economically mineable material derived from a Measured or Indicated Mineral Resource or both. It includes diluting and contaminating materials and allows for losses that are expected to occur when the material is mined. Appropriate assessments to a minimum of a pre-feasibility study for a project and a life-of-mine plan for an operation must have been completed, including consideration of, and modification by, realistically assumed mining, metallurgical, economic, marketing, legal, environmental, social and governmental factors (the modifying factors). Such modifying factors must be disclosed Mineral Resource A ‘Mineral Resource’ is a concentration or occurrence of material of economic interest in or on the earth’s crust in such form, quality and quantity that there are reasonable and realistic prospects for eventual economic extraction. The location, quantity, grade, continuity and other geological characteristics of a Mineral Resource are known, or estimated from specific geological evidence, sampling and knowledge interpreted from an appropriately constrained and portrayed geological model. Mineral Resources are subdivided, and must be so reported, in order of increasing confidence in respect of geoscientific evidence, into Inferred, Indicated or Measured categories Mining Face The end of a development end, drift, cross-cut or stope at which work is taking place Net cash flow Cash flow from operating activities less net capital expenditure and environmental payments Normal fault Fault in which the hanging wall moves downward relative to the footwall, under extensional tectonic conditions Nugget effect A measure of the randomness of the grade distribution within a mineralised zone NUM National Union of Mine Workers OHSAS Management system standards, developed in order to facilitate the integration of quality and occupational health and safety management systems by organisations Payshoot Linear to sublinear zone within a reef for which gold grades or accumulations are predominantly above the cut-off grade Pillar Rock left behind to help support the excavations in an underground mine Probable Mineral Reserve The economically mineable material derived from a Measured and/or Indicated Mineral Resource. It is estimated with a lower level of confidence than a Proved Mineral Reserve. It is inclusive of diluting materials and allows for losses that may occur when the material is mined. Appropriate assessments, to a minimum of a pre-feasibility study for a project, have been carried out, including consideration of and modification by realistically assumed mining, metallurgical, economic, marketing, legal, environmental, social and governmental factors. These assessments demonstrate at the time of reporting that extraction is reasonably justified GLOSSARY OF TERMS (continued) Gold Fields Annual Financial Report including Governance Report 2019 228 Gold Fields AFS 2019_Pr oof 15 – 27 March 2020

 

AFR-230


Table of Contents

LOGO

Project capital Capital expenditure that is associated with specific projects Proved Mineral Reserve The economically mineable material derived from a Measured Mineral Resource. It is estimated with a high level of confidence. It is inclusive of diluting materials and allows for losses that may occur when the material is mined. Appropriate assessments, to a minimum of a pre-feasibility study for a project, have been carried out, including consideration of and modification by realistically assumed mining, metallurgical, economic, marketing, legal, environmental, social and governmental factors. These assessments demonstrate at the time of reporting that extraction is reasonably justified Reef A general term for metalliferous mineral deposit (gold) within a geological zone or unit Remuneration Report The term Executive Directors refers to the CEO and the CFO, who are members of the Board of Gold Fields Limited The term Executive Committee or Executives refers to the Gold Fields Limited Executive Committee, which for purposes of King IV™ is the executive management of the Company. The Executive Committee is made up of the CEO, CFO, the Corporate Executive Vice Presidents (“EVPs”) and the Regional EVPs Corporate EVPs refers to those members of the Executive Committee who are based at the Corporate Office of the Company based in Sandton, Johannesburg, South Africa Regional EVPs are those members of the Executive Committee who are heads of their respective regions, namely South Africa, West Africa, Americas and Australia LTIP – Long-Term Incentive Plan LTI – Long-Term Incentive MSR – Minimum Shareholding Requirements STI – Short Term Incentive Plan RemCo – Remuneration Committee BSC – Balance Scorecard GRP – Gross Remuneration Package BRP – Base Rate of Pay MSR – Minimum Shareholding Requirement RexCo – Regional Executive Committee EVP – Executive Vice President ROE – Rate of exchange CEO – Chief Executive Officer CFO – Chief Financial Officer TSR – Absolute and Relative Total Shareholder Return FCFM – Free Cash-Flow Margin ExCo – Executive Committee NED – Non-Executive Director SADC Southern African Development Community SAMREC Code The South African code for the Reporting of Exploration results, Mineral Resources and Mineral Reserves (the SAMREC Code) 2016 Edition Seismic Earthquake or earth vibration including those artificially induced by mining operations Shaft An opening cut downwards from the surface for transporting personnel, equipment, supplies, ore and waste Shear A deformation resulting from stresses that cause contiguous parts of a body of rock to slide relative to each other in a direction parallel to their plane of contact Stope The working area from which ore is extracted in an underground mine Stripping The process of removing overburden or waste rock to expose ore Stripping ratio The ratio of waste tonnes to ore tonnes mined, calculated as total tonnes mined less ore tonnes mined, divided by ore tonnes mined Stratigraphy The science of rock strata, including arrangement according to geographical location lithological composition, geophysical and geochemical and chronological order of sequence Strike Direction or trend of geological structures such as bedding or fault planes defined by the intersection with the horizontal plane and is always perpendicular to the dip direction 229 Gold Fields Annual Financial Report including Governance Report 2019 Gold Fields AFS 2019_Pr oof 15 – 27 March 2020

 

AFR-231


Table of Contents

LOGO

GLOSSARY OF TERMS (continued) Subvertical shaft An opening cut below the surface downwards from an established surface shaft Surface sources Ore sources, usually dumps, tailings dams and stockpiles, located at the surface TEBA The Employment Bureau of Africa Tertiary shaft An opening cut below the surface downwards from an established subvertical shaft Trade union An association of employees whose principal purpose is to regulate relations between employees and the Company, which has been registered; whose officials have been elected to represent the interests of employees within the workplace; and which is recognised for collective bargaining by the Company Abbreviations and units ABET Adult Basic Education and Training ADS American Depository Shares AIDS Acquired Immune Deficiency Syndrome ARC Assessment and Rehabilitation Centres ART Antiretroviral therapy A$ Australian Dollar CBO Community-based organisation CIL Carbon-in-leach CIP Carbon-in-pulp CIS Carbon-in-solution DCF Discounted cash flow ETF Exchange-traded fund GFHS Gold Fields Health Service GFLC Gold Fields La Cima GRI Global Reporting Initiative HBC Home-based care HDSA Historically disadvantaged South African HIV Human immunodeficiency virus LoM plan Life-of-mine plan LTIFR Lost-Time Injury Frequency Rate, quoted in million man-hours MCF Mine Call Factor NGO Non-governmental organisation NUM National Union of Mineworkers NYSE New York Stock Exchange OHC Occupational Health Centre OT Occupational therapy PHC Primary health clinic PPI Producer price index SAMREC South African code for Reporting of Exploration Results, Mineral Resources and Mineral Reserves Gold Fields Annual Financial Report including Governance Report 2019 230 Gold Fields AFS 2019_Pr oof 15 – 27 March 2020

 

AFR-232


Table of Contents

LOGO

SEC United States Securities Exchange Commission STI Sexually transmitted infection TB Tuberculosis TEC Total employees costed UASA United Association of South Africa (a labour organisation) VCT Voluntary counselling and testing (for HIV) cm centimetre cm.g/t gold accumulation g gram g/t grams per metric tonne – gold or silver grade ha hectare kg kilogram km kilometre koz thousand ounces kt thousand metric tonnes ktpa thousand metric tonnes per annum ktpm thousand metric tonnes per month m2 square metre Moz million ounces oz fine troy ounce equalling 31.10348 grams R South African Rand R/kg South African Rand per kilogram Rm million South African Rand R/t South African Rand per metric tonne t metric tonne US$ United States Dollar US$m million United States Dollar US$/oz United States Dollar per ounce 231 Gold Fields Annual Financial Report including Governance Report 2019 Gold Fields AFS 2019_Pr oof 15 – 27 March 2020

 

AFR-233


Table of Contents

LOGO

GLOSSARY OF TERMS – SUSTAINABLE DEVELOPMENT SUSTAINABLE DEVELOPMENT United Nations Global Compact – is a United Nations initiative to encourage businesses worldwide to adopt sustainable and socially responsible policies, and to report on their implementation. The Global Compact is a principle-based framework for businesses, stating 10 principles in the areas of human rights, labour, the environment and anti-corruption. www.unglobalcompact.org Global Reporting Initiative (“GRI”) – produces one of the world’s most prevalent standards for sustainability reporting. www.globalreporting.org ICMM (International Council on Mining and Metals) – CEO-led organisation of mining companies that seeks to continually entrench best practice with regard to sustainable development and to provide a platform for member companies to share experiences. www.icmm.com HEALTH, SAFETY AND WELLBEING Total Recordable Injury Frequency Rate (“TRIFR”) TRIFR = (Fatalities + Lost Time Injuries + Restricted Work Injuries + Medically Treated Injuries) x 1,000,000/number of hours worked. A Lost Time Injury (“LTI”) is a work-related injury resulting in the employee or contractor being unable to attend work for a period of one or more days after the day of the injury. The employee or contractor is unable to perform any of his/her duties. A Restricted Work Injury (“RWI”) is a work-related injury sustained by an employee or contractor which requires medical treatment and results in the employee or contractor being unable to perform one or more of their routine functions for a full working day, from the day after the injury occurred. The employee or contractor can still perform some of his/her duties. A Medically Treated Injury (“MTI”) is a work-related injury sustained by an employee or contractor which does not incapacitate that employee and who, after having received medical treatment, is deemed fit to immediately resume his/her normal duties on the next calendar day, immediately following the treatment or re-treatment. OHSAS 18001 – An international voluntary standard for occupational health and safety management systems. As with other standards, it is based on the identification and control of risks and monitoring of business performance against these. Noise-Induced Hearing Loss (“NIHL”) – is a disorder that results from exposure to high-intensity sound, especially over a long period of time. Silicosis – is a form of occupational lung disease caused by inhalation of crystalline silica dust, and is marked by inflammation and scarring in the form of nodular lesions in the upper lobes of the lungs. Chronic Obstructive Airway Disease (“COAD”) – refers to chronic bronchitis and emphysema, a pair of commonly co-existing diseases of the lungs in which the airways become narrowed. Highly active antiretroviral therapy (“HAART”) – Treatment of people infected with HIV, to suppress the growth of HIV, the retrovirus responsible for AIDS. The standard treatment consists of a combination of at least three drugs. ENVIRONMENT ISO 14001 – an international voluntary standard for environmental management systems. This is one standard in the ISO 14000 series of international standards on environmental management. Environmental incidents – these are incidents that are classified in accordance with a system designed by Gold Fields (based on the GRI definition) that classifies the incident based on its severity. Incidents are classified as follows: ––Not classified – Incidents below the level 1 classification threshold and with no environmental impact: No classification or administrative action required, but it can be logged. –– Level 1 environmental incident – Incident that involves minor non-conformance that results in minimal or no environmental impact. –– Level 2 environmental incident – Incident that involves minor non-conformance that results in short-term, limited and non-ongoing adverse environmental impacts. –– Level 3 environmental incident – Incident that results in limited non-conformance or non-compliance. The non-compliance results in ongoing (as per the timeframes defined in Gold Fields Guidelines), but limited environmental impact. –– Level 4 environmental incident – Incident resulting in significant non-conformance or non-compliance with significant short-term or medium-term environmental impact. Such events are likely to be operation-threatening in isolation and cumulatively (i.e. if the incidents are repeated) is very likely to threaten a licence to operate or social licence to operate. In addition, such incidents also have the potential to cause reputational damage. –– Level 5 environmental incident – Incident that results in major non-conformance or non-compliance. The non-compliance or non-conformance results in either catastrophic short-term impact or medium to long-term environmental impact. Company or operation threatening implications and potential major damage to the Company’s reputation are almost inevitable. Gold Fields Annual Financial Report including Governance Report 2019 232 Gold Fields AFS 2019_Pr oof 15 – 27 March 2020

 

AFR-234


Table of Contents

LOGO

WATER MANAGEMENT Water withdrawal: The sum of all water drawn into Gold Fields’ operations from all sources for any use/impact. Recycled water: Processing used water/waste water through the same or another cycle at the same facility. The water/ waste water is treated before being recycled and reused. Reused water: Water/waste water that is reused without treatment at the same facility or at another of Gold Fields’ operations. Percentage of water recycled or reused: Water recycled/reused/total water used in process 5 x 100. Total water used in process: Water withdrawal + water recycled/reused. Acid mine drainage (“AMD”) or acid rock drainage (“ARD”), collectively called acid drainage (“AD”) is formed when certain supplied minerals in rocks are exposed to oxidizing conditions, such as the presence of oxygen, combined with water. AD can occur under natural conditions or as a result of the supplied minerals that are exposed to oxidation during mining or during storage in waste rock dumps, ore stockpiles or tailings dams. The acidic water that forms usually contains iron and other metals if they are contained in the host rock. SUPPLY CHAIN MANAGEMENT AND MATERIAL STEWARDSHIP International Cyanide Management Code (“ICMC”) – is a voluntary industry programme for the manufacture, transport and use of cyanide in gold production. It focuses on the safe management of cyanide and cyanidation mill tailings and leach solutions. Companies that adopt the Code must have their mining operations that use cyanide to recover gold audited by an independent third party to determine the status of Code implementation, and must use certified manufacturers and transporters. SOCIAL RESPONSIBILITIES Socio-economic development spend (“SED”) – Payments made to communities and community investments that are not inherent to the functioning of the operation. This may include payments related to infrastructure, health and well-being, education and training, local environment, scholarships and donations. This definition is aligned to the World Gold Council (“WGC”) definition. Host communities – are identified by each operation for the purpose of securing our mining licences – both legal and social. These communities are directly affected by and have an expectation regarding our activities. Local Economic Development (“LED”) – refers to initiatives and monies disbursed to uplift socio-economic conditions in the communities in which we operate, in particular job creation and enterprise development. OUR PEOPLE HDSA – Historically disadvantaged South Africans. ENERGY AND CARBON MANAGEMENT Greenhouse gas emission (“GHG emission”) – Gas which absorbs outgoing terrestrial radiation, such as methane, CFCs and carbon dioxide. Scope 1 carbon dioxide equivalent (“CO2e”) emissions – are those directly occurring from sources that are owned or controlled by the institution, including: on-site stationary combustion of fossil fuels; mobile combustion of fossil fuels by company-owned/controlled vehicles; and fugitive emissions. Fugitive emissions result from intentional or unintentional releases of GHGs. Scope 2 CO2e emissions – are indirect emissions generated in the production of electricity purchased by the company. Scope 3 CO2e emissions – are all the other indirect emissions that are a consequence of the activities of the institution, but occur from sources not owned or controlled by the institution such as commuting, air travel, waste disposal; embodied emissions from extraction, production and transportation of purchased goods; outsourced activities; contractor-owned vehicles; and line loss from electricity transmission and distribution. Equivalent carbon dioxide (“CO2e”) – measures for describing how much global warming a given type and amount of greenhouse gas may cause, using the functionally equivalent amount or concentration of carbon dioxide (“CO2”) as the reference. 233 Gold Fields Annual Financial Report including Governance Report 2019 Gold Fields AFS 2019_Pr oof 15 – 27 March 2020

 

AFR-235


Table of Contents

LOGO

ADMINISTRATION AND CORPORATE INFORMATION COMPANY SECRETARY Taryn Harmse Tel: +27 11 562 9719 Mobile: +27 86 720 2704 e-mail: taryn.harmse@goldfields.com REGISTERED OFFICE Johannesburg Gold Fields Limited 150 Helen Road Sandown Sandton 2196 Postnet Suite 252 Private Bag X30500 Houghton 2041 Tel: +27 11 562 9700 Fax: +27 11 562 9829 OFFICE OF THE UNITED KINGDOM SECRETARIES London St James’s Corporate Services Limited Suite 31, Second Floor 107 Cheapside London EC2V 6DN United Kingdom Tel: +44 20 7796 8644 Fax: +44 20 7796 8645 e-mail: general@corpserv.co.uk AMERICAN DEPOSITORY RECEIPTS TRANSFER AGENT Shareholder correspondence should be mailed to: BNY Mellon Shareowner Services PO Box 30170 College Station, TX 77842–3170 Overnight correspondence should be sent to: BNY Mellon Shareowner Services 211 Quality Circle, Suite 210 College Station, TX 77845 e-mail: shrrelations@cpushareownerservices.com Phone numbers Tel: 888 269 2377 Domestic Tel: 201 680 6825 Foreign SPONSOR J.P. Morgan Equities South Africa Proprietary Limited Gold Fields Limited Incorporated in the Republic of South Africa Registration number 1968/004880/06 Share code: GFI Issuer code: GOGOF ISIN: ZAE 000018123 INVESTOR ENQUIRIES Avishkar Nagaser Tel: +27 11 562 9775 Mobile: +27 82 312 8692 e-mail: avishkar.nagaser@goldfields.com Thomas Mengel Tel: +27 11 562 9849 Mobile: +27 72 493 5170 e-mail: thomas.mengel@goldfields.com MEDIA ENQUIRIES Sven Lunsche Tel: +27 11 562 9763 Mobile: +27 83 260 9279 e-mail: sven.lunsche@goldfields.com TRANSFER SECRETARIES South Africa Computershare Investor Services Proprietary Limited Rosebank Towers 15 Biermann Avenue Rosebank Johannesburg 2196 Private Bag x9000 Saxonwold 2132 Tel: +27 11 370 5000 Fax: +27 11 688 5248 United Kingdom Link Asset Services The Registry 34 Beckenham Road Beckenham Kent BR3 4TU England Tel: 0871 664 0300 Calls cost 12p per minute plus your phone company’s access charge. If you are outside the United Kingdom, please call +44 371 664 0300. Calls outside the United Kingdom will be charged at the applicable international rate. The helpline is open between 9:00am – 5:30pm. Monday to Friday excluding public holidays in England and Wales. e-mail: shareholderenquiries@linkgroup.co.uk Website WWW.GOLDFIELDS.COM Listings JSE/NYSE: GFI SIX: GOLI CA Carolus° (Chair) RP Menell° (Deputy Chair) NJ Holland* (Chief Executive Officer) PA Schmidt (Chief Financial Officer) A Andani#° PJ Bacchus° TP Goodlace° C Letton^° P Mahanyele-Dabengwa* SP Reid^° YGH Suleiman° ^ Australian * British # Ghanaian ° Independent Director Non-independent Director Gold Fields Annual Financial Report including Governance Report 2019 234 Gold Fields AFS 2019_Pr oof 15 – 27 March 2020

 

AFR-236


Table of Contents

LOGO

Bastion

 

AFR-237


Table of Contents

LOGO

www.goldfields.com

 

AFR-238


Table of Contents

FURTHER INFORMATION

KEY INFORMATION

Selected Historical Consolidated Financial Data

The selected historical consolidated financial data for fiscal 2016 and as at 31 December 2016, which includes amounts which have been restated for the correction of the error relating to the year-end cut-off, has been derived from Gold Fields’ audited consolidated financial statements for fiscal 2016, except for such restated amounts. The fiscal 2016 financial statements are not included in this annual report. The selected historical consolidated financial data for fiscal 2015 and as at 31 December 2015 has been derived from Gold Fields’ audited consolidated financial statements for fiscal 2015, which are not included in this annual report. The selected historical consolidated financial data presented below have been derived from consolidated financial statements which have been prepared in accordance with IFRS as issued by the International Accounting Standards Board. The Other Operating Data presented has been calculated as described in the footnotes to the table below.

During the Company’s most recent fiscal year, Gold Fields’ management (Management) identified a material weakness in internal control over financial reporting related to the recording of transactions between cost close (the date the general ledger was closed for reporting purposes) and calendar year-end. The material weakness was caused by an inadequate evaluation of the risk that transactions, including cash payments and receipts, could occur between the cost close date and 31 December which could have a material impact, both individually and in aggregate, on financial statement captions and disclosures. Consequently, Management failed to design and implement appropriate controls to address this risk. Management’s controls only focussed on transactions that occurred outside the normal course of business and did not consider potentially material transactions that occurred in the normal course of business between the cost close date and 31 December of the relevant years. The cost close dates were 21 December 2018, 22 December 2017 and 22 December 2016, respectively.

These deficiencies in internal control over financial reporting resulted in restatements to a number of financial statement captions within the statements of financial position and cash flows as described in note 42 to the consolidated financial statements as at 31 December 2018 and 2017. No restatements were made to the consolidated income statement, statement of changes in equity and statement of comprehensive income. There was no impact on the Company’s basic, headline or diluted earnings per share for the years ended 31 December 2018 and 2017. For further details, see “Further Information—Controls and Procedures” and “Annual Financial Report—Notes to the consolidated financial statements—Note 42. Correction of error relating to year end cut-off”.

Consolidated Income Statement Data

 

     Fiscal Period Ended 31 December  
     2019     2018     2017     2016     2015  
     (U.S.$ million, unless otherwise stated)  

Revenue

     2,967.1       2,577.8       2,761.8       2,666.4       2,454.1  

Cost of sales

     (2,033.5     (2,043.0     (2,105.1     (2,001.2     (1,988.5

Investment income

     7.3       7.8       5.6       8.3       6.3  

Finance expense

     (102.2     (88.0     (81.3     (78.1     (82.9

(Loss)/gain on financial instruments

     (238.0     21.0       34.4       14.4       (4.5

Foreign exchange (loss)/gain

     (5.2     6.4       (3.5     (6.4     9.5  

Other costs, net

     (67.6     (44.8     (19.0     (16.8     (21.7

Share-based payments

     (20.5     (37.5     (26.8     (14.0     (10.7

Long-term incentive plan

     (9.1     (1.1     (5.0     (10.5     (5.1

 

1


Table of Contents
     Fiscal Period Ended 31 December  
     2019     2018     2017     2016     2015  
     (U.S.$ million, unless otherwise stated)  

Exploration expense

     (84.4     (104.2     (109.8     (86.1     (51.8

Share of results of equity-accounted investees net of taxation

     3.1       (13.1     (1.3     (2.3     (5.7

Profit on disposal of Maverix Metals Inc

     14.6       —         —         —         —    

Restructuring costs

     (0.6     (113.9     (9.2     (11.7     (9.3

Silicosis settlement costs

     1.6       4.5       (30.2     —         —    

Gain on acquisition of Asanko

     —         51.8       —         —         —    

Impairment, net of reversal of impairment of investments and assets

     (9.8     (520.3     (200.2     (76.5     (206.9

Profit on disposal of investments

     —         —         —         2.3       0.1  

Profit/(loss) on disposal of assets

     1.2       (51.6     4.0       48.0       (0.1
  

 

 

   

 

 

   

 

 

   

 

 

   

 

 

 

Profit/(loss) before royalties and taxation

     424.0       (348.2     214.4       435.8       82.8  

Royalties

     (73.7     (62.5     (62.0     (78.4     (73.9
  

 

 

   

 

 

   

 

 

   

 

 

   

 

 

 

Profit/(loss) before taxation

     350.3       (410.7     152.4       357.4       8.9  

Mining and income taxation

     (175.6     65.9       (173.2     (189.5     (248.5
  

 

 

   

 

 

   

 

 

   

 

 

   

 

 

 

Profit/(loss) from continuing operations

     174.7       (344.8     (20.8     167.9       (239.6

Profit/(loss) from discontinued operations, net of taxation

     —         —         13.1       1.2       (8.2
  

 

 

   

 

 

   

 

 

   

 

 

   

 

 

 

Profit/(loss) for the year

     174.7       (344.8     (7.7     169.1       (247.8

Profit/(loss) attributable to:

          

Owners of the parent

     161.6       (348.2     (18.7     158.2       (247.3
  

 

 

   

 

 

   

 

 

   

 

 

   

 

 

 

Continuing operations

     161.6       (348.2     (31.8     157.0       (239.1

Discontinued operations

     —         —         13.1       1.2       (8.2
  

 

 

   

 

 

   

 

 

   

 

 

   

 

 

 

Non-controlling interests

     13.1       3.4       11.0       10.9       (0.5
  

 

 

   

 

 

   

 

 

   

 

 

   

 

 

 

Continuing operations

     13.1       3.4       11.0       10.9       (0.5
  

 

 

   

 

 

   

 

 

   

 

 

   

 

 

 
     174.7       (344.8     (7.7     169.1       (247.8
  

 

 

   

 

 

   

 

 

   

 

 

   

 

 

 

Earnings/(loss) per share attributable to owners of the parent:

          

Basic earnings/(loss) per share from continuing operations - cents

     20       (42     (4     19       (31

Basic earnings/(loss) per share from discontinued operations - cents

     —         —         2       —         (1

Diluted earnings/(loss) per share from continuing operations - cents

     19       (42     (4     19       (31

Diluted earnings/(loss) per share from discontinued operations - cents

     —         —         2       —         (1

Dividends per share (Rand)

     0.80       0.70       1.00       0.71       0.24  

Dividends per share (U.S.$)

     0.05       0.06       0.08       0.05       0.02  

 

2


Table of Contents
     Fiscal Period Ended 31 December  
     2019      2018      2017      2016      2015  
     (U.S.$ million, unless otherwise stated)  

Other Operating Data (Non-IFRS measures-unaudited)—Continuing Operations

              

All-in-sustaining costs net of by-product revenue per ounce of gold sold(1)

     970        981        945        972        1,005  

All-in-sustaining costs net of by-product revenue per ounce of gold sold (revised interpretation)(1)

     897        —          —          —          —    

All-in-cost net of by-product revenue per ounce of gold sold(1)

     1,064        1,173        1,081        998        1,025  

 

Note:

 

(1)

Gold Fields has calculated AISC net of by-product revenue per ounce of gold sold by dividing total AISC net of by-product revenue, as determined using the guidance provided by the WGC, by only gold ounces sold. Total AISC costs, as defined by the WGC, are cost of sales before gold inventory change and amortisation and depreciation (See “Annual Financial Report—Notes to the consolidated financial statements—Note 2. Cost of sales”) excluding amortisation and depreciation plus all costs not included therein relating to sustaining current production including sustaining capital expenditure. The value of by-product revenues (i.e. silver and copper) is deducted from cost of sales excluding amortisation and depreciation as it effectively reduces the cost of gold production. The AIC net of by-product revenue starts with AISC costs net of by-product revenue and adds additional costs which relate to the growth of the Group, including non-sustaining capital expenditure and exploration, evaluation and feasibility costs not associated with current operations. AISC costs and AIC are reported on a per ounce of gold basis, net of by-product revenues (as per the WGC definition), as well as on a per ounce of gold equivalent basis, gross of by-product revenues. Changes in total AISC and AIC per ounce are affected by operational performance, as well as changes in the currency exchange rate between the Rand and the Australian dollar compared with the U.S. dollar. Total AISC and all-in cost per ounce are non-IFRS measures which are reconciled to IFRS in management’s discussion and analysis of the financial statements. Management, however, believes that total AISC cost and total all-in cost per ounce will be helpful to investors, governments, local communities and other stakeholders in understanding the economics of gold mining.

Consolidated Statement of Financial Position Data

 

     Fiscal Period Ended 31 December  
     2019      2018
Restated(1)
     2017
Restated(1)
     2016
Restated(1)
     2015(2)  
     (U.S.$ million, unless otherwise stated)  

Assets

              

Non-current assets

     5,460.2        5,183.2        5,505.7        5,258.8        4,952.8  
  

 

 

    

 

 

    

 

 

    

 

 

    

 

 

 

Property, plant and equipment

     4,657.1        4,259.2        4,892.9        4,524.6        4,295.6  

Goodwill

     —          —          76.6        317.8        295.3  

Inventories

     141.0        133.3        132.8        132.8        132.8  

Equity accounted investees

     172.0        225.1        171.3        170.7        129.1  

Investments

     155.1        235.3        104.6        19.7        10.9  

Environmental trust funds

     69.5        60.8        55.5        44.5        35.0  

Deferred taxation

     265.5        269.5        72.0        48.7        54.1  
  

 

 

    

 

 

    

 

 

    

 

 

    

 

 

 

Current assets

     1,069.9        726.5        959.1        923.0        908.1  
  

 

 

    

 

 

    

 

 

    

 

 

    

 

 

 

 

3


Table of Contents
     Fiscal Period Ended 31 December  
     2019     2018
Restated(1)
    2017
Restated(1)
    2016
Restated(1)
    2015(2)  
     (U.S.$ million, unless otherwise stated)  

Inventories

     417.8       368.2       393.5       329.4       298.2  

Trade and other receivables

     137.1       138.6       171.8       122.6       168.9  

Cash and cash equivalents

     515.0       219.7       393.8       471.0       440.0  
  

 

 

   

 

 

   

 

 

   

 

 

   

 

 

 

Assets held for sale

     31.2       —         40.0       26.4       1.0  
  

 

 

   

 

 

   

 

 

   

 

 

   

 

 

 

Total assets

     6,561.3       5,909.7       6,504.8       6,208.2       5,860.9  
  

 

 

   

 

 

   

 

 

   

 

 

   

 

 

 

Equity and liabilities

          

Equity attributable to owners of the parent

     2,777.0       2,586.1       3,275.8       3,050.7       2,644.4  
  

 

 

   

 

 

   

 

 

   

 

 

   

 

 

 

Stated capital

     3,622.5       3,622.5       3,622.5       —         —    

Share capital

     —         —         —         59.6       58.1  

Share premium

     —         —         —         3,562.9       3,412.9  

Other reserves

     (2,035.5     (2,110.3     (1,817.8     (2,124.4     (2,260.2

Retained earnings

     1,190.0       1,073.9       1,471.1       1,552.6       1,433.6  
  

 

 

   

 

 

   

 

 

   

 

 

   

 

 

 

Non-controlling interest

     131.7       120.8       127.2       122.6       111.9  
  

 

 

   

 

 

   

 

 

   

 

 

   

 

 

 

Total equity

     2,908.7       2,706.9       3,403.0       3,173.3       2,756.3  

Non-current liabilities

     2,284.8       2,670.9       2,363.1       2,278.8       2,540.5  
  

 

 

   

 

 

   

 

 

   

 

 

   

 

 

 

Deferred taxation

     433.6       454.9       453.9       458.6       482.2  

Borrowings

     1,160.9       1,814.3       1,587.9       1,504.9       1,761.6  

Provisions

     391.1       319.5       321.3       291.7       284.1  

Lease liabilities (2018 Finance lease liabilities)

     287.7       80.1       —         —         —    

Long-term incentive plan

     11.5       2.1       —         23.6       12.6  
  

 

 

   

 

 

   

 

 

   

 

 

   

 

 

 

Current liabilities

     1,367.8       531.9       738.7       756.1       564.1  
  

 

 

   

 

 

   

 

 

   

 

 

   

 

 

 

Trade and other payables

     594.4       417.5       463.1       461.0       427.6  

Royalties payable

     13.9       12.5       16.3       20.2       18.5  

Taxation payable

     24.8       0.9       46.7       86.9       59.3  

Current portion of borrowings

     684.9       92.5       194.5       188.0       58.7  

Current portion of lease liabilities (2018 Finance lease liabilities)

     45.2       8.5       —         —         —    

Current portion of silicosis settlement costs

     4.6       —         —         —         —    

Current portion of long-term incentive plan

     —         —         18.1       —         —    
  

 

 

   

 

 

   

 

 

   

 

 

   

 

 

 

Total liabilities

     3,652.6       3,202.8       3,101.8       3,034.9       3,104.6  

Total equity and liabilities

     6,561.3       5,909.7       6,504.8       6,208.2       5,860.9  
  

 

 

   

 

 

   

 

 

   

 

 

   

 

 

 

Equity attributable to owners of the parent

     2,777.0       2,586.1       3,275.8       3,050.7       2,644.4  

Net debt (pre IFRS 16)

     1,330.8       1,687.1       1,388.6       1,221.9       1,380.3  

Net debt (post IFRS 16)

     1,663.7       —         —         —         —    

Number of ordinary shares as adjusted to reflect changes in capital structure (including treasury shares)

     828,632,707       821,532,707       820,614,217       820,606,945       777,450,492  

 

Notes:

 

(1)

For more information on the restatements, refer to “Further Information—Controls and Procedures” and “Annual Financial Report—Notes to the consolidated financial statements—Note 42. Correction of error relating to year end cut-off”.

(2)

The fiscal 2015 consolidated statement of financial position financial information has not been restated as such financial information cannot be provided on a restated basis without unreasonable effort and expense.

 

4


Table of Contents

RISK FACTORS

In addition to the other information included in this annual report, the considerations listed below could have a material adverse effect on Gold Fields’ business, financial condition or results of operations, resulting in a decline in the trading price of Gold Fields’ ordinary shares or ADSs. The risks set forth below comprise all material risks currently known to Gold Fields. These factors should be considered carefully, together with the information and financial data set forth in this document.

Changes in the market price for gold, and to a lesser extent copper and silver, which in the past have fluctuated widely, affect the profitability of Gold Fields’ operations and the cash flows generated by those operations.

Gold Fields’ revenues are primarily derived from the sale of gold that it produces. The Group’s policy is to not to engage in long-term systemic gold price hedging, though hedges are sometimes undertaken to protect cash flows at times of significant expenditure, for specific debt servicing requirements and to safeguard the viability of higher cost operations. For example, during 2018, the Company undertook short-term, tactical hedging of the oil price, the copper price and the U.S. dollar and Australian dollar gold prices to protect cash-flow primarily due to the high levels of project capital expenditure incurred during 2018 and the volatility in commodity prices and exchange rates. The Company continued with the gold hedging policies in Australia and Ghana during 2019 and also extended them to the Rand gold price to protect South Deep’s cash-flow. Altogether, approximately 1 million oz of gold production in each of 2019 and 2020 has been hedged. There can be no assurance that the use of hedging techniques will always be to our benefit. Hedging instruments that protect against the market price volatility of commodities, for example, oil, may prevent us from realising the full benefit from subsequent decreases in market prices with respect to oil, which would cause us to record a mark-to-market loss, thus decreasing our profits. Similarly, gold hedging instruments may prevent us from realising the full benefit of subsequent increases in the gold price, which would cause us to record a mark-to-market loss, thereby decreasing our profits. The total realised hedging loss for 2019 was U.S.$132 million. Gold Fields’ net hedge liability as at 31 December 2019 was U.S.$126.5 million, which is expected to reverse in fiscal 2020. In addition, hedging contracts are subject to the risk that the other party may be unable or unwilling to perform its obligations under these contracts. Any significant non-performance could have a material adverse effect on our financial condition, results of operations and cash flows.

Where no hedges are in place, Gold Fields is exposed to changes in the gold price, which could lead to reduced revenue should the gold price decline. After falling 45 per cent. between September 2011 and December 2015, when it hit a low of U.S.$1,060 per ounce, the gold price has generally recovered reaching U.S.$1,517 per ounce at the end of fiscal 2019. As at 30 March 2020, it was U.S.$1,618 per ounce, as trading in the metal remains volatile amid global political, social, health-related and economic uncertainties. See “Annual Financial Report—Management’s Discussion and Analysis of the Financial StatementsRevenues”. The market price for gold has historically been volatile and is affected by numerous factors over which Gold Fields has no control, such as general supply and demand, speculative trading activity, political uncertainties and global economic drivers.

Should the gold price decline below Gold Fields’ production costs, it may experience losses and should this situation continue for an extended period, Gold Fields may be forced to curtail or suspend some or all of its growth projects, operations and/or reduce operational capital expenditures. Gold Fields might not be able to recover any losses it incurred during, or after, such events. A sustained period of significant gold price volatility may impact Gold Fields’ ability to continue with existing operations or make other long-term strategic decisions. Furthermore, while depressed gold prices generally provide an opportunity to acquire assets at lower prices, the few quality in-production assets then demand premium prices, adversely affecting Gold Fields’ ability to undertake new capital projects. The use of lower gold prices in reserve calculations and life of mine (LoM) plans could also result in material impairments of Gold Fields’ investment in mining properties or a reduction in its reserve estimates and corresponding restatements of its reserves and increased amortisation, reclamation and closure charges.

 

5


Table of Contents

In Peru, copper accounts for a significant proportion of the revenues at Gold Fields’ Cerro Corona mine, although copper is not a major element of Gold Fields’ overall revenues. Over the period from 2011 to 2019, the price of copper has declined from an average price of U.S.$8,836 per tonne to an average price of U.S.$6,020 per tonne in 2019. As at 30 March 2020, the price of copper was U.S.$4,763 per tonne. In addition, when Gold Fields’ Salares Norte project becomes operational, silver will be expected to contribute approximately 10 per cent. of the revenues at the Salares Norte project, despite silver not being expected to become a major contributor to Gold Fields’ overall revenues. Between 2011 and 2019, the price of silver has declined from an average of U.S.$35.32 per tonne to an average of U.S.$16.21 per tonne in 2019. As at 30 March 2020, the price of silver was U.S.$13.97 per ounce. A variety of factors have and may depress global copper and silver prices and a decline in copper and silver prices, which have also fluctuated widely, would adversely affect the revenues, profit and cash flows of the Cerro Corona mine and the Salares Norte project, respectively.

Because gold is sold in U.S. dollars, while a significant portion of Gold Fields’ production costs are in Australian dollars, Rand and other non-U.S. dollar currencies, Gold Fields’ operating results and financial condition could be materially harmed by a material change in the value of these non-U.S. dollar currencies.

Gold is sold throughout the world in U.S. dollars. Gold Fields’ costs of production are incurred principally in U.S. dollars, Australian dollars, Rand and other currencies. Recent volatility in the Rand (including strengthening in fiscal 2016 and 2017 followed by depreciation in fiscal 2018 and 2019) and the Australian dollar against the U.S. dollar (including strengthening in fiscal 2017 before depreciating in fiscal 2018 and 2019) made our reported costs in South Africa and Australia and results of operations less predictable than when exchange rates are more stable. As a result, any significant and sustained appreciation of any of these non-U.S. dollar currencies against the U.S. dollar may materially increase Gold Fields’ costs in U.S. dollar terms, and increase costs in Rand or Australian dollar terms, which could materially adversely affect Gold Fields’ business, operating results and financial condition.

Conversely, inflation in any of the countries in which it operates could increase the prices Gold Fields pays for products and services and could have a material adverse effect on Gold Fields’ business, operating results and financial condition if not offset by increased gold prices.

Gold Fields has experienced, and may continue to experience, difficulties, operational delays, cost pressures and impact from labour relations following its restructuring at the South Deep operation in South Africa.

South Deep has had a number of operational challenges since Gold Fields acquired it in 2006. The key challenge has been the difficulty in transitioning the mine from a conventional mining operation and mind set to a low grade, bulk mechanised mining operation. South Deep (which represented 58 per cent. of Gold Fields’ mineral reserves as at 31 December 2019) is a complex and unique mine, that has faced persistent issues that needed to be addressed in a holistic manner, which include:

 

 

ensuring the health and safety of our people;

 

 

overall labour productivity which is below industry average;

 

 

a poorly defined management operating system (Management Operating System) and associated execution tactics that led to consistent failure to meet mining and production targets;

 

6


Table of Contents
 

poor equipment reliability, aging infrastructure and productivity impacted by poor maintenance practices and operational conditions;

 

 

extensive infrastructure and support services required to underpin mining activities, which have been operated sub-optimally;

 

 

a unique and complex mining method, including long hole stoping mining at between 2,500 and 3,000 metre depth with attendant challenging geotechnical and ground conditions requiring extensive support; and

 

 

rising operating and overhead costs without the commensurate output levels which are not aligned with the profile of a low grade, bulk mechanised mining operation.

In addition, structural inflation in South Africa continues to cause operating costs to rise.

Since 2006, there have been numerous interventions to address these challenges, including optimising the mining method, extensive training and skills development, changing shift and work configurations, and outsourcing functions, the mine continued to make losses. Given the extensive investment that Gold Fields has made through 2018 (approximately R34.56 billion, including R22.3 billion in acquisition costs), management determined that the mine could no longer sustain these cash losses and that the cost structure and operating model needed to be realigned with the lower level of production.

During late 2017 and 2018, South Deep completed its organisational restructuring plan through a series of restructuring interventions commencing with a 25 per cent. reduction in management (47 employees) followed by a voluntary retrenchment programme (261 employees) and culminating with a retrenchment exercise impacting 1,102 employees and 460 contractors. This retrenchment exercise resulted in a strike action commenced by the South Deep branch of the National Union of Mineworkers (NUM) from 2 December 2018 until 13 December, ahead of the signing of a formal settlement agreement between Gold Fields and NUM on 21 December 2018. As part of the settlement agreement, the parties agreed to renegotiate and modernise the collective and other agreements, which govern the working relationship between the two parties, and to engage in a facilitated relationship building programme to improve the relationship between the NUM branch leadership and South Deep management. Despite the progress achieved with respect to Gold Fields’ relationship with organised labour at South Deep, there can be no guarantee that labour relations at South Deep will not deteriorate destabilise in the future.

The restructuring at South Deep had a significant negative impact on morale and consequently productivity and output during 2018 and the early part of 2019. This was also compounded by low mobile equipment reliability and productivity, the intersection of active geological features (faults and dykes) in the high-grade corridor 3 and poor ground conditions in the composites (far western part of the orebody) slowed production rates.

A key component of the restructuring exercise was to build the leadership and managerial capacity of our front-line and middle manager leaders and embed a top to bottom Management Operating System. As a result, the “Siyhapambili” programme was developed and implemented during 2019 and will continue to be supported during 2020. While we have seen improvement in the capability and performance of our front-line and middle management at South Deep, there can be no guarantee that this programme will lead to the expected improvements in operations or that these improvements will be sustained.

Failure by South Deep to maintain focus on the issues noted above in an increasingly complex social-political landscape may result in the operation not achieving its expected production level or the reduced costs contemplated by the restructuring. in a timely manner or at all. The actions taken by South Deep to address the above issues may not yield the expected results. In addition, further labour destabilisation, poor labour relations and low morale may have a negative impact on production levels and costs. Any of the above could have a material adverse effect on Gold Fields’ business, operating results and financial condition.

 

7


Table of Contents

Mining companies are increasingly required to provide benefits to affected communities. Failure to comply with these requirements can result in legal suits, additional operational costs, investor divestment and loss of “social licence to operate”, which could adversely impact Gold Fields’ business, operating results and financial condition.

Many mining companies face increasing pressure over their “social licence to operate”, which can be understood as the acceptance of the activities of these companies by stakeholders. While formal permission to operate is ultimately granted by host governments, many mining activities require social permission from host communities and influential stakeholders to carry out operations effectively and profitably.

These businesses are under pressure to demonstrate that, while they seek a satisfactory return on investment for shareholders, the environment, human rights and other key sustainability issues are responsibly managed and stakeholders, such as employees, host communities and the governments of the countries in which they operate, also benefit from their commercial activities. The potential consequences of these pressures and the adverse publicity in cases where companies are believed not to be creating sufficient social and economic benefit or are perceived to not be responsibly managing other sustainability issues may result in additional operating costs, higher capital expenditures, reputational damage, active community opposition (possibly resulting in delays, disruptions and stoppages), allegations of human rights abuses, legal suits, regulatory intervention and investor withdrawal.

In order to maintain its social licence to operate, Gold Fields may need to design or redesign parts of its mining operations to minimise their impact on such communities and the environment, either by changing mining plans to avoid such impact, by modifying operations, by changing planned capital expenditures or by relocating the affected people to an agreed location. Anti-mining sentiments in some of the communities in which Gold Fields operates have been exacerbated by high unemployment and violent crime rates, forced resettlement of residents, artisanal and small-scale mining, rights of indigenous or native populations, government service delivery failure, environmental incidents and blasting. If any of our projects are delayed as a result of Gold Fields failing to attain community support, or due to any other community-related disruptions, such projects could decrease in value or we may be unable to maintain or bring such projects into production.

Responsive measures may require Gold Fields to take costly and time consuming remedial measures, including the full restoration of livelihoods of those impacted. In addition, Gold Fields is obliged to comply with the terms and conditions of all the mining rights it holds in South Africa. To this end, the Social and Labour Plan (SLP) provisions of our mining rights must take into account local economic development, among other obligations. See “—Gold Fields’ mineral rights are subject to legislation, which could impose significant costs and burdens and which impose certain ownership requirements, the interpretation of which are the subject of disputeSouth Africa”. Gold Fields also undertakes social and economic development spending in Australia, Chile, Ghana and Peru, both voluntarily and as a condition of its mining rights. See “Integrated Annual ReportValue Creation For Our CommunitiesSocio-economic Development Investments”. In addition, as Gold Fields has a long history of mining operations in certain regions or has purchased operations which have a long history, issues may arise regarding historical as well as potential future environmental or health impacts in those areas.

The cost of measures and other issues relating to the sustainable development of mining operations has placed significant demands on our resources and could increase capital and operating costs and have a material adverse impact on Gold Fields’ reputation, business, operating results and financial condition.

 

8


Table of Contents

Gold Fields is subject to various regulatory costs, such as mining taxes and royalties, changes to which may have a material adverse effect on Gold Fields’ operations and profits.

In recent years, governments (often with support from communities, non-governmental organisations (NGOs) and/or trade unions) in several jurisdictions have sought and, in some cases, have implemented greater cost imposts on the mining industry, including through the imposition of additional taxes and royalties. Such resource nationalism, whether in the form of cost imposts, interference in project management, mandatory social investment requirements, local content requirements or creeping expropriation, could impact the global mining industry and Gold Fields’ business, operating results and financial condition.

In December 2017, the African National Congress (ANC) resolved to pursue a policy of expropriating land without compensation, provided, among other things, that such expropriation does not undermine economic growth and job creation. On 27 February 2018, the National Assembly of South Africa (National Assembly) assigned the Constitutional Review Committee (CRC) to review section 25 of South Africa’s Constitution and other relevant clauses to enable the state to expropriate land in the public interest without compensation. On 15 November 2018, the CRC issued a report which recommended amending section 25 of South Africa’s Constitution to make explicit that the expropriation of land without compensation is a legitimate option for land reform.

The CRC’s report was adopted by South Africa’s Parliament (Parliament) on 4 December 2018 and in December 2019, the draft South African Constitution Eighteenth Amendment Bill (Draft Constitution Eighteenth Amendment Bill), which introduced legislation to amend section 25 of South Africa’s Constitution, was published for public comment. The Draft Constitution Eighteenth Amendment Bill authorises the state to expropriate land for the purposes of land reform, including any improvements to land, without the need of providing compensation. It further provides that national legislation must be enacted to establish the specific circumstances under which a court may determine that land may be expropriated without compensation. In order to adopt the Draft Constitution Eighteenth Amendment Bill, two-thirds of the National Assembly must vote in favour of the amendment and it must also be approved by at least six out of the nine provinces of the National Council of Provinces. The provincial hearings commenced in February 2020 and Parliamentary hearings are expected to be held in 2020.

In 2019, prior to the introduction of the Draft Constitution Eighteenth Amendment Bill, a draft expropriation bill (Draft Expropriation Bill) was published for public comment by the South African Minister for Public Works (Minister for Public Works), which would allow the state to expropriate land without compensation where doing so would be for a public purpose or in the public interest. In determining to expropriate land without compensation, this legislation would also require the consideration of “all relevant circumstances”, which include, among other things, whether the land is held purely for speculative purposes, is owned by the state or is abandoned. The Draft Expropriation Bill has not been progressed and is unlikely to be finalised before section 25 of South Africa’s Constitution has been amended.

The Mineral and Petroleum Resources Development Act, 2002 (MPRDA) provides a statutory right of access for the mining right holder to the mining area for the purposes of conducting mining operations and does not require the holder to own the land on which it conducts operations. Once a mining right is granted, a landowner cannot refuse a lawful mining right holder the right to conduct its mining operations. In addition, the landowner is not entitled to compensation from the mining right holder for the use of the land for mining operations conducted in terms of the MPRDA.

The Draft Constitution Eighteenth Amendment Bill or any related expropriation legislation resulting in the expropriation of land, including the Draft Expropriation Bill, on which Gold Fields operates or relies on would disrupt operations, which could have a material adverse effect on Gold Fields’ business, operating results and financial condition.

 

9


Table of Contents

In South Africa, the President appointed the Davis Tax Committee to look into and review the current mining tax regime. The committee’s first interim report on mining, which was released for public comment on 13 August 2015, proposed no changes to the royalty regime but recommended the discontinuation of the upfront capital expenditure write-off regime in favour of an accelerated capital expenditure depreciation regime. In addition, the report recommended retaining the so-called “gold formula” for existing gold mines only, as new gold mines would be unlikely to be established in circumstances where profits are marginal or where gold mines would conduct mining of the type intended to be encouraged by the formula. The committee also recommended the phasing out of additional capital allowances available to gold mines in order to bring the gold mining corporate income tax regime in line with the tax system applicable to all taxpayers. For a description of the gold formula, see “Annual Financial Report—Management’s Discussion and Analysis of the Financial Statements—Income and Mining Taxes—South Africa”. On 12 December 2016, following a period of public comment, the committee issued its second and final report to the Minister of Finance, which largely reaffirmed its initial recommendations. The final reports were published on 13 November 2017. The South African National Treasury will continue to consider the committee’s final recommendations. It is not clear at this stage which, if any, of the recommendations will be adopted as legislation.

In Ghana, the ownership of land on which there are mineral deposits is separate from the ownership of the minerals. On 1 January 2017, in line with the development agreements concluded between Gold Fields and the government of Ghana (the Development Agreements), Gold Fields’ royalty rate changed from a flat 5 per cent. of revenue to a sliding scale royalty based on the price of gold, starting at a rate of 3 per cent. on a gold price below U.S.$1,300 per ounce. The Development Agreements also resulted in a reduction in the corporate tax rate from 35 per cent. to 32.5 per cent., effective 17 March 2016. The Asanko Gold Mine, which includes its associated properties and exploration rights in Ghana (Asanko), does not have a development agreement with the government of Ghana.

The government of Ghana has a right to a 10 per cent. free-carried interest in mining leases. In addition, stool/land rents of approximately U.S.$3 to U.S.$3.2 per acre are (depending on the exchange rate) payable to the government of Ghana. Further, under the Ghanaian Minerals and Mining Act, the Ghanaian Minister of Lands and Natural Resources (Ghanaian Minister of Lands and Natural Resources) has the right of pre-emption over all minerals obtained in Ghana and products derived from the refining or treatment of these minerals. On 31 July 2018, the Ghanaian Minister of Lands and Natural Resources informed the Ghanaian Chamber of Mines (the Ghanaian Chamber) of the government of Ghana’s intention to exercise its right of pre-emption to acquire up to 30 per cent. of all gold mined in Ghana. The discussions between the Ghanaian Chamber and the government of Ghana are ongoing and it is unclear what effect this action will have at this stage. See “—Environmental and Regulatory MattersGhana—Mineral Rights”.

In Peru, the general corporate income tax rate was increased from 28 per cent. to 29.5 per cent. with effect from 1 January 2017. In turn, the dividends income tax rate applicable to non-resident shareholders has reduced from 6.8 per cent. to 5 per cent. Since July 2012, mining companies have also been required to pay an annual supervisory contribution to the Supervisory Body of Investment in Energy and Mining (Organismo Supervisor de la Inversion en Energia y Mineria, or the OSINERGMIN), as well as to the Assessment and Environment Supervising Agency (Organismo de Evaluacion y Fiscalizacion Ambiental, or the OEFA). See “—Environmental and Regulatory MattersPeru—Mining Royalty and Other Special Mining Taxes and Charges’’. In addition, a consultation law was enacted on 7 September 2011, requiring the government to consult with indigenous or native populations on legislative or administrative proposals that may have an impact on their collective rights. See “—Environmental and Regulatory MattersPeru—Mining Royalty and Other Special Mining Taxes and Charges”.

 

10


Table of Contents

In Chile, following an outbreak of social unrest, in February 2020, the Chilean Congress approved a tax reform bill aimed at raising an additional U.S.$2.2 billion per year. The majority of the tax increases apply to individuals and do not impact Gold Fields directly. Gold Fields anticipates that the Salares Norte project will be subject to the current 27 per cent. corporate tax rate in Chile, and that any dividends paid by the Salares Norte project to Gold Fields will be subject to the current 35 per cent. withholding tax rate in Chile. Further, it is anticipated that the 27 per cent. corporate tax paid will fully count as a credit against the withholding tax levied, resulting in an effective dividend withholding tax rate of approximate 8 per cent. The Chilean government has also announced a review of all exemptions and special tax regimes in Chile, and further changes to the Chilean tax system is expected. It is unclear at this stage what effect any future changes to the Chilean tax regime will have on Gold Fields.

Australia operates a state-based royalty regime, and a federal income tax regime. Each of Gold Fields’ Australian mines are located in the state of Western Australia, which imposes a 2.5 per cent. royalty on the value of gold produced. In the 2017 budget of the state of Western Australia, the Western Australian government announced an increase to the mineral royalty rate for gold to 3.75 per cent. This proposal was met with significant co-ordinated opposition by the gold industry and was not successfully passed by the Western Australian Legislative Council in either the first or second attempt by the government of Western Australia. The 2018-2019 and 2019-2020 budgets of the state of Western Australia did not provide for an increase in the royalty on gold, maintaining the existing rate of 2.5 per cent. While the current Treasurer of Western Australia has signalled that the state government of Western Australia does not intend to further pursue royalty changes, the risk remains that the government of Western Australia will seek to impose royalty increases in the future.

The Australian federal government levies corporate income tax at the rate of 30 per cent., or 27.5 per cent. for base rate entities. Additionally, integrity measures have been passed by the Australian Parliament effective from 1 July 2017 to ensure that the lower corporate tax rate will be limited to only those companies with aggregated turnover less than A$50 million and no more than 80 per cent. passive income. Furthermore, there is currently a proposal to reduce the corporate tax rate to 25 per cent. over time for base rate entities. The proposed law will permit a reduction in the tax rate for base rate entities to 26 per cent. for the income year ending in 2021 and to 25 per cent. for the income year ending in 2022 and later. The Australian federal government has abandoned its proposal to reduce the corporate tax rate from 30 per cent. to 25 per cent. for other corporate entities.

The effect of these, or impositions of additional restrictions, obligations, operational costs, taxes or royalty payments could have a material adverse effect on Gold Fields’ business, operating results and financial condition.

Gold Fields’ mineral rights are subject to legislation, which could impose significant costs and burdens and which impose certain ownership requirements, the interpretation of which is the subject of dispute.

Gold Fields’ right to own and exploit mineral reserves and deposits is governed by the laws and regulations of the jurisdictions in which the mineral properties are located. Currently, a significant portion of Gold Fields’ reserves and deposits are located in countries where mining rights could be suspended or cancelled should it breach its obligations in respect of the acquisition and exploitation of these rights.

In all of the countries where Gold Fields operates, the formulation or implementation of governmental policies on certain issues may be unpredictable. This may include changes in laws relating to mineral rights and ownership of mining assets and the right to prospect and mine, and, in extreme cases, nationalisation, expropriation or nullification of existing rights, concessions, licences, permits, agreements and contracts.

South Africa

Gold Fields’ operations in South Africa are subject to legislation regulating the exploitation of mineral resources through the granting of rights required to prospect and mine for minerals. This includes broad-based black economic empowerment (BEE) legislation designed to effect the entry of Historically Disadvantaged Persons, as defined in the MPRDA (Historically Disadvantaged Persons), into the mining industry and to increase their participation in the South African economy.

 

11


Table of Contents

The MPRDA provides that the mineral resources of South Africa belong to the nation and the state (as custodian of the nation’s resources), which is entitled to grant prospecting and mining rights. Amendments to the regulations to the MPRDA introducing changes to consultation and other administrative related requirements required of mining right and prospecting right holders, none of which are expected to impact the operations of Gold Fields, were published for implementation on 27 March 2020. In May 2010, the Department of Mineral Resources and Energy (the DMRE) approved the conversion of the South Deep old order mining right into a new-order mining right. The duration of the South Deep mining right is 30 years.

The South African Minister of Mineral Resources and Energy (South African Minister of Mineral Resources and Energy) may suspend or cancel Gold Fields’ existing mining rights, or refuse to grant applications for new mining rights by Gold Fields, should Gold Fields be deemed not to be in compliance with the requirements under the MPRDA, as read with South Africa’s mining industry empowerment requirements. If the South African Minister of Mineral Resources and Energy were to determine that Gold Fields is not in compliance with these requirements, Gold Fields may be required to engage in remedial steps, including changes to its ownership structure and management and actions that may require shareholder approval.

In particular, South Africa’s changing BEE policies may adversely affect Gold Fields’s mining rights and its ability to conduct operations. Mining rights are linked to compliance with various empowerment obligations, including the Broad-Based Socio-Economic Empowerment Charter for the South African Mining and Minerals Industry, 2018 (2018 Mining Charter) which was published and became effective on 27 September 2018, as amended by the notice published in the South African Government Gazette (South African Government Gazette) on 19 December 2018 and read with the Implementation Guidelines for the 2018 Mining Charter (Implementation Guidelines) published on the same date.

The 2018 Mining Charter effectively repealed the previous Broad-Based Socio-Economic Empowerment Charter for the Mining Industry published in 2004 (2004 Mining Charter), as amended in 2010, and the Broad-Based Socio-Economic Empowerment Charter for the Mining and Minerals Industry published in 2017 (2017 Mining Charter).

Some of the salient features of the 2018 Mining Charter are:

 

 

Existing right holders who have achieved a minimum of 26 per cent. BEE shareholding shall be recognised as compliant for the duration of the mining right.

 

 

Existing right holders whose BEE partners exited prior to the commencement of the 2018 Mining Charter shall be recognised as compliant for the duration of the mining right (the once empowered, always empowered principle).

 

 

The once empowered, always empowered principle will not be applicable to the renewal and transfer of a mining right.

 

 

A pending application lodged and accepted prior to the commencement of the 2018 Mining Charter will be processed in terms of the previous mining charters (i.e. 26 per cent. BEE shareholding), subject to the mining right holder increasing BEE shareholding to 30 per cent. within a period of five years from the effective date of the mining right.

 

 

A new mining right must have a minimum of 30 per cent. BEE shareholding distributed in the following manner:

 

   

a minimum of 5 per cent. non-transferable carried interest to qualifying employees;

 

   

a minimum of 5 per cent. non-transferable carried interest or “equity equivalent benefit” to host communities; and

 

12


Table of Contents
   

a minimum of 20 per cent. effective ownership in the form of shares to a BEE entrepreneur, 5 per cent. of which must preferably be for women.

 

 

Employment equity targets for Historically Disadvantaged Persons are prescribed at board: 50 per cent. (20 per cent. women); executive management: 50 per cent. (20 per cent. women); senior management: 60 per cent. (25 per cent. women); middle management: 60 per cent. (25 per cent. women); junior management: 70 per cent. (30 per cent. women) and a minimum 1.5 per cent. of all employees must be employees with disabilities. A period of five years is provided for mining companies to align with the employment equity targets and a five-year plan indicating progressive implementation of the provisions of the employment equity targets must be submitted to the DMRE within six months of the publication of the 2018 Mining Charter.

 

 

70 per cent. of total mining goods procurement spend must be on South African manufactured goods (defined as goods with a minimum of 60 per cent. local content during the assembly or manufacturing of the product in South Africa. The calculation of local content excludes profit mark-up, intangible value such as brand value and overheads). The 70 per cent. must be distributed as follows:

 

   

21 per cent. must be procured from a Historically Disadvantaged Person-owned or controlled company (defined as an entity in which Historically Disadvantaged Persons hold at least 51 per cent. of exercisable voting rights and economic interest);

 

   

5 per cent. must be procured from women or youth owned and controlled company; and

 

   

44 per cent. must be procured from a BEE Compliant Company (defined as a company with a minimum of BBBEE level 4 status in terms of the BBBEE Codes, and a minimum 25 per cent. plus one vote ownership by Historically Disadvantaged Persons).

 

 

80 per cent. of the total spend on services by mining companies must be sourced from South African companies. The 80 per cent. total services procurement spend must be apportioned as follows:

 

   

50 per cent. must be spent on services supplied by Historically Disadvantaged Person-owned and controlled companies;

 

   

15 per cent. must be spent on services supplied by women and controlled companies;

 

   

10 per cent. must be spent on services supplied by a BEE-compliant company; and

 

   

5 per cent. must be spent on services supplied by youth.

 

 

A period of five years is provided for right holders to align with procurement targets a five-year plan indicating progressive implementation of the provisions of the employment equity targets must be submitted to the DMRE within six months of the publication of 2018 Mining Charter.

 

 

The implementation guidelines outline processes, procedures, forms and templates to facilitate compliance with the requirements of the 2018 Mining Charter and do not introduce any new requirements.

On 26 March 2019, the Mineral Council of South Africa (MCSA) filed an application in the Gauteng Division High Court of South Africa (the Gauteng Division High Court) for the judicial review and setting aside of certain clauses of the 2018 Mining Charter. The MCSA has engaged in ongoing attempts to reach a compromise with the Minister of Mineral Resources and Energy on certain provisions that are problematic for the industry, and which would be detrimental to its sustainability. The MCSA has delayed bringing the application in the hope that those discussions would be successful but, given the peremptory 180-day time bar imposed by the South African Promotion of Administrative Justice Act, the MCSA was obliged to launch the review proceedings, despite the fact that the discussions are ongoing and may be successful in the future.

 

13


Table of Contents

The application aligns with the MCSA’s previously stated view that most aspects of the 2018 Mining Charter represent a reasonable and workable framework. However, the MCSA’s application contends that the 2018 Mining Charter does not fully recognise the continuing consequences of previous empowerment transactions, particularly in relation to mining right renewals and transfers of such rights. According to the MCSA, this constitutes a breach of the declaratory order on the matter issued by the North Gauteng High Court in April 2018. The ultimate outcome of the review application and ongoing discussions with the South African Minister of Mineral Resources and Energy remain uncertain.

Gold Fields continues to support the collaborative and consultative process of engagement with the South African Minister of Mineral Resources and Energy and other stakeholders in this regard. If Gold Fields decides to renew the South Deep Mining Right (which will in accordance with its terms expire in 2040), Gold Fields may, on the current wording of the 2018 Mining Charter, be required by the DMRE to conclude a further BEE transaction.

Gold Fields cannot guarantee that it will meet all the targets set out by the 2018 Mining Charter. For example, if the 2018 Mining Charter were to be implemented in its current form, there is no assurance that the goods, services and supplies in South Africa would be sufficient to allow Gold Fields to meet the new targets. More specifically, Gold Fields may not be able to meet the requirement that 70 per cent. of total mining goods procurement spend be on South African-manufactured goods due to an insufficient number of suppliers in South Africa with heavy equipment. For an overview of the Group’s performance against the 2018 Mining Charter in 2019, see “Integrated Annual Report—Government Relations—Mining Charter Scorecard”.

The MPRDA requires, among other things, that mining companies submit SLPs, which set out their commitments relating to human resource development, labour planning and socio-economic development planning to the DMRE. In April 2013, Gold Fields submitted a new SLP for South Deep (the 2013 SLP) to replace its original SLP submitted in 2010. Although the 2013 SLP was never approved by the DMRE, South Deep was annually measured on the 2013 SLP by the DMRE, which expired in December 2017. Gold Fields submitted a new SLP for the 2018 to 2022 period in December 2017 (the 2018 SLP) and it was approved by the DMRE in June 2019.

There is currently uncertainty whether mining companies are, in addition to its required compliance with the MPRDA, required to comply with the BBBEE Act, 2003 (the BBBEE Act) and the BBBEE Codes of Good Practice issued thereunder (the BBBEE Codes), which apply generally to other industries in South Africa. The MPRDA does not require mining companies to comply with the BBBEE Act and the BBBEE Codes. The 2018 Mining Charter reflects the DMRE’s attempts at alignment notwithstanding the questionable need to do so.

If the DMRE were to determine that Gold Fields is not in compliance with the MPRDA, for any reason, including ownership by Historically Disadvantaged Persons, Gold Fields may challenge such a decision in court. Any such court action may be expensive and there is no guarantee that Gold Fields’ challenge would be successful.

There is no guarantee that any steps Gold Fields has already taken or might take in the future will ensure the retention of its existing mining rights, the successful renewal of its existing mining rights, the granting of applications for new mining rights or that the terms of renewals of its rights would not be significantly less favourable than the terms of its current rights, including in relation to empowerment transactions. For example, the 2018 Mining Charter provides that the continuing consequences of previous empowerment transactions does not apply to renewals of existing mining rights. This is being challenged by the MCSA as part of its application for the judicial review and setting aside of certain clauses of the 2018 Mining Charter. The mining industry’s position is that empowerment is relevant to the grant of a mining right for the initial period and

 

14


Table of Contents

successive empowerment transactions for any further renewal period is not required in terms of the MPRDA. The MCSA has also argued that requiring empowerment transactions for renewal of existing mining rights is a breach of the declaratory order on the matter issued by the North Gauteng High Court in April 2018. It remains uncertain how the MCSA’s application will be decided.

In connection with its mining rights in South Africa, Gold Fields may be required to increase participation by Historically Disadvantaged Persons in senior positions, upgrade housing and accommodation and allocate additional resources for the development of the mine community, human resources, sustainability, procurement and enterprise. Gold Fields may also be required to make further adjustment to the ownership structure of its South African mining assets, including increasing the ownership of Historically Disadvantaged Persons, in order to meet the 2018 Mining Charter requirements, particularly for purposes of obtaining the successful renewal of its existing mining rights or otherwise. Any such additional measures could have a material adverse effect on Gold Fields’ business, operating results and financial condition.

Ghana

Gold Fields Ghana Limited (Gold Fields Ghana) has two major mining leases in respect of its mining operations, namely the Tarkwa property lease and the Teberebie property lease. There are three mining leases under the Tarkwa property lease, all of which were granted in 1997 and will expire in 2027, and two mining leases under the Teberebie property lease, which were granted between 1988 and 1992, and expired in 2018. The Minerals Commission approved Gold Fields Ghana’s application for an extension of the Teberebie leases to 2036 and the Ghanaian Minister of Lands and Natural Resources approved the extension of the lease to 2036 on 12 November 2018. Gold Fields Ghana has fully paid for the fees associated with the extension. Abosso Goldfields Limited (Abosso) holds the mining lease in respect of the Damang mine which was granted in 1995 and expires in 2025, as well as the mining lease in respect of the Lima South pit that was granted in 2006 and expired in 2017 but remains valid until the application for the extension of the term is determined. On 18 December 2017, the Ghanaian Minerals Commission made a favourable recommendation to the Ghanaian Minister of Lands and Natural Resources for the extension of the Lima South lease for 10 years. Gold Fields has paid the applicable fees for the grant of the extension and signed its portion of the mining lease. The Ghanaian Minister of Lands and Natural Resources is expected to sign the extension on behalf of the government of Ghana after which it will be submitted to the Ghanaian Parliament for ratification. For further information, see “—Environmental and Regulatory MattersGhana—Mineral Rights”.

Failure by Gold Fields to comply with mineral rights legislation or to renew mining leases in any of the jurisdictions in which it operates may cause it to lose the right to mine, fail to acquire new rights to mine and may have a material adverse effect on Gold Fields’ business, operating results and financial condition.

Further, Gold Fields may, in the future, incur significant costs as a result of changes in the interpretation of existing laws and guidelines or the imposition of new laws, whether relating to the mining industry or otherwise. For example, during 2018 the Ghanaian government issued a letter to the mining sector requiring all gold companies, including Gold Fields, to sell up to 30 per cent. of their gold production to the Government with a view to refining it and adding value to the metal locally. The Chamber is continuing to engage with the Government through a joint committee which is looking at mutually beneficial strategies to add value to the country’s gold resources. It is possible that Gold Fields will challenge the Government’s position in court, which may be expensive and there is no guarantee that the challenge would be successful. If finalised, the Government’s right of pre-emption may have a material adverse effect on Gold Fields’ business, operating results and financial condition.

 

15


Table of Contents

To the extent that Gold Fields seeks to replace its annual mineral reserve and resource depletion and grow its reserve and resource base to extend the life of operations through exploration and project development, it may experience challenges associated with its mining projects.

In fiscal 2019, three out of Gold Fields’ eight non-South African mines (excluding Salares Norte and the Asanko JV (as defined below)) reported higher mineral reserves after accounting for annual production depletion and all other influencing factors.

In order to replace its mineral reserves and resources at its international operations or expand its operations and reserve and resource base, Gold Fields expects to rely, in part, on discovery from exploration for gold, and other metals associated with gold, as well as its ability to develop mining projects. Exploration for gold and other metals associated with gold is speculative in nature, involves many risks and is frequently unsuccessful. Gold Fields’ exploration strategy is based on maintaining exploration momentum at relevant operations with appropriate annual funding which ensures programmes retain traction and that high potential targets are advanced timeously. To the extent that ore bodies are to be developed, it can take a number of years and substantial expenditures from the initial phases of drilling and discovery until production commences, during which time the economic feasibility of production may change. In addition, to the extent Gold Fields participates in the development or operation of a project through a joint venture or any other multi-party commercial structure, such as the Gruyere Gold Mine (Gruyere) in Western Australia in which Gold Fields holds a 50 per cent. interest (through Gold Fields’ subsidiary), there could be disagreements, legal or otherwise, or divergent interests or goals among the parties, which could jeopardise the success of the project. There can be no assurances that Gold Fields will be able to replace its reserves and resources through exploration, project development or otherwise and, if Gold Fields is unable to replace its reserves and resources, this could erode future planned cash flow and have a material adverse effect on its business, operating results and financial condition.

Furthermore, significant capital investment is required to achieve commercial production from exploration efforts. There is no assurance that Gold Fields will have, or be able to raise, the required funds to engage in these activities or to meet its obligations with respect to the exploration properties in which it has or may acquire an interest.

To the extent that Gold Fields makes acquisitions, enters into other business combination transactions or enters into joint ventures, it may experience problems in executing the acquisitions, combinations or joint ventures or managing and integrating the acquisitions, combinations or joint ventures with its existing operations.

In order to maintain or expand its operations and reserve and resource base, Gold Fields may seek to enter into joint ventures, enter into other business combination transactions or to make acquisitions of selected precious metal producing companies or assets. For example, in November 2016, Gold Fields entered into a 50:50 unincorporated joint venture with Gold Road Resources (Gold Road) for the development and operation of the Gruyere operation in Western Australia. See “—Additional Information on the CompanyGold Fields Mining OperationsAustralasiaGruyere”. In addition, in 2018, Gold Fields entered into a joint venture under which Gold Fields’ subsidiary acquired a 45 per cent. stake in Asanko Gold Ghana Limited (the Asanko JV), which holds a 100 per cent. interest in Asanko. Pursuant to the joint venture, Asanko Gold, Inc. (Asanko Gold) holds a 45 per cent. interest in the Asanko JV and the Ghanaian government holds 10 per cent. of the Asanko JV as a free carried interest. See “—Additional Information on the CompanyGold Fields Mining OperationsWest Africa Operations—Asanko JV”. Any such acquisitions, combinations or joint ventures may change the scale of the Company’s business and operations and may expose it to new geographic, geological, political, social, strategic, operating, financial, legal, third-party, regulatory and contractual risks. There can be no assurance that any acquisition, combination or joint venture will achieve the results intended, and, as such, could have a material adverse effect on Gold Fields’ business, operating results and financial condition.

 

16


Table of Contents

Gold Fields may experience unforeseen difficulties, delays or costs in implementing its business strategy and projects (particularly at Damang and Salares Norte), including any strategic projects, cost-cutting initiatives, divestments and other initiatives and any such strategy or project may not result in the anticipated benefits.

The ability to grow the business will depend on the successful implementation of Gold Fields’ existing and proposed strategic initiatives, such as the reinvestment of Damang, the achievement of a 15 per cent. free cash flow margin at a gold price of U.S.$1,300 per ounce and the successful construction of the Salares Norte project. See “Integrated Annual Report—CEO Report—Our Operating Environment”. The Damang reinvestment and the Salares Norte Project, are exposed to all of the risks described in “—To the extent that Gold Fields seeks to replace its annual mineral reserve and resource depletion and grow its reserve and resource base to extend the life of operations through exploration and project development, it may experience challenges associated with its mining projects”.

The successful implementation of the Company’s strategic initiatives depends upon many factors, including those outside its control. For example, the successful achievement of a 15 per cent. free cash flow margin at a gold price of U.S.$1,300 per ounce will depend on, among other things, prevailing market prices for input costs.

Gold Fields may also prove unable to deliver on production targets and other strategic initiatives. Unforeseen difficulties, delays or costs may adversely affect the successful implementation of Gold Fields’ business strategy and projects, and such strategy and projects may not result in the anticipated benefits. For example, the reinvestment in the Damang mine may not yield the extension of reserves or life of mine expected. Any such difficulties, delays or costs could prevent Gold Fields from fully implementing its business strategy, which could have a material adverse effect on its business, operating results and financial condition.

Gold Fields is in the process of implementing initiatives, notably in relation to its Damang mine which include its strategic restructuring, including the reduction of marginal mining, cost-efficiency initiatives, increased brownfield exploration, production planning and cost-cutting. Any future contribution of these measures to profitability will be influenced by the actual benefits and savings achieved and by Gold Fields’ ability to sustain these ongoing efforts. Strategic restructuring and cost-cutting initiatives may involve various risks, including, for example, labour unrest and operating licence withdrawal. The risk is elevated in South Africa and Ghana, given Gold Fields’ mining rights obligations. See “—Gold Fields’ mineral rights are subject to legislation, which could impose significant costs and burdens and which impose certain ownership requirements, the interpretation of which is the subject of dispute”.

With respect to the Salares Norte project, Gold Fields may face cost overrun, delays to its planned commencement date or difficulties in achieving the expected technical parameters once operational, any of which could have a material adverse effect on Gold Fields’ business, operating results and financial condition.

In addition, these initiatives may not be implemented as planned; turn out to be less effective than anticipated; only become effective later than anticipated; or not be effective at all. Depending on the nature of the outcomes of the initiatives, they, individually or in combination, may have a material adverse effect on Gold Fields’ business, operating results and financial condition.

As part of its strategy, Gold Fields has disposed of certain of its exploration and development assets, such as the Arctic Platinum Project, which was sold to CD Capital Management in 2018. With respect to any further dispositions, Gold Fields may not be able to obtain prices that it expects for assets it seeks to dispose of or to complete the contemplated disposals in the timeframe contemplated or at all.

Any of the above could have a negative impact on Gold Fields’ business, operating results and financial condition.

 

17


Table of Contents

Gold Fields’ mineral reserves are estimates based on a number of technical and economic assumptions, which, if proven inaccurate or changed, may require Gold Fields to lower its estimated mineral reserves.

The mineral reserves stated in this annual report are estimates based on assumptions regarding, among other things, Gold Fields’ costs, expenditures, commodity prices, exchange rates, geology models, resource estimation models, mining methods, mining equipment, mining rates and metallurgical and mining recovery assumptions, which may prove inaccurate due to a number of factors, many of which are beyond Gold Fields’ control. The mineral reserves are also based on reasonable assumptions related to the availability of power and water and also on the ability to maintain the licensing and permitting required to support the LoM plans. In the event of Gold Fields adversely revises any of the assumptions that underlie its mineral reserves reporting, Gold Fields may need to revise its mineral reserves. See “—Additional Information on the Company—Reserves of Gold Fields as at 31 December 2019”.

Among other items, Gold Fields recently executed a restructuring at South Deep. See “—Gold Fields has experienced, and may continue to experience, difficulties, operational delays, costs pressures and impact from labour relations following its restructuring at the South Deep operation in South Africa”. The South Deep LoM plan was revised in response to the restructuring, the implementation of the new operating model and application of updated production rates, modifying factors and costs. The result was a 12 per cent. reduction in the mineral reserve at South Deep to 32.81Moz as at 31 December 2018 (a reduction of 4.58Moz). The change was primarily the result of increased cut-off grade, updated geo-structural and related geotechnical loss factors, increased stoping loss factors and exclusion of the VCR ore body from the reserve pending confirmation of an appropriate mechanised mining method. As at 31 December 2019, the mineral reserve at South Deep was 32.82Moz, effectively flat versus 2018.

South Deep’s operational performance in 2019, which was based on a revised operational plan aligned to the latest mining footprint and key business objectives and costs, has demonstrated traction on the mine’s core strategic project themes, key performance indicators and enablers which are integral to facilitating delivery on the production ramp up over the next five years. This aspect was emphasised in 2019 as pivotal to establishing that the operation has the capacity to execute and deliver the production ramp up in the LoM plan, which in turn is core to validating the current reserve statement. South Deep’s 2020 performance will continue to be assessed in this context to monitor that sufficient progress is shown on the required productivity and cost improvements to maintain support for the LoM plan.

Although the 2018 restructuring was intended to sustainably build up production at the mine, there can be no assurance that the ongoing implementation of the restructuring will not result in lower than expected long-term steady state production volumes, cost fluctuations, reduced reported mineral reserves and life of mine, or other associated issues at South Deep.

The reduction of reserves held by the Company, including due to any of the above could have a material adverse effect on Gold Fields’ business, operating results and financial condition. See “—Additional Information on the CompanyReserves of Gold Fields as at 31 December 2019Methodology”.

Actual and potential supply chain shortages and increases in the prices of production inputs may have a material adverse effect on Gold Fields operations and profits.

Gold Fields’ operating results may be affected by the availability and pricing of raw materials and other essential production inputs, including fuel, steel and cyanide and other reagents. The price and quality of raw materials may be substantially affected by changes in global supply and demand, along with weather conditions, governmental controls and other factors. A sustained interruption in the supply of any of these materials would require Gold Fields to find acceptable substitute suppliers and could require it to pay higher prices for such materials. Any significant increase in the prices of these materials will increase the Company’s operating costs and affect production considerations.

 

18


Table of Contents

The price of oil has been volatile, fluctuating between U.S.$74.57 and U.S.$54.91 per barrel of Brent Crude in 2019. As at 30 March 2020, the price of oil was at U.S.$22.76 per barrel of Brent Crude.

In June 2019, the Ghanaian operations entered into fixed price ICE Gasoil cash settled swap transaction for a total of 123 million litres of diesel, representing 50 per cent. of annual fuel consumption, for the period January 2020 to December 2022. The average swap price is U.S.$575.97 per metric tonne (equivalent U.S.$75.81 per barrel). At the time of the transactions, the average Brent swap equivalent over the tenor was U.S.$59.21 per barrel. At 31 December 2019, the mark-to-market value on the hedge was nil.

In June 2019, the Australian operations entered into fixed price Singapore 10ppm Gasoil cash settled swap transactions for a total of 75.0 million litres of diesel, representing 50 per cent. of annual fuel consumption, for the period January 2020 to December 2022. The average swap price is U.S.$74.0 per barrel. At the time of the transactions, the average Brent swap equivalent over the tenor was U.S.$57.4 per barrel. At 31 December 2019, the mark-to-market value on the hedge was U.S.$1.0 million.

There can be no assurance that the use of hedging techniques will always be to our benefit. Hedging instruments that protect against the market price volatility of commodities, in this case oil, may prevent us from realising the full benefit from subsequent decreases in market prices with respect to oil, which would cause us to record a mark-to-market loss, thus decreasing our profits. Hedging contracts also are subject to the risk that the other party may be unable or unwilling to perform its obligations under these contracts. Any significant non-performance could have a material adverse effect on our financial condition, results of operations and cash flows.

Furthermore, the price of steel has also been volatile. Steel is used in the manufacture of most forms of fixed and mobile mining equipment, which is a relatively large contributor to the operating costs and capital expenditure of a mine.

Fluctuations in oil and steel prices may have a significant impact on operating costs and capital expenditure estimates and, in the absence of other economic fluctuations, could result in significant changes in the total expenditure estimates for new mining projects or render certain projects non-viable.

Gold Fields’ operations are subject to environmental and health and safety regulations, which could impose additional costs and compliance requirements and Gold Fields may face claims and liability for breaches, or alleged breaches, of such regulations and other applicable laws.

Gold Fields’ operations are subject to various environmental and health and safety laws, regulations, permitting requirements and standards. For example, Gold Fields is required to secure estimated mine closure liabilities. In 2019, Gold Fields’ total gross mine closure liability was U.S.$436 million. The funding methods used to make provision for the required portion of these mine closure cost liabilities, in accordance with in-country legislation, are as follows:

 

 

South Africa: contributions to environmental trust funds and guarantees;

 

 

Ghana: reclamation bonds underwritten by banks, and restricted cash;

 

 

Australia: an annual levy to the state of Western Australia of 1 per cent. of the total mine closure liability which goes into a State-administered fund known as the Mine Rehabilitation Fund, which is used to rehabilitate legacy sites or sites that have been prematurely closed or abandoned. As a consequence, Gold Fields’ Australian operations self-fund all mine closure liabilities; and

 

 

Peru: based on Peruvian legislation, management expects mine operations to obtain yearly bank guarantee letters that represent a percentage of the total mine closure liability, in order to support compliance with legal obligations related to closure activities.

 

19


Table of Contents

Gold Fields may in the future incur significant costs to comply with such environmental and health and safety requirements imposed under existing or new legislation, regulations or permit requirements or to comply with changes in existing laws and regulations or the manner in which they are applied. If there is a breach of laws, Gold Fields may also be subject to litigation and other costs as well as actions by authorities relating to environmental and health and safety matters, including mine closures, the suspension of operations and prosecution for industrial accidents as well as significant penalties and fines for non-compliance. These costs could have a material adverse effect on Gold Fields’ business, results of operations and financial condition. See “—Additional Information on the CompanyEnvironmental and Regulatory Matters”.

In 2014, the Peruvian government established a three-year moratorium on the application of fines by OEFA and other punitive sanctions against persons and entities operating in Peru, prioritising instead the imposition of corrective measures. This moratorium expired on 13 July 2017. The expiry of the moratorium increases the chances that Gold Fields’ Peruvian operations could be subject to greater focus by regulators on compliance with its environmental obligations.

Gold Fields’ South African operations are subject to numerous environmental, health and safety laws and regulations, which establish certain operational requirements and standards. The principal health risks associated with Gold Fields’ mining operation in South Africa arise from occupational exposure and potential community environmental exposure to silica dust, noise and certain hazardous substances, including toxic gases and radioactive particles. The most significant occupational diseases affecting Gold Fields’ workforce include lung diseases, such as silicosis, tuberculosis, a combination of the two and chronic obstructive airways disease (COAD), as well as noise-induced hearing loss (NIHL). Employees have sought and may continue to seek compensation for certain illnesses, such as silicosis, from their employer under workers’ compensation legislation and also, at the same time, in civil actions under common law (either as individuals or as a class) as is the case with the silicosis individual and class action lawsuits. Such actions may also arise in connection with the alleged incidence of such diseases in communities proximate to Gold Fields’ mines.

In 2014, a consolidated application was brought against several South African mining companies, including Gold Fields, for certification of a class action on behalf of current or former mineworkers (and their dependants) who had allegedly contracted silicosis and/or tuberculosis while working for one or more of the mining companies listed in the application. In May 2016, the South African South Gauteng High Court (the High Court) ordered, among other things, the certification of a silicosis class and a tuberculosis class. The High Court ruling did not represent a ruling on the merits of the cases brought against the mining companies.

On 3 May 2018, a group of the above South African mining companies, including Gold Fields, (the Gold Working Group) concluded a settlement agreement with the attorneys representing claimants in the silicosis and tuberculosis class action litigation (the Settlement Agreement). The Settlement Agreement provides meaningful compensation to eligible workers (or their dependants) suffering from silicosis and/or tuberculosis and who worked in the Gold Working Group’s mines between March 1965 and December 2019. The High Court, Gauteng Local Division, approved the Settlement Agreement on 26 July 2019 and it became effective on 10 December 2019.

Gold Fields has provided for the estimated cost of the above settlement based on actuarial assessments and the provisions of the Settlement Agreement. At 31 December 2019, the provision for Gold Fields’ share of the settlement of the class action claims and related costs amounts to U.S.$21 million (R297 million. The nominal value of this provision is U.S.$29 million (R408 million), however, the ultimate outcome of this matter remains uncertain, with the number of eligible workers successfully submitting claims and receiving compensation being uncertain. The provision is consequently subject to adjustment in the future. See “Annual Financial Report—Notes to the consolidated financial statements—Note 35. Contingent liabilities”. The payment of compensation for the claims could have a material adverse effect on Gold Fields’ business, reputation, results of operations and financial condition. In addition, Gold Fields may incur significant additional costs arising out of these issues, including costs relating to the payment of fees, increased levies or other contributions in respect of statutory compensation funds or other funds established and expenditures arising out of its efforts to remediate these matters or to resolve any outstanding claims or other potential action.

 

20


Table of Contents

The DMRE can and does issue, in the ordinary course of its operations, instructions, including Section 54 orders, following safety incidents or accidents to partially or completely halt operations at affected mines. It is also Gold Fields’ policy to halt production at its operations when serious accidents occur in order to rectify dangerous situations and, if necessary, retrain workers. In 2019, South Deep had one fatality following a series of seismic events and 12 serious injuries. In fiscal 2019, 7 Section 54 and 4 Section 55 instructions were issued following visits by the DMRE, which resulted in partial stoppages in different areas of the mine and negatively impacted production. These stoppages were issued as a result of either perceived or actual unsafe working conditions, inadequate safety procedures or untrained personnel. In addition, there can be no assurance that the unions will not take industrial action in response to such accidents which could lead to losses in Gold Fields’ production. Any additional stoppages in production, or increased costs associated with such incidents, could have a material adverse effect on Gold Fields’ business, operating results and financial condition. Such incidents may also negatively affect Gold Fields’ reputation with, among others, employees and unions, South African regulators and regulators in other jurisdictions in which Gold Fields operates.

In Western Australia, significant increases in monetary and criminal penalties for breaches of existing workplace health and safety legislation were introduced in fiscal 2018. In addition, in fiscal 2019, the Work Health and Safety Bill (WHS Bill) was introduced in the Australian Parliament. The WHS Bill will apply to a number of industries including the mining industry and will replace the existing provisions of the occupational safety legislation, together with the Mines Safety and Inspection Act and its counterpart in the petroleum industry. The new legislation will be supported by a number of industry specific regulations, including those specific to the mining industry. In addition, the new laws will impose more extensive workplace health and safety obligations on Gold Fields’ operations in Western Australia, including introducing personal responsibility on directors and officers to ensure the Company is complying with its health and safety obligations. Breaches of any such obligations by the Company or its directors or officers may result in criminal liabilities. The new laws will also introduce a new offence of industrial manslaughter for workplace fatalities, which, in the event of a conviction, carries a significant penalty of up to 20 years’ imprisonment for individuals and fines of up to A$10 million for corporate entities. The WHS Bill and the industry specific regulations are expected to be enacted in the second half of 2020 and become operational in 2021, with an appropriate transitional period

Gold Fields could incur significant costs as a result of pending or threatened litigation, which could have a material adverse effect on Gold Fields’ business, operating results and financial condition. See “Annual Financial ReportNotes to the consolidated financial statementsNote 35. Contingent liabilities”. Further, any new regulations, potential litigation or any changes to the health and safety laws which increase the burden of compliance or the penalties for non-compliance may cause Gold Fields to incur further significant costs and could have a material adverse effect on Gold Fields’ business, operating results and financial condition. See “—Additional Information on the CompanyEnvironmental and Regulatory Matters”.

Due to the nature of mining and the extensive environmental footprint of the operations, environmental and industrial accidents and pollution may result in operational disruptions such as stoppages which could result in increased production costs as well as financial and regulatory liabilities.

Gold mining by its nature involves significant risks and hazards, including environmental hazards and industrial and mining accidents. These may include, for example, seismic events, fires, cave-ins and blockages, flooding, discharges of gases and toxic substances, contamination of water, air or soil resources, radioactivity and other accidents or conditions resulting from mining activities including, among other things, blasting and the transport, storage and handling of hazardous materials. While Gold Fields did not experience any level 3 environmental incidents during 2019, there were 37 level 2 environmental incidents during this period. In 2018,

 

21


Table of Contents

Gold Fields experienced two level 3 environmental incidents, including in Peru when in December 2018, water containing tailings from the Cerro Corona Tailing Storage Facility (TSF) flowed through an authorised diversion pipe to La Hierba creek reaching the Tingo river. The flow to La Hierba creek was stopped three hours after the Gold Fields became aware of it and the remediation process, including clean-up of the area, commenced on 17 December 2018. The cleaning process was formally completed on 6 January 2019 and the rest of the remediation works were completed in at the end of 2019. The National Water Authority (ANA) assessed a fine against Gold Fields, and the Assessment and Environmental Control Agency (OEFA) proposed a fine along with certain corrective measures against Gold Fields in connection with this incident. Gold Fields has challenged these fines and measures. As the matters are ongoing, it is difficult to predict their outcome, including their impact on Gold Fields, at this stage. See “—Additional Information on the CompanyEnvironmental and Regulatory Matters—Peru—Level 3 Environmental Incident”.

The occurrence of any of these hazards or risks could delay or halt production, increase production costs and result in financial and regulatory liability for Gold Fields (including as a result of the occurrence of hazards that took place at the Spin-off operations when they were owned by Gold Fields), which could have a material adverse effect on Gold Fields’ business, operating results and financial condition.

If Gold Fields loses senior management or is unable to hire and retain sufficient technically skilled employees or sufficient representation among Historically Disadvantaged Persons in management positions, its business in South Africa may be materially adversely affected.

Gold Fields’ ability to operate or expand effectively depends largely on the experience, skills and performance of its senior management team and technically skilled employees. However, the mining industry, including Gold Fields, continues to experience a global shortage of qualified senior management and technically skilled employees. In particular, there is a shortage of mechanised mining skills in the South African gold mining industry. Gold Fields may be unable to hire or retain appropriate senior management, technically skilled employees or other management personnel, or may have to pay higher levels of remuneration than it currently intends in order to do so. Additionally, as a condition of the mining rights at South Deep and in accordance with the employment equity Historically Disadvantaged Persons targets under the 2018 Mining Charter, Gold Fields must ensure that there is sufficient participation among Historically Disadvantaged Persons (including women and employees with disabilities) at the board and all other relevant management levels, and failure to do so could result in fines or the loss or suspension of its mining rights. See “—Gold Fields’ mineral rights are subject to legislation, which could impose significant costs and burdens and which impose certain ownership requirements, the interpretation of which is the subject of dispute”. Gold Fields is also required to take proactive steps to achieve an equitable representation of Historically Disadvantaged Persons at all occupational levels and to report on the extent to which its plan is being achieved. If Gold Fields is not able to hire and retain appropriate management and technically skilled personnel or is unable to obtain sufficient representation of Historically Disadvantaged Persons at the board level and in management positions or if there are not sufficient succession plans in place, this could have a material adverse effect on its business (including resulting in the imposition of fines and having a negative effect on production levels), operating results and financial position.

Power cost increases may adversely affect Gold Fields’ business, operating results and financial condition.

Gold Fields’ South Deep mining operation depends upon electrical power generated by the state-owned power provider, Eskom Limited (Eskom). See “Annual Financial ReportManagement’s Discussion and Analysis of the Financial Statements—Overview—Costs—South Africa region”. Eskom holds a monopoly on power supply in the South African market, supplying nearly 95 per cent. of the country’s electricity needs. The electricity supply industry in South Africa, including Eskom tariffs, is regulated by the National Energy Regulator of South Africa (NERSA). Eskom tariffs are determined through a consultative multi-year price determination (MYPD) process, with occasional tariff increase adjustments under the Regulatory Clearing Account (RCA) mechanism.

 

22


Table of Contents

In the most recent MYPD process, NERSA granted Eskom tariff increases of 9.42 per cent. (later adding an additional 4.4 per cent.) for the period 2019 to 2020, 8.1 per cent. for the period 2020 to 2021 and 5.22 per cent. for the period 2021 to 2022. The South African government provided Eskom with an additional R69 billion bailout over a three-year period, from 2019 to 2021. Eskom subsequently challenged the MYPD, RCA and NERSA’s treatment of the bailout as a tariff subsidy in South African court. The South African court dismissed the urgent nature of the Eskom submission, but has not decided on the merits of the case. Eskom’s electricity tariffs would increase only if Eskom ultimately receives a favourable judgement from the court on the merits.

In February 2019, the President of South Africa announced the vertical unbundling of Eskom. While full-state ownership will be maintained, the unbundling is expected to result in the separation of the company’s generation, transmission and distribution functions, which will require legislative, and possibly policy reform. The government of South Africa has also developed a policy paper that seeks to enable Eskom to actively participate in renewable energy. It is expected that these processes will take time to implement, causing continued poor reliability of the supply of electricity, instability in prices and a possible increase in the tariff in the future. Eskom’s coal fired power plants have not performed well for a number of years, with national rotational power cuts (load shedding) having been implemented in late 2019 through 2020. Should Gold Fields experience further power tariff increases or power cuts (load shedding), its business, operating results and financial condition may be adversely impacted.

In Australia, Gold Fields’ Agnew mine receives its electricity supply from an energy microgrid, comprising a 16MW gas-fired power station, a 4MW solar farm and a 13MW battery energy storage system. The Granny Smith mine receives its electricity supply from a 24MW gas-fired power station, an 8MW solar farm and a 2MW battery unit. The St. Ives operation obtains electricity pursuant to a contract with BHP Nickel-West that expires in January 2023, which requires St. Ives to procure its own supply of natural gas. The Gruyere mine receives its electricity supply from a 45MW gas fired power station. If any of Gold Fields’ Australian operations were to lose their supply, replacement of this supply may entail a significant increase in costs. Any such increase in costs could have a material adverse impact on Gold Fields’ business and operating results.

In Ghana, Gold Fields’ mines are supplied primarily by power plants operated by Genser Energy Ghana Limited (Genser Energy), an independent power producer. Genser Energy supplies Damang’s total power requirements from a 27.5MW power plant and approximately 95 per cent. of Tarkwa’s power requirements from a 27.5MW power plant. If either of these plants fail or supply insufficient power, Tarkwa and Damang may be required to source additional power from the national grid providers Volta River Authority (VRA) and the Electronic Company of Ghana (ECG), respectively, or may be subject to power disruptions.

On 5 April 2017, the Energy Sector Levies (Amendment) Act, 2017 (Act 946) revised imposed levies with reduction in the public lighting and National Electrification Levy of 3 per cent. and 2 per cent., respectively, charged on electricity consumption by all categories of customers. In March 2018, Ghana’s Public Utilities Regulatory Commission announced a 17.5 per cent. reduction in electricity tariffs for residential consumers, a 30 per cent. reduction for non-residential consumers, a 25 per cent. reduction for special load tariff consumers and a 10 per cent. reduction for mines. However, there is no guarantee that these tariffs will not increase in the future.

Changes in the cost or availability of electricity could increase Gold Fields’ cost of operations and cause production stoppages, which could impact existing profit margins and have a material adverse effect on Gold Fields’ business, operating results and financial condition. See “—Additional Information on the Company—Environmental and Regulatory Matters”.

 

23


Table of Contents

Power stoppages, fluctuations and usage constraints may force Gold Fields to halt or curtail operations.

Eskom reintroduced national rotational power cuts (load shedding) in December 2018. The load shedding rose to Stage 4 (the national grid was short of 4,000MW) in February 2019 and again in March 2019. In December 2019, due to heavy rains and unprecedented number of coal power station failures, load shedding Stage 4 rose to Stage 6 (the national grid was short of 6,000MW). Eskom’s inability to fully meet the country’s demand has led to, and is expected to continue to lead to, rolling blackouts, unscheduled power cuts and surveillance programmes to ensure non-essential lighting and electricity appliances are powered off. There is no assurance that Eskom’s efforts to protect the national electrical grid will prevent a complete national blackout, which would have a material adverse effect on Gold Fields’ operations in South Africa.

In addition, in the most recent MYPD process, NERSA granted Eskom tariff increases of 9.42 per cent. (later adding an additional 4.4 per cent.) for the period 2019 to 2020, 8.1 per cent. for the period 2020 to 2021 and 5.22 per cent. for the period 2021 to 2022. The South African government provided Eskom with an additional R69 billion bailout over a three-year period, from 2019 to 2021. Eskom subsequently challenged the MYPD, RCA and NERSA’s treatment of the bailout as a tariff subsidy in South African court. The South African court dismissed the urgent nature of the Eskom submission, but has not decided on the merits of the case. Eskom’s electricity tariffs would increase only if Eskom ultimately receives a favourable judgement from the court on the merits. As noted above, Eskom is expected to be vertically unbundled, resulting in the separation of the company’s generation, transmission and distribution functions. Poor reliability of the supply of electricity and instability in prices are expected to continue through the unbundling process.

Gold Fields has a voluntary load curtailment agreement with Eskom. Under this agreement, Gold Fields is required to reduce demand by up to 25 per cent. of load, depending on the severity of the shortage, for a specified period of time during which the national grid is unable to maintain its load. During February 2019, Gold Fields was required to reduce demand by 10 per cent. three times, 15 per cent. two times and 20 per cent. once. Any further disruption or decrease in the electrical power supply available to Gold Fields’ South Deep operation could have a material adverse effect on its business, operating results and financial condition.

In Ghana, although approximately 95 per cent. of Tarkwa’s electricity is supplied by an independent power producer, Tarkwa has experienced challenges with frequent power surges from the national grid, which caused some delays in the process plant. On 31 January 2020, Genser Energy expanded the energy supply by an addition 5MW of capacity, with the aim to provide Tarkwa with its total power supply needs. While Damang has been insulated from the national grid’s power interruptions due to receiving its total power requirements from an independent power producer, there can be no guarantee that this source of power will not fail or be interrupted. While Gold Fields has taken steps to source power from an independent power producer through on-site gas turbines to complement its self-generated sources, any gas supply chain-related risk specific to the regions where Gold Fields operates could affect Gold Fields’ business, operating results and financial condition.

Should Gold Fields continue to experience power fluctuations or usage constraints at any of its operations, then its business, operating results and financial condition may be materially adversely impacted.

Regulation of greenhouse gas emissions and climate change issues may materially adversely affect Gold Fields’ operations.

Energy is a significant input and cost to Gold Fields’ mining and processing operations, with its principal energy sources being electricity, purchased petroleum products, and natural gas. A number of governments or governmental bodies, including the United Nations Framework Convention on Climate Change, have introduced or are contemplating regulatory changes in response to the potential impact of climate change. Many of these contemplate restricting emissions of greenhouse gases in jurisdictions in which Gold Fields operates.

The South African government introduced a carbon tax under the South African Carbon Tax Act (South African Carbon Tax Act) with effect from 1 June 2019.

 

24


Table of Contents

The South African Carbon Tax is designed to fix liability on the person who conducts an activity in South Africa that results in greenhouse gas emissions above a certain threshold. The carbon tax design requires the calculation of liability to be based on the sum of “scope 1” greenhouse gas emissions, which result from fuel combustion, industrial processes and fugitive emissions. With respect to South Deep, the applicable greenhouse emitting activities include direct emissions from diesel fired generators, blasting agents, petrol, and South Deep’s sewage water treatment plant. The carbon tax for emissions resulting from liquid fuels such as diesel and petrol is included in the fuel tax regime. Consequently, these emissions are excluded from the greenhouse gas emissions on which carbon tax under the South African Carbon Tax is calculated.

Taxpayers must determine emissions in accordance with the reporting methodology approved by the Department of Environment, Forestry and Fisheries (DEFF).

The first phase of the South African Carbon Tax Act applies to scope 1 emissions from 1 June 2019 to 31 December 2022. Under the first phase, for the period 1 January 2020 to 31 December 2020, the carbon tax rate for tax liable entities is R127 per tonne on the carbon dioxide equivalent (CO2e) of their net greenhouse gas emissions. However, pursuant to certain allowances under the South African Carbon Tax Act, the effective carbon tax rate will vary from R6 to R50 per tonne of CO2e emitted. Such allowances include a basic tax-free allowance, an increased tax-free threshold for trade exposed sectors, the recognition of emission reduction efforts, an additional allowance for participating in the national carbon budgeting system and the use of carbon offsets against a carbon tax liability. The South African Carbon Tax Act allows mining companies such as Gold Fields to reduce their carbon tax liability by using offset credits up to a maximum of 10 per cent. of greenhouse emissions. The rate of carbon tax will increase by the consumer prices index (CPI) plus 2 per cent. per year until December 2022. The South African government indicated that a review of the impact of the carbon tax will be conducted before the second phase of the South African Carbon Tax Act is implemented.

In fiscal 2019, South Deep’s scope 1 emissions have been estimated to be 5,960 tonnes of CO2e (96 per cent. from diesel, 3.2 per cent. from blasting agents and 0.5 per cent. from petrol). Based on these emissions, Gold Fields’ expected tax expense for 2019 is U.S.$15,000.

The introduction of the carbon tax is not expected to have an immediate impact on the price of electricity. However, should Eskom be allowed to pass on the cost of the tax from its diesel-related emissions to customers, electricity tariffs may rise significantly. Further, other commodities that South Deep consumes may see price increases as the tax is passed through the market.

In August 2015, the Australian government committed to reduce greenhouse gas emissions by 26 to 28 per cent. below 2005 levels by 2030 (the Target). In December 2017, the Australian government conducted a review into national climate change policies and concluded that it is on track to meet the Target through policies such as: the voluntary carbon abatement scheme known as the “Emissions Reduction Fund” and accompanying ‘Safeguard Mechanism’ which encourages large emitters to keep their emissions within historical levels; and the Renewable Energy Target, which is designed to deliver 33,000 gigawatt hours of additional renewable electricity generation by 2020. This was supplemented in 2019 by the Australian government’s “Climate Solutions Package”, directing further funding towards existing and new initiatives to ensure that Australian meets its 2030 emissions reduction targets. There remains ongoing political uncertainty regarding future climate change policy and emissions target levels in Australia.

In addition, a number of other regulatory initiatives are underway in countries in which Gold Fields operates that seek to reduce or limit industrial greenhouse gas emissions. These regulatory initiatives will be either voluntary or mandatory and are likely to impact Gold Fields’ operations directly or by affecting the cost of doing business, for example by increasing the costs of its suppliers. Inconsistency of regulations may affect both Gold Fields’ decision to pursue opportunities in certain countries and its costs of operations. Furthermore, additional, new and/or different regulations in this area, such as the imposition of stricter limits than those currently contemplated, could be enacted, all of which could have a material adverse effect on Gold Fields’ business, financial condition, results of operations and prospects. In April 2018, Peru released a climate change

 

25


Table of Contents

framework law seeking collaboration between the government and the private sector, which regulation was approved in 2019 (the Climate Change Framework). The Climate Change Framework is intended to realise Peru’s nationally determined contribution by reducing emissions by up to 30 per cent. by 2030. The Climate Change Framework also seeks to meet a 20 per cent. carbon reduction goal through the energy, industry, and waste sectors. Assessments of the potential impact of this and other future climate change regulations are uncertain, given the wide scope of potential regulatory change in countries in which Gold Fields operates.

Furthermore, the high variability in local weather patterns and extreme weather events caused by climate change have led to the higher risk of inundation from pits flooding, lack of water supply from extended droughts and extreme temperatures. Each of these potential physical impacts of climate change could disrupt Gold Fields’ operations and adversely impact its business, operating results and financial condition.

Our high debt levels pose risks to our viability and may make us more vulnerable to adverse economic and competitive conditions, as well as other adverse developments.

Gold Fields carries significant debt relative to its shareholder equity. As of 31 December 2019, Gold Fields’ consolidated debt was U.S.$1.8 billion. U.S.$0.7 billion of Gold Fields’ consolidated debt securities becomes due over the 12 months following 31 December 2019.

Gold Fields’ significant levels of debt can adversely affect it in several respects, including:

 

 

limiting its ability to access the capital markets;

 

 

exposing it to the risk of credit rating downgrades, which would raise its borrowing costs and could limit its access to capital;

 

 

hindering its flexibility to plan for or react to changing market, industry or economic conditions;

 

 

making it more vulnerable to economic or industry downturns, including interest rate increases;

 

 

increasing the risk that it will need to sell assets, possibly on unfavourable terms, to meet payment obligations;

 

 

increasing the risk that it may not meet the financial covenants contained in its debt agreements or timely make all required debt payments; or

 

 

affecting its ability to service the interest on its debt.

The effects of each of these factors could be further intensified if Gold Fields increases its borrowings. As Gold Fields continuously reviews its funding and maturity profile, it expects to consider additional opportunities to access the international U.S. dollar bond markets primarily to refinance its debt facilities. A sustained and negative movement in the price of gold will negatively impact Gold Fields’ ability to repay its debt. Any failure to make required debt payments could, among other things, adversely affect Gold Fields’ ability to conduct operations or raise capital, which could have a material adverse effect on Gold Fields’ business, operating results or financial condition.

Gold Fields utilises information, communication and technology systems on which it records personal data. Failure of these systems, or the failure to protect personal data, could significantly impact Gold Fields’ operations and business.

Gold Fields utilises and is reliant on various internal and external information, communication and technology system applications to support its business activities, in particular SAP, mining activity applications and other applications. Damage or interruption of Gold Fields’ information, communication and technology systems, whether due to accidents, human error, natural events or malicious acts, may lead to important data being irretrievably lost, exposed or damaged, thereby adversely affecting Gold Fields’ business, prospects and operating results.

 

26


Table of Contents

The information security management system protecting Gold Fields’ information, communication and technology infrastructure and network may be subject to security breaches (e.g. cyber-crime or activists) or other incidents that can result in misappropriation of funds, increased health and safety risks to people, disruption to our operations (as a result of the increasing interface between operational technology and information technology), environmental damage, loss of intellectual property, disclosure of commercially or personally sensitive information, legal or regulatory breaches and liability, other costs and reputational damage.

Although Gold Fields aims to follow the established best practices in relation to cybersecurity (e.g. attaining the ISO 27001 cybersecurity certification for corporate and regional offices and mining operations in 2019) and while no material losses related to cyber security breaches have been discovered, given the increasing sophistication and evolving nature of this threat, Gold Fields cannot rule out the possibility of them occurring in the future. An extended failure of critical system components, caused by accidental, or malicious actions, including those resulting from a cyber security attack, could result in a significant environmental incident, commercial loss or interruption to operations.

In addition, the interpretation and application of consumer, privacy and data protection laws in South Africa, the United States and elsewhere are uncertain and evolving. It is possible that regulators may interpret and apply these laws in a manner that is inconsistent with Gold Fields’ data processes and practices. Complying with these various laws is complex and could cause Gold Fields to incur substantial costs or require it to change its business practices in a manner adverse to its business. For example, on 25 May 2018 the General Data Protection Regulation (GDPR) came into force. The GDPR is a European Union-wide framework for the protection of personal data being processed in the EU. The GDPR enhances existing legal requirements through several new rules, including stronger rights for data subjects, cross-border transfer of information, mandatory data breach notification requirements, and an increase in penalties and fines for non-compliance. Failure to comply with the GDPR may lead to substantial penalties and fines. Confidentiality breaches have historically been a great risk for the mining sector.

In Australia, Gold Fields’ data practices must comply with the Privacy Act 1998 (Cth) (Australian Privacy Act) and state-based surveillance laws. The Australian Privacy Act regulates the way an individual’s personal information is handled. Under the Australian Privacy Act, there is a mandatory scheme requiring entities to report data breaches to the Office of the Australian Information Commissioner (OAIC) and affected individuals if the breach is likely to result in serious harm to an individual whose personal information is involved. In 2019, the Commonwealth Attorney-General and Minister for Communications in Australia announced plans to amend the Australian Privacy Act to provide a new regime of increased penalties for privacy breaches and giving the OAIC greater enforcement powers. These proposed amendments have not yet been enacted.

South Africa’s upcoming data protection legislation, the Protection of Personal Information Act, 2013 (POPI) is enacted but not yet in force. Only certain provisions enabling the appointment of the Information Regulator to regulate, perform functions and exercise powers in connection with POPI and the making of regulations are in force. Once a commencement date has been announced, and if not amended, organisations will have 12 months within which to become compliant with POPI. The current indication is that POPI will come into effect in by the end of the first half of fiscal 2020. As with the GDPR, failure to comply with POPI may lead to significant penalties and fines.

 

27


Table of Contents

Gold Fields’ operations are subject to water use licences, which could impose significant costs and burdens.

Gold Fields operations are subject to water use licences and regulations that govern each operation’s water usage and that require, among other things, mining operations to achieve and maintain certain water quality limits regarding all water discharges. Gold Fields is required to comply with these regulations under its permits and licences and any failure to do so could result in the curtailment or halting of production at the affected locations. Gold Fields continues to use measures to remove underground water to permit the routine safe functioning of South Deep.

An amended Water Use Licence was issued to South Deep by the Department of Human Settlements, Water and Sanitation (DHSWS) in December 2018. South Deep has implemented a water and environmental management strategy in an effort to satisfy the conditions of its water use licence and other relevant water and environmental regulatory requirements. However, there can be no assurance that Gold Fields will be able to meet all of its water and environmental regulatory requirements, primarily due to the inherent uncertainties related to certain requirements of the legislation, which are subject to ongoing discussions between government and the mining industry through the MCSA. Any constraint on the water supply to South Deep could result in delays on the ramp-up of that operation.

Gold Fields is also required to obtain a water licence from the Australian Department of Water and Environmental Regulation (DWER) to extract water for its mining activities. A water licence is granted subject to conditions and limitations with which the licence holder must comply. Contravening the conditions of a water licence is an offence and can lead to the licence being cancelled or suspended. A water licence can also be cancelled or suspended in various other circumstances, including where the Minister for Water of Western Australia is of the opinion that the cancellation or suspension is necessary or desirable to protect the water resource or associated environment from unacceptable damage. Gold Fields has obtained the necessary water extractions licences to support its operations in Australia.

Further, a water quality discharge standard was introduced in Peru, which contained several stringent requirements and mines were given three years to submit their plans for adaption. La Cima has been engaging with the water authority on the water quality discharge standard since its introduction and in March 2017, La Cima submitted its plan for adaptation to the new maximum allowable limits and water quality discharge standard to the Peruvian Ministry of Energy and Mining (MEM). In December 2019, the MEM provided La Cima with comments on its response plan and Gold Fields subsequently submitted a reply to MEM for approval. The approved plan must be implemented by La Cima to comply with the ECA within three years of approval

While Gold Fields continues to conduct diligence to comply with the water use and water quality discharge standards, there is no guarantee that it will always be compliant. For example, discharge from the water treatment plant at the Tarkwa Mine contains salts which is required to be disposed of. In spite of Gold Fields’ efforts to treat the salts, there is no guarantee that an environmental incident will not occur, which could result in fines, penalties and sanctions by the competent authorities. There is no guarantee that Gold Fields will be able to successfully treat these or other issues, which could result in fines, sanctions and penalties from the component authorities. Any failure on Gold Fields’ part to achieve or maintain compliance with the requirements of its water use licences with respect to any of its operations could result in Gold Fields being subject to substantial claims, penalties, fees and expenses; significant delays in operations; or the loss of the relevant water use licence, which could curtail or halt production at the affected operation and have a material adverse effect on Gold Fields’ business, operating results and financial condition.

Gold Fields has experienced and may experience further acid mine drainage related pollution, which may compromise its ability to comply with legislative requirements or result in additional operating or closure cost liabilities.

Acid mine drainage (AMD) and acid rock drainage (ARD, together with AMD, Acid Drainage or AD) are caused when certain sulphide minerals in rocks are exposed to oxidising conditions (such as the presence of oxygen, combined with water). AD can occur under natural conditions or as a result of the sulphide minerals that are encountered and exposed to oxidation during mining or during storage in waste rock dumps, ore stockpiles or tailings dams. The acidic water that forms usually contains iron and other metals if they are contained in the host rock.

 

28


Table of Contents

AD generation, and the risk of potential long-term AD issues, specifically at Gold Fields’ Cerro Corona, Damang and South Deep mines, is ongoing. Immaterial levels of surface AD generation also occur at Gold Fields’ Tarkwa and St. Ives mines. The AD issues at Damang are confined to the Rex open pit. Any AD which is currently generated is contained on Gold Fields property at all operations where it occurs and is managed as part of each mine’s operational water management strategy. The relevant regulatory authorities are also kept appraised of the Group’s efforts to manage AD through various submissions and other communications.

Gold Fields continues to investigate technical solutions at its South Deep, Damang and Cerro Corona mines to better inform appropriate strategies for long-term AD management (mainly post-closure), as well as to work towards a reliable cost estimate of these potential issues. None of these studies have allowed Gold Fields to generate a reliable estimate of the total potential impact on the Group. In addition, there can be no assurance that Gold Fields will be successful in preventing or managing long-term potential AD issues at these operations.

Gold Fields’ mine closure cost estimate (namely environmental rehabilitation cost provisions) for fiscal 2019 contains those aspects of AD management (namely tailings facilities, waste rock dumps, ore stockpiles and other surface infrastructure), which management has been able to reliably estimate. However, there could be no guarantee that Gold Fields’ current cost estimate, including the cost of AD treatment and other types of post-closure water treatment, reflects all relevant factors and, as such, the actual closure costs may be higher.

No adjustment for any effects on the Company that may result from potentially material (mainly post-closure) AD impacts at South Deep, Damang and Cerro Corona, has been made in the consolidated financial statements, other than through the Group’s normal environmental rehabilitation cost provisions.

The existence of material long-term AD issues at any of Gold Fields’ operations could cause it to fail to comply with its water use licence requirements and could expose Gold Fields to fines, additional operating costs and other liabilities. In certain areas where Gold Fields operates, AD could also cause scarcity of water which can affect the continued process of mining and cause production curtailment and mine closures, any of which could have a material adverse effect on Gold Fields’ business, production, operating results and financial condition.

Gold Fields faces continued geotechnical challenges, which could adversely impact its production and profitability.

Gold Fields and the mining industry are facing continued geotechnical challenges due to ageing of certain mines and a trend toward mining deeper pits and more complex, often deeper underground deposits. This leads to higher pit walls, more complex underground environments and increased exposure to geotechnical instability and hydrological impacts. As Gold Fields operations are maturing, the open pits at many of its sites are getting deeper and it has experienced certain geotechnical failures at some of its mines.

For Gold Fields’ open pit operations, no assurances can be given that unanticipated adverse geotechnical and hydrological conditions, such as landslides and pit wall failures, will not occur in the future or that such events will be detected in advance. Further, Gold Fields’ underground operations are also maturing, and mining is at deeper levels which may be more prone to seismicity. This is of particular concern at South Deep and the Wallaby underground operation at Granny Smith. At South Deep, there were 27 damaging seismic incidents in 2019 (a 4 per cent. increase from 2018), which resulted in a fatality and the injury of six other employees. Gold Fields endeavours to use industry best practices in seismological monitoring and analysis in addition to the use of dynamic capable ground support in these operations. However, in Gold Fields’ underground operations, no assurances can be given that unanticipated adverse geotechnical and hydrological conditions, such as mine seismicity and inrushes, will not occur in the future or that such events will be detected in advance.

 

29


Table of Contents

Gold Fields has appointed an external geotechnical review board (the Geotechnical Review Board) to help implement industry best practice geotechnical design, monitoring, mine design, extraction sequencing, and ground support implementation. Gold Fields also cannot guarantee that any recommendations by the Geotechnical Review Board will be implemented effectively or that the ongoing monitoring of Gold Fields’ mines will not be interrupted. Geotechnical instabilities and mine induced seismicity can be difficult to predict and are often affected by risks and hazards outside of Gold Fields’ control, such as severe weather and rainfall, which may lead to periodic floods, mudslides, and wall instability, which may result in slippage of material with respect to geotechnical conditions and, in relation to seismicity, the regional extraction rate or mining on the same geological structure as the neighbouring mine, which may lead to higher than anticipated seismic activity, which may result in damage to infrastructure and prevent access to the affected mining areas.

Geotechnical failures and seismic activity could result in limited or restricted access to mine sites, suspension of operations, government investigations, increased monitoring costs, remediation costs, loss of ore and other impacts, which could have a material adverse impact on Gold Fields’ reputation, business, operating results and financial condition.

Economic, political or social instability in the countries or regions where Gold Fields operates may have a material adverse effect on Gold Fields’ operations and profits.

In fiscal 2019, 10 per cent., 35 per cent., 42 per cent. and 13 per cent. of Gold Fields’ gold-equivalent production was in South Africa, Ghana, Australia and Peru, respectively. In fiscal 2020, Gold Fields announced its intention to begin construction on the Salares Norte project in Chile. Changes or instability in the economic, political or social environment in any of these countries or in neighbouring countries could affect investment in Gold Fields.

High levels of unemployment, particularly among the youth, and a shortage of critical skills in South Africa, despite increased government expenditure on education and training, remain issues and deterrents to foreign investment. The volatile and uncertain labour and political environments, which severely impacts the local economy and investor confidence, has led, and may lead, to further downgrades in national credit ratings, making investment more expensive and difficult to secure. See “—Gold Fields’ operations and profits have been and may continue to be adversely affected by union activity and new and existing labour laws” and “—A further downgrade of South Africa’s credit rating may have an adverse effect on Gold Fields’ ability to secure financing”. This may restrict Gold Fields’ future access to international financing and could have a material adverse effect on Gold Fields’ business, operating results and financial condition.

Furthermore, while the South African government has stated that it does not intend to nationalise mining assets or mining companies, certain political parties have stated publicly and in the media that the government should embark on a programme of nationalisation. Any threats of, or actual proceedings to, nationalise any of Gold Fields’ assets, could halt or curtail operations, resulting in a material adverse effect on Gold Fields’ business, operating results and financial condition and could cause the value of Gold Fields’ securities to decline rapidly and dramatically, possibly causing investors to lose the entirety of their respective investments.

Following a general election in 2019, Cyril Ramaphosa was re-elected as President of South Africa. In 2019, Australia held a federal election as a result of which Scott Morrison was elected as Prime Minister of Australia. In addition, in 2018, Pedro Pablo Kuczynski resigned as Peru’s president following allegations of corruption and was replaced by Martin Vizcarra. It is not certain what if any other political, economic or social impacts the newly elected, appointed or re-elected governments will have on South Africa, Australia or Peru, respectively, or on Gold Fields specifically. National elections are scheduled to take place in Peru and Ghana in 2020. It is not certain what, if any, political, economic or social impacts the upcoming national elections will have on Peru or Ghana, respectively, or on Gold Fields specifically.

 

30


Table of Contents

Peru’s local authorities (the regional governor, the provincial mayor and the district mayor) have expressed concern regarding the lack of clean and values-based mining within their communities. In addition, engagement with community stakeholders, including in Peru and South Africa, can pose challenges to local management and any inability to properly manage these relationships may have a negative impact on our production or associated costs. There is also the potential for social instability or protests regarding mining activity in the communities near Gold Fields’ South Deep, Cerro Corona, Damang and Tarkwa mines relating to, among other things, community investment, unemployment, environmental concerns, service delivery by local government or other issues.

In addition, several parts of Chile, including Santiago, have been experiencing extended civil unrest since October 2019. As Gold Fields has taken the decision to begin construction on the Salares Norte project in Chile, any unrest may delay or halt such construction which could have a material adverse effect on Gold Fields’ business, operating results and financial condition.

Occurrence of any of the above mentioned developments could result in Gold Fields experiencing opposition or disruptions in connection with any of its operations. Such opposition or disruptions to any of Gold Fields’ operations, in particular if it has an adverse impact or costs or causes any stoppages (including as a result of any protests aimed at government and other mining operations that affect operations) could have a material adverse effect on Gold Fields’ business, operating results and financial condition.

A further downgrade of South Africa’s credit rating may have an adverse effect on Gold Fields’ ability to secure financing.

Prior to 2018, the challenges facing the mining industry and other sectors, among other factors, had resulted in the downgrading of South Africa’s sovereign credit rating to non-investment grade by Standard & Poor’s and Fitch Ratings. Since 2018, on 23 March 2018, Moody’s affirmed its Baa3 sovereign credit rating for South Africa and upgraded its outlook to stable, listing the beginning of reform under president Ramaphosa. On 26 May 2018, Standard & Poor’s affirmed its non-investment sovereign credit rating for South Africa of BB with a stable outlook and on 23 November 2018 kept South Africa’s sovereign credit ratings unchanged at non-investment grade. On 26 July 2019, Fitch Ratings affirmed its sub-investment grade sovereign credit rating of BB+ for South Africa and downgraded its outlook from stable to negative. On 3 April 2020, Fitch Ratings downgraded South Africa’s sovereign credit rating to BB with a negative outlook. On 27 March 2020, Moody’s downgraded South Africa’s sovereign credit rating to the non-investment grade rating of Ba1 with a negative outlook, citing the continuing deterioration in fiscal strength and structurally very weak growth.

The recent downgrading of South Africa’s credit rating by Moody’s to non-investment grade and the continued status of South Africa’s sovereign credit rating as non-investment grade by Standard & Poor’s, Moody’s or Fitch Ratings may adversely affect the South African gold mining industry and Gold Fields’ business, operating results and financial condition by making it more difficult to obtain external financing or could result in any such financing being available only at greater cost or on more restrictive terms than might otherwise be available. The recent downgrades of South Africa’s sovereign credit rating could also have a material adverse effect on the South African economy as many pension funds and other large investors are required by internal rules to sell bonds once two separate agencies rate them as non-investment grade. Any such negative impact on the South African economy may adversely affect the South African gold mining industry and Gold Fields’ business, operating results and financial condition.

Gold Fields may suffer material adverse consequences as a result of its reliance on outside contractors to conduct some of its operations.

A portion of Gold Fields’ operations in South Africa, Ghana, Australia and Peru are currently conducted by outside contractors. In Ghana, Gold Fields has transitioned to contract mining at the Damang and Tarkwa mines. Gold Fields’ operations at sites utilising contractors or contract mining are subject to a number of risks, some of which are outside Gold Fields’ control, including contract risk, execution risk, litigation risk, regulatory risk and labour risk. Mining contractors are also vulnerable to issues relating to commerciality, liquidity and solvency, which may result in the need for mining operators such as Gold Fields to provide additional financial support to mining contractors. For example, in February 2020, Gold Fields approved an advance payment, recoverable over 36 months, of approximately U.S.$68 million to one of the mining contractors at its operations

 

31


Table of Contents

in Ghana for the purchase of mining equipment. Despite any financial assistance measures taken by Gold Fields, to the extent contract mining becomes non-commercial or our existing contract mining service providers become insolvent, this could impact the operating and financial results of our West Africa operations. In turn, this may trigger a revised mining strategy to ensure sustainability at our West Africa operations.

In addition, Gold Fields may incur liability to third parties as a result of the actions of its contractors. The occurrence of one or more of these risks could have a material adverse effect on Gold Fields’ business, operating results and financial condition. See “Integrated Annual Report—Managing and Growing our People—Workforce Profile”.

Due to ageing infrastructure at our operations, unplanned breakdowns and stoppages may result in production delays, increased costs and industrial accidents.

Once shafts or processing plants reach the end of their planned lifespan and begin operating under extended life of mine conditions, additional maintenance, condition monitoring and care is required. The infrastructure in all of our operating regions fall into this category. Although Gold Fields has comprehensive strategies in place to address these issues, including maintenance and process plant optimisation projects, incidents resulting in production delays, increased costs or industrial accidents may occur. Such incidents may have a material adverse effect on Gold Fields’ business, operating results and financial condition.

The failure to modernise operations may have a material adverse effect on Gold Fields’ business.

Gold Fields’ business is increasingly dependent on its ability to modernise its operations, including operating models, IT systems and digital technology. Improvements to these systems are necessary for Gold Fields to increase its resource to reserve conversion, reduce costs, decrease power consumption and reduce environmental impact, among other things.

Modernisation of its operations require Gold Fields to adopt new technologies, new organisational structures and new skills. It also requires Gold Fields to manage its technology development and costs. Among other things, Gold Fields will likely have to form partnerships with original equipment manufacturers over whom Gold Fields does not have operational control.

Implementation of new technologies and systems is capital intensive and there is no guarantee that the use of new technologies and systems will deliver the intended benefits. Initiatives to modernise Gold Fields’ operations may cause operational disruptions, IT failures, safety system failures, increased costs, lower productivity and other challenges.

Gold Fields’ competitors are also undertaking modernisation initiatives which may result in it becoming more difficult for Gold Fields to compete if it fails to update its operations. Failure to modernise its operations may also make it more difficult for Gold Fields to effectively convert resources to reserves, reduce costs and attract employees with critical skills. This may also have negative effects on the reputation of the company.

Any of the above could have a material adverse effect on Gold Fields’ business, operating results or financial condition.

The effects of the regional re-watering may have a material adverse effect on Gold Fields’ South Deep operation.

On 31 August 2016, Sibanye Stillwater Limited (formerly Sibanye Gold Limited) announced that it would be closing its Ezulwini (Cooke 4) shaft. As a part of this process, Sibanye-Stillwater filed an application for closure and the cessation of dewatering from the mine with the DMRE. There have been various iterations of Sibanye-Stillwater’s application since 2017, with the most recent submission for authorisation to the DMRE made on September 2019. Gold Fields has taken a proactive approach in relation to Sibanye-Stillwater’s application, filing its comments and objections thereon throughout the process. Gold Fields is opposed to the cessation of pumping by Sibanye-Stillwater, and as such continues, to engage with Sibanye-Stillwater and other stakeholders to find an appropriate and effective solution to develop an alternative pump and treat solution.

 

32


Table of Contents

In June 2019, Sibanye-Stillwater brought an application in a South African court against seven respondents, including South Deep, in relation to the cessation of dewatering from Cooke 4. Gold Fields opposed this application and filed a counter application seeking to ensure that Sibanye-Stillwater remain responsible for the pumping and dewatering of Cooke 4 water until the DMRE has issued a closure certificate (or until such longer period as required by statute). The ultimate outcome of this matter, including its impact on South Deep, remains uncertain. However, the cessation of pumping by Sibanye-Stillwater and dewatering of Cook 4 could have a material adverse effect on Gold Fields’ business, operating results and financial condition.

The failure of a dam at a tailings storage facility could negatively impact Gold Fields’ business, reputation and results of operations.

Mining companies face inherent risks in their operation of tailings storage facilities. Tailings storage facilities are structures built for the containment of fine mining waste, known as tailings. This waste, which consists mainly of material that is extracted during mining but not used in the production of metals, must be disposed of in an appropriate manner so as not to impact the safety of the workforce and communities or cause environmental damage. However, the use of tailings storage facilities exposes Gold Fields to certain risks, among them seepage of decanted tailings water or AMD (as discussed in “—Gold Fields has experienced and may experience further acid mine drainage related pollution, which may compromise its ability to comply with legislative requirements or results in additional operating or closure cost liabilities”) and the failure of a dam at a tailings storage facility. Tailings storage facilities designed with upstream constructed embankments may present greater risk, particularly where the facility is located in a high seasonal rainfall area and where the embankments are constructed using reclaimed tailings materials. For example, in January 2019, the dam of a Brazilian mining company’s tailings storage facility (not associated with Gold Fields) failed, releasing muddy tailings downstream, reaching and flooding certain communities, causing multiple deaths and extensive property and environmental damage in the surrounding area. This dam failure followed another similar incident in Brazil in 2015 and in Canada in 2014. The dam failure in 2019 resulted in the immediate stoppage of that company’s mining operations pursuant to an order by government authorities. The occurrence of a dam failure at one of Gold Fields’ tailings storage facilities could also lead to the loss of human life and/or extensive property and permanent environmental damage, leading to the need for a large expenditure on contingencies and on recovering the regions and people affected and the payment of penalties, fines or other money damages.

Gold Fields maintains measures to manage its dams’ safety, including compliance with the International Council on Mining and Metals’ Tailings Governance Position Statement and undertakes routine reviews by independent international consulting companies. However, Gold Fields cannot guarantee the effectiveness of its designs, construction quality or regular monitoring throughout its operations or that these measures will prevent the failure of one or more of its tailings dams or that such potential failure will be detected in advance. Gold Fields also cannot guarantee that its partners maintain similar safety precautions or monitoring systems on their tailings storage facilities. For example, Gold Fields is working with Lepanto Mining on the Far Southeast project in the Philippines, which has a tailings storage facility located in a region with high seismic activity and frequent typhoons. There is no assurance that the safety measures will prevent the failure of the dam at the tailings storage facility.

The failure of a dam at a tailings storage facility could lead to multiple legal proceedings and investigations, which could include securities class actions, criminal proceedings and public civil actions (against the company and/or individuals) for significant amounts of damages. Furthermore, the elimination of the “conventional” practice of storing wet tailings (e.g. alternatively filtering, “dry” stacking and compacting the tailings) could require the research, development and deployment of new technologies, which could lead to additional large expenditures. As a result of the recent dam failures or as a result of future dam failures, additional environmental

 

33


Table of Contents

and health and safety laws and regulations may be forthcoming globally, including in jurisdictions where Gold Field operates, which may ban or curtail any storage of wet tailings or the construction or use of upstream tailings dams. In addition, changes in industry standards, laws and regulations may impose more stringent conditions in connection with the licensing process of projects and operations and increased criminal and civil liability for companies, officers and contractors. For example, the ICMM, the United Nations Environment Programme (UNEP) and the Principles for Responsible Investment (PRI) have co-convened global tailings review to establish an international tailings standard (Global Tailings Standard).

The occurrence of any of the above mentioned such risks could have a material adverse effect on Gold Fields’ business, operating results and financial condition.

An actual or alleged breach or breaches in governance processes, or fraud, bribery and corruption may lead to public and private censure, regulatory penalties, fines and/or sanctions and loss of licences or permits and may impact negatively upon our empowerment status and may damage Gold Fields’ reputation.

Gold Fields operates globally in multiple jurisdictions and with numerous and complex frameworks, and its governance and compliance processes may not prevent potential breaches of law or accounting or other governance practices. Gold Fields’ operating and ethical codes, among other rules, codes, standards and guidance, may not prevent instances of fraudulent behaviour and dishonesty, (internally or by associated third-parties), nor guarantee compliance with legal and regulatory requirements.

For example, legislation in Peru effective as of 1 January 2018 created criminal liabilities for companies in connection with crimes of transnational active bribery and active bribery of domestic public officials or servants. Pursuant to this legislation, companies must establish a criminal compliance system, which Gold Fields has already implemented.

To the extent that Gold Fields suffers from any actual or alleged breach or breaches of relevant laws, including South African anti-bribery and corruption legislation or the U.S. Foreign Corrupt Practices Act of 1977 (the FCPA) under any circumstances, they may lead to investigations and examinations, regulatory and civil penalties, fines and/or sanctions, litigation, public and private censure and loss of operating licences or permits and may impact negatively upon our empowerment status and may damage Gold Fields’ reputation. The occurrence of any of these events could have a material adverse effect on Gold Fields’ business, operating results and financial condition.

Gold Fields’ operations and profits have been and may continue to be adversely affected by union activity and new and existing labour laws.

Over recent periods, there has been an increase in union activity in some of the countries in which Gold Fields operates. Any union activity that affects Gold Fields could have a material adverse impact on its operations, production and financial performance.

In South Africa, a recent increase in labour unrest has resulted in more frequent industrial disputes and extended negotiations that have negatively affected South Africa’s sovereign debt rating and subsequently the credit ratings of a number of the country’s leading mining companies, including Gold Fields. In 2018, the trade unions at Gold Fields’ South Deep mine in South Africa under took a strike action in response to a proposed restructuring at the mine. See “—Gold Fields has experienced, and may continue to experience, difficulties, operational delays, cost pressures and impact from labour relations following its restructuring at the South Deep operation in South Africa”. There can be no guarantee that future negotiations will not be accompanied by further strikes, work stoppages or other disruptions.

 

34


Table of Contents

Furthermore, guidelines and targets have been provided to facilitate compliance with the open-ended broad- based socio-economic empowerment requirements espoused in Section 2 of the MPRDA and in the 2018 Mining Charter. See “—Gold Fields’ mineral rights are subject to legislation, which could impose significant costs and burdens and which impose certain ownership requirements, the interpretation of which is the subject of dispute”. The ongoing implementation and enforcement of these requirements, including as a result of any changes thereto following the announced review, may be contentious.

In Peru, Gold Fields’ operations recently have been, and may in the future be, impacted by increased union activities, often resulting from restructurings, and new labour laws. In June 2019, a three-year deal labour agreement was concluded for fiscal 2019 to fiscal 2022 at Cerro Corona, which included an average salary increase of 5 per cent. over the period.

While Gold Fields seeks to strengthen its relationship with the labour unions in the regions where it operates, there can be no guarantee that labour unions will not undertake strikes or “go-slow” actions during periods of resistance to Gold Fields’ operational decisions, impacting the Group’s operations and those of other related industries and suppliers.

Gold Fields’ direct employees in Ghana are currently not unionised, however, this may change should employees decide to join a union pursuant to the Ghanaian Labour Act and related labour laws or if Gold Fields shifts its direct employees to a contract mining model. Approximately 6 per cent. of our contractors in Ghana are unionised.

In Australia, Gold Fields concluded a new enterprise agreement with their employees in July 2018, which expires in April 2022 (the Enterprise Agreement). During the term of the Enterprise Agreement, Gold Fields is not exposed to lawful industrial action, including strike activity, though unlawful industrial action remains a possibility.

There are also a number of current legal disputes before the High Court in Australia in relation to labour laws. These include matters regarding “casual” employees and calculation of personal leave entitlements. Depending on the decisions in these matters, Gold Fields may have an unanticipated liability to its employees in respect of these issues. There is also a proposal by the Australian Federal Minister for Industrial Relations to introduce legislation in May 2020 which would introduce criminal liability for offences against Australia labour laws, where those offences involve the underpayment of employee entitlements. See “—Gold Fields’ operations are subject to environmental and health and safety regulations, which could impose additional costs and compliance requirements and Gold Fields may face claims and liability for breaches, or alleged breaches, of such regulations and other applicable laws”.

In the event that Gold Fields experiences further industrial relations related interruptions at any of its operations or in other industries that impact its operations, or increased employment-related costs due to union or employee activity, these may have a material adverse effect on its business, production levels, operating costs, production targets, operating results, financial condition, reputation and future prospects. In addition, lower levels of mining activity can have a longer term impact on production levels and operating costs, which may affect operating life. Mining conditions can deteriorate during extended periods without production, such as during and after strikes, and Gold Fields will not re-commence mining until health and safety conditions are considered appropriate to do so.

Existing labour laws (including those that impose obligations on Gold Fields regarding worker rights) and any new or amended labour laws may increase Gold Fields’ labour costs and have a material adverse effect on Gold Fields’ business, operating results and financial condition.

Gold Fields’ insurance coverage may not adequately satisfy all potential claims in the future.

Gold Fields has an insurance programme, however, it may become subject to liability against which it has not insured, cannot insure or has insufficiently insured, or be able to insure the amount needed due to lack of capacity by insurers in the market, including those in respect of past mining activities. In addition, Gold Fields’

 

35


Table of Contents

property and business interruption insurance and liability may not cover a particular event at all or be sufficient to fully cover Gold Fields’ losses, including, without limitation, as a result of natural disasters, public health emergencies and other events that could disrupt our operations, such as COVID-19. See “—HIV/AIDS, tuberculosis and the spread of other contagious diseases, such as coronavirus (COVID-19), contagious diseases pose risks to Gold Fields in terms of lost productivity and increased costs”. In addition, Gold Fields may be unable to attain insurance coverage for such disruptions. Further, Gold Fields’ existing property and liability insurance contains exclusions and limitations on coverage. For example, should Gold Fields be subject to any regulatory or criminal fines or penalties, these amounts would not be covered under its insurance programme. Should Gold Fields suffer a major loss, future earnings could be affected. In addition, Gold Fields’ insurance does not cover loss of profits. Further, insurance may not continue to be available at economically acceptable premiums. As a result, in the future, Gold Fields’ insurance coverage may not cover the extent of claims against it or any cross-claims made.

Gold Fields’ financial flexibility could be materially constrained by South African exchange control regulations.

South Africa’s exchange control regulations (the Exchange Control Regulations) restrict the export of capital from South Africa, the Republic of Namibia, and the Kingdoms of Lesotho and Swaziland, known collectively as the Common Monetary Area (the CMA). Transactions between South African residents (including companies) and non-residents of the CMA are subject to exchange controls administered by the Financial Surveillance Department of the South African Reserve Bank (SARB). As a result, Gold Fields’ ability to raise and deploy capital outside the CMA is restricted. These restrictions could hinder Gold Fields’ financial and strategic flexibility, particularly its ability to fund acquisitions, capital expenditures and exploration projects outside South Africa. See “—Additional Information on the CompanyEnvironmental and Regulatory MattersSouth AfricaExchange Controls”.

Theft of gold and copper bearing materials and production inputs, as well as illegal and artisanal mining, occur on some of Gold Fields’ properties, are difficult to control, can disrupt Gold Fields’ business and can expose Gold Fields to liability.

A number of Gold Fields’ properties have experienced illegal and artisanal mining activities and theft of gold and copper bearing materials and copper cables (which may be by employees or third parties). These activities could lead to future interference with Gold Fields’ operations and result in conflict situations that present a security threat to property and human life. Most recently, in December 2019, a group armed with assault weapons carried out an attack at the South Deep operation in South Africa, resulting in the theft of approximately U.S.$500,000 in gold concentrate.

Illegal and artisanal mining is associated with a number of negative impacts, including environmental degradation and human rights abuse. Effective local government administration is often lacking in the locations where illegal and artisanal miners operate because of rapid population growth and the lack of functioning structures which can create a complex and unstable social environment. In Ghana, the government lifted its ban on small scale mining, effective 17 December 2018. The ban was imposed at the beginning of 2017 in an attempt to regularise the small-scale mining sub-sector. The government also indicated its intention to withdraw military personnel who were deployed to mining concessions to provide security and help prevent encroachment by illegal miners. The withdrawal was to be effective at the end of January 2019. To fill the void that would be created by the absence of the military, the Ghanaian Chamber is negotiating a security agreement with the Ghana Police Service, on behalf of its members.

The activities of illegal and artisanal miners could lead to depletion of mineral reserves, potentially affecting the economic viability of mining certain areas and shortening the lives of the operations as well as causing possible operational disruption, project delays, disputes with illegal miners and communities, pollution, damage to property, personal injury or death. It is possible that mine owners may be held responsible for the actions of such illegal miners or for any damages, injuries or fatalities that occur due to their actions.

 

36


Table of Contents

Furthermore, the environmental, social, safety and health impacts of illegal and artisanal mining are frequently attributed to formal mining activities, and it is often assumed that illegal and artisanal-mined gold is channelled through large-scale mining operators. These misconceptions negatively impact the reputation of Gold Fields and of the industry. The occurrence of any of these events could have a material adverse effect on Gold Fields’ business, operating results and financial condition.

Gold Fields’ tenements in Australia are subject to native title claims and include Aboriginal heritage sites, which could impose significant costs and burdens.

Native title and Aboriginal cultural heritage legislation protects the claims, determined rights and cultural heritage sites of Aboriginal people in relation to land and waters throughout Australia in certain circumstances. Native title claims could require costly negotiations with the registered claimants or native title holders and could have implications for Gold Fields’ access to or use of its tenements and, as a result, have a material adverse effect on Gold Fields’ business, operating results and financial condition. Similarly, there are risks that if Aboriginal cultural heritage sites are damaged or materially altered as a result of current or future operations, Gold Fields could be subject to criminal and/or civil penalties under relevant legislation. See “—Additional Information on the Company—Environmental and Regulatory MattersAustralia—Land Claims”.

Compensation may be payable to native title holders in respect of Gold Fields’ Australian operations.

The Native Title Act 1993 (Cth) allows native title holders (i.e. Aboriginal people who have secured a determination of native title) to seek compensation for any extinguishment or impairment of their native title rights and interests which occurred following the commencement of the Racial Discrimination Act (1975) (Cth). The Commonwealth, States and Territories are generally responsible for any native title compensation for acts (such as the granting of land and mining tenures) attributable to them. However, this liability may be passed on to third parties (including the holders and former holders of mining tenure) either contractually or by legislation.

Native title has been recognised over St. Ives, Gruyere and Agnew. Consequently, the native title holders for each of these areas are now entitled to, and there is a reasonable prospect that they will, commence compensation claims (to the extent that such rights have not been waived). As there is no specific timeframe in which such proceedings must be brought, it remains open to the determined native title holders subject to any limitation in relevant native title or other agreements) to commence compensation claims at any time.

To the extent that it is ultimately determined that the State’s compensation liability may be passed on to Gold Fields as a holder of mining tenure in a determined native title claim area, Gold Fields may be liable for any native title compensation determined in relation to those tenements. However, until the relevant legislation is fully considered and a sufficient body of compensation claims have worked their way through the Australian courts, the allocation, quantum and timing of this liability will remain uncertain.

An increasing number of compensation claims are expected following the High Court’s decision on 13 March 2019 to award compensation of approximately A$2.5 million to native title holders in Timber Creek in the Northern Territory. The decision did not address how compensation is to be assessed where the impact on native title is caused by interests (such as mining leases) which impair native title rights without extinguishing them. This issue will likely be addressed in future decisions of the court. Gold Fields is monitoring this issue and will assess any potential risks associated with this once settled calculation methodologies emerge.

 

37


Table of Contents

HIV/AIDS, tuberculosis and the spread of other contagious diseases, such as coronavirus (COVID-19), contagious diseases pose risks to Gold Fields in terms of lost productivity and increased costs.

The prevalence of HIV/AIDS in South Africa poses risks to Gold Fields in terms of potentially reduced productivity and increased medical and other costs. Compounding this are the concomitant infections, such as tuberculosis, that can accompany HIV illness, particularly at the end stages, and cause additional healthcare-related costs. If there is a significant increase in the incidence of HIV/AIDS infection and related diseases among the workforce, this may have a material adverse effect on Gold Fields’ business, operating results and financial condition. See “Integrated Annual ReportManaging, Growing and Protecting our PeopleOccupational Health and WellnessHIV/Aids”.

Additionally, Gold Fields’ operations may be impacted by the spread of contagious diseases such as respiratory diseases, including COVID-19, which was first reported to have surfaced in China in December 2019 and has since spread globally, including to South Africa and other countries where we operate, and has been declared a pandemic by the World Health Organization. The spread of COVID-19 could result in serious illness (including incapacity) or quarantine of Gold Fields’ employees and contractors, which may be exacerbated by employees and contractors working in close proximity to each other in underground and surface mines and living in close quarters. In addition, certain underlying health conditions including conditions which compromise the immune system, such as HIV/AIDS, have worsened the outcomes among the individuals infected with COVID-19. Employee or contractor absences due to COVID-19 or other contagious diseases could lead to labour shortages or instability, which could result in disruptions to Gold Fields’ production (including potential temporary cessation) and increased operational costs. In addition, any action taken by governments or regulators in response to the spread of contagious diseases such as COVID-19 could have a material impact on our operations and lead to an increase in our costs. For example, many countries, including the countries where we operate, have imposed strict travel-related measures such as travel restrictions and have introduced indefinite border closures, lockdowns, bans on public gatherings, curfews and business shutdowns following the global spread of COVID-19.

In response to the outbreak, Gold Fields has introduced a wide range of measures to reduce the risk of potential infections of people at its operations and limit disruption at its mines. Gold Fields is in full support of the governments’ measures and its further actions going forward will be determined by the nature and extent of incidences of infections at its mines and in the countries in which it operates. In line with the directive by the South African government on 23 March 2020, South Deep has been placed on care-and-maintenance during the resultant 21-day lockdown in South Africa. Prior to that directive being announced, Gold Fields had implemented other measures to manage the risk to its people and business, including international business travel restrictions, self-quarantine for people displaying flu-like symptoms and comprehensive hygiene awareness campaigns. The continuation of existing measures or the introduction of additional travel-related restrictions or any other measures, could result in the inability of Gold Fields’ suppliers to deliver components or raw materials on a timely basis and may limit or prevent Gold Fields’ Management and employees and other important third-parties from traveling to, or visiting, Gold Fields’ operations. Further, any lockdowns or mandatory business shutdowns could result in a suspension of Gold Fields’ operations and could bring its business to a standstill. Gold Fields’ property and business interruption insurance and liability may not cover or be sufficient to fully cover any of Gold Fields’ losses resulting from public health emergencies and other events that could disrupt our operations, such as COVID-19. See “—Gold Fields’ insurance coverage may not adequately satisfy all potential claims in the future”.

The full extent to which COVID-19 impacts Gold Fields’ operational and financial performance will depend on future developments, which are highly uncertain and cannot be predicted. Any disruption to production or increased operational costs as a result of the spread of contagious diseases, such as COVID-19, HIV/AIDS or tuberculosis, could have a material adverse effect on Gold Fields’ business, operating results and financial condition.

We have identified a material weakness in our disclosure controls and internal controls over financial reporting which may adversely affect the accuracy and reliability of our financial statements, and which required us to restate certain items in our financial statements.

In connection with the recording of transactions between cost close (the date the general ledger was closed for reporting purposes) and calendar year end, we did not conduct an effective assessment of the risk that transactions, including cash payments and receipts, could occur between the cost close date and 31 December which could have a material impact, both individually and in aggregate, on financial statement captions and disclosures. Consequently, Gold Fields’ Management (Management) failed to design and implement appropriate controls to address this risk. Management’s controls only focussed on transactions that occurred outside the normal course of business, and did not consider potentially material transactions that occurred in the normal course of business between the cost close and 31 December of the relevant years. The cost close dates were 21 December 2018, 22 December 2017 and 22 December 2016, respectively.

 

38


Table of Contents

These deficiencies in internal control over financial reporting resulted in restatements to a number of financial statement captions within the statements of financial position and cash flows. As a result, the errors were corrected by restating each of the affected financial statement line items for prior periods. These control deficiencies created a reasonable possibility that a material misstatement to the consolidated financial statements would not be prevented or detected on a timely basis. As described under “Controls and Procedures”, management has concluded that these deficiencies constitute a material weakness in our internal control over financial reporting and, accordingly, disclosure controls were not effective as of 31 December 2018.

A material weakness is a deficiency, or a combination of deficiencies, in internal control over financial reporting, such that there is a reasonable possibility that a material misstatement of our annual or interim consolidated financial statements would not be prevented or detected on a timely basis.

While the issue relating to the recording of transactions between cost close and the calendar year end was remediated as of the date of filing this report, the control deficiencies that gave rise to the material weaknesses were not operating effectively as of 31 December 2018. If we identify additional material weaknesses in our internal controls over financial reporting or disclosure controls in the future, our ability to analyse, record and report financial information accurately, to prepare our financial statements within the time periods specified by the rules and forms of the SEC or the JSE and to otherwise comply with our reporting obligations under the federal securities laws and the laws of South Africa, will likely be adversely affected. The occurrence of these material weaknesses and any future material weaknesses in our internal controls over financial reporting or other ineffective disclosure controls may adversely affect the accuracy and reliability of our financial statements and disclosure. Any such issue may have a material adverse effect our reputation and business. See “—Controls and Procedures”.

Shareholders outside South Africa may not be able to participate in future issues of securities (including ordinary shares) carried out by or on behalf of Gold Fields.

Securities laws of certain jurisdictions may restrict Gold Fields’ ability to allow participation by certain shareholders in future issues of securities (including ordinary shares) carried out by or on behalf of Gold Fields. In particular, holders of Gold Fields securities who are located in the United States (including those who hold ordinary shares or ADSs) may not be able to participate in securities offerings by or on behalf of Gold Fields unless a registration statement under the Securities Act is effective with respect to such securities or an exemption from the registration requirements of the Securities Act is available thereunder.

Securities laws of certain other jurisdictions may also restrict Gold Fields’ ability to allow the participation of all holders in such jurisdictions in future issues of securities carried out by Gold Fields. Holders who have a registered address or are resident in, or who are citizens of, countries other than South Africa should consult their professional advisers as to whether they require any governmental or other consents or approvals or need to observe any other formalities to enable them to participate in any offering of Gold Fields securities.

 

39


Table of Contents

Investors in the United States and other jurisdictions outside South Africa may have difficulty bringing actions, and enforcing judgments, against Gold Fields, its directors and its executive officers based on the civil liabilities provisions of the federal securities laws or other laws of the United States or any state thereof or under the laws of other jurisdictions outside South Africa.

Gold Fields is incorporated in South Africa. All of Gold Fields’ directors and executive officers reside outside the United States. Substantially all of the assets of these persons and substantially all of the assets of Gold Fields are located outside the United States. As a result, it may not be possible for investors to enforce against these persons or Gold Fields a judgment obtained in a United States court predicated upon the civil liability provisions of the federal securities or other laws of the United States or any state thereof. In addition, investors in other jurisdictions outside South Africa may face similar difficulties.

Investors should be aware that it is the policy of South African courts to award compensation for the loss or damage actually sustained by the person to whom the compensation is awarded. Although the award of punitive damages is generally unknown to the South African legal system, it does not mean that such awards are necessarily contrary to public policy. South African courts cannot enter into the merits of a foreign judgment and cannot act as a court of appeal or review over the foreign court where the recognition and enforcement of a foreign judgement is sought. South African courts will usually implement their own procedural laws. It is doubtful whether an original action based on United States federal securities laws or the laws of other jurisdictions outside South Africa may be brought before South African courts. Further, a plaintiff who is not resident in South Africa may be required to provide security for costs in the event of proceedings being initiated in South Africa. In addition, the Rules of the High Court of South Africa require that documents executed outside South Africa must be authenticated for the purpose of use in South Africa.

Investors should also be aware that a foreign judgment is not directly enforceable in South Africa, but constitutes a cause of action which will be enforced by South African courts only if certain conditions are met.

Investors may face liquidity risk in trading Gold Fields’ ordinary shares on JSE Limited.

Historically, trading volumes and liquidity of shares listed on the JSE have been low in comparison with other major markets. The ability of a holder to sell a substantial number of Gold Fields’ ordinary shares on the JSE in a timely manner, especially in a large block trade, may be restricted by this limited liquidity.

Gold Fields may not pay dividends or make similar payments to its shareholders in the future and any dividend payment may be subject to withholding tax.

Gold Fields pays cash dividends only if funds are available for that purpose. Whether funds are available depends on a variety of factors, including the amount of cash available and Gold Fields’ capital expenditures (on both existing infrastructure as well as on exploration and other projects) and other cash requirements existing at the time. Under South African law, Gold Fields will be entitled to pay a dividend or similar payment to its shareholders only if it meets the solvency and liquidity tests set out in the Companies Act No. 71 of 2008 (the Companies Act) and Gold Fields’ Memorandum of Incorporation (MOI). Given these factors and the Board of Directors’ discretion to declare cash dividends or other similar payments, dividends may not be paid in the future. It should be noted that a 20 per cent. withholding tax on dividends declared by South African resident companies to non-resident shareholders or non-resident ADS holders was introduced with effect from 22 February 2017. See “—Additional InformationTaxationCertain South African Tax Considerations—Tax on Dividends”.

Gold Fields’ non-South African shareholders face additional investment risk from currency exchange rate fluctuations since any dividends will be paid in Rand.

Dividends or distributions with respect to Gold Fields’ ordinary shares have historically been paid in Rand. The U.S. dollar or other currency equivalent of future dividends or distributions with respect to Gold Fields’ ordinary shares, if any, will be adversely affected by potential future reductions in the value of the Rand against the U.S. dollar or other currencies. In the future, it is possible that there will be changes in South African exchange control regulations, such that dividends paid out of trading profits will not be freely transferable outside South Africa to shareholders who are not residents of the CMA. See “—Additional InformationSouth African Exchange Control Limitations Affecting Security Holders”.

 

40


Table of Contents

Gold Fields’ ordinary shares are subject to dilution upon the exercise of Gold Fields’ outstanding share options.

Shareholders’ equity interests in Gold Fields will be diluted to the extent of future exercises or settlements of rights under the Gold Fields 2012 Share Plan (the 2012 Plan), the Gold Fields 2005 Share Plan (the 2005 Plan), the revised Gold Fields Limited 2012 share plan, (the revised Gold Fields Limited 2012 Share Plan), or the Gold Fields 2018 Long-term Incentive (LTI) Plan (the 2018 LTI Plan) and any additional rights. See “Annual Financial ReportRemuneration ReportRemuneration policyCash-settled Long-term incentive planand “Annual Financial ReportNotes to the consolidated financial statementsNote 5. Share-based payments”. Gold Fields shares are also subject to dilution in the event that the Board is required to issue new shares in compliance with BBBEE legislation.

 

41


Table of Contents

ADDITIONAL INFORMATION ON THE COMPANY

Organisational Structure(1),(2),(3)

Gold Fields is a holding company with its significant ownership interests organised as set forth below.

Group Structure

 

LOGO

 

Notes:    

 

(1)

As of 30 March 2020, unless otherwise stated, all subsidiaries are, directly or indirectly, wholly owned by Gold Fields.

(2)

Not all other subsidiaries and investments are wholly owned.

(3)

Gold Fields is contemplating the restructure of its operating companies in Ghana (Gold Fields Ghana Limited and Abosso Goldfields Limited) which would result in Gold Fields Ghana Limited and Abosso Goldfields Limited being held via one of its Dutch companies, which are held 99.99 per cent. via Gold Fields Holdings Company.

 

42


Table of Contents

Gold Fields is a public limited company incorporated in South Africa, with its registered office located at 150 Helen Road, Sandown, Sandton, 2196, South Africa, telephone number +27-11-562-9700. Gold Fields was incorporated and registered as a public limited company in South Africa under registration number 1968/004880/06 on 3 May 1968 and operates under Gold Fields Limited. Gold Fields is the ultimate holding company of the Gold Fields group.

Gold Fields’ Mining Operations

Gold Fields has nine producing mines located in South Africa, Ghana, Australia and Peru, as well as an open pit mine it is developing in in the Atacama region of northern Chile. Gold Fields conducts underground and surface mining operations at St. Ives, underground-only operations at Agnew, Granny Smith and South Deep and surface-only open pit mining at Damang, Tarkwa and Cerro Corona. Some processing of surface rock dump material occurs at Damang, while some tailings material is processed at South Deep to assist with the supply of backfill material for underground placement and scope support. Material processed intermittently, and as prescribed by a processing schedule, from production stockpiles occurs at Tarkwa, Agnew, Granny Smith, Gruyere and St. Ives. Gold Fields sold the Darlot mine in Australia to Red 5 Limited for A$18.5 million effective 2 October 2017.

South African Operations

Gold Fields’ South African region consists solely of the South Deep gold mine. South Deep’s operational performance and achievement of its plan in 2019 has demonstrated traction on the mine’s core strategic project themes, key performance indicators and enablers which are integral to facilitating delivery on the production ramp up over the next five years. The mine’s 2019 production and cost performance trends continue to support the view that South Deep has the capacity to execute and deliver the production ramp up in the LoM plan, which in turn is core to underpinning the mineral reserve statement and anticipated operating volumes and cost metrics.

The restructuring of South Deep, aimed at implementing a new operating model designed to improve operational efficiency, reduce operating costs and leverage cash flow, was completed at the end of 2018, allowing Gold Fields to extract R800 million in operating costs and R400 million in capital expenditures. The successful delivery of South Deep, which as of 31 December 2019 accounted for 58 per cent. of the Group’s attributable gold-equivalent mineral reserves, is important for Gold Fields’ long-term, sustainable growth.

South Deep Mine

Introduction

South Deep is situated 45 kilometres south-west of Johannesburg, in the Gauteng Province of South Africa. South Deep has historically been a capital project and a developing mine where the majority of the permanent infrastructure to support expanded production has now been installed. South Deep recalibrated its operating model and reset the production ramp up phase, which is expected to result in an initial steady state production profile being achieved in approximately five years. South Deep uses trackless mechanised mining methods comprising an array of techniques and mobile machines to achieve the most efficient extraction system for any given area in the ore body. South Deep converted its old order mining right to new order mining rights in July 2010, as required by the MPRDA. Under the new order mining rights, South Deep operates under a mining lease with a total area of approximately 4,268 hectares, including the area known as “Uncle Harry’s”.

South Deep is engaged in underground mining and its primary infrastructure comprises one metallurgical plant and two operating shaft systems, the older South Shaft complex and the newer Twin Shaft complex. The South Shaft complex includes a main shaft and three sub-vertical (SV) shafts, two of which are operational. The Twin Shaft complex consists of a single-barrel main shaft for hoisting personnel, rock materials and an adjacent bratticed ventilation shaft, used for both extracting used air and hoisting rock. The South Shaft complex operates

 

43


Table of Contents

to 95 level at a depth of 2,786 metres below surface and the Twin Shaft complex operates to a depth of 2,998 metres below surface. South Deep’s workings are at depth and therefore require significant cooling infrastructure, backfilling to support mined out voids and comprehensive ground support mechanisms to mitigate the risk of production interruptions from potential seismicity. The South Deep operation has access to the national electricity grid, water, and road infrastructure and is located near regional urban centres where it can obtain needed supplies and services. South Deep is divided into three principal areas, comprising:

 

   

the “Current Mine”, which is characterised by selective mining methods scattered over a large area and is accessed from four active levels from both the South Shaft and Twin Shaft complexes;

 

   

the “North of Wrench” area, which is directly south of the “Current Mine”, and comprises six mining corridors separated by regional pillars. A bulk mining less selective mining method is applied in this area, resulting in a higher resource to reserve conversion ratio; and

 

   

the “South of Wrench” area, which is situated south of “North of Wrench”, will be mined in the same manner as the latter.

For additional information, see “—Risk Factors—Gold Fields has experienced, and may continue to experience, difficulties, operational delays, cost pressures and impact from labour relations following its restructuring at the South Deep operation in South Africa”.

History

The current South Deep operations derive from the Barrick—Western Areas Joint Venture, which Gold Fields acquired in a series of transactions in the second half of fiscal 2007. The Barrick—Western Areas Joint Venture was named the South Deep Joint Venture (South Deep Joint Venture). In 2011, Newshelf 899 (Pty) Ltd (Newshelf) was established as the holding company of South Deep. Newshelf is a 90 per cent. subsidiary of Gold Fields and the remaining 10 per cent. is held by outside shareholders as part of the black economic empowerment transactions.

Geology

South Deep is a deep-level underground gold mine located along the northern and western margins of the Witwatersrand Basin, which has been the primary contributor to South Africa’s production and a significant portion of the world’s recorded gold output since 1886.

The Witwatersrand Basin comprises a 6,000 metre vertical thickness of sedimentary rocks, extending laterally for some 350 kilometres northeast to southwest by some 1,200 kilometres northwest to southeast, generally dipping at shallow angles toward the centre of the basin. The basin outcrops at its northern extent near Johannesburg, but to the west, south and east it is overlaid by up to 4,000 metres of volcanic and sedimentary rocks. The Witwatersrand Basin is Archaean in age, meaning the sedimentary rocks are of the order of 2.8 billion years old.

Regionally, gold mineralisation occurs within laterally extensive quartz pebble conglomerate horizons called reefs, which are developed above unconformable surfaces near the basin margin. As a result of faulting and primary controls on mineralisation processes, the goldfields are not continuous and are characterised by the presence or dominance of different reef units. The individual reefs that make up the stacked Upper Elsburg reef package that defines the South Deep ore body are generally less than two metres in thickness and are widely considered to represent laterally extensive braided fluvial deposits or unconfined flow deposits, which formed along the flanks of alluvial fan systems around the edge of an inland sea. Dykes and sills of diabase or dolerite composition are developed within the Witwatersrand Basin and are associated with several intrusive and extrusive events.

 

44


Table of Contents

Gold generally occurs in native form, often associated with pyrite, carbon and uranium. Pyrite and gold within the reefs display a variety of forms, some obviously indicative of detrital transport within the depositional system and others suggesting crystallisation within the reef itself.

The most fundamental controls of gold distribution are the primary sedimentary features such as facies variation and channel directions. Consequently, the modelling of sedimentary features within the reefs and the correlation of payable grades within certain facies is key to in situ reserve estimation as well as effective reef definition drilling programmes, operational mine planning and grade control.

Gold mineralisation at South Deep is hosted by conglomerates of the Upper Elsburg reefs and the Ventersdorp Contact Reef (VCR). The Upper Elsburg reefs sub-crop against the VCR in a north-easterly trend, which defines their western limits. To the east of the sub-crop, the Upper Elsburg reefs are preserved in an easterly diverging sedimentary wedge attaining a total thickness of approximately 120 metres, which is subdivided into the lower “Individuals” and the overlying “Massives”. To the west of the sub-crop, only the VCR is preserved.

The stratigraphic units at South Deep generally dip southward at approximately 12 to 15 degrees and the gold-bearing reefs occur at depths of 1,500 metres to 3,500 metres below surface. In general, the gold mineralisation hosted by the conglomerates is laterally continuous with long range predictability and clear patterns of predictable mineralisation governed by sedimentary characteristics.

Production at South Deep is currently derived from the Upper Elsburg Reefs. In general terms, the Upper Elsburg succession represents an easterly prograding sedimentary sequence, with the Massives containing higher gold grades and showing more proximal sedimentological attributes in the eastern sector of the mining authorisation than the underlying Individuals. The sedimentary parameters of the Upper Elsburg reef units influence the overall tenor of the reefs with gold grade displaying a gradual, general decrease toward the east, away from the sub crop.

The North-South trending “normal” West Rand and Panvlakte faults, which converge on the Western side of the lease area, are the most significant large-scale faults in the area and form the western limit to gold mineralisation for the mine.

West Africa Operations

The West Africa operations comprise the Tarkwa, Damang and the Asanko (through the Asanko JV) gold mines in Ghana. Gold Fields Ghana, which holds the interest in the Tarkwa mine, and Abosso, which owns the interest in the Damang mine, are 90 per cent. owned by Gold Fields and 10 per cent. by the Ghanaian government (as a free carried interest). Through its subsidiary, Gold Fields holds a 45 per cent. interest in the Asanko JV, which holds a 100 per cent. stake in Asanko (comprising the Asanko Gold Mine and its associated properties and exploration rights in Ghana). Pursuant to the joint venture, Asanko Gold holds 45 per cent. interest in the Asanko JV and the Ghanaian government holds 10 per cent. of the Asanko JV as a free carried interest.

For a discussion on the energy supply in Gold Fields Ghana, see “—Risk Factors—Power cost increases may adversely affect Gold Fields’ business, operating results and financial condition”.

Tarkwa Mine

Introduction

The Tarkwa mine is located in southwestern Ghana, about 300 kilometres by road, west of Accra. The Tarkwa mine consists of several open pit operations on the original Tarkwa property and the adjacent southern portion of the property, which was formerly referred to as the Teberebie property and was acquired by Gold Fields in August 2000. Gold Fields operates the mine with a conventional carbon-in-leach (CIL) plant, with a gyratory crusher feeding a semi-autogenous (SAG) mill and ball mill. Gold Fields processes the ex-pit mined ores through a conventional gold recovery plant, that consists of two parallel crushing circuits (a single primary gyratory crusher and a separate gyratory/cone tertiary crushing circuit), both feeding a single SAG, ball mill and pebble crusher (SABC) grinding circuit, together with gravity and CIL gold recovery circuits.

 

45


Table of Contents

The Tarkwa mine operates under mining leases with a total area of approximately 20,825 hectares, the entirety of which are for surface operations. The Tarkwa mine completed its transition from the national grid to an independent power producer, Genser Energy, during 2018. Genser Energy commissioned the last of the units at its Tarkwa gas plant in February 2018 and now supplies 44MW of energy at Tarkwa, which accounts for 95 per cent. of its total electricity consumption. The mine still has access to VRA, a national grid energy provider, as a back-up. The Tarkwa mine has access to water, road and railway infrastructure, although rail service has been non-operational for many years. Most supplies are trucked in from either the nearest seaport, which is approximately 90 kilometres away by road in Takoradi, or from Tema, near Accra, which is approximately 300 kilometres away by road.

History

Investment in large-scale mining in the Tarkwa area commenced in the last quarter of the nineteenth century. In 1993, Gold Fields of South Africa took over an area previously operated by the State Gold Mining Corporation (SGMC). SGMC had, in turn, acquired the property from private companies owned by European investors. Mining operations by Gold Fields commenced in 1997 following initial drilling, feasibility studies and project development (which included the removal of overburden and the resettlement of approximately 22,000 people). In 2018, Tarkwa reverted to a contractor mining model in 2018 after a comprehensive trade-off analysis indicated cash-flow and all-in-cost benefits.

Geology

Gold mineralisation at Tarkwa is hosted by Proterozoic Tarkwaian metasediments, which overlie but do not conform to a Birimian greenstone belt sequence. Gold mineralisation is concentrated in conglomerate reefs and has some similarities to deposits in the Witwatersrand Basin in South Africa. The deposit comprises a succession of stacked, tabular palaeoplacer units consisting of quartz pebble conglomerates. Approximately 10 such separate economic units occur in the concession area within a sedimentary package ranging from 40 metres to 110 metres in thickness. Low-grade to barren quartzite units are interlayered between the separate reef units. The Tarkwaian belt has been subject to moderate folding and at least five episodes of deformation have been recognised. In 2019, exploration scoped to target extensions to the existing pits and to define palaeoplacer extensions, specifically in the Akontansi area, has extended Tarkwa’s LoM.

Damang Mine

Introduction

The Damang deposits are located in the Wassa West District in southwestern Ghana approximately 300 kilometres by road west of Accra and approximately 30 kilometres by road northeast of the Tarkwa mine.

The mine now exclusively exploits hydrothermal-style gold deposits but historically has also produced from Witwatersrand-style palaeoplacer ore bodies. The Damang mine currently consists of the Damang pit cut back which is pivotal to the Damang reinvestment plan (comprising an investment in Damang to extend the LoM to 2025) and utilises a SAG and ball mill and CIL processing plant with pebble crusher and gravity recovery. Damang holds mining and prospecting leases with a total area of approximately 26,376 hectares. The Damang mine completed its transition from the national grid to an independent power producer, Genser Energy, during 2017. Genser Energy commissioned the last of the units at its Damang gas plant in February 2017 and now supplies 27.5MW of energy, which accounts for Damang’s total electricity consumption. The mine still has access to the ECG, a national grid energy provider, as a back-up. The Damang mine also has access to water and road infrastructure. Most supplies are brought in by road from the nearest seaport, Takoradi, which is approximately 135 kilometres away, or from Accra, which is approximately 300 kilometres away by road.

 

46


Table of Contents

History

Mining on the Abosso concession began with underground mining in the early twentieth century. Surface mining at Damang commenced in August 1997 and Gold Fields assumed control of operations on 23 January 2002. Historically, the underground mine was in operation from 1878 until 1956.

In 2016, Gold Fields commenced the Damang reinvestment plan, which comprises an investment in Damang to extend the LoM to 2025. Damang is expected to achieve full ore production from 2020. The Damang reinvestment plan targets significant cut-backs in the main pit to access the primary higher-grade ore body at the bottom of the current Damang pit. Gold Fields has entered into a development agreement with the government of Ghana to support the Damang reinvestment plan.

Geology

Damang is located on the Damang Anticline, which is marked by Tarkwaian metasediments on the east and west limbs, around a core of Birimian metasediments and volcanics. Gold in the Tarkwaian metasediments and volcanics is predominantly found in the conglomerates of the Banket Formation and is similar to the Witwatersrand in South Africa; however, at Damang, hydrothermal processes have enriched this palaeoplacer deposit and the adjacent metasediments within the Banket formation. Within the region, the contact between the Birimian and Tarkwaian metasediments and volcanics is commonly marked by zones of intense shearing and is host to a number of significant shear hosted gold deposits, including Prestea, Bogoso, and Obuasi.

Palaeoplacer mineralisation occurs on the west limb of the anticline at Abosso, Chida and Tomento, and on the east limb of the anticline at the Kwesie, Lima South and Bonsa North locations. Hydrothermal enrichment of the Tarkwaian palaeoplacer and metasediments also occur at the Rex, Amoanda and Nyame areas on the west limb and the Damang and Bonsa areas on the east limb.

Asanko JV

Introduction

The Asanko concessions are located in the Amansie West District of the Ashanti Region of Ghana, approximately 250 kilometres northwest of the capital Accra, and about 50 kilometres to 80 kilometres southwest of the regional capital of Kumasi.

Asanko holds six mining leases as well as prospecting and reconnaissance licences, which spans 30 kilometres strike length of the Asankrangwa Gold Belt. The Asanko processing plant was commissioned during the fourth quarter of 2015 and has a name plate capacity throughput of 5.4 Mtpa and is currently achieving recoveries in excess of 92 per cent. Asanko consists of a number of open pit operations with a SAG and ball mill and CIL processing plant. Asanko holds a total area of approximately 101,350 hectares under mining and prospecting leases and has access to the national electricity grid and water and road infrastructure.

History

Asanko is a collective term for the significant Nkran and Esaase gold deposits plus nine other satellite deposits. Nkran was previously exploited by Resolute (1997-2001) and produced approximately 730koz Au. The Nkran pit was dewatered and reopened by Asanko in 2015-2016. Since restarting the operation, Asanko has produced approximately 658koz gold from the Nkran pit and satellite pits within 8 kilometres of the Obotan Milling Complex.

In 2018, Gold Fields entered into a joint venture, under which Gold Fields’ subsidiary acquired a 45 per cent. stake in the Asanko JV, which holds a 100 per cent. interest in Asanko (comprising the Asanko Gold Mine and its associated properties and exploration rights in Ghana). Pursuant to the joint venture, Asanko Gold holds 45 per cent. interest in the Asanko JV and the Ghanaian government holds 10 per cent. of the Asanko JV as a free carried interest. In the same year, preliminary development of the Esaase deposit was completed to allow for

 

47


Table of Contents

bulk sampling and test mining to begin in 2019. As part of Asanko’s operational plan for 2020, oxide ore is currently being mined at the Esaase deposit. A pre-feasibility study has been completed that supports a maiden mineral resource and reserve reported by Gold Fields for the Asanko JV. Studies to assess additional opportunities and further optimise the LoM plan will continue in 2020.

Geology

Although each gold occurrence within Asanko has its own local mineralisation style, geological and geophysical studies have profiled a similar mine scale setting for all the deposits discovered to date. There is an underlying structural relationship between reactivated WNW basement structures and the dominant NE-SW shears that have juxtaposed the sandstone, siltstone and lesser shale metasedimentary packages, coupled by N-S structures that may control flexures in the steeply dipping sediments. All deposits have intrusive tonalitic-porphyritic granite dykes.

Gold mineralisation has occurred at least twice during distinct deformational events. Gold occurs largely as free particles. It is deposited in economic concentrations predominantly around zones of rheological contrast between sandstone (porous) and siltstone facies (non-porous) that are sub-vertical shear zones, as well as in late, shallow dipping conjugate quartz vein arrays that transgress rheologically contrasting metasedimentary units and the later granite intrusives.

Australasia Operations

St. Ives

Introduction

St. Ives is located 80 kilometres south of Kalgoorlie and 20 kilometres south of Kambalda, straddling Lake Lefroy in Western Australia. It holds exploration licences, prospecting licences and mining leases covering a total area of approximately 168,205 hectares (inclusive of those held as JVs and non-managed leases). St. Ives is both a surface and underground operation, with several open pits and operating underground mines incorporated into its LoM plan. The St. Ives plant includes a gravity circuit and consists of a primary gyratory crusher, followed by a single-stage SAG mill (with pebble crusher), gravity, leaching and CIP. The mine utilises a metallurgical CIP plant with a 4.7 Mtpa name plate throughout capacity. The St. Ives operation obtains electricity pursuant to a contract with BHP Nickel-West that expires in January 2023 and has access to water, rail, air and road infrastructure. Consumables and supplies are trucked in locally from both Perth and Kalgoorlie.

History

Gold was discovered in the St. Ives area in 1897, with intermittent production until Western Mining Corporation (WMC) commenced nickel and gold mining operations at St. Ives. Gold Fields acquired the St. Ives gold mining operation from WMC in November 2001. Ongoing near mine and extensional exploration continues to replace mining depletion and extend the LoM, which is typical of the Archaean orogenic greenstone gold hosted gold camps, where St. Ives is located.

Geology

The gold deposits of St. Ives are located at the southern end of the Norseman-Wiluna greenstone belt of the West Australian Goldfields Province. In the St. Ives area, the belt consists of Kalgoorlie Group volcanic rocks, Black Flag group felsic volcanic rocks and sediments and a variety of intrusive and overlying post-tectonic sediments. The area is structurally complex, with metamorphism ranging from lower greenschist and lower amphibolite facies. Shear hosted gold mineralisation has been discovered in all stratigraphic units. Deposit styles and ore controls are varied ranging from minor structures, including vein arrays, breccia zones and central, to quartz-rich and mylonitic parts of shear zones. There are several styles of mineralisation at St. Ives including lode, supergene and palaeoplacer mineralisation.

 

48


Table of Contents

Agnew

Introduction

Agnew (which comprises the Agnew and Lawlers mines) is located 23 kilometres west of Leinster, approximately 375 kilometres north of Kalgoorlie and 630 kilometres northeast of Perth, Western Australia. Agnew holds exploration licences, prospecting licences and mining leases covering a total area of approximately 82,932 hectares, inclusive of four non-managed tenements.

Agnew has one metallurgical plant in operation and is serviced by sealed road infrastructure to the mine gate. Supplies are generally trucked in from Perth or Kalgoorlie. Agnew is a fly-in fly-out operation with local services, external accommodation including air transport with a sealed runway. A new mine owned camp and runway upgrade is due for completion in 2019, which is expected to accommodate most of the employees and contractors. Power is currently supplied to the mine as part of the national electricity distribution with future generation entailing a combination of gas, solar and wind. Commissioning of the gas and solar components was achieved in 2019, with wind generation and battery storage to follow in 2020. The bulk of the water is supplied from the mining operations and recovered from the in-pit tailings facility and previously mined pits.

History

Gold was discovered at the Agnew mine in 1895 and production was intermittent until WMC acquired the operation in the early 1980s and constructed the current mill in 1986. Since that time, numerous open pits and underground operations have been mined. During 2001, Gold Fields acquired the Agnew mine from WMC.

Gold was discovered around the same time at the Lawlers mine. In 1984, Forsayth NL purchased the Great Eastern lease and constructed the Lawlers mine’s processing plant (the Lawlers Mill). Mechanised open pit mining commenced in 1986. The New Holland underground mine opened in 1998 and in 2001 Barrick acquired the Lawlers mine as part of its merger with Homestake. In 2013, Gold Fields purchased Lawlers from Barrick and the Lawlers Mill was placed on care and maintenance.

Geology

Agnew’s gold deposits are located within the northwest portion of the Norseman-Wiluna greenstone belt of the Western Australian Goldfields. This greenstone belt consists of an older sequence of ultramafic flows, gabbro’s, basalts, felsic volcanic and related sedimentary rocks. The rocks are folded about the large, moderately north plunging Lawlers Anticline. The Agnew mine’s deposits are located on the western limb of this anticline, and major deposits discovered to date lie on sheared contacts between stratigraphic units. The anticline is cut by north-northeast trending faults such as the Waroonga and East Murchison Unit shear zones. The Lawlers mine deposits occur along the eastern limb of the Lawlers Anticline with the main Genesis-New Holland deposit located within the Scotty Creek Sediments west of Waroonga.

Granny Smith

Introduction

Granny Smith is located 27 kilometres southwest of the town of Laverton in the Northern Goldfields of Western Australia and is accessible via the Mt. Weld Road. Laverton has a sealed road to Perth, 950 kilometres to the southwest, and Kalgoorlie, 400 kilometres to the south.

Granny Smith holds exploration licences, prospecting licences and mining leases covering a total area of approximately 97,674 hectares.

The site operates on a fly-in fly-out basis with variable rosters. A well-maintained unsealed airstrip located approximately eight kilometres northeast of the camp provides air access from Perth for most employees and contractors. Flights are made four days per week.

 

49


Table of Contents

History

The Granny Smith deposits were discovered in 1987. In 1989, mining at Granny Smith commenced in the Granny Smith pit and continued in subsequent years, with the development of a series of open pits. In 1998, the Wallaby deposit was discovered 11 kilometres southwest of Granny Smith. In November 2001, the first Wallaby ore was delivered to the mill.

The Wallaby Open Pit was mined from October 2001 until December 2006. Underground mining at Wallaby commenced in December 2005 and is ongoing. As noted above, Gold Fields acquired the mine in October 2013.

Geology

Granny Smith is in the Eastern Yilgarn Craton. At a regional scale, the geological terrain around the Laverton area is dominated by the Mt. Margaret Dome in the northwest and the Kirgella Dome in the southeast. These domes are flanked to the east and west by north-northwest-striking shear zones, and the central zone between the two domes is dominated by north to north-northeast-striking sigmoidal shear zones. These distinctly different strikes to the shear zones developed early in the tectonic evolution of the area and resulted in a favourable architecture for late-stage orogenic gold mineralisation. The Granny Smith lodes comprise vein stock works localised by a northerly trending shear at the margin of a granodiorite. The Wallaby lodes are flat lying alteration zones hosted within magnetite amphibole altered conglomerate.

Gruyere

Introduction

The Gruyere deposit is located within the Yamarna Terrane of the eastern Yilgarn, Western Australia. Gruyere is located 200 kilometres east of Laverton and 1,000 kilometres north-east of Perth and is accessible by road and by air, with a sealed airstrip near the camp. The operation runs on a fly-in fly-out basis with variable rosters.

The project, with granted tenements for mining, exploration and miscellaneous of 200,354 hectares, is wholly within the Yamarna Pastoral Lease.

History

Gold Road discovered the primary mineralisation at Gruyere in 2013. The Gruyere operation is 50 per cent. owned and operated by Gold Fields after forming a joint venture with Gold Road Resources in November 2016. Pursuant to the joint venture with Gold Road Resources, Gold Fields holds a 50 per cent. interest (through its subsidiary) in the Gruyere Mining Co Pty, which has a 100 per cent. interest in Gruyere. Gold Road Resources also holds a 50 per cent. interest in the Gruyere Mining Co Pty. Gruyere’s first gold was poured in 2019.

Geology

Gruyere is an Archaean orogenic gold deposit. Mineralisation is hosted within the Gruyere Monzonite Porphyry. Gold is associated with varying intensity albite-sericite-chlorite-biotite-calcite alteration of the host rock. The Gruyere deposit is located on a flexure point of the regional scale Dorothy Hills Greenstone Belt, where the shear zone changes in direction. The entire Gruyere porphyry is variably altered and gold grade is related to variations in style and intensity of alteration, structure, veining and sulphide content.

Americas Operations

Gold Fields Corona (BVI) Limited, a wholly owned subsidiary of Gold Fields, owns a 99.53 per cent. economic interest in Cerro Corona through its shareholding in Gold Fields La Cima (GFLC).

 

50


Table of Contents

Cerro Corona

Introduction

The Cerro Corona mine, which operates one open pit and one copper-gold plant, became operational in fiscal 2008. It mines a porphyry copper-gold deposit situated within the Hualgayoc Mining District in northern Peru. It is located in the highest part of the Western Cordillera of the Andes, at elevations ranging from 3,600 metres to 4,000 metres above mean sea level, close to the headwaters of the Atlantic continental basin. Cerro Corona is located approximately 80 kilometres by road north of the departmental capital of Cajamarca. La Cima holds mining concessions covering a total area of approximately 4,365 hectares with surface rights held by Gold Fields covering approximately 1,300 hectares. Cerro Corona’s electricity is supplied through a long-term contract with a Peruvian power supplier and transported through the national power transmission system and a 34 kilometre transmission line constructed by the mine. Cerro Corona’s water requirements are provided primarily by retention of rainfall and pit dewatering; water is continuously recycled.

History

In December 2003, Gold Fields, through a subsidiary, signed a definitive agreement to purchase an 80.7 per cent. economic and 92 per cent. voting interest in the Cerro Corona deposit and adjoining mining concessions from a Peruvian family-owned company, Sociedad Minera Corona S.A. The agreement called for a reorganisation whereby the assets of Cerro Corona were transferred to La Cima, in July 2004. Following the approval of an Environmental Impact Assessment (EIA) on 2 December 2005, Gold Fields completed the purchase of the 92 per cent. voting interest (80.7 per cent. economic interest) in La Cima in January 2006, for a total consideration of U.S.$40.5 million. In 2011, Gold Fields increased its economic interest in La Cima to 98.5 per cent. and in December 2013, Gold Fields further increased its economic interest in La Cima to 99.53 per cent. through a reduction in capital transaction. The mine has been in production since 2008.

Geology

The Cerro Corona copper-gold deposit is hosted by a 600- to 700-metre diameter sub-vertical cylindrical- shaped quartz diorite porphyry stock emplaced into mid-Cretaceous limestone and marls and siliclastic rocks. Within the porphyry, copper-gold mineralisation is primarily hosted by extensive zones of stockwork veining. There are at least two phases of diorite placement, only one of which is mineralised. The non-mineralised diorite is generally regarded as the last phase and is referred to as “barren core”. The latest re-modelling suggests that the Cerro Corona porphyry is probably composed of four or five satellite stocks with the last two being barren. The intrusive has been emplaced at the intersection of Andean-parallel and Andean-normal (transandean) structures. Supergene oxidation and leaching processes at Cerro Corona have led to the development of a weak to moderate copper enrichment blanket, allowing for the subdivision of the deposit, from the surface downward, into an oxide zone, a mixed oxide-sulphide zone, a secondary enriched (supergene) sulphide zone and a primary (hypogene) sulphide zone.

Salares Norte Project

Introduction

The Salares Norte project is 100 per cent. owned by Gold Fields through its shareholding in Minera Gold Fields Salares Norte SpA (MGFSN) and is a high grade, open pit, gold-silver project located in the Atacama region of northern Chile, with elevations between 4,200 metres and 4,900 metres above mean sea level. The nearest town is Diego de Almagro, about 183 kilometres by road to the west of the project. Mineralisation is contained within a high-sulphidation epithermal system, and most of the mineralisation known to date is oxidised. Gold Fields holds a total of 83,800 hectares in exploration and exploitation concessions, including a core concession area of 1,800 hectares.

 

51


Table of Contents

History

Gold Fields discovered the mineralisation at the Salares Norte project in March 2011. Follow-up diamond drilling in late 2011 confirmed the presence of a high-grade oxide deposit of sufficient size and quality to warrant aggressive resource delineation drilling. In 2016, a land easement for 30 years and water rights for the project were both granted.

Between 2017 and 2018, Gold Fields completed pre-feasibility and interim feasibility studies at the Brecha Principal and Agua Amarga deposits. Gold Fields spent U.S.$50 million on feasibility study work and U.S.$20 million in further in-fill drilling in fiscal 2018, following on from pre-feasibility study work and drilling in fiscal 2017 (U.S.$49 million). Preliminary indications suggested the Salares Norte project could be an open pit mine, while metallurgical test work suggested that hybrid carbon-in-leach processing could deliver recovery rates of around 91 per cent. for gold. A definitive feasibility study was completed in 2018, including advancement of an optimised mine plan for the combined Brecha Principal and Agua Amarga deposits.

The EIA was approved in December 2019 and an environmental mitigation plan, comprising biological and bio-diversity studies and specific protection measures of the endangered short-tailed chinchilla in the area. As a part of the EIA, among other things, the Salares Norte project will have to mitigate its impact on the habitat of the chinchilla through their relocation to a specific area located within the mining concessions.

Geology

The Salares Norte project is located in the northern part of the Maricunga Belt, an area with a predominance of Cenozoic volcanic rocks, comprising eroded strato-volcanos, volcanic domes and pyroclastic rocks. Mineralisation at the Salares Norte project is contained in a high-sulphidation epithermal system, hosted mainly by a breccia complex along the contact of two volcanic domes of andesitic and dacitic composition. Mineral resources have been delineated by drilling in two separate deposits, Brecha Principal and Agua Amarga, which are located about 500 metres apart. Most of the mineralisation known to date is oxidised. The sulphide mineralisation contains mainly pyrite. Gold Fields continues to explore the area around the Salares Norte project, including at the Brecha West and Agua Amarga North deposits and in the Horizonte satellite area.

Insurance

Gold Fields has insurance policies to protect against catastrophic events which could have significant adverse effects on its operations and profitability, subject to the availability and cost of such insurance. Gold Fields maintains its philosophy of placing coverage with secure underwriters that offer programmes to suit Gold Fields’ specific needs.

Gold Fields has global insurance policies covering general liability, accidental loss or material damage to its property, business interruption in the form of fixed operating costs or standing charges and other losses. Gold Fields does not insure all potential losses associated with its operations as some insurance premiums are prohibitively expensive, some risks are considered too remote to insure and some types of insurance cover are not available. For example, Gold Fields does not insure against loss of profits. Should an event occur for which there is no or limited insurance cover, this could affect Gold Fields’ cash flows and profitability. In addition, Gold Fields’ property and business interruption insurance and liability may not cover a particular event at all or be sufficient to fully cover Gold Fields’ losses, including, without limitation, as a result of natural disasters, public health emergencies and other events that could disrupt our operations, such as COVID-19. See “—HIV/AIDS, tuberculosis and the spread of other contagious diseases, such as coronavirus (COVID-19), contagious diseases pose risks to Gold Fields in terms of lost productivity and increased costs”. In addition, Gold Fields may be unable to attain insurance coverage for such disruptions.

 

52


Table of Contents

Management believes that the scope and amount of insurance coverage is adequate, taking into account the probability and potential severity of each identified risk. Gold Fields’ insurance coverage is consistent with customary practice for a gold mining company of its size with multinational operations. See “—Risk Factors—Gold Fields’ insurance coverage may not adequately satisfy all potential claims in the future”.

Property

As of 31 December 2019, Gold Fields held rights over the following mining and exploration areas/tenements, including those held as joint ventures:

Gold Fields’ operative mining areas, including the Salares Norte project, as of 31 December 2019

 

Operation

   Size  
     (hectares)  

South Africa

  

South Deep

     2,468  

Ghana

  

Tarkwa

     20,825  

Damang

     23,761  

Asanko

     101,350  

Australia(1)

  

St. Ives

     184,723  

Agnew

     74,903  

Granny Smith

     97,587  

Gruyere

     138,893  

Peru

  

Cerro Corona

     6,096  

Chile

  

Salares Norte

     83,830  

 

 

Note:    

 

(1)

Tenement areas include: prospecting, exploration, mining, miscellaneous and non-managed or JV.

Gold Fields leases its corporate headquarters in Sandton.

According to the MPRDA, the mineral resources of South Africa belong to the nation and to the state (as custodian of the nation’s resources, which is entitled to grant prospecting and mining rights). The MPRDA provides a statutory right of access for the mining right holder to the mining area for the purposes of conducting mining operations and does not require the holder to own the land on which it conducts operations. Once a mining right is granted, a landowner cannot refuse a lawful mining right holder the right to conduct its mining operations. In addition, the landowner is not entitled to compensation from the mining right holder for the use of the land for mining operations conducted in terms of the MPRDA. In May 2010, the DMRE approved the conversion of the South Deep old order mining right into a new order mining right. Included in this approval was an additional area called Uncle Harry’s which is contiguous to South Deep. The durations of the South Deep and Uncle Harry’s mining rights are both 30 years.

 

53


Table of Contents

Gold Fields owns most of the properties in respect of its South African mining operations, and where it does not own such property, it does so in accordance with applicable mining and property laws. In addition, Gold Fields owns prospecting and surface rights contiguous to its operations in South Africa. As required under the MPRDA, Gold Fields has registered its surface rights utilised for mining purposes. Gold Fields has received prospecting rights on properties which it has identified as being able to contribute, now or in the future, to its business and will apply to convert those prospecting rights to mining rights under the MPRDA, when appropriate. See “—Risk Factors—Gold Fields’ mineral rights are subject to legislation, which could impose significant costs and burdens and which impose certain ownership requirements, the interpretation of which is the subject of dispute—South Africa”.

Gold Fields’ West Africa operations comprise three legally registered entities, namely Gold Fields Ghana, Abosso and a 45 per cent. stake in the Asanko JV, which holds a 100 per cent. interest in Asanko (comprising the Asanko Gold Mine and its associated properties and exploration rights in Ghana). Pursuant to the joint venture, Asanko Gold holds 45 per cent. interest in the Asanko JV and the Ghanaian government holds 10 per cent. of the Asanko JV as a free carried interest. Gold Fields Ghana obtained the mining rights for the Tarkwa property from the government of Ghana in 1993. In August 2000, with the consent of the government of Ghana, Gold Fields Ghana was assigned the mining rights for the northern portion of the Teberebie property. The Tarkwa rights expire in 2027 and the Ghanaian Minister of Lands and Natural Resources has approved the extension of the Teberebie Leases to 2036. Abosso holds the right to mine at the Damang property under the Damang and Lima South mining leases from the government of Ghana. The Damang lease expires in 2025. The Lima South lease, which expired in 2017 has been extended for another 10 years by the Ghanaian Minister of Lands and Natural Resources on the recommendation of the Ghanaian Minerals Commission.

Gold Fields and Asanko may respectively exploit all surface and underground gold at all three sites until the rights expire, provided that Gold Fields pays the government of Ghana a quarterly royalty. See “—Environmental and Regulatory MattersGhana—Mineral Rights”.

In Western Australia, land that is the subject of mining rights is leased from the state. West Australian mining leases have an initial term of 21 years with one automatic 21-year renewal period and thereafter an indefinite number of 21-year renewals with government approval. In relation to gold produced from the mining leases at St. Ives, Agnew, Granny Smith and Darlot (until its sale), Gold Fields pays an annual royalty to the state of 2.5 per cent. of revenue. Pursuant to its joint venture with Gold Road Resources, Gold Fields holds a 100 per cent. interest (through its subsidiary) in the Gruyere Mining Co Pty, which has a 50 per cent. interest in Gruyere. Gold Road Resources also holds a 50 per cent. interest in Gruyere. Gruyere’s first gold was poured in 2019.

In Peru, exploration and extraction activities can only be performed in duly authorised areas. Authorisation is granted by the Peruvian government when a mining concession is issued. Mining concessions expire if the titleholder does not exploit the concessions for a period of 15 years, unless the titleholder demonstrates to the authorities that this was through no fault of its own, in which case the authorities may allow the titleholder to begin to exploit the concession within the next five years that follow. The titleholder must comply with specific obligations, such as paying annual fees of U.S.$3.00 per hectare, meeting minimum investment requirements, paying a monthly royalty according to the value of the produced concentrates and other requirements. The mining concessions owned by Cerro Corona cover an area of 6,096 hectares, while the surface rights cover 1,291 hectares. See “—Environmental and Regulatory MattersPeru—Concessions—Mining Concessions”.

 

54


Table of Contents

The maps presented below show the location of Gold Fields’ operations.

South Africa Operation

General location of the material assets—South Deep Gold Mine

 

LOGO

 

55


Table of Contents

West Africa Operations

General location of the material assets—Tarkwa Gold Mine

 

LOGO

 

56


Table of Contents

General location of the material assets—Damang Gold Mine

 

LOGO

 

57


Table of Contents

General location of the material assets—Asanko Gold Mine

 

LOGO

 

58


Table of Contents

Australian Operations

General location of the material assets—St. Ives Gold Mine

 

LOGO

 

59


Table of Contents

General location of the material assets—Agnew Gold Mine

 

LOGO

 

60


Table of Contents

General location of the material assets—Granny Smith Gold Mine

 

LOGO

 

61


Table of Contents

General location of the material assets—Gruyere Gold Mine

 

LOGO

 

62


Table of Contents

Americas Operations

General location of the material assets—Cerro Corona Gold Mine

 

LOGO

 

63


Table of Contents

General location of the material assets—Salares Norte project

 

LOGO

 

64


Table of Contents

GLOSSARY OF TERMS

The following explanations are not intended as technical definitions, but rather are intended to assist the reader in understanding some of the terms used in this annual report. For additional terms, please see “Annual Financial Report—Glossary of Terms”.

Adjusted EBITDA” is a non-IFRS measure which means profit or loss for the year adjusted for interest, taxation, amortisation and depreciation and certain other costs. For external borrowings entered into before 1 January 2019, the definition of adjusted EBITDA is as defined in the U.S.$1,290 million term loan and revolving credit facilities agreement. For external borrowings entered into after 1 January 2019, the definition of adjusted EBITDA is as defined in the U.S.$1,200 million term loan and revolving credit facilities agreement. For the calculation of adjusted EBITDA, refer to “Annual Financial Report—Notes to the consolidated financial statements—Note 39. Capital management”.

Adjusted free cash flow and adjusted free cash flow margin” or “Free cash flow” or “Free Cash Flow Margin”, in terms of the existing long-term incentive plan scheme, means AIC adjusted for non-cash share-based payments, non-cash long-term employee benefits, exploration, feasibility and evaluation costs outside of existing operations, non-sustaining capital expenditure for growth projects only, realised gains or losses on revenue hedges and taxation paid (excluding royalties).

Adjusted free cash flow margin is adjusted free cash flow divided by revenue adjusted for by-product revenue.

The adjusted free cash flow margin is calculated as follows:

 

Revenue (gold only = revenue as per the income statement less by-product revenue as per AIC)

     xxx  

Less: Cash outflow

     (xxx

AIC

     (xxx

Adjusted for

  

Share-based payments (as non-cash)

     xx  

Long-term employee benefits (non-cash)

     xx  

Exploration, feasibility and evaluation costs outside of existing operations

     xx  

Non-sustaining capital expenditure

     xx  

Revenue hedges

     xx  

Redemption of Asanko preference shares

     xx  

Long-term incentive plan payment

     (xx

Tax paid (excluding royalties)

     (xx
  

 

 

 

Free cash flow

     xx  

Free cash flow margin

     x
  

 

 

 

Gold sold only—ounces

     xxx  

All-in costs” or “AIC” is a non-IFRS measure which means all-in sustaining costs plus additional costs relating to growth, including non-sustaining capital expenditure and exploration, evaluation and feasibility costs not associated with current operations. For the calculation of all-in costs, see “Annual Financial ReportManagement’s discussion and analysis of the financial statements”.

 

65


Table of Contents

All-in sustaining costs” or “AISC” is a non-IFRS measure which means operating costs excluding amortisation and depreciation, plus all costs not included therein relating to sustaining current production including sustaining capital expenditure. For the calculation of all-in sustaining costs, see “Annual Financial ReportManagement’s discussion and analysis of the financial statements”.

Brownfield” means exploration conducted in areas where mineral deposits have already previously been discovered and is also termed near mine or extensional exploration.

Dissolution” means the process whereby a metal is dissolved and becomes amenable to separation from the gangue material.

Electrowinning” means the process of removing mineral from solution by the action of electric currents, known as electrolysis.

Exploration” means activities associated with ascertaining the existence, location, extent or quality of mineralisation, including economic and technical evaluations of mineralisation.

Gangue” means commercially valueless or waste material remaining after ore extraction from rock.

Gold reserves” means the gold contained within “proved and probable reserves” on the basis of recoverable material (reported as mill delivered tonnes, head grade and ounces).

Grinding” means reducing rock to the consistency of fine sand by crushing and abrading in a rotating steel grinding mill.

Hypogene” means ore or mineral deposits formed by ascending fluids occurring deep below the earth’s surface, which tend to form deposits of primary minerals, as opposed to supergene processes that occur at or near the surface, and tend to form secondary minerals.

In situ” means within unbroken rock or still in the ground.

Kriging” means a geostatistical estimation technique used in the evaluation of ore reserves.

Leaching” means dissolution of gold from the crushed and milled material, including reclaimed slime, for adsorption and concentration onto the activated carbon.

Level” means the horizontal tunnels of an underground mine used to access the workings or ore body.

Life of mine”, or “LoM” means the expected remaining years of production, based on production schedules and ore reserves.

Life of mine Plan”, or “LoM Plan” means a design and financial/economic study of an existing operation in which appropriate assessments have been made of existing geological, mining, metallurgical, economic, marketing, legal, environmental, social, governmental, engineering, operational and all other modifying factors, which are considered in sufficient detail to demonstrate that continued extraction is reasonably justified.

London afternoon fixing price” means the afternoon fixing by the new electronic London Bullion Market Association, or LBMA price-discovery process. The price continues to be set twice daily, at 10:30 and 15:00 London time.

Mark-to-market” means the current fair value of a derivative based on current market prices, or to calculate the current fair value of a derivative based on current market prices, as the case may be.

 

66


Table of Contents

Measures” means conversion factors from metric units to U.S. units are provided below.

 

Metric unit

  

U.S. equivalent

1 tonne (1 t)

  

1.10231 short tons

1 gram (1 g)

  

0.03215 ounces

1 gram per tonne (1 g/t)

  

0.02917 ounces per short ton

1 kilogram (1 kg)

  

2.2046 pounds (lb)

1 kilogram per tonne (1 kg/t)

  

29.16642 ounces per short ton

1 kilometre (1 km)

  

0.62137 miles

1 metre (1 m)

  

3.28084 feet

1 centimetre (1 cm)

  

0.39370 inches

1 millimetre (1 mm)

  

0.03937 inches

1 hectare (1 ha)

  

2.47104 acres

Metallurgical plant” means a processing plant used to treat ore and extract the contained minerals.

Metallurgical recovery factor” means the proportion of metal in the ore delivered to the mill that is recovered by the metallurgical process or processes.

Metallurgy” means, in the context of this document, the science of extracting metals from ores and preparing them for sale.

Mill delivered tonnes” means a quantity, expressed in tonnes, of ore delivered to the metallurgical plant.

Mine call factor” means the ratio, expressed as a percentage, of the specific product accounted for at the mill (including residue), compared to the corresponding specific product ‘called for’ based on an operation’s measuring and valuation methods.

Mineralisation” means the presence of a target mineral in a mass of host rock. A concentration (or occurrence) of material of possible economic interest, in or on the earth’s crust, for which quantity and quality cannot be estimated with sufficient confidence to be defined as a mineral resource. Mineralisation is not classified as a mineral resource or mineral reserve and can only be reported under exploration results. The data and information relating to it must be sufficient to allow a considered and balanced judgement of its significance and the process or processes by which a mineral or minerals are introduced into rock, resulting in a potentially valuable deposit. Mineralisation generally incorporates various terms, including fissure filling, impregnation and replacement, among others.

Mineral Reserve” means the economically mineable part of a measured and/or indicated mineral resource. It includes diluting minerals and allowances for losses, which may occur when the material is mined or extracted and is defined by studies at pre-feasibility or feasibility level as appropriate that include application of modifying factors. Such studies demonstrate that, at the time of reporting, extraction could reasonably be justified. The reference point at which mineral reserves are defined, usually the point where the ore is delivered to the processing plant, must be stated. It is important that, in all situations where the reference point is different, such as for a saleable product, a clarifying statement is included to clarify what is being reported.

MPa” means a unit measurement of stress or pressure within the earth’s crust used to profile tectonic stress, which can impact ground stability and ground support requirements in underground mining.

 

67


Table of Contents

Net cash flow” is defined as net cash flow from operations less the South Deep dividend, net capital expenditure (additions to property, plant and equipment less proceeds on disposal of property, plant and equipment), environmental trust fund and rehabilitation payments, lease payments and redemption of Asanko preference shares, as per the consolidated statements of cash flows which is a non-IFRS measure. An investor should not consider this item in isolation or as an alternative to cash flow from operating activities, cash and cash equivalents or any other measure presented in accordance with IFRS. The definition for the calculation of net cash flow may vary significantly between companies, and by itself does not necessarily provide a basis for comparison with other companies. The following table sets out a reconciliation of Gold Fields’ “net cash flow from operations” in accordance with IFRS (refer to the consolidated statement of cash flows) to “net cash flows”. For a reconciliation, see “Annual Financial ReportManagement’s discussion and analysis of the financial statements”.

 

Net cash flow from operations(1)      xx  
Less:   
South Deep dividend(1)      xx  
Additions to property, plant and equipment(1)      xx  
Proceeds on disposal of property, plant and equipment(1)      xx  
Environmental and rehabilitation payments(1)      xx  
Lease payments      xx  
  

 

 

 
Redemption of Asanko preference shares      xx  
  

 

 

 
Net cash flow      xx  
  

 

 

 

 

Note:

 

(1)

As per the consolidated statement of cash flows.

Net debt (post IFRS 16)” is a non-IFRS measure which means total borrowings and lease liabilities less cash and cash equivalents.

Net debt (pre IFRS 16)” is a non-IFRS measure which means total borrowings less cash and cash equivalents.

Net smelter return”, or “NSR” means the volume of refined mineral sold during the relevant period multiplied by the average spot mineral price and the average exchange rate for the period, less refining, transport and insurance costs.

Open pit” means mining where the ore is extracted from a surface mining operation or “pit”. The geometry of the pit may vary with the characteristics of the ore body.

Ore” means a mixture of material containing minerals from which at least one of the minerals can be mined and processed profitably.

Ore body” means a well-defined mass of material of sufficient mineral content to make extraction economically viable.

Ore grade” means the average amount of mineral contained in a tonne of mineral-bearing ore expressed in grams per tonne, or per cent. per tonne.

Ore reserves”, or “reserves” means that part of a mineral deposit which could be economically and legally extracted or produced at the time of the reserve determination.

Ounce” means one troy ounce, which equals 31.1035 grams.

Overburden” means the soil and rock that must be removed in order to expose an ore body.

 

68


Table of Contents

Paste filling” means a technique whereby cemented paste fill is placed in mined-out voids to improve and maintain ground stability, minimise waste dilution and maximise extraction of the ore.

Porphyry” means an igneous rock of any composition that contains larger, well-formed mineral grains in a finer-grained groundmass.

Probable Mineral Reserve” means the economically mineable part of an indicated, and in some circumstances, a measured mineral resource. The confidence in the modifying factors applying to a probable mineral reserve is lower than that applying to a proved mineral reserve.

Production stockpile” means the selective accumulation of unprocessed ore which is actively managed as part of the current mining and processing operations. Material resulting from mining or processing operations.

Prospect” means to investigate a site with insufficient data available on mineralisation to determine if minerals are economically recoverable.

Prospecting right” means permission to explore an area for minerals.

Proved Mineral Reserve” means the economically mineable part of a measured mineral resource. A proved mineral resource implies a high degree of confidence in the modifying factors.

Refining” means the final stage of metal production in which final impurities are removed from the molten metal by introducing air and fluxes. The impurities are removed as gases or slag.

Rehabilitation” means the process of restoring mined land to a condition approximating its original state.

Rock dump” means the historical accumulation of waste or low grade material derived in the course of mining which could be processed in order to take advantage of spare processing capacity.

Run of Mine”, or “RoM” when used with regard to grade, is a term to describe the average grade of the ore mined.

Sampling” means taking small pieces of rock at intervals along exposed mineralisation for assay (to determine the mineral content).

Seismicity” means a sudden movement within a given volume of rock that radiates detectable seismic waves. The amplitude and frequency of seismic waves radiated from such a source depend, in general, on the strength and state of stress of the rock, the size of the source of seismic radiation, and the magnitude and the rate at which the rock moves during the fracturing process.

Semi-autogenous grinding”, or “SAG mill”, means a piece of machinery used to crush and grind ore which uses a mixture of steel balls and the ore itself to achieve comminution. The mill is shaped like a cylinder causing the grinding media and the ore itself to impact upon the ore.

Slimes” means the finer fraction or tailings discharged from a processing plant after the valuable minerals have been recovered. Also see ‘Tailings’.

Slurry” means a fluid comprising fine solids suspended in a solution (generally water containing additives).

Smelting” means thermal processing whereby mineral is liberated from molten beneficiated ore or concentrate, with impurities separating as lighter slag.

Spot price” means the current price of a metal for immediate delivery.

Stockpile” means a store of unprocessed ore, which is material resulting from mining or processing operations.

Stope” means the underground excavation within the ore body where the main mineral production takes place.

 

69


Table of Contents

Stratigraphic” means the study of rock layers (strata) and layering (stratification) and is primarily used in the study of sedimentary and layered volcanic rocks. Stratigraphic modelling is often important in profiling the regional and local geology that has played a controlling role in mineralisation and ore body generation.

Stripping” means the process of removing overburden (waste material) to expose the ore for mining.

Sulphide” means a mineral characterised by the linkages of sulphur with a metal or semi-metal, such as pyrite (iron sulphide). Also a zone in which sulphide minerals occur.

Supergene” means ores or ore minerals formed where descending surface water oxidises the primary (hypogene) mineralised rock and redistributes the ore minerals, often concentrating them in zones. Supergene enrichment occurs at the base of the oxidised portion of the ore deposit.

Tailings” means finely ground rock from which the bulk of valuable minerals have been extracted by metallurgical processes. Also see ‘Slimes’.

Tailings storage facility” or “TSF” typically means a dam used to store by-products or tailing from mining operations after separating the ore from the gangue.

Tonne” means one tonne and is equal to 1,000 kilograms (also known as a “metric” tonne).

Tonnage” means the quantity of material where the tonne is an appropriate unit of measure. Typically used to measure reserves of mineral-bearing material, or quantities of ore and waste material mined, transported or milled.

Waste” means rock mined with an insufficient mineral content to justify processing.

Yield” means the actual grade of ore realised after the mining and metallurgical treatment process.

 

70


Table of Contents

RESERVES OF GOLD FIELDS AS AT 31 DECEMBER 2019

Methodology

While there are some differences between the definition of the South African Code for Reporting of Exploration Results, Mineral Resources and Mineral Reserves (the SAMREC Code) and that of the SEC’s Industry Guide 7, only the reserves at each of Gold Fields’ operations and advanced projects as at 31 December 2019 which qualify as reserves for purposes of the SEC’s Industry Guide 7 are presented in the table below. See “— Glossary of Mining Terms”. In accordance with the requirements imposed by the JSE, Gold Fields reports its reserves using the terms and definitions of the SAMREC Code (2016 edition). Mineral reserves (ore reserves), as defined under the SAMREC Code, are divided into categories of proved and probable reserves and are expressed in terms of tonnes to be processed at mill feed head grades, allowing for estimated mining dilution, ore loss, mining recovery and other modifying factors.

All of Gold Fields’ operations report reserves using cut-off grades or net smelter return cut-offs (NSR), in the case of multi-metal deposits. Cut-off grade is the grade that distinguishes the economic material within an ore body that is to be extracted and treated from the remaining material. Cut-off grade is typically calculated using an appropriate metal price plus the development, stoping, processing, general and administration and sustaining capital costs to derive a total cost per tonne. NSR cut-off is the net revenue (total revenue less production costs) that the owner of a mining property receives from the sale of the mine’s metal products. Costs include transportation and refining costs. Modifying factors applied in estimating reserves are primarily based on historical empirical information, but commonly incorporate adjustments for planned operational improvements. Tonnage and grade may include some mineralisation below the selected cut-off grade to ensure that the reserve comprises blocks of adequate size and continuity to facilitate practical mining but is limited in extent and typically less than 5 per cent. contribution by metal. Reserves also take into account operating cost levels as well as necessary capital and sustaining capital provisions required at each operation, and are supported by detailed engineered LoM plans.

South Africa

South Deep’s operational performance and achievement of its plan in 2019 has demonstrated traction on the mine’s core strategic project themes, key performance indicators and enablers which are integral to facilitating delivery on the production ramp up over the next five years. The mine’s 2019 production and cost performance trends continue to support the view that South Deep has the capacity to execute and deliver the production ramp up in the LoM plan, which in turn is core to underpinning the mineral reserve statement and anticipated operating volumes and cost metrics.

The restructuring of South Deep, aimed at implementing a new operating model designed to improve operational efficiency, reduce operating costs and leverage cash flow, was completed at the end of 2018 and has continued to show positive results in 2019. Traction on the production ramp up phase to full production will continue to be monitored and if a recalibration of the LoM plan is warranted based on performance and trajectory, this will be addressed as part of the annual strategic and business planning process for South Deep.

South Deep’s LoM plan and notably the production ramp up, which forms the basis for South Deep’s mineral reserves, will continue to be refined and enhanced as operational outcomes are delivered and as the mine evolves to steady state production with its associated cost performance. The current LoM Plan incorporates the recalibration of the labour force and related adjustments to the cost base, all recent improvements in mine design and scheduling, enhanced fleet management, updated geotechnical parameters, and all infrastructure required to support the production plan. The latter includes ventilation, refrigeration, water, backfill, equipment maintenance areas an ore handling.

 

71


Table of Contents

At South Deep, the estimation of reserves is based on surface drilling, underground infill and grade control (Mine Definition) diamond drilling, surface three-dimensional reflection seismics, ore body facies modelling, structural modelling, underground mapping, detailed ore zone wireframes and geostatistical estimation. The reefs, which are sedimentary in nature, are laterally continuous with long-range predictability, and reflect extensive intra- basinal fluvial deposits. Initially exploration is by drilling from the surface on an approximate 500-metre to 2,000-metre grid. Once underground access is available, underground mapping and Mine Definition diamond drilling is undertaken on an approximate 30-metre to 90-metre grid, to provide the necessary ore body definition to support detailed mine design and production scheduling.

The following sets out the drill spacing ranges used to classify the different categories of reserves at South Deep.

 

Reserve Classification

   Sample
Spacing
Range
Min/Max
     Maximum
Distance
Data is
Projected
 
     (metres)  

Proved

     0 to 60        90  

Probable

     60 to 650        650  

For proved reserves, the planned grade control or Mine Definition diamond drilling must be designed at an approximate 30-metre by 30-metre grid spacing, depending on the accessibility for the diamond drill rigs. Due to accessibility underground and other logistical constraints resulting from the production environment, the grid spacing can extend to 60 metres in limited areas. The high profile destress mining consists of 5.5-metre high cuts that are generally mined horizontally at 17- to 20-metre vertical intervals, and it reduces the in situ rock stress from approximately 80 MPa to 30 to 40 MPa to facilitate bulk mechanised mining. Estimation is constrained within both geologically homogeneous structural and defined facies zones, and is generally derived from either ordinary or simple kriged small-scale grids.

For probable reserves, the estimates access a significant number of samples on spacing greater than the spacing for development and stoping bordering these areas. In addition, borehole spacing ranges from tens to hundreds of metres are used in conjunction with 3D seismic survey results that confirm certain structural reef elevations and key stratigraphic surfaces. Reserves classified as probable are generally adjacent to those classified as proved. Estimation is constrained within geologically homogeneous structural and facies zones, and is derived using a localised direct conditioning technique (LDC), used to derive recoverable block estimates, based on simple kriging.

The primary assumptions of continuity for the geologically homogeneous zones are driven by the geological model, which is updated when new information arises from drilling and underground mapping. Any changes to the geological and resource estimation models are subject to peer and internal technical corporate review and external independent consultant review when deemed necessary. Historically, mining at South African deep-level gold mines has shown significant geological continuity, so that new mines were started based on limited surface borehole information. Customarily, geological models are primarily based on the definition of different sedimentary facies within each conglomerate horizon. These facies are extrapolated along palaeocurrent and grade trends into new, undeveloped areas taking into account inherent proximal to distal depositional relationships and any surface borehole data in those areas. Normally, these facies are continuous, supported by extensive historical sample databases, and can be incorporated in the kriging and estimation of large blocks.

 

72


Table of Contents

Ghana

For the Tarkwa open pit operation, estimation of probable reserves is based on a combination of an initial 100- or 200-metre grid of diamond and reverse circulation (RC) drilling and proved reserves are typically based on drilling a 12.5-metre to 25-metre grid of RC drill holes. For the Damang open pit operation, estimation of probable reserves is based on a 40 metre to 80 metre grid of combined RC and diamond drilling and proved reserves on a five- metre by eight-metre grid up to a 20-metre grid, depending on the ore body type and geometry. Advance grade control drilling is employed in certain areas to provide detailed estimation to greater depths than normal grade control drilling (typically two to three times the normal GC depth) where information is required to confirm structural and grade trends. For the Asanko open pit operations, estimation of probable reserves is based on a nominal 40 metre grid of combined RC and diamond drilling and proved reserves on an average grid of five metres by 10 metres, taking into consideration the geological and grade continuity of the ore body.

Diamond drilling provides continuous (solid) core from diamond drill bits, using water and chemicals for lubrication. Consequently, diamond drilling provides greater resolution of geological parameters such as lithologies, alterations, mineralisation, rock hardness and structures.

In surface drilling programmes, RC drilling provides chip samples from percussion hammers powered by compressed air. The chips are transferred to the surface up a central tube within the rods to eliminate contamination from the outer hole. Sampling is generally conducted at intervals relevant to the ore body block model and mining dimensions. RC drilling is generally quicker and less expensive than diamond drilling. However, there is a depth limitation to RC drilling and consequently all deep holes are conducted by diamond drilling.

Generally, exploration and infill drilling programmes will consist of a mix of RC and diamond drilling in order to provide the necessary geological resolution, as well as bulk analytical data for evaluation, geotechnical and geometallurgical purposes. Grade control drilling programmes use RC.

Australia

At the Australian operations, the estimation of reserves for both underground and open pit operations is based on exploration and sampling information gathered through appropriate techniques, primarily from diamond drilling, RC drilling, air-core and sonic drilling techniques. The locations of sample points are spaced close enough to deduce or confirm geological and grade continuity. Generally, drilling is undertaken on grids, which range between 20 metres by 25 metres for proved reserves and up to 40 metres by 60 metres typically for probable reserves, although this may vary depending on the continuity of the ore body. In underground operations mapping and sampling of development facies is used to supplement drilling information. Due to the variety and diversity of mineralisation at the Australian operations, sample spacing may also vary depending on each particular ore type.

Peru

For the Cerro Corona operation, estimation is based on diamond drill and RC holes. The spacing of holes at Cerro Corona is generally on a grid ranging from 40 metres to 60 metres for probable reserves with some areas approximating a 25-metre grid where geology becomes more complex. The blast hole rock chips are used as grade control samples and are drilled on an average 5.5-metre by 4.8-metre grid.

Chile

For the Salares Norte project, estimation is mostly based on diamond drill holes with a small number of RC drill holes. The average spacing of holes in the indicated resource and probable reserve is less than 25 metres and in the Inferred Resource is less than 40 metres. Some closer spaced drilling of about 10 to 15 metres has been completed on a few sections to test short-range variability of geology and gold grade domains.

 

73


Table of Contents

Reserve Statement

As at 31 December 2019, Gold Fields had aggregate attributable proved and probable reserves of approximately 49.3 million ounces of gold and 691 million pounds of copper, as set forth in the following table:

 

     Gold ore reserve statement as at 31 December 2019(1)  
     Proved reserves      Probable reserves      Total reserves      Attributable
gold
production
in fiscal
2019(2)
 
     Tonnes      Head
Grade
     Gold      Tonnes      Head
Grade
     Gold      Tonnes      Head
Grade
     Gold  
     (million)      (g/t)      (M oz)      (million)      (g/t)      (M oz)      (million)      (g/t)      (M oz)      (M oz)  

Underground (UG)

                             

South Africa

                             

South Deep(3)(4)

     13.07        5.9        2.46        153.16        5.6        27.30        166.23        5.6        29.76        0.22  

Australia

                             

St. Ives

     0.55        4.6        0.08        8.50        5.7        1.57        9.06        5.7        1.65        0.18  

Granny Smith

     0.84        4.8        0.13        11.61        5.2        1.94        12.45        5.2        2.07        0.27  

Agnew(5)

     0.05        3.4        0.01        3.29        6.3        0.67        3.34        6.2        0.67        0.22  
  

 

 

    

 

 

    

 

 

    

 

 

    

 

 

    

 

 

    

 

 

    

 

 

    

 

 

    

 

 

 

Total Underground

     14.51        5.7        2.68        176.56        5.5        31.48        191.07        5.6        34.16        0.89  
  

 

 

    

 

 

    

 

 

    

 

 

    

 

 

    

 

 

    

 

 

    

 

 

    

 

 

    

 

 

 

Surface (Production Stockpile)

                             

South Africa

     —          —          —          —          —          —          —          —          —          —    

South Deep

     —          —          —          —          —          —          —          —          —          —    

Ghana

                             

Tarkwa(5)

     13.37        0.8        0.33        53.98        0.4        0.69        67.35        0.5        1.02        —    

Asanko

     1.05        0.8        0.03        —          —          —          1.05        0.8        0.03        —    

Damang(5)

     2.29        0.7        0.05        —          —          —          2.29        0.7        0.05        —    

Australia

                             

St. Ives(5)

     4.24        1.1        0.15        —          —          —          4.24        1.1        0.15        —    

Gruyere

     1.69        0.7        0.04        —          —          —          1.69        0.7        0.04        —    

Granny Smith

     0.04        4.5        0.01        —          —          —          0.04        4.5        0.01        —    

Agnew

     0.25        2.1        0.02        —          —          —          0.25        2.1        0.02        —    

Peru

                             

Cerro Corona

     5.26        0.7        0.12        —          —          —          5.26        0.7        0.12        —    

Surface (Open Pit) Ghana

                             

Tarkwa(4)

     34.52        1.3        1.40        75.14        1.2        2.88        109.66        1.2        4.28        0.47  

Asanko

     —          —          —          22.98        1.4        1.04        22.98        1.4        1.04        0.11  

Damang(4)

     4.25        1.4        0.19        16.00        1.9        0.97        20.25        1.8        1.16        0.19  

Australia

                             

St Ives(4)

     0.17        1.5        0.01        7.39        2.0        0.48        7.56        2.0        0.48        0.19  

Gruyere

     5.67        1.2        0.21        37.85        1.3        1.54        43.53        1.3        1.76        0.05  

Granny Smith

     —          —          —          —          —          —          —          —          —          —    

Agnew

     —          —          —          1.05        2.5        0.08        1.05        2.5        0.08        —    

Chile

                             

Salares Norte

     —          —          —          21.08        5.13        3.48        21.08        5.1        3.48        —    

Peru

                             

Cerro Corona

     57.62        0.7        1.25        10.30        0.5        0.18        67.91        0.7        1.42        0.16  

Total Surface

     128.12        0.9        3.76        248.03        1.4        11.39        376.15        1.3        15.15        1.17  
  

 

 

    

 

 

    

 

 

    

 

 

    

 

 

    

 

 

    

 

 

    

 

 

    

 

 

    

 

 

 

Grand Total

     144.93        1.4        6.49        422.33        3.2        42.82        567.27        2.7        49.30        2.06  
  

 

 

    

 

 

    

 

 

    

 

 

    

 

 

    

 

 

    

 

 

    

 

 

    

 

 

    

 

 

 

Totals by Mine

                             

South Deep

     13.07        5.9        2.46        153.16        5.5        27.30        166.23        5.6        29.76        0.22  

Tarkwa

     47.89        1.1        1.73        129.12        0.9        3.57        177.01        0.9        5.30        0.47  

Asanko

     1.05        0.8        0.03        22.98        1.4        1.04        24.03        1.4        1.07        0.11  

Damang

     6.54        1.2        0.25        16.00        1.9        0.97        22.54        1.7        1.21        0.19  

St. Ives

     4.96        1.5        0.24        15.89        4.0        2.04        20.86        3.4        2.28        0.37  

Granny Smith

     0.88        4.8        0.14        11.61        5.2        1.94        12.49        5.2        2.08        0.27  

Agnew

     0.30        2.4        0.02        4.34        5.4        0.75        4.64        5.2        0.77        0.22  

 

74


Table of Contents
     Gold ore reserve statement as at 31 December 2019(1)  
     Proved reserves      Probable reserves      Total reserves      Attributable
gold
production
in fiscal
2019(2)
 
     Tonnes      Head
Grade
     Gold      Tonnes      Head
Grade
     Gold      Tonnes      Head
Grade
     Gold  
     (million)      (g/t)      (M oz)      (million)      (g/t)      (M oz)      (million)      (g/t)      (M oz)      (M oz)  

Gruyere

     7.36        1.1        0.25        37.85        1.3        1.54        45.21        1.2        1.80        0.05  

Salares Norte

     —          —          —          21.08        5.13        3.48        21.08        5.1        3.48        —    

Cerro Corona

     62.88        0.7        1.37        10.30        0.5        0.18        73.18        0.7        1.55        0.16  
  

 

 

    

 

 

    

 

 

    

 

 

    

 

 

    

 

 

    

 

 

    

 

 

    

 

 

    

 

 

 

Grand Total

     144.93        1.4        6.49        422.33        3.2        42.82        567.27        2.7        49.30        2.06  
  

 

 

    

 

 

    

 

 

    

 

 

    

 

 

    

 

 

    

 

 

    

 

 

    

 

 

    

 

 

 

 

Notes:    

 

(1)

(a)

Quoted as mill delivered metric tonnes and Run of Mine (RoM) grades, inclusive of all mining dilutions and gold losses except mill recovery. Metallurgical recovery factors have not been applied to the reserve figures. The approximate metallurgical recovery factors are as follows: (i) South Deep 96.3%; (ii) Tarkwa 97.2%; (iii) Damang 92%; (iv) St. Ives 61% to 96%; (v) Agnew 93.3%; (vi) Granny Smith 92.8%; (vii) Gruyere 86% to 91%; (viii) Cerro Corona 66% for gold and 89% for copper; and (ix) Salares Norte 92.7% for gold and 67.5% for silver (planned). The metallurgical recovery is the ratio, expressed as a percentage, of the mass of the specific mineral product actually recovered from ore treated at the plant to its total specific mineral content before treatment. The South African operations have a consistent metallurgical recovery, while the recoveries on the international operations vary according to the mix of the source material (e.g. oxide, transitional and fresh) and method of treatment.

  (b)

The metal prices used for the 2019 LoM plans were as follows: for the Ghana operations, ore reserve figures are based on an optimised pit at a gold price of U.S.$1,200 per ounce. For the Australian operations, ore reserve figures are based on a gold price of A$1,600 per ounce (at an exchange rate of A$1.33 per U.S.$1.00). Open pit ore reserves at the Australian operations are similarly based on optimised pits and the underground operations on appropriate mine design and extraction schedules. At South Deep, a gold price of R550,000 per kilogram (at an exchange rate of R14.26 per U.S.$1.00) was applied in valuing the ore reserve. The gold price used for reserves approximates the three-year trailing average (U.S.$1,306 per oz) to end December 2019, calculated on a monthly basis, of the London afternoon fixing price of gold. For the Cerro Corona gold reserves, the optimised pit is based on a gold price of U.S.1,200 per ounce and a copper price of U.S.$2.80 per pound. The reserves used a copper price of U.S.$2.60 per pound for fiscal 2020 and U.S.$2.80 per pound from fiscal 2021 onwards. Due to the nature of the deposit and the importance of net smelter returns, the gold and copper prices need to be considered together. The Salares Norte reserve used a silver price of U.S.$17.50 per ounce

  (c)

Dilution relates to planned and unplanned waste and/or low-grade material being mined and delivered to the mill. Ranges are given for those operations that have multiple ore body styles and mining methodologies. The mine dilution factors are as follows: (i) South Deep 13.5%; (ii) Tarkwa 30cm hanging wall and 20cm footwall skins; (iii) Damang 17% to 25% (hydrothermal) and 50cm (hanging wall and foot wall skins) (palaeoplacer); (iv) St. Ives 15% to 52% (open pits) and 11% to 25% (underground); (v) Agnew 20%; (vi) Granny Smith 12 to 16%; (vii) Gruyere 7 to 20%; and (viii) Cerro Corona 0% with 98% mining recovery factor applied and (ix) Salares Norte 3%.

  (d)

The mining recovery factor relates to the proportion or percentage of ore mined from the defined ore body at the gold price used for the declaration of reserves. This percentage will vary from mining area to mining area and reflects planned and scheduled reserves against actual tonnes, grade and metal mined (at the gold price used for the declaration of reserves), with all modifying factors, mining constraints and pillar discounts applied. The mining recovery factors are as follows: (i) Tarkwa 100%; (ii) Damang 95%; (iii) St. Ives 91% to 100% (open pits) and 90% to 97% (underground); (iv) Agnew 80% to 95% (underground) and 83% (open pit); (v) Granny Smith 90 to 92%; (vi) South Deep 85%; (vii) Gruyere 94% to 98%; and (viii) Cerro Corona 98% mining recovery factor and (ix) Salares Norte 100%.

  (e)

The cut-off grade may vary per shaft, open pit or underground mine, depending on the respective costs, depletion schedule, ore type and dilution. The following are the average or range of cut-off grade values applied in the planning process: (i) South Deep 4.1 g/t to 4.5 g/t; (ii) Tarkwa 0.38 g/t for mill feed; (iii) Damang 0.77 g/t for fresh ore and 0.54 g/t for oxide ore; (iv) St. Ives 0.3 g/t to 0.4 g/t for mill feed—open pit, and 2.0 g/t to 3.0 g/t for mill feed—underground; (v) Agnew 2.5 g/t to 3.8 g/t mill feed—underground; (vi) Granny Smith 2.5 g/t to 3.3 g/t; (vii) Gruyere 0.3 g/t to 0.7 g/t; (viii) Cerro Corona U.S.$14.45/t net smelter return (combined copper and gold) and (ix) Salares Norte U.S.$43.43/t net smelter return (combined gold and silver).

  (f)

Totals may not sum due to rounding. Where this occurs, it is not deemed significant.

  (g)

An ounces-based Mine Call Factor (metal called for over metal accounted for) determined primarily on historic performance but also on realistic planned improvements where appropriate is applied to the reserves. The following Mine Call Factors have been applied: Damang 95%, Tarkwa 97%, with Agnew, Granny Smith, St. Ives, Gruyere, South Deep, Salares Norte and Cerro Corona at 100%.

(2)

Actual gold/copper produced after metallurgical recovery.

(3)

Based on life of mine ownership share due to step-up of minority interest over time.

(4)

In line with other international operations, all South Deep reserves are classed as above infrastructure, as the reserves will be accessed by means of ongoing declines from current infrastructure.

(5)

Includes some gold produced from stockpile material, which cannot be separately measured.

The following table sets forth the proved and probable copper reserves of the Cerro Corona mine as at 31 December 2019 that are attributable to Gold Fields:

 

     Copper ore reserve statement as at 31 December 2019(1)(2)  
     Proved reserves      Probable reserves      Total reserves      Attributable
copper
production
in fiscal
2019(2)
 
     Tonnes      Grade      Cu      Tonnes      Grade      Cu      Tonnes      Grade      Cu  
     (million)      (%)      (M lb)      (million)      (%)      (M lb)      (million)      (%)      (M lb)      (M lb)  

Surface (Open Pit & Stockpiles) Peru

                             

Cerro Corona

     62.9        0.39        539        10.3        0.34        77        73.2        0.38        616        69  

 

Notes:    

 

(1)

Metallurgical recovery factors have not been applied to the reserve figures. The approximate metallurgical recovery factor for copper at Cerro Corona is 89%.

(2)

For the copper reserves, the optimised pit is based on a gold price of U.S.$1,200 per ounce and a copper price of U.S.$2.80 per pound, which, due to the nature of the deposit, need to be considered together.

 

75


Table of Contents

The following table sets forth the proved and probable silver reserves of the Salares Norte project as at 31 December 2019 that are attributable to Gold Fields:

 

     Silver ore reserve statement as at 31 December 2019(1)(2)  
     Proved reserves      Probable reserves      Total reserves      Attributable
silver
production
in fiscal
2019(2)
 
     Tonnes      Head
Grade
     Silver      Tonnes      Head
Grade
     Silver      Tonnes      Head
Grades
     Silver  
     (million)      (g/t)      (M oz)      (million)      (g/t)      (M oz)      (million)      (g/t)      (M oz)      (M lb)  

Surface (Open Pit & Stockpiles) Chile

                             

Salares Norte

     —          —          —          21.1        57.9        39.26        21.1        57.9        39.26        —    

 

Notes:

 

(1)

Metallurgical recovery factors have not been applied to the reserve figures. The planned metallurgical recovery factors are 92.7% for gold and 67.5% for silver at Salares Norte.

(2)

For the silver reserves, the optimised pit is based on a gold price of U.S.$1,200 per ounce and a silver price of U.S.$17.50 per ounce, which, due to the nature of the deposit, need to be considered together.

Gold Price Sensitivity

The amount of gold mineralisation that Gold Fields can economically extract, and therefore can classify as reserves, is sensitive to fluctuations in the price of gold. The following table indicates Gold Fields’ attributable gold reserves at different gold prices that are 10 per cent. above and below the base case presented in the “gold reserve statement” table above for operating mines. The reserve sensitivities are, however, not based on detailed depletion schedules and should be considered on a relative and indicative basis only.

 

     -10%      Base      +10%  
     (Moz)  

South Deep(1)

     27.15        29.76        31.39  

Tarkwa

     4.57        5.30        6.05  

Damang

     0.94        1.21        1.24  

St. Ives(2)

     2.00        2.28        2.53  

Agnew(2)

     0.65        0.77        0.83  

Granny Smith(2)

     1.98        2.08        2.13  

Cerro Corona

     1.52        1.55        1.56  

Salares Norte

     3.48        3.48        3.64  

Gruyere

     1.52        1.80        2.00  

 

Notes:

 

(1)

The equivalent gold prices used for the sensitivities in South Africa are R495,000/kg, R550,000/kg and R605,000/kg.

(2)

The equivalent gold prices used for the sensitivities in Australia are A$1,440/oz, A$1,600/oz and A$1,760/oz.

 

76


Table of Contents

The London afternoon fixing price for gold on 31 December 2019 was U.S.$1,514.75 per ounce. Gold Fields’ attributable gold reserves increased from 48.1 million ounces at 31 December 2018 to 49.3 million ounces at 31 December 2019 due to the net impact of annual mining depletion at all operations, updated resource model and geotechnical redesign at South Deep, and near mine discovery, ore body extensions, resource to reserve conversion, resource modelling and mine design enhancements across other operations.

The London Metal Exchange (LME) cash settlement price for copper on 31 December 2019 was U.S.$6,155.50 per tonne.

Gold Fields’ methodology for determining its reserves is subject to change and is based upon estimates and assumptions made by management regarding a number of factors as noted above under “—Additional Information on the Company—Reserves of Gold Fields as at 31 December 2019—Methodology”. Accordingly, the sensitivity analysis of Gold Fields’ reserves provided above should not be relied upon as indicative of what the estimate of Gold Fields’ reserves would actually be or have been at the gold or copper prices indicated, or at any other gold or copper price, and neither should it be relied upon as a basis for estimating Gold Fields’ ore reserves based on the current gold or copper price or what Gold Fields’ reserves will be at any time in the future. See “—Risk Factors—Gold Fields’ mineral reserves are estimates based on a number of technical and economic assumptions, which, if proven inaccurate or changed, may require Gold Fields to lower its estimated mineral reserves”.

 

77


Table of Contents

DESCRIPTION OF MINING BUSINESS

The discussion below provides a general overview of the mining business as it applies to Gold Fields.

Exploration

Exploration activities are focused on replacing production depletion and on growth in ore reserves to maintain operational flexibility and sustainability. The Group focuses on the extension of existing ore bodies and the discovery and delineation of new ore bodies both at existing sites and at undeveloped sites. Once a potential ore body has been discovered, exploration is extended and intensified in conjunction with comprehensive infill drilling, in order to enable clearer definition of the ore body and its technical and economic characteristics to profile the potential portions to be mined. Geological, geochemical, geophysical, geostatistical, geotechnical and geometallurgical techniques are constantly refined to improve effectiveness and the economic viability of prospecting and mining activities.

Mining

Gold Fields currently mines only gold, with copper and silver as by-products. The mining process comprises two principal activities: (i) developing access to the ore body; and (ii) extracting the ore body once accessed. These two processes apply to both surface and underground mines.

Underground Mining

Developing access to the ore body

For Gold Fields’ South African underground mine, primary access to the ore body is provided through vertical shaft systems, while access is through single or multiple decline haulages extended from surface portals at the Australian operations. Horizontal and decline development at various intervals of the shaft or main decline, known as levels, extend laterally and provide access to the ore horizon. Ore drives open up the ore body for mining.

Extracting the ore body

Once an ore body has been accessed and opened up for mining, production activities consisting of drilling, blasting, cleaning and supporting are carried out on a daily basis.

At South Deep, the broken ore is loaded from the stope, development and destress facies into trucks using mechanical loaders and hauled along corridors to ore pass systems which connect the corridors to the cross cuts below. The broken ore from the development ends are loaded and hauled to ore pass systems by means of Load Haul Dumpers. The ore is then transported by rail or conveyor and tipped into the shaft transfer system, after which it is hoisted to surface. Mining methods employed include destress mining (to provide the appropriate geotechnical conditions for subsequent development stoping), long hole open stoping (for reef targets greater than 15 metres in height) and drifting and benching (for reef targets less than 15 metres in height). The mining voids generated once the ore is removed are filled with treated tailings product termed backfill, which provides ground support for the mined- out areas.

At the Australian underground operations, the broken ore is loaded straight from the stope face into trucks, using mechanical loaders, and hauled to the surface by underground dump trucks via the decline. Application of backfill to the mined-out areas is based on local conditions and is not always required in shallow underground mining areas.

 

78


Table of Contents

Open Pit Mining

Opening up the ore body

In open pit mining, access to the ore body is achieved by stripping the overburden in benches of fixed height to expose the ore below. This is most typically achieved by drilling and blasting an area, loading the broken rock with excavators into dump trucks and hauling the rock and/or soil to dumps. The overburden material is placed on designated waste rock dumps.

Extracting the ore body

Extraction of the ore body in open pit mining involves the same activity as in stripping the overburden. Lines are established on the pit floor demarcating ore from waste material and the rock is then drilled and blasted. Post blasting, the ore is loaded into dump trucks and hauled to the crusher at the metallurgical plant or stockpile, while the waste is hauled to waste rock dumps.

Rock Dump and Production Stockpile Mining

Gold Fields mines surface rock dumps and production stockpiles using mechanised earth-moving equipment.

Mine Planning and Management

Operational and planning management on the mines receives support from regional technical support functions as well as corporate management. The current philosophy is one of top-down/bottom-up management, with the operational and commercial objectives at each mine defined by the personnel at the mine based on parameters, objectives and guidelines provided by Gold Fields’ corporate office. This is based on the premise that the people on the ground have the best understanding of the local business and what is realistically achievable.

Each operation identifies a preferred strategic option, which, once approved by Gold Fields’ Executive Committee (the Executive Committee), is used to inform how the detailed one year operational plan is configured, which is rolled out into a life of mine plan, prior to the commencement of each fiscal year. The plans are based on financial parameters determined by the Executive Committee. See “Annual Financial Report—Corporate Governance Report—Board committees—Executive Committee”. The operational plan is presented to the Executive Committee, which takes it to the Board for approval before the commencement of each fiscal year. The planning process is anchored by a Group planning calendar, and is sequential and based upon geological models, evaluation models, resource models, metal prices, mine design, depletion schedules and, ultimately, financial analysis. Capital planning is formalised pursuant to Gold Fields’ capital spending planning process. Projects are categorised and reviewed in terms of total expenditure, return on investment, net present value and impact on AIC per ounce and all projects involving amounts exceeding R360 million (South Africa), A$40 million (Australia) and U.S.$40 million (Ghana/Peru) are submitted to the Board for approval. Material changes to the plans have to be referred back to the Executive Committee and the Board.

Capital Expenditure

Gold Fields spent U.S.$612.5 million, U.S.$814.2 million and U.S.$833.6 million in capital expenditure during fiscal 2019, 2018 and 2017, respectively. The major expenditure items in fiscal 2019 were U.S.$4.8 million on secondary support at the South Deep mine, U.S.$102.2 million on capital waste stripping at Tarkwa, U.S.$65.9 million on capital waste stripping at Damang, U.S.$29.4 million on tailings storage facility at Cerro Corona, U.S.$58.9 million on underground and open pit development at St. Ives U.S.$23.8 million (specifically, on the development of the Waroonga and New Holland underground complexes at Agnew, U.S.$31.4 million on development of the Wallaby underground mine at Granny Smith and U.S.$72.6 million on the Gruyere project).

The major expenditure items in fiscal 2018 were U.S.$58.3 million on development and equipping of the South Deep mine, U.S.$38.5 million on development of the Waroonga and New Holland underground complexes at Agnew, U.S.$113.6 million on capital waste stripping at Damang, U.S.$26.4 million on tailings storage facility at Cerro Corona, U.S.$36.5 million on development of the Wallaby underground mine at Granny Smith, U.S.$133.3 million on capital waste stripping at Tarkwa, U.S.$76.2 million on underground and open pit development at St. Ives and U.S.$134.3 million on the Gruyere project.

 

79


Table of Contents

The major expenditure items in fiscal 2017 were U.S.$82.4 million on the development and equipping of the South Deep mine, U.S.$39.9 million on development and infrastructure of the Waroonga and New Holland underground complexes at Agnew, U.S.$96.1 million on capital waste stripping and U.S.$19.9 million on construction of the tailings storage facility at Damang, U.S.$16.2 million on the tailings storage facility at Cerro Corona, U.S.$59.6 million on development of the Wallaby underground mine at Granny Smith, U.S.$124.3 million on capital waste stripping at Tarkwa and U.S.$107.4 million on underground and open. For more information regarding Gold Fields’ capital expenditure, see “Annual Financial ReportManagement’s discussion and analysis of the financial statements—Capital Expenditures”, “Annual Financial Report—Management’s Discussion and Analysis of the Financial Statements—Liquidity and Capital Resources—Years Ended 31 December 2019 and 31 December 2018 Cash Resources” and “Annual Financial ReportManagement’s discussion and analysis of the financial statements—Liquidity and Capital Resources—Years Ended 31 December 2018 and 31 December 2017 Cash Resources”.

For a discussion of growth and sustaining capital expenditures, please see “Annual Financial ReportManagement’s Discussion and Analysis of the Financial StatementsAll-in Sustaining and All-in Costs”.

AIC

Please see “Integrated Annual Report —Improving Operational Performance” for the Company’s historical AIC.

Processing

Gold Fields has nine active gold processing facilities (one in South Africa, three in Ghana (including Asanko), four in Australia (including Gruyere) and one in Peru). A typical processing plant includes two stages: comminution (crushing and grinding the ore) and then gold recovery (typically flotation, leaching, carbon adsorption, carbon stripping/EW and/or smelting).

Comminution

Comminution is the process of crushing and breaking up the ore to expose and liberate the gold and make it available for treatment. Conventionally, this process occurs in multi-stage crushing and milling circuits, which include the use of jaw and gyratory or cone crushers followed by rod, semi-autogenous grinding (SAG) and/or ball mills. For the milling step most of Gold Fields’ processing plants utilise both SAG and ball mills where the ore itself and steel balls are used as the primary grinding media. Through the comminution process, ore is ground to a pre-determined size before proceeding to the gold recovery stage.

Gold Recovery

In most of the Gold Fields’ processing plants, gold is extracted into solution by leaching with cyanide in agitated slurry tanks. The gold is then adsorbed onto activated carbon from the solution using either the carbon in leach (CIL) process or the carbon in pulp (CIP) process. The activated carbon is removed from the tanks, eluted in pressurised columns and the gold then recovered by electrowinning.

Most of the Gold Fields’ plants also utilise gravity recovery circuits that use a centrifugal concentrator to recover coarse free gold based on density differences. This gravity gold recovery step is usually undertaken within the grinding stage of the processing plant before the ore progresses to CIL or CIP.

As the final recovery step, the gold recovered by the electrowinning cells is smelted in a furnace to produce gold ore bars. These gold bars are transported to a refinery that is responsible for further refining.

 

80


Table of Contents

At Cerro Corona, gold/copper concentrate is recovered using a standard flotation process. The concentrate is shipped to a third-party smelter for further processing. The Cerro Corona processing plant therefore does not have a CIL or CIP circuit.

Refining and Marketing

South Africa

The South Deep Joint Venture entered into a new refining agreement with Rand Refinery Proprietary Limited (Rand Refinery) in 2013. Rand Refinery is a non-listed private company in which Gold Fields holds a 2.8 per cent. interest, with the remaining interests held by other South African gold producers.

This refining agreement superseded and replaced any and all previous refining agreements between the South Deep Joint Venture and Rand Refinery. Pursuant to this refining agreement, Rand Refinery undertook, among other things, to: (i) refine all unrefined gold produced by South Deep; (ii) on each delivery date of unrefined gold to Rand Refinery, notify Gold Fields’ treasury department in writing of the estimated gold and/or silver content of the unrefined gold so delivered, expressed in troy ounces; and (iii) retain the refined gold and the refined silver for the South Deep Joint Venture pending written instructions from Gold Fields’ treasury department that the refined gold and/or refined silver have been sold and may be delivered to the buyer in accordance with the buyer’s instructions. Rand Refinery assumes responsibility for the unrefined gold upon arrival of the unrefined gold at the Rand Refinery premises in Johannesburg, South Africa. Rand Refinery invoices the South Deep Joint Venture with the refining charges, who then arranges for direct settlement to Rand Refinery. The refining agreement will continue indefinitely until either party terminates it upon at least 12 months’ written notice.

Gold Fields’ treasury department sells all the refined gold produced by South Deep to authorised counterparties at a price benchmarked against the LBMA Gold PM Auction Price (the LBMA Gold AM Auction Price).

Silver is accumulated and sold on a quarterly basis by Gold Fields, treasury to either Rand Refinery, or to an authorised counterpart at a price benchmarked against the LBMA silver price.

Ghana

Gold produced at the Tarkwa and Damang mines is refined by MKS (Switzerland) S.A. (MKS) pursuant to refining agreements entered into by Gold Fields Ghana (in respect of the Tarkwa mine) and Abosso (in respect of the Damang mine) with MKS. Under these agreements, MKS collects the gold from either the Tarkwa or Damang mine and transports it either to its Switzerland refinery or to its Indian refinery where the gold is then refined. The MKS refinery in India will be the default designated refinery unless either party provides the other party with notice to the effect that a shipment of gold must be transported to MKS’s refinery in Switzerland, provided that MKS shall only be entitled to provide Gold Fields Ghana (Tarkwa operation) and Abosso (Damang operation) with such notice if (i) the arrival date of the gold at the refinery will fall on a day other than a business day in India or during a period of weak physical demand for gold in India; or (ii) the Indian import regulations for the gold have materially and adversely changed.

Once the gold has been refined, the Tarkwa and Damang operations shall be entitled to (i) sell the refined gold through Gold Fields’ treasury department, acting as agent for and on their behalf; or (ii) require MKS to purchase the refined gold; or (iii) request a prepayment in respect of the refined gold. All sales are benchmarked against the afternoon LBMA Gold PM Auction Price. The LBMA Gold Price is operated and administered by an independent third-party provider, ICE Benchmark Administration (the IBA), who were chosen following consultation with market participants. IBA provides the price platform, methodology as well as the overall administration and governance for the LBMA Gold Price. The IBA’s platform provides an electronic, auction-based, tradeable, auditable and fully IOSCO-compliant solution for the London bullion market. MKS assumes responsibility for the gold upon collection at either the Tarkwa or Damang mine.

 

81


Table of Contents

Silver is accumulated and sold on a quarterly basis to MKS, at the LBMA silver price on the date of sale.

The termination date for the MKS refining agreements, which were executed on 6 February 2019, is 31 December 2021.

Australia

In Australia, all gold produced by St. Ives, Agnew, and Granny Smith, each owned by an Australian operating company, is refined by the Perth Mint in Western Australia. The Perth Mint applies competitive charges for the collection, transport and refining services. The Perth Mint takes responsibility for the unrefined gold at collection from each of the operations where they engage a sub-contractor, Brinks Australia. Brinks delivers the unrefined gold to the Perth Mint where it is refined and the refined ounces of gold and silver are credited to the relevant metal accounts held by each Australian Operating Company with the Perth Mint. The arrangement with the Western Australian Mint continues indefinitely until terminated by either party upon 90 days’ written notice.

Gold Fields’ treasury department in the corporate office in Johannesburg, South Africa sells all the refined gold produced by the Australian Operating Companies. On collection of the unrefined gold from an Australian Operating Company’s mine site, the relevant Australian Operating Company will notify Gold Fields’ treasury department of the estimated refined gold content, expressed in troy ounces, available for sale. After such confirmation, Gold Fields’ treasury department will sell the refined gold to authorised counterparties at a price benchmarked against the LBMA Gold PM Auction Price. All silver is sold to the Perth Mint at the LBMA silver price on the last business day of each month.

Peru

Gold Fields La Cima S.A. (La Cima) has two main long-term contracts for the sale of approximately 70 per cent. of concentrate from the Cerro Corona mine, one with a Japanese refinery and one with a European refinery. All production in excess of the amounts sold under long-term contracts is sold locally to globally trading entities.

Risk is transferred to the client when the concentrate is loaded at the port of Salaverry, Peru for international sales (cost, insurance and freight (CIF) intercom) sales or at a Salaverry warehouse for local sales (based on ex works (EXW) or carriage paid to (CPT) incoterms). Pricing for copper under each of the contracts is based on the daily LME settlement price for copper. Pricing for gold under each of the contracts is based on the daily average of the LBMA morning and afternoon fixing price. As in previous years, La Cima’s strategy is based on building strong business relationships with smelters and traders, which allows for a regular destination for its concentrate. Uncommitted production is expected to be delivered locally in the spot market to allow for production variances and inventory management.

The Gold Mining Industry

Background

Gold is a dense, relatively soft and rare precious metal which occurs in natural form as nuggets or grains in ore, underground veins and alluvial deposits. Gold mining operations include both underground and open pit operations with gold currently able to be commercially extracted from ore grades in amounts as low as 0.5 grams/metric tonne (open pit). The majority of gold production is used for jewellery production and for investment purposes, in the latter case because some investors view it as a store of value against inflation. In addition, certain physical properties of gold, including its malleability, ductility, electric conductivity, resistance to corrosion and reflectivity, make it the metal of choice in a number of industrial applications.

 

82


Table of Contents

Global Markets

Demand

See “Integrated Annual Report—CEO Report—Our Operating Environment”.

Supply

Supply of gold consists of new production from mining, the recycling of gold scrap and releases from existing stocks of bullion. Mine production represents the most important source of supply, typically comprising 75 per cent. each year. Annual demand requires more gold than is newly mined and the shortfall is made up from recycling. Management believes that long-term gold supply issues will act to support a recovery in the gold price. According to the WGC, total gold supply increased by 2 per cent. from fiscal 2018 to 4,776.1 tonnes in fiscal 2019, the second consecutive marginal increase in annual supply, despite a decrease in total mine production by 1 per cent. from fiscal 2018 to 3,463.7 tonnes in fiscal 2019. The increase in gold supply between fiscal 2018 and fiscal 2019 is attributable to a sharp increase in gold recycling to its highest level since fiscal 2012 (an 11 per cent. increase between fiscal 2018 and fiscal 2019), as well as a similar increase in mine production of recycled gold during fiscal 2019.

Price

The market for gold is relatively liquid compared to other commodity markets, with London being the world’s largest gold trading market. Gold is also actively traded via futures and forward contracts. The price of gold has historically been significantly affected by macroeconomic factors, such as inflation, exchange rates, reserves policy and by global political and economic events, rather than simple supply/demand dynamics. Gold is often purchased as a store of value in periods of price inflation and weakening currency. The price of gold has historically been less volatile than that of most other commodities. In 2015, the price of gold fell by 10 per cent. but recovered by 8.5 per cent. in 2016 and improved further by 1 per cent. in 2017, falling again by 2 per cent. in 2018, improved by 18 per cent. in 2019. The closing gold price on 31 December 2019 was U.S.$1,517 per ounce. In 2019, the spot gold price was as high as U.S.$1,553 and as low as U.S.$1,271 per ounce.

Top Producers

Based on fiscal 2019 production, the first, second, third and fourth largest gold producers in the world were Newmont, Barrick, AngloGold Ashanti and Polyus, respectively. According to publicly available sources, at 31 December 2019, Newmont had 12 operations in eight countries, Barrick had 14 operations in twelve countries, AngloGold Ashanti had 14 operations in nine countries and Polyus had 6 operations in one country. In fiscal 2019, Gold Fields was the seventh largest gold producer in the world.

Guidance for 2020

Attributable equivalent gold production for the Group for 2020 is expected to be between 2,275Moz and 2,315Moz. AISC is expected to be between U.S.$920/oz and U.S.$940/oz. AIC is planned to be between U.S.$1,035/oz and U.S.$1,055/oz. If expenditure on the Salares Norte project is excluded, AIC for the Group is expected to be between U.S.$975/oz and U.S.$995/oz. These expectations assume exchange rates of R/U.S.$:14.50 and A$/U.S.$:0.69.

Capital expenditure for the Group is planned at U.S.$630 million. Sustaining capital expenditure for the Group is planned at U.S.$406 million and growth capital expenditure is planned at U.S.$224 million. The U.S.$224 million growth capital expenditure comprises U.S.$60 million for the Australia region, U.S.$10 million for Damang, U.S.$15 million for South Deep, U.S.$28 million for Cerro Corona and U.S.$111 million for the Salares Norte project. Due to the revised WGC interpretation on AISC, certain capital expenditure has been reclassified from sustaining capital to growth capital (primarily for Australia and Cerro Corona). The capital expenditure above excludes the Group’s share of Asanko’s total capital expenditure of U.S.$34 million for 2020.

 

83


Table of Contents

ENVIRONMENTAL AND REGULATORY MATTERS

South Africa

Environmental

Gold Fields’ South African operation is subject to various laws relevant to its activities that relate to the protection of the environment. South Africa’s Constitution grants the people of South Africa the right to an environment that is not harmful to human health or wellbeing and to the protection of that environment for the benefit of present and future generations through reasonable legislative and other measures. The South African Constitution and the National Environmental Management Act, No. 107 of 1998 (NEMA), as well as various other related pieces of legislation enacted, grant legal standing to a wide range of interest groups to bring legal proceedings to enforce their environmental rights, which are enforceable against private entities as well as the South African government.

South African environmental legislation commonly requires businesses whose operations may have an impact on the environment to obtain permits, authorisations and other approvals for those operations. The applicable environmental legislation also imposes general compliance requirements and incorporates environmental principles including the “polluter pays” principle.

The South African Government has initiated the “One Environmental System” to streamline the licensing processes for mining, environmental authorisations and water use. Under the One Environmental System, the DMRE is the competent authority to grant environmental authorisations under NEMA. The Department of Environment, Forestry and Fisheries (the DEFF) is the appeal authority for these authorisations. Directors may be held liable under the provisions of NEMA for any environmental degradation and/or the remediation thereof. NEMA has been amended to provide that every holder of a mining right will remain responsible for any environmental liability due to pollution or ecological degradation. They will also remain responsible for the pumping and treatment of polluted or extraneous water and the management and sustainable closure thereof.

South African mining companies are required by law to undertake rehabilitation work as part of their ongoing operations in accordance with an approved environmental management plan (EMP), which includes a mine closure plan. Gold Fields funds its ongoing environmental rehabilitation costs as part of its operating cash flows. Gold Fields’ long-term closure costs are funded by making cash contributions into an environmental trust fund. The difference between the cash closure contributions made to the environmental trust fund to date and the final closure cost estimate are funded through insurance guarantees. These costs are collectively referred to as the “financial provision”.

The South African Environmental Minister has published Proposed Amendments to the Regulations Pertaining to the Financial Provision for Prospecting, Exploration, Mining or Production Operations (the Financial Provision Regulations) from 2015, which were published in terms of NEMA on 20 November 2015. The mining industry has been engaging the DEFF regarding the Financial Provision Regulations and the proposed amendments. Further revisions and proposed amendments to the Financial Provision Regulations have since been published, the latest of which was dated 17 May 2019.

On 17 January 2020, the Environmental Minister of South Africa published an amendment to the Financial Provision Regulations relating to the extension of the deadline for compliance with the Financial Provision Regulations to 19 June 2021.

The Financial Provision Regulations apply to holders of mining rights and require such holders to “review and align” their approved financial provision by undertaking a review of the provisioning in accordance with the Financial Provision Regulations by June 2021. In addition, the proposed amendments published in May 2019 require the addition of CPI plus 2 per cent. and value added tax (VAT) to the financial provision calculation,

 

84


Table of Contents

which would substantially increase the financial provision from the baseline. Another notable proposed amendment contemplates a regulated withdrawal process in respect of funds that the holder wishes to withdraw prior to the issuance of a closure certificate. These changes have been opposed by the MCSA. Holders will be regarded as having complied with the provisions of the Financial Provision Regulations until 19 June 2021, provided that these holders have complied with the financial provisioning obligations imposed by the MPRDA.

Gold Fields is required to identify and provide financial provisions for residual and latent liability, including post-closure water liability. Based on the current available technical information, as well as discussions with an independent consulting firm commissioned in 2015, it was concluded that in 2019 that South Deep was still not in a position to calculate a reasonable and defensible cost estimate of its post-closure water liability, based on the management and treatment of underground fissure water. As reports for additional studies are still undergoing peer review and are not yet finalised, South Deep has not progressed to a stage where sufficiently reliable estimates of the water-related post-closure liabilities can be determined. South Deep is currently a net consumer of water and does not generate surplus water.

In line with the “One Environmental System”, the National Water Act, No. 36 of 1998 (the NWA) requires the DHSWS to align and integrate the process for consideration of a water use licence with the timeframes of applications for prospecting and mining rights under the MPRDA and environmental authorisations under NEMA. A water use licence is required before mining operations can commence and the NWA includes a provision which gives a third party the right to appeal directly to the Minister of Water and Sanitation regarding such an application. An appeal by a third party may therefore delay a mining project despite the grant of a mining right and environmental authorisation.

Under the NWA, all water in the hydrological cycle is under the custodianship of the South African government held in trust for the people of South Africa. Water users are required to re-register their water uses under the NWA. In addition, the NWA governs waste and waste water discharges that may affect a water resource. The South African government uses various policy instruments and mechanisms, such as the water use licence regime and the proposed waste discharge charge system, to ensure compliance with prescribed standards and water management practices according to the “user pays” and “polluter pays” principles and to shift some of the treatment and clean-up cost back to the polluters. Gold Fields continues to use all reasonable and practical measures to remove underground water to permit the routine safe functioning of South Deep. South Deep was issued with a water use licence in November 2011 by the DHSWS. Certain conditions and other aspects of the approved licence were identified as requiring modification and an application to address these was submitted to the DHSWS. The amendment application was processed and approved by the DHSWS in December 2018.

Under the Air Quality Act, the South African government has established minimum emission standards for certain activities which result in air emissions and for which atmospheric emissions licences (AELs) must be held. Non-compliance with the minimum emissions standards under the Air Quality Act is an offence. South Deep mine undertakes activities which result in atmospheric emissions, as provided for by the Air Quality Act, and holds a registration certificate authorising such activities under previous legislation. An AEL was issued to South Deep in January 2016 by the Rand West City Local Municipality, authorising South Deep to undertake smelting activities under the National Environmental Air Quality Act. Gold Fields developed an Air Quality Management Plan in 2015 in an effort to ensure it complies with the applicable requirements of the Air Quality Act, including the new minimum emissions standards.

The South African government introduced a carbon tax under the South African Carbon Tax Act with effect from 1 June 2019. The South African Carbon Tax Act (together with the South African Customs and Excise Act, which contains provisions related to the administrative arrangements for the collection of carbon tax revenues by the South African Revenue Service) aims to reduce greenhouse gas emissions. For more information regarding the Carbon Tax Act, see “—Risk Factors—Regulation of greenhouse gas emissions and climate change issues may materially adversely affect Gold Fields operations”.

 

85


Table of Contents

In South Africa, the National Environmental Management Waste Act, No. 59 of 2008 (the Waste Act) is the principal legislation that governs waste management, including waste management facilities. South Deep has one waste disposal facility, which is currently dormant, consisting of different waste streams, including waste with radiation levels slightly above background levels (which are the naturally occurring levels in geology). Under the Waste Act, there is a duty to rehabilitate this dormant site. South Deep has included the site in its rehabilitation plan and rehabilitation commenced during fiscal 2018 and continued in 2019, including in relation to the rehabilitation of an industrial landfill site. In 2015, South Deep applied on for a waste licence in respect of two facilities: a waste transfer station and a salvage yard. In April 2017, Gold Fields received a confirmation of compliance with the licensing requirements in terms of the transitional arrangements.

On 2 June 2014, amendments to the Waste Act were published, pursuant to which, as of 8 December 2014, residue deposits and residue stockpiles were brought within the Waste Act’s scope. Accordingly, as of 8 December 2014, in terms of the “One Environmental System”, residue stockpiles and residue deposits became subject to regulation under the Waste Act and the related regulations regarding the planning and management of residue stockpiles and residue deposits from a prospecting, mining, exploration or production operation (Residue Mining Regulations). The Waste Act requires waste management licences for activities relating to their establishment and reclamation to be obtained, subject to the transitional provisions in the amendments which were published in 24 July 2015. Such licences will need to be obtained from the DMRE, which is the competent authority to issue such licences for mining operations.

The Regulations regarding the Planning and Management of Residue Stockpiles and Residue Deposits which were published on 24 July 2015 are also likely to have a financial impact on the management of these facilities, since they impose various classifications and associated liner requirements for new residue stockpiles and deposits. This is a fundamental shift in regulation as the Waste Act previously excluded residue deposits and residue stockpiles from its ambit. The National Environmental Management Laws Amendment Bill (NEMA Amendment) aims to bring the establishment and management of “residue stockpiles” and “residue deposits” within the scope of NEMA, the impact of which is uncertain at this stage.

Gold Fields also undertakes activities which are regulated by the National Nuclear Regulator Act, No. 47 of 1999 (the NNR Act). The NNR Act requires Gold Fields to obtain authorisation from the National Nuclear Regulator (NNR) and undertake activities in accordance with the conditions of such authorisation. Prior to the Spin-off, Gold Fields’ South African mining operations possessed and maintained Certificates of Registration issued by the NNR. South Deep continues to possess and maintain its Certificate of Registration (CoR) as required under the NNR Act.

Health and Safety

The principal objective of the South African Mine Health and Safety Act No. 29 of 1996 (the Health and Safety Act) is to provide for the protection of the health and safety of employees and other persons at mines. The Mine Health and Safety Act requires employers and others to ensure their operating and non-operating mines provide a safe and healthy working environment, as far as reasonably practicable. The Mine Health and Safety Act provides for penalties and a system of administrative fines for non-compliance with the provisions thereof. The Mine Health and Safety Act further provides for employee participation through the establishment of health and safety committees and by requiring the appointment of health and safety representatives. It also provides for an employee’s right to refuse dangerous work. Finally, it describes the powers and functions of the Mine Health and Safety Inspectorate (MHSI), which inspectorate is part of the DMRE and the process of enforcement. The Mine Health and Safety Act authorises the MHSI to restrict or stop work at any mine and requires an employer to take steps to minimise health and safety risks at any mine. Under the Mine Health and Safety Act, an employer is obliged, among other things, to ensure, as far as reasonably practicable, that its mines are designed, constructed and equipped to provide conditions for safe operation and a healthy working environment. The employer is also required to ensure, as far as reasonably practicable, that its mines are commissioned, operated,

 

86


Table of Contents

maintained and decommissioned in such a way that employees can perform their work without endangering their health and safety or that of any other person. Every employer must ensure, as far as reasonably practicable, that persons who are not employees, but who may be directly affected by the activities at a mine, are not exposed to any hazards to their health and safety. The MHSI also has the power to impose administrative fines on an employer in the event of a breach of the Mine Health and Safety Act. The maximum administrative fine that may be imposed is R1 million per offence. Any person, which may include an employer, who fails to comply with a provision of the Mine Health and Safety Act commits an offence and may be charged and, if successfully prosecuted, fined or imprisoned, or both.

The principal health risks associated with Gold Fields’ mining operations in South Africa arise from occupational exposure and community environmental exposure to silica dust, noise, heat and certain hazardous substances, including toxic gases, water, soil or air contamination and radioactive particulates. The most significant occupational diseases affecting Gold Fields’ workforce include lung diseases (such as silicosis, tuberculosis, a combination of the two and COAD) as well as NIHL. The Occupational Diseases in Mines and Works Act, No. 78 of 1973 (the ODMWA) governs the payment of compensation and medical costs related to certain occupational diseases, such as silicosis, contracted by persons employed in mines or at sites where activities ancillary to mining are conducted. See “—Risk Factors—Gold Fields’ operations are subject to environmental and health and safety regulations, which could impose additional costs and compliance requirements and Gold Fields may face claims and liability for breaches, or alleged breaches, of such regulations and other applicable laws”.

In 2011, the South African Constitutional Court ruled that a claim for compensation under ODMWA does not prevent an employee from seeking to recover damages from the employer under common law. While issues, such as negligence and causation, need to be proved by the claimant on a case-by-case basis, such a ruling could expose Gold Fields to claims related to certain occupational diseases (including silicosis), which may be in the form of an individual claim for damages, a class action or similar group claim. Although risks associated with alleged occupational exposure are likely to be greater, such actions may also arise in connection with the alleged incidence of such diseases in communities proximate to Gold Fields’ mines.

In 2014, a consolidated application was brought against several South African mining companies, including Gold Fields, for certification of a class action on behalf of current or former mineworkers (and their dependants) who had allegedly contracted silicosis or tuberculosis while working for one or more of the mining companies listed in the application. In May 2016, the Court ordered, among other things, the certification of a silicosis class and a tuberculosis class. The Court ruling did not represent a ruling on the merits of the cases brought against the mining companies.

Silicosis and Tuberculosis Settlement Agreement

On 3 May 2018, the group of South African mining companies, including Gold Fields, (the Gold Working Group) concluded a settlement agreement with the attorneys representing the claimants in the silicosis and tuberculosis class action litigation (the Settlement Agreement). The Settlement Agreement provides meaningful compensation to eligible workers (or their dependents) suffering from silicosis and/or tuberculosis and who worked in the Gold Working Group’s mines between March 1965 and December 2019. The High Court, Gauteng Local Division, approved the Settlement Agreement on 26 July 2019 and it became effective on 10 December 2019.

Gold Fields has provided for the estimated cost of the above settlement based on actuarial assessments and the provisions of the Settlement Agreement. At 31 December 2019, the provision for Gold Fields’ share of the settlement of the class action claims and related costs amounts to U.S.$21 million (R297 million). The nominal value of this provision is U.S.$29 million (R408 million). The ultimate outcome of this matter however remains uncertain, with the number of eligible workers successfully submitting claims and receiving compensation being uncertain. The provision is consequently subject to adjustment in the future. See “Annual Financial Report—Notes to the consolidated financial statements—Note 35. Contingent liabilities”.

 

87


Table of Contents

The payment of compensation under the Settlement Agreement could have a material adverse effect on Gold Fields’ business, reputation, results of operations and financial condition. In addition, Gold Fields may incur significant additional costs arising out of these issues, including costs relating to the payment of fees, increased levies or other contributions in respect of compensatory or other funds established and expenditures arising out of its efforts to remediate these matters or to resolve any outstanding claims or other potential action.

Mineral Rights

The MPRDA

See “—Risk FactorsGold Fields’ mineral rights are subject to legislation, which could impose significant costs and burdens and which impose certain ownership requirements, the interpretation of which is the subject of disputeSouth Africa”.

The 2018 Mining Charter

See “—Risk FactorsGold Fields’ mineral rights are subject to legislation, which could impose significant costs and burdens and which impose certain ownership requirements, the interpretation of which is the subject of disputeSouth Africa”.

The BBBEE Act and the BBBEE Amendment Act

The BBBEE Act established a national policy on broad-based black economic empowerment with the objective of increasing the participation of Historically Disadvantaged Persons (as defined in the MPRDA) in the economy. The BBBEE Act provides for various measures to promote black economic empowerment, including empowering the Minister of Trade and Industry to issue the BBBEE Codes with which organs of state and public entities and parties interacting with them or obtaining rights and licences from them would be required to comply. There has been some debate as to whether or to what extent the mining industry was subject to the BBBEE Act and the policies and codes provided for thereunder. On 24 October 2014, the BBBEE Amendment Act No. 46 of 2013 was brought into operation. The BBBEE Amendment Act inserts a new provision in the BBBEE Act, whereby the BBBEE Act would trump the provisions of any other law in South Africa which conflicts with the provisions of the BBBEE Act, provided such conflicting law was in force immediately prior to the effective date of the BBBEE Amendment Act. The BBBEE Amendment Act also stipulates that this provision would only be effective one year after the BBBEE Amendment Act is brought into effect. This provision came into effect on 24 October 2015 and, on 27 October 2015, the Minister for Trade and Industry published a government gazette notice declaring an exemption, in favour of the DMRE, from applying the requirements contained in section 10(1) of the BBBEE Act for a period of 12 months, ending 27 October 2016. The Minister of Trade and Industry has not published any further notices since this date to provide clarity on his position but the exemption and its expiry can be read as confirmation that the South African Department of Trade and Industry sees the BBBEE codes as “applicable” to the Mining Industry. In any event, it is not clear whether the DMRE is likely to continue implementing the Mining Charter in its current form or whether it will apply the BBBEE Act or whether it would follow the BBBEE Codes.

This raises the question of whether the BBBEE Act and the BBBEE Codes may overrule the Mining Charter in the future. There is no clarity on this point at this stage. The revised Broad-Based Black Economic Empowerment Codes of Good Practice (the Revised BEE Codes) became available for voluntary use on 11 October 2013 and became effective on 1 May 2015. Both the BBBEE Amendment Act and the Revised BEE Codes expressly stipulate that, where an economic sector in South Africa has a sector code (Sector Code) in place for BEE purposes, companies in that sector must comply with the Sector Code. For purposes of the BBBEE Act, the Mining Charter is not a Sector Code. On 17 February 2016, the Minister of Trade and Industry

 

88


Table of Contents

published a gazette notice which repealed or confirmed the validity of a number of Sector Codes. The omission of the Mining Charter from the notice can be interpreted as confirmation that the Mining Charter is not contemplated as a Sector Code. This supports the interpretation that the BBBEE Act did not intend to trump the Mining Charter. While it remains to be seen how this will be interpreted, it appears that the BBBEE Act and the BBBEE Codes will not overrule the Mining Charter in the future. Although the Mining Charter is not a Sector Code, Gold Fields regularly reviews its status against the provisions and obligations of the Revised BEE Code (Codes) to internally measure what its compliance would be if it were subject to the Codes. To date, we believe we would be compliant with the Codes; however, there is no certainty as to whether the current obligations would supersede the Mining Charter or whether there will be alignment with the revised Mining Charter III. See “—Risk Factors—Gold Fields’ mineral rights are subject to legislation, which could impose significant costs and burdens and which impose certain ownership requirements, the interpretation of which is the subject of dispute”.

The 2018 Mining Charter purports to align the Mining Charter with the BBBEE Act and the BBBEE Codes, which apply generally to other industries in South Africa. Despite major improvements in the published 2018 Mining Charter, the industry does not consider the licence renewal clause acceptable as it could invalidate previous empowerment deals and the implementation guidelines potentially create further uncertainty. See “—Risk Factors—Gold Fields’ mineral rights are subject to legislation, which could impose significant costs and burdens and which impose certain ownership requirements, the interpretation of which is the subject of dispute—South Africa”. The MCSA has reserved its right to proceed with a legal review of the 2018 Mining Charter, including in relation to the renewal of licences, in the event the impasse continues.

The Royalty Act

The Mineral and Petroleum Resources Royalty Act, No. 28 of 2008 (the Royalty Act) imposes a royalty on refined and unrefined minerals payable to the South African government.

The royalty in respect of refined minerals (which include gold and platinum) is calculated by dividing earnings before interest and taxes (EBIT) by the product of 12.5 times gross revenue calculated as a percentage, plus an additional 0.5 per cent. EBIT refers to taxable mining income (with certain exceptions such as no deduction for interest payable and foreign exchange losses) before assessed losses but after capital expenditure. A maximum royalty of 5 per cent. of revenue has been introduced for refined minerals. Gold Fields currently pays a royalty based on the refined minerals royalty calculation as applied to its gross revenue.

The Minister of Finance appointed the Davis Tax Committee to consider the appropriateness of the current mining tax regime taking account of the challenges facing the mining sector and the agreement between Government, Labour and Business to ensure that the mining sector contributes to growth and job creation, remains a competitive investment proposition, and all role players contribute to better working and living conditions. The committee’s role is advisory in nature and makes recommendations to the Minister of Finance who, after taking into account the committee’s reports and recommendations, makes appropriate announcements as part of the normal budget and legislative processes. These will be subject to the normal consultative processes and Parliamentary oversight once announced by the Minister of Finance.

The committee was not persuaded that the current mining tax system encourages the investment which the mining tax regime originally intended to attract. The committee felt that it was time to work towards aligning the mining corporate income tax regime more closely with the tax applicable to other taxpaying sectors, leaving the royalty system to respond to the non-renewable nature of mineral resources. The committee’s first interim report on mining, which was released for public comment on 13 August 2015, proposed no changes to the royalty regime but recommended the discontinuation of the upfront capital expenditure write-off regime in favour of an accelerated capital expenditure depreciation regime which is the same as the write-off periods in respect of manufacturing. In addition, the report recommended retaining the so called “gold formula” for

 

89


Table of Contents

existing gold mines only, as new gold mines would be unlikely to be established in circumstances where profits are marginal or where gold mines conduct mining of the type intended to be encouraged by the formula. The committee also recommended the phasing out of additional capital allowances available to gold mines in order to bring the gold mining corporate income tax regime in line with the tax system applicable to all taxpayers.

Exchange Controls

South African law provides for Exchange Control Regulations which, among other things, restrict the outward flow of capital from the Common Monetary Area (CMA) consisting of South Africa, Namibia, Lesotho and Swaziland. The Exchange Control Regulations, which are administered by the Financial Surveillance Department of SARB, are applied throughout the CMA and regulate international transactions involving South African residents, including companies. The South African government has committed itself to gradually relaxing exchange controls and various relaxations have occurred in recent years. In February 2020, the South African Minister of Finance indicated that the existing exchange control system would be streamlined in 2020 with the introduction of a new capital flow management system, the details of which are expected to be made public at a later stage. The existing exchange control system in South Africa is principally used to control capital movements. South African companies are not permitted to maintain foreign bank accounts without SARB approval.

SARB approval is required for Gold Fields and its South African subsidiaries to receive and/or repay loans to non-residents of the CMA.

Funds raised outside of the CMA by Gold Fields’ non-South African resident subsidiaries (whether through debt or equity) can be used for overseas expansion, subject to any conditions imposed by the SARB. Gold Fields and its South African subsidiaries would, however, require SARB approval in order to provide guarantees for the obligations of any of Gold Fields’ subsidiaries with regard to funds obtained from non-residents of the CMA. Debt raised outside the CMA by Gold Fields’ non-South African subsidiaries must be repaid or serviced by those foreign subsidiaries. Absent SARB approval, income earned in South Africa by Gold Fields and its South African subsidiaries cannot be used to repay or service such foreign debts. Unless specific SARB approval has been obtained, income earned by one of Gold Fields’ foreign subsidiaries cannot be used to finance the operations of another foreign subsidiary.

Transfers of funds from South Africa for the purchase of shares in offshore entities or for the creation or expansion of business ventures offshore require exchange control approval. However, if the investment is a new outward foreign direct investment where the total cost does not exceed R1 billion per company per calendar year, the investment application may, without specific SARB approval, be processed by an Authorised Dealer, subject to all existing criteria and reporting obligations. If the investment exceeds R1 billion, the Authorised Dealer must refer the request to the Financial Surveillance Department. Gold Fields must, for statistical purposes, acquire at least 10 per cent. of the foreign target entity’s voting rights. Should this reduce to below 10 per cent. such information must be reported to the Financial Surveillance Department.

No ‘loop structure’ must be created (the formation by (or at the instance of) Gold Fields of an offshore structure which, by means of a re-investment into the CMA, acquires shares or some other interest in a CMA company or CMA asset).

Gold Fields must obtain approval from the SARB regarding any capital raising involving a currency other than the Rand. In connection with its approval, it is possible that the SARB may impose conditions on Gold Fields’ use of the proceeds of any such capital raising, such as limits on Gold Fields’ ability to retain the proceeds of the capital raising outside South Africa or requirements that Gold Fields seeks further SARB approval prior to applying any such funds to a specific use.

 

90


Table of Contents

The proceeds from the sale of ordinary shares on the JSE by shareholders who are not residents of the CMA are freely remittable to such shareholders. Share certificates held by non-residents will be endorsed with the words “non-resident”, unless dematerialised.

Dividends declared in respect of shares held by a non-resident are freely remittable, due to Gold Fields being a listed company on the JSE.

Ghana

Environmental

The laws and regulations relating to the environment in Ghana have their roots in the 1992 Ghanaian Constitution (Ghanaian Constitution) which charges both the state and others with a duty to take appropriate measures to protect and safeguard the natural environment. Mining companies are required, under the Ghanaian Minerals and Mining Act, 2006 (Act 703) (Ghanaian Minerals and Mining Act), Ghanaian Environmental Assessment Regulations 1999 (L.I. 1652) and Ghanaian Water Use Regulations, 2001 (L.I. 1692), to obtain all necessary approvals from the Ghanaian Environmental Protection Agency (Ghanaian EPA), a body set up under the Ghanaian Environmental Protection Agency Act, 1994 (Act 490), and, where applicable, the Ghanaian Water Resources Commission and/or the Ghanaian Minerals Commission before undertaking mining operations. There are further requirements under the Ghanaian Minerals and Mining (Health, Safety and Technical) Regulations, 2012 (L.I. 2182) to obtain the necessary permits from the Inspectorate Division of the Ghanaian Minerals Commission for the operation of mines. The Ghanaian Minerals and Mining Act also requires that mining operations in Ghana comply with all laws for the protection of the environment. Non-compliance with the provisions of these laws could result in the imposition of fines and in some cases a term of imprisonment.

Under the relevant environmental laws and regulations, mining operations are required to undergo an Environmental Impact Assessment (EIA) process and obtain approval for an environmental permit prior to commencing operations. Environmental Management Plans (EMPs) are prepared and submitted to the Ghanaian EPA 18 months after the initial issuance of the permit and then every three years thereafter. The plan must include details of the likely impacts of the operation on the environment and local communities, as well as a comprehensive plan and timetable for actions to lessen and remediate adverse impacts. Approval of the management plan results in the issuance of an environmental certificate. Tarkwa submitted a reviewed EMP to the Ghanaian EPA in 2019 and Damang submitted an updated EMP to the Ghanaian EPA in 2018, but the environmental certificates have not been issued by the Ghanaian EPA yet. The EMPs both cover a period of three years each.

The laws also require mining operations to rehabilitate land disturbed as a result of mining operations pursuant to an environmental cost reclamation plan agreed with the Ghanaian regulatory authorities. The environmental cost reclamation plan includes two cost estimates, namely; the cost of rehabilitating the mining area at the end of the life of the mine as well as the cost of rehabilitating the mine as at the date of the reclamation plan. These estimates are reviewed annually and updated every two years. The Environmental Assessment Regulations, 1999 (L.I. 1652) requires each mining company to post a reclamation bond. The terms of each reclamation bond are determined by a Reclamation Security Agreement between that company and the Ghanaian EPA. Mining companies are typically required to secure a percentage (typically between 50 per cent. and 100 per cent.) of the current estimated rehabilitation costs by posting reclamation bonds underwritten by banks and restricted cash. Gold Fields Ghana and Abosso maintain reclamation bonds underwritten by banks and restricted cash in order to secure a percentage of their total mine closure liability.

 

91


Table of Contents

During fiscal 2017, the construction of TSF 5 at Tarkwa continued once approval was received from the Ghanaian Minerals Commission. Following a period of trial deposition, the full deposition began in September 2018. In response to a request of the Ghanaian EPA, the mine has submitted a compensation plan for residents of the nearby Abekoase community. The EPA is yet to respond to this proposal, with the final valuation still to be resolved.

Health and Safety

A mining company is statutorily obliged to, among other things, take steps to ensure that the mine is managed in accordance with applicable legislation, including the Ghanaian Minerals and Mining (Health, Safety and Technical) Regulations, 2012 (L.I 2182), to ensure the safety and wellbeing of its employees. Additionally, both the Tarkwa and Damang mines are required, under the terms of their respective mining leases, to comply with the reasonable instructions of the Chief Inspector of Mines regarding health and safety at the mines. A violation of the provisions of the health and safety regulations or failure to comply with the reasonable instructions of the Chief Inspector of Mines could lead to, among other things, a shutdown of all or a portion of the mine or the imposition of more stringent compliance procedures. The Tarkwa and Damang mines have potential liability arising from injuries to, or deaths of, workers, including, in some cases, workers employed by their contractors. Although Ghanaian law provides statutory workers’ compensation for injuries or fatalities to workers, it is not the exclusive means by which workers or their personal representatives may claim compensation. Both companies’ allotted insurance for health and safety claims and the relevant workers’ compensation may not fully cover them in respect of all liability arising from any future health and safety claims, since employees may still resort to other claims through the Ghanaian courts and/or legal system. Both Tarkwa and Damang mines operate under an OHSAS 18001 certified Safety and Health Management System, designed to identify, control and decrease the safety and health risks within the workplace.

Mineral Rights

Gold Fields Ghana has two major mining leases in respect of its mining operations, namely the Tarkwa property lease and the Teberebie property lease. There are three mining leases under the Tarkwa property lease, all of which were granted in 1997 and will expire in 2027, and two mining leases under the Teberebie property lease, which were granted between 1988 and 1992, and initially expired in 2018, and then were extended by the Ghanaian Minister of Lands and Natural Resources on 12 November 2018 to 2036. Gold Fields Ghana has fully paid for the fees associated with the extension.

Abosso holds the mining lease in respect of the Damang mine which was granted in 1995 and expires in 2025, as well as the mining lease in respect of the Lima South pit that was granted in 2006 and expired in 2017 but remains valid until the application for the extension of the term is determined. As with the Tarkwa and Teberebie mining leases, these leases are renewable under their terms and the provisions of the Ghanaian Minerals and Mining Law (Ghanaian Minerals and Mining Law) by agreement between Abosso and the government of Ghana. Gold Fields submitted an application for renewal of Lima South in the last quarter of 2016 following which the Ghanaian Minerals Commission made a favourable recommendation to the Ghanaian Minister of Lands and Natural Resources for the extension of the Lima South lease for 10 years. The Ghanaian Minister of Land and Natural Resources on 12 November 2018 approved the extension of the lease to 2036. Gold Fields has paid the applicable fees for the grant of the extension and signed its portion of the mining lease. The Ghanaian Minister of Lands and Natural Resources is expected to sign the extension on behalf of the government of Ghana after which it will be submitted to the Ghanaian Parliament for ratification.

The Ghanaian Minerals and Mining Act came into force on 31 March 2006. Although the Ghanaian Minerals and Mining Act repealed the Ghanaian Minerals and Mining Law, and the amendments to it, the Ghanaian Minerals and Mining Act provides that leases, permits and licences granted or issued under the repealed laws will continue under those laws unless the Minister responsible for minerals provides otherwise by regulation. It also provides that the Minister responsible for minerals shall grant the extension of the term of a lease on conditions specified in writing as long as the holder of mineral rights has materially complied with its

 

92


Table of Contents

obligations under the Act. Management believes that all of Gold Fields’ operations in Ghana are materially compliant with the relevant legislative requirements. Therefore, unless and until any new regulations are passed in respect of Gold Fields’ mineral rights, the Ghanaian Minerals and Mining Law will continue to apply to Gold Fields’ current operations in Ghana.

The major provisions of the Ghanaian Minerals and Mining Act include:

 

   

the government of Ghana’s right to a free carried interest in mineral operations of 10 per cent. and the right to a special share (discussed below); and

 

   

mining companies which have invested or intend to invest at least U.S.$500 million (as Gold Fields has) may benefit from stability and development agreements, relating to both existing and new operations, which will serve to protect holders of current and future mining leases for a period not exceeding 15 years against changes in laws and regulations generally and, in particular, relating to customs and other duties, levels of payment of taxes, royalties and exchange control provisions, transfer of capital and dividend remittances. A development agreement may contain further provisions relating to the mineral operations and environmental issues. Each stability and development agreement is subject to the ratification of Parliament.

In 2010, the Ghanaian Minerals and Mining Act was amended to provide for a fixed royalty rate of 5 per cent. of the total revenue earned from minerals obtained, with effect from 17 March 2010. Although payment of the royalty rate became effective in March 2010, Gold Fields did not begin submitting the required payment until 1 April 2011 due to a moratorium on the tax burden for mining leases in place prior to commencement of the Mineral and Mining Act, which ended on 31 March 2011.

The Ghanaian Parliament passed an Act that, effective 9 March 2012, increased taxes on mining companies. These changes included introducing a separate tax category for companies engaged in mining, which raised the applicable corporate tax rate from 25 per cent. to 35 per cent. and reduced the capital allowance regime from 80 per cent. for the first year with reductions to a uniform regime of 20 per cent. over five years. Under a new Income Tax Act enacted in 2015 (Act 896 as amended), unutilised capital allowance cannot be deferred if not used in the tax year. Further, a draft bill was proposed which sought to impose a windfall profit tax of 10 per cent. of the cash balance of a company engaged in mining activities. The planned windfall tax has, however, been on hold indefinitely since January 2014.

On 17 March 2016, the Parliament of Ghana ratified development agreements between Gold Fields Ghana, Abosso and the government of Ghana. Parliamentary proceedings leading to the ratification were officially published on Parliament’s website on 21 March 2016. The Development Agreements provide for, among other things, a fixed corporate tax rate of 32.5 per cent., beginning on 17 March 2016, and exemption from certain import duties. In addition, from 1 January 2017, Gold Fields pays royalties on a sliding scale, replacing the fixed rate, which it paid prior to 1 January 2017.

Under the Development Agreements, Gold Fields committed to pay compensation for assets used at Tarkwa since the divestiture of the Ghanaian State Gold Mining Company and, in years where a dividend is not declared and paid, to make a payment of 5 per cent. of profits after tax in the relevant year to the government (which will be offset against the eventual dividend payment).

In December 2018, two members of the Ghanaian Parliament filed a lawsuit against the Ghanaian Attorney General, the Ghanaian Minerals Commission and 35 mining and cement manufacturing companies including Gold Fields (the “Ratification Case”) seeking a declaration that all transactions, contracts and undertakings between mining companies and the government of Ghana which have not been ratified by the Ghanaian Parliament constitute a violation of the Ghanaian Constitution. In addition, the plaintiffs have sought an order for the recovery of such mineral resources (or their cash equivalent) from mining companies for carrying out mining operations when their transactions with the government of Ghana had not been ratified by the Ghanaian Parliament. Gold Fields and the other defendant mining companies have filed their response in the Ratification Case.

 

93


Table of Contents

Under the Ghanaian Constitution, any transaction, contract or undertaking involving the grant of a right or concession for the exploitation of any mineral, water or other natural resource of Ghana is subject to ratification by the Ghanaian Parliament. Gold Fields’ position is that it is the duty of the Ghanaian Minister of Lands and Natural Resources to present mining leases to the Ghanaian Parliament for ratification, and Gold Fields has complied with all statutory requirements leading to the execution of the mining leases. In addition, Gold Fields has argued that the economic ramifications of granting the relief sought by the plaintiffs is incalculable and would impact jobs, community development and revenue. The Supreme Court of Ghana has yet to set a date for the hearing of the case, and as such, it is difficult to predict the outcome of this litigation, including its impact on Gold Fields, at this stage.

Fiscal Regime

Several regulatory/statutory changes were made to Ghana’s fiscal regime in 2018 and 2019, including:

 

   

The Income Tax (Amendment) Act 2019 (Act 1007), which revises the rates of tax for the chargeable income for resident individuals and provides for a tax holiday for automobile manufacturers and assemblers.

 

   

The Luxury Vehicle Levy (Repeal) Act, 2019 (Act 996) (repealed the Luxury Vehicle Levy Act, 2018 (Act 969)) which imposes a levy on vehicles with engine capacities of 3.0 litres and above.

 

   

The Energy Sector Levies (Amendment) Act, 2019 (Act 997), which increased the rates at which the energy debt recovery levy, road fund levy and the price stabilisation and recover levy are charged.

 

   

The Communication Service Tax (Amendment) Act, 2019 (Act 998), which amended the principal Act, Act 754 to increase the tax from 6 per cent. to 9 per cent.

 

   

The Special Import Levy (Amendment) Act, 2019 (Act 1004), which extended the application of the 2 per cent. levy on the cost, insurance and flight value of all imported goods into Ghana other than petroleum, fertilizer, machinery and certain equipment until 2024.

In April and July 2018, after field audits, the Ghana Revenue Authority (GRA) imposed customs penalties of approximately U.S.$ 3.2 million and U.S.$14.4 million on Gold Fields Ghana and Abosso, respectively. The GRA alleged that both mines had breached provisions of Ghana’s customs laws by not giving the GRA notification prior to transferring assets originally imported on concessionary import duty rates.

Field audits were conducted on other mining companies and similar penalties were imposed. Gold Fields contested the penalties and assessments on the basis that: (i) there had been no loss of revenue to Ghana; and (ii) there were no express provisions in Ghana’s customs laws requiring notification prior to transferring assets. Gold Fields received a legal opinion from external counsel agreeing with Gold Fields’ legal position. An appeal was made to Ghana’s Minister of Finance who directed the GRA to immediately suspend enforcement while Ghana’s Ministry of Finance reviewed the relevant documents that Gold Fields and other affected companies agreed to submit.

Ghana’s Deputy Minister for Finance responded to the appeals directing Gold Fields to pay the penalties as they were originally imposed. However, Ghana’s Deputy Minister of Finance failed to address the audit findings of the GRA. As a result, Gold Fields and Abosso appealed this decision. An independent audit firm engaged by Gold Fields has confirmed that, because there were no express provisions in Ghana’s custom laws requiring notification prior to transferring assets (as noted by Gold Fields in its appeals), the penalties imposed by the GRA should not be upheld. This matter is currently ongoing.

 

94


Table of Contents

Local Content

The Ghanaian Minerals Commission has published the third edition of the Local Procurement List (the Local Procurement List) pursuant to the Ghanaian Minerals and Mining (General) Regulations, 2012 (L.I. 2173). The Local Procurement List specifies the goods and services with Ghanaian content which shall be procured in Ghana by mining companies. The third edition of the Procurement List requires all mining companies to procure fuel only from Ghanaian companies whose shareholders and directors are exclusively Ghanaian. Pursuant to the same legislation, mineral right holders are required to submit a five-year procurement plan (the Procurement Plan) to the Ghanaian Minerals Commission which, among other things, details targets for local procurement covering the items in the Local Procurement List.

On 4 October 2018, the Ghanaian Minerals Commission imposed penalties of U.S.$2,567,390.71 and U.S.$380,983.51 on Gold Fields Ghana and Abosso, respectively, alleging that both mines had breached their Procurement Plan by purchasing some key items, which are available on the local market from overseas. In 2017, the Ghanaian Minerals Commission imposed penalties of U.S.$4,242,808.74 on the Tarkwa mine and U.S.$7,462.75 on the Damang mine for similar reasons. Gold Fields contested the penalties on both occasions, and submitted documents showing it complied with the local procurement regulations. Gold Fields maintained that the items purchased from overseas were not available on the local market as alleged by the Ghanaian Minerals Commission. Similar penalties were imposed by the Ghanaian Minerals Commission on other mining companies operating in Ghana. In connection with these penalties, the Ghanaian Chamber engaged with the Ghanaian Minerals Commission on behalf of its members with the aim of resolving the matter. The Ghanaian Chamber advised its members not to pay the penalties pending the final resolution of the matter as it has previously engaged with the Ghanaian Minerals Commission and other state institutions to resolve measures taken towards the enforcement of policies, directives and penalties against mining companies.

However, on 13 December 2019, the Ghanaian Minerals Commission imposed additional fines of U.S.$1,911,717.50 and U.S.$1,198,926.64 on Gold Fields Ghana and Abosso respectively, for alleged breaches of their Procurement Plan for 2018. Gold Fields has contested the penalties and is actively engaging with the Ghanaian Minerals Commission in an attempt to overturn the penalties. In addition, Gold Fields has received an independent legal opinion supporting its position under the Ghanaian Minerals and Mining Act. Following the most recent meeting with the Ghanaian Minerals Commission, Gold Fields provided a response to the penalties along with certain supporting documentation. Gold Fields is currently awaiting the Ghanaian Minerals Commission’s response.

Government Option to Acquire Shares of Mining Companies

Under Ghanaian law, the government is entitled to a 10 per cent. interest in any Ghanaian company which holds a mining lease in Ghana, without the payment of consideration for the shares therein. The government of Ghana has already received this 10 per cent. interest in each of Gold Fields Ghana and Abosso. The government also has the option, under PNDCL 153, to acquire an additional 20 per cent. interest in the share capital of mining companies whose rights were granted under PNDCL 153. The government of Ghana exercised this option in respect of Gold Fields Ghana and subsequently transferred the interest back to Gold Fields. The government of Ghana retains the option to purchase an additional 20 per cent. of the share capital of Abosso. As far as management is aware, the government of Ghana has not exercised this option for any other gold mining company in the past, other than Gold Fields Ghana.

Under the Ghanaian Minerals and Mining Law, which continues to apply to Gold Fields’ operations in Ghana, and under the Ghanaian Minerals and Mining Act, the government of Ghana has a further option to acquire a “special share” in a mining company for no consideration or in exchange for agreed upon consideration. This

 

95


Table of Contents

special share, if acquired, would entitle the government to attend and speak at any general meeting of shareholders, but does not carry any voting rights. In addition, the special share does not entitle the government of Ghana to distributions of profits of the company which issues it to the government. The written consent of the government of Ghana is required to make any amendment to a company’s regulations relating to the government of Ghana’s option to acquire a special share. Although the government of Ghana has agreed not to exercise this option in respect of Gold Fields Ghana, it has retained this option for Abosso.

Right of Pre-emption

Under the Ghanaian Minerals and Mining Act, the Ghanaian Minister of Lands and Natural Resources has the right of pre-emption over all minerals obtained in Ghana and products derived from the refining or treatment of these minerals. Pursuant to the Ghanaian Minerals and Mining Act, the government of Ghana may, by an executive instrument, appoint a statutory body to act as its agent to exercise this right of pre-emption. This provides the government of Ghana the right to compulsorily purchase the minerals or gold produced by mining companies in Ghana. On 31 July 2018, the Ghanaian Minister of Lands and Natural Resources informed the Ghanaian Chamber of the government of Ghana’s intention to exercise its right of pre-emption to acquire up to 30 per cent. of all gold mined in Ghana. The Ghanaian Chamber is engaging with the government of Ghana to explore the most appropriate means of addressing this matter to minimise any potential negative impact on mining companies. To that end, the government of Ghana and the Ghanaian Chamber have established a joint committee to work collaboratively with the industry.

Notwithstanding the right of pre-emption, the Ghanaian Constitution provides protection from the deprivation of property and requires the government of Ghana to make prompt payment of fair and adequate compensation where the government of Ghana acquires private property on a compulsory basis.

Local Refinement

The government of Ghana has signalled its intention to undertake various interventions in relation to gold mining, including establishing a gold refinery in Ghana. On 14 June 2019, the Ghanaian Minister of Lands and Natural Resources released a statement reiterating the government of Ghana’s plans to locally refine 30 per cent. of the gold produced in the country.

Subsequently, as a result of discussions between the Ghanaian Chamber and the government of Ghana’s economic management team (Ghanaian EMT) in 2019, the Ghanaian Chamber agreed to consider the government of Ghana’s proposal for members of the Ghanaian Chamber to contribute part of their production to enable a local refinery to meet a minimum 10-ton requirement. Both sides agreed to discuss procedures to ensure that a move to locally refined gold is does not become detrimental to the mining industry.

Exchange Controls

Under Ghana’s mining laws, the Bank of Ghana or the Minister for Finance may permit the holder of a mining lease to retain a percentage of its foreign exchange earnings for certain expenses in bank accounts in Ghana. Under a foreign exchange retention account agreement with the government of Ghana, and in line with the Development Agreements, Gold Fields Ghana and Abosso are required to repatriate 30 per cent. of their revenues derived from the Tarkwa and Damang mines to Ghana and use the repatriated revenues in Ghana or maintain them in a Ghanaian bank account.

The Bank of Ghana issued notices on 4 February 2014 and 13 June 2014 that imposed further restrictions on the operation of Foreign Exchange Accounts and Foreign Currency Accounts. However, on 8 August 2014, it reversed virtually all the restrictions that it had imposed through these notices.

 

96


Table of Contents

Electricity Costs

The Ghanaian government introduced the Energy Sector Levies (Amendment) Act, 2017 (Act 946) in March 2017, which reduced the national electricity levy from 5 per cent. per kilowatt hour to 2 per cent. per kilowatt hour and the public lighting levy from 5 per cent. per kilowatt hour to 3 per cent. per kilowatt hour of electricity. Prior to this, Gold Fields entered into a power purchase agreement with Genser Energy to supply power at Damang and Tarkwa. The Genser Energy power units have been commissioned at both mines. Genser Energy supplies Damang’s total power requirements from a 27.5MW power plant and approximately 95 per cent. of Tarkwa’s power requirements from a 27.5MW power plant, with the aim to provide Tarkwa with its total power supply needs.

Under the Ghanaian Renewable Energy Act, 2011 (Ghanaian Renewable Energy Act), bulk electricity customers such as Gold Fields will be required to purchase a certain percentage of electricity from renewable energy sources or alternatively pay a premium. The percentage level of required renewable electricity will be determined by the Ghanaian Public Utilities Regulatory Commission in consultation with the Ghanaian Energy Commission. Failure to either purchase the required percentage of renewable energy or pay the specified premium may result in the suspension of the permit held by the bulk customer to purchase electricity from a wholesale supplier and subject the bulk customer to certain monetary penalties.

Although the thresholds applicable to Gold Fields have not been determined at this stage, the Ghana government has indicated that it aims to scale up renewable energy penetration by 10 per cent. by 2030. To this end, Gold Fields adopted an energy policy which requires it to invest in renewable, low-carbon energy solutions as well as energy efficient initiatives. Genser Energy has committed to assist Gold Fields to meet any specified renewable energy requirement, including with solar and wind power. Gold Fields is currently carrying out a study to implement solar projects (of up to 2MW) for the residential areas near Tarkwa.

Other Regulatory Changes

 

   

The Minerals and Mining (Amendment) Act, 2019 (Act 995), which enhances the penalties for illegal mining and expressly criminalises aiding and abetting illegal mining activities.

 

   

The Companies Act, 2019 (Act 992), which amends and consolidates the law relating to companies and establishes the Office of the Registrar of Companies. The new legislation repealed the Companies Act, 1963 (Act 179).

 

   

The Public Holidays (Amendment) Act 2019, (Act 986), which introduced new holidays and cancelled certain holidays under the Public Holidays Act, 2001 (Act 601).

 

   

The State Interest and Governance Authority Act, 2019 (Act 990), which establishes the Ghanaian State Interest and Governance Authority to oversee and administer the Ghana’s interests in state-owned enterprises, joint venture companies and other entities in which Ghana has an interest.

Australia

Environmental

Gold Fields’ gold operations in Australia are primarily subject to the environmental laws and regulations of the State of Western Australia which require, among other things, that Gold Fields obtains necessary environmental approvals, environmental licences, works approvals and mining approvals to implement and carry out its mining operations. In addition, under the Environment Protection and Biodiversity Conservation Act 1999 (Cth) (EPBC Act) it may be necessary to obtain separate approval from the federal government if any new project (including some expansions of existing facilities) has, will have or is likely to have a significant impact on “matters of national environmental significance” under the EPBC Act (known as a controlled action).

 

97


Table of Contents

At the state level, Gold Fields is subject to the Environmental Protection Act 1986 (WA) (EP Act), under which it is obliged to prevent and abate pollution and environmental harm. The EP Act also prescribes sanctions and penalties for a range of environmental offences, including orders which may effectively suspend certain operations or activities.

Under Part IV of the EP Act, a proposal that is likely to have a significant effect on the environment must be referred to the Western Australian Environmental Protection Authority (the Western Australian EPA), which undertakes the EIA of the proposal. An EIA is an evaluation of a new proposal (including an expansion of an existing development) and its impact on the environment. After completing its assessment of a proposal, the Western Australian EPA prepares a report for the Western Australian Minister for the Environment who must decide whether or not to approve the proposal and, if approved, what conditions are appropriate to regulate the implementation of the proposal and its impact on the environment.

In addition to this approval, under Part V of the EP Act, a works approval and environmental licence must be obtained from the DWER for the construction and operation of facilities with significant potential to cause pollution, such as the ore processing facility, tailings storage facility and the landfill and waste water treatment plant.

Gold Fields is also required to obtain a water licence from the DWER to extract water for its mining activities. A water licence is granted subject to conditions and limitations with which the licence holder must comply. Contravening the conditions of a water licence is an offence and can lead to the licence being cancelled or suspended. A water licence can also be cancelled or suspended in various other circumstances, including where the Minister for Water of Western Australia is of the opinion that the cancellation or suspension is necessary or desirable to protect the water resource or associated environment from unacceptable damage. Gold Fields has obtained the necessary water extraction licences to support its operations.

Prior to the commencement or expansion of any mining operations, Gold Fields is also required to prepare a mining proposal in accordance with published guidance material and submit the mining proposal to the Department of Mining, Industry Regulation and Safety (DMIRS) for approval under the Mining Act 1978 (WA) (Mining Act). Once approved by the DMIRS, the requirement to comply with the mining proposal becomes a condition of the underlying mining tenement.

Gold Fields is required to prepare and submit an Annual Environmental Report to the DWER and DMIRS under the conditions attached to its environmental approvals, licences and mining tenements.

During the operational life of its mines, Gold Fields is required by law to prepare a Mine Closure Plan which is to make provisions for the ongoing rehabilitation of its mines and to estimate the cost of closure obligations and post-closure rehabilitation and monitoring once mining operations cease. Under the Mining Rehabilitation Fund Act 2012 (WA), Gold Fields is required to pay an annual levy into a mining rehabilitation fund administered by the DMIRS. The annual levy payable by Gold Fields is 1 per cent. of an estimate of the cost per hectare to rehabilitate the land disturbed by Gold Fields’ operations.

The funds held by the DMIRS in the mining rehabilitation fund are used to rehabilitate abandoned mines and are not refundable or reimbursable to the contributing entities for their own rehabilitation liabilities.

Under the National Greenhouse and Energy Reporting scheme, Gold Fields has operational control over the four Australian operations which have combined emissions exceeding 50kt CO2e each fiscal year. Accordingly, Gold Fields is required to report as the registered “controlling corporation” for the purposes of the scheme.

In December 2014, the Emissions Reduction Fund (ERF) came into effect. The ERF is a voluntary scheme that aims to provide financial incentives for emitters to reduce, abate or sequester greenhouse gas emissions. Gold Fields registered the Granny Smith Gas Power Station Project with the ERF for carbon abatement in May 2015 under the Industrial Fuel and Energy Efficiency Method. Gold Fields entered a reverse auction with the Clean Energy Regulator in April 2016 under the Emissions Reduction Fund in order to sell the project’s carbon abatement to the Australian government. This bid was successful and on 5 May 2016, Gold Fields entered into a seven-year contract with the Emissions Reduction Fund for the sale of its abatement credits.

 

98


Table of Contents

Health and Safety

The Mines Safety and Inspection Act 1994 (WA) (the Safety and Inspection Act) and the Mines Safety and Inspection Regulations 1995 (WA) together regulate the duties of employers and employees in the mining industry with regard to occupational health and safety and outline offences and penalties for breach. Resources Safety, a division of the DMIRS, administers this legislation. Under the approach utilised by Resources Safety, it is the responsibility of each employer to manage safety (i.e. a general duty of care exists in mines located in Western Australia). A violation of the safety laws or failure to comply with the instructions of the relevant health and safety authorities is a regulatory offence that could lead to, among other things, a temporary shutdown of all or a portion of the mine, a loss of the right to mine, or the imposition of costly compliance procedures and/or financial penalties.

On 27 November 2019, the state Australian Government introduced the WHS Bill in the Australian Parliament. The WHS Bill will apply to a number of industries including the mining industry and will replace the existing provisions of the occupational safety legislation, together with the Mines Safety and Inspection Act and its counterpart in the petroleum industry. The new legislation will be supported by a number of industry specific regulations, including those specific to the mining industry. In addition, the WHS Bill will impose more extensive workplace health and safety obligations on Gold Fields’ operations in Western Australia, including introducing personal responsibility on directors and officers to ensure Gold Fields is complying with its health and safety obligations. Breaches of any such obligations by Gold Fields or its directors or officers may result in criminal liabilities. The new laws will also introduce a new offence of industrial manslaughter for workplace fatalities, which, in the event of a conviction, carries a significant penalty of up to 20 years’ imprisonment for individuals and fines of up to A$10 million for corporate entities.

The WHS Bill and the industry specific regulations are expected to be enacted in the second half of 2020 and become operational in 2021, along with a transitional period.

Mineral Rights

In Australia, the ownership of land is separate from the ownership of most minerals (including gold), which are the property of the states and are thus regulated by the state governments. The Mining Act is the principal piece of legislation governing exploration and mining on land in Western Australia. Licences and leases for, among other things, prospecting, exploration and mining must be obtained pursuant to the requirements of the Mining Act before the relevant activity can begin.

Prospecting licences, exploration licences and mining leases are subject to prescribed minimum annual expenditure commitments. Royalties are payable to the state based on the amount of ore produced or obtained from a mining tenement. A quarterly production report must be filed and royalties are calculated ad valorem at a fixed rate of 2.5 per cent. of royalty value in respect of gold, and at other rates (depending on the relevant mineral) in respect of ore produced or obtained from a mining tenement in excess of 2,500 ounces of gold metal. The royalty value of gold is the amount of gold produced during each month in a relevant quarter multiplied by the average gold spot price for that month.

Land Claims

In 1992, the High Court of Australia recognised a form of native title which protects the rights of indigenous people in relation to land and waters according to their traditional law and customs in certain circumstances. As a result of this decision, the Native Title Act 1993 (Cth) (Native Title Act) was enacted to recognise and protect existing native title by providing a mechanism for the determination of native title claims and a statutory right for Aboriginal groups or persons to negotiate, object, and/or be consulted when, among other things, there is an expansion of, or change to, the rights and interests in the land which affects native title and which constitutes a “future act” under the Native Title Act.

 

99


Table of Contents

The existence of these claims does not necessarily prevent continued mining under existing tenements. Tenements granted prior to 1 January 1994 are not “future acts” and do not need to comply with the aforementioned consultation or negotiation procedures.

As a general rule, tenements granted (or in some cases re-granted) after 1 January 1994 need to comply with this process. However, in Western Australia, some tenements were granted without complying with this consultation or negotiation process on the basis of then prevailing Western Australian legislation. This legislation was subsequently found to be invalid as it conflicted with the Native Title Act which is Commonwealth legislation. Subsequent legislation was passed (Titles Validation Amendment Act 1999 (WA)) validating the grant of tenements between 1 January 1994 and 23 December 1996, provided certain conditions were met under the Native Title Act.

Most of Gold Fields’ tenements are currently subject to native title claims and/or a determination of native title. However, most of Gold Fields’ tenements were granted prior to 1 January 1994. Where tenements were granted between 1 January 1994 and 23 December 1996, Gold Fields believes it has complied with the conditions set out by the Native Title Act for those tenements to be validly granted. Of those tenements granted after 23 December 1996, Gold Fields has either entered into (or will enter into) agreements with the claimant parties which provide the Company with security of tenure or utilised a valid exemption from the consultation and negotiation process under the Native Title Act. Therefore, any existing or future recognition of native title over any of these tenements will not have a material effect on Gold Fields’ tenure during the operation of these agreements.

Peru

Regulatory

The regulatory framework governing the development of mining activities in Peru mainly consists of the General Mining Act (Ley General de Mineria) (the LGM) and regulations relating to mining procedures, health and safety, environmental protection, and mining investment and guarantees. Mining activities as defined by the LGM include surveying, prospecting, exploration, exploitation, general workings, beneficiation, trading and transportation of ore.

In addition to general taxation, mining companies are also subject to a special tax regime established in 2011 through the amendment of the Mining Royalty Law and enactment of the Special Mining Tax Law and the Special Mining Charge Law.

Regulatory and Supervisory Entities

In general terms, the principal regulator of mining activities in Peru is MEM through its General Bureau of Mining (Direccion General de Mineria) (DGM). The MEM also regulates mining exploration activities through its General Bureau of Mining and Environmental Affairs (Direccion General de Asuntos Ambientales Mineros) (DGAAM).

Additionally, since 28 December 2015, the National Environmental Certification Service for Sustainable Investment (SENACE) has been authorised to review and approve exploitation activities (through a detailed EIA) for studies of projects that have a national or multi-regional influence, and that may generate significant environmental impacts. Mine closure plans are still being reviewed and approved by MEM.

 

100


Table of Contents

Other relevant regulatory institutions include:

 

   

the Instituto Geologico Minero y Metalurgico (INGEMMET), which is responsible for granting the title to concession of mineral rights;

 

   

the Surveillance Organism of the Investment on Energy and Mines (OSINERGMIN), which is responsible for health and safety related to infrastructure of mining activities;

 

   

the OEFA, which is responsible for the environmental affairs;

 

   

the National Water Authority (ANA), which is responsible for granting water rights;

 

   

the Ministry of Culture, which is responsible for granting archaeological studies;

 

   

the National Superintendence of Labour Inspection (SUNAFIL), which is responsible for health and safety of employees; and

 

   

the National Superintendence for the Supervision of Security Services, Weapons, Ammunitions and Explosives for Civil Use (SUCAMEC), which is responsible authorising the use of explosives.

Concessions

In accordance with the LGM, mining activities (except surveying, prospecting and trading) must be performed exclusively under the concession system. A concession confers upon its holder the exclusive right to develop a specific mining activity within a defined area. The LGM establishes four types of concessions:

Mining Concessions

A mining concession is a real property interest independent and separate from surface land located within the co-ordinates of the concession. Holders of large and medium scale mining concessions or of any pending claims for mining concessions must comply with payment of an annual mining good standing fee (Mining Good Standing Fee) of U.S.$3.00 per year per hectare in order to maintain the concessions in good standing. The payment starts from the year in which the claim was filed and must be paid for as long as the concessions are held. Holders of mining concessions are also required to meet minimum annual production targets prescribed by law, which have to be filed with the MEM. In the case of mining concessions obtained after 2008, the minimum annual production targets are currently set at one fiscal payment unit (the UIT) per hectare per year. The UIT is fixed on a yearly basis and, for large and medium scale mining holders, it was set to equal S/. 4,200.00, or approximately U.S.$1,272.72, in 2019 and to equal S/. 4,300.00, or approximately U.S.$1,280.00, in 2020. Titleholders are entitled to group multiple concessions into administrative economic units to comply with the minimum production requirement, provided certain conditions are met. In the case of mining concessions obtained prior to October 2008, the minimum annual production target for concessions to mine metals is equivalent to U.S.$100.00 per hectare per year. Failure to attain the minimum production targets may result in certain penalties ranging from a monetary fine based on the percentage of minimum production up to the forfeiture of the mining concession.

La Cima owns mining concessions acquired before and after October 2008 and therefore is subject to both production target requirements. La Cima is currently in compliance with both requirements.

Beneficiation Concessions

Beneficiation or process concessions confer the right to extract or concentrate the valuable substances of an aggregate of minerals and/or to smelt, purify or refine metals through a set of physical, chemical and/or physicochemical processes. As with mining concessions, holders of beneficiation concessions are required to pay the Mining Good Standing Fee, which is calculated on the basis of the production capacity of the processing plant. La Cima was granted a permit for a processing plant with a capacity of 18,600 tonnes per day by MEM which was later modified to increase the capacity of the processing plant to 22,320 tonnes per day. The current installed capacity of the processing plant is 19,920 tonnes per day. In fiscal 2019, La Cima paid S/41,655.60, or approximately U.S.$12,622.91, Mining Good Standing Fee in connection with its beneficiation concessions.

 

101


Table of Contents

General Working Concessions

General workings concessions confer the right to render ancillary services to two or more mining concession holders. The following are considered ancillary services: ventilation, drainage, hoisting or extraction in favour of two or more concessions of different concessionaires.

Ore Transportation Concessions

Ore transportation concessions confer the right to install and operate a system for the continuous massive transportation of mineral products between one or more mining centres and a port or beneficiation plant, or a refinery, or along one or more stretches of these routes. The ore transportation system must be non-conventional, such as conveyor belts, pipelines or cable cars, among others. Conventional transportation systems are authorised by the Ministry of Transport and Communications.

Mining Royalty and Other Special Mining Taxes and Charges

In addition to general taxation, mining companies are subject to a special tax regime established, in its current form, in September 2011. With respect to the general taxation regime, relevant changes have been introduced with effect from 1 January 2017 to corporate and dividends income tax rates. For fiscal 2017, the corporate tax rate has been increased from 28 per cent. to 29.5 per cent. In turn, the dividends tax rate applicable to non-resident shareholders of Peruvian companies has reduced from 6.8 per cent. to 5 per cent.

The special tax regime is structured around the Mining Royalty Law, the Special Mining Tax Law and the Special Mining Charge Law. The Mining Royalty Law established payment of a mining royalty by owners of mining concessions for the exploitation of metallic and non-metallic resources. This mining royalty was originally calculated on the basis of revenues obtained from the sales of minerals. However, in September 2011, an amendment to the Mining Royalty Law was approved establishing that, as of October 2011, the mining royalty will be determined by applying a sliding scale rate (ranging from 1 per cent. to 12 per cent., previously 1 per cent. to 3 per cent. of sales) based on the quarterly operating profits of mining companies. Mining royalties are deductible for income tax purposes.

Also, in September 2011, the Special Mining Tax Law and the Special Mining Charge Law were enacted. The Special Mining Tax is payable by mining companies that have not executed a Mining Tax Stability Agreement with the MEM. The Special Mining Tax is calculated by applying a sliding scale of rates (ranging from 2 per cent. to 8.4 per cent.) based on the quarterly operating profits of the mining company and is deductible for income tax purposes. This Special Mining Tax applies to La Cima as the company has not executed a Mining Tax Stability Agreement with the MEM. While the Company has not executed a Mining Tax Stability Agreement, Gold Fields concluded an Investor Stability Agreement (ISA) with the Private Investment Promotion Agency (PROINVERSION), which was valid for 10 years and expired in October 2017.

The Special Mining Charge is similar to the Special Mining Tax but applies to mining companies that have executed a Mining Tax Stability Agreement with the MEM and the sliding scale of rates ranges from 4 per cent. to 13.12 per cent. based on the quarterly operating profits of mining companies. The Special Mining Charge does not apply to La Cima.

In addition to the above, beginning with their annual income in calendar 2012, mining companies must contribute an amount equivalent to 0.5 per cent. of their annual income before taxes to fund the Complementary Retirement Fund for Mining, Metal and Iron and Steel.

 

102


Table of Contents

Also, currently mining companies are required to pay an annual supervisory contribution to the OSINERGMIN and the OEFA to fund safety and environmental supervisions. The rates for these contributions are set by supreme decree. The sum of both contributions may not exceed an amount equivalent to 1 per cent. of the total value of annual invoicing for concentrate sales, after deducting VAT. For fiscal 2019, the contributions to OSINERGMIN and OEFA were equivalent to 13 per cent. and 11 per cent. of the annual invoicing, respectively. In fiscal 2019, La Cima paid a total of approximately U.S.$966,327.35 million in such contributions. La Cima has paid these contributions under protest and has filed two constitutional actions against OSINERGMIN and OEFA questioning the constitutionality and legality of these contributions. These actions are still in progress.

Environmental

The environmental impact of mining activities in Peru is regulated by the Regulation on Environmental Protection and Management for Mining Exploitation, Beneficiation, General Labour, Transportation and Storage Activities, which entered into force on 14 March 2015 and the Regulation on Environmental Protection for Mining Explorations, which entered into force on 22 March 2018. These regulations require the following environmental instruments are required to be produced in order to perform mining activities:

 

   

Technical Environmental File (FTA), Environmental Impact Declaration (DIA) and Semi-Detailed Environmental Impact Assessment (SD-EIA): FTA, DIAs and SD-EIAs are required for mining exploration projects, depending on the magnitude and impact that the activities intended to be carried out may have on the environment. FTA, DIAs and SD-EIAs contain detailed environmental and social information on the area where exploration activities will be carried out, on the project and works to be performed, and on the measures that will be taken to control and mitigate any environmental impacts caused.

 

   

EIA: EIAs are required for new projects, expansions or changes to existing operations and projects moving from the exploration stage to development. EIAs must evaluate the physical, biological, socio-economic and cultural impacts on the environment resulting from the operation of mining projects. The initiation of exploitation activities needs to have been previously authorised by the DGM.

In addition, for the modification of mining projects with an insignificant environmental impact, a Supporting Technical Report (STR), which is a simplified amendment to an EIA with a significantly shorter period of evaluation and approval, must be submitted to the authority. The number of STRs is restricted to three per mining unit, for those STRs related to main mining components (pits, tailings storage facilities, waste rock storage facilities, concentrator plant, among others).

In 2019, La Cima received approval of its eighth EIA update for Cerro Corona. This update included the expansion of the pit, expansion of the waste rock storage facility and the evaluation of the TSF dam.

Furthermore, a law regulating mine closures (Mine Closure Act) required mining companies to ensure the availability of the resources necessary for the execution of an adequate mine closure plan, including a mine closure cost estimate. The law obligates holders of mining concessions to furnish guarantees (such as stand-by letters of credit) in favour of the MEM to ensure that they will carry out their mine closure plans in accordance with the environmental protection regulations and to ensure that the MEM has the necessary funds to execute the mine closure plan in the event of non-compliance. La Cima’s mine closure plan for Cerro Corona was approved in 2008 and subsequently amended in 2010, 2011, 2013, 2014 and 2017. This mine closure plan is guaranteed by a bond letter of U.S.$53,439,521.67, issued by Credit Bank Peru and Scotiabank Peru.

Water Quality Standards

In December 2015, the Ministry of Environment passed Supreme Decree No. 15-2015-MINAM (the 2015 Supreme Decree), which modified the Peruvian Environmental Quality Standards (Peruvian ECA) applicable to water courses. The 2015 Supreme Decree was binding from the date of its publication. This regulation established less stringent new parameters for physical and chemical, inorganic, organic, microbiological and parasitological compounds, compared to the Peruvian ECA. Under the 2015 Supreme Decree, holders of mining

 

103


Table of Contents

activities that were conducting environmental studies had to report to the MEM by 17 February 2016 on whether such instruments complied with the amended ECA, or if they required an adjustment. In line with this requirement, La Cima reported that its environmental study needed to be adjusted to the 2015 Supreme Decree and submitted a response plan to the MEM on 14 March 2017. On 29 December 2017, the MEM approved the citizen participation plan contained in the Cerro Corona’s response plan with regards to the 2015 Supreme Decree. The citizen participation plan, which is aimed at informing the settlers of the area about Cerro Corona’s response plan, is being implemented by La Cima. There is no legal requirement that the community issues a document for approval of the response plan.

In December 2019, the MEM provided La Cima with comments on its response plan and Gold Fields subsequently submitted a reply to MEM for approval. The approved plan must be implemented by La Cima to comply with the 2015 Supreme Decree within three years of approval.

In the response plan, La Cima proposed management activities to be conducted during the remaining operational stage only and does not consider nor proposes actions for the closure and post-closure phases. Detailed mine closure activities, including post closure water treatment plans, must be submitted two years before mine closure, as required by Peruvian legislation. Based on the current LoM for La Cima, the detailed mine closure plan will be submitted in 2028 as operations are planned to end in 2030.

Based on currently available information including geohydrological studies, geochemical landform cover analysis and reactive material mitigation studies, initiated in 2016 and continuing through 2019, it has been concluded that Cerro Corona is not in a position to calculate a reasonable and defensible cost estimate of the post-closure liability in relation to the management and, if required, treatment, of surface water run-off.

One of the studies being performed to provide a reliable, reasonable and defensible estimate of the post closure liabilities is the pilot testing of Tecnosoles, a technology consisting of a mix of organic and inorganic materials to cover the waste storage facility (WSF), tailings storage facility (TSF) beaches and pit walls in order to control the generation of acid rock drainage with the primary aim of mitigating the risk of long-term liability. In addition, Cerro Corona developed a trade-off study to compare different closure alternatives for the WSF. The study compares the alternatives based on economic, environmental, social and operation criteria. The trade-off study was done during 2018. The Group will further evaluate preferred options in line with its requirements through a pre-feasibility study, which is aimed to be complete in late 2020.

Other Permits and Regulations

Another issue at Cerro Corona, though unrelated to the pit lake issue described above, is that, on 23 May 2014, La Cima received formal authorisation from the Manuel Vasquez Association to relocate the Tomas Spring and to start the permit application process regarding the relocation. On 6 March 2015, La Cima obtained authorisation to relocate the water source of the Tomas Spring, which is located inside the final footprint of the tailings storage facility for Cerro Corona, to a higher elevation above the final footprint, in order to continue with the planned expansion of the facility. The construction programme and mitigation measures have been implemented. The Tomas Spring was sealed and its water catchment relocated to a higher elevation called TCB-25. The remaining flow of Las Tomas Spring under the seal has been diverted outside the footprint of the TSF to La Hierba creek under the authorisation of the competent authority. In 2019, as an environmental and safety measure, the pipe that discharged the remaining flow of the spring was sealed with shotcrete and the flow diverted to the TSF (for which La Cima has a water use licence). See “—Additional Information on the CompanyEnvironmental and Regulatory Matters—Peru—Level 3 Environmental Incident”.

Other matters subject to regulation include, but are not limited to, transportation of ore or hazardous substances, water use and discharges, power use and generation, use and storage of explosives, housing and other facilities for workers, reclamation, labour standards and mine safety and occupational health.

 

104


Table of Contents

Soil Quality Standards

In April 2013, by Supreme Decree No. 2-2013-MINAM (the 2013 Supreme Decree), the government of Peru approved soil quality standards for all industries, including extractive sectors. These standards established that all companies that caused an impact on soil as a consequence of their activities had to submit a report to the MEM by April 2015 with the characterisation of soil quality in their areas of influence and, if applicable, a remediation plan within two years from the date of approval of such report.

On December 2017, La Cima obtained the MEM’s approval of the submitted report with the results of soil sampling in Cerro Corona and nearby areas. La Cima was not required to continue with the next steps established by the soil quality standards regulation.

In December 2017, Peru’s environmental authority approved new soil quality standards for all industries by Supreme Decree No. 11-2017-MINAM, replacing the 2013 Supreme Decree. The new regulation requires project holders to conduct the remediation of contaminated sites if the environmental quality standards for soil pollution associated with production and extraction activities are exceeded. This obligation does not apply when the environmental quality standards for soil pollution are lower than the initial concentrations of natural origin chemicals present in the soil.

Environmental Sanctioning Regime

Environmental compliance in Peru is mainly supervised by OEFA, as the governing body of the National System of Environmental Assessment (Sistema Nacional de Evaluacion y Fiscalizacion Ambiental, or SINEFA) and the Environmental Supervisory Entity (Entidad de Fiscalización Ambiental, or EFA). According to the current environmental regulation, there can be three types of EFA:

 

   

National EFA: Some departments and technical specialised organisations exercise functions of environmental supervision through their directions, areas or environmental offices.

 

   

Regional EFA: The regional governments exercise functions of environmental supervision through the areas of natural resources, energy, mines and hydrocarbons, environmental health, fish farming and handcrafted fishing.

 

   

Local EFA: The provincial and local municipalities exercise functions of environmental supervision through their organic environmental units.

In addition, specific licence or permit non-compliance is also supervised by other specialised competent EFAs, such as the ANA.

Level 3 Environmental Incident

In December 2018, Gold Fields experienced a level 3 environmental incident in Peru when water containing tailings from the Cerro Corona TSF flowed through an authorised diversion pipe to La Hierba creek reaching the Tingo river. The flow to La Hierba creek was stopped three hours after Gold Fields became aware of it and the remediation process, including clean-up of the area, commenced on 17 December 2018 and was formally completed on 6 January 2019. The related rehabilitative works, which comprised further cleaning of La Hierba creek and the Tingo river, top soil placement, revegetation and the reconfiguration of the La Hierba creek watercourse. In addition, the pipe that discharged water from Las Tomas spring to La Hierba creek was sealed with shotcrete as an environmental protection and safety measure. The ANA assessed a fine against Gold Fields, and the OEFA proposed a fine along with certain corrective measures against Gold Fields in connection with this incident. Gold Fields has challenged these fines and measures. As the matters are ongoing, it is difficult to predict their outcome, including their impact on Gold Fields, at this stage.

 

105


Table of Contents

Socioenvironmental Matters

According to the Environmental Act, every individual is entitled to take part in a responsible manner in decision-making processes related to, and in the establishment and application of, environmental policies and measures. Such participation includes:

 

   

Citizen participation: The mining industry in Peru is governed by citizen participation regulations that ensure the responsible participation of individuals in the definition and application of measures, actions and decisions made by competent authorities regarding sustainable operation of mining activities in the country. Mining operators must establish citizen participation mechanisms throughout the life of their projects from initial exploration to mine closure. The legislation contemplates different mechanisms for citizen participation, such as public hearings, informational workshops, opinion surveys, suggestion boxes, technical panels, roundtables, participatory monitoring and permanent office information services, among others.

 

   

Right to prior consultation: Certain recognised indigenous or tribal populations have the right (through the Law of Prior Consultation of Indigenous or Recognised Tribal Populations).

 

   

Convention 169 of the International Labour Organisation: This law establishes that the Peruvian government must consult in advance with indigenous or tribal populations on legislative or administrative measures (including pending claims for mining concessions) that may directly affect the collective rights related to their physical existence, cultural identity, quality of life or development. This duty of consultation is owed by the Peruvian government, not Gold Fields or investors.

While the final decision to move forward with legislative or administrative measures on which consultation is sought rests with the Peruvian government, even in the absence of agreement, the Peruvian government still has an obligation to take all necessary measures to ensure that the collective rights of indigenous or tribal populations are protected. Accordingly, the approval of an EIA (or an update to an EIA) must take into consideration the indigenous or tribal populations located in a project’s impact area. In connection with the approval of La Cima’s eighth EIA update for Cerro Corona, guided visits to the mining unit technical panels and permanent office information services, were conducted to ensure compliance with the citizen participation mechanism under the Environmental Act.

Climate change regulation

Between 2015 and 2016, the following legislation was approved by the Peruvian Ministry of Environment in relation to climate change mitigation and adaptation:

 

   

Peru’s Action Plan on Gender and Climate Change, 2016;

 

   

the Peruvian National Forestry and Climate Change Strategy, 2016;

 

   

the Peruvian 2017-2021 Multiyear Sectoral Strategic Plan of the Environment Sector, 2016; and

 

   

the Peruvian National Strategy on Climate Change (ENCC), 2015.

Furthermore, on April 18, 2018, the Peruvian Ministry of Environment approved the Climate Change Framework Act, regulating multilevel governmental measures for Peru’s adaption to and mitigation of climate change impacts. Subsequently, on 31 December 2019, through Supreme Decree No. 13-2019-MINAM (the 2019 Supreme Decree), the Peruvian Ministry of Environment approved the Regulation of the Climate Change Framework Act. Although the 2019 Supreme Decree does not have a material impact on La Cima’s mining operations and environmental obligations, as a result of this legislation, La Cima is required to consider mitigation and adaptation measures on the EIA’s and mine closure plans presented to MEM and SENACE for assessment, updating, and approval.

 

106


Table of Contents

DIRECTORS, SENIOR MANAGEMENT AND EMPLOYEES

 

Directors Name

   Age   

Position

   Term Expires(1)
Cheryl A. Carolus    61    Non-executive Chair    May 2021
Nicholas J. Holland    61    Executive Director and Chief Executive Officer    May 2020
Paul A. Schmidt    52    Executive Director and Chief Financial Officer    May 2022
Alhassan Andani    58    Non-executive Director    May 2022
Peter J. Bacchus    51    Non-executive Director    May 2022
Terence P. Goodlace    60    Non-executive Director    May 2020
Carmen Letton    54    Non-executive Director    May 2022
Richard P. Menell    64    Non-executive Director and Deputy Chair    May 2020
Steven P. Reid    64    Non-executive Director    May 2021
Yunus G.H. Suleman    62    Non-executive Director    May 2020
Phuthi Mahanyele-Dabengwal    49    Non-executive Director    May 2022

 

Note:    

 

(1)

Terms expire on the date of the annual general meeting in that year for newly appointed directors and, the other directors, within a three-year period after their first election.

Executive Directors

Nicholas J. Holland BCom, BAcc, Witwatersrand; CA (SA)

Executive Director and Chief Executive Officer. Mr. Holland has been an Executive Director of Gold Fields since 14 April 1998 and became Chief Executive Officer on 1 May 2008. He served as Executive Director of Finance from April 1997. On 15 April 2002, his title changed to Chief Financial Officer until 30 April 2008. Mr. Holland has more than 40 years’ experience in financial management and over 30 years of experience in the mining industry. Prior to joining Gold Fields, he was Financial Director and Senior Manager of Corporate Finance of Gencor Limited and a Director of Rand Refinery from 12 July 2000 until 30 September 2008. He remained an alternate director until February 2013.

Paul A. Schmidt BCom, Witwatersrand; BCompt (Hons), UNISA; CA (SA)

Executive Director and Chief Financial Officer. Mr. Schmidt was appointed Chief Financial Officer on 1 January 2009 and joined the Board on 6 November 2009. Prior to this, Mr. Schmidt was acting Chief Financial Officer from 1 May 2008. Prior to this appointment, Mr. Schmidt was financial controller for Gold Fields from 1 April 2003. He has more than 24 years’ experience in the mining industry. Mr. Schmidt holds no other directorships.

 

107


Table of Contents

Non-Executive Directors

Cheryl A. Carolus BA Law; Bachelor of Education, University of the Western Cape; Honorary Doctorate in Law, University of Cape Town

Chair of the Board. Ms. Carolus has been a director of Gold Fields since 10 March 2009. She was appointed the Non-executive Chair effective 14 February 2013. Ms. Carolus serves as a board member for many not-for-profit organisations, including the International Crisis Group, Soul City, World Wildlife Fund (South Africa and internationally), The British Museum (appointed by HM Queen Elizabeth), and is Chairperson of the South African Constitution Hill Education Trust. Previously, Ms. Carolus has served on the boards of numerous listed companies, including De Beers and Investec. In addition, she was the Chairperson of South African Airways and of the South African National Parks Board and has served on the boards of numerous public and private partnerships that address socio-economic challenges. Additionally, she served as South Africa’s High Commissioner to the United Kingdom from 2001 to 2004. Ms. Carolus played a role in the liberation struggle of South Africa and the constitution-making process. She was awarded an honorary doctorate in law from the University of Cape Town for her contribution to freedom and human rights. In 2014, she was awarded the French National Order of Merit by the Government of France.

Richard P. Menell MA (Natural Sciences, Geology), Trinity College, Cambridge, United Kingdom; M.Sc. (Mineral Exploration and Management), Stanford University, California, United States of America

Mr. Menell was appointed Deputy Chair of the Board in August 2015 and has been a Director of Gold Fields since 8 October 2008. He has over 40 years’ experience in the mining industry. Previously, he has been the President and Member of the Chamber of Mines, President and Chief Executive Officer of TEAL Exploration & Mining Inc., Executive Chairman of Anglovaal Mining Limited and Avgold Limited, Chairman of Bateman Engineering and Deputy Chairman of Harmony Gold Limited and African Rainbow Minerals. Director of Rockwell Diamonds Inc, the National Business Initiative and the Tourism Enterprise Partnership. He is currently the lead independent non-executive director of Sibanye-Stillwater Limited, a senior independent non-executive director of Weir Group Plc and a Senior Advisor to Credit Suisse Securities International. Mr. Menell is a Council Member of Business Leadership South Africa. He is also Chairman of the City Year South Africa Citizen Service Organisation, the Carrick Foundation and the Palaeo Anthropological Scientific Trust. Mr. Menell became a director of Sibanye-Stillwater with effect from 1 January 2013. Mr. Menell became a Council Member of the University of the Western Cape with effect from 31 October 2018.

Peter J. Bacchus MA Economics, Cambridge University

Mr. Bacchus was appointed as a director of Gold Fields with effect from 1 September 2016. Mr. Bacchus is chairman of the independent merchant banking boutique, Bacchus Capital Advisers. He has acted as the global head of Mining and Metals and is joint head of European Investment Banking at investment bank Jefferies, a position he held until 2016. Before this he served as global head of Mining and Metals at Morgan Stanley, and prior to that, he was head of Investment Banking, Industrials and Natural Resources at Citigroup. Mr. Bacchus has spent 25 years in investment and corporate banking with a focus on the global natural resources sector and is a member of the Institute of Chartered Accountants, England and Wales.

He is also a director of Kenmare Resources, Galaxy Resources as well as Chairman of 308 Services Limited and a trustee of Space for Giants, an African-focused conservation charity. He was a non-executive director of UK-listed mining group NordGold.

Alhassan Andani BSc Agriculture, University of Ghana; MA Banking and Finance, Finafrica Institute, Italy

Mr. Andani was appointed as a director of Gold Fields on 1 August 2016. He is currently Chief Executive and Executive Director of Stanbic Bank Ghana; the Board Chairman of the Ghana CSIR (Council for Scientific & Industrial Research) and a director of SOS Villages Ghana and has held other corporate directorships in the past.

 

108


Table of Contents

Carmen Letton PhD in Mineral Economics (UQ) and Degree in Engineering (Mining —WASM)

Dr. Letton’s has been appointed to the Board effective 1 May 2017. Dr. Letton has experience and expertise in mining engineering, corporate governance, risk management and corporate strategy. She is a mining engineer and mineral economist (PhD) with 34 years of global mining exposure, working for major and mid-tier mining houses in senior management and leadership roles, with experience in operations, corporate strategy development, engineering and design, asset and business development, continuous improvement, mergers and acquisitions. Currently, Dr. Letton is the Head, Open Resource Development Planning and Life of Asset Planning for the Technical and Sustainability Group in Anglo American. Dr. Letton has experience in large and medium sized mining assets in both the Australian and international mining environment; challenging operations leadership, complex technical roles; expertise in due diligence, corporate governance, risk management, corporate strategy and asset development. Core skills and accountabilities include operations executive general management and leadership of all key mine engineering disciplines associated technical services areas.

Yunus G.H. Suleman BCom, University of Kwa-Zulu Natal (formerly Durban Westville); BCompt (Hons), University of South Africa, CA (SA); CD (SA)

Mr. Suleman was appointed as an independent non-executive director of Gold Fields with effect from 1 September 2016 and serves as the Chair of Gold Fields’ Audit Committee. Mr. Suleman also serves as an independent non-executive director of Liberty Holdings Ltd, Albaraka Bank Limited, as the lead independent director or Liberty Group Limited and as treasurer of the WMO charitable foundation. He has over 35 years’ experience in the accounting and auditing profession and, in the last five years, as an independent non-executive director. He is a chartered accountant and member of the South African Institute of Chartered Accountants and a chartered director and member of the Institute of Directors South Africa. Previously, he has been the executive chairman of Sulfam Holdings (Pty) Ltd, chairman of KPMG – South Africa and KPMG Foundation, chairman of Enactus, South Africa, chairman of the Association for the Advancement of Black Accountants of Southern Africa in the Western Cape and deputy chairman of the Independent Regulatory Board of Auditors. Mr. Suleman was also a partner at Arthur Andersen for 11 years before joining KPMG in 2002, after its merger with Arthur Andersen. Mr. Suleman held various roles at Arthur Anderson, including managing partner of its Audit and Consulting practice in Nigeria and managing partner of South Africa’s audit practice. Mr. Suleman was a director of Tiger Brands Limited until November 2018.

Terence P. Goodlace MBA Business Administration, University of Wales; BCom, University of South Africa; NHDip (Metalferrous Mining) Witwatersrand, Witwatersrand Technikon

Mr. Goodlace was appointed as a director of Gold Fields with effect from 1 July 2016. Mr. Goodlace’s mining career commenced in 1977, spanning nearly 41 years of working with different organisations. He has previously served as both an Executive Vice-President and the Chief Operating Officer for Gold Fields, having returned to the Company to serve as an independent non-executive director. He has experience serving as chief executive officer at Impala Platinum Holdings Limited and Metorex Limited. He served on the Impala Platinum Holdings Limited board for two years as an independent non-executive director and four and a half years as an executive director. He spent three years as an executive director of Metorex Limited. Mr. Goodlace is currently a non-executive director at Kumba Iron, as well as AfriTin Mining Limited.

 

109


Table of Contents

Phuthi Mahanyele-Dabengwa BA Economics, Rutgers, the State University of New Jersey, US; MBA, De Montford University, Leicester, UK; Executive Development Programme, Kennedy School of Government, Harvard University, United States of America

Ms. Mahanyele-Dabengwa was appointed to the Board of Gold Fields on 1 September 2018. Ms. Mahanyele-Dabengwa joined Naspers SA in 2019 as CEO. She previously ran a private equity business, Sigma Capital, which she founded in 2016 after spending 12 years with the Shanduka Group. At Shanduka, she first managed Shanduka Energy before becoming CEO of the group of companies. Prior to Shanduka, she worked at the Development Bank of Southern Africa (DBSA) as head of project finance. Prior to the DBSA she worked at an international investment banking firm, Fieldstone Private Capital Group for six years.

Ms. Mahanyele-Dabengwa currently holds non-executive directorships at Vodacom and Discovery Insure. She is also on the advisory board of Stellenbosch University’s Business School. In 2019 she was chosen as Forbes/CNBC Africa Business Woman of the Year.

Steven P. Reid Bachelor of Applied Science in Mineral Engineering (Mining), South Australian Institute of Technology; MBA, Trium Global Executive NYU/LSE/HEC; Accredited Director, Institute of Corporate Directors

Mr. Reid was appointed as a director of Gold Fields on 1 February 2016. He has over 42 years’ international mining experience and has held senior leadership roles in numerous countries. He has served as a director of SSR Mining Inc. since January 2013 and a director of Eldorado Gold since May 2013. He served as Chief Operating Officer of Goldcorp from January 2007 until his retirement in September 2012 and was Goldcorp’s Executive Vice President in Canada and the USA. Before joining Goldcorp, Steven spent 13 years at Placer Dome in numerous corporate, mine-management and operating roles. He also held leadership positions at Kingsgate Consolidated and Newcrest Mining, where he was responsible for the Asian and Australian operations.

Executive Committee

Alfred Baku (53) MSc (Mining Engineering), University of Mines and Technology, Statutory Mines Manager certificate, Ghana Mines Department of Minerals Commission, Executive Education, University of Virginia, Darden School of Business, USA and member of the Australian Institute of Mining Metallurgy (AusIMM)

Mr. Baku has over two decades of mining experience, mostly in senior management positions at Gold Fields. Prior to joining Gold Fields, Alfred worked in Australia for Billiton and Ranger Minerals in production and mine planning engineering capacities. He joined the Damang Mine in 2002 as mine manager and a member of the senior management team. Alfred was appointed General Manager of the Damang Mine in 2008, General Manager of the Tarkwa Mine in 2010, and subsequently, Vice President of Operations for both mines. In 2013, Alfred was promoted to Senior Vice President for West Africa, becoming a member of the Group’s Executive Committee. In February 2014, he became Executive Vice President and head of West Africa. As the Vice President of the Chamber’s Executive Council, Mr. Baku serves on the Advisory Board of the Ministry of Lands and Natural Resources. He is also a member of the Australasian Institute of Mining and Metallurgy.

Richard J Butcher (56) Diploma Coal Mining Engineering Advanced Rock Engineering Certificate Graduate Diploma in Mining Engineering (Mineral economics); MSc (Eng) Mining Engineering & CEng (UK) / FAusIMM (CP) WA First Class (Mine Managers) Cert No: 766 General Managers Course Cert—AGSM / UNSW

Executive Vice President: Technical. Mr. Butcher has over 36 years’ experience in the mining industry, including 16 years’ experience in the gold sector, which has been obtained globally with companies that include Gencor, Anglo-American and Barrick. He was previously head of technical services at MMG, the overseas arm of the Chinese CMC/CMN Corporation. He was previously head of technical services at MMG, the overseas arm of the Chinese CMC/CMN Corporation. Mr. Butcher’s position involves being discipline head for all technical functions, long-term planning and closure for the Group’s operations in Australasia, Africa and South America.

 

110


Table of Contents

Naseem A. Chohan (59) BE (Electronic), University of Limerick

Executive Vice President: Sustainable Development. Mr. Chohan was appointed to the position of Senior Vice President: Sustainable Development on 13 September 2010. Mr. Chohan was previously self-employed as a consultant to various companies and, prior to that, spent 25 years in various management and leadership roles at De Beers. When he left De Beers in 2009, he was acting as Group Consultant, Sustainability and ECOHS (Environment, Community, Occupational Health and Hygiene and Safety).

Taryn L. Harmse (47) BCom & LLB, University of Johannesburg, Advanced Corporate Law, University of Witwatersrand

Executive Vice-President: Group General Counsel. Ms. Harmse was appointed Executive Vice-President: Group General Counsel and member of Gold Fields’ Executive Committee on 1 May 2014. Ms. Harmse is also serving as the interim Company Secretary, following the resignation of Ms. Mokoka on 28 June 2019, until a permanent Company Secretary is appointed. Ms. Harmse was appointed as Assistant General Counsel and Company Secretary on 1 August 2013 and resigned from the position of Company Secretary on 15 September 2014. She previously served as Assistant General Counsel and Vice President, Group Legal. Before joining Gold Fields, Ms. Harmse worked at Linklaters LLP in London for a number of years having completed her articles at Hofmeyr Herbstein Gihwala (now Cliffe Dekker Hofmeyr). She was admitted as an attorney to the High Court of South Africa in 2000.

Stuart J. Mathews (59) Master of Science (Geology) from University of Canterbury, New Zealand

Executive Vice-President: Australasia. Stuart Mathews is an international mining professional with 27 years’ experience having worked in Australia (Queensland, NSW, WA), Mexico and New Zealand. He has progressed through geology ranks to Geology Manager level and in the last 13 years worked in project development and general operations management to COO level. Stuart joined Gold Fields in mid-2013 initially at St. Ives, and then General Manager at Granny Smith Mine after which he became Vice President Operations: Australia. From 1 February 2017, Stuart took over the position of Executive Vice President: Australasia.

Brett J. Mattison (41) BCom (Hons) Law, BAcc, University of Stellenbosch; Masters in Law, Higher Tax Diploma, University of Johannesburg; Exec. MBA (PLD), Harvard Business School

Executive Vice-President: Strategy, Planning and Corporate Development. Mr. Mattison was appointed Executive Vice-President: Strategy, Planning and Corporate Development effective 1 May 2013. He began his career with Gold Fields in 2001 as part of the Global Legal team providing commercial, legal and tax structuring advice in relation to various global transactions. He subsequently joined the Corporate Development team in 2005 where he worked for six years in South Africa, Peru and Australia until 2010. In late 2010, Mr. Mattison was appointed as the Country Manager of the Philippines tasked with the mandate of setting up Gold Fields’ activities in the Philippines. In 2013, he returned to South Africa to take up his current position and drive growth and strategy for the Group.

Avishkar Nagaser (36) BBusSc Finance and Economics, University of KwaZulu-Natal

Executive Vice President: Investor Relations and Corporate Affairs. Mr. Nagaser joined Gold Fields as Executive Vice President: Investor Relations and Corporate Affairs in January 2015. Before joining Gold Fields, he was with Merrill Lynch from 2012 to 2014 and Macquarie from 2007 to 2012, where he held the position of gold and platinum equity research analyst.

 

111


Table of Contents

Martin Preece (55) Tech in Mining, Witwatersrand Technicon, South Africa; Executive Development Programme, Gordon Institute of Business Science (GIBS); Accelerated Development Programme, London Business School

Executive Vice President: South Africa. Martin joined Gold Fields as Executive Vice President: South Africa in May 2017. He previously held the position of Chief Operating Officer at De Beers South Africa. Martin has 35 years of mining experience, starting his career as a learner miner and held a number of operational and technical roles before taking up mine manager positions at various operations both locally and internationally. After moving to group level at De Beers, he held positions as mine strategist and business development manager before becoming Chief Operating Officer.

Luis A. Rivera (54) Bachelor Degree in Geology, the Title of Geological Engineer, both by the Universidad de San Marcos

Executive Vice-President of the Americas Region for Gold Fields La Cima S.A. Mr. Rivera joined Gold Fields in October 2016. Prior to joining Gold Fields, Mr. Rivera was, since 2014, the General Manager and Vice-President of Operations for MMG Las Bambas and before that, since 2013, was the General Manager of Copper Operations for Glencore Peru and, since 2012, Executive General Manager for all Xstrata Copper Operations in Peru. His career also includes five years as General Manager of the large Copper Tintaya and Antapaccay operations, as well as 11 years of experience in the Xstrata Copper Operations of Minera Alumbrera, a large gold—copper operation in North Argentina, where he became Tech Services Manager after servicing as Chief Engineer and Senior Geologist. Mr. Rivera has over 29 years’ experience in the copper and gold mining industry, in large open pit copper project and operations in Peru and Argentina, including his direct involvement and leadership in the merge & acquisition of Falconbridge Inc. and BHP Tintaya S.A. by Xstrata Copper as well as the sale of Las Bambas Project by Glencore to the Chinese JV led by MMG.

Rosh Bardien (48) BCom (Honours), University of KwaZulu-Natal, Advanced Labour Relations and Strategic Management Diploma, University of Pretoria

Executive Vice President: People and Organisational Effectiveness. Ms. Bardien joined Gold Fields as Executive Vice President, People and Organisational Effectiveness on 1 February 2018. She has over 20 years’ global experience as a senior human resource professional, both in the public and private sectors. Prior to joining Gold Fields, Ms Bardien was the General Manager: Human Resources and Transformation at ArcelorMittal South Africa from April 2016. Prior to that, Ms. Bardien worked for ArcelorMittal in the UK from March 2015. She held the position of Group Head of HR at London Mining Plc from January 2012 to February 2015. She also held senior and executive positions at Kraft International, First National Bank, Riversdale Mining Ltd, Mvelaphanda Resources and the South African National Department of Labour.

Company Secretary

Lucy M. M. Mokoka (48) BJuris, University of Durban-Westville and LLB degree, University of Pretoria

Company Secretary (resigned on 28 June 2019). Ms. Lucy Mokoka was appointed Company Secretary of Gold Fields on 16 September 2014. Prior to joining Gold Fields, Ms. Mokoka was General Manager: Company Secretary, for MTN South Africa (Pty) Ltd from 1 October 2010 to 15 September 2014 and Director: Company Secretarial at the Standard Bank between January 2009 and December 2009. Ms. Mokoka is an admitted attorney and has held various roles as a Company Secretary and Legal Advisor. Her career includes roles as Company Secretary for Ithala Limited, Tongaat-Hulett and Standard Bank. She has also acted as legal advisor to the South African Revenue Service and the State Attorney’s office. Ms. Mokoka resigned as the Company Secretary on 28 June 2019, and Ms. Harmse has taken on the role of interim Company Secretary until a permanent Company Secretary is appointed.

 

112


Table of Contents

Employees

The total number of employees, excluding employees of outside contractors who are not on Gold Fields’ payroll, as of the end of fiscal 2019 at each of the operations owned by Gold Fields as of those dates was:

 

     As of
31 December
2019(1)(2)
 

Americas

     545  

Australia

     1,657  

South Africa

     2,310  

West Africa

     1,046  

Corporate office

     97  
  

 

 

 

Total

     5,655  
  

 

 

 

 

Notes:    

 

(1)

For the total number of employees as of the end of fiscal 2019 and 2018, see “Integrated Annual ReportManaging and Growing our People—Workforce Profile”.

(2)

The employee numbers presented do not include contractors who are not on the payroll. For the number of contractors at Gold Fields’ operations as of the end of fiscal 2019 and 2018, see “Integrated Annual Report—Managing and Growing our People—Workforce Profile”.

TRIFR, Fatalities and Fatal Injury Frequency Rate

In fiscal 2019, Gold Fields continued to focus on implementing its Group Safety Reporting Guideline, which is based on ICMM guidelines. Since fiscal 2013, Gold Fields has aligned its health and safety metrics with those of the ICMM, headed by the TRIFR. As Gold Fields’ peer companies tend to use the TRIFR metric, this alignment assists with benchmarking of Group performance against the wider sector.

The following tables set out the TRIFR data for Gold Fields’ mining operations for the periods indicated. The tables also provide the number of fatalities and fatal injury frequency rate data for Gold Fields’ South African, West African, Australian and Americas operation.

South Africa

 

LOGO

 

113


Table of Contents

LOGO

West Africa

 

LOGO

 

114


Table of Contents

Australia

 

LOGO

 

115


Table of Contents

South America

 

LOGO

 

116


Table of Contents

MAJOR SHAREHOLDERS AND RELATED PARTY TRANSACTIONS

Major Shareholders

To the knowledge of management: (1) Gold Fields is not directly or indirectly owned or controlled (a) by another corporation or (b) by any foreign government; and (2) there are no arrangements the operation of which may at a subsequent date result in a change in control of Gold Fields. To the knowledge of Gold Fields’ management, there is no controlling shareholder of Gold Fields.

A list of the individuals and organisations holding, to the knowledge of management, directly or indirectly, 5 per cent. or more of its issued share capital as of 28 February 2020 is set forth below.

 

     Ordinary
shares
     Percentage  

Beneficial owner

     

Van Eck Global (New York)

     90,970,384        10.30

Public Investment Corporation

     52,524,228        5.95

Dimensional Fund Advisors

     44,306,312        5.02

To the knowledge of management, none of the above shareholders hold voting rights which are different from those held by Gold Fields’ other shareholders.

The table below shows the significant changes in the percentage of ownership by Gold Fields’ major shareholders, to the knowledge of Gold Fields’ management, during the past three fiscal years.

 

     Beneficial ownership as
of 31 December
 
     2019      2018      2017  
     (%)  

Beneficial owner

        

Van Eck Global

     11.06        13.16        10.64  

Public Investment Corporation

     6.34        7.35        6.88  

Dimensional Fund Advisors

     5.54        5.77        5.31  

BlackRock Investment Mgt—Index

     4.27        4.55        5.85  

Donald Smith & Co

     4.11        3.76        0.15  

As of 30 March 2020, the issued share capital of Gold Fields consisted of 883,333,518 ordinary shares.

As of 20 March 2020, 491 record holders of Gold Fields’ ordinary shares, holding an aggregate of 534,678,090 ordinary shares (60.53 per cent.), including shares underlying Gold Fields’ ADRs, were listed as having addresses in the United States.

Related Party Transactions

Between 1 January 2020 and 30 March 2020, none of the directors, officers or major shareholders of Gold Fields or, to the knowledge of Gold Fields’ management, their families, had any interest, direct or indirect, in any transaction or in any proposed transaction which has affected or will materially affect Gold Fields or its investment interests or subsidiaries, except as disclosed in “Annual Financial Report—Notes to the consolidated financial statements—Note 40. Related Parties”, as required by IFRS, including for fiscal 2019”.

 

117


Table of Contents

THE LISTING

The Company’s shares trade on the Johannesburg Stock Exchange Limited (JSE) under the abbreviated name “GFIELDS” and the short code “GFI”. The Company’s ADSs trade on the New York Stock Exchange (NYSE) under the trading symbol “GFI”.

 

118


Table of Contents

ADDITIONAL INFORMATION

Memorandum of Incorporation

General

Gold Fields is a public company registered in South Africa under the Companies Act, which limits the liability of its shareholders, and is governed by its memorandum of incorporation, the Companies Act and the JSE Listings Requirements. Gold Fields’ registration number is 1968/004880/06.

On 8 April 2009, South Africa passed the Companies Act, which came into force on 1 May 2011. At the annual general meeting held on 14 May 2012, Gold Fields adopted a new memorandum of incorporation (the Gold Fields MOI) to replace its memorandum of association and articles of association adopted under the previous Companies Act, or the Companies Act 61 of 1973. Gold Fields amended the Gold Fields MOI at its annual general meetings on 9 May 2013 and on 24 May 2017. The amended Gold Fields MOI conforms to the requirements of the Companies Act and the amended JSE Listings Requirements.

Clause 4 of the Gold Fields MOI provides that Gold Fields has the powers and capacity of a natural person and is not subject to any special conditions.

Dividends and Payments to Shareholders

Gold Fields may make distributions (including the payment of dividends) from time to time in accordance with provisions of the Companies Act, the JSE Listings Requirements and the Gold Fields MOI. In terms of the Companies Act, a company may only make a distribution (including the payment of any dividend) if:

 

   

it reasonably appears that the company will satisfy the solvency and liquidity test immediately after completing the proposed distribution;

 

   

the board of the company, by resolution, has acknowledged that it has applied the solvency and liquidity test and reasonably concluded that the company will satisfy the solvency and liquidity test immediately after completing the proposed distribution.

In terms of the Companies Act, a company satisfies the solvency and liquidity test at a particular time if, considering all reasonably foreseeable financial circumstances of the company at that time:

 

   

the assets of the company, fairly valued, equal or exceed the liabilities of the company, as fairly valued; and

 

   

it appears that the company will be able to pay its debts as they become due in the ordinary course of business for a period of:

 

   

12 months after the date on which the test is considered; or

 

   

in the case of a distribution (including the payment of dividends), 12 months following that distribution.

Subject to the above requirements, the directors of Gold Fields may from time to time declare a dividend or any other distribution to shareholders in proportion to the number of shares held by them.

The Company must hold all monies due to the shareholders in trust indefinitely, subject to the laws of prescription. The Company shall be entitled at any time to delegate its obligations in respect of unclaimed dividends, or other unclaimed distributions, to any one of the Company’s bankers.

 

119


Table of Contents

Voting Rights

Every shareholder of Gold Fields, or representative of a shareholder, who is present at a shareholders meeting has one vote on a show of hands, irrespective of the number of shares he or she holds or represents, provided that a representative of a shareholder shall, irrespective of the number of shareholders he or she represents, have only one vote. At a shareholders meeting, a resolution put to the vote shall be decided on a show of hands, unless a poll is demanded by not less than five persons having the right to vote on that matter, a person or persons entitled to exercise not less than one tenth of the total voting rights entitled to vote on that matter or the chairperson. Every Gold Fields shareholder is, on a poll, entitled to one vote per ordinary share held. Neither the Companies Act nor the Gold Fields MOI provide for cumulative voting.

A shareholder entitled to attend and vote at a shareholders meeting shall be entitled to appoint a proxy to attend, participate in, speak and vote at such shareholders meeting in the place of such shareholder. The proxy need not be a shareholder. However, the proxy may not delegate the authority granted to him or her as a proxy.

Issue of Additional Shares

In accordance with the provisions of the JSE Listings Requirements and the Gold Fields MOI, the Board shall not have the power to issue authorised shares other than:

 

 

the issue of capitalisation shares or the offer of a cash payment in lieu of awarding capitalisation shares;

 

 

issues in respect of a rights offer; and

 

 

issues which do not require the approval of shareholders in terms of the Companies Act or the JSE Listings Requirements,

without shareholder approval.

In accordance with the provisions of the Companies Act:

 

 

an issue of shares must be approved by a special resolution of the shareholders of a company if the shares are issued to a director or officer of the company or any other person related or inter-related to the company, save for certain exceptions, including an issue pursuant to an employee share scheme; and

 

 

an issue of shares in a transaction requires approval of the shareholders by special resolution if the voting power of the shares that are issued as a result of the transaction will be equal to or exceed 30 per cent. of the voting power of all the shares held by shareholders immediately before the transaction.

Issues for Cash

In accordance with the provisions of the JSE Listings Requirements and the Gold Fields MOI, shareholders may either convey a:

 

 

special authority to issue shares for cash on terms that are specifically approved by shareholders in a shareholders meeting in respect of a particular issue (Specific Issue for Cash); or

 

 

general authority to issue shares for cash on terms generally approved by shareholders in a shareholders meeting by granting the Board the authority to issue a specified number of securities for cash, which authority will be valid until the next annual general meeting or for 15 months from the date on which the resolution was passed, whichever period is shorter (General Issue for Cash).

In terms of the JSE Listings Requirements, a company may only undertake:

 

 

a Specific Issue for Cash or a General Issue for Cash on the basis that a 75 per cent. majority of votes cast by shareholders at a shareholders meeting must approve the granting of such authority to the directors;

 

120


Table of Contents
   

a General Issue for Cash is subject to satisfactory compliance with certain requirements, including:

 

   

the shares that are the subject of a General Issue for Cash may not exceed 5 per cent, of the company’s listed shares; and

 

   

the maximum discount at which shares may be issued is 10 per cent. of the weighted average traded price of such shares measured over the 30 business days prior to the date that the price of the issue is agreed between the company and the party subscribing for the shares.

Pre-emptive Rights

The Companies Act, the JSE Listings Requirements and the Gold Fields MOI require that any new issue of shares by Gold Fields must first be offered to existing shareholders in proportion to their shareholding in the Company, unless, among other things, the issuance to new shareholders is:

 

   

the necessary shareholder approvals have been obtained;

 

   

a capitalisation issue, an issue for an acquisition of assets (including another company) or an amalgamation or merger is to be undertaken; or

 

   

the shares are to be issued in terms of option or conversion rights.

At the annual general meeting held on 21 May 2019, Gold Fields’ shareholders authorised, subject to certain conditions, Gold Fields’ directors to allot and issue (as they in their discretion think fit) or grant options over shares representing not more than 5 per cent. of the number of ordinary shares in the issued share capital of the Company, which constituted 41,431,635 ordinary shares (excluding any shares approved to be allotted and issued by the Company in terms of any share plan or incentive scheme for the benefit of employees). Pursuant to this authorisation, on 12 February 2020, Gold Fields announced the completion of a non pre-emptive cash placing of 41,431,635 new ordinary shares in the authorised but unissued share capital of the Company with existing and new institutional investors.

Transfer of Shares

The transfer of any Gold Fields certificated shares must be implemented in accordance with the provisions of the Companies Act, using the then common form of transfer. Dematerialised shares, which have been traded on the JSE, are transferred on the STRATE system and delivered five business days after each trade. The transferor of any share is deemed to remain the holder of that share until the name of the transferee is entered in Gold Fields’ register for that share. Since Gold Fields shares are traded through STRATE, only shares that have been dematerialised may be traded on the JSE. Accordingly, Gold Fields shareholders who hold shares in certificated form must dematerialise their shares in order to trade on the JSE.

Disclosure of Beneficial Interest in Shares

The Companies Act requires a registered holder of Gold Fields shares who is not the beneficial owner of such shares to disclose to Gold Fields, within five business days of the end of every month during which a change has occurred in the beneficial ownership, the identity of the beneficial owner and the number and class of securities held on behalf of the beneficial owner. Moreover, Gold Fields may, by notice in writing, require a person who is a registered shareholder, or whom Gold Fields knows or has reasonable cause to believe has a beneficial interest in Gold Fields ordinary shares, to confirm or deny whether or not such person holds the ordinary shares or beneficial interest and, if the ordinary shares are held for another person, to disclose to Gold Fields the identity of the person on whose behalf the ordinary shares are held. Gold Fields may also require the person to give particulars of the extent of the beneficial interest held during the three years preceding the date of the notice. Gold Fields is obliged to establish and maintain a register of the disclosures described above and to publish in its annual financial statements a list of the persons who hold a beneficial interest equal to or in excess of 5 per cent. of the total number of ordinary shares issued by Gold Fields, together with the extent of those beneficial interests.

 

121


Table of Contents

General Meetings of Shareholders

The shareholders and/or directors may convene Gold Fields shareholders meetings in accordance with the requirements of the Companies Act and the Gold Fields MOI. Gold Fields is obliged to hold an annual general meeting for each fiscal year prior to 15 months after the date of the last annual general meeting.

Shareholders meetings, including annual general meetings, require at least 15 business days’ notice in writing of the place, day and time of the meeting to shareholders.

Business may be transacted at any shareholders meeting only while a quorum of shareholders is present. The quorum for the commencement of a shareholders meeting shall be sufficient persons present to exercise, in aggregate, at least 25 per cent. of all the voting rights that are entitled to be exercised, but the shareholders meeting may not begin unless, in addition, at least three shareholders entitled to vote are present at the meeting.

The annual general meeting deals with and disposes of all matters prescribed by the Gold Fields MOI and the Companies Act, including:

 

   

the presentation of the directors’ report, the audited financial statements for the immediately preceding financial year and the audit committee report;

 

   

the election of directors; and

 

   

the appointment of an auditor and an audit committee.

Accounting Records and Financial Statements

Gold Fields is required to keep the accounting records and books of accounts as are necessary to present the state of affairs of the Company and to explain the financial position of the Company as prescribed by the Companies Act.

The directors shall from time to time determine at what times and places and under what conditions, subject to the requirements of the Companies Act, shareholders are entitled to inspect and take copies of certain documents, including the Gold Fields MOI, accounting records required to be maintained by the Company and annual financial statements. Apart from the shareholders, no other person shall be entitled to inspect any of the documents of the Company (other than the share register) unless expressly authorised by the directors or in accordance with the Promotion of Access to Information Act, No 2 of 2000, as amended.

The directors of Gold Fields will cause to be prepared annual financial statements and an annual report as required by the Companies Act and the JSE Listings Requirements. Gold Fields will send by mail to the registered address of every shareholder a copy of the annual report and annual financial statements. Not later than three months after the first six months of its financial year, Gold Fields will mail to every shareholder an interim report for the previous six-month period.

Amendments to Gold Fields’ Memorandum of Incorporation

The Gold Fields shareholders may, by the passing of a special resolution in accordance with the provisions of the Companies Act and the Gold Fields MOI, amend the Gold Fields MOI, including:

 

   

the creation of any class of shares;

 

   

the variation of any preferences, rights, limitations and other terms attaching to any class of shares;

 

   

the conversion of one class of shares into one or more other classes;

 

122


Table of Contents
   

an increase in Gold Fields’ authorised share capital;

 

   

a consolidation of Gold Fields’ equity securities;

 

   

a sub-division of Gold Fields’ equity securities; and/or

 

   

the change of Gold Fields’ name.

Variation of Rights

All or any of the rights, privileges or conditions attached to Gold Fields’ ordinary shares may be varied by a special resolution of Gold Fields passed in accordance with the provisions of the Companies Act and the Gold Fields MOI.

Distribution of Assets on Liquidation

In the event of a voluntary or compulsory liquidation, dissolution or winding-up, the assets remaining after payment of all the debts and liabilities of Gold Fields, including the costs of liquidation, shall be dealt with by a liquidator who may, with the sanction of a special resolution, among other things, divide among the shareholders any part of the assets of Gold Fields, and may vest any part of the assets of Gold Fields as the liquidator deems fit in trust for the benefit of shareholders. The division of assets is not required to be done in accordance with the legal rights of shareholders of Gold Fields. In particular, any class may be given preferential or special rights or may be partly or fully excluded.

Employee Share Scheme

The Companies Act permits the establishment of employee share schemes, whether by means of a trust or otherwise, for the purpose of offering participation therein solely to employees, including salaried directors, officers and other persons closely involved in the business of the Company or a subsidiary of the Company, either by means of the issue of shares in the Company or by the grant of options for shares in the Company.

Purchase of Shares

Gold Fields or any subsidiary of Gold Fields may, if authorised by special resolution by way of a general approval, acquire ordinary shares in the capital of Gold Fields in accordance with the Companies Act and the JSE Listings Requirements, provided among other things that:

 

   

the number of its own ordinary shares acquired by Gold Fields in any one financial year shall not exceed 10 per cent. of the ordinary shares in issue at the date on which this resolution is passed;

 

   

this authority shall lapse on the earlier of the date of the next annual general meeting or the date 15 months after the date on which the special resolution is passed;

 

   

the Board has resolved to authorise the acquisition and that the Group will satisfy the solvency and liquidity test immediately after the acquisition and that since the test was done there have been no material changes to the financial position of the Group;

 

   

the price paid per ordinary share may not be greater than 10 per cent. above the weighted average of the market value of the ordinary shares for the five business days immediately preceding the date on which an acquisition is made;

 

   

the number of shares acquired by subsidiaries of Gold Fields shall not exceed 10 per cent. in the aggregate of the number of issued shares in Gold Fields.

Borrowing Powers

In terms of the provisions of Section 19(1) of the Companies Act, read together with Clause 4 of the Gold Fields MOI, the borrowing powers of the Company are unlimited.

 

123


Table of Contents

Non-South African Shareholders

There are no limitations imposed by South African law or by the Memorandum of Incorporation of Gold Fields on the rights of non-South African shareholders to hold or vote Gold Fields’ ordinary shares.

Rights of Minority Shareholders and Directors’ Duties

The Companies Act provides instances in which a minority shareholder may seek relief from the courts if he, she or it has been unfairly prejudiced by the Company.

In South Africa, a director of a company, when acting in that capacity, must exercise the powers and perform the functions of a director:

 

   

in good faith and for a proper purpose;

 

   

in the best interests of the company; and

 

   

with the degree of care, skill and diligence that may reasonably be expected of a person:

 

   

carrying out the same functions in relation to the company as those carried out by that director; and

 

   

having the general knowledge, skill and experience of that director.

Material Contracts

Ghana Revolving Credit Facility

Gold Fields Ghana and Abosso (collectively the Ghana Borrowers) entered into a revolving credit facility agreement originally dated 22 December 2010, as amended and restated on 6 May 2014, 28 October 2016, 12 June 2017, 22 March 2018 and 23 November 2018, pursuant to which The Standard Bank of South Africa Limited (Standard Bank) agreed to make available to the Ghana Borrowers a revolving credit facility in a maximum aggregate principal amount of U.S.$100 million (the Ghana Revolving Credit Facility).

Under the Ghana Revolving Credit Facility, each Ghana Borrower must apply all amounts borrowed by it under the facility towards general corporate purposes, working capital purposes and/or capital expenditure purposes. Borrowings under this facility are guaranteed by the Ghana Borrowers.

The Ghana Revolving Credit Facility bears interest at LIBOR plus a margin of 3.50 per cent. per annum. The Ghana Borrowers are required to pay a quarterly commitment fee of 1.40 per cent. per annum.

The final maturity date of the Ghana Revolving Credit Facility is 30 November 2021.

The outstanding borrowings under the Ghana Revolving Credit Facility on 31 December 2019 and 31 December 2018 were nil and U.S.$45.0 million, respectively.

2019 Notes

On 9 May 2019, Orogen issued U.S.$1 billion guaranteed notes consisting of U.S.$500 million 5.125 per cent. guaranteed notes due 2024 and U.S.$500 million 6.125 per cent. guaranteed notes due 2029 (collectively the 2019 Notes). The 2019 Notes are unconditionally and irrevocably guaranteed, on a joint and several, by Gold Fields, GF Holdings and Gold Fields Ghana Holdings (BVI) Limited (GF Ghana).

The proceeds from the 2019 Notes were used to repay amounts outstanding under the 2019 Credit Facilities Agreement (as defined below), to repurchase U.S.$250 million of the outstanding U.S.$1 billion 4.875 per cent. guaranteed notes due 7 October 2020 and for general corporate purposes.

 

124


Table of Contents

The outstanding balance under the 2019 Notes as at 31 December 2019 was U.S.$496.3 million for the notes due 2024 and U.S.$496.1 million for the notes due 2029.

2019 Credit Facilities Agreement

On 25 July 2019, MUFG Bank, LTD., Orogen, GF Ghana and certain other subsidiaries of Gold Fields entered into a U.S.$1,200 million credit facilities agreement (the 2019 Credit Facilities Agreement). The 2019 Credit Facilities Agreement comprises of a:

 

   

U.S.$600 million revolving loan facility with a tenor of three years with the option to extend by two years, bearing interest at LIBOR plus margin of 1.45 per cent. per annum based on the current long-term credit rating of Gold Fields; and

 

   

U.S.$600 million revolving loan facility (Facility B) with a tenor of five years with the option to extend by two years, bearing interest at LIBOR plus margin of 1.70 per cent. per annum based on the current long-term credit rating of Gold Fields.

The margin shall be adjusted to the following percentages dependent on the long-term credit rating assigned from to time to Gold Fields by either Moody’s or Standard & Poor’s:

 

Rating

     Facility A margin
per annum
     Facility B margin
per annum
 

Standard & Poor’s

   Moody’s      (%)  

BBB+

     Baa1        0.90        1.15  

BBB

     Baa2        1.00        1.30  

BBB-

     Baa3        1.25        1.50  

BB+

     Ba1        1.65        1.90  

BB

     Ba2        2.15        2.40  

BB-

     Ba3        2.65        2.90  

The borrowers are required to pay a quarterly commitment fee of 35 per cent. of the applicable margin per annum on the undrawn and uncancelled amounts of the facilities. The borrowers must apply all amounts borrowed by them under the 2019 Credit Facilities Agreement first towards the repayment of the U.S.$1,290 million credit facilities agreement entered into in 2016 and thereafter to their general corporate and working capital purposes. The guarantors under the 2019 Facilities Agreement are Gold Fields, Orogen, GF Ghana, GF Holdings and Gruyere Holdings Pty Ltd (Gruyere Holdings).

The outstanding borrowings under the 2019 Credit Facilities Agreement as at 31 December 2019 was nil.

R1,500 million Nedbank Revolving Credit Facility

On 23 April 2018, Nedbank Limited (Nedbank), GFO and GFI Joint Venture Holdings Proprietary Limited (GFIJVH) and others entered into a R1,500 million Revolving Credit Facility (the 2018 Nedbank Facility). The purpose of the 2018 Nedbank Facility was to fund capital expenditure and general corporate and working capital requirements of the Gold Fields group. The 2018 Nedbank Facility will mature on 8 May 2023.

The 2018 Nedbank Facility bears interest at JIBAR plus a margin of 2.80 per cent. per annum. The borrowers are required to pay a commitment fee of 0.90 per cent. per annum every six months.

Borrowings under the 2018 Nedbank Facility are guaranteed by Gold Fields, GFO, GFIJVH, Orogen, GF Holdings, GF Ghana and Gruyere Holdings.

 

125


Table of Contents

Other Credit Facilities

For more information on Gold Fields’ other credit facilities, see “Annual Financial Report—Notes to the Consolidated Financial Statements—Note 24. Borrowings”.

Management and Other Compensatory Plans and Arrangements

See “Annual Financial Report—Remuneration Report—Remuneration policy—Long-term incentives”, “Annual Financial Report—Remuneration Report—Remuneration policy—Other Key Features of our Remuneration Policy—Executive Minimum Shareholding Requirements” and “Annual Financial Report—Notes to the consolidated financial statements—Note 5. Share-based payments”.

Deposit Agreement

Gold Fields has an American Depositary Receipt (ADR) facility. In connection with this facility, Gold Fields is party to a Deposit Agreement, dated as of 2 February 1998, as amended and restated as of 21 May 2002 among Gold Fields, The Bank of New York Mellon (The Bank of New York, BNYM, or the Depositary), as Depositary, and all owners and holders from time to time of ADRs issued thereunder. For more information on the Deposit Agreement, see “Exhibits—2.7 Description of securities registered under Section 12 of the Exchange Act”.

Fees and Expenses

BNYM, as Depositary, will charge any party depositing or withdrawing ordinary shares or any party surrendering ADRs or to whom ADRs are issued:

 

For:

  

Gold Fields ADS holders must pay:

each issuance of a Gold Fields American Depositary Shares (ADSs), including as a result of a distribution of ordinary shares or rights or other property or upon exercise of a warrant to purchase an ADS    U.S.$5.00 or less per 100 Gold Fields ADSs or portion thereof
each distribution of securities distributed to holders of Gold Fields’ ordinary shares which are distributed by BNYM to Gold Fields’ ADS holders    any fees that would be payable if the securities had been ordinary shares and those ordinary shares had been deposited for the issuance of ADSs
each cancellation of a Gold Fields ADS, including if the Deposit Agreement terminates    U.S.$5.00 or less per 100 Gold Fields ADSs or portion thereof
each cash distribution pursuant to the Deposit Agreement    not more than U.S.$0.02 per ADS (or portion thereof)
annual depositary services    not more than U.S.$0.02 per ADS (or portion thereof) paid annually, provided that this fee will not be charged if the U.S.$0.02 fee for cash distributions described above was charged during the calendar year
transfer and registration of ordinary shares on the Gold Fields’ share register from your name to the name BNYM or its agent when you deposit or withdraw ordinary shares    registration or transfer fees
conversion of foreign currency to U.S. dollars    expenses of BNYM
cable, telex and facsimile transmission expenses, if expressly provided in the Deposit Agreement    expenses of BNYM
as necessary    certain taxes and governmental charges BNYM or the custodian has to pay on any Gold Fields ADS or ordinary share underlying a Gold Fields ADS

 

126


Table of Contents

In fiscal 2019, BNYM paid U.S.$1.5 million to Gold Fields as reimbursement for costs incurred over the year in connection with the ADR program.

Payment of Taxes

Gold Fields’ ADS holders will be responsible for any taxes or other governmental charges payable on their ADSs or on the deposited securities underlying their ADSs. BNYM may deduct the amount of any taxes owed from any payments to Gold Fields’ ADS holders. It may also restrict or refuse the transfer of their ADSs or restrict or refuse the withdrawal of their underlying deposited securities until Gold Fields’ ADS holders pay any taxes owed on their Gold Fields’ ADSs or underlying securities. It may also sell deposited securities to pay any taxes owed. Gold Fields’ ADS holders will remain liable if the proceeds of the sale are not enough to pay the taxes. If BNYM sells deposited securities, it will, if appropriate, reduce the number of Gold Fields ADSs held by Gold Fields’ ADS holders to reflect the sale and pay to them any proceeds, or send to them any property, remaining after it has paid the taxes.

South African Exchange Control Limitations Affecting Security Holders

The discussion below relates to exchange controls in force as of the date of this annual report. These controls are subject to change at any time without notice. It is not possible to predict whether existing exchange controls will be abolished, continued or amended by the South African government in the future. Investors are urged to consult a professional adviser as to the exchange control implications of their particular investments.

Acquisitions of shares or assets of South African companies by non-South African purchasers solely for a cash consideration equal to the fair value of the shares, will generally be permitted by the SARB pursuant to South African exchange control regulations. An acquisition of shares or assets of a South African company by a non-South African purchaser may be refused by the SARB in other circumstances, such as:

 

   

where the consideration for the acquisition is shares in a non-South African company; or

 

   

where the acquisition is financed by a loan from a South African lender.

Denial of SARB approval for an acquisition of shares or assets of a South African company may result in the transaction not being able to be completed. Subject to this limitation, there are no restrictions on equity investments in South African companies and a foreign investor may invest freely in the ordinary shares and ADSs of Gold Fields.

There are no exchange control restrictions on the remittance in full of dividends declared out of trading profits to non-residents of the CMA (comprising South Africa, the Kingdoms of Lesotho and Swaziland and the Republic of Namibia) by Gold Fields.

Under South African exchange control regulations, the ordinary shares and ADSs of Gold Fields are freely transferable outside South Africa between persons who are not residents of the CMA. Additionally, where ordinary shares are sold on the JSE on behalf of shareholders of Gold Fields who are not residents of the CMA, the proceeds of such sales will be freely exchangeable into foreign currency and remitted to them.

Any share certificates held by non-resident Gold Fields shareholders will be endorsed with the words “non-resident”. The same endorsement, however, will not be applicable to ADSs of Gold Fields held by non-resident shareholders.

 

127


Table of Contents

Taxation

Certain South African Tax Considerations

The discussion in this section sets forth the material South African tax consequences of the purchase, ownership and disposition of Gold Fields’ ordinary shares or ADSs under current South African law. Changes in the law may alter the tax treatment of Gold Fields’ ordinary shares or ADSs, possibly on a retroactive basis.

The following summary is not a comprehensive description of all of the tax considerations that may be relevant to a decision to purchase, own or dispose of Gold Fields’ ordinary shares or ADSs and does not cover tax consequences that depend upon your particular tax circumstances. In particular, the following summary addresses tax consequences for holders of ordinary shares or ADSs who are not residents of, or who do not carry on business in, South Africa and who hold ordinary shares or ADSs as capital assets (that is, for investment purposes). For the purposes of the income tax treaty between South Africa and the United States (the Treaty) and South African tax law, a United States resident that owns Gold Fields ADSs will be treated as the owner of the Gold Fields ordinary shares represented by such ADSs. Gold Fields recommends that you consult your own tax adviser about the consequences of holding Gold Fields’ ordinary shares or ADSs, as applicable, in your particular situation.

A non-resident investor generally does not pay any South African taxes other than securities transfer tax when it purchases Gold Fields’ ordinary shares or ADSs. During the period that the non-resident investor owns the Gold Fields’ ordinary shares or ADSs the non-resident investor may receive dividends. For information on the tax consequences of the receipt of dividends, see “—Additional InformationTaxationCertain South African Tax ConsiderationsTax on Dividends”. Where the non-resident investor sells the Gold Fields’ ordinary shares or ADSs then capital gains tax may be applicable. See “—Additional Information—Taxation—Certain South African Tax Considerations—Capital Gains Tax” and “—Additional Information—Taxation—Certain South African Tax Considerations—Securities Transfer Tax”.

Tax on Dividends

It should be noted that a 20 per cent. dividend tax is levied on dividends declared by South African resident companies to non-resident shareholders or non-resident ADS holders, which was increased from 15 per cent. with effect from 22 February 2017.

Generally, under the Treaty, the dividend tax is reduced to:

 

   

5 per cent. of the gross amount of the dividends if the beneficial owner of the shares is a company holding directly at least 10 per cent. of the voting stock of the South African resident company paying the dividends; and

 

   

15 per cent. of the gross amount of the dividends in all other cases

provided that the non-resident shareholder or non-resident ADS holder provides the South African resident company with certain tax confirmations that it qualifies for the reduced rate of dividends tax.

The above reduced dividends tax rate provisions shall not apply if the beneficial owner of the dividends carry on business in South Africa through a permanent establishment situated in South Africa or performs in South Africa independent personal services from a fixed base situated in South Africa, and the dividends are attributable to such permanent establishment or fixed base. In such case, the provisions of Article 7 (Business Profits) or Article 14 (Independent Personal Services) of the Treaty, as the case may be, shall apply.

Income Tax

Non-residents will pay income tax on any amounts received by or accrued to them from a source within (or deemed to be within) South Africa.

 

128


Table of Contents

Interest earned by a non-resident on a debt instrument issued by a South African company will be regarded as being derived from a South African source but will be regarded as exempt from taxation in terms of Section 10(1)(h) of the South African Income Tax Act, 1962 (as amended) (ITA) unless that non-resident is a natural person who was physically present in South Africa for a period exceeding 183 days in aggregate during the 12-month period preceding the date on which the interest is received or accrued, or where the interest arises from debt which is effectively connected to a permanent establishment of that person in South Africa. However, under the Treaty, the non-resident investor is exempt from tax in South Africa in respect of interest.

Under South African domestic tax law, South African resident companies must withhold interest withholding tax at the rate of 15 per cent. from interest payments to non-resident investors. Under the Treaty, the interest is exempt from the South African interest withholding tax. In order to qualify for the exemption from interest withholding tax, the non-resident investor must provide the South African resident company with certain tax confirmations that it qualifies for the exemption from interest withholding tax.

Capital Gains Tax

Under South African domestic tax law, non-resident holders of ordinary shares or ADSs will not be subject to capital gains tax in South Africa with respect to any capital gains derived from the disposal of those ordinary shares or ADSs. There are two exceptions to this rule. The first is that the non-resident holders will be subject to capital gains tax if 80 per cent. or more of the market value of the ordinary shares or ADSs relate to immovable property held in South Africa. The second exception is if the ordinary shares or ADSs are effectively connected with the non-resident’s permanent establishment in South Africa. A permanent establishment is generally a fixed place of business in South Africa through which the business of a non-South African resident’s enterprise is wholly or partly carried on.

Securities Transfer Tax

No Securities Transfer Tax (STT) is payable in South Africa with respect to the issue of a security.

STT is charged at a rate of 0.25 per cent. on the taxable amount of the transfer of every security issued by a company or a close corporation incorporated in South Africa, or a company incorporated outside South Africa but listed on an exchange in South Africa, subject to certain exemptions.

The word “transfer” is broadly defined and includes the transfer, sale, assignment or cession or disposal in any other manner of a security. The cancellation or redemption of a security is also regarded as a transfer unless the company is being liquidated. However, the issue of a security that does not result in a change in beneficial ownership is not regarded as a transfer.

STT is levied on the taxable amount of a security. The taxable amount of a listed security is the greater of:

 

   

the consideration for the security declared by the transferee; or

 

   

the closing price of that security.

The taxable amount of an unlisted security is the greater of:

 

   

the consideration given for the acquisition of the security; or

 

   

the market value of the unlisted security.

In the case of a transfer of a listed security, either the member or the participant or the person to whom the security is transferred is liable for the tax. The tax must be paid within a period of 14 days from the transfer. The liability for tax with respect to the transfer of listed securities lies with the party facilitating the transfer or the recipient of the security.

 

129


Table of Contents

The liability for STT with respect to the transfer of unlisted securities is that of the company that issued the unlisted security. The STT must be paid by the company issuing the unlisted security within two months from the date of the transfer of such security.

U.S. Federal Income Tax Considerations

The following discussion summarises the material U.S. federal income tax consequences of the ownership and disposition of ordinary shares and ADSs by a U.S. Holder. As used herein, the term “U.S. Holder” means a beneficial owner of ordinary shares or ADSs that is for U.S. federal income tax purposes:

 

   

a citizen or resident of the United States;

 

   

a corporation created or organised under the laws of the United States, any state within the United States or the District of Columbia;

 

   

an estate the income of which is subject to U.S. federal income tax without regard to its source; or

 

   

a trust if a court within the United States is able to exercise primary supervision over the administration of the trust and one or more U.S. persons have the authority to control all substantial decisions of the trust, or the trust has validly elected to be treated as a domestic trust for U.S. federal income tax purposes.

This summary only applies to U.S. Holders that hold ordinary shares or ADSs as capital assets. This summary is based upon:

 

   

the current federal income tax laws of the United States, including the Internal Revenue Code of 1986, as amended (the Code), its legislative history, and existing and proposed regulations thereunder;

 

   

current U.S. Internal Revenue Service (IRS) practice and applicable U.S. court decisions; and

 

   

the income tax treaty between the United States and South Africa

all as of the date hereof and all subject to change at any time, possibly with retroactive effect.

This summary assumes that the obligations of the Depositary under the Deposit Agreement and any related agreements will be performed in accordance with their terms.

This summary is of a general nature and does not address all U.S. federal income tax consequences that may be relevant to you in light of your particular situation (including consequences under the alternative minimum tax or the net investment income tax), and does not address state, local, non-U.S. or other tax laws (such as estate and gift tax laws). For example, this summary does not apply to:

 

   

investors that own (directly, indirectly or by attribution) 5 per cent. or more of Gold Fields’ stock by vote or value;

 

   

financial institutions;

 

   

insurance companies;

 

   

individual retirement accounts and other tax-deferred accounts;

 

   

tax-exempt organisations;

 

   

dealers in securities or currencies;

 

   

investors that hold ordinary shares or ADSs as part of straddles, hedging transactions or conversion transactions for U.S. federal income tax purposes;

 

   

investors whose functional currency is not the U.S. dollar;

 

130


Table of Contents
   

persons that have ceased to be U.S. citizens or lawful permanent residents of the United States;

 

   

investors holding the ordinary shares or ADSs in connection with a trade or business conducted outside the United States; and

 

   

U.S. citizens or lawful permanent residents living abroad.

The U.S. federal income tax treatment of a partner in an entity or arrangement treated as a partnership for U.S. federal income tax purposes that holds ordinary shares or ADSs will depend upon the status of the partner and the activities of the partnership. If you are an entity or arrangement treated as a partnership for U.S. federal income tax purposes, you should consult your tax adviser concerning the U.S. federal income tax consequences to you and your partners of the acquisition, ownership and disposition of ordinary shares or ADSs by you.

Gold Fields does not believe that it was a PFIC within the meaning of Section 1297 of the Code for its 2019 taxable year and does not expect to be a PFIC for its current taxable year or in the foreseeable future. However, Gold Fields’ possible status as a PFIC must be determined annually and therefore may be subject to change. If Gold Fields were to be treated as a PFIC, U.S. Holders of ordinary shares or ADSs would be required (i) to pay a special U.S. addition to tax on certain distributions and gains on sale and (ii) to pay tax on any gain from the sale of ordinary shares or ADSs at ordinary income (rather than capital gains) rates in addition to paying the special addition to tax on this gain. Additionally, dividends paid by Gold Fields would not be eligible for the special reduced rate of tax for non-corporate U.S. Holders described below under “—Additional InformationTaxationU.S. Federal Income Tax Considerations—Taxation of Dividends”. The remainder of this discussion assumes that Gold Fields is not a PFIC for U.S. federal income tax purposes. You should consult your own tax advisers regarding the potential application of the PFIC regime.

The summary of U.S. federal income tax consequences set out below is for general information only. You are urged to consult your tax advisers as to the particular tax consequences to you of acquiring, owning and disposing of the ordinary shares or ADSs, including your eligibility for the benefits of the income tax treaty between the United States and South Africa, the applicability and effect of state, local, non-U.S. and other tax laws and possible changes in tax law.

U.S. Holders of ADSs

For U.S. federal income tax purposes, a U.S. Holder of ADSs generally will be treated as the owner of the corresponding number of underlying ordinary shares held by the Depositary for the ADSs, and references to ordinary shares in the following discussion refer also to ADSs representing the ordinary shares.

Deposits and withdrawals of ordinary shares by U.S. Holders in exchange for ADSs will not result in the realisation of gain or loss for U.S. federal income tax purposes. Your tax basis in withdrawn ordinary shares will be the same as your tax basis in the ADSs surrendered, and your holding period for the ordinary shares will include the holding period of the ADSs.

However, the U.S. Treasury has expressed concern that U.S. holders of depositary receipts (such as U.S. Holders of Gold Fields ADSs) may be claiming foreign tax credits in situations where an intermediary in the chain of ownership between such holders and the issuer of the security underlying the depositary receipts, or a party to whom depositary receipts or deposited shares are delivered by the depositary prior to the receipt by the depositary of the corresponding securities, has taken actions inconsistent with the ownership of the underlying security by the person claiming the credit, such as a disposition of such security. Such actions may also be inconsistent with the claiming of the reduced tax rates that may be applicable to certain dividends received by certain non-corporate holders, as described below. Accordingly, (i) the ability to offset any South African taxes and (ii) the availability of the reduced tax rates for any dividends received by certain non-corporate U.S. Holders, each as described below, could be affected by actions taken by such parties or intermediaries.

 

131


Table of Contents

Taxation of Dividends

Distributions paid out of Gold Fields’ current or accumulated earnings and profits (as determined for U.S. federal income tax purposes), before reduction for any South African withholding tax paid by Gold Fields with respect thereto, will generally be taxable to you as foreign source dividend income, and will not be eligible for the dividends received deduction allowed to corporations. Distributions that exceed Gold Fields’ current and accumulated earnings and profits will be treated as a non-taxable return of capital to the extent of your basis in the ordinary shares and thereafter as capital gain. However, Gold Fields does not maintain calculations of its earnings and profits in accordance with U.S. federal income tax accounting principles. You should therefore assume that any distribution by Gold Fields with respect to the ordinary shares will be reported as ordinary dividend income. You should consult your own tax advisers with respect to the appropriate U.S. federal income tax treatment of any distribution received from Gold Fields. For purposes of determining limitations on any foreign tax credits, dividends paid by Gold Fields will generally constitute “passive income”.

Dividends paid by Gold Fields generally will be taxable to non-corporate U.S. Holders at the reduced rate normally applicable to long-term capital gains, provided that either (i) Gold Fields qualifies for the benefits of the income tax treaty between the United States and South Africa, or (ii) the ADSs are considered to be “readily tradable” on the NYSE, and, in each case, certain other requirements are met.

For U.S. federal income tax purposes, the amount of any dividend paid in Rand will be included in income in a U.S. dollar amount calculated by reference to the exchange rate in effect on the date the dividends are received by you (in the case of ordinary shares) or the Depositary (in the case of ADSs) regardless of whether they are converted into U.S. dollars at that time. If you or the Depositary, as the case may be, convert dividends received in Rand into U.S. dollars on the day they are received, you generally will not be required to recognise foreign currency gain or loss in respect of this dividend income.

Effect of South African Withholding Taxes

As discussed in “—Additional InformationTaxationCertain South African Tax ConsiderationsTax on Dividends”, under current law, South Africa imposes a withholding tax of 20 per cent. on dividends paid by Gold Fields. A U.S. Holder will generally be entitled, subject to certain limitations, to a foreign tax credit against its U.S. federal income tax liability, or a deduction in computing its U.S. federal taxable income, for South African income taxes withheld by Gold Fields.

U.S. Holders that receive payments subject to this withholding tax will be treated, for U.S. federal income tax purposes, as having received the amount of South African taxes withheld by Gold Fields, and as then having paid over the withheld taxes to the South African taxing authorities. As a result of this rule, the amount of dividend income included in gross income for U.S. federal income tax purposes by a U.S. Holder with respect to a payment of dividends may be greater than the amount of cash actually received (or receivable) by the U.S. Holder from Gold Fields with respect to the payment.

The rules governing foreign tax credits are complex. You should consult your tax adviser concerning the foreign tax credit implications of the payment of South African withholding taxes.

Taxation of a Sale or Other Disposition

Upon a sale or other disposition of ordinary shares or ADSs, other than an exchange of ADSs for ordinary shares and vice versa, you will generally recognise capital gain or loss for U.S. federal income tax purposes equal to the difference between the amount realised and your adjusted tax basis in the ordinary shares or ADSs, in each case as determined in U.S. dollars. This capital gain or loss will be long-term capital gain or loss if your holding period in the ordinary shares or ADSs exceeds one year. However, regardless of your actual holding period, any loss may be treated as long-term capital loss to the extent you receive a dividend that qualifies for the reduced rate described above under “—Additional InformationTaxation—U.S. Federal Income Tax Considerations—

 

132


Table of Contents

Taxation of Dividends” and also exceeds 10 per cent. of your basis in the ordinary shares. Any gain or loss will generally be U.S. source. You should consult your tax adviser about how to account for proceeds received on the sale or other disposition of ordinary shares that are not paid in U.S. dollars.

To the extent you incur Securities Transfer Tax in connection with a transfer or withdrawal of ordinary shares as described under “—Additional InformationTaxationCertain South African Tax ConsiderationsSecurities Transfer Tax” above, such securities transfer tax will not be a creditable tax for U.S. foreign tax credit purposes.

Backup Withholding and Information Reporting

Payments of dividends and other proceeds with respect to ordinary shares or ADSs by U.S. persons will be reported to you and to the IRS as may be required under applicable regulations. Backup withholding may apply to these payments if you fail to provide an accurate taxpayer identification number or certification of exempt status or fail to report all interest and dividends required to be shown on your U.S. federal income tax returns. Some holders are not subject to backup withholding. You should consult your tax adviser about these rules and any other reporting obligations that may apply to the ownership and disposition of the ordinary shares, including requirements relating to the holding of certain “specified foreign financial assets”.

Documents on Display

Gold Fields files annual and special reports and other information with the SEC. You may read and copy any reports or other information on file at the SEC’s public reference room at the following location:

100 F Street, N.E.

Washington, D.C. 20549

Please call the SEC at 1-800-SEC-0330 for further information on the public reference room. The SEC filings are also available to the public from commercial document retrieval services. Gold Fields’ SEC filings may also be obtained electronically via the EDGAR system on the website maintained by the SEC at http://www.sec.gov. Gold Fields’ website is http://www.goldfields.com.

 

133


Table of Contents

CONTROLS AND PROCEDURES

 

(a)

Disclosure Controls and Procedures

Gold Fields has carried out an evaluation, under the supervision and with the participation of management, including the Chief Executive Officer and Chief Financial Officer of Gold Fields, of the effectiveness of the design and operation of Gold Fields’ disclosure controls and procedures (as defined in Exchange Act Rule 13a-15(e)) as of the end of the period covered by this annual report. Based upon that evaluation, Gold Fields’ Chief Executive Officer and Chief Financial Officer concluded that, as of 31 December 2019, Gold Fields’ disclosure controls and procedures were effective.

 

(b)

Management’s Report on Internal Control over Financial Reporting

Gold Fields’ management is responsible for establishing and maintaining adequate internal control over financial reporting. The Securities Exchange Act of 1934 defines internal control over financial reporting in Rule 13a-15(f) and 15d-15(f) as a process designed by, or under the supervision of, the company’s principal executive and principal financial officers, and effected by the company’s board of directors, management and other personnel, to provide reasonable assurance regarding the reliability of financial reporting and the preparation of financial statements for external purposes in accordance with IFRS, as issued by the IASB, and includes those policies and procedures that:

 

   

pertain to the maintenance of records that in reasonable detail accurately and fairly reflect the transactions and dispositions of the assets of the company;

 

   

provide reasonable assurance that transactions are recorded as necessary to permit preparation of financial statements in accordance with IFRS, as issued by the IASB, and that receipts and expenditures of the company are being made only in accordance with authorisations of management and directors of the company; and

 

   

provide reasonable assurance regarding prevention or timely detection of unauthorised acquisition, use or disposition of the company’s assets that could have a material effect on the consolidated financial statements.

Because of its inherent limitations, internal control over financial reporting may not prevent or detect misstatements. Also, projections of any evaluation of effectiveness to future periods are subject to risk that controls may become inadequate because of changes in conditions, or that the degree of compliance with the policies or procedures may deteriorate.

Gold Fields’ management assessed the effectiveness of its internal control over financial reporting as of 31 December 2019. In making this assessment, Gold Fields’ management used the criteria established in Internal Control-Integrated Framework (2013) issued by the Committee of Sponsoring Organizations of the Treadway Commission (COSO). Based upon its assessment, Gold Fields’ management concluded that, as of 31 December 2019, its internal control over financial reporting is effective based upon those criteria.

PricewaterhouseCoopers, Inc. (PwC), an independent registered public accounting firm that audited the consolidated financial statements included in this annual report on Form 20-F, has issued an attestation report on management’s assessment of Gold Fields’ internal control over financial reporting as of 31 December 2019.

 

(c)

Attestation Report of the Registered Public Accounting Firm:

See “Annual Financial Report—Report of Independent Registered Public Accounting Firm”.

 

134


Table of Contents
(d)

Changes in Internal Control Over Financial Reporting

Except for the remediation of the material weakness discussed below, there has been no change in our internal control over financial reporting (as such term is defined in Rules 13a-15(f) and 15d-15(f) under the Exchange Act) that occurred during fiscal 2019 that has materially affected, or is reasonably likely to materially affect, our internal control over financial reporting.

During the Company’s most recent fiscal year, management identified a material weakness in internal control over financial reporting related to the recording of transactions between cost close (the date the general ledger was closed for reporting purposes) and calendar year-end. A material weakness is a deficiency, or combination of deficiencies, in internal control over financial reporting such that there is a reasonable possibility that a material misstatement of the Company’s financial statements will not be prevented or detected on a timely basis.

The Company has concluded that its internal control over financial reporting was not effective as of 31 December 2018 and, accordingly, its disclosure controls and procedures were not effective as of 31 December 2018.

The material weakness was caused by an inadequate evaluation of the risk that transactions, including cash payments and receipts, could occur between the cost close date and 31 December which could have a material impact, both individually and in aggregate, on financial statement captions and disclosures. Consequently, Management failed to design and implement appropriate controls to address this risk. Management’s controls only focussed on transactions that occurred outside the normal course of business and did not consider potentially material transactions that occurred in the normal course of business between the cost close date and 31 December of the relevant years. The cost close dates were 21 December 2018, 22 December 2017 and 22 December 2016, respectively.

These deficiencies in internal control over financial reporting resulted in restatements to a number of financial statement captions within the statements of financial position and cash flows as described in note 42 to the consolidated financial statements as at 31 December 2018 and 2017. No restatements were made to the consolidated income statement, statement of changes in equity and statement of comprehensive income. There was no impact on the Company’s basic, headline or diluted earnings per share for the years ended 31 December 2018 and 2017.

 

(e)

Remediation Efforts

These deficiencies in Management’s internal control over financial reporting, which gave rise to the material weakness described above, have been remediated as of 31 December 2019. Management designed, implemented and tested specific controls to identify and account for material transactions in the normal course of business between the cost close date and calendar year-end. Management have tested these controls as of 31 December 2019 and has concluded, through this testing, that these controls are operating effectively.

 

135


Table of Contents

AUDIT COMMITTEE FINANCIAL EXPERT

The Board of Directors has determined that Gold Fields’ Audit Committee does not have an “audit committee financial expert”, as defined in the rules promulgated by the Securities and Exchange Commission. Although a person with such qualifications does not serve on the Audit Committee, the Board of Directors believes that the members of the Audit Committee collectively possess the knowledge and experience to oversee and assess the performance of Gold Fields’ management and auditors, the quality of Gold Fields’ disclosure controls, the preparation and evaluation of Gold Fields’ financial statements and Gold Fields’ financial reporting. Gold Fields’ Board of Directors also believes that the members of the Audit Committee collectively possess the understanding of audit committee functions necessary to diligently execute their responsibilities. For biographical information on each member of the Audit Committee, see “Annual Financial Report—Corporate Governance ReportDirectors” and “—Directors, Senior Management and Employees—Directors”.

 

136


Table of Contents

PRINCIPAL ACCOUNTANT FEES AND SERVICES

PwC served as Gold Fields’ principal accountant for 2019 and KPMG, Inc. served as principal accountant for 2018 and 2017. Set forth below are the fees for audit and other services for fiscal 2019, 2018 and 2017.

 

     Year ended 31 December  
     2019     2018      2017  
     (U.S.$ million)  

Audit fees(1)

     2.8       2.7        2.7  

Audit-related fees

     0.2       0.6        0.1  

Tax fees

     —   (2)      —          —   (2) 

All other fees

     —   (2)      —          —    
  

 

 

   

 

 

    

 

 

 

Total

     3.0       3.3        2.8  
  

 

 

   

 

 

    

 

 

 

 

Notes:    

 

(1)

Audit fees for services rendered by KPMG, Inc. amounted to U.S.$0.3 million, excluded from the audit fees for fiscal 2019, in respect of the restatements disclosed in Note 42 to the consolidated financial statements. See “Annual Financial Report—Notes to the consolidated financial statements—Note 42. Correction of error relating to year end cut-off”.

(2)

Nominal amount due to rounding to U.S.$ million.

Audit fees include fees for audit services rendered for Gold Fields’ annual consolidated financial statements filed with regulatory organisations.

Audit-related fees include fees for related services by the principal accountant that are reasonably related to the performance of the audit or review of the registrant’s financial statements.

Tax fees include fees for tax compliance, tax advice, tax planning and other tax-related services.

All other fees consist of fees for all other services not included in any of the other categories noted above. All of the above fees were pre-approved by the Audit Committee.

Audit Committee’s Policies and Procedures

In accordance with the Securities and Exchange Commission rules regarding auditor independence, the Audit Committee has established Policies and Procedures for Audit and Non-Audit Services Provided by an Independent Auditor. The rules apply to Gold Fields and its consolidated subsidiaries engaging any accounting firms for audit services and the auditor who audits the accounts filed with the Securities and Exchange Commission, or the external auditor, for permissible non-audit services.

When engaging the external auditor for permissible non-audit services (audit-related services, tax services, and all other services), pre-approval is obtained prior to the commencement of the services.

 

137


Table of Contents

CORPORATE GOVERNANCE

Gold Fields’ home country corporate governance practices are regulated by the Listing Requirements of the JSE (the JSE Listing Requirements). The following is a summary of the significant ways in which Gold Fields’ home country corporate governance standards and its corporate governance practices differ from those followed by domestic companies under the NYSE Listing Standards.

 

   

The NYSE Listing Standards require that the non-management directors of U.S. listed companies meet at regularly scheduled non-executive sessions without management. The JSE Listing Requirements do not require such meetings of listed company non-executive directors. Gold Fields’ non-management directors do however meet regularly without management.

 

   

The NYSE Listing Standards require U.S. listed companies to have a nominating/corporate governance committee composed entirely of independent directors. The JSE Listing Requirements also require the appointment of such a committee, and stipulate that all members of this committee must be non-executive directors, the majority of whom must be independent. Gold Fields has a Nominating and Governance Committee which currently comprises four non-executive directors, all of whom are independent under the NYSE Listing Standards and the JSE Listing Requirements which is chaired by the Chair of Gold Fields, as required by the JSE Listing Requirements.

 

   

The NYSE Listing Standards require U.S. listed companies to have a compensation committee composed entirely of independent directors. The JSE Listing Requirements merely require the appointment of such a committee. Gold Fields has appointed a Remuneration Committee, currently comprising five board members, all of whom are independent under both the JSE Listing Requirements and the NYSE Listing Standards.

 

   

The NYSE Listings Standards require U.S. listed companies to have an audit committee composed entirely of independent directors. The South African Companies Act requires that the audit committee be approved by shareholders on an annual basis at a company’s annual general meeting. The JSE Listings Requirements also require an audit committee composed entirely of independent directors. Gold Fields has appointed an Audit Committee, currently comprised of four board members, all of whom are non-executive and independent, as defined under both the JSE Listings Requirements and the NYSE Listing Requirements.

 

138


Table of Contents

EXHIBITS

The following instruments and documents are included as Exhibits to this annual report.

 

No.

  

Exhibit

1.1

   Memorandum of Incorporation of Gold Fields, as amended (incorporated by reference to Exhibit 1.4 to the annual report on Form 20-F (File No. 1-31318), filed by Gold Fields with the Securities and Exchange Commission on 4 April 2018)

2.1

   Deposit Agreement among Gold Fields, Gold Fields Limited (f/k/a/Driefontein Consolidated Limited), The Bank of New York, as depositary, and the owners and beneficial owners from time to time of American Depositary Receipts, dated as of 2 February 1998, as amended and restated as of 21 May 2002 (incorporated by reference to Exhibit 2.3 to the annual report on Form 20-F (File No. 1-31318), filed by Gold Fields with the Securities and Exchange Commission on 24 October 2002)(P)

2.2

   Form of American Depositary Receipt (included in Exhibit 2.2)(P)

2.3

   Trust Deed among Orogen, as issuer; Gold Fields Limited, GFTMSA, GFO, and GFH, as guarantors; and Citicorp Trustee Company Limited, as trustee, dated 7 October 2010 in relation to the U.S.$1 billion Note Issue (incorporated by reference to Exhibit 2.8 to the annual report on Form 20-F (File No. 1-31318), filed by Gold Fields with the Securities and Exchange Commission on 2 December 2010)

2.4

   Supplemental Trust Deed among Orogen, as issuer; Gold Fields, GFO, and GFH, as guarantors; Sibanye Gold Limited and Citicorp Trustee Company Limited, as trustee, dated 24 April 2015 in relation to the U.S.$1 billion Note Issue (incorporated by reference to Exhibit 2.6 to the annual report, on Form 20-F (File No. 1-31318), filed by Gold Fields with the Securities and Exchange Commission on 13 April 2016)

2.5

   Trust Deed among Orogen, as issuer, Gold Fields, GF Ghana and GF Holdings, as guarantors, and Citibank N.A., London Branch, as trustee, dated 15 May 2019 in relation to the U.S.$500  million notes due 2024

2.6

   Trust Deed among Orogen, as issuer, Gold Fields, GF Ghana and GF Holdings, as guarantors, and Citibank N.A., London Branch, as trustee, dated 15 May 2019 in relation to the U.S.$500  million notes due 2029

2.7

   Description of securities registered under Section 12 of the Exchange Act

4.1

   The Gold Fields Limited 2012 Share Plan. dated 22 May 2018, as amended

 

139


Table of Contents

4.2

   Agreement between Nicholas J. Holland and Gold Fields Group Services (Pty) Ltd, dated 6 March 2009 and effective 1  March 2009 (incorporated by reference to Exhibit 4.29 to the annual report on Form 20-F (File No.  1-31318), filed by Gold Fields with the Securities and Exchange Commission on 3 December 2009)

4.3

   Agreement between Nicholas J. Holland and Gold Fields Ghana Holdings (BVT) Limited, dated 9 March 2009 and effective 1  March 2009 (incorporated by reference to Exhibit 4.30 to the annual report on Form 20-F (File No.  1-31318), filed by Gold Fields with the Securities and Exchange Commission on 3 December 2009)

4.4

   Agreement between Nicholas J. Holland and Gold Fields Orogen Holding Company (BVT), dated 6 March 2009 and effective 1  March 2009 (incorporated by reference to Exhibit 4.31 to the annual report, on Form 20-F (File No.  1-31318), filed by Gold Fields with the Securities and Exchange Commission on 3 December 2009)

4.5

   Agreement between Nicholas J. Holland and Gold Fields Group Services (Pty) Ltd, dated 9 April 2010 and effective 1  April 2010 (incorporated by reference to Exhibit 4.29 to the annual report, on Form 20-F (File No.  1-31318), filed by Gold Fields with the Securities and Exchange Commission on 2 December 2010)

4.6

   Agreement between Nicholas J. Holland and Gold Fields Ghana Holdings (BVT) Limited, dated 9 April 2010 and effective 1  April 2010 (incorporated by reference to Exhibit 4.30 to the annual report on Form 20-F (File No.  1-31318), filed by Gold Fields with the Securities and Exchange Commission on 2 December 2010)

4.7

   Agreement between Nicholas J. Holland and Gold Fields Orogen Holding Company (BVT), dated 9 April 2010 and effective 1  April 2010 (incorporated by reference to Exhibit 4.31 to the annual report on Form 20-F (File No.  1-31318), filed by Gold Fields with the Securities and Exchange Commission on 2 December 2010)

4.8

   Agreement between Paul A. Schmidt and Gold Fields Group Services (Pty) Ltd, dated 24 November 2009 and effective 6  November 2009 (incorporated by reference to Exhibit 4.33 to the annual report on Form 20-F (File No. 1 -31318), filed by Gold Fields with the Securities and Exchange Commission on 3 December 2009)

4.9

   Agreement between Paul A. Schmidt and Gold Fields Ghana Holdings (BVT) Limited. dated 24  November 2009 and effective 6 November 2009 (incorporated by reference to Exhibit 4.34 to the annual report on Form 20-F (File No.  1 -31318), filed by Gold Fields with the Securities and Exchange Commission on 3 December 2009)

4.10

   Agreement between Paul A. Schmidt and Gold Fields Orogen Holding Company (BVT), dated 24  November 2009 and effective 6 November 2009 (incorporated by reference to Exhibit 4.35 to the annual report, on Form 20-F (File No.  1 -31318), filed by Gold Fields with the Securities and Exchange Commission on 3 December 2009)

4.11

   First Addendum to the Employment Contract made and entered into between Gold Fields Group Services (Pty) Ltd and Paul A. Schmidt, dated 1  April 2010 (incorporated by reference to Exhibit 4.40 to the annual report, on Form 20-F (File No. 1 -31318), filed by Gold Fields with the Securities and Exchange Commission on 2 December 2010)

4.12

   First Addendum to the Employment Contract made and entered into between Gold Fields Ghana Holdings (BVT) Limited and Paul A. Schmidt, dated 1 April 2010 (incorporated by reference to Exhibit 4.41 to the annual report on Form 20-F (File No. 1 -31318), filed by Gold Fields with the Securities and Exchange Commission on 2 December 2010)

 

140


Table of Contents

4.13

   First Addendum to the Employment Contract made and entered into between Gold Fields Orogen Holding Company (BVI) and Paul A. Schmidt, dated 1 April 2010 (incorporated by reference to Exhibit 4.42 to the annual report on Form 20-F (File No. 1 -31318), filed by Gold Fields with the Securities and Exchange Commission on 2 December 2010)

4.14

   U.S.$150 million Revolving Senior Secured Credit Facility Agreement between Banco de Credito del Peru and Scotiabank Peru S.A.A. and La Cima, dated 19 September 2017

4.15

   Gruyere Gold Project Joint Venture Agreement between Gruyere Mining Company Pty Ltd, Gold Road Resources Limited and others dated 6  December 2016 (incorporated by reference to Exhibit 4.20 to the annual report on Form 20-F (File No.  1-31318), filed by Gold Fields with the Securities Exchange Commission on 5 April 2017)

4.16

   Gruyere Syndicated Facility between Gold Fields Limited, Gruyere Holdings Pty Ltd, certain wholly owned subsidiaries of Gold Fields, the Financial Institutions listed in Part II of Schedule 1, the Financial Institutions listed in Part III of Schedule 1 and the Commonwealth Bank of Australia, dated 24 Mav 2017 (incorporated by reference to Exhibit 4.23 to the annual report on Form 20-F (File No. 1-31318), filed by Gold Fields with the Securities Exchange Commission on 4 April 2018)

4.17

   Fifth Amendment and Restatement Agreement relating to a U.S.$100 million Revolving Credit Facility Agreement originally dated 22 December 2010, as amended and restated on 6  May 2014, 28 October 2016, 12 June 2017 and 22  March 2018 between Gold Fields Ghana Limited, Abosso Goldfields Limited, The Standard Bank of South Africa Limited (acting through its Isle of Man Branch) and The Standard Bank of South Africa (acting through its Corporate and Investment Banking Division), dated 23 November 2018

4.18

   Revolving Credit Facility Agreement among Nedbank Limited, GFO, GFIJVH and the Original Guarantors (listed in Schedule 1), dated 23 April 2018

4.19

   U.S.$1,200 million Credit Facilities Agreement between MUFG Bank, LTD., Orogen, GF Ghana and the Original Guarantors (listed in Schedule 1), dated 25 July 2019

8.1

   List of subsidiaries of the registrant

12.1

   Certification of Chief Executive Officer

12.2

   Certification of Chief Financial Officer

13.1

   Certification of Chief Executive Officer

13.2

   Certification of Chief Financial Officer

101.INS

   XBRL Instance Document

101.SCH

   XBRL Taxonomy Extension Schema Linkbase Document

101.CAL

   XBRL Taxonomy Extension Calculation Linkbase Document

101.DEF

   XBRL Taxonomy Extension Definition Linkbase Document

101.LAB

   XBRL Taxonomy Extension Label Linkbase Document

101.PRE

   XBRL Taxonomy Extension Presentation Linkbase Document

 

 

141


Table of Contents

SIGNATURES

The registrant hereby certifies that it meets all of the requirements for filing on Form 20-F and that it has duly caused and authorised the undersigned to sign this annual report on its behalf.

 

GOLD FIELDS LIMITED

/s/ Nicholas J. Holland

Name: Nicholas J. Holland

Title: Chief Executive Officer
Date: 6 April 2020

 

142