10-K 1 ceqp-10kxq413.htm FORM 10-K CEQP - 10K - Q4 13
UNITED STATES
SECURITIES AND EXCHANGE COMMISSION
WASHINGTON, D.C. 20549
 
FORM 10-K
ý
ANNUAL REPORT PURSUANT TO SECTION 13 OR 15(d) OF THE SECURITIES EXCHANGE ACT OF 1934
 
For the fiscal year ended December 31, 2013
OR
¨
TRANSITION REPORT PURSUANT TO SECTION 13 OR 15(d) OF THE SECURITIES EXCHANGE ACT OF 1934
 
For the transition period from              to             .
COMMISSION FILE NUMBER: 001-34664
Crestwood Equity Partners LP
(Exact name of registrant as specified in its charter)

Delaware
 
43-1918951
(State or other jurisdiction of
incorporation or organization)
 
(IRS Employer
Identification No.)
 
700 Louisiana Street, Suite 2060
Houston, Texas
 
77002
(Address of principal executive offices)
 
(Zip code)
(832) 519-2200
(Registrant’s telephone number, including area code)
Inergy, L.P.
Two Brush Creek Blvd., Suite 200
Kansas City, Missouri, 64112
September 30
(Former name)
(Former address)
(Former fiscal year)
 
 
SECURITIES REGISTERED PURSUANT TO SECTION 12(b) OF THE ACT:
Title of Each Class
 
Name of Each Exchange on Which Registered
Common Units representing limited partnership interests
 
The New York Stock Exchange
SECURITIES REGISTERED PURSUANT TO SECTION 12(g) OF THE ACT: None

Indicate by check mark if registrant is a well-known seasoned issuer, as defined by Rule 405 of the Securities Act.    Yes  x    No  ¨
Indicate by check mark if the registrant is not required to file reports pursuant to Section 13 or 15(d) of the Act.     Yes  ¨    No  x
Indicate by check mark whether the registrant (1) has filed all reports required to be filed by Section 13 or 15(d) of the Securities Exchange Act of 1934 during the preceding 12 months (or for such shorter period that the registrant was required to file such reports) and (2) has been subject to such filing requirements for the past 90 days.    Yes  x  No  ¨
Indicate by check mark whether the registrant has submitted electronically and posted on its corporate website, if any, every Interactive Data File required to be submitted and posted pursuant to Rule 405 of Regulation S-T (§232.405 of this chapter) during the preceding 12 months (or for such shorter period that the registrant was required to submit and post such files).    Yes  x No  ¨
Indicate by check mark if disclosure of delinquent filers pursuant to Item 405 of Regulation S-K is not contained herein and will not be contained, to the best of registrant’s knowledge, in definitive proxy or information statements incorporated by reference in Part III of this Form 10-K or any amendment to this Form 10-K.  x



Indicate by check mark whether the registrant is a large accelerated filer, an accelerated filer, a non-accelerated filer or a smaller reporting company. See definitions of “large accelerated filer”, “accelerated filer” and “smaller reporting company” in Rule 12b-2 of the Exchange Act.
Large accelerated filer
 
x
 
Accelerated filer
 
¨
 
 
 
 
 
 
 
Non-accelerated filer
 
¨ (Do not check if a smaller reporting company)
 
Smaller reporting company
 
¨
Indicate by check mark whether the registrant is a shell company (as defined in Rule 12b-2 of the Exchange Act).    Yes  ¨    No  x
The aggregate market value of the 110,283,259 common units of the registrant held by non-affiliates computed by reference to the $12.72 closing price of such common units on February 14, 2014, was $1.4 billion. As of June 28, 2013, the last business day of the registrant's most recently completed second quarter, the aggregate market value of the registrant's common units held by non-affiliates of the registrant was $1.8 billion based on a closing price of $16.02 per common unit as reported on the New York Stock Exchange on such date. As of February 14, 2014, the registrant had 186,429,575 common units outstanding.
 
DOCUMENTS INCORPORATED BY REFERENCE
Portions of the following documents are incorporated by reference into the indicated parts of this report: None.




CRESTWOOD EQUITY PARTNERS LP (FORMERLY INERGY, L.P.)
INDEX TO ANNUAL REPORT ON FORM 10-K

 
 
Page
 
 
 
 
 
 
 
 
 
 
 
 
 
 
 
 
 
 
 
 
Mine Safety Disclosures
 
 
 
 
 
 
 
 
 
 
 
 
 
 
 
 
 
 
 
 
 
 
 
 
 
 
 
 
 
 
 
 
 
 
 
 
 
 
 
 
 
 
 
 
 
 
 
 
 
 
 
 
 
 
 
 
 


3


GLOSSARY

The terms below are common to our industry and used throughout this report.
/d
per day
AOD
Area of dedication, which means the acreage dedicated to a company by an oil and/or natural gas producer under one or more contracts.
Barrel (Bbl)
One barrel of petroleum products equal to 42 U.S. gallons.
Base gas
A quantity of natural gas held within the confines of the natural gas storage facility and used for pressure support and to maintain a minimum facility pressure. May consist of injected base gas or native base gas. Also known as cushion gas.
Bcf
One billion cubic feet of natural gas. A standard volume measure of natural gas products.
Cycle
A complete withdrawal and injection of working gas. Cycling refers to the process of completing one cycle.
Dth
One dekatherm of natural gas.
EPA
Environmental Protection Agency.
FASB
Financial Accounting Standards Board.
FERC
Federal Energy Regulatory Commission.
Firm service
Services pursuant to which customers receive an assured or firm right to (i) in the context of storage service, store product in the storage facility or (ii) in the context of transportation service, transport product through a pipeline, over a defined period of time.
GAAP
Generally Accepted Accounting Principles.
Gas storage capacity
The maximum volume of natural gas that can be cost-effectively injected into a storage facility and extracted during the normal operation of the storage facility. Gas storage capacity excludes base gas.
G&P
Gathering and processing.
Hub
Geographic location of a storage facility and multiple pipeline interconnections.
Hub services
With respect to our natural gas storage and transportation operations, the following services: (i) interruptible storage services, (ii) firm and interruptible park and loan services, (iii) interruptible wheeling services, and (iv) balancing services.
Injection rate
The rate at which a customer is permitted to inject natural gas into a natural gas storage facility.
Interruptible service
Services pursuant to which customers receive only limited assurances regarding the availability of (i) with respect to storage services, capacity and deliverability in storage facilities or (ii) with respect to transportation services, capacity and deliverability from receipt points to delivery points. Customers pay fees for interruptible services based on their actual utilization of the storage or transportation assets.
LIBOR
London Interbank Offered Rate.
Mcf
One thousand cubic feet of natural gas. We have converted throughput numbers from a heating value number to a volumetric number based upon a conversion factor of 1 MMbtu equals 1 Mcf.
MMbtu
One million British thermal units, which is approximately equal to one Mcf. One British thermal unit is equivalent to an amount of heat required to raise the temperature of one pound of water by one degree.
MMcf
One million cubic feet of natural gas.
Natural gas
A gaseous mixture of hydrocarbon compounds, primarily methane together with varying quantities of ethane, propane, butane and other gases.
Natural Gas Act
Federal law enacted in 1938 that established the FERC's authority to regulate interstate pipelines.
Natural gas liquids (NGLs)
Those hydrocarbons in natural gas that are separated from the natural gas as liquids through the process of absorption, condensation, adsorption or other methods in natural gas processing or cycling plants. NGLs include natural gas plant liquids (primarily ethane, propane, butane and isobutane) and lease condensate (primarily pentanes produced from natural gas at lease separators and field facilities).
NYSE
New York Stock Exchange.
Salt cavern
A man-made cavern developed in a salt dome or salt beds by leaching or mining of the salt.

4


SEC
Securities and Exchange Commission.
Wheeling
The transportation of natural gas from one pipeline to another pipeline through the pipeline facilities of a natural gas storage facility. The gas does not flow into or out of actual storage, but merely uses the surface facilities of the storage operation.
Withdrawal rate
The rate at which a customer is permitted to withdraw gas from a natural gas storage facility.
Working gas
Natural gas in a storage facility in excess of base gas. Working gas may or may not be completely withdrawn during any particular withdrawal season.
Working gas storage capacity
See gas storage capacity (above).




5


PART I

Item 1. Business.

Unless the context requires otherwise, references to (i) “we,” “us,” “our,” “our company,” the “Company,” “Crestwood Equity,” and like terms refer to Crestwood Equity Partners LP and its consolidated subsidiaries, (ii) “Crestwood Midstream” refers to Crestwood Midstream Partners LP and its consolidated subsidiaries following the Crestwood Merger (defined below), (iii) “Legacy Inergy” refers to Inergy, L.P. and its consolidated subsidiaries prior to the Crestwood Merger, (iii) “Inergy Midstream” refers to Inergy Midstream, L.P. and its consolidated subsidiaries prior to the Crestwood Merger, and (iv) “Legacy Crestwood” refers to Crestwood Midstream Partners LP and its consolidated subsidiaries prior to the Crestwood Merger. Unless otherwise indicated, information contained herein is reported as of December 31, 2013.

As explained below and in Part IV, Item 15, Exhibits and Financial Statement Schedules, Notes 1 and 2, our acquisition of the Legacy Crestwood’s general partner in June 2013 was accounted for as a reverse acquisition under the purchase method of accounting. The general partner of Legacy Crestwood, Crestwood Gas Services GP, LLC (“Legacy Crestwood GP”), is therefore treated as the acquirer for accounting purposes, whereas we acquired Legacy Crestwood GP for legal purposes. Notwithstanding this distinction, references in this Part I to “we,” “us,” “our,” “our company,” the “Company,” and “Crestwood Equity” refer to the combined operations of Legacy Crestwood GP and the Company unless the context requires otherwise.

Introduction

Crestwood Equity, a Delaware limited partnership formed in March 2001, is a master limited partnership (“MLP”) that develops, acquires, owns or controls, and operates primarily fee-based assets and operations within the energy midstream sector. Headquartered in Houston, Texas, we provide broad-ranging infrastructure solutions across the value chain to service premier liquids-rich and crude oil shale plays across the United States. Our common units representing limited partner interests are listed on the NYSE under the symbol “CEQP”.

We own and operate a diversified portfolio of crude oil and natural gas gathering, processing, storage and transportation assets that connect fundamental energy supply with energy demand across North America. Our consolidated operating assets include:

natural gas facilities with approximately 2.5 Bcf/d of gathering capacity, 471 MMcf/d of processing capacity,
1.0 Bcf/d of firm transmission capacity, and 79.4 Bcf of working gas storage capacity;

NGL facilities with approximately 24,000 Bbls/d of fractionation capacity and 2.8 million barrels of storage capacity;

crude oil facilities with approximately 100,000 Bbls/d of gathering capacity, 960,000 barrels of storage capacity, and 120,000 Bbls/d of rail loading capacity; and

7 truck and rail terminals and a transportation fleet of approximately 557 truck/trailer units and 1,071 rail units that can transport more than 330,000 Bbls/d of NGLs for our proprietary supply and logistics business.

Our primary business objective is to increase the cash distributions that we pay to our unitholders. We have worked to position Crestwood Midstream as a growth MLP through which we will expand our midstream platform and to reposition the Company as more of a “pure play” general partner than an operating company, and we expect to continue this strategy going forward. We therefore expect to increase cash available for distribution to our unitholders primarily through our investment in Crestwood Midstream and, to a lesser extent, through growth opportunities involving the assets owned by us. We anticipate that the contribution of our remaining operating assets into Crestwood Midstream will enhance our value based on our ownership interests in Crestwood Midstream (including our ownership of its incentive distribution rights), and we expect to consummate such drop downs at an appropriate time in the future.


6


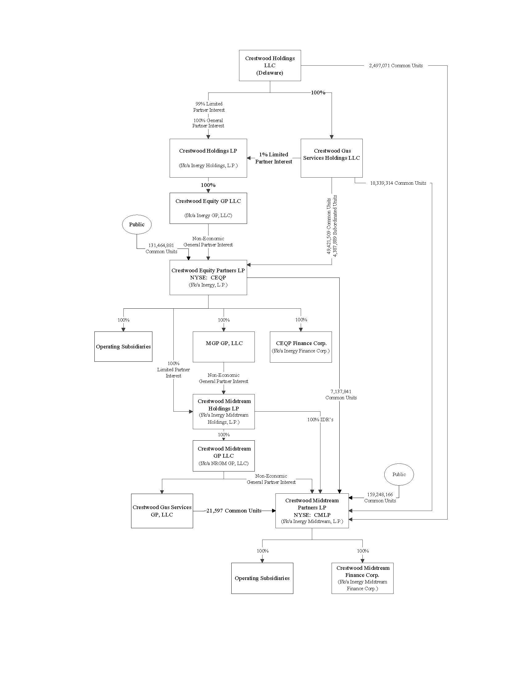
Ownership Structure

The diagram below reflects a simplified version of our ownership structure as of December 31, 2013:

7


Our non-economic general partner interest is held by Crestwood Equity GP LLC, which we refer to as our “general partner” and which is indirectly owned by Crestwood Holdings LLC (“Crestwood Holdings”). Crestwood Holdings, which is substantially owned and controlled by First Reserve Management, L.P. (“First Reserve”), also owns 100% of our incentive distribution rights (“IDRs”) and approximately 29% of our limited partner units as of December 31, 2013.

We own the non-economic general partner interest of Crestwood Midstream and, therefore, control Crestwood Midstream. We also own 100% of the IDRs and approximately 4% of the common units representing limited partnership interests of Crestwood Midstream as of December 31, 2013.

In May 2013, the former owners of our general partner and Crestwood Holdings entered into a series of transactions that would effectively consolidate and combine the operations of Legacy Crestwood and Inergy Midstream. The parties first completed a series of “upstairs” transactions in June 2013 that resulted in Crestwood Holdings’ acquisition of control of us, and our legal acquisition of Legacy Crestwood GP, on June 19, 2013. The strategic business combination was completed in October 2013 when Legacy Crestwood merged with and into Inergy Midstream (the “Crestwood Merger”) and Inergy Midstream changed its name to Crestwood Midstream Partners LP. Contemporaneously with the Crestwood Merger, we changed our name from Inergy, L.P. to Crestwood Equity Partners LP and changed our NYSE listing symbol from “NRGY” to “CEQP.” See Part IV, Item 15, Exhibits and Financial Statement Schedules, Notes 1 and 2 for additional information on these related transactions.

Our Assets

We, through our wholly-owned subsidiaries, own and operate a proprietary NGL and crude oil supply and logistics business, a West Coast NGL business, and the Tres Palacios natural gas storage facility. All of our other consolidated assets are owned by or through Crestwood Midstream.

We have three reporting segments: (i) gathering and processing, (ii) NGL and crude services, and (iii) storage and transportation.

Gathering and Processing

We provide natural gas gathering, processing, treating and compression services to producers in unconventional shale plays located in West Virginia, Wyoming, Texas, Arkansas, New Mexico, and Louisiana. We own rich gas systems in the Marcellus, Powder River Basin (“PRB”) Niobrara, Barnett, Granite Wash, and Avalon/Bone Spring Shale plays, and dry gas gathering systems in the Barnett, Fayetteville and Haynesville/Bossier Shale plays.


8


The table below summarizes certain information about our gathering and processing systems as of December 31, 2013:
Shale Play
(State)
Counties /
Parishes
Pipeline (Miles)
Gathering Capacity
(MMcf/d)
Average Gathering Volume
(MMcf/d)
Compression (HP)
Number of In-Service Processing Plants
Processing Capacity
(MMcf/d)
Gross
Acreage Dedication
Marcellus
West Virginia
Harrison, Barbour and Doddridge
65
605
420
82,340
140,000
PRB Niobrara(1)
Wyoming
Converse
146
60
45
15,600
311,000
Barnett
Texas
Hood, Somervell, Johnson, Tarrant, and Denton
491
955
429
153,465
2
425
140,000
Fayetteville
Arkansas
Conway, Faulkner, Van Buren, and White
171
510
98
27,645
143,000
Granite Wash
Texas
Roberts
36
36
21
12,240
1
36
22,000
Haynesville / Bossier
Louisiana
Sabine
57
100
22
22,000
Avalon / Bone Spring
New Mexico
Eddy
49
50
10
955
1
10
55,000
Total
 
1,015
2,316
1,045
292,245
4
471
833,000

(1)
Our PRB Niobrara assets are owned by Jackalope Gas Gathering Services, L.L.C., our 50% owned equity-method investment. The average gathering volumes represent the average volumes for the period of acquisition (July 19, 2013) to December 31, 2013.

We generate G&P revenues predominantly under fee-based contracts, which minimizes our commodity price exposure and provides less volatile operating performance and cash flows. Our principal G&P systems are described below.

Marcellus

We own and operate rich gas systems in Harrison and Doddridge Counties, West Virginia and a dry gas system in Barbour County, West Virginia. These systems consist of 65 miles of low pressure gathering lines and seven compression and dehydrations stations with 82,340 horsepower. Our current operations are predominantly focused on our rich gas systems. On these systems, we provide midstream services to Antero Resources (“Antero”), which is the most active upstream developer of the rich gas corridor of the southwestern core of the Marcellus Shale play. We provide our services under long-term, fixed-fee contracts across two operating areas, our eastern area of operation (“East AOD”) and our western area of operation (“Western Area”).

In the East AOD, we provide gathering, dehydration and compression services to Antero in an approximately 140,000 gross acre area from which Antero has dedicated all production of rich natural gas to our system pursuant to a 20-year, fixed-fee gathering and compression agreement. As a part of that agreement, we gather and deliver Antero’s production to MarkWest Energy Partners’ Sherwood Gas Processing Plant and various regional pipeline systems. Antero has provided minimum volume commitments under our agreement, which increase from an average of 400 MMcf/d in 2014 up to an average of 450 MMcf/d in 2016, 2017 and 2018, respectively. Our system is currently connected to 173 wells and current average daily volumes delivered to our system have increased by over 180% from when we acquired the assets in 2012.

In the Western Area, we provide compression and dehydration services to Antero’s gathering facilities predominantly with our West Union and Victoria compressor stations. We provide services to Antero under a five year, fixed-fee agreement that runs through 2018, subject to Antero’s right to extend the contract term for an additional five years. Although volumes compressed from these stations are not contractually dedicated to us in the Western Area, Antero does provide minimum volume commitments up to 50% of the throughput capacity of each compressor station. We also hold a right of first offer until 2019 to acquire and develop any midstream facilities developed by Antero in the Western Area for ultimate transfer or sale to a third party.


9


We estimate that Antero has developed less than 10% of its available drilling locations on its West Virginia Marcellus Shale acreage, and as a result, we expect to continue to materially expand our systems in both the East AOD and Western Area to service Antero’s continued growth in throughput. We invested approximately $236 million in our Marcellus systems during the year ended December 31, 2013, bringing our total capital invested in these systems to approximately $726 million since acquiring them in 2012.

PRB Niobrara

Our G&P segment includes our 50% interest in Jackalope Gas Gathering Services, L.L.C. (“Jackalope”), which owns a gas gathering system being developed to support a 311,000 gross acre AOD operated by Chesapeake Energy Corporation (“Chesapeake”) and RKI Exploration and Production LLC (“RKI”) in the core of the PRB Niobrara Shale. The Jackalope system, which is 50% owned and operated by Access Midstream Partners, L.P., consists of approximately 146 miles of gathering pipelines and 15,600 horsepower of compression equipment located in Converse County, Wyoming. The existing system, which connects to 115 wells, and its planned future development are supported by a 20-year gathering and processing agreement with Chesapeake and RKI under which Jackalope receives cost-of-service based fees with annual redeterminations sufficient to provide Jackalope a fixed return on all capital invested to build out and expand the system over the life of the contract. Crestwood Niobrara manages the commercial operations of Jackalope.

We invested approximately $128 million in Jackalope in fiscal 2013. Our Jackalope interest, which we acquired in July 2013, was financed in part through a joint venture formed by our consolidated subsidiary, Crestwood Niobrara LLC (“Crestwood Niobrara”), with General Electric Capital Corporation and GE Structured Finance, Inc. (collectively, "GE"). See Part IV, Item 15, Exhibits and Financial Statement Schedules, Notes 5 and 11 for additional information on our Jackalope acquisition and financing thereof.

Barnett

We own and operate three systems in the Barnett Shale, including the Cowtown, Lake Arlington and the Alliance systems.

Our Cowtown system, which is located principally in the southern portion of the Fort Worth Basin, consists of (i) pipelines that gather rich natural gas produced by customers and delivers the volumes to our plants for processing, (ii) the Cowtown plant, which includes two natural gas processing units that extract NGLs from the natural gas stream and deliver customers’ residue gas and extracted NGLs to unaffiliated pipelines for sale downstream, and (iii) the Corvette plant, which extracts NGLs from the natural gas stream and delivers customers’ residue gas and extracted NGLs to unaffiliated pipelines for sale downstream. For the year ended December 31, 2013, our Cowtown and Corvette plants had a total average throughput of 189 MMcf/d of natural gas with an average NGL recovery of 19,600 Bbl/d.

Our Lake Arlington system, which is located in eastern Tarrant County, Texas, consists of a gas gathering system and related compression facility. Our Alliance system, which is located in northern Tarrant and southern Denton Counties, Texas, consists of a gas gathering system and a related dehydration, compression and amine treating facility.

We also own the West Johnson County system in the Barnett, which was operational from the date we acquired the plant (August 24, 2012) until we ceased operating the plant on December 31, 2012. We have since diverted rich gas volumes to our other processing facilities and are currently evaluating other potential uses for the West Johnson County plant, which has a processing capacity of 100 MMcf/d of natural gas.

Fayetteville

We own and operate five systems in the Fayetteville Shale, including the Twin Groves, Prairie Creek, Woolly Hollow, Wilson Creek, and Rose Bud systems. Our Twin Groves, Prairie Creek, and Woolly Hollow systems (Conway and Faulkner Counties) consist of three gas gathering, compression, dehydration and treating facilities. Our Wilson Creek (Van Buren County) and Rose Bud system (White County) systems each consist of a gas gathering system and a related compression facility. All of our systems gather natural gas produced by customers and deliver customers’ gas to unaffiliated pipelines for downstream sale.

Other

We also own and operate systems in the Granite Wash, Avalon/Bone Spring, and the Haynesville/Bossier Shales. Our Indian Creek system, which is located in Roberts County, Texas in the Granite Wash, includes a rich gas gathering system, compression facility and processing plant. Our Las Animas system, which is located in Eddy County, New Mexico, consists of three gas gathering systems located in the Morrow/Atoka reservoir and the Avalon/Bone Spring Shale rich gas trend in the

10


Permian Basin. Our Sabine system, which is located in Sabine Parish, Louisiana, includes high-pressure gas gathering pipelines that provide gathering and treating services for producers in the Haynesville/Bossier Shale.

See Part IV, Item 15, Exhibits and Financial Statement Schedules, Note 4 for information related to our acquisition of various G&P systems.

NGL and Crude Services

The operations comprising our NGL and crude segment primarily include our proprietary NGL and crude oil supply and logistics business, crude oil rail terminals, the Arrow gathering system described below, our West Coast NGL business, NGL storage facilities, and US Salt, LLC (“US Salt”).

Our proprietary NGL and crude oil supply and logistics business utilizes assets under our ownership or control to effectively provide supply “flow assurance” to producers, refiners and other customers. We are able to offer services that ensure uninterruptible NGL and crude oil supply flows at attractive economic values by optimizing our fleet of rail and rolling stock (including approximately 290 tractors, 458 transports, and terminals in multiple states), our West Coast NGL operations, our NGL storage facilities, and NGL pipeline and storage capacity leased from third parties. Among other facilities utilized by our transportation fleet, we own or control rail-to-truck terminals in Bridgeton, New Jersey, Peekskill, New York and Lantana, Florida, and truck maintenance facilities located in Indiana, Mississippi, New Jersey and Ohio.

The COLT Hub consists of a crude oil loading and storage terminal and interconnecting pipeline facilities located in the heart of the Bakken and Three Forks Shale oil-producing areas in Williams County, North Dakota. It has 960,000 barrels of crude oil storage capacity and is capable of loading up to 120,000 Bbls/d utilizing two 8,700-foot rail loops that can accommodate 120-car unit trains. Customers can source crude oil through interconnected gathering systems, an eight-bay truck unloading rack and the COLT Connector, a 21-mile, 10-inch bi-directional pipeline that connects the COLT Hub to the Enbridge and Tesoro crude pipelines at Dry Fork (Beaver Lodge/Ramberg junction). The COLT Hub is connected to the Meadowlark Midstream Company, LLC (formerly, Bear Tracker Energy) and Hiland crude oil gathering systems, and the Enbridge and Tesoro pipeline systems. We acquired the COLT Hub for $425 million in December 2012, and since the acquisition we have invested a total of approximately $36.5 million in the COLT Hub to expand storage and rail loading capacity.

Our NGL and crude services segment also includes our approximate 50% interest in Power River Basin Industrial Complex, LLC (“PRBIC”), which owns an early stage crude oil rail terminal located in Douglas County, Wyoming that supports crude oil volumes produced within the PRB Niobrara. The rail loading terminal, which we jointly own with Enserco Midstream LLC, is capable of loading up to 6,000 Bbls/d on a manifest basis and is expected to commence unit train service in the first quarter of 2014. We paid approximately $22.5 million for our interest in PRBIC and we have invested approximately $1.9 million in PRBIC in 2013 since acquiring our equity interest. See Part IV, Item 15, Exhibits and Financial Statement Schedules, Note 5 for additional information on our PRBIC investment.

The Arrow system gathers crude oil, rich natural gas and produced water from wells operating on the Fort Berthold Indian Reservation in the core of the Bakken Shale in McKenzie and Dunn Counties, North Dakota.  The system, which is located approximately 60 miles southeast of the COLT Hub, connects to our COLT Hub through the Hiland and Tesoro crude oil pipeline systems.  The Arrow system includes more than 485 miles of gathering lines (including approximately 153 miles of crude oil gathering pipeline, 171 miles of natural gas gathering pipeline, and 164 miles of produced water gathering lines), a 23-acre central delivery point with multiple pipeline take-away outlets and a fully-automated truck loading facility, and salt disposal wells.  Our operations are anchored by long-term, primarily fee-based gathering contracts with blue-chip producers who have dedicated over 150,000 acres to the Arrow system, and our underlying contracts provide for fixed-fee gathering services with annual escalators for crude oil, natural gas and produced water gathering services.  We are gathering approximately 48,300 Bbls/d of crude oil, 11.8 MMcf/d of rich natural gas and 10,500 Bbls/d of produced water on the Arrow system as of December 31, 2013.  We acquired the Arrow system in November 2013 for approximately $750 million, and since the acquisition we have invested approximately $24.9 million in the Arrow system.  See Part IV, Item 15, Exhibits and Financial Statement Schedules, Note 4 for additional information on this acquisition.

Our West Coast NGL business provides processing, fractionation, storage, transportation and marketing services to producers, refiners and other customers. Located near Bakersfield, California, our West Coast facilities include 24 million gallons of aboveground NGL storage capacity, 25 MMcf/d of natural gas processing capacity, 12,000 Bbls/d of NGL fractionation capacity, 8,000 Bbls/d of butane isomerization capacity, and NGL rail and truck take-away options. We separate NGLs from methane, deliver methane to local natural gas pipelines, and retain NGLs for further processing at our fractionation facility, as well as provide butane isomerization and refrigerated storage services. Our isomerization facility chemically changes normal butane to isobutane, which we provide to area refineries for motor fuel blending.

11



Our NGL storage facilities include the Seymour and Bath storage facilities. The Seymour storage facility, which is located in Seymour, Indiana, has 21 million gallons of underground NGL storage capacity and 1.2 million gallons of aboveground “bullet” storage capacity. The facility’s receipts and deliveries are supported by TE Products Pipeline (“TEPPCO”) pipeline and truck access. The Bath storage facility, which is located near Bath, New York, has 1.7 million barrels of underground NGL storage capacity and is supported by both rail and truck terminal facilities capable of loading and unloading 23 railcars per day and approximately 100 truck transports per day. We also lease more than 700,000 barrels of NGL working storage capacity at major hubs such as Mt. Belvieu, Texas and Conway, Kansas.

US Salt is an industry-leading solution mining and salt production company located on the shores of Seneca Lake near Watkins Glen in Schuyler County, New York. It is one of five major solution mined salt manufacturers in the United States, capable of producing more than 400,000 tons of evaporated salt products for food, industrial and pharmaceutical uses. The solution mining process used by US Salt creates salt caverns that can be converted into natural gas and NGL storage capacity.

Storage and Transportation

We own and operate five high-performance natural gas storage facilities located in Texas, New York and Pennsylvania that have an aggregate working gas storage capacity of approximately 79.4 Bcf. Our storage facilities have low maintenance costs, long useful lives and comparatively high cycling capabilities. The interconnectivity of our storage facilities with interstate pipelines offers flexibility to shippers in the Northeast, and our facilities are located in close proximity to the Northeast demand market and a prolific supply source, the Marcellus Shale. Our natural gas storage facilities, each of which generates fee-based revenues, include:

Tres Palacios, a 38.4 Bcf multi-cycle, salt dome storage facility owned and operated by our Tres Palacios Gas Storage Company LLC (“TPGS”) subsidiary. The facility’s 60-mile, 24-inch diameter header system (including a 51-mile north pipeline lateral and an approximate 11-mile south pipeline lateral) interconnects with 10 pipeline systems and can receive residue gas from the tailgate of Kinder Morgan Inc's (formerly Copano Energy's) Houston central processing plant;

Stagecoach, a 26.2 Bcf multi-cycle, depleted reservoir storage facility owned and operated by our Central New York Oil And Gas Company, L.L.C. (“CNYOG”) subsidiary. A 24-mile, 30-inch diameter south pipeline lateral connects the storage facility to Tennessee Gas Pipeline Company, LLC's (“TGP”) 300 Line, and a 10-mile, 20-inch diameter north pipeline lateral connects to the Millennium Pipeline (“Millennium”);

Thomas Corners, a 7.0 Bcf multi-cycle, depleted reservoir storage facility owned and operated by our Arlington Storage Company, LLC (“Arlington Storage”) subsidiary. An 8-mile, 12-inch diameter pipeline lateral connects the storage facility to TGP's 400 Line, and a 7.5-mile, 8-inch diameter pipeline lateral connects to Millennium. Thomas Corners is also connected to Dominion Transmission Inc. (“Dominion”) system through our Steuben facility;

Steuben, a 6.3 Bcf single-turn, depleted reservoir storage facility owned and operated by Arlington Storage. A 12.5-mile, 12-inch diameter pipeline lateral connects the storage facility to the Dominion system, and a 6-inch diameter pipeline measuring less than one mile connects our Steuben and Thomas Corners storage facilities; and

Seneca Lake, a 1.5 Bcf multi-cycle, bedded salt storage facility owned and operated by Arlington Storage. A 19-mile, 16-inch diameter pipeline lateral connects the storage facility to Millennium and Dominion’s system. Inergy Midstream acquired the Seneca Lake facility from New York State Electric & Gas Corporation (“NYSEG”) in July 2011.


12


The following provides additional information about our natural gas storage facilities as of December 31, 2013:
Storage Facility /
Location
 
Cycling Capability (Number of Cycles
per Year)
 
Certificated
Working Gas
Storage
Capacity
(Bcf)
 
Maximum
Injection
Rate
(MMcf/d)
 
Maximum
Withdrawal
Rate
(MMcf/d)
 
Pipeline
Connections
Tres Palacios
Matagorda, Wharton and Colorado Counties, TX
 
7x
 
38.4

(1) 
 
1,000
 
2,500
 
Multiple(2)
Stagecoach
Tioga County, NY;
Bradford County, PA
 
2x
 
26.2

 
 
250
 
500
 
TGP's 300 Line;
Millennium;
Transco's Leidy Line(3)
Thomas Corners
Steuben County, NY
 
2x
 
7.0

 
 
70
 
140
 
TGP's 400 Line;
Millennium;
Dominion
Seneca Lake
Schuyler County, NY
 
12x(4)
 
1.5

 
 
73
 
145
 
Dominion;
Millennium
Steuben
Steuben County, NY
 
1x
 
6.3

 
 
30
 
60
 
TGP's 400 Line;
Millennium;
Dominion
Total
 
 
 
79.4

 
 
1,423
 
3,345
 
 
 
(1)
We have requested FERC authorization to abandon up to 22.9 Bcf of the certificated working gas storage capacity. See Part IV, Item 15, Exhibits and Financial Statement Schedules, Note 15, for additional information on this abandonment proceeding.
(2)
Tres Palacios is interconnected to Florida Gas Transmission Company, LLC, Kinder Morgan Tejas Pipeline, L.P., Houston Pipe Line Company, Central Texas Gathering System, Natural Gas Pipeline Company of America, Transcontinental Gas Pipe Line Corporation (“Transco”), TGP, Valero Natural Gas Pipe Line Company, Channel Pipeline Company, and Texas Eastern Transmission, L.P.
(3)
Stagecoach is connected to Transco's Leidy Line through our MARC I Pipeline.
(4)
Seneca Lake was designed for 12-turn service, but we operate it as a nine-turn high-deliverability storage facility.

We own natural gas transportation facilities located in New York and Pennsylvania. These facilities have low maintenance costs and long useful lives, and they are located in or near the Marcellus shale. Throughput on our transportation assets can also be expanded at relatively low capital costs. In 2013, our transportation facilities delivered approximately 0.8 Bcf/d of natural gas on a firm or interruptible basis. Our natural gas transportation facilities include:

North-South Facilities, which include compression and appurtenant facilities installed to expand transportation capacity on the Stagecoach north and south pipeline laterals. The bi-directional facilities, which are owned and operated by CNYOG, provide more than 365 MMcf/d of firm interstate transportation capacity to shippers. The North-South Facilities, which were placed into service in December 2011, generate fee-based revenues under a negotiated rate structure authorized by the FERC;

MARC I Pipeline, a 39-mile, 30-inch diameter interstate natural gas pipeline that connects the Stagecoach south lateral and TGP's 300 Line in Bradford County, Pennsylvania, with Transco’s Leidy Line in Lycoming County, Pennsylvania. The bi-directional pipeline, which is owned and operated by CNYOG, provides more than 590 MMcf/d of firm interstate transportation capacity to shippers. It includes a 16,360 horsepower gas-fired compressor station near the Transco interconnection, and a 15,000 horsepower electric-powered compressor station at the interconnection between the Stagecoach south lateral and TGP’s 300 Line. The MARC I Pipeline, which placed into service in December 2012, generates fee-based revenues under a negotiated rate structure authorized by the FERC; and

East Pipeline, a 37.5 mile, 12-inch diameter natural gas intrastate pipeline located in New York, which transports 30 MMcf/d of natural gas from Dominion to the Binghamton, New York city gate. The pipeline, which is owned and operated by Crestwood Pipeline East, LLC (formerly Inergy Pipeline East, LLC, “CPE”), runs within three miles of our Stagecoach north lateral's point of interconnection with Millennium. The East Pipeline generates fee-based revenues under a negotiated rate structure authorized by the New York State Public Service Commission (“NYPSC”). We acquired the East Pipeline from NYSEG in July 2011 as part of its acquisition of the Seneca Lake gas storage facility.


13


Growth Projects

Gathering and Processing

We are expanding our gathering and compression facilities in the Marcellus Shale to accommodate Antero’s increased drilling activity and accelerated production plans. Based on our existing construction plans and Antero’s latest production plans, we expect to spend between $180 million and $220 million in 2014 to construct additional gathering lines and four compressor stations. As a result of this additional installed system capacity, we expect daily gathering volumes for all of our gathering and processing operations to increase from approximately 500 MMcf/d at December 31, 2013 to approximately 750 MMcf/d by December 31, 2014.

We are working with our joint venture partner to build out the Jackalope gathering system and to construct a 120 MMcf/d processing facility (Bucking Horse Plant) to serve PRB Niobrara producers, including Chesapeake and RKI. In December 2013, Jackalope received the state permit required to commence construction of the gas processing plant, and we anticipate that Jackalope will commence processing volumes at the cryogenic plant in the fourth quarter of 2014. We expect the processing plant to produce more than 9,000 barrels of NGLs daily at full capacity, and we anticipate that Jackalope will spend approximately $237 million on the system build out next year. We anticipate that Jackalope will complete the build-out of its system to reach a total design capacity of 150 MMcf/d of gas gathering by the third quarter of 2014.

NGL and Crude Services

We are continuing to build out the Arrow gathering system to its total design capacity of 125,000 Bbls/d of crude oil gathering, 100 MMcf/d of gas gathering, and 40,000 Bbls/d of produced water gathering. We also substantially completed in late 2013 certain system enhancements (including line looping and system compression) that will enable us to capture greater volumes of natural gas currently being flared by producers, and we expect to complete these enhancements in the first half of 2014. Given that the Arrow system was designed and constructed to handle significantly greater volumes than those flowing today and that our producer customers are responsible for the costs of connecting their wells to our system, we expect to complete the Arrow system build-out to reach targeted operational throughput capacities with modest organic capital requirements (approximately $80 million) over the next 18-24 months.

We are expanding our COLT Hub to increase our crude oil throughput and storage capacities. The expansion primarily entails the installation of additional crude oil loading arms and pumps at our rail loading rack; the construction of parallel rail tracks on which we will be able to store additional unit trains; the construction of two floating-roof crude oil storage tanks; the construction of additional truck unloading racks; and, modifications that will enable us to receive more crude oil from interconnected gathering systems. The expansion is designed to increase our unit train loading capacity to 160,000 Bbls/d, our truck unloading capacity to 96,000 Bbls/d, our working storage capacity to 1.08 million barrels, and our input capacity from third-party gathering systems to approximately 105,000 Bbls/d. We estimate the total capital cost of this expansion to be approximately $52.0 million, and we have entered into customer contracts that support a substantial portion of our anticipated capital investment. We expect to complete the expansion in the first quarter of 2014.

We are developing an NGL storage facility at our US Salt complex in Schuyler County, New York. We have requested from the New York State Department of Environmental Conservation (“NYSDEC”) the permits necessary to store up to 2.1 million barrels of propane and butane in underground caverns created by US Salt’s solution-mining process. We estimate that the total capital cost of our proposed Watkins Glen NGL storage project to be approximately $40.3 million. We expect the NYSDEC to issue the requested permits in 2014 and to place the storage facility into service within 90-120 days thereafter, but we can provide no assurances that we will receive, if at all, the permits necessary to commence construction.

Storage and Transportation

We have requested the regulatory approvals (including FERC authorization) necessary to expand the working gas capacity of our Seneca Lake natural gas storage facility by approximately 0.5 Bcf. We estimate the total capital cost of this expansion to be approximately $2.0 million. We expect to place this expansion capacity into service in the first half of 2014.

Customers

No customer accounted for 10% or more of our total consolidated revenues for the year ended December 31, 2013. For the year ended December 31, 2012, Quicksilver Resources Inc. (“Quicksilver”) and Antero accounted for approximately 47% and 11% of our total consolidated revenues. For the year ended December 31, 2011, Quicksilver accounted for approximately 64% of our total consolidated revenues.

14



Industry Background

The midstream sector of the energy industry provides the link between exploration and production and the delivery of crude oil, natural gas and their components to end-use markets. The midstream sector consists generally of gathering, processing, storage, and transportation activities. We gather crude oil and natural gas; process natural gas; fractionate NGLs; store crude oil, NGLs and natural gas; and transport crude oil, NGLs and natural gas.

The diagram below depicts the main segments of the midstream sector value chain:


Crude Oil

Pipelines typically provide the most cost-effective option for shipping crude oil. Crude oil gathering systems normally comprise a network of small-diameter pipelines connected directly to the well head that transport crude oil to central receipt points or interconnecting pipelines through larger diameter trunk lines. Common carrier pipelines frequently transport crude oil from central delivery points to logistics hubs or refineries under tariffs regulated by the FERC or state authorities. Logistic hubs provide storage and connections to other pipeline systems and modes of transportation, such as railroads and trucks. Pipelines not engaged in the interstate transportation of crude may also be proprietary or leased entirely to a single customer.

Trucking complements pipeline gathering systems by gathering crude oil from operators at remote wellhead locations not served by pipeline gathering systems. Trucking is generally limited to low volume, short haul movements because trucking costs escalate sharply with distance, making trucking the most expensive mode of crude oil transportation. Railroads provide additional transportation capabilities for shipping crude oil between gathering storage systems, pipelines, terminals and storage centers and end-users.
 
Natural Gas

Midstream companies within the natural gas industry create value at various stages along the value chain by gathering natural gas from producers at the wellhead, processing and separating the hydrocarbons from impurities and into lean gas (primarily methane) and NGLs, and then routing the separated lean gas and NGL streams for delivery to end-markets or to the next stage of the value chain.
 
A significant portion of natural gas produced at the wellhead contains NGLs. Natural gas produced in association with crude oil typically contains higher concentrations of NGLs than natural gas produced from gas wells. This rich natural gas is generally not acceptable for transportation in the nation’s transmission pipeline system or for residential or commercial use. Processing plants extract the NGLs, leaving residual lean gas that meets transmission pipeline quality specifications for ultimate consumption. Processing plants also produce marketable NGLs, which, on an energy equivalent basis, typically have a greater economic value as a raw material for petrochemicals and motor gasolines than as a component of the natural gas stream.


15


Gathering. At the earliest stage of the midstream value chain, a network of typically small diameter pipelines known as gathering systems directly connect to wellheads or pad sites in the production area. Gathering systems transport gas from the wellhead to downstream pipelines or a central location for treating and processing. Gathering systems are often designed to be highly flexible to allow gathering of natural gas at different pressures and scalable to allow for additional production and well connections without significant incremental capital expenditures. A byproduct of the gathering process is the recovery of condensate liquids, which are sold on the open market.

Compression. Gathering systems are operated at pressures intended to enable the maximum amount of production to be gathered from connected wells. Through a mechanical process known as compression, volumes of natural gas at a given pressure are compressed to a sufficiently higher pressure, thereby allowing those volumes to be delivered into a higher pressure downstream pipeline to be shipped to market. Because wells produce at progressively lower field pressures as they age, it becomes necessary to add additional compression over time to maintain throughput across the gathering system.

Treating and Dehydration. Treating and dehydration involves the removal of impurities such as water, carbon dioxide, nitrogen and hydrogen sulfide that may be present when natural gas is produced at the wellhead. Impurities must be removed for the natural gas to meet the quality specifications for pipeline transportation, and end users normally cannot consume (and will not purchase) natural gas with a high level of impurities. Therefore, to meet downstream pipeline and end user natural gas quality standards, the natural gas is dehydrated to remove water and is chemically treated to separate the impurities from the natural gas stream.

Processing. Once impurities are removed, pipeline-quality residue gas is separated from NGLs. Most rich natural gas is not suitable for long-haul pipeline transportation or commercial use and must be processed to remove the heavier hydrocarbon components. The removal and separation of hydrocarbons during processing is possible because of the differences in physical properties between the components of the raw gas stream. There are four basic types of natural gas processing methods: cryogenic expansion, lean oil absorption, straight refrigeration and dry bed absorption. Cryogenic expansion represents the latest generation of processing, incorporating extremely low temperatures and high pressures to provide the best processing and most economical extraction.

Natural gas is processed not only to remove heavier hydrocarbon components that would interfere with pipeline transportation or the end use of the natural gas, but also to separate from the natural gas those hydrocarbon liquids that could have a higher value as NGLs than as natural gas. The principal component of residue gas is methane, although some lesser amount of entrained ethane typically remains. In some cases, processors have the option to leave ethane in the gas stream or to recover ethane from the gas stream, depending on ethane’s value relative to natural gas. The processor’s ability to “reject” ethane varies depending on the downstream pipeline’s quality specifications. The residue gas is sold to industrial, commercial and residential customers and electric utilities.

Fractionation. Once NGLs have been removed from the natural gas stream, they can be broken down into their base components to be useful to commercial customers. Mixed NGL streams can be further separated into purity NGL products, including ethane, propane, normal butane, isobutane, and natural gasoline. Fractionation works based on the different boiling points of the different hydrocarbons in the NGL stream, and essentially occurs in stages consisting of the boiling off of hydrocarbons one by one. The entire fractionation process is broken down into steps, starting with the removal of the lighter NGLs from the stream. In general, fractionators are used in the following order: (i) deethanizer, which separates ethane from the NGL stream, (ii) depropanizer, which separates propane, (iii) debutanizer, which boils off the butanes and leaves the pentanes and heavier hydrocarbons in the NGL stream, and (iv) butane splitter (or deisobutanizer), which separates isobutanes and normal butanes.

Transportation and Storage. Once raw natural gas has been treated or processed and the raw NGL mix fractionated into individual NGL components, the natural gas and NGL components are stored, transported and marketed to end-use markets. The natural gas pipeline grid in the United States transports natural gas from producing regions to customers, such as LDCs, industrial users and electric generation facilities.

Historically, the concentration of natural gas production in a few regions of the United States generally required transportation pipelines to transport gas not only within a state but also across state borders to meet national demand. However, a recent shift in supply sources, from conventional to unconventional, has affected the supply patterns, the flows and the rates that can be charged on pipeline systems. The impacts vary among pipelines according to the location and the number of competitors attached to these new supply sources. These changing market dynamics are prompting midstream companies to evaluate the construction of short-haul pipelines as a means of providing demand markets with cost-effective access to newly-developed production regions, as compared to relying on higher-cost, long-haul pipelines that were originally designed to transport natural gas greater distances across the country.

16



Natural gas storage plays a vital role in maintaining the reliability of gas available for deliveries. Natural gas is typically stored in underground storage facilities, including salt dome caverns, bedded salt caverns and depleted reservoirs. Storage facilities are most often utilized by pipeline companies to manage temporary imbalances in operations; natural gas end-users, such as LDCs, to manage the seasonality and variability of demand and to satisfy future natural gas needs; and, independent natural gas marketing and trading companies in connection with the execution of their trading strategies.

Salt Manufacturing

According to the United States Geological Survey, approximately 280 million metric tons of salt were produced in the world in 2012. Salt is generally categorized into four types based upon the method of production: evaporated salt, solar salt, rock salt and salt in brine. Dry salt is produced through the following methods: solution mining and mechanical evaporation, solar evaporation or deep-shaft mining. US Salt produces salt using solution mining and mechanical evaporation. In solution mining, wells are drilled into salt beds or domes and then water is injected into the formation and circulated to dissolve the salt. After salt is removed from a solution-mined salt deposit, the empty cavern can be used to store other substances, such as natural gas, NGLs or compressed air.

The salt solution, or brine, is next pumped out of the cavern and taken to a processing plant for evaporation. The brine may be treated to remove minerals and then pumped into vacuum pans in which the brine is boiled, and evaporated until a salt slurry is created. The slurry is then dried and separated. Depending on the type of salt product to be produced, iodine and an anti-caking agent may be added to the salt. Most food grade table salt is produced in this manner.

Competition

Our G&P operations compete for customers based on reputation, operating reliability and flexibility, price, creditworthiness, and service offerings, including interconnectivity to producer-desired takeaway options (e.g., processing facilities and pipelines). We face strong competition in acquiring new supplies in the production basins in which we operate, and competition customarily is impacted by the level of drilling activity in a particular geographic region and fluctuations in commodity prices. Our primary competitors include other midstream companies with G&P operations and producer-owned systems, and certain competitors enjoy first-mover advantages over us and may offer producers greater gathering and processing efficiencies, lower operating costs and more flexible commercial terms.

Our proprietary NGL and crude oil supply and logistics business competes primarily with integrated major oil companies, refiners and processors, and other energy companies that own or control transportation and storage assets that can be optimized for supply, marketing and logistics services.

Natural gas storage and pipeline operators compete for customers primarily based on geographic location, which determines connectivity and proximity to supply sources and end-users, as well as price, operating reliability and flexibility, available capacity and service offerings. Our primary competitors in our natural gas storage market include other independent storage providers and major natural gas pipelines with storage capabilities embedded within their transmission systems. Our primary competitors in our natural gas transportation market include major natural gas pipelines and intrastate pipelines that can transport natural gas volumes between interstate systems. Long-haul pipelines often enjoy cost advantages over new pipeline projects with respect to options for delivering greater volumes to existing demand centers, and new projects and expansions proposed from time to time may serve the markets we serve and effectively displace the service we provide to customers.

Our crude oil rail terminals primarily compete with crude oil pipelines and other midstream companies that own and operate rail terminals in the markets we serve. The crude oil logistics business is characterized by strong completion for supplies, and competition is based largely on customer service quality, pricing, and geographic proximity to customers and other market hubs.

Our salt operations compete for customers primarily based on price and service. Because transportation costs are a material component of the costs borne by our customers, most of our customers are geographically located east of the Mississippi River.

Regulation

Our operations are subject to extensive regulation by federal, state and local authorities. The regulatory burden on our operations increases our cost of doing business and, in turn, impacts our profitability. In general, midstream companies have experienced increased regulatory oversight over the past few years, and we expect this trend to continue for the foreseeable future.

17



Pipeline Safety

We are subject to pipeline safety regulations imposed by the Department of Transportation Pipeline and Hazardous Materials Safety Administration (“PHMSA”). PHMSA regulates safety requirements in the design, construction, operation and maintenance of jurisdictional natural gas and hazardous liquid pipeline facilities. Currently, all of our natural gas pipelines used in gathering, storage and transportation activities are subject to regulation by PHMSA under the Natural Gas Pipeline Safety Act of 1968, as amended, and all of our NGL and crude oil pipelines used in gathering, storage and transportation activities are subject to regulation by PHMSA as hazardous liquids pipelines under the Hazardous Liquid Pipeline Safety Act of 1979, as amended.

These federal statutes and PHMSA implementing regulations collectively impose numerous safety requirements on pipeline operators, such as the development of a written qualification program for individuals performing covered tasks on pipeline facilities and the implementation of pipeline integrity management programs. For example, the Pipeline Safety Improvement Act of 2002 establishes mandatory inspections for all crude oil and natural gas transmission pipelines in high-consequence areas, such as areas of high population and areas unusually sensitive to environmental damage. Integrity management plans require more frequent inspections and other preventative measures to ensure pipeline safety in high consequence areas.

We plan to continue our pipeline integrity testing programs to assess and maintain the integrity of our pipelines in accordance with PHMSA regulations. Notwithstanding our preventive and investigatory maintenance efforts, we may incur significant expenses if anomalous pipeline conditions are discovered or due to the implementation of more stringent pipeline safety standards resulting from new or amended legislation. For example, President Obama in January 2012 signed the Pipeline Safety, Regulatory Certainty, and Job Creation Act of 2011 (“Pipeline Safety Act”), which requires increased safety measures for gas and hazardous liquids transportation pipelines. Among other things, the Pipeline Safety Act directs the Secretary of Transportation to promulgate rules or standards relating to expanded integrity management requirements, automatic or remote-controlled valve use, excess flow valve use, and leak detection system installation. The Pipeline Safety Act also directs owners and operators of interstate and intrastate gas transmission pipelines to verify their records confirming the maximum allowable pressure of pipelines in certain class locations and high consequence areas, requires promulgation of regulations for conducting tests to confirm the material strength of pipe operating above 30% of specified minimum yield strength in high consequence areas, and increases the maximum penalty for violation of pipeline safety regulations from $1 million to $2 million. Furthermore, PHMSA is considering changes to its natural gas transmission pipeline regulations to, among other things, expand the scope of high consequence areas, strengthen integrity management requirements applicable to existing operators; strengthen or expand non-integrity pipeline management standards relating to such matters as valve spacing, automatic or remotely-controlled valves, corrosion protection, and gathering lines; and add new regulations to govern the safety of underground natural gas storage facilities, including underground storage caverns and injection or withdrawal well piping that are not regulated today. We cannot predict the final outcome of these legislative or regulatory efforts or the precise impact that compliance with any resulting new requirements may have on our business.

States are largely preempted by federal law from regulating pipeline safety for interstate lines, but most are certified by the Department of Transportation to assume responsibility for enforcing federal intrastate pipeline regulations and inspection of intrastate pipelines. In practice, because states can adopt stricter standards for intrastate pipelines than those imposed by the federal government for interstate pipelines, states vary considerably in their authority and capacity to address pipeline safety. Our pipelines have operations and maintenance plans designed to keep the facilities in compliance with pipeline safety requirements, and we do not anticipate any significant difficulty in complying with applicable state laws and regulations.

Natural Gas Storage and Transportation

Our interstate natural gas storage and transportation operations are subject to regulation by the FERC under the Natural Gas Act, and three of our subsidiaries (TPGS, CNYOG and Arlington Storage) are regulated by the FERC as natural gas companies. Under the Natural Gas Act, the FERC has authority to regulate gas transportation services in interstate commerce, which includes natural gas storage services. The FERC exercises jurisdiction over rates charged for services and the terms and conditions of service; the certification and construction of new facilities; the extension or abandonment of services and facilities; the maintenance of accounts and records; the acquisition and disposition of facilities; standards of conduct between affiliated entities; and various other matters. Regulated natural gas companies are prohibited from charging rates determined by the FERC to be unjust, unreasonable, or unduly discriminatory, and both the existing tariff rates and the proposed rates of regulated natural gas companies are subject to challenge.


18


The rates and terms and conditions of our natural gas storage and transportation services are found in the FERC-approved tariffs of (i) TPGS, the owner of the Tres Palacios facility, (ii) CNYOG, the owner of the Stagecoach facility, the North-South Facilities and the MARC I Pipeline, and (iii) Arlington Storage, the owner of the Thomas Corners, Seneca Lake and Steuben facilities. TPGS, CNYOG and Arlington Storage are authorized to charge and collect market-based rates for storage services, and CNYOG is authorized to charge and collect negotiated rates for transportation services. Market-based and negotiated rate authority allows us to negotiate rates with individual customers based on market demand, which we then make public. A loss of market-based or negotiated rate authority or any successful complaint or protest against the rates charged or provided by TPGS, CNYOG or Arlington Storage could have an adverse impact on our revenues.

In addition, the Energy Policy Act of 2005 amended the Natural Gas Act to (i) prohibit market manipulation by any entity; (ii) direct the FERC to facilitate market transparency in the market for sale or transportation of physical natural gas in interstate commerce; and (iii) significantly increase the penalties for violations of the Natural Gas Act, the Natural Gas Policy Act of 1978, and FERC rules, regulations or orders thereunder. As a result of the Energy Policy Act of 2005, the FERC has the authority to impose civil penalties for violations of these statutes and FERC rules, regulations and orders, up to $1 million per day per violation.

On December 6, 2013, we requested FERC authorization for TPGS to abandon up to 22.9 Bcf of Tres Palacios’ working gas storage capacity. Multiple parties (none of which are customers) have filed protests, and the lessor under our Tres Palacios storage sublease has requested that the FERC toll our abandonment proceeding until after a Texas state court rules on an action for declaratory judgment filed by the lessor on January 8, 2014. We filed with the FERC our responses to the protesters' filings in January and February 2014, and we expect the FERC to issue an order in the first half of 2014. Assuming the FERC grants our request, we anticipate completing the abandonment within one year thereafter.

In May 2012, we requested FERC authorization for Steuben Gas Storage Company to abandon its tariff as part of its merger with Arlington Storage, and for Arlington Storage to thereafter charge marketed-based rates under its tariff for services at the Steuben facility. In October 2012, the FERC issued an order granting the requested authorizations. We consummated the abandonments and merger effective April 1, 2013. As a result, we charge market-based rates for storage service provided by our Thomas Corners, Seneca Lake and Steuben facilities and we provide wheeling services for all through facilities under one tariff (Arlington Storage’s tariff).

Our interstate natural gas storage operations are also subject to non-rate regulation by various state agencies. For example, the Texas Railroad Commission (“RRC”) and NYSDEC have jurisdiction over the underground storage of natural gas and well drilling, conversion and plugging in Texas and New York, respectively.  These respective agencies therefore regulate aspects of our Tres Palacios, Stagecoach, Thomas Corners, Seneca Lake and Steuben natural gas storage facilities.

Our intrastate pipeline in New York (the East Pipeline) is subject to lightened regulation under NYPSC regulations and policies. Lightened regulation generally exempts us from NYPSC regulation applicable to the provision of retail service. CPE, as the owner and operator of the East Pipeline, remains subject to limited corporate (e.g., obtaining approval prior to any transfer of its ownership interests or the issuance of debt securities) and operational and safety (e.g., filing of vegetation management plan) regulation established and maintained by the NYPSC.

Natural Gas Gathering

Natural gas gathering facilities are exempt from FERC jurisdiction under Section 1(b) of the Natural Gas Act. Although the FERC has not made formal determinations with respect to all of our facilities we consider to be gathering facilities, we believe that our natural gas pipelines meet the traditional tests that the FERC has used to determine that a pipeline is a gathering pipeline and is therefore not subject to FERC jurisdiction. The distinction between FERC-regulated transmission services and federally unregulated gathering services, however, has been the subject of substantial litigation, and the FERC determines whether facilities are gathering facilities on a case-by-case basis, so the classification and regulation of our gathering facilities is subject to change based on future determinations by the FERC, the courts or Congress. If the FERC were to consider the status of an individual facility and determine that the facility and/or services provided by it are not exempt from FERC regulation under the Natural Gas Act and the facility provides interstate service, the rates for, and terms and conditions of, services provided by such facility would be subject to regulation by the FERC under the Natural Gas Act or the Natural Gas Policy Act. Such regulation could decrease revenue, increase operating costs, and, depending upon the facility in question, could adversely affect our results of operations and cash flows. In addition, if any of our facilities were found to have provided services or otherwise operated in violation of the Natural Gas Act or the Natural Gas Policy Act, this could result in the imposition of civil penalties as well as a requirement to disgorge charges collected for such service in excess of the rate established by the FERC.


19


States may regulate gathering pipelines. State regulation of gathering facilities generally includes various safety, environmental and, in some circumstances, requirements prohibiting undue discrimination, and in some instances complaint-based rate regulation. Our natural gas gathering operations may be subject to ratable take and common purchaser statutes in the states in which we operate. These statutes are designed to prohibit discrimination in favor of one producer over another producer or one source of supply over another source of supply, and they generally require our gathering pipelines to take natural gas without undue discrimination as to source of supply or producer. These statutes have the effect of restricting our right as an owner of gathering facilities to decide with whom we contract to purchase or transport natural gas.

The states in which we operate gathering systems have adopted a form of complaint-based regulation of natural gas gathering operations, which allows natural gas producers and shippers to file complaints with state regulators in an effort to resolve grievances relating to gathering access and rate discrimination. To date, these regulations have not had an adverse effect on our systems. We cannot predict whether such a complaint will be filed against us in the future, and failure to comply with state regulations can result in the imposition of administrative, civil and criminal remedies.

In Texas, we have filed with the Texas Railroad Commission (“TRCC”) to establish rates and terms of service for certain of our pipelines. Our assets in Texas include intrastate common carrier NGL pipelines subject to the regulation of the TRCC, which requires that our NGL pipelines file tariff publications that contain all the rules and regulations governing the rates and charges for services we perform. NGL pipeline rates may be limited to provide no more than a fair return on the aggregate value of the pipeline property used to render services.

NGL Storage

Our NGL storage terminals are subject primarily to state and local regulation. For example, the Indiana Department of Natural Resources (“INDNR”) and the NYSDEC have jurisdiction over the underground storage of NGLs and well drilling, conversion and plugging in Indiana and New York, respectively. Thus, the INDNR regulates aspects of our Seymour facility, and the NYSDEC regulates aspects of the Bath facility.

We filed an application with the NYSDEC in October 2009 for an underground storage permit for our Watkins Glen NGL storage development project. The agency issued a Positive Declaration for the project in November 2010, determined in August 2011 that the Draft Supplemental Environmental Impact Statement we submitted for the project was complete, and held public hearings on the project in September and November 2011. In early 2012, based on concerns expressed by interested stakeholders and conversations with NYSDEC Staff, we informed the agency that we would reduce our environmental footprint and modified our brine pond design. In September 2012, we submitted to the NYSDEC final drawings and plans for our revised project design. Although we believe we have satisfied the administrative requirements necessary for the NYSDEC to issue the requested permits, we believe the agency’s determination is being delayed due to political reasons unrelated to the project's design and environmental impact. Given the critical shortage of propane delivery options and storage infrastructure serving the Northeast and the record prices being paid by New York propane consumers in the 2013-2014 winter, we remain optimistic that state officials will recognize the importance of this critical energy infrastructure project and the NYSDEC will issue the permits this year. However, we cannot predict with certainty if and when the political challenges associated with the NYSDEC permitting process will dissipate.

Crude Oil Transportation

The transportation of crude oil by common carrier pipelines on an interstate basis is subject to regulation by the FERC under the Interstate Commerce Act (“ICA”), the Energy Policy Act of 1992, and the rules and regulations promulgated under those laws. FERC regulations require interstate common carrier petroleum pipelines to file with the FERC and publicly post tariffs stating their interstate transportation rates and terms and conditions of service. The ICA and FERC regulations also require that such rates be just and reasonable, and to be applied in a non-discriminatory manner and to not confer undue preference upon any shipper. The transportation of crude oil by common carrier pipelines on an intrastate is subject to regulation by state regulatory commissions. The basis for intrastate crude oil pipeline regulation, and the degree of regulatory oversight and scrutiny given to intrastate crude oil pipeline rates, varies from state to state. Intrastate common carriers must also offer service to all shippers requesting service on the same terms and under the same rates. Our crude oil pipelines in North Dakota are not common carrier pipelines and, therefore, are not subject to rate regulation by the FERC or any state regulatory commission.

Portions of our Arrow gathering system, which is located on the Fort Berthold Indian Reservation, are subject to regulation by the Mandan, Hidatsa & Arikara Nation. An entirely separate and distinct set of laws and regulations applies to operators and other parties within the boundaries of Native American reservations in the United States. Various federal agencies within the U.S. Department of the Interior, particularly the Bureau of Indian Affairs, the Office of Natural Resources Revenue and Bureau of Land Management (“BLM”), and the EPA, together with each Native American tribe, promulgate and enforce regulations

20


pertaining to oil and gas operations on Native American reservations. These regulations include lease provisions, environmental standards, Tribal employment contractor preferences and numerous other matters.

Native American tribes are subject to various federal statutes and oversight by the Bureau of Indian Affairs and BLM. However, each Native American tribe is a sovereign nation and has the right to enact and enforce certain other laws and regulations entirely independent from federal, state and local statutes and regulations, as long as they do not supersede or conflict with such federal statutes. These tribal laws and regulations include various fees, taxes, requirements to employ Native American tribal members or use tribal owned service businesses and numerous other conditions that apply to lessees, operators and contractors conducting operations within the boundaries of a Native American reservation. Further, lessees and operators within a Native American reservation are often subject to the Native American tribal court system, unless there is a specific waiver of sovereign immunity by the Native American tribe allowing resolution of disputes between the Native American tribe and those lessees or operators to occur in federal or state court.

Therefore, we are subject to various laws and regulations pertaining to Native American oil and gas leases, fees, taxes and other burdens, obligations and issues unique to oil and gas operations within Native American reservations. One or more of these requirements, or delays in obtaining necessary approvals or permits pursuant to these regulations, may increase our costs of doing business on Native American tribal lands and have an impact on the economic viability of any well or project on those lands.

PHMSA is currently reviewing the adequacy of Bakken crude laboratory testing measures used to determine the packaging group selection for shipment of crude by rail. PHMSA's objective is to confirm that crude being offered for shipment by rail has been properly classified and characterized to ensure the safe transport to end users.  We, as the owner of a Bakken crude loading terminal, are providing input as this review process progresses through multiple agencies and organizations. 
Supply and Logistics

The transportation of crude oil and NGLs by truck is subject to regulations promulgated under the Federal Motor Carrier Safety Act. These regulations, which are administered by the DOT, cover the transportation of hazardous materials.

IRS Audit

On January 29, 2014, the Internal Revenue Service (“IRS”) issued a Notice of Beginning of Administrative Proceeding (“NBAP”)  to us stating that the IRS is commencing an examination of Inergy, L.P.’s (now Crestwood Equity Partners LP) 2011 partnership tax return.  A copy of the NBAP is available on our website at www.crestwoodlp.com. We understand this to be a routine compliance examination of various items of partnership income, gain, deductions, losses and credits. The examination is in its preliminary stages so it is not known whether the IRS will propose any adjustments to the 2011 tax return, whether such adjustments would be material, or how such adjustments would affect unitholders.

We intend to fully cooperate with the IRS examiners auditing this return. Unitholders should consult their tax advisers if they have any questions.

Environmental Matters

Our operations are subject to stringent federal, regional, state and local laws and regulations governing the discharge and emission of pollutants into the environment, environmental protection, or occupational health and safety. These laws and regulations may impose significant obligations on our operations, including the need to obtain permits to conduct regulated activities; restrict the types, quantities and concentration of materials that can be released into the environment; apply workplace health and safety standards for the benefit of employees; require remedial activities or corrective actions to mitigate pollution from former or current operations; and impose substantial liabilities on us for pollution resulting from our operations. Failure to comply with these laws and regulations may result in the assessment of sanctions, including administrative, civil and criminal penalties; the imposition of investigatory, remedial and corrective action obligations or the incurrence of capital expenditures; the occurrence of delays in the development of projects; and the issuance of injunctions restricting or prohibiting some or all of the activities in a particular area.


21


The following is a summary of the more significant existing federal environmental laws and regulations, each as amended from time to time, to which our business operations are subject:
The Comprehensive Environmental Response, Compensation and Liability Act, a remedial statute that imposes strict liability on generators, transporters and arrangers of hazardous substances at sites where hazardous substance releases have occurred or are threatening to occur;
The Resource Conservation and Recovery Act, which governs the treatment, storage and disposal of solid wastes, including hazardous wastes;
The Clean Air Act, which restricts the emission of air pollutants from many sources and imposes various pre-construction, monitoring and reporting requirements;
The Water Pollution Control Act, also known as the federal Clean Water Act, which regulates discharges of pollutants from facilities to state and federal waters;
The Safe Drinking Water Act, which ensures the quality of the nation's public drinking water through adoption of drinking water standards and controlling the injection of substances into below-ground formations that may adversely affect drinking water sources;
The National Environmental Policy Act, which requires federal agencies to evaluate major agency actions having the potential to significantly impact the environment and which may require the preparation of Environmental Assessments and more detailed Environmental Impact Statements that may be made available for public review and comment;
The Endangered Species Act, which restricts activities that may affect federally identified endangered and threatened species or their habitats through the implementation of operating restrictions or a temporary, seasonal, or permanent ban in affected areas; and
The Occupational Safety and Health Act, which establishes workplace standards for the protection of the health and safety of employees, including the implementation of hazard communications programs designed to inform employees about hazardous substances in the workplace, potential harmful effects of these substances, and appropriate control measures.

Certain of these environmental laws impose strict, joint and several liability for costs required to clean up and restore properties where pollutants have been released regardless of whom may have caused the harm or whether the activity was performed in compliance with all applicable laws. In the course of our operations, generated materials or wastes may have been spilled or released from properties owned or leased by us or on or under other locations where these materials or wastes have been taken for recycling or disposal. In addition, many of the properties owned or leased by us were previously operated by third parties whose management, disposal or release of materials and wastes was not under our control. Accordingly, we may be liable for the costs of cleaning up or remediating contamination arising out of our operations or as a result of activities by others who previously occupied or operated on properties now owned or leased by us. Private parties, including the owners of properties that we lease and facilities where our materials or wastes are taken for recycling or disposal, may also have the right to pursue legal actions to enforce compliance as well as to seek damages for non-compliance with environmental laws and regulations or for personal injury or property or natural resource damages. We may not be able to recover some or any of these additional costs from insurance.

We have not received any notices that we have violated these environmental laws and regulations in any material respect and we have not otherwise incurred any material liability or capital expenditures thereunder. Future developments, such as stricter environmental laws or regulations, or more stringent enforcement of existing requirements could affect our operations. For instance, the EPA and other federal and state agencies are considering or have already commenced the study of potential adverse impacts that certain drilling methods (including hydraulic fracturing) may have on water quality and public health, with the U.S. Department of Energy having released a report recommending the implementation of a variety of measures to reduce the environmental impacts from shale-gas production. Similarly, Congress and several states have proposed or enacted legislation or regulations that are expected to make it more difficult or costly for exploration and production companies to produce hydrocarbons. These initiatives, enactments and regulations could have an indirect adverse impact on us by decreasing demand for the services that we offer.

Employees

As of January 31, 2014, we had 1,133 full-time employees, 212 of which were general and administrative employees and 921 of which were operational. As of January 31, 2014, US Salt had 126 employees, 98 of which are members of a labor union. We believe that our relationship with our employees (including union labor) is satisfactory.


22


Available Information

Our website is located at www.crestwoodlp.com. We make available, free of charge, on or through our website our annual reports on Form 10-K, which include our audited financial statements, quarterly reports on Form 10-Q, current reports on Form 8-K and amendments to those reports filed or furnished pursuant to Section 13(a) or 15(d) of the Exchange Act as soon as we electronically file such material with the Securities and Exchange Commission (“SEC”). These documents are also available, free of charge, at the SEC's website at www.sec.gov. In addition, copies of these documents, excluding exhibits, may be requested at no cost by contacting Investor Relations, Crestwood Equity Partners LP, 700 Louisiana Street, Suite 2060, Houston, Texas 77002, and our corporate telephone number is (832) 519-2200.

We also make available within the “Corporate Governance” section of our website our corporate governance guidelines, the charter of our Audit Committee and our Code of Business Conduct and Ethics. Requests for copies may be directed in writing to Crestwood Equity Partners LP, 700 Louisiana Street, Suite 2060, Houston, Texas 77002, Attention: General Counsel. Interested parties may contact the chairperson of any of our Board committees, our Board's independent directors as a group or our full Board in writing by mail to Crestwood Equity Partners LP, 700 Louisiana Street, Suite 2060, Houston, Texas 77002, Attention: General Counsel. All such communications will be delivered to the director or directors to whom they are addressed.


Item 1A. Risk Factors

Risks Inherent in Our Business

Our business depends on hydrocarbon supply and demand fundamentals, which can be adversely affected by numerous factors outside of our control.

Our success depends on the supply and demand for natural gas, NGLs and crude oil. The degree to which our business is impacted by changes in supply or demand varies. Our business can be negatively impacted by sustained downturns in supply and demand for one or more commodities, including reductions in our ability to renew contracts on favorable terms and to construct new infrastructure. For example, major factors that will impact natural gas demand domestically will be the realization of potential liquefied natural gas exports and demand growth within the power generation market, and a major factor impacting oil and gas supplies has been the significant growth in unconventional sources such as shale plays. In addition, the supply and demand for natural gas, NGLs and crude oil for our business will depend on many other factors outside of our control, some of which include:

adverse changes in general global economic conditions. The level and speed of the recovery from the recent recession remains uncertain and could impact the supply and demand for natural gas and our future rate of growth in our business;
adverse changes in domestic regulations that could impact the supply or demand for oil and gas;
technological advancements that may drive further increases in production and reduction in costs of developing shale plays;
competition from imported supplies and alternate fuels;
increased commodity prices that could negatively impact demand for these products;
increased costs to explore for, develop, produce, gather, process or transport commodities;
adoption of various energy efficiency and conservation measures; and
perceptions of customers on the availability and price volatility of our services, particularly customers’ perceptions on the volatility of commodity prices over the longer-term.

If volatility and seasonality in the oil and gas industry decrease, because of increased production capacity or otherwise, the demand for our services and the prices that we will be able to charge for those services may decline. In addition to volatility and seasonality, an extended period of high commodity prices would likely place upward pressure on the costs of associated expansion activities. An extended period of low commodity prices could adversely impact storage and transportation values for some period of time until market conditions adjust. These commodity price impacts could have a negative impact on our business, financial condition, and results of operations.


23


Our future growth may be limited if we do not complete growth projects or make acquisitions.

Our business strategy depends on our ability to complete growth projects and make acquisitions that increase cash generated from operations on a per unit basis. We may be unable to complete successful, accretive growth projects or acquisitions for any of the following reasons, among others:
 
we fail to identify (or we are outbid for) attractive expansion or development projects or acquisition candidates that satisfy our economic and other criteria;
we cannot raise financing for such projects or acquisitions on economically acceptable terms;
we fail to secure adequate customer commitments to use the facilities to be developed, expanded or acquired; or
we cannot obtain governmental approvals or other rights, licenses or consents needed to complete such projects or acquisitions on time or on budget, if at all.

The development and construction of gathering, processing, storage and transportation facilities involves numerous regulatory, environmental, safety, political and legal uncertainties beyond our control and may require the expenditure of significant amounts of capital. When we undertake these projects, they may not be completed on schedule, at the budgeted cost or at all. Moreover, our revenues may not increase immediately upon the expenditure of funds on a particular growth project. For instance, if we build a new gathering system or transmission pipeline, the construction may occur over an extended period of time and we will not receive material increases in revenues until the project is placed in service. Accordingly, if we do pursue growth projects, we can provide no assurances that our efforts will provide a platform for additional growth for our company.

The growth projects and acquisitions we complete may not perform as anticipated.

Even if we complete acquisitions or growth projects that we believe will be strategic and accretive, such acquisitions and projects may nevertheless reduce our cash available for distribution due to the following factors, among others:
 
mistaken assumptions about capacity, revenues, synergies, costs (including operating and administrative, capital, debt and equity costs), customer demand, growth potential, assumed liabilities and other factors;
the failure to receive cash flows from a growth project or newly acquired asset due to delays in the commencement of operations for any reason;
unforeseen operational issues or the realization of liabilities that were not known to us at the time the acquisition or growth project was completed;
the inability to attract new customers or retain acquired customers to the extent assumed in connection with an acquisition or growth project;
the failure to successfully integrate growth projects or acquired assets or businesses into our operations and/or the loss of key employees; or
the impact of regulatory, environmental, political and legal uncertainties that are beyond our control.
 
In particular, we may construct facilities to capture anticipated future growth in production and/or demand in a region in which such growth does not materialize. As a result, new facilities may not be able to attract enough throughput to achieve our expected investment return, which could adversely affect our business, financial condition, results of operations and ability to make distributions.

If we complete future growth projects or acquisitions, our capitalization and results of operations may change significantly, and you will not have the opportunity to evaluate the economic, financial and other relevant information that we will consider in determining the application of these funds and other resources. If any growth projects or acquisitions we ultimately complete are not accretive to our cash available for distribution, our ability to make distributions may be reduced.
 
Our failure to successfully and timely integrate acquired companies and assets into our organization could adversely affect our results of operation.

The success of the Crestwood Merger and our recent acquisitions (including our Arrow acquisition) will depend, in part, on our ability to realize the anticipated benefits and synergies from combining (i) the businesses of Legacy Inergy and Legacy Crestwood and (ii) our company and our acquisition targets. If our combined organization is unable to achieve these objectives, or is not able to achieve these objectives on a timely basis, the anticipated benefits of the Crestwood Merger and our acquisitions may not be realized fully or at all. Additional unanticipated costs may be incurred in the integration of the businesses. There can be no assurance that the elimination of certain duplicative costs, as well as the realization of other efficiencies related to the integration of the two businesses, will offset the incremental transaction-related costs over time. These integration difficulties could adversely affect the future results of the combined organization.

24



We rely upon third-party assets to operate our facilities, and we could be negatively impacted by circumstances beyond our control that temporarily or permanently interrupt the operation of such third-party assets.

Our operations depend on assets owned and controlled by third parties to operate effectively. For example, (i) certain of our “rich gas” gathering systems depend on interconnections and processing plants owned by third parties for us to move gas off our systems; (ii) our crude oil rail terminals depend on railroad companies to move our customers’ crude oil to market; and (iii) our natural gas storage facilities rely on third-party interconnections and pipelines to receive and deliver natural gas. Since we do not own or operate these third-party facilities, their continuing operation is outside of our control. If third-party facilities become unavailable or constrained, or other downstream facilities utilized to move our customers’ product to their end destination become unavailable, it could have a material adverse effect on our business, financial condition, results of operations, and ability to make distributions.

In addition, the rates charged by processing plants, pipelines and other facilities interconnected to our assets affect the utilization and value of our services. Significant changes in the rates charged by these third parties, or the rates charged by the third parties that own “downstream” assets required to move commodities to their final destinations, could have a material adverse effect on our business, financial condition, results of operations and ability to make distributions.

We depend on a limited number of customers for a substantial portion of our revenues.

We generate a substantial portion of our gathering revenue from a limited number of oil and gas producers. Within our G&P segment, the top five producers (including Antero in the Marcellus Shale and Quicksilver in the Barnett Shale) accounted for approximately 17% of our total consolidated revenues in 2013. Within our NGL and crude services segment, seven producers on our Arrow system in the Bakken Shale accounted for approximately 15% of our total consolidated revenues in 2013. We expect our gathering revenues to remain leveraged to a limited number of producers in 2014 as we continue to build out our gathering systems, particularly in the Marcellus, Bakken and PRB Niobrara.

Although we have obtained acreage dedications from many producer customers, most of our gathering contracts do not contain minimum volume requirements that would protect us against volumetric risks associated with lower-than-forecast volumes flowing through our systems. Our producer customers do not have contractual obligations to develop their properties in the areas covered by our acreage dedications, and they may determine that it is more attractive to direct their capital spending and resources to other areas. A decrease in producer capital spending and reserves in the areas covered by our acreage dedications with our significant gathering customers could result in reduced volumes serviced by us and a material decline in our revenue and cash flow.

Our gathering and processing operations depend, in part, on drilling and production decisions of others.

Our gathering and processing operations are dependent on the continued availability of natural gas and crude oil production. We have no control over the level of drilling activity in our areas of operation, the amount of reserves associated with wells connected to our systems, or the rate at which production from a well declines. Our gathering systems are connected to wells whose production will naturally decline over time, which means that our cash flows associated with these wells will decline over time. To maintain or increase throughput levels on our gathering systems and utilization rates at our natural gas processing plants, we must continually obtain new natural gas and crude oil supplies. Our ability to obtain additional sources of natural gas and crude oil primarily depends on the level of successful drilling activity near our systems, our ability to compete for volumes from successful new wells, and our ability to expand our system capacity as needed. If we are not able to obtain new supplies of natural gas and crude oil to replace the natural decline in volumes from existing wells, throughput on our gathering and processing facilities would decline, which could have a material adverse affect on our results of operations and distributable cash flow.
 
Although we have acreage dedications from customers that include certain producing and non-producing oil and gas properties, our customers are not contractually required to develop the reserves and or properties they have dedicated to us. We have no control over producers or their drilling and production decisions in our areas of operations, which are affected by, among other things, (i) the availability and cost of capital; (ii) prevailing and projected commodity prices; (iii) demand for natural gas, NGLs and crude oil, (iv) levels of reserves and geological considerations, (v) governmental regulations, including the availability of drilling permits and the regulation of hydraulic fracturing; and (vi) the availability of drilling rigs and other development services. Fluctuations in energy prices can also greatly affect the development of oil and gas reserves. Drilling and production activity generally decreases as commodity prices decrease, and sustained declines in commodity prices could lead to a material decrease in such activity. Because of these factors, even if oil and gas reserves are known to exist in areas

25


served by our assets, producers may choose not to develop those reserves. Reductions in exploration or production activity in our areas of operations could lead to reduced utilization of our systems.

Estimates of oil and gas reserves depend on many assumptions that may turn out to be inaccurate, and future volumes on our gathering systems may be less than anticipated.

We normally do not obtain independent evaluations of natural gas or crude oil reserves connected to our gathering systems. We therefore do not have independent estimates of total reserves dedicated to our systems or the anticipated life of such reserves. It often takes producers longer periods of time to determine how to efficiently develop and produce hydrocarbons from unconventional shale plays than conventional basins, which can result in lower volumes becoming available as soon as expected in the shale plays in which we operate. If the total reserves or estimated life of the reserves connected to our gathering systems is less than anticipated and we are unable to secure additional sources of natural gas or crude oil, it could have a material adverse effect on our business, results of operations and financial condition.

We have limited experience in the crude oil gathering business.

We acquired the Arrow gathering system in November 2013, which serves customers producing crude oil and rich gas from the Bakken Shale formation. The Arrow system is the first crude oil and produced water gathering system that we have been required to build out and operate. Other operators of gathering systems in the Bakken have more experience in the construction, operation and maintenance of crude oil gathering systems than we do. Our lack of experience may hinder our ability to fully implement our business plan in a timely and cost-effective manner, which may adversely affect our results of operations and ability to make distributions.

Our industry is highly competitive, and increased competitive pressure could adversely affect our ability to execute our growth strategy.

We compete with other energy midstream enterprises, some of which are much larger and have significantly greater financial resources or operating experience, in our areas of operation. Our competitors may expand or construct infrastructure that creates additional competition for the services we provide to customers. Our ability to renew or replace existing contracts with our customers at rates sufficient to maintain current revenues and cash flow could be adversely affected by the activities of our competitors and our customers. All of these competitive pressures could have a material adverse effect on our business, results of operations, financial condition and ability to make distributions.

Our level of indebtedness could adversely affect our ability to raise additional capital to fund operations, limit our ability to react to changes in our business or industry, and place us at a competitive disadvantage.

We had approximately $2.3 billion of long-term debt outstanding as of December 31, 2013. Our inability to generate sufficient cash flow to satisfy debt obligations or to obtain alternative financing could materially and adversely affect our business, results of operations, financial condition and business prospects.

Our substantial debt could have important consequences to our unitholders. For example, it could:

increase our vulnerability to general adverse economic and industry conditions;

limit our ability to fund future capital expenditures and working capital, to engage in development activities, or to otherwise realize the value of our assets and opportunities fully because of the need to dedicate a substantial portion of our cash flow from operations to payments of interest and principal on our debt or to comply with any restrictive covenants or terms of our debt;

result in an event of default if we fail to satisfy debt obligations or fail to comply with the financial and other restrictive covenants contained in the agreements governing our indebtedness, which event of default could result in all of our debt becoming immediately due and payable and could permit our lenders to foreclose on any of the collateral securing such debt;

require a substantial portion of cash flow from operations to be dedicated to the payment of principal and interest on our indebtedness, therefore reducing our ability to use cash flow to fund operations, capital expenditures and future business opportunities;

increase our borrowings;

26



restrict us from making strategic acquisitions or causing us to make non-strategic divestitures;

limit our flexibility in planning for, or reacting to, changes in our business or industry in which we operate, placing us at a competitive disadvantage compared to our peers who are less highly leveraged and who therefore may be able to take advantage of opportunities that our leverage prevents us from exploring; and

impair our ability to obtain additional financing in the future.

Realization of any of these factors could adversely affect our financial condition, results of operations and cash flows.

Restrictions in our revolving credit facilities could adversely affect our business, financial condition, results of operations and ability to make distributions.
 
We have a $550 million revolving credit facility that matures in July 2016. Our revolving credit facility will be available to fund working capital and our growth projects, make acquisitions and for general partnership purposes. Crestwood Midstream has a $1 billion revolving credit facility (expandable up to $1.25 billion) that matures in October 2018. Crestwood Midstream’s revolving credit facility will be available to fund working capital and its growth projects, make acquisitions and for general partnership purposes.
 
Our revolving credit facilities contain various covenants and restrictive provisions that will limit our ability to, among other things:
 
incur additional debt;
make distributions on or redeem or repurchase units;
make certain investments and acquisitions;
incur or permit certain liens to exist;
enter into certain types of transactions with affiliates;
merge, consolidate or amalgamate with another company; and
transfer or otherwise dispose of assets.
 
Furthermore, our revolving credit facilities contain covenants requiring us to maintain certain financial ratios. For example, (i) our revolving credit facility requires maintenance of a consolidated leverage ratio (as defined in our credit agreement) of not more than 5.00 to 1.00 and an interest coverage ratio (as defined in our credit agreement) of not less than 2.50 to 1.00, and (ii) Crestwood Midstream’s credit facility requires maintenance of a consolidated leverage ratio (as defined in its credit agreement) of not more than 5.00 (and in certain instances, 5.50) to 1.00 and an interest coverage ratio (as defined in its credit agreement) of not less than 2.50 to 1.00.

Borrowings under our revolving credit facility are secured by pledges of the equity interests of, and guarantees by, substantially all of our restricted domestic subsidiaries, and liens on substantially all of our real and personal property. Borrowings under Crestwood Midstream’s revolving credit facility are secured by pledges of the equity interests of, and guarantees by, substantially all of its restricted domestic subsidiaries, and liens on substantially all of its real property (outside of New York) and personal property.

The provisions of our credit agreements may affect our ability to obtain future financing and pursue attractive business opportunities and our flexibility in planning for, and reacting to, changes in business conditions. In addition, a failure to comply with the provisions of our revolving credit facilities could result in events of default, which could enable our lenders, subject to the terms and conditions of credit agreements, to declare any outstanding principal of that debt, together with accrued interest, to be immediately due and payable. If the payment of any such debt is accelerated, our assets (and, with respect to Crestwood Midstream’s revolver, Crestwood Midstream’s assets) may be insufficient to repay such debt in full, and the holders of our common units could experience a partial or total loss of their investment.

A change of control could result in us facing substantial repayment obligations under our revolving credit facilities.

Our credit agreements contain provisions relating to change of control of our general partners and our partnerships. If these provisions are triggered, our outstanding bank indebtedness may become due. In such an event, there is no assurance that we would be able to pay the indebtedness, in which case the lenders under our revolving credit facilities would have the right to foreclose on our assets, which would have a material adverse effect on us. There is no restriction on the ability of our general partner or its parent companies to enter into a transaction which would trigger the change of control provisions, and there are

27


no restrictions on our ability to enter into a transaction which would trigger Crestwood Midstream’s change of control provisions.

Our ability to make cash distributions may be diminished, and our financial leverage could increase, if we are not able to obtain needed capital or financing on satisfactory terms.

Historically, each of the Company and Crestwood Midstream have used cash flow from operations, borrowings under its respective revolving credit facility and issuances of debt or equity to fund their respective capital programs, working capital needs and acquisitions. Our capital program may require additional financing above the level of cash generated by our respective operations to fund growth. If our cash flow from operations decreases as a result of lower throughput volumes on our systems or otherwise, our ability to expend the capital necessary to expand our business or increase our future cash distributions may be limited. If our cash flow from operations is insufficient to satisfy our financing needs, we cannot be certain that additional financing will be available to us on acceptable terms, if at all. Our ability to obtain bank financing or to access the capital markets for future equity or debt offerings may be limited by our financial condition or general economic conditions at the time of any such financing or offering. Even if we are successful in obtaining the necessary funds, the terms of such financings could have a material adverse effect on our business, results of operation, financial condition and ability to make cash distributions to our unitholders. Further, incurring additional debt may significantly increase our interest expense and financial leverage and issuing additional limited partner interests may result in significant unitholder dilution and would increase the aggregate amount of cash required to maintain the cash distribution rate which could materially decrease our ability to pay distributions. If additional capital resources are unavailable, we may curtail our activities or be forced to sell some of our assets on an untimely or unfavorable basis.

Debt we incur in the future may limit our flexibility to obtain financing and to pursue other business opportunities.
 
Our future level of debt could have important consequences to us, including the following:

our ability to obtain additional financing, if necessary, for working capital, capital expenditures, acquisitions or other purposes may be impaired or such financing may not be available on favorable terms, if at all;
our funds available for operations, future business opportunities and distributions to common unitholders will be reduced by that portion of our cash flow required to make interest payments on our debt;
we may be more vulnerable to competitive pressures or a downturn in our business or the economy generally; and
our flexibility in responding to changing business and economic conditions may be limited.

Our ability to service our debt will depend upon, among other things, our future financial and operating performance, which will be affected by prevailing economic conditions and financial, business, regulatory and other factors, some of which are beyond our control. If our operating results are not sufficient to service any future indebtedness, we will be forced to take actions such as reducing distributions, reducing or delaying our business activities, acquisitions, investments or capital expenditures, selling assets or seeking additional equity capital. We may not be able to effect any of these actions on satisfactory terms or at all.
  
Increases in interest rates could adversely impact our unit price, ability to issue equity or incur debt for acquisitions or other purposes, and ability to make payments on our debt obligations.

Interest rates may increase in the future. As a result, interest rates on future credit facilities and debt offerings could be higher than current levels, causing our financing costs to increase accordingly. Therefore, changes in interest rates either positive or negative, may affect the yield requirements of investors who invest in our units, and a rising interest rate environment could have an adverse impact on our unit price and our ability to issue equity or incur debt for acquisitions or other purposes and to make payments on our debt obligations.

The loss of key personnel could adversely affect our ability to operate.

Our success is dependent upon the efforts of our senior management team, as well as on our ability to attract and retain both executives and employees for our field operations. Our senior executives have significant experience in the oil and gas industry and have developed strong relationships with a broad range of industry participants. The loss of any of these executives, or the loss of key field employees operating in competitive markets like the Bakken Shale and the Marcellus Shale, could prevent us from implementing our business strategy and could have a material adverse effect on our customer relationships, results of operations and ability to make distributions.


28


We operate in the PRB Niobrara through joint ventures that may limit our operational flexibility.

Our operations in the PRB Niobrara are conducted through joint venture arrangements (including the Jackalope and PRBIC joint ventures), and we may enter additional joint ventures in the future. In a joint venture arrangement, we could have less operational flexibility, as actions must be taken in accordance with the applicable governing provisions of the joint venture. In certain cases, we:

could have limited ability to influence or control certain day to day activities affecting the operations;
could have limited control on the amount of capital expenditures that we are required to fund with respect to these operations;
could be dependent on third parties to fund their required share of capital expenditures;
may be subject to restrictions or limitations on our ability to sell or transfer our interests in the jointly owned assets; and
may be forced to offer rights of participation to other joint venture participants in certain areas of mutual interest.

In addition, our joint venture participants may have obligations that are important to the success of the joint venture, such as the obligation to pay substantial carried costs pertaining to the joint venture and to pay their share of capital and other costs of the joint venture. The performance and ability of the third parties to satisfy their obligations under joint venture arrangements is outside of our control. If these parties do not satisfy their obligations, our business may be adversely affected. Our joint venture partners may be in a position to take actions contrary to our instructions or requests or contrary to our policies or objectives, and disputes between us and our joint venture partners may result in delays, litigation or operational impasses. The risks described above or the failure to continue our joint ventures or to resolve disagreements with our joint venture partners could adversely affect our ability to conduct business that is the subject of a joint venture, which could in turn negatively affect our financial condition and results of operations.

We may not be able to renew or replace expiring contracts.
 
Our primary exposure to market risk occurs at the time our existing contracts expire and are subject to renegotiation and renewal. As of December 31, 2013, the weighted average remaining term of (i) our existing portfolio of natural gas storage and transportation contracts is approximately four years, (ii) our existing portfolio of natural gas gathering contracts is approximately 11 years, and (iii) our existing portfolio of crude oil gathering contracts is approximately five years. Customer contracts totaling 8.3 Bcf will expire in 2014. The extension or replacement of existing contracts depends on a number of factors beyond our control, including:

the macroeconomic factors affecting natural gas, NGL and crude economics for our current and potential customers;
the level of existing and new competition to provide services to our markets;
the balance of supply and demand, on a short-term, seasonal and long-term basis, in our markets;
the extent to which the customers in our markets are willing to contract on a long-term basis; and
the effects of federal, state or local regulations on the contracting practices of our customers.

Any failure to extend or replace a significant portion of our existing contracts, or extending or replacing them at unfavorable or lower rates, could have a material adverse effect on our business, financial condition, results of operations and ability to make distributions.
 
The fees we charge to customers under our contracts may not escalate sufficiently to cover our cost increases, and those contracts may be suspended in some circumstances.
 
Our costs may increase at a rate greater than the rate that the fees we charge to third parties increase pursuant to our contracts with them. In addition, some third parties’ obligations under their agreements with us may be permanently or temporarily reduced upon the occurrence of certain events, some of which are beyond our control, including force majeure events wherein the supply of natural gas or crude oil is curtailed or cut off. Force majeure events generally include, without limitation, revolutions, wars, acts of enemies, embargoes, import or export restrictions, strikes, lockouts, fires, storms, floods, acts of God, explosions, mechanical or physical failures of our equipment or facilities or those of third parties. If our escalation of fees is insufficient to cover increased costs or if any third party suspends or terminates its contracts with us, our business, financial condition, results of operations and ability to make distributions could be materially adversely affected.


29


Our operations are subject to extensive regulation, and regulatory measures adopted by regulatory authorities could have a material adverse effect on our business, financial condition and results of operations.
 
Our operations are subject to extensive regulation by federal, state and local regulatory authorities. For example, because we transport natural gas in interstate commerce and we store natural gas that is transported in interstate commerce, our natural gas storage and transportation facilities are subject to comprehensive regulation by the FERC under the Natural Gas Act. Federal regulation under the Natural Gas Act extends to such matters as:
 
rates, operating terms and conditions of service;
the form of tariffs governing service;
the types of services we may offer to our customers;
the certification and construction of new, or the expansion of existing, facilities;
the acquisition, extension, disposition or abandonment of facilities;
contracts for service between storage and transportation providers and their customers;
creditworthiness and credit support requirements;
the maintenance of accounts and records;
relationships among affiliated companies involved in certain aspects of the natural gas business;
the initiation and discontinuation of services; and
various other matters.
 
Natural gas companies may not charge rates that, upon review by FERC, are found to be unjust and unreasonable or unduly discriminatory. Existing interstate transportation and storage rates may be challenged by complaint and are subject to prospective change by FERC. Additionally, rate increases proposed by a regulated pipeline or storage provider may be challenged and such increases may ultimately be rejected by FERC. We currently hold authority from FERC to charge and collect (i) market-based rates for interstate storage services provided at the Stagecoach, Thomas Corners, Seneca Lake, Steuben and Tres Palacios facilities and (ii) negotiated rates for interstate transportation services provided by our North-South Facilities and MARC I Pipeline. FERC's “market-based rate” policy allows regulated entities to charge rates different from, and in some cases, less than, those which would be permitted under traditional cost-of-service regulation. Among the sorts of changes in circumstances that could raise market power concerns would be an expansion of capacity, acquisitions or other changes in market dynamics. There can be no guarantee that we will be allowed to continue to operate under such rate structures for the remainder of those assets' operating lives. Any successful challenge against rates charged for our storage and transportation services, or our loss of market-based rate authority or negotiated rate authority, could have a material adverse effect on our business, financial condition, results of operations and ability to make distributions. Our market-based rate authority for our natural gas storage facilities may be subject to review and possible revocation if FERC determines that we have the ability to exercise market power in our market area. If we were to lose our ability to charge market-based rates, we would be required to file rates based on our cost of providing service, including a reasonable rate of return. Cost-of-service rates may be lower than our current market-based rates.
 
There can be no assurance that FERC will continue to pursue its approach of pro-competitive policies as it considers matters such as pipeline rates and rules and policies that may affect rights of access to natural gas transportation capacity and transportation and storage facilities. Failure to comply with applicable regulations under the Natural Gas Act, the Natural Gas Policy Act of 1978, the Pipeline Safety Act of 1968 and certain other laws, and with implementing regulations associated with these laws, could result in the imposition of administrative and criminal remedies and civil penalties of up to $1,000,000 per day, per violation.

A change in the jurisdictional characterization of our gathering assets may result in increased regulation, which could cause our revenues to decline and operating expenses to increase.

Our natural gas and crude oil gathering operations are generally exempt from the jurisdiction and regulation of the FERC, except for certain anti-market manipulation provisions. FERC regulation nonetheless affects our businesses and the markets for products derived from our gathering businesses. The FERC’s policies and practices across the range of its oil and gas regulatory activities, including, for example, its policies on open access transportation, rate making, capacity release and market center promotion, indirectly affect intrastate markets. In recent years, the FERC has pursued pro-competitive policies in its regulation of interstate oil and natural gas pipelines. However, we have no assurance that the FERC will continue this approach as it considers matters such as pipeline rates and rules and policies that may affect rights of access to oil and natural gas transportation capacity. In addition, the distinction between FERC-regulated transmission services and federally unregulated gathering services has regularly been the subject of substantial, on-going litigation. Consequently, the classification and regulation of some of our pipelines could change based on future determinations by the FERC, the courts or Congress. If

30


our gathering operations become subject to FERC jurisdiction, the result may adversely affect the rates we are able to charge and the services we currently provide, and may include the potential for a termination of certain gathering agreements.

State and municipal regulations also impact our business. Common purchaser statutes generally require gatherers to gather or provide services without undue discrimination as to source of supply or producer; as a result, these statutes restrict our right to decide whose production we gather or transport. Federal law leaves any economic regulation of natural gas gathering to the states. The states in which we currently operate have adopted complaint-based regulation of gathering activities, which allows oil and gas producers and shippers to file complaints with state regulators in an effort to resolve access and rate grievances. Other state and municipal regulations may not directly regulate our gathering business, but may nonetheless affect the availability of natural gas for purchase, processing and sale, including state regulation of production rates and maximum daily production allowable from gas wells. While our gathering lines currently are subject to limited state regulation, there is a risk that state laws will be changed, which may give producers a stronger basis to challenge the rates, terms and conditions of its gathering lines.
 
Our operations are subject to compliance with environmental and operational safety laws and regulations that may expose us to significant costs and liabilities.
 
Our operations are subject to stringent federal, regional, state and local laws and regulations governing health and safety aspects of our operations, the discharge of materials into the environment or otherwise relating to environmental protection. Such environmental laws and regulations impose numerous obligations that are applicable to our operations, including the acquisition of permits to conduct regulated activities, the incurrence of capital expenditures to comply with applicable legal requirements, the application of specific health and safety criteria addressing worker protections and the imposition of restrictions on the generation, handling, treatment, storage, disposal and transportation of materials and wastes. Failure to comply with such environmental laws and regulations can result in the assessment of substantial administrative, civil and criminal penalties, the imposition of remedial liabilities and the issuance of injunctions restricting or prohibiting some or all of our activities. Certain environmental laws impose strict, joint and several liability for costs required to clean up and restore sites where materials or wastes have been disposed or otherwise released. In the course of our operations, generated materials or wastes may have been spilled or released from properties owned or leased by us or on or under other locations where these materials or wastes have been taken for recycling or disposal.
 
It is also possible that adoption of stricter environmental laws and regulations or more stringent interpretation of existing environmental laws and regulations in the future could result in additional costs or liabilities to us as well as the industry in general or otherwise adversely affect demand for our services and salt products. It is also possible that adoption of stricter environmental laws and regulations or more stringent interpretation of existing environmental laws and regulations in the future could result in additional costs or liabilities to us or our customers and also adversely affect demand for the natural gas, NGLs, crude oil or salt products.

Climate change legislation or regulations restricting emissions of greenhouse gases could result in increased operating and capital costs and reduced demand for our services.
 
In December 2009, the EPA determined that emissions of carbon dioxide, methane and other greenhouse gases (GHGs) present an endangerment to public health and the environment because emissions of such gases are, according to the EPA, contributing to warming of the earth's atmosphere and other climatic changes. Based on these findings, the EPA has begun adopting and implementing regulations to restrict emissions of GHGs under existing provisions of the federal Clean Air Act. The EPA has adopted two sets of rules regulating GHG emissions under the Clean Air Act, one of which requires a reduction in emissions of GHGs from motor vehicles and the other of which regulates emissions of GHGs from certain large stationary sources, effective January 2, 2011, which could require greenhouse emission controls for those sources. The EPA has also adopted rules requiring the reporting of GHG emissions from specified large GHG emission sources on an annual basis, beginning in 2011 for emissions occurring after January 1, 2010, as well as certain onshore oil and natural gas production, processing, transmission, storage and distribution facilities on an annual basis, beginning in 2012 for emissions occurring in 2011.
 
In addition, the U.S. Congress has from time to time considered adopting legislation to reduce emissions of GHGs, and almost one-half of the states have already taken legal measures to reduce emissions of GHGs primarily through the planned development of GHG emission inventories and/or regional GHG cap and trade programs. Most of these cap and trade programs work by requiring major sources of emissions, such as electric power plants, or major producers of fuels, such as refineries and gas processing plants, to acquire and surrender emission allowances. The number of allowances available for purchase is reduced each year in an effort to achieve the overall GHG emission reduction goal.
 

31


The adoption of legislation or regulatory programs to reduce emissions of GHGs could require us to incur increased operating costs, such as costs to purchase and operate emissions control systems, to acquire emissions allowances or comply with new regulatory or reporting requirements. Any such legislation or regulatory programs could also increase the cost of consuming, and thereby reduce demand for, the oil and natural gas that is produced, which may decrease demand for our midstream services. Consequently, legislation and regulatory programs to reduce emissions of GHGs could have an adverse effect on our business, financial condition and results of operations.
 
We may incur higher costs as a result of pipeline integrity management program testing and additional safety legislation.

The DOT requires pipeline operators to develop integrity management programs for pipelines located where a leak or rupture could harm “high consequence areas.” The regulations require operators like us to:

perform ongoing assessments of pipeline integrity;
identify and characterize applicable threats to pipeline segments that could impact a high consequence area;
maintain processes for data collection, integration and analysis;
repair and remediate pipelines as necessary; and
implement preventive and mitigating actions.

We estimate that the total future costs to complete the testing required by existing DOT regulations will not have a material impact to our results. This estimate does not include the costs, if any, for repair, remediation, preventative or mitigating actions that may be determined to be necessary as a result of the testing program itself.

Moreover, the Pipeline Safety, Regulatory Certainty and Job Creation Act of 2011 was enacted by Congress in December 2011 and signed into law by the President on January 3, 2012. In addition to reauthorizing federal pipeline safety programs through 2015, this legislation adopts additional safety requirements and reforms and increases penalties for safety violations. The PHMSA has also published an advanced notice of proposed rule making to solicit comments on the need for changes to its safety regulations, including whether to revise the integrity management requirements and add new regulations governing the safety of gathering lines. Such legislative and regulatory changes could have a material effect on our operations through more stringent and comprehensive safety regulations and higher penalties for the violation of those regulations.

Our business involves many hazards and risks, some of which may not be fully covered by insurance.

Our operations are subject to many risks inherent in gathering, processing, storage and transportation segments of the energy midstream industry, such as:

damage to pipelines and plants, related equipment and surrounding properties caused by natural disasters and acts of terrorism;
subsidence of the geological structures where we store natural gas or NGLs, or storage cavern collapses;
operator error;
inadvertent damage from construction, farm and utility equipment;
leaks, migrations or losses of natural gas, NGLs or crude oil;
fires and explosions;
cyber intrusions; and
other hazards that could also result in personal injury, loss of life, pollution (including environmental pollution) or suspension of operations.

These risks could result in substantial losses due to breaches of contractual commitments, personal injury and/or loss of life, damage to and destruction of property and equipment and pollution or other environmental damage. These risks may also result in curtailment or suspension of our operations. A natural disaster or other hazard affecting the areas in which we operate could have a material adverse effect on our operations. We are not fully insured against all risks inherent in our business. For example, we do not have any property insurance on any of our underground pipeline systems that would cover damage to the pipelines. We are also not insured against all environmental accidents that might occur, some of which may result in toxic tort claims. If a significant accident or event occurs for which we are not fully insured, it could result in a material adverse effect on our business, financial condition, results of operations and ability to make distributions.

We may not be able to maintain or obtain insurance of the type and amount we desire at reasonable rates. As a result of market conditions, premiums and deductibles for certain of our insurance policies may substantially increase. In some instances, certain insurance could become unavailable or available only for reduced amounts of coverage. Additionally, we may be unable to recover from prior owners of our assets, pursuant to our indemnification rights, for potential environmental liabilities.

32


Although we maintain insurance policies with insurers in such amounts and with such coverages and deductibles as we believe are reasonable and prudent, our insurance may not be adequate to protect us from all material expenses related to potential future claims for personal injury and property damage.

We do not own all of the land on which our pipelines and facilities are located, which could disrupt our operations.

We do not own all of the land on which our pipelines and facilities (particularly our gathering and process facilities) have been constructed, which subjects us to the possibility of more onerous terms or increased costs to obtain and maintain valid easements and rights-of-way. We obtain standard easement rights to construct and operate its pipelines on land owned by third parties, and our rights frequently revert back to the landowner after we stop using the easement for its specified purpose.
 
Therefore, these easements exist for varying periods of time. Our loss of easement rights could have a material adverse effect on our ability to operate our business, thereby resulting in a material reduction in our revenue, earnings and ability to make distributions.

Risks Inherent in an Investment in Us

We may not have sufficient cash from operations following the establishment of cash reserves and payment of fees and expenses to enable us to pay quarterly distributions to our common unitholders.
 
We may not have sufficient cash each quarter to pay quarterly distributions to our common unitholders. The amount of cash we can distribute on our common units principally depends upon the amount of cash we generate from our operations and payments of fees and expenses. Before we pay any distributions on our common units, we will establish reserves and pay fees and expenses, including reimbursements to our general partner and its affiliates, for all expenses they incur and payments they make on our behalf. These costs will reduce the amount of cash available to pay distributions to our common unitholders.
 
The amount of cash we can distribute on our common units will fluctuate from quarter to quarter based on, among other things:
 
the amount of cash distributions we receive in connection with our ownership of 100% of Crestwood Midstream’s IDRs;
the rates we charge for storage and transportation services and the amount of services our customers purchase from us, which will be affected by, among other things, the overall balance between the supply of and demand for commodities, governmental regulation of our rates and services, and our ability to obtain permits for growth projects;
force majeure events that damage our or third-party pipelines, facilities, related equipment and surrounding properties;
prevailing economic and market conditions;
governmental regulation, including changes in governmental regulation in our industry;
changes in tax laws;
the level of competition from other midstream companies;
the level of our operating and maintenance and general administrative costs;
the level of capital expenditures we make;
our ability to make borrowings under our revolving credit facility; and
the cost of acquisitions.

In addition, the actual amount of cash we will have available for distribution will depend on other factors, some of which are beyond our control, including: the level and timing of capital expenditures we make; the cost of acquisitions; our debt service requirements and other liabilities; fluctuations in our working capital needs; our ability to borrow funds and access capital markets; restrictions contained in our debt agreements; and the amount of cash reserves established by our general partner.

Our partnership agreement requires that we distribute all of our available cash, which could limit our ability to grow and make acquisitions.
 
We expect that we will distribute all of our available cash to our common unitholders and will rely primarily upon external financing sources, including commercial bank borrowings and the issuance of debt and equity securities, to fund our acquisitions and expansion capital expenditures. As a result, to the extent we are unable to finance growth externally, our cash distribution policy will significantly impair our ability to grow.
 
In addition, because we distribute all of our available cash, our growth may not be as fast as that of businesses that reinvest their available cash to expand ongoing operations. To the extent we issue additional units in connection with any acquisitions or expansion capital expenditures, the payment of distributions on those additional units may increase the risk that we will be

33


unable to maintain or increase our per unit distribution level. There are no limitations in our partnership agreement on our ability to issue additional units, including units ranking senior to the common units. The incurrence of additional commercial borrowings or other debt to finance our growth strategy would result in increased interest expense, which, in turn, may impact the available cash that we have to distribute to our common unitholders.

We may issue additional units without common unitholder approval, which would dilute existing common unitholder ownership interests.
 
Our partnership agreement does not limit the number of additional limited partner interests we may issue at any time without the approval of our existing common unitholders. The issuance of additional common units or other equity interests of equal or senior rank will have the following effects:

our existing common unitholders' proportionate ownership interest in us will decrease; 
the amount of cash available for distribution on each common unit may decrease; 
the ratio of taxable income to distributions may increase; 
the relative voting strength of each previously outstanding common unit may be diminished; and 
the market price of the common units may decline.

Holders of our common units have limited voting rights and are not entitled to elect our general partner or its directors, which could reduce the price at which our common units will trade.
 
Unlike the holders of common stock in a corporation, our common unitholders have only limited voting rights on matters affecting our business and, therefore, limited ability to influence management's decisions regarding our business. Our common unitholders will have no right on an annual or ongoing basis to elect our general partner or its board of directors. The board of directors of our general partner, including the independent directors, is chosen entirely by Crestwood Holdings, as a result of it owning our general partner, and not by our common unitholders. Unlike publicly traded corporations, we will not conduct annual meetings of our common unitholders to elect directors or conduct other matters routinely conducted at annual meetings of stockholders of corporations. As a result of these limitations, the price at which the common units will trade could be diminished because of the absence or reduction of a takeover premium in the trading price.

Common unitholders may have liability to repay distributions and in certain circumstances may be personally liable for the obligations of the partnership.
 
Under certain circumstances, common unitholders may have to repay amounts wrongfully returned or distributed to them. Under Section 17-607 of the Delaware Revised Uniform Limited Partnership Act (the "Delaware Act"), we may not make a distribution to our common unitholders if the distribution would cause our liabilities to exceed the fair value of our assets. Delaware law provides that for a period of three years from the date of the impermissible distribution, limited partners who received the distribution and who knew at the time of the distribution that it violated Delaware law will be liable to the limited partnership for the distribution amount. A purchaser of units who becomes a limited partner is liable for the obligations of the transferring limited partner to make contributions to the partnership that are known to the purchaser of units at the time it became a limited partner and for unknown obligations if the liabilities could be determined from the partnership agreement. Liabilities to partners on account of their partnership interests and liabilities that are non-recourse to the partnership are not counted for purposes of determining whether a distribution is permitted.
 
It may be determined that the right, or the exercise of the right by the limited partners as a group, to (i) remove or replace our general partner, (ii) approve some amendments to our partnership agreement or (iii) take other action under our partnership agreement constitutes “participation in the control” of our business. A limited partner that participates in the control of our business within the meaning of the Delaware Act may be held personally liable for our obligations under the laws of Delaware to the same extent as our general partner. This liability would extend to persons who transact business with us under the reasonable belief that the limited partner is a general partner. Neither our partnership agreement nor the Delaware Act specifically provides for legal recourse against our general partner if a limited partner were to lose limited liability through any fault of our general partner.

The amount of cash we have available for distribution to common unitholders depends primarily on our cash flow and not solely on profitability, which may prevent us from making cash distributions during periods when we record net income.
 
The amount of cash we have available for distribution depends primarily upon our cash flow (the majority of which consists of the cash distributions we receive in connection with our ownership of 100% of Crestwood Midstream’s IDRs), including cash flow from reserves and working capital or other borrowings, and not solely on profitability, which will be affected by non-cash

34


items. As a result, we may pay cash distributions during periods when we record net losses for financial accounting purposes and may not pay cash distributions during periods when we record net income.

Our partnership agreement restricts the voting rights of unitholders owning 20% or more of our common units.
 
Our partnership agreement restricts unitholders' voting rights by providing that any units held by a person or group that owns 20% or more of any class of units then outstanding, other than our general partner and its affiliates, their transferees and persons who acquired such units with the prior approval of the board of directors of our general partner, cannot vote on any matter.

Crestwood Holdings and its affiliates may sell common units in the public or private markets, and such sales could have an adverse impact on the trading price of the common units.

As of December 31, 2013, Crestwood Holdings and its affiliates beneficially held an aggregate of 53,809,398 limited partner units. The sale of any or all of these units in the public or private markets could have an adverse impact on the price of the common units or on any trading market on which the common units are traded.

Risks Inherent in Our Structure and Relationship with Crestwood Midstream

Our primary cash-generating assets are our partnership interests, including incentive distribution rights, in Crestwood Midstream, and our cash flow is therefore materially dependent upon the ability of Crestwood Midstream to make distributions in respect to those partnership interests to its partners.
The amount of cash that Crestwood Midstream can distribute to its partners each quarter, including us with respect to our IDRs, principally depends upon the amount of cash Crestwood Midstream generates from its operations, which amounts of cash may fluctuate from quarter to quarter based on, among other things:
the rates Crestwood Midstream charges for storage and transportation services and the amount of services their customers purchase from Crestwood Midstream, which will be affected by, among other things, the overall balance between the supply of and demand for natural gas, governmental regulation of Crestwood Midstream’s rates and services, and Crestwood Midstream’s ability to obtain permits for growth projects;
force majeure events that damage Crestwood Midstream’s or third-party pipelines, facilities, related equipment and surrounding properties;
prevailing economic and market conditions;
governmental regulation, including changes in governmental regulation in Crestwood Midstream’s industry;
leaks or accidental releases of products or other materials into the environment, whether as a result of human error or otherwise;
difficulties in Crestwood Midstream collecting receivables because of its customers’ credit or financial problems;
changes in tax laws;
the level of competition from other midstream energy companies;
the level of Crestwood Midstream’s operating and maintenance and general administrative costs;
the level of capital expenditures Crestwood Midstream makes;
the ability of Crestwood Midstream to make borrowings under its revolving credit facility; and
the cost of acquisitions.

In addition, the actual amount of cash Crestwood Midstream will have available for distribution will depend on other factors, some of which are beyond its control, including: the level and timing of capital expenditures it makes; the cost of acquisitions; its debt service requirements and other liabilities; fluctuations in its working capital needs; its ability to borrow funds and access capital markets; restrictions contained in its debt agreements; and the amount of cash reserves established by its general partner.
We do not have control over many of these factors, including the level of cash reserves established by the board of directors of Crestwood Midstream’s general partner. Accordingly, we cannot guarantee that Crestwood Midstream will have sufficient available cash to pay a specific level of cash distributions to its partners.
If Crestwood Midstream reduced its per unit distribution, we would have less cash available for distribution and would probably be required to reduce our per unit distribution. Furthermore, the amount of cash that Crestwood Midstream has available for distribution depends primarily upon its cash flow, including cash flow from financial reserves and working capital borrowings, and is not solely a function of profitability, which will be affected by non-cash items. As a result, Crestwood

35


Midstream may be able to make cash distributions during periods when it records losses and may not be able to make cash distributions during periods when it records net income.
To the extent we purchase additional securities from Crestwood Midstream, our rate of growth may be reduced.
Our business strategy may include supporting the growth of Crestwood Midstream by purchasing its securities or lending funds to Crestwood Midstream to provide funding for acquisitions or internal growth projects. To the extent we purchase common units, the rate of our distribution growth may be reduced, at least in the short term, as less of our cash distributions will come from our ownership of Crestwood Midstream’s IDRs, which distributions increase at a faster rate than those of our other securities.
We could have an indemnification obligation to Crestwood Midstream, which could materially adversely affect our financial condition.
We have entered into an omnibus agreement with Crestwood Midstream and its general partner that governs certain aspects of our relationship with them. Pursuant to the omnibus agreement, we are generally obligated to indemnify Crestwood Midstream and its affiliates against certain environmental liabilities and liabilities of the assets of the operations of Crestwood Midstream prior to December 21, 2011. See “Certain Relationships and Related Party Transactions-Omnibus Agreement.” Our indemnification obligations under the omnibus agreement could result in substantial expenses and liabilities to us, which could materially adversely affect our financial condition.
Unitholders have less ability to elect or remove management than holders of common stock in a corporation.
Unlike the holders of common stock in a corporation, unitholders have only limited voting rights on matters affecting our business, and therefore limited ability to influence management’s decisions regarding our business. Unitholders did not elect, and do not have the right to elect, our general partner or its board of directors on an annual or other continuing basis. The board of directors of our general partner is chosen by Crestwood Holdings LLC, the general partner of the sole member of our general partner, Crestwood Holdings LP (“Holdings LP”), which currently is the only voting member of the general partner of Holdings LP, and effectively has the authority to appoint all of our directors. Although our general partner has a fiduciary duty to manage our partnership in a manner beneficial to us and our unitholders, the directors of our general partner also have a fiduciary duty to manage our general partner in a manner beneficial to its sole member, Holdings LP.
If unitholders are dissatisfied with the performance of our general partner, they will have little ability to remove our general partner. Our general partner generally may not be removed except upon the vote of the holders of 66⅔% of the outstanding units voting together as a single class.
Our unitholders’ voting rights are further restricted by a provision in our partnership agreement providing that any units held by a person that owns 20% or more of any class of units then outstanding, other than our general partner and its affiliates, cannot be voted on any matter.
The control of our general partner may be transferred to a third party without unitholder consent.
Our general partner may transfer its general partner interest to a third party in a merger or in a sale of all or substantially all of its assets without the consent of our unitholders. Furthermore, there is no restriction in our partnership agreement on the ability of the owner of our general partner, Holdings LP, from transferring its ownership interest in our general partner to a third party. The new owner of our general partner would then be in a position to replace the board of directors and officers of our general partner with its own choices and to control the decisions taken by our board of directors and officers. This effectively permits a “change of control” without the vote or consent of the common unitholders.
Cost reimbursements paid to our general partner may be substantial and may reduce our ability to pay the quarterly distribution.
Before making any distributions on our units, we will reimburse our general partner for all expenses it has incurred on our behalf. In addition, our general partner and its affiliates may provide us with services for which we will be charged reasonable fees as determined by our general partner. The reimbursement of these expenses and the payment of these fees could adversely affect our ability to make distributions our unitholders. Our general partner has sole discretion to determine the amount of these expenses and fees.

36


We may issue additional common units without unitholder approval, which would dilute our unitholders’ existing ownership interests.
We may issue an unlimited number of limited partner interests of any type without the approval of our unitholders. The issuance of additional common units or other equity securities of equal rank will have the following effects:
the proportionate ownership interest of our existing unitholders in us will decrease;
the amount of cash available for distribution on each common unit or partnership security may decrease;
the relative voting strength of each previously outstanding common unit will be diminished; and
the market price of the common units or partnership securities may decline.

Crestwood Midstream may issue additional common units, which may increase the risk that it will not have sufficient available cash to maintain or increase its per unit distribution level.
The Crestwood Midstream partnership agreement allows it to issue an unlimited number of additional limited partner interests. The issuance of additional common units or other equity securities by Crestwood Midstream will have the following effects:
Our unitholders’ current proportionate ownership interest in Crestwood Midstream will decrease;
the amount of cash available for distribution on each common unit or partnership security may decrease;
the ratio of taxable income to distributions may increase;
the relative voting strength of each previously outstanding common unit may be diminished; and
the market price of Crestwood Midstream’s common units may decline.

The payment of distributions on any additional units issued by Crestwood Midstream may increase the risk that Crestwood Midstream may not have sufficient cash available to maintain or increase its per unit distribution level, which in turn may impact the available cash that we have to meet our obligations.
If we cease to manage and control Crestwood Midstream in the future, we may be deemed to be an investment company under the Investment Company Act of 1940.
If we cease to manage and control Crestwood Midstream and are deemed to be an investment company under the Investment Company Act of 1940 (the “Investment Company Act”) we would either have to register as an investment company under the Investment Company Act, obtain exemptive relief from the Securities and Exchange Commission or modify our organizational structure or our contract rights to fall outside the definition of an investment company. Registering as an investment company could, among other things, materially limit our ability to engage in transactions with affiliates, including the purchase and sale of certain securities or other property to or from our affiliates, restrict our ability to borrow funds or engage in other transactions involving leverage and require us to add additional directors who are independent of us or our affiliates.
Moreover, treatment of us as an investment company would prevent our qualification as a partnership for federal income tax purposes, in which case we would be treated as a corporation for federal income tax purposes. For further discussion of the importance of our treatment as a partnership for federal income tax purposes and the implications that would result from our treatment as a corporation in any taxable year, please read the risk factor below entitled “The tax treatment of publicly traded partnerships is subject to potential legislative, judicial or administrative changes. If we or Crestwood Midstream were treated as a corporation for federal income tax purposes, or if we or Crestwood Midstream were to become subject to a material amount of state or local taxation, then our cash available for distribution to our unitholders would be substantially reduced.
Although we control Crestwood Midstream through our ownership of its general partner, Crestwood Midstream’s general partner owes fiduciary duties to Crestwood Midstream’s unitholders, which may conflict with our interests.
Conflicts of interest exist and may arise in the future as a result of the relationships between us and our affiliates, on the one hand, and Crestwood Midstream and its limited partners, on the other hand. The directors and officers of Crestwood Midstream’s general partner have fiduciary duties to manage Crestwood Midstream in a manner beneficial to us. At the same time, Crestwood Midstream’s general partner has fiduciary duties to manage Crestwood Midstream in a manner beneficial to Crestwood Midstream and its limited partners. The board of directors of Crestwood Midstream’s general partner will resolve any such conflict and has broad latitude to consider the interests of all parties to the conflict. The resolution of these conflicts may not always be in our best interest.

37


For example, conflicts of interest with Crestwood Midstream may arise in the following situations:
the allocation of shared overhead expenses to Crestwood Midstream and us;
the interpretation and enforcement of contractual obligations between us and our affiliates, on the one hand, and Crestwood Midstream, on the other hand;
the determination of the amount of cash to be distributed to Crestwood Midstream’s limited partners and the amount of cash to be reserved for the future conduct of Crestwood Midstream’s business; and
the determination whether to make borrowings under Crestwood Midstream’s revolving credit facility to pay distributions to Crestwood Midstream’s limited partners.

The fiduciary duties of our general partner’s officers and directors may conflict with those of Crestwood Midstream’s general partner.
Conflicts of interest may arise because of the relationships among Crestwood Midstream, its general partner and us. Our general partner’s directors and officers have fiduciary duties to manage our business in a manner beneficial to us and our unitholders. Some of our general partner’s directors and officers are also directors and officers of Crestwood Midstream’s general partner, and have fiduciary duties to manage the business of Crestwood Midstream in a manner beneficial to Crestwood Midstream and its unitholders. The resolution of these conflicts may not always be in our best interest or that of our unitholders.
Affiliates of our general partner are not prohibited from competing with us.
Our partnership agreement provides that our general partner will be restricted from engaging in any business activities other than acting as our general partner and those activities incidental to its ownership of interests in us. Except as provided in our partnership agreement, affiliates of our general partner are not prohibited from engaging in other businesses or activities, including those that might be in direct competition with us.
Potential conflicts of interest may arise among our general partner, its affiliates and us. Our general partner and its affiliates have limited fiduciary duties to us, which may permit them to favor their own interests to the detriment of us.
Conflicts of interest may arise among our general partner and its affiliates, on the one hand, and us, on the other hand. As a result of these conflicts, our general partner may favor its own interests and the interests of its affiliates over our interests. These conflicts include, among others, the following:
Our general partner is allowed to take into account the interests of parties other than us, including Crestwood Midstream and its affiliates and any general partner and limited partnerships acquired in the future, in resolving conflicts of interest, which has the effect of limiting its fiduciary duties to us.
Our general partner has limited its liability and reduced its fiduciary duties under the terms of our partnership agreement, while also restricting the remedies available for actions that, without these limitations, might constitute breaches of fiduciary duty. As a result of purchasing our units, unitholders consent to various actions and conflicts of interest that might otherwise constitute a breach of fiduciary or other duties under applicable state law.
Our general partner determines the amount and timing of our investment transactions, borrowings, issuances of additional partnership securities and reserves, each of which can affect the amount of cash that is available for distribution.
Our general partner determines which costs it and its affiliates have incurred are reimbursable by us.
Our partnership agreement does not restrict our general partner from causing us to pay it or its affiliates for any services rendered, or from entering into additional contractual arrangements with any of these entities on our behalf, so long as the terms of any such payments or additional contractual arrangements are fair and reasonable to us.
Our general partner controls the enforcement of obligations owed to us by it and its affiliates.
Our general partner decides whether to retain separate counsel, accountants or others to perform services for us.

Our partnership agreement limits our general partner’s fiduciary duties to us and restricts the remedies available for actions taken by our general partner that might otherwise constitute breaches of fiduciary duty.
Our partnership agreement contains provisions that reduce the standards to which our general partner would otherwise be held by state fiduciary duty law. For example, our partnership agreement:
provides that our general partner is entitled to make decisions in “good faith” if it reasonably believes that the decisions are in our best interests;

38


generally provides that affiliated transactions and resolutions of conflicts of interest not approved by the Conflicts Committee of the board of directors of our general partner and not involving a vote of unitholders must be on terms no less favorable to us than those generally being provided to or available from unrelated third parties or be “fair and reasonable” to us and that, in determining whether a transaction or resolution is “fair and reasonable,” our general partner may consider the totality of the relationships among the parties involved, including other transactions that may be particularly advantageous or beneficial to us; and
provides that our general partner and its officers and directors will not be liable for monetary damages to us, our limited partners or assignees for any acts or omissions unless there has been a final and non-appealable judgment entered by a court of competent jurisdiction determining that the general partner or those other persons acted in bad faith or engaged in fraud, willful misconduct or gross negligence.

Our general partner has a limited call right that may require unitholders to sell their units at an undesirable time or price.
If at any time our general partner and its affiliates own more than 80% of our outstanding units, our general partner will have the right, but not the obligation, which it may assign to any of its affiliates or to us, to acquire all, but not less than all, of the units held by unaffiliated persons at a price not less than their then-current market price. As a result, unitholders may be required to sell their units at an undesirable time or price and may not receive any return on their investment. Unitholders may also incur a tax liability upon a sale of their units. As of December 31, 2013, the directors and executive officers of our general partner owned approximately 12% of our common units.
Our cash distribution policy limits our ability to grow.
Because we distribute all of our available cash, our growth may not be as rapid as businesses that reinvest their available cash to expand ongoing operations. If we issue additional units or incur debt to fund acquisitions and growth capital expenditures, the payment of distributions on those additional units or interest on that debt could increase the risk that we will be unable to maintain or increase our per unit distribution level.
Tax Risks to Common Unitholders
Our tax treatment depends on our status as a partnership for U.S. federal income tax purposes. If the Internal Revenue Service (“IRS”) were to treat us as a corporation for federal income tax purposes or we or Crestwood Midstream were to become subject to material additional amounts of entity-level taxation for state tax purposes, then our cash available for distribution to unitholders would be substantially reduced.
The anticipated after-tax economic benefit of an investment in our common units depends largely on our being treated as a partnership for U.S. federal income tax purposes. The value of our investment in Crestwood Midstream depends largely on Crestwood Midstream being treated as a partnership for federal income tax purposes. Despite the fact that we and Crestwood Midstream are each organized as a limited partnership under Delaware law, we and Crestwood Midstream would each be treated as a corporation for U.S. federal income tax purposes unless we each satisfy a “qualifying income” requirement. Based upon our current operations, we and Crestwood Midstream each believe we satisfy the qualifying income requirement.
Failing to meet the qualifying income requirement or a change in current law could cause us or Crestwood Midstream to be treated as a corporation for U.S. federal income tax purposes or otherwise subject us to taxation as an entity. If we or Crestwood Midstream were treated as a corporation for U.S. federal income tax purposes, we each would pay federal income tax on our taxable income at the corporate tax rate, which is currently a maximum of 35%, as well as any applicable state or local taxes. Distributions to our unitholders and Crestwood Midstream’s unitholders would generally be taxed again as corporate distributions, and no income, gains, losses, deductions or credits would flow through to our unitholders. Because a tax would be imposed upon us as a corporation, our cash available for distribution to our unitholders would be substantially reduced. Therefore, treatment of us or Crestwood Midstream as a corporation would result in a material reduction in the anticipated cash flow and after-tax return to our respective common unitholders, likely causing a substantial reduction in the value of our common units.
Our partnership agreement, as well as that of Crestwood Midstream, provides that if a law is enacted or existing law is modified or interpreted in a manner that subjects us to taxation as a corporation or otherwise subjects us to entity-level taxation for federal, state or local income tax purposes, the minimum quarterly distribution amount and the target distribution amounts may be adjusted to reflect the impact of that law on us. At the state level, several states have been evaluating ways to subject partnerships to entity-level taxation through the imposition of state income, franchise, or other forms of taxation. Imposition of a similar tax on us in the jurisdictions in which we operate or in other jurisdictions to which we may expand could substantially reduce our cash available for distribution to our unitholders or Crestwood Midstream’s unitholders.

39


The tax treatment of publicly traded partnerships or an investment in Crestwood Midstream’s or our common units could be subject to potential legislative, judicial or administrative changes and differing interpretations, possibly on a retroactive basis.
The present U.S. federal income tax treatment of publicly traded partnerships, including Crestwood Midstream and us, or an investment in Crestwood Midstream’s or our common units may be modified by administrative, legislative or judicial changes or differing interpretations at any time. For example, from time to time, members of Congress propose and consider substantive changes to the existing federal income tax laws that affect publicly traded partnerships. Currently, one such legislative proposal would have eliminated the qualifying income exception upon which we and Crestwood Midstream rely on for our treatment as a partnership for U.S. federal income tax purposes. We are unable to predict whether any of these changes or other proposals will be reintroduced or will ultimately be enacted. Any such changes could negatively impact the value of an investment in Crestwood Midstream’s or our common units. Any modification to the U.S. federal income tax laws may be applied retroactively and could make it more difficult or impossible to meet the exception for certain publicly traded partnerships to be treated as partnerships for U.S. federal income tax purposes.
If the IRS contests the federal income tax positions we take, the market for our common units may be adversely impacted and the cost of any IRS contest will reduce our cash available for distribution to our unitholders.
Neither we nor Crestwood Midstream has requested a ruling from the IRS with respect to our treatment as a partnership for federal income tax purposes. The IRS may adopt positions that differ from the positions we take. It may be necessary to resort to administrative or court proceedings to sustain some or all of the positions we take. A court may not agree with the positions we take. Any contest with the IRS may materially and adversely impact the market for our common units and the price at which they trade. In addition, the costs of any contest with the IRS will be borne indirectly by you and our general partner because the costs will reduce our cash available for distribution.
You will be required to pay taxes on your share of our income even if you do not receive cash distributions from us.
You will be required to pay any federal income taxes and, in some cases, state and local income taxes on your share of our taxable income, whether or not you receive cash distributions from us. You may not receive cash distributions from us equal to your share of our taxable income or even equal to the actual tax liability which results from that income.
Tax gain or loss on the disposition of our common units could be more or less than expected.
If you sell your common units, you will recognize a gain or loss equal to the difference between your amount realized and your tax basis in those common units. Because distributions in excess of your allocable share of our total net taxable income result in a reduction in your tax basis in your common units, the amount, if any, of such prior excess distributions with respect to the units you sell will, in effect, become taxable income to you if you sell such units at a price greater than your tax basis in those common units, even if the price you receive is less than your original cost. Furthermore, a substantial portion of the amount realized, whether or not representing gain, may be taxed as ordinary income due to potential recapture of depreciation deductions. In addition, because the amount realized includes a unitholder's share of our nonrecourse liabilities, if you sell your units, you may incur a tax liability in excess of the amount of cash you receive from the sale.
Tax-exempt entities, regulated investment companies and non-U.S. persons face unique tax issues from owning common units that may result in adverse tax consequences to them.
Investment in common units by tax-exempt entities, including employee benefit plans and individual retirement accounts (known as “IRAs”), and non-U.S. persons raises issues unique to them. For example, virtually all of our income allocated to organizations exempt from federal income tax, including individual retirement accounts and other retirement plans, will be unrelated business taxable income and will be taxable to them. Distributions to non-U.S. persons will be reduced by withholding taxes imposed at the highest effective applicable tax rate, and non-U.S. persons will be required to file U. S. federal income tax returns and pay tax on their share of our taxable income. If you are a tax-exempt entity or a non-U.S. person, you should consult your tax advisor before investing in our common units.
We and Crestwood Midstream will treat each purchaser of our respective common units as having the same tax benefits without regard to the specific common units purchased. The IRS may challenge this treatment, which could adversely affect the value of Crestwood Midstream’s and our common units.
Because we cannot match transferors and transferees of common units and because of other reasons, we and Crestwood Midstream will adopt depreciation and amortization positions that may not conform to all aspects of existing Treasury Regulations. A successful IRS challenge to those positions could adversely affect the amount of tax benefits available to you. It

40


also could affect the timing of these tax benefits or the amount of gain from the sale of Crestwood Midstream’s common units and our common units and could have a negative impact on the value of our respective common units or result in audit adjustments to your tax returns.
We prorate our items of income, gain, loss and deduction between transferors and transferees of our units each month based upon the ownership of units on the first day of each month, instead of on the basis of the date a particular unit is transferred. The IRS may challenge this treatment, which could change the allocation of items of income, gain, loss and deduction among our unitholders.
We generally prorate our items of income, gain, loss and deduction between transferors and transferees of our units each month based upon the ownership of our units on the first day of each month, instead of on the basis of the date a particular unit is transferred. The use of this proration method may not be permitted under existing Treasury Regulations. The U.S. Treasury Department has issued proposed Treasury Regulations that provide a safe harbor pursuant to which a publicly-traded partnership may use a similar monthly simplifying convention to allocate tax items among transferor and transferee unitholders. Nonetheless, the proposed regulations do not specifically authorize the use of the proration method we have adopted. If the IRS were to successfully challenge our proration method or new Treasury Regulations were issued, we may be required to change the allocation of items of income, gain, loss, and deduction among our unitholders.
A unitholder whose common units are the subject of a securities loan (e.g., a loan to a “short seller” to cover a short sale of common units) may be considered as having disposed of those common units. If so, he would no longer be treated for tax purposes as a partner with respect to those common units during the period of the loan and may recognize gain or loss from the disposition.
Because there are no specific rules governing the U.S. federal income tax consequences of loaning a partnership interest, a unitholder whose common units are the subject of a securities loan may be considered as having disposed of the loaned units. In that case, he may no longer be treated for tax purposes as a partner with respect to those common units during the period of the loan and the unitholder may recognize gain or loss from such disposition. Moreover, during the period of the loan, any of our income, gain, loss or deduction with respect to those common units may not be reportable by the unitholder and any cash distributions received by the unitholder as to those common units could be fully taxable as ordinary income. Unitholders desiring to assure their status as partners and avoid the risk of gain recognition from a loan to a short seller should modify any applicable brokerage account agreements to prohibit their brokers from borrowing their common units.
The sale or exchange of 50% or more of our capital and profits interests within a twelve-month period will result in the termination of our partnership for federal income tax purposes.
We will be considered to have constructively terminated as a partnership for federal income tax purposes if there is a sale or exchange within a twelve-month period of 50% or more of the total interests in our capital and profits. For purposes of determining whether the 50% threshold has been met, multiple sales of the same interest will be counted only once. Our termination would, among other things, result in the closing of our taxable year for all unitholders which could result in us filing two tax returns (and unitholders receiving two Schedule K-1s) for one calendar year. Our termination could also result in a deferral of depreciation deductions allowable in computing our taxable income. In the case of a unitholder reporting on a taxable year other than a calendar year, the closing of our taxable year may also result in more than twelve months of our taxable income or loss being includable in its taxable income for the year of termination. Our termination would not affect our classification as a partnership for federal income tax purposes, but instead, we would be treated as a new partnership for federal income tax purposes. If treated as a new partnership, we must make new tax elections and could be subject to penalties if we are unable to determine that a termination occurred. Pursuant to an IRS relief procedure a publicly traded partnership that has technically terminated may request special relief which, if granted by the IRS, among other things, would permit the partnership to provide only a single Schedule K-1 to unitholders for the tax years in which the termination occurs.
Our unitholders will likely be subject to state and local taxes and return filing requirements in states where they do not live as a result of investing in our common units.
In addition to federal income taxes, our unitholders will likely be subject to other taxes, including state and local taxes, unincorporated business taxes, estate, inheritance or intangible taxes and foreign taxes that are imposed by the various jurisdictions in which we do business or own property and in which they do not reside. We own property and conduct business in various parts of the United States. Unitholders may be required to file state and local income tax returns in many or all of the jurisdictions in which we do business or own property. Further, unitholders may be subject to penalties for failure to comply with those requirements. It is our unitholders’ responsibility to file all required U. S. federal, state, local and foreign tax returns.


41


Item 1B. Unresolved Staff Comments.

None.


Item 2. Properties.

A description of our properties is included in Item 1. Business, and is incorporated herein by reference. We also lease office
space for our corporate offices in Houston, Texas and our executive offices in Kansas City, Missouri and Fort Worth, Texas.

We lease and rely upon our customers' property rights to conduct a substantial part of our operations, and we own or lease the property rights necessary to conduct our storage and transportation operations. We believe that we have satisfactory title to our assets. Title to property may be subject to encumbrances. For example, we have granted to the lenders of our revolving credit facility security interests in substantially all of our real property interests. We believe that none of these encumbrances will materially detract from the value of our properties or from our interest in these properties, nor will they materially interfere with their use in the operation of our business


Item 3. Legal Proceedings.

See Part IV, Item 15, Exhibits and Financial Statement Schedules, Note 15 for information related to our legal proceedings.


Item 4. Mine Safety Disclosures

Not applicable.


42


PART II

Item 5. Market for Registrant’s Common Equity, Related Unitholder Matters and Issuer Purchases of Equity Securities.

Prior to the Crestwood Merger, our common units traded on the NYSE under the symbol “NRGY.” Concurrent with the completion of the Crestwood Merger on October 7, 2013, our common units representing limited partner interests began trading on the NYSE under the symbol “CEQP.” The following table sets forth the range of high and low sales prices of the common units, as reported by the NYSE, as well as the amount of cash distributions declared per common unit for the periods indicated.
Quarters Ended:
Low
 
High
 
Cash
Distribution
Per Unit
2013
 
 
 
 
 
December 31, 2013
$
11.83

 
$
15.30

 
$
0.1375

September 30, 2013
12.59

 
16.89

 
0.135

June 30, 2013
13.55

 
25.34

 
0.130

March 31, 2013
18.42

 
20.91

 
0.290

2012
 
 
 
 
 
December 31, 2012
17.05

 
20.73

 
0.290

September 30, 2012
17.25

 
21.99

 
0.290

June 30, 2012
15.22

 
20.24

 
0.375

March 31, 2012
15.06

 
24.99

 
0.375


The last reported sale price of our common units on the NYSE on February 14, 2014, was $12.72. As of that date, we had 186,429,575 common units issued and outstanding, which were held by 105 unitholders of record.

Cash Distribution Policy

We make quarterly distributions to our partners within approximately 45 days after the end of each fiscal quarter in an aggregate amount equal to our available cash for such quarter. Available cash generally means, with respect to each fiscal quarter, all cash on hand at the end of the quarter less the amount of cash that the general partner determines in its reasonable discretion is necessary or appropriate to:

provide for the proper conduct of our business;
comply with applicable law, any of our debt instruments, or other agreements; or
provide funds for distributions to unitholders for any one or more of the next four quarters;

plus all cash on hand on the date of determination of available cash for the quarter resulting from working capital borrowings made subsequent to the end of the quarter. Working capital borrowings are generally borrowings that are made under our working capital facility and in all cases are used solely for working capital purposes or to pay distributions to partners.

On February 14, 2014, we paid a distribution of $0.1375 per limited partner unit ($0.55 per limited partner unit on an annualized basis) to all unitholders of record on February 7, 2014.

Issuer Purchases of Equity Securities

For the year ended December 31, 2013, 408,836 common units were relinquished to us to cover payroll taxes upon the vesting of restricted units. 


43


Equity Compensation Plan Information

The following table sets forth in tabular format, a summary of equity compensation plan information as of December 31, 2013: 
Plan category
Number of
securities to be
issued upon
exercise of
outstanding
options, warrants
and rights
 
Weighted-
average
exercise
price of
outstanding
options,
warrants
and rights
 
Number of securities
remaining available for
future issuance under
equity compensation
plans (excluding
securities reflected in
column (a))
 
(a)
 
(b)
 
(c)
Equity compensation plans approved by security holders

 
$

 

Equity compensation plans not approved by security holders
49,050

 
$
12.83

 
9,379,635

Total
49,050

 
$
12.83

 
9,379,635



Item 6. Selected Financial Data.

These consolidated financial statements were originally the financial statements of Legacy Crestwood GP prior to being acquired by us on June 19, 2013. Our acquisition of Legacy Crestwood GP was accounted for as a reverse acquisition under the purchase method of accounting in accordance with the accounting standards for business combinations. The accounting for a reverse acquisition results in the legal acquiree (Legacy Crestwood GP) being the acquirer for accounting purposes. Although Legacy Crestwood GP was the acquirer for accounting purposes, we were the acquirer for legal purposes; consequently, we changed our name from Crestwood Gas Services GP, LLC to Crestwood Equity Partners LP.

The income statement and cash flow data for each of the three years ended December 31, 2013 and balance sheet data as of December 31, 2013 and 2012 were derived from our audited financial statements. We derived the income statement and cash flow data for each of the two years ended December 31, 2010 and the balance sheet data as of December 31, 2011, 2010 and 2009 from our accounting records. The selected financial data is not necessarily indicative of results to be expected in future periods and should be read together with Item 7, Management’s Discussion and Analysis of Financial Condition and Results of Operations and Part IV, Item 15, Exhibits and Financial Statement Schedules included elsewhere in this report.

The following table summarizes our results for the years ended December 31, 2013, 2012 and 2011 and two periods in 2010: January 1, 2010 through September 30, 2010 (the “Predecessor Period”) and October 1, 2010 through December 31, 2010 (the “Successor Period”), which relate to the periods before and after Crestwood Holdings acquisition of Quicksilver’s ownership interest in Legacy Crestwood (the “Crestwood Transaction”).

“EBITDA” shown in the table below is defined as income before income taxes, plus net interest and debt expense, and depreciation, amortization and accretion expense. In addition, Adjusted EBITDA considers the adjusted earnings impact of our unconsolidated affiliates by adjusting our equity earnings or losses from our unconsolidated affiliates for our proportionate share of their depreciation and interest, the impact of certain significant items, such as non-cash equity compensation expenses, gains and impairments of long-lived assets and goodwill, third party costs incurred related to potential and completed acquisitions, loss on contingent consideration, change in fair value of derivative contracts, and other transactions identified in a specific reporting period. EBITDA and Adjusted EBITDA are not measures calculated in accordance with GAAP, as they do not include deductions for items such as depreciation, amortization and accretion, interest and income taxes, which are necessary to maintain our business. EBITDA and Adjusted EBITDA should not be considered an alternative to net income, operating cash flow or any other measure of financial performance presented in accordance with GAAP. EBITDA and Adjusted EBITDA calculations may vary among entities, so our computation may not be comparable to measures used by other companies.



44


 
Crestwood Equity Partners LP
Year Ended December 31,
(in millions, except per unit data)
 
Successor
 
Predecessor
 
Year Ended December 31,
 
 
 
 
 
 
 
2013 (a)
 
2012
 
2011
 
Period from October 1, 2010 to December 31, 2010
 
Period from January 1, 2010 to September 30, 2010
 
Year Ended December 31, 2009
Statement of Income Data:
 
 
 
 
 
 
 
 
 
 
 
Operating revenues
$
1,426.7

 
$
239.5

 
$
205.8

 
$
31.3

 
$
82.3

 
$
95.9

Operating income
28.2

 
61.4

 
71.0

 
5.8

 
37.5

 
43.4

Income (loss) before income taxes
(49.6
)
 
25.6

 
43.4

 
1.1

 
28.7

 
34.9

Net income (loss) from continuing operations
(50.6
)
 
24.4

 
42.1

 
1.8

 
28.6

 
34.5

Loss from discontinued operations

 

 

 

 

 
(2.0
)
Net income (loss)
(50.6
)
 
24.4

 
42.1

 
1.8

 
28.6

 
32.5

Net income attributable to Crestwood Equity Partners LP
6.7

 
14.9

 
7.7

 
0.7

 
1.8

 
1.2

 
 
 
 
 
 
 
 
 
 
 
 
Performance Measures:
 
 
 
 
 
 
 
 
 
 
 
Diluted limited partner income per unit: (b)
 
 
 
 
 
 
 
 
 
 
 
From net income from continuing operations
$
0.06

 
$
0.38

 
$
0.19

 
$
0.02

 
$
0.04

 
$
0.03

From net income
$
0.06

 
$
0.38

 
$
0.19

 
$
0.02

 
$
0.04

 
$
0.03

 
 
 
 
 
 
 
 
 
 
 
 
Distributions declared per limited partner unit(c)
$
0.6925

 
$
1.33

 
$
2.82

 
$
0.705

 
$
2.105

 
$
2.68

 
 
 
 
 
 
 
 
 
 
 
 
Other Financial Data:
 
 
 
 
 
 
 
 
 
 
 
EBITDA (unaudited)
$
196.2

 
$
134.6

 
$
124.9

 
$
16.0

 
$
54.2

 
$
64.2

Adjusted EBITDA (unaudited)
297.7

 
134.4

 
110.9

 
19.5

 
58.9

 
65.9

Net cash provided by operating activities
188.3

 
102.1

 
86.3

 
3.1

 
44.9

 
68.9

Net cash used in investing activities
(1,042.9
)
 
(616.6
)
 
(456.5
)
 
(16.6
)
 
(132.7
)
 
(54.8
)
Net cash provided by (used in) financing activities
859.7

 
513.8

 
371.0

 
13.4

 
87.2

 
(13.7
)
 
 
 
 
 
 
 
 
 
 
 
 
Balance Sheet Data:
 
 
 
 
 
 
 
 
 
 
 
Property, plant and equipment, net
$
3,905.3

 
$
1,102.4

 
$
916.8

 
$
710.4

 
$

 
$
482.5

Total assets
8,523.2

 
2,301.6

 
1,739.2

 
1,303.1

 

 
487.6

Total debt, including current portion
2,266.0

 
685.2

 
512.5

 
283.5

 

 
125.4

Other long-term liabilities(d)
140.4

 
17.2

 
15.5

 
9.9

 

 
62.2

Partners' capital
5,508.6

 
1,550.7

 
1,120.0

 
926.0

 

 
284.8








45


 
Successor
 
Predecessor
 
Year Ended December 31,
 
 
 
 
 
 
 
2013
 
2012
 
2011
 
Period from October 1, 2010 to December 31, 2010
 
Period from January 1, 2010 to September 30, 2010
 
Year Ended December 31, 2009
Reconciliation of Net Income to EBITDA and Adjusted EBITDA:
 
 
 
 
 
 
 
 
 
 
 
Net income (loss)
$
(50.6
)
 
$
24.4

 
$
42.1

 
$
1.8

 
$
28.6

 
$
32.5

Depreciation, amortization and accretion
167.9

 
73.2

 
53.9

 
10.2

 
16.7

 
20.8

Interest and debt expense, net
77.9

 
35.8

 
27.6

 
4.7

 
8.8

 
8.5

Provision (benefit) for income taxes
1.0

 
1.2

 
1.3

 
(0.7
)
 
0.1

 
0.4

Loss from discontinued operations

 

 

 

 

 
2.0

EBITDA
$
196.2


$
134.6


$
124.9



$
16.0


$
54.2



$
64.2

Non-cash equity compensation expense
17.4

 
1.9

 
0.9

 
3.5

 
2.0

 
1.7

(Gain) loss on contingent consideration
31.4

 
(6.8
)
 
(17.2
)
 

 

 

Gain on long-lived assets
(5.3
)
 

 
(1.1
)
 

 

 

Goodwill impairment
4.1

 

 

 

 

 

Loss from unconsolidated affiliates, net
0.1

 

 

 

 

 

Adjusted EBITDA from unconsolidated affiliates
2.5

 

 

 

 

 

Change in fair value of derivative contracts
10.7

 

 

 

 

 

Significant transaction related costs and other items
40.6

 
4.7

 
3.4



 
2.7



Adjusted EBITDA
$
297.7

 
$
134.4

 
$
110.9

 
$
19.5

 
$
58.9



$
65.9

 
 
 
 
 
 
 
 
 
 
 
 

46


 
Successor
 
Predecessor
 
Year Ended December 31,
 
 
 
 
 
 
 
2013
 
2012
 
2011
 
Period from October 1, 2010 to December 31, 2010
 
Period from January 1, 2010 to September 30, 2010
 
Year Ended December 31, 2009
Reconciliation of Net Cash Provided by Operating Activities to EBITDA and Adjusted EBITDA:
 
 
 
 
 
 
 
 
 
 
 
Net cash provided by operating activities
$
188.3

 
$
102.1

 
$
86.3

 
$
3.1

 
$
44.9

 
$
68.9

Net changes in operating assets and liabilities
(19.6
)
 
(4.1
)
 
(4.2
)
 
13.1

 
5.8

 
(5.3
)
Provision for doubtful accounts
1.1

 

 

 

 

 

Amortization of debt-related deferred costs, discounts and premiums
(9.2
)
 
(5.5
)
 
(3.5
)
 
(0.7
)
 
(0.6
)
 
(0.5
)
Market adjustment on interest rate swap
1.7

 

 

 

 
 
 

Gain (loss) on contingent consideration
(31.4
)
 
6.8

 
17.2

 

 
 
 

Gain on long-lived assets
5.3

 

 
1.1

 

 
 
 

Goodwill impairment
(4.1
)
 

 

 

 

 

Loss from unconsolidated affiliates, net
(0.1
)
 

 

 

 

 

Non-cash equity compensation expense
(17.4
)
 
(1.9
)
 
(0.9
)
 
(3.5
)
 
(2.0
)
 
(1.7
)
Deferred income taxes
2.8

 

 

 
0.9

 
(0.1
)
 
(0.4
)
Interest and debt expense, net
77.9

 
35.8

 
27.6

 
4.7

 
8.8

 
8.5

      Provision (benefit) for income taxes
1.0

 
1.2

 
1.3

 
(0.7
)
 
0.1



0.4

      Other non-cash income
(0.1
)
 
0.2

 

 
(0.9
)
 
(2.7
)
 
(5.7
)
EBITDA
$
196.2


$
134.6


$
124.9



$
16.0

 
$
54.2



$
64.2

Non-cash equity compensation expense
17.4

 
1.9

 
0.9

 
3.5

 
2.0



1.7

(Gain) loss on contingent consideration
31.4

 
(6.8
)
 
(17.2
)
 

 




Gain on long-lived assets
(5.3
)
 

 
(1.1
)
 

 




Goodwill impairment
4.1

 

 

 

 




Loss from unconsolidated affiliates, net
0.1

 

 

 

 




Adjusted EBITDA from unconsolidated affiliates
2.5

 

 

 

 




Change in fair value of derivative contracts
10.7

 

 

 

 




Significant transaction related costs and other items
40.6

 
4.7

 
3.4

 

 
2.7




Adjusted EBITDA
$
297.7

 
$
134.4

 
$
110.9

 
$
19.5

 
$
58.9



$
65.9

 
(a)
Financial data presented for periods prior to June 19, 2013, solely reflect the operations of Legacy Crestwood GP. Financial data for periods subsequent to June 19, 2013, represent the consolidated operations of Crestwood Equity. In addition, during 2013, we recorded a $31.4 million loss on contingent consideration which reflects the fair value of an earn-out premium associated with the original acquisition of our Marcellus G&P assets from Antero in 2012.
(b)
The weighted average number of units outstanding is calculated based on the presumption that the common and subordinated units issued to acquire Legacy Crestwood GP (the accounting predecessor) were outstanding for the entire period prior to the June 19, 2013 acquisition. On the date of the acquisition, all of our limited partner units are considered outstanding.
(c)
Reported amounts include the fourth quarter distribution, which was paid in the first quarter of the subsequent year.
(d)
Other long-term liabilities primarily include our capital leases, asset retirement obligations and a fair value adjustment for unfavorable contracts as a result of certain purchase accounting adjustments.



47


Item 7.    Management’s Discussion and Analysis of Financial Condition and Results of Operations

Our Management’s Discussion and Analysis of Financial Condition and Results of Operations should be read in conjunction with our consolidated financial statements and the accompanying footnotes.

This report, including information included or incorporated by reference herein, contains forward-looking statements concerning the financial condition, results of operations, plans, objectives, future performance and business of our company and its subsidiaries. These forward-looking statements include:

statements that are not historical in nature, including, but not limited to: (i) our expectation that we will grow our business through both organic growth projects and acquisitions; (ii) our belief that anticipated cash from operations, cash distributions from entities that we control, and borrowing capacity under our credit facility will be sufficient to meet our anticipated liquidity needs for the foreseeable future; (iii) our belief that we do not have material potential liability in connection with legal proceedings that would have a significant financial impact on our consolidated financial condition, results of operations or cash flows; (iv) our belief that our assets, and Crestwood Midstream’s assets, will continue to benefit from the development of unconventional shale plays as significant supply basins; and (vi) our belief that the Crestwood Merger will produce certain commercial synergies and other benefits; and

statements preceded by, followed by or that contain forward-looking terminology including the words “believe,” “expect,” “may,” “will,” “should,” “could,” “anticipate,” “estimate,” “intend” or the negation thereof, or similar expressions.

Forward-looking statements are not guarantees of future performance or results. They involve risks, uncertainties and assumptions. Actual results may differ materially from those contemplated by the forward-looking statements due to, among others, the following factors:

our ability to successfully implement our business plan for our assets and operations;
governmental legislation and regulations;
industry factors that influence the supply of and demand for crude oil, natural gas and NGLs;
industry factors that influence the demand for services in the markets (particularly unconventional shale plays) in which we provide services;
weather conditions;
the availability of crude oil, natural gas and NGLs, and the price of those commodities, to consumers relative to the price of alternative and competing fuels;
economic conditions;
costs or difficulties related to the integration of our existing businesses and acquisitions;
environmental claims;
operating hazards and other risks incidental to the provision of midstream services, including gathering, compressing, treating, processing, fractionating, transporting and storing crude oil, NGLs and natural gas;
interest rates; and
the price and availability of debt and equity financing.

We have described under Item 1A, Risk Factors, additional factors that could cause actual results to be materially different from those described in the forward-looking statements. Other factors that we have not identified in this report could also have this effect.

Overview
We are a master limited partnership that manages, owns and operates crude oil, natural gas and NGL midstream assets and operations. Headquartered in Houston, Texas, we are a fully-integrated midstream solution provider that specializes in connecting shale-based energy supplies to key demand markets. We manage and conduct a substantial portion of our operations through Crestwood Midstream, a growth-oriented MLP that owns and operates gathering, processing, storage, and transportation assets in the most prolific shale plays across the United States. We own the general partnership interest, IDRs and approximately 4% of the limited partner interests of Crestwood Midstream as of December 31, 2013.


48


Strategic Business Combination

In 2013, we completed a series of related transactions that transferred control of us to Crestwood Holdings and combined the management and operations of the Inergy Midstream and Legacy Crestwood. The strategic rationale behind the business combination included, among other things, commercial synergies that would enable us to significantly expand the mix of midstream services we are able to offer our customers; diversified cash flows and asset base; increased scale to accelerate opportunities to reduce leverage and improve creditworthiness; and, increased scale to better take advantage of growth opportunities, in terms of both organic growth projects and third-party acquisitions. We have already realized (and expect to continue to realize) many of these anticipated merger benefits, and we continue to believe this strategic combination enhances our consolidated position as a diversified, high-growth midstream “pure play” focused on crude and liquids-rich opportunities.

Our Company

We provide broad-ranging services to customers across the crude oil, NGL and natural gas sector of the energy value chain. Our midstream infrastructure is geographically located in or near significant supply basins, especially developed and emerging liquids-rich and crude oil shale plays, across the United States. We own or control:
natural gas facilities with approximately 2.5 Bcf/d of gathering capacity, 471 MMcf/d of processing capacity, 79.4 Bcf of working gas storage capacity, and 1.0 Bcf/d of firm transmission capacity;

NGL facilities with approximately 24,000 Bbls/d of fractionation capacity and 2.8 million barrels of storage capacity;

crude oil facilities with approximately 100,000 Bbls/d of gathering capacity, 960,000 barrels of storage capacity and 120,000 Bbls/d of rail loading capacity; and
7 terminal facilities and a transportation fleet of approximately 557 truck/trailer units and 1,071 rail units that can transport more than 330,000 Bbls/d of NGLs.

Our primary business objective is to increase the cash distributions that we pay to our unitholders. We expect to position Crestwood Midstream to increase its cash distributions by providing strong general partner support and using Crestwood Midstream as the primary vehicle through which we grow our midstream business. We intend to grow our business, safely through the development, acquisition and operation of additional midstream assets situated near developed and emerging shale resources and premium demand centers. We plan to increase Crestwood Midstream’s cash available for distribution through organic growth and increased operational efficiencies, including commercial and operational synergies resulting from the Crestwood Merger. We also anticipate growing our business through Crestwood Midstream’s strategic and bolt-on acquisitions, including asset contributions from us, with an emphasis on acquisitions that (i) facilitate our development of an integrated midstream platform that enables us to continue to expand the services we offer to customers in key geographic markets, and/or (ii) provide the scale we need to realize greater economies of scale (from cash flow, cost, credit and other perspectives) that translate into increased cash distributions to our unitholders. We also intend to grow our NGL and crude services business by leveraging our industry knowledge, expertise and relationships with Legacy Crestwood’s relationships and operational experience to offer unparalleled takeaway solutions from the wellhead to the end user.

Our three business segments include (i) gathering and processing, which includes our natural gas G&P operations; (ii) NGL and crude services, which includes our proprietary NGL and crude oil business, crude oil gathering systems and rail terminals, NGL processing, fractionation and storage facilities, and salt production business; and (iii) storage and transportation, which includes our natural gas storage and transportation operations. Except for our proprietary supply and logistics business, West Coast NGL business and Tres Palacios, all of our operations are conducted by or through Crestwood Midstream.

Gathering and Processing

Our G&P operations provide gathering, compression, treating, and processing services to producers in multiple unconventional resource plays across the United States. We have established footprints in “core of the core” areas of several shale plays with delineated condensate and rich gas windows offering attractive producer economics, while maintaining operations in several prolific dry gas plays. We believe that our strategy of focusing on liquids-rich plays without abandoning prolific lean gas plays positions us well to (i) generate greater returns in the near term while natural gas prices remain depressed, (ii) capture greater upside economics when natural gas prices normalize, and (iii) in general, manage through commodity price cycles and production changes associated therewith.


49


Our G&P operations primarily include:

Marcellus Shale. We own and operate (i) a low-pressure natural gas gathering system with a gathering capacity of approximately 600 MMcf/d of rich gas produced by our customers in Harrison and Doddridge Counties, West Virginia; (ii) six compression and dehydration stations located on our gathering systems in the East AOD; and (iii) one compressor station located in the Western Area;

PRB Niobrara Shale. We own a 50% ownership interest in Jackalope, which is developing a system to gather and process rich natural gas produced in Converse County, Wyoming from a 311,000 gross acreage dedication from Chesapeake and RKI. We funded a significant portion of our Jackalope purchase in July 2013 with the sale to GE of non-voting preferred equity securities in our Crestwood Niobrara subsidiary. We consolidate Crestwood Niobrara’s results in our financial statements, and we account for Crestwood Niobrara’s 50% interest in Jackalope as an equity investment;

Barnett Shale. We own and operate (i) a low-pressure natural gas gathering system with a gathering capacity of approximately 425 MMcf/d of rich gas produced by our customers in Hood, Somervell and Johnson Counties, Texas, which delivers the rich gas to our two processing plants where NGLs are extracted from the natural gas stream; and (ii) low-pressure gathering systems with a gathering capacity of 530 MMcf/d of dry natural gas produced by our customers in Tarrant and Denton Counties, Texas;

Fayetteville Shale. We own and operate five low-pressure gas gathering systems with a gathering capacity of approximately 510 MMcf/d of dry natural gas produced by our customers in Conway, Faulkner, Van Buren, and White Counties, Arkansas; and

Other. We own and operate (i) a low-pressure natural gas gathering system with a gathering capacity of approximately 36 MMcf/d of rich gas produced by our customers in Roberts County, Texas, and a processing plant that extracts NGLs from the natural gas stream (Granite Wash system); (ii) three low-pressure natural gas gathering systems with a gathering capacity of approximately 50 MMcf/d of rich gas produced by our customers in Eddy County, New Mexico (Avalon/Bone Springs system); and (iii) high-pressure natural gas gathering pipelines with a gathering capacity of approximately 100 MMcf/d that provide gathering and treating services to our customers located in Sabine Parish, Louisiana (Haynesville/Bossier system).

The cash flows from our G&P operations are predominantly fee-based with creditworthy counterparties under contracts with terms that average 5-20 years. The results of our G&P operations are significantly influenced by the volumes of natural gas gathered and processed through our systems. We gather, process, treat, compress, transport and sell natural gas pursuant to fixed-fee and, to a lesser extent, percent-of-proceeds contracts. We do not take title to natural gas or NGLs under our fixed-fee contracts, whereas under our percent-of-proceeds contracts, we take title to the residue gas, NGLs and condensate and remit a portion of the sale proceeds to the producer based on prevailing commodity prices. Our election to enter primarily into fixed-fee contracts minimizes our G&P segment’s commodity price exposure and provides us more stable operating performance and cash flows. For the year ended December 31, 2013, the net revenues from our percent-of-proceeds contracts accounted for approximately 2% of our gross profit (defined as revenues less costs of product/services sold) in our G&P operations.

NGL and Crude Services

Our NGL and crude services segment consists of our proprietary NGL and crude supply and logistics business, crude oil gathering systems and rail terminals, NGL processing, fractionation and storage facilities, and US Salt. We have facilities located in and around some of the most prolific crude oil shales and premium demand markets in North America. We utilize these facilities to provide gathering, storage and terminal services to our anchor customers, and we utilize our crude oil and NGL assets on a portfolio basis to provide integrated supply and logistics solutions to producers, refiners and other customers.

Our NGL and crude services operations primarily include:

Supply and logistics business. Our proprietary NGL and crude oil supply and logistics business utilizes assets under our ownership or control to effectively provide supply “flow assurance” to producers, refiners and other customers. We are able to offer services that ensure uninterruptible NGL and crude oil supply flows at attractive economic values by optimizing our fleet of rail and rolling stock (including approximately 290 tractors, 458 transports and 7 truck terminals), West Coast NGL operations, NGL storage facilities, and leased storage capacity at major crude and NGL hubs;


50


Bakken Shale - Arrow. We own and operate substantial crude oil, natural gas and produced water gathering systems (the Arrow system) located on the Fort Berthold Indian Reservation in the core of the Bakken Shale in McKenzie and Dunn Counties, North Dakota. The Arrow system consists of more than 485 miles of gathering pipeline, including approximately 153 miles of crude oil gathering lines, 171 miles of natural gas gathering lines and 164 miles of produced water gathering lines. We purchased the Arrow system in November 2013;

Bakken Shale - COLT Hub. We own and operate the COLT Hub, which is one the largest crude oil rail terminals in the Bakken Shale based on actual throughput and which complements our recent Arrow acquisition. Located approximately 60 miles away from Arrow’s central delivery point, the COLT Hub interconnects with the Arrow system through the Hiland and Tesoro pipeline systems. The hub, which can be sourced by numerous pipeline systems or truck, is capable of loading up to 120,000 Bbls/d and has 960,000 barrels of crude oil storage capacity;

PRB Niobrara Shale. We own a 50.01% ownership interest in PRBIC, which owns an early stage crude oil rail terminal in Douglas County, Wyoming. We account for our interest in PRBIC as an equity investment. The terminal, which when completed will provide unit train takeaway-solutions for crude producers in the PRB Niobrara, is supported by a long-term contract with a major oil producer under which the producer has committed to deliver a minimum volume of crude oil to the rail facility for throughput;

West Coast NGL business. Our West Coast NGL business provides processing, fractionation, storage, transportation and marketing services to producers, refiners and other customers. Located near Bakersfield, California, our West Coast facilities include 24 million gallons of aboveground NGL storage capacity, 25 MMcf/d of natural gas processing capacity, 12,000 Bbls/d of NGL fractionation capacity, 8,000 Bbls/d of butane isomerization capacity, and NGL rail and truck take-away options;

NGL storage facilities. We own and operate the Seymour storage facility, which has 21 million gallons of underground NGL storage capacity and 1.2 million gallons of aboveground “bullet” storage capacity, and the Bath storage facility, which has 1.7 million barrels of underground NGL storage capacity; and

US Salt. Our salt production business, which has a plant near Watkins Glen, New York, is capable of producing more than 400,000 tons of evaporated salt products annually. US Salt’s solution mining process creates underground caverns that can be developed into natural gas and NGL storage capacity.

The PRBIC joint venture is also an example of how the Crestwood Merger is delivering commercial synergies, as this opportunity resulted from a combination of the crude rail terminal and NGL logistics experience of Inergy Midstream and Legacy Crestwood’s relationships with RKI and Jackalope.

The cash flows from our supply and logistics business (including our NGL processing, fractionation and storage facilities) represent sales to creditworthy customers typically under contracts with durations of one year or less, and tend to be seasonal in nature due to customer profiles and their tendencies to purchase NGLs during peak winter periods. The cash flows from the Arrow operations are primarily fee-based with creditworthy counterparties under 10-to-20 year contracts, and can be impacted in the short term by changing commodity prices, seasonality and weather fluctuations. The cash flows from our Bakken Shale COLT Hub are predominantly fee-based with creditworthy counterparties under three-to-five year contracts, and are generally economically stable and not significantly affected in the short term by changing commodity prices, seasonality or weather fluctuations. The cash flows from our salt operations represent sales to creditworthy customers typically under contracts that are less than one year in duration, and are relatively stable and not subject to seasonal or cyclical variation due to the use of, and demand for, salt products in everyday life.

Storage and Transportation

Our storage and transportation segment consists of our natural gas storage and transportation assets. We have four natural gas storage facilities (Stagecoach, Thomas Corners, Steuben and Seneca Lake) and three transportation pipelines (North/South Facilities, MARC I and the East Pipeline) located in the Northeast in or near the Marcellus Shale, and one storage facility (Tres Palacios) in Texas near the Eagle Ford Shale. Our storage facilities provide 79.4 Bcf of firm storage capacity to producers, utilities, marketers and other customers. We believe the location of our storage and transportation assets in the Northeast relative to New York City and other premium demand markets along the East Coast helps to insulate our operations from production and commodity price changes that can more easily impact storage and transportation operators in other geographic regions, including Texas. We also believe that Tres Palacios’ location relative to major supply areas and Gulf Coast petrochemical and LNG export facilities will provide meaningful revenue opportunities over the long run, although as described below, we are taking action to weather considerable headwinds in the near term for our Texas storage operation.


51


The cash flows from our storage operations are predominantly fee-based with creditworthy counterparties under one-to-ten year contracts in the Northeast and one-to-three year contracts in Texas, and the cash flows from our transportation operations are predominantly fee-based with creditworthy counterparties under five-to-ten year contracts. Our cash flows from interruptible and other hub services tends to increase during the peak winter season.
 
Outlook and Trends

Our long-term profitability will be influenced primarily by our ability to (and to cause Crestwood Midstream to) execute our growth strategy, including both growth projects and strategic acquisitions, and to increase cash available for distribution from the assets we own or control. An integral part of our growth strategy entails capitalizing on commercial synergies from the Crestwood Merger. We continue to expand the services from which we generate revenues from our gathering and processing customer base, and we anticipate generating increased cash flows as our producer customers rely on us for more integrated NGL and crude oil takeaway solutions and flow assurances. We also anticipate pursuing (through Crestwood Midstream) acquisitions that would not have been possible without the combined expertise and relationships resulting from the business combination. The continued integration of our gathering, processing, marketing, storage and transportation experience will be instrumental to our ability to derive such commercial synergies.

Organic growth projects, including both expansions and greenfield development projects, can provide cost-effective options for us to grow our infrastructure base. The ongoing expansion of our Bakken assets, including the COLT Hub and the Arrow system, and continued build out of our Marcellus and PRB Niobrara systems are examples of our ability to internally grow our operations at very low multiples. In general, purchasers of energy infrastructure have paid relatively high prices (measured in terms of a multiple of EBITDA or another financial metric) to acquire midstream assets and operations in recent arms-length transactions. Although the prices paid for certain types of midstream assets are likely to remain robust for the foreseeable future, acquisitions will continue to permit us to gain access to new markets (with respect to geographic footprint and product offerings) and develop the scale required to continue to grow our businesses quickly and successfully. Our Arrow acquisition and our Jackalope and PRBIC investments are examples of where we believe we can cost-effectively accelerate growth through third-party acquisitions. We therefore expect to grow our business in the near term through both organic growth projects and acquisitions.

Our long-term profitability will also depend on our ability to contract and re-contract with customers and to manage increasingly difficult regulatory processes at the federal, state and local levels. The time required to secure the authorizations necessary for development projects and expansions, for both unregulated and regulated projects, and the amounts we pay to secure authorizations and land rights are increasing in most markets in which we participate. Our Watkins Glen NGL storage project is a prime example of the increased political and regulatory challenges we face in certain regions, despite the obvious market need for NGL storage solutions in the Northeast. However, we remain confident that the incremental time and money required to pursue and complete market-driven solutions will deliver meaningful value to our unitholders, as the combination of the ongoing regulatory climate and the location of our assets relative to both high-demand markets and prolific shale basins effectively provides a significant barrier to entry that other market participants may find difficult to overcome.

We remain confident that production levels in the Marcellus, Bakken and PRB Niobrara Shale plays will remain strong, particularly as new gas processing capacity and pipeline takeaway options come online in the next few years. We expect the producer economics in these oily (Bakken) and rich gas (Marcellus) windows to remain strong based on published supply and demand forecasts. In general, we believe that producers will continue to shift their resources to crude oil and liquids-rich regions until natural gas demand increases and prices normalize. Accordingly, certain producers may continue to divert resources away from dry gas plays (e.g., Fayetteville and Haynesville), which could negatively impact the volumes flowing through our gathering systems in these plays.

Based on current market conditions and forecasts, we anticipate robust demand for the supply, marketing and logistics services that our propriety NGL and crude business offers to customers. Our ability to control hydrocarbons across the distribution spectrum - from the wellhead to the end user - using our transportation fleet and contracted pipeline and storage capacity not only enables us to offer “flow assurance” on a geographic basis, but our ability to store storage crude oil and NGLs in our facilities enables us to provide flow assurance over periods of time. As the energy sector continues to undergo significant change on both the supply and the demand side, and we increase our ability to control supplies at the wellhead as a result of our G&P operations and relationships, we anticipate that our ability to offer multiple delivery options nationwide will remain in high demand.

We continue to forecast strong demand for natural gas and NGL storage in the Northeast, due mainly by a shortage in supply deliverability options and storage infrastructure near key demand markets and a higher than average annual demand growth. We expect strong demand for natural gas pipelines that move production volumes directly to the market, and softer demand for pipeline capacity that can be displaced by new pipelines and expansion projects brought on line (particularly, new capacity used

52


to move local production directly to local demand centers). We also believe that the location of our facilities in the Northeast positions us well to capitalize on opportunities associated with both (i) the current downward trend of increasingly lower import volumes of NGLs and liquefied natural gas along the East Coast and (ii) anticipated increases in exported volumes of liquefied natural gas as new liquefaction facilities along the East Coast come online.

We anticipate that demand for firm storage service in Texas will remain depressed in the near term due to low commodity prices, an abundance of Gulf Coast storage capacity and low seasonal spreads. We continue to explore ways to optimize Tres Palacios and reduce associated costs through this trough of the commodity cycle, including abandoning working gas storage capacity and reducing our annual lease payments that we make for use of Tres Palacios’ underground storage caverns. At the same time, we believe that Tres Palacios’s location and design capabilities positions us well to capitalize on longer-term growth opportunities associated with forecast demand growth in Mexico (natural gas exports via pipeline) and increased liquefied natural gas exports (natural gas exports via Gulf Coast liquefaction facilities).

How We Evaluate Our Operations
 
We evaluate our overall business performance based primarily on EBITDA and Adjusted EBITDA. We evaluate our ability to make distributions to our unitholders based on cash available for distribution and distributions received from Crestwood Midstream.

We do not utilize depreciation, depletion and amortization expense in our key measures because we focus our performance management on cash flow generation and our assets have long useful lives.

EBITDA and Adjusted EBITDA - We believe that EBITDA and Adjusted EBITDA are widely accepted financial indicators of a company's operational performance and its ability to incur and service debt, fund capital expenditures and make distributions. EBITDA is defined as income before income taxes, plus net interest and debt expense, and depreciation, amortization and accretion expense. In addition, Adjusted EBITDA considers the adjusted earnings impact of our unconsolidated affiliates by adjusting our equity earnings or losses from our unconsolidated affiliates for our proportionate share of their depreciation and interest, the impact of certain significant items, such as such as non-cash equity compensation expenses, gains and impairments of long-lived assets and goodwill, third party costs incurred related to potential and completed acquisitions, loss on contingent consideration, change in fair value of derivative contracts, and other transactions identified in a specific reporting period. EBITDA and Adjusted EBITDA are not measures calculated in accordance with GAAP, as they do not include deductions for items such as depreciation, amortization and accretion, interest and income taxes, which are necessary to maintain our business. EBITDA and Adjusted EBITDA should not be considered an alternative to net income, operating cash flow or any other measure of financial performance presented in accordance with GAAP. EBITDA and Adjusted EBITDA calculations may vary among entities, so our computation may not be comparable to measures used by other companies.
See our reconciliation of net income to EBITDA and Adjusted EBITDA in Results of Operations below.


53


Results of Operations

The following table summarizes our results of operations for each of the three years ended December 31 (in millions). Financial data presented for periods prior to June 19, 2013, solely reflect the operations of Legacy Crestwood GP. In addition, during 2013, we recorded a $31.4 million loss on contingent consideration which reflects the fair value of an earn-out premium associated with the original acquisition of our Marcellus G&P assets from Antero in 2012.
 
Year Ended December 31,
 
2013
 
2012
 
2011
Revenues
$
1,426.7

 
$
239.5

 
$
205.8

Costs of product/services sold
1,002.3

 
39.0

 
38.8

Operating and administrative expense
198.1

 
72.7

 
60.4

Depreciation, amortization and accretion expense
167.9

 
73.2

 
53.9

Goodwill impairment
(4.1
)
 

 

Gain on long-lived assets
5.3

 

 
1.1

Gain (loss) on contingent consideration
(31.4
)
 
6.8

 
17.2

Operating income
28.2


61.4


71.0

Loss from unconsolidated affiliates, net
(0.1
)
 

 

Interest and debt expense, net
(77.9
)
 
(35.8
)
 
(27.6
)
Other income
0.2

 

 

Provision for income taxes
(1.0
)
 
(1.2
)
 
(1.3
)
Net income (loss)
(50.6
)

24.4


42.1

Add:
 
 
 
 
 
Interest and debt expense, net
77.9

 
35.8

 
27.6

Provision for income taxes
1.0

 
1.2

 
1.3

Depreciation, amortization and accretion
167.9

 
73.2

 
53.9

EBITDA
$
196.2

 
$
134.6

 
$
124.9

Non-cash equity compensation expense
17.4

 
1.9

 
0.9

(Gain) loss on contingent consideration
31.4

 
(6.8
)

(17.2
)
Gain on long-lived assets
(5.3
)
 

 
(1.1
)
Goodwill impairment
4.1

 

 

Loss from unconsolidated affiliates, net
0.1

 

 

Adjusted EBITDA from unconsolidated affiliates
2.5

 

 

Change in fair value of derivative contracts
10.7

 

 

Significant transaction related costs and other items
40.6

 
4.7

 
3.4

Adjusted EBITDA
$
297.7

 
$
134.4

 
$
110.9


54


 
Year Ended December 31,
 
2013
 
2012
 
2011
EBITDA:
 
 
 
 
 
Net cash provided by operating activities
$
188.3

 
$
102.1

 
$
86.3

Net changes in operating assets and liabilities
(19.6
)
 
(4.1
)
 
(4.2
)
Provision for doubtful accounts
1.1

 

 

Amortization of debt-related deferred costs, discounts and premiums
(9.2
)
 
(5.5
)
 
(3.5
)
Market adjustment on interest rate swap
1.7

 

 

Gain (loss) on contingent consideration
(31.4
)
 
6.8

 
17.2

Gain on long-lived assets
5.3

 

 
1.1

Goodwill impairment
(4.1
)
 

 

Loss from unconsolidated affiliates, net
(0.1
)
 

 

Non-cash equity compensation expense
(17.4
)
 
(1.9
)
 
(0.9
)
Deferred income taxes
2.8

 

 

Interest and debt expense, net
77.9

 
35.8

 
27.6

Provision for income taxes
1.0

 
1.2

 
1.3

Other non-cash income
(0.1
)
 
0.2

 

EBITDA
$
196.2


$
134.6


$
124.9

Non-cash equity compensation expense
17.4

 
1.9

 
0.9

(Gain) loss on contingent consideration
31.4

 
(6.8
)
 
(17.2
)
Gain on long-lived assets
(5.3
)
 

 
(1.1
)
Goodwill impairment
4.1

 

 

Loss from unconsolidated affiliates, net
0.1

 

 

Adjusted EBITDA from unconsolidated affiliates
2.5

 

 

Change in fair value of derivative contracts
10.7

 

 

Significant transaction related costs and other items
40.6

 
4.7

 
3.4

Adjusted EBITDA
$
297.7

 
$
134.4

 
$
110.9
















55


The following tables summarize the EBITDA of our segments (in millions):
 
Year Ended December 31, 2013
 
Gathering and Processing
 
NGL and Crude Services
 
Storage and Transportation
Operating revenues
$
291.2

 
$
1,031.3

 
$
104.2

Costs of product/services sold
56.6

 
930.0

 
15.7

Operating and administrative expense (1)
54.9

 
37.6

 
12.1

Goodwill impairment
(4.1
)
 

 

Gain (loss) on long-lived assets
5.4

 
(0.1
)
 

Loss on contingent consideration
(31.4
)
 

 

Earnings (loss) from unconsolidated affiliates
0.1

 
(0.2
)
 

EBITDA
$
149.7

 
$
63.4

 
$
76.4

 
 
 
 
 
 
 
Year Ended December 31, 2012
 
Gathering and Processing
 
NGL and Crude Services
 
Storage and Transportation
Operating revenues
$
239.5

 
$

 
$

Costs of product/services sold
39.0

 

 

Operating and administrative expense (1)
43.1

 

 

Gain on contingent consideration
6.8

 

 

EBITDA
$
164.2

 
$

 
$

 
 
 
 
 
 
 
Year Ended December 31, 2011
 
Gathering and Processing
 
NGL and Crude Services
 
Storage and Transportation
Operating revenues
$
205.8

 
$

 
$

Costs of product/services sold
38.8

 

 

Operating and administrative expense (1)
36.3

 

 

Gain on contingent consideration
17.2

 

 

Gain on long-lived assets
1.1

 

 

EBITDA
$
149.0


$


$


(1)
Operating and administrative expense related to our Corporate operations totaled $93.5 million, $29.6 million and $24.1 million for the years ended December 31, 2013, 2012 and 2011.

Segment Results

Below is a discussion of the factors that impacted EBITDA by segment for the three years ended December 31, 2013, 2012 and 2011.

Gathering and Processing:

Revenues for our gathering and processing ("G&P") segment increased by approximately $51.7 million (or 22%) during the year ended December 31, 2013 compared to the same period in 2012, although our G&P segment’s EBITDA decreased by $14.5 million for that same period. The decrease in EBITDA was primarily the result of a $31.4 million loss on contingent consideration recorded during 2013. This non-cash accrual reflects the fair value of an earn-out premium associated with the original acquisition of our Marcellus G&P assets from Antero in 2012. This earn-out provision allows Antero to receive an additional $40 million payment during the first quarter of 2015 if gathering volumes exceed a certain threshold in the acquisition agreements, which was based on original acquisition forecasts. Based on our current forecasts, we believe our Marcellus gathering volumes will exceed that threshold in 2014.

56


Partially offsetting this decrease in EBITDA year-over-year was a $22.3 million increase in the operating margin (defined as operating revenues less costs of product/services sold and operating and administrative expense) due to a 21% increase in gathering volumes and an increase in compression volumes in 2013 compared to 2012. We gathered approximately 365 Bcf of natural gas on our G&P systems in 2013, compared to 301 Bcf in 2012, which was primarily driven by our acquisition of assets from Antero and Devon Corporation (“Devon”) in 2012 and continued expansion of our assets in the Marcellus Shale in order to capitalize on increased producer activity. We compressed approximately 107 Bcf of natural gas on our Marcellus system during 2013, which related primarily to the acquisition of assets from Enerven Compression, LLC (“Enerven”) in December 2012 and construction of additional compression assets in the Marcellus Shale.
Our G&P EBITDA for the year ended December 31, 2012 increased by approximately $15.2 million compared to the same period in 2011. This was due primarily to an increase in our gathering volumes resulting from the acquisitions from Antero and Devon.
During the years ended December 31, 2013, 2012, and 2011, several other significant transactions impacted our G&P segment which were not related to our core operating activities:

Year Ended December 31, 2013:
$4.4 million gain on sale of a cryogenic plant and associated equipment;
$4.1 million impairment of goodwill on our Haynesville/Bossier Shale operations as a result of a decrease in anticipated revenues due primarily to our inability to renew and extend a significant revenue contract that expired in mid-2013; and
$31.4 million loss on contingent consideration in connection with the acquisition of the Antero assets. See “Critical Accounting Estimates” below for a further discussion of the contingent consideration.

Year Ended December 31, 2012:
$6.8 million gain on contingent consideration as result of the reduction in the fair value of the conditional consideration we agreed to pay Quicksilver related to the Crestwood Transaction

Year Ended December 31, 2011:
$17.2 million gain on contingent consideration as result of the reduction the fair value of the conditional consideration we agreed to pay Quicksilver related to the Crestwood Transaction; and
$1.1 million gain on the exchange of property, plant and equipment

On July 19, 2013, Crestwood Niobrara acquired a 50% interest in a gathering system located in the PRB Niobrara for $107.5 million. For the year ended December 31, 2013, we recorded earnings from our unconsolidated affiliate, Jackalope, of approximately $0.1 million, which primarily related to (i) our proportionate share of Jackalope’s net income and (ii) the amortization of the excess of our investment balance compared to Jackalope’s net assets which was approximately $1.4 million for the year ended December 31, 2013. For the period from July 19, 2013 to December 31, 2013, Jackalope gathered 45 MMcf/d of natural gas through its assets.

NGL and Crude Services:

Our NGL and crude services segment reflects only the results of our operations from June 19, 2013 (the date that Crestwood Holdings acquired control of our general partner) to December 31, 2013. Accordingly, the following discusses the results of operations of our NGL and crude services segment for the six months ended December 31, 2013.

Our NGL and crude services segment’s EBITDA was significantly impacted by our COLT Hub crude oil terminal in the Bakken Shale, which contributed a majority of the segment's EBITDA during the six months ended December 31, 2013. We have entered into contracts with several customers to provide additional throughput and storage services starting in the fourth quarter of 2013, which we believe will positively contribute to the EBITDA generated by the COLT Hub in the future.

Our other NGL and crude businesses benefited from colder weather and high demand for NGL products during the six months ended December 31, 2013.


57


On November 8, 2013, we acquired Arrow Midstream Holdings, LLC ("Arrow"), which owns substantial crude oil, natural gas and water gathering systems located in the Bakken Shale. Accordingly, Arrow's operations only contributed to our NGL and crude services segment's EBITDA for the period from November 8, 2013 to December 31, 2013. We believe that these operations will contribute additional EBITDA in the future to our NGL and crude services segment through its core crude, natural gas and water gathering services, and by enhancing commercial opportunities for our COLT Hub and our other NGL and crude businesses.

Storage and Transportation:

Our storage and transportation segment reflects only the results of our operations from June 19, 2013 (the date that Crestwood Holdings acquired control of our general partner) to December 31, 2013. Accordingly, the following discusses the results of operations of our storage and transportation segment for the six months ended December 31, 2013.

Our storage and transportation segment’s EBITDA was driven primarily by our Stagecoach natural gas storage facility and our MARC I pipeline located in the Marcellus Shale, which combined contributed $58.7 million of the segment’s EBITDA during the six months ended December 31, 2013. Our MARC I pipeline has experienced favorable revenues from its interruptible services as well as continued demand for transportation capacity in the region. Our North-South Facilities continue to benefit from high demand for their interruptible wheeling services from producers and other customers given transportation basis spreads in the region.

Our remaining operations in the segment continue to perform consistently, other than our Tres Palacios natural gas storage facility, which continues to experience lower demand for its services due to depressed natural gas prices, lower seasonal natural gas spreads and less natural gas price volatility.

Other Results

Our consolidated EBITDA for the year ended December 31, 2013 was $196.2 million, an increase of $61.6 million from 2012 and an increase of $9.7 million for the year ended December 31, 2012 compared to 2011. Our consolidated Adjusted EBITDA for the year ended December 31, 2013 was $297.7 million, an increase of $163.3 million from 2012 and an increase of $23.5 million for the year ended December 31, 2012 compared to 2011.

The increase in our EBITDA and Adjusted EBITDA was primarily driven by our segment results described above. Partially offsetting those results were the operating and administrative costs of our Corporate and other operations, which totaled $93.5 million, $29.6 million and $24.1 million for the years ended December 31, 2013, 2012 and 2011. The increase in these operating and administrative costs were driven by the assets acquired as a result of the Crestwood Merger in 2013 and the Antero, Devon and Enerven acquisitions during 2012. Also contributing to the increase was primarily legal and other consulting expenses we incurred to evaluate certain transaction opportunities, which were approximately $40.6 million, $4.7 million and $3.4 million during the years ended December 31, 2013, 2012 and 2011. We also had increases in payroll and related benefit costs, which reflects the increased scope of our business operations, and an increase of $15.5 million and $1.0 million of expenses related to our equity compensation plans during the years ended December 31, 2013 and 2012.

Items not affecting EBITDA include the following:

Depreciation, Amortization and Accretion Expense - During the year ended December 31, 2013, our depreciation, amortization and accretion expense increased compared to 2012 and 2011 primarily due to the assets acquired from Antero, Devon and Enerven during 2012. In addition, we recorded approximately $75.7 million of depreciation and amortization expense related to our NGL and crude services assets and our storage and transportation assets from June 19, 2013 (the date that Crestwood Holdings acquired control of our general partner) to December 31, 2013, which contributed to our increase year over year.

Interest and Debt Expense - Interest and debt expense increased for the year ended December 31, 2013 compared to 2012 and 2011, primarily due to (i) higher outstanding balances on our credit facilities, net of repayments; (ii) the issuance of an additional $150 million of 7.75% senior notes in November 2012; (iii) the assumption of $1.1 billion of long-term debt due to the Crestwood Merger; and (iv) the issuance of $600 million of 6.125% senior notes in November 2013.


58


The following table provides a summary of interest and debt expense (in millions):
 
Year Ended December 31,
 
2013
 
2012
 
2011
Credit facilities
$
25.4

 
$
17.6

 
$
13.0

Senior notes
49.8

 
17.8

 
12.2

Bridge loan

 

 
2.5

Capital lease interest
0.2

 
0.2

 
0.1

Other debt-related costs
5.9

 
0.4

 

Gross interest and debt expense
81.3

 
36.0

 
27.8

Less: capitalized interest
3.4

 
0.2

 
0.2

Interest and debt expense, net
$
77.9

 
$
35.8

 
$
27.6


Liquidity and Sources of Capital

We are a partnership holding company that derives all of our operating cash flow from our operating subsidiaries.  Our principal sources of liquidity include cash generated by operating activities, credit facilities, debt issuances, and sales of our common units.   Our operating subsidiaries use cash from their respective operations to fund their operating activities and maintenance capital expenditures.  We use cash generated by our operating subsidiaries and, if applicable, borrowings under our CEQP credit facility to service our outstanding indebtedness, fund growth capital expenditures, and make distributions to unitholders.  We do not guarantee indebtedness of, or have similar commitments to, our affiliates, including Crestwood Holdings or Crestwood Midstream.

We believe that anticipated cash from operations, cash distributions from Crestwood Midstream, available borrowing capacity under our credit facility and the issuances of additional debt and equity in the capital markets will be sufficient to meet our liquidity needs for the foreseeable future. Moreover, given that a substantial portion of our consolidated assets are conducted through Crestwood Midstream, we do not anticipate the need to raise additional capital in the foreseeable future. However, to the extent we need to raise additional capital, we cannot provide assurances that we will be able to raise the additional capital to meet these needs. As of December 31, 2013, we had $116.3 million of remaining capacity under our CEQP credit facility.

Contemporaneously with the closing of the Crestwood Merger, Crestwood Midstream entered into a new $1 billion five-year senior secured credit facility with a syndicate of financial institutions. We believe this facility is sized sufficiently to fund its growth plans and working capital needs. From time to time thereafter, Crestwood Midstream may borrow funds under the revolving credit facility for general partnership purposes, including acquisitions. Subject to limited exception, the credit facility is secured by substantially all of the equity interests and assets of Crestwood Midstream's domestic restricted subsidiaries, and is jointly and severally guaranteed by substantially all of Crestwood Midstream's domestic restricted subsidiaries. As of December 31, 2013, Crestwood Midstream had $554.4 million of remaining capacity under the credit facility.

See Part IV, Item 15, Exhibits and Financial Statement Schedules, Note 9 for a more detailed description of our CEQP credit facility and Crestwood Midstream’s $1 billion secured credit facility.
 
The following table provides a summary of our cash flows by category (in millions):
 
Year Ended December 31,
 
2013
 
2012
 
2011
Net cash provided by operating activities
$
188.3

 
$
102.1

 
$
86.3

Net cash used in investing activities
(1,042.9
)
 
(616.6
)
 
(456.5
)
Net cash provided by financing activities
859.7

 
513.8

 
371.0



59


Operating Activities

During the year ended December 31, 2013, we experienced an increase in our operating revenues compared to 2012 and 2011 primarily due to (i) asset acquisitions during 2012; and (ii) revenues of approximately $1.1 billion related to our NGL and crude and storage and transportation segments from June 19, 2013 (the date that Crestwood Holdings acquired control of our general partner) to December 31, 2013. Partially offsetting these increases in operating revenues was higher operating and administrative expenses and costs of product/services sold. In addition, our interest costs increased due to higher outstanding balances on our credit facilities.

Investing Activities

The energy midstream business is capital intensive, requiring significant investments for the acquisition or development of new facilities. We categorize our capital expenditures as either:

growth capital expenditures, which are made to construct additional assets, expand and upgrade existing systems, or acquire additional assets; or

maintenance capital expenditures, which are made to replace partially or fully depreciated assets, to maintain the existing operating capacity of our assets, extend their useful lives or comply with regulatory requirements.

The following table summarizes our capital expenditures for the year ended December 31, 2013 (in millions). We have identified additional growth capital project opportunities for each of our reporting segments. Additional commitments or expenditures will be made at our discretion, and any discontinuation of the construction of these projects will likely result in less future cash flow and earnings.
Growth capital
$
319.7

Maintenance capital
13.4

Other(1)
13.9

Total
$
347.0


(1)     Represents capital expenditures that are reimbursable by third parties.

During 2014, we anticipate growth capital expenditures of approximately $405 million to $430 million, which includes contributions to our equity investments related to their capital projects. In addition, we expect to spend between $23 million to $26 million on maintenance capital expenditures. We anticipate that our growth capital expenditures in 2014 will increase the gathering, processing, compression and overall capacity of our systems, primarily in the Marcellus, Bakken and PRB Niobrara Shales. We expect to finance our growth and maintenance capital expenditures with a combination of cash provided by operations and borrowing on the Crestwood Midstream senior secured credit facility.

Our cash flows from investing activities were impacted by the following significant items during the three years ended December 31, 2013, 2012 and 2011.

Year Ended December 31, 2013:

In November 2013, Crestwood Midstream paid approximately $750 million to acquire the Arrow crude oil, natural gas and produced water gathering systems in the Bakken. In addition, during the year ended December 31, 2013, we invested an additional $24.9 million in the Arrow system to fund its continued build out.

In September 2013, Crestwood Crude Logistics LLC paid approximately $22.5 million to acquire a 50.01% interest in PRBIC, which is developing a crude oil rail terminal to serve producers in the PRB Niobrara. In addition, during the year ended December 31, 2013, we contributed an additional $1.9 million to PRBIC to funds its construction plans.

In July 2013, Crestwood Niobrara paid $107.5 million to acquire a 50% interest in Jackalope, which is developing a gathering and processing system located in the PRB Niobrara play for Chesapeake, RKI and other producers. In addition, during the year ended December 31, 2013, Crestwood Niobrara contributed an additional $19.6 million to Jackalope to fund its construction projects.

60



Year Ended December 31, 2012:

During the year ended December 31, 2012, we paid approximately $564.0 million to acquire assets from Antero, Devon and Enerven. In addition, we spent approximately $52.6 million on capital expenditures, including $4.1 million related to maintenance capital expenditures.

Year Ended December 31, 2011:

During the year ended December 31, 2011, we paid approximately $414.1 million to acquire our Fayetteville, Granite Wash, Las Animas and Sabine systems. In addition, we received approximately $6.0 million related to the exchange of property, plant and equipment.

Financing Activities

Significant items impacting our financing activities during the years ended December 31, 2013, 2012 and 2011 included the following:

Equity Transactions
$595.5 million of net proceeds from the issuance of Inergy Midstream common units in 2013;
$118.5 million, $217.5 million and $53.6 million of net proceeds from the issuance of Legacy Crestwood common units in 2013, 2012 and 2011;
$152.7 million in net proceeds from the issuance of Legacy Crestwood Class C units in 2011;
$8.7 million contribution from the member of Legacy Crestwood GP during 2011;

Debt Transactions
$2,466.9 million, $706.7 million and $415.2 million of net proceeds from the issuance of long-term debt in 2013, 2012 and 2011;
$1,967.6 million, $534.0 million and $186.2 million of principal payments on our long-term debt in 2013, 2012 and 2011; and

Other
The payment of Sabine System acquisition deferred payment of approximately $8 million in 2012.

In January 2013, Legacy Crestwood acquired Crestwood Holdings’ 65% membership interest in CMM for approximately $258.0 million, which was funded through $129.0 million of borrowings under its credit facility and the issuance of approximately $129.0 million of equity to Crestwood Holdings.

In July 2013, Crestwood Niobrara acquired a 50% interest in a joint venture which was funded through (i) a capital contribution of approximately $26.9 million by Legacy Crestwood, which it funded with borrowings under its credit facility, and (ii) Crestwood Niobrara’s issuance of approximately $80.6 million of preferred securities to GE. Crestwood Niobrara expects to fund up to 75% of its future capital contributions to Jackalope through the issuance of additional preferred securities to GE (up to a maximum of an additional $53.9 million), with the remaining portion of such capital contributions to be funded by Crestwood Midstream capital contributions to Crestwood Niobrara. During the year ended December 31, 2013, GE contributed an additional $15.5 million to Crestwood Niobrara in exchange for an equivalent number of preferred units. Crestwood Midstream serves as the managing member of Crestwood Niobrara and, subject to certain restrictions, has the ability to redeem GE’s preferred securities in either cash or Crestwood Midstream common units.

In November 2013, Crestwood Midstream issued 8,826,125 common units as part of the consideration paid for the acquisition of Arrow.

Off-Balance Sheet Arrangements

We had no significant off-balance sheet arrangements as of December 31, 2013.

61



Contractual Obligations

We are party to various contractual obligations. A portion of these obligations are reflected in our financial statements, such as long-term debt and other accrued liabilities, while other obligations, such as operating leases, capital commitments and contractual interest amounts are not reflected on our balance sheet. The following table and discussion summarizes our contractual cash obligations as of December 31, 2013 (in millions):
 
Less than 1 Year
 
1-3 Years
 
3-5 Years
 
Thereafter
 
Total
Long-term debt:
 
 
 
 
 
 
 
 
 
Principal
$
5.1

 
$
380.2

 
$
422.5

 
$
1,452.3

 
$
2,260.1

Interest(a)
116.4

 
228.0

 
209.2

 
182.2

 
735.8

Future minimum payments under operating leases(b)
18.2

 
34.5

 
30.1

 
247.5

 
330.3

Future minimum payments under capital leases(b)
2.6

 
1.9

 
0.3

 

 
4.8

Asset retirement obligations

 

 

 
15.1

 
15.1

Fixed price commodity purchase commitments(c)
232.9

 
1.2

 

 

 
234.1

Standby letters of credit
83.4

 

 

 

 
83.4

Growth capital-related purchase commitments and other contractual obligations(d)
97.6

 

 

 

 
97.6

Total contractual obligations
$
556.2

 
$
645.8

 
$
662.1

 
$
1,897.1

 
$
3,761.2

    
(a)
$570.9 million of our long-term debt, including interest rate swaps, is variable interest rate debt at prime rate or LIBOR plus an applicable spread. These rates plus their applicable spreads were between 2.67% and 4.75% at December 31, 2013. These rates have been applied for each period presented in the table.
(b)
See Part IV, Item 15, Exhibits and Financial Statement Schedules, Note 15 for a further discussion of these obligations.
(c)
Fixed price purchase commitments are volumetrically offset by third party fixed price sale contracts.
(d)
Includes identified growth projects primarily related to the Watkins Glen NGL development project, the COLT Hub growth project, growth projects related to the expansion of our compression facilities in the Marcellus Shale and certain upgrades to the US Salt facility, as well as environmental obligations included in other current liabilities on our balance sheet. Other contractual purchase obligations are defined as legally enforceable agreements to purchase goods or services that have fixed or minimum quantities and fixed or minimum variable price provisions, and that detail approximate timing of the underlying obligations.

Critical Accounting Estimates

The preparation of financial statements in conformity with GAAP requires management to select appropriate accounting estimates and to make estimates and assumptions that affect the reported amount of assets, liabilities, revenues and expenses and the disclosures of contingent assets and liabilities. We consider our critical accounting estimates to be those that require difficult, complex, or subjective judgment necessary in accounting for inherently uncertain matters and those that could significantly influence our financial results based on changes in those judgments. Changes in facts and circumstances may result in revised estimates and actual results may differ materially from those estimates. We have discussed the development and selection of the following critical accounting estimates and related disclosures with the Audit Committee of the board of directors of our general partner.

Long-Lived Assets

Our long-lived assets consist primarily of property, plant and equipment and intangible assets that have been obtained through multiple historical business combinations. The initial recording of a majority of these long-lived assets was at fair value, which is estimated by management primarily utilizing market-related information and other projections on the performance of the assets acquired. Management reviews this information to determine its reasonableness in comparison to the assumptions utilized in determining the purchase price of the assets in addition to other market-based information that was received through the purchase process and other sources. These projections also include projections on potential and contractual obligations assumed in these acquisitions, such as the cavern lease obligation associated with our Tres Palacios facility. Due to the imprecise nature of the projections and assumptions utilized in determining fair value, actual results can, and often do, differ from our estimates.

62



We also utilize assumptions related to the useful lives and related salvage value of our property, plant and equipment in order to determine depreciation and amortization expense each period. Due to the imprecise nature of the projections and assumptions utilized determining useful lives, actual results can, and often do, differ from our estimates.

To estimate the useful life of our finite lived intangible assets we utilize assumptions of the period over which the assets are expected to contribute directly or indirectly to our future cash flows. Generally this requires us to amortize our intangible asset based on the expected future cash flows, to the extent they are readily determinable, of the acquired contracts or customer relationship. Due to the imprecise nature of the projections and assumptions utilized determining future cash flows, actual results can, and often do, differ from our estimates.
We continually monitor our business, the business environment and the performance of our operations to determine if an event has occurred that indicates that a long-lived asset may be impaired. If an event occurs, which is a determination that involves judgment, we may be required to utilize cash flow projections to assess our ability to recover the carrying value of our assets based on our long-lived assets' ability to generate future cash flows on an undiscounted basis. Projected cash flows of the asset are generally based on current and anticipated future market conditions, which require significant judgment to make projections and assumptions about pricing, demand, competition, operating costs, construction costs, legal and regulatory issues and other factors that may extend many years into the future and are often outside of our control. If those cash flow projections indicate that the long-lived asset's carrying value is not recoverable, we record an impairment charge for the excess of carrying value of the asset over its fair value. The estimate of fair value considers a number of factors, including the potential value we would receive if we sold the asset, discount rates and projected cash flows. Due to the imprecise nature of these projections and assumptions, actual results can and often do, differ from our estimates.

The value of the assets to be disposed of is estimated at the date a commitment to dispose the asset is made. Our estimate of any loss associated with an asset sale is dependent on certain assumptions we make with respect to the net realizable value of the particular asset.

We have not recorded any significant impairments of our long-lived assets during 2013, 2012 or 2011.

Goodwill Impairment

Our goodwill represents the excess of the amount we paid for a business over the fair value of the net identifiable assets acquired. We evaluate goodwill for impairment annually, and whenever events or changes indicate that it is more likely than not that the fair value of a reporting unit could be less than its carrying amount. This evaluation requires us to compare the fair value of each of our reporting units to its carrying value (including goodwill). If the fair value exceeds the carrying amount, goodwill of the reporting unit is not considered impaired. In conjunction with the reverse merger, we modified our segments and now our financial statements reflect three operating and reporting segments; (i) gathering and processing operations; (ii) NGL and crude services operations; and (iii) storage and transportation operations. We have identified 13 reporting units within these three operating and reporting segments. We had approximately $2.6 billion of goodwill as of December 31, 2013, the substantial majority of which was related to our storage and transportation assets in or near the Marcellus Shale, our COLT Hub terminal and related operations in the Bakken Shale, our NGL and crude supply and logistics operations and our gathering and processing operations in the Barnett Shale.

We estimate the fair value of our reporting units based on a number of factors, including the potential value we would receive if we sold the reporting unit, enterprise value, discount rates and projected cash flows. Estimating projected cash flows requires us to make certain assumptions as it relates to future operating performance. When considering operating performance, various factors are considered such as current and changing economic conditions and the commodity price environment, among others. Due to the imprecise nature of these projections and assumptions, actual results can and often do, differ from our estimates. If the growth assumptions embodied in the current year impairment testing prove inaccurate, we could incur an impairment charge.

We utilized a qualitative goodwill impairment assessment at December 31, 2013 for the goodwill recorded as part of the reverse acquisition on June 19, 2013. The qualitative assessment was utilized for this goodwill due to the recent fair value calculation performed as part of the purchase accounting for the reverse acquisition. No impairment indicators were identified as part of this qualitative assessment. We utilized a quantitative goodwill impairment assessment for all other goodwill at December 31, 2013.


63


Based on our goodwill impairment analysis at December 31, 2013, we believe that a 5% decrease in the estimated future cash flows or a 1% increase in the discount rate used to estimate the fair value of our reporting units would not have resulted in a material impairment of our goodwill related to any of our reporting units for which we performed a quantitative goodwill impairment assessment, other than potentially $257.2 million of the goodwill related to our Barnett Shale reporting unit and $14.2 million of goodwill related to our Granite Wash reporting unit.
During the year ended December 31, 2013, we recorded an impairment of goodwill of approximately $4.1 million on our Haynesville/Bossier Shale system as a result of a decrease in anticipated revenues to be generated from those operations due primarily to our inability to renew and extend a significant revenue contract that expired in mid-2013.

Revenue Recognition

We gather, treat, compress, process, store, transport and sell various commodities pursuant to fixed-fee and percent-of-proceeds contracts. We recognize revenue on these contracts when certain criteria are met, the most important of which is that the delivery of the service has been performed. Certain of our contracts in our NGL and crude services segment and our gathering and processing segment contain minimum volume features under which the customers must deliver a set quantity of crude or gas or pay a deficiency fee based on the amount the customers’ actual volume is short of the contractual minimum volume. The minimum volume feature generally allows customers a recoupment period in subsequent periods to make up certain previous volumetric shortfalls by delivering additional crude or gas above their minimum threshold. We recognize revenue from these contracts based on the physical volume that is delivered to our systems in the current period and any minimum volume deficiency amounts billable to customers under the minimum volume features are recorded as a deferred revenue liability until we determine that the revenue is earned. We will recognize the deferred revenue as income at such time as the customer does not have the physical ability to make up the deficiency due to system capacity limitations or the contractually allowed recoupment period expires. At December 31, 2013 and 2012, we had deferred revenue of approximately $2.1 million and $2.6 million, which is reflected as accrued expenses and other liabilities on our consolidated balance sheets.

Contingent Consideration
We record earn-out provisions related to certain acquisitions at their fair value as of the date of the acquisition. We estimate the fair value of our liability based on the probability-weighted discounted cash flows and estimated production levels of the acquired assets. As additional information becomes available, we adjust the fair value of the earn-out provision and recognize a gain or loss in our statement of income. In connection with the acquisition of the Antero assets, we agreed to pay Antero conditional consideration in the form of potential additional cash payments of up to $40 million, depending on the achievement of certain defined average annual production levels achieved during 2012, 2013 and 2014. During 2012 and 2013, Antero did not meet the annual production level to earn additional payments. Based on our estimates of Antero’s 2014 production, we believe their production levels may exceed the annual production threshold in the earn-out provision and accordingly we have recognized a $31.4 million liability that represents the fair value of the potential payments that may be made under this earn-out provision. Due to the imprecise nature of these projections and assumptions, actual results can and often do, differ from our estimates.

Item 7A. Quantitative and Qualitative Disclosures About Market Risk

Interest Rate Risk

In order to maintain a cost effective capital structure, it is our policy to borrow funds using a mix of fixed rate debt and variable rate debt. The market risk inherent in our debt instruments is the potential change arising from increases or decreases in interest rates as discussed below.

For fixed rate debt, changes in the interest rates generally affect the fair value of the debt instrument, but not our earnings or cash flows. Conversely, for variable rate debt, changes in interest rates generally do not impact the fair value of the debt instrument, but may affect our future earnings and cash flows.
 
As of December 31, 2013, the carrying value and fair value of our fixed rate debt instruments (including debt fair value adjustments) was approximately $1,467.3 million and $1,522.0 million, respectively. As of December 31, 2012, the carrying value and fair value of our fixed rate debt instruments was approximately $351.5 million and $365.9 million. For a further discussion of our fixed rate debt, see Part IV, Item 15, Exhibits and Financial Statement Schedules, Note 9.

64



We have two credit facilities that are subject to the risk of loss associated with changes in interest rates. At December 31, 2013, we had obligations totaling $570.9 million borrowed under these credit facilities (net of certain interest rate swaps, which convert the interest rate on one of our credit facilities to a fixed rate). These obligations expose us to the risk of increased interest payments in the event of increases in short-term interest rates. Floating rate obligations expose us to the risk of increased interest expense in the event of increases in short-term interest rates. If the interest rate on our credit facilities were to fluctuate by 1% from the rate as of December 31, 2013, our annual interest expense would have changed by a total of $5.7 million.

Commodity Price, Market and Credit Risk

Inherent in our business are certain business risks, including market risk and credit risk.

Market Risk

In our businesses other than our NGL and crude logistics operations, we typically do not take title to the natural gas, NGLs or crude oil that we gather, store, or transport for our customers.   However, we do take title to (i) NGLs under certain of our percent-of-proceeds contracts (G&P segment); (ii) crude oil purchased from certain of our Arrow producer customers for our marketing operations (NGL and crude oil segment); and (iii) line pack and base gas that we purchase for our natural gas storage and transportation facilities (storage and transportation segment).  Our current business model is designed to minimize our exposure to fluctuations in commodity prices, although we are willing to assume commodity price risk in certain processing and marketing activities.  We remain subject to volumetric risk under contracts without minimal volume commitments or take-or-pay pricing terms, but absent other market factors that could adversely impact our operations (e.g., market conditions that negatively influence our producer customers’ decisions to develop or produce hydrocarbons), changes in the price of natural gas, NGLs or crude oil should not materially impact our operations. 

In our NGL and crude logistics operations, we consider market risk to be the risk that the value of our NGL and crude services segment's portfolio will change, either favorably or unfavorably, in response to changing market conditions. We take an active role in managing and controlling market risk and have established control procedures, which are reviewed on an ongoing basis. We monitor market risk through a variety of techniques, including daily reporting of the portfolio's position to senior management. We attempt to minimize credit risk exposure through credit policies and periodic monitoring procedures as well as through customer deposits, letters of credit and entering into netting agreements that allow for offsetting counterparty receivable and payable balances for certain financial transactions, as deemed appropriate. The counterparties associated with assets from price risk management activities as of December 31, 2013 were energy marketers, propane retailers, resellers, and dealers.

We engage in hedging and risk management transactions, including various types of forward contracts, options, swaps and futures contracts, to reduce the effect of price volatility on our product costs, protect the value of our inventory positions and to help ensure the availability of propane during periods of short supply. We attempt to balance our contractual portfolio by purchasing volumes only when we have a matching purchase commitment from our marketing customers. However, we may experience net unbalanced positions from time to time, which we believe to be immaterial in amount. In addition to our ongoing policy to maintain a balanced position, for accounting purposes we are required, on an ongoing basis, to track and report the market value of our derivative portfolio. These derivatives are not designated as hedges for accounting purposes.

The fair value of the derivatives and inventory exchange contracts related to price risk management activities as of December 31, 2013 were assets of $14.5 million and liabilities of $34.9 million. We use observable market values for determining the fair value of our trading instruments. In cases where actively quoted prices are not available, other external sources are used that incorporate information about commodity prices in actively quoted markets, quoted prices in less active markets and other market fundamental analysis. Our risk management department regularly compares valuations to independent sources and models on a quarterly basis. A theoretical change of 10% in the underlying commodity value would result in a $5.3 million change in the market value of these contracts as there were 41.7 million gallons of net unbalanced positions at December 31, 2013. Inventory positions of 42.2 million gallons would substantially offset this theoretical change at December 31, 2013.


65


Credit Risk

Credit risk is the risk of loss from nonperformance by suppliers, customers or financial counterparties to a contract. We take an active role in managing and controlling credit risk and have established control procedures, which are reviewed on an ongoing basis. Our primary credit risk relates to our dependency on Quicksilver for a portion of our revenues, which causes us to be subject to the risk of nonpayment or late payment by Quicksilver. Quicksilver's credit ratings are below investment grade, where they may remain for the foreseeable future. We have diversified this risk through having long term contracts with many investment grade customers and creditworthy producers. Additionally, we perform credit analyses of our customers on a regular basis pursuant to our corporate credit policy. We have not had any significant losses due to failures to perform by our counterparties.


Item 8. Financial Statements and Supplementary Data.

Reference is made to the financial statements and report of independent registered public accounting firm included later in this report under Item 15.


Item 9. Changes in and Disagreements with Accountants on Accounting and Financial Disclosure.

None.


Item 9A. Controls and Procedures.

Disclosure Controls and Procedures

As of December 31, 2013, we carried out an evaluation under the supervision and with the participation of our management, including the Chief Executive Officer and Chief Financial Officer of our General Partner, as to the effectiveness, design and operation of our disclosure controls and procedures (as defined in the Securities Exchange Act of 1934, as amended (Exchange Act) Rules 13a-15(e) and 15d-15(e)). This evaluation considered the various processes carried out under the direction of our disclosure committee in an effort to ensure that information required to be disclosed in the SEC reports we file or submit under the Exchange Act is accurate, complete and timely. Our management, including the Chief Executive Officer and Chief Financial Officer of our General Partner, does not expect that our disclosure controls and procedures or our internal controls will prevent and/or detect all errors and all fraud. A control system, no matter how well conceived and operated, can provide only reasonable, not absolute, assurance that the objectives of the control system are met. Further, the design of a control system must reflect the fact that there are resource constraints, and the benefits of controls must be considered relative to their costs. Our disclosure controls and procedures are designed to provide reasonable assurance of achieving their objectives and our Chief Executive Officer and Chief Financial Officer of our General Partner concluded that our disclosure controls and procedures were effective at the reasonable assurance level as of December 31, 2013.

Changes in Internal Control over Financial Reporting

We completed the Crestwood Merger on October 7, 2013. We have extended our oversight and monitoring processes that support our internal control over financial reporting to include Legacy Inergy’s operations. Except for this extension, we did not make any changes to our internal control over financial reporting during the fourth quarter of 2013 that have materially affected, or are reasonably likely to materially affect our internal control over financial reporting.

Management’s Report on Internal Control Over Financial Reporting

Our management is responsible for establishing and maintaining adequate internal control over financial reporting, pursuant to Exchange Act Rules 13a-15(f). Our internal control system was designed to provide reasonable assurance to management and our board of directors regarding the preparation and fair presentation of published financial statements in accordance with GAAP.

Management recognizes that there are inherent limitations in the effectiveness of any system of internal control, and accordingly, even effective internal control can provide only reasonable assurance with respect to financial statement preparation and fair presentation. Further, because of changes in conditions, the effectiveness of internal control may vary over time.

66



On November 8, 2013, we acquired Arrow Midstream Holdings, LLC ("Arrow"). Management’s assessment of and conclusion on the effectiveness of internal control over financial reporting excluded Arrow from its assessment and conclusion on the effectiveness of our internal control over financial reporting as of December 31, 2013. The financial reporting systems of Arrow were not integrated into our financial reporting systems throughout 2013. Therefore, we did not have the practical ability to perform an assessment of their internal controls in time for this current year-end. We fully expect to include Arrow in next year’s assessment. Arrow constituted $930.6 million and $218.8 million in total assets and revenues, respectively, in our consolidated financial statements.

Under the supervision and with the participation of our management, including our Chief Executive Officer and Chief Financial Officer, we assessed the effectiveness of our internal control over financial reporting as of December 31, 2013. In making this assessment, we used the criteria set forth by the Committee of Sponsoring Organizations of the Treadway Commission in Internal Control-Integrated Framework. Based upon our assessment, we conclude that, as of December 31, 2013, our internal control over financial reporting is effective, based upon those criteria.

Our independent registered public accounting firm, Ernst & Young LLP, issued an attestation report dated February 28, 2014, on the effectiveness of our internal control over financial reporting, which is included herein.


Item 9B. Other Information.

None.


67


PART III

Item 10. Directors, Executive Officers and Corporate Governance.

Our General Partner Manages Crestwood Equity Partners LP

Crestwood Equity GP LLC, our general partner, manages our operations and activities. Our general partner is not elected by our unitholders and will not be subject to re-election on a regular basis in the future. Our general partner may not be removed unless that removal is approved by the vote of the holders of not less than 66 2/3% of the outstanding units, including units held by the general partner and their affiliates, and we receive an opinion of counsel regarding limited liability and tax matters. Any removal of the general partner is also subject to the approval of a successor general partner by the vote of the holders of a majority of the outstanding common units. Unitholders do not directly or indirectly participate in our management or operation. Our general partner owes a fiduciary duty to the unitholders. Our general partner is liable, as a general partner, for all of our debts (to the extent not paid from our assets), except for specific nonrecourse indebtedness or other obligations. Whenever possible, our general partner intends to incur indebtedness or other obligations that are nonrecourse.
 
As is commonly the case with publicly-traded limited partnerships, we are managed and operated by the officers of our general partner and are subject to the oversight of the directors of our general partner. The board of directors of our general partner is presently composed of nine directors.
     
Directors and Executive Officers
 
The following table sets forth certain information with respect to the executive officers and members of the board of directors of our general partner. Executive officers and directors will serve until their successors are duly appointed or elected.
Executive Officers and Directors
Age
Position with our General Partner
Robert G. Phillips
59
President, Chief Executive Officer and Director
J. Heath Deneke
40
President, Natural Gas Business Unit
William C. Gautreaux
50
President, Liquids and Crude Business Unit
Michael J. Campbell
44
Senior Vice President, Chief Financial Officer
Steven M. Dougherty
41
Senior Vice President, Chief Accounting Officer
Joel C. Lambert
45
Senior Vice President, General Counsel and Corporate Secretary
William H. Moore
34
Senior Vice President, Strategy and Corporate Development
Joel D. Moxley
55
Senior Vice President, Operations Services
Alvin Bledsoe
65
Director
Michael G. France
36
Director
Warren H. Gfeller
61
Director
Arthur B. Krause
72
Director
Randy E. Moeder
53
Director
John J. Sherman
58
Director
John W. Somerhalder II
58
Director
David M. Wood
56
Director
 
Robert G. Phillips was elected Chairman, President and Chief Executive Officer of our general partner and CMLP’s general partner in June 2013 and has served on the Management Committee of Crestwood Holdings since May 2010. He served as Chairman, President and CEO of Legacy Crestwood from November 2007 until October 2013. Previously, Mr. Phillips served as President and Chief Executive Officer and a Director of Enterprise Products Partners L.P. from February 2005 until June 2007 and Chief Operating Officer and a Director of Enterprise Products Partners L.P. from September 2004 until February 2005. Mr. Phillips also served on the Board of Directors of Enterprise GP Holdings L.P., the general partner of Enterprise Products Partners L.P., from February 2006 until April 2007. He previously served as Chairman of the Board and CEO of GulfTerra Energy Partners, L.P. (GTM), from 1999-2004, prior to GTM's merger with Enterprise Product Partners, LP, and held senior executive management positions with El Paso Corporation, including President of El Paso Field Services from 1996-2004. Prior to that he was Chairman, President and CEO of Eastex Energy, Inc. from 1981-1995. Mr. Phillips previously served as a Director of Pride International, Inc. from October 2007 to May 31, 2011, one of the world’s largest offshore drilling contractors, and was a member of its audit committee. Mr. Phillips is an Advisory Director of Triten Corporation, a leading international engineering firm and alloy products manufacturer. Mr. Phillips was selected to serve as the Chairman of the Board

68


of our general partner because of his deep experience in the midstream business, expansive knowledge of the oil and gas industry, as well as his experience in executive leadership roles for public companies in the energy industry and operational and financial expertise in the oil and gas business generally.

J. Heath Deneke was appointed President, Natural Gas Business Unit of our general partner and CMLP’s general partner in October 2013. He served as Senior Vice President and Chief Commercial Officer of Legacy Crestwood from August 2012 until October 2013. Prior to joining Legacy Crestwood, Mr. Deneke served in various management positions at El Paso Corporation and its affiliates, including Vice President of Project Development and Engineering for the Pipeline Group, Director of Marketing and Asset Optimization for Tennessee Gas Pipeline Company, LLC and Manager of Business Development and Strategy for Southern Natural Gas Company, LLC. Mr. Deneke holds a bachelor’s degree in Mechanical Engineering from Auburn University.

William C. Gautreaux was appointed President, Liquids and Crude Business Unit of our general partner and CMLP’s general partner in October 2013. He served as President - Inergy Services from November 2011until October 2013. He was with Legacy Inergy since its inception in 1997 and was previously employed by Ferrellgas and later co-founded and managed supply and risk management for LPG Services Group, Inc., which was acquired by Dynegy, Inc. in 1996.

Michael J. Campbell has served as the Senior Vice President - Chief Financial Officer our general partner and CMLP’s general partner since September 2012. He joined Legacy Inergy in 2002 and served as the Vice President and Treasurer from May 2005 to September 2012. He previously served as Director of Financial Analysis in the Corporate Development department at Aquila, Inc., and as Manager of Crude and Structured Products Trading Support at Koch Industries.

Steven M. Dougherty was appointed Senior Vice President, Chief Accounting Officer of our general partner and CMLP’s general partner in October 2013. He served as Senior Vice President, Interim Chief Financial Officer and Chief Accounting Officer of Legacy Crestwood from January 2013 to October 2013. Mr. Dougherty had served as Vice President and Chief Accounting Officer of Legacy Crestwood since June 2012. Prior to joining Legacy Crestwood, Mr. Dougherty was Director of Corporate Accounting at El Paso Corporation since 2001, with responsibility over El Paso’s corporate segment and in leading El Paso’s efforts in addressing complex accounting matters. Mr. Dougherty also had seven years of experience with KPMG LLP, working with public and private companies in the financial services industry. Mr. Dougherty holds a Master of Public Accountancy from The University of Texas at Austin and is a certified public accountant in the State of Texas.

Joel C. Lambert was appointed Senior Vice President, General Counsel and Corporate Secretary of our general partner and CMLP’s general partner in October 2013. He served as a director of Legacy Crestwood from October 2010 to October 2013. From 2007 until October 2013, Mr. Lambert served as Vice President, Legal of First Reserve Corporation, a private equity company which invests exclusively in the energy industry. From 1998 to 2006, Mr. Lambert was an attorney in the Business and International Section of Vinson & Elkins LLP. In 1997, he was an Intern at the Texas Supreme Court, and has served as a Military Intelligence Specialist for the United States Army. Mr. Lambert holds a Bachelor of Environmental Design from Texas A&M University and a Juris Doctorate from The University of Texas School of Law.

William H. Moore was appointed Senior Vice President, Strategy and Corporate Development of our general partner and CMLP’s general partner in October 2013. He joined Legacy Inergy in 2005 as a legal analyst and has held various positions in corporate and business development. Most recently, he served as Vice President, Corporate Development. Mr. Moore holds an M.B.A from Fort Hays State University, and a Juris Doctorate from the University of Kansas School of Law.

Joel D. Moxley was appointed Senior Vice President, Operations Services of our general partner and CMLP’s general partner in October 2013. He was appointed Senior Vice President Legacy Crestwood in October 2010 and appointed Chief Operating Officer of Legacy Crestwood in August 2011. From April 2008 until joining Legacy Crestwood, Mr. Moxley was Senior Vice President of Crestwood Midstream Partners, LLC. From November 2005 to March 2008, he was Senior Vice President of Crosstex Energy, L.P. From September 2004 to November 2005, Mr. Moxley was a Senior Vice President for Enterprise Products Partners, L.P. From January 2001 to August 2004 he was Vice President of El Paso Corporation. From 1997 to 2000 he was a Vice President for PG&E Corporation. Mr. Moxley holds a Bachelor of Science in Chemical Engineering from Rice University.

Alvin Bledsoe was appointed a director of our general partner and CMLP’s general partner in October 2013. He served as a director of Legacy Crestwood from July 2007 until October 2013. Since June 2011, Mr. Bledsoe has also served as a director of SunCoke Energy, Inc. Prior to his retirement in 2005, Mr. Bledsoe served as a certified public accountant and various senior roles for 33 years at PricewaterhouseCoopers (PwC). From 1978 to 2005, he was a senior client engagement and audit partner for large, publicly-held energy, utility, pipeline, transportation and manufacturing companies. From 1998 to 2000, Mr. Bledsoe served as Global Leader of PwC’s Energy, Mining and Utilities Industries Assurance and Business Advisory Services Group,

69


and from 1992 to 2005 as a managing partner and regional managing partner. During his career, Mr. Bledsoe also served as a member of PwC’s governing body. Mr. Bledsoe was selected to serve as a director of our general partner due to his extensive background in public accounting and auditing, including experience advising publicly-traded energy companies.

Michael G. France was appointed as a director of our general partner and CMLP’s general partner in June 2013. He served as a director of Legacy Crestwood from October 2010 to October 2013. Since 2007, Mr. France has served as a Director of First Reserve Corporation, a private equity company which invests exclusively in the energy industry. Additionally, Mr. France has served on the Management Committee of Crestwood Holdings since May 2010. From 2003 to 2007, Mr. France served as a Vice President in the Natural Resources Group, Investment Banking Division, at Lehman Brothers. From 1999 to 2001, he served as a Senior Consultant at Deloitte & Touche LLP. Mr. France currently serves on the board of directors of Cobalt International Energy, Inc. Mr. France holds a B.B.A. (Cum Laude) in Finance from The University of Texas at Austin and a Master of Business Administration from Jones Graduate School of Management at Rice University. Mr. France was elected to serve as a director of our general partner due to his years of experience in financing energy related companies including his energy investment experience at First Reserve and his general knowledge of upstream and midstream energy companies.

Warren H. Gfeller has been a member of our general partner’s board of directors since March 2001 and CMLP GP’s board of directors since December 2011. He has engaged in private investments since 1991. From 1984 to 1991, Mr. Gfeller served as president and chief executive officer of Ferrellgas, Inc., a retail and wholesale marketer of propane and other natural gas liquids. Mr. Gfeller began his career with Ferrellgas in 1983 as an executive vice president and financial officer. Prior to joining Ferrellgas, Mr. Gfeller was the Chief Financial Officer of Energy Sources, Inc. and a CPA at Arthur Young & Co. He also served as a director of Inergy Holdings GP, LLC, Zapata Corporation and Duckwall-Alco Stores, Inc. Mr. Gfeller worked for many years in the energy industry. This experience has given him a unique perspective on our operations, and, coupled with his extensive financial and accounting training and practice, has made him a valuable member of our board of directors.
 
Arthur B. Krause has been a member of our general partner’s board of directors since May 2003. He served as a member of the board of directors of CMLP GP from December 2011 to October 2013. Mr. Krause retired from Sprint Corporation in 2002, where he served as Executive Vice President and Chief Financial Officer from 1988 to 2002. He was President of United Telephone-Eastern Group from 1986 to 1988. From 1980 to 1986, he was Senior Vice President of United Telephone System. He currently serves as a director of Westar Energy and served as a director of Inergy Holdings GP, LLC from April 2005 until November 2010. Mr. Krause’s prior leadership experience and his extensive financial and accounting training and practice have made him a valuable member of our board of directors.

John J. Sherman has served as a director of our general partner since March 2001 and as a director of CMLP GP since December 2011. He served as Chief Executive Officer and President of our general partner from March 2001 until June 2013 and of our predecessor from 1997 until July 2001. Prior to joining our predecessor, he was a vice president with Dynegy Inc. from 1996 through 1997. He was responsible for all downstream propane marketing operations, which at the time were the country’s largest. From 1991 through 1996, Mr. Sherman was the president of LPG Services Group, Inc., a company he co-founded and grew to become one of the nation’s largest wholesale marketers of propane before Dynegy acquired LPG Services in 1996. From 1984 through 1991, Mr. Sherman was a vice president and member of the management committee of Ferrellgas. He also served as President, Chief Executive Officer and director of Inergy Holdings GP, LLC and is currently a director of Great Plains Energy Inc. We believe the breadth of Mr. Sherman’s experience in the energy industry and his past employment described above, as well as his current board of director positions, has given him valuable knowledge about our business and our industry that makes him an asset to our board of directors.

Randy Moeder was appointed as a director of our general partner in October 2013. He served as a member of the board of director of CMLP GP from March 2012 to until October 2013. Mr. Moeder currently is the Chief Executive Officer and President of Moeder Oil & Gas, LLC. Mr. Moeder previously served as the Chief Executive Officer and President of Hiland Partners, LP and Hiland Partners, GP. He also held various positions with Continental Resources, Inc. and its affiliates from 1990 to 2004. Mr. Moeder brings a wealth of oil and gas industry experience to our board. His experience with the midstream sector as well as publicly traded master limited partnership give him valuable insight into the successful execution of our long-term growth objectives and makes him a valuable member of our board.

John W. Somerhalder II was appointed as a director of our general partner in October 2013. He served as a director of Legacy Crestwood from July 2007 to October 2013. Mr. Somerhalder has served as the President, Chief Executive Officer and a director of AGL Resources Inc. (AGL Resources), a publicly-traded energy services holding company whose principal business is the distribution of natural gas, since March 2006 and as Chairman of the Board of AGL Resources since November 2007. From 2000 to May 2005, Mr. Somerhalder served as the Executive Vice President of El Paso Corporation, a natural gas and related energy products provider and one of North America’s largest independent natural gas producers, where he continued service under a professional services agreement from May 2005 to March 2006. From 2001 to 2005, he served as the President

70


of El Paso Pipeline Group. From 1996 to 1999, Mr. Somerhalder served as the President of Tennessee Gas Pipeline Company, an El Paso subsidiary company. From April 1996 to December 1996, Mr. Somerhalder served as the President of El Paso Energy Resources Company. From 1992 to 1996, he served as the Senior Vice President, Operations and Engineering, of El Paso Natural Gas Company. From 1990 to 1992, Mr. Somerhalder served as the Vice President, Engineering of El Paso Natural Gas Company. From 1977 to 1990, Mr. Somerhalder held various other positions at El Paso Corporation and its subsidiaries until being named an officer in 1990. Mr. Somerhalder was selected to serve as a director of our general partner due to his years of experience in the oil and gas industry and his extensive business and management expertise, including as President, Chief Executive Officer and a director of a publicly-traded energy company.

David M. Wood was appointed as a director of our general partner and CMLP’s general partner in August 2013. He served as the Chief Executive Officer, President and a director of Murphy Oil Corporation from January 1, 2009 to June 2012. Mr. Wood served as the President of Murphy Exploration & Production Company for Murphy Oil Corporation since January 1, 2007 and served as its Executive Vice President of Worldwide Exploration & Production Operations since January 1, 2007. Prior to joining Murphy Oil Corp., Mr. Wood held various senior positions with Ashland Exploration and Production. He served as the President of Murphy Exploration & Production Company-International from March 2003 to December 2006 and also served as Senior Vice President of Frontier Exploration & Production from April 1999 to February 2003. Mr. Wood served as Vice President of Frontier Exploration & Production for Murphy Oil Corporation from 1997 to March 1999, General Manager of Frontier Exploration from 1995 to 1997 and Manager of Frontier Exploration from 1994 to 1995. He served as a member of the board of directors of the American Petroleum Institute and was a member of the National Petroleum Council. Mr. Wood holds a Bachelor's degree in Geology from Nottingham University in England. Mr. Wood was selected to serve as a director of our general partner because he has over 30 years of experience within the oil and gas industry.

Independent Directors

Because we are a limited partnership, the listing standards of the NYSE do not require that we or our general partner have a majority of independent directors on the board, nor that we establish or maintain a nominating or compensation committee of the board. We are, however, required to have an audit committee consisting of at least three members, all of whom are required to be independent as defined by the NYSE. The board of directors has determined that Alvin Bledsoe, Warren Gfeller, Philip Gettig and David Lumpkins qualify as independent pursuant to independence standards established by the NYSE as set forth in Section 303A.02 of the manual. To be considered an independent director under the NYSE listing standards, the board of directors must affirmatively determine that a director has no material relationship with us other than as a director. In making this determination, the board of directors adheres to all of the specific tests for independence included in the NYSE listing standards and considers all other facts and circumstances it deems necessary or advisable.

Board Committees

Audit Committee

The members of the audit committee are Alvin Bledsoe, Arthur Krause and Randy Moeder. Our board has determined that each of the members of our audit committee meet the independence standards of the NYSE and is financially literate. In addition, the board has determined that Mr. Bledsoe is an audit committee financial expert based upon the experience stated in his biography. The audit committee's primary responsibilities are to monitor: (a) the integrity of our financial reporting process and internal control system; (b) the independence and performance of the independent registered public accounting firm; and (c) the disclosure controls and procedures established by management. Our audit committee charter may be found on our website at www.crestwoodlp.com.

Compensation Committee

Although we are not required by NYSE listing standards to have a compensation committee, two members of our board of directors also serve as members of our compensation committee, which oversees compensation decisions for the executive officers of Crestwood Equity GP LLC, as well as the compensation plans described below. The members of the compensation committee are David Wood and Warren Gfeller. Our compensation committee charter may be found on our website at www.crestwoodlp.com.


71


Conflicts Committee

Our general partner has established a conflicts committee to review specific matters which the board of directors believes may involve conflicts of interest. The members of our conflicts committee are Randy Moeder and John Somerhalder. A conflicts committee will determine if the resolution of any conflict of interest submitted to it is fair and reasonable to us. In addition to satisfying certain other requirements, the members of the conflicts committee must meet the independence standards for service on an audit committee of a board of directors, which standards are established by the NYSE. Any matters approved by the conflicts committee will be conclusively deemed to be fair and reasonable to us, approved by all of our partners and not a breach by our general partner of any duties it may owe us or our unitholders.

Board Leadership Structure

The board has no policy that requires that the positions of the Chairman of the Board (the “Chairman”) and the Chief Executive Officer be separate or that they be held by the same individual. The board believes that this determination should be based on circumstances existing from time to time, including the composition, skills and experience of the board and its members, specific challenges faced by us or the industry in which it operates, and governance efficiency. Based on these factors, Robert Phillips serves as our Chairman and Chief Executive Officer.

Risk Oversight

We face a number of risks, including environmental and regulatory risks, and others, such as the impact of competition. Management is responsible for the day-to-day management of risks our company faces, while the board of directors, as a whole and through its committees, has responsibility for the oversight of risk management. In fulfilling its risk oversight role, the board of directors must determine whether risk management processes designed and implemented by our management are adequate and functioning as designed. Senior management regularly delivers presentations to the board of directors on strategic matters, operations, risk management and other matters, and is available to address any questions or concerns raised by the board. Specifically, at the February 2014 audit committee meeting, senior management provided a comprehensive risk assessment to the audit committee focused on the key risks facing our company.
 
Our board committees assist the board in fulfilling its oversight responsibilities in certain areas of risk. The audit committee assists with risk management oversight in the areas of financial reporting, internal controls and compliance with legal and regulatory requirements and our risk management policy relating to our hedging program. The compensation committee assists the board of directors with risk management relating to our compensation policies and programs.

Meetings of Non-Management Directors
    
Our non-management directors meet in regularly scheduled sessions. Our non-management directors have appointed Warren H. Gfeller as the lead director to preside at such meetings. In addition, our independent directors meet in executive session at least once a year.

Communication with the Board of Directors

We have established a procedure by which unitholders or interested parties may communicate directly with the board of directors, any committee of the board, any of the independent directors or any one director serving on the board of directors by sending written correspondence addressed to the desired person, committee or group to the attention of Joel C. Lambert, Senior Vice President, General Counsel, 700 Louisiana Street, Suite 2060, Houston, TX 77002. Communications are distributed to the board of directors, or to any individual director or directors as appropriate, depending on the facts and circumstances outlined in the communication.

Code of Ethics/Governance Guidelines
 
We have adopted a Code of Business Conduct and Ethics that applies to our principal executive officer, principal financial officer, principal accounting officer or controller or persons performing similar functions, as well as to all of our other employees. Additionally, the board of directors has adopted corporate governance guidelines for the directors and the board. The Code of Business Conduct and Ethics and corporate governance guidelines may be found on our website at www.crestwoodlp.com.


72


Section 16(a) Beneficial Ownership Reporting Compliance
     
Section 16(a) of the Securities Exchange Act of 1934 requires our company’s directors and executive officers, and persons who own more than 10% of any class of equity securities of our company registered under Section 12 of the Exchange Act, to file with the Securities and Exchange Commission initial reports of ownership and report of changes in ownership in such securities and other equity securities of our company. Securities and Exchange Commission regulations require directors, executive officers and greater than 10% unitholders to furnish our company with copies of all Section 16(a) reports they file. To our knowledge, based solely on review of the reports furnished to us and written representations that no other reports were required, during the fiscal year ended December 31, 2013, all section 16(a) filing requirements applicable to our directors, executive officers and greater than 10% unitholders, were met.


Item 11. Executive Compensation.

Compensation Discussion and Analysis
 
Introduction

We do not directly employ any of the persons responsible for managing our business. Crestwood Equity GP LLC, our general partner, currently manages our operations and activities, and its board of directors and officers make decisions on our behalf. The compensation of the directors and the executive officers of our general partner is determined by the compensation committee of the board of directors of our general partner. All of our executive officers also serve in similar capacities as executive officers of Crestwood Midstream GP LLC, the general partner of Crestwood Midstream Partners LP and the compensation of the named executive officers discussed below reflects total compensation for services to all Crestwood entities, except for prior awards of incentive units in Crestwood Holdings Partners LLC described in more detail below. Our general partner has entered into an Omnibus Agreement with us, Crestwood Midstream GP LLC and Crestwood Midstream Partners LP wherein our general partner is reimbursed for, among other things, salaries and related benefits and expenses of persons employed by our general partner or its affiliates who render services to Crestwood Midstream Partners LP and its affiliates.

During the fiscal year that began on October 1, 2012 and ended on September 30, 2013 (“Fiscal 2013”), we completed a series of transactions following which our business and the business of Inergy Midstream, L.P. were combined with that of Crestwood Midstream Partners LP and following the completion of which our name was changed to Crestwood Equity Partners LP and the name of Inergy Midstream, L.P. was changed to Crestwood Midstream Partners LP (the “Inergy/Crestwood Transaction”). As part of the Inergy/Crestwood Transaction, on June 19, 2013 our general partner was acquired by Crestwood Gas Holdings, in connection with which certain changes to our management structure were made. Specifically, in connection with the sale of our general partner as part of the Inergy/Crestwood Transaction, our Chief Executive Officer, our President, our Executive Vice President - Strategy, and our Senior Vice President and General Counsel all terminated employment with the company during Fiscal 2013.

In addition, we instituted certain changes to our compensation structure to address the anticipated turnover in our management arising in connection with the acquisition of our general partner, including the adoption of an officer severance plan and the amendment of the terms of our outstanding restricted unit awards and those of Inergy Midstream, L.P. (now known as Crestwood Midstream Partners LP) to provide for certain early vesting benefits.

Due to our change in fiscal year end from September 30 to December 31, this Compensation and Analysis covers two distinct periods: (i) Fiscal 2013 and (ii) a transition period that commenced on October 1, 2013 and ended on December 31, 2013 (the “Transition Period”).
  
For purposes of this Compensation Discussion and Analysis our named executive officers for Fiscal 2013 were comprised of:

Robert G. Phillips, our current President and Chief Executive Officer and Director (Principal Executive Officer);
John J. Sherman, Director and our former Chief Executive Officer (former Principal Executive Officer);
Michael J. Campbell, our Chief Financial Officer (Principal Financial Officer)
William C. Gautreaux, our President, Liquids and Crude Business Unit;
Michael D. Lenox, our Chief Accounting Officer during Fiscal 2013;*
Laura L. Ozenberger, our Senior Vice President and General Counsel during Fiscal 2013;*
R. Brooks Sherman, our former President; and
Phillip L. Elbert, our former Executive Vice President - Strategy.

73



*Ms. Ozenberger’s employment with the Company terminated effective as of the last day of Fiscal 2013. Mr. Lenox was constructively terminated pursuant to the officer severance plan as of October 8, 2013.

Our named executive officers for the Transition Period were comprised of:

Robert G. Phillips, our President and Chief Executive Officer and Director (Principal Executive Officer);
Michael J. Campbell, our Chief Financial Officer (Principal Financial Officer);
Joel D. Moxley, our Senior Vice President, Operations Services;
Joel C. Lambert, our Senior Vice President, General Counsel and Secretary;
J. Heath Deneke, our Senior Vice President, Chief Commercial Officer; and
Michael D. Lenox, our former Chief Accounting Officer.

Because John J. Sherman, Laura L. Ozenberger and R. Brooks Sherman terminated employment prior to the commencement of the Transition Period, no compensation was received by them with respect to the Transition Period (other than fees John J. Sherman received in respect of his service as a director, which are reflected in the “Director Compensation Table”).

Compensation Philosophy and Objectives

We employ a compensation philosophy that emphasizes pay for performance. The primary measure of our performance long-term is our ability to increase sustainable cash distributions to our unitholders and the related unitholder value realized. We believe that by tying a substantial portion of each named executive officer’s total compensation to financial, operational and safety performance metrics, our pay-for-performance approach aligns the interests of executive officers with that of our unitholders. Accordingly, the objectives of our total compensation program consist of:

aligning executive compensation incentives with the creation of unitholder value and the growth of cash earnings on behalf of our unitholders;
balancing short and long-term performance;
tying short-and long-term compensation to the achievement of performance objectives (company, business unit, department and/or individual); and
attracting and retaining the best possible executive talent for the benefit of our unitholders.

By accomplishing these objectives, we hope to optimize long-term unitholder value.

Compensation Setting Process (applicable to Fiscal 2013 and the Transition Period)

Chief Executive Officer’s Role in the Compensation Setting Process

Our Chief Executive Officer plays a significant role in the compensation setting process. The most significant aspects of his role are:

assisting in establishing business performance goals and objectives;
evaluating executive officer and company performance;
recommending compensation levels and awards for executive officers other than himself; and
implementing the approved compensation plans.

The Chief Executive Officer makes recommendations to the compensation committee with respect to financial metrics to be used for performance-based awards as well as other recommendations regarding non-CEO executive compensation, which may be based on our performance, individual performance and the peer group compensation market analysis. The compensation committee considers this information when establishing the total compensation package of the executive officers. The Chief Executive Officer’s performance and compensation is reviewed, evaluated and established separately by the compensation committee based on criteria similar to those used for non-CEO executive compensation.

Prior to the appointment of our current Chief Executive Officer during Fiscal 2013, our former Chief Executive Officer had a similar role in the compensation setting process.

74


Market Analysis

In connection with the sale of our general partner as part of the Inergy/Crestwood Transaction, we retained Pearl Meyer & Partners (“PM&P”) as a compensation consultant to do a market analysis of the executive compensation of the combined partnership.

PM&P collected market data from two primary data sources:

Peer group 10-K data for a group of 18 midstream master limited partnerships (“MLPs”) (14 from Crestwood’s compensation peer group, plus four additional MLPs selected in order to arrive at median enterprise value for the group closer to the $7.5 billion expected for the combined partnership).
Survey data for midstream oil and gas, broader energy, and general industry companies with revenues of around $2 billion (roughly the same as combined gross revenues for Legacy Crestwood and Legacy Inergy pre-merger).
In order to limit the impact of outliers, PM&P’s focus was on the “middle range” from 25th to 75th percentile (or the range of the market into which 50 percent of the data points fall). After developing market rates for each position, PM&P developed a model of the implications of moving each executive into the combined partnership positions, assuming that (i) there will be no reduction in current base salaries; and (ii) the combined partnership will target the midpoint between the 50th and 75th percentiles of the market data, PM&P’s approach was consistent with the approach taken for Legacy Crestwood’s cash compensation for 2013 for executives. The model also incorporated some “smoothing” of incentive targets and salaries by executive “tier” such that executives at a similar rate of pay in the market data have similar incentive targets.

Elements of Compensation

The principal elements of compensation for the named executive officers are the following:

base salary;
incentive awards;
long-term incentive plan awards; and
retirement and health benefits.

Base Salary

Base salary is designed to compensate executives commensurate with the level of the position they hold and for sustained individual performance (including experience, scope of responsibility, results achieved and future potential).

We historically have not made annual adjustments to the salaries of our named executive officers. The salaries of our named executive officers were reviewed on an annual basis as well as at the time of promotion, or when entering into or renewing an employment agreement and may adjust salaries due to changes in responsibilities or market conditions. In determining the amount of any adjustments, the compensation committee used market data as a tool for assessing the reasonableness of the base salary amounts of the named executive officers as compared to the compensation of executives in similar positions with similar responsibility levels in our industry and in our region. However, the final determination of base salary amounts was within the compensation committee’s subjective discretion.

Going forward, with the assistance of our compensation consultant, we will conduct an annual review of compensation practices and payouts deemed to be market-based and competitive for the midstream industry. Base salary, annual cash bonus plan targets based on key performance indicators (“KPIs”) and annual equity grants will be approved by the compensation committee each year based upon 10-K data for members of our peer group and survey data for the midstream oil and gas, broader energy, and general industry companies within the same revenue targets.

Base Salary during Fiscal 2013

Consistent with our historic policy of not making any systematic or annual adjustments to base salary, there were no broad based changes to the annual base salaries of our named executive officers during Fiscal 2013. As a result, during Fiscal 2013 base salaries of each of John Sherman, William C. Gautreaux, Laura L. Ozenberger and Phillip Elbert remained $400,000, $250,000, $250,000, and $300,000 respectively.


75


The compensation committee determined that the base salaries for R. Brooks Sherman, Jr. and Michael J. Campbell should be increased to $365,000 (effective November 1, 2012) and $250,000 (effective October 1, 2012), respectively. We believe the increases were warranted based on (i) the increased responsibilities of these executives in their new roles as President (R. Brooks Sherman, Jr.) and Chief Financial Officer (Michael J. Campbell) and (ii) comparable compensation of executives in similar positions with similar responsibility levels in our industry and our region.

The initial base salary for Robert G. Phillips was established at the time of his appointment as President and Chief Executive Officer which coincided with the sale of control of our general partner on June 19, 2013. Mr. Phillips’ initial base salary of $655,000 (effective April 29, 2013) was based upon his existing compensation with Legacy Crestwood. Mr. Moxley’s initial base salary of $435,000 was also based on his upon his existing compensation with Legacy Crestwood.

Base Salary during the Transition Period

The base salaries for Joel C. Lambert and J. Heath Deneke were established at $360,000 and $435,000, respectively based upon individual negotiation with Robert G. Phillips and compensation expertise from PM&P in connection with their appointment as our Senior Vice President and General Counsel and President - Natural Gas Business Unit, respectively, on October 7, 2013 in connection with the closing of the Inergy/Crestwood Transaction. Effective October 7, 2013, the base salary of Michael J. Campbell was increased to $400,000 to align his executive compensation to market rates for the new leadership team roles.

Base Salary for 2014

During January 2014, each of our named executive officers who remained employed by us entered into new employment agreements with our subsidiary, Crestwood Operations LLC (the “2014 Employment Agreements”). The 2014 Employment Agreements, among other things, established the following base salary levels for 2014:
Named Executive Officer
 
2014 Base Salary
Robert G. Phillips
 
$655,000
Michael J. Campbell
 
$400,000
Joel D. Moxley
 
$435,000
Joel C. Lambert
 
$360,000
J. Heath Deneke
 
$435,000

For a more detailed description of the 2014 Employment Agreements, see “Narrative Disclosure to Summary Compensation and Grants of Plan Based Awards Tables-2014 Employment Agreements”.

Annual Incentive Awards

Incentive awards are designed to reward the performance of key employees, including the named executive officers, by providing annual incentive opportunities for the partnership’s achievement of its annual financial performance goals. In particular, these bonus awards are provided to the named executive officers in order to provide competitive incentives to these executives who can significantly impact performance and promote achievement of our short-term business objectives.

Annual Incentive Awards during Fiscal 2013

Under the terms of their respective employment agreements in effect during Fiscal 2013, certain of our named executive officers (including John J. Sherman, R. Brooks Sherman, Michael J. Campbell, William C. Gautreaux, Laura L. Ozenberger and Phillip L. Elbert) were eligible, upon the achievement of certain subjective and objective criteria, to receive a cash incentive award in amount up to 100% of the named executive officer’s base salary.

The sole metric used to determine whether bonuses would be paid to the named executive officers for Fiscal 2013 was our achievement of the target of earnings before income taxes, plus net interest expense, depreciation and amortization expense, further adjusted to exclude the gain or loss on the disposal of assets, long-term incentive and equity compensation expenses and transaction costs (“Adjusted EBITDA”). We selected this metric because we believe it closely aligns the focus of our named executive officers with the increase in unitholder value. In addition, this target was communicated to our unitholders and analysts as guidance at the beginning of the Fiscal 2013.


76


However, following completion of the Inergy/Crestwood Transaction, our Chief Executive Officer determined that the prior performance goals relating to Adjusted EBITDA would not apply for Fiscal 2013 due to the Inergy/Crestwood Transaction, and that in lieu of the bonuses based upon Adjusted EBITDA described above, bonuses would be paid with respect to Fiscal 2013 for each of our named executive officers employed as of the end of the fiscal year other than our current Chief Executive Officer. Accordingly, our named executive officers received the following bonuses with respect to Fiscal 2013:
Named Executive Officer
 
FY 2013 Bonus
Michael J. Campbell
 
$400,000
William C. Gautreaux
 
$391,500
Laura L. Ozenberger
 
$250,000
Michael D. Lenox
 
$200,000

Annual Incentive Awards during 2014

For 2014, annual incentive targets were established for each of our named executive officers who remained employed by us pursuant to the 2014 Employment Agreements. The 2014 Employment Agreements establish the following cash incentive targets for such named executive officers:
Named Executive Officer
 
2014 Target Bonus (% of Base Salary)
Robert G. Phillips
 
100%
Michael J. Campbell
 
100%
Joel D. Moxley
 
85%
Joel C. Lambert
 
75%
J. Heath Deneke
 
90%

For a more detailed description of the 2014 Employment Agreements, see “Narrative Disclosure to Summary Compensation and Grants of Plan Based Awards Tables-2014 Employment Agreements.”

Actual bonuses for 2014 will be determined based on our achievement of certain KPI targets (Adjusted EBITDA, operational and administrative costs, and safety) which have been approved by our compensation committee. Actual results between the minimum and maximum target thresholds would be pro-rated based on the percentage of target reached. Actual results above the maximum threshold would be capped at 125%, results below the minimum threshold would result in 0% achievement for that KPI.

Long-Term Incentive Plan Awards

Long-term incentive awards for the named executive officers are granted under the Crestwood Equity Partners LP Long Term Incentive Plan (formerly the Inergy Long Term Incentive Plan) and the Crestwood Midstream Partners LP Long Term Incentive Plan (formerly the Inergy Midstream, L.P. Long Term Incentive Plan) in order to promote achievement of our primary long-term strategic business objective of increasing distributable cash flow and increasing unitholder value. These plans are designed to align the economic interests of key employees and directors with those of our common unitholders and the common unitholders of Crestwood Midstream Partners LP and to provide an incentive to management for continuous employment with the general partner and its affiliates. Long-term incentive compensation is based upon the common units representing limited partnership interests in us and in Crestwood Midstream Partners LP. Recently our awards have consisted solely of grants of restricted common units which vest either based upon continued service or performance conditions. Restricted units are designed to furnish additional compensation to employees and directors and to align their economic interests with those of common unitholders.


77


Long-Term Incentive Awards during Fiscal 2013

On November 28, 2012, our compensation committee approved grants of restricted units under the Crestwood Equity Partners LP Long Term Incentive Plan (formerly the Inergy Long Term Incentive Plan) to the named executive officers as follows:
Employee
 
Units
R. Brooks Sherman, Jr.
 
25,000
Laura L. Ozenberger
 
12,500
William C. Gautreaux
 
15,000
Michael J. Campbell
 
10,000

The awards were scheduled to vest in one-third annual increments beginning on the first anniversary of the grant date and were awarded based on such employees extraordinary efforts in fiscal 2012. Additionally, in connection with his appointment as Senior Vice President and Chief Financial Officer, Michael J. Campbell was awarded 30,000 restricted units under the Crestwood Equity Partners LP Long Term Incentive Plan (formerly the Inergy Long Term Incentive Plan), which were scheduled to vest 25%, 25%, and 50% on the third, fourth and fifth anniversaries of the grant date.

In connection with the Inergy/Crestwood Transaction, the award agreements evidencing all restricted common units granted to our named executive officers under the Crestwood Equity Partners LP Long Term Incentive Plan (formerly the Inergy Long Term Incentive Plan) and the Crestwood Midstream Partners LP Long Term Incentive Plan (formerly the Inergy Midstream, L.P. Long Term Incentive Plan) (in each case, other than those restricted units held by non-employee directors) that were outstanding at the time of the transaction were amended, such that each such restricted common unit held would vest upon the earlier to occur of the vesting date set forth in the applicable original award agreement or on December 31, 2013 (or, in the case of Mr. Gautreaux, June 19, 2014). In addition, such restricted common units were amended to be subject to earlier vesting upon termination of a named executive officer’s employment by his or her employer other than for “cause” or resignation by the named executive officer following the occurrence of a “constructive termination event.” Accordingly, all restricted units held by our named executive officers during Fiscal 2013 (other than Mr. Gautreaux) vested on or before December 31, 2013.

Long-Term Incentive Awards during Transition Period

In connection with his appointment as our Senior Vice President and General Counsel, Joel C. Lambert received a grant of 18,634 restricted units of Crestwood Equity Partners LP, which time-vest in equal annual installments over a three-year period following the date of grant. No other long-term incentive awards were granted to the named executive officers during the Transition Period.

Long-Term Incentive Awards for 2014

For 2014 and beyond, equity incentive targets were established for each of our named executive officers who remained employed by us pursuant to the 2014 Employment Agreements. The 2014 Employment Agreements establish the following equity incentive targets for such named executive officers:
Named Executive Officer
 
Target Equity Compensation Grant (% of Base Salary) (1)
Robert G. Phillips
 
250% (2)
Michael J. Campbell
 
150%
Joel D. Moxley
 
110%(2)
Joel C. Lambert
 
150%(2)
J. Heath Deneke
 
175%(2)

(1)
Includes both awards with respect to Crestwood Equity Partners LP and Crestwood Midstream Partners LP.
(2)
The level of equity compensation to be awarded to Mr. Phillips, Mr. Moxley, Mr. Lambert and Mr. Deneke will be reduced one-third in 2014 and two-thirds in 2015 from the target grants set forth above to reflect their prior awards of incentive units in Crestwood Holdings Partners LLC.

In February 2014, in connection with its review of the performance of our chief executive officer, the board approved a one-time, discretionary award of $3.1 million in equity to be allocated equally between CEQP and CMLP restricted units based on the closing price of CEQP and CMLP common units on the grant date.  The awards will vest ratably over a three-year period beginning one year from the grant date. The equity award was granted in recognition of our chief executive officer’s significant role and leadership in consummating the Inergy/Crestwood Transaction and post-transaction integration efforts.  The size of the

78


award was determined in the board’s sole discretion in light of the significance of the transaction and was not based on any objective criteria.

For a more detailed description of the 2014 Employment Agreements, see “Narrative Disclosure to Summary Compensation and Grant of Plan-Based Awards Tables-2014 Employment Agreements”.

Risk Assessment Related to our Compensation Structure.

We believe that the compensation plans and programs for our executive officers, as well as other employees, are appropriately structured and are not reasonably likely to result in a material risk. We believe these compensation plans and programs are structured in a manner that does not promote excessive risk-taking that could reward poor judgment. We also believe that we have allocated compensation among base salary and short and long-term compensation in such a way as to not encourage excessive risk-taking. In particular, we generally do not adjust base annual salaries for executive officers and other employees significantly from year to year, and therefore the annual base salary of our employees is not generally impacted by our overall financial performance or the financial performance of an operating segment.

Severance and Change of Control Benefits

Severance and Change of Control Benefits during Fiscal 2013 and the Transition Period

During Fiscal 2013 and the Transition Period, we maintained employment agreements with all our named executive officers (other than our current Chief Executive Officer, our current Senior Vice President and General Counsel, our current Senior Vice President - Operations Services, our current President-Natural Gas, and our former Chief Accounting Officer) to ensure they performed their roles for an extended period of time and not compete with us upon termination of employment. These agreements are described in more detail elsewhere in this annual report. Please read “Narrative Disclosure to Summary Compensation Table and Grants of Plan-Based Awards Table - Employment Agreements.” These agreements did not provide any form of severance payment upon a change in control. However, the agreements did provide for continued salary payments following termination of employment without cause (as defined in the employment agreements).

In connection with the Inergy/Crestwood Transaction, our general partner adopted the Inergy Group Officer Severance Plan (the “Officer Severance Plan”), which entitles each of our named executive officers (other than our current Chief Executive Officer, our current Senior Vice President and General Counsel, our current Senior Vice President - Operations Services, and our current President-Natural Gas) to receive severance payments and benefits if his or her employment is terminated by other than for “cause” or he or she resigned due to the occurrence of a “constructive termination event” (which has a substantially similar definition as under the amended restricted unit agreements, described above), in each case, during the 18-month period following the completion of the acquisition of Inergy, L.P.’s general partner. Upon such a qualifying termination, subject to such individual’s execution, delivery and non-revocation, to the extent applicable, of a release of claims, each named executive officer would be entitled to receive an amount equal to two or three times the sum of his or her annual base salary and annual bonus opportunity, as well as continued participation in medical and dental plans at no cost to such executive for a one or two year period following the date of termination. The severance payments and benefits payable pursuant to the Officer Severance Plan will not be duplicative of any amounts that may become payable upon such termination under any existing employment agreement.

In connection with the Inergy/Crestwood Transaction, the employment of each of John J. Sherman, Phillip L. Elbert, R. Brooks Sherman, Laura L. Ozenberger was terminated without “cause” and, accordingly, each such individual received severance payments and benefits pursuant to the Officer Severance Plan. Additionally, effective October 8, 2013, Michael D. Lenox was constructively terminated and, accordingly, he also received severance payments and benefits pursuant to the Officer Severance Plan.

Severance and Change of Control Benefits during 2014

As described above, in January 2014 we entered into a new employment agreement with each named executive officer who remained employed by us at such time. The 2014 Employment Agreements replaced any existing employment agreement and supersede the named executive officer’s participation in the Officer Severance Plan. For a more detailed description of the severance provided for pursuant to the 2014 Employment Agreements, see “Narrative Disclosure to Summary Compensation and Grants of Plan Based Awards Tables”.


79


Other Compensation Related Matters (applicable to both Fiscal 2013 and the Transition Period)

Retirement and Health Benefits

We offer a variety of health and welfare and retirement programs to all eligible employees. The named executive officers are eligible for the same programs on the same basis as other employees. We maintain a 401(k) retirement plan that provides eligible employees with an opportunity to save for retirement on a tax advantaged basis. We historically matched 50% of the first 6% of the deferral to the retirement plan (not to exceed the maximum amount permitted by law) made by eligible participants. Beginning January 1, 2014, we match 6% of the deferral to the retirement plan (not to exceed the maximum amount permitted by law) made by eligible participants. Our executive officers are also eligible to participate in additional employee benefits available to our other employees.

Perquisites and Other Compensation

We do not provide perquisites or other personal benefits to any of the named executive officers.

Tax Deductibility of Compensation

With respect to the deduction limitations under Section 162(m) of the Code, we are a limited partnership and do not meet the definition of a “corporation” under Section 162(m). Thus the compensation that we pay to our employees is not subject to the deduction limitations under Section 162(m) of the Code.

Compensation Committee Report

We have reviewed and discussed the foregoing Compensation Discussion and Analysis with management. Based on our review and discussion with management, we have recommended that the Compensation Discussion and Analysis be included in this Annual Report on Form 10-K for the year ended September 30, 2013 and the Transition Period.

David Wood
Warren Gfeller
Members of the Compensation Committee


80


Summary Compensation Table for Fiscal 2013
The following table sets forth the cash and non-cash compensation earned for the fiscal years ended September 30, 2013, September 30, 2012 and September 30, 2011 for each of our named executive officers during Fiscal 2013.
Name and Principal Position
 
Fiscal
Year
 
Salary
($)
 
Bonus
($)
 
Unit
Awards
($)(5)
 
Non-Equity Incentive Plan Compensation ($)
 
All Other Compensation ($)(6)
 


Total
($)
 
 
 
 
 
 
 
 
 
 
 
 
 
 
 
Robert G. Phillips(1)
President, Chief Executive Officer and Director
 
2013
 
176,347
 
347,550(7)
 
 
 
 
523,897
John. J. Sherman(2)
Former Chief Executive Officer
 
2013
 
304,615
 
 
 
 
1,942,445
 
2,247,060
 
2012
 
400,000
 
 
 
 
11,692
 
411,692
 
2011
 
393,653
 
 
 
 
11,319
 
404,972
Michael J. Campbell
Senior Vice President-
Chief Financial Officer
 
2013
 
247,115
 
400,000
 
789,300
 
 
6,548
 
1,442,963
 
2012
 
175,000
 
200,000
 
434,000
 
 
6,750
 
815,750
William C. Gautreaux
President, Inergy Services
 
2013
 
250,000
 
391,500
 
280,800
 
 
6,538
 
928,838
 
2012
 
235,577
 
300,000
 
651,000
 
 
6,356
 
1,192,933
Laura L. Ozenberger(3)
Former Senior Vice President and General Counsel
 
2013
 
250,000
 
250,000
 
234,000
 
 
1,423,481
 
2,157,481
 
2012
 
250,000
 
250,000
 
868,000
 
 
7,789
 
1,375,789
 
2011
 
235,385
 
 
3,264,800
 
 
7,842
 
3,508,027
Michael D. Lenox(3)(4)
Former Chief Accounting Officer
 
2013
 
199,039
 
200,000
 
365,900
 
 
4,385
 
769,324
R. Brooks Sherman(2)
Former President
 
2013
 
267,962
 
 
468,000
 
 
2,112,391
 
2,848,353
 
2012
 
278,365
 
500,000
 
1,085,000
 
 
7,736
 
1,871,101
 
2011
 
225,000
 
 
 
 
6,516
 
231,516
Phillip L. Elbert(2)
Former Executive Vice President - Strategy
 
2013
 
228,462
 
 
 
 
1,804,569
 
2,033,031
 
2012
 
292,300
 
 
 
 
11,712
 
304,012
 
2011
 
275,000
 
 
 
 
14,310
 
289,310

(1)
Robert G. Phillips was appointed as our President and Chief Executive Officer in June 2013. Amounts shown in the table do not reflect compensation paid by predecessor Crestwood Midstream Partners LP prior to Mr. Phillips’ appointment as our President and Chief Executive Officer.
(2)
The employment of John J. Sherman, Laura L. Ozenberger, R. Brooks Sherman and Phillip L. Elbert as executive officers terminated in during Fiscal 2013 (or, in the case of Ms. Ozenberger, upon completion of Fiscal 2013). Amounts payable in respect of such terminations are reflected in the column entitled “All Other Compensation”.
(3)
Michael D. Lenox was constructively terminated on October 8, 2013. Amounts payable in respect of Mr. Lenox’s termination are reflected in the column entitled “All Other Compensation” in the Summary Compensation Table for the Transition Period.
(4)
Mr. Lenox was not a named executive officer in our Annual Reports on Form 10-K for Fiscal 2011 and 2012. Therefore, this table does not provide 2011 and 2012 data for him.
(5) The material terms of our outstanding LTIP awards to our executive officers are described in “Compensation Discussion and Analysis - Long-Term Incentive Plan Awards.” Unit award amounts reflect the aggregate grant date fair value of unit awards granted during the periods presented calculated in accordance with Accounting Standards Codification 718, disregarding forfeitures. See Part IV, Item 15, Exhibits and Financial Statement Schedules, Note 12 for a discussion of the assumptions used to determine the FASB ASC Topic 718 value of the awards. As described in the “Compensation Discussion and Analysis”, in connection with the Inergy/Crestwood Transaction, the vesting schedule of these awards was modified such that they would vest upon the earlier to occur of December 31, 2013 or upon certain terminations of employment

81


(6) “All Other Compensation” for Fiscal Year 2013 consisted of the following:
 
 
Unit Purchase Plan Employer Match
 
401(k) Matching Contributions
 
Severance Benefits
 
Total
Robert G. Phillips
 
 
 
 
John. J. Sherman
 
2,000
 
4,692
 
1,935,753
 
1,942,445
Michael J. Campbell
 
 
6,548
 
 
6,548
William C. Gautreaux
 
2,500
 
4,038
 
 
6,538
Laura L. Ozenberger
 
1,250
 
4,423
 
1,417,808
 
1,423,481
Michael D. Lenox
 
 
4,385
 
 
4,385
R. Brooks Sherman
 
 
5,391
 
2,107,000
 
2,112,391
Phillip L. Elbert
 
 
4,569
 
1,800,000
 
1,804,569

(7) Mr. Phillips received a $655,000 bonus payment in January 2014 pursuant to a Legacy Crestwood incentive plan. The amount reflected in the table above represents the pro-rata portion of the bonus in Fiscal 2013. The remaining portion of the bonus appears in the summary compensation table for the Transition Period below.

Summary Compensation Table for Transition Period
The following table sets forth the cash and non-cash compensation earned for each of our named executive officers for the Transition Period commencing on October 1, 2013 and ending on December 31, 2013. As described above, John J. Sherman, R. Brooks Sherman and Laura L. Ozenberger terminated employment prior to the commencement of the Transition Period, and as such did not receive any compensation with respect to the Transition Period.
Name and Principal Position
 
Fiscal
Year
 
Salary
($)
 
Bonus
($)(5)
 
Unit
Awards
($) 
 
Non-Equity Incentive Plan Compensation ($)
 
All Other Compensation ($)(4)
 



Total
($)
 
 
 
 
 
 
 
 
 
 
 
 
 
 
 
Robert G. Phillips
President, Chief Executive Officer and Director
 
10/1/13-12/31/13
 
176,347
 
307,450
 
 
 
 
483,797
Michael J. Campbell
Senior Vice President-
Chief Financial Officer
 
10/1/13-12/31/13
 
96,154
 
 
 
 
1,119
 
97,273
Joel C. Lambert(1)
Senior Vice President-and General Counsel
 
10/1/13-12/31/13
 
83,077
 
360,000
 
257,149(3)
 
 
2,769
 
702,995
Joel D. Moxley
President, Liquids and Crude Business Unit
 
10/1/13-12/31/13
 
108,750
 
369,750
 
 
 
 
478,500
J. Heath Deneke 
President, Natural Gas Business Unit
 
10/1/13-12/31/13
 
116,442
 
391,500
 
 
 
1,339
 
509,281
Michael D. Lenox(2)
Former Chief Accounting Officer
 
10/1/13-12/31/13
 
53,846
 
 
 
 
800,000
 
853,846

(1)
Joel C. Lambert was appointed as our Senior Vice President and General Counsel on October 1, 2013
(2)
The employment of Michael D. Lenox as executive officers terminated during the Transition Period. Amounts payable in respect of Mr. Lenox’s terminations are reflected in the column entitled “All Other Compensation”.
(3)
The material terms of our outstanding LTIP awards to our executive officers are described in “Compensation Discussion and Analysis - Long-Term Incentive Plan Awards.” Unit award amounts reflect the aggregate grant date fair value of unit awards granted during the periods presented calculated in accordance with Accounting Standards Codification 718, disregarding forfeitures. See Part IV, Item 15, Exhibits and Financial Statement Schedules, Note 12 for a discussion of the assumptions used to determine the FASB ASC Topic 718 value of the awards.
(4)
Consists of employer matching contributions to our 401(k) plan and unit purchase plans and, in the case of Mr. Lenox, includes severance benefits in the amount of $800,000.
(5)
Represents bonus amounts paid in January 2014 pursuant to a Legacy Crestwood incentive compensation plan for the Legacy Crestwood full fiscal year. Mr. Phillips received a $655,000 bonus payment in January 2014 pursuant to a Legacy Crestwood incentive plan. The amount reflected in the table above represents the pro-rata portion of the bonus in the Transition Period. The remaining portion of the bonus appears in the summary compensation table for the Fiscal Year above.


82


Grants of Plan-Based Awards Table for Fiscal 2013

The following table provides information concerning each grant of an award made to our named executive officers during Fiscal 2013, including awards that have been transferred.
 
 
 
 
Estimated Future Payouts Under Non-Equity Incentive Plan Awards
 
 
 
 
Name
 
Grant Date
 
Threshold ($)
 
Target ($)
 


Maximum ($)(1)
 


All Other Unit Awards(#)(2)
 
Grant Date Fair Value of Unit and Option Awards ($)
Robert G. Phillips
 
 
 
 
 
 
John. J. Sherman
 
 
 
400,000
 
400,000
 
 
Michael J. Campbell
 
11/5/2012
 
 
 
 
30,000
 
602,100
 
11/28/2012
 
 
 
 
10,000
 
187,200
 
 
 
 
400,000
 
400,000
 
 
William C. Gautreaux
 
11/28/12
 
 
 
 
15,000
 
280,800
 
 
 
 
391,500
 
391,500
 
 
Laura L. Ozenberger
 
11/28/12
 
 
 
 
12,500
--
 
234,000
--
 
 
 
 
250,000
 
250,000
 
 
Michael D. Lenox
 
11/28/2012
 
 
 
 
10,000
 
187,200
 
12/10/2012
 
 
 
 
10,000
 
178,700
 
 
 
 
200,000
 
200,000
 
 
R. Brooks Sherman
 
11/28/12
 
 
365,000
 
365,000
 
25,000
 
468,000
Phillip L. Elbert
 
 
 
 
300,000
 
300,000
 
 

(1)
The amounts in these columns reflect the “Target” and “Maximum” bonus award amounts for our named executive officers with respect to cash bonuses awarded pursuant to such named executive officer’s employment agreement in effect during Fiscal 2013. The “Maximum” amount may be increased by the discretion of the Compensation Committee as described above in the “Compensation Discussion and Analysis -Incentive Awards.”
(2)
Amounts in this column reflect grants of restricted common units of Crestwood Equity Partners LP (known as Inergy, L.P. at the time of grant). The November 28, 2012 awards were scheduled to vest ratably over a three year period beginning on the first anniversary of the grant. The November 5, 2012 grant and the December 10, 2012 grant were scheduled to vest 25%, 25%, 50% on the third, fourth and fifth anniversaries of the grant date. The material terms of our Fiscal 2013 restricted unit awards to our named executive officers are described in the narrative disclosure following the “Grants of Plan-Based Awards” table.

Grants of Plan-Based Awards Table for Transition Period

The following table provides information concerning each grant of an award made to each of our named executive officers during the Transition Period commencing on October 1, 2013 and ending on December 31, 2013
Name
 
All Other Stock Awards(#)
 
Grant Date Fair Value of Stock and Option Awards ($)
Robert G. Phillips
 
 
Michael J. Campbell
 
 
Joel C. Lambert
 
18,634(1)
 
257,149
William C. Gautreaux
 
 
J. Heath Deneke
 
 
Michael D. Lenox
 
 

(1)
Reflects an initial grant of restricted common units of Crestwood Equity Partners LP granted to Joel C. Lambert on October 1, 2013 in connection with his commencement of employment. These restricted units vest in equal annual installments over the first three years of grant.


83


Narrative Disclosure to Summary Compensation Table and Grants of Plan-Based Awards Table

A discussion of Fiscal 2013 and Transition Period salaries, bonuses and equity compensation is included above in “Compensation Discussion and Analysis.” The following is a discussion of other material factors necessary to an understanding of the information disclosed in the Summary Compensation Table.

Employment Agreements in Effect during Fiscal 2013 and Transition Period
 
During Fiscal 2013 and the Transition Period the following named executive officers were party to employment agreements with us or one of our subsidiaries:
 
John J. Sherman, our former Chief Executive Officer;
Michael J. Campbell, our Senior Vice President - Chief Financial Officer;
William C. Gautreaux, our President, Liquids and Crude Business Unit;
R. Brooks Sherman, Jr., our former President;
Phillip L. Elbert, our former Executive Vice President - Strategy and
Laura L. Ozenberger, our former Senior Vice President - General Counsel and Secretary.

The following is a summary of the material provisions of these employment agreements, each of which is incorporated by reference herein as an exhibit to this report.

The employment agreements established the named executive officers base salary (subject to adjustment) and generally provide for the individual to be eligible for non-equity incentive compensation bonuses upon meeting certain established criteria for each year during the term of his or her employment.
  
Generally, unless waived by the general partner, in order for any of these individuals to receive any benefits under (i) the Inergy Long Term Incentive Plan, Inergy Midstream Long Term Incentive Plan, or (ii) the non-equity incentive compensation bonus, the individual must have been continuously employed by the general partner or one of our affiliates from the date of his or her employment agreement up to the date for determining eligibility to receive such amounts.
 
Each employment agreement contains confidentiality and noncompetition provisions. Also, each employment agreement contained a disclosure and assignment of inventions clause that requires the employee to disclose the existence of any invention and assign such employee’s right in such invention to the general partner.

With respect to each of the named executive officers party to an employment agreement during , in the event such person’s employment is terminated without cause, we would have been required to make salary continuation payments equal to the aggregate amount of salary that would have been payable over the term of the agreement. The severance provisions in the employment agreements were generally superseded by the amounts payable under the Officer Severance Plan.
  
Each of these employment agreements that was still in effect as of January 2014 was replaced by new employment agreements entered into between Crestwood Operations LLC and the named executive officers.

Officer Severance Plan

During Fiscal 2013 and the Transition Period, each of our named executive officers other than Robert G. Phillips, Joel D. Moxley, Joel C. Lambert and J. Heath Deneke participated in the Inergy Group Officer Severance Plan, which is described in the “Compensation Discussion and Analysis”. In connection with the Inergy/Crestwood Transaction, the employment of each of John J. Sherman, Phillip L. Elbert, R. Brooks Sherman, and Laura L. Ozenberger was terminated without “cause” and Michael D. Lenox was constructively terminated and, accordingly, each such individual received severance payments and benefits pursuant to the Officer Severance Plan. These amounts are reflected in the applicable Summary Compensation Table for the respective period in which the applicable termination took place.

Employment Agreements Entered into During Fiscal 2014

During January 2014, Crestwood Operations, LLC entered into new employment agreements (the “Employment Agreements”) with each of our named executive officers who remained employed by us at such time. The Employment Agreements each have an initial term ending December 31, 2015 and will renew automatically for additional one-year periods thereafter if neither party gives advance notice of non-renewal. The Employment Agreements replace any current employment agreement,

84


rights under the Officer Severance Plan and provide for the base salary, target bonus amounts and target 2014 equity compensation grant described in our “Compensation Discussion and Analysis”.

Under the terms of the 2014 Employment Agreements, if the named executive officer’s employment is terminated during the initial term or a subsequent one-year renewal by Crestwood Operations without “employer cause” or the executive resigns due to “employee cause” or the named executive officer’s employment with Crestwood Operations terminates as a result of Crestwood Operations’ election not to renew the 2014 Employment Agreement, the executive will be entitled to receive, subject to the executive’s execution of a release of claims, severance equal to two (or, in the case of Mr. Phillips, three) times the sum of the executive’s base salary and average annual bonus for the prior two years, payable in equal installments over an 18-month period following termination. In addition, the executive would be entitled to certain subsidized medical benefits over such 18-month period.

The foregoing summary of the material provisions of the 2014 Employment Agreements is intended to be general in nature and is qualified by the full text of the 2014 Employment Agreements, each of which is incorporated by reference herein as an exhibit to this report.

Outstanding Equity Awards at 2013 Fiscal Year-End

The following table summarizes the options and restricted units outstanding as of the end of Fiscal 2013, for the named executive officers during Fiscal 2013. The table includes unit options and restricted units of Crestwood Equity Partners LP (NYSE: CEQP) granted under the Inergy Long Term Incentive Plan and restricted units of Crestwood Midstream Partners L.P. (NYSE: CMLP) granted under the Inergy Midstream, L.P. Long Term Incentive Plan.
 
 
OPTION AWARDS
 
UNIT AWARDS
Name
 
Number of Securities Underlying Unexercised Options (#)
Exercisable
 
Number of Securities Underlying Unexercised Options (#)
Unexercisable
 
Option Exercise Price($)
 
Option Expiration Date
 
Number of Units That Have Not Vested (#)(1) 
 
Market Value of Units That Have Not Vested ($)(2)
Robert G. Phillips
 
 
 
 
 
 
John. J. Sherman
 
 
 
 
 
 
Michael J. Campbell
 
 
 
 
 
CEQP 67,325
CMLP 20,000
 
927,065
441,600
William C. Gautreaux
 
 
 
 
 
CEQP 115,000
CMLP 30,000
 
1,583,550
662,400
Laura L. Ozenberger
 
 
 
 
 
 
Michael D. Lenox
 
11,550
 
 
$3.39
 
4/1/18
 
CEQP 36,750
CMLP 20,000
 
506,048
441,600
R. Brooks Sherman(3)
 
 
 
 
 
 
 
 
 
 
Phillip L. Elbert(3)
 
 
 
 
 
 
 
 
 
 
 
 

(1)
As described above in the “Compensation Discussion & Analysis”, all restricted unit awards reflected in the table above were modified such that they vested no later than December 31, 2013.
(2)
Market value for CEQP units based on the NYSE closing price of $13.77 on September 30, 2013 and market value for CMLP units based on the NYSE closing price of $22.08 on September 30, 2013.
(3)
All restricted units previously held by R Brooks Sherman, Phillip L. Elbert and Laura L. Ozenberger vested upon their termination of employment and thus they held no equity awards as of September 30, 2013.


85


Outstanding Equity Awards at the End of the Transition Period

The following table summarizes the options and restricted units outstanding as of the end of the Transition Period, for the named executive officers during the Transition Period. The table includes unit options and restricted units of Crestwood Equity Partners LP (NYSE: CEQP) granted under the Inergy Long Term Incentive Plan and restricted units of Crestwood Midstream Partners LP (NYSE: CMLP) granted under the Inergy Midstream, L.P. Long Term Incentive Plan.
 
 
OPTION AWARDS
 
UNIT AWARDS
Name
 
Number of Securities Underlying Unexercised Options (#)
Exercisable
 
Number of Securities Underlying Unexercised Options (#)
Unexercisable
 
Option Exercise Price($)
 
Option Expiration Date
 
Number of Units That Have Not Vested (#)(1) 
 
Market Value of Units That Have Not Vested ($)(2)
Robert G. Phillips
 
 
 
 
 
 
Michael J. Campbell
 
 
 
 
 
 
Joel C. Lambert
 
 
 
 
 
CEQP 18,634
 
257,708
Joel D. Moxley
 
 
 
 
 
 
J. Heath Deneke
 
 
 
 
 
 
Michael D. Lenox
 
11,550
 
 
$3.39
 
4/1/18
 
 

(1) As described above in the “Compensation Discussion & Analysis”, all restricted unit awards outstanding as of the completion of the Inergy/Crestwood Transaction were modified such that they vested no later than December 31, 2013 (or, in the case of awards held by Mr. Gautreaux, June 19, 2014). Thus, other than with respect to certain restricted units held by Mr. Gautreaux and certain restricted units granted to Mr. Lambert following the completion of the Inergy/Crestwood Transaction, no units held by our named executive officers remained unvested as of December 31, 2013.
(2) The market value for CEQP units is based on the NYSE closing price of $13.83 on December 31, 2013 and the market value for CMLP units is based on the NYSE closing price of $24.89 on December 31, 2013.

Option Exercises and Units Vested During Fiscal 2013

The following table provides information regarding option exercises and restricted unit vesting during Fiscal 2013, for the named executive officers. Value realized on exercise or upon vesting was calculated by using the closing price of Crestwood Equity Partners LP (or, prior to the completion of the Inergy/Crestwood Transaction, Inergy, L.P.) and Crestwood Midstream Partners LP (or, prior to the completion of the Inergy/Crestwood Transaction, Inergy Midstream, L.P.) on the date that the award was exercised or was vested, as applicable.
 
 
OPTION AWARDS
 
UNIT AWARDS
Name
 
Number of Units Acquired On Exercise (#)
 
Value Realized on Exercise ($)
 
Number of Units Acquired On Vesting (#)
 
Total Value Realized on Vesting ($)
Robert G. Phillips
 
 
 
 
John. J. Sherman
 
 
 
 
Michael J. Campbell
 
 
 
CEQP 3,000
 
60,870
William C. Gautreaux
 
 
 
CEQP 28,875
 
577,500
Laura L. Ozenberger
 
36,358
 
478,064
 
CEQP 121,375
CMLP 40,000
 
2,839,241
Michael D. Lenox
 
 
 
CEQP 750
 
14,970
R. Brooks Sherman
 
 
 
CEQP 247,475
CMLP 50,000
 
5,109,496
Phillip L. Elbert
 
 
 
CEQP 289,450
 
4,716,978


86


Option Exercises and Units Vested During Transition Period

The following table provides information regarding restricted unit vesting during the Transition Period, for the named executive officers. Value realized on upon vesting was calculated by using the closing price of Crestwood Equity Partners LP and Crestwood Midstream Partners LP on the date that the award was exercised or was vested, as applicable. No named executive officer exercised options during the Transition Period.
 
 
UNIT AWARDS
Name
 
Number of Units Acquired On Vesting (#)
 
Value Realized on Vesting ($)
Robert G. Phillips
 
 
Michael J. Campbell
 
CEQP 67,325
CMLP 20,000
 
1,423,119
Joel C. Lambert
 
 
Joel D. Moxley
 
 
J. Heath Deneke
 
 
Michael D. Lenox
 
CEQP 36,750
CMLP 20,000
 
964,660

Pension Benefits during Fiscal 2013 and the Transition Period

We do not offer any pension benefits.

Non-qualified Deferred Compensation during Fiscal 2013 and the Transition Period

We have no non-qualified deferred compensation plans.

Potential Payments upon a Change in Control or Termination during Fiscal 2013 and the Transition Period

During Fiscal 2013 and the Transition Period, each of our named executive officers other than our current Chief Executive Officer, our current Senior Vice President and General Counsel, our current Senior Vice President - Operations Services and our current Senior Vice President - Natural Gas Business Unit was a participant in the Officer Severance Plan, which provides upon which each of our named executive officers would become entitled to receive severance payments and benefits if his or her employment was terminated by other than for “cause” or he or she resigned due to the occurrence of a “constructive termination event”, in each case, during the 18 month period following the completion of the acquisition of Inergy L.P’s general partner. The Officer Severance Plan provided for severance in lieu of what otherwise would have been payable upon termination without “cause” under the named executive officer’s respective employment agreement.

Upon such a qualifying termination, subject to such individual’s execution, delivery and non-revocation, to the extent applicable, of a release of claims, each named executive officer would be entitled to receive an amount equal to two or three times the sum of his or her annual base salary and annual bonus opportunity, as well as continued participation in medical and dental plans at no cost to such executive for a one or two year period following the date of termination. The severance payments and benefits payable pursuant to the Officer Severance Plan will not be duplicative of any amounts that may become payable upon such termination under any existing employment agreement.

In addition, upon a change of control or a termination of the named executive officer’s employment without “cause” or due to resignation upon a “constructive termination”, pursuant to the terms of the amended restricted unit agreements with our named executive officers during Fiscal 2013 (other than our current Chief Executive Officer), all restricted units in Crestwood Equity Partners LP and Crestwood Midstream Partners LP would vest in full.


87


Payments upon Change of Control and/or Termination on the Last Day of Fiscal 2013

The following table presents information about the gross payments paid or potentially payable to our named executive officers pursuant to the Officer Severance Plan or restricted unit agreements, assuming each such named executive officer experienced a qualifying termination of employment on September 30, 2013 (or, if applicable, the date such named executive officer actually experienced a qualifying termination):
Name
 
Cash Severance ($)(1)
 
Accelerated Vesting of Restricted Units ($)(2)
 
Benefit Continuation ($)(3)
 
Total ($)
Robert G. Phillips(4)
 
 
 
 
John. J. Sherman
 
2,400,000
 
 
31,000
 
2,431,000
Michael J. Campbell
 
1,500,000
 
1,368,665
 
31,000
 
2,899,665
William C. Gautreaux
 
1,500,000
 
2,245,950
 
31,000
 
3,776,950
Laura L. Ozenberger
 
1,500,000
 
1,891,350
 
31,000
 
3,422,350
Michael D. Lenox
 
800,000
 
947,648
 
15,500
 
1,763,148
R. Brooks Sherman
 
2,190,000
 
3,428,147
 
31,000
 
5,649,147
Phillip L. Elbert
 
1,800,000
 
2,457,179
 
31,000
 
4,288,179

(1) As described above, amounts reflect cash severance payments payable upon a qualifying termination without “cause” or resignation due to “constructive termination” in accordance with the Officer Severance Plan. Amounts are equal to three times (or, in the case of Michael D. Lenox, two times) the sum of the named executive officer’s base salary and target bonus. In the case of John J. Sherman, Laura L. Ozenberger, R. Brooks Sherman, Phillip L. Elbert, and Michael D. Lenox these amounts were paid in connection with such named executive officer’s termination.
(2) The amounts reflected in the table above includes the value of restricted units in Crestwood Equity Partners LP and Crestwood Midstream Partners LP which would be subject to accelerated vesting upon a change of control of Crestwood Equity Partners LP or Crestwood Midstream Partners LP, respectively, or upon the named executive officer’s termination without “cause” or resignation due to “constructive termination’. The value reflected for restricted units is based on the NYSE closing price of $13.77 for CEQP units on September 30, 2014 and the NYSE closing price of $22.08 on for CMLP units September 30, 2014 (or, in the case of R. Brooks Sherman , Phillip L. Elbert, Laura L. Ozenberger and Michael D. Lenox the date upon which their employment actually terminated during Fiscal 2013 or the Transition Period).
(3) Reflects estimated value of two years (or, in the case of Mr. Lenox, one year) continued participation in welfare benefit plans provided under the Officer Severance Plan upon a “qualifying termination”.
(4) Mr. Phillips was not a participant in the Officer Severance Plan or party to an employment agreement which provided for severance benefits as of September 30, 2013. As described above, during January 2014 Mr. Phillips, Mr. entered into a new employment agreement with a subsidiary of the company which provides for severance benefits.

Payments upon Change of Control and/or Termination on the Last Day of Transition Period

The following table presents information about the gross payments paid or potentially payable to our named executive officers pursuant to the Officer Severance Plan or restricted unit agreements, assuming each such named executive officer experienced a qualifying termination of employment on December 31, 2013 (or, if applicable, the date such named executive officer actually experienced a qualifying termination):
Name
 
Cash Severance ($)(1)
 
Accelerated Vesting of Restricted Units ($)(2)
 
Benefit Continuation ($)(3)
 
Total ($)
Robert G. Phillips(4)
 
 
 
 
Michael J. Campbell
 
1,500,000
 
1,371,890
 
31,000
 
2,902,890
Joel C. Lambert(4)
 
 
 
 
Joel D. Moxley(4) 
 
 
 
 
J. Heath Deneke(4)
 
 
 
 
Michael D. Lenox
 
800,000
 
964,600
 
31,000
 
1,795,600

(1) As described above, amounts reflect cash severance payments payable upon a qualifying termination without “cause” or resignation due to “constructive termination” in accordance with the Officer Severance Plan. Amounts are equal to three times (or, in the case of Mr. Lenox, two times) the sum of the named executive officer’s base salary and target bonus. In the case of Michael Lenox, this amount was paid in connection with the constructive termination of his employment.
(2) The amounts reflected in the table above for Mr. Lenox is the value of restricted units in Crestwood Equity Partners LP and Crestwood Midstream Partners LP which were subject to accelerated vesting on the date of Mr. Lenox’s constructive termination The value reflected for Mr. Campbell is based on the NYSE closing price CEQP and CMLP units on December 31, 2013.
(3) Reflects estimated value of two years continued participation in welfare benefit plans provided under the Officer Severance Plan upon a “qualifying termination”.


88


(4) Robert G. Phillips, Joel D. Moxley, Joel C. Lambert and J. Heath Deneke were not participants in the Officer Severance Plan or party to an employment agreement which provided for severance benefits as of December 31, 2013. As described above, during January 2014 Messrs. Phillips, Moxley, Lambert and Deneke entered into new employment agreements with a subsidiary of the company which provides for severance benefits.

Director Compensation Table for the Fiscal 2013

The following table sets forth the cash and non-cash compensation for the fiscal year ended September 30, 2013, by each person who served as a non-employee director of our general partner during such time
Name
 
Fees Earned or Paid in Cash ($)
 
Unit Awards ($)(2)
 
Total ($)
Michael France
 
10,000
 
 
10,000
Warren Gfeller
 
78,000
 
50,000
 
128,000
Arthur Krause
 
86,000
 
50,000
 
136,000
John Sherman (1)  
 
10,000
 
 
10,000
David Wood
 
10,000
 
 
10,000
Robert Taylor
 
86,500
 
50,000
 
136,500

(1)
On June 19, 2013, John Sherman resigned as Chief Executive Officer and President of our general partner, but continued to serve as a non-employee director. The compensation for Mr. Sherman in the above chart only reflects fees and awards paid to him after June 19, 2013 in his role as a non-employee director. Information concerning Mr. Sherman’s compensation as President and Chief Executive Officer can be found in the Summary Compensation Table.
(2)
Reflects the value of restricted unit awards, calculated in accordance with ASC 718, disregarding estimated forfeitures. These restricted unit grants will vest on each of the first three anniversaries of grant. See Part IV, Item 15, Exhibits and Financial Statement Schedules, Note 12 for a discussion of the assumptions used to determine the FASB ASC 718 value of the awards. As of September 30, 2013, Mr. Gfeller and Mr. Krause each held 4,853 restricted units.

Director Compensation Table for the Transition Period

The following table sets forth the cash and non-cash compensation for the Transition Period commencing on October 1, 2013 and ending on December 31, 2013, by each person who served as a non-employee director of our general partner during such time.
Name
 
Fees Earned or Paid in Cash ($)
 
Unit Awards ($)(3)
 
Total ($)
Alvin Bledsoe
 
20,000
 
20,000
 
40,000
Michael France
 
15,000
 
20,000
 
35,000
Warren Gfeller
 
20,000
 
20,000
 
40,000
Arthur Krause
 
20,000
 
20,000
 
40,000
Randy Moeder
 
25,000
 
113,460(4)  
 
138,460
John Sherman(1)  
 
15,000
 
20,000
 
35,000
John Somerhalder II
 
20,000
 
20,000
 
40,000
David Wood
 
17,500
 
20,000
 
37,500
Robert Taylor(2)  
 
 
 

(1) On June 19, 2013, John Sherman resigned as Chief Executive Officer and President of our general partner, but continued to serve as a non-employee director. The compensation for Mr. Sherman in the above chart only reflects fees and awards paid to him after June 19, 2013 in his role as a non-employee director. Information concerning Mr. Sherman’s compensation as President and Chief Executive Officer can be found in the Summary Compensation Table.
(2) Robert Taylor resigned from the board effective October 7, 2013.
(3) Reflects the value of restricted unit awards, calculated in accordance with ASC 718, disregarding estimated forfeitures. See Part IV, Item 15, Exhibits and Financial Statement Schedules, Note 12 for a discussion of the assumptions used to determine the FASB ASC Topic 718 value of the awards. These restricted unit grants will vest on the first anniversary of grant. As of December 31, 2013, our non-employee directors held the following restricted unit awards: Mr. Bledsoe, Mr. France, Mr. Sherman, Mr. Somerhalder II and Mr. Wood each held 1,315 restricted units; Mr. Krause and Mr. Gfeller each held 6,168 restricted units and Mr. Moeder held 7,674 restricted units.
(4) Upon the closing of the Inergy/Crestwood transaction, Mr. Moeder resigned from the Crestwood Midstream GP LLC board of directors and was appointed to our board of directors. Upon his resignation he forfeited 3,660 CMLP restricted units. Our compensation committee awarded Mr. Moeder CEQP restricted units of equal value (6,332) to his forfeited CMLP restricted units to vest on the same schedule as his forfeited CMLP restricted units.


89


Compensation of Directors during Fiscal 2013 and the Transition Period
 
Officers of our general partner who also serve as directors do not receive additional compensation. During Fiscal 2013, each director received cash compensation of $40,000 per year for attending our regularly scheduled quarterly board meetings. Each non-employee director receives $1,000 for each special meeting of the board of directors attended and $1,000 per compensation or audit committee meeting attended. The chairman of the audit committee receives an annual fee of $10,000 per year and the chairman of the compensation committee receives an annual fee of $2,000 per year. Furthermore, each non-employee director received an annual grant of restricted units under the Inergy, L.P. Long Term Incentive Plan equal to $50,000 in value.

Effective as of October 7, 2013, the board of directors of our general partner, upon recommendation of the compensation committee, approved a new compensation package for non-employee directors. Officers of our general partner who also serve as directors do not receive additional compensation. Each director receives cash compensation of $80,000 per year for serving on our board of directors; provided, however, that if a non-employee directors serves on both our board of directors and the board of directors of CMLP GP, the director receives annual cash compensation of $60,000 for each board. The lead director, audit committee chairperson and conflicts committee chairperson each receive additional cash compensation of $20,000 per year and the compensation committee chairperson receives additional cash compensation of $10,000 per year. All cash compensation is paid to the non-employee directors in quarterly installments. Additionally, each non-employee director receives an annual grant of restricted units under our long-term incentive plan equal to $80,000 in value that vests on the first anniversary of the date of issuance. For the time period between October 7, 2013 and December 31, 2013, each director received a grant of restricted units under our long term incentive plan equal to $20,000 in value, which will vest in January 2015.

Each non-employee director is reimbursed for out-of-pocket expenses in connection with attending meetings of the board of directors or committees.

Compensation Committee Interlocks and Insider Participation
 
The compensation committee of the board of directors of our general partner oversees the compensation of our executive officers. David Wood and Warren Gfeller serve as the members of the compensation committee, and neither of them was an officer or employee of our company or any of its subsidiaries during Fiscal 2013 or the Transition Period.


Item 12. Security Ownership of Certain Beneficial Owners and Management and Related Unitholder Matters.

The following table sets forth certain information as of February 14, 2014, regarding the beneficial ownership of our limited partner units by:

each person who then beneficially owned more than 5% of such units then outstanding;

each of the named executive officers of our general partner;

each of the directors of our general partner; and

all of the directors and executive officers of our general partner as a group.

All information with respect to beneficial ownership has been furnished by the respective directors, executive officers or 5% or more unitholders, as the case may be.

90


Name of Beneficial Owner (1)
 
Limited Partner Units Beneficially Owned
 
Percentage of Limited Partner Units Beneficially Owned
Crestwood Holdings Partners LLC(2)(4)
 
53,809,398

 
28.9
%
Crestwood Gas Services Holdings LLC(3)(4)
 
53,809,398

 
28.9
%
Neuberger Berman Group LLC(5)
 
22,413,083

 
12.0%

Advisory Research, Inc.(6)
 
12,270,254

 
6.6%

Robert G. Phillips
 
60,114

 
*

J. Heath Deneke
 
27,946

 
*

William C. Gautreaux
 
2,547,812

 
1.4
%
Michael J. Campbell
 
101,923

 
*

Steven M. Dougherty
 
16,704

 
*

Joel C. Lambert
 
38,458

 
*

William H. Moore
 
101,461

 
*

Joel D. Moxley
 
17,566

 
*

John J. Sherman
 
19,110,181

 
10.3%

Alvin Bledsoe
 
7,099

 
*

Michael G. France
 
7,099

 
*

Warren H. Gfeller
 
127,618

 
*

Arthur B. Krause
 
123,008

 
*

Randy Moeder
 
15,731

 
*

John W. Somerhalder II
 
7,099

 
*

David M. Wood
 
27,099

 
*

Directors and executive officers as a group (16 persons)
 
22,336,918

 
12.0%


* Indicates less than 1%

(1) Unless otherwise indicated, the contact address for all beneficial owners in this table is 700 Louisiana Street, Suite 2060, Houston, Texas 77002.
(2) Crestwood Holdings is the ultimate parent company of Crestwood Gas Services Holdings LLC and may, therefore, be deemed to beneficially own the units held by Crestwood Holdings.
(3) Crestwood Gas Services Holdings LLC, an indirect wholly owned subsidiary of Crestwood Holdings, owns a 100% interest in our General Partner and a 28.9% limited partner interest in us.
(4) Crestwood Holdings has shared voting power and shared investment power with Crestwood Gas Services Holdings LLC, Crestwood Holdings LLC, Crestwood Holdings II LLC, FR XI CMP Holdings LLC, FR Midstream Holdings LLC, First Reserve GP XI, L.P., First Reserve GP XI, Inc., and William E. Macaulay over 49,421,509 common units and 4,387,889 subordinated units of Crestwood Equity Partners LP. Crestwood Gas Services Holdings LP indirectly owns the sole general partner of CEQP.
(5) According to a Schedule 13G filed by Neuberger Berman Group LLC, with the SEC on February 12, 2014, Neuberger Berman Group LLC has shared voting power over 21,282,563 common units and dispositive power over 22,413,083 common units. The address of Neuberger Berman Group LLC is 605 Third Avenue, New York, New York 10158. Neuberger Berman Group LLC disclaims beneficial ownership of these units.
(6) According to a Schedule 13GF filed by Piper Jaffray Companies, with the SEC on February 12, 2014. Advisory Research, Inc., a wholly-owned subsidiary of Piper Jaffray Companies, is the beneficial owner of 12,270,254 common units. The address of Advisory Research, Inc., is 180 N. Stetson, Chicago, IL 60601. Piper Jaffray Companies may be deemed to be the beneficial owner of these 12,270,254 common units through control of Advisory Research, Inc. Piper Jaffray Companies disclaims beneficial ownership of these units.

See Item 5 of this report for certain information regarding securities authorized for issuance under equity compensation plans.



91


Item 13. Certain Relationships, Related Transactions and Director Independence.

For a discussion of director independence, see Item 10 “Directors, Executive Officers and Corporate Governance.”
Transactions with Related Persons
Omnibus Agreement
We have entered into an omnibus agreement with our general partner, CMLP and its general partner that governs certain aspects of our relationship with them, including:
the provision by us to CMLP of certain administrative services and CMLP’s agreement to reimburse us for such services;
the provision by us of such employees as may be necessary to operate and manage CMLP’s business, and CMLP’s agreement to reimburse us for the expenses associated with such employees; and
certain indemnification obligations.
Our indemnification obligations to CMLP include certain liabilities relating to:
for three years after CMLP’s December 2011 initial public offering ("IPO") , certain environmental liabilities attributable to the ownership and operation of CMLP’s assets prior to the CMLP IPO, including (i) any violation or correction of a violation of environmental laws associated with CMLP’s assets, where a correction of violation would include assessment, investigation, monitoring, remediation, or other similar action and (ii) any event, omission or condition associated with the ownership or operation of CMLP’s assets (including the presence or release of hazardous materials), including (a) the cost and expense of any assessment, investigation, monitoring, remediation or other similar action, (b) the cost and expense of the preparation and implementation of any closure activity or remedial or corrective action required under environmental laws, and (c) the cost and expense of any environmental or toxic tort litigation;
environmental liabilities attributable with CMLP’s prior ownership and operation of Tres Palacios Gas Storage LLC;
the ownership and operation of CMLP’s assets prior to its IPO;
provided, that (i) the aggregate amount payable to CMLP pursuant to the first bullet point above will not exceed $15 million and (ii) amounts are only payable to CMLP pursuant to the first and second bullet points above after liabilities relating to the first and second bullet points have exceeded $100,000 and then only for such amounts in excess of $100,000;
until the first day after the applicable statute of limitations, any of CMLP’s federal, state and local income tax liabilities attributable to the ownership and operation of CMLP’s assets prior to the CMLP IPO;
for three years after the closing of the CMLP IPO, the failure to have all necessary consents and governmental permits where such failure renders CMLP unable to use and operate its assets in substantially the same manner in which they were used and operated immediately prior to the CMLP IPO; and
for three years after the closing of the CMLP IPO, CMLP’s failure to have valid and indefeasible easement rights, rights-of-way, leasehold and/or fee ownership interest in and to the lands on which CMLP’s assets are located and such failure prevents CMLP from using or operating its assets in substantially the same manner as they were used or operated immediately prior to the CMLP IPO.
We will not be required to indemnify CMLP for any claims, losses or expenses or income taxes referred to above to the extent such were either (i) reserved for in CMLP’s financial statements as of the closing of the CMLP IPO or (ii) CMLP recovers any such amounts under available insurance coverage, from contractual rights or other recoveries against any third party.

92


CMLP’s indemnification obligations to us, our general partner and to our affiliates (other than CMLP and its subsidiaries) include certain liabilities relating to:
certain environmental liabilities attributable to the ownership and operation of CMLP’s assets, but only to the extent the violations, events, omissions or conditions giving rise to such covered environmental liabilities occur after the closing of the CMLP IPO; provided , that (i) our aggregate liability for such covered environmental liabilities will not exceed $15 million and (ii) amounts are only payable by us pursuant to this bullet point after liabilities relating to such covered environmental losses have exceeded $100,000 and then only for such amounts in excess of $100,000; and
losses suffered or incurred by us by reason of or arising out of events and conditions associated with the operation of CMLP’s assets that occur on or after the CMLP IPO (other than covered environmental losses, which are covered by the preceding bullet).
With respect to the provision by us of certain administrative services and such management and operating services as may be necessary to manage and operate CMLP’s business, the omnibus agreement addresses certain aspects of our relationship with CMLP, including:
the provision by us to CMLP of certain specified administrative services necessary to run CMLP’s business, including the provision of such employees as may be necessary to operate and manage CMLP’s business, and CMLP’s agreement to reimburse us for all reasonable costs and expenses incurred in connection with such services;
CMLP’s agreement to reimburse us for all expenses we incurred as a result of CMLP becoming a publicly traded partnership; and
CMLP’s agreement to reimburse us for all expenses that we incurred or payments we make on CMLP’s behalf with respect to insurance coverage for our business.
Except for the indemnification provisions, the omnibus agreement may be terminated by us with 180 days’ prior written notice if (i) Crestwood Midstream GP LLC is removed as CMLP’s general partner under circumstances where “cause” does not exist and the common units held by us and our affiliates were not voted in favor of such removal; (ii) a change of control of CMLP occurs; or (iii) a change of control of us occurs. Except for the indemnification provisions, CMLP may terminate the omnibus agreement with 180 days’ prior written notice if a change of control of CMLP occurs, a change of control of us occurs or Inergy Holdings GP, LLC, the indirect owner of our general partner, acquires MGP GP, LLC, the entity that controls CMLP’s general partner, pursuant to a certain membership interest purchase agreement.
During the year ended December 31, 2013, CMLP paid approximately $5.0 million to us pursuant to the omnibus agreement.
Tax Sharing Agreement
We have entered into a tax sharing agreement with CMLP pursuant to which CMLP will reimburse us for its share of state and local income and other taxes borne by us as a result of CMLP’s income being included in a combined or consolidated tax return filed by us with respect to taxable periods including or beginning on the closing date of the CMLP IPO. The amount of any such reimbursement will be limited to the tax that CMLP (and its subsidiaries) would have paid had CMLP not been included in a combined group with us. We may use our tax attributes to cause our combined or consolidated group, of which CMLP may be a member for this purpose, to owe no tax. However, CMLP would nevertheless reimburse us for the tax CMLP would have owed had the attributes not been available or used for our benefit, even though we had no cash expense for that period.
Registration Rights Agreement
In connection with the Crestwood Merger, we entered into a registration rights agreement with John J. Sherman, our former president and chief executive officer who currently serves on our board of directors.
Review, Approval or Ratification of Transactions with Related Persons
Our related person transactions policy applies to any transaction since the beginning of our fiscal year (or currently proposed transaction) in which we or any of our subsidiaries was or is to be a participant, the amount involved exceeds $120,000 and any director, director nominee, executive officer, 5% or greater unitholder (or their immediate family members) had, has or will have a direct or indirect material interest. A transaction that would be covered by this policy would include, but not be limited to, any financial transaction, arrangement or relationship (including any indebtedness or guarantee of indebtedness) or any series of similar transactions, arrangements or relationships.

93


Under our related person transactions policy, related person transactions may be entered into or continue only if the transaction is deemed to be “fair and reasonable” to us, in accordance with the terms of our partnership agreement. Under our partnership agreement, transactions that represent a “conflict of interest” may be approved in one of three ways and, if approved in any of those ways, will be considered “fair and reasonable” to us and the holders of our common units. The three ways enumerated in our related person transactions Policy for reaching this conclusion include:
(i)
approval by the Conflicts Committee of the Board (the “Conflicts Committee”) under Section 7.9 of our partnership agreement (“Special Approval”);
(ii)
approval by our Chief Executive Officer applying the criteria specified in Section 7.9 of our partnership agreement if the transaction is in the normal course of the partnership’s business and is (a) on terms no less favorable to the partnership than those generally being provided to or available from unrelated third parties or (b) fair to the partnership, taking into account the totality of the relationships between the parties involved (including other transactions that may be particularly favorable or advantageous to the Partnership); and
(iii)
approval by an independent committee of the Board (either the Audit Committee or a Special Committee) applying the criteria in Section 7.9 of our partnership agreement.
Once a transaction is approved in any of these ways, it is “fair and reasonable” and accordingly deemed (i) approved by all of our partners and (ii) not to be a breach of any fiduciary duties of general partner.
Our general partner determines in its discretion which method of approval is required depending on the circumstances.
Under our partnership agreement, when determining whether a related person transaction is “fair and reasonable,” if our general partner elects to adopt a resolution or a course of action that has not received Special Approval, then our general partner may consider:
the relative interests of any party to such conflict, agreement, transaction or situation and the benefits and burdens relating to such interest;
any customary or accepted industry practices and any customary or historical dealings with a particular person;
any applicable generally accepted accounting practices or principles; and
such additional factors as the general partner or conflicts committee determines in its sole discretion to be relevant, reasonable or appropriate under the circumstances.
A related person transaction that is approved by the conflicts committee is, as discussed in greater detail above, conclusively deemed to be fair and reasonable to us. Under our partnership agreement, the material facts known to our general partner or any of our affiliates regarding the transaction must be disclosed to the conflicts committee at the time the committee gives its approval. When approving a related party transaction, the conflicts committee considers all factors it considers relevant, reasonable or appropriate under the circumstances, including the relative interests of any party to the transaction, customary industry practices and generally accepted accounting principles.
Under our partnership agreement, in the absence of bad faith by the general partner, the resolution, action or terms so made, taken or provided by the general partner with respect to approval of the related party transaction will not constitute a breach of our partnership agreement or any standard of fiduciary duty.
Under our related person transactions policy, as well as under our partnership agreement, there is no obligation to take any particular conflict to the conflicts committee-empanelling that committee is entirely at the discretion of the general partner. In many ways, the decision to engage the conflicts committee can be analogized to the kinds of transactions for which a Delaware corporation might establish a special committee of independent directors. The general partner considers the specific facts and circumstances involved. Relevant facts would include:
the nature and size of the transaction (e.g., transaction with a controlling unitholder, magnitude of consideration to be paid or received, impact of proposed transaction on the general partner and holders of common units);
the related person’s interest in the transaction;
whether the transaction is on terms no less favorable than terms generally available to an unaffiliated third-party under the same or similar circumstances;

94


if applicable, the availability of other sources of comparable services or products; and
the financial costs involved, including costs for separate financial, legal and possibly other advisors at our expense.
When determining whether a related person transaction is in the normal course of our business and is (a) on terms no less favorable to us than those generally being provided to or available from unrelated third parties or (b) fair to us, taking into account the totality of the relationships between the parties involved (including other transactions that may be particularly favorable or advantageous to us), the general partner considers any facts and circumstances that it deems to be relevant, including:
the terms of the transaction, including the aggregate value;
the business purpose of the transaction;
the relative interests of any party to such conflict, agreement, transaction or situation and the benefits and burdens relating to such interest;
whether the terms of the transaction are comparable to the terms that would exist in a similar transaction with an unaffiliated third party;
any customary or accepted industry practices;
any applicable generally accepted accounting practices or principles; and
such additional factors as the general partner or the conflicts committee determines in its sole discretion to be relevant, reasonable or appropriate under the circumstances.

Item 14. Principal Accountant Fees and Services.

Effective as of July 23, 2013, the Audit Committee of the Board (the “Board”) of Directors of Crestwood Equity GP LLC (f/k/a Inergy GP, LLC) dismissed Deloitte & Touche LLP (“Deloitte”) as the independent registered public accounting firm of Legacy Crestwood GP and approved the engagement of Ernst & Young LLP (“E&Y”) as the principal accountant to audit the partnership’s financial statements as of and for the fiscal year ending December 31, 2013. The dismissal was effective as of the date of the completion by Deloitte of the audit of Legacy Crestwood GP. Legacy Crestwood GP is the accounting predecessor to the partnership and its financial statements now constitute the primary financial statements of the partnership.

The audit report on the financial statements of Legacy Crestwood GP for the fiscal years ended December 31, 2012 and December 31, 2011 issued by Deloitte did not contain any adverse opinion or disclaimer of opinion, nor was the report qualified or modified as to uncertainty, audit scope or accounting principles. Furthermore, during Legacy Crestwood GP’s two most recent fiscal years ended December 31, 2012 and December 31, 2011 and the subsequent interim period through July 23, 2013, (1) there were no disagreements between Legacy Crestwood GP and Deloitte on any matter of accounting principles or practices, financial statement disclosure or auditing scope or procedure, which disagreements, if not resolved to the satisfaction of Deloitte, would have caused Deloitte to make reference thereto in its report on Legacy Crestwood GP’s financial statements for such periods, and (2) there were no “reportable events” as that term is described in Item 304(a)(1)(v) of Regulation S-K.

In addition, during Legacy Crestwood GP’s fiscal years ended December 31, 2012 and 2011 and the subsequent interim period ending July 23, 2013, Legacy Crestwood GP did not consult E&Y in regards to Legacy Crestwood GP’s financial statements, which were audited by Deloitte as its independent accountant, with respect to (1) the application of accounting principles to a specified transaction, either completed or proposed and (2) the type of audit opinion that was rendered on Legacy Crestwood GP’s financial statements or might be rendered on Legacy Crestwood GP’s financial statements. During such fiscal years and subsequent interim period ending July 23, 2013, Legacy Crestwood GP did not consult with E&Y in regards to Legacy Crestwood GP’s financial statements with respect to any matter that was the subject of a “disagreement” or a “reportable event” as those terms are described in Item 304(a)(1) of Regulation S-K.


95


The following table presents fees billed for professional audit services rendered for the audit of our and CMLP's annual financial statements and for other services for the years ended December 31, 2013 and 2012 (in millions):
 
Ernst & Young LLP
 
Deloitte & Touche LLP
 
2013
 
2013
 
2012
Audit fees(1)
$
4.2

 
$
1.5

 
$
1.7


(1)
Includes fees for the integrated audit of annual financial statements and internal control over financial reporting, reviews of related quarterly financial statements and reviews of and issuances of comfort letters related to other documents filed with the SEC.

The audit committee of our general partner reviewed and approved all audit and non-audit services provided to us during 2013. For information regarding the audit committee’s pre-approval policies and procedures related to the engagement by us of an independent accountant, see our audit committee charter on our website at www.crestwoodlp.com.

96


PART IV

Item 15. Exhibits and Financial Statement Schedules.

(a)
Exhibits, Financial Statements and Financial Statement Schedules:

1.
Financial Statements:

See Index Page for Financial Statements located on page 102.

2.
Financial Statement Schedules:
Schedule I: Parent Only Condensed Financial Statements located on page 157.
Schedule II: Valuation and Qualifying Accounts located on page 162.

Other financial statement schedules have been omitted because they are either not required, are immaterial or are not applicable or because equivalent information has been included in the financial statements, the notes thereto or elsewhere herein.
 
3.
Exhibits:

Exhibit
Number
  
Description
2.1
  
Agreement and Plan of Merger, dated August 7, 2010, among Inergy, L.P., Inergy GP, LLC, Inergy Holdings, L.P., NRGP Limited Partner, LLC and NRGP MS, LLC (incorporated herein by reference to Exhibit 2.1 to Inergy, L.P.’s Form 8-K filed on August 9, 2010)
 
 
 
2.2
  
First Amended and Restated Agreement and Plan of Merger, dated September 3, 2010, among Inergy, L.P., Inergy GP, LLC, Inergy Holdings, L.P., NRGP Limited Partner, LLC and NRGP MS, LLC (incorporated herein by reference to Exhibit 2.1 to Inergy, L.P.’s Form 8-K filed on September 7, 2010)
 
 
 
2.3
  
Purchase and Sale Agreement, dated September 3, 2010, between TP Gas Holding LLC and Inergy Midstream, LLC (incorporated herein by reference to Exhibit 2.1 to Inergy, L.P.’s Form 8-K filed on September 7, 2010)
 
 
 
2.4
 
Contribution Agreement dated April 25, 2012 by and among Inergy, L.P., Inergy GP, LLC, Inergy Sales & Services, Inc. and Suburban Propane Partners, L.P. (incorporated herein by reference to Exhibit 2.1 to Inergy, L.P.'s Form 8-K filed April 26, 2012)
 
 
 
2.5
 
Amendment to Contribution Agreement dated June 15, 2012 by and among Inergy, L.P., Inergy GP, LLC, Inergy Sales & Services, Inc. and Suburban Propane Partners, L.P. (incorporated herein by reference to Exhibit 2.1 to Inergy, L.P.’s Form 8-K filed June 15, 2012)

 
 
 
2.6
 
Second Amendment to Contribution Agreement dated July 6, 2012 by and among Inergy, L.P., Inergy GP, LLC, Inergy Sales & Services, Inc. and Suburban Propane Partners, L.P. (incorporated herein by reference to Exhibit 2.1 to Inergy, L.P.'s Form 8-K filed July 6, 2012)
 
 
 
2.7
 
Third Amendment to Contribution Agreement dated July 19, 2012 by and among Inergy, L.P., Inergy GP, LLC, Inergy Sales & Services, Inc. and Suburban Propane Partners, L.P. (incorporated herein by reference to Exhibit 2.1 to Inergy, L.P.'s Form 8-K filed July 19, 2012)
 
 
 
2.8
 
Contribution Agreement dated May 5, 2013, by and among Crestwood Holdings LLC, Crestwood Gas Services Holdings LLC, Inergy GP, LLC and Inergy, L.P. (incorporated herein by reference to Exhibit 2.1 to Inergy, L.P.’s Form 8-K filed on May 9, 2013)

 
 
 
2.9
 
Follow-On Contribution Agreement dated as of May 5, 2013, by and among Crestwood Holdings LLC, Crestwood Gas Services Holdings LLC, Inergy GP, LLC and Inergy, L.P. (incorporated herein by reference to Exhibit 2.2 to Inergy, L.P.’s Form 8-K filed on May 9, 2013)

 
 
 
3.1
  
Certificate of Limited Partnership of Inergy, L.P. (incorporated herein by reference to Exhibit 3.1 to Inergy, L.P.’s Registration Statement on Form S-1 (Registration No. 333-56976) filed on March 14, 2001)
 
 
 
3.1A
  
Certificate of Correction of Certificate of Limited Partnership of Inergy, L.P. (incorporated herein by reference to Exhibit 3.1 to Inergy, L.P.’s Form 10-Q filed on May 12, 2003)
 
 
 

97


Exhibit
Number
  
Description
3.1B
  
Amendment to the Certificate of Limited Partnership of Crestwood Equity Partners LP (f/k/a Inergy, L.P.) (the “Partnership”) dated as of October 7, 2013 (incorporated herein by reference to Exhibit 3.2 to the Partnership’s Form 8-K filed on October 10, 2013)

 
 
 
3.2 
  
Fourth Amended and Restated Agreement of Limited Partnership of Inergy, L.P. dated June 19, 2013 (incorporated herein by reference to Exhibit 10.1 to Inergy, L.P.’s Form 8-K filed on June 19, 2013)

 
 
 
3.2A
  
Amendment No. 1 to Fourth Amended and Restated Agreement of Limited Partnership of Inergy L.P. entered into effective October 7, 2013 (incorporated herein by reference to Exhibit 3.1 to the Partnership’s Form 8-K filed on October 10, 2013)

 
 
 
3.3
  
Certificate of Formation of Inergy GP, LLC (incorporated herein by reference to Exhibit 3.5 to Inergy, L.P.’s Registration Statement on Form S-1/A (Registration No. 333-56976) filed on May 7, 2001)

 
 
 
3.3A
  
Certificate of Amendment of Crestwood Equity GP LLC (f/k/a Inergy GP, LLC) dated October 7, 2013 (incorporated herein by reference to Exhibit 3.3A to the Partnership’s Form 10-Q filed on November 8, 2013)

 
 
 
3.4
  
First Amended and Restated Limited Liability Company Agreement of Inergy GP, LLC dated as of September 27, 2012 (incorporated by reference to Exhibit 3.1 to Inergy, L.P.'s Form 8-K filed on September 27, 2012)

 
 
 
3.4A
  
Amendment No. 1 to the First Amended and Restated Limited Liability Company Agreement of Crestwood Equity GP LLC (f/k/a Inergy GP, LLC) entered into effective October 7, 2013(incorporated herein by reference to Exhibit 3.4A to the Partnership’s Form 10-Q filed on November 8, 2013)

 
 
 
4.1
  
Specimen Unit Certificate for Common Units (incorporated herein by reference to Exhibit 4.3 to Inergy L.P.’s Registration Statement on Form S-1/A (Registration No. 333-56976) filed on May 7, 2001)
 
 
 
4.2
  
Indenture dated February 2, 2009, by and among Inergy, L.P., Inergy Finance Corp., the Subsidiary Guarantors named therein and U.S. Bank National Association, as trustee (incorporated herein by reference to Exhibit 4.1 to Inergy, L.P.’s Form 8-K filed on February 3, 2009)
 
 
 
4.3
  
First Supplemental Indenture and Amendment-Subsidiary Guarantee dated November 5, 2010, to the Indenture, dated February 2, 2009 (incorporated herein by reference to Exhibit 10.4 to Inergy, L.P.’s Form 8-K filed on November 5, 2010)
 
 
 
4.4
  
Indenture dated September 27, 2010, by and among Inergy, L.P., Inergy Finance Corp., the Subsidiary Guarantors named therein and U.S. Bank National Association, as trustee (incorporated herein by reference to Exhibit 4.1 to Inergy, L.P.’s Form 8-K filed on September 28, 2010)
 
 
 
4.5
  
First Supplemental Indenture and Amendment-Subsidiary Guarantee dated November 5, 2010, to the Indenture dated September 27, 2010 (incorporated herein by reference to Exhibit 10.5 to Inergy, L.P.’s Form 8-K filed on November 5, 2010)
 
 
 
4.6
  
Indenture dated as of February 2, 2011, by and among Inergy, L.P., Inergy Finance Corp., the Subsidiary Guarantors named therein and U.S. Bank National Association, as trustee (incorporated herein by reference to Exhibit 4.3 to Inergy, L.P.’s Form 8-K filed on February 3, 2011)
 
 
 
4.7
 
Second Supplemental Indenture dated July 17, 2012, to the Indenture dated September 27, 2010 (incorporated herein by reference to Exhibit 4.1 to Inergy, L.P.’s Form 8-K filed on July 19, 2012)
 
 
 
4.8
 
Second Supplemental Indenture dated July 17, 2012, to the Indenture dated February 2, 2011 (incorporated herein by reference to Exhibit 4.2 to Inergy, L.P.’s Form 8-K filed on July 19, 2012)
 
 
 
4.9
 
Third Supplemental Indenture dated August 1, 2012, to the Indenture dated September 27, 2010 (incorporated herein by reference to Exhibit 4.1 to Inergy, L.P.’s Form 8-K filed on August 3, 2012)
 
 
 
4.10
 
Third Supplemental Indenture dated August 1, 2012, to the Indenture dated February 2, 2011 (incorporated herein by reference to Exhibit 4.2 to Inergy, L.P.’s Form 8-K filed on August 3, 2012)
 
 
 
4.11
 
Second Supplemental Indenture dated August 1, 2012, to the Indenture dated February 2, 2009 (incorporated herein by reference to Exhibit 4.3 to Inergy, L.P.’s Form 8-K filed on August 3, 2012)
 
 
 
4.12
 
Registration Rights Agreement dated June 19, 2013, by and among Inergy, L.P., John J. Sherman, Crestwood Holdings LLC and Crestwood Gas Services Holdings LLC (incorporated herein by reference to Exhibit 4.1 to Inergy, L.P.’s Form 8-K filed on June 19, 2013)
 
 
 

98


Exhibit
Number
  
Description
*10.1
  
Employment Agreement between Robert Phillips and Crestwood Operations LLC dated as of January 21, 2014 (incorporated by reference to Exhibit 10.1 to Crestwood Equity Partners LP’s Form 8-K filed on January 27, 2014) 
 
 
 
*10.2
 
Employment Agreement between Michael Campbell and Crestwood Operations LLC dated as of January 21, 2014 (incorporated by reference Exhibit 10.2 to Crestwood Equity Partners LP’s Form 8-K filed on January 27, 2014)
 
 
 
*10.3
 
Employment Agreement between William Gautreaux and Crestwood Operations LLC dated as of January 21, 2014 (incorporated by reference to Exhibit 10.3 to Crestwood Equity Partners LP’s Form 8-K filed on January 27, 2014)
 
 
 
**10.4
 
Employment Agreement between J. Heath Deneke and Crestwood Operations LLC
 
 
 
**10.5
 
Employment Agreement between Joel C. Lambert  and Crestwood Operations LLC
 
 
 
**10.6
 
Employment Agreement between Joel D. Moxley  and Crestwood Operations LLC
 
 
 
**10.7
  
Crestwood Equity Partners LP Long Term Incentive Plan
 
 
 
*10.8
  
Form of Inergy, L.P.’s Restricted Unit Award Agreement (incorporated herein by reference to Exhibit 10.11 to Inergy, L.P.’s Form 10-K filed on November 29, 2007)
 
 
 
*10.9
  
Amended and Restated Inergy Unit Purchase Plan (incorporated herein by reference to Exhibit 10.1 to Inergy L.P.’s Form 10-Q filed on February 13, 2004)
 
 
 
*10.10
  
Summary of Non-Employee Director Compensation(incorporated herein by reference to Exhibit 10.11 to Inergy, L.P.’s Form 10-K filed on November 29, 2010)
 
 
 
*10.11
  
Inergy Group Officer Severance Plan (incorporated herein by reference to Exhibit 10.4 to Inergy, L.P.’s Form 8-K filed on May 9, 2013)
 
 
 
*10.12
  
Form of Amendment to Restricted Unit Agreements under Inergy Long Term Incentive Plan (incorporated herein by reference to Exhibit 10.5 to Inergy, L.P.’s Form 8-K filed on May 9, 2013)
 
 
 
10.13
  
Amended and Restated Credit Agreement dated as of February 2, 2011 among Inergy, L.P., lenders named therein and JPMorgan Chase Bank, N.A. as administrative agent (incorporated herein by reference to Exhibit 10.1 to Inergy, L.P.’s Form 8-K filed on February 3, 2011)
 
 
 
10.14
  
Amendment No. 1 to Amended and Restated Credit Agreement, dated as of July 28, 2011 among Inergy, L.P., lenders named therein and JPMorgan Chase Bank, N.A. as administrative agent (incorporated herein by reference to Exhibit 10.1 to Inergy, L.P.’s Form 8-K filed on August 1, 2011)
 
 
 
10.15
  
Consent and Amendment No. 2 dated as of December 21, 2011 among Inergy, L.P., lenders named therein and JPMorgan Chase Bank, N.A. as administrative agent (incorporated herein by reference to Exhibit 10.1 to Inergy, L.P.’s Form 8-K filed on December 22, 2011)
 
 
 
10.16
 
Consent and Amendment No. 3 dated as of April 13, 2012 among Inergy, L.P., lenders named therein and JPMorgan Chase Bank, N.A. as administrative agent (incorporated herein by reference to Exhibit 10.1 to Inergy, L.P.’s Form 8-K filed on April 19, 2012)
 
 
 
10.17
 
Consent and Amendment No. 4 dated as of July 26, 2012, to the Amended and Restated Credit Agreement, dated November 24, 2009, as amended and restated as of February 2, 2011, among Inergy, L.P., lenders named therein and JPMorgan Chase Bank, N.A. as administrative agent (incorporated herein by reference to Exhibit 10.1 to Inergy, L.P.’s Form 8-K filed on July 27, 2012)
 
 
 
10.18
 
Consent, Waiver and Amendment No. 5, dated May 23, 2013, to the Amended and Restated Credit Agreement, dated as of November 24, 2009, as amended and restated as of February 2, 2011, by and among Inergy, L.P., JPMorgan Chase Bank, N.A., as administrative agent, and the financial institutions party thereto (incorporated herein by reference to Exhibit 10.1 to Inergy, L.P.’s Form 8-K filed on May 30, 2013)
 
 
 
10.19
 
Amendment No. 6, dated August 28, 2013,  to the Amended and Restated Credit Agreement, dated as of November 24, 2009, as amended and restated as of February 2, 2011, by and among Inergy, L.P., JPMorgan Chase Bank, N.A., as administrative agent, and the financial institutions party thereto (incorporated herein by reference to Exhibit 10.1 to Inergy, L.P.’s Form 8-K filed on August, 30, 2013)
 
 
 

99


Exhibit
Number
  
Description
10.20
 
Amendment No. 7, dated August 28, 2013, to the Amended and Restated Credit Agreement, dated as
of November 24, 2009, as amended and restated as of February 2, 2011, by and among Crestwood Equity Partners LP, JPMorgan Chase Bank, N.A., as administrative agent, and the financial institutions party thereto (incorporated herein by reference to Exhibit 10.1 to Form 8-K filed on December 24, 2013)

 
 
 
10.21
 
Contribution, Conveyance and Assumption Agreement dated December 21, 2011, by and among Inergy GP, LLC, Inergy, L.P., Inergy Propane, LLC, MGP GP, LLC, Inergy Midstream Holdings, L.P., NRGM GP, LLC, and Inergy Midstream, L.P. (incorporated by reference to Exhibit 10.2 to Inergy L.P.’s Form 8-K filed on December 22, 2011)
 
 
 
10.22
 
Omnibus Agreement, dated December 21, 2011 by and among Inergy GP, LLC, Inergy, L.P., NRGM GP, LLC and Inergy Midstream, L.P. (incorporated by reference to Exhibit 10.3 to Inergy L.P.’s Form 8-K filed on December 22, 2011)
 
 
 
10.23
 
Membership Interest Purchase Agreement dated December 21, 2011, by and among Inergy , L.P. and Inergy Holdings GP, LLC (incorporated by reference to Exhibit 10.4 to Inergy L.P.’s Form 8-K filed on December 22, 2011)
 
 
 
10.24
 
Support Agreement dated August 1, 2012, by and among Inergy , L.P., Suburban Propane Partners, L.P. and Suburban Energy Finance Corp. (incorporated by reference to Exhibit 10.1 to Inergy L.P.’s Form 8-K filed on August 3, 2012)
 
 
 
10.25
 
Agreement and Plan of Merger dated May 5, 2013, by and among Inergy Midstream, L.P., NRGM GP, LLC, Intrepid Merger Sub, LLC, Inergy, L.P., Crestwood Holdings LLC, Crestwood Midstream Partners LP and Crestwood Gas Services GP LLC (incorporated herein by reference to Exhibit 10.1 to Inergy L.P.’s Form 8-K filed on May 9, 2013)
 
 
 
10.26
 
Voting Agreement, dated May 5, 2013, by and among Inergy Midstream, L.P., NRGM GP, LLC, Intrepid Merger Sub, LLC, Crestwood Gas Services GP LLC, Crestwood Gas Services Holdings LLC, Crestwood Holdings LLC and Crestwood Midstream Partners LP (incorporated herein by reference to Exhibit 10.2 to Inergy, L.P.’s Form 8-K filed on May 9, 2013)
 
 
 
10.27
 
Option Agreement, dated May 5, 2013, by and among Inergy, L.P., Inergy Midstream, L.P., NRGM GP, LLC, Intrepid Merger Sub, LLC, Crestwood Gas Services GP LLC, Crestwood Gas Services Holdings LLC and Crestwood Holdings LLC (incorporated herein by reference to Exhibit 10.3 to Inergy, L.P.’s Form 8-K filed on May 9, 2013)
 
 
 
*10.28
 
Employment Agreement dated as of November 24, 2010 between Inergy GP, LLC and John J. Sherman (incorporated herein by reference to Exhibit 10.1 to Inergy, L.P.’s Form 10-K filed on November 29, 2010)

 
 
 
*10.29
 
Employment Agreement, dated as of January 27, 2011 between Inergy GP, LLC and Laura L. Ozenberger (incorporated herein by reference to Exhibit 10.1 to Inergy L.P.'s Form 10-K filed on November 15, 2011)

 
 
 
*10.30
 
Amended and Restated Employment Agreement, dated as of February 1, 2010, between Inergy GP, LLC and R. Brooks Sherman, Jr. (incorporated by reference to Exhibit 10.1 to Inergy, L.P.’s Form 10-Q filed on February 3, 2010)

 
 
 
*10.31
 
Amended and Restated Employment Agreement, dated as of October 1, 2012, between Inergy GP, LLC and Michael J. Campbell (incorporated by reference to Exhibit 10.20 to Inergy, L.P.’s Form 10-K filed on November 20, 2012)

 
 
 
*10.32
 
Employment Agreement, dated as of April 21, 2011 between Inergy GP, LLC and William C. Gautreaux (incorporated herein by reference to Exhibit 10.121to Inergy L.P.'s ’s Form 10-K filed on November 20, 2012)

 
 
 
**12.1
  
Computation of ratio of earnings to fixed charges
 
 
 
16.1
  
Letter Regarding Change in Certifying Accountant (incorporated herein by reference to Exhibit 16.1 to Inergy, L.P.’s Form 8-K/A filed on July 23, 2013)
 
 
 
**21.1
  
List of subsidiaries of Crestwood Equity Partners LP
 
 
 
**23.1
  
Consent of Ernst & Young LLP
 
 
 
**23.2
 
Consent of Deloitte & Touche LLP
 
 
 

100


Exhibit
Number
  
Description
**31.1
  
Certification of the Chief Executive Officer pursuant to Rule 13a-14(a) and Rule 15d-14(a) of the Securities Exchange Act, as amended
 
 
 
**31.2
  
Certification of Chief Financial Officer pursuant to Rule 13a-14(a) and Rule 15d-14(a) of the Securities Exchange Act, as amended
 
 
 
**32.1
  
Certification of the Chief Executive Officer pursuant to 18 U.S.C. Section 1350, as adopted pursuant to Section 906 of the Sarbanes-Oxley Act of 2002
 
 
 
**32.2
  
Certification of the Chief Financial Officer pursuant to 18 U.S.C. Section 1350, as adopted pursuant to Section 906 of the Sarbanes-Oxley Act of 2002
 
 
 
***101.INS
  
XBRL Instance Document
 
 
 
***101.SCH
  
XBRL Taxonomy Extension Schema Document
 
 
 
***101.CAL
  
XBRL Taxonomy Extension Calculation Linkbase Document
 
 
 
***101.LAB
  
XBRL Taxonomy Extension Label Linkbase Document
 
 
 
***101.PRE
  
XBRL Taxonomy Extension Presentation Linkbase Document
 
 
 
***101.DEF
  
XBRL Taxonomy Extension Definition Linkbase Document
*
Management contracts or compensatory plans or arrangements
**
Filed herewith
***
Pursuant to Rule 406T of Regulation S-T, the Interactive Data Files on Exhibit 101 hereto are deemed not filed or part of a registration statement or prospectus for purposes of Sections 11 or 12 of the Securities Act of 1933, as amended, are deemed not filed for purposes of Section 18 of the Securities and Exchange Act of 1934, as amended, and otherwise are not subject to liability under those sections

(b)
Exhibits.

See exhibits identified above under Item 15(a)3.

(c)
Financial Statement Schedules.

See financial statement schedules identified above under Item 15(a)2.


101


Crestwood Equity Partners LP (Formerly Inergy, L.P.)
Consolidated Financial Statements

December 31, 2013 and 2012 and each of the
Three Years in the Period Ended
December 31, 2013

Contents
 
Report of Independent Registered Public Accounting Firm
 
 
Report of Independent Registered Public Accounting Firm on Internal Controls Over Financial Reporting
 
 
Audited Consolidated Financial Statements:
 
 
 
Consolidated Balance Sheets
 
 
Consolidated Statements of Operations
 
 
Consolidated Statements of Comprehensive Income
 
 
Consolidated Statements of Partners’ Capital
 
 
Consolidated Statements of Cash Flows
 
 
Notes to Consolidated Financial Statements


102


Report of Independent Registered Public Accounting Firm

The Board of Directors of Crestwood Equity GP LLC and Unitholders of Crestwood Equity Partners LP

We have audited the accompanying consolidated balance sheet of Crestwood Equity Partners LP (formerly Inergy, L.P.) (the Company) as of December 31, 2013 and the related consolidated statements of operations, comprehensive income, partners' capital and cash flows for the year then ended. Our audit also included the financial statement schedules listed in the Index and Item 15(a) for the year ended December 31, 2013. These financial statements and schedules are the responsibility of the Company's management. Our responsibility is to express an opinion on these financial statements and schedules based on our audit.

We conducted our audit in accordance with the standards of the Public Company Accounting Oversight Board (United States). Those standards require that we plan and perform the audit to obtain reasonable assurance about whether the financial statements are free of material misstatement. An audit includes examining, on a test basis, evidence supporting the amounts and disclosures in the financial statements. An audit also includes assessing the accounting principles used and significant estimates made by management, as well as evaluating the overall financial statement presentation. We believe that our audit provides a reasonable basis for our opinion.

In our opinion, the financial statements referred to above present fairly, in all material respects, the consolidated financial position of Crestwood Equity Partners LP (formerly Inergy, L.P.) at December 31, 2013, and the consolidated results of its operations and its cash flows for the year then ended, in conformity with U.S. generally accepted accounting principles. Also, in our opinion, the related financial statement schedules for the year ended December 31, 2013, when considered in relation to the basic financial statements taken as a whole, present fairly, in all material respects, the information set forth therein.

We also have audited, in accordance with the standards of the Public Company Accounting Oversight Board (United States), Crestwood Equity Partners LP’s internal control over financial reporting as of December 31, 2013, based on criteria established in Internal Control-Integrated Framework issued by the Committee of Sponsoring Organizations of the Treadway Commissions (1992 framework) and our report dated February 28, 2014, expressed an unqualified opinion thereon.

/s/ Ernst & Young LLP

Houston, Texas
February 28, 2014


























103


Report of Independent Registered Public Accounting Firm

To the Board of Directors and Unitholders of Crestwood Equity Partners LP

We have audited the accompanying consolidated balance sheet of Crestwood Equity Partners LP (formerly known as Inergy, L.P. (formerly known as Crestwood Gas Services GP LLC)) and subsidiaries (the “Company”) as of December 31, 2012, and the related consolidated statements of operations, comprehensive income, cash flows, and partners’ capital for each of the two years in the period ended December 31, 2012. These financial statements are the responsibility of the Company’s management. Our responsibility is to express an opinion on these financial statements based on our audits.

We conducted our audits in accordance with the standards of the Public Company Accounting Oversight Board (United States). Those standards require that we plan and perform the audit to obtain reasonable assurance about whether the financial statements are free of material misstatement. The Company was not required to have, nor were we engaged to perform, an audit of its internal control over financial reporting. Our audits included consideration of internal control over financial reporting as a basis for designing audit procedures that are appropriate in the circumstances, but not for the purpose of expressing an opinion on the effectiveness of the Company’s internal control over financial reporting. Accordingly, we express no such opinion. An audit also includes examining, on a test basis, evidence supporting the amounts and disclosures in the financial statements, assessing the accounting principles used and significant estimates made by management, as well as evaluating the overall financial statement presentation. We believe that our audits provide a reasonable basis for our opinion.

In our opinion, such consolidated financial statements, present fairly, in all material respects, the financial position of Crestwood Equity Partners LP and subsidiaries at December 31, 2012, and the results of their operations and their cash flows for each of the two years in the period ended December 31, 2012, in conformity with accounting principles generally accepted in the United States of America.

The consolidated financial statements give effect to the acquisition of Crestwood Marcellus Midstream LLC by the Company on January 8, 2013, which has been accounted for at historical cost as a reorganization of entities under common control as described in Note 11 to the consolidated financial statements.

As discussed in Note 8 to the consolidated financial statements, the 2012 and 2011 consolidated financial statements have been retrospectively adjusted for earnings per unit for the common and subordinated units issued to acquire Crestwood Gas Services GP, LLC on June 19, 2013, as if those units issued were outstanding for the entire period prior to the acquisition.

As discussed in Note 17 to the consolidated financial statements, the 2012 and 2011 consolidated financial statements have been retrospectively adjusted for a change in segments as a result of the Crestwood Merger as described in Note 1 to the consolidated financial statements.

Our audits were conducted for the purpose of forming an opinion on the basic financial statements taken as a whole. With respect to the unaudited pro forma information presented in Note 4 for the acquisitions of Inergy Midstream, L.P. and Arrow Midstream Holdings, LLC, such information has not been subjected to the auditing procedures applied in our audits of the basic financial statements and, accordingly, we express no opinion on them.

/s/ DELOITTE & TOUCHE LLP

Houston, Texas
July 23, 2013
(August 5, 2013 as to net income per limited partner unit as described in Note 8)
(February 28, 2014 as to retrospective adjustments for change in segments as described in Note 17)





104


Report of Independent Registered Public Accounting Firm on Internal Control Over Financial Reporting

The Board of Directors of Crestwood Equity GP LLC and Unitholders of Crestwood Equity Partners LP

We have audited Crestwood Equity Partners LP’s (formerly Inergy L.P.) internal control over financial reporting as of December 31, 2013, based on criteria established in Internal Control-Integrated Framework issued by the Committee of Sponsoring Organizations of the Treadway Commission (1992 framework) (the COSO criteria). Crestwood Equity Partners LP’s management is responsible for maintaining effective internal control over financial reporting, and for its assessment of the effectiveness of internal control over financial reporting included in the accompanying Management’s Report on Internal Control over Financial Reporting. Our responsibility is to express an opinion on the Company's internal control over financial reporting based on our audit.

We conducted our audit in accordance with the standards of the Public Company Accounting Oversight Board (United States). Those standards require that we plan and perform the audit to obtain reasonable assurance about whether effective internal control over financial reporting was maintained in all material respects. Our audit included obtaining an understanding of internal control over financial reporting, assessing the risk that a material weakness exists, testing and evaluating the design and operating effectiveness of internal control based on the assessed risk, and performing such other procedures as we considered necessary in the circumstances. We believe that our audit provides a reasonable basis for our opinion.

A company's internal control over financial reporting is a process designed to provide reasonable assurance regarding the reliability of financial reporting and the preparation of financial statements for external purposes in accordance with generally accepted accounting principles. A company's internal control over financial reporting includes those policies and procedures that (1) pertain to the maintenance of records that, in reasonable detail, accurately and fairly reflect the transactions and dispositions of the assets of the company; (2) provide reasonable assurance that transactions are recorded as necessary to permit preparation of financial statements in accordance with generally accepted accounting principles, and that receipts and expenditures of the company are being made only in accordance with authorizations of management and directors of the company; and (3) provide reasonable assurance regarding prevention or timely detection of unauthorized acquisition, use, or disposition of the company's assets that could have a material effect on the financial statements.

Because of its inherent limitations, internal control over financial reporting may not prevent or detect misstatements. Also, projections of any evaluation of effectiveness to future periods are subject to the risk that controls may become inadequate because of changes in conditions, or that the degree of compliance with the policies or procedures may deteriorate.

As indicated in the accompanying Management’s Report on Internal Control over Financial Reporting, management’s assessment of and conclusion on the effectiveness of internal control over financial reporting did not include the internal controls of Arrow Midstream Holdings, LLC, which is included in the 2013 consolidated financial statements of Crestwood Equity Partners LP (formerly Inergy, L.P.) and constituted $930.6 million of total assets as of December 31, 2013 and $218.8 million and $1.7 million of revenues and operating income, respectively, for the year then ended. Our audit of internal control over financial reporting of Crestwood Equity Partners LP (formerly Inergy L.P.) also did not include an evaluation of the internal control over financial reporting of Arrow Midstream Holdings, LLC.

In our opinion, Crestwood Equity Partners LP maintained, in all material respects, effective internal control over financial reporting as of December 31, 2013, based on the COSO criteria.

We have also audited, in accordance with the standards of the Public Company Accounting Oversight Board (United States), the 2013 consolidated financial statements of Crestwood Equity Partners LP (formerly Inergy, L.P.) and our report dated February 28, 2014 expressed an unqualified opinion thereon.

/s/ Ernst & Young LLP

Houston, Texas
February 28, 2014


105


CRESTWOOD EQUITY PARTNERS LP (FORMERLY INERGY, L.P.)
CONSOLIDATED BALANCE SHEETS
(in millions, except unit information)
 
December 31,
 
2013
 
2012
 
 
 
 
Assets
 
 
 
Current assets:
 
 
 
Cash and cash equivalents
$
5.2

 
$
0.1

Accounts receivable, less allowance for doubtful accounts of $0.1 million at December 31, 2013
412.6

 
45.4

Inventory (Note 3)
73.6

 

Assets from price risk management activities
14.5

 

Prepaid expenses and other current assets
16.1

 
4.9

Total current assets
522.0

 
50.4

 
 
 
 
Property, plant and equipment (Note 3)
4,108.7

 
1,197.4

Less: accumulated depreciation and depletion
203.4

 
95.0

Property, plant and equipment, net
3,905.3

 
1,102.4

 
 
 
 
Intangible assets (Note 3)
1,466.4

 
845.2

Less: accumulated amortization
106.0

 
49.9

Intangible assets, net
1,360.4

 
795.3

 
 
 
 
Goodwill
2,552.2

 
352.2

Investment in unconsolidated affiliates
151.4

 

Other assets
31.9

 
1.3

Total assets
$
8,523.2

 
$
2,301.6

 
 
 
 
Liabilities and partners’ capital
 
 
 
Current liabilities:
 
 
 
Accounts payable
$
379.0

 
$
5.4

Accrued expenses and other liabilities (Note 3)
177.1

 
43.1

Liabilities from price risk management activities
34.9

 

Current portion of long-term debt (Note 9)
5.1

 

Total current liabilities
596.1

 
48.5

 
 
 
 
Long-term debt, less current portion (Note 9)
2,260.9

 
685.2

Other long-term liabilities
140.4

 
17.2

Deferred income taxes
17.2

 

Commitments and contingencies (Note 15)


 


 
 
 
 
Partners’ capital (Note 11):
 
 
 
Partners' capital (185,274,279 and 39,491,002 limited partner units issued and outstanding at December 31, 2013 and December 31, 2012)
831.6

 
31.7

Total Crestwood Equity Partners LP partners’ capital
831.6

 
31.7

Interest of non-controlling partners in subsidiaries
4,677.0

 
1,519.0

Total partners’ capital
5,508.6

 
1,550.7

Total liabilities and partners’ capital
$
8,523.2

 
$
2,301.6


The accompanying notes are an integral part of these consolidated financial statements.

106


CRESTWOOD EQUITY PARTNERS LP (FORMERLY INERGY, L.P.)
CONSOLIDATED STATEMENTS OF OPERATIONS
(in millions, except unit and per unit data)
 
Year Ended December 31,
 
2013
 
2012
 
2011
Revenues:
 
 
 
 
 
     Gathering and processing
$
216.3

 
$
125.8

 
$
74.6

NGL and crude services
1,031.3

 

 

Storage and transportation
104.2

 

 

Related party (Note 16)
74.9

 
113.7

 
131.2

 
1,426.7

 
239.5

 
205.8

 
 
 
 
 
 
Costs of product/services sold (excluding depreciation, amortization and accretion as shown below):
 
 
 
 
 
     Gathering and processing
24.1

 
23.8

 
38.8

NGL and crude services
930.0

 

 

Storage and transportation
15.7

 

 

Related party (Note 16)
32.5

 
15.2

 

 
1,002.3

 
39.0

 
38.8

Expenses:
 
 
 
 
 
Operating and administrative
198.1

 
72.7

 
60.4

Depreciation, amortization and accretion
167.9

 
73.2

 
53.9

 
366.0

 
145.9

 
114.3

Other operating income (expense):
 
 
 
 
 
Goodwill impairment
(4.1
)
 

 

Gain on long-lived assets
5.3

 

 
1.1

Gain (loss) on contingent consideration (Note 15)
(31.4
)
 
6.8

 
17.2

Operating income
28.2

 
61.4

 
71.0

 
 
 
 
 
 
Loss from unconsolidated affiliates, net
(0.1
)
 

 

Interest and debt expense, net
(77.9
)
 
(35.8
)
 
(27.6
)
Other income
0.2

 

 

Income (loss) before income taxes
(49.6
)
 
25.6

 
43.4

Provision for income taxes
1.0

 
1.2

 
1.3

Net income (loss)
(50.6
)
 
24.4

 
42.1

Net (income) loss attributable to non-controlling partners
57.3

 
(9.5
)
 
(34.4
)
Net income attributable to Crestwood Equity Partners LP
$
6.7

 
$
14.9

 
$
7.7

 
 
 
 
 
 
Subordinated unitholders' interest in net income
$
0.3

 
$
1.7

 
$
0.9

Common unitholders' interest in net income
$
6.4

 
$
13.2

 
$
6.8

 
 
 
 
 
 
Net income per limited partner unit:
 
 
 
 
 
Basic
$
0.06

 
$
0.38

 
$
0.19

Diluted
$
0.06

 
$
0.38

 
$
0.19

 
 
 
 
 
 
Weighted-average limited partners’ units outstanding (in thousands):
 
 
 
 
 
Basic
109,145

 
35,103

 
35,103

Dilutive units
4,388

 
4,388

 
4,388

Diluted
113,533

 
39,491

 
39,491


The accompanying notes are an integral part of these consolidated financial statements.

107


CRESTWOOD EQUITY PARTNERS LP (FORMERLY INERGY, L.P.)
CONSOLIDATED STATEMENTS OF COMPREHENSIVE INCOME
(in millions)
 
Year Ended December 31,
 
2013
 
2012
 
2011
Net income (loss)
$
(50.6
)
 
$
24.4

 
$
42.1

Change in Suburban Propane Partners, L.P. units
(0.1
)
 

 

Comprehensive income (loss)
$
(50.7
)
 
$
24.4

 
$
42.1


The accompanying notes are an integral part of these consolidated financial statements.


108


CRESTWOOD EQUITY PARTNERS LP (FORMERLY INERGY, L.P.)
CONSOLIDATED STATEMENTS OF PARTNERS’ CAPITAL
(in millions)
 
Partners
 
Non-Controlling
Partners
 
Total Partners’
Capital
Balance at December 31, 2010
$
10.7

 
$
915.3

 
$
926.0

Net proceeds from the issuance of Legacy Crestwood common units

 
206.3

 
206.3

Issuance of Class C units to Crestwood Gas Services
0.8

 
(0.8
)
 

Contributions from partner
8.7

 

 
8.7

Unit-based compensation charges

 
0.9

 
0.9

Distributions to partners
(5.9
)
 
(58.1
)
 
(64.0
)
    Net income
7.7

 
34.4

 
42.1

Balance at December 31, 2011
22.0

 
1,098.0

 
1,120.0

Net proceeds from the issuance of Legacy Crestwood common units

 
217.5

 
217.5

Issuance of Class C units to Crestwood Gas Services
2.0

 
(2.0
)
 

Contributions from partners
6.6

 
284.2

 
290.8

Unit-based compensation charges

 
1.9

 
1.9

Taxes paid for unit-based compensation vesting

 
(0.4
)
 
(0.4
)
Distribution to partners
(13.8
)
 
(89.7
)
 
(103.5
)
Net income
14.9

 
9.5

 
24.4

Balance at December 31, 2012
31.7

 
1,519.0

 
1,550.7

Net proceeds from issuance of common units by subsidiaries

 
714.0

 
714.0

Net proceeds from common unit options exercised
0.1

 

 
0.1

Issuance of Legacy Crestwood Class D units to non-controlling interest
(126.3
)
 
126.3

 

Issuance of Legacy Crestwood Class C units to Crestwood Gas Services
0.6

 
(0.6
)
 

Issuance of preferred equity of subsidiary

 
96.1

 
96.1

Issuance of units for Arrow acquisition

 
200.0

 
200.0

Change in interest in Crestwood Marcellus Midstream LLC
238.9

 
(238.9
)
 

Gain (loss) on issuance of subsidiary units
(12.6
)
 
12.6

 

Exchange of Crestwood Midstream Partners LP units for CEQP units
182.3

 
(182.3
)
 

Invested capital from Legacy Inergy, net of debt (Note 4)
697.1

 
2,682.3

 
3,379.4

Contribution from Crestwood Holdings LLC

 
10.0

 
10.0

Unit-based compensation charges
1.7

 
15.7

 
17.4

Taxes paid for unit-based compensation vesting
(2.8
)
 
(5.5
)
 
(8.3
)
Distributions to partners
(56.6
)
 
(214.5
)
 
(271.1
)
Distribution of Legacy Crestwood Class C units to non-controlling interests
(0.1
)
 
0.1

 

Distribution for additional interest in Crestwood Marcellus Midstream LLC
(129.0
)
 

 
(129.0
)
Change in Suburban Propane Partners, L.P. units
(0.1
)
 

 
(0.1
)
Net income (loss)
6.7

 
(57.3
)
 
(50.6
)
Balance at December 31, 2013
$
831.6

 
$
4,677.0

 
$
5,508.6


The accompanying notes are an integral part of these consolidated financial statements.


109


CRESTWOOD EQUITY PARTNERS LP (FORMERLY INERGY, L.P.)
CONSOLIDATED STATEMENTS OF CASH FLOWS
(in millions)
 
Year Ended December 31,
 
2013
 
2012
 
2011
Operating activities
 
 
 
 
 
Net income (loss)
$
(50.6
)
 
$
24.4

 
$
42.1

Adjustments to reconcile net income to net cash provided by operating activities:
 
 
 
 
 
Depreciation, amortization and accretion
167.9

 
73.2

 
53.9

Amortization of debt related deferred costs
9.9

 
5.5

 
3.5

Amortization of bond premium
(0.7
)
 

 

Market adjustment on interest rate swaps
(1.7
)
 

 

(Gain) loss on contingent consideration
31.4

 
(6.8
)
 
(17.2
)
Unit-based compensation charges
17.4

 
1.9

 
0.9

Provision for doubtful accounts
(1.1
)
 

 

Goodwill impairment
4.1

 

 

Gain on long-lived assets
(5.3
)
 

 
(1.1
)
Loss from unconsolidated affiliates, net
0.1

 

 

Deferred income taxes
(2.8
)
 

 

Other
0.1

 
(0.2
)
 

Changes in operating assets and liabilities, net of effects from acquisitions:
 
 
 
 
 
Accounts receivable
(39.9
)
 
(3.5
)
 
(11.7
)
Inventory
(23.6
)
 

 

Prepaid expenses and other current assets
11.2

 
0.8

 
0.2

Accounts payable, accrued expenses and other liabilities
44.2

 
6.8

 
15.7

Net liabilities from price risk management activities
27.7

 

 

Net cash provided by operating activities
188.3

 
102.1

 
86.3

 
 
 
 
 
 
Investing activities
 
 
 
 
 
Acquisitions, net of cash acquired (Note 4)
(555.6
)
 
(564.0
)
 
(414.1
)
Purchases of property, plant and equipment
(347.0
)
 
(52.6
)
 
(48.4
)
Proceeds from sale of assets
11.2

 

 
6.0

Investment in unconsolidated affiliates
(151.5
)
 

 

Net cash used in investing activities
(1,042.9
)
 
(616.6
)
 
(456.5
)
The accompanying notes are an integral part of these consolidated financial statements.
 
 

110


CRESTWOOD EQUITY PARTNERS LP (FORMERLY INERGY, L.P.)
CONSOLIDATED STATEMENTS OF CASH FLOWS (continued)
(in millions)
 
Year Ended December 31,
 
2013
 
2012
 
2011
Financing activities
 
 
 
 
 
Proceeds from the issuance of Crestwood Equity Partners LP long-term debt
$
394.1

 
$

 
$

Proceeds from the issuance of Inergy Midstream, L.P. long-term debt
1,573.4

 

 

Proceeds from the issuance of Legacy CMLP long-term debt
357.5

 
563.2

 
415.2

Proceeds from the issuance of Crestwood Marcellus Midstream LLC long-term debt
141.9

 
143.5

 

Principal payments on Crestwood Equity Partners LP long-term debt
(333.3
)
 

 

Principal payments on Inergy Midstream, L.P. long-term debt
(1,359.3
)
 

 

Principal payments on Legacy CMLP long-term debt
(200.0
)
 
(517.5
)
 
(186.2
)
Principal payments on Crestwood Marcellus Midstream LLC long-term debt
(75.0
)
 
(16.5
)
 

Contributions from partners

 
249.7

 
8.7

Distributions to partners
(68.4
)
 
(13.8
)
 
(5.9
)
Distributions paid to non-controlling partners
(204.5
)
 
(89.7
)
 
(58.1
)
Distributions for additional interest in Crestwood Marcellus Midstream LLC
(129.0
)
 

 

Payments on capital leases
(4.3
)
 
(3.0
)
 
(2.0
)
Payments for deferred financing costs
(33.1
)
 
(11.4
)
 
(7.0
)
Payments for deferred acquisition costs

 
(7.8
)
 

Net proceeds from issuance of Crestwood Midstream Partners LP common units
714.0

 
217.5

 
53.6

Net proceeds from issuance of Crestwood Midstream Partners LP Class C units

 

 
152.7

Proceeds from issuance of preferred equity of subsidiary, net
96.1

 

 

Net proceeds from Crestwood Equity Partners LP common unit options exercised
0.1

 

 

Taxes paid for unit-based compensation vesting
(10.5
)
 
(0.4
)
 

Net cash provided by financing activities
859.7

 
513.8

 
371.0

 
 
 
 
 
 
Net increase (decrease) in cash
5.1

 
(0.7
)
 
0.8

Cash at beginning of period
0.1

 
0.8

 

Cash at end of period
$
5.2

 
$
0.1

 
$
0.8

 
 
 
 
 
 
Supplemental disclosure of cash flow information
 
 
 
 
 
Cash paid during the period for interest
$
64.9

 
$
27.9

 
$
20.3

Cash paid during the period for income taxes
$
2.5

 
$

 
$

 
 
 
 
 
 
Supplemental schedule of non-cash investing and financing activities
 
 
 
 
 
Net change to property, plant and equipment through accounts payable and accrued expenses
$
(38.0
)
 
$
(1.7
)
 
$
3.8

 
 
 
 
 
 
Acquisitions, net of cash acquired:
 
 
 
 
 
Current assets
$
409.6

 
$

 
$
4.0

Property, plant and equipment
2,487.2

 
178.0

 
204.6

Intangible assets
660.9

 
384.0

 
130.2

Goodwill
2,195.4

 
4.1

 
93.6

Other assets
32.1

 

 
0.2

Current liabilities
(420.6
)
 
(0.7
)
 
(12.5
)
Debt
(1,079.3
)
 

 

Invested capital of Crestwood Equity Partners LP, net of debt (Note 4)
(3,579.4
)
 

 

Other liabilities
(150.3
)
 
(1.4
)
 
(6.0
)
Total acquisitions, net of cash acquired
$
555.6

 
$
564.0

 
$
414.1

The accompanying notes are an integral part of these consolidated financial statements.

111


CRESTWOOD EQUITY PARTNERS LP (FORMERLY INERGY, L.P.)
NOTES TO CONSOLIDATED FINANCIAL STATEMENTS

Note 1 – Organization and Description of Business

Organization

Crestwood Equity Partners LP (formerly known as Inergy, L.P., the “Company” or “CEQP”), a Delaware limited partnership formed in March 2001, is an energy midstream company. Its common units are listed on NYSE under the symbol “CEQP.” We are managed by our general partner, Crestwood Equity GP LLC (formerly known as Inergy GP, LLC), which is indirectly owned by Crestwood Holdings LLC (“Crestwood Holdings”). Crestwood Holdings is substantially owned and controlled by First Reserve Management, L.P., an energy-focused private equity fund (“First Reserve”).

Between June 19, 2013 and October 7, 2013, we conducted a significant part of our consolidated operations through two publicly-traded master limited partnerships, Inergy Midstream, L.P. (“Inergy Midstream” or “NRGM”) and Crestwood Midstream Partners LP (“Legacy Crestwood” or “Legacy CMLP”). These master limited partnerships were managed by their general partners, and we owned the general partners of Inergy Midstream and Legacy Crestwood. We therefore managed and controlled Inergy Midstream and Legacy Crestwood.

On October 7, 2013, (i) Legacy Crestwood merged with and into a wholly-owned subsidiary of Inergy Midstream (the "Crestwood Merger"), with Legacy Crestwood continuing as the surviving entity; (ii) Legacy Crestwood merged with and into Inergy Midstream, with Inergy Midstream continuing as the surviving entity; and (iii) Inergy Midstream changed its name to Crestwood Midstream Partners LP ("Crestwood Midstream") and changed its NYSE listing symbol from “NRGM” to “CMLP.” Concurrently with these transactions, on October 7, 2013, we changed our name from Inergy, L.P. to Crestwood Equity Partners LP and changed our NYSE listing symbol from “NRGY” to “CEQP.” We also changed our principal executive offices to 700 Louisiana Street, Suite 2060, Houston, Texas 77002.

We own the non-economic general partnership interest of Crestwood Midstream and, consequently, manage and control Crestwood Midstream. As of December 31, 2013, we also own approximately 4% of Crestwood Midstream’s limited partnership interests and 100% of its incentive distribution rights (“IDRs”), which entitle us to receive 50% of all distributions paid by Crestwood Midstream in excess of its initial quarterly distribution of $0.37 per common unit.

Unless otherwise indicated, references in this report to “we,” “us,” “our,” “ours,” “our company,” the “partnership,” the “Company,” “CEQP,” and similar terms refer to either Crestwood Equity Partners LP itself or Crestwood Equity Partners LP and its consolidated subsidiaries, as the context requires. Unless otherwise indicated, references to (i) Legacy Inergy refers to either Inergy, L.P. itself or Inergy, L.P. and its consolidated subsidiaries prior to the Crestwood Merger, (ii) Inergy Midstream and NRGM refer to either Inergy Midstream, L.P. itself or Inergy Midstream, L.P. and its consolidated subsidiaries prior to the Crestwood Merger, (iii) Legacy Crestwood and Legacy CMLP refer to either Crestwood Midstream Partners LP itself or Crestwood Midstream Partners LP and its consolidated subsidiaries prior to the Crestwood Merger, and (iv) Crestwood Midstream refers to Crestwood Midstream Partners LP and its consolidated subsidiaries following the Crestwood Merger.

Business Combination

On May 5, 2013, we and certain of our affiliates entered into a series of definitive agreements with Crestwood Holdings and certain of its affiliates under which, among other things, (i) we agreed to distribute to our common unitholders all of the NRGM common units owned by us; (ii) Crestwood Holdings agreed to acquire the owner of our general partner; (iii) Crestwood Holdings agreed to contribute ownership of Legacy CMLP's general partner and IDRs to us in exchange for common and subordinated units; and (iv) Legacy Crestwood agreed to merge with and into a subsidiary of Inergy Midstream in a merger in which Legacy CMLP unitholders received 1.07 NRGM common units for each Legacy CMLP common unit they owned and, Legacy CMLP unitholders (other than Crestwood Holdings), received a one-time $34.9 million cash payment at the closing of the Crestwood Merger, or $1.03 per unit, $24.9 million of which was paid by NRGM and $10 million of which was paid by Crestwood Holdings.

On June 5, 2013, Legacy Crestwood's general partner distributed to a wholly-owned subsidiary of Crestwood Holdings approximately 137,105 common units and approximately 21,588 Class D units of Legacy CMLP, representing all of the Legacy CMLP common and Class D units held by Legacy Crestwood's general partner.

On June 18, 2013, we distributed to our unitholders approximately 56.4 million NRGM common units, representing all of the NRGM common units held by us.

112

CRESTWOOD EQUITY PARTNERS LP (FORMERLY INERGY, L.P.)
NOTES TO CONSOLIDATED FINANCIAL STATEMENTS



On June 19, 2013, Crestwood Holdings acquired the owner of our general partner and contributed to us ownership of Crestwood Gas Services GP, LLC ("Legacy Crestwood GP"), which owned 100% of the general partnership interests and IDRs of Legacy Crestwood. Crestwood Holdings and its ultimate parent company, First Reserve, acquired control of us as a result of these transactions.

Following the closing of the Crestwood Merger on October 7, 2013, Crestwood Holdings exchanged 7,100,000 common units of Crestwood Midstream for 14,300,000 of our common units pursuant to an option granted to Crestwood Holdings when it acquired our general partner.

Description of Business

We provide gathering, processing, storage and transportation solutions to customers in the crude oil, NGL and natural gas sectors of the energy industry. Our financial statements reflect three operating and reporting segments: (i) gathering and processing; (ii) NGL and crude services; and (iii) storage and transportation.

Our gathering and processing (G&P) operations provide natural gas gathering, processing, treating, compression and transportation services to producers in unconventional shale plays in West Virginia, Wyoming, Texas, Arkansas, New Mexico and Louisiana. The consolidated and unconsolidated assets reflected in this segment include rich gas gathering systems and processing plants in the Marcellus, Powder River Basin (“PRB”) Niobrara, Barnett, Granite Wash, and Avalon Shale plays, and dry gas gathering systems in the Barnett, Fayetteville, and Haynesville Shale plays.

Our NGL and crude services operations provide gathering, storage, transportation, marketing, supply and logistics services to producers, refiners, marketers, and other customers. The consolidated assets reflected in this segment primarily include (i) the COLT Hub, a crude oil rail loading and storage terminal located in North Dakota, (ii) the Arrow crude oil, natural gas and water gathering systems located on the Fort Berthold Indian Reservation in North Dakota, (iii) our West Coast operations, (iv) a fleet of terminals and over-the-road truck and rail transports, (v) the Bath and Seymour NGL storage facilities in New York and Indiana, respectively, and (vi) US Salt, a solution-mining and salt production company in New York.

Our storage and transportation operations provide natural gas storage and transportation services to third parties. The consolidated assets reflected in this segment primarily include natural gas storage facilities in New York and Texas (the Stagecoach, Thomas Corners, Steuben, Seneca Lake and Tres Palacios storage facilities), and natural gas transmission facilities in New York and Pennsylvania (the North-South Facilities, the MARC I Pipeline, and the East Pipeline).

We own and operate the Tres Palacios natural gas storage facility, an NGL processing and fractionation facility on the West Coast, and an NGL supply and logistics business (including, without limitation, terminals and fleet). All of our other consolidated assets are owned by or through Crestwood Midstream.


Note 2 – Basis of Presentation and Summary of Significant Accounting Policies

Basis of Presentation

Our consolidated financial statements were originally the financial statements of Legacy Crestwood GP, prior to being acquired by us on June 19, 2013 as discussed above. The acquisition of Legacy Crestwood GP was accounted for as a reverse acquisition under the purchase method of accounting in accordance with accounting standards for business combinations. The accounting for a reverse acquisition results in the legal acquiree (Legacy Crestwood GP) being the acquirer for accounting purposes. Although Legacy Crestwood GP was the acquiring entity for accounting purposes, we were the acquiring entity for legal purposes; consequently, the name on these financial statements was changed from Crestwood Gas Services GP, LLC to Crestwood Equity Partners LP.

On June 19, 2013, we changed our fiscal year-end from September 30 to December 31 to adopt the fiscal year of Legacy Crestwood GP.


113

CRESTWOOD EQUITY PARTNERS LP (FORMERLY INERGY, L.P.)
NOTES TO CONSOLIDATED FINANCIAL STATEMENTS


Our consolidated financial statements are prepared in accordance with GAAP and include the accounts of all consolidated subsidiaries after the elimination of all intercompany accounts and transactions. In management’s opinion, all necessary adjustments to fairly present our results of operation, financial position and cash flows for the periods presented have been made and all such adjustments are of a normal and recurring nature.

Financial Instruments and Price Risk Management

We utilize certain derivative financial instruments to (i) manage our exposure to commodity price risk, specifically, the related change in the fair value of inventory, as well as the variability of cash flows related to forecasted transactions; (ii) ensure adequate physical supply of commodity will be available; and (iii) manage our exposure to the interest rate risk associated with fixed and variable rate borrowings. We record all derivative instruments on the balance sheet as either assets or liabilities measured at fair value. Changes in the fair value of these derivative financial instruments are recorded through current earnings.

We did not have any derivatives identified as fair value hedges for accounting purposes or any derivatives designated as cash flow hedges for the years ended December 31, 2013, 2012 or 2011.

Principles of Consolidation

We consolidate entities when we have the ability to control or direct the operating and financial decisions of the entity or when we have a significant interest in the entity that gives us the ability to direct the activities that are significant to that entity. The determination of our ability to control, direct or exert significant influence over an entity involves the use of judgment. We apply the equity method of accounting where we can exert significant influence over, but do not control or direct the policies, decisions or activities of an entity. We use the cost method of accounting where we are unable to exert significant influence over the entity.

Revenue Recognition

We gather, treat, compress, store, transport and sell various commodities (including crude oil, natural gas, NGLs and water) pursuant to fixed-fee and percent-of-proceeds contracts. We recognize revenues for these services and products when all of the following criteria are met:

• services have been rendered or products delivered or sold;
• persuasive evidence of an exchange arrangement exists;
• the price for services is fixed or determinable; and
• collectability is reasonably assured.

For fixed-fee contracts, we recognize revenues based on the volume of crude oil, natural gas or produced water gathered, processed and treated or compressed, as applicable. For percent-of-proceeds contracts, we recognize revenues based on the value of products sold to third parties.

Sales of crude oil, NGLs and salt are recognized at the time product is shipped or delivered to the customer depending on the sales terms. NGL processing and fractionation fees are recognized upon delivery of the product. Revenues from the COLT Hub are recognized when the contractual services are provided, such as loading of customer rail cars. Revenues from storage and transportation contracts are recognized during the period in which the storage and transportation services are provided, such as providing storage and transportation services during the period a firm service contract is in place. We record deferred revenue when we receive amounts from our customers but have not met the criteria listed above. At December 31, 2013 and 2012, we had deferred revenue of approximately $2.1 million and $2.6 million, which is reflected in accrued expenses and other liabilities on our consolidated balance sheets.

Credit Risk and Concentrations

Inherent in our contractual portfolio are certain credit risks. Credit risk is the risk of loss from nonperformance by suppliers, customers or financial counterparties to a contract. We take an active role in managing credit risk and have established control procedures, which are reviewed on an ongoing basis. We attempt to minimize credit risk exposure through credit policies and periodic monitoring procedures as well as through customer deposits, letters of credit and entering into netting agreements that allow for offsetting counterparty receivable and payable balances for certain financial transactions, as deemed appropriate.

114

CRESTWOOD EQUITY PARTNERS LP (FORMERLY INERGY, L.P.)
NOTES TO CONSOLIDATED FINANCIAL STATEMENTS


Two suppliers, Williams Ohio Valley and PBF Holding Corp., accounted for 14% and 11% of natural gas liquid purchases during 2013.
 
No customer accounted for 10% or more of our total consolidated revenues for the year ended December 31, 2013. For the years ended December 31, 2012 and 2011, Quicksilver Resources Inc. ("Quicksilver") accounted for approximately 47% and 64% of our total consolidated revenues. For the year ended December 31, 2012, Antero Resources Appalachian Corporation ("Antero") accounted for approximately 11% of our total consolidated revenues. Revenues from Quicksilver and Antero are reflected in our gathering and processing segment.

No customer accounted for 10% or more of our consolidated accounts receivable at December 31, 2013. At December 31, 2012, Quicksilver and Antero accounted for approximately 48% and 14% of our consolidated accounts receivable.

Use of Estimates

The preparation of consolidated financial statements in conformity with accounting principles generally accepted in the United States requires management to make estimates and assumptions that affect the reported amount of assets and liabilities and disclosure of contingent assets and liabilities at the date of the consolidated financial statements and the reported amounts of revenues and expenses during the periods presented. Actual results could differ from those estimates.

Inventory

Inventory for our NGL and crude services operations and our storage and transportation operations are stated at the lower of cost or market and are computed predominantly using the average cost method. Legacy Crestwood GP had no inventory at December 31, 2012.

Shipping and Handling Costs

Shipping and handling costs are recorded as part of cost of product/services sold at the time product is shipped or delivered to the customer.

Property, Plant and Equipment

Property, plant and equipment is recorded at is original cost of construction or, upon acquisition, at the fair value of the assets acquired. For assets we construct, we capitalize direct costs, such as labor and materials, and indirect costs, such as overhead and interest. We capitalize major units of property replacements or improvement and expense minor items. Depreciation is computed by the straight-line method over the estimated useful lives of the assets, as follows:
 
Years
Gathering systems and pipelines
20
Facilities and equipment
20 – 25
Buildings, rights-of-way and easements
20 – 40
Office furniture and fixtures
5 – 10
Vehicles
5

We deplete salt deposits included in our property, plant and equipment utilizing the unit of production method.

When we retire property, plant and equipment, we charge accumulated depreciation for the original costs of the assets in addition to the cost to remove, sell or dispose of the assets, less their salvage value.

We evaluate our long-lived assets for impairment whenever events or changes in circumstances indicate that the carrying amount of an asset may not be recoverable. If such events or changes in circumstances are present, a loss is recognized if the carrying value of the asset is in excess of the sum of the undiscounted cash flows expected to result from the use of the asset and its eventual disposition. An impairment loss is measured as the amount by which the carrying amount of the asset exceeds the fair value of the asset. We have not identified any indicators that suggest the carrying amount of an asset may not be recoverable as of December 31, 2013.

115

CRESTWOOD EQUITY PARTNERS LP (FORMERLY INERGY, L.P.)
NOTES TO CONSOLIDATED FINANCIAL STATEMENTS



Identifiable Intangible Assets

We have recorded certain identifiable intangible assets, including customer accounts, covenants not to compete, trademarks, certain revenue contracts and deferred financing costs. Customer accounts, covenants not to compete, trademarks and certain of our revenue contracts have arisen from acquisitions. We amortize certain of our revenue contracts based on the projected cash flows associated with these contracts.  Deferred financing costs represent financing costs incurred in obtaining financing and are being amortized over the term of the related debt using the effective interest method. We recognize acquired intangible assets separately if the benefit of the intangible asset is obtained through contractual or other legal rights, or if the intangible asset can be sold, transferred, licensed, rented or exchanged, regardless of the acquirer's intent to do so.

Certain intangible assets are amortized on a straight-line basis over their estimated economic lives, as follows:
 
Weighted-Average
Life
(years)
Customer accounts
12
Covenants not to compete
4
Trademarks
6
Deferred financing costs
6

Goodwill

Our goodwill represents consideration paid in excess of the fair value of the identifiable assets acquired in a business combination. We evaluate goodwill for impairment, at a minimum, annually on December 31, or whenever events or changes indicate that it is more likely than not that the fair value of a reporting unit could be less than its carrying amount. This evaluation requires us to compare the fair value of each of our reporting units to its carrying value (including goodwill). If the fair value exceeds the book value of a reporting unit, goodwill of the reporting unit is not considered impaired.

We estimate the fair value of our reporting units based on a number of factors, including the potential value we would receive if we sold the reporting unit, discount rates and projected cash flows. Estimating projected cash flows requires us to make certain assumptions as it relates to future operating performance. When considering operating performance, various factors are considered such as current and changing economic conditions and the commodity price environment, among others. Due to the imprecise nature of these projections and assumptions, actual results can and often do, differ from our estimates. If the growth assumptions embodied in the current year impairment testing prove inaccurate, we could incur an impairment charge.
 
For the year ended December 31, 2013, we recorded an impairment of goodwill of approximately $4.1 million on our Haynesville/Bossier Shale system as a result of a decrease in anticipated revenues to be generated from those operations due primarily to our inability to renew and extend a significant revenue contract that expired in mid-2013.

Investment in Unconsolidated Affiliates

The FASB's accounting standards related to equity method investments and joint ventures requires entities to periodically review their equity method investments to determine whether current events or circumstances indicate that the carrying value of the equity method investment may be impaired. We evaluate our equity method investments for impairment when there are indicators of impairment. If indicators suggest impairment, we will perform an impairment test to assess whether an adjustment is necessary. The impairment test considers whether the fair value of our equity method investments declined and if any such decline is other than temporary. If a decline in fair value is determined to be other than temporary, the investment's carrying value is written down to fair value. No impairment adjustments were recorded in the year ended December 31, 2013.


116

CRESTWOOD EQUITY PARTNERS LP (FORMERLY INERGY, L.P.)
NOTES TO CONSOLIDATED FINANCIAL STATEMENTS


Income Taxes

We are a master limited partnership. Partnerships are generally not subject to federal income tax, although publicly-traded partnerships are treated as corporations for federal income tax purposes and therefore are subject to federal income tax, unless the partnership generates at least 90% of its gross income from qualifying sources. If the qualifying income requirement is satisfied, the publicly-traded partnership will be treated as a partnership for federal income tax purposes. We satisfy the qualifying income requirement and are treated as a partnership for federal and state income tax purposes. Our consolidated earnings are included in the federal and state income tax returns of our partners. However, legislation in certain states allows for taxation of partnerships, and as such, certain state taxes have been included in our accompanying financial statements as income taxes due to the nature of the tax in those particular states as discussed below. In addition, federal and state income taxes are provided on the earnings of the subsidiaries incorporated as taxable entities. We are required to recognize deferred tax assets and liabilities for the expected future tax consequences of events that have been included in the financial statements or tax returns. Under this method, deferred tax assets and liabilities are determined based on the differences between the financial reporting and tax basis of assets and liabilities using expected rates in effect for the year in which the differences are expected to reverse.

We are responsible for the Texas Margin tax computed on the Texas franchise tax return. The margin tax qualifies as an income tax under GAAP, which requires us to recognize the impact of this tax on the temporary differences between the financial statement assets and liabilities and their tax basis attributable to such tax. For the years ended December 31, 2013, 2012 and 2011, there were no temporary differences recognized in our consolidated statements of operations.

Net earnings for financial statement purposes may differ significantly from taxable income reportable to unitholders as a result of differences between the tax basis and the financial reporting basis of assets and liabilities and the taxable income allocation requirements under the partnership agreement.

Sales Tax

We account for the collection and remittance of sales tax on a net tax basis. As a result, these amounts are not reflected in the consolidated statements of operations.

Cash and Cash Equivalents

We define cash equivalents as all highly liquid investments with maturities of three months or less when purchased.

Asset Retirement Obligations

An asset retirement obligation ("ARO") is an estimated liability for the cost to retire a tangible asset. We record a liability for legal or contractual obligations to retire our long-lived assets associated with right-of-way contracts we hold and our facilities whether owned or leased. We record a liability in the period the obligation is incurred and estimable. An ARO is initially recorded at its estimated fair value with a corresponding increase to property, plant and equipment. This increase in property, plant and equipment is then depreciated over the useful life of the asset to which that liability relates. An ongoing expense is recognized for changes in the fair value of the liability as a result of the passage of time, which we record as depreciation, amortization and accretion expense on our consolidated statements of operations. The fair value of certain AROs could not be determined as the settlement dates (or range of dates) associated with these assets were not estimable. At December 31, 2013 and 2012, our AROs were reflected in other long-term liabilities on our consolidated balance sheets. See Note 14 for a discussion of our AROs.

Environmental Costs and Other Contingencies

We recognize liabilities for environmental and other contingencies when it has an exposure that indicates it is both probable that a liability has been incurred and the amount of loss can be reasonably estimated. Where the most likely outcome of a contingency can be reasonably estimated, we accrue a liability for that amount. Where the most likely outcome cannot be estimated, a range of potential losses is established and if no one amount in that range is more likely than any other, the low end of range is accrued.

117

CRESTWOOD EQUITY PARTNERS LP (FORMERLY INERGY, L.P.)
NOTES TO CONSOLIDATED FINANCIAL STATEMENTS


We record liabilities for environmental contingencies at their undiscounted amounts on our consolidated balance sheets as accrued expenses and other liabilities when environmental assessments indicate that remediation efforts are probable and costs can be reasonably estimated. Estimates of our liabilities are based on currently available facts and presently enacted laws and regulations, taking into consideration the likely effects of other societal and economic factors. These estimates are subject to revision in future periods based on actual costs or new circumstances. We capitalize costs that benefit future periods and recognize a current period charge in operating and administrative expenses when clean-up efforts do not benefit future periods.

We evaluate potential recoveries of amounts from third parties, including insurance coverage, separately from our liability. Recovery is evaluated based on the solvency of the third party, among other factors. When recovery is assured, we record and report an asset separately from the associated liability on our consolidated balance sheet.

Unit-Based Compensation

Unit-based compensation awards are valued at the closing market price of our common units on the date of grant, which reflects the fair value of such awards. For those awards that are settled in cash, the associated liability is remeasured at every balance sheet date through settlement, such that the vested portion of the liability is adjusted to reflect its revised fair value through compensation expense. We generally recognize the expense associated with the award over the vesting period. Prior to the Crestwood Merger, Legacy Crestwood issued phantom units under its Fourth Amended and Restated 2007 Equity Plan ("2007 Equity Plan"). At the time of issuance of these phantom units, management of the general partner of Legacy Crestwood determined whether they were settled in cash or settled in common units. The 2007 Equity Plan was terminated in conjunction with the Crestwood Merger. Unit-based compensation awards at Crestwood Midstream are fully reflected in these financial statements and are accounted for in the manner described above. See Note 12 for a further discussion of our equity plans including the Legacy Inergy and Inergy Midstream plans.

Segment Information

There are certain accounting requirements that establish standards for reporting information about operating segments, as well as related disclosures about products and services, geographic areas and major customers. Further, they define operating segments as components of an enterprise for which separate financial information is available that is evaluated regularly by the chief operating decision maker in deciding how to allocate resources and assess performance. In determining our operating segments, we examine the way we organize our business internally for making operating decisions and assessing business performance. See Note 17 for disclosures related to our three operating and reporting segments.


Note 3 – Certain Balance Sheet Information

Inventory

Inventory consisted of the following at December 31, 2013 (in millions). Legacy Crestwood GP did not have inventory at December 31, 2012.
 
December 31,
 
2013
NGLs
$
66.9

Parts, supplies and other
6.7

Total inventory
$
73.6



118

CRESTWOOD EQUITY PARTNERS LP (FORMERLY INERGY, L.P.)
NOTES TO CONSOLIDATED FINANCIAL STATEMENTS


Property, Plant and Equipment

Property, plant and equipment consisted of the following at December 31, 2013 and 2012 (in millions):
 
December 31,
 
2013
 
2012
Gathering systems and pipelines
$
1,473.4

 
$
582.3

Facilities and equipment
1,186.5

 
485.8

Buildings, rights-of-way and easements
86.3

 
66.4

Land and storage rights
728.4

 
4.1

Vehicles
35.8

 
0.3

Construction in process
365.8

 
56.0

Base gas
102.0

 

Salt deposits
120.5

 

Office furniture and fixtures
10.0

 
2.5

 
4,108.7

 
1,197.4

Less: accumulated depreciation and depletion
203.4

 
95.0

Total property, plant and equipment, net
$
3,905.3

 
$
1,102.4


Depreciation. Depreciation expense totaled $109.9 million, $49.1 million and $39.1 million for the years ended December 31, 2013, 2012 and 2011. Depletion expense totaled $0.4 million for the year ended December 31, 2013. Legacy Crestwood GP did not have any depletion expense.

Capitalized Interest. At December 31, 2013 and 2012, we capitalized interest of $3.4 million and $0.2 million related to certain expansion projects.

Capital Leases. We have a compressor station, treating facility and certain auto leases which are accounted for as capital leases. Our compressor station and treating facility leases are reflected in facilities and equipment in the above table. We had capital lease assets of $5.0 million and $7.1 million included in property, plant and equipment at December 31, 2013 and 2012.

Impairment. During the year ended December 31, 2012, we recorded an impairment of $1.6 million of our property, plant and equipment to write certain of our assets down to their fair value of zero (which is a Level 3 fair value measurement as discussed in Note 7) as a result of a compressor building fire that occurred on September 6, 2012 at our Corvette processing plant. This impairment, in addition to $1.3 million of other operating and administrative costs incurred related to the incident, is recoverable under our insurance policies and is recorded in prepaid expenses and other current assets on our December 31, 2012 balance sheet. During the year ended December 31, 2013, we received the insurance proceeds and we recorded a gain of approximately $1.0 million related to the proceeds received in excess of the book value of our assets at the facility. At December 31, 2012, our insurance receivable related to this matter was $2.9 million.

Gain on Long-Lived Assets. During the year ended December 31, 2013, we recorded a gain of approximately $4.4 million on the sale of a cryogenic plant and associated equipment.

During the year ended December 31, 2011, we recorded a gain of $1.1 million on the exchange of property, plant and equipment under an agreement with a third party to exchange the delivery of certain processing plants that were under contract. We received proceeds of $6.0 million on the exchange.


119

CRESTWOOD EQUITY PARTNERS LP (FORMERLY INERGY, L.P.)
NOTES TO CONSOLIDATED FINANCIAL STATEMENTS


Intangible Assets

Intangible assets consisted of the following at December 31, 2013 and 2012 (in millions):
 
December 31,
 
2013
 
2012
Customer accounts
$
576.9

 
$

(accumulated amortization—customer accounts)
(18.7
)
 

Covenants not to compete
7.0

 

(accumulated amortization—covenants not to compete)
(1.0
)
 

Gas gathering, compression and processing contracts
750.2

 
813.0

(accumulated amortization - gas gathering, compression and processing contracts)
(67.3
)
 
(40.2
)
Acquired storage contracts
43.5

 

(accumulated amortization - acquired storage contracts)
(8.6
)
 

Trademarks
33.5

 

(accumulated amortization - trademarks)
(2.3
)
 

Deferred financing and other costs
55.3

 
32.2

(accumulated amortization—deferred financing costs)
(8.1
)
 
(9.7
)
Total intangible assets, net
$
1,360.4

 
$
795.3


Amortization and interest expense associated with our intangible assets described above for the years ended December 31, 2013, 2012 and 2011, was approximately $66.7 million, $28.9 million and $17.8 million.

Estimated amortization on our intangibles for the next five years is as follows (in millions):
Year Ending
December 31,
 
2014
$
107.8

2015
108.0

2016
96.6

2017
86.3

2018
75.8

 
Accrued Expenses and Other Liabilities

Accrued expenses and other liabilities consisted of the following at December 31, 2013 and 2012 (in millions):
 
December 31,
 
2013
 
2012
Accrued expenses
$
40.3

 
$
9.6

Accrued property taxes
9.4

 
5.6

Accrued product purchases payable
1.6

 
2.5

Tax payable
14.8

 
2.2

Interest payable
16.7

 
7.5

Accrued additions to property, plant and equipment
58.2

 
9.2

Commitments and contingent liabilities (Note 15)
31.4

 

Capital leases
2.6

 
3.9

Deferred revenue
2.1

 
2.6

Total accrued expenses and other liabilities
$
177.1

 
$
43.1


120

CRESTWOOD EQUITY PARTNERS LP (FORMERLY INERGY, L.P.)
NOTES TO CONSOLIDATED FINANCIAL STATEMENTS


Note 4 – Acquisitions

2013 Acquisitions

Crestwood Merger

As described in Note 1, the acquisition of Legacy Crestwood GP was accounted for as a reverse merger under the purchase method of accounting in accordance with the accounting standards for business combinations. This accounting treatment requires the accounting acquiree (CEQP) to have its assets and liabilities stated at fair value as well as any other purchase accounting adjustments as of June 19, 2013, the date of the acquisition. The fair value of CEQP was calculated based on the consolidated enterprise fair value of CEQP as of June 19, 2013. This consolidated enterprise fair value considered the discounted future cash flows of the Legacy Inergy and Inergy Midstream operations and the stock prices of CEQP and NRGM, the value of their outstanding senior notes based on quoted market prices for same or similar issuances and the value of their outstanding floating rate debt.
The following table summarizes the preliminary fair values of the assets acquired and liabilities assumed at the merger date (in millions):
Current assets
$
224.5

Property, plant and equipment
2,088.2

Intangible assets
337.5

Other assets
12.7

Total identifiable assets acquired
2,662.9

 
 
Current liabilities
207.5

Long-term debt
1,079.3

Other long-term liabilities
146.6

Total liabilities assumed
1,433.4

 
 
Net identifiable assets acquired
1,229.5

Goodwill
2,149.9

Net assets acquired
$
3,379.4

Of the $2,149.9 million of goodwill, $1,213.4 million is reflected in our NGL and crude services segment and $936.5 million is reflected in our storage and transportation segment. Goodwill recognized relates primarily to synergies and new expansion opportunities expected to result from the combination of Legacy Crestwood and Inergy Midstream.  The purchase price allocation has been prepared on a preliminary basis pending receipt of a final valuation report and is subject to material change.

Included in other long-term liabilities is a market adjustment of approximately $100 million for the value of the Tres Palacios lease of the surface and subsurface rights (see Note 15).

During the year ended December 31, 2013, we recognized $916.7 million of operating revenues and $23.9 million of operating income related to this acquisition.

Arrow Acquisition

On November 8, 2013, Crestwood Midstream acquired Arrow Midstream Holdings, LLC ("Arrow"), a privately-held midstream company, for approximately $750 million, subject to customary capital expenditure and working capital adjustments of approximately $12.8 million.  The acquisition was consummated by merging a wholly-owned subsidiary of Crestwood Midstream with and into Arrow (the “Arrow Acquisition”), with Arrow continuing as the surviving entity and a wholly-owned subsidiary of Crestwood Midstream. The base merger consideration consisted of $550 million in cash and 8,826,125 common units of Crestwood Midstream issued to the sellers, subject to adjustment for standard working capital provisions.


121

CRESTWOOD EQUITY PARTNERS LP (FORMERLY INERGY, L.P.)
NOTES TO CONSOLIDATED FINANCIAL STATEMENTS


Arrow, through its wholly-owned subsidiaries, owns and operates substantial crude oil, natural gas and water gathering systems located on the Fort Berthold Indian Reservation in the core of the Bakken Shale in McKenzie and Dunn Counties, North Dakota. Arrow also owns salt water disposal wells and a 23-acre central delivery point with multiple pipeline take-away outlets and a fully-automated truck loading facility.

The following table summarizes the preliminary fair values of the assets acquired and liabilities assumed at the acquisition date (in millions):
Current assets
$
192.3

Property, plant and equipment
399.0

Intangible assets
323.4

Other assets
19.4

Total identifiable assets acquired
934.1

 
 
Current liabilities
213.1

Other long-term liabilities
3.7

Total liabilities assumed
216.8

 
 
Net identifiable assets acquired
717.3

Goodwill
45.5

Net assets acquired
$
762.8

The $45.5 million of goodwill is reflected in our NGL and crude services segment. Goodwill recognized relates primarily to anticipated operating synergies between the assets acquired and our existing assets.  The purchase price allocation has been prepared on a preliminary basis pending receipt of a final valuation report and is subject to material change.

During the year ended December 31, 2013, we recognized $218.8 million of operating revenues and $1.7 million of operating income related to this acquisition.

2012 Acquisitions

Antero Acquisition

On March 26, 2012, Crestwood Marcellus Midstream LLC ("CMM") acquired from Antero gathering assets located in Harrison and Doddridge Counties, West Virginia (the "Antero Acquisition") for approximately $376.8 million. The acquired assets consisted of a 33-mile low-pressure gathering system that delivers Antero’s Marcellus Shale production to various regional pipeline systems and MarkWest Energy Partners’ Sherwood Gas Processing Plant.

In connection with the Antero Acquisition, Legacy Crestwood agreed to pay Antero conditional consideration in the form of potential additional cash payments of up to $40 million, depending on the achievement of certain defined average annual production levels achieved during 2012, 2013 and 2014. During 2012 and 2013, Antero did not meet the annual production level to earn additional payments. Based on our estimates of Antero’s 2014 production, we believe their production levels will likely exceed the annual production threshold in the earn-out provision and accordingly, we have recognized a $31.4 million liability as of December 31, 2013 that represents the fair value of the potential payments that may be made under this earn-out provision. We estimated the liability based on the probability-weighted discounted cash flows using a 5.9% discount rate and our estimate of Antero’s production in 2014 (a Level 3 fair value measurement).

Upon the closing of the Antero Acquisition, CMM entered into a 20-year fixed-fee, Gas Gathering and Compression Agreement ("GGA") with Antero. The GGA provided for an area of dedication of approximately 127,000 gross acres, or 104,000 net acres, largely located in the rich gas corridor of the southwestern core of the Marcellus Shale play. Under the GGA, Antero committed to deliver minimum annual throughput volumes to us for a seven year period from January 1, 2012 to January 1, 2019, ranging from an average of 300 MMcf/d in 2012 to an average of 450 MMcf/d in 2018. During the period ended December 31, 2012, Antero delivered less than the minimum annual throughput volumes and at December 31, 2012, we recorded a receivable and

122

CRESTWOOD EQUITY PARTNERS LP (FORMERLY INERGY, L.P.)
NOTES TO CONSOLIDATED FINANCIAL STATEMENTS


deferred revenue of approximately $2.6 million due to Antero’s potential ability to recover this amount if Antero’s 2013 throughput volumes exceeded the minimum annual throughput volumes included in the GGA for 2013. In the first quarter of 2013, Antero paid us approximately $2.4 million to satisfy their minimum volume commitment. For the year ended December 31, 2013, Antero's throughput volumes exceeded the 2013 minimum thresholds and was sufficient to recover their 2012 minimum volume shortfall that was previously paid. As a result of Antero's recovery of their 2012 shortfall, we reclassified approximately $2.4 million from deferred revenue to other accounts payable at December 31, 2013 to reflect the amount we owe to Antero. We reflect deferred revenue and other accounts payable as accrued expenses and other liabilities on our consolidated balance sheets. See Note 15 for additional information related to our Antero Acquisition.

Devon Acquisition

On August 24, 2012, we acquired certain gathering and processing assets in the NGL rich gas region of the Barnett Shale (the "Devon Acquisition") from Devon Energy Corporation ("Devon"). We paid approximately $87.3 million for these assets. During the year ended December 31, 2013, we finalized the purchase price allocation of the assets acquired and liabilities assumed, and as a result, we reduced our depreciation, amortization and accretion expense by approximately $2.2 million.

The final purchase price allocation is as follows (in millions):
Cash
$
87.9

Total purchase price
$
87.9

 
 

Purchase price allocation:
 

Property, plant and equipment
$
88.6

Total assets
88.6

 
 

Asset retirement obligation
0.5

Environmental liability
0.2

Total liabilities
0.7

 
 

Total
$
87.9


We believe that it is impracticable to present financial information for the acquired assets prior to the acquisition date due to the lack of availability of historical financial information related to the acquired assets, and because the 20-year fixed-fee gathering, processing and compression agreement with Devon has significantly different terms than the historical intercompany relationships between the acquired assets and Devon.

EMAC Acquisition

On December 28, 2012, CMM acquired all of the membership interest of E. Marcellus Asset Company, LLC ("EMAC") from Enerven Compression, LLC ("Enerven") for approximately $95.0 million. We financed this acquisition through CMM's credit facility. At the time of acquisition, EMAC’s assets consisted of four compression and dehydration stations located on our gathering systems in Harrison County, West Virginia. These assets provide compression and dehydration services to Antero under a compression services agreement through 2018. Antero has the option to renew the agreement for an additional five years upon expiration of the original agreement.

During the year ended December 31, 2013, we finalized the purchase price allocation of the assets acquired and liabilities assumed, and as a result, we reduced our depreciation, amortization and accretion expense by approximately $0.7 million. In addition, we recognized goodwill of approximately $8.6 million, primarily related to anticipated operating synergies between the assets acquired and our existing assets.
 

123

CRESTWOOD EQUITY PARTNERS LP (FORMERLY INERGY, L.P.)
NOTES TO CONSOLIDATED FINANCIAL STATEMENTS


The final purchase price allocation is as follows (in millions):
Cash
$
95.0

Total purchase price
$
95.0

 
 

Purchase price allocation:
 

Property, plant and equipment
$
53.4

Intangible assets
33.9

Goodwill
8.6

Total assets
95.9

 
 

Asset retirement obligation
0.8

Environmental liability
0.1

Total liabilities
0.9

 
 

Total
$
95.0


Our intangible assets recorded as a result of the EMAC acquisition relate to the compression services agreements with Antero. These intangibles will be amortized over the life of the contracts. The financial results of EMAC prior to the date of acquisition were not material to our results of operations, therefore, pro forma information has not been provided.

2011 Acquisitions

Las Animas Acquisition

On February 16, 2011, we acquired certain midstream assets in the Avalon Shale trend from a group of independent producers for approximately $5.1 million (the "Las Animas Acquisition"). The acquired assets included approximately 46 miles of natural gas gathering pipeline located in the Morrow/Atoka trend and the Avalon Shale trend in southeastern New Mexico. The pipelines are supported by long-term fixed-fee contracts which include existing Morrow/Atoka production and dedications of approximately 55,000 acres.

During the year ended December 31, 2011, we recognized approximately $4.8 million of operating revenues and $0.1 million of operating income related to this acquisition.

Frontier Gas Acquisition

On April 1, 2011, we acquired certain midstream assets in the Fayetteville Shale and the Granite Wash from Frontier Gas Services, LLC for approximately $344.6 million (the "Frontier Gas Acquisition"). We financed $338.1 million of the purchase price through a combination of equity and debt as described in Note 9 and Note 11.

The acquired Fayetteville assets included approximately 130 miles of high pressure and low pressure gathering pipelines in northwestern Arkansas with capacity of approximately 510 MMcf/d, treating capacity of approximately 165 MMcf/d and approximately 35,000 hp compression (the "Fayetteville System"). The Fayetteville System interconnects with multiple interstate pipelines and is supported by long-term fixed-fee contracts with producers who dedicated to us approximately 100,000 acres in the core of the Fayetteville Shale. These contracts have initial terms that extend through 2020 and include an option, by either party to the contract, to extend the contract through 2025. The acquired Granite Wash assets included a 28-mile pipeline system and a 36 MMcf/d cryogenic processing plant in the Texas Panhandle (the "Granite Wash System"). The Granite Wash System is supported by more than 13,000 dedicated acres and long-term contracts with initial terms extending through 2022.

During the year ended December 31, 2011, we recognized approximately $59.0 million in operating revenues and $5.4 million in operating income related to this acquisition.


124

CRESTWOOD EQUITY PARTNERS LP (FORMERLY INERGY, L.P.)
NOTES TO CONSOLIDATED FINANCIAL STATEMENTS


Tristate Acquisition

On November 1, 2011, we acquired Tristate Sabine, LLC ("Tristate") from affiliates of Energy Spectrum Capital, Zwolle Pipeline, LLC and Tristate’s management for approximately $72.4 million. We paid $64.4 million in cash at the closing, and we made a deferred payment of approximately $8.0 million in the fourth quarter of 2012.

At the time of acquisition, the Tristate assets located in Haynesville/Bossier Shale consisted of approximately 60 miles of high pressure and low pressure gathering pipelines with capacity of approximately 100 MMcf/d and treating capacity of approximately 80 MMcf/d (collectively, the "Sabine System"). The Sabine System is supported by long-term, fixed-fee contracts with producers who dedicated approximately 20,000 acres to us. These contracts have various initial terms that extend through 2019 and 2021.

During the year ended December 31, 2011, we recognized approximately $1.9 million in operating revenues and $0.9 million in operating income related to this acquisition.

Unaudited Pro Forma Information

The following table represents the pro forma consolidated statements of operations as if the Legacy Inergy reverse acquisition and Arrow acquisition had been included in our consolidated results for the years ended December 31, 2012 and 2011 and for the entire year ended December 31, 2013, and if the results of operations for the 2011 acquisitions had been included for the entire year ended December 31, 2011 (in millions, except per unit information). All other acquisitions were immaterial in consolidation.
 
Pro Forma Consolidated
Statement of Operations
(Unaudited)
 
Year Ended December 31,
 
2013
 
2012 (a)
 
2011 (a)
Revenues
$
3,449.3

 
$
2,267.2

 
$
1,713.7

Net income (loss)
$
3.9

 
$
49.8

 
$
(35.0
)
 
 
 
 
 
 
Net income (loss) per limited partner unit(b):
 
 
 
 
 
Basic
$
0.04

 
$
0.31

 
$
(0.25
)
Diluted
$
0.04

 
$
0.29

 
$
(0.25
)

(a)
The years ended December 31, 2012 and 2011 have also been adjusted to reflect the contribution of Inergy, L.P.'s retail operations to Suburban Propane Partners on August 1, 2012 and the subsequent distribution on September 14, 2012 of 99% of the Suburban Propane Partners LP units acquired in the contribution as if that contribution and subsequent distribution had been removed from the consolidated results of operations at the beginning of each period presented.
(b) Basic and diluted net income per limited partner unit for the years ended December 31, 2012 and 2011 were computed based on the presumption that the common and subordinated units issued to acquire Legacy Crestwood GP (the accounting predecessor) were outstanding for the entire period prior to the June 19, 2013 acquisition.

These amounts have been calculated after applying our accounting policies and adjusting the results of the acquisitions to reflect the depreciation and amortization that would have been charged assuming the preliminary fair value adjustments to property, plant and equipment and intangible assets had been made at the beginning of the respective reporting period. The purchase price allocation for the reverse acquisition of Legacy Inergy and Arrow acquisition has been prepared on a preliminary basis pending final asset valuation and asset rationalization, and changes are expected when additional information becomes available. Accordingly, the purchase accounting adjustments made in connection with the development of the unaudited pro forma are preliminary and subject to change.



125

CRESTWOOD EQUITY PARTNERS LP (FORMERLY INERGY, L.P.)
NOTES TO CONSOLIDATED FINANCIAL STATEMENTS


Note 5 - Investments in Unconsolidated Affiliates

Jackalope Gas Gathering Services, L.L.C.

On July 19, 2013, Crestwood Niobrara LLC ("Crestwood Niobrara"), our consolidated subsidiary, acquired from RKI Exploration and Production, LLC’s ("RKI") a 50% ownership interest in Jackalope Gas Gathering Services, L.L.C. (“Jackalope”) for approximately $107.5 million. RKI is a privately-owned, independent exploration and production company in which an affiliate of Crestwood Holdings owns a significant minority ownership interest, and therefore is considered our related party. Access Midstream Partners, L.P. ("Access") operates and owns the remaining 50% interest in Jackalope. Crestwood Niobrara manages the commercial operations of the Jackalope system, and we account for our investment in Jackalope under the equity method of accounting.

Jackalope is developing a gathering and processing system to serve producers in and around Converse County, Wyoming. The Jackalope system and planned future development are supported by a 20-year gathering and processing agreement with Chesapeake Energy Corporation and RKI under an area of dedication of approximately 311,000 gross acres located in the core of the PRB Niobrara. During the year ended December 31, 2013, Crestwood Niobrara contributed an additional $19.6 million to Jackalope to fund its construction projects.

We have reflected the earnings from our investment in Jackalope in our consolidated statements of income, which includes our share of net earnings based on our ownership interest and other adjustments recorded by us as discussed below. During the year ended December 31, 2013, our share of Jackalope’s net earnings was approximately $1.5 million. As of December 31, 2013, our investment balance in Jackalope exceeded our equity in the underlying net assets of Jackalope by approximately $56.8 million. We amortize and generally assess the recoverability of this amount based on the life of Jackalope’s gathering agreement with Chesapeake and RKI. The amortization is reflected as reduction of our earnings from unconsolidated affiliates, and during the year ended December 31, 2013, we recorded amortization expense of approximately $1.4 million.

Jackalope is required to make quarterly distributions of its available cash to its members based on their respective ownership percentage. During the year ended December 31, 2013, Jackalope did not make any distributions to its members.

Our Jackalope investment is in included in our gathering and processing segment.

Powder River Basin Industrial Complex, LLC

On September 4, 2013, Crestwood Crude Logistics LLC ("Crude Logistics") and Enserco Midstream, LLC formed Powder River Basin Industrial Complex, LLC (“PRBIC”) to construct, own and operate an early-stage crude oil rail terminal located in Douglas County, Wyoming (the “Douglas Facility”). The Douglas Facility, which is located in  the emerging PRB Niobrara Shale play, is anchored by a long-term agreement with a major producer for the throughput of crude oil volumes through the terminal. The Douglas Facility was placed into manifest service in August 2013, and unit train service is expected to begin during the first quarter of 2014. Crude Logistics paid approximately $22.5 million to acquire a 50.01% interest in PRBIC and invested approximately $1.9 million in PRBIC in 2013 since acquiring its equity interest. We account for our investment in PRBIC under the equity method of accounting.

Our investment in PRBIC was $24.2 million at December 31, 2013. During the year ended December 31, 2013, our share of PRBIC’s earnings were approximately $(0.2) million. As of December 31, 2013, our investment balance in PRBIC approximated our equity in the underlying net assets of PRBIC.

PRBIC is required to make quarterly distributions of its available cash to its members based on their respective ownership percentage. During the year ended December 31, 2013, PRBIC did not make any distributions to its members.

Our PRBIC investment is in included in our NGL and crude services segment.



126

CRESTWOOD EQUITY PARTNERS LP (FORMERLY INERGY, L.P.)
NOTES TO CONSOLIDATED FINANCIAL STATEMENTS


Note 6 – Risk Management

We are exposed to certain market risks related to our ongoing business operations. These risks include exposure to changing commodity prices as well as fluctuations in interest rates. We utilize derivative instruments to manage our exposure to fluctuations in commodity prices, which is discussed below. We also periodically utilize derivative instruments to manage our exposure to fluctuations in interest rates, which is discussed in Note 9. Additional information related to our derivatives is discussed in Note 2 and Note 7.

Commodity Derivative Instruments and Price Risk Management

Risk Management Activities

We sell NGLs to energy related businesses and may use a variety of financial and other instruments including forward contracts involving physical delivery of NGLs. We will periodically enter into offsetting positions to economically hedge against the exposure our customer contracts create, however we do not designate these instruments as hedging instruments for accounting purposes. These instruments are marked to market with the changes in the market value reflected in costs of product/services sold. At December 31, 2013, the amount of these derivatives in costs of product/services sold was $10.7 million. We attempt to balance our contractual portfolio in terms of notional amounts and timing of performance and delivery obligations. This balance in the contractual portfolio significantly reduces the volatility in costs of product/services sold related to these instruments.

Commodity Price and Credit Risk

Notional Amounts and Terms

The notional amounts and terms of our derivative financial instruments include the following at December 31, 2013 (in millions):
 
December 31, 2013
 
Fixed Price
Payor
 
Fixed Price
Receiver
Propane, crude and heating oil (barrels)
5.6

 
6.8


Notional amounts reflect the volume of transactions, but do not represent the amounts exchanged by the parties to the financial instruments. Accordingly, notional amounts do not reflect our monetary exposure to market or credit risks.

All contracts subject to price risk had a maturity of thirty-six months or less; however, 97.4% of the contracts expire within twelve months.

Credit Risk

Inherent in our contractual portfolio are certain credit risks. Credit risk is the risk of loss from nonperformance by suppliers, customers or financial counterparties to a contract. We take an active role in managing credit risk and have established control procedures, which are reviewed on an ongoing basis. We attempt to minimize credit risk exposure through credit policies and periodic monitoring procedures as well as through customer deposits, letters of credit and entering into netting agreements that allow for offsetting counterparty receivable and payable balances for certain financial transactions, as deemed appropriate. The counterparties associated with assets from price risk management activities as of December 31, 2013 were energy marketers and propane retailers, resellers and dealers. There were no activities associated with assets from price risk management at December 31, 2012.


127

CRESTWOOD EQUITY PARTNERS LP (FORMERLY INERGY, L.P.)
NOTES TO CONSOLIDATED FINANCIAL STATEMENTS


Certain of our derivative instruments have credit limits that require us to post collateral. The amount of collateral required to be posted is a function of the net liability position of the derivative as well as our established credit limit with the respective counterparty. If our credit rating were to change, the counterparties could require us to post additional collateral. The amount of additional collateral that would be required to be posted would vary depending on the extent of change in our credit rating as well as the requirements of the individual counterparty. The aggregate fair value of all commodity derivative instruments with credit-risk-related contingent features that are in a liability position on December 31, 2013, is $16.6 million for which we have posted $2.6 million of collateral in the normal course of business. We have posted $3.6 million of NYMEX margin deposits in the normal course of business. We have received collateral of $5.9 million in the normal course of business. All collateral amounts have been netted against the asset or liability with the respective counterparty.


Note 7 – Fair Value Measurements

The accounting standard for fair value measurement establishes a three-tier fair value hierarchy, which prioritizes the inputs used in measuring fair value. The hierarchy gives the highest priority to unadjusted quoted prices in active markets for identical assets or liabilities (level 1 measurement) and the lowest priority to unobservable inputs (level 3 measurement). The three levels of the fair value hierarchy are as follows:

Level 1—Quoted prices are available in active markets for identical assets or liabilities as of the reporting date. Active markets are those in which transactions for the asset or liability occur in sufficient frequency and volume to provide pricing information on an ongoing basis. Level 1 primarily consists of financial instruments such as exchange-traded derivatives, listed equities and US government treasury securities.

Level 2—Pricing inputs are other than quoted prices in active markets included in level 1, which are either directly or indirectly observable as of the reporting date. Level 2 includes those financial instruments that are valued using models or other valuation methodologies. These models are primarily industry-standard models that consider various assumptions, including quoted forward prices for commodities, time value, volatility factors, and current market and contractual prices for the underlying instruments, as well as other relevant economic measures. Substantially all of these assumptions are observable in the marketplace throughout the full term of the instrument, can be derived from observable data or are supported by observable levels at which transactions are executed in the marketplace. Instruments in this category include non-exchange-traded derivatives such as over the counter (“OTC”) forwards, options and physical exchanges.

Level 3—Pricing inputs include significant inputs that are generally less observable from objective sources. These inputs may be used with internally developed methodologies that result in management’s best estimate of fair value.

Cash and Cash Equivalents, Accounts Receivable and Accounts Payable

As of December 31, 2013 and December 31, 2012, the carrying amounts of cash and cash equivalents, accounts receivable (net of allowance for doubtful accounts) and accounts payable represent fair value based on their short-term nature.

Notes Payable and Other Obligations

As of December 31, 2013, the carrying value and fair value of our notes payable and other obligations are approximately the same due to the imputed interest rate being reset as a result of the reverse merger. Legacy Crestwood GP did not have a balance in notes payable and other obligations at December 31, 2012.

Credit Facilities

The fair value of our credit facilities approximates their carrying amounts as of December 31, 2013 and December 31, 2012, due primarily to the variable nature of the interest rates of the instruments.


128

CRESTWOOD EQUITY PARTNERS LP (FORMERLY INERGY, L.P.)
NOTES TO CONSOLIDATED FINANCIAL STATEMENTS


Senior Notes

We estimate the fair value of our senior notes primarily based on quoted market prices for the same or similar issuances. This valuation methodology is considered level 2 in the fair value hierarchy. The following table reflects the carrying value and fair value of the senior notes (in millions):
 
December 31, 2013
 
December 31, 2012
 
Carrying Amount
 
Fair
Value
 
Carrying Amount
 
Fair
Value
CEQP senior unsecured notes
$
11.4

 
$
11.6

 
$

 
$

Crestwood Midstream 2022 senior unsecured notes
$
600.0

 
$
617.3


$

 
$

Crestwood Midstream 2019 senior unsecured notes
$
351.2

 
$
379.3

 
$
351.5

 
$
365.9

Crestwood Midstream 2020 senior unsecured notes
$
504.7

 
$
513.8

 
$

 
$


Assets and Liabilities

As of December 31, 2013, we held certain assets and liabilities that are required to be measured at fair value on a recurring basis, which include our derivative instruments related to heating oil, crude oil, NGLs and interest rates. Our derivative instruments consist of forwards, swaps, futures, physical exchanges and options.

Certain of our derivative instruments are traded on the NYMEX. These instruments have been categorized as level 1.

Our derivative instruments also include OTC contracts, which are not traded on a public exchange. The fair values of these derivative instruments are determined based on inputs that are readily available in public markets or can be derived from information available in publicly quoted markets. These instruments have been categorized as level 2.

Our OTC options are valued based on the Black Scholes option pricing model that considers time value and volatility of the underlying commodity. The inputs utilized in the model are based on publicly available information as well as broker quotes. These options have been categorized as level 2.

The assets and liabilities are classified in their entirety based on the lowest level of input that is significant to the fair value measurement. The assessment of the significance of a particular input to the fair value measurement requires judgment, and may affect the valuation of fair value assets and liabilities and their placement within the fair value hierarchy levels.


129

CRESTWOOD EQUITY PARTNERS LP (FORMERLY INERGY, L.P.)
NOTES TO CONSOLIDATED FINANCIAL STATEMENTS


The following tables set forth by level within the fair value hierarchy, our assets and liabilities that were accounted for at fair value on a recurring basis at December 31, 2013 (in millions):
 
December 31, 2013
 
Fair Value of Derivatives
 
 
 
 
Level 1
 
Level 2
 
Level 3
 
Total
 
Netting
Agreements(a)
 
Total
Assets
 
 
 
 
 
 
 
 
 
 
 
Assets from price risk management
$
0.3

 
$
27.7

 
$

 
$
28.0

 
$
(13.5
)
 
$
14.5

SPH units
6.7

 

 

 
6.7

 

 
6.7

Total assets at fair value
$
7.0

 
$
27.7

 
$

 
$
34.7

 
$
(13.5
)
 
$
21.2

 
 
 
 
 
 
 
 
 
 
 
 
Liabilities
 
 
 
 
 
 
 
 
 
 
 
Liabilities from price risk management
$
0.1

 
$
39.5

 
$

 
$
39.6

 
$
(4.7
)
 
$
34.9

Interest rate swaps

 
4.3

 

 
4.3

 

 
4.3

Total liabilities at fair value
$
0.1

 
$
43.8

 
$

 
$
43.9

 
$
(4.7
)
 
$
39.2


(a) Amounts represent the impact of legally enforceable master netting agreements that allow us to settle positive and negative positions as well as cash collateral held or placed with the same counterparties.

Legacy Crestwood GP had no assets or liabilities recorded at fair value at December 31, 2012.


Note 8 - Earnings Per Limited Partner Unit

We own a non-economic general partnership interest and 100% of the IDRs in Crestwood Midstream. The general partner of Legacy Crestwood held general partner units and owned 100% of the IDRs of Legacy Crestwood and therefore, was allocated a portion of Legacy Crestwood’s net income based on its ownership interest after giving effect to the IDRs earned. Subsequent to the Crestwood Merger, net income attributable to the limited partners is determined by first allocating to us the IDRs earned from Crestwood Midstream (or, prior to the Crestwood Merger, the general partner and IDR interests of Inergy Midstream and Legacy Crestwood) with the remaining earnings allocated to the subordinated and limited partner unitholders based on their ownership percentage.
We calculate basic net income per limited partner unit by utilizing the two class method. Diluted net income per limited partner unit is computed by dividing net income attributable to the limited partners by the weighted-average number of units outstanding and the effect of dilutive units granted in the acquisition of Legacy Crestwood GP. The weighted average number of units outstanding is calculated based on the presumption that the common and subordinated units issued to acquire Legacy Crestwood GP (the accounting predecessor) were outstanding for the entire period prior to the June 19, 2013 acquisition. On the date of the acquisition, all of our limited partner units were considered outstanding.



130

CRESTWOOD EQUITY PARTNERS LP (FORMERLY INERGY, L.P.)
NOTES TO CONSOLIDATED FINANCIAL STATEMENTS


Note 9 – Debt

Long-term debt consisted of the following at December 31, 2013 and December 31, 2012, (in millions):
 
December 31,
2013
 
December 31,
2012
 
 
 
 
CEQP credit facility
$
381.0

 
$

CEQP senior notes
11.4

 

CEQP obligations under noncompetition agreements and notes to former owners of businesses acquired
2.8

 

Crestwood Midstream Revolver
414.9

 

Legacy Crestwood credit facility

 
206.7

Crestwood Midstream 2019 senior notes
350.0

 
350.0

Premium on Crestwood Midstream 2019 senior notes
1.2

 
1.5

CMM credit facility

 
127.0

Crestwood Midstream 2020 senior notes
500.0

 

Fair value adjustment of Crestwood Midstream 2020 senior notes
4.7

 

Crestwood Midstream 2022 senior notes
600.0

 

Total debt
2,266.0

 
685.2

Less: current portion
5.1

 

Total long-term debt
$
2,260.9

 
$
685.2


We and our subsidiaries do not provide credit support or guarantee any amounts outstanding under the credit facilities or notes of Crestwood Midstream. Crestwood Midstream and its subsidiaries do not provide credit support or guarantee any amounts outstanding under our credit facility or senior notes.

CEQP Credit Facility

We utilize a secured credit facility (the "CEQP Credit Facility") with an aggregate revolving loan facility of $550 million due in July 2016, to fund working capital requirements, as a source of capital to fund capital expenditures and acquisitions and for general partnership purposes. All borrowings under the CEQP Credit Facility are generally secured by substantially all of our assets and the equity interests in all of our wholly owned subsidiaries, and loans thereunder bear interest, at our option, subject to certain limitations, at a rate equal to the following:

the Alternate Base Rate, which is defined as the higher of (i) the federal funds rate plus 0.50%; (ii) JP Morgan's prime rate; or (iii) Adjusted LIBOR plus 1%; plus a margin varying from 0.75% to 2.00%; or

Adjusted LIBOR, which is defined as the LIBOR plus a margin varying from 1.75% to 3.00%.

We are required to use 50% of the net cash proceeds (that are not applied to purchase replacement assets) from asset dispositions (other than the sale of inventory and motor vehicles in the ordinary course of business, sales of assets among us and our domestic subsidiaries and the sale or disposition of obsolete or worn-out equipment) to reduce borrowings under the CEQP Credit Facility during any fiscal year in which unapplied net cash proceeds are in excess of $50 million.

On August 28, 2013, we amended the CEQP Credit Facility to, among other things, (i) amend the definition of “Consolidated EBITDA” and (ii) change our fiscal year from September 30 to December 31.

On December 20, 2013, we further amended the CEQP Credit Facility. This amendment, among other things, (i) modifies our ratio of total funded debt (as defined in the credit agreement) to consolidated EBITDA financial covenant levels for the fiscal quarter ending December 31, 2013 (from 4.75 to 1.00 to 5.75 to 1.00) and for the quarter ending March 31, 2014 (from 4.75 to 1.00 to 5.50 to 1.00) and reverts to 4.75 for the quarter ended June 30, 2014 and all subsequent quarters, and (ii) incorporates

131

CRESTWOOD EQUITY PARTNERS LP (FORMERLY INERGY, L.P.)
NOTES TO CONSOLIDATED FINANCIAL STATEMENTS


customary equity cure rights subject to certain limitations and, with respect to the proceeds of such equity cures, restricted payment rights.

At December 31, 2013, the balance outstanding under the CEQP Credit Facility was $381.0 million. The interest rates of the CEQP Credit Facility are based on prime rate and LIBOR plus the applicable spreads, resulting in interest rates which were between 2.67% and 4.75% at December 31, 2013. Availability under the CEQP Credit Facility was approximately $116.3 million at December 31, 2013, subject to compliance with any applicable covenants under such facility. Outstanding standby letters of credit under the credit facility was approximately $52.7 million at December 31, 2013.

The credit agreement governing the CEQP Credit Facility contains various covenants and restrictive provisions that limit its ability to, among other things: incur additional debt; make distributions on or redeem or repurchase units; make certain investments and acquisitions; incur or permit certain liens to exist; enter into certain types of transactions with affiliates; merge, consolidate or amalgamate with another company; and transfer or otherwise dispose of assets.

The CEQP Credit Facility contains the following financial covenants:
 
the ratio of our total funded debt (as defined in the credit agreement) to consolidated EBITDA (as defined in the credit agreement) for the four fiscal quarters most recently ended must be no greater than 5.75 to 1.0 (subject to adjustments in future quarters as discussed above); and

the ratio of our consolidated EBITDA to consolidated interest expense (as defined in the credit agreement), for the four fiscal quarters then most recently ended, must not be less than 2.50 to 1.0.

At December 31, 2013, the total funded debt to consolidated EBITDA was approximately 4.22 to 1.0 and consolidated EBITDA to consolidated interest expense was approximately 8.93 to 1.0.

At December 31, 2013, we were in compliance with the debt covenants in the CEQP Credit Facility.

If we fail to perform our obligations under these and other covenants, the CEQP Credit Facility could be terminated and any outstanding borrowings, together with accrued interest, under the credit agreement could be declared immediately due and payable. The credit agreement also has cross default provisions that apply to any other material indebtedness of ours, excluding debt of Crestwood Midstream.

Events of default under the credit agreement governing the CEQP Credit Facility include, among other things: default in payment of principal when due; default in payment of interest, fees or other amounts within three days of their due date; and violation of specified affirmative and negative covenants.

We have entered into six interest rate swaps that mature in 2016 to reduce our exposure to variable interest payments due under the CEQP Credit Facility. These swap agreements require us to pay the counterparty an amount based on fixed rates from 0.84% to 2.52% due quarterly on an aggregate notional amount of $225 million. In exchange, the counterparty is required to make quarterly floating interest rate payments on the same date to us based on the three-month LIBOR applied to the same aggregate notional amount of $225 million. Included in net interest and debt expense on our consolidated statements of operations for the year ended December 31, 2013 was $0.1 million of interest income associated with these interest rate swaps. These interest rate swaps are not designated as hedges for accounting purposes.

CEQP Senior Notes

At December 31, 2013, we had $11.4 million in outstanding senior notes, the majority of which mature on October 1, 2018 and have a coupon rate of 7%. The outstanding senior notes do not contain any financial covenants.


132

CRESTWOOD EQUITY PARTNERS LP (FORMERLY INERGY, L.P.)
NOTES TO CONSOLIDATED FINANCIAL STATEMENTS


Crestwood Midstream Revolver

Contemporaneously with the closing of the Crestwood Merger on October 7, 2013, Crestwood Midstream entered into a new five-year $1 billion senior secured revolving credit facility (the "Crestwood Midstream Revolver"). The Crestwood Midstream Revolver is available to fund acquisitions, working capital and internal growth projects and for general partnership purposes. The Crestwood Midstream Revolver includes a sub-limit up to $25 million for same-day swing line advances and a sub-limit up to $250 million for letters of credit. Subject to limited exception, the new credit facility is secured by substantially all of the equity interests and assets of Crestwood Midstream’s restricted domestic subsidiaries, and is joint and severally guaranteed by substantially all of its restricted domestic subsidiaries.

Crestwood Midstream borrowed $623.6 million under the Crestwood Midstream Revolver to repay in full and retire the credit facilities of Inergy Midstream, Legacy Crestwood and CMM. At December 31, 2013, the balance outstanding on the Crestwood Midstream Revolver was $414.9 million. Outstanding standby letters of credit under the Crestwood Midstream Revolver amounted to $30.7 million at December 31, 2013. As a result, Crestwood Midstream had $554.4 million of remaining capacity at December 31, 2013, subject to compliance with any applicable covenants under such facility. The weighted-average interest rate as of December 31, 2013 was 2.745%.

The Crestwood Midstream Revolver contains various covenants and restrictive provisions that limit Crestwood Midstream's ability to, among other things:

incur additional debt;

make distributions on or redeem or repurchase units;

make certain investments and acquisitions;

incur or permit certain liens to exist;

enter into certain types of transactions with affiliates;

merge, consolidate or amalgamate with another company; and

transfer or otherwise dispose of assets.

If Crestwood Midstream fails to perform its obligations under these and other covenants, the lenders' credit commitment could be terminated and any outstanding borrowings, together with accrued interest, under the Crestwood Midstream Revolver could be declared immediately due and payable. The Crestwood Midstream Revolver also has cross default provisions that apply to any other material indebtedness of Crestwood Midstream.

Borrowings under the Crestwood Midstream Revolver (other than swing line loans) bear interest at its option at either:

the Alternate Base Rate, which is defined as the highest of (i) the federal funds rate plus 0.50%; (ii) JP Morgan's prime rate; or (iii) Adjusted LIBOR plus 1%; plus a margin varying from 0.75% to 1.75% depending on Crestwood Midstream's most recent total leverage ratio; or

Adjusted LIBOR, which is defined as LIBOR plus a margin varying from 1.75% to 2.75% depending on Crestwood Midstream's most recent total leverage ratio.

Swingline loans bear interest at the Alternate Base Rate plus a margin varying from 0.75% to 1.75%. The unused portion of the Crestwood Midstream Revolver is subject to a commitment fee ranging from 0.30% to 0.50% per annum according to Crestwood Midstream's most recent total leverage ratio. Interest on Alternative Base Rate loans is payable quarterly or, if Adjusted LIBOR applies, it may be paid at more frequent intervals.


133

CRESTWOOD EQUITY PARTNERS LP (FORMERLY INERGY, L.P.)
NOTES TO CONSOLIDATED FINANCIAL STATEMENTS


The Crestwood Midstream Revolver requires maintenance of a consolidated leverage ratio (as defined in its credit agreement) of not more than 5.00 (subject to, at its election, a consolidated net leverage ratio of not more than 5.50 to 1.0 during certain periods following certain material acquisitions as further described in its credit agreement) to 1.0 and an interest coverage ratio (as defined in its credit agreement) of not less than 2.50 to 1.0.

At December 31, 2013, the total funded debt to consolidated EBITDA was approximately 4.90 to 1.0 and consolidated EBITDA to consolidated interest expense was approximately 3.56 to 1.0.

Crestwood Midstream 2019 Senior Notes

In April 2011, Legacy Crestwood and Crestwood Midstream Finance Corporation (“Legacy Crestwood Finance” and together with Legacy Crestwood, the “Legacy Crestwood Issuers”) issued $200 million in a private offering in aggregate principal amount of their 7.75% Senior Notes due 2019 (the “Initial 2019 Senior Notes”). On November 14, 2012, the Legacy Crestwood Issuers issued and sold an additional $150 million in a private offering in aggregate principal amount of their 7.75% Senior Notes due 2019 the “Additional 2019 Senior Notes,” and together with the Initial 2019 Senior Notes, the “2019 Senior Notes”). The 2019 Senior Notes will mature on April 1, 2019, and interest is payable semi-annually in arrears on April 1 and October 1 of each year. Interest payments commenced on October 1, 2011 and April 1, 2013 for the Initial 2019 Senior Notes and the Additional 2019 Senior Notes, respectively, noting that interest payable on the Additional 2019 Senior Notes' April 1, 2013 payment date commenced accruing on October 1, 2012.

Following the close of the Crestwood Merger on October 7, 2013, (i) Crestwood Midstream and Crestwood Midstream Finance Corp. (formerly known as NRGM Finance Corp., “Finance Corp”) assumed the obligations of Legacy Crestwood and Legacy Crestwood Finance under their 2019 Senior Notes; (ii) certain Legacy Crestwood subsidiary guarantors of the 2019 Senior Notes guaranteed the obligations of Crestwood Midstream and Finance Corp. under the 2020 Senior Notes described below; (iii) Crestwood Midstream’s subsidiary guarantors of the 2020 Senior Notes guaranteed the obligations of the Legacy Crestwood Issuers under the 2019 Senior Notes; and (iv) Legacy Crestwood Finance merged with and into NRGM Finance Corp., with NRGM Finance Corp. continuing as the surviving entity and immediately thereafter changing its name to Crestwood Midstream Finance Corp.

In general, the 2019 Senior Notes are fully and unconditionally guaranteed, joint and severally, on a senior unsecured basis by Crestwood Midstream’s domestic restricted subsidiaries (other than Finance Corp). The indenture contains customary release provisions, such as (i) disposition of all or substantially all the assets of, or the capital stock of, a guarantor subsidiary to a third person if the disposition complies with the indenture; (ii) designation of a guarantor subsidiary as an unrestricted subsidiary in accordance with its indentures; (iii) legal or covenant defeasance of a series of senior notes, or satisfaction and discharge of the related indenture; and (iv) guarantor subsidiary ceases to guarantee any other indebtedness of Crestwood Midstream or any other guarantor subsidiary, provided it no longer guarantees indebtedness under the Crestwood Midstream Revolver.

The indenture restricts the ability of Crestwood Midstream and its restricted subsidiaries to, among other things, sell assets; pay distributions on, redeem or repurchase Crestwood Midstream units, redeem or repurchase subordinated debt; make investments; incur or guarantee additional indebtedness or issue preferred units; create or incur certain liens; enter into agreements that restrict distributions or other payments to Crestwood Midstream from its restricted subsidiaries; consolidate, merge or transfer all or substantially all of their assets; and, engage in affiliate transactions; create unrestricted subsidiaries. These restrictions are subject to a number of important exceptions and qualifications, and many of these restrictions will terminate when the senior notes are rated investment grade and no default under the indenture has occurred and is continuing.

Crestwood Midstream 2020 Senior Notes

At December 31, 2013, the balance outstanding on Crestwood Midstream's 6.0% Senior Notes due 2020 (the “2020 Senior Notes”) was $500 million. We recorded a $4.7 million adjustment in conjunction with the Legacy Crestwood GP's reverse acquisition of us to adjust the debt to fair value. The senior notes will mature on December 15, 2020, and interest is payable semi-annually in arrears on June 15 and December 15 of each year.

In general, the 2020 Senior Notes are fully and unconditionally guaranteed, joint and severally, on a senior unsecured basis by Crestwood Midstream’s domestic restricted subsidiaries (other than Finance Corp.). The indenture contains customary release provisions, such as (i) disposition of all or substantially all of the assets of, or the capital stock of, a guarantor subsidiary to a third person if the disposition complies with the indenture; (ii) designation of a guarantor subsidiary as an unrestricted

134

CRESTWOOD EQUITY PARTNERS LP (FORMERLY INERGY, L.P.)
NOTES TO CONSOLIDATED FINANCIAL STATEMENTS


subsidiary in accordance with Crestwood Midstream’s indentures; and (iii) legal or covenant defeasance of a series of senior notes, or satisfaction and discharge of the related indenture.

The indenture restricts the ability of Crestwood Midstream and its domestic restricted subsidiaries to, among other things: sell assets; pay distributions on, redeem or repurchase Crestwood Midstream units or redeem or repurchase subordinated debt; make investments; incur or guarantee additional indebtedness or issue preferred units; create or incur certain liens; enter into agreements that restrict distributions or other payments to Crestwood Midstream from its restricted subsidiaries; consolidate, merge or transfer all or substantially all of their assets; engage in affiliate transactions; create unrestricted subsidiaries and enter into sale and leaseback transactions. These covenants are subject to a number of important exceptions and qualifications. At any time when the 2020 Senior Notes are rated investment grade by either of Moody’s Investors Service, Inc. or Standard & Poor’s Ratings Services and no default or event of default (each as defined in the indenture) has occurred and is continuing, many of these covenants will terminate.

Crestwood Midstream 2022 Senior Notes

On November 8, 2013, Crestwood Midstream and Finance Corp. completed an offering of $600 million in aggregate principal amount of 6.125% senior notes due 2022 (the "2022 Senior Notes") in a private offering exempt from the registration requirements of the Securities Act of 1933.  At December 31, 2013, the balance outstanding on the 2022 Senior Notes was $600 million. The notes are guaranteed on a senior unsecured basis by substantially all of Crestwood Midstream’s domestic restricted subsidiaries (other than Finance Corp.), subject to certain exceptions.  Crestwood Midstream used the net offering proceeds to fund a portion of the consideration paid in the Arrow Acquisition and to pay related fees and expenses, and to repay borrowings under the Crestwood Midstream Revolver.

In general, the 2022 Senior Notes are fully and unconditionally guaranteed, joint and severally, on a senior unsecured basis by Crestwood Midstream's domestic restricted subsidiaries (other than Finance Corp.). The indenture contains customary release provisions, such as (i) disposition of all or substantially all of the assets of, or the capital stock of, a guarantor subsidiary to a third person if the disposition complies with the indenture; (ii) designation of a guarantor subsidiary as an unrestricted subsidiary in accordance with Crestwood Midstream's indentures; and (iii) legal or covenant defeasance of a series of senior notes, or satisfaction and discharge of the related indenture.

The indenture restricts the ability of Crestwood Midstream and its domestic restricted subsidiaries to, among other things, sell assets; redeem or repurchase subordinated debt; make investments; incur or guarantee additional indebtedness or issue preferred units; create or incur certain liens; enter into agreements that restrict distributions or other payments to Crestwood Midstream from its restricted subsidiaries; consolidate, merge or transfer all of substantially all of their assets; create unrestricted subsidiaries; and engage in affiliate transactions. These restrictions are subject to a number of important exceptions and qualifications, and many of these restrictions will terminate when the senior notes are rated investment grade and no default under the indenture has occurred and is continuing.

At December 31, 2013, Crestwood Midstream was in compliance with all of its debt covenants.

Notes Payable and Other Obligations

Non-interest bearing obligations due under noncompetition agreements and other note payable agreements consisted of agreements between Legacy Inergy and the sellers of certain companies acquired from 2003 through 2013 with payments due through 2022 and imputed interest ranging from 6.75% to 8.00%. Non-interest bearing obligations consisted of $3.7 million in total payments due under agreements, less unamortized discount based on imputed interest of $0.9 million at December 31, 2013.
 

135

CRESTWOOD EQUITY PARTNERS LP (FORMERLY INERGY, L.P.)
NOTES TO CONSOLIDATED FINANCIAL STATEMENTS


Maturities

The aggregate amounts of principal to be paid on the outstanding long-term debt and notes payable during the next five years ending December 31 and in total thereafter are as follows (in millions):
2014
$
5.1

2015
1.0

2016
379.2

2017
0.2

2018
422.3

Thereafter
1,452.3

Total debt
$
2,260.1


Residual Value Guarantee

In conjunction with the contribution of Legacy Inergy's retail operations to Suburban Propane Partners ("SPH") on August 1, 2012, Legacy Inergy entered into a support agreement with SPH pursuant to which it was obligated to provide contingent, residual support of approximately $497 million of aggregate principal amount of the 7.5% senior unsecured notes due 2018 of SPH and Suburban Energy Finance Corp. (collectively, the “SPH Issuers”) or any permitted refinancing thereof. Under the support agreement, in the event the SPH Issuers fail to pay any principal amount of the supported debt when due, we will pay directly to, or to the SPH Issuers for the benefit of, the holders of the supported debt an amount up to the principal amount of the supported debt that the SPH Issuers have failed to pay. We have no obligation to make a payment under the support agreement with respect to any accrued and unpaid interest or any redemption premium or other costs, fees, expenses, penalties, charges or other amounts of any kind whatsoever that shall be due to noteholders by the SPH Issuers, whether on or related to the supported debt or otherwise. The support agreement terminates on the earlier of the date the supported debt is extinguished or on the maturity date of supported debt or any permitted refinancing thereof. We believe the probability of any future payment on this residual value guarantee is remote.


Note 10 - Income Taxes

The provision for income taxes for the years ended December 31, 2013, 2012, and 2011 consisted of the following (in millions):
 
Year Ended December 31,
 
2013
 
2012
 
2011
Current:
 
 
 
 
 
Federal
$
2.5

 
$

 
$

State
1.3

 
1.2

 
1.3

Total current
3.8

 
1.2

 
1.3

Deferred:
 
 
 
 
 
Federal
(2.5
)
 

 

State
(0.3
)
 

 

Total deferred
(2.8
)
 

 

Provision for income taxes
$
1.0

 
$
1.2

 
$
1.3


The effective rate differs from the statutory rate because the income tax provision for the year ended December 31, 2013 relates to taxable income of the corporations as discussed in Note 2.
 

136

CRESTWOOD EQUITY PARTNERS LP (FORMERLY INERGY, L.P.)
NOTES TO CONSOLIDATED FINANCIAL STATEMENTS


Deferred income taxes related to our wholly owned subsidiary, IPCH Acquisition Corp. ("IPCHA"), reflect the net tax effects of temporary differences between the carrying amounts of assets and liabilities for financial reporting purposes and the amounts used for income tax purposes. Components of the deferred income taxes at December 31, 2013 are as follows (in millions). Legacy Crestwood GP did not have deferred income taxes at December 31, 2012.
 
December 31,
 
2013
Deferred tax liabilities:
 
Basis difference in stock of acquired company
$
(17.2
)
Total deferred tax liability
$
(17.2
)

We are responsible for the Texas Margin tax computed on the Texas franchise tax return. The margin tax qualifies as an income tax under GAAP, which requires us to recognize the impact of this tax on the temporary differences between the financial statement assets and liabilities and their tax basis attributable to such tax. For the years ended December 31, 2013, 2012 and 2011, there were no temporary differences recognized in our consolidated statements of operations.

Uncertain Tax Positions. We evaluate the uncertainty in tax positions taken or expected to be taken in the course of preparing our consolidated financial statements to determine whether the tax positions are more likely than not of being sustained by the applicable tax authority. Tax positions with respect to tax at the partnership level deemed not to meet the more likely than not threshold would be recorded as a tax benefit or expense in the current year. We believe that there are no uncertain tax positions that would impact our operations for the years ended December 31, 2013, 2012 and 2011 and that no provision for income tax is required for these consolidated financial statements. However, our conclusions regarding the evaluation are subject to review and may change based on factors including, but not limited to, ongoing analyses of tax laws, regulations and interpretations thereof.


Note 11 – Partners’ Capital

Unit Issuances

We periodically sell common units in public offerings to generate funds to reduce our indebtedness under our credit facilities and to fund acquisitions. The table below presents limited partner unit issuances by Legacy Crestwood, Inergy Midstream and Crestwood Midstream.
Issuer
 
Issuance Date
 
Units  
 
Per Unit
Gross Price
 
Per Unit
Net Price (1)
 
 
Net
Proceeds
 
Legacy Crestwood
 
April 1, 2011
 
6,243,000

(2) 
$
24.50

 
$

 
$
152.7

Legacy Crestwood
 
May 4, 2011
 
1,800,000

 
30.65

 
29.75

 
53.6

Legacy Crestwood
 
January 13, 2012
 
3,500,000

 
30.73

 
29.50

 
103.1

Legacy Crestwood
 
July 25, 2012
 
4,600,000

(3) 
26.00

 
24.97

 
114.4

Legacy Crestwood
 
March 22, 2013
 
5,175,000

(4) 
23.90

 
23.00

 
118.5

Inergy Midstream
 
September 13, 2013
 
11,773,191

(5) 
22.50

 
21.69

 
255.2

Crestwood Midstream
 
October 23, 2013
 
16,100,000

(6) 
N/A

 
21.19

 
340.3

 
(1) 
Price is net of underwriting discounts.
(2) 
Represents Class C units.
(3) 
Includes 600,000 units that were issued in August 2012.
(4) 
Includes 675,000 units that were issued in April 2013.
(5) 
Includes 773,191 units that were issued on October 7, 2013.
(6) 
Includes 2,100,000 units that were issued on October 30, 2013.


137

CRESTWOOD EQUITY PARTNERS LP (FORMERLY INERGY, L.P.)
NOTES TO CONSOLIDATED FINANCIAL STATEMENTS


During 2011 and 2013, Legacy Crestwood issued Class C and Class D units, respectively, representing limited partner units. Legacy Crestwood had the option to pay distributions to its Class C and Class D unitholders with cash or by issuing additional paid-in-kind units based upon the volume common unit weighted-average price for 10 trading days immediately preceding the date the distribution was declared. On April 1, 2013, the outstanding Legacy Crestwood Class C units converted to common units on a one-for-one basis. In conjunction with the Crestwood Merger, Legacy Crestwood unitholders received 1.07 units of Legacy Inergy units for each unit of Legacy Crestwood they owned and as a result, there were no common or Class D units outstanding immediately following the Crestwood Merger. During 2013, Legacy Crestwood issued 183,995 and 292,660 additional Class C and Class D units in lieu of paying a quarterly cash distribution. For the years ended December 31, 2012 and 2011, Legacy Crestwood issued 633,084 and 473,731 additional Class C units in lieu of paying quarterly cash distributions.

Contributions

During 2012, Legacy Crestwood's general partner made additional capital contributions of approximately $5.9 million in exchange for the issuance of an additional 215,722 general partner units. During 2011, the Legacy Crestwood general partner made an additional capital contribution of approximately $8.7 million in exchange for the issuance of an additional 293,948 general partner units.

Distributions

We make quarterly distributions to the partners within approximately 45 days after the end of each quarter in an aggregate amount equal to our available cash for such quarter. Available cash generally means, with respect to each quarter, all cash on hand at the end of the quarter less the amount of cash that the general partner determines in its reasonable discretion is necessary or appropriate to:

provide for the proper conduct of our business;

comply with applicable law, any of our debt instruments, or other agreements; or

provide funds for distributions to unitholders for any one or more of the next four quarters;

plus all cash on hand on the date of determination of available cash for the quarter resulting from working capital borrowings made after the end of the quarter. Working capital borrowings are generally borrowings that are made under our working capital facility and in all cases are used solely for working capital purposes or to pay distributions to partners.

Distributions to Partners

During the years ended December 31, 2013, 2012 and 2011, Legacy Crestwood GP paid cash distributions to its member of $9.3 million, $13.8 million and $5.9 million.

A summary of our limited partner quarterly distributions for the year ended December 31, 2013 (subsequent to the June 19, 2013 reverse acquisition) is presented below:
Year Ended December 31, 2013
Record Date
 
Payment Date
 
Per Unit Rate
 
Cash Distributions
 (in millions)
August 7, 2013
 
August 14, 2013
 
$
0.13

 
$
22.3

November 7, 2013
 
November 14, 2013
 
$
0.135

 
25.0

 
 
 
 
 
 
$
47.3


On February 14, 2014, we paid a distribution of $0.1375 per limited partner unit to unitholders of record on February 7, 2014 with respect to the fourth quarter of 2013.


138

CRESTWOOD EQUITY PARTNERS LP (FORMERLY INERGY, L.P.)
NOTES TO CONSOLIDATED FINANCIAL STATEMENTS


Distributions to Non-Controlling Partners

Crestwood Midstream and Legacy Crestwood paid cash distributions to its common unitholders of $179.6 million for the year ended December 31, 2013. Legacy Crestwood paid cash distributions to its common unitholders of $77.7 million and $58.1 million for the year ended December 31, 2012 and 2011.

Other Partners' Capital Transactions

Crestwood Merger

In conjunction with Crestwood Holdings’ acquisition of our general partner, we issued 4,387,889 subordinated units, which are considered limited partnership interests, and have the same rights and obligations as our common units, except that the subordinated units are entitled to receive distributions of available cash for a particular quarter only after each of our common units has received a distribution of at least $0.13 for that quarter.  Our subordinated units convert to common units after our common units have received a cumulative distribution in excess of $0.52 during a consecutive four quarter period.

As discussed in Note 1, in conjunction with the Crestwood Merger, Legacy Crestwood unitholders received 1.07 units of Inergy Midstream units for each Legacy Crestwood unit they owned and as a result, there were no Legacy Crestwood common or Class D units outstanding immediately following the merger. In addition, Legacy Crestwood unitholders also received a $34.9 million distribution, $10 million of which was funded as a non-cash contribution from Crestwood Holdings and is reflected on our consolidated statements of partners’ capital as contribution from Crestwood Holding LLC for the year ended December 31, 2013. We reflected the distribution of $34.9 million as distributions to non-controlling partners on our consolidated statements of partners’ capital for the year ended December 31, 2013.

In conjunction with the Crestwood Merger, the restricted units outstanding under the Legacy Inergy long-term incentive plan were modified to accelerate the vesting of certain outstanding awards on December 31, 2013.  We reflected the cash paid of approximately $11.8 million related to these vesting units as distributions to partners on our consolidated statements of cash flows for the year ended December 31, 2013.   

Following the closing of the Crestwood Merger, Crestwood Holdings exchanged 7,100,000 common units of CMLP for 14,300,000 common units of CEQP pursuant to an option obtained on June 19, 2013 when it acquired our general partner.  This exchange resulted in a $182.3 million decrease to the interest of non-controlling partners and a $182.3 million increase to partners' capital on our consolidated statements of partners' capital.

Acquisitions and Other

CMM. In February 2012, Legacy Crestwood and Crestwood Holdings formed the CMM joint venture. Legacy Crestwood contributed approximately $131.3 million for a 35% membership interest and Crestwood Holdings contributed approximately $243.8 million for a 65% membership interest. On January 8, 2013, Legacy Crestwood acquired Crestwood Holdings’ 65% membership interest in CMM for approximately $258.0 million, which was funded through $129.0 million of borrowings under the Legacy Crestwood credit facility, the issuance of 6,190,469 Class D units and the issuance of 133,060 general partner units to the Legacy Crestwood general partner. As a result of the acquisition of the additional membership interest, Legacy Crestwood had the ability to control CMM’s operating and financial decisions and policies. The transaction was accounted for as a reorganization of entities under common control and accordingly, the historical results of Legacy Crestwood were retrospectively adjusted to reflect the change in reporting entity as of and for the year ended December 31, 2012. We reflected the $243.8 million contribution by Crestwood Holdings as contributions from non-controlling partners in our consolidated statements of cash flows and statements of partners’ capital for the year ended December 31, 2012. The issuances of the Class D and general partner units in conjunction with the acquisition of the additional interest in CMM were reflected as distributions for additional interest in Crestwood Marcellus Midstream LLC in our consolidated statements of cash flows and statements of partners’ capital for the year ended December 31, 2013.

Arrow. On November 7, 2013, Crestwood Midstream issued 8,826,125 common units as partial consideration of the Arrow Acquisition. See Note 4 for additional information regarding the Arrow Acquisition.


139

CRESTWOOD EQUITY PARTNERS LP (FORMERLY INERGY, L.P.)
NOTES TO CONSOLIDATED FINANCIAL STATEMENTS


Other. In connection with the Crestwood Holdings’ acquisition of Legacy Crestwood, Legacy Crestwood GP agreed to pay Quicksilver conditional consideration in the form of potential additional cash payments of up to $72 million depending on the achievement of certain defined average volume targets above an agreed threshold for 2011 and 2012. At December 31, 2011, the fair value of the conditional consideration was determined to be approximately $47.9 million. We recognized a gain of approximately $17.2 million for the year ended December 31, 2011 as a result of the reduction in the fair value of the contingent consideration.

In February 2012, Crestwood Holdings paid Quicksilver approximately $41.1 million on behalf of Legacy Crestwood GP associated with the average volumes achieved for 2011. We reflected this payment as a non-cash contribution from non-controlling partners on our consolidated statements of partners’ capital for the year ended December 31, 2012.   As of December 31, 2012, Quicksilver did not achieve their 2012 average volume target. As such, we determined that the estimated fair value of our remaining conditional consideration to Quicksilver was zero, and we recognized a gain of approximately $6.8 million for the year ended December 31, 2012 related to the elimination of the contingent liability.

Preferred Equity of Subsidiary

In conjunction with the Jackalope Acquisition discussed in Note 5, Crestwood Niobrara issued a preferred interest of approximately $80.6 million to a subsidiary of General Electric Capital Corporation and GE Structured Finance, Inc. (collectively, “GE”). The preferred interest is reflected as non-controlling interest in our consolidated financial statements. During the year ended December 31, 2013, we allocated approximately $4.9 million of net income to the non-controlling interest, which was based on the overall return attributable to the preferred security.

Crestwood Niobrara will fund 75% of future capital contributions to Jackalope through additional preferred interest issuances to GE (up to a maximum of an additional $53.9 million), with the remainder to be funded through our capital contributions to Crestwood Niobrara. During the year ended December 31, 2013, GE contributed $96.1 million (which consisted of the initial contribution of $80.6 million and additional capital contributions of $15.5 million) to Crestwood Niobrara in exchange for an equivalent number of preferred units. The proceeds from GE’s initial contribution were used to fund a portion of the Jackalope acquisition price, and the proceeds from the subsequent contributions were used to fund capital contributions to the Jackalope investment.

Crestwood Niobrara has the option to pay distributions to GE with cash or by issuing additional preferred units through the January 2015 distribution. On October 30, 2013, Crestwood Niobrara issued GE approximately 2,161,657 units in lieu of paying a cash distribution. Crestwood Midstream serves as the managing member of Crestwood Niobrara and, subject to certain restrictions, it has the ability to redeem GE’s preferred interest in either cash or Crestwood Midstream common units. On January 31, 2014, Crestwood Niobrara issued 2,210,294 preferred units to GE in lieu of paying a cash distribution.


Note 12 - Equity Plan

CEQP

Unit Purchase Plan

Legacy Inergy's general partner sponsored a unit purchase plan for its employees and the employees of its affiliates. The unit purchase plan permits participants to purchase common units in market transactions from Legacy Inergy, the general partners or any other person. All purchases made have been in market transactions, although the plan allows Legacy Inergy to issue additional units. Legacy Inergy has reserved 100,000 units for purchase under the unit purchase plan. As determined by the compensation committee, the general partner may match each participant's cash base pay or salary deferrals by an amount up to 10% of such deferrals and have such amount applied toward the purchase of additional units. The general partner has also agreed to pay the brokerage commissions, transfer taxes and other transaction fees associated with a participant's purchase of common units. The maximum amount that a participant may elect to have withheld from his or her salary or cash base pay with respect to unit purchases in any calendar year may not exceed 10% of his or her base salary or wages for the year. Units purchased on behalf of a participant under the unit purchase plan generally are to be held by the participant for at least one year. To the extent a participant desires to sell or dispose of such units prior to the end of this one year holding period, the participant will be ineligible to participate in the unit purchase plan again until the one year anniversary of the date of such sale. The unit purchase plan is intended to serve as a means for encouraging participants to invest in common units. There were 10,968 units

140

CRESTWOOD EQUITY PARTNERS LP (FORMERLY INERGY, L.P.)
NOTES TO CONSOLIDATED FINANCIAL STATEMENTS


purchased through the unit purchase plan by Legacy Inergy and its employees for the year ended December 31, 2013. We continue to maintain and sponsor this plan.

Long-Term Incentive Plan

Legacy Inergy’s general partner sponsored a long-term incentive plan for its employees, consultants and directors and the employees of its affiliates that performed services for Legacy Inergy. Restricted units were the only type of unvested award outstanding at the time of the Crestwood Merger on June 19, 2013. In conjunction with the Crestwood Merger, the restricted units outstanding under the long-term incentive plan were modified to accelerate the vesting of all the outstanding awards on either the earlier of their original vesting date, or December 31, 2013 or June 19, 2014, depending on the respective employee. We continue to maintain and sponsor this plan.
 
During the period June 19, 2013 to December 31, 2013, 670,658 restricted units vested at a per unit price of $13.96. Total compensation expense associated with vested and unvested awards amounted to $5.9 million for the year ended December 31, 2013. At December 31, 2013, there were 446,581 unvested restricted units outstanding at a per unit price of $13.96 and total unrecognized compensation expense associated with these restricted units amounted to $1.6 million. That cost is expected to be recognized over the period January 1, 2014 to June 19, 2014.

CMLP
Long-Term Incentive Plan

Inergy Midstream's general partner sponsored a long-term incentive plan for its employees, consultants and directors and the employees of its affiliates that performed services for Inergy Midstream. Restricted units were the only type of unvested award outstanding at the time of the Crestwood Merger on June 19, 2013. In conjunction with the Crestwood Merger, the restricted units outstanding under the long-term incentive plan were modified to accelerate the vesting of all the outstanding awards on the earlier of their original vesting date, or either December 31, 2013 or June 19, 2014, depending on the respective employee. Crestwood Midstream continues to maintain and sponsor this plan.
  
During the period June 19, 2013 to December 31, 2013, 230,384 restricted units vested at a per unit price of $22.16. Total compensation expense associated with vested and unvested awards amounted to $4.9 million for the year ended December 31, 2013. At December 31, 2013, there were 195,250 unvested restricted units outstanding at a per unit price of $22.16 and total unrecognized compensation expense associated with these restricted units amounted to $1.8 million. That cost is expected to be recognized over the period January 1, 2014 to June 19, 2014.


141

CRESTWOOD EQUITY PARTNERS LP (FORMERLY INERGY, L.P.)
NOTES TO CONSOLIDATED FINANCIAL STATEMENTS


Legacy Crestwood

Long-Term Incentive Plan

Prior to the Crestwood Merger, awards of phantom and restricted units were granted under the Legacy Crestwood Fourth Amended and Restated 2007 Equity Plan (the "2007 Equity Plan"). The 2007 Equity Plan was terminated in conjunction with the Crestwood Merger. All of the unvested phantom and restricted units became vested upon consummation of the Crestwood Merger and all unamortized compensation expense related to those units was recognized on that date. The following table summarizes information regarding phantom and restricted unit activity:
 
Payable In Cash
 
 
Payable In Units
 
 
Units  
 
Weighted-
Average Grant
Date Fair
Value
 
 
Units  
 
Weighted-
Average Grant
Date Fair
Value
 
Unvested - December 31, 2011
13,346

 
$
26.40

 
128,795

 
$
27.22

Vested - phantom units
(4,267
)
 
$
26.46

 
(40,929
)
 
$
27.21

Vested - restricted units

 
$

 
(4,682
)
 
$
27.53

Granted - phantom units

 
$

 
126,246

 
$
29.90

Granted - restricted units

 
$

 
37,500

 
$
25.67

Canceled - phantom units
(767
)
 
$
25.63

 
(24,938
)
 
$
28.30

Unvested - December 31, 2012
8,312

 
$
26.45

 
221,992

 
$
28.35

Vested - phantom units
(7,958
)
 
$
26.48

 
(329,825
)
 
$
26.69

Vested - restricted units

 
$

 
(74,760
)
 
$
25.60

Granted - phantom units

 
$

 
161,807

 
$
24.33

Granted - restricted units

 
$

 
27,900

 
$
24.86

Canceled - phantom units
(354
)
 
$
25.81

 
(7,114
)
 
$
27.96

Unvested - December 31, 2013

 
$

 

 
$


As discussed above, the vesting period of our phantom and restricted units were accelerated upon consummation of the Crestwood Merger.  Crestwood Midstream recognized compensation expense under the 2007 Equity Plan of approximately $6.5 million, $1.9 million and $0.9 million for the years ended December 31, 2013, 2012 and 2011, included in operating expenses on our consolidated statements of income. Crestwood Midstream granted phantom and restricted units under the 2007 Equity Plan with a grant date fair value of approximately $4.6 million, $4.7 million and $0.8 million for the years ended December 31, 2013, 2012 and 2011. 

Under the 2007 Equity Plan, participants who were granted restricted units could elect to have Crestwood Midstream withhold common units to satisfy minimum statutory tax withholding obligations arising in connection with the vesting of non-vested common units. Any such common units withheld were returned to the 2007 Equity Plan on the applicable vesting dates, which corresponded to the times at which income was recognized by the employee. When Crestwood Midstream withheld these common units, they were required to remit to the appropriate taxing authorities the fair value of the units withheld as of the vesting date. The number of units withheld was determined based on the closing price per common unit as reported on the NYSE on such dates. For the years ended December 31, 2013 and 2012, Crestwood Midstream withheld 21,014 and 1,405 common units to satisfy employee tax withholding obligations. There were no common units withheld to satisfy employee tax withholding obligations for the year ended December 31, 2011.



142

CRESTWOOD EQUITY PARTNERS LP (FORMERLY INERGY, L.P.)
NOTES TO CONSOLIDATED FINANCIAL STATEMENTS


Note 13 - Employee Benefit Plans

A 401(k) plan is available to all of our employees after meeting certain requirements. The plan permits employees to make contributions up to 75% of their salary, up to statutory limits, which was $17,500 in 2013. The plan provides for matching contributions by us for employees completing one year of service of at least 1,000 hours. Aggregate matching contributions made by us were $0.5 million in 2013. Neither Legacy Crestwood GP nor Legacy Crestwood had any employees. Employees of Crestwood Holdings provided services to Legacy Crestwood GP and Legacy Crestwood pursuant to an omnibus agreement.


Note 14 - Asset Retirement Obligations

We have legal obligations associated with right-of-way contracts we hold and at our facilities whether owned or leased. Where we can reasonably estimate the asset retirement obligation, we accrue a liability based on an estimate of the timing and amount of settlement. We record changes in these estimates based on changes in the expected amount and timing of payments to settle our obligations.
 
The following table presents the changes in the net asset retirement obligations for the years ended December 31, 2013 and 2012 (in millions):
 
December 31,
 
 
2013
 
2012
Net asset retirement obligation at January 1
$
14.0

 
$
11.5

Liabilities incurred

 
0.4

Acquisitions

 
1.4

Accretion expense
0.8

 
0.7

Changes in estimate
0.3

 

Net asset retirement obligation at December 31
$
15.1

 
$
14.0


We did not have any material assets that were legally restricted for use in settling asset retirement obligations as of December 31, 2013 and 2012.


Note 15 – Commitments and Contingencies

Legal Proceedings
Class Action Lawsuits. Five putative class action lawsuits challenging the Crestwood Merger have been filed, four in federal court in the United States District Court for the Southern District of Texas: (i) Abraham Knoll v. Robert G. Phillips, et al. (Case No. 4:13-cv-01528); (ii) Greg Podell v. Crestwood Midstream Partners, LP, et al. (Case No. 4:13-cv-01599); (iii) Johnny Cooper v. Crestwood Midstream Partners LP, et al. (Case No. 4:13-cv-01660); and (iv) Steven Elliot LLC v. Robert G. Phillips, et al. (Case No. 4:13-cv-01763), and one in Delaware Chancery Court, Hawley v. Crestwood Midstream Partners LP, et al. (Case No. 8689-VCL).  All of the cases name Legacy Crestwood (since merged into the Company), Crestwood Gas Services GP LLC, Crestwood Holdings LLC, the current and former directors of Crestwood Gas Services GP LLC, the Company, Inergy Midstream, Crestwood Midstream GP LLC (formerly NRGM GP, LLC), and Intrepid Merger Sub, LLC as defendants.  All of the suits are brought by a purported holder of common units of Inergy Midstream, both individually and on behalf of a putative class consisting of holders of common units of Inergy Midstream.  The lawsuits generally allege, among other things, that the directors of Crestwood Gas Services GP LLC breached their fiduciary duties to holders of common units of Inergy Midstream by agreeing to a transaction with inadequate consideration and unfair terms and pursuant to an inadequate process.  The lawsuits further allege that the Company, Inergy Midstream, Crestwood Midstream GP LLC, and Intrepid Merger Sub, LLC aided and abetted the Legacy Crestwood directors in the alleged breach of their fiduciary duties.  The lawsuits seek, in general, (i) injunctive relief enjoining the merger, (ii) in the event the merger is consummated, rescission or an award of rescissory damages, (iii) an award of plaintiffs' costs, including reasonable attorneys' and experts' fees, (iv) the accounting by the defendants to plaintiffs for all damages caused by the defendants, and (v) such further equitable relief as the court deems just and proper.  Certain of the actions also assert claims of inadequate disclosure under Sections 14(a) and 20(a) of the Securities

143

CRESTWOOD EQUITY PARTNERS LP (FORMERLY INERGY, L.P.)
NOTES TO CONSOLIDATED FINANCIAL STATEMENTS


Exchange Act of 1934, and the Elliot case also names Citigroup Global Markets Inc. as an alleged aider and abettor.  The plaintiff in the Hawley action in Delaware filed a motion for expedited proceedings but subsequently withdrew that motion and then filed a stipulation voluntarily dismissing the action without prejudice (which has not yet been approved by the Court).  The plaintiffs in the Knoll, Podell, Cooper, and Elliot actions filed an unopposed motion to consolidate these four cases, which the Court granted and captioned the consolidated matter as In re Crestwood Midstream Partners Unitholder Litigation, Lead Case No. 4:13-cv-01528 (the “Consolidated Action”). The plaintiffs entered into a Memorandum of Understanding (MOU) on September 24, 2013 to settle the Consolidated Action whereby the defendants denied liability. The settlement contemplated by the MOU is subject to a number of conditions, including notice to the class and final court approval following completion of a settlement hearing, which is scheduled for May 16, 2014. The defendants expect the Court to approve the final settlement. The anticipated settlement of the MOU will not have a material impact to our consolidated financial statements.

Letter of Intent. In June 2010, Inergy Midstream and Central New York Oil And Gas Company, L.L.C. (“CNYOG”) entered into a letter of intent with Anadarko Petroleum Corporation (“Anadarko”) which contemplated that, subject to certain conditions, Anadarko may exercise an option to acquire up to a 25% ownership interest in the MARC I pipeline. On September 23, 2011, Anadarko filed a complaint against Inergy Midstream and CNYOG in the Court of Common Pleas in Lycoming County, Pennsylvania (Cause No. 11-01697) alleging that (i) Anadarko had an option to acquire, and timely exercised its option to acquire, a 25% ownership interest in the MARC I pipeline, (ii) Inergy Midstream refused to enter into definitive agreements under which Anadarko would acquire a 25% interest in the pipeline and, by doing so, Inergy Midstream breached the letter of intent, and (iii) by refusing to enter into definitive agreements, Inergy Midstream breached a duty of good faith and fair dealing in connection with the letter of intent. Based on these allegations, Anadarko sought various remedies, including specific performance of the letter of intent and monetary damages. 

On September 9, 2013, Inergy Midstream and Anadarko entered into a confidential settlement agreement to resolve any and all claims relating to the litigation. We have reimbursed Inergy Midstream for the amount paid to Anadarko under the settlement agreement pursuant to the omnibus agreement that governs Inergy Midstream's relationship with us.

Declaratory Action. In January 2014, the entity from whom we lease our Tres Palacios caverns, Underground Services Markham, LLC (“USM”), filed a petition in the 269th Judicial District Court, Harris County, Texas (Case No. 2014-00823) requesting declaratory judgment on numerous fronts, including whether or not TPGS has breached its lease obligations by filing an application with the FERC to reduce the certificated working gas storage capacity of our Tres Palacios natural gas storage facility. We filed our response to USM’s petition on January 31, 2014, and requested that the court dismiss the petition based on several grounds. We have been advised by the district court that a hearing on USM's motion will be held in early March 2014. We believe that TPGS is entitled to request FERC authorization to reduce Tres Palacios’ certificated working gas storage capacity under our lease and that USM’s claims are without merit, and we intend to vigorously defend ourselves in the lawsuit.

We are periodically involved in litigation proceedings. If we determine that a negative outcome is probable and the amount of loss is reasonably estimable, then we accrue the estimated amount. The results of litigation proceedings cannot be predicted with certainty; however, management believes that we do not have material potential liability in connection with these proceedings that would have a significant financial impact on its consolidated financial condition, results of operations or cash flows. However, we could incur judgments, enter into settlements or revise its expectations regarding the outcome of certain matters, and such developments could have a material adverse effect on our results of operations or cash flows in the period in which the amounts are paid and/or accrued. As of December 31, 2013 and 2012, we had less than $0.1 million accrued for our outstanding legal matters.

Any loss estimates are inherently subjective, based on currently available information, and are subject to management's judgment and various assumptions. Due to the inherently subjective nature of these estimates and the uncertainty and unpredictability surrounding the outcome of legal proceedings, actual results may differ materially from any amounts that have been accrued.

Regulatory Compliance

In the ordinary course of our business, we are subject to various laws and regulations. In the opinion of our management, compliance with current laws and regulations will not have a material effect on its results of operations, cash flows or financial condition.


144

CRESTWOOD EQUITY PARTNERS LP (FORMERLY INERGY, L.P.)
NOTES TO CONSOLIDATED FINANCIAL STATEMENTS


Environmental Compliance

Our operations are subject to stringent and complex laws and regulations pertaining to health, safety, and the environment. We are subject to laws and regulations at the federal, state and local levels that relate to air and water quality, hazardous and solid waste management and disposal and other environmental matters. The cost of planning, designing, constructing and operating our facilities must incorporate compliance with environmental laws and regulations and safety standards. Failure to comply with these laws and regulations may trigger a variety of administrative, civil and potentially criminal enforcement measures. Our accruals for environmental matters were immaterial at December 31, 2013 and 2012.

Self-Insurance

We utilize third-party insurance subject to varying retention levels of self-insurance, which management considers prudent. Such self-insurance relates to losses and liabilities primarily associated with medical claims, workers' compensation claims and general, product, vehicle and environmental liability. Losses are accrued based upon management's estimates of the aggregate liability for claims incurred using certain assumptions followed in the insurance industry and based on past experience. The primary assumption utilized is actuarially determined loss development factors. The loss development factors are based primarily on historical data. Our self insurance reserves could be affected if future claim developments differ from the historical trends. We believe changes in health care costs, trends in health care claims of our employee base, accident frequency and severity and other factors could materially affect the estimate for these liabilities. We continually monitor changes in employee demographics, incident and claim type and evaluates our insurance accruals and adjusts our accruals based on our evaluation of these qualitative data points. We are liable for the development of claims for our disposed retail propane operations, provided they were reported prior to August 1, 2012. At December 31, 2013, our self-insurance reserves were $15.8 million. We estimate that $10.6 million of this balance will be paid subsequent to December 31, 2014. As such, $10.6 million has been classified in other long-term liabilities on our consolidated balance sheets. There were no self-insurance reserves at December 31, 2012.

Contingent Consideration - Antero

In connection with the Antero Acquisition, Legacy Crestwood agreed to pay Antero conditional consideration in the form of potential additional cash payments of up to $40 million, depending on the achievement of certain defined average annual production levels achieved during 2012, 2013 and 2014. During 2012 and 2013, Antero did not meet the annual production level to earn additional payments. Based on our estimates of Antero’s 2014 production, we believe their production levels will likely exceed the annual production threshold in the earn-out provision and accordingly, we have recognized a $31.4 million liability as of December 31, 2013 that represents the fair value of the potential payments that may be made under this earn-out provision. We estimated the liability based on the probability-weighted discounted cash flows using a 5.9% discount rate and our estimate of Antero’s production in 2014 (a Level 3 fair value measurement).

Commitments and Purchase Obligations

Operating Leases. TPGS leases the surface and subsurface rights necessary to operate the Tres Palacios storage facility under an operating lease that expires on December 31, 2037, which is subject to automatic renewal for two 20-year extension periods unless TPGS elects not to extend the term of the lease.  The lease payments vary based on the FERC-certificated working gas capacity of the caverns which are in service as well as an incremental payment for physical volumes of gas injected and / or withdrawn from the caverns in service.  

We also maintain operating leases in the ordinary course of our business activities. These leases include those for office buildings and other operating facilities and equipment. The terms of the agreements vary from 2014 until 2032.


145

CRESTWOOD EQUITY PARTNERS LP (FORMERLY INERGY, L.P.)
NOTES TO CONSOLIDATED FINANCIAL STATEMENTS


Future minimum lease payments under noncancelable operating leases for the next five years ending December 31 and in total thereafter consist of the following (in millions):
Year Ending
December 31,
 
2014
$
18.2

2015
17.4

2016
17.1

2017
15.8

2018
14.3

Thereafter
247.5

Total minimum lease payments
$
330.3


Rent expense for operating leases for the years ended December 31, 2013, 2012 and 2011, totaled $16.4 million, $7.4 million and $7.7 million.

Capital Leases. We have a compressor, treating facility and certain auto leases which are accounted for as capital leases. The terms of the agreements vary from 2014 until 2018. We recorded amortization of expense of $3.6 million, $3.1 million and $1.9 million for the years ended December 31, 2013, 2012 and 2011.

Future minimum lease payments related to our capital leases at December 31, 2013 are as follows (in millions):
Year Ending
December 31,
 
2014
$
2.6

2015
1.3

2016
0.6

2017
0.3

2018

Thereafter

Total payments
4.8

Imputed interest
(0.1
)
Present value of future payments
$
4.7


Our capital lease liabilities were $4.7 million and $7.0 million at December 31, 2013 and 2012, and are included in accrued expenses and other liabilities and other long-term liabilities on our consolidated balance sheets.

Purchase Commitments. We periodically enter into agreements with suppliers to purchase fixed quantities of NGLs, distillates and natural gas at fixed prices. At December 31, 2013, the total of these firm purchase commitments was $234.1 million, substantially all of which will occur over the course of the next twelve months. We also enter into non-binding agreements with suppliers to purchase quantities of NGLs, distillates and natural gas at variable prices at future dates at the then prevailing market prices.

We have entered into certain purchase commitments in connection with the identified growth projects primarily related to the Watkins Glen NGL development project, the COLT Hub expansion project, and certain upgrades to the US Salt facility. The Watkins Glen NGL development project entails the conversion of certain caverns created by US Salt into 2.1 million barrels of NGL storage.  The COLT Hub expansion project primarily includes an expansion of receiving, storage, and take-away capacity via interconnecting pipelines, storage tanks, and rail facilities. At December 31, 2013, the total of our storage and transportation and NGL and crude services operations' firm purchase commitments was approximately $49.6 million. The gathering and processing segment also has purchase commitments of approximately $47.7 million primarily related to the expansion of our compression facilities in the Marcellus Shale and other growth and maintenance contractual purchase obligations. The majority of the purchases associated with these commitments are expected to occur over the course of the next twelve months.

146

CRESTWOOD EQUITY PARTNERS LP (FORMERLY INERGY, L.P.)
NOTES TO CONSOLIDATED FINANCIAL STATEMENTS


Note 16 – Related Party Transactions

Our general partner is owned by Crestwood Holdings. Affiliates of Crestwood Holdings and its owners, such as Sabine Oil and Gas LLC and Mountaineer Keystone, LLC, are considered our related parties. Concurrent with the Crestwood Merger described in Note 1, Quicksilver is no longer a related party, and as a result our transactions with Quicksilver are now considered non-affiliated transactions.

We enter into transactions with its affiliates within the ordinary course of business and the services are based on the same terms as non-affiliates, including gas gathering and processing services under long-term contracts, product purchases and various operating agreements. The following table shows revenues, cost of goods sold, operating and administrative expenses and reimbursements from our affiliates for the years December 31, 2013, 2012 and 2011 (in millions):
 
Year Ended December 31,
 
2013
 
2012
 
2011
Gathering and processing revenues
$
74.9

 
$
113.7

 
$
131.2

Gathering and processing costs of goods sold
$
32.5

 
$
15.2

 
$

Operating and administrative expenses
$
25.3

 
$
19.5

 
$
17.9


The following table shows accounts receivable and accounts payable from our affiliates as of December 31, 2013 and 2012 (in millions):
 
December 31, 2013
 
December 31, 2012
Accounts receivable
$

 
$
23.8

Accounts payable
$
3.6

 
$
3.1


Following the closing of the Crestwood Merger on October 7, 2013, Crestwood Holdings exchanged 7,100,000 common units of Crestwood Midstream for 14,300,000 of our common units pursuant to an option granted to Crestwood Holdings when it acquired our general partner.


Note 17 – Segments

In conjunction with the June 19, 2013 transactions described in Note 1, we modified our segments and now our financial statements reflect three operating and reporting segments: (i) gathering and processing operations; (ii) NGL and crude services operations; and (iii) storage and transportation operations. Our gathering and processing operations engage in the gathering, processing, treating, compression, transportation and sales of natural gas and the delivery of NGLs. Our NGL and crude services operations provide NGLs and crude oil gathering, storage, marketing, supply and logistics services to producers, refiners, marketers, and others that effectively provide flow assurances to our customers, as well as the production and sale of salt products. Our storage and transportation operations provide natural gas storage and transportation services to third parties. Our corporate operations include all general and administrative expenses that are not allocated to our reportable segments. We assess the performance of our operating segments based on EBITDA, which represents operating income plus depreciation, amortization and accretion expense.

The following table is a reconciliation of net income to EBITDA (in millions):
 
Year Ended December 31,
 
2013
 
2012
 
2011
Net income (loss)
$
(50.6
)
 
$
24.4

 
$
42.1

Add:
 
 
 
 
 
Interest and debt expense, net
77.9

 
35.8

 
27.6

Provision for income taxes
1.0

 
1.2

 
1.3

Depreciation, amortization and accretion
167.9

 
73.2

 
53.9

EBITDA
$
196.2

 
$
134.6

 
$
124.9


147

CRESTWOOD EQUITY PARTNERS LP (FORMERLY INERGY, L.P.)
NOTES TO CONSOLIDATED FINANCIAL STATEMENTS


The following table summarizes the reportable segment data for the years ended December 31, 2013, 2012 and 2011 (in millions). The net asset/liability from price risk management, as reported in the accompanying consolidated balance sheets, is primarily related to the NGL and crude services segment.
 
Year Ended December 31, 2013
 
Gathering and Processing
 
NGL and Crude Services
 
Storage and Transportation
 
Corporate
 
Total
Operating revenues
$
291.2

 
$
1,031.3

 
$
104.2

 
$

 
$
1,426.7

Costs of product/services sold
56.6

 
930.0

 
15.7

 

 
1,002.3

Operating and administrative expense
54.9

 
37.6

 
12.1

 
93.5

 
198.1

Goodwill impairment
(4.1
)
 

 

 

 
(4.1
)
Other income

 

 

 
0.2

 
0.2

Gain (loss) on long-lived assets
5.4

 
(0.1
)
 

 

 
5.3

Loss on contingent consideration
(31.4
)
 

 

 

 
(31.4
)
Earnings (loss) from unconsolidated affiliates
0.1

 
(0.2
)
 

 

 
(0.1
)
EBITDA
$
149.7

 
$
63.4

 
$
76.4

 
$
(93.3
)
 
$
196.2

Goodwill
$
356.8

 
$
1,258.9

 
$
936.5

 
$

 
$
2,552.2

Total assets
$
2,507.3

 
$
3,465.8

 
$
2,369.1

 
$
181.0

 
$
8,523.2

Cash expenditures for property, plant and equipment
$
271.2

 
$
56.8

 
$
18.0

 
$
1.0

 
$
347.0


 
Year Ended December 31, 2012
 
Gathering and Processing
 
NGL and Crude Services
 
Storage and Transportation
 
Corporate
 
Total
Operating revenues
$
239.5

 
$

 
$

 
$

 
$
239.5

Costs of product/services sold
39.0

 

 

 

 
39.0

Operating and administrative expense
43.1

 

 

 
29.6

 
72.7

Gain on contingent consideration
6.8

 

 

 

 
6.8

EBITDA
$
164.2

 
$

 
$

 
$
(29.6
)
 
$
134.6

Goodwill
$
352.2

 
$

 
$

 
$

 
$
352.2

Total assets
$
2,278.9

 
$

 
$

 
$
22.7

 
$
2,301.6

Cash expenditures for property, plant and equipment
$
51.5

 
$

 
$

 
$
1.1

 
$
52.6



148

CRESTWOOD EQUITY PARTNERS LP (FORMERLY INERGY, L.P.)
NOTES TO CONSOLIDATED FINANCIAL STATEMENTS


 
Year Ended December 31, 2011
 
Gathering and Processing
 
NGL and Crude Services
 
Storage and Transportation
 
Corporate
 
Total
Operating revenues
$
205.8

 
$

 
$

 
$

 
$
205.8

Costs of product/services sold
38.8

 

 

 

 
38.8

Operating and administrative expense
36.3

 

 

 
24.1

 
60.4

Gain on long-lived assets
1.1

 

 

 

 
1.1

Gain on contingent consideration
17.2

 

 

 

 
17.2

EBITDA
$
149.0

 
$

 
$

 
$
(24.1
)
 
$
124.9

Goodwill
$
348.1

 
$

 
$

 
$

 
$
348.1

Total assets
$
1,720.9

 
$

 
$

 
$
18.3

 
$
1,739.2

Cash expenditures for property, plant and equipment
$
47.8

 
$

 
$

 
$
0.6

 
$
48.4



Note 18 – Condensed Consolidating Financial Information

We are a holding company and own no operating assets and have no significant operations independent of our subsidiaries. Obligations under our outstanding senior notes and credit agreement are jointly and severally guaranteed by our wholly owned domestic subsidiaries. Legacy Crestwood GP and Crestwood Midstream and its wholly owned subsidiaries do not guarantee our senior notes or credit facility. CEQP Finance Corp., the co-issuer, is our 100% owned subsidiary and has no material assets, operations, revenues or cash flows other than those related to its service as co-issuer of our senior notes. 

As discussed in Note 1, the accounting for the reverse acquisition of Legacy Inergy results in Legacy Inergy's historical operations being acquired on June 19, 2013. Our senior notes are thus not included in the financial statements prior to June 19, 2013. Since Legacy Crestwood GP (the accounting predecessor) does not guarantee any debt, the condensed consolidated financial statements do not include 2012 or 2011 financial information.

The tables below present condensed consolidating financial statements for us (parent) on a stand-alone, unconsolidated basis, and our combined guarantor and combined non-guarantor subsidiaries as of December 31, 2013 and for the year ended December 31, 2013. The financial information may not necessarily be indicative of the results of operations, cash flows or financial position had the subsidiaries operated as independent entities.

149

CRESTWOOD EQUITY PARTNERS LP (FORMERLY INERGY, L.P.)
NOTES TO CONSOLIDATED FINANCIAL STATEMENTS


Condensed Consolidating Balance Sheet
December 31, 2013
(in millions)
 
Parent
 
Guarantor
Subsidiaries
 
Non-
Guarantor
Subsidiaries
 
Eliminations
 
Consolidated
Assets
 
 
 
 
 
 
 
 
 
Current assets:
 
 
 
 
 
 
 
 
 
Cash and cash equivalents
$
0.1

 
$
2.4

 
$
2.7

 
$

 
$
5.2

Accounts receivable

 
207.5

 
205.1

 

 
412.6

Inventories

 
66.6

 
7.0

 

 
73.6

Other current assets

 
25.8

 
10.2

 
(5.4
)
 
30.6

Total current assets
0.1

 
302.3

 
225.0

 
(5.4
)
 
522.0

 
 
 
 
 
 
 
 
 
 
Property, plant and equipment, net

 
400.9

 
3,504.4

 

 
3,905.3

Goodwill and intangible assets, net

 
742.4

 
3,170.2

 

 
3,912.6

Investment in subsidiary
5,927.1

 

 

 
(5,927.1
)
 

Other assets

 
10.2

 
173.1

 

 
183.3

Total assets
$
5,927.2

 
$
1,455.8

 
$
7,072.7

 
$
(5,932.5
)
 
$
8,523.2

 
 
 
 
 
 
 
 
 
 
Liabilities and partners' capital
 
 
 
 
 
 
 
 
 
Current liabilities:
 
 
 
 
 
 
 
 
 
Accounts payable
$

 
$
218.3

 
$
160.7

 
$

 
$
379.0

Other current liabilities
4.2

 
61.6

 
156.7

 
(5.4
)
 
217.1

Total current liabilities
4.2

 
279.9

 
317.4

 
(5.4
)
 
596.1

 
 
 
 
 
 
 
 
 
 
Long-term liabilities:
 
 
 
 
 
 
 
 
 
Long-term debt, less current portion
393.0

 

 
1,867.9

 

 
2,260.9

Other long-term liabilities
21.4

 
109.9

 
26.3

 

 
157.6

Total long-term liabilities
414.4

 
109.9

 
1,894.2

 

 
2,418.5

 
 
 
 
 
 
 
 
 
 
Partners' capital
831.6

 
1,066.0

 
184.1

 
(1,250.1
)
 
831.6

Interest of non-controlling partners in subsidiaries
4,677.0

 

 
4,677.0

 
(4,677.0
)
 
4,677.0

Total partners' capital
5,508.6

 
1,066.0

 
4,861.1

 
(5,927.1
)
 
5,508.6

Total liabilities and partners' capital
$
5,927.2

 
$
1,455.8

 
$
7,072.7

 
$
(5,932.5
)
 
$
8,523.2







150

CRESTWOOD EQUITY PARTNERS LP (FORMERLY INERGY, L.P.)
NOTES TO CONSOLIDATED FINANCIAL STATEMENTS


Condensed Consolidating Statements of Operations
Year Ended December 31, 2013
(in millions)
 
Parent
 
Guarantor
Subsidiaries
 
Non-
Guarantor
Subsidiaries
 
Eliminations
 
Consolidated
Revenues:
 
 
 
 
 
 
 
 
 
Gathering and processing
$

 
$

 
$
216.3

 
$

 
$
216.3

NGL and crude services

 
761.2

 
270.1

 

 
1,031.3

Storage and transportation

 
14.1

 
90.1

 

 
104.2

Related party

 

 
82.1

 
(7.2
)
 
74.9

 

 
775.3

 
658.6

 
(7.2
)
 
1,426.7

 
 
 
 
 
 
 
 
 
 
Costs of product/services sold (excluding depreciation, amortization and accretion as shown below):
 
 
 
 
 
 
 
 
 
Gathering and processing

 

 
24.1

 

 
24.1

NGL and crude services

 
699.6

 
230.4

 

 
930.0

Storage and transportation

 
7.0

 
8.7

 

 
15.7

Related party

 
7.2

 
32.5

 
(7.2
)
 
32.5

 

 
713.8

 
295.7

 
(7.2
)
 
1,002.3

 
 
 
 
 
 
 
 
 
 
Expenses:
 
 
 
 
 
 
 
 
 
Operating and administrative

 
41.3

 
156.8

 

 
198.1

Depreciation, amortization and accretion

 
26.0

 
141.9

 

 
167.9

 

 
67.3

 
298.7

 

 
366.0

Other operating income (expense):
 
 
 
 
 
 
 
 
 
Loss on contingent consideration

 

 
(31.4
)
 

 
(31.4
)
Other

 
(0.1
)
 
1.3

 

 
1.2

Operating income (loss)

 
(5.9
)
 
34.1

 

 
28.2

 
 
 
 
 
 
 
 
 
 
Interest and debt expense, net
(6.5
)
 

 
(71.4
)
 

 
(77.9
)
Other

 
0.2

 
(0.1
)
 

 
0.1

Equity in net income of subsidiary
(43.9
)
 

 

 
43.9

 

Income (loss) before income taxes
(50.4
)
 
(5.7
)
 
(37.4
)
 
43.9

 
(49.6
)
Provision for income taxes
0.2

 
0.1

 
0.7

 

 
1.0

Net income (loss)
(50.6
)
 
(5.8
)
 
(38.1
)
 
43.9

 
(50.6
)
Net loss attributable to non-controlling partners in subsidiaries

 

 
57.3

 

 
57.3

Net income (loss) attributable to partners
$
(50.6
)
 
$
(5.8
)
 
$
19.2

 
$
43.9

 
$
6.7

 









151

CRESTWOOD EQUITY PARTNERS LP (FORMERLY INERGY, L.P.)
NOTES TO CONSOLIDATED FINANCIAL STATEMENTS


Condensed Consolidating Statements of Comprehensive Income
Year Ended December 31, 2013
(in millions)
 
Parent
 
Guarantor
Subsidiaries
 
Non-
Guarantor
Subsidiaries
 
Eliminations
 
Consolidated
Net income (loss)
$
(50.6
)
 
$
(5.8
)
 
$
(38.1
)
 
$
43.9

 
$
(50.6
)
Change in Suburban Propane Partners LP units
(0.1
)
 

 

 

 
(0.1
)
Comprehensive income (loss)
$
(50.7
)
 
$
(5.8
)
 
$
(38.1
)
 
$
43.9

 
$
(50.7
)


















152

CRESTWOOD EQUITY PARTNERS LP (FORMERLY INERGY, L.P.)
NOTES TO CONSOLIDATED FINANCIAL STATEMENTS


Condensed Consolidating Statements of Cash Flows
Year Ended December 31, 2013
(in millions)
 
Parent
 
Guarantor
Subsidiaries
 
Non-
Guarantor
Subsidiaries
 
Eliminations
 
Consolidated
Cash flows from operating activities:
$

 
$
1.8

 
$
186.5

 
$

 
$
188.3

 
 
 
 
 
 
 
 
 
 
Cash flows from investing activities:
 
 
 
 
 
 
 
 
 
Acquisitions, net of cash acquired

 
5.9

 
(561.5
)
 

 
(555.6
)
Purchases of property, plant and equipment

 
(12.4
)
 
(334.6
)
 

 
(347.0
)
Investment in unconsolidated affiliates, net

 

 
(151.5
)
 

 
(151.5
)
Distributions received and other
76.0

 
17.0

 
11.1

 
(92.9
)
 
11.2

Net cash provided by (used in) investing activities
76.0

 
10.5

 
(1,036.5
)
 
(92.9
)
 
(1,042.9
)
 
 
 
 
 
 
 
 
 
 
Cash flows from financing activities:
 
 
 
 
 
 
 
 
 
Proceeds from the issuance of long-term debt

 
394.1

 
2,072.8

 

 
2,466.9

Principal payments on long-term debt

 
(333.3
)
 
(1,634.3
)
 

 
(1,967.6
)
Distributions paid
(76.0
)
 
(59.1
)
 
(155.2
)
 
92.9

 
(197.4
)
Distributions paid to non-controlling partners

 

 
(204.5
)
 

 
(204.5
)
Net proceeds from the issuance of common units

 

 
714.0

 

 
714.0

Proceeds from issuance of preferred equity

 

 
96.1

 

 
96.1

Other
0.1

 
(11.6
)
 
(36.3
)
 

 
(47.8
)
Net cash provided by (used in) financing activities
(75.9
)
 
(9.9
)
 
852.6

 
92.9

 
859.7

 
 
 
 
 
 
 
 
 
 
Net increase in cash
0.1

 
2.4

 
2.6

 

 
5.1

Cash at beginning of period

 

 
0.1

 

 
0.1

Cash at end of period
$
0.1

 
$
2.4

 
$
2.7

 
$

 
$
5.2




153

CRESTWOOD EQUITY PARTNERS LP (FORMERLY INERGY, L.P.)
NOTES TO CONSOLIDATED FINANCIAL STATEMENTS


Note 19 - Quarterly Financial Data (Unaudited)

Summarized unaudited quarterly financial data is presented below (in millions, except per unit information):
 
Quarter Ended
 
 
March 31
 
June 30
 
September 30
 
December 31
 
2013
 
 
 
 
 
 
 
 
Revenues
$
72.4

 
$
118.9

 
$
427.2

 
$
808.2

 
Operating income (loss)
15.7

 
7.8

 
15.8

 
(11.1
)
(b) 
Earnings (loss) from unconsolidated affiliates

 

 
(0.4
)
 
0.3

 
Net income (loss)
3.9

 
(4.5
)
 
(7.9
)
 
(42.1
)
 
Net income (loss) attributable to partners
5.1

 
1.6

 
(8.3
)
 
8.3

 
Net income (loss) per limited partner unit:(a)
 
 
 
 
 
 
 
 
Basic(c)
$
0.13

 
$
0.03

 
$
(0.05
)
 
$
0.04

 
Diluted(c)
$
0.13

 
$
0.03

 
$
(0.05
)
 
$
0.04

 
2012
 
 
 
 
 
 
 
 
Revenues
$
53.8

 
$
55.2

 
$
63.0

 
$
67.5

 
Operating income
12.4

 
17.5

 
18.3

 
13.2

 
Net income
4.5

 
8.3

 
9.1

 
2.5

 
Net income attributable to partners
3.3

 
3.4

 
6.0

 
2.2

 
Net income per limited partner unit:(a)
 
 
 
 
 
 
 
 
Basic
$
0.08

 
$
0.09

 
$
0.15

 
$
0.06

 
Diluted
$
0.08

 
$
0.09

 
$
0.15

 
$
0.06

 

(a)
Basic and diluted net income for the quarter ended March 31, 2013 and each of the quarters ended December 31, 2012, were calculated based on the presumption that the common and subordinated units issued to acquire Legacy Crestwood GP (the accounting predecessor) were outstanding for the entire period prior to the June 19, 2013 acquisition.
(b)
Includes a $31.4 million loss on contingent consideration which reflects the fair value of an earn-out premium associated with the original acquisition of our Antero assets. See Notes 4 and 15 for a further discussion of this non-cash charge.
(c)
The accumulation of basic and diluted net income (loss) per limited partner unit does not total the amount for the year due to changes in ownership percentages throughout the year.



154

CRESTWOOD EQUITY PARTNERS LP (FORMERLY INERGY, L.P.)
NOTES TO CONSOLIDATED FINANCIAL STATEMENTS


The following table is a summary of the purchase accounting adjustments recorded during the fourth quarter related to the Crestwood Merger (in millions):
 
Current Estimate(a)
 
Preliminary Estimate(b)
 
Adjustment Based
on Revised
Valuation Report
Current assets
$
224.5

 
$
222.7

 
$
1.8

Property, plant and equipment
2,088.2

 
2,259.7

 
(171.5
)
Intangible assets
337.5

 
315.0

 
22.5

Other assets
12.7

 
12.7

 

Total identifiable assets acquired
2,662.9

 
2,810.1

 
(147.2
)
 
 
 
 
 
 
Current liabilities
207.5

 
208.9

 
(1.4
)
Long-term debt
1,079.3

 
1,079.3

 

Other long-term liabilities
146.6

 
213.1

 
(66.5
)
Total liabilities assumed
1,433.4

 
1,501.3

 
(67.9
)
 
 
 
 
 
 
Net identifiable assets acquired
1,229.5

 
1,308.8

 
(79.3
)
Goodwill
2,149.9

 
2,564.4

 
(414.5
)
Net assets acquired
$
3,379.4

 
$
3,873.2

 
$
(493.8
)

(a)
See Note 4 for additional information related to the December 31, 2013 estimate of the fair values of the assets acquired and liabilities assumed at June 19, 2013, the date of the merger.
(b)
Preliminary estimate recorded as of September 30, 2013.

The changes from the preliminary estimate were based on additional valuation information obtained on the components that comprise the enterprise fair value of Legacy Inergy as well as certain of our storage and transportation assets and obligations, primarily related to our Tres Palacios storage operations.  The impact of these adjustments on depreciation and amortization expense was not material to any quarters. These revised estimates continue to be preliminary and are subject to material change pending the final valuation of these assets and liabilities.  

155


SIGNATURES
Pursuant to the requirements of Section 13 or 15(d) of the Securities Exchange Act of 1934, the registrant has duly caused this report to be signed on its behalf by the undersigned, thereunto duly authorized.

 
 
CRESTWOOD EQUITY PARTNERS LP
 
 
 
 
 
 
By Crestwood Equity GP, LLC
 
 
(its general partner)
 
 
 
 
Dated:
February 28, 2014
By
/s/    ROBERT G. PHILLIPS        
 
 
 
Robert G. Phillips
 
 
 
President, Chief Executive Officer and Director

Pursuant to the requirements of the Securities Exchange Act of 1934, this report has been signed below by the following officers and directors of Crestwood Equity GP, LLC, as general partner of Crestwood Equity Partners LP, the registrant, in the capacities and on the dates indicated.

Date
 
Signature and Title
February 28, 2014
 
/S/    ROBERT G. PHILLIPS        
Robert G. Phillips,
President, Chief Executive Officer and Director
(Principal Executive Officer)
 
 
 
February 28, 2014
 
/S/    MICHAEL J. CAMPBELL       
Michael J. Campbell,
Senior Vice President and Chief Financial Officer
(Principal Financial Officer)
 
 
 
February 28, 2014
 
/S/    STEVEN M. DOUGHERTY        
Steven M. Dougherty,
Senior Vice President and Chief Accounting Officer
(Principal Accounting Officer)
 
 
 
February 28, 2014
 
/S/    ALVIN BLEDSOE       
Alvin Bledsoe, Director
 
 
 
February 28, 2014
 
/S/    MICHAEL G. FRANCE        
Michael G. France, Director
 
 
 
February 28, 2014
 
/S/    WARREN H. GFELLER        
Warren H. Gfeller, Director
 
 
 
February 28, 2014
 
/S/    ARTHUR B. KRAUSE        
Arthur B. Krause, Director
 
 
 
February 28, 2014
 
/S/    RANDY E. MOEDER        
Randy E. Moeder, Director
 
 
 
February 28, 2014
 
/S/    JOHN J. SHERMAN        
John J. Sherman, Director
 
 
 
February 28, 2014
 
/S/    JOHN W. SOMERHALDER II        
John W. Somerhalder II, Director
 
 
 
February 28, 2014
 
/S/    DAVID M. WOOD       
David M. Wood, Director

156


Schedule I

Crestwood Equity Partners LP (Formerly Inergy, L.P.)
Parent Only
Condensed Balance Sheet
(in millions, except unit information)

 
December 31,
 
2013
Assets
 
Current assets:
 
Cash and cash equivalents
$
0.1

Total current assets
0.1

 
 
Investment in subsidiaries
5,927.1

Total assets
$
5,927.2

 
 
Liabilities and partners’ capital
 
Current liabilities:
 
Accrued expenses
$
2.0

Current portion of long-term debt
2.2

Total current liabilities
4.2

 
 
Long-term debt, less current portion
393.0

Other long-term liabilities
21.4

 
 
Total partners’ capital
5,508.6

Total liabilities and partners’ capital
$
5,927.2

 
 

See accompanying notes to condensed financial statements.

157


Schedule I

Crestwood Equity Partners LP (Formerly Inergy, L.P.)
Parent Only
Condensed Statement of Operations
(in millions)

 
Year Ended December 31,
 
2013
 
 
Operating income
$

Interest expense, net
(6.5
)
Equity in net income of subsidiaries
(43.9
)
Loss before income taxes
(50.4
)
Provision for income taxes
0.2

Net loss
$
(50.6
)

See accompanying notes to condensed financial statements.




































158


Schedule I

Crestwood Equity Partners LP (Formerly Inergy, L.P.)
Parent Only
Condensed Statement of Comprehensive Income
(in millions)

 
Year Ended December 31,
 
2013
 
 
Net loss
$
(50.6
)
Change in unrealized fair value on cash flow hedges
(0.1
)
Comprehensive loss
$
(50.7
)

See accompanying notes to condensed financial statements.


159


Schedule I

Crestwood Equity Partners LP (Formerly Inergy, L.P.)
Parent Only
Condensed Statement of Cash Flows
(in millions)

 
Year Ended December 31,
 
2013
Cash flows from operating activities
$

 
 
Cash flows from investing activities
76.0

 
 
Cash flows from financing activities:
 
Proceeds from the issuance of long-term debt

Principal payments on long-term debt

Distributions paid
(76.0
)
Distributions received

Other
0.1

Net cash provided by (used in) financing activities
(75.9
)
 
 
Net increase (decrease) in cash
0.1

Cash at beginning of period

Cash at end of period
$
0.1


See accompanying notes to condensed financial statements.




























160


Schedule I

Crestwood Equity Partners LP (Formerly Inergy, L.P.)
Parent Only
Notes to Condensed Financial Statements


Note 1. Basis of Presentation

In the parent-only financial statements, our investment in subsidiaries is stated at cost plus equity in undistributed earnings of subsidiaries since the date of acquisition.  Our share of net income of our unconsolidated subsidiaries is included in consolidated income using the equity method.  The parent-only financial statements should be read in conjunction with our consolidated financial statements. 



161


Schedule II

Crestwood Equity Partners LP (Formerly Inergy, L.P.)
Valuation and Qualifying Accounts
(in millions)

Year Ended December 31,
Balance at
beginning
of period
 
Charged
to costs and
expenses
 
Other
Additions
 
Deductions
(write-offs)
 
Balance
at end
of period
Allowance for doubtful accounts
 
 
 
 
 
 
 
 
 
2013
$

 
$
(1.1
)
 
$
1.2

 
$

 
$
0.1

2012

 

 

 

 

2011

 

 

 

 




162