20-F 1 a11-14725_120f.htm 20-F

Table of Contents

 

UNITED STATES

SECURITIES AND EXCHANGE COMMISSION

WASHINGTON, D.C. 20549

 


 

FORM 20-F

 


 

(Mark One)

 

o

REGISTRATION STATEMENT PURSUANT TO SECTION 12(b) OR 12(g) OF THE SECURITIES EXCHANGE ACT OF 1934

 

 

OR

 

 

x

ANNUAL REPORT PURSUANT TO SECTION 13 OR 15(d) OF THE SECURITIES EXCHANGE ACT OF 1934
For the fiscal year ended December 31, 2010

 

 

OR

 

 

o

TRANSITION REPORT PURSUANT TO SECTION 13 OR 15(d) OF THE SECURITIES EXCHANGE ACT OF 1934
For the transition period from              to            

 

 

OR

 

 

o

SHELL COMPANY REPORT PURSUANT TO SECTION 13 OR 15(d) OF THE SECURITIES EXCHANGE ACT OF 1934

 

Date of event requiring this shell company report

 

Commission file number: 000-30666

 

NETEASE.COM, INC.

(Exact name of Registrant as specified in its charter)

 

N/A

(Translation of Registrant’s name into English)

 

Cayman Islands

(Jurisdiction of incorporation or organization)

 

26/F, SP Tower D

Tsinghua Science Park Building 8

No. 1 Zhongguancun East Road, Haidian District

Beijing 100084, People’s Republic of China

(Address of principal executive offices)

 

Onward Choi

26/F, SP Tower D

Tsinghua Science Park Building 8

No. 1 Zhongguancun East Road, Haidian District

Beijing 100084, People’s Republic of China

Phone (86 10) 8255-8163

Facsimile (86 10) 8261 8627

(Name, Telephone, E-mail and/or Facsimile number and Address of Company Contact Person)

 

Securities registered or to be registered pursuant to Section 12(b) of the Act:

 

NONE

 

Securities registered or to be registered pursuant to Section 12(g) of the Act:

 

Name of each exchange and Title of each class on which registered:

 

American Depositary Shares, each representing 25 ordinary shares, par value US$0.0001 per share,
NASDAQ Global Select Market

(Title of Class)

 



Table of Contents

 

Securities for which there is a reporting obligation pursuant to Section 15(d) of the Act:

 

NONE

(Title of Class)

 

Indicate the number of outstanding shares of each of the issuer’s classes of capital or common stock as of the close of the period covered by the annual report:

 

3,252,363,606 ordinary shares, par value US$0.0001 per share.

 

Indicate by check mark if the registrant is a well-known seasoned issuer, as defined in Rule 405 of the Securities Act.

x Yes   o No

 

If this report is an annual or transition report, indicate by check mark if the registrant is not required to file reports pursuant to Section 13 or (15)(d) of the Securities Exchange Act of 1934.

o Yes   x No

 

Indicate by check mark whether the registrant (1) has filed all reports required to be filed by Section 13 or 15(d) of the Securities Exchange Act of 1934 during the preceding 12 months (or for such shorter period that the registrant was required to file such reports), and (2) has been subject to such filing requirements for the past 90 days.

x Yes   o No

 

Indicate by check mark whether the registrant has submitted electronically and posted on its corporate Web site, if any, every Interactive Data File required to be submitted and posted pursuant to Rule 405 of Regulation S-T (§232.405 of this chapter) during the preceding 12 months (or for such shorter period that the registrant was required to submit and post such files).

x Yes   o No

 

Indicate by check mark whether the registrant is a large accelerated filer, an accelerated filer, or a non-accelerated filer. See definition of “accelerated filer and large accelerated filer” in Rule 12b-2 of the Exchange Act. (Check one):

 

Large Accelerated Filer x

 

Accelerated Filer o

 

Non-Accelerated Filer o

 

Indicate by check mark which basis of accounting the registrant has used to prepare the financial statements included in this filing:

 

U.S. GAAP x

 

International Financial Reporting Standards as issued
by the International Accounting Standards Board
o

 

Other o

 

If “Other” has been checked in response to the previous question, indicate by check mark which financial statement item the registrant has elected to follow:

o Item 17   o Item 18

 

If this is an annual report, indicate by check mark whether the registrant is a shell company (as defined in Rule 12b-2 of the Exchange Act).

o Yes   x No

 

(APPLICABLE ONLY TO ISSUERS INVOLVED IN BANKRUPTCY PROCEEDINGS DURING THE PAST FIVE YEARS)

 

Indicate by check mark whether the registrant has filed all documents and reports required to be filed by Sections 12, 13 or 15(d) of the Securities Exchange Act of 1934 subsequent to the distribution of securities under a plan confirmed by a court.

 

o Yes   o No

 



Table of Contents

 

TABLE OF CONTENTS

 

INTRODUCTION

 

 

 

 

PART I

 

2

 

 

 

Item 1.

Identity of Directors, Senior Management and Advisers

2

Item 2.

Offer Statistics and Expected Timetable

2

Item 3.

Key Information

2

Item 4.

Information on the Company

23

Item 4A.

Unresolved Staff Comments

43

Item 5.

Operating and Financial Review and Prospects

43

Item 6.

Directors, Senior Management and Employees

66

Item 7.

Major Shareholders and Related Party Transactions

74

Item 8.

Financial Information

77

Item 9.

The Offer and Listing

77

Item 10.

Additional Information

78

Item 11.

Quantitative and Qualitative Disclosures About Market Risk

87

Item 12.

Description of Securities Other than Equity Securities

87

 

 

 

PART II

 

89

 

 

 

Item 13.

Defaults, Dividend Arrearages and Delinquencies

89

Item 14.

Material Modifications to the Rights of Security Holders and Use of Proceeds

89

Item 15.

Controls and Procedures

89

Item 16A.

Audit Committee Financial Expert

89

Item 16B.

Code of Ethics

89

Item 16C.

Principal Accountant Fees and Services

89

Item 16D.

Exemptions from the Listing Standards for Audit Committees

90

Item 16E.

Purchases of Equity Securities by the Issuer and Affiliated Purchasers

90

Item 16F.

Change in Registrants’ Certifying Accountant

90

Item 16G.

Corporate Governance

90

 

 

 

PART III

 

91

 

 

 

Item 17.

Financial Statements

91

Item 18.

Financial Statements

91

Item 19.

Exhibits

91

 



Table of Contents

 

INTRODUCTION

 

This annual report on Form 20-F includes our audited consolidated financial statements as of December 31, 2009 and 2010 and for the years ended December 31, 2008, 2009 and 2010.

 

Forward-Looking Information

 

This annual report on Form 20-F contains statements of a forward-looking nature. These statements are made under the “safe harbor” provisions of the U.S. Private Securities Litigation Reform Act of 1995. You can identify these forward-looking statements by terminology such as “will,” “expects,” “anticipates,” “future,” “intends,” “plans,” “believes,” “estimates” and similar statements. The accuracy of these statements may be impacted by a number of business risks and uncertainties that could cause actual results to differ materially from those projected or anticipated, including risks related to:

 

·                                the risk that the online game market will not continue to grow or that we will not be able to maintain our leading position in that market, which could occur if, for example, our new online games do not become as popular as management anticipates;

 

·                                the risk that we will not be successful in our product diversification efforts, including our focus on item- and fee-based games and entry into strategic licensing arrangements;

 

·                                the risk of changes in Chinese government regulation of the online game market that limit future growth of our revenue or causes revenue to decline;

 

·                                the risk that we may not be able to continuously develop new and creative online services or that we will not be able to set, or follow in a timely manner, trends in the market;

 

·                                the risk that the Internet advertising market in China will not continue to grow and will remain subject to intense competition;

 

·                                the risk that we will not be able to control our expenses in future periods;

 

·                                the impact of any future public health problem in China, including avian influenza, severe acute respiratory syndrome, or SARS, or Influenza A (H1N1), or H1N1;

 

·                                governmental uncertainties (including possible changes in the effective tax rates applicable to NetEase and its subsidiaries and affiliates), general competition and price pressures in the marketplace;

 

·                                the risk that fluctuations in the value of the Renminbi with respect to other currencies could adversely affect our business and financial results;

 

·                                the risk that current or future appointees to management are not effective in their respective positions; and

 

·                                other risks outlined in our filings with the Securities and Exchange Commission.

 

We do not undertake any obligation to update this forward-looking information, except as required under applicable law.

 

1



Table of Contents

 

PART I

 

Item  1.                   Identity of Directors, Senior Management and Advisers

 

Not Applicable.

 

Item  2.                   Offer Statistics and Expected Timetable

 

Not Applicable.

 

Item  3.                   Key Information

 

A.        Selected Financial Data

 

The following table presents the selected consolidated financial information for our business. You should read the following information in conjunction with Item 5 “Operating and Financial Review and Prospects” below. The following data for the years ended December 31, 2008, 2009 and 2010 and as of December 31, 2009 and 2010 have been derived from our audited consolidated financial statements for those years, which were prepared in accordance with generally accepted accounting principles in the United States, or U.S. GAAP, and should be read in conjunction with those statements, which are included in this annual report beginning on page F-1. The following data for the years ended December 31, 2006 and 2007 and as of December 31, 2006, 2007, and 2008 were derived from our unaudited consolidated financial statements for those years (which are unaudited as they have been revised from previously issued audited financial statements to reflect changes in the manner in which we account for convertible debt instruments and non-controlling interests, and the reclassification  of certain facility costs to better reflect staff-related operating cost, as further described in Note 2(v) to the consolidated financial statements), which were prepared in accordance with U.S. GAAP and are not included in this annual report.

 

2



Table of Contents

 

 

 

For the year ended December 31,

 

 

 

2006

 

2007

 

2008

 

2009

 

2010

 

2010

 

 

 

RMB

 

RMB

 

RMB

 

RMB

 

RMB

 

US$ (Note 1)

 

 

 

(in thousands, except per share data)

 

Statement of Operations Data:

 

 

 

 

 

 

 

 

 

 

 

 

 

Revenues:

 

 

 

 

 

 

 

 

 

 

 

 

 

Online game services

 

1,856,063

 

1,932,635

 

2,498,518

 

3,368,689

 

4,944,439

 

749,157

 

Advertising services

 

285,773

 

305,058

 

405,887

 

383,560

 

633,209

 

95,941

 

Wireless value-added services and others

 

75,406

 

68,018,

 

71,719

 

71,202

 

82,141

 

12,446

 

 

 

2,217,242

 

2,305,711

 

2,976,124

 

3,823,451

 

5,659,789

 

857,544

 

Business tax (expense)/benefit

 

(52,882

)

(92,424

)

108,460

 

(66,504

)

(152,120

)

(23,048

)

Net revenues

 

2,164,360

 

2,213,287

 

3,084,584

 

3,756,947

 

5,507,669

 

834,496

 

 

 

 

 

 

 

 

 

 

 

 

 

 

 

Cost of revenues (Note 3)

 

(387,142

)

(428,339

)

(578,690

)

(972,374

)

(1,798,841

)

(272,552

)

Gross profit

 

1,777,218

 

1,784,948

 

2,505,894

 

2,784,573

 

3,708,828

 

561,944

 

 

 

 

 

 

 

 

 

 

 

 

 

 

 

Operating expenses:

 

 

 

 

 

 

 

 

 

 

 

 

 

Selling and marketing expenses (Note 3)

 

(174,821

)

(243,600

)

(232,487

)

(351,661

)

(656,976

)

(99,542

)

General and administrative expenses (Note 3)

 

(163,158

)

(140,238

)

(137,118

)

(165,205

)

(189,621

)

(28,730

)

Research and development expenses (Note 3)

 

(159,362

)

(195,508

)

(221,726

)

(244,272

)

(317,929

)

(48,171

)

Total operating expenses

 

(497,341

)

(579,346

)

(591,331

)

(761,138

)

(1,164,526

)

(176,443

)

 

 

 

 

 

 

 

 

 

 

 

 

 

 

Operating profit

 

1,279,877

 

1,205,602

 

1,914,563

 

2,023,435

 

2,544,302

 

385,501

 

Other income (expenses):

 

 

 

 

 

 

 

 

 

 

 

 

 

Investment income

 

341

 

474

 

1,518

 

354

 

290

 

44

 

Interest income

 

94,365

 

112,600

 

144,805

 

128,168

 

141,001

 

21,364

 

Interest expense (Note 2)

 

(25,202

)

 

 

 

 

 

Exchange (losses) gains

 

(958

)

(50,891

)

(167,102

)

9,617

 

(89,488

)

(13,560

)

Other, net

 

1,239

 

(1,084

)

3,552

 

(10,934

)

(19,634

)

(2,975

)

Income before tax

 

1,349,661

 

1,266,701

 

1,897,336

 

2,150,640

 

2,576,471

 

390,374

 

Income tax

 

(132,486

)

(2,689

)

(300,673

)

(313,861

)

(344,446

)

(52,189

)

 

 

 

 

 

 

 

 

 

 

 

 

 

 

Net Income

 

1,217,175

 

1,264,012

 

1,596,663

 

1,836,779

 

2,232,025

 

338,185

 

 

 

 

 

 

 

 

 

 

 

 

 

 

 

Net loss attributable to non-controlling interests

 

400

 

74

 

25

 

13,657

 

3,747

 

568

 

Net income attributable to NetEase.com, Inc.’s shareholders

 

1,217,575

 

1,264,086

 

1,596,688

 

1,850,436

 

2,235,772

 

338,753

 

Unrealized gains on investments

 

 

1,332

 

 

 

 

 

Comprehensive income

 

1,217,575

 

1,265,418

 

1,596,688

 

1,850,436

 

2,235,772

 

338,753

 

 

 

 

 

 

 

 

 

 

 

 

 

 

 

Net income per share, basic

 

0.38

 

0.41

 

0.51

 

0.57

 

0.69

 

0.10

 

Net income per share, diluted

 

0.35

 

0.38

 

0.49

 

0.57

 

0.69

 

0.10

 

Net income per ADS, basic

 

9.42

 

10.24

 

12.81

 

14.34

 

17.22

 

2.61

 

Net income per ADS, diluted

 

8.70

 

9.55

 

12.34

 

14.24

 

17.14

 

2.60

 

Weighted average number of ordinary shares outstanding, basic

 

3,231,832

 

3,086,451

 

3,117,117

 

3,225,250

 

3,246,426

 

3,246,426

 

Weighted average number of ADS outstanding, basic

 

129,273

 

123,458

 

124,685

 

129,010

 

129,857

 

129,857

 

Weighted average number of ordinary shares outstanding, diluted

 

3,498,405

 

3,307,538

 

3,234,214

 

3,248,983

 

3,261,886

 

3,261,886

 

Weighted average number of ADS outstanding, diluted

 

139,936

 

132,302

 

129,369

 

129,959

 

130,475

 

130,475

 

Share-based compensation cost included in:

 

 

 

 

 

 

 

 

 

 

 

 

 

 

 

 

 

 

 

 

 

 

 

 

 

 

 

Cost of revenues

 

16,614

 

14,890

 

13,679

 

9,021

 

37,342

 

5,657

 

Selling and marketing expenses

 

21,147

 

14,357

 

8,564

 

2,323

 

8,123

 

1,231

 

General and administrative expenses

 

37,360

 

33,887

 

23,587

 

9,861

 

31,580

 

4,785

 

Research and development expenses

 

26,165

 

32,293

 

22,119

 

10,180

 

25,361

 

3,843

 

 

 

101,287

 

95,428

 

67,949

 

31,385

 

102,406

 

15,516

 

 

 

 

 

 

 

 

 

 

 

 

 

 

 

Other Financial Data:

 

 

 

 

 

 

 

 

 

 

 

 

 

Capital expenditures

 

142,514

 

71,516

 

133,329

 

407,727

 

297,980

 

45,148

 

Net cash provided by (used in):

 

 

 

 

 

 

 

 

 

 

 

 

 

Operating activities

 

1,596,109

 

1,379,902

 

2,017,799

 

2,094,495

 

2,854,954

 

432,569

 

Investing activities

 

(1,218,242

)

952,298

 

(3,409,258

)

(1,907,584

)

(2,621,162

)

(397,146

)

Financing activities

 

(829,056

)

(960,410

)

(157,293

)

40,533

 

24,140

 

3,658

 

 

3



Table of Contents

 

 

 

As of December 31,

 

 

 

2006

 

2007

 

2008

 

2009

 

2010

 

2010

 

 

 

RMB

 

RMB

 

RMB

 

RMB

 

RMB

 

US$ (Note 1)

 

 

 

(in thousands, except per share data)

 

Balance Sheet Data:

 

 

 

 

 

 

 

 

 

 

 

 

 

 

 

 

 

 

 

 

 

 

 

 

 

 

 

Cash

 

1,206,477

 

2,482,821

 

793,408

 

1,041,290

 

1,285,137

 

194,718

 

Time deposits

 

2,731,397

 

1,675,814

 

4,820,000

 

5,975,378

 

8,193,972

 

1,241,511

 

Property, equipment and software, net

 

224,208

 

183,472

 

258,788

 

557,756

 

755,778

 

114,512

 

Total assets

 

4,373,708

 

4,685,659

 

6,345,893

 

8,803,469

 

11,586,662

 

1,755,555

 

Total current liabilities

 

676,408

 

1,276,826

 

829,048

 

1,377,925

 

1,828,227

 

277,004

 

Total long-term liabilities

 

791,631

 

10,200

 

200

 

200

 

34,797

 

5,273

 

Working capital (Note 4)

 

3,452,777

 

3,159,467

 

5,144,731

 

6,594,637

 

8,798,668

 

1,333,132

 

Total shareholders’ equity

 

2,905,668

 

3,398,633

 

5,516,645

 

7,425,344

 

9,723,638

 

1,473,278

 

 


Note 1:

See the section titled “Exchange Rate Information” below.

Note 2:

Reflects retroactive adoption of a new accounting standard that resulted in a bifurcation adjustment of convertible debt instruments, namely, our zero coupon convertible subordinated notes. All of such convertible notes were converted by July 2008. Based on the accounting standard prevailing prior to May 2008, our management concluded that the conversion option was “indexed to the Company’s own stock”. Accordingly, the conversion option was not bifurcated, and we had reported our convertible notes at unamortized cost under long-term payable in our consolidated balance sheets since issuance. Based on a subsequent accounting standard related to convertible debt where the principal amount may be settled in cash issued in May 2008 which was applicable to our company effective January 1, 2009, we were required to bifurcate the conversion option.  We estimated the fair value, as of the date of issuance, of our convertible notes as if the instrument was issued without the conversion option. The difference between the fair value and the principal amount of the instrument attributable to the conversion option was retrospectively recorded as debt discount and as a component of equity. The amortization of the debt discount was recognized over the expected period from the date of issuance to the earliest redemption/conversion date of the convertible notes as a non-cash increase to interest expense in the historical periods. The difference between the fair value and the principal amount of the instrument attributable to the conversion option was retrospectively recorded as debt discount and as a component of equity. The amortization of the debt discount was recognized over the expected period from the date of issuance to the earliest redemption/conversion date of the convertible notes as a non-cash increase to interest expense in the historical periods.  As a result, we were required to retroactively record a significant amount of non-cash interest expense totaling RMB133.8 million for the periods from July 2003 to July 2006 against our retained earnings and additional paid-in capital.

Note 3:

In the fourth quarter of 2010, our management decided to allocate facility costs comprising of office and staff quarter rentals and management fees, building amortization and miscellaneous utility costs, which were previously recorded under general and administration expenses, to the respective functions based on headcount under cost of revenues, selling and marketing expenses, research and development expenses and general and administration expenses. The change was implemented to better reflect staff-related operating cost. Reclassifications have been made to cost of revenues and operating expense amounts in the selected consolidated statements of operations data for prior periods as set out below in order to conform to the current year’s presentation. There is no change to the other financial data presented above as a result of this allocation.

 

 

 

Before

 

 

 

After

 

 

 

Change

 

Reclassification

 

Change

 

 

 

RMB

 

RMB

 

RMB

 

 

 

(in thousands)

 

For the year ended December 31, 2006

 

 

 

 

 

 

 

Cost of revenues

 

381,298

 

5,844

 

387,142

 

Selling and marketing expenses

 

170,143

 

4,678

 

174,821

 

General and administrative expenses

 

179,880

 

(16,722

)

163,158

 

Research and development expenses

 

153,162

 

6,200

 

159,362

 

 

 

884,483

 

 

884,483

 

 

 

 

 

 

 

 

 

For the year ended December 31, 2007

 

 

 

 

 

 

 

Cost of revenues

 

415,453

 

12,886

 

428,339

 

Selling and marketing expenses

 

235,318

 

8,282

 

243,600

 

General and administrative expenses

 

176,179

 

(35,941

)

140,238

 

Research and development expenses

 

180,735

 

14,773

 

195,508

 

 

 

1,007,685

 

 

1,007,685

 

 

 

 

 

 

 

 

 

For the year ended December 31, 2008

 

 

 

 

 

 

 

Cost of revenues

 

559,605

 

19,085

 

578,690

 

Selling and marketing expenses

 

221,551

 

10,936

 

232,487

 

General and administrative expenses

 

181,841

 

(44,723

)

137,118

 

Research and development expenses

 

207,024

 

14,702

 

221,726

 

 

 

1,170,021

 

 

1,170,021

 

 

 

 

 

 

 

 

 

For the year ended December 31, 2009

 

 

 

 

 

 

 

Cost of revenues

 

952,229

 

20,145

 

972,374

 

Selling and marketing expenses

 

338,310

 

13,351

 

351,661

 

General and administrative expenses

 

212,533

 

(47,328

)

165,205

 

Research and development expenses

 

230,440

 

13,832

 

244,272

 

 

 

1,733,512

 

 

1,733,512

 

 

Note 4:

Working capital represents total current assets less total current liabilities.

 

Exchange Rate Information

 

We have published our financial statements in Renminbi, or RMB. Our business is currently conducted in and from China in Renminbi. In this annual report, all references to Renminbi and RMB are to the legal currency of China and all references to U.S. dollars, dollars, $ and US$ are to the legal currency of the United States. Translations in this annual report of amounts from RMB into U.S. dollars for the convenience of the reader were calculated at the noon buying rate of US$1.00: RMB6.6000 on December 31, 2010 as set forth in the H.10 statistical release of the U.S. Federal Reserve Board. The prevailing rate on June 10, 2011 was US$1.00: RMB6.4801. We make no representation that any Renminbi or U.S. dollar amounts could have been, or could be, converted into U.S. dollars or Renminbi, as the case may be, at any particular rate, the rates stated above, or at all, on December 31, 2010 or on any other date. The Chinese government imposes control over its foreign currency reserves in part through direct regulation of the conversion of Renminbi into foreign exchange and through restrictions on foreign trade.

 

The following table sets forth the average buying rate for Renminbi expressed as per one U.S. dollar for the years 2006, 2007, 2008, 2009 and 2010.

 

Year 

 

Renminbi  Average(1)

 

2006

 

7.9579

 

2007

 

7.5806

 

2008

 

6.9193

 

 

4



Table of Contents

 

Year 

 

Renminbi  Average(1)

 

2009

 

6.8295

 

2010

 

6.7603

 

 


(1)  Determined by averaging the rates on the last business day of each month during the relevant period.

 

The following table sets forth the high and low exchange rates for Renminbi expressed as per one U.S. dollar during the past six months.

 

 

Month Ended 

 

High

 

Low

 

December 31, 2010

 

6.6000

 

6.6745

 

January 31, 2011

 

6.5809

 

6.6364

 

February 28, 2011

 

6.5520

 

6.5965

 

March 31, 2011

 

6.5483

 

6.5743

 

April 30, 2011

 

6.4900

 

6.5477

 

May 31, 2011

 

6.4786

 

6.5073

 

 

B.        Capitalization and Indebtedness

 

Not Applicable.

 

C.        Reasons for the Offer and Use of Proceeds

 

Not Applicable.

 

D.        Risk Factors

 

RISKS RELATED TO OUR COMPANY

 

Our business depends to a significant extent on certain online games, which accounted for 98.7%, 86.0% and 85.9% of our total net revenues from online game services in 2008, 2009 and 2010, respectively. We may not be able to maintain the popularity of these games for a variety of reasons.

 

Certain of our internally developed massively multi-player online role-playing games, known as MMORPGs, Westward Journey Online II, Fantasy Westward Journey, Westward Journey Online III, Tianxia II and Heroes of Tang Dynasty, as well as World of Warcraft®, a game licensed from Blizzard Entertainment Inc. (together with its affiliated companies, referred to as Blizzard in this annual report), contributed 98.7%, 86.0% and 85.9% of our total net revenues from online game services in 2008, 2009 and 2010, respectively. We expect that we will need to continually introduce new versions or substantive upgrades of these and our other online games on a frequent basis to maintain their popularity, although changes in users’ tastes or in the overall market for online games in China could alter the anticipated life cycle of each version or upgrade or even cause our users to stop playing our games altogether. Because of the limited history of the online games market in China, we cannot at this time estimate the total life cycle of any of our games, particularly our more recently launched games. If we are unable to maintain the popularity of our existing online games or are unable to introduce new online games which are popular with online game users in China (as discussed in the next risk factor), our business and results of operations could be materially and adversely affected.  In particular, we have devoted, and expect to continue to devote, significant resources to maintain and raise the popularity of our time-based games through the release of new versions and/or expansion packs on a periodic basis and various promotional activities such as media advertising and game tournaments.  For example, in 2010 we introduced our new “Weimei” version of Fantasy Westward Journey, which features 3D graphics and cuter and more realistic looking characters, and introduced expansion packs for Westward Journey II and III.  In 2010, we also engaged celebrity spokespersons to promote certain of our games.

 

If we fail to develop and introduce new online games timely and successfully, we will not be able to compete effectively and our ability to generate revenues will suffer.

 

We operate in a highly competitive, quickly changing environment, and our future success depends not only on the popularity of our existing online games but also on our ability to develop and introduce new games that our customers and users choose to buy. If we are unsuccessful at developing and introducing new online games that are appealing to users with acceptable prices and terms, our business and operating results will be negatively impacted because we would not be able to compete effectively and our ability to generate revenues would suffer. The development of new games can be very difficult and requires high levels of innovation.

 

New technologies in online game programming or operations could render our current online titles or other online games that we develop in the future obsolete or unattractive to our subscribers, thereby limiting our ability to recover development costs

 

5



Table of Contents

 

and potentially adversely affecting our future revenues and profitability. In particular, the online game industry in China is transitioning from 2D to 3D games, with numerous new 3D game titles being launched in the market in recent years. In response to this trend, we have been devoting additional resources to developing or licensing 3D games and software components for such games, and we cannot assure you that such games will be successful. In particular, we have been devoting a significant portion of our research and development efforts to developing new games, including fee-based and item-based games.  For example, we commercially launched Westward Journey Online III, an enhanced version of our popular Westward Journey game series, in September 2007, Tianxia II in June 2008 and Heroes of Tang Dynasty and Westward Journey: Genesis in April 2010.  We are also currently testing several additional new games.  Each of these games has required long periods of time for research and development and testing and also typically experience long ramp-up periods as players become familiar with the games.  We are not able to predict if or when we will commercially launch additional new games and whether any of our new games will gain popularity in the Chinese online game market.

 

In addition, we are required to devote significant resources to the ongoing operations of our online games, such as staff costs related to our “Game Masters” which supervise the activities within our games. If we fail to anticipate our users’ needs and technological trends accurately or are otherwise unable to complete the development of games in a timely fashion, we will be unable to introduce new games into the market to successfully compete.

 

The demand for new games is difficult to forecast, in part due to the relative immaturity of the market and relatively short life cycles of Internet-based technologies. As we introduce and support additional games and as competition in the market for our games intensify, we expect that it will become more difficult to forecast demand. In particular, competition in the online game market is growing as more and more online games are introduced by existing and new market participants.

 

Most of our revenues from online games developed internally have been generated by games that use the time-based revenue model, and we may be unable to effectively address ongoing or future market trends regarding new revenue models for online games in China.

 

Most of our online game revenues have been generated by games that use the time-based revenue model whereby players purchase our prepaid point cards to pay for playing time. Most of our competitors offer games utilizing an item-based revenue model where players are able to play the basic functions of the online games for free and may choose to purchase in-game value-added services, including certain in-game items and premium features, which enhance the game experience. We currently offer five item-based games, Tianxia II, Heroes of Tang Dynasty, Legend of Westward Journey, Westward Journey: Genesis and New Fly for Fun, and we are currently developing other games that use the item-based revenue model.  We cannot be certain that these or our future item-based online games will be popular or generate the revenue our management expects. Moreover, it is possible that users of our existing time-based games find that the item-based games offered by our competitors provide a more enjoyable gaming experience in which case the popularity of our existing games could be materially adversely affected. If the overall shift in the online game market in China to an item-based model continues or a shift to another revenue model occurs, we may be unable to launch new games or new versions of existing games which effectively use such model in a timely manner or at all, and we may be required to make significant research and development and sales and marketing expenditures to develop and promote such games.

 

We may not be able to maintain a stable relationship with Blizzard, and we may experience difficulties in the operation of the online games licensed from it or its affiliates.

 

In August 2008 and April 2009, Blizzard agreed to license certain online games developed by it to Shanghai EaseNet Network Technology Limited, or Shanghai EaseNet, for operation in the PRC, including StarCraft II: Wings of Liberty and World of Warcraft. Shanghai EaseNet is a PRC company owned by William Lei Ding, our Chief Executive Officer, director and major shareholder, and has contractual arrangements with us and with the joint venture established between Blizzard and us. Shanghai EaseNet commercially launched World of Warcraft in September 2009 and StarCraft II: Wings of Liberty in April 2011 after receiving the relevant government authorities’ approvals.  For further details, see Item 4.B. “Business Overview — Our Services — Game Licensing and Joint Venture with Blizzard.” We lack experience in licensing online games from third parties and have limited experience working with Blizzard. If we are unable to maintain a stable relationship with Blizzard, or if Blizzard establishes similar or more favorable relationships with our competitors in violation of its contractual arrangements with us or otherwise, we may not be able to ensure the smooth operation of these licensed online games, and Blizzard could terminate the license and joint venture agreements with us, which in either case could harm our operating results and business. Also, the full benefits of our arrangements with Blizzard may take considerable time to develop, and we cannot be certain that such arrangements will produce their intended benefits. Furthermore, certain events may limit Blizzard’s ability to develop or license online games, such as claims by third parties that Blizzard’s online games infringe such third parties’ intellectual property rights or Blizzard’s inability to acquire or maintain licenses to use another party’s intellectual property in its online games. In the case of such events, Blizzard may be unable to continue licensing online games to us or to continue participating in any joint venture with us, regardless of the stability of our relationship with Blizzard.

 

Shanghai EaseNet, as licensee of the games, has paid to Blizzard initial license fees, with an additional license fee to be paid upon the commencement of the open beta testing and commercial release in the PRC of a localized version of Blizzard’s

 

6



Table of Contents

 

Battle.net platform.  In addition, the licenses with Blizzard have three-year terms, require Shanghai EaseNet to pay royalties and consultancy fees to Blizzard for the games over the length of the licenses, have a minimum marketing expenditure commitment, and require Shanghai EaseNet to provide funds for hardware to operate the games. We have guaranteed the payment of the foregoing amounts if and to the extent Shanghai EaseNet has insufficient funds to make such payments. We will be entitled to reimbursement of any amounts paid under the guarantee for marketing the licensed games and for hardware support to operate the games from any net profits subsequently generated by Shanghai EaseNet, after the deduction of, among others, various fees and expenses payable to Blizzard, us and our joint venture with Blizzard which will provide technical services to Shanghai EaseNet. See Item 4.B. “Business Overview — Our Services — Game Licensing and Joint Venture with Blizzard.” for details about these arrangements.

 

We believe that our current cash and cash equivalents and cash flow from operations will be sufficient to meet our foregoing obligations. To the extent our obligations exceed our cash resources, we may seek to sell additional equity or debt securities or to obtain a credit facility. The sale of additional equity or convertible debt securities could result in additional dilution to shareholders. The incurrence of indebtedness would result in increased debt service obligations and could result in operating and financial covenants that would restrict operations. Financing may not be available in amounts or on terms acceptable to us, if at all. If we are unable to meet our foregoing obligations, our licensed games operation and financial condition could be adversely affected and our licenses with Blizzard could be terminated.

 

In addition, we cannot be certain that these licensed online games will be viewed by the regulatory authorities as complying with content restrictions, will be attractive to users or will be able to compete with games operated by our competitors.  We may not be able to fully recover the costs associated with licensing these online games if the games are not popular among users in the PRC, and any difficulties in the operation of these licensed games could harm our results of operations and financial condition.

 

Any difficulties or delays in receiving approval from the relevant government authorities for the operation of games we license from game developers outside of China or any expansion packs for or material changes to such games could adversely affect such games’ popularity and profitability.

 

Games we license from game developers outside of China require government approvals before operation of such games within China. Moreover, even after licensed games have received government approvals, any expansion packs for or material changes of content to those games may require further government approvals. We cannot be certain of the duration of any necessary approval processes, and any delay in receiving such government approvals may adversely affect the profitability and popularity of such licensed games.

 

Future alliances may have an adverse effect on our business.

 

Strategic alliances with key players in the online game industry and other related industry sectors form part of our strategy to expand our portfolio of online games. For example, in August 2008 and April 2009, Blizzard agreed to license certain online games developed by it to Shanghai EaseNet for operation in the PRC. We have also formed a joint venture with Blizzard to provide technical services to Shanghai EaseNet. However, our ability to grow through future alliances, including through joint ventures, will depend on the availability of suitable partners at reasonable terms, our ability to compete effectively to attract these partners, the availability of financing to complete larger joint ventures, and our ability to obtain any required governmental approvals. Further, the benefits of an alliance may take considerable time to develop, and we cannot be certain that any particular alliance will produce its intended benefits.

 

Future alliances could also expose us to potential risks, including risks associated with the assimilation of new operation technologies and personnel, unforeseen or hidden liabilities, the inability to generate sufficient revenue to offset the costs and expenses of alliances and potential loss of, or harm to, our relationships with employees, customers, licensors and other suppliers as a result of integration of new businesses. Further, we may not be able to maintain a satisfactory relationship with our partners, which could adversely affect our business and results of operations. We have limited experience in identifying, financing or completing strategic alliances. Such transactions and the subsequent integration process would require significant attention from our management. The diversion of our management’s attention and any difficulties encountered with respect to the alliances or in the process of integration could have an adverse effect on our ability to manage our business.

 

Our new games may attract game players away from our existing games, which may have a material adverse effect on our business, financial condition and results of operations.

 

Our new online games may attract game players away from our existing games and shrink the player base of our existing online games, which could in turn make those existing games less attractive to other game players, resulting in decreased revenues from our existing games. Players of our existing games may also spend less money to purchase time or virtual items in our new games than they would have spent if they had continued playing our existing games. In addition, our game players may migrate from our existing games with a higher profit margin to new games with a lower profit margin. The occurrence of any of the foregoing could have a material and adverse effect on our business, financial condition and results of operations.

 

7



Table of Contents

 

New or changed game features in our online games may not be well received by our game players.

 

In the course of launching and operating online games, including the release of updates and expansion packs to existing games, certain game features may periodically be introduced, changed or removed. We cannot assure you that the introduction, change or removal of any game feature will be well received by our game players, who may decide to reduce or eliminate their playing time in response to any such introduction, change or removal. As a result, any introduction, change or removal of game features may adversely impact our business, financial condition and results of operations.

 

A prolonged slowdown in the PRC economy may materially and adversely affect our results of operations, financial condition, prospects and future expansion plans.

 

Since the second half of 2008, global credit and capital markets, particularly in the United States and Europe, have experienced difficult conditions. These challenging market conditions have resulted in reduced liquidity, greater volatility, widening of credit spreads, lack of price transparency in credit markets, a reduction in available financing and lack of market confidence. These factors, combined with declining business and consumer confidence and increased unemployment in the United States and elsewhere in the world, precipitated a global economic slowdown, including a slowdown in the rate of economic growth in China during several quarters since 2008. Given the dramatic change in the overall credit environment and economy, it is difficult to predict how long these conditions will exist and the extent to which we may be affected. The uncertainty and volatility of credit and capital markets and the overall slowdown in the PRC economy has had and may continue to have an adverse effect on our business. While there have been signs of economic recovery in China and the world’s major economies, there can be no assurance that the economic recovery may be sustained. As a result, prolonged disruptions to the global credit and capital markets and the global economy may materially and adversely affect the Chinese economy, consumer spending in China and our business, results of operations, financial condition, prospects and future expansion plans.

 

Reports of violence and theft related to online games may result in negative publicity or a governmental response that could have a material and adverse impact on our business.

 

The media in China has reported incidents of violent crimes allegedly inspired by online games and theft of virtual items between users in online games. While we believe that such events were not related to our online games, it is possible that our reputation, as one of the leading online game providers in China, could be adversely affected by such behavior. In response to the media reports, in August 2005 the Chinese government enacted new regulations to prohibit all minors under the age of 18 from playing online games in which players are allowed to kill other players, an activity that has been termed Player Kills, or PK. The Chinese government has also taken steps to limit online game playing time for all minors under the age of 18. See below “—Risks Related to the Telecommunications and Internet Industries in China—The Chinese government has taken steps to limit online game playing time for all minors. These and any other new restrictions may materially and adversely impact our business and results of operations.” If the Chinese government should determine that online games have a negative impact on society, it may impose certain additional restrictions on the online game industry, which could in turn have a material and adverse effect on our business and results of operations.

 

Acts of cheating by users of online games could lessen the popularity of our online games, adversely affect our reputation and our results of operations.

 

There have been a number of incidents in previous years where users, through a variety of methods, were able to modify the rules of our online games. Although these users did not gain unauthorized access to our systems, they were able to modify the rules of our online games during game-play in a manner that allowed them to cheat and disadvantage our other online game users, which often has the effect of causing players to stop using the game and shortening the game’s lifecycle. Although we have taken a number of steps to deter our users from engaging in cheating when playing our online games, we cannot assure you that we or the third parties from whom we license some of our online games will be successful or timely in taking corrective steps necessary to prevent users from modifying the rules of our online games.

 

Illegal game servers could harm our business and reputation and materially and adversely affect our results of operations.

 

Several of our competitors have reported that some Internet cafés have installed illegal copies of such competitors’ games on the cafés’ servers and let their customers play such games on illegal servers without paying for the game playing time. While we already have in place numerous internal control measures to protect the source codes of our games from being stolen and to address illegal server usage and, to date, our games have not to our knowledge experienced such usage, our preventive measures may not be effective. The misappropriation of our game server installation software and installation of illegal game servers could harm our business and reputation and materially and adversely affect our results of operations.

 

8



Table of Contents

 

Efforts to supervise the operation of our online games and portal may expose us to potential claims by our users.

 

In our daily supervision of the operation of our online games and portal or during the investigation of users’ complaints, we may take actions to regulate the behavior of our users. For example, if we suspect a player of installing cheating programs on our online games, we may freeze that player’s game account or even ban the player from logging on to our games and portal. Such regulatory activities are essential to maintain a fair playing environment for our users. However, if any of our regulatory activities are found to be wrongly implemented, our users may institute legal proceedings against us for damages or claims. Our operation, business and financial performance may be materially and adversely affected as a result.

 

We expect that a portion of our future revenues will continue to come from our advertising services, which represented approximately 10.4% of our total net revenues for 2010, but we may not be able to compete effectively in this market because it is relatively new and intensely competitive, in which case our ability to generate and maintain advertising revenue in the future could be adversely affected.

 

Although we anticipate that the revenues generated by our online games will continue to constitute the major portion of our future revenues, we believe that we will continue to rely on advertising revenues as one of our primary revenue sources for the foreseeable future.  The popularity of online advertising in China has been growing quickly in recent years and many of our current and potential advertisers have gained in experience with using the Internet as an advertising medium.  Many advertisers, however, still do not devote a significant portion of their advertising expenditures to Internet-based advertising.  Some advertisers may also not find the Internet to be effective for promoting their products and services relative to traditional print and broadcast media. Our ability to generate and maintain significant advertising revenue will depend on a number of factors, many of which are beyond our control, including:

 

· the development of a large base of users possessing demographic characteristics attractive to advertisers;

 

· the development of software that blocks Internet advertisements before they appear on a user’s screen;

 

· downward pressure on online advertising prices; and

 

· the effectiveness of our advertising delivery and tracking system.

 

Changes in government policy could also restrict or curtail our online advertising services. Moreover, the acceptance of the Internet as a medium for advertising depends on the development of a measurement standard. No standards have been widely accepted for the measurement of the effectiveness of online advertising. Industry-wide standards may not develop sufficiently to support the Internet as an effective advertising medium. If these standards do not develop, advertisers may choose not to advertise on the Internet in general or through our portals or search engines.

 

In addition, the competition in the online advertising industry in China has intensified since Baidu.com, Inc., or Baidu, Tencent Inc., or Tencent, and Alibaba.com Limited, or Alibaba and other vertical Internet portals came into the market. The entry of additional, highly competitive Internet companies, whether domestic or international, into the Chinese market has and may continue to further heighten competition for advertising spending in China.

 

In 2009, as competition intensified for advertising services, we restructured our portal business operations and launched other new marketing strategies to grow our advertising business and to cater to changes in the needs of our advertising services customers. In particular, we increased our sales staff to support more direct contacts with advertisers. We believe that these efforts, together with other factors, contributed to the growth of our net revenues from advertising services in 2010. We cannot assure you, however, that any of these efforts will continue to be successful in improving the financial results of our advertising business.

 

If the Internet does not become more widely accepted as a medium for advertising in China, our ability to generate increased revenue will be negatively affected.

 

We experienced a decline in the rate of growth of our online games which appears to be a result of the outbreak of severe acute respiratory syndrome, or SARS, in 2003. Any recurrence of SARS or another widespread public health problem could adversely affect our business and results of operations.

 

During April and May 2003, we experienced a decline in the rate of growth of our online game services which we believe resulted from the closure of Internet cafés in Beijing and elsewhere to prevent the spread of SARS. Many users of our online game services can only access those services at Internet cafés.

 

There have been confirmed human cases of the H5N1 strain of influenza virus, commonly referred to as “bird flu” or “avian influenza,” in the PRC, Vietnam, Iraq, Thailand, Indonesia, Turkey, Cambodia and other countries, which have proven fatal in some instances. In addition, in April 2009, H1N1, a new strain of the influenza virus commonly referred to as “swine flu,” was first discovered in North America and quickly spread to other parts of the world, including China.

 

9



Table of Contents

 

A renewed outbreak of SARS, the spread of H5N1 or H1N1, or another widespread public health problem in China, where virtually all of our revenue is derived, or in Beijing, Shanghai, Guangzhou or Hangzhou, where most of our employees are located, could have a negative effect on our business and operations.

 

Our operations may be impacted by a number of health-related factors, including, among other things:

 

·           quarantines or closures of some of our offices which would severely disrupt our operations;

 

·           the sickness or death of our key officers and employees;

 

·           closure of Internet cafés and other public areas where people access the Internet; and

 

·           a general slowdown in the Chinese economy.

 

Any of the foregoing events or other unforeseen consequences of public health problems could adversely affect our business and results of operations.

 

The success of our business is dependent on our ability to retain our existing key employees and to add and retain senior officers to our management.

 

We depend on the services of our existing key employees. Our success will largely depend on our ability to retain these key employees and to attract and retain qualified senior and middle level managers to our management team. Future changes in management could cause material disruptions to our business. We also depend on our ability to attract and retain in the future highly skilled technical, editorial, marketing and customer service personnel, especially experienced online game software developers. We cannot assure you that we will be able to attract or retain such personnel or that any personnel we hire in the future will successfully integrate into our organization or ultimately contribute positively to our business. In particular, the market for experienced online game software programmers is intensely competitive in China. While we believe we offer compensation packages that are consistent with market practice, we cannot be certain that we will be able to hire and retain sufficient experienced programmers to support our online games business. We may also be unsuccessful in training and retaining less-experienced programmers on a cost-effective basis. The loss of any of our key employees would significantly harm our business. We do not maintain key person life insurance on any of our employees.

 

Our revenues fluctuate significantly and may adversely impact the trading price of our American Depositary Shares, or ADSs, or any other securities which become publicly traded.

 

Our revenues and results of operations have varied significantly in the past and may continue to fluctuate in the future. Many of the factors that cause such fluctuation are outside our control. Steady revenues and results of operations will depend largely on our ability to:

 

· attract and retain users to our websites and online games in the increasingly competitive Internet market in China;

 

· successfully implement our business strategies as planned; and

 

· update and develop our Internet applications, services, technologies and infrastructure.

 

Historically, advertising revenue has followed the same general seasonal trend throughout each year with the first quarter of the year being the weakest quarter due to the Chinese New Year holiday and the traditional close of advertisers’ annual budgets and the third quarter being the strongest. Usage of our wireless value-added services and online games has generally increased around the Chinese New Year holiday and other Chinese holidays, in particular winter and summer school holidays during which school-aged users have more time to use such services and play games. Accordingly, you should not rely on quarter-to-quarter comparisons of our results of operations as an indication of our future performance. It is possible that future fluctuations may cause our results of operations to be below the expectations of market analysts and investors. This could cause the trading price of our ADSs or any other securities of ours which may become publicly traded to decline.

 

If we fail to establish and maintain relationships with content providers, we may not be able to attract traffic to the NetEase websites.

 

We rely on a number of third party relationships to attract traffic and provide content in order to make the NetEase websites more attractive to users and advertisers. Most of our arrangements with content providers are short-term and may be terminated at the convenience of the other party. Some content providers have increased the fees they charge us for their content. This trend could increase our costs and operating expenses and could adversely affect our ability to obtain content at an economically acceptable cost. Moreover, our agreements with content providers are usually non-exclusive, although some of our competitors

 

10



Table of Contents

 

have been entering into exclusive arrangements for certain content, particularly online video content. If we are not able to renew our agreements with content providers or our competitors obtain exclusive rights to content which we wish to offer on the NetEase websites, the attractiveness of our portal to users will be severely impaired. Also, if other Internet companies present the same or similar content in a superior manner, it would adversely affect our visitor traffic.

 

We expect that the increasing popularity of online video content among Internet users in China will increase our costs in future periods because it requires significant bandwidth to deliver and will likely necessitate our investments in new video streaming technology.

 

We believe that online video content is becoming increasingly popular among Internet users in China and that we will need to offer a wide range of video content on the NetEase websites to attract users. Although advances in video compression technology have allowed reductions in the bandwidth required to deliver video content, such content still requires significantly more bandwidth than the other forms of content we offer on the NetEase websites. To enable users to access our video content quickly and reliably and remain competitive with other Internet portals in China and elsewhere, we anticipate that we will be required to invest in new video streaming technologies, including technologies developed by third parties. Currently, we obtain technology service support from certain technology companies in providing video content on our websites in exchange of our advertising services. If we are unable to continue such exchange of services or pass on such increased costs to users, our costs will increase which could materially adversely affect our business and profitability.

 

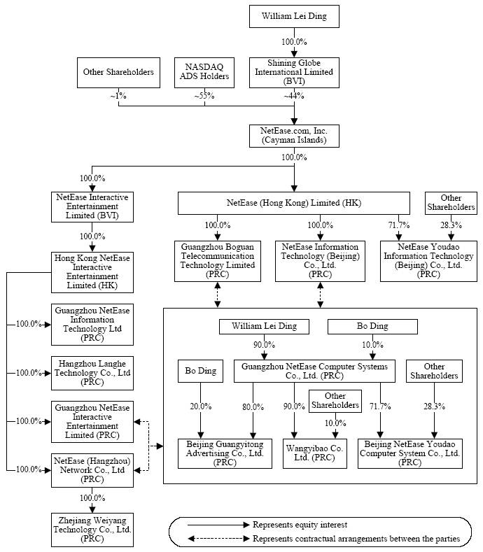
We do not own Guangzhou NetEase Computer System Co., Ltd., or Guangzhou NetEase, Beijing Guangyitong Advertising Co., Ltd., or Guangyitong Advertising, Beijing NetEase Youdao Computer System Co., Ltd., or Youdao Computer, Wangyibao Co. Ltd., or Wangyibao, or Shanghai EaseNet, and if they or their ultimate shareholders violate our contractual arrangements with them, our business could be disrupted, our reputation may be harmed and we may have to resort to litigation to enforce our rights, which may be time consuming and expensive.

 

Guangzhou NetEase, Guangyitong Advertising, Youdao Computer and Wangyibao are owned by shareholders whose interests may differ from ours and those of our shareholders because they own a larger percentage of such companies than of our company. Specifically, the business and operations of Guangzhou NetEase, as the operator of the NetEase websites and a provider of online games and wireless value-added and other fee-based premium services, Guangyitong Advertising, as an advertising firm,  Youdao, as a search business operator, and Wangyibao, as the operator of our Wangyibao payment system, are subject to Chinese laws and regulations that differ from the laws and regulations that govern the business and operations of NetEase. For example, Chinese laws and regulations require us to verify the content of third party advertising content we place on the NetEase websites, and we are partly dependent upon the conduct of Guangyitong Advertising, which is not directly subject to those laws and regulations, in order to ensure that we remain compliant with those laws and regulations.   Guangzhou NetEase, Guangyitong Advertising, Youdao Computer, Wangyibao or their ultimate shareholders could violate our arrangements with them by, among other things, failing to operate and maintain the NetEase websites or their various businesses in an acceptable manner, failing to remit revenue to us on a timely basis or at all or diverting customers or business opportunities from our company.  In addition, the operation of the online games licensed from Blizzard is dependent on Shanghai EaseNet, which is owned by William Lei Ding, our Chief Executive Officer, director and major shareholder, and has contractual arrangements with us and with the joint venture established between Blizzard and us. The interests of Mr. Ding and the joint venture may differ from ours and those of our shareholders. A violation of the foregoing agreements could disrupt our business and adversely affect our reputation in the market. If these companies or their ultimate shareholders violate our agreements with them, we may have to incur substantial costs and expend significant resources to enforce those arrangements and rely on legal remedies under the PRC laws. The PRC laws, rules and regulations are relatively new, and because of the limited volume of published decisions and their non-binding nature, the interpretation and enforcement of these laws, rules and regulations involve substantial uncertainties. These uncertainties may impede the our ability to enforce these agreements, or suffer significant delay or other obstacles in the process of enforcing these agreements and may materially and adversely affect our results of operations and financial position.

 

Because our contractual arrangements with Guangzhou NetEase, Guangyitong Advertising, Youdao Computer, Wangyibao and their ultimate shareholders do not detail the parties’ rights and obligations, our remedies for a breach of these arrangements are limited.

 

Our current relationship with Guangzhou NetEase, Guangyitong Advertising, Youdao Computer, Wangyibao and their ultimate shareholders is based on a number of contracts, and these affiliated companies are considered our “variable interest entities,” or VIEs, for accounting purposes. The terms of these agreements are often statements of general intent and do not detail the rights and obligations of the parties. Some of these contracts provide that the parties will enter into further agreements on the details of the services to be provided. Others contain price and payment terms that are subject to monthly adjustment. These provisions may be subject to differing interpretations, particularly on the details of the services to be provided and on price and payment terms. It may be difficult for us to obtain remedies or damages from Guangzhou NetEase, Guangyitong Advertising, Youdao Computer, Wangyibao or their ultimate shareholders for breaching our agreements. Because we rely significantly on these companies for our business, the realization of any of these risks may disrupt our operations or cause degradation in the quality and service provided on, or a temporary or permanent shutdown of, the NetEase websites.

 

11



Table of Contents

 

A majority of the share capital of Guangzhou NetEase and Guangyitong Advertising, Youdao Computer and the entire share capital of Shanghai EaseNet is held by our major shareholder, who may cause these agreements to be amended in a manner that is adverse to us.

 

Our major shareholder, William Lei Ding, holds the majority interest in Guangzhou NetEase, Guangyitong Advertising and Youdao Computer. As a result, Mr. Ding may be able to cause the agreements related to Guangzhou NetEase,  Guangyitong Advertising and Youdao Computer to be amended in a manner that will be adverse to our company, or may be able to cause these agreements not to be renewed, even if their renewal would be beneficial for us.  Although we have entered into an agreement that prevents the amendment of these agreements without the approval of the members of our Board other than Mr. Ding, we can provide no assurances that these agreements will not be amended in the future to contain terms that might differ from the terms that are currently in place. These differences may be adverse to our interests. In addition, William Lei Ding also holds the entire share capital of Shanghai EaseNet, and we can provide no assurance that Mr. Ding will not cause the agreements related to Shanghai EaseNet to be amended in the future in a manner that will be adverse to us or to contain terms that might differ from the terms that are currently in place. These differences may be adverse to our interests.

 

We may not be able to conduct our operations without the services provided by Guangzhou NetEase, Guangyitong Advertising, Youdao Computer, Wangyibao and Shanghai EaseNet.

 

Our operations are currently dependent upon our commercial relationships with Guangzhou NetEase, Guangyitong Advertising, Youdao Computer, Wangyibao and Shanghai EaseNet, and we derive most of our revenues from these companies. If these companies are unwilling or unable to perform the agreements which we have entered into with them, we may not be able to conduct our operations in the manner in which we currently conduct. In addition, Guangzhou NetEase, Guangyitong Advertising, Youdao Computer, Wangyibao and Shanghai EaseNet may seek to renew these agreements on terms that are disadvantageous to us. Although we have entered into a series of agreements that provide us with substantial ability to control these companies, we may not succeed in enforcing our rights under them. If we are unable to renew these agreements on favorable terms, or to enter into similar agreements with other parties, our business may not expand, and our operating expenses may increase.

 

One of our shareholders has significant influence over our company.

 

Our founder, Chief Executive Officer and director, William Lei Ding, beneficially owned, as of March 31, 2011, approximately 44.6% of our outstanding ordinary shares and is our largest shareholder. Accordingly, Mr. Ding has significant influence in determining the outcome of any corporate transaction or other matter submitted to the shareholders for approval, including mergers, consolidations, the sale of all or substantially all of our assets, election of directors and other significant corporate actions. He also has significant influence in preventing or causing a change in control. In addition, without the consent of this shareholder, we may be prevented from entering into transactions that could be beneficial to us. The interests of Mr. Ding may differ from the interests of our other shareholders.

 

Our arrangements with Guangzhou NetEase, Guangyitong Advertising, Youdao Computer, Wangyibao, Shanghai EaseNet and their respective shareholders may cause a transfer pricing adjustment and may be subject to scrutiny by the PRC tax authorities.

 

We could face material and adverse tax consequences if the PRC tax authorities determine that our contracts with Guangzhou NetEase, Guangyitong Advertising, Youdao Computer, Wangyibao, Shanghai EaseNet and their respective shareholders were not entered into based on arm’s length negotiations. Although our contractual arrangements are similar to those of other companies conducting similar operations in China, if the PRC tax authorities determine that these contracts were not entered into on an arm’s length basis, they may adjust our income and expenses for PRC tax purposes in the form of a transfer pricing adjustment which may result in an increase in our taxes.

 

A transfer of shares of Guangzhou NetEase, Guangyitong Advertising, Youdao Computer, Wangyibao or Shanghai EaseNet may trigger tax liability.

 

If we need to cause the transfer of shareholdings of Guangzhou NetEase, Guangyitong Advertising, Youdao Computer, Wangyibao or Shanghai EaseNet from their current respective shareholders to any other individual (such as if, for example, one of such current shareholders is no longer employed by us), we may be required to pay individual income tax in the PRC on behalf of the transferring shareholder. Such individual income tax would be based on any gain deemed to have been realized by such shareholder on such transfer, and would likely be calculated based on a tax rate of 20% applied to the transferring shareholder’s interest in the undistributed after tax net income of the entity whose shares are being transferred.   A significant tax obligation arising from any such transfer of shares could materially adversely affect our business and results of operations.

 

12



Table of Contents

 

Our business benefits from certain PRC government incentives. Expiration of, or changes to, these incentives and PRC tax laws could have a material adverse effect on our operating results.

 

Prior to January 1, 2008, foreign invested enterprises were generally subject to a national and local enterprise income tax at statutory rates of 30.0% and 3.0%, respectively, under the previous income tax law. Our subsidiaries, NetEase Information Technology (Beijing) Co., Ltd., or NetEase Beijing, Guangzhou NetEase Interactive Entertainment Limited, or Guangzhou Interactive, Guangzhou Boguan Telecommunication Limited, or Boguan, NetEase (Hangzhou) Network Co., Ltd., or NetEase Hangzhou, and NetEase Youdao Information Technology (Beijing) Limited (formerly named NetEase Yodao Information Technology (Beijing) Limited), or Youdao Information, and our variable interest entity, Guangzhou NetEase, had been granted various preferential tax treatments because the local tax authorities had approved such companies as “High and New Technology Enterprises,” HNTEs, “Software Enterprises,” “Key Software Enterprises” or “New Software Enterprises” under the then applicable tax rules and regulations.

 

Effective as of January 1, 2008, the Chinese government adopted the Enterprise Income Tax Law, as further clarified by subsequent tax regulations implementing the new income tax law, which unified the enterprise income tax rates payable by domestic and foreign-invested enterprises at 25.0%. Preferential tax treatments continue to be granted to entities that are classified as HNTEs and conduct business in encouraged sectors, whether such entities are foreign invested enterprises or domestic companies. Pursuant to these policies, qualified enterprises can enjoy a reduced enterprise income tax, or EIT, rate of 15.0%. Under the new income tax law, enterprises that were established and already enjoyed preferential tax treatments before March 16, 2007, other than companies qualifying as HNTEs, continue to enjoy such treatments (i) in the case of preferential tax rates, for a period of five years from January 1, 2008, or (ii) in the case of preferential tax exemption or reduction for a specified term, until the expiration of such term.

 

Our subsidiaries, NetEase Beijing, Guangzhou Interactive, Boguan and NetEase Hangzhou, were included in the list of HNTEs published by the relevant government agency in December 2008, which status was confirmed by the relevant tax authorities for fiscal years 2008 to 2010 entitling them to a reduced rate of 15%.  In addition, NetEase Hangzhou had a preferential EIT rate of 12.5% in 2010. Guangzhou Interactive qualified as a “Key Software Enterprise” in 2008 and 2009 and enjoyed a preferential EIT rate of 12.5% in those years. Boguan qualified as a “Software Enterprise” and was subject to EIT at a rate of 12.5% in 2008. Thereafter, Boguan qualified as a “Key Software Enterprise” in December 2009 and March 2011, entitling it to a preferential EIT rate of 10.0% for 2009 and 2010, respectively.  See item 5.A. “Operating Results — Income Taxes.”

 

Although we will attempt to obtain or maintain similar preferential tax statuses for our subsidiaries for 2011, we cannot assure you that we will obtain or maintain any particular preferential tax status, and typically the relevant government agencies do not confirm that we have obtained or maintained a particular tax status until late in a given tax year.  The qualifications for HNTE, “Software Enterprise” or “Key Software Enterprise” status are subject to an annual assessment by the relevant government authorities in China. Without any preferential tax status, the standard EIT rate is 25.0%.  Moreover, if there are further changes to the relevant income tax laws and their implementation, our subsidiaries and variable interest entities may need to pay additional taxes, which could have a material adverse effect on our results of operations.

 

We may be treated as a resident enterprise for PRC tax purposes following the promulgation of the Enterprise Income Tax Law on January 1, 2008, which may subject us to PRC income tax for our global income and withholding income tax for any dividends we pay to our non-PRC corporate shareholders on profits earned after January 1, 2008.

 

Under the Enterprise Income Tax Law, enterprises established outside of the PRC whose “de facto management bodies” are located in the PRC are considered “resident enterprises,” and will generally be subject to the uniform 25.0% enterprise income tax rate for their global income. Under the implementation rules of the Enterprise Income Tax Law, “de facto management body” is defined as the body that has material and overall management control over the business, personnel, accounts and properties of the enterprise. In April 2009, the PRC tax authority promulgated a circular to clarify the criteria for determining whether the “de facto management bodies” are located within the PRC for enterprises established outside of the PRC that are controlled by entities established within the PRC. However the relevant laws and regulations remain unclear regarding treatment of an enterprise established outside the PRC that is controlled by another enterprise established outside the PRC.

 

Some of our management is currently located in the PRC. Accordingly, we may be considered a “resident enterprise” and may therefore be subject to the EIT rate of 25.0% of our global income, and as a result, the amount of dividends we can pay to our shareholders could be reduced. We cannot confirm whether we will be considered a “resident enterprise” because the implementation rules are unclear at this time.

 

Under the implementation rules of the Enterprise Income Tax Law, dividends paid to “non-resident enterprises” by “resident enterprises” on profits earned after January 1, 2008 are regarded as income from “sources within the PRC” and therefore subject to a 10.0% withholding income tax, while dividends on profits earned before January 1, 2008 are not subject to the withholding income tax. A lower withholding income tax rate of 5.0% is applied if the “non-resident enterprises” are registered in Hong Kong or other jurisdictions that have a favorable tax treaty arrangement with China. Nevertheless, the PRC State Administration of Taxation promulgated a tax notice on October 27, 2009, or Circular 601, which provides that tax treaty benefits will be denied to “conduit” or shell companies without business substance, and a beneficial ownership analysis will be used based on a “substance-over-form” principle to determine whether or not to grant tax treaty benefits. It is unclear at this early stage whether Circular 601 applies to dividends from our PRC subsidiaries paid to us through our Hong Kong subsidiaries. It is possible

 

13



Table of Contents

 

that under Circular 601 our Hong Kong subsidiaries would not be considered to be the beneficial owners of any such dividends, and that, if such dividends are subject to withholding, such withholding rate would be 10% rather than the favorable 5% rate generally applicable under the tax treaty between mainland China and Hong Kong.

 

Because we may be treated as a “resident enterprise,” any dividends paid to the corporate shareholders or shareholders appearing as corporate entities on the share registers of NetEase.com, Inc. which are considered “non-resident enterprises” may be subject to withholding income tax and the value of the investment in our shares or ADSs may be adversely and materially affected.

 

While we believe that we currently have adequate internal control procedures in place, we are still exposed to potential risks from legislation requiring companies to evaluate controls under Section 404 of the Sarbanes-Oxley Act of 2002.

 

While we believe that we currently have adequate internal control procedures in place, we are still exposed to potential risks from legislation requiring companies to evaluate controls under Section 404 of the Sarbanes-Oxley Act of 2002. Under the supervision and with the participation of our management, we have evaluated our internal controls systems in order to allow management to report on, and our registered independent public accounting firm to attest to, our internal controls, as required by Section 404 of the Sarbanes-Oxley Act. We have performed the system and process evaluation and testing required in an effort to comply with the management certification and auditor attestation requirements of Section 404. As a result, we have incurred additional expenses and a diversion of management’s time. If we are not able to continue to meet the requirements of Section 404 in a timely manner or with adequate compliance, we might be subject to sanctions or investigation by regulatory authorities, such as the SEC or NASDAQ. Any such action could adversely affect our financial results and the market price of our ordinary shares.

 

Unexpected network interruption caused by system failures may reduce visitor traffic and harm our reputation.

 

Both the continual accessibility of the NetEase websites and the performance and reliability of our technical infrastructure are critical to our reputation and the ability of the NetEase websites to attract and retain users and advertisers. Any system failure or performance inadequacy that causes interruptions in the availability of our services or increases the response time of our services could reduce user satisfaction and traffic, which would reduce the NetEase websites’ appeal to users and advertisers. As the number of NetEase Web pages and traffic increase, we cannot assure you that we will be able to scale our systems proportionately. In addition, any system failures and electrical outages could materially and adversely impact our business.

 

Our operations are vulnerable to natural disasters and other events.

 

We have limited backup systems and have experienced system failures and electrical outages from time to time in the past, which have disrupted our operations. Most of our servers and routers are currently located at several different locations in China. Our disaster recovery plan cannot fully ensure safety in the event of damage from fire, floods, typhoons, earthquakes, power loss, telecommunications failures, break-ins and similar events. If any of the foregoing occurs, we may experience a system shutdown. We do not carry any business interruption insurance. To improve performance and to prevent disruption of our services, we may have to make substantial investments to deploy additional servers.

 

We carry property insurance with low coverage limits that may not be adequate to compensate us for all losses, particularly with respect to loss of business and reputation, that may occur.

 

In addition, fire, floods, droughts, typhoons, earthquakes and other natural disasters could result in material disruptions of our operations and adversely affect our revenues and profit. For example, a Richter magnitude 8 earthquake struck the city of Wenchuan in Sichuan Province on May 12, 2008, and the PRC government declared May 19, 2008 to May 21, 2008 as national mourning days for that earthquake. Similarly, the PRC government declared April 21, 2010 as a national mourning day for the April 14, 2010 earthquake centered in Qinghai Province. As required by the PRC government, we and the other major online game operators in China suspended our game operations during those national mourning days.

 

Computer viruses may cause delays or interruptions on our systems and may reduce visitor traffic and harm our reputation.

 

Computer viruses may cause delays or other service interruptions on our systems. In addition, the inadvertent transmission of computer viruses could expose us to a material risk of loss or litigation and possible liability. We may be required to expend significant capital and other resources to protect the NetEase websites and servers against the threat of such computer viruses and to alleviate any problems. Moreover, if a computer virus affecting our systems is highly publicized, our reputation could be materially damaged and our visitor traffic may decrease.

 

Computer hacking could damage our systems and reputation.

 

Any compromise of security, such as computer hacking, could cause Internet usage to decline. “Hacking” involves efforts to gain unauthorized access to information or systems or to cause intentional malfunctions or loss or corruption of data, software,

 

14



Table of Contents

 

hardware or other computer equipment. Hackers, if successful, could misappropriate proprietary information or cause disruptions in our service. We may have to spend significant capital and human resources to rectify any damage to our system. In addition, we cannot assure you that any measures we take against computer hacking will be effective. A well publicized computer security breach could significantly damage our reputation and materially adversely affect our business. Although we believe we have not experienced any hacking activity that allowed unauthorized access to any information stored on our network, caused any loss or corruption of data, software or other computer equipment, we have been subject to denial of service attacks that have caused portions of our network to be inaccessible for limited periods of time. In addition, we have had viruses or worms introduced into our network. Although we take a number of measures to ensure that our systems are secure and unaffected by security breaches, including ensuring that our servers are hosted at physically secure sites, limiting access to server ports, and using isolated intranets, passwords, and encryption technology, we cannot assure you that any measures we take against computer hacking will be effective.

 

Some of our players make sales and purchases of our game accounts and virtual items through third-party auction websites, which may have a negative effect on our net revenues.

 

Some of our players make sales and purchases of our game accounts and virtual items through third-party auction websites in exchange for real money. We do not generate any net revenues from these transactions. Accordingly, purchases and sales of our game accounts or virtual items on third-party websites could lead to decreased sales by us and also put downward pressure on the prices that we charge players for our virtual items and services, all of which could result in lower revenues generated for us by our games. New players may decide not to play our games as a result of any rule changes we might implement to restrict the players’ ability to trade in game accounts or virtual items, which could materially adversely affect our business, results of operations and financial conditions.

 

If our providers of bandwidth and server custody service fail to provide these services, our business could be materially curtailed.

 

We rely on affiliates of China Unicom (after its merger with China Netcom), China Telecom and CERNET to provide us with bandwidth and server custody service for Internet users to access the NetEase websites and online games. If China Unicom, China Telecom, CERNET or their affiliates fail to provide such services or raise prices for their services, we may not be able to find a reliable and cost-effective substitute provider on a timely basis or at all. If this happens, our business could be materially curtailed.

 

We may be held liable for information displayed on, retrieved from or linked to the NetEase websites.

 

We may face liability for defamation, negligence, copyright, patent or trademark infringement and other claims based on the nature and content of the materials that are published on the NetEase websites. We are involved in several intellectual property infringement claims or actions and are occasionally subject to defamation claims. We believe that the amounts claimed in these actions, in the aggregate, are not material to our business. However, these amounts may be increased for a variety of reasons as the claims progress, and we and our affiliates could be subject to additional defamation or infringement claims which, singly or in the aggregate, could have a material adverse effect on our business and results of operations, if successful. We also could be subject to claims based upon content that is accessible on the NetEase websites such as content and materials posted by users on message boards, online communities, voting systems, e-mail or chat rooms that are offered on the NetEase websites. By providing technology for hypertext links to third-party websites, we may be held liable for copyright or trademark violations by those third party sites. Third parties could assert claims against us for losses incurred in reliance on any erroneous information distributed by us. Moreover, users of the NetEase Web-based e-mail services could seek damages from us for:

 

·                                unsolicited e-mails;

 

·                                lost or misplaced messages;

 

·                                illegal or fraudulent use of e-mail; or

 

·                                interruptions or delays in e-mail service.

 

We may incur significant costs in investigating and defending these claims, even if they do not result in liability.

 

Information displayed on, retrieved from or linked to the NetEase websites may subject us to claims of violating Chinese laws.

 

Violations or perceived violations of Chinese laws arising from information displayed on, retrieved from or linked to the NetEase websites could result in significant penalties, including a temporary or complete cessation of our business. China has enacted regulations governing Internet access and the distribution of news and other information. Furthermore, the Propaganda

 

15



Table of Contents

 

Department of the Chinese Communist Party has been given the responsibility to censor news published in China to ensure, supervise and control a particular political ideology. In addition, the PRC Ministry of Industries and Information Technology, or MII (prior to the PRC government restructuring in March 2008, its predecessor, the Ministry of Information Industry), has published implementing regulations that subject online information providers to potential liability for content included in their portals and the actions of subscribers and others using their systems, including liability for violation of PRC laws prohibiting the distribution of content deemed to be socially destabilizing. Furthermore, the MII may implement a requirement that users of blogs register under their real names. If such a regulation is implemented, our business may be negatively affected due to a decrease in the number of blog users.

 

In addition, the Ministry of Public Security has from time to time prohibited the distribution over the Internet of information which it believes to be socially destabilizing. The Ministry of Public Security also has the authority to require any local Internet service provider to block any website maintained outside China at its sole discretion.

 

The State Secrecy Bureau, which is directly responsible for the protection of state secrets of all PRC government and Chinese Communist Party organizations, is authorized to block any website it deems to be leaking state secrets or failing to meet the relevant regulations relating to the protection of state secrets in the distribution of online information. The term “state secrets” has been broadly interpreted by Chinese governmental authorities in the past. We may be liable under these pronouncements for content and materials posted or transmitted by users on message boards, virtual communities, chat rooms or e-mails. Furthermore, where the transmitted content clearly violates the laws of the PRC, we will be required to delete it. Moreover, if we consider transmitted content suspicious, we are required to report such content. We must also undergo computer security inspections, and if we fail to implement the relevant safeguards against security breaches, we may be shut down. In addition, under the relevant regulations, Internet companies which provide bulletin board systems, chat rooms or similar services, such as our company, must apply for the approval of the State Secrecy Bureau. As the implementing rules of these new regulations have not been issued, we do not know how or when we will be expected to comply, or how our business will be affected by the application of these regulations.

 

If the Chinese government takes any action to limit or eliminate the distribution of information through the NetEase websites, or to limit or regulate any current or future community functions available to users or otherwise block the NetEase websites, our business would be significantly harmed.

 

The information collected from our users may infringe on their privacy and may not be accurate.

 

We collect demographic data, such as geographic location, income level and occupation, from our registered users in order to better understand users and their needs. We provide this data to online advertisers, on an anonymous aggregate basis, without disclosing personal details such as name and home address, to enable them to target specific demographic groups. If privacy concerns or regulatory restrictions prevent us from collecting this information or from selling demographically targeted advertising, the NetEase websites may be less attractive to advertisers.

 

In addition, if privacy concerns or regulatory restrictions prevent us from collecting or using this data, the analysis of our target market and the developing trend of the subject online game may not be accurate. Further, we rely solely on the data provided by our users and do not verify the authenticity of such data. If the information that we collect is materially inaccurate or false, this may also adversely affect our implementation of the online game developing strategy.

 

We may not be able to adequately protect our intellectual property, and we may be exposed to infringement claims by third parties.

 

We rely on a combination of copyright, trademark and trade secrecy laws and contractual restrictions on disclosure to protect our intellectual property rights. Our efforts to protect our proprietary rights may not be effective in preventing unauthorized parties from copying or otherwise obtaining and using our technology. Monitoring unauthorized use of our services is difficult and costly, and we cannot be certain that the steps we take will effectively prevent misappropriation of our technology.

 

From time to time, we may have to resort to litigation to enforce our intellectual property rights, which could result in substantial costs and diversion of our resources. In addition, third parties have initiated litigation against us for alleged infringement of their proprietary rights, and additional claims may arise in the future. In the event of a successful claim of infringement and our failure or inability to develop non-infringing technology or content or to license the infringed or similar technology or content on a timely basis, our business could suffer. Moreover, even if we are able to license the infringed or similar technology or content, license fees that we pay to licensors could be substantial or uneconomical. See Item 4.B. “Business Overview—Intellectual Property and Proprietary Rights.”

 

16



Table of Contents

 

We may be or become a passive foreign investment company, which could result in adverse U.S. federal income tax consequences to U.S. investors.

 

We may be classified as a passive foreign investment company, or PFIC, by the U.S. Internal Revenue Service for U.S. federal income tax purposes. Such characterization could result in adverse U.S. federal income tax consequences to you if you are a U.S. investor. For example, U.S. investors who owned our shares or ADSs during any taxable year in which we were a PFIC generally are subject to increased U.S. tax liabilities and reporting requirements for that taxable year and all succeeding years, regardless of whether we actually continue to be a PFIC, although a shareholder election to terminate such deemed PFIC status may be available in certain circumstances.

 

The determination of whether or not we are a PFIC is made on an annual basis and depends on the composition of our income and assets, including goodwill, from time to time. Specifically, we will be classified as a PFIC for U.S. tax purposes for a taxable year if either (a) 75.0% or more of our gross income for such taxable year is passive income, or (b) 50.0% or more of the average percentage of our assets during such taxable year either produce passive income or are held for the production of passive income. For such purposes, if we directly or indirectly own 25.0% or more of the shares of another corporation, we generally will be treated as if we (a) held directly a proportionate share of the other corporation’s assets, and (b) received directly a proportionate share of the other corporation’s income.

 

We do not believe that we are currently a PFIC. However, because the PFIC determination is highly fact intensive and made at the end of each taxable year, there can be no assurance that we will not be a PFIC for the current or any future taxable year or that the U.S. Internal Revenue Service will not challenge our determination concerning our PFIC status.

 

Under recently enacted U.S. legislation effective as of March 18, 2010 and subject to future guidance, if we are a PFIC, U.S. Holders (as defined below) will be required to file an annual information return with the IRS relating to their ownership of our shares or ADSs.  Pursuant to recent IRS guidance, this reporting requirement has been suspended until the IRS releases a revised version of IRS Form 8621. Additional guidance is expected regarding the specific information that will be required to be reported on the revised IRS Form 8621.  Prior to filing their annual income tax returns, U.S. Holders should consult their tax advisers regarding whether additional guidance has been issued with respect to this reporting requirement, and if so, how to comply with such guidance.

 

For further discussion of the adverse U.S. federal income tax consequences of our possible classification as a PFIC, see Item 10.E “Additional Information — Taxation — United States Federal Income Taxation.”

 

If our subsidiaries are restricted from paying dividends to us, our primary internal source of funds would decrease.

 

NetEase.com, Inc. is a holding company with no significant assets other than cash on hand and its equity interests in its directly and indirectly-owned subsidiaries, including NetEase Beijing, NetEase (Hong Kong) Limited, or NetEase Hong Kong, NetEase Interactive Entertainment Ltd., or NetEase Interactive, Boguan, Hong Kong NetEase Interactive Entertainment Limited, or Hong Kong NetEase Interactive, Youdao Information, Guangzhou Interactive, NetEase Hangzhou, Guangzhou NetEase Information Technology Limited, or Guangzhou Information, Hangzhou Langhe Technology Co., Ltd., or Hangzhou Langhe, and Zhejiang Weiyang Technology Co., Ltd. As a result, our primary internal source of funds is dividend payments from our subsidiaries. If these subsidiaries incur debt on their own behalf in the future, the instruments governing the debt may restrict their ability to pay dividends or make other distributions to us, which in turn would limit our ability to pay dividends on our ADSs. PRC tax authorities may also require us to amend our contractual arrangements with Guangzhou NetEase, Guangyitong Advertising, Youdao Computer, Wangyibao, Shanghai EaseNet and their respective shareholders in a manner that would materially and adversely affect the ability of our subsidiaries to pay dividends and other distributions to us. In addition, Chinese legal restrictions permit payment of dividends only out of net income as determined in accordance with Chinese accounting standards and regulations. Under Chinese law, NetEase Beijing, Guangzhou Interactive, Boguan, Guangzhou Information and NetEase Hangzhou are also required to set aside a portion of their net income each year to fund certain reserve funds, except in cases where a company’s cumulative appropriations have already reached the statutory limit of 50% of that company’s registered capital. These reserves are not distributable as cash dividends. Also see “— We may be treated as a resident enterprise for PRC tax purposes following the promulgation of the EIT on January 1, 2008, which may subject us to PRC income tax for our global income and withholding income tax for any dividends we pay to our non-PRC corporate shareholders on profits earned after January 1, 2008.” above for further details.

 

RISKS RELATED TO DOING BUSINESS IN CHINA

 

The uncertain legal environment in China could limit the legal protections available to you.

 

The Chinese legal system is a civil law system based on written statutes. Unlike common law systems, it is a system in which decided legal cases have little precedential value. In the late 1970s, the Chinese government began to promulgate a comprehensive system of laws and regulations governing economic matters. The overall effect of legislation enacted over the past 30 years has significantly enhanced the protections afforded to foreign invested enterprises in China. However, these laws, regulations and legal requirements are relatively recent and are evolving rapidly, and their interpretation and enforcement involve uncertainties. These uncertainties could limit the legal protections available to foreign investors.

 

17



Table of Contents

 

Contract drafting, interpretation and enforcement in China involve significant uncertainty.

 

We have entered into numerous contracts governed by PRC law, many of which are material to our business. As compared with contracts in the United States, contracts governed by PRC law tend to contain less detail and are not as comprehensive in defining contracting parties’ rights and obligations. As a result, contracts in China are more vulnerable to disputes and legal challenges. In addition, contract interpretation and enforcement in China is not as developed as in the United States, and the result of any contract dispute is subject to significant uncertainties. Therefore, we cannot assure you that we will not be subject to disputes under our material contracts, and if such disputes arise, we cannot assure you that we will prevail. Any dispute involving material contracts, even without merit, may materially and adversely affect our reputation and our business operations, and may cause the price of our ADSs to decline.

 

Changes in China’s political and economic policies could harm our business.

 

The economy of China has historically been a planned economy subject to governmental plans and quotas and has, in certain aspects, been transitioning to a more market-oriented economy. Although we believe that the economic reform and the macroeconomic measures adopted by the Chinese government have had a positive effect on the economic development of China, we cannot predict the future direction of these economic reforms or the effects these measures may have on our business, financial position or results of operations. In addition, the Chinese economy differs from the economies of most countries belonging to the Organization for Economic Co-operation and Development, or OECD. These differences include:

 

·                                economic structure;

 

·                                level of government involvement in the economy;

 

·                                level of development;

 

·                                level of capital reinvestment;

 

·                                control of foreign exchange;

 

·                                inflation rates;

 

·                                methods of allocating resources; and

 

·                              balance of payments position.

 

As a result of these differences, our business may not develop in the same way or at the same rate as might be expected if the Chinese economy were similar to those of the OECD member countries.

 

Fluctuation in Renminbi exchange rates could adversely affect the value of our ADSs and any cash dividend declared on them.

 

The value of the Renminbi may fluctuate according to a number of factors. From 1994 to July 21, 2005, the conversion of Renminbi into foreign currencies, including US dollars, was based on exchange rates published by the People’s Bank of China, which was set daily based on the previous day’s interbank foreign exchange market rates in China and current exchange rates on the world financial markets. During that period, the official exchange rate for the conversion of Renminbi to US dollars was generally stable. However, on July 21, 2005, as a result of the Renminbi being re-pegged to a basket of currencies, the Renminbi was revalued and appreciated against the US dollar. On May 19, 2007, the People’s Bank of China announced a policy to expand the maximum daily floating range of the RMB trading prices against the U.S. dollar in the inter-bank spot foreign exchange market from 0.3% to 0.5%. With this increased floating range, the RMB’s value may appreciate or depreciate significantly against the U.S. dollar in the long term. However, under the current global financial and economic conditions, we are not able to predict with any certainty how the RMB will move vis-à-vis the U.S. dollar in the future. Our revenues are primarily denominated in Renminbi, and any fluctuation in the exchange rate of Renminbi may affect the value of, and dividends, if any, payable on, our ADSs in foreign currency terms.

 

Restrictions on currency exchange may limit our ability to receive and use our revenues effectively.

 

Because almost all of our future revenues may be in the form of Renminbi, any future restrictions on currency exchanges may limit our ability to use revenue generated in Renminbi to fund our business activities outside China or to make dividend payments in US dollars. Although the Chinese government introduced regulations in 1996 to allow greater convertibility of the Renminbi for current account transactions, significant restrictions still remain. Current account transactions include payments of dividends and trade and service-related foreign exchange transactions. As a result, our subsidiaries and affiliates in China may purchase foreign exchange for the payment of dividends to NetEase.com, Inc. and of license and content fees to offshore software and content partners.

 

18



Table of Contents

 

In contrast, capital account transactions, which include foreign direct investment and loans, must be approved by the State Administration for Foreign Exchange, or SAFE. We cannot be certain that the Chinese regulatory authorities will not impose more stringent restrictions on the convertibility of the Renminbi, especially with respect to foreign exchange transactions.

 

All participants in our existing equity compensation plans who are PRC citizens may be required to register with SAFE. We may also face regulatory uncertainties that could restrict our ability to adopt additional equity compensation plans for our directors, employees and other parties under PRC law.

 

On April 6, 2007, SAFE issued the “Operating Procedures for Administration of Domestic Individuals Participating in the Employee Stock Option Plan or Stock Option Plan of An Overseas Listed Company, Hui Zong Fa [2007] No. 78),” or Circular 78. Circular 78 covers equity compensation plans, such as a plan which authorizes the grant of restricted share awards. For any plans which are so covered and are adopted by a non-PRC listed company such as our company after April 6, 2007, Circular 78 requires all participants who are PRC citizens to register with and obtain approvals from SAFE prior to their participation in the plan. In addition, Circular 78 also requires PRC citizens to register with SAFE and make the necessary applications and filings by July 5, 2007 if they participated in an overseas listed company’s covered equity compensation plan prior to April 6, 2007.

 

In compliance with Circular 78, we have registered with and obtained approvals from the SAFE office in Beijing for the participants of our equity compensation plans who are PRC citizens. Nonetheless, we cannot predict whether SAFE will continue to enforce this circular or adopt additional or different requirements with respect to equity compensation plans. Also, regardless of our measures taken in compliance with Circular 78, if it is determined that our equity compensation plans are subject to Circular 78, failure to comply with such provisions may subject us and the participants of our equity compensation plans who are PRC citizens to fines and legal sanctions and prevent us from being able to grant equity compensation to our personnel, which is currently a significant component of the compensation of many of our PRC employees. In that case, our business operations may be materially adversely affected.

 

The Chinese government has strengthened the regulation of investments made by Chinese residents in offshore companies and reinvestments in China made by these offshore companies. Our business may be adversely affected by these new restrictions.

 

The SAFE has adopted certain regulations that require registration with, and approval from, Chinese government authorities in connection with direct or indirect offshore investment activities by Chinese residents. The SAFE regulations retroactively require registration of investments in non-Chinese companies previously made by Chinese residents. In particular, the SAFE regulations require Chinese residents to file with SAFE information about offshore companies in which they have directly or indirectly invested and to make follow-up filings in connection with certain material transactions involving such offshore companies, such as mergers, acquisitions, capital increases and decreases, external equity investments or equity transfers. In addition, Chinese residents must obtain approval from SAFE before they transfer domestic assets or equity interests in exchange for equity or other property rights in an offshore company. A newly established enterprise in China which receives foreign investments is also required to provide detailed information about its controlling shareholders and to certify whether it is directly or indirectly controlled by a domestic entity or resident.

 

In the event that a Chinese shareholder with a direct or indirect stake in an offshore parent company fails to make the required SAFE registration, the Chinese subsidiaries of such offshore parent company may be prohibited from making distributions of profit to the offshore parent and from paying the offshore parent proceeds from any reduction in capital, share transfer or liquidation in respect of the Chinese subsidiaries. Further, failure to comply with the various SAFE registration requirements described above can result in liability under Chinese law for foreign exchange evasion.

 

These regulations may have a significant impact on our present and future structuring and investment. We have requested our shareholders who to our knowledge are PRC residents to make the necessary applications, filings and amendments as required under these regulations. We intend to take all necessary measures for ensuring that all required applications and filings will be duly made and all other requirements will be met. We further intend to structure and execute our future offshore acquisitions in a manner consistent with the new regulations and any other relevant legislation. However, because it is presently uncertain how the SAFE regulations, and any future legislation concerning offshore or cross-border transactions, will be interpreted and implemented by the relevant government authorities in connection with our future offshore financings or acquisitions, we cannot provide any assurances that we will be able to comply with, qualify under, or obtain any approvals required by the regulations or other legislation. Furthermore, we cannot assure you that any PRC shareholders of our company or any PRC company into which we invest will be able to comply with those requirements. The inability of our company or any PRC shareholder to secure required approvals or registrations in connection with our future offshore financings or acquisitions may subject us to legal sanctions, restrict our ability to pay dividends from our Chinese subsidiaries to our offshore holding company, and restrict our overseas or cross-border investment activities or affect our ownership structure.

 

19



Table of Contents

 

RISKS RELATED TO THE TELECOMMUNICATIONS AND INTERNET INDUSTRIES IN CHINA

 

Government regulation of the telecommunications and Internet industries may become more burdensome.

 

Government regulation of the telecommunications and Internet industries is burdensome and may become more burdensome. New regulations could increase our costs of doing business and prevent us from efficiently delivering our services. These regulations may stop or slow down the expansion of our customer and user base and limit the access to the NetEase websites or online games.

 

Increased government regulation of the telecommunications and Internet industries in China may result in the Chinese government requiring us to obtain additional licenses or other governmental approvals to conduct our business which, if unattainable, may restrict our operations.

 

The telecommunications industry, including Internet content provider, or ICP, services and online games, is highly regulated by the Chinese government, with the main relevant government authority being the MII. Pursuant to the Administrative Rules for Foreign Investments in Telecommunications Enterprises promulgated by the State Council dated December 5, 2001, foreign investors are allowed to hold in the aggregate up to 50.0% of the total equity in any value-added telecommunications business in China. In addition, foreign and foreign invested enterprises are currently not able to apply for the required licenses for operating online games in China.

 

To operate the NetEase websites in compliance with all the relevant ICP-related Chinese regulations, Guangzhou NetEase successfully obtained ICP licenses issued by the Guangdong Provincial Telecommunications Bureau in 2000. The ICP license of Guangzhou NetEase issued by the Guangzhou Provincial Telecommunications Bureau was replaced by the Value-Added Telecommunication Operating License issued by the MII in 2004. Guangzhou NetEase has also obtained the following licenses and registrations: a commercial website registration with the Beijing Municipal Administrative Bureau of Industry and Commerce, an audio-visual product operating license issued by Guangdong Culture Department to sell audio-visual products on the Internet, an Internet publishing license issued by General Administration of Press and Publication, an Internet Culture Operating License issued by the Ministry of Culture, or MOC, a license for online dissemination of drug-related information issued by Guangdong Food and Drug Administration, an Internet news information service license issued by the State Council Information Office, a permit for the Network Transmission of Audiovisual Programs issued by the State Administration of Radio, Film and Television, a permit for the production of audiovisual programs issued by the Radio, Film and Television Administration of Guangdong and a license for the sale of security products for computer information systems issued by the Ministry of Public Security. It has also received approvals for online dissemination of health information from the Department of Health of Guangdong Province and approvals for provision of online education-related information from the Department of Education of Guangdong Province. NetEase.com, Inc. relies exclusively on contractual arrangements with Guangzhou NetEase and its approvals to operate as an ICP. In addition, to operate the online games licensed from Blizzard in compliance with all the relevant ICP-related Chinese regulations, Shanghai EaseNet obtained a Value-Added Telecommunications Business Operating License issued by the Shanghai Provincial Telecommunications Bureau in October 2008 and an Internet Culture Operating License from MOC in October 2008.

 

We cannot be certain, however, that we or our affiliates will be granted any other additional license, permit or clearance we may need now or in the future. Moreover, we cannot be certain that any local or national ICP or telecommunications license requirements will not conflict with one another or that any given license will be deemed sufficient by the relevant governmental authorities for the provision of our services. There are substantial uncertainties regarding the interpretation of current PRC Internet laws and regulations. The PRC government may issue new interpretations of the regulations regarding supervision of the information industry from time to time.

 

In addition, we are uncertain as to whether the Chinese government will reclassify our business as a media or retail company, due to our acceptance of fees for Internet advertising, online games and wireless value-added and other services as sources of revenues, or as a result of our current corporate structure. Such reclassification could subject us to penalties or fines or significant restrictions on our business. Moreover, NetEase.com, Inc. may have difficulties enforcing its rights under the agreements with Guangzhou NetEase, Guangyitong Advertising, Youdao Computer, Wangyibao Company and Shanghai EaseNet if any of these parties breaches any of the agreements with them because NetEase.com, Inc. does not have approval from appropriate Chinese authorities to provide Internet content services, Internet advertising services or wireless value-added services. Future changes in Chinese government policies affecting the provision of information services, including the provision of online services, Internet access, e-commerce services, online advertising and online gaming may impose additional regulatory requirements on us or our service providers or otherwise harm our business.

 

The Chinese government restricts the ability for foreign investors to invest in and operate in the telecommunications and online gaming businesses.

 

In July 2006, the MII issued a notice to strengthen management of foreign investment in and operation of value-added telecommunication services. The notice emphasizes that foreign investors who wish to engage in value-added telecommunication services must strictly follow the relevant rules and regulations on foreign investment in telecommunication sectors. The notice also

 

20



Table of Contents

 

prohibits domestic telecommunication services providers from leasing, transferring or selling telecommunications business operating licenses to any foreign investor in any form, or providing any resources, sites or facilities to any foreign investor for their illegal operation of a telecommunications business in China. According to the notice, either the holder of a value-added telecommunication service license or its shareholders must directly own the domain names and trademarks used by such license holders in their provision of value-added telecommunication services. The notice further requires each license holder to have the necessary facilities, including servers, for its approved business operations and to maintain such facilities in the regions covered by its license. Value-added services license holders are required to evaluate the compliance with the requirements set forth in the notice. To comply with these requirements, Guangzhou NetEase submitted its self-correction report to MII in 2007.

 

In September 2009, GAPP, together with the National Copyright Administration, and National Office of Combating Pornography and Illegal Publications jointly issued a Notice on Further Strengthening on the Administration of Pre-examination and Approval of Online Games and the Examination and Approval of Imported Online Games, or the GAPP Notice. The GAPP Notice restates that foreign investors are not permitted to invest in online game operating businesses in China via wholly-owned, equity joint venture or cooperative joint venture investments and expressly prohibits foreign investors from gaining control over or participating in domestic online game operators through indirect ways such as establishing other joint venture companies, or contractual or technical arrangements. It is unclear whether the authorities will deem our VIE structure as a kind of such “indirect ways” by foreign investors to gain control over or participate in domestic online game operators. If our VIE structure is deemed as one such “indirect way” under the GAPP Notice, our VIE structure may be challenged by the authorities and the authorities may require us to restructure our VIE structure and take action to prohibit or restrict our business operations.  In such case, we may not be able to operate or control business in the same manner as we currently do and may not be able to consolidate the VIEs.  In addition, the authorities would have broad discretion in dealing with such determination which may adversely impact our financial statements, operations and cash flows.

 

The PRC government has intensified its regulation of Internet cafés, which are currently one of the primary venues for our users to access the NetEase websites and our services, especially online games. Intensified government regulation of Internet cafés could restrict our ability to maintain or increase our revenues and expand our customer base.

 

In April 2001, the PRC government began tightening its regulation and supervision of Internet cafés, at which many of our users access the NetEase websites and our services, especially online games. In particular, a large number of unlicensed Internet cafés have been closed. In addition, the PRC government has imposed higher capital and facility requirements for the establishment of Internet cafés. Furthermore, the PRC government’s policy, which encourages the development of a limited number of national and regional Internet café chains and discourages the establishment of independent Internet cafés, may slow down the growth of Internet cafés. Moreover, in 2007 the State Administration of Industry and Commerce, one of the government agencies in charge of Internet café licensing, and other government agencies jointly issued a notice temporarily suspending the issuance of new Internet café licenses for a period of six months. In March 2010, the MOC issued a circular to increase the punishment for Internet cafés that allow minors to enter and use the Internet in violation of government regulations. According to this circular, among other things, the government authorities may revoke an Internet café’s Internet Culture Operation License if that Internet café allows three or more minors to enter and use the Internet at one time. Governmental authorities may from time to time impose stricter requirements, for example, limiting customer age limits and hours of operation, based on the occurrence and perception of, and the media attention on, gang violence, arson, and other incidents in or associated with Internet cafés.

 

So long as Internet cafés are one of the primary venues for our users to access the NetEase websites and services, especially online games, any reduction in the number, or any slowdown in the growth, of Internet cafés in China could limit our ability to maintain or increase our revenues and expand our customer base, thereby reducing our profitability and growth prospects.

 

The Chinese government has taken steps to limit online game playing time for all minors and to otherwise control the content and operation of online games. These and any other new restrictions on online games may materially and adversely impact our business and results of operations.

 

As part of its anti-addiction online game policy, the Chinese government has taken several steps to discourage minors under the age of 18 from continuously playing online games once they exceed a set number of hours of continuous play. For example, in July 2005, the MOC and the MII jointly issued an opinion which requires online game operators to develop systems and software for identity certification, to implement anti-addiction modifications to game rules and to restrict players under 18 years of age from playing certain games. Subsequently, in August 2005, GAPP proposed an online game anti-addiction system that would have reduced and eliminated experience points that a user can accumulate after three and five hours of consecutive playing, respectively. In March 2006, GAPP amended its proposal to require players to register with their real names and identity card numbers and to apply the anti-addiction system only to players under 18 years of age. In April 2007, GAPP and several other government authorities jointly promulgated the Notice Concerning the Protection of Minors’ Physical and Mental Well-being and Implementation of Anti-addiction System on Online Games, or the Anti-Addiction Notice, which confirmed the real-name verification proposal and required online game operators to develop and test their anti-addiction systems from April 2007 to July 2007, after which no online games can be registered or operated without an anti-addiction system in accordance with the Anti-Addiction Notice. Accordingly, we implemented our anti-addiction system to comply with the Anti-Addiction Notice. Since its implementation, we have not experienced a significant negative impact on our business as a result of the Anti-Addiction Notice.

 

21



Table of Contents

 

In addition, on June 3, 2010, the MOC issued a decree on Interim Measures for the Administration of Online Games, or the Online Games Measures, which will be effective as of August 1, 2010. The Online Games Measures set forth certain requirements regarding online games, including requirements that game operators follow new registration procedures, publicize information about the content and suitability of their games, prevent access by minors to inappropriate games, avoid certain types of content in games targeted to minors, avoid game content that compels players to kill other players, manage virtual currency in certain ways and register users with their real identities.  Furthermore, in July 2010 the MOC enacted  the Notice on Implementing Interim Measures for the Administration of Online Games, or the Online Games Notice, in which several provisions of the Online Games Measures are supplemented, including the required standard clauses for online games service contracts between game operators and users and the timing for the implementation of  a real identity registration system.  The Online Games Notice also adopts several new measures, including requirements for the domestic online games joint operation by game developers and operators.  Although many of these requirements reflect previously issued government regulations with which we already comply, certain new requirements may cause us to change the way we launch and operate our online games. Because the Online Games Measures and Online Games Notice are relatively new and it is unclear how the MOC will interpret and enforce them, we are unable to fully assess what impact, if any, these new requirements may have on our business.

 

It has been reported in the Chinese media that the Chinese government has concerns about the social impact of online games, and it may continue to impose additional regulatory restrictions on us or our customers or otherwise take actions that harm our business.

 

The Chinese government has not enacted any laws regarding virtual asset property rights and, accordingly, it is not clear what liabilities, if any, online game providers may have for virtual assets.

 

One of the features of our MMORPGs which helps to build a large user base and maintain loyalty is that users can accumulate virtual tools, powers and rankings as they play the games. We believe that these virtual assets are highly valued by our users, particularly long-term users, and are traded among users. However, on occasion, such assets can be lost if, for example, a user’s identity is stolen by another user or we experience a system error or crash. The Chinese government has not enacted any laws regarding virtual asset property rights. Accordingly, we have no basis to determine what are the legal rights, if any, associated with virtual assets and what liabilities we could be exposed to for the loss or destruction of virtual assets. We could therefore potentially be held liable for the way in which we handle and protect virtual assets.

 

Restrictions on virtual currency may adversely affect our online game revenues.

 

Our online game revenues are collected through the sale of physical and virtual prepaid point cards, as described elsewhere on this annual report, including below in the “User Fees” section in Item 4.B of this annual report.

 

On February 15, 2007, the MOC issued the Notice on the Reinforcement of the Administration of Internet Cafés and Online Games, or the Internet Cafés Notice, which directs the People’s Bank of China, or PBOC, to strengthen the administration of virtual currency in online games to avoid any adverse impact on the PRC economy and financial system. Under the Internet Cafés Notice, the total amount of virtual currency issued by online game operators and the amount purchased by individual users should be strictly limited, with a clear distinction between virtual transactions and real transactions, so that virtual currency should only be used to purchase virtual items.

 

On June 4, 2009, the MOC and the Ministry of Commerce jointly issued the Notice on Strengthening the Administration of Online Game Virtual Currency, or the Virtual Currency Notice, which defined “Virtual Currency” as a type of virtual exchange instrument that is issued by online game operators, purchased directly or indirectly by the game user by exchanging legal currency at a certain exchange rate, saved outside the game programs, stored in servers provided by the online game operators in electronic record format and represented by specific numeric units. In addition, the Virtual Currency Notice categorizes companies involved with virtual currency as either issuers or trading platforms and prohibits companies from simultaneously engaging both as issuers and as trading platforms. The Virtual Currency Notice’s stated objective is to limit the circulation of virtual currency and thereby reduce concerns that it may impact real world inflation. To accomplish this, the Virtual Currency Notice requires online game operators to report the total amount of their issued virtual currencies on a quarterly basis and to refrain from issuing disproportionate amounts of virtual currencies in order to generate revenues. In addition, the Virtual Currency Notice reiterates that virtual currency can only be provided to users in exchange for an RMB payment and can only be used to pay for virtual goods and services of the issuers. Online game operators are strictly prohibited from conducting lucky draws or lotteries in which participants pay cash or virtual currency to win game items or virtual currency. The Virtual Currency Notice also requires online game operators to keep transaction data records for no less than 180 days and to not provide virtual currency trading services to minors.

 

In order to comply with the requirements of the Virtual Currency Notice, we may need to change our prepaid point card distribution and database systems, resulting in higher costs of our online game operation, lower sales of our prepaid cards, or other changes in our business model. Such changes may therefore have an adverse effect on our revenues from online games.

 

22



Table of Contents

 

Regulatory restrictions on financial transactions may adversely affect the operation and profitability of our business.

 

On April 16, 2009, the People’s Bank of China issued a notice, or the PBOC Notice, regarding the regulation of non-financial institutions engaged in the business of effecting payments and settlements. The PBOC Notice requires non-financial institutions established before April 16, 2009 which are engaged in the payment and settlement business to register with the People’s Bank of China before July 31, 2009. According to the PBOC Notice, such registration is interpreted as a basis for future policy making rather than a permit. Guangzhou NetEase has finished the required registration with the People’s Bank of China. In addition, on June 14, 2010, the People’s Bank of China issued the Measures for the Administration of Non-financial Institutions Engaging in Payment and Settlement Services, or the PBOC Measures, which were effective as of September 1, 2010 and require that non-financial institutions engaging in the business of effecting payments and settlements before June 14, 2010 obtain a permit from the People’s Bank of China by August 31, 2011 to continue such business. On December 1, 2010, the People’s Bank of China issued Detailed Rules for the Implementation of the Administrative Measures for the Payment Services Provided by Non-financial Institutions, which provide, among other things, further explanation for the qualifications of applicants and more detailed description for the application materials.

 

We currently operate an online payment system used by both distributors of our prepaid point cards and end users of our online services. This payment system may require a permit under the PBOC Measures to continue in operation, and we are currently in the process of preparing an application to the PBOC for such permit. As the PBOC Measures are quite new, we cannot be certain how they will be interpreted and enforced by the People’s Bank of China and when or if we will be granted such permit. An inability to continue operating our current online payment system would likely materially and adversely affect the operation and profitability of our business.

 

We may be unable to compete successfully against new entrants and established industry competitors.

 

The Chinese market for Internet content and services is intensely competitive and rapidly changing. Many companies offer competitive products or services including online games, Chinese language-based Web search, retrieval and navigation services, wireless value-added services and extensive Chinese language content, informational and community features, and e-mail.

 

Currently, our competition comes from Chinese language-based Internet portal companies as well as US-based portal companies. Some of our current and potential competitors are much larger than we are, and currently offer, and could further develop or acquire, content and services that compete with the NetEase websites. We also face competition from online game developers and operators, Internet service providers, wireless value-added service providers, website operators and providers of Web browser software that incorporate search and retrieval features. With respect to online games, we believe that more competitors are entering this market in China and that our competitors are becoming more active in both licensing foreign-developed games and developing games in-house, which trends, if they continue, could adversely affect our online game revenues in the future. We believe that competition in the online advertising industry in China has intensified as new entrants have come into the market, such as Baidu, Tencent, Alibaba and other vertical Internet portals. Any of our present or future competitors may offer products and services that provide significant performance, price, creativity or other advantages over those offered by us and, therefore, achieve greater market acceptance than ours.

 

Because many of our existing competitors as well as a number of potential competitors have longer operating histories in the Internet market, greater name and brand recognition, better connections with the Chinese government, larger customer bases and databases and significantly greater financial, technical and marketing resources than we have, we cannot assure you that we will be able to compete successfully against our current or future competitors. Any increased competition could reduce page views, make it difficult for us to attract and retain users, reduce or eliminate our market share, lower our profit margins and reduce our revenues.

 

Item 4.    Information on the Company

 

A.              History and Development of the Company

 

Our business was founded in June 1997, and we began offering search services and free Web-based e-mail starting mid-1997 and early-1998, respectively. In mid-1998, we changed our business model from a software developer to an Internet technology company and commenced developing the NetEase websites. In mid-1999, we established our advertising sales force to sell advertisements on the NetEase websites and also began to offer e-commerce platforms and to provide online shopping mall and other e-commerce services in China through Guangzhou NetEase, a related party. In 2001, we also began focusing on fee-based premium services and online entertainment services, including online games, wireless value-added services, premium e-mail services and other subscription-type services. We developed our own proprietary Internet search engine, Youdao, which was launched in December 2007 and is free of charge to users.

 

In connection with the restructuring of our operations which is discussed below in Item 7.B. “Major Shareholders and Related Party Transactions—Related Party Transactions,” NetEase.com, Inc. was incorporated in the Cayman Islands on July 6, 1999, and it operates under the Cayman Islands Companies Law (2010 Revision). Our principal executive offices are located at 26/F, SP Tower D, Tsinghua Science Park Building 8, No.1 Zhongguancun East Road, Haidian District, Beijing, People’s Republic of China 100084. Our telephone number is (86-10) 8255-8163.

 

23



Table of Contents

 

Our principal capital expenditures for 2010 consisted mainly of costs incurred for the construction of our new research and development complex in Hangzhou, China, office renovations, furniture and fixtures, computer equipment, and software costs, as well as the acquisition of new servers in connection with the operation of Blizzard’s World of Warcraft and in preparation for the operation of StarCraft II for a total of approximately RMB298.0 million (US$45.1 million). Our principal capital expenditures for 2008 and 2009 consisted mainly of computer equipment as well as software for a total of RMB133.3 million and RMB407.7 million, respectively. We substantially completed, and moved into, our new research and development complex in Hangzhou in 2010.

 

In addition, in connection with the licensing of certain online games by Blizzard to Shanghai EaseNet for operation in the PRC, Shanghai EaseNet as licensee of the games has paid to Blizzard an aggregate of RMB232.0 million (US$34.0 million) as initial license fees as of December 31, 2010. The licenses with Blizzard have three-year terms, require Shanghai EaseNet to pay royalties and consultancy fees to Blizzard for the games over the length of the licenses, have a minimum marketing expenditure commitment, and require Shanghai EaseNet to provide funds for hardware to operate the games. For further details, see Item 4.B. “Business Overview — Our Services — Game Licensing and Joint Venture with Blizzard.” Our capital expenditures in 2010 have been, and are expected to continue to be, funded by operating cash flows and our existing capital resources.

 

B.                                    Business Overview

 

OVERVIEW

 

Through our subsidiaries and contracts with our affiliates Guangzhou NetEase, Guangyitong Advertising and Shanghai EaseNet and their respective shareholders, we operate a leading interactive online community in China and are a major provider of Chinese language content and services through our online games, Internet portal and wireless value-added services businesses.

 

We generate revenues from fees we charge users of our online games and from selling advertisements on the NetEase websites, and to a much lesser extent, from wireless value-added and other fee-based premium services. Our basic service offerings on the NetEase websites are available without charge to our users.

 

Our ability to leverage our portal traffic to generate revenues in online gaming and advertising services is a key component of our growth strategy.

 

Online Games Services

 

Our online games business focuses on offering massively multi-player online games, more specifically role-playing games, to the Chinese market. These MMORPGs, as they are commonly known, are played over the Internet in “virtual worlds” that exist on networked game servers to which thousands of players simultaneously connect to interact with each other. We develop and operate MMORPGs that are targeted at or localized to the Chinese market, and we strive to provide the highest quality game playing experience to our users. In addition, in August 2008 and April 2009, Blizzard agreed to license certain online games to Shanghai EaseNet for operation in the PRC, as discussed below under “Our Services — Game Licensing and Joint Venture with Blizzard”.

 

We use two revenue models for games: a time-based model, in which players pay for game playing time, and an item-based model, in which players can play the basic features of the game for free and can purchase virtual items that enhance their playing experience. Most of our revenues come from our in-house games that use the time-based model and from World of Warcraft, which also uses the time-based model. We commercially launched our first item-based online games, Tianxia II and Legend of Westward Journey, in June and September 2008, respectively, and subsequently launched three other item-based MMORPG games, New Fly for Fun, Heroes of Tang Dynasty and Westward Journey: Genesis. We plan to launch other new games using the item-based revenue model in the future.

 

To pay for MMORPG playing time or virtual items purchased within a game, players use our proprietary prepaid point system by purchasing physical prepaid point cards or virtual prepaid point cards. We work with a wide range of distributors to distribute our point cards to gamers across China. Physical prepaid point card distribution channels include wholesalers, Internet cafés, software stores, supermarkets, bookstores and newspaper stands, as well as convenience stores mainly in Guangzhou Province, Shanghai, Beijing and in several second tier cities. Virtual prepaid point cards can be purchased online by debit card, credit card or bank transfer using our Wangyibao online payment platform.

 

We have also developed an online casual game platform with various multi-player games.

 

Our Portal

 

The NetEase websites provide Internet users with Chinese language online services centered around three core service categories—content, community and communication. Our wide range of content appeals to a broad audience group spanning all

 

24



Table of Contents

 

age groups. However, our services are particularly popular among younger audiences between the ages of 19 and 34. We are continually working to reinforce our leadership position through premium content and service development and innovation.

 

Content

 

The NetEase content channels provide news, information and online entertainment to the Chinese public. The websites consolidate and distribute content from more than one hundred international and domestic content providers. Content is distributed through various channels, including channels focusing on news, entertainment, sports, finance, information technology,  automobiles, education and real estate.

 

Community and Communication

 

The NetEase websites provide a broad array of free and fee-based community and communication services, including e-mail, blogging, photos, instant messaging, matchmaking, alumni directories, clubs, e-cards, chat rooms and community forums.

 

Other

 

In addition to the services described above, the NetEase websites provide other services to our users, including a website directory and web pages search service. Additionally, we developed our own proprietary Internet search engine, Youdao, which was launched in December 2007 and is free of charge to users.

 

Among the various free and fee-based services that we offer through our portal, we derived most of our revenue in 2010 from online games and advertising services.

 

Advertising Services

 

Our large and growing user base attracts well-known advertisers to our web sites. The various content channels and wide range of online services offered through our Internet portal forms an effective medium for our clients to conduct integrated marketing campaigns to the millions of loyal NetEase users. Our online advertising offerings include banner advertising, channel sponsorships, direct e-mail, interactive media-rich sites, sponsored special events, games, contests and other activities.

 

Wireless Value-Added Services

 

We offer a wide range of wireless value-added services, or WVAS, which allow users to receive news and other information, such as stock quotes and e-mails, download ringtones and logos for their mobile phones and participate in matchmaking communities and interactive games. Combining content from our Internet portal with mobile applications we have developed in-house, we can rapidly develop sophisticated WVAS.

 

OUR ORGANIZATIONAL STRUCTURE

 

We conduct our business in China solely through our subsidiaries and VIEs.

 

Under current Chinese regulations, there are restrictions on the percentage interest foreign or foreign-invested companies may have in Chinese companies providing value-added telecommunications services in China, which include the provision of Internet content, online games and wireless value-added services. In addition, the operation by foreign or foreign-invested companies of advertising businesses in China is subject to government approval. In order to comply with these restrictions and other Chinese rules and regulations, NetEase.com, Inc. and certain of its subsidiaries have entered into a series of contractual arrangements for the provision of such services with certain affiliated companies, namely Guangzhou NetEase, Guangyitong Advertising, Youdao Computer and Wangyibao. Under the contracts, we provide our Internet and wireless value-added applications, services and technologies and advertising services to Guangzhou NetEase, Guangyitong Advertising, Youdao Computer and Wangyibao and they operate the NetEase websites (including search services and online payment system) and the online advertising business. For more information on these agreements, see Item 7.B. “Major Shareholders and Related Party Transactions—Related Party Transactions.”

 

Under our agreements with Guangzhou NetEase, we have agreed to pay its operating costs. Under our agreements with Guangyitong Advertising, we have agreed to provide performance guarantees and guarantee loans for working capital purposes to the extent required by Guangyitong Advertising for its operations. Guangzhou NetEase and Guangyitong Advertising are each prohibited from incurring any debt without our prior approval.

 

Guangzhou NetEase is 90% beneficially owned by our founder, Chief Executive Officer and major shareholder, William Lei Ding, and 10% owned by his brother, Bo Ding. Guangyitong Advertising is 80% owned by Guangzhou NetEase and 20% owned by Bo Ding. Youdao Computer is 71.7% owned by Guangzhou NetEase and 28.3% owned by individuals who are

 

25



Table of Contents

 

employees of Youdao Computer.  Wangyibao is 90% owned by Guangzhou NetEase and 10% owned by individuals.  We do not have any direct ownership interest in Guangzhou NetEase, Guangyitong Advertising, Youdao Computer or Wangyibao.

 

As a result of our contractual arrangements with these four companies, we bear the risks of, and enjoy the rewards associated with, and therefore are the primary beneficiary of our investments in them. They are therefore considered our variable interest entities, or VIEs, and we consolidate their results of operations in our historical consolidated financial statements. See also Item 5 “Operating and Financial Review and Prospects.” Hangzhou Leihuo Network Co., Ltd. is also a VIE of our company, but it has been inactive since its formation.

 

Any violations by Guangzhou NetEase, Guangyitong Advertising, Youdao Computer or Wangyibao of our agreements with them could disrupt our operations, degrade our services or shut down our services. See Item 3.D. “Risk Factors” for a detailed discussion of the risks to NetEase.com, Inc. regarding its dependency on these companies.

 

In August 2008 and April 2009, Blizzard agreed to license certain online games to Shanghai EaseNet for operation in the PRC. Shanghai EaseNet is a PRC company owned by William Lei Ding, our Chief Executive Officer, director and major shareholder and has contractual arrangements with the joint venture established between, and owned equally by, Blizzard and us, and with us. The joint venture was established concurrently with the licensing of games from Blizzard in August 2008 and will provide technical services to Shanghai EaseNet.

 

We established Zhejiang Weiyang Technology Company Limited in March 2010 to operate a swine raising business in Zhejiang Province, China.  As of December 31, 2010, this company was still in the process of negotiation with the relevant government authorities over the selection of an appropriate site for this business.

 

The following diagram shows the group structure of our principal subsidiaries and affiliated companies, other than our joint venture arrangements with Blizzard, which are described separately in this section.

 

26



Table of Contents

 

 

OUR SERVICES

 

Online Games

 

Massively Multi-player Online Role-Playing Games

 

We launched our first MMORPG, Westward Journey Online, in December 2001 and began charging users for playing time beginning in January 2002. Subsequently, we launched Westward Journey Online II in August 2002 and our second internally

 

27



Table of Contents

 

developed MMORPG, Fantasy Westward Journey, in January 2004.  We subsequently have launched a number of additional online games, as set forth in the table below.

 

Our principal internally developed games, in terms of the number of users and revenue generated, are Fantasy Westward Journey, Westward Journey Online II, Westward Journey Online III, Tianxia II and Heroes of Tang Dynasty. These games are MMORPGs set in classical Chinese-themed fantasy worlds, and all of them are 2D games except for Tianxia II, which is a 3D game, and Heroes of Tang Dynasty, which is a 2.5D game. The following table sets forth these and certain of our other major MMORPG games.

 

28



Table of Contents

 

Game

 

Genre

 

Revenue
Model

 

Date of Initial
Commercial
Launch

 

Date of Issue of
Latest Expansion
Pack

 

Westward Journey Online II

 

MMORPG,

classical Chinese setting

 

Time-Based

 

August 2002

 

June 2011

 

Fantasy Westward Journey

 

MMORPG,

classical Chinese setting

 

Time-Based

 

December 2004

 

January 2011

 

Datang

 

MMORPG,

Tang dynasty setting

 

Time-Based

 

July 2006

 

April 2011

 

Westward Journey Online III

 

MMORPG,

classical Chinese setting

 

Time-Based

 

September 2007

 

September 2010

 

Tianxia II

 

MMORPG,

classical Chinese setting

 

Item-Based

 

June 2008

 

April 2010

 

Legend of Westward Journey

 

MMORPG,

classical Chinese setting

 

Item-Based

 

September 2008

 

November 2010

 

New Fly for Fun

 

MMORPG,

cartoon-style flying theme

 

Item-Based

 

October 2008

 

January 2011

 

Heroes of Tang Dynasty

 

MMORPG,

classical Chinese setting

 

Item-Based

 

April 2010

 

June 2011

 

Westward Journey: Genesis

 

MMORPG,

classical Chinese setting

 

Item-Based

 

April 2010

 

March 2011

 

 

Our MMORPG titles can be accessed from any location with an Internet connection by registered users of the NetEase websites. Users may enter our network with a password and a user-ID, after downloading our installation software or purchasing such software on a CD-ROM. Players of these games select a specific character to begin play. Over the course of play, these characters build up experience and enhanced game capabilities, wealth, weapons and other possessions, all of which may be carried over into subsequent gaming sessions. In our item-based games, players can also purchase virtual items that enhance their playing experience such as special powers, costumes, weapons and other accessories. We regularly introduce new virtual items or change the features of virtual items based on player feedback, market trends and other factors.

 

Players develop their characters according to choices they make within the construct of the game. Players also interact with computer operated characters as well as with other players that are playing on the same network server. Players are able to communicate with each other during the game through instant messaging or chatting features, allowing them to coordinate their activities with other players to form groups and achieve collective objectives.

 

Gameplay is monitored by game masters, who appear as game characters within the game world and provide assistance and guidance to players, as well as policing behavior of players in the game world to maintain an atmosphere of fun and fair play.

 

We periodically develop and release expansion packs, which expand game content and gameplay features for previously launched games. These periodic expansion packs are designed to retain the interest of existing users and to attract new users. The timing and success of periodic expansion packs have a strong influence on the popularity and profitability of online games.  For example, the popularity of Fantasy Westward Journey was also bolstered by our introduction in July 2010 of a first-of-its kind game design feature in China, namely a dual scene setting with 3D graphics known as “weimei” version (meaning “Perfect Beauty”).

 

Web-based Games

 

Web-based games are games that players can easily access and play via the Web without downloading and installing any software. Our current web-based games are Storm of Empires and World of SanGuo, which both use an item-based revenue model.

 

Casual Games

 

In 2005, we launched an online casual game platform which has various multi-player games such as billiards, card games and mahjong. Casual games are easier to play than MMORPGs and can be played to a conclusion within a short period of time. The basic versions of such games are available free-of-charge, and we sell virtual game enhancements, such as options for changing the appearance of the gameplay or advanced tools, which players can use in the game, utilizing our prepaid point card system. As of December 31, 2010, we had 31 casual games, including three casual games which are more advanced and offered a variety of gameplay to users.

 

29



Table of Contents

 

Customer Service

 

We believe that providing strong, dependable customer support is a key component to success in the online games business. Our customer service center provides 24 hour-a-day customer service and technical support and can be contacted via telephone or e-mail. As of December 31, 2010, our company employed approximately 1,421 personnel in our call center as customer service specialists for our online games as well as for our other services, of which 816 personnel provided customer service support for World of Warcraft.

 

User Fees

 

Users of Fantasy Westward Journey, Westward Journey Online II, Datang and Westward Journey Online III pay fees according to the amount of time they play the games, which is currently RMB0.40 (US$0.06) per hour for each game. For our item-based games, such as Tianxia II and Heroes of Tang Dynasty, we charge users a separate fee for each virtual item purchased within the games.

 

In connection with the introduction of our online games, we developed a prepaid point card to facilitate payment of fees for our online game services and, to a lesser extent, our other fee-based value-added services. Users can buy prepaid point cards at a variety of locations in China, including Internet cafés, convenience stores, software stores, bookstores and newspaper stands. Electronic point cards can also be purchased through credit cards or our Wangyibao online payment platform through which players can directly credit their accounts at Internet cafés or computer stores. Each prepaid card contains an account number and a password. The points represented by these cards can then be transferred into users’ individual accounts on the NetEase websites and used to pay for our online services, primarily playing time for online games. We also utilize our point cards for the payment of virtual items as we launch item-based games for which playing time is free and players may purchase various virtual items to enhance their game playing experience.

 

Revenues from our online games accounted for 85.2%, 88.9% and 88.1% of our total net revenues in 2008, 2009 and 2010, respectively.

 

Game Licensing and Joint Venture with Blizzard

 

In August 2008, Blizzard agreed to license to Shanghai EaseNet on an exclusive basis in China three personal computer strategy games: StarCraft II: Wings of Liberty a sequel to Blizzard’s space-themed strategy game, which was commercially launched in April 2011; Warcraft III: Reign of Chaos, a fantasy-themed game; and Warcraft III: The Frozen Throne, an expansion pack to Warcraft III: Reign of Chaos.  Blizzard also licenses to Shanghai EaseNet on an exclusive basis in China its Battle.net platform, which enables multiplayer interaction within these games and other online services. The term of the license will be three years, with an additional one year extension upon agreement of the parties, commencing from the commercial release of StarCraft II: Wings of Liberty in China. Shanghai EaseNet, as licensee of the games, has paid to Blizzard RMB27.5 million (US$4.0 million) as an initial license fee as of December 31, 2008 and recorded the payment as prepayment for license rights. In addition, in April 2009, we paid Blizzard a three-year license fee of RMB204.8 million (US$30 million) for the right to operate World of Warcraft. Shanghai EaseNet commercially launched World of Warcraft (with its first expansion pack, The Burning Crusade) and its second expansion pack, Wrath of the Lich King, in September 2009 and August 2010, respectively, and will launch its third expansion pack, Cataclysm, in July 2011.

 

With respect to the license agreements with Blizzard, Shanghai EaseNet is required to pay license fees, royalties and consultancy fees to Blizzard for the games. The license agreements also include minimum marketing expenditure commitments. In sum, the total commitments amount to approximately RMB2.2 billion (US$322 million) over the terms of the agreements. As of December 31, 2010, our outstanding commitments under the two license contracts totaled RMB1.3 billion (US$191 million).  We have guaranteed the payment of the foregoing amounts if and to the extent Shanghai EaseNet has insufficient funds to make such payments. We will be entitled to reimbursement of any amounts paid for the marketing of the games and hardware support to operate the games under the guarantee from any net profits subsequently generated by Shanghai EaseNet, after the deduction of, among others, various fees and expenses payable to Blizzard, us and our joint venture with Blizzard which will provide technical services to Shanghai EaseNet.

 

Blizzard has the right to terminate the license of the foregoing games under certain circumstances.

 

Concurrently with the licensing of the foregoing games, we entered into arrangements to establish a joint venture with Blizzard. The joint venture will provide technical services to Shanghai EaseNet in return for a fee. Net profits of the joint venture will be shared equally between Blizzard and us, after the deduction of, among others, various fees and expenses payable to Blizzard and us.

 

Internet Portal

 

Our Internet portal business, which is conducted through the NetEase websites, offers Chinese Internet users a network of Chinese language-based online content channels, community and communication services, including e-mail, instant messaging, and blogging. We also offer other Web-based applications and services, including a full text Chinese language search engine and a

 

30



Table of Contents

 

Web directory, to enhance their Internet experience. Our Internet services are all designed with user friendly interfaces and easy to understand instructions.

 

Our website content and services attract a large number of visitors who generate page views, which form the audience for us to provide advertising services for advertisers on our websites.

 

Users

 

The NetEase websites have registered and unregistered users. Any user may visit the NetEase websites without registering. Both registered and unregistered users generate page views when they visit our website. Only registered users can use our personalized services such as our free e-mail system and instant messaging, and our fee-based premium services such as our premium e-mail and dating services. Additionally, when registering an account, NetEase users are asked to provide us with demographic and preference information that better allow us to identify and target audiences with relevant online advertising.

 

Content

 

The main homepage of the NetEase websites, www.163.com, provides a destination for Chinese Internet users to identify and access resources, services, content and information on the Internet. The NetEase websites aggregate, organize and deliver information to meet the needs of Internet users in China. Our media channels provide users with an efficient and easy way to explore and utilize a wealth of information and content organized around a variety of topics.

 

The NetEase websites currently include various channels focusing on news, automobile, sports, finance, real estate, entertainment and information technology.

 

Our content distribution platform enables the NetEase websites to offer in-depth local content as well as a variety of locally relevant regional and international content. We do not produce our own content for the NetEase websites, but rather obtain content from our content partners. Our content partners display their content on one or more of the NetEase websites and media channels free of charge or in exchange for a share of revenue, a licensing fee, online advertising, access to original content produced by the NetEase user community or a combination of these arrangements. We distribute this content through our content distribution system to Guangzhou NetEase, which determines the appropriate content to publish on the NetEase websites and to distribute to users of our wireless value-added services. Our content alliances are generally non-exclusive.

 

We believe that the breadth and relevance of our content offerings increases the number of visits our users make to the NetEase websites and the amount of time they spend on these sites. We adopt a significant amount of user-generated content from the community forums on the NetEase websites. We believe that this user-generated content is highly effective in maintaining user interest and ensuring repeat visits to the NetEase websites.

 

Community and Communication

 

The NetEase websites have established a large online community member base as a result of our leading online community technology. We launched what we believe to be one of the first online communities in China in December 1998. Users can register with us online to interact with other registered community members. We believe that as users become more involved with our online community, they will return to the NetEase websites frequently.

 

NetEase users can interact through a variety of community services. They include:

 

·                                E-mail. We provide registered users with free and fee-based premium Web-based e-mail services which support both the Chinese and English languages. Registered users can access and send e-mail through their Web browsers or through the POP3 and SMTP standards, which allow users to handle e-mails on their own e-mail applications without opening their browsers. The free Web-based e-mail service also includes free SPAM filters and anti-virus protection as well as the convenience of an address book to maintain user contact lists online. As of December 31, 2010, we had approximately 367 million registered free e-mail users. We also offer value-added e-mail services for individuals, known as VIP, which provide fee-paying subscribers with the latest anti-virus and anti-SPAM filtering capabilities. The VIP e-mail service also includes enhanced security features as well as several convenient online and offline payment methods and 24-hour customer support. As of December 31, 2010, we had approximately 298,000 active VIP e-mail subscribers.

 

·                                Online Community Forums. We offer NetEase registered community members a variety of community forums where they can post messages and articles for viewing by other registered community members and other users. The NetEase online communities are hosted by volunteers, who are chosen by us based on their contributions to the communities. The NetEase community volunteers monitor our community forums and select appropriate articles for posting. In addition, these forums are also monitored by NetEase customer service personnel.

 

31



Table of Contents

 

·                                Instant Messaging. We offer NetEase registered users a communications platform to notify their online friends and other users with similar interests when they are online and to send and receive text messages seen by both parties nearly instantaneously, allowing NetEase registered users to participate in real-time dialogues. Users can access this service by downloading free software from the NetEase websites. During December 2010, we had approximately 145,000 peak concurrent users of our instant messaging service.

 

·                                Matchmaking and Others. We offer a large number of other community services including online matchmaking services, a dedicated dating center, online greeting cards, chat rooms, alumni directories, photo album sharing, diary and blogging. Several of these services have significant subscriber bases. For example, our online matchmaking service had approximately 8.7 million accumulated registered accounts and approximately 30,000 subscribers as of December 31, 2010.

Other

 

In addition to the services described above, the NetEase websites provide other services to our users including web search, blog search, image search, news search, online dictionary, desktop dictionary, toolbar and RSS reader, which automatically retrieves syndicated web contents and customized set of search results. Our web search service was powered by the Google search engine until July 2007. Subsequently, our web search service was powered by our own proprietary Internet search engine, Youdao, which was officially launched in December 2007. The domain name of Youdao, www.youdao.com, is owned by Youdao Computer.

 

Advertising Services on the Websites

 

We provide advertising services for advertisers on our websites, utilizing many advertising formats and techniques. These include sponsorships of our channels, advertisements such as animated and interactive banners, floating buttons, text-links and other formats throughout our websites, advertising through targeted e-mail campaigns, interactive media-rich sites, and sponsored special events that integrate live events with online promotion and other media.

 

Furthermore, we perform analyses of our registered users’ habits and preferences on a frequent basis and have used that information to tailor our advertising services. For example, we can deliver direct marketing advertisements via e-mail to users who fit within certain criteria based on their user profile. By developing user profiles and user behavior analyses, we intend to increase our ability to target specific user groups and thereby identify users who are attractive to online advertisers.

 

To increase traffic on the NetEase websites and enhance the websites’ appeal to advertisers, we periodically sponsor major events, such as the 2010 Asian Games held in Guangzhou, China.

 

Fees and Revenues

 

Revenue generated by our Internet portal business consists mainly of fees we receive from our fee-based premium services and revenue earned from the sale of advertising space on the NetEase websites.

 

Generally, we price the services associated with our Internet portal as follows:

 

Service

 

Pricing

 

Basic Services, including:

 

Free of charge

 

 

 

 

 

·   content services (such as news, local information, finance and weather);

 

 

 

 

 

 

 

·   chat rooms;

 

 

 

 

 

 

 

·   basic e-mail services;

 

 

 

 

 

 

 

·   basic personal ads;

 

 

 

 

 

 

 

·   basic matchmaking;

 

 

 

 

 

 

 

·   basic alumni clubs;

 

 

 

 

 

 

 

·   photo album;

 

 

 

 

 

 

 

·   diary;

 

 

 

 

 

 

 

·   blogging;

 

 

 

 

 

 

 

·   clubs;

 

 

 

 

32



Table of Contents

 

Service

 

Pricing

 

 

 

 

 

·   dictionary;

 

 

 

 

 

 

 

·   Electronic greeting cards;

 

 

 

 

 

 

 

·   instant messaging PC to PC;

 

 

 

 

 

 

 

·   web directories;

 

 

 

 

 

 

 

·   web searching (Youdao); and

 

 

 

 

 

 

 

·   online shopping mall.

 

 

 

 

 

 

 

Fee-Based Premium Services, including:

 

Monthly subscription basis (ranges from RMB6.0 (US$0.9) to RMB60.0 (US$9.1) per month)

 

·   premium e-mail services;

 

 

 

 

 

 

 

·   premium matchmaking and dating services; and

 

 

 

 

 

 

 

·   premium alumni clubs.

 

 

 

 

 

 

 

Advertising Services, including:

 

Varies depending on service (see below).

 

 

 

 

 

·   channel sponsorship;

 

 

 

 

 

 

 

·   banner advertising;

 

 

 

 

 

 

 

·   direct e-mail; and

 

 

 

 

 

 

 

·   sponsored special events.

 

 

 

 

Pricing for our advertising services has varied based on a number of factors including the duration for which advertisements appear on the NetEase websites, how often such Web pages are viewed by users and the number of users that perform a specific action, such as registering onto an advertiser’s website.

 

Revenues from our internet portal accounted for 12.0%, 9.2% and 10.4% of our total net revenues in 2008, 2009 and 2010, respectively.

 

Wireless Value-added Services

 

Our primary wireless value-added offering is short messaging services, or SMS, which allows mobile phone users to, among other things, send and receive text messages from the Internet. We offer a wide variety of SMS services in the form of individual messages and subscription packages which allow users, for example, to receive news and information such as daily news and e-mails, download ringtones and logos for their mobile phones and participate in matchmaking communities and interactive games. Internet-related services remained our most popular category of SMS services in terms of revenue, in particular e-mail-related services through which we notify subscribers via an SMS message that they have received an e-mail message in our premium VIP e-mail service. For an additional payment, we will also send subscribers the text of the e-mail message to their mobile phone via SMS.

 

In addition, we offer wireless application protocol, or WAP, services, which provide a browser-based platform to access and use sophisticated wireless value-added services, and multimedia messaging services, or MMS, which provide sophisticated, content-rich mobile messages. Both WAP and MMS services are available to mobile users with phones that are compatible with the 2.5G mobile networks in China. We also offer interactive voice response services, or IVRS. IVRS allows users to access pre-recorded information from their mobile phones or interact with other users through voice chat simply by dialing specially designated IVRS phone numbers and responding to menu options. Our users can also order color ring-back tones, which enable users to customize the ringtone a caller hears. These ringtones can include voice recordings as well as pre-recorded music.

 

Revenues from wireless value-added services and others accounted for 2.7%, 1.9% and 1.5% of total net revenues in 2008, 2009 and 2010, respectively. Nonetheless, we intend to continue promoting SMS and non-SMS wireless services which have a strong tie-in with the NetEase websites, such as matchmaking community, photo album sharing and e-mail.

 

33



Table of Contents

 

SALES AND MARKETING

 

Sales

 

Online Games

 

We sell game playing time to users of the MMORPGs that we operate largely in the form of prepaid point cards. We sell prepaid point cards to end users through over 2,900 distributors as of December 31, 2010. These distributors arrange for our cards to be offered at various retail points in China including, notably, Internet cafés where many of the users of our online games access our system, and to a much lesser extent, directly over the Internet. Historically, we sold prepaid point cards to distributors at a 11.0%-14.0% discount off of their face value. We reduced the discount to 6.0% - 12.0% in March 2009. For the distributors selling prepaid point cards for use with the games licensed from Blizzard, the discount is 9.0 % -12.0%. The discount for each distributor varies based on that distributor’s volume of point cards purchased.  There was no change made to our discount rates in 2010.

 

Users can also purchase virtual prepaid cards online by debit card, credit card or bank transfer, and receive the prepaid point information over the Internet.

 

Advertising Services

 

We believe the growing number of Internet users in China represents an attractive demographic target for advertisers because it represents an affluent, educated and technically sophisticated market. To capitalize on this advertising opportunity, we maintain a dedicated advertising services sales force, which had 269 sales professionals located in Beijing, Shanghai and Guangzhou as of December 31, 2010.

 

In addition, online advertising on the NetEase websites is also sold through online advertising sales networks and advertising agencies. We believe that our focus on providing widely-used services that are designed to appeal to a broad base of Internet users attracts a variety of blue chip advertisers, ranging from technology products to consumer brands (including, increasingly, Chinese companies). We intend to continue to attract online advertisers by promoting the NetEase brand name to potential advertisers. We also engage in providing cooperative promotional advertising solutions in which we act as the official sponsor or co-sponsor of special events or online content, such as websites that feature movies or television series, athletic events, music awards, charity concerts and industry exhibitions.

 

For a discussion of the seasonality of our revenue, see Item 5 “Operating and Financial Review and Prospects—Revenue—Seasonality of Revenues.”

 

Marketing

 

We employ a variety of traditional and online marketing programs and promotional activities to build our brand as part of our overall marketing strategy. We focus on building brand awareness through proactive public relations and traditional and online advertising. We invest in a series of marketing activities to further strengthen our brand image and continue to grow our user base. Our marketing campaigns consist of corporate branding and announcements about our services through outdoor, print and online advertisements. We also conduct in-game marketing campaigns, visible to users playing our online games, in connection with holiday seasons or the commercial launches of new games or expansion packs throughout the year. In 2010, we continued with efforts in maintaining and/or raising the popularity of our flagship time-based games, such as Fantasy Westward Journey and Westward Journey Online II and III, and our item-based games, such as Tianxia II and Heroes of Tang Dynasty, through certain new sales and promotional activities such as using product spokespersons.  We believe that players’ feedback has been positive in response to our recent promotional activities.

 

We have entered into a number of revenue sharing agreements with third party promoters of our online game titles. Pursuant to these agreements, promoters market our game titles to potential customers in specific locations, principally Internet cafés and university campuses, in return for a share of revenues we receive from new users they recruit.

 

We plan to continue investing in various forms of marketing to further build awareness of our brand and game titles.

 

RESEARCH AND DEVELOPMENT

 

We believe that the ability to develop and enhance our services is an integral part of our future success. Our product development efforts and strategies consist of incorporating new technologies from third parties as well as continuing to develop our own proprietary technology in order to produce user-friendly Internet and wireless applications, services and technologies for the Chinese market.

 

34



Table of Contents

 

We have utilized and will continue to utilize the products and services of third parties to enhance our platform of technologies and services to provide competitive and diverse Internet and wireless services to our users. We also have utilized and will continue to utilize third-party advertisement serving technologies in conjunction with our own proprietary software. In addition, we plan to continue to expand our technologies, services and registered user base through diverse online services developed internally. We will seek to continually improve and enhance our existing services to respond to rapidly evolving competitive and technological conditions.

 

Our major area of focus is the development of our proprietary online games and localizing licensed games, and we plan to continue this focus in the future. As of December 31, 2010, we had approximately 1,400 programmers, network engineers and graphic designers dedicated to online game research and development.

 

We have multiple studios of game developers established to research and develop new games and expansion packs. In developing a new game or expansion pack, game developers create proposals for the game theme and design, and then construct prototypes for management to review and approve. Next, our quality control staff, as well as volunteer players, conduct closed beta testing for the new game designs and expansion packs. Based on analysis of the feedback provided by the quality control staff and volunteer players, our game developers refine the game designs and expansion packs and then initiate open beta testing, in which the game becomes available to the public. For games using the time-based revenue model, no revenue is collected from users during open beta testing. However, for games using the item-based revenue model, users in the open beta testing can purchase in-game items, which allow those games to start generating revenue from the open beta testing phase onwards. Accordingly, for item-based games, the beginning of open beta testing is sometimes considered to be the commercial launch of the game. Our game developers further improve the new game designs and expansion packs as necessary based on user statistics and feedback gathered from open beta testing. User statistics gathered from closed beta and open beta testing results are compared with existing games, which enables us to assess the potential for success of the new games and expansion packs and to plan the network infrastructure and marketing efforts required to support each new game or expansion pack.

 

In connection with our game development activities, we occasionally license specific game technologies which we incorporate into our internally developed MMORPGs.

 

INFRASTRUCTURE AND TECHNOLOGY

 

Our infrastructure and technology have been designed for reliability, scalability and flexibility and are administered by our technical staff. The NetEase websites are made available primarily through network servers co-located in the facilities of China Unicom’s Beijing affiliate and China Telecom’s Beijing affiliates. As of December 31, 2010, there were approximately 23,500 of such co-located servers, including servers supporting the operation of World of Warcraft, operating with Web server software from Apache and Netscape and we leased dedicated lines substantially from CERNET and various affiliates of China Unicom and China Telecom.

 

In addition, we also develop our own systems to facilitate sales planning, targeting, trafficking, inventory management and reporting tools, as well as advertisement and search tracking systems for our advertising and search services.

 

We use Oracle’s database systems to manage our registered user database. NetEase has established a comprehensive user profile system, and we analyze user information on a weekly basis. We also deploy a single sign-on system that allows users to easily access our services within the NetEase websites. We intend to continue to use a combination of internally developed software products as well as third party products to enhance our Internet media services in the future.

 

COMPETITION

 

A number of companies offer competitive products or services in China, our main operating market. These include Perfect World Company Limited, or Perfect World, Giant Interactive Group Inc, or Giant, Shanda Games Limited, or Shanda, The9 Limited, or The9, Sina Corporation, or Sina, Sohu.com, Inc., or Sohu, Tom Online Inc., or Tom.com, 263.net, Tencent, Chinadotcom Corporation, or Chinadotcom, Baidu, 21cn.com and Changyou.com Limited, or Changyou. Specifically, we are encountering competition from companies offering MMORPGs and casual games that target the China market, such as Perfect World, Giant, Shanda, Softworld, Softstar Entertainment Inc., Actoz Soft Co., Ltd., NCsoft Corporation, The9, 9you, Kingsoft Corporation Limited, and Waei International Digital Entertainment Co., Ltd. We face competition from other websites that offer online content and online community services, including Sina, Sohu, Tom.com, Tencent, 263.net, Baidu, 21cn.com and Alibaba. Some of our existing and potential competitors in these areas have significantly greater financial and marketing resources than we do. In addition, we believe that many of our competitors have become more active in both licensing foreign-developed games and developing games in-house.

 

We also believe that competition in the online advertising industry in China has intensified as new entrants have come into the market such as Baidu, Tencent and other vertical Internet portals. In addition, we face potential competition from portals operated by multinational Internet companies such as Yahoo!, Yahoo! China and MSN which are currently increasing their

 

35



Table of Contents

 

Chinese language service offerings or have announced an intention to do so. We expect that China’s entry into the WTO in 2001, and the resulting gradual opening of its telecommunications sector, may continue to facilitate more foreign participation in the Chinese Internet market by companies such as Yahoo!, Google and Microsoft. Many of these Internet companies have longer operating histories in the Internet market, greater name and brand recognition, larger customer bases and databases and significantly greater financial, technical and marketing resources than we have. The entry of additional, highly competitive Internet companies into the Chinese market would further heighten competition. Finally, we face competition from websites that operate outside our market and offer content in the English language, which may be attractive to a portion of Chinese Internet users.

 

We also compete with traditional forms of media for advertising-related revenue. There can be no assurance that we will be able to compete successfully against our current or future competitors or that competition will not have a material adverse effect on our business, results of operations and financial condition.

 

GOVERNMENT REGULATIONS

 

Overview

 

The Chinese government has enacted an extensive regulatory scheme governing the operation of Internet-related businesses, such as telecommunications, Internet information services, international connection to computer information networks, information security and censorship. In addition to MII, the various services of the PRC Internet industry are regulated by various governmental authorities, such as the State Administration for Industry and Commerce, or SAIC, the State Council Information Office, or SCIO, the General Administration for Press and Publication, or GAPP, the Ministry of Education, or MOE, the Ministry of Health, or MOH, the State Food and Drug Administration, or SFDA, the MOC, the State Administration of Radio, Film and Television, or SARFT, the Ministry of Commerce and the Ministry of Public Security.

 

In September 2000, China’s State Council promulgated the Telecommunications Regulations of the People’s Republic of China, or the Telecom Regulations. The Telecom Regulations categorized all telecommunications businesses in China as either basic telecommunications businesses or value-added telecommunications businesses, with ICP services and e-mail services classified as value-added telecommunications businesses. According to the Telecom Regulations, the commercial operator of such services must obtain an operating license. The Telecom Regulations also set forth extensive guidelines with respect to different aspects of telecommunications operations in China.

 

In December 2001, in order to comply with China’s commitments with respect to its entry into the WTO, the State Council promulgated the Regulation for the Administration of Foreign-invested Telecommunications Enterprises, or the FITE Regulations. The FITE Regulations set forth detailed requirements with respect to capitalization, investor qualifications and application procedures in connection with the establishment of a foreign invested telecom enterprise. Pursuant to the FITE Regulations, foreign investors may now hold an aggregate of no more than 50% of the total equity in any value-added telecommunications business in China.

 

The Circular of the MII on Intensifying the Administration of Foreign Investment in Value-Added Telecommunication Services, or the 2006 MII Circular, was promulgated by MII on July 13, 2006. The 2006 MII Circular provides that (i) any domain name used by a valued—added telecom service provider must be legally owned by the service provider or its shareholder(s); (ii) any trademark used by a value-added telecom service provider must be legally owned by the service provider or its shareholder(s); (iii) the operation site and facilities of a value-added telecom service provider must be installed within the scope as prescribed by the operating licenses obtained by the service provider and must correspond to the value-added telecom services that the service provider has been approved to provide; and (iv) a value-added telecom service provider must establish or improve the measures of ensuring information security. Companies which have obtained operating licenses for value-added telecom services are required to conduct a self-examination and self-correction according to the foregoing requirements and report the results of such self-examination and self-correction to MII. To comply with these requirements, Guangzhou NetEase submitted its self-correction report to MII in 2007.

 

Classified Regulations

 

Internet Information Services

 

The Measures for the Administration of Internet Information Services, or the ICP Measures, issued by the State Council went into effect on September 25, 2000. Under the ICP Measures, any entity that provides information to Internet users must obtain an operating license from MII or its local branch at the provincial level in accordance with the Telecom Regulations described above. To provide these services in compliance with all the relevant ICP-related Chinese regulations, Guangzhou NetEase successfully obtained an ICP license issued by the Guangdong Provincial Telecommunications Bureau. Subsequently, Guangzhou NetEase obtained a Value-Added Telecom Business Operating License from the Guangdong Provincial Telecommunications Bureau, which replaced its ICP license and authorizes Guangzhou NetEase to provide Internet information

 

36



Table of Contents

 

services. Guangzhou NetEase obtained an Inter-Provincial Value-Added Telecommunications Business Operating License from MII, which specifically authorizes it to provide value-added telecommunications services (excluding fixed line phone call information services and Internet information services). Also, Shanghai EaseNet, Youdao Computer and Wangyibao have each obtained a Value-Added Telecommunications Business Operating License issued by a relevant Provincial Telecommunications Bureau.

 

The Regulations for the Administration of Internet Bulletin Board Services, which was issued by MII on October 8, 2000, provide that any ICP operator engaged in providing online bulletin board services is subject to a special approval and filing process with the relevant government telecommunications authorities. Guangzhou NetEase has obtained a permit to operate its bulletin board services.

 

The Provisional Regulations for the Administration of Website Operation of News Publications, which were jointly issued by SCIO and MII on November 6, 2000, stipulate that non-news organizations may not publish news items produced by themselves and require the websites of non-news organizations to be approved by SCIO after securing permission from SCIO at the provincial level. On September 25, 2005, the Regulations for the Administration of Internet News Information Services were promulgated jointly by SCIO and MII. The regulations require that any ICP operator that is a non-news organization but engaged in Internet news information services must obtain approval for those services from SCIO. Guangzhou NetEase has obtained an Internet News Information Service License from SCIO.

 

On June 27, 2002, MII and GAPP jointly promulgated the Provisional Measures for the Administration of Internet Publishing, which require Internet publishers to secure approval from GAPP. The term “Internet publishing” is defined as an act of online dissemination whereby Internet information service providers select, edit and process works created by themselves or others (including content from books, newspapers, periodicals, audio and video products, electronic publications, etc. that have already been formally published or works that have been made public in other media) and subsequently post the same on the Internet or transmit the same to users via the Internet for browsing, use or downloading by the public. Guangzhou NetEase has obtained a license from GAPP to engage in Internet publishing.

 

On July 8, 2004, SFDA issued the Measures for the Administration of Internet Drug Information Services, which stipulate that websites publishing drug-related information must obtain a license from local food and drug administrations. Guangzhou NetEase has obtained a license for publishing drug-related information from the Guangdong Food and Drug Administration.

 

On May 1, 2009, MOH issued the Measures for the Administration of Internet Medical and Healthcare Information Services, or the 2009 MOH Measures, which replaced the previous Measures for the Administration of Internet Medical and Health Information Services issued by the MOH on January 8, 2001. According to the 2009 MOH Measures, entities engaging in medical and health information service must gain approval from local health administrations. Guangzhou NetEase has secured an approval for publishing medical and health information through a formal reply issued by the Guangdong Health Administration.

 

The Provisional Measures for the Administration of Educational Websites and Online Education School were released by MOE on July 5, 2000. This regulation requires that educational websites, which include websites publishing education-related information, must obtain an approval from the relevant administrative department regulating education. In a formal reply issued by the Guangdong Education Administration, Guangzhou NetEase has been approved to operate educational websites.

 

Pursuant to the Measures for the Administration of Internet E-mail Services, or the Internet E-mail Measures, which were issued by MII on February 20, 2006, e-mail service providers must obtain value-added telecommunications business operating licenses or file for recordation as nonprofit Internet service providers. In addition, each e-mail service provider must keep a record of the timing, sender’s or recipient’s e-mail address and IP address of each e-mail transmitted through its servers for 60 days. The Internet E-mail Measures also state that an Internet e-mail service provider is obligated to keep confidential the users’ personal registered information and Internet e-mail addresses. An Internet e-mail service provider and its employees may not illegally use any user’s personal registered information or Internet e-mail address and may not, without consent of the user, divulge the user’s personal registered information or Internet e-mail address, unless otherwise prescribed by another law or administrative regulation. Guangzhou NetEase has obtained an Inter-Provincial Value-Added Telecommunications Business Operating License.

 

SARFT and MII jointly issued the Regulations for the Administration of Internet Audiovisual Program Services, or the Audiovisual Regulations, on December 20, 2007, which require that online audio and video service providers must obtain a permit from SARFT in accordance with the Audiovisual Regulations. Guangzhou NetEase has obtained the Permit for the Network Transmission of Audiovisual Programs issued by SARFT.

 

On September 3, 2009, the MOC issued its Notice on Strengthening and Improving the Content Censorship of Online Music Content. According to this notice, only entities approved by the Ministry of Culture for an Internet Culture Operating License may engage in the production, release, dissemination (including providing direct links to music products) and importation of online music products. In addition, the notice also requires all domestic music products to be filed with the MOC within 30 days after being publicly available online. Imported music products must be approved by the MOC before being made available online. Guangzhou NetEase, Shanghai EaseNet and Youdao Computer have each obtained an Internet Culture Operating License.

 

37



Table of Contents

 

On April 16, 2009, the People’s Bank of China issued a notice, or the PBOC Notice, regarding the regulation of non-financial institutions engaged in the business of effecting payments and settlements. The PBOC Notice requires non-financial institutions established before April 16, 2009 which are engaged in the payment and settlement business to register with the People’s Bank of China before July 31, 2009. According to the PBOC Notice, such registration is interpreted as a basis for future policy making rather than a permit. Guangzhou NetEase has finished the required registration with the People’s Bank of China. In addition, on June 14, 2010, the People’s Bank of China issued the Measures for the Administration of Non-financial Institutions Engaging in Payment and Settlement Services, or the PBOC Measures, which became effective as of September 1, 2010 and require that non-financial institutions engaging in the business of effecting payments and settlements before June 14, 2010 obtain a permit (“Payment Service Permit”) from the People’s Bank of China by August 31, 2011 to continue such business. In compliance with the PBOC Measures, we are in the process of applying for Payment Service Permit from the People’s Bank of China. For other details, see Item 3.D. “Risk Factors—Risks Related to the Telecommunications and Internet Industries in China—Regulatory restrictions on financial transactions may adversely affect the operation and profitability of our business.” On December 1, 2010, the PBOC issued the Implementation Rules for the Measures for the Administration of Non-financial Institutions Engaging in Payment and Settlement Services, or the Implementation Rules for the PBOC Measures, which contains further elaboration with respect to the application qualification, material and procedure for the Payment Service Permit and further measures aiming at protecting the rights and interests of clients, including prominent disclosure of service rates, prior notice to clients before any modification can be made to the service rates or payment service agreement between a payment service provider and its clients.

 

On May 31, 2010, SAIC issued the Interim Measures for the Administration of Online Commodities Transaction and Relevant Services, aiming to further regulate online commodities transaction and relevant services and protect rights and interests of consumers through various measures, including requirement for online commodity and service providers to ensure that information they released should be authentic and accurate without false representation, and that their commodities and services should comply with all applicable laws in respect of intellectual property rights protection and anti-unfair competition.

 

On September 3, 2009, MOC issued the Notice on Strengthening and Improving the Content Review of Online Music, or the Online Music Notice. Among other things, the Online Music Notice requires that only Internet culture operating entities with an Internet Culture Operating License from MOC may engage in the production, release, dissemination (including providing direct links to music products) and importation of online music products. In addition, the Online Music Notice requires any domestic music products to be filed with MOC within 30 days after being made available online and imported music products to be approved by MOC before being made available online. In compliance with such notice, Youdao Computer has obtained an Internet Culture Operating License.

 

On May 10, 2010, the State Bureau of Surveying and Mapping issued the Notice on Publishing the Professional Standards of Internet Mapping, or the Mapping Standards Notice. Pursuant to the Mapping Standards Notice and other PRC regulations applicable to Internet mapping services, Internet maps mean maps published and transmitted through the Internet and Internet mapping services provider shall apply for a Surveying and Mapping Qualification Certificate for Internet mapping with the competent surveying and mapping bureau. We are in the process of applying for such a certificate.

 

Information Security and Censorship

 

Regulations governing information security and censorship include:

 

·                                The Law of the People’s Republic of China on the Preservation of State Secrets (1988) and its Implementation Rules (1990).

 

·                                The Law of the People’s Republic of China on the Preservation of State Security (1993) and its Implementation Rules (1994).

 

·                                The Rules of the People’s Republic of China for Protecting the Security of Computer Information Systems (1994).

 

·                                The Administrative Regulations for the Protection of Secrecy on Computer Information System Connected to International Networks (1997).

 

·                                The Regulations for the Protection of State Secrets for Computer Information Systems on the Internet (2000).

 

·                                The Notice issued by the Ministry of Public Security of the People’s Republic of China Regarding Issues Relating to the Implementation of the Administrative Measure for the Security Protection of International Connections to Computer Information Networks (2000).

 

·                                The Detailed Implementation Rules for the Administration of Commercial Website Filings for the Record (2000).

 

38



Table of Contents

 

·                                The Decision of the Standing Committee of the National People’s Congress Regarding the Safeguarding of Internet Security(2002).

 

·                                The Provisions on the Technical Measures for the Protection of the Security of the Internet (2005).

 

·                                The Administrative Regulations for the Classified Protection of Information Security (2007).

 

Under the Administrative Regulations for the Protection of Secrecy on Computer Information System Connected to International Networks and various other laws and regulations, ICP operators and Internet publishers are prohibited from posting or displaying any content that:

 

·           opposes the fundamental principles set forth in China’s Constitution;

 

·           compromises state security, divulges state secrets, subverts state power or damages national unity;

 

·           harms the dignity or interests of the state;

 

·           incites ethnic hatred or racial discrimination or damages inter-ethnic unity;

 

·           sabotages China’s religious policy or propagates heretical teachings or feudal superstitions;

 

·           disseminates rumors, disturbs social order or disrupts social stability;

 

·           propagates obscenity, pornography, gambling, violence, murder or fear or incites the commission of crimes;

 

·           insults or slanders a third party or infringes upon the lawful rights and interests of a third party; or

 

·           includes other content prohibited by laws or administrative regulations.

 

Failure to comply with these content censorship requirements may result in the revocation of licenses and the closing down of the concerned websites. To ensure compliance with these regulatory requirements, Guangzhou NetEase has taken all reasonable steps to avoid displaying any of the prohibited contents on the NetEase websites. In addition, it is mandatory for Internet companies in the PRC to complete security-filing procedures and regularly update information security and censorship systems for their websites with the local public security bureau. Guangzhou NetEase has obtained a Filing and Registration Certificate for Computer Information System Connected to International Networks issued by Guangzhou Public Security Bureau.

 

According to the Detailed Implementation Rules for the Administration of Commercial Website Filings for the Record, websites should register their names with the Beijing Municipal Administration of Industry and Commerce, or BAIC, and obtain electronic registration marks, which should be placed at their homepages. Guangzhou NetEase has registered the NetEase websites with BAIC and subsequently placed the electronic registration mark on its homepage.

 

On June 23, 2007, the Ministry of Public Security, the State Secrecy Bureau, the State Cryptography Administration Bureau and the State Council Information Office jointly issued the Administrative Regulations for the Classified Protection of Information Security, according to which websites should determine the protection classification of their information systems pursuant to a classification guideline and file such classification with the Ministry of Public Security and its bureaus at provincial level. Guangzhou NetEase has followed the requirements and filed its classification with the Guangzhou Public Security Bureau.

 

Online Games

 

Effective as of April 10, 2009, the Measures for the Administration of Software Products, originally issued by MII on October 27, 2000, were amended and replaced by a new version issued by the MII. According to these regulations, software products developed in the PRC should be registered with the local provincial government authorities in charge of the information industry and filed with the MII. Upon registration, the software products are granted registration certificates. In compliance with this regulation, all of our online games, including Westward Journey Online II, Fantasy Westward Journey, Datang, Tianxia II, Heroes of Tang Dynasty, Westward Journey Online III, Legend of Westward Journey, Westward Journey: Genesis and Popo games have been registered with MII and its offices at the provincial level.

 

Pursuant to the Provisional Regulations for the Administration of Online Culture promulgated by MOC in May 2003, which were revised in July 2004 and February 2011, online game operators are required to obtain an Internet Culture Operating License from MOC, which Guangzhou NetEase and Shanghai EaseNet have received. In 2004, MOC promulgated the Notice Regarding the Strengthening of Online Games Censorship, which provides that imported online games must be reviewed and

 

39



Table of Contents

 

approved by MOC before they can be put into public testing or operation. Shanghai EaseNet has obtained MOC approval for World of Warcraft, including its expansion packs, The Burning Crusade, Wrath of the Lich King and Cataclysm.

 

On April 24, 2009, MOC issued a Circular Concerning the Examination and Declaration of Imported Online Game Products. According to this circular, in the event of a change of the operator of an imported online game, the game’s existing import approval will be automatically revoked and the new operator must apply to the MOC for a new approval for the same game.

 

On June 4, 2009, MOC and the Ministry of Commerce jointly issued the Notice on Strengthening Administration on Online Game Virtual Currency, or the Online Game Virtual Currency Notice. According to the Online Game Virtual Currency Notice, online game virtual currency should only used to exchange virtual services provided by the issuing enterprise for a designated extent and time, and is strictly prohibited from being used to pay for or purchase tangible products or any service or product of another enterprise. Also, the Online Game Virtual Currency Notice obligates the issuing enterprise to give users 60 days prior notice and refund in the form of legal tender or other forms acceptable to users in case it plans to terminate the provision of its products or services. We have implemented measures which we believe are necessary to ensure our compliance of the Online Game Virtual Currency Notice.

 

In addition, for imported online games, the relevant license agreements for such games are regarded as technology import contracts and, accordingly, must be registered with the Ministry of Commerce. Shanghai EaseNet has registered the license agreements for StarCraft II: Wings of Liberty and World of Warcraft with the local office of the Ministry of Commerce. Such license agreements also need to be registered with the State Copyright Bureau, otherwise the licensee cannot remit licensing fees out of China to the foreign game licensor. Shanghai EaseNet has registered the license agreement for World of Warcraft and StarCraft II with the State Copyright Bureau.

 

The publication of online games also requires approval from GAPP in accordance with the Provisional Rules for the Administration of Internet Publishing jointly promulgated by GAPP and MII on June 27, 2002. Guangzhou NetEase has received such approval. In addition, in April 2007, GAPP and several other government authorities jointly promulgated the Notice Concerning the Protection of Minors’ Physical and Mental Well-being and Implementation of Anti-addiction System on Online Games (the “Anti-Addiction Notice”), which confirms the real-name verification scheme and anti-addiction system standard made by GAPP in previous years and requires online game operators to develop and test their anti-addiction systems from April 2007 to July 2007, after which no online games can be registered or operated without an anti-addiction system in accordance with the Anti-Addiction Notice. Accordingly, we have implemented our anti-addiction system to comply with the Anti-Addiction Notice in July 2007. Since its implementation, we have not experienced a significant negative impact of the Anti-Addiction Notice on our business.

 

On September 7, 2009, the Office of the Central Institutional Organization Commission issued the Notice on Interpretation of the Office of the Central Institutional Organization Commission on Several Provisions relating to Animation, Online Games and Comprehensive Law Enforcement in the Culture Market in the ‘Three Provisions’ jointly promulgated by MOC, SARFT and GAPP. According to this notice, GAPP shall be responsible for the examination and approval of those online games made available on the Internet, and once an online game is available on the Internet, it shall be solely and completely administrated by MOC. The notice further clarifies that GAPP shall be responsible for the examination and approval of the game publications which are authorized by overseas copyright owners to be made available on the Internet, and all other imported online games shall be examined and approved by MOC.

 

On September 28, 2009, GAPP, the National Copyright Administration and the National Office of Combating Pornography and Illegal Publications jointly published the Notice on Further Strengthening Pre-examination and Pre-approval of Online Games and Administration of Imported Online Games Approval, or Circular 13. According to Circular 13, no entity should engage in the operation of online games without receiving an Internet Publishing License and the pre-approval from GAPP. Circular 13 expressly prohibits foreign investors from participating in online game operating business via wholly owned, equity joint venture or cooperative joint venture investments in China, and from controlling and participating in such businesses directly or indirectly through contractual or technical support arrangements. Moreover, for online games which have been approved by GAPP, when the operational entity changes, or when new versions, expansion packs or new content is implemented, the operation entity shall once again undertake the same procedures for the examination and approval by GAPP of such changed operation entity, new versions, expansion packs or new content. Shanghai EaseNet has obtained GAPP approval for World of Warcraft, including its expansion packs, The Burning Crusade, Wrath of the Lich King and Cataclysm.

 

On June 3, 2010, the MOC issued a decree on Interim Measures for the Administration of Online Games, or the Online Games Measures, which became effective as of August 1, 2010. The Online Games Measures set forth certain requirements regarding online games, including requirements that game operators follow new registration procedures, publicize information about the content and suitability of their games, prevent access by minors to inappropriate games, avoid certain types of content in games targeted to minors, avoid game content that compels players to kill other players, manage virtual currency in certain ways and register users with their real identities. Although many of these requirements reflect previously issued government regulations with which we already comply, certain new requirements may cause us to change the way we launch and operate our online

 

40



Table of Contents

 

games. For other details, see Item 3.D. “Risk Factors—Risks Related to the Telecommunications and Internet Industries in China—The Chinese government has taken steps to limit online game playing time for all minors and to otherwise control the content and operation of online games. These and any other new restrictions on online games may materially and adversely impact our business and results of operations.” On July 30, 2010, the MOC promulgated the Notice on the Implementation of the Interim Measures for the Administration of Online Games, which provides details concerning the scope of online games, the review of online games contents by the MOC, the administration of material changes in the contents of online games and the implementation of real-name registration of online game users. In addition, the notice brings in the definition of joint operation of domestic online games and lays out the specific regulations for such joint operation.

 

On January 15, 2011, the MOC and several other government authorities jointly issued the Notice on Implementation Program of Online Game Monitoring System of the Guardians of Minors, or the Monitoring System Notice, which requires online game operators to adopt various measures to maintain an interactive system for the protection of minors, through communication with the online game operators, to monitor and restrict online game activities by minors, including restriction of playtime or total suspension of the relevant gaming account. We have taken necessary measures in compliance of the Monitoring System Notice.

 

On February 18, 1994, the State Council promulgated the Rules of the People’s Republic of China for Protecting the Security of Computer Information Systems, which define Security Products for Computer Information Systems as software and hardware products designed for the protection of computer information security and stipulate that a license must be obtained before selling Security Products for Computer Information Systems. The Ministry of Public Security issued the Measures for the Administration of Security Products for Computer Information Systems Examination and Sales License on June 28, 1997 confirming that a license for the sale of security products for computer information systems must be obtained as a precondition for sales of such products. Guangzhou NetEase has developed a technology which is designed to protect the passwords of online game players and falls into the scope of security products for computer information systems which is subject to this license requirement. Guangzhou NetEase has obtained the above-mentioned license from the Ministry of Public Security.

 

According to the Guidelines for the Filing for Recordation of Domestic Online Games issued by MOC in 2005, domestic online games operating in China must be filed for recordation with MOC before they can be put into operation. Our internally developed online games, including Westward Journey Online II, Fantasy Westward Journey, Legend of Westward Journey, Datang, Westward Journey III and Pop games, have successfully finished the recordation process.

 

The Regulations for the Administration of Audio and Video Products, which was released by the State Council on December 25, 2001, require that the publication, production, duplication, importation, wholesale, retail and renting of the audio and video products are subject to a license issued by competent authorities. Guangzhou NetEase has obtained such license from Guangdong Administration of Press and Publication.

 

Wireless Value-Added Services

 

The Measures for the Administration of Telecommunications Business Operating Licenses issued by MII on December 26, 2001 differentiated telecom licenses into two types: license for basic telecom services and license for value-added telecom services. Geographically, a telecom license can be granted for intra-provincial or inter-provincial activities.

 

In April 2004, MII issued the Notice on Certain Issues Regarding the Regulation of Short Message Services, or the SMS Notice, which required all SMS providers to obtain a relevant operating license within 30 days after the issuance of the notice, otherwise, the mobile operators in China will immediately cease to provide connection services to such provider. Guangzhou NetEase has obtained an Inter-Provincial Value-Added Telecommunications Business Operating License from MII, and has completed the requisite registrations with the local offices of MII in 31 provinces.

 

Online Advertising

 

The Regulations for the Administration of Advertising and its Detailed Implementation Rules were both promulgated by the State Council and SAIC, which took effect on December 1, 1987 and January 1, 2005, respectively. According to these regulations, websites engaged in advertising must apply for a business license to conduct such business. In compliance with such regulations, Guangyitong Advertising, which operates our online advertising business through a series of agreements with Guangzhou NetEase, and Guangzhou NetEase have obtained a business license to carry out the design, production, agency and release of advertisements.

 

INTELLECTUAL PROPERTY AND PROPRIETARY RIGHTS

 

We rely on a combination of copyright, trademark and trade secrecy laws and contractual restrictions on disclosure to protect our intellectual property rights. We require our employees to enter into agreements requiring them to keep confidential all information relating to our customers, methods, business and trade secrets during and after their employment with us. Our employees are required to acknowledge and recognize that all inventions, trade secrets, works of authorship, developments and

 

41



Table of Contents

 

other processes, whether or not patentable or copyrightable, made by them during their employment are our property. They also sign all necessary documents to substantiate our sole and exclusive right to those works and to transfer any ownership that they may claim in those works to us.

 

We have full legal rights over and have registered a number of domain names, including:

 

·                                www.netease.com;

 

·                                www.163.com;

 

·                                www.yeah.net;

 

·                                www.126.com;

 

·                                www.nease.net; and

 

·                                www.188.com

 

Guangzhou NetEase and NetEase Beijing have successfully registered numerous trademarks with China’s Trademark Office, including marks incorporating the words “NetEase” and “Yeah” in English and for marks for “NetEase” as written in Chinese in traditional and simplified Chinese characters. In addition, they have registered trademarks involving Chinese characters and phrases that have meanings relating to our Web pages, products and services, including our dating and friends matching services, chat services, online gaming and our search engine. We have also registered a number of trademarks in Hong Kong incorporating the words “NetEase” in English and the marks for “NetEase” as written in Chinese in traditional and simplified Chinese characters. In addition, we have also filed and registered the marks for “NetEase” in English in the United States.

 

In addition, we have registered our products our various self-developed games, including Westward Journey Online II, Fantasy Westward Journey, Datang, Tianxia II, Heroes of Tang Dynasty, Westward Journey Online III, Legend of Westward Journey and Westward Journey: Genesis, Wangyibao, and other online products with the State Copyright Bureau of China. Moreover, we have filed some patent applications with the State Intellectual Property Office of China and have obtained Certificate of Design Patent for the Password Protection Device and Certificate of Invention Patent for certain technology related to the search engine developed by Youdao Information from the State Intellectual Property Office.

 

While we actively take steps to protect our proprietary rights, such steps may not be adequate to prevent the infringement or misappropriation of our intellectual property. Infringement or misappropriation of our intellectual property could materially harm our business. We own the intellectual property (other than the content) relating to the NetEase websites and the technology that enables on-line community, personalization and e-commerce services on those sites. We license content from various freelance providers and other content providers.

 

Many parties are actively developing community, online game, e-commerce, search and related Web technologies. We expect these parties to continue to take steps to protect these technologies, including seeking patent protection. There may be patents issued or pending that are held by others and that cover significant parts of our technology, business methods or services. For example, we are aware that a number of patents have been issued in areas of e-commerce, Web-based information indexing and retrieval and online direct marketing. Disputes over rights to these technologies are likely to arise in the future. We cannot be certain that our products do not or will not infringe valid patents, copyrights or other intellectual property rights held by third parties. We may be subject to legal proceedings and claims from time to time relating to the intellectual property of others.

 

C.         Organizational Structure

 

Our organizational structure is set forth above under “— Our Organizational Structure.”

 

D.         Property, Plants and Equipment

 

Our principal executive offices are currently located at 26/F, SP Tower D, Tsinghua Science Park Building 8, No.1 Zhongguancun East Road, Haidian District, Beijing, People’s Republic of China 100084. As of December 31, 2010, we leased office facilities with a total effective annual rent of RMB36.1 million (US$5.5 million), including management fees, and an aggregate of approximately 22,600 square meters of space at properties in Beijing, Shanghai, Guangzhou and Hangzhou.

 

In addition, we also own and occupy a building in Guangzhou with a total floor area of 20,000 square meters, in which our online game developers, sales and marketing, technology and certain management as well as administrative support functions are currently located.

 

42



Table of Contents

 

In July 2010, we started to move in and use certain parts of our newly constructed research and development center in Hangzhou, China on land with an area of approximately 56,160 square meters.  By December 2010, the entire construction project together with its cost allocation report was completed with respect to the total construction costs incurred to date totaling approximately RMB387.8 million (US$58.8 million).  Amortization and depreciation of the relevant capitalized assets will begin in January 2011.  We do not expect to incur material costs for the completion of certain parts of the building which remained unfurnished and unused as of December 31, 2010.

 

We continue to assess our needs with respect to office space and may, in the future, vacate or add additional facilities. We believe that our current facilities are adequate for our needs in the immediate and foreseeable future.

 

As of December 31, 2010, we leased dedicated lines substantially from various affiliates of China Unicom, China Telecom and CERNET. We lease such capacity pursuant to short term contracts. Our server custody fees were approximately RMB206.4 million (US$31.3 million) for the year ended December 31, 2010, of which approximately 50% was related to the operations of World of Warcraft.

 

Item  4A.                                                 Unresolved Staff Comments

 

Not Applicable.

 

Item  5.                   Operating and Financial Review and Prospects

 

The following discussion of our financial condition and results of operations is based upon and should be read in conjunction with our consolidated financial statements and their related notes included in this annual report. This report contains forward-looking statements within the meaning of Section 27A of the Securities Act of 1933, as amended, or the Securities Act, and Section 21E of the Securities Exchange Act of 1934, as amended, or the Exchange Act, including, without limitation, statements regarding our expectations, beliefs, intentions or future strategies that are signified by the words “expect,” “anticipate,” “intend,” “believe,” or similar language. All forward-looking statements included in this annual report are based on information available to us on the date hereof, and we assume no obligation to update any such forward-looking statements. In evaluating our business, you should carefully consider the information provided under Item 3.D. “Risk Factors.” Actual results could differ materially from those projected in the forward-looking statements. We caution you that our businesses and financial performance are subject to substantial risks and uncertainties.

 

A.            OPERATING RESULTS

 

Overview

 

NetEase is a leading Internet technology company in China. Our innovative online games, communities and personalized premium services, which allow registered users to interact with other community members, have established a large and stable user base for the NetEase websites which are operated by our affiliate. As of December 31, 2010, we had approximately 495 million accumulated registered accounts for our in-house MMORPGs and a total of approximately 1.3 billion accumulated registered accounts for our other online services.

 

For the year ended December 31, 2010, we continued to develop our online games and advertising business. We also provide wireless value-added and other fee-based premium services, but we expect that revenue from such services will remain a relatively small part of our total revenue for the foreseeable future. In addition, in August 2008 and April 2009, Blizzard agreed to license certain online games to Shanghai EaseNet for operation in the PRC.

 

We achieved a net profit of RMB2,235.8 million (US$338.8 million) for 2010 and generated positive operating cash flows of RMB2,855.0 million (US$432.6 million) during the year. We recorded retained earnings of RMB4,605.3 million, RMB6,425.8 million and RMB8,565.5 million (US$1,297.8 million) as of December 31, 2008, 2009 and 2010, respectively.

 

Our Corporate Structure

 

NetEase.com, Inc. was incorporated in the Cayman Islands on July 6, 1999 as an Internet technology company in China. In 2007, we established two intermediate holding companies, namely NetEase Hong Kong and Hong Kong NetEase Interactive. Guangzhou Interactive and NetEase Hangzhou became wholly owned subsidiaries of Hong Kong NetEase Interactive in December 2007 and January 2008, respectively. NetEase Beijing, Boguan and Youdao Information became subsidiaries of NetEase Hong Kong in December 2007.

 

NetEase Beijing, Guangzhou Interactive, Boguan, Youdao Information, NetEase Hangzhou, Guangzhou Information, Hangzhou Langhe and Zhejiang Weiyang were established in China in August 1999, October 2002, December 2003, March 2006, June 2006, June 2008, July 2009 and April 2010, respectively.

 

43



Table of Contents

 

NetEase.com, Inc. conducts its business in China through its subsidiaries and VIEs. Under current Chinese regulations, there are restrictions on the percentage interest foreign or foreign-invested companies may have in Chinese companies providing value-added telecommunications services in China, which include the provision of Internet content, online games and wireless value-added services such as SMS. In addition, the operation by foreign or foreign-invested companies of advertising businesses in China is subject to government approval. In order to comply with these restrictions and other Chinese rules and regulations, NetEase.com, Inc. and certain of its subsidiaries have entered into a series of contractual arrangements for the provision of such services with certain affiliated companies, namely Guangzhou NetEase, Guangyitong Advertising, Shanghai EaseNet and Wangyibao Company. These affiliated companies are considered “variable interest entities” for accounting purposes (see “—Basis of Presentation” below), and are referred to collectively in this section as “VIEs.” The revenue earned by the VIEs largely flows through to NetEase.com, Inc. and its subsidiaries pursuant to such contractual arrangements. Based on these agreements, NetEase Beijing, NetEase Hangzhou, Guangzhou Interactive and Boguan provide technical consulting and related services to the VIEs.

 

We believe that our present operations are structured to comply with the relevant Chinese laws. However, many Chinese regulations are subject to extensive interpretive powers of governmental agencies and commissions. We cannot be certain that the Chinese government will not take action to prohibit or restrict our business activities.

 

Future changes in Chinese government policies affecting the provision of information services, including the provision of online services, Internet access, e-commerce services and online advertising, may impose additional regulatory requirements on us or our service providers or otherwise harm our business.

 

Basis of Presentation

 

On January 17, 2003, the Financial Accounting Standards Board (“FASB”) issued FASB Interpretation No. 46: Consolidation of Variable Interest Entities, an interpretation of ARB 51, or FIN 46, which was subsequently amended by a revised interpretation, or FIN 46-R, or ASC 810. These interpretations address financial reporting for entities over which control is achieved through a means other than voting rights. According to the requirements of FIN 46 and FIN 46-R, we have evaluated our relationships with the previously unconsolidated affiliated companies, Guangzhou NetEase and Guangyitong Advertising. We have concluded that Guangzhou NetEase and Guangyitong Advertising are VIEs, and NetEase.com, Inc. is the primary beneficiary of these affiliated companies. Accordingly, we adopted the provisions of FIN 46 and consolidated Guangzhou NetEase and Guangyitong Advertising on a prospective basis from January 1, 2004. In addition, according to the assessment under FIN 46-R, we have concluded that Shanghai EaseNet and Wangyibao were also our VIEs and have consolidated such VIEs into our financial statements since their formation. Also, NetEase.com, Inc. is the primary beneficiary of the companies comprising our joint venture with Blizzard, namely, StormNet Information Technology (Hong Kong) Limited, or StormNet IT Hong Kong, and StormNet Information Technology (Shanghai) Limited, or StormNet IT Shanghai. Accordingly, we have consolidated these two companies into our financial statements starting in 2009.

 

In June 2009, the FASB also issued an amendment to the accounting and disclosure requirements for the consolidation of variable interest entities. The elimination of the concept of a Qualifying Special Purpose Entity removes the exception from the consolidation guidance within this amendment. This amendment requires an enterprise to perform a qualitative analysis when determining whether or not it must consolidate a VIE. The amendment also requires an enterprise to continuously reassess whether it must consolidate a VIE. Additionally, the amendment requires enhanced disclosures about an enterprise’s involvement with VIEs and any significant change in risk exposure due to that involvement, as well as how its involvement with VIEs impacts the enterprise’s financial statements. Finally, an enterprise will be required to disclose significant judgments and assumptions used to determine whether or not to consolidate a VIE. This amendment is effective for financial statements issued for fiscal years beginning after November 15, 2009. The adoption of this new accounting standard did not result in a material impact on our consolidated financial statements for the year ended December 31, 2010.

 

Revenues

 

We generate our revenues from the provision of online games services, advertising services and wireless value-added services and others.

 

No customer individually accounted for greater than 10.0% of our total revenues for the years ended December 31, 2008, 2009 and 2010.

 

Online Games Services

 

We derive all our online game services revenues from customers through their use of prepaid point cards. Customers can purchase physical prepaid point cards in different locations in China, including Internet cafés, software stores, convenience stores and bookstores, or from vendors who register the points in our system. Customers can also purchase virtual prepaid cards online by debit card, credit card or bank transfer, and receive the prepaid point information over the Internet. Customers can use the points to play our online games, either to pay for playing time or to purchase virtual items within the games, such as Tianxia II and

 

44



Table of Contents

 

Legend of Westward Journey, and use our other fee-based services.

 

In August 2008 and April 2009, Blizzard agreed to license certain online games to Shanghai EaseNet for operation in the PRC as discussed in “Business Overview — Our Services — Game Licensing and Joint Venture with Blizzard”. One of these games, World of Warcraft, was commercially launched by Shanghai EaseNet and commenced generating revenue from September 2009. The second licensed game, StarCraft II: Wings of Liberty, was commercially launched and commenced generating revenue in April 2011.

 

We expect that we will face increasing competition as online game providers in China and abroad expand their presence in the Chinese market or enter it for the first time.

 

Advertising Services

 

We derive most of our advertising services revenue from fees we earn from advertisements placed on the NetEase websites. Approximately 99.2%, 97.8% and 94.8% of our total advertising revenue was derived from brand advertising for the years ended December 31, 2008, 2009 and 2010, respectively, with the remainder generated from advertisers in our search engine business.

 

We expect that the online advertising market in China will continue to grow as Internet usage in China increases and as more companies, in particular China-based companies in a variety of industries, accept the Internet as an effective advertising medium. Moreover, we expect that as the e-commerce industry further develops in China, there will be more small- to medium-size online businesses using paid search services to advertise or market their businesses and products. Accordingly, we believe that the growth rate of paid search-related advertising in China may increase at a faster rate than that of online brand advertising.  We expect that such advertising will become an important advertising sector in China and competition in this area will be intense.

 

Wireless Value-Added Services and Others

 

We derive a portion of our wireless value-added services and others revenues from providing to our customers value-added services through SMS. Our online fee-based premium services, supplied to registered users of the NetEase websites, include premium e-mail, premium matchmaking and dating services and premium alumni clubs. In addition, wireless value-added services and others revenue includes revenue generated from our Wangyibao payment platform. In February 2009 we launched our Wangyibao payment platform, through which users registered for Wangyibao operations can deposit money in their accounts and use the accounts to pay for game point cards and other fee-based services and products offered by us. Account holders are charged a service fee when they withdraw cash from their Wangyibao accounts or make a payment to a third party (for example, to purchase goods online from a third party) in accordance with their service agreements with us. We recognize revenue upon services rendered.  No fees are imposed when account holders use money in their accounts to pay us for goods or services.

 

Seasonality of Revenues

 

Historically, advertising revenues have followed the same general seasonal trend throughout each year, with the first quarter of the year being the weakest quarter, due to the Chinese New Year holiday and the traditional close of advertisers’ annual budgets, and the fourth quarter as the strongest. Usage of our online games and wireless value-added services has generally increased around the Chinese New Year holiday and other Chinese holidays, particularly winter and summer school holidays.

 

Cost of Revenues

 

Online Games Services

 

Cost of revenues for our online games services consist primarily of business tax payable on intra-group revenues, staff costs (in particular remuneration to employees known as the “Game Masters” who are responsible for the daily co-ordination and regulation of the activities inside our games’ virtual worlds), revenue sharing expenses paid to Internet data centers, or IDC, for the rental of servers, and printing costs for our prepaid point cards.

 

In addition, cost of revenues for our online games services include that portion of bandwidth and server custody fees (fees paid to telecommunications companies to host and maintain our servers) and depreciation and amortization of computers and software which are attributable to our online games business. Our subsidiaries and VIEs have network servers co-located in facilities owned by China Telecom’s and China Unicom’s affiliates, for which we pay server custody fees to China Telecom and China Unicom.

 

The cost of revenues for the games licensed from Blizzard also includes royalties and license and consulting fees paid to Blizzard. We started amortizing the prepayment for the license rights for World of Warcraft over the license term from September

 

45



Table of Contents

 

2009, when that game was commercially re-launched. We will start amortizing the prepaid license fee for StarCraft II: Wings of Liberty following the commercial release of this game in China in April 2011.

 

Advertising Services

 

Cost of revenues related to our advertising services consists primarily of business tax payable on intra-group revenues, staff costs for editors of the various content channels for the NetEase websites and content fees paid to content providers for the NetEase websites as well as that portion of bandwidth and server custody fees, depreciation and amortization of computers and software which are attributable to the provision of advertising services.

 

Wireless Value-Added Services and Others

 

Cost of revenues related to our wireless value-added services and others consists primarily of staff costs (principally compensation expenses for editorial professionals) and content fees, as well as that portion of bandwidth and server custody fees, depreciation and amortization of computers and software which are attributable to the provision of wireless value-added and other services. It also includes business tax payable on intra-group revenues. We pay content fees to third party partners for the right to use proprietary content developed by them, such as ringtones and logos. We also pay content fees to newspaper and magazine publishers for the right to use their proprietary content, such as headline news and articles.

 

Operating Expenses

 

Operating expenses include selling and marketing expenses, general and administrative expenses and research and development expenses.

 

Selling and Marketing Expenses

 

Selling and marketing expenses consist primarily of salary and welfare expenses, compensation costs for our sales and marketing staff, and marketing and advertising expenses payable to third party vendors.

 

General and Administrative Expenses

 

General and administrative expenses consist primarily of salary and welfare expenses, compensation costs for our general administrative and management staff, office rental, legal, professional and consultancy fees, bad debt expenses, recruiting expenses, travel expenses and depreciation charges. General and administrative expenses also included imputed rent for a building in Guangzhou occupied by us since July 2006. We recorded an adjusted imputed rental expense of RMB2.1 million (US$0.3 million) for the first six months of 2010 (prior to our ownership of the building) on our financial statements based on a revised annual market rental assessment, taking into account a revised estimated useful life of the building performed during 2010.

 

Research and Development Expenses

 

Research and development expenses consist principally of salary and welfare expenses, compensation costs for our research and development professionals and licensing and training fees paid to a third party developer of a 3D game engine.

 

Share-Based Compensation Cost

 

Under our 2000 Stock Incentive Plan, which expired in February 2010, we granted options to our employees, directors, consultants and certain members of our senior management under that plan. The vesting periods for these options generally ranged from two years to four years. In addition, certain of the options granted were cancelled as a result of the resignation of these personnel.

 

In November 2009, we adopted a restricted unit share plan for our employees, directors and consultants (the 2009 RSU Plan). We have reserved 323,694,050 ordinary shares for issuance under this plan. The 2009 RSU Plan was adopted by a resolution of the board of directors on November 17, 2009 and became effective for a term of ten years unless sooner terminated.

 

For the years ended December 31, 2008, 2009 and 2010, we recorded share-based compensation cost of approximately RMB67.9 million, RMB31.4 million and RMB102.4 million (US$15.5 million), respectively. This cost has been allocated to (i) cost of revenues, (ii) selling and marketing expenses, (iii) general and administrative expenses and (iv) research and development expenses, depending on the responsibilities of the relevant employees.

 

As of December 31, 2010, total unrecognized compensation cost related to unvested awards granted under the 2000 Stock Incentive Plan, adjusted for estimated forfeitures, was RMB5.9 million (US$0.9 million) and is expected to be recognized through the remaining vesting period of each grant. As of December 31, 2010, the weighted average remaining vesting period was 1.19

 

46



Table of Contents

 

years.  As of December 31, 2010, total unrecognized compensation cost related to unvested awards granted under the 2009 RSU Plan, adjusted for estimated forfeitures, was RMB155.9 million (US$23.6 million) and is expected to be recognized through the remaining vesting period of each grant. As of December 31, 2010, the weighted average remaining vesting period was 4.05 years.

 

Income Taxes

 

Cayman Islands

 

Under the current laws of the Cayman Islands, we are not subject to tax on income or capital gain. Additionally, upon payments of dividends to our shareholders, no Cayman Islands withholding tax will be imposed.

 

British Virgin Islands (“BVI”)

 

NetEase Interactive is exempted from income tax on its foreign-derived income in the BVI. There are no withholding taxes in the BVI.

 

Hong Kong

 

Hong Kong NetEase Interactive, NetEase Hong Kong and StormNet IT HK are subject to 16.5% income tax on their taxable income generated from operations in Hong Kong.  Such companies did not generate any income in 2009 and 2010.  The payment of dividends by Hong Kong NetEase Interactive, NetEase Hong Kong and StormNet IT HK to us are not subject to any Hong Kong withholding tax.

 

China

 

In accordance with the Income Tax Law of the People’s Republic of China concerning Foreign Investment Enterprises and Foreign Enterprises and local income tax laws (“the previous income tax laws”) prevailing prior to January 1, 2008, foreign invested enterprises were generally subject to a national and local enterprise income tax (“EIT”) at the statutory rates of 30% and 3%, respectively.

 

On March 16, 2007, the National People’s Congress of PRC enacted the Enterprise Income Tax Law, under which Foreign Investment Enterprises (“FIEs”) and domestic companies would be subject to EIT at a uniform rate of 25%. Preferential tax treatments will continue to be granted to FIEs or domestic companies which conduct businesses in certain encouraged sectors and to entities otherwise classified as “Software Enterprises” and/or “High and New Technology Enterprises”, or HNTE. The Enterprise Income Tax Law became effective on January 1, 2008.

 

The Enterprise Income Tax Law provides a five-year transition period for FIEs to gradually increase their tax rates to the uniform tax rate of 25% for those entities established before March 16, 2007, which enjoyed a favorable income tax rate of less than 25% under the previous income tax laws. In addition, the Enterprise Income Tax Law provides grandfather treatment for enterprises which were qualified as HNTEs under the previous income tax laws and were established before March 16, 2007, if they continue to be recognized as HNTEs under the Enterprise Income Tax Law. The grandfather provision allows these enterprises to continue to enjoy their unexpired tax holiday provided by the previous income tax laws.

 

Under the previous income tax laws, NetEase Beijing was recognized as an “Advanced Technology Enterprise” and was entitled to a reduced EIT rate of 10% for 2006 and 2007 and a full exemption from the local income tax for 2006 and 2007. Based on the HNTE status granted under the Enterprise Income Tax Law, NetEase Beijing is entitled to a preferential tax rate of 15% from 2008 to 2010.

 

Guangzhou Interactive was recognized as a “Software Enterprise” and a HNTE under the previous income tax laws and was subject to a reduced EIT rate of 7.5% from 2005 to 2007. In 2006, Guangzhou Interactive received a tax-exemption from the local tax rate of 3% from 2005 to 2007. In addition to qualifying as a HNTE under the Enterprise Income Tax Law, Guangzhou Interactive enjoyed a preferential tax rate of 10% for 2008 and 2009 and 15% for 2010.

 

Boguan was recognized as a “Software Enterprise” in September 2005 under the previous income tax laws. It was exempted from EIT on its profits for 2006 and 2007, and subject to a 50% reduction in EIT from 2008 to 2010. Boguan was exempted from the 3% local income tax for 2007. In addition, Boguan was granted HNTE tax status and therefore was able to enjoy the preferential tax rate of 15% for 2008 to 2010. Boguan paid its Enterprise Income tax at a rate of 12.5% for the first three quarters of 2008 on the understanding that when it was granted HNTE tax status in 2008, its would be entitled to a preferential tax rate of 7.5% based on the interpretation of the grandfather provisions under the Enterprise Income Tax Law and the related implementation guidelines. This rate was calculated by applying the 50% reduction for Software Enterprises against the 15% preferred tax rate applicable to its HNTEs status. When Boguan was granted HNTE tax status in December 2008, the relevant local tax authority duly refunded the excess income tax paid which was computed on the basis of applying the preferred tax rate of

 

47



Table of Contents

 

7.5%. Following the issuance of a new tax circular by the State Administration of Taxation in April 2009, the local tax authority notified Boguan in June 2009 to pay the income tax liability for 2008 at the rate of 12.5%. The decision is based on the interpretation of the new circular issued by the State Administration of Taxation in April 2009 that the 50% reduction for Software Enterprises is made against the uniform Enterprise Income rate of 25%, instead of the 15% preferred tax rate applicable to Boguan’s HNTEs status. As such, Boguan recorded an additional tax payable of RMB23.3 million in June 2009.  Boguan qualified as a “Key Software Enterprise” in December 2009, entitling it to a preferential EIT rate of 10.0% for 2009.  For 2010, Boguan was subject to a preferential tax rate of 12.5% as it qualified as a “New Software Enterprise” in 2006 and was subject to a 50% reduction to its EIT rate in 2010.  Subsequently, in March 2011, Boguan qualified as a “Key Software Enterprise” and its EIT rate for 2010 was reduced to 10%.  We recorded the resulting income tax reduction in our consolidated financials for the first quarter ended March 31, 2011.

 

NetEase Hangzhou was recognized as a “Software Enterprise” and HNTE in 2007 under the previous income tax laws. It was exempted from EIT on its profits for 2007 and 2008 but subject to a 3% local income tax rate for 2007. NetEase Hangzhou enjoyed a preferential tax rate of 12.5% for 2009 and 2010.

 

Youdao Information was recognized as a HNTE under previous income tax laws in May 2007. According to an approval granted by the Haidian State Tax Bureau in August 2007, Youdao Information was tax-exempt in 2007. Youdao Information incurred tax losses for 2008, 2009 and 2010 and therefore, did not record any EIT.

 

Guangzhou Information was recognized as a “Software Enterprise” in 2009 and is tax exempt from EIT in 2010 and 2011 and subject to a 50% reduction in EIT from 2012 to 2014.

 

Hangzhou Langhe was recognized as a “Software Enterprise” in 2009 and is tax exempt from EIT in 2010 and 2011 and subject to a 50% reduction in EIT from 2012 to 2014.

 

Business Taxes

 

In China, business taxes are imposed by the government on the revenues reported by the selling entities for the provision of taxable services in China, transfer of intangible assets and the sale of immovable properties in China. The business tax rate varies depending on the nature of the revenues. The applicable business tax rate for our revenues generally ranges from 3% to 5%. We are also subject to a cultural development fee on the provision of advertising services in China. The applicable tax rate is 3% of the advertising services revenue.

 

In December 2007, Guangzhou NetEase received an approval from the Guangzhou local tax authority allowing it to deduct the service fees paid to its cooperative partners from its gross wireless value-added services revenue in deriving the amount of business taxes payable in accordance with the relevant rules, implemented with retroactive effect from January 1, 2003. As a result, Guangzhou NetEase received a business tax refund in June 2008 of approximately RMB146.8 million for the excess amount paid in previous years. Guangzhou NetEase computes its business taxes on this basis effective from January 1, 2008, subject to any change of policy by the local tax authority in the future.

 

Critical Accounting Policies and Estimates

 

The preparation of financial statements often requires the selection of specific accounting methods and policies from several acceptable alternatives. Further, significant estimates and judgments may be required in selecting and applying those methods and policies in the recognition of the assets and liabilities in our consolidated balance sheet, the revenues and expenses in our consolidated statement of operations and the information that is contained in our significant accounting policies and notes to the consolidated financial statements. We make our estimates and judgments on historical experience and various other assumptions that are believed to be reasonable under the circumstances. Actual results may differ from these estimates and judgments under different assumptions or conditions.

 

We believe that the following are some of the more critical judgment areas in the application of our accounting policies that affect our financial condition and results of operation. We do not have significant change in accounting estimates during the year.

 

Critical Accounting Policies and Estimates Regarding Revenue Recognition

 

Online Games Services

 

We provide online games services through Guangzhou NetEase and Shanghai EaseNet. Regarding the revenue recognition for our online games, we sell prepaid point cards and online points to the end users who may use the points on such cards for online game services provided by us. Proceeds received from the sales of prepaid point cards and online points are initially recorded as deferred revenue.

 

48



Table of Contents

 

We earn revenue through providing online game services to players under two types of revenue models: a time-based revenue model and an item-based revenue model. For the time-based model, revenue is recognized based upon the actual usage of game playing time by players. For the item-based model, the basic gameplay functions are free of charge, and players are charged for purchases of in-game items. Revenues from the sales of in-game items are recognized when the items are consumed by the customers or over the estimated lives of the in-game items. In-game items have different life patterns: one-time use, limited life and permanent life. Revenues from the sales of one-time use in-game items are recognized upon consumption. Limited life items are either limited by the number of uses (for example, 10 times) or limited by time (for example, three months). Revenues from the sales of limited life in-game items are recognized ratably based on the extent of time passed or expired or when the items are fully used. Players are allowed to use permanent life in-game items without any use or time limits. Revenues from the sales of permanent life in-game items are recognized based on the estimated lives of the in-game items. We consider the average period that players typically play the games and other game player behavior patterns, as well as various other factors, including the acceptance and popularity of expansion packs, promotional events launched and market conditions to arrive at the best estimates for the estimated lives of the permanent life in-game items. However, given the relatively short operating history of our item-based games, our estimate of the period that game players typically play our games may not accurately reflect the estimated lives of the permanent life in-game items. We have adopted a policy of assessing the estimated lives of the permanent life in-game items on a quarterly basis. All paying users’ data collected since the launch of the games are used to perform the relevant assessments. Historical behavior patterns of these paying users during the period between their first log-on date and last log-on date are used to estimate the lives of the permanent life in-game items.

 

While we believe our estimates to be reasonable based on available game player information, we may revise such estimates in the future as we continue to gain more operating history and data of our item-based games. Any adjustments arising from changes in estimates of the lives of the permanent in-game items will be applied prospectively as such changes are resulted from new information indicating a change in the game player behavior patterns. Any changes in our estimate of lives of the permanent in-game items may result in our revenues being recognized on a basis different from prior periods and may cause our operating results to fluctuate.

 

Unused online points in an inactive personal game account are recognized as revenue when the likelihood that we would provide further online games services with respect to such online points is remote.  Based on our current policies, we periodically review activity in users’ accounts each year and will cancel online points and recognize revenue with respect to such points for accounts which have been inactive for 540 days or more.

 

Advertising Services

 

We derive advertising fees principally from short-term advertising contracts. With respect to multiple element advertising contracts which have no vendor-specific objective evidence established and which do not include a fixed delivery pattern for the advertising services, revenues are generally deferred until completion of the contracts. For the advertising contracts with a fixed delivery pattern, revenues are recognized ratably over the period in which the advertisement is displayed and only if collection of the resulting receivables is probable.

 

Our obligations may include guarantees of a minimum number of impressions or times that an advertisement appears in pages viewed by users. To the extent that minimum guaranteed impressions are not met within the contractual time period, we defer recognition of the corresponding revenues until the remaining guaranteed impression levels are achieved. In addition, we occasionally enter into “cost per action”, or CPA, advertising contracts whereby revenue is received by us when an online user performs a specific action such as purchasing a product from or registering with the advertiser. Revenue for CPA contracts is recognized when the specific action is completed.

 

Wireless Value-Added Services and Others

 

Wireless value-added services and others revenue includes revenue generated from our Wangyibao payment platform. In February 2009, we launched our Wangyibao payment platform, through which game players registered for Wangyibao operations can deposit money in their accounts and use the accounts to pay for game point cards and other fee-based services and products rendered by us. Account holders are charged for service fees based on services consumed in accordance with the service agreements and we recognize revenue when services are rendered.

 

Other Critical Accounting Policies and Estimates

 

Research and Development Costs

 

Costs incurred for the development of online game products prior to the establishment of technological feasibility are expensed when incurred. Once an online game has reached technological feasibility with a proven ability to operate in the Chinese market, all subsequent online game development costs are capitalized until that game is marketed. Technical feasibility is evaluated on a product-by-product basis, but typically encompasses both technical design and game design documentation. The

 

49



Table of Contents

 

costs incurred for development of online game products have not historically been capitalized because the period after the date when technical feasibility is reached and the time when the game is marketed is short historically and the development cost incurred in such period is insignificant. All online game development costs have been expensed when incurred for the years ended December 31, 2008, 2009 and 2010.

 

We expense all costs that are incurred in connection with the planning and implementation phases of development and costs that are associated with repair or maintenance of the existing websites and software. Direct costs incurred to develop the software during the application development stage that can provide future benefits are capitalized.

 

Depreciation

 

We depreciate our building, computer equipment, software and other assets (other than leasehold improvements) on a straight-line basis over their estimated useful lives, which range from three years to twenty years. We depreciate leasehold improvements, which are included in our operating expenses, on a straight-line basis over the lesser of the relevant lease term or their estimated useful lives.

 

Management’s judgment is required in the assessment of the useful lives of long-lived assets, and is required in the measurement of impairment. Long-lived assets are reviewed for impairment whenever events or changes in circumstances indicate that the carrying amount of such assets may not be recoverable. Determination of recoverability is based on an estimate of undiscounted future cash flows resulting from the use of the asset and its eventual disposition. The estimation of future cash flows requires significant management judgment based on our historical results and anticipated results and is subject to many factors. Measurement of any impairment loss for long-lived assets is based on the amount by which the carrying value exceeds the fair value of the asset.

 

Allowances for Doubtful Accounts

 

We maintain allowances for doubtful accounts receivable based on various information, including aging analysis of accounts receivable balances, historical bad debt rates, repayment patterns and credit worthiness of customers, industry trend analysis and general and industry-specific economic and market conditions. We have adopted a general provisioning policy for doubtful debts for our trade receivable balances. We provide for 80.0%, in the case of direct customers, and 50.0% in the case of advertising agents, of the outstanding trade receivable balances overdue for more than six months. We provide for 100.0% in the case of all parties for outstanding trade receivable balances overdue for more than one year. In addition to the general provisions for trade receivables, we also make specific bad debt provisions for bad debts if there is strong evidence showing that the debts are likely to be irrecoverable.

 

Share-Based Compensation Expense

 

For awards of stock options, effective January 1, 2006, we measure the cost of employee services received in exchange for the award, measured at the grant date fair value of the award. We recognize the share-based compensation costs, net of a forfeiture rate, on a straight-line basis over the requisite service period of the award, which is the vesting term (generally three to four years for stock options).  We use the Black-Scholes option pricing model to determine the fair value of stock options and account for share-based compensation cost using an estimated forfeiture rate at the time of grant and revised, if necessary, in subsequent periods if actual forfeitures differ from those estimates.

 

Under our 2009 Restricted Share Unit Plan, we issue restricted share units, or RSUs, to our employees, directors and consultants with performance conditions and service vesting periods ranging from one year to five years.  Some of the RSUs issued are to be settled, at our discretion, in shares or cash upon vesting based on the share price at grant date. At each reporting period, we evaluate the likelihood of performance conditions being met.  Share-based compensation costs are then recorded for the number of RSUs expected to vest on a graded-vesting basis, net of estimated forfeitures, over the requisite service period. The compensation cost of the RSUs to be settled in shares only is measured based on the fair value of shares when all conditions to establish the grant date have been met. The compensation cost of RSUs to be settled either in shares or cash at our discretion is remeasured until the date when settlement in shares or cash is determined by us.

 

We record share-based compensation on our consolidated statements of operations and comprehensive income with the corresponding credit to the additional paid-in-capital for share options and RSUs to the extent that such awards are to be settled only in shares.  On the other hand, for RSUs which will either be settled in shares or cash as discussed above, we continue to mark to market such awards and, in accordance with the vesting schedules of such awards, record the resulting potential liabilities under other long-term payables and accrued liabilities (which totaled RMB33.1 million (US$5.0 million) and RMB27.2 million (US$4.1 million), respectively, as of December 31, 2010).

 

Forfeitures were estimated based on our weighted average historical forfeiture rate of the past five years. Differences between actual and estimated forfeitures are expensed in the period that the differences occur.

 

50



Table of Contents

 

Our assumptions are based on our historical experience and expectation of future development. The assumptions used in calculating the fair value of share-based awards and related share-based compensation expenses represent management’s best estimates, but these estimates involve inherent uncertainties and the application of management judgment. As a result, if factors change or different assumptions are used, particularly with respect to the volatility of our shares, our share-based compensation expense could be materially different for any period.

 

51



Table of Contents

 

Consolidated Results of Operations

 

The following table sets forth a summary of our audited consolidated statements of operations for the periods indicated both in Renminbi and as a percentage of total revenues:

 

 

 

For the Year Ended December 31,

 

 

 

2008

 

2009

 

2010

 

 

 

RMB’000

 

%

 

RMB’000

 

%

 

RMB’000

 

%

 

Statement of Operations Data:

 

 

 

 

 

 

 

 

 

 

 

 

 

Revenues:

 

 

 

 

 

 

 

 

 

 

 

 

 

Online game services

 

2,498,518

 

84.0

 

3,368,689

 

88.1

 

4,944,439

 

87.4

 

Advertising services

 

405,887

 

13.6

 

383,560

 

10.0

 

633,209

 

11.2

 

Wireless value-added services and others

 

71,719

 

2.4

 

71,202

 

1.9

 

82,141

 

1.5

 

Total revenues

 

2,976,124

 

100.0

 

3,823,451

 

100.0

 

5,659,789

 

100.0

 

Business tax benefit/(expense)

 

108,460

 

3.6

 

(66,504

)

(1.7

)

(152,120

)

(2.7

)

Net revenues

 

3,084,584

 

103.6

 

3,756,947

 

98.3

 

5,507,669

 

97.3

 

 

 

 

 

 

 

 

 

 

 

 

 

 

 

Cost of revenues (Note 1):

 

 

 

 

 

 

 

 

 

 

 

 

 

Online game services

 

(278,294

)

(9.4

)

(638,473

)

(16.7

)

(1,378,018

)

(24.3

)

Advertising services

 

(217,604

)

(7.3

)

(235,841

)

(6.2

)

(312,921

)

(5.5

)

Wireless value-added services and others

 

(82,792

)

(2.8

)

(98,060

)

(2.6

)

(107,902

)

(1.9

)

Total cost of revenues

 

(578,690

)

(19.4

)

(972,374

)

(25.4

)

(1,798,841

)

(31.8

)

Gross profit

 

2,505,894

 

84.2

 

2,784,573

 

72.8

 

3,708,828

 

65.5

 

Operating expenses:

 

 

 

 

 

 

 

 

 

 

 

 

 

Selling and marketing expenses (Note 1)

 

(232,487

)

(7.8

)

(351,661

)

(9.2

)

(656,976

)

(11.6

)

General and administrative expenses (Note 1)

 

(137,118

)

(4.6

)

(165,205

)

(4.3

)

(189,621

)

(3.4

)

Research and development expenses (Note 1)

 

(221,726

)

(7.5

)

(244,272

)

(6.4

)

(317,929

)

(5.6

)

Total operating expenses

 

(591,331

)

(19.9

)

(761,138

)

(19.9

)

(1,164,526

)

(20.6

)

Operating profit

 

1,914,563

 

64.3

 

2,023,435

 

52.9

 

2,544,302

 

45.0

 

 

 

 

 

 

 

 

 

 

 

 

 

 

 

Other income (expenses):

 

 

 

 

 

 

 

 

 

 

 

 

 

Investment income

 

1,518

 

0.1

 

354

 

0.0

 

290

 

0.0

 

Interest income

 

144,805

 

4.9

 

128,168

 

3.4

 

141,001

 

2.5

 

Exchange (losses) gains

 

(167,102

)

(5.6

)

9,617

 

0.3

 

(89,488

)

(1.6

)

Other, net

 

3,552

 

(0.1

)

(10,934

)

(0.3

)

(19,634

)

(0.3

)

Income before tax

 

1,897,336

 

63.8

 

2,150,640

 

56.2

 

2,576,471

 

45.5

 

Income tax

 

(300,673

)

(10.1

)

(313,861

)

(8.2

)

(344,446

)

(6.1

)

Net Income

 

1,596,663

 

53.6

 

1,836,779

 

48.0

 

2,232,025

 

39.4

 

Net loss attributable to non-controlling interests

 

25

 

(0.0

)

13,657

 

0.4

 

3,747

 

0.1

 

Net income attributable to NetEase.com, Inc’s shareholders

 

1,596,688

 

53.6

 

1,850,436

 

48.4

 

2,235,772

 

39.5

 

Comprehensive income

 

1,596,688

 

53.6

 

1,850,436

 

48.4

 

2,235,772

 

39.5

 

 

 

 

 

 

 

 

 

 

 

 

 

 

 

Share-based compensation cost included in:

 

 

 

 

 

 

 

 

 

 

 

 

 

Cost of revenues

 

13,679

 

0.5

 

9,021

 

0.2

 

37,342

 

0.7

 

Selling and marketing expenses

 

8,564

 

0.3

 

2,323

 

0.1

 

8,123

 

0.1

 

General and administrative expenses

 

23,587

 

0.8

 

9,861

 

0.3

 

31,580

 

0.6

 

Research and development expenses

 

22,119

 

0.7

 

10,180

 

0.3

 

25,361

 

0.4

 

 


Note 1:                                  In the fourth quarter of 2010, our management decided to allocate facility costs comprising of office and staff quarter rentals and management fees, building amortization and miscellaneous utility costs, which were previously recorded under general and administration expenses, to the respective functions based on headcount under cost of revenues, selling and marketing expenses, research and development expenses and general and administration expenses.  For details, see Item 3 “Key Information — Selected Financial Data — Note 3.”

 

Year Ended December 31, 2010 Compared to Year Ended December 31, 2009

 

Revenues

 

Total net revenues increased by 46.6% to RMB5,507.7 million (US$834.5 million) in 2010 from RMB3,757.0 million in 2009. Net revenues from online games services, advertising services, and wireless value-added services and others constituted 88.1%, 10.4% and 1.5%, respectively, of our total net revenues in 2010. This compares with 88.9%, 9.2% and 1.9%, respectively, in 2009. Revenue generated from game licensing represented 25.6% of our total net revenues in 2010.

 

52



Table of Contents

 

Online Games Services

 

Net revenues from online games services increased by 45.3% to RMB4,854.5 million (US$735.5 million) in 2010 from RMB3,339.9 million in 2009. The significant increase was principally attributable to inclusion of the first full year operation of World of Warcraft, a game licensed from Blizzard Entertainment, and the launch of its expansion pack, Wrath of the Lich King, during the year, and increasing revenue from our fastest growing self-developed MMORPGs, Tianxia II, Heroes of Tang Dynasty and Westward Journey Online II.

 

Tianxia II, our 3D item-based online game launched in June 2008, grew in terms of both the number of players and paid users, which resulted in a rapid growth of revenue for the year. We also commercially launched Heroes of Tang Dynasty in April 2010 and its first expansion pack in August 2010, and the number of players has grown steadily since its launch. The continued growth in popularity of Westward Journey Online II throughout 2010 was mainly attributable to new expansion packs launched during the year, together with the successful launching of a series of in-game marketing events in the year.

 

In addition, our launch of certain large-scale sales promotional and branding activities in 2010 which involved the engagement of well-known artists as our product spokespersons and the continued releases of expansion packs for a number of game titles generated revenue growth during 2010.  For example, Fantasy Westward Journey broke another record for peak concurrent users in July 2010. In July 2010, we also launched a first-of-its kind game design feature in China, namely a dual scene setting with 3D graphics known as “weimei” version (meaning “Perfect Beauty”) to cater to players’ visual preferences. We plan to continue improving the game play and the art design of Fantasy Westward Journey, and with the support of planned sales promotional activities, we believe Fantasy Westward Journey will continue to account for a significant portion of total online game revenue.

 

We also recognized approximately RMB42.1 million (US$6.4 million) of revenue from dormant accounts of online games in 2010.

 

Advertising Services

 

Net revenues from advertising services increased by 65.2% to RMB572.7 million (US$86.8 million) in 2010 from RMB346.7 million in 2009. The increase in advertising services revenue in 2010 was attributable to a combination of factors, including primarily improved economic conditions in China, increased advertising related to major events such as the 2010 FIFA World Cup, Expo 2010 in Shanghai, the 2010 Asian Games and improved portal and search traffic on the NetEase websites.

 

Average net revenue per traditional advertiser (i.e., customers which do not advertise through our search services), which provide the substantial portion of our advertising revenue, increased to approximately RMB715,000 (US$108,000) in 2010 from RMB645,000 in 2009. The number of traditional advertisers using the NetEase websites increased to 759 in 2010 from 527 in 2009, with revenues from our top ten advertisers comprising 19.7% of our total advertising services revenues in 2010 as compared to 24.6% in 2009. In 2010, we revised figures related to revenue from traditional advertisers to exclude certain figures that were inadvertently included in 2008 and 2009.

 

Wireless Value-Added Services and Others

 

Net revenues from the wireless value-added services and others segment increased by 14.5% to RMB80.5 million (US$12.2 million) in 2010 from RMB70.3 million in 2009. The increase mainly resulted from increased revenue from corporate e-mail and payment platform services in 2010, offset in part by a decrease in mobile phone wireless business revenue.

 

Cost of Revenues

 

Our cost of revenues increased by 85.0% to RMB1,798.8 million (US$272.5 million) in 2010 from RMB972.4 million in 2009. The year-over-year increase was mainly due to an increase in technology cost, staff-related cost, depreciation cost and business tax on intra-group revenue. In 2010, costs relating to online games services, advertising services and wireless value-added services and others represented 76.6%, 17.4% and 6.0% of total cost of revenues, respectively, as compared with 65.7%, 24.2% and 10.1% of the cost of revenues, respectively, in 2009.

 

Online Games Services

 

Cost of revenues from our online games services increased by 115.8% to RMB1,378.0 million (US$208.8 million) in 2010 from RMB638.5 million in 2009. This increase in cost of revenues in 2010 was primarily due to a combination of the following factors:

 

·                                Technology costs increased by RMB463.2 million (US$70.2 million) to RMB677.9 million (US$102.7 million) in 2010 from RMB214.7 million in 2009, mainly consisting of royalties of RMB499.1 million (US$75.6 million),

 

53



Table of Contents

 

server custody fees of RMB102.7 million (US$15.6 million), and technical consultancy service fees of RMB49.3 million (US$7.5 million) associated with the operation of World of Warcraft, which Shanghai EaseNet commenced operating in September 2009.

 

·                                Staff-related costs increased by RMB127.8 million (US$19.4 million) to RMB267.2 million (US$40.5 million) in 2010 from RMB139.4 million in 2009, mainly as a result of an increase in the level of salaries and bonuses and an increase in the number of employees. The number of full time employees in our online games business increased to 2,789 as of December 31, 2010 from 2,359 as of December 31, 2009, including 816 employees in the customer service function to support the operation of World of Warcraft.

 

·                                Depreciation and amortization costs increased by RMB92.9 million (US$14.1 million) to RMB163.1 million (US$24.7 million) in 2010 from RMB70.2 million in 2009, mainly as a result of an increase in server depreciation cost of RMB41.0 million (US$6.2 million) and amortization of license fees of RMB48.8 million (US$7.4 million) associated with the operation of World of Warcraft.

 

·                                Business tax payable on intra-group revenues related to online games increased by RMB46.0 million (US$7.0 million) to RMB198.7 million (US$30.1 million) in 2010 from RMB152.7 million in 2009 due to growth in the popularity of Tianxia II, Heroes of Tang Dynasty and Westward Journey Online II.  In addition, business tax payable of RMB21.6 million (US$3.3 million) was recorded for technical consultancy service fees received from our joint venture with Blizzard in the year.

 

Advertising Services

 

Cost of revenues from our advertising services increased by 32.7% to RMB312.9 million (US$47.4 million) in 2010 from RMB235.8 million in 2009. The increases in cost of revenues in 2010 were primarily due to a combination of the following factors:

 

·                                Staff-related costs increased by RMB39.3 million (US$6.0 million) to RMB143.8 million (US$21.8 million) in 2010 from RMB104.5 million in 2009, mainly as a result of an increase in salaries and other compensation payments, such as bonuses and welfare benefits, and also due to an expansion of the number of editors of the various content channels for the NetEase websites to 706 as of December 31, 2010 from 680 as of December 31, 2009.

 

·                                Information costs increased by RMB12.4 million (US$1.9 million) to RMB53.4 million (US$8.1 million) in 2010 from RMB41.0 million in 2009, mainly for major events such as the 2010 FIFA World Cup, Expo 2010 in Shanghai and the 2010 Asian Games.

 

·                                Technology costs, such as server custody fees, increased by RMB7.3 million (US$1.1 million) to RMB 30.7 million (US$4.7 million) in 2010 from RMB23.4 million in 2009 resulting from increased web traffic during special events, such as the 2010 FIFA World Cup.

 

·                                Miscellaneous costs increased by RMB6.2 million (US$0.9 million) to RMB42.7 million (US$6.5 million) in 2010 from RMB36.4 million in 2009, mainly consisting of increased office charges, telephone usage fees, consumable costs, meeting expenses, labor costs, and other costs resulting from the substantial expansion of our portal business.

 

Wireless Value-Added Services and Others

 

Cost of revenues from our wireless value-added services and others increased by 10.0% to RMB107.9 million (US$16.3 million) in 2010 from RMB98.1 million in 2009.  This increase in cost of revenues in 2010 was primarily due to an increase in bandwidth and server custody fees of RMB10.9 million (US$1.7 million) to RMB51.6 million (US$7.8 million) in 2010 from RMB40.7 million in 2009, as a result of an increase in bandwidth usage by our e-mail, blog and other value added services in 2010.

 

Gross Profit

 

Our gross profit increased by 33.2% to RMB3,708.8 million (US$561.9 million) in 2010 from RMB2,784.6 million in 2009.

 

The following table sets forth the consolidated gross profits and gross profit margins of our business activities for the periods indicated as derived from our audited financial statements. The gross profit margins in 2009 and 2010 were calculated by dividing our gross profits over our net revenues for the corresponding type of services. The net revenues are before netting-off the business taxes payable by us on intra-group revenues from our VIEs, which are recorded under cost of revenues.

 

54



Table of Contents

 

 

 

For the Year Ended December 31,

 

 

 

2009 

 

2010 

 

2010

 

 

 

RMB’000

 

RMB’000

 

US$’000

 

Gross profit (loss):

 

 

 

 

 

 

 

Online game services

 

2,701,458

 

3,476,484

 

526,739

 

Advertising services

 

110,843

 

259,737

 

39,355

 

Wireless value-added services and others

 

(27,728

)

(27,393

)

(4,150

)

Total gross profit

 

2,784,573

 

3,708,828

 

561,944

 

 

 

 

 

 

 

 

 

Gross profit (loss) margin:

 

 

 

 

 

 

 

Online game services

 

80.9

%

71.6

%

71.6

%

Advertising services

 

32.0

%

45.4

%

45.4

%

Wireless value-added services and others

 

(39.4

)%

(34.0

)%

(34.0

)%

Total gross profit margin

 

74.1

%

67.3

%

67.3

%

 

The decrease in gross profit margin for online game services in 2010 was mainly due to the increased cost of revenues which outpaced the increase in net revenues, and this was in line with our expectation.  This resulted mainly from the payment of royalties, technical consultancy service fees, custody fees and depreciation charges related to servers and amortization of license fees associated with the operation of World of Warcraft, as well as increased staff-related cost, mainly driven by increases in headcount and performance-based compensation relating to the operation of our self-developed games.

 

The increase in gross profit margin for advertising services was mainly due to improved internal organizational structure which resulted in improved sales execution, cost control and customer relationship development in 2010, which led to stronger revenue growth without a corresponding increase in costs.  In addition, the positive impact of increased revenue resulting from our sponsorship of the 2010 Asian Games enabled us to achieve enhanced economies of scale which improved our margin performance in 2010.

 

Operating Expenses

 

Total operating expenses increased by 53.0% to RMB1,164.5 million (US$176.4 million) in 2010 from RMB761.1 million in 2009, mainly driven by the increase in selling and marketing expenses, general and administrative expenses and research and development expenses.

 

Selling and marketing expenses increased by 86.8% to RMB657.0 million (US$99.5 million) in 2010 from RMB351.7 million in 2009, primarily due to a combination of the following factors:

 

·                                An increase in marketing costs of approximately RMB226.7 million (US$34.3 million) in 2010 resulting from increased advertising and marketing promotions related to Fantasy Westward Journey, together with promotional activities for the closed beta testing of Heroes of Tang Dynasty and new expansion pack of Tianxia II. In addition, we also increased marketing spending on media and outdoor branding promotion for our search engine business.

 

·                                An increase in staff-related costs of our sales team of approximately RMB59.1 million (US$9.0 million) in 2010 primarily driven by performance-related bonus accruals for our advertising sales and marketing team and online game promotion team.

 

General and administrative expenses increased by 14.8% to RMB189.6 million (US$28.7 million) in 2010 from RMB165.2 million in 2009, primarily due to a combination of the following factors:

 

·                                An increase in staff-related costs of approximately RMB39.1 million (US$5.9 million) in 2010 primarily driven by increased headcount, higher compensation level and increased share based compensation.

 

·                                An increase in other miscellaneous cost of approximately RMB12.1 million (US$1.8 million) which included conference fees, entertainment cost, labor cost and other office supplies cost driven by our business expansion in 2010.

 

·                                An increase in recruitment and service fees of approximately RMB5.8 million (US$0.9 million) resulting from increased business activities in 2010.

 

·                                A decrease in allowance for bad and doubtful debts of approximately RMB36.0 million (US$5.5 million) in 2010. We provided a specific provision for a long-outstanding debt owed by a large customer which debt was subject to

 

55



Table of Contents

 

litigation in 2009. In 2010, we released the provision after the litigation was closed and the long-outstanding debt was collected.

 

Research and development expenses increased by 30.2% to RMB317.9 million (US$48.2 million) in 2010 from RMB244.3 million in 2009, primarily due to an increase in staff-related costs of approximately RMB67.2 million (US$10.2 million) in 2010, mainly as a result of increased headcount of program developers in our R&D center and game studio in Hangzhou and higher salaries and other benefits paid to our research and development team during 2010.

 

Allowances for Doubtful Accounts

 

As of December 31, 2010, the gross accounts receivable balance before any allowance for bad and doubtful accounts was RMB264.1 million (US$40.0 million). After providing for doubtful accounts in the amount of RMB7.8 million (US$1.2 million), the net balance of accounts receivable was RMB256.3 million (US$38.8 million) as of December 31, 2010. The allowance for doubtful accounts represented the general provisions of RMB7.8 million (US$1.2 million), and there was no specific provision as of December 31, 2010.

 

We periodically review our general provisioning policy for doubtful accounts. In assessing the adequacy and reasonableness of the policy, we consider the aging analysis of accounts receivable balances, historical bad debt rates, repayment patterns and credit worthiness of customers and industry trend analysis.

 

As discussed above under “Consolidated Results of Operations — Year Ended December 31, 2010 Compared to Year Ended December 31, 2009 — Operating Expenses,” we provided a specific provision for a long-outstanding debt owed by a large customer which was released in 2010, and this resulted in a decrease in allowance for bad and doubtful debts of approximately RMB36.0 million (US$5.5 million) in 2010. As of December 31, 2010, we did not have any customer with a receivable balance exceeding 10.0% of the total accounts receivable balance.

 

Other Income (Expenses)

 

Other income in 2010 mainly consisted of interest income, offset in part by a foreign exchange loss. Interest income increased to RMB141.0 million (US$21.4 million) in 2010 from RMB128.2 million in 2009, primarily due to an increase in our total cash and time deposit balance which increased by 35.7% to RMB9.5 billion (US$1.4 billion) as of December 31, 2010 from RMB7.0 billion as of December 31, 2009. We did not incur interest expense in 2010 and 2009. In 2010, we reported a net foreign exchange loss of RMB89.5 million (US$13.6 million), compared to a net foreign exchange gain of RMB9.6 million in 2009, which is primarily due to the translation loss arising from our Euro-denominated bank deposit balances as of December 31, 2010 as the exchange rate of the Euro against the Renminbi fluctuated during the year. In addition, other expense in 2010 includes a charitable donation made by our company of RMB26.2 million (US$4.0 million), compared to charitable donation of RMB10.6 million in 2009.

 

Income Tax

 

Income tax increased to RMB344.4 million (US$52.2 million) in 2010 from RMB313.9 million in 2009. Our effective tax rate in 2010 was 13.4%, compared with 14.6% in 2009.

 

Net Income

 

As a result of the foregoing, net profit increased by 20.8% to RMB2,235.8 million (US$338.8 million) in 2010 from RMB1,850.4 million in 2009.

 

Year Ended December 31, 2009 Compared to Year Ended December 31, 2008

 

Revenues

 

Total net revenues increased by 21.8% to RMB3,756.9 million in 2009 from RMB3,084.6 million in 2008. Net revenues from online games services, advertising services, and wireless value-added services and others constituted 88.9%, 9.2% and 1.9%, respectively, of our total net revenues in 2009. This compares with 85.2%, 12.1% and 2.7%, respectively, in 2008. Revenue generated from game licensing represented 9.8% of our total net revenues in 2009.

 

Online Games Services

 

Net revenues from online games services increased by 27.0% to RMB3,339.9 million in 2009 from RMB2,629.2 million in 2008. This increase was mainly due to the successful re-launch of World of Warcraft, a game licensed from Blizzard in September 2009.

 

56



Table of Contents

 

For our internally developed MMORPGs, revenue from Westward Journey Online II and Tianxia II increased during the year. The continued growth in popularity of Westward Journey Online II throughout 2009 was mainly attributable to new designs and features introduced during the year, together with the successful launching of a series of in-game marketing events and a new expansion pack for the game in the year. Tianxia II, our 3D item-based online game launched in June 2008, showed a steady growth in terms of both the number of players and paid users, which resulted in a rapid growth of revenue for the year. Revenue from Legend of Westward Journey and New Fly for Fun increased slightly as well upon their commercial launches in 2008.

 

Furthermore, revenue of RMB101.6 million was recognized from the clean up of dormant accounts of online games in 2009, caused by a change in our user agreement with online game players in May 2009, whereby outstanding points in accounts that remain dormant for a period of 540 days or more will be removed after 30 days of our public notice issued on May 20, 2009.

 

In addition, the receipt of a business tax refund of RMB146.8 million in June 2008, of which RMB133.9 million is allocated to the online game segment, resulted in lower business tax expenses for online games service in 2008. Please see the discussion under “—Business Tax” above.

 

Advertising Services

 

Net revenues from advertising services decreased by 6.7% to RMB346.7 million in 2009 from RMB371.4 million in 2008, primarily due to an internal reorganization of our advertising department and the training of new staff that adversely affected advertising revenues. In addition, advertisers tightened their advertising and marketing spending in the first half year of 2009 due to the sluggish global economy. To address the foregoing factors, we adopted various promotional strategies to improve customer relationships and stimulate sales, such as increasing customer contacts, offering higher rebate and discount rates, and other activities, which resulted in a number of new service contracts from advertisers in the automobile, apparel and accessories, consumer goods and electronic industries.

 

Average net revenue per traditional advertiser (i.e., customers which do not advertise through our search services) decreased to approximately RMB645,000 in 2009 from RMB883,000 in 2008. The number of traditional advertisers using the NetEase websites increased to 527 in 2009 from 411 in 2008, with revenues from our top ten advertisers comprising 24.6% of our total advertising services revenues in 2009 as compared to 25.4% in 2008. In 2010, we revised figures related to revenue from traditional advertisers to exclude certain figures that were inadvertently included in 2008 and 2009.

 

Wireless Value-Added Services and Others

 

Net revenues from the wireless value-added services and others segment decreased by 16.3% to RMB70.3 million in 2009 from RMB84.0 million in 2008. This decrease was primarily driven by the receipt of a one-time business tax refund of RMB146.8 million in June 2008, of which RMB12.9 million was allocated to the wireless value-added service and others segment and resulted in lower business tax expenses for wireless value-added service and others segment in 2008. Gross revenue from the wireless value-added services and others segment remained relatively unchanged in 2009 compared to 2008.

 

Cost of Revenues

 

Our cost of revenues increased by 68.0% to RMB972.4 million in 2009 from RMB578.7 million in 2008. The year-over-year increase was mainly due to an increase in technology cost, staff-related cost, depreciation cost and business tax on intra-group revenue. In 2009, costs relating to online games services, advertising services and wireless value-added services and others represented 65.7%, 24.2% and 10.1% of total cost of revenues, respectively, as compared with 48.1%, 37.6% and 14.3% of the cost of revenues, respectively, in 2008.

 

Online Games Services

 

Cost of revenues from our online games services increased by 129.4% to RMB638.5 million in 2009 from RMB278.3 million in 2008. This increase in cost of revenues in 2009 was primarily due to a combination of the following factors:

 

·                                Technology costs increased by RMB196.9 million to RMB214.7 million in 2009 from RMB17.8 million in 2008, mainly consisting of royalties of RMB131.7 million, server custody fees of RMB50.5 million, and technical consultancy service fees of RMB13.0 million associated with the operation of World of Warcraft.

 

·                                Depreciation and amortization costs increased by RMB62.5 million to RMB70.2 million in 2009 from RMB7.7 million in 2008, mainly as a result of an increase in server depreciation cost of RMB40.3 million and amortization of license fees of RMB19.4 million associated with the operation of World of Warcraft.

 

·                                Staff-related costs increased by RMB50.3 million to RMB139.4 million in 2009 from RMB89.1 million in 2008, mainly as a result of an increase in the level of salaries and bonuses and an increase in the number of employees.

 

57



Table of Contents

 

The number of full time employees in our online games business increased to 2,359 as of December 31, 2009 from 1,553 as of December 31, 2008, including 616 new employees in the customer service function to support the operation of World of Warcraft.

 

·                                Business tax payable on intra-group revenues related to online games increased by RMB35.9 million to RMB152.7 million in 2009 from RMB116.8 million in 2008 due to continued growth in the popularity of Westward Journey Online II and Tianxia II, and the recognition of revenue from the clean up of dormant accounts of online games in the year. In addition, business tax payable of RMB5.8 million was recorded for technical consultancy service fees received from our joint venture with Blizzard in the year.

 

Advertising Services

 

Cost of revenues from our advertising services increased by 8.4% to RMB235.8 million in 2009 from RMB217.6 million in 2008. The increases in cost of revenues in 2009 were primarily due to a combination of the following factors:

 

·                                Staff-related costs increased by RMB25.6 million to RMB104.5 million in 2009 from RMB78.9 million in 2008, mainly as a result of an increase in salaries and other compensation payments, such as bonuses and welfare benefits, and also due to an expansion of the number of editors of the various content channels for the NetEase websites to 680 as of December 31, 2009 from 550 as of December 31, 2008.

 

·                                Miscellaneous costs increased by RMB7.3 million to RMB23.2 million in 2009 from RMB15.9 million in 2008, mainly consisting of increased office charges, telephone usage fees, consumable costs, meeting expenses, labor costs, and other costs resulting from the substantial expansion of our portal business.

 

These increases were partially offset by a decrease in the cost of third party content for the NetEase websites, which declined by RMB15.4 million to RMB41.1 million in 2009 from RMB56.5 million in 2008 resulting from a temporary increase in the price and demand for content services during the Summer Olympic Games in 2008.

 

Wireless Value-Added Services and Others

 

Cost of revenues from our wireless value-added services and others increased by 18.5% to RMB98.1 million in 2009 from RMB82.8 million in 2008. This increase in cost of revenues in 2009 was primarily due to a combination of the following factors:

 

·                                Staff-related cost increased by RMB11.6 million to RMB17.8 million in 2009 from RMB6.2 million in 2008, mainly as a result of an increase in the level of salaries and bonuses and an increase in the number of employees.

 

·                                Bandwidth and server custody fees increased by RMB11.1 million to RMB40.7 million in 2009 from RMB29.6 million in 2008, as a result of an increase in bandwidth usage by our blog and free e-mail service in 2009.

 

These increases were partially offset by a decrease in depreciation and amortization costs of computers and software by RMB8.1 million to RMB27.7 million in 2009 from RMB35.8 million in 2008, mainly because our various free services such as e-mail and photo related servers became fully depreciated during 2009.

 

Gross Profit

 

Our gross profit increased by 11.1% to RMB2,784.6 million in 2009 from RMB2,505.9 million in 2008.

 

The following table sets forth the consolidated gross profits and gross profit margins of our business activities for the periods indicated as derived from our audited financial statements. The gross profit margins in 2008 and 2009 were calculated by dividing our gross profits over our net revenues for the corresponding type of services. The net revenues are before netting-off the business taxes payable by us on intra-group revenues from our VIEs, which are recorded under cost of revenues.

 

 

 

For the Year Ended December 31,

 

 

 

2008

 

2009

 

 

 

RMB’000

 

RMB’000

 

Gross profit (loss):

 

 

 

 

 

Online game services

 

2,350,890

 

2,701,458

 

Advertising services

 

153,783

 

110,843

 

Wireless value-added services and others

 

1,221

 

(27,728

)

Total gross profit

 

2,505,894

 

2,784,573

 

 

58



Table of Contents

 

 

 

For the Year Ended December 31,

 

 

 

2008

 

2009

 

 

 

RMB’000

 

RMB’000

 

Gross profit (loss) margin:

 

 

 

 

 

Online game services

 

89.4

%

80.9

%

Advertising services

 

41.4

%

32.3

%

Wireless value-added services and others

 

1.5

%

(39.4

)%

Total gross profit margin

 

81.2

%

74.1

%

 

The decrease in gross profit margin for online game services in 2009 was mainly due to the increased cost of revenues which outpaced the increase in net revenues. Higher cost of revenues was mainly the result of increased headcount and higher level of salaries and bonuses paid to the employees in our online game business in 2009, coupled with royalties, amortization of license fees and technical consultancy service fees associated with the operation of World of Warcraft.

 

The decrease in gross profit margin for advertising services was mainly due to the increase in salaries and other benefits paid to content editors and the increased miscellaneous costs resulting from the substantial expansion of our portal business.

 

The gross loss margin for wireless value-added services and others changed significantly in 2009 as compared to the gross profit margin in 2008 as a result of a decrease in net revenues primarily due to the receipt of a one-time business tax refund in June 2008, plus a general increase in cost of revenues mainly driven by increased staff related costs due to headcount increase and bandwidth and server custody fees due to an increase in bandwidth usage by our blog and free e-mail service in 2009.

 

Operating Expenses

 

Total operating expenses increased by 28.7% to RMB761.1 million in 2009 from RMB591.3 million in 2008, mainly driven by the increase in selling and marketing expenses, general and administrative expenses and research and development expenses.

 

Selling and marketing expenses increased by 51.3% to RMB351.7 million in 2009 from RMB232.5 million in 2008, primarily due to a combination of the following factors:

 

·                                An increase in marketing costs of approximately RMB48.5 million in 2009 resulting from increased advertising and marketing promotions in September 2009 and May 2009 related to Tianxia II and New Fly for Fun, respectively, for their open beta testing roll outs, and the re-launch of World of Warcraft in the year.

 

·                                An increase in staff-related costs of our sales team of approximately RMB33.6 million in 2009 primarily driven by increased headcount and performance-related bonus accruals for our advertising sales and marketing team and online game promotion team.

 

·                                An increase in labor cost of approximately RMB17.1 million associated with the expansion of regional game promotion activities in China during 2009.

 

·                                An increase in office charges, meeting fees, entertainment and goods transportation expenses of approximately RMB7.9 million by our advertising sales and marketing team and online game promotion team due to overall expansion of the operations in 2009.

 

General and administrative expenses increased by 20.5% to RMB165.2 million in 2009 from RMB137.1 million in 2008, primarily due to a combination of the following factors:

 

·                                An increase in staff-related costs of approximately RMB13.3 million in 2009 primarily driven by an increase in the level of salaries and bonuses and an increase in the number of employees in our online games management team.

 

·                                An increase in office rental and utilities of RMB9.9 million due to additional office space rented in Beijing related to the relocation and expansion of our portal and Youdao search engine business in 2009.

 

·                                An increase in allowance for bad and doubtful debts of approximately RMB7.4 million in 2009.

 

Research and development expenses increased by 10.2% to RMB244.3 million in 2009 from RMB221.7 million in 2008, primarily due to a combination of the following factors:

 

59



Table of Contents

 

·                                An increase in staff-related costs of approximately RMB16.9 million in 2009, mainly as a result of increased headcount of program developers in our R&D center and game studio in Hangzhou and higher salaries and other benefits paid to our research and development team during 2009.

 

·                                An increase in bandwidth and server custody fees of RMB6.0 million (US$0.9 million) in 2009, mainly due to an increase in bandwidth usage for supporting the development and enhancement of various products in the year.

 

Allowances for Doubtful Accounts

 

As of December 31, 2009, the gross accounts receivable balance before any allowance for bad and doubtful accounts was RMB217.4 million. After providing for doubtful accounts in the amount of RMB30.0 million, the net balance of accounts receivable was RMB187.3 million as of December 31, 2009. The allowance for doubtful accounts consisted of general provisions of RMB7.8 million and specific provisions of RMB22.2 million.

 

We periodically review our general provisioning policy for doubtful accounts. In assessing the adequacy and reasonableness of the policy, we consider the aging analysis of accounts receivable balances, historical bad debt rates, repayment patterns and credit worthiness of customers and industry trend analysis.

 

As of December 31, 2009, we had one customer with a receivable balance exceeding 10.0% of the total accounts receivable balance. The approximate total accounts receivable outstanding of such customer as of December 31, 2009 (and percentage of our total accounts receivable balances) was RMB24.0 million or 11.0%.

 

Other Income (Expenses)

 

Other income in 2009 mainly consisted of interest income and foreign exchange gain. Interest income decreased to RMB128.2 million in 2009 from RMB144.8 million in 2008, primarily due to lower interest rates on our Euro and US denominated bank deposit balances. The foregoing decrease was partially offset by an increase in our total cash and time deposit balance which increased by 25.0% to RMB7.0 billion as of December 31, 2009 from RMB5.6 billion as of December 31, 2008. We did not incur interest expense in 2009 and 2008. In 2009, we reported a net foreign exchange gain of RMB9.6 million primarily due to the translation gains arising from our Euro-denominated bank deposit balances as of December 31, 2009 as the exchange rate of the Euro against the Renminbi fluctuated during the year. In 2008, we recognized an exchange loss of RMB167.1 million. The foregoing increase was offset in part by a charity donation made by our company of RMB10.6 million in 2009.

 

Income Tax

 

Income tax increased to RMB313.9 million in 2009 from RMB300.7 million in 2008. Our effective tax rate in 2009 was 14.6% as compared with 15.8% in 2008. The relatively higher effective income tax rate in 2008 was mainly due to the remeasurement of deferred tax assets previously recorded under the new statutory tax rate of 25% effective January 1, 2008 to the 15% tax rate applicable to “high and new technology enterprises” as certain subsidiaries of our company in China were granted the HNTE status for fiscal year 2008 in December 2008.

 

Net Income

 

As a result of the foregoing, net profit increased by 15.9% to RMB1,850.4 million in 2009 from RMB1,596.7 million in 2008.

 

B.                                    LIQUIDITY AND CAPITAL RESOURCES

 

Our capital requirements relate primarily to financing:

 

·                                our working capital requirements, such as bandwidth and server custody fees, staff costs, sales and marketing expenses and research and development, and

 

·                              costs associated with the expansion of our business, such as the purchase of servers, acquisition of license rights and construction of our research and development center.

 

Operating Activities

 

Cash provided by operating activities was RMB2,855.0 million (US$432.6 million), RMB2,094.5 million and RMB2,017.8 million for the years ended December 31, 2010, 2009 and 2008, respectively.

 

60



Table of Contents

 

For the year ended December 31, 2010, cash provided by operating activities consisted primarily of our net income of RMB2,232.0 million (US$338.2 million), adjusted by non-cash related expenses including depreciation and amortization charges of RMB232.2 million (US$35.2 million), increase in deferred revenue of RMB 190.5 million (US$28.9 million), share-based compensation cost of RMB102.4 million (US$15.5 million), unrealized exchange losses of RMB100.2 million (US$15.2 million), increased in accounts receivable of RMB90.0 million (US$13.6 million), and increase in accounts payable and other liabilities of RMB83.1 million (US$12.6 million), such as content fees, bandwidth cost, bonus, marketing expenses and sales of game cards.

 

For the year ended December 31, 2009, cash provided by operating activities consisted primarily of our net income of RMB1,836.8 million, adjusted by non-cash related expenses including depreciation and amortization charges of RMB143.6 million, increase in deferred revenue of RMB135.7 million, share-based compensation cost of RMB31.4 million, allowance for doubtful debts of RMB16.0 million, unrealized exchange gains of RMB11.7 million,  increase in accounts payable and other liabilities of RMB 437.9 million, such as content fees, bandwidth cost, bonus, marketing expenses and sales of game cards, offset by the increase in prepayments and other current assets of RMB453.0 million mainly for the royalty payment and deferred income tax benefit of RMB43.1 million.

 

For the year ended December 31, 2008, cash provided by operating activities consisted primarily of our net income of RMB1,596.7 million, adjusted by non-cash related expenses including depreciation and amortization charges of RMB91.0 million, increase in deferred revenue of RMB92.8 million, share-based compensation cost of RMB67.9 million, allowance for doubtful debts of RMB8.6 million, unrealized exchange losses of RMB166.7 million, deferred income tax expense of RMB47.2 million, increase in accounts payable and other liabilities totaling RMB82.8 million, such as content fees, bandwidth cost and sales of game cards, offset by the increase in accounts receivable, prepayment and other current assets of RMB138.1 million.

 

Investing Activities

 

Cash used in investing activities was RMB2,621.2 million (US$397.1 million), RMB1,907.6 million and RMB3,409.3 million for the years ended December 31, 2010, 2009 and 2008, respectively.

 

For the year ended December 31, 2010, cash used in investing activities mainly consisted of an increase in the placement/rollover of time deposits of RMB10,741.4 million (US$1,627.5 million), the purchase of fixed assets of RMB298.0 million (US$45.2 million), and the amount transferred to restricted cash of RMB16.7 million (US$2.5 million), partially offset by the maturation of time deposits in the amount of RMB8,443.8 million (US$1,279.4 million).

 

For the year ended December 31, 2009, cash used in investing activities mainly consisted of an increase in the placement/rollover of time deposits of RMB5,300.7 million, the purchase of fixed assets of RMB407.7 million, the purchase of license right of RMB204.8 million, and the amount transferred to restricted cash of RMB123.9 million, partially offset by the maturation of time deposits in the amount of RMB4,136.4 million.

 

For the year ended December 31, 2008, cash used in investing activities mainly consisted of an increase in the placement/rollover of time deposits of RMB4,253.1 million, the purchase of fixed assets of RMB133.3 million, the investment in an associated company of RMB33.6 million, and the prepayment for license right of RMB27.5 million, partially offset by a receipt of government incentive on land use right of RMB15.0 million and the maturation of time deposits time deposits of RMB1,042.8 million.

 

Financing Activities

 

Cash provided by financing activities was RMB24.1 million (US$3.7 million) and RMB40.5 million for the year ended December 31, 2010 and 2009, respectively. Cash used in financing activities was RMB157.3 million for the year ended December 31, 2008.

 

For the year ended December 31, 2010, cash provided by financing activities mainly resulted from proceeds from the issuance of shares on the exercise of employee stock options of RMB24.1 million (US$3.7 million).

 

For the year ended December 31, 2009, cash provided by financing activities mainly resulted from proceeds from the issuance of shares on the exercise of employee stock options of RMB40.5 million.

 

For the year ended December 31, 2008, cash used in financing activities mainly consisted of company share repurchases of RMB165.7 million and payment of other long-term payable of RMB10.0 million, partially offset by proceeds from the issuance of shares on the exercise of employee stock options of RMB18.4 million.

 

We believe that our current levels of cash and cash equivalents and cash flows from operations will be sufficient to meet our anticipated cash needs for at least the next 12 months. However, we may need additional cash resources if we experience changed business conditions or other developments. We may also need additional cash resources if we find and wish to pursue opportunities for investment, acquisition, strategic cooperation or other similar action. If we determine that our cash requirements

 

61



Table of Contents

 

exceed our amounts of cash and cash equivalents on hand, we may seek to issue debt or equity securities or obtain a credit facility. Any issuance of equity securities could cause dilution for our shareholders. Any incurrence of indebtedness could increase our debt service obligations and cause us to be subject to restrictive operating and finance covenants. It is possible that, when we need additional cash resources, financing will only be available to us in amounts or on terms that would not be acceptable to us or financing will not be available at all.

 

C.                                    RESEARCH AND DEVELOPMENT

 

We believe that an integral part of our future success will depend on our ability to develop and enhance our services. Our product development efforts and strategies consist of incorporating new technologies from third parties as well as continuing to develop our own proprietary technology.

 

We have utilized and will continue to utilize the products and services of third parties to enhance our platform of technologies and services to provide competitive and diverse Internet and wireless services to our users. In addition, we plan to continue to expand our technologies, products and services and registered user base through diverse online community products and services developed internally, particularly with respect to our online game services. We will seek to continually improve and enhance our existing services to respond to rapidly evolving competitive and technological conditions. For the years 2010, 2009 and 2008, we spent RMB317.9 million (US$48.2 million),  RMB244.3 million and RMB221.7 million, respectively, on research and development activities.

 

D.                                    TREND INFORMATION

 

Based on our observations, we believe that the following trends are likely to have a material effect on our business in the near term:

 

·                                We believe that there has been increasing demand by online game users for new and unique online games and increasing competition in this area. We believe that these trends will force us to devote additional resources to developing and launching new games and updating existing games at a faster rate than we have in the past. In particular, the online game industry in China is transitioning from 2D to 3D games, with numerous new 3D game titles being launched in the market in recent years. In response to this trend, we have been devoting additional resources to developing or licensing 3D games. Nonetheless, we also believe that the market for 2D online games will continue to grow in popularity for the foreseeable future. Further, we believe that the intense competition in the online game business will further increase our staffing costs.

 

·                                Our online games business may be adversely affected if, as is predicted by some industry commentators, the Chinese government takes additional steps to slow the growth in this market. We may not be able to adequately respond to any such regulatory changes in the online games market.

 

·                                Most of our online game revenues have been generated by games that use the time-based revenue model whereby players purchase our prepaid point cards to pay for playing time. A number of our competitors, including Giant, Perfect World, Shanda Game and Kingsoft use primarily or entirely an item-based revenue model where end users are able to play the basic functions of the online games for free and may choose to purchase in-game value-added services, including certain in-game items and premium features, which enhance the game experience. Currently, we are developing games that use the item-based revenue model and have commercially launched five such games to date, respectively, but we cannot be certain that such games and our current or future item-based online games will be popular or generate the revenue our management expects. Moreover, it is possible that users of our existing time-based games find that the item-based games offered by our competitors provide a more enjoyable gaming experience in which case the popularity of our existing games could be materially adversely affected. If there is an overall shift in the online game market in China to an item-based or another revenue model, we may be unable to launch new games or new versions of existing games which effectively use such model, and we may be required to make significant research and development and selling and marketing expenditures to develop and promote such games.

 

·                              Online video content is becoming increasingly popular among Internet users in China. Many providers of video content prefer to enter into exclusive distribution agreements with Internet portals. Accordingly, we believe that the sources for such content are more limited in comparison to other types of content.

 

·                                A general increase in competition for online services has elevated the importance of brand building and brand awareness. We believe that this trend may require us to increase our marketing and advertising efforts and budgets in order to keep our brand names and the NetEase websites visible and prominent.

 

62



Table of Contents

 

·                                We expect that for at least the next several quarters, our fixed costs in connection with our Internet portal business will increase, without a corresponding increase in revenue, due to the ongoing increase in the number of users for our free e-mail service and increasing bandwidth fees resulting from increased usage of the NetEase websites. In addition, we expect that the increasing popularity of online video content will increase our cost because it requires significant bandwidth to deliver and requires us to invest in new video streaming technology.

 

·                                We believe that the growth rate of paid search-related advertising in China may increase at a faster rate than that of online brand advertising.  We expect that such advertising will become an important advertising sector in China and competition in this area will be intense.

 

E.                                      OFF-BALANCE SHEET ARRANGEMENTS

 

We do not have any outstanding derivative financial instruments, off-balance sheet guarantees, interest rate swap transactions or foreign currency forward contracts. We do not engage in trading activities involving non-exchange traded contracts.

 

F.                                      TABULAR DISCLOSURE OF CONTRACTUAL OBLIGATIONS

 

We have entered into leasing arrangements relating to our office premises. We also have contractual obligations in respect of server custody fees and capital expenditures related to the construction of our research and development center in Hangzhou. In addition, we have contractual obligations in connection with the licensing of World of Warcraft and StarCraft II from Blizzard, as described below. The following sets forth our contractual obligations for operating leases, server custody fees, long-term payables, capital expenditures, office machine and other obligations related to content and services purchase, other than our obligations in connection with the online games licensed by Blizzard, as of December 31, 2010:

 

 

 

Rental
commitments

 

Server custody
fee
commitments

 

Long-term
payables

 

Capital
commitments

 

Office machine 
and other
commitments

 

Total

 

 

 

RMB

 

RMB

 

RMB

 

RMB

 

RMB

 

RMB

 

 

 

(in thousands)

 

2011

 

18,674

 

74,111

 

 

6,930

 

37,004

 

136,719

 

2012

 

5,480

 

6,664

 

13,597

 

 

5,733

 

31,474

 

2013

 

456

 

 

8,317

 

 

134

 

8,907

 

2014

 

 

 

6,238

 

 

20

 

6,258

 

Beyond 2014

 

 

 

5,190

 

 

19

 

5,209

 

 

 

24,610

 

80,775

 

33,342

 

6,930

 

42,910

 

188,567

 

 

Under the two license agreements pursuant to which Blizzard licenses to Shanghai EaseNet the exclusive right to operate StarCraft II and World of Warcraft in the PRC for a period of three years from each game’s commercial release, Shanghai EaseNet is required to pay license fees, royalties and consultancy fees to Blizzard for the games, and it also has a minimum marketing expenditure commitment. In accordance with such license agreements, we have incurred an overall commitment totaling approximately RMB2.2 billion. As of December 31, 2010, our outstanding commitments under the two license contracts totaled RMB1.3 billion which was computed on the basis that StarCraft II would be launched in 2011.  The commercial launches of World of Warcraft and StarCraft II occurred in September 2009 and April 2011, respectively.  As of December 31, 2010, our commitments with respect to the first year after date of commercial launch above can be summarized as follows:

 

 

 

Contract Year 1

 

Contract Year 2

 

Contract Year 3

 

Total

 

 

 

RMB

 

RMB

 

RMB

 

RMB

 

 

 

(in millions)

 

Licensed games

 

226.0

 

332.8

 

705.1

 

1,263.9

 

 

In addition, Shanghai EaseNet is obligated to purchase or lease certain prescribed hardware and then make such prescribed hardware available to fulfill its obligations under the two license agreements with Blizzard in the aggregate amount of up to approximately RMB1.4 billion over the three-year term of each license.  This amount represents the maximum expenditure Shanghai EaseNet would have to make for the prescribed hardware, but it may not be required to spend this amount in order to satisfy its obligations with respect to such hardware.  With respect to the above commitment table related to Blizzard licensed games, we have guaranteed the foregoing amounts if and to the extent Shanghai EaseNet has insufficient funds to make such payments. We will be entitled to reimbursement of any amounts paid for the marketing of the games and for hardware support to operate the games under the guarantee from any net profits subsequently generated by Shanghai EaseNet, after the deduction of, among other things, various fees and expenses payable to Blizzard, our company and the joint venture with Blizzard which provides technical services to Shanghai EaseNet.  Please refer to Item 4.B. “Business Overview — Our Services — Game Licensing and Joint Venture with Blizzard” for further details.

 

Other than the obligations set forth above, we do not have any long-term commitments.

 

63



Table of Contents

 

Quantitative and Qualitative Disclosures About Market Risk

 

Interest Rate Risk

 

Our exposure to market rate risk for changes in interest rates relates primarily to the interest income generated by excess cash invested in short term money market accounts and certificates of deposit. We have not used derivative financial instruments in our investment portfolio. Interest earning instruments carry a degree of interest rate risk. We have not been exposed nor do we anticipate being exposed to material risks due to changes in interest rates. However, our future interest income may fall short of expectations due to changes in interest rates. Based on our interest earning instruments in 2010, a 10% change in the interest rate would result in an increase or decrease of RMB14.1 million (US$2.1 million) of our total amount of interest income in 2010.

 

Foreign Currency Risk

 

Substantially all our revenues and expenses are denominated in Renminbi, but as noted above, certain portion of our cash is kept in U.S. dollars and Euro. Although we believe that, in general, our exposure to foreign exchange risks should be limited, the value of our ADSs will be affected by the foreign exchange rate between U.S. dollars, Euro and Renminbi. For example, to the extent that we need to convert U.S. dollars or Euro into Renminbi for our operational needs and the Renminbi appreciates against the U.S. dollars or Euro at that time, our financial position and the price of our ADSs may be adversely affected. Conversely, if we decide to convert our Renminbi into U.S. dollars for the purpose of declaring dividends on our ADSs or otherwise and the U.S. dollar or Euro appreciates against the Renminbi, the U.S. dollar equivalent of our earnings from our subsidiaries and controlled entities in China would be reduced.

 

In July 2005, the Chinese government announced that it is pegging the exchange rate of the Chinese Renminbi against a number of currencies, rather than just the US dollar. This change in policy has resulted in an appreciation in the value of the Renminbi against the US dollar. Although we generate substantially all of our revenues in Renminbi which has become more valuable in US dollar terms, we translate our monetary assets and liabilities which are denominated in currencies other than Renminbi into Renminbi as of each accounting period end, in accordance with applicable accounting standards. As a result of this foreign currency translation, we reported a net foreign exchange loss of RMB89.5 million (US$13.6 million) in 2010, compared to a net foreign exchange gain of RMB9.6 million in 2009. We have not engaged in any hedging activities, and we may experience additional economic loss as a result of any foreign currency exchange rate fluctuations. In addition, we cannot predict at this time what will be the long-term effect of the Chinese government’s decision to tie the Renminbi to a basket of currencies, rather than just to the U.S. dollar.

 

Recent Accounting Pronouncements

 

In June 2009, the FASB also issued an amendment to the accounting and disclosure requirements for the consolidation of variable interest entities. The elimination of the concept of a Qualifying Special Purpose Entity removes the exception from the consolidation guidance within this amendment. This amendment requires an enterprise to perform a qualitative analysis when determining whether or not it must consolidate a VIE. The amendment also requires an enterprise to continuously reassess whether it must consolidate a VIE. Additionally, the amendment requires enhanced disclosures about an enterprise’s involvement with VIEs and any significant change in risk exposure due to that involvement, as well as how its involvement with VIEs impacts the enterprise’s financial statements. Finally, an enterprise will be required to disclose significant judgments and assumptions used to determine whether or not to consolidate a VIE. This amendment is effective for financial statements issued for fiscal years beginning after November 15, 2009. The adoption of this new accounting standard did not result in a material impact on our consolidated financial statements for the year ended December 31, 2010.

 

In October 2009, the FASB issued an update related to the accounting for multiple-deliverable arrangements to enable vendors to account for products or services (deliverables) separately rather than as a combined unit. Vendors often provide multiple deliverables to their customers at different points in time or over different time periods. The amendments in this update establish a selling price hierarchy for determining the selling price of deliverable, namely (a) based on vendor specific objective evidence if available, (b) third-party evidence, or (c) estimated selling price. The amendments in this update also will replace the term fair value in the revenue allocation guidance with selling price to clarify that the allocation of revenue based on entity-specific assumptions rather than assumptions of a marketplace participant. This update also eliminates the residual method of allocation and requires that arrangement consideration be allocated at the inception of the arrangement to all deliverables using the relative selling price method.  The relative selling price method allocates any discount in the arrangement proportionally based on each deliverable’s selling price.  We have adopted the new guidance in the first quarter of 2011 and the adoption did not have a material impact on our consolidated financial statements.

 

In January 2010, the FASB issued guidance to amend the disclosure requirements related to recurring and nonrecurring fair value measurements. The guidance requires new disclosures on the transfers of assets and liabilities between Level 1 (quoted prices in active market for identical assets or liabilities) and Level 2 (significant other observable inputs) of the fair value measurement hierarchy, including the reasons and the timing of the transfers. Additionally, the guidance requires a roll forward of activities on purchases, sales, issuance, and settlements of the assets and liabilities measured using significant unobservable inputs

 

64



Table of Contents

 

(Level 3 fair value measurements). The guidance became effective for entities with a reporting period beginning January 1, 2010, except for the disclosure on the roll forward activities for Level 3 fair value measurements, which will become effective for the reporting period beginning April 1, 2011. The adoption of these changes had no material impact on our consolidated financial statements.

 

In April 2010, the FASB issued an accounting standards update on the effect of denominating the exercise price of share-based payment awards in the currency of the market in which the underlying equity security trades. This updates the guidance in stock compensation to clarify that share-based payment awards with an exercise price denominated in the currency of a market in which a substantial portion of the underlying equity security trades should not be considered to meet the criteria requiring classification as a liability. The updated guidance is effective for fiscal years, and interim periods within those fiscal years, beginning on or after December 15, 2010. Early adoption is permitted. We have adopted the new guidance in the first quarter of 2011 and the adoption did not have a material impact on our consolidated financial statements.

 

In December 2010, the FASB issued revised guidance on “When to Perform Step 2 of the Goodwill Impairment Test for Reporting Units with Zero or Negative Carrying Amounts.” The revised guidance specifies that an entity with reporting units that have carrying amounts that are zero or negative is required to assess whether it is more likely than not that the reporting units’ goodwill is impaired. If the entity determines that it is more likely than not that the goodwill of one or more of its reporting units is impaired, the entity should perform Step 2 of the goodwill impairment test for those reporting unit(s). Any resulting goodwill impairment should be recorded as a cumulative-effect adjustment to beginning retained earnings in the period adoption. Any goodwill impairments occurring after the initial adoption of the revised guidance should be included in earnings as required by Section 350-20-35. The revised guidance is effective for fiscal years, and interim periods within those years, beginning after December 15, 2010. We have adopted the new guidance in the first quarter of 2011 and the adoption did not have a material impact on our consolidated financial statements.

 

In December 2010, the FASB issued ASU 2010-29, Disclosure of Supplementary Pro Forma Information for Business Combinations (amendments to FASB ASC Topic 805, Business Combinations). The guidance in ASU 2010-29 provides amendments to clarify the acquisition date which should be used for reporting the pro forma financial information disclosures in Topic 805 when comparative financial statements are presented. The amendments also improve the usefulness of the pro forma revenue and earnings disclosures by requiring a description of the nature and amount of material, nonrecurring pro forma adjustments directly attributable to the business combination(s). The amendments in this update are effective prospectively for business combinations for which the acquisition date is on or after the beginning of the first annual reporting period beginning on or after December 15, 2010. Early adoption is permitted. The adoption of this guidance in the first quarter of 2011 is not expected to have a material impact on our consolidated financial statements.

 

65



Table of Contents

 

Item 6.           Directors, Senior Management and Employees

 

A.                                    Directors and Senior Management

 

The names of our directors and executive officers, their ages as of June 1, 2011 and the principal positions with NetEase held by them are as follows:

 

Name 

 

Age 

 

Position

William Lei Ding

 

39

 

Director and Chief Executive Officer

Onward Choi

 

40

 

Acting Chief Financial Officer

Alice Cheng (1)

 

49

 

Director

Denny Lee

 

43

 

Director

Joseph Tong (1)

 

48

 

Director

Lun Feng

 

51

 

Director

Michael Leung (1)

 

57

 

Director

Michael Tong

 

40

 

Director

 


(1)                                  Member of the audit, compensation and nominating committees.

 

Biographical Information

 

William Lei Ding, our founder, has served as a director since July 1999 and as our Chief Executive Officer since November 2005. From March 2001 until November 2005, Mr. Ding served as our Chief Architect, and, from June 2001 until September 2001, he served as our Acting Chief Executive Officer and Acting Chief Operating Officer. Mr. Ding stepped down as Chairman of the board of directors in September 2001 (we currently have no permanently appointed Chairman). From July 1999 until March 2001, Mr. Ding served as Co-Chief Technology Officer, and from July 1999 until April 2000, he also served as our interim Chief Executive Officer. Mr. Ding established Guangzhou NetEase and Shanghai EaseNet, our affiliates, in May 1997 and January 2008. Mr. Ding holds a Bachelor of Science degree in Communication Technology from the University of Electronic Science and Technology of China.

 

Onward Choi has served as our Acting Chief Financial Officer since July 2007. Mr. Choi previously served as our Financial Controller from January 2005 to June 2007 and as our Corporate Finance Director from November 2003 to December 2004. Prior to joining our company, Mr. Choi worked in the Beijing office of Ernst & Young, the Hong Kong Trade Development Council and the Hong Kong office of KPMG for over ten years. Mr. Choi currently serves as the chairman of the audit committee and the independent non-executive director for Beijing Jingkelong Company Limited and China ITS (Holdings) Company Limited, which are listed on the Stock Exchange of Hong Kong Limited. Mr. Choi is a member of the Institute of Chartered Accountants in England and Wales, a fellow member of the Association of Chartered Certified Accountants, a fellow member of the CPA Australia, a fellow member of the Hong Kong Institute of Certified Public Accountants and a registered practicing Certified Public Accountant in Hong Kong. Mr. Choi holds a Bachelor of Arts degree in accountancy with honors from the Hong Kong Polytechnic University.

 

Alice Cheng has served as a director since June 2007. Ms. Cheng has been the Chief Financial Officer of BBK Electronics Corp., Ltd., a PRC-based manufacturer of audio/visual equipment, since May 2005. She has also been serving as a supervisor of Wistron Information Technology Corporation in Taiwan, an information technology company with operations in Taiwan, China and Japan since Oct. 8, 2010. From January 2002 to April 2005, she served as Financial Controller of Wistron Corporation, a Taiwanese original design manufacturer of notebook computers and other electronics. Prior to that, she held various positions with Acer Inc., a Taiwanese computer manufacturer, culminating in the position of Financial Controller. Ms. Cheng received a Bachelor of Accounting from the Chinese Culture University in Taiwan in 1983 and a Masters of Business Administration from the Thunderbird School of Global Management in Arizona in 2003. She is licensed as a certified public accountant in Taiwan and the PRC.

 

Denny Lee has served as a director since April 2002. Mr. Lee previously served as our Chief Financial Officer from April 2002 until June 2007 and as our Financial Controller from November 2001 until April 2002. Prior to joining our company, Mr. Lee worked in the Hong Kong office of KPMG for more than ten years. Mr. Lee graduated from the Hong Kong Polytechnic University majoring in accounting and is a member of the Hong Kong Institute of Certified Public Accountants and the Association of Chartered Certified Accountants. Mr. Lee currently serves as the chairman of the audit committees and the independent non-executive director on the boards of New Oriental Education & Technology Group Inc., Gushan Environmental Energy Limited and Concord Medical Services Holdings Limited, all of which are listed on the New York Stock Exchange.

 

Joseph Tong has been a director of Parworld Investment Management Limited, which provides financial and investment advisory services, since April 2004. From December 2002 until April 2004, Mr. Tong was engaged in establishing offices and

 

66



Table of Contents

 

operations in Hong Kong and China, setting up accounting and internal control policies and overseeing the overall operations for TLM Apparel Co., Ltd., a garment trading company operating in Hong Kong and China which he co-founded. Prior to that, from September 2000 to September 2002, he was the e-Commerce Director of the Asia Region for Universal Music Limited where he was responsible for forming e-business development strategies and overseeing new promotional opportunities. Mr. Tong received a Bachelor of Social Science degree with honors in Accounting and Statistics from the University of Southampton, England. He is a member of the American Institute of Certified Public Accountants and has served as a director since March 2003.

 

Lun Feng has served as a director since July 2005. He has been the Chairman of Beijing Vantone Real Estate Co., Ltd., a private real estate investment company in China, since 1991. Mr. Feng has a Juris Doctor from the Chinese Academy of Social Sciences, a Masters of Law degree from the Party School of the Chinese Communist Party and a Bachelor of Arts in Economics from Northwest University.

 

Michael Leung has served as a director since July 2002. Mr. Leung held senior positions with Peregrine Capital (China) Limited, SG Securities (HK) Limited (previously known as Crosby Securities (Hong Kong) Limited), Swiss Bank Corporation, Hong Kong Branch, and Optima Capital Limited (previously known as Ke Capital (Hong Kong) Limited) where he provided financial advisory services. Mr. Leung was also a director at Emerging Markets Partnership (Hong Kong) Limited, which was the principal advisor to the AIG Asian Infrastructure Fund L.P. Mr. Leung serves as an independent non-executive director for China Ting Group Holdings Limited, Anhui Expressway Company Limited, Junefield Department Store Group Limited and Golden Harvest Entertainment (Holdings) Limited, all of which are companies listed on the Stock Exchange of Hong Kong Limited. Mr. Leung is also the Responsible Officer of Chanceton Capital Partners Limited, which provides advice on corporate finance. Mr. Leung received a Bachelor’s Degree in Social Sciences from the University of Hong Kong with a major in accounting, management and statistics.

 

Michael Tong has served as a director of our company since December 1999. He joined our company as an executive in May 2003 and later served as our Co-Chief Operating Officer from July 2004 to March 2009. Before joining our company as an executive, Mr. Tong had approximately seven years of experience in the investment industry working in several venture capital and private equity firms, including techpacific.com Venture Capital Limited, Softbank China Venture Investments Limited and Nomura China Venture Investment Limited. Mr. Tong graduated with a Bachelor of Business Administration from the University of Wisconsin, Madison with a major in Accounting and an extra concentration in Computer Science in 1993.

 

Relationships Among Directors or Executive Officers; Right to Nominate Directors

 

There are no family relationships among any of the directors or executive officers of our company. None of our directors were nominated pursuant to a contractual or other right.

 

B.                                    Compensation

 

Director Compensation

 

In 2010, we paid an aggregate amount of RMB1.6 million (US$0.2 million) in compensation for the services of our independent non-executive directors.  On July 12, 2010, we also granted restricted share unit awards to each of our independent non-executive directors which vested on February 28, 2011.  ADRs, representing less than 1% of our total outstanding ordinary shares, were given to the directors in settlement of such awards upon vesting.

 

All of our current directors have entered into indemnification agreements in which we agree to indemnify, to the fullest extent allowed by Cayman Islands law, our charter documents or other applicable law, those directors from any liability or expenses, unless the liability or expense arises from the director’s own willful negligence or willful default. The indemnification agreements also specify the procedures to be followed with respect to indemnification.

 

Executive Officer Compensation

 

In 2010, we paid our executive officers aggregate cash compensation of RMB18.1 million (US$2.7 million). In 2010, we also granted to Zhonghui Zhan a restricted share unit award which may be settled for an amount of ordinary shares representing less than 1% of our total outstanding ordinary shares upon full vesting of the award. Mr. Zhan resigned from the position as our company’s Chief Operating Officer in May 2011, at which time the unvested portion of such award terminated.

 

Employment Agreements

 

We have entered into employment and related agreements with each of our executive officers. These agreements include: (i) a covenant that prohibits the executive officer from engaging in any activities that compete with our business during and for one to two years after their employment with us, (ii) a requirement that executive officers assign all rights in company-related

 

67



Table of Contents

 

inventions to us and to keep our proprietary information confidential, and (iii) provisions for severance payments in the event the executive officer is terminated without cause or resigns for good reason.

 

Amended and Restated 2000 Stock Incentive Plan

 

General

 

Our shareholders approved the NetEase.com, Inc. Amended and Restated 2000 Stock Incentive Plan, or the Amended Plan, at our annual general meeting held in May 2001. The Amended Plan replaced the 2000 Stock Incentive Plan, or the Prior Plan, in its entirety. Under the Prior Plan, a total of 223,715,000 of our ordinary shares were reserved for issuance. The Amended Plan increased the number of ordinary shares reserved for issuance to 323,715,000, which amount was automatically further increased to 504,756,924 ordinary shares in accordance with the provisions of that plan. On March 25, 2002, our board suspended any further automatic increases in the number of authorized shares reserved for issuance under the Amended Plan.

 

The purpose of the Amended Plan is to attract and retain the best available personnel, to provide additional incentive to employees, directors and consultants and to promote the success of our business. The Amended Plan provides for the granting of incentive awards of our ordinary shares, options to purchase our ordinary shares and any other securities the value of which is derived from the value of our ordinary shares.

 

Grantees under the Amended Plan will not receive any account status reports. The Amended Plan is not subject to the U.S. Employee Retirement Income Security Act of 1974, as amended, nor is the Amended Plan a “qualified plan” within the meaning of Section 401(a) of the Code.

 

Plan Administration

 

The Amended Plan is administered by our board, and it has delegated the power to award options under those plans for non-executive officers to NetEase’s chief executive officer.

 

Acceleration of Awards

 

The Amended Plan provides that in the event of certain corporate transactions, including specified types of reorganizations and acquisition transactions, each outstanding award granted under the Amended Plan shall automatically become fully vested and exercisable and be released from any restrictions in transfer (other than transfer restrictions applicable to the award) and repurchase or forfeiture rights, immediately prior to the specified effective date of such corporate transaction, unless the award is assumed by the successor company or its parent company in connection with the corporate transaction. Upon consummation of such corporate transactions, each outstanding award shall be terminated unless the award is assumed by the successor company or its parent company in connection with the applicable corporate transaction. Our board of directors will determine whether an award was assumed in the manner contemplated by the Amended Plan.

 

Eligibility

 

Under the Amended Plan, awards can be issued to our employees, directors or consultants or our subsidiaries, although incentive stock options, referred to as ISOs, may only be issued to our employees or the employees of our subsidiaries.

 

Awards under the Plan

 

Awards under the Amended Plan are evidenced by an award agreement which contains, among other things, provisions concerning exercisability and forfeiture upon termination of employment or consulting arrangement (by reason of death, disability, retirement or otherwise) as have been determined by our board. In addition, the award agreement also specifies whether the option constitutes an ISO or a non-incentive stock option, referred to as NQSOs, and may, but need not, include a provision whereby a grantee may at any time during his or her employment with us exercise any part or all of the award prior to full vesting of the award.

 

An option may be exercised by delivering written notice of such exercise to us. The option price to exercise the option for our ordinary shares must be paid at the time of exercise in full in cash or in check, by promissory note with such terms as our board deems appropriate or in whole ordinary shares with a fair market value at least equal to the option price (or in another appropriate manner approved by us, such as in a combination of cash and whole ordinary shares or by cashless exercise of options through a broker-dealer).

 

Under the Amended Plan, the exercise price for the options is specified in the award agreement for those options. In any event, the exercise price of ISOs cannot be less than the fair market value of our ordinary shares on the date of grant. However, in the case of an ISO granted to a grantee, who, at the time the ISO was granted, owned stock possessing more than 10% of the

 

68



Table of Contents

 

combined voting power of all classes of our share capital, the option price may not be less than 110% of the fair market value of our ordinary shares on the date of grant of such ISO. To the extent that the aggregate fair market value of shares subject to options granted as ISOs under the Amended Plan which become exercisable for the first time by a recipient during any calendar year exceeds US$100,000, then options represented by ordinary shares in excess of the US$100,000 limitation shall be treated as NQSOs.

 

NQSOs granted pursuant to the Amended Plan can have an exercise price of no less than 85% of the fair market value of our ordinary shares on the date of grant.

 

In the event of any extraordinary dividend, share dividend, recapitalization, share split, rights issuance, or combination or exchange of such shares, or other similar transactions, our board may equitably adjust the option price of our outstanding options so as to reflect such event.

 

The term of all ISOs and NQSOs will be stated in the applicable award agreement. The term of an ISO granted to a person, who, at the time the ISO was granted, owned stock possessing more than 10% of the combined voting power of all classes of our share capital, may not be more than five (5) years from the date of the grant of the award.

 

Termination of Service

 

Under the Amended Plan, if the employment, director or consultant relationship of a grantee with us terminates for cause, the grantee’s right to exercise the option will expire upon the termination of such relationship. If the employment, director or consultant relationship of a grantee with us terminates without cause, all options then exercisable may be exercised within six months of the date of such termination or such shorter period as may be specified in the award agreement. Any ISO granted under the Amended Plan, if not exercised within the time period provided by law for the exercise of ISOs following the termination of a grantee’s employment with us, shall automatically convert to a NQSO thereafter. If the termination of a grantee’s employment, director or consultant relationship with us is (i) by reason of death or (ii) by reason of disability, all options then exercisable may be exercised by such grantee, such grantee’s estate or by a person who acquired the right of exercise of such options by bequest or inheritance or otherwise by reason of death or disability of such grantee, at any time within a period not less than 12 months (but in no event later than the expiration date of the options) after the date of such termination.

 

Amendment; Termination

 

Under the Amended Plan, our board may at any time terminate, suspend, or amend the Amended Plan in any respect, except that no termination, suspension or amendment will be effective without shareholder approval if such approval is required to comply with any law, regulation or stock exchange rule and no such change may adversely affect any award previously granted without the written consent of the recipient. The Amended Plan expired in February 2010, meaning that no new awards will be made under it but it will continue to govern previously issued awards.

 

2009 Restricted Share Unit Plan

 

General

 

Our board approved the NetEase.com, Inc. 2009 Restricted Share Unit Plan, or the RSU Plan, in November 2009. The RSU Plan was adopted by our board as a replacement for the Amended Plan which expired in February 2010 under its terms.

 

The purpose of the RSU Plan is to attract and retain the best available personnel, to provide additional incentive to employees, directors and consultants and to promote the success of our business. The RSU Plan provides for the granting of incentive awards of restricted share units, which may or may not be granted with dividend equivalent rights. Participants under the RSU Plan will not receive any account status reports.

 

The RSU Plan is not subject to the Employee Retirement Income Security Act of 1974, as amended, nor is the RSU Plan a “qualified plan” within the meaning of Section 401(a) of the Internal Revenue Code of 1986, as amended.

 

Plan Administration

 

Our board has designated our compensation committee to administer the RSU Plan, and it may designate one or more of our officers to exercise its authority thereunder from time to time.

 

Securities Subject to the RSU Plan

 

The maximum aggregate number of our ordinary shares which may be issued pursuant to all awards under the RSU Plan is 323,694,050 ordinary shares. Such ordinary shares may, in whole or in part, be authorized but unissued shares or shares that

 

69



Table of Contents

 

will have been or may be reacquired by us. It is anticipated that all future awards to our employees, directors and consultants will be granted pursuant to the RSU Plan or any other future plan adopted by our board and, if appropriate, our shareholders.

 

The RSU Plan provides that in the event of certain corporate transactions, including specified types of mergers and acquisition transactions, each outstanding award granted under the RSU Plan shall automatically become fully vested and be released from any restrictions on transfer and repurchase or forfeiture rights, immediately prior to the specified effective date of such corporate transaction, unless the award is assumed by the successor company or its parent company in connection with the corporate transaction. Upon consummation of such corporate transactions, each outstanding award shall be terminated unless the award is assumed by the successor company or its parent company in connection with the applicable corporate transaction. Our board will determine whether an award was assumed in the manner contemplated by the RSU Plan.

 

Eligibility

 

Under the RSU Plan, awards can be issued to participants in the RSU Plan, which include employees, directors or consultants of us, our subsidiaries or our variable interest entities.

 

Awards under the RSU Plan

 

Awards under the RSU Plan are evidenced by an award agreement which contains, among other things, such provisions concerning how the restricted share unit may be settled upon vesting and forfeiture upon termination of employment or the consulting arrangement (by reason of death, disability, retirement or otherwise) as have been determined by our board.

 

Restricted share units do not represent any actual ownership interest in us. The units granted correspond in number and value to a specified number of our ordinary shares. No actual shares are issued. Instead, the units are tracked in a bookkeeping account. The units may be subject to forfeiture provisions to replicate the treatment of restricted shares. The purchase price, if any, for an award shall be determined by our board. The units can ultimately be paid in cash or ordinary shares, as our board determines. Dividend equivalents may be paid on the restricted share units. A dividend equivalent right entitles the participant to receive cash compensation measured by the dividends paid with respect to our ordinary shares. The dividend equivalents may be paid out at the time of the dividend or may be credited to the participant’s account and converted to additional units.

 

Conditions of Awards

 

Our board, either acting directly or through our compensation committee or one or more of our officers, is authorized to determine the provisions, terms and conditions of each award, including without limitation, the award vesting schedule, repurchase provisions, rights of first refusal, forfeiture provisions, settlement of the award, payment contingencies and satisfaction of any performance criteria established by our board. Partial achievement of the specified criteria may result in a payment or vesting corresponding to the degree of achievement as specified in the award agreement.

 

Termination of Service

 

In the event of the termination of the participant’s employment or service with us for any reason prior to the vesting of any restricted share units, such unvested units held by the participant shall be automatically forfeited as of the date of termination. Neither the participant nor any of the participant’s successors, heirs, assigns or personal representatives shall have any rights or interests in any restricted share units that are so forfeited.

 

Amendment; Termination

 

Under the RSU Plan, our board may at any time terminate, suspend, or amend the RSU Plan in any respect, except that no termination, suspension or amendment will be effective without shareholder approval if such approval is required to comply with any law, regulation or stock exchange rule and no such change may adversely affect any award previously granted without the written consent of the recipient. The RSU Plan will expire in November 2019.

 

Non-transferability of Awards

 

Under the RSU Plan, awards may not be sold, assigned, transferred, pledged, hypothecated or otherwise disposed of, except by will or by the laws of descent and distribution and during the lifetime of the participants, to the extent and in the manner provided in the award agreement. The RSU Plan permits the designation of beneficiaries by holders of awards in the event of the participant’s death. After any such transfer, the original recipient shall continue to remain subject to the withholding tax requirements described below.

 

70



Table of Contents

 

Payment of Taxes

 

No ordinary shares shall be delivered under the RSU Plan to any participant or other person until such participant or other person has made arrangements acceptable to us regarding payment of Chinese, Cayman Islands, U.S. and any other federal, state, provincial, local or other taxes required by law. Alternatively, we will withhold or collect from the participant an amount sufficient to satisfy such tax obligations.

 

C.                                  Board Practices

 

At each annual general meeting of our shareholders, our shareholders are asked to elect the directors nominated to serve for the ensuing year or until their successors are elected and duly qualified or until such director’s earlier death, bankruptcy, insanity, resignation or removal. For information regarding the period during which our officers and directors have served in their respective positions, please refer to Item 6.A. “Directors and Senior Management.”

 

During the year 2010, our board met in person or passed resolutions by unanimous written consent eight times. We have no specific policy with respect to director attendance at our annual general meetings of shareholders, and one director attended the annual general meeting of shareholders held on September 2, 2010.

 

Our board has three committees, the audit committee, the compensation committee and the nominating committee. Alice Cheng, Joseph Tong and Michael Leung are currently the members of each of these committees.

 

In 2010, the audit committee met in person or passed resolutions by unanimous written consent seven times. The board of directors has determined that Mr. Joseph Tong is an “audit committee financial expert” as defined by Item 16A of Form 20-F. The board of directors has adopted a written audit committee charter pursuant to which the audit committee is responsible for overseeing the accounting and financial reporting processes of our company, including the appointment, compensation and oversight of the work of our independent auditors, monitoring compliance with our accounting and financial policies and evaluating management’s procedures and policies relative to the adequacy of our internal accounting controls.

 

In 2010, the compensation committee held three meetings. The board of directors has adopted a written compensation committee charter pursuant to which the compensation committee is responsible for, among other things, annually reviewing and approving our company’s corporate goals and objectives relevant to the compensation of our chief executive officer, evaluating such officer’s performance in light of those goals and objectives, and, either as a committee or together with the other independent directors (as directed by our board), determining and approving the chief executive officer’s compensation level based on this evaluation. The committee also annually reviews and makes recommendations to the board with respect to non-chief executive officer compensation, incentive-compensation plans and equity based-plans, administers our incentive-compensation plans and equity-based plans as in effect and as adopted from time to time by our board (the board retains, however, the authority to interpret such plans), and approves any new equity compensation plan or any material change to an existing plan where shareholders approval has not been obtained.

 

In 2010, the nominating committee held one meeting. The board of directors has adopted a written nominating committee charter pursuant to which the nominating committee is responsible for monitoring the size and composition of our board and considering and making recommendations to our board with respect to the nominations or elections of directors of our company.

 

The audit, compensation and nominating committees are composed solely of non-employee directors, as such term is defined in Rule 16b-3 under the Exchange Act and the board of directors has determined that all such members are “independent” as that term is defined in Rule 4200(a)(15) of the Marketplace Rules of NASDAQ.

 

Compensation Committee Interlocks

 

No interlocking relationships have existed between our board of directors or compensation committee and the board of directors or compensation committee of any other company.

 

D.                                    Employees

 

As of December 31, 2008, 2009 and 2010, we had 3,048, 4,563 and 5,254 full-time employees, respectively.

 

71



Table of Contents

 

The following table sets forth information regarding our staff as of December 31, 2010:

 

Online game

 

1,553

 

Customer service

 

1,421

 

Content

 

706

 

Product development

 

398

 

Search engine

 

358

 

Advertising sales

 

269

 

Technology services

 

146

 

E-mail

 

105

 

Finance and Legal

 

79

 

Administration

 

64

 

Marketing

 

48

 

Wireless

 

43

 

Human resources

 

25

 

Other

 

39

 

 

 

5,254

 

 

In addition, as of December 31, 2010, we had 373 part-time employees.

 

None of our employees are represented by a labor union.

 

All employees of our company and of our affiliated companies are employed under employment contracts which specify, among other things, the employee’s responsibilities, remuneration and grounds for termination of employment. Each employee signs a confidentiality agreement in respect of our intellectual property rights.

 

E.                                  Share Ownership

 

The table in this section sets forth certain information known to us with respect to the beneficial ownership as of March 31, 2011 (unless otherwise indicated) by:

 

·                                all persons who are beneficial owners of five percent or more of our ordinary shares,

 

·                                each of our directors,

 

·                                our Chief Executive Officer, Acting Chief Financial Officer and Chief Operating Officer, and

 

·                                all current directors and executive officers as a group.

 

As of March 31, 2011, 3,264,060,056 of our ordinary shares were outstanding. The amounts and percentages of ordinary shares beneficially owned are reported on the basis of regulations of the Securities and Exchange Commission, or the SEC, governing the determination of beneficial ownership of securities. Under the rules of the SEC, a person is deemed to be a “beneficial owner” of a security if that person has or shares “voting power,” which includes the power to vote or to direct the voting of such security, or “investment power,” which includes the power to dispose of or to direct the disposition of such security. A person is also deemed to be a beneficial owner of any securities of which that person has a right to acquire beneficial ownership within 60 days. Under these rules, more than one person may be deemed a beneficial owner of securities as to which such person has no economic interest. The shareholders listed below do not have different voting rights.

 

 

 

Number of Shares
Beneficially Owned

 

 

 

Number

 

Percentage

 

5% Shareholder

 

 

 

 

 

Shining Globe International Limited/William Lei Ding (1)

 

 

 

 

 

c/o NetEase.com, Inc., 26/F, SP Tower D, Tsinghua Science Park Building 8, No. 1 Zhongguancun East Road, Haidian District, Beijing, People’s Republic of China 100084

 

1,456,000,000

 

44.6

%

Orbis Investment Management Ltd. (2)

 

397,165,875

 

12.2

%

Capital Research Global Investors (3)

 

272,257,400

 

8.3

%

Lazard Asset Management LLC (4)

 

168,615,900

 

5.2

%

 

72



Table of Contents

 

 

 

Number of Shares
Beneficially Owned

 

 

 

Number

 

Percentage

 

Executive Officers and Directors (5)

 

 

 

 

 

Onward Choi

 

*

 

*

 

Zhonghui Zhan (6)

 

*

 

*

 

Alice Cheng

 

*

 

*

 

Denny Lee

 

*

 

*

 

Joseph Tong

 

*

 

*

 

Lun Feng

 

*

 

*

 

Michael Leung

 

*

 

*

 

Michael Tong

 

*

 

*

 

 

 

 

 

 

 

All current directors and executive officers as a group (9 persons) (7)

 

1,458,042,500

 

44.7

%

 


*                          less than 1%

 

(1)                   Shining Globe International Limited is 100% owned by William Lei Ding, our founder, Chief Executive Officer and a director. Holdings consist of 1,406,000,000 ordinary shares and 2,000,000 ADSs.

 

(2)                   Based solely upon information as of March 31, 2011 contained in the Form 13F filed by Orbis Investment Management Limited with the SEC. The percentage of beneficial ownership was calculated based on the total number of our ordinary shares outstanding as of March 31, 2011. The address of the principal business office of the Orbis Investment Management Limited is Orbis House, 25 Front Street, Hamilton HM 11, Bermuda.

 

(3)                   Based solely upon information as of March 31, 2011 contained in the Form 13F filed by Capital Research Global Investors, a division of Capital Research and Management Company, with the SEC.  The percentage of beneficial ownership was calculated based on the total number of our ordinary shares outstanding as of March 31, 2011. The address of the principal business office of Capital Research Global Investors is 333 South Hope Street, 55th Floor, Los Angeles, California 90071-1447.

 

(4)                   Based solely upon information as of March 31, 2011 contained in the Form 13F filed by Lazard Asset Management LLC (“Lazard”) with the SEC. The percentage of beneficial ownership was calculated based on the total number of our ordinary shares outstanding as of March 31, 2011. The address of the principal business office of Lazard is 30 Rockefeller Plaza, New York, New York 10112.

 

(5)                   The address of our current executive officers and directors is c/o NetEase.com, Inc., 26/F, SP Tower D, Tsinghua Science Park Building 8, No. 1 Zhongguancun East Road, Haidian District, Beijing, the People’s Republic of China 100084.

 

(6)                   Mr. Zhan resigned from the position as our company’s Chief Operating Officer in May 2011.

 

(7)                   Shares owned by all of our current directors and executive officers as a group includes shares beneficially owned by William Lei Ding. Such amount includes ordinary shares and ordinary shares issuable upon exercise of options held by our directors and executive officers as a group.

 

As of March 31, 2011, based on public filings with the SEC, there are no major shareholders holding 5% or more of our ordinary shares or ADSs representing ordinary shares, except as described above.

 

As of March 31, 2011, none of our ordinary shares were held by U.S. holders of record. On that date, a total of 130,562,402 ADSs were outstanding, and our ADSs were held by 27 registered shareholders with addresses in the US.

 

To our knowledge, except as disclosed above, we are not owned or controlled, directly or indirectly, by another corporation, by any foreign government or by any other natural or legal person or persons, severally or jointly.

 

To our knowledge, there are no arrangements the operation of which may at a subsequent date result in us undergoing a change in control.

 

Our major shareholders do not have different voting rights than any of our other shareholders.

 

73



Table of Contents

 

Item 7.   Major Shareholders and Related Party Transactions

 

A.                                  Major Shareholders

 

Please refer to Item 6.E. “Directors, Senior Management and Employees—Share Ownership.”

 

B.                                  Related Party Transactions

 

Our business was founded in June 1997. In July 1999, we established a new holding company, NetEase.com, Inc., in the Cayman Islands.  NetEase and certain of its wholly owned subsidiaries have entered into a series of agreements with Guangzhou NetEase, Guangyitong Advertising and the shareholders of Guangzhou NetEase and Guangyitong Advertising under which we provide our Internet and e-commerce applications, services and technologies and advertising services to Guangzhou NetEase and Guangyitong Advertising, and Guangzhou NetEase and Guangyitong Advertising operate the NetEase websites and our online advertising business. We believe that the terms of each agreement are no less favorable than the terms that we could obtain from disinterested third parties and that the shareholders of Guangzhou NetEase and Guangyitong Advertising will not receive material benefits from these agreements except as shareholders of NetEase. These agreements are described below.

 

·                                Domain Name License Agreement between NetEase and Guangzhou NetEase. NetEase granted Guangzhou NetEase the right to use the domain names “netease.com,” “163.com,” “126.com,” “yeah.net” and “nease.net” on the NetEase websites in China for license fees of RMB10,000 per year. NetEase may waive this fee at any time.

 

·                                Copyright License Agreement between NetEase Beijing and Guangzhou NetEase. NetEase Beijing granted Guangzhou NetEase the right to use NetEase Beijing’s web page layout in China for a royalty of RMB10,000 per year. NetEase Beijing may waive this fee at any time.

 

·                              Trademark License Agreement between NetEase Beijing and Guangzhou NetEase. NetEase Beijing granted Guangzhou NetEase a license to use NetEase Beijing’s registered trademarks on the NetEase websites in China for license fees of RMB10,000 per year. NetEase Beijing may waive this fee at any time.

 

·                              Cooperative Agreement between Guangzhou NetEase, Guangzhou Interactive and NetEase Beijing. Under the Cooperative Agreement, Guangzhou Interactive has agreed to provide the following services:

 

·                             computer software development (including but not limited to online games) and technical support and maintenance for the operation of the computer software;

 

·                             provide technical support for systems related to point card generation and customer service, including but not limited to the development, update and maintenance of those systems; and

 

·                             provide bandwidth.

 

Under the Cooperative Agreement, NetEase Beijing has also agreed to provide the following services:

 

·                             development of Internet communication products and Internet-related application software;

 

·                             provide technical service for Internet portal, including but not limited to the server maintenance and the development and update of server application software;

 

·                             provide technical service for e-commerce, including but not limited to the development and maintenance of NetEase’s e-commerce platform;

 

·                             provide technical support for e-publishing; and

 

·                             software development and maintenance related to online advertising.

 

Furthermore, Guangzhou NetEase has agreed to pay a monthly service fee to Guangzhou Interactive and NetEase Beijing in accordance with a formula based on the expenses incurred by the respective companies. The Cooperative Agreement was effective from January 2006 and will continue to be effective unless any one of the three parties object.

 

·                              Cooperative Agreement between Guangzhou NetEase and Boguan. Under the Cooperative Agreement, Boguan has agreed to provide the following services:

 

·                               computer software development (including but not limited to online games) and technical support and maintenance for the operation of the computer software; and

 

·                               provide bandwidth.

 

74



Table of Contents

 

Guangzhou NetEase has agreed to pay a monthly service fee to Boguan in accordance with a formula based on its expenses incurred. The Cooperative Agreement was effective from January 2006 and will continue to be effective unless any one of the two parties object.

 

·                              Cooperative Agreement between Guangzhou NetEase and NetEase Hangzhou. Under the Cooperative Agreement, NetEase Hangzhou has agreed to provide the following services:

 

·                             computer software development (including but not limited to online games) and technical support and maintenance for the operation of the computer software; and

 

·                             provide bandwidth.

 

Guangzhou NetEase has agreed to pay a monthly service fee to NetEase Hangzhou in accordance with a formula based on its expenses incurred. The Cooperative Agreement was effective from January 2007 and will continue to be effective unless any one of the two parties object.

 

·                                Cooperative Agreement between NetEase Beijing and Guangyitong Advertising. Under the Cooperative Agreement, NetEase Beijing has agreed to provide the following services:

 

·                             computer software development (including but not limited to the publishing, delivery and management of online advertisement) and technical support and maintenance for the operation of the computer software;

 

·                             software development and maintenance related to online advertising;

 

·                             provide technical service for internet portal, including but not limited to the server maintenance and the development and update of server application software;

 

·                             provide technical service for e-commerce, including but not limited to the development and maintenance of NetEase’s e-commerce platform; and

 

·                             provide technical support for e-publishing.

 

Guangyitong has agreed to pay a monthly service fee to NetEase Beijing in accordance with a formula based on its expenses incurred. The Cooperative Agreement was effective from January 2006 and will continue to be effective unless any one of the two parties object.

 

·                              Cooperative Agreement between Guangzhou Interactive and Guangyitong Advertising. Under the Cooperative Agreement, Guangzhou Interactive has agreed to provide computer software development (including but not limited to the publishing, delivery and management of online advertisement) and technical support and maintenance for the operation of the computer software.

 

Guangyitong has agreed to pay a monthly service fee to Guangzhou Interactive in accordance with a formula based on its expenses incurred. The Cooperative Agreement was effective from January 2006 and will continue to be effective unless any one of the two parties objects.

 

·                              Exclusive Advertising Agency Agreement between NetEase and Guangzhou NetEase. Guangzhou NetEase appointed NetEase as its advertising agent to solicit advertising customers on behalf of Guangzhou NetEase in markets outside of China. NetEase pays Guangzhou NetEase 10% of the total advertising revenue under this agreement per month.

 

·                              Online Advertising Agreement between Guangzhou NetEase and Guangyitong Advertising. Guangzhou NetEase sells all of the banner space on the NetEase websites to Guangyitong Advertising and publishes the advertisements provided by Guangyitong Advertising on the banner space purchased by Guangyitong Advertising. Guangyitong Advertising pays Guangzhou NetEase RMB10,000 per year. Guangzhou NetEase may waive this fee at any time.

 

By supplemental agreements entered into between the relevant parties in August 2005, the respective terms of the foregoing agreements are automatically renewable for successive one year terms, unless NetEase objects to such renewal.

 

·                              Trademark Transfer Agreement between Guangzhou NetEase and NetEase Beijing. Under this agreement, Guangzhou NetEase transferred its registered trademarks to NetEase Beijing.

 

75



Table of Contents

 

·                              Supplemental Agreement between NetEase Beijing and Guangzhou NetEase. NetEase Beijing may not grant the license to use its domain name, copyright and trademark to any third party without Guangzhou NetEase’s consent and may not provide technical service to any third party.

 

·                              Operating Agreement among NetEase Beijing, Guangyitong and the ultimate shareholders of Guangyitong Advertising. To ensure the successful performance of the various agreements between the parties, Guangyitong Advertising and its ultimate shareholders have agreed that they will not enter into any transaction, or fail to take any action, that would substantially affect the assets, liabilities, equity or operations of Guangyitong Advertising without the prior written consent of NetEase Beijing.

 

The parties have agreed that upon NetEase Beijing’s determination and at any time when NetEase Beijing is able to obtain approval to invest in and operate all or any part of Guangyitong Advertising, NetEase Beijing may acquire all or any part of the assets or equity interests of Guangyitong Advertising, to the extent permitted by Chinese law. The consideration for such acquisitions will be based on the book value of Guangyitong Advertising at the time of acquisition.

 

NetEase Beijing has agreed that it will provide performance guarantees and guarantee loans for working capital purposes to the extent required by Guangyitong Advertising for its operations.

 

The ultimate shareholders of Guangyitong Advertising have agreed that upon instruction from NetEase Beijing, they will appoint or terminate Guangyitong Advertising’s board members, General Manager, Chief Financial Officer and other senior officers.

 

NetEase Beijing has the right to transfer and sell its interests in the Operating Agreement or any other agreements between it and Guangyitong Advertising. The term of this agreement is 20 years from February 3, 2000.

 

·                              Shareholder Voting Rights Trust Agreement among William Lei Ding, Bo Ding and NetEase Beijing. Bo Ding irrevocably appoints NetEase Beijing to represent him to exercise all the voting rights to which he is entitled as a shareholder of Guangyitong Advertising and William Lei Ding and Bo Ding agree to cause Guangzhou NetEase to irrevocably appoint NetEase Beijing to represent Guangzhou NetEase to exercise all the voting rights to which Guangzhou NetEase is entitled as a shareholder of Guangyitong Advertising. The term of this agreement was ten years from May 12, 2000, which was extended on June 10, 2011 with a term of 20 years from May 12, 2010.

 

·                              Agreement between NetEase Beijing and Guangzhou NetEase. NetEase Beijing agrees to pay the operating costs of Guangzhou NetEase.

 

·                              Letter of Agreement. Each of William Lei Ding and Bo Ding have agreed that any amendments to be made to the Exclusive Consulting and Services Agreement, the Shareholder Voting Rights Trust Agreement, and the Operating Agreement described above, as well as all other agreements to which Guangzhou NetEase, Guangyitong Advertising and/or William Lei Ding and Bo Ding are parties, shall be subject to the approval by the vote of a majority of our board, excluding the vote of William Lei Ding. Messrs. Ding have also agreed that, if any amendments to the above mentioned agreements require a vote of the shareholders of NetEase, Guangzhou NetEase or Guangyitong Advertising, as applicable, both of them will vote in their capacity as direct or indirect shareholders of these companies to act based upon the instructions of our board. This letter of agreement was supplemented in July 2004 to extend to the agreements with Guangzhou Interactive.

 

In addition, in connection with the licensing of certain online games by Blizzard to Shanghai EaseNet for operation in the PRC in August 2008 and April 2009, there are certain contractual arrangements among Shanghai EaseNet, the joint venture established between Blizzard and us, and us. We have consolidated Shanghai EaseNet into our financial statements as of and for the year ended December 31, 2008, 2009 and 2010 as discussed in Item 5.A. “Operating Results — Basis of Presentation”.

 

Purchase of Property in Guangzhou

 

We occupy a building in Guangzhou with floor space of approximately 20,000 square meters which was previously owned by a third party property developer. William Lei Ding, our chief executive officer, director and major shareholder, had previously paid a deposit of RMB62.4 million to the property developer and agreed to purchase the property from the land developer once the title is issued. We and Mr. Ding had negotiated with the property developer to return Mr. Ding’s deposit and grant our company the right to purchase the property upon the title being issued. However, these negotiations were unsuccessful and the property developer was found to have mortgaged such property to a bank. In February 2009, we and Mr. Ding agreed that Mr. Ding would initiate certain arbitration proceedings against the property developer to demand that the developer discharge the mortgage and complete registration for the transfer of title to Mr. Ding. Following negotiations during the arbitration process, both parties entered into a settlement agreement on December 24, 2009. Under the settlement agreement, we made a payment of approximately RMB13.7 million to the land developer on behalf of Mr. Ding and the land developer completed the transfer of the

 

76



Table of Contents

 

entire property to Mr. Ding in January 2010.  By July 2010, Mr. Ding completed the transfer of his interest in the property to one of our wholly owned subsidiaries at cost, which was valued at RMB72.2 million, of which approximately RMB44.4 million remained payable to Mr. Ding as of December 31, 2010. In addition, we incurred miscellaneous property-related transfer costs in the aggregate amount of RMB8.3 million upon this property transfer.

 

As of December 31, 2009, in relation to the legal proceedings of the Guangzhou office building as discussed above, we had certain time deposits totaling RMB91.9 million which were reported as restricted cash in our consolidated balance sheets. Of the total amount, approximately RMB83.3 million was held under an escrow account with respect to Mr. Ding’s legal proceedings against the land developer, and the remaining balance of RMB8.6 million was held under an escrow account to guarantee Mr. Ding’s performance of his settlement agreement with the land developer. Following the satisfactory completion of all the required actions of both parties under the settlement agreement, these security deposits were released to us in February 2010.

 

From the date we commenced occupying this property in July 2006 to the present, we have not paid any rent for our occupation of this property. We have incurred payments for various improvements to the property and installation of equipment in the aggregate amount of approximately RMB75.3 million as of December 31, 2009. Although we have not paid any rent for this property, we reported in our consolidated statement of operations and comprehensive income an annual imputed rent (based on the prevailing market rental) of RMB9.4 million in each of 2008 and 2009 and an adjusted net rental charge of RMB2.1 million for the first six months of 2010 (prior to our ownership of the building) based on a revised annual market rental assessment, taking into account a revised estimated useful life of the building, performed in 2010.

 

C.                                  Interests of Experts and Counsel

 

Not applicable.

 

Item 8.         Financial Information

 

A.                                  Consolidated Statements and Other Financial Information

 

See Item 18. “Financial Statements” for our audited consolidated financial statements filed as part of this annual report.

 

A.7                             Legal Proceedings

 

There are no material legal proceedings pending or, to our knowledge, threatened against us.

 

From time to time we become subject to legal proceedings and claims in the ordinary course of our business, including claims of alleged infringement of trademarks, copyrights and other intellectual property rights, and a variety of claims arising in connection with our e-mail, message boards and other communications and community features, such as claims alleging defamation or invasion of privacy. However, such legal proceedings or claims, even if not meritorious, could result in the expenditure of significant financial and management resources.

 

A.8                             Dividend Policy

 

We have never declared or paid any cash dividends on our ordinary shares, but it is possible that we may declare dividends in the future. We have historically retained earnings to finance operations and the expansion of our business. Any future determination to pay cash dividends will be at the discretion of the board of directors and will be dependent upon our financial condition, operating results, capital requirements and such other factors as the board of directors deems relevant.

 

B.                                    Significant Changes

 

We have not experienced any significant changes since the date of our audited consolidated financial statements included in this annual report.

 

Item 9.           The Offer and Listing

 

Not applicable except for Item 9.A.4. and Item 9.C.

 

Our ADSs have been listed on the NASDAQ Global Select Market (formerly the NASDAQ National Market) since June 30, 2000. Information relating to our ADSs has been restated to give effect to the ADS ratio change from one ADS for every 100 ordinary shares to one ADS for every 25 ordinary shares effective March 27, 2006. The ADS ratio change had the effect of a four-for-one share split. Our ADSs trade under the symbol “NTES.”

 

77



Table of Contents

 

The following table provides the high and low prices for our ADSs on the NASDAQ Global Select Market for (1) each of the most recent five financial years, (2) each quarter in the two most recent financial years and the most recent quarter and (3) each of the most recent six months.

 

 

 

Sales Price

 

 

 

High

 

Low

 

Annual highs and lows

 

 

 

 

 

 

 

 

 

 

 

2006

 

$

25.25

 

$

14.07

 

2007

 

$

24.00

 

$

13.45

 

2008

 

$

27.16

 

$

15.00

 

2009

 

$

48.50

 

$

16.61

 

2010

 

$

43.66

 

$

26.16

 

 

 

 

 

 

 

Quarterly highs and lows

 

 

 

 

 

First Quarter 2009

 

$

27.12

 

$

16.61

 

Second Quarter 2009

 

$

38.74

 

$

25.54

 

Third Quarter 2009

 

$

48.50

 

$

31.42

 

Fourth Quarter 2009

 

$

46.68

 

$

35.42

 

First Quarter 2010

 

$

42.31

 

$

31.92

 

Second Quarter 2010

 

$

37.90

 

$

26.16

 

Third Quarter 2010

 

$

42.14

 

$

31.71

 

Fourth Quarter 2010

 

$

43.66

 

$

35.20

 

First Quarter 2011

 

$

49.56

 

$

36.20

 

 

 

 

 

 

 

Monthly highs and lows

 

 

 

 

 

December 2010

 

$

40.20

 

$

35.20

 

January 2011

 

$

41.58

 

$

36.20

 

February 2011

 

$

48.70

 

$

39.90

 

March 2011

 

$

49.56

 

$

42.89

 

April 2011

 

$

55.00

 

$

48.01

 

May 2011

 

$

50.43

 

$

43.44

 

 

Item 10.                            Additional Information

 

A.                                    Share Capital

 

Not applicable.

 

B.                                    Memorandum and Articles of Association

 

The following presents a description of the terms and provisions of our restated memorandum and articles of association.

 

General

 

We were incorporated in the Cayman Islands on July 6, 1999 and operate under the Cayman Islands Companies Law (2010 Revision), as revised and amended from time to time, or the Companies Law. Our corporate objectives and purpose are unrestricted.

 

Directors

 

A director may vote in respect of any contract or transaction in which he is interested provided however that the nature of the interest of any director in any such contract or transaction shall be disclosed by him at or prior to its consideration and any vote on that matter. A general notice or disclosure to the directors or otherwise contained in the minutes of a meeting or a written resolution of the directors or any committee thereof that a director is a shareholder of any specified firm or company and is to be regarded as interested in any transaction with such firm or company shall be sufficient disclosure and after such general notice it shall not be necessary to give special notice relating to any particular transaction.

 

78



Table of Contents

 

The directors may determine remuneration to be paid to the directors. The directors may exercise all the powers of our company to borrow money and to mortgage or charge its undertaking, property and uncalled capital or any part thereof, to issue debentures, debenture stock and other securities whenever money is borrowed or as security for any of our debts, liabilities, or obligations or those of any third party.

 

There are no membership qualifications for directors. Further, there are no age limitations or retirement requirements and no share ownership qualifications for directors unless so fixed by shareholders in a general meeting.

 

Rights, Preferences and Restrictions of Ordinary Shares

 

General . All of our outstanding ordinary shares are fully paid and non-assessable. Certificates representing the ordinary shares are issued in registered form. Our shareholders who are nonresidents of the Cayman Islands may freely hold and vote their shares.

 

Dividends . The holders of ordinary shares are entitled to such dividends as may be declared by our board of directors.

 

Voting Rights. Each ordinary share is entitled to one vote on all matters upon which the ordinary shares are entitled to vote, including the election of directors. Voting at any meeting of shareholders is by show of hands unless a poll is demanded. A poll may be demanded by the Chairman or any other shareholder present in person or by proxy. A quorum required for a meeting of shareholders consists of at least two shareholders present or by proxy.

 

Any ordinary resolution to be made by the shareholders requires the affirmative vote of a simple majority of the votes attaching to the ordinary shares cast in a general meeting, while a special resolution requires the affirmative vote of no less than two-thirds of the votes cast attaching to the ordinary shares. A special resolution is required for matters such as a change of name. Holders of the ordinary shares may by ordinary resolution, among other things, elect directors, appoint auditors, and make changes in the amount of our authorized share capital.

 

Liquidation . On a return of capital on winding up or otherwise (other than on conversion, redemption or purchase of shares) assets available for distribution among the holders of ordinary shares shall be distributed among the holders of the ordinary shares pro rata. If the assets available for distribution are insufficient to repay all of the paid-up capital, the assets will be distributed so that the losses are borne by our shareholders proportionately.

 

Calls on Shares and Forfeiture of Shares. Our board of directors may from time to time make calls upon shareholders for any amounts unpaid on their shares in a notice served to such shareholders at least 14 days prior to the specified time and place of payment. The shares that have been called upon and remain unpaid are subject to forfeiture.

 

Redemption of Shares. We may issue shares on the terms that they are, or at our option or at the option of the holders are, subject to redemption on such terms and in such manner as we may determine by special resolution.

 

Variations of Rights of Shares

 

All or any of the special rights attached to any class of shares may, subject to the provisions of the Companies Law, be varied either with the consent in writing of the holders of three-fourths of the issued shares of that class or with the sanction of a special resolution passed at a general meeting of the holders of the shares of that class.

 

General Meetings of Shareholders

 

The directors may whenever they think fit, and they shall on the requisition of our shareholders holding at the date of the deposit of the requisition not less than one-tenth of our paid-up capital as at the date of the deposit carries the right of voting at general meetings of our company, proceed to convene a general meeting of our company. If the directors do not within 21 days from the date of the deposit of the requisition duly proceed to convene a general meeting, the requisitionists, or any of them representing more than one-half of the total voting rights of all of them, may themselves convene a general meeting, but any meeting so convened shall not be held after the expiration of three months after the expiration of such 21 days. Advanced notice of at least five days is required for the convening of the annual general meeting and other shareholders meetings.

 

Limitations on the Right to Own Shares

 

There are no limitations on the right to own our shares.

 

79



Table of Contents

 

Limitations on Transfer of Shares

 

There are no provisions in our restated memorandum or articles of association that would have an effect of delaying, deferring or preventing a change in control and that would operate only with respect to a merger, acquisition or corporate restructuring.

 

Disclosure of Shareholder Ownership

 

There are no provisions in our restated memorandum or articles of association governing the ownership threshold above which shareholder ownership must be disclosed.

 

Changes in Capital

 

We may from time to time by ordinary resolution increase the share capital by such sum, to be divided into shares of such amount, as the resolution shall prescribe. The new shares shall be subject to the same provisions with reference to the payment of calls, lien, transfer, transmission, forfeiture and otherwise as the shares in the original share capital. We may by ordinary resolution:

 

(a)                        consolidate and divide all or any of our share capital into shares of larger amount than our existing shares;

 

(b)                       sub-divide our existing shares, or any of them into shares of smaller amount than is fixed by our restated memorandum of association, subject nevertheless to the provisions of Section 12 of the Companies Law; and

 

(c)                        cancel any shares which, at the date of the passing of the resolution, have not been taken or agreed to be taken by any person.

 

We may by special resolution reduce our share capital and any capital redemption reserve fund in any manner authorized by law.

 

Differences in Corporate Law

 

The Companies Law is modeled after that of the United Kingdom but does not follow recent United Kingdom statutory enactments and differs from laws applicable to United States corporations and their shareholders. Set forth below is a summary of the significant differences between the provisions of the Companies Law applicable to NetEase.com, Inc. and the laws applicable to companies incorporated in the United States and their shareholders.

 

Mergers and Similar Arrangements. The Companies Law permits mergers and consolidations between Cayman Islands companies and between Cayman Islands companies and non-Cayman Islands companies. For these purposes, (a) “merger” means the merging of two or more constituent companies and the vesting of their undertaking, property and liabilities in one of such companies as the surviving company and (b) a “consolidation” means the combination of two or more constituent companies into a consolidated company and the vesting of the undertaking, property and liabilities of such companies to the consolidated company. In order to effect such a merger or consolidation, the directors of each constituent company must approve a written plan of merger or consolidation (a “Plan”), which must then be authorized by either (a) a special resolution of the shareholders of each constituent company voting together as one class if the shares to be issued to each shareholder in the consolidated or surviving company will have the same rights and economic value as the shares held in the relevant constituent company or (b) a shareholder resolution of each constituent company passed by a majority in number representing 75% in value of the shareholders voting together as one class. The Plan must be filed with the Registrar of Companies together with a declaration as to the solvency of the consolidated or surviving company, a list of the assets and liabilities of each constituent company and an undertaking that a copy of the certificate of merger or consolidation will be given to the members and creditors of each constituent company and published in the Cayman Islands Gazette. Dissenting shareholders have the right to be paid the fair value of their shares (which, if not agreed between the parties, will be determined by the Cayman Islands court) if they follow the required procedures, subject to certain exceptions. Court approval is not required for a merger or consolidation which is effected in compliance with these statutory procedures.

 

80



Table of Contents

 

In addition, there are statutory provisions that facilitate the reconstruction and amalgamation of companies, provided that the arrangement in question is approved by a majority in number of each class of shareholders and creditors with whom the arrangement is to be made, and who must in addition represent three-fourths in value of each such class of shareholders or creditors, as the case may be, that are present and voting either in person or by proxy at a meeting, or meetings convened for that purpose. The convening of the meetings and subsequently the arrangement must be sanctioned by the Grand Court of the Cayman Islands. While a dissenting shareholder would have the right to express to the court the view that the transaction ought not to be approved, the court can be expected to approve the arrangement if it satisfies itself that:

 

·                                the statutory provisions as to majority vote have been complied with;

 

·                                the shareholders have been fairly represented at the meeting in question;

 

·                                the arrangement is such as a businessman would reasonably approve; and

 

·                                the arrangement is not one that would more properly be sanctioned under some other provision of the Companies Law.

 

When a take-over offer is made and accepted by holders of 90% of the shares within four months, the offeror may, within a two month period, require the holders of the remaining shares to transfer such shares on the terms of the offer. An objection can be made to the Grand Court of the Cayman Islands but this is unlikely to succeed unless there is evidence of fraud, bad faith or collusion.

 

If the arrangement and reconstruction is thus approved, the dissenting shareholder would have no rights comparable to appraisal rights, which would otherwise ordinarily be available to dissenting shareholders of United States corporations, providing rights to receive payment in cash for the judicially determined value of the shares.

 

Shareholders’ Suits. The Cayman Islands courts can be expected to follow English case law precedents. The common law principles (namely the rule in Foss v. Harbottle and the exceptions thereto) which permit a minority shareholder to commence a class action against or derivative actions in the name of the company to challenge (a) an act which is ultra vires the company or illegal, (b) an act which constitutes a fraud against the minority where the wrongdoers are themselves in control of the company, and (c) an action which requires a resolution with a qualified (or special) majority which has not been obtained) have been applied and followed by the courts in the Cayman Islands.

 

Indemnification . Cayman Islands law does not (other than as set forth hereafter) limit the extent to which a company’s organizational documents may provide for indemnification of officers and directors, except to the extent any such provision may be held by the Cayman Islands courts to be contrary to public policy, such as to provide indemnification against civil fraud or the consequences of committing a crime. Our Articles of Association provide for indemnification of officers and directors for losses, damages, costs and expenses incurred in their capacities as such, except through their own willful neglect or default.

 

Insofar as indemnification or liability arising under the Securities Act of 1933 may be permitted to directors, officers or persons controlling the registrant pursuant to the foregoing provisions, we have been informed that in the opinion of the Securities and Exchange Commission such indemnification is against public policy as expressed in the Securities Act of 1933 and is therefore unenforceable.

 

C.                                    Material Contracts

 

We have not entered into any material contracts other than in the ordinary course of business and other than those described in Item 4. “Information on the Company” or elsewhere in this annual report.

 

D.                                    Exchange Controls

 

China’s government imposes control over the convertibility of the Renminbi into foreign currencies. Under the current unified floating exchange rate system, the People’s Bank of China publishes a daily exchange rate for the Renminbi, or the PBOC Exchange Rate, based on the previous day’s dealings in the inter-bank foreign exchange market. Financial institutions authorized to deal in foreign currency may enter into foreign exchange transactions at exchange rates within an authorized range above or below the PBOC Exchange Rate according to market conditions.

 

Pursuant to the Foreign Exchange Control Regulations issued by the State Council on January 29, 1996 and effective as of April 1, 1996 (and amended on January 14, 1997) and the Administration of Settlement, Sale and Payment of Foreign Exchange Regulations which came into effect on July 1, 1996 regarding foreign exchange control, or the Regulations, conversion of the Renminbi into foreign exchange by foreign investment enterprises for current account items, including the distribution of dividends and profits to foreign investors of joint ventures, is permissible. Foreign investment enterprises are permitted to remit

 

81



Table of Contents

 

foreign exchange from their foreign exchange bank account in China on the basis of, inter alia, the terms of the relevant joint venture contracts and the board resolutions declaring the distribution of the dividend and payment of profits. Conversion of the Renminbi into foreign currencies and remittance of foreign currencies for capital account items, including direct investment, loans and security investment, is still subject to the approval of the State Administration of Foreign Exchange, or SAFE, in each such transaction. On January 14, 1997, the State Council amended the Foreign Exchange Control Regulations to provide, among other things, that the State shall not impose restrictions on recurring international payments and transfers.

 

Under the Regulations, foreign investment enterprises are required to open and maintain separate foreign exchange accounts for capital account items (but not for other items). In addition, foreign investment enterprises may only buy, sell and/or remit foreign currencies at those banks authorized to conduct foreign exchange business upon the production of valid commercial documents and, in the case of capital account item transactions, document approval from SAFE.

 

Currently, foreign investment enterprises are required to apply to SAFE for “foreign exchange registration certificates for foreign investment enterprises.” With such foreign exchange registration certificates (which are granted to foreign investment enterprises upon fulfilling specified conditions and which are subject to review and renewal by SAFE on an annual basis) or with the foreign exchange sales notices from the SAFE (which are obtained on a transaction-by-transaction basis), foreign-invested enterprises may enter into foreign exchange transactions at banks authorized to conduct foreign exchange business to obtain foreign exchange for their needs.

 

In addition, pursuant to regulations recently promulgated by SAFE, PRC subsidiaries of offshore parent companies may be prohibited from making distributions of profits to such offshore parent companies and from paying the offshore parent companies proceeds from any reduction in capital, share transfer or liquidation in respect of such PRC subsidiaries, if PRC shareholders with a direct or indirect stake in the offshore parent company fail to make the required SAFE registrations.

 

These regulations require PRC residents to file with the competent SAFE offices information about offshore companies in which they have directly or indirectly invested (including with respect to investments already made as of the inception of the new regulation) and to make follow-up filings in connection with certain material transaction involving such offshore companies, such as mergers or acquisitions, capital increases or decreases, and external equity investments or equity transfers. For additional information on the new SAFE regulations and the related risks to our company, see Item 3.D. “Risk Factors—Risks Related to Doing Business in China—The Chinese government has strengthened the regulation of investments made by Chinese residents in offshore companies and reinvestments in China made by these offshore companies. Our business may be adversely affected by these new restrictions.”

 

E.                                      Taxation

 

The following summary of the material Cayman Islands and United States federal income tax consequences relevant to the purchase, ownership or sale of our ADSs is based upon laws and relevant interpretations thereof in effect as of the date of this annual report, all of which are subject to change. To the extent that the discussion relates to matters of Cayman Islands tax law, it represents the opinion of Maples and Calder, our Cayman Islands counsel.

 

Cayman Islands Taxation

 

The Cayman Islands currently levies no taxes on individuals or corporations based upon profits, income, gains or appreciation and there is no taxation in the nature of inheritance tax or estate duty. There are no other taxes likely to be material to us levied by the Government of the Cayman Islands except for stamp duties which may be applicable on instruments executed in, or after execution brought within the jurisdiction of the Cayman Islands. The Cayman Islands is not party to any double tax treaties that are applicable to any payments made by or to our company. There are no exchange control regulations or currency restrictions in the Cayman Islands.

 

United States Federal Income Taxation

 

The following discussion is a summary of certain United States federal income tax consequences applicable to the ownership and disposition of shares or ADSs by a U.S. Holder (as defined below), but does not purport to be a complete analysis of all potential United States federal income tax effects. This summary is based on the Internal Revenue Code of 1986, as amended (the “Code”), United States Treasury regulations promulgated thereunder, Internal Revenue Service (“IRS”) rulings and judicial decisions in effect on the date hereof. All of these are subject to change, possibly with retroactive effect, or different interpretations.

 

82



Table of Contents

 

This summary does not address all aspects of United States federal income taxation that may be relevant to particular U.S. Holders in light of their specific circumstances (for example, U.S. Holders subject to the alternative minimum tax provisions of the Code) or to holders that may be subject to special rules under United States federal income tax law, including:

 

·                              dealers in stocks, securities or currencies;

 

·                              securities traders that use a mark-to-market accounting method;

 

·                              banks and financial institutions;

 

·                                insurance companies;

 

·                              regulated investment companies;

 

·                              real estate investment trusts;

 

·                              tax-exempt organizations;

 

·                              persons holding shares or ADSs as part of a hedging or conversion transaction or a straddle;

 

·                              persons deemed to sell shares or ADSs under the constructive sale provisions of the Code;

 

·                              persons who or that are, or may become, subject to the expatriation provisions of the Code;

 

·                              persons whose functional currency is not the United States dollar; and

 

·                              direct, indirect or constructive owners of 10% or more of the total combined voting power of all classes of our voting stock.

 

This summary also does not discuss any aspect of state, local or foreign law, or United States federal estate or gift tax law as applicable to U.S. Holders. In addition, this discussion is limited to U.S. Holders holding shares or ADSs as capital assets. Prospective purchasers are urged to consult their tax advisers about the United States federal, state and local tax consequences to them of the purchase, ownership and disposition of shares or ADSs.

 

For purposes of this summary, “U.S. Holder” means a beneficial holder of shares or ADSs who or that for United States federal income tax purposes is:

 

·                              an individual citizen or resident of the United States;

 

·                              a corporation or other entity classified as a corporation for United States federal income tax purposes created or organized in or under the laws of the United States, any state thereof or the District of Columbia;

 

·                                an estate, the income of which is subject to United States federal income taxation regardless of its source; or

 

·                              a trust, if a court within the United States is able to exercise primary supervision over the administration of such trust and one or more “U.S. persons” (within the meaning of the Code) have the authority to control all substantial decisions of the trust, or if a valid election is in effect to be treated as a U.S. person.

 

If a partnership or other entity or arrangement classified as a partnership for United States federal income tax purposes holds shares or ADSs, the United States federal income tax treatment of a partner generally will depend on the status of the partner and the activities of the partnership. This summary does not address the tax consequences of any such partner. If you are a partner of a partnership holding shares or ADSs, you should consult your tax advisers.

 

The discussion below is written on the basis that the representations contained in the deposit agreement are true and that the obligations in the deposit agreement and any related agreement will be performed in accordance with the terms. If you hold ADSs, you generally will be treated as the owner of the underlying shares represented by those ADSs for United States federal income tax purposes. Accordingly, deposits or withdrawal of shares for ADSs will not be subject to United States federal income tax.

 

83



Table of Contents

 

TAXATION OF U.S. HOLDERS

 

Taxation of Dividends and Other Distributions on the Shares or ADSs

 

Subject to the passive foreign investment company (“PFIC”) rules discussed below, distributions paid by our company out of current or accumulated earnings and profits (as determined for United States federal income tax purposes) generally will be taxable to a U.S. Holder as foreign source dividend income, and will not be eligible for the dividends received deduction generally allowed to corporations. Distributions in excess of current and accumulated earnings and profits will be treated as a non-taxable return of capital to the extent of the U.S. Holder’s adjusted tax basis in the shares or ADSs and thereafter as capital gain. However, we do not maintain calculations of our earnings and profits in accordance with United States federal income tax accounting principles. U.S. Holders should therefore assume that any distribution by our company with respect to the shares or ADSs will constitute dividend income. U.S. Holders should consult their own tax advisors with respect to the appropriate United States federal income tax treatment of any distribution received from our company.

 

For taxable years beginning before January 1, 2013, dividends paid by our company should be taxable to a non-corporate U.S. Holder at the special reduced rate normally applicable to long term capital gains, provided that certain conditions are satisfied. A U.S. Holder will not be able to claim the reduced rate for any year in which we are treated as a PFIC. See “Passive Foreign Investment Company Considerations,” below. Dividends may be taxed at the lower applicable capital gains rate provided that (1) our shares or ADSs, as applicable, are readily tradable on an established securities market in the United States, (2) our company is not a PFIC (as discussed below) for either our taxable year in which the dividends were paid or the preceding taxable year, and (3) certain holding period requirements are met. Since our ADSs are listed on the NASDAQ Global Select Market, they are considered for purposes of clause (1) above to be readily tradable on an established securities market in the United States.

 

In the event that dividends from our company are subject to withholding by the PRC, a U.S. Holder may be eligible, subject to a number of complex limitations, to claim a foreign tax credit in respect of any foreign withholding taxes imposed on dividends received on the shares or ADSs. A U.S. Holder who does not elect to claim a foreign tax credit for foreign income tax withheld, may instead claim a deduction, for United States federal income tax purposes, in respect of such withholdings, but only for a year in which such holder elects to do so for all creditable foreign income taxes. Dividends will constitute foreign source income for United States foreign tax credit purposes.

 

Taxation of Disposition of Shares or ADSs

 

Subject to the PFIC rules discussed below, you will recognize taxable gain or loss on any sale or exchange of a share or ADS in an amount equal to the difference between the amount realized (in U.S. dollars) for the share or ADS and your tax basis (in U.S. dollars) in the share or ADS. The gain or loss will generally be capital gain or loss and will be long-term capital gain or loss if you have held the share or ADS for more than one year. Long-term capital gains of non-corporate U.S. Holders currently are eligible for reduced rates of taxation. The deductibility of a capital loss may be subject to limitations. Any gain or loss that you recognize generally will be treated as United States source gain or loss for United States foreign tax credit purposes.

 

Passive Foreign Investment Company

 

A foreign corporation will be classified as a PFIC for any taxable year in which, after taking into account the income and assets of the corporation and certain subsidiaries pursuant to applicable “look-through rules,” either (i) at least 75 percent of its gross income is “passive income” or (ii) at least 50 percent of the average value of its assets is attributable to assets which produce passive income or are held for the production of passive income.

 

For this purpose, cash and investment securities are categorized as passive assets and our company’s unbooked intangibles are taken into account. We will be treated as owning our proportionate share of the assets and earning our proportionate share of the income of any other corporation in which we own, directly or indirectly, more than 25% (by value) of the stock.

 

We do not believe that we are currently a PFIC for United States federal income tax purposes and do not expect to become a PFIC in the future. However, the determination of whether we will be classified as a PFIC is made annually and may involve facts that are not within our control. In particular, the fair market value of some of our company’s assets may be determined in large part by the market price of the shares, which is likely to fluctuate. In addition, the composition of our company’s income and assets will be affected by how, and how quickly, our company spends any cash that is raised. Thus, no assurance can be provided that our company would not be classified as a PFIC for the current or any future taxable year. Furthermore, while we believe our valuation approach is reasonable, it is possible that the IRS could challenge our determination concerning our PFIC status.

 

If our company is classified as a PFIC for any taxable year during which a U.S. Holder owns shares or ADSs, the U.S. Holder, absent certain elections (including a mark-to-market election), will generally be subject to adverse rules (regardless of whether our company continues to be classified as a PFIC) with respect to (i) any “excess distributions” (generally, any distributions received by the U.S. Holder on the shares or ADSs in a taxable year that are greater than 125 percent of the average

 

84



Table of Contents

 

annual distributions received by the U.S. Holder in the three preceding taxable years or, if shorter, the U.S. Holder’s holding period for the shares or ADSs) and (ii) any gain realized on the sale or other disposition of shares or ADSs.

 

Under these adverse rules (a) the excess distribution or gain will be allocated ratably over the U.S. Holder’s holding period, (b) the amount allocated to the current taxable year and any taxable year prior to the first taxable year in which our company is classified as a PFIC will be taxed as ordinary income, and (c) the amount allocated to each of the other taxable years during which our company was classified as a PFIC will be subject to tax at the highest rate of tax in effect for the applicable category of taxpayer for that year and an interest charge will be imposed with respect to the resulting tax attributable to each such other taxable year.

 

Alternatively, a U.S. Holder may be eligible to make a mark-to-market election. A U.S. Holder that makes a mark-to-market election must include in ordinary income, rather than capital gain, for each year an amount equal to the excess, if any, of the fair market value of the shares or ADSs, as applicable, at the close of the taxable year over the U.S. Holder’s adjusted basis in the shares or ADSs. Additional complex rules apply and the election cannot be revoked without the consent of the IRS unless the shares or ADSs cease to be marketable.

 

If we are a PFIC in any year with respect to a U.S. Holder, such U.S. Holder will be required to file an annual return on IRS Form 8621 regarding distributions received on our shares or ADSs and any gain realized on the disposition of our shares or ADSs.

 

In addition, under recently enacted U.S. legislation effective as of March 18, 2010 and subject to future guidance, if we are a PFIC, U.S. Holders will be required to file an annual information return with the IRS relating to their ownership of our shares or ADSs.  Pursuant to recent IRS guidance, this reporting requirement has been suspended until the IRS releases a revised version of IRS Form 8621. Additional guidance is expected regarding the specific information that will be required to be reported on the revised IRS Form 8621.  Prior to filing their annual income tax returns, U.S. Holders should consult their tax advisers regarding whether additional guidance has been issued with respect to this reporting requirement, and if so, how to comply with such guidance.

 

U.S. Holders should consult their tax advisors regarding the potential application of the PFIC regime, including eligibility for and the manner and advisability of making a mark-to-market election.

 

Information Reporting and Backup Withholding

 

The proceeds of a sale or other disposition, as well as dividends paid with respect to shares or ADSs by a United States payor (including any payments received from a U.S. financial intermediary), generally will be reported to the IRS and to the U.S. Holder as required under applicable regulations. Backup withholding tax may apply to these payments if the U.S. Holder fails to timely provide an accurate taxpayer identification number or otherwise fails to comply with, or establish an exemption from, such backup withholding tax requirements. Certain U.S. Holders (including, among others, corporations) are not subject to the information reporting or backup withholding tax requirements described herein. U.S. Holders should consult their tax advisors as to their qualification for exemption from backup withholding tax and the procedure for establishing an exemption.

 

In addition, under recently enacted U.S. legislation effective for taxable years beginning after March 18, 2010, and subject to specified exceptions and future guidance, a U.S. Holder that is an individual or, to the extent provided in future guidance, a U.S. entity, will be required to report to the IRS such U.S. Holder’s interests in stock or securities issued by a non-U.S. person.  Pursuant to recent IRS guidance, this reporting requirement has been suspended until the IRS releases IRS Form 8938.  Additional guidance is expected regarding the specific information that will be required to be reported on IRS Form 8938.  Prior to filing their annual income tax returns, U.S. Holders should consult their tax advisers regarding whether additional guidance has been issued with respect to this reporting requirement, and if so, how to comply with such guidance.

 

U.S. Holders should consult their tax advisors regarding the information reporting obligations that may arise from their acquisition, ownership or disposition of our shares or ADSs.

 

Enforcement of Civil Liabilities

 

We are incorporated in the Cayman Islands because of the following benefits found there:

 

·                                political and economic stability;

 

·                                an effective judicial system;

 

·                                a favorable tax system;

 

·                                he absence of exchange control or currency restrictions; and

 

·                                the availability of professional and support services.

 

However, certain disadvantages accompany incorporation in the Cayman Islands. These disadvantages include:

 

(1) the Cayman Islands has a less developed body of securities laws as compared to the United States and provides significantly less protection to investors; and

 

(2) Cayman Islands companies may not have standing to sue before the federal courts of the United States.

 

85



Table of Contents

 

Our constituent documents do not contain provisions requiring that disputes, including those arising under the securities laws of the United States, between us, our officers, directors and shareholders be arbitrated.

 

A substantial portion of our current operations is conducted in China through our wholly-owned subsidiaries which are incorporated in China or the British Virgin Islands. All or most of our assets are located in China. A majority of our directors and officers are nationals or residents of jurisdictions other than the United States and a substantial portion of their assets are located outside the United States. As a result, it may be difficult for a shareholder to effect service of process within the United States upon these persons, or to enforce against us or them judgments obtained in United States courts, including judgments predicated upon the civil liability provisions of the securities laws of the United States or any state in the United States.

 

Maples and Calder, our counsel as to Cayman Islands law, and King and Wood PRC Lawyers, our counsel as to Chinese law, have advised us that there is uncertainty as to whether the courts of the Cayman Islands or China would:

 

(1) recognize or enforce judgments of United States courts obtained against us or our directors or officers predicated upon the civil liability provisions of the securities laws of the United States or any state in the United States; or

 

(2) entertain original actions brought in the Cayman Islands or China against us or our directors or officers predicated upon the securities laws of the United States or any state in the United States.

 

Maples and Calder has further advised us that a final and conclusive judgment in the federal or state courts of the United States under which a sum of money is payable, other than a sum payable in respect of taxes, fines, penalties or similar charges or similar fiscal or revenue obligations and which was neither obtained in a manner nor is of a kind enforcement of which is contrary to natural justice or the public policy of the Cayman Islands, may be subject to enforcement proceedings as a debt in the courts of the Cayman Islands under the common law doctrine of obligation without any re-examination of the merits of the underlying dispute.  However, the Cayman Islands courts are unlikely to enforce a punitive judgment of a United States court predicated upon the liabilities provisions of the federal securities laws in the United States without retrial on the merits if such judgment gives rise to obligations to make payments that may be regarded as fines, penalties or similar charges.

 

King and Wood PRC Lawyers has advised us further that the recognition and enforcement of foreign judgments are provided for under Chinese Civil Procedures Law. Chinese courts may recognize and enforce foreign judgments in accordance with the requirements of Chinese Civil Procedures Law based either on treaties between China and the country where the judgment is made or on reciprocity between jurisdictions.

 

F.                                      Dividends and Paying Agents

 

Not applicable.

 

G.                                    Statement by Experts

 

Not applicable.

 

H.                                    Documents on Display

 

We have previously filed with the SEC our registration statement on Form F-1 and prospectus under the Securities Act of 1933, as amended, with respect to our ADSs.

 

We are subject to the periodic reporting and other informational requirements of the Securities Exchange Act of 1934, as amended, or the Exchange Act. Under the Exchange Act, we are required to file reports and other information with the Securities and Exchange Commission. Specifically, we are required to file annually a Form 20-F: (1) within six months after the end of each fiscal year, which is December 31, for fiscal years ending before December 15, 2011; and (2) within four months after the end of each fiscal year for fiscal years ending on or after December 15, 2011. Copies of reports and other information, when so filed, may be inspected without charge and may be obtained at prescribed rates at the public reference facilities maintained by the Securities and Exchange Commission at 100 F Street, N.E., Washington, D.C. 20549. You can request copies of these documents upon payment of a duplicating fee, by writing to the SEC. Please call the SEC at 1-800-SEC-0330 for further information on the operation of the public reference rooms. The SEC also maintains a website at www.sec.gov that contains reports, proxy and information statements, and other information regarding registrants that make electronic filings with the SEC using its EDGAR system.

 

As a foreign private issuer, we are exempt from the rules under the Exchange Act prescribing the furnishing and content of quarterly reports and proxy statements, and officers, directors and principal shareholders are exempt from the reporting and short-swing profit recovery provisions contained in Section 16 of the Exchange Act.

 

86



Table of Contents

 

Our financial statements have been prepared in accordance with U.S. GAAP.

 

In accordance with NASDAQ Marketplace Rule 5250(d)(1), we will post this annual report on Form 20-F on our website at http://corp.163.com under the heading “Investor Info.” In addition, we will provide hardcopies of our annual report free of charge to shareholders and ADS holders upon request.

 

I.                               Subsidiary Information

 

Not applicable.

 

Item 11.                            Quantitative and Qualitative Disclosures About Market Risk

 

Please refer to Item 5.F. “Operating and Financial Review and Prospects—Quantitative and Qualitative Disclosures About Market Risk.”

 

Item 12.                            Description of Securities Other than Equity Securities

 

A.                          Debt Securities

 

Not applicable.

 

B.                          Warrants and Rights

 

Not applicable.

 

C.                          Other Securities

 

Not applicable.

 

87



Table of Contents

 

D.                          American Depositary Shares

 

Fees and charges our ADS holders may have to pay

 

The Bank of New York Mellon, the depositary of our ADS program, collects its fees for delivery and surrender of ADSs directly from investors depositing ordinary shares or surrendering ADSs for the purpose of withdrawal or from intermediaries acting for them. The depositary collects fees for making distributions to investors by deducting those fees from the amounts distributed or by selling a portion of distributable property to pay the fees. The depositary may collect its annual fee for depositary services by deductions from cash distributions or by directly billing investors or by charging the book-entry system accounts of participants acting for them. The depositary may generally refuse to provide fee-attracting services until its fees for those services are paid.

 

Persons depositing or withdrawing shares must pay:

 

For:

 

 

 

Up to US$0.05 per ADS

 

·                     Issuance of ADSs, including issuances resulting from a distribution of ordinary shares or rights or other property

 

·                     Cancellation or withdrawals of ADSs

 

·                     Distribution of ADSs pursuant to stock dividends, free stock distributions or exercise of rights

 

·                     Distributions of securities other than ADSs or rights to purchase additional ADSs

 

 

 

Up to US$0.02 per ADS

 

·                     Distributions of cash dividends or other cash distributions

 

·                     Annual depositary services

 

 

 

US$1.5 per certificate presented for transfer

 

·                     Transfer of American depositary receipts, or ADRs

 

 

 

Taxes and other governmental charges the depositary or the custodian have to pay on any ADS or ordinary shares underlying an ADS, for example, stock transfer taxes, stamp duty or withholding taxes

 

·                     As necessary

 

Fees and other payments made by the depositary to us

 

We did not receive any direct or indirect payment from the depositary in 2010.

 

88



Table of Contents

 

PART II

 

Item  13.                                                 Defaults, Dividend Arrearages and Delinquencies

 

None.

 

Item  14.                                                 Material Modifications to the Rights of Security Holders and Use of Proceeds

 

Not applicable.

 

Item  15.                                                 Controls and Procedures

 

Evaluation of Disclosure Controls and Procedures

 

Our management, with the participation of William Lei Ding, our Chief Executive Officer, and Onward Choi, our Acting Chief Financial Officer, have conducted an evaluation pursuant to Rule 13a-15 promulgated under the Securities Exchange Act of 1934, as amended, of the effectiveness of our disclosure controls and procedures as of December 31, 2010. Based on this evaluation, our Chief Executive Officer and Acting Chief Financial Officer concluded that such disclosure controls and procedures were effective as of December 31, 2010.

 

Management’s Report on Internal Control over Financial Reporting and Attestation Report of the Registered Public Accounting Firm

 

Our management’s report on internal control over financial reporting and the related report of our independent registered public accounting firm are included in this annual report on pages F-1 and F-2, respectively.

 

Changes in Internal Controls

 

There were no changes in our internal controls over financial reporting identified in connection with the evaluation required by Rules 13a-15 or 15d-15 that occurred during the period covered by this annual report that has materially affected, or is reasonably likely to materially affect, our internal control over financial reporting.

 

Item  16A.                                        Audit Committee Financial Expert

 

Our board of directors has determined that Mr. Joseph Tong qualifies as an Audit Committee Financial Expert as defined by the applicable rules of the SEC and that Mr. Tong is “independent” as that term is defined in NASDAQ Marketplace Rule 5605(c)(2)(A).

 

Item  16B.                                        Code of Ethics

 

We have adopted a Code of Business Conduct which applies to our employees, officers and non-employee directors, including our principal executive officer, principal financial officer, principal accounting officer or controller, and persons performing similar functions. This code is intended to qualify as a “code of ethics” within the meaning of the applicable rules of the SEC.

 

Item  16C.                                        Principal Accountant Fees and Services

 

Disclosure of Fees Charged by Independent Accountants

 

The following table summarizes the fees charged by PricewaterhouseCoopers Zhong Tian CPAs Limited Company for certain services rendered to our company during 2009 and 2010.

 

89



Table of Contents

 

 

 

For the year ended
December 31,

 

 

 

2009(1)

 

2010(1)

 

 

 

RMB (in thousands)

 

Audit fees(2)

 

9,495

 

9,495

 

Audit-related fees

 

 

 

Tax fees(3)

 

455

 

277

 

All other fees

 

 

 

 

 

 

 

 

 

Total

 

9,950

 

9,772

 

 


(1)         The fees disclosed are exclusive of out-of-pocket expenses and taxes on the amounts paid, which totaled approximately RMB456,000 and RMB 486,000 in 2009 and 2010, respectively.

 

(2)         “Audit fees” means the aggregate fees billed in each of the fiscal years listed for professional services rendered by our principal auditors for the audit of our annual financial statements and our internal controls over financial reporting.

 

(3)         “Tax fees” means the aggregate fees billed in each of the fiscal years listed for professional services rendered by our principal auditors for tax compliance and tax advice.

 

Audit Committee Pre-approval Policies and Procedures

 

Our audit committee has adopted procedures which set forth the manner in which the committee will review and approve all audit and non-audit services to be provided by PricewaterhouseCoopers Zhong Tian CPAs Limited Company before that firm is retained for such services. The pre-approval procedures are as follows:

 

·                                Any audit or non-audit service to be provided to us by the independent accountant must be submitted to the audit committee for review and approval, with a description of the services to be performed and the fees to be charged.

 

·                                The audit committee in its sole discretion then approves or disapproves the proposed services and documents such approval, if given, through written resolutions or in the minutes of meetings, as the case may be.

 

Item  16D.                                        Exemptions from the Listing Standards for Audit Committees

 

We have not sought an exemption from the applicable listing standards for the audit committee of our board of directors.

 

Item  16E.                                          Purchases of Equity Securities by the Issuer and Affiliated Purchasers

 

Not applicable.

 

Item  16F.                                          Change in Registrant’s Certifying Accountants

 

Not applicable.

 

Item  16G.                                        Corporate Governance

 

As permitted by NASDAQ, in lieu of the NASDAQ corporate governance rules, but subject to certain exceptions, we may follow the practices of our home country which for the purpose of such rules is the Cayman Islands. Specifically, our board of directors adopted our RSU Plan without seeking shareholder approval which is generally required under Rule 5635(c) of the NASDAQ Marketplace Rules. There is no specific requirement under Cayman Islands law for shareholder approval to be obtained with respect to the establishment or amendment of equity compensation arrangements.

 

90



Table of Contents

 

PART III

 

Item 17.                                 Financial Statements

 

The company has elected to provide financial statements pursuant to Item 18.

 

Item 18.                                 Financial Statements

 

The consolidated financial statements for NetEase.com, Inc. and its subsidiaries are included at the end of this annual report.

 

Item 19.                                 Exhibits

 

Exhibit
Number

 

Document

  1.1

 

Amended and Restated Memorandum of Association of NetEase.com, Inc. (incorporated by reference to Exhibit 3.1 to Amendment No. 1 to the company’s Registration Statement on Form F-1 (file no. 333-11724) filed with the Securities and Exchange Commission on May 15, 2000)

 

 

 

  1.2

 

Amended and Restated Articles of Association of NetEase.com, Inc. (incorporated by reference to Exhibit 3.2 to Amendment No. 1 to the company’s Registration Statement on Form F-1 (file no. 333-11724) filed with the Securities and Exchange Commission on May 15, 2000)

 

 

 

  1.3

 

Amendment to Amended and Restated Articles of Association of NetEase.com, Inc. dated as of June 6, 2003 (incorporated by reference to Exhibit 1.3 to the company’s Annual Report on Form 20-F for the year ended December 31, 2002 filed with the Securities and Exchange Commission on June 27, 2003)

 

 

 

  2.1

 

Specimen American Depositary Receipt of NetEase.com, Inc. (incorporated by reference to Exhibit 4.1 to Amendment No. 1 to the company’s Registration Statement on Form F-1 (file no. 333-11724) filed with the Securities and Exchange Commission on May 15, 2000)

 

 

 

  2.2

 

Specimen Stock Certificate of NetEase.com, Inc. (incorporated by reference to Exhibit 4.2 to Amendment No. 1 to the company’s Registration Statement on Form F-1 (file no. 333-11724) filed with the Securities and Exchange Commission on May 15, 2000)

 

 

 

  3.1

 

Shareholder Voting Rights Trust Agreement dated May 12, 2000 among William Lei Ding, Bo Ding and NetEase Information Technology (Beijing) Co., Ltd. (incorporated by reference to Exhibit 10.40 to Amendment No. 1 to the company’s Registration Statement on Form F-1 (file no. 333-11724) filed with the Securities and Exchange Commission on May 15, 2000)

 

 

 

  4.1

 

Amended and Restated 2000 Stock Incentive Plan and Form of Stock Option Agreement (including standard and non-standard form) (incorporated by reference to Exhibit 4.2 to the company’s Annual Report on Form 20-F for the year ended December 31, 2000 filed with the Securities and Exchange Commission on August 31, 2001)

 

 

 

  4.2

 

2009 Restricted Share Unit Plan (incorporated by reference to Exhibit 10.1 to the company’s Registration Statement on Form S-8 (file no. 333-164249) filed with the Securities and Exchange Commission on January 8, 2010)

 

 

 

  4.3

 

Form of Employment Agreement between NetEase.com, Inc. and its executive officers (incorporated by reference to Exhibit 4.3 to the company’s Annual Report on Form 20-F for the year ended December 31, 2009 filed with the Securities and Exchange Commission on June 29, 2010).

 

 

 

  4.4

 

Domain Name License Agreement dated February 3, 2000 between NetEase.com, Inc. and Guangzhou NetEase Computer System Co., Ltd. (incorporated by reference to Exhibit 10.7 to the company’s Registration Statement on Form F-1 (file no. 333-11724) filed with the Securities and Exchange Commission on March 27, 2000)

 

 

 

  4.5

 

Copyright License Agreement dated February 3, 2000 between NetEase Information Technology (Beijing) Co., Ltd. and Guangzhou NetEase Computer System Co., Ltd. (incorporated by reference to Exhibit 10.8 to the company’s Registration Statement on Form F-1 (file no. 333-11724) filed with the Securities and Exchange Commission on March 27, 2000)

 

 

 

  4.6

 

Trademark License Agreement dated February 3, 2000 between NetEase Information Technology (Beijing) Co., Ltd. and Guangzhou NetEase Computer System Co., Ltd. (incorporated by reference to Exhibit 10.9 to the company’s Registration Statement on Form F-1 (file no. 333-11724) filed with the Securities and Exchange Commission on March 27, 2000)

 

 

 

  4.7

 

Supplemental Agreement (to Copyright License Agreement and Domain Name License Agreement) dated April 27,2000 between NetEase Information Technology (Beijing) Co., Ltd. and Guangzhou NetEase Computer System Co., Ltd (incorporated by reference to Exhibit 10.10 to Amendment No.1 to the company’s Registration Statement on Form F-1

 

91



Table of Contents

 

 

 

(file no. 333-11724) filed with the Securities and Exchange Commission on May 15, 2000)

 

 

 

  4.8

 

Notice of Renewal dated April 2, 2001 relating to the Copyright License Agreement and the Trademark License Agreement each dated February 3, 2000 and made between NetEase Information Technology (Beijing) Co., Ltd and Guangzhou NetEase Computer System Co., Ltd (incorporated by reference to Exhibit 4.14 to the company’s Annual Report on Form 20-F for the year ended December 31, 2000 filed with the Securities and Exchange Commission on August 31, 2001)

 

 

 

  4.9

 

Exclusive Advertising Agency Agreement dated February 3, 2000 between Guangzhou NetEase Computer System Co., Ltd. and NetEase.com, Inc. (incorporated by reference to Exhibit 10.13 to the company’s Registration Statement on Form F-1 (file no. 333-11724) filed with the Securities and Exchange Commission on March 27, 2000)

 

 

 

  4.10

 

Notice of Renewal dated April 2, 2001 relating to the Exclusive Advertising Agency Agreement dated February 3, 2000 between Guangzhou NetEase Computer System Co., Ltd. and NetEase.com, Inc. (incorporated by reference to Exhibit 4.18 to the company’s Annual Report on Form 20-F for the year ended December 31, 2000 filed with the Securities and Exchange Commission on August 31, 2001)

 

 

 

  4.11

 

Trademark Transfer Agreement dated March 29, 2000 between Guangzhou NetEase Computer System Co., Ltd. and NetEase Information Technology (Beijing) Co., Ltd. (incorporated by reference to Exhibit 10.14 to Amendment No. 1 to the company’s Registration Statement on Form F-1 (file no. 333-11724) filed with the Securities and Exchange Commission on May 15, 2000)

 

 

 

  4.12

 

Online Advertising Agreement dated February 15, 2000 between Guangzhou NetEase Computer System Co., Ltd. and Beijing Guangyitong Advertising Co., Ltd. (incorporated by reference to Exhibit 10.15 to the company’s Registration Statement on Form F-1 (file no. 333-11724) filed with the Securities and Exchange Commission on March 27, 2000)

 

 

 

  4.13

 

Notice of Renewal dated April 2, 2001 relating to the Online Advertising Agreement dated February 15, 2000 and made between Guangzhou NetEase Computer System Co., Ltd. and Beijing Guangyitong Advertising Co., Ltd. (incorporated by reference to Exhibit 4.21 to the company’s Annual Report on Form 20-F for the year ended December 31, 2000 filed with the Securities and Exchange Commission on August 31, 2001)

 

 

 

  4.14

 

Supplemental Agreement dated May 15, 2000 (amending the Domain Name License Agreement) between NetEase.com, Inc. and Guangzhou NetEase Computer System Co., Ltd. (incorporated by reference to Exhibit 10.37 to Amendment No. 1 to the company’s Registration Statement on Form F-1 (file no. 333-11724) filed with the Securities and Exchange Commission on May 15, 2000)

 

 

 

  4.15

 

Agreement dated May 12, 2000 between NetEase Information Technology (Beijing) Co., Ltd. and Guangzhou NetEase Computer System Co., Ltd. (incorporated by reference to Exhibit 10.41 to Amendment No. 1 to the company’s Registration Statement on Form F-1 (file no. 333-11724) filed with the Securities and Exchange Commission on May 15, 2000)

 

 

 

  4.16

 

Operating Agreement dated May 10, 2000 among NetEase Information Technology (Beijing) Co., Ltd., Beijing Guangyitong Advertising Co., Ltd., Bo Ding and William Lei Ding (incorporated by reference to Exhibit 10.42 to Amendment No. 1 to the company’s Registration Statement on Form F-1 (file no. 333-11724) filed with the Securities and Exchange Commission on May 15, 2000)

 

 

 

  4.17

 

Supplemental Agreement dated May 12, 2000 (supplementing the Online Advertising Agreement dated February 15, 2000) between Guangzhou NetEase Computer System Co., Ltd. and Beijing Guangyitong Advertising Co., Ltd. (incorporated by reference to Exhibit 10.47 to Amendment No. 1 to the company’s Registration Statement on Form F-1 (file no. 333-11724) filed with the Securities and Exchange Commission on May 15, 2000)

 

 

 

  4.18

 

Supplemental Agreement dated May 15, 2000 (supplementing the Domain Name License Agreement dated February 3, 2000) between NetEase.com, Inc. and Guangzhou NetEase Computer System Co., Ltd. (incorporated by reference to Exhibit 10.48 to Amendment No. 1 to the company’s Registration Statement on Form F-1 (file no. 333-11724) filed with the Securities and Exchange Commission on May 15, 2000)

 

 

 

  4.19

 

Letter of Agreement, dated June 6, 2000, among William Lei Ding, Bo Ding and NetEase.com, Inc. (incorporated by reference to Exhibit 10.49 to Amendment No. 2 to the company’s Registration Statement on Form F-1 (file no. 333-11724) filed with the Securities and Exchange Commission on June 15, 2000)

 

 

 

  4.20

 

Supplemental Agreement dated June 15, 2000 (supplementing the Online Advertising Agreement dated February 15, 2000), between Beijing Guangyitong Advertising Co., Ltd. and Guangzhou NetEase Computer System Co., Ltd. (incorporated by reference to Exhibit 10.50 to Amendment No. 2 to the company’s Registration Statement on Form F-1 (file no. 333-11724) filed with the Securities and Exchange Commission on June 15, 2000)

 

 

 

  4.21

 

Trademark Assignment Agreement dated August 17, 2001 between Guangzhou NetEase Computer System Co., Ltd. and NetEase Information Technology (Beijing) Co., Ltd and its Supplemental Agreement dated August 27, 2001 (incorporated by reference to Exhibit 4.53 to the company’s Annual Report on Form 20-F for the year ended December 31, 2000 filed

 

92



Table of Contents

 

 

 

with the Securities and Exchange Commission on August 31, 2001)

 

 

 

  4.22

 

Assignment Agreement dated May 17, 2004 by and among NetEase Information Technology (Beijing) Co., Ltd., NetEase Information Technology (Shanghai) Co., Inc. and Guangzhou NetEase Interactive Entertainment Ltd. (incorporated by reference to Exhibit 4.38 to the company’s Annual Report on Form 20-F for the year ended December 31, 2004 filed with the Securities and Exchange Commission on June 27, 2005)

 

 

 

  4.23

 

Supplemental Letter of Agreement dated May 17, 2004 (supplementing the Letter Agreement dated June 6, 2000 by and among William Lei Ding, Bo Ding and NetEase.com, Inc.) by and among William Lei Ding, Bo Ding, Jun Liang and NetEase.com, Inc. (incorporated by reference to Exhibit 4.39 to the company’s Annual Report on Form 20-F for the year ended December 31, 2004 filed with the Securities and Exchange Commission on June 27, 2005)

 

 

 

  4.24

 

Second Supplemental Letter of Agreement dated July 15, 2004 (supplementing the Letter Agreement dated June 6, 2000 by and among William Lei Ding, Bo Ding and NetEase.com, Inc., as supplemented by the Supplemental Letter of Agreement dated May 17, 2004 by and among William Lei Ding, Bo Ding, Jun Liang and NetEase.com, Inc.) by and among William Lei Ding, Bo Ding, Jun Liang and NetEase.com, Inc. (incorporated by reference to Exhibit 4.40 to the company’s Annual Report on Form 20-F for the year ended December 31, 2004 filed with the Securities and Exchange Commission on June 27, 2005)

 

 

 

  4.25

 

No. 3 Supplemental Letter of Agreement dated July 20, 2004 (supplementing the Letter Agreement dated June 6, 2000 by and among William Lei Ding, Bo Ding and NetEase.com, Inc., as supplemented by the Supplemental Letter of Agreement dated May 17, 2004 and the Second Supplemental Letter of Agreement dated July 15, 2004, each by and among William Lei Ding, Bo Ding, Jun Liang and NetEase.com, Inc.) by and among William Lei Ding, Bo Ding, Jun Liang and NetEase.com, Inc. (incorporated by reference to Exhibit 4.41 to the company’s Annual Report on Form 20-F for the year ended December 31, 2004 filed with the Securities and Exchange Commission on June 27, 2005)

 

 

 

  4.26

 

Cooperative Agreement between Guangzhou NetEase Computer System Co., Ltd. and NetEase (Hangzhou) Network Co., Ltd. effective as of January 1, 2007 (incorporated by reference to Exhibit 4.32 to the company’s Annual Report on Form 20-F for the year ended December 31, 2006 filed with the Securities and Exchange Commission on June 26, 2007)

 

 

 

  4.27

 

Cooperative Agreement between Guangzhou NetEase Computer System Co., Ltd., Guangzhou NetEase Interactive Entertainment Limited and NetEase Information Technology (Beijing) Co., Ltd. effective as of January 1, 2006 (incorporated by reference to Exhibit 4.33 to the company’s Annual Report on Form 20-F for the year ended December 31, 2006 filed with the Securities and Exchange Commission on June 26, 2007)

 

 

 

  4.28

 

Cooperative Agreement between Guangzhou NetEase Computer System Co., Ltd. and Guangzhou Boguan Telecommunication Technology Limited effective as of January 1, 2006 (incorporated by reference to Exhibit 4.34 to the company’s Annual Report on Form 20-F for the year ended December 31, 2006 filed with the Securities and Exchange Commission on June 26, 2007)

 

 

 

  4.29

 

Cooperative Agreement between NetEase Information Technology (Beijing) Co., Ltd and Beijing Guangyitong Advertising Co., Ltd. effective as of January 1, 2006 (incorporated by reference to Exhibit 4.35 to the company’s Annual Report on Form 20-F for the year ended December 31, 2006 filed with the Securities and Exchange Commission on June 26, 2007)

 

 

 

  4.30

 

Cooperative Agreement between Guangzhou NetEase Interactive Entertainment Ltd and Beijing Guangyitong Advertising Co., Ltd. effective as of January 1, 2006 (incorporated by reference to Exhibit 4.36 to the company’s Annual Report on Form 20-F for the year ended December 31, 2006 filed with the Securities and Exchange Commission on June 26, 2007)

 

 

 

  8.1

 

Subsidiaries of NetEase.com, Inc.

 

 

 

11.1

 

Code of Business Conduct (incorporated by reference to Exhibit 11.1 to the company’s Annual Report on Form 20-F for the year ended December 31, 2006 filed with the Securities and Exchange Commission on June 26, 2007)

 

 

 

12.1

 

Certification of Chief Executive Officer Required by Rule 13a-14(a)

 

 

 

12.2

 

Certification of Acting Chief Financial Officer Required by Rule 13a-14(a)

 

 

 

13.1

 

Certification of Chief Executive Officer Required by Rule 13a-14(b) and Section 1350 of Chapter 63 of Title 18 of the United States Code

 

 

 

13.2

 

Certification of Acting Chief Financial Officer Required by Rule 13a-14(b) and Section 1350 of Chapter 63 of Title 18 of the United States Code

 

 

 

15.1

 

Charter of Audit Committee of the Board of Directors of the Registrant (incorporated by reference to Exhibit 15.1 to the company’s Annual Report on Form 20-F for the year ended December 31, 2006 filed with the Securities and Exchange Commission on June 26, 2007)

 

 

 

15.2

 

Consent of PricewaterhouseCoopers Zhong Tian CPAs Limited Company, Independent Registered Public Accounting Firm

 

93



Table of Contents

 

15.3

 

Consent of Maples and Calder

 

 

 

15.4

 

Consent of King and Wood PRC Lawyers

 

94



Table of Contents

 

SIGNATURES

 

The registrant hereby certifies that it meets all of the requirements for filing on Form 20-F and that it has duly caused and authorized the undersigned to sign this annual report on its behalf.

 

 

 

NETEASE.COM, INC.

 

 

 

 

By:

/s/ William Lei Ding

 

 

William Lei Ding

 

 

Chief Executive Officer

 

 

 

 

Date:

June 22, 2011

 

95




Table of Contents

 

Management’s Report on Internal Control Over Financial Reporting

 

The management of NetEase.com, Inc., or the Company, is responsible for establishing and maintaining adequate internal control over financial reporting as defined in Rule 13a-15(f) and 15d-15(f) promulgated under the Securities Exchange Act of 1934, as amended.

 

Because of its inherent limitations, internal control over financial reporting may not prevent or detect misstatements. Projections of any evaluation of effectiveness to future periods are subject to the risk that controls may become inadequate because of changes in conditions, or that the degree of compliance with the policies or procedures may deteriorate.

 

The Company’s management, with the participation of the Company’s principal executive and principal financial officer, assessed the effectiveness of the Company’s internal control over financial reporting as of the end of the most recent fiscal year, December 31, 2010. In making this assessment, the Company’s management used the criteria set forth by the Committee of Sponsoring Organizations of the Treadway Commission (COSO) in Internal Control-Integrated Framework. Based on its assessment, management concluded that, as of the end of the Company’s most recent fiscal year, December 31, 2010, the Company’s internal control over financial reporting is effective based on those criteria.

 

PricewaterhouseCoopers Zhong Tian CPAs Limited Company, our independent registered public accounting firm, has audited the effectiveness of the Company’s internal control over financial reporting as of December 31, 2010, as stated in their report, which is included herein.

 

F-1



Table of Contents

 

Report of Independent Registered Public Accounting Firm

 

To the Board of Directors and Shareholders of NetEase.com, Inc.:

 

In our opinion, the accompanying consolidated balance sheets and the related consolidated statements of operations and comprehensive income, of shareholders’ equity and of cash flows expressed in Chinese Renminbi (“RMB”) present fairly, in all material respects, the financial position of NetEase.com, Inc. and its subsidiaries (“the Company”) at December 31, 2010 and 2009, and the results of their operations and their cash flows for each of the three years in the period ended December 31, 2010 in conformity with accounting principles generally accepted in the United States of America.  Also in our opinion, the Company maintained, in all material respects, effective internal control over financial reporting as of December 31, 2010 based on criteria established in Internal Control—Integrated Framework issued by the Committee of Sponsoring Organizations of the Treadway Commission (COSO). The Company’s management is responsible for these financial statements, for maintaining effective internal control over financial reporting and for its assessment of the effectiveness of internal control over financial reporting, included in Management’s Report on Internal Control over Financial Reporting appearing on Page F-1 of this Form 20-F. Our responsibility is to express opinions on these financial statements and on the Company’s internal control over financial reporting based on our integrated audits. We conducted our audits in accordance with the standards of the Public Company Accounting Oversight Board (United States). Those standards require that we plan and perform the audits to obtain reasonable assurance about whether the financial statements are free of material misstatement and whether effective internal control over financial reporting was maintained in all material respects. Our audits of the financial statements included examining, on a test basis, evidence supporting the amounts and disclosures in the financial statements, assessing the accounting principles used and significant estimates made by management, and evaluating the overall financial statement presentation.  Our audit of internal control over financial reporting included obtaining an understanding of internal control over financial reporting, assessing the risk that a material weakness exists, and testing and evaluating the design and operating effectiveness of internal control based on the assessed risk. Our audits also included performing such other procedures as we considered necessary in the circumstances. We believe that our audits provide a reasonable basis for our opinions.

 

A company’s internal control over financial reporting is a process designed to provide reasonable assurance regarding the reliability of financial reporting and the preparation of financial statements for external purposes in accordance with generally accepted accounting principles. A company’s internal control over financial reporting includes those policies and procedures that (i) pertain to the maintenance of records that, in reasonable detail, accurately and fairly reflect the transactions and dispositions of the assets of the company; (ii) provide reasonable assurance that transactions are recorded as necessary to permit preparation of financial statements in accordance with generally accepted accounting principles, and that receipts and expenditures of the company are being made only in accordance with authorizations of management and directors of the company; and (iii) provide reasonable assurance regarding prevention or timely detection of unauthorized acquisition, use, or disposition of the company’s assets that could have a material effect on the financial statements.

 

Because of its inherent limitations, internal control over financial reporting may not prevent or detect misstatements. Also, projections of any evaluation of effectiveness to future periods are subject to the risk that controls may become inadequate because of changes in conditions, or that the degree of compliance with the policies or procedures may deteriorate.

 

/s/ PricewaterhouseCoopers Zhong Tian CPAs Limited Company

PricewaterhouseCoopers Zhong Tian CPAs Limited Company

Beijing, the People’s Republic of China

 

June 22, 2011

 

F-2



Table of Contents

 

NetEase.com, Inc.

Consolidated Balance Sheets

(in thousands except per share data)

 

 

 

December 31,

 

December 31,

 

December 31,

 

 

 

2009

 

2010

 

2010

 

 

 

RMB

 

RMB

 

US$

 

Assets

 

 

 

 

 

 

 

Current assets:

 

 

 

 

 

 

 

Cash

 

1,041,290

 

1,285,137

 

194,718

 

Time deposits

 

5,975,378

 

8,193,972

 

1,241,511

 

Restricted cash

 

123,864

 

140,599

 

21,303

 

Accounts receivable, net

 

187,340

 

256,335

 

38,839

 

Prepayments and other current assets

 

568,125

 

678,793

 

102,847

 

Deferred tax assets

 

76,565

 

72,059

 

10,918

 

Total current assets

 

7,972,562

 

10,626,895

 

1,610,136

 

 

 

 

 

 

 

 

 

Non-current assets:

 

 

 

 

 

 

 

Property, equipment and software, net

 

557,756

 

755,778

 

114,512

 

Land use right, net

 

12,305

 

12,046

 

1,825

 

License rights

 

212,847

 

144,637

 

21,915

 

Deferred tax assets

 

4,188

 

1,530

 

232

 

Other long-term assets

 

43,811

 

45,776

 

6,935

 

Total non-current assets

 

830,907

 

959,767

 

145,419

 

 

 

 

 

 

 

 

 

Total assets

 

8,803,469

 

11,586,662

 

1,755,555

 

 

 

 

 

 

 

 

 

Liabilities and Shareholders’ Equity

 

 

 

 

 

 

 

Current liabilities:

 

 

 

 

 

 

 

Accounts payable

 

238,435

 

130,558

 

19,782

 

Salary and welfare payables

 

129,493

 

181,973

 

27,572

 

Taxes payable

 

213,727

 

289,332

 

43,838

 

Deferred revenue

 

583,470

 

773,952

 

117,265

 

Accrued liabilities and other payables

 

212,800

 

452,412

 

68,547

 

Total current liabilities

 

1,377,925

 

1,828,227

 

277,004

 

 

 

 

 

 

 

 

 

Long-term Payable:

 

 

 

 

 

 

 

Other long-term payable

 

200

 

33,342

 

5,052

 

Deferred tax liabilities

 

 

1,455

 

221

 

Total long-term payable

 

200

 

34,797

 

5,273

 

 

 

 

 

 

 

 

 

Total liabilities

 

1,378,125

 

1,863,024

 

282,277

 

 

 

 

 

 

 

 

 

Commitments and contingencies (See Note 19)

 

 

 

 

 

 

 

 

 

 

 

 

 

 

 

Shareholders’ equity:

 

 

 

 

 

 

 

Ordinary shares, US$0.0001 par value:

 

 

 

 

 

 

 

1,000,300,000 shares authorized,3,238,025 shares issued and outstanding as of December 31, 2009 and 3,252,364 shares issued and outstanding as of December 31, 2010

 

2,664

 

2,673

 

405

 

Additional paid-in capital

 

784,489

 

850,724

 

128,898

 

Statutory reserves

 

225,784

 

321,968

 

48,783

 

Retained earnings

 

6,425,841

 

8,565,446

 

1,297,794

 

NetEase.com, Inc’s shareholders’ equity

 

7,438,778

 

9,740,811

 

1,475,880

 

Noncontrolling interests

 

(13,434

)

(17,173

)

(2,602

)

Total shareholders’ equity

 

7,425,344

 

9,723,638

 

1,473,278

 

 

 

 

 

 

 

 

 

Total liabilities and shareholders’ equity

 

8,803,469

 

11,586,662

 

1,755,555

 

 

The accompanying notes are an integral part of these consolidated financial statements.

 

F-3



Table of Contents

 

NetEase.com, Inc.

Consolidated Statements of Operations and Comprehensive Income

(in thousands except per share data)

 

 

 

For the year ended December 31,

 

 

 

2008

 

2009

 

2010

 

2010

 

 

 

RMB

 

RMB

 

RMB

 

US$

 

Revenues:

 

 

 

 

 

 

 

 

 

Online game services

 

2,498,518

 

3,368,689

 

4,944,439

 

749,157

 

Advertising services

 

405,887

 

383,560

 

633,209

 

95,941

 

Wireless value-added services and others

 

71,719

 

71,202

 

82,141

 

12,446

 

 

 

2,976,124

 

3,823,451

 

5,659,789

 

857,544

 

Business tax benefit/(expense)

 

108,460

 

(66,504

)

(152,120

)

(23,048

)

Net revenues

 

3,084,584

 

3,756,947

 

5,507,669

 

834,496

 

Cost of revenues

 

(578,690

)

(972,374

)

(1,798,841

)

(272,552

)

Gross profit

 

2,505,894

 

2,784,573

 

3,708,828

 

561,944

 

 

 

 

 

 

 

 

 

 

 

Operating expenses:

 

 

 

 

 

 

 

 

 

Selling and marketing expenses

 

(232,487

)

(351,661

)

(656,976

)

(99,542

)

General and administrative expenses

 

(137,118

)

(165,205

)

(189,621

)

(28,730

)

Research and development expenses

 

(221,726

)

(244,272

)

(317,929

)

(48,171

)

Total operating expenses

 

(591,331

)

(761,138

)

(1,164,526

)

(176,443

)

 

 

 

 

 

 

 

 

 

 

Operating profit

 

1,914,563

 

2,023,435

 

2,544,302

 

385,501

 

Other income (expenses):

 

 

 

 

 

 

 

 

 

Investment income

 

1,518

 

354

 

290

 

44

 

Interest income

 

144,805

 

128,168

 

141,001

 

21,364

 

Exchange gains (losses)

 

(167,102

)

9,617

 

(89,488

)

(13,560

)

Other, net

 

3,552

 

(10,934

)

(19,634

)

(2,975

)

Income before tax

 

1,897,336

 

2,150,640

 

2,576,471

 

390,374

 

Income tax

 

(300,673

)

(313,861

)

(344,446

)

(52,189

)

 

 

 

 

 

 

 

 

 

 

Net income

 

1,596,663

 

1,836,779

 

2,232,025

 

338,185

 

Net loss attributable to non-controlling interests

 

25

 

13,657

 

3,747

 

568

 

Net income attributable to the NetEase.com, Inc.’s shareholders

 

1,596,688

 

1,850,436

 

2,235,772

 

338,753

 

Comprehensive income

 

1,596,688

 

1,850,436

 

2,235,772

 

338,753

 

 

 

 

 

 

 

 

 

 

 

Net income per share, basic

 

0.51

 

0.57

 

0.69

 

0.10

 

Net income per ADS, basic

 

12.81

 

14.34

 

17.22

 

2.61

 

Net income per share, diluted

 

0.49

 

0.57

 

0.69

 

0.10

 

Net income per ADS, diluted

 

12.34

 

14.24

 

17.14

 

2.60

 

Weighted average number of ordinary shares outstanding, basic

 

3,117,117

 

3,225,250

 

3,246,426

 

3,246,426

 

Weighted average number of ADS outstanding, basic

 

124,685

 

129,010

 

129,857

 

129,857

 

Weighted average number of ordinary shares outstanding, diluted

 

3,234,214

 

3,248,983

 

3,261,886

 

3,261,886

 

Weighted average number of ADS outstanding, diluted

 

129,369

 

129,959

 

130,475

 

130,475

 

 

The accompanying notes are an integral part of these consolidated financial statements.

 

F-4



Table of Contents

 

NetEase.com, Inc.

Consolidated Statements of Shareholders’ Equity

(Amounts and share numbers, in thousands)

 

 

 

 

 

 

 

 

 

 

 

 

 

 

 

 

 

 

 

 

 

 

 

 

 

 

 

 

 

 

 

 

 

 

 

 

 

 

 

Accumulated
other

 

Non-

 

Total

 

 

 

Ordinary shares

 

Additional

 

Treasury stock

 

Statutory

 

Retained

 

comprehensive

 

controlling

 

shareholders’

 

 

 

Share

 

Amount

 

paid-in capital

 

Share

 

Amount

 

reserves

 

earnings

 

income

 

interests

 

equity

 

 

 

 

 

RMB

 

RMB

 

 

 

RMB

 

RMB

 

RMB

 

RMB

 

RMB

 

RMB

 

 

 

 

 

 

 

 

 

 

 

 

 

 

 

 

 

 

 

 

 

 

 

Balance as of December 31, 2007

 

3,036,271

 

2,526

 

133,776

 

 

 

168,729

 

3,092,062

 

1,332

 

208

 

3,398,633

 

Ordinary shares issued upon exercise of employee stock options

 

19,428

 

13

 

18,394

 

 

 

 

 

 

 

18,407

 

Ordinary shares issued upon conversion of convertible notes

 

182,720

 

125

 

601,901

 

 

 

 

 

 

 

602,026

 

Repurchase of shares

 

 

 

 

(31,950

)

(165,727

)

 

 

 

 

(165,727

)

Cancellation of repurchased shares

 

(31,950

)

(22

)

(109,398

)

31,950

 

165,727

 

 

(56,307

)

 

 

 

Share-based compensation cost

 

 

 

67,949

 

 

 

 

 

 

 

67,949

 

Appropriation to statutory reserves

 

 

 

 

 

 

27,143

 

(27,143

)

 

 

 

Net income

 

 

 

 

 

 

 

1,596,688

 

 

(25

)

1,596,663

 

Option exercised in a subsidiary by non-controlling shareholders

 

 

 

 

 

 

 

 

 

26

 

26

 

Disposal of investments

 

 

 

 

 

 

 

 

(1,332

)

 

(1,332

)

Balance as of December 31, 2008

 

3,206,469

 

2,642

 

712,622

 

 

 

195,872

 

4,605,300

 

 

209

 

5,516,645

 

Ordinary shares issued upon exercise of employee stock options

 

31,556

 

22

 

40,492

 

 

 

 

 

 

 

40,514

 

Share-based compensation cost

 

 

 

31,385

 

 

 

 

 

 

 

31,385

 

Appropriation to statutory reserves

 

 

 

 

 

 

29,912

 

(29,912

)

 

 

 

Net income

 

 

 

 

 

 

 

1,850,436

 

 

(13,657

)

1,836,779

 

Option exercised in a subsidiary by non-controlling shareholders

 

 

 

 

 

 

 

 

 

19

 

19

 

Other

 

 

 

(10

)

 

 

 

17

 

 

(5

)

2

 

Balance as of December 31, 2009

 

3,238,025

 

2,664

 

784,489

 

 

 

225,784

 

6,425,841

 

 

(13,434

)

7,425,344

 

Ordinary shares issued upon exercise of employee stock options

 

14,339

 

9

 

24,114

 

 

 

 

 

 

 

24,123

 

Share-based compensation cost

 

 

 

42,130

 

 

 

 

 

 

 

42,130

 

Appropriation to statutory reserves

 

 

 

 

 

 

96,184

 

(96,184

)

 

 

 

Net income

 

 

 

 

 

 

 

2,235,772

 

 

(3,747

)

2,232,025

 

Option exercised in a subsidiary by non-controlling shareholders

 

 

 

 

 

 

 

 

 

16

 

16

 

Other

 

 

 

(9

)

 

 

 

17

 

 

(8

)

 

Balance as of December 31, 2010

 

3,252,364

 

2,673

 

850,724

 

 

 

321,968

 

8,565,446

 

 

(17,173

)

9,723,638

 

 

The accompanying notes are an integral part of these consolidated financial statements.

 

F-5



Table of Contents

 

NetEase.com, Inc.

Consolidated Statements of Cash Flows

(in thousands)

 

 

 

For the year ended December 31,

 

 

 

2008

 

2009

 

2010

 

2010

 

 

 

RMB

 

RMB

 

RMB

 

US$

 

Cash flows from operating activities:

 

 

 

 

 

 

 

 

 

Net income

 

1,596,663

 

1,836,779

 

2,232,025

 

338,185

 

Adjustments to reconcile net income to net cash provided by operating activities:

 

 

 

 

 

 

 

 

 

Depreciation and amortization

 

90,962

 

143,580

 

232,171

 

35,177

 

Share-based compensation cost

 

67,949

 

31,385

 

102,406

 

15,516

 

Allowance for (reversal of) provision for doubtful debts

 

8,605

 

15,982

 

(20,029

)

(3,035

)

Loss on disposal of property, equipment and software

 

317

 

3,988

 

13,985

 

2,119

 

Unrealized exchange (gains) losses

 

166,712

 

(11,688

)

100,219

 

15,185

 

Deferred income taxes

 

47,154

 

(43,061

)

8,619

 

1,306

 

Net equity share of losses (gains) from associated companies

 

2,028

 

4,104

 

(1,093

)

(166

)

Others

 

(16

)

13

 

 

 

Changes in operating assets and liabilities:

 

 

 

 

 

 

 

 

 

Accounts receivable

 

(85,716

)

(7,139

)

(89,997

)

(13,635

)

Prepayments and other current assets

 

(52,389

)

(453,045

)

3,047

 

462

 

Accounts payable

 

45,565

 

154,463

 

(37,557

)

(5,690

)

Salary and welfare payables

 

26,269

 

34,571

 

52,480

 

7,952

 

Taxes payable

 

12,316

 

108,973

 

12,592

 

1,908

 

Deferred revenue

 

92,759

 

135,744

 

190,482

 

28,861

 

Accrued liabilities and other payables

 

(1,379

)

139,846

 

55,604

 

8,424

 

Net cash provided by operating activities

 

2,017,799

 

2,094,495

 

2,854,954

 

432,569

 

 

 

 

 

 

 

 

 

 

 

Cash flows from investing activities

 

 

 

 

 

 

 

 

 

Purchase of property, equipment and software

 

(133,329

)

(407,727

)

(297,980

)

(45,148

)

Proceeds from sale of property, equipment and software

 

281

 

120

 

359

 

54

 

Prepayment for land use right

 

(822

)

 

 

 

Incentive received on land use right

 

15,000

 

 

 

 

Prepayment of license right

 

(27,464

)

 

 

 

Purchase of license right

 

 

(204,819

)

 

 

Prepayment for royalties

 

(13,688

)

 

 

 

Investments in associated companies

 

(33,560

)

(4,207

)

 

 

Transfer to restricted cash

 

 

(123,863

)

(16,736

)

(2,536

)

Net change in time deposits with terms of three months

 

(520,970

)

1,105,918

 

(338,570

)

(51,298

)

Placement/rollover of matured time deposits

 

(3,732,114

)

(6,406,601

)

(10,402,822

)

(1,576,185

)

Proceeds from maturity of time deposits

 

1,042,752

 

4,136,425

 

8,443,805

 

1,279,364

 

Net increase in other assets

 

(5,344

)

(2,830

)

(9,218

)

(1,397

)

Net cash used in investing activities

 

(3,409,258

)

(1,907,584

)

(2,621,162

)

(397,146

)

 

 

 

 

 

 

 

 

 

 

Cash flows from financing activities:

 

 

 

 

 

 

 

 

 

Proceeds from employees exercising stock options

 

18,407

 

40,514

 

24,123

 

3,656

 

Repurchase of company shares

 

(165,727

)

 

 

 

Payments for other long-term payable

 

(10,000

)

 

 

 

Capital contribution from non-controlling interests

 

27

 

19

 

16

 

2

 

Net cash provided by (used in) financing activities

 

(157,293

)

40,533

 

24,139

 

3,658

 

 

 

 

 

 

 

 

 

 

 

Effect of exchange rate changes on cash held in foreign currencies

 

(140,661

)

20,438

 

(14,084

)

(2,134

)

 

 

 

 

 

 

 

 

 

 

Net (decrease) increase in cash

 

(1,689,413

)

247,882

 

243,847

 

36,947

 

Cash, beginning of the year

 

2,482,821

 

793,408

 

1,041,290

 

157,771

 

Cash, end of the year

 

793,408

 

1,041,290

 

1,285,137

 

194,718

 

 

 

 

 

 

 

 

 

 

 

Supplemental disclosures of cash flow information:

 

 

 

 

 

 

 

 

 

Cash paid for income taxes, net of tax refund

 

250,081

 

294,273

 

252,040

 

38,188

 

Supplemental schedule of non-cash investing and financing activities:

 

 

 

 

 

 

 

 

 

Treasury stock cancellation

 

165,727

 

 

 

 

Fixed asset purchases financed by accounts payable

 

37,302

 

47,427

 

146,523

 

22,200

 

Conversion of convertible notes to ordinary shares

 

602,042

 

 

 

 

 

The accompanying notes are an integral part of these consolidated financial statements.

 

F-6



Table of Contents

 

Notes to the Consolidated Financial Statements

(Amounts expressed in Renminbi (“RMB”), unless otherwise stated)

 

1.                       Organization and Nature of Operations

 

(a)                   The Group

 

NetEase.com, Inc. (the “Company”) was incorporated in the Cayman Islands on July 6, 1999. The Company has been listed on the Nasdaq National Market (now the Nasdaq Global Select Market) in the United States of America since July 2000. As of December 31, 2010, the Company had eleven subsidiaries and eight variable interest entities (“VIEs”) for which the Company is the primary beneficiary. The Company, its subsidiaries and VIEs are hereinafter collectively referred to as the “Group” or the “Company”.

 

Details of the controlled entities and consolidated VIEs are described below:

 

Name

 

Place and date of
incorporation

Controlled entities:

 

 

 

 

 

NetEase Information Technology (Beijing) Co., Ltd. (“NetEase Beijing”)

 

Beijing, China

August 30, 1999

 

 

 

NetEase Interactive Entertainment Ltd. (“NetEase Interactive”)

 

British Virgin Islands

April 12, 2002

 

 

 

Guangzhou NetEase Interactive Entertainment Ltd. (“Guangzhou Interactive”)

 

Guangzhou, China

October 15, 2002

 

 

 

Guangzhou Boguan Telecommunication Technology Ltd. (“Boguan”)

 

Guangzhou, China

December 8, 2003

 

 

 

NetEase Youdao Information Technology (Beijing) Co., Ltd. (“Youdao Information”)

 

Beijing, China

March 21, 2006

 

 

 

NetEase (Hangzhou) Network Co., Ltd. (“NetEase Hangzhou”)

 

Hangzhou, China

June 2, 2006

 

 

 

Hong Kong NetEase Interactive Entertainment Limited (“Hong Kong NetEase Interactive”)

 

Hong Kong, China

November 26, 2007

 

 

 

NetEase (Hong Kong) Limited (“NetEase Hong Kong”)

 

Hong Kong, China

November 26, 2007

 

 

 

Guangzhou NetEase Information Technology Limited (“Guangzhou Information”)

 

Guangzhou, China

June 24, 2008

 

 

 

Hangzhou Langhe Technology Company Limited (“Hangzhou Langhe”)

 

Hangzhou, China

July 2009

 

 

 

Zhejiang Weiyang Technology Company Limited (“Weiyang”)

 

Hangzhou, China

March 2010

 

 

 

Guangzhou NetEase Computer System Co., Ltd. (“Guangzhou NetEase”)

 

Guangzhou, China

June 24, 1997

 

 

 

Beijing Guangyitong Advertising Co., Ltd. (“Guangyitong Advertising”)

 

Beijing, China

November 8, 1999

 

 

 

Beijing NetEase Youdao Computer System Co., Ltd. (“Youdao Computer”)

 

Beijing, China

September 4, 2007

 

 

 

Shanghai EaseNet Network Technology Limited (“SH EaseNet”)

 

Shanghai, China

January 3, 2008

 

 

 

StormNet Information Technology (Hong Kong) Limited (Formerly known as “Hong Kong NetEase Computer Technology Limited”) (“StormNet IT HK”)

 

Hong Kong, China

April 18, 2008

 

 

 

StormNet Information Technology (Shanghai) Limited (“StormNet IT SH”)

 

Shanghai, China

December 9, 2008

 

F-7



Table of Contents

 

Name

 

Place and date of
incorporation

Hangzhou Leihuo Network Company Limited (“HZ Leihuo”)

 

Hangzhou, China

April 2009

 

 

 

Wangyibao Company Limited (“Wangyibao Company”)

 

Hangzhou, China

July 2010

 

As of December 31, 2010, the total assets of all the consolidated VIEs and their subsidiaries of the Company totaled RMB1.7 billion, mainly comprising cash and cash equivalents, accounts receivable, prepayments and other current assets and fixed assets. As of December 31, 2010, the total liabilities of the consolidated VIEs and their subsidiaries were RMB1.1 billion, mainly comprising accounts payable, deferred revenue, accrued liabilities and other payables.

 

In accordance with the VIE agreements, the Company has power to direct the activities of the VIEs and can have assets transferred out of the VIEs and their subsidiaries. Therefore, the Company considers that there are no assets in the consolidated VIEs that can be used only to settle obligations of the consolidated VIEs, except for the registered capital of the VIEs and their subsidiaries and certain non-distributable statutory reserves amounting to approximately RMB112.1 million and RMB5.0 million, respectively as of December 31, 2010.  As the consolidated VIEs and their subsidiaries are incorporated as limited liability companies under the PRC Company Law, creditors do not have recourse to the general credit of the Company for the liabilities of the consolidated VIEs.

 

Currently, there are certain contractual arrangements between the Company and several of its VIEs which require the Company to provide additional financial support or guarantees to its VIEs, where necessary.

 

There is no entity in the Company’s group for which the Company has a variable interest but is not the primary beneficiary as of December 31, 2010.

 

F-8



Table of Contents

 

1.                       Organization and Nature of Operations

 

(a)                   The Group

 

In August 2008 and April 2009, Blizzard Entertainment, Inc. (“Blizzard”) agreed to license certain online games to SH EaseNet for operation in China. SH EaseNet is a PRC company owned by William Lei Ding, the Company’s Chief Executive Officer, director and major shareholder, and has contractual arrangements with the joint venture established between, and owned equally by, Blizzard and the Company, and with the Company. The joint venture was established concurrently with the licensing of the games in August 2008 and will provide technical services to SH EaseNet. The joint venture currently consists of two companies, StormNet IT HK and StormNet IT SH. SH EaseNet, StormNet IT HK and StormNet IT SH did not have significant operations in 2008 and became fully operational starting in 2009.

 

Guangzhou Information was incorporated in China in June 2008 to operate along with the Group’s other PRC subsidiaries in providing technical consulting and related services to the VIEs.

 

In April 2009, two Chinese employees of the Company incorporated a domestic enterprise, HZ Leihuo, for the purpose of applying for an internet content provider license under the applicable Chinese telecommunication laws to operate the Group’s own proprietary games in Hangzhou. In 2009, Leihuo was not fully operational and due to a change in business plan in 2010, Leihuo was not fully operational in 2010.

 

Hangzhou Langhe was incorporated in China in July 2009 to provide customer support service and other technical and consulting services in connection with the Company’s operation of Blizzard Entertainment’s World of Warcraft.

 

Weiyang was incorporated in China in March 2010 to operate a swine raising business in Zhejiang Province, China.  In 2010, Weiyang started to work on this new business venture and as of December 31, 2010, it was still in the process of negotiating with the relevant government authorities over the selection of an appropriate site for the swine raising business.

 

Wangyibao Company was incorporated in China in July 2010 for the purpose of operating the Wangyibao online payment platform of the Company which was initially launched in February 2009 to facilitate e-payment by online-game customers to the Company.  In 2010, management determined to set up a separate VIE, Wangyibao Company, to operate the online payment platform.

 

The Group is principally engaged in developing and providing a range of Internet-related services including online games, advertising and wireless value-added services and others in China. Details of the Group’s business are described in Note 1(b).

 

F-9



Table of Contents

 

1.                       Organization and Nature of Operations (Cont’d)

 

(b)                   Nature of operations

 

The Group generates revenues from providing online game services and advertising services on the NetEase websites, and to a much lesser extent, from wireless value-added and other fee-based premium services.

 

The industry in which the Group operates is subject to a number of industry-specific risk factors, including, but not limited to, rapidly changing technologies; government regulations of the Internet and online game industry in China; significant numbers of new entrants; dependence on key individuals; competition of similar services from larger companies; customer preferences; and the need for the continued successful development, marketing and selling of its services.

 

The Group is currently targeting the Chinese market. The Chinese government regulates Internet access, telecommunications services, the distribution of news and other information and the provision of commerce through strict business licensing requirements and other governmental regulations, which include, among others, those restricting foreign ownership in Chinese companies providing Internet advertising and other Internet or telecommunications value-added services. To comply with the existing Chinese laws and regulations, the Company and certain of its subsidiaries have entered into a series of contractual arrangements with certain VIEs (see Note 1(a)) with respect to the operation of the NetEase websites in connection with the provision of online games, Internet content and wireless value-added services, as well as the provision of advertising services. The revenue earned by the VIEs largely flows through pursuant to the Company and its subsidiaries to a series of contractual arrangements.  Based on these agreements, NetEase Beijing, Guangzhou Interactive, Boguan, Guangzhou Information and NetEase Hangzhou provide technical consulting and related services to the VIEs. Guangzhou NetEase and Guangyitong Advertising are legally owned by two citizens of China, one of whom is the principal shareholder of the Company and the other is his brother.

 

Management believes that the Group’s present operations are structured to comply with the Chinese law. However, many Chinese regulations are subject to extensive interpretive powers of governmental agencies and commissions, and there are substantial uncertainties regarding the interpretation and application of current and future Chinese laws and regulations.  Accordingly, the Company cannot be assured that Chinese regulatory authorities will not ultimately take a contrary view to its belief and will not take action to prohibit or restrict its business activities.  If the current structure of the Group and such contractual arrangements were found to be in violation of any existing or future Chinese laws and regulations, the Group may be required to restructure its structure and operations in China to comply with the changing and new Chinese laws and regulations.  In such case, the Group may not be able to operate or control business in the same manner as it currently does, and therefore, may not be able to consolidate the VIEs. In addition, the relevant regulatory authorities would have broad discretion in dealing with such violations which may adversely impact the financial statements, operations and cash flows of the Company (including the restriction on the Company to carry out the business). It is unclear, however, how such restructuring could impact the Company’s business and operating results, as the Chinese government has not yet found any such contractual arrangements non-compliant. Also, future changes in Chinese government policies affecting the provision of information services, including the provision of online services, Internet access, e-commerce services and online advertising, may impose additional regulatory requirements on the Group or its service providers or otherwise harm its business. (See Note 3(e)).

 

If the VIEs fail to perform their respective obligations under the current contractual arrangements, the Company may have to incur substantial costs and expend significant resources to enforce those arrangements and rely on legal remedies under Chinese laws. The Chinese laws, rules and regulations are relatively new, and because of the limited volume of published decisions and their non-binding nature, the interpretation and enforcement of these laws, rules and regulations involve substantial uncertainties. These uncertainties may impede the ability of the Company to enforce these contractual arrangements, or suffer significant delay or other obstacles in the process of enforcing these contractual arrangements and materially and adversely affect the results of operations and the financial position of the Company.

 

As mentioned under Note 1(a), SH EaseNet has contractual arrangements with the joint venture established between, and owned equally by, Blizzard and the Company, and with the Company.  In addition, Hangzhou Langhe, incorporated in China in July 2009, started to provide to SH EaseNet certain technical and consulting services in connection with the operations of World of Warcraft.  These various subsidiaries and VIE became fully operational in operating the Company’s Blizzard licensed game business in China during 2009.

 

F-10



Table of Contents

 

2.                       Principal Accounting Policies

 

(a)                   Basis of consolidation

 

The consolidated financial statements include the financial statements of the Company, its subsidiaries and VIEs for which the Company is the primary beneficiary with the ownership interests of minority shareholders reported as non-controlling interests. All significant transactions and balances among the Company, its subsidiaries and VIEs have been eliminated upon consolidation. The Company consolidates a VIE if the Company has the power to direct matters that most significantly impact the activities of the VIE, and has the obligation to absorb losses or the right to receive benefits of the VIE that could potentially be significant to the VIE.

 

(b)                   Basis of presentation

 

The accompanying consolidated financial statements have been prepared in accordance with accounting principles generally accepted in the United States of America (“US GAAP”). This basis of accounting differs from that used in the statutory accounts of the Company’s controlled entities and VIEs incorporated in China, which are prepared in accordance with accounting principles and the relevant financial regulations applicable to enterprises established in China (“PRC GAAP”). The consolidated financial statements are prepared based on the historical cost convention.

 

The preparation of financial statements in conformity with US GAAP requires management to make estimates and assumptions that affect the reported amounts of assets and liabilities and disclosures of contingent assets and liabilities at the balance sheet dates and the reported amounts of revenues and expenses during the reporting periods. Actual results might differ from those estimates. These estimates and assumptions include, but are not limited to, assessing the following: the ability to estimate lives of the permanent in-game items, the determination of whether sales prices are fixed or determinable and collection is probable or reasonably assured and the recoverability of accounts receivable, research and development costs, deferred tax assets and the determination of uncertain tax positions, useful lives of property, equipment and software and intangibles, and fair value of the Company’s stock options.

 

(c)                   Revenue recognition

 

The Group recognizes revenue when persuasive evidence of an arrangement exists, delivery has occurred, the sales price is fixed or determinable and collectibility is reasonably assured.

 

Revenues presented in the consolidated statements of operations and comprehensive income represent revenues from online game services, advertising services and wireless value-added services and others recognized net of sales discount.

 

(i)                      Online game services

 

The Group sells prepaid point cards through Guangzhou NetEase and SH EaseNet to the end user. Customers can purchase physical prepaid point cards in different locations in China, including Internet cafés, software stores, convenience stores and bookstores. Customers can also purchase “virtual” prepaid points from vendors who register the points in the Group’s system and “virtual” prepaid cards online via debit and credit cards or bank transfers via the Company’s Wangyibao online payment services platform, and receive the prepaid point information over the Internet. Customers can use the points to play the Group’s online games, pay for in-game items and use other fee-based services. Proceeds received from the sales of prepaid point cards and online points to players are recorded as deferred revenues. The Group earns revenue through providing online game services to players under two types of revenue models: time-based revenue model and item-based revenue model. For online games using the time-based model, players are charged based on the time they spend playing games.

 

Under the item-based model, the basic game play functions are free of charge, and players are charged for purchases of in-game items. Revenues from the sales of in-game items are recognized when the items are consumed by the customers or over the estimated lives of the in-game items. The Company considers the average period that players typically play the games and other game player behavior patterns, as well as various other factors, including the acceptance and popularity of expansion packs, promotional events launched and market conditions to arrive at the best estimates for the estimated lives of the permanent in-game items. The Group assesses the estimated lives of the permanent in-game items for the item-based games on a quarterly basis. Adjustments arising from the changes of estimated lives of permanent in-game items are applied prospectively as such changes are resulted from new information indicating a change in the game player behavior patterns.

 

Unused online points in a personal game account are recognized as revenues when the likelihood that the Group would provide further online games services with respect to such online points is remote.  The Group has determined that such likelihood is remote when the personal game account has been inactive for 540 days or more.

 

F-11



Table of Contents

 

2.                       Principal Accounting Policies (Cont’d)

 

(c)                   Revenue recognition (Cont’d)

 

(ii)                   Advertising services

 

The Group derives its advertising revenues principally from short-term online advertising contracts engaged by Guangyitong Advertising. Advertising service contracts may consist of multiple elements that typically spans over a quarter to a year. The Company has not established vendor specific objective evidence of fair value for the multiple components and, as a result, with respect to the advertising contract that do not include a fixed delivery pattern for various types of advertising services, recognition of revenues is deferred until completion of the contract. For the advertising contracts with a fixed delivery pattern, revenues are recognized ratably over the period in which the advertisement is displayed and only if collection of the resulting receivables is probable.

 

In the search engine business, Youdao Information enters into “cost per action” (“CPA”) advertising contracts and receives fees when an online user performs a specific action such as purchasing a product from or registering with the advertiser. Revenue for CPA contracts is recognized when the specific action is completed. Youdao Information may also enter into advertising business contracts with advertisers that include guarantees of a minimum number of impressions or times that an advertisement appears in pages viewed by users. To the extent that minimum guaranteed impressions are not met within the contractual time period, the related revenues are deferred until the remaining guaranteed impression levels are achieved.

 

The Company recognizes revenue and expense at fair value from a barter transaction involving advertising services provided by the Group only if the fair value of the advertising services surrendered in the transaction is determinable based on the entity’s own historical practice of receiving cash, marketable securities, or other consideration that is readily convertible to a known amount of cash for similar advertising from buyers unrelated to the counterparty in the barter transaction.

 

For the years ended December 31, 2008, 2009 and 2010, the Group engaged in certain advertising barter transactions for which the fair value was not determinable and therefore no revenues or expenses derived from these barter transactions were recognized. These transactions primarily involved exchanges of advertising services rendered by the Group for advertising, promotional benefits, content, consulting services and software provided by the counterparties.

 

(iii)                Wireless value-added services and others

 

A substantial portion of the Group’s revenue from wireless value-added services (“WVAS”) is predominantly derived from activities related to short messaging services (“SMS”) and non-SMS services such as multimedia messaging, wireless application protocol and interactive voice response services. The Group derives WVAS revenues principally from providing value-added services such as friends matching, news and information services, color ring-tone and logo downloads and various other related products to mobile phone users under co-operative arrangements with mobile phone operators. The Group recognizes and reports its WVAS revenues based on its share of the revenues under these co-operative arrangements net of the amounts retained by the mobile phone operators for their services performed in the month based on the monthly confirmation from the mobile phone operators for the service period when the message, content or service is delivered. Where a confirmation has not been received from a mobile phone operator, the Group estimates the revenue, as well as the amounts of billing and transmission failures, applicable to the services provided through that operator and recognizes the estimated revenue net of estimated billing and transmission failures. Revenue is adjusted in the accounts of subsequent period upon receipt of confirmation from the mobile phone operator. Historically, there have been no significant adjustments to the revenue estimates.

 

Other fee-based premium services revenues, operated on a monthly subscription basis, are derived principally from providing premium e-mail, friends matching and dating services and photo services. Prepaid subscription revenues are deferred and are recognized by the Group on a straight-line basis over the period in which the services are provided.

 

In February 2009, the Company launched its Wangyibao payment platform, through which game players registered for Wangyibao operations can deposit money in their accounts and use the accounts to pay for game point cards and other fee-based services and products rendered by the Company.  Account holders are charged for service fees based on services consumed in accordance with the service agreement and the Company recognizes revenue when service are rendered.

 

(d)                   Cost of revenues

 

Costs of online game services, advertising services and wireless value-added services and others consist primarily of staff costs of those departments directly involved in providing such services, royalties and consultancy fees related to licensed games, depreciation and amortization of computers and software, server custody fees, bandwidth, business tax paid by the Company and its subsidiaries on intra-group revenues from the VIEs and other direct costs of providing these services. These costs are charged to the consolidated statements of operations and comprehensive income as incurred.

 

F-12



Table of Contents

 

2.                       Principal Accounting Policies (Cont’d)

 

(e)                   Research and development costs

 

Costs incurred for the development of online game products prior to the establishment of technological feasibility are expensed when incurred. Once an online game has reached technological feasibility with a proven ability to operate in the Chinese market, all subsequent online game development costs are capitalized until that game is marketed. Technical feasibility is evaluated on a product-by-product basis, but typically encompasses both technical design and game design documentation. The costs incurred for development of on-line game products have not been capitalized because the period after the date technical feasibility is reached and the time when the game is marketed is short historically and the development cost incurred in the period are insignificant. All online game development costs have been expensed when incurred for the years ended December 31, 2008, 2009 and 2010.

 

The Group expenses all costs that are incurred in connection with the planning and implementation phases of development and costs that are associated with repair or maintenance of the existing websites and software. Direct costs incurred to develop the software during the application development stage that can provide future benefits are capitalized.

 

(f)                     Cash and time deposits

 

Cash represents cash on hand and demand deposits placed with large reputable banks in Hong Kong or China with terms of less than three months. As of December 31, 2009, there were demand deposits with terms of less than three months denominated in US dollars, HK dollars and Euro amounting to approximately US$27.9 million, HK$180,000 and Euro1.4 million, respectively.   As of December 31, 2010, there were cash at bank and demand deposits with terms of less than three months denominated in US dollars, HK dollars and Euro amounting to approximately US$19.0 million, HK$167,000 and Euro5.1 million, respectively (equivalent to approximately RMB126.1 million, RMB142,000 and RMB45.1 million, respectively).

 

Time deposits represent time deposits placed with banks with original maturities of three months or more. As of December 31, 2009, there were time deposits denominated in US dollars and Euro amounting to approximately US$48.9 million and Euro77.0 million.  As of December 31, 2010, there were time deposits denominated in US dollars and Euro amounting to approximately US$55.1 million and Euro70.7 million (equivalent to approximately RMB365.1 million and RMB622.3 million, respectively).

 

As of December 31, 2009, the Company had approximately RMB91.9 million of its time deposits reported as restricted cash, representing cash held under an escrow account related to its legal proceedings brought against the property developer of an office building located in Guangzhou, China, which is currently occupied by the Company. The legal proceedings were satisfactorily concluded with the restriction over the use of such time deposits removed in February 2010 (see Note 6). In addition, the Company had a restricted cash balance of RMB32.0 million as of December 31, 2009, representing a guarantee deposit made for consulting fee payments due to Blizzard for a 12-month period to October 2010. The guarantee will be renewable annually until termination of the license agreement for the operations of World of Warcraft.  As of December 31, 2010, total restricted cash amounted to approximately RMB140.6 million, comprising of the foregoing-mentioned guarantee deposit in an amount of RMB36.0 million, and fixed deposits totaled approximately RMB104.6 million held in an escrow account set up for the purpose of funding World of Warcraft’s sales and marketing activities  for a 12-month period to September 2011.

 

The Company had no other lien arrangements during 2009 and 2010.

 

(g)                  Financial instruments

 

The Group’s financial instruments, including cash and time deposits with maturity terms no longer than one year, accounts receivable and accounts payable, are carried at cost as of the balance sheet dates. The carrying values approximate their fair values due to the short maturities of these instruments.

 

Investments designated as available-for-sale are reported at fair value, with unrealized gains and losses, net of tax, recorded in accumulated other comprehensive income (loss) in shareholders’ equity. Realized gains or losses are charged to income during the period in which the gain or loss is realized. If the Company determines a decline in fair value is other-than-temporary, the cost basis of the individual security is written down to fair value as a new cost basis and the amount of the write-down is accounted for as a realized loss. The new cost basis will not be changed for subsequent recoveries in fair value. Determination of whether declines in value are other-than-temporary requires significant judgment. Subsequent increases and decreases in the fair value of available-for-sale securities will be included in comprehensive income through a credit or charge to shareholders’ equity except for an other-than-temporary impairment, which will be charged to income.

 

(h)                  Investment in associated companies

 

Investments in associated companies in which the Company is in a position to exercise significant influence by participating in, but not controlling or jointly controlling, the financial and operating policies are accounted for using the equity method and are reported under other long-term assets in the consolidated balance sheets.

 

F-13



Table of Contents

 

2.                       Principal Accounting Policies (Cont’d)

 

(i)                     Property, equipment and software

 

Property, equipment and software are stated at cost less accumulated depreciation. Depreciation is calculated on the straight-line basis over the following estimated useful lives, taking into account any estimated residual value:

 

Building

20 years (revised estimated useful life from 15 years)

Leasehold improvements

lesser of the term of the lease and the estimated useful lives of the assets

Furniture, fixtures and office equipment

5-10 years

Vehicles

5 years

Servers and computers

3 years

Software

3 years (revised estimated useful life from 2-3 years)

 

Costs associated with the Company’s current project for the construction of a research and development center in Hangzhou are capitalized in construction in progress to the extent they are incurred for the purposes of bringing the construction development to a usable state.

 

During 2010, the Company revised the estimated useful lives of buildings and software.  With respect to an asset with its estimated useful life revised, the remaining net book value is amortized over the duration of its remaining estimated useful life, where appropriate.  The foregoing-mentioned changes in estimated useful lives did not result in a material change to the Company’s amortization and depreciation charges in 2010.

 

Repairs and maintenance expenditures, which are not considered improvement and do not extend the useful life of the property and equipment, are expensed as incurred. When the Company retires or disposes its property, equipment and software, it records any gain or loss arising from the retirement or disposal under Other, net in its consolidated statements of operations and comprehensive income.

 

(j)                     Intangible assets

 

Finite-lived intangible assets are tested for impairment if impairment indicators arise. The Company amortizes its finite-lived intangible assets from business acquisition using the straight-line method or based on the forecasted cash flows associated with the assets over the following estimated useful lives:

 

Domain Name

20 years

Customer contracts and relationships

8-10 years

Technology

3 years

 

(k)                 Advertising expenses

 

The Company expenses advertising costs as incurred and reports these costs under sales and marketing expense. Advertising expenses totaled approximately RMB12.1 million, RMB65.2 million and RMB203.7 million for the years ended December 31, 2008, 2009 and 2010, respectively.

 

(l)                     Foreign currency translation

 

The functional currency of the entities within the Group is RMB. Transactions denominated in currencies other than RMB are translated into RMB at the exchange rates quoted by the People’s Bank of China (the “PBOC”) prevailing at the dates of the transactions. Monetary assets and liabilities denominated in foreign currencies are translated into RMB using the applicable exchange rates quoted by the PBOC at the balance sheet dates. The resulting exchange differences are included in the consolidated statements of operations and comprehensive income.

 

Translations of amounts from RMB into United States dollars for the convenience of the reader were calculated at the noon buying rate of US$1.00 = RMB6.6000 on December 31, 2010 as set forth in the H.10 statistical release of the U.S. Federal Reserve Board. No representation is made that the RMB amounts could have been, or could be, converted into United States dollars at such rate.

 

(m)               Share-based compensation

 

The Company measures the cost of employee services received in exchange for stock options at the grant date fair value of the award under its 1999 Stock Option Plan (see Note 17(a)). The Company recognizes the share-based compensation costs, net of a forfeiture rate, on a straight-line basis of 25% a year over a vesting term of four years.  The Company adopts the Black-Scholes option pricing model to determine the fair value of stock options and account for share-based compensation cost using an estimated forfeiture rate at the time of grant and revised, if necessary, in subsequent periods if actual forfeitures differ from those estimates.

 

F-14



Table of Contents

 

2.                       Principal Accounting Policies (Cont’d)

 

(m)               Share-based compensation (Cont’d)

 

Under its 2009 Restricted Share Unit Plan (see Note 17(c)), the Company issues restricted share units (RSUs) to its employees, directors and consultants with performance conditions and service vesting periods ranging from one year to five years. Some of the RSUs issued are to be settled, at the Company’s discretion, in stock or cash upon vesting based on the stock price at grant date. At each reporting period, the Company evaluates the likelihood of performance conditions being met. Share-based compensation costs are then recorded for the number of RSUs expected to vest on a graded-vesting basis, net of estimated forfeitures, over the requisite service period. The compensation cost of the RSUs to be settled in stock only is measured based on the fair value of stock when all conditions to establish the grant date have been met. The compensation cost of RSUs to be settled either in stock or cash at the Company’s discretion is remeasured until the date when settlement in stock or cash is determined by the Company.

 

The Company records share-based compensation to the income statements with the corresponding credit to the additional paid-in-capital for share options and RSUs to the extent that such awards are to be settled only in stock.  On the other hand, for RSUs which will either be settled in stock or cash as discussed above, the Company continues to mark to market such awards and, in accordance with the vesting schedules of such awards, record the resulting potential liabilities under other long-term payables and accrued liabilities which totaled RMB33.1 million and RMB27.2 million, respectively as of December 31, 2010.

 

Forfeitures were estimated based on the Company’s weighted average historical forfeiture rate of the past five years. Differences between actual and estimated forfeitures are expensed in the period that the differences occur. See Note 17 for further information regarding share-based compensation assumptions and expense.

 

(n)                  Taxation

 

Income taxes are recognized during the year in which transactions enter into the determination of financial statement income, with deferred taxes being provided for temporary differences between amounts of assets and liabilities for financial reporting purposes and such amounts as measured by tax laws. Tax rate changes are reflected in income during the period the changes are enacted.

 

A deferred income tax asset or liability is computed for the expected future impact of differences between the financial reporting and tax bases of assets and liabilities as well as the expected future tax benefit to be derived from tax loss and tax credit carryforwards. The Company classifies deferred tax assets and liabilities into current and non-current based on the classification of the related asset or liability for financial reporting. A deferred tax liability or asset that is not related to an asset or liability for financial reporting, including deferred tax assets related to tax loss carryforwards, shall be classified according to the expected reversal date of the temporary difference.

 

Valuation allowances are established, when necessary, to reduce deferred tax assets to the amount “more likely than not” to be realized in future tax returns. The valuation allowance for a particular tax jurisdiction is allocated between current and non-current deferred tax assets for that tax jurisdiction on a pro rata basis.

 

For a particular tax-paying component of an enterprise and within a particular tax jurisdiction, (a) all current deferred tax assets and liabilities are offset and presented as a single amount and (b) all non-current deferred tax assets and liabilities are offset and presented as a single amount. The Company does not offset deferred tax assets and liabilities attributable to different tax-paying components of the enterprise or to different tax jurisdictions.

 

The Company reports tax-related interest expense and penalty in Other, net in the consolidated statements of operations and comprehensive income, if there is any.  The Company did not incur any material penalty or interest payments in connection with tax positions during the years ended December 31, 2008, 2009 and 2010.

 

The Company did not have any significant unrecognized uncertain tax positions as of December 31, 2009 and 2010.

 

F-15



Table of Contents

 

2.                       Principal Accounting Policies (Cont’d)

 

(o)                   Net earnings per share (“EPS”) and per American Depositary Share (“ADS”)

 

Basic earnings per share are computed on the basis of the weighted-average number of ordinary shares outstanding during the period under measurement. Diluted earnings per share are based on the weighted-average number of ordinary shares outstanding and potential ordinary shares. Potential ordinary shares result from the assumed exercise of outstanding stock options, restricted share units or other potentially dilutive equity instruments, when they are dilutive under the treasury stock method or the if-converted method. When calculating the fully diluted earnings per ADS for the years ended December 31, 2008, the Company was required to take into account the dilutive impact of its convertible notes in the calculation of diluted earnings per share.

 

(p)                   Statutory reserves

 

The Company’s subsidiaries and VIEs incorporated in China are required to make appropriations to certain non-distributable statutory reserves. In accordance with the laws applicable to China’s Foreign Investment Enterprises, its subsidiaries have to make appropriations from its after-tax profit as reported in their PRC Statutory Accounts to non-distributable statutory reserves including (i) general reserve fund, (ii) enterprise expansion fund and (iii) staff bonus and welfare fund. The appropriation to the general reserve fund is at least 10% of the after-tax profits as reported in the PRC Statutory Accounts. Appropriation is not required if the reserve fund has reached 50% of the registered capital of the respective company. The appropriation to the other two reserve funds is at the discretion of the board of directors of the respective company. At the same time, the Company’s VIEs, in accordance with the China Company Laws, must make appropriations from their after-tax profit as reported in their PRC Statutory Accounts to non-distributable statutory reserves including (i) statutory surplus fund and (ii) discretionary surplus fund. The appropriation to the statutory surplus fund is at least 10% of the after-tax profits as reported in their PRC Statutory Accounts. Appropriation is not required if the statutory surplus fund has reached 50% of the registered capital of the respective company. Appropriation to the discretionary surplus fund is made at the discretion of the board of directors of the respective companies.

 

The general reserve fund and statutory surplus fund are restricted to set off against losses, expansion of production and operation or increase in the registered capital of the respective companies. The enterprise expansion fund can be used to expand production or to increase capital. The staff bonus and welfare fund is available to fund payments of special bonuses to staff and for collective welfare benefits. Upon approval by the Board of Directors, the discretionary surplus can be used to offset accumulated losses or to increase capital.

 

The staff bonus and welfare fund is a liability in nature. The other statutory reserves are not transferable to the Company in the form of cash dividends, loans or advances, and therefore, are not available for distribution except in liquidation.

 

The following table presents the Group’s appropriations to general reserve fund and statutory surplus fund for the years ended December 31, 2008, 2009 and 2010 (in millions):

 

 

 

For the year ended December 31,

 

 

 

2008

 

2009

 

2010

 

 

 

RMB

 

RMB

 

RMB

 

NetEase Hangzhou

 

25.2

 

29.9

 

50.7

 

Guangzhou Information Technology

 

 

 

26.9

 

Hangzhou Langhe

 

 

 

18.5

 

Wangyibao

 

 

 

0.1

 

Guangzhou NetEase

 

1.9

 

 

 

 

 

27.1

 

29.9

 

96.2

 

 

For the years ended December 31, 2008, 2009 and 2010, NetEase Beijing, Guangzhou Interactive and Boguan did not make appropriations to statutory reserves as their cumulative appropriations in the past have already reached the statutory limit, namely 50% of the registered capital of the respective companies. For the years ended December 31, 2009 and 2010, Guangzhou NetEase did not make appropriations to statutory reserves as its cumulative appropriations in the past have already reached the statutory limit, namely 50% of its registered capital. The Company’s other controlled entities and VIEs incorporated in China did not make appropriations to statutory reserves for the years ended December 31, 2008, 2009 and 2010 as a result of their respective accumulated loss position.

 

F-16



Table of Contents

 

2.                       Principal Accounting Policies (Cont’d)

 

(q)                   Non-controlling interests

 

In 2009, the Company adopted the retrospective presentation and disclosure requirements outlined by the new accounting standard on the non-controlling interest which became effective for fiscal years beginning on or after December 31, 2008. The new accounting standard guidance requires that the non-controlling interest shall continue to be attributed its share of losses even if that attribution results in a deficit non-controlling interest balance. In addition, the new accounting standard requires the presentation and disclosure requirements shall be applied retrospectively for all periods presented.

 

(r)                   Related parties

 

Parties are considered to be related if one party has the ability, directly or indirectly, to control the other party or exercise significant influence over the other party in making financial and operating decisions. Parties are also considered to be related if they are subject to common control or significant influence, such as a family member or relative, stockholder, or a related corporation.

 

(s)                   Comprehensive income

 

Comprehensive income is defined as the change in equity of the Company during a period arising from transactions and other events and circumstances excluding transactions resulting from investments by shareholders and distributions to shareholders.

 

(t)                     Segment reporting

 

The Group’s internal organizational structure as well as information about geographical areas, business segments and major customers in financial statements is set out in details under Note 22.

 

(u)                  Recently issued accounting pronouncements

 

In June 2009, the Financial Accounting Standards Board (“FASB”) also issued an amendment to the accounting and disclosure requirements for the consolidation of variable interest entities. The elimination of the concept of a Qualifying Special Purpose Entity removes the exception from the consolidation guidance within this amendment. This amendment requires an enterprise to perform a qualitative analysis when determining whether or not it must consolidate a VIE. The amendment also requires an enterprise to continuously reassess whether it must consolidate a VIE. Additionally, the amendment requires enhanced disclosures about an enterprise’s involvement with VIEs and any significant change in risk exposure due to that involvement, as well as how its involvement with VIEs impacts the enterprise’s financial statements. Finally, an enterprise will be required to disclose significant judgments and assumptions used to determine whether or not to consolidate a VIE. This amendment is effective for financial statements issued for fiscal years beginning after November 15, 2009.  The adoption of this new accounting standard did not result in a material impact on the Company’s consolidated financial statements for the year ended December 31, 2010.

 

In October 2009, the FASB issued an update related to the accounting for multiple-deliverable arrangements to enable vendors to account for products or services (deliverables) separately rather than as a combined unit. Vendors often provide multiple deliverables to their customers at different points in time or over different time periods. The amendments in this update establish a selling price hierarchy for determining the selling price of deliverable, namely (a) based on vendor specific objective evidence if available, (b) third-party evidence, or (c) estimated selling price. The amendments in this update also will replace the term fair value in the revenue allocation guidance with selling price to clarify that the allocation of revenue based on entity-specific assumptions rather than assumptions of a marketplace participant. This update also eliminates the residual method of allocation and requires that arrangement consideration be allocated at the inception of the arrangement to all deliverables using the relative selling price method. The relative selling price method allocates any discount in the arrangement proportionally based on each deliverable’s selling price. The Company has adopted the new guidance in the first quarter of 2011 and the adoption did not have a material impact on the Company’s consolidated financial statements.

 

In January 2010, the FASB issued guidance to amend the disclosure requirements related to recurring and nonrecurring fair value measurements. The guidance requires new disclosures on the transfers of assets and liabilities between Level 1 (quoted prices in active market for identical assets or liabilities) and Level 2 (significant other observable inputs) of the fair value measurement hierarchy, including the reasons and the timing of the transfers. Additionally, the guidance requires a roll forward of activities on purchases, sales, issuance, and settlements of the assets and liabilities measured using significant unobservable inputs (Level 3 fair value measurements). The guidance became effective for entities with a reporting period beginning January 1, 2010, except for the disclosure on the roll forward activities for Level 3 fair value measurements, which will become effective for the reporting period beginning April 1, 2011. The adoption of these changes had no material impact on the Company’s consolidated financial statements.

 

F-17



Table of Contents

 

2.                       Principal Accounting Policies (Cont’d)

 

(u)                  Recently issued accounting pronouncements (Cont’d)

 

In April 2010, the FASB issued an accounting standards update on the effect of denominating the exercise price of share-based payment awards in the currency of the market in which the underlying equity security trades. This updates the guidance in stock compensation to clarify that share-based payment awards with an exercise price denominated in the currency of a market in which a substantial portion of the underlying equity security trades should not be considered to meet the criteria requiring classification as a liability. The updated guidance is effective for fiscal years, and interim periods within those fiscal years, beginning on or after December 15, 2010. Early adoption is permitted. The Company has adopted the new guidance in the first quarter of 2011 and the adoption did not have a material impact on the Company’s consolidated financial statements.

 

In December 2010, the FASB issued revised guidance on “When to Perform Step 2 of the Goodwill Impairment Test for Reporting Units with Zero or Negative Carrying Amounts.” The revised guidance specifies that an entity with reporting units that have carrying amounts that are zero or negative is required to assess whether it is more likely than not that the reporting units’ goodwill is impaired. If the entity determines that it is more likely than not that the goodwill of one or more of its reporting units is impaired, the entity should perform Step 2 of the goodwill impairment test for those reporting unit(s). Any resulting goodwill impairment should be recorded as a cumulative-effect adjustment to beginning retained earnings in the period adoption. Any goodwill impairments occurring after the initial adoption of the revised guidance should be included in earnings as required by Section 350-20-35. The revised guidance is effective for fiscal years, and interim periods within those years, beginning after December 15, 2010. The Company has adopted the new guidance in the first quarter of 2011 and the adoption did not have a material impact on the Company’s consolidated financial statements.

 

In December 2010, the FASB issued ASU 2010-29, Disclosure of Supplementary Pro Forma Information for Business Combinations (amendments to FASB ASC Topic 805, Business Combinations). The guidance in ASU 2010-29 provides amendments to clarify the acquisition date which should be used for reporting the pro forma financial information disclosures in Topic 805 when comparative financial statements are presented. The amendments also improve the usefulness of the pro forma revenue and earnings disclosures by requiring a description of the nature and amount of material, nonrecurring pro forma adjustments directly attributable to the business combination(s). The amendments in this update are effective prospectively for business combinations for which the acquisition date is on or after the beginning of the first annual reporting period beginning on or after December 15, 2010. Early adoption is permitted. The Company has adopted the new guidance in the first quarter of 2011 and the adoption did not have a material impact on the Company’s consolidated financial statements.

 

F-18



Table of Contents

 

2.                        Principal Accounting Policies (Cont’d)

 

(v)                    Reclassifications

 

(i)       Reclassification of facility costs

 

In the fourth quarter of 2010, management of the Company decided to allocate facility costs comprising of office and staff quarter rentals and management fees, building amortization and miscellaneous utility costs previously recorded under general and administration to the respective functions based on headcount under cost of revenues, selling and marketing expenses, research and development expenses and general and administration expenses.  The change was implemented to better reflect staff-related operating cost.  Reclassifications have been made to cost of revenues and operating expense amounts in the consolidated statements of operations and segment information for fiscal years ended December 31, 2008 and 2009 as set out below in order to conform to the current year’s presentation.  There is no change to the consolidated balance sheets, the consolidated statements of shareholders’ equity and the consolidated statements of cash flows.

 

 

 

Before

 

 

 

After

 

(in thousands)

 

Change

 

Reclassification

 

Change

 

 

 

RMB

 

RMB

 

RMB

 

For the year ended December 31, 2008

 

 

 

 

 

 

 

Cost of revenues

 

559,605

 

19,085

 

578,690

 

Selling and marketing expenses

 

221,551

 

10,936

 

232,487

 

General administrative expenses

 

181,841

 

(44,723

)

137,118

 

Research and development expenses

 

207,024

 

14,702

 

221,726

 

 

 

1,170,021

 

 

1,170,021

 

 

 

 

 

 

 

 

 

For the year ended December 31, 2009

 

 

 

 

 

 

 

Cost of revenues

 

952,229

 

20,145

 

972,374

 

Selling and marketing expenses

 

338,310

 

13,351

 

351,661

 

General administrative expenses

 

212,533

 

(47,328

)

165,205

 

Research and development expenses

 

230,440

 

13,832

 

244,272

 

 

 

1,733,512

 

 

1,733,512

 

 

(ii)      Certain prior year amounts of the statements of cash flows have been reclassified to conform to the current year presentation.

 

F-19



Table of Contents

 

3.                        Concentrations and Risks

 

(a)                    Bandwidth and server custody service provider

 

The Group relied on telecommunications service providers and their affiliates for bandwidth and server custody service to support its operations during fiscal years 2008, 2009 and 2010 as follows:

 

 

 

For the year ended December 31,

 

 

 

2008

 

2009

 

2010

 

Total number of telecommunications service providers

 

2

 

11

 

12

 

Service providers providing 10% or more of the Company’s requirements

 

2

 

2

 

3

 

Total % of the Company’s requirements provided by 10% or greater service providers

 

85.0

%

85.3

%

87.9

%

 

(b)                    Credit risk

 

Accounts receivable are typically unsecured and are generally derived from revenue earned from advertising services.

 

The following shows the Group’s significant customers with a receivable balance exceeding 10% of the total accounts receivable balance and the allowance for doubtful accounts thereof:

 

 

 

December 31,
200
9

 

December 31,
20
10

 

Customer A

 

11.0 %

 

Below 10%

 

Customer B

 

10.9 %

 

Below 10%

 

Allowance for doubtful accounts

 

RMB24.4 million

 

Not applicable

 

 

(c)                    Major Customers

 

No single customer represented 10% or more of the Company’s total revenues for the years ended December 31, 2008, 2009 and 2010.

 

(d)                    Online Games

 

The Company derived a combined total of 98.7%, 86.0% and 85.9% of its total net revenues for the years ended December 31, 2008, 2009 and 2010, respectively from the Company’s self-developed massively multi-player online role-playing games, including Fantasy Westward Journey, Westward Journey Online II & III, Tianxia II and Heroes of Tang Dynasty as well as World of Warcraft, a game developed by and licensed from Blizzard Entertainment, which was re-launched in China in September 2009.

 

(e)                    Chinese Regulations

 

The Chinese market in which the Group operates exposes the Company to certain macro-economic and regulatory risks and uncertainties. These uncertainties extend to the ability of the Group to provide Internet services through contractual arrangements in China as this industry remains highly regulated. The Chinese government may issue from time to time new laws or new interpretations on existing laws to regulate this industry. Regulatory risk also encompasses the interpretation by the tax authorities of current tax laws, the status of properties leased for the Group’s operations, its legal structure and scope of operations in China, which could be subject to further restrictions resulting in limitations on the Company’s ability to conduct business in China. The Chinese government may also require the Company to restructure its operations entirely if it finds that its contractual arrangements do not comply with the applicable laws and regulations. It is unclear how such a restructuring could impact the Company’s business and operating results, as the Chinese government has not yet found any such contractual arrangements non-compliant. However, any such restructuring may cause significant disruption to the Company’s business operations.

 

F-20



Table of Contents

 

4.                        Allowance for Doubtful Accounts

 

The Company closely monitors the collection of its accounts receivables and records a reserve for doubtful accounts against aged accounts and for specifically identified non-recoverable amounts. If the economic situation and the financial condition of the customer deteriorate resulting in an impairment of the customer’s ability to make payments, additional allowances might be required. Receivable balances are written off when they are determined to be uncollectible. The following table sets out the movements of the allowance for doubtful accounts for the years ended December 31, 2008, 2009 and 2010 (in thousands):

 

 

 

Balance at
January 1,

 

Charged to (write-
back against) cost
and expenses

 

Write-off of
receivable balances
and corresponding
provisions

 

Balance at
December 31,

 

 

 

RMB

 

RMB

 

RMB

 

RMB

 

2008

 

12,633

 

8,605

 

(1,390

)

19,848

 

2009

 

19,848

 

15,981

 

(5,814

)

30,015

 

2010

 

30,015

 

(21,031

)

(1,162

)

7,822

 

 

5.                        Prepayments and Other Current Assets

 

The following is a summary of prepayments and other current assets (in thousands):

 

 

 

December 31,

 

December 31,

 

 

 

2009

 

2010

 

 

 

RMB

 

RMB

 

Guarantee payment made to Blizzard - royalty fees

 

253,316

 

280,523

 

Prepayment for royalties - current portion (see Note 9)

 

138,380

 

197,709

 

Wangyibao operating funds held by 3rd party online payment settlement service providers

 

 

58,679

 

Prepayments

 

53,919

 

50,267

 

Interest receivable

 

38,533

 

49,232

 

Security deposit pledged with the court re: customer collection legal proceedings

 

30,000

 

 

Prepaid income taxes

 

29,646

 

 

Security and rental deposits

 

10,779

 

9,716

 

Employee advances

 

5,469

 

4,812

 

Other

 

8,083

 

27,855

 

 

 

568,125

 

678,793

 

 

In February 2009, the Company launched its Wangyibao online payment platform, through which game players registered for Wangyibao online payment services can deposit money in their accounts and use the accounts to pay for game point cards and other fee-based services and products rendered by the Company.  Account holders may also withdraw money from their accounts at any time, such as to pay for items purchased from other players or when they want the return of their money.  The Company engages certain third party online payment settlement service providers to collect payments from and process withdrawals by customers.  As of December 31, 2009 and 2010, the Company had operating funds totaling nil and RMB 58.7 million, respectively, held by its third party online payment settlement service providers as shown above.

 

In accordance with the license agreement of World of Warcraft, the Company is required to make the above-listed guarantee payments of RMB253.3 million and RMB280.5 million to Blizzard on behalf of SH EaseNet for the minimum guaranteed royalties as of December 31, 2009 and 2010. The guarantee amounts will be released to the Company as and when actual royalties are paid by SH EaseNet to Blizzard.

 

As of December 31, 2009, prepayment for royalties consisted of RMB10.4 million unamortized prepaid royalties related to a certain licensed technology purchased for RMB20.5 million in 2008 (see Note 9) as well as prepayments for royalties paid under the license agreement of World of Warcraft by SH EaseNet based on game cards activated but remaining unconsumed, which totaled approximately RMB128.0 millionAt December 31, 2010, prepayments for royalties totaled approximately RMB197.7 million, representing prepaid royalties based on game cards activated but remaining unconsumed related to World of Warcraft operations.

 

F-21



Table of Contents

 

5.                        Prepayments and Other Current Assets (Cont’d)

 

The amount of employee advances listed above included staff housing loan balances of RMB3.3 million and RMB3.9 million repayable within 12 months from December 31, 2009 and 2010, respectively (see Note 9 (c)). No advances were made directly or indirectly to the Company’s executive officers for their personal benefit for the years ended December 31, 2009 and 2010.

 

6.                        Property, Equipment and Software

 

The following is a summary of property, equipment and software (in thousands):

 

 

 

December 31,

 

December 31,

 

 

 

2009

 

2010

 

 

 

RMB

 

RMB

 

Building

 

8,159

 

477,402

 

Leasehold improvements

 

59,297

 

73,408

 

Furniture, fixtures and office equipment

 

29,295

 

38,170

 

Vehicles

 

1,900

 

4,109

 

Servers and computers

 

606,732

 

483,618

 

Software

 

40,970

 

41,275

 

CIP

 

196,579

 

144

 

 

 

942,932

 

1,118,126

 

Less: Accumulated depreciation

 

(385,176

)

(362,348

)

Net book value

 

557,756

 

755,778

 

 

Depreciation expense was RMB89.8 million, RMB114.8 million and RMB153.3 million for the years ended 2008, 2009 and 2010, respectively.

 

The Company occupies a building in Guangzhou with floor space of approximately 20,000 square meters which was previously owned by a third party property developer. William Lei Ding, the Company’s Chief Executive Officer, Director and major shareholder, had previously paid a deposit of RMB62.4 million to the property developer and agreed to purchase the property from the land developer once the title is issued. The Company and Mr. Ding had negotiated with the property developer to return Mr. Ding’s deposit and grant the Company the right to purchase the property upon the title being issued. However, these negotiations were unsuccessful and the property developer was found to have mortgaged such property to the bank. In February 2009, the Company and Mr. Ding agreed that Mr. Ding would initiate certain arbitration proceedings against the property developer to demand that the developer discharge the mortgage and complete registration for the transfer of title to Mr. Ding. Following negotiations during the arbitration process, both parties entered into a settlement agreement on December 24, 2009. Under the settlement agreement, the Company made a payment of approximately RMB13.7 million to the land developer on behalf of Mr. Ding and the land developer completed the transfer of the entire property to Mr. Ding in January 2010.  By July 2010, Mr. Ding completed the transfer of his interest in the property to Boguan at cost at a value of RMB72.2 million, of which approximately RMB44.4 million remained payable to Mr. Ding as of December 31, 2010 (see Notes 12 and 21).  In addition, the Company incurred miscellaneous property-related transfer costs at a total of RMB8.4 million upon this property transfer. As a result of the foregoing property transfer, the Company records its property interest in the Guangzhou office building at a total cost of RMB80.6 million during 2010.

 

As of December 31, 2009, in relation to the legal proceedings of the Guangzhou office building as discussed above, the Company had certain time deposits totaling RMB91.9 million which were reported as restricted cash in its consolidated balance sheets. Of the total amount, approximately RMB83.3 million was held under an escrow account with respect to Mr. Ding’s legal proceedings against the land developer, and the remaining balance of RMB8.6 million was held under an escrow account to guarantee Mr. Ding’s performance of his settlement agreement with the land developer. Following the satisfactory completion of all the required actions of both parties under the settlement agreement, these security deposits were released to the Company in February 2010.

 

F-22



Table of Contents

 

6.                        Property, Equipment and Software (Cont’d)

 

From the date the Company commenced occupying this property in July 2006 to the present, the Company has not paid any rent for its occupation of this property. The Company has incurred payments for various improvements to the property and installation of equipment in the aggregate amount of approximately RMB75.3 million as of December 31, 2009. Although the Company has not paid any rent for this property, it reported in its consolidated statement of operations and comprehensive income an annual imputed rent (based on the prevailing market rental) of RMB9.4 million in each of 2008 and 2009 and an adjusted net rental charge of RMB2.1 million for the first six months of 2010 (prior to the Company’s ownership of the building) based on a revised annual market rental assessment performed in 2010.  The provision of the imputed rent was previously reported under accounts payable in the Company’s consolidated balance sheets. Following the successful transfer of the building to the Company by Mr. Ding in June 2010,  the Company credited the total amount of imputed rental accrued to date of approximately RMB33.9 million to the accumulated depreciation account and will amortize the remaining cost of the building over the estimated useful life of the building.

 

During 2007, the Company started to construct a new research and development center in Hangzhou, China. As of December 31, 2009, the Company reported cost of construction in progress for the new research and development center totaling RMB194.6 million.  In July 2010, the Company started to move in and use certain parts of the new research and development center.  By December 2010, the entire construction project together with its cost allocation report was completed with respect to the total construction costs incurred to date totaling approximately RMB387.8million.  Amortization and depreciation of the relevant capitalized assets will begin in January 2011.  The Company does not expect to incur material costs for the completion of certain parts of the building which remained unfurnished and unused as of December 31, 2010.

 

F-23


 


Table of Contents

 

7.                        Land Use Right

 

The Company acquired the land use right in 2007 for the purpose of constructing a new research and development center in Hangzhou, China. Amortization of the land use right is made over the remaining term of the land use right period of 50 years from March 13, 2008 when the Company first obtained the land use right certificate from the local authorities. The land use right will be fully amortized by August 31, 2057.  The land use right is summarized as follows (in thousands):

 

 

 

December 31,

 

December 31,

 

 

 

2009

 

2010

 

 

 

RMB

 

RMB

 

Cost

 

27,779

 

27,779

 

Incentive payment from Hangzhou local government

 

(15,000

)

(15,000

)

Accumulated amortization

 

(474

)

(733

)

Land use right, net

 

12,305

 

12,046

 

 

The total amortization expense for the years ended December 31, 2008, 2009 and 2010 amounted to approximately RMB215,000, RMB259,000 and RMB259,000, respectively.  The estimated amortization expense for each of the five succeeding fiscal years is expected to be approximately RMB259,000 each year.

 

8.                        License Rights

 

In August 2008, Blizzard agreed to license to SH EaseNet on an exclusive basis in China three personal computer strategy games: StarCraft II: Wings of Liberty, a sequel to Blizzard’s space-themed game, which was commercially launched in China on April 6, 2011; Warcraft III: Reign of Chaos, a fantasy-themed game; and Warcraft III: The Frozen Throne, an expansion pack to Warcraft III: Reign of Chaos. Blizzard also licenses on an exclusive basis in China its Battle.net platform which enables multiplayer interaction within these games and other online services. The term of the license will be three years, with an additional one year extension upon agreement of the parties, commencing from the commercial launch of StarCraft II in China. On behalf of SH EaseNet as licensee of the games, the Company has paid to Blizzard US$4.0 million (RMB27.5 million) as an initial license fee as of December 31, 2008 and recorded the payment as prepayment for license right. In April 2009, the Company paid Blizzard a 3-year license fee of US$30 million (RMB204.8 million) for the right to operate World of Warcraft. As World of Warcraft was commercially re-launched in September 2009, the Company started amortizing the prepayment for the license right over the license term. The Company will start amortizing the prepaid license fee for StarCraft II in 2011.

 

The foregoing license rights are summarized as follows (in thousands):

 

 

 

December 31,

 

December 31,

 

 

 

2009

 

2010

 

 

 

RMB

 

RMB

 

Payment for StarCraft II license right (US$4 million)

 

27,464

 

27,464

 

Payment for World of Warcraft license right (US$30 million)

 

204,819

 

204,819

 

Accumulated amortization

 

(19,436

)

(87,646

)

 

 

212,847

 

144,637

 

 

The total amortization expense for the years ended December 31, 2009 and 2010 amounted to approximately RMB19.4 million and RMB68.2 million, respectively.  The estimated amortization expense for the future fiscal years is expected to be as follows:

 

 

 

RMB

 

2011

 

74,949

 

2012

 

58,118

 

2013

 

9,155

 

2014

 

2,415

 

 

 

144,637

 

 

F-24



Table of Contents

 

9.                        Other Long-term Assets

 

The following is a summary of other long-term assets (in thousands):

 

 

 

December 31,

 

December 31,

 

 

 

2009

 

2010

 

 

 

RMB

 

RMB

 

Investment in associated companies

 

33,584

 

34,677

 

Staff housing loans

 

7,464

 

8,896

 

Non-current rental deposits

 

2,635

 

2,198

 

Others

 

128

 

5

 

 

 

43,811

 

45,776

 

 

(a)          In August 2008, the Company acquired a 38.5% equity interest in SunEase, Inc., a provider of e-mail integration solution and corporate email post office operation services, sales of domain names and search engine marketing, for a consideration of approximately RMB31.0 million in cash. The investment was accounted for under the equity method of accounting with allocation of the purchase price set out as follows (in thousands):

 

 

 

RMB

 

Tangible assets

 

12,050

 

Intangible assets

 

6,722

 

Goodwill

 

14,046

 

Liabilities

 

(1,818

)

 

 

31,000

 

 

The above intangible assets consisted of trade name, customer contracts and relationships and technology valued at RMB2.3 million, RMB2.8 million and RMB1.6 million, respectively. Amortization expense of the above-mentioned intangible assets was approximately RMB0.3 million, RMB1.0 million and RMB1.0 million for the years ended December 31, 2008, 2009 and 2010, respectively. As of December 31, 2010, the estimated aggregate amortization expense for such intangible assets for each of the next five years is as follows (in thousands):

 

 

 

RMB

 

2011

 

813

 

2012

 

450

 

2013

 

450

 

2014

 

450

 

2015

 

450

 

 

 

2,613

 

 

The Company recorded equity share of losses from associated companies totaling RMB2.0 million and RMB4.1 million for the years ended December 31, 2008 and 2009, respectively, and equity share of profits of RMB1.1 million for the year ended December 31, 2010.

 

(b) During February 2006, the Company acquired at par value of US$1.0 million interest-bearing convertible notes (“the notes”) issued by a privately-held enterprise. The notes matured on February 10, 2010 bore interest at the United States federal funds rate payable annually.

 

In October 2008, the Company and this privately-held enterprise and another company associated with this privately-held enterprise from which the Company licensed certain technologies to operate its item-based game, entered into a three-party agreement whereby the Company agreed to pay US$3 million (equivalent to RMB20.5 million) to the licensing company for releasing the Company’s obligation to pay any further royalties under the original agreement.  As a result of the foregoing-mentioned three-party agreement, the Company recorded a prepayment for royalties totaling RMB20.5 million under other long-term assets.  Amortization of the foregoing prepaid royalties is based on a certain percentage of gross revenue generated during the reporting period in accordance with the original license agreement. As of December 31, 2009, the Company reclassified the entire unamortized portion of the prepaid royalties to current with the expectation of its being fully amortized within fiscal year 2010 (see Note 5).  Such prepaid royalties were fully amortized in 2010.

 

F-25



Table of Contents

 

9.                        Other Long-term Assets (Cont’d)

 

(c) The Company made housing loans to its employees (excluding executive officers) for house purchases via a third-party commercial bank in China totaling RMB3.6 million and RMB7.6 million for the years ended December 31, 2009 and 2010, respectively. Each individual staff housing loan is secured either by the property for which the loan is extended or by approved personal guarantees for the loan amount granted. The repayment term is five years from the date of drawdown. The interest rate is fixed at 2.25% per annum for the years ended December 31, 2009 and 2010, respectively. The outstanding portion of the staff housing loans repayable within 12 months as of December 31, 2009 and 2010 amounted to approximately RMB3.3 million and RMB3.9 million, respectively, are reported under prepayments and other current assets in the consolidated balance sheets (see Note 5).

 

10.                 Taxation

 

(a)                    Income taxes

 

Cayman Islands

 

Under the current laws of the Cayman Islands, the Company is not subject to tax on income or capital gain. Additionally, upon payments of dividends by the Company to its shareholders, no Cayman Islands withholding tax will be imposed.

 

British Virgin Islands (“BVI”)

 

NetEase Interactive is exempted from income tax on its foreign-derived income in the BVI. There are no withholding taxes in the BVI.

 

Hong Kong

 

Hong Kong NetEase Interactive, NetEase Hong Kong and StormNet IT HK are subject to 16.5% income tax for 2009 and 2010 on their taxable income generated from operation in Hong Kong. The payment of dividends by Hong Kong NetEase Interactive, NetEase Hong Kong and StormNet IT HK to the Company are not subject to any Hong Kong withholding tax.

 

China

 

In accordance with the “Income Tax Law of the People’s Republic of China concerning Foreign Investment Enterprises and Foreign Enterprises” and local income tax laws (“the previous income tax laws”) prevailing prior to January 1, 2008, foreign invested enterprises were generally subject to a national and local enterprise income tax (“EIT”) at the statutory rates of 30% and 3%, respectively.

 

On March 16, 2007, the National People’s Congress of PRC enacted the Enterprise Income Tax Law, under which Foreign Investment Enterprises (“FIEs”) and domestic companies would be subject to EIT at a uniform rate of 25%. Preferential tax treatments will continue to be granted to FIEs or domestic companies which conduct businesses in certain encouraged sectors and to entities otherwise classified as “Software Enterprises” and/or “High and New Technology Enterprises”. The Enterprise Income Tax Law became effective on January 1, 2008.

 

The Enterprise Income Tax Law provides a five-year transition period for FIEs to gradually increase their tax rates to the uniform tax rate of 25% for those entities established before March 16, 2007, which enjoyed a favorable income tax rate of less than 25% under the previous income tax laws. In addition, the Enterprise Income Tax Law provides grandfather treatment for enterprises which were qualified as “High and New Technology Enterprises” (“HNTEs”) under the previous income tax laws and were established before March 16, 2007, if they continue to be recognized as HNTEs under the Enterprise Income Tax Law. The grandfather provision allows these enterprises to continue to enjoy their unexpired tax holiday provided by the previous income tax laws.

 

F-26



Table of Contents

 

10.                 Taxation (Cont’d)

 

(a)                    Income taxes (Cont’d)

 

NetEase Beijing was recognized as a HNTE under the Enterprise Income Tax Law and enjoyed a preferential tax rate of 15% from 2008 to 2010.  In March 2011, NetEase Beijing was approved as a Key Software Enterprise and enjoyed a preferential tax rate of 10% for fiscal year 2010; the Company recorded the resulting income tax reduction in its consolidated financials for the first quarter ended March 31, 2011.

 

Guangzhou Interactive enjoyed a preferential tax rate of 10% for 2008 and 2009 as it was qualified for the Key Software Enterprise tax status and 15% for 2010 as it was qualified for the HNTE tax status but not as a Key Software Enterprise for 2010.

 

Boguan which was recognized as a Software Enterprise under the previous income tax laws was subject to a 50% reduction in EIT from 2008 to 2010.  In addition, Boguan was granted the HNTE tax status and therefore was able to enjoy the preferential tax rate of 15% for 2008 to 2010.  Boguan paid its corporate income tax at a rate of 12.5% for the first three quarters of 2008 on the understanding that when it was granted the HNTE tax status in 2008, its would be entitled to a preferential tax rate of 7.5% based on the interpretation of the grandfather provisions under the Enterprise Income Tax Law and the related implementation guidelines. This rate was calculated by applying the 50% reduction for Software Enterprises against the 15% preferred tax rate applicable to its HNTE status. When Boguan was granted the HNTE tax status in December 2008, the relevant local tax authority duly refunded the excess income tax paid which was computed on the basis of applying the preferred tax rate of 7.5%. Following the issuance of a new tax circular by the State Administration of Taxation in April 2009, the local tax authority notified Boguan in June 2009 to pay the income tax liability for 2008 at the rate of 12.5%. The decision is based on the interpretation of the new circular issued by the State Administration of Taxation in April 2009 that the 50% reduction for Software Enterprises is made against the uniform corporate income rate of 25%, instead of the 15% preferred tax rate applicable to Boguan’s HNTE status. As such, Boguan recorded an additional tax payable of RMB23.3 million in June 2009.  Boguan was qualified as “Key Software Enterprise” in December 2009 and it therefore enjoyed a preferential tax rate of 10% for 2009.  For 2010, Boguan was subject to a preferential tax rate of 12.5% as it was qualified for the New Software Enterprise tax status in 2006 and subject to a 50% reduction to its EIT rate in 2010.  In March 2011, Boguan was approved as a Key Software Enterprise and enjoyed a preferential tax rate of 10% for fiscal year 2010; the Company recorded the resulting income tax reduction in its consolidated financials for the first quarter ended March 31, 2011.

 

NetEase Hangzhou was recognized as a Software Enterprise and High and New Technology Enterprise in 2007 under the previous income tax laws. It was exempted from EIT on its profits for 2007 and 2008 but subject to a 3% local income tax rate for 2007. NetEase Hangzhou enjoyed a preferential tax rate of 12.5% for 2009 and 2010.

 

Youdao Information was recognized as a New Technology Enterprise under previous income tax laws in May 2007. According to an approval granted by the Haidian State Tax Bureau in August 2007, Youdao Information was tax-exempt in 2007. Youdao Information incurred tax losses for 2008, 2009 and 2010 and therefore, did not record any enterprise income tax.

 

Guangzhou Information and Hangzhou Langhe were recognized as Software Enterprise in 2009 and 2010, respectively.  As 2010 was the first profit year for both entities after they were recognized as Software Enterprises, they are exempt from EIT for 2010 and 2011 and subject to a 50% reduction in their EIT rates from 2012 to 2014.

 

The following table presents the increase to net income resulting from the combined effects of EIT exemptions and tax rate reductions enjoyed by the Group for the years ended December 31, 2008, 2009 and 2010 (in thousands except per share data):

 

 

 

For the year ended December 31,

 

 

 

2008

 

2009

 

2010

 

 

 

RMB

 

RMB

 

RMB

 

NetEase Beijing

 

64,139

 

70,582

 

32,293

 

Guangzhou Interactive

 

84,624

 

38,276

 

25,465

 

Boguan

 

77,337

 

130,904

 

137,188

 

NetEase Hangzhou

 

51,803

 

44,148

 

74,882

 

Guangzhou Information

 

 

 

67,421

 

Hangzhou Langhe

 

 

 

39,471

 

Aggregate amount

 

277,903

 

283,910

 

376,720

 

Earnings per share effect, basic

 

0.09

 

0.09

 

0.12

 

Earnings per share effect, diluted

 

0.09

 

0.09

 

0.12

 

 

F-27



Table of Contents

 

10.                 Taxation (Cont’d)

 

(a)                    Income taxes (Cont’d)

 

The following table sets forth the component of income tax expenses of the Company for the years ended December 31, 2008, 2009 and 2010 (in thousands):

 

 

 

For the year ended December 31,

 

 

 

2008

 

2009

 

2010

 

 

 

RMB

 

RMB

 

RMB

 

Current tax expense

 

253,519

 

356,921

 

335,827

 

Deferred tax expense (benefit)

 

12,948

 

(43,060

)

8,619

 

Adjustments of a deferred tax asset for a change in the tax status of the enterprise

 

34,206

 

 

 

Income tax expenses

 

300,673

 

313,861

 

344,446

 

 

The following table presents a reconciliation of the differences between the statutory income tax rate and the Company’s effective income tax rate for the years ended December 31, 2008, 2009 and 2010:

 

 

 

For the year ended December 31,

 

 

 

2008

 

2009

 

2010

 

 

 

%

 

%

 

%

 

Statutory income tax rate

 

25.0

 

25.0

 

25.0

 

Permanent differences

 

0.2

 

0.2

 

0.1

 

Effect due to tax-exempt entities

 

2.9

 

0.4

 

2.1

 

Effect of lower tax rate applicable to high and new technology, and advanced technology enterprises

 

(14.7

)

(13.1

)

(12.9

)

Change in valuation allowance

 

0.6

 

2.1

 

(0.9

)

Effect of changes in the tax status of the enterprises

 

1.8

 

 

 

Effective income tax rate

 

15.8

 

14.6

 

13.4

 

 

As of December 31, 2010, certain subsidiaries of the Group had net operating loss carryforwards available to offset future taxable income which are summarized as follows (in thousands):

 

 

 

RMB

 

Loss expiring in 2011

 

4,022

 

Loss expiring in 2012

 

22,663

 

Loss expiring in 2013

 

33,733

 

Loss expiring in 2014

 

46,233

 

Loss expiring in 2015

 

57,569

 

 

 

164,220

 

 

F-28



Table of Contents

 

10.                 Taxation (Cont’d)

 

(b)                    Business tax and cultural development fee

 

In China, business taxes are imposed by the government on the revenues reported by the selling entities for the provision of taxable services in China, transfer of intangible assets and the sale of immovable properties in China. The business tax rate varies depending on the nature of the revenues. The applicable business tax rate for the Company’s revenues generally ranges from 3% to 5%. The Company is also subject to cultural development fee on the provision of advertising services in China. The applicable tax rate is 3% of the advertising services revenue.

 

In December 2007, Guangzhou NetEase received an approval from the Guangzhou local tax authority allowing it to deduct the service fees paid to its cooperative partners from its gross wireless value-added services revenue in deriving the amount of business taxes payable in accordance with the relevant rules, implemented with retroactive effect from January 1, 2003. As a result, Guangzhou NetEase received a business tax refund in June 2008 of approximately RMB146.8 million for the excess amount paid in previous years. Guangzhou NetEase computes its business taxes on this basis effective from January 1, 2008, subject to any change of policy by the local tax authority in future.

 

The State Administration of Taxation (SAT) and the Ministry of Finance released the Circular on Issues Relating to Levying Urban Construction and Maintenance Tax and Education Surcharge on Foreign Enterprises (“Tax Circular”) in November 2010. Under the Tax Circular, urban maintenance and construction tax and education surcharges shall be collected based on value-added tax, consumption tax and business tax (hereinafter referred to as “Base Taxes”) of foreign-invested enterprises effective from December 1, 2010.  The Urban Maintenance and Construction Tax Regulations provides that :the urban maintenance and construction tax rates shall be: 7% for a taxpayer in a city, 5% for a taxpayer in a county town or town, and 1% for a taxpayer living in a place other than a city, county town or town.  And the Education Surcharge Provisions provides that all institutions and individuals who pay value-added tax and business tax, other than institutions who pay rural education surcharges pursuant to the Circular of the State Council on Raising Funds for Running Rural Schools, shall pay an education surcharge; and the education surcharge rate is 3%, based on value-added tax, business tax and excise tax actually paid by each institution or individual.  As a result, the tax rates applicable to the Company’s foreign-invested enterprises are 7% and 3% for the newly implemented Urban Maintenance and Construction Tax and Education Surcharge effective from December 1, 2010.  The new tax regulation is imposed on a prospective basis.

 

F-29


 

 


Table of Contents

 

10.                Taxation (Cont’d)

 

(c)                   Deferred tax assets and liabilities

 

The following table presents the tax impact of significant temporary differences between the tax and financial statement bases of assets and liabilities that gave rise to deferred tax assets and liabilities as of December 31, 2009 and 2010 (in thousands):

 

 

 

December 31,

 

December 31,

 

 

 

2009

 

2010

 

 

 

RMB

 

RMB

 

Deferred tax assets - Current:

 

 

 

 

 

Deferred revenue, primarily for advanced payments from online games customers

 

26,644

 

30,042

 

Net operating loss carry forward

 

10,724

 

 

Accruals

 

39,197

 

42,017

 

Deferred tax assets

 

76,565

 

72,059

 

 

 

 

 

 

 

Deferred tax assets - Non-current:

 

 

 

 

 

Depreciation of fixed assets

 

4,188

 

1,530

 

Net operating loss carry forward

 

42,330

 

18,625

 

Total

 

46,518

 

20,155

 

Less: valuation allowance

 

(42,330

)

(18,625

)

Deferred tax assets

 

4,188

 

1,530

 

 

 

 

 

 

 

Deferred tax liabilities - Non-current:

 

 

 

 

 

Withholding tax on the joint venture’s retained earnings (see Note 10 (d))

 

 

(1,455

)

 

 

 

(1,455

)

 

The following table sets forth the movement of the aggregate valuation allowances for deferred assets for the periods presented (in thousands):

 

 

 

 

 

Provision

 

 

 

 

 

Balance at

 

(write-back)

 

Balance at

 

 

 

January 1

 

for the year

 

December 31

 

 

 

RMB

 

RMB

 

RMB

 

2008

 

3,277

 

7,707

 

10,984

 

2009

 

10,984

 

31,346

 

42,330

 

2010

 

42,330

 

(23,705

)

18,625

 

 

F-30



Table of Contents

 

10.                Taxation (Cont’d)

 

(d)                   Withholding income tax

 

The new Enterprise Income Tax Law also imposes a withholding income tax of 10% on dividends distributed by a FIE to its immediate holding company outside of China. A lower withholding income tax rate of 5% is applied if the FIE’s immediate holding company is registered in Hong Kong or other jurisdictions that have a tax treaty arrangement with China. Such withholding income tax was exempted under the previous income tax law. On February 22, 2008, the Ministry of Finance and State Administration of Taxation jointly issued a circular which stated that for FIEs, all profits accumulated up to December 31, 2007 are exempted from withholding tax when they are distributed to foreign investors. Based on the interpretation of the current tax laws, management believes that the Company is not considered as a “resident enterprise” in China for corporate income tax purposes, but it cannot be certain that the relevant PRC tax authorities will agree with this determination.

 

The Company has accrued withholding tax on retained earnings held by StormNet IT HK and StormNet that it does not expect to permanently reinvest. For all other entities, the Company expects that its FIEs in China will indefinitely reinvest all post-2007 earnings such that no withholding tax is expected to be incurred. Accordingly, the Company did not record any provision for withholding tax on the retained earnings of its other entities in China for all post-2007 periods presented.

 

11.                Taxes Payable

 

The following is a summary of taxes payable as of December 31, 2009 and 2010 (in thousands):

 

 

 

December 31,

 

December 31,

 

 

 

2009

 

2010

 

 

 

RMB

 

RMB

 

Business tax

 

32,087

 

56,887

 

Individual income taxes for employees

 

10,250

 

13,743

 

Enterprise income taxes

 

145,817

 

199,959

 

Others

 

25,573

 

18,743

 

 

 

213,727

 

289,332

 

 

F-31



Table of Contents

 

12.                Accrued Liabilities and Other Payables

 

The following is a summary of accrued liabilities as of December 31, 2009 and 2010 (in thousands):

 

 

 

December 31,

 

December 31,

 

 

 

2009

 

2010

 

 

 

RMB

 

RMB

 

Customer deposits (see note below)

 

64,599

 

142,307

 

Accrued construction-in-progress costs and fixed asset related payables

 

46,118

 

96,248

 

Payable to officer related to Guangzhou building (Notes 6 and 21)

 

 

44,360

 

Marketing expenses

 

29,919

 

40,277

 

Server custody fees and telecommunication charges

 

18,953

 

27,864

 

RSU payables (see Note 2(m))

 

 

27,154

 

Option proceeds payable to employees.

 

3,732

 

10,570

 

Professional fees

 

11,306

 

9,382

 

Accrued revenue sharing

 

15,642

 

8,936

 

Content fees

 

7,725

 

5,925

 

Temporary staff costs

 

3,982

 

4,383

 

Game card production costs

 

4,022

 

4,033

 

Others

 

6,802

 

30,973

 

 

 

212,800

 

452,412

 

 

As of December 31, 2009 and 2010, customer deposits on Wangyibao accounts totaled RMB64.6 million and RMB142.3 million, respectively.

 

13.                Deferred Revenue

 

Deferred revenue represents sales proceeds from prepaid point cards and online points sold and prepaid subscription fees for Internet value-added services for which services are yet to be provided as of the balance sheet dates.

 

14.                Other Long-term Payable

 

The following is a summary of accrued liabilities as of December 31, 2009 and 2010 (in thousands):

 

 

 

December 31,

 

December 31,

 

 

 

2009

 

2010

 

 

 

RMB

 

RMB

 

RSU long-term payable (see Note 2(m))

 

 

33,122

 

Other

 

200

 

220

 

 

 

200

 

33,342

 

 

15.                Capital Structure

 

The holders of ordinary shares in the Company are entitled to one vote per share and to receive ratably such dividends, if any, as may be declared by the board of directors of the Company. In the event of liquidation, the holders of ordinary shares are entitled to share ratably in all assets remaining after payment of liabilities. The ordinary shares have no preemptive, conversion, or other subscription rights.

 

F-32



Table of Contents

 

16.                Employee Benefits

 

The Company’s subsidiaries and VIEs incorporated in China participate in a government-mandated multi-employer defined contribution plan under which certain retirement, medical, housing and other welfare benefits are provided to employees. Chinese labor regulations require the Company’s Chinese subsidiaries and VIEs to pay to the local labor bureau a monthly contribution at a stated contribution rate based on the monthly basic compensation of qualified employees. The relevant local labor bureau is responsible for meeting all retirement benefit obligations; hence, the Company has no further commitments beyond its monthly contribution.  The following table presents the Group’s employee welfare benefits for the years ended December 31, 2008, 2009 and 2010 (in millions):

 

 

 

For the year ended December 31

 

 

 

2008

 

2009

 

2010

 

 

 

RMB

 

RMB

 

RMB

 

Contributions to medical and pension schemes

 

42.6

 

77.1

 

109.8

 

Other employee benefits

 

28.8

 

30.9

 

44.6

 

 

 

71.4

 

108.0

 

154.4

 

 

17.                Share-based Compensation

 

(a)                   Description of stock option plan

 

In December 1999, the Company adopted an incentive and non-statutory stock option plan for the Company’s directors, senior management, employees and consultants (the 1999 Stock Option Plan). The Company had reserved 345,675,000 ordinary shares for issuance under the plan. According to a resolution of the board of directors of the Company in 2000, the 1999 Stock Option Plan was replaced by the 2000 Stock Option Plan.

 

According to resolutions of the board of directors and the shareholders of the Company in 2001, the 2000 stock option plan was amended and restated. Under the amended plan, the number of ordinary shares available for issuance was increased from 223,715,000 under the prior plan to 323,715,000. The amended plan also included a mechanism for the automatic increase in the number of ordinary shares available for future issuance. This mechanism, which is known as “Evergreen Provision”, provided for a periodic increase so that the number of ordinary shares available under the plan would automatically increase by 3% each year up to a maximum at any given time of 17.5% of the Company’s total outstanding ordinary shares, on a fully-diluted basis. These increases would occur on June 1 of 2001 and January 1 of each year thereafter. The “Evergreen Provision” was suspended following a resolution of the board of directors dated March 25, 2002. The 2000 stock option plan expired in February 2010.

 

(b)                   Other equity interest awards

 

For the year ended 2007, the Company granted equity interest awards in Youdao Computer and Youdao Information to four key employees over a four to five year period, beginning from December 1, 2007 and December 13, 2007, respectively, and ending on the respective anniversary dates of initial employment dates of the four key employees concerned. The percentage of equity interest awards ranged from 0.5% to 1.0%, and amounted to a total of 3.5% each in Youdao Computer and Youdao Information, respectively. The exercise price for each vesting period is to be determined based on the equity interest percentage awarded multiplied by the registered share capital of Youdao Computer and Youdao Information at the time of exercise. In accordance with the terms and conditions of the granting of such equity interest awards, awards granted will be forfeited upon grantee’s termination of employment, either voluntarily or involuntarily. If the employees do not exercise any of the vested equity interest awards, such awards will expire twelve months after the last vesting date. The employees duly exercised their awards vested in 2008, 2009 and 2010 which were reported as exercises of option in a subsidiary by non-controlling shareholders in the consolidated statements of shareholders’ equity.  Upon the departure of one employee from the Company’s service in 2010, a portion of his unvested options representing 0.2% in Youdao Computer and Youdao Information as of the date of departure was cancelled.

 

(c)                   Restricted share units plan

 

In November 2009, the Company adopted a restricted share units plan for the Company’s employees, directors and consultants (the 2009 RSU Plan). The Company had reserved 323,694,050 ordinary shares for issuance under the plan.  The 2009 RSU Plan was adopted by a resolution of the board of directors on November 17, 2009 and became effective for a term of ten years unless sooner terminated.

 

F-33



Table of Contents

 

17.                Share-based Compensation (Cont’d)

 

(d)                   Share-based compensation expense

 

The Company recognizes share-based compensation cost in the consolidated statements of operations and comprehensive income based on awards ultimately expected to vest, such amount has been reduced for estimated forfeitures. Forfeitures are estimated based on the Company’s historical experience over the last five years and revised, in subsequent periods if actual forfeitures differ from those estimates.

 

The table below presents a summary of the Company’s share-based compensation cost for the years ended December 31, 2008, 2009 and 2010 (in thousands):

 

 

 

For the year ended December 31,

 

 

 

2008

 

2009

 

2010

 

 

 

RMB

 

RMB

 

RMB

 

Cost of revenues

 

13,679

 

9,021

 

37,342

 

Sales and marketing

 

8,564

 

2,323

 

8,123

 

General and administrative

 

23,587

 

9,861

 

31,580

 

Research and development

 

22,119

 

10,180

 

25,361

 

Effect on net income

 

67,949

 

31,385

 

102,406

 

 

The above share-based compensation cost included approximately RMB35,000, RMB35,000 and RMB30,000 for the years ended December 31, 2008, 2009 and 2010, respectively in connection with the Company’s other equity interest awards made to four key employees of Youdao Information and Youdao Computer (see Note 17 (b)).

 

As of December 31, 2010, total unrecognized compensation cost related to the unvested awards under the stock option plan, adjusted for estimated forfeitures, was US$0.9 million (RMB5.9 million) and is expected to be recognized through the remaining vesting period of each grant. As of December 31, 2010, the weighted average remaining vesting period was 1.19 year.

 

As of December 31, 2010, total unrecognized compensation cost related to unvested awards under the restricted share unit plan, adjusted for estimated forfeitures, was US$23.6 million (RMB155.9 million) and is expected to be recognized through the remaining vesting period of each grant. As of December 31, 2010, the weighted average remaining vesting period was 4.05 years.

 

(d)                   Valuation assumptions

 

The Company uses the Black-Scholes option pricing model to determine the fair value of stock options. The estimated fair value of each stock option grant was estimated on the date of grant using the Black-Scholes option pricing method with the following assumptions:

 

 

 

For the year ended December 31,

 

 

 

2008

 

2009

 

2010

 

 

 

 

 

 

 

 

 

Risk free interest rate

 

*

 

1.28

%

*

 

Expected life (in years)

 

*

 

2.74

 

*

 

Expected dividend yield

 

*

 

0

%

*

 

Volatility

 

*

 

0.49

 

*

 

Weighted average fair value of the underlying shares on the date of option grants (US$)

 

*

 

1.659

 

*

 

Weighted average grant-date fair value of options (US$)

 

*

 

0.545

 

*

 

 


*  Not applicable as the Company did not grant any stock options in 2008 and 2010.

 

Refer to Note 2 (m) for the description of the bases the Company follows in the valuation of RSUs.

 

F-34



Table of Contents

 

17.                Share-based Compensation

 

(f)                     Stock options award activity

 

The following table presents a summary of the Company’s stock options award activities for the years ended December 31, 2008, 2009 and 2010:

 

 

 

Employees

 

Senior
Management

 

Director and
consultants

 

Total

 

Weighted average
exercise price

 

 

 

(in thousands)

 

(in thousands)

 

(in thousands)

 

(in thousands)

 

US$

 

Number of ordinary shares isssuable upon exercise of stock options:

 

 

 

 

 

 

 

 

 

 

 

Outstanding at January 1, 2008

 

99,660

 

20,645

 

6,388

 

126,693

 

0.551

 

Exercised during the year

 

(23,708

)

(1,675

)

(5,050

)

(30,433

)

0.432

 

Expired/forfeited during the year

 

(6,803

)

 

(88

)

(6,891

)

0.542

 

Outstanding at December 31, 2008

 

69,149

 

18,970

 

1,250

 

89,369

 

0.592

 

 

 

 

 

 

 

 

 

 

 

 

 

Outstanding at January 1, 2009

 

69,149

 

18,970

 

1,250

 

89,369

 

0.592

 

Granted during the year

 

 

 

875

 

875

 

1.659

 

Exercised during the year

 

(28,530

)

(6,450

)

(8,438

)

(43,418

)

0.489

 

Expired/forfeited during the year

 

(2,010

)

 

 

(2,010

)

0.720

 

Reclassification due to position change

 

 

(8,125

)

8,125

 

 

 

Outstanding at December 31, 2009

 

38,609

 

4,395

 

1,812

 

44,816

 

0.706

 

 

 

 

 

 

 

 

 

 

 

 

 

Outstanding at January 1, 2010

 

38,609

 

4,395

 

1,812

 

44,816

 

0.706

 

Exercised during the year

 

(17,946

)

(2,520

)

 

(20,466

)

0.641

 

Expired/forfeited during the year

 

(3,294

)

 

 

(3,294

)

0.728

 

Outstanding at December 31, 2010

 

17,369

 

1,875

 

1,812

 

21,056

 

0.767

 

 

 

 

 

 

 

 

 

 

 

 

 

Number of ordinary shares isssuable upon vesting of restricted share units:

 

 

 

 

 

 

 

 

 

 

 

Granted during 2010

 

25,768

 

1,452

 

720

 

27,940

 

1.241

 

Expired/forfeited during 2010

 

(758

)

 

 

(758

)

1.222

 

Outstanding at December 31, 2010

 

25,010

 

1,452

 

720

 

27,182

 

1.241

 

 

For the year ended December 31, 2010, the numbers of stock options expired and forfeited totaled approximately 1.3 million

and 2.0 million, respectively.  For the year ended December 31, 2010, the numbers of restricted share units expired and forfeited totaled approximately nil and 0.8 million, respectively.

 

The following table presents the total intrinsic value of options exercised and the total fair value of options vested for the years ended 2008, 2009 and 2010, respectively:

 

 

 

Stock Options

 

RSU

 

 

 

US$

 

RMB

 

US$

 

RMB

 

 

 

(in millions)

 

(in millions)

 

(in millions)

 

(in millions)

 

Total intrinsic value exercised:

 

 

 

 

 

 

 

 

 

2008

 

16.4

 

108.2

 

Not applicable

 

Not applicable

 

2009

 

36.3

 

239.6

 

Not applicable

 

Not applicable

 

2010

 

18.2

 

120.2

 

Note (a) below

 

Note (a) below

 

 

 

 

 

 

 

 

 

 

 

Total fair value vested as of December 31:

 

 

 

 

 

 

 

 

 

2008

 

12.2

 

80.5

 

Not applicable

 

Not applicable

 

2009

 

6.8

 

44.9

 

Not applicable

 

Not applicable

 

2010

 

3.5

 

23.4

 

Note (a) below

 

Note (a) below

 

 


Note (a): The Company made its first award of restricted share units in 2010 and none of such awards was exercised/vested in 2010.

 

F-35



Table of Contents

 

17.                Share-based Compensation (Cont’d)

 

(f)                     Stock options award activity (Cont’d)

 

The following table presents the weighted average remaining contractual life and exercise price for the options outstanding and exercisable as of December 31, 2010:

 

 

 

 

 

Weighted

 

 

 

 

 

Weighted

 

 

 

 

 

 

 

Average

 

Weighted

 

 

 

Average

 

Weighted

 

 

 

 

 

Remaining

 

Average

 

 

 

Remaining

 

Average

 

 

 

Number

 

Contractual

 

Exercise

 

Number

 

Contractual

 

Exercise

 

Exercise Price

 

Outstanding

 

Life

 

Price

 

Exercisable

 

Life

 

Price

 

 

 

(in thousands)

 

Years

 

US$

 

(in thousands)

 

Years

 

US$

 

Stock Options

 

 

 

 

 

 

 

 

 

 

 

 

 

US$0.728

 

20,181

 

1.21

 

0.728

 

8,797

 

1.21

 

0.728

 

US$1.659

 

875

 

3.88

 

1.659

 

219

 

3.88

 

1.659

 

 

 

21,056

 

1.32

 

0.767

 

9,016

 

1.27

 

0.751

 

 

 

 

 

 

 

 

 

 

 

 

 

 

 

Restricted Share Units

 

 

 

 

 

 

 

 

 

 

 

 

 

Performance-based settled in stock

 

1,172

 

4.17

 

n/a

 

 

 

n/a

 

Time-based-settled in stock/cash

 

16,572

 

4.10

 

n/a

 

 

 

n/a

 

Time-based-settled in stock

 

9,438

 

3.92

 

n/a

 

 

 

n/a

 

 

 

27,182

 

4.05

 

n/a

 

 

 

n/a

 

 

The aggregate intrinsic value of options outstanding and exercisable as of December 31, 2010 was US$13.8 million and US$6.3 million, respectively. The intrinsic value is calculated as the difference between the Company’s closing stock price of US$36.15 per ADS, or US$1.4460 per share as of December 31, 2010, and the exercise price of the underlying options as of that date.

 

The aggregate intrinsic value of restricted share units outstanding and exercisable as of December 31, 2010 was US$37.3 million and nil, respectively. The intrinsic value is calculated based on the Company’s closing stock price of US$36.15 per ADS, or US$1.4460 per share as of December 31, 2010.

 

The movements of unvested shares under the restricted share units plan for 2010 are set out in the following summary (in thousands):

 

Balance as of 1/1/2010

 

 

Issued during 2010

 

27,940

 

Forfeited during 2010

 

(758

)

Balance as of 12/31/2010

 

27,182

 

 

It is the Company’s policy to issue new shares upon share option exercise and vesting of restricted shares.  The Company’s stock option plan expired in February 2010.  As of December 31, 2010, the number of restricted shares available for future grant under the Company’s restricted share unit plan is set out as follows (in thousands):

 

Total number of shares reserved under the RSU Plan

 

323,694

 

No. of restricted shares issued during 2010

 

(27,940

)

No. of restricted shares cancelled during 2010

 

758

 

Total number of shares available for future grant

 

296,512

 

 

F-36



Table of Contents

 

18.                Net Income Per Share

 

The following table sets forth the computation of basic and diluted net income per share for the years ended December 31, 2008, 2009 and 2010:

 

 

 

For the year ended December 31,

 

 

 

2008

 

2009

 

2010

 

Numerator (RMB in thousands):

 

 

 

 

 

 

 

Net income attributable to NetEase.com, Inc.’s shareholders for basic/dilutive net income per share calculation

 

1,596,688

 

1,850,436

 

2,235,772

 

 

 

 

 

 

 

 

 

Denominator (No. of shares in thousands):

 

 

 

 

 

 

 

Weighted average number of ordinary shares outstanding, basic

 

3,117,117

 

3,225,250

 

3,246,426

 

Dilutive effect of employee stock options and restricted share units

 

117,097

 

23,733

 

15,460

 

Weighted average number of ordinary shares outstanding, diluted

 

3,234,214

 

3,248,983

 

3,261,886

 

Net income per share, basic (RMB)

 

0.51

 

0.57

 

0.69

 

Net income per share, diluted (RMB)

 

0.49

 

0.57

 

0.69

 

 

Basic net income per share is computed using the weighted average number of the ordinary shares outstanding during the period. Diluted net income per share is computed using the weighted average number of ordinary shares and ordinary share equivalents outstanding during the period. For the years ended December 31, 2008, 2009 and 2010, options to purchase ordinary shares and restricted share units that were anti-dilutive and excluded from the calculation of diluted net income per share was approximately 41.7 million shares, 13.0 million shares and 5.0 million shares, respectively.

 

F-37



Table of Contents

 

19.                Commitments and Contingencies

 

(a)                   Commitments

 

The Company leases office space, staff quarters and certain equipment under non-cancelable operating lease agreements, which expire at various dates through March 2013. As of December 31, 2010, future minimum lease under non-cancelable operating lease agreements, capital commitments and other commitment related to content and services purchases were as follows (in thousands):

 

 

 

Rental
commitments

 

Server custody
fee
commitments

 

Capital
commitments

 

Office
machines and
other
commitments

 

Total

 

 

 

RMB

 

RMB

 

RMB

 

RMB

 

RMB

 

2011

 

18,674

 

74,111

 

6,930

 

37,004

 

136,719

 

2012

 

5,480

 

6,664

 

 

5,733

 

17,877

 

2013

 

456

 

 

 

134

 

590

 

2014

 

 

 

 

20

 

20

 

Beyond 2014

 

 

 

 

19

 

19

 

 

 

24,610

 

80,775

 

6,930

 

42,910

 

155,225

 

 

The Company has committed, as a sponsor of The Asian Games of 2010, to provide to Guangzhou Asian Games Organization Committee (“GZAGOC”) and The Olympic Council of Asia a cash payment of RMB1.5 million and certain value in kind (“VIK”) support and services totaling RMB70.0 million in connection with The Asian Games of 2010 in the Guangzhou, China. VIK support and services cover marketing promotion support, e-mail system development cost, broadband services, equipment rental and cost of supporting software, IT equipment, and manpower costs as well as office rental to provide such support and services.  By December 31, 2010, the Company had completed the majority of its contractual obligations for VIK support and services and had received confirmations from GZAGOC in the amount of RMB70.0 million for the VIK support and services that the Company had contributed.  Under the sponsorship contract, the Company is required to provide certain post-Asian Games support services which are expected to end on November 30, 2011.  As of December 31, 2010, the Company estimated that the value of its outstanding commitment towards the post-Asian Games supporting services was approximately RMB1.1 million and included such amount under office machines and other commitments as set out in the above commitments table.

 

For the years ended December 31, 2008, 2009 and 2010, the Company incurred rental expenses in the amounts of approximately RMB30.0 million, RMB37.7  million and RMB42.2 million, respectively. The rental expenses for the years ended December 31, 2008, 2009 and 2010 included an imputed rental charge of approximately RMB9.4 million for each of fiscal years 2008 and 2009 and RMB2.1 million for the first half of 2010 which relate to the Company’s use of the Guangzhou office building (see Note 6).

 

In August 2008, Blizzard agreed to license to SH EaseNet on an exclusive basis in China three personal computer strategy games and its Battle.net platform, as described in Note 8 above. The term of the license will be three years, with an additional one year extension upon agreement of the parties, commencing from the commercial release of StarCraft II in China.  In April 2009, Blizzard and the Company announced that Blizzard’s World of Warcraft would also be licensed to SH EaseNet in mainland China for a term of three years following the expiration of its previous license agreement on June 5, 2009 with another game operator. Under these license agreements, SH EaseNet is required to pay license fees, royalties and consultancy fees to Blizzard for the games, and it also has a minimum marketing expenditure commitment. In accordance with the above-mentioned two license contracts, the Company has incurred an overall commitment totaling approximately RMB2.2 billion. As of December 31, 2010, the Company’s outstanding commitments under the two license contracts totaled RMB1.3 billion which was computed on the basis that StarCraft II would be launched in 2011.  The commercial launch of StarCraft II in China occurred on April 6, 2011 after the Company obtained approval from the relevant government authorities.  As of December 31, 2010, the Company’s commitments with respect to the first year after date of commercial launch above can be summarized as follows (in millions):

 

 

 

RMB

 

Contract Year One

 

226.0

 

Contract Year Two

 

332.8

 

Contract Year Three

 

705.1

 

Total

 

1,263.9

 

 

In addition, SH EaseNet is also obligated to purchase or lease certain prescribed hardware and then make such prescribed hardware available to fulfill its obligations under the two license agreements with Blizzard in the aggregate amount of up to approximately RMB1.4 billion over the three-year term of each license.  This amount represents the maximum expenditure SH

 

F-38



Table of Contents

 

19.                Commitments and Contingencies (Cont’d)

 

(a)                   Commitments (Cont’d)

 

EaseNet would have to make for the prescribed hardware, but it may be required to spend this amount in order to satisfy its obligations with respect to such hardware.

 

With respect to the above commitment table related to Blizzard licensed games, the Company has guaranteed the foregoing amounts if and to the extent SH EaseNet has insufficient funds to make such payments. The Company will be entitled to reimbursement of any amounts paid for the marketing of the games and for hardware support to operate the games under the guarantee from any net profits subsequently generated by SH EaseNet, after the deduction of, among other things, various fees and expenses payable to Blizzard, the Company and the joint venture with Blizzard which provides technical services to SH EaseNet.

 

(b)                  Litigation

 

From time to time, the Company is involved in claims and legal proceedings that arise in the ordinary course of business. Based on currently available information, management does not believe that the ultimate outcome of these unresolved matters, individually and in the aggregate, is likely to have a material adverse effect on the Company’s financial position, results of operations or cash flows. However, litigation is subject to inherent uncertainties and the Company’s view of these matters may change in the future. Were an unfavorable outcome to occur, there exists the possibility of a material adverse impact on the Company’s financial position, results of operations or cash flows for the period in which the unfavorable outcome occurs, and potentially in future periods.

 

20.                Share Repurchase Programs

 

The Company’s Board has approved four share repurchase programs since 2006 authorizing management to repurchase the Company’s ordinary shares to enhance shareholder value. The timing and actual number of shares subject to repurchase were at the discretion of the Company’s management and contingent on a number of factors and limitations, including the price of the Company’s stock, corporate and regulatory requirements, alternative investment opportunities and other market conditions. The stock repurchase programs specified a maximum number of shares subject to repurchase and had an expiration date and could have been limited or terminated at any time without prior notice.

 

The Company accounts for repurchased ordinary shares under the cost method and include such treasury stock as a component of the common shareholders’ equity. Cancellation of treasury stock is recorded as a reduction of ordinary shares, additional paid-in-capital and retained earnings, as applicable. An excess of purchase price over par value is allocated to additional paid-in-capital firstly with any remaining excess charged entirely to retained earnings.

 

There was no other share repurchase program authorized nor any stock repurchase made during the years ended December 31, 2009 and 2010.  As of December 31, 2009 and 2010, the Company did not have any repurchased shares pending cancellation.

 

21.                Related Party Transactions

 

As explained in Note 6, by July 2010, Mr. Ding completed the transfer of his interest in the property to Boguan at cost at a value of RMB72.2 million, of which approximately RMB44.4 million remained outstanding and included under accrued liabilities and other payables as of December 31, 2010 (see Note 12).

 

On May 4, 2009, an employee of the Company incorporated Zhejiang Province NetEase Foundation (“NetEase Foundation”) and members of its board consisted of the Company’s Chief Executive Officer and certain senior managers. The initial share capital of RMB10.0 million at formation of NetEase Foundation was donated by NetEase Beijing. Throughout 2009, NetEase Beijing made a total contribution of approximately RMB10.4 million, including the foregoing initial share capital contribution to NetEase Foundation. As of December 31, 2009, NetEase Foundation was still in the process of applying for the approved charitable organization status under the relevant Chinese income tax laws. Accordingly, NetEase Beijing did not record any tax benefit associated with its donation made to NetEase Foundation in 2009.  In April 2010, NetEase Foundation received the relevant government authority’s approval and became an approved charitable organization; hence, NetEase Beijing recognized the tax benefit for its 2009 contribution in fiscal year 2010 accordingly.  During 2010, NetEase Foundation received donations totaling RMB26.2 million from certain subsidiaries of the Company. There was no outstanding balance between the Company and NetEase Foundation as of December 31, 2009 and 2010.

 

The principal objectives of the NetEase Foundation are to provide disaster relief and reconstruction after disaster, helping the poor and the elderly with no family support as well as promotion and support of other charitable activities.

 

F-39



Table of Contents

 

22.                Segment Information

 

(a)                   Description of segments

 

Operating segments are defined as components of an enterprise about which separate financial information is available that is evaluated regularly by the chief operating decision maker (“CODM”), or decision making group, in deciding how to allocate resources and in assessing performance. The Company’s CODM is the Chief Executive Officer.

 

The Company’s organizational structure is based on a number of factors that the CODM uses to evaluate, view and run its business operations which include, but are not limited to, customer base, homogeneity of products and technology. The Company’s operating segments are based on this organizational structure and information reviewed by the Company’s CODM to evaluate the operating segment results. The Company has determined that its operations are organized into three reportable segments: 1) Online Game Services; 2) Advertising Services; and 3) Wireless Value-added Services and Others.

 

F-40



Table of Contents

 

22                   Segment Information (Cont’d)

 

(b)                   Segment data

 

The table below provides a summary of the Group’s operating segment results for the years ended December 31, 2008, 2009 and 2010. The Group does not allocate any operating costs or assets to its business segments as the Company’s CODM does not use this information to measure the performance of the operating segments. There was no transaction between reportable segments for the years ended December 31, 2008, 2009 and 2010 (in thousands).

 

 

 

For the year ended December 31,

 

 

 

2008

 

2009

 

2010

 

 

 

RMB

 

RMB

 

RMB

 

 

 

(RevisedNote
2(v))

 

(Revised, Note
2(v))

 

 

 

Total revenues:

 

 

 

 

 

 

 

Online game services

 

2,498,518

 

3,368,689

 

4,944,439

 

Advertising services

 

405,887

 

383,560

 

633,209

 

Wireless value-added services and others

 

71,719

 

71,202

 

82,141

 

Total revenues

 

2,976,124

 

3,823,451

 

5,659,789

 

 

 

 

 

 

 

 

 

Business tax benefit (charge) (Note 10(b)):

 

 

 

 

 

 

 

Online game services

 

130,666

 

(28,758

)

(89,937

)

Advertising services

 

(34,500

)

(36,876

)

(60,551

)

Wireless value-added services and others

 

12,294

 

(870

)

(1,632

)

Total business taxes

 

108,460

 

(66,504

)

(152,120

)

 

 

 

 

 

 

 

 

Net revenues:

 

 

 

 

 

 

 

Online game services

 

2,629,184

 

3,339,931

 

4,854,502

 

Advertising services

 

371,387

 

346,684

 

572,658

 

Wireless value-added services and others

 

84,013

 

70,332

 

80,509

 

Total net revenues

 

3,084,584

 

3,756,947

 

5,507,669

 

 

 

 

 

 

 

 

 

Cost of revenues:

 

 

 

 

 

 

 

Online game services

 

(278,294

)

(638,473

)

(1,378,018

)

Advertising services

 

(217,604

)

(235,841

)

(312,921

)

Wireless value-added services and others

 

(82,792

)

(98,060

)

(107,902

)

Total cost of revenues

 

(578,690

)

(972,374

)

(1,798,841

)

 

 

 

 

 

 

 

 

Gross profit (loss):

 

 

 

 

 

 

 

Online game services

 

2,350,890

 

2,701,458

 

3,476,484

 

Advertising services

 

153,783

 

110,843

 

259,737

 

Wireless value-added services and others

 

1,221

 

(27,728

)

(27,393

)

Total gross profit

 

2,505,894

 

2,784,573

 

3,708,828

 

 

All revenues of the Company’s reportable segments are derived from China based on the geographical locations where services are provided to customers.

 

F-41



Table of Contents

 

23.                Restricted Net Assets

 

Relevant PRC laws and regulations permit PRC companies to pay dividends only out of their retained earnings, if any, as determined in accordance with PRC accounting standards and regulations. Additionally, the Company’s VIEs can only distribute dividends upon approval of the shareholders after they have met the PRC requirements for appropriation to statutory reserve. The statutory general reserve fund requires annual appropriations of 10% of net after-tax income should be set aside prior to payment of any dividends. As a result of these and other restrictions under PRC laws and regulations, the PRC subsidiaries and VIEs are restricted in their ability to transfer a portion of their net assets to the Company either in the form of dividends, loans or advances, which restricted portion amounted to approximately RMB1.8 billion or 18.0% of the Company’s total consolidated net assets as of December 31, 2010. Even though the Company currently does not require any such dividends, loans or advances from the PRC subsidiaries and VIEs for working capital and other funding purposes, the Company may in the future require additional cash resources from its PRC subsidiaries and VIEs due to changes in business conditions, to fund future acquisitions and developments, or merely declare and pay dividends to or distributions to the Company’s shareholders. There were no undistributed retained earnings by the equity accounted investees in the consolidated retained earnings due to losses incurred by them.

 

F-42