False2023FY0001094831P3YP5YP2Yhttp://fasb.org/us-gaap/2023#PrincipalTransactionsRevenuehttp://fasb.org/us-gaap/2023#OtherComprehensiveIncomeLossForeignCurrencyTransactionAndTranslationAdjustmentNetOfTax http://fasb.org/us-gaap/2023#OtherExpenses http://fasb.org/us-gaap/2023#OtherNonoperatingIncomeExpenseP2YP2YP5Yhttp://fasb.org/us-gaap/2023#OtherAssetshttp://fasb.org/us-gaap/2023#OtherAssetshttp://fasb.org/us-gaap/2023#PropertyPlantAndEquipmentAndFinanceLeaseRightOfUseAssetAfterAccumulatedDepreciationAndAmortizationhttp://fasb.org/us-gaap/2023#PropertyPlantAndEquipmentAndFinanceLeaseRightOfUseAssetAfterAccumulatedDepreciationAndAmortizationhttp://fasb.org/us-gaap/2023#AccountsPayableAndAccruedLiabilitiesCurrentAndNoncurrenthttp://fasb.org/us-gaap/2023#AccountsPayableAndAccruedLiabilitiesCurrentAndNoncurrenthttp://fasb.org/us-gaap/2023#AccountsPayableAndAccruedLiabilitiesCurrentAndNoncurrenthttp://fasb.org/us-gaap/2023#AccountsPayableAndAccruedLiabilitiesCurrentAndNoncurrent00010948312023-01-012023-12-3100010948312023-06-30iso4217:USD0001094831us-gaap:CommonClassAMember2024-02-27xbrli:shares0001094831us-gaap:CommonClassBMember2024-02-2700010948312023-12-3100010948312022-12-310001094831us-gaap:CommonClassAMember2022-12-31iso4217:USDxbrli:shares0001094831us-gaap:CommonClassAMember2023-12-310001094831us-gaap:CommonClassBMember2022-12-310001094831us-gaap:CommonClassBMember2023-12-3100010948312022-01-012022-12-3100010948312021-01-012021-12-3100010948312021-12-3100010948312020-12-310001094831us-gaap:CommonClassAMemberus-gaap:CommonStockMember2020-12-310001094831us-gaap:CommonClassBMemberus-gaap:CommonStockMember2020-12-310001094831us-gaap:AdditionalPaidInCapitalMember2020-12-310001094831us-gaap:TreasuryStockCommonMember2020-12-310001094831us-gaap:RetainedEarningsMember2020-12-310001094831us-gaap:AccumulatedOtherComprehensiveIncomeMember2020-12-310001094831us-gaap:NoncontrollingInterestMember2020-12-310001094831us-gaap:RetainedEarningsMember2021-01-012021-12-310001094831us-gaap:NoncontrollingInterestMember2021-01-012021-12-310001094831us-gaap:AccumulatedOtherComprehensiveIncomeMember2021-01-012021-12-310001094831us-gaap:CommonClassAMemberus-gaap:CommonStockMember2021-01-012021-12-310001094831us-gaap:AdditionalPaidInCapitalMember2021-01-012021-12-310001094831us-gaap:CommonClassAMember2021-01-012021-12-310001094831bgcp:PartnershipUnitsMember2021-01-012021-12-310001094831us-gaap:TreasuryStockCommonMember2021-01-012021-12-310001094831us-gaap:AdditionalPaidInCapitalMemberbgcp:CantorMember2021-01-012021-12-310001094831us-gaap:NoncontrollingInterestMemberbgcp:CantorMember2021-01-012021-12-310001094831bgcp:CantorMember2021-01-012021-12-310001094831us-gaap:CommonClassAMemberbgcp:SmithMackMember2021-01-012021-12-310001094831us-gaap:CommonClassAMemberbgcp:SmithMackMemberus-gaap:CommonStockMember2021-01-012021-12-310001094831us-gaap:AdditionalPaidInCapitalMemberbgcp:SmithMackMember2021-01-012021-12-310001094831us-gaap:NoncontrollingInterestMemberbgcp:SmithMackMember2021-01-012021-12-310001094831bgcp:SmithMackMember2021-01-012021-12-310001094831us-gaap:CommonClassAMemberus-gaap:CommonStockMember2021-12-310001094831us-gaap:CommonClassBMemberus-gaap:CommonStockMember2021-12-310001094831us-gaap:AdditionalPaidInCapitalMember2021-12-310001094831us-gaap:TreasuryStockCommonMember2021-12-310001094831us-gaap:RetainedEarningsMember2021-12-310001094831us-gaap:AccumulatedOtherComprehensiveIncomeMember2021-12-310001094831us-gaap:NoncontrollingInterestMember2021-12-310001094831us-gaap:RetainedEarningsMember2022-01-012022-12-310001094831us-gaap:NoncontrollingInterestMember2022-01-012022-12-310001094831us-gaap:AccumulatedOtherComprehensiveIncomeMember2022-01-012022-12-310001094831us-gaap:CommonClassAMemberus-gaap:CommonStockMember2022-01-012022-12-310001094831us-gaap:AdditionalPaidInCapitalMember2022-01-012022-12-310001094831us-gaap:CommonClassAMember2022-01-012022-12-310001094831bgcp:PartnershipUnitsMember2022-01-012022-12-310001094831us-gaap:TreasuryStockCommonMember2022-01-012022-12-310001094831us-gaap:AdditionalPaidInCapitalMemberbgcp:CantorMember2022-01-012022-12-310001094831us-gaap:NoncontrollingInterestMemberbgcp:CantorMember2022-01-012022-12-310001094831bgcp:CantorMember2022-01-012022-12-310001094831bgcp:SmithMackMember2022-01-012022-12-310001094831us-gaap:CommonClassAMemberbgcp:SmithMackMemberus-gaap:CommonStockMember2022-01-012022-12-310001094831us-gaap:AdditionalPaidInCapitalMemberbgcp:SmithMackMember2022-01-012022-12-310001094831us-gaap:NoncontrollingInterestMemberbgcp:SmithMackMember2022-01-012022-12-310001094831us-gaap:CommonClassAMemberus-gaap:CommonStockMember2022-12-310001094831us-gaap:CommonClassBMemberus-gaap:CommonStockMember2022-12-310001094831us-gaap:AdditionalPaidInCapitalMember2022-12-310001094831us-gaap:TreasuryStockCommonMember2022-12-310001094831us-gaap:RetainedEarningsMember2022-12-310001094831us-gaap:AccumulatedOtherComprehensiveIncomeMember2022-12-310001094831us-gaap:NoncontrollingInterestMember2022-12-310001094831us-gaap:RetainedEarningsMember2023-01-012023-12-310001094831us-gaap:NoncontrollingInterestMember2023-01-012023-12-310001094831us-gaap:AccumulatedOtherComprehensiveIncomeMember2023-01-012023-12-310001094831us-gaap:CommonClassAMemberus-gaap:CommonStockMember2023-01-012023-12-310001094831us-gaap:AdditionalPaidInCapitalMember2023-01-012023-12-310001094831us-gaap:TreasuryStockCommonMember2023-01-012023-12-310001094831us-gaap:CommonClassAMember2023-01-012023-12-310001094831bgcp:PartnershipUnitsMember2023-01-012023-12-310001094831us-gaap:AdditionalPaidInCapitalMemberbgcp:CantorMember2023-01-012023-12-310001094831us-gaap:NoncontrollingInterestMemberbgcp:CantorMember2023-01-012023-12-310001094831bgcp:CantorMember2023-01-012023-12-310001094831bgcp:SmithMackMember2023-01-012023-12-310001094831us-gaap:CommonClassAMemberbgcp:SmithMackMemberus-gaap:CommonStockMember2023-01-012023-12-310001094831us-gaap:AdditionalPaidInCapitalMemberbgcp:SmithMackMember2023-01-012023-12-310001094831us-gaap:NoncontrollingInterestMemberbgcp:SmithMackMember2023-01-012023-12-310001094831us-gaap:CommonClassBMember2023-01-012023-12-310001094831us-gaap:CommonClassBMemberus-gaap:CommonStockMember2023-01-012023-12-310001094831us-gaap:AdditionalPaidInCapitalMemberus-gaap:CommonClassBMember2023-01-012023-12-310001094831us-gaap:NoncontrollingInterestMemberus-gaap:CommonClassBMember2023-01-012023-12-310001094831us-gaap:CommonClassAMemberus-gaap:CommonStockMember2023-12-310001094831us-gaap:CommonClassBMemberus-gaap:CommonStockMember2023-12-310001094831us-gaap:AdditionalPaidInCapitalMember2023-12-310001094831us-gaap:TreasuryStockCommonMember2023-12-310001094831us-gaap:RetainedEarningsMember2023-12-310001094831us-gaap:AccumulatedOtherComprehensiveIncomeMember2023-12-310001094831us-gaap:NoncontrollingInterestMember2023-12-310001094831us-gaap:CommonClassAMemberbgcp:BGCParntersMember2023-07-010001094831us-gaap:CommonClassBMemberbgcp:BGCParntersMember2023-07-010001094831us-gaap:CommonClassAMemberbgcp:BGCGroupMember2023-07-010001094831us-gaap:CommonClassBMemberbgcp:BGCGroupMember2023-07-010001094831bgcp:NonExchangeableLimitedPartnershipInterestsMember2023-07-012023-12-310001094831bgcp:ExchangeableLimitedPartnershipUnitsMemberus-gaap:RelatedPartyMember2023-07-012023-12-310001094831us-gaap:RelatedPartyMemberus-gaap:CommonClassAMemberus-gaap:StockCompensationPlanMember2023-07-012023-12-310001094831us-gaap:RestrictedStockUnitsRSUMemberus-gaap:RelatedPartyMember2023-07-012023-12-310001094831us-gaap:RestrictedStockUnitsRSUMember2023-06-300001094831us-gaap:RestrictedStockUnitsRSUMember2023-06-302023-06-300001094831us-gaap:RelatedPartyMemberbgcp:NonExchangeableFPUsMember2023-07-012023-12-3100010948312023-07-012023-12-310001094831us-gaap:RelatedPartyMemberbgcp:CantorUnitsMemberbgcp:CantorMember2023-07-012023-12-310001094831us-gaap:RelatedPartyMemberbgcp:FPUMember2023-07-012023-12-310001094831us-gaap:RelatedPartyMemberbgcp:CantorUnitsMember2023-07-012023-12-310001094831us-gaap:RelatedPartyMemberbgcp:FPUCantorUnitsMember2023-07-012023-12-3100010948312023-07-012023-07-010001094831bgcp:StockPurchasedOn6302023Member2023-07-012023-07-010001094831us-gaap:CommonClassBMember2023-07-012023-07-0100010948312023-07-010001094831srt:MaximumMemberus-gaap:RestrictedStockMember2023-07-012023-07-010001094831us-gaap:RestrictedStockUnitsRSUMember2023-07-012023-07-010001094831us-gaap:CommonClassAMember2023-07-012023-07-010001094831us-gaap:CommonClassAMember2023-07-010001094831us-gaap:CommonClassBMember2023-07-010001094831bgcp:FuturesExchangeGroupMember2021-07-302021-07-30bgcp:partnership0001094831bgcp:NewmarkHoldingsMember2023-12-31xbrli:pure0001094831us-gaap:CommonClassAMemberbgcp:NewmarkMember2023-01-012023-12-31bgcp:installment00010948312023-10-012023-12-310001094831bgcp:BGCHoldingsMember2023-12-31bgcp:segment0001094831us-gaap:SoftwareAndSoftwareDevelopmentCostsMember2023-12-310001094831srt:MinimumMemberus-gaap:ComputerEquipmentMember2023-12-310001094831srt:MaximumMemberus-gaap:ComputerEquipmentMember2023-12-310001094831srt:MinimumMember2023-01-012023-12-310001094831srt:MaximumMember2023-01-012023-12-310001094831srt:MinimumMemberbgcp:LimitedPartnershipMember2023-01-012023-12-310001094831bgcp:LimitedPartnershipMembersrt:MaximumMember2023-01-012023-12-31bgcp:acquisition0001094831us-gaap:DisposalGroupDisposedOfBySaleNotDiscontinuedOperationsMemberbgcp:BrokerageInsuranceMember2021-11-012021-11-010001094831us-gaap:DisposalGroupDisposedOfBySaleNotDiscontinuedOperationsMemberbgcp:BrokerageInsuranceMember2021-11-010001094831us-gaap:DisposalGroupDisposedOfBySaleNotDiscontinuedOperationsMember2022-01-012022-12-310001094831us-gaap:DisposalGroupDisposedOfBySaleNotDiscontinuedOperationsMember2023-01-012023-12-310001094831us-gaap:SegmentContinuingOperationsMember2023-01-012023-12-310001094831us-gaap:SegmentContinuingOperationsMember2022-01-012022-12-310001094831us-gaap:SegmentContinuingOperationsMember2021-01-012021-12-310001094831us-gaap:RestrictedStockUnitsRSUMember2023-01-012023-12-310001094831bgcp:EarningsRSAsMember2023-01-012023-12-310001094831us-gaap:RestrictedStockUnitsRSUMemberus-gaap:SegmentContinuingOperationsMember2022-01-012022-12-310001094831us-gaap:RestrictedStockUnitsRSUMemberus-gaap:SegmentContinuingOperationsMember2021-01-012021-12-310001094831bgcp:NonDistributingPartnershipUnitsMemberbgcp:ContingentClassCommonStockMember2023-01-012023-12-310001094831bgcp:ContingentClassCommonStockMemberus-gaap:LimitedPartnerMember2023-01-012023-12-310001094831bgcp:BGCHoldingsPartnershipUnitsMemberbgcp:ContingentClassCommonStockMember2023-01-012023-12-310001094831us-gaap:RestrictedStockUnitsRSUMemberbgcp:ContingentClassCommonStockMember2023-01-012023-12-310001094831bgcp:NonDistributingPartnershipUnitsMemberbgcp:ContingentClassCommonStockMember2022-01-012022-12-310001094831bgcp:NonDistributingPartnershipUnitsMemberbgcp:ContingentClassCommonStockMember2021-01-012021-12-310001094831us-gaap:CommonClassAMember2021-12-310001094831bgcp:LimitedPartnershipMember2023-01-012023-12-310001094831bgcp:LimitedPartnershipMember2022-01-012022-12-310001094831us-gaap:CommonClassBMember2023-07-022023-07-020001094831bgcp:CantorMemberus-gaap:CommonClassBMember2023-07-012023-07-010001094831us-gaap:CommonClassBMember2022-01-012022-12-310001094831us-gaap:CommonClassAMemberbgcp:NewControlledEquityOfferingsProgramMember2018-03-092018-03-0900010948312018-03-092018-03-090001094831bgcp:NewControlledEquityOfferingsProgramMemberbgcp:CantorFitzgeraldCoMember2021-12-310001094831us-gaap:CommonClassAMemberbgcp:NewControlledEquityOfferingsProgramMember2021-09-300001094831us-gaap:CommonClassAMemberbgcp:NewControlledEquityOfferingsProgramMember2021-03-082021-03-080001094831us-gaap:CommonClassAMemberbgcp:August2022SalesAgreementMember2023-12-310001094831us-gaap:CommonClassAMemberbgcp:July2023SalesAgereementMember2023-07-030001094831bgcp:July2023SalesAgereementMember2018-03-092018-03-090001094831us-gaap:CommonClassAMemberbgcp:July2023SalesAgereementMember2023-12-310001094831us-gaap:CommonClassAMember2021-08-030001094831us-gaap:CommonClassAMember2022-11-0400010948312023-01-012023-03-3100010948312023-04-012023-06-3000010948312023-07-012023-09-3000010948312023-10-012023-10-3100010948312023-11-012023-11-3000010948312023-12-012023-12-310001094831us-gaap:OtherOwnershipInterestMember2023-01-012023-12-3100010948312022-01-012022-03-3100010948312022-04-012022-06-3000010948312022-07-012022-09-3000010948312022-10-012022-12-310001094831us-gaap:OtherOwnershipInterestMember2022-01-012022-12-310001094831bgcp:CantorFitzgeraldCoMember2023-12-310001094831bgcp:CantorFitzgeraldCoMember2022-12-310001094831us-gaap:CurrencySwapMember2023-12-310001094831us-gaap:CurrencySwapMember2022-12-310001094831us-gaap:ForwardContractsMember2023-12-310001094831us-gaap:ForwardContractsMember2022-12-310001094831us-gaap:InterestRateSwapMember2023-12-310001094831us-gaap:InterestRateSwapMember2022-12-310001094831us-gaap:FutureMember2023-12-310001094831us-gaap:FutureMember2022-12-310001094831us-gaap:FutureMember2023-01-012023-12-310001094831us-gaap:FutureMember2022-01-012022-12-310001094831us-gaap:FutureMember2021-01-012021-12-310001094831us-gaap:InterestRateSwapMember2023-01-012023-12-310001094831us-gaap:InterestRateSwapMember2022-01-012022-12-310001094831us-gaap:InterestRateSwapMember2021-01-012021-12-310001094831us-gaap:CurrencySwapMember2023-01-012023-12-310001094831us-gaap:CurrencySwapMember2022-01-012022-12-310001094831us-gaap:CurrencySwapMember2021-01-012021-12-310001094831bgcp:ForeignExchangeAndCommoditiesOptionsMember2023-01-012023-12-310001094831bgcp:ForeignExchangeAndCommoditiesOptionsMember2022-01-012022-12-310001094831bgcp:ForeignExchangeAndCommoditiesOptionsMember2021-01-012021-12-310001094831us-gaap:ForwardContractsMember2023-01-012023-12-310001094831us-gaap:ForwardContractsMember2022-01-012022-12-310001094831us-gaap:ForwardContractsMember2021-01-012021-12-310001094831us-gaap:FairValueInputsLevel1Member2023-12-310001094831us-gaap:FairValueInputsLevel2Member2023-12-310001094831us-gaap:FairValueInputsLevel3Member2023-12-310001094831us-gaap:FairValueInputsLevel1Memberus-gaap:CurrencySwapMember2023-12-310001094831us-gaap:FairValueInputsLevel2Memberus-gaap:CurrencySwapMember2023-12-310001094831us-gaap:CurrencySwapMemberus-gaap:FairValueInputsLevel3Member2023-12-310001094831us-gaap:FairValueInputsLevel1Memberus-gaap:ForwardContractsMember2023-12-310001094831us-gaap:FairValueInputsLevel2Memberus-gaap:ForwardContractsMember2023-12-310001094831us-gaap:FairValueInputsLevel3Memberus-gaap:ForwardContractsMember2023-12-310001094831us-gaap:ForwardContractsMember2023-12-310001094831us-gaap:InterestRateSwapMemberus-gaap:FairValueInputsLevel1Member2023-12-310001094831us-gaap:FairValueInputsLevel2Memberus-gaap:InterestRateSwapMember2023-12-310001094831us-gaap:InterestRateSwapMemberus-gaap:FairValueInputsLevel3Member2023-12-310001094831us-gaap:FairValueInputsLevel1Memberus-gaap:FutureMember2023-12-310001094831us-gaap:FairValueInputsLevel2Memberus-gaap:FutureMember2023-12-310001094831us-gaap:FairValueInputsLevel3Memberus-gaap:FutureMember2023-12-310001094831us-gaap:FutureMember2023-12-310001094831us-gaap:FairValueInputsLevel1Member2022-12-310001094831us-gaap:FairValueInputsLevel2Member2022-12-310001094831us-gaap:FairValueInputsLevel3Member2022-12-310001094831us-gaap:FairValueInputsLevel1Memberus-gaap:CurrencySwapMember2022-12-310001094831us-gaap:FairValueInputsLevel2Memberus-gaap:CurrencySwapMember2022-12-310001094831us-gaap:CurrencySwapMemberus-gaap:FairValueInputsLevel3Member2022-12-310001094831us-gaap:FairValueInputsLevel1Memberus-gaap:ForwardContractsMember2022-12-310001094831us-gaap:FairValueInputsLevel2Memberus-gaap:ForwardContractsMember2022-12-310001094831us-gaap:FairValueInputsLevel3Memberus-gaap:ForwardContractsMember2022-12-310001094831us-gaap:ForwardContractsMember2022-12-310001094831us-gaap:InterestRateSwapMemberus-gaap:FairValueInputsLevel1Member2022-12-310001094831us-gaap:FairValueInputsLevel2Memberus-gaap:InterestRateSwapMember2022-12-310001094831us-gaap:InterestRateSwapMemberus-gaap:FairValueInputsLevel3Member2022-12-310001094831us-gaap:FairValueInputsLevel1Memberus-gaap:FutureMember2022-12-310001094831us-gaap:FairValueInputsLevel2Memberus-gaap:FutureMember2022-12-310001094831us-gaap:FairValueInputsLevel3Memberus-gaap:FutureMember2022-12-310001094831us-gaap:FutureMember2022-12-310001094831bgcp:ContingentConsiderationLiabilityMemberus-gaap:FairValueInputsLevel3Memberbgcp:AccountsPayableAccruedAndOtherLiabilitiesMember2022-12-310001094831bgcp:ContingentConsiderationLiabilityMemberus-gaap:FairValueInputsLevel3Memberbgcp:AccountsPayableAccruedAndOtherLiabilitiesMember2023-01-012023-12-310001094831bgcp:ContingentConsiderationLiabilityMemberus-gaap:FairValueInputsLevel3Memberbgcp:AccountsPayableAccruedAndOtherLiabilitiesMember2023-12-310001094831bgcp:TridentMember2023-01-012023-12-310001094831bgcp:ContingentConsiderationLiabilityMemberus-gaap:FairValueInputsLevel3Memberbgcp:AccountsPayableAccruedAndOtherLiabilitiesMember2021-12-310001094831bgcp:ContingentConsiderationLiabilityMemberus-gaap:FairValueInputsLevel3Memberbgcp:AccountsPayableAccruedAndOtherLiabilitiesMember2022-01-012022-12-310001094831srt:MinimumMemberus-gaap:MeasurementInputDiscountRateMemberus-gaap:FairValueInputsLevel3Member2023-12-310001094831us-gaap:MeasurementInputDiscountRateMembersrt:MaximumMemberus-gaap:FairValueInputsLevel3Member2023-12-310001094831srt:WeightedAverageMemberus-gaap:MeasurementInputDiscountRateMemberus-gaap:FairValueInputsLevel3Member2023-12-310001094831srt:MinimumMemberbgcp:MeasurementInputProbabilityOfMeetingEarnoutAndContingenciesMemberus-gaap:FairValueInputsLevel3Member2023-12-310001094831bgcp:MeasurementInputProbabilityOfMeetingEarnoutAndContingenciesMembersrt:MaximumMemberus-gaap:FairValueInputsLevel3Member2023-12-310001094831srt:WeightedAverageMemberbgcp:MeasurementInputProbabilityOfMeetingEarnoutAndContingenciesMemberus-gaap:FairValueInputsLevel3Member2023-12-310001094831srt:MinimumMemberus-gaap:MeasurementInputDiscountRateMemberus-gaap:FairValueInputsLevel3Member2022-12-310001094831us-gaap:MeasurementInputDiscountRateMembersrt:MaximumMemberus-gaap:FairValueInputsLevel3Member2022-12-310001094831srt:WeightedAverageMemberus-gaap:MeasurementInputDiscountRateMemberus-gaap:FairValueInputsLevel3Member2022-12-310001094831srt:MinimumMemberbgcp:MeasurementInputProbabilityOfMeetingEarnoutAndContingenciesMemberus-gaap:FairValueInputsLevel3Member2022-12-310001094831bgcp:MeasurementInputProbabilityOfMeetingEarnoutAndContingenciesMembersrt:MaximumMemberus-gaap:FairValueInputsLevel3Member2022-12-310001094831srt:WeightedAverageMemberbgcp:MeasurementInputProbabilityOfMeetingEarnoutAndContingenciesMemberus-gaap:FairValueInputsLevel3Member2022-12-310001094831us-gaap:RelatedPartyMember2023-01-012023-12-310001094831bgcp:BGCPartnersIncMemberbgcp:TowerBridgeInternationalServicesLPMember2023-01-012023-12-310001094831bgcp:CantorMemberbgcp:TowerBridgeInternationalServicesLPMember2023-12-310001094831us-gaap:RelatedPartyMember2022-01-012022-12-310001094831us-gaap:RelatedPartyMember2021-01-012021-12-310001094831us-gaap:RelatedPartyMemberbgcp:FuturesExchangeGroupMember2021-07-300001094831us-gaap:RelatedPartyMemberbgcp:FuturesExchangeGroupMember2023-12-310001094831us-gaap:RelatedPartyMemberbgcp:FuturesExchangeGroupMember2022-12-310001094831bgcp:NewmarkMemberbgcp:LimitedPartnershipUnitsMember2018-11-302018-11-300001094831bgcp:NewmarkMemberus-gaap:RelatedPartyMemberus-gaap:CommonClassBMember2018-11-300001094831us-gaap:RelatedPartyMember2022-12-310001094831us-gaap:RelatedPartyMember2023-12-310001094831us-gaap:RelatedPartyMember2013-08-310001094831us-gaap:RelatedPartyMember2015-06-052015-06-050001094831us-gaap:RelatedPartyMembersrt:MaximumMember2015-06-052015-06-050001094831us-gaap:CommonClassAMemberbgcp:CantorMember2023-12-310001094831us-gaap:CommonClassAMemberbgcp:CFGMMember2023-12-310001094831bgcp:CantorMemberus-gaap:CommonClassBMember2023-12-310001094831bgcp:CFGMMemberus-gaap:CommonClassBMember2023-12-310001094831us-gaap:RelatedPartyMemberus-gaap:RevolvingCreditFacilityMember2018-03-190001094831us-gaap:RelatedPartyMemberus-gaap:RevolvingCreditFacilityMember2018-08-050001094831us-gaap:RelatedPartyMemberus-gaap:RevolvingCreditFacilityMember2018-08-060001094831us-gaap:RelatedPartyMemberus-gaap:RevolvingCreditFacilityMember2018-08-062018-08-060001094831us-gaap:RelatedPartyMemberus-gaap:RevolvingCreditFacilityMember2023-12-310001094831us-gaap:RelatedPartyMemberus-gaap:RevolvingCreditFacilityMember2022-12-310001094831us-gaap:RelatedPartyMemberus-gaap:RevolvingCreditFacilityMember2023-01-012023-12-310001094831us-gaap:RelatedPartyMemberus-gaap:RevolvingCreditFacilityMember2021-01-012021-12-310001094831us-gaap:RelatedPartyMemberus-gaap:RevolvingCreditFacilityMember2022-01-012022-12-310001094831us-gaap:RelatedPartyMemberbgcp:TransactionsWithFreedomMember2022-12-310001094831us-gaap:RelatedPartyMemberbgcp:TransactionsWithFreedomMember2023-12-310001094831us-gaap:RelatedPartyMemberbgcp:OpenDerivativeContractsWithCantorMember2023-12-310001094831us-gaap:RelatedPartyMemberbgcp:OpenDerivativeContractsWithCantorMember2022-12-310001094831us-gaap:RelatedPartyMemberbgcp:FailsAndPendingTradesWithCantorMember2023-12-310001094831us-gaap:RelatedPartyMemberbgcp:FailsAndPendingTradesWithCantorMember2022-12-310001094831bgcp:FivePointThreeSevenFivePercentSeniorNotesDueTwoThousandTwentyThreeMember2018-07-240001094831bgcp:FivePointThreeSevenFivePercentSeniorNotesDueTwoThousandTwentyThreeMemberbgcp:UnderwritingFeesMemberus-gaap:RelatedPartyMember2018-07-242018-07-240001094831bgcp:FivePointThreeSevenFivePercentSeniorNotesDueTwoThousandTwentyThreeMemberus-gaap:RelatedPartyMember2018-07-242018-07-240001094831bgcp:ThreePointSevenFiveZeroPercentSeniorNotesDueOctoberOneTwoThousandTwentyFourMember2019-09-270001094831bgcp:UnderwritingFeesMemberus-gaap:RelatedPartyMemberbgcp:ThreePointSevenFiveZeroPercentSeniorNotesDueOctoberOneTwoThousandTwentyFourMember2019-09-272019-09-270001094831srt:MaximumMember2020-06-110001094831bgcp:BGCPartnersFourPointThreeSevenFivePercentageSeniorNotesMember2020-07-100001094831bgcp:UnderwritingFeesMemberus-gaap:RelatedPartyMemberbgcp:BGCPartnersFourPointThreeSevenFivePercentageSeniorNotesMember2023-01-012023-12-310001094831bgcp:UnderwritingFeesMemberus-gaap:RelatedPartyMemberbgcp:BGCPartnersFourPointThreeSevenFivePercentageSeniorNotesMember2023-12-310001094831bgcp:A8000SeniorNotesDue2028Member2023-05-250001094831bgcp:UnderwritingFeesMemberus-gaap:RelatedPartyMemberbgcp:A8000SeniorNotesDue2028Member2023-05-252023-05-250001094831us-gaap:RelatedPartyMemberbgcp:BGCHoldingsMember2021-03-310001094831us-gaap:RelatedPartyMemberbgcp:BGCHoldingsMember2021-03-312021-03-310001094831us-gaap:RelatedPartyMemberbgcp:BGCHoldingsMember2021-10-280001094831us-gaap:RelatedPartyMemberbgcp:BGCHoldingsMember2021-10-282021-10-280001094831us-gaap:RelatedPartyMemberbgcp:BGCHoldingsMember2022-05-170001094831us-gaap:RelatedPartyMemberbgcp:BGCHoldingsMember2022-05-172022-05-170001094831us-gaap:RelatedPartyMemberbgcp:BGCHoldingsMember2022-10-250001094831us-gaap:RelatedPartyMemberbgcp:BGCHoldingsMember2022-10-252022-10-250001094831us-gaap:RelatedPartyMemberbgcp:BGCHoldingsMember2023-04-160001094831us-gaap:RelatedPartyMemberbgcp:BGCHoldingsMember2023-04-162023-04-160001094831us-gaap:RelatedPartyMemberbgcp:BGCHoldingsMember2023-06-300001094831us-gaap:RelatedPartyMemberbgcp:BGCHoldingsMember2023-06-302023-06-300001094831us-gaap:RelatedPartyMemberbgcp:CantorMember2021-06-240001094831us-gaap:RelatedPartyMemberbgcp:CantorMember2021-06-242021-06-240001094831bgcp:ReportingPersonMemberus-gaap:RelatedPartyMemberus-gaap:CommonClassAMemberus-gaap:SubsequentEventMember2024-01-022024-01-020001094831bgcp:MrMerkelMemberus-gaap:RelatedPartyMemberus-gaap:CommonClassAMember2023-06-022023-06-020001094831bgcp:MrMerkelMemberus-gaap:RelatedPartyMemberbgcp:NPSUCVMember2023-05-182023-05-180001094831bgcp:MrMerkelMemberus-gaap:RelatedPartyMemberbgcp:PSUCVMember2023-05-182023-05-180001094831bgcp:MrMerkelMemberus-gaap:RelatedPartyMemberus-gaap:PerformanceSharesMember2023-05-182023-05-180001094831bgcp:MrMerkelMemberbgcp:NPUCVPSUCVPSUMemberus-gaap:RelatedPartyMember2023-05-182023-05-180001094831bgcp:MrMerkelMemberus-gaap:RelatedPartyMemberus-gaap:CommonClassAMemberus-gaap:StockCompensationPlanMember2023-05-182023-05-180001094831bgcp:MrMerkelMemberus-gaap:RelatedPartyMemberbgcp:NPPSUCVMember2023-05-182023-05-180001094831bgcp:MrMerkelMemberus-gaap:RelatedPartyMemberbgcp:PPSUCVMember2023-05-182023-05-180001094831bgcp:MrMerkelMemberus-gaap:RelatedPartyMemberbgcp:NPPSUCVPPSUCVMember2023-05-182023-05-180001094831us-gaap:RelatedPartyMember2023-05-180001094831bgcp:MrMerkelMemberus-gaap:RelatedPartyMemberus-gaap:CommonClassAMember2023-05-182023-05-180001094831bgcp:PriorTo5182023Memberus-gaap:RelatedPartyMemberbgcp:MrLutnickMemberbgcp:NonExchangeablePSUMember2023-05-182023-05-180001094831bgcp:PriorTo5182023Memberus-gaap:RelatedPartyMemberbgcp:NonExchangeablePPSUMemberbgcp:MrLutnickMember2023-05-182023-05-180001094831bgcp:PriorTo5182023Memberus-gaap:RelatedPartyMemberbgcp:NonExchangeablePSUsPPSUsMemberbgcp:MrLutnickMember2023-05-182023-05-180001094831bgcp:IncrementallyMonetizedNonExchangeablePSUMemberus-gaap:RelatedPartyMemberbgcp:MrLutnickMemberbgcp:On5182023Member2023-05-182023-05-180001094831us-gaap:RelatedPartyMemberbgcp:MrLutnickMemberbgcp:On5182023Memberbgcp:IncrementallyMonetizedNonExchangeablePPSUMember2023-05-182023-05-180001094831us-gaap:RelatedPartyMemberbgcp:IncrementallyMonetizedNonExchangeablePSUsPPSUsMemberbgcp:MrLutnickMemberbgcp:On5182023Member2023-05-182023-05-180001094831us-gaap:RelatedPartyMemberbgcp:MrLutnickMemberbgcp:NonExchangeablePSUMember2023-05-182023-05-180001094831us-gaap:RelatedPartyMemberbgcp:MrLutnickMemberus-gaap:PerformanceSharesMember2023-05-182023-05-180001094831us-gaap:RelatedPartyMemberus-gaap:CommonClassAMemberbgcp:MrLutnickMemberbgcp:NonExchangeablePSUMemberus-gaap:StockCompensationPlanMember2023-05-182023-05-180001094831us-gaap:RelatedPartyMemberbgcp:MrLutnickMemberbgcp:IncrementallyMonetizedNonExchangeablePPSUMember2023-05-182023-05-180001094831us-gaap:RelatedPartyMemberbgcp:MrLutnickMember2023-05-182023-05-180001094831us-gaap:RelatedPartyMemberbgcp:IncrementallyMonetizedNonExchangeablePSUsPPSUsMemberbgcp:MrLutnickMember2023-05-182023-05-180001094831us-gaap:RelatedPartyMemberus-gaap:CommonClassAMemberbgcp:MrLutnickMember2023-05-182023-05-180001094831us-gaap:RelatedPartyMemberbgcp:ExchangeablePSUMemberbgcp:MrLutnickMember2023-05-182023-05-180001094831us-gaap:RelatedPartyMemberus-gaap:CommonClassAMemberbgcp:ExchangeablePSUMemberbgcp:MrLutnickMemberus-gaap:StockCompensationPlanMember2023-05-182023-05-180001094831us-gaap:RelatedPartyMemberus-gaap:CommonClassAMemberbgcp:MrLutnickMemberus-gaap:StockCompensationPlanMember2023-05-182023-05-180001094831bgcp:NonExchangeableHDUMemberus-gaap:RelatedPartyMemberbgcp:MrLutnickMember2023-05-182023-05-180001094831bgcp:NonExchangeableHDUMemberbgcp:NewmarkMemberus-gaap:RelatedPartyMemberbgcp:MrLutnickMember2023-05-182023-05-180001094831bgcp:NonExchangeableHDUMemberus-gaap:RelatedPartyMemberbgcp:MrLutnickMemberbgcp:BGCParntersMember2023-05-182023-05-180001094831us-gaap:RelatedPartyMemberus-gaap:CommonClassAMemberbgcp:MsBellMember2023-04-182023-04-180001094831bgcp:ExecutiveVicePresidentAndGeneralCounselTwoMember2022-03-140001094831bgcp:ExecutiveVicePresidentAndGeneralCounselTwoMember2022-08-110001094831bgcp:ExecutiveVicePresidentAndGeneralCounselTwoMember2022-08-112022-08-110001094831bgcp:MrMerkelMember2021-12-210001094831bgcp:MrMerkelMember2021-12-212021-12-210001094831bgcp:MrMerkelMemberus-gaap:CommonClassAMember2021-12-212021-12-210001094831bgcp:MrLutnickMember2021-12-210001094831bgcp:MrLutnickMember2021-12-212021-12-210001094831us-gaap:CommonClassAMemberbgcp:MrLutnickMember2021-12-212021-12-210001094831bgcp:ExchangeLPUsForCommonStockMemberbgcp:MrLutnickMember2021-06-282021-06-280001094831bgcp:ExchangeLPUsForCommonStockMemberbgcp:MrLutnickMember2021-06-280001094831bgcp:ExchangeLPUsForCommonStockMemberus-gaap:CommonClassAMemberbgcp:MrLutnickMember2021-06-282021-06-280001094831bgcp:ExchangePLPUsForCommonStockMemberbgcp:MrLutnickMember2021-06-280001094831bgcp:ExchangePLPUsForCommonStockMemberbgcp:MrLutnickMember2021-06-282021-06-280001094831us-gaap:CommonClassAMemberbgcp:ExchangePLPUsForCommonStockMemberbgcp:MrLutnickMember2021-06-282021-06-2800010948312021-06-2800010948312021-06-282021-06-280001094831bgcp:ExecutiveVicePresidentAndGeneralCounselMember2021-04-290001094831bgcp:ExecutiveVicePresidentAndGeneralCounselMember2021-04-292021-04-290001094831us-gaap:CommonClassAMemberbgcp:ExecutiveVicePresidentAndGeneralCounselMember2021-04-292021-04-290001094831bgcp:ExecutiveVicePresidentAndGeneralCounselTwoMember2021-04-080001094831bgcp:ExecutiveVicePresidentAndGeneralCounselTwoMember2020-03-020001094831bgcp:ExecutiveVicePresidentAndGeneralCounselTwoMember2021-04-230001094831bgcp:ExecutiveVicePresidentAndGeneralCounselTwoMember2021-04-232021-04-230001094831bgcp:ExecutiveVicePresidentAndGeneralCounselTwoMember2021-02-222021-02-220001094831us-gaap:CommonClassAMemberbgcp:ExecutiveVicePresidentAndGeneralCounselTwoMember2021-02-222021-02-220001094831bgcp:ExecutiveVicePresidentAndGeneralCounselTwoMember2021-02-2200010948312023-07-122023-07-120001094831us-gaap:RelatedPartyMemberbgcp:MrWindeattMember2023-07-112023-07-11iso4217:GBP0001094831us-gaap:RelatedPartyMemberbgcp:MrWindeattMember2023-07-122023-07-120001094831us-gaap:RestrictedStockUnitsRSUMemberbgcp:MrWindeattMember2023-07-102023-07-100001094831us-gaap:CommonClassAMember2023-07-100001094831us-gaap:RestrictedStockUnitsRSUMember2023-07-122023-07-120001094831us-gaap:RelatedPartyMemberus-gaap:OtherExpenseMember2015-01-012015-12-310001094831bgcp:AquaSecuritiesLpMember2022-02-150001094831bgcp:AquaSecuritiesLpMember2021-02-250001094831bgcp:CantorMemberbgcp:AquaSecuritiesLpMember2023-12-310001094831bgcp:BGCPartnersIncMemberbgcp:AquaSecuritiesLpMemberbgcp:AquaSecuritiesLpMember2023-12-310001094831bgcp:AquaSecuritiesLpMember2023-01-012023-12-310001094831bgcp:AquaSecuritiesLpMember2022-01-012022-12-310001094831us-gaap:RelatedPartyMemberbgcp:AquaSecuritiesLpMemberbgcp:SubordinatedLoanAgreementWithAquaMember2023-12-310001094831us-gaap:RelatedPartyMemberbgcp:SubordinatedLoanAgreementWithAquaMember2022-11-012022-11-300001094831us-gaap:RelatedPartyMember2023-09-300001094831bgcp:ClassBUnitsMemberbgcp:LFIMember2016-10-252016-10-250001094831bgcp:ClassBUnitsMemberbgcp:LFIMember2016-11-040001094831bgcp:LFIMember2016-11-042016-11-040001094831bgcp:ClassBUnitsMemberbgcp:LFIMember2016-11-030001094831us-gaap:RelatedPartyMemberbgcp:LFIMember2023-01-012023-12-310001094831us-gaap:RelatedPartyMemberbgcp:LFIMember2022-01-012022-12-310001094831us-gaap:RelatedPartyMemberbgcp:LFIMember2021-01-012021-12-310001094831us-gaap:RelatedPartyMember2020-05-012020-05-31utr:sqft0001094831us-gaap:RelatedPartyMember2021-05-310001094831bgcp:AdvancedMarketsHoldingsMember2023-12-310001094831bgcp:AdvancedMarketsHoldingsMember2022-12-310001094831bgcp:ChinaCreditBgcMoneyBrokingCompanyLimitedMember2023-12-310001094831bgcp:ChinaCreditBgcMoneyBrokingCompanyLimitedMember2022-12-310001094831bgcp:FreedomInternationalBrokerageMember2023-12-310001094831bgcp:FreedomInternationalBrokerageMember2022-12-310001094831bgcp:OtherMember2023-12-310001094831bgcp:OtherMember2022-12-310001094831us-gaap:EquityMethodInvestmentNonconsolidatedInvesteeOrGroupOfInvesteesMember2023-01-012023-12-310001094831us-gaap:EquityMethodInvestmentNonconsolidatedInvesteeOrGroupOfInvesteesMember2022-01-012022-12-310001094831us-gaap:EquityMethodInvestmentNonconsolidatedInvesteeOrGroupOfInvesteesMember2021-01-012021-12-310001094831us-gaap:EquityMethodInvestmentNonconsolidatedInvesteeOrGroupOfInvesteesMember2023-12-310001094831us-gaap:EquityMethodInvestmentNonconsolidatedInvesteeOrGroupOfInvesteesMember2022-12-310001094831us-gaap:OtherNonoperatingIncomeExpenseMember2023-01-012023-12-310001094831us-gaap:OtherNonoperatingIncomeExpenseMember2022-01-012022-12-310001094831us-gaap:OtherNonoperatingIncomeExpenseMember2021-01-012021-12-310001094831us-gaap:VariableInterestEntityNotPrimaryBeneficiaryMember2023-12-310001094831us-gaap:VariableInterestEntityNotPrimaryBeneficiaryMember2022-12-310001094831us-gaap:SubordinatedDebtMemberbgcp:AquaSecuritiesLpMember2023-12-310001094831us-gaap:SubordinatedDebtMemberbgcp:AquaSecuritiesLpMember2022-12-310001094831us-gaap:SubordinatedDebtMemberbgcp:AquaSecuritiesLpMember2023-01-012023-12-310001094831us-gaap:VariableInterestEntityPrimaryBeneficiaryMember2023-12-310001094831us-gaap:VariableInterestEntityPrimaryBeneficiaryMember2022-12-310001094831us-gaap:ComputerEquipmentMember2023-12-310001094831us-gaap:ComputerEquipmentMember2022-12-310001094831us-gaap:SoftwareAndSoftwareDevelopmentCostsMember2022-12-310001094831bgcp:LeaseHoldImprovementsAndOtherFixedAssetsMember2023-12-310001094831bgcp:LeaseHoldImprovementsAndOtherFixedAssetsMember2022-12-310001094831bgcp:OccupancyAndEquipmentMember2023-01-012023-12-310001094831bgcp:OccupancyAndEquipmentMember2022-01-012022-12-310001094831bgcp:OccupancyAndEquipmentMember2021-01-012021-12-310001094831us-gaap:CustomerRelatedIntangibleAssetsMember2023-12-310001094831us-gaap:CustomerRelatedIntangibleAssetsMember2023-01-012023-12-310001094831us-gaap:TechnologyBasedIntangibleAssetsMember2023-12-310001094831us-gaap:NoncompeteAgreementsMember2023-12-310001094831us-gaap:NoncompeteAgreementsMember2023-01-012023-12-310001094831us-gaap:PatentsMember2023-12-310001094831us-gaap:PatentsMember2023-01-012023-12-310001094831us-gaap:OtherIntangibleAssetsMember2023-12-310001094831us-gaap:OtherIntangibleAssetsMember2023-01-012023-12-310001094831us-gaap:TradeNamesMember2023-12-310001094831us-gaap:LicensingAgreementsMember2023-12-310001094831us-gaap:InternetDomainNamesMember2023-12-310001094831us-gaap:CustomerRelatedIntangibleAssetsMember2022-12-310001094831us-gaap:CustomerRelatedIntangibleAssetsMember2022-01-012022-12-310001094831us-gaap:TechnologyBasedIntangibleAssetsMember2022-12-310001094831us-gaap:NoncompeteAgreementsMember2022-12-310001094831us-gaap:NoncompeteAgreementsMember2022-01-012022-12-310001094831us-gaap:PatentsMember2022-12-310001094831us-gaap:PatentsMember2022-01-012022-12-310001094831us-gaap:OtherIntangibleAssetsMember2022-12-310001094831us-gaap:OtherIntangibleAssetsMember2022-01-012022-12-310001094831us-gaap:TradeNamesMember2022-12-310001094831us-gaap:LicensingAgreementsMember2022-12-310001094831us-gaap:InternetDomainNamesMember2022-12-310001094831us-gaap:UnsecuredDebtMemberbgcp:SeniorRevolvingCreditFacilityMember2023-12-310001094831us-gaap:UnsecuredDebtMemberbgcp:SeniorRevolvingCreditFacilityMember2022-12-310001094831bgcp:FivePointThreeSevenFivePercentSeniorNotesMember2023-12-310001094831bgcp:FivePointThreeSevenFivePercentSeniorNotesMember2022-12-310001094831bgcp:BGCGroupThreePointSevenFiveZeroPercentSeniorNotesMember2023-12-310001094831bgcp:BGCGroupThreePointSevenFiveZeroPercentSeniorNotesMember2022-12-310001094831bgcp:BGCPartnersThreePointSevenFiveZeroPercentSeniorNotesMember2023-12-310001094831bgcp:BGCPartnersThreePointSevenFiveZeroPercentSeniorNotesMember2022-12-310001094831bgcp:BGCGroupFourPointThreeSevenFivePercentageSeniorNotesMember2023-12-310001094831bgcp:BGCGroupFourPointThreeSevenFivePercentageSeniorNotesMember2022-12-310001094831bgcp:BGCPartnersFourPointThreeSevenFivePercentageSeniorNotesMember2023-12-310001094831bgcp:BGCPartnersFourPointThreeSevenFivePercentageSeniorNotesMember2022-12-310001094831bgcp:BGCGroupEightPointZeroPercentageSeniorNotesMember2023-10-060001094831bgcp:BGCGroupEightPointZeroPercentageSeniorNotesMember2023-12-310001094831bgcp:BGCGroupEightPointZeroPercentageSeniorNotesMember2022-12-310001094831bgcp:BGCPartnersEightPointZeroPercentageSeniorNotesMember2023-12-310001094831bgcp:BGCPartnersEightPointZeroPercentageSeniorNotesMember2022-12-310001094831bgcp:BGCPartnersEightPointZeroPercentageSeniorNotesMember2023-05-250001094831us-gaap:SeniorNotesMemberbgcp:BGCGroupThreePointSevenFiveZeroPercentSeniorNotesMember2023-10-060001094831bgcp:BGCPartnersThreePointSevenFiveZeroPercentSeniorNotesMember2019-09-270001094831bgcp:BGCGroupThreePointSevenFiveZeroPercentSeniorNotesMember2023-10-060001094831us-gaap:SeniorNotesMemberbgcp:BGCGroupFourPointThreeSevenFivePercentageSeniorNotesMember2023-10-060001094831bgcp:BGCPartnersFourPointThreeSevenFivePercentageSeniorNotesMember2019-09-270001094831bgcp:BGCGroupFourPointThreeSevenFivePercentageSeniorNotesMember2023-10-060001094831us-gaap:SeniorNotesMemberbgcp:BGCGroupEightPointZeroPercentageSeniorNotesMember2023-10-060001094831bgcp:BGCGroupNotesExchangeOfferMember2023-10-060001094831bgcp:NewSeniorRevolvingCreditAgreementMemberbgcp:UnsecuredCreditAgreementNovemberTwentyEightTwoThousandEighteenMembersrt:ParentCompanyMember2018-11-280001094831bgcp:NewSeniorRevolvingCreditAgreementMemberbgcp:UnsecuredCreditAgreementNovemberTwentyEightTwoThousandEighteenMembersrt:ParentCompanyMember2020-02-262020-02-260001094831bgcp:UnsecuredCreditAgreementNovemberTwentyEightTwoThousandEighteenMemberbgcp:SeniorRevolvingCreditAgreementMember2022-03-100001094831bgcp:NewSeniorRevolvingCreditAgreementMemberbgcp:UnsecuredCreditAgreementNovemberTwentyEightTwoThousandEighteenMembersrt:ParentCompanyMember2023-12-310001094831bgcp:NewSeniorRevolvingCreditAgreementMemberbgcp:UnsecuredCreditAgreementNovemberTwentyEightTwoThousandEighteenMember2023-12-310001094831bgcp:NewSeniorRevolvingCreditAgreementMemberbgcp:UnsecuredCreditAgreementNovemberTwentyEightTwoThousandEighteenMembersrt:ParentCompanyMember2022-12-310001094831bgcp:UnsecuredCreditAgreementNovemberTwentyEightTwoThousandEighteenMemberbgcp:SeniorRevolvingCreditAgreementMember2023-01-012023-12-310001094831bgcp:UnsecuredCreditAgreementNovemberTwentyEightTwoThousandEighteenMemberbgcp:SeniorRevolvingCreditAgreementMember2022-01-012022-12-310001094831bgcp:UnsecuredCreditAgreementNovemberTwentyEightTwoThousandEighteenMemberbgcp:SeniorRevolvingCreditAgreementMember2021-01-012021-12-310001094831bgcp:NewSeniorRevolvingCreditAgreementMemberbgcp:UnsecuredCreditAgreementNovemberTwentyEightTwoThousandEighteenMembersrt:ParentCompanyMember2023-01-012023-12-310001094831bgcp:NewSeniorRevolvingCreditAgreementMemberbgcp:UnsecuredCreditAgreementNovemberTwentyEightTwoThousandEighteenMembersrt:ParentCompanyMember2022-01-012022-12-310001094831bgcp:NewSeniorRevolvingCreditAgreementMemberbgcp:UnsecuredCreditAgreementNovemberTwentyEightTwoThousandEighteenMembersrt:ParentCompanyMember2021-01-012021-12-310001094831us-gaap:FairValueInputsLevel2Memberbgcp:FivePointThreeSevenFivePercentSeniorNotesMember2023-12-310001094831us-gaap:FairValueInputsLevel2Memberbgcp:BGCPartnersThreePointSevenFiveZeroPercentSeniorNotesMember2023-12-310001094831us-gaap:FairValueInputsLevel2Memberbgcp:BGCPartnersFourPointThreeSevenFivePercentageSeniorNotesMember2023-12-310001094831bgcp:FivePointThreeSevenFivePercentSeniorNotesMembersrt:ParentCompanyMember2018-07-240001094831bgcp:FivePointThreeSevenFivePercentSeniorNotesMembersrt:ParentCompanyMember2023-01-012023-12-310001094831bgcp:FivePointThreeSevenFivePercentSeniorNotesMembersrt:ParentCompanyMember2022-01-012022-12-310001094831bgcp:FivePointThreeSevenFivePercentSeniorNotesMembersrt:ParentCompanyMember2021-01-012021-12-310001094831bgcp:BGCPartnersThreePointSevenFiveZeroPercentSeniorNotesMembersrt:ParentCompanyMember2019-09-270001094831us-gaap:SeniorNotesMemberbgcp:BGCPartnersThreePointSevenFiveZeroPercentSeniorNotesMember2023-10-0600010948312019-09-272019-09-270001094831bgcp:BGCPartnersThreePointSevenFiveZeroPercentSeniorNotesMembersrt:ParentCompanyMember2023-10-070001094831bgcp:BGCGroupThreePointSevenFiveZeroPercentSeniorNotesMember2023-01-012023-12-310001094831bgcp:BGCGroupThreePointSevenFiveZeroPercentSeniorNotesMember2022-01-012022-12-310001094831bgcp:BGCGroupThreePointSevenFiveZeroPercentSeniorNotesMember2021-01-012021-12-310001094831bgcp:BGCPartnersThreePointSevenFiveZeroPercentSeniorNotesMembersrt:ParentCompanyMember2023-12-310001094831bgcp:BGCPartnersThreePointSevenFiveZeroPercentSeniorNotesMember2023-01-012023-12-310001094831bgcp:BGCPartnersThreePointSevenFiveZeroPercentSeniorNotesMember2022-01-012022-12-310001094831bgcp:BGCPartnersThreePointSevenFiveZeroPercentSeniorNotesMember2021-01-012021-12-310001094831bgcp:BGCGroupFourPointThreeSevenFivePercentageSeniorNotesMember2023-10-062023-10-060001094831us-gaap:SeniorNotesMemberbgcp:BGCPartnersFourPointThreeSevenFivePercentageSeniorNotesMember2023-10-070001094831us-gaap:SeniorNotesMemberbgcp:BGCGroupFourPointThreeSevenFivePercentageSeniorNotesMember2023-12-310001094831bgcp:BGCGroupFourPointThreeSevenFivePercentageSeniorNotesMember2023-01-012023-12-310001094831bgcp:BGCGroupFourPointThreeSevenFivePercentageSeniorNotesMember2021-01-012021-12-310001094831bgcp:BGCGroupFourPointThreeSevenFivePercentageSeniorNotesMember2022-01-012022-12-310001094831bgcp:BGCPartnersFourPointThreeSevenFivePercentageSeniorNotesMember2023-01-012023-12-310001094831bgcp:BGCPartnersFourPointThreeSevenFivePercentageSeniorNotesMember2021-01-012021-12-310001094831bgcp:BGCPartnersFourPointThreeSevenFivePercentageSeniorNotesMember2022-01-012022-12-310001094831bgcp:BGCGroupEightPointZeroPercentageSeniorNotesMember2023-10-062023-10-060001094831us-gaap:SeniorNotesMemberbgcp:BGCPartnersEightPointZeroPercentageSeniorNotesMember2023-10-070001094831bgcp:BGCGroupEightPointZeroPercentageSeniorNotesMember2023-01-012023-12-310001094831bgcp:BGCPartnersEightPointZeroPercentageSeniorNotesMember2023-01-012023-12-310001094831bgcp:ThreePointSevenSevenPercentageSecuredLoanArrangementMemberus-gaap:SecuredDebtMembersrt:ParentCompanyMember2019-04-080001094831bgcp:ThreePointSevenSevenPercentageSecuredLoanArrangementMemberus-gaap:SecuredDebtMembersrt:ParentCompanyMember2023-12-310001094831bgcp:ThreePointSevenSevenPercentageSecuredLoanArrangementMembersrt:ParentCompanyMember2022-12-310001094831bgcp:ThreePointSevenSevenPercentageSecuredLoanArrangementMemberus-gaap:SecuredDebtMembersrt:ParentCompanyMember2022-12-310001094831bgcp:ThreePointSevenSevenPercentageSecuredLoanArrangementMemberus-gaap:SecuredDebtMembersrt:ParentCompanyMember2023-01-012023-12-310001094831bgcp:ThreePointSevenSevenPercentageSecuredLoanArrangementMemberus-gaap:SecuredDebtMembersrt:ParentCompanyMember2022-01-012022-12-310001094831bgcp:ThreePointSevenSevenPercentageSecuredLoanArrangementMemberus-gaap:SecuredDebtMembersrt:ParentCompanyMember2021-01-012021-12-310001094831bgcp:ThreePointEightNinePercentageSecuredLoanArrangementMemberus-gaap:SecuredDebtMembersrt:ParentCompanyMember2019-04-190001094831bgcp:ThreePointEightNinePercentageSecuredLoanArrangementMemberus-gaap:SecuredDebtMembersrt:ParentCompanyMember2023-12-310001094831bgcp:ThreePointEightNinePercentageSecuredLoanArrangementMembersrt:ParentCompanyMember2022-12-310001094831bgcp:ThreePointEightNinePercentageSecuredLoanArrangementMemberus-gaap:SecuredDebtMembersrt:ParentCompanyMember2022-12-310001094831bgcp:ThreePointEightNinePercentageSecuredLoanArrangementMemberus-gaap:SecuredDebtMembersrt:ParentCompanyMember2023-01-012023-12-310001094831bgcp:ThreePointEightNinePercentageSecuredLoanArrangementMemberus-gaap:SecuredDebtMembersrt:ParentCompanyMember2022-01-012022-12-310001094831bgcp:ThreePointEightNinePercentageSecuredLoanArrangementMemberus-gaap:SecuredDebtMembersrt:ParentCompanyMember2021-01-012021-12-310001094831bgcp:UnsecuredLoanAgreementMemberbgcp:ItauUnibancoSAMemberbgcp:ShortTermLoansMember2017-08-22iso4217:BRL0001094831bgcp:UnsecuredLoanAgreementMemberbgcp:ItauUnibancoSAMemberbgcp:BrazilianInterbankOfferedRateMemberbgcp:ShortTermLoansMember2023-01-012023-12-310001094831bgcp:UnsecuredLoanAgreementMemberbgcp:ItauUnibancoSAMemberbgcp:ShortTermLoansMember2023-12-310001094831bgcp:UnsecuredLoanAgreementMemberbgcp:ItauUnibancoSAMemberbgcp:ShortTermLoansMember2022-12-310001094831bgcp:UnsecuredLoanAgreementMemberbgcp:ItauUnibancoSAMemberbgcp:ShortTermLoansMember2023-01-012023-12-310001094831bgcp:UnsecuredLoanAgreementMemberbgcp:ItauUnibancoSAMemberbgcp:ShortTermLoansMember2022-01-012022-12-310001094831bgcp:UnsecuredLoanAgreementMemberbgcp:ItauUnibancoSAMemberbgcp:ShortTermLoansMember2021-01-012021-12-310001094831bgcp:IntraDayOverdraftCreditLineMemberbgcp:UnsecuredCreditAgreementMember2017-08-230001094831bgcp:ItauUnibancoSAMemberbgcp:IntraDayOverdraftCreditLineMemberbgcp:UnsecuredCreditAgreementMember2021-08-200001094831bgcp:IntraDayOverdraftCreditLineMemberbgcp:UnsecuredCreditAgreementMember2021-08-200001094831bgcp:ItauUnibancoSAMemberbgcp:IntraDayOverdraftCreditLineMemberbgcp:UnsecuredCreditAgreementMember2023-05-220001094831bgcp:IntraDayOverdraftCreditLineMemberbgcp:UnsecuredCreditAgreementMember2023-05-220001094831bgcp:IntraDayOverdraftCreditLineMemberbgcp:UnsecuredCreditAgreementMember2017-08-212017-08-230001094831bgcp:IntraDayOverdraftCreditLineMemberbgcp:UnsecuredCreditAgreementMember2023-12-310001094831bgcp:IntraDayOverdraftCreditLineMemberbgcp:UnsecuredCreditAgreementMember2022-12-310001094831bgcp:IntraDayOverdraftCreditLineMemberbgcp:UnsecuredCreditAgreementMember2023-01-012023-12-310001094831bgcp:IntraDayOverdraftCreditLineMemberbgcp:UnsecuredCreditAgreementMember2022-01-012022-12-310001094831bgcp:IntraDayOverdraftCreditLineMemberbgcp:UnsecuredCreditAgreementMember2021-01-012021-12-310001094831bgcp:BancoDaycovalSAMemberbgcp:UnsecuredLoanAgreementMemberbgcp:ShortTermLoansMember2021-01-250001094831bgcp:BancoDaycovalSAMemberbgcp:UnsecuredLoanAgreementMemberbgcp:ShortTermLoansMember2021-06-010001094831bgcp:BancoDaycovalSAMemberbgcp:UnsecuredLoanAgreementMemberbgcp:ShortTermLoansMember2023-12-310001094831bgcp:BancoDaycovalSAMemberbgcp:UnsecuredLoanAgreementMemberbgcp:ShortTermLoansMember2022-12-310001094831bgcp:BancoDaycovalSAMemberbgcp:UnsecuredLoanAgreementMemberbgcp:BrazilianInterbankOfferedRateMemberbgcp:ShortTermLoansMember2021-06-012021-06-010001094831bgcp:BancoDaycovalSAMemberbgcp:UnsecuredLoanAgreementMemberbgcp:ShortTermLoansMember2021-01-012021-12-310001094831bgcp:BancoDaycovalSAMemberbgcp:UnsecuredLoanAgreementMemberbgcp:ShortTermLoansMember2022-01-012022-12-310001094831us-gaap:CommonClassAMemberbgcp:LongTermEquityIncentivePlanMember2021-11-210001094831us-gaap:CommonClassAMemberbgcp:LongTermEquityIncentivePlanMember2021-11-220001094831us-gaap:CommonClassAMemberbgcp:LongTermEquityIncentivePlanMember2021-07-010001094831bgcp:NonExchangeableLPUsMember2023-06-302023-06-300001094831bgcp:NonExchangeableFPUsMember2023-06-302023-06-300001094831bgcp:RestrictedStockUnitsTaxAccountMember2023-06-302023-06-300001094831bgcp:NonExchangeablePSUMember2023-06-302023-06-300001094831us-gaap:RestrictedStockMember2023-07-012023-07-010001094831bgcp:NonExchangeableLPUsMember2023-07-012023-07-010001094831bgcp:NonExchangeablePSUMember2023-07-012023-07-010001094831bgcp:RestrictedStockUnitsTaxAccountMember2023-07-012023-07-010001094831bgcp:NonExchangeablePSUMemberbgcp:BGCHoldingsMember2023-07-012023-07-010001094831us-gaap:CommonClassAMemberbgcp:LimitedPartnershipUnitsMember2023-01-012023-12-310001094831us-gaap:CommonClassAMemberbgcp:LimitedPartnershipUnitsMember2022-01-012022-12-310001094831us-gaap:CommonClassAMemberbgcp:LimitedPartnershipUnitsMember2021-01-012021-12-310001094831bgcp:LimitedPartnershipUnitsMember2020-12-310001094831bgcp:NewmarkMemberbgcp:LimitedPartnershipUnitsMember2020-12-310001094831bgcp:LimitedPartnershipUnitsMember2021-01-012021-12-310001094831bgcp:NewmarkMemberbgcp:LimitedPartnershipUnitsMember2021-01-012021-12-310001094831bgcp:LimitedPartnershipUnitsMember2021-12-310001094831bgcp:NewmarkMemberbgcp:LimitedPartnershipUnitsMember2021-12-310001094831bgcp:LimitedPartnershipUnitsMember2022-01-012022-12-310001094831bgcp:NewmarkMemberbgcp:LimitedPartnershipUnitsMember2022-01-012022-12-310001094831bgcp:LimitedPartnershipUnitsMember2022-12-310001094831bgcp:NewmarkMemberbgcp:LimitedPartnershipUnitsMember2022-12-310001094831bgcp:LimitedPartnershipUnitsMember2023-01-012023-12-310001094831bgcp:NewmarkMemberbgcp:LimitedPartnershipUnitsMember2023-01-012023-12-310001094831bgcp:LimitedPartnershipUnitsMember2023-12-310001094831bgcp:NewmarkMemberbgcp:LimitedPartnershipUnitsMember2023-12-310001094831bgcp:LimitedPartnershipUnitsMemberbgcp:RegularUnitMember2023-12-310001094831bgcp:NewmarkMemberbgcp:LimitedPartnershipUnitsMemberbgcp:RegularUnitMember2023-12-310001094831bgcp:PreferredUnitsMemberbgcp:LimitedPartnershipUnitsMember2023-12-310001094831bgcp:PreferredUnitsMemberbgcp:NewmarkMemberbgcp:LimitedPartnershipUnitsMember2023-12-310001094831bgcp:BGCHoldingsMemberbgcp:LimitedPartnershipUnitsMember2023-01-012023-12-310001094831bgcp:BGCHoldingsMemberbgcp:LimitedPartnershipUnitsMember2022-01-012022-12-310001094831bgcp:BGCHoldingsMemberbgcp:LimitedPartnershipUnitsMember2021-01-012021-12-310001094831bgcp:LimitedPartnershipUnitsMemberbgcp:NewmarkHoldingsMember2023-01-012023-12-310001094831bgcp:LimitedPartnershipUnitsMemberbgcp:NewmarkHoldingsMember2022-01-012022-12-310001094831bgcp:LimitedPartnershipUnitsMemberbgcp:NewmarkHoldingsMember2021-01-012021-12-310001094831bgcp:StatedVestingScheduleMember2023-01-012023-12-310001094831bgcp:StatedVestingScheduleMember2022-01-012022-12-310001094831bgcp:StatedVestingScheduleMember2021-01-012021-12-310001094831bgcp:PostTerminationPayoutMember2023-01-012023-12-310001094831bgcp:PostTerminationPayoutMember2022-01-012022-12-310001094831bgcp:PostTerminationPayoutMember2021-01-012021-12-310001094831srt:MinimumMemberbgcp:LimitedPartnershipUnitsMember2023-01-012023-12-310001094831srt:MaximumMemberbgcp:LimitedPartnershipUnitsMember2023-01-012023-12-310001094831bgcp:LimitedPartnershipUnitsMemberbgcp:BGCHoldingsMemberbgcp:REUsMember2023-12-310001094831bgcp:NewmarkMemberbgcp:LimitedPartnershipUnitsMemberbgcp:REUsMember2023-12-310001094831bgcp:LimitedPartnershipUnitsMemberbgcp:BGCHoldingsMemberbgcp:REUsMember2022-12-310001094831bgcp:NewmarkMemberbgcp:LimitedPartnershipUnitsMemberbgcp:REUsMember2022-12-310001094831us-gaap:RestrictedStockUnitsRSUMember2020-12-310001094831us-gaap:RestrictedStockUnitsRSUMember2020-01-012020-12-310001094831us-gaap:RestrictedStockUnitsRSUMember2021-01-012021-12-310001094831us-gaap:RestrictedStockUnitsRSUMember2021-12-310001094831us-gaap:RestrictedStockUnitsRSUMember2022-01-012022-12-310001094831us-gaap:RestrictedStockUnitsRSUMember2022-12-310001094831us-gaap:RestrictedStockUnitsRSUMember2023-01-012023-12-310001094831us-gaap:RestrictedStockUnitsRSUMember2023-12-310001094831us-gaap:RestrictedStockUnitsRSUMemberbgcp:EligibleMember2023-12-310001094831us-gaap:RestrictedStockUnitsRSUMemberus-gaap:CommonClassAMember2023-01-012023-12-310001094831us-gaap:RestrictedStockUnitsRSUMemberus-gaap:CommonClassAMember2022-01-012022-12-310001094831bgcp:RestrictedStockUnitsTaxAccountMember2023-01-012023-12-310001094831bgcp:RestrictedStockUnitsTaxAccountMember2023-12-310001094831srt:MinimumMemberus-gaap:RestrictedStockMember2023-01-012023-12-310001094831srt:MaximumMemberus-gaap:RestrictedStockMember2023-01-012023-12-310001094831bgcp:RestrictedBGCStockMember2023-12-310001094831bgcp:RestrictedBGCStockMember2022-12-310001094831bgcp:NewmarkMember2023-01-012023-12-310001094831bgcp:NewmarkMember2022-01-012022-12-310001094831bgcp:NewmarkMemberus-gaap:RestrictedStockMember2023-12-310001094831bgcp:NewmarkMemberus-gaap:RestrictedStockMember2022-12-310001094831bgcp:EligibleMemberus-gaap:RestrictedStockMember2023-12-310001094831us-gaap:RestrictedStockMember2023-12-310001094831us-gaap:RestrictedStockMember2023-01-012023-12-310001094831us-gaap:RestrictedStockMember2022-12-310001094831bgcp:LongTermDebtAndCollateralizedBorrowingsMemberbgcp:BGCGroupThreePointSevenFiveZeroPercentSeniorNotesMember2023-12-310001094831bgcp:BGCPartnersThreePointSevenFiveZeroPercentSeniorNotesMemberbgcp:LongTermDebtAndCollateralizedBorrowingsMember2023-12-310001094831bgcp:BGCGroupFourPointThreeSevenFivePercentageSeniorNotesMemberbgcp:LongTermDebtAndCollateralizedBorrowingsMember2023-12-310001094831bgcp:LongTermDebtAndCollateralizedBorrowingsMemberbgcp:BGCPartnersFourPointThreeSevenFivePercentageSeniorNotesMember2023-12-310001094831bgcp:LongTermDebtAndCollateralizedBorrowingsMemberbgcp:BGCGroupEightPointZeroPercentageSeniorNotesMember2023-12-310001094831bgcp:BGCPartnersEightPointZeroPercentageSeniorNotesMemberbgcp:LongTermDebtAndCollateralizedBorrowingsMember2023-12-310001094831bgcp:BGCPartnersFourPointThreeSevenFivePercentageSeniorNotesMemberbgcp:SeniorRevolvingCreditFacilityMember2023-12-310001094831bgcp:LongTermDebtAndCollateralizedBorrowingsMemberbgcp:BGCGroupThreePointSevenFiveZeroPercentSeniorNotesMember2023-01-012023-12-310001094831bgcp:BGCPartnersThreePointSevenFiveZeroPercentSeniorNotesMemberbgcp:LongTermDebtAndCollateralizedBorrowingsMember2023-01-012023-12-310001094831bgcp:BGCGroupFourPointThreeSevenFivePercentageSeniorNotesMemberbgcp:LongTermDebtAndCollateralizedBorrowingsMember2023-01-012023-12-310001094831bgcp:LongTermDebtAndCollateralizedBorrowingsMemberbgcp:BGCPartnersFourPointThreeSevenFivePercentageSeniorNotesMember2023-01-012023-12-310001094831bgcp:LongTermDebtAndCollateralizedBorrowingsMemberbgcp:BGCGroupEightPointZeroPercentageSeniorNotesMember2023-01-012023-12-310001094831bgcp:BGCPartnersEightPointZeroPercentageSeniorNotesMemberbgcp:LongTermDebtAndCollateralizedBorrowingsMember2023-01-012023-12-310001094831bgcp:UnsecuredCreditAgreementFebruaryTwentySixTwentyTwentyOneMemberbgcp:SeniorRevolvingCreditFacilityMember2023-12-310001094831bgcp:OneTimeTransitionTaxMember2023-01-012023-12-310001094831bgcp:OneTimeTransitionTaxMember2023-12-310001094831bgcp:VacantOfficeSpaceMember2023-12-310001094831bgcp:VacantOfficeSpaceMember2021-12-310001094831bgcp:VacantOfficeSpaceMember2022-12-310001094831us-gaap:CommonClassAMember2016-01-012023-12-310001094831bgcp:LimitedPartnershipUnitsMember2016-01-012023-12-310001094831bgcp:LimitedPartnershipUnitsMember2023-12-310001094831us-gaap:RestrictedStockUnitsRSUMember2016-01-012023-12-310001094831bgcp:BusinessAcquisitionWithIssuanceOfStockMember2023-01-012023-12-310001094831bgcp:BusinessAcquisitionWithIssuanceOfStockMember2022-01-012022-12-310001094831us-gaap:CommonClassAMemberbgcp:BusinessAcquisitionWithIssuanceOfStockMember2016-01-012023-12-310001094831us-gaap:RestrictedStockUnitsRSUMemberbgcp:BusinessAcquisitionWithIssuanceOfStockMember2016-01-012023-12-310001094831bgcp:ContingentConsiderationIssuableMember2016-01-012023-12-310001094831us-gaap:CommonClassAMemberbgcp:BusinessAcquisitionWithIssuanceOfStockMember2023-01-012023-12-310001094831us-gaap:GuaranteesMember2023-12-310001094831us-gaap:GuaranteesMember2022-12-310001094831us-gaap:OtherExpenseMemberbgcp:RussiasInvasionOfUkraineMember2023-01-012023-12-310001094831us-gaap:OtherExpenseMemberbgcp:RussiasInvasionOfUkraineMember2022-01-012022-12-310001094831country:GB2023-01-012023-12-310001094831country:GB2022-01-012022-12-310001094831country:GB2021-01-012021-12-310001094831country:US2023-01-012023-12-310001094831country:US2022-01-012022-12-310001094831country:US2021-01-012021-12-310001094831srt:AsiaMember2023-01-012023-12-310001094831srt:AsiaMember2022-01-012022-12-310001094831srt:AsiaMember2021-01-012021-12-310001094831bgcp:OtherEuropeMiddleEastAndAfricaMember2023-01-012023-12-310001094831bgcp:OtherEuropeMiddleEastAndAfricaMember2022-01-012022-12-310001094831bgcp:OtherEuropeMiddleEastAndAfricaMember2021-01-012021-12-310001094831country:FR2023-01-012023-12-310001094831country:FR2022-01-012022-12-310001094831country:FR2021-01-012021-12-310001094831bgcp:OtherAmericasMember2023-01-012023-12-310001094831bgcp:OtherAmericasMember2022-01-012022-12-310001094831bgcp:OtherAmericasMember2021-01-012021-12-310001094831country:US2023-12-310001094831country:US2022-12-310001094831country:GB2023-12-310001094831country:GB2022-12-310001094831srt:AsiaMember2023-12-310001094831srt:AsiaMember2022-12-310001094831bgcp:OtherEuropeMiddleEastAndAfricaMember2023-12-310001094831bgcp:OtherEuropeMiddleEastAndAfricaMember2022-12-310001094831country:FR2023-12-310001094831country:FR2022-12-310001094831bgcp:OtherAmericasMember2023-12-310001094831bgcp:OtherAmericasMember2022-12-310001094831bgcp:BrokerageRatesMember2023-01-012023-12-310001094831bgcp:BrokerageRatesMember2022-01-012022-12-310001094831bgcp:BrokerageRatesMember2021-01-012021-12-310001094831bgcp:BrokerageEnergyAndCommoditiesMember2023-01-012023-12-310001094831bgcp:BrokerageEnergyAndCommoditiesMember2022-01-012022-12-310001094831bgcp:BrokerageEnergyAndCommoditiesMember2021-01-012021-12-310001094831bgcp:BrokerageForeignExchangeMember2023-01-012023-12-310001094831bgcp:BrokerageForeignExchangeMember2022-01-012022-12-310001094831bgcp:BrokerageForeignExchangeMember2021-01-012021-12-310001094831bgcp:BrokerageCreditMember2023-01-012023-12-310001094831bgcp:BrokerageCreditMember2022-01-012022-12-310001094831bgcp:BrokerageCreditMember2021-01-012021-12-310001094831bgcp:BrokerageEquitiesDerivativesAndCashEquitiesMember2023-01-012023-12-310001094831bgcp:BrokerageEquitiesDerivativesAndCashEquitiesMember2022-01-012022-12-310001094831bgcp:BrokerageEquitiesDerivativesAndCashEquitiesMember2021-01-012021-12-310001094831bgcp:BrokerageInsuranceMember2023-01-012023-12-310001094831bgcp:BrokerageInsuranceMember2022-01-012022-12-310001094831bgcp:BrokerageInsuranceMember2021-01-012021-12-310001094831bgcp:BrokerageMember2023-01-012023-12-310001094831bgcp:BrokerageMember2022-01-012022-12-310001094831bgcp:BrokerageMember2021-01-012021-12-310001094831us-gaap:ProductAndServiceOtherMember2023-01-012023-12-310001094831us-gaap:ProductAndServiceOtherMember2022-01-012022-12-310001094831us-gaap:ProductAndServiceOtherMember2021-01-012021-12-310001094831bgcp:CommissionsMember2023-01-012023-12-310001094831bgcp:CommissionsMember2022-01-012022-12-310001094831bgcp:CommissionsMember2021-01-012021-12-310001094831bgcp:DataSoftwareAndPostTradeMember2023-01-012023-12-310001094831bgcp:DataSoftwareAndPostTradeMember2022-01-012022-12-310001094831bgcp:DataSoftwareAndPostTradeMember2021-01-012021-12-310001094831bgcp:FeesFromRelatedPartiesMember2023-01-012023-12-310001094831bgcp:FeesFromRelatedPartiesMember2022-01-012022-12-310001094831bgcp:FeesFromRelatedPartiesMember2021-01-012021-12-310001094831srt:MinimumMember2023-12-310001094831srt:MaximumMember2023-12-310001094831us-gaap:InterestExpenseMember2023-01-012023-12-310001094831us-gaap:InterestExpenseMember2022-01-012022-12-310001094831us-gaap:InterestExpenseMember2021-01-012021-12-310001094831bgcp:OccupancyAndEquipmentMemberus-gaap:DisposalGroupDisposedOfBySaleNotDiscontinuedOperationsMemberbgcp:BrokerageInsuranceMember2021-01-012021-12-310001094831bgcp:AccruedCommissionsAndOtherReceivablesNetMember2020-12-310001094831bgcp:LoansForgivableLoansAndOtherReceivablesFromEmployeesAndPartnersNetMember2020-12-310001094831bgcp:ReceivablesFromBrokersDealersAndClearingOrganizationsMember2020-12-310001094831bgcp:AccruedCommissionsAndOtherReceivablesNetMember2021-01-012021-12-310001094831bgcp:LoansForgivableLoansAndOtherReceivablesFromEmployeesAndPartnersNetMember2021-01-012021-12-310001094831bgcp:ReceivablesFromBrokersDealersAndClearingOrganizationsMember2021-01-012021-12-310001094831bgcp:AccruedCommissionsAndOtherReceivablesNetMember2021-12-310001094831bgcp:LoansForgivableLoansAndOtherReceivablesFromEmployeesAndPartnersNetMember2021-12-310001094831bgcp:ReceivablesFromBrokersDealersAndClearingOrganizationsMember2021-12-310001094831bgcp:AccruedCommissionsAndOtherReceivablesNetMember2022-01-012022-12-310001094831bgcp:LoansForgivableLoansAndOtherReceivablesFromEmployeesAndPartnersNetMember2022-01-012022-12-310001094831bgcp:ReceivablesFromBrokersDealersAndClearingOrganizationsMember2022-01-012022-12-310001094831bgcp:AccruedCommissionsAndOtherReceivablesNetMember2022-12-310001094831bgcp:LoansForgivableLoansAndOtherReceivablesFromEmployeesAndPartnersNetMember2022-12-310001094831bgcp:ReceivablesFromBrokersDealersAndClearingOrganizationsMember2022-12-310001094831bgcp:AccruedCommissionsAndOtherReceivablesNetMember2023-01-012023-12-310001094831bgcp:LoansForgivableLoansAndOtherReceivablesFromEmployeesAndPartnersNetMember2023-01-012023-12-310001094831bgcp:ReceivablesFromBrokersDealersAndClearingOrganizationsMember2023-01-012023-12-310001094831bgcp:AccruedCommissionsAndOtherReceivablesNetMember2023-12-310001094831bgcp:LoansForgivableLoansAndOtherReceivablesFromEmployeesAndPartnersNetMember2023-12-310001094831bgcp:ReceivablesFromBrokersDealersAndClearingOrganizationsMember2023-12-310001094831bgcp:RussiaUkraineConflictMemberbgcp:AccruedCommissionsAndOtherReceivablesNetMember2023-01-012023-12-310001094831us-gaap:CommonStockMemberus-gaap:SubsequentEventMember2024-02-130001094831srt:ParentCompanyMember2023-12-310001094831srt:ParentCompanyMember2022-12-310001094831srt:ParentCompanyMember2023-07-012023-12-310001094831srt:ParentCompanyMember2023-01-012023-06-300001094831srt:ParentCompanyMember2022-01-012022-12-310001094831srt:ParentCompanyMember2021-01-012021-12-310001094831srt:ParentCompanyMember2023-01-012023-12-310001094831srt:ParentCompanyMember2023-07-010001094831srt:ParentCompanyMember2021-12-310001094831srt:ParentCompanyMember2020-12-310001094831srt:ParentCompanyMember2023-06-30
UNITED STATES
SECURITIES AND EXCHANGE COMMISSION
Washington, D.C. 20549
____________________________________________________
FORM 10-K
_______________________________________________
FOR ANNUAL AND TRANSITION REPORTS PURSUANT TO SECTION 13 OR 15(d)
OF THE SECURITIES EXCHANGE ACT OF 1934
(Mark One)
| | | | | |
| ☒ | ANNUAL REPORT PURSUANT TO SECTION 13 OR 15(d) OF THE SECURITIES EXCHANGE ACT OF 1934 |
For the fiscal year ended December 31, 2023
OR
| | | | | |
| ☐ | TRANSITION REPORT PURSUANT TO SECTION 13 OR 15(d) OF THE SECURITIES EXCHANGE ACT OF 1934 |
For the transition period from to
Commission File Number: 001-35591
_______________________________________________
BGC Group, Inc.
(Exact Name of Registrant as Specified in Its Charter)
_______________________________________________
| | | | | | | | | | | | | | | | | | | | |
| Delaware | | 86-3748217 |
(State or Other Jurisdiction of Incorporation or Organization) | | (I.R.S. Employer Identification No.) |
| | | | | | | |
| 499 Park Avenue | , | New York | , | NY | | 10022 |
| (Address of Principal Executive Offices) | | (Zip Code) |
(212) 610-2200
(Registrant’s telephone number, including area code)
Securities registered pursuant to Section 12(b) of the Act:
| | | | | | | | | | | | | | |
| Title of each class | | Trading Symbol(s) | | Name of each exchange on which registered |
| Class A Common Stock, $0.01 par value | | BGC | | The Nasdaq Stock Market, LLC |
Securities registered pursuant to Section 12(g) of the Act: None
Indicate by check mark if the registrant is a well-known seasoned issuer, as defined in Rule 405 of the Securities Act. Yes ☒ No ☐
Indicate by check mark if the registrant is not required to file reports pursuant to Section 13 or Section 15(d) of the Act. Yes ☐ No ☒
Indicate by check mark whether the registrant: (1) has filed all reports required to be filed by Section 13 or 15(d) of the Securities Exchange Act of 1934 during the preceding 12 months (or for such shorter period that the registrant was required to file such reports), and (2) has been subject to such filing requirements for the past 90 days. Yes ☒ No ☐
Indicate by check mark whether the registrant has submitted electronically every Interactive Data File required to be submitted pursuant to Rule 405 of Regulation S-T (§232.405 of this chapter) during the preceding 12 months (or for such shorter period that the registrant was required to submit such files). Yes ☒ No ☐
Indicate by check mark whether the registrant is a large accelerated filer, an accelerated filer, a non-accelerated filer, a smaller reporting company or an emerging growth company. See the definitions of “large accelerated filer,” “accelerated filer,” “smaller reporting company” and “emerging growth company” in Rule 12b-2 of the Exchange Act.
| | | | | | | | | | | |
Large Accelerated Filer | ☒ | Accelerated Filer | ☐ |
Non-accelerated Filer | ☐ | Smaller Reporting Company | ☐ |
Emerging growth company | ☐ | | |
If an emerging growth company, indicate by check mark if the registrant has elected not to use the extended transition period for complying with any new or revised financial accounting standards provided pursuant to Section 13(a) of the Exchange Act. ☐
Indicate by check mark whether the registrant has filed a report on and attestation to its management’s assessment of the effectiveness of its internal control over financial reporting under Section 404(b) of the Sarbanes-Oxley Act (15 U.S.C. 7262(b)) by the registered public accounting firm that prepared or issued its audit report. ☒
If securities are registered pursuant to Section 12(b) of the Act, indicate by check mark whether the financial statements of the registrant included in the filing reflect the correction of an error to previously issued financial statements. ☐
Indicate by check mark whether any of those error corrections are restatements that required a recovery analysis of incentive-based compensation received by any of the registrant’s executive officers during the relevant recovery period pursuant to § 240.10D-1(b). ☐
Indicate by check mark whether the registrant is a shell company (as defined in Rule 12b-2 of the Exchange Act). Yes ☐ No ☒
The aggregate market value of voting common equity held by non-affiliates of the registrant, based upon the closing price of the Class A common stock on June 30, 2023 as reported on Nasdaq, was approximately $1,486,449,921.
Indicate the number of shares outstanding of each of the registrant’s classes of common stock, as of the latest practicable date.
On February 27, 2024, the registrant had 384,393,744 shares of Class A common stock, $0.01 par value, and 109,452,953 shares of Class B common stock, $0.01 par value, outstanding.
_______________________________________________
DOCUMENTS INCORPORATED BY REFERENCE.
Portions of the registrant’s definitive proxy statement for its 2024 annual meeting of stockholders (the “2024 Proxy Statement”) are incorporated by reference in Part III of this Annual Report on Form 10‑K. We anticipate that we will file the 2024 Proxy Statement with the SEC on or before April 29, 2024.
BGC Group, Inc.
2023 FORM 10‑K ANNUAL REPORT
TABLE OF CONTENTS
Except as otherwise indicated or the context otherwise requires, as used herein, the terms “BGC,” the “Company,” “we,” “our,” and “us” refer to: (i) following the closing of the Corporate Conversion, effective July 1, 2023, BGC Group and its consolidated subsidiaries, including BGC Partners; and (ii) prior to the effective time of the Corporate Conversion, BGC Partners and its consolidated subsidiaries. See Note 1—“Organization and Basis of Presentation” to the Consolidated Financial Statements herein for more information regarding the Corporate Conversion, and refer to the “Glossary of Terms, Abbreviations and Acronyms” for the definitions of terms used above and throughout the remainder of this Annual Report on Form 10-K.
GLOSSARY OF TERMS, ABBREVIATIONS AND ACRONYMS
The following terms, abbreviations and acronyms are used to identify frequently used terms and phrases that may be used in this report:
| | | | | |
| TERM | DEFINITION |
2019 Form S-4 Registration Statement | On September 13, 2019, BGC filed a registration statement on Form S-4 with respect to the offer and sale of up to 20.0 million shares of BGC Class A common stock in connection with business combination transactions, including acquisition of other businesses, assets, properties or securities |
| |
| 2023 Deed of Amendment | On July 12, 2023, Mr. Windeatt executed a Deed of Amendment amending his existing Deed of Adherence with the U.K. Partnership regarding his employment |
| |
ACER | Agency for the Cooperation of Energy Regulators |
| |
| Adjusted Earnings | A non-GAAP financial measure used by the Company to evaluate financial performance, which primarily excludes (i) certain non-cash items and other expenses that generally do not involve the receipt or outlay of cash and do not dilute existing stockholders, and (ii) certain gains and charges that management believes do not best reflect the ordinary results of BGC |
| |
| ADV | Average daily volume |
| |
| API | Application Programming Interface |
| |
| April 2008 distribution rights shares | Cantor’s deferred stock distribution rights provided to current and former Cantor partners on April 1, 2008 |
| |
| Aqua | Aqua Securities L.P., an alternative electronic trading platform, which offers new pools of block liquidity to the global equities markets and is a 49%-owned equity method investment of the Company and 51% owned by Cantor |
| |
| ASC | Accounting Standards Codification |
| |
| ASU | Accounting Standards Update |
| |
| Audit Committee | Audit Committee of the Board |
| |
| August 2022 Sales Agreement | CEO Program sales agreement, by and between the Company and CF&Co, dated August 12, 2022, pursuant to which the Company can offer and sell up to an aggregate of $300.0 million of shares of BGC Class A common stock |
| |
Berkeley Point | Berkeley Point Financial LLC, previously a wholly owned subsidiary of the Company acquired on September 8, 2017 and contributed to Newmark in the Separation |
| |
| Besso | Besso Insurance Group Limited, formerly a wholly owned subsidiary of the Company, acquired on February 28, 2017. Sold to The Ardonagh Group on November 1, 2021 as part of the Insurance Business Disposition |
| |
| BGC | (i) Following the closing of the Corporate Conversion, BGC Group and, where applicable, its consolidated subsidiaries, including BGC Partners, and (ii) prior to the closing of the Corporate Conversion, BGC Partners and, where applicable, its consolidated subsidiaries |
| |
BGC Class A common stock or our Class A common stock | BGC Class A common stock, par value $0.01 per share |
| |
BGC Class B common stock or our Class B common stock | BGC Class B common stock, par value $0.01 per share |
| |
| BGC Credit Agreement | Agreement between BGC Partners and Cantor, dated March 19, 2018, that provides for each party or its subsidiaries to borrow up to $250.0 million, as amended on August 6, 2018 to increase the facility to $400.0 million, and assumed by BGC Group on October 6, 2023 |
| |
BGC Derivative Markets | BGC Derivative Markets L.P. |
| |
| | | | | |
| TERM | DEFINITION |
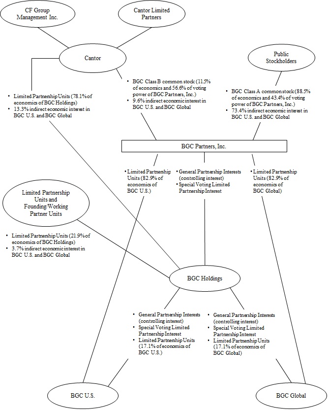
| BGC Entity Group | BGC Partners, BGC Holdings, BGC U.S. OpCo and their respective subsidiaries (other than, prior to the Spin-Off, the Newmark Group), collectively, and in each case as such entities existed prior to the Corporate Conversion |
| |
BGC Financial or BGCF | BGC Financial, L.P. |
| |
| BGC Global OpCo | BGC Global Holdings, L.P., an operating partnership, which holds the non-U.S. businesses of BGC and which is indirectly wholly owned, following the closing of the Corporate Conversion, by BGC Group |
| |
BGC Group | BGC Group, Inc., and where applicable its consolidated subsidiaries |
| |
BGC Group 3.750% Senior Notes | $255.5 million principal amount of 3.750% senior notes maturing on October 1, 2024 and issued on October 6, 2023 in connection with the Exchange Offer |
| |
BGC Group 4.375% Senior Notes | $288.2 million principal amount of 4.375% senior notes maturing on December 15, 2025 and issued on October 6, 2023 in connection with the Exchange Offer |
| |
BGC Group 8.000% Senior Notes | $347.2 million principal amount of 8.000% senior notes maturing on May 25, 2028 and issued on October 6, 2023 in connection with the Exchange Offer |
| |
BGC Group Equity Plan | Eighth Amended and Restated BGC Partners Long Term Incentive Plan, as amended and restated and renamed the “BGC Group, Inc. Long Term Incentive Plan” and assumed by BGC Group in connection with the Corporate Conversion |
| |
BGC Group Incentive Plan | Second Amended and Restated BGC Partners Incentive Bonus Compensation Plan, as amended and restated and renamed the “BGC Group, Inc. Incentive Bonus Compensation Plan” and assumed by BGC Group in connection with the Corporate Conversion |
| |
BGC Group Notes | BGC Group 3.750% Senior Notes, BGC Group 4.375% Senior Notes and BGC Group 8.000% Senior Notes issued by BGC Group |
| |
| BGC Holdings | BGC Holdings, L.P., an entity which, prior to the Corporate Conversion, was owned by Cantor, Founding Partners, BGC employee partners and, after the Separation, Newmark employee partners |
| |
| BGC Holdings Distribution | Pro-rata distribution, pursuant to the Separation and Distribution Agreement, by BGC Holdings to its partners of all of the exchangeable limited partnership interests of Newmark Holdings owned by BGC Holdings immediately prior to the distribution, completed on the Distribution Date |
| |
BGC Holdings Limited Partnership Agreement | Second Amended and Restated BGC Holdings Limited Partnership Agreement |
| |
| BGC OpCos | BGC U.S. OpCo and BGC Global OpCo, collectively |
| |
| BGC Partners | BGC Partners, Inc. and, where applicable, its consolidated subsidiaries |
| |
BGC Partners 3.750% Senior Notes | $300.0 million principal amount of 3.750% senior notes maturing on October 1, 2024 and issued on September 27, 2019. Following the Exchange Offer on October 6, 2023 $44.5 million aggregate principal amount of the BGC Partners 3.750% Senior Notes remain outstanding |
| |
BGC Partners 4.375% Senior Notes | $300.0 million principal amount of 4.375% senior notes maturing on December 15, 2025 and issued on July 10, 2020. Following the Exchange Offer on October 6, 2023 $11.8 million aggregate principal amount of the BGC Partners 4.375% Senior Notes remain outstanding |
| |
BGC Partners 5.375% Senior Notes | $450.0 million principal amount of 5.375% senior notes which matured on July 24, 2023 and were issued on July 24, 2018 |
| |
BGC Partners 8.000% Senior Notes | $350.0 million principal amount of 8.000% senior notes maturing on May 25, 2028 and issued on May 25, 2023. Following the Exchange Offer on October 6, 2023 $2.8 million aggregate principal amount of the BGC Partners 8.000% Senior Notes remain outstanding |
| |
BGC Partners Equity Plan | Eighth Amended and Restated Long Term Incentive Plan, approved by BGC Partners’ stockholders at the annual meeting of stockholders on November 22, 2021 |
| |
BGC Partners Incentive Plan | BGC Partners’ Second Amended and Restated Incentive Bonus Compensation Plan, approved by BGC Partners’ stockholders at the annual meeting of stockholders on June 6, 2017 |
| |
| | | | | |
| TERM | DEFINITION |
BGC Partners Notes | BGC Partners 3.750% Senior Notes, BGC Partners 4.375% Senior Notes, BGC Partners 5.375% Senior Notes and BGC Partners 8.000% Senior Notes issued by BGC Partners |
| |
| BGC U.S. OpCo | BGC Partners, L.P., an operating partnership, which holds the U.S. businesses of BGC and which is indirectly wholly owned, following the closing of the Corporate Conversion, by BGC Group |
| |
| Board | Board of Directors of the Company |
| |
| Brexit | Exit of the U.K. from the EU |
| |
| Cantor | Cantor Fitzgerald, L.P. and, where applicable, its consolidated subsidiaries |
| |
| Cantor group | Cantor and its subsidiaries other than BGC, including Newmark |
| |
| Cantor units | Limited partnership interests, prior to the Corporate Conversion, of BGC Holdings, held by the Cantor group, which BGC Holdings units were exchangeable into shares of BGC Class A common stock or BGC Class B common stock, as applicable |
| |
| CCRE | Cantor Commercial Real Estate Company, L.P. |
| |
| CECL | Current Expected Credit Losses |
| |
| CEO Program | Controlled equity offering program |
| |
| CF&Co | Cantor Fitzgerald & Co., a wholly owned broker-dealer subsidiary of Cantor |
| |
| CFGM | CF Group Management, Inc., the general partner of Cantor |
| |
| CFTC | Commodity Futures Trading Commission |
| |
| Charity Day | BGC’s annual event held on September 11th where employees of the Company raise proceeds for charity |
| |
CIO | Chief Information Officer |
| |
CISO | Chief Information Security Officer |
| |
| Class B Issuance | Issuance by BGC Partners of 10,323,366 and 712,907 shares of BGC Class B common stock to Cantor and CFGM, respectively, in exchange for an aggregate of 11,036,273 shares of BGC Class A common stock under the Exchange Agreement, completed on November 23, 2018 |
| |
Clawback Policy | Compensation recovery policy |
| |
| CME | CME Group Inc. a leading derivatives marketplace, made up of four exchanges: CME, CBOT, NYMEX and COMEX |
| |
| Company | Refers to (i) from after the effective time of the Corporate Conversion, BGC Group and its consolidated subsidiaries, including BGC Partners; and (ii) prior to the effective time of the Corporate Conversion, BGC Partners and its consolidated subsidiaries |
| |
| Company Debt Securities | The BGC Group 3.750% Senior Notes, BGC Group 4.375% Senior Notes, BGC Group 8.000% Senior Notes, the BGC Partners Notes and any future debt securities issued by the Company or its subsidiaries |
| |
Company Equity Securities | BGC Group stock or other equity securities |
| |
| Compensation Committee | Compensation Committee of the Board |
| |
ContiCap | ContiCap SA, a wholly owned subsidiary of the Company, acquired on November 1, 2023 |
| |
| Contribution Ratio | Equal to a BGC Holdings limited partnership interest multiplied by one, divided by 2.2 (or 0.4545) |
| |
| | | | | |
| TERM | DEFINITION |
| Corporate Conversion | A series of mergers and related transactions pursuant to which, effective at 12:02 AM Eastern Time on July 1, 2023, BGC Partners and BGC Holdings became wholly owned subsidiaries of BGC Group, transforming the organizational structure of the BGC businesses from an “Up-C” structure to a simplified “Full C-Corporation structure |
| |
| Corporate Conversion Agreement | The Corporate Conversion Agreement entered into on November 15, 2022, and as amended on March 29, 2023, by and among BGC Partners, BGC Holdings, BGC Group, Inc. and other affiliated entities, and, solely for the purposes of certain provisions therein, Cantor, that provides for the Corporate Conversion of the BGC businesses |
| |
| Corporate Conversion Transactions | The Corporation Conversion Transactions refers to the series of mergers described in the Corporate Conversion Agreement and related transactions |
| |
Corporate Conversion Mergers | The Holdings Reorganization Merger, the Corporate Merger, and the Holdings Merger, collectively |
| |
Corporate Merger | The merger of Merger Sub 1 with and into BGC Partners on July 1, 2023 |
| |
| COVID-19 | Coronavirus Disease 2019 |
| |
| Credit Facility | A $150.0 million credit facility between BGC Group and an affiliate of Cantor entered into on April 21, 2017, which was terminated on March 19, 2018 |
| |
| DCM | Designated Contract Market |
| |
| DCO | Derivatives Clearing Organization |
| |
Deed | Mr. Windeatt’s Deed of Adherence, as amended, with the U.K. Partnership regarding the terms of employment |
| |
DGCL | Delaware General Corporation Law |
| |
| Distribution Date | November 30, 2018, the date that BGC Partners and BGC Holdings completed the Spin-Off and the BGC Holdings Distribution, respectively |
| |
| Dodd-Frank Act | Dodd-Frank Wall Street Reform and Consumer Protection Act |
| |
DRIP | Dividend Reinvestment and Stock Purchase Plan |
| |
DRIP Registration Statement | Registration statement on Form S-3 with respect to the offer and sale of up to 10.0 million shares of BGC Class A common stock under the DRIP |
| |
DTCC | Depository Trust & Clearing Corporation |
| |
| ECB | European Central Bank |
| |
| Ed Broking | Ed Broking Group Limited, formerly a wholly owned subsidiary of the Company, acquired on January 31, 2019 and sold to The Ardonagh Group on November 1, 2021 as part of the Insurance Business Disposition |
| |
| EMIR | European Market Infrastructure Regulation |
| |
| EPS | Earnings Per Share |
| |
Equity Plan Registration Statement | BGC Group filed Form S-8 on July 3, 2023, registering the offer and sale of up to 600 million shares of BGC Class A common stock |
| |
| ESG | Environmental, social and governance, including sustainability or similar items |
| |
| eSpeed | Various assets comprising the Fully Electronic portion of the Company’s former benchmark on-the-run U.S. Treasury brokerage, market data and co-location service businesses, sold to Nasdaq on June 28, 2013 |
| |
ETPs | Exchange-traded products |
| |
| | | | | |
| TERM | DEFINITION |
ETR | Effective Tax Rate |
| |
| EU | European Union |
| |
| Exchange Act | Securities Exchange Act of 1934, as amended |
| |
| Exchange Agreement | A letter agreement by and between BGC Partners, Cantor and CFGM, dated June 5, 2015, that, prior to the Corporate Conversion, granted Cantor and CFGM the right to exchange shares of BGC Class A common stock into shares of BGC Class B common stock on a one-to-one basis up to the limits described therein, which agreement was terminated in connection with the Corporate Conversion |
| |
Exchange Offer | Consent solicitations and offers to exchange the BGC Partners 3.750% Senior Notes, BGC Partners 4.375% Senior Notes and BGC Partners 8.000% Senior Notes issued by BGC Partners for the BGC Group 3.750% Senior Notes, BGC Group 4.375% Senior Notes and BGC Group 8.000% Senior Notes issued by BGC Group, in each case with substantially similar terms to the corresponding series of BGC Partners Notes, completed on October 6, 2023 |
| |
| Exchange Ratio | Ratio by which a Newmark Holdings limited partnership interest can be exchanged for shares of Newmark Class A or Class B common stock |
| |
| FASB | Financial Accounting Standards Board |
| |
| FCA | Financial Conduct Authority of the U.K. |
| |
| FCM | Futures Commission Merchant |
| |
FDIC | Federal Deposit Insurance Corporation |
| |
| February 2012 distribution rights shares | Cantor’s deferred stock distribution rights provided to current and former Cantor partners on February 14, 2012 |
| |
| |
| Fenics | BGC’s group of electronic brands, offering a number of market infrastructure and connectivity services, Fully Electronic marketplaces, and the Fully Electronic brokerage of certain products that also may trade via Voice and Hybrid execution, including market data and related information services, Fully Electronic brokerage, connectivity software, compression and other post-trade services, analytics related to financial instruments and markets, and other financial technology solutions; includes Fenics Growth Platforms and Fenics Markets |
| |
| Fenics Growth Platforms | Consists of Fenics UST, Fenics GO, Lucera, Fenics FX and other newer standalone platforms |
| |
| Fenics Integrated | Represents Fenics businesses that utilize sufficient levels of technology such that significant amounts of their transactions can be, or are, executed without broker intervention and have expected pre-tax margins of at least 25% |
| |
| Fenics Markets | Consists of the Fully Electronic portions of BGC’s brokerage businesses, data, network and post-trade revenues that are unrelated to Fenics Growth Platforms, as well as Fenics Integrated revenues |
| |
FICC | Fixed Income Clearing Corporation |
| |
| FINRA | Financial Industry Regulatory Authority |
| |
| FMX | BGC’s combined U.S. Treasury and Futures electronic marketplace |
| |
| Founding Partners | Individuals who became limited partners of BGC Holdings in the mandatory redemption of interests in Cantor in connection with the 2008 separation and merger of Cantor’s BGC division with eSpeed, Inc. (provided that members of the Cantor group and Howard W. Lutnick (including any entity directly or indirectly controlled by Mr. Lutnick or any trust with respect to which he is a grantor, trustee or beneficiary) are not founding partners) and became limited partners of Newmark Holdings in the Separation |
| |
| Founding/Working Partners | Holders of FPUs |
| |
| FPUs | Founding/Working Partners units, in BGC Holdings, prior to the Corporate Conversion, or Newmark Holdings, generally redeemed upon termination of employment |
| |
| Freedom | Freedom International Brokerage Company, a 45%-owned equity method investment of the Company |
| |
| | | | | |
| TERM | DEFINITION |
FTP | File Transfer Protocol |
| |
| Fully Electronic | Broking transactions intermediated on a solely electronic basis rather than by Voice or Hybrid broking |
| |
| Futures Exchange Group | A wholly owned subsidiary of the Company made up of the following entities: CFLP CX Futures Exchange Holdings, LLC, CFLP CX Futures Exchange Holdings, L.P., CX Futures Exchange Holdings, LLC, CX Clearinghouse Holdings, LLC, FMX Futures Exchange, L.P. and CX Clearinghouse, L.P. |
| |
| FX | Foreign exchange |
| |
| GDPR | General Data Protection Regulation |
| |
| GFI | GFI Group Inc., a wholly owned subsidiary of the Company, acquired on January 12, 2016 |
| |
| GILTI | Global Intangible Low-Taxed Income |
| |
| Ginga Petroleum | Ginga Petroleum (Singapore) Pte Ltd, a wholly owned subsidiary of the Company, acquired on March 12, 2019 |
| |
| GUI | Graphical User Interface |
| |
| HDUs | LPUs with capital accounts, which are liability awards recorded in “Accrued compensation” in the Company’s Consolidated Statements of Financial Condition |
| |
Holdings Merger | The merger of Merger Sub 2 with and into Holdings Merger Sub |
| |
Holdings Reorganization Merger | The reorganization of BGC Holdings from a Delaware limited partnership into a Delaware limited liability company through a merger with and into Holdings Merger Sub |
| |
Holdings Merger Sub | BGC Holdings Merger Sub, LLC, a Delaware limited liability company, wholly owned subsidiary of the Company, and successor to BGC Holdings |
| |
| Hybrid | Broking transactions executed by brokers and involving some element of Voice broking and electronic trading |
| |
| ICAP | ICAP plc, a part of TP ICAP group, and a leading markets operator and provider of execution and information services |
| |
| ICE | Intercontinental Exchange |
| |
Incentive-Based Compensation | Compensation received by the Company’s executive officers that results from the attainment of a financial reporting measure based on or derived from financial information |
| |
| Insurance brokerage business | The insurance brokerage business of BGC, including Corant, Ed Broking, Besso, Piiq Risk Partners, Junge, Cooper Gay, Global Underwriting and Epsilon, which business was sold to The Ardonagh Group on November 1, 2021 |
| |
| Insurance Business Disposition | The sale of the Insurance brokerage business for $534.9 million in gross cash proceeds after closing adjustments, subject to limited post-closing adjustments, completed on November 1, 2021 |
| |
| IR Act | Inflation Reduction Act of 2022 |
| |
July 2023 distribution shares | On July 2, 2023 Cantor distributed an aggregate of 15.8 million shares of BGC Class B common stock in satisfaction of its remaining deferred share distribution obligations pursuant to the April 2008 distribution rights shares and the February 2012 distribution rights shares |
| |
July 2023 Sales Agreement | CEO Program sales agreement, by and between the Company and CF&Co, dated July 3, 2023, pursuant to which the Company can offer and sell up to an aggregate of $300.0 million of shares of BGC Class A common stock |
| |
| LCH | London Clearing House |
| |
| LGD | Loss Given Default |
| |
| | | | | |
| TERM | DEFINITION |
| LIBOR | London Interbank Offering Rate |
| |
Liquidity | A non-GAAP financial measure, comprised of the sum of Cash and cash equivalents, Reverse Repurchase Agreements, and Financial instruments owned, at fair value, less Securities loaned and Repurchase Agreements |
| |
LPA Amendment | On March 10, 2023, BGC Holdings entered into the Second Amendment to the BGC Holdings Limited Partnership Agreement which revised certain restrictive covenants pertaining to the “Partner Obligations” and “Competitive Activity” |
| |
| LPUs | Certain limited partnership units of BGC Holdings prior to the Corporate Conversion, or Newmark Holdings, held by certain employees of BGC and Newmark and other persons who have provided services to BGC or Newmark, which units may include APSIs, APSUs, AREUs, ARPSUs, HDUs, U.K. LPUs, N Units, PLPUs, PPSIs, PPSUs, PSEs, PSIs, PSUs, REUs, and RPUs, along with future types of limited partnership units in Newmark Holdings |
| |
LSEG | London Stock Exchange Group |
| |
| Lucera | A wholly owned subsidiary of the Company, also known as “LFI Holdings, LLC” or “LFI,” which is a software defined network offering the trading community direct connectivity |
| |
March 2018 Form S-3 Registration Statement | CEO Program shelf Registration Statement on Form S-3 filed on March 9, 2018 |
| |
| March 2018 Sales Agreement | CEO Program sales agreement, by and between BGC Partners and CF&Co, dated March 9, 2018, pursuant to which BGC Partners could offer and sell up to an aggregate of $300.0 million of shares of BGC Class A common stock, which agreement expired in September 2021 |
| |
March 2021 Form S-3 Registration Statement | CEO Program shelf Registration Statement on Form S-3 filed on March 8, 2021 |
| |
MarketAxess | MarketAxess Holdings Inc. |
| |
Merger Sub 1 | BGC Partners II, Inc., a Delaware corporation and wholly owned subsidiary of BGC Group |
| |
Merger Sub 2 | BGC Partners II, LLC, a Delaware limited liability company and wholly owned subsidiary of BGC Group |
| |
| MEA | Middle East and Africa region |
| |
| MiFID II | Markets in Financial Instruments Directive II, a legislative framework instituted by the EU to regulate financial markets and improve protections for investors by increasing transparency and standardizing regulatory disclosures |
| |
| Mint Brokers | A wholly owned subsidiary of the Company, acquired on August 19, 2010, registered as an FCM with both the CFTC and the NFA |
| |
| Nasdaq | Nasdaq, Inc., formerly known as NASDAQ OMX Group, Inc. |
| |
| NDF | Non-deliverable forwards |
| |
| Newmark | Newmark Group, Inc. (Nasdaq symbol: NMRK), a publicly traded and former majority-owned subsidiary of BGC Partners until the Distribution Date, and, where applicable, its consolidated subsidiaries |
| |
| Newmark Class A common stock | Newmark Class A common stock, par value $0.01 per share |
| |
| Newmark Class B common stock | Newmark Class B common stock, par value $0.01 per share |
| |
| Newmark Group | Newmark, Newmark Holdings, and Newmark OpCo and their respective consolidated subsidiaries, collectively |
| |
| Newmark Holdings | Newmark Holdings, L.P. |
| |
| | | | | |
| TERM | DEFINITION |
| Newmark IPO | Initial public offering of 23 million shares of Newmark Class A common stock by Newmark at a price of $14.00 per share in December 2017 |
| |
| Newmark OpCo | Newmark Partners, L.P., an operating partnership, which is owned jointly by Newmark and Newmark Holdings and holds the business of Newmark |
| |
| NEX | NEX Group plc, an entity formed in December 2016, formerly known as ICAP and acquired by CME Group in November 2018 |
| |
| NFA | National Futures Association |
| |
| Non-GAAP | A financial measure that differs from the most directly comparable measure calculated and presented in accordance with U.S. GAAP, such as Adjusted Earnings and Liquidity |
| |
| N Units | Non-distributing partnership units of BGC Holdings, prior to the Corporate Conversion, or Newmark Holdings, that may not be allocated any item of profit or loss, and may not be made exchangeable into shares of Class A common stock, including NREUs, NPREUs, NLPUs, NPLPUs, NPSUs, and NPPSUs |
| |
OCC | Options Clearing Corporation |
| |
| |
| |
Open Energy Group | Open Energy Group Inc., a wholly owned subsidiary of the Company, acquired on November 1, 2023 |
| |
| OTC | Over-the-counter |
| |
| OTF | Organized Trading Facility, a regulated execution venue category introduced by MiFID II |
| |
| PD | Probability of default |
| |
| Period Cost Method | Treatment of taxes associated with the GILTI provision as a current period expense when incurred rather than recording deferred taxes for basis differences |
| |
| Peer Group | BGC’s peer group for purposes of Item 201(e) of Regulation S-K, which consists of Compagnie Financière Tradition SA and TP ICAP plc |
| |
| Poten & Partners | Poten & Partners Group, Inc., a wholly owned subsidiary of the Company, acquired on November 15, 2018 |
| |
Predecessor | Refers to BGC Partners Inc. being the parent company prior to the Corporate Conversion. |
| |
| Preferred Distribution | Allocation of net profits of BGC Holdings (prior to the Corporate Conversion) or Newmark Holdings to holders of Preferred Units, at a rate of either 0.6875% (i.e., 2.75% per calendar year) or such other amount as set forth in the award documentation |
| |
Preferred Return | The lesser of the two-year treasury bond rate or 2.75% annually, as calculated on the determination amount applicable to certain RSU Tax Account awards, which may be adjusted or otherwise determined by management from time to time |
| |
| Preferred Units | Preferred partnership units of BGC Holdings, prior to the Corporate Conversion, or Newmark Holdings, such as PPSUs, which are settled for cash, rather than made exchangeable into shares of Class A common stock, are only entitled to a Preferred Distribution, and are not included in BGC’s or Newmark’s fully diluted share count |
| |
Quantile | Quantile Group Limited |
| |
Real Estate L.P. | CF Real Estate Finance Holdings, L.P., a commercial real estate-related financial and investment business controlled and managed by Cantor |
| |
| Real GDP | Real Gross Domestic Product is a macroeconomic measure of the value of economic output adjusted for price changes (i.e., inflation or deflation), which transforms the money-value measure, nominal GDP, into an index for quantity of total output |
| |
| Record Date | Close of business on November 23, 2018, in connection with the Spin-Off |
| |
| | | | | |
| TERM | DEFINITION |
REMIT | Regulation on Wholesale Energy Markets Integrity and Transparency |
| |
| Repurchase Agreements | Securities sold under agreements to repurchase that are recorded at contractual amounts, including interest, and accounted for as collateralized financing transactions |
| |
Reverse Repurchase Agreements | Agreements to resell securities, with such securities recorded at the contractual amount, including accrued interest, for which the securities will be resold, and accounted for as collateralized financing transactions |
| |
| Revolving Credit Agreement | BGC Group’s unsecured senior revolving credit agreement with Bank of America, N.A., as administrative agent, and a syndicate of lenders, dated as of November 28, 2018, that originally provided for a maximum revolving loan balance of $350.0 million, bearing interest at either LIBOR or a defined base rate plus additional margin, amended on December 11, 2019 to extend the maturity date to February 26, 2021 and further amended on February 26, 2020 to extend the maturity date to February 26, 2023. On March 10, 2022, the agreement was amended and restated to increase the size of the credit facility to $375.0 million, bearing interest at either SOFR or a defined base rate plus additional margin, and extend the maturity date to March 10, 2025. On October 6, 2023, the Revolving Credit Agreement was amended to exclude the BGC Partners Notes from the restrictive covenant in the Revolving Credit Agreement limiting the indebtedness of subsidiaries, and BGC Group assumed all rights and obligations of BGC Partners under the Revolving Credit Agreement and became the borrower thereunder |
| |
| ROU | Right-of-use |
| |
| RSUs | BGC or Newmark restricted stock units, payable in shares of BGC Class A common stock or Newmark Class A common stock, respectively, held by certain employees of BGC or Newmark and other persons who have provided services to BGC or Newmark, or issued in connection with certain acquisitions |
| |
RSU Tax Account | RSU Tax Accounts were issued by BGC in connection with the Corporate Conversion in the place of certain non-exchangeable Preferred Units. The RSU Tax Accounts are settled for cash, rather than vesting into shares of Class A common stock, may be entitled to a Preferred Return, and are not included in BGC’s fully diluted share count. The RSU Tax Accounts were issued in connection with RSUs and are to cover any withholding taxes to be paid when the RSUs vest into shares of BGC Class A common stock |
| |
Russia’s Invasion of Ukraine | Russia’s invasion of Ukraine, which led to imposed sanctions by the U.S., U.K., EU, and other countries on Russian counterparties |
| |
| SBSEF | Security-based Swap Execution Facility |
| |
| SEC | U.S. Securities and Exchange Commission |
| |
| Securities Act | Securities Act of 1933, as amended |
| |
| SEF | Swap Execution Facility |
| |
| |
| Separation | Principal corporate transactions pursuant to the Separation and Distribution Agreement, by which BGC Partners, BGC Holdings and BGC U.S. OpCo and their respective subsidiaries (other than the Newmark Group) transferred to Newmark, Newmark Holdings and Newmark OpCo and their respective subsidiaries the assets and liabilities of the BGC Entity Group relating to BGC’s real estate services business, and related transactions, including the distribution of Newmark Holdings units to holders of units in BGC Holdings and the assumption and repayment of certain BGC indebtedness by Newmark |
| |
| Separation and Distribution Agreement | Separation and Distribution Agreement, by and among the BGC Entity Group, the Newmark Group, Cantor and BGC Global OpCo, originally entered into on December 13, 2017, as amended on November 8, 2018 and amended and restated on November 23, 2018 |
| |
| SMCR | Senior Managers Certification Regime |
| |
| SOFR | Secured Overnight Financing Rate |
| |
| SPAC | Special Purpose Acquisition Company |
| |
| SPAC Investment Banking Activities | Aurel’s investment banking activities with respect to SPACs |
| |
| | | | | |
| TERM | DEFINITION |
| Spin-Off | Pro-rata distribution, pursuant to the Separation and Distribution Agreement, by BGC to its stockholders of all the shares of common stock of Newmark owned by BGC Partners immediately prior to the Distribution Date, with shares of Newmark Class A common stock distributed to the holders of shares of BGC Class A common stock (including directors and executive officers of BGC Partners) of record on the Record Date, and shares of Newmark Class B common stock distributed to the holders of shares of BGC Class B common stock (Cantor and CFGM) of record on the Record Date, completed on the Distribution Date |
| |
Standing Policy | In December 2010, as amended in 2013 and in 2017 and adopted by BGC Group in connection with the Corporate Conversion, the Audit Committee and the Compensation Committee approved Mr. Lutnick’s right, subject to certain conditions, to accept or waive opportunities offered to other executive officers to monetize or otherwise provide liquidity with respect to some or all of their limited partnership units of BGC Holdings or to accelerate the lapse of or eliminate any restrictions on equity awards |
| |
STP | Straight-Through Processing |
| |
Successor | Referring to BGC Group, Inc. as the parent company for the period following the Corporate Conversion |
| |
| Tax Act | Tax Cuts and Jobs Act enacted on December 22, 2017 |
| |
| TDRs | Troubled Debt Restructurings |
| |
| The Ardonagh Group | The Ardonagh Group Limited; the U.K.’s largest independent insurance broker and purchaser of BGC’s Insurance brokerage business completed on November 1, 2021 |
| |
| Tower Bridge | Tower Bridge International Services L.P., a subsidiary of the Company, which is 52%-owned by the Company and 48%-owned by Cantor |
| |
| TP ICAP | TP ICAP plc, an entity formed in December 2016, formerly known as Tullett |
| |
Tradeweb | Tradeweb Markets, Inc. |
| |
| Tradition | Compagnie Financière Tradition SA, a Swiss based inter-dealer broker |
| |
Trident | Trident Brokerage Service LLC, a wholly owned subsidiary of the Company, acquired on February 28, 2023 |
| |
| Tullett | Tullett Prebon plc, a part of TP ICAP group and an interdealer broker, primarily operating as an intermediary in the wholesale financial and energy sectors |
| |
| U.K. | United Kingdom |
| |
U.K. Partnership | BGC Services (Holdings) LLP, a wholly owned subsidiary of the Company |
| |
| U.S. GAAP or GAAP | Generally Accepted Accounting Principles in the United States of America |
| |
| UBT | Unincorporated Business Tax |
| |
| VIE | Variable Interest Entity |
| |
| Voice | Voice-only broking transactions executed by brokers over the telephone |
SPECIAL NOTE ON FORWARD-LOOKING INFORMATION
This Annual Report on Form 10-K contains forward-looking statements within the meaning of Section 27A of the Securities Act and Section 21E of the Exchange Act. Such statements are based upon current expectations that involve risks and uncertainties. Any statements contained herein that are not statements of historical fact may be deemed to be forward-looking statements. For example, words such as “may,” “will,” “should,” “estimates,” “predicts,” “possible,” “potential,” “continue,” “strategy,” “believes,” “anticipates,” “plans,” “expects,” “intends,” and similar expressions are intended to identify forward-looking statements. The information included herein is given as of the filing date of this Annual Report on Form 10-K with the SEC, and future results or events could differ significantly from these forward-looking statements. Such statements are based upon current expectations that involve risks and uncertainties. Factors that could cause future results or events to differ from those expressed in these forward-looking statements include, but are not limited to, the risks and uncertainties described or referenced in this Form 10-K under the headings “Item 1A—Risk Factors,” “Item 7—Management’s Discussion and Analysis of Financial Condition and Results of Operations—Forward-Looking Cautionary Statements” and “Item 7A—Quantitative and Qualitative Disclosures About Market Risk.” Except to the extent required by applicable law or regulation, the Company does not undertake to publicly update or revise any forward-looking statements, whether as a result of new information, future events, or otherwise.
RISK FACTOR SUMMARY
The following is a summary of material risks that could affect our business, each of which may have a material adverse effect on our business, financial condition, results of operations and prospects. This summary may not contain all of our material risks, and it is qualified in its entirety by the more detailed risk factors set forth in Item 1A “Risk Factors.”
•Our business, financial condition, results of operations and prospects have been and may continue to be affected both positively and negatively by conditions in the global economy and financial markets generally.
•Actions taken by governments in response to inflation rates may have a material impact on our business.
•We may pursue opportunities including new business initiatives, strategic alliances, acquisitions, mergers, investments, dispositions, joint ventures or other growth opportunities or transformational transactions (including hiring new brokers and salespeople), which could present unforeseen integration obstacles or costs and could dilute our stockholders. We may also face competition in our acquisition strategy or new business plans, and such competition may limit such opportunities.
•We are subject to certain risks relating to our indebtedness, including constraints on our ability to raise additional capital, declines in our credit ratings and limitations on our financial flexibility to react to changes in the economy or the financial services industry. We may need to incur additional indebtedness to finance our growth strategy, including in connection with the re-positioning of aspects of our business to adapt to changes in market conditions in the financial services industry.
•We may not be able to protect our intellectual property rights or may be prevented from using intellectual property necessary for our business.
•Malicious cyber-attacks and other adverse events affecting our operational systems or infrastructure, or those of third parties, could disrupt our business, result in the disclosure of confidential information, damage our reputation and cause losses or regulatory penalties.
•We may use artificial intelligence in our business, and challenges with properly managing its use could result in competitive harm, regulatory action, legal liability and brand or reputational harm.
•The loss of one or more of our key executives, the development of future talent and the ability of certain key employees to devote adequate time and attention to us are a key part of the success of our businesses, and failure to continue to employ and have the benefit of these executives, may adversely affect our businesses and prospects.
•If we fail to implement and maintain an effective internal control environment, our operations, reputation, and stock price could suffer, we may need to restate our financial statements, and we may be delayed or prevented from accessing the capital markets.
•The financial services industry in general faces potential regulatory, litigation and/or criminal risks that may result in damages or fines or other penalties as well as costs, and we may face damage to our professional reputation and legal liability if our products and services are not regarded as satisfactory, our employees do not adhere to all applicable legal and professional standards, or for other reasons, all of which could have a material adverse effect on our businesses, financial condition, results of operations and prospects.
•Because competition for the services of brokers, salespeople, managers, technology professionals and other front-office personnel, in the financial services industry is intense, it could affect our ability to attract and retain a sufficient number of highly skilled brokers or other professional services personnel, in turn adversely impacting our revenues, resulting in a material adverse effect on our businesses, financial condition, results of operations and prospects.
•Consolidation and concentration of market share in the banking, brokerage, exchange and financial services industries could materially adversely affect our business, financial condition, results of operations and prospects because we may not be able to compete successfully.
•We are subject to risks inherent in doing business in international financial markets, international expansion and international operations, including regulatory risks, political risks, and foreign currency risks.
•Our activities are subject to credit and performance risks, which could result in us incurring significant losses that could materially adversely affect our business, financial condition, results of operations and prospects.
•If we were deemed an “investment company” under the Investment Company Act, the Investment Company Act’s restrictions could make it impractical for us to continue our business.
•We are a holding company with dual class common stock. Holders of our Class A common stock are subject to certain risks resulting from our structure, including our dependence upon distributions from the BGC OpCos and the concentration of our voting control among the holders of our Class B common stock, which may materially adversely affect the market price of our Class A common stock.
•We are controlled by Cantor and Mr. Lutnick, who have potential conflicts of interest with us and may exercise their control in a way that favors their interests to our detriment.
•Purchasers, as well as existing stockholders, may experience significant dilution as a result of offerings of shares of our Class A common stock. Our management will have broad discretion as to the timing and amount of sales of our Class A common stock, as well as the application of the net proceeds of any such sales.
•Ongoing scrutiny and changing expectations from stockholders with respect to the Company’s corporate responsibility or ESG practices may result in additional costs or risks.
PART I
ITEM 1. BUSINESS
Throughout this document, the terms the “Company,” “BGC,” “we,” “our,” and “us,” refer to: (i) following the closing of the Corporate Conversion, effective at 12:02 am Eastern Time on July 1, 2023, BGC Group, Inc. and its consolidated subsidiaries, including BGC Partners, Inc.; and (ii) prior to the closing of the Corporate Conversion, BGC Partners, Inc. and its consolidated subsidiaries.
Our Business
We are a leading global brokerage and financial technology company servicing the global financial, energy and commodities markets. BGC, through its affiliates, specializes in the trade execution of a broad range of products, including fixed income securities such as government bonds, corporate bonds, and other debt instruments, as well as related interest rate derivatives and credit derivatives. Additionally, we provide brokerage services across FX, Equities, Energy and Commodities, Shipping, and Futures and Options. Our business also provides connectivity and network solutions, clearing, market data and network connectivity products, trade compression and other post-trade services, market data and related information services and other back-office services to a broad assortment of financial and non-financial institutions.
Our integrated platform is designed to provide flexibility to customers with regard to price discovery, trade execution and transaction processing, as well as accessing liquidity through our platforms, for transactions executed either OTC or through an exchange. Through our Fenics® group of electronic brands, we offer several trade execution, market infrastructure and connectivity services, as well as post-trade services. Fenics® brands also operate under the names Fenics®, FMX™, FMX Futures Exchange™, Fenics Markets Xchange™, Fenics Digital™, Fenics UST™, Fenics FX™, Fenics Repo™, Fenics Direct™, Fenics MID™, Fenics Market Data™, Fenics GO™, Fenics PortfolioMatch™, BGC®, BGC Trader™, kACE2®, and Lucera®.
Our customers include many of the world’s largest banks, broker-dealers, investment banks, trading firms, hedge funds, governments, corporations, and investment firms. BGC is a global operation with offices across all major geographies, including New York and London, as well as in Bahrain, Beijing, Bogota, Brisbane, Cape Town, Chicago, Copenhagen, Dubai, Dublin, Frankfurt, Geneva, Hong Kong, Houston, Johannesburg, Madrid, Manila, Melbourne, Mexico City, Miami, Milan, Monaco, Nyon, Paris, Perth, Rio de Janeiro, Santiago, São Paulo, Seoul, Shanghai, Singapore, Sydney, Tel Aviv, Tokyo, Toronto, and Zurich.
As of December 31, 2023, we had 2,104 brokers, salespeople, managers, technology professionals and other front-office personnel across our businesses.
BGC, BGC Group, BGC Partners, BGC Trader, GFI, GFI Ginga, CreditMatch, Fenics, Fenics.com, FMX, Sunrise Brokers, Poten & Partners, RP Martin, kACE2, Capitalab, Swaptioniser, CBID, Caventor, LumeMarkets, Lucera, and Aurel are trademarks/service marks, and/or registered trademarks/service marks of BGC Group and/or its affiliates.
Our History
Our business originated from Cantor, one of the oldest and most established inter-dealer and wholesale brokerage franchises in the financial intermediary industry. Cantor started our wholesale intermediary brokerage operations in 1972. In 1996, Cantor launched its eSpeed system, which revolutionized the way government bonds are traded in the inter-dealer market by providing a Fully Electronic trading marketplace. eSpeed completed an initial public offering and began trading on Nasdaq in 1999.
Cantor subsequently continued to operate its inter-dealer Voice and Hybrid brokerage businesses separately from eSpeed.
Prior to the events of September 11, 2001, our financial brokerage business was widely recognized as one of the leading full-service wholesale financial brokers in the world, with a rich history of developing innovative technological and financial solutions.
After September 11, 2001, and the loss of the majority of our U.S. -based employees, our Voice financial brokerage business operated primarily in Europe.
In August 2004, Cantor announced the reorganization and separation of its inter-dealer Voice and Hybrid brokerage businesses into a subsidiary called “BGC,” in honor of B. Gerald Cantor, the pioneer in screen brokerage services and fixed income market data products.
In April 2008, BGC and certain other Cantor assets merged with and into eSpeed, and the combined company began operating under the name “BGC Partners, Inc.” In June 2013, we sold certain assets relating to our U.S. Treasury benchmark business and the name “eSpeed” to Nasdaq. In 2011, we also acquired and built up a commercial real estate services business called “Newmark,” which we spun-off to BGC’s stockholders in November 2018. In addition, we acquired and built-up an insurance brokerage business, which we sold in November 2021. We also acquired the Futures Exchange Group from Cantor in July 2021, which represents our futures exchange and related clearinghouse.
We have substantially rebuilt our U.S. presence and have continued to expand our global footprint through the acquisition and integration of established brokerage companies and the hiring of experienced brokers. Through these actions, we have been able to expand our presence in key markets and position our business for sustained growth. Since 2015, our acquisitions have included GFI, Sunrise Brokers, Poten & Partners, Ginga Petroleum, the Futures Exchange Group, Trident, Open Energy Group and ContiCap SA.
Since the founding of eSpeed, we have continued to pioneer advances in electronic trading across the wholesale capital markets. Fenics, BGC’s higher-margin technology-driven business, has grown significantly, supported by our investment in new trading technologies and platforms, as well as from trends of proliferating electronic execution across the capital markets and the demand for data services.
Fenics is the foundation for our Fully Electronic and associated Hybrid transactions across all asset classes. For the purposes of this document and subsequent SEC filings, all of our Fully Electronic businesses may be collectively referred to as “Fenics.” Fenics’ offerings include Fully Electronic financial brokerage products and services, as well as offerings in data, network, and post-trade services across the Company.
We currently operate electronic marketplaces in multiple financial markets through Fenics and multi-asset Hybrid platforms for Voice and Fully Electronic execution. We also operate a number of newer standalone, Fully Electronic platforms such as Fenics UST, Fenics FX, Fenics GO, and PortfolioMatch, among others. Going forward, we expect Fenics to become an even more valuable part of BGC as it continues to grow.
On November 3, 2021, we announced FMX, which will combine Fenics’ U.S. Treasury business with a state-of-the-art U.S. Rates futures platform. On January 22, 2024, FMX received CFTC approval to operate an exchange for U.S. Treasury and SOFR futures. We intend to launch the FMX Futures Exchange in the summer of 2024 and we plan to discuss our strategic partners and further details on, or before, our first quarter 2024 earnings call.
Corporate Conversion
On July 1, 2023, BGC Partners completed its conversion to a Full C-Corporation in order to reorganize and simplify its organizational structure. As a result of the Corporate Conversion, BGC Group became the public holding company for, and successor to, BGC Partners, and its Class A common stock began trading on Nasdaq under the ticker symbol “BGC” in place of BGC Partners’ Class A common stock. Upon completion of the Corporate Conversion, the former stockholders of BGC Partners and the former limited partners of BGC Holdings now participate in the economics of the BGC businesses through BGC Group. The Corporate Conversion was intended to improve transparency and reduce operational complexity across our business.
As a result of the Corporate Conversion, BGC Partners became a wholly owned subsidiary of BGC Group and BGC Holdings reorganized from a Delaware limited partnership into a Delaware limited liability company through a merger with and into Holdings Merger Sub, with Holdings Merger Sub continuing as a wholly owned subsidiary of BGC Group. Each outstanding share of BGC Partners Class A common stock and BGC Partners Class B common stock was converted into one share of BGC Group Class A common stock and BGC Group Class B common stock, respectively. Non-exchangeable limited partnership units of BGC Holdings were converted into equity awards denominated in cash, restricted stock and/or RSUs of BGC Group. Exchangeable limited partnership units of BGC Holdings were exchanged for shares of BGC Partners Class A common stock prior to the Corporate Conversion and were converted into shares of BGC Group Class A common stock at the closing of the Corporate Conversion. 64.0 million Cantor units were converted into shares of BGC Group Class B common stock, subject to the terms and conditions of the Corporate Conversion Agreement, provided that a portion of the 64.0 million shares of BGC Group Class B common stock issued to Cantor will exchange into BGC Group Class A common stock in the event that BGC Group does not issue at least $75,000,000 in shares of BGC Group Class A common stock or BGC Group Class B common stock in connection with certain acquisition transactions prior to the seventh anniversary of the Corporate Conversion. BGC Group assumed all BGC Partners RSUs, RSU Tax Accounts or restricted stock awards outstanding as of June 30, 2023.
In connection with the Corporate Conversion, on July 1, 2023, the BGC Holdings Limited Partnership Agreement was terminated. There were no limited partnership units of BGC Holdings remaining after the Corporate Conversion was completed.
Please refer to “Our Organizational Structure” for diagrams of the Company’s organizational structure before and after the Corporate Conversion, as well as “Management’s Discussion and Analysis of Financial Condition and Results of Operation—Overview and Business Overview—Corporate Conversion” for more information regarding the Corporate Conversion.
Overview of Our Products and Services
Financial Brokerage
While Voice and Hybrid brokerage revenues still represent the majority of BGC’s overall revenues, we continue to convert our Voice and Hybrid brokerage business to our higher margin, technology-driven Fenics business, which has grown to represent 25% of total BGC revenues during the fourth quarter and the year ended 2023. Over the past several years, we have invested in, and developed, new state-of-the-art trading platforms, including Fenics UST, Fenics FX, Fenics GO, and PortfolioMatch, across Rates, FX, Equities, and Credit, respectively. We have also invested in, and deployed, trading technology solutions across our entire business, including our Voice and Hybrid brokerage desks, with an aim to increase our average broker productivity and to accelerate trends of electronic conversion. Underpinning our efforts to automate and electronify our overall brokerage business are macro trends across the capital markets, where the adoption of electronic trading has accelerated in recent years.
We categorize our Fenics business as Fenics Markets and Fenics Growth Platforms as follows:
• Fenics Markets includes the Fully Electronic portion of BGC’s brokerage business, data, network and post-trade revenues that are unrelated to Fenics Growth Platforms, as well as Fenics Integrated revenues. Fenics Integrated seamlessly integrates hybrid liquidity with customer electronic orders either by GUI and/or API. Desks are categorized as “Fenics Integrated” if they utilize sufficient levels of technology such that significant amounts of their transactions can be or are executed without broker intervention and have expected pre-tax margins of at least 25%.
• Fenics Growth Platforms includes Fenics UST, Fenics GO, Lucera, Fenics FX, PortfolioMatch and our other newer standalone platforms. Revenues generated from data, network and post-trade attributable to Fenics Growth Platforms are included within their related businesses.
We have leveraged our platforms to provide real-time product and price discovery information and straight-through processing to our customers for an increasing number of products. Our end-to-end solution includes real-time and auction-based transaction processing, credit and risk management tools, and back-end processing and billing systems. Customers can access our trading application through our privately managed global high speed data network, over the Internet, or through third-party communication networks.
FMX will provide fully electronic trading in cash treasuries, foreign exchange and interest rate futures by combining our Fenics’ U.S. Treasury business with a state-of-the-art U.S. Rates futures platform. On January 22, 2024, FMX received CFTC approval to operate an exchange for U.S. Treasury and SOFR futures. We intend to launch the FMX Futures Exchange in the summer of 2024 and we plan to discuss our strategic partners and further details on, or before, our first quarter 2024 earnings call. For more information about FMX, see “Item 7—Management’s Discussion and Analysis of Financial Condition and Results of Operations – Overview and Business Environment.”
Energy and Commodities Brokerage
Our Energy and Commodities business provides a comprehensive suite of transaction services across environmental and emissions products, where we are a market leader, as well as weather derivatives, liquefied natural gas and natural gas, oil, power, base metals, dry bulk products such as coal and iron ore, and soft and agricultural products.
Over the past few years, we have expanded our Energy and Commodities brokerage business through strategic acquisitions and hires and organic growth, with a key focus on clean energy and transition fuels. These acquisitions include Ginga Petroleum, which we acquired in March 2019. Ginga Petroleum complemented our existing energy brokerage businesses within BGC, GFI, and Poten & Partners. Ginga Petroleum provides a comprehensive range of brokerage services for physical and derivative energy products including naphtha, liquefied petroleum gas, fuel oil, biofuels, middle distillates, petrochemicals and gasoline. In February 2023, we acquired Trident, which specializes in environmental products and OTC and exchange traded energy products. Trident bolsters our leading environmental brokerage business and complements our existing energy brokerage offerings.
In 2023, we announced the launch of our Weather Derivatives business, expanding BGC’s brokerage business into the weather and climate space. The Weather Derivatives business helps market participants analyze climate-related risks and mitigate their financial exposure. We are providing liquidity to these increasingly important markets as the role of weather and
climate change impacts the way risk is managed. The launch of this business highlights BGC’s commitment to expand and explore new opportunities across the global energy and commodities space.
We also offer ship brokerage services through Poten & Partners, which we acquired in November 2018. Poten & Partners is a leading ship brokerage, consulting and business intelligence firm specializing in LNG, tanker and LPG markets. Founded over 80 years ago and with 170 employees worldwide, Poten & Partners provides its clients with valuable insight into the international oil, gas and shipping markets.
Brokerage Categories
The following table identifies some of the key products that we broker, inclusive of those discussed above:
| | | | | | | | |
Category | | Product Type |
| | |
Rates | | Interest Rate Swaps, Interest Rate Options, Listed Rates Products, U.S. Treasuries, European Government Bonds, Other Global Government Bonds, Repurchase Agreements, Money Markets, Agency Fixed Income |
| | |
Credit | | Corporate Bonds, High Yield Bonds, Emerging Market Bonds, Index CDS, Single Name CDS, Exotic Credit Derivatives, Asset-Backed Securities, Loans, Structured Products |
| | |
Foreign Exchange | | Foreign Exchange Options, Spot FX, FX Forward, Non-Deliverable Forwards, Precious Metals |
| | |
Energy and Commodities | | Environmental/Emission Products, Weather Derivatives, Energy & Petrochemical Consulting, Ship Brokerage, Power, Liquefied Natural Gas, Natural Gas, Base Metals, Dry Bulk (Coal & Iron Ore), Oil, Soft & Agricultural Products |
| | |
Equities | | OTC Equity Derivatives, Listed Equity Futures & Options, Delta One Product, Convertibles, Cash Equities |
Certain trades in these key product types settle for clearing purposes with CF&Co, one of our affiliates. CF&Co is a member of FINRA and the FICC, a subsidiary of the DTCC. In addition, certain affiliated entities are subject to regulation by the CFTC, including CF&Co and BGC Financial. For certain products, we, CF&Co, BGC Financial and other affiliates act in a matched principal or principal capacity in markets by posting and/or acting upon quotes for our account. Such activity is intended, among other things, to assist us, CF&Co and other affiliates in managing proprietary positions (including, but not limited to, those established as a result of combination of trades and errors), facilitating transactions, framing markets, adding liquidity, increasing commissions and attracting order flow.
Technology Offerings
Our data, network and post-trade offerings provide a range of trade lifecycle services which include market data and analytics services, infrastructure and connectivity solutions, and post-trade services, such as trade compression, risk mitigation, matching, initial margin optimization, and other data, network and post-trade optimization services. These businesses have highly recurring and compounding revenue bases, which are reported within our Fenics business. We have invested in the growth of our Fenics businesses, which continue to scale and represent record levels of BGC’s overall revenue.
Fenics Market Data™ is a supplier of real-time, tradable, indicative, end-of-day and historical market data. Our market data product suite includes fixed income, interest rate derivatives, credit derivatives, foreign exchange and money markets, energy and commodities, equity derivatives and regulatory solution market data products and services. The data is sourced from the Voice, Hybrid and Fully Electronic brokerage operations and made available to financial professionals, research analysts, compliance and surveillance departments, and other market participants via direct data feeds and BGC-hosted FTP environments, as well as via information platforms such as Bloomberg, LSEG Data & Analytics, ICE Data Services and other select specialist vendors.
Through our network business, we provide customized screen-based market solutions to both related and unrelated parties. Our clients are able to develop a marketplace, trade with their customers and access our network and our intellectual property. We can add advanced functionality to enable our customers to distribute branded products to their customers through online offerings and auctions, including private and reverse auctions, via our trading platform and global network.
As part of our network business, our Lucera® brand delivers high-performance technology solutions designed to be secure and scalable and to power demanding financial applications across several offerings: LumeFX® (distributed FX
platform with managed infrastructure and software stack), LumeMarkets™ (multi-asset class aggregation platform), Connect™ (global SDN for rapid provisioning of connectivity to counter-parties), and Compute™ (on-demand, co-located compute services in key financial data centers).
Through kACE2, our analytics brand, we offer derivative price discovery, pricing analysis, risk management and trading software used by approximately 280 client sites in over 30 countries. Our clients include mid-tier banks, financial institutions and corporate clients. Our Gateway module links our client base with their counterparties, trading venues and regulators, and provides automated order flow, straight through processing, data distribution and regulatory reporting.
Our post-trade services include post-trade risk mitigation services provided using our Capitalab® brand. Capitalab provides compression, matching and optimization services that are designed to bring greater capital and operational efficiency to the global derivatives market. Capitalab assists clients in managing the growing cost of holding derivatives, while helping them to meet their regulatory mandates and promote sustainable growth and lower systemic risk and to improve resiliency in the industry.
Industry Recognition
Our businesses have consistently won global industry awards and accolades in recognition of their performance and achievements. Recent examples include:
•Fenics Market Data named Americas Data and Analytics Vendor of the Year at the GlobalCapital Americas Derivatives Awards 2023
•Fenics Market Data named Best Market Data Provider at FX Markets e-FX Awards 2023
•Fenics Market Data named Best Market Data Provider at WatersTechnology Inside Market Data & Inside Reference Data Awards 2023
•Fenics Market Data named Best Provider of Broker Market Data at TradingTech Insight Awards – USA (A-Team) 2023 and TradingTech Insight Awards – Europe (A-Team) 2023
•Capitalab named Americas Optimisation Service of the Year at the GlobalCapital Americas Derivatives Awards 2023
Customers and Clients
We primarily serve the wholesale financial and energy and commodity markets, with clients including many of the world’s largest banks, brokerage houses, investment firms, hedge funds, and investment banks. Customers using our products and services also include professional trading firms, futures commission merchants, and other professional market participants and financial institutions. Our market data products and services are available through many platforms and are available to a wide variety of capital market participants, including banks, investment banks, brokerage firms, asset managers, hedge funds, investment analysts, compliance and surveillance professionals and financial advisors. We also license our intellectual property portfolio and offerings to various financial markets participants. For the year ended December 31, 2023, our top ten customers, collectively, accounted for approximately 30.0% of our total revenue on a consolidated basis, and our largest customer accounted for approximately 4.8% of our total revenue on a consolidated basis.
Sales and Marketing
Our brokers and salespeople are our primary marketing and sales resources, and utilize a combination of sales, marketing and co-marketing/co-branding campaigns. Our sales and marketing programs are aimed at enhancing the ability of our brokers to cross-sell effectively in addition to informing our customers about our product and service offerings. We leverage our customer relationships through a variety of direct marketing and sales initiatives and build and enhance our brand image through marketing and communications campaigns targeted at a diverse audience, including traders, potential partners and the investor and media communities.
Our brokerage product team is composed of product managers who are each responsible for a specific part of our brokerage business. The product managers seek to ensure that our brokers, across all regions, have access to technical expertise, support and multiple execution methods in order to grow and market their business. This approach of combining marketing with our product and service strategy has enabled us to turn innovative ideas into both Fully Electronic and Hybrid deliverable solutions.
Our team of business development professionals is responsible for growing our global footprint through raising awareness of our products and services. The business development team markets our products and services to new and existing
customers. As part of this process, they analyze existing levels of business with these entities in order to identify potential areas of growth and also to cross-sell our multiple offerings.
Our Trading Technology
Pre-Trade Technology. Our financial brokers use a suite of pricing and analytical tools that have been developed both in-house and in cooperation with specialist software suppliers. The pre-trade software suite combines proprietary market data, pricing and calculation libraries, together with those outsourced from external providers. The tools in turn publish to a normalized, global market data distribution platform, allowing prices and rates to be distributed to our proprietary network, data vendor pages, secure websites and trading applications as indicative pricing.
Inter-Dealer and Wholesale Trading Technology. We utilize sophisticated proprietary electronic trading platforms to provide execution and market data services to our customers. The services are available through our proprietary API, FIX and a multi-asset proprietary trading platforms, operating under brands including BGC Trader™, CreditMatch®, Fenics®, FMX™ GFI ForexMatch®, BGCForex™, BGCCredit™, BGCRates™, FenicsFX™, FenicsUST™, FenicsDirect™, Fenics GO™, MidFX, GBX™, and Fenics Invitations™. These platforms presently support a wide and constantly expanding range of products and services, which include U.S. Treasuries and other government bonds, Repos, OTC interest rate derivatives in multiple currencies, spot FX, NDFs, FX options, corporate bonds, credit derivatives and other products. Every product on the platforms is supported in either view-only, Hybrid/managed or Fully Electronic mode, and can be transitioned from one mode to the next in response to market demands. The flexible BGC technology stack is designed to support feature-rich workflows required by the Hybrid mode as well as delivering high throughput and low transaction latency required by the Fully Electronic mode. Trades executed by our customers in any mode are, when applicable, eligible for immediate electronic confirmation through direct STP links as well as STP hubs. The BGC trading platform services are operated out of several globally distributed data centers and delivered to customers over BGC’s global private network, third-party connectivity providers as well as the Internet. BGC’s proprietary graphical user interfaces and the API/FIX connectivity are deployed at hundreds of major banks and institutions and service thousands of users.
Post-Trade Straight Through Processing Technology. Our platform automates transaction processing, confirmation and other functions, substantially improving and reducing the cost of many of our customers’ back offices and enabling STP. In addition to our own system, confirmation and trade processing is also available through third-party hubs, including MarkitWIRE, ICElink, Reuters RTNS, and STP in FIX for various banks.
We have electronic connections to most mainstream clearinghouses, including DTCC, CLS Group, Euroclear, Clearstream, Monte Titoli, LCH.Clearnet, Eurex Clearing, CME Clearing and the OCC. As more products become centrally cleared, and as our customers request that we use a particular venue, we expect to expand the number of clearinghouses to which we connect in the future.
Systems Architecture. Our systems consist of layered components, which provide matching, credit management, market data distribution, position reporting, customer display and customer integration. The private network currently operates from six concurrent core data centers (three of which are in the U.K., and one each in Trumbull, Connecticut, Weehawken, New Jersey and Secaucus, New Jersey) and many hub cities throughout the world acting as distribution points for all private network customers. The redundant structure of our system provides multiple backup paths and re-routing of data transmission in the event of failure.
In addition to our own network system, we also receive and distribute secure trading information from customers using the services of multiple, major Internet service providers throughout the world. These connections enable us to offer our products and services via the Internet to our global customers.
Software Development
We devote substantial efforts to the development and improvement of our Hybrid and Fully Electronic marketplaces and licensed software products and services. We work with our customers to identify their specific requirements and make modifications to our software, network distribution systems and technologies that are responsive to those needs. Our efforts focus on internal development, strategic partnering, acquisitions and licensing.
Our Intellectual Property
We regard our technology and intellectual property rights, including our brands, as a critical part of our business. We hold various trademarks, trade dress and trade names and rely on a combination of patent, copyright, trademark, service mark and trade secret laws, as well as contractual restrictions, to establish and protect our intellectual property rights. We own
numerous domain names and have registered numerous trademarks and/or service marks in the United States and foreign countries. Our trademark registrations must be renewed periodically, and, in most jurisdictions, every 10 years.
We have adopted a comprehensive intellectual property program to protect our proprietary technology and innovations. We currently have licenses covering various patents from related parties. We also have agreements to license technology that may be covered by several pending and/or issued U.S. patent applications relating to various aspects of our electronic trading systems, including both functional and design aspects. We have filed a number of patent applications to further protect our proprietary technology and innovations and have received patents for some of those applications. We will continue to file additional patent applications on new inventions, as appropriate, demonstrating our commitment to technology and innovation.
Our patent portfolio continues to grow, and we continue to look for opportunities to license and/or otherwise monetize the patents in our portfolio.
Competition
We encounter competition in all aspects of our business. Our existing and potential competitors include other wholesale financial brokerage and inter-dealer brokerage firms, multi-dealer trading companies, financial technology companies, market data and information vendors, securities and futures exchanges, electronic communications networks, crossing systems, software companies, financial trading consortia, shipping brokers, business-to-business marketplace infrastructure companies, as well as niche market energy and other Internet-based commodity trading systems. We compete primarily with other inter-dealer or wholesale financial brokers for market share, brokers, salespeople and suitable acquisition candidates.
Inter-Dealer and Wholesale Financial Brokers
We primarily compete with two publicly traded, diversified inter-dealer and wholesale financial brokers, TP ICAP and Tradition. Other competitors include Dealerweb, an inter-dealer and wholesale financial brokerage business within Tradeweb, XP Inc.’s fixed income and FX inter-dealer brokerage business, and a number of private firms that tend to specialize in specific product areas or geographies, such as Marex Spectron Group Limited, which focuses on energy and commodities.
Demand for wholesale brokerage services is directly affected by the overall level of economic activity, international and domestic economic and political conditions, including central bank policies, broad trends in business and finance, including employment levels, the level and volatility of interest rates, changes in and uncertainty regarding tax laws and substantial fluctuations in the volume and price levels of securities transactions. Other significant factors affecting competition in the brokerage industry are the quality and ability of professional personnel, the depth and pricing efficiency of the markets in which the brokers transact, the strength of the technology used to service and execute on those markets and the relative prices of products and services offered by the brokers and by competing markets and trading processes.
Market Data and Information
The majority of our large inter-dealer and wholesale financial broker competitors also sell proprietary market data and information, which competes with our market data offerings. In addition to direct sales, we resell market data through large market data and information providers. These companies have established significant presences on the vast majority of trading desks across our industry. Some of these market data and information providers, such as Bloomberg L.P. and LSEG Data & Analytics, include in their product mix electronic trading and execution of both OTC and listed products in addition to their traditional market data offerings.
Growth in new trading venues has led to fragmentation of liquidity across the financial markets. Our network solutions business helps aggregate liquidity and connect counterparties across these marketplaces. We compete with other market infrastructure and connectivity providers, such as Pico, ION Group and Bloomberg, which recently acquired Broadway Technology in this space.
Our post-trade services that offer derivative compression, matching and optimization services operate in an industry which has benefited from increased regulatory requirements. Competition in this space includes OSSTRA, a joint venture between CME Group Inc. and IHS Markit Ltd, Parameta Solutions, TP ICAP’s data and analytics business, and Quantile owned by LSEG and Capitolis.
Exchanges and Other Trading Platforms
Although our business will often use exchanges to execute transactions brokered in both listed and OTC markets, we believe that exchanges have sought and will seek to migrate products traditionally traded in OTC markets by inter-dealer and wholesale financial brokers to exchanges. However, we believe that when a product goes from OTC to exchange-traded, the underlying or related OTC market often continues to experience growth in line with the growth of the exchange-traded contract. In addition, ICE operates both regulated exchanges and OTC execution services, and in the latter, it competes directly with inter-dealer and wholesale financial brokers in energy, commodities, and credit products. ICE entered these OTC markets primarily by acquiring independent OTC brokers. We also compete with CME across U.S. interest rates products, including our expected launch of an exchange for U.S. Rates futures in 2024, as well as in foreign exchange products. We believe that it is likely ICE, CME, or other exchange operators may seek to compete with us in the future by acquiring other such brokers, by creating listed products designed to mimic OTC products, or through other means.
In addition to exchanges, other electronic trading platforms which primarily operate in the dealer-to-client markets, including those run by MarketAxess and Tradeweb, now compete with us in the inter-dealer markets. At the same time, we have begun to offer an increasing number of our products and services to the customers of firms like MarketAxess and Tradeweb.
Banks and Broker-Dealers
Banks and broker-dealers have in the past created and/or funded consortia to compete with exchanges and inter-dealer brokers. For example, CME’s wholesale businesses for fully electronic trading of U.S. Treasuries and spot foreign exchange both began as dealer-owned consortia before being acquired by ICAP plc. An example of a current and similar consortium is Tradeweb. Several large banks continue to hold public equity stakes in Tradeweb. LSEG Data & Analytics, is Tradeweb’s single largest shareholder. Although Tradeweb operates primarily as a dealer to customer platform, some of its offerings include a voice and electronic inter-dealer platform. Tradeweb’s management has previously said that it would like to further expand into other inter-dealer markets, and in June 2021, it acquired Nasdaq’s U.S. fixed income electronic trading platform, formerly known as eSpeed. In 2013, BGC sold the eSpeed platform to Nasdaq, and subsequently launched a competing platform, Fenics UST.
In addition, certain investment management firms that traditionally deal with banks and broker-dealers have expressed a desire to have direct access to certain parts of the wholesale financial markets via firms such as ours. We believe that over time, interdealer-brokers will therefore gain a growing percentage of the sales and trading market currently dominated by banks and broker-dealers. Since their collective revenues are many times those of the global inter-dealer market, we believe that gaining even a small share of banks and broker-dealers’ revenues could lead to a meaningful increase in our revenues. Additionally, wholesale financial brokers have aimed to grow their agency brokerage businesses, which typically serve a broader client set, including banks, broker-dealers, and institutional clients, such as TP ICAP’s acquisition of Liquidnet in March 2021.
Seasonality
Traditionally, the financial markets around the world generally experience lower volume during the late summer and toward the end of the year due to a slowdown in the business environment around holiday seasons. Therefore, our revenues tend to be strongest in the first quarter and lowest in the second half of the year. For the year 2023, we earned approximately 26.4% of our revenues in the first quarter, while in 2022 we earned 28.2% of our revenues in the first quarter.
Regulation
U.S. Regulation
The financial services industry in the United States is subject to extensive regulation under both federal and state laws. As registered broker-dealers, introducing brokers and FCMs, and other types of regulated entities as described below, certain of our subsidiaries are subject to laws and regulations which cover all aspects of financial services, including sales methods, trade practices, use and safekeeping of customers’ funds and securities, minimum capital requirements, recordkeeping, business practices, securities lending and financing of securities purchases and the conduct of associated persons. We and our subsidiaries also are subject to the various anti-fraud provisions of the Securities Act, the Exchange Act, the Commodity Exchange Act, certain state securities laws and the rules and regulations thereunder. We also may be subject to vicarious and controlling person liability for the activities of our subsidiaries and our officers, employees and affiliated persons.
The SEC is the federal agency primarily responsible for the administration of federal securities laws, including adopting rules and regulations applicable to broker-dealers (other than government securities broker-dealers) and enforcing both its rules regarding broker-dealers and the Treasury’s rules regarding government securities broker-dealers. In addition, we operate a number of platforms that are governed pursuant to SEC Regulation ATS. Broker-dealers are also subject to regulation by state securities administrators in those states in which they conduct business or have registered to do business. In addition, Treasury rules relating to trading government securities apply to such activities when engaged in by broker-dealers. The CFTC is the federal agency primarily responsible for the administration of federal commodities future laws and other acts, including the adoption of rules applicable to FCMs, DCMs and SEFs such as BGC Derivative Markets and GFI Swaps Exchange LLC.
Much of the regulation of broker-dealers’ operations in the United States has been delegated to self-regulatory organizations. These self-regulatory organizations adopt rules (which are subject to approval by the SEC) that govern the operations of broker-dealers and government securities broker-dealers and conduct periodic inspections and examinations of their operations. In the case of our U.S. broker-dealer subsidiaries, the principal self-regulatory organization is FINRA. FINRA was formed from the consolidation of the NASD’s member regulation operations and the regulatory arm of the NYSE Group to act as the self-regulatory organization for all broker-dealers doing business within the United States. Accordingly, our U.S. broker-dealer subsidiaries are subject to both scheduled and unscheduled examinations by the SEC and FINRA. In our futures-related activities, our subsidiaries are also subject to the rules of the CFTC, futures exchanges of which they are members and the NFA, a futures self-regulatory organization.
The changing regulatory environment, new laws that may be passed by Congress, and rules that may be promulgated by the SEC, the Treasury, the Federal Reserve Bank of New York, the CFTC, the NFA, FINRA and other self-regulatory organizations, or changes in the interpretation or enforcement of existing laws and rules, if adopted, may directly affect our operations and profitability and those of our competitors and customers and of the securities markets in which we participate in a way that could adversely affect our business.
The SEC, self-regulatory organizations and state securities administrators conduct informal and formal investigations of possible improprieties or illegal action by broker-dealers and their “associated persons,” which could be followed by the institution of administrative, civil and/or criminal proceedings against broker-dealers and/or “associated persons.” Among the sanctions that may result if administrative, civil or criminal proceedings were ever instituted against us or our “associated persons” are injunctions, censure, fines, penalties, the issuance of cease-and-desist orders or suspension or expulsion from the industry and, in rare instances, even imprisonment. The principal purpose of regulating and disciplining broker-dealers is to protect customers and the securities markets, rather than to protect broker-dealers or their creditors or equity holders. From time to time, our “associated persons” have been and are subject to routine investigations, none of which to date have had a material adverse effect on our business, financial condition, results of operations or prospects.
Regulators and legislators in the U.S. and EU continue to craft new laws and regulations for the global OTC derivatives markets. The Dodd-Frank Act mandates or encourages several reforms regarding derivatives, including new regulations for swaps markets creating impartiality considerations, additional pre- and post-trade transparency requirements, and heightened collateral or capital standards, as well as recommendations for the obligatory use of central clearing for most standardized derivatives. The law also requires that standardized OTC derivatives be traded in an open and non-exclusionary manner on a DCM or a SEF.
BGC Derivative Markets and GFI Swaps Exchange, our subsidiaries, operate as SEFs. Mandatory Dodd-Frank Act compliant execution on SEFs by eligible U.S. persons for “made available to trade” products and a wide range of other rules relating to the execution and clearing of derivative products have been implemented. We also own ELX, which became a dormant contract market on July 1, 2017 and in July 2021, we completed the purchase of the CX Futures Exchange (now FMX Futures Exchange) from Cantor, which represents our futures exchange and related clearinghouse. These rules require authorized execution facilities to maintain robust front-end and back-office IT capabilities and to make large and ongoing technology investments. These execution facilities may be supported by a variety of voice and auction-based execution methodologies, and our Hybrid and Fully Electronic trading capability have performed strongly in this regulatory environment.
On June 25, 2020, the CFTC approved a final rule prohibiting post-trade name give-up for swaps executed, prearranged or prenegotiated anonymously on or pursuant to the rules of a SEF and intended to be cleared. The rule provides exemptions for package transactions that include a component transaction that is not a swap that is intended to be cleared. The rule went into effect on November 1, 2020 for swaps subject to the trade execution requirement under the Commodity Exchange Act Section 2(h)(8) and July 5, 2021 for swaps not subject to the trade execution requirement, but intended to be cleared.
On November 2, 2023, the SEC adopted Regulation SE under the Exchange Act to create a regime for the registration and regulation of SBSEFs. The SEC rules regarding the over-the-counter derivatives market seek to harmonize as closely as practicable with parallel rules of the CFTC that govern SEFs and swap execution generally. Among other things, Regulation SE under the Exchange Act made changes to implement the Exchange Act’s trade execution requirement for security-based swaps
and address the cross-border application of that requirement; implement Section 765 of the Dodd-Frank Act to mitigate conflicts of interest at SBSEFs and national securities exchanges that trade security-based swaps; and promote consistency between proposed Regulation SE and existing rules under the Exchange Act. Any entity that meets the definition of a SBSEF must file an application to register with the SEC within 180 days of the effective date of February 13, 2024.
The SEC also adopted final rules on December 13, 2023 regarding central clearing of certain secondary market repurchase and reverse repurchase transactions and secondary market purchase and sale transactions involving U.S. Treasury securities. The central clearing mandate will impact certain market participants who do not clear today, and some have expressed concerns about the potential impact of additional clearing costs that may impact liquidity. The full impact of this change, and what effect it will have, whether positive or negative, on our industry, our clients or us is unknown at this time.
In addition, several state laws that have recently come into effect, and may come into effect in the future, have created and will create new compliance obligations in relation to personal data.
U.K. Regulation
The FCA is the relevant statutory regulator for the United Kingdom financial services industry. The FCA’s objectives are to protect customers and financial markets, protect and enhance the integrity of the United Kingdom financial system and promote competition between financial services providers. It has broad rule-making, investigative and enforcement powers derived from the Financial Services and Markets Act 2000 and subsequent and derivative legislation and regulations. The FCA’s recent focus has been on financial and operational resilience, and promoting market integrity. Currently, we have subsidiaries regulated by the FCA (some include BGC Brokers L.P., GFI Securities Limited, and GFI Brokers Limited).
From time to time, we have been and are subject to periodic examinations, inspections and investigations, including periodic risk assessment and related reviews of our U.K. group. As a result of such reviews, we may be required to include or enhance certain regulatory structures and frameworks in our operating procedures, systems and controls. When acquiring control of regulated entities, we may be required to obtain the consent of their applicable regulator.
The FCA has in the past developed a practice of requiring senior officers of regulated firms to provide individual attestations or undertakings as to the status of a firm’s control environment, compliance with specific rules and regulations, or the completion of required tasks. Officers of BGC Brokers L.P. and GFI Brokers Limited have previously given such attestations or undertakings and may do so again in the future. Similarly, the FCA can seek a voluntary requirement notice, which is a voluntary undertaking on behalf of a firm that is made publicly available on the FCA’s website. The SMCR came into effect in the U.K. on December 9, 2019 for FCA solo-regulated firms. Personal accountability requirements fall on senior managers, and a wider population of U.K. staff are subject to certification requirements and conduct rules. SMCR has increased the cost of compliance and will potentially increase financial penalties for non-compliance.
European Regulation
The EMIR Directive on OTC derivatives, central counterparties and trade repositories was adopted in July 2012. EMIR fulfills several of the EU’s G20 commitments to reform OTC derivatives markets. The reforms are designed to reduce systemic risk and bring more transparency to both OTC and listed derivatives markets.
Along with the implementation of EMIR reporting requirements, the REMIT Implementation Acts became effective on January 7, 2015. The REMIT Implementing Acts developed by the European Commission define the details of reporting under REMIT, drawing up the list of reportable contracts and derivatives; defining details, timing and form of reporting, and establishing harmonized rules to report that information to the ACER. They enable ACER to collect information in relation to wholesale energy market transactions and fundamentals through the Agency’s REMIT Information System (ARIS), to analyze this data to detect market abuse and to report suspicious events to the National Competent Authorities, which are responsible for investigating these matters further, and if required, imposing sanctions. Market participants and third parties reporting on their behalf have had to: (i) report transactions executed at organized marketplaces and fundamental data from the central information transparency platforms; and (ii) report transactions in the remaining wholesale energy contracts (OTC standard and non-standard supply contracts, transportation contracts) and additional fundamental data.
To achieve a high level of harmonization and convergence in regular supervisory reporting requirements, the Committee of European Banking Supervisors issued guidelines on prudential reporting with the aim of developing a supervisory reporting framework based on common formats, known as COREP. COREP has become part of European Banking Authorities’ implementing technical standards on reporting under Basel III. Basel III (or the Third Basel Accord) is a global regulatory standard on bank capital adequacy, stress testing and market liquidity risk introduced by bank regulators in most, if not all, of the world’s major economies. Basel III is designed to strengthen bank capital requirements and introduces new regulatory requirements on bank liquidity and bank leverage. The ongoing adoption of these rules could restrict the ability of our large bank and broker-dealer customers to operate proprietary trading businesses and to maintain current capital market
exposures under the present structure of their balance sheets, and will cause these entities to need to raise additional capital in order to stay active in our marketplaces. Meanwhile, global “Basel IV” standards are expected be adopted in the years to come.
Much of our global derivatives volumes continue to be executed by non-U.S. based clients outside the United States and subject to local prudential regulations. As such, we will continue to operate a number of European regulated venues in accordance with EU or U.K. legislation and licensed by EU-based national supervisors or the FCA. These venues are also operated for non-derivative instruments for these clients. MiFID II was published by the European Securities and Markets Authority in September 2015 and implemented in January 2018 and introduced important infrastructural changes.
MiFID II requires a significant part of the market in these instruments to trade on trading venues subject to transparency regimes, not only in pre- and post-trade prices, but also in fee structures and access. In addition, it has impacted a number of key areas, including corporate governance, transaction reporting, pre- and post-trade transparency, technology synchronization, best execution and investor protection.
MiFID II was intended to help improve the functioning of the EU single market by achieving a greater consistency of regulatory standards. By design, therefore, it was intended that EU member states should have very similar regulatory regimes in relation to the matters addressed to MiFID. MiFID II has also introduced a new regulated execution venue category called an OTF that captures much of the voice-and hybrid-oriented trading in the EU. Much of our existing EU derivatives and fixed income execution business now take place on OTFs. Further to its decision to leave the EU, the U.K. has implemented MIFID II’s requirements into its own domestic legislation. Brexit may impact future market structures and MiFID II rulemaking and implementation due to potential changes in mutual passporting and equivalence arrangements between the U.K. and EU member states. See “— Brexit” below.
Rights in relation to an individual’s personal data in the EU and U.K. are governed respectively by the GDPR in the EU and the equivalent Data Protection Act 2018 in the U.K. Since May 25, 2018, when these two pieces of legislation came into effect, we have been subject to new compliance obligations in relation to such personal data and the possibility of significant financial penalties for non-compliance.
The FCA introduced the “Consumer Duty” in July 2023. The purpose of this regulation is to enhance the protection of retail consumers in financial markets. Some other relatively minor divergence of U.K. regulation from EU regulation has occurred since the implementation of Brexit. While we generally believe the net impact of the rules and regulations are positive for our business, it is possible that unintended consequences of the rules and regulations may materially adversely affect us in ways yet to be determined.
Brexit
On January 1, 2021, the U.K. formally left the EU and U.K.-EU trade became subject to a new agreement that was concluded in December of 2020. The exit from the EU is commonly referred to as Brexit. Financial services fall outside of the scope of this trade agreement. At the time the relationship was expected to be determined by a series of “equivalence decisions,” each of which would grant mutual market access for a limited subset of financial services where either party finds the other party has a regulatory regime that achieves similar outcomes to its own. In March 2021, the U.K. and EU agreed a Memorandum of Understanding on Financial Services Regulatory Cooperation which creates a structure for dialogue but does not include commitments on equivalence.
In light of ongoing uncertainties, market participants are still adjusting the way in which they conduct business between the U.K. and EU. The impact of Brexit on the U.K.-EU flow of financial services and economies of the U.K. and the EU member states continues to evolve.
We implemented plans to ensure continuity of service in Europe and continue to have regulated offices in place in many of the major European markets. As part of our ongoing Brexit strategy, ownership of BGC Madrid, Copenhagen and Frankfurt and GFI Paris, Madrid and Dublin branches was transferred to Aurel BGC SAS (a French-based operation and therefore based in the EU) in July 2020. We have been generally increasing our footprint in the EU which includes the establishment of a new branch office of Aurel BGC SAS in Milan and a new office in Monaco under a new local Monaco subsidiary.
Regardless of these and other mitigating measures, our European headquarters and largest operations are in London, and market access risks and uncertainties have had and could continue to have a material adverse effect on our customers, counterparties, business, prospects, financial condition and results of operations. Furthermore, in the future the U.K. and EU’s regulation may diverge, which could disrupt and increase the costs of our operations, and result in a loss of existing levels of cross-border market access.
Other Regulation
Our subsidiaries that have foreign operations are subject to regulation by the relevant regulatory authorities and self-regulatory organizations in the countries in which they do business. The following table sets forth certain jurisdictions, other than the U.S., in which we do business and the applicable regulatory authority or authorities of each such jurisdiction:
| | | | | | | | |
| Jurisdiction | | Regulatory Authorities/Self-Regulatory Organizations |
| | |
| Argentina | | Comisión Nacional de Valores |
| | |
| Australia | | Australian Securities and Investments Commission and Australian Securities Exchange |
| | |
| Bahrain | | The Central Bank of Bahrain |
| | |
| Brazil | | Brazilian Securities and Exchange Commission, the Central Bank of Brazil, BM&F BOVESPA and Superintendencia de Seguors Privados |
| | |
| Canada | | Ontario Securities Commission, Autorite des Marches Financiers (Quebec), Investment Industry Regulatory Organization of Canada (IIROC) |
| | |
| Chile | | Superintendencia de Valores y Seguros |
| | |
| China | | China Banking Regulatory Commission, State Administration of Foreign Exchange |
| | |
Colombia | | Superintendencia Financiera de Colombia |
| | |
| Denmark | | Finanstilsynet |
| | |
Dubai International Financial Centre | | Dubai Financial Supervisory Authority |
| | |
| France | | ACPR (L’Autorité de Contrôle Prudentiel et de Résolution), AMF (Autorité des Marchés Financiers) |
| | |
| Germany | | Bundesanstalt für Finanzdienstleistungsaufsicht (BAFIN) |
| | |
| Hong Kong | | Hong Kong Securities and Futures Commission and The Hong Kong Monetary Authority |
| | |
| Ireland | | Central Bank of Ireland |
| | |
| Italy | | Commissione Nazionale Per Le Societa E La Borsa (CONSOB) |
| | |
| Japan | | Japanese Financial Services Agency, Japan Securities Dealers Association and the Securities and Exchange Surveillance Commission |
| | |
| Mexico | | Banking and Securities National Commission, Comision Nacional Bancaria y de Valores (CNBV) |
| | |
| Monaco | | Commission for the Control of Financial Affairs (CCAF) |
| | |
| Peru | | Ministerio de Economica y Finanzas |
| | |
| Philippines | | Securities and Exchange Commission |
| | |
| Russia | | Federal Service for Financial Markets |
| | |
| Singapore | | Monetary Authority of Singapore |
| | |
| South Africa | | Johannesburg Stock Exchange |
| | | | | | | | |
| | |
| South Korea | | Financial Services Commission |
| | |
| Spain | | Comision Nacional del Mercado de Valores (CNMV) |
| | |
| Switzerland | | Financial Markets Supervisory Authority (FINMA), Swiss Federal Banking Commission |
| | |
| United Kingdom | | Financial Conduct Authority |
While we continue to have a compliance framework in place to comply with both existing and proposed rules and regulations, it is possible that the existing regulatory framework may be amended, which amendments could have a positive or negative impact on our business, financial condition, results of operations and prospects.
Capital Requirements
U.S.
Every U.S.-registered broker-dealer is subject to the Uniform Net Capital Requirements. FCMs, such as our subsidiary, Mint Brokers, are also subject to CFTC capital requirements. These requirements are designed to ensure financial soundness and liquidity by prohibiting a broker or dealer from engaging in business at a time when it does not satisfy minimum net capital requirements.
In the United States, net capital is essentially defined as net worth (assets minus liabilities), plus qualifying subordinated borrowings and less certain mandatory deductions that result from excluding assets that are not readily convertible into cash and from conservatively valuing certain other assets, such as a firm’s positions in securities. Among these deductions are adjustments, commonly referred to as “haircuts,” to the market value of securities positions to reflect the market risk of such positions prior to their liquidation or disposition. The Uniform Net Capital Requirements also impose a minimum ratio of debt to equity, which may include qualified subordinated borrowings.
Regulations have been adopted by the SEC that prohibit the withdrawal of equity capital of a broker-dealer, restrict the ability of a broker-dealer to distribute or engage in any transaction with a parent company or an affiliate that results in a reduction of equity capital or to provide an unsecured loan or advance against equity capital for the direct or indirect benefit of certain persons related to the broker-dealer (including partners and affiliates) if the broker-dealer’s net capital is, or would be as a result of such withdrawal, distribution, reductions, loan or advance, below specified thresholds of excess net capital. In addition, the SEC’s regulations require certain notifications to be provided in advance of such withdrawals, distributions, reductions, loans and advances that exceed, in the aggregate, 30% of excess net capital within any 30-day period. The SEC has the authority to restrict, for up to 20 business days, such withdrawal, distribution or reduction of capital if the SEC concludes that it may be detrimental to the financial integrity of the broker-dealer or may expose its customers or creditors to loss. Notice is required following any such withdrawal, distribution, reduction, loan or advance that exceeds, in the aggregate, 20% of excess net capital within any 30-day period. The SEC’s regulations limiting withdrawals of excess net capital do not preclude the payment to employees of “reasonable compensation.”
Four of our subsidiaries, BGCF, GFI Securities LLC, Fenics Execution, LLC and Mint Brokers, are registered with the SEC and are subject to the Uniform Net Capital Requirements. As an FCM, Mint Brokers is also subject to CFTC minimum capital requirements. BGCF, GFI Securities LLC, Fenics Execution, LLC, Amerex Brokers LLC and Trident Brokerage Services LLC are registered as Introducing Brokers with the NFA. BGCF is also a member of the FICC, which imposes capital requirements on its members.
In addition, our SEFs, BGC Derivative Markets and GFI Swaps Exchange are required to maintain financial resources to cover operating costs for at least one year, keeping at least enough cash or highly liquid securities to cover six months’ operating costs. The Company also operates a DCM, FMX Futures Exchange, and DCO, CX Clearinghouse, L.P., through the Futures Exchange Group, which are required to maintain financial resources to cover operating costs for at least one year, keeping at least enough cash or highly liquid securities to cover six months’ operating costs. Compliance with the Uniform Net Capital Requirements may limit the extent and nature of our operations requiring the use of our registered broker-dealer subsidiaries’ capital, and could also restrict or preclude our ability to withdraw capital from our broker-dealer subsidiaries or SEFs.
Non-U.S.
Our international operations are also subject to capital requirements in their local jurisdiction. BGC Brokers L.P., GFI Brokers Limited, and GFI Securities Limited, which are based in the U.K., are currently subject to solo capital requirements established by the FCA’s Investment Firm Prudential Regime. In addition, BGC European Holdings LP is subject to the FCA’s consolidated capital requirements. The capital requirements of our French entities (and their EU branches) are predominantly set by ACPR and AMF. U.K. and EU authorities apply stringent provisions with respect to capital applicable to the operation of these brokerage firms, which vary depending upon the nature and extent of their activities.
In addition, the majority of our other foreign subsidiaries are subject to similar regulation by the relevant authorities in the countries in which they do business. Additionally, certain other of our foreign subsidiaries are required to maintain non-U.S. net capital requirements. For example, in Hong Kong, BGC Securities (Hong Kong), LLC, GFI (HK) Securities LLC and Sunrise Brokers (Hong Kong) Limited are regulated by the Securities and Futures Commission. BGC Capital Markets (Hong Kong) Limited and GFI (HK) Brokers Ltd, are regulated by The Hong Kong Monetary Authority. All are subject to Hong Kong net capital requirements. In France, Aurel BGC SAS and BGC France Holdings; in Australia, Fixed Income Solutions Pty Ltd and BGC Partners (Australia) Pty Limited; in Japan, BGC Shoken Kaisha Limited’s Tokyo branch and BGC Capital Markets Japan LLC’s Tokyo Branch; in Singapore, BGC Partners (Singapore) Limited, GFI Group Pte Ltd and Ginga Global Market Pte Ltd; in South Korea, BGC Capital Markets & Foreign Exchange Broker (Korea) Limited and GFI Korea Money Brokerage Limited; in the Philippines, GFI Group (Philippines) Inc., all have net capital requirements imposed upon them by local regulators. In addition, the LCH (LIFFE/LME) clearing organization, of which BGC Brokers L.P. is a member, also imposes minimum capital requirements. In Latin America, BGC Liquidez Distribuidora De Titulos E Valores Mobiliarios Ltda. (Brazil) has net capital requirements imposed upon it by local regulators.
We had net assets in our regulated subsidiaries of $734.1 million and $666.0 million for the years ended December 31, 2023 and 2022, respectively.
Human Capital Management
Unless the context indicates otherwise, references in this Human Capital Management section to our “employees” include our professionals who are independent contractors.
Our Fundamental Values
BGC is an organization built on strong values, employee engagement and ownership. At our core, we are committed to our employees by providing an opportunity to participate in our success. We believe that by cultivating a dynamic mix of people and ideas, we enrich the performance of our business, the experience of our increasingly diverse employee base and the dynamism of the communities in which we operate. We value hard work, innovation, superior client service, strong ethics and governance, equal opportunities, and philanthropy. These values are woven into our corporate culture. We believe these values foster sustainable, profitable growth. We strive to be exemplary corporate citizens and honor high ethical principles in our interactions with other businesses, our employees and the communities in which we live and work. We take corporate social responsibility and sustainability seriously: we want to contribute to the common good.
Workforce
As of December 31, 2023, we employed approximately 3,895 employees in 27 countries spread across five continents. Within this total, 99% of our employee base was comprised of full-time employees. Brokers, salespeople, managers, technology professionals and other front-office personnel across our business comprise approximately 2,104 employees, representing 54.0% of the total workforce. Approximately 28.0% of our brokers, salespeople, managers, technology professionals and other front-office personnel were based in the Americas, and approximately 51.0% were based in Europe, the Middle East and Africa, with the remaining approximately 21.0% based in the Asia-Pacific region. Various of our employees also work for Cantor and its affiliates and provide services to us pursuant to the Administrative Services Agreement and devote only a portion of their time to our business, and therefore have not been included in the counts above. Generally, our employees are not subject to any collective bargaining agreements, except for certain of our employees based in our Latin American and European offices that are covered by the national, industry-wide collective bargaining agreements relevant to the countries in which they work.
We have invested significantly in our human capital resources through acquisitions, and the hiring of new brokers, salespeople, managers, technology professionals and other front-office personnel. The business climate for these acquisitions and recruitment has been competitive, and it is expected that these conditions will persist for the foreseeable future. We have been able to attract businesses and brokers, salespeople, managers, technology professionals and other front-office personnel to our platform as we believe they recognize that we have the scale, technology, experience and expertise to succeed.
Human Capital Measures and Objectives
In operating our business, we focus on certain human capital measures and objectives that are key drivers of our revenues and margins. We continually work to expand our trading across more products and geographical regions and to grow our Fully Electronic business while seeking to manage our human capital resources to maximize our profitability in the face of shifting demands and conditions.
Our key human capital measures and objectives include front-office employee headcount (described above) and average revenue per front-office employee. As we continue to deepen the integration of Fenics technology solutions into our workflows, and convert more of our Voice and Hybrid businesses to our Fenics businesses, we expect our average revenue per front-office employee to continue to improve. As of December 31, 2023, our front-office revenue-generating headcount was approximately 2,104 brokers and salespeople, managers and technology professionals, up 6.0% from 1,985 a year ago due to acquisitions and investments made to broaden our existing product offerings. Compared to the prior year period, average revenue per front-office employee for the year ended December 31, 2023, increased by 11.4% to approximately $958,000.
We invest heavily in developing our technology and new products and services in order to drive increased front-office productivity and generate higher margins, in particular with respect to our Fenics businesses. For example, converting Voice and Hybrid trading to Fully Electronic trading generally improves our margins as automated and electronic trading allows the same number of employees to manage a greater volume of trades resulting in a decrease in the marginal cost of trading. Our Fully Electronic business has generally grown faster than our overall business, with average front office productivity increasing by 11.4% for the year ended December 31, 2023 compared to the prior year. We constantly manage our cost-base and may engage in cost-savings initiatives and restructurings in order to improve our margins.
Retention Measures
To facilitate the retention of our employees, we have maintained our flexible work arrangements, where appropriate, made compensation adjustments, and provided additional benefits, including a 401(k) match for many of our U.S. support employees.
We have taken significant measures to develop a safe work environment for all employees, which is conducive to work in our office locations, particularly for front-office brokers and revenue generating employees, subject to applicable state and local regulatory requirements. We have established a more flexible hybrid approach in many instances for non-revenue generating roles or for roles which are not office dependent, where appropriate. We continue to offer employee assistance programs and additional avenues for mental health consultation and wellness. We continue to take significant steps to protect our employees and encourage them all to get vaccinated.
Performance-Based and Highly Retentive Compensation Structure
Many of our key brokers, salespeople, managers, technology professionals and other front office professionals have a substantial amount of their own capital invested in our business, aligning their interests with our stockholders. We believe that our emphasis on equity-based compensation promotes recruitment, motivation of our brokers and employees and alignment of interest with shareholders. Virtually all of our executives and front-office employees have equity stakes in the Company and generally receive grants of deferred equity as part of their compensation. We believe that having investments in us, our executives and key brokers and other employees feel a sense of responsibility for the health and performance of our business and have a strong incentive to maximize our revenues and profitability. As of December 31, 2023, our employees, executive officers and directors individually owned approximately 13% of our equity, on a fully diluted basis.
We currently issue RSUs, and in the case of certain U.K. employees who held partnership units prior to the Corporate Conversion, restricted stock awards, as well as other forms of equity-based compensation, to provide liquidity to our employees, to align the interests of our employees and management with those of common stockholders, to help motivate and retain key employees, and to encourage a collaborative culture that drives cross-selling and revenue growth. These awards contain extended vesting schedules which we consider to be highly retentive and that vary based upon compensation level and role (typically three-to-seven-year ratable vesting), which in most cases are largely dependent upon continued service.
Prior to the Corporate Conversion, we issued limited partnership units, as well as other forms of unit-based compensation, including grants of exchangeability of limited partnership units into shares of BGC Class A common stock and grants of shares of our restricted stock, to motivate and retain key employees. These limited partnership units, which could be redeemed at any time for zero, were subject to forfeiture if the non-compete, confidentiality or non-solicit provisions of the BGC Holdings Limited Partnership Agreement related to these awards were violated, were also extremely retentive. In addition, prior to the Corporate Conversion, we paid amounts due to a partner upon termination of service over a number of years in order to ensure compliance with partner obligations.
We also enter into various agreements with certain of our employees, and prior to the Corporate Conversion, partners whereby these individuals receive loans which may be either wholly or in part repaid from the distributions that the individuals receive on some or all of their LPUs in BGC Holdings and Newmark Holdings, prior to the Corporate Conversion, and by distributions that the individuals receive on some or all of their LPUs in Newmark Holdings and any dividends paid on participating RSUs and restricted stock awards, subsequent to the Corporate Conversion. Certain of these loans also may be either wholly or in part repaid from the proceeds of the sale of our employees’ shares of BGC Class A common stock. In addition, certain loans may be forgiven over a period of time. We believe that these loans incentivize and promote retention of our employees.
Compensation Recovery/Clawback Policy
The Company has adopted a Clawback Policy for its executive officers effective as of December 1, 2023, with retroactive applicability to October 2, 2023. The Clawback Policy applies to Incentive-Based Compensation. The Clawback Policy provides for recovery of Incentive-Based Compensation received by a covered person in the event of an accounting restatement due to material noncompliance with financial reporting requirements that is in excess of the Incentive-Based Compensation that such person would have received based upon the restated financial reporting measure. The Clawback Policy only applies to Incentive-Based Compensation and does not apply to compensation that is purely discretionary or purely based on subjective goals or goals unrelated to financial reporting measures.
Human Capital and Social Policies and Practices
We are committed to our people, our stockholders and the community as a whole. We have a variety of programs to incentivize and support our employees, from employee ownership to comprehensive benefits and training. We have a passionate commitment to charity.
Employee Diversity, Inclusion and Equal Opportunity
We believe that by cultivating a dynamic mix of people and ideas, we improve the performance of our business and enrich the experience of our employees. We are committed to equal opportunity, diversity and other policies and practices that seek to further our development of a diverse and inclusive workplace. We consider all qualified applicants for job openings and promotions without regard to race, color, religion or belief, sex, sexual orientation, gender identity or reassignment, national origin or ancestry, age, disability, service in the armed forces, pregnancy or maternity, familial status, marriage and civil partnership, genetic information or any other characteristic that has no bearing on the ability of employees to do their jobs well. We continue to develop initiatives to support these values.
Attracting and Retaining the Best Talent
Our recruitment, promotion and compensation processes are designed to enable us to treat employees fairly, and our compensation decisions are differentiated based on performance. Our success depends on our ability to attract and retain talented, productive and skilled brokers and technologists and other employees to transact with our customers in a challenging and regulated environment that is experiencing ever-increasing competition for talent. We are investing in creating a diverse, inclusive and incentivized work environment where our people can deliver their best work every day.
Talent remains at the core of who we are as a company, and we remain committed to having a culture built around inclusion which we expect will increase the diversity of our workforce. We continue to work to enhance our ability to attract, develop and retain top talent with an emphasis on increasing opportunities for representation of traditionally underrepresented groups at all levels of the organization, encompassing people early in their careers and experienced personnel, and hiring, retention, and development initiatives with a focus on diversity and inclusion. Our goal is to build an even more successful organization that more closely reflects our clients bases and the population at large.
Employee Resource Groups
In order to incentivize and enable our employees to grow both professionally and personally, we build employee resource groups. A number of initiatives across our geographic regions are in place to promote our corporate values and foster greater diversity and inclusion. Examples include a range of early career work experiences and internship programs focusing on diverse talent, mentorship programs, and initiatives to foster women’s leadership.
The Network of Women – The Network of Women (“NOW”) program supports the recruitment, development and retention of women across our organization. NOW strives to offer a variety of opportunities and tools to help our employees make new professional contacts, find mentors, and develop their careers with the goal of advancing our business reputation.
These events and activities also provide opportunities for our members to support one another through a valuable exchange of experiences, advice and best practices for career success.
As an organization dedicated to economic growth, opportunity, integrity, and commitment, we seek to empower women within BGC and within the communities we affect and serve as a business. The work of our long-standing Network of Women is a key driving force in accomplishing this goal.
The Rising Professionals League – The Rising Professionals League (“RPL”) was introduced to build upon the legacy of Cantor Fitzgerald by inspiring early career professionals to grow professionally and socially while promoting a cohesive environment and positively impacting the community. RPL strives to instill a strong sense of inclusion and belonging for early career professionals through a variety of opportunities that promote professional development and support the community through acts of thoughtful service.
Employee Engagement, Communication, Management and Leadership Training and Development
We are investing in our employees’ long-term development and engagement by delivering training and development programs and fostering a culture where our people can thrive and maximize their potential. We require annual regulatory and mandatory training in anti-money laundering and anti-crime, global sanctions, ethics, cyber-security and harassment prevention, among other topics. We also provide or support periodic job-specific and other developmental training for our employees so they can maximize their potential, as well as a tuition reimbursement program for eligible employees.
We provide virtual and in-person leadership training to managers on topics including management effectiveness, communication skills, interview skills and delivering effective performance evaluations, managing diverse teams and other topics. This training is supplemented by a library of online training courses that managers and employees have access to on a number of topics to assist them in their career development and, if applicable, management skills. Our individual business lines offer ongoing learning and development opportunities tied to deepening the understanding of the subject matter expertise of their professionals. We also have intern and early career programs throughout the year in various parts of our business.
Our success depends on employees’ understanding of how their work and engagement contribute to our strategy, culture, values, and regulatory environment. We use various channels to facilitate open and direct communication, including internal calls and meetings with employees, training and policy updates, employee resource groups such as NOW and RPL, and social and family outings and events. We have also rolled out organizational Core Values (Integrity, Commitment and Opportunity), appointed Culture Champions in our London office, and implemented other initiatives which seek to embed these values and drive an enhanced culture across our workforce.
Succession Planning
From time to time, the Board discusses succession planning, including our consideration of succession strategy, the impact of any potential absence due to illness or leave of certain key executive officers or employees, as well as competing demands on the time of certain of our executive officers who also provide services to Cantor, Newmark, and various other ventures and investments sponsored by Cantor. Our Board also discusses from time to time, as part of its succession planning, engagement and encouragement of future business leaders and the process of introducing directors to leaders in our business lines, including discussing business strategies and challenges with our existing senior business leaders. The Board may also discuss short-term succession in the event that certain of the senior executive officers should, on an interim or unexpected basis, become temporarily unable to fulfill their duties. The Board also considers hiring and retention of leaders required for the changing business landscape and to lead future business lines. At the business and departmental levels, managers discuss and identify potential talent, opportunities for employee growth, successors, and future leaders.
Environmental, Social and Governance (ESG) / Sustainability Information
We believe that our ESG policies and practices will create sustainable long-term value for BGC, our stockholders and other stakeholders, our clients and our employees while also helping us mitigate risks, reduce costs, protect brand value, and identify market opportunities.
In April 2021, we established a Board-level ESG Committee to provide oversight with respect to our ESG and sustainability policies and practices. The ESG Committee charter may be found on our website at www.bgcg.com/esg/governance under the heading “Independent Environmental, Social and Governance Committee.” With the Board’s and the ESG Committee’s oversight, we are embedding social and human capital, employment, environmental, sustainability, charitable and corporate governance policies and practices into our corporate strategy, compensation, disclosure, and goals to maintain and advance long-term stockholder value.
For more information about these topics, new and evolving initiatives and specific examples of policies and practices, see our website at www.bgcg.com/esg.
Our Environmental Focus, Environmental Markets and Sustainable Business Practices
We are focused on the environment and recognize the importance of treating our natural resources with the greatest respect, so that they are available to future generations. As a responsible business operating within financial services, we are actively aware of climate change and other major issues affecting the environment. Our philosophy is that long-term change in the way in which we use energy, and our collective impact on the environment, cannot happen without the involvement of the world’s capital markets.
Sustainable Business Practices
We aim to be a leading broker for the transition to a green economy, and we believe BGC Environmental Brokerage Services is a leader in the world’s environmental and green energy markets. Our Environmental Brokerage Services business, established in 2011, provides expert innovative carbon offset solutions and advice to the world’s green energy markets, from transactions and financing to technology and consulting. For decades, we have helped clients worldwide navigate complex financial requirements in order to achieve their environmental initiatives, thereby supporting our clients’ efforts to meet their emission reduction goals through the provision of brokerage services.
In 2023, we announced the launch of our Weather Derivatives business, expanding BGC’s brokerage business into the weather and climate space. The Weather Derivatives business helps market participants analyze climate-related risks and mitigate their financial exposure. We are providing liquidity to these increasingly important markets as the role of weather and climate change impacts the way risk is managed. The launch of this business highlights BGC’s commitment to expand and explore new opportunities across the global energy and commodities space.
For more information on BGC Environmental Brokerage Services, please visit www.bgcebs.com.
Workplace Strategies
In our workplaces, we are studying how to make our own contribution to state, national and global environmental initiatives and require the same of our vendors and suppliers when doing business with us. As part of this, we are considering how to minimize our future carbon footprint when planning office renovations and will continue to focus our attention in the near term on methods of reducing our greenhouse gas emissions, increasing use of renewable energy, conserving water, and reducing waste generation.
BGC supports sustainable business practices and is focused on the steps necessary to establish a sustainability program internally as we focus on our own energy usage. We believe it is our responsibility to improve energy efficiency and reduce energy consumption to protect the environment through continuous improvement of our energy use practices and increased scrutiny on the energy efficiency of the buildings we utilize for our space. We intend to continue to work on these initiatives. For more information about these initiatives as they evolve, visit our website at www.bgcg.com/esg/environmental.
To learn more about our policies and practices and our continuing efforts related to Human Capital Management, ESG and sustainability matters, please refer to the ESG and sustainability section of our website at www.bgcg.com/esg and to our periodic reports filed under the Exchange Act for further information. You may also find our Corporate Governance Guidelines, Code of Ethics, the charters of the committees of our Board of Directors, Hedging Policy, Environmental Policy, information about our charitable initiatives and other ESG and sustainability policies and practices on our website. The information contained on, or that may be accessed through, our websites or other websites referenced herein, is not part of, and not incorporated into, this document.
OUR ORGANIZATIONAL STRUCTURE
Dual Class Equity Structure of BGC Group, Inc. We have a dual class equity structure, consisting of shares of BGC Class A common stock and BGC Class B common stock. We expect to retain and have no plans to change our dual class structure.
BGC Class A common stock. Each share of BGC Class A common stock is generally entitled to one vote on matters submitted to a vote of our stockholders. As of December 31, 2023, there were 403.6 million shares of BGC Class A common stock issued and 390.1 million shares outstanding. On June 21, 2017, Cantor pledged 10.0 million shares of BGC Class A common stock in connection with a partner loan program. On November 23, 2018, those shares of BGC Class A common stock were converted into 10.0 million shares of BGC Class B common stock and remain pledged in connection with the partner loan program, as amended and restated effective as of October 5, 2023 with such modifications thereto as necessary to reflect the Corporate Conversion.
Prior to the Corporate Conversion, Cantor, CFGM and other Cantor affiliates were entitled to exchange BGC Partners Class A common stock into shares of BGC Partners Class B common stock from time to time, on a one-to-one basis, subject to adjustment. See Exchange Agreement with Cantor Prior to the Corporate Conversion” for more information.
From time to time, we may actively continue to repurchase shares of our Class A common stock including from Cantor, Newmark, our executive officers, other employees, partners and others.
BGC Class B common stock. Each share of BGC Class B common stock is generally entitled to the same rights as a share of BGC Class A common stock, except that, on matters submitted to a vote of our stockholders, each share of BGC Class B common stock is entitled to 10 votes. The BGC Class B common stock generally votes together with the BGC Class A common stock on all matters submitted to a vote of our stockholders. As of December 31, 2023, Cantor and CFGM held an aggregate of 96.3 million shares of BGC Class B common stock, representing 88.0% of the outstanding shares of BGC Class B common stock and approximately 64.8% of our total voting power. As of December 31, 2023, Mr. Lutnick and individuals related to Mr. Lutnick owned 13.1 million shares of our outstanding Class B common stock, representing 12.0% of the outstanding shares of BGC Class B common stock and approximately 8.9% of our total voting power. Together, Cantor, CFGM, Mr. Lutnick and individuals related to Mr. Lutnick owned 100.0% of the outstanding shares of BGC Class B common stock and approximately 73.7% of our total voting power.
Shares of BGC Class B common stock are convertible into shares of BGC Class A common stock at any time in the discretion of the holder on a one-for-one basis. Accordingly, if Cantor, CFGM, Mr. Lutnick and individuals related to Mr. Lutnick converted all of their BGC Class B common stock into BGC Class A common stock on December 31, 2023, Cantor would have held 18.7% of the voting power of our outstanding capital stock, CFGM would have held 0.6% of the voting power, Mr. Lutnick and individuals related to Mr. Lutnick would have held 6.4% of the voting power, and the public stockholders would have held 74.3% of the voting power of our outstanding capital stock (and Cantor and CFGM’s indirect economic interests in BGC U.S. and BGC Global would remain unchanged).
As a result of the Corporate Conversion, 64.0 million Cantor units, including 5.7 million purchased on June 30, 2023, were converted into shares of BGC Group Class B common stock, subject to the terms and conditions of the Corporate Conversion Agreement, provided that a portion of the 64.0 million shares of BGC Group Class B common stock issued to Cantor will exchange into BGC Group Class A common stock in the event that BGC Group does not issue at least $75,000,000 in shares of BGC Group Class A or B common stock in connection with certain acquisition transactions prior to July 1, 2030, the seventh anniversary of the Corporate Conversion.
On July 2, 2023, Cantor distributed an aggregate of 15.8 million shares of Class B common stock held by it in satisfaction of its remaining deferred share distribution obligations pursuant to the April 2008 distribution rights shares and the February 2012 distribution rights shares. 14.0 million of the July 2023 distribution shares were distributed to satisfy April 2008 distribution rights shares and 1.8 million of the July 2023 distribution shares were distributed to satisfy February 2012 distribution rights shares. 15.4 million of the July 2023 distribution shares will remain Class B common stock in the hands of the recipient, and 0.4 million of such shares were converted into an equivalent number of shares of Class A common stock in the hands of the recipient pursuant to the terms of BGC Group’s Amended and Restated Certificate of Incorporation. Upon distribution of the July 2023 distribution shares, Cantor satisfied all obligations to deliver shares of common stock to satisfy the April 2008 distribution rights shares and February 2012 distribution rights shares.
Exchange Agreement with Cantor Prior to the Corporate Conversion
On June 5, 2015, we entered into the Exchange Agreement with Cantor providing Cantor, CFGM and other Cantor affiliates entitled to hold BGC Partners Class B common stock the right to exchange BGC Partners Class A common stock into
shares of BGC Partners Class B common stock from time to time, on a one-to-one basis, subject to adjustment. As of December 31, 2023, Cantor and CFGM did not own any shares of BGC Partners Class A common stock. In connection with the Corporate Conversion on July 1, 2023, the Exchange Agreement with Cantor terminated in accordance with its own terms.
Amendments to the BGC Holdings Partnership Agreement Prior to the Corporate Conversion
On December 13, 2017, the Amended and Restated BGC Holdings Partnership Agreement was amended and restated a second time to include prior standalone amendments and to make certain other changes related to the Separation.
The BGC Holdings Partnership Agreement also removed certain classes of BGC Holdings units that were no longer outstanding, and permitted the general partner of BGC Holdings to determine the total number of authorized BGC Holdings units. The BGC Holdings Limited Partnership Agreement was approved by the Audit Committee of the Board of Directors of BGC Partners.
On March 10, 2023, BGC Holdings entered into the LPA Amendment. The LPA Amendment revised certain restrictive covenants pertaining to the “Partner Obligations” and “Competitive Activity” provisions in the BGC Holdings Partnership Agreement. Specifically, the LPA Amendment (i) reduced the length of the post-termination period during which a partner must refrain from soliciting or doing business with customers, soliciting employees, engaging in a “Competing Business,” or otherwise refraining from harming the partnership; and (ii) revised the scope of the non-compete under the “Partner Obligations” and “Competitive Activity” provisions in the BGC Holdings Limited Partnership Agreement to cover “Competing Businesses” (as defined therein) for which a partner performed the same or similar services (a) involving a product, product line or type, or service of a “Protected Affiliate” (as defined therein) within a specific geographic area, (b) involving a “Client” or a “Client Representative” (each as defined therein) of a Protected Affiliate, or (c) for which the likely disclosure of confidential information was inevitable. The LPA Amendment was approved by the Board of Directors and Audit and Compensation Committee of BGC Partners.
Classes of Founding/Working Partner Interests and Limited Partnership Units Prior to the Corporate Conversion
Prior to the Corporate Conversion, our executives and front-office employees held partnership stakes in us and our subsidiaries and generally received their equity compensation through LPUs. Upon the closing of the Corporate Conversion, the BGC Holdings Limited Partnership Agreement was terminated, and the former stockholders of BGC Partners and former limited partners of BGC Holdings now participate in the economics of the BGC businesses through BGC Group. Following the Corporate Conversion, the equity portion of our compensation structure is no longer based upon the issuance of partnership units but instead based upon the use of equity awards issued under the Equity Plan in order to incentivize and retain our employees, executive officers, and directors, such as RSUs.
Prior to the Corporate Conversion, while BGC Holdings limited partnership interests generally entitled our partners to participate in distributions of income from the operations of our business, upon leaving BGC Holdings (or upon any other redemption or purchase of such limited partnership interests as described below) any such partners were only entitled to receive over time, and provided he or she did not violate certain partner obligations, an amount for his or her BGC Holdings limited partnership interests that reflected such partner’s capital account or compensatory grant awards, excluding any goodwill or going concern value of our business, unless Cantor, in the case of the founding partners, and we, as the general partner of BGC Holdings at that time, otherwise determined. We also could have effected redemptions of BGC Holdings LPUs and FPUs and concurrently granted shares of our Class A common stock, or could have granted our partners the right to exchange their BGC Holdings limited partnership interests for shares of our Class A common stock (if, in the case of founding partners, Cantor so determined and, in the case of working partners and limited partnership unit holders, if we, as the BGC Holdings general partner at that time, with Cantor’s consent, determined otherwise) and thereby allowed them to realize any higher value associated with our Class A common stock. Similar provisions with respect to Newmark Holdings limited partnership interests are contained in the Newmark Holdings limited partnership agreement.
Limited partnership interests in BGC Holdings (prior to the Corporate Conversion) and Newmark Holdings (received in connection with the Spin-Off) consist of: (i) “founding/working partner units” held by limited partners who are employees of the relevant company; (ii) “limited partnership units,” which consist of a variety of units that are generally held by employees such as REUs, RPUs, PSUs, PSIs, PSEs, HDUs, U.K. LPUs, APSUs, APSIs, APSEs, AREUs, ARPUs and N Units; (iii) “Cantor units” which are the exchangeable limited partnership interests held by Cantor entities; and (iv) Preferred Units, which are working partner units that may be awarded to holders of, or contemporaneous with, the grant of certain limited partnership units. These Preferred Units carried the same name as the underlying unit, with the insertion of an additional “P” to designate them as Preferred Units. Such Preferred Units could not be made exchangeable into BGC Class A common stock and accordingly were not included in the fully diluted share count. Each quarter, the net profits of BGC Holdings were allocated to such Preferred Units at a rate of either 0.6875% (which is 2.75% per calendar year) of the allocation amount assigned to them based on their award price, or such other amount as set forth in the award documentation, before calculation and distribution of
the quarterly BGC Holdings distribution for the remaining BGC Holdings units. The Preferred Units were not entitled to participate in BGC Holdings distributions other than with respect to the Preferred Distribution.
Non-distributing partnership units, or N Units, carried the same name as the underlying unit with the insertion of an additional “N” to designate them as the N Unit type and were designated as NREUs, NPREUs, NLPUs, NPLPUs and NPPSUs. The N Units were not entitled to participate in BGC Holdings distributions, were not allocated any items of profit or loss and were not made exchangeable into shares of BGC Class A common stock. Subject to the approval of the Compensation Committee or its designee, certain N Units may have been converted into the underlying unit type (i.e., an NREU could be converted into an REU) and could then participate in BGC Holdings distributions, subject to terms and conditions determined by us as the general partner of BGC Holdings, in our sole discretion, including that the recipient continue to provide substantial services to us and comply with his or her partnership obligations.
Cantor’s Right to Purchase Cantor Units Prior to the Corporate Conversion
Prior to the Corporate Conversion, Cantor had the right to purchase Cantor units from BGC Holdings upon redemption of non-exchangeable FPUs redeemed by BGC Holdings upon termination or bankruptcy of the Founding/Working Partner. In addition, where either current, terminating, or terminated partners were permitted by the Company to exchange any portion of their FPUs and Cantor consented to such exchangeability, the Company would offer to Cantor the opportunity for Cantor to purchase the same number of Cantor units in BGC Holdings at the price that Cantor would have paid for Cantor units had the Company redeemed the FPUs. If Cantor acquired any Cantor units as a result of the purchase or redemption by BGC Holdings of any FPUs, Cantor would be entitled to the benefits (including distributions) of such units it acquired from the date of termination or bankruptcy of the applicable Founding/Working Partner.
On April 16, 2023, Cantor purchased from BGC Holdings an aggregate of (i) 533,757 Cantor units for aggregate consideration of $1,051,080 as a result of the redemption of 533,757 FPUs, and (ii) 85,775 Cantor units for aggregate consideration of $173,154 as a result of the exchange of 85,775 FPUs. On June 30, 2023, Cantor purchased from BGC Holdings an aggregate 143,885 Cantor units for aggregate consideration of $285,421 as a result of the redemption of 143,885 FPUs.
In connection with the Corporate Conversion, on June 30, 2023, Cantor purchased from BGC Holdings an aggregate of 5,605,547 Cantor units for aggregate consideration of $10,029,063 as a result of the redemption and exchange of the remaining 5,605,547 FPUs outstanding at that time. Following such purchases, there were no FPUs remaining in BGC Holdings.
BGC OpCos Partnership Structures
We are a holding company with no direct operations, and our business is operated through two operating partnerships, BGC U.S. OpCo, which holds our U.S. businesses, and BGC Global OpCo, which holds our non-U.S. businesses.
Prior to the Corporate Conversion, the limited partnership interests of the two operating partnerships were held by us and BGC Holdings, and the limited partnership interests of BGC Holdings were held by LPU holders, Founding Partners, and Cantor. We held the BGC Holdings general partnership interest and the BGC Holdings special voting limited partnership interest, which entitled us to remove and appoint the general partner of BGC Holdings, and served as the general partner of BGC Holdings, which entitled us to control BGC Holdings. BGC Holdings, in turn, held the BGC U.S. OpCo general partnership interest and the BGC U.S. OpCo special voting limited partnership interest, which entitled the holder thereof to remove and appoint the general partner of BGC U.S. OpCo, and the BGC Global OpCo general partnership interest and the BGC Global OpCo special voting limited partnership interest, which entitled the holder thereof to remove and appoint the general partner of BGC Global OpCo, and served as the general partner of BGC U.S. OpCo and BGC Global OpCo, all of which entitled BGC Holdings (and thereby us) to control each of BGC U.S. OpCo and BGC Global OpCo.
Since BGC Holdings held BGC U.S. OpCo limited partnership interests and BGC Global OpCo limited partnership interests, LPU holders, Founding Partners, and Cantor indirectly had interests in BGC U.S. OpCo limited partnership interests and BGC Global OpCo limited partnership interests. Further, in connection with the Separation and Distribution Agreement, limited partnership interests in Newmark Holdings were distributed to the holders of limited partnership interests in BGC Holdings, whereby each holder of BGC Holdings limited partnership interests who at that time held a BGC Holdings limited partnership interest received a corresponding Newmark Holdings limited partnership interest, equal in number to a BGC Holdings limited partnership interest divided by 2.2 (i.e., 0.4545 of a unit in Newmark Holdings). Accordingly, existing partners at the time of the Separation in BGC Holdings are also partners in Newmark Holdings and received corresponding units issued at the applicable ratio. Thus, such partners have an indirect interest in Newmark OpCo.
As a result of a series of transactions prior to and in anticipation of the Corporate Conversion, all BGC Holdings units held by Newmark employees were redeemed or exchanged, in each case, for shares of BGC Class A common stock or cash.
Upon the closing of the Corporate Conversion, the BGC Holdings Limited Partnership Agreement was terminated, we became the owner of all of the limited partnership interests of the two BGC operating partnerships, and the former stockholders of BGC Partners and former limited partners of BGC Holdings now participate in the economics of the BGC businesses through BGC Group.
Pre-Corporate Conversion Structure of BGC Partners, Inc. as of June 30, 2023
The diagram below reflects the ownership structure of BGC Partners and BGC Holdings as of June 30, 2023 and prior to the Corporate Conversion. The diagram does not reflect the various subsidiaries of BGC, BGC U.S. OpCo, BGC Global OpCo, or Cantor, or the noncontrolling interests in our consolidated subsidiaries that existed on June 30, 2023 other than Cantor’s units in BGC Holdings. The diagram also does not reflect certain BGC Holdings partnership units and RSUs as follows, in each case as of June 30, 2023: (a) 29.5 million Preferred Units, including Preferred N Units, granted and outstanding to BGC Holdings partners; (b) 39.2 million N Units, excluding Preferred N Units, granted and outstanding to BGC Holdings partners; (c) 22.5 million RSUs issued on June 30, 2023, in exchange for partners’ units in BGC Holdings; (d) 12.3 million RSUs issued prior to June 30, 2023; (e) RSU Tax Accounts associated with certain RSUs; (f) 1.7 million contingent shares issued in exchange for former partners’ units in BGC Holdings; and (g) 1.2 million contingent shares related to acquisitions.
The diagram reflects the following activity of BGC Class A common stock and BGC Holdings partnership unit activity from January 1, 2023 through June 30, 2023: (a) 16.1 million shares of BGC Class A common stock issued for vested N Units; (b) 2.4 million shares of BGC Class A common stock issued for vested RSUs; (c) an aggregate of 4.3 million limited partnership units granted by BGC Holdings; (d) 10.7 million shares of BGC Class A common stock repurchased by BGC
Partners; (e) 2.8 million shares of Class A common stock issued by BGC Partners under its acquisition shelf Registration Statement on Form S-4 (Registration No. 333-169232), of which there were no shares remaining available for issuance under such Registration Statement as of June 30, 2023, and 2.3 million shares of Class A common stock issued by BGC Partners under the acquisition shelf 2019 Form S-4 Registration Statement (Registration No. 333-233761) but not the 17.7 million of such shares remaining available for issuance by BGC Partners under such Registration Statement as of June 30, 2023; (f) 0.5 million limited partnership units forfeited; (g) 0.7 million limited partnership units related to prior period adjustments; (h) 0.8 million limited partnership units for vested N Units; and (i) 20 thousand shares issued by BGC Partners under its DRIP Registration Statement (Registration No. 333-173109), but not the 9.2 million of such shares remaining available for issuance by BGC Partners under the DRIP Registration Statement as of June 30, 2023.
Current Structure of BGC Group, Inc. as of December 31, 2023 (Following the Corporate Conversion)
The following diagram illustrates our organizational structure as of December 31, 2023. The diagram does not reflect the various subsidiaries of BGC Partners, BGC U.S. OpCo, BGC Global OpCo, or Cantor, or the noncontrolling interests in our consolidated subsidiaries. The diagram also does not reflect certain ownership of BGC Group as follows: (a) for purposes of economic percentages, 22.4 million shares of BGC Group Class A restricted common stock as these are not entitled to receive any dividends (however, these shares of BGC Group Class restricted common stock are included for voting power of BGC Group); (b) 11.1 million assumed RSUs; (c) 37.3 million RSUs converted from former partners’ units in BGC Holdings; (d) 16.3 million RSUs issued in relation to employee compensation; (e) 5.9 million contingent shares to be issued to terminated employees per their respective separation agreements; and (f) 0.8 million contingent shares issued in exchange for acquisition units.

* Percentage includes restricted shares issued in exchange for former partners’ units in BGC Holdings.
** BGC Partners is a wholly owned subsidiary of BGC Group and consolidated with other wholly and non-wholly owned subsidiaries.
*** Public stockholders includes unrestricted shares owned by employees, executives, and directors due to an inability to track such shares once they leave the Company’s transfer agent.
The diagram reflects the following activity of BGC Class A common stock, BGC Class B common stock, and BGC Holdings partnership unit activity from July 1, 2023 through December 31, 2023 as: (a) 64.0 million shares of BGC Class B common stock issued to Cantor in exchange for Cantor’s 64.0 million BGC Holdings partnership units; (b) 5.8 million shares of restricted BGC Class A common stock issued for limited partnership interests; (c) 15.8 million shares of BGC Class B common stock distributed by Cantor in satisfaction of its remaining deferred share distribution obligations pursuant to distribution rights
provided to certain current and former partners of Cantor; (d) the restrictions released on 9.3 million shares of BGC Class A common stock; (e) 0.4 million shares of BGC Class A common stock which were converted from 0.4 million shares of Class B common stock distributed by Cantor in satisfaction of its remaining deferred share distribution obligations pursuant to distribution rights provided to certain current and former partners of Cantor; (f) 12.6 million shares of BGC Class A common stock repurchased by us; and (g) 10.4 million shares of BGC Class A common stock issued for vested RSUs; (h) 0.4 million shares of BGC Class A common stock issued for contingent shares issued in exchange for acquisition units; and (i) 0.5 million shares of BGC Class A common stock issued for contingent shares issued in exchange for former partners’ units in BGC Holdings; (j) 1.2 million shares of BGC Class A restricted common stock forfeited by former partners and employees; (k) 2.5 million shares of BGC Class A common stock issued for compensation. No shares of Class A common stock were issued by us under our acquisition shelf 2019 Form S-4 Registration Statement (Registration No. 333-233761) between July 1, 2023 and December 31, 2023; 17.7 million of such shares remain available for issuance by us under such Registration Statement. Also, an immaterial number of shares of Class A common stock were issued by us under our DRIP Registration Statement (Registration No. 333-173109) between July 1, 2023 and December 31, 2023; 9.2 million of such shares remain available for issuance by us under the DRIP Registration Statement.
WHERE YOU CAN FIND MORE INFORMATION
We file annual, quarterly and current reports, proxy statements and other information with the SEC. These filings are available to the public from the SEC’s website at www.sec.gov.
Our website address is www.bgcg.com. Through our website, we make available, free of charge, the following documents as soon as reasonably practicable after they are electronically filed with, or furnished to, the SEC: our Annual Reports on Form 10‑K; our proxy statements for our annual and special stockholder meetings; our Quarterly Reports on Form 10-Q; our Current Reports on Form 8-K; Forms 3, 4 and 5 and Schedules 13D with respect to our securities filed on behalf of Cantor, CFGM, our directors and our executive officers; and amendments to those documents. Our website also contains additional information with respect to our industry and business. The information contained on, or that may be accessed through, our website is not part of, and is not incorporated into, this Annual Report on Form 10‑K.
ITEM 1A. RISK FACTORS
Any investment in shares of our Class A common stock, the BGC Group Notes, the BGC Partners Notes, or our other securities or those of BGC Partners involves risks and uncertainties. The following are important risks and uncertainties that could affect our business, but we do not ascribe any particular likelihood or probability to them unless specifically indicated. Before making an investment decision to purchase our securities or those of BGC Partners, you should carefully read and consider all of the risks and uncertainties described below, as well as other information included in this Annual Report on Form 10-K, including “Item 7–Management’s Discussion and Analysis of Financial Condition and Results of Operations” and the consolidated financial statements and related notes included herein. The occurrence of any of the following risks or additional risks and uncertainties that are currently immaterial or unknown could materially and adversely affect our business, financial condition, liquidity, result of operations, cash flows or prospects.
RISKS RELATED TO OUR BUSINESS
Risks Related to Global Economic and Market Conditions
Our business, financial condition, results of operations and prospects have been and may continue to be affected both positively and negatively by conditions in the global economy and financial markets generally.
Uncertain market, economic, and geopolitical conditions have in the past adversely affected and may in the future adversely affect our business. Such conditions and uncertainties include fluctuating levels of economic output, historic fluctuating interest rates and the impact on trading volumes, recently volatile interest and inflation rates, employment levels, consumer confidence levels, and fiscal and monetary policy. The economic policies of the current and next administration and Congress, including potential changes in interest rates and existing tax rates as well as potential changes in these factors as a result of the upcoming U.S. Presidential election may further change the regulatory and economic landscape. These conditions may directly and indirectly impact a number of factors in the global markets that may have a positive or negative effect on our operating results, including the levels of trading, investing, and origination activity in the financial markets, the valuations of financial instruments, changes in interest rates, changes in benchmarks, changes in and uncertainty regarding laws and regulations, substantial fluctuations in volume and commissions on securities and derivatives transactions, the absolute and relative level of currency rates and the actual and the perceived quality of issuers, borrowers and investors. For example, the
actions of the U.S. Federal Reserve and international central banking authorities directly impact our cost of capital and may impact the value of financial instruments we hold. In addition, changes in monetary policy may affect the credit quality of our customers. Changes in domestic and international monetary policy are beyond our control and difficult to predict.
Our revenues and profitability have historically declined and are likely to decline significantly during past and future periods of low trading volume in the financial markets in which we offer our products and services.
The global financial services markets are, by their nature, risky and volatile and are directly affected by many national and international factors that are beyond our control. Although we believe that meaningful interest rates may continue to positively impact trading volumes in many of our product offerings, any one of the following factors have caused and may in the future cause substantial changes in the U.S. and global financial markets, resulting in positive or negative impacts on transactional volume and profitability for our business. These factors include:
•volatile global interest rates;
•economic and geopolitical conditions and uncertainties in the United States, Europe, Asia and elsewhere in the world, including government deficits, debt and possible defaults, austerity measures, and changes in central bank and/or fiscal policies, including the level and timing of government debt issuances, purchases and outstanding amounts;
•possible political turmoil with respect to the U.S. government, the U.K., the EU and/or its member states, Hong Kong, China, Latin America or other major economies around the world;
•the effect of Federal Reserve Board and other central banks’ monetary policies, increased capital requirements for banks and other financial institutions, and other regulatory requirements;
•terrorism, war and other armed hostilities, such as the wars in Ukraine and Israel and other ongoing conflicts and hostilities in the Middle East, and measures taken in response thereto, including sanctions imposed by governments and related countersanctions;
•the impact of short-term or prolonged U.S. government shutdowns, elections or other political events;
•inflation and wavering institutional and consumer confidence levels in the economy;
•pandemics and other international health emergencies, including the combined impact of COVID-19 with the flu and other seasonal illnesses;
•the availability of capital for borrowings and investments by our clients and their customers;
•the level and volatility of foreign currency exchange rates and trading in certain equity, debt and commodity markets;
•the level and volatility of the difference between the yields on corporate securities and those on related benchmark securities; and
•margin requirements, capital requirements, credit availability, global supply chain issues and other liquidity concerns.
Low transaction volumes for any of our brokerage asset classes generally result in reduced revenues. Under these conditions, our profitability is adversely affected. In addition, although less common, some of our transaction revenues are determined on the basis of the value of transactions or on spreads. For these reasons, substantial decreases in trading volume, declining prices, and/or reduced spreads could have material adverse effects on our business, financial condition, results of operations and prospects.
Downgrades of sovereign credit ratings, sovereign debt crises, or a decrease in the integrity of capital markets may have material adverse effects on the financial markets and general economic conditions, as well as our businesses, financial condition, cash flows, results of operations and prospects.
Any further downgrades of the U.S. sovereign credit rating by one or more of the major credit rating agencies could have material adverse effects on financial markets and economic conditions in the U.S. and throughout the world. This in turn could have a material adverse impact on our business, financial condition, cash flows, results of operations, and prospects. The ultimate impacts of negative credit rating actions with respect to U.S. government obligations, the ultimate impacts on global financial markets and our business, financial condition, cash flows, results of operations, and prospects are unpredictable and may not be immediately apparent. Additionally, the negative impact on economic conditions and global financial markets from further sovereign debt concerns with respect to the U.K., the EU and/or its member states, Japan, China or other major economies could further adversely affect our businesses, financial condition, cash flows, results of operations and prospects. Concerns about the sovereign debt of certain major economies have caused uncertainty and disruption for financial markets
globally, and continued uncertainties loom over the outcome of various governments’ financial support programs and the possibility that EU member states or other major economies may experience similar financial troubles. Any further downgrades of the long-term sovereign credit rating of the U.S. or additional sovereign debt crises in major economies could cause disruption and volatility of financial markets globally and have material adverse effects on our business, financial condition, results of operations and prospects.
Actions taken by governments in response to inflation rates may have a material impact on our business.
Both domestic and international markets have recently experienced significant inflationary pressures and inflation rates in the U.S., as well as in other countries in which we operate, are currently expected to continue at elevated levels for at least the near-term. In response, the Federal Reserve in the U.S. and other central banks in various countries have raised, and may again raise, interest rates in response to concerns about inflation, which, coupled with reduced government spending and volatility in financial markets, may have the effect of further increasing economic uncertainty and heightening related risks. Interest rate increases or other government actions taken to reduce inflation could also result in recessionary pressures in many parts of the world. Additionally, these actions have affected FX volumes around the world, causing currency fluctuations and rapid changes in valuations that may make certain strategies less appealing for FX market participants. While higher interest rates have had and are expected to continue to have a positive impact on our revenues, currency fluctuations have affected, and may continue to affect, the reported value of our assets, liabilities, and cash flows.
Risks Related to New Opportunities/Possible Transactions and Hires
If we are unable to identify and successfully exploit new product, service and market opportunities, including through hiring new brokers, salespeople, managers, technology professionals and other front-office personnel, our business, financial condition, results of operations, cash flows and prospects could be materially adversely affected.
Because of significant competition in our market, our strategy is to broker more transactions, increase our share of existing markets and seek out new clients and markets through competitive or innovative new product offerings. We may face enhanced risks as these efforts to expand our business result in our transacting with a broader array of clients and expose us to new products and services and markets. Pursuing this strategy may also require significant management attention and hiring expense and potential costs and liability in any litigation or arbitration that may result. We may not be able to attract new clients or brokers, salespeople, managers, technology professionals or other front-office personnel or successfully enter new markets. If we are unable to identify and successfully exploit new product, service and market opportunities, our business, financial condition, results of operations and prospects could be materially adversely affected.
We may pursue opportunities including new business initiatives, strategic alliances, acquisitions, mergers, investments, dispositions, joint ventures or other growth opportunities or transformational transactions (including hiring new brokers and salespeople), which could present unforeseen integration obstacles or costs and could dilute our stockholders. We may also face competition in our acquisition strategy or new business plans, and such competition may limit such opportunities.
We have explored and continue to explore a wide range of strategic alliances, new business initiatives, mergers, investments, acquisitions and joint ventures with other financial services companies that have interests in related businesses or other strategic opportunities. Such transactions may be necessary in order for us to enter into or develop new products or services or markets, as well as to strengthen our current ones.
These opportunities and activities involve a number of risks and challenges, including:
•potential disruption of our ongoing businesses and product, service and market development and distraction of management;
•regulatory, financial, and operational risks associated with the launch of new initiatives which could impact the timeline, launch and operation of such initiatives, or which could require significant capital and significant efforts by management, including engaging partners on satisfactory terms and long lead times in order to scale a successful venture;
•the expansion of our cybersecurity processes to include new businesses, or the integration of the cybersecurity processes of acquired businesses, including internationally;
•increased focus on our Energy and Commodities business, including regulatory, financial, and operational risks associated with these initiatives;
•hiring, retaining and integrating personnel in the increasingly competitive marketplace for the most talented producers and managers;
•integrating administrative, operational, financial reporting, internal control, compliance, technology and other systems;
•increased scope, geographic diversity and complexity of our operations and, to the extent that we pursue opportunities internationally, exposure to political, economic, legal, regulatory, operational and other risks that are inherent in operating in a foreign country, including risks of possible nationalization and/or foreign ownership restrictions, expropriation, price controls, capital controls, foreign currency fluctuations, regulatory and tax requirements, economic and/or political instability, geographic, time zone, language and cultural differences among personnel in different areas of the world, exchange controls and other restrictive government actions, as well as the outbreak of hostilities;
•integrating accounting and financial systems and accounting policies and the related risk of having to restate our historical financial statements;
•potential dependence upon, and exposure to liability, loss or reputational damage relating to systems, controls and personnel that are not under our control;
•addition of business lines in which we have not previously engaged;
•potential unfavorable reactions to our strategy by our customers, counterparties, employees, and investors, or challenges to our strategy by our competitors;
•the upfront costs of building technology and establishing infrastructure to establish new business ventures;
•conflicts or disagreements between any strategic alliance or joint venture partner and us;
•exposure to potential unknown liabilities of any acquired business, strategic alliance or joint venture that are significantly larger than we anticipate at the time of acquisition, and unforeseen increased expenses or delays associated with acquisitions, including costs in excess of the cash transition costs that we estimate at the outset of a transaction;
•reduction in availability of financing due to credit ratings downgrades or defaults by us, in connection with these activities;
•a significant increase in the level of our indebtedness and adverse effects on our Liquidity in order to generate cash resources that may be required to effect acquisitions;
•dilution resulting from any issuances of shares of our Class A common stock in connection with these activities;
•a reduction of the diversification of our business resulting from any dispositions;
•the cost of rebranding and the impact on our market awareness of dispositions;
•litigation or regulatory scrutiny with respect to any such transactions, including any related party aspects of any proposed arrangements;
•the impact of any reduction in our asset base resulting from dispositions on our ability to obtain financing or the terms thereof; and
•a lag in the realization of financial benefits from these transactions and arrangements.
We face competition for acquisition targets, which may limit our number of acquisition and growth opportunities and may lead to higher acquisition prices or other less favorable terms. As we grow internationally, we may experience additional expenses or obstacles. There can be no assurance that we will be able to identify, acquire or profitably manage additional businesses or integrate successfully any acquired businesses without substantial costs, delays or other operational or financial difficulties.
In addition, the acquisition of regulated firms generally requires the consent of the home jurisdiction regulator in which the target and regulated subsidiaries are domiciled. In certain circumstances, one or more of these regulators may withhold their consent, impose restrictions or make their consent subject to conditions which may result in increased costs or delays.
Any future growth will be partially dependent upon the continued availability of suitable transactional candidates at favorable prices and valuations and upon advantageous terms and conditions, which may not be available to us, as well as sufficient liquidity to fund these transactions. Future transactions and any necessary related financings also may involve significant transaction-related expenses, which include payment of break-up fees, assumption of liabilities, including compensation, severance, lease termination, and other restructuring costs, and transaction and deferred financing costs, among
others. In addition, there can be no assurance that such transactions will be accretive or generate favorable operating margins. The success of these transactions will also be determined in part by the ongoing performance of the acquired companies and the acceptance of acquired employees of our equity-based compensation structure and other variables which may be different from the existing industry standards or practices at the acquired companies.
We will need to successfully manage the integration of recent and future acquisitions and future growth effectively. Such integration and additional growth may place a significant strain upon our management, administrative, operational, financial reporting, internal control and compliance infrastructure. Our ability to grow depends upon our ability to successfully hire, train, supervise and manage additional employees, expand our management, administrative, operational, financial reporting, compliance and other control systems effectively, allocate our human resources optimally, maintain clear lines of communication between our transactional and management functions and our finance and accounting functions, and manage the pressure on our management, administrative, operational, financial reporting, compliance and other control infrastructure. Additionally, managing future growth may be difficult due to new geographic locations, markets and business lines. We may not realize, or it may take an extended period of time to realize, the full benefits that we anticipate from strategic alliances, acquisitions, joint ventures or other growth opportunities. There can be no assurance that we will be able to accurately anticipate and respond to the changing demands we will face as we integrate recent future acquisitions and continue to expand our operations, and we may not be able to manage growth effectively or to achieve growth at all.
From time to time, we may also seek to dispose of portions of our businesses, or otherwise reduce our ownership, each of which could materially affect our cash flows and results of operations. Dispositions involve significant risks and uncertainties, such as the ability to sell such businesses at satisfactory prices and terms and in a timely manner (including long and costly sales processes and the possibility of lengthy and potentially unsuccessful attempts by a buyer to receive required regulatory approvals,) or at all, disruption to other parts of the business and distraction of management, loss of key employees or customers, and exposure to unanticipated liabilities or ongoing obligations to support the business following such dispositions. In addition, if such dispositions are not completed for any reason, the market price of our Class A common stock may reflect a market assumption that such transactions will occur, and a failure to complete such transactions could result in a decline in the market price of our Class A common stock. Any of these factors could have a material adverse effect on our business, financial condition, results of operations and prospects.
While we have limited offerings linked to cryptocurrencies, such offerings or any future expansion of such business could expose us to technology, regulatory and financial risks.
While we currently have limited offerings linked to cryptocurrencies in certain jurisdictions, we may expand the types of these offerings, the associated types of cryptocurrencies and the jurisdictions in which these offerings are offered. Specifically, BGC provides its cryptocurrency offerings through Lucera by providing connectivity, hosting and trading platforms and through kACE2, its analytics, pricing and distribution software.
The technology underlying cryptocurrencies and other similar digital assets is evolving at a rapid pace and may be vulnerable to cyberattacks or have other inherent weaknesses that are not yet apparent. There is a high degree of fraud, theft, cyberattacks and other forms of risk in the cryptocurrency space.
In addition, cryptocurrency markets experienced significant price fluctuations in recent years, and may continue to experience periods of extreme volatility again in the future. Recently, several entities in the digital asset industry have been, and may continue to be negatively affected, including to the point of insolvency. If such events impact our cryptocurrency offerings, we may experience material adverse effect on our business, financial condition, results of operations and prospects in the future.
In the U.S. the SEC, CFTC, state and federal agencies are reviewing virtual currency businesses and have and or may enact regulations that restrict business activities and or require additional licenses to conduct certain businesses. While the SEC has recently approved the listing and trading of a number of spot bitcoin ETPs, existing and future regulations may negatively impact our ability to offer different products in different regions and/or negatively impact our ability to deal with certain customers depending on where they are located. If licenses are required, it may take a considerable amount of time to obtain the necessary approvals from the respective regimes. Any of these factors could have a material adverse effect on our business, financial condition, results of operations and prospects in the future.
Risks Related to Liquidity, Funding and Indebtedness
We have debt, which could adversely affect our ability to raise additional capital and obtain or maintain favorable credit ratings, limit our ability to react to changes in the economy or our business, expose us to interest rate risk, and prevent us from meeting our obligations under our indebtedness.
Our indebtedness, which at December 31, 2023 was $1,183.5 million, may have important, adverse consequences to us and our investors, including:
•it may limit our ability to borrow money, dispose of assets or sell equity to fund our working capital, capital expenditures, dividend payments, debt service, strategic initiatives or other obligations or purposes;
•it may limit our flexibility in planning for, or reacting to, changes in the economy, the markets, regulatory requirements, our operations or business;
•our financial leverage may be higher than some of our competitors, which may place us at a competitive disadvantage;
•it may make us more vulnerable to downturns in the economy or our business;
•it may require a substantial portion of our cash flow from operations to make interest payments;
•it may make it more difficult for us to satisfy other obligations;
•it may increase the risk of a future downgrade of our credit ratings or otherwise impact our ability to obtain or maintain investment-grade credit ratings, which could increase future debt costs and limit the future availability of debt financing;
•we may not be able to borrow additional funds or refinance existing debt as needed or take advantage of business opportunities as they arise, pay cash dividends or repurchase shares of our Class A common stock; and
•there would be a material adverse effect on our business, financial condition, results of operations and prospects if we are unable to service our indebtedness or obtain additional financing or refinance our existing debt on terms acceptable to us.
To the extent that we incur additional indebtedness or seek to refinance our existing debt, the risks described above could increase. In addition, our actual cash requirements in the future may be greater than expected and may impact the rate at which we make payments of obligations or incur additional obligations. Our cash flow from operations may not be sufficient to service our outstanding debt or to repay outstanding debt as it becomes due, and we may not be able to borrow money, dispose of assets or otherwise raise funds on acceptable terms, or at all, to service or refinance our debt.
Some of our borrowings have variable interest rates. As a result, increases in market interest rates have had and may continue to have a material adverse effect on our interest expense.
A continued rise in interest rates could further increase our cost of funds, which could reduce our net income. In an effort to limit our exposure to interest rate fluctuations, we may rely on interest rate hedging or other interest rate risk management activities. These activities may limit our ability to participate in the benefits of lower interest rates with respect to the hedged borrowings. Adverse developments resulting from changes in interest rates or hedging transactions could have a material adverse effect on our business, financial condition, results of operations and prospects.
Some of our borrowings will mature in the near future. The BGC Group 3.750% Senior Notes and BGC Partners 3.750% Senior Notes each mature on October 1, 2024, and collectively have an outstanding aggregate principal amount of $300.0 million; the BGC Group 4.375% Senior Notes and BGC Partners 4.375% Senior Notes each mature on December 15, 2025, and collectively have an outstanding aggregate principal amount of $300.0 million; and the BGC Group 8.000% Senior Notes and the BGC Partners 8.000% Senior Notes each mature on May 25, 2028, and collectively have an outstanding aggregate principal amount of $350.0 million. Our ability to meet our payment and other obligations under our debt depends on our ability to generate and maintain significant cash flow in the near future or to access alternate sources of liquidity. This, to some extent, is subject to general economic, financial, competitive, legislative and regulatory factors as well as other factors that are beyond our control. We cannot assure you that our business will generate cash flow from operations, or that additional capital will be available to us, in an amount sufficient to enable us to meet our payment obligations under our borrowings and to fund other liquidity needs. If we are not able to generate sufficient cash flow to service our debt obligations and our unable to refinance our obligations on terms or at interest rates acceptable to us at all, we may need to sell assets, reduce or delay capital investments, or seek to raise additional capital. If we are unable to implement one or more of these alternatives, our cash flow may be significantly reduced, which could have a material adverse effect on our business, financial condition, results of operations and prospects.
We are dependent upon availability of adequate funding and liquidity to meet our clearing margin requirements, among other financial needs. Clearing margin is the amount of cash, guarantees or similar collateral that we must provide or deposit with our third-party clearing organizations in support of our obligations under contractual clearing arrangements with these organizations. Historically, these needs have been satisfied from internally generated funds and proceeds from debt and equity financings. We have also relied on arrangements with Cantor to clear certain of our transactions under the clearing agreement we entered into with Cantor in November 2008, which was amended in June 2020. Although we have historically been able to raise debt on acceptable terms, deterioration of the world’s credit markets could make it more difficult for us to
refinance or replace such indebtedness in a timely manner or on acceptable terms. Further, if for any reason we need to raise additional funds, including in order to meet regulatory capital requirements and/or clearing margin requirements arising from growth in our brokerage business, to complete acquisitions or otherwise, we may not be able to obtain additional financing when needed. If we cannot raise additional funds on acceptable terms, we may not be able to develop or enhance our business, take advantage of future growth opportunities or respond to competitive pressure or unanticipated requirements.
Our Revolving Credit Agreement contains restrictions that may limit our flexibility in operating our business.
Our Revolving Credit Agreement contains covenants that could impose operating and financial restrictions on us, including restrictions on our ability to, among other things and subject to certain exceptions:
•create liens on certain assets;
•incur additional debt;
•make significant investments and acquisitions;
•consolidate, merge, sell or otherwise dispose of all or substantially all of our assets;
•dispose of certain assets;
•pay additional dividends on or make additional distributions in respect of our capital stock or make restricted payments;
•repurchase shares of our Class A common stock;
•enter into certain transactions with our affiliates; and
•place restrictions on certain distributions from subsidiaries.
Indebtedness that we may enter into in the future, if any, could also contain similar or additional covenants or restrictions. Any of these restrictions could limit our ability to adequately plan for or react to market conditions and could otherwise restrict certain of our corporate activities. Any material failure to comply with these covenants could result in a default under the Revolving Credit Agreement as well as instruments governing our future indebtedness. Upon a material default, unless such default were cured by us or waived by lenders in accordance with the Revolving Credit Agreement, the lenders under such agreement could elect to invoke various remedies under the agreement, including potentially accelerating the payment of unpaid principal and interest, terminating their commitments or, however unlikely, potentially forcing us into bankruptcy or liquidation. In addition, a default or acceleration under such agreement could trigger a cross default under other agreements, including potential future debt arrangements. Although we believe that our operating results will be more than sufficient to meet all of these obligations, including potential future indebtedness, no assurance can be given that our operating results will be sufficient to service our indebtedness or to fund all of our other expenditures or to obtain additional or replacement financing on a timely basis and on reasonable terms in order to meet these requirements when due.
Credit ratings downgrades could adversely affect our cost of capital and the availability of debt financing.
Our credit ratings and associated outlooks are critical to our reputation and operational and financial success. Our credit ratings and associated outlooks are influenced by a number of factors, including: operating environment, regulatory environment, earnings and profitability trends, the rating agencies’ view of our funding and liquidity management practices, balance sheet size/composition and resulting leverage, cash flow coverage of interest, composition and size of the capital base, available liquidity, outstanding borrowing levels, our competitive position in the industry, our relationships in the industry, our relationship with Cantor, acquisitions or dispositions of assets and other matters. A credit rating and/or the associated outlook can be revised upward or downward at any time by a rating agency if such rating agency decides that circumstances of that company or related companies warrant such a change. Any adverse ratings change or a downgrade in the credit ratings of BGC, Cantor or any of their other affiliates, and/or the associated ratings outlooks could adversely affect the availability of debt financing to us on acceptable terms, as well as the cost and other terms upon which we may obtain any such financing. In addition, our credit ratings and associated outlooks may be important to clients of ours in certain markets and in certain transactions. A company’s contractual counterparties may, in certain circumstances, demand collateral in the event of a credit ratings or outlook downgrade of that company. Further, interest rates payable on our future or our and BGC Partners’ currently outstanding debt may increase in the event that our ratings decline; for example, under the terms of our and BGC Partners’ outstanding senior notes, a downgrade in our credit ratings by both Fitch Ratings Inc. and Standard & Poor’s would lead to an increase in the interest rates payable on those notes.
As of December 31, 2023, BGC Group’s public long-term credit ratings were BBB- from Fitch Ratings Inc. and S&P Global Ratings, BBB from Kroll Bond Rating Agency and BBB+ from Japan Credit Rating Agency, Ltd. and the associated outlooks on all the ratings were stable. No assurance can be given that the credit ratings will remain unchanged in the future.
Any negative change to our credit ratings and associated outlooks may restrict our ability to raise additional capital or refinance debt on favorable terms, and any resulting impacts on our funding access, liquidity or perceived creditworthiness among our clients, counterparties, lenders, investors, or other market participants could have a material adverse effect on our business, financial condition, results of operations and prospects. See “—Credit Risk— Credit ratings downgrades or defaults by us, Cantor or another large financial institution could adversely affect us or financial markets generally.”
Our acquisitions may require significant cash resources and may lead to a significant increase in the level of our indebtedness.
We may enter into short- or long-term financing arrangements in connection with acquisitions which may occur from time to time. In addition, we may incur substantial non-recurring transaction costs, including break-up fees, and assume new liabilities and expenses. The increased level of our consolidated indebtedness in connection with potential acquisitions may restrict our ability to raise additional capital on favorable terms, and such leverage, and any resulting liquidity or credit issues, could have a material adverse effect on our business, financial condition, results of operations and prospects.
We may incur substantially more debt or take other actions which would intensify the risks discussed herein.
We may incur substantial additional debt in the future, some of which may be secured debt. We are not restricted under the terms of our existing debt arrangements and instruments, including the indentures governing the BGC Group 3.750% Senior Notes, the BGC Group 4.375% Senior Notes, and the BGC Group 8.000% Senior Notes, or the indentures governing the BGC Partners senior notes, from incurring additional debt, securing existing or future debt (with certain exceptions, including to the extent already secured), recapitalizing our debt or taking a number of other actions that are not limited by the terms of our debt instruments that could have the effect of exacerbating the risks described herein.
Risks Related to Our Senior Notes
We may not have the funds necessary to repurchase the BGC Group 3.750% Senior Notes, the BGC Group 4.375% Senior Notes, and the BGC Group 8.000% Senior Notes, or the BGC Partners senior notes upon a change of control triggering event as required by the indentures governing these notes.
Upon the occurrence of a “change of control triggering event” (as defined in the indentures governing the BGC Group 3.750% Senior Notes, the BGC Group 4.375% Senior Notes, and the BGC Group 8.000% Senior Notes, and the indentures governing the BGC Partners senior notes), unless we have exercised our right to redeem such notes, holders of the notes will have the right to require us to repurchase all or any part of their notes at a price in cash equal to 101% of the then-outstanding aggregate principal amount of the notes repurchased plus accrued and unpaid interest, if any. There can be no assurance that we would have sufficient, readily available financial resources, or would be able to arrange financing, to repurchase the BGC Group 3.750% Senior Notes, the BGC Group 4.375% Senior Notes, and the BGC Group 8.000% Senior Notes, or the BGC Partners senior notes upon a “change of control triggering event.” A failure by us to repurchase the notes when required would result in an event of default with respect to the notes. In addition, such failure may also constitute an event of default and result in the effective acceleration of the maturity of our other then-existing indebtedness.
The requirement to offer to repurchase the BGC Group 3.750% Senior Notes, the BGC Group 4.375% Senior Notes, and the BGC Group 8.000% Senior Notes, or the BGC Partners senior notes upon a “change of control triggering event” may delay or prevent an otherwise beneficial takeover attempt of us.
The requirement to offer to repurchase the BGC Group 3.750% Senior Notes, the BGC Group 4.375% Senior Notes, and the BGC Group 8.000% Senior Notes, or the BGC Partners senior notes upon a “change of control triggering event” may in certain circumstances delay or prevent a takeover of us and/or the removal of incumbent management that might otherwise be beneficial to investors in our Class A common stock.
Risks Related to the Geographic Locations of Our Business
Our business is geographically concentrated and could be significantly affected by any adverse change in the regions in which we operate.
Historically, our business operations have been substantially located in the U.S. and the U.K. While we are expanding our business to new geographic areas, we are still highly concentrated in these areas. Because we derived approximately 35.8% and approximately 32.0% of our total revenues on a consolidated basis for the year ended December 31, 2023 from our operations in the U.K. and the U.S., respectively, our business is exposed to adverse regulatory and competitive changes, economic downturns and changes in political conditions in these countries. If we are unable to identify and successfully manage
or mitigate these risks, our business, financial condition, results of operations and prospects could be materially adversely affected.
The U.K. exit from the EU could materially adversely impact our customers, counterparties, business, financial condition, results of operations and prospects.
On January 1, 2021, the U.K. formally left the EU and U.K.-EU trade became subject to a new agreement that was concluded in December of 2020. The exit from the EU is commonly referred to as Brexit. Financial services fall outside of the scope of this trade agreement. Instead, the relationship will largely be determined by a series of “equivalence decisions,” each of which would grant mutual market access for a limited subset of financial services where either party finds the other party has a regulatory regime that achieves similar outcomes to its own. It is currently unknown if or when equivalence decisions will be taken. In March 2021, the U.K. and EU agreed a Memorandum of Understanding on Financial Services Regulatory Cooperation which creates a structure for dialogue but does not include commitments on equivalence.
We implemented plans to ensure continuity of service in Europe and continue to have regulated offices in place in many of the major European markets. As part of our ongoing Brexit strategy, ownership of BGC Madrid, Copenhagen and Frankfurt & GFI Paris, Madrid and Dublin branches was transferred to Aurel BGC SAS (a French-based operation and therefore based in the EU) in July 2020. We have been generally increasing our footprint in the EU which includes the establishment of a new branch office of Aurel BGC SAS in Milan and a new office in Monaco under a new local Monaco subsidiary.
Regardless of these and other mitigating measures, our European headquarters and largest operations are in London, and market access risks and uncertainties have had and could continue to have a material adverse effect on our customers, counterparties, business, financial condition, results of operations and prospects. Furthermore, in the future the U.K. and EU’s regulation may diverge, which could disrupt and increase the costs of our operations, and result in a loss of existing levels of cross-border market access.
Risks Related to Our Intellectual Property
We may not be able to protect our intellectual property rights or may be prevented from using intellectual property necessary for our business.
Our success is dependent, in part, upon our intellectual property, including our proprietary technology. We rely primarily on trade secret, contract, patent, copyright, and trademark law in the U.S. and other jurisdictions as well as confidentiality procedures and contractual provisions to establish and protect our intellectual property rights to proprietary technologies, products, services or methods, and our brands. For example, we regularly file patent applications to protect inventions arising from our research and development, and we are currently pursuing patent applications around the world. We also control access to our proprietary technology and enter into confidentiality and invention assignment agreements with our employees and consultants and confidentiality agreements with other third parties. Protecting our intellectual property rights is costly and time consuming.
Unauthorized use of our intellectual property could make it more expensive to do business and harm our operating results. We cannot ensure that our intellectual property rights are sufficient to protect our competitive advantages or that any particular patent, copyright or trademark is valid and enforceable, and all patents ultimately expire. In addition, the laws of some foreign countries may not protect our intellectual property rights to the same extent as the laws in the U.S., or at all. Any significant impairment of our intellectual property rights could harm our business or our ability to compete.
Many companies, including those in the computer and financial services industries own large numbers of patents, copyrights, and trademarks and sometimes file lawsuits based on allegations of infringement or other violations of intellectual property rights. In addition, there has been a proliferation of patents applicable to these industries and a substantial increase in the number of such patent applications filed. Under current law, U.S. patent applications typically remain secret for 18 months or, in some cases, until a patent is issued. Because of technological changes in these industries, patent coverage, and the issuance of new patents, it is possible certain components of our products and services may unknowingly infringe existing patents or other intellectual property rights of others. Although we have taken steps to protect ourselves, there can be no assurance that we will be aware of all patents, copyrights or trademarks that may pose a risk of infringement by our products and services. Generally, it is not economically practicable to determine in advance whether our products or services may infringe the present or future rights of others.
Accordingly, we may face claims of infringement or other violations of intellectual property rights that could interfere with our ability to use intellectual property or technology that is material to our business. In addition, restrictions on the distribution of some of the market data generated by our brokerage desks could limit the comprehensiveness and quality of the
data we are able to distribute or sell. The number of such third-party claims may grow. Our technologies may not be able to withstand such third-party claims or rights against their use.
We may have to rely on litigation to enforce our intellectual property rights, protect our trade secrets, determine the validity and scope of the rights of others or defend against claims of infringement or invalidity. Any such claims or litigation, whether successful or unsuccessful, could result in substantial costs, and the diversion of resources and the attention of management, any of which could materially negatively affect our business. Responding to these claims could also require us to enter into royalty or licensing agreements with the third parties claiming infringement, stop selling or redesign affected products or services or pay damages on our own behalf or to satisfy indemnification commitments with our customers. Such royalty or licensing agreements, if available, may not be available on terms acceptable to us, and may negatively affect our business, financial condition, results of operations and prospects.
If our licenses or services from third parties are terminated or adversely changed or amended or contain material defects or errors, or if any of these third parties were to cease doing business or if products or services offered by third parties were to contain material defects or errors, our ability to operate our business may be materially adversely affected.
We license databases, software and services from third parties, much of which is integral to our systems and our business. The licenses are terminable if we breach or have been perceived to have breached our obligations under the license agreements. If any material licenses were terminated or adversely changed or amended, if any of these third parties were to cease doing business or if any licensed software or databases licensed by these third parties were to contain material defects or errors, we may be forced to spend significant time and money to replace the licensed software and databases, and our ability to operate our business may be materially adversely affected. Further, any errors or defects in third-party services or products (including hardware, software, databases, cloud computing and other platforms and systems) or in services or products that we develop ourselves, could result in errors in, or a failure of our services or products, which could harm our business. Although we take steps to locate replacements, there can be no assurance that the necessary replacements will be available on acceptable terms, if at all. There can be no assurance that we will have an ongoing license to use all intellectual property which our systems require, the failure of which could have a material adverse effect on our business, financial condition, results of operations and prospects.
Risks Related to Our IT Systems and Cybersecurity
Defects or disruptions in our technology or services could diminish demand for our products and services and subject us to liability.
Because our technology, products and services are complex and use or incorporate a variety of computer hardware, software and databases, both developed in-house and acquired from third party vendors, our technology, products and services may have errors or defects. Errors and defects could result in unanticipated downtime or failure and could cause financial loss and harm to our reputation and our business. We have from time to time found defects and errors in our technology, products and service and defects and errors in our technology, products or services may be detected in the future. In addition, our customers may use our technology, products and services in unanticipated ways that may cause a disruption for other customers. As we acquire companies, we may encounter difficulty in integrating the acquired technologies, products and services, and maintaining the quality standards that are consistent with our technology, products and services. Since our customers use our technology, products and services for important aspects of their business and for financial transactions, any errors, defects, or disruptions in such technology, products and services or other performance problems with our technology, products and services could subject our customers to harm and hurt our reputation.
Malicious cyber-attacks and other adverse events could disrupt our business, result in the disclosure of confidential information, damage our reputation and cause losses or regulatory penalties.
Our businesses require us to process and monitor, on a daily basis, a very large number of transactions, many of which are highly complex, across numerous and diverse markets in many currencies. Developing and maintaining our operational systems and infrastructure are challenging, particularly as a result of us and our clients entering into new businesses, jurisdictions and regulatory regimes, rapidly evolving legal and regulatory requirements and technological shifts. Our financial, accounting, data processing or other operating and compliance systems and facilities may fail to operate properly or become disabled as a result of events that are wholly or partially beyond our control, including malicious cyber-attacks or other adverse events, which may adversely affect our ability to process these transactions or provide services or products.
In addition, our operations rely on the secure processing, storage and transmission of confidential and other information on our computer systems and networks. Although we take protective measures, such as software programs, firewalls and similar technology, to maintain the confidentiality, integrity and availability of our and our customers’
information, and endeavor to modify these protective measures as circumstances warrant, the nature of cyber threats continues to evolve. As a result, our computer systems, software and networks may be vulnerable to unauthorized access, loss or destruction of data (including confidential customer information), account takeovers, unavailability or disruption of service, computer viruses, acts of vandalism, or other malicious code, ransomware, hacking, phishing and other cyber-attacks and other adverse events that could have an adverse security impact. Additionally, we may be vulnerable to cybersecurity attacks utilizing emerging technologies, such as artificial intelligence. Despite the defensive measures we have taken, these threats may come from external forces, such as governments, nation-state actors, organized crime, hackers, and other third parties, or may originate internally from within us. Given the high volume of transactions involved in our business, certain errors may be repeated or compounded before they are discovered and rectified.
We also face the risk of operational disruption, failure, termination or capacity constraints of any of the third parties that facilitate our business activities, including vendors, customers, counterparties, exchanges, clearing agents, clearinghouses or other financial intermediaries. Such parties could also be the source of a cyber-attack on or breach of our operational systems, network, data or infrastructure. Malicious actors may also attempt to compromise or induce our employees, clients or other users of our systems to disclose sensitive information or provide access to our data, and these types of risks may be difficult to detect or prevent.
There have been an increasing number of ransomware, hacking, phishing and other cyber-attacks in recent years in various industries, including ours, and cybersecurity risk management has been the subject of increasing focus by our regulators. Like other companies, we have on occasion experienced, and may continue to experience, threats to our systems, including viruses, phishing and other cyber-attacks. The number and complexity of these threats continue to increase over time. The techniques used in these attacks are increasingly sophisticated, change frequently and are often not recognized until launched. If one or more cyber-attacks occur, it could potentially jeopardize the confidential, proprietary and other information processed and stored in, and transmitted through, our computer systems and networks, or otherwise cause interruptions or malfunctions in our, as well as our customers’ or other third parties’ operations, which could result in reputational damage, financial losses, customer dissatisfaction and/or regulatory penalties, which may not in all cases be covered by insurance. If an actual, threatened or perceived cyber-attack or breach of our security occurs, our clients could lose confidence in our platforms and solutions, security measures and reliability, which would materially harm our ability to retain existing clients and gain new clients. As a result of any such attack or breach, we may be required to expend significant resources to repair system, network or infrastructure damage and to protect against the threat of future cyber-attacks or security breaches. We could also face litigation or other claims from impacted individuals as well as substantial regulatory sanctions or fines.
The extent of a particular cyber-attack and the steps that we may need to take to investigate the attack may not be immediately clear, and it may take a significant amount of time before such an investigation can be completed and full and reliable information about the attack is known. While such an investigation is ongoing, we may not necessarily know the full extent of the harm caused by the cyber-attack, and any resulting damage may continue to spread. Furthermore, it may not be clear how best to contain and remediate the harm caused by the cyber-attack, and certain errors or actions could be repeated or compounded before they are discovered and remediated. Any or all of these factors could further increase the costs and consequences of a cyber-attack.
Our regulators in recent years have increased their examination and enforcement focus on all matters of our business, especially matters relating to cybersecurity threats, including the assessment of firms’ vulnerability to cyber-attacks. In particular, regulatory concerns have been raised about firms establishing effective cybersecurity governance and risk management policies, practices and procedures that enable the identification of risks, testing and monitoring of the effectiveness of such procedures and adaptation to address any weaknesses; protecting firm networks and information; data loss prevention, identifying and addressing risk associated with remote access to client information and fund transfer requests; identifying and addressing risks associated with customers’ business partners, counterparties, vendors, and other third parties, including exchanges and clearing organizations; preventing and detecting unauthorized access or activities; adopting effective mitigation and business continuity plans to timely and effectively address the impact of cybersecurity breaches; and establishing protocols for reporting cybersecurity incidents. As we enter new jurisdictions or different product area verticals, we may be subject to new areas of risk or to cyber-attacks in areas in which we have less familiarity and tools. A technological breakdown could also interfere with our ability to comply with financial reporting requirements. While any insurance that we may have that covers a specific cybersecurity incident may help to prevent the realization of a significant loss from the incident, it would not protect us from the effects of adverse regulatory actions that may result from the incident or a finding that we had inadequate cybersecurity controls, including the reputational harm that could result from such regulatory actions.
Additionally, data privacy is subject to frequently changing rules and regulations in countries where we do business. Rights in relation to an individual’s personal data in the EU and U.K. are governed respectively by the GDPR in the EU and the equivalent Data Protection Act 2018 in the U.K. We are subject compliance obligations in relation to such personal data and the possibility of significant financial penalties for non-compliance. We are also subject to certain U.S. federal and state laws governing the protection of personal data. These laws and regulations are increasing in complexity and number. In addition to
the increased cost of compliance, our failure to successfully implement or comply with appropriate processes to adhere to the GDPR and other laws and regulations relating to personal data could result in substantial financial penalties for non-compliance, expose us to litigation risk and harm our reputation.
The SEC recently adopted new rules that state that, as a public company, we are required to disclose certain of our processes that relate to cybersecurity and to disclose information relating to material cyber-attacks or other information security breaches. While we view cybersecurity as a top priority, developing and maintaining our operational systems and infrastructure is challenging, particularly as a result of rapidly evolving legal and regulatory requirements and technological shifts. Our financial, accounting, data processing or other operating and compliance systems and facilities may fail to operate properly or become disabled as a result of events that are wholly or partially beyond our control, such as a malicious cyber-attack or other adverse events, which may adversely affect our ability to provide services. Any such cyber incidents involving our computer systems and networks, or those of third parties important to our business, could have a material adverse effect on our business, financial condition, results of operations and prospects.
We may use artificial intelligence in our business, and challenges with properly managing its use could result in competitive harm, regulatory action, legal liability and brand or reputational harm.
We are developing and may use artificial intelligence, including, without limitation, machine learning and generative artificial intelligence (collectively, “AI”) in our business and integrate AI into our platforms, products, offerings and services. Such use may present legal, regulatory and other challenges that could subject us to competitive harm, regulatory action, legal liability and brand or reputational harm. If the output of any AI integrated into our platforms, products, offerings or services are or alleged to be deficient, inaccurate, infringing, violative of third-party rights or biased, our business, financial condition, and results of operations may be adversely affected.
Our success and ability to remain competitive in the industry in which we operate requires adapting to technological developments and evolving industry standards, including in the field of AI. Our competitors or other third parties may incorporate AI into their products or services more quickly or more successfully than us, which could make our products and services obsolete, impair our ability to compete effectively and adversely affect our business. Moreover, use of third-party AI tools could lead to the inadvertent disclosure of confidential and proprietary information, which could put us at a competitive disadvantage and adversely affect our proprietary rights, business and financial condition.
As AI capabilities improve and are increasingly adopted, we may also become more vulnerable to cybersecurity attacks that use AI. Such cybersecurity attacks could compromise our intellectual property and other sensitive information, be costly to remediate and cause significant damage to our business, reputation and operations.
Risks Relating to Our Key Personnel and Employee Turnover
The loss of one or more of our key executives, the development of future talent and the ability of certain key employees to devote adequate time and attention to us are a key part of the success of our business, and failure to continue to employ and have the benefit of these executives may adversely affect our business and prospects.
Our people are our most important resource. We must retain the services of our key employees and strategically recruit and hire new talented employees to attract customer transactions. Further, as we diversify into future business lines or geographic regions, hiring and engagement of effective management in these areas will impact our future success. See “Item 1-Business-Human Capital Management.” If our retention efforts are not successful or our turnover rate increases in the future, our business, results of operations and financial condition could be materially adversely affected.
Effective succession planning is also important to our long-term success. Failure to transition smoothly and effectively transfer knowledge to future executive officers and key employees could hinder our strategic planning and execution. From time to time, senior management, outside directors or other key employees may leave our Company or be absent due to illness or other factors. While we strive to reduce the negative impact of such changes, losing certain key employees could result in significant disruptions to our operations. Hiring, training, and successfully integrating replacement critical personnel is time consuming and, if unsuccessful could disrupt our operations, and as a result could materially adversely affect our business, financial condition, results of operations and prospects.
Howard W. Lutnick, who serves as our Chief Executive Officer and as Chairman of us and Executive Chairman of Newmark, is also the Chairman of the Board, President and Chief Executive Officer of Cantor and Chairman, Chief Executive Officer, President, director and sole shareholder of CFGM, the managing general partner of Cantor. Stephen M. Merkel, our Executive Vice President and General Counsel, is employed as Executive Managing Director, General Counsel and Secretary of Cantor and Executive Vice President and Chief Legal Officer of Newmark. In addition, Messrs. Lutnick and Merkel also hold offices at various other affiliates of Cantor. These key employees are not subject to employment agreements with us or any of our subsidiaries.
Currently, Mr. Lutnick expects to spend approximately 50% of his working time and Mr. Merkel expects to spend approximately 35% of his working time on our matters. These percentages may vary depending on business developments, strategic initiatives or acquisition activity at us or Newmark or Cantor or any of our or their other affiliates, including SPACs. As a result, these key employees dedicate only a portion of their professional efforts to our business and operations, and there is no contractual obligation for them to spend a specific amount of their time with us and/or Newmark or Cantor and their respective affiliates. These key employees may not be able to dedicate adequate time and attention to our business and operations, and we could experience an adverse effect on our operations due to the demands placed on these members of our management team by their other professional obligations. In addition, these key employees’ other responsibilities could cause conflicts of interest with us. Should Mr. Lutnick or our other most senior executives leave or otherwise become unavailable to render services to us, their loss could disrupt our operations, adversely impact employee retention and morale, and seriously harm our business.
We may be unable to enforce post-employment restrictive covenants applicable to our employees.
Certain of our key employees and officers are subject to post-employment restrictive covenants, including non-competition agreements, in connection with their employment agreements. While we have had success in responding to challenges to certain of our non-compete provisions, there can be no assurance that our non-competition agreements will be found enforceable if challenged in certain states, including states that generally do not enforce post-employment restrictive covenants. In 2023, the Federal Trade Commission proposed a rule that would render non-competition clauses unenforceable in certain situations, and is expected to vote on its proposed rule in April of this year. If such a rule were passed (in any form) and upheld by the courts, it could have a material adverse impact on any applicable post-employment restrictive covenants currently in place. Additionally, the Newmark Holdings limited partnership agreements, to the extent that our executive officers and employees continue to hold Newmark Holdings limited partnership units, which include non-competition and other arrangements applicable to our key employees who are limited partners of Newmark Holdings, may not prevent our key employees, including Messrs. Lutnick and Merkel, whose employment by Cantor is not subject to these provisions in the limited partnership agreements, from resigning or competing against us.
In addition, our success has largely been dependent on the efforts of Mr. Lutnick and other executive officers. Should Mr. Lutnick or our other most senior executives leave or otherwise become unavailable to render services to us, their loss could disrupt our operations, adversely impact employee retention and morale, and seriously harm our business.
Should any of our key employees join an existing competitor, form a competing company, offer services to Cantor or any affiliates that compete with our products, services or otherwise leave us, some of our customers could choose to use the services of that competitor or another competitor instead of our services, which could adversely affect our revenues and as a result could materially adversely affect our business, financial condition, results of operations and prospects.
Risks Related to Internal Controls
If we fail to implement and maintain an effective internal control environment, our operations, reputation and stock price could suffer, we may need to restate our financial statements, and we may be delayed or prevented from accessing the capital markets.
As a public company, we are required, under Section 404 of the Sarbanes-Oxley Act, to furnish a report by management on, among other things, the effectiveness of our internal control over financial reporting. This assessment is required to include disclosure of any material weaknesses identified by our management in our key internal controls over financial reporting. A material weakness is a control deficiency or combination of control deficiencies that results in more than a remote likelihood that a material misstatement of annual or interim financial statements will not be prevented or detected. To ensure compliance with Section 404, we will continue to evaluate our key internal controls over financial reporting, including with respect to acquisitions.
Internal controls over financial reporting, no matter how well designed, have inherent limitations. Therefore, internal controls determined to be effective can provide only reasonable assurance with respect to financial statement preparation and may not prevent or detect all misstatements. Due to the inherent limitations in all control systems, no evaluation of controls can provide absolute assurance that all control issues and instances of fraud, if any, have been detected. These inherent limitations include the realities that judgments in decision-making can be faulty, and that breakdowns can occur because of simple error or mistake. Additionally, controls can be circumvented by the individual acts of some persons, by collusion of two or more people or by management override of the controls. Moreover, projections of any evaluation of effectiveness to future periods are subject to the risk that controls may become inadequate due to changes in conditions, or that the degree of compliance with the policies or procedures may deteriorate. As such, we could lose investor confidence in the accuracy and completeness of our financial reports, which may have a material adverse effect on our reputation and stock price.
Our ability to identify and remediate any material weaknesses in our internal controls over financial reporting could affect our ability to prepare financial reports in a timely manner, control our policies, procedures, operations and assets, assess and manage our operational, regulatory and financial risks, and integrate our acquired businesses. Similarly, we need to effectively manage any growth that we achieve in such a way as to ensure continuing compliance with all applicable control, financial reporting and legal and regulatory requirements. Any material failure to ensure full compliance with control and financial reporting requirements could result in restatement of our financial statements, delay or prevent us from accessing the capital markets and harm our reputation and/or the market price for our Class A common stock.
Risks Related to Seasonality
The financial markets in which we operate are generally affected by seasonality, which could have a material adverse effect on our results of operations in a given period.
Traditionally, the financial markets around the world experience lower volume during the summer and at the end of the year due to a general slowdown in the business environment around holiday seasons, and, therefore, our transaction volume levels may decrease during those periods. The timing of local holidays also affects transaction volumes. These factors could have a material effect on our results of operations in any given period.
The seasonality of our business makes it difficult to determine during the course of the year whether planned results will be achieved and to adjust to changes in expectations. To the extent that we are not able to identify and adjust for changes in expectations or we are confronted with negative conditions that inordinately impact seasonal norms, our business, financial condition, results of operations and prospects could be materially adversely affected.
Risks Related to Regulatory and Legal Compliance
The financial services industry in general faces potential regulatory, litigation and/or criminal risks that may result in damages or fines or other penalties as well as costs, and we may face damage to our professional reputation and legal liability if our products and services are not regarded as satisfactory, our employees do not adhere to all applicable legal and professional standards, or for other reasons, all of which could have a material adverse effect on our business, financial condition, results of operations and prospects.
Many aspects of our current business involve substantial risks of liability. In the normal course of business, we have been a party to investigations, administrative proceedings, lawsuits, arbitrations, and other actions involving primarily claims for damages. In certain circumstances, we could also face potential criminal investigations, enforcement actions or liability, including fines or other penalties. Examinations, inspections, regulatory inquiries and subpoenas or other requests for information or testimony may cause us to incur significant expenses, including fees for legal representation and other professional advisors and costs associated with document production and remediation efforts. Such regulatory, legal, or other actions may also be directed at certain executives or employees who may be critical to our business or to particular brokerage desks. The risks associated with such matters often may be difficult to assess or quantify, and their existence and magnitude often remain unknown for substantial periods of time. The expansion of our businesses, including into new areas, imposes additional risks of liability.
A settlement of, or judgment related to, any such matters could result in regulatory, civil or criminal liability, fines, penalties, restrictions or limitations on our operations and activities and other sanctions and could otherwise have a material adverse effect on our business, results of operations, financial condition and prospects. Any such action could also cause us significant reputational harm, which, in turn, could seriously harm us. In addition, regardless of the outcome of such matters, we may incur significant legal and other costs, including substantial management time, dealing with such matters, even if we are not a party to the litigation or a target of the inquiry.
We depend to a large extent on our relationships with our customers and our reputation for integrity and high-caliber professional services to attract and retain customers. We are subject to the risk of failure of our employees to comply with applicable laws, rules and regulations or to be adequately supervised by their managers, and to the extent that such individuals do not meet these requirements, we may be subject to the risk of fines or other penalties as well as reputational risk. It is not always possible to deter and detect employee misconduct or fraud. While we have various supervisory systems and compliance processes and procedures in place, and seek to mitigate applicable risks, the precautions we take to deter and detect and prevent this activity may not be effective in all cases. As a result, if our customers are not satisfied with our products or services, or our employees do not adhere to all applicable legal and professional standards, such matters may be more damaging to our business than to other types of businesses. Significant regulatory action or substantial legal liability against us could have a material adverse effect on our business, financial condition, results of operations and prospects, or cause significant reputational damage to us, which could seriously harm us.
We are subject to regulatory capital requirements on our regulated business, and a significant operating loss or any extraordinary charge against capital could materially adversely affect our ability to expand or, depending upon the magnitude of the loss or charge, even to maintain the current level of our business.
Many aspects of our business, like those of other financial services firms, are subject to significant capital requirements. In the U.S., the SEC, FINRA, the CFTC, the NFA and various other regulatory bodies have stringent provisions with respect to capital applicable to the operation of brokerage firms, which vary depending upon the nature and extent of these entities’ activities. Four of our subsidiaries, BGCF, GFI Securities LLC, Fenics Execution LLC and Mint Brokers are registered with the SEC and subject to the Uniform Net Capital Requirements. As an FCM, Mint Brokers is also subject to CFTC capital requirements. BGCF is also a member of the FICC, which imposes capital requirements on its members. These entities are subject to SEC, FINRA, CFTC and NFA net capital requirements. In addition, our SEFs, BGC Derivative Markets and GFI Swaps Exchange, are required to maintain financial resources to cover operating costs for at least one year, keeping at least enough cash or highly liquid securities to cover six months’ operating costs. On January 22, 2024, FMX received approval from the CFTC to operate an exchange for U.S. Treasury and SOFR futures. The launch and operation of FMX may continue to require regulatory approval which could subject us to additional costs or obstacles.
Our international operations are also subject to capital requirements in their local jurisdiction. BGC Brokers L.P., GFI Brokers Limited, and GFI Securities Limited, which are based in the U.K., are currently subject to solo capital requirements established by the FCA’s Investment Firm Prudential Regime. In addition, BGC European Holdings L.P.is subject to the FCA’s consolidated capital requirements. The capital requirements of our French entities (and their EU branches) are predominantly set by the ACPR and AMF. U.K. and EU authorities apply stringent provisions with respect to capital applicable to the operation of these brokerage firms, which vary depending upon the nature and extent of their activities.
In addition, the majority of our other foreign subsidiaries are subject to similar regulation by the relevant authorities in the jurisdictions in which they do business, such as Australia, Hong Kong and Singapore. These regulations often include minimum capital requirements, which are subject to change. Further, we may become subject to capital requirements in other foreign jurisdictions in which we currently operate or in which we may enter.
We expect to continue to maintain levels of capital in excess of regulatory minimums. Should we fail to maintain the required capital, we may be required to reduce or suspend our brokerage operations during the period that we are not in compliance with capital requirements and may be subject to suspension or revocation of registration or withdrawal of authorization or other disciplinary action from domestic and international regulators, which would have a material adverse effect on us. In addition, should we fail to maintain the capital required by clearing organizations of which we are a member, our ability to clear through those clearing organizations may be impaired, which may materially adversely affect our ability to process trades.
If the capital rules are changed or expanded, or if there is an unusually large charge against capital, our operations that require the intensive use of capital would be limited. Our ability to withdraw capital from our regulated subsidiaries is subject to restrictions, which, in turn, could limit our ability to pay our indebtedness, other expenses, and dividends on our Class A common stock, to repurchase shares of our Class A common stock or to pursue strategic acquisitions or other growth opportunities. It is possible that capital requirements may also be relaxed as a result of future changes in U.S. regulation, although no assurance can be given that such changes will occur. We cannot predict our future capital needs or our ability to obtain additional financing. No assurance can be given that required capital levels will remain stable or that we will not incur substantial expenses in connection with maintaining current or increased capital levels or engaging in business restructurings or other activities in response to these requirements.
In addition, financial services firms such as ours are subject to numerous conflicts of interests or perceived conflicts, including principal trading and trading to make markets. We have adopted various policies, controls, and procedures to address or limit actual or perceived conflicts, and we will regularly seek to review and update our policies, controls and procedures. However, these policies, controls and procedures may result in increased costs and additional operational personnel. Failure to adhere to these policies, controls and procedures may result in regulatory sanctions or customer claims.
Even after the award of permanent registration status to our SEFs, we will incur significant additional costs, our revenues may be lower than in the past and our financial condition and results of operations may be materially adversely affected by future events.
The Dodd-Frank Act mandated that certain cleared swaps (subject to an exemption from the clearing requirement) trade on either a SEF or DCM. SEF and DCM core principles relate to trading and product requirements, compliance and audit-trail obligations, governance and disciplinary requirements, operational capabilities, surveillance obligations and financial information and resource requirements. While these principles may or may not be permanently enforced, we do know that we will be subject to a more complex regulatory framework going forward, and that there will be significant costs to prepare for and to comply with these ongoing regulatory requirements and potential amendments. We will incur increased legal fees,
personnel expenses, and other costs, as we work to analyze and implement the necessary legal structure for full compliance with all applicable regulations. There will also be significant costs related to the development, operation and enhancement of our technology relating to trade execution, trade reporting, surveillance, compliance and back-up and disaster recovery plans designed to meet the requirements of the regulators.
On November 2, 2023, the SEC passed rules for the registration and regulation of security-based swap execution facilities. New Regulation SE under the Exchange Act creates a regime for the registration and regulation of security-based SEFs. The new regulatory framework was one of the major reforms required under Title VII of the Dodd-Frank Act relating to the over-the-counter derivatives market. In developing this proposal, the SEC sought to harmonize as closely as practicable with parallel rules of the CFTC that govern SEFs and swap execution generally. Regulation SE implements the Exchange Act’s trade execution requirement for security-based swaps and address the cross-border application of that requirement; implement Section 765 of the Dodd-Frank Act to mitigate conflicts of interest at security-based SEFs and national securities exchanges that trade security-based swaps; and promote consistency between proposed Regulation SE and existing rules under the Exchange Act.
While we continue to have a compliance framework in place to comply with both CFTC and SEC rules and regulations, it is possible that the existing regulatory framework may be amended, which amendments could have a positive or negative impact on our business, financial condition, results of operations and prospects.
Certain banks and other institutions may continue to be limited in their conduct of proprietary trading and may be further limited from trading in certain derivatives. The new rules, including the proprietary trading restrictions for certain banks and other institutions, could materially impact transaction volumes and liquidity in these markets and our business, financial condition, results of operations and prospects could be materially adversely impacted as a result.
If we fail to continue to qualify as a SEF under any of these conditions, we may be unable to maintain our position as a provider of execution and brokerage services in the markets for many of the OTC products for which we have traditionally acted as an intermediary. This would have a broad impact on us and could have a material adverse effect on our business’ financial condition, results operations, and prospects.
Our energy and commodities activities, including those related to environmental and emission, power, oil, and natural gas products, subject us to extensive regulation, potential catastrophic events and other risks that may result in our incurring significant costs and liabilities.
We engage in the brokerage of a wide range of energy and commodities products, including environmental and emission, power, oil, and natural gas products. These activities subject us and our customers to extensive regulatory oversight, involving federal, state, and local and foreign commodities, energy, environmental, and other governmental laws, and regulations and may result in significant costs and liabilities.
We or our clients may incur substantial costs in complying with current or future laws and regulations relating to our energy and commodities-related activities. New regulation of OTC derivatives markets in the U.S. and similar legislation proposed or adopted abroad could impose significant costs and new requirements on the commodities derivatives activities of us and our customers. Therefore, the overall reputation of us or our customers may be adversely affected by the current or future regulatory environment. Failure to comply with these laws and regulations may result in substantial civil and criminal penalties and fines for market participants.
The commodities-related activities of us and our customers are also subject to the risk of unforeseen catastrophic events, many of which are outside of our control, which could result in significant liabilities for us or our customers. We may not be able to obtain insurance to cover these risks, and the insurance that we have may be inadequate to cover our liabilities. The occurrence of any of such events may prevent us from performing under our agreements with customers, may impair our operations, and may result in litigation, regulatory action, negative publicity or other reputational harm, which could have a material negative effect on our business, financial condition, results of operations and prospects.
Our business, financial condition, results of operations and prospects could be materially adversely affected by new laws, rules, or regulations or by changes in existing law, rules or regulations or the application thereof.
The financial services industry, in general, is heavily regulated. Proposals for additional legislation further regulating the financial services industry are periodically introduced in the U.S., the U.K., the EU, and other geographic areas. Moreover, the agencies regulating the financial services industry also periodically adopt changes to their rules and regulations, particularly as these agencies have increased the focus and intensity of their regulation of the financial services industry.
Changes in legislation and in the rules and regulations promulgated by the SEC, FINRA, the CFTC, the NFA, the U.S. Treasury, the FCA, the European Commission, ESMA and other domestic and international regulators and self-regulatory organizations, as well as changes in the interpretation or enforcement of existing laws and rules, often directly affect the method
of operation and profitability of brokerages and could result in restrictions in the way we conduct our business. For example, the U.S. Congress, the U.S. Treasury, the Board of Governors of the Federal Reserve System, the SEC and the CFTC are continuing to review the nature and scope of their regulation and oversight of the government securities markets and U.S. securities and derivative markets. Furthermore, in Europe, MiFID II was implemented in January 2018. MiFID II requires a significant part of the market in these instruments to trade on trading venues subject to pre- and post-trade transparency regimes and non-discriminatory fee structures and access. In addition, it has had a particularly significant impact in several key areas, including corporate governance, transaction reporting, technology synchronization, best execution and investor protection. MiFID II also introduced a new regulated execution venue category to accompany the existing Multilateral Trading Facility regime. The new venue category is known as an OTF, and it captures much of the voice and hybrid trading in EU. Certain of our existing EU derivatives and fixed income execution business now take place on OTFs, and we currently operate one OTF for each of the U.K.-regulated entities, one in France at Aurel BGC and one MTF under GFI Securities Limited.
In the U.S., the SEC has proposed rules to expand Regulation ATS to cover ATS trading government securities. In addition, the proposed rules extend Regulation SCI to ATSs trading government securities.
Further, the authorities of non-U.S. countries in which we have offices or do business may from time-to-time institute changes to tax law that, if applicable to us, could have a material adverse effect on our business, financial condition, results of operations and prospects. Similarly, the U.S. has proposed a series of changes to U.S. tax law, some of which could apply to us. It is not possible to predict if any of these new provisions will be enacted or, if they are, what form they may take. It is possible that one or more of such provisions could negatively impact our costs and our effective tax rate, which would affect our after-tax earnings. If any of such changes to tax law were implemented and/or deemed to apply to us, they could have a material adverse effect on our business, financial condition, results of operations and prospects, including on our ability to attract, compensate and retain brokers, salespeople, managers, technology professionals and other front-office personnel.
While we continue to have a compliance framework in place to comply with both existing and proposed rules and regulations, it is possible that the existing regulatory framework may be amended, which amendments could have a positive or negative impact on our business, financial condition, results of operations and prospects.
We believe that uncertainty and potential delays around the final form that such new laws and regulations might take may negatively impact trading volumes in certain markets in which we transact. Increased capital requirements may also diminish transaction velocity. We believe that it remains premature to know conclusively the specific aspects of the U.S., U.K. and EU proposals which may directly impact our business as some proposals have not yet been finalized and others which have been proposed remain subject to further debate. Additionally, unintended consequences of the laws, rules and regulations may adversely affect us in ways yet to be determined. We are unable to predict how any of these new laws, rules, regulations and proposals will be implemented or in what form, or whether any additional or similar changes to laws, rules or regulations, including the interpretation or implementation thereof, will occur in the future. Any such action could affect us in substantial and unpredictable ways and could have a material adverse effect on our businesses, financial condition, results of operations and prospects.
In addition, we are subject to tax risks inherent in operating a global business in various jurisdictions, including increased taxes and levies and future changes in income tax regulations.
Extensive regulation of our business restricts and limits our operations and activities and results in ongoing exposure to potential significant costs and penalties, including fines, sanctions, enhanced oversight, increased financial and capital requirements, and additional restrictions or limitations on our ability to conduct or grow our business.
The financial services industry, including our business, is subject to extensive regulation, which is very costly. The requirements imposed by regulators are designed to ensure the integrity of the financial markets and to protect customers and other third parties who deal with us and are not designed to protect the holders of our stock, notes or other securities. These regulations will often serve to restrict or limit our operations and activities, including through capital, customer protection and market conduct requirements.
Our business is subject to regulation by governmental and self-regulatory organizations in the jurisdictions in which we operate around the world. Many of these regulators, including U.S. and non-U.S. government agencies and self-regulatory organizations, as well as state securities commissions in the U.S., are empowered to bring enforcement actions and to conduct administrative proceedings and examinations, inspections, and investigations, which may result in costs, penalties, fines, enhanced oversight, increased financial and capital requirements, restrictions or limitations, and censure, suspension, or expulsion. Self-regulatory organizations such as FINRA and the NFA, along with statutory bodies such as the SEC, the CFTC, and the FCA, and other international regulators, require strict compliance with their rules and regulations.
Firms in the financial services industry, including us, have experienced increased scrutiny in recent years, and penalties, fines and other sanctions sought by regulatory authorities, including the SEC, the CFTC, FINRA, the NFA, state securities commissions and state attorneys general in the U.S., and the FCA in the U.K. and other international regulators, have
increased accordingly. This trend toward a heightened regulatory and enforcement environment can be expected to continue for the foreseeable future, and this environment may create uncertainty. From time to time, we have been and are subject to periodic examinations, inspections, and investigations, including periodic risk assessment and related reviews of our U.K. group. As a result of such reviews, we have been and may be subject to increased monitoring and be required to include or enhance certain regulatory structures and frameworks in our operating procedures, systems, and controls.
Increasingly, the FCA has developed a practice of requiring senior officers of regulated firms to provide individual attestations or undertakings as to the status of the firm’s control environment, compliance with specific rules and regulations, or the completion of required tasks. Officers of BGC Brokers L.P. and GFI Brokers Limited have given such attestations or undertakings in the past and may do so again in the future. Similarly, the FCA can seek a voluntary requirement notice, which is a voluntary undertaking on behalf of a firm that is made publicly available on the FCA’s website. The SMCR came into effect in the U.K. on December 9, 2019. Accountability requirements now fall on senior managers, and a wider population of U.K. staff are subject to certification requirements. SMCR has increased the cost of compliance and will potentially increase financial penalties for non-compliance. Disciplinary actions by the SEC, the CFTC, the FCA, self-regulatory organizations and state securities administrators have impacted, and may impact in the future, our acquisitions of regulated businesses or entry into new business lines, and have resulted, and may result in the future, in significant costs and remediation expenses.
Risks Related to Competition
Because competition for the services of brokers, salespeople, managers, technology professionals and other front-office personnel in the financial services industry is intense, it could affect our ability to attract and retain a sufficient number of highly skilled brokers or other professional services personnel, in turn adversely impacting our revenues, resulting in a material adverse effect on our business, financial condition, results of operations and prospects.
Our ability to provide high-quality brokerage and other professional services and maintain long-term relationships with our customers depends, in large part, upon our brokers, salespeople, managers, technology professionals and other front-office personnel. As a result, we must attract and retain highly qualified personnel.
Competition for talent is intense, especially for brokers with experience in the specialized businesses in which we participate or may seek to enter. If we are unable to hire or retain highly qualified professionals, including retaining those employed by businesses we acquire in the future, we may not be able to enter new brokerage markets or develop new products or services. If we lose key brokers in a particular market in which we participate, our revenues may decrease, and we may lose market share.
In addition, recruitment and retention of qualified professionals could result in substantial additional costs, including costs and management time associated with litigation, arbitration or other claims related to employee hires and/or departures.
If we fail to attract new personnel, or fail to retain and motivate our current personnel, or if we incur increased costs or restrictions associated with attracting and retaining personnel (such as lawsuits, arbitrations, sign-on or guaranteed bonuses or forgivable loans), our business, financial condition, results of operations and prospects could be materially adversely affected.
We face strong competition from brokerages, exchanges, and other financial services firms, many of which have greater market presence, marketing capabilities and financial, technological and personnel resources than we have, which could lead to pricing pressures that could adversely impact our revenues and as a result could materially adversely affect our business, financial condition, results of operations and prospects.
The financial services industry is intensely competitive and is expected to remain so. We primarily compete with two major, diversified inter-dealer brokers and financial intermediaries: TP ICAP and Tradition. TP ICAP and Tradition are currently publicly traded companies. Other inter-dealer broker and financial intermediary competitors include a number of smaller, privately held firms that tend to specialize in specific products and services or geographic areas.
We also compete with companies that provide alternative products and services, such as contracts traded on futures exchanges, and trading processes, such as the direct dealer-to-dealer market for government securities and stock exchange markets for corporate equities, debt and other securities. We increasingly compete, directly or indirectly, with exchanges for the execution of trades in certain products, mainly in derivatives such as futures, swaps, options, and options on futures, such as the platforms operated by the CME Group and we will compete directly with the CME Group following the active launch of our FMX Futures Exchange. Certain exchanges have made and will likely continue to make attempts to move certain OTC-traded products to exchange-based execution, or to create listed derivatives products that mimic the qualities of similar OTC-traded products. We also compete with consortia, which are created or funded from time to time by banks, broker-dealers and other companies involved in financial services to compete in various markets with exchanges and inter-dealer brokers. We may compete in OTC-traded products with platforms, such as those owned by MarketAxess Holdings Inc. and Tradeweb Markets, in fixed income products or various OTC FX platforms owned by exchanges such as CBOE and Deutsche Börse. In addition,
financial data and information firms such as LSEG Data & Analytics and Bloomberg L.P. operate trading platforms for both OTC and listed products and may attempt to compete with us for trade execution in the future.
Some of our competitors have greater market presence, marketing capabilities and financial, technological and personnel resources than we have and, as a result, our competitors may be able to:
•develop and expand their network infrastructures and product and service offerings more efficiently or more quickly than we can;
•adapt more swiftly to new or emerging technologies and changes in customer requirements;
•identify and consummate acquisitions and other opportunities more effectively than we can;
•hire our brokers, salespeople, managers, technology professionals and other front-office personnel;
•devote greater resources to the marketing and sale of their products and services;
•more effectively leverage existing relationships with customers and strategic partners or exploit more recognized brand names to market and sell their products and services;
•provide a lower cost structure and lower commissions and fees;
•provide access to trading in products or a range of products that at any particular time we do not offer; and
•develop services that are preferred by our customers.
In addition, new competitors may emerge, and our product and service lines may be threatened by new technologies or market trends that reduce the value of our existing product and service lines or we may enter new businesses, including crypto-currency and similar opportunities for which there are high barriers to entry or for which we may be regulated. If we are not able to compete successfully in the future, our revenues could be adversely impacted, and as a result our business, financial condition, results of operations and prospects could be materially adversely affected.
Competition for financial brokerage transactions also has resulted in substantial commission discounting by brokers that compete with us for business. Further discounting could adversely impact our revenues and margins and as a result could materially adversely affect our business, financial condition, results of operations and prospects.
Our operations also include the sale of pricing and transactional data and information produced by our brokerage operations to securities information processors and/or vendors. There is a high degree of competition in pricing and transaction reporting products and services, and such businesses may become more competitive in the future. Competitors and customers of our financial brokerage business have together and individually offered market data and information products and services in competition with those offered and expected to be offered by us.
Consolidation and concentration of market share in the banking, brokerage, exchange and financial services industries could materially adversely affect our business, financial condition, results of operations and prospects because we may not be able to compete successfully.
In recent years, there has been substantial consolidation and concentration of market share among companies in the banking, brokerage, exchange, and financial services industries, resulting in increasingly large existing and potential competitors, and increased concentration in markets dominated by some of our largest customers. In addition, some of our large broker-dealer customers have reduced their sales and trading business in fixed income, currency, and commodities.
The combination of this consolidation and concentration of market share and the reduction by large customers of certain businesses may lead to increased concentration among our brokerage customers, which may reduce our ability to negotiate pricing and other matters with our customers and lower volumes. Additionally, the sales and trading global revenue market share has generally become more concentrated over the past five years among five of the top investment banks across equities, fixed income, currencies, and commodities.
We also face existing and potential competition from large exchanges, which seek or may seek to migrate trading from the inter-dealer market to their own platform. Consolidation and concentration of market share are occurring in this area as well. From 2017 to 2021, for example, we saw consolidation and increased competition from several of our competitors, such as Tradeweb’s acquisition of Nasdaq’s U.S. fixed income trading platform (formerly known as eSpeed and owned by us) and TP ICAP’s acquisition of Liquidnet. Consolidation among exchanges may increase their financial resources and ability to compete with us.
Continued consolidation and concentration of market share in the financial services industry and especially among our customers could lead to the exertion of additional pricing pressure by our customers, impacting the commissions and spreads we generate from our brokerage services. Further, the consolidation and concentration among exchanges, and expansion by these exchanges into derivative and other non-equity trading markets, will increase competition for customer trades and place
additional pricing pressure on commissions and spreads. These developments have increased competition from firms with potentially greater access to capital resources than we have. Finally, consolidation among our competitors other than exchanges could result in increased resources and product or service offerings for our competitors. If we are not able to compete successfully in the future, our business, financial condition, results of operations and prospects could be materially adversely affected.
Risks Related to Our International Operations
We are subject to various risks inherent in doing business in the international financial markets, in addition to those unique to the regulated brokerage industry.
We currently provide products and services to customers in many foreign countries, and we may seek to further expand our operations into additional jurisdictions. On a consolidated basis, revenues from foreign countries were approximately $1.4 billion, or approximately 68% of total revenues for the year ended December 31, 2023. In many countries, the laws and rules and regulations applicable to the financial services industry are uncertain and evolving, and it may be difficult for us to determine the exact requirements of local regulations in every jurisdiction. Our inability to remain in compliance with local laws and rules and regulations in a particular foreign jurisdiction could have a significant and negative effect not only on our business in that market but also on our reputation generally. If we are unable to manage any of these risks effectively, our business, financial condition, results of operations and prospects could be adversely affected.
There are also certain additional political, economic, legal, operational, and other risks inherent in doing business in international financial markets, particularly in the regulated financial services industry. These risks include:
•less developed automation in exchanges, depositories and national clearing systems;
•additional or unexpected changes in regulatory requirements, capital requirements, tariffs and other trade barriers;
•the impact of the laws, rules and regulations of foreign governmental and regulatory authorities of each country in which we conduct business;
•possible nationalization, expropriation and regulatory, political and price controls;
•difficulties in staffing and managing international operations;
•capital controls, exchange controls and other restrictive governmental actions;
•failure to develop effective compliance and reporting systems, which could result in regulatory penalties in the applicable jurisdiction;
•fluctuations in currency exchange rates;
•reduced protections for intellectual property rights;
•adverse labor and employment laws, including those related to compensation, tax, health insurance and benefits, and social security;
•the outbreak of hostilities, mass demonstrations, pandemics, or other global events; and
•potentially adverse tax consequences arising from compliance with foreign laws, rules, and regulations to which our international businesses are subject and the repatriation of overseas earnings.
Credit Risk
Credit ratings downgrades or defaults by us, Cantor or another large financial institution could adversely affect us or financial markets generally.
The commercial soundness of many financial institutions may be closely interrelated as a result of interconnectedness arising from credit, trading, clearing or other relationships between the institutions. A default by one of our customers could lead to liquidity concerns in our business and, to the extent that Cantor or another entity that clears for us has difficulty meeting capital requirements or otherwise meeting its obligations, we may need to provide our own liquidity.
As a result, concerns about, or a default or threatened default by, one institution could lead to significant market-wide liquidity problems, losses, or defaults by other institutions. This is sometimes referred to as “systemic risk” and may adversely affect financial intermediaries, such as clearing agencies, clearing houses, banks, securities firms and exchanges, with which we transact on a regular basis, and therefore could adversely affect us. Similarly, our vendors, including insurance companies and
other providers, are subject to normal business risks as well as risks related to changes in U.S. and international economic and market conditions. Failure of any of these vendor institutions could also materially adversely affect us.
Our credit ratings and associated outlooks are critical to our reputation and operational and financial success. Our credit ratings and associated outlooks are influenced by a number of factors, including: operating environment, regulatory environment, earnings and profitability trends the rating agencies’ view of our funding and liquidity management practices, balance sheet size/composition and resulting leverage, cash flow coverage of interest, composition and size of the capital base, available liquidity, outstanding borrowing levels, our competitive position in the industry, our relationships in the industry, including with Cantor, acquisitions or dispositions of assets and other matters. Our credit ratings and/or the associated rating outlooks can be revised upward or downward at any time by a rating agency if such rating agency decides the circumstances of BGC or related companies warrant such a change. Any negative change or a downgrade in credit ratings and/or the associated ratings outlooks could adversely affect the availability of debt financing on acceptable terms, as well as the cost and other terms upon which any such financing can be obtained. See “—Risks Related to Liquidity, Funding and Indebtedness—Credit ratings downgrades could adversely affect our cost of capital and the availability of debt financing.” In addition, credit ratings and associated outlooks may be important to customers or counterparties in certain markets and in certain transactions. Additional collateral may be required in the event of a negative change in credit ratings or rating outlooks.
Our activities are subject to credit and performance risks, which could result in us incurring significant losses that could materially adversely affect us.
Our activities are subject to credit and performance risks. For example, our customers and counterparties may not deliver securities to one of our operating subsidiaries which has sold those securities to another customer. If the securities due to be delivered have increased in value, there is a risk that we may have to expend our own funds in connection with the purchase of other securities to consummate the transaction. While we will take steps to ensure that our customers and counterparties have high credit standings and that financing transactions are adequately collateralized, the large dollar amounts that may be involved in our broker-dealer and financing transactions could subject us to significant losses if, as a result of customer or counterparty failures to meet commitments, we were to incur significant costs in liquidating or covering our positions in the open market.
We have adopted policies and procedures to identify, monitor and manage credit and market risks, in both agency and principal transactions, leveraging risk reporting and control procedures and by monitoring credit standards applicable to our customers and counterparties. These policies and procedures, however, may not be fully effective, particularly against fraud, unauthorized trading, and similar incidents. Some of these risk management methods depend upon the evaluation of information regarding markets, customers, counterparties, or other matters that are publicly available or otherwise accessible by us. That information may not, in all cases, be accurate, complete, up-to-date, or properly evaluated. If our policies and procedures are not fully effective or we are not always successful in monitoring or evaluating the risks to which we are, or may be, exposed, our business, financial condition, results of operations and prospects could be materially adversely affected. In addition, our insurance policies do not provide coverage for these risks.
Transactions executed on a matched principal basis where the instrument has the same or similar characteristics to the counterparty may expose us to correlation risk. In this case, the counterparty’s inability to meet its obligations will also result in the value of the instrument declining. For example, if we were to enter into a transaction to sell to a customer a bond or structured note where the issuer or credit support provider was such customer’s affiliate, the value of the instrument would decline in value in tandem with the default. This correlation has the potential effect of magnifying the credit loss.
We are subject to financing risk because, if a transaction does not settle on a timely basis, the resulting unmatched position may need to be financed, either directly by us or through one of the clearing organizations, at our expense. These charges may be recoverable from the failing counterparty, but sometimes they are not. In addition, in instances where the unmatched position or failure to deliver is prolonged or widespread due to rapid or widespread declines in liquidity for an instrument, there may also be regulatory capital charges required to be taken by us, which, depending on their size and duration, could limit our business flexibility or even force the curtailment of those portions of our business requiring higher levels of capital. Credit or settlement losses of this nature could materially adversely affect our business, financial condition, results of operations and prospects.
Disruptions in the financial markets have also led to the exposure of several cases of financial fraud. If we were to have trading activity on an agency or principal basis with an entity engaged in defrauding investors or counterparties, we could bear the risk that the counterparty would not have the financial resources to meet their obligations, resulting in a credit loss. Similarly, we may engage in financial transactions with third parties that have been victims of financial fraud and, therefore, may not have the financial resources to meet their obligations to us.
In agency transactions, we charge a commission for connecting buyers and sellers and assisting in the negotiation of the price and other material terms of the transaction. After all material terms of a transaction are agreed upon, we identify the
buyer and seller to each other and leave them to settle the trade directly. We are exposed to credit risk for commissions, as we bill customers for our agency brokerage services. Our customers may default on their obligations to us due to disputes, bankruptcy, lack of liquidity, operational failure, or other reasons. Any losses arising from such defaults could materially adversely affect our business, financial condition, results of operations and prospects.
In emerging market countries, we primarily conduct our business on an agency and matched principal basis, where the risk of counterparty default, inconvertibility events and sovereign default is greater than in more developed countries.
We enter transactions in cash and derivative instruments primarily on an agency and matched principal basis with counterparties domiciled in countries in Latin America, Eastern Europe and Asia. Transactions with these counterparties are generally in instruments or contracts of sovereign or corporate issuers located in the same country as the counterparty. This exposes us to a higher degree of sovereign or convertibility risk than in more developed countries. In addition, these risks may entail correlated risks. A correlated risk arises when the counterparty’s inability to meet its obligations also corresponds to a decline in the value of the instrument traded. In the case of a sovereign convertibility event or outright default, the counterparty to the trade may be unable to pay or transfer payment of an instrument purchased out of the country when the value of the instrument has declined due to the default or convertibility event. The global financial crisis of recent years has heightened the risk of sovereign or convertibility events in emerging markets similar to the events that occurred in previous financial downturns. Our risk management function monitors the creditworthiness of emerging countries and counterparties on an ongoing basis and, when the risk of inconvertibility or sovereign default is deemed to be too great, correlated transactions or all transactions may be restricted or suspended. However, there can be no assurance that these procedures will be effective in controlling these risks.
Concentration and Market Risk
The rates business is our largest product category, and we could be significantly affected by any downturn in the rates product market.
We offer our brokerage services in five broad product categories: Rates, Credit, FX, Energy and Commodities, and Equities. Our brokerage revenues are strongest in our Rates asset class, which accounted for approximately 33.3% of our total brokerage revenues on a consolidated basis for the year ended December 31, 2023. While we focus on expanding and have successfully diversified our product offerings, we may currently be exposed to any adverse change or condition affecting the interest rates market. Accordingly, the concentration of our brokerage business on rates products subjects our results to a greater market risk than if we had more diversified product offerings.
Due to our current customer concentration, a loss of one or more of our significant customers could materially harm our business, financial condition, results of operations and prospects.
For the year ended December 31, 2023, on a consolidated basis, our top ten customers, collectively, accounted for approximately 30.0% of our total revenues. We have limited long-term contracts with certain of these customers. If we were to lose one or more of these significant customers for any reason, including as a result of further consolidation and concentration in the financial services industry, and not be compensated for such loss by doing additional business with other customers or by adding new customers, our revenues would decline significantly and our business, financial condition, results of operations and prospects would materially suffer.
Our revenues and profitability could be reduced or otherwise materially adversely affected by pricing plans relating to commissions and fees on our trading platform.
We negotiate from time to time with certain customers (including many of our largest customers) to enter into customized volume discount pricing plans. While the pricing plans are designed to encourage customers to be more active on our Fully Electronic trade execution platform, they reduce the amount of commissions and fees payable to us by certain of our most active customers for certain products, which could reduce our revenues and constrain our profitability. From time to time, these pricing plans come up for renewal. Failure of a number of our larger customers to enter into renewed agreements, or agreements on terms as favorable as existing agreements, could have a material adverse effect on volumes on our Fully Electronic trade execution platform, the commissions payable to us, our revenues and our profitability.
Reduced spreads in pricing, levels of trading activity and trading through market makers and/or specialists could materially adversely affect our business, financial condition, results of operations and prospects.
Computer-generated buy/sell programs and other technological advances, including AI, and regulatory changes in the marketplace may continue to tighten securities spreads. In addition, new and enhanced alternative trading systems, such as
electronic communications networks, have emerged as alternatives for individual and institutional investors, as well as brokerage firms. As such systems do not direct trades through market makers, their use could result in reduced revenues for us or for our customers. In addition, reduced trading levels could lead to lower revenues which could materially adversely affect our businesses, financial condition, results of operations and prospects.
We have market risk exposure from unmatched principal transactions entered into by some of our desks, as well as holdings of marketable equity securities, which could result in losses and have that could have a material adverse effect on our business, financial condition, results of operations, and prospects for any particular reporting period. In addition, financial fraud or unauthorized trading activity could also adversely impact our business, financial condition, results of operations and prospects.
On a limited basis, our desks enter into unmatched principal transactions in the ordinary course of business to facilitate transactions, add liquidity, improve customer satisfaction, increase revenue opportunities and attract additional order flow or, in certain instances, as the result of an error. As a result, we have market risk exposure on these unmatched principal transactions.
Market risk refers to the risk that a change in the level of one or more market prices, rates, indices or other factors will result in losses for a specified position. We may allow certain of our desks to enter into unmatched principal transactions in the ordinary course of business and hold long and short inventory positions. These transactions are primarily for the purpose of managing proprietary positions, facilitating customer execution needs, adding liquidity to a market or attracting additional order flow. As a result, we may have market risk exposure on these transactions. Our exposure varies based on the size of the overall position, the terms and liquidity of the instruments brokered and the amount of time the position is held before we dispose of the position. Although we have limited ability to track our exposure to market risk and unmatched positions on an intra-day basis, we attempt to mitigate market risk on these positions by strict risk limits, extremely limited holding periods and active risk management, including hedging our exposure. These positions are intended to be held short term, and generally to facilitate customer transactions. However, due to a number of factors, including the nature of the position and access to the market on which it trades, we may not be able to unwind the position and we may be forced to hold the position for a longer period than anticipated. All positions held longer than intra-day are marked to market.
Certain categories of trades settle for clearing purposes with CF&Co, one of our affiliates. CF&Co is a member of FINRA and the FICC, a subsidiary of the Depository Trust & Clearing Corporation. In addition, certain affiliated entities are subject to regulation by the CFTC, including CF&Co and BGC Financial. In certain products we, CF&Co, BGC Financial and other affiliates act in a matched principal or principal capacity in markets by posting and/or acting upon quotes for our account. Such activity is intended, among other things, to assist us, CF&Co, and other affiliates in managing proprietary positions (including, but not limited to, those established as a result of combination trades and errors), facilitating transactions, framing markets, adding liquidity, increasing commissions and attracting order flow.
From a risk management perspective, we monitor risk daily, on an end-of-day basis, and desk managers generally monitor such exposure on a continuous basis. Any unmatched positions are intended to be disposed of in the short term. However, due to a number of factors, including the nature of the position and access to the markets on which we trade, we may not be able to match the position or effectively hedge its exposure and often may be forced to hold a position overnight that has not been hedged. To the extent these unmatched positions are not disposed of intra-day, we mark these positions to market. Adverse movements in the market values of assets or other reference benchmarks underlying these positions or a downturn or disruption in the markets for these positions could result in a loss. In the event of any unauthorized trading activity or financial fraud that is not detected by management, it is possible that these unmatched positions could be outstanding for a long period. At the time of any sales and settlements of these positions, the price we ultimately realize will depend on the demand and liquidity in the market at that time and may be materially lower than their current fair values. In addition, our estimates or determinations of the values of our various positions, assets or business are subject to the accuracy of our assumptions and the valuation models or multiples used. Any principal losses and gains resulting from these positions could on occasion have disproportionate effects, negative or positive, on our business, financial condition, results of operations and prospects for any particular reporting period.
In addition, in recent years we have had considerable holdings of marketable securities received by us as consideration for the sale of certain businesses. We may seek to manage the market risk exposure inherent in such holdings by minimizing the effect of price changes on a portion of such holdings, including through the use of derivative contracts. There can, however, be no assurance that our hedging activities will be adequate to protect us against price risks associated with these holdings, or that the costs of such hedging activities will not be significant. Further, any such hedging activities and other risk management techniques may not be fully effective in mitigating our risk exposure in all market environments or against all types of risk, including unpredicted price movements, counterparty defaults or other risks that are unidentified or unanticipated. Any such events could have a material adverse effect on our business, financial condition, results of operations and prospects.
We may have equity investments or profit sharing interests in entities whose primary business is proprietary trading. These investments could expose us to losses that could adversely affect our net income and the value of our assets.
We may have equity investments or profit sharing interests in entities whose primary business is proprietary trading. The accounting treatment applied for these investments varies depending on a number of factors, including, but not limited to, our percentage ownership or profit share and whether we have any influence or control over the relevant entity. Under certain accounting standards, any losses experienced by these entities on their investment activities could adversely impact our net income and the value of our assets. In addition, if these entities were to fail and cease operations, we could lose the entire value of our investment and the stream of any shared profits from trading.
RISKS RELATED TO OUR CORPORATE STRUCTURE
Because our voting control is concentrated among the holders of our Class B common stock, the market price of our Class A common stock may be materially adversely affected by its disparate voting rights.
The holders of our Class A common stock and Class B common stock have substantially identical rights, except that holders of Class A common stock are entitled to one vote per share, while holders of Class B common stock are entitled to 10 votes per share on all matters to be voted on by stockholders in general.
As of December 31, 2023, Cantor (including CFGM) beneficially owned 96.3 million shares of our Class B common stock, representing 88.0% of our outstanding Class B common stock and approximately 64.8% of our total voting power. As of December 31, 2023, Mr. Lutnick and individuals related to Mr. Lutnick owned 13.1 million shares of our outstanding Class B common stock, representing 12.0% of the outstanding shares of BGC Class B common stock and approximately 8.9% of our total voting power. Together, Cantor, CFGM, Mr. Lutnick and individuals related to Mr. Lutnick own 100% of the outstanding shares of BGC Class B common stock and approximately 73.7% of our total voting power. As long as Cantor beneficially owns a majority of our total voting power, it will have the ability, without the consent of the public holders of our Class A common stock, to elect all of the members of our Board and to control our management and affairs. In addition, it will be able to determine the outcome of matters submitted to a vote of our stockholders for approval and will be able to cause or prevent a change of control of us. In certain circumstances, such as when transferred to an entity controlled by Cantor or Mr. Lutnick, the shares of our Class B common stock issued to Cantor may be transferred without conversion to our Class A common stock.
BGC Class B common stock is controlled by Cantor and is not subject to conversion or termination by our Board or any committee thereof, or any other stockholder or third party. This differential in the voting rights of our Class B common stock could adversely affect the market price of our Class A common stock.
Delaware law may protect decisions of our Board that have a different effect on holders of our Class A common stock and Class B common stock.
Stockholders may not be able to challenge decisions that have an adverse effect upon holders of our Class A common stock compared to holders of our Class B common stock if our Board acts in a disinterested, informed manner with respect to these decisions, in good faith and in the belief that it is acting in the best interests of our stockholders. Delaware law generally provides that a Board owes an equal duty to all stockholders, regardless of class or series, and does not have separate or additional duties to different groups of stockholders, subject to applicable provisions set forth in a corporation’s certificate of incorporation and general principles of corporate law and fiduciary duties.
Delaware law, our corporate organizational documents and other requirements may impose various impediments to the ability of a third party to acquire control of us, which could deprive investors in our Class A common stock of the opportunity to receive a premium for their shares.
We are a Delaware corporation, and the anti-takeover provisions of Delaware law impose various impediments to the ability of a third party to acquire control of us, even if a change of control would be beneficial to our Class A stockholders. Some provisions of the DGCL, our restated certificate of incorporation, and our amended and restated bylaws could make the following more difficult:
•acquisition of us by means of a tender offer;
•acquiring control of our Board by means of a proxy contest or otherwise; or
•removal of our incumbent officers and directors.
These provisions, summarized below, may discourage coercive takeover practices and inadequate takeover bids. These provisions may also encourage persons seeking to acquire control of us to first negotiate with our Board. We believe that the
benefits of increased protection give us the potential ability to negotiate with the initiator of an unfriendly or unsolicited proposal to acquire or restructure us and outweigh the disadvantages of discouraging those proposals because negotiation of them could result in an improvement of their terms.
Our bylaws provide that special meetings of stockholders may be called only by the Chairman of our Board, or in the event the Chairman of our Board is unavailable, by the Chief Executive Officer or by the holders of a majority of the voting power of our Class B common stock, which is held by Cantor. In addition, our restated certificate of incorporation permits us to issue “blank check” preferred stock.
Our bylaws require advance written notice prior to a meeting of our stockholders of a proposal or director nomination which a stockholder desires to present at such a meeting, which generally must be received by our Secretary not later than 120 days prior to the first anniversary of the date of our proxy statement for the preceding year’s annual meeting. In the event that the date of the annual meeting is more than 30 days before or more than 60 days after such anniversary date, notice by the stockholder to be timely must be so delivered not later than the close of business on the later of the 120th day prior to the date of such proxy statement or the tenth day following the day on which public announcement of the date of such meeting is first made by us. Our bylaws provide that all amendments to our bylaws must be approved by either the holders of a majority of the voting power of all of our outstanding capital stock entitled to vote or by a majority of our Board.
We are subject to Section 203 of the DGCL. In general, Section 203 of the DGCL prohibits a publicly held Delaware corporation from engaging in a “business combination” with an “interested stockholder” for a period of three years following the date the person became an interested stockholder, unless the “business combination” or the transaction in which the person became an “interested stockholder” is approved in a prescribed manner. Generally, a “business combination” includes a merger, asset or stock sale or other transaction resulting in a financial benefit to the “interested stockholder.” An “interested stockholder” is a person who, together with affiliates and associates, owns 15% or more of a corporation’s outstanding voting stock, or was the owner of 15% or more of a corporation’s outstanding voting stock at any time within the prior three years, other than “interested stockholders” prior to the time our Class A common stock was traded on Nasdaq. The existence of this provision would be expected to have an anti-takeover effect with respect to transactions not approved in advance by our Board, including discouraging takeover attempts that might result in a premium over the market price for shares of our Class A common stock.
In addition, our brokerage business is heavily regulated and some of our regulators require that they approve transactions which could result in a change of control, as defined by the then-applicable rules of our regulators. The requirement that this approval be obtained may prevent or delay transactions that would result in a change of control.
Further, our Equity Plan and certain of the awards under our Equity Plan contain provisions pursuant to which grants that are unexercisable or unvested may automatically become exercisable or vested as of the date immediately prior to certain change of control events. Additionally, change in control and employment agreements between us and our named executive officers also provide for certain grants, payments, and grants of exchangeability, and exercisability in the event of certain change of control events.
The foregoing factors, as well as the significant common stock ownership by Cantor, including shares of our Class B common stock, and the provisions of any debt agreements, could impede a merger, takeover or other business combination or discourage a potential investor from making a tender offer for our Class A common stock that could result in a premium over the market price for shares of Class A common stock.
The dual class structure of our common stock may adversely affect the trading market for our Class A common stock.
S&P Dow Jones Indices and FTSE Russell have previously excluded companies with multiple classes of shares of common stock from being added to their indices or limited their inclusion in them. In addition, several shareholder advisory firms have announced their opposition to the use of multiple class structures. It is possible that the dual class structure of our common stock may prevent the inclusion of our Class A common stock in such indices and may cause shareholder advisory firms to publish negative commentary about our corporate governance practices or otherwise seek to cause us to change our capital structure. Any such exclusion from indices could result in a less active trading market for our Class A common stock. Any actions or publications by shareholder advisory firms critical of our corporate governance practices or capital structure could also adversely affect the value of our Class A common stock.
We are a holding company, and accordingly we are dependent upon distributions from BGC U.S. OpCo and BGC Global OpCo to pay dividends, taxes and indebtedness and other expenses and to make repurchases.
We are a holding company with no direct operations and will be able to pay dividends, taxes and other expenses, and to make repurchases of shares our Class A common stock or other equity interests in us or in our subsidiaries, only from our available cash on hand and funds received from distributions, loans or other payments, from our operating subsidiaries. As discussed above, regulatory, tax restrictions or elections, and other legal or contractual restrictions may limit our ability to transfer funds freely from our subsidiaries. In addition, any unanticipated accounting, tax or other charges against net income could adversely affect our ability to pay dividends and to make repurchases.
Beginning in the first quarter of 2020, and for all of the quarterly periods following, the Board reduced the quarterly dividend to $0.01 per share out of an abundance of caution in order to strengthen the Company’s balance sheet as the global capital markets faced difficult and unprecedented macroeconomic conditions related to the global pandemic. At present, we plan to prioritize share repurchases over dividends and distributions. The Inflation Reduction Act of 2022 provides for a new U.S. federal 1% excise tax on stock repurchases, which is effective January 1, 2023. We continue to analyze the impacts of the IR Act and related regulatory developments.
Any dividends, if and when declared by our Board, will be paid on a quarterly basis. No assurance can be made, however, that a dividend will be paid each quarter. The declaration, payment, timing, and amount of any future dividends payable by us will be at the sole discretion of our Board. Our ability to pay dividends may also be limited by regulatory considerations as well as by covenants contained in financing or other agreements. In addition, under Delaware law, dividends may be payable only out of surplus, which is our net assets minus our capital (as defined under Delaware law), or, if we have no surplus, out of our net profits for the fiscal year in which the dividend is declared and/or the preceding fiscal year. Accordingly, any unanticipated accounting, tax, regulatory or other charges against net income may adversely affect our ability to declare and pay dividends. While we intend to declare and pay dividends quarterly, there can be no assurance that our Board will declare dividends at all or on a regular basis or that the amount of our dividends will not change.
Our Board and our Audit Committee have authorized repurchases of shares of BGC Class A common stock or other equity interests in us or in subsidiaries, from Cantor, our executive officers, other employees, and others. On July 3, 2023, the BGC Group Board and Audit Committee approved our share repurchase authorization in an amount up to $400.0 million, which may include purchases from Cantor, its partners or employees or other affiliated persons or entities. As of December 31, 2023, we had approximately $333.1 million remaining under this authorization and may continue to actively make repurchases or purchases, or cease to make such repurchases or purchases, from time to time. In addition, from time to time, we may reinvest all or a portion of the distributions we receive from our operating subsidiaries in our business. Accordingly, there can be no assurance that future dividends will be paid or that dividend amounts will be maintained or that repurchases and purchases will be made at current or future levels.
If we were deemed an “investment company” under the Investment Company Act, the Investment Company Act’s restrictions could make it impractical for us to continue our business.
Generally, an entity is deemed an “investment company” under Section 3(a)(1)(A) of the Investment Company Act if it is primarily engaged in the business of investing, reinvesting, or trading in securities, and is deemed an “investment company” under Section 3(a)(1)(C) of the Investment Company Act if it owns “investment securities” having a value exceeding 40% of the value of its total assets (exclusive of U.S. Government Securities and cash items) on an unconsolidated basis. We believe that we should not be deemed an “investment company” as defined under Section 3(a)(1)(A) because we are not primarily engaged in the business of investing, reinvesting, or trading in securities. Rather, through our operating subsidiaries, we are primarily engaged in the operation of various types of brokerage businesses as described in this Annual Report on Form 10-K. We are not an “investment company” under Section 3(a)(1)(C) because more than 60% of the value of our total assets on an unconsolidated basis are interests in majority-owned subsidiaries that are not themselves “investment companies.” In particular, our brokerage subsidiaries are entitled to rely on, among other things, the broker-dealer/market intermediary exemption in Section 3(c)(2) of the Investment Company Act.
To ensure that we are not deemed an “investment company” under the Investment Company Act, we need to be primarily engaged, directly or indirectly, in the non-investment company businesses of our operating subsidiaries. If we were to cease participation in the management of our operating subsidiaries, that would increase the possibility that we could be deemed an “investment company.” Further, if we were deemed not to have a majority of the voting power of our operating subsidiaries, that would increase the possibility that we could be deemed an “investment company,” our interests in our operating subsidiaries could be deemed “investment securities,” and we could be deemed an “investment company.”
We expect to take all legally permissible action to ensure that we are not deemed an investment company under the Investment Company Act, but no assurance can be given that this will not occur.
The Investment Company Act and the rules thereunder contain detailed prescriptions for the organization and operations of investment companies. Among other things, the Investment Company Act and the rules thereunder limit or prohibit transactions with affiliates, limit the issuance of debt and equity securities, prohibit the issuance of stock options, and impose certain governance requirements. If anything were to happen that would cause us to be deemed to be an “investment company” under the Investment Company Act, the Investment Company Act would limit our or its capital structure, ability to transact business with affiliates, and ability to compensate key employees. Therefore, if we became subject to the Investment Company Act, it could make it impractical to continue our business in this structure, impair agreements and arrangements, and impair the transactions contemplated by those agreements and arrangements, between and among us and our operating subsidiaries, or any combination thereof, and materially adversely affect our business, financial condition, results of operations, and prospects.
The expected benefits of the Corporate Conversion may not be obtained.
On July 1, 2023, we completed our Corporate Conversion to a Full C Corporation in order to simplify the corporate structure of our business. We believe that, following the Corporate Conversion Transactions, the organizational structure of the BGC businesses has become more comprehensible to the marketplace, which may, in turn, increase demand for our shares and assist in the goal of maximizing long-term stockholder value. By simplifying the organizational structure, the Corporate Conversion may improve stockholder value by reducing administrative costs and increasing the efficiency of our regulated businesses and associated capital requirements. However, it is possible that these expected benefits will not be achieved. There can be no assurance that our brokers and other employees, the rating agencies, our lenders, our bondholders, our investors, our counterparties, our clients, or others will view our new structure favorably, or that the new structure will have the expected impact on our GAAP or non-GAAP results, cash position, cash or non-cash accounting charges, tax rate, or other factors. Any of these factors or others could negatively affect our business, financial condition, results of operations and prospects.
Changes to our equity-based compensation structure as a result of the Corporate Conversion may adversely affect our ability to recruit, retain, compensate and motivate some employees.
While we believe that our emphasis on equity-based compensation promotes recruitment, motivation of our brokers and other employees and alignment of interest with stockholders, such employee may be more attracted to the benefits of working at a public company with a different compensation structure than our own, which may adversely affect our ability to recruit, retain, compensate and motivate these persons. Following the Corporate Conversion, our employees now receive equity-based compensation at BGC Group, the new public entity. In addition, the equity-based compensation structure following the Corporate Conversion no longer has certain other benefits of BGC Holding’s partnership structure, including certain duties that were owed by, and post-employment restrictive covenants that were applicable to, the limited partners in BGC Holdings.
RISKS RELATED TO OUR RELATIONSHIP WITH CANTOR AND ITS AFFILIATES
We are controlled by Cantor and Mr. Lutnick, who have potential conflicts of interest with us and may exercise their control in a way that favors their interests to our detriment.
Cantor, and Mr. Lutnick, indirectly through his control of Cantor, are each able to exercise control over our management and affairs and all matters requiring stockholder approval, including the election of our directors and determinations with respect to acquisitions and dispositions, as well as material expansions or contractions of our business, entry into new lines of business and borrowings and issuances of our Class A common stock and Class B common stock or other securities. This control is subject to the approval of our Audit Committee on those matters requiring such approval. Cantor’s voting power may also have the effect of delaying or preventing a change of control of us.
Following the Corporate Conversion, Cantor’s beneficial ownership increased as a result of the Corporate Conversion Transactions, including its exchange of its BGC Holdings limited partnership units into our Class B common stock. As of December 31, 2023, Cantor (including CFGM) beneficially owned 96.3 million shares of our Class B common stock, representing 88.0% of our outstanding Class B common stock and approximately 64.8% of our total voting power. As of December 31, 2023, Mr. Lutnick and individuals related to Mr. Lutnick owned 13.1 million shares of our outstanding Class B common stock, representing 12.0% of the outstanding shares of BGC Class B common stock and approximately 8.9% of our total voting power. Together, Cantor, CFGM, Mr. Lutnick and individuals related to Mr. Lutnick own 100% of the outstanding shares of BGC Class B common stock and approximately 73.7% of our total voting power. Cantor’s and Mr. Lutnick’s ability to exercise control over us could create or appear to create potential conflicts of interest. Conflicts of interest may arise between us and Cantor in a number of areas relating to our past and ongoing relationships, including:
•potential acquisitions and dispositions of businesses, mergers, joint ventures, investments or similar transactions;
•the issuance, acquisition or disposition of securities by us;
•the election of new or additional directors to our Board;
•the payment of dividends by us (if any), and repurchases of shares of our Class A common stock or other equity interests in our subsidiaries, including from Cantor, our executive officers, other employees, and others;
•any loans to or from us or Cantor, or any financings or credit arrangements that relate to or depend on our relationship with Cantor or its relationship with us;
•business operations or business opportunities of ours and Cantor’s that would compete with the other party’s business opportunities, including Cantor’s and our brokerage and financial services;
•intellectual property matters;
•business combinations involving us;
•conflicts between our agency trading for primary and secondary bond sales and Cantor’s investment banking bond origination business;
•competition between our and Cantor’s other equity derivatives and cash equity inter-dealer brokerage businesses;
•the nature, quality and pricing of administrative services to be provided to or by Cantor and/or Tower Bridge; and
•provision of clearing capital pursuant to the Clearing Agreement and potential and existing loan arrangements.
Potential conflicts of interest could also arise if we decide to enter into any new commercial arrangements with Cantor in the future or in connection with Cantor’s desire to enter into new commercial arrangements with third parties.
We also expect Cantor to manage its ownership of us so that it will not be deemed to be an investment company under the Investment Company Act, including by maintaining its voting power in us above a majority absent an applicable exemption from the Investment Company Act. This may result in conflicts with us, including those relating to acquisitions or offerings by us involving issuances of shares of our Class A common stock, or securities convertible or exchangeable into shares of our Class A common stock, which would dilute Cantor’s voting power in us. See “–General Risks—If we or Newmark Holdings were deemed an “investment company” under the Investment Company Act, the Investment Company Act’s restrictions could make it impractical for us to continue our business.”
In addition, Cantor has from time to time in the past and may in the future consider possible strategic realignments of its own business and/or of the relationships that exist between and among Cantor and its other affiliates and us. Any related-party transaction or arrangement between Cantor and its other affiliates and us is subject to the prior approval by our Audit Committee, but generally does not otherwise require the separate approval of our stockholders, and if such stockholder approval is required, Cantor may retain sufficient voting power to provide any such requisite approval without the affirmative consent of the other stockholders. There is no assurance that such consolidation or restructuring would not result in a material expense or disruption to our business.
Moreover, the service of officers or partners of Cantor as our executive officers and directors, and those persons’ ownership interests in and payments from Cantor and its affiliates, SPACs and similar investments or other entities, could create conflicts of interest when we and those directors or executive officers are faced with decisions that could have different implications for us and them. The ability of certain key employees to devote adequate time and attention to us are critical to the success of our business, and failure to do so may adversely affect our business, financial condition, results of operations and prospects.
Our agreements and other arrangements with Newmark and Cantor may be amended upon agreement of the parties to those agreements and approval of our Audit Committee. We may not be able to resolve potential conflicts, and, even if we do, the resolution may be less favorable to us than if we were dealing with an unaffiliated party.
To address potential conflicts of interest between Cantor and its representatives and us, our restated certificate of incorporation contains provisions regulating and defining the conduct of our affairs as they may involve Cantor and its representatives, and our powers, rights, duties and liabilities and those of our representatives in connection with our relationship with Cantor and its affiliates, officers, directors, general partners or employees. Our restated certificate of incorporation provides that no Cantor Company, as defined in our restated certificate of incorporation, or any of the representatives, as defined in our restated certificate of incorporation, of a Cantor Company will owe any fiduciary duty to, nor will any Cantor Company or any of their respective representatives be liable for breach of fiduciary duty to, us or any of our stockholders,
including with respect to corporate opportunities. In addition, Cantor and its respective representatives have no duty to refrain from engaging in the same or similar activities or lines of business as us or doing business with any of our customers. The corporate opportunity policy that is included in our restated certificate of incorporation is designed to resolve potential conflicts of interest between us and Cantor and its representatives.
If any Cantor Company or any its representatives acquires knowledge of a potential transaction or matter that may be a corporate opportunity (as defined in our restated certificate of incorporation) for any such person, on the one hand, and us or any of our representatives, on the other hand, such person will have no duty to communicate or offer such corporate opportunity to us or any of our representatives, and will not be liable to us, any of our stockholders or any of our representatives for breach of any fiduciary duty by reason of the fact that they pursue or acquire such corporate opportunity for themselves, direct such corporate opportunity to another person or do not present such corporate opportunity to us or any of our representatives, subject to the requirement described in the following sentence. If a third party presents a corporate opportunity to a person who is both our representative and a representative of a Cantor Company, expressly and solely in such person’s capacity as our representative, and such person acts in good faith in a manner consistent with the policy that such corporate opportunity belongs to us, then such person will be deemed to have fully satisfied and fulfilled any fiduciary duty that such person has to us as our representative with respect to such corporate opportunity, provided that any Cantor Company or any of its representatives may pursue such corporate opportunity if we decide not to pursue such corporate opportunity.
This policy, could make it easier for Cantor to compete with us. If Cantor competes with us, it could materially harm our business, financial condition, results of operations and prospects.
Agreements between us and Cantor and/or its affiliates are between related parties, and the terms of these agreements may be less favorable to us than those that we could negotiate with third parties and may subject us to litigation.
Our relationship with Cantor and/or its affiliates may result in agreements with Cantor and/or its affiliates that are between related parties. For example, we provide to and receive from Cantor an/or its affiliates various administrative services, including investment banking services. As a result, the prices charged to us or by us for services provided under any agreements with such entities may be higher or lower than prices that may be charged by third parties, and the terms of these agreements may be less favorable to us than those that we could have negotiated with third parties. In addition, Cantor has an unlimited right to internally use market data from us without any cost. Any related-party transactions or arrangements between us and such parties is subject to the prior approval by our Audit Committee, but generally do not otherwise require the separate approval of our stockholders, and if such stockholder approval were required, Cantor may retain sufficient voting power to provide any such requisite approval without the affirmative consent of the other stockholders. These related-party relationships may from time to time subject us to litigation. For example, on February 16, 2024, an alleged Company shareholder, Martin J. Siegel, filed a putative class action lawsuit against Cantor Fitzgerald, LP and Howard W. Lutnick in the Delaware Court of Chancery, asserting that the Corporate Conversion was unfair to Class A shareholders of BGC Partners, Inc. because it increased Cantor’s percentage voting control over the Company. The suit is captioned Martin J. Siegel v. Cantor Fitzgerald, LP, C.A. 2024-0146-LWW. While the lawsuit is in its early stages and does not name the Company as a party, the Company believes the action lacks merit.
RISKS RELATED TO OUR CLASS A COMMON STOCK
Purchasers of our Class A common stock, as well as existing stockholders, may experience significant dilution as a result of offerings of shares of our Class A common stock by us, and the perception that such sales could occur may adversely affect prevailing market prices for our stock.
We have an effective registration statement on Form S-3 filed and a Controlled Equity OfferingSM sales agreement with CF&Co with respect to the offer and sale of up to 300.0 million shares of BGC Class A common stock from time to time on a delayed or continuous basis pursuant to a CEO program. As of December 31, 2023, we have not issued any shares of BGC Class A common stock under the current CEO Program.
We also have an effective registration statement on Form S-4 with respect to the offer and sale of up to 20 million shares of BGC Class A common stock from time to time in connection with business combination transactions, including acquisitions of other businesses, assets, properties or securities. As of December 31, 2023, we have issued an aggregate of 2.3 million shares of BGC Class A common stock under the 2019 Form S-4 Registration Statement. We also have an effective shelf Registration Statement on Form S-3 pursuant to which we can offer and sell up to 10 million shares of BGC Class A common stock under the BGC Group, Inc. DRIP. As of December 31, 2023, we have issued 0.8 million shares of BGC Class A common stock under the DRIP. We have filed a number of registration statements on Form S-8 pursuant to which we have registered the shares underlying our Equity Plan. As of December 31, 2023, there were 476.6 million shares remaining for sale under such registration statements.
Our management will have broad discretion as to the timing and amount of sales of our Class A common stock in any offering by us, as well as the application of the net proceeds of any such sale. Accordingly, purchasers in any such offering will be relying on the judgment of our management with regard to the use of such net proceeds, and purchasers will not have the opportunity, as part of their investment decision, to assess whether the proceeds are being used appropriately. It is possible that the proceeds will be invested in a way that does not yield a favorable, or any, return for us and cause the price of our Class A common stock to decline.
We cannot predict the effect, if any, of future sales of our Class A common stock, or the availability of shares for future sales, on the market price of our Class A common stock. Sales of substantial amounts of our Class A common stock, or the perception that such sales could occur, could dilute existing holders of our Class A common stock and may adversely affect prevailing market prices for our Class A common stock.
Because future sales of our Class A common stock may be made in the markets at prevailing market prices or at prices related to such prevailing market prices, the prices at which these shares have been sold and may be sold in the future will vary, and these variations may be significant. Purchasers of these shares may suffer significant dilution if the price they pay is higher than the price paid by other purchasers of shares of our Class A common stock in any future offerings of shares of our Class A common stock. In addition, the sale by us of any shares of our Class A common stock will decrease our existing Class A common stockholders’ proportionate ownership interest in us, reduce the amount of cash available per share for dividends payable on shares of our Class A common stock and diminish the relative voting strength of each previously outstanding share of our Class A common stock.
We may use the net proceeds from future offerings of our Class A common stock to repurchase shares from Cantor, our executive officers, other employees and others, which may render the proceeds unavailable for other purposes.
Because we may use the net proceeds from future offerings of our Class A common stock, including pursuant to our CEO program for general corporate purposes, which, among other things, may include repurchases of shares of our Class A common stock or other equity interests in us or in our subsidiaries from Cantor, our executive officers, other employees, and others, and/or to replace cash used to effect such repurchases and purchases, investors should be aware that such net proceeds may not be available for other corporate purposes. Depending upon the timing and prices of such repurchases of shares and of the sales of our shares in future offerings and the liquidity and depth of our market, we may sell a greater aggregate number of shares, at a lower average price per share in future offerings than the number of shares repurchased or purchased, thereby increasing the aggregate number of shares outstanding and potentially decreasing our EPS.
From January 1, 2023 to December 31, 2023, we repurchased an aggregate of 23.3 million shares of our Class A common stock at an aggregate purchase price of approximately $114.5 million, with a weighted-average repurchase price of $4.93 per share. From January 1, 2023 to the closing of the Corporate Conversion, we redeemed for cash an aggregate of 0.3 million limited partnership units at a weighted average price of $4.71 per unit and an aggregate of 0.2 million FPUs at a weighted average price of $5.11 per unit. In the future, we may continue to repurchase shares of our Class A common stock from Cantor, our executive officers, other employees, and others, and these repurchases may be significant.
While we believe that we can successfully manage our issuance and repurchase strategy, and that our share price may in fact increase as we increase the amount of cash available for dividends and share repurchases by paying an increasing portion of the compensation of our employees in the form of restricted stock, gradually lowering our compensation expenses for purposes of Adjusted Earnings, and lowering our long-term effective tax rate for Adjusted Earnings, there can be no assurance that our strategy will be successful or that we can achieve any or all of such objectives.
General Risks
Our operations are global and exchange rate fluctuations and international market events could materially adversely impact our business, financial condition, results of operations and prospects.
Because our operations are global, we are exposed to risks associated with changes in FX rates. Changes in foreign currency rates create volatility in the U.S. dollar equivalent of revenues and expenses which may result in higher or lower values than in an otherwise constant currency exchange rate environment, in particular with regard to British Pounds and Euros. In addition, changes in the remeasurement of our foreign currency denominated net assets are recorded as part of our results of operations and fluctuate with changes in foreign currency rates. We monitor our net exposure in foreign currencies on a daily basis and hedge our exposure as deemed appropriate with major financial institutions. However, potential movements in the U.S. dollar against other currencies in which we earn revenues have in the past and may in the future materially adversely affect our financial results.
Furthermore, our revenues derived from non-U.S. operations are subject to risk of loss from social or political instability, changes in government policies or policies of central banks, downgrades in the credit ratings of sovereign countries, expropriation, nationalization, confiscation of assets and unfavorable legislative, political developments, and other events in such non-U.S. jurisdictions. Revenues from the trading of non-U.S. securities may be subject to negative fluctuations as a result of the above factors. The impact of these fluctuations on our results could be magnified because non-U.S. trading markets, particularly in emerging market countries, are smaller, less liquid and more volatile than U.S. trading markets.
Employee error or miscommunication could impair our ability to attract and retain customers and subject us to significant financial losses, legal liability, regulatory sanctions and penalties and reputational harm; moreover, misconduct is difficult to detect and deter, and error is difficult to prevent.
Employee errors and miscommunication, including mistakes in executing, recording or processing transactions for customers, could cause us to suffer liability, loss, sanction and/or reputational harm, which could expose us to the risk of material losses even if the errors and miscommunication are detected and the transactions are unwound or reversed. If our customers are not able to settle their transactions on a timely basis, the time in which employee errors and miscommunication are detected may be increased and our risk of material loss could be increased. The risk of employee error and miscommunication may be greater for products or services that are new or have non-standardized terms.
Ongoing scrutiny and changing expectations from stockholders with respect to the Company’s corporate responsibility or ESG practices may result in additional costs or risks.
Companies across our industry are facing continuing scrutiny related to their corporate responsibility or ESG practices and related demographic disclosures. Investor advocacy groups, certain institutional investors, investment funds and other influential investors are also focused on such practices and related demographic disclosures and in recent years have placed increasing importance on the non-financial impacts of their investments. Further, customer bids, requests for proposals and other customer arrangements or opportunities may require disclosure of or improvements in ESG metrics in order to compete for business. While we are focused on these efforts and disclosures, if our practices and disclosure of specific metrics do not meet customer, investor or other industry participant expectations, which continue to evolve, we may not win or may lose customers, or may incur additional costs and our business, financial condition, results of operations and prospects could be materially adversely affected.
ITEM 1B. UNRESOLVED STAFF COMMENTS
Not Applicable
ITEM 1C. CYBERSECURITY
We are committed to combating the threat of cyber-attacks and to securing our business through our information security programs and developing a deep understanding of cybersecurity risks, vulnerabilities, mitigations, and threats. We have a global cybersecurity process applicable to all subsidiaries and business lines.
Risk Management and Strategy
Our global cybersecurity processes form the comprehensive framework we utilize for planning, performing, managing, assessing, and improving our security controls as they relate to cybersecurity, and form part of our overall risk management system. We aim to conduct our cybersecurity program in accordance with current recognized global policies and standards for cybersecurity and information technology. These processes are managed by our cybersecurity team headed by our CISO and supported by our business continuity teams.
We conduct periodic internal and external vulnerability audits and assessments and penetration testing and provide periodic cybersecurity training to employees. These measures include regular phishing simulations, annual general cybersecurity awareness training and data protection training. We also participate in industry-specific cybersecurity roundtables and professional groups to ensure we remain abreast of industry-wide cybersecurity developments and best practices and thereby enhance our threat identification processes and responses as necessary. Additionally, when engaging with and utilizing third-party vendors and partners for our business, we conduct various oversight assessments, including due diligence and periodic monitoring to identify potential cybersecurity threats associated with our conducting business with such vendors and partners and to ensure any corresponding risk exposure aligns with our business requirements and risk tolerances.
We maintain an incident reporting and escalation process in the event of any observed, detected, or suspected events that we believe may qualify as a cybersecurity incident. Risks are identified based on a four-tier system, and tiers are assigned based on the service impact, user impact, financial impact, and security impact that a threat may pose. Our processes include
steps to recover our systems and information through established and tested system recovery plans and business continuity plans, each based on the appropriate response associated with the corresponding tier of the identified threat. Our incident response process includes steps to notify key incident management team members who are responsible for communicating with regulatory and other governmental authorities about cybersecurity events as applicable and as required by law. We determine the materiality of such incidents based upon a number of factors including if the incident had or may have a material impact on our business strategy, results of operations, or financial condition. This process involves a review of the nature of the incident by our cybersecurity team as well as other members of management and employees with specialized technology or financial knowledge, including our CISO, CIO, and CFO, as applicable. In the event of a material breach, we have a process for escalation to appropriate members of our senior management, and, where appropriate, to our Board and Audit Committee. These groups also collaborate in determining the appropriate response to such events and disclosure of any material breach.
We engage third parties from time to time that assist us in the identification, assessment, and management of cybersecurity risks. We also engage cybersecurity specialists to complete assessments of our cybersecurity processes, program and practices, including our data protection practices, as well as to conduct targeted attack simulations. The feedback from these assessments and guidance from external specialists informs our overall risk management system and the development and improvement of our processes to mitigate cybersecurity risks throughout the Company.
Board Governance and Management
Our global cybersecurity processes are managed primarily by our CISO, whose experience includes approximately 25 years of service in roles relating to assessing, managing and providing oversight for cybersecurity risks at public and private entities; our CIO, whose experience includes managing the technology professionals and processes at public and private financial services companies; and our CFO, whose experience includes risk management and specialized financial knowledge.
Pursuant to the Audit Committee charter, the Audit Committee oversees the management of the Company’s risk management process, including the identification, prioritization, assessment and management of risks related to cybersecurity. While our Board and Audit Committee members have broad experience in risk management and in some cases technological expertise relating to cybersecurity, our CISO and CIO and management teams handle cybersecurity threat management. The CISO and CIO provide the Board and Audit Committee periodic reports regarding the Company’s cybersecurity risks and threats, the status of projects to strengthen our information security systems, assessments of our information security program, and any issues associated with the emerging threat landscape. In addition, the CISO provides periodic reports to our executive officers, members of the boards of certain of our regulated entities internationally and other members of our senior management as appropriate. Material events and updates are reported to the full Board and Audit Committee annually and on an ad hoc basis where warranted based on the level of materiality of any such incidents as determined by the incident reporting and escalation process led by our CISO and CIO. Our processes are regularly evaluated by internal and external experts, with the results of those reviews reported to senior management and, where appropriate, the Board and Audit Committee.
Although we believe risks from cybersecurity threats have not materially affected our business strategy, results of operations, or financial condition to date, they may in the future, and we continue to closely monitor risks from cybersecurity threats. For additional information on the impact of cybersecurity matters on us, see “Item 1A — Risk Factors — Risks Related to Our IT Systems and Cybersecurity.”
Disaster Recovery
Our processes address disaster recovery concerns. We operate most of our technology from U.S. and U.K. primary data centers. Either site alone is typically capable of running all of our essential systems. Replicated instances of this technology are maintained in our redundant data centers. Our data centers are generally built and equipped to best-practice standards of physical security with appropriate environmental monitoring and safeguards.
We conduct annual disaster recovery training exercises for each primary data center where failover procedures are tested against defined Recovery Time Objectives (RTOs).
ITEM 2. PROPERTIES
We have offices in the United States, Canada, Europe, United Kingdom, Latin America, Asia, Africa and the Middle East. Our principal executive offices are located at 499 Park Avenue, New York, New York. We also occupy space at 199 Water Street, New York, New York and space at 55 Water Street, New York, New York. Under the Administrative Services Agreement with Cantor, we are obligated to Cantor for our pro rata portion (based on square footage used) of rental expense during the terms of the leases for such spaces.
Our largest presence outside of the New York metropolitan area is in London, located at Five Churchill Place, London, E14 5RD.
We currently occupy concurrent computing centers in Weehawken, New Jersey, Secaucus, New Jersey and Trumbull, Connecticut. In addition, we occupy three data centers in the United Kingdom located in Canary Wharf, Romford and City of London, and two data centers in Asia located in Hong Kong and Singapore. Our U.S. operations also have office space in Iselin, New Jersey, Palm Beach Gardens, Florida, Garden City, New York, Sugar Land, Texas, Louisville, Kentucky and Chicago, Illinois.
ITEM 3. LEGAL PROCEEDINGS
See Note 19—“Commitments, Contingencies and Guarantees” to the Company’s consolidated financial statements included in Part II, Item 8 of this Annual Report on Form 10‑K and the information under the heading “Legal Proceedings” included in Part I, Item 7 of this Annual Report on Form 10‑K, “Management’s Discussion and Analysis of Financial Condition and Results of Operations,” for a description of our legal proceedings, which are incorporated by reference herein.
ITEM 4. MINE SAFETY DISCLOSURES
Not Applicable.
PART II
ITEM 5. MARKET FOR THE REGISTRANT’S COMMON EQUITY, RELATED STOCKHOLDER MATTERS AND ISSUER PURCHASES OF EQUITY SECURITIES
Our Class A common stock is traded on the Nasdaq Global Select Market under the symbol “BGC.” There is no public trading market for our Class B common stock, which is held by Cantor, CFGM, Mr. Lutnick, and relatives of Mr. Lutnick.
As of February 27, 2024, there were 1,111 holders of record of our Class A common stock and 7 holders of record of our Class B common stock.
Our Board of Directors and our Audit Committee have authorized repurchases of our Class A common stock and redemptions of equity interests in our subsidiaries, including from Cantor, our executive officers, other employees, and others, including Cantor employees and partners. On July 1, 2023, the BGC Group Board approved BGC Group’s repurchase authorization in an amount up to $400.0 million. As of December 31, 2023 we had approximately $333.1 million remaining under this authorization and may continue to actively make repurchases or purchases, or cease to make such repurchases or purchases, from time to time.
The table below sets forth certain information regarding BGC’s purchases of its common stock during the fiscal quarter ended December 31, 2023; | | | | | | | | | | | | | | | | | | | | | | | | | | |
| Period | | Total Number of Shares Repurchased | | Weighted- Average Price Paid per Share | | Total Number of Shares Repurchased Under Publicly Announced Program2 | | Approximate Dollar Value of Shares That May Yet Be Repurchased Under the Program2 |
October 1, 2023—October 31, 20231 | | 4,269 | | $ | 5.63 | | | 3,300 | | |
| November 1, 2023—November 30, 2023 | | 1,204 | | $ | 6.15 | | | 1,204 | | |
| December 1, 2023—December 31, 2023 | | — | | $ | — | | | — | | |
| Total Repurchases | | 5,473 | | $ | 5.74 | | | 4,504 | | $ | 333,113 | |
1 Includes 1.0 million shares withheld to satisfy tax liabilities due upon the vesting of restricted stock. The average price paid per share for such share withholdings is based on the closing price per share on the vesting date of the restricted stock or, if such date is not a trading day, the trading day immediately prior to such vesting date. The fair value of restricted shares vested but withheld to satisfy tax liabilities was $5.0 million at a weighted-average price of $5.21 per share.
2 Represents shares available under a repurchase program authorized by the Board of Directors on July 1, 2023 up to an amount of $400.0 million for which there was no expiration date.
Capital Deployment Priorities, Dividend Policy and Repurchase and Redemption Program
BGC’s current capital allocation priorities are to use our liquidity to return capital to stockholders and to continue investing in its high growth Fenics businesses. BGC plans to prioritize share repurchases over dividends. We have repurchased or redeemed 24.7 million shares or units during the year ended December 31, 2023.
Any dividends, if and when declared by our Board, will be paid on a quarterly basis. The dividend to our common stockholders is expected to be calculated based on a number of factors. No assurance can be made, however, that a dividend will be paid each quarter. The declaration, payment, timing, and amount of any future dividends payable by us will be at the sole discretion of our Board using the fully diluted share count.
We are a holding company, with no direct operations, and therefore we are able to pay dividends only from our available cash on hand and funds received from distributions from BGC U.S. OpCo and BGC Global OpCo. Our ability to pay dividends may also be limited by regulatory considerations as well as by covenants contained in financing or other agreements. In addition, under Delaware law, dividends may be payable only out of surplus, which is our net assets minus our capital (as defined under Delaware law), or, if we have no surplus, out of our net profits for the fiscal year in which the dividend is declared and/or the preceding fiscal year. Accordingly, any unanticipated accounting, tax, regulatory or other charges against net income may adversely affect our ability to declare and pay dividends. While we intend to declare and pay dividends quarterly, there can be no assurance that our Board will declare dividends at all or on a regular basis or that the amount of our dividends will not change.
Performance Graph
On July 1, 2023, BGC completed its Corporate Conversion to a Full C-Corporation in order to reorganize and simplify its organizational structure. As a result of the Corporate Conversion, BGC Group became the public holding company for, and successor to, BGC Partners, and each share of BGC Partners Class A common stock trading on Nasdaq under the ticker “BGCP” was converted into one share of BGC Group Class A common stock trading on Nasdaq under the ticker “BGC.”
The performance graph below shows a comparison of the cumulative total stockholder return of $100 invested in shares of the Company (identified as shares of BGC Partners, Inc. prior to July 1, 2023 and BGC Group, Inc. on July 1, 2023 and following) on December 31, 2018, measured on December 31, 2019, December 31, 2020, December 31, 2021, December 31, 2022, and December 31, 2023. The returns of the Peer Group have been weighted at the beginning of the period according to their U.S. dollar stock market capitalizations for purposes of arriving at a Peer Group average.
Total returns are shown on a “net dividend” basis, which reflects tax effects on dividend reinvestments from companies operating under certain U.K. and European tax jurisdictions, according to local tax laws.
* The above chart reflects $100 invested on 12/31/18 in stock or index, including reinvestment of dividends.
** Peer group indices use beginning of period market capitalization weighting. The above graph was prepared by Zacks Investment Research, Inc. and used with its permission. All rights reserved. Copyright 1980-2023. Index data provided by Copyright Standard and Poor’s Inc. and Copyright Russell Investments. Used with permission. All rights reserved.
In addition to the foregoing five-year returns, the 10-year total returns on $100 calculated using the same methodology described above are as follows:
•The 10-year total return for the Company from December 31, 2013 through December 31, 2023 would have resulted in approximately $298.
•In comparison, the 10-year total return for $100 invested in the Peer Group, Russell 2000 Index, and S&P 500 Index from December 31, 2013 through December 31, 2023 would have resulted in approximately in $119, $200, and $311, respectively.
ITEM 6. [RESERVED]
ITEM 7. MANAGEMENT’S DISCUSSION AND ANALYSIS OF FINANCIAL CONDITION AND RESULTS OF OPERATIONS
The following discussion of our financial condition and results of operations should be read together with our Consolidated Financial Statements and notes to those statements, as well as the “Special Note on Forward-Looking Information” relating to forward-looking statements within the meaning of Section 27A of the Securities Act and Section 21E of the Exchange Act included elsewhere in this Annual Report on Form 10-K and the cautionary statements relating to forward-looking statements below.
The objective of this Management’s Discussion and Analysis is to allow investors to view the Company from management’s perspective, considering items that have had and could have a material impact on future operations. This discussion summarizes the significant factors affecting our results of operations and financial condition as of and during the years ended December 31, 2023, 2022, and 2021. This discussion is provided to increase the understanding of, and should be read in conjunction with, our Consolidated Financial Statements and the notes thereto included elsewhere in this report.
FORWARD-LOOKING CAUTIONARY STATEMENTS
Our actual results and the outcome and timing of certain events may differ significantly from the expectations discussed in the forward-looking statements. Factors that might cause or contribute to such a discrepancy include, but are not limited to, the factors set forth below:
•macroeconomic and other challenges and uncertainties, including those resulting from the wars in Ukraine and Israel and other ongoing or new conflicts in the Middle East or other jurisdictions, downgrades of U.S. Treasuries, fluctuating global interest rates, inflation and the Federal Reserve’s responses thereto, including increasing interest rates, fluctuations in the value of global currencies, including the U.S. dollar, liquidity concerns regarding and changes in capital requirements for banking and financial institutions, changes in the U.S. and global economies and financial markets, including economic activity, employment levels, supply chain issues and market liquidity, and increasing energy costs, as well as the various actions taken in response to these challenges and uncertainties by governments, central banks and others, including consumer and corporate clients and customers, as well as potential changes in these factors as a result of the upcoming U.S. Presidential election;
•market conditions and volatility, including fluctuations in interest rates and trading volume, the level of worldwide governmental debt issuances, austerity programs, government stimulus packages, increases and decreases in the federal funds interest rate and other actions to moderate inflation, increases or decreases in deficits and the impact of changing government tax rates, repatriation rules, deductibility of interest, and other changes to monetary policy, and potential political impasses or regulatory requirements, turmoil across regional banks and certain global investment banks, volatility in the demand for the products and services we provide, possible disruptions in trading, potential deterioration of equity and debt capital markets and cryptocurrency markets, and potential economic downturns, including recessions, and similar effects, which may not be predictable in future periods;
•our ability to access the capital markets as needed or on reasonable terms and conditions;
•our ability to enter new markets or develop new products, offerings, trade desks, marketplaces, or services for existing or new clients and, to pursue new operations and business initiatives, including our ability to develop new Fenics platforms and products, to successfully launch new initiatives which could require significant capital and significant efforts by management, including engaging partners on satisfactory terms, to manage long lead times to scale a successful venture, efforts to convert certain existing products to a Fully Electronic trade execution, to incorporate artificial intelligence into our products and efforts by our competitors to do the same, and to induce such clients to use these products, trading desks, marketplaces, or services and to secure and maintain market share, while managing the risks inherent in operating our cryptocurrency business and in safekeeping cryptocurrency assets;
•pricing, commissions and fees, and market position with respect to any of our products and services and those of our competitors;
•the effect of industry concentration and reorganization, reduction of customers, and consolidation;
•liquidity, regulatory, cash and clearing capital requirements;
•our relationships and transactions with Cantor and its affiliates, including CF&Co, and CCRE, our structure, the timing and impact of any actual or future changes to our structure, including the Corporate Conversion, any related transactions, conflicts of interest or litigation, including with respect to executive compensation matters, any impact of Cantor’s results on our credit ratings and associated outlooks, any loans to or from us or Cantor, including the balances and interest rates thereof from time to time and any convertible or equity features of any such loans, CF&Co’s acting as our sales agent or underwriter under our CEO Program or other offerings, Cantor’s holdings of the Company’s Debt Securities, CF&Co’s acting as a market maker in the Company’s Debt Securities, CF&Co’s acting as our financial advisor in connection with potential acquisitions, dispositions, or other transactions, and our participation in various investments, stock loans or cash management vehicles placed by or recommended by CF&Co;
•the integration of acquired businesses and their operations and back office functions with our other businesses;
•the effect on our businesses of any extraordinary transactions, including potential dilution, taxes, costs, and other impacts;
•the rebranding of our current businesses or risks related to any potential dispositions of all or any portion of our existing or acquired businesses;
•pandemics and other international health emergencies, including the combined impact of COVID-19 with the flu and other seasonal illnesses, and the impact of terrorist acts, acts of war or other violence or political unrest, as well as natural disasters or weather-related or similar events, including hurricanes and heat waves as well as power failures, communication and transportation disruptions, and other interruptions of utilities or other essential services;
•risks inherent in doing business in international markets, and any failure to identify and manage those risks, including economic or geopolitical conditions or uncertainties, the actions of governments or central banks, including the pursuit of trade, border control or other related policies by the U.S. and/or other countries (including U.S.-China trade relations), recent economic and political volatility in the U.K., rising political and other tensions between the U.S. and China, the wars in Israel and Ukraine, new or ongoing conflicts in the Middle East or other jurisdictions and additional sanctions and regulations imposed by governments and related counter-sanctions;
•the impact of U.S. government shutdowns, elections, political unrest, boycotts, stalemates or other social and political developments, such as terrorist acts, acts of war or other violence or political unrest, as well as natural disasters, and potential changes in these factors as result of the upcoming U.S. Presidential election;
•the effect on our businesses, our clients, the markets in which we operate and the economy in general of changes in the U.S. and foreign tax and other laws, including changes in tax rates, repatriation rules, and deductibility of interest, potential policy and regulatory changes in other countries, sequestrations, uncertainties regarding the debt ceiling and the federal budget, responses to global inflation rates, and other potential political policies;
•our dependence upon our key employees, our ability to build out successful succession plans, the impact of absence due to illness or leave of certain key executive officers or employees and our ability to attract, retain, motivate and integrate new employees, as well as the competing demands on the time of certain of our executive officers who also provide services to Cantor, Newmark and various other ventures and investments sponsored by Cantor and the impact of post termination covenants on awards previously granted to key employees and future awards or otherwise on our employment arrangements;
•extensive regulation of our businesses and customers, the timing of regulatory approvals, changes in regulations relating to financial services companies and other industries, and risks relating to compliance matters, including regulatory examinations, inspections, investigations and enforcement actions, and any resulting costs, increased financial and capital requirements, enhanced oversight, remediation, fines, penalties, sanctions, and changes to or restrictions or limitations on specific activities, including potential delays in accessing markets, including due to our regulatory status and actions, operations, and compensatory arrangements, and growth opportunities, including acquisitions, hiring, and new businesses, products, or services;
•factors related to specific transactions or series of transactions, including credit, performance, and principal risk, trade failures, counterparty failures, and the impact of fraud and unauthorized trading;
•costs and expenses of developing, maintaining, and protecting our intellectual property, as well as employment, regulatory, and other litigation and proceedings, and their related costs, including judgments, indemnities, fines, or settlements paid and the impact thereof on our financial results and cash flows in any given period;
•certain financial risks, including the possibility of future losses, indemnification obligations, assumed liabilities, reduced cash flows from operations, increased leverage, reduced availability under our credit agreements, and the need for short- or long-term borrowings, including from Cantor, our ability to refinance our indebtedness on acceptable terms and rates, and changes to interest rates and liquidity or our access to other sources of cash relating to acquisitions, dispositions, or other matters, potential liquidity and other risks relating to our ability to maintain continued access to credit and availability of financing necessary to support our ongoing business needs, on terms acceptable to us, if at all, and risks associated with the resulting leverage, including potentially causing a reduction in our credit ratings and the associated outlooks and increased borrowing costs as well as interest rate and foreign currency exchange rate fluctuations;
•risks associated with the temporary or longer-term investment of our available cash, including in the BGC OpCos, defaults or impairments on our investments, joint venture interests, stock loans or cash management vehicles and collectability of loan balances owed to us by employees, the BGC OpCos or others;
•the impact of any restructuring or similar other transformative transactions, on our ability to enter into marketing and strategic alliances and business combinations, attract investors or partners or engage in other transactions in the financial services and other industries, including acquisitions, tender offers, dispositions, reorganizations, partnering opportunities and joint ventures, the failure to realize the anticipated benefits of any such transactions, relationships or growth, and the future impact of any such transactions, relationships or growth on our other businesses and our financial results for current or future periods, the integration of any completed acquisitions and the use of proceeds of any completed dispositions, the impact of amendments and/or terminations of strategic arrangements, and the value of and any hedging entered into in connection with consideration received or to be received in connection with such dispositions and any transfers thereof;
•our estimates or determinations of potential value with respect to various assets or portions of our businesses, including Fenics, FMX and other businesses;
•our ability to manage turnover and hire, train, integrate and retain personnel, including brokers, salespeople, managers, technology professionals and other front-office personnel, back-office and support services, and departures of senior personnel;
•our ability to expand the use of technology and maintain access to the intellectual property of others for Hybrid and Fully Electronic trade execution in our product and service offerings, and otherwise;
•the impact of artificial intelligence on the economy, our industry, our business and the businesses of our clients and vendors;
•our ability to effectively manage any growth that may be achieved, including outside the U.S., while ensuring compliance with all applicable financial reporting, internal control, legal compliance, and regulatory requirements;
•our ability to identify and remediate any material weaknesses or significant deficiencies in our internal controls which could affect our ability to properly maintain books and records, prepare financial statements and reports in a timely manner, control our policies, practices and procedures, operations and assets, assess and manage our operational, regulatory and financial risks, and integrate our acquired businesses and brokers, salespeople, managers, technology professionals and other front-office personnel;
•the impact of unexpected market moves and similar events;
•information technology risks, including capacity constraints, failures, or disruptions in our systems or those of the clients, counterparties, exchanges, clearing facilities, or other parties with which we interact, including increased demands on such systems and on the telecommunications infrastructure from remote working, cyber-security risks and incidents, compliance with regulations requiring data minimization and protection and preservation of records of access and transfers of data, privacy risk and exposure to potential liability and regulatory focus;
•the effectiveness of our governance, risk management, and oversight procedures and impact of any potential transactions or relationships with related parties;
•the impact of our ESG or “sustainability” ratings on the decisions by clients, investors, ratings agencies, potential clients and other parties with respect to our businesses, investments in us, our borrowing opportunities or the market for and trading price of BGC Class A common stock, Company Debt Securities, or other matters;
•the fact that the prices at which shares of our Class A common stock are or may be sold in offerings, acquisitions, or other transactions may vary significantly, and purchasers of shares in such offerings or other transactions, as well as existing stockholders, may suffer significant dilution if the price they paid for their shares is higher than the price paid by other purchasers in such offerings or transactions;
•the impact of reductions to our dividends and the timing and amounts of any future dividends, including our ability to meet expectations with respect to payments of dividends and repurchases of shares of our Class A common stock, or other equity interests in us or any of our other subsidiaries, including from Cantor, our executive officers, other employees, and others, and the net proceeds to be realized by us from offerings of shares of BGC Class A common stock and Company Debt Securities, and our ability to pay any excise tax that may be imposed on the repurchase of shares; and
•the effect on the markets for and trading prices of our Class A common stock and Company Debt Securities of various offerings and other transactions, including offerings of our Class A common stock and convertible or exchangeable debt or other securities, our repurchases of shares of our Class A common stock or other equity interests in us or in our subsidiaries, our payment of dividends on our Class A common stock, convertible arbitrage, hedging, and other transactions engaged in by us or holders of our outstanding shares, Company Debt Securities or other securities, share sales and stock pledges, stock loans, and other financing transactions by holders of our shares (including by Cantor or others), including of shares acquired pursuant to our employee benefit plans, corporate restructurings, acquisitions, conversions of shares of our Class B common stock and our other convertible securities into shares of our Class A common stock, and distributions of our Class A common stock by Cantor to its partners.
The foregoing risks and uncertainties, as well as those risks and uncertainties discussed under the headings “Item 1A—Risk Factors,” and “Item 7A—Quantitative and Qualitative Disclosures About Market Risk” and elsewhere in this Annual Report on Form 10‑K, may cause actual results and events to differ materially from the forward-looking statements.
OVERVIEW AND BUSINESS ENVIRONMENT
The Company is a leading global brokerage and financial technology company servicing the global financial, energy and commodities markets.
BGC, through its affiliates, specializes in the trade execution of a broad range of products, including fixed income securities such as government bonds, corporate bonds, and other debt instruments, as well as related interest rate derivatives and credit derivatives. Additionally, the Company provides brokerage services across FX, Equities, Energy and Commodities, Shipping, and Futures and Options. Our business also provides connectivity and network solutions, clearing, market data and network connectivity products, trade compression and other post-trade services, market data and related information services and other back-office services to a broad assortment of financial and non-financial institutions.
Our integrated platform is designed to provide flexibility to customers with regard to price discovery, trade execution and transaction processing, as well as accessing liquidity through our platforms, for transactions executed either OTC or through an exchange. Through our Fenics® group of electronic brands, the Company offers several trade execution, market infrastructure and connectivity services, as well as post-trade services. Fenics® brands also operate under the names Fenics®, FMX™, FMX Futures Exchange™, Fenics Markets Xchange™, Fenics Digital™, Fenics UST™, Fenics FX™, Fenics Repo™, Fenics Direct™, Fenics MID™, Fenics Market Data™, Fenics GO™, Fenics PortfolioMatch™, BGC®, BGC Trader™, kACE2®, and Lucera®.
Our customers include many of the world’s largest banks, broker-dealers, investment banks, trading firms, hedge funds, governments, corporations, and investment firms. BGC is a global operation with offices across all major geographies, including New York and London, as well as in Bahrain, Beijing, Bogota, Brisbane, Cape Town, Chicago, Copenhagen, Dubai, Dublin, Frankfurt, Geneva, Hong Kong, Houston, Johannesburg, Madrid, Manila, Melbourne, Mexico City, Miami, Milan, Monaco, Nyon, Paris, Perth, Rio de Janeiro, Santiago, São Paulo, Seoul, Shanghai, Singapore, Sydney, Tel Aviv, Tokyo, Toronto, and Zurich.
As of December 31, 2023, the Company had 2,104 brokers, salespeople, managers, technology professionals and other front-office personnel across our businesses.
BGC, BGC Group, BGC Partners, BGC Trader, GFI, GFI Ginga, CreditMatch, Fenics, Fenics.com, FMX, Sunrise Brokers, Poten & Partners, RP Martin, kACE2, Capitalab, Swaptioniser, CBID, Caventor, LumeMarkets, Lucera, and Aurel are trademarks/service marks, and/or registered trademarks/service marks of BGC Group and/or its affiliates.
Corporate Conversion
On July 1, 2023, the Company completed its Corporate Conversion to a Full C-Corporation in order to reorganize and simplify its organizational structure. As a result of the Corporate Conversion, BGC Group became the public holding company for, and successor to, BGC Partners, and its Class A common stock began trading on Nasdaq, in place of BGC Partners’ Class A common stock, under the ticker symbol “BGC.” Upon completion of the Corporate Conversion, the former stockholders of BGC Partners and the former limited partners of BGC Holdings now participate in the economics of the BGC businesses through BGC Group.
Effective as of 12:01 a.m., Eastern Time, on July 1, 2023, BGC Holdings reorganized from a Delaware limited partnership into a Delaware limited liability company through a merger with and into Holdings Merger Sub, with Holdings Merger Sub continuing as a direct subsidiary of BGC Partners. Effective as of 12:02 a.m., Eastern Time, on July 1, 2023, Merger Sub 1 merged with and into BGC Partners, with BGC Partners continuing as a direct subsidiary of BGC Group. At the same time, Merger Sub 2 merged with and into Holdings Merger Sub, with Holdings Merger Sub continuing as a subsidiary of BGC Group. As a result of the Corporate Conversion Mergers, BGC Partners and BGC Holdings became wholly owned subsidiaries of BGC Group.
In the Holdings Reorganization Merger, each unit of BGC Holdings outstanding as of immediately prior to the Holdings Reorganization Merger was converted into a substantially equivalent equity interest in Holdings Merger Sub.
In the Corporate Merger, each share of Class A common stock, par value $0.01 per share, of BGC Partners and each share of Class B common stock, par value $0.01 per share, of BGC Partners outstanding was converted into one share of Class A common stock, par value $0.01 per share, of BGC Group and one share of Class B common stock, par value $0.01 per share, of BGC Group, respectively.
In connection with, but prior to, the Corporate Conversion, the Company completed various transactions which included:
•the redemption of certain non-exchangeable limited partnership units in connection with the issuance of shares of BGC Partners Class A common stock and the accompanying tax payments, which led to an equity-based compensation charge of $60.9 million;
•the exchange of the remaining 1.5 million exchangeable limited partnership units of BGC Holdings held by employees on June 30, 2023, for 1.0 million shares, after tax withholding, of BGC Partners Class A common stock;
•the redemption of certain non-exchangeable limited partnership units of BGC Holdings held by employees and issuance of 16.9 million BGC Partners RSUs on a one-for-one basis on June 30, 2023;
•the redemption of certain non-exchangeable Preferred Units of BGC Holdings held by employees and issuance of $49.2 million of BGC Partners RSU Tax Accounts on June 30, 2023, based on the fixed cash value of the Preferred Units redeemed;
•the redemption of the remaining 5.6 million non-exchangeable FPUs and issuances of BGC Partners RSUs on a one-for-one basis on June 30, 2023, which in turn reduced the “Redeemable Partnership Interest” to zero with an offsetting impact to “Total equity” in the Company’s Consolidated Statements of Financial Condition as of June 30, 2023; and
•the purchase on June 30, 2023 by Cantor from BGC Holdings of an aggregate of 5,425,209 Cantor units for an aggregate consideration of $9,715,772 as a result of the redemption of 5,425,209 FPUs, and 324,223 Cantor units for an aggregate consideration of $598,712 as a result of the exchange of 324,223 FPUs.
As a result of the Corporate Conversion:
•64.0 million Cantor units, including 5.7 million purchased on June 30, 2023, were converted into shares of BGC Group Class B common stock, subject to the terms and conditions of the Corporate Conversion Agreement, provided that a portion of the 64.0 million shares of BGC Group Class B common stock issued to Cantor will exchange into BGC Group Class A common stock in the event that BGC Group does not issue at least $75,000,000 in shares of BGC Group Class A or B common stock in connection with certain acquisition transactions prior to July 1, 2030, the seventh anniversary of the Corporate Conversion;
•BGC Group assumed all BGC Partners RSUs, RSU Tax Accounts or restricted stock awards outstanding as of June 30, 2023; and
•non-exchangeable limited partnership units of BGC Holdings were converted into equity awards denominated in cash, restricted stock and/or RSUs of BGC Group, each as further set forth in the Corporate Conversion Agreement. BGC Group granted 38.6 million restricted stock awards, 25.3 million RSUs, and $74.0 million of RSU Tax Accounts upon the conversion of the non-exchangeable shares of Holdings Merger Sub.
There were no limited partnership units of BGC Holdings remaining after the Corporate Conversion was completed.
In connection with the Corporate Conversion on July 1, 2023, the BGC Group Board and the Board of Directors of BGC Partners authorized the assumption of all agreements and arrangements between BGC Partners and any executive officer, director or affiliate of BGC Partners, with such modifications necessary to reflect the Corporate Conversion. Pursuant to the foregoing authorization, any existing agreements and arrangements between BGC Partners and any executive officer, director or affiliate of BGC Partners, were generally assumed unchanged other than making BGC Group a party thereto.
In connection with the Corporate Conversion on July 1, 2023, the Board and Audit Committee of BGC Group approved the authorized repurchases of Company Equity Securities from any holder of Company Equity Securities, including our directors, officers, and employees, of up to $400.0 million.
In connection with the Corporate Conversion on July 1, 2023, the Board and Audit Committee of BGC Group approved the authorized repurchases of Company Debt Securities from any holder of Company Debt Securities, including our directors, officers, and employees, of up to $50.0 million.
In connection with the Corporate Conversion on July 1, 2023, BGC Group assumed and adopted: the Eighth Amended and Restated BGC Partners, Inc. Long-Term Incentive Plan, as amended and restated as the BGC Group, Inc. Long Term Incentive Plan; the BGC Partners Second Amended and Restated BGC Partners Incentive Bonus Compensation Plan, as amended and restated, and renamed the BGC Group, Inc. Incentive Bonus Compensation Plan; and the BGC Partners, Inc. Deferral Plan for Employees of BGC Partners, Inc., Cantor Fitzgerald, L.P. and their Affiliates, as amended and restated as the BGC Group, Inc. Deferral Plan for Employees of BGC Group, Inc., Cantor Fitzgerald, L.P. and Their Affiliates. The BGC Group Equity Plan provides for a maximum of 600 million shares of BGC Class A common stock that may be delivered or cash settled pursuant to the exercise or settlement of awards granted under the plan.
In connection with the Corporate Conversion on July 1, 2023, the BGC Holdings Limited Partnership Agreement was terminated, and the BGC Holdings, L.P. Participation Plan was terminated.
In connection with the Corporate Conversion on July 1, 2023, BGC Group amended and restated its certificate of incorporation to reflect an increase in the authorized shares of BGC Group Class A common stock to 1,500,000,000; an increase in the authorized shares of BGC Group Class B common stock to 300,000,000; and a provision providing for exculpation to officers of BGC Group pursuant to Section 102(b)(7) of the Delaware General Corporation Law. Additionally, BGC Group amended and restated its bylaws to adopt a provision providing that Delaware courts shall be the exclusive forum for certain matters.
In connection with the Corporate Conversion on July 1, 2023, the Exchange Agreement with Cantor terminated based on its own terms.
In connection with the Corporate Conversion on July 1, 2023, BGC Group, Cantor and certain affiliates of Cantor entered into an Amended and Restated U.S. Master Administrative Services Agreement and an Amended and Restated U.K. Master Administrative Services Agreement.
FMX
FMX, our electronic U.S. Treasury, Rates futures and Spot FX platform, represents the unique opportunity to reshape the U.S. interest rate cash and futures market. FMX’s U.S. Treasury platform, Fenics UST, grew its market share to 26% for the fourth quarter of 2023, up from 25% in the third quarter of 2023, and 20% a year ago. In January 2024, FMX received CFTC approval to operate an exchange for U.S. interest rate futures products, the largest and most widely traded futures contracts in the world. The Company intends to launch the FMX Futures Exchange in the summer of 2024 and the Company plans to discuss our strategic partners and further details on, or before, our first quarter 2024 earnings call.
Fenics
For the purposes of this document and subsequent SEC filings, all of our higher margin, technology-driven businesses are referred to as Fenics. The Company categorizes our Fenics businesses as Fenics Markets and Fenics Growth Platforms. Fenics Markets includes the fully electronic portion of BGC’s brokerage businesses, data, network and post-trade revenues that are unrelated to Fenics Growth Platforms, as well as Fenics Integrated revenues. Fenics Growth Platforms includes Fenics UST,
Fenics GO, Lucera, Fenics FX, Portfolio Match and other newer standalone platforms. Revenue generated from data, network and post-trade attributable to Fenics Growth Platforms are included within their related businesses.
Historically, technology-based product growth has led to higher margins and greater profits over time for exchanges and wholesale financial intermediaries alike, even if overall Company revenues remain consistent. This is largely because automated and electronic trading efficiency allows the same number of employees to manage a greater volume of trades as the marginal cost of incremental trading activity falls. Over time, the conversion of exchange-traded and OTC markets to fully electronic trading has also typically led to an increase in volumes which offset lower commissions, and often lead to similar or higher overall revenues. The Company has been a pioneer in creating and encouraging hybrid and fully electronic execution, and the Company continually works with our customers to expand such trading across more asset classes and geographies.
These electronic markets for OTC products have grown as a percentage of overall industry volumes over the past decade as firms like BGC have invested in the kinds of technology favored by our customers. Regulation across banking, capital markets, and OTC derivatives has accelerated the adoption of fully electronic execution, and the Company expects this demand to continue. The Company also believes that new clients, beyond our large bank customer base, will primarily transact electronically across our Fenics platforms.
The combination of wider adoption of hybrid and fully electronic execution and our competitive advantage in terms of technology and experience has contributed to our strong growth in electronically traded products. The Company continues to invest in our high-growth, high-margin, technology-driven businesses, including our standalone fully electronic Fenics Growth Platforms. Fenics has exhibited strong growth over the past several years, and the Company believes that this growth has outpaced the wholesale brokerage industry. The Company expects this trend to accelerate as the Company continues to convert more of our Voice/Hybrid execution into higher-margin, technology-driven execution across our Fenics platforms and continue to grow our Fenics Growth Platforms.
The Company expects to benefit from the trend towards electronic trading, increased demand for market data, and the need for increased connectivity, automation, and post-trade services. The Company continues to onboard new customers as the opportunities created by electronic and algorithmic trading continue to transform our industry. The Company continues to roll out our next-generation Fenics execution platforms across more products and geographies with the goal of seamlessly integrating the liquidity of voice transactions with customer electronic orders either by a GUI, API, or web-based interface.
Revenues in our Fenics businesses increased 20.1% to $130.8 million in the fourth quarter of 2023 and 16.1% to $521.7 million for the year ended December 31, 2023, in each case compared to the prior year period.
Within our Fenics businesses, Fenics Markets revenue grew 16.5% to $109.6 million in the fourth quarter of 2023 and 12.6% to $446.6 million for the year ended December 31, 2023, in each case compared to the prior year period.
Fenics Markets growth was driven by higher electronic Rates and Credit volumes, along with strong Fenics Market Data subscription revenues. Fenics Market Data signed new customer contracts in the fourth quarter of 2023 with an aggregate contract value 30% higher compared to the same period last year.
Fenics Growth Platforms revenue grew 43.3% to $21.2 million in the fourth quarter of 2023 and 41.9% to $75.1 million for the year ended December 31, 2023, in each case compared to the prior year period. Collectively, our newer Fenics Growth Platform offerings are not yet fully up to scale, but continue to grow at a leading rate. Over time, the Company expects these new products and services to become profitable, high-margin businesses as their scale and revenues increase, all else equal.
The Company continues to invest in our Fenics Growth Platforms, and notable highlights for the fourth quarter of 2023 compared to the prior year period include:
•Fenics UST revenue increased by over 70% on a 38% improvement in average daily volume.
•PortfolioMatch grew its U.S. credit volumes more than three-fold year-over-year, achieving record revenues. PortfolioMatch continues to onboard new accounts and increase its market share in its rapidly growing segment of the market.
•Capitalab, our post-trade business, generated revenue growth of nearly 90%, driven by higher interest rate compression and foreign exchange matching volumes.
Total revenues from our high-margin Data, network and post-trade business, which is predominately comprised of recurring revenue, were up 17.9% to $29.6 million in the fourth quarter of 2023 and 15.6% to $111.5 million for the year ended December 31, 2023, in each case over the prior year period.
Data, network and post-trade revenue growth for the fourth quarter of 2023 was driven by Fenics Market Data and Lucera, our network business.
Fenics brokerage revenues increased by 20.8% to $101.2 million in the fourth quarter of 2023 and 16.2% to $410.1 million for the year ended December 31, 2023, in each case over the prior year period.
Fenics’ revenue growth was led by Fenics Rates, Credit and Data, network and post-trade businesses. Fenics represented 25.3% of BGC’s overall revenue in the fourth quarter of 2023 compared to 25.0% in the fourth quarter of 2022, and 25.8% for the year ended December 31, 2023 compared to 25.0% in the year ended December 31, 2022.
Acquisitions
On November 1, 2023, the Company completed the acquisition of ContiCap, an independent financial product intermediary specializing in emerging markets.
On November 1, 2023, the Company completed the acquisition of Open Energy Group, a technology-driven marketplace and brokerage for renewable energy asset sales and project finance.
On February 28, 2023, the Company completed the acquisition of Trident, primarily operating as a commodity brokerage and research company, offering OTC and exchange traded energy and environmental products.
On July 30, 2021, the Company completed the purchase of the Futures Exchange Group for a purchase price of $4.9 million at closing, plus the cash held at closing by the Futures Exchange Group, and an earn-out, only payable out of our portion of the profits of the Futures Exchange Group, capped at the amount Cantor contributed to the Futures Exchange Group prior to closing.
The Futures Exchange Group acquisition has been determined to be a combination of entities under common control that resulted in a change in the reporting entity. Accordingly, the financial results of the Company have been recast to include the financial results of the Futures Exchange Group in the current and prior periods as if the Futures Exchange Group had always been consolidated. The assets and liabilities of the Futures Exchange Group have been recorded in the Company’s Consolidated Statements of Financial Condition at the seller’s historical carrying value. The purchase of the Futures Exchange Group was accounted for as an equity transaction for the period ended September 30, 2021 (the period in which the transaction occurred).
Divestitures
On November 1, 2021, the Company successfully completed the Insurance Business Disposition and, after closing adjustments, received $534.9 million in gross cash proceeds, subject to limited post-closing adjustments. The investment in the Insurance brokerage business generated an internal rate of return of 21.2% for our shareholders. The sale of the business did not represent a strategic shift that would have a major effect on the Company’s operations and financial results and was, therefore, not classified as discontinued operations. CF&Co served as advisor to the Company in connection with the transaction, and as a result, $4.4 million of banking fees was paid to Cantor upon closing of the transaction. For further information regarding the sale of our Insurance brokerage business, please see our Current Report on Form 8-K filed with the SEC on November 1, 2021, as well as Note 5—“Divestitures” to our Consolidated Financial Statements in Part II, Item 8 of this Annual Report on Form 10‑K.
Unvested equity and other awards previously granted by BGC to employees of its Insurance brokerage business were converted into the right to receive a cash payment from BGC; a significant portion of these awards were 50% vested and paid in cash at closing, with the remaining 50% vesting and paid in cash two years after closing. The remaining portion of these awards was 100% vested and paid in cash two years after the closing. The payments after closing were only made if the applicable employee remained an employee of the Insurance brokerage business.
Other Matters
In February 2022, the U.S., U.K., EU, and other countries imposed sanctions on Russian counterparties, and as a result BGC has ceased trading with those clients. The Company derived less than one percent of total revenue from its Moscow branch and sanctioned Russian counterparties. During the years ended December 31, 2023 and 2022, the Company reserved $9.0 million and $11.4 million, respectively, in connection with unsettled trades and receivables with sanctioned Russian entities.
Recent Developments / Tax Policy Changes
On August 16, 2022, the IR Act was signed into federal law. The IR Act provides for, among other things, a new corporate alternative minimum tax based on 15% of adjusted financial statement income for applicable corporations. The IR Act also provides for a new U.S. federal 1% excise tax on certain repurchases (including redemptions) of stock by publicly
traded U.S. corporations and certain U.S. subsidiaries of publicly traded foreign corporations. The excise tax is imposed on the repurchasing corporation itself and not its stockholders from which the shares are repurchased. In addition, certain exceptions apply to the excise tax. These tax provisions of the IR Act were effective January 1, 2023. The IR Act and related regulatory developments did not have a material impact on our financial statements nor is it expected to have a material impact in future periods.
On July 1, 2021, the OECD released a statement on the Two-Pillar Solution to Address the Tax Challenges Arising From the Digitalization of the Economy, reflecting the agreement of 130 of the member jurisdictions of the Inclusive Framework on some key parameters with respect to Pillars I and II. The objective is to introduce a global minimum tax rate of 15% applicable to multinational groups with global book revenue in excess of EUR 750 million. The tax has the effect of increasing the ETR to 15% in jurisdictions where the ETR calculated under the GloBE Rules is under 15%. In December 2022, the Council of the EU unanimously adopted the EU Minimum Tax Directive, which would require member states to implement these rules. Due to complexities in applying the legislation and calculating GloBE income, the detailed quantitative impact of the enacted or substantively enacted legislation is not yet reasonably estimable. Management performed a high-level analysis of the potential impact of the Pillar Two provisions on its multinational activities. Based on that analysis, management does not believe that the Pillar Two tax regime will result in a material increase to its tax expense. Management will continue to evaluate the potential impact the Pillar Two Framework may have on the future results of operations and financial condition.
Financial Services Industry
The financial services industry has grown historically due to several factors. One factor was the increasing use of derivatives to manage risk or to take advantage of the anticipated direction of a market by allowing users to protect gains and/or guard against losses in the price of underlying assets without having to buy or sell the underlying assets. Derivatives are often used to mitigate the risks associated with interest rates, equity ownership, changes in the value of FX, credit defaults by corporate and sovereign debtors, and changes in the prices of commodity products. Over this same timeframe, demand from financial institutions, large corporations and other end-users of financial products have increased volumes in the wholesale derivatives market, thereby increasing the business opportunity for financial intermediaries.
Another key factor in the historical growth of the financial services industry has been the increase in the number of new financial products. As market participants and their customers strive to mitigate risk, new types of equity and fixed income securities, futures, options and other financial instruments have been developed. Most of these new securities and derivatives were not immediately ready for more liquid and standardized electronic markets, and generally increased the need for trading and required broker-assisted execution.
Due largely to the impacts of the global financial crisis of 2008-2009, our businesses had faced more challenging market conditions from 2009 until the second half of 2016. Accommodative monetary policies were enacted by several major central banks, including the Federal Reserve, Bank of England, Bank of Japan and the European Central Bank, in response to the global financial crises. These policies resulted in historically low levels of volatility and interest rates across many of the financial markets in which the Company operates. The global credit markets also faced structural issues, such as increased bank capital requirements under Basel III. Consequently, these factors contributed to lower trading volumes in our Rates and Credit asset classes across most geographies in which the Company operated.
From mid-2016 until the first quarter of 2020, the overall financial services industry benefited from sustained economic growth, lower unemployment rates in most major economies, higher consumer spending, the modification or repeal of certain U.S. regulations, and higher overall corporate profitability. The trend towards digitization and electronification within the industry contributed to higher overall volumes and transaction count in fully electronic execution. From the second quarter of 2020 onward, concerns about the future trade relationship between the U.K. and the EU after Brexit, a slowdown in global growth driven by the outbreak of COVID-19, and an increase in trade protectionism were tempered by monetary and fiscal stimulus. During 2021, as the global economy recovered from the COVID-19 pandemic, higher inflation across the U.S. and other G8 countries led many central banks to begin and/or announce tapering and unwinding of asset purchases under quantitative easing programs, as well as implement multiple interest rate hikes.
Manufactured zero and near-zero interest rates over the last fourteen years caused the breakdown and disappearance of the historic correlation between issuance and trading volume growth. With meaningful interest rates and issuance that is multiples above 2008 levels, the Company believes the return of this strong positive correlation will drive our trading volumes significantly higher. This has set the stage for broad-based growth across BGC’s businesses and asset classes.
The recent change in central bank monetary policies away from zero interest rates, following the highest inflation in decades, together with rising interest rates set the stage for a resurgence in secondary market trading volumes for rates, credit and foreign exchange. For more than fourteen years, BGC and the entire financial service industry’s trading volumes had been constrained by low interest rates and quantitative easing. The Company believes BGC is well positioned to benefit from the return of interest rates, which the Company expects to drive our trading volumes, revenue and profitability higher for the foreseeable future.
Industry Consolidation
Over the past decade, there has been significant consolidation among the interdealer-brokers and wholesale brokers with which the Company competes. The Company continues to compete with the electronic markets, post-trade and information businesses of NEX, that are part of CME now, through the various offerings on our Fenics platform. The Company will also continue to compete with TP ICAP and Tradition across various Voice/Hybrid brokerage marketplaces as well as via Fenics.
Additionally, there have been an increase in acquisitions of OTC trading platforms by exchanges and electronic marketplaces such as ICE buying BondPoint and TMC Bonds, Deutsche Börse buying 360T, CBOE buying Hotspot, MarketAxess buying LiquidityEdge, Tradeweb buying Nasdaq’s U.S. Fixed Income Electronic Trading Platform, LSEG acquiring Quantile, etc. The Company views the recent consolidation in the industry favorably, as the Company expects it to provide additional operating leverage to our businesses in the future.
Growth Drivers
As a wholesale intermediary in the financial services industry, our businesses are driven primarily by secondary trading volumes in the markets in which the Company brokers, the size and productivity of our front-office headcount including brokers, salespeople, managers, technology professionals and other front-office personnel, regulatory issues, and the percentage of our revenues the Company is able to generate by Fully Electronic means. BGC’s revenues tend to have low correlation in the short- and medium-term with global bank and broker-dealer sales and trading revenues, which reflect bid-ask spreads and mark-to-market movements, as well as industry volumes in both the primary and secondary markets.
Below is a brief analysis of the market and industry volumes for some of our products, including our overall Hybrid and Fully Electronic execution activities.
Overall Market Volumes and Volatility
Volume is driven by a number of factors, including the level of issuance for financial instruments, price volatility of financial instruments, macro-economic conditions, creation and adoption of new products, regulatory environment, and the introduction and adoption of new trading technologies. Historically, increased price volatility has often increased the demand for hedging instruments, including many of the cash and derivative products that the Company brokers.
Rates volumes in particular are influenced by market volumes and, in certain instances, volatility. Historically low and negative interest rates, as well as central bank quantitative easing programs, across the globe significantly reduced the overall trading appetite for rates products. Such programs have depressed rates volumes because they entail central banks buying government securities or other securities in the open market in an effort to promote increased lending and liquidity and bring down long-term interest rates. When central banks hold these instruments, they tend not to trade or hedge, thus lowering rates volumes across cash and derivatives markets industry-wide. Following the market dislocation and pandemic, major central banks such as the U.S. Federal Reserve, ECB, Bank of Japan, Bank of England, and Swiss National Bank restarted quantitative easing programs in 2020. Beginning in 2022 inflationary concerns have resulted in rising interest rates and tapering and/or unwinding of central bank asset purchases. The return of interest rates has led to improved macro trading conditions which BGC has benefited in 2023. Management expects this improved environment to continue throughout 2024. This improved backdrop is expected to support both BGC’s Fenics and Voice/Hybrid businesses for the foreseeable future.
Additional factors have weighed on market volumes in the products the Company brokers. For example, the Basel III accord, implemented in late 2010 by the G-20 central banks, is a global regulatory framework on bank capital adequacy, stress testing and market liquidity risk that was developed with the intention of making banks more stable in the wake of the financial crisis by increasing bank liquidity and reducing bank leverage. The accord, which took effect on January 1, 2023, requires most large banks in G-20 nations to hold approximately three times as much Tier 1 capital as was required under the previous set of rules. These capital rules have made it more expensive for banks to hold non-sovereign debt assets on their balance sheets, and as a result, analysts say that banks have reduced their proprietary trading activity in corporate and asset-backed fixed income securities as well as in various other OTC cash and derivative instruments. The Company believes that this has further reduced overall market exposure and industry volumes in many of the products the Company brokers, particularly in Credit.
During the year ended December 31, 2023, industry volumes were generally higher across Rates and Energy and Commodities. Secondary trading volumes were mixed across FX and Credit, while volumes were generally lower across Equities. BGC’s brokerage revenues were up by 16.1% year-on-year in the quarter. This growth was led by a 42.3% improvement in BGC’s Energy and Commodities business, driven by strong double-digit growth across our energy complex and our environmental products, including our weather derivatives business. Rates revenues increased by 26.1%, reflecting broad-based growth across interest rate products. Foreign Exchange revenues improved by 7.5%, driven by higher volumes across G10 and emerging markets currencies. Credit revenues decreased by 3.6% primarily due to a strong comparable period a
year ago, partially offset by higher volumes across emerging markets, U.S. and UK credit products. Equities revenues declined by 3.8%, reflecting lower cash equity volumes, partially offset by higher equity derivatives activity.
Below is an expanded discussion of the volume and growth drivers of our various brokerage product categories.
Rates Volumes and Volatility
Our Rates business is influenced by a number of factors, including global sovereign issuances, interest rates, central bank policies, secondary trading and the hedging of these sovereign debt instruments. The amount of global sovereign debt outstanding remains at historically high levels; the level of secondary trading and related hedging activity was generally higher during 2023 compared to the prior year period. According to Bloomberg and the Federal Reserve Bank of New York, the average daily volume of U.S. Government Securities was up 6%. Over the same time period, listed products on CME were up 16%, while interest rate swap volumes traded on SEF were down 5% compared to 2022, according to Clarus. In comparison, our overall Rates revenues were up 11.1% as compared to a year earlier to $610.5 million.
Our Rates revenues, like the revenues for most of our products, are not fully dependent on market volumes and, therefore, do not always fluctuate consistently with industry metrics. This is largely because our Voice, Hybrid, and Fully Electronic Rates desks often have volume discounts built into their price structure, which results in our Rates revenues being less volatile than the overall industry volumes.
Overall, analysts and economists expect the absolute level of sovereign debt outstanding to remain at elevated levels for the foreseeable future as governments finance their future deficits and roll over their sizable existing debt. Additionally, yields on government bonds have steadily increased over the course of 2022 and 2023, which has given rise to increased volatility and higher demand to hedge interest rate exposure. The tapering and/or unwinding of asset purchases by central banks and, interest rate hikes, along with elevated levels of government debt issuance, are expected to provide tailwinds to our Rates business.
FX Volumes and Volatility
Global FX volumes were mixed during 2023. Volumes for CME FX futures and options and CME EBS spot FX were down 3%, and 14%, respectively, and Cboe FX was up 9%. In comparison, our overall FX revenues increased by 5.0% to $314.7 million.
Equities Volumes
Global equity volumes were generally lower during 2023. According to the Securities Industry and Financial Markets Association, or SIFMA, the average daily volume of U.S. cash equities was down 7%, as compared to a year earlier. Over the same timeframe, Eurex average daily volumes of equity and equity index derivatives were down 7% and Euronext equity derivative index volumes were down 14%. However, according to the OCC, the average daily volume of U.S. options was up 8%. BGC’s equity business primarily consists of equity derivatives, particularly European equity derivatives. Our overall revenues from Equities increased by 0.9% to $236.5 million.
Credit Volumes
Our Credit business is impacted by the level of global corporate bond issuance, and interest rates. Credit volumes were generally mixed during 2023. FINRA TRACE average daily volume for U.S. Investment Grade was up 11% and U.S. High Yield was down by 1% according to Bloomberg and the Federal Reserve Bank of New York. In comparison, our overall Credit revenues increased by 4.9% to $284.7 million.
Energy and Commodities Volumes
Energy and Commodities volumes were higher during 2023 compared with the year earlier. CME and ICE energy futures and options volumes were up 5% and 18%, respectively. In comparison, BGC’s Energy and Commodities revenues increased by 32.4% to $386.2 million.
FINANCIAL OVERVIEW
Revenues
Our revenues are derived primarily from brokerage commissions charged for either agency or matched principal transactions, fees charged for data, network and post-trade products, fees from related parties and interest income.
Brokerage
We earn revenues from our brokerage services on both an agency and matched principal basis. In agency transactions, we charge a commission for connecting buyers and sellers and assisting in the negotiation of the price and other material terms of the transaction. After all material terms of a transaction are agreed upon, we identify the buyer and seller to each other and leave them to settle the trade directly. Principal transaction revenues are primarily derived from matched principal transactions, whereby revenues are earned on the spread between the buy and the sell price of the brokered security, commodity or derivative. Customers either see the buy or sell price on a screen or are given this information over the phone. The brokerage fee is then added to the buy or sell price, which represents the spread we earn as principal transactions revenues. On a limited basis, we enter into unmatched principal transactions to facilitate a customer’s execution needs for transactions initiated by such customers. We also provide market data products for selected financial institutions.
We offer our brokerage services in five broad product categories: Rates, FX, Energy and Commodities, Credit, and Equities. We previously offered Insurance brokerage services; however, we sold our Insurance brokerage business to The Ardonagh Group on November 1, 2021. The chart below details brokerage revenues by product category and by Voice/Hybrid versus Fully Electronic (in thousands):
| | | | | | | | | | | | | | | | | |
| For the Year Ended December 31, |
| 2023 | | 2022 | | 2021 |
| Brokerage revenue by product: | | | | | |
| Rates | $ | 610,451 | | | $ | 549,503 | | | $ | 558,507 | |
| FX | 314,706 | | | 299,721 | | | 301,328 | |
Energy and Commodities | 386,206 | | | 291,665 | | | 296,458 | |
| Credit | 284,744 | | | 271,419 | | | 287,608 | |
| Equities | 236,517 | | | 234,493 | | | 247,673 | |
| Insurance | — | | | — | | | 178,087 | |
| Total brokerage revenues | $ | 1,832,624 | | | $ | 1,646,801 | | | $ | 1,869,661 | |
| Brokerage revenue by product (percentage): | | | | | |
| Rates | 33.3 | % | | 33.4 | % | | 29.9 | % |
| FX | 17.2 | | | 18.2 | | | 16.1 | |
Energy and Commodities | 21.1 | | | 17.7 | | | 15.9 | |
| Credit | 15.5 | | | 16.5 | | | 15.4 | |
| Equities | 12.9 | | | 14.2 | | | 13.2 | |
| Insurance | — | | | — | | | 9.5 | |
| Total brokerage revenues | 100.0 | % | | 100.0 | % | | 100.0 | % |
| Brokerage revenue by type: | | | | | |
| Voice/Hybrid | $ | 1,422,541 | | | $ | 1,293,929 | | | $ | 1,558,503 | |
Fully Electronic1 | 410,083 | | | 352,872 | | | 311,158 | |
| Total brokerage revenues | $ | 1,832,624 | | | $ | 1,646,801 | | | $ | 1,869,661 | |
| Brokerage revenue by type (percentage): | | | | | |
| Voice/Hybrid | 77.6 | % | | 78.6 | % | | 83.4 | % |
Fully Electronic1 | 22.4 | | | 21.4 | | | 16.6 | |
| Total brokerage revenues | 100.0 | % | | 100.0 | % | | 100.0 | % |
____________________________
1.Includes Fenics Integrated.
Our position as a leading wholesale financial broker is enhanced by our Hybrid brokerage platform. We believe that the more complex, less liquid markets on which we focus often require significant amounts of personal and attentive service from our brokers. In more mature markets, we offer Fully Electronic execution capabilities to our customers through our platforms, including Fenics and BGC Trader. Our Hybrid platform allows our customers to trade on a Voice, Hybrid or, where available, Fully Electronic basis, regardless of whether the trade is OTC or exchange-based, and to benefit from the experience and market intelligence of our worldwide brokerage network. Our electronic capabilities include clearing, settlement, post-trade, and other back-office services as well as straight-through processing for our customers across several products. Furthermore, we benefit from the operational leverage in our Fully Electronic platform. We believe our Hybrid brokerage approach provides a competitive advantage over competitors who do not offer this full range of technology.
Rates
Our Rates business is focused on government debt, futures and currency, and both listed and OTC interest rate derivatives, which are among the largest, most global and most actively traded markets. The main drivers of these markets are global macroeconomic forces such as growth, inflation, government budget policies and new issuances.
FX
The FX market is one of the largest financial markets in the world. FX transactions can either be undertaken in the spot market, in which one currency is sold and another is bought, or in the derivative market in which future settlement of the identical underlying currencies are traded. We provide full execution OTC brokerage services in most major currencies, including all G8 currencies, emerging market, cross and exotic options currencies.
Credit
We provide our brokerage services in a wide range of credit instruments, including asset-backed securities, convertible bonds, corporate bonds, credit derivatives and high yield bonds.
Energy and Commodities
We provide brokerage services for most widely traded energy and commodities products, including futures and OTC products covering refined and crude oil, power and electricity, natural gas, liquefied natural gas, environmental and emissions products, weather derivatives, base metals, coal and soft commodities. We also provide brokerage services associated with the shipping of certain energy and commodities products.
Equities
We provide brokerage services in a range of markets for equity products, including cash equities, equity derivatives (both listed and OTC), equity index futures and options on equity products.
Insurance
In prior years, we provided wholesale insurance and reinsurance broking solutions and underwriting services across the global marketplace, operating through the brands Ed Broking, Besso, Piiq Risk Partners and Junge, as well as the group’s managing general agents Cooper Gay, Globe Underwriting and Epsilon. We sold our Insurance brokerage business on November 1, 2021 (see Note 5—“Divestitures” to our consolidated financial statements in Part II, Item 8 of this Annual Report on Form 10‑K for additional information).
Data, network and post-trade
Fenics Market Data is a supplier of real-time, tradable, indicative, end-of-day and historical market data. Our market data product suite includes fixed income, interest rate derivatives, credit derivatives, FX, FX options, money markets, energy and equity derivatives and structured market data products and services. The data are sourced from the Voice/Hybrid and fully electronic broking operations, as well as the market data operations, including BGC, GFI and RP Martin, among others. It is made available to financial professionals, research analysts and other market participants via direct data feeds and BGC-hosted FTP environments, as well as via information vendors such as Bloomberg, Thomson Reuters, ICE Data Services, QUICK Corp., and other select specialist vendors.
Through our network solutions business, we provide customized software to broaden distribution capabilities and provide electronic solutions to financial market participants. The network solutions business leverages our global infrastructure, software, systems, portfolio of intellectual property, and electronic trading expertise to provide customers with electronic marketplaces and exchanges and real-time auctions to enhance debt issuance and to customize trading interfaces. We take advantage of the scalability, flexibility and functionality of our electronic trading system to enable our customers to distribute products to their customers through online offerings and auctions, including private and reverse auctions, via our trading platform and global network. Using screen-based market solutions, customers are able to develop a marketplace, trade with their customers, issue debt, trade odd lots, access program trading interfaces and access our network and intellectual property. We provide option pricing and analysis tools that deliver price discovery that is supported with market data sourced from our BGC, GFI, and Fenics trading systems.
Our Capitalab NDF Match business is an advanced matching platform that helps clients offset their fixing risk in non-deliverable forward portfolios. Additionally, Capitalab provides compression services that are designed to bring greater capital and operational efficiency to the global derivatives market. It assists clients in managing the growing cost of holding derivatives, while helping them to meet their regulatory mandates. Through the Swaptioniser service for portfolio compression of Bilateral and Cleared Interest Rate Swaptions, Interest Rate Swaps, Caps and Floors and FX Products, Capitalab looks to simplify the complexities of managing large quantities of derivatives, to help promote sustainable growth, lower systemic risk and improve resiliency in the industry. Furthermore, as an approved compression services provider at LCH, a combined multiproduct Rates solution is provided across the entire cleared and non-cleared portfolio, increasing the overall efficiency, where delta offsets can be leveraged across Rates products and desks. Additionally, Capitalab’s Initial Margin Optimization service allows participants to reduce their bilateral initial margin and central counterparty clearing house initial margin with the efficiency of automated trade processing.
Other Revenues
We earn other revenues from various sources, including underwriting and advisory fees, and the sources described below.
Interest Income
We generate interest income primarily from the investment of our daily cash balances, interest earned on securities owned and Reverse Repurchase Agreements. These investments and transactions are generally short-term in nature. We also earn interest income from employee loans, and we earn dividend income on certain marketable securities.
Fees from Related Parties
We earn fees from related parties for technology services and software licenses and for certain administrative and back-office services we provide to affiliates, particularly from Cantor. These administrative and back-office services include office space, utilization of fixed assets, accounting services, operational support, human resources, legal services and information technology.
Expenses
Compensation and Employee Benefits
The majority of our operating costs consist of cash and non-cash compensation expenses, which include base salaries, broker bonuses based on broker production, guaranteed bonuses, other discretionary bonuses, and all related employee benefits and taxes. Our employees consist of brokers, salespeople, executives and other administrative support. The majority of our brokers receive a base salary and a formula bonus based primarily on a pool of brokers’ production for a particular product or sales desk, as well as on the individual broker’s performance. Members of our sales force receive either a base salary or a draw on commissions. Less experienced salespeople typically receive base salaries and bonuses.
In addition, we currently issue RSUs, and in the case of certain U.K. employees who held partnership units prior to the Corporate Conversion, restricted stock awards, as well as other forms of equity-based compensation, to provide liquidity to our employees, to align the interests of our employees and management with those of common stockholders, to help motivate and retain key employees, and to encourage a collaborative culture that drives cross-selling and revenue growth. These awards contain extended vesting schedules which we consider to be highly retentive and that vary based upon compensation level and role (typically three-to-seven-year ratable vesting), which in most cases are largely dependent upon continued service.
Prior to the Corporate Conversion, we issued limited partnership units, as well as other forms of unit-based compensation, including grants of exchangeability of limited partnership units into shares of BGC Class A common stock and grants of shares of our restricted stock, to motivate and retain key employees. These limited partnership units, which could be redeemed at any time for zero, were subject to forfeiture if the non-compete, confidentiality or non-solicit provisions of the BGC Holdings Limited Partnership Agreement related to these awards were violated, were also extremely retentive. In addition, prior to the Corporate Conversion, we paid amounts due to a partner upon termination of service over a number of years in order to ensure compliance with partner obligations
We also enter into various agreements with certain of our employees, and prior to the Corporate Conversion, partners whereby these individuals receive loans which may be either wholly or in part repaid from the distributions that the individuals receive on some or all of their LPUs in BGC Holdings and Newmark Holdings, prior to the Corporate Conversion, and by distributions that the individuals receive on some or all of their LPUs in Newmark Holdings and any dividends paid on participating RSUs and restricted stock awards, subsequent to the Corporate Conversion. Certain of these loans also may be
either wholly or in part repaid from the proceeds of the sale of our employees’ shares of BGC Class A common stock. In addition, certain loans may be forgiven over a period of time. The forgivable portion of these loans is recognized as compensation expense over the life of the loan. From time to time, we may also enter into agreements with employees to grant bonus and salary advances or other types of loans. These advances and loans are repayable in timeframes outlined in the underlying agreements. We believe that these loans incentivize and promote retention of our employees.
In addition, we also enter into deferred compensation agreements with employees providing services to us. The costs associated with such plans are generally amortized over the period in which they vest.
See Note 18—“Compensation” to our Consolidated Financial Statements in Part II, Item 8 of this Annual Report on Form 10‑K for more information.
Other Operating Expenses
We have various other operating expenses. We incur leasing, equipment and maintenance expenses for our businesses worldwide. We also incur selling and promotion expenses, which include entertainment, marketing and travel-related expenses. We incur communication expenses for voice and data connections with our clients, clearing agents and general usage; professional and consulting fees for legal, audit and other special projects; and interest expense related to short-term operational funding needs, and notes payable and collateralized borrowings.
Primarily in the U.S., we pay fees to Cantor for performing certain administrative and other support services, including charges for occupancy of office space, utilization of fixed assets and accounting, operations, human resources, legal services and technology infrastructure support. Management believes that these charges are a reasonable reflection of the utilization of services rendered. However, the expenses for these services are not necessarily indicative of the expenses that would have been incurred if we had not obtained these services from Cantor. In addition, these charges may not reflect the costs of services we may receive from Cantor in the future. We incur commissions and floor brokerage fees for clearing, brokerage and other transactional expenses for clearing and settlement services. We also incur various other normal operating expenses.
Other Income (Losses), Net
Gain (Loss) on Divestiture and Sale of Investments
Gain (loss) on divestiture and sale of investments represents the gain or loss we recognize for the divestiture or sale of our investments.
Gains (Losses) on Equity Method Investments
Gains (losses) on equity method investments represent our pro-rata share of the net gains (losses) on investments over which we have significant influence but which we do not control.
Other Income (Loss)
Other Income (loss) is comprised of gains or losses related to fair value adjustments on investments carried under the alternative method. Other Income (loss) also includes realized and unrealized gains or losses related to sales and mark-to-market adjustments on Marketable securities and any related hedging transactions when applicable. Acquisition-related fair value adjustments of contingent consideration and miscellaneous recoveries are also included in Other Income (loss).
Provision (Benefit) for Income Taxes
We incur income tax expenses or benefit based on the location, legal structure and jurisdictional taxing authorities of each of our subsidiaries. Certain of the Company’s entities are taxed as U.S. partnerships and are subject to the UBT in New York City. U.S. federal and state income tax liability or benefit related to the partnership income or loss, with the exception of UBT, rests with the partners (see Note 2—“Limited Partnership Interests in BGC Holdings and Newmark Holdings” in Part II, Item 8 of this Annual Report on Form 10‑K for discussion of partnership interests), rather than the partnership entity. The Company’s consolidated financial statements include U.S. federal, state and local income taxes on the Company’s allocable share of the U.S. results of operations. Outside of the U.S., we operate principally through subsidiary corporations subject to local income taxes.
REGULATORY ENVIRONMENT
See “Regulation” in Part I, Item 1 of this Annual Report on Form 10‑K for additional information related to our regulatory environment.
LIQUIDITY
See “Liquidity and Capital Resources” herein for information related to our Liquidity and capital resources.
HIRING
Key drivers of our revenue are front-office producer headcount and average revenue per producer. We believe that our strong technology platform and unique compensation structure have enabled us to use both acquisitions and recruiting to profitably grow at a faster rate than our largest competitors since our formation in 2004.
We have invested significantly through acquisitions and the hiring of new brokers, salespeople, managers, technology professionals and other front-office personnel. The business climate for these acquisitions has been competitive, and it is expected that these conditions will persist for the foreseeable future. We have been able to attract businesses and brokers, salespeople, managers, technology professionals and other front-office personnel to our platform as we believe they recognize that we have the scale, technology, experience and expertise to succeed.
As of December 31, 2023, our front-office headcount was 2,104 brokers, salespeople, managers, technology professionals and other front-office personnel, up 6.0% from 1,985 a year ago. Compared to the prior year, average revenue per front-office employee for the year ended December 31, 2023 increased by 11.4% to $958,000 from $861,000.
The laws and regulations passed or proposed on both sides of the Atlantic concerning OTC trading seem likely to favor increased use of technology by all market participants, and are likely to accelerate the adoption of both Hybrid and Fully Electronic execution. We believe these developments will favor the larger inter-dealer brokers over smaller, non-public local competitors, as the smaller players generally do not have the financial resources to invest the necessary amounts in technology. We believe this will lead to further consolidation across the wholesale financial brokerage industry, and thus allow us to grow profitably.
FINANCIAL HIGHLIGHTS
Full year 2023 compared to full year 2022:
Income from operations before income taxes was $57.7 million compared to $97.5 million in the prior year period.
Total revenues increased $230.1 million, or 12.8%, to $2,025.4 million, largely due to overall growth of 11.3% in our brokerage revenues:
•Energy and Commodities increased $94.5 million, or 32.4%,
•Rates increased $60.9 million, or 11.1%;
•Credit increased $13.3 million, or 4.9%;
•FX increased $15.0 million, or 5.0%; and
•Equities increased $2.0 million, or 0.9%.
In addition, there was an increase of $24.4 million in Interest and dividend income, primarily driven by income earned on bank deposits and money market funds. Further, there was an increase of $15.1 million in Data, network and post-trade revenues, primarily driven by strong revenue growth across Lucera, Fenics Market Data, and our Capitalab post-trade business, as a result of expanding both our client base and our offerings.
Total expenses increased $275.7 million, or 16.1%, to $1,992.8 million compared to the prior year period, primarily driven by an increase in total compensation expenses of $243.7 million. The increase in equity-based compensation included a $60.9 million charge for the redemption of certain non-exchangeable limited partnership units in connection with the issuance of shares of BGC Group Class A common stock and the accompanying tax payments related to the Corporate Conversion, in the year ended December 31, 2023. In addition, higher commission revenues on variable compensation contributed to the increase in compensation expenses. The $32.0 million increase in non-compensation expenses was primarily driven by an increase in Interest expense related to the Company’s 8.000% Senior Notes issued on May 24, 2023 and borrowings on the Revolving Credit Agreement. These higher interest expenses were partially offset by lower interest due to the repayment in full of the BGC Partners 5.375% Senior Notes on July 24, 2023.
RESULTS OF OPERATIONS
The following table sets forth our Consolidated Statements of Operations data expressed as a percentage of total revenues for the periods indicated (in thousands):
| | | | | | | | | | | | | | | | | | | | | | | | | | | | | | | | | | | |
| Year Ended December 31, |
| 2023 | | 2022 | | 2021 |
| Actual Results | | Percentage of Total Revenues | | Actual Results | | Percentage of Total Revenues | | Actual Results | | Percentage of Total Revenues |
| Revenues: | | | | | | | | | | | |
| Commissions | $ | 1,464,524 | | | 72.3 | % | | $ | 1,281,294 | | | 71.4 | % | | $ | 1,541,900 | | | 76.5 | % |
| Principal transactions | 368,100 | | | 18.2 | | | 365,507 | | | 20.3 | | | 327,761 | | | 16.3 | |
| Total brokerage revenues | 1,832,624 | | | 90.5 | | | 1,646,801 | | | 91.7 | | | 1,869,661 | | | 92.8 | |
| Fees from related parties | 15,968 | | | 0.8 | | | 14,734 | | | 0.8 | | | 14,856 | | | 0.7 | |
Data, network and post-trade | 111,470 | | | 5.5 | | | 96,389 | | | 5.4 | | | 89,963 | | | 4.5 | |
| Interest and dividend income | 45,422 | | | 2.2 | | | 21,007 | | | 1.2 | | | 21,977 | | | 1.1 | |
| Other revenues | 19,917 | | | 1.0 | | | 16,371 | | | 0.9 | | | 18,907 | | | 0.9 | |
| Total revenues | 2,025,401 | | | 100.0 | | | 1,795,302 | | | 100.0 | | | 2,015,364 | | | 100.0 | |
| Expenses: | | | | | | | | | | | |
| Compensation and employee benefits | 992,603 | | | 49.1 | | | 853,165 | | | 47.5 | | | 1,271,340 | | | 63.1 | |
| Equity-based compensation and allocations of net income to limited partnership units and FPUs¹ | 355,378 | | | 17.5 | | | 251,071 | | | 14.0 | | | 256,164 | | | 12.7 | |
| Total compensation and employee benefits | 1,347,981 | | | 66.6 | | | 1,104,236 | | | 61.5 | | | 1,527,504 | | | 75.8 | |
| Occupancy and equipment | 162,743 | | | 8.0 | | | 157,491 | | | 8.8 | | | 188,322 | | | 9.3 | |
| Fees to related parties | 32,649 | | | 1.6 | | | 25,662 | | | 1.4 | | | 24,030 | | | 1.2 | |
| Professional and consulting fees | 60,398 | | | 3.0 | | | 68,775 | | | 3.8 | | | 67,884 | | | 3.4 | |
| Communications | 114,143 | | | 5.6 | | | 108,096 | | | 6.0 | | | 117,502 | | | 5.8 | |
| Selling and promotion | 61,884 | | | 3.1 | | | 49,215 | | | 2.7 | | | 38,048 | | | 1.9 | |
| Commissions and floor brokerage | 61,523 | | | 3.0 | | | 58,277 | | | 3.3 | | | 64,708 | | | 3.2 | |
| Interest expense | 77,231 | | | 3.8 | | | 57,932 | | | 3.2 | | | 69,329 | | | 3.5 | |
| Other expenses | 74,278 | | | 3.7 | | | 87,431 | | | 4.9 | | | 80,888 | | | 4.0 | |
| Total expenses | 1,992,830 | | | 98.4 | | | 1,717,115 | | | 95.6 | | | 2,178,215 | | | 108.1 | |
| Other income (losses), net: | | | | | | | | | | | |
Gains (losses) on divestitures and sale of investments | — | | | — | | | (1,029) | | | (0.1) | | | 312,941 | | | 15.5 | |
| Gains (losses) on equity method investments | 9,152 | | | 0.5 | | | 10,920 | | | 0.7 | | | 6,706 | | | 0.3 | |
| Other income (loss) | 15,986 | | | 0.7 | | | 9,373 | | | 0.5 | | | 19,705 | | | 1.0 | |
| Total other income (losses), net | 25,138 | | | 1.2 | | | 19,264 | | | 1.1 | | | 339,352 | | | 16.8 | |
| Income (loss) from operations before income taxes | 57,709 | | | 2.8 | | | 97,451 | | | 5.5 | | | 176,501 | | | 8.7 | |
| Provision (benefit) for income taxes | 18,934 | | | 0.9 | | | 38,584 | | | 2.2 | | | 23,013 | | | 1.1 | |
| Consolidated net income (loss) | $ | 38,775 | | | 1.9 | % | | $ | 58,867 | | | 3.3 | % | | $ | 153,488 | | | 7.6 | % |
Less: Net income (loss) from operations attributable to noncontrolling interest in subsidiaries | 2,510 | | | 0.1 | | | 10,155 | | | 0.6 | | | 29,481 | | | 1.4 | |
| Net income (loss) available to common stockholders | $ | 36,265 | | | 1.8 | % | | $ | 48,712 | | | 2.7 | % | | $ | 124,007 | | | 6.2 | % |
________________________
1The components of Equity-based compensation and allocations of net income to limited partnership units and FPUs are as follows (in thousands):
| | | | | | | | | | | | | | | | | | | | | | | | | | | | | | | | | | | |
| Year Ended December 31, |
| 2023 | | 2022 | | 2021 |
| Actual Results | | Percentage of Total Revenues | | Actual Results | | Percentage of Total Revenues | | Actual Results | | Percentage of Total Revenues |
Issuance of common stock and grants of exchangeability | $ | 171,646 | | | 8.5 | % | | $ | 147,480 | | | 8.2 | % | | $ | 128,107 | | | 6.4 | % |
Allocations of net income and dividend equivalents | 6,302 | | | 0.3 | | | 13,298 | | | 0.8 | | | 34,335 | | | 1.7 | |
| LPU amortization | 40,878 | | | 2.0 | | | 73,734 | | | 4.1 | | | 78,596 | | | 3.9 | |
RSU, RSU Tax Account, and restricted stock amortization | 136,552 | | | 6.7 | | | 16,559 | | | 0.9 | | | 15,126 | | | 0.7 | |
| Equity-based compensation and allocations of net income to limited partnership units and FPUs | $ | 355,378 | | | 17.5 | % | | $ | 251,071 | | | 14.0 | % | | $ | 256,164 | | | 12.7 | % |
Year Ended December 31, 2023 Compared to Year Ended December 31, 2022
Revenues
Brokerage Revenues
Total brokerage revenues increased by $185.8 million, or 11.3%, to $1,832.6 million for the year ended December 31, 2023 as compared to the year ended December 31, 2022. Commission revenues increased by $183.2 million, or 14.3%, to $1,464.5 million for the year ended December 31, 2023 as compared to the year ended December 31, 2022. Principal transactions revenues increased by $2.6 million, or 0.7%, to $368.1 million for the year ended December 31, 2023 as compared to the year ended December 31, 2022.
Our brokerage revenues from Energy and Commodities increased by $94.5 million, or 32.4%, to $386.2 million for the year ended December 31, 2023, as compared to the year ended December 31, 2022, which was primarily driven by strong double-digit growth across our energy complex and our environmental products, as well as our ship broking business.
Our brokerage revenues from Rates increased by $60.9 million, or 11.1%, to $610.5 million for the year ended December 31, 2023, as compared to the year ended December 31, 2022, reflecting broad-based growth across interest rate derivative and cash products.
Our FX revenues increased by $15.0 million, or 5.0%, to $314.7 million for the year ended December 31, 2023, as compared to the year ended December 31, 2022, which was primarily driven by higher volumes across emerging markets currencies.
Our Credit revenues increased by $13.3 million, or 4.9%, to $284.7 million for the year ended December 31, 2023, as compared to the year ended December 31, 2022, which was primarily driven by higher volumes across emerging market and European credit products, as well as credit derivatives.
Our brokerage revenues from Equities increased by $2.0 million, or 0.9%, to $236.5 million for the year ended December 31, 2023, as compared to the year ended December 31, 2022, primarily driven by higher volumes across U.S. equity derivatives.
Fees from Related Parties
Fees from related parties increased by $1.2 million, or 8.4% to $16.0 million for the year ended December 31, 2023 as compared to the year ended December 31, 2022, which was primarily driven by an increase in revenues in connection with services provided to Cantor.
Data, Network and Post-Trade
Data, network and post-trade revenues increased by $15.1 million, or 15.6%, to $111.5 million for the year ended December 31, 2023 as compared to the year ended December 31, 2022. This increase was primarily driven by strong double-digit revenue growth across Lucera, Fenics Market Data, and our Capitalab post-trade business, as a result of expanding both our client base and our offerings.
Interest and Dividend Income
Interest and dividend income increased by $24.4 million, or 116.2%, to $45.4 million for the year ended December 31, 2023 as compared to the year ended December 31, 2022. This was primarily driven by an increase interest income on bank deposits and money market funds, which were primarily driven by changing interest rates and larger balances.
Other Revenues
Other revenues increased by $3.5 million, or 21.7% to $19.9 million for the year ended December 31, 2023 as compared to the year ended December 31, 2022, primarily driven by an increase in dividend income on investments and consulting income.
Expenses
Compensation and Employee Benefits
Compensation and employee benefits expense increased by $139.4 million, or 16.3%, to $992.6 million for the year ended December 31, 2023 as compared to the year ended December 31, 2022. The primary driver of the increase was higher commission revenues on variable compensation.
Equity-Based Compensation and Allocations of Net Income to Limited Partnership Units and FPUs
Equity-based compensation and allocations of net income to limited partnership units and FPUs increased by $104.3 million, or 41.5%, to $355.4 million for the year ended December 31, 2023 as compared to the year ended December 31, 2022. This was primarily driven by an increase in issuance of common stock and grants of exchangeability, which included a $60.9 million charge for the redemption of certain non-exchangeable limited partnership units in connection with the issuance of shares of BGC Class A common stock and the accompanying tax payments related to the Corporate Conversion. The increase was also due to an increase in RSU, RSU Tax Account, and restricted stock amortization expenses, partially offset by a cessation of LPU amortization expense, related to the Corporate Conversion.
Occupancy and Equipment
Occupancy and equipment expense increased by $5.3 million, or 3.3%, to $162.7 million for the year ended December 31, 2023 as compared to the year ended December 31, 2022. This increase was primarily driven by an increase in amortization expense on developed software and other rent and occupancy expenses, partially offset by a decrease in fixed asset impairment.
Fees to Related Parties
Fees to related parties increased by $7.0 million, or 27.2%, to $32.6 million for the year ended December 31, 2023 as compared to the year ended December 31, 2022. Fees to related parties are allocations paid to Cantor for administrative and support services, such as accounting, occupancy, and legal.
Professional and Consulting Fees
Professional and consulting fees decreased by $8.4 million, or 12.2%, to $60.4 million for the year ended December 31, 2023 as compared to the year ended December 31, 2022, primarily driven by a decrease in consulting and other professional fees.
Communications
Communications expense increased by $6.0 million, or 5.6%, to $114.1 million for the year ended December 31, 2023 as compared to the year ended December 31, 2022, which was primarily driven by increases in various terminal and line service costs across market data and communications.
Selling and Promotion
Selling and promotion expense increased by $12.7 million, or 25.7%, to $61.9 million for the year ended December 31, 2023 as compared to the year ended December 31, 2022, which was primarily driven by an increase in business
related travel and client entertainment as COVID-19 restrictions have relaxed across many of the major geographies in which BGC operates.
Commissions and Floor Brokerage
Commissions and floor brokerage expense increased by $3.2 million, or 5.6%, to $61.5 million for the year ended December 31, 2023 as compared to the year ended December 31, 2022, primarily driven by a higher number of trades in the year ended December 31, 2023 and an increase in commission expense.
Interest Expense
Interest expense increased by $19.3 million, or 33.3%, to $77.2 million for the year ended December 31, 2023 as compared to the year ended December 31, 2022, primarily driven by interest expense related to the Company’s 8.000% Senior Notes issued on May 24, 2023 and higher interest expense related to the borrowings on the Revolving Credit Agreement, partially offset by a decrease in interest expense related to the BGC Partners 5.375% Senior Notes due to repayment in full on July 24, 2023.
Other Expenses
Other expenses decreased by $13.2 million, or 15.0%, to $74.3 million for the year ended December 31, 2023 as compared to the year ended December 31, 2022, which was primarily due to a decrease in litigation settlements and reserves, and a decrease in reserves related to potential losses associated with Russia’s Invasion of Ukraine, partially offset by an increase in other provisions.
Other Income (Losses), Net
Gains (Losses) on Equity Method Investments
Gains (losses) on equity method investments decreased by $1.8 million, to a gain of $9.2 million, for the year ended December 31, 2023 as compared to a gain of $10.9 million for the year ended December 31, 2022.
Other Income (Loss)
Other income (loss) increased by $6.6 million, or 70.6%, to $16.0 million for the year ended December 31, 2023 as compared to the year ended December 31, 2022, primarily driven by an increase related to mark-to-market movements on other assets and an increase in other recoveries.
Provision (Benefit) for Income Taxes
Provision (benefit) for income taxes decreased by $19.7 million, or 50.9%, to $18.9 million for the year ended December 31, 2023 as compared to the year ended December 31, 2022. The decrease was primarily driven by a decrease in pretax earnings, a one-time benefit in revaluation of deferred tax balances due to ownership interest change, as a result of the Corporate Conversion, and a change in the geographical and business mix of earnings, which can impact our consolidated effective tax rate from period-to-period.
Net Income (Loss) Attributable to Noncontrolling Interest in Subsidiaries
Net income (loss) attributable to noncontrolling interest in subsidiaries decreased by $7.6 million, or 75.3%, to $2.5 million for the year ended December 31, 2023 as compared to the year ended December 31, 2022, which was primarily driven by a decrease in earnings and no longer reflecting net income (loss) attributable to noncontrolling interest in subsidiaries related to BGC Holdings as a result of the Corporate Conversion.
Year Ended December 31, 2022 Compared to Year Ended December 31, 2021
Revenues
Brokerage Revenues
Total brokerage revenues decreased by $222.9 million, or 11.9%, to $1,646.8 million for the year ended December 31, 2022 as compared to the year ended December 31, 2021, primarily due to the sale of the Insurance brokerage business during
the fourth quarter of 2021, and FX headwinds. Commission revenues decreased by $260.6 million, or 16.9%, to $1,281.3 million for the year ended December 31, 2022 as compared to the year ended December 31, 2021. Principal transactions revenues increased by $37.7 million, or 11.5%, to $365.5 million for the year ended December 31, 2022 as compared to the year ended December 31, 2021.
We had no brokerage revenues from Insurance in the year ended December 31, 2022 as a result of the sale during the fourth quarter of 2021, compared to $178.1 million for the year ended December 31, 2021.
Our Credit revenues decreased by $16.2 million, or 5.6%, to $271.4 million for the year ended December 31, 2022, as compared to the year ended December 31, 2021. This was primarily driven by lower activity across structured products and FX headwinds.
Our brokerage revenues from Equities decreased by $13.2 million, or 5.3%, to $234.5 million for the year ended December 31, 2022, as compared to the year ended December 31, 2021, primarily driven by FX headwinds and lower volumes due to market volatility in the year ended December 31, 2022.
Our brokerage revenues from Rates decreased by $9.0 million, or 1.6%, to $549.5 million for the year ended December 31, 2022, as compared to the year ended December 31, 2021. The decrease in Rates revenue was primarily driven by FX headwinds, challenging market conditions across medium-term Rates products and lower market volumes.
Our brokerage revenues from Energy and Commodities decreased by $4.8 million, or 1.6%, to $291.7 million for the year ended December 31, 2022, as compared to the year ended December 31, 2021, which was primarily led by lower volumes across global oil trading as higher prices and volatility weighed on certain energy products, such as gas, oil, and base metals.
Our FX revenues decreased by $1.6 million, or 0.5%, to $299.7 million for the year ended December 31, 2022, as compared to the year ended December 31, 2021.
Fees from Related Parties
Fees from related parties decreased by $0.1 million, or 0.8% to $14.7 million for the year ended December 31, 2022 as compared to the year ended December 31, 2021.
Data, Network and Post-Trade
Data, network and post-trade revenues increased by $6.4 million, or 7.1%, to $96.4 million for the year ended December 31, 2022 as compared to the year ended December 31, 2021. This increase was primarily driven by new business contracts in Fenics Market Data and Lucera expanding its client base, partially offset by a decrease in revenues from post-trade services.
Interest and Dividend Income
Interest and dividend income decreased by $1.0 million, or 4.4%, to $21.0 million for the year ended December 31, 2022 as compared to the year ended December 31, 2021. This decrease was primarily driven by a decrease in dividend income and lower interest income earned on employee loans, partially offset by an increase in interest income on government bonds and bank deposits driven by higher interest rates.
Other Revenues
Other revenues decreased by $2.5 million, or 13.4% to $16.4 million for the year ended December 31, 2022 as compared to the year ended December 31, 2021. This was primarily driven by a decrease in revenues from underwriting fees and placement fees, partially offset by an increase in consulting income for Poten & Partners.
Expenses
Compensation and Employee Benefits
Compensation and employee benefits expense decreased by $418.2 million, or 32.9%, to $853.2 million for the year ended December 31, 2022 as compared to the year ended December 31, 2021. The primary driver of the decrease was due to the sale of the Insurance brokerage business during the fourth quarter of 2021, which included one-off compensation charges and sale-related expenses totaling $168.6 million, as well as lower commission revenues on variable compensation, increased automation related to the transition to Fully Electronic brokerage services, and the positive FX impact on our U.K. and European operations.
Equity-Based Compensation and Allocations of Net Income to Limited Partnership Units and FPUs
Equity-based compensation and allocations of net income to limited partnership units and FPUs decreased by $5.1 million, or 2.0%, to $251.1 million for the year ended December 31, 2022 as compared to the year ended December 31, 2021. This was driven by a decrease in allocations of net income to limited partnership units and FPUs and a decrease in LPU amortization expense, partially offset by an increase in grants of exchangeability and issuance of Class A common stock.
Occupancy and Equipment
Occupancy and equipment expense decreased by $30.8 million, or 16.4%, to $157.5 million for the year ended December 31, 2022 as compared to the year ended December 31, 2021. This decrease was primarily due to the sale of the Insurance brokerage business during the fourth quarter of 2021, as well as a decrease in other rent and occupancy expenses.
Fees to Related Parties
Fees to related parties increased by $1.6 million, or 6.8%, to $25.7 million for the year ended December 31, 2022 as compared to the year ended December 31, 2021. Fees to related parties are allocations paid to Cantor for administrative and support services, such as accounting, occupancy, and legal.
Professional and Consulting Fees
Professional and consulting fees increased by $0.9 million, or 1.3%, to $68.8 million for the year ended December 31, 2022 as compared to the year ended December 31, 2021, primarily driven by an increase in legal and consulting fees, partially offset by a decrease related to the sale of the Insurance brokerage business during the fourth quarter of 2021.
Communications
Communications expense decreased by $9.4 million, or 8.0%, to $108.1 million for the year ended December 31, 2022 as compared to the year ended December 31, 2021, which was primarily driven by decreases in various terminal and line service costs across market data and communications.
Selling and Promotion
Selling and promotion expense increased by $11.2 million, or 29.3%, to $49.2 million for the year ended December 31, 2022 as compared to the year ended December 31, 2021, as COVID-19 restrictions have relaxed across many of the major geographies in which BGC operates.
Commissions and Floor Brokerage
Commissions and floor brokerage expense decreased by $6.4 million, or 9.9%, to $58.3 million for the year ended December 31, 2022 as compared to the year ended December 31, 2021. Commissions and floor brokerage expense tends to move in line with brokerage revenues.
Interest Expense
Interest expense decreased by $11.4 million, or 16.4%, to $57.9 million for the year ended December 31, 2022 as compared to the year ended December 31, 2021, primarily driven by the fact that the BGC Partners 5.125% Senior Notes were repaid in May 2021, a decrease in interest expense related to the borrowings on the Revolving Credit Agreement, and a decrease in interest expense due to the sale of the Insurance brokerage business during the fourth quarter of 2021.
Other Expenses
Other expenses increased by $6.5 million, or 8.1%, to $87.4 million for the year ended December 31, 2022 as compared to the year ended December 31, 2021, which was primarily related to an increase in legal settlements, reserves recorded in the year ended December 31, 2022 for potential losses associated with Russia’s Invasion of Ukraine, an increase in other provisions, and an increase in revaluation expense. This was partially offset by a decrease in expenses related to the sale of the Insurance brokerage business during the fourth quarter of 2021, a decrease in amortization expense on intangible assets and a decrease in Charity Day contributions expense.
Other Income (Losses), Net
Gains (Losses) on Divestitures and Sale of Investments
For the year ended December 31, 2022 we had a loss of $1.0 million on divestitures. For the year ended December 31, 2021, we had a gain of $312.9 million as a result of the sale of the Insurance brokerage business.
Gains (Losses) on Equity Method Investments
Gains (losses) on equity method investments increased by $4.2 million, to a gain of $10.9 million, for the year ended December 31, 2022 as compared to a gain of $6.7 million for the year ended December 31, 2021.
Other Income (Loss)
Other income (loss) decreased by $10.3 million, or 52.4%, to $9.4 million for the year ended December 31, 2022 as compared to the year ended December 31, 2021, primarily driven by a decrease related to mark-to-market movements on other assets and investments, and no income for the year ended December 31, 2022 related to the Insurance brokerage business due to the sale in the fourth quarter of 2021, partially offset by an increase related to fair value adjustments on acquisition earn-outs.
Provision (Benefit) for Income Taxes
Provision (benefit) for income taxes increased by $15.6 million, or 67.7%, to $38.6 million for the year ended December 31, 2022 as compared to the year ended December 31, 2021. The increase was primarily driven by: (i) the non-recurring nontaxable gain on the 2021 disposition of the Insurance brokerage business; (ii) a benefit in the prior year from the revaluation of deferred taxes due to enacted rate changes in the U.K. and the ownership interest change in the operating partnership; and (iii) a change in the geographical and business mix of earnings, which can impact our consolidated effective tax rate from period-to-period.
Net Income (Loss) Attributable to Noncontrolling Interest in Subsidiaries
Net income (loss) attributable to noncontrolling interest in subsidiaries decreased by $19.3 million, or 65.6%, to $10.2 million for the year ended December 31, 2022 as compared to the year ended December 31, 2021.
QUARTERLY RESULTS OF OPERATIONS
The following table sets forth our unaudited quarterly results of operations for the indicated periods (in thousands). Results of any period are not necessarily indicative of results for a full year and may, in certain periods, be affected by seasonal fluctuations in our business. Certain reclassifications have been made to prior period amounts to conform to the current period’s presentation.
| | | | | | | | | | | | | | | | | | | | | | | | | | | | | | | | | | | | | | | | | | | | | | | |
| December 31, 2023 | | September 30, 2023 | | June 30, 2023 | | March 31, 2023 | | December 31, 2022 | | September 30, 2022 | | June 30, 2021 | | March 31, 2022 |
| Revenues: | | | | | | | | | | | | | | | |
| Commissions | $ | 388,211 | | | $ | 350,305 | | | $ | 348,720 | | | $ | 377,288 | | | $ | 315,658 | | | $ | 299,430 | | | $ | 309,542 | | | $ | 356,664 | |
| Principal transactions | 73,563 | | | 84,725 | | | 94,883 | | | 114,929 | | | 82,169 | | | 79,568 | | | 88,169 | | | 115,601 | |
| Fees from related parties | 4,226 | | | 3,723 | | | 4,062 | | | 3,957 | | | 3,896 | | | 3,896 | | | 3,625 | | | 3,317 | |
| Data, network and post-trade | 29,551 | | | 27,797 | | | 27,000 | | | 27,122 | | | 25,063 | | | 23,808 | | | 23,391 | | | 24,127 | |
| Interest and dividend income | 16,586 | | | 10,150 | | | 13,371 | | | 5,315 | | | 5,501 | | | 4,110 | | | 8,961 | | | 2,435 | |
| Other revenues | 4,623 | | | 5,994 | | | 5,044 | | | 4,256 | | | 4,228 | | | 5,755 | | | 2,068 | | | 4,320 | |
| Total revenues | 516,760 | | | 482,694 | | | 493,080 | | | 532,867 | | | 436,515 | | | 416,567 | | | 435,756 | | | 506,464 | |
| Expenses: | | | | | | | | | | | | | | | |
| Compensation and employee benefits | 248,915 | | | 233,087 | | | 243,387 | | | 267,214 | | | 181,671 | | | 202,353 | | | 211,873 | | | 257,268 | |
| Equity-based compensation and allocations of net income to limited partnership units and FPUs | 78,093 | | | 69,268 | | | 126,644 | | | 81,373 | | | 89,332 | | | 57,730 | | | 46,133 | | | 57,876 | |
| Total compensation and employee benefits | 327,008 | | | 302,355 | | | 370,031 | | | 348,587 | | | 271,003 | | | 260,083 | | | 258,006 | | | 315,144 | |
| Occupancy and equipment | 41,062 | | | 40,028 | | | 40,488 | | | 41,165 | | | 40,197 | | | 38,710 | | | 39,921 | | | 38,663 | |
| Fees to related parties | 9,172 | | | 7,046 | | | 7,991 | | | 8,440 | | | 7,377 | | | 6,551 | | | 6,009 | | | 5,725 | |
| Professional and consulting fees | 16,144 | | | 13,734 | | | 14,819 | | | 15,701 | | | 24,286 | | | 15,048 | | | 13,810 | | | 15,631 | |
| Communications | 29,169 | | | 29,222 | | | 27,813 | | | 27,939 | | | 26,237 | | | 26,802 | | | 27,166 | | | 27,891 | |
| Selling and promotion | 17,009 | | | 14,939 | | | 15,320 | | | 14,616 | | | 14,461 | | | 11,373 | | | 12,443 | | | 10,938 | |
| Commissions and floor brokerage | 15,342 | | | 14,755 | | | 16,161 | | | 15,265 | | | 13,591 | | | 13,104 | | | 14,239 | | | 17,343 | |
| Interest expense | 20,795 | | | 20,780 | | | 19,914 | | | 15,742 | | | 14,788 | | | 14,499 | | | 14,342 | | | 14,303 | |
| Other expenses | 26,519 | | | 22,030 | | | 13,221 | | | 12,508 | | | 26,695 | | | 19,951 | | | 23,010 | | | 17,775 | |
| Total expenses | 502,220 | | | 464,889 | | | 525,758 | | | 499,963 | | | 438,635 | | | 406,121 | | | 408,946 | | | 463,413 | |
| Other income (losses), net: | | | | | | | | | | | | | | | |
| Gain (loss) on divestiture and sale of investments | — | | | — | | | — | | | — | | | (846) | | | (183) | | | — | | | — | |
| Gains (losses) on equity method investments | 2,584 | | | 2,094 | | | 2,412 | | | 2,062 | | | 2,158 | | | 3,230 | | | 2,729 | | | 2,803 | |
| Other income (loss) | 14,765 | | | 3,967 | | | (1,011) | | | (1,735) | | | 2,415 | | | 5,545 | | | 1,909 | | | (496) | |
| Total other income (losses), net | 17,349 | | | 6,061 | | | 1,401 | | | 327 | | | 3,727 | | | 8,592 | | | 4,638 | | | 2,307 | |
| Income (loss) from operations before income taxes | 31,889 | | | 23,866 | | | (31,277) | | | 33,231 | | | 1,607 | | | 19,038 | | | 31,448 | | | 45,358 | |
| Provision (benefit) for income taxes | 10,626 | | | 5,314 | | | (9,067) | | | 12,061 | | | (1,991) | | | 10,813 | | | 15,105 | | | 14,657 | |
| Consolidated net income (loss) | $ | 21,263 | | | $ | 18,552 | | | $ | (22,210) | | | $ | 21,170 | | | $ | 3,598 | | | $ | 8,225 | | | $ | 16,343 | | | $ | 30,701 | |
| Less: Net income (loss) attributable to noncontrolling interest in subsidiaries | 1,318 | | | 1,506 | | | (2,506) | | | 2,192 | | | 1,382 | | | 2,463 | | | 1,581 | | | 4,729 | |
| Net income (loss) available to common stockholders | $ | 19,945 | | | $ | 17,046 | | | $ | (19,704) | | | $ | 18,978 | | | $ | 2,216 | | | $ | 5,762 | | | $ | 14,762 | | | $ | 25,972 | |
The table below details our brokerage revenues by product category for the indicated periods (in thousands):
| | | | | | | | | | | | | | | | | | | | | | | | | | | | | | | | | | | | | | | | | | | | | | | |
| December 31, 2023 | | September 30, 2023 | | June 30, 2023 | | March 31, 2023 | | December 31, 2022 | | September 30, 2022 | | June 30, 2021 | | March 31, 2022 |
| Brokerage revenue by product: | | | | | | | | | | | | | | | |
| Rates | $ | 155,802 | | | $ | 145,703 | | | $ | 144,209 | | | $ | 164,737 | | | $ | 123,594 | | | $ | 129,971 | | | $ | 137,129 | | | $ | 158,809 | |
| FX | 77,226 | | | 79,795 | | | 77,527 | | | 80,158 | | | 71,868 | | | 73,481 | | | 74,347 | | | 80,025 | |
| Energy and commodities | 104,739 | | | 93,120 | | | 98,688 | | | 89,659 | | | 73,608 | | | 68,975 | | | 66,687 | | | 82,395 | |
| Credit | 65,642 | | | 63,747 | | | 65,806 | | | 89,549 | | | 68,067 | | | 58,187 | | | 61,257 | | | 83,908 | |
| Equities | 58,365 | | | 52,665 | | | 57,373 | | | 68,114 | | | 60,690 | | | 48,384 | | | 58,291 | | | 67,128 | |
| | | | | | | | | | | | | | | |
| Total brokerage revenues | $ | 461,774 | | | $ | 435,030 | | | $ | 443,603 | | | $ | 492,217 | | | $ | 397,827 | | | $ | 378,998 | | | $ | 397,711 | | | $ | 472,265 | |
Brokerage revenue by product (percentage): | | | | | | | | | | | | | | | |
| Rates | 33.8 | % | | 33.5 | % | | 32.5 | % | | 33.5 | % | | 31.0 | % | | 34.3 | % | | 34.5 | % | | 33.6 | % |
| FX | 16.7 | | | 18.3 | | | 17.5 | | | 16.3 | | | 18.1 | | | 19.4 | | | 18.7 | | | 17.0 | |
| Energy and commodities | 22.7 | | | 21.4 | | | 22.2 | | | 18.2 | | | 18.5 | | | 18.2 | | | 16.8 | | | 17.4 | |
| Credit | 14.2 | | | 14.7 | | | 14.8 | | | 18.2 | | | 17.1 | | | 15.3 | | | 15.4 | | | 17.8 | |
| Equities | 12.6 | | | 12.1 | | | 13.0 | | | 13.8 | | | 15.3 | | | 12.8 | | | 14.6 | | | 14.2 | |
| | | | | | | | | | | | | | | |
| Total brokerage revenues | 100.0 | % | | 100.0 | % | | 100.0 | % | | 100.0 | % | | 100.0 | % | | 100.0 | % | | 100.0 | % | | 100.0 | % |
| Brokerage revenue by type: | | | | | | | | | | | | | | | |
| Voice/Hybrid | $ | 360,536 | | | $ | 337,522 | | | $ | 345,478 | | | $ | 379,005 | | | $ | 313,994 | | | $ | 297,316 | | | $ | 311,541 | | | $ | 371,078 | |
Fully Electronic1 | 101,238 | | | 97,508 | | | 98,125 | | | 113,212 | | | 83,833 | | | 81,682 | | | 86,170 | | | 101,187 | |
| Total brokerage revenues | $ | 461,774 | | | $ | 435,030 | | | $ | 443,603 | | | $ | 492,217 | | | $ | 397,827 | | | $ | 378,998 | | | $ | 397,711 | | | $ | 472,265 | |
Brokerage revenue by type (percentage): | | | | | | | | | | | | | | | |
| Voice/Hybrid | 78.1 | % | | 77.6 | % | | 77.9 | % | | 77.0 | % | | 78.9 | % | | 78.4 | % | | 78.3 | % | | 78.6 | % |
Fully Electronic1 | 21.9 | | | 22.4 | | | 22.1 | | | 23.0 | | | 21.1 | | | 21.6 | | | 21.7 | | | 21.4 | |
| Total brokerage revenues | 100.0 | % | | 100.0 | % | | 100.0 | % | | 100.0 | % | | 100.0 | % | | 100.0 | % | | 100.0 | % | | 100.0 | % |
____________________________
1.Includes Fenics Integrated.
LIQUIDITY AND CAPITAL RESOURCES
Balance Sheet
Our balance sheet and business model are not capital intensive. Our assets consist largely of Cash and cash equivalents, collateralized and uncollateralized short-dated receivables and less liquid assets needed to support our business. Longer-term capital (equity and notes payable) is held to support the less liquid assets and potential capital investment opportunities. Total assets as of December 31, 2023 were $3.2 billion, an increase of 3.3% as compared to December 31, 2022. The increase in total assets was driven primarily by an increase in Cash and cash equivalents, Loans, forgivable loans and other receivables from employees and partners, net, Goodwill, Other intangible assets, net and Accrued commissions and other receivables, net. We maintain a significant portion of our assets in Cash and cash equivalents and Financial instruments owned, at fair value, with Cash and cash equivalents as of December 31, 2023 of $655.6 million, and our Liquidity as of December 31, 2023 of $701.4 million. See “Liquidity Analysis” below for a further discussion of our Liquidity and a reconciliation to the most comparable GAAP financial measure. Our Financial instruments owned, at fair value, were $45.8 million as of December 31, 2023, compared to $39.3 million as of December 31, 2022.
As part of our cash management process, we may enter into tri-party Reverse Repurchase Agreements and other short-term investments, some of which may be with Cantor. As of both December 31, 2023 and 2022, there were no Reverse Repurchase Agreements outstanding. Further, we had no Repurchase agreements or Securities loaned as of both December 31, 2023 and 2022.
Additionally, in August 2013, the Audit Committee authorized us to invest up to $350.0 million in an asset-backed commercial paper program for which certain Cantor entities serve as placement agent and referral agent. The program issues short-term notes to money market investors and is expected to be used from time to time as a liquidity management vehicle. The notes are backed by assets of highly rated banks. We are entitled to invest in the program so long as the program meets investment policy guidelines, including policies relating to ratings. Cantor will earn a spread between the rate it receives from the short-term note issuer and the rate it pays to us on any investments in this program. This spread will be no greater than the
spread earned by Cantor for placement of any other commercial paper note in the program. As of both December 31, 2023 and 2022, we did not have any investments in the program.
Funding
Our funding base consists of longer-term capital (equity and notes payable), collateralized financings and shorter-term liabilities incurred through the normal course of business. We have limited need for short-term unsecured funding in our regulated entities for their brokerage business. Contingent liquidity needs are largely limited to potential cash collateral that may be needed to meet clearing bank, clearinghouse, and exchange margins and/or to fund fails. Current cash and cash equivalent balances exceed our potential normal course contingent liquidity needs. We believe that cash and cash equivalents in and available to our largest regulated entities, inclusive of financing provided by clearing banks and cash segregated under regulatory requirements, is adequate for potential cash demands of normal operations, such as margin or financing of fails. We expect our operating activities going forward to generate adequate cash flows to fund normal operations, share repurchases, and any dividends paid pursuant to our dividend policy. However, we continually evaluate opportunities for growth and to further enhance our strategic position, including, among other things, acquisitions, strategic alliances and joint ventures potentially involving all types and combinations of equity, debt and acquisition alternatives. As a result, we may need to raise additional funds to:
•increase the regulatory net capital necessary to support operations;
•support continued growth in our businesses;
•effect acquisitions, strategic alliances, joint ventures and other transactions;
•develop new or enhanced products, services and markets; and
•respond to competitive pressures.
Acquisitions and financial reporting obligations related thereto may impact our ability to access longer term capital markets funding on a timely basis and may necessitate greater short-term borrowings in the interim. This may impact our credit rating or our costs of borrowing. We may need to access short-term capital sources to meet business needs from time to time, including, but not limited to, conducting operations; hiring or retaining brokers, salespeople, managers, technology professionals and other front-office personnel; financing acquisitions; and providing liquidity, including in situations where we may not be able to access the capital markets in a timely manner when desired by us. Accordingly, we cannot guarantee that we will be able to obtain additional financing when needed on terms that are acceptable to us, if at all.
As discussed below, our Liquidity remained strong at $701.4 million as of December 31, 2023, which can be used for share repurchases, dividends, new hires, tax payments, ordinary movements in working capital, and our continued investment in Fenics Growth Platforms. During the twelve months ended December 31, 2023, we repurchased 23.3 million shares of BGC Class A common stock for aggregate consideration of $114.5 million, representing a weighted-average price per share of $4.93.
As of February 27, 2024, we have repurchased an additional 6.7 million shares of BGC Class A common stock during the first quarter for aggregate consideration of $47.4 million, representing a weighted-average price per share of $7.03.
On November 1, 2021, BGC closed the sale of its Insurance brokerage business to the Ardonagh Group for gross proceeds of $534.9 million, subject to limited post-closing adjustments. The investment in the Insurance brokerage business generated an internal rate of return of 21.2% for our shareholders. The proceeds from the Insurance Business Disposition provided us with significant resources to continue repurchasing shares and to accelerate Fenics growth. Since the announced sale of the Insurance brokerage business in May 2021, BGC has repurchased and redeemed 123.5 million shares of BGC Class A common stock and LPUs as of December 31, 2023. In addition, a portion of these proceeds was used to fully repay the $300.0 million outstanding borrowings under the Company’s Revolving Credit Agreement on November 1, 2021, which had been borrowed earlier in 2021. This repayment along with the maturity of the BGC Partners 5.125% Senior Notes, which were paid in full on May 27, 2021, reduced our outstanding Notes payable and other borrowings.
On February 13, 2024, our Board declared a $0.01 dividend for the fourth quarter of 2023.
Our current capital allocation priorities are to return capital to stockholders and to continue investing in our high growth Fenics businesses. Historically, we were deeply dividend-centric; going forward, we plan to prioritize share repurchases over dividends.
Notes Payable, Other and Short-term Borrowings
Unsecured Senior Revolving Credit Agreement
On November 28, 2018, BGC Partners entered into the Revolving Credit Agreement with Bank of America, N.A., as administrative agent, and a syndicate of lenders, which replaced the existing committed unsecured senior revolving credit agreement. The maturity date of the Revolving Credit Agreement was November 28, 2020 and the maximum revolving loan balance was $350.0 million. Borrowings under this Revolving Credit Agreement bore interest at either LIBOR or a defined base rate plus additional margin. On December 11, 2019, BGC Partners entered into an amendment to the Revolving Credit Agreement. Pursuant to the amendment, the maturity date was extended to February 26, 2021. On February 26, 2020, BGC Partners entered into a second amendment to the Revolving Credit Agreement, pursuant to which the maturity date was extended by two years to February 26, 2023. On March 10, 2022, BGC Partners entered into an amendment and restatement of the senior unsecured revolving credit agreement, pursuant to which the maturity date was extended to March 10, 2025, the size of the credit facility was increased to $375.0 million, and borrowings under this agreement will bear interest based on either SOFR or a defined base rate plus additional margin. On October 6, 2023, the Revolving Credit Agreement was amended to exclude the BGC Partners Notes from the restrictive covenant in the Revolving Credit Agreement limiting the indebtedness of subsidiaries, and BGC Group assumed all rights and obligations of BGC Partners under the Revolving Credit Agreement and became the borrower thereunder.
As of December 31, 2023, there were $239.2 million borrowings outstanding, net of deferred financing costs of $0.8 million under the Revolving Credit Agreement. As of December 31, 2022, there were no borrowings outstanding under the Revolving Credit Agreement. Our Liquidity remains strong and was $701.4 million as of December 31, 2023, as discussed below.
BGC Partners 5.375% Senior Notes
On July 24, 2018, BGC Partners issued an aggregate of $450.0 million principal amount of BGC Partners 5.375% Senior Notes due July 24, 2023. The BGC Partners 5.375% Senior Notes were general senior unsecured obligations of BGC Partners. The BGC Partners 5.375% Senior Notes bore interest at a rate of 5.375% per year, payable in cash on January 24 and July 24 of each year, commencing January 24, 2019.
On July 24, 2023, BGC Partners repaid the $450.0 million principal amount plus accrued interest on the BGC Partners 5.375% Senior Notes using the proceeds from the issuance of the BGC Partners 8.000% Senior Notes, cash on hand and borrowings under the Revolving Credit Agreement.
Exchange Offer and Market-Making Registration Statement
On October 6, 2023, BGC Group completed the Exchange Offer, in which BGC Group offered to exchange the BGC Partners Notes for new notes to be issued by BGC Group with the same respective interest rates, maturity dates and substantially identical terms as the tendered notes, and cash. In connection with the Exchange Offer, and on behalf of BGC Partners, BGC Group also solicited consents from (i) holders of the BGC Partners Notes to certain proposed amendments to the indenture and supplemental indentures pursuant to which such BGC Partners Notes were issued to, among other things, eliminate certain affirmative and restrictive covenants and events of default, including the “Change of Control” provisions described below, which had applied to each series of the BGC Partners Notes, and (ii) from holders of the BGC Partners 8.000% Senior Notes to amend the registration rights agreement relating thereto to terminate such agreement. As of September 19, 2023, the requisite note holder consents were received to adopt the proposed indenture amendments and terminate the registration rights agreement relating to the BGC Partners 8.000% Senior Notes. In connection with the October 6, 2023 closing of the Exchange Offer, (i) $255.5 million aggregate principal amount of BGC Partners 3.750% Senior Notes were exchanged for BGC Group 3.750% Senior Notes and subsequently canceled, $288.2 million aggregate principal amount of BGC Partners 4.375% Senior Notes were exchanged for BGC Group 4.375% Senior Notes and subsequently cancelled, $347.2 million aggregate principal amount of BGC Partners 8.000% Senior Notes were exchanged for BGC Group 8.000% Senior Notes and subsequently cancelled, and equivalent aggregate principal amounts of BGC Group 3.750% Senior Notes, BGC Group 4.375% Senior Notes and BGC Group 8.000% Senior Notes, respectively, were issued; (ii) the indenture and supplemental indentures relating to the BGC Partners 3.750% Senior Notes, the BGC Partners 4.375% Senior Notes and the BGC Partners 8.000% Senior Notes were amended as proposed; and (iii) the registration rights agreement relating to the BGC Partners 8.000% Senior Notes was terminated.
On October 19, 2023, we filed a resale registration statement on Form S-3 pursuant to which CF&Co may make offers and sales of the BGC Group 3.750% Senior Notes, the BGC Group 4.375% Senior Notes and the BGC Group 8.000% Senior Notes in connection with ongoing market-making transactions which may occur from time to time. Such market-making transactions in these securities may occur in the open market or may be privately negotiated at prevailing market prices at a
time of resale or at related or negotiated prices. Neither CF&Co, nor any other of our affiliates, has any obligation to make a market in our securities, and CF&Co or any such other affiliate may discontinue market-making activities at any time without notice.
3.750% Senior Notes
On September 27, 2019, BGC Partners issued an aggregate of $300.0 million principal amount of BGC Partners 3.750% Senior Notes. The BGC Partners 3.750% Senior Notes are general unsecured obligations of BGC Partners. The BGC Partners 3.750% Senior Notes bear interest at a rate of 3.750% per year, payable in cash on April 1 and October 1 of each year, commencing April 1, 2020. The BGC Partners 3.750% Senior Notes will mature on October 1, 2024. BGC Partners may redeem some or all of the BGC Partners 3.750% Senior Notes at any time or from time to time for cash at certain “make-whole” redemption prices (as set forth in the supplemental indenture related to the BGC Partners 3.750% Senior Notes). The initial carrying value of the BGC Partners 3.750% Senior Notes was $296.1 million, net of discount and debt issuance costs of $3.9 million, of which $0.2 million were underwriting fees payable to CF&Co. The issuance costs are amortized as interest expense and the carrying value of the BGC Partners 3.750% Senior Notes will accrete up to the face amount over the term of the notes.
On October 11, 2019, BGC Partners filed a Registration Statement on Form S-4, which was declared effective by the SEC on October 24, 2019. On October 28, 2019, BGC Partners launched an exchange offer in which holders of the BGC Partners 3.750% Senior Notes, issued in a private placement on September 27, 2019, could exchange such notes for new registered notes with substantially identical terms. The exchange offer closed on December 9, 2019, at which point the initial BGC Partners 3.750% Senior Notes were exchanged for new registered notes with substantially identical terms.
As discussed above, on October 6, 2023, pursuant to the Exchange Offer, $255.5 million aggregate principal amount of BGC Partners 3.750% Senior Notes were exchanged for BGC Group 3.750% Senior Notes and subsequently cancelled, and certain amendments to the indenture and supplemental indenture governing the BGC Partners 3.750% Senior Notes became effective. The BGC Group 3.750% Senior Notes will mature on October 1, 2024 and bear interest at a rate of 3.750% per year, payable in cash on April 1 and October 1 of each year, commencing April 1, 2024. BGC Group may redeem some or all of the BGC Group 3.750% Senior Notes at any time or from time to time for cash at certain “make-whole” redemption prices (as set forth in the supplemental indenture related to the BGC Group 3.750% Senior Notes). If a “Change of Control Triggering Event” (as defined in the supplemental indenture related to the BGC Group 3.750% Senior Notes) occurs, holders may require BGC Group to purchase all or a portion of their notes for cash at a price equal to 101% of the principal amount of the notes to be purchased plus any accrued and unpaid interest to, but excluding, the purchase date.
Following the closing of the Exchange Offer, $44.5 million aggregate principal amount of BGC Partners 3.750% Senior Notes remained outstanding.
The carrying value of the BGC Group 3.750% Senior Notes was $254.8 million as of December 31, 2023. The carrying value of the BGC Partners 3.750% Senior Notes was $44.4 million as of December 31, 2023.
4.375% Senior Notes
On July 10, 2020, BGC Partners issued an aggregate of $300.0 million principal amount of BGC Partners 4.375% Senior Notes. The BGC Partners 4.375% Senior Notes are general unsecured obligations of BGC Partners. The BGC Partners 4.375% Senior Notes bear interest at a rate of 4.375% per year, payable in cash on June 15 and December 15 of each year, commencing December 15, 2020. The BGC Partners 4.375% Senior Notes will mature on December 15, 2025. BGC Partners may redeem some or all of the BGC Partners 4.375% Senior Notes at any time or from time to time for cash at certain “make-whole” redemption prices (as set forth in the supplemental indenture related to the BGC Partners 4.375% Senior Notes). Cantor purchased $14.5 million of such senior notes. The initial carrying value of the BGC Partners 4.375% Senior Notes was $296.8 million, net of discount and debt issuance costs of $3.2 million, of which $0.2 million were underwriting fees payable to CF&Co.
On August 28, 2020, BGC Partners filed a Registration Statement on Form S-4, which was declared effective by the SEC on September 8, 2020. On September 9, 2020, BGC Partners launched an exchange offer in which holders of the BGC Partners 4.375% Senior Notes, issued in a private placement on July 10, 2020, could exchange such notes for new registered notes with substantially identical terms. The exchange offer closed on October 14, 2020, at which point the initial BGC Partners 4.375% Senior Notes were exchanged for new registered notes with substantially identical terms.
As discussed above, on October 6, 2023, pursuant to the Exchange Offer, $288.2 million aggregate principal amount of BGC Partners 4.375% Senior Notes were exchanged for BGC Group 4.375% Senior Notes and subsequently cancelled, and certain amendments to the indenture and supplemental indenture governing the BGC Partners 4.375% Senior Notes became effective. The BGC Group 4.375% Senior Notes will mature on December 15, 2025 and bear interest at a rate of 4.375% per year, payable in cash on June 15 and December 15 of each year, commencing December 15, 2023. BGC Group may redeem
some or all of the BGC Group 4.375% Senior Notes at any time or from time to time for cash at certain “make-whole” redemption prices (as set forth in the supplemental indenture related to the BGC Group 4.375% Senior Notes). If a “Change of Control Triggering Event” (as defined in the supplemental indenture related to the BGC Group 4.375% Senior Notes) occurs, holders may require BGC Group to purchase all or a portion of their notes for cash at a price equal to 101% of the principal amount of the notes to be purchased plus any accrued and unpaid interest to, but excluding, the purchase date.
Following the closing of the Exchange Offer, $11.8 million aggregate principal amount of BGC Partners 4.375% Senior Notes remained outstanding. Cantor participated in the Exchange Offer, and currently holds $14.5 million aggregate principal amount of BGC Group 4.375% Senior Notes.
The carrying value of the BGC Group 4.375% Senior Notes was $286.7 million as of December 31, 2023. The carrying value of the BGC Partners 4.375% Senior Notes was $11.8 million as of December 31, 2023.
8.000% Senior Notes
On May 25, 2023, BGC Partners issued an aggregate of $350.0 million principal amount of BGC Partners 8.000% Senior Notes. The BGC Partners 8.000% Senior Notes are general unsecured obligations of BGC Partners. The BGC Partners 8.000% Senior Notes bear interest at a rate of 8.000% per year, payable in cash on May 25 and November 25 of each year, commencing November 25, 2023. The BGC Partners 8.000% Senior Notes will mature on May 25, 2028. BGC Partners may redeem some or all of the BGC Partners 8.000% Senior Notes at any time or from time to time for cash at certain “make-whole” redemption prices (as set forth in the supplemental indenture related to the BGC Partners 8.000% Senior Notes). The initial carrying value of the BGC Partners 8.000% Senior Notes was $346.6 million, net of debt issuance costs of $3.4 million. The issuance costs are amortized as interest expense and the carrying value of the BGC Partners 8.000% Senior Notes will accrete up to the face amount over the term of the notes.
On October 6, 2023, pursuant to the Exchange Offer, $347.2 million aggregate principal amount of BGC Partners 8.000% Senior Notes were exchanged for BGC Group 8.000% Senior Notes and subsequently cancelled, and certain amendments to the indenture and supplemental indenture governing the BGC Partners 8.000% Senior Notes became effective. The BGC Group 8.000% Senior Notes will mature on May 25, 2028 and bear interest at a rate of 8.000% per year, payable in cash on May 25 and November 25 of each year, commencing November 25, 2023. BGC Group may redeem some or all of the BGC Group 8.000% Senior Notes at any time or from time to time for cash at certain “make-whole” redemption prices (as set forth in the supplemental indenture related to the BGC Group 8.000% Senior Notes). If a “Change of Control Triggering Event” (as defined in the supplemental indenture related to the BGC Group 8.000% Senior Notes) occurs, holders may require BGC Group to purchase all or a portion of their notes for cash at a price equal to 101% of the principal amount of the notes to be purchased plus any accrued and unpaid interest to, but excluding, the purchase date.
Following closing of the Exchange Offer, $2.8 million aggregate principal amount of the BGC Partners 8.000% Senior Notes remained outstanding. In connection with the issuance of the BGC Partners 8.000% Senior Notes, BGC Partners entered into a registration rights agreement providing for a future registered exchange offer by May 25, 2024 in which holders of the BGC Partners 8.000% Senior Notes, issued in a private placement on May 25, 2023, could exchange such notes for new registered notes with substantially identical terms. Such registration rights agreement was terminated in connection with the closing of the Exchange Offer.
The carrying value of the BGC Group 8.000% Senior Notes was $343.9 million as of December 31, 2023. The carrying value of the BGC Partners 8.000% Senior Notes was $2.7 million as of December 31, 2023.
Collateralized Borrowings
On April 8, 2019, we entered into a secured loan arrangement of $15.0 million, under which we pledged certain fixed assets as security for a loan. This arrangement incurred interest at a fixed rate of 3.77% and matured on April 8, 2023, at which point the balance was paid in full; therefore, there were no borrowings as of December 31, 2023. As of December 31, 2022, we had $2.0 million outstanding related to this secured loan arrangement. The book value of the fixed assets pledged as of December 31, 2022 was nil. We recorded interest expense related to this secured loan arrangement of nil, $0.1 million and $0.3 million for the years ended December 31, 2023, 2022 and 2021, respectively.
On April 19, 2019, we entered into a $10.0 million secured loan arrangement, under which we pledged certain fixed assets as security for a loan. This arrangement incurred interest at a fixed rate of 3.89% and matured on April 19, 2023, at which point the loan was repaid in full; therefore, there were no borrowings as of December 31, 2023. As of December 31, 2022, we had $1.3 million outstanding related to this secured loan arrangement. The book value of the fixed assets pledged as of December 31, 2022 was $0.3 million. We recorded interest expense related to this secured loan arrangement of nil, $0.1 million and $0.2 million for the years ended December 31, 2023, 2022 and 2021, respectively.
Weighted-average Interest Rate
For the years ended December 31, 2023 and 2022, the weighted-average interest rate of BGC Partners’ total Notes payable and other borrowings, which include BGC Partners’ Revolving Credit Agreement, Company Debt Securities, and collateralized borrowings, was 5.82% and 4.62%, respectively.
Short-term Borrowings
On August 22, 2017, we entered into a committed unsecured loan agreement with Itau Unibanco S.A. The agreement provided for short-term loans of up to $4.0 million (BRL 20.0 million). Borrowings under this agreement bore interest at the Brazilian Interbank offering rate plus 3.20%. During June 2023, the borrowings under this agreement were repaid in full, and the loan was terminated; therefore, as of December 31, 2023, there were no borrowings outstanding under the agreement. As of December 31, 2022, there were $2.0 million (BRL10.0 million) of borrowings outstanding under this agreement. As of December 31, 2022, the interest rate was 17.0%.
On August 23, 2017, we entered into a committed unsecured credit agreement with Itau Unibanco S.A. The agreement provided for an intra-day overdraft credit line up to $10.4 million (BRL 50.0 million). On August 20, 2021, the agreement was renegotiated, increasing the credit line to $12.4 million (BRL 60.0 million). On May 22, 2023 the agreement was renegotiated, increasing the credit line to $14.5 million (BRL 70.0 million). The maturity date of the agreement is February 17, 2024. This agreement bears a fee of 1.35% per year. As of December 31, 2023 and December 31, 2022, there were no borrowings outstanding under this agreement.
On January 25, 2021, we entered into a committed unsecured loan agreement with Banco Daycoval S.A., which provided for short-term loans of up to $2.0 million (BRL 10.0 million) and was renegotiated on June 1, 2021. The amended agreement provided for short-term loans of up to $4.0 million (BRL 20.0 million). During September 2022, the borrowings under this agreement were repaid in full, and the loan was terminated on September 27, 2022.
BGC Credit Agreement with Cantor
On March 19, 2018, BGC Partners entered into the BGC Credit Agreement with Cantor. The BGC Credit Agreement provides for each party and certain of its subsidiaries to issue loans to the other party or any of its subsidiaries in the lender’s discretion in an aggregate principal amount up to $250.0 million outstanding at any time. The BGC Credit Agreement replaced the previous Credit Facility between BGC Partners and an affiliate of Cantor, and was approved by the Audit Committee of BGC Partners. On August 6, 2018, BGC Partners entered into an amendment to the BGC Credit Agreement, which increased the aggregate principal amount that can be loaned to the other party or any of its subsidiaries from $250.0 million to $400.0 million that can be outstanding at any time. On October 6, 2023, BGC Group assumed all rights and obligations of BGC Partners under the BGC Credit Agreement. The BGC Credit Agreement will mature on the earlier to occur of (a) March 19, 2024, after which the maturity date of the BGC Credit Agreement will continue to be extended for successive one-year periods unless prior written notice of non-extension is given by a lending party to a borrowing party at least six months in advance of such renewal date and (b) the termination of the BGC Credit Agreement by either party pursuant to its terms. The outstanding amounts under the BGC Credit Agreement will bear interest for any rate period at a per annum rate equal to the higher of BGC’s or Cantor’s short-term borrowing rate in effect at such time plus 1.00%. As of both December 31, 2023 and 2022, there were no borrowings by the Company or Cantor outstanding under this Agreement.
DEBT REPURCHASE PROGRAM
See Note 13—“Related Party Transactions” to our Consolidated Financial Statements in Part II, Item 8 of this Annual Report on Form 10‑K under the heading “CEO Program and Other Transactions with CF&Co” for information about our Board-authorized debt repurchase program.
LIQUIDITY ANALYSIS
We consider our Liquidity, a non-GAAP financial measure, to be comprised of the sum of Cash and cash equivalents, Reverse Repurchase Agreements, and Financial instruments owned, at fair value, less Securities loaned and Repurchase agreements. We consider liquidity to be an important metric for determining the amount of cash that is available or that could be readily available to the Company on short notice. The discussion below describes the key components of our Liquidity analysis. We believe our cash, cash flows, and financing arrangements are sufficient to support our cash requirements for the next twelve months and beyond.
We consider the following in analyzing changes in our Liquidity:
•Our Liquidity analysis includes a comparison of our Consolidated net income (loss) adjusted for certain non-cash items (e.g., Equity-based compensation) as presented on the cash flow statement. Dividends are payments made to our holders of common shares and are related to earnings from prior periods. These timing differences will impact our cash flows in a given period;
•Our investing and funding activities represent a combination of our capital raising activities, including short-term borrowings and repayments, BGC Class A common stock repurchases and, previously, partnership unit redemptions, purchases and sales of securities, dispositions, and other investments (e.g., acquisitions, forgivable loans to new brokers and capital expenditures—all net of depreciation and amortization);
•Our securities settlement activities primarily represent deposits with clearing organizations;
•Other changes in working capital represent changes primarily in receivables and payables and accrued liabilities that impact our Liquidity; and
•Changes in Reverse Repurchase Agreements and Financial instruments owned, at fair value may result from additional cash investments or sales, which will be offset by a corresponding change in Cash and cash equivalents and, accordingly, will not result in a change in our Liquidity. Conversely, changes in the market value of such securities are reflected in our earnings or other comprehensive income (loss) and will result in changes in our Liquidity.
At December 31, 2019, the Company completed the calculation of the one-time transition tax on the deemed repatriation of foreign subsidiaries’ earnings pursuant to the Tax Act and previously recorded a net cumulative tax expense of $28.6 million, net of foreign tax credits. An installment election can be made to pay the taxes over eight years with 40% paid in equal installments over the first five years and the remaining 60% to be paid in installments of 15%, 20% and 25% in years six, seven and eight, respectively. The cumulative remaining balance as of December 31, 2023 was $18.8 million.
As of December 31, 2023, the Company and its consolidated subsidiaries had $655.6 million of Cash and cash equivalents. In addition, the Company and its consolidated subsidiaries also held securities of $45.8 million within their Liquidity position as of December 31, 2023.
Discussion of the year ended December 31, 2023
The table below presents our Liquidity Analysis as of December 31, 2023 and December 31, 2022:
| | | | | | | | | | | |
| December 31, 2023 | | December 31, 2022 |
| (in thousands) | | | |
| Cash and cash equivalents | $ | 655,641 | | | $ | 484,989 | |
| Financial instruments owned, at fair value | 45,792 | | | 39,319 | |
| | | |
| Total | $ | 701,433 | | | $ | 524,308 | |
The $177.1 million increase in our Liquidity position from $524.3 million as of December 31, 2022 to $701.4 million as of December 31, 2023 was primarily related to the issuance of $350.0 million principal amount of BGC Partners 8.000% Senior Notes, $240.0 million of borrowings from the Revolving Credit Agreement, and cash flow from operations, partially offset by the repayment of the $450.0 million principal amount of, plus accrued interest on, the BGC Partners 5.375% Senior Notes, ordinary movements in working capital, the acquisitions of Trident, ContiCap, as well as Open Energy Group, tax payments, dividends and distributions, share repurchases, and our continued investments in Fenics Growth Platforms.
Discussion of the year ended December 31, 2022
The table below presents our Liquidity Analysis as of December 31, 2022 and December 31, 2021:
| | | | | | | | | | | |
| December 31, 2022 | | December 31, 2021 |
| (in thousands) | | | |
| Cash and cash equivalents | $ | 484,989 | | | $ | 553,598 | |
| Financial instruments owned, at fair value | 39,319 | | | 41,244 | |
| | | |
| Total | $ | 524,308 | | | $ | 594,842 | |
The $70.5 million decrease in our Liquidity position from $594.8 million as of December 31, 2021 to $524.3 million as of December 31, 2022 was primarily related to share and unit repurchases and redemptions, dividends and distributions, tax payments, our continued investment in Fenics Growth Platforms and ordinary movements in working capital.
CREDIT RATINGS
As of December 31, 2023, our public long-term credit ratings and associated outlooks were as follows:
| | | | | | | | | | | |
| Rating | | Outlook |
| Fitch Ratings Inc. | BBB- | | Stable |
| Standard & Poor’s | BBB- | | Stable |
| Japan Credit Rating Agency, Ltd. | BBB+ | | Stable |
| Kroll Bond Rating Agency | BBB | | Stable |
Credit ratings and associated outlooks are influenced by a number of factors, including, but not limited to: operating environment, earnings and profitability trends, the prudence of funding and liquidity management practices, balance sheet size/composition and resulting leverage, cash flow coverage of interest, composition and size of the capital base, available liquidity, outstanding borrowing levels and the firm’s competitive position in the industry. A credit rating and/or the associated outlook can be revised upward or downward at any time by a rating agency if such rating agency decides that circumstances warrant such a change. Any downgrade in our credit ratings and/or the associated outlooks could adversely affect the availability of debt financing on terms acceptable to us, as well as the cost and other terms upon which we are able to obtain any such financing. In addition, credit ratings and associated outlooks may be important to customers or counterparties when we compete in certain markets and when we seek to engage in certain transactions. In connection with certain agreements, we may be required to provide additional collateral in the event of a credit ratings downgrade.
CLEARING CAPITAL
In November 2008, we entered into a clearing capital agreement with Cantor to clear U.S. Treasury and U.S. government agency securities transactions on our behalf. In June 2020, this clearing capital agreement was amended to cover Cantor providing clearing services in all eligible financial products to us and not just U.S. Treasury and U.S. government agency securities. Pursuant to the terms of this agreement, so long as Cantor is providing clearing services to us, Cantor shall be entitled to request from us cash or other collateral acceptable to Cantor in the amount reasonably requested by Cantor under the clearing capital agreement or Cantor will post cash or other collateral on our behalf for a commercially reasonable charge. During the years ended December 31, 2023, 2022 and 2021, the Company was charged $2.2 million, $0.8 million and $0.7 million, respectively, by Cantor for the cash or other collateral posted by Cantor on BGC’s behalf. Cantor had not requested any cash or other property from us as collateral as of December 31, 2023.
REGULATORY REQUIREMENTS
Our Liquidity and available cash resources are restricted by regulatory requirements applicable to our operating subsidiaries. Many of these regulators, including U.S. and non-U.S. government agencies and self-regulatory organizations, as well as state securities commissions in the U.S., are empowered to conduct administrative proceedings that can result in civil and criminal judgments, settlements, fines, penalties, injunctions, enhanced oversight, remediation, or other relief.
In addition, self-regulatory organizations such as FINRA and the NFA, along with statutory bodies such as the FCA, the SEC, and the CFTC, require strict compliance with their rules and regulations. The requirements imposed by regulators are designed to ensure the integrity of the financial markets and to protect customers and other third parties who deal with broker-dealers and are not designed to specifically protect stockholders. These regulations often serve to limit our activities, including through net capital, customer protection and market conduct requirements.
The final phase of Basel III (unofficially called “Basel IV”) is a global prudential regulatory standard designed to make banks more resilient and increase confidence in the banking system. Its wide scope includes reviewing market, credit and operational risk along with targeted changes to leverage ratios. Basel IV includes updates to the calculation of bank capital requirements with the aim of making outcomes more comparable across banks globally.
The FCA is the relevant statutory regulator in the U.K. The FCA’s objectives are to protect customers, maintain the stability of the financial services industry and promote competition between financial services providers. It has broad rule-making, investigative and enforcement powers derived from the Financial Services and Markets Act 2000 and subsequent and derivative legislation and regulations.
In January 2022, the FCA introduced a new Internal Capital and Risk Assessment (ICARA) process as a replacement for the Internal Capital Adequacy Assessment Process (ICAAP). The ICARA process incorporates business model assessment, forecasting and stress testing, recovery planning and wind-down planning. All firms were required to submit their proposed ICARA documentation by March 31, 2023, after which the FCA will provide feedback that may require further documentation and may lead to a change in capital requirements. The adoption of these proposed rules could restrict the ability of our large bank and broker-dealer customers to operate trading businesses and to maintain current capital market exposures under the present structure of their balance sheets, and will cause these entities to need to raise additional capital in order to stay active in our marketplaces.
In July 2023, the FCA further ensured that Consumer Duty is at the heart of every financial institution by rolling out Principle 12 specifically related to Consumer Duty, where a firm must act to deliver good outcomes for retail customers. This initiative is poised to redefine the relationship between consumers and financial institutions, where the FCA has demanded financial institutions foster a culture of trust, transparency, and accountability. Under Consumer Duty, the onus has shifted to financial institutions to prioritize their customers’ best interest in every consideration made by the financial institution (the entire customer life cycle) including demonstration and evidence that the product/service/action is in the best interest of the customer. Although not immediately applicable to our business as we do not conduct business directly with the retail sector, we are conscious of the impact that this will have on underlying clients who have obligations to fulfil. In so doing, they may require our firm to provide additional reporting in order to help them evidence their obligations.
In addition, the majority of our other foreign subsidiaries are subject to similar regulation by the relevant authorities in the countries in which they do business. Certain other of our foreign subsidiaries are required to maintain non-U.S. net capital requirements. For example, in Hong Kong, BGC Securities (Hong Kong), LLC, GFI (HK) Securities LLC and Sunrise Brokers (Hong Kong) Limited are regulated by the Securities and Futures Commission. BGC Capital Markets (Hong Kong), Limited and GFI (HK) Brokers Ltd are regulated by The Hong Kong Monetary Authority. All are subject to Hong Kong net capital requirements. In France, Aurel BGC and BGC France Holdings; in Australia, BGC Partners (Australia) Pty Limited and Fixed Income Solutions Pty Limited; in Japan, BGC Shoken Kaisha Limited’s Tokyo branch; in Singapore, BGC Partners (Singapore) Limited, GFI Group Pte Ltd and Ginga Global Markets Pte Ltd; in Korea, BGC Capital Markets & Foreign Exchange Broker (Korea) Limited and GFI Korea Money Brokerage Limited; in Philippines, GFI Group (Philippines) Inc. and in Brazil, BGC Liquidez Distribuidora De Titulos E Valores Mobiliarios Ltda., all have net capital requirements imposed upon them by local regulators.
These subsidiaries may also be prohibited from repaying the borrowings of their parents or affiliates, paying cash dividends, making loans to their parent or affiliates or otherwise entering into transactions, in each case, which may result in a significant reduction in their regulatory capital position without prior notification or approval from their principal regulator. See Note 21—“Regulatory Requirements” to our Consolidated Financial Statements in Part II, Item 8 of this Annual Report on Form 10‑K for further details on our regulatory requirements.
As of December 31, 2023, $734.1 million of net assets were held by regulated subsidiaries. As of December 31, 2023, these subsidiaries had aggregate regulatory net capital, as defined, in excess of the aggregate regulatory requirements, as defined, of $391.7 million.
In April 2013, the Board and Audit Committee authorized management to enter into indemnification agreements with Cantor and its affiliates with respect to the provision of any guarantees provided by Cantor and its affiliates from time to time as required by regulators. These services may be provided from time to time at a reasonable and customary fee. In 2020, the introducing broker guarantees were moved from CF&Co to Mint Brokers for the firm’s stand alone and foreign NFA registered introducing brokers.
BGC Derivative Markets and GFI Swaps Exchange, our subsidiaries, operate as SEFs. Mandatory Dodd-Frank Act compliant execution on SEFs by eligible U.S. persons for “made available to trade” products, and a wide range of other rules relating to the execution and clearing of derivative products have been implemented. We also own ELX, which became a dormant contract market on July 1, 2017 and in July 2021, we completed the purchase of the CX Futures Exchange (now FMX Futures Exchange) from Cantor, which represents our futures exchange and related clearinghouse. These rules require authorized execution facilities to maintain robust front-end and back-office IT capabilities and to make large and ongoing technology investments. These execution facilities may be supported by a variety of voice and auction-based execution methodologies, and our Hybrid and Fully Electronic trading capability have performed strongly in this regulatory environment.
Much of our global derivatives volumes continue to be executed by non-U.S. based clients outside the U.S. and subject to local prudential regulations. As such, we will continue to operate a number of European regulated venues in accordance with EU or U.K. legislation and licensed by the FCA or EU-based national supervisors. These venues are also operated for non-derivative instruments for these clients. MiFID II was published by the European Securities and Markets Authority in September 2015, and implemented in January 2018 and introduced important infrastructural changes.
MiFID II requires a significant part of the market in these instruments to trade on trading venues subject to transparency regimes, not only in pre- and post-trade prices, but also in fee structures and access. In addition, it has impacted a number of key areas, including corporate governance, transaction reporting, pre- and post-trade transparency, technology synchronization, best execution and investor protection.
MiFID II was intended to help improve the functioning of the EU single market by achieving a greater consistency of regulatory standards. By design, therefore, it was intended that EU member states should have very similar regulatory regimes in relation to the matters addressed to MiFID. MiFID II has also introduced a new regulated execution venue category called an OTF that captures much of the Voice-and Hybrid-oriented trading in the EU. Much of our EU derivatives and fixed income execution business now takes place on OTFs. Further to its decision to leave the EU, the U.K. has implemented MIFID II’s requirements into its own domestic legislation. Brexit may impact future market structures and MiFID II rulemaking and implementation due to potential changes in mutual passporting and equivalence arrangements between the U.K. and EU member states (for further information see “Overview and Business Environment—Brexit” herein).
In addition, the GDPR came into effect in the EU on May 25, 2018 (with the equivalent in the U.K.) and creates new compliance obligations in relation to personal data. The GDPR may affect our practices, and will increase financial penalties for non-compliance significantly.
Apart from some minor non-material changes, at this time there has not been any legislation from the EU Commission or the U.K. Government that has materially changed how the U.K. and EU approach financial regulation since MiFID II and the implementation of Brexit. Although divergence of U.K. regulation from EU regulation may occur, there has been no firm legislative change signaled or published by the FCA or the U.K. Government. While we generally believe the net impact of the rules and regulations are positive for our business, it is possible that unintended consequences of the rules and regulations may materially adversely affect us in ways yet to be determined.
See “Regulation” included in Part I, Item 1 of this Annual Report on Form 10‑K for additional information related to our regulatory environment.
EQUITY
As of December 31, 2023, we have 390.1 million shares of BGC Class A common stock and 109.5 million shares of BGC Class B common stock outstanding. Additional disclosures regarding our accounting for stock transactions and unit redemptions are provided in Note 7—“Stock Transactions and Unit Redemptions” to the Company’s consolidated financial statements included in Part II, Item 8 of this Annual Report on Form 10-K.
The weighted-average share counts, including securities that were anti-dilutive for our earnings per share calculations, for the three months and year ended December 31, 2023 were as follows (in thousands):
| | | | | | | | | | | |
| Three Months Ended December 31, 2023 | | Year Ended December 31, 2023 |
Common stock outstanding1 | 468,747 | | | 426,436 | |
Partnership units2 | — | | | 57,239 | |
RSUs and restricted stock (Treasury stock method)3 | 13,565 | | | 15,687 | |
| Other | 7,705 | | | 4,908 | |
Total | 490,017 | | | 504,270 | |
__________________________
1Common stock consisted of shares of BGC Class A common stock, shares of BGC Class B common stock and contingent shares of our Class A common stock for which all necessary conditions have been satisfied except for the passage of time. For the quarter ended December 31, 2023, the weighted-average number of shares of BGC Class A common stock was 358.4 million and Class B shares was 109.5 million. For the year ended December 31, 2023, the weighted-average number of shares of BGC Class A common stock was 347.4 million and Class B shares was 77.9 million.
2Partnership units collectively include FPUs, LPUs, including contingent units of BGC Holdings for which all necessary conditions have been satisfied except for the passage of time, and Cantor units (see Note 2—“Limited Partnership Interests in BGC Holdings and Newmark Holdings” to our consolidated financial statements in Part II, Item 8 of this Annual Report on Form 10‑K for more information).
3For the quarter ended December 31, 2023, 13.6 million potentially dilutive securities were not included in the computation of fully diluted EPS because their effect would have been anti-dilutive. Anti-dilutive securities for the quarter ended December 31, 2023, included 11.9 million participating RSUs and 1.7 million participating restricted shares of BGC Class A common stock. For the year ended December 31, 2023, 14.3 million potentially dilutive securities were not included in the computation of fully diluted EPS because their effect would have been anti-dilutive. Anti-dilutive securities for the year ended December 31, 2023, included 12.7 million participating RSUs and 1.6 million participating restricted shares of BGC Class A common stock. As of December 31,
2023, 63.3 million shares of contingent BGC Class A common stock, non-participating RSUs, and non-participating restricted shares of BGC Class A common stock were excluded from fully diluted EPS computations because the conditions for issuance had not been met by the end of the period. The contingent BGC Class A common stock is recorded as a liability and included in “Accounts payable, accrued and other liabilities” in our Consolidated Statement of Financial Condition as of December 31, 2023.
Registration Statements
We have the effective March 2021 Form S-3 Registration Statement, which was filed on March 8, 2021, with respect to the issuance and sale of up to an aggregate of $300.0 million shares of BGC Class A common stock from time to time on a delayed or continuous basis. We also entered into the July 2023 Sales Agreement, under which, we agreed to pay CF&Co 2% of the gross proceeds from the sale of shares. CF&Co is a wholly owned subsidiary of Cantor and an affiliate of BGC. For additional information on our CEO Program sales agreement, see Note 13—“Related Party Transactions” to the Consolidated Financial Statements of this Annual Report on Form 10-K. We intend to use the net proceeds of any shares of BGC Class A common stock sold under our CEO Program for general corporate purposes, including for potential acquisitions, repurchases of shares of BGC Class A common stock from executive officers and other employees of ours or our subsidiaries and of Cantor and its affiliates. Prior to the Corporate Conversion, we also used the net proceeds for redemption of LPUs and FPUs in BGC Holdings. Certain of such executive officers and other employees of ours or our subsidiaries and of Cantor and its affiliates will be expected to use the proceeds from such sales to repay outstanding loans issued by, or credit enhanced by, Cantor or BGC.
We have the effective 2019 Form S-4 Registration Statement, which was filed on September 13, 2019, with respect to the offer and sale of up to 20 million shares of BGC Class A common stock from time to time in connection with business combination transactions, including acquisitions of other businesses, assets, properties or securities. As of December 31, 2023, the Company had issued an aggregate of 2.3 million shares of BGC Class A common stock under the 2019 Form S-4 Registration Statement.
We have the effective DRIP Registration Statement, which was filed on June 24, 2011, with respect to the offer and sale of up to 10 million shares of BGC Class A common stock under the DRIP. As of December 31, 2023, the Company had issued 0.8 million shares of BGC Class A common stock under the DRIP.
We have the effective Equity Plan Registration Statement, which was filed on July 3, 2023, for the BGC Group Equity Plan, registering the offer and sale of up to 600 million shares of BGC Class A common stock. The BGC Group Equity Plan provides for a maximum of 600 million shares of BGC Class A common stock that may be delivered or cash settled pursuant to the exercise or settlement of awards granted under the BGC Group Equity Plan. As of December 31, 2023, the limit on the aggregate number of shares authorized to be delivered under the BGC Group Equity Plan allowed for the grant of future awards relating to 477.1 million shares of BGC Class A common stock.
CONTINGENT PAYMENTS RELATED TO ACQUISITIONS
Since 2016, the Company has completed acquisitions whose purchase price included an aggregate of approximately 3.3 million shares of the BGC Class A common stock (with an acquisition date fair value of approximately $13.5 million), 0.1 million LPUs (with an acquisition date fair value of approximately $0.2 million), 0.2 million RSUs (with an acquisition date fair value of approximately $1.2 million) and $43.1 million in cash that may be issued contingent on certain targets being met through 2023.
As of December 31, 2023, the Company has issued 1.4 million shares of BGC Class A common stock, 0.2 million RSUs and paid $53.4 million in cash related to such contingent payments.
As of December 31, 2023, there are 0.8 million shares of BGC Class A common stock, including contingent shares for which all necessary conditions have been satisfied except for the passage of time and which are included in our computation of basic EPS, as well as 0.9 million shares of BGC Class A common stock which will be issued if related targets are met and $4.2 million in cash which will be issued if related targets are met, net of forfeitures and other adjustments.
LEGAL PROCEEDINGS
On August 10, 2023, the shareholder derivative suit concerning our 2017 acquisition of Berkeley Point (as described below) was fully and finally decided in favor of the defendants, with the Delaware Chancery Court issuing a post-trial decision denying the plaintiffs’ causes of action and finding that the transaction was entirely fair to our shareholders and the Delaware Supreme Court affirming that result.
On October 5, 2018 Roofers Local 149 Pension Fund filed a putative derivative complaint in the Delaware Chancery Court, captioned Roofers Local 149 Pension Fund vs. Howard Lutnick, et al. (Case No. 2018-0722), alleging breaches of fiduciary duty against (i) the members of the Board, (ii) Howard Lutnick, CFGM, and Cantor as controlling stockholders of
BGC, and (iii) Howard Lutnick as an officer of BGC. The complaint challenges the transactions by which BGC (i) completed the Berkeley Point acquisition from CCRE for $875 million and (ii) committed to invest $100 million for a 27% interest in Real Estate, L.P. Among other things, the complaint alleges that (i) the prices BGC paid in connection with the transactions were unfair, (ii) the process leading up to the transaction was unfair, and (iii) the members of the special committee of the Board were not independent. It seeks to recover for the Company unquantified damages, as well as attorneys’ fees.
A month later, on November 5, 2018, the same plaintiffs’ firm filed an identical putative derivative complaint against the same defendants seeking the same relief on behalf of a second client, Northern California Pipe Trades Trust Funds. The cases were consolidated into a single action, captioned In re BGC Partners, Inc. Derivative Litigation (Consolidated C.A. No. 2018-0722-AGB), and the complaint filed by Roofers Local 149 Pension Fund on October 5, 2018 was designated as the operative complaint.
A trial was held before Vice Chancellor Lori Will on October 11, 2021, which concluded on October 15, 2021. Following the close of the hearing, the parties submitted post-trial briefing and presented oral argument on March 2, 2022. On April 14, 2022, the Court requested limited additional briefing, which the parties submitted on May 13, 2022.
On August 19, 2022, the Court issued a post-trial memorandum opinion in favor of BGC, its directors, and controlling shareholders, ruling that the transactions were entirely fair to BGC’s shareholders with respect to both process and price. The Court found that “Berkeley Point was, by all accounts, a unique asset particularly appealing to BGC” and that the price negotiated by BGC’s Special Committee and agreed to by Cantor was at the “lower end” of a range of reasonable prices. The Court further found the Special Committee was “independent, fully empowered, and well-functioning.” Final judgment in the case was entered for the defendants and against the plaintiffs on September 27, 2022. The same day, the plaintiffs filed a notice of appeal, seeking reversal of the memorandum opinion and final judgment. Following briefing, oral argument took place before the Delaware Supreme Court on May 24, 2023.
On August 10, 2023, the Delaware Supreme Court issued an Order affirming the trial court’s decision “on the basis of and for the reasons stated” in the August 19, 2022 opinion, concluding the litigation.
On March 9, 2023, a purported class action complaint was filed against Cantor, BGC Holdings, and Newmark Holdings in the U.S. District Court for the District of Delaware (Civil Action No. 1:23-cv-00265). The collective action, which was filed by seven former limited partners of the defendants on their own behalf and on behalf of other similarly situated limited partners, alleges a claim for breach of contract against all defendants on the basis that the defendants failed to make payments due under the relevant partnership agreements. Specifically, the plaintiffs allege that the non-compete and economic forfeiture provisions upon which the defendants relied to deny payment are unenforceable under Delaware law. The plaintiffs allege a second claim against Cantor and BGC Holdings for antitrust violations under the Sherman Act on the basis that the Cantor and BGC Holdings partnership agreements constitute unreasonable restraints of trade. In that regard, the plaintiffs allege that the non-compete and economic forfeiture provisions of the Cantor and BGC Holdings partnership agreements, as well as restrictive covenants included in partner separation agreements, cause anticompetitive effects in the labor market, insulate Cantor and BGC Holdings from competition, and limit innovation. The plaintiffs seek a determination that the case may be maintained as a class action, an injunction prohibiting the allegedly anticompetitive conduct, and monetary damages of at least $5.0 million. The Company believes the lawsuit has no merit. However, as with any litigation, the outcome cannot be determined with certainty.
Other legal proceedings
On February 16, 2024, an alleged Company shareholder, Martin J. Siegel, filed a putative class action lawsuit against Cantor Fitzgerald, LP and Howard W. Lutnick in the Delaware Court of Chancery, asserting that the Corporate Conversion was unfair to Class A shareholders of BGC Partners, Inc. because it increased Cantor’s percentage voting control over the Company. The suit is captioned Martin J. Siegel v. Cantor Fitzgerald, LP, C.A. 2024-0146-LWW. While the lawsuit is in its early stages and does not name the Company as a party, the Company believes the action lacks merit.
CANTOR PURCHASE OF LIMITED PARTNERSHIP INTERESTS
Cantor had the right to purchase Cantor units from BGC Holdings upon redemption of non-exchangeable FPUs redeemed by BGC Holdings upon termination or bankruptcy of the Founding/Working Partner. In addition, where current, terminating, or terminated partners were permitted by the Company to exchange any portion of their FPUs and Cantor consented to such exchangeability, the Company would offer to Cantor the opportunity for Cantor to purchase the same number of Cantor units in BGC Holdings at the price that Cantor would have paid for Cantor units had the Company redeemed the FPUs. If Cantor acquired any Cantor units as a result of the purchase or redemption by BGC Holdings of any FPUs, Cantor would be entitled to the benefits (including distributions) of such units it acquired from the date of termination or bankruptcy of the applicable Founding/Working Partner.
On May 17, 2022, Cantor purchased from BGC Holdings an aggregate 427,494 Cantor units for aggregate consideration of $841,010 as a result of the redemption of 427,494 FPUs, and 52,681 Cantor units for aggregate consideration of $105,867 as a result of the exchange of 52,681 FPUs.
On October 25, 2022, Cantor purchased from BGC Holdings an aggregate of 275,833 Cantor units for an aggregate consideration of $397,196 as a result of the redemption of 275,833 FPUs, and 77,507 Cantor units for aggregate consideration of $142,613 as a result of the exchange of 77,507 FPUs.
On April 16, 2023, Cantor purchased from BGC Holdings an aggregate of 533,757 Cantor units for an aggregate consideration of $1,051,080 as a result of the redemption of 533,757 FPUs, and 85,775 Cantor units for aggregate consideration of $173,154 as a result of the exchange of 85,775 FPUs.
On June 30, 2023, Cantor purchased from BGC Holdings an aggregate of 5,425,209 Cantor units for an aggregate consideration of $9,715,772 as a result of the redemption of 5,425,209 FPUs, and 324,223 Cantor units for an aggregate consideration of $598,712 as a result of the exchange of 324,223 FPUs.
As of December 31, 2023, there were no FPUs in BGC Holdings remaining.
EQUITY METHOD INVESTMENTS
The Company was authorized to enter into loans, investments or other credit support arrangements for Aqua; such arrangements are proportionally and on the same terms as similar arrangements between Aqua and Cantor. On February 15, 2022 and February 25, 2021, the Company’s Board and Audit Committee increased the authorized amount by an additional $1.0 million and $1.0 million respectively, to an aggregate of $21.2 million. The Company has been further authorized to provide counterparty or similar guarantees on behalf of Aqua from time to time, provided that liability for any such guarantees, as well as similar guarantees provided by Cantor, would be shared proportionally with Cantor (see Note 13—“Related Party Transactions” to our Consolidated Financial Statements in Part II, Item 8 of this Annual Report on Form 10‑K for more information).
UNIT REDEMPTIONS AND EXCHANGES—EXECUTIVE OFFICERS
On January 2, 2024, Mr. Merkel sold 136,891 shares of Class A common stock to the Company in an exempt transaction made pursuant to Rule 16b-3 under the Exchange Act. The sale price per share of $6.98 was the closing price of a share of Class A common stock on January 2, 2024. The transaction was approved by the Audit and Compensation Committees of the Board and was made pursuant to the Company’s stock buyback authorization.
On September 21, 2023, Mr. Windeatt sold 474,808 shares of Class A common stock to the Company in an exempt transaction made pursuant to Rule 16b-3 under the Exchange Act. The sale price per share of $5.29 was the closing price of a share of Class A common stock on September 21, 2023. The transaction was approved by the Audit Committee and the Compensation Committee of the Board and was made pursuant to the Company’s stock buyback authorization.
In connection and in consideration for Mr. Windeatt’s execution of the 2023 Deed of Amendment, on July 10, 2023 the Company approved accelerating the vesting of 720,509 of the Company’s RSUs held by Mr. Windeatt (calculated based upon the closing price of the Company’s Class A common stock on July 10, 2023 which was $4.45) and the vesting of $780,333 of the RSU Tax Account held by Mr. Windeatt. Such RSUs and RSU Tax Account amount vested on July 12, 2023, and the total value of this transaction was approximately $3,986,600.
On June 8, 2023, the Company repurchased 128,279 exchangeable limited partnership interests held by Mr. Windeatt at a price of $4.79, the closing price of a share of Class A common stock on June 8, 2023. This repurchase was approved by the Compensation Committee of BGC Partners. These exchangeable limited partnership interests in BGC Holdings were granted to Mr. Windeatt on April 1, 2021 by the Compensation Committee as non-exchangeable limited partnership interests which became exchangeable on a one-to-one basis for BGC Class A common stock on April 1, 2023.
In connection with the Corporate Conversion, on June 2, 2023 Mr. Merkel sold 150,000 shares of Class A common stock to BGC Partners at $4.21 per share, the closing price of a share of Class A common stock on June 2, 2023. The transaction was approved by the Audit and Compensation Committees of the Board of BGC Partners and was made pursuant to BGC Partners’ stock buyback authorization.
In connection with the Corporate Conversion, on May 18, 2023, the BGC Partners Compensation Committee approved the redemption of all of the non-exchangeable BGC Holdings units held by Mr. Merkel at that time. On May 18, 2023, Mr. Merkel’s 148,146 NPSU-CVs, 33,585 PSU-CVs, and 74,896 PSUs were redeemed for zero and an aggregate of 256,627 shares of Class A common stock were granted to Mr. Merkel, and 148,146 NPPSU-CVs with a total determination amount of $681,250 and 33,585 PPSU-CVs with a total determination amount of $162,500 were redeemed for an aggregate cash payment
of $843,750. After deduction of shares of BGC Class A common stock to satisfy applicable tax withholding through the surrender of shares of BGC Class A common stock valued at $4.61 per share, Mr. Merkel received 196,525 net shares of Class A common stock.
Since Mr. Lutnick had previously repeatedly waived his rights under the Standing Policy, as of May 18, 2023 his rights had accumulated for 7,879,736 non-exchangeable PSUs, and 103,763 non-exchangeable PPSUs with a determination amount of $474,195. Due to the May 18, 2023 monetization of all of Mr. Merkel’s then-remaining non-exchangeable BGC Holdings units, on such date Mr. Lutnick received additional incremental monetization rights for his then-remaining 3,452,991 non-exchangeable PSUs, and 1,348,042 non-exchangeable PPSUs with a determination amount of $6,175,805.
In connection with the Corporate Conversion and as a result of the monetization event for Mr. Merkel, on May 18, 2023 Mr. Lutnick elected to exercise in full his monetization rights under the Standing Policy, which he had previously waived in prior years. All of the non-exchangeable BGC Holdings units that Mr. Lutnick held at that time were monetized as follows: 11,332,727 PSUs were redeemed for zero and 11,332,727 shares of Class A common stock were granted to Mr. Lutnick, and 1,451,805 PPSUs with an aggregate determination amount of $6,650,000 were redeemed for an aggregate cash payment of $6,650,000. After deduction of applicable tax withholding through the surrender of shares of BGC Class A common stock valued at $4.61 per share, Mr. Lutnick received 5,710,534 net shares of Class A common stock.
On May 18, 2023, Mr. Lutnick also exchanged his then-remaining 520,380 exchangeable PSUs for 520,380 shares of Class A common stock. After deduction of applicable tax withholding through the surrender of shares of BGC Class A common stock valued at $4.61 per share, Mr. Lutnick received 232,610 net shares of Class A common stock. In addition, on May 18, 2023, Mr. Lutnick’s then-remaining 1,474,930 non-exchangeable HDUs were redeemed for a cash capital account payment of $9,148,000, $2.1 million of which was paid by BGC with the remainder paid by Newmark. As a result of the various transactions on May 18, 2023 described above, on May 18, 2023, Mr. Lutnick no longer held any limited partnership units of BGC Holdings.
On April 18, 2023, the Dr. Bell sold 21,786 shares of Class A common stock to the Company. The sale price per share of $4.59 was the closing price of a share of Class A common stock on April 18, 2023. The transaction was approved by the Audit Committee and the Compensation Committee of the Board and was made pursuant to the Company’s stock buyback authorization.
On March 14, 2022, the Compensation Committee approved the grant of exchange rights to Mr. Windeatt with respect to 135,514 non-exchangeable BGC Holdings LPU-NEWs and 27,826 non-exchangeable PLPU-NEWs (at the average determination price of $4.84 per unit). On August 11, 2022, the Company repurchased 135,514 exchangeable BGC Holdings LPU-NEWs held by Mr. Windeatt at the price of $4.08 per unit, which was the closing price of the BGC Class A common stock on August 11, 2022, and redeemed 27,826 exchangeable PLPU-NEWs held by Mr. Windeatt for $134,678, less applicable taxes and withholdings.
On December 21, 2021, the Compensation Committee approved a monetization opportunity for Mr. Lutnick. Effective December 21, 2021, 1,939,896 of Mr. Lutnick’s non-exchangeable BGC Holding PPSUs were redeemed for a payment of $10,851,803. Mr. Lutnick also elected to redeem all of his 425,766 exchangeable BGC Holdings PPSUs for a payment of $1,525,706. In connection with the foregoing, Mr. Lutnick’s 2,011,731 non-exchangeable BGC Holdings PSUs were redeemed for zero and 2,011,731 shares of BGC Class A common stock were issued to Mr. Lutnick. In addition, 376,651 H Units held by Mr. Lutnick were redeemed for 376,651 HDUs with a capital account of $2,339,003, and in connection with the redemption of these 376,651 H Units, 463,969 Preferred H Units were redeemed for $2,661,000 for taxes.
On June 28, 2021, (i) the Company exchanged 520,380 exchangeable LPUs held by Mr. Lutnick at the price of $5.86, which was the closing price of the BGC Class A common stock on June 28, 2021, for 520,380 shares of BGC Class A common stock, less applicable taxes and withholdings, resulting in the delivery of 365,229 net shares of BGC Class A common stock to Mr. Lutnick, and in connection with the exchange of these 520,380 exchangeable LPUs, 425,765 exchangeable PLPUs were redeemed for a cash payment of $1,525,705 towards taxes; (ii) 88,636 non-exchangeable LPUs were redeemed for zero, and in connection therewith the Company issued Mr. Lutnick 88,636 shares of BGC Class A common stock, less applicable taxes and withholdings, resulting in the delivery of 41,464 net shares of BGC Class A common stock to Mr. Lutnick; and (iii) 1,131,774 H Units held by Mr. Lutnick were redeemed for 1,131,774 HDUs with a capital account of $7,017,000, and in connection with the redemption of these 1,131,774 H Units, 1,018,390 Preferred H Units were redeemed for $7,983,000 for taxes.
MARKET SUMMARY
The following table provides certain volume and transaction count information for the quarterly periods indicated:
| | | | | | | | | | | | | | | | | | | | | | | | | | | | | |
| December 31, 2023 | | September 30, 2023 | | June 30, 2023 | | March 31, 2023 | | December 31, 2022 |
| Notional Volume (in billions) | | | | | | | | | |
Total Fully Electronic volume1 | $ | 14,157 | | | $ | 14,051 | | | $ | 13,736 | | | $ | 13,571 | | | $ | 10,626 | |
| Total Hybrid volume | 78,272 | | | 67,965 | | | 73,109 | | | 74,498 | | | 58,022 | |
| Total Fully Electronic and Hybrid volume | $ | 92,429 | | | $ | 82,016 | | | $ | 86,845 | | | $ | 88,069 | | | $ | 68,648 | |
| Transaction Count (in thousands, except for days) | | | | | | | | | |
Total Fully Electronic transactions1 | 4,316 | | | 4,385 | | | 4,351 | | | 4,550 | | | 3,913 | |
| Total Hybrid transactions | 1,473 | | | 1,401 | | | 1,409 | | | 1,731 | | | 1,431 | |
| Total Fully Electronic and Hybrid transactions | 5,789 | | | 5,786 | | | 5,760 | | | 6,281 | | | 5,344 | |
| Trading days | 63 | | 63 | | 63 | | 63 | | 64 |
____________________________
1.Includes Fenics Integrated.
Note: Certain information may have been recast with current estimates to reflect changes in reporting methodology. Such revisions have no impact on the Company’s revenues or earnings.
Fully Electronic volume, including new products, was $55.5 trillion for the year ended December 31, 2023, compared to $45.9 trillion for the year ended December 31, 2022. Our Hybrid volume for the year ended December 31, 2023 was $293.8 trillion, compared to $246.9 trillion for the year ended December 31, 2022.
CONTRACTUAL OBLIGATIONS AND COMMITMENTS
The following table summarizes certain of our contractual obligations at December 31, 2023 (in thousands):
| | | | | | | | | | | | | | | | | | | | | | | | | | | | | |
| Total | | Less Than 1 Year | | 1-3 Years | | 3-5 Years | | More Than 5 Years |
Debt and collateralized borrowings1 | $ | 1,190,000 | | | $ | 540,000 | | | $ | 300,000 | | | $ | 350,000 | | | $ | — | |
Operating leases2 | 189,186 | | | 31,594 | | | 48,028 | | | 32,624 | | | 76,940 | |
Finance leases2 | 5,077 | | | 1,712 | | | 2,738 | | | 627 | | | — | |
Interest on debt and collateralized borrowings3 | 157,560 | | | 49,815 | | | 68,467 | | | 39,278 | | | — | |
| | | | | | | | | |
| Interest on Short-term borrowings | 71 | | | 71 | | | — | | | — | | | — | |
One-time transition tax4 | 18,831 | | | 8,694 | | | 10,137 | | | — | | | — | |
Other5 | 12,744 | | | 12,744 | | | — | | | — | | | — | |
| Total contractual obligations | $ | 1,573,469 | | | $ | 644,630 | | | $ | 429,370 | | | $ | 422,529 | | | $ | 76,940 | |
_________________________________
1Debt and collateralized borrowings reflects $255.5 million of BGC Group 3.750% Senior Notes (the $255.5 million represents the principal amount of the debt; the carrying value of the BGC Group 3.750% Senior Notes as of December 31, 2023 was approximately $254.8 million), $288.2 million of BGC Group 4.375% Senior Notes (the $288.2 million represents the principal amount of the debt; the carrying value of the BGC Group 4.375% Senior Notes as of December 31, 2023 was approximately $286.7 million) and $347.2 million of BGC Group 8.000% Senior Notes (the $347.2 million represents the principal amount of the debt; the carrying value of the BGC Group 8.000% Senior Notes as of December 31, 2023 was approximately $343.9 million). Debt and collateralized borrowings reflects $44.5 million of BGC Partners 3.750% Senior Notes (the $44.5 million represents the principal amount of the debt; the carrying value of the BGC Partners 3.750% Senior Notes as of December 31, 2023 was approximately $44.4 million), $11.8 million of BGC Partners 4.375% Senior Notes (the $11.8 million represents the principal amount of the debt; the carrying value of the BGC Partners 4.375% Senior Notes as of December 31, 2023 was approximately $11.8 million) and $2.8 million of BGC Partners 8.000% Senior Notes (the $2.8 million represents the principal amount of the debt; the carrying value of the BGC Partners 8.000% Senior Notes as of December 31, 2023 was approximately $2.7 million). See Note 17—“Notes Payable, Other and Short-Term Borrowings” in Part II, Item 8 of this Annual Report on Form 10-K for more information regarding these obligations, including timing of payments and compliance with debt covenants.
2Operating leases and finance leases are related to rental payments under various non-cancelable leases, principally for office space, data centers and office equipment are presented net of sublease payments to be received. As of December 31, 2023, there were no sublease payments to be received over the life of the agreements.
3Interest on debt and collateralized borrowings reflects a total of $7.1 million of interest expense associated with the BGC Group 3.750% Senior Notes, $1.2 million of interest expense associated with the BGC Partners 3.750% Senior Notes, $24.5 million of interest expense associated with the BGC Group 4.375% Senior Notes, $1.0 million of interest expense associated with the BGC Partners 4.375% Senior Notes, $122.3 million of interest expense associated with the BGC Group 8.000% Senior Notes, and $1.0 million of interest expense associated with the BGC Partners 8.000% Senior Notes. Interest on debt and collateralized borrowings also includes interest on the undrawn portion of the committed unsecured senior Revolving Credit Agreement which was calculated through the maturity date of the facility, which is March 10, 2025. As of December 31, 2023, the undrawn portion of the committed unsecured Revolving Credit Agreement was $135.0 million.
4The Company completed the calculation of the one-time transition tax on the deemed repatriation of foreign subsidiaries’ earnings pursuant to the Tax Act and previously recorded a net cumulative tax expense of $28.6 million, net of foreign tax credits, with an election to pay the taxes over eight years with 40% to be paid in equal installments over the first five years and the remaining 60% to be paid in installments of 15%, 20% and 25% in years six, seven and eight, respectively. The cumulative remaining balance as of December 31, 2023 is $18.8 million.
5Other contractual obligations reflect commitments of $12.7 million to make charitable contributions, which are recorded as part of “Accounts payable, accrued and other liabilities” in the Company’s Consolidated Statements of Financial Condition. The amount payable each year reflects an estimate of future Charity Day obligations.
OFF-BALANCE SHEET ARRANGEMENTS
In the ordinary course of business, we enter into arrangements with unconsolidated entities, including variable interest entities. See Note 14—“Investments” to our Consolidated Financial Statements in Part II, Item 8 of this Annual Report on Form 10‑K for additional information related to our investments in unconsolidated entities.
CRITICAL ACCOUNTING POLICIES AND ESTIMATES
The preparation of our Consolidated Financial Statements in conformity with U.S. GAAP requires management to make estimates and assumptions that affect the reported amounts of the assets and liabilities, revenues and expenses, and the disclosure of contingent assets and liabilities in our Consolidated Financial Statements. These accounting estimates require the use of assumptions about matters, some of which are highly uncertain at the time of estimation. Management bases its estimates on historical experience and on various other assumptions it believes to be reasonable under the circumstances, the results of which form the basis for making judgments, and we evaluate these estimates on an ongoing basis. To the extent actual experience differs from the assumptions used, our Consolidated Statements of Financial Condition, Consolidated Statements of Operations and Consolidated Statements of Cash Flows could be materially affected. We believe that the following accounting policies involve a higher degree of judgment and complexity.
Revenue Recognition
We derive our revenues primarily through commissions from brokerage services, the spread between the buy and sell prices on matched principal transactions, fees from related parties, data, network and post-trade services, and other revenues. See Note 3—“Summary of Significant Accounting Policies” to our consolidated financial statements in Part II, Item 8 of this Annual Report on Form 10‑K for further information regarding revenue recognition.
Equity-Based and Other Compensation
Discretionary Bonus: A portion of our compensation and employee benefits expense is comprised of discretionary bonuses, which may be paid in cash, equity, partnership awards or a combination thereof. We accrue expense in a period based on revenues in that period and on the expected combination of cash, equity and, prior to the Corporate Conversion, partnership units. Given the assumptions used in estimating discretionary bonuses, actual results may differ.
Restricted Stock Units: We account for equity-based compensation awards using the guidance in ASC 718, Compensation—Stock Compensation. RSUs provided to certain employees are accounted for as equity awards, and in accordance with U.S. GAAP, we are required to record an expense for the portion of the RSUs that is ultimately expected to vest. Further, forfeitures are estimated at the time of grant and revised, if necessary, in subsequent periods if actual forfeitures differ from those estimates. Because assumptions are used in estimating employee turnover and associated forfeiture rates, actual results may differ from our estimates under different assumptions or conditions.
The fair value of RSU awards to employees is based on the market value of the BGC Class A common stock on the grant date. As part of employee compensation, we have granted both participating RSUs, which receive dividends, or non-
participating RSUs. For non-participating RSUs, which do not receive dividend equivalents, we adjust the fair value of the RSUs for the present value of expected forgone dividends, which requires us to include an estimate of expected dividends as a valuation input. This grant-date fair value is amortized to expense ratably over the awards’ vesting periods.
For participating RSUs where dividends are paid during the vesting period or accumulated and paid to the employee upon vesting, the grant-date fair value of the award should not be reduced. As such, we do not adjust the fair value of the RSUs for the present value of expected forgone dividends. This grant-date fair value is amortized to expense ratably over the awards’ vesting periods.
For RSUs with graded vesting features, we have made an accounting policy election to recognize compensation cost on a straight-line basis. The amortization is reflected as part of “Equity-based compensation and allocations of net income to limited partnership units and FPUs” in our Consolidated Statements of Operations.
Restricted Stock: Restricted stock provided to certain employees is accounted for as an equity award, and as per U.S. GAAP guidance, we are required to record an expense for the portion of the restricted stock that is ultimately expected to vest. We have granted restricted stock, prior to the Corporate Conversion, that is not subject to continued employment or service; however, transferability is subject to compliance with our and our affiliates’ customary noncompete obligations. Such shares of restricted stock are generally salable by partners in five to ten years. Because the restricted stock is not subject to continued employment or service, the grant-date fair value of the restricted stock is expensed on the date of grant. The non-cash equity based compensation expense is reflected as part of “Equity-based compensation and allocations of net income to limited partnership units and FPUs” in our Consolidated Statements of Operations.
As a result of the Corporate Conversion, the Company has also granted shares of unvested restricted stock, which are subject to continued employment or service with the Company or any affiliate or subsidiary of the company. The fair value of these restricted stock awards held by BGC employees is based on the market value of BGC Class A common stock on the grant date, adjusted as appropriate based upon the award’s ineligibility to receive dividends, as not all of these awards participate in receiving dividends, similar to the RSUs above. The grant-date fair value of the restricted stock is amortized to expense ratably over the awards’ expected vesting periods. The non-cash equity-based amortization expense is reflected as a component of “Equity-based compensation and allocations of net income to limited partnership units and FPUs” in our Consolidated Statements of Operations.
Limited Partnership Units: Certain BGC employees held LPUs in BGC Holdings and hold LPUs in Newmark Holdings. Generally, such units received quarterly allocations of net income, which were cash distributed on a quarterly basis and generally contingent upon services being provided by the unit holders. In addition, Preferred Units were granted in connection with the grant of certain LPUs, such as PSUs, which may be granted exchangeability or redeemed in connection with the grant of shares of common stock to cover the withholding taxes owed by the unit holder upon such exchange or grant. This was an acceptable alternative to the common practice among public companies of issuing the gross amount of shares to employees, subject to cashless withholding of shares to pay applicable withholding taxes. Preferred Units were not entitled to participate in partnership distributions other than with respect to the Preferred Distribution. There were none of these LPUs or Preferred Units in BGC Holdings remaining after the Corporate Conversion was completed, while these LPUs and Preferred Units in Newmark Holdings held by BGC employees were not impacted by the Corporate Conversion. The quarterly allocations of net income on BGC Holdings LPUs held by BGC employees were reflected as a component of compensation expense under “Equity-based compensation and allocations of net income to limited partnership units and FPUs” in the Company’s Consolidated Statements of Operations prior to the Corporate Conversion, and quarterly allocations of net income on Newmark Holdings LPUs held by BGC employees, which were not impacted by the Corporate Conversion, are reflected as a component of compensation expense under “Equity-based compensation and allocations of net income to limited partnership units and FPUs” in our Consolidated Statements of Operations.
Certain of these LPUs entitle the holders to receive post-termination payments equal to the notional amount, generally in four equal yearly installments after the holder’s termination. There were none of these LPUs in BGC Holdings remaining after the Corporate Conversion was completed, while these LPUs in Newmark Holdings held by BGC employees were not impacted by the Corporate Conversion. These LPUs are accounted for as post-termination liability awards under U.S. GAAP. Accordingly, we recognize a liability for these units on our Consolidated Statements of Financial Condition as part of “Accrued compensation” for the amortized portion of the post-termination payment amount, based on the current fair value of the expected future cash payout. We amortize the post-termination payment amount, less an expected forfeiture rate, over the vesting period, and record an expense for such awards based on the change in value at each reporting period in our Consolidated Statements of Operations as part of “Equity-based compensation and allocations of net income to limited partnership units and FPUs.”
Certain LPUs were granted exchangeability into shares of BGC or Newmark Class A common stock or were redeemed in connection with the grant of BGC or Newmark Class A common stock issued; BGC Class A common stock was issued on a one-for-one basis, and Newmark Class A common stock is issued based on the number of LPUs exchanged or redeemed
multiplied by the then-current Exchange Ratio. At the time exchangeability was granted or shares of BGC or Newmark Class A common stock were issued, we recognized an expense based on the fair value of the award on that grant date, which was included in “Equity-based compensation and allocations of net income to limited partnership units and FPUs” in our Consolidated Statements of Operations. There were no LPUs in BGC Holdings remaining after the Corporate Conversion was completed, while LPUs in Newmark Holdings held by BGC employees were not impacted by the Corporate Conversion. During the years ended December 31, 2023, 2022 and 2021, we incurred equity-based compensation expense of $171.6 million, $147.5 million and $128.1 million, respectively, related to LPUs and issuance of common stock.
Prior to the Corporate Conversion, certain LPUs had a stated vesting schedule and did not receive quarterly allocations of net income. Compensation expense related to these LPUs was recognized over the stated service period, and these units generally vest between two and five years. During the years ended December 31, 2023, 2022 and 2021, we incurred equity-based compensation expense related to these LPUs of $40.9 million, $73.7 million, and $78.6 million, respectively. This expense is included in “Equity-based compensation and allocations of net income to limited partnership units and FPUs” in our Consolidated Statements of Operations.
Employee Loans: We have entered into various agreements with certain employees, and prior to the Corporate Conversion, partners whereby these individuals receive loans which may be either wholly or in part repaid from the distributions that the individuals receive on some or all of their LPUs in BGC Holdings and Newmark Holdings, prior to the Corporate Conversion, and by distributions that the individuals receive on some or all of their LPUs in Newmark Holdings and any dividends paid on participating RSUs and restricted stock awards, subsequent to the Corporate Conversion. Certain of these loans also may be either wholly or in part repaid from the proceeds of the sale of the BGC employees’ shares of BGC Class A common stock. In addition, certain loans may be forgiven over a period of time. The forgivable portion of these loans is recognized as compensation expense over the life of the loan. From time to time, we may also enter into agreements with employees to grant bonus and salary advances or other types of loans. These advances and loans are repayable in timeframes outlined in the underlying agreements. We review the loan balances each reporting period for collectability. If we determine that the collectability of a portion of the loan balances is not expected, we recognize a reserve against the loan balances. Actual collectability of loan balances may differ from our estimates.
As of December 31, 2023 and 2022, the aggregate balance of employee loans, net of reserve, was $367.8 million and $319.6 million, respectively, and is included as “Loans, forgivable loans and other receivables from employees and partners, net” in our Consolidated Statements of Financial Condition. Compensation expense (benefit) for the above-mentioned employee loans for the years ended December 31, 2023, 2022 and 2021 was $51.3 million, $49.5 million and $217.7 million, respectively. The compensation expense related to these loans was included as part of “Compensation and employee benefits” in our Consolidated Statements of Operations.
Goodwill
Goodwill is the excess of the purchase price over the fair value of identifiable net assets acquired in a business combination. As prescribed in U.S. GAAP guidance, Intangibles – Goodwill and Other, goodwill is not amortized, but instead is periodically tested for impairment. We review goodwill for impairment on an annual basis during the fourth quarter of each fiscal year or whenever an event occurs or circumstances change that could reduce the fair value of a reporting unit below its carrying amount.
When reviewing goodwill for impairment, we first assess qualitative factors to determine whether it is more likely than not that the fair value of a reporting unit is less than its carrying amount, including goodwill. If the results of the qualitative assessment indicate that it is more likely than not that the fair value of a reporting unit is less than its carrying amount, or if we choose to bypass the qualitative assessment, we perform a quantitative goodwill impairment analysis as follows.
The quantitative goodwill impairment test, used to identify both the existence of impairment and the amount of impairment loss, compares the fair value of a reporting unit with its carrying amount, including goodwill. If the carrying amount of a reporting unit exceeds its fair value, an impairment loss should be recognized in an amount equal to that excess, limited to the total amount of goodwill allocated to that reporting unit. If the estimated fair value of a reporting unit exceeds its carrying value, goodwill is deemed not to be impaired. To estimate the fair value of the reporting unit, we use a discounted cash flow model and data regarding market comparables. The valuation process requires significant judgment and involves the use of significant estimates and assumptions. These assumptions include cash flow projections, estimated cost of capital and the selection of peer companies and relevant multiples. Because assumptions and estimates are used in projecting future cash flows, choosing peer companies and selecting relevant multiples, actual results may differ from our estimates under different assumptions or conditions; and changes to these estimates and assumptions, as a result of changing economic and competitive conditions, could materially affect the determination of fair value and/or impairment.
CECL
We present financial assets that are measured at amortized cost net of an allowance for credit losses, which represents the amount expected to be collected over their estimated life. Expected credit losses for newly recognized financial assets carried at amortized cost, as well as changes to expected lifetime credit losses during the period, are recognized in earnings. In accordance with the U.S. GAAP guidance, Financial Instruments—Credit Losses, the CECL methodology’s impact on expected credit losses, among other things, reflects the Company’s view of the current state of the economy, forecasted macroeconomic conditions and BGC’s portfolios. The amount of the allowance is based on significant estimates and the ultimate losses may vary from such estimates as more information becomes available or conditions change. Additional disclosures regarding our accounting for CECL are provided in Note 25—“Current Expected Credit Losses” to our consolidated financial statements in Part II, Item 8 of this Annual Report on Form 10-K.
Income Taxes
We account for income taxes using the asset and liability method as prescribed in U.S. GAAP guidance, Income Taxes. Deferred tax assets and liabilities are recognized for the future tax consequences attributable to basis differences between the Consolidated Financial Statement carrying amounts of existing assets and liabilities and their respective tax basis. Certain of our entities are taxed as U.S. partnerships and are subject to UBT in the City of New York. Therefore, the tax liability or benefit related to the partnership income or loss except for UBT rests with the partners (see Note 2—“Limited Partnership Interests in BGC Holdings and Newmark Holdings” to our Consolidated Financial Statements in Part II, Item 8 of this Annual Report on Form 10‑K for a discussion of partnership interests), rather than the partnership entity. As such, the partners’ tax liability or benefit is not reflected in our Consolidated Financial Statements. The tax-related assets, liabilities, provisions or benefits included in our consolidated financial statements also reflect the results of the entities that are taxed as corporations, either in the U.S. or in foreign jurisdictions.
We provide for uncertain tax positions based upon management’s assessment of whether a tax benefit is more likely than not to be sustained upon examination by tax authorities. Management is required to determine whether a tax position is more likely than not to be sustained upon examination by tax authorities, including resolution of any related appeals or litigation processes, based on the technical merits of the position. Because significant assumptions are used in determining whether a tax benefit is more likely than not to be sustained upon examination by tax authorities, actual results may differ from our estimates under different assumptions or conditions. We recognize interest and penalties related to income tax matters in “Provision for income taxes” in our Consolidated Statements of Operations.
A valuation allowance is recorded against deferred tax assets if it is deemed more likely than not that those assets will not be realized. In assessing the need for a valuation allowance, we consider all available evidence, including past operating results, the existence of cumulative losses in the most recent fiscal years, estimates of future taxable income and the feasibility of tax planning strategies.
The measurement of current and deferred income tax assets and liabilities is based on provisions of enacted tax laws and involves uncertainties in the application of tax regulations in the U.S. and other tax jurisdictions. Because our interpretation of complex tax law may impact the measurement of current and deferred income taxes, actual results may differ from these estimates under different assumptions regarding the application of tax law.
The Tax Act includes the global intangible low-taxed income, GILTI, provision. This provision requires inclusion in the Company’s U.S. income tax return the earnings of certain foreign subsidiaries. The Company has elected to treat taxes associated with the GILTI provision using the Period Cost Method and thus has not recorded deferred taxes for basis differences under this regime.
Additional disclosures regarding our accounting for income taxes are provided in Note 20—“Income Taxes” to our consolidated financial statements in Part II, Item 8 of this Annual Report on Form 10-K.
See Note 3—“Summary of Significant Accounting Policies” to our consolidated financial statements in Part II, Item 8 of this Annual Report on Form 10‑K for additional information regarding these critical accounting policies and other significant accounting policies.
Other than changes due to the Corporate Conversion, there have been no other significant changes to the Company’s critical accounting policies and estimates during fiscal year 2023.
RECENT ACCOUNTING PRONOUNCEMENTS
See Note 1—“Organization and Basis of Presentation” to our Consolidated Financial Statements in Part II, Item 8 of this Annual Report on Form 10‑K for information regarding recent accounting pronouncements.
ITEM 7A. QUANTITATIVE AND QUALITATIVE DISCLOSURES ABOUT MARKET RISK
Credit Risk
Credit risk arises from potential non-performance by counterparties and customers. BGC has established policies and procedures to manage its exposure to credit risk. BGC maintains a thorough credit approval process to limit exposure to counterparty risk and employs stringent monitoring to control the counterparty risk from its matched principal and agency businesses. BGC’s account opening and counterparty approval process includes verification of key customer identification, anti-money laundering verification checks and a credit review of financial and operating data. The credit review process includes establishing an internal credit rating and any other information deemed necessary to make an informed credit decision, which may include correspondence, due diligence calls and a visit to the entity’s premises, as necessary.
Credit approval is granted subject to certain trading limits and may be subject to additional conditions, such as the receipt of collateral or other credit support. Ongoing credit monitoring procedures include reviewing periodic financial statements and publicly available information on the client and collecting data from credit rating agencies, where available, to assess the ongoing financial condition of the client.
In addition, BGC incurs limited credit risk related to certain brokerage activities. The counterparty risk relates to the collectability of the outstanding brokerage fee receivables. The review process includes monitoring both the clients and the related brokerage receivables. The review includes an evaluation of the ongoing collection process and an aging analysis of the brokerage receivables.
Principal Transaction Risk
Through its subsidiaries, BGC executes matched principal transactions in which it acts as a “middleman” by serving as counterparty to both a buyer and a seller in matching back-to-back trades. These transactions are then settled through a recognized settlement system or third-party clearing organization. Settlement typically occurs within one to three business days after the trade date. Cash settlement of the transaction occurs upon receipt or delivery of the underlying instrument that was traded. BGC generally avoids settlement of principal transactions on a free-of-payment basis or by physical delivery of the underlying instrument. However, free-of-payment transactions may occur on a very limited basis.
The number of matched principal trades BGC executes has continued to grow as compared to prior years. Receivables from broker-dealers, clearing organizations, customers and related broker-dealers and Payables to broker-dealers, clearing organizations, customers and related broker-dealers on the Company’s Consolidated Statements of Financial Condition primarily represent the simultaneous purchase and sale of the securities associated with those matched principal transactions that have not settled as of their stated settlement dates. BGC’s experience has been that substantially all of these transactions ultimately settle at the contracted amounts, however, the ability to settle has the potential to be impacted by unforeseen circumstances.
Market Risk
Market risk refers to the risk that a change in the level of one or more market prices, rates, indices or other factors will result in losses for a specified position. BGC may allow certain of its desks to enter into unmatched principal transactions in the ordinary course of business and hold long and short inventory positions. These transactions are primarily for the purpose of facilitating clients’ execution needs, adding liquidity to a market or attracting additional order flow. As a result, BGC may have market risk exposure on these transactions. BGC’s exposure varies based on the size of its overall positions, the risk characteristics of the instruments held and the amount of time the positions are held before they are disposed of. BGC has limited ability to track its exposure to market risk and unmatched positions on an intra-day basis; however, it attempts to mitigate its market risk on these positions by strict risk limits, extremely limited holding periods and hedging its exposure. These positions are intended to be held short term to facilitate customer transactions. However, due to a number of factors, including the nature of the position and access to the market on which it trades, BGC may not be able to unwind the position and it may be forced to hold the position for a longer period than anticipated. All positions held longer than intra-day are marked to market.
We also had Financial instruments owned, at fair value, of $45.8 million as of December 31, 2023. These include investments in equity securities, which are publicly-traded. Investments in equity securities carry a degree of risk, as there can be no assurance that the equity securities will not lose value and, in general, securities markets can be volatile and unpredictable. As a result of these different market risks, our holdings of equity securities could be materially and adversely affected. We may seek to minimize the effect of price changes on a portion of our investments in equity securities through the use of derivative contracts. However, there can be no assurance that our hedging activities will be adequate to protect us against price risks associated with our investments in equity securities. See Note 11—“Derivatives” and Note 12—“Fair Value of
Financial Assets and Liabilities” to our Consolidated Financial Statements in Part II, Item 8 of this Annual Report on Form 10‑K for further information regarding these investments and related hedging activities.
Our risk management procedures and strict limits are designed to monitor and limit the risk of unintended loss and have been effective in the past. However, there is no assurance that these procedures and limits will be effective at limiting unanticipated losses in the future. Adverse movements in the securities positions or a downturn or disruption in the markets for these positions could result in a substantial loss. In addition, principal gains and losses resulting from these positions could on occasion have a disproportionate effect, positive or negative, on BGC’s consolidated financial condition and results of operations for any particular reporting period.
Operational Risk
Our businesses are highly dependent on our ability to process a large number of transactions across numerous and diverse markets in many currencies on a daily basis. If any of our data processing systems do not operate properly or are disabled or if there are other shortcomings or failures in our internal processes, people or systems, we could suffer impairment to our liquidity, financial loss, a disruption of our businesses, liability to clients, regulatory intervention or reputational damage. These systems may fail to operate properly or become disabled as a result of events that are wholly or partially beyond our control, including cybersecurity incidents, a disruption of electrical or communications services or our inability to occupy one or more of our buildings. The inability of our systems to accommodate an increasing volume of transactions could also constrain our ability to expand our businesses.
In addition, despite our contingency plans, our ability to conduct business may be adversely impacted by a disruption in the infrastructure that supports our businesses and the communities in which they are located. This may include a disruption involving electrical, communications, transportation or other services used by us or third parties with whom we conduct business.
Further, our operations rely on the secure processing, storage and transmission of confidential and other information on our computer systems and networks. Although we take protective measures such as software programs, firewalls and similar technology to maintain the confidentiality, integrity and availability of our and our clients’ information, the nature of the threats continue to evolve. As a result, our computer systems, software and networks may be vulnerable to unauthorized access, loss or destruction of data (including confidential client information), account takeovers, unavailability or disruption of service, computer viruses, acts of vandalism, or other malicious code, cyber-attacks and other events that could have an adverse security impact. There have also been an increasing number of malicious cyber incidents in recent years in various industries, including ours. Any such cyber incidents involving our computer systems and networks, or those of third parties important to our businesses, could present risks to our operations.
Foreign Currency Risk
BGC is exposed to risks associated with changes in FX rates. Changes in FX rates create volatility in the U.S. dollar equivalent of the Company’s revenues and expenses. In addition, changes in the remeasurement of BGC’s foreign currency denominated financial assets and liabilities are recorded as part of its results of operations and fluctuate with changes in foreign currency rates. BGC monitors the net exposure in foreign currencies on a daily basis and hedges its exposure as deemed appropriate with highly rated major financial institutions.
The majority of the Company’s foreign currency exposure is related to the U.S. dollar versus the pound sterling and the euro. For the financial assets and liabilities denominated in the pound sterling and euro, including foreign currency hedge positions related to these currencies, we evaluated the effects of a 10% shift in exchange rates between those currencies and the U.S. dollar, holding all other assumptions constant. The analysis used the stress-tested scenario as the U.S. dollar strengthening against both the euro and against the pound sterling. If as of December 31, 2023, the U.S. dollar had strengthened against both the euro and the pound sterling by 10%, the currency movements would have had an aggregate negative impact on our net income of approximately $10.9 million.
Interest Rate Risk
BGC had $1,183.5 million in fixed-rate debt outstanding as of December 31, 2023. These debt obligations are not currently subject to fluctuations in interest rates, although in the event of refinancing or issuance of new debt, such debt could be subject to changes in interest rates. In addition, as of December 31, 2023, BGC had $240.0 million borrowings outstanding under its Revolving Credit Agreement. The Revolving Credit Agreement interest rate on borrowings is based on SOFR or a defined base rate plus additional margin. To assess exposure to interest rate risk, we evaluated the effect of a 1% shift in interest rates, holding all other assumptions constant. The analysis indicated that our consolidated net earnings in fiscal year 2023 would have declined by $2.4 million if interest rates increased by an additional 1%.
ITEM 8. FINANCIAL STATEMENTS AND SUPPLEMENTARY DATA
BGC Group, Inc. and Subsidiaries
| | | | | |
Consolidated Financial Statements for the years ended December 31, 2023, 2022 and 2021 | |
| |
| |
| |
| Consolidated Financial Statements— | |
| |
| |
| |
| |
| |
| |
| |
| |
| |
| |
| |
| |
Report of Independent Registered Public Accounting Firm
To the Shareholders and the Board of Directors of BGC Group, Inc.
Opinion on the Financial Statements
We have audited the accompanying consolidated statements of financial condition of BGC Group, Inc. (the Company) as of December 31, 2023 and 2022, the related consolidated statements of operations, comprehensive income (loss), cash flows and changes in equity for each of the three years in the period ended December 31, 2023, and the related notes and the financial statement schedule listed in the Index at Item 15(a)(2) (collectively referred to as the “consolidated financial statements”). In our opinion, the consolidated financial statements present fairly, in all material respects, the financial position of the Company at December 31, 2023 and 2022, and the results of its operations and its cash flows for each of the three years in the period ended December 31, 2023, in conformity with U.S. generally accepted accounting principles.
We also have audited, in accordance with the standards of the Public Company Accounting Oversight Board (United States) (PCAOB), the Company’s internal control over financial reporting as of December 31, 2023, based on criteria established in Internal Control-Integrated Framework issued by the Committee of Sponsoring Organizations of the Treadway Commission (2013 framework) and our report dated February 29, 2024 expressed an unqualified opinion thereon.
Basis for Opinion
These financial statements are the responsibility of the Company’s management. Our responsibility is to express an opinion on the Company’s financial statements based on our audits. We are a public accounting firm registered with the PCAOB and are required to be independent with respect to the Company in accordance with the U.S. federal securities laws and the applicable rules and regulations of the Securities and Exchange Commission and the PCAOB.
We conducted our audits in accordance with the standards of the PCAOB. Those standards require that we plan and perform the audit to obtain reasonable assurance about whether the financial statements are free of material misstatement, whether due to error or fraud. Our audits included performing procedures to assess the risks of material misstatement of the financial statements, whether due to error or fraud, and performing procedures that respond to those risks. Such procedures included examining, on a test basis, evidence regarding the amounts and disclosures in the financial statements. Our audits also included evaluating the accounting principles used and significant estimates made by management, as well as evaluating the overall presentation of the financial statements. We believe that our audits provide a reasonable basis for our opinion.
Critical Audit Matter
The critical audit matter communicated below is a matter arising from the current period audit of the financial statements that was communicated or required to be communicated to the audit committee and that: (1) relates to accounts or disclosures that are material to the financial statements and (2) involved our especially challenging, subjective or complex judgments. The communication of the critical audit matter does not alter in any way our opinion on the consolidated financial statements, taken as a whole, and we are not, by communicating the critical audit matter below, providing a separate opinion on the critical audit matter or on the accounts or disclosures to which it relates.
| | | | | |
| Accounting for Income Taxes |
| |
| Description of the Matter | As discussed in Notes 3 and 20 to the consolidated financial statements, the Company is subject to income taxes in the U.S. and numerous foreign jurisdictions, which affect the Company’s provision for income taxes. The provision for income taxes is an estimate based on management’s understanding of current enacted tax laws and tax rates of each tax jurisdiction. For the year-ended December 31, 2023, the Company recognized a consolidated provision for income taxes of $18.9 million.
Auditing management’s calculation of the provision for income taxes was complex because the Company’s global structure required an assessment of the Company’s application of tax laws in multiple jurisdictions including the income tax impact of the legal entity ownership structure. The assessment of tax positions involves the evaluation and application of complex statutes and regulations which are subject to legal and factual interpretation. Our audit procedures required significant audit effort including the use of our tax professionals to assist in evaluating the provision for income taxes.
|
| |
How We Addressed the Matter in Our Audit
| We obtained an understanding, evaluated the design and tested the operating effectiveness of the Company’s controls related to the Company’s global tax structure. For example, we tested management’s controls over the completeness and accuracy of the data utilized, the effective tax rate reconciliation and the evaluation of permanent and temporary differences within various jurisdictions. To test the Company’s provision for income taxes and to address the risks associated with the complexity of the Company’s global tax structure, we performed audit procedures that included, among others, evaluating the income tax impact of the Company’s structure and operations and considered the impact of any changes in the current year. We used our tax professionals with specialized skill and knowledge to assist in evaluating the provision for income taxes including the application of relevant local and foreign tax laws to management’s calculation methodologies and tax positions. Additionally, we tested the related effective tax rate reconciliation, evaluated the tax impact of permanent and temporary differences, and tested the application of authoritative guidance.
|
/s/ Ernst & Young LLP
We have served as the Company’s auditor since 2008.
New York, New York
February 29, 2024
Report of Independent Registered Public Accounting Firm
To the Shareholders and the Board of Directors of BGC Group, Inc.
Opinion on Internal Control Over Financial Reporting
We have audited BGC Group, Inc.’s internal control over financial reporting as of December 31, 2023, based on criteria established in Internal Control—Integrated Framework issued by the Committee of Sponsoring Organizations of the Treadway Commission (2013 framework) (the COSO criteria). In our opinion, BGC Group, Inc. (the Company) maintained, in all material respects, effective internal control over financial reporting as of December 31, 2023, based on the COSO criteria.
As indicated in the accompanying Management’s Report on Internal Control over Financial Reporting, management’s assessment of and conclusion on the effectiveness of internal control over financial reporting did not include the internal controls of Trident Brokerage Services, LLC, ContiCap SA and Open Energy Group Inc., which are included in the 2023 consolidated financial statements of the Company and constituted 0.6%, 1.6%, and 0.0% of total assets, 1.4%, 4.6%, and 0.1% of net assets, respectively, as of December 31, 2023, and 1.6%, 0.2%, and 0.0% of revenues, respectively, for the year then ended. Our audit of internal control over financial reporting of the Company also did not include an evaluation of the internal control over financial reporting of Trident Brokerage Services, LLC and ContiCap SA and Open Energy Group Inc.
We also have audited, in accordance with the standards of the Public Company Accounting Oversight Board (United States) (PCAOB), the consolidated statements of financial condition of the Company as of December 31, 2023 and 2022, the related consolidated statements of operations, comprehensive income (loss), cash flows and changes in equity for each of the three years in the period ended December 31, 2023, and the related notes and the financial statement schedule listed in the Index at Item 15(a)(2) and our report dated February 29, 2024 expressed an unqualified opinion thereon.
Basis for Opinion
The Company’s management is responsible for maintaining effective internal control over financial reporting and for its assessment of the effectiveness of internal control over financial reporting included in the accompanying Management’s Report on Internal Control over Financial Reporting. Our responsibility is to express an opinion on the Company’s internal control over financial reporting based on our audit. We are a public accounting firm registered with the PCAOB and are required to be independent with respect to the Company in accordance with the U.S. federal securities laws and the applicable rules and regulations of the Securities and Exchange Commission and the PCAOB.
We conducted our audit in accordance with the standards of the PCAOB. Those standards require that we plan and perform the audit to obtain reasonable assurance about whether effective internal control over financial reporting was maintained in all material respects.
Our audit included obtaining an understanding of internal control over financial reporting, assessing the risk that a material weakness exists, testing and evaluating the design and operating effectiveness of internal control based on the assessed risk, and performing such other procedures as we considered necessary in the circumstances. We believe that our audit provides a reasonable basis for our opinion.
Definition and Limitations of Internal Control Over Financial Reporting
A company’s internal control over financial reporting is a process designed to provide reasonable assurance regarding the reliability of financial reporting and the preparation of financial statements for external purposes in accordance with generally accepted accounting principles. A company’s internal control over financial reporting includes those policies and procedures that (1) pertain to the maintenance of records that, in reasonable detail, accurately and fairly reflect the transactions and dispositions of the assets of the company; (2) provide reasonable assurance that transactions are recorded as necessary to permit preparation of financial statements in accordance with generally accepted accounting principles, and that receipts and expenditures of the company are being made only in accordance with authorizations of management and directors of the company; and (3) provide reasonable assurance regarding prevention or timely detection of unauthorized acquisition, use, or disposition of the company’s assets that could have a material effect on the financial statements.
Because of its inherent limitations, internal control over financial reporting may not prevent or detect misstatements. Also, projections of any evaluation of effectiveness to future periods are subject to the risk that controls may become inadequate because of changes in conditions, or that the degree of compliance with the policies or procedures may deteriorate.
/s/ Ernst & Young LLP
New York, New York
February 29, 2024
BGC GROUP, INC.
CONSOLIDATED STATEMENTS OF FINANCIAL CONDITION
(in thousands, except per share data and numbers of shares)
| | | | | | | | | | | |
| December 31, 2023 | | December 31, 2022 |
| Assets | | | |
| Cash and cash equivalents | $ | 655,641 | | | $ | 484,989 | |
| Cash segregated under regulatory requirements | 17,255 | | | 17,021 | |
| Financial instruments owned, at fair value | 45,792 | | | 39,319 | |
| | | |
| Receivables from broker-dealers, clearing organizations, customers and related broker-dealers | 350,036 | | | 559,680 | |
| Accrued commissions and other receivables, net | 305,793 | | | 288,471 | |
| Loans, forgivable loans and other receivables from employees and partners, net | 367,805 | | | 319,612 | |
| Fixed assets, net | 178,300 | | | 183,478 | |
| Investments | 38,314 | | | 38,575 | |
| Goodwill | 506,344 | | | 486,585 | |
| Other intangible assets, net | 211,285 | | | 192,783 | |
| Receivables from related parties | 2,717 | | | 1,444 | |
| Other assets | 496,655 | | | 463,014 | |
| | | |
| Total assets | $ | 3,175,937 | | | $ | 3,074,971 | |
| Liabilities, Redeemable Partnership Interest, and Equity | | | |
| Short-term borrowings | $ | — | | | $ | 1,917 | |
| | | |
| Accrued compensation | 206,364 | | | 176,781 | |
| Payables to broker-dealers, clearing organizations, customers and related broker-dealers | 202,266 | | | 404,675 | |
| Payables to related parties | 17,456 | | | 10,550 | |
| Accounts payable, accrued and other liabilities | 668,189 | | | 683,104 | |
| Notes payable and other borrowings | 1,183,506 | | | 1,049,217 | |
| | | |
| Total liabilities | 2,277,781 | | | 2,326,244 | |
Commitments, contingencies and guarantees (Note 19) | | | |
| Redeemable partnership interest | — | | | 15,519 | |
| Equity | | | |
| Stockholders’ equity: | | | |
Class A common stock, par value $0.01 per share; 1,500,000,000 and 750,000,000 shares authorized at December 31, 2023 and December 31, 2022, respectively; 403,574,835 and 471,933,933 shares issued at December 31, 2023 and December 31, 2022, respectively; and 390,094,988 and 325,857,710 shares outstanding at December 31, 2023 and December 31, 2022, respectively | 4,036 | | | 4,719 | |
Class B common stock, par value $0.01 per share; 300,000,000 and 150,000,000 shares authorized at December 31, 2023 and December 31, 2022, respectively; 109,452,953 shares and 45,884,380 issued and outstanding at December 31, 2023 and December 31, 2022, respectively, convertible into Class A common stock | 1,095 | | | 459 | |
| Additional paid-in capital | 2,105,130 | | | 2,559,418 | |
Treasury stock, at cost: 13,479,847 and 146,076,223 shares of Class A common stock at December 31, 2023 and December 31, 2022, respectively | (67,414) | | | (711,454) | |
| Retained deficit | (1,119,182) | | | (1,138,066) | |
| Accumulated other comprehensive income (loss) | (38,582) | | | (45,431) | |
| Total stockholders’ equity | 885,083 | | | 669,645 | |
| Noncontrolling interest in subsidiaries | 13,073 | | | 63,563 | |
| Total equity | 898,156 | | | 733,208 | |
| Total liabilities, redeemable partnership interest, and equity | $ | 3,175,937 | | | $ | 3,074,971 | |
The accompanying Notes to the Consolidated Financial Statements are an integral part of these financial statements.
BGC GROUP, INC.
CONSOLIDATED STATEMENTS OF OPERATIONS
(in thousands, except per share data)
| | | | | | | | | | | | | | | | | |
| Year Ended December 31, |
| 2023 | | 2022 | | 2021 |
| Revenues: | | | | | |
| Commissions | $ | 1,464,524 | | | $ | 1,281,294 | | | $ | 1,541,900 | |
| Principal transactions | 368,100 | | | 365,507 | | | 327,761 | |
| Fees from related parties | 15,968 | | | 14,734 | | | 14,856 | |
Data, network and post-trade | 111,470 | | | 96,389 | | | 89,963 | |
| Interest and dividend income | 45,422 | | | 21,007 | | | 21,977 | |
| Other revenues | 19,917 | | | 16,371 | | | 18,907 | |
| Total revenues | 2,025,401 | | | 1,795,302 | | | 2,015,364 | |
| Expenses: | | | | | |
| Compensation and employee benefits | 992,603 | | | 853,165 | | | 1,271,340 | |
| Equity-based compensation and allocations of net income to limited partnership units and FPUs | 355,378 | | | 251,071 | | | 256,164 | |
| Total compensation and employee benefits | 1,347,981 | | | 1,104,236 | | | 1,527,504 | |
| Occupancy and equipment | 162,743 | | | 157,491 | | | 188,322 | |
| Fees to related parties | 32,649 | | | 25,662 | | | 24,030 | |
| Professional and consulting fees | 60,398 | | | 68,775 | | | 67,884 | |
| Communications | 114,143 | | | 108,096 | | | 117,502 | |
| Selling and promotion | 61,884 | | | 49,215 | | | 38,048 | |
| Commissions and floor brokerage | 61,523 | | | 58,277 | | | 64,708 | |
| Interest expense | 77,231 | | | 57,932 | | | 69,329 | |
| Other expenses | 74,278 | | | 87,431 | | | 80,888 | |
| Total expenses | 1,992,830 | | | 1,717,115 | | | 2,178,215 | |
| Other income (losses), net: | | | | | |
| Gains (losses) on divestitures and sale of investments | — | | | (1,029) | | | 312,941 | |
| Gains (losses) on equity method investments | 9,152 | | | 10,920 | | | 6,706 | |
| Other income (loss) | 15,986 | | | 9,373 | | | 19,705 | |
| Total other income (losses), net | 25,138 | | | 19,264 | | | 339,352 | |
| Income (loss) from operations before income taxes | 57,709 | | | 97,451 | | | 176,501 | |
| Provision (benefit) for income taxes | 18,934 | | | 38,584 | | | 23,013 | |
| Consolidated net income (loss) | $ | 38,775 | | | $ | 58,867 | | | $ | 153,488 | |
| Less: Net income (loss) attributable to noncontrolling interest in subsidiaries | 2,510 | | | 10,155 | | | 29,481 | |
| Net income (loss) available to common stockholders | $ | 36,265 | | | $ | 48,712 | | | $ | 124,007 | |
Per share data (Note 6): | | | | | |
| Basic earnings (loss) per share | | | | | |
Net income (loss) attributable to common stockholders | $ | 34,070 | | | $ | 48,712 | | | $ | 124,007 | |
| Basic earnings (loss) per share | $ | 0.08 | | | $ | 0.13 | | | $ | 0.33 | |
| Basic weighted-average shares of common stock outstanding | 426,436 | | | 371,561 | | | 379,215 | |
| Fully diluted earnings (loss) per share | | | | | |
| Net income (loss) for fully diluted shares | $ | 33,943 | | | $ | 63,479 | | | $ | 173,995 | |
| Fully diluted earnings (loss) per share | $ | 0.07 | | | $ | 0.13 | | | $ | 0.32 | |
| Fully diluted weighted-average shares of common stock outstanding | 489,989 | | | 499,414 | | | 540,020 | |
The accompanying Notes to the Consolidated Financial Statements are an integral part of these financial statements.
BGC GROUP, INC.
CONSOLIDATED STATEMENTS OF COMPREHENSIVE INCOME (LOSS)
(in thousands)
| | | | | | | | | | | | | | | | | |
| Year Ended December 31, |
| 2023 | | 2022 | | 2021 |
| Consolidated net income (loss) | $ | 38,775 | | | $ | 58,867 | | | $ | 153,488 | |
| Other comprehensive income (loss), net of tax: | | | | | |
| Foreign currency translation adjustments | 7,607 | | | (5,668) | | | (13,747) | |
| Benefit plans | — | | | — | | | 301 | |
| Total other comprehensive income (loss), net of tax | 7,607 | | | (5,668) | | | (13,446) | |
| Comprehensive income (loss) | 46,382 | | | 53,199 | | | 140,042 | |
| Less: Comprehensive income (loss) attributable to noncontrolling interest in subsidiaries, net of tax | 3,268 | | | 9,370 | | | 27,653 | |
| Comprehensive income (loss) attributable to common stockholders | $ | 43,114 | | | $ | 43,829 | | | $ | 112,389 | |
The accompanying Notes to the Consolidated Financial Statements are an integral part of these financial statements.
BGC GROUP, INC.
CONSOLIDATED STATEMENTS OF CASH FLOWS
(in thousands)
| | | | | | | | | | | | | | | | | |
| Year Ended December 31, |
| 2023 | | 2022 | | 2021 |
| CASH FLOWS FROM OPERATING ACTIVITIES: | | | | | |
| Consolidated net income (loss) | $ | 38,775 | | | $ | 58,867 | | | $ | 153,488 | |
Adjustments to reconcile consolidated net income (loss) to net cash provided by (used in) operating activities: | | | | | |
| Gain on Insurance Business Disposition | — | | | — | | | (312,941) | |
| Fixed asset depreciation and intangible asset amortization | 80,417 | | | 75,054 | | | 81,874 | |
| Employee loan amortization and reserves on employee loans | 51,313 | | | 49,533 | | | 217,655 | |
Equity-based compensation and allocations of net income to limited partnership units and FPUs | 355,378 | | | 251,071 | | | 256,164 | |
| Deferred compensation expense | 54 | | | (542) | | | 347 | |
| Losses (gains) on equity method investments | (9,152) | | | (10,920) | | | (6,706) | |
| Unrealized/realized losses (gains) on financial instruments owned, at fair value and other investments | (4,406) | | | 1,208 | | | 17 | |
| | | | | |
| | | | | |
| Amortization of discount (premium) on notes payable | 3,662 | | | 2,801 | | | 3,592 | |
| Impairment of fixed assets, intangible assets and investments | 3,144 | | | 6,139 | | | 11,246 | |
| Deferred tax provision (benefit) | (60,556) | | | (14,628) | | | (11,947) | |
| Change in estimated acquisition earn-out payables | 1,442 | | | 1,034 | | | 4,285 | |
| Forfeitures of Class A common stock | (1,190) | | | (263) | | | (553) | |
| | | | | |
| Loss (gain) on divestiture | — | | | 1,029 | | | — | |
| Other | — | | | (1,914) | | | (4,915) | |
Consolidated net income (loss), adjusted for non-cash and non-operating items | 458,881 | | | 418,469 | | | 391,606 | |
| Decrease (increase) in operating assets: | | | | | |
| Financial instruments owned, at fair value | (5,475) | | | 2,383 | | | 17,626 | |
Receivables from broker-dealers, clearing organizations, customers and related broker-dealers | 212,490 | | | 222,567 | | | (482,669) | |
| Accrued commissions receivable, net | (5,750) | | | 6,287 | | | (101,314) | |
| Loans, forgivable loans and other receivables from employees and partners, net | (77,464) | | | (61,205) | | | (38,571) | |
| Receivables from related parties | (1,380) | | | 3,621 | | | 8,377 | |
| Other assets | 19,803 | | | (8,469) | | | 1,543 | |
| Increase (decrease) in operating liabilities: | | | | | |
| | | | | |
| | | | | |
| Accrued compensation | 18,450 | | | (25,178) | | | 17,989 | |
Payables to broker-dealers, clearing organizations, customers and related broker-dealers | (203,902) | | | (252,490) | | | 477,083 | |
| Payables to related parties | 24,145 | | | (43,782) | | | 18,596 | |
| Accounts payable, accrued and other liabilities | (34,595) | | | (37,841) | | | 106,919 | |
| Net cash provided by (used in) operating activities | $ | 405,203 | | | $ | 224,362 | | | $ | 417,185 | |
| CASH FLOWS FROM INVESTING ACTIVITIES: | | | | | |
| Gross proceeds from Insurance Business Disposition | $ | — | | | $ | — | | | $ | 534,916 | |
| Cash and restricted cash transferred as part of Insurance Business Disposition | — | | | — | | | (369,407) | |
| Proceeds from disposal of subsidiary | — | | | 512 | | | — | |
| Purchases of fixed assets | (14,924) | | | (10,591) | | | (10,112) | |
| Capitalization of software development costs | (44,974) | | | (48,169) | | | (43,178) | |
| Purchase of equity method investments | — | | | (588) | | | (1,115) | |
| Proceeds from equity method investments | 9,421 | | | 6,118 | | | 10,029 | |
| Payments for acquisitions, net of cash acquired | (39,755) | | | — | | | — | |
| | | | | |
| Purchase of other assets | (475) | | | (612) | | | — | |
| Net cash provided by (used in) investing activities | $ | (90,707) | | | $ | (53,330) | | | $ | 121,133 | |
BGC GROUP, INC.
CONSOLIDATED STATEMENTS OF CASH FLOWS—(Continued)
(in thousands)
| | | | | | | | | | | | | | | | | |
| Year Ended December 31, |
| 2023 | | 2022 | | 2021 |
| CASH FLOWS FROM FINANCING ACTIVITIES: | | | | | |
Repayments of long-term debt and collateralized borrowings | $ | (623,251) | | | $ | (6,391) | | | $ | (566,244) | |
Issuance of long-term debt and collateralized borrowings, net of deferred issuance costs | 754,321 | | | (75) | | | 298,419 | |
Earnings distributions to limited partnership interests and other noncontrolling interests | (19,041) | | | (28,877) | | | (52,169) | |
Redemption and repurchase of equity awards | (117,867) | | | (76,219) | | | (110,565) | |
| Dividends to stockholders | (17,381) | | | (14,859) | | | (15,098) | |
| Repurchase of Class A common stock | (114,580) | | | (103,888) | | | (365,398) | |
| | | | | |
| | | | | |
Proceeds from sale of Cantor units in BGC Holdings | 11,539 | | | 1,487 | | | 7,894 | |
| Pre-acquisition cash capital contribution to Futures Exchange Group | — | | | — | | | 3,845 | |
| Acquisition of Futures Exchange Group | — | | | — | | | (9,022) | |
Short term borrowings, net of repayments | (1,917) | | | — | | | — | |
| Payments on acquisition earn-outs | (18,703) | | | (4,384) | | | (11,199) | |
| Net cash provided by (used in) financing activities | $ | (146,880) | | | $ | (233,206) | | | $ | (819,537) | |
Effect of exchange rate changes on Cash and cash equivalents, and Cash segregated under regulatory requirements | 3,270 | | | (2,615) | | | (5,388) | |
| | | | | |
| | | | | |
Net increase (decrease) in Cash and cash equivalents, and Cash segregated under regulatory requirements | 170,886 | | | (64,789) | | | (286,607) | |
Cash and cash equivalents, and Cash segregated under regulatory requirements at beginning of period | 502,010 | | | 566,799 | | | 853,406 | |
Cash and cash equivalents, and Cash segregated under regulatory requirements at end of period | $ | 672,896 | | | $ | 502,010 | | | $ | 566,799 | |
| Supplemental cash information: | | | | | |
| Cash paid during the period for taxes | $ | 70,718 | | | $ | 35,782 | | | $ | 43,357 | |
| Cash paid during the period for interest | 80,664 | | | 53,655 | | | 66,450 | |
| Supplemental non-cash information: | | | | | |
| Issuance of Class A common stock upon exchange of limited partnership interests | $ | 45,868 | | | $ | 34,889 | | | $ | 157,547 | |
Issuance of Class A and contingent Class A common stock and limited partnership interests for acquisitions | 7,275 | | | 2,710 | | | 1,160 | |
| ROU assets and liabilities | 27,201 | | | 44,123 | | | 7,367 | |
The accompanying Notes to the Consolidated Financial Statements are an integral part of these financial statements.
BGC GROUP, INC.
CONSOLIDATED STATEMENTS OF CHANGES IN EQUITY
For the Year Ended December 31, 2021
(in thousands, except share amounts)
| | | | | | | | | | | | | | | | | | | | | | | | | | | | | | | | | | | | | | | | | | | | | | | | | |
| BGC Group, Inc. Stockholders | | | | | | |
| Class A Common Stock | | Class B Common Stock | | Additional Paid-in Capital | | Treasury Stock | | Retained Deficit | | Accumulated Other Comprehensive Income (Loss) | | Noncontrolling Interest in Subsidiaries | | Total | | |
| Balance, January 1, 2021 | $ | 3,735 | | | $ | 459 | | | $ | 2,375,113 | | | $ | (315,313) | | | $ | (1,280,828) | | | $ | (28,930) | | | $ | 57,061 | | | $ | 811,297 | | | |
| Consolidated net income (loss) | — | | | — | | | — | | | — | | | 124,007 | | | — | | | 29,481 | | | 153,488 | | | |
| Other comprehensive gain, net of tax | — | | | — | | | — | | | — | | | — | | | (11,618) | | | (1,828) | | | (13,446) | | | |
Equity-based compensation, 2,167,170 shares | 22 | | | — | | | 13,015 | | | — | | | — | | | — | | | 4,887 | | | 17,924 | | | |
| Dividends to common stockholders | — | | | — | | | — | | | — | | | (15,098) | | | — | | | — | | | (15,098) | | | |
| Earnings distributions to limited partnership interests and other noncontrolling interests | — | | | — | | | — | | | — | | | — | | | — | | | (22,658) | | | (22,658) | | | |
Grant of exchangeability and redemption of limited partnership interests, issuance of 58,024,858 shares | 580 | | | — | | | 69,855 | | | — | | | — | | | — | | | 49,524 | | | 119,959 | | | |
Issuance of Class A common stock (net of costs), 417,247 shares | 4 | | | — | | | 1,492 | | | — | | | — | | | — | | | 14 | | | 1,510 | | | |
Redemption of FPUs, 1,198,131 units | — | | | — | | | — | | | — | | | — | | | — | | | (408) | | | (408) | | | |
Repurchase of Class A common stock, 68,253,498 shares | — | | | — | | | — | | | (307,773) | | | — | | | — | | | (57,625) | | | (365,398) | | | |
Forfeiture of Class A common stock, 140,188 shares | — | | | — | | | 181 | | | (648) | | | — | | | — | | | (86) | | | (553) | | | |
| Contributions of capital to and from Cantor for equity-based compensation | — | | | — | | | (15,429) | | | — | | | — | | | — | | | (12,582) | | | (28,011) | | | |
Grant of exchangeability, redemption of limited partnership interests and issuance of Class A common stock and RSUs for acquisitions, 1,789,018 shares | 18 | | | — | | | 9,825 | | | — | | | — | | | — | | | (8,683) | | | 1,160 | | | |
Cantor purchase of Cantor units from BGC Holdings upon redemption of FPUs, 4,408,931 units | — | | | — | | | — | | | — | | | — | | | — | | | 7,894 | | | 7,894 | | | |
| Acquisition of Futures Exchange Group | — | | | — | | | (7,616) | | | — | | | — | | | — | | | (1,406) | | | (9,022) | | | |
| | | | | | | | | | | | | | | | | |
| | | | | | | | | | | | | | | | | |
| Other | — | | | — | | | 4,699 | | | — | | | — | | | — | | | (22) | | | 4,677 | | | |
| Balance, December 31, 2021 | $ | 4,359 | | | $ | 459 | | | $ | 2,451,135 | | | $ | (623,734) | | | $ | (1,171,919) | | | $ | (40,548) | | | $ | 43,563 | | | $ | 663,315 | | | |
The accompanying Notes to the Consolidated Financial Statements are an integral part of these financial statements.
BGC GROUP, INC.
CONSOLIDATED STATEMENTS OF CHANGES IN EQUITY
For the Year Ended December 31, 2022
(in thousands, except share amounts)
| | | | | | | | | | | | | | | | | | | | | | | | | | | | | | | | | | | | | | | | | | | | | | | | |
| BGC Group, Inc. Stockholders | | | | | |
| Class A Common Stock | | Class B Common Stock | | Additional Paid-in Capital | | Treasury Stock | | Retained Deficit | | Accumulated Other Comprehensive Income (Loss) | | Noncontrolling Interest in Subsidiaries | | Total | |
| Balance, January 1, 2022 | $ | 4,359 | | | $ | 459 | | | $ | 2,451,135 | | | $ | (623,734) | | | $ | (1,171,919) | | | $ | (40,548) | | | $ | 43,563 | | | $ | 663,315 | | |
| Consolidated net income (loss) | — | | | — | | | — | | | — | | | 48,712 | | | — | | | 10,155 | | | 58,867 | | |
| Other comprehensive income (loss), net of tax | — | | | — | | | — | | | — | | | — | | | (4,883) | | | (785) | | | (5,668) | | |
Equity-based compensation, 3,284,120 shares | 33 | | | — | | | 10,599 | | | — | | | — | | | — | | | 3,314 | | | 13,946 | | |
| Dividends to common stockholders | — | | | — | | | — | | | — | | | (14,859) | | | — | | | — | | | (14,859) | | |
| Earnings distributions to limited partnership interests and other noncontrolling interests | — | | | — | | | — | | | — | | | — | | | — | | | (7,598) | | | (7,598) | | |
Grant of exchangeability and redemption of limited partnership interests, issuance of 30,998,136 shares | 310 | | | — | | | 92,245 | | | — | | | — | | | — | | | 30,286 | | | 122,841 | | |
Issuance of Class A common stock (net of costs), 500,697 shares | 5 | | | — | | | 3,780 | | | — | | | — | | | — | | | 17 | | | 3,802 | | |
Redemption of FPUs, 113,203 units | — | | | — | | | — | | | — | | | — | | | — | | | (249) | | | (249) | | |
Repurchase of Class A common stock, 27,086,884 shares | — | | | — | | | — | | | (87,507) | | | — | | | — | | | (16,381) | | | (103,888) | | |
Forfeiture of Class A common stock, 66,693 shares | — | | | — | | | (8) | | | (213) | | | — | | | — | | | (41) | | | (262) | | |
| Contributions of capital to and from Cantor for equity-based compensation | — | | | — | | | (1,946) | | | — | | | — | | | — | | | (624) | | | (2,570) | | |
Grant of exchangeability, redemption of limited partnership interests and issuance of Class A common stock and RSUs for acquisitions, 1,205,767 shares | 12 | | | — | | | 2,279 | | | — | | | — | | | — | | | 419 | | | 2,710 | | |
Cantor purchase of Cantor units from BGC Holdings upon redemption of FPUs, 833,515 units | — | | | — | | | — | | | — | | | — | | | — | | | 1,487 | | | 1,487 | | |
| | | | | | | | | | | | | | | | |
| | | | | | | | | | | | | | | | |
| | | | | | | | | | | | | | | | |
| Other | — | | | — | | | 1,334 | | | — | | | — | | | — | | | — | | | 1,334 | | |
| Balance, December 31, 2022 | $ | 4,719 | | | $ | 459 | | | $ | 2,559,418 | | | $ | (711,454) | | | $ | (1,138,066) | | | $ | (45,431) | | | $ | 63,563 | | | $ | 733,208 | | |
The accompanying Notes to the Consolidated Financial Statements are an integral part of these financial statements.
BGC GROUP, INC.
CONSOLIDATED STATEMENTS OF CHANGES IN EQUITY
For the Year Ended December 31, 2023
(in thousands, except share amounts)
| | | | | | | | | | | | | | | | | | | | | | | | | | | | | | | | | | | | | | | | | | | | | | | |
| BGC Group, Inc. Stockholders | | | | |
| Class A Common Stock | | Class B Common Stock | | Additional Paid-in Capital | | Treasury Stock | | Retained Deficit | | Accumulated Other Comprehensive Income (Loss) | | Noncontrolling Interest in Subsidiaries | | Total |
| Balance, January 1, 2023 | $ | 4,719 | | | $ | 459 | | | $ | 2,559,418 | | | $ | (711,454) | | | $ | (1,138,066) | | | $ | (45,431) | | | $ | 63,563 | | | $ | 733,208 | |
| Consolidated net income (loss) | — | | | — | | | — | | | — | | | 36,265 | | | — | | | 2,510 | | | 38,775 | |
| Other comprehensive income (loss), net of tax | — | | | — | | | — | | | — | | | — | | | 6,849 | | | 758 | | | 7,607 | |
Equity-based compensation, 14,758,605 shares | 139 | | | — | | | 124,825 | | | 8 | | | — | | | — | | | 1,766 | | | 126,738 | |
| Dividends to common stockholders and participating RSU holders | — | | | — | | | — | | | — | | | (17,381) | | | — | | | — | | | (17,381) | |
| Earnings distributions to limited partnership interests and other noncontrolling interests | — | | | — | | | (16,652) | | | — | | | — | | | — | | | (12,294) | | | (28,946) | |
Grant of exchangeability and redemption of limited partnership interests, issuance of 29,118,664 shares | 291 | | | — | | | 86,505 | | | — | | | — | | | — | | | 26,405 | | | 113,201 | |
Issuance of Class A common stock (net of costs), 518,191 shares | 5 | | | — | | | 195 | | | — | | | — | | | — | | | 14 | | | 214 | |
Redemption of FPUs, 184,990 units | — | | | — | | | (155) | | | — | | | — | | | — | | | (547) | | | (702) | |
Repurchase of Class A common stock, 23,250,551 shares | — | | | — | | | — | | | (107,889) | | | — | | | — | | | (6,691) | | | (114,580) | |
Forfeiture of Class A common stock, 1,428,363 shares | — | | | — | | | 331 | | | (1,410) | | | — | | | — | | | (111) | | | (1,190) | |
| Contributions of capital to and from Cantor for equity-based compensation | — | | | — | | | 2,666 | | | — | | | — | | | — | | | 116 | | | 2,782 | |
Grant of exchangeability, redemption of limited partnership interests and issuance of Class A common stock and RSUs for acquisitions, 5,504,698 shares | 55 | | | — | | | 6,843 | | | — | | | — | | | — | | | 377 | | | 7,275 | |
Cantor’s purchase of Cantor units from BGC Holdings upon redemption of FPUs, 6,368,964 units | — | | | — | | | — | | | — | | | — | | | — | | | 11,539 | | | 11,539 | |
| Redemption of FPUs and issuance of RSUs due to the Corporate Conversion | — | | | — | | | 12,410 | | | — | | | — | | | — | | | 2,096 | | | 14,506 | |
Cantor units converted into shares of BGC Group Class B common stock due to the Corporate Conversion, 63,974,374 shares | — | | | 640 | | | 75,788 | | | — | | | — | | | — | | | (76,428) | | | — | |
Restricted stock awards granted upon conversion of limited partnership interests due to the Corporate Conversion, 38,610,233 shares | 386 | | | — | | | (386) | | | — | | | — | | | — | | | — | | | — | |
Conversion of Class B common stock to Class A common stock, 405,801 shares | 4 | | | (4) | | | — | | | — | | | — | | | — | | | — | | | — | |
Cancellation of BGC Partners Inc. Treasury Stock due to Corporate Conversion, 156,386,616 shares | (1,563) | | | — | | | (751,768) | | | 753,331 | | | — | | | — | | | — | | | — | |
| Other | — | | | — | | | 5,110 | | | — | | | — | | | — | | | — | | | 5,110 | |
| Balance, December 31, 2023 | $ | 4,036 | | | $ | 1,095 | | | $ | 2,105,130 | | | $ | (67,414) | | | $ | (1,119,182) | | | $ | (38,582) | | | $ | 13,073 | | | $ | 898,156 | |
BGC GROUP, INC.
CONSOLIDATED STATEMENTS OF CHANGES IN EQUITY—(Continued)
For the Year Ended December 31, 2023
| | | | | | | | | | | | | | | | | |
| For the Year Ended December 31, |
| 2023 | | 2022 | | 2021 |
| Dividends declared per share of common stock | $ | 0.04 | | | $ | 0.04 | | | $ | 0.04 | |
| Dividends declared and paid per share of common stock | $ | 0.04 | | | $ | 0.04 | | | $ | 0.04 | |
The accompanying Notes to the Consolidated Financial Statements are an integral part of these financial statements.
BGC GROUP, INC.
NOTES TO CONSOLIDATED FINANCIAL STATEMENTS
1. Organization and Basis of Presentation
Business Overview
On July 1, 2023, the Company completed its Corporate Conversion to a Full C-Corporation in order to reorganize and simplify its organizational structure. As a result of the Corporate Conversion, BGC Group became the public holding company for, and successor to, BGC Partners, and its Class A common stock began trading on Nasdaq, in place of BGC Partners’ Class A common stock, under the ticker symbol “BGC.” Upon completion of the Corporate Conversion, the former stockholders of BGC Partners and the former limited partners of BGC Holdings now participate in the economics of the BGC businesses through BGC Group.
BGC is a leading global brokerage and financial technology company servicing the global financial, energy and commodities markets. BGC, through its affiliates, specializes in the trade execution of a broad range of products, including fixed income securities such as government bonds, corporate bonds, and other debt instruments, as well as related interest rate derivatives and credit derivatives. Additionally, the Company provides brokerage services across FX, Equities, Energy and Commodities, Shipping, and Futures and Options. Our business also provides connectivity and network solutions, clearing, market data and network connectivity products, trade compression and other post-trade services, market data and related information services and other back-office services to a broad assortment of financial and non-financial institutions.
BGC’s integrated platform is designed to provide flexibility to customers with regard to price discovery, trade execution and transaction processing, as well as accessing liquidity through our platforms, for transactions executed either OTC or through an exchange. Through the Company’s Fenics® group of electronic brands, BGC Group offers several trade execution, market infrastructure and connectivity services, as well as post-trade services. Fenics® brands also operate under the names Fenics®, FMX™, FMX Futures Exchange™, Fenics Markets Xchange™, Fenics Digital™, Fenics UST™, Fenics FX™, Fenics Repo™, Fenics Direct™, Fenics MID™, Fenics Market Data™, Fenics GO™, Fenics PortfolioMatch™, BGC®, BGC Trader™, kACE2®, and Lucera®.
Our customers include many of the world’s largest banks, broker-dealers, investment banks, trading firms, hedge funds, governments, corporations, and investment firms. BGC is a global operation with offices across all major geographies, including New York and London, as well as in Bahrain, Beijing, Bogota, Brisbane, Cape Town, Chicago, Copenhagen, Dubai, Dublin, Frankfurt, Geneva, Hong Kong, Houston, Johannesburg, Madrid, Manila, Melbourne, Mexico City, Miami, Milan, Monaco, Nyon, Paris, Perth, Rio de Janeiro, Santiago, São Paulo, Seoul, Shanghai, Singapore, Sydney, Tel Aviv, Tokyo, Toronto, and Zurich.
BGC, BGC Group, BGC Partners, BGC Trader, GFI, GFI Ginga, CreditMatch, Fenics, Fenics.com, FMX, Sunrise Brokers, Poten & Partners, RP Martin, kACE2, Capitalab, Swaptioniser, CBID, Caventor, LumeMarkets, Lucera, and Aurel are trademarks/service marks, and/or registered trademarks/service marks of BGC Group and/or its affiliates.
Corporate Conversion
Effective as of 12:01 a.m., Eastern Time, on July 1, 2023, BGC Holdings reorganized from a Delaware limited partnership into a Delaware limited liability company through a merger with and into Holdings Merger Sub, with Holdings Merger Sub continuing as a direct subsidiary of BGC Partners. Effective as of 12:02 a.m., Eastern Time, on July 1, 2023, Merger Sub 1 merged with and into BGC Partners, with BGC Partners continuing as a direct subsidiary of BGC Group. At the same time, Merger Sub 2 merged with and into Holdings Merger Sub, with Holdings Merger Sub continuing as a subsidiary of BGC Group. As a result of the Corporate Conversion Mergers, BGC Partners and BGC Holdings became wholly owned subsidiaries of BGC Group.
In the Holdings Reorganization Merger, each unit of BGC Holdings outstanding as of immediately prior to the Holdings Reorganization Merger was converted into a substantially equivalent equity interest in Holdings Merger Sub.
In the Corporate Merger, each share of Class A common stock, par value $0.01 per share, of BGC Partners and each share of Class B common stock, par value $0.01 per share, of BGC Partners outstanding was converted into one share of Class A common stock, par value $0.01 per share, of BGC Group and one share of Class B common stock, par value $0.01 per share, of BGC Group, respectively.
In connection with, but prior to, the Corporate Conversion, the Company completed various transactions which included:
•the redemption of certain non-exchangeable limited partnership units in connection with the issuance of shares of BGC Partners Class A common stock and the accompanying tax payments, which led to an equity-based compensation charge of $60.9 million;
•the exchange of the remaining 1.5 million exchangeable limited partnership units of BGC Holdings held by employees on June 30, 2023, for 1.0 million shares, after tax withholding, of BGC Partners Class A common stock;
•the redemption of certain non-exchangeable limited partnership units of BGC Holdings held by employees and issuance of 16.9 million BGC Partners RSUs on a one-for-one basis on June 30, 2023;
•the redemption of certain non-exchangeable Preferred Units of BGC Holdings held by employees and issuance of $49.2 million of BGC Partners RSU Tax Accounts on June 30, 2023, based on the fixed cash value of the Preferred Units redeemed;
•the redemption of the remaining 5.6 million non-exchangeable FPUs and issuances of BGC Partners RSUs on a one-for-one basis on June 30, 2023, which in turn reduced the “Redeemable Partnership Interest” to zero with an offsetting impact to “Total equity” in the Company’s Consolidated Statements of Financial Condition as of June 30, 2023; and
•the purchase on June 30, 2023 by Cantor from BGC Holdings of an aggregate of 5,425,209 Cantor units for an aggregate consideration of $9,715,772 as a result of the redemption of 5,425,209 FPUs, and 324,223 Cantor units for an aggregate consideration of $598,712 as a result of the exchange of 324,223 FPUs.
As a result of the Corporate Conversion:
•64.0 million Cantor units, including 5.7 million purchased on June 30, 2023, were converted into shares of BGC Group Class B common stock, subject to the terms and conditions of the Corporate Conversion Agreement, provided that a portion of the 64.0 million shares of BGC Group Class B common stock issued to Cantor will exchange into BGC Group Class A common stock in the event that BGC Group does not issue at least $75,000,000 in shares of BGC Group Class A or B common stock in connection with certain acquisition transactions prior to July 1, 2030, the seventh anniversary of the Corporate Conversion;
•BGC Group assumed all BGC Partners RSUs, RSU Tax Accounts or restricted stock awards outstanding as of June 30, 2023; and
•non-exchangeable limited partnership units of BGC Holdings were converted into equity awards denominated in cash, restricted stock and/or RSUs of BGC Group, each as further set forth in the Corporate Conversion Agreement. BGC Group granted 38.6 million restricted stock awards, 25.3 million RSUs, and $74.0 million of RSU Tax Accounts upon the conversion of the non-exchangeable shares of Holdings Merger Sub.
There were no limited partnership units of BGC Holdings remaining after the Corporate Conversion was completed.
In connection with the Corporate Conversion on July 1, 2023, BGC Group assumed and adopted: the Eighth Amended and Restated BGC Partners, Inc. Long-Term Incentive Plan, as amended and restated as the BGC Group, Inc. Long Term Incentive Plan; the BGC Partners Second Amended and Restated BGC Partners Incentive Bonus Compensation Plan, as amended and restated, and renamed the BGC Group, Inc. Incentive Bonus Compensation Plan; and the BGC Partners, Inc. Deferral Plan for Employees of BGC Partners, Inc., Cantor Fitzgerald, L.P. and their Affiliates, as amended and restated as the BGC Group, Inc. Deferral Plan for Employees of BGC Group, Inc., Cantor Fitzgerald, L.P. and Their Affiliates. The BGC Group Equity Plan provides for a maximum of 600 million shares of BGC Class A common stock that may be delivered or cash settled pursuant to the exercise or settlement of awards granted under the plan.
In connection with the Corporate Conversion on July 1, 2023, the BGC Holdings Limited Partnership Agreement was terminated, and the BGC Holdings, L.P. Participation Plan was terminated.
In connection with the Corporate Conversion on July 1, 2023, BGC Group amended and restated its certificate of incorporation to reflect an increase in the authorized shares of BGC Group Class A common stock to 1,500,000,000; an increase in the authorized shares of BGC Group Class B common stock to 300,000,000; and a provision providing for exculpation to officers of BGC Group pursuant to Section 102(b)(7) of the Delaware General Corporation Law. Additionally, BGC Group amended and restated its bylaws to adopt a provision providing that Delaware courts shall be the exclusive forum for certain matters.
Basis of Presentation
The Company’s Consolidated Financial Statements and Notes to the Consolidated Financial Statements have been prepared pursuant to the rules and regulations of the SEC and in conformity with U.S. GAAP. The Company’s Consolidated Financial Statements include the Company’s accounts and all subsidiaries in which the Company has a controlling interest. Intercompany balances and transactions have been eliminated in consolidation. Certain reclassifications have been made to previously reported amounts to conform to the current presentation.
On November 1, 2021, the Company completed the Insurance Business Disposition (see Note 5—“Divestitures” for additional information).
On July 30, 2021, the Company completed the purchase of the Futures Exchange Group for a purchase price of $4.9 million at closing, plus the cash held at closing by the Futures Exchange Group, and an earn-out, only payable out of the Company’s portion of the profits of the Futures Exchange Group, capped at the amount Cantor contributed to the Futures Exchange Group prior to closing.
The Futures Exchange Group acquisition has been determined to be a combination of entities under common control that resulted in a change in the reporting entity. Accordingly, the financial results of the Company have been recast to include the financial results of the Futures Exchange Group in the current and prior periods as if the Futures Exchange Group had always been consolidated. The assets and liabilities of the Futures Exchange Group have been recorded in the Company’s Consolidated Statements of Financial Condition at the seller’s historical carrying value. The purchase of the Futures Exchange Group was accounted for as an equity transaction for the period ended September 30, 2021 (the period in which the transaction occurred).
During the first quarter of 2022, the Company changed the name of the brokerage product line formerly labeled as “Equity derivatives and cash equity” to “Equities” to better align the caption with the underlying activity. The change did not result in any reclassification of revenues and had no impact on the Company’s Total brokerage revenues.
During the second quarter of 2022, the Company combined “Realized losses (gains) on marketable securities,” “Unrealized losses (gains) on marketable securities,” and “Losses (gains) on other investments” on the unaudited Condensed Consolidated Statements of Cash Flows into “Losses (gains) on marketable securities and other investments.” The recognition of gains and losses related to these investments are similar in nature and immaterial to the financial statements in 2022 and 2021.
During the third quarter of 2022, the Company renamed “Securities owned” as “Financial instruments owned, at fair value” and combined it with “Marketable securities” on the unaudited Condensed Consolidated Statements of Financial Condition. In addition, “Losses (gains) on marketable securities and other investments” was renamed as “Unrealized/realized losses (gains) on financial instruments owned, at fair value and other investments” on the unaudited Condensed Consolidated Statements of Cash Flows.
During the second quarter of 2023, the Company renamed “Data, software and post-trade” as “Data, network and post-trade” on the unaudited Condensed Consolidated Statements of Operations.
During the third quarter of 2023, the Company renamed “Net income (loss) available to common stockholders” as “Net income (loss) attributable to common stockholders” under the Basic earnings (loss) per share calculation on the unaudited Condensed Consolidated Statements of Operations.
The Consolidated Financial Statements contain all adjustments (consisting only of normal and recurring adjustments) that, in the opinion of management, are necessary for a fair presentation of the Consolidated Statements of Financial Condition, the Consolidated Statements of Operations, the Consolidated Statements of Comprehensive Income (Loss), the Consolidated Statements of Cash Flows and the Consolidated Statements of Changes in Equity of the Company for the periods presented.
Recently Adopted Accounting Pronouncements
In August 2020, the FASB issued ASU No. 2020-06, Debt—Debt with Conversion and Other Options (Subtopic 470-20) and Derivatives and Hedging—Contracts in Entity’s Own Equity (Subtopic 815-40): Accounting for Convertible Instruments and Contracts in an Entity’s Own Equity. The standard is expected to reduce complexity and improve comparability of financial reporting associated with accounting for convertible instruments and contracts in an entity’s own equity. The ASU also enhances information transparency by making targeted improvements to the related disclosures guidance. Additionally, the amendments affect the diluted EPS calculation for instruments that may be settled in cash or shares and for convertible instruments. BGC adopted the standard on the required effective date beginning January 1, 2022, and it was applied using a modified retrospective method of transition. The adoption of this guidance did not have a material impact on the Company’s Consolidated Financial Statements.
In March 2020, the FASB issued ASU No. 2020-04, Reference Rate Reform (Topic 848): Facilitation of the Effects of Reference Rate Reform on Financial Reporting. The guidance is designed to provide relief from the accounting analysis and impacts that may otherwise be required for modifications to agreements (e.g., loans, debt securities, derivatives, and borrowings) necessitated by reference rate reform as entities transition away from LIBOR and other interbank offered rates to alternative reference rates. This ASU also provides optional expedients to enable companies to continue to apply hedge accounting to certain hedging relationships impacted by reference rate reform. Application of the guidance is optional and only available in certain situations. The ASU is effective upon issuance and generally can be applied through December 31, 2022. In
January 2021, the FASB issued ASU No. 2021-01, Reference Rate Reform (Topic 848): Scope. The amendments in this standard are elective and principally apply to entities that have derivative instruments that use an interest rate for margining, discounting, or contract price alignment that is modified as a result of reference rate reform (referred to as the “discounting transition”). The standard expands the scope of ASC 848, Reference Rate Reform and allows entities to elect optional expedients to derivative contracts impacted by the discounting transition. Similar to ASU No. 2020-04, provisions of this ASU are effective upon issuance and generally can be applied through December 31, 2022. During the first quarter of 2022, the Company elected to apply the practical expedients to modifications of qualifying contracts as continuation of the existing contract rather than as a new contract. The adoption of the new guidance did not have an impact on the Company’s Consolidated Financial Statements.
In November 2021, the FASB issued ASU No. 2021-10, Government Assistance (Topic 832): Disclosures by Business Entities about Government Assistance. The standard requires business entities to make annual disclosures about transactions with a government they account for by analogizing to a grant or contribution accounting model. The guidance is aimed at increasing transparency about government assistance transactions that are not in the scope of other U.S. GAAP guidance. The ASU requires disclosure of the nature and significant terms and considerations of the transactions, the accounting policies used and the effects of those transactions on an entity’s financial statements. The new standard became effective for the Company’s financial statements issued for annual reporting periods beginning on January 1, 2022, and it will be applied prospectively. The adoption of this guidance did not have a material impact on the Company’s Consolidated Financial Statements.
In October 2021, the FASB issued ASU No. 2021-08, Business Combinations (Topic 805): Accounting for Contract Assets and Contract Liabilities from Contracts with Customers. The standard improves the accounting for acquired revenue contracts with customers in a business combination by addressing diversity in practice and inconsistency related to the recognition of an acquired contract liability, as well as payment terms and their effect on subsequent revenue recognized by the acquirer. The ASU requires companies to apply guidance in ASC 606, Revenue from Contracts with Customers, to recognize and measure contract assets and contract liabilities from contracts with customers acquired in a business combination, and, thus, creates an exception to the general recognition and measurement principle in ASC 805, Business Combinations. BGC adopted the standard on the required effective date beginning January 1, 2023 using a prospective transition method for business combinations occurring on or after the effective date. The adoption of this guidance did not have a material impact on the Company’s Consolidated Financial Statements.
In March 2022, the FASB issued ASU No. 2022-02, Financial Instruments—Credit Losses (Topic 326): Troubled Debt Restructurings and Vintage Disclosures. The guidance is intended to improve the decision usefulness of information provided to investors about certain loan refinancings, restructurings, and write-offs. The standard eliminates the recognition and measurement guidance on TDRs for creditors that have adopted ASC 326, Financial Instruments—Credit Losses and requires them to make enhanced disclosures about loan modifications for borrowers experiencing financial difficulty. The new guidance also requires public business entities to present current-period gross write-offs (on a current year-to-date basis for interim-period disclosures) by year of origination in their vintage disclosures. BGC adopted the standard on the required effective date beginning January 1, 2023. The guidance for recognition and measurement of TDRs was applied using a prospective transition method, and the amendments related to disclosures will be applied prospectively. The adoption of this guidance did not have a material impact on the Company’s Consolidated Financial Statements.
In September 2022, the FASB issued ASU No. 2022-04, Liabilities—Supplier Finance Programs (Subtopic 405-50): Debt Restructurings Disclosure of Supplier Finance Program Obligations. The guidance requires entities to disclose the key terms of supplier finance programs they use in connection with the purchase of goods and services along with information about their obligations under these programs, including a rollforward of those obligations. BGC adopted the standard on the required effective date beginning on January 1, 2023, except for the rollforward requirement, which became effective for the Company beginning on January 1, 2024. The guidance was adopted using a retrospective application to all periods in which a balance sheet is presented, and the rollforward disclosure requirement, when effective, will be applied prospectively. The adoption of the guidance that was effective beginning January 1, 2023 did not have a material impact on the Company’s Consolidated Financial Statements. The rollforward disclosure requirement is not expected to have a material impact on the Company’s Consolidated Financial statements.
New Accounting Pronouncements
In December 2022, the FASB issued ASU No. 2022-06, Reference Rate Reform (Topic 848): Deferral of the Sunset Date of Topic 848. ASU No. 2020-04, Reference Rate Reform (Topic 848): Facilitation of the Effects of Reference Rate Reform on Financial Reporting provided optional guidance to ease the potential burden in accounting for (or recognizing the effects of) reference rate reform on financial reporting. The ASU was effective upon issuance and generally could be applied through December 31, 2022. Because the current relief in ASC 848, Reference Rate Reform may not cover a period of time during which a significant number of modifications may take place, the amendments in ASU No. 2022-06 defer the sunset date from December 31, 2022 to December 31, 2024, after which entities will no longer be permitted to apply the relief in ASC 848. The
ASU is effective upon issuance. Management is currently evaluating the impact of the new standard on the Company’s Consolidated Financial Statements.
In October 2023, the FASB issued ASU No. 2023-06, Disclosure Improvements—Codification Amendments in Response to the SEC’s Disclosure Update and Simplification Initiative. The standard is expected to clarify or improve disclosure and presentation requirements of a variety of ASC topics, allow users to more easily compare entities subject to the SEC’s existing disclosure requirements with those entities that were not previously subject to the requirements, and align the requirements in the Codification with the SEC’s regulations. The effective date for the guidance will be the date on which the SEC’s removal of the related disclosure from Regulation S-X or Regulation S-K becomes effective. If by June 30, 2027 the SEC has not removed the applicable requirements from Regulation S-X or Regulation S-K, the pending content of the related amendment will be removed from the Codification and will not become effective for any entity. Management is currently evaluating the impact of the new standard on the Company’s Consolidated Financial Statements.
In November 2023, the FASB issued ASU No. 2023-07, Segment Reporting (Topic 280): Improvements to Reportable Segment Disclosures. The guidance was issued in response to requests from investors for companies to disclose more information about their financial performance at the segment level. The ASU does not change how a public entity identifies its operating segments, aggregates them or applies the quantitative thresholds to determine its reportable segments. The standard will require a public entity to disclose significant segment expenses and other segment items on an annual and interim basis, and to provide in interim periods all disclosures about a reportable segment’s profit or loss and assets that are currently required annually. Public entities with a single reportable segment will be required to provide the new disclosures and all the disclosures currently required under ASC 280. The new guidance will become effective for the Company’s financial statements issued for annual reporting periods beginning on January 1, 2024 and for the interim periods beginning on January 1, 2025, will require retrospective presentation, and early adoption is permitted. Management is currently evaluating the impact of the new standard on the Company’s Consolidated Financial Statements.
In December 2023, the FASB issued ASU No. 2023-09, Income Taxes (Topic 740): Improvements to Income Tax Disclosures. The standard improves the transparency of income tax disclosures by requiring consistent categories and greater disaggregation of information in the rate reconciliation and income taxes paid disaggregated by jurisdiction. The ASU also includes certain other amendments to improve the effectiveness of income tax disclosures. The new guidance will become effective for the Company’s financial statements issued for annual reporting periods beginning on January 1, 2025, will require prospective presentation with an option for entities to apply it retrospectively for each period presented, and early adoption is permitted. Management is currently evaluating the impact of the new standard on the Company’s Consolidated Financial Statements.
2. Limited Partnership Interests in BGC Holdings and Newmark Holdings
Prior to the Corporate Conversion, BGC Partners was a holding company with no direct operations which conducted substantially all of its operations through its operating subsidiaries. Virtually all of BGC Partners’ consolidated assets and net income were those of consolidated variable interest entities. BGC Holdings was a consolidated subsidiary of BGC Partners for which BGC Partners was the general partner. BGC Partners and BGC Holdings jointly owned BGC U.S. OpCo and BGC Global OpCo, the two operating partnerships of the Company. In addition, Newmark Holdings is a consolidated subsidiary of Newmark for which Newmark is the general partner. Newmark and Newmark Holdings jointly own Newmark OpCo, the operating partnership. Listed below are the limited partnership interests in BGC Holdings, prior to the Corporate Conversion, and Newmark Holdings. The FPUs, LPUs and limited partnership interests held by Cantor, each as described below, collectively represent all of the limited partnership interests in BGC Holdings, prior to the Corporate Conversion, and Newmark Holdings. The Corporate Conversion had no impact on Newmark and its organizational structure, nor any limited partnership interests, described below, held by BGC employees in Newmark Holdings.
As a result of the Separation, limited partnership interests in Newmark Holdings were distributed to the holders of limited partnership interests in BGC Holdings, whereby each holder of BGC Holdings limited partnership interests at that time who held a BGC Holdings limited partnership interest received a corresponding Newmark Holdings limited partnership interest, determined by the Contribution Ratio, which was equal to a BGC Holdings limited partnership interest multiplied by one divided by 2.2, divided by the Exchange Ratio. Initially, the Exchange Ratio equaled one, so that each Newmark Holdings limited partnership interest was exchangeable for one share of Newmark Class A common stock. For reinvestment, acquisition or other purposes, Newmark may determine on a quarterly basis to distribute to its stockholders a smaller percentage than Newmark Holdings distributes to its equity holders (excluding tax distributions from Newmark Holdings) of cash that it received from Newmark OpCo. In such circumstances, the Separation and Distribution Agreement provides that the Exchange Ratio will be reduced to reflect the amount of additional cash retained by Newmark as a result of the distribution of such smaller percentage, after the payment of taxes. The Exchange Ratio as of December 31, 2023 equaled 0.9231.
Founding/Working Partner Units
Founding/Working Partners had FPUs in BGC Holdings and have FPUs in Newmark Holdings. As of June 30, 2023, in connection with the Corporate Conversion, all FPUs in BGC Holdings were redeemed or exchanged. The Corporate Conversion had no impact on FPUs held by partners of Newmark Holdings. Prior to the Corporate Conversion, BGC Partners accounted for FPUs outside of permanent capital, as “Redeemable partnership interest,” in the Company’s Consolidated Statements of Financial Condition. This classification was applicable to Founding/Working Partner units because these units were redeemable upon termination of a partner, including a termination of employment, which could be at the option of the partner and not within the control of the issuer. The BGC RSUs issued for the redemption of non-exchangeable FPUs in BGC Holdings, in connection with the Corporate Conversion, are now accounted for as a part of permanent capital.
FPUs were held by limited partners who were employees and generally received quarterly allocations of net income. Upon termination of employment or otherwise ceasing to provide substantive services, the FPUs were generally redeemed, and the unit holders were no longer entitled to participate in the quarterly allocations of net income. Since these allocations of net income were cash distributed on a quarterly basis and were contingent upon services being provided by the unit holder, they were reflected as a component of compensation expense under “Equity-based compensation and allocations of net income to limited partnership units and FPUs” in the Company’s Consolidated Statements of Operations.
Limited Partnership Units
Certain BGC employees held LPUs in BGC Holdings and hold LPUs in Newmark Holdings (e.g., REUs, RPUs, PSUs, and PSIs). Prior to the Separation, certain employees of both BGC and Newmark received LPUs in BGC Holdings. As a result of the Separation, these employees were distributed LPUs in Newmark Holdings equal to a BGC Holdings LPU multiplied by the Contribution Ratio. Subsequent to the Separation, BGC employees were only granted LPUs in BGC Holdings, and Newmark employees are only granted LPUs in Newmark Holdings. In connection with, or as a result of, the Corporate Conversion, certain LPUs in BGC Holdings were redeemed/converted into BGC restricted stock awards or RSUs, and upon completion of the Corporate Conversion, there were no LPUs of BGC Holdings remaining. The Corporate Conversion had no impact on the LPUs in Newmark Holdings held by BGC employees.
Generally, LPUs received quarterly allocations of net income, which were cash distributed and generally were contingent upon services being provided by the unit holder. As prescribed in U.S. GAAP guidance, following the Spin-Off, the quarterly allocations of net income on BGC Holdings LPUs held by BGC employees were reflected as a component of compensation expense under “Equity-based compensation and allocations of net income to limited partnership units and FPUs” in the Company’s Consolidated Statements of Operations prior to the Corporate Conversion, and quarterly allocations of net income on Newmark Holdings LPUs held by BGC employees, which were not impacted by the Corporate Conversion, are reflected as a component of compensation expense under “Equity-based compensation and allocations of net income to limited partnership units and FPUs” in the Company’s Consolidated Statements of Operations. Quarterly allocations of net income on BGC Holdings LPUs held by Newmark employees were reflected as a component of “Net income (loss) attributable to noncontrolling interest in subsidiaries” in the Company’s Consolidated Statements of Operations, prior to the Corporate Conversion. From time to time, the Company also issued BGC LPUs as part of the consideration for acquisitions.
Certain of these LPUs in BGC Holdings and Newmark Holdings, such as REUs, entitle the holders to receive post-termination payments equal to the notional amount of the units in four equal yearly installments after the holder’s termination. There were none of these LPUs in BGC Holdings remaining after the Corporate Conversion was completed while these LPUs in Newmark Holdings held by BGC employees were not impacted by the Corporate Conversion. These LPUs held by BGC employees are accounted for as post-termination liability awards, and in accordance with U.S. GAAP guidance, the Company records compensation expense for the awards based on the change in value at each reporting date in the Company’s Consolidated Statements of Operations as part of “Equity-based compensation and allocations of net income to limited partnership units and FPUs.”
Certain BGC employees held Preferred Units in BGC Holdings and hold Preferred Units in Newmark Holdings. In connection with, or as a result of, the Corporate Conversion, certain Preferred Units in BGC Holdings were redeemed/converted into BGC restricted stock awards or RSU Tax Accounts, and upon completion of the Corporate Conversion, there were no Preferred Units of BGC Holdings remaining. The Corporate Conversion had no impact on Preferred Units in Newmark Holdings held by BGC employees. The following description of LPUs and Preferred Units in BGC Holdings is only applicable for the period prior to the Corporate Conversion, and for LPUs and Preferred Units held by BGC employees in Newmark Holdings is applicable to before and after the Corporate Conversion. Each quarter, the net profits of BGC Holdings and Newmark Holdings are allocated to such units at a rate of either 0.6875% (which is 2.75% per calendar year) or such other amount as set forth in the award documentation. These allocations are deducted before the calculation and distribution of the quarterly partnership distribution for the remaining partnership interests and are generally contingent upon services being provided by the unit holder. The Preferred Units are not entitled to participate in partnership distributions other than with
respect to the Preferred Distribution. Preferred Units may not be made exchangeable into Class A common stock, and are only entitled to the Preferred Distribution; accordingly, they are not included in the fully diluted share count. The quarterly allocations of net income on Preferred Units are reflected the same as those of the LPUs described above in the Company’s Consolidated Statements of Operations. After deduction of the Preferred Distribution, the remaining partnership units generally received quarterly allocations of net income based on their weighted-average pro rata share of economic ownership of the operating subsidiaries. Preferred Units are granted in connection with the grant of certain LPUs, such as PSUs, which may be granted exchangeability or redeemed in connection with the issuance of shares of common stock to cover the withholding taxes owed by the unit holder, rather than issuing the gross amount of shares to employees, subject to cashless withholding of shares to pay applicable withholding taxes.
Cantor Units
Prior to the Corporate Conversion, Cantor held limited partnership interests in BGC Holdings. Cantor units were reflected as a component of “Noncontrolling interest in subsidiaries” in the Company’s Consolidated Statements of Financial Condition. Cantor received allocations of net income (loss), which were cash distributed on a quarterly basis and were reflected as a component of “Net income (loss) attributable to noncontrolling interest in subsidiaries” in the Company’s Consolidated Statements of Operations. As a result of the Corporate Conversion, 64.0 million Cantor units were converted into shares of BGC Group Class B common stock, subject to the terms and conditions of the Corporate Conversion Agreement, provided that a portion of the 64.0 million shares of BGC Group Class B common stock issued to Cantor will exchange into BGC Group Class A common stock in the event that BGC Group does not issue at least $75,000,000 in shares of BGC Group Class A or B common stock in connection with certain acquisition transactions prior to the seventh anniversary of the Corporate Conversion.
General
Certain of the limited partnership interests, described above, were granted exchangeability into shares of BGC Class A common stock, prior to the Corporate Conversion, or shares of Newmark Class A common stock, and additional limited partnership interests could become exchangeable into shares of Newmark Class A common stock. In addition, prior to the Corporate Conversion, certain limited partnership interests were granted the right to exchange into or were exchanged into a partnership unit with a capital account, such as HDUs. HDUs had a stated capital account which was initially based on the closing trading price of Class A common stock at the time the HDU was granted. HDUs participated in quarterly partnership distributions and were generally not exchangeable into shares of Class A common stock.
Subsequent to the Spin-Off and prior to the Corporate Conversion, limited partnership interests in BGC Holdings held by a partner or Cantor could become exchangeable for BGC Class A or BGC Class B common stock on a one-for-one basis. In addition, subsequent to the Spin-Off, limited partnership interests in Newmark Holdings held by a partner or Cantor may become exchangeable for a number of shares of Newmark Class A or Newmark Class B common stock equal to the number of limited partnership interests multiplied by the then-current Exchange Ratio. Because limited partnership interests were included in the Company’s fully diluted share count, if dilutive, prior to the Corporate Conversion, any previous exchanges of limited partnership interests into shares of BGC Class A or BGC Class B common stock did not impact the fully diluted number of shares and units outstanding. Because these limited partnership interests generally received quarterly allocations of net income, such exchanges had no significant impact on the cash flows or equity of BGC Partners, prior to the Corporate Conversion.
Prior to the Corporate Conversion, each quarter, net income (loss) was allocated between the limited partnership interests and BGC Partners’ common stockholders. In quarterly periods in which BGC Partners had a net loss, the loss allocation for FPUs, LPUs and Cantor units in BGC Holdings was allocated to Cantor and reflected as a component of “Net income (loss) attributable to noncontrolling interest in subsidiaries” in the Company’s Consolidated Statements of Operations. In subsequent quarters in which BGC Partners had net income, the initial allocation of income to the limited partnership interests in BGC Holdings was to Cantor and was recorded as “Net income (loss) attributable to noncontrolling interests in subsidiaries,” to recover any losses taken in earlier quarters, with the remaining income allocated to the limited partnership interests. This income (loss) allocation process had no impact on the net income (loss) allocated to common stockholders.
3. Summary of Significant Accounting Policies
Use of Estimates:
The preparation of the Company’s consolidated financial statements in conformity with U.S. GAAP requires management to make estimates and assumptions that affect the reported amounts of the assets and liabilities, revenues and expenses, and the disclosure of contingent assets and liabilities in these consolidated financial statements. Management believes that the estimates utilized in preparing these consolidated financial statements are reasonable. Estimates, by their nature, are based on judgment and available information. Actual results could differ materially from the estimates included in the
Company’s consolidated financial statements. Certain reclassifications have been made to previously reported amounts to conform to the current period presentation.
Revenue Recognition:
BGC derives its revenues primarily through commissions from brokerage services, the spread between the buy and sell prices on matched principal transactions, fees from related parties, data, network and post-trade services, and other revenues.
Commissions:
The Company derives its commission revenues from securities, commodities and insurance-related transactions, whereby the Company connects buyers and sellers in the OTC and exchange markets and assists in the negotiation of the price and other material terms. These transactions result from the provision of service related to executing, settling and clearing transactions for customers. Trade execution and clearing services, when provided together, represent a single performance obligation as the services are not separately identifiable in the context of the contract. Commission revenues are recognized at a point in time on the trade-date, when the customer obtains control of the service and can direct the use of, and obtain substantially all of the remaining benefits from the asset. The Company records a receivable between the trade-date and settlement date when payment is received.
Principal Transactions:
Principal transaction revenues are primarily derived from matched principal transactions, whereby the Company simultaneously agrees to buy securities from one customer and sell them to another customer. A very limited number of trading businesses are allowed to enter into unmatched principal transactions to facilitate a customer’s execution needs for transactions initiated by such customers. Revenues earned from principal transactions represent the spread between the buy and sell price of the brokered security, commodity or derivative. Principal transaction revenues and related expenses are recognized on a trade-date basis. Positions held as part of a principal transaction are marked-to-market on a daily basis.
Fees from Related Parties:
Fees from related parties consist of charges for back-office services provided to Cantor and its affiliates, including occupancy of office space, utilization of fixed assets, accounting, operations, human resources and legal services, and information technology. The services are satisfied over time and measured using a time-elapsed measure of progress as the customer receives the benefits of the services evenly throughout the term of the contract. The transaction price is considered variable consideration as the level and type of services fluctuate from period to period and revenues are recognized only to the extent it is probable that a significant reversal in the amount of cumulative revenues recognized will not occur when the uncertainty is resolved. Fees from related parties are determined based on the cost incurred by the Company to perform or provide the service as evidenced by an allocation of employee expenses or a third-party invoice. Net cash settlements between affiliates are generally performed on a monthly basis.
Data, Network and Post-trade:
Data revenues primarily consist of subscription fees and fees from customized one-time sales provided to customers either directly or through third-party vendors. Regarding this revenue stream, the Company determined that software implementation, license usage, and related support services represent a single-performance obligation because the combination of these deliverables is necessary for the customer to derive benefit from the data. As such, once implementation is complete, monthly subscription fees are billed in advance and recognized on a straight-line basis over the life of the license period.
The Company also provides software customization services contracted through work orders that each represent a separate performance obligation. Revenue is recognized over time using an output method as a measure of progress. As circumstances change over time, the Company updates its measure of progress to reflect any changes in the outcome of the performance obligation. Such updates are accounted for as a change in accounting estimate. As a practical expedient, when the work-order period is less than 12 months, the Company recognizes revenue upon acceptance from the customer after work is completed. The contract price is fixed and billed to the customer as combination of an upfront fee, progress fees, and a post-delivery fee.
Other Revenues:
Other revenues are earned from various sources, including consulting income for Poten & Partners, underwriting and advisory fees.
Other Income (Losses), Net:
Gains (Losses) on Divestitures and Sale of Investments:
Gains (losses) on divestitures and sale of investments is comprised of gains and losses recorded in connection with the divestiture of certain businesses or sale of investments (see Note 5—“Divestitures”).
Gains (Losses) on Equity Method Investments:
Gains (losses) on equity method investments represent the Company’s pro-rata share of the net gains and losses on investments over which the Company has significant influence but which it does not control.
Other Income (Loss):
Other income (loss) is primarily comprised of miscellaneous recoveries and gains and losses associated with the movements related to the changes in fair value and/or hedges of Financial instruments owned, at fair value equity securities and investments carried under the measurement alternative (see Note 8—“Financial Instruments Owned, at Fair Value” and Note 14—“Investments).
Segments:
The Company has one reportable segment (see Note 22—“Segment, Geographic and Product Information”).
Cash and Cash Equivalents:
The Company considers all highly liquid investments with maturities of 90 days or less at the date of acquisition that are not segregated under regulatory requirements, other than those used for trading purposes, to be cash equivalents. Cash and cash equivalents include money market funds, deposits with banks, certificates of deposit, commercial paper, and U.S. Treasury securities.
Cash Segregated Under Regulatory Requirements:
Cash segregated under regulatory requirements represents funds received in connection with customer activities that the Company is obligated to segregate or set aside to comply with regulations mandated by authorities such as the SEC and FINRA in the U.S. and the FCA in the U.K. that have been promulgated to protect customer assets.
Financial Instruments Owned, at Fair Value:
Financial instruments owned, at fair value primarily consist of unencumbered U.S. Treasury bills held for liquidity purposes as well as equity securities with readily determinable fair value, foreign government bonds, and corporate bonds. Debt securities presented within Financial instruments owned, at fair value are classified as trading and marked-to-market daily based on current listed market prices (or, when applicable, broker or dealer quotes), with the resulting gains and losses included in operating income in the current period. Unrealized and realized gains and losses from changes in fair value of these debt securities are included as part of “Principal transactions” in the Company’s Consolidated Statements of Operations. In accordance with the guidance on recognition and measurement of equity investments with readily determinable fair value, the Company carries these equity securities at fair value and recognizes any changes in fair value currently within “Other income (loss)” in the Company’s Consolidated Statements of Operations. See Note 8—“Financial Instruments Owned, at Fair Value” for additional information.
Fair Value:
U.S. GAAP defines fair value as the price received to sell an asset or paid to transfer a liability in an orderly transaction between market participants at the measurement date and further expands disclosures about such fair value measurements.
The guidance establishes a fair value hierarchy that prioritizes the inputs to valuation techniques used to measure fair value. The hierarchy gives the highest priority to unadjusted quoted prices in active markets for identical assets or liabilities (Level 1 measurements) and the lowest priority to unobservable inputs (Level 3 measurements). The three levels of the fair value hierarchy are as follows:
Level 1 measurements – Unadjusted quoted prices in active markets that are accessible at the measurement date for identical assets or liabilities.
Level 2 measurements – Quoted prices in markets that are not active or financial instruments for which all significant inputs are observable, either directly or indirectly.
Level 3 measurements – Prices or valuations that require inputs that are both significant to the fair value measurement and unobservable.
A financial instrument’s level within the fair value hierarchy is based on the lowest level of any input that is significant to the fair value measurement.
In determining fair value, the Company separates financial instruments owned and financial instruments sold, but not yet purchased into two categories: cash instruments and derivative contracts.
Cash Instruments – Cash instruments are generally classified within Level 1 or Level 2. The types of instruments generally classified within Level 1 include most U.S. government securities, certain sovereign government obligations, and actively traded listed equities. The Company does not adjust the quoted price for such instruments. The types of instruments generally classified within Level 2 include agency securities, most investment-grade and high-yield corporate bonds, certain sovereign government obligations, money market securities, and less liquid listed equities, and state, municipal and provincial obligations.
Derivative Contracts – Derivative contracts can be exchange-traded or OTC. Exchange-traded derivatives typically fall within Level 1 or Level 2 of the fair value hierarchy depending on whether they are deemed to be actively traded or not. The Company generally values exchange-traded derivatives using the closing price of the exchange-traded derivatives. OTC derivatives are valued using market transactions and other market evidence whenever possible, including market-based inputs to models, broker or dealer quotations or alternative pricing sources with reasonable levels of price transparency. For OTC derivatives that trade in liquid markets, such as generic forwards, swaps and options, model inputs can generally be verified and model selection does not involve significant management judgment. Such instruments are typically classified within Level 2 of the fair value hierarchy.
See Note 12—“Fair Value of Financial Assets and Liabilities” for more information on the fair value of financial assets and liabilities.
Receivables from and Payables to Broker-Dealers, Clearing Organizations, Customers and Related Broker-Dealers:
Receivables from and payables to broker-dealers, clearing organizations, customers and related broker-dealers primarily represent principal transactions for which the stated settlement dates have not yet been reached and principal transactions which have not settled as of their stated settlement dates, cash held at clearing organizations and exchanges to facilitate settlement and clearance of matched principal transactions, and spreads on matched principal transactions that have not yet been remitted from/to clearing organizations and exchanges. Also included are amounts related to open derivative contracts, which are generally executed on behalf of the Company’s customers. A portion of the unsettled principal transactions and open derivative contracts that constitute receivables from and payables to broker-dealers, clearing organizations, customers and related broker-dealers are with related parties (see Note 13—“Related Party Transactions” for more information regarding these receivables and payables).
Current Expected Credit Losses:
In accordance with U.S. GAAP guidance, Financial Instruments—Credit Losses, the Company presents its financial assets that are measured at amortized cost, net of an allowance for credit losses, which represents the amount expected to be collected over their estimated life. Expected credit losses for newly recognized financial assets carried at amortized cost, as well as changes to expected lifetime credit losses during the period, are recognized in earnings. The CECL methodology’s impact on expected credit losses, among other things, reflects the Company’s view of the current state of the economy, forecasted macroeconomic conditions and the Company’s portfolios. Refer to Note 25—“Current Expected Credit Losses” for additional information.
Accrued Commissions and Other Receivables, Net:
The Company has accrued commissions receivable from securities and commodities transactions. Accrued commissions receivable are presented net of allowance for credit losses of approximately $20.9 million and $16.3 million as of December 31, 2023 and 2022, respectively. The allowance is based on management’s estimate and reviewed periodically based on the facts and circumstances of each outstanding receivable.
The Company’s CECL methodology for Accrued commissions receivable follows a PD/LGD framework with adjustments for the macroeconomic outlook, with the calculation performed at a counterparty level. The receivable balance for each counterparty is the outstanding receivable amount adjusted for any volume discounts. Accrued commissions receivable are not subject to an interest income accrual. The Company writes off a receivable in the period in which such balance is deemed uncollectible.
The PD rate is sourced from Moody’s Annual Default Study for Corporates and it corresponds to the 1983-2022 average 1-year default rate by rating. The Moody’s quarterly updated data is used as well, if deemed appropriate. A significant number of the Company’s counterparties are publicly rated, and, therefore, the Moody’s PD rate is used as a proxy based on the counterparty’s external rating. In addition, the Company maintains internal obligor ratings that map to Moody’s long-term ratings.
The LGD rate is derived from the Basel Committee’s June 2004 Second Basel Accord on international banking laws and regulations. The Company understands that the LGD assumption is a well-known industry benchmark for unsecured credits, which aligns with the unsecured nature of these receivables. Management considered that historically the Company has collected on substantially all its receivables, and, therefore, the LGD assumption is a reasonable benchmark in absence of internal data from which to develop an LGD measure.
The macroeconomic adjustment is based on an average of the outlook scenarios for changes in the Real GDP growth rate for advanced economies over the next year. Historical and forecast data for this metric is obtained from the International Monetary Fund’s World Economic Outlook database. The Company believes that changes in expected credit losses for its counterparties are impacted by changes in broad economic activity and, therefore, determined that the Real GDP growth rate was a reasonable metric to evaluate for macroeconomic adjustments. Further, given that the Company’s receivables are related to counterparties with global operations, management sourced the data for this metric as applicable to advanced economies. The Company notes that, given the short-term nature of these receivables, a forecast beyond 1 year is neither required nor appropriate, and, therefore, the adjustment also covers the approximated life of these assets with no need for reversion.
Loans, Forgivable Loans, and Other Receivables from Employees and Partners, Net:
The Company has entered into various agreements with certain employees and, prior to the Corporate Conversion, partners whereby these individuals receive loans which may be either wholly or in part repaid from the distributions that the individuals receive on some or all of their LPUs in BGC Holdings and Newmark Holdings, prior to the Corporate Conversion, and by distributions that the individuals receive on some or all of their LPUs in Newmark Holdings and any dividends paid on participating RSUs and restricted stock awards, subsequent to the Corporate Conversion. Certain of these loans also may be either wholly or in part repaid from the proceeds of the sale of the BGC employees’ shares of BGC Class A common stock. In addition, certain loans may be forgiven over a period of time. The forgivable portion of these loans is not included in the Company’s estimate of expected credit losses when employees meet the conditions for forgiveness through their continued employment over the specified time period, and is recognized as compensation expense over the life of the loan. The amounts due from terminated employees that the Company does not expect to collect are included in the allowance for credit losses.
From time to time, the Company may also enter into agreements with employees to grant bonus and salary advances or other types of loans. These advances and loans are repayable in timeframes outlined in the underlying agreements. The Company reviews loan balances each reporting period for collectability. If the Company determines that the collectability of a portion of the loan balances is not expected, the Company recognizes a reserve against the loan balances as compensation expense.
Fixed Assets, Net:
Fixed assets are carried at cost net of accumulated depreciation and amortization. Depreciation is calculated on a straight-line basis over the estimated useful lives of the assets. Internal and external direct costs of developing applications and obtaining software for internal use are capitalized and amortized over three years on a straight-line basis. Computer equipment is depreciated over three to five years. Leasehold improvements are depreciated over the shorter of their estimated economic useful lives or the remaining lease term. Routine repairs and maintenance are expensed as incurred. When fixed assets are retired or otherwise disposed of, the related gain or loss is included in operating income. The Company has asset retirement obligations related to certain of its leasehold improvements, which it accounts for in accordance with U.S. GAAP guidance,
Asset Retirement Obligations. The guidance requires that the fair value of a liability for an asset retirement obligation be recognized in the period in which it is incurred if a reasonable estimate of fair value can be made. The associated asset retirement cost is capitalized as part of the carrying amount of the long-lived asset. The liability is discounted and accretion expense is recognized using the credit-adjusted risk-free interest rate in effect when the liability was initially recognized.
Investments:
The Company’s investments in which it has a significant influence but not a controlling financial interest and of which it is not the primary beneficiary are accounted for under the equity method.
In accordance with the guidance on recognition and measurement of equity investments, the Company has elected to use a measurement alternative for its equity investments without a readily determinable fair value, pursuant to which these investments are initially recognized at cost and remeasured through earnings when there is an observable transaction involving the same or similar investment of the same issuer, or due to an impairment. The Company evaluates potential impairment of equity method investments when a change in circumstances occurs, by applying U.S. GAAP guidance, Equity Method and Joint Ventures, and assessing whether the carrying amount can be recovered. See Note 12—“Fair Value of Financial Assets and Liabilities” and Note 14—“Investments” for additional information.
The Company’s consolidated financial statements include the accounts of the Company and its wholly owned and majority-owned subsidiaries. The Company’s policy is to consolidate all entities of which it owns more than 50% unless it does not have control over the entity. In accordance with U.S. GAAP guidance, Consolidation of Variable Interest Entities, the Company also consolidates any VIE of which it is the primary beneficiary.
Long-Lived Assets:
The Company periodically evaluates potential impairment of long-lived assets and amortizable intangibles, when a change in circumstances occurs, by applying U.S. GAAP guidance, Impairment or Disposal of Long-Lived Assets, and assessing whether the unamortized carrying amount can be recovered over the remaining life through undiscounted future expected cash flows generated by the underlying assets. If the undiscounted future cash flows were less than the carrying value of the asset, an impairment charge would be recorded. The impairment charge would be measured as the excess of the carrying value of the asset over the present value of estimated expected future cash flows using a discount rate commensurate with the risks involved.
Leases:
The Company enters into leasing arrangements in the ordinary course of business as a lessee of office space, data centers and office equipment.
BGC determines whether an arrangement is a lease at inception. ROU lease assets represent the Company’s right to use an underlying asset for the lease term, and lease liabilities represent BGC’s obligation to make lease payments arising from the lease. Other than for leases with an initial term of twelve months or less, ROU lease assets and liabilities are recognized at commencement date based on the present value of lease payments over the lease term. As most leases do not provide an implicit rate, the Company uses an incremental borrowing rate based on the information available at commencement date in determining the present value of lease payments. The ROU lease asset also includes any lease payments made and excludes lease incentives. Lease terms may include options to extend or terminate the lease when it is reasonably certain that the Company will exercise those options. Lease expense pertaining to leases is recognized on a straight-line basis over the lease term. Interest expense on finance leases is recognized using the effective interest method over the lease term. Refer to Note 24—“Leases” for additional information.
Goodwill and Other Intangible Assets, Net:
Goodwill is the excess of the purchase price over the fair value of identifiable net assets acquired in a business combination. As prescribed in U.S. GAAP guidance, Intangibles—Goodwill and Other, goodwill and other indefinite-lived intangible assets are not amortized, but instead are periodically tested for impairment. The Company reviews goodwill and other indefinite-lived intangible assets for impairment on an annual basis during the fourth quarter of each fiscal year or whenever an event occurs or circumstances change that could reduce the fair value of a reporting unit below its carrying amount. When reviewing goodwill for impairment, BGC first assesses qualitative factors to determine whether it is more likely than not that the fair value of a reporting unit is less than its carrying amount, including goodwill.
Intangible assets with definite lives are amortized on a straight-line basis over their estimated useful lives. Definite-lived intangible assets arising from business combinations include customer relationships, internally developed software, and
covenants not to compete. Also included in the definite-lived intangible assets are purchased patents. The costs of acquired patents are amortized over a period not to exceed the legal life or the remaining useful life of the patent, whichever is shorter, using the straight-line method.
Income Taxes:
The Company accounts for income taxes using the asset and liability method as prescribed in U.S. GAAP guidance, Income Taxes. Deferred tax assets and liabilities are recognized for the future tax consequences attributable to differences between the consolidated financial statement carrying amounts of existing assets and liabilities and their respective tax basis. Certain of the Company’s entities are taxed as U.S. partnerships and are subject to the UBT in New York City. Therefore, the tax liability or benefit related to the partnership income or loss except for UBT rests with the partners (see Note 2—“Limited Partnership Interests in BGC Holdings and Newmark Holdings” for a discussion of partnership interests), rather than the partnership entity. As such, the partners’ tax liability or benefit is not reflected in the Company’s consolidated financial statements. The tax-related assets, liabilities, provisions or benefits included in the Company’s consolidated financial statements also reflect the results of the entities that are taxed as corporations, either in the U.S. or in foreign jurisdictions. The Company provides for uncertain tax positions based upon management’s assessment of whether a tax benefit is more likely than not to be sustained upon examination by tax authorities. The Company recognizes interest and penalties related to income tax matters in “Provision (benefit) for income taxes” in the Company’s Consolidated Statements of Operations.
The Company files income tax returns in the United States federal jurisdiction and various states, local and foreign jurisdictions. The Company is currently open to examination by tax authorities in United States federal, state and local jurisdictions and certain non-U.S. jurisdictions for tax years beginning 2017, 2011, and 2016, respectively.
The Company has finalized its accounting policy with respect to taxes on Global Intangible Low-Taxed Income (GILTI) and has elected to treat taxes associated with the GILTI provision using the Period Cost Method and thus has not recorded deferred taxes for basis differences under this regime.
Discretionary Bonus:
A portion of our compensation and employee benefits expense is comprised of discretionary bonuses, which may be paid in cash, equity or a combination thereof. We accrue expense in a period based on revenues in that period and on the expected combination of cash, equity and, prior to the Corporate Conversion, partnership units. Given the assumptions used in estimating discretionary bonuses, actual results may differ.
Equity-Based Compensation:
The Company accounts for equity-based compensation awards using the guidance in ASC 718, Compensation—Stock Compensation. Equity-based compensation expense recognized during the period, for equity-based awards with a stated vesting schedule, is based on the value of the portion of equity-based payment awards that is ultimately expected to vest. The grant-date fair value of equity-based awards with a stated vesting schedule is amortized to expense ratably over the awards’ vesting periods. As this equity-based compensation expense recognized in the Company’s Consolidated Statements of Operations is based on awards ultimately expected to vest, it has been reviewed for estimated forfeitures. Further, forfeitures are estimated at the time of grant and revised, if necessary, in subsequent periods if actual forfeitures differ from those estimates. In addition, equity-based compensation for LPU awards with no stated vesting schedule is recognized at fair value on the date the award is granted exchangeability or is redeemed in connection with the issuance of shares of common stock.
Restricted Stock Units:
RSUs provided to certain employees are accounted for as equity awards, and in accordance with U.S. GAAP, the Company is required to record an expense for the portion of the RSUs that is ultimately expected to vest. Further, forfeitures are estimated at the time of grant and revised, if necessary, in subsequent periods if actual forfeitures differ from those estimates. Because assumptions are used in estimating employee turnover and associated forfeiture rates, actual results may differ from our estimates under different assumptions or conditions.
The fair value of RSU awards to employees is based on the market value of the BGC Class A common stock on the grant date. As part of employee compensation, the Company has granted both participating RSUs, which receive dividends, or nonparticipating RSUs. For non-participating RSUs, which do not receive dividend equivalents, the Company adjusts the fair value of the RSUs for the present value of expected forgone dividends, which requires the Company to include an estimate of expected dividends as a valuation input. This grant-date fair value is amortized to expense ratably over the awards’ vesting periods.
For participating RSUs where dividends are paid during the vesting period or accumulated and paid to the employee upon vesting, the grant-date fair value of the award should not be reduced. As such, the Company does not adjust the fair value of the RSUs for the present value of expected forgone dividends. This grant-date fair value is amortized to expense ratably over the awards’ vesting periods. For RSUs with graded vesting features, the Company has made an accounting policy election to recognize compensation cost on a straight-line basis. The amortization is reflected as part of “Equity-based compensation and allocations of net income to limited partnership units and FPUs” in the Company’s Consolidated Statements of Operations.
Restricted Stock:
Restricted stock provided to certain employees is accounted for as an equity award, and as per U.S. GAAP guidance, the Company is required to record an expense for the portion of the restricted stock that is ultimately expected to vest.
The Company has granted restricted stock, prior to the Corporate Conversion, that is not subject to continued employment or service; however, transferability is subject to compliance with BGC’s and its affiliates’ customary noncompete obligations. Such shares of restricted stock are generally salable by their holders in five to ten years. Because the restricted stock is not subject to continued employment or service, the grant-date fair value of the restricted stock is expensed on the date of grant. The non-cash equity-based compensation expense is reflected as part of “Equity-based compensation and allocations of net income to limited partnership units and FPUs” in the Company’s Consolidated Statements of Operations.
As a result of the Corporate Conversion, the Company has also granted shares of unvested restricted stock, which are subject to continued employment or service with the Company or any affiliate or subsidiary of the Company. The fair value of these restricted stock awards held by BGC employees is based on the market value of BGC Class A common stock on the grant date, adjusted as appropriate based upon the award’s ineligibility to receive dividends, as not all of these awards participate in receiving dividends, similar to the RSUs discussed above. The grant-date fair value of the restricted stock is amortized to expense ratably over the awards’ expected vesting periods. The non-cash equity-based amortization compensation expense is reflected as a component of “Equity-based compensation and allocations of net income to limited partnership units and FPUs” in the Company’s Consolidated Statements of Operations.
Limited Partnership Units:
Certain BGC employees held LPUs in BGC Holdings and hold LPUs in Newmark Holdings. Generally, such units received quarterly allocations of net income, which were cash distributed on a quarterly basis and generally contingent upon services being provided by the unit holders. In addition, Preferred Units were granted in connection with the grant of certain LPUs, such as PSUs, which may be granted exchangeability or redeemed in connection with the grant of shares of common stock, to cover the withholding taxes owed by the unit holder upon such exchange or grant. This was an acceptable alternative to the common practice among public companies of issuing the gross amount of shares to employees, subject to cashless withholding of shares to pay applicable withholding taxes. Preferred Units were not entitled to participate in partnership distributions other than with respect to a distribution at a rate of either 0.6875% (which is 2.75% per calendar year) or such other amount as set forth in the award documentation.
There were none of these LPUs or Preferred Units in BGC Holdings remaining after the Corporate Conversion was completed, while these LPUs and Preferred Units in Newmark Holdings held by BGC employees were not impacted by the Corporate Conversion. The quarterly allocations of net income on BGC Holdings LPUs held by BGC employees were reflected as a component of compensation expense under “Equity-based compensation and allocations of net income to limited partnership units and FPUs” in the Company’s Consolidated Statements of Operations prior to the Corporate Conversion, and quarterly allocations of net income on Newmark Holdings LPUs held by BGC employees, which were not impacted by the Corporate Conversion, are reflected as a component of compensation expense under “Equity-based compensation and allocations of net income to limited partnership units and FPUs” in the Company’s Consolidated Statements of Operations.
Certain of these LPUs entitle the holders to receive post-termination payments equal to the notional amount, generally in four equal yearly installments after the holder’s termination. There were none of these LPUs in BGC Holdings remaining after the Corporate Conversion was completed, while these LPUs in Newmark Holdings held by BGC employees were not impacted by the Corporate Conversion. These LPUs are accounted for as post-termination liability awards under U.S. GAAP. Accordingly, we recognize a liability for these units on our Consolidated Statements of Financial Condition as part of “Accrued compensation” for the amortized portion of the post-termination payment amount, based on the current fair value of the expected future cash payout. The Company amortizes the post-termination payment amount, less an expected forfeiture rate, over the vesting period, and record an expense for such awards based on the change in value at each reporting period in the Company’s Consolidated Statements of Operations as part of “Equity-based compensation and allocations of net income to limited partnership units and FPUs.”
Certain LPUs were granted exchangeability into shares of BGC or Newmark Class A common stock or were redeemed in connection with the grant of BGC or Newmark Class A common stock; BGC Class A common stock was issued on a one-for-one basis, and Newmark Class A common stock is issued based on the number of LPUs exchanged or redeemed multiplied by the then-current Exchange Ratio. At the time exchangeability was granted or shares of BGC or Newmark Class A common stock were issued, we recognized an expense based on the fair value of the award on the grant date, which was included in “Equity-based compensation and allocations of net income to limited partnership units and FPUs” in our Consolidated Statements of Operations. There were no LPUs in BGC Holdings remaining after the Corporate Conversion was completed, while LPUs in Newmark Holdings held by BGC employees were not impacted by the Corporate Conversion.
Prior to the Corporate Conversion, certain LPUs had a stated vesting schedule and did not receive quarterly allocations of net income. Compensation expense related to these LPUs was recognized over the stated service period, and these units generally vested between two and five years from the grant date. This expense is included in “Equity-based compensation and allocations of net income to limited partnership units and FPUs” in our Consolidated Statements of Operations.
For additional information, see Note 2—“Limited Partnership Interests in BGC Holdings and Newmark Holdings.”
Redeemable Partnership Interest:
Prior to the Corporate Conversion, redeemable partnership interest represented limited partnership interests in BGC Holdings held by Founding/Working Partners. See Note 2—“Limited Partnership Interests in BGC Holdings and Newmark Holdings” for additional information related to the FPUs.
Contingent Class A Common Stock:
In connection with certain acquisitions, the Company committed to issue shares of the Company’s Class A common stock upon the achievement of certain performance targets. The contingent shares met the criteria for liability classification, are measured at fair value on a recurring basis and presented in “Accounts payable, accrued and other liabilities” in the Company’s Consolidated Statements of Financial Condition. Realized and unrealized gains (losses) resulting from changes in fair value are reported in “Other income (loss)” in the Company’s Consolidated Statements of Operations.
Noncontrolling Interest in Subsidiaries:
Noncontrolling interest in subsidiaries represents equity interests in consolidated subsidiaries that are not attributable to the Company, such as the noncontrolling interest holders’ proportionate share of the profit or loss associated with joint ownership of the Company’s administrative services company in the U.K. (Tower Bridge).
Foreign Currency Transactions and Translation:
Assets and liabilities denominated in nonfunctional currencies are converted at rates of exchange prevailing on the date of the Company’s Consolidated Statements of Financial Condition, and revenues and expenses are converted at average rates of exchange for the period. Gains and losses on remeasurement of foreign currency transactions denominated in nonfunctional currencies are recognized within “Other expenses” in the Company’s Consolidated Statements of Operations. Gains and losses on translation of the financial statements of non-U.S. operations into U.S. dollar reporting currency of the Company are presented as foreign currency translation adjustments within “Other comprehensive income (loss), net of tax” in the Company’s Consolidated Statements of Comprehensive Income and as part of “Accumulated other comprehensive income (loss)” in the Company’s Consolidated Statements of Financial Condition.
Derivative Financial Instruments:
Derivative contracts are instruments, such as futures, forwards, options or swaps contracts, which derive their value from underlying assets, indices, reference rates or a combination of these factors. Derivative instruments may be listed and traded on an exchange, or they may be privately negotiated contracts, which are often referred to as OTC derivatives. Derivatives may involve future commitments to purchase or sell financial instruments or commodities, or to exchange currency or interest payment streams. The amounts exchanged are based on the specific terms of the contract with reference to specified rates, securities, commodities, currencies or indices.
The Company does not designate any derivative contracts as hedges for accounting purposes. U.S. GAAP requires that an entity recognize all derivative contracts as either assets or liabilities in the Consolidated Statements of Financial Condition and measure those instruments at fair value. The fair value of all derivative contracts is recorded on a net-by-counterparty basis where a legal right of offset exists under an enforceable netting agreement. Derivative contracts are recorded as part of
receivables from or payables to broker-dealers, clearing organizations, customers and related broker-dealers in the Company’s Consolidated Statements of Financial Condition.
Earnings Per Share:
The Company computes basic and fully diluted EPS in accordance with ASC 260, Earnings Per Share, utilizing the two-class method, “if-converted” method, or treasury stock method, as applicable. For additional information, see Note 6—“Earnings Per Share.”
4. Acquisitions
Trident
On February 28, 2023, the Company completed the acquisition of Trident, primarily operating as a commodity brokerage and research company, offering OTC and exchange traded energy and environmental products.
ContiCap
On November 1, 2023, the Company completed the acquisition of ContiCap, an independent financial product intermediary specializing in emerging markets.
Open Energy Group
On November 1, 2023, the Company completed the acquisition of Open Energy Group, a technology-driven marketplace and brokerage for renewable energy asset sales and project finance.
Total Consideration
The total consideration for all acquisitions during the year ended December 31, 2023 was approximately $71.0 million, subject to post-closing adjustments, which includes cash, restricted shares of BGC Class A common stock, and an earn-out payable in cash and restricted shares of BGC Class A common stock. The excess of the consideration over the fair value of the net assets acquired has been recorded as goodwill totaling $18.4 million.
Except where otherwise noted, the results of operations of the Company’s acquisitions have been included in the Company’s consolidated financial statements subsequent to their respective dates of acquisition. The Company has made preliminary allocations of the consideration to the assets acquired and liabilities assumed as of the acquisition dates, and expects to finalize its analysis with respect to acquisitions within the first year after the completion of the respective transaction. Therefore, adjustments to preliminary allocations may occur.
There were no acquisitions completed by the Company during the year ended December 31, 2022.
Futures Exchange Group
On July 30, 2021, the Company completed the purchase of the Futures Exchange Group for a purchase price of $4.9 million at closing, plus the cash held at closing by the Futures Exchange Group, and an earn-out, only payable out of the Company’s portion of the profits of the Futures Exchange Group, capped at the amount Cantor contributed to the Futures Exchange Group prior to closing. For additional information, see Note 1—“Organization and Basis of Presentation.”
Total Consideration
The total consideration for all acquisitions during the year ended December 31, 2021 was approximately $4.9 million in cash, plus the cash held at closing, for the Futures Exchange Group acquisition, and an earn-out payable out of the Company’s portion of the profits of the Futures Exchange Group, capped at the amount Cantor contributed to the Futures Exchange Group prior to closing. There was no other consideration paid during the year ended December 31, 2021.
5. Divestitures
On November 1, 2021, the Company successfully completed the Insurance Business Disposition and, after closing adjustments, received $534.9 million in gross cash proceeds, subject to limited post-closing adjustments. As a result of this sale, the Company recognized a $312.9 million gain, net of banking fees, other professional fees, and compensation expenses, which was included in “Gains (losses) on divestitures and sale of investments” in the Company’s Consolidated Statements of
Operations for the year ended December 31, 2021. CF&Co served as advisor to the Company in connection with the transaction, and as a result, the banking fees included $4.4 million paid to Cantor upon closing of the transaction.
The Company had no gains or losses from divestitures or sale of investments during both the years ended December 31, 2023 and 2022.
6. Earnings Per Share
Basic Earnings Per Share:
The following is the calculation of the Company’s basic EPS (in thousands, except per share data):
| | | | | | | | | | | | | | | | | |
| | Year Ended December 31, |
| | 2023 | | 2022 | | 2021 |
| Basic earnings (loss) per share: | | | | | |
| Net income (loss) available to common stockholders | $ | 36,265 | | | $ | 48,712 | | | $ | 124,007 | |
| Less: Dividends declared and allocation of undistributed earnings to participating securities | (2,195) | | | — | | | — | |
| Net income (loss) attributable to common stockholders | 34,070 | | | 48,712 | | | 124,007 | |
Basic weighted-average shares of common stock outstanding | 426,436 | | | 371,561 | | | 379,215 | |
| Basic earnings (loss) per share | $ | 0.08 | | | $ | 0.13 | | | $ | 0.33 | |
Fully Diluted Earnings Per Share:
The following is the calculation of the Company’s fully diluted EPS (in thousands, except per share data):
| | | | | | | | | | | | | | | | | |
| | Year Ended December 31, |
| | 2023 | | 2022 | | 2021 |
| Fully diluted earnings (loss) per share: | | | | | |
| Net income (loss) from continuing operations attributable to common stockholders | $ | 34,070 | | | $ | 48,712 | | | $ | 124,007 | |
| Add back: Allocations of net income (loss) to limited partnership interests, net of tax | (156) | | | 14,767 | | | 49,988 | |
| Add back: Allocations of undistributed earnings to participating securities | 1,731 | | | — | | | — | |
| Less: Reallocation of undistributed earnings to participating securities | (1,702) | | | — | | | — | |
| Net income (loss) for fully diluted shares | $ | 33,943 | | | $ | 63,479 | | | $ | 173,995 | |
| Weighted-average shares: | | | | | |
| Common stock outstanding | 426,436 | | 371,561 | | | 379,215 | |
| Partnership units¹ | 57,239 | | | 124,738 | | | 155,356 | |
| Non-participating RSUs | 1,406 | | | 1,913 | | | 4,074 | |
Other2 | 4,908 | | | 1,202 | | | 1,375 | |
Fully diluted weighted-average shares of common stock outstanding | 489,989 | | | 499,414 | | | 540,020 | |
Fully diluted earnings (loss) per share from continuing operations | $ | 0.07 | | | $ | 0.13 | | | $ | 0.32 | |
____________________________________
1 Partnership units collectively include FPUs, LPUs, and Cantor units (see Note 2—“Limited Partnership Interests in BGC Holdings and Newmark Holdings” for more information).
2 Primarily consists of other contracts to issue shares of BGC common stock.
For the years ended December 31, 2023, 2022 and 2021, approximately 14.3 million, 0.5 million and 0.1 million of potentially dilutive securities, respectively, were excluded from the computation of fully diluted EPS because their effect would have been anti-dilutive. Anti-dilutive securities for the year ended December 31, 2023, included 12.7 million participating RSUs and 1.6 million participating restricted stock awards. Anti-dilutive securities for the year ended December 31, 2022 included 0.5 million RSUs. Anti-dilutive securities for the year ended December 31, 2021 included 0.1 million RSUs.
As of December 31, 2023, approximately 63.3 million shares of contingent shares of BGC Class A common stock, non-participating RSUs, and non-participating restricted stock awards were excluded from the fully diluted EPS computations because the conditions for issuance had not been met by the end of the period. As of December 31, 2022 and 2021, approximately 50.2 million and 36.4 million shares, respectively, of contingent shares of BGC Class A common stock, N units, RSUs, and LPUs were excluded from the fully diluted EPS computations because the conditions for issuance had not been met by the end of the respective periods.
Contingent shares excluded from the calculation of EPS included: shares promised in connection with acquisition earnout consideration whereby the acquired entity or entities are required to achieve a stated performance target defined in their respective acquisition agreements; other contingent share obligations include agreements with terminated employees to deliver shares BGC Class A common stock over a set period of time post-termination in accordance with their respective partnership separation agreements; and non-participating RSUs and non-participating restricted stock awards which contain service conditions and/or performance conditions which have not been met during the period. When the service condition and/or performance condition has been met in the period, the securities are included in diluted EPS on the first day of the quarter in which the contingency was met.
7. Stock Transactions and Unit Redemptions
Class A Common Stock
Changes in shares of BGC Class A common stock outstanding for the years ended December 31, 2023 and 2022 were as follows (in thousands):
| | | | | | | | | | | |
| | Year Ended December 31, |
| | 2023 | | 2022 |
| Shares outstanding at beginning of period | 325,858 | | | 317,023 | |
| Share issuances: | | | |
Redemptions/exchanges of limited partnership interests and contingent share obligations¹ | 30,754 | | | 30,998 | |
| Vesting of RSUs | 13,009 | | | 3,284 | |
| Acquisitions | 4,566 | | | 1,206 | |
| Other issuances of BGC Class A common stock | 2,946 | | | 501 | |
Restricted stock awards2 | 38,610 | | | — | |
Restricted stock forfeitures | (1,428) | | | (67) | |
| Treasury stock repurchases | (24,220) | | | (27,087) | |
| Shares outstanding at end of period | 390,095 | | | 325,858 | |
____________________________________
1. Contingent share obligations includes shares of BGC Class A common stock issued to terminated employees per their respective separation agreements. Included in redemptions/exchanges of limited partnership interests and contingent share obligations for the year ended December 31, 2023 are 20.5 million shares of BGC Class A common stock granted in connection with the cancellation of 26.4 million LPUs and settlement of 0.4 million contingent share obligations. Included in redemption/exchanges of limited partnership interests and contingent share obligations for the year ended December 31, 2022, are 20.9 million shares of BGC Class A common stock granted in connection with the cancellation of 21.4 million LPUs. Because LPUs are included in the Company’s fully diluted share count, if dilutive, redemptions/exchanges in connection with the issuance of BGC Class A common stock would not impact the fully diluted number of shares outstanding.
2. Included in restricted stock awards for the year ended December 31, 2023, are 22.4 million shares of restricted stock that do not receive dividends until their respective vesting and contingent conditions are met. These restricted stock awards do have voting rights.
Class B Common Stock
The Company issued 64.0 million shares of BGC Class B common stock during the year ended December 31, 2023 due to the Corporate Conversion. Following the Corporate Conversion, Cantor satisfied its obligation to its holders of April 2008 distribution rights shares and February 2012 distribution rights shares through the distribution of 15.8 million shares of BGC Class B common stock to such shareholders. 0.4 million shares of BGC Class B common stock were distributed by Cantor to recipients in whose hands the shares converted into shares of BGC Class A common stock pursuant to the terms of the Company’s Amended and Restated Certificate of Incorporation, which resulted in an increase of 0.4 million shares of BGC Class A common stock outstanding and a decrease of 0.4 million shares of BGC Class B common stock outstanding. The
Company did not issue any shares of BGC Class B common stock during 2022. As of December 31, 2023 and 2022, there were 109.5 million and 45.9 million shares of BGC Class B common stock outstanding, respectively.
CEO Program
On March 9, 2018, the Company filed the March 2018 Form S-3 Registration Statement and entered into the March 2018 Sales Agreement, pursuant to which the Company could offer and sell up to an aggregate of $300.0 million of shares of BGC Class A common stock under the CEO Program. CF&Co is a wholly-owned subsidiary of Cantor and an affiliate of the Company. Under the March 2018 Sales Agreement, the Company agreed to pay CF&Co 2% of the gross proceeds from the sale of shares. The Company did not sell any shares under the March 2018 Sales Agreement during the year ended December 31, 2021. The March 2018 Form S-3 Registration Statement and the March 2018 Sales Agreement expired in September 2021. As of the date of expiration, the Company had sold 17.6 million shares of BGC Class A common stock (or $210.8 million) under the March 2018 Sales Agreement. For additional information on the Company’s CEO Program sales agreements, see Note 13—“Related Party Transactions.” On March 8, 2021, the Company filed a new CEO Program Shelf Registration Statement on Form S-3 with respect to the issuance and sale of up to an aggregate of $300.0 million of shares of BGC Class A common stock from time to time on a delayed or continuous basis. On July 8, 2022, the Company filed an amendment to the March 2021 Form S-3 Registration Statement. On August 3, 2022, the March 2021 Form S-3 Registration Statement was declared effective by the SEC, and the Company entered into the August 2022 Sales Agreement on August 12, 2022. The Company did not sell any shares under the August 2022 Sales Agreement. On July 3, 2023, in connection with the Corporate Conversion, BGC Group filed a post-effective amendment to the March 2021 Form S-3 Registration Statement, pursuant to which it adopted the March 2021 Form S-3 Registration Statement as its own registration statement. Also on July 3, 2023, BGC Group assumed the August 2022 Sales Agreement, as amended and restated to replace references to BGC Partners with references to BGC Group and to make other ministerial changes. BGC Group may sell up to an aggregate of $300.0 million of shares of BGC Class A common stock pursuant to the terms of the July 2023 Sales Agreement. Under the July 2023 Sales Agreement, the Company agreed to pay CF&Co 2% of the gross proceeds from the sale of shares. As of December 31, 2023 the Company had not sold any shares of BGC Class A common stock or paid any commission to CF&Co under the July 2023 Sales Agreement. For additional information on the Company’s CEO Program sales agreements, see Note 13—“Related Party Transactions.”
Unit Redemptions and Share Repurchase Program
The Company’s Board and Audit Committee have authorized repurchases of BGC Class A common stock and redemptions of limited partnership interests or other equity interests in the Company’s subsidiaries. On August 3, 2021, the Company’s Board and Audit Committee increased the BGC Partners share repurchase and unit redemption authorization to $400.0 million, which could have included purchases from Cantor, its partners or employees or other affiliated persons or entities. Again, on November 4, 2022, the Board and Audit Committee increased the BGC Partners share repurchase and unit redemption authorization to $400.0 million, which could have included purchases from Cantor, its partners or employees or other affiliated persons or entities. On July 1, 2023, the BGC Group Board approved BGC Group’s share repurchase authorization in an amount up to $400.0 million, which may include purchases from Cantor, its partners or employees or other affiliated persons or entities. As of December 31, 2023, the Company had $333.1 million remaining from its share repurchase authorization. From time to time, the Company may actively continue to repurchase shares.
The table below represents the units redeemed and/or shares repurchased for cash and does not include units redeemed/cancelled in connection with the grant of shares of BGC Class A common stock nor the limited partnership interests exchanged for shares of BGC Class A common stock. The gross unit redemptions and share repurchases of BGC Class A common stock during the year ended December 31, 2023 were as follows (in thousands, except for weighted-average price data):
| | | | | | | | | | | | | | | | | | | | |
| Period | | Total Number of Units Redeemed or Shares Repurchased | | Weighted- Average Price Paid per Unit or Share | | Approximate Dollar Value of Shares That Could Be Repurchased Under the Program at December 31, 2023 |
Redemptions1 | | | | | | |
| January 1, 2023—March 31, 2023 | | 23 | | | $ | 3.90 | | | |
| April 1, 2023—June 30, 2023 | | 422 | | | 4.91 | | | |
| July 1, 2023—September 30, 2023 | | — | | | — | | | |
| October 1, 2023—December 31, 2023 | | — | | | — | | | |
| Total Redemptions | | 445 | | | $ | 4.85 | | | |
Repurchases2 | | | | | | |
| January 1, 2023—March 31, 2023 | | 846 | | | $ | 4.97 | | | |
| April 1, 2023—June 30, 2023 | | 9,814 | | | 4.44 | | | |
| July 1, 2023—September 30, 2023 | | 8,087 | | 4.99 | | | |
October 1, 2023—October 31, 20233 | | 4,269 | | 5.63 | | | |
| November 1, 2023—November 30, 2023 | | 1,204 | | 6.15 | | | |
| December 1, 2023—December 31, 2023 | | — | | | — | | | |
| Total Repurchases | | 24,220 | | | 4.94 | | | |
| Total Redemptions and Repurchases | | 24,665 | | | $ | 4.93 | | | $ | 333,113 | |
____________________________________
1. During the year ended December 31, 2023, the Company redeemed 0.3 million LPUs at an aggregate redemption price of $1.4 million for a weighted-average price of $4.71 per unit, and 0.2 million FPUs at an aggregate redemption price of $0.8 million for a weighted-average price of $5.11 per unit. The table above does not include units redeemed/cancelled in connection with the grant of 20.5 million shares of BGC Class A common stock during the year ended December 31, 2023, nor the limited partnership interests exchanged for 13.6 million shares of BGC Class A common stock during the year ended December 31, 2023.
2. During the year ended December 31, 2023, the Company repurchased 24.2 million shares of BGC Class A common stock at an aggregate price of $119.6 million for a weighted-average price of $4.94 per share. These repurchases includes 1.0 million restricted shares vested but withheld described in the following footnote.
3. Includes 1.0 million shares withheld to satisfy tax liabilities due upon the vesting of restricted stock. The average price paid per share for such share withholdings is based on the closing price per share on the vesting date of the restricted stock or, if such date is not a trading day, the trading day immediately prior to such vesting date. The fair value of restricted shares vested, withheld to satisfy tax liabilities was $5.0 million at a weighted-average price of $5.21 per share.
The gross unit redemptions and share repurchases of BGC Class A common stock during the year ended December 31, 2022 were as follows (in thousands, except for weighted-average price data):
| | | | | | | | | | | | | | | | | | | | |
| Period | | Total Number of Units Redeemed or Shares Repurchased | | Weighted- Average Price Paid per Unit or Share | | Approximate Dollar Value of Units and Shares That Could Be Redeemed/ Repurchased Under the Program at December 31, 2022 |
Redemptions1 | | | | | | |
| January 1, 2022—March 31, 2022 | | 43 | | | $ | 4.01 | | | |
| April 1, 2022—June 30, 2022 | | 1,010 | | | 3.81 | | | |
| July 1, 2022—September 30, 2022 | | 214 | | | 3.91 | | | |
| October 1, 2022—December 31, 2022 | | 99 | | | 3.88 | | | |
| Total Redemptions | | 1,366 | | | $ | 3.84 | | | |
Repurchases2 | | | | | | |
| January 1, 2022—March 31, 2022 | | — | | | $ | — | | | |
| April 1, 2022—June 30, 2022 | | 8,745 | | | 3.36 | | | |
| July 1, 2022—September 30, 2022 | | 12,397 | | 4.03 | | | |
| | | | | | |
| | | | | | |
| | | | | | |
October 1, 2022—December 31, 2022 | | 5,945 | | $ | 4.14 | | | |
| Total Repurchases | | 27,087 | | | 3.84 | | | |
| Total Redemptions and Repurchases | | 28,453 | | | $ | 3.84 | | | $ | 376,413 | |
____________________________________
1. During the year ended December 31, 2022, the Company redeemed 1.3 million LPUs at an aggregate redemption price of $4.9 million for a weighted-average price of $3.87 per unit and 0.1 million FPUs at an aggregate redemption price of $0.4 million for a weighted-average price of $3.41 per unit. The table above does not include units redeemed/cancelled in connection with the grant of 20.9 million shares of BGC Class A common stock during the year ended December 31, 2022, nor the limited partnership interests exchanged for 10.8 million shares of BGC Class A common stock during the year ended December 31, 2022.
2. During the year ended December 31, 2022, the Company repurchased 27.1 million shares of BGC Class A common stock at an aggregate price of $103.9 million for a weighted-average price of $3.84 per share.
Redeemable Partnership Interest
The changes in the carrying amount of FPUs for the years ended December 31, 2023 and 2022 were as follows (in thousands):
| | | | | | | | | | | |
| | Year Ended December 31, |
| | 2023 | | 2022 |
| Balance at beginning of period | $ | 15,519 | | | $ | 18,761 | |
| Consolidated net income allocated to FPUs | 236 | | | 968 | |
| Earnings distributions | (236) | | | (2,041) | |
| FPUs exchanged | (1,301) | | | (1,339) | |
| FPUs redeemed | 288 | | | (830) | |
Corporate conversion | (14,506) | | | — | |
| Balance at end of period | $ | — | | | $ | 15,519 | |
8. Financial Instruments Owned, at Fair Value
Financial instruments owned, at fair value primarily consist of unencumbered U.S. Treasury bills held for liquidity purposes. Total Financial instruments owned, at fair value were $45.8 million and $39.3 million as of December 31, 2023 and 2022, respectively. For additional information, see Note 12—“Fair Value of Financial Assets and Liabilities.”
These instruments are measured at fair value, with any changes in fair value recognized in earnings in the Company’s Consolidated Statements of Operations. The Company recognized unrealized net gains of $0.1 million, unrealized net losses of $0.1 million, and nil as of December 31, 2023, 2022, and 2021 respectively, related to the mark-to-market adjustments on such instruments.
9. Collateralized Transactions
Repurchase Agreements
Securities sold under Repurchase Agreements are accounted for as collateralized financing transactions and are recorded at the contractual amount for which the securities will be repurchased, including accrued interest. As of both December 31, 2023, and 2022, the Company had no Repurchase Agreements.
Reverse Repurchase Agreements
Securities purchased under Reverse Repurchase Agreements are accounted for as collateralized financing transactions and are recorded at the contractual amount for which the securities will be resold, including accrued interest.
For Reverse Repurchase Agreements, it is the Company’s policy to obtain possession of collateral with a market value equal to or in excess of the principal amount loaned under Reverse Repurchase Agreements. Collateral is valued daily and the Company may require counterparties to deposit additional collateral or return collateral pledged when appropriate.
As of both December 31, 2023 and 2022, the Company had no Reverse Repurchase Agreements.
10. Receivables from and Payables to Broker-Dealers, Clearing Organizations, Customers and Related Broker-Dealers
Receivables from and payables to broker-dealers, clearing organizations, customers and related broker-dealers primarily represent amounts due for undelivered securities, cash held at clearing organizations and exchanges to facilitate settlement and clearance of matched principal transactions, spreads on matched principal transactions that have not yet been remitted from/to clearing organizations and exchanges and amounts related to open derivative contracts (see Note 11—“Derivatives”). As of December 31, 2023 and December 31, 2022, Receivables from and payables to broker-dealers, clearing organizations, customers and related broker-dealers consisted of the following (in thousands):
| | | | | | | | | | | |
| December 31, 2023 | | December 31, 2022 |
Receivables from broker-dealers, clearing organizations, customers and related broker-dealers1 | | | |
| Contract values of fails to deliver | $ | 182,094 | | | $ | 404,076 | |
| Receivables from clearing organizations | 135,789 | | | 132,149 | |
| Other receivables from broker-dealers and customers | 28,546 | | | 19,693 | |
| | | |
| Open derivative contracts | 3,607 | | | 3,762 | |
| Total | $ | 350,036 | | | $ | 559,680 | |
Payables to broker-dealers, clearing organizations, customers and related broker-dealers1 | | | |
| Contract values of fails to receive | $ | 172,231 | | | $ | 362,682 | |
| Payables to clearing organizations | 10,846 | | | 16,855 | |
| Other payables to broker-dealers and customers | 13,357 | | | 15,871 | |
| Net pending trades | 76 | | | 1,634 | |
| Open derivative contracts | 5,756 | | | 7,633 | |
| Total | $ | 202,266 | | | $ | 404,675 | |
____________________________1.Includes receivables and payables with Cantor. See Note 13—“Related Party Transactions” for additional information.
Excluding unsettled trades impacted by Russia’s Invasion of Ukraine, substantially all open fails to deliver, open fails to receive and pending trade transactions as of December 31, 2023 have subsequently settled at the contracted amounts. See Note 19—“Commitments, Contingencies and Guarantees” for additional information related to the potential loss associated with Russia’s Invasion of Ukraine.
11. Derivatives
In the normal course of operations, the Company enters into derivative contracts to facilitate client transactions, hedge principal positions and facilitate hedging activities of affiliated companies. These derivative contracts primarily consist of FX swaps, FX/commodities options, futures and forwards.
The fair value of derivative contracts, presented in accordance with the Company’s netting policy, is set forth below (in thousands):
| | | | | | | | | | | | | | | | | | | | | | | | | | | | | | | | | | | |
| December 31, 2023 | | December 31, 2022 |
| Derivative contract | Assets | | Liabilities | | Notional Amounts1 | | Assets | | Liabilities | | Notional Amounts1 |
| | | | | | | | | | | |
| FX swaps | $ | 2,674 | | | $ | 5,119 | | | $ | 545,669 | | | $ | 3,134 | | | $ | 5,796 | | | $ | 586,020 | |
| Forwards | 805 | | | 609 | | | 310,880 | | | 603 | | | 569 | | | 197,278 | |
| Interest rate swaps | 128 | | | — | | | 34,272,592 | | | 25 | | | — | | | 2,114,412 | |
| Futures | — | | | 28 | | | 6,703,624 | | | — | | | 1,268 | | | 4,253,088 | |
| Total | $ | 3,607 | | | $ | 5,756 | | | $ | 41,832,765 | | | $ | 3,762 | | | $ | 7,633 | | | $ | 7,150,798 | |
____________________________________
1.Notional amounts represent the sum of gross long and short derivative contracts, an indication of the volume of the Company’s derivative activity, and do not represent anticipated losses.
Certain of the Company’s FX swaps are with Cantor. See Note 13—“Related Party Transactions” for additional information related to these transactions.
The replacement costs of contracts in a gain position were $3.6 million and $3.8 million, as of December 31, 2023 and 2022, respectively.
The following tables present information about the offsetting of derivative instruments as of December 31, 2023 and 2022 (in thousands):
| | | | | | | | | | | | | | | | | |
| December 31, 2023 |
| Gross Amounts | | Gross Amounts Offset | | Net Amounts Presented in the Statements of Financial Condition |
| Assets | | | | | |
| FX swaps | $ | 3,467 | | | $ | (793) | | | $ | 2,674 | |
| Forwards | 855 | | | (50) | | | 805 | |
| Interest rate swaps | 12,310 | | | (12,182) | | | 128 | |
| Futures | 62,693 | | | (62,693) | | | — | |
| Total derivative assets | $ | 79,325 | | | $ | (75,718) | | | $ | 3,607 | |
| Liabilities | | | | | |
| FX swaps | $ | 5,912 | | | $ | (793) | | | $ | 5,119 | |
| Forwards | 659 | | | (50) | | | 609 | |
| Futures | 62,721 | | | (62,693) | | | 28 | |
| Interest rate swaps | 12,182 | | | (12,182) | | | — | |
| Total derivative liabilities | $ | 81,474 | | | $ | (75,718) | | | $ | 5,756 | |
| | | | | | | | | | | | | | | | | |
| December 31, 2022 |
| Gross Amounts | | Gross Amounts Offset | | Net Amounts Presented in the Statements of Financial Condition |
| Assets | | | | | |
| | | | | |
| FX swaps | $ | 3,623 | | | $ | (489) | | | $ | 3,134 | |
| Forwards | 746 | | | (143) | | | 603 | |
| Interest rate swaps | 895 | | | (870) | | | 25 | |
| Futures | 64,769 | | | (64,769) | | | — | |
| Total derivative assets | $ | 70,033 | | | $ | (66,271) | | | $ | 3,762 | |
| Liabilities | | | | | |
| FX swaps | $ | 6,285 | | | $ | (489) | | | $ | 5,796 | |
| Futures | 66,037 | | | (64,769) | | | 1,268 | |
| Forwards | 712 | | | (143) | | | 569 | |
| Interest rate swaps | 870 | | | (870) | | | — | |
| Total derivative liabilities | $ | 73,904 | | | $ | (66,271) | | | $ | 7,633 | |
There were no additional balances in gross amounts not offset as of either December 31, 2023 or 2022.
The change in fair value of derivative contracts is reported as part of “Principal transactions” in the Company’s Consolidated Statements of Operations.
The table below summarizes gains and (losses) on derivative contracts for the years ended December 31, 2023, 2022 and 2021 (in thousands):
| | | | | | | | | | | | | | | | | | | | |
| | Year Ended December 31, 2023 |
| Derivative contract | | 2023 | | 2022 | | 2021 |
| Futures | | $ | 13,139 | | | $ | 16,388 | | | $ | 10,902 | |
| Interest rate swaps | | 3,454 | | | 25 | | | — | |
| FX swaps | | 2,619 | | | 2,466 | | | 182 | |
| FX/commodities options | | 230 | | | 331 | | | 225 | |
| Forwards | | — | | | — | | | (43) | |
| Gains, net | | $ | 19,442 | | | $ | 19,210 | | | $ | 11,266 | |
12. Fair Value of Financial Assets and Liabilities
Fair Value Measurements on a Recurring Basis
The following tables set forth by level within the fair value hierarchy financial assets and liabilities accounted for at fair value under U.S. GAAP guidance (in thousands):
| | | | | | | | | | | | | | | | | | | | | | | | | | | | | |
| Assets at Fair Value at December 31, 2023 |
| Level 1 | | Level 2 | | Level 3 | | Netting and Collateral | | Total |
| Financial instruments owned, at fair value - Domestic government debt | $ | 31,141 | | | $ | — | | | $ | — | | | $ | — | | | $ | 31,141 | |
| Financial instruments owned, at fair value - Foreign government debt | — | | | 14,164 | | | — | | | — | | | 14,164 | |
| Financial instruments owned, at fair value - Equities | 487 | | | — | | | — | | | — | | | 487 | |
| | | | | | | | | |
| | | | | | | | | |
| FX swaps | — | | | 3,467 | | | — | | | (793) | | | 2,674 | |
| Forwards | — | | | 855 | | | — | | | (50) | | | 805 | |
| Interest rate swaps | — | | | 12,310 | | | — | | | (12,182) | | | 128 | |
| Futures | — | | | 62,693 | | | — | | | (62,693) | | | — | |
| Total | $ | 31,628 | | | $ | 93,489 | | | $ | — | | | $ | (75,718) | | | $ | 49,399 | |
| | | | | | | | | | | | | | | | | | | | | | | | | | | | | |
| Liabilities at Fair Value at December 31, 2023 |
| Level 1 | | Level 2 | | Level 3 | | Netting and Collateral | | Total |
| FX swaps | $ | — | | | $ | 5,912 | | | $ | — | | | $ | (793) | | | $ | 5,119 | |
| Forwards | — | | | 659 | | | — | | | (50) | | | 609 | |
| Futures | — | | | 62,721 | | | — | | | (62,693) | | | 28 | |
| Interest rate swaps | — | | | 12,182 | | | — | | | (12,182) | | | — | |
| Contingent consideration | — | | | — | | | 11,929 | | | — | | | 11,929 | |
| Total | $ | — | | | $ | 81,474 | | | $ | 11,929 | | | $ | (75,718) | | | $ | 17,685 | |
| | | | | | | | | | | | | | | | | | | | | | | | | | | | | |
| Assets at Fair Value at December 31, 2022 |
| Level 1 | | Level 2 | | Level 3 | | Netting and Collateral | | Total |
| Financial instruments owned, at fair value - Domestic government debt | $ | 31,175 | | | $ | — | | | $ | — | | | $ | — | | | $ | 31,175 | |
| Financial instruments owned, at fair value - Foreign government debt | — | | | 7,678 | | | — | | | — | | | 7,678 | |
| Financial instruments owned, at fair value - Equities | 466 | | | — | | | — | | | — | | | 466 | |
| | | | | | | | | |
| | | | | | | | | |
| FX swaps | — | | | 3,623 | | | — | | | (489) | | | 3,134 | |
| Forwards | — | | | 746 | | | — | | | (143) | | | 603 | |
| Interest rate swaps | — | | | 895 | | | — | | | (870) | | | 25 | |
| Futures | — | | | 64,769 | | | — | | | (64,769) | | | — | |
| Total | $ | 31,641 | | | $ | 77,711 | | | $ | — | | | $ | (66,271) | | | $ | 43,081 | |
| | | | | | | | | | | | | | | | | | | | | | | | | | | | | |
| Liabilities at Fair Value at December 31, 2022 |
| Level 1 | | Level 2 | | Level 3 | | Netting and Collateral | | Total |
| | | | | | | | | |
| FX swaps | $ | — | | | $ | 6,285 | | | $ | — | | | $ | (489) | | | $ | 5,796 | |
| Futures | — | | | 66,037 | | | — | | | (64,769) | | | 1,268 | |
| Forwards | — | | | 712 | | | — | | | (143) | | | 569 | |
| Interest rate swaps | — | | | 870 | | | — | | | (870) | | | — | |
| Contingent consideration | — | | | — | | | 24,279 | | | — | | | 24,279 | |
| Total | $ | — | | | $ | 73,904 | | | $ | 24,279 | | | $ | (66,271) | | | $ | 31,912 | |
Level 3 Financial Liabilities
Changes in Level 3 liabilities measured at fair value on a recurring basis for the year ended December 31, 2023 were as follows (in thousands):
| | | | | | | | | | | | | | | | | | | | | | | | | | | | | | | | | | | | | | | | | | | | | | | | | | |
| | | | | | | | | | | | | | Unrealized (gains) losses for the period included in: |
| | Opening Balance as of January 1, 2023 | | Total realized and unrealized (gains) losses included in Net income (loss)1 | | Unrealized (gains) losses included in Other comprehensive income (loss)2 | | Purchases/ Issuances3 | | Sales/ Settlements | | Closing Balance at December 31, 2023 | | Net income (loss) on Level 3 Assets / Liabilities Outstanding at December 31, 2023 | | Other comprehensive income (loss) on Level 3 Assets / Liabilities Outstanding at December 31, 2023 |
| Liabilities | | | | | | | | | | | | | | | | |
| Accounts payable, accrued and other liabilities: | | | | | | | | | | | | | | | | |
| Contingent consideration | | $ | 24,279 | | | $ | 1,442 | | | $ | — | | | $ | 7,710 | | | $ | (21,502) | | | $ | 11,929 | | | $ | 835 | | | $ | — | |
_______________________________________
1.Realized and unrealized gains (losses) are reported in “Other income (loss),” in the Company’s Consolidated Statements of Operations.
2.Unrealized gains (losses) are reported in “Foreign currency translation adjustments,” in the Company’s Consolidated Statements of Comprehensive Income (Loss).
3.“Purchases/Issuances” includes a $2.2 million measurement period adjustment relating to the Trident Acquisition (see Note 16—“Goodwill and Other Intangible Assets, Net” for additional information).
Changes in Level 3 liabilities measured at fair value on a recurring basis for the year ended December 31, 2022 were as follows (in thousands):
| | | | | | | | | | | | | | | | | | | | | | | | | | | | | | | | | | | | | | | | | | | | | | | | | | |
| | | | | | | | | | | | | | Unrealized (gains) Losses for the period included in: |
| | Opening Balance as of January 1, 2022 | | Total realized and unrealized (gains) losses included in Net income (loss)1 | | Unrealized (gains) losses included in Other comprehensive income (loss)2 | | Purchases/ Issuances | | Sales/ Settlements | | Closing Balance at December 31, 2022 | | Net income (loss) on Level 3 Assets / Liabilities Outstanding at December 31, 2022 | | Other comprehensive income (loss) on Level 3 Assets / Liabilities Outstanding at December 31, 2022 |
| Liabilities | | | | | | | | | | | | | | | | |
| Accounts payable, accrued and other liabilities: | | | | | | | | | | | | | | | | |
| Contingent consideration | | $ | 29,756 | | | $ | 1,034 | | | $ | — | | | $ | — | | | $ | (6,511) | | | $ | 24,279 | | | $ | 1,034 | | | $ | — | |
_______________________________________
1.Realized and unrealized gains (losses) are reported in “Other expenses” and “Other income (loss),” as applicable, in the Company’s Consolidated Statements of Operations.
2.Unrealized gains (losses) are reported in “Foreign currency translation adjustments,” in the Company’s Consolidated Statements of Comprehensive Income (Loss).
Quantitative Information About Level 3 Fair Value Measurements on a Recurring Basis
The following tables present quantitative information about the significant unobservable inputs utilized by the Company in the fair value measurement of Level 3 liabilities measured at fair value on a recurring basis (in thousands):
| | | | | | | | | | | | | | | | | | | | | | | | | | | | | | | | | | | |
| Fair Value as of December 31, 2023 | | | | | | | | |
| Assets | | Liabilities | | Valuation Technique | | Unobservable Inputs | | Range | | Weighted Average |
| | | | | | | Discount rate1 | | 7.2%-9.2% | | 8.6% |
| Contingent consideration | $ | — | | | $ | 11,929 | | | Present value of expected payments | | Probability of meeting earnout and contingencies | | 20%-100% | | 86.5%2 |
_______________________________________
1.The discount rate is based on the Company’s calculated weighted-average cost of capital.
2.The probability of meeting the earnout targets was based on the acquirees’ projected future financial performance, including revenues.
| | | | | | | | | | | | | | | | | | | | | | | | | | | | | | | | | | | |
| Fair Value as of December 31, 2022 | | | | | | | | |
| Assets | | Liabilities | | Valuation Technique | | Unobservable Inputs | | Range | | Weighted Average |
| | | | | | | Discount rate1 | | 6.8%-10.2% | | 9.9% |
| Contingent consideration | $ | — | | | $ | 24,279 | | | Present value of expected payments | | Probability of meeting earnout and contingencies | | 5%-100% | | 71.2%2 |
_______________________________________
1.The discount rate is based on the Company’s calculated weighted-average cost of capital.
2.The probability of meeting the earnout targets was based on the acquirees’ projected future financial performance, including revenues.
Information About Uncertainty of Level 3 Fair Value Measurements
The significant unobservable inputs used in the fair value of the Company’s contingent consideration are the discount rate and forecasted financial information. Significant increases (decreases) in the discount rate would have resulted in a significantly lower (higher) fair value measurement. Significant increases (decreases) in the forecasted financial information
would have resulted in a significantly higher (lower) fair value measurement. As of December 31, 2023 and 2022, the present value of expected payments related to the Company’s contingent consideration was $11.9 million and $24.3 million, respectively. The undiscounted value of the payments, assuming that all contingencies are met, would be $18.6 million and $34.7 million as of December 31, 2023 and 2022, respectively.
Fair Value Measurements on a Non-Recurring Basis
Pursuant to the recognition and measurement guidance for equity investments, equity investments carried under the measurement alternative are remeasured at fair value on a non-recurring basis to reflect observable transactions which occurred during the period. The Company applied the measurement alternative to equity securities with the fair value of approximately $85.8 million and $83.8 million, which were included in “Other assets” in the Company’s Consolidated Statements of Financial Condition as of December 31, 2023 and 2022, respectively. These investments are classified within Level 2 in the fair value hierarchy, because their estimated fair value is based on valuation methods using the observable transaction price at the transaction date.
13. Related Party Transactions
In connection with the Corporate Conversion on July 1, 2023, the BGC Group Board and the Board of Directors of BGC Partners authorized the assumption of all agreements and arrangements between BGC Partners and any executive officer, director or affiliate of BGC Partners, with such modifications necessary to reflect the Corporate Conversion. Pursuant to the foregoing authorization, any existing agreements and arrangements between BGC Partners and any executive officer, director or affiliate of BGC Partners, were generally assumed unchanged other than making BGC Group a party thereto.
Service Agreements
Throughout Europe and Asia, the Company provides Cantor with administrative services, technology services and other support, for which it charges Cantor based on the cost of providing such services plus a mark-up, generally 7.5%. In the U.K., the Company provides these services to Cantor through Tower Bridge. The Company owns 52% of Tower Bridge and consolidates it, and Cantor owns 48%. Cantor’s interest in Tower Bridge is reflected as a component of “Noncontrolling interest in subsidiaries” in the Company’s Consolidated Statements of Financial Condition, and the portion of Tower Bridge’s income attributable to Cantor is included as part of “Net income (loss) attributable to noncontrolling interest in subsidiaries” in the Company’s Consolidated Statements of Operations. In the U.S., the Company provides Cantor with technology services, for which it charges Cantor based on the cost of providing such services.
The administrative services agreement provides that direct costs incurred are charged back to the service recipient. Additionally, the service recipient generally indemnifies the service provider for liabilities that it incurs arising from the provision of services, other than liabilities arising from fraud or willful misconduct of the service provider. In accordance with the administrative service agreement, the Company has not recognized any liabilities related to services provided to affiliates.
For the years ended December 31, 2023, 2022 and 2021, Cantor’s share of the net profit (loss) in Tower Bridge was $2.8 million, $0.7 million and $2.5 million, respectively. This net profit is included as part of “Net income (loss) attributable to noncontrolling interest in subsidiaries” in the Company’s Consolidated Statements of Operations.
On September 21, 2018, the Company entered into agreements to provide a guarantee and related obligation to Tower Bridge in connection with an office lease for the Company’s headquarters in London. The Company is obligated to guarantee the obligations of Tower Bridge in the event of certain defaults under the applicable lease and ancillary arrangements. In July 2018, the Audit Committee also authorized management of the Company to enter into similar guarantees or provide other forms of credit support to Tower Bridge or other affiliates of the Company from time to time in the future in similar circumstances and on similar terms and conditions.
For the years ended December 31, 2023, 2022 and 2021, the Company recognized related party revenues of $16.0 million, $14.7 million and $14.9 million, respectively, for the services provided to Cantor. These revenues are included as part of “Fees from related parties” in the Company’s Consolidated Statements of Operations.
In the U.S., Cantor and its affiliates provide the Company with administrative services and other support for which Cantor charges the Company based on the cost of providing such services. In connection with the services Cantor provides, the Company and Cantor entered into an administrative services agreement whereby certain employees of Cantor are deemed leased employees of the Company. For the years ended December 31, 2023, 2022 and 2021, the Company was charged $97.4 million, $84.9 million and $81.9 million, respectively, for the services provided by Cantor and its affiliates, of which $64.7 million, $59.2 million and $57.9 million, respectively, were to cover compensation to leased employees for the years ended December 31, 2023, 2022 and 2021. The fees charged by Cantor for administrative and support services, other than those to
cover the compensation costs of leased employees, are included as part of “Fees to related parties” in the Company’s Consolidated Statements of Operations. The fees charged by Cantor to cover the compensation costs of leased employees are included as part of “Compensation and employee benefits” in the Company’s Consolidated Statements of Operations.
In connection with the Corporate Conversion on July 1, 2023, BGC Group, Cantor and certain affiliates of Cantor entered into an Amended and Restated U.S. Master Administrative Services Agreement and an Amended and Restated U.K. Master Administrative Services Agreement.
Clearing Agreement with Cantor
The Company receives certain clearing services from Cantor pursuant to its clearing agreement. These clearing services are provided in exchange for payment by the Company of third-party clearing costs and allocated costs. The costs associated with these payments are included as part of “Fees to related parties” in the Company’s Consolidated Statements of Operations. The costs for these services are included as part of the charges to BGC for services provided by Cantor and its affiliates as discussed in “Service Agreements” above.
Purchase of Futures Exchange Group
On July 30, 2021, the Company completed the purchase of the Futures Exchange Group for a purchase price of $4.9 million at closing, plus the cash held at closing by the Futures Exchange Group, and an earn-out, only payable out of the Company’s portion of the profits of the Futures Exchange Group, capped at the amount Cantor contributed to the Futures Exchange Group prior to closing. The transaction has been accounted for as a transaction between entities under common control.
As part of the purchase of the Futures Exchange Group, Cantor has agreed to indemnify the Company for certain expenses arising at the Futures Exchange Group up to a maximum of $1.0 million. As of December 31, 2023 and 2022, the Company had recorded assets of $1.0 million and $1.0 million, respectively, in the Company’s Consolidated Statements of Financial Condition for this indemnity.
Newmark Spin-Off
The Separation and Distribution Agreement sets forth certain agreements among BGC, Cantor, Newmark and their respective subsidiaries.
As a result of the Separation, the limited partnership interests in Newmark Holdings were distributed to the holders of limited partnership interests in BGC Holdings, including Cantor, whereby each holder of BGC Holdings limited partnership interests at that time held a BGC Holdings limited partnership interest and a corresponding Newmark Holdings limited partnership interest, which is equal to a BGC Holdings limited partnership interest multiplied by the Contribution Ratio, divided by the Exchange Ratio. For additional information, see Note 2—“Limited Partnership Interests in BGC Holdings and Newmark Holdings.”
Subsequent to the Spin-Off, there were remaining partners who held limited partnership interests in BGC Holdings who are Newmark employees, and there are remaining partners who hold limited partnership interests in Newmark Holdings who are BGC employees. These limited partnership interests represent interests that were held prior to the Newmark IPO or were distributed in connection with the Separation. Following the Newmark IPO, employees of BGC and Newmark only receive limited partnership interests in BGC Holdings and Newmark Holdings, respectively. As a result of the Spin-Off, as the previous limited partnership interests in BGC Holdings held by Newmark employees and the existing limited partnership interests in Newmark Holdings held by BGC employees were/are exchanged/redeemed, the related capital is contributed to and from Cantor, respectively.
On November 30, 2018, BGC Partners caused its subsidiary, BGC Holdings, to distribute in the BGC Holdings Distribution pro rata all of the 1.5 million exchangeable interests of Newmark Holdings held by BGC Holdings immediately prior to the effective time of the BGC Holdings Distribution Date to its limited partners entitled to receive distributions on their BGC Holdings units who were holders of record of such units as of the Record Date (including Cantor and executive officers of BGC). The Newmark Holdings interests distributed to BGC Holdings partners in the BGC Holdings Distribution are exchangeable for shares of Newmark Class A common stock, and, in the case of the 0.4 million Newmark Holdings interests received by Cantor, also into shares of Newmark Class B common stock, at the current Exchange Ratio of 0.9231 shares of Newmark common stock per Newmark Holdings interest (subject to adjustment).
Prior to the Corporate Conversion, all BGC Holdings units held by employees of Newmark were redeemed or exchanged, in each case, for shares of BGC Class A common stock.
Clearing Capital Agreement with Cantor
In November 2008, the Company entered into a clearing capital agreement with Cantor to clear U.S. Treasury and U.S. government agency securities transactions on the Company’s behalf. In June 2020, this clearing capital agreement was amended to cover Cantor providing clearing services in all eligible financial products to the Company and not just U.S. Treasury and U.S. government agency securities. Pursuant to the terms of this agreement, so long as Cantor is providing clearing services to BGC, Cantor shall be entitled to request from the Company cash or other collateral acceptable to Cantor in the amount reasonably requested by Cantor under the clearing capital agreement or Cantor will post cash or other collateral on BGC’s behalf for a commercially reasonable charge. During the years ended December 31, 2023, 2022 and 2021, the Company was charged $2.2 million, $0.8 million and $0.7 million, respectively, by Cantor for the cash or other collateral posted by Cantor on BGC’s behalf. Cantor had not requested any cash or other property from the Company as collateral as of December 31, 2023.
Other Agreements with Cantor
The Company is authorized to enter into short-term arrangements with Cantor to cover any delivery failures in connection with U.S. Treasury securities transactions and to share equally in any net income resulting from such transactions, as well as any similar clearing and settlement issues. As of both December 31, 2023 and December 31, 2022, there were no Repurchase Agreements between the Company and Cantor.
As part of the Company’s cash management process, the Company may enter into tri-party Reverse Repurchase Agreements and other short-term investments, some of which may be with Cantor. As of December 31, 2023 and 2022, the Company had no Reverse Repurchase Agreements outstanding.
To more effectively manage the Company’s exposure to changes in FX rates, the Company and Cantor have agreed to jointly manage the exposure. As a result, the Company is authorized to divide the quarterly allocation of any profit or loss relating to FX currency hedging between the Company and Cantor. The amount allocated to each party is based on the total net exposure for the Company and Cantor. The ratio of gross exposures of the Company and Cantor is utilized to determine the shares of profit or loss allocated to each for the period. During the years ended December 31, 2023, 2022 and 2021, the Company recognized its share of FX gain of $1.6 million, loss of $0.1 million and gain of $0.5 million, respectively. These gains and losses are included as part of “Other expenses” in the Company’s Consolidated Statements of Operations.
Pursuant to the separation agreement relating to the Company’s acquisition of certain BGC businesses from Cantor in 2008, Cantor has a right, subject to certain conditions, to be the Company’s customer and to pay the lowest commissions paid by any other customer, whether by volume, dollar or other applicable measure. In addition, Cantor has an unlimited right to internally use market data from the Company without any cost. Any future related party transactions or arrangements between the Company and Cantor are subject to the prior approval by the Audit Committee. During the years ended December 31, 2023, 2022 and 2021, the Company recorded revenues from Cantor entities of $0.3 million, $0.3 million and $0.1 million, respectively, related to commissions paid to the Company by Cantor. These revenues are included as part of “Commissions” in the Company’s Consolidated Statements of Operations.
The Company and Cantor are authorized to utilize each other’s brokers to provide brokerage services for securities not brokered by such entity, so long as, unless otherwise agreed, such brokerage services were provided in the ordinary course and on terms no less favorable to the receiving party than such services are provided to typical third-party customers.
In August 2013, the Audit Committee authorized the Company to invest up to $350.0 million in an asset-backed commercial paper program for which certain Cantor entities serve as placement agent and referral agent. The program issues short-term notes to money market investors and is expected to be used by the Company from time to time as a liquidity management vehicle. The notes are backed by assets of highly rated banks. The Company is entitled to invest in the program so long as the program meets investment policy guidelines, including policies related to ratings. Cantor will earn a spread between the rate it receives from the short-term note issuer and the rate it pays to the Company on any investments in this program. This spread will be no greater than the spread earned by Cantor for placement of any other commercial paper note in the program. As of both December 31, 2023 and December 31, 2022, the Company did not have any investments in the program.
On June 5, 2015, BGC Partners entered into the Exchange Agreement with Cantor providing Cantor, CFGM and other Cantor affiliates entitled to hold BGC Class B common stock the right to exchange from time to time, on a one-to-one basis, subject to adjustment, up to an aggregate of 34.6 million shares of BGC Class A common stock then owned or subsequently acquired by such Cantor entities for up to an aggregate of 34.6 million shares of BGC Class B common stock. The Exchange Agreement enabled the Cantor entities to acquire the same number of shares of BGC Class B common stock that they were entitled to acquire, prior to the Corporate Conversion, without having to exchange Cantor units in BGC Holdings. In connection with the Corporate Conversion on July 1, 2023, the Exchange Agreement with Cantor terminated based on its own terms.
On July 1, 2023 as a result of the Corporate Conversion, the total outstanding 64.0 million Cantor units were converted into shares of BGC Class B common stock, subject to the terms and conditions of the Corporate Conversion Agreement,
provided that a portion of the 64.0 million shares of BGC Class B common stock issued to Cantor will convert into BGC Class A common stock in the event that BGC Group does not issue at least $75.0 million in shares of BGC Class A or B common stock in connection with certain acquisition transactions prior to the seventh anniversary of the Corporate Conversion.
As of December 31, 2023, Cantor and CFGM did not own any shares of BGC Class A common stock. As of December 31, 2023, Cantor and CFGM owned 93.3 million and 3.0 million shares of BGC Class B common stock, respectively.
On March 19, 2018, BGC Partners entered into the BGC Credit Agreement with Cantor. The BGC Credit Agreement provides for each party and certain of its subsidiaries to issue loans to the other party or any of its subsidiaries in the lender’s discretion in an aggregate principal amount up to $250.0 million outstanding at any time. The BGC Credit Agreement replaced the previous Credit Facility between BGC Partners and an affiliate of Cantor. On August 6, 2018, BGC Partners entered into an amendment to the BGC Credit Agreement, which increased the aggregate principal amount that could be loaned to the other party or any of its subsidiaries from $250.0 million to $400.0 million that can be outstanding at any time. On October 6, 2023, BGC Group assumed all rights and obligations of BGC Partners under the BGC Credit Agreement. The BGC Credit Agreement will mature on the earlier to occur of (a) March 19, 2024, after which the maturity date of the BGC Credit Agreement will continue to be extended for successive one-year periods unless prior written notice of non-extension is given by a lending party to a borrowing party at least six months in advance of such renewal date and (b) the termination of the BGC Credit Agreement by either party pursuant to its terms. The outstanding amounts under the BGC Credit Agreement will bear interest for any rate period at a per annum rate equal to the higher of BGC’s or Cantor’s short-term borrowing rate in effect at such time plus 1.00%. As of both December 31, 2023 and 2022, there were no borrowings by BGC or Cantor outstanding under this agreement. The Company did not record any interest expense related to the agreement for the years ended December 31, 2023, 2022, and 2021.
Receivables from and Payables to Related Broker-Dealers
Amounts due to or from Cantor and Freedom, one of the Company’s equity method investments, are for transactional revenues under a technology and services agreement with Freedom, as well as for open derivative contracts. These are included as part of “Receivables from broker-dealers, clearing organizations, customers and related broker-dealers” or “Payables to broker-dealers, clearing organizations, customers and related broker-dealers” in the Company’s Consolidated Statements of Financial Condition. As of both December 31, 2023 and 2022, the Company had receivables from Freedom of $1.4 million. As of December 31, 2023 and 2022, the Company had $2.7 million and $3.1 million, respectively, in receivables from Cantor related to open derivative contracts. As of December 31, 2023 and 2022, the Company had $4.9 million and $5.8 million, respectively, in payables to Cantor related to open derivative contracts. As of December 31, 2023, the Company had $0.8 million receivables from and payables to Cantor related to fails and pending trades. As of December 31, 2022, the Company did not have any receivables from and payables to Cantor related to fails and pending trades.
Loans, Forgivable Loans and Other Receivables from Employees and Partners, Net
The Company has entered into various agreements with certain BGC employees and, prior to the Corporate Conversion, partners whereby these individuals receive loans which may be either wholly or in part repaid from the distributions that the individuals receive on some or all of their LPUs in BGC Holdings and Newmark Holdings, prior to the Corporate Conversion, and by distributions that the individuals receive on some or all of their LPUs in Newmark Holdings and any dividends paid on participating RSUs and restricted stock awards, subsequent to the Corporate Conversion. Certain of these loans also may be either wholly or in part repaid from the proceeds of the sale of the BGC employees’ shares of BGC Class A common stock. In addition, certain loans may be forgiven over a period of time. The forgivable portion of these loans is recognized as compensation expense over the life of the loan. From time to time, the Company may also enter into agreements with employees to grant bonus and salary advances or other types of loans. These advances and loans are repayable in the timeframes outlined in the underlying agreements.
As of December 31, 2023 and 2022, the aggregate balance of employee loans, net, was $367.8 million and $319.6 million, respectively, and is included as “Loans, forgivable loans and other receivables from employees and partners, net” in the Company’s Consolidated Statements of Financial Condition. Compensation expense for the above-mentioned employee loans for the years ended December 31, 2023, 2022 and 2021 was $51.3 million, $49.5 million and $217.7 million, respectively. The compensation expense related to these employee loans is included as part of “Compensation and employee benefits” in the Company’s Consolidated Statements of Operations.
Interest income on the above-mentioned employee loans for the years ended December 31, 2023, 2022 and 2021 was $15.1 million, $7.5 million and $10.0 million, respectively. The interest income related to these employee loans is included as part of “Interest and dividend income” in the Company’s Consolidated Statements of Operations.
CEO Program and Other Transactions with CF&Co
As discussed in Note 7—“Stock Transactions and Unit Redemptions,” BGC Partners entered into the August 2022 Sales Agreement, and after the Corporate Conversion, BGC Group entered into the July 2023 Sales Agreement with CF&Co as the Company’s sales agent under the CEO Program. During both the years ended December 31, 2023 and 2022, the Company did not sell any shares of Class A common stock under its CEO Program. For the years ended December 31, 2023, 2022 and 2021, the Company was not charged for services provided by CF&Co related to the CEO Program with CF&Co. The net proceeds of any shares sold would be included as part of “Additional paid-in capital” in the Company’s Consolidated Statements of Financial Condition.
The Company has engaged CF&Co and its affiliates to act as financial advisors in connection with one or more third-party business combination transactions as requested by the Company on behalf of its affiliates from time to time on specified terms, conditions and fees. The Company may pay finders’, investment banking or financial advisory fees to broker-dealers, including, but not limited to, CF&Co and its affiliates, from time to time in connection with certain business combination transactions, and, in some cases, the Company may issue shares of BGC Class A common stock in full or partial payment of such fees.
On October 3, 2014, management was granted approval by the Board and Audit Committee to enter into stock loan transactions with CF&Co utilizing equities securities. Such stock loan transactions will bear market terms and rates. As of December 31, 2023 and 2022, the Company did not have any Securities loaned transactions with CF&Co. Any securities loaned transactions would be included in “Securities loaned” in the Company’s Consolidated Statements of Financial Condition.
On July 24, 2018, the Company issued an aggregate of $450.0 million principal amount of BGC Partners 5.375% Senior Notes. The BGC Partners 5.375% Senior Notes were general senior unsecured obligations of the Company. In connection with this issuance of the BGC Partners 5.375% Senior Notes, the Company recorded approximately $0.3 million in underwriting fees payable to CF&Co. The Company also paid CF&Co an advisory fee of $0.2 million in connection with the issuance. These fees were recorded as a deduction from the carrying amount of the debt liability, which was amortized as interest expense over the term of the notes. The BGC Partners 5.375% Senior Notes matured on July 24, 2023.
On September 27, 2019, the Company issued an aggregate of $300.0 million principal amount of BGC Partners 3.750% Senior Notes. In connection with this issuance of BGC Partners 3.750% Senior Notes, the Company recorded $0.2 million in underwriting fees payable to CF&Co. These fees were recorded as a deduction from the carrying amount of the debt liability, which is amortized as interest expense over the term of the notes.
On June 11, 2020, BGC Partners’ Board of Directors and its Audit Committee authorized a debt repurchase program for the repurchase by the Company of up to $50.0 million of Company Debt Securities, and on July 1, 2023, BGC Group’s Board of Directors and its Audit Committee authorized a debt repurchase program for the repurchase by the Company of up to $50.0 million of Company Debt Securities. Repurchases of Company Debt Securities, if any, are expected to reduce future cash interest payments, as well as future amounts due at maturity or upon redemption. Under the authorization, the Company may make repurchases of Company Debt Securities for cash from time to time in the open market or in privately negotiated transactions upon such terms and at such prices as management may determine. Additionally, the Company is authorized to make any such repurchases of Company Debt Securities through CF&Co (or its affiliates), in its capacity as agent or principal, or such other broker-dealers as management shall determine to utilize from time to time, and such repurchases shall be subject to brokerage commissions which are no higher than standard market commission rates. As of December 31, 2023, the Company had $50.0 million remaining under its debt repurchase authorization.
On July 10, 2020, the Company issued an aggregate of $300.0 million principal amount of BGC Partners 4.375% Senior Notes. In connection with this issuance of BGC Partners 4.375% Senior Notes, the Company recorded $0.2 million in underwriting fees payable to CF&Co. These fees were recorded as a deduction from the carrying amount of the debt liability, which is amortized as interest expense over the term of the notes. Cantor purchased $14.5 million of such senior notes and tendered such notes in the Exchange Offer in exchange for an equivalent amount of BGC Group 4.375% Senior Notes. Cantor holds such BGC Group 4.375% Senior Notes as of December 31, 2023.
On May 25, 2023, the Company issued an aggregate of $350.0 million principal amount of the BGC Partners 8.000% Senior Notes. In connection with this issuance of BGC Partners 8.000% Senior Notes, the Company paid $0.2 million in underwriting fees to CF&Co. These fees were recorded as a deduction from the carrying amount of the debt liability, which is amortized as interest expense over the term of the notes.
Cantor Rights to Purchase Cantor Units from BGC Holdings
Prior to the Corporate Conversion, Cantor had the right to purchase Cantor units from BGC Holdings upon redemption of non-exchangeable FPUs redeemed by BGC Holdings upon termination or bankruptcy of the Founding/Working Partner. In addition, where current, terminating, or terminated partners were permitted by the Company to exchange any portion of their
FPUs and Cantor consented to such exchangeability, the Company would offer to Cantor the opportunity for Cantor to purchase the same number of Cantor units in BGC Holdings at the price that Cantor would have paid for Cantor units had the Company redeemed the FPUs. If Cantor acquired any Cantor units as a result of the purchase or redemption by BGC Holdings of any FPUs, Cantor would be entitled to the benefits (including distributions) of such units it acquired from the date of termination or bankruptcy of the applicable Founding/Working Partner.
On March 31, 2021, Cantor purchased from BGC Holdings an aggregate of 1,149,684 Cantor units for aggregate consideration of $2,104,433 as a result of the redemption of 1,149,684 FPUs, and 1,618,376 Cantor units for aggregate consideration of $3,040,411 as a result of the exchange of 1,618,376 FPUs.
On October 28, 2021, Cantor purchased from BGC Holdings an aggregate of 460,929 Cantor units for an aggregate consideration of $715,605 as a result of the redemption of 460,929 FPUs, and 1,179,942 Cantor units for aggregate consideration of $2,033,838 as a result of the exchange of 1,179,942 FPUs.
On May 17, 2022, Cantor purchased from BGC Holdings an aggregate of 427,494 Cantor units for an aggregate consideration of $841,010 as a result of the redemption of 427,494 FPUs, and 52,681 Cantor units for an aggregate consideration of $105,867 as a result of the exchange of 52,681 FPUs.
On October 25, 2022, Cantor purchased from BGC Holdings an aggregate of 275,833 Cantor units for an aggregate consideration of $397,196 as a result of the redemption of 275,833 FPUs, and 77,507 Cantor units for aggregate consideration of $142,613 as a result of the exchange of 77,507 FPUs.
On April 16, 2023, Cantor purchased from BGC Holdings an aggregate of 533,757 Cantor units for an aggregate consideration of $1,051,080 as a result of the redemption of 533,757 FPUs, and 85,775 Cantor units for an aggregate consideration of $173,154 as a result of the exchange of 85,775 FPUs.
On June 30, 2023, Cantor purchased from BGC Holdings an aggregate of 5,425,209 Cantor units for an aggregate consideration of $9,715,772 as a result of the redemption of 5,425,209 FPUs, and 324,223 Cantor units for an aggregate consideration of $598,712 as a result of the exchange of 324,223 FPUs.
As of December 31, 2023, there were no FPUs in BGC Holdings remaining.
Cantor Aurel Revenue Sharing Agreement
On June 24, 2021, the Board and Audit Committee authorized the Company’s French subsidiary, Aurel BGC SAS, to enter into a revenue sharing agreement pursuant to which Cantor shall provide services to Aurel to support Aurel’s investment banking activities with respect to special purpose acquisition companies. The services provided by Cantor to Aurel in support of such SPAC Investment Banking Activities shall include referral of clients, structuring advice, financial advisory services, referral of investors, deal execution services, and other advisory services in support of Aurel’s SPAC Investment Banking Activities pursuant to its French investment services license. As compensation, Cantor shall receive a revenue share of 80% of Aurel’s net revenue attributable to SPAC Investment Banking Activities. The term of the revenue sharing agreement was for an initial period of 12 months, which automatically renews each year unless either party provides notice of termination at least three months prior to the anniversary. Aurel is also authorized to serve as bookrunner, underwriter or advisor in connection with French SPACs which are sponsored by Cantor at market rates for such services. For the years ended December 31, 2023 and 2022, Aurel had no revenue or fees payable to Cantor attributable to SPAC Investment Banking Activities. Any revenue or fees payable to Cantor attributable to SPAC Investment Banking Activities would be included as part of “Other revenues” and “Fees to related parties,” respectively, in the Company’s Consolidated Statements of Operations.
Transactions with Executive Officers and Directors
On September 21, 2023, Mr. Windeatt sold 136,891 shares of BGC Class A common stock to the Company. The sale price per share of $6.98 was the closing price of a share of BGC Class A common stock on September 21, 2023. The transaction was approved by the Audit Committee and the Compensation Committee of the Board and was made pursuant to the Company’s stock buyback authorization.
In connection with the Corporate Conversion, on June 2, 2023 Mr. Merkel sold 150,000 shares of Class A common stock to BGC Partners at $4.21 per share, the closing price of a share of Class A common stock on June 2, 2023. The transaction was approved by the Audit and Compensation Committees of the Board of BGC Partners and was made pursuant to BGC Partners’ stock buyback authorization.
In connection with the Corporate Conversion, on May 18, 2023, the BGC Partners Compensation Committee approved the redemption of all of the non-exchangeable BGC Holdings units held by Mr. Merkel at that time. On May 18, 2023, Mr. Merkel’s 148,146 NPSU-CVs, 33,585 PSU-CVs, and 74,896 PSUs were redeemed for zero and an aggregate of 256,627 shares
of Class A common stock were granted to Mr. Merkel, and 148,146 NPPSU-CVs with a total determination amount of $681,250 and 33,585 PPSU-CVs with a total determination amount of $162,500 were redeemed for an aggregate cash payment of $843,750. After deduction of shares of BGC Class A common stock to satisfy applicable tax withholding through the surrender of shares of BGC Class A common stock valued at $4.61 per share, Mr. Merkel received 196,525 net shares of Class A common stock.
Since Mr. Lutnick had previously repeatedly waived his rights under the Standing Policy, as of May 18, 2023 his rights had accumulated for 7,879,736 non-exchangeable PSUs, and 103,763 non-exchangeable PPSUs with a determination amount of $474,195. Due to the May 18, 2023 monetization of all of Mr. Merkel’s then-remaining non-exchangeable BGC Holdings units, on such date Mr. Lutnick received additional incremental monetization rights for his then-remaining 3,452,991 non-exchangeable PSUs, and 1,348,042 non-exchangeable PPSUs with a determination amount of $6,175,805.
In connection with the Corporate Conversion and as a result of the monetization event for Mr. Merkel, on May 18, 2023 Mr. Lutnick elected to exercise in full his monetization rights under the Standing Policy, which he had previously waived in prior years. All of the non-exchangeable BGC Holdings units that Mr. Lutnick held at that time were monetized as follows: 11,332,727 PSUs were redeemed for zero and 11,332,727 shares of Class A common stock were granted to Mr. Lutnick, and 1,451,805 PPSUs with an aggregate determination amount of $6,650,000 were redeemed for an aggregate cash payment of $6,650,000. After deduction of applicable tax withholding through the surrender of shares of BGC Class A common stock valued at $4.61 per share, Mr. Lutnick received 5,710,534 net shares of Class A common stock.
On May 18, 2023, Mr. Lutnick also exchanged his then-remaining 520,380 exchangeable PSUs for 520,380 shares of Class A common stock. After deduction of applicable tax withholding through the surrender of shares of Class A common stock valued at $4.61 per share, Mr. Lutnick received 232,610 net shares of Class A common stock. In addition, on May 18, 2023, Mr. Lutnick’s then-remaining 1,474,930 non-exchangeable HDUs were redeemed for a cash capital account payment of $9,148,000, $2.1 million of which was paid by BGC Partners with the remainder paid by Newmark. As a result of the various transactions on May 18, 2023 described above, on May 18, 2023, Mr. Lutnick no longer held any limited partnership units of BGC Holdings.
On April 18, 2023, Dr. Bell sold 21,786 shares of Class A common stock to the Company. The sale price per share of $4.59 was the closing price of a share of Class A common stock on April 18, 2023. The transaction was approved by the Audit Committee and the Compensation Committee of the Board and was made pursuant to the Company’s stock buyback authorization.
On March 14, 2022, the Compensation Committee of BGC Partners approved the grant of exchange rights to Mr. Windeatt with respect to 135,514 non-exchangeable BGC Holdings LPU-NEWs and 27,826 non-exchangeable PLPU-NEWs (at the average determination price of $4.84 per unit). On August 11, 2022, the Company repurchased 135,514 exchangeable BGC Holdings LPU-NEWs held by Mr. Windeatt at the price of $4.08 per unit, which was the closing price of the BGC Class A common stock on August 11, 2022, and redeemed 27,826 exchangeable PLPU-NEWs held by Mr. Windeatt for $134,678, less applicable taxes and withholdings.
On December 21, 2021, the Compensation Committee approved a monetization opportunity for Mr. Merkel. Effective December 21, 2021, 90,366 non-exchangeable BGC Holdings PSUs were redeemed for zero, 149,301 of Mr. Merkel’s non-exchangeable BGC Holdings PPSUs were redeemed for a cash payment of $555,990, and 90,366 shares of BGC Class A common stock were issued to Mr. Merkel.
On December 21, 2021, the Compensation Committee approved a monetization opportunity for Mr. Lutnick. Effective December 21, 2021, 1,939,896 of Mr. Lutnick’s non-exchangeable BGC Holdings PPSUs were redeemed for a payment of $10,851,803. Mr. Lutnick also elected to redeem all of his 425,766 exchangeable BGC Holdings PPSUs for a payment of $1,525,706. In connection with the foregoing, Mr. Lutnick’s 2,011,731 non-exchangeable BGC Holdings PSUs were redeemed for zero and 2,011,731 shares of BGC Class A common stock were issued to Mr. Lutnick, In addition, 376,651 H Units held by Mr. Lutnick were redeemed for 376,651 HDUs with a capital account of $2,339,003, and in connection with the redemption of these 376,651 H Units, 463,969 Preferred H Units were redeemed for $2,661,000 for taxes.
On June 28, 2021, (i) the Company exchanged 520,380 exchangeable LPUs held by Mr. Lutnick at the price of $5.86, which was the closing price of BGC Class A common stock on June 28, 2021, for 520,380 shares of BGC Class A common stock, less applicable taxes and withholdings, resulting in the delivery of 365,229 net shares of BGC Class A common stock to Mr. Lutnick, and in connection with the exchange of these 520,380 exchangeable LPUs, 425,765 exchangeable PLPUs were redeemed for a cash payment of $1,525,705 towards taxes; (ii) 88,636 non-exchangeable LPUs were redeemed for zero, and in connection therewith the Company issued Mr. Lutnick 88,636 shares of BGC Class A common stock, less applicable taxes and withholdings, resulting in the delivery of 41,464 net shares of BGC Class A common stock to Mr. Lutnick; and (iii) 1,131,774 H Units held by Mr. Lutnick were redeemed for 1,131,774 HDUs with a capital account of $7,017,000, and in connection with the redemption of these 1,131,774 H Units, 1,018,390 Preferred H Units were redeemed for $7,983,000 for taxes.
On April 28, 2021, the Compensation Committee approved an additional monetization opportunity for Mr. Merkel. Effective April 29, 2021, 108,350 of Mr. Merkel’s 273,612 non-exchangeable BGC Holdings PSUs were redeemed for zero, 101,358 of Mr. Merkel’s 250,659 non- exchangeable BGC Holdings PPSUs were redeemed for a cash payment of $575,687, and 108,350 shares of BGC Class A common stock were issued to Mr. Merkel. On April 29, 2021, the 108,350 shares of BGC Class A common stock were repurchased from Mr. Merkel at the closing price of BGC Class A common stock on that date, under the Company’s stock buyback program.
On April 8, 2021, the Compensation Committee approved the repurchase by the Company of the remaining 62,211 exchangeable BGC Holdings LPUs held by Mr. Windeatt that were granted exchangeability on March 2, 2020 at the price of $5.38, the closing price of BGC Class A common stock on April 8, 2020.
On April 8, 2021, the Compensation Committee approved the repurchase by the Company on April 23, 2021 of 123,713 exchangeable BGC Holdings LPU-NEWs held by Mr. Windeatt at the price of $5.65, which was the closing price of BGC Class A common stock on April 23, 2021, and the redemption of 28,477 exchangeable BGC Holdings PLPU-NEWs held by Mr. Windeatt for $178,266, less applicable taxes and withholdings.
On February 22, 2021, the Company granted Mr. Windeatt 123,713 exchange rights with respect to 123,713 non-exchangeable LPUs that were previously granted to Mr. Windeatt on February 22, 2019. The resulting 123,713 exchangeable LPUs were immediately exchangeable by Mr. Windeatt for an aggregate of 123,713 shares of BGC Class A common stock. The grant was approved by the Compensation Committee. Additionally, the Compensation Committee approved the right to exchange for cash 28,477 non-exchangeable PLPUs held by Mr. Windeatt, for a payment of $178,266 for taxes when the LPU units were exchanged.
Mr. Windeatt 2023 Deed of Amendment
On July 12, 2023, Mr. Windeatt executed the 2023 Deed of Amendment with the U.K. Partnership which amends his prior executed Deed of Adherence with the U.K. Partnership regarding the terms of his employment. Under the 2023 Deed of Amendment, the initial period of Mr. Windeatt’s membership in the U.K. Partnership was extended from September 30, 2025 to December 31, 2028. In addition, under the 2023 Deed of Amendment, commencing January 1, 2027, either party may terminate the Deed by giving written notice to the other party at least 24 months prior to the expiration of the initial period. Mr. Windeatt’s membership, unless terminated earlier in accordance with the terms of the Deed, will continue following December 31, 2028 on the same terms and conditions set forth in the Deed until written notice to terminate is provided and the 24 month notice period expires.
Pursuant to the 2023 Deed of Amendment, Mr. Windeatt is also entitled to an increase in drawings from an aggregate amount of £600,000 per year to an aggregate amount of £700,000 per year effective January 1, 2023, which shall be reviewed by the Compensation Committee annually. Mr. Windeatt is also eligible for additional allocations of the U.K. Partnership’s profits, subject to the approval of the Compensation Committee.
In connection and in consideration for Mr. Windeatt’s execution of the 2023 Deed of Amendment, on July 10, 2023 the Company approved accelerating the vesting of 720,509 of the Company’s RSUs held by Mr. Windeatt (calculated based upon the closing price of the Company’s Class A common stock on July 10, 2023 which was $4.45) and the vesting of $780,333 of the RSU Tax Account held by Mr. Windeatt. Such RSUs and RSU Tax Account amount vested on July 12, 2023, and the total value of this transaction was approximately $3,986,600.
Transactions with the Relief Fund
During the year ended December 31, 2015, the Company committed to make charitable contributions to the Cantor Fitzgerald Relief Fund in the amount of $40.0 million, which was included in “Other expenses” in the Company’s Consolidated Statements of Operations for the year ended December 31, 2015 and “Accounts payable, accrued and other liabilities” in the Company’s Consolidated Statements of Financial Condition. The Company fully paid the $40.0 million commitment during the third quarter of 2022.
As of December 31, 2023 and 2022, the Company had an additional liability to the Cantor Fitzgerald Relief Fund and The Cantor Foundation (UK) for $12.7 million and $9.2 million, respectively, which included $6.7 million and $6.4 million of additional expense taken in September 2023 and 2022, respectively, above the original $40.0 million commitment.
Other Transactions
As of December 31, 2021, BGC recognized $8.3 million payable to Newmark, which was included as part of “Payables to related parties” and “Accounts payable, accrued and other liabilities,” in the Company’s Consolidated Statements of Financial Condition. The payable was a result of taxes paid by Newmark on its share of taxable income which were included
as part of the Company’s consolidated tax return in the periods prior to the Spin-Off. BGC repaid the $8.3 million tax payment to Newmark during the first three months ended March 31, 2022.
The Company was authorized to enter into loans, investments or other credit support arrangements for Aqua, an alternative electronic trading platform that offered new pools of block liquidity to the global equities markets; such arrangements were proportionally and on the same terms as similar arrangements between Aqua and Cantor. On February 15, 2022 and February 25, 2021, the Board and Audit Committee increased the authorized amount by an additional $1.0 million and $1.0 million, respectively, to an aggregate of $21.2 million. The Company had been further authorized to provide counterparty or similar guarantees on behalf of Aqua from time to time, provided that liability for any such guarantees, as well as similar guarantees provided by Cantor, would be shared proportionally with Cantor. Aqua was 51% owned by Cantor and 49% owned by the Company. Aqua was accounted for under the equity method. The Company did not make any contributions to Aqua during the year ended December 31, 2023. During the year ended December 31, 2022, the Company made $0.6 million in contributions to Aqua. These contributions are recorded as part of “Investments” in the Company’s Consolidated Statements of Financial Condition.
The Company had also entered into a subordinated loan agreement with Aqua, whereby the Company loaned Aqua the principal sum of $1.0 million. The scheduled maturity date on the subordinated loan was September 1, 2024. The loan to Aqua was recorded as part of “Receivables from related parties” in the Company’s Consolidated Statements of Financial Condition. The Company did not recognize any interest income on the subordinated loan subsequent to it being designated as a non-accrual loan in November 2022. As of December 31, 2022, the Company wrote off $0.6 million of the subordinated loan, which was recorded as part of “Other expenses” on the Company’s Consolidated Statements of Operations. During the fourth quarter of 2023, the Company received cash payment fully satisfying the remaining subordinated loan receivable of $0.4 million.
On October 25, 2016, the Board and Audit Committee authorized the purchase of 9,000 Class B Units of Lucera, representing all of the issued and outstanding Class B Units of Lucera not already owned by the Company. On November 4, 2016, the Company completed this transaction. As a result of this transaction, the Company owns 100% of the ownership interests in Lucera.
In the purchase agreement by which the Company acquired Cantor’s remaining interest in Lucera, Cantor agreed, subject to certain exceptions, not to solicit certain senior executives of Lucera’s business and was granted the right to be a customer of Lucera’s businesses on the best terms made available to any other customer.
The aggregate purchase price paid by the Company to Cantor consisted of approximately $24.2 million in cash plus a $4.8 million post-closing adjustment determined after closing based on netting Lucera’s expenses paid by Cantor after May 1, 2016 against accounts receivable owed to Lucera by Cantor for access to Lucera’s business from May 1, 2016 through the closing date. The Company previously had a 20% ownership interest in Lucera and accounted for its investment using the equity method. The purchase has been accounted for as a transaction between entities under common control. During the years ended December 31, 2023, 2022 and 2021, Lucera recognized nil, nil and $0.2 million in related party revenues from Cantor, respectively. These revenues are included in “Data, network and post-trade” in the Company’s Consolidated Statements of Operations.
The Company periodically acts as an intermediary to administer payments on behalf of related parties.
BGC Sublease From Newmark
In May 2020, BGC U.S. OpCo entered into an arrangement to sublease excess space from RKF Retail Holdings LLC, a subsidiary of Newmark, which sublease was approved by the Audit Committee. The deal was a one-year sublease of approximately 21,000 rentable square feet in New York City. Under the terms of the sublease, BGC U.S. OpCo paid a fixed rent amount of $1.1 million in addition to all operating and tax expenses attributable to the lease. In May 2021, the sublease was amended to provide for a rate of $15 thousand per month based on the size of utilized space, with terms extending on a month-to-month basis, and expiring on December 31, 2021. In connection with the sublease, BGC U.S. OpCo paid $0.5 million for the year ended December 31, 2021.
14. Investments
Equity Method Investments and Investments Carried Under the Measurement Alternative
| | | | | | | | | | | | | | | | | |
| (in thousands) | Percent Ownership1 | | December 31, 2023 | | December 31, 2022 |
| Advanced Markets Holdings | 25% | | $ | 4,481 | | | $ | 5,090 | |
| China Credit BGC Money Broking Company Limited | 33% | | 21,277 | | | 21,104 | |
| Freedom International Brokerage | 45% | | 9,507 | | | 9,659 | |
| Other | | | 2,857 | | | 2,530 | |
| Equity method investments | | | $ | 38,122 | | | $ | 38,383 | |
| Investments carried under measurement alternative | | | 192 | | | 192 | |
| Total equity method and investments carried under measurement alternative | | | $ | 38,314 | | | $ | 38,575 | |
_______________________________________
1Represents the Company’s voting interest in the equity method investment as of December 31, 2023 and 2022.
The carrying value of the Company’s equity method investments was $38.1 million and $38.4 million as of December 31, 2023 and 2022, respectively, and is included in “Investments” in the Company’s Consolidated Statements of Financial Condition.
The Company recognized gains of $9.2 million, $10.9 million and $6.7 million related to its equity method investments for the years ended December 31, 2023, 2022 and 2021, respectively. The Company’s share of the net gains or losses is reflected in “Gains (losses) on equity method investments” in the Company’s Consolidated Statements of Operations.
For the years ended December 31, 2023, 2022 and 2021, the Company did not recognize impairment charges of existing equity method investments, however, it wrote off a portion of a subordinated loan to an equity method investee in the year of 2022 (see “Investments in VIEs” within this note for more information). During the years ended December 31, 2023 and 2022, the Company did not sell any equity method investments. The Company sold part of an equity method investment with a fair value of $3.8 million during the year ended December 31, 2021.
Summarized financial information for the Company’s equity method investments is as follows (in thousands):
| | | | | | | | | | | | | | | | | |
| Year Ended December 31, |
| 2023 | | 2022 | | 2021 |
| Statements of operations: | | | | | |
| Total revenues | $ | 111,242 | | | $ | 125,405 | | | $ | 108,458 | |
| Total expenses | 84,216 | | | 88,050 | | | 82,581 | |
| Income before income taxes | $ | 27,026 | | | $ | 37,355 | | | $ | 25,877 | |
| | | | | | | | | | | |
| December 31, |
| 2023 | | 2022 |
| Statements of financial condition: | | | |
| Cash and cash equivalents | $ | 79,440 | | | $ | 82,725 | |
| Fixed assets, net | 1,900 | | | 1,848 | |
| Other assets | 51,336 | | | 54,744 | |
| Total assets | $ | 132,676 | | | $ | 139,317 | |
| Payables to related parties | — | | | — | |
| Other liabilities | 81,898 | | | 78,740 | |
| Total partners’ capital | 50,779 | | | 60,577 | |
| Total liabilities and partners’ capital | $ | 132,677 | | | $ | 139,317 | |
See Note 13—“Related Party Transactions” for information regarding related party transactions with unconsolidated entities included in the Company’s Consolidated Financial Statements.
Investments Carried Under Measurement Alternative
The Company has acquired equity investments for which it did not have the ability to exert significant influence over operating and financial policies of the investees. These investments are accounted for using the measurement alternative in accordance with the guidance on recognition and measurement.
The carrying value of these investments as of both December 31, 2023 and 2022 was $0.2 million, and they are included in “Investments” in the Company’s Consolidated Statements of Financial Condition. The Company did not recognize any gains, losses, or impairments relating to investments carried under the measurement alternative for the years ended December 31, 2023, 2022 and 2021.
In addition, as of December 31, 2023 and 2022, the Company owns membership shares, which are included in “Other assets” in the Company’s Consolidated Statements of Financial Condition. These equity investments are accounted for using the measurement alternative in accordance with the guidance on recognition and measurement. The Company recognized $1.9 million of unrealized gains, $1.8 million of unrealized gains, and $0.1 million of unrealized losses to reflect observable transactions for these shares during the years ended December 31, 2023, 2022, and 2021, respectively.
Investments in VIEs
Certain of the Company’s equity method investments are considered VIEs, as defined under the accounting guidance for consolidation. The Company is not considered the primary beneficiary of and therefore does not consolidate these VIEs. The Company’s involvement with such entities is in the form of direct equity interests and related agreements. The Company’s maximum exposure to loss with respect to the VIEs is its investment in such entities as well as a credit facility and a subordinated loan.
The following table sets forth the Company’s investment in its unconsolidated VIEs and the maximum exposure to loss with respect to such entities (in thousands).
| | | | | | | | | | | | | | | | | | | | | | | |
| December 31, 2023 | | December 31, 2022 |
| Investment | | Maximum Exposure to Loss | | Investment | | Maximum Exposure to Loss |
Variable interest entities1 | $ | 2,857 | | | $ | 2,857 | | | $ | 2,530 | | | $ | 2,959 | |
__________________
1The Company’s maximum exposure to loss with respect to its unconsolidated VIEs includes the sum of its equity investments. The Company has entered into a subordinated loan agreement with Aqua, whereby the Company agreed to lend the principal sum of $1.0 million. The Company did not recognize any interest income on the subordinated loan subsequent to being designated as a non-accrual loan in November 2022. As of December 31, 2022, the Company had written off $0.6 million of the subordinated loan, which was recorded as part of “Other expenses” on the Company’s Consolidated Statements of Operations. As of December 31, 2023, the Company had received cash payment fully satisfying the remaining subordinated loan receivable of $0.4 million.
Consolidated VIE
The Company invested in a limited liability company that is focused on developing a proprietary trading technology. The limited liability company is a VIE, and it was determined that the Company is the primary beneficiary of this VIE because the Company was the provider of the majority of this VIE’s start-up capital and has the power to direct the activities of this VIE that most significantly impact its economic performance, primarily through its voting percentage and consent rights on the activities that would most significantly influence the entity. The consolidated VIE had total assets of $9.5 million and $9.2 million as of December 31, 2023 and 2022, respectively, which primarily consisted of clearing margin. There were no material restrictions on the consolidated VIE’s assets. The consolidated VIE had total liabilities of $1.2 million and $1.4 million as of December 31, 2023 and 2022, respectively. The Company’s exposure to economic loss on this VIE was $5.7 million and $5.5 million as of December 31, 2023 and 2022, respectively.
15. Fixed Assets, Net
Fixed assets, net consisted of the following (in thousands):
| | | | | | | | | | | |
| December 31, 2023 | | December 31, 2022 |
| Computer and communications equipment | $ | 103,621 | | | $ | 95,730 | |
| Software, including software development costs | 360,047 | | | 320,275 | |
| Leasehold improvements and other fixed assets | 99,034 | | | 94,875 | |
| 562,702 | | | 510,880 | |
| Less: accumulated depreciation and amortization | (384,402) | | | (327,402) | |
| Fixed assets, net | $ | 178,300 | | | $ | 183,478 | |
Depreciation expense was $21.0 million, $22.3 million and $23.7 million for the years ended December 31, 2023, 2022 and 2021, respectively. Depreciation is included as part of “Occupancy and equipment” in the Company’s Consolidated Statements of Operations.
The Company has approximately $5.9 million and $5.8 million of asset retirement obligations related to certain of its leasehold improvements as of December 31, 2023 and 2022, respectively. The associated asset retirement cost is capitalized as part of the carrying amount of the long-lived asset. The liability is discounted and accretion expense is recognized using the credit adjusted risk-free interest rate in effect when the liability was initially recognized.
For the years ended December 31, 2023, 2022 and 2021 software development costs totaling $45.0 million, $48.2 million, and $43.2 million, respectively, were capitalized. Amortization of software development costs totaled $43.3 million, $37.1 million and $34.9 million for the years ended December 31, 2023, 2022 and 2021, respectively. Amortization of software development costs is included as part of “Occupancy and equipment” in the Company’s Consolidated Statements of Operations.
Impairment charges of $3.1 million, $6.1 million and $11.1 million were recorded for the years ended December 31, 2023, 2022 and 2021, respectively, related to the evaluation of capitalized software projects for future benefit and for fixed assets no longer in service. Impairment charges related to capitalized software and fixed assets are reflected in “Occupancy and equipment” in the Company’s Consolidated Statements of Operations.
16. Goodwill and Other Intangible Assets, Net
The changes in the carrying amount of goodwill for the years ended December 31, 2023 and 2022 were as follows (in thousands):
| | | | | |
| Goodwill |
| Balance at December 31, 2021 | $ | 486,919 | |
| |
| |
Disposal of Business | (842) | |
| Cumulative translation adjustment | 508 | |
| Balance at December 31, 2022 | $ | 486,585 | |
| |
Acquisitions | 19,901 | |
| |
Measurement period adjustments | (1,493) | |
| Cumulative translation adjustment | 1,351 | |
| Balance at December 31, 2023 | $ | 506,344 | |
For additional information on Goodwill, see Note 4—“Acquisitions.”
The Company completed its annual goodwill impairment testing during the fourth quarters of 2023 and 2022, respectively, which did not result in any goodwill impairment. See Note 3—“Summary of Significant Accounting Policies” for more information.
Other intangible assets consisted of the following (in thousands, except weighted-average remaining life):
| | | | | | | | | | | | | | | | | | | | | | | |
| December 31, 2023 |
| Gross Amount | | Accumulated Amortization | | Net Carrying Amount | | Weighted- Average Remaining Life (Years) |
| Definite life intangible assets: | | | | | | | |
| Customer-related | $ | 210,655 | | | $ | 97,401 | | | $ | 113,254 | | | 9.7 |
| Technology | 23,997 | | | 23,997 | | | — | | | N/A |
| Noncompete agreements | 20,892 | | | 19,322 | | | 1,570 | | | 2.2 |
| Patents | 11,950 | | | 10,703 | | | 1,247 | | | 2.9 |
| All other | 20,325 | | | 7,364 | | | 12,961 | | | 10.3 |
| Total definite life intangible assets | 287,819 | | | 158,787 | | | 129,032 | | | 9.6 |
| Indefinite life intangible assets: | | | | | | | |
| Trade names | 79,570 | | | — | | | 79,570 | | | N/A |
| Licenses | 2,229 | | | — | | | 2,229 | | | N/A |
| Domain name | 454 | | | — | | | 454 | | | N/A |
| Total indefinite life intangible assets | 82,253 | | | — | | | 82,253 | | | N/A |
| Total | $ | 370,072 | | | $ | 158,787 | | | $ | 211,285 | | | |
| | | | | | | | | | | | | | | | | | | | | | | |
| December 31, 2022 |
| Gross Amount | | Accumulated Amortization | | Net Carrying Amount | | Weighted- Average Remaining Life (Years) |
| Definite life intangible assets: | | | | | | | |
| Customer-related | $ | 173,436 | | | $ | 74,337 | | | $ | 99,099 | | | 9.3 |
| Technology | 23,997 | | | 23,997 | | | — | | | N/A |
| Noncompete agreements | 19,818 | | | 19,078 | | | 740 | | | 3.9 |
| Patents | 11,473 | | | 10,430 | | | 1,043 | | | 3.1 |
| All other | 17,035 | | | 7,442 | | | 9,593 | | | 8.7 |
| Total definite life intangible assets | 245,759 | | | 135,284 | | | 110,475 | | | 9.2 |
| Indefinite life intangible assets: | | | | | | | |
| Trade names | 79,570 | | | — | | | 79,570 | | | N/A |
| Licenses | 2,284 | | | — | | | 2,284 | | | N/A |
| Domain name | 454 | | | — | | | 454 | | | N/A |
| Total indefinite life intangible assets | 82,308 | | | — | | | 82,308 | | | N/A |
| Total | $ | 328,067 | | | $ | 135,284 | | | $ | 192,783 | | | |
Intangible amortization expense was $16.0 million, $15.7 million and $23.3 million for the years ended December 31, 2023, 2022 and 2021, respectively. Intangible amortization is included as part of “Other expenses” in the Company’s Consolidated Statements of Operations.
The Company completed its annual intangible impairment testing during the fourth quarter of 2023. There were no impairment charges for the Company’s definite and indefinite life intangibles for the years ended December 31, 2023, 2022 and 2021. See Note 3—“Summary of Significant Accounting Policies” for more information.
The estimated future amortization expense of definite life intangible assets as of December 31, 2023 is as follows (in millions):
| | | | | |
| 2024 | $ | 18.1 | |
| 2025 | 17.4 | |
| 2026 | 16.9 | |
| 2027 | 12.7 | |
| 2028 | 12.0 | |
| 2029 and thereafter | 51.9 | |
| Total | $ | 129.0 | |
17. Notes Payable, Other and Short-Term Borrowings
Notes payable, other and short-term borrowings consisted of the following (in thousands):
| | | | | | | | | | | |
| December 31, 2023 | | December 31, 2022 |
| Unsecured senior revolving credit agreement | $ | 239,180 | | | $ | — | |
| | | |
BGC Partners 5.375% Senior Notes due July 24, 2023 | — | | | 449,243 | |
BGC Group 3.750% Senior Notes due October 1, 2024 | 254,814 | | | — | |
BGC Partners 3.750% Senior Notes due October 1, 2024 | 44,383 | | | 298,558 | |
BGC Group 4.375% Senior Notes due December 15, 2025 | 286,729 | | | — | |
BGC Partners 4.375% Senior Notes due December 15, 2025 | 11,800 | | | 298,165 | |
BGC Group 8.000% Senior Notes due May 25, 2028 | 343,852 | | | — | |
BGC Partners 8.000% Senior Notes due May 25, 2028 | 2,748 | | | — | |
| Collateralized borrowings | — | | | 3,251 | |
Total Notes payable and other borrowings1 | 1,183,506 | | | 1,049,217 | |
| Short-term borrowings | — | | | 1,917 | |
| Total Notes payable, other and short-term borrowings | $ | 1,183,506 | | | $ | 1,051,134 | |
______________________________________
1The Company was in compliance with all debt covenants, as applicable, as of December 31, 2023.
Exchange Offer and Market-Making Registration Statement
On October 6, 2023, BGC Group completed the Exchange Offer, in which BGC Group offered to exchange the BGC Partners Notes for new notes to be issued by BGC Group with the same respective interest rates, maturity dates and substantially identical terms as the tendered notes, and cash. In connection with the Exchange Offer, and on behalf of BGC Partners, BGC Group also solicited consents from (i) holders of the BGC Partners Notes to certain proposed amendments to the indenture and supplemental indentures pursuant to which such BGC Partners Notes were issued to, among other things, eliminate certain affirmative and restrictive covenants and events of default, including the “Change of Control” provisions described below, which had applied to each series of the BGC Partners Notes, and (ii) from holders of the BGC Partners 8.000% Senior Notes to amend the registration rights agreement relating thereto to terminate such agreement. As of September 19, 2023, the requisite note holder consents were received to adopt the proposed indenture amendments and terminate the registration rights agreement relating to the BGC Partners 8.000% Senior Notes. In connection with the October 6, 2023 closing of the Exchange Offer, (i) $255.5 million aggregate principal amount of BGC Partners 3.750% Senior Notes were exchanged for BGC Group 3.750% Senior Notes and subsequently canceled, $288.2 million aggregate principal amount of BGC Partners 4.375% Senior Notes were exchanged for BGC Group 4.375% Senior Notes and subsequently cancelled, $347.2 million aggregate principal amount of BGC Partners 8.000% Senior Notes were exchanged for BGC Group 8.000% Senior Notes and subsequently cancelled, and equivalent aggregate principal amounts of BGC Group 3.750% Senior Notes, BGC Group 4.375% Senior Notes and BGC Group 8.000% Senior Notes, respectively, were issued; (ii) the indenture and supplemental indentures relating to the BGC Partners 3.750% Senior Notes, the BGC Partners 4.375% Senior Notes and the BGC Partners 8.000% Senior Notes were amended as proposed; and (iii) the registration rights agreement relating to the BGC Partners 8.000% Senior Notes was terminated. Issuance costs related to the Exchange Offer of $0.9 million are amortized as interest expense and the carrying value of the BGC Group 3.750% Senior Notes, the BGC Group 4.375% Senior Notes, and the BGC Group 8.000% Senior Notes will accrete up to the face amount over the term of the notes.
On October 19, 2023, the Company filed a resale registration statement on Form S-3 pursuant to which CF&Co may make offers and sales of the BGC Group 3.750% Senior Notes, the BGC Group 4.375% Senior Notes and the BGC Group 8.000% Senior Notes in connection with ongoing market-making transactions which may occur from time to time. Such market-making transactions in these securities may occur in the open market or may be privately negotiated at prevailing market prices at a time of resale or at related or negotiated prices. Neither CF&Co, nor any other of the Company’s affiliates, has any obligation to make a market for the Company’s securities, and CF&Co or any such other affiliate may discontinue market-making activities at any time without notice.
Unsecured Senior Revolving Credit Agreement
On November 28, 2018, BGC Partners entered into the Revolving Credit Agreement with Bank of America, N.A., as administrative agent, and a syndicate of lenders, which replaced the previously existing committed unsecured senior revolving credit agreement. The maturity date of the Revolving Credit Agreement was November 28, 2020, and the maximum revolving loan balance was $350.0 million. Borrowings under this Revolving Credit Agreement bore interest at either LIBOR or a defined base rate plus additional margin. On December 11, 2019, BGC Partners entered into an amendment to the Revolving Credit Agreement. Pursuant to the amendment, the maturity date was extended to February 26, 2021. On February 26, 2020, BGC Partners entered into a second amendment to the Revolving Credit Agreement, pursuant to which, the maturity date was extended by two years to February 26, 2023. There was no change to the interest rate or the maximum revolving loan balance. On March 10, 2022, BGC Partners entered into an amendment and restatement of the senior unsecured revolving credit agreement, pursuant to which the maturity date was extended to March 10, 2025, the size of the credit facility was increased to $375.0 million, and borrowings under this agreement bear interest based on either SOFR or a defined base rate plus additional margin. On October 6, 2023, the Revolving Credit Agreement was amended to exclude the BGC Partners Notes from the restrictive covenant in the Revolving Credit Agreement limiting the indebtedness of subsidiaries, and BGC Group assumed all of the rights and obligations of BGC Partners under the Revolving Credit Agreement and has become the borrower thereunder.
As of December 31, 2023, there were $239.2 million borrowings outstanding, net of deferred financing costs of $0.8 million under the Revolving Credit Agreement. As of December 31, 2022, there were no borrowings outstanding under the Revolving Credit Agreement. BGC Group recorded interest expense related to the Revolving Credit Agreement of $4.4 million for the year ended December 31, 2023. BGC Group did not record any interest expense related to the Revolving Credit Agreement for the years ended December 31, 2022 and 2021. BGC Partners recorded interest expense related to the Revolving Credit Agreement of $6.9 million, $2.3 million and $3.6 million for the years ended December 31, 2023, 2022 and 2021, respectively.
Senior Notes
The BGC Group Notes and BGC Partners Notes are recorded at amortized cost. The carrying amounts and estimated fair values of the BGC Group Notes and BGC Partners Notes were as follows (in thousands):
| | | | | | | | | | | | | | | | | | | | | | | |
| December 31, 2023 | | December 31, 2022 |
| Carrying Amount | | Fair Value | | Carrying Amount | | Fair Value |
| | | | | | | |
BGC Partners 5.375% Senior Notes due July 24, 2023 | $ | — | | | $ | — | | | $ | 449,243 | | | $ | 449,007 | |
BGC Group 3.750% Senior Notes due October 1, 2024 | 254,814 | | | 249,722 | | | — | | | — | |
BGC Partners 3.750% Senior Notes due October 1, 2024 | 44,383 | | | 43,464 | | | 298,558 | | | 286,894 | |
BGC Group 4.375% Senior Notes due December 15, 2025 | 286,729 | | | 276,569 | | | — | | | — | |
BGC Partners 4.375% Senior Notes due December 15, 2025 | 11,800 | | | 11,371 | | | 298,165 | | | 281,114 | |
BGC Group 8.000% Senior Notes due May 25, 2028 | 343,852 | | | 363,274 | | | — | | | — | |
BGC Partners 8.000% Senior Notes due May 25, 2028 | 2,748 | | | 2,901 | | | — | | | — | |
| Total | $ | 944,326 | | | $ | 947,301 | | | $ | 1,045,966 | | | $ | 1,017,015 | |
The fair values of the BGC Group Notes and BGC Partners Notes were determined using observable market prices as these securities are traded, and based on whether they are deemed to be actively traded, the BGC Partners 5.375% Senior Notes, the BGC Group 3.750% Senior Notes, the BGC Partners 3.750% Senior Notes, the BGC Group 4.375% Senior Notes, the BGC Partners 4.375% Senior Notes, the BGC Group 8.000% Senior Notes, and the BGC Partners 8.000% Senior Notes are considered Level 2 within the fair value hierarchy.
5.375% Senior Notes
On July 24, 2018, BGC Partners issued an aggregate of $450.0 million principal amount of BGC Partners 5.375% Senior Notes. The BGC Partners 5.375% Senior Notes were general senior unsecured obligations of BGC Partners. The BGC Partners 5.375% Senior Notes bore interest at a rate of 5.375% per year, payable in cash on January 24 and July 24 of each year, commencing January 24, 2019. The BGC Partners 5.375% Senior Notes matured on July 24, 2023. Prior to maturity, BGC Partners was able to redeem some or all of the BGC Partners 5.375% Senior Notes at any time or from time to time for cash at certain “make-whole” redemption prices (as set forth in the supplemental indenture related to the BGC Partners 5.375% Senior Notes). If a “Change of Control Triggering Event” (as defined in the supplemental indenture governing the BGC Partners 5.375% Senior Notes) occurred, holders could have required BGC Partners to purchase all or a portion of their notes for cash at a price equal to 101% of the principal amount of the notes to be purchased plus any accrued and unpaid interest to, but excluding, the purchase date. The initial carrying value of the BGC Partners 5.375% Senior Notes was $444.2 million, net of the discount and debt issuance costs of $5.8 million. The issuance costs were amortized as interest expense and the carrying value of the BGC Partners 5.375% Senior Notes accreted up to the face amount over the term of the notes. On July 24, 2023, BGC Partners repaid the principal plus accrued interest on the BGC Partners 5.375% Senior Notes. BGC Partners recorded interest expense related to the BGC Partners 5.375% Senior Notes of $14.5 million, $25.5 million and $25.5 million for the years ended December 31, 2023, 2022 and 2021, respectively.
3.750% Senior Notes
On September 27, 2019, BGC Partners issued an aggregate of $300.0 million principal amount of BGC Partners 3.750% Senior Notes. The BGC Partners 3.750% Senior Notes are general unsecured obligations of BGC Partners. The BGC Partners 3.750% Senior Notes bear interest at a rate of 3.750% per year, payable in cash on April 1 and October 1 of each year, commencing April 1, 2020. The BGC Partners 3.750% Senior Notes will mature on October 1, 2024. BGC Partners may redeem some or all of the BGC Partners 3.750% Senior Notes at any time or from time to time for cash at certain “make-whole” redemption prices (as set forth in the supplemental indenture governing the BGC Partners 3.750% Senior Notes). The initial carrying value of the BGC Partners 3.750% Senior Notes was $296.1 million, net of discount and debt issuance costs of $3.9 million. The issuance costs are amortized as interest expense and the carrying value of the BGC Partners 3.750% Senior Notes will accrete up to the face amount over the term of the notes.
As discussed above, on October 6, 2023, pursuant to the Exchange Offer, $255.5 million aggregate principal amount of BGC Partners 3.750% Senior Notes were exchanged for BGC Group 3.750% Senior Notes and subsequently cancelled, and certain amendments to the indenture and supplemental indenture governing the BGC Partners 3.750% Senior Notes became effective. The BGC Group 3.750% Senior Notes will mature on October 1, 2024 and bear interest at a rate of 3.750% per year, payable in cash on April 1 and October 1 of each year, commencing April 1, 2024. BGC Group may redeem some or all of the BGC Group 3.750% Senior Notes at any time or from time to time for cash at certain “make-whole” redemption prices (as set forth in the supplemental indenture related to the BGC Group 3.750% Senior Notes). If a “Change of Control Triggering Event” (as defined in the supplemental indenture related to the BGC Group 3.750% Senior Notes) occurs, holders may require BGC Group to purchase all or a portion of their notes for cash at a price equal to 101% of the principal amount of the notes to be purchased plus any accrued and unpaid interest to, but excluding, the purchase date.
Following the closing of the Exchange Offer, $44.5 million aggregate principal amount of BGC Partners 3.750% Senior Notes remained outstanding.
The carrying value of the BGC Group 3.750% Senior Notes was $254.8 million as of December 31, 2023. BGC Group recorded interest expense related to the BGC Group 3.750% Senior Notes of $2.6 million for the year ended December 31, 2023. BGC Group did not record interest expense related to the BGC Group 3.750% Senior Notes for the years ended December 31, 2022 and 2021. The carrying value of the BGC Partners 3.750% Senior Notes was $44.4 million as of December 31, 2023. BGC Partners recorded interest expense related to the BGC Partners 3.750% Senior Notes of $9.5 million for the year ended December 31, 2023, and $12.1 million for each of the years ended December 31, 2022, and 2021.
4.375% Senior Notes
On July 10, 2020, BGC Partners issued an aggregate of $300.0 million principal amount of BGC Partners 4.375% Senior Notes. The BGC Partners 4.375% Senior Notes are general unsecured obligations of BGC Partners. The BGC Partners 4.375% Senior Notes bear interest at a rate of 4.375% per year, payable in cash on June 15 and December 15 of each year, commencing December 15, 2020. The BGC Partners 4.375% Senior Notes will mature on December 15, 2025. BGC Partners may redeem some or all of the BGC Partners 4.375% Senior Notes at any time or from time to time for cash at certain “make-whole” redemption prices (as set forth in the supplemental indenture governing the BGC Partners 4.375% Senior Notes). The initial carrying value of the BGC Partners 4.375% Senior Notes was $296.8 million, net of discount and debt issuance costs of
$3.2 million. The issuance costs are amortized as interest expense and the carrying value of the BGC Partners 4.375% Senior Notes will accrete up to the face amount over the term of the notes.
As discussed above, on October 6, 2023, pursuant to the Exchange Offer, $288.2 million aggregate principal amount of BGC Partners 4.375% Senior Notes were exchanged for BGC Group 4.375% Senior Notes and subsequently cancelled, and certain amendments to the indenture and supplemental indenture governing the BGC Partners 4.375% Senior Notes became effective. The BGC Group 4.375% Senior Notes will mature on December 15, 2025 and bear interest at a rate of 4.375% per year, payable in cash on June 15 and December 15 of each year, commencing December 15, 2023. BGC Group may redeem some or all of the BGC Group 4.375% Senior Notes at any time or from time to time for cash at certain “make-whole” redemption prices (as set forth in the supplemental indenture related to the BGC Group 4.375% Senior Notes). If a “Change of Control Triggering Event” (as defined in the supplemental indenture related to the BGC Group 4.375% Senior Notes) occurs, holders may require BGC Group to purchase all or a portion of their notes for cash at a price equal to 101% of the principal amount of the notes to be purchased plus any accrued and unpaid interest to, but excluding, the purchase date.
Following the closing of the Exchange Offer, $11.8 million aggregate principal amount of BGC Partners 4.375% Senior Notes remained outstanding. Cantor participated in the Exchange Offer, and currently holds $14.5 million aggregate principal amount of BGC Group 4.375% Senior Notes.
The carrying value of the BGC Group 4.375% Senior Notes was $286.7 million as of December 31, 2023. BGC Group recorded interest expense related to the BGC Group 4.375% Senior Notes of $3.3 million for the year ended December 31, 2023. BGC Group did not record interest expense related to the BGC Group 4.375% Senior Notes for the years ended December 31, 2022 and 2021. The carrying value of the BGC Partners 4.375% Senior Notes was $11.8 million as of December 31, 2023. BGC Partners recorded interest expense related to the BGC Partners 4.375% Senior Notes of $10.5 million for the year ended December 31, 2023, and $13.8 million for each of the years ended December 31, 2022 and 2021.
8.000% Senior Notes
On May 25, 2023, BGC Partners issued an aggregate of $350.0 million principal amount of BGC Partners 8.000% Senior Notes. The BGC Partners 8.000% Senior Notes are general unsecured obligations of BGC Partners. The BGC Partners 8.000% Senior Notes bear interest at a rate of 8.000% per year, payable in cash on May 25 and November 25 of each year, commencing November 25, 2023. The BGC Partners 8.000% Senior Notes will mature on May 25, 2028. BGC Partners may redeem some or all of the BGC Partners 8.000% Senior Notes at any time or from time to time for cash at certain “make-whole” redemption prices (as set forth in the supplemental indenture governing the BGC Partners 8.000% Senior Notes). The initial carrying value of the BGC Partners 8.000% Senior Notes was $346.6 million, net of debt issuance costs of $3.4 million. The issuance costs are amortized as interest expense and the carrying value of the BGC Partners 8.000% Senior Notes will accrete up to the face amount over the term of the notes.
On October 6, 2023, pursuant to the Exchange Offer, $347.2 million aggregate principal amount of BGC Partners 8.000% Senior Notes were exchanged for BGC Group 8.000% Senior Notes and subsequently cancelled, and certain amendments to the indenture and supplemental indenture governing the BGC Partners 8.000% Senior Notes became effective. The BGC Group 8.000% Senior Notes will mature on May 25, 2028 and bear interest at a rate of 8.000% per year, payable in cash on May 25 and November 25 of each year, commencing November 25, 2023. BGC Group may redeem some or all of the BGC Group 8.000% Senior Notes at any time or from time to time for cash at certain “make-whole” redemption prices (as set forth in the supplemental indenture related to the BGC Group 8.000% Senior Notes). If a “Change of Control Triggering Event” (as defined in the supplemental indenture related to the BGC Group 8.000% Senior Notes) occurs, holders may require BGC Group to purchase all or a portion of their notes for cash at a price equal to 101% of the principal amount of the notes to be purchased plus any accrued and unpaid interest to, but excluding, the purchase date.
Following closing of the Exchange Offer, $2.8 million aggregate principal amount of the BGC Partners 8.000% Senior Notes remained outstanding. In connection with the issuance of the BGC Partners 8.000% Senior Notes, BGC Partners entered into a registration rights agreement providing for a future registered exchange offer by May 25, 2024 in which holders of the BGC Partners 8.000% Senior Notes, issued in a private placement on May 25, 2023, could exchange such notes for new registered notes with substantially identical terms. Such registration rights agreement was terminated in connection with the closing of the Exchange Offer.
The carrying value of the BGC Group 8.000% Senior Notes was $343.9 million as of December 31, 2023. BGC Group recorded interest expense related to the BGC Group 8.000% Senior Notes of $7.1 million for the year ended December 31, 2023. The carrying value of the BGC Partners 8.000% Senior Notes was $2.7 million as of December 31, 2023. BGC Partners recorded interest expense related to the BGC Partners 8.000% Senior Notes of $10.0 million for the year ended December 31, 2023.
Collateralized Borrowings
On April 8, 2019, BGC Partners entered into a $15.0 million secured loan arrangement, under which it pledged certain fixed assets as security for a loan. This arrangement incurred interest at a fixed rate of 3.77% and matured on April 8, 2023, at which point the loan was repaid in full; therefore, there were no borrowings as of December 31, 2023. As of December 31, 2022, BGC Partners had $2.0 million outstanding related to this secured loan arrangement. The book value of the fixed assets pledged as of December 31, 2022 was nil. BGC Partners recorded interest expense related to this secured loan arrangement of nil, $0.1 million and $0.3 million for the years ended December 31, 2023, 2022 and 2021, respectively.
On April 19, 2019, BGC Partners entered into a $10.0 million secured loan arrangement, under which it pledged certain fixed assets as security for a loan. This arrangement incurred interest at a fixed rate of 3.89% and matured on April 19, 2023, at which point the loan was repaid in full; therefore, there were no borrowings as of December 31, 2023. As of December 31, 2022, BGC Partners had $1.3 million outstanding related to this secured loan arrangement. The book value of the fixed assets pledged as of December 31, 2022 was $0.3 million. BGC Partners recorded interest expense related to this secured loan arrangement of nil, $0.1 million and $0.2 million for the years ended December 31, 2023, 2022 and 2021, respectively.
Short-Term Borrowings
On August 22, 2017, BGC Partners entered into a committed unsecured loan agreement with Itau Unibanco S.A. The agreement provided for short-term loans of up to $4.0 million (BRL 20.0 million). Borrowings under this agreement bore interest at the Brazilian Interbank offering rate plus 3.20%. During June 2023, the borrowings under this agreement were repaid in full, and the loan was terminated; therefore, as of December 31, 2023, there were no borrowings outstanding under the agreement. As of December 31, 2022, there were $2.0 million (BRL10.0 million) of borrowings outstanding under this agreement. As of December 31, 2022, the interest rate was 17.0%. BGC Partners recorded interest expense related to the agreement of $0.2 million, $0.3 million and $0.2 million for the years ended December 31, 2023, 2022 and 2021, respectively.
On August 23, 2017, BGC Partners entered into a committed unsecured credit agreement with Itau Unibanco S.A. The agreement provided for an intra-day overdraft credit line up to $10.4 million (BRL 50.0 million). On August 20, 2021, the agreement was renegotiated, increasing the credit line to $12.4 million (BRL 60.0 million). On May 22, 2023 the agreement was renegotiated, increasing the credit line to $14.5 million (BRL 70.0 million). The maturity date of the agreement is February 17, 2024. This agreement bears a fee of 1.35% per year. As of December 31, 2023 and 2022, there were no borrowings outstanding under this agreement. BGC Partners recorded bank fees related to the agreement of $0.2 million, $0.2 million, and $0.1 million for each of the years ended December 31, 2023, 2022 and 2021, respectively.
On January 25, 2021, BGC Partners entered into a committed unsecured loan agreement with Banco Daycoval S.A., which provided for short-term loans of up to $2.0 million (BRL 10.0 million) and was renegotiated on June 1, 2021. The amended agreement provided for short-term loans of up to $4.0 million (BRL 20.0 million). During September 2022, the borrowings under this agreement were repaid in full, and the loan was terminated on September 27, 2022. As of December 31, 2023 and 2022, there were no borrowings outstanding under the agreement. Borrowings under this agreement bore interest at the Brazilian Interbank offering rate plus 3.66%. BGC Partners recorded interest expense related to the agreement of $0.2 million for each of the years ended December 31, 2022 and 2021.
18. Compensation
The Compensation Committee may grant various equity-based awards, including RSUs, restricted stock, stock options, LPUs and shares of BGC Class A common stock. Upon vesting of RSUs, issuance of restricted stock, exercise of stock options and redemption/exchange of LPUs, the Company generally issues new shares of BGC Class A common stock.
On November 22, 2021, at the annual meeting of stockholders, the stockholders approved amendments to the BGC Partners Equity Plan to increase from 400.0 million to 500.0 million the aggregate number of shares of BGC Class A common stock that may be delivered or cash-settled pursuant to awards granted during the life of the Equity Plan.
In connection with the Corporate Conversion on July 1, 2023, BGC Group assumed and adopted the BGC Partners Equity Plan, as amended and restated as the BGC Group Equity Plan. The BGC Group Equity Plan provides for a maximum of 600.0 million shares of BGC Class A common stock that may be delivered or cash settled pursuant to the exercise or settlement of awards granted under the plan. As of December 31, 2023, the limit on the aggregate number of shares authorized to be delivered allowed for the grant of future awards relating to 477.1 million shares.
In connection with the Corporate Conversion, on June 30, 2023, the Company issued 22.5 million RSUs for the redemption of 16.9 million non-exchangeable LPUs and 5.6 million non-exchangeable FPUs in BGC Holdings, and issued $49.2 million of RSU Tax Accounts for the redemption of 10.6 million non-exchangeable Preferred Units in BGC Holdings, based on their fixed cash value. As a result of the Corporate Conversion, on July 1, 2023, the Company issued 38.6 million
restricted stock awards and 25.3 million RSUs for the redemption of 54.0 million non-exchangeable LPUs and 9.9 million non-exchangeable Preferred Units in BGC Holdings, and granted $74.0 million of RSU Tax Accounts for the redemption of 16.3 million non-exchangeable Preferred Units in BGC Holdings, based on their fixed cash value.
The Company incurred compensation expense related to Class A common stock, LPUs (prior to the Corporate Conversion) and RSUs held by BGC employees as follows (in thousands):
| | | | | | | | | | | | | | | | | |
| Year Ended December 31, |
| 2023 | | 2022 | | 2021 |
| Issuance of common stock and grants of exchangeability | $ | 171,646 | | | $ | 147,480 | | | $ | 128,107 | |
Allocations of net income and dividend equivalents1 | 6,302 | | | 13,298 | | | 34,335 | |
| LPU amortization | 40,878 | | | 73,734 | | | 78,596 | |
RSU, RSU Tax Account, and restricted stock amortization | 136,552 | | | 16,559 | | | 15,126 | |
| Equity-based compensation and allocations of net income to limited partnership units and FPUs | $ | 355,378 | | | $ | 251,071 | | | $ | 256,164 | |
_______________________________________
1Prior to the Corporate Conversion, certain LPUs generally received quarterly allocations of net income, including the Preferred Distribution, and were generally contingent upon services being provided by the unit holders. Subsequent to the Corporate Conversion, this includes dividend equivalents on participating securities, the Preferred Return on certain RSU Tax Accounts, and quarterly allocations of net income, including the Preferred distribution to LPUs held by BGC employees in Newmark Holdings.
Limited Partnership Units
A summary of the activity associated with LPUs held by BGC employees is as follows (in thousands):
| | | | | | | | | | | |
| BGC LPUs | | Newmark LPUs |
| Balance at December 31, 2020 | 137,652 | | | 13,202 | |
| Granted | 34,093 | | | — | |
| Redeemed/exchanged units | (58,832) | | | (1,881) | |
| Forfeited units | (798) | | | (270) | |
| Balance at December 31, 2021 | 112,115 | | | 11,051 | |
| Granted | 27,968 | | | — | |
| Redeemed/exchanged units | (24,623) | | | (1,636) | |
| Forfeited units | (5,112) | | | (64) | |
| Balance at December 31, 2022 | 110,348 | | | 9,351 | |
| Granted | 9,688 | | | — | |
| Redeemed/exchanged units | (119,812) | | | (572) | |
| Forfeited units | (224) | | | — | |
| Balance at December 31, 2023 | — | | | 8,779 | |
The LPUs table above includes both regular and Preferred Units. Preferred Units are not entitled to participate in partnership distributions other than with respect to the Preferred Distribution (see Note 2—“Limited Partnership Interests in BGC Holdings and Newmark Holdings” for further information on Preferred Units). Subsequent to the Corporate Conversion, there are still BGC employees who hold limited partnership interests in Newmark Holdings. These limited partnership interests represent interests that were held prior to the Newmark IPO and were distributed in connection with the Separation. Following the Newmark IPO, employees of BGC and Newmark only received limited partnership interests in BGC Holdings and Newmark Holdings, respectively. As a result of the Spin-Off, as the previous limited partnership interests in BGC Holdings held by Newmark employees and the existing limited partnership interests in Newmark Holdings held by BGC employees were/are exchanged/redeemed, the related capital was contributed to and from Cantor, respectively. The compensation expenses under GAAP related to the limited partnership interests are based on the company where the partner is employed. Therefore, compensation expenses related to the limited partnership interests of both BGC Holdings and Newmark Holdings that are held by BGC employees are recognized by BGC. The BGC Holdings limited partnership interests held by Newmark employees were included in the BGC share count and the Newmark Holdings limited partnership interests held by BGC employees are included in the Newmark share count. There were no limited partnership interests in BGC Holdings remaining upon the completion of the Corporate Conversion, and therefore, there was no compensation expense related to limited partnership interest in BGC Holdings recognized by BGC subsequent to the Corporate Conversion.
A summary of the BGC Holdings and Newmark Holdings LPUs held by BGC employees is as follows (in thousands):
| | | | | | | | | | | |
| BGC LPUs | | Newmark LPUs |
| Regular Units | — | | | 6,742 | |
| Preferred Units | — | | | 2,037 | |
| Balance at December 31, 2023 | — | | | 8,779 | |
Issuance of Common Stock and Grants of Exchangeability
Compensation expense related to the issuance of BGC or Newmark Class A common stock and grants of exchangeability on BGC Holdings (prior to the Corporate Conversion) and Newmark Holdings LPUs held by BGC employees is as follows (in thousands):
| | | | | | | | | | | | | | | | | |
| Year Ended December 31, |
| 2023 | | 2022 | | 2021 |
| Issuance of common stock and grants of exchangeability | $ | 171,646 | | | $ | 147,480 | | | $ | 128,107 | |
Prior to the Corporate Conversion, BGC LPUs held by BGC employees had become exchangeable or were redeemed for BGC Class A common stock on a one-for-one basis.
Newmark LPUs held by BGC employees may become exchangeable or redeemed for a number of shares of Newmark Class A common stock equal to the number of limited partnership interests multiplied by the current Exchange Ratio. As of December 31, 2023, the Exchange Ratio was 0.9231.
A summary of the LPUs redeemed in connection with the issuance of BGC Class A common stock or Newmark Class A common stock (at the then-current Exchange Ratio) or granted exchangeability for BGC Class A common stock or Newmark Class A common stock (at the then-current Exchange Ratio) held by BGC employees is as follows (in thousands):
| | | | | | | | | | | | | | | | | |
| Year Ended December 31, |
| 2023 | | 2022 | | 2021 |
| BGC Holdings LPUs | 25,711 | | | 29,363 | | | 23,001 | |
| Newmark Holdings LPUs | 301 | | | 596 | | | 1,078 | |
| Total | 26,012 | | | 29,959 | | | 24,079 | |
As of December 31, 2023, there were no BGC Holdings LPUs remaining as a result of the Corporate Conversion. As of December 31, 2022, the number of share-equivalent BGC Holdings LPUs exchangeable for shares of BGC Class A common stock at the discretion of the unit holder held by BGC employees was 1.2 million. As of December 31, 2023 and 2022, the number of Newmark Holdings LPUs exchangeable into shares of Newmark Class A common stock at the discretion of the unit holder held by BGC employees (at the then-current Exchange Ratio) was 0.2 million.
LPU Amortization
Compensation expense related to the amortization of LPUs held by BGC is as follows (in thousands):
| | | | | | | | | | | | | | | | | |
| Year Ended December 31, |
| 2023 | | 2022 | | 2021 |
| Stated vesting schedule | $ | 40,848 | | | $ | 74,561 | | | $ | 78,535 | |
| Post-termination payout | 30 | | | (827) | | | 61 | |
| LPU amortization | $ | 40,878 | | | $ | 73,734 | | | $ | 78,596 | |
Prior to the Corporate Conversion, there were certain LPUs that had a stated vesting schedule and did not receive quarterly allocations of net income. These LPUs generally vested between two and five years from the date of grant. The fair value was based on the market value of an equivalent share of BGC or Newmark Class A common stock (adjusted if appropriate based upon the award’s eligibility to receive quarterly allocations of net income) on the grant date, and is recognized as compensation expense, net of the effect of estimated forfeitures, ratably over the vesting period.
A summary of the outstanding LPUs held by BGC employees with a stated vesting schedule that do not receive quarterly allocations of net income is as follows (in thousands):
| | | | | | | | | | | |
| December 31, 2023 | | December 31, 2022 |
| BGC Holdings LPUs | — | | | 47,222 | |
| Newmark Holdings LPUs | — | | | 98 | |
| Aggregate estimated grant date fair value of BGC and Newmark Holdings LPUs | $ | — | | | $ | 194,951 | |
Compensation expense related to LPUs held by BGC employees with a post-termination pay-out amount, such as REUs, and/or a stated vesting schedule was recognized over the stated service period. These LPUs generally vested between two and five years from the date of grant. As of December 31, 2023, there were no outstanding BGC Holdings LPUs with a post-termination payout, and there were 0.1 million outstanding Newmark Holdings LPUs with a post-termination payout held by BGC employees with a notional value of approximately $0.7 million and an aggregate estimated fair value of $0.3 million. As of December 31, 2022, there were 0.8 million outstanding BGC Holdings LPUs with a post-termination payout, with a notional value of approximately $8.6 million and an aggregate estimated fair value of $3.9 million, and 0.1 million outstanding Newmark Holdings LPUs with a post-termination payout held by BGC employees, with a notional value of approximately $0.7 million and an aggregate estimated fair value of $0.3 million.
Restricted Stock Units
Compensation expense related to RSUs held by BGC employees is as follows (in thousands):
| | | | | | | | | | | | | | | | | |
| Year Ended December 31, |
| 2023 | | 2022 | | 2021 |
| RSU amortization | $ | 79,960 | | | $ | 16,559 | | | $ | 15,126 | |
A summary of the activity associated with RSUs held by BGC employees and directors is as follows (RSUs and dollars in thousands):
| | | | | | | | | | | | | | | | | | | | | | | |
| RSUs | | Weighted- Average Grant Date Fair Value | | Fair Value Amount | | Weighted- Average Remaining Contractual Term (Years) |
| Balance at December 31, 2020 | 8,960 | | | $ | 3.75 | | | $ | 33,582 | | | 2.46 |
| Granted | 6,319 | | | 4.23 | | | 26,716 | | | |
| Delivered | (3,135) | | | 4.08 | | | (12,792) | | | |
| Forfeited | (1,110) | | | 4.28 | | | (4,750) | | | |
| Balance at December 31, 2021 | 11,034 | | | $ | 3.87 | | | $ | 42,756 | | | 2.27 |
| Granted | 7,125 | | | 4.27 | | | 30,406 | | | |
| Delivered | (4,858) | | | 3.86 | | | (18,743) | | | |
| Forfeited | (1,255) | | | 3.93 | | | (4,933) | | | |
| Balance at December 31, 2022 | 12,046 | | | $ | 4.11 | | | $ | 49,486 | | | 2.42 |
| Granted | 68,732 | | | 4.12 | | | 283,418 | | | |
| Delivered | (15,078) | | | 4.14 | | | (62,494) | | | |
| Forfeited | (758) | | | 4.48 | | | (3,395) | | | |
| Balance at December 31, 2023 | 64,942 | | | $ | 4.11 | | | $ | 267,015 | | | 5.96 |
The fair value of RSUs held by BGC employees and directors is based on the market value of BGC Class A common stock on the grant date and adjusted as appropriate based upon the award’s ineligibility to receive dividends. As of December 31, 2023, 26.3 million RSUs of the total outstanding were eligible to receive dividends. The compensation expense is recognized ratably over the vesting period, taking into effect estimated forfeitures or accelerations of vestings. The Company uses historical data, including historical forfeitures and turnover rates, to estimate expected forfeiture rates for both employee and director RSUs. Each RSU is settled in one share of Class A common stock upon completion of the vesting period and conditions.
For the RSUs that vested during the years ended December 31, 2023 and 2022, the Company withheld shares of BGC Class A common stock valued at $11.5 million and $6.6 million to pay taxes due at the time of vesting. As of December 31, 2023, there was approximately $161.0 million of total unrecognized compensation expense related to unvested RSUs held by BGC employees and directors that is expected to be recognized over a weighted-average period of 5.96 years.
In relation to the Corporate Conversion, the Company granted in total $123.1 million of RSU Tax Accounts. During 2023, $27.7 million RSU Tax Accounts vested to pay taxes due at the time for certain related RSU vestings. As of December 31, 2023, there was approximately $92.7 million of total unrecognized compensation expense related to unvested RSU Tax Accounts held by BGC employees that is expected to be recognized over a weighted-average period of 8.82 years. The compensation expense related to the RSU Tax Accounts amortization held by BGC employees was $31.9 million for the year ended December 31, 2023.
Acquisitions
In connection with certain of its acquisitions, the Company has granted certain LPUs (prior to the Corporate Conversion), and RSUs, and other deferred compensation awards. As of December 31, 2023 and 2022, the aggregate estimated fair value of acquisition-related LPUs and RSUs was $7.4 million and $5.9 million, respectively. As of December 31, 2023 and 2022, the aggregate estimated fair value of the deferred compensation awards was $0.6 million and $23.9 million, respectively. The liability for such acquisition-related LPUs and RSUs is included in “Accounts payable, accrued and other liabilities” on the Company’s Consolidated Statements of Financial Condition.
Restricted Stock
BGC employees hold shares of BGC and Newmark restricted stock. Such restricted shares are generally salable by partners in five to ten years. Transferability of the restricted shares of stock issued prior to the Corporate Conversion, is not subject to continued employment or service with the Company or any affiliate or subsidiary of the Company; however, transferability is subject to compliance with BGC and its affiliates’ customary noncompete obligations.
During the years ended December 31, 2023 and 2022, approximately 1.4 million and 0.1 million, respectively, BGC or Newmark restricted shares held by BGC employees were forfeited in connection with this provision. During the years ended December 31, 2023 and 2022, the Company released the restrictions with respect to 2.3 million and 0.3 million, respectively, of such BGC shares held by BGC employees. As of December 31, 2023 and 2022, there were 0.1 million and 2.3 million, respectively, of such restricted BGC shares held by BGC employees outstanding, respectively. Additionally, during the years ended December 31, 2023 and 2022, Newmark released the restrictions with respect to 1.0 million and 0.1 million, respectively, of restricted Newmark shares held by BGC employees. As of December 31, 2023 and 2022, there were nil and 1.1 million, respectively, of restricted Newmark shares held by BGC employees outstanding.
In addition, as a result of the Corporate Conversion, on July 1, 2023, the Company granted 38.6 million restricted stock awards, which are subject to continued employment or service with the Company or any affiliate or subsidiary of the Company.
The fair value of these restricted stock awards held by BGC employees is based on the market value of BGC Class A common stock on the grant date and adjusted as appropriate based upon the award’s ineligibility to receive dividends. As of December 31, 2023, 5.8 million of the total 28.0 million restricted stock awards outstanding were eligible to receive dividends. The compensation expense is recognized ratably over the vesting period, taking into effect estimated forfeitures or accelerations of vestings. The Company uses historical data, including historical forfeitures and turnover rates, to estimate expected forfeiture rates for employee restricted stock awards. Each restricted stock award is settled in one share of Class A common stock upon completion of the vesting period and conditions. The compensation expense related to the restricted stock amortization on these awards held by BGC employees was $24.7 million for the year ended 2023.
For the restricted stock awards that vested during the year ended December 31, 2023, the Company withheld 1.0 million shares of BGC Class A common stock to pay taxes due at the time of vesting. As of December 31, 2023, there was approximately $49.9 million of total unrecognized compensation expense related to unvested restricted stock awards held by BGC employees that is expected to be recognized over a weighted-average period of 2.55 years.
A summary of the activity associated with these restricted stock awards held by BGC employees is as follows (restricted stock and dollars in thousands):
| | | | | | | | | | | | | | | | | | | | | | | |
| Restricted Stock | | Weighted- Average Grant Date Fair Value | | Fair Value Amount | | Weighted- Average Remaining Contractual Term (Years) |
| Balance at December 31, 2022 | — | | | $ | — | | | $ | — | | | N/A |
| Granted | 38,610 | | | 4.37 | | | 168,716 | | | |
| Delivered | (9,329) | | | 5.12 | | | (47,763) | | | |
| Forfeited | (1,328) | | | 2.62 | | | (3,485) | | | |
| Balance at December 31, 2023 | 27,953 | | | $ | 4.20 | | | $ | 117,468 | | | 2.55 |
19. Commitments, Contingencies and Guarantees
Contractual Obligations and Commitments
The following table summarizes certain of the Company’s contractual obligations at December 31, 2023 (in thousands):
| | | | | | | | | | | | | | | | | | | | | | | | | | | | | |
| Total | | Less Than 1 Year | | 1-3 Years | | 3-5 Years | | More Than 5 Years |
Debt and collateralized borrowings1 | $ | 1,190,000 | | | $ | 540,000 | | | $ | 300,000 | | | $ | 350,000 | | | $ | — | |
Operating leases2 | 189,186 | | | 31,594 | | | 48,028 | | | 32,624 | | | 76,940 | |
Finance leases2 | 5,077 | | | 1,712 | | | 2,738 | | | 627 | | | — | |
Interest on debt and collateralized borrowings3 | 157,560 | | | 49,815 | | | 68,467 | | | 39,278 | | | — | |
| | | | | | | | | |
| Interest on Short-term borrowings | 71 | | | 71 | | | — | | | — | | | — | |
One-time transition tax4 | 18,831 | | | 8,694 | | | 10,137 | | | — | | | — | |
Other5 | 12,744 | | | 12,744 | | | — | | | — | | | — | |
| Total contractual obligations | $ | 1,573,469 | | | $ | 644,630 | | | $ | 429,370 | | | $ | 422,529 | | | $ | 76,940 | |
_______________________________________
1Debt and collateralized borrowings reflects $255.5 million of BGC Group 3.750% Senior Notes (the $255.5 million represents the principal amount of the debt; the carrying value of the BGC Group 3.750% Senior Notes as of December 31, 2023 was approximately $254.8 million), $288.2 million of BGC Group 4.375% Senior Notes (the $288.2 million represents the principal amount of the debt; the carrying value of the BGC Group 4.375% Senior Notes as of December 31, 2023 was approximately $286.7 million) and $347.2 million of BGC Group 8.000% Senior Notes (the $347.2 million represents the principal amount of the debt; the carrying value of the BGC Group 8.000% Senior Notes as of December 31, 2023 was approximately $343.9 million). Debt and collateralized borrowings reflects $44.5 million of BGC Partners 3.750% Senior Notes (the $44.5 million represents the principal amount of the debt; the carrying value of the BGC Partners 3.750% Senior Notes as of December 31, 2023 was approximately $44.4 million), $11.8 million of BGC Partners 4.375% Senior Notes (the $11.8 million represents the principal amount of the debt; the carrying value of the BGC Partners 4.375% Senior Notes as of December 31, 2023 was approximately $11.8 million) and $2.8 million of BGC Partners 8.000% Senior Notes (the $2.8 million represents the principal amount of the debt; the carrying value of the BGC Partners 8.000% Senior Notes as of December 31, 2023 was approximately $2.7 million). See Note 17—“Notes Payable, Other and Short-Term Borrowings” for more information regarding these obligations, including timing of payments and compliance with debt covenants.
2Operating leases and finance leases are related to rental payments under various non-cancelable leases, principally for office space, data centers and office equipment and are presented net of sublease payments to be received. As of December 31, 2023, there were no sublease payments to be received over the life of the agreements.
3Interest on debt and collateralized borrowings reflects a total of $7.1 million of interest expense associated with the BGC Group 3.750% Senior Notes, $1.2 million of interest expense associated with the BGC Partners 3.750% Senior Notes, $24.5 million of interest expense associated with the BGC Group 4.375% Senior Notes, $1.0 million of interest expense associated with the BGC Partners 4.375% Senior Notes, $122.3 million of interest expense associated with the BGC Group 8.000% Senior Notes, and $1.0 million of interest expense associated with the BGC Partners 8.000% Senior Notes. Interest on debt and collateralized borrowings also includes interest on the undrawn portion of the committed unsecured senior Revolving Credit Agreement which was calculated through the maturity date of the facility, which is March 10, 2025. As of December 31, 2023, the undrawn portion of the committed unsecured Revolving Credit Agreement was $135.0 million.
4The Company completed the calculation of the one-time transition tax on the deemed repatriation of foreign subsidiaries’ earnings pursuant to the Tax Act and previously recorded a net cumulative tax expense of $28.6 million, net of foreign tax credits, with an election to pay the taxes over eight years with 40% to be paid in equal installments over the first five years and the remaining 60% to be paid in installments of 15%, 20% and 25% in years six, seven and eight, respectively. The cumulative remaining balance as of December 31, 2023 is $18.8 million.
5Other contractual obligations reflect commitments of $12.7 million to make charitable contributions, which are recorded as part of “Accounts payable, accrued and other liabilities” in the Company’s Consolidated Statements of Financial Condition. The amount payable each year reflects an estimate of future Charity Day obligations.
The Company is obligated for minimum rental payments under various non-cancelable operating leases, principally for office space, expiring at various dates through 2039. Certain of the leases contain escalation clauses that require payment of additional rent to the extent of increases in certain operating or other costs.
As of December 31, 2023, minimum lease payments under these arrangements are as follows (in thousands):
| | | | | | | | | | | |
| Net Lease Commitment |
| Operating leases | | Finance leases |
| 2024 | $ | 31,594 | | | $ | 1,712 | |
| 2025 | 27,075 | | | 1,448 | |
| 2026 | 20,953 | | | 1,290 | |
| 2027 | 19,231 | | | 627 | |
| 2028 | 13,393 | | | — | |
| 2029 and thereafter | 76,940 | | | — | |
| Total | $ | 189,186 | | | $ | 5,077 | |
The lease obligations shown above are presented net of payments to be received under a non-cancelable sublease. There are no sublease payments to be received over the life of the agreement.
In addition to the above obligations under non-cancelable operating leases, the Company is also obligated to Cantor for rental payments under Cantor’s various non-cancelable leases with third parties, principally for office space and computer equipment, expiring at various dates through 2039. Certain of these leases have renewal terms at the Company’s option and/or escalation clauses (primarily based on the Consumer Price Index). Cantor allocates a portion of the rental payments to the Company based on square footage used.
The Company also allocates a portion of the rental payments for which it is obligated under non-cancelable operating leases to Cantor and its affiliates. These allocations are based on square footage used (see Note 13—“Related Party Transactions” for more information).
Rent expense for the years ended December 31, 2023, 2022 and 2021 was $41.5 million, $40.2 million and $49.4 million, respectively. Rent expense is included as part of “Occupancy and equipment” in the Company’s Consolidated Statements of Operations.
In the event the Company anticipates incurring costs under any of its leases that exceed anticipated sublease revenues, it recognizes a loss and records a liability for the present value of the excess lease obligations over the estimated sublease rental income. There was no liability for future lease payments associated with vacant space as of December 31, 2023, 2022 and 2021.
Contingent Payments Related to Acquisitions
Since 2016, the Company has completed acquisitions whose purchase price included an aggregate of approximately 3.3 million shares of the Company’s Class A common stock (with an acquisition date fair value of approximately $13.5 million), 0.1 million LPUs (with an acquisition date fair value of approximately $0.2 million), 0.2 million RSUs (with an acquisition date fair value of approximately $1.2 million) and $43.1 million in cash that may be issued contingent on certain targets being met through 2027.
The Company issued 1.2 million contingent shares of BGC Class A common stock and $8.0 million for acquisitions during 2023. The Company did not issue any contingent shares of BGC Class A common stock, LPUs, RSUs or cash for acquisitions during 2022.
During the year ended December 31, 2023, the contingent cash consideration increased by approximately $0.6 million to $15.1 million in cash that may be paid due to an increase in probability of payout. During the year ended December 31, 2022, the contingent cash consideration increased by approximately $2.6 million to $14.5 million in cash that may be paid due to an increase in probability of payout.
As of December 31, 2023, the Company has issued 1.4 million shares of its Class A common stock, 0.2 million RSUs and paid $53.4 million in cash related to contingent payments for acquisitions completed since 2016.
As of December 31, 2023, 0.9 million shares of the Company’s Class A common stock remain to be issued, and $4.2 million in cash remains to be paid, net of forfeitures and other adjustments, if the targets are met.
The Company’s contingent considerations are classified as Level 3 liabilities. See Note 12—“Fair Value of Financial Assets and Liabilities” for additional information.
Contingencies
In the ordinary course of business, various legal actions are brought and are pending against the Company and its subsidiaries in the U.S. and internationally. In some of these actions, substantial amounts are claimed. The Company is also involved, from time to time, in reviews, examinations, investigations and proceedings by governmental and self-regulatory agencies (both formal and informal) regarding the Company’s businesses, operations, reporting or other matters, which may result in regulatory, civil and criminal judgments, settlements, fines, penalties, injunctions, enhanced oversight, remediation, or other relief. The following generally does not include matters that the Company has pending against other parties which, if successful, would result in awards in favor of the Company or its subsidiaries.
Employment, Competitor-Related and Other Litigation
From time to time, the Company and its subsidiaries are involved in litigation, claims and arbitrations in the U.S. and internationally, relating to, inter alia, various employment matters, including with respect to termination of employment, hiring of employees currently or previously employed by competitors, terms and conditions of employment and other matters. In light of the competitive nature of the brokerage industry, litigation, claims and arbitration between competitors regarding employee hiring are not uncommon. The Company is also involved, from time to time, in other reviews, investigations and proceedings by governmental and self-regulatory agencies (both formal and informal) regarding the Company’s businesses. Any such actions may result in regulatory, civil or criminal judgments, settlements, fines, penalties, injunctions, enhanced oversight, remediation, or other relief.
Legal reserves are established in accordance with U.S. GAAP guidance on Accounting for Contingencies when a material legal liability is both probable and reasonably estimable. Once established, reserves are adjusted when there is more information available or when an event occurs requiring a change. The outcome of such items cannot be determined with certainty. The Company is unable to estimate a possible loss or range of loss in connection with specific matters beyond its current accruals and any other amounts disclosed. Management believes that, based on currently available information, the final outcome of these current pending matters will not have a material adverse effect on the Company’s financial condition, results of operations, or cash flows.
Letter of Credit Agreements
The Company has irrevocable uncollateralized letters of credit with various banks, where the beneficiaries are clearing organizations through which it transacts, that are used in lieu of margin and deposits with those clearing organizations. As of December 31, 2023 and 2022, the Company was contingently liable for $1.4 million and $1.6 million, respectively, under these letters of credit.
Risk and Uncertainties
The Company generates revenues by providing financial intermediary and brokerage activities to institutional customers and by executing and, in some cases, clearing transactions for institutional counterparties. Revenues for these services are transaction-based. As a result, revenues could vary based on the transaction volume of global financial markets. Additionally, financing is sensitive to interest rate fluctuations, which could have an impact on the Company’s overall profitability.
Financial instruments that potentially subject the Company to concentration of credit risk consist of cash accounts in a financial institution which, at times, may exceed the FDIC maximum coverage limit of $250,000. Any loss incurred or a lack of access to such funds could have a significant adverse impact on the Company’s Consolidated Financial Statements. For the year ended December 31, 2023 and 2022, the Company did not incur losses on any FDIC insured cash accounts.
During the years ended December 31, 2023 and 2022, the Company reserved $9.0 million and $11.4 million, respectively, in connection with potential losses associated with Russia’s Invasion of Ukraine, which is included in “Other expenses” in the Company’s Consolidated Statements of Operations, and which was recorded as part of the CECL reserve (see Note 25—“Current Expected Credit Losses” for additional information).
Insurance
The Company is self-insured for health care claims, up to a stop-loss amount for eligible participating employees and qualified dependents in the U.S., subject to deductibles and limitations. The Company’s liability for claims incurred but not reported is determined based on an estimate of the ultimate aggregate liability for claims incurred. The estimate is calculated from actual claim rates and adjusted periodically as necessary. The Company has accrued $3.7 million and $2.4 million in health care claims as of December 31, 2023 and 2022, respectively. The Company does not expect health care claims to have a material impact on its financial condition, results of operations, or cash flows.
Guarantees
The Company provides guarantees to securities clearinghouses and exchanges which meet the definition of a guarantee under FASB interpretations. Under these standard securities clearinghouse and exchange membership agreements, members are required to guarantee, collectively, the performance of other members and, accordingly, if another member becomes unable to satisfy its obligations to the clearinghouse or exchange, all other members would be required to meet the shortfall. In the opinion of management, the Company’s liability under these agreements is not quantifiable and could exceed the cash and securities it has posted as collateral. However, the potential of being required to make payments under these arrangements is remote. Accordingly, no contingent liability has been recorded in the Company’s Consolidated Statements of Financial Condition for these agreements.
20. Income Taxes
The Company’s Consolidated Financial Statements include U.S. federal, state and local income taxes on the Company’s allocable share of the U.S. results of operations, as well as taxes payable to jurisdictions outside the U.S. In addition, certain of the Company’s entities are taxed as U.S. partnerships and are subject to the UBT in New York City. Therefore, the tax liability or benefit related to the partnership income or loss, except for UBT, rests with the partners (see Note 2—“Limited Partnership Interests in BGC Holdings and Newmark Holdings” for discussion of partnership interests), rather than the partnership entity.
The provision for income taxes consisted of the following (in thousands):
| | | | | | | | | | | | | | | | | |
| Year Ended December 31, |
| 2023 | | 2022 | | 2021 |
| Current: | | | | | |
| U.S. federal | $ | 19,297 | | | $ | 12,949 | | | $ | (7,267) | |
| U.S. state and local | 5,033 | | | 6,147 | | | 4,940 | |
| Foreign | 54,787 | | | 34,506 | | | 36,699 | |
| UBT | 373 | | | (390) | | | 588 | |
| 79,490 | | | 53,212 | | | 34,960 | |
| Deferred: | | | | | |
| U.S. federal | (41,491) | | | (17,083) | | | (1,000) | |
| U.S. state and local | (14,989) | | | (1,596) | | | (1,515) | |
| Foreign | (5,914) | | | 3,971 | | | (12,098) | |
| UBT | 1,838 | | | 80 | | | 2,666 | |
| (60,556) | | | (14,628) | | | (11,947) | |
| Provision for income taxes | $ | 18,934 | | | $ | 38,584 | | | $ | 23,013 | |
The Company had pre-tax income (loss) of $57.7 million, $97.5 million and $176.5 million for the years ended December 31, 2023, 2022 and 2021, respectively.
The Company had pre-tax income (loss) from domestic operations of $(383.9) million, $(286.8) million and $(642.4) million for the years ended December 31, 2023, 2022 and 2021, respectively. The Company had pre-tax income (loss) from foreign operations of $441.6 million, $384.3 million and $818.9 million for the years ended December 31, 2023, 2022 and 2021, respectively.
Differences between the Company’s actual income tax expense and the amount calculated utilizing the U.S. federal statutory rates were as follows (in thousands):
| | | | | | | | | | | | | | | | | |
| Year Ended December 31, |
| 2023 | | 2022 | | 2021 |
| Tax expense at federal statutory rate | $ | 12,207 | | | $ | 20,584 | | | $ | 37,065 | |
| Non-controlling interest | 1,982 | | | 2,366 | | | 2,440 | |
Incremental impact of foreign taxes compared to federal tax rate | 3,838 | | | 8,122 | | | 5,009 | |
| Other permanent differences | 7,536 | | | 2,287 | | | 11,797 | |
| U.S. state and local taxes, net of U.S. federal benefit | (4,778) | | | (876) | | | 2,737 | |
| New York City UBT | — | | | (1,071) | | | 2,929 | |
| Other rate changes | (862) | | | 153 | | | (7,007) | |
Impact of Corporate Conversion | (12,446) | | | — | | | — | |
| Nontaxable gain on insurance disposition | — | | | — | | | (65,231) | |
| Uncertain tax positions | (797) | | | 3,496 | | | (6,936) | |
| U.S. tax on foreign earnings, net of tax credits | 12,388 | | | 4,808 | | | 31,299 | |
| Prior year adjustments | 4,078 | | | 4,189 | | | (714) | |
| Valuation allowance | (4,190) | | | (4,670) | | | 11,532 | |
| Other | (23) | | | (804) | | | (1,907) | |
| Provision for income taxes | $ | 18,934 | | | $ | 38,584 | | | $ | 23,013 | |
As of December 31, 2023, the Company’s intention is to permanently reinvest undistributed foreign pre-tax earnings in the Company’s foreign operations. While the one-time transition tax eliminated most of the income tax effects of repatriating the undistributed earnings, there could still be foreign and state and local tax effects on the distribution. Accordingly, no provision has been recorded on foreign and state and local taxes that would be applicable upon distribution of such earnings to the U.S. Further, determination of an estimate of deferred tax liability associated with the distribution of foreign earnings is not practicable. However, this policy will be further re-evaluated and assessed based on the Company’s overall business needs and requirements.
The Company has finalized its accounting policy with respect to taxes on Global Intangible Low-Taxed Income (GILTI) and has elected to treat taxes associated with the GILTI provision using the Period Cost Method and thus has not recorded deferred taxes for basis differences under this regime as of December 31, 2023.
Deferred tax assets and liabilities are recognized for the future tax consequences attributable to differences between the consolidated financial statement carrying amounts of existing assets and liabilities and their respective tax bases. Deferred tax assets and liabilities are measured using enacted tax rates expected to apply to taxable income in the years in which those temporary differences are expected to be recovered or settled. The effect on deferred tax assets and liabilities of a change in tax rates is recognized in income in the period that includes the enactment date. A valuation allowance is recorded against deferred tax assets if it is deemed more likely than not that those assets will not be realized.
Significant components of the Company’s deferred tax asset and liability consisted of the following (in thousands):
| | | | | | | | | | | |
| Year Ended December 31, |
| 2023 | | 2022 |
| Deferred tax asset | | | |
| Basis difference of investments | $ | 23,522 | | | $ | 15,857 | |
| Deferred compensation | 90,270 | | | 70,361 | |
| Excess interest expense | 55,040 | | | 39,645 | |
| Other deferred and accrued expenses | 17,625 | | | 10,693 | |
| Net operating loss and credit carry-forwards | 43,426 | | | 45,592 | |
Total deferred tax asset1 | 229,883 | | | 182,148 | |
| Valuation allowance | (27,813) | | | (31,362) | |
| Deferred tax asset, net of valuation allowance | 202,070 | | | 150,786 | |
| Deferred tax liability | | | |
| Depreciation and amortization | 10,618 | | | 19,675 | |
Total deferred tax liability1 | 10,618 | | | 19,675 | |
| Net deferred tax asset | $ | 191,452 | | | $ | 131,111 | |
_______________________________________
1Before netting within tax jurisdictions.
The Company has deferred tax assets associated with net operating losses in U.S. federal, state and local, and non-U.S. jurisdictions of $1.1 million, $3.2 million and $28.4 million, respectively. These losses will begin to expire for Federal, state and local, and non-U.S. jurisdictions in 2038, 2025 and 2024, respectively. The Company has deferred tax assets associated with tax credits in the U.S. of $16.7 million, which will begin to expire in 2030. The Company’s deferred tax asset and liability are included in the Company’s Consolidated Statements of Financial Condition as components of “Other assets” and “Accounts payable, accrued and other liabilities,” respectively.
Pursuant to U.S. GAAP guidance, Accounting for Uncertainty in Income Taxes, the Company provides for uncertain tax positions as a component of income tax expense based upon management’s assessment of whether a tax benefit is more likely than not to be sustained upon examination by tax authorities.
A reconciliation of the beginning to the ending amounts of gross unrecognized tax benefits for the years ended December 31, 2023 and 2022 is as follows (in thousands):
| | | | | |
| Balance, December 31, 2021 | $ | 4,394 | |
| Increases for prior year tax positions | 3,159 | |
| Decreases for prior year tax positions | — | |
| Increases for current year tax positions | — | |
| Decreases related to settlements with taxing authorities | — | |
Decreases related to a lapse of applicable statute of limitations | — | |
| Balance, December 31, 2022 | $ | 7,553 | |
| Increases for prior year tax positions | — | |
| Decreases for prior year tax positions | (884) | |
| Increases for current year tax positions | — | |
| Decreases related to settlements with taxing authorities | — | |
Decreases related to a lapse of applicable statute of limitations | — | |
| Balance, December 31, 2023 | $ | 6,669 | |
As of December 31, 2023, the Company’s unrecognized tax benefits, excluding related interest and penalties, were $6.7 million, of which $6.7 million, if recognized, would affect the effective tax rate. The Company is currently open to examination by tax authorities in U.S. federal, state and local jurisdictions and certain non-U.S. jurisdictions for tax years beginning 2017, 2011 and 2013, respectively. The Company is currently under examination by tax authorities in the U.S. federal and certain state, local and foreign jurisdictions. The Company does not believe that the amounts of unrecognized tax benefits will materially change over the next 12 months.
The Company recognizes interest and penalties related to unrecognized tax benefits in “Provision (benefit) for income taxes” in the Company’s Consolidated Statements of Operations. As of December 31, 2023, the Company had accrued $3.4 million for income tax-related interest and penalties of which $0.6 million was accrued during 2023.
21. Regulatory Requirements
Many of the Company’s businesses are subject to regulatory restrictions and minimum capital requirements. These regulatory restrictions and capital requirements may restrict the Company’s ability to withdraw capital from its subsidiaries.
Certain U.S. subsidiaries of the Company are registered as U.S. broker-dealers or FCMs subject to Rule 15c3-1 of the SEC and Rule 1.17 of the CFTC, which specify uniform minimum net capital requirements, as defined, for their registrants, and also require a significant part of the registrants’ assets be kept in relatively liquid form. As of December 31, 2023, the Company’s U.S. subsidiaries had net capital in excess of their minimum capital requirements.
Certain U.K. and European subsidiaries of the Company are regulated by their national regulator, which include the FCA and L’Autorité des Marchés Financiers and must maintain financial resources (as defined by their national regulator) in excess of the total financial requirement (as defined by their national regulator). As of December 31, 2023, the U.K. and European subsidiaries had financial resources in excess of their requirements.
Certain other subsidiaries of the Company are subject to regulatory and other requirements of the jurisdictions in which they operate.
Certain BGC subsidiaries also operate as a DCM and DCO which are required to maintain financial resources to cover operating costs for at least one year, keeping at least enough cash or highly liquid securities to cover six months’ operating costs. In addition, BGC subsidiaries operate as SEFs which are required to maintain financial resources to cover operating costs for at least one year, keeping at least enough cash or highly liquid securities to cover the greater of three months of projected operating costs, or the projected costs needed to wind down the swap execution facility’s operations.
The regulatory requirements referred to above may restrict the Company’s ability to withdraw capital from its regulated subsidiaries. As of December 31, 2023, the Company’s regulated subsidiaries held $734.1 million of net capital. These subsidiaries had aggregate regulatory net capital, as defined, in excess of the aggregate regulatory requirements, as defined, of $391.7 million.
22. Segment, Geographic and Product Information
Segment Information
The Company currently operates in one reportable segment, brokerage services. BGC provides or has provided brokerage services to the financial markets, through integrated Voice, Hybrid and Fully Electronic brokerage in a broad range of products, including fixed income securities (Rates and Credit), FX, Energy and Commodities, Equities, and Futures and Options. BGC also provides a wide range of services, including trade execution, brokerage, clearing, trade compression, post-trade, information, consulting, and other back-office services to a broad range of financial and non-financial institutions. On November 1, 2021, the Company sold its Insurance brokerage business to The Ardonagh Group (see Note 5— “Divestitures”).
Geographic Information
The Company offers products and services in the U.K., U.S., Asia (including Australia), Other Europe, MEA, France, and Other Americas. Information regarding revenues is as follows (in thousands):
| | | | | | | | | | | | | | | | | |
| Year Ended December 31, |
| 2023 | | 2022 | | 2021 |
| Revenues: | | | | | |
| U.K. | $ | 730,753 | | | $ | 647,916 | | | $ | 835,371 | |
| U.S. | 652,898 | | | 542,744 | | | 517,269 | |
| Asia | 275,209 | | | 271,678 | | | 301,489 | |
| Other Europe/MEA | 201,461 | | | 172,376 | | | 200,409 | |
| France | 90,774 | | | 92,649 | | | 99,933 | |
| Other Americas | 74,306 | | | 67,939 | | | 60,893 | |
| Total revenues | $ | 2,025,401 | | | $ | 1,795,302 | | | $ | 2,015,364 | |
Information regarding long-lived assets (defined as loans, forgivable loans and other receivables from employees and partners, net; fixed assets, net; ROU assets; certain other investments; goodwill; other intangible assets, net of accumulated amortization; and rent and other deposits) in the geographic areas is as follows (in thousands):
| | | | | | | | | | | |
| Year Ended December 31, |
| 2023 | | 2022 |
| Long-lived assets: | | | |
| U.S. | $ | 792,923 | | | $ | 787,321 | |
| U.K. | 411,631 | | | 401,823 | |
| Asia | 91,643 | | | 76,870 | |
| Other Europe/MEA | 66,259 | | | 46,413 | |
France | 22,647 | | | 13,019 | |
Other Americas | 19,182 | | | 17,736 | |
| Total long-lived assets | $ | 1,404,285 | | | $ | 1,343,182 | |
Product Information
The Company’s business is based on the products and services provided and reflects the manner in which financial information is evaluated by management.
The Company specializes in the brokerage of a broad range of products, including fixed income securities (Rates and Credit), FX, Energy and Commodities, Equities, and Futures and Options. The Company also provides a wide range of services, including trade execution, broker-dealer services, clearing, trade compression, post trade, information, consulting, and other back-office services to a broad range of financial and non-financial institutions. On November 1, 2021, the Company sold its Insurance brokerage business to The Ardonagh Group (see Note 5—“Divestitures”).
Product information regarding revenues is as follows (in thousands):
| | | | | | | | | | | | | | | | | |
| Year Ended December 31, |
| 2023 | | 2022 | | 2021 |
| Revenues: | | | | | |
| Rates | $ | 610,451 | | | $ | 549,503 | | | $ | 558,507 | |
Energy and Commodities | 386,206 | | | 291,665 | | | 296,458 | |
FX | 314,706 | | | 299,721 | | | 301,328 | |
| Credit | 284,744 | | | 271,419 | | | 287,608 | |
| Equities | 236,517 | | | 234,493 | | | 247,673 | |
Insurance1 | — | | | — | | | 178,087 | |
| Total brokerage revenues | $ | 1,832,624 | | | $ | 1,646,801 | | | $ | 1,869,661 | |
| All other revenues | 192,777 | | | 148,501 | | | 145,703 | |
| Total revenues | $ | 2,025,401 | | | $ | 1,795,302 | | | $ | 2,015,364 | |
_______________________________________
1On November 1, 2021, the Company sold its Insurance Brokerage business to The Ardonagh Group (see Note 5—“Divestitures”).
23. Revenues from Contracts with Customers
The following table presents the Company’s total revenues separated between revenues from contracts with customers and other sources of revenues (in thousands):
| | | | | | | | | | | | | | | | | | | | |
| | Year Ended December 31, |
| | 2023 | | 2022 | | 2021 |
| Revenues from contracts with customers: | | | | | | |
| Commissions | | $ | 1,464,524 | | | $ | 1,281,294 | | | $ | 1,541,900 | |
Data, network, and post-trade | | 111,470 | | | 96,389 | | | 89,963 | |
| Fees from related parties | | 15,968 | | | 14,734 | | | 14,856 | |
| Other revenues | | 15,417 | | | 14,275 | | | 16,818 | |
| Total revenues from contracts with customers | | 1,607,379 | | | 1,406,692 | | | 1,663,537 | |
| Other sources of revenues: | | | | | | |
| Principal transactions | | 368,100 | | | 365,507 | | | 327,761 | |
| Interest and dividend income | | 45,422 | | | 21,007 | | | 21,977 | |
| Other revenues | | 4,500 | | | 2,096 | | | 2,089 | |
| Total revenues | | $ | 2,025,401 | | | $ | 1,795,302 | | | $ | 2,015,364 | |
See Note 3—“Summary of Significant Accounting Policies” for detailed information on the recognition of the Company’s revenues from contracts with customers.
Disaggregation of Revenue
See Note 22—“Segment, Geographic and Product Information” for a further discussion on the allocation of revenues to geographic regions.
Contract Balances
The timing of the Company’s revenue recognition may differ from the timing of payment by its customers. The Company records a receivable when revenue is recognized prior to payment and the Company has an unconditional right to payment. Alternatively, when payment precedes the provision of the related services, the Company records deferred revenue until the performance obligations are satisfied.
The Company had receivables related to revenues from contracts with customers of $314.8 million and $288.5 million at December 31, 2023 and December 31, 2022, respectively. The Company had no impairments related to these receivables during the years ended December 31, 2023 and 2022.
The Company’s deferred revenue primarily relates to customers paying in advance or billed in advance where the performance obligation has not yet been satisfied. Deferred revenue at December 31, 2023 and 2022 was $14.7 million and $12.5 million, respectively. During the years ended December 31, 2023 and 2022, the Company recognized revenue of $11.0 million and $9.1 million, respectively, that was recorded as deferred revenue at the beginning of the period.
Contract Costs
The Company capitalizes costs to fulfill contracts associated with different lines of its business where the revenue is recognized at a point in time and the costs are determined to be recoverable. Capitalized costs to fulfill a contract are recognized at the point in time that the related revenue is recognized. The Company did not have any capitalized costs to fulfill a contract as of December 31, 2023 and 2022.
24. Leases
The Company, acting as a lessee, has operating leases and finance leases primarily relating to office space, data centers and office equipment. The leases have remaining lease terms of 0.1 years to 15.6 years, some of which include options to extend the leases in 0.1 to 10 year increments for up to 15 years. Renewal periods are included in the lease term only when renewal is reasonably certain, which is a high threshold and requires management to apply judgment to determine the appropriate lease term. Certain leases also include periods covered by an option to terminate the lease if the Company is reasonably certain not to exercise the termination option. The Company measures its lease payments by including fixed rental
payments and, where relevant, variable rental payments tied to an index, such as the Consumer Price Index. Payments for leases in place before the date of adoption of ASC 842, Leases were determined based on previous leases guidance. The Company recognizes lease expense for its operating leases on a straight-line basis over the lease term and variable lease expense not included in the lease payment measurement is recognized as incurred. Interest expense on finance leases is recognized using the effective interest method over the lease term.
Pursuant to the accounting policy election, leases with an initial term of twelve months or less are not recognized on the balance sheet. The short-term lease expense over the period reasonably reflects the Company’s short-term lease commitments.
ASC 842, Leases requires the Company to make certain assumptions and judgments in applying the guidance, including determining whether an arrangement includes a lease, determining the term of a lease when the contract has renewal or cancelation provisions, and determining the discount rate.
The Company determines whether an arrangement is a lease or includes a lease at the contract inception by evaluating whether the contract conveys the right to control the use of an identified asset for a period of time in exchange for consideration. If the Company has the right to obtain substantially all of the economic benefits from, and can direct the use of, the identified asset for a period of time, the Company accounts for the identified asset as a lease. The Company has elected the practical expedient to not separate lease and non-lease components for all leases other than real estate leases. The primary non-lease component that is combined with a lease component represents operating expenses, such as utilities, maintenance or management fees.
As the rate implicit in the lease is not usually available, the Company used an incremental borrowing rate based on the information available at the adoption date of the new Leases standard in determining the present value of lease payments for existing leases. The Company has elected to use a portfolio approach for the incremental borrowing rate, applying corporate bond rates to the leases. The Company calculated the appropriate rates with reference to the lease term and lease currency. The Company uses information available at the lease commencement date to determine the discount rate for any new leases.
The Company subleases certain real estate to its affiliates and to third parties. The value of these commitments is not material to the Company’s Consolidated Financial Statements.
As of December 31, 2023, the Company did not have any leases that have not yet commenced but that create significant rights and obligations.
Supplemental information related to the Company’s operating and financing leases is as follows (in thousands):
| | | | | | | | | | | | | | | | | |
| Classification in Consolidated Statements of Financial Condition | | December 31, 2023 | | December 31, 2022 |
| Assets | | | | | |
| Operating lease ROU assets | Other assets | | $ | 124,165 | | | $ | 129,786 | |
| Finance lease ROU assets | Fixed assets, net | | $ | 4,264 | | | $ | 5,685 | |
| Liabilities | | | | | |
| Operating lease liabilities | Accounts payable, accrued and other liabilities | | $ | 149,640 | | | $ | 156,105 | |
| Finance lease liabilities | Accounts payable, accrued and other liabilities | | $ | 4,721 | | | $ | 6,039 | |
| | | | | | | | | | | |
| December 31, 2023 | | December 31, 2022 |
| Weighted-average remaining lease term | | | |
| Operating leases (years) | 7.3 | | 7.7 |
| Finance leases (years) | 3.4 | | 4.1 |
| Weighted-average discount rate | | | |
| Operating leases | 5.0 | % | | 4.5 | % |
| Finance leases | 4.3 | % | | 4.3 | % |
The components of lease expense are as follows (in thousands):
| | | | | | | | | | | | | | | | | | | | | | | |
| | | Year Ended December 31, |
| Classification in Consolidated Statements of Operations | | 2023 | | 2022 | | 2021 |
Operating lease cost1, 2 | Occupancy and equipment | | $ | 35,894 | | | $ | 36,894 | | | $ | 41,442 | |
| Finance lease cost | | | | | | | |
| Amortization on ROU assets | Occupancy and equipment | | $ | 1,305 | | | $ | 753 | | | $ | 146 | |
| Interest on lease liabilities | Interest expense | | $ | 219 | | | $ | 116 | | | $ | 21 | |
____________________________________1The Company recorded operating lease costs related to the Insurance brokerage business of $3.5 million for the year ended December 31, 2021.
2Short-term lease expense was not material for the years ended December 31, 2023, 2022 and 2021.
The following table shows the Company’s maturity analysis of its lease liabilities as of December 31, 2023 (in thousands):
| | | | | | | | | | | |
| December 31, 2023 |
| Operating leases | | Finance leases |
| 2024 | $ | 31,594 | | | $ | 1,712 | |
| 2025 | 27,075 | | | 1,448 | |
| 2026 | 20,953 | | | 1,290 | |
| 2027 | 19,231 | | | 627 | |
| 2028 | 13,393 | | | — | |
| 2029 and thereafter | 76,940 | | | — | |
| Total | $ | 189,186 | | | $ | 5,077 | |
| Interest | (39,546) | | | (356) | |
| Total | $ | 149,640 | | | $ | 4,721 | |
The following table shows cash flow information related to lease liabilities (in thousands):
| | | | | | | | | | | |
| Year Ended December 31, |
| Cash paid for amounts included in the measurement of lease liabilities | 2023 | | 2022 |
Operating cash flows from operating lease liabilities | $ | 37,008 | | | $ | 38,113 | |
| Operating cash flows from finance lease liabilities | $ | 219 | | | $ | 116 | |
| Financing cash flows from finance lease liabilities | $ | 1,228 | | | $ | 704 | |
25. Current Expected Credit Losses
The CECL reserve reflects management’s current estimate of potential credit losses related to the receivable balances included in the Company’s Consolidated Statements of Financial Condition. See Note 3—“Summary of Significant Accounting Policies” for further discussion of the CECL reserve methodology.
As required, any subsequent changes to the CECL reserve are recognized in “Net income (loss) available to common stockholders” in the Company’s Consolidated Statements of Operations. During the years ended December 31, 2023, 2022 and 2021, the Company recorded changes in the CECL reserve as follows (in millions):
| | | | | | | | | | | | | | | | | | | | | | | |
| Accrued commissions and other receivables, net | | Loans, forgivable loans and other receivables from employees and partners, net | | Receivables from broker-dealers, clearing organizations, customers and related broker-dealers | | Total |
| Beginning balance, January 1, 2021 | $ | 1.0 | | | $ | 1.6 | | | $ | — | | | $ | 2.6 | |
| Current-period provision for expected credit losses | (0.3) | | | 0.1 | | | — | | | (0.2) | |
| Ending balance, December 31, 2021 | 0.7 | | | 1.7 | | | — | | | 2.4 | |
| Current-period provision for expected credit losses | 4.7 | | | 0.8 | | | 7.0 | | | 12.5 | |
| Ending balance, December 31, 2022 | 5.4 | | | 2.5 | | | 7.0 | | | 14.9 | |
| Current-period provision for expected credit losses | (0.4) | | | (0.2) | | | 11.9 | | | 11.3 | |
| Ending balance, December 31, 2023 | $ | 5.0 | | | $ | 2.3 | | | $ | 18.9 | | | $ | 26.2 | |
For the year ended December 31, 2023, there was a decrease of $0.4 million in the CECL reserve against “Accrued commissions and other receivables, net” due to the updated macroeconomic assumptions, bringing the CECL reserve recorded pertaining to “Accrued commissions and other receivables, net” to $5.0 million as of December 31, 2023. For the year ended December 31, 2022, there was an increase of $4.7 million in the CECL reserve against “Accrued commissions and other receivables, net,” which included a $4.5 million reserve related to Russia’s Invasion of Ukraine. For the year ended December 31, 2021, there was a decrease of $0.3 million in the CECL reserve against “Accrued commissions and other receivables, net.”
For the year ended December 31, 2023, there was a decrease of $0.2 million in the CECL reserve pertaining to “Loans, forgivable loans and other receivables from employees and partners, net” as a result of employee collections, bringing the CECL reserve recorded pertaining to “Loans, forgivable loans and other receivables from employees and partners, net” to $2.3 million as of December 31, 2023. For the years ended December 31, 2022 and 2021, there were increases of $0.8 million and $0.1 million, respectively, in the CECL reserve pertaining to “Loans, forgivable loans and other receivables from employees and partners, net” as a result of employee terminations.
For the year ended December 31, 2023, there was an increase of $11.9 million in the CECL reserve against “Receivables from broker-dealers, clearing organizations, customers and related broker-dealers” which mainly reflected the downward credit rating migration of certain unsettled trades related to Russia’s Invasion of Ukraine, bringing the CECL reserve recorded pertaining to “Receivables from broker-dealers, clearing organizations, customers and related broker-dealers” to $18.9 million as of December 31, 2023. For the year ended December 31, 2022, there was an increase of $7.0 million in the CECL reserve against “Receivables from broker-dealers, clearing organizations, customers and related broker-dealers” which reflected the downward credit rating migration of certain unsettled trades related to Russia’s Invasion of Ukraine. There was no change in the CECL reserve recorded pertaining to “Receivables from broker-dealers, clearing organizations, customers and related broker-dealers” for the year ended December 31, 2021.
26. Supplemental Balance Sheet Information
The components of certain balance sheet accounts are as follows (in thousands):
| | | | | | | | | | | |
| Year Ended December 31, |
| 2023 | | 2022 |
| Other assets: | | | |
| Deferred tax asset | $ | 215,537 | | | $ | 152,393 | |
| Operating lease ROU assets | 124,165 | | | 129,786 | |
| Equity securities carried under measurement alternative | 85,561 | | | 83,633 | |
| Other taxes | 20,969 | | | 42,922 | |
| Prepaid expenses | 17,003 | | | 20,132 | |
| Rent and other deposits | 13,395 | | | 14,530 | |
| Other | 20,025 | | | 19,618 | |
| Total other assets | $ | 496,655 | | | $ | 463,014 | |
| | | | | | | | | | | |
| Year Ended December 31, |
| 2023 | | 2022 |
| Accounts payable, accrued and other liabilities: | | | |
| Taxes payable | $ | 293,525 | | | $ | 290,578 | |
| Accrued expenses and other liabilities | 182,388 | | | 199,964 | |
| Lease liabilities | 154,361 | | | 162,144 | |
| Deferred tax liability | 25,171 | | | 21,258 | |
| Charitable contribution liability | 12,744 | | | 9,160 | |
| Total accounts payable, accrued and other liabilities | $ | 668,189 | | | $ | 683,104 | |
27. Subsequent Events
Fourth Quarter 2023 Dividend
On February 13, 2024, the Company’s Board declared a quarterly cash dividend of $0.01 per share for the fourth quarter of 2023, payable on March 19, 2024 to BGC Class A and Class B common stockholders of record as of March 5, 2024.
CFTC Approval for FMX Futures Exchange
On January 22, 2024, FMX Futures Exchange received approval from the CFTC to operate an exchange for U.S. Treasury and SOFR futures.
Transactions with Executive Officers and Directors
On January 2, 2024, Mr. Merkel sold 136,891 shares of BGC Class A common stock to the Company. The sale price per share of $6.98 was the closing price of a share of BGC Class A common stock on January 2, 2024. The transaction was approved by the Audit Committee and the Compensation Committee of the Board and was made pursuant to the Company’s stock buyback authorization.
ITEM 9. CHANGES IN AND DISAGREEMENTS WITH ACCOUNTANTS ON ACCOUNTING AND FINANCIAL DISCLOSURE
None
ITEM 9A. CONTROLS AND PROCEDURES
Evaluation of Disclosure Controls and Procedures
BGC Group maintains disclosure controls and procedures that are designed to ensure that information required to be disclosed by BGC Group is recorded, processed, accumulated, summarized and communicated to its management, including its Chairman of the Board and Chief Executive Officer and its Chief Financial Officer, to allow timely decisions regarding required disclosures, and reported within the time periods specified in the SEC’s rules and forms. The Chairman of the Board and Chief Executive Officer and the Chief Financial Officer have performed an evaluation of the effectiveness of the design and operation of BGC Group’s disclosure controls and procedures as of December 31, 2023. Based on that evaluation, the Chairman of the Board and Chief Executive Officer and the Chief Financial Officer concluded that BGC Group’s disclosure controls and procedures were effective as of December 31, 2023.
Management’s Report on Internal Control over Financial Reporting
Our management is responsible for establishing and maintaining adequate internal control over financial reporting, as such term is defined in Exchange Act Rules 13a-15(f) and 15d-15(f). Under the supervision and with the participation of our management, including our Chairman and Chief Executive Officer, and our Chief Financial Officer, we conducted an evaluation of the effectiveness of our internal controls over financial reporting as of December 31, 2023 based upon criteria set forth in the Internal Control—Integrated Framework issued by the Committee of Sponsoring Organizations of the Treadway Commission (2013 framework) (COSO). Our internal controls over financial reporting include policies and procedures that are intended to provide reasonable assurance regarding the reliability of financial reporting and the preparation of financial statements for external reporting purposes in accordance with U.S. GAAP.
Based on the results of our 2023 evaluation, our management concluded that our internal controls over financial reporting were effective as of December 31, 2023. We reviewed the results of management’s assessment with our Audit Committee.
Management has excluded BGC Group’s acquisitions of Trident, ContiCap, and Open Energy Group as these acquisitions were completed in fiscal year 2023, and did not have a material effect on our financial condition, results of operations or cash flows in 2023. However, we do anticipate that these acquisitions will be included in management’s assessment of internal control over financial reporting and our audit of internal controls over financial reporting for 2024. Trident, ContiCap, and Open Energy Group are included in our 2023 consolidated financial statements and constituted 0.6%, 1.6%, and 0.0% of total assets, 1.4%, 4.6%, and 0.1% of net assets, respectively, as of December 31, 2023, and 1.6%, 0.2%, and 0.0% of revenues, respectively, for the year then ended.
The effectiveness of our internal controls over financial reporting as of December 31, 2023 has been audited by Ernst & Young LLP, an independent registered public accounting firm, as stated in their report, which is included in this Annual Report on Form 10‑K. Such report expresses an unqualified opinion on the effectiveness of the Company’s internal controls over financial reporting as of December 31, 2023.
Changes in Internal Control over Financial Reporting
During the year ended December 31, 2023, there were no changes in our internal controls over financial reporting that materially affected, or are reasonably likely to materially affect, our internal control over financial reporting.
ITEM 9B. OTHER INFORMATION
10b5-1 Trading Arrangements
During the quarter ended December 31, 2023, none of the Company’s directors or officers (as defined in Rule 16a-1(f) of the Exchange Act) adopted or terminated a “Rule 10b5-1 trading arrangement” or “non-Rule 10b5-1 trading arrangement,” as those terms are defined in Item 408 of Regulation S-K.
ITEM 9C. DISCLOSURE REGARDING FOREIGN JURISDICTIONS THAT PREVENT INSPECTIONS
Not Applicable
PART III
ITEM 10. DIRECTORS, EXECUTIVE OFFICERS AND CORPORATE GOVERNANCE
The information appearing under “Election of Directors,” “Information about our Executive Officers,” “Delinquent Section 16(a) Reports,” and “Code of Ethics and Whistleblower Procedures” in the 2024 Proxy Statement is hereby incorporated by reference in response to this Item 10.
ITEM 11. EXECUTIVE COMPENSATION
The information appearing under “Compensation Discussion and Analysis,” “Compensation Committee Report,” “Executive Compensation” and “Compensation Committee Interlocks and Insider Participation” in the 2024 Proxy Statement is hereby incorporated by reference in response to this Item 11.
ITEM 12. SECURITY OWNERSHIP OF CERTAIN BENEFICIAL OWNERS AND MANAGEMENT AND RELATED STOCKHOLDER MATTERS
The information appearing under “Security Ownership of Certain Beneficial Owners and Management” and “Equity Compensation Plan Information as of December 31, 2023” in the 2024 Proxy Statement is hereby incorporated by reference in response to this Item 12.
ITEM 13. CERTAIN RELATIONSHIPS AND RELATED TRANSACTIONS, AND DIRECTOR INDEPENDENCE
The information appearing under “Certain Relationships and Related Transactions and Director Independence” and “Election of Directors—Independence of Directors” in the 2024 Proxy Statement is hereby incorporated by reference in response to this Item 13.
ITEM 14. PRINCIPAL ACCOUNTANT FEES AND SERVICES
The information appearing under “Independent Registered Public Accounting Firm Fees” and “Audit Committee Pre-Approval Policies and Procedures” in the 2024 Proxy Statement is hereby incorporated by reference in response to this Item 14.
PART IV
ITEM 15. EXHIBITS AND FINANCIAL STATEMENT SCHEDULES
(a) (1) Financial Statements. The consolidated financial statements required to be filed in this Annual Report on Form 10‑K are included in Part II, Item 8 hereof.
(a) (2) Schedule I, Parent Company Only Financial Statements. All other schedules are omitted because they are not applicable or not required, or the required information is in the financial statements or the notes thereto.
(a) (3) The Exhibit Index set forth below is incorporated by reference in response to this Item 15.
The following exhibits are filed as part of this Annual Report on Form 10-K as required by Regulation S-K. The exhibits designated by a dagger (†) are management contracts and compensation plans and arrangements required to be filed as exhibits to this Annual Report on Form 10-K. Certain schedules and exhibits designated by one asterisk (*) have been omitted pursuant to Item 601(a)(5) of Regulation S-K promulgated by the SEC. Certain schedules and exhibits designated by two asterisks (**) have been omitted pursuant to Item 601(b)(2) of Regulation S-K promulgated by the SEC. The Company agrees to furnish supplementally a copy of any omitted schedule or exhibit to the SEC upon request.
EXHIBIT INDEX
| | | | | | | | |
Exhibit Number | | Exhibit Title |
| | |
| 1.1 | | |
| | |
| 2.1 | | Agreement and Plan of Merger, dated as of May 29, 2007, by and among eSpeed, Inc., BGC Partners, Inc., Cantor Fitzgerald, L.P., BGC Partners, L.P., BGC Global Holdings, L.P. and BGC Holdings, L.P. (incorporated by reference to BGC Partners, Inc.’s. Definitive Proxy Statement on Schedule 14A filed with the SEC on February 11, 2008) |
| | |
| 2.2 | | Amendment No. 1, dated as of November 5, 2007, to the Agreement and Plan of Merger, dated as of May 29, 2007, by and among eSpeed, Inc., BGC Partners, Inc., Cantor Fitzgerald, L.P., BGC Partners, L.P., BGC Global Holdings, L.P. and BGC Holdings, L.P. (incorporated by reference to BGC Partners, Inc.’s. Definitive Proxy Statement on Schedule 14A filed with the SEC on February 11, 2008) |
| | |
| 2.3 | | Amendment No. 2, dated as of February 1, 2008, to the Agreement and Plan of Merger, dated as of May 29, 2007, by and among eSpeed, Inc., BGC Partners, Inc., Cantor Fitzgerald, L.P., BGC Partners, L.P., BGC Global Holdings, L.P. and BGC Holdings, L.P. (incorporated by reference to BGC Partners, Inc.’s. Definitive Proxy Statement on Schedule 14A filed with the SEC on February 11, 2008) |
| | |
2.4** | | Separation Agreement, dated as of March 31, 2008, by and among Cantor Fitzgerald, L.P., BGC Partners, LLC, BGC Partners, L.P., BGC Global Holdings, L.P. and BGC Holdings, L.P. (incorporated by reference to Exhibit 2.4 to BGC Partners, Inc.’s. Current Report on Form 8-K filed with the SEC on April 7, 2008) |
| | |
2.5** | | Purchase Agreement, dated as of April 1, 2013, by and among BGC Partners, Inc., BGC Partners, L.P., The NASDAQ OMX Group, Inc., and for certain limited purposes, Cantor Fitzgerald, L.P. (incorporated by reference to Exhibit 2.1 to BGC Partners, Inc.’s. Quarterly Report on Form 10-Q filed with the SEC on August 8, 2013) |
| | |
2.6** | | |
| | |
| 2.7 | | Stock Purchase Agreement by and among GFINet, Inc., GFI TP Holdings Pte Ltd, Intercontinental Exchange, Inc., and, solely for the purposes set forth therein, GFI Group Inc. and BGC Partners, Inc. (incorporated by reference to Exhibit 10.1 to BGC Partners, Inc.’s. Current Report on Form 8-K filed with the SEC on November 18, 2015) |
| | |
2.8** | | Agreement and Plan of Merger, dated December 22, 2015, by and among BGC Partners, Inc., JPI Merger Sub 1, Inc., JPI Merger Sub 2, LLC, Jersey Partners Inc., New JP Inc., Michael Gooch and Colin Heffron (incorporated by reference to Exhibit 2.1 to BGC Partners, Inc.’s. Current Report on Form 8-K filed with the SEC on December 23, 2015) |
| | |
| | | | | | | | |
Exhibit Number | | Exhibit Title |
2.9** | | Transaction Agreement, dated as of July 17, 2017, by and among BGC Partners, Inc. BGC Partners, L.P., Cantor Fitzgerald, L.P., Cantor Commercial Real Estate Company, L.P., Cantor Sponsor, L.P., CF Real Estate Finance Holdings, L.P. and CF Real Estate Finance Holdings GP, LLC (incorporated by reference to Exhibit 2.1 to BGC Partners, Inc.’s. Current Report on Form 8-K filed with the SEC on July 21, 2017) |
| | |
2.10** | | Amended and Restated Separation and Distribution Agreement, dated as of November 23, 2018, by and among Cantor Fitzgerald, L.P., BGC Partners, Inc., BGC Holdings, L.P., BGC Partners, L.P., BGC Global Holdings, L.P., Newmark Group, Inc., Newmark Holdings, L.P. and Newmark Partners, L.P. (incorporated by reference to Exhibit 2.1 to BGC Partners, Inc.’s Current Report on Form 8-K filed on November 27, 2018) |
| | |
| 2.11 | | |
| | |
| 2.12 | | |
| | |
| 2.13 | | |
| | |
2.14* | | Corporate Conversion Agreement, dated as of November 15, 2022, by and among BGC Partners, Inc., BGC Group, Inc., BGC Holdings, L.P., BGC GP, LLC, BGC Partners II, Inc., BGC Partners II, LLC, BGC Holdings Merger Sub, LLC and, solely for the purposes of certain provisions therein, Cantor Fitzgerald, L.P. (incorporated by reference to Exhibit 2.1 to BGC Partners, Inc.’s Current Report on Form 8-K filed with the SEC on November 16, 2022) |
| | |
2.15 | | Amendment to the Corporate Conversion Agreement, dated as of March 29, 2023, by and among BGC Partners, Inc., BGC Group, Inc., BGC Holdings, L.P., BGC GP, LLC, BGC Partners II, Inc., BGC Partners II, LLC, BGC Holdings Merger Sub, LLC and, solely for the purposes of certain provisions therein, Cantor Fitzgerald, L.P. (incorporated by reference to Exhibit 2.15 to BGC Partners, Inc.’s Annual Report on Form 10-K/A filed with the SEC on April 28, 2023) |
| | |
| 3.1 | | |
| | |
| 3.2 | | |
| | |
| 4.1 | | |
| | |
| 4.2 | | |
| | |
| 4.3 | | |
| | |
| 4.4 | | |
| | |
| 4.5 | | |
| | |
| 4.6 | | |
| | |
| | | | | | | | |
Exhibit Number | | Exhibit Title |
| 4.7 | | |
| | |
| 4.8 | | |
| | |
| 4.9 | | Fourth Supplemental Indenture, dated as of September 19, 2023, between BGC Partners, Inc. and Computershare Trust Company, National Association, as successor to Wells Fargo Bank, National Association, as trustee (incorporated by reference to Exhibit 4.1 of BGC Group, Inc.’s Current Report on Form 8-K filed with the SEC on October 6, 2023) |
| | |
| 4.10 | | |
| | |
4.11 | | |
| | |
4.12 | | |
| | |
4.13 | | |
| | |
4.14 | | |
| | |
4.15 | | |
| | |
4.16 | | |
| | |
| 10.1 | | |
| | |
| 10.2 | | |
| | |
| 10.3 | | |
| | |
| 10.4 | | |
| | |
| 10.5 | | |
| | |
| 10.6 | | |
| | |
| 10.7 | | |
| | |
| 10.8 | | |
| | |
| | | | | | | | |
Exhibit Number | | Exhibit Title |
| 10.9 | | |
| | |
| 10.10 | | |
| | |
| 10.11 | | |
| | |
10.12† | | |
| | |
10.13† | | |
| | |
10.14† | | |
| | |
10.15† | | |
| | |
10.16† | | |
| | |
10.17† | | |
| | |
10.18† | | |
| | |
10.19† | | |
| | |
| 10.20 | | |
| | |
10.21† | | |
| | |
10.22† | | |
| | |
| 10.23 | | |
| | |
10.24** | | |
| | |
| 10.25 | | |
| | |
10.26** | | |
| | |
| | | | | | | | |
Exhibit Number | | Exhibit Title |
10.27** | | |
| | |
| 10.28 | | |
| | |
| 10.29 | | Tax Matters Agreement, dated as of December 13, 2017, by and among BGC Partners, Inc., BGC Holdings, L.P., BGC Partners, L.P., Newmark Group, Inc., Newmark Holdings, L.P. and Newmark Partners, L.P. (incorporated by reference to Exhibit 10.8 to BGC Partners, Inc.’s Current Report on Form 8-K filed with the SEC on December 19, 2017) |
| | |
| 10.30 | | |
| | |
| 10.31 | | |
| | |
| 10.32 | | Amendment, dated August 6, 2018, to the Credit Agreement, dated as of March 19, 2018, by and between BGC Partners, Inc. and Cantor Fitzgerald, L.P. (incorporated by reference to Exhibit 10.1 to BGC Partners, Inc.’s Current Report on Form 8-K filed with the SEC on August 7, 2018) |
| | |
| 10.33 | | |
| | |
| 10.34 | | Credit Agreement, dated as of November 28, 2018, by and among BGC Partners, Inc., as the Borrower, certain subsidiaries of the Borrower, as Guarantors, the several financial institutions from time to time as parties thereto, as Lenders, and Bank of America, N.A., as Administrative Agent (incorporated by reference to Exhibit 10.1 to BGC Partners, Inc.’s Current Report on Form 8-K filed with the SEC on November 30, 2018) |
| | |
| 10.35 | | First Amendment, dated December 11, 2019, to the Credit Agreement, dated as of November 28, 2018, by and among BGC Partners, Inc., as the Borrower, certain subsidiaries of the Borrower, as Guarantors, the several financial institutions from time to time as parties thereto, as Lenders, and Bank of America, N.A., as Administrative Agent (incorporated by reference to Exhibit 10.1 to BGC Partners, Inc.’s Current Report on Form 8-K filed with the SEC on December 13, 2019) |
| | |
| 10.36 | | Second Amendment, dated February 26, 2020, to the Credit Agreement, dated as of November 28, 2018, by and among BGC Partners, Inc., as the Borrower, certain subsidiaries of the Borrower, as Guarantors, the several financial institutions from time to time as parties thereto, as Lenders, and Bank of America, N.A., as the Administrative Agent. (incorporated by reference to Exhibit 10.47 to BGC Partners, Inc.’s Annual Report on Form 10‑K filed with the SEC on March 1, 2021) |
| | |
| 10.37 | | Amended and Restated Credit Agreement, dated as of March 10, 2022, by and among BGC Partners, Inc., as the Borrower, certain subsidiaries of the Borrower, as Guarantors, the several financial institutions from time to time as parties thereto, as Lenders, and Bank of America, N.A., as Administrative Agent (incorporated by reference to Exhibit 10.1 to BGC Partners, Inc.’s Current Report on Form 8-K filed with the SEC on March 14, 2022) |
| | |
10.38 | | First Amendment to Amended and Restated Credit Agreement, dated as of October 6, 2023, to the Amended and Restated Credit Agreement, dated as of March 10, 2022, by and among BGC Partners, Inc., as the Borrower, certain subsidiaries of the Borrower, as Guarantors, the several financial institutions from time to time as parties thereto, as Lenders, and Bank of America, N.A., as Administrative Agent (incorporated by reference to Exhibit 10.1 to BGC Group, Inc.’s Current Report on Form 8-K filed with the SEC on October 6, 2023) |
| | |
10.39 | | Assignment and Assumption Agreement, dated as of October 6, 2023, by and between BGC Group, Inc., as the New Borrower, and BGC Partners, Inc., as the Current Borrower, relating to the Amended and Restated Credit Agreement, dated as of March 10, 2022, by and among BGC Partners, Inc., as the Borrower, certain subsidiaries of the Borrower, as Guarantors, the several financial institutions from time to time as parties thereto, as Lenders, and Bank of America, N.A., as Administrative Agent and L/C Issuer (incorporated by reference to Exhibit 10.2 to BGC Group, Inc.’s Current Report on Form 8-K filed with the SEC on October 6, 2023) |
| | |
10.40 | | Assignment and Assumption Agreement, dated as of October 6, 2023, by and between BGC Group, Inc., BGC Partners, Inc., and Cantor Fitzgerald, L.P., relating to the Credit Agreement, dated as of March 19, 2018, as amended as of August 6, 2018, by and between BGC Partners, Inc. and Cantor Fitzgerald, L.P. (incorporated by reference to Exhibit 10.3 to BGC Group, Inc.’s Current Report on Form 8-K filed with the SEC on October 6, 2023) |
| | |
| | | | | | | | |
Exhibit Number | | Exhibit Title |
10.41* | | |
| | |
| 21.1 | | |
| | |
| 23.1 | | |
| | |
| 31.1 | | |
| | |
| 31.2 | | |
| | |
| 32.1 | | |
| | |
97.1 | | |
| | |
| 101 | | The following materials from BGC Group, Inc.’s Annual Report on Form 10-K for the period ended December 31, 2023 are formatted in inline eXtensible Business Reporting Language (iXBRL): (i) the Consolidated Statements of Financial Condition, (ii) the Consolidated Statements of Operations, (iii) the Consolidated Statements of Comprehensive Income (Loss), (iv) the Consolidated Statements of Cash Flows, (v) the Consolidated Statements of Changes in Equity, (vi) Notes to the Consolidated Financial Statements, and (vii) Schedule I, Parent Company Only Financial Statements. The XBRL Instance document does not appear in the Interactive Data File because its XBRL tags are embedded within the iXBRL document |
| | |
| 104 | | The cover page from this Annual Report on Form 10‑K, formatted in inline XBRL (included in Exhibit 101) |
ITEM 16. FORM 10‑K SUMMARY
Not Applicable
SIGNATURES
Pursuant to the requirements of Section 13 or 15(d) of the Securities Exchange Act of 1934, the registrant has duly caused this Annual Report on Form 10‑K for the fiscal year ended December 31, 2023 to be signed on its behalf by the undersigned, thereunto duly authorized, on the 29th day of February, 2024.
| | | | | | | | |
BGC Group, Inc. | |
| By: | /S/ HOWARD W. LUTNICK | |
| Name: | Howard W. Lutnick | |
| Title: | Chairman of the Board and Chief Executive Officer | |
Pursuant to the requirements of the Securities Exchange Act of 1934, this Annual Report on Form 10‑K has been signed below by the following persons on behalf of the registrant, BGC Group, Inc., in the capacities and on the date indicated.
| | | | | | | | | | | | | | |
| Signature | | Capacity in Which Signed | | Date |
| | | | |
| /S/ HOWARD W. LUTNICK | | Chairman of the Board and Chief Executive Officer | | February 29, 2024 |
| Howard W. Lutnick | | (Principal Executive Officer) | | |
| | | | |
| /S/ JASON W. HAUF | | Chief Financial Officer | | February 29, 2024 |
| Jason W. Hauf | | (Principal Financial and Accounting Officer) | | |
| | | | |
| /S/ LINDA A. BELL | | Director | | February 29, 2024 |
| Linda A. Bell | | | | |
| | | | |
/S/ WILLIAM D. ADDAS | | Director | | February 29, 2024 |
William D. Addas | | | | |
| | | | |
| /S/ DAVID P. RICHARDS | | Director | | February 29, 2024 |
| David P. Richards | | | | |
| | | | |
| /S/ ARTHUR U. MBANEFO | | Director | | February 29, 2024 |
| Arthur U. Mbanefo | | | | |
[Signature page to the Annual Report on Form 10‑K for the period ended December 31, 2023 dated February 29, 2024.]
BGC GROUP, INC.
(Parent Company Only)
STATEMENTS OF FINANCIAL CONDITION
(in thousands, except share and per share data)
| | | | | | | | | | | | | | | | |
| Successor | | | | | Predecessor |
| | December 31, 2023 | | | | | December 31, 2022 |
| Assets | | | | | | |
| Cash and cash equivalents | $ | 29 | | | | | | $ | 49 | |
| Investments in subsidiaries | 753,357 | | | | | | 592,571 | |
| Receivables from related parties | 12,744 | | | | | | 9,160 | |
| Notes receivable from related parties | 1,124,589 | | | | | | 1,045,966 | |
| Other assets | 139,140 | | | | | | 91,654 | |
| Total assets | $ | 2,029,859 | | | | | | $ | 1,739,400 | |
| Liabilities and Stockholders’ Equity | | | | | | |
| Accounts payable, accrued and other liabilities | $ | 20,187 | | | | | | $ | 23,789 | |
| Notes payable and other borrowings | 1,124,589 | | | | | | 1,045,966 | |
| Total liabilities | 1,144,776 | | | | | | 1,069,755 | |
| Commitments and contingencies (Note 2) | | | | | | |
| Total stockholders’ equity | 885,083 | | | | | | 669,645 | |
| Total liabilities and stockholders’ equity | $ | 2,029,859 | | | | | | $ | 1,739,400 | |
See accompanying Notes to Financial Statements.
BGC GROUP, INC.
(Parent Company Only)
STATEMENTS OF OPERATIONS
(in thousands, except per share data)
| | | | | | | | | | | | | | | | | | | | | | | | | | |
| | Successor | | | Predecessor |
| | Six Months Ended December 31, 2023 | | | Six Months Ended June 30, 2023 | | Year Ended December 31, 2022 | | Year Ended December 31, 2021 |
| Revenues: | | | | | | | | |
| Other revenues | $ | 394 | | | | $ | 797 | | | $ | 263 | | | $ | 552 | |
| Interest and dividend income | 17,528 | | | | 30,700 | | | 53,652 | | | 60,772 | |
| Total revenue | 17,922 | | | | 31,497 | | | 53,915 | | | 61,324 | |
| Expenses: | | | | | | | | |
| Interest expense | 17,528 | | | | 30,700 | | | 53,652 | | | 60,772 | |
| Total expenses | 17,528 | | | | 30,700 | | | 53,652 | | | 60,772 | |
| Income from operations before income taxes | 394 | | | | 797 | | | 263 | | | 552 | |
| Equity income (loss) of subsidiaries | (6,397) | | | | (9,767) | | | 42,207 | | | 114,971 | |
| Provision (benefit) for income taxes | (42,994) | | | | (8,244) | | | (6,242) | | | (8,484) | |
| Net income available to common stockholders | $ | 36,991 | | | | $ | (726) | | | $ | 48,712 | | | $ | 124,007 | |
| Per share data: | | | | | | | | |
| Basic earnings (loss) per share | | | | | | | | |
Net income attributable to common stockholders | $ | 34,796 | | | | $ | (726) | | | $ | 48,712 | | | $ | 124,007 | |
| Basic earnings (loss) per share | $ | 0.08 | | | | $ | 0.00 | | | $ | 0.13 | | | $ | 0.33 | |
| Basic weighted-average shares of common stock outstanding | 426,436 | | | | 383,528 | | | 371,561 | | | 379,215 | |
| Fully diluted earnings (loss) per share | | | | | | | | |
| Net income (loss) for fully diluted shares | $ | 34,669 | | | | $ | (726) | | | $ | 63,479 | | | $ | 173,995 | |
| Fully diluted earnings (loss) per share | $ | 0.07 | | | | $ | 0.00 | | | $ | 0.13 | | | $ | 0.32 | |
| Fully diluted weighted-average shares of common stock outstanding | 489,989 | | | | 383,528 | | | 499,414 | | | 540,020 | |
See accompanying Notes to Financial Statements.
BGC GROUP, INC.
(Parent Company Only)
STATEMENTS OF COMPREHENSIVE INCOME
(in thousands)
| | | | | | | | | | | | | | | | | | | | | | | | | | |
| | Successor | | | Predecessor |
| | Six Months Ended December 31, 2023 | | | Six Months Ended June 30, 2023 | | Year Ended December 31, 2022 | | Year Ended December 31, 2021 |
| Net income available to common stockholders | $ | 36,991 | | | | $ | (726) | | | $ | 48,712 | | | $ | 124,007 | |
| Other comprehensive (loss) income, net of tax: | | | | | | | | |
| Foreign currency translation adjustments | 2,546 | | | | 4,303 | | | (4,883) | | | (11,853) | |
| Benefit plans | — | | | | — | | | — | | | 235 | |
| Total other comprehensive (loss) income, net of tax | 2,546 | | | | 4,303 | | | (4,883) | | | (11,618) | |
| Comprehensive income attributable to common stockholders | $ | 39,537 | | | | $ | 3,577 | | | $ | 43,829 | | | $ | 112,389 | |
See accompanying Notes to Financial Statements.
BGC GROUP, INC.
(Parent Company Only)
STATEMENTS OF CASH FLOWS
(in thousands)
| | | | | | | | | | | | | | | | | | | | | | | | | | |
| | Successor | | | Predecessor |
| | Six Months Ended December 31, 2023 | | | Six Months Ended June 30, 2023 | | Year Ended December 31, 2022 | | Year Ended December 31, 2021 |
| CASH FLOWS FROM OPERATING ACTIVITIES: | | | | | | | | |
| Net income available to common stockholders | $ | 36,991 | | | | $ | (726) | | | $ | 48,712 | | | $ | 124,007 | |
Adjustments to reconcile net income to net cash used in operating activities: | | | | | | | | |
| Amortization of deferred financing costs | 774 | | | | 1,461 | | | 2,801 | | | 3,592 | |
| Equity (income) loss of subsidiaries | (36,991) | | | | 726 | | | (48,712) | | | (114,971) | |
| Deferred tax (benefit) expense | (51,527) | | | | — | | | (20,341) | | | (6,404) | |
| Decrease (increase) in operating assets: | | | | | | | | |
| Investments in subsidiaries | 207,931 | | | | (552) | | | 55,706 | | | 335,295 | |
| Receivables from related parties | (12,744) | | | | 253 | | | 878 | | | (7,280) | |
Notes receivable from related party | (1,124,589) | | | | (348,040) | | | (2,801) | | | 251,312 | |
| Other assets | (87,613) | | | | 3,836 | | | (1,052) | | | 1,769 | |
| (Decrease) increase in operating liabilities: | | | | | | | | |
| Accounts payable, accrued and other liabilities | 20,191 | | | | 3,568 | | | (5,750) | | | (21,459) | |
| Net cash used in operating activities | (1,047,577) | | | | (339,474) | | | 29,441 | | | 565,861 | |
| CASH FLOWS FROM INVESTING ACTIVITIES: | | | | | | | | |
| Net cash used in investing activities | — | | | | — | | | — | | | — | |
| CASH FLOWS FROM FINANCING ACTIVITIES: | | | | | | | | |
| Dividends to stockholders | (9,360) | | | | (7,558) | | | (14,859) | | | (15,098) | |
| Repurchase of Class A common stock | (66,778) | | | | (46,481) | | | (103,888) | | | (365,398) | |
| Issuance of senior notes, net of deferred issuance costs | 884,781 | | | | 346,579 | | | — | | | — | |
Redemption of equity awards | (155) | | | | (1,043) | | | — | | | — | |
| Repayments of senior notes | — | | | | — | | | — | | | (256,032) | |
| Unsecured revolving credit agreement borrows | 239,033 | | | | — | | | — | | | 300,000 | |
| Unsecured revolving credit agreement repayments | — | | | | — | | | — | | | (300,000) | |
| Distributions from subsidiaries | — | | | | 47,861 | | | 89,234 | | | 70,602 | |
Proceeds from dividend reinvestment plan | 85 | | | | 84 | | | 90 | | | 72 | |
| Net cash provided by financing activities | 1,047,606 | | | | 339,442 | | | (29,423) | | | (565,854) | |
Net increase (decrease) in cash and cash equivalents | 29 | | | | (32) | | | 18 | | | 7 | |
| Cash and cash equivalents at beginning of period | — | | | | 49 | | | 31 | | | 24 | |
| Cash and cash equivalents at end of period | $ | 29 | | | | $ | 17 | | | $ | 49 | | | $ | 31 | |
| Supplemental cash information: | | | | | | | | |
| Cash paid (refund) during the period for taxes | $ | — | | | | $ | 9,581 | | | $ | 5,269 | | | $ | (157) | |
| Cash paid during the period for interest | 10,702 | | | | 26,404 | | | 49,375 | | | 59,018 | |
| Supplemental non-cash information: | | | | | | | | |
Issuance of Class A common stock upon exchange of limited partnership interests | $ | — | | | | $ | 45,868 | | | $ | 34,889 | | | $ | 157,547 | |
Issuance of Class A and contingent Class A common stock and limited partnership interests for acquisitions | 4,514 | | | | 2,761 | | | 2,710 | | | 1,160 | |
| | | | | | | | |
See accompanying Notes to Financial Statements.
BGC GROUP, INC.
(Parent Company Only)
NOTES TO FINANCIAL STATEMENTS
1.Organization and Basis of Presentation
On July 1, 2023, the Company completed its Corporate Conversion to a Full C-Corporation in order to reorganize and simplify its organizational structure. As a result of the Corporate Conversion, BGC Group, Inc.(Successor) became the public holding company for, and successor to, BGC Partners (Predecessor), and its Class A common stock began trading on Nasdaq, in place of BGC Partners’ Class A common stock, under the ticker symbol “BGC.” The accompanying Parent Company Only Financial Statements of BGC Group, Inc. should be read in conjunction with the Consolidated Financial Statements of BGC Group, Inc. and subsidiaries and the notes thereto.
For the year ended December 31, 2023, the Company declared and paid cash dividends of $0.04 per share to BGC Class A and Class B common stockholders. For both years ended December 31, 2022 and 2021, the comparable cash dividend amounts were $0.04 per share.
2.Commitments, Contingencies and Guarantees
On April 8, 2019, the Company entered into a $15.0 million secured loan arrangement, under which it pledged certain fixed assets as security for a loan. This arrangement was guaranteed by the Parent Company and incurred interest at a fixed rate of 3.77% and matured on April 8, 2023, at which point the loan was repaid in full; therefore, there were no borrowings as of December 31, 2023. As of December 31, 2022, BGC Partners had $2.0 million outstanding related to this secured loan arrangement. The book value of the fixed assets pledged as of December 31, 2022 was nil. BGC Partners recorded interest expense related to this secured loan arrangement of nil, $0.1 million and $0.3 million for the years ended December 31, 2023, 2022 and 2021, respectively.
On April 19, 2019, the Company entered into a $10.0 million secured loan arrangement, under which it pledged certain fixed assets as security for a loan. This arrangement was guaranteed by the Parent Company and incurred interest at a fixed rate of 3.89% and matured on April 19, 2023, at which point the loan was repaid in full; therefore, there were no borrowings as of December 31, 2023. As of December 31, 2022, BGC Partners had $1.3 million outstanding related to this secured loan arrangement. The book value of the fixed assets pledged as of December 31, 2022 was $0.3 million. BGC Partners recorded interest expense related to this secured loan arrangement of nil, $0.1 million and $0.2 million for the years ended December 31, 2023, 2022 and 2021, respectively.
3.Notes Payable and Other Borrowings
Exchange Offer and Market-Making Registration Statement
On October 6, 2023, BGC Group completed the Exchange Offer, in which BGC Group offered to exchange the BGC Partners Notes for new notes to be issued by BGC Group with the same respective interest rates, maturity dates and substantially identical terms as the tendered notes, and cash. In connection with the Exchange Offer, and on behalf of BGC Partners, BGC Group also solicited consents from (i) holders of the BGC Partners Notes to certain proposed amendments to the indenture and supplemental indentures pursuant to which such BGC Partners Notes were issued to, among other things, eliminate certain affirmative and restrictive covenants and events of default, including the “Change of Control” provisions described below, which had applied to each series of the BGC Partners Notes, and (ii) from holders of the BGC Partners 8.000% Senior Notes to amend the registration rights agreement relating thereto to terminate such agreement. As of September 19, 2023, the requisite note holder consents were received to adopt the proposed indenture amendments and terminate the registration rights agreement relating to the BGC Partners 8.000% Senior Notes. In connection with the October 6, 2023 closing of the Exchange Offer, (i) $255.5 million aggregate principal amount of BGC Partners 3.750% Senior Notes were exchanged for BGC Group 3.750% Senior Notes and subsequently canceled, $288.2 million aggregate principal amount of BGC Partners 4.375% Senior Notes were exchanged for BGC Group 4.375% Senior Notes and subsequently cancelled, $347.2 million aggregate principal amount of BGC Partners 8.000% Senior Notes were exchanged for BGC Group 8.000% Senior Notes and subsequently cancelled, and equivalent aggregate principal amounts of BGC Group 3.750% Senior Notes, BGC Group 4.375% Senior Notes and BGC Group 8.000% Senior Notes, respectively, were issued; (ii) the indenture and supplemental indentures relating to the BGC Partners 3.750% Senior Notes, the BGC Partners 4.375% Senior Notes and the BGC Partners 8.000% Senior Notes were amended as proposed; and (iii) the registration rights agreement relating to the BGC Partners 8.000% Senior Notes was terminated. Issuance costs related to the Exchange Offer of $0.9 million are amortized as interest expense and the
carrying value of the BGC Group 3.750% Senior Notes, the BGC Group 4.375% Senior Notes, and the BGC Group 8.000% Senior Notes will accrete up to the face amount over the term of the notes.
On October 19, 2023, the Company filed a resale registration statement on Form S-3 pursuant to which CF&Co may make offers and sales of the BGC Group 3.750% Senior Notes, the BGC Group 4.375% Senior Notes and the BGC Group 8.000% Senior Notes in connection with ongoing market-making transactions which may occur from time to time. Such market-making transactions in these securities may occur in the open market or may be privately negotiated at prevailing market prices at a time of resale or at related or negotiated prices. Neither CF&Co, nor any other of the Company’s affiliates, has any obligation to make a market for the Company’s securities, and CF&Co or any such other affiliate may discontinue market-making activities at any time without notice.
Unsecured Senior Revolving Credit Agreement
On November 28, 2018, BGC Partners entered into the Revolving Credit Agreement with Bank of America, N.A., as administrative agent, and a syndicate of lenders, which replaced the existing committed unsecured senior revolving credit agreement. The maturity date of the Revolving Credit Agreement was November 28, 2020, and the maximum revolving loan balance was $350.0 million. Borrowings under this Revolving Credit Agreement bore interest at either LIBOR or a defined base rate plus additional margin. On December 11, 2019, BGC Partners entered into an amendment to the Revolving Credit Agreement. Pursuant to the amendment, the maturity date was extended to February 26, 2021. On February 26, 2020, BGC Partners entered into a second amendment to the Revolving Credit Agreement, pursuant to which, the maturity date was extended by two years to February 26, 2023. There was no change to the interest rate or the maximum revolving loan balance. On March 10, 2022, BGC Partners entered into an amendment and restatement of the senior unsecured revolving credit agreement, pursuant to which the maturity date was extended to March 10, 2025, the size of the credit facility was increased to $375.0 million, and borrowings under this agreement bear interest based on either SOFR or a defined base rate plus additional margin. On October 6, 2023, the Revolving Credit Agreement was amended to exclude the BGC Partners Notes from the restrictive covenant in the Revolving Credit Agreement limiting the indebtedness of subsidiaries, and BGC Group assumed all of the rights and obligations of BGC Partners under the Revolving Credit Agreement and has become the borrower thereunder.
As of December 31, 2023, there were $239.2 million borrowings outstanding, net of deferred financing costs of $0.8 million under the Revolving Credit Agreement. As of December 31, 2022, there were no borrowings outstanding under the Revolving Credit Agreement. BGC Group recorded interest expense related to the Revolving Credit Agreement of $4.4 million for the year ended December 31, 2023. BGC Group did not record any interest expense related to the Revolving Credit Agreement for the years ended December 31, 2022 and 2021. BGC Partners recorded interest expense related to the Revolving Credit Agreement of $6.9 million, $2.3 million and $3.6 million for the years ended December 31, 2023, 2022 and 2021, respectively.
5.375% Senior Notes
On July 24, 2018, BGC Partners issued an aggregate of $450.0 million principal amount of BGC Partners 5.375% Senior Notes. The BGC Partners 5.375% Senior Notes were general senior unsecured obligations of BGC Partners. The BGC Partners 5.375% Senior Notes bore interest at a rate of 5.375% per year, payable in cash on January 24 and July 24 of each year, commencing January 24, 2019. The BGC Partners 5.375% Senior Notes matured on July 24, 2023. Prior to maturity, BGC Partners was able to redeem some or all of the BGC Partners 5.375% Senior Notes at any time or from time to time for cash at certain “make-whole” redemption prices (as set forth in the supplemental indenture related to the BGC Partners 5.375% Senior Notes). If a “Change of Control Triggering Event” (as defined in the supplemental indenture governing the BGC Partners 5.375% Senior Notes) occurred, holders could have required BGC Partners to purchase all or a portion of their notes for cash at a price equal to 101% of the principal amount of the notes to be purchased plus any accrued and unpaid interest to, but excluding, the purchase date. The initial carrying value of the BGC Partners 5.375% Senior Notes was $444.2 million, net of the discount and debt issuance costs of $5.8 million. The issuance costs were amortized as interest expense and the carrying value of the BGC Partners 5.375% Senior Notes accreted up to the face amount over the term of the notes. On July 24, 2023, BGC Partners repaid the principal plus accrued interest on the BGC Partners 5.375% Senior Notes. BGC Partners recorded interest expense related to the BGC Partners 5.375% Senior Notes of $14.5 million, $25.5 million and $25.5 million for the years ended December 31, 2023, 2022 and 2021, respectively.
3.750% Senior Notes
On September 27, 2019, BGC Partners issued an aggregate of $300.0 million principal amount of BGC Partners 3.750% Senior Notes. The BGC Partners 3.750% Senior Notes are general unsecured obligations of BGC Partners. The BGC Partners 3.750% Senior Notes bear interest at a rate of 3.750% per year, payable in cash on April 1 and October 1 of each year, commencing April 1, 2020. The BGC Partners 3.750% Senior Notes will mature on October 1, 2024. BGC Partners may
redeem some or all of the BGC Partners 3.750% Senior Notes at any time or from time to time for cash at certain “make-whole” redemption prices (as set forth in the supplemental indenture governing the BGC Partners 3.750% Senior Notes). The initial carrying value of the BGC Partners 3.750% Senior Notes was $296.1 million, net of discount and debt issuance costs of $3.9 million. The issuance costs are amortized as interest expense and the carrying value of the BGC Partners 3.750% Senior Notes will accrete up to the face amount over the term of the notes.
As discussed above, on October 6, 2023, pursuant to the Exchange Offer, $255.5 million aggregate principal amount of BGC Partners 3.750% Senior Notes were exchanged for BGC Group 3.750% Senior Notes and subsequently cancelled, and certain amendments to the indenture and supplemental indenture governing the BGC Partners 3.750% Senior Notes became effective. The BGC Group 3.750% Senior Notes will mature on October 1, 2024 and bear interest at a rate of 3.750% per year, payable in cash on April 1 and October 1 of each year, commencing April 1, 2024. BGC Group may redeem some or all of the BGC Group 3.750% Senior Notes at any time or from time to time for cash at certain “make-whole” redemption prices (as set forth in the supplemental indenture related to the BGC Group 3.750% Senior Notes). If a “Change of Control Triggering Event” (as defined in the supplemental indenture related to the BGC Group 3.750% Senior Notes) occurs, holders may require BGC Group to purchase all or a portion of their notes for cash at a price equal to 101% of the principal amount of the notes to be purchased plus any accrued and unpaid interest to, but excluding, the purchase date.
Following the closing of the Exchange Offer, $44.5 million aggregate principal amount of BGC Partners 3.750% Senior Notes remained outstanding.
The carrying value of the BGC Group 3.750% Senior Notes was $254.8 million as of December 31, 2023. BGC Group recorded interest expense related to the BGC Group 3.750% Senior Notes of $2.6 million for the year ended December 31, 2023. BGC Group did not record interest expense related to the BGC Group 3.750% Senior Notes for the years ended December 31, 2022 and 2021. The carrying value of the BGC Partners 3.750% Senior Notes was $44.4 million as of December 31, 2023. BGC Partners recorded interest expense related to the BGC Partners 3.750% Senior Notes of $9.5 million for the year ended December 31, 2023, and $12.1 million for each of the years ended December 31, 2022, and 2021.
4.375% Senior Notes
On July 10, 2020, BGC Partners issued an aggregate of $300.0 million principal amount of BGC Partners 4.375% Senior Notes. The BGC Partners 4.375% Senior Notes are general unsecured obligations of BGC Partners. The BGC Partners 4.375% Senior Notes bear interest at a rate of 4.375% per year, payable in cash on June 15 and December 15 of each year, commencing December 15, 2020. The BGC Partners 4.375% Senior Notes will mature on December 15, 2025. BGC Partners may redeem some or all of the BGC Partners 4.375% Senior Notes at any time or from time to time for cash at certain “make-whole” redemption prices (as set forth in the supplemental indenture governing the BGC Partners 4.375% Senior Notes). The initial carrying value of the BGC Partners 4.375% Senior Notes was $296.8 million, net of discount and debt issuance costs of $3.2 million. The issuance costs are amortized as interest expense and the carrying value of the BGC Partners 4.375% Senior Notes will accrete up to the face amount over the term of the notes.
As discussed above, on October 6, 2023, pursuant to the Exchange Offer, $288.2 million aggregate principal amount of BGC Partners 4.375% Senior Notes were exchanged for BGC Group 4.375% Senior Notes and subsequently cancelled, and certain amendments to the indenture and supplemental indenture governing the BGC Partners 4.375% Senior Notes became effective. The BGC Group 4.375% Senior Notes will mature on December 15, 2025 and bear interest at a rate of 4.375% per year, payable in cash on June 15 and December 15 of each year, commencing December 15, 2023. BGC Group may redeem some or all of the BGC Group 4.375% Senior Notes at any time or from time to time for cash at certain “make-whole” redemption prices (as set forth in the supplemental indenture related to the BGC Group 4.375% Senior Notes). If a “Change of Control Triggering Event” (as defined in the supplemental indenture related to the BGC Group 4.375% Senior Notes) occurs, holders may require BGC Group to purchase all or a portion of their notes for cash at a price equal to 101% of the principal amount of the notes to be purchased plus any accrued and unpaid interest to, but excluding, the purchase date.
Following the closing of the Exchange Offer, $11.8 million aggregate principal amount of BGC Partners 4.375% Senior Notes remained outstanding. Cantor participated in the Exchange Offer, and currently holds $14.5 million aggregate principal amount of BGC Group 4.375% Senior Notes.
The carrying value of the BGC Group 4.375% Senior Notes was $286.7 million as of December 31, 2023. BGC Group recorded interest expense related to the BGC Group 4.375% Senior Notes of $3.3 million for the year ended December 31, 2023. BGC Group did not record interest expense related to the BGC Group 4.375% Senior Notes for the years ended December 31, 2022 and 2021. The carrying value of the BGC Partners 4.375% Senior Notes was $11.8 million as of December 31, 2023. BGC Partners recorded interest expense related to the BGC Partners 4.375% Senior Notes of $10.5 million for the year ended December 31, 2023, and $13.8 million for each of the years ended December 31, 2022 and 2021.
8.000% Senior Notes
On May 25, 2023, BGC Partners issued an aggregate of $350.0 million principal amount of BGC Partners 8.000% Senior Notes. The BGC Partners 8.000% Senior Notes are general unsecured obligations of BGC Partners. The BGC Partners 8.000% Senior Notes bear interest at a rate of 8.000% per year, payable in cash on May 25 and November 25 of each year, commencing November 25, 2023. The BGC Partners 8.000% Senior Notes will mature on May 25, 2028. BGC Partners may redeem some or all of the BGC Partners 8.000% Senior Notes at any time or from time to time for cash at certain “make-whole” redemption prices (as set forth in the supplemental indenture governing the BGC Partners 8.000% Senior Notes). The initial carrying value of the BGC Partners 8.000% Senior Notes was $346.6 million, net of debt issuance costs of $3.4 million. The issuance costs are amortized as interest expense and the carrying value of the BGC Partners 8.000% Senior Notes will accrete up to the face amount over the term of the notes.
On October 6, 2023, pursuant to the Exchange Offer, $347.2 million aggregate principal amount of BGC Partners 8.000% Senior Notes were exchanged for BGC Group 8.000% Senior Notes and subsequently cancelled, and certain amendments to the indenture and supplemental indenture governing the BGC Partners 8.000% Senior Notes became effective. The BGC Group 8.000% Senior Notes will mature on May 25, 2028 and bear interest at a rate of 8.000% per year, payable in cash on May 25 and November 25 of each year, commencing November 25, 2023. BGC Group may redeem some or all of the BGC Group 8.000% Senior Notes at any time or from time to time for cash at certain “make-whole” redemption prices (as set forth in the supplemental indenture related to the BGC Group 8.000% Senior Notes). If a “Change of Control Triggering Event” (as defined in the supplemental indenture related to the BGC Group 8.000% Senior Notes) occurs, holders may require BGC Group to purchase all or a portion of their notes for cash at a price equal to 101% of the principal amount of the notes to be purchased plus any accrued and unpaid interest to, but excluding, the purchase date.
Following closing of the Exchange Offer, $2.8 million aggregate principal amount of the BGC Partners 8.000% Senior Notes remained outstanding. In connection with the issuance of the BGC Partners 8.000% Senior Notes, BGC Partners entered into a registration rights agreement providing for a future registered exchange offer by May 25, 2024 in which holders of the BGC Partners 8.000% Senior Notes, issued in a private placement on May 25, 2023, could exchange such notes for new registered notes with substantially identical terms. Such registration rights agreement was terminated in connection with the closing of the Exchange Offer.
The carrying value of the BGC Group 8.000% Senior Notes was $343.9 million as of December 31, 2023. BGC Group recorded interest expense related to the BGC Group 8.000% Senior Notes of $7.1 million for the year ended December 31, 2023. The carrying value of the BGC Partners 8.000% Senior Notes was $2.7 million as of December 31, 2023. BGC Partners recorded interest expense related to the BGC Partners 8.000% Senior Notes of $10.0 million for the year ended December 31, 2023.