false2023Q1000109483112/31FalseP2YP2YP5Yhttp://fasb.org/us-gaap/2022#OtherAssetshttp://fasb.org/us-gaap/2022#OtherAssetshttp://fasb.org/us-gaap/2022#PropertyPlantAndEquipmentAndFinanceLeaseRightOfUseAssetAfterAccumulatedDepreciationAndAmortizationhttp://fasb.org/us-gaap/2022#PropertyPlantAndEquipmentAndFinanceLeaseRightOfUseAssetAfterAccumulatedDepreciationAndAmortizationhttp://fasb.org/us-gaap/2022#AccountsPayableAndAccruedLiabilitiesCurrentAndNoncurrenthttp://fasb.org/us-gaap/2022#AccountsPayableAndAccruedLiabilitiesCurrentAndNoncurrenthttp://fasb.org/us-gaap/2022#AccountsPayableAndAccruedLiabilitiesCurrentAndNoncurrenthttp://fasb.org/us-gaap/2022#AccountsPayableAndAccruedLiabilitiesCurrentAndNoncurrent00010948312023-01-012023-03-310001094831us-gaap:CommonClassAMember2023-05-05xbrli:shares0001094831us-gaap:CommonClassBMember2023-05-0500010948312023-03-31iso4217:USD00010948312022-12-310001094831us-gaap:CommonClassAMember2023-03-31iso4217:USDxbrli:shares0001094831us-gaap:CommonClassAMember2022-12-310001094831us-gaap:CommonClassBMember2023-03-310001094831us-gaap:CommonClassBMember2022-12-3100010948312022-01-012022-03-3100010948312021-12-3100010948312022-03-310001094831us-gaap:CommonClassAMemberus-gaap:CommonStockMember2022-12-310001094831us-gaap:CommonClassBMemberus-gaap:CommonStockMember2022-12-310001094831us-gaap:AdditionalPaidInCapitalMember2022-12-310001094831us-gaap:TreasuryStockCommonMember2022-12-310001094831us-gaap:RetainedEarningsMember2022-12-310001094831us-gaap:AccumulatedOtherComprehensiveIncomeMember2022-12-310001094831us-gaap:NoncontrollingInterestMember2022-12-310001094831us-gaap:RetainedEarningsMember2023-01-012023-03-310001094831us-gaap:NoncontrollingInterestMember2023-01-012023-03-310001094831us-gaap:AccumulatedOtherComprehensiveIncomeMember2023-01-012023-03-310001094831us-gaap:CommonClassAMember2023-01-012023-03-310001094831us-gaap:CommonClassAMemberus-gaap:CommonStockMember2023-01-012023-03-310001094831us-gaap:AdditionalPaidInCapitalMember2023-01-012023-03-310001094831us-gaap:CommonClassAMemberbgcp:PartnershipUnitsMember2023-01-012023-03-310001094831us-gaap:TreasuryStockCommonMember2023-01-012023-03-310001094831us-gaap:AdditionalPaidInCapitalMemberbgcp:CantorMember2023-01-012023-03-310001094831us-gaap:NoncontrollingInterestMemberbgcp:CantorMember2023-01-012023-03-310001094831bgcp:CantorMember2023-01-012023-03-310001094831bgcp:SmithMackMemberus-gaap:CommonClassAMember2023-01-012023-03-310001094831bgcp:SmithMackMemberus-gaap:CommonClassAMemberus-gaap:CommonStockMember2023-01-012023-03-310001094831us-gaap:AdditionalPaidInCapitalMemberbgcp:SmithMackMember2023-01-012023-03-310001094831bgcp:SmithMackMemberus-gaap:NoncontrollingInterestMember2023-01-012023-03-310001094831bgcp:SmithMackMember2023-01-012023-03-310001094831us-gaap:CommonClassAMemberus-gaap:CommonStockMember2023-03-310001094831us-gaap:CommonClassBMemberus-gaap:CommonStockMember2023-03-310001094831us-gaap:AdditionalPaidInCapitalMember2023-03-310001094831us-gaap:TreasuryStockCommonMember2023-03-310001094831us-gaap:RetainedEarningsMember2023-03-310001094831us-gaap:AccumulatedOtherComprehensiveIncomeMember2023-03-310001094831us-gaap:NoncontrollingInterestMember2023-03-310001094831us-gaap:CommonClassAMemberus-gaap:CommonStockMember2021-12-310001094831us-gaap:CommonClassBMemberus-gaap:CommonStockMember2021-12-310001094831us-gaap:AdditionalPaidInCapitalMember2021-12-310001094831us-gaap:TreasuryStockCommonMember2021-12-310001094831us-gaap:RetainedEarningsMember2021-12-310001094831us-gaap:AccumulatedOtherComprehensiveIncomeMember2021-12-310001094831us-gaap:NoncontrollingInterestMember2021-12-310001094831us-gaap:RetainedEarningsMember2022-01-012022-03-310001094831us-gaap:NoncontrollingInterestMember2022-01-012022-03-310001094831us-gaap:AccumulatedOtherComprehensiveIncomeMember2022-01-012022-03-310001094831us-gaap:CommonClassAMember2022-01-012022-03-310001094831us-gaap:CommonClassAMemberus-gaap:CommonStockMember2022-01-012022-03-310001094831us-gaap:AdditionalPaidInCapitalMember2022-01-012022-03-310001094831us-gaap:CommonClassAMemberbgcp:PartnershipUnitsMember2022-01-012022-03-310001094831us-gaap:AdditionalPaidInCapitalMemberbgcp:CantorMember2022-01-012022-03-310001094831us-gaap:NoncontrollingInterestMemberbgcp:CantorMember2022-01-012022-03-310001094831bgcp:CantorMember2022-01-012022-03-310001094831bgcp:SmithMackMemberus-gaap:CommonClassAMember2022-01-012022-03-310001094831bgcp:SmithMackMemberus-gaap:CommonClassAMemberus-gaap:CommonStockMember2022-01-012022-03-310001094831us-gaap:AdditionalPaidInCapitalMemberbgcp:SmithMackMember2022-01-012022-03-310001094831bgcp:SmithMackMemberus-gaap:NoncontrollingInterestMember2022-01-012022-03-310001094831bgcp:SmithMackMember2022-01-012022-03-310001094831us-gaap:CommonClassAMemberus-gaap:CommonStockMember2022-03-310001094831us-gaap:CommonClassBMemberus-gaap:CommonStockMember2022-03-310001094831us-gaap:AdditionalPaidInCapitalMember2022-03-310001094831us-gaap:TreasuryStockCommonMember2022-03-310001094831us-gaap:RetainedEarningsMember2022-03-310001094831us-gaap:AccumulatedOtherComprehensiveIncomeMember2022-03-310001094831us-gaap:NoncontrollingInterestMember2022-03-31bgcp:partnership0001094831bgcp:NewmarkHoldingsMember2023-03-31xbrli:pure0001094831bgcp:LimitedPartnershipUnitsMember2023-01-012023-03-31bgcp:installment0001094831bgcp:BGCHoldingsMember2023-01-012023-03-310001094831bgcp:NewmarkHoldingsMember2023-01-012023-03-310001094831bgcp:CantorRightsToPurchaseExchangeableUnitsMember2023-01-012023-03-310001094831bgcp:BGCHoldingsMember2023-03-310001094831bgcp:TridentBrokerageServiceLLCMember2023-01-012023-03-3100010948312022-01-012022-12-31utr:sqft0001094831us-gaap:RestrictedStockUnitsRSUMemberbgcp:ContingentClassCommonStockMember2023-01-012023-03-310001094831bgcp:BGCHoldingsPartnershipUnitsMemberbgcp:ContingentClassCommonStockMember2023-01-012023-03-310001094831bgcp:ContingentClassCommonStockMemberus-gaap:LimitedPartnerMember2023-01-012023-03-310001094831bgcp:NonDistributingPartnershipUnitsMemberbgcp:ContingentClassCommonStockMember2023-01-012023-03-310001094831us-gaap:RestrictedStockUnitsRSUMemberbgcp:ContingentClassCommonStockMember2022-01-012022-03-310001094831bgcp:ContingentClassCommonStockMemberus-gaap:LimitedPartnerMember2022-01-012022-03-310001094831bgcp:NonDistributingPartnershipUnitsMemberbgcp:ContingentClassCommonStockMember2022-01-012022-03-310001094831bgcp:BGCHoldingsPartnershipUnitsMemberbgcp:ContingentClassCommonStockMember2022-01-012022-03-310001094831us-gaap:CommonClassAMember2021-12-310001094831us-gaap:CommonClassAMember2022-03-310001094831bgcp:LimitedPartnershipMember2023-01-012023-03-310001094831bgcp:LimitedPartnershipMember2022-01-012022-03-310001094831us-gaap:CommonClassBMember2022-01-012022-03-310001094831us-gaap:CommonClassBMember2023-01-012023-03-310001094831us-gaap:CommonClassAMember2021-03-082021-03-080001094831bgcp:CantorFitzgeraldCoMemberbgcp:August2022SalesAgreementMember2018-03-092018-03-090001094831us-gaap:CommonClassAMemberbgcp:August2022SalesAgreementMember2023-03-310001094831us-gaap:CommonClassAMember2021-08-0300010948312023-01-012023-01-3100010948312023-02-012023-02-2800010948312023-03-012023-03-310001094831us-gaap:OtherOwnershipInterestMember2023-01-012023-03-310001094831us-gaap:OtherOwnershipInterestMember2022-01-012022-03-310001094831bgcp:CantorFitzgeraldCoMember2023-03-310001094831bgcp:CantorFitzgeraldCoMember2022-12-310001094831us-gaap:CurrencySwapMember2023-03-310001094831us-gaap:CurrencySwapMember2022-12-310001094831us-gaap:ForwardContractsMember2023-03-310001094831us-gaap:ForwardContractsMember2022-12-310001094831us-gaap:InterestRateSwapMember2023-03-310001094831us-gaap:InterestRateSwapMember2022-12-310001094831us-gaap:FutureMember2023-03-310001094831us-gaap:FutureMember2022-12-310001094831us-gaap:FutureMember2023-01-012023-03-310001094831us-gaap:FutureMember2022-01-012022-03-310001094831us-gaap:CurrencySwapMember2023-01-012023-03-310001094831us-gaap:CurrencySwapMember2022-01-012022-03-310001094831bgcp:ForeignExchangeAndCommoditiesOptionsMember2023-01-012023-03-310001094831bgcp:ForeignExchangeAndCommoditiesOptionsMember2022-01-012022-03-310001094831us-gaap:InterestRateSwapMember2023-01-012023-03-310001094831us-gaap:InterestRateSwapMember2022-01-012022-03-310001094831us-gaap:FairValueInputsLevel1Member2023-03-310001094831us-gaap:FairValueInputsLevel2Member2023-03-310001094831us-gaap:FairValueInputsLevel3Member2023-03-310001094831us-gaap:FairValueInputsLevel1Memberus-gaap:CurrencySwapMember2023-03-310001094831us-gaap:CurrencySwapMemberus-gaap:FairValueInputsLevel2Member2023-03-310001094831us-gaap:CurrencySwapMemberus-gaap:FairValueInputsLevel3Member2023-03-310001094831us-gaap:FairValueInputsLevel1Memberus-gaap:ForwardContractsMember2023-03-310001094831us-gaap:FairValueInputsLevel2Memberus-gaap:ForwardContractsMember2023-03-310001094831us-gaap:FairValueInputsLevel3Memberus-gaap:ForwardContractsMember2023-03-310001094831us-gaap:ForwardContractsMember2023-03-310001094831us-gaap:FairValueInputsLevel1Memberus-gaap:InterestRateSwapMember2023-03-310001094831us-gaap:FairValueInputsLevel2Memberus-gaap:InterestRateSwapMember2023-03-310001094831us-gaap:FairValueInputsLevel3Memberus-gaap:InterestRateSwapMember2023-03-310001094831us-gaap:FairValueInputsLevel1Memberus-gaap:FutureMember2023-03-310001094831us-gaap:FutureMemberus-gaap:FairValueInputsLevel2Member2023-03-310001094831us-gaap:FairValueInputsLevel3Memberus-gaap:FutureMember2023-03-310001094831us-gaap:FutureMember2023-03-310001094831us-gaap:FairValueInputsLevel1Member2022-12-310001094831us-gaap:FairValueInputsLevel2Member2022-12-310001094831us-gaap:FairValueInputsLevel3Member2022-12-310001094831us-gaap:FairValueInputsLevel1Memberus-gaap:CurrencySwapMember2022-12-310001094831us-gaap:CurrencySwapMemberus-gaap:FairValueInputsLevel2Member2022-12-310001094831us-gaap:CurrencySwapMemberus-gaap:FairValueInputsLevel3Member2022-12-310001094831us-gaap:FairValueInputsLevel1Memberus-gaap:ForwardContractsMember2022-12-310001094831us-gaap:FairValueInputsLevel2Memberus-gaap:ForwardContractsMember2022-12-310001094831us-gaap:FairValueInputsLevel3Memberus-gaap:ForwardContractsMember2022-12-310001094831us-gaap:ForwardContractsMember2022-12-310001094831us-gaap:FairValueInputsLevel1Memberus-gaap:InterestRateSwapMember2022-12-310001094831us-gaap:FairValueInputsLevel2Memberus-gaap:InterestRateSwapMember2022-12-310001094831us-gaap:FairValueInputsLevel3Memberus-gaap:InterestRateSwapMember2022-12-310001094831us-gaap:FairValueInputsLevel1Memberus-gaap:FutureMember2022-12-310001094831us-gaap:FutureMemberus-gaap:FairValueInputsLevel2Member2022-12-310001094831us-gaap:FairValueInputsLevel3Memberus-gaap:FutureMember2022-12-310001094831us-gaap:FutureMember2022-12-310001094831bgcp:AccountsPayableAccruedAndOtherLiabilitiesMemberus-gaap:FairValueInputsLevel3Memberbgcp:ContingentConsiderationLiabilityMember2022-12-310001094831bgcp:AccountsPayableAccruedAndOtherLiabilitiesMemberus-gaap:FairValueInputsLevel3Memberbgcp:ContingentConsiderationLiabilityMember2023-01-012023-03-310001094831bgcp:AccountsPayableAccruedAndOtherLiabilitiesMemberus-gaap:FairValueInputsLevel3Memberbgcp:ContingentConsiderationLiabilityMember2023-03-310001094831bgcp:AccountsPayableAccruedAndOtherLiabilitiesMemberus-gaap:FairValueInputsLevel3Memberbgcp:ContingentConsiderationLiabilityMember2021-12-310001094831bgcp:AccountsPayableAccruedAndOtherLiabilitiesMemberus-gaap:FairValueInputsLevel3Memberbgcp:ContingentConsiderationLiabilityMember2022-01-012022-03-310001094831bgcp:AccountsPayableAccruedAndOtherLiabilitiesMemberus-gaap:FairValueInputsLevel3Memberbgcp:ContingentConsiderationLiabilityMember2022-03-310001094831srt:MinimumMemberus-gaap:FairValueInputsLevel3Memberus-gaap:MeasurementInputDiscountRateMember2023-03-310001094831us-gaap:FairValueInputsLevel3Membersrt:MaximumMemberus-gaap:MeasurementInputDiscountRateMember2023-03-310001094831srt:WeightedAverageMemberus-gaap:FairValueInputsLevel3Memberus-gaap:MeasurementInputDiscountRateMember2023-03-310001094831srt:MinimumMemberbgcp:MeasurementInputProbabilityOfMeetingEarnoutAndContingenciesMemberus-gaap:FairValueInputsLevel3Member2023-03-310001094831bgcp:MeasurementInputProbabilityOfMeetingEarnoutAndContingenciesMemberus-gaap:FairValueInputsLevel3Membersrt:MaximumMember2023-03-310001094831bgcp:MeasurementInputProbabilityOfMeetingEarnoutAndContingenciesMembersrt:WeightedAverageMemberus-gaap:FairValueInputsLevel3Member2023-03-310001094831srt:MinimumMemberus-gaap:FairValueInputsLevel3Memberus-gaap:MeasurementInputDiscountRateMember2022-12-310001094831us-gaap:FairValueInputsLevel3Membersrt:MaximumMemberus-gaap:MeasurementInputDiscountRateMember2022-12-310001094831srt:WeightedAverageMemberus-gaap:FairValueInputsLevel3Memberus-gaap:MeasurementInputDiscountRateMember2022-12-310001094831srt:MinimumMemberbgcp:MeasurementInputProbabilityOfMeetingEarnoutAndContingenciesMemberus-gaap:FairValueInputsLevel3Member2022-12-310001094831bgcp:MeasurementInputProbabilityOfMeetingEarnoutAndContingenciesMemberus-gaap:FairValueInputsLevel3Membersrt:MaximumMember2022-12-310001094831bgcp:MeasurementInputProbabilityOfMeetingEarnoutAndContingenciesMembersrt:WeightedAverageMemberus-gaap:FairValueInputsLevel3Member2022-12-310001094831bgcp:TowerBridgeInternationalServicesLPMemberbgcp:BGCPartnersIncMember2023-01-012023-03-310001094831bgcp:CantorMemberbgcp:TowerBridgeInternationalServicesLPMember2023-03-310001094831bgcp:FuturesExchangeGroupMember2021-07-302021-07-300001094831bgcp:CantorMemberbgcp:FuturesExchangeGroupMember2021-07-300001094831bgcp:CantorMemberbgcp:FuturesExchangeGroupMember2023-03-310001094831bgcp:CantorMemberbgcp:FuturesExchangeGroupMember2022-12-310001094831bgcp:CantorMemberbgcp:ClearingCapitalAgreementMember2022-01-012022-03-310001094831bgcp:CantorMemberbgcp:ClearingCapitalAgreementMember2023-01-012023-03-310001094831bgcp:CantorMember2023-03-310001094831bgcp:CantorMember2022-12-310001094831bgcp:CantorMember2013-08-310001094831bgcp:CantorMember2022-12-310001094831bgcp:CantorMember2023-03-3100010948312022-06-050001094831bgcp:CfManagementGroupIncMember2015-06-052015-06-050001094831srt:MaximumMemberbgcp:CantorRightsToPurchaseExchangeableUnitsMember2015-06-052015-06-050001094831bgcp:CantorRightsToPurchaseExchangeableUnitsMember2018-11-232018-11-230001094831bgcp:CfManagementGroupIncMember2018-11-232018-11-2300010948312018-11-230001094831bgcp:CantorMember2018-11-232018-11-230001094831bgcp:CantorAndCFGMMemberus-gaap:CommonClassBMember2023-01-012023-03-310001094831us-gaap:RevolvingCreditFacilityMemberbgcp:CantorMember2018-03-190001094831us-gaap:RevolvingCreditFacilityMemberbgcp:CantorMember2018-08-060001094831us-gaap:RevolvingCreditFacilityMemberbgcp:CantorMember2018-08-062018-08-060001094831us-gaap:RevolvingCreditFacilityMemberbgcp:CantorMember2020-03-202020-03-200001094831us-gaap:RevolvingCreditFacilityMemberbgcp:CantorMember2022-12-310001094831us-gaap:RevolvingCreditFacilityMemberbgcp:CantorMember2023-03-310001094831us-gaap:RevolvingCreditFacilityMemberbgcp:CantorMember2023-01-012023-03-310001094831us-gaap:RevolvingCreditFacilityMemberbgcp:CantorMember2022-01-012022-03-310001094831bgcp:CantorAndFreedomMember2023-03-310001094831bgcp:CantorAndFreedomMember2022-12-310001094831bgcp:EmployeeLoansMember2023-03-310001094831bgcp:EmployeeLoansMember2022-12-310001094831bgcp:EmployeeLoansMember2023-01-012023-03-310001094831bgcp:EmployeeLoansMember2022-01-012022-03-310001094831bgcp:CantorFitzgeraldCoMember2023-01-012023-03-310001094831bgcp:CantorFitzgeraldCoMember2022-01-012022-03-310001094831bgcp:FivePointThreeSevenFivePercentSeniorNotesDueTwoThousandTwentyThreeMember2018-07-240001094831bgcp:FivePointThreeSevenFivePercentSeniorNotesDueTwoThousandTwentyThreeMemberbgcp:UnderwritingFeesMemberbgcp:CantorFitzgeraldCoMember2018-07-242018-07-240001094831bgcp:FivePointThreeSevenFivePercentSeniorNotesDueTwoThousandTwentyThreeMemberbgcp:CantorFitzgeraldCoMember2018-07-242018-07-240001094831bgcp:ThreePointSevenFiveZeroPercentSeniorNotesDueOctoberOneTwoThousandTwentyFourMember2019-09-270001094831bgcp:ThreePointSevenFiveZeroPercentSeniorNotesDueOctoberOneTwoThousandTwentyFourMemberbgcp:UnderwritingFeesMemberbgcp:CastleOakMember2019-09-272019-09-270001094831us-gaap:DebtSecuritiesMember2020-06-110001094831us-gaap:DebtSecuritiesMember2023-03-310001094831bgcp:FourPointThreeSevenFivePercentageSeniorNotesMember2020-07-100001094831bgcp:UnderwritingFeesMemberbgcp:FourPointThreeSevenFivePercentageSeniorNotesMemberbgcp:CantorFitzgeraldCoMember2020-07-102020-07-100001094831bgcp:FourPointThreeSevenFivePercentageSeniorNotesMemberbgcp:CantorFitzgeraldCoMember2023-03-310001094831srt:MaximumMemberbgcp:CantorRightsToPurchaseExchangeableUnitsMember2023-01-012023-03-310001094831bgcp:BGCHoldingsMemberbgcp:CantorRightsToPurchaseExchangeableUnitsMember2022-05-170001094831bgcp:BGCHoldingsMemberbgcp:CantorRightsToPurchaseExchangeableUnitsMember2022-05-172022-05-170001094831bgcp:BGCHoldingsMemberbgcp:CantorRightsToPurchaseExchangeableUnitsMember2022-10-250001094831bgcp:BGCHoldingsMemberbgcp:CantorRightsToPurchaseExchangeableUnitsMember2022-10-252022-10-250001094831bgcp:BGCHoldingsMemberbgcp:CantorRightsToPurchaseExchangeableUnitsMember2023-03-310001094831bgcp:CantorMemberbgcp:AurelBGCSASMember2021-06-240001094831bgcp:CantorMemberbgcp:AurelBGCSASMember2021-06-242021-06-240001094831bgcp:CantorMemberbgcp:AurelBGCSASMember2023-01-012023-03-310001094831bgcp:CantorMemberbgcp:AurelBGCSASMember2022-01-012022-03-310001094831bgcp:ExecutiveVicePresidentAndGeneralCounselTwoMember2022-03-140001094831bgcp:ExecutiveVicePresidentAndGeneralCounselTwoMember2022-03-142022-03-140001094831bgcp:CantorFitzgeraldReliefFundMemberus-gaap:OtherExpenseMember2015-01-012015-12-310001094831bgcp:CantorFitzgeraldReliefFundMember2022-12-310001094831bgcp:CantorFitzgeraldReliefFundMember2023-03-310001094831us-gaap:AccountsPayableAndAccruedLiabilitiesMemberbgcp:AdditionalCantorFitzgeraldReliefFundMember2022-12-310001094831us-gaap:AccountsPayableAndAccruedLiabilitiesMemberbgcp:AdditionalCantorFitzgeraldReliefFundMember2023-03-310001094831bgcp:AdditionalCantorFitzgeraldReliefFundMember2022-12-310001094831bgcp:AdditionalCantorFitzgeraldReliefFundMember2023-03-310001094831bgcp:AquaSecuritiesLpMember2020-02-250001094831bgcp:AquaSecuritiesLpMember2021-02-250001094831bgcp:CantorMemberbgcp:AquaSecuritiesLpMember2023-03-310001094831bgcp:BGCPartnersIncMemberbgcp:AquaSecuritiesLpMemberbgcp:AquaSecuritiesLpMember2023-03-310001094831bgcp:AquaSecuritiesLpMember2023-01-012023-03-310001094831bgcp:AquaSecuritiesLpMember2022-01-012022-03-310001094831bgcp:AquaSecuritiesLpMember2023-03-310001094831bgcp:AquaSecuritiesLpMember2022-11-012022-11-300001094831bgcp:AquaSecuritiesLpMember2022-12-310001094831bgcp:LFIMemberbgcp:ClassBUnitsMember2016-10-252016-10-250001094831bgcp:LFIMemberbgcp:ClassBUnitsMember2016-11-040001094831us-gaap:OtherNonoperatingIncomeExpenseMember2023-01-012023-03-310001094831us-gaap:OtherNonoperatingIncomeExpenseMember2022-01-012022-03-310001094831us-gaap:VariableInterestEntityNotPrimaryBeneficiaryMember2023-03-310001094831us-gaap:VariableInterestEntityNotPrimaryBeneficiaryMember2022-12-310001094831us-gaap:SubordinatedDebtMemberbgcp:AquaSecuritiesLpMember2023-03-310001094831us-gaap:VariableInterestEntityPrimaryBeneficiaryMember2023-03-310001094831us-gaap:VariableInterestEntityPrimaryBeneficiaryMember2022-12-310001094831us-gaap:ComputerEquipmentMember2023-03-310001094831us-gaap:ComputerEquipmentMember2022-12-310001094831us-gaap:SoftwareAndSoftwareDevelopmentCostsMember2023-03-310001094831us-gaap:SoftwareAndSoftwareDevelopmentCostsMember2022-12-310001094831bgcp:LeaseHoldImprovementsAndOtherFixedAssetsMember2023-03-310001094831bgcp:LeaseHoldImprovementsAndOtherFixedAssetsMember2022-12-310001094831bgcp:OccupancyAndEquipmentMember2023-01-012023-03-310001094831bgcp:OccupancyAndEquipmentMember2022-01-012022-03-310001094831us-gaap:CustomerRelatedIntangibleAssetsMember2023-03-310001094831us-gaap:CustomerRelatedIntangibleAssetsMember2023-01-012023-03-310001094831us-gaap:TechnologyBasedIntangibleAssetsMember2023-03-310001094831us-gaap:NoncompeteAgreementsMember2023-03-310001094831us-gaap:NoncompeteAgreementsMember2023-01-012023-03-310001094831us-gaap:PatentsMember2023-03-310001094831us-gaap:PatentsMember2023-01-012023-03-310001094831us-gaap:OtherIntangibleAssetsMember2023-03-310001094831us-gaap:OtherIntangibleAssetsMember2023-01-012023-03-310001094831us-gaap:TradeNamesMember2023-03-310001094831us-gaap:LicensingAgreementsMember2023-03-310001094831us-gaap:InternetDomainNamesMember2023-03-310001094831us-gaap:CustomerRelatedIntangibleAssetsMember2022-12-310001094831us-gaap:CustomerRelatedIntangibleAssetsMember2022-01-012022-12-310001094831us-gaap:TechnologyBasedIntangibleAssetsMember2022-12-310001094831us-gaap:NoncompeteAgreementsMember2022-12-310001094831us-gaap:NoncompeteAgreementsMember2022-01-012022-12-310001094831us-gaap:PatentsMember2022-12-310001094831us-gaap:PatentsMember2022-01-012022-12-310001094831us-gaap:OtherIntangibleAssetsMember2022-12-310001094831us-gaap:OtherIntangibleAssetsMember2022-01-012022-12-310001094831us-gaap:TradeNamesMember2022-12-310001094831us-gaap:LicensingAgreementsMember2022-12-310001094831us-gaap:InternetDomainNamesMember2022-12-310001094831bgcp:UnsecuredCreditAgreementNovemberTwentyEightTwoThousandEighteenMemberbgcp:SeniorRevolvingCreditAgreementMember2023-03-310001094831bgcp:UnsecuredCreditAgreementNovemberTwentyEightTwoThousandEighteenMemberbgcp:SeniorRevolvingCreditAgreementMember2022-12-310001094831bgcp:FivePointThreeSevenFivePercentSeniorNotesMember2023-03-310001094831bgcp:FivePointThreeSevenFivePercentSeniorNotesMember2022-12-310001094831bgcp:ThreePointSevenFiveZeroPercentSeniorNotesMember2023-03-310001094831bgcp:ThreePointSevenFiveZeroPercentSeniorNotesMember2022-12-310001094831bgcp:FourPointThreeSevenFivePercentageSeniorNotesMember2023-03-310001094831bgcp:FourPointThreeSevenFivePercentageSeniorNotesMember2022-12-310001094831us-gaap:CollateralizedDebtObligationsMember2023-03-310001094831us-gaap:CollateralizedDebtObligationsMember2022-12-310001094831bgcp:UnsecuredCreditAgreementNovemberTwentyEightTwoThousandEighteenMemberbgcp:SeniorRevolvingCreditAgreementMember2018-11-2800010948312020-02-260001094831bgcp:UnsecuredCreditAgreementNovemberTwentyEightTwoThousandEighteenMemberbgcp:SeniorRevolvingCreditAgreementMember2022-03-100001094831srt:ParentCompanyMemberbgcp:UnsecuredCreditAgreementNovemberTwentyEightTwoThousandEighteenMemberbgcp:NewSeniorRevolvingCreditAgreementMember2023-03-310001094831srt:ParentCompanyMemberbgcp:UnsecuredCreditAgreementNovemberTwentyEightTwoThousandEighteenMemberbgcp:NewSeniorRevolvingCreditAgreementMember2023-01-012023-03-310001094831bgcp:UnsecuredCreditAgreementNovemberTwentyEightTwoThousandEighteenMemberbgcp:SeniorRevolvingCreditAgreementMember2023-01-012023-03-310001094831bgcp:UnsecuredCreditAgreementNovemberTwentyEightTwoThousandEighteenMemberbgcp:SeniorRevolvingCreditAgreementMember2022-01-012022-03-310001094831bgcp:FivePointThreeSevenFivePercentSeniorNotesMemberus-gaap:FairValueInputsLevel2Member2023-03-310001094831bgcp:ThreePointSevenFiveZeroPercentSeniorNotesMemberus-gaap:FairValueInputsLevel2Member2023-03-310001094831bgcp:FourPointThreeSevenFivePercentageSeniorNotesMemberus-gaap:FairValueInputsLevel2Member2023-03-310001094831bgcp:FivePointThreeSevenFivePercentSeniorNotesMember2018-07-240001094831bgcp:FivePointThreeSevenFivePercentSeniorNotesMember2018-07-242018-07-240001094831bgcp:FivePointThreeSevenFivePercentSeniorNotesMember2023-01-012023-03-310001094831bgcp:FivePointThreeSevenFivePercentSeniorNotesMember2022-01-012022-03-310001094831bgcp:ThreePointSevenFiveZeroPercentSeniorNotesMember2019-09-270001094831bgcp:ThreePointSevenFiveZeroPercentSeniorNotesMember2019-09-272019-09-270001094831bgcp:ThreePointSevenFiveZeroPercentSeniorNotesMember2022-01-012022-03-310001094831bgcp:ThreePointSevenFiveZeroPercentSeniorNotesMember2023-01-012023-03-310001094831bgcp:FourPointThreeSevenFivePercentageSeniorNotesMember2020-07-102020-07-100001094831bgcp:FourPointThreeSevenFivePercentageSeniorNotesMember2023-01-012023-03-310001094831bgcp:FourPointThreeSevenFivePercentageSeniorNotesMember2022-01-012022-03-310001094831bgcp:ThreePointSevenSevenPercentageSecuredLoanArrangementMemberus-gaap:SecuredDebtMember2019-04-080001094831bgcp:ThreePointSevenSevenPercentageSecuredLoanArrangementMemberus-gaap:SecuredDebtMember2023-03-310001094831bgcp:ThreePointSevenSevenPercentageSecuredLoanArrangementMemberus-gaap:SecuredDebtMember2022-12-310001094831bgcp:ThreePointSevenSevenPercentageSecuredLoanArrangementMemberus-gaap:SecuredDebtMember2023-01-012023-03-310001094831bgcp:ThreePointSevenSevenPercentageSecuredLoanArrangementMemberus-gaap:SecuredDebtMember2022-01-012022-03-310001094831bgcp:ThreePointEightNinePercentageSecuredLoanArrangementMemberus-gaap:SecuredDebtMember2019-04-190001094831bgcp:ThreePointEightNinePercentageSecuredLoanArrangementMemberus-gaap:SecuredDebtMember2023-03-310001094831bgcp:ThreePointEightNinePercentageSecuredLoanArrangementMemberus-gaap:SecuredDebtMember2022-12-310001094831bgcp:ThreePointEightNinePercentageSecuredLoanArrangementMemberus-gaap:SecuredDebtMember2023-01-012023-03-310001094831bgcp:ThreePointEightNinePercentageSecuredLoanArrangementMemberus-gaap:SecuredDebtMember2022-01-012022-03-310001094831bgcp:ShortTermLoansMemberbgcp:ItauUnibancoSAMemberbgcp:UnsecuredLoanAgreementMember2017-08-220001094831bgcp:ShortTermLoansMemberbgcp:BancoDaycovalSAMemberbgcp:UnsecuredLoanAgreementMember2017-08-22iso4217:BRL0001094831bgcp:ShortTermLoansMemberbgcp:ItauUnibancoSAMemberbgcp:BrazilianInterbankOfferedRateMemberbgcp:UnsecuredLoanAgreementMember2017-08-222017-08-220001094831bgcp:ShortTermLoansMemberbgcp:ItauUnibancoSAMemberbgcp:UnsecuredLoanAgreementMember2023-03-310001094831bgcp:ShortTermLoansMemberbgcp:ItauUnibancoSAMemberbgcp:UnsecuredLoanAgreementMember2022-12-310001094831bgcp:ShortTermLoansMemberbgcp:ItauUnibancoSAMemberbgcp:UnsecuredLoanAgreementMember2023-01-012023-03-310001094831bgcp:ShortTermLoansMemberbgcp:ItauUnibancoSAMemberbgcp:UnsecuredLoanAgreementMember2022-01-012022-03-310001094831bgcp:ItauUnibancoSAMemberbgcp:IntraDayOverdraftCreditLineMemberbgcp:UnsecuredCreditAgreementMember2017-08-230001094831bgcp:ItauUnibancoSAMemberbgcp:IntraDayOverdraftCreditLineMemberbgcp:UnsecuredCreditAgreementMember2021-08-200001094831bgcp:ItauUnibancoSAMemberbgcp:IntraDayOverdraftCreditLineMemberbgcp:UnsecuredCreditAgreementMember2017-08-232017-08-230001094831bgcp:ItauUnibancoSAMemberbgcp:IntraDayOverdraftCreditLineMemberbgcp:UnsecuredCreditAgreementMember2022-12-310001094831bgcp:ItauUnibancoSAMemberbgcp:IntraDayOverdraftCreditLineMemberbgcp:UnsecuredCreditAgreementMember2023-03-310001094831bgcp:ItauUnibancoSAMemberbgcp:IntraDayOverdraftCreditLineMemberbgcp:UnsecuredCreditAgreementMember2023-01-012023-03-310001094831bgcp:ItauUnibancoSAMemberbgcp:IntraDayOverdraftCreditLineMemberbgcp:UnsecuredCreditAgreementMember2022-01-012022-03-310001094831bgcp:ShortTermLoansMemberbgcp:BancoDaycovalSAMemberbgcp:UnsecuredLoanAgreementMember2021-01-250001094831bgcp:ShortTermLoansMemberbgcp:ItauUnibancoSAMemberbgcp:UnsecuredLoanAgreementMember2021-06-010001094831bgcp:ShortTermLoansMemberbgcp:BrazilianInterbankOfferedRateMemberbgcp:BancoDaycovalSAMemberbgcp:UnsecuredLoanAgreementMember2021-06-012021-06-010001094831bgcp:ShortTermLoansMemberbgcp:BancoDaycovalSAMemberbgcp:UnsecuredLoanAgreementMember2023-01-012023-03-310001094831bgcp:ShortTermLoansMemberbgcp:BancoDaycovalSAMemberbgcp:UnsecuredLoanAgreementMember2022-01-012022-03-310001094831us-gaap:CommonClassAMemberbgcp:LongTermEquityIncentivePlanMember2021-11-210001094831us-gaap:CommonClassAMemberbgcp:LongTermEquityIncentivePlanMember2021-11-220001094831bgcp:LimitedPartnershipUnitsMemberus-gaap:CommonClassAMember2023-01-012023-03-310001094831bgcp:LimitedPartnershipUnitsMemberus-gaap:CommonClassAMember2022-01-012022-03-310001094831bgcp:LimitedPartnershipUnitsMember2022-12-310001094831bgcp:NewmarkMemberbgcp:LimitedPartnershipUnitsMember2022-12-310001094831bgcp:NewmarkMember2023-01-012023-03-310001094831bgcp:NewmarkMemberbgcp:LimitedPartnershipUnitsMember2023-01-012023-03-310001094831bgcp:LimitedPartnershipUnitsMember2023-03-310001094831bgcp:NewmarkMemberbgcp:LimitedPartnershipUnitsMember2023-03-310001094831bgcp:LimitedPartnershipUnitsMemberbgcp:RegularUnitMember2023-03-310001094831bgcp:NewmarkMemberbgcp:LimitedPartnershipUnitsMemberbgcp:RegularUnitMember2023-03-310001094831bgcp:LimitedPartnershipUnitsMemberbgcp:PreferredUnitsMember2023-03-310001094831bgcp:NewmarkMemberbgcp:LimitedPartnershipUnitsMemberbgcp:PreferredUnitsMember2023-03-310001094831bgcp:LimitedPartnershipUnitsMember2022-01-012022-03-310001094831bgcp:LimitedPartnershipUnitsMemberbgcp:BGCHoldingsMember2023-01-012023-03-310001094831bgcp:LimitedPartnershipUnitsMemberbgcp:BGCHoldingsMember2022-01-012022-03-310001094831bgcp:LimitedPartnershipUnitsMemberbgcp:NewmarkHoldingsMember2023-01-012023-03-310001094831bgcp:LimitedPartnershipUnitsMemberbgcp:NewmarkHoldingsMember2022-01-012022-03-310001094831bgcp:StatedVestingScheduleMember2023-01-012023-03-310001094831bgcp:StatedVestingScheduleMember2022-01-012022-03-310001094831bgcp:PostTerminationPayoutMember2023-01-012023-03-310001094831bgcp:PostTerminationPayoutMember2022-01-012022-03-310001094831srt:MinimumMemberbgcp:LimitedPartnershipUnitsMember2023-01-012023-03-310001094831bgcp:LimitedPartnershipUnitsMembersrt:MaximumMember2023-01-012023-03-310001094831bgcp:LimitedPartnershipUnitsMemberbgcp:BGCHoldingsMember2022-01-012022-06-300001094831bgcp:LimitedPartnershipUnitsMemberbgcp:NewmarkHoldingsMember2022-01-012022-06-300001094831bgcp:LimitedPartnershipUnitsMember2022-01-012022-06-300001094831bgcp:LimitedPartnershipUnitsMemberbgcp:BGCHoldingsMemberbgcp:REUsMember2023-03-310001094831bgcp:NewmarkMemberbgcp:LimitedPartnershipUnitsMemberbgcp:REUsMember2023-03-310001094831bgcp:LimitedPartnershipUnitsMemberbgcp:BGCHoldingsMemberbgcp:REUsMember2022-12-310001094831bgcp:NewmarkMemberbgcp:LimitedPartnershipUnitsMemberbgcp:REUsMember2022-12-310001094831us-gaap:RestrictedStockUnitsRSUMember2022-12-310001094831us-gaap:RestrictedStockUnitsRSUMember2022-01-012022-06-300001094831us-gaap:RestrictedStockUnitsRSUMember2023-01-012023-03-310001094831us-gaap:RestrictedStockUnitsRSUMember2023-03-310001094831us-gaap:RestrictedStockUnitsRSUMemberus-gaap:CommonClassAMember2023-01-012023-03-310001094831us-gaap:RestrictedStockUnitsRSUMemberus-gaap:CommonClassAMember2022-01-012022-03-3100010948312022-01-012022-06-300001094831srt:MinimumMemberus-gaap:RestrictedStockMember2023-01-012023-03-310001094831srt:MaximumMemberus-gaap:RestrictedStockMember2023-01-012023-03-310001094831us-gaap:RestrictedStockMember2023-03-310001094831us-gaap:RestrictedStockMember2022-12-310001094831bgcp:NewmarkMember2022-01-012022-03-310001094831bgcp:NewmarkMember2023-03-310001094831bgcp:NewmarkMember2022-12-310001094831us-gaap:GuaranteesMember2023-03-310001094831us-gaap:GuaranteesMember2022-12-310001094831bgcp:RussiasInvasionOfUkraineMemberus-gaap:OtherExpenseMember2023-01-012023-03-310001094831bgcp:RussiasInvasionOfUkraineMemberus-gaap:OtherExpenseMember2022-01-012022-03-31bgcp:segment0001094831country:GB2023-01-012023-03-310001094831country:GB2022-01-012022-03-310001094831country:US2023-01-012023-03-310001094831country:US2022-01-012022-03-310001094831srt:AsiaMember2023-01-012023-03-310001094831srt:AsiaMember2022-01-012022-03-310001094831bgcp:OtherEuropeMiddleEastAndAfricaMember2023-01-012023-03-310001094831bgcp:OtherEuropeMiddleEastAndAfricaMember2022-01-012022-03-310001094831country:FR2023-01-012023-03-310001094831country:FR2022-01-012022-03-310001094831bgcp:OtherAmericasMember2023-01-012023-03-310001094831bgcp:OtherAmericasMember2022-01-012022-03-310001094831country:US2023-03-310001094831country:US2022-12-310001094831country:GB2023-03-310001094831country:GB2022-12-310001094831srt:AsiaMember2023-03-310001094831srt:AsiaMember2022-12-310001094831bgcp:OtherEuropeMiddleEastAndAfricaMember2023-03-310001094831bgcp:OtherEuropeMiddleEastAndAfricaMember2022-12-310001094831bgcp:OtherAmericasMember2023-03-310001094831bgcp:OtherAmericasMember2022-12-310001094831country:FR2023-03-310001094831country:FR2022-12-310001094831bgcp:BrokerageRatesMember2023-01-012023-03-310001094831bgcp:BrokerageRatesMember2022-01-012022-03-310001094831bgcp:BrokerageEnergyAndCommoditiesMember2023-01-012023-03-310001094831bgcp:BrokerageEnergyAndCommoditiesMember2022-01-012022-03-310001094831bgcp:BrokerageCreditMember2023-01-012023-03-310001094831bgcp:BrokerageCreditMember2022-01-012022-03-310001094831bgcp:BrokerageForeignExchangeMember2023-01-012023-03-310001094831bgcp:BrokerageForeignExchangeMember2022-01-012022-03-310001094831bgcp:BrokerageEquitiesDerivativesAndCashEquitiesMember2023-01-012023-03-310001094831bgcp:BrokerageEquitiesDerivativesAndCashEquitiesMember2022-01-012022-03-310001094831bgcp:BrokerageMember2023-01-012023-03-310001094831bgcp:BrokerageMember2022-01-012022-03-310001094831us-gaap:ProductAndServiceOtherMember2023-01-012023-03-310001094831us-gaap:ProductAndServiceOtherMember2022-01-012022-03-310001094831bgcp:CommissionsMember2023-01-012023-03-310001094831bgcp:CommissionsMember2022-01-012022-03-310001094831bgcp:DataSoftwareAndPostTradeMember2023-01-012023-03-310001094831bgcp:DataSoftwareAndPostTradeMember2022-01-012022-03-310001094831bgcp:FeesFromRelatedPartiesMember2023-01-012023-03-310001094831bgcp:FeesFromRelatedPartiesMember2022-01-012022-03-310001094831srt:MinimumMember2023-03-310001094831srt:MaximumMember2023-03-310001094831srt:MaximumMember2023-01-012023-03-310001094831us-gaap:InterestExpenseMember2023-01-012023-03-310001094831us-gaap:InterestExpenseMember2022-01-012022-03-310001094831bgcp:AccruedCommissionsAndOtherReceivablesNetMember2022-12-310001094831bgcp:LoansForgivableLoansAndOtherReceivablesFromEmployeesAndPartnersNetMember2022-12-310001094831bgcp:ReceivablesFromBrokersDealersAndClearingOrganizationsMember2022-12-310001094831bgcp:AccruedCommissionsAndOtherReceivablesNetMember2023-01-012023-03-310001094831bgcp:LoansForgivableLoansAndOtherReceivablesFromEmployeesAndPartnersNetMember2023-01-012023-03-310001094831bgcp:ReceivablesFromBrokersDealersAndClearingOrganizationsMember2023-01-012023-03-310001094831bgcp:AccruedCommissionsAndOtherReceivablesNetMember2023-03-310001094831bgcp:LoansForgivableLoansAndOtherReceivablesFromEmployeesAndPartnersNetMember2023-03-310001094831bgcp:ReceivablesFromBrokersDealersAndClearingOrganizationsMember2023-03-310001094831bgcp:AccruedCommissionsAndOtherReceivablesNetMember2021-12-310001094831bgcp:LoansForgivableLoansAndOtherReceivablesFromEmployeesAndPartnersNetMember2021-12-310001094831bgcp:ReceivablesFromBrokersDealersAndClearingOrganizationsMember2021-12-310001094831bgcp:AccruedCommissionsAndOtherReceivablesNetMember2022-01-012022-03-310001094831bgcp:LoansForgivableLoansAndOtherReceivablesFromEmployeesAndPartnersNetMember2022-01-012022-03-310001094831bgcp:ReceivablesFromBrokersDealersAndClearingOrganizationsMember2022-01-012022-03-310001094831bgcp:AccruedCommissionsAndOtherReceivablesNetMember2022-03-310001094831bgcp:LoansForgivableLoansAndOtherReceivablesFromEmployeesAndPartnersNetMember2022-03-310001094831bgcp:ReceivablesFromBrokersDealersAndClearingOrganizationsMember2022-03-310001094831bgcp:AccruedCommissionsAndOtherReceivablesNetMemberbgcp:RussiaUkraineConflitMember2022-03-310001094831us-gaap:SubsequentEventMember2023-04-182023-04-18
UNITED STATES
SECURITIES AND EXCHANGE COMMISSION
Washington, D.C. 20549
_________________________________________________
FORM 10-Q
_________________________________________________
| | | | | |
| ☒ | QUARTERLY REPORT PURSUANT TO SECTION 13 OR 15(d) OF THE SECURITIES EXCHANGE ACT OF 1934 |
For the Quarterly Period Ended March 31, 2023
OR
| | | | | |
| ☐ | TRANSITION REPORT PURSUANT TO SECTION 13 OR 15(d) OF THE SECURITIES EXCHANGE ACT OF 1934 |
Commission File Numbers: 0-28191
_________________________________________________
BGC Partners, Inc.
(Exact name of registrant as specified in its charter)
_________________________________________________
| | | | | |
| Delaware | 13-4063515 |
(State or other jurisdiction of incorporation or organization) | (I.R.S. Employer Identification No.) |
499 Park Avenue, New York, NY | 10022 |
| (Address of principal executive offices) | (Zip Code) |
(212) 610-2200
(Registrant’s telephone number, including area code)
___________________________________________________
Securities registered pursuant to Section 12(b) of the Act:
| | | | | | | | | | | | | | |
| Title of each class | | Trading Symbol(s) | | Name of each exchange on which registered |
| Class A Common Stock, $0.01 par value | | BGCP | | The Nasdaq Stock Market, LLC |
Indicate by check mark whether the registrant (1) has filed all reports required to be filed by Section 13 or 15(d) of the Securities Exchange Act of 1934 during the preceding 12 months (or for such shorter period that the registrant was required to file such reports) and (2) has been subject to such filing requirements for the past 90 days. ☒ Yes ☐ No
Indicate by check mark whether the registrant has submitted electronically every Interactive Data File required to be submitted pursuant to Rule 405 of Regulation S-T (§232.405 of this chapter) during the preceding 12 months (or for such shorter period that the registrant was required to submit such files). ☒ Yes ☐ No
Indicate by check mark whether the registrant is a large accelerated filer, an accelerated filer, a non-accelerated filer, a smaller reporting company or an emerging growth company. See the definitions of “large accelerated filer,” “accelerated filer,” “smaller reporting company” and “emerging growth company” in Rule 12b-2 of the Exchange Act.
| | | | | | | | | | | | | | |
| Large accelerated filer | ☒ | | Accelerated filer | ☐ |
| Non-accelerated filer | ☐ | | Smaller Reporting Company | ☐ |
| Emerging growth company | ☐ | | | |
If an emerging growth company, indicate by check mark if the registrant has elected not to use the extended transition period for complying with any new or revised financial accounting standards provided pursuant to Section 13(a) of the Exchange Act. ☐
Indicate by check mark whether the registrant is a shell company (as defined in Rule 12b-2 of the Exchange Act). ☐ Yes ☒ No
On May 5, 2023, the registrant had 338,487,099 shares of Class A common stock, $0.01 par value, and 45,884,380 shares of Class B common stock, $0.01 par value, outstanding.
BGC PARTNERS, INC.
TABLE OF CONTENTS
GLOSSARY OF TERMS, ABBREVIATIONS AND ACRONYMS
The following terms, abbreviations and acronyms are used to identify frequently used terms and phrases that may be used in this report:
| | | | | |
| TERM | DEFINITION |
| |
| 3.750% Senior Notes | The Company’s $300.0 million principal amount of 3.750% senior notes maturing on October 1, 2024 and issued on September 27, 2019 |
| |
| 4.375% Senior Notes | The Company’s $300.0 million principal amount of 4.375% senior notes maturing on December 15, 2025 and issued on July 10, 2020 |
| |
| 5.375% Senior Notes | The Company’s $450.0 million principal amount of 5.375% senior notes maturing on July 24, 2023 and issued on July 24, 2018 |
| |
| Adjusted Earnings | A non-GAAP financial measure used by the Company to evaluate financial performance, which primarily excludes (i) certain non-cash items and other expenses that generally do not involve the receipt or outlay of cash and do not dilute existing stockholders, and (ii) certain gains and charges that management believes do not best reflect the ordinary results of BGC |
| |
| ADV | Average daily volume |
| |
| Algomi | Algomi Limited, a wholly owned subsidiary of the Company, acquired on March 6, 2020 |
| |
| API | Application Programming Interface |
| |
| April 2008 distribution rights shares | Cantor’s deferred stock distribution rights provided to current and former Cantor partners on April 1, 2008 |
| |
| Aqua | Aqua Securities L.P., an alternative electronic trading platform, which offers new pools of block liquidity to the global equities markets and is a 49%-owned equity method investment of the Company and 51% owned by Cantor |
| |
| ASC | Accounting Standards Codification |
| |
| ASU | Accounting Standards Update |
| |
| Audit Committee | Audit Committee of the Board |
| |
| August 2022 Sales Agreement | CEO Program sales agreement, by and between the Company and CF&Co, dated August 12, 2022, pursuant to which the Company can offer and sell up to an aggregate of $300.0 million of shares of BGC Class A common stock |
| |
| Besso | Besso Insurance Group Limited, formerly a wholly owned subsidiary of the Company, acquired on February 28, 2017. Sold to The Ardonagh Group on November 1, 2021 as part of the Insurance Business Disposition |
| |
| BGC | BGC Partners, Inc. and, where applicable, its consolidated subsidiaries |
| |
| BGC or our Class A common stock | BGC Partners Class A common stock, par value $0.01 per share |
| |
| BGC or our Class B common stock | BGC Partners Class B common stock, par value $0.01 per share |
| |
| BGC Credit Agreement | Agreement between the Company and Cantor, dated March 19, 2018, that provides for each party or its subsidiaries to borrow up to $250.0 million, as amended on August 6, 2018 to increase the facility to $400.0 million |
| |
| BGC Entity Group | BGC, BGC Holdings, and BGC U.S. OpCo, and their respective subsidiaries (other than, prior to the Spin-Off, the Newmark Group), collectively |
| |
| BGC Financial or BGCF | BGC Financial, L.P. |
| |
| BGC Global OpCo | BGC Global Holdings, L.P., an operating partnership, which is owned jointly by BGC and BGC Holdings and holds the non-U.S. businesses of BGC |
| |
| | | | | |
| TERM | DEFINITION |
| BGC Group, Inc. | BGC Group, Inc., a Delaware corporation and currently a wholly owned subsidiary of BGC Partners. BGC Group was incorporated on April 19, 2021, solely for the purpose of effecting the Corporate Conversion and to serve as the new publicly traded holding company for the BGC businesses. Immediately following the Corporate Conversion, BGC Group, Inc. Class A common stock is expected to be listed on the Nasdaq Global Select Market under the ticker symbol “BGC.” BGC Group, Inc. has not carried on any activities other than in connection with the Corporate Conversion |
| |
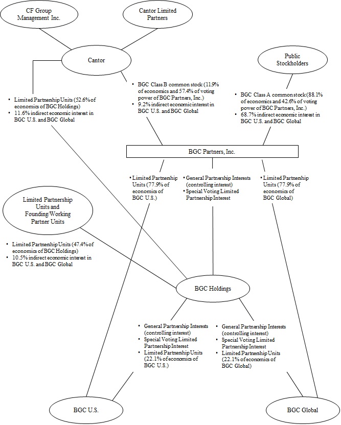
| BGC Holdings | BGC Holdings, L.P., an entity owned by Cantor, Founding Partners, BGC employee partners and, after the Separation, Newmark employee partners |
| |
| BGC Holdings Distribution | Pro-rata distribution, pursuant to the Separation and Distribution Agreement, by BGC Holdings to its partners of all of the exchangeable limited partnership interests of Newmark Holdings owned by BGC Holdings immediately prior to the distribution, completed on the Distribution Date |
| |
| BGC OpCos | BGC U.S. OpCo and BGC Global OpCo, collectively |
| |
| BGC Partners | BGC Partners, Inc. and, where applicable, its consolidated subsidiaries |
| |
| BGC U.S. OpCo | BGC Partners, L.P., an operating partnership, which is owned jointly by BGC and BGC Holdings and holds the U.S. businesses of BGC |
| |
| Board | Board of Directors of the Company |
| |
| Brexit | Exit of the U.K. from the EU |
| |
| Cantor | Cantor Fitzgerald, L.P. and, where applicable, its subsidiaries |
| |
| Cantor group | Cantor and its subsidiaries other than BGC Partners, including Newmark |
| |
| Cantor units | Limited partnership interests of BGC Holdings or Newmark Holdings held by the Cantor group, which units are exchangeable into shares of BGC Class A common stock or BGC Class B common stock, or Newmark Class A common stock or Newmark Class B common stock, as applicable |
| |
| CCRE | Cantor Commercial Real Estate Company, L.P. |
| |
| CECL | Current Expected Credit Losses |
| |
| CEO Program | Controlled equity offering program |
| |
| CF&Co | Cantor Fitzgerald & Co., a wholly owned broker-dealer subsidiary of Cantor |
| |
| CFGM | CF Group Management, Inc., the general partner of Cantor |
| |
| CFS | Cantor Fitzgerald Securities, a wholly owned broker-dealer subsidiary of Cantor |
| |
| CFTC | Commodity Futures Trading Commission |
| |
| Charity Day | BGC’s annual event held on September 11th where employees of the Company raise proceeds for charity |
| |
| Class B Issuance | Issuance by BGC of 10,323,366 and 712,907 shares of BGC Class B common stock to Cantor and CFGM, respectively, in exchange for an aggregate of 11,036,273 shares of BGC Class A common stock under the Exchange Agreement, completed on November 23, 2018 |
| |
| CLOB | Central Limit Order Book |
| |
| CME | CME Group Inc., the company that acquired NEX in November 2018 |
| |
| Company | BGC Partners, Inc. and, where applicable, its consolidated subsidiaries |
| |
| Company Debt Securities | The 5.375% Senior Notes, 3.750% Senior Notes, 4.375% Senior Notes and any future debt securities issued by the Company |
| |
| | | | | |
| TERM | DEFINITION |
| Compensation Committee | Compensation Committee of the Board |
| |
| Contribution Ratio | Equal to a BGC Holdings limited partnership interest multiplied by one, divided by 2.2 (or 0.4545) |
| |
| Corant | Corant Global Limited, BGC’s former Insurance brokerage business |
| |
| Corporate Conversion | The Corporate Conversion of the BGC businesses through a series of mergers and related transactions pursuant to which BGC Partners and BGC Holdings will become wholly owned subsidiaries of BGC Group, Inc. Once the Corporate Conversion is completed, it will have the effect of transforming the organizational structure of the BGC businesses from an Up-C structure to a simplified “Full C-Corporation” structure |
| |
| Corporate Conversion Agreement | The Corporate Conversion Agreement is the agreement entered into on November 15, 2022 by and among BGC Partners, BGC Holdings, BGC Group, Inc., and other affiliated entities, and, solely for the purposes of certain provisions therein, Cantor, that provides for the Corporate Conversion of the BGC businesses |
| |
| Corporate Conversion Transactions | The Corporation Conversion Transactions refers to the series of mergers contemplated by the Corporate Conversion Agreement and related transactions |
| |
| COVID-19 | Coronavirus Disease 2019 |
| |
| CRD | Capital Requirements Directive |
| |
| Credit Facility | A $150.0 million credit facility between the Company and an affiliate of Cantor entered into on April 21, 2017, which was terminated on March 19, 2018 |
| |
| DCM | Designated Contract Market |
| |
| DCO | Derivatives Clearing Organization |
| |
| Distribution Date | November 30, 2018, the date that BGC and BGC Holdings completed the Spin-Off and the BGC Holdings Distribution, respectively |
| |
| Dodd-Frank Act | Dodd-Frank Wall Street Reform and Consumer Protection Act |
| |
| ECB | European Central Bank |
| |
| Ed Broking | Ed Broking Group Limited, formerly a wholly owned subsidiary of the Company, acquired on January 31, 2019 and sold to The Ardonagh Group on November 1, 2021 as part of the Insurance Business Disposition |
| |
| EMIR | European Market Infrastructure Regulation |
| |
| EPS | Earnings Per Share |
| |
| Equity Plan | Eighth Amended and Restated Long Term Incentive Plan, approved by the Company’s stockholders at the annual meeting of stockholders on November 22, 2021 |
| |
| ESG | Environmental, social and governance, including sustainability or similar items |
| |
| eSpeed | Various assets comprising the Fully Electronic portion of the Company’s former benchmark on-the-run U.S. Treasury brokerage, market data and co-location service businesses, sold to Nasdaq on June 28, 2013 |
| |
| |
| |
| EU | European Union |
| |
| Exchange Act | Securities Exchange Act of 1934, as amended |
| |
| Exchange Agreement | A letter agreement by and between BGC Partners and Cantor and CFGM, dated June 5, 2015, that grants Cantor and CFGM the right to exchange shares of BGC Class A common stock into shares of BGC Class B common stock on a one-to-one basis up to the limits described therein |
| |
| Exchange Ratio | Ratio by which a Newmark Holdings limited partnership interest can be exchanged for shares of Newmark Class A or Class B common stock |
| |
| | | | | |
| TERM | DEFINITION |
| FASB | Financial Accounting Standards Board |
| |
| FCA | Financial Conduct Authority of the U.K. |
| |
| FCM | Futures Commission Merchant |
| |
| FDIC | Federal Deposit Insurance Corporation |
| |
| February 2012 distribution rights shares | Cantor’s deferred stock distribution rights provided to current and former Cantor partners on February 14, 2012 |
| |
| Fenics | BGC’s group of electronic brands, offering a number of market infrastructure and connectivity services, Fully Electronic marketplaces, and the Fully Electronic brokerage of certain products that also may trade via Voice and Hybrid execution, including market data and related information services, Fully Electronic brokerage, connectivity software, compression and other post-trade services, analytics related to financial instruments and markets, and other financial technology solutions; includes Fenics Growth Platforms and Fenics Markets |
| |
| Fenics Growth Platforms | Consists of Fenics UST, Fenics GO, Lucera, Fenics FX and other newer standalone platforms |
| |
| Fenics Integrated | Represents Fenics businesses that utilize sufficient levels of technology such that significant amounts of their transactions can be, or are, executed without broker intervention and have expected pre-tax margins of at least 25% |
| |
| Fenics Markets | Consists of the Fully Electronic portions of BGC’s brokerage businesses, data, software and post-trade revenues that are unrelated to Fenics Growth Platforms, as well as Fenics Integrated revenues |
| |
| FINRA | Financial Industry Regulatory Authority |
| |
| FMX | BGC’s combined U.S. Treasury and Futures electronic marketplace |
| |
| Founding Partners | Individuals who became limited partners of BGC Holdings in the mandatory redemption of interests in Cantor in connection with the 2008 separation and merger of Cantor’s BGC division with eSpeed, Inc. (provided that members of the Cantor group and Howard W. Lutnick (including any entity directly or indirectly controlled by Mr. Lutnick or any trust with respect to which he is a grantor, trustee or beneficiary) are not founding partners) and became limited partners of Newmark Holdings in the Separation |
| |
| Founding/Working Partners | Holders of FPUs |
| |
| FPUs | Founding/Working Partners units in BGC Holdings or Newmark Holdings that are generally redeemed upon termination of employment |
| |
| Freedom | Freedom International Brokerage Company, a 45%-owned equity method investment of the Company |
| |
| Fully Electronic | Broking transactions intermediated on a solely electronic basis rather than by Voice or Hybrid broking |
| |
Futures Exchange Group | CFLP CX Futures Exchange Holdings, LLC, CFLP CX Futures Exchange Holdings, L.P., CX Futures Exchange Holdings, LLC, CX Clearinghouse Holdings, LLC, CX Futures Exchange, L.P. and CX Clearinghouse, L.P. |
| |
| FX | Foreign exchange |
| |
| GDPR | General Data Protection Regulation |
| |
| GFI | GFI Group Inc., a wholly owned subsidiary of the Company, acquired on January 12, 2016 |
| |
| GILTI | Global Intangible Low-Taxed Income |
| |
| GUI | Graphical User Interface |
| |
| HDUs | LPUs with capital accounts, which are liability awards recorded in “Accrued compensation” in the Company’s Consolidated Statements of Financial Condition |
| | | | | |
| TERM | DEFINITION |
| |
| Hybrid | Broking transactions executed by brokers and involving some element of Voice broking and electronic trading |
| |
| ICAP | ICAP plc, a part of TP ICAP group, and a leading markets operator and provider of execution and information services |
| |
| ICE | Intercontinental Exchange |
| |
| Incentive Plan | The Company’s Second Amended and Restated Incentive Bonus Compensation Plan, approved by the Company’s stockholders at the annual meeting of stockholders on June 6, 2017 |
| |
| Insurance brokerage business | The insurance brokerage business of BGC, including Corant, Ed Broking, Besso, Piiq Risk Partners, Junge, Cooper Gay, Global Underwriting and Epsilon, which business was sold to The Ardonagh Group on November 1, 2021 |
| |
| Insurance Business Disposition | The sale of the Insurance brokerage business for $534.9 million in gross cash proceeds after closing adjustments, subject to limited post-closing adjustments, completed on November 1, 2021 |
| |
| IR Act | Inflation Reduction Act of 2022 |
| |
| LCH | London Clearing House |
| |
| Legacy BGC Holdings Units | BGC Holdings LPUs outstanding immediately prior to the Separation |
| |
| Legacy Newmark Holdings Units | Newmark Holdings LPUs issued in connection with the Separation |
| |
| LIBOR | London Interbank Offering Rate |
| |
| LPUs | Certain limited partnership units in BGC Holdings or Newmark Holdings held by certain employees of BGC Partners or Newmark and other persons who have provided services to BGC Partners or Newmark, which units may include APSIs, APSUs, AREUs, ARPSUs, HDUs, U.K. LPUs, N Units, PLPUs, PPSIs, PPSUs, PSEs, PSIs, PSUs, REUs, and RPUs, along with future types of limited partnership units in BGC Holdings or Newmark Holdings |
| |
| Lucera | A wholly owned subsidiary of the Company, also known as “LFI Holdings, LLC” or “LFI,” which is a software defined network offering the trading community direct connectivity |
| |
| March 2018 Form S-3 | CEO Program shelf Registration Statement on Form S-3 filed on March 9, 2018 |
| |
| March 2018 Sales Agreement | CEO Program sales agreement, by and between the Company and CF&Co, dated March 9, 2018, pursuant to which the Company could offer and sell up to an aggregate of $300.0 million of shares of BGC Class A common stock, which agreement expired in September 2021 |
| |
| MEA | Middle East and Africa region |
| |
| MiFID II | Markets in Financial Instruments Directive II, a legislative framework instituted by the EU to regulate financial markets and improve protections for investors by increasing transparency and standardizing regulatory disclosures |
| |
| Mint Brokers | A wholly owned subsidiary of the Company, acquired on August 19, 2010, registered as an FCM with both the CFTC and the NFA |
| |
| Nasdaq | Nasdaq, Inc., formerly known as NASDAQ OMX Group, Inc. |
| |
| NDF | Non-deliverable forwards |
| |
| Newmark | Newmark Group, Inc. (NASDAQ symbol: NMRK), a publicly traded and former majority-owned subsidiary of BGC until the Distribution Date, and, where applicable, its consolidated subsidiaries |
| |
| Newmark Class A common stock | Newmark Class A common stock, par value $0.01 per share |
| |
| Newmark Class B common stock | Newmark Class B common stock, par value $0.01 per share |
| |
| | | | | |
| TERM | DEFINITION |
| Newmark Group | Newmark, Newmark Holdings, and Newmark OpCo and their respective subsidiaries, collectively |
| |
| Newmark Holdings | Newmark Holdings, L.P. |
| |
| Newmark IPO | Initial public offering of 23 million shares of Newmark Class A common stock by Newmark at a price of $14.00 per share in December 2017 |
| |
| Newmark OpCo | Newmark Partners, L.P., an operating partnership, which is owned jointly by Newmark and Newmark Holdings and holds the business of Newmark |
| |
| NEX | NEX Group plc, an entity formed in December 2016, formerly known as ICAP |
| |
| NFA | National Futures Association |
| |
| Non-GAAP | A financial measure that differs from the most directly comparable measure calculated and presented in accordance with U.S. GAAP, such as Adjusted Earnings and Adjusted EBITDA |
| |
| N Units | Non-distributing partnership units of BGC Holdings or Newmark Holdings that may not be allocated any item of profit or loss, and may not be made exchangeable into shares of Class A common stock, including NREUs, NPREUs, NLPUs, NPLPUs, NPSUs, and NPPSUs |
| |
| OCI | Other comprehensive income (loss), including gains and losses on cash flow and net investment hedges, unrealized gains and losses on available for sale securities (in periods prior to January 1, 2018), certain gains and losses relating to pension and other retirement benefit obligations and foreign currency translation adjustments |
| |
| OTC | Over-the-Counter |
| |
| OTF | Organized Trading Facility, a regulated execution venue category introduced by MiFID II |
| |
| PCD assets | Purchased financial assets with deterioration in credit quality since origination |
| |
| Period Cost Method | Treatment of taxes associated with the GILTI provision as a current period expense when incurred rather than recording deferred taxes for basis differences |
| |
| Poten & Partners | Poten & Partners Group, Inc., a wholly owned subsidiary of the Company, acquired on November 15, 2018 |
| |
| Preferred Distribution | Allocation of net profits of BGC Holdings or Newmark Holdings to holders of Preferred Units, at a rate of either 0.6875% (i.e., 2.75% per calendar year) or such other amount as set forth in the award documentation |
| |
| Preferred Units | Preferred partnership units in BGC Holdings or Newmark Holdings, such as PPSUs, which are settled for cash, rather than made exchangeable into shares of Class A common stock, are only entitled to a Preferred Distribution, and are not included in BGC’s or Newmark’s fully diluted share count |
| |
| Real Estate L.P. | CF Real Estate Finance Holdings, L.P., a commercial real estate-related financial and investment business controlled and managed by Cantor, of which Newmark owns a minority interest |
| |
| Record Date | Close of business on November 23, 2018, in connection with the Spin-Off |
| |
| Repurchase Agreements | Securities sold under agreements to repurchase that are recorded at contractual amounts, including interest, and accounted for as collateralized financing transactions |
| |
| Revolving Credit Agreement | The Company’s unsecured senior revolving credit agreement with Bank of America, N.A., as administrative agent, and a syndicate of lenders, dated as of November 28, 2018, that provides for a maximum revolving loan balance of $350.0 million, bearing interest at either LIBOR or a defined base rate plus additional margin, amended on December 11, 2019 to extend the maturity date to February 26, 2021 and further amended on February 26, 2020 to extend the maturity date to February 26, 2023. On March 10, 2022, the agreement was amended and restated to increase the size of the credit facility to $375.0 million, bearing interest at either SOFR or a defined base rate plus additional margin, and extend the maturity date to March 10, 2025 |
| |
| ROU | Right-of-Use |
| |
| | | | | |
| TERM | DEFINITION |
| RSUs | BGC or Newmark unvested restricted stock units, payable in shares of BGC Class A common stock or Newmark Class A common stock, respectively, held by certain employees of BGC Partners or Newmark and other persons who have provided services to BGC Partners or Newmark, or issued in connection with certain acquisitions |
| |
| Russia’s Invasion of Ukraine | Russia’s invasion of Ukraine, which led to imposed sanctions by the U.S., U.K., EU, and other countries on Russian counterparties |
| |
| SaaS | Software as a Service |
| |
| SBSEF | Security-based Swap Execution Facility |
| |
| SEC | U.S. Securities and Exchange Commission |
| |
| Securities Act | Securities Act of 1933, as amended |
| |
| SEF | Swap Execution Facility |
| |
| Separation | Principal corporate transactions pursuant to the Separation and Distribution Agreement, by which BGC, BGC Holdings and BGC U.S. OpCo and their respective subsidiaries (other than the Newmark Group) transferred to Newmark, Newmark Holdings and Newmark OpCo and their respective subsidiaries the assets and liabilities of the BGC Entity Group relating to BGC’s real estate services business, and related transactions, including the distribution of Newmark Holdings units to holders of units in BGC Holdings and the assumption and repayment of certain BGC indebtedness by Newmark |
| |
| Separation and Distribution Agreement | Separation and Distribution Agreement, by and among the BGC Entity Group, the Newmark Group, Cantor and BGC Global OpCo, originally entered into on December 13, 2017, as amended on November 8, 2018 and amended and restated on November 23, 2018 |
| |
| SOFR | Secured Overnight Financing Rate |
| |
| SPAC | Special Purpose Acquisition Company |
| |
SPAC Investment Banking Activities | Aurel’s investment banking activities with respect to SPACs |
| |
| Spin-Off | Pro-rata distribution, pursuant to the Separation and Distribution Agreement, by BGC to its stockholders of all the shares of common stock of Newmark owned by BGC Partners immediately prior to the Distribution Date, with shares of Newmark Class A common stock distributed to the holders of shares of BGC Class A common stock (including directors and executive officers of BGC Partners) of record on the Record Date, and shares of Newmark Class B common stock distributed to the holders of shares of BGC Class B common stock (Cantor and CFGM) of record on the Record Date, completed on the Distribution Date |
| |
| Tax Act | Tax Cuts and Jobs Act enacted on December 22, 2017 |
| |
| TDRs | Troubled Debt Restructurings |
| |
| The Ardonagh Group | The Ardonagh Group Limited; the U.K.’s largest independent insurance broker and purchaser of BGC’s Insurance brokerage business completed on November 1, 2021 |
| |
| Tower Bridge | Tower Bridge International Services L.P., a subsidiary of the Company, which is 52%-owned by the Company and 48%-owned by Cantor |
| |
| TP ICAP | TP ICAP plc, an entity formed in December 2016, formerly known as Tullett |
| |
| Tradition | Compagnie Financière Tradition (which is majority owned by Viel & Cie) |
| |
| Trident | Trident Brokerage Service LLC, a wholly owned subsidiary of the Company, acquired on February 28, 2023 |
| |
| Tullett | Tullett Prebon plc, a part of TP ICAP group and an interdealer broker, primarily operating as an intermediary in the wholesale financial and energy sectors |
| |
| U.K. | United Kingdom |
| |
| | | | | |
| TERM | DEFINITION |
| U.S. GAAP or GAAP | Generally Accepted Accounting Principles in the United States of America |
| |
| UBT | Unincorporated Business Tax |
| |
| VIE | Variable Interest Entity |
| |
| Voice | Voice-only broking transactions executed by brokers over the telephone |
SPECIAL NOTE ON FORWARD-LOOKING INFORMATION
This Quarterly Report on Form 10-Q contains forward-looking statements. Such statements are based upon current expectations that involve risks and uncertainties. Any statements contained herein that are not statements of historical fact may be deemed to be forward-looking statements. For example, words such as “may,” “will,” “should,” “estimates,” “predicts,” “possible,” “potential,” “continue,” “strategy,” “believes,” “anticipates,” “plans,” “expects,” “intends,” and similar expressions are intended to identify forward-looking statements.
Our actual results and the outcome and timing of certain events may differ significantly from the expectations discussed in the forward-looking statements. Factors that might cause or contribute to such a discrepancy include, but are not limited to, the factors set forth below:
•macroeconomic and other challenges and uncertainties resulting from Russia’s Invasion of Ukraine, rising global interest rates, inflation and the Federal Reserve’s responses thereto, including increasing interest rates, fluctuations in the U.S. dollar, liquidity concerns regarding banking and financial institutions, changes in the U.S. and global economies and financial markets, including economic activity, employment levels, supply chain issues and market liquidity, and increasing energy costs, as well as the various actions taken in response to the challenges and uncertainties by governments, central banks and others, including consumer and corporate clients and customers;
•the impact of the COVID-19 pandemic, including possible successive waves or variants of the virus, the emergence of new viruses, the continued distribution of effective vaccines and governmental and public reactions thereto, the combined impact of the flu and other seasonal illnesses, and the impact of a return to office for our employees on our operations;
•market conditions, including rising interest rates, fluctuations in the U.S. dollar, trading volume, turmoil across regional banks and certain global investment banks, currency fluctuations and volatility in the demand for the products and services we provide, possible disruptions in trading, potential deterioration of equity and debt capital markets and cryptocurrency markets, the impact of significant changes in interest rates generally and on our ability to access the capital markets as needed or on reasonable terms and conditions;
•pricing, commissions and fees, and market position with respect to any of our products and services and those of our competitors;
•the effect of industry concentration and reorganization, reduction of customers, and consolidation;
•liquidity, regulatory, cash and clearing capital requirements and the impact of credit market events, rising interest rates, fluctuations in the U.S. dollar, and market uncertainty, and political events and conflicts and actions taken by governments and businesses in response thereto on the credit markets and interest rates;
•our relationships and transactions with Cantor and its affiliates, including CF&Co, and CCRE, our structure, including BGC Holdings, which is owned by us, Cantor, our employee partners and other partners, and the BGC OpCos, which are owned jointly by us and BGC Holdings, the timing and impact of any possible changes to our structure, including the Corporate Conversion, any related transactions, conflicts of interest or litigation, including with respect to executive compensation matters, any impact of Cantor’s results on our credit ratings and associated outlooks, any loans to or from us or Cantor, BGC Holdings, or the BGC OpCos, including the balances and interest rates thereof from time to time and any convertible or equity features of any such loans, CF&Co’s acting as our sales agent or underwriter under our CEO Program or other offerings, Cantor’s holdings of the Company’s Debt Securities, CF&Co’s acting as a market maker in the Company’s Debt Securities, CF&Co’s acting as our financial advisor in connection with potential acquisitions, dispositions, or other transactions, and our participation in various investments, stock loans or cash management vehicles placed by or recommended by CF&Co;
•the structural, financial, tax, employee retention and other impacts of our expected Corporate Conversion;
•the integration of acquired businesses and their operations and back office functions with our other businesses;
•the effect on our businesses of any extraordinary transactions, including the Corporate Conversion, the timing and terms of any such transaction, including potential dilution, taxes, costs, and other impacts, and our ability to complete such transaction on our anticipated schedule;
•the rebranding of our current businesses or risks related to any potential dispositions of all or any portion of our existing or acquired businesses;
•market volatility as a result of the effects of rising interest rates, fluctuations in the U.S. dollar, global inflation rates, potential economic downturns, including recessions, and similar effects, which may not be predictable in future periods;
•economic or geopolitical conditions or uncertainties, the actions of governments or central banks, including the pursuit of trade, border control or other related policies by the U.S. and/or other countries (including U.S.-China trade relations), recent economic and political volatility in the U.K., rising political and other tensions between the U.S. and China, political and labor unrest, conflict in the Middle East, Russia, Ukraine or other jurisdictions, the impact of U.S. government shutdowns, elections, political unrest, boycotts, stalemates or other social and political developments, and the impact of terrorist acts, acts of war or other violence or political unrest, as well as natural disasters or weather-related or similar events, including hurricanes and heat waves as well as power failures, communication and transportation disruptions, and other interruptions of utilities or other essential services and the impacts of pandemics and other international health emergencies;
•risks inherent in doing business in international markets, and any failure to identify and manage those risks, as well as the impact of Russia’s ongoing Invasion of Ukraine and additional sanctions and regulations imposed by governments and related counter-sanctions, including any related reserves;
•the effect on our businesses, our clients, the markets in which we operate, our Corporate Conversion, and the economy in general of changes in the U.S. and foreign tax and other laws, including changes in tax rates, repatriation rules, and deductibility of interest, potential policy and regulatory changes in other countries, sequestrations, uncertainties regarding the debt ceiling and the federal budget, responses to rising global inflation rates, and other potential political policies;
•our dependence upon our key employees, our ability to build out successful succession plans, the impact of absence due to illness or leave of certain key executive officers or employees and our ability to attract, retain, motivate and integrate new employees, as well as the competing demands on the time of certain of our executive officers who also provide services to Cantor, Newmark and various other ventures and investments sponsored by Cantor;
•the effect on our businesses of changes in interest rates, changes in benchmarks, including the transition away from LIBOR, the transition to alternative benchmarks such as SOFR, the effect on our business and revenues of the fluctuating U.S. dollar, rising interest rates and market uncertainty, the level of worldwide governmental debt issuances, austerity programs, government stimulus packages, increases and decreases in the federal funds interest rate and other actions to moderate inflation, increases or decreases in deficits and the impact of changing government tax rates, and other changes to monetary policy, and potential political impasses or regulatory requirements, including increased capital requirements for banks and other institutions or changes in legislation, regulations and priorities;
•extensive regulation of our businesses and customers, changes in regulations relating to financial services companies and other industries, and risks relating to compliance matters, including regulatory examinations, inspections, investigations and enforcement actions, and any resulting costs, increased financial and capital requirements, enhanced oversight, remediation, fines, penalties, sanctions, and changes to or restrictions or limitations on specific activities, including potential delays in accessing markets, including due to our regulatory status and actions, operations, and compensatory arrangements, and growth opportunities, including acquisitions, hiring, and new businesses, products, or services;
•factors related to specific transactions or series of transactions, including credit, performance, and principal risk, trade failures, counterparty failures, and the impact of fraud and unauthorized trading;
•costs and expenses of developing, maintaining, and protecting our intellectual property, as well as employment, regulatory, and other litigation and proceedings, and their related costs, including judgments, indemnities, fines, or settlements paid and the impact thereof on our financial results and cash flows in any given period;
•certain financial risks, including the possibility of future losses, indemnification obligations, assumed liabilities, reduced cash flows from operations, increased leverage, reduced availability under our credit agreements, and the need for short- or long-term borrowings, including from Cantor, our ability to refinance our indebtedness, and changes to interest rates and liquidity or our access to other sources of cash relating to acquisitions, dispositions, or other matters, potential liquidity and other risks relating to our ability to maintain continued access to credit and availability of financing necessary to support our ongoing business needs, on terms acceptable to us, if at all, and risks associated with the resulting leverage, including
potentially causing a reduction in our credit ratings and the associated outlooks and increased borrowing costs as well as interest rate and foreign currency exchange rate fluctuations;
•risks associated with the temporary or longer-term investment of our available cash, including in the BGC OpCos, defaults or impairments on our investments, joint venture interests, stock loans or cash management vehicles and collectability of loan balances owed to us by partners, employees, the BGC OpCos or others;
•our ability to enter new markets or develop new products, offerings, trading desks, marketplaces, or services for existing or new clients, including our ability to develop new Fenics platforms and products, to successfully launch our FMX initiative and to attract investors thereto, the risks inherent in operating our cryptocurrency business and in safekeeping cryptocurrency assets, and efforts to convert certain existing products to a Fully Electronic trade execution, and to induce such clients to use these products, trading desks, marketplaces, or services and to secure and maintain market share;
•the impact of any restructuring or similar transactions, including the Corporate Conversion, on our ability to enter into marketing and strategic alliances and business combinations, attract investors or partners or engage in other transactions in the financial services and other industries, including acquisitions, tender offers, dispositions, reorganizations, partnering opportunities and joint ventures, the failure to realize the anticipated benefits of any such transactions, relationships or growth, and the future impact of any such transactions, relationships or growth on our other businesses and our financial results for current or future periods, the integration of any completed acquisitions and the use of proceeds of any completed dispositions, the impact of amendments and/or terminations of strategic arrangements, and the value of and any hedging entered into in connection with consideration received or to be received in connection with such dispositions and any transfers thereof;
•our estimates or determinations of potential value with respect to various assets or portions of our businesses, such as Fenics, including with respect to the accuracy of the assumptions or the valuation models or multiples used;
•our ability to manage turnover and hire, train, integrate and retain personnel, including brokers, salespeople, managers, technology professionals and other front-office personnel, back-office and support services, and departures of senior personnel;
•our ability to expand the use of technology and maintain access to the intellectual property of others for Hybrid and Fully Electronic trade execution in our product and service offerings, and otherwise;
•our ability to effectively manage any growth that may be achieved, including outside the U.S., while ensuring compliance with all applicable financial reporting, internal control, legal compliance, and regulatory requirements;
•our ability to identify and remediate any material weaknesses or significant deficiencies in our internal controls which could affect our ability to properly maintain books and records, prepare financial statements and reports in a timely manner, control our policies, practices and procedures, operations and assets, assess and manage our operational, regulatory and financial risks, and integrate our acquired businesses and brokers, salespeople, managers, technology professionals and other front-office personnel;
•the impact of unexpected market moves and similar events;
•information technology risks, including capacity constraints, failures, or disruptions in our systems or those of the clients, counterparties, exchanges, clearing facilities, or other parties with which we interact, including increased demands on such systems and on the telecommunications infrastructure from remote working, cyber-security risks and incidents, compliance with regulations requiring data minimization and protection and preservation of records of access and transfers of data, privacy risk and exposure to potential liability and regulatory focus;
•the effectiveness of our governance, risk management, and oversight procedures and impact of any potential transactions or relationships with related parties;
•the impact of our ESG or “sustainability” ratings on the decisions by clients, investors, ratings agencies, potential clients and other parties with respect to our businesses, investments in us, our borrowing opportunities or the market for and trading price of BGC Class A common stock, Company Debt Securities, or other matters;
•the fact that the prices at which shares of our Class A common stock are or may be sold in offerings, acquisitions, or other transactions may vary significantly, and purchasers of shares in such offerings or other
transactions, as well as existing stockholders, may suffer significant dilution if the price they paid for their shares is higher than the price paid by other purchasers in such offerings or transactions;
•the impact of reductions to our dividends and distributions and the timing and amounts of any future dividends or distributions, including our ability to meet expectations with respect to payments of dividends and distributions and repurchases of shares of our Class A common stock and purchases or redemptions of limited partnership interests in BGC Holdings, or other equity interests in us or any of our other subsidiaries, including the BGC OpCos, including from Cantor, our executive officers, other employees, partners, and others, and the net proceeds to be realized by us from offerings of shares of BGC Class A common stock and Company Debt Securities, and our ability to pay any excise tax that may be imposed on the repurchase of shares; and
•the effect on the markets for and trading prices of our Class A common stock and Company Debt Securities of various offerings and other transactions, including offerings of our Class A common stock and convertible or exchangeable debt or other securities, our repurchases of shares of our Class A common stock and purchases or redemptions of BGC Holdings limited partnership interests or other equity interests in us or in our subsidiaries, any exchanges by Cantor of shares of our Class A common stock for shares of our Class B common stock, any exchanges or redemptions of limited partnership units and issuances of shares of our Class A common stock in connection therewith, including in corporate or partnership restructurings, our payment of dividends on our Class A common stock and distributions on limited partnership interests in BGC Holdings and the BGC OpCos, convertible arbitrage, hedging, and other transactions engaged in by us or holders of our outstanding shares, Company Debt Securities or other securities, share sales and stock pledge, stock loans, and other financing transactions by holders of our shares (including by Cantor or others), including of shares acquired pursuant to our employee benefit plans, unit exchanges and redemptions, corporate or partnership restructurings, acquisitions, conversions of shares of our Class B common stock and our other convertible securities into shares of our Class A common stock, and distributions of our Class A common stock by Cantor to its partners, including the April 2008 and February 2012 distribution rights shares.
The foregoing risks and uncertainties, as well as those risks and uncertainties set forth in this Quarterly Report on Form 10-Q and in our Annual Report on Form 10-K for the year ended December 31, 2022, may cause actual results and events to differ materially from the forward-looking statements. The information included herein is given as of the filing date of this Quarterly Report on Form 10-Q with the SEC, and future results or events could differ significantly from these forward-looking statements. The Company does not undertake to publicly update or revise any forward-looking statements, whether as a result of new information, future events, or otherwise.
WHERE YOU CAN FIND MORE INFORMATION
We file annual, quarterly and current reports, proxy statements and other information with the SEC. These filings are available to the public from the SEC’s website at www.sec.gov.
Our website address is www.bgcpartners.com. Through our website we make available, free of charge, the following documents as soon as reasonably practicable after they are electronically filed with, or furnished to, the SEC: our Annual Reports on Form 10-K; our proxy statements for our annual and special stockholder meetings; our Quarterly Reports on Form 10-Q; our Current Reports on Form 8-K; Forms 3, 4 and 5 and Schedules 13D with respect to our securities filed on behalf of Cantor, CFGM, our directors and our executive officers; and amendments to those documents. Our website also contains additional information with respect to our industry and businesses. The information contained on, or that may be accessed through, our website is not part of, and is not incorporated into, this Quarterly Report on Form 10-Q.
PART I—FINANCIAL INFORMATION
ITEM 1. FINANCIAL STATEMENTS
BGC PARTNERS, INC.
CONDENSED CONSOLIDATED STATEMENTS OF FINANCIAL CONDITION
(in thousands, except per share data)
(unaudited)
| | | | | | | | | | | |
| March 31, 2023 | | December 31, 2022 |
| Assets | | | |
| Cash and cash equivalents | $ | 493,496 | | | $ | 484,989 | |
| Cash segregated under regulatory requirements | 16,424 | | | 17,021 | |
| Financial instruments owned, at fair value | 41,302 | | | 39,319 | |
| Receivables from broker-dealers, clearing organizations, customers and related broker-dealers | 1,852,062 | | | 559,680 | |
| Accrued commissions and other receivables, net | 330,544 | | | 288,471 | |
| Loans, forgivable loans and other receivables from employees and partners, net | 352,719 | | | 319,612 | |
| Fixed assets, net | 181,059 | | | 183,478 | |
| Investments | 38,810 | | | 38,575 | |
| Goodwill | 502,017 | | | 486,585 | |
| Other intangible assets, net | 204,553 | | | 192,783 | |
| Receivables from related parties | 4,135 | | | 1,444 | |
| Other assets | 467,150 | | | 463,014 | |
| | | |
| Total assets | $ | 4,484,271 | | | $ | 3,074,971 | |
| Liabilities, Redeemable Partnership Interest, and Equity | | | |
| Short-term borrowings | $ | 1,968 | | | $ | 1,917 | |
| | | |
| Accrued compensation | 176,629 | | | 176,781 | |
| Payables to broker-dealers, clearing organizations, customers and related broker-dealers | 1,675,926 | | | 404,675 | |
| Payables to related parties | 2,918 | | | 10,550 | |
| Accounts payable, accrued and other liabilities | 688,801 | | | 683,104 | |
| Notes payable and other borrowings | 1,121,588 | | | 1,049,217 | |
| | | |
| Total liabilities | 3,667,830 | | | 2,326,244 | |
| Commitments, contingencies and guarantees (Note 19) | | | |
| Redeemable partnership interest | 15,423 | | | 15,519 | |
| Equity | | | |
| Stockholders’ equity: | | | |
Class A common stock, par value $0.01 per share; 750,000 shares authorized; 487,809 and 471,934 shares issued at March 31, 2023 and December 31, 2022, respectively; and 340,874 and 325,858 shares outstanding at March 31, 2023 and December 31, 2022, respectively | 4,878 | | | 4,719 | |
Class B common stock, par value $0.01 per share; 150,000 shares authorized; 45,884 shares issued and outstanding at each of March 31, 2023 and December 31, 2022, convertible into Class A common stock | 459 | | | 459 | |
| Additional paid-in capital | 2,604,259 | | | 2,559,418 | |
Treasury stock, at cost: 146,935 and 146,076 shares of Class A common stock at March 31, 2023 and December 31, 2022, respectively | (715,081) | | | (711,454) | |
| Retained deficit | (1,122,827) | | | (1,138,066) | |
| Accumulated other comprehensive income (loss) | (43,522) | | | (45,431) | |
| Total stockholders’ equity | 728,166 | | | 669,645 | |
| Noncontrolling interest in subsidiaries | 72,852 | | | 63,563 | |
| Total equity | 801,018 | | | 733,208 | |
| Total liabilities, redeemable partnership interest, and equity | $ | 4,484,271 | | | $ | 3,074,971 | |
The accompanying Notes to the unaudited Condensed Consolidated Financial Statements are an integral part of these financial statements.
BGC PARTNERS, INC.
CONDENSED CONSOLIDATED STATEMENTS OF OPERATIONS
(in thousands, except per share data)
(unaudited)
| | | | | | | | | | | | | | | |
| Three Months Ended March 31, | | |
| 2023 | | 2022 | | | | |
| Revenues: | | | | | | | |
| Commissions | $ | 377,288 | | | $ | 356,664 | | | | | |
| Principal transactions | 114,929 | | | 115,601 | | | | | |
| Fees from related parties | 3,957 | | | 3,317 | | | | | |
| Data, software and post-trade | 27,122 | | | 24,127 | | | | | |
| Interest and dividend income | 5,315 | | | 2,435 | | | | | |
| Other revenues | 4,256 | | | 4,320 | | | | | |
| Total revenues | 532,867 | | | 506,464 | | | | | |
| Expenses: | | | | | | | |
| Compensation and employee benefits | 267,214 | | | 257,268 | | | | | |
| Equity-based compensation and allocations of net income to limited partnership units and FPUs | 81,373 | | | 57,876 | | | | | |
| Total compensation and employee benefits | 348,587 | | | 315,144 | | | | | |
| Occupancy and equipment | 41,165 | | | 38,663 | | | | | |
| Fees to related parties | 8,440 | | | 5,725 | | | | | |
| Professional and consulting fees | 15,701 | | | 15,631 | | | | | |
| Communications | 27,939 | | | 27,891 | | | | | |
| Selling and promotion | 14,616 | | | 10,938 | | | | | |
| Commissions and floor brokerage | 15,265 | | | 17,343 | | | | | |
| Interest expense | 15,742 | | | 14,303 | | | | | |
| Other expenses | 12,508 | | | 17,775 | | | | | |
| Total expenses | 499,963 | | | 463,413 | | | | | |
| Other income (losses), net: | | | | | | | |
| | | | | | | |
| Gains (losses) on equity method investments | 2,062 | | | 2,803 | | | | | |
| Other income (loss) | (1,735) | | | (496) | | | | | |
| Total other income (losses), net | 327 | | | 2,307 | | | | | |
| Income (loss) from operations before income taxes | 33,231 | | | 45,358 | | | | | |
| Provision (benefit) for income taxes | 12,061 | | | 14,657 | | | | | |
| Consolidated net income (loss) | $ | 21,170 | | | $ | 30,701 | | | | | |
| Less: Net income (loss) attributable to noncontrolling interest in subsidiaries | 2,192 | | | 4,729 | | | | | |
| Net income (loss) available to common stockholders | $ | 18,978 | | | $ | 25,972 | | | | | |
| Per share data: | | | | | | | |
| Basic earnings (loss) per share | | | | | | | |
| Net income (loss) available to common stockholders | $ | 18,978 | | | $ | 25,972 | | | | | |
| Basic earnings (loss) per share | $ | 0.05 | | | $ | 0.07 | | | | | |
| Basic weighted-average shares of common stock outstanding | 375,220 | | | 368,323 | | | | | |
| Fully diluted earnings (loss) per share | | | | | | | |
| Net income (loss) for fully diluted shares | $ | 24,155 | | | $ | 33,638 | | | | | |
| Fully diluted earnings (loss) per share | $ | 0.05 | | | $ | 0.07 | | | | | |
| Fully diluted weighted-average shares of common stock outstanding | 501,067 | | | 502,877 | | | | | |
The accompanying Notes to the unaudited Condensed Consolidated Financial Statements
are an integral part of these financial statements.
BGC PARTNERS, INC.
CONDENSED CONSOLIDATED STATEMENTS OF COMPREHENSIVE INCOME (LOSS)
(in thousands)
(unaudited)
| | | | | | | | | | | | | | | |
| Three Months Ended March 31, | | |
| 2023 | | 2022 | | | | |
| Consolidated net income (loss) | $ | 21,170 | | | $ | 30,701 | | | | | |
| Other comprehensive income (loss), net of tax: | | | | | | | |
| Foreign currency translation adjustments | 2,268 | | | 3,795 | | | | | |
| | | | | | | |
| Total other comprehensive income (loss), net of tax | 2,268 | | | 3,795 | | | | | |
| Comprehensive income (loss) | 23,438 | | | 34,496 | | | | | |
| Less: Comprehensive income (loss) attributable to noncontrolling interest in subsidiaries, net of tax | 2,551 | | | 5,099 | | | | | |
| Comprehensive income (loss) attributable to common stockholders | $ | 20,887 | | | $ | 29,397 | | | | | |
The accompanying Notes to the unaudited Condensed Consolidated Financial Statements
are an integral part of these financial statements.
BGC PARTNERS, INC.
CONDENSED CONSOLIDATED STATEMENTS OF CASH FLOWS
(in thousands)
(unaudited)
| | | | | | | | | | | |
| Three Months Ended March 31, |
| 2023 | | 2022 |
| CASH FLOWS FROM OPERATING ACTIVITIES: | | | |
| Consolidated net income (loss) | $ | 21,170 | | | $ | 30,701 | |
| Adjustments to reconcile consolidated net income (loss) to net cash provided by (used in) operating activities: | | | |
| Fixed asset depreciation and intangible asset amortization | 19,059 | | | 18,399 | |
| Employee loan amortization and reserves on employee loans | 13,900 | | | 9,894 | |
| Equity-based compensation and allocations of net income to limited partnership units and FPUs | 81,373 | | | 57,876 | |
| Deferred compensation expense | 11 | | | 30 | |
| Losses (gains) on equity method investments | (2,062) | | | (2,803) | |
| Unrealized/realized losses (gains) on financial instruments owned, at fair value and other investments | 1,325 | | | (136) | |
| Amortization of discount (premium) on notes payable | 855 | | | 700 | |
| Impairment of fixed assets, intangible assets and investments | 1,770 | | | 2,120 | |
| Deferred tax provision (benefit) | 1,128 | | | 1,509 | |
| Change in estimated acquisition earn-out payables | 674 | | | 224 | |
| Forfeitures of Class A common stock | (49) | | | — | |
| | | |
| Other | — | | | 780 | |
| Consolidated net income (loss), adjusted for non-cash and non-operating items | 139,154 | | | 119,294 | |
| Decrease (increase) in operating assets: | | | |
| Financial instruments owned, at fair value | (1,563) | | | 5,041 | |
| Receivables from broker-dealers, clearing organizations, customers and related broker-dealers | (1,291,324) | | | (1,592,749) | |
| Accrued commissions receivable, net | (36,347) | | | (45,382) | |
| Loans, forgivable loans and other receivables from employees and partners, net | (44,604) | | | (16,600) | |
| Receivables from related parties | (2,617) | | | (2,174) | |
| Other assets | (2,091) | | | (5,292) | |
| Increase (decrease) in operating liabilities: | | | |
| Repurchase agreements | — | | | 7,511 | |
| | | |
| Accrued compensation | (5,297) | | | (8,364) | |
| Payables to broker-dealers, clearing organizations, customers and related broker-dealers | 1,270,560 | | | 1,546,421 | |
| Payables to related parties | (7,220) | | | 23,952 | |
| Accounts payable, accrued and other liabilities | 5,836 | | | (41,541) | |
| Net cash provided by (used in) operating activities | $ | 24,487 | | | $ | (9,883) | |
| | | |
| | | |
The accompanying Notes to the unaudited Condensed Consolidated Financial Statements
are an integral part of these financial statements.
BGC PARTNERS, INC.
CONDENSED CONSOLIDATED STATEMENTS OF CASH FLOWS—(Continued)
(in thousands)
(unaudited)
| | | | | | | | | | | |
| Three Months Ended March 31, |
| 2023 | | 2022 |
| CASH FLOWS FROM INVESTING ACTIVITIES: | | | |
| Purchases of fixed assets | $ | (2,327) | | | $ | (1,030) | |
| Capitalization of software development costs | (12,210) | | | (11,042) | |
| Purchase of equity method investments | — | | | (343) | |
| Proceeds from equity method investments | 1,828 | | | 77 | |
| Payments for acquisitions, net of cash and restricted cash acquired | (26,177) | | | — | |
| | | |
| Purchase of assets | (110) | | | — | |
| Net cash provided by (used in) investing activities | $ | (38,996) | | | $ | (12,338) | |
| | | |
| CASH FLOWS FROM FINANCING ACTIVITIES: | | | |
| Repayments of long-term debt and collateralized borrowings | $ | (61,621) | | | $ | (1,584) | |
| Issuance of long-term debt and collateralized borrowings, net of deferred issuance costs | 135,000 | | | (6) | |
| Earnings distributions to limited partnership interests and other noncontrolling interests | (14,263) | | | (6,868) | |
| Redemption and repurchase of limited partnership interests | (34,454) | | | (11,794) | |
| Dividends to stockholders | (3,739) | | | (3,710) | |
| Repurchase of Class A common stock | (4,208) | | | — | |
| | | |
| | | |
| | | |
| | | |
| | | |
| Net cash provided by (used in) financing activities | $ | 16,715 | | | $ | (23,962) | |
| Effect of exchange rate changes on Cash and cash equivalents and Cash segregated under regulatory requirements | 5,704 | | | 2,970 | |
| | | |
| | | |
Net increase (decrease) in Cash and cash equivalents, and Cash segregated under regulatory requirements | 7,910 | | | (43,213) | |
Cash and cash equivalents and Cash segregated under regulatory requirements at beginning of period | 502,010 | | | 566,799 | |
| Cash and cash equivalents and Cash segregated under regulatory requirements at end of period | $ | 509,920 | | | $ | 523,586 | |
| Supplemental cash information: | | | |
| Cash paid during the period for taxes | $ | 9,593 | | | $ | 4,353 | |
| Cash paid during the period for interest | 14,615 | | | 13,283 | |
| Supplemental non-cash information: | | | |
| Issuance of Class A common stock upon exchange of limited partnership interests | $ | 31,179 | | | $ | 14,809 | |
| Issuance of Class A and contingent Class A common stock and limited partnership interests for acquisitions | 2,761 | | | 1,976 | |
| ROU assets and liabilities | 1,625 | | | 1,686 | |
The accompanying Notes to the unaudited Condensed Consolidated Financial Statements
are an integral part of these financial statements.
BGC PARTNERS, INC.
CONDENSED CONSOLIDATED STATEMENTS OF CHANGES IN EQUITY
For the Three Months Ended March 31, 2023
(in thousands, except share and per share amounts)
(unaudited)
| | | | | | | | | | | | | | | | | | | | | | | | | | | | | | | | | | | | | | | | | | | | | | | |
| BGC Partners, Inc. Stockholders | | Noncontrolling Interest in Subsidiaries | | Total |
| Class A Common Stock | | Class B Common Stock | | Additional Paid-in Capital | | Treasury Stock | | Retained Deficit | | Accumulated Other Comprehensive Income (Loss) | | |
| Balance, January 1, 2023 | $ | 4,719 | | | $ | 459 | | | $ | 2,559,418 | | | $ | (711,454) | | | $ | (1,138,066) | | | $ | (45,431) | | | $ | 63,563 | | | $ | 733,208 | |
| Consolidated net income (loss) | — | | | — | | | — | | | — | | | 18,978 | | | — | | | 2,192 | | | 21,170 | |
| Other comprehensive income (loss), net of tax | — | | | — | | | | | — | | | — | | | 1,909 | | | 359 | | | 2,268 | |
Equity-based compensation, 2,096,003 shares | 21 | | | — | | | 5,374 | | | — | | | — | | | — | | | 1,665 | | | 7,060 | |
| Dividends to common stockholders | — | | | — | | | — | | | — | | | (3,739) | | | — | | | — | | | (3,739) | |
| Earnings distributions to limited partnership interests and other noncontrolling interests | — | | | — | | | — | | | — | | | — | | | — | | | (6,453) | | | (6,453) | |
Grant of exchangeability and redemption of limited partnership interests, issuance of 13,144,521 shares | 131 | | | — | | | 36,694 | | | — | | | — | | | — | | | 11,724 | | | 48,549 | |
Issuance of Class A common stock (net of costs), 13,303 shares | — | | | — | | | 186 | | | — | | | — | | | — | | | 10 | | | 196 | |
Redemption of FPUs, 22,914 units | — | | | — | | | — | | | — | | | — | | | — | | | (66) | | | (66) | |
Repurchase of Class A common stock, 845,890 shares | — | | | — | | | — | | | (3,575) | | | — | | | — | | | (633) | | | (4,208) | |
Forfeiture of Class A common stock, 49,201 shares | — | | | — | | | 10 | | | (52) | | | — | | | — | | | (7) | | | (49) | |
| Contributions of capital to and from Cantor for equity-based compensation | — | | | — | | | 271 | | | — | | | — | | | — | | | 84 | | | 355 | |
Grant of exchangeability, redemption of limited partnership interests and issuance of Class A common stock and RSUs for acquisitions, 658,246 shares | 7 | | | — | | | 2,340 | | | — | | | — | | | — | | | 414 | | | 2,761 | |
| | | | | | | | | | | | | | | |
| Other | — | | | — | | | (34) | | | — | | | — | | | — | | | — | | | (34) | |
Balance, March 31, 2023 | $ | 4,878 | | | $ | 459 | | | $ | 2,604,259 | | | $ | (715,081) | | | $ | (1,122,827) | | | $ | (43,522) | | | $ | 72,852 | | | $ | 801,018 | |
| | | | | | | | | | | | | | | |
| For the three months ended March 31, | | | | | | | | | | |
| 2023 | | 2022 | | 2022 | | 2021 | | | | | | | | |
| Dividends declared per share of common stock | $ | 0.01 | | | $ | 0.01 | | | | | | | | | | | | | |
Dividends declared and paid per share of common stock | $ | 0.01 | | | $ | 0.01 | | | | | | | | | | | | | |
The accompanying Notes to the unaudited Condensed Consolidated Financial Statements are an integral part of these financial statements.
BGC PARTNERS, INC.
CONDENSED CONSOLIDATED STATEMENTS OF CHANGES IN EQUITY
For the Three Months Ended March 31, 2022
(in thousands, except share amounts)
(unaudited)
| | | | | | | | | | | | | | | | | | | | | | | | | | | | | | | | | | | | | | | | | | | | | | | |
| BGC Partners, Inc. Stockholders | | | | |
| Class A Common Stock | | Class B Common Stock | | Additional Paid-in Capital | | Treasury Stock | | Retained Deficit | | Accumulated Other Comprehensive Income (Loss) | | Noncontrolling Interest in Subsidiaries | | Total |
| Balance, January 1, 2022 | $ | 4,359 | | | $ | 459 | | | $ | 2,451,135 | | | $ | (623,734) | | | $ | (1,171,919) | | | $ | (40,548) | | | $ | 43,563 | | | $ | 663,315 | |
| Consolidated net income (loss) | — | | | — | | | — | | | — | | | 25,972 | | | — | | | 4,729 | | | 30,701 | |
| Other comprehensive gain, net of tax | — | | | — | | | — | | | — | | | — | | | 3,425 | | | 370 | | | 3,795 | |
Equity-based compensation, 1,981,088 shares | 20 | | | — | | | 4,773 | | | — | | | — | | | — | | | 1,506 | | | 6,299 | |
| Dividends to common stockholders | — | | | — | | | — | | | — | | | (3,710) | | | — | | | — | | | (3,710) | |
| Earnings distributions to limited partnership interests and other noncontrolling interests | — | | | — | | | — | | | — | | | — | | | — | | | 1,577 | | | 1,577 | |
Grant of exchangeability and redemption of limited partnership interests, issuance of 6,643,090 shares | 67 | | | — | | | 22,533 | | | — | | | — | | | — | | | 7,447 | | | 30,047 | |
Issuance of Class A common stock (net of costs), 4,956 shares | — | | | — | | | 148 | | | — | | | — | | | — | | | 4 | | | 152 | |
Redemption of FPUs, 29,388 units | — | | | — | | | — | | | — | | | — | | | — | | | (84) | | | (84) | |
| | | | | | | | | | | | | | | |
| | | | | | | | | | | | | | | |
| Contributions of capital to and from Cantor for equity-based compensation | — | | | — | | | 1,392 | | | — | | | — | | | — | | | 438 | | | 1,830 | |
Grant of exchangeability, redemption of limited partnership interests and issuance of Class A common stock and RSUs for acquisitions, 911,677 shares | 9 | | | — | | | 1,661 | | | — | | | — | | | — | | | 306 | | | 1,976 | |
| | | | | | | | | | | | | | | |
| Other | — | | | — | | | (234) | | | — | | | — | | | — | | | — | | | (234) | |
Balance, March 31, 2022 | $ | 4,455 | | | $ | 459 | | | $ | 2,481,408 | | | $ | (623,734) | | | $ | (1,149,657) | | | $ | (37,123) | | | $ | 59,856 | | | $ | 735,664 | |
The accompanying Notes to the unaudited Condensed Consolidated Financial Statements are an integral part of these financial statements.
BGC PARTNERS, INC.
NOTES TO CONDENSED CONSOLIDATED FINANCIAL STATEMENTS
(unaudited)
1. Organization and Basis of Presentation
Business Overview
BGC Partners, Inc. is a leading global financial brokerage and technology company servicing the global financial markets. Through brands including BGC®, Fenics®, GFI®, Sunrise Brokers™, Poten & Partners®, and RP Martin®, among others, the Company’s businesses specialize in the brokerage of a broad range of products, including fixed income such as government bonds, corporate bonds, and other debt instruments, as well as related interest rate derivatives and credit derivatives. Additionally, the Company provides brokerage products across FX, Equities, Energy and Commodities, Shipping, and Futures and Options. The Company’s businesses also provide a wide variety of services, including trade execution, connectivity solutions, brokerage services, clearing, trade compression, and other post-trade services, information, and other back-office services to a broad assortment of financial and non-financial institutions.
BGC Partners’ integrated platform is designed to provide flexibility to customers with regard to price discovery, execution and processing of transactions, and enables them to use the Company’s Voice, Hybrid, or, in many markets, Fully Electronic brokerage services in connection with transactions executed either OTC or through an exchange. Through the Company’s Fenics® group of electronic brands, BGC Partners offers a number of market infrastructure and connectivity services, including the Company’s Fully Electronic marketplaces, and the Fully Electronic brokerage of certain products that also may trade via the Company’s Voice and Hybrid execution platforms. The full suite of Fenics® offerings includes the Company’s Fully Electronic and Hybrid brokerage, market data and related information services, trade compression and other post-trade services, analytics related to financial instruments and markets, and other financial technology solutions. Fenics® brands also operate under the names Fenics®, FMX™, FMX Futures Exchange™, Fenics Markets Xchange™, Fenics Futures Exchange™, Fenics UST™, Fenics FX™, Fenics Repo™, Fenics Direct™, Fenics MID™, Fenics Market Data™, Fenics GO™, Fenics PortfolioMatch™, kACE2®, and Lucera®.
BGC, BGC Partners, BGC Trader, GFI, GFI Ginga, CreditMatch, Fenics, Fenics.com, FMX, Sunrise Brokers, Poten & Partners, RP Martin, kACE2, Capitalab, Swaptioniser, CBID, and Lucera are trademarks/service marks, and/or registered trademarks/service marks of BGC Partners, Inc. and/or its affiliates.
The Company’s customers include many of the world’s largest banks, broker-dealers, investment banks, trading firms, hedge funds, governments, corporations, and investment firms. BGC Partners has dozens of offices globally in major markets including New York and London, as well as in Bahrain, Beijing, Bogotá, Brisbane, Cape Town, Chicago, Copenhagen, Dubai, Dublin, Frankfurt, Geneva, Hong Kong, Houston, Johannesburg, Madrid, Manila, Melbourne, Mexico City, Miami, Milan, Monaco, Nyon, Paris, Perth, Rio de Janeiro, Santiago, São Paulo, Seoul, Shanghai, Singapore, Sydney, Tel Aviv, Tokyo, Toronto, Wellington, and Zurich.
Basis of Presentation
The Company’s unaudited Condensed Consolidated Financial Statements and Notes to the unaudited Condensed Consolidated Financial Statements have been prepared pursuant to the rules and regulations of the SEC and in conformity with U.S. GAAP. Accordingly, they do not include all information and footnotes required by U.S. GAAP for annual financial statements, as such, the information in this Quarterly Report on Form 10-Q should be read in conjunction with the audited Consolidated Financial Statements and notes thereto included in the Company’s Annual Report on Form 10-K for the year ended December 31, 2022. The Company’s unaudited Condensed Consolidated Financial Statements include the Company’s accounts and all subsidiaries in which the Company has a controlling interest. Intercompany balances and transactions have been eliminated in consolidation. Certain reclassifications have been made to previously reported amounts to conform to the current presentation.
During the second quarter of 2022, the Company combined “Realized losses (gains) on marketable securities,” “Unrealized losses (gains) on marketable securities,” and “Losses (gains) on other investments” on the unaudited Condensed Consolidated Statements of Cash Flows into “Losses (gains) on marketable securities and other investments.” The recognition of gains and losses related to these investments are similar in nature and immaterial to the financial statements in the three month periods ending March 31, 2023 and 2022.
During the third quarter of 2022, the Company renamed “Securities owned” as “Financial instruments owned, at fair value” and combined it with “Marketable securities” on the unaudited Condensed Consolidated Statements of Financial Condition. In addition, “Losses (gains) on marketable securities and other investments” was renamed as “Unrealized/realized losses (gains) on financial instruments owned, at fair value and other investments” on the unaudited Condensed Consolidated Statements of Cash Flows.
The unaudited Condensed Consolidated Financial Statements contain all normal and recurring adjustments that, in the opinion of management, are necessary for a fair presentation of the unaudited Condensed Consolidated Statements of Financial Condition, the unaudited Condensed Consolidated Statements of Operations, the unaudited Condensed Consolidated Statements
of Comprehensive Income (Loss), the unaudited Condensed Consolidated Statements of Cash Flows and the unaudited Condensed Consolidated Statements of Changes in Equity of the Company for the periods presented.
Spin-Off of Newmark
On November 30, 2018, the Company completed the Spin-Off. See Note 2—“Limited Partnership Interests in BGC Holdings and Newmark Holdings,” and Note 13—“Related Party Transactions” for more information.
Recently Adopted Accounting Pronouncements
In August 2020, the FASB issued ASU No. 2020-06, Debt—Debt with Conversion and Other Options (Subtopic 470-20) and Derivatives and Hedging—Contracts in Entity’s Own Equity (Subtopic 815-40): Accounting for Convertible Instruments and Contracts in an Entity’s Own Equity. The standard is expected to reduce complexity and improve comparability of financial reporting associated with accounting for convertible instruments and contracts in an entity’s own equity. The ASU also enhances information transparency by making targeted improvements to the related disclosures guidance. Additionally, the amendments affect the diluted EPS calculation for instruments that may be settled in cash or shares and for convertible instruments. BGC adopted the standard on the required effective date beginning January 1, 2022, and it was applied using a modified retrospective method of transition. The adoption of this guidance did not have a material impact on the Company’s unaudited Condensed Consolidated Financial Statements.
In March 2020, the FASB issued ASU No. 2020-04, Reference Rate Reform (Topic 848): Facilitation of the Effects of Reference Rate Reform on Financial Reporting. The guidance is designed to provide relief from the accounting analysis and impacts that may otherwise be required for modifications to agreements (e.g., loans, debt securities, derivatives, and borrowings) necessitated by reference rate reform as entities transition away from LIBOR and other interbank offered rates to alternative reference rates. This ASU also provides optional expedients to enable companies to continue to apply hedge accounting to certain hedging relationships impacted by reference rate reform. Application of the guidance is optional and only available in certain situations. The ASU is effective upon issuance and generally can be applied through December 31, 2022. In January 2021, the FASB issued ASU No. 2021-01, Reference Rate Reform (Topic 848): Scope. The amendments in this standard are elective and principally apply to entities that have derivative instruments that use an interest rate for margining, discounting, or contract price alignment that is modified as a result of reference rate reform (referred to as the “discounting transition”). The standard expands the scope of ASC 848, Reference Rate Reform and allows entities to elect optional expedients to derivative contracts impacted by the discounting transition. Similar to ASU No. 2020-04, provisions of this ASU are effective upon issuance and generally can be applied through December 31, 2022. During the first quarter of 2022, the Company elected to apply the practical expedients to modifications of qualifying contracts as continuation of the existing contract rather than as a new contract. The adoption of the new guidance did not have an impact on the Company’s unaudited Condensed Consolidated Financial Statements.
In November 2021, the FASB issued ASU No. 2021-10, Government Assistance (Topic 832): Disclosures by Business Entities about Government Assistance. The standard requires business entities to make annual disclosures about transactions with a government they account for by analogizing to a grant or contribution accounting model. The guidance is aimed at increasing transparency about government assistance transactions that are not in the scope of other U.S. GAAP guidance. The ASU requires disclosure of the nature and significant terms and considerations of the transactions, the accounting policies used and the effects of those transactions on an entity’s financial statements. The new standard became effective for the Company’s financial statements issued for annual reporting periods beginning on January 1, 2022, and it will be applied prospectively. The adoption of this guidance did not have a material impact on the Company’s unaudited Condensed Consolidated Financial Statements.
In October 2021, the FASB issued ASU No. 2021-08, Business Combinations (Topic 805): Accounting for Contract Assets and Contract Liabilities from Contracts with Customers. The standard improves the accounting for acquired revenue contracts with customers in a business combination by addressing diversity in practice and inconsistency related to the recognition of an acquired contract liability, as well as payment terms and their effect on subsequent revenue recognized by the acquirer. The ASU requires companies to apply guidance in ASC 606, Revenue from Contracts with Customers, to recognize and measure contract assets and contract liabilities from contracts with customers acquired in a business combination, and, thus, creates an exception to the general recognition and measurement principle in ASC 805, Business Combinations. BGC adopted the standard on the required effective date beginning January 1, 2023 using a prospective transition method for business combinations occurring on or after the effective date. The adoption of this guidance did not have a material impact on the Company’s unaudited Condensed Consolidated Financial Statements.
In March 2022, the FASB issued ASU No. 2022-02, Financial Instruments—Credit Losses (Topic 326): Troubled Debt Restructurings and Vintage Disclosures. The guidance is intended to improve the decision usefulness of information provided to investors about certain loan refinancings, restructurings, and write-offs. The standard eliminates the recognition and
measurement guidance on TDRs for creditors that have adopted ASC 326, Financial Instruments — Credit Losses and requires them to make enhanced disclosures about loan modifications for borrowers experiencing financial difficulty. The new guidance also requires public business entities to present current-period gross write-offs (on a current year-to-date basis for interim-period disclosures) by year of origination in their vintage disclosures. BGC adopted the standard on the required effective date beginning January 1, 2023. The guidance for recognition and measurement of TDRs was applied using a prospective transition method, and the amendments related to disclosures will be applied prospectively. The adoption of this guidance did not have a material impact on the Company’s unaudited Condensed Consolidated Financial Statements.
In September 2022, the FASB issued ASU No. 2022-04, Liabilities—Supplier Finance Programs (Subtopic 405-50): Debt Restructurings Disclosure of Supplier Finance Program Obligations. The guidance requires entities to disclose the key terms of supplier finance programs they use in connection with the purchase of goods and services along with information about their obligations under these programs, including a rollforward of those obligations. BGC adopted the standard on the required effective date beginning on January 1, 2023, except for the rollforward requirement, which is effective for the Company beginning on January 1, 2024. The guidance was adopted using a retrospective application to all periods in which a balance sheet is presented, and the rollforward disclosure requirement, when effective, will be applied prospectively. The adoption of this guidance did not have a material impact on the Company’s unaudited Condensed Consolidated Financial Statements.
New Accounting Pronouncements
In December 2022, the FASB issued ASU No. 2022-06, Reference Rate Reform (Topic 848): Deferral of the Sunset Date of Topic 848. ASU No. 2020-04, Reference Rate Reform (Topic 848): Facilitation of the Effects of Reference Rate Reform on Financial Reporting provided optional guidance to ease the potential burden in accounting for (or recognizing the effects of) reference rate reform on financial reporting. The ASU was effective upon issuance and generally could be applied through December 31, 2022. Because the current relief in ASC 848, Reference Rate Reform may not cover a period of time during which a significant number of modifications may take place, the amendments in ASU No. 2022-06 defer the sunset date from December 31, 2022 to December 31, 2024, after which entities will no longer be permitted to apply the relief in ASC 848. The ASU is effective upon issuance. Management is currently evaluating the impact of the new standard on the Company’s unaudited Condensed Consolidated Financial Statements.
2. Limited Partnership Interests in BGC Holdings and Newmark Holdings
BGC Partners is a holding company with no direct operations and conducts substantially all of its operations through its operating subsidiaries. Virtually all of the Company’s consolidated net assets and net income are those of consolidated variable interest entities. BGC Holdings is a consolidated subsidiary of the Company for which the Company is the general partner. The Company and BGC Holdings jointly own BGC U.S. OpCo and BGC Global OpCo, the two operating partnerships. In addition, Newmark Holdings is a consolidated subsidiary of Newmark for which Newmark is the general partner. Newmark and Newmark Holdings jointly own Newmark OpCo, the operating partnership. Listed below are the limited partnership interests in BGC Holdings and Newmark Holdings. The FPUs, LPUs and limited partnership interests held by Cantor, each as described below, collectively represent all of the limited partnership interests in BGC Holdings and Newmark Holdings.
As a result of the Separation, limited partnership interests in Newmark Holdings were distributed to the holders of limited partnership interests in BGC Holdings, whereby each holder of BGC Holdings limited partnership interests at that time who held a BGC Holdings limited partnership interest received a corresponding Newmark Holdings limited partnership interest, determined by the Contribution Ratio, which was equal to a BGC Holdings limited partnership interest multiplied by one divided by 2.2, divided by the Exchange Ratio. Initially, the Exchange Ratio equaled one, so that each Newmark Holdings limited partnership interest was exchangeable for one share of Newmark Class A common stock. For reinvestment, acquisition or other purposes, Newmark may determine on a quarterly basis to distribute to its stockholders a smaller percentage than Newmark Holdings distributes to its equity holders (excluding tax distributions from Newmark Holdings) of cash that it received from Newmark OpCo. In such circumstances, the Separation and Distribution Agreement provides that the Exchange Ratio will be reduced to reflect the amount of additional cash retained by Newmark as a result of the distribution of such smaller percentage, after the payment of taxes. The Exchange Ratio as of March 31, 2023 equaled 0.9252.
Founding/Working Partner Units
Founding/Working Partners have FPUs in BGC Holdings and Newmark Holdings. The Company accounts for FPUs outside of permanent capital, as “Redeemable partnership interest,” in the Company’s unaudited Condensed Consolidated Statements of Financial Condition. This classification is applicable to Founding/Working Partner units because these units are
redeemable upon termination of a partner, including a termination of employment, which can be at the option of the partner and not within the control of the issuer.
FPUs are held by limited partners who are employees and generally receive quarterly allocations of net income. Upon termination of employment or otherwise ceasing to provide substantive services, the FPUs are generally redeemed, and the unit holders are no longer entitled to participate in the quarterly allocations of net income. Since these allocations of net income are cash distributed on a quarterly basis and are contingent upon services being provided by the unit holder, they are reflected as a component of compensation expense under “Equity-based compensation and allocations of net income to limited partnership units and FPUs” in the Company’s unaudited Condensed Consolidated Statements of Operations.
Limited Partnership Units
Certain BGC employees hold LPUs in BGC Holdings and Newmark Holdings (e.g., REUs, RPUs, PSUs, and PSIs). Prior to the Separation, certain employees of both BGC and Newmark received LPUs in BGC Holdings. As a result of the Separation, these employees were distributed LPUs in Newmark Holdings equal to a BGC Holdings LPU multiplied by the Contribution Ratio. Subsequent to the Separation, BGC employees are only granted LPUs in BGC Holdings, and Newmark employees are only granted LPUs in Newmark Holdings.
Generally, LPUs receive quarterly allocations of net income, which are cash distributed and generally are contingent upon services being provided by the unit holder. As prescribed in U.S. GAAP guidance, following the Spin-Off, the quarterly allocations of net income on BGC Holdings and Newmark Holdings LPUs held by BGC employees are reflected as a component of compensation expense under “Equity-based compensation and allocations of net income to limited partnership units and FPUs” in the Company’s unaudited Condensed Consolidated Statements of Operations, and the quarterly allocations of net income on BGC Holdings LPUs held by Newmark employees are reflected as a component of “Net income (loss) attributable to noncontrolling interest in subsidiaries” in the Company’s unaudited Condensed Consolidated Statements of Operations. From time to time, the Company also issues BGC LPUs as part of the consideration for acquisitions.
Certain of these LPUs in BGC Holdings and Newmark Holdings, such as REUs, entitle the holders to receive post-termination payments equal to the notional amount of the units in four equal yearly installments after the holder’s termination. These LPUs held by BGC employees are accounted for as post-termination liability awards, and in accordance with U.S. GAAP guidance, the Company records compensation expense for the awards based on the change in value at each reporting date in the Company’s unaudited Condensed Consolidated Statements of Operations as part of “Equity-based compensation and allocations of net income to limited partnership units and FPUs.”
The Company has also awarded certain Preferred Units. Each quarter, the net profits of BGC Holdings and Newmark Holdings are allocated to such units at a rate of either 0.6875% (which is 2.75% per calendar year) or such other amount as set forth in the award documentation. These allocations are deducted before the calculation and distribution of the quarterly partnership distribution for the remaining partnership interests and are generally contingent upon services being provided by the unit holder. The Preferred Units are not entitled to participate in partnership distributions other than with respect to the Preferred Distribution. Preferred Units may not be made exchangeable into Class A common stock, and are only entitled to the Preferred Distribution; accordingly, they are not included in the fully diluted share count. The quarterly allocations of net income on Preferred Units are reflected the same as those of the LPUs described above in the Company’s unaudited Condensed Consolidated Statements of Operations. After deduction of the Preferred Distribution, the remaining partnership units generally receive quarterly allocations of net income based on their weighted-average pro rata share of economic ownership of the operating subsidiaries. Preferred Units are granted in connection with the grant of certain LPUs, such as PSUs, which may be granted exchangeability or redeemed in connection with the issuance of shares of common stock to cover the withholding taxes owed by the unit holder, rather than issuing the gross amount of shares to employees, subject to cashless withholding of shares to pay applicable withholding taxes.
Cantor Units
Cantor holds limited partnership interests in BGC Holdings. Cantor units are reflected as a component of “Noncontrolling interest in subsidiaries” in the Company’s unaudited Condensed Consolidated Statements of Financial Condition. Cantor receives allocations of net income (loss), which are cash distributed on a quarterly basis and are reflected as a component of “Net income (loss) attributable to noncontrolling interest in subsidiaries” in the Company’s unaudited Condensed Consolidated Statements of Operations. Cantor units in BGC Holdings are generally exchangeable for up to 23.6 million shares of BGC Class B common stock.
General
Certain of the limited partnership interests, described above, have been granted exchangeability into shares of BGC or Newmark Class A common stock, and additional limited partnership interests may become exchangeable into shares of BGC or Newmark Class A common stock. In addition, certain limited partnership interests have been granted the right to exchange into or have been exchanged into a partnership unit with a capital account, such as HDUs. HDUs have a stated capital account which is initially based on the closing trading price of Class A common stock at the time the HDU is granted. HDUs participate in quarterly partnership distributions and are generally not exchangeable into shares of Class A common stock.
Subsequent to the Spin-Off, limited partnership interests in BGC Holdings held by a partner or Cantor may become exchangeable for BGC Class A or BGC Class B common stock on a one-for-one basis, and limited partnership interests in Newmark Holdings held by a partner or Cantor may become exchangeable for a number of shares of Newmark Class A or Newmark Class B common stock equal to the number of limited partnership interests multiplied by the then-current Exchange Ratio. Because limited partnership interests are included in the Company’s fully diluted share count, if dilutive, any exchange of limited partnership interests into shares of BGC Class A or BGC Class B common stock would not impact the fully diluted number of shares and units outstanding. Because these limited partnership interests generally receive quarterly allocations of net income, such exchange would have no significant impact on the cash flows or equity of the Company.
Each quarter, net income (loss) is allocated between the limited partnership interests and the Company’s common stockholders. In quarterly periods in which the Company has a net loss, the loss allocation for FPUs, LPUs and Cantor units in BGC Holdings is allocated to Cantor and reflected as a component of “Net income (loss) attributable to noncontrolling interest in subsidiaries” in the Company’s unaudited Condensed Consolidated Statements of Operations. In subsequent quarters in which the Company has net income, the initial allocation of income to the limited partnership interests in BGC Holdings is to Cantor and is recorded as “Net income (loss) attributable to noncontrolling interests in subsidiaries,” to recover any losses taken in earlier quarters, with the remaining income allocated to the limited partnership interests. This income (loss) allocation process has no impact on the net income (loss) allocated to common stockholders.
3. Summary of Significant Accounting Policies
For a detailed discussion about the Company’s significant accounting policies, see Note 3—“Summary of Significant Accounting Policies,” in its consolidated financial statements included in Part II, Item 8 of the Annual Report on Form 10-K for the year ended December 31, 2022. During the three months ended March 31, 2023, there were no significant changes made to the Company’s significant accounting policies.
4. Acquisitions
Trident
On February 28, 2023 the Company completed the acquisition of Trident, primarily operating as a commodity brokerage and research company, offering OTC and exchange traded energy and environmental products.
Total Consideration
The total consideration for all acquisitions during the three months ended March 31, 2023 was approximately $35.9 million, subject to post-closing adjustments, which includes cash, restricted shares of BGC Class A common stock, and an earn-out payable in cash and restricted shares of BGC Class A common stock. The excess of the consideration over the fair value of the net assets acquired has been recorded as goodwill totaling $14.8 million.
There were no acquisitions completed by the Company during the year ended December 31, 2022.
Except where otherwise noted, the results of operations of the Company’s acquisition has been included in the Company’s unaudited Condensed Consolidated Financial Statements subsequent to the date of acquisition. The Company has made a preliminary allocation of the consideration to the assets acquired and liabilities assumed as of the acquisition date, and expects to finalize its analysis with respect to the acquisition within the first year after the completion of the transaction. Therefore, adjustments to the preliminary allocation may occur.
5. Divestitures
The Company had no gains or losses from divestitures or sale of investments during both the three months ended March 31, 2023 and 2022.
6. Earnings Per Share
U.S. GAAP guidance establishes standards for computing and presenting EPS. Basic EPS excludes dilution and is computed by dividing net income (loss) available to common stockholders by the weighted-average number of shares of common stock outstanding and contingent shares for which all necessary conditions have been satisfied except for the passage of time. Net income (loss) is allocated to the Company’s outstanding common stock, FPUs, LPUs and Cantor units (see Note 2—“Limited Partnership Interests in BGC Holdings and Newmark Holdings”).
Basic Earnings Per Share:
The following is the calculation of the Company’s basic EPS (in thousands, except per share data):
| | | | | | | | | | | | | | | |
| Three Months Ended March 31, | | |
| 2023 | | 2022 | | | | |
| Basic earnings (loss) per share: | | | | | | | |
| Net income (loss) available to common stockholders | $ | 18,978 | | | $ | 25,972 | | | | | |
| Basic weighted-average shares of common stock outstanding | 375,220 | | | 368,323 | | | | | |
| Basic earnings (loss) per share | $ | 0.05 | | | $ | 0.07 | | | | | |
Fully Diluted Earnings Per Share:
Fully diluted EPS is calculated utilizing net income (loss) available to common stockholders plus net income allocations to the limited partnership interests as the numerator. The denominator comprises the Company’s weighted-average number of outstanding shares of BGC common stock, including contingent shares of BGC common stock, and, if dilutive, the weighted-average number of limited partnership interests, including contingent units of BGC Holdings, and other contracts to issue shares of BGC common stock, including RSUs. The limited partnership interests generally are potentially exchangeable into shares of BGC Class A common stock (see Note 2—“Limited Partnership Interests in BGC Holdings and Newmark Holdings”) and are entitled to their pro-rata share of earnings after the deduction for the Preferred Distribution; as a result, they are included in the fully diluted EPS computation to the extent that the effect would be dilutive.
The following is the calculation of the Company’s fully diluted EPS (in thousands, except per share data):
| | | | | | | | | | | | | | | |
| Three Months Ended March 31, | | |
| 2023 | | 2022 | | | | |
| Fully diluted earnings (loss) per share | | | | | | | |
| Net income (loss) available to common stockholders | $ | 18,978 | | | $ | 25,972 | | | | | |
Allocations of net income (loss) to limited partnership interests, net of tax | 5,177 | | | 7,666 | | | | | |
| Net income (loss) for fully diluted shares | $ | 24,155 | | | $ | 33,638 | | | | | |
| Weighted-average shares: | | | | | | | |
| Common stock outstanding | 375,220 | | | 368,323 | | | | | |
| Partnership units¹ | 120,451 | | | 129,680 | | | | | |
| RSUs (Treasury stock method) | 4,008 | | | 3,681 | | | | | |
| Other | 1,388 | | | 1,193 | | | | | |
Fully diluted weighted-average shares of common stock outstanding | 501,067 | | | 502,877 | | | | | |
| Fully diluted earnings (loss) per share | $ | 0.05 | | | $ | 0.07 | | | | | |
____________________________
1Partnership units collectively include FPUs, LPUs, and Cantor units (see Note 2—“Limited Partnership Interests in BGC Holdings and Newmark Holdings” for more information).
For the three months ended March 31, 2023, an immaterial amount of potentially dilutive securities were excluded from the computation of fully diluted EPS because their effect would have been anti-dilutive. For the three months ended March 31, 2022, 0.1 million of potentially dilutive securities were excluded from the computation of fully diluted EPS because their effect would have been anti-dilutive. Anti-dilutive securities for both the three months ended March 31, 2023 and 2022 were comprised of RSUs.
As of March 31, 2023 and 2022, approximately 45.7 million and 36.4 million shares, respectively, of contingent shares of BGC Class A common stock, N units, RSUs, and LPUs were excluded from the fully diluted EPS computations because the conditions for issuance had not been met by the end of the respective period.
7. Stock Transactions and Unit Redemptions
Class A Common Stock
Changes in shares of BGC Class A common stock outstanding were as follows (in thousands):
| | | | | | | | | | | | | | | | | |
| Three Months Ended March 31, | | |
| 2023 | | 2022 | | | | |
| Shares outstanding at beginning of period | 325,858 | | | 317,023 | | | | | |
| Share issuances: | | | | | | | |
| Redemptions/exchanges of limited partnership interests¹ | 13,145 | | | 6,643 | | | | | |
| Vesting of RSUs | 2,096 | | | 1,982 | | | | | |
| Acquisitions | 658 | | | 912 | | | | | |
| Other issuances of BGC Class A common stock | 13 | | | 3 | | | | | |
| Restricted stock forfeitures | (49) | | | — | | | | | |
| Treasury stock repurchases | (846) | | | — | | | | | |
| Shares outstanding at end of period | 340,875 | | | 326,563 | | | | | |
____________________________
1Included in redemptions/exchanges of limited partnership interests for the three months ended March 31, 2023 and 2022 are 6.9 million shares of BGC Class A common stock granted in connection with the cancellation of 7.3 million LPUs, and 3.3 million shares of BGC Class A common stock granted in connection with the cancellation of 3.3 million LPUs, respectively. Because LPUs are included in the Company’s fully diluted share count if dilutive, redemptions/exchanges in connection with the issuance of BGC Class A common stock would not impact the fully diluted number of shares outstanding.
Class B Common Stock
The Company did not issue any shares of BGC Class B common stock during the three months ended March 31, 2023 and 2022. As of both March 31, 2023 and December 31, 2022, there were 45.9 million shares of BGC Class B common stock outstanding.
CEO Program
On March 8, 2021, the Company filed a CEO Program shelf Registration Statement on Form S-3 with respect to the issuance and sale of up to an aggregate of $300.0 million of shares of BGC Class A common stock from time to time on a delayed or continuous basis (the “March 2021 Form S-3”). On July 8, 2022, the Company filed an amendment to the March 2021 Form S-3. On August 3, 2022, the March 2021 Form S-3 was declared effective by the SEC, and the Company entered into the August 2022 Sales Agreement on August 12, 2022. CF&Co is a wholly-owned subsidiary of Cantor and an affiliate of the Company. Under the August 2022 Sales Agreement, the Company agreed to pay CF&Co 2% of the gross proceeds from the sale of shares. As of March 31, 2023, the Company had not sold any shares of BGC Class A common stock or paid any commission to CF&Co under the August 2022 Sales Agreement.
Unit Redemptions and Share Repurchase Program
The Company’s Board and Audit Committee have authorized repurchases of BGC Class A common stock and redemptions of limited partnership interests or other equity interests in the Company’s subsidiaries. On November 4, 2022, the Board and Audit Committee increased the BGC Partners share repurchase and unit redemption authorization to $400.0 million, which may include purchases from Cantor, its partners or employees or other affiliated persons or entities. As of March 31, 2023, the Company had $372.1 million remaining from its share repurchase and unit redemption authorization. From time to time, the Company may actively continue to repurchase shares and/or redeem units.
The tables below represent the units redeemed and/or shares repurchased for cash and do not include units redeemed/cancelled in connection with the grant of shares of BGC Class A common stock nor the limited partnership interests exchanged for shares of BGC Class A common stock. The gross unit redemptions and share repurchases of BGC Class A common stock during the three months ended March 31, 2023 were as follows (in thousands, except for weighted-average price data):
| | | | | | | | | | | | | | | | | | | | |
| Period | | Total Number of Units Redeemed or Shares Repurchased | | Weighted-Average Price Paid per Unit or Share | | Approximate Dollar Value of Units and Shares That Could Be Redeemed/ Purchased Under the Program at March 31, 2023 |
Redemptions1 | | | | | | |
| January 1, 2023—March 31, 2023 | | 23 | | | $ | 3.90 | | | |
| | | | | | |
| | | | | | |
| | | | | | |
| | | | | | |
Repurchases2 | | | | | | |
| January 1, 2023—January 31, 2023 | | — | | | $ | — | | | |
| February 1, 2023—February 28, 2023 | | — | | | — | | | |
| March 1, 2023—March 31, 2023 | | 846 | | | 4.97 | | | |
| | | | | | |
| | | | | | |
| | | | | | |
| | | | | | |
| | | | | | |
| | | | | | |
| | | | | | |
| | | | | | |
| | | | | | |
| | | | | | |
| | | | | | |
| | | | | | |
| | | | | | |
| | | | | | |
| Total Redemptions and Repurchases | | 869 | | | $ | 4.95 | | | $ | 372,115 | |
| | | | | | |
___________________________
1.The Company redeemed an immaterial amount of LPUs during the three months ended March 31, 2023. During the three months ended March 31, 2023, the Company redeemed 23 thousand FPUs at an aggregate redemption price of $0.1 million for a weighted-average price of $3.90 per unit. The table above does not include units redeemed/cancelled in connection with the grant of 6.9 million shares of BGC Class A common stock during the three months ended March 31, 2023, nor the limited partnership interests exchanged for 6.3 million shares of BGC Class A common stock during the three months ended March 31, 2023.
2.During the three months ended March 31, 2023, the Company repurchased 0.8 million shares of BGC Class A common stock at an aggregate price of $4.2 million for a weighted-average price of $4.97 per share.
The gross unit redemptions and share repurchases of BGC Class A common stock during the three months ended March 31, 2022 were as follows (in thousands, except for weighted-average price data):
| | | | | | | | | | | | | | | | | | | | |
| Period | | Total Number of Units Redeemed or Shares Repurchased | | Weighted-Average Price Paid per Unit or Share | | Approximate Dollar Value of Units and Shares That Could Be Redeemed/ Purchased Under the Program at March 31, 2022 |
Redemptions1 | | | | | | |
| January 1, 2022—March 31, 2022 | | 43 | | | $ | 4.01 | | | |
| | | | | | |
| | | | | | |
| | | | | | |
| | | | | | |
Repurchases2 | | | | | | |
| | | | | | |
| | | | | | |
| | | | | | |
| January 1, 2022—March 31, 2022 | | — | | | $ | — | | | |
| | | | | | |
| | | | | | |
| | | | | | |
| | | | | | |
| | | | | | |
| | | | | | |
| | | | | | |
| | | | | | |
| | | | | | |
| | | | | | |
| | | | | | |
| | | | | | |
| | | | | | |
| Total Redemptions and Repurchases | | 43 | | | $ | 4.01 | | | $ | 191,635 | |
____________________________
1During the three months ended March 31, 2022, the Company redeemed 14 thousand LPUs at an aggregate redemption price of $59 thousand for a weighted-average price of $4.30 per unit. During the three months ended March 31, 2022, the Company redeemed 29 thousand FPUs at an aggregate redemption price of $114 thousand for a weighted-average price of $3.88 per unit. The table above does not include units redeemed/cancelled in connection with the grant of 3.3 million shares of BGC Class A common stock during the three months ended March 31, 2022, nor the limited partnership interests exchanged for 3.8 million shares of BGC Class A common stock during the three months ended March 31, 2022.
2The Company did not repurchase shares of BGC Class A common stock during the three months ended March 31, 2022.
Redeemable Partnership Interest
The changes in the carrying amount of FPUs were as follows (in thousands):
| | | | | | | | | | | | | | | |
| Three Months Ended March 31, | | |
| 2023 | | 2022 | | | | |
| Balance at beginning of period | $ | 15,519 | | | $ | 18,761 | | | | | |
| Consolidated net income allocated to FPUs | 236 | | | 468 | | | | | |
| Earnings distributions | — | | | (1,074) | | | | | |
| FPUs exchanged | (309) | | | (339) | | | | | |
| FPUs redeemed | (23) | | | (30) | | | | | |
| Balance at end of period | $ | 15,423 | | | $ | 17,786 | | | | | |
8. Financial Instruments Owned, at Fair Value
Financial instruments owned, at fair value primarily consist of unencumbered U.S. Treasury bills held for liquidity purposes. Total Financial instruments owned, at fair value were $41.3 million and $39.3 million as of March 31, 2023 and December 31, 2022, respectively. For additional information, see Note 12—“Fair Value of Financial Assets and Liabilities.”
These instruments are measured at fair value, with any changes in fair value recognized in earnings in the Company’s unaudited Condensed Consolidated Statements of Operations. The Company recognized unrealized net losses of $33 thousand and $9 thousand for the three months ended March 31, 2023 and 2022, respectively, related to the mark-to-market adjustments on such instruments.
9. Collateralized Transactions
Repurchase Agreements
Securities sold under Repurchase Agreements are accounted for as collateralized financing transactions and are recorded at the contractual amount for which the securities will be repurchased, including accrued interest. As of both March 31, 2023, and December 31, 2022, the Company had not facilitated any Repurchase Agreements.
10. Receivables from and Payables to Broker-Dealers, Clearing Organizations, Customers and Related Broker-Dealers
Receivables from and payables to broker-dealers, clearing organizations, customers and related broker-dealers primarily represent amounts due for undelivered securities, cash held at clearing organizations and exchanges to facilitate settlement and clearance of matched principal transactions, spreads on matched principal transactions that have not yet been remitted from/to clearing organizations and exchanges and amounts related to open derivative contracts (see Note 11—“Derivatives”). As of March 31, 2023 and December 31, 2022, Receivables from and payables to broker-dealers, clearing organizations, customers and related broker-dealers consisted of the following (in thousands):
| | | | | | | | | | | |
| March 31, 2023 | | December 31, 2022 |
Receivables from broker-dealers, clearing organizations, customers and related broker-dealers1: | | | |
| Contract values of fails to deliver | $ | 1,639,830 | | $ | 404,076 | |
| Receivables from clearing organizations | 170,925 | | 132,149 | |
| Other receivables from broker-dealers and customers | 30,842 | | 19,693 | |
| Net pending trades | 3,420 | | — | |
| Open derivative contracts | 7,045 | | 3,762 | |
| Total | $ | 1,852,062 | | $ | 559,680 | |
Payables to broker-dealers, clearing organizations, customers and related broker-dealers1: | | | |
| Contract values of fails to receive | $ | 1,529,893 | | $ | 362,682 | |
| Payables to clearing organizations | 122,224 | | 16,855 | |
| Other payables to broker-dealers and customers | 16,241 | | 15,871 | |
| Net pending trades | — | | | 1,634 | |
| Open derivative contracts | 7,568 | | 7,633 | |
| Total | $ | 1,675,926 | | $ | 404,675 | |
____________________________1Includes receivables and payables with Cantor. See Note 13—“Related Party Transactions” for additional information.
Substantially all open fails to deliver, open fails to receive and pending trade transactions as of March 31, 2023 have subsequently settled at the contracted amounts.
11. Derivatives
In the normal course of operations, the Company enters into derivative contracts to facilitate client transactions, hedge principal positions and facilitate hedging activities of affiliated companies. These derivative contracts primarily consist of FX swaps, FX/commodities options, futures and forwards.
Derivative contracts can be exchange-traded or OTC. Exchange-traded derivatives typically fall within Level 1 or Level 2 of the fair value hierarchy depending on whether they are deemed to be actively traded or not. The Company generally values exchange-traded derivatives using their closing prices. OTC derivatives are valued using market transactions and other market evidence whenever possible, including market-based inputs to models, broker or dealer quotations or alternative pricing sources with reasonable levels of price transparency. For OTC derivatives that trade in liquid markets, such as forwards, swaps and options, model inputs can generally be verified and model selection does not involve significant management judgment. Such instruments are typically classified within Level 2 of the fair value hierarchy.
The Company does not designate any derivative contracts as hedges for accounting purposes. U.S. GAAP guidance requires that an entity recognize all derivative contracts as either assets or liabilities in the unaudited Condensed Consolidated Statements of Financial Condition and measure those instruments at fair value. The fair value of all derivative contracts is recorded on a net-by-counterparty basis where a legal right to offset exists under an enforceable netting agreement. Derivative contracts are recorded as part of “Receivables from broker-dealers, clearing organizations, customers and related broker-dealers” and “Payables to broker-dealers, clearing organizations, customers and related broker-dealers” in the Company’s unaudited Condensed Consolidated Statements of Financial Condition.
The fair value of derivative contracts, computed in accordance with the Company’s netting policy, is set forth below (in thousands):
| | | | | | | | | | | | | | | | | | | | | | | | | | | | | | | | | | | | | | |
| | March 31, 2023 | | December 31, 2022 |
| Derivative contract | | Assets | | Liabilities | | Notional Amounts1 | | Assets | | Liabilities | | Notional Amounts1 |
| FX swaps | | $ | 6,453 | | | $ | 5,662 | | | $ | 742,441 | | | $ | 3,134 | | | $ | 5,796 | | | $ | 586,020 | |
| Forwards | | 564 | | | 977 | | | 248,746 | | | 603 | | | 569 | | | 197,278 | |
| Interest rate swaps | | 28 | | | — | | | 103,231,849 | | | 25 | | | — | | | 2,114,412 | |
| Futures | | — | | | 929 | | | 4,733,162 | | | — | | | 1,268 | | | 4,253,088 | |
| Total | | $ | 7,045 | | | $ | 7,568 | | | $ | 108,956,198 | | | $ | 3,762 | | | $ | 7,633 | | | $ | 7,150,798 | |
____________________________
1Notional amounts represent the sum of gross long and short derivative contracts, an indication of the volume of the Company’s derivative activity, and do not represent anticipated losses.
Certain of the Company’s FX swaps are with Cantor. See Note 13—“Related Party Transactions,” for additional information related to these transactions.
The replacement costs of contracts in a gain position were $7.0 million and $3.8 million, as of March 31, 2023 and December 31, 2022, respectively.
The following tables present information about the offsetting of derivative instruments (in thousands): | | | | | | | | | | | | | | | | | |
| March 31, 2023 |
| Gross Amounts | | Gross Amounts Offset | | Net Amounts Presented in the Statements of Financial Condition1 |
| Assets | | | | | |
| FX swaps | $ | 6,994 | | | $ | (541) | | | $ | 6,453 | |
| Forwards | 588 | | | (24) | | | 564 | |
| Interest rate swaps | 19,710 | | | (19,682) | | | 28 | |
| Futures | 47,987 | | | (47,987) | | | — | |
| Total derivative assets | $ | 75,279 | | | $ | (68,234) | | | $ | 7,045 | |
| Liabilities | | | | | |
| FX swaps | $ | 6,203 | | | $ | (541) | | | $ | 5,662 | |
| Forwards | 1,001 | | | (24) | | | 977 | |
| Futures | 48,916 | | | (47,987) | | | 929 | |
| Interest rate swaps | 19,682 | | | $ | (19,682) | | | — | |
| Total derivative liabilities | $ | 75,802 | | | $ | (68,234) | | | $ | 7,568 | |
| | | | | | | | | | | | | | | | | |
| December 31, 2022 |
| Gross Amounts | | Gross Amounts Offset | | Net Amounts Presented in the Statements of Financial Condition1 |
| Assets | | | | | |
| FX swaps | $ | 3,623 | | | $ | (489) | | | $ | 3,134 | |
| Forwards | 746 | | | (143) | | | 603 | |
| Interest Rate Swaps | 895 | | | (870) | | | 25 | |
| Futures | 64,769 | | | (64,769) | | | — | |
| Total derivative assets | $ | 70,033 | | | $ | (66,271) | | | $ | 3,762 | |
| Liabilities | | | | | |
| FX swaps | $ | 6,285 | | | $ | (489) | | | $ | 5,796 | |
| Futures | 66,037 | | | (64,769) | | | 1,268 | |
| Forwards | 712 | | | (143) | | | 569 | |
| Interest Rate Swaps | 870 | | | (870) | | | — | |
| Total derivative liabilities | $ | 73,904 | | | $ | (66,271) | | | $ | 7,633 | |
____________________________
1There were no additional balances in gross amounts not offset as of either March 31, 2023 or December 31, 2022.
The change in fair value of derivative contracts is reported as part of “Principal transactions” in the Company’s unaudited Condensed Consolidated Statements of Operations.
The table below summarizes gains and (losses) on derivative contracts (in thousands):
| | | | | | | | | | | | | | | | | | |
| | Three Months Ended March 31, | | |
| Derivative contract | | 2023 | | 2022 | | | | |
| Futures | | $ | 3,421 | | | $ | 4,409 | | | | | |
| FX swaps | | 770 | | | 329 | | | | | |
| FX/commodities options | | 41 | | | 100 | | | | | |
| Interest rate swaps | | 28 | | | — | | | | | |
| Gains, net | | $ | 4,260 | | | $ | 4,838 | | | | | |
12. Fair Value of Financial Assets and Liabilities
Fair Value Measurements on a Recurring Basis
U.S. GAAP guidance establishes a fair value hierarchy that prioritizes the inputs to valuation techniques used to measure fair value. The hierarchy gives the highest priority to unadjusted quoted prices in active markets for identical assets or liabilities (Level 1 measurements) and the lowest priority to unobservable inputs (Level 3 measurements). The three levels of the fair value hierarchy are as follows:
Level 1 measurements—Unadjusted quoted prices in active markets that are accessible at the measurement date for identical, unrestricted assets or liabilities.
Level 2 measurements—Quoted prices in markets that are not active or financial instruments for which all significant inputs are observable, either directly or indirectly.
Level 3 measurements—Prices or valuations that require inputs that are both significant to the fair value measurement and unobservable.
As required by U.S. GAAP guidance, financial assets and liabilities are classified in their entirety based on the lowest level of input that is significant to the fair value measurement.
The following tables set forth by level within the fair value hierarchy financial assets and liabilities accounted for at fair value under U.S. GAAP guidance (in thousands):
| | | | | | | | | | | | | | | | | | | | | | | | | | | | | |
| Assets at Fair Value at March 31, 2023 |
| Level 1 | | Level 2 | | Level 3 | | Netting and Collateral | | Total |
| Financial instruments owned, at fair value—Domestic government debt | $ | 31,943 | | | $ | — | | | $ | — | | | $ | — | | | $ | 31,943 | |
| Financial instruments owned, at fair value—Foreign government debt | — | | | 8,850 | | | — | | | — | | | 8,850 | |
| Financial instruments owned, at fair value—Equities | 489 | | | — | | | — | | | — | | | 489 | |
| Financial instruments owned, at fair value—Corporate bonds | — | | | 20 | | | — | | | — | | | 20 | |
| FX swaps | — | | | 6,994 | | | — | | | (541) | | | 6,453 | |
| Forwards | — | | | 588 | | | — | | | (24) | | | 564 | |
| Interest rate swaps | — | | | 19,710 | | | — | | | (19,682) | | | 28 | |
| Futures | — | | | 47,987 | | | — | | | (47,987) | | | — | |
| Total | $ | 32,432 | | | $ | 84,149 | | | $ | — | | | $ | (68,234) | | | $ | 48,347 | |
| | | | | | | | | | | | | | | | | | | | | | | | | | | | | |
| Liabilities at Fair Value at March 31, 2023 |
| Level 1 | | Level 2 | | Level 3 | | Netting and Collateral | | Total |
| FX swaps | $ | — | | | $ | 6,203 | | | $ | — | | | $ | (541) | | | $ | 5,662 | |
| Forwards | — | | | 1,001 | | | — | | | (24) | | | 977 | |
| Futures | — | | | 48,916 | | | — | | | (47,987) | | | 929 | |
| Interest rate swaps | — | | | 19,682 | | | — | | | (19,682) | | | — | |
| Contingent consideration | — | | | — | | | 27,673 | | | — | | | 27,673 | |
| Total | $ | — | | | $ | 75,802 | | | $ | 27,673 | | | $ | (68,234) | | | $ | 35,241 | |
| | | | | | | | | | | | | | | | | | | | | | | | | | | | | |
| Assets at Fair Value at December 31, 2022 |
| Level 1 | | Level 2 | | Level 3 | | Netting and Collateral | | Total |
| Financial instruments owned, at fair value—Domestic government debt | $ | 31,175 | | | $ | — | | | $ | — | | | $ | — | | | $ | 31,175 | |
| Financial instruments owned, at fair value—Foreign government debt | — | | | 7,678 | | | — | | | — | | | 7,678 | |
| Financial instruments owned, at fair value—Equities | 466 | | | — | | | — | | | — | | | 466 | |
| FX swaps | — | | | 3,623 | | | — | | | (489) | | | 3,134 | |
| Forwards | — | | | 746 | | | — | | | (143) | | | 603 | |
| Interest rate swaps | — | | | 895 | | | | | (870) | | | 25 | |
| Futures | — | | | 64,769 | | | — | | | (64,769) | | | — | |
| Total | $ | 31,641 | | | $ | 77,711 | | | $ | — | | | $ | (66,271) | | | $ | 43,081 | |
| | | | | | | | | | | | | | | | | | | | | | | | | | | | | |
| Liabilities at Fair Value at December 31, 2022 |
| Level 1 | | Level 2 | | Level 3 | | Netting and Collateral | | Total |
| FX swaps | — | | | 6,285 | | | — | | | (489) | | | 5,796 | |
| Futures | $ | — | | | $ | 66,037 | | | $ | — | | | $ | (64,769) | | | $ | 1,268 | |
| Forwards | — | | | 712 | | | — | | | (143) | | | 569 | |
| Interest rate swaps | — | | | 870 | | | — | | | (870) | | | — | |
| Contingent consideration | — | | | — | | | 24,279 | | | — | | | 24,279 | |
| Total | $ | — | | | $ | 73,904 | | | $ | 24,279 | | | $ | (66,271) | | | $ | 31,912 | |
Level 3 Financial Liabilities
Changes in Level 3 liabilities measured at fair value on a recurring basis for the three months ended March 31, 2023 were as follows (in thousands):
| | | | | | | | | | | | | | | | | | | | | | | | | | | | | | | | | | | | | | | | | | | | | | | |
| | | | | | | | | | | | | Unrealized (gains) losses for the period included in: |
| Opening Balance at January 1, 2023 | | Total realized and unrealized (gains) losses included in Net income (loss)¹ | | Unrealized (gains) losses included in Other comprehensive income (loss)² | | Purchases/ Issuances | | Sales/ Settlements | | Closing Balance at March 31, 2023 | | Net (income) loss on Level 3 Assets/Liabilities Outstanding at March 31, 2023 | | Other comprehensive income (loss) on Level 3 Assets/Liabilities Outstanding at March 31, 2023 |
| Liabilities | | | | | | | | | | | | | | | |
Accounts payable, accrued and other liabilities: | | | | | | | | | | | | | | | |
Contingent consideration | $ | 24,279 | | | $ | 674 | | | $ | — | | | $ | 4,675 | | | $ | (1,955) | | | $ | 27,673 | | | $ | 924 | | | $ | — | |
____________________________
1Realized and unrealized gains (losses) are reported in “Other income (loss),” in the Company’s unaudited Condensed Consolidated Statements of Operations.
2Unrealized gains (losses) are reported in “Foreign currency translation adjustments,” in the Company’s unaudited Condensed Consolidated Statements of Comprehensive Income (Loss).
Changes in Level 3 liabilities measured at fair value on a recurring basis for the three months ended March 31, 2022 were as follows (in thousands):
| | | | | | | | | | | | | | | | | | | | | | | | | | | | | | | | | | | | | | | | | | | | | | | |
| | | | | | | | | | | | | Unrealized (gains) losses for the period included in: |
| Opening Balance at January 1, 2022 | | Total realized and unrealized (gains) losses included in Net income (loss)¹ | | Unrealized (gains) losses included in Other comprehensive income (loss)² | | Purchases/ Issuances | | Sales/ Settlements | | Closing Balance at March 31, 2022 | | Net (income) loss on Level 3 Assets/Liabilities Outstanding at March 31, 2022 | | Other comprehensive income (loss) on Level 3 Assets/Liabilities Outstanding at March 31, 2022 |
| Liabilities | | | | | | | | | | | | | | | |
Accounts payable, accrued and other liabilities: | | | | | | | | | | | | | | | |
Contingent consideration | $ | 29,756 | | | $ | 224 | | | $ | — | | | $ | — | | | $ | (2,126) | | | $ | 27,854 | | | $ | 224 | | | $ | — | |
____________________________
1Realized and unrealized gains (losses) are reported in “Other income (loss),” in the Company’s unaudited Condensed Consolidated Statements of Operations.
2Unrealized gains (losses) are reported in “Foreign currency translation adjustments,” in the Company’s unaudited Condensed Consolidated Statements of Comprehensive Income (Loss).
Quantitative Information About Level 3 Fair Value Measurements on a Recurring Basis
The following tables present quantitative information about the significant unobservable inputs utilized by the Company in the fair value measurement of Level 3 liabilities measured at fair value on a recurring basis (in thousands):
| | | | | | | | | | | | | | | | | | | | | | | | | | | | | | | | | | | |
| Fair Value as of March 31, 2023 | | | | | | | | |
| Assets | | Liabilities | | Valuation Technique | | Unobservable Inputs | | Range | | Weighted Average |
| | | | | | | Discount rate1 | | 7.2%-10.2% | | 9.5% |
| | | | | | | | | | | |
| Contingent consideration | $ | — | | | $ | 27,673 | | | Present value of expected payments | | Probability of meeting earnout and contingencies | | 90%-100% | | 98.3%2 |
____________________________
1The discount rate is based on the Company’s calculated weighted-average cost of capital.
2The probability of meeting the earnout targets was based on the acquirees’ projected future financial performance, including revenues.
| | | | | | | | | | | | | | | | | | | | | | | | | | | | | | | | | | | |
| Fair Value as of December 31, 2022 | | | | | | | | |
| Assets | | Liabilities | | Valuation Technique | | Unobservable Inputs | | Range | | Weighted Average |
| | | | | | | Discount rate1 | | 6.8%-10.2% | | 9.9% |
| | | | | | | | | | | |
| Contingent consideration | $ | — | | | $ | 24,279 | | | Present value of expected payments | | Probability of meeting earnout and contingencies | | 5%-100% | | 71.2%2 |
____________________________
1The discount rate is based on the Company’s calculated weighted-average cost of capital.
2The probability of meeting the earnout targets was based on the acquirees’ projected future financial performance, including revenues.
Information About Uncertainty of Level 3 Fair Value Measurements
The significant unobservable inputs used in the fair value of the Company’s contingent consideration are the discount rate and forecasted financial information. Significant increases (decreases) in the discount rate would have resulted in a significantly lower (higher) fair value measurement. Significant increases (decreases) in the forecasted financial information would have resulted in a significantly higher (lower) fair value measurement. As of March 31, 2023 and December 31, 2022, the present value of expected payments related to the Company’s contingent consideration was $27.7 million and $24.3 million, respectively. The undiscounted value of the payments, assuming that all contingencies are met, was $33.3 million and $34.7 million, as of March 31, 2023 and December 31, 2022, respectively.
Fair Value Measurements on a Non-Recurring Basis
Pursuant to the recognition and measurement guidance for equity investments, equity investments carried under the measurement alternative are remeasured at fair value on a non-recurring basis to reflect observable transactions which occurred during the period. The Company applied the measurement alternative to equity securities with the fair value of $82.5 million and $83.8 million, which were included in “Other assets” in the Company’s unaudited Condensed Consolidated Statements of Financial Condition as of March 31, 2023 and December 31, 2022, respectively. These investments are classified within Level 2 in the fair value hierarchy, because their estimated fair value is based on valuation methods using the observable transaction price at the transaction date.
13. Related Party Transactions
Service Agreements
Throughout Europe and Asia, the Company provides Cantor with administrative services, technology services and other support for which it charges Cantor based on the cost of providing such services plus a mark-up, generally 7.5%. In the U.K., the Company provides these services to Cantor through Tower Bridge. The Company owns 52% of Tower Bridge and consolidates it, and Cantor owns 48%. Cantor’s interest in Tower Bridge is reflected as a component of “Noncontrolling interest in subsidiaries” in the Company’s unaudited Condensed Consolidated Statements of Financial Condition, and the portion of Tower Bridge’s income attributable to Cantor is included as part of “Net income (loss) attributable to noncontrolling interest in subsidiaries” in the Company’s unaudited Condensed Consolidated Statements of Operations. In the U.S., the Company provides Cantor with technology services, for which it charges Cantor based on the cost of providing such services.
The administrative services agreement provides that direct costs incurred are charged back to the service recipient. Additionally, the service recipient generally indemnifies the service provider for liabilities that it incurs arising from the provision of services other than liabilities arising from fraud or willful misconduct of the service provider. In accordance with the administrative service agreement, the Company has not recognized any liabilities related to services provided to affiliates.
For the three months ended March 31, 2023 and 2022, Cantor’s share of the net profit in Tower Bridge was $0.1 million and $0.3 million, respectively. This net profit is included as part of “Net income (loss) attributable to noncontrolling interest in subsidiaries” in the Company’s unaudited Condensed Consolidated Statements of Operations.
On September 21, 2018, the Company entered into agreements to provide a guarantee and related obligation to Tower Bridge in connection with an office lease for the Company’s headquarters in London. The Company is obligated to guarantee the obligations of Tower Bridge in the event of certain defaults under the applicable lease and ancillary arrangements. In July 2018, the Audit Committee also authorized management of the Company to enter into similar guarantees or provide other forms of credit support to Tower Bridge or other affiliates of the Company from time to time in the future in similar circumstances and on similar terms and conditions.
For the three months ended March 31, 2023 and 2022, the Company recognized related party revenues of $4.0 million and $3.3 million, respectively, for the services provided to Cantor. These revenues are included as part of “Fees from related parties” in the Company’s unaudited Condensed Consolidated Statements of Operations.
In the U.S., Cantor and its affiliates provide the Company with administrative services and other support for which Cantor charges the Company based on the cost of providing such services. In connection with the services Cantor provides, the Company and Cantor entered into an administrative services agreement whereby certain employees of Cantor are deemed leased employees of the Company. For the three months ended March 31, 2023 and 2022, the Company was charged $23.9 million and $21.2 million, respectively, for the services provided by Cantor and its affiliates, of which $15.5 million and $15.5 million, respectively, were to cover compensation to leased employees for these periods. The fees charged by Cantor for administrative and support services, other than those to cover the compensation costs of leased employees, are included as part of “Fees to related parties” in the Company’s unaudited Condensed Consolidated Statements of Operations. The fees charged
by Cantor to cover the compensation costs of leased employees are included as part of “Compensation and employee benefits” in the Company’s unaudited Condensed Consolidated Statements of Operations.
Purchase of Futures Exchange Group
On July 30, 2021, the Company completed the purchase of the Futures Exchange Group for a purchase price of $4.9 million at closing, plus the cash held at closing by the Futures Exchange Group, and an earn-out, only payable out of the Company’s portion of the profits of the Futures Exchange Group, capped at the amount Cantor contributed to the Futures Exchange Group prior to closing. The transaction has been accounted for as a transaction between entities under common control.
As part of the purchase of the Futures Exchange Group, Cantor has agreed to indemnify the Company for certain expenses arising at the Futures Exchange Group up to a maximum of $1.0 million. As of both March 31, 2023 and December 31, 2022, the Company had recorded assets of $1.0 million in the Company’s unaudited Condensed Consolidated Statements of Financial Condition for this indemnity.
Newmark Spin-Off
The Separation and Distribution Agreement sets forth certain agreements among BGC, Cantor, Newmark and their respective subsidiaries relating to the Spin-Off. For additional information, see Note 2—“Limited Partnership Interests in BGC Holdings and Newmark Holdings” herein and Note 2—“Limited Partnership Interests in BGC Holdings and Newmark Holdings” and Note 14—“Related Party Transactions” to our consolidated financial statements in Part II, Item 8 of our Annual Report on Form 10-K for the year ended December 31, 2022.
Subsequent to the Spin-Off, there are remaining partners who hold limited partnership interests in BGC Holdings who are Newmark employees, and there are remaining partners who hold limited partnership interests in Newmark Holdings who are BGC employees. These limited partnership interests represent interests that were held prior to the Newmark IPO or were distributed in connection with the Separation. Following the Newmark IPO, employees of BGC and Newmark only receive limited partnership interests in BGC Holdings and Newmark Holdings, respectively. As a result of the Spin-Off, as the existing limited partnership interests in BGC Holdings held by Newmark employees and the existing limited partnership interests in Newmark Holdings held by BGC employees are exchanged/redeemed, the related capital can be contributed to and from Cantor, respectively.
Clearing Agreement with Cantor
The Company receives certain clearing services from Cantor pursuant to its clearing agreement. These clearing services are provided in exchange for payment by the Company of third-party clearing costs and allocated costs. The costs associated with these payments are included as part of “Fees to related parties” in the Company’s unaudited Condensed Consolidated Statements of Operations. The costs for these services are included as part of the charges to BGC for services provided by Cantor and its affiliates as discussed in “Service Agreements” above.
Clearing Capital Agreement with Cantor
In November 2008, the Company entered into a clearing capital agreement with Cantor to clear U.S. Treasury and U.S. government agency securities transactions on the Company's behalf. In June 2020, this clearing capital agreement was amended to cover Cantor providing clearing services in all eligible financial products to the Company and not just U.S. Treasury and U.S. government agency securities. Pursuant to the terms of this agreement, so long as Cantor is providing clearing services to BGC, Cantor shall be entitled to request from the Company cash or other collateral acceptable to Cantor in the amount reasonably requested by Cantor under the clearing capital agreement or Cantor will post cash or other collateral on BGC's behalf for a commercially reasonable charge. During the three months ended March 31, 2023 and 2022, the Company was charged $0.3 million and $0.2 million, respectively, by Cantor for the cash or other collateral posted by Cantor on BGC's behalf. Cantor had not requested any cash or other property from us as collateral as of March 31, 2023.
Other Agreements with Cantor
The Company is authorized to enter into short-term arrangements with Cantor to cover any delivery failures in connection with U.S. Treasury securities transactions and to share equally in any net income resulting from such transactions, as well as any similar clearing and settlement issues. As of March 31, 2023, and December 31, 2022, Cantor had not facilitated any Repurchase Agreements between the Company and Cantor.
To more effectively manage the Company’s exposure to changes in FX rates, the Company and Cantor have agreed to jointly manage the exposure. As a result, the Company is authorized to divide the quarterly allocation of any profit or loss relating to FX currency hedging between the Company and Cantor. The amount allocated to each party is based on the total net exposure for the Company and Cantor. The ratio of gross exposures of the Company and Cantor is utilized to determine the shares of profit or loss allocated to each for the period. For the three months ended March 31, 2023 and 2022, the Company recognized its share of FX gains of $1.3 million and $0.3 million, respectively. These gains are included as part of “Other expenses” in the Company’s unaudited Condensed Consolidated Statements of Operations.
Pursuant to the separation agreement relating to the Company’s acquisition of certain BGC businesses from Cantor in 2008, Cantor has a right, subject to certain conditions, to be the Company’s customer and to pay the lowest commissions paid by any other customer, whether by volume, dollar or other applicable measure. In addition, Cantor has an unlimited right to internally use market data from the Company without any cost. Any future related-party transactions or arrangements between the Company and Cantor are subject to the prior approval by the Audit Committee. During the three months ended March 31, 2023 and 2022, the Company recorded revenues from Cantor entities of $22 thousand and $70 thousand, respectively, related to commissions paid to the Company by Cantor. These revenues are included as part of “Commissions” in the Company’s unaudited Condensed Consolidated Statements of Operations.
The Company and Cantor are authorized to utilize each other’s brokers to provide brokerage services for securities not brokered by such entity, so long as, unless otherwise agreed, such brokerage services were provided in the ordinary course and on terms no less favorable to the receiving party than such services are provided to typical third-party customers.
In August 2013, the Audit Committee authorized the Company to invest up to $350.0 million in an asset-backed commercial paper program for which certain Cantor entities serve as placement agent and referral agent. The program issues short-term notes to money market investors and is expected to be used by the Company from time to time as a liquidity management vehicle. The notes are backed by assets of highly rated banks. The Company is entitled to invest in the program so long as the program meets investment policy guidelines, including policies related to ratings. Cantor will earn a spread between the rate it receives from the short-term note issuer and the rate it pays to the Company on any investments in this program. This spread will be no greater than the spread earned by Cantor for placement of any other commercial paper note in the program. As of both March 31, 2023 and December 31, 2022, the Company did not have any investments in the program.
On June 5, 2015, the Company entered into the Exchange Agreement with Cantor providing Cantor, CFGM and other Cantor affiliates entitled to hold BGC Class B common stock the right to exchange from time to time, on a one-to-one basis, subject to adjustment, up to an aggregate of 34.6 million shares of BGC Class A common stock now owned or subsequently acquired by such Cantor entities for up to an aggregate of 34.6 million shares of BGC Class B common stock. Such shares of BGC Class B common stock, which currently can be acquired upon the exchange of Cantor units owned in BGC Holdings, are already included in the Company’s fully diluted share count and will not increase Cantor’s current maximum potential voting power in the common equity. The Exchange Agreement enabled the Cantor entities to acquire the same number of shares of BGC Class B common stock that they were already entitled to acquire without having to exchange its Cantor units in BGC Holdings. The Audit Committee and Board determined that it was in the best interests of the Company and its stockholders to approve the Exchange Agreement because it will help ensure that Cantor retains its units in BGC Holdings, which is the same partnership in which the Company’s partner employees participate, thus continuing to align the interests of Cantor with those of the partner employees.
On November 23, 2018, in the Class B Issuance, BGC Partners issued 10.3 million shares of BGC Partners Class B common stock to Cantor and 0.7 million shares of BGC Partners Class B common stock to CFGM, in each case in exchange for shares of BGC Class A common stock owned by Cantor and CFGM, respectively, on a one-to-one basis pursuant to the Exchange Agreement. Pursuant to the Exchange Agreement, no additional consideration was paid to BGC Partners by Cantor or CFGM for the Class B Issuance. Following this exchange, Cantor and its affiliates have the right to exchange under the Exchange Agreement up to an aggregate of 23.6 million shares of BGC Class A common stock, now owned or subsequently acquired, or its Cantor units in BGC Holdings, into shares of BGC Class B common stock. As of March 31, 2023, Cantor and CFGM did not own any shares of BGC Class A common stock.
The Company and Cantor have agreed that any shares of BGC Class B common stock issued in connection with the Exchange Agreement would be deducted from the aggregate number of shares of BGC Class B common stock that may be issued to the Cantor entities upon exchange of Cantor units in BGC Holdings. Accordingly, the Cantor entities will not be entitled to receive any more shares of BGC Class B common stock under this agreement than they were otherwise eligible to receive upon exchange of exchangeable limited partnership units.
On March 19, 2018, the Company entered into the BGC Credit Agreement with Cantor. The BGC Credit Agreement provides for each party and certain of its subsidiaries to issue loans to the other party or any of its subsidiaries in the lender’s discretion in an aggregate principal amount up to $250.0 million outstanding at any time. The BGC Credit Agreement replaced the previous Credit Facility between BGC and an affiliate of Cantor. On August 6, 2018, the Company entered into an
amendment to the BGC Credit Agreement, which increased the aggregate principal amount that could be loaned to the other party or any of its subsidiaries from $250.0 million to $400.0 million that can be outstanding at any time. The BGC Credit Agreement will mature on the earlier to occur of (a) March 19, 2024, after which the maturity date of the BGC Credit Agreement will continue to be extended for successive one-year periods unless prior written notice of non-extension is given by a lending party to a borrowing party at least six months in advance of such renewal date and (b) the termination of the BGC Credit Agreement by either party pursuant to its terms. The outstanding amounts under the BGC Credit Agreement will bear interest for any rate period at a per annum rate equal to the higher of BGC’s or Cantor’s short-term borrowing rate in effect at such time plus 1.00%. As of both March 31, 2023 and December 31, 2022, there were no borrowings by BGC or Cantor outstanding under this Agreement. The Company did not record any interest expense related to the Agreement for the three months ended March 31, 2023 and 2022.
As part of the Company’s cash management process, the Company may enter into tri-party reverse repurchase agreements and other short-term investments, some of which may be with Cantor. As of both March 31, 2023 and December 31, 2022, the Company had no reverse repurchase agreements outstanding.
Receivables from and Payables to Related Broker-Dealers
Amounts due to or from Cantor and Freedom, one of the Company’s equity method investments, are for transactional revenues under a technology and services agreement with Freedom, as well as for open derivative contracts. These are included as part of “Receivables from broker-dealers, clearing organizations, customers and related broker-dealers” or “Payables to broker-dealers, clearing organizations, customers and related broker-dealers” in the Company’s unaudited Condensed Consolidated Statements of Financial Condition. As of March 31, 2023 and December 31, 2022, the Company had receivables from Freedom of $2.0 million and $1.4 million, respectively. As of March 31, 2023 and December 31, 2022, the Company had $6.5 million and $3.1 million, respectively, in receivables from Cantor related to open derivative contracts. As of March 31, 2023 and December 31, 2022, the Company had $6.1 million and $5.8 million, respectively, in payables to Cantor related to open derivative contracts. As of March 31, 2023, the Company had $716.7 million in payables to Cantor related to fails and pending trades. As of December 31, 2022, the Company did not have any receivables from and payables to Cantor related to fails and pending trades.
Loans, Forgivable Loans and Other Receivables from Employees and Partners, Net
The Company has entered into various agreements with certain employees and partners whereby these individuals receive loans which may be either wholly or in part repaid from the distributions that the individuals receive on some or all of their LPUs and from proceeds of the sale of the employees’ shares of BGC Class A common stock, or may be forgiven over a period of time. The forgivable portion of these loans is recognized as compensation expense over the life of the loan. From time to time, the Company may also enter into agreements with employees and partners to grant bonus and salary advances or other types of loans. These advances and loans are repayable in the timeframes outlined in the underlying agreements.
As of March 31, 2023 and December 31, 2022, the aggregate balance of employee loans, net, was $352.7 million and $319.6 million, respectively, and is included as “Loans, forgivable loans and other receivables from employees and partners, net” in the Company’s unaudited Condensed Consolidated Statements of Financial Condition. Compensation expense for the above-mentioned employee loans for the three months ended March 31, 2023 and 2022 was $13.9 million and $9.9 million, respectively. The compensation expense related to these employee loans is included as part of “Compensation and employee benefits” in the Company’s unaudited Condensed Consolidated Statements of Operations.
Interest income on the above-mentioned employee loans for the three months ended March 31, 2023 and 2022 was $1.8 million and $1.2 million, respectively. The interest income related to these employee loans is included as part of “Interest and dividend income” in the Company’s unaudited Condensed Consolidated Statements of Operations.
CEO Program and Other Transactions with CF&Co
As discussed in Note 7—“Stock Transactions and Unit Redemptions,” the Company entered into the August 2022 Sales Agreement with CF&Co as the Company’s sales agent under the CEO Program. During both the three months ended March 31, 2023 and 2022, the Company did not sell any shares of Class A common stock under the August 2022 Sales Agreement. For both the three months ended March 31, 2023 and 2022, the Company was not charged for services provided by CF&Co related to the CEO Program with CF&Co. The net proceeds of any shares sold would be included as part of “Additional paid-in capital” in the Company’s unaudited Condensed Consolidated Statements of Financial Condition.
The Company has engaged CF&Co and its affiliates to act as financial advisors in connection with one or more third-party business combination transactions as requested by the Company on behalf of its affiliates from time to time on specified terms, conditions and fees. The Company may pay finders’, investment banking or financial advisory fees to broker-dealers,
including, but not limited to, CF&Co and its affiliates, from time to time in connection with certain business combination transactions, and, in some cases, the Company may issue shares of BGC Class A common stock in full or partial payment of such fees.
On October 3, 2014, management was granted approval by the Board and Audit Committee to enter into stock loan transactions with CF&Co utilizing equities securities. Such stock loan transactions will bear market terms and rates. As of March 31, 2023, and December 31, 2022, the Company did not have any Securities loaned transactions with CF&Co.
On July 24, 2018, the Company issued an aggregate of $450.0 million principal amount of 5.375% Senior Notes. The 5.375% Senior Notes are general senior unsecured obligations of the Company. In connection with this issuance of the 5.375% Senior Notes, the Company recorded approximately $0.3 million in underwriting fees payable to CF&Co. The Company also paid CF&Co an advisory fee of $0.2 million in connection with the issuance. These fees were recorded as a deduction from the carrying amount of the debt liability, which is amortized as interest expense over the term of the notes.
On September 27, 2019, the Company issued an aggregate of $300.0 million principal amount of 3.750% Senior Notes. In connection with this issuance of the 3.750% Senior Notes, the Company recorded $0.2 million in underwriting fees payable to CF&Co. These fees were recorded as a deduction from the carrying amount of the debt liability, which is amortized as interest expense over the term of the notes.
On June 11, 2020, the Company’s Board of Directors and its Audit Committee authorized a debt repurchase program for the repurchase by the Company of up to $50.0 million of Company Debt Securities. Repurchases of Company Debt Securities, if any, are expected to reduce future cash interest payments, as well as future amounts due at maturity or upon redemption. Under the authorization, the Company may make repurchases of Company Debt Securities for cash from time to time in the open market or in privately negotiated transactions upon such terms and at such prices as management may determine. Additionally, the Company is authorized to make any such repurchases of Company Debt Securities through CF&Co (or its affiliates), in its capacity as agent or principal, or such other broker-dealers as management shall determine to utilize from time to time, and such repurchases shall be subject to brokerage commissions which are no higher than standard market commission rates. As of March 31, 2023, the Company had $50.0 million remaining under its debt repurchase authorization.
On July 10, 2020, the Company issued an aggregate of $300.0 million principal amount of 4.375% Senior Notes. In connection with this issuance of the 4.375% Senior Notes, the Company recorded $0.2 million in underwriting fees payable to CF&Co. These fees were recorded as a deduction from the carrying amount of the debt liability, which is amortized as interest expense over the term of the notes. Cantor purchased $14.5 million of such senior notes and still held such notes as of March 31, 2023.
Under rules adopted by the CFTC, all foreign introducing brokers engaging in transactions with U.S. persons are required to register with the NFA and either meet financial reporting and net capital requirements on an individual basis or obtain a guarantee agreement from a registered FCM. From time to time, the Company’s foreign-based brokers engage in interest rate swap transactions with U.S.-based counterparties, and, therefore, the Company is subject to the CFTC requirements. Mint Brokers has entered into guarantees on behalf of the Company, and the Company is required to indemnify Mint Brokers for the amounts, if any, paid by Mint Brokers on behalf of the Company pursuant to this arrangement. Effective April 1, 2020, these guarantees were transferred to Mint Brokers from CF&Co. During both the three months ended March 31, 2023 and 2022, the Company recorded fees of $31 thousand, respectively, related to these guarantees. These fees were included in “Fees to related parties” in the Company’s unaudited Condensed Consolidated Statements of Operations.
Cantor Rights to Purchase Cantor Units from BGC Holdings
Cantor has the right to purchase Cantor units from BGC Holdings upon redemption of non-exchangeable FPUs redeemed by BGC Holdings upon termination or bankruptcy of the Founding/Working Partner. In addition, pursuant to Article Eight, Section 8.08, of the Second Amended and Restated BGC Holdings Limited Partnership Agreement, where either current, terminating, or terminated partners are permitted by the Company to exchange any portion of their FPUs and Cantor consents to such exchangeability, the Company shall offer to Cantor the opportunity for Cantor to purchase the same number of Cantor units in BGC Holdings at the price that Cantor would have paid for Cantor units had the Company redeemed the FPUs. If Cantor acquires any Cantor units as a result of the purchase or redemption by BGC Holdings of any FPUs, Cantor will be entitled to the benefits (including distributions) of such units it acquires from the date of termination or bankruptcy of the applicable Founding/Working Partner. In addition, any such Cantor units purchased by Cantor are currently exchangeable for up to 23.6 million shares of BGC Class B common stock or, at Cantor’s election or if there are no such additional shares of BGC Class B common stock, shares of BGC Class A common stock, in each case on a one-for-one basis (subject to customary anti-dilution adjustments).
On May 17, 2022, Cantor purchased from BGC Holdings an aggregate of 427,494 Cantor units for an aggregate consideration of $841,010 as a result of the redemption of 427,494 FPUs, and 52,681 Cantor units for an aggregate consideration of $105,867 as a result of the exchange of 52,681 FPUs.
On October 25, 2022, Cantor purchased from BGC Holdings an aggregate of 275,833 Cantor units for an aggregate consideration of $397,196 as a result of the redemption of 275,833 FPUs, and 77,507 Cantor units for aggregate consideration of $142,613 as a result of the exchange of 77,507 FPUs. Each Cantor unit in BGC Holdings held by Cantor is exchangeable by Cantor at any time on a one-for-one basis (subject to adjustment) for shares of BGC Class A common stock.
As of March 31, 2023, there were 0.4 million FPUs in BGC Holdings remaining which BGC Holdings had the right to redeem or exchange and with respect to which Cantor will have the right to purchase an equivalent number of Cantor units following such redemption or exchange.
Cantor Aurel Revenue Sharing Agreement
On June 24, 2021, the Board and Audit Committee authorized the Company’s French subsidiary, Aurel BGC SAS, to enter into a revenue sharing agreement pursuant to which Cantor shall provide services to Aurel to support Aurel’s investment banking activities with respect to special purpose acquisition companies. The services provided by Cantor to Aurel in support of such SPAC Investment Banking Activities shall include referral of clients, structuring advice, financial advisory services, referral of investors, deal execution services, and other advisory services in support of Aurel’s SPAC Investment Banking Activities pursuant to its French investment services license. As compensation, Cantor shall receive a revenue share of 80% of Aurel’s net revenue attributable to SPAC Investment Banking Activities. The term of the revenue sharing agreement was for an initial period of 12 months, which automatically renews each year unless either party provides notice of termination at least three months prior to the anniversary. Aurel is also authorized to serve as bookrunner, underwriter or advisor in connection with French SPACs which are sponsored by Cantor at market rates for such services. For both the three months ended March 31, 2023 and 2022, Aurel had no revenue or fees payable to Cantor attributable to SPAC Investment Banking Activities.
Transactions with Executive Officers and Directors
On March 14, 2022, the Compensation Committee approved the grant of exchange rights to Sean Windeatt with respect to 135,514 non-exchangeable BGC Holdings LPU-NEWs and 27,826 non-exchangeable PLPU-NEWs (at the average determination price of $4.84 per unit). On August 11, 2022, the Company repurchased 135,514 exchangeable BGC Holdings LPU-NEWs held by Mr. Windeatt at the price of $4.08 per unit, which was the closing price of BGC Class A common stock on August 11, 2022, and redeemed 27,826 exchangeable PLPU-NEWs held by Mr. Windeatt for $134,678, less applicable taxes and withholdings.
Transactions with the Relief Fund
During the year ended December 31, 2015, the Company committed to make charitable contributions to the Cantor Fitzgerald Relief Fund in the amount of $40.0 million, which was included in “Other expenses” in the Company’s unaudited Condensed Consolidated Statements of Operations for the year ended December 31, 2015 and “Accounts payable, accrued and other liabilities” in the Company’s unaudited Condensed Consolidated Statements of Financial Condition. As of March 31, 2023 and December 31, 2022, the Company did not have any remaining liability associated with this commitment.
As of both March 31, 2023 and December 31, 2022, the Company had an additional liability to the Cantor Fitzgerald Relief Fund and The Cantor Foundation (UK) for $9.2 million, which included $6.4 million of additional expense taken in September 2022, above the original $40.0 million commitment.
Other Transactions
As of December 31, 2021, BGC recognized $8.3 million, payable to Newmark, which is included as part of “Payables to related parties” and “Accounts payable, accrued and other liabilities,” respectively, in the Company’s unaudited Condensed Consolidated Statements of Financial Condition. The payable was a result of taxes paid by Newmark on its share of taxable income which were included as part of the Company’s consolidated tax return in the periods prior to the Spin-Off. BGC repaid the $8.3 million tax payment to Newmark during the first three months ended March 31, 2022. There was no outstanding payable to Newmark as of March 31, 2023.
The Company was authorized to enter into loans, investments or other credit support arrangements for Aqua, an alternative electronic trading platform that offered new pools of block liquidity to the global equities markets; such arrangements were proportionally and on the same terms as similar arrangements between Aqua and Cantor. On February 15, 2022 and February 25, 2021, the Board and Audit Committee increased the authorized amount by an additional $1.0 million
and $1.0 million, respectively, to an aggregate of $21.2 million. The Company had been further authorized to provide counterparty or similar guarantees on behalf of Aqua from time to time, provided that liability for any such guarantees, as well as similar guarantees provided by Cantor, would be shared proportionally with Cantor. Aqua was 51% owned by Cantor and 49% owned by the Company. Aqua was accounted for under the equity method. During the three months ended March 31, 2023, the Company did not make any contribution to Aqua. During the three months ended March 31, 2022, the Company made $0.3 million in contributions to Aqua. These contributions are recorded as part of “Investments” in the Company’s unaudited Condensed Consolidated Statements of Financial Condition.
The Company has also entered into a subordinated loan agreement with Aqua, whereby the Company loaned Aqua the principal sum of $980 thousand. The scheduled maturity date on the subordinated loan is September 1, 2024, and the current rate of interest on the loan is three month LIBOR plus 600 basis points. The loan to Aqua is recorded as part of “Receivables from related parties” in the Company’s unaudited Condensed Consolidated Statements of Financial Condition. In November 2022, the subordinated loan was designated as a non-accrual loan, and therefore, the Company did not recognize any interest income on this loan. In the fourth quarter of 2022, the Company wrote off $550 thousand of the subordinated loan, which was recorded as part of “Other expenses” on the Company’s Consolidated Statements of Operations for the year ended December 31, 2022. As of March 31, 2023, the Company has a remaining loan receivable of $430 thousand as part of “Receivables from related parties” in the Company’s unaudited Condensed Consolidated Statements of Financial Condition.
On October 25, 2016, the Board and Audit Committee authorized the purchase of 9,000 Class B Units of Lucera, representing all of the issued and outstanding Class B Units of Lucera not already owned by the Company. On November 4, 2016, the Company completed this transaction. As a result of this transaction, the Company owns 100% of the ownership interests in Lucera.
In the purchase agreement, by which the Company acquired Cantor’s remaining interest in Lucera, Cantor agreed, subject to certain exceptions, not to solicit certain senior executives of Lucera’s business and was granted the right to be a customer of Lucera’s businesses on the best terms made available to any other customer.
14. Investments
Equity Method Investments
The carrying value of the Company’s equity method investments was $38.6 million as of March 31, 2023 and $38.4 million as of December 31, 2022, and is included in “Investments” in the Company’s unaudited Condensed Consolidated Statements of Financial Condition.
The Company recognized gains of $2.1 million and $2.8 million related to its equity method investments for the three months ended March 31, 2023 and 2022, respectively. The Company’s share of the net gains or losses is reflected in “Gains (losses) on equity method investments” in the Company’s unaudited Condensed Consolidated Statements of Operations.
For the three months ended March 31, 2023 and 2022, the Company did not record impairment charges related to existing equity method investments. The Company did not sell any equity method investments during the three months ended March 31, 2023 and 2022.
See Note 13—“Related Party Transactions,” for information regarding related party transactions with unconsolidated entities included in the Company’s unaudited Condensed Consolidated Financial Statements.
Investments Carried Under Measurement Alternative
The Company has acquired equity investments for which it did not have the ability to exert significant influence over operating and financial policies of the investees. These investments are accounted for using the measurement alternative in accordance with the guidance on recognition and measurement. The carrying value of these investments as of both March 31, 2023 and December 31, 2022 was $0.2 million, and they are included in “Investments” in the Company’s unaudited Condensed Consolidated Statements of Financial Condition. The Company did not recognize any gains, losses, or impairments relating to investments carried under the measurement alternative for both the three months ended March 31, 2023 and 2022.
In addition, the Company owns membership shares, which are included in “Other assets” in the Company’s unaudited Condensed Consolidated Statements of Financial Condition as of both March 31, 2023 and December 31, 2022. These equity investments are accounted for using the measurement alternative in accordance with the guidance on recognition and measurement. The Company recognized $1.3 million of unrealized losses and $0.1 million of unrealized gains to reflect observable transactions for these shares during the three months ended March 31, 2023 and 2022, respectively. The unrealized gains (losses) are reflected in “Other income (loss)” in the Company’s unaudited Condensed Consolidated Statements of Operations.
Investments in VIEs
Certain of the Company’s equity method investments are considered VIEs, as defined under the accounting guidance for consolidation. The Company is not considered the primary beneficiary of and therefore does not consolidate these VIEs. The Company’s involvement with such entities is in the form of direct equity interests and related agreements. The Company’s maximum exposure to loss with respect to the VIEs is its investment in such entities, as well as a credit facility and a subordinated loan.
The following table sets forth the Company’s investment in its unconsolidated VIEs and the maximum exposure to loss with respect to such entities (in thousands):
| | | | | | | | | | | | | | | | | | | | | | | |
| March 31, 2023 | | December 31, 2022 |
| Investment | | Maximum Exposure to Loss | | Investment | | Maximum Exposure to Loss |
| Variable interest entities¹ | $ | 1,440 | | | $ | 1,870 | | | $ | 2,530 | | | $ | 2,959 | |
____________________________
1The Company has entered into a subordinated loan agreement with Aqua, whereby the Company agreed to lend the principal sum of $980 thousand. The Company’s maximum exposure to loss with respect to its unconsolidated VIEs includes the sum of its equity investments in its unconsolidated VIEs and the remaining $430 thousand of the subordinated loan to Aqua.
Consolidated VIE
The Company invested in a limited liability company that is focused on developing a proprietary trading technology. The limited liability company is a VIE and it was determined that the Company is the primary beneficiary of this VIE because the Company was the provider of the majority of this VIE’s start-up capital and has the power to direct the activities of this VIE that most significantly impact its economic performance, primarily through its voting percentage and consent rights on the activities that would most significantly influence the entity. The consolidated VIE had total assets of $8.8 million and $9.2 million as of March 31, 2023 and December 31, 2022, respectively, which primarily consisted of clearing margin. There were no material restrictions on the consolidated VIE’s assets. The consolidated VIE had total liabilities of $1.4 million as of both March 31, 2023 and December 31, 2022. The Company’s exposure to economic loss on this VIE was $5.3 million and $5.5 million as of March 31, 2023 and December 31, 2022, respectively.
15. Fixed Assets, Net
Fixed assets, net consisted of the following (in thousands):
| | | | | | | | | | | |
| March 31, 2023 | | December 31, 2022 |
| Computer and communications equipment | $ | 97,365 | | | $ | 95,730 | |
| Software, including software development costs | 330,239 | | | 320,275 | |
| Leasehold improvements and other fixed assets | 94,802 | | | 94,875 | |
| 522,406 | | | 510,880 | |
| Less: accumulated depreciation and amortization | (341,347) | | | (327,402) | |
| Fixed assets, net | $ | 181,059 | | | $ | 183,478 | |
Depreciation expense was $5.5 million and $5.7 million for the three months ended March 31, 2023 and 2022, respectively. Depreciation is included as part of “Occupancy and equipment” in the Company’s unaudited Condensed Consolidated Statements of Operations.
The Company has $5.9 million and $5.8 million of asset retirement obligations related to certain of its leasehold improvements as of March 31, 2023 and December 31, 2022, respectively. The associated asset retirement cost is capitalized as part of the carrying amount of the long-lived asset. The liability is discounted and accretion expense is recognized using the credit adjusted risk-free interest rate in effect when the liability was initially recognized.
For the three months ended March 31, 2023 and 2022, software development costs totaling $12.2 million and $11.0 million, respectively, were capitalized. Amortization of software development costs totaled $9.9 million and $8.4 million for the three months ended March 31, 2023 and 2022, respectively. Amortization of software development costs is included as part of “Occupancy and equipment” in the Company’s unaudited Condensed Consolidated Statements of Operations.
Impairment charges of $1.8 million and $2.1 million were recorded for the three months ended March 31, 2023 and 2022, respectively, related to the evaluation of capitalized software projects for future benefit and for fixed assets no longer in service. Impairment charges related to capitalized software and fixed assets are reflected in “Occupancy and equipment” in the Company’s unaudited Condensed Consolidated Statements of Operations.
16. Goodwill and Other Intangible Assets, Net
The changes in the carrying amount of goodwill were as follows (in thousands):
| | | | | |
| Goodwill |
| Balance at December 31, 2022 | $ | 486,585 | |
| Acquisitions | 14,831 | |
| Cumulative translation adjustment | 601 | |
| Balance at March 31, 2023 | $ | 502,017 | |
For additional information on Goodwill, see Note 4—“Acquisitions.”
Goodwill is not amortized and is reviewed annually for impairment or more frequently if impairment indicators arise, in accordance with U.S. GAAP guidance on Goodwill and Other Intangible Assets.
Other intangible assets consisted of the following (in thousands, except weighted-average remaining life):
| | | | | | | | | | | | | | | | | | | | | | | |
| March 31, 2023 |
| Gross Amount | | Accumulated Amortization | | Net Carrying Amount | | Weighted- Average Remaining Life (Years) |
| Definite life intangible assets: | | | | | | | |
| Customer-related | $ | 195,879 | | | $ | 86,414 | | | $ | 109,465 | | | 9.2 |
| Technology | 23,997 | | | 23,997 | | | — | | | N/A |
| Noncompete agreements | 20,143 | | | 19,125 | | | 1,018 | | | 3.7 |
| Patents | 11,582 | | | 10,488 | | | 1,094 | | | 3.1 |
| All other | 18,457 | | | 7,757 | | | 10,700 | | | 10.0 |
| Total definite life intangible assets | 270,058 | | | 147,781 | | | 122,277 | | | 9.2 |
| Indefinite life intangible assets: | | | | | | | |
| Trade names | 79,570 | | | — | | | 79,570 | | | N/A |
| Licenses | 2,252 | | | — | | | 2,252 | | | N/A |
| Domain name | 454 | | | — | | | 454 | | | N/A |
| Total indefinite life intangible assets | 82,276 | | | — | | | 82,276 | | | N/A |
| Total | $ | 352,334 | | | $ | 147,781 | | | $ | 204,553 | | | 9.2 |
| | | | | | | | | | | | | | | | | | | | | | | |
| December 31, 2022 |
| Gross Amount | | Accumulated Amortization | | Net Carrying Amount | | Weighted- Average Remaining Life (Years) |
| Definite life intangible assets: | | | | | | | |
| Customer-related | $ | 173,436 | | | $ | 74,337 | | | $ | 99,099 | | | 9.3 |
| Technology | 23,997 | | | 23,997 | | | — | | | N/A |
| Noncompete agreements | 19,818 | | | 19,078 | | | 740 | | | 3.9 |
| Patents | 11,473 | | | 10,430 | | | 1,043 | | | 3.1 |
| All other | 17,035 | | | 7,442 | | | 9,593 | | | 8.7 |
| Total definite life intangible assets | 245,759 | | | 135,284 | | | 110,475 | | | 9.2 |
| Indefinite life intangible assets: | | | | | | | |
| Trade names | 79,570 | | | — | | | 79,570 | | | N/A |
| Licenses | 2,284 | | | — | | | 2,284 | | | N/A |
| Domain name | 454 | | | — | | | 454 | | | N/A |
| Total indefinite life intangible assets | 82,308 | | | — | | | 82,308 | | | N/A |
| Total | $ | 328,067 | | | $ | 135,284 | | | $ | 192,783 | | | 9.2 |
Intangible amortization expense was $3.7 million and $4.3 million for the three months ended March 31, 2023 and 2022, respectively. Intangible amortization is included as part of “Other expenses” in the Company’s unaudited Condensed Consolidated Statements of Operations. There were no impairment charges for the Company’s definite and indefinite life intangibles for the three months ended March 31, 2023 and 2022.
The estimated future amortization expense of definite life intangible assets as of March 31, 2023 is as follows (in millions):
| | | | | |
| 2023 | $ | 12.1 | |
| 2024 | 16.1 | |
| 2025 | 16.1 | |
| 2026 | 15.7 | |
| 2027 | 11.4 | |
| 2028 and thereafter | 50.9 | |
| Total | $ | 122.3 | |
17. Notes Payable, Other and Short-Term Borrowings
Notes payable, other and short-term borrowings consisted of the following (in thousands):
| | | | | | | | | | | |
| March 31, 2023 | | December 31, 2022 |
| Unsecured senior revolving credit agreement | $ | 73,295 | | | $ | — | |
| | | |
5.375% Senior Notes due July 24, 2023 | 449,577 | | | 449,243 | |
3.750% Senior Notes due October 1, 2024 | 298,765 | | | 298,558 | |
4.375% Senior Notes due December 15, 2025 | 298,321 | | | 298,165 | |
| Collateralized borrowings | 1,630 | | | 3,251 | |
| Total Notes payable and other borrowings | 1,121,588 | | | 1,049,217 | |
| Short-term borrowings | 1,968 | | | 1,917 | |
| Total Notes payable, other and short-term borrowings | $ | 1,123,556 | | | $ | 1,051,134 | |
Unsecured Senior Revolving Credit Agreement
On November 28, 2018, the Company entered into the Revolving Credit Agreement with Bank of America, N.A., as administrative agent, and a syndicate of lenders, which replaced the previously existing committed unsecured senior revolving
credit agreement. The maturity date of the Revolving Credit Agreement was November 28, 2020, and the maximum revolving loan balance was $350.0 million. Borrowings under this Revolving Credit Agreement bore interest at either LIBOR or a defined base rate plus additional margin. On December 11, 2019, the Company entered into an amendment to the Revolving Credit Agreement. Pursuant to the amendment, the maturity date was extended to February 26, 2021. On February 26, 2020, the Company entered into a second amendment to the Revolving Credit Agreement, pursuant to which the maturity date was extended by two years to February 26, 2023. There was no change to the interest rate or the maximum revolving loan balance. On March 10, 2022, the Company entered into an amendment and restatement of the senior unsecured revolving credit agreement, pursuant to which the maturity date was extended to March 10, 2025, the size of the credit facility was increased to $375.0 million, and borrowings under this agreement will bear interest based on either SOFR or a defined base rate plus additional margin. As of March 31, 2023 there were $73.3 million of borrowings outstanding, net of deferred financing costs of $1.7 million, under the Revolving Credit Agreement. As of December 31, 2022, there were no borrowings outstanding under the Revolving Credit Agreement. The rate on the outstanding borrowings was 6.52% for the three months ended March 31, 2023. The Company recorded interest expense related to the Revolving Credit Agreement of $1.2 million and $0.5 million for the three months ended March 31, 2023 and 2022, respectively.
Senior Notes
The Company’s Senior Notes are recorded at amortized cost. The carrying amounts and estimated fair values of the Company’s Senior Notes were as follows (in thousands):
| | | | | | | | | | | | | | | | | | | | | | | |
| March 31, 2023 | | December 31, 2022 |
| Carrying Amount | | Fair Value | | Carrying Amount | | Fair Value |
| | | | | | | |
5.375% Senior Notes due July 24, 2023 | $ | 449,577 | | | $ | 448,997 | | | $ | 449,243 | | | $ | 449,007 | |
3.750% Senior Notes due October 1, 2024 | 298,765 | | | 289,538 | | | 298,558 | | | 286,894 | |
4.375% Senior Notes due December 15, 2025 | 298,321 | | | 281,972 | | | 298,165 | | | 281,114 | |
| Total | $ | 1,046,663 | | | $ | 1,020,507 | | | $1,045,966 | | $1,017,015 |
The fair values of the Senior Notes were determined using observable market prices as these securities are traded, and based on whether they are deemed to be actively traded, the 5.375% Senior Notes, the 3.750% Senior Notes, and the 4.375% Senior Notes are considered Level 2 within the fair value hierarchy.
5.375% Senior Notes
On July 24, 2018, the Company issued an aggregate of $450.0 million principal amount of 5.375% Senior Notes. The 5.375% Senior Notes are general senior unsecured obligations of the Company. The 5.375% Senior Notes bear interest at a rate of 5.375% per year, payable in cash on January 24 and July 24 of each year, commencing January 24, 2019. The 5.375% Senior Notes will mature on July 24, 2023. The Company may redeem some or all of the 5.375% Senior Notes at any time or from time to time for cash at certain “make-whole” redemption prices (as set forth in the Indenture related to the 5.375% Senior Notes). If a “Change of Control Triggering Event” (as defined in the Indenture) occurs, holders may require the Company to purchase all or a portion of their notes for cash at a price equal to 101% of the principal amount of the notes to be purchased plus any accrued and unpaid interest to, but excluding, the purchase date. The initial carrying value of the 5.375% Senior Notes was $444.2 million, net of the discount and debt issuance costs of $5.8 million. The issuance costs are amortized as interest expense and the carrying value of the 5.375% Senior Notes will accrete up to the face amount over the term of the notes. The carrying value of the 5.375% Senior Notes as of March 31, 2023 was $449.6 million. The Company recorded interest expense related to the 5.375% Senior Notes of $6.4 million for each of the three months ended March 31, 2023 and 2022.
3.750% Senior Notes
On September 27, 2019, the Company issued an aggregate of $300.0 million principal amount of 3.750% Senior Notes. The 3.750% Senior Notes are general unsecured obligations of the Company. The 3.750% Senior Notes bear interest at a rate of 3.750% per year, payable in cash on April 1 and October 1 of each year, commencing April 1, 2020. The 3.750% Senior Notes will mature on October 1, 2024. The Company may redeem some or all of the 3.750% Senior Notes at any time or from time to time for cash at certain “make-whole” redemption prices (as set forth in the Indenture). If a “Change of Control Triggering Event” (as defined in the Indenture) occurs, holders may require the Company to purchase all or a portion of their notes for cash at a price equal to 101% of the principal amount of the notes to be purchased plus any accrued and unpaid interest to, but excluding, the purchase date. The initial carrying value of the 3.750% Senior Notes was $296.1 million, net of discount and debt issuance costs of $3.9 million. The issuance costs are amortized as interest expense and the carrying value of
the 3.750% Senior Notes will accrete up to the face amount over the term of the notes. The carrying value of the 3.750% Senior Notes was $298.8 million as of March 31, 2023. The Company recorded interest expense related to the 3.750% Senior Notes of $3.0 million for each of the three months ended March 31, 2023 and 2022.
4.375% Senior Notes
On July 10, 2020, the Company issued an aggregate of $300.0 million principal amount of 4.375% Senior Notes. The 4.375% Senior Notes are general unsecured obligations of the Company. The 4.375% Senior Notes bear interest at a rate of 4.375% per year, payable in cash on June 15 and December 15 of each year, commencing December 15, 2020. The 4.375% Senior Notes will mature on December 15, 2025. The Company may redeem some or all of the 4.375% Senior Notes at any time or from time to time for cash at certain “make-whole” redemption prices (as set forth in the Indenture). If a “Change of Control Triggering Event” (as set forth in the Indenture) occurs, holders may require the Company to purchase all or a portion of their notes for cash at a price equal to 101% of the principal amount of the notes to be purchased plus any accrued and unpaid interest to, but excluding, the purchase date. The initial carrying value of the 4.375% Senior Notes was $296.8 million, net of discount and debt issuance costs of $3.2 million. The issuance costs are amortized as interest expense and the carrying value of the 4.375% Senior Notes will accrete up to the face amount over the term of the notes. The carrying value of the 4.375% Senior Notes was $298.3 million as of March 31, 2023. The Company recorded interest expense related to the 4.375% Senior Notes of $3.4 million for each of the three months ended March 31, 2023 and 2022.
Collateralized Borrowings
On April 8, 2019, the Company entered into a $15.0 million secured loan arrangement, under which it pledged certain fixed assets as security for a loan. This arrangement incurred interest at a fixed rate of 3.77% and matured on April 8, 2023. As of March 31, 2023 and December 31, 2022, the Company had $1.0 million and $2.0 million, respectively, outstanding related to this secured loan arrangement. The book value of the fixed assets pledged as of March 31, 2023 and December 31, 2022 was $5 thousand and $10 thousand, respectively. The Company recorded interest expense related to this secured loan arrangement of $11 thousand and $48 thousand for the three months ended March 31, 2023 and 2022, respectively.
On April 19, 2019, the Company entered into a $10.0 million secured loan arrangement, under which it pledged certain fixed assets as security for a loan. This arrangement incurred interest at a fixed rate of 3.89% and matured on April 19, 2023. As of March 31, 2023 and December 31, 2022, the Company had $0.6 million and $1.3 million, respectively, outstanding related to this secured loan arrangement. The book value of the fixed assets pledged as of March 31, 2023 and December 31, 2022 was $0.2 million and $0.3 million, respectively. The Company recorded interest expense related to this secured loan arrangement of $7 thousand and $32 thousand for the three months ended March 31, 2023 and 2022, respectively.
Short-Term Borrowings
On August 22, 2017, the Company entered into a committed unsecured loan agreement with Itau Unibanco S.A. The agreement provides for short-term loans of up to $3.9 million (BRL 20.0 million). The maturity date of this agreement is May 21, 2023. Borrowings under this agreement bear interest at the Brazilian Interbank offering rate plus 3.20%. As of March 31, 2023, there were $2.0 million (BRL 10.0 million) of borrowings outstanding under the agreement. As of December 31, 2022, there were $1.9 million (BRL 10.0 million) of borrowings outstanding under this agreement. As of March 31, 2023, the interest rate was 17.00%. The Company recorded interest expense related to the agreement of $0.1 million for each of the three months ended March 31, 2023 and 2022.
On August 23, 2017, the Company entered into a committed unsecured credit agreement with Itau Unibanco S.A. The agreement provided for an intra-day overdraft credit line up to $9.8 million (BRL 50.0 million). On August 20, 2021, the agreement was renegotiated, increasing the credit line to $11.8 million (BRL 60.0 million). The maturity date of the agreement is May 21, 2023. This agreement bears a fee of 1.35% per year. As of March 31, 2023 and December 31, 2022, there were no borrowings outstanding under this agreement. The Company recorded bank fees related to the agreement of $34 thousand and $44 thousand for the three months ended March 31, 2023 and 2022, respectively.
On January 25, 2021, the Company entered into a committed unsecured loan agreement with Banco Daycoval S.A., which provided for short-term loans of up to $2.0 million (BRL 10.0 million) and was renegotiated on June 1, 2021. The amended agreement provided for short-term loans of up to $3.9 million (BRL 20.0 million). During September 2022, the borrowings under this agreement were repaid in full, and the loan was terminated on September 27, 2022. As of March 31, 2023 and December 31, 2022, there were no borrowings outstanding under the agreement. Borrowings under this agreement bore interest at the Brazilian Interbank offering rate plus 3.66%. The Company did not record any interest expense related to the agreement for the three months ended March 31, 2023. The Company recorded interest expense related to the agreement of $0.1 million for the three months ended March 31, 2022.
18. Compensation
The Compensation Committee may grant various equity-based awards, including RSUs, restricted stock, stock options, LPUs and shares of BGC Class A common stock. Upon vesting of RSUs, issuance of restricted stock, exercise of stock options and redemption/exchange of LPUs, the Company generally issues new shares of BGC Class A common stock.
On November 22, 2021, at the annual meeting of stockholders, the stockholders approved amendments to the Equity Plan to increase from 400 million to 500 million the aggregate number of shares of BGC Class A common stock that may be delivered or cash-settled pursuant to awards granted during the life of the Equity Plan. As of March 31, 2023, the limit on the aggregate number of shares authorized to be delivered allowed for the grant of future awards relating to 114.1 million shares.
The Company incurred compensation expense related to Class A common stock, LPUs and RSUs held by BGC employees as follows (in thousands):
| | | | | | | | | | | | | | | |
| Three Months Ended March 31, | | |
| 2023 | | 2022 | | | | |
| Issuance of common stock and grants of exchangeability | $ | 51,966 | | | $ | 30,135 | | | | | |
| Allocations of net income¹ | 2,380 | | | 3,690 | | | | | |
| LPU amortization | 21,431 | | | 19,023 | | | | | |
| RSU amortization | 5,596 | | | 5,028 | | | | | |
Equity-based compensation and allocations of net income to limited partnership units and FPUs | $ | 81,373 | | | $ | 57,876 | | | | | |
____________________________
1Certain LPUs generally receive quarterly allocations of net income, including the Preferred Distribution, and are generally contingent upon services being provided by the unit holders.
Limited Partnership Units
A summary of the activity associated with LPUs held by BGC employees is as follows (in thousands):
| | | | | | | | | | | |
| BGC LPUs | | Newmark LPUs |
| Balance at December 31, 2022 | 110,348 | | | 9,351 | |
| Granted | 4,840 | | | — | |
| Redeemed/exchanged units | (11,154) | | | (103) | |
| Forfeited units | (108) | | | — | |
| Balance at March 31, 2023 | 103,926 | | | 9,248 | |
The LPUs table above includes both regular and Preferred Units. The Preferred Units are not entitled to participate in partnership distributions other than with respect to the Preferred Distribution (see Note 2—“Limited Partnership Interests in BGC Holdings and Newmark Holdings” for further information on Preferred Units). Subsequent to the Spin-Off, there are remaining partners who hold limited partnership interests in BGC Holdings who are Newmark employees, and there are remaining partners who hold limited partnership interests in Newmark Holdings who are BGC employees. These limited partnership interests represent interests that were held prior to the Newmark IPO or were distributed in connection with the Separation. Following the Newmark IPO, employees of BGC and Newmark only receive limited partnership interests in BGC Holdings and Newmark Holdings, respectively. As a result of the Spin-Off, as the existing limited partnership interests in BGC Holdings held by Newmark employees and the existing limited partnership interests in Newmark Holdings held by BGC employees are exchanged/redeemed, the related capital can be contributed to and from Cantor, respectively. The compensation expenses under GAAP related to the limited partnership interests are based on the company where the partner is employed. Therefore, compensation expenses related to the limited partnership interests of both BGC and Newmark but held by a BGC employee are recognized by BGC. However, the BGC Holdings limited partnership interests held by Newmark employees are included in the BGC share count and the Newmark Holdings limited partnership interests held by BGC employees are included in the Newmark share count.
A summary of the BGC Holdings and Newmark Holdings LPUs held by BGC employees is as follows (in thousands):
| | | | | | | | | | | |
| BGC LPUs | | Newmark LPUs |
| Regular Units | 73,543 | | | 7,081 | |
| Preferred Units | 30,383 | | | 2,167 | |
| Balance at March 31, 2023 | 103,926 | | | 9,248 | |
Issuance of Common Stock and Grants of Exchangeability
Compensation expense related to the issuance of BGC or Newmark Class A common stock and grants of exchangeability on BGC Holdings and Newmark Holdings LPUs held by BGC employees is as follows (in thousands):
| | | | | | | | | | | | | | | |
| Three Months Ended March 31, | | |
| 2023 | | 2022 | | | | |
| Issuance of common stock and grants of exchangeability | $ | 51,966 | | | $ | 30,135 | | | | | |
BGC LPUs held by BGC employees may become exchangeable or redeemed for BGC Class A common stock on a one-for-one basis, and Newmark LPUs held by BGC employees may become exchangeable or redeemed for a number of shares of Newmark Class A common stock equal to the number of limited partnership interests multiplied by the then-current Exchange Ratio. As of March 31, 2023, the Exchange Ratio was 0.9252.
A summary of the LPUs redeemed in connection with the issuance of BGC Class A common stock or Newmark Class A common stock (at the then-current Exchange Ratio) or granted exchangeability for BGC Class A common stock or Newmark Class A common stock (at the then-current Exchange Ratio) held by BGC employees is as follows (in thousands):
| | | | | | | | | | | | | | | |
| Three Months Ended March 31, | | |
| 2023 | | 2022 | | | | |
| BGC Holdings LPUs | 10,975 | | | 5,787 | | | | | |
| Newmark Holdings LPUs | 78 | | | 264 | | | | | |
| Total | 11,053 | | | 6,051 | | | | | |
As of both March 31, 2023 and December 31, 2022, the number of share-equivalent BGC LPUs exchangeable for shares of BGC Class A common stock at the discretion of the unit holder held by BGC employees was 1.2 million. As of both March 31, 2023 and December 31, 2022, the number of Newmark LPUs exchangeable into shares of Newmark Class A common stock at the discretion of the unit holder held by BGC employees (at the then-current Exchange Ratio) was 0.2 million.
LPU Amortization
Compensation expense related to the amortization of LPUs held by BGC employees is as follows (in thousands):
| | | | | | | | | | | | | | | |
| Three Months Ended March 31, | | |
| 2023 | | 2022 | | | | |
| Stated vesting schedule | $ | 21,407 | | | $ | 18,969 | | | | | |
| Post-termination payout | 24 | | | 54 | | | | | |
| LPU amortization | $ | 21,431 | | | $ | 19,023 | | | | | |
There are certain LPUs that have a stated vesting schedule and do not receive quarterly allocations of net income. These LPUs generally vest between two and five years from the date of grant. The fair value is determined on the date of grant based on the market value of an equivalent share of BGC or Newmark Class A common stock (adjusted if appropriate based upon the award’s eligibility to receive quarterly allocations of net income), and is recognized as compensation expense, net of the effect of estimated forfeitures, ratably over the vesting period.
A summary of the outstanding LPUs held by BGC employees with a stated vesting schedule that do not receive quarterly allocations of net income is as follows (in thousands):
| | | | | | | | | | | |
| March 31, 2023 | | December 31, 2022 |
| BGC Holdings LPUs | 47,130 | | | 47,222 | |
| Newmark Holdings LPUs | 87 | | | 98 | |
| Aggregate estimated grant date fair value – BGC and Newmark Holdings LPUs | $ | 192,183 | | | $ | 194,951 | |
As of March 31, 2023, there was approximately $83.1 million of total unrecognized compensation expense related to unvested BGC and Newmark LPUs held by BGC employees with a stated vesting schedule that do not receive quarterly allocations of net income that is expected to be recognized over 1.93 years.
Compensation expense related to LPUs held by BGC employees with a post-termination pay-out amount, such as REUs, and/or a stated vesting schedule is recognized over the stated service period. These LPUs generally vest between two and five years from the date of grant. As of March 31, 2023, there were 0.7 million outstanding BGC LPUs with a post-termination payout, with a notional value of approximately $5.1 million and an aggregate estimated fair value of $3.9 million, and 0.1 million outstanding Newmark LPUs with a post-termination payout, with a notional value of approximately $0.7 million and an aggregate estimated fair value of $0.3 million. As of December 31, 2022, there were 0.8 million outstanding BGC LPUs with a post-termination payout, with a notional value of approximately $8.6 million and an aggregate estimated fair value of $3.9 million, and 0.1 million outstanding Newmark LPUs with a post-termination payout, with a notional value of approximately $0.7 million and an aggregate estimated fair value of $0.3 million.
Restricted Stock Units
Compensation expense related to RSUs held by BGC employees is as follows (in thousands):
| | | | | | | | | | | | | | | |
| Three Months Ended March 31, | | |
| 2023 | | 2022 | | | | |
| RSU amortization | $ | 5,596 | | | $ | 5,028 | | | | | |
A summary of the activity associated with RSUs held by BGC employees and directors is as follows (RSUs and dollars in thousands):
| | | | | | | | | | | | | | | | | | | | | | | |
| RSUs | | Weighted- Average Grant Date Fair Value | | Fair Value Amount | | Weighted- Average Remaining Contractual Term (Years) |
| Balance at December 31, 2022 | 12,046 | | | $ | 4.11 | | | $ | 49,486 | | | 2.42 |
| Granted | 601 | | | 4.02 | | | 2,412 | | | |
| Delivered | (3,267) | | | 4.23 | | | (13,820) | | | |
| Forfeited | (139) | | | 3.97 | | | (552) | | | |
| Balance at March 31, 2023 | 9,241 | | | $ | 4.06 | | | $ | 37,526 | | | 2.45 |
The fair value of RSUs held by BGC employees and directors is determined on the date of grant based on the market value of BGC Class A common stock adjusted as appropriate based upon the award’s ineligibility to receive dividends. The compensation expense is recognized ratably over the vesting period, taking into effect estimated forfeitures. The Company uses historical data, including historical forfeitures and turnover rates, to estimate expected forfeiture rates for both employee and director RSUs. Each RSU is settled in one share of Class A common stock upon completion of the vesting period.
For the RSUs that vested during the three months ended March 31, 2023 and 2022, the Company withheld shares of BGC Class A common stock valued at $6.2 million and $5.5 million to pay taxes due at the time of vesting. As of March 31, 2023, there was approximately $36.7 million of total unrecognized compensation expense related to unvested RSUs held by BGC employees and directors that is expected to be recognized over a weighted-average period of 2.45 years.
Acquisitions
In connection with certain of its acquisitions, the Company has granted certain LPUs and RSUs, and other deferred compensation awards. As of March 31, 2023 and December 31, 2022, the aggregate estimated fair value of these acquisition-related LPUs and RSUs was $6.1 million and $5.9 million, respectively. As of March 31, 2023 and December 31, 2022, the aggregate estimated fair value of the deferred compensation awards was $24.5 million and $23.9 million, respectively. The
liability for such acquisition-related LPUs and RSUs is included in “Accounts payable, accrued and other liabilities” on the Company’s unaudited Condensed Consolidated Statements of Financial Condition.
Restricted Stock
BGC employees hold shares of BGC and Newmark restricted stock. Such restricted shares are generally salable by partners in five to ten years. Partners who agree to extend the length of their employment agreements and/or other contractual modifications sought by the Company are expected to be able to sell their restricted shares over a shorter time period. Transferability of the restricted shares of stock is not subject to continued employment or service with the Company or any affiliate or subsidiary of the Company; however, transferability is subject to compliance with BGC and its affiliates’ customary noncompete obligations.
During the three months ended March 31, 2023, 13 thousand BGC or Newmark restricted shares held by BGC employees were forfeited in connection with this provision. During the three months ended March 31, 2022, no BGC or Newmark restricted shares held by BGC employees were forfeited in connection with this provision. During the three months ended March 31, 2023 and 2022, the Company released the restrictions with respect to 30 thousand and 0.1 million of such BGC shares held by BGC employees, respectively. As of March 31, 2023 and December 31, 2022, there were 2.3 million and 2.3 million of such restricted BGC shares held by BGC employees outstanding, respectively. Additionally, during the three months ended March 31, 2023 and 2022, Newmark released the restrictions with respect to 16 thousand and 28 thousand, respectively, of restricted Newmark shares held by BGC employees. As of March 31, 2023 and December 31, 2022, there were 1.1 million and 1.1 million, respectively, of restricted Newmark shares held by BGC employees outstanding.
19. Commitments, Contingencies and Guarantees
Contingencies
In the ordinary course of business, various legal actions are brought and are pending against the Company and its subsidiaries in the U.S. and internationally. In some of these actions, substantial amounts are claimed. The Company is also involved, from time to time, in reviews, examinations, investigations and proceedings by governmental and self-regulatory agencies (both formal and informal) regarding the Company’s businesses, operations, reporting or other matters, which may result in regulatory, civil and criminal judgments, settlements, fines, penalties, injunctions, enhanced oversight, remediation, or other relief. The following generally does not include matters that the Company has pending against other parties which, if successful, would result in awards in favor of the Company or its subsidiaries.
Employment, Competitor-Related and Other Litigation
From time to time, the Company and its subsidiaries are involved in litigation, claims and arbitrations in the U.S. and internationally, relating to, inter alia, various employment matters, including with respect to termination of employment, hiring of employees currently or previously employed by competitors, terms and conditions of employment and other matters. In light of the competitive nature of the brokerage industry, litigation, claims and arbitration between competitors regarding employee hiring are not uncommon. The Company is also involved, from time to time, in other reviews, investigations and proceedings by governmental and self-regulatory agencies (both formal and informal) regarding the Company’s businesses. Any such actions may result in regulatory, civil or criminal judgments, settlements, fines, penalties, injunctions, enhanced oversight, remediation, or other relief.
Legal reserves are established in accordance with U.S. GAAP guidance on Accounting for Contingencies, when a material legal liability is both probable and reasonably estimable. Once established, reserves are adjusted when there is more information available or when an event occurs requiring a change. The outcome of such items cannot be determined with certainty. The Company is unable to estimate a possible loss or range of loss in connection with specific matters beyond its current accruals and any other amounts disclosed. Management believes that, based on currently available information, the final outcome of these current pending matters will not have a material adverse effect on the Company’s financial condition, results of operations, or cash flows.
Letter of Credit Agreements
The Company has irrevocable uncollateralized letters of credit with various banks, where the beneficiaries are clearing organizations through which it transacts, that are used in lieu of margin and deposits with those clearing organizations. As of both March 31, 2023 and December 31, 2022 the Company was contingently liable for $1.6 million under these letters of credit.
Risk and Uncertainties
The Company generates revenues by providing financial intermediary and brokerage activities to institutional customers and by executing and, in some cases, clearing transactions for institutional counterparties. Revenues for these services are transaction-based. As a result, revenues could vary based on the transaction volume of global financial markets. Additionally, financing is sensitive to interest rate fluctuations, which could have an impact on the Company’s overall profitability.
Financial instruments that potentially subject the Company to concentration of credit risk consist of cash accounts in a financial institution which, at times, may exceed the FDIC maximum coverage limit of $250,000. Any loss incurred or a lack of access to such funds could have a significant adverse impact on the Company's Consolidated Financial Statements. For the three months ended March 31, 2023 and 2022, the Company did not incur losses on any FDIC insured cash accounts.
During the three months ended March 31, 2023 and 2022, the Company recorded a $2.0 million and $6.0 million, respectively, for a potential loss associated with Russia’s Invasion of Ukraine, which is included in “Other expenses” in the Company’s unaudited Condensed Consolidated Statements of Operations, and which was recorded as part of the CECL reserve (see Note 25—“Current Expected Credit Losses (CECL)” for additional information).
Insurance
The Company is self-insured for health care claims, up to a stop-loss amount for eligible participating employees and qualified dependents in the U.S., subject to deductibles and limitations. The Company’s liability for claims incurred but not reported is determined based on an estimate of the ultimate aggregate liability for claims incurred. The estimate is calculated from actual claim rates and adjusted periodically as necessary. The Company has accrued $3.0 million and $2.4 million in health care claims as of March 31, 2023 and December 31, 2022, respectively. The Company does not expect health care claims to have a material impact on its financial condition, results of operations, or cash flows.
Guarantees
The Company provides guarantees to securities clearinghouses and exchanges which meet the definition of a guarantee under FASB interpretations. Under these standard securities clearinghouse and exchange membership agreements, members are required to guarantee, collectively, the performance of other members and, accordingly, if another member becomes unable to satisfy its obligations to the clearinghouse or exchange, all other members would be required to meet the shortfall. In the opinion of management, the Company’s liability under these agreements is not quantifiable and could exceed the cash and securities it has posted as collateral. However, the potential of being required to make payments under these arrangements is remote. Accordingly, no contingent liability has been recorded in the Company’s unaudited Condensed Consolidated Statements of Financial Condition for these agreements.
20. Income Taxes
The Company’s unaudited Condensed Consolidated Financial Statements include U.S. federal, state and local income taxes on the Company’s allocable share of the U.S. results of operations, as well as taxes payable to jurisdictions outside the U.S. In addition, certain of the Company’s entities are taxed as U.S. partnerships and are subject to the UBT in New York City. Therefore, the tax liability or benefit related to the partnership income or loss, except for UBT, rests with the partners (see Note 2—“Limited Partnership Interests in BGC Holdings and Newmark Holdings” for discussion of partnership interests), rather than the partnership entity.
Deferred tax assets and liabilities are recognized for the future tax consequences attributable to differences between the unaudited condensed consolidated financial statement carrying amounts of existing assets and liabilities and their respective tax bases. Deferred tax assets and liabilities are measured using enacted tax rates expected to apply to taxable income in the years in which those temporary differences are expected to be recovered or settled. The effect on deferred tax assets and liabilities of a change in tax rates is recognized in income in the period that includes the enactment date. A valuation allowance is recorded against deferred tax assets if it is deemed more likely than not that those assets will not be realized.
Pursuant to U.S. GAAP guidance, Accounting for Uncertainty in Income Taxes, the Company provides for uncertain tax positions as a component of income tax expense based upon management’s assessment of whether a tax benefit is more likely than not to be sustained upon examination by tax authorities.
As of both March 31, 2023 and December 31, 2022, the Company’s unrecognized tax benefits, excluding related interest and penalties were $7.6 million, of which the entire amount, if recognized, would affect the effective tax rate. The Company is currently open to examination by tax authorities in U.S. federal, state and local jurisdictions and certain non-U.S. jurisdictions for tax years beginning 2019, 2009 and 2016, respectively. The Company is currently under examination by tax authorities in the U.S. federal and certain state, local and foreign jurisdictions. The Company does not believe that the amounts of unrecognized tax benefits will materially change over the next 12 months.
The Company recognizes interest and penalties related to unrecognized tax benefits in “Provision (benefit) for income taxes” in the Company’s unaudited Condensed Consolidated Statements of Operations. As of March 31, 2023 and December 31, 2022, the Company had accrued $2.9 million and $2.7 million, respectively, for income tax-related interest and penalties.
21. Regulatory Requirements
Many of the Company’s businesses are subject to regulatory restrictions and minimum capital requirements. These regulatory restrictions and capital requirements may restrict the Company’s ability to withdraw capital from its subsidiaries.
Certain U.S. subsidiaries of the Company are registered as U.S. broker-dealers or FCMs subject to Rule 15c3-1 of the SEC and Rule 1.17 of the CFTC, which specify uniform minimum net capital requirements, as defined, for their registrants, and also require a significant part of the registrants’ assets be kept in relatively liquid form. As of March 31, 2023, the Company’s U.S. subsidiaries had net capital in excess of their minimum capital requirements.
Certain U.K. and European subsidiaries of the Company are regulated by their national regulator, which include the FCA and L’Autorité des Marchés Financiers and must maintain financial resources (as defined by their national regulator) in excess of the total financial requirement (as defined by their national regulator). As of March 31, 2023, the U.K. and European subsidiaries had financial resources in excess of their requirements.
Certain other subsidiaries of the Company are subject to regulatory and other requirements of the jurisdictions in which they operate.
Certain BGC subsidiaries also operate as a designated contract market (“DCM”) and derivatives clearing organization (“DCO”) which are required to maintain financial resources to cover operating costs for at least one year, keeping at least enough cash or highly liquid securities to cover six months’ operating costs. In addition, BGC subsidiaries operate as Swap Execution Facilities (“SEFs”) which are required to maintain financial resources to cover operating costs for at least one year, keeping at least enough cash or highly liquid securities to cover the greater of three months of projected operating costs, or the projected costs needed to wind down the swap execution facility’s operations.
The regulatory requirements referred to above may restrict the Company’s ability to withdraw capital from its regulated subsidiaries. As of March 31, 2023, the Company’s regulated subsidiaries held $743.9 million of net assets. These subsidiaries had aggregate regulatory net capital, as defined, in excess of the aggregate regulatory requirements, as defined, of $417.6 million.
22. Segment, Geographic and Product Information
Segment Information
The Company currently operates in one reportable segment, brokerage services. The Company provides or has provided brokerage services to the financial markets, through integrated Voice, Hybrid and Fully Electronic brokerage in a broad range of products, including fixed income (Rates and Credit), FX, Equities, Energy and Commodities, and Futures and Options. BGC also provides a wide range of services, including trade execution, brokerage, clearing, trade compression, post-trade, information, consulting, and other back-office services to a broad range of financial and non-financial institutions.
Geographic Information
The Company offers products and services in the U.K., U.S., Asia (including Australia), Other Europe, MEA, France, and Other Americas. Information regarding revenues is as follows (in thousands):
| | | | | | | | | | | | | | | |
| Three Months Ended March 31, | | |
| 2023 | | 2022 | | | | |
| Revenues: | | | | | | | |
| U.K. | $ | 191,184 | | | $ | 180,880 | | | | | |
| U.S. | 169,337 | | | 148,820 | | | | | |
| Asia | 71,371 | | | 77,049 | | | | | |
| Other Europe/MEA | 54,889 | | | 53,105 | | | | | |
| France | 27,138 | | | 30,262 | | | | | |
| Other Americas | 18,948 | | | 16,348 | | | | | |
| Total revenues | $ | 532,867 | | | $ | 506,464 | | | | | |
Information regarding long-lived assets (defined as loans, forgivable loans and other receivables from employees and partners, net; fixed assets, net; ROU assets; certain other investments; goodwill; other intangible assets, net of accumulated amortization; and rent and other deposits) in the geographic areas is as follows (in thousands):
| | | | | | | | | | | |
| March 31, 2023 | | December 31, 2022 |
| Long-lived assets: | | | |
| U.S. | $ | 820,756 | | | $ | 787,321 | |
| U.K. | 413,692 | | | 401,823 | |
| Asia | 77,964 | | | 76,870 | |
| Other Europe/MEA | 58,353 | | | 46,413 | |
| Other Americas | 18,338 | | | 17,736 | |
| France | 16,831 | | | 13,019 | |
| Total long-lived assets | $ | 1,405,934 | | | $ | 1,343,182 | |
Product Information
The Company’s business is based on the products and services provided and reflects the manner in which financial information is evaluated by management.
The Company specializes in the brokerage of a broad range of products, including fixed income (Rates and Credit), FX, Equities, Energy and Commodities, and Futures and Options. It also provides a wide range of services, including trade execution, broker-dealer services, clearing, trade compression, post-trade, information, consulting, and other back-office services to a broad range of financial and non-financial institutions.
Product information regarding revenues is as follows (in thousands):
| | | | | | | | | | | | | | | |
| Three Months Ended March 31, | | |
| 2023 | | 2022 | | | | |
| Revenues: | | | | | | | |
| Rates | $ | 164,737 | | | $ | 158,809 | | | | | |
| Energy and Commodities | 89,659 | | | 82,395 | | | | | |
| Credit | 89,549 | | | 83,908 | | | | | |
| FX | 80,158 | | | 80,025 | | | | | |
| Equities | 68,114 | | | 67,128 | | | | | |
| Total brokerage revenues | $ | 492,217 | | | $ | 472,265 | | | | | |
| All other revenues | 40,650 | | | 34,199 | | | | | |
| Total revenues | $ | 532,867 | | | $ | 506,464 | | | | | |
23. Revenues from Contracts with Customers
The following table presents the Company’s total revenues separated between revenues from contracts with customers and other sources of revenues (in thousands):
| | | | | | | | | | | | | | | |
| Three Months Ended March 31, | | |
| 2023 | | 2022 | | | | |
| Revenues from contracts with customers: | | | | | | | |
| Commissions | $ | 377,288 | | | $ | 356,664 | | | | | |
| Data, software, and post-trade | 27,122 | | | 24,127 | | | | | |
| Fees from related parties | 3,957 | | | 3,317 | | | | | |
| Other revenues | 2,454 | | | 3,293 | | | | | |
| Total revenues from contracts with customers | 410,821 | | | 387,401 | | | | | |
| Other sources of revenues: | | | | | | | |
| Principal transactions | 114,929 | | | 115,601 | | | | | |
| Interest and dividend income | 5,315 | | | 2,435 | | | | | |
| Other revenues | 1,802 | | | 1,027 | | | | | |
| Total revenues | $ | 532,867 | | | $ | 506,464 | | | | | |
See Note 3— “Summary of Significant Accounting Policies” in our consolidated financial statements included in Part II, Item 8 of our Annual Report on Form 10-K for the year ended December 31, 2022 for detailed information on the recognition of the Company’s revenues from contracts with customers.
Disaggregation of Revenue
See Note 22—“Segment, Geographic and Product Information,” for a further discussion on the allocation of revenues to geographic regions.
Contract Balances
The timing of the Company’s revenue recognition may differ from the timing of payment by its customers. The Company records a receivable when revenue is recognized prior to payment and the Company has an unconditional right to payment. Alternatively, when payment precedes the provision of the related services, the Company records deferred revenue until the performance obligations are satisfied.
The Company had receivables related to revenues from contracts with customers of $330.5 million and $288.5 million at March 31, 2023 and December 31, 2022, respectively. The Company had no impairments related to these receivables during the three months ended March 31, 2023 and 2022.
The Company’s deferred revenue primarily relates to customers paying in advance or billed in advance where the performance obligation has not yet been satisfied. Deferred revenue at March 31, 2023 and December 31, 2022 was $13.0 million and $12.5 million, respectively.
During the three months ended March 31, 2023 and 2022, the Company recognized revenue of $8.1 million and $7.3 million, respectively, that was recorded as deferred revenue at the beginning of the period.
Contract Costs
The Company capitalizes costs to fulfill contracts associated with different lines of its business where the revenue is recognized at a point in time and the costs are determined to be recoverable. Capitalized costs to fulfill a contract are recognized at the point in time that the related revenue is recognized.
The Company did not have any capitalized costs to fulfill a contract as of March 31, 2023 and December 31, 2022.
24. Leases
The Company, acting as a lessee, has operating leases and finance leases primarily relating to office space, data centers and office equipment. The leases have remaining lease terms of 0.1 years to 16.4 years, some of which include options to extend the leases in 1 to 10 year increments for up to 15 years. Renewal periods are included in the lease term only when
renewal is reasonably certain, which is a high threshold and requires management to apply judgment to determine the appropriate lease term. Certain leases also include periods covered by an option to terminate the lease if the Company is reasonably certain not to exercise the termination option. The Company measures its lease payments by including fixed rental payments and, where relevant, variable rental payments tied to an index, such as the Consumer Price Index. Payments for leases in place before the date of adoption of ASC 842, Leases were determined based on previous leases guidance. The Company recognizes lease expense for its operating leases on a straight-line basis over the lease term, and variable lease expense not included in the lease payment measurement is recognized as incurred.
Pursuant to the accounting policy election, leases with an initial term of twelve months or less are not recognized on the balance sheet. The short-term lease expense over the period reasonably reflects the Company’s short-term lease commitments.
ASC 842, Leases requires the Company to make certain assumptions and judgments in applying the guidance, including determining whether an arrangement includes a lease, determining the term of a lease when the contract has renewal or cancelation provisions, and determining the discount rate.
The Company determines whether an arrangement is a lease or includes a lease at the contract inception by evaluating whether the contract conveys the right to control the use of an identified asset for a period of time in exchange for consideration. If the Company has the right to obtain substantially all of the economic benefits from, and can direct the use of, the identified asset for a period of time, the Company accounts for the identified asset as a lease. The Company has elected the practical expedient to not separate lease and non-lease components for all leases other than real estate leases. The primary non-lease component that is combined with a lease component represents operating expenses, such as utilities, maintenance or management fees.
As the rate implicit in the lease is not usually available, the Company used an incremental borrowing rate based on the information available at the adoption date of the new Leases standard in determining the present value of lease payments for existing leases. The Company has elected to use a portfolio approach for the incremental borrowing rate, applying corporate bond rates to the leases. The Company calculated the appropriate rates with reference to the lease term and lease currency. The Company uses information available at the lease commencement date to determine the discount rate for any new leases.
As of March 31, 2023, the Company did not have any leases that have not yet commenced but that create significant rights and obligations.
Supplemental information related to the Company’s operating and financing leases are as follows (in thousands):
| | | | | | | | | | | | | | | | | |
| Classification in Unaudited Condensed Consolidated Statements of Financial Condition | | March 31, 2023 | | December 31, 2022 |
| Assets | | | | | |
| Operating lease ROU assets | Other assets | | $ | 126,394 | | | $ | 129,786 | |
| Finance lease ROU assets | Fixed assets, net | | $ | 5,383 | | | $ | 5,685 | |
| Liabilities | | | | | |
| Operating lease liabilities | Accounts payable, accrued and other liabilities | | $ | 152,477 | | | $ | 156,105 | |
| Finance lease liabilities | Accounts payable, accrued and other liabilities | | $ | 5,569 | | | $ | 6,039 | |
| | | | | | | | | | | |
| | March 31, 2023 | | December 31, 2022 |
| Weighted-average remaining lease term | | | |
| Operating leases (years) | 7.7 | | 7.7 |
| Finance leases (years) | 4.1 | | 4.1 |
| Weighted-average discount rate | | | |
| Operating leases | 4.9 | % | | 4.5 | % |
| Finance leases | 4.3 | % | | 4.3 | % |
The components of lease expense are as follows (in thousands):
| | | | | | | | | | | | | | | | | | | | | |
| Classification in Unaudited Condensed Consolidated Statements of Operations | | Three Months Ended March 31, | | |
| | 2023 | | 2022 | | | | |
Operating lease cost1 | Occupancy and equipment | | $ | 8,853 | | | $ | 7,323 | | | | | |
| Finance lease cost | | | | | | | | | |
| Amortization on ROU assets | Occupancy and equipment | | $ | 326 | | | $ | 152 | | | | | |
| Interest on lease liabilities | Interest expense | | $ | 60 | | | $ | 22 | | | | | |
__________________________
1Short-term lease expense was not material for the three months ended March 31, 2023 and 2022.
The following table shows the Company’s maturity analysis of its operating lease liabilities (in thousands):
| | | | | | | | | | | |
| March 31, 2023 |
| Operating leases | | Finance leases |
| 2023 (excluding the three months ended March 31, 2023) | $ | 27,019 | | | $ | 1,272 | |
| 2024 | 31,268 | | | 1,448 | |
| 2025 | 26,756 | | | 1,448 | |
| 2026 | 21,253 | | | 1,290 | |
| 2027 | 18,672 | | | 627 | |
| Thereafter | 110,977 | | | — | |
| Total | $ | 235,945 | | | $ | 6,085 | |
| Interest | (83,468) | | | (516) | |
| Total | $ | 152,477 | | | $ | 5,569 | |
The following table shows cash flow information related to lease liabilities (in thousands):
| | | | | | | | | | | | | | | |
| Three Months Ended March 31, | | |
| Cash paid for amounts included in the measurement of lease liabilities | 2023 | | 2022 | | | | |
| Operating cash flows from operating lease liabilities | $ | 9,604 | | | $ | 7,917 | | | | | |
| Operating cash flows from finance lease liabilities | $ | 60 | | | $ | 22 | | | | | |
| Financing cash flows from finance lease liabilities | $ | 302 | | | $ | 142 | | | | | |
25. Current Expected Credit Losses (CECL)
The CECL reserve reflects management’s current estimate of potential credit losses related to the receivable balances included in the Company’s unaudited Condensed Consolidated Statements of Financial Condition. See Note 3—“Summary of Significant Accounting Policies” for further discussion of the CECL reserve methodology.
As required, any subsequent changes to the CECL reserve are recognized in “Net income (loss) available to common stockholders” in the Company’s unaudited Condensed Consolidated Statements of Operations. During the three months ended March 31, 2023 and 2022, the Company recorded changes in the CECL reserve as follows (in millions):
| | | | | | | | | | | | | | | | | | | | | | | |
| Accrued commissions and other receivables, net | | Loans, forgivable loans and other receivables from employees and partners, net | | Receivables from broker-dealers, clearing organizations, customers and related broker-dealers | | Total |
| Beginning balance, January 1, 2023 | $ | 5.4 | | | $ | 2.5 | | | $ | 7.0 | | | $ | 14.9 | |
| Current-period provision for expected credit losses | — | | | (0.1) | | | 2.0 | | | 1.9 | |
| Ending balance, March 31, 2023 | $ | 5.4 | | | $ | 2.4 | | | $ | 9.0 | | | $ | 16.8 | |
| | | | | | | | | | | | | | | | | | | | | | | |
| Accrued commissions and other receivables, net | | Loans, forgivable loans and other receivables from employees and partners, net | | Receivables from broker-dealers, clearing organizations, customers and related broker-dealers | | Total |
| Beginning balance, January 1, 2022 | $ | 0.7 | | | $ | 1.7 | | | $ | — | | | $ | 2.4 | |
| Current-period provision for expected credit losses | 0.9 | | | 0.4 | | | 5.5 | | | 6.8 | |
| Ending balance, March 31, 2022 | $ | 1.6 | | | $ | 2.1 | | | $ | 5.5 | | | $ | 9.2 | |
For the three months ended March 31, 2023, there was no change in the CECL reserve against “Accrued commissions and other receivables, net.” For the three months ended March 31, 2022, there was an increase of $0.9 million in the CECL reserve against “Accrued commissions and other receivables, net,” which reflected the downward credit rating migration of certain receivables in the portfolio, which included a $0.5 million reserve related to Russia’s Invasion of Ukraine.
For the three months ended March 31, 2023, there was a decrease of $0.1 million in the CECL reserve record pertaining to “Loans, forgivable loans and other receivables from employees and partners, net” as a result of employee loan collections, bringing the CECL reserve recorded pertaining to “Loans, forgivable loans and other receivables from employees and partners, net” to $2.4 million as of March 31, 2023. For the three months ended March 31, 2022, there was an increase of $0.4 million in the CECL reserve recorded pertaining to “Loans, forgivable loans and other receivables from employees and partners, net” as a result of employee terminations.
For the three months ended March 31, 2023, there was an increase of $2.0 million in the CECL reserve against “Receivables from broker-dealers, clearing organizations, customers and related broker-dealers” which reflected the downward credit rating migration of certain unsettled trades related to Russia’s Invasion of Ukraine, bringing the CECL reserve recorded pertaining to “Receivables from broker-dealers, clearing organizations, customers and related broker-dealers” to $9.0 million as of March 31, 2023. For the three months ended March 31, 2022, there was an increase of $5.5 million in the CECL reserve recorded pertaining to “Receivables from broker-dealers, clearing organizations, customers and related broker-dealers” which reflected the downward credit rating migration of certain unsettled trades related to Russia’s Invasion of Ukraine.
26. Subsequent Events
First Quarter 2023 Dividend
On May 2, 2023, the Company’s Board of Directors declared a quarterly cash dividend of $0.01 per share for the first quarter of 2023, payable on May 31, 2023 to BGC Class A and Class B common stockholders of record as of May 17, 2023.
Corporate Conversion
On April 6, 2023, BGC Group, Inc. filed a Registration Statement on Form S-4 with the SEC in connection with its previously announced Corporate Conversion.
ITEM 2. MANAGEMENT’S DISCUSSION AND ANALYSIS OF FINANCIAL CONDITION AND RESULTS OF OPERATIONS
The following discussion of BGC Partners’ financial condition and results of operations should be read together with BGC Partners, Inc.’s unaudited Condensed Consolidated Financial Statements and notes to those statements, as well as the cautionary statements relating to forward-looking statements included in this report. When used herein, the terms “BGC Partners,” “BGC,” the “Company,” “we,” “us” and “our” refer to BGC Partners, Inc., including consolidated subsidiaries.
The objective of this Management’s Discussion and Analysis is to allow investors to view the Company from management’s perspective, considering items that have had and could have a material impact on future operations. This discussion summarizes the significant factors affecting our results of operations and financial condition as of and during the three months ended March 31, 2023 and 2022. This discussion is provided to increase the understanding of, and should be read in conjunction with, our unaudited Condensed Consolidated Financial Statements and the notes thereto included elsewhere in this report.
OVERVIEW AND BUSINESS ENVIRONMENT
We are a leading global financial brokerage and technology company servicing the global financial markets.
Through brands including BGC®, Fenics®, GFI®, Sunrise Brokers™, Poten & Partners®, and RP Martin®, among others, our businesses specialize in the brokerage of a broad range of products, including fixed income such as government bonds, corporate bonds, and other debt instruments, as well as related interest rate derivatives and credit derivatives. Additionally, we provide brokerage products across FX, Equities, Energy and Commodities, Shipping, and Futures and Options. Our businesses also provide a wide variety of services, including trade execution, connectivity solutions, brokerage services, clearing, trade compression, and other post-trade services, information, and other back-office services to a broad assortment of financial and non-financial institutions.
Our integrated platform is designed to provide flexibility to customers with regard to price discovery, execution and processing of transactions, and enables them to use the Company’s Voice, Hybrid, or, in many markets, Fully Electronic brokerage services in connection with transactions executed either OTC or through an exchange. Through our Fenics® group of electronic brands, we offer a number of market infrastructure and connectivity services, including the Company’s Fully Electronic marketplaces, and the Fully Electronic brokerage of certain products that also may trade via the Company’s Voice and Hybrid execution platforms. The full suite of Fenics® offerings includes the Company’s Fully Electronic and Hybrid brokerage, market data and related information services, trade compression and other post-trade services, analytics related to financial instruments and markets, and other financial technology solutions. Fenics® brands also operate under the names Fenics®, FMX™, FMX Futures Exchange™, Fenics Markets Xchange™, Fenics Futures Exchange™, Fenics UST™, Fenics FX™, Fenics Repo™, Fenics Direct™, Fenics MID™, Fenics Market Data™, Fenics GO™, Fenics PortfolioMatch™, kACE2®, and Lucera®.
BGC, BGC Partners, BGC Trader, GFI, GFI Ginga, CreditMatch, Fenics, Fenics.com, FMX, Sunrise Brokers, Poten & Partners, RP Martin, kACE2, Capitalab, Swaptioniser, CBID, and Lucera are trademarks/service marks, and/or registered trademarks/service marks of BGC Partners, Inc. and/or its affiliates.
Our customers include many of the world’s largest banks, broker-dealers, investment banks, trading firms, hedge funds, governments, corporations, and investment firms. BGC Partners has dozens of offices globally in major markets including New York and London, as well as in Bahrain, Beijing, Bogotá, Brisbane, Cape Town, Chicago, Copenhagen, Dubai, Dublin, Frankfurt, Geneva, Hong Kong, Houston, Johannesburg, Madrid, Manila, Melbourne, Mexico City, Miami, Milan, Monaco, Nyon, Paris, Perth, Rio de Janeiro, Santiago, São Paulo, Seoul, Shanghai, Singapore, Sydney, Tel Aviv, Tokyo, Toronto, Wellington, and Zurich.
As of March 31, 2023, we had 2,012 brokers, salespeople, managers, technology professionals and other front-office personnel across our businesses.
Recent Developments / Strengthening U.S. Dollar
The Company generates a significant amount of its revenues in non-U.S. dollar denominated currencies, particularly in the euro and pound sterling. The U.S. dollar remained at higher levels against both the euro and pound sterling, which were approximately 4% and 9% lower, respectively, for the quarter ended March 31, 2023 as compared to the quarter ended March 31, 2022. The stronger U.S. dollar is expected to be less impactful on reported revenue throughout 2023.
Recent Developments / Tax Policy Changes
On August 16, 2022, the Inflation Reduction Act of 2022 was signed into federal law. The IR Act provides for, among other things, a new corporate alternative minimum tax based on 15% of adjusted financial statement income for applicable corporations. The IR Act also provides for a new U.S. federal 1% excise tax on certain repurchases (including redemptions) of stock by publicly traded U.S. corporations and certain U.S. subsidiaries of publicly traded foreign corporations. The excise tax is imposed on the repurchasing corporation itself and not its stockholders from which the shares are repurchased. In addition, certain exceptions apply to the excise tax. These tax provisions of the IR Act are effective January 1, 2023. We continue to analyze the impacts of the IR Act and related regulatory developments; however, it is not expected to have a material impact on our financial statements in future periods.
Fenics
For the purposes of this document and subsequent SEC filings, all of our higher margin, technology-driven businesses are referred to as Fenics. We categorize our Fenics businesses as Fenics Markets and Fenics Growth Platforms. Fenics Markets includes the fully electronic portion of BGC’s brokerage businesses, data, software and post-trade revenues that are unrelated to Fenics Growth Platforms, as well as Fenics Integrated revenues. Fenics Growth Platforms includes Fenics UST, Fenics GO, Lucera, Fenics FX, Portfolio Match and other newer standalone platforms. Revenue generated from data, software and post-trade attributable to Fenics Growth Platforms are included within their related businesses.
Historically, technology-based product growth has led to higher margins and greater profits over time for exchanges and wholesale financial intermediaries alike, even if overall Company revenues remain consistent. This is largely because automated and electronic trading efficiency allows the same number of employees to manage a greater volume of trades as the marginal cost of incremental trading activity falls. Over time, the conversion of exchange-traded and OTC markets to fully electronic trading has also typically led to an increase in volumes which offset lower commissions, and often lead to similar or higher overall revenues. We have been a pioneer in creating and encouraging hybrid and fully electronic execution, and we continually work with our customers to expand such trading across more asset classes and geographies.
These electronic markets for OTC products have grown as a percentage of overall industry volumes over the past decade as firms like BGC have invested in the kinds of technology favored by our customers. Regulation across banking, capital markets, and OTC derivatives has accelerated the adoption of fully electronic execution, and we expect this demand to continue. We also believe that new clients, beyond our large bank customer base, will primarily transact electronically across our Fenics platforms.
The combination of wider adoption of hybrid and fully electronic execution and our competitive advantage in terms of technology and experience has contributed to our strong growth in electronically traded products. We continue to invest in our high-growth, high-margin, technology-driven businesses, including our standalone fully electronic Fenics Growth Platforms. Fenics has exhibited strong growth over the past several years, and we believe that this growth has outpaced the wholesale brokerage industry. We expect this trend to accelerate as we continue to convert more of our Voice/Hybrid execution into higher-margin, technology-driven execution across our Fenics platforms and continue to grow our Fenics Growth Platforms.
We expect to benefit from the trend towards electronic trading, increased demand for market data, and the need for increased connectivity, automation, and post-trade services. We continue to onboard new customers as the opportunities created by electronic and algorithmic trading continue to transform our industry. We continue to roll out our next-gen Fenics execution platforms across more products and geographies with the goal of seamlessly integrating the liquidity of voice transactions with customer electronic orders either by a GUI, API, or web-based interface. We expect to have continued success converting Voice/Hybrid desks over time as we roll out these platforms across more products and geographies.
Revenues in our Fenics businesses increased 12.0%, to $140.4 million, for the three months ended March 31, 2023 as compared to the prior year period.
Within our Fenics businesses, Fenics Markets revenue grew 9.5% to $123.0 million in the first quarter of 2023 as compared to the prior year period. This growth reflects the strength of our comprehensive Fenics offerings and conversion of our Voice/Hybrid volumes to our higher margin, technology driven Fenics businesses. We saw trading volumes across electronic Fixed Income products, particularly Credit.
Fenics Growth Platforms revenue grew 33.1% to $17.4 million in the first quarter of 2023. This strong improvement in Fenics Growth Platforms was driven by Fenics UST, Portfolio Match, and Fenics GO. Collectively, our newer Fenics Growth Platform offerings, such as those listed above, are not yet fully up to scale, but continue to grow at a leading rate. Over time, we expect these new products and services to become profitable, high-margin businesses as their scale and revenues increase, all else equal.
We continue to invest in our Fenics Growth Platforms, and notable highlights for the first quarter of 2023 include:
•Fenics UST, one of the largest CLOB platforms for U.S. Treasuries, saw revenue growth of 24% in the first quarter of 2023 on ADV of approximately $37 billion. Fenics UST’s streaming offering reached record levels in the first quarter of 2023 with streaming ADV doubling compared to the first quarter a year ago. Streaming earns significantly higher fee capture.
•Fenics GO, our global options electronic trading platform, saw strong volume growth across its Asian and European businesses. HSCEI and KOSPI volumes were up almost 100% and over 60%, respectively, while Euro Stoxx 50 volumes were up over 164%. Fenics GO’s newer MSCI index options offerings ranked first across five of fifteen MSCI Asian indices at Eurex, the largest clearer of these products.
•Fenics FX, our ultra-low latency electronic FX trading platform, generated volume growth of 13%.
•Portfolio Match, our credit matching platform, grew ADV over ten-fold, capturing market share. Portfolio Match was launched in 2021 and has become one of the fastest growing businesses across the Fenics ecosystem.
Total revenues from our high-margin data, software, and post-trade business, which is predominately comprised of recurring revenue, increased 12.4%, to $27.1 million, for the three months ended March 31, 2023 over the prior year period. Notable highlights for the first quarter of 2023 include:
•Lucera, our infrastructure and software business, offers the trading community direct connectivity to each other. Lucera has a fully built, scalable infrastructure that provides clients electronic trading connectivity with their counterparties within days, as opposed to months, and at a significantly lower cost. Lucera is comprised of two main business lines, LUMEMarkets and LuceraConnect. LUMEMarkets is our low latency aggregator, providing a single access point across multiple fragmented marketplaces and exchanges (FX, Rates, Futures and Credit markets). LuceraConnect provides on-demand connectivity to over one thousand endpoints across buy-side clients, trading firms, marketplaces, and exchanges. LuceraConnect has quickly become the industry standard for the FX market and is rapidly expanding in other asset classes. Lucera also supports the distribution of Fenics trading platforms, including Fenics UST, Fenics FX and Fenics MIDFX. Lucera generated revenue growth of 11% versus the first quarter of last year and signed multiple Tier 1 clients during the quarter.
•Fenics Market Data signed 48 new contracts during the first quarter and grew its highly recurring, compounding revenue over 22% year-over-year. With market leading client retention rates, Fenics Market Data continues to see strong demand for its interest rates, inflation, and FX data packages. Fenics Market Data has seen a significant increase in its highly recurring, compounding subscription revenue since January 2020.
Fenics brokerage revenues increased by 11.9% to $113.2 million for the three months ended March 31, 2023, compared to the prior year period. Fenics represented 26.3% of BGC’s overall revenue in the first quarter and is expected to become an ever larger part of our overall business going forward. We continue to analyze how to optimally configure our Voice/Hybrid and Fully Electronic businesses. Further, we continue to navigate the volatile interest rate environment experienced over the last year and the positive impact of high interest rates on our trading volumes and spreads.
FMX
FMX, our electronic U.S. Treasury and Rates futures platform, continues to make progress with the CFTC on the final approval of its Futures Exchange and we intend to announce FMX’s strategic investors prior to the launch. We believe FMX will create enormous value for BGC shareholders as it competes across the world’s most valuable futures markets.
The FMX partnership brings together LCH, the largest holder of interest rate collateral, strategic investors, representing the largest users of U.S. interest rate products, and Fenics’ industry-leading technology and distribution.
Trident
On February 28, 2023 the Company completed the acquisition of Trident, primarily operating as a commodity brokerage and research company, offering OTC and exchange traded energy and environmental products.
Corporate Conversion
On April 6, 2023, BGC Group, Inc. filed a Registration Statement on Form S-4 with the SEC in connection with its previously announced Corporate Conversion. Following receipt of regulatory approvals, and subject to other customary closing conditions, including shareholder approval, all of which are expected to be satisfied, we currently expect to close the Corporate Conversion effective immediately after closing of BGC’s second quarter on June 30, 2023. The Company will be renamed BGC Group, Inc. and its shares of Class A common stock will trade on Nasdaq Global Select Market under our new ticker “BGC.”
We will provide additional information with respect to our expected tax rates going forward as soon as practicable following the close of the Corporate Conversion.
Other Matters
In February 2022, the U.S., U.K., EU, and other countries imposed sanctions on Russian counterparties, and as a result BGC has ceased trading with those clients. The Company derived less than one percent of total revenue from its Moscow branch and sanctioned Russian counterparties. During the three months ended March 31, 2023 and 2022, the Company has reserved $2.0 million and $6.0 million, respectively, in connection with unsettled trades and receivables with sanctioned Russian entities.
Financial Services Industry
The financial services industry has grown historically due to several factors. One factor was the increasing use of derivatives to manage risk or to take advantage of the anticipated direction of a market by allowing users to protect gains and/or guard against losses in the price of underlying assets without having to buy or sell the underlying assets. Derivatives are often used to mitigate the risks associated with interest rates, equity ownership, changes in the value of FX, credit defaults by corporate and sovereign debtors, and changes in the prices of commodity products. Over this same timeframe, demand from financial institutions, large corporations and other end-users of financial products have increased volumes in the wholesale derivatives market, thereby increasing the business opportunity for financial intermediaries.
Another key factor in the historical growth of the financial services industry has been the increase in the number of new financial products. As market participants and their customers strive to mitigate risk, new types of equity and fixed income securities, futures, options and other financial instruments have been developed. Most of these new securities and derivatives were not immediately ready for more liquid and standardized electronic markets, and generally increased the need for trading and required broker-assisted execution.
Due largely to the impacts of the global financial crisis of 2008-2009, our businesses had faced more challenging market conditions from 2009 until the second half of 2016. Accommodative monetary policies were enacted by several major central banks, including the Federal Reserve, Bank of England, Bank of Japan and the European Central Bank, in response to the global financial crises. These policies resulted in historically low levels of volatility and interest rates across many of the financial markets in which we operate. The global credit markets also faced structural issues, such as increased bank capital requirements under Basel III. Consequently, these factors contributed to lower trading volumes in our Rates and Credit asset classes across most geographies in which we operated.
From mid-2016 until the first quarter of 2020, the overall financial services industry benefited from sustained economic growth, lower unemployment rates in most major economies, higher consumer spending, the modification or repeal of certain U.S. regulations, and higher overall corporate profitability. The trend towards digitization and electronification within the industry contributed to higher overall volumes and transaction count in fully electronic execution. From the second quarter of 2020 onward, concerns about the future trade relationship between the U.K. and the EU after Brexit, a slowdown in global growth driven by the outbreak of COVID-19, and an increase in trade protectionism were tempered by monetary and fiscal stimulus. During 2021, as the global economy recovered from the COVID-19 pandemic, higher inflation across the U.S. and other G8 countries led many central banks to begin and/or announce tapering and unwinding of asset purchases under quantitative easing programs, as well as implement multiple interest rate hikes.
This recent change in central bank monetary policies away from zero interest rates, following the highest inflation in decades, together with rising interest rates and the strengthening of the U.S. dollar, has set the stage for a resurgence in secondary market trading volumes for rates, credit and foreign exchange. For more than fourteen years, BGC and the entire financial service industry’s trading volumes have been constrained by low interest rates and quantitative easing. Throughout 2023, the Company expects sustained levels of increased secondary market trading volumes in Rates, Credit and Foreign Exchange, where BGC is a market leader.
Manufactured zero and near-zero interest rates over the last fourteen years has caused the breakdown and disappearance of the historic correlation between issuance and trading volume growth. With meaningful interest rates and issuance that is multiples above 2008 levels, we believe the return of this strong positive correlation will drive our trading volumes significantly higher. This has set the stage for broad-based growth across BGC’s businesses and asset classes.
BGC’s growth has accelerated in the second quarter of 2023 with overall revenue up 9% through the first 19 trading days. We expect our revenue to continue to grow as the relationship between trading volumes and the enormous increase in bond issuance returns following the end of zero-interest rates. We expect continued growth throughout 2023 and for the foreseeable future.
Brexit
On January 1, 2021, the U.K. formally left the EU and U.K.-EU trade became subject to a new agreement that was concluded in December of 2020. The exit from the EU is commonly referred to as Brexit. Financial services fall outside of the scope of this trade agreement. At the time, the relationship was expected to be determined by a series of “equivalence decisions,” each of which would grant mutual market access for a limited subset of financial services where either party finds the other party has a regulatory regime that achieves similar outcomes to its own. In March 2021, the U.K. and EU agreed a Memorandum of Understanding on Financial Services Regulatory Cooperation which creates a structure for dialogue but does not include commitments on equivalence.
In light of ongoing uncertainties, market participants are still adjusting the way in which they conduct business between the U.K. and EU. The impact of Brexit on the U.K.-EU flow of financial services and economies of the U.K. and the EU member states continues to evolve.
We implemented plans to ensure continuity of service in Europe and continue to have regulated offices in place in many of the major European markets. As part of our ongoing Brexit strategy, ownership of BGC Madrid, Copenhagen and Frankfurt and GFI Paris, Madrid and Dublin branches was transferred to Aurel BGC SAS (a French-based company and therefore based in the EU) in July 2020. We have been generally increasing our footprint in the EU which includes the establishment of a new branch office of Aurel BGC SAS in Milan, and a new office in Monaco under a new local Monaco subsidiary, Aurel BGC Monaco SAM.
Regardless of these and other mitigating measures, our European headquarters and largest operations remain in London, and market access risks and uncertainties have had and could continue to have a material adverse effect on our customers, counterparties, business, prospects, financial condition and results of operations. Furthermore, in the future the U.K. and EU’s regulation may diverge, which could disrupt and increase the costs of our operations, and result in a loss of existing levels of cross-border market access.
Regulation
Regulators in the U.S. have finalized most of the new rules across a range of financial marketplaces, including OTC derivatives, as mandated by the Dodd-Frank Wall Street Reform and Consumer Protection Act. Many of these rules became effective in prior years, while ongoing phase-ins are anticipated over coming years.
In addition to regulations in the U.S., legislators and regulators in Europe have crafted similar rules: MiFID II, which made sweeping changes to market infrastructure, European Market Infrastructure Regulation, which focused specifically on derivatives, and Capital Requirements Directive IV for prudential standards. Over the past years, European policymakers have launched various reviews of post-crisis legislation, leading to legislative updates such as EMIR Regulatory Fitness and Performance and CRD V. Furthermore, they introduced a new prudential regime tailored specifically to investment firms such as our firm – the Investment Firm Review. As all these rules take effect, they will continue to alter the environment in which we operate. We note that various internal and external factors have made the EU more rigid in its approach to non-EU countries which could impact the ease with which the global financial system is connected.
In 2019, a new European Commission took office which may over the course of its five-year mandate or introduce new legislative proposals for the Financial Services Sector and change the Brexit landscape for EU and U.K. financial firms alike. We are unable to predict how any of these new laws and proposed rules and regulations in the U.S. or the U.K. will be implemented or in what form, or whether any additional or similar changes to statutes or rules and regulations, including the interpretation or implementation thereof or a relaxation or other amendment of existing rules and regulations, will occur in the future. Any such action could affect us in substantial and unpredictable ways, including important changes in market infrastructure, increased reporting costs and a potential rearrangement in the sources of available revenue in a more transparent market. Certain enhanced regulations could subject us to the risk of fines, sanctions, enhanced oversight, increased financial and capital requirements and additional restrictions or limitations on our ability to conduct or grow our businesses, and could otherwise have an adverse effect on our businesses, financial condition, results of operations and prospects. We believe that uncertainty and potential delays around the final form of such new rules and regulations may negatively impact our customers and trading volumes in certain markets in which we transact, although a relaxation of existing rules and requirements could potentially have a positive impact in certain markets. Increased capital requirements may also diminish transaction velocity.
BGC Derivative Markets and GFI Swaps Exchange, our subsidiaries, operate as SEFs. Mandatory Dodd-Frank Act compliant execution on SEFs by eligible U.S. persons commenced in February 2014 for “made available to trade” products, and a wide range of other rules relating to the execution and clearing of derivative products were finalized with implementation periods in 2016 and beyond. We also own ELX, which became a dormant contract market on July 1, 2017 and in July 2021, we completed the purchase of the Futures Exchange Group from Cantor, which represents our futures exchange and related clearinghouse. As these rules require authorized execution facilities to maintain robust front-end and back-office IT capabilities
and to make large and ongoing technology investments, and because these execution facilities may be supported by a variety of voice and auction-based execution methodologies, we expect our Hybrid and Fully Electronic trading capability to perform strongly in such an environment.
On June 25, 2020, the CFTC approved a final rule prohibiting post-trade name give-up for swaps executed, prearranged or prenegotiated anonymously on or pursuant to the rules of a SEF and intended to be cleared. The rule provides exemptions for package transactions that include a component transaction that is not a swap that is intended to be cleared. The rule went into effect on November 1, 2020 for swaps subject to the trade execution requirement under the Commodity Exchange Act Section 2(h)(8) and July 5, 2021 for swaps not subject to the trade execution requirement, but intended to be cleared.
On April 6, 2022, the SEC proposed Rules for the Registration and Regulation of Security-Based Swap Execution Facilities. The SEC proposed new Regulation SE under the Exchange Act to create a regime for the registration and regulation of SBSEFs. The new regulatory framework was one of the major reforms required under Title VII of the Dodd-Frank Act relating to the over-the-counter derivatives market.
In developing this proposal, the SEC sought to harmonize as closely as practicable with parallel rules of the CFTC that govern SEFs and swap execution generally. The proposal was published on SEC.gov and in the Federal Register with a public comment period of 60 days. If adopted as proposed, the proposal would implement the Exchange Act’s trade execution requirement for security-based swaps and address the cross-border application of that requirement; implement Section 765 of the Dodd-Frank Act to mitigate conflicts of interest at SBSEFs and national securities exchanges that trade security-based swaps; and promote consistency between proposed Regulation SE and existing rules under the Exchange Act.
In addition, several state laws that have recently come into effect, and may come into effect in the future, have created and will create new compliance obligations related to personal data.
While we continue to have a compliance framework in place to comply with both existing and proposed rules and regulations, it is possible that the existing regulatory framework may be amended, which amendments could have a positive or negative impact on our business, financial condition, results of operations and prospects.
See “Regulation” included in Part I, Item 1 of our Annual Report on Form 10-K for the year ended December 31, 2022 for additional information related to our regulatory environment.
Industry Consolidation
Over the past decade, there has been significant consolidation among the interdealer-brokers and wholesale brokers with which we compete. We expect to continue to compete with the electronic markets, post-trade and information businesses of NEX, that are part of CME now, through the various offerings on our Fenics platform. We will also continue to compete with TP ICAP and Tradition across various Voice/Hybrid brokerage marketplaces as well as via Fenics.
Additionally, there has been an increase in acquisitions of OTC trading platforms by exchanges and electronic marketplaces such as ICE buying BondPoint and TMC Bonds, Deutsche Börse buying 360T, and CBOE buying Hotspot, MarketAxess buying LiquidityEdge, Tradeweb buying Nasdaq U.S. Fixed Income Electronic Trading Platform, LSEG acquiring Quantile, etc. We view the recent consolidation in the industry favorably, as we expect it to provide additional operating leverage to our businesses in the future.
Growth Drivers
As a wholesale intermediary in the financial services industry, our businesses are driven primarily by secondary trading volumes in the markets in which we broker, the size and productivity of our front-office headcount including brokers, salespeople, managers, technology professionals and other front-office personnel, regulatory issues, and the percentage of our revenues we are able to generate by Fully Electronic means. BGC’s revenues tend to have low correlation in the short- and medium-term with global bank and broker-dealer sales and trading revenues, which reflect bid-ask spreads and mark-to-market movements, as well as industry volumes in both the primary and secondary markets.
Below is a brief analysis of the market and industry volumes for some of our products, including our overall Hybrid and Fully Electronic execution activities.
Overall Market Volumes and Volatility
Volume is driven by a number of factors, including the level of issuance for financial instruments, price volatility of financial instruments, macro-economic conditions, creation and adoption of new products, regulatory environment, and the
introduction and adoption of new trading technologies. Historically, increased price volatility has often increased the demand for hedging instruments, including many of the cash and derivative products that we broker.
Rates volumes in particular are influenced by market volumes and, in certain instances, volatility. Historically low and negative interest rates, as well as central bank quantitative easing programs, across the globe significantly reduced the overall trading appetite for rates products. Such programs have depressed rates volumes because they entail central banks buying government securities or other securities in the open market in an effort to promote increased lending and liquidity and bring down long-term interest rates. When central banks hold these instruments, they tend not to trade or hedge, thus lowering rates volumes across cash and derivatives markets industry-wide. Following the market dislocation and ongoing pandemic, major central banks such as the U.S. Federal Reserve, ECB, Bank of Japan, Bank of England, and Swiss National Bank restarted quantitative easing programs in 2020. However, inflationary concerns have resulted in rising interest rates and tapering and/or unwinding of central bank asset purchases.
Management continues to expect a robust macro trading environment in 2023, leading to broad-based growth in most products BGC brokers. This improved backdrop is expected to support both BGC’s Fenics and Voice/Hybrid businesses for the foreseeable future.
Additional factors have weighed on market volumes in the products we broker. For example, the Basel III accord, implemented in late 2010 by the G-20 central banks, is a global regulatory framework on bank capital adequacy, stress testing and market liquidity risk that was developed with the intention of making banks more stable in the wake of the financial crisis by increasing bank liquidity and reducing bank leverage. The accord, which took effect on January 1, 2023, requires most large banks in G-20 nations to hold approximately three times as much Tier 1 capital as was required under the previous set of rules. These capital rules have made it more expensive for banks to hold non-sovereign debt assets on their balance sheets, and as a result, analysts say that banks have reduced their proprietary trading activity in corporate and asset-backed fixed income securities as well as in various other OTC cash and derivative instruments. We believe that this has further reduced overall market exposure and industry volumes in many of the products we broker, particularly in Credit.
During the three months ended March 31, 2023, industry volumes were higher across short-term Rates and Credit. Secondary trading volumes were mixed across Foreign Exchange and generally lower across medium- and long-term Rates and Equities. Energy and Commodities volumes were generally down due to ongoing challenges in oil and U.K. and European power markets. BGC’s brokerage revenues were up by 4.2% year-on-year in the quarter, driven by higher trading volumes across all asset classes. The combination of meaningful interest rates and improving trading conditions led to higher client activity across Rates and Credit, driven by short-dated interest rate products and strong credit volumes. Additionally, our renewable energy and ship chartering businesses saw strong double-digit growth driving our Energy & Commodities business higher.
Below is an expanded discussion of the volume and growth drivers of our various brokerage product categories.
Rates Volumes and Volatility
Our Rates business is influenced by a number of factors, including global sovereign issuances, interest rates, central bank policies, secondary trading and the hedging of these sovereign debt instruments. The amount of global sovereign debt outstanding remains at historically high levels; the level of secondary trading and related hedging activity was mixed during the first quarter of 2023 compared to the prior year period. According to Bloomberg and the Federal Reserve Bank of New York, the average daily volume of U.S. Treasuries Coupon Securities was down 8%. Interest rate swap volumes traded on SEF were down 19% compared to the first quarter of 2022, according to Clarus, whereas listed products on CME and ICE were up 16% and 18%, respectively, during the first quarter of 2023. In comparison, our overall Rates revenues were up 3.7%, as compared to a year earlier, to $164.7 million.
Our Rates revenues, like the revenues for most of our products, are not fully dependent on market volumes and, therefore, do not always fluctuate consistently with industry metrics. This is largely because our Voice, Hybrid, and Fully Electronic Rates desks often have volume discounts built into their price structure, which results in our Rates revenues being less volatile than the overall industry volumes.
Overall, analysts and economists expect the absolute level of sovereign debt outstanding to remain at elevated levels for the foreseeable future as governments finance their future deficits and roll over their sizable existing debt. Additionally, yields on benchmark U.S. Treasuries exhibited volatility during the first quarter of 2023 on rising interest rates, inflation concerns, quantitative tightening by central banks and in response to the recent regional banking crisis. The tapering and/or unwinding of asset purchases by central banks, interest rate hikes, along with elevated levels of government debt issuance, are expected to provide tailwinds to our Rates business.
FX Volumes and Volatility
Global FX volumes were mixed during the first quarter of 2023. Volumes for CME FX futures and options and CME EBS spot FX were up 7% and down 5%, respectively, and Refinitiv was down 4%, during the quarter. In comparison, our overall FX revenues increased by 0.2% to $80.2 million.
Equities Volumes
Global equity volumes were generally lower during the first quarter of 2023. According to SIFMA, the average daily volume of U.S. cash equities was down 9%, as compared to a year earlier. Over the same timeframe, Eurex average daily volumes of equity and equity index derivatives were down 6% while Euronext equity derivative index volume decreased by 26%. However, according to the OCC, the average daily volume of U.S. options was up 8%. BGC’s equity business primarily consists of equity derivatives, particularly European equity derivatives. Our overall revenues from Equities increased by 1.5% to $68.1 million.
Credit Volumes
Our Credit business is impacted by the level of global corporate bond issuance, and the direction of interest rates. Credit volumes were generally higher during the first quarter of 2023. FINRA TRACE average daily volume for U.S. Investment Grade was up 21% and U.S. High Yield was down by 1% according to Bloomberg and the Federal Reserve Bank of New York. In comparison, our overall Credit revenues increased by 6.7% to $89.5 million.
Energy and Commodities Volumes
Energy and Commodities volumes were generally down during the first quarter of 2023 compared with the year earlier. CME and ICE energy futures and options volumes were down 17% and 4%, respectively, due to a strong comparable period, where Russia’s invasion of Ukraine drove volatility higher. In comparison, BGC’s Energy and Commodities revenues increased by 8.8% to $89.7 million.
REGULATORY ENVIRONMENT
See “Regulation” in Part I, Item 1 of our Annual Report on Form 10-K for additional information related to our regulatory environment.
LIQUIDITY
See “Liquidity and Capital Resources” herein for information related to our liquidity and capital resources.
HIRING AND ACQUISITIONS
Key drivers of our revenue are front-office producer headcount and average revenue per producer. We believe that our strong technology platform and unique compensation structure have enabled us to use both acquisitions and recruiting to profitably grow at a faster rate than our largest competitors since our formation in 2004. We reduced front office headcount with a focus on underperforming or less profitable brokers, which helped improve our average revenue per producer.
We have invested significantly through acquisitions and the hiring of new brokers, salespeople, managers, technology professionals and other front-office personnel. The business climate for these acquisitions has been competitive, and it is expected that these conditions will persist for the foreseeable future. We have been able to attract businesses and brokers, salespeople, managers, technology professionals and other front-office personnel to our platform as we believe they recognize that we have the scale, technology, experience and expertise to succeed.
Our average revenue per front-office employee has historically declined year-over-year for the period immediately following significant headcount increases, and the additional brokers and salespeople generally achieve significantly higher productivity levels in their second or third year with the Company. As of March 31, 2023, our front-office headcount was 2,012 brokers, salespeople, managers, technology professionals and other front-office personnel, down 1.7% from 2,046 a year ago. Compared to the prior year, average revenue per front-office employee for the three months ended March 31, 2023, increased by 9.2% to $0.3 million.
The laws and regulations passed or proposed on both sides of the Atlantic concerning OTC trading seem likely to favor increased use of technology by all market participants, and are likely to accelerate the adoption of both Hybrid and Fully Electronic execution. We believe these developments will favor the larger inter-dealer brokers over smaller, non-public local
competitors, as the smaller players generally do not have the financial resources to invest the necessary amounts in technology. We believe this will lead to further consolidation across the wholesale financial brokerage industry, and thus allow us to grow profitably.
Since 2021, our acquisitions have included the Futures Exchange Group and Trident.
On February 28, 2023, we completed the purchase of Trident, which primarily operates as a commodity brokerage and research company, offering OTC and exchange traded energy and environmental products.
On July 30, 2021, we completed the purchase of the Futures Exchange Group from Cantor, which represents our futures exchange and related clearinghouse.
FINANCIAL HIGHLIGHTS
For the three months ended March 31, 2023 compared to the three months ended March 31, 2022
Income from operations before income taxes was $33.2 million compared to $45.4 million in the prior year period.
Total revenues increased $26.4 million, or 5.2%, to $532.9 million, largely due to growth in our brokerage revenues driven by higher trading volumes across all asset classes. The combination of meaningful interest rates and improving trading conditions led to higher client activity across Rates and Credit, driven by shorter-dated interest rate products and strong credit volumes. Additionally, our renewable energy and ship chartering businesses saw strong double-digit growth driving our Energy and Commodities business higher. In addition, Data, Software, and Post-trade revenues improved by 12.4% driven by Fenics Market Data and Lucera.
Total expenses increased $36.6 million, or 7.9%, to $500.0 million compared to the prior year period, primarily due to a $33.4 million increase in total compensation expenses, which was primarily driven by an increase in equity-based compensation, as well as higher commission revenues on variable compensation.
Total other income (losses), net decreased $2.0 million, or 85.8%, to $0.3 million compared to the prior year period, primarily related to fair value adjustments on investments carried under the measurement alternative and a decrease in gains on equity method investments.
RESULTS OF OPERATIONS
The following table sets forth our unaudited Condensed Consolidated Statements of Operations data expressed as a percentage of total revenues for the periods indicated (in thousands):
| | | | | | | | | | | | | | | | | | | | | | | | | | | | | | | |
| Three Months Ended March 31, | | |
| 2023 | | 2022 | | | | |
| Actual Results | | Percentage of Total Revenues | | Actual Results | | Percentage of Total Revenues | | | | | | | | |
| Revenues: | | | | | | | | | | | | | | | |
| Commissions | $ | 377,288 | | | 70.8 | % | | $ | 356,664 | | | 70.4 | % | | | | | | | | |
| Principal transactions | 114,929 | | | 21.6 | | | 115,601 | | | 22.8 | | | | | | | | | |
| Total brokerage revenues | 492,217 | | | 92.4 | | | 472,265 | | | 93.2 | | | | | | | | | |
| Fees from related parties | 3,957 | | | 0.7 | | | 3,317 | | | 0.7 | | | | | | | | | |
| Data, software and post-trade | 27,122 | | | 5.1 | | | 24,127 | | | 4.8 | | | | | | | | | |
| Interest and dividend income | 5,315 | | | 1.0 | | | 2,435 | | | 0.5 | | | | | | | | | |
| Other revenues | 4,256 | | | 0.8 | | | 4,320 | | | 0.8 | | | | | | | | | |
| Total revenues | 532,867 | | | 100.0 | | | 506,464 | | | 100.0 | | | | | | | | | |
| Expenses: | | | | | | | | | | | | | | | |
| Compensation and employee benefits | 267,214 | | | 50.1 | | | 257,268 | | | 50.8 | | | | | | | | | |
| Equity-based compensation and allocations of net income to limited partnership units and FPUs¹ | 81,373 | | | 15.3 | | | 57,876 | | | 11.4 | | | | | | | | | |
| Total compensation and employee benefits | 348,587 | | | 65.4 | | | 315,144 | | | 62.2 | | | | | | | | | |
| Occupancy and equipment | 41,165 | | | 7.7 | | | 38,663 | | | 7.6 | | | | | | | | | |
| Fees to related parties | 8,440 | | | 1.6 | | | 5,725 | | | 1.1 | | | | | | | | | |
| Professional and consulting fees | 15,701 | | | 3.0 | | | 15,631 | | | 3.1 | | | | | | | | | |
| Communications | 27,939 | | | 5.2 | | | 27,891 | | | 5.5 | | | | | | | | | |
| Selling and promotion | 14,616 | | | 2.7 | | | 10,938 | | | 2.2 | | | | | | | | | |
| Commissions and floor brokerage | 15,265 | | | 2.9 | | | 17,343 | | | 3.4 | | | | | | | | | |
| Interest expense | 15,742 | | | 3.0 | | | 14,303 | | | 2.8 | | | | | | | | | |
| Other expenses | 12,508 | | | 2.3 | | | 17,775 | | | 3.6 | | | | | | | | | |
| Total expenses | 499,963 | | | 93.8 | | | 463,413 | | | 91.5 | | | | | | | | | |
| Other income (losses), net: | | | | | | | | | | | | | | | |
| | | | | | | | | | | | | | | |
| Gains (losses) on equity method investments | 2,062 | | | 0.4 | | | 2,803 | | | 0.6 | | | | | | | | | |
| Other income (loss) | (1,735) | | | (0.3) | | | (496) | | | (0.1) | | | | | | | | | |
| Total other income (losses), net | 327 | | | 0.1 | | | 2,307 | | | 0.5 | | | | | | | | | |
| Income (loss) from operations before income taxes | 33,231 | | | 6.3 | | | 45,358 | | | 9.0 | | | | | | | | | |
| Provision (benefit) for income taxes | 12,061 | | | 2.3 | | | 14,657 | | | 2.9 | | | | | | | | | |
| Consolidated net income (loss) | $ | 21,170 | | | 4.0 | % | | $ | 30,701 | | | 6.1 | % | | | | | | | | |
| Less: Net income (loss) operations attributable to noncontrolling interest in subsidiaries | 2,192 | | | 0.4 | | | 4,729 | | | 1.0 | | | | | | | | | |
| Net income (loss) available to common stockholders | $ | 18,978 | | | 3.6 | % | | $ | 25,972 | | | 5.1 | % | | | | | | | | |
____________________________
1The components of Equity-based compensation and allocations of net income to limited partnership units and FPUs are as follows (in thousands):
| | | | | | | | | | | | | | | | | | | | | | | | | | | | | | | |
| Three Months Ended March 31, | | |
| 2023 | | 2022 | | | | |
| Actual Results | | Percentage of Total Revenues | | Actual Results | | Percentage of Total Revenues | | | | | | | | |
| Issuance of common stock and grants of exchangeability | $ | 51,966 | | | 9.8 | % | | $ | 30,135 | | | 5.9 | % | | | | | | | | |
| Allocations of net income | 2,380 | | | 0.4 | | | 3,690 | | | 0.7 | | | | | | | | | |
| LPU amortization | 21,431 | | | 4.0 | | | 19,023 | | | 3.8 | | | | | | | | | |
| RSU amortization | 5,596 | | | 1.1 | | | 5,028 | | | 1.0 | | | | | | | | | |
| Equity-based compensation and allocations of net income to limited partnership units and FPUs | $ | 81,373 | | | 15.3 | % | | $ | 57,876 | | | 11.4 | % | | | | | | | | |
Three Months Ended March 31, 2023 Compared to Three Months Ended March 31, 2022
Revenues
Brokerage Revenues
Total brokerage revenues increased by $20.0 million, or 4.2%, to $492.2 million for the three months ended March 31, 2023 as compared to the three months ended March 31, 2022. Commission revenues increased by $20.6 million, or 5.8%, to $377.3 million for the three months ended March 31, 2023 as compared to the three months ended March 31, 2022. Principal transactions revenues decreased by $0.7 million, or 0.6%, to $114.9 million for the three months ended March 31, 2023 as compared to the three months ended March 31, 2022.
Our brokerage revenues from Energy and Commodities increased by $7.3 million, or 8.8%, to $89.7 million for the three months ended March 31, 2023 as compared to the three months ended March 31, 2022, which was primarily led by higher volumes, mainly due to strong growth from our renewable energy and ship chartering businesses.
Our brokerage revenues from Rates increased by $5.9 million, or 3.7%, to $164.7 million for the three months ended March 31, 2023 as compared to the three months ended March 31, 2022, largely driven by higher client activity due to the combination of meaningful interest rates and improved trading conditions.
Our Credit revenues increased by $5.6 million, or 6.7%, to $89.5 million for the three months ended March 31, 2023 as compared to the three months ended March 31, 2022, primarily driven by stronger volumes, both in Voice and Hybrid and within our Fenics businesses, and higher client activity as a result of improved trading conditions.
Our brokerage revenues from Equities increased by $1.0 million, or 1.5%, to $68.1 million for the three months ended March 31, 2023 as compared to the three months ended March 31, 2022.
Our FX revenues remained relatively flat at $80.2 million for the three months ended March 31, 2023 as compared to the three months ended March 31, 2022.
Fees from Related Parties
Fees from related parties increased by $0.6 million, or 19.3%, to $4.0 million for the three months ended March 31, 2023 as compared to the three months ended March 31, 2022. This was primarily driven by an increase in revenues in connection with services provided to Cantor.
Data, Software and Post-Trade
Data, software and post-trade revenues increased by $3.0 million, or 12.4%, to $27.1 million for the three months ended March 31, 2023 as compared to the three months ended March 31, 2022. This increase was primarily driven by growth in Fenics Market Data and Lucera.
Interest and Dividend Income
Interest and dividend income increased by $2.9 million, or 118.3%, to $5.3 million for the three months ended March 31, 2023 as compared to the three months ended March 31, 2022, due to an increase in interest income on bank deposits and government bonds, which were primarily driven by higher interest rates.
Other Revenues
Other revenues decreased by $0.1 million, or 1.5%, to $4.3 million for the three months ended March 31, 2023 as compared to the three months ended March 31, 2022, primarily driven by a decrease in consulting income for Poten & Partners and a decrease in revenues from placement fees, partially offset by an increase in dividend income on an investment.
Expenses
Compensation and Employee Benefits
Compensation and employee benefits expense increased by $9.9 million, or 3.9%, to $267.2 million for the three months ended March 31, 2023 as compared to the three months ended March 31, 2022. The primary driver of the increase was higher commission revenues on variable compensation.
Equity-Based Compensation and Allocations of Net Income to Limited Partnership Units and FPUs
Equity-based compensation and allocations of net income to limited partnership units and FPUs increased by $23.5 million, or 40.6%, to $81.4 million for the three months ended March 31, 2023 as compared to the three months ended March 31, 2022. This was driven by an increase in issuance of common stock and grants exchangeability and an increase in LPU amortization expense, partially offset by a decrease in allocations of net income to limited partnership units and FPUs.
Occupancy and Equipment
Occupancy and equipment expense increased by $2.5 million, or 6.5%, to $41.2 million for the three months ended March 31, 2023 as compared to the three months ended March 31, 2022, primarily driven by an increase in amortization expense due to a corresponding increase in developed software and an increase in other rent and occupancy expenses.
Fees to Related Parties
Fees to related parties increased by $2.7 million, or 47.4%, to $8.4 million for the three months ended March 31, 2023 as compared to the three months ended March 31, 2022. Fees to related parties are allocations paid to Cantor for administrative and support services, such as accounting, occupancy, and legal.
Professional and Consulting Fees
Professional and consulting fees increased by $0.1 million, or 0.4%, to $15.7 million for the three months ended March 31, 2023 as compared to the three months ended March 31, 2022.
Communications
Communications expense remained relatively flat at $27.9 million for the three months ended March 31, 2023 as compared to three months ended March 31, 2022.
Selling and Promotion
Selling and promotion expense increased by $3.7 million, or 33.6%, to $14.6 million for the three months ended March 31, 2023 as compared to the three months ended March 31, 2022, primarily driven by an increase in business related travel and entertainment as COVID-19 restrictions have relaxed across many of the major geographies in which BGC operates.
Commissions and Floor Brokerage
Commissions and floor brokerage expense decreased by $2.1 million, or 12.0%, to $15.3 million for the three months ended March 31, 2023 as compared to the three months ended March 31, 2022. This decrease was primarily driven by a lower number of conversion trades in the three months ended March 31, 2023 and a decrease in commission expenses.
Interest Expense
Interest expense increased by $1.4 million, or 10.1%, to $15.7 million for the three months ended March 31, 2023 as compared to the three months ended March 31, 2022, primarily driven by higher interest expense related to the borrowings on the Revolving Credit Agreement.
Other Expenses
Other expenses decreased by $5.3 million, or 29.6%, to $12.5 million for the three months ended March 31, 2023 as compared to the three months ended March 31, 2022, which was primarily due to greater reserves recorded in the three months ended March 31, 2022 compared to the three months ended March 31, 2023 for potential losses associated with Russia’s Invasion of Ukraine and a decrease in revaluation expense.
Other Income (Losses), Net
Gains (Losses) on Equity Method Investments
Gains (losses) on equity method investments decreased by $0.7 million, or 26.4%, due to a gain of $2.1 million for the three months ended March 31, 2023 as compared to a gain of $2.8 million for the three months ended March 31, 2022.
Other Income (Loss)
Other income (loss) decreased by $1.2 million, or 249.8%, to a loss of $1.7 million for the three months ended March 31, 2023 as compared to the three months ended March 31, 2022, primarily driven by fair value adjustments on investments carried under the measurement alternative.
Provision (Benefit) for Income Taxes
Provision (benefit) for income taxes decreased by $2.6 million, or 17.7%, to $12.1 million for the three months ended March 31, 2023 as compared to the three months ended March 31, 2022. The decrease was primarily driven by a decrease in pretax earnings and a change in the geographical and business mix of earnings, which can impact our consolidated effective tax rate from period-to-period.
Net Income (Loss) Attributable to Noncontrolling Interest in Subsidiaries
Net income (loss) attributable to noncontrolling interest in subsidiaries decreased by $2.5 million, or 53.6%, to $2.2 million for the three months ended March 31, 2023 as compared to the three months ended March 31, 2022, which was primarily driven by a decrease in earnings.
QUARTERLY RESULTS OF OPERATIONS
The following table sets forth our unaudited quarterly results of operations for the indicated periods (in thousands). Results of any period are not necessarily indicative of results for a full year and may, in certain periods, be affected by seasonal fluctuations in our business. Certain reclassifications have been made to prior period amounts to conform to the current period’s presentation.
| | | | | | | | | | | | | | | | | | | | | | | | | | | | | | | | | | | | | | | | | | | | | | | |
| March 31, 2023 | | December 31, 2022 | | September 30, 2022 | | June 30, 2022 | | March 31, 2022 | | December 31, 2021 | | September 30, 2021 | | June 30, 2021 |
| Revenues: | | | | | | | | | | | | | | | |
| Commissions | $ | 377,288 | | | $ | 315,658 | | | $ | 299,430 | | | $ | 309,542 | | | $ | 356,664 | | | $ | 349,896 | | | $ | 367,016 | | | $ | 389,768 | |
| Principal transactions | 114,929 | | | 82,169 | | | 79,568 | | | 88,169 | | | 115,601 | | | 73,004 | | | 73,997 | | | 81,997 | |
| Fees from related parties | 3,957 | | | 3,896 | | | 3,896 | | | 3,625 | | | 3,317 | | | 3,356 | | | 3,470 | | | 4,245 | |
| Data, software and post-trade | 27,122 | | | 25,063 | | | 23,808 | | | 23,391 | | | 24,127 | | | 24,137 | | | 22,238 | | | 21,602 | |
| Interest and dividend income | 5,315 | | | 5,501 | | | 4,110 | | | 8,961 | | | 2,435 | | | 4,442 | | | 3,042 | | | 11,455 | |
| Other revenues | 4,256 | | | 4,228 | | | 5,755 | | | 2,068 | | | 4,320 | | | 6,756 | | | 3,984 | | | 3,383 | |
| Total revenues | 532,867 | | | 436,515 | | | 416,567 | | | 435,756 | | | 506,464 | | | 461,591 | | | 473,747 | | | 512,450 | |
| Expenses: | | | | | | | | | | | | | | | |
| Compensation and employee benefits | 267,214 | | | 181,671 | | | 202,353 | | | 211,873 | | | 257,268 | | | 434,807 | | | 257,604 | | | 270,586 | |
| Equity-based compensation and allocations of net income to limited partnership units and FPUs | 81,373 | | | 89,332 | | | 57,730 | | | 46,133 | | | 57,876 | | | 85,889 | | | 78,490 | | | 58,290 | |
| Total compensation and employee benefits | 348,587 | | | 271,003 | | | 260,083 | | | 258,006 | | | 315,144 | | | 520,696 | | | 336,094 | | | 328,876 | |
| Occupancy and equipment | 41,165 | | | 40,197 | | | 38,710 | | | 39,921 | | | 38,663 | | | 46,724 | | | 46,049 | | | 47,159 | |
| Fees to related parties | 8,440 | | | 7,377 | | | 6,551 | | | 6,009 | | | 5,725 | | | 8,456 | | | 5,674 | | | 4,518 | |
| Professional and consulting fees | 15,701 | | | 24,286 | | | 15,048 | | | 13,810 | | | 15,631 | | | 14,813 | | | 16,836 | | | 20,029 | |
| Communications | 27,939 | | | 26,237 | | | 26,802 | | | 27,166 | | | 27,891 | | | 27,611 | | | 29,305 | | | 30,776 | |
| Selling and promotion | 14,616 | | | 14,461 | | | 11,373 | | | 12,443 | | | 10,938 | | | 12,356 | | | 9,586 | | | 8,618 | |
| Commissions and floor brokerage | 15,265 | | | 13,591 | | | 13,104 | | | 14,239 | | | 17,343 | | | 16,563 | | | 15,908 | | | 14,308 | |
| Interest expense | 15,742 | | | 14,788 | | | 14,499 | | | 14,342 | | | 14,303 | | | 16,061 | | | 16,735 | | | 18,680 | |
| Other expenses | 12,508 | | | 26,695 | | | 19,951 | | | 23,010 | | | 17,775 | | | 16,465 | | | 24,614 | | | 23,772 | |
| Total expenses | 499,963 | | | 438,635 | | | 406,121 | | | 408,946 | | | 463,413 | | | 679,745 | | | 500,801 | | | 496,736 | |
| Other income (losses), net: | | | | | | | | | | | | | | | |
| Gain (loss) on divestiture and sale of investments | — | | | (846) | | | (183) | | | — | | | — | | | 312,941 | | | 92 | | | (92) | |
| Gains (losses) on equity method investments | 2,062 | | | 2,158 | | | 3,230 | | | 2,729 | | | 2,803 | | | 2,101 | | | 1,816 | | | 1,323 | |
| Other income (loss) | (1,735) | | | 2,415 | | | 5,545 | | | 1,909 | | | (496) | | | 7,862 | | | 4,513 | | | 1,924 | |
| Total other income (losses), net | 327 | | | 3,727 | | | 8,592 | | | 4,638 | | | 2,307 | | | 322,904 | | | 6,421 | | | 3,155 | |
| Income (loss) from operations before income taxes | 33,231 | | | 1,607 | | | 19,038 | | | 31,448 | | | 45,358 | | | 104,750 | | | (20,633) | | | 18,869 | |
| Provision (benefit) for income taxes | 12,061 | | | (1,991) | | | 10,813 | | | 15,105 | | | 14,657 | | | 15,957 | | | (6,692) | | | (1,191) | |
| Consolidated net income (loss) | $ | 21,170 | | | $ | 3,598 | | | $ | 8,225 | | | $ | 16,343 | | | $ | 30,701 | | | $ | 88,793 | | | $ | (13,941) | | | $ | 20,060 | |
| Less: Net income (loss) attributable to noncontrolling interest in subsidiaries | 2,192 | | | 1,382 | | | 2,463 | | | 1,581 | | | 4,729 | | | 12,340 | | | (2,539) | | | 3,820 | |
| Net income (loss) available to common stockholders | $ | 18,978 | | | $ | 2,216 | | | $ | 5,762 | | | $ | 14,762 | | | $ | 25,972 | | | $ | 76,453 | | | $ | (11,402) | | | $ | 16,240 | |
The table below details our brokerage revenues by product category for the indicated periods (in thousands):
| | | | | | | | | | | | | | | | | | | | | | | | | | | | | | | | | | | | | | | | | | | | | | | |
| March 31, 2023 | | December 31, 2022 | | September 30, 2022 | | June 30, 2022 | | March 31, 2022 | | December 31, 2021 | | September 30, 2021 | | June 30, 2021 |
Brokerage revenue by product: | | | | | | | | | | | | | | | |
| Rates | $ | 164,737 | | | $ | 123,594 | | | $ | 129,971 | | | $ | 137,129 | | | $ | 158,809 | | | $ | 131,732 | | | $ | 128,508 | | | $ | 136,474 | |
| Energy and Commodities | 89,659 | | | 73,608 | | | 68,975 | | | 66,687 | | | 82,395 | | | 71,527 | | | 74,328 | | | 74,735 | |
| Credit | 89,549 | | | 68,067 | | | 58,187 | | | 61,257 | | | 83,908 | | | 65,969 | | | 58,983 | | | 72,609 | |
| FX | 80,158 | | | 71,868 | | | 73,481 | | | 74,347 | | | 80,025 | | | 72,112 | | | 72,976 | | | 72,807 | |
| Equities | 68,114 | | | 60,690 | | | 48,384 | | | 58,291 | | | 67,128 | | | 61,671 | | | 54,715 | | | 60,825 | |
| Insurance | — | | | — | | | — | | | — | | | — | | | 19,889 | | | 51,503 | | | 54,315 | |
| Total brokerage revenues | $ | 492,217 | | | $ | 397,827 | | | $ | 378,998 | | | $ | 397,711 | | | $ | 472,265 | | | $ | 422,900 | | | $ | 441,013 | | | $ | 471,765 | |
Brokerage revenue by product (percentage): | | | | | | | | | | | | | | | |
| Rates | 33.5 | % | | 31.0 | % | | 34.3 | % | | 34.5 | % | | 33.6 | % | | 31.1 | % | | 29.1 | % | | 28.9 | % |
| FX | 16.3 | | | 18.1 | | | 19.4 | | | 18.7 | | | 17.0 | | | 17.1 | | | 16.5 | | | 15.4 | |
| Energy and Commodities | 18.2 | | | 18.5 | | | 18.2 | | | 16.8 | | | 17.4 | | | 16.9 | | | 16.9 | | | 15.8 | |
| Credit | 18.2 | | | 17.1 | | | 15.3 | | | 15.4 | | | 17.8 | | | 15.6 | | | 13.4 | | | 15.4 | |
| Equities | 13.8 | | | 15.3 | | | 12.8 | | | 14.6 | | | 14.2 | | | 14.6 | | | 12.4 | | | 12.9 | |
| Insurance | — | | | — | | | — | | | — | | | — | | | 4.7 | | | 11.7 | | | 11.6 | |
| Total brokerage revenues | 100.0 | % | | 100.0 | % | | 100.0 | % | | 100.0 | % | | 100.0 | % | | 100.0 | % | | 100.0 | % | | 100.0 | % |
| Brokerage revenue by type: | | | | | | | | | | | | | | | |
| Voice/Hybrid | $ | 379,005 | | | $ | 313,994 | | | $ | 297,316 | | | $ | 311,541 | | | $ | 371,078 | | | $ | 345,681 | | | $ | 367,992 | | | $ | 396,480 | |
| Fully Electronic | 113,212 | | | 83,833 | | | 81,682 | | | 86,170 | | | 101,187 | | | 77,219 | | | 73,021 | | | 75,285 | |
| Total brokerage revenues | $ | 492,217 | | | $ | 397,827 | | | $ | 378,998 | | | $ | 397,711 | | | $ | 472,265 | | | $ | 422,900 | | | $ | 441,013 | | | $ | 471,765 | |
Brokerage revenue by product (percentage): | | | | | | | | | | | | | | | |
| Voice/Hybrid | 77.0 | % | | 78.9 | % | | 78.4 | % | | 78.3 | % | | 78.6 | % | | 81.7 | % | | 83.4 | % | | 84.0 | % |
| Fully Electronic | 23.0 | | | 21.1 | | | 21.6 | | | 21.7 | | | 21.4 | | | 18.3 | | | 16.6 | | | 16.0 | |
| Total brokerage revenues | 100.0 | % | | 100.0 | % | | 100.0 | % | | 100.0 | % | | 100.0 | % | | 100.0 | % | | 100.0 | % | | 100.0 | % |
LIQUIDITY AND CAPITAL RESOURCES
Balance Sheet
Our balance sheet and business model are not capital intensive. Our assets consist largely of Cash and cash equivalents, collateralized and uncollateralized short-dated receivables and less liquid assets needed to support our business. Longer-term capital (equity and notes payable) is held to support the less liquid assets and potential capital investment opportunities. Total assets as of March 31, 2023 were $4.5 billion, an increase of 45.8% as compared to December 31, 2022. The increase in total assets was driven primarily by an increase in Receivables from broker-dealers, clearing organizations, customers and related broker-dealers, Accrued commissions and other receivables, net, Loans, forgivable loans and other receivables from employees and partners, net, and Cash and cash equivalents. We maintain a significant portion of our assets in Cash and cash equivalents and Financial instruments owned, at fair value, with Cash and cash equivalents as of March 31, 2023 of $493.5 million, and our liquidity (which is a non-GAAP financial measure that we define as Cash and cash equivalents, Reverse repurchase agreements, and Financial instruments owned, at fair value, less Securities loaned and Repurchase agreements) as of March 31, 2023 of $534.8 million. See “Liquidity Analysis” below for a further discussion of our liquidity. Our Financial instruments owned, at fair value, were $41.3 million as of March 31, 2023, compared to $39.3 million as of December 31, 2022. We had no Repurchase agreements, Securities loaned, or Reverse purchase agreements as of as of March 31, 2023 and December 31, 2022.
As part of our cash management process, we may enter into tri-party reverse repurchase agreements and other short-term investments, some of which may be with Cantor. As of both March 31, 2023 and December 31, 2022, there were no reverse repurchase agreements outstanding.
Additionally, in August 2013, the Audit Committee authorized us to invest up to $350.0 million in an asset-backed commercial paper program for which certain Cantor entities serve as placement agent and referral agent. The program issues short-term notes to money market investors and is expected to be used from time to time as a liquidity management vehicle. The notes are backed by assets of highly rated banks. We are entitled to invest in the program so long as the program meets
investment policy guidelines, including policies relating to ratings. Cantor will earn a spread between the rate it receives from the short-term note issuer and the rate it pays to us on any investments in this program. This spread will be no greater than the spread earned by Cantor for placement of any other commercial paper note in the program. As of March 31, 2023 and December 31, 2022, we had no investments in the program.
Funding
Our funding base consists of longer-term capital (equity and notes payable), collateralized financings, shorter-term liabilities and accruals that are a natural outgrowth of specific assets and/or our business model, such as matched fails and accrued compensation. We have limited need for short-term unsecured funding in our regulated entities for their brokerage business. Contingent liquidity needs are largely limited to potential cash collateral that may be needed to meet clearing bank, clearinghouse, and exchange margins and/or to fund fails. Current cash and cash equivalent balances exceed our potential normal course contingent liquidity needs. We believe that cash and cash equivalents in and available to our largest regulated entities, inclusive of financing provided by clearing banks and cash segregated under regulatory requirements, is adequate for potential cash demands of normal operations, such as margin or financing of fails. We expect our operating activities going forward to generate adequate cash flows to fund normal operations, share and unit repurchases and redemptions, and any dividends paid pursuant to our dividend policy. However, we continually evaluate opportunities for growth and to further enhance our strategic position, including, among other things, acquisitions, strategic alliances and joint ventures potentially involving all types and combinations of equity, debt and acquisition alternatives. As a result, we may need to raise additional funds to:
•increase the regulatory net capital necessary to support operations;
•support continued growth in our businesses;
•effect acquisitions, strategic alliances, joint ventures and other transactions;
•develop new or enhanced products, services and markets; and
•respond to competitive pressures.
Acquisitions and financial reporting obligations related thereto may impact our ability to access longer term capital markets funding on a timely basis and may necessitate greater short-term borrowings in the interim. This may impact our credit rating or our costs of borrowing. We may need to access short-term capital sources to meet business needs from time to time, including, but not limited to, conducting operations; hiring or retaining brokers, salespeople, managers, technology professionals and other front-office personnel; financing acquisitions; and providing liquidity, including in situations where we may not be able to access the capital markets in a timely manner when desired by us. Accordingly, we cannot guarantee that we will be able to obtain additional financing when needed on terms that are acceptable to us, if at all. In addition, as a result of regulatory actions, our registration statements under the Securities Act will be subject to SEC review prior to effectiveness, which may lengthen the time required for us to raise capital, potentially reducing our access to the capital markets or increasing our cost of capital.
As discussed above, our liquidity remains strong at $534.8 million as of March 31, 2023, which can be used for share and unit repurchases and redemptions, dividends and distributions, new hires, tax payments, ordinary movements in working capital, and our continued investment in Fenics Growth Platforms. During the three months ended March 31, 2023, we repurchased 0.8 million shares of BGC Class A common stock for aggregate consideration of $4.2 million, representing a weighted-average price per share of $4.97. As of May 5, 2023, we have repurchased and redeemed an additional 3.8 million shares of BGC Class A common stock during the second quarter for aggregate consideration of $17.1 million, representing a weighted-average price per share of $4.46.
On May 2, 2023, our Board declared a $0.01 dividend for the first quarter of 2023. Additionally, BGC Holdings continues to have reduced distributions to or on behalf of its partners. The distributions to or on behalf of partners will at least cover their related tax payments. Whether any given post-tax amount is equivalent to the amount received by a stockholder also on an after-tax basis depends upon stockholders’ and partners’ domiciles and tax status. Our current capital allocation priorities are to return capital to stockholders and to continue investing in our high growth Fenics businesses. Historically, we were deeply dividend-centric; going forward, we plan to prioritize share and unit repurchases over dividends and distributions.
Notes Payable, Other and Short-term Borrowings
Unsecured Senior Revolving Credit Agreement
On November 28, 2018, we entered into the Revolving Credit Agreement with Bank of America, N.A., as administrative agent, and a syndicate of lenders, which replaced the existing committed unsecured senior revolving credit
agreement. The maturity date of the Revolving Credit Agreement was November 28, 2020 and the maximum revolving loan balance was $350.0 million. Borrowings under this Revolving Credit Agreement bore interest at either LIBOR or a defined base rate plus additional margin. On December 11, 2019, we entered into an amendment to the Revolving Credit Agreement. Pursuant to the amendment, the maturity date was extended to February 26, 2021. On February 26, 2020, the Company entered into a second amendment to the Revolving Credit Agreement, pursuant to which the maturity date was extended by two years to February 26, 2023. The size of the Revolving Credit Agreement, along with the interest rate on the borrowings therefrom, remained unchanged. On November 1, 2021, the Company repaid in full the $300.0 million borrowings outstanding, under the Revolving Credit Agreement, which had been borrowed earlier in 2021. On March 10, 2022, we entered into an amendment and restatement of the senior unsecured revolving credit agreement, pursuant to which the maturity date was extended to March 10, 2025, the size of the credit facility was increased to $375.0 million, and borrowings under this agreement will bear interest based on either SOFR or a defined base rate plus additional margin. As of March 31, 2023, the Company had drawn down $75.0 million from its Revolving Credit Agreement. On April 27, 2023, the Company drew down an additional $35.0 million from its Revolving Credit Agreement. As of April 27, 2023, total outstanding borrowings under the Revolving Credit Agreement were $105.0 million. This amount currently carries an interest rate of 6.8%. As of December 31, 2022, there were no borrowings outstanding under the Revolving Credit Agreement. Our liquidity remains strong, and was $534.8 million as of March 31, 2023, as discussed below.
5.375% Senior Notes
On July 24, 2018, we issued an aggregate of $450.0 million principal amount of 5.375% Senior Notes. The 5.375% Senior Notes are general senior unsecured obligations of the Company. The 5.375% Senior Notes bear interest at a rate of 5.375% per year, payable in cash on January 24 and July 24 of each year, commencing January 24, 2019. The 5.375% Senior Notes will mature on July 24, 2023. We may redeem some or all of the 5.375% Senior Notes at any time or from time to time for cash at certain “make-whole” redemption prices (as set forth in the indenture related to the 5.375% Senior Notes). If a “Change of Control Triggering Event” (as defined in the indenture related to the 5.375% Senior Notes) occurs, holders may require the Company to purchase all or a portion of their notes for cash at a price equal to 101% of the principal amount of the notes to be purchased plus any accrued and unpaid interest to, but excluding, the purchase date. The initial carrying value of the 5.375% Senior Notes was $444.2 million, net of the discount and debt issuance costs of $5.8 million, of which $0.3 million were underwriting fees paid to CF&Co. We also paid CF&Co an advisory fee of $0.2 million in connection with the issuance. The issuance costs are amortized as interest expense and the carrying value of the 5.375% Senior Notes will accrete up to the face amount over the term of the notes. The carrying value of the 5.375% Senior Notes as of March 31, 2023 was $449.6 million. We intend to either refinance the 5.375% Senior Notes prior to maturity, or use cash on hand, cash flow from operations or the Revolving Credit Agreement to settle such amounts.
On July 31, 2018, we filed a Registration Statement on Form S-4 which was declared effective by the SEC on August 10, 2018. On August 10, 2018, BGC launched an exchange offer in which holders of the 5.375% Senior Notes, issued in a private placement on July 24, 2018, could exchange such notes for new registered notes with substantially identical terms. The exchange offer closed on September 17, 2018, at which point the initial 5.375% Senior Notes were exchanged for new registered notes with substantially identical terms.
3.750% Senior Notes
On September 27, 2019, we issued an aggregate of $300.0 million principal amount of 3.750% Senior Notes. The 3.750% Senior Notes are general unsecured obligations of the Company. The 3.750% Senior Notes bear interest at a rate of 3.750% per year, payable in cash on April 1 and October 1 of each year, commencing April 1, 2020. The 3.750% Senior Notes will mature on October 1, 2024. We may redeem some or all of the 3.750% Senior Notes at any time or from time to time for cash at certain “make-whole” redemption prices (as set forth in the indenture related to the 3.750% Senior Notes). If a “Change of Control Triggering Event” (as defined in the indenture related to the 3.750% Senior Notes) occurs, holders may require the Company to purchase all or a portion of their notes for cash at a price equal to 101% of the principal amount of the notes to be purchased plus any accrued and unpaid interest to, but excluding, the purchase date. The initial carrying value of the 3.750% Senior Notes was $296.1 million, net of discount and debt issuance costs of $3.9 million, of which $0.2 million were underwriting fees payable to CF&Co. The issuance costs are amortized as interest expense and the carrying value of the 3.750% Senior Notes will accrete up to the face amount over the term of the notes. The carrying value of the 3.750% Senior Notes was $298.8 million as of March 31, 2023.
On October 11, 2019, we filed a Registration Statement on Form S-4, which was declared effective by the SEC on October 24, 2019. On October 28, 2019, BGC launched an exchange offer in which holders of the 3.750% Senior Notes, issued in a private placement on September 27, 2019, could exchange such notes for new registered notes with substantially identical terms. The exchange offer closed on December 9, 2019, at which point the initial 3.750% Senior Notes were exchanged for new registered notes with substantially identical terms.
4.375% Senior Notes
On July 10, 2020, we issued an aggregate of $300.0 million principal amount of 4.375% Senior Notes. The 4.375% Senior Notes are general unsecured obligations of the Company. The 4.375% Senior Notes bear interest at a rate of 4.375% per year, payable in cash on June 15 and December 15 of each year, commencing December 15, 2020. The 4.375% Senior Notes will mature on December 15, 2025. We may redeem some or all of the 4.375% Senior Notes at any time or from time to time for cash at certain “make-whole” redemption prices (as set forth in the indenture related to the 4.375% Senior Notes). If a “Change of Control Triggering Event” (as defined in the indenture related to the 4.375% Senior Notes) occurs, holders may require the Company to purchase all or a portion of their notes for cash at a price equal to 101% of the principal amount of the notes to be purchased plus any accrued and unpaid interest to, but excluding, the purchase date. Cantor purchased $14.5 million of such senior notes and still holds such notes as of March 31, 2023. The initial carrying value of the 4.375% Senior Notes was $296.8 million, net of discount and debt issuance costs of $3.2 million, of which $0.2 million were underwriting fees payable to CF&Co. The carrying value of the 4.375% Senior Notes was $298.3 million as of March 31, 2023.
On August 28, 2020, we filed a Registration Statement on Form S-4, which was declared effective by the SEC on September 8, 2020. On September 9, 2020, BGC launched an exchange offer in which holders of the 4.375% Senior Notes, issued in a private placement on July 10, 2020, could exchange such notes for new registered notes with substantially identical terms. The exchange offer closed on October 14, 2020, at which point the initial 4.375% Senior Notes were exchanged for new registered notes with substantially identical terms.
Collateralized Borrowings
On April 8, 2019, we entered into a secured loan arrangement of $15.0 million, under which we pledged certain fixed assets as security for a loan. This arrangement incurred interest at a fixed rate of 3.77% and matured on April 8, 2023, at which point the balance was paid in full. As of March 31, 2023 and December 31, 2022, we had $1.0 million and $2.0 million, respectively, outstanding related to this secured loan arrangement. The book value of the fixed assets pledged as of March 31, 2023 and December 31, 2022, was $5 thousand and $10 thousand, respectively.
On April 19, 2019, we entered into a secured loan arrangement of $10.0 million, under which we pledged certain fixed assets as security for a loan. This arrangement incurred interest at a fixed rate of 3.89% and matured on April 19, 2023, at which point the balance was paid in full. As of March 31, 2023 and December 31, 2022, the Company had $0.6 million and $1.3 million, respectively, outstanding related to this secured loan arrangement. The book value of the fixed assets pledged as of March 31, 2023 and December 31, 2022 was $0.2 million and $0.3 million, respectively.
Weighted-average Interest Rate
For the three months ended March 31, 2023 and 2022, the weighted-average interest rate of our total Notes payable and other borrowings, which include our Revolving Credit Agreement, Company Debt Securities, and collateralized borrowings, was 4.75% and 4.62%, respectively.
Short-term Borrowings
On August 22, 2017, we entered into a committed unsecured loan agreement with Itau Unibanco S.A. The credit agreement provided for short-term loans of up to $3.9 million (BRL 20.0 million). The maturity date of the agreement is May 21, 2023. Borrowings under this agreement bear interest at the Brazilian Interbank offering rate plus 3.20%. As of March 31, 2023, there were $2.0 million (BRL 10.0 million) of borrowings outstanding under the facility. As of December 31, 2022, there were $1.9 million (BRL 10.0 million) of borrowings outstanding under the facility. As of March 31, 2023, the interest rate was 17.00%.
On August 23, 2017, we entered into a committed unsecured credit agreement with Itau Unibanco S.A. The credit agreement provided for an intra-day overdraft credit line up to $9.8 million (BRL 50.0 million). On August 20, 2021, the agreement was renegotiated, increasing the credit line to $11.8 million (BRL 60.0 million). The maturity date of the agreement is May 21, 2023. This agreement bears a fee of 1.35% per year. As of March 31, 2023 and December 31, 2022, there were no borrowings outstanding under this agreement.
On January 25, 2021, we entered into a committed unsecured loan agreement with Banco Daycoval S.A., which provided for short-term loans of up to $2.0 million (BRL 10.0 million) and was renegotiated on June 1, 2021. The amended agreement provided for short-term loans of up to $3.9 million (BRL 20.0 million). Borrowings under this agreement bore interest at the Brazilian Interbank offering rate plus 3.66%. During September 2022, the borrowings under this agreement were repaid in full, and the loan was terminated on September 27, 2022, therefore as of March 31, 2023, there were no borrowings outstanding under the agreement.
BGC Credit Agreement with Cantor
On March 19, 2018, we entered into the BGC Credit Agreement with Cantor. The BGC Credit Agreement provides for each party and certain of its subsidiaries to issue loans to the other party or any of its subsidiaries in the lender’s discretion in an aggregate principal amount up to $250.0 million outstanding at any time. The BGC Credit Agreement replaced the previous Credit Facility between BGC and an affiliate of Cantor, and was approved by the Audit Committee of BGC. On August 6, 2018, the Company entered into an amendment to the BGC Credit Agreement, which increased the aggregate principal amount that can be loaned to the other party or any of its subsidiaries from $250.0 million to $400.0 million that can be outstanding at any time. The BGC Credit Agreement will mature on the earlier to occur of (a) March 19, 2024, after which the maturity date of the BGC Credit Agreement will continue to be extended for successive one-year periods unless prior written notice of non-extension is given by a lending party to a borrowing party at least six months in advance of such renewal date and (b) the termination of the BGC Credit Agreement by either party pursuant to its terms. The outstanding amounts under the BGC Credit Agreement will bear interest for any rate period at a per annum rate equal to the higher of BGC’s or Cantor’s short-term borrowing rate in effect at such time plus 1.00%. As of both March 31, 2023 and December 31, 2022, there were no borrowings by BGC or Cantor outstanding under this Agreement.
CREDIT RATINGS
As of March 31, 2023, our public long-term credit ratings and associated outlooks were as follows:
| | | | | | | | | | | |
| Rating | | Outlook |
| Fitch Ratings Inc. | BBB- | | Stable |
| Standard & Poor’s | BBB- | | Stable |
| Japan Credit Rating Agency, Ltd. | BBB+ | | Stable |
| Kroll Bond Rating Agency | BBB | | Stable |
Credit ratings and associated outlooks are influenced by a number of factors, including, but not limited to: operating environment, earnings and profitability trends, the prudence of funding and liquidity management practices, balance sheet size/composition and resulting leverage, cash flow coverage of interest, composition and size of the capital base, available liquidity, outstanding borrowing levels and the firm’s competitive position in the industry. A credit rating and/or the associated outlook can be revised upward or downward at any time by a rating agency if such rating agency decides that circumstances warrant such a change. Any downgrade in our credit ratings and/or the associated outlooks could adversely affect the availability of debt financing on terms acceptable to us, as well as the cost and other terms upon which we are able to obtain any such financing. In addition, credit ratings and associated outlooks may be important to customers or counterparties when we compete in certain markets and when we seek to engage in certain transactions. In connection with certain agreements, we may be required to provide additional collateral in the event of a credit ratings downgrade.
LIQUIDITY ANALYSIS
We consider our liquidity to be comprised of the sum of Cash and cash equivalents, Reverse repurchase agreements, and Financial instruments owned, at fair value, less Securities loaned and Repurchase agreements. We consider liquidity to be an important metric for determining the amount of cash that is available or that could be readily available to the Company on short notice. The discussion below describes the key components of our liquidity analysis. Our cash, cash flows, and financing arrangements are sufficient to support our cash requirements for the next twelve months and beyond.
We consider the following in analyzing changes in our liquidity:
•Our liquidity analysis includes a comparison of our Consolidated net income (loss) adjusted for certain non-cash items (e.g., Equity-based compensation) as presented on the cash flow statement. Dividends and distributions are payments made to our holders of common shares and limited partnership interests and are related to earnings from prior periods. These timing differences will impact our cash flows in a given period;
•Our investing and funding activities represent a combination of our capital raising activities, including short-term borrowings and repayments, BGC Class A common stock repurchases and partnership unit redemptions, purchases and sales of securities, dispositions, and other investments (e.g., acquisitions, forgivable loans to new brokers and capital expenditures—all net of depreciation and amortization);
•Our securities settlement activities primarily represent deposits with clearing organizations;
•Other changes in working capital represent changes primarily in receivables and payables and accrued liabilities that impact our liquidity; and
•Changes in reverse repurchase agreements and Financial instruments owned, at fair value may result from additional cash investments or sales, which will be offset by a corresponding change in Cash and cash equivalents and, accordingly, will not result in a change in our liquidity. Conversely, changes in the market value of such securities are reflected in our earnings or other comprehensive income (loss) and will result in changes in our liquidity.
At December 31, 2019, the Company completed the calculation of the one-time transition tax on the deemed repatriation of foreign subsidiaries’ earnings pursuant to the Tax Act and previously recorded a net cumulative tax expense of $28.6 million, net of foreign tax credits. An installment election can be made to pay the taxes over eight years with 40% paid in equal installments over the first five years and the remaining 60% to be paid in installments of 15%, 20% and 25% in years six, seven and eight, respectively. The cumulative remaining balance as of March 31, 2023 was $20.2 million.
As of March 31, 2023, the Company and its consolidated subsidiaries had $493.5 million of Cash and cash equivalents. In addition, the Company and its consolidated subsidiaries also held securities of $41.3 million within their Liquidity position as of March 31, 2023.
Discussion of the three months ended March 31, 2023
The table below presents our Liquidity Analysis as of March 31, 2023 and December 31, 2022:
| | | | | | | | | | | |
| March 31, 2023 | | December 31, 2022 |
| (in thousands) | | | |
| Cash and cash equivalents | $ | 493,496 | | | $ | 484,989 | |
| Financial instruments owned, at fair value | 41,302 | | | 39,319 | |
| | | |
| Total | $ | 534,798 | | | $ | 524,308 | |
The $10.5 million increase in our liquidity position from $524.3 million as of December 31, 2022 to $534.8 million as of March 31, 2023 was primarily related to cash flow from operations and borrowings on the Revolving Credit Agreement, partially offset by ordinary movements in working capital, the acquisition of Trident, tax payments, dividends and distributions, share repurchases, and our continued investments in Fenics Growth Platforms.
Discussion of the three months ended March 31, 2022
The table below presents our Liquidity Analysis as of March 31, 2022 and December 31, 2021:
| | | | | | | | | | | |
| March 31, 2022 | | December 31, 2021 |
| (in thousands) | | | |
| Cash and cash equivalents | $ | 509,206 | | | $ | 553,598 | |
| Financial instruments owned, at fair value | 37,915 | | | 41,244 | |
| Repurchase agreements | (7,511) | | | — | |
| Total | $ | 539,610 | | | $ | 594,842 | |
The $55.2 million decrease in our liquidity position from $594.8 million as of December 31, 2021 to $539.6 million as of March 31, 2022 was primarily related to ordinary movements in working capital, cash paid with respect to annual employee bonuses, tax payments, and our continued investment in Fenics Growth Platforms.
CLEARING CAPITAL
In November 2008, we entered into a clearing capital agreement with Cantor to clear U.S. Treasury and U.S. government agency securities transactions on our behalf. In June 2020, this clearing capital agreement was amended to cover Cantor providing clearing services in all eligible financial products to us and not just U.S. Treasury and U.S. government agency securities. Pursuant to the terms of this agreement, so long as Cantor is providing clearing services to us, Cantor shall be entitled to request from us cash or other collateral acceptable to Cantor in the amount reasonably requested by Cantor under the clearing capital agreement or Cantor will post cash or other collateral on our behalf for a commercially reasonable charge. During the three months ended March 31, 2023 and 2022, the Company was charged $0.3 million and $0.2 million, respectively, by Cantor for the cash or other collateral posted by Cantor on BGC's behalf. Cantor had not requested any cash or other property from us as collateral as of March 31, 2023.
REGULATORY REQUIREMENTS
Our liquidity and available cash resources are restricted by regulatory requirements applicable to our operating subsidiaries. Many of these regulators, including U.S. and non-U.S. government agencies and self-regulatory organizations, as well as state securities commissions in the U.S., are empowered to conduct administrative proceedings that can result in civil and criminal judgments, settlements, fines, penalties, injunctions, enhanced oversight, remediation, or other relief.
In addition, self-regulatory organizations, such as the FINRA and the NFA, along with statutory bodies such as the FCA, the SEC, and the CFTC require strict compliance with their rules and regulations. The requirements imposed by regulators are designed to ensure the integrity of the financial markets and to protect customers and other third parties who deal with broker-dealers and are not designed to specifically protect stockholders. These regulations often serve to limit our activities, including through net capital, customer protection and market conduct requirements.
The final phase of Basel III (unofficially called “Basel IV”) is a global prudential regulatory standard designed to make banks more resilient and increase confidence in the banking system. Its wide scope includes reviewing market, credit and operational risk along with targeted changes to leverage ratios. Basel IV includes updates to the calculation of bank capital requirements with the aim of making outcomes more comparable across banks globally. Most of the requirements are expected to be implemented by national and regional authorities by around 2023, with certain delays announced by regulators recently due to COVID-19. The adoption of these proposed rules could restrict the ability of our large bank and broker-dealer customers to operate trading businesses and to maintain current capital market exposures under the present structure of their balance sheets, and will cause these entities to need to raise additional capital in order to stay active in our marketplaces.
The FCA is the relevant statutory regulator in the U.K. The FCA’s objectives are to protect customers, maintain the stability of the financial services industry and promote competition between financial services providers. It has broad rule-making, investigative and enforcement powers derived from the Financial Services and Markets Act 2000 and subsequent derivative legislation and regulations.
In addition, the majority of our other foreign subsidiaries are subject to similar regulation by the relevant authorities in the countries in which they do business. Certain other of our foreign subsidiaries are required to maintain non-U.S. net capital requirements. For example, in Hong Kong, BGC Securities (Hong Kong), LLC, GFI (HK) Securities LLC and Sunrise Brokers (Hong Kong) Limited are regulated by the Securities and Futures Commission. BGC Capital Markets (Hong Kong), Limited and GFI (HK) Brokers Ltd are regulated by The Hong Kong Monetary Authority. All are subject to Hong Kong net capital requirements. In France, Aurel BGC and BGC France Holdings; in Australia, BGC Partners (Australia) Pty Limited, BGC (Securities) Pty Limited and GFI Australia Pty Ltd.; in Japan, BGC Shoken Kaisha Limited’s Tokyo branch and BGC Capital Markets Japan LLC’s Tokyo Branch; in Singapore, BGC Partners (Singapore) Limited, GFI Group Pte Ltd and Ginga Global Markets Pte Ltd; in Korea, BGC Capital Markets & Foreign Exchange Broker (Korea) Limited and GFI Korea Money Brokerage Limited; in the Philippines, GFI Group (Philippines) Inc. and in Brazil, BGC Liquidez Distribuidora De Titulos E Valores Mobiliarios Ltda., all have net capital requirements imposed upon them by local regulators. In addition, BGC is a member of clearing houses such as The London Metal Exchange, which may impose minimum capital requirements.
These subsidiaries may also be prohibited from repaying the borrowings of their parents or affiliates, paying cash dividends, making loans to their parent or affiliates or otherwise entering into transactions, in each case, which result in a significant reduction in their regulatory capital position without prior notification or approval from their principal regulator. See Note 21—“Regulatory Requirements” to our unaudited Condensed Consolidated Financial Statements in Part I, Item 1 of this Quarterly Report on Form 10-Q for further details on our regulatory requirements.
As of March 31, 2023, $743.9 million of net assets were held by regulated subsidiaries. As of March 31, 2023, these subsidiaries had aggregate regulatory net capital, as defined, in excess of the aggregate regulatory requirements, as defined, of $417.6 million.
In April 2013, the Board and Audit Committee authorized management to enter into indemnification agreements with Cantor and its affiliates with respect to the provision of any guarantees provided by Cantor and its affiliates from time to time as required by regulators. These services may be provided from time to time at a reasonable and customary fee. In 2020, the introducing broker guarantees were moved from CF&Co to Mint Brokers for the firm’s stand alone and foreign NFA registered introducing brokers.
BGC Derivative Markets and GFI Swaps Exchange, our subsidiaries, operate as SEFs. Mandatory Dodd-Frank Act compliant execution on SEFs by eligible U.S. persons commenced in February 2014 for “made available to trade” products, and a wide range of other rules relating to the execution and clearing of derivative products were finalized with implementation periods in 2016 and beyond. We also own ELX, which became a dormant contract market on July 1, 2017, and in July 2021, we completed the purchase of the Futures Exchange Group from Cantor, which represents our futures exchange and related clearinghouse. As these rules require authorized execution facilities to maintain robust front-end and back-office IT capabilities and to make large and ongoing technology investments, and because these execution facilities may be supported by a variety of
voice and auction-based execution methodologies, we expect our Hybrid and Fully Electronic trading capability to perform strongly in such an environment.
Much of our global derivatives volumes continue to be executed by non-U.S. based clients outside the U.S. and subject to local prudential regulations. As such, we will continue to operate a number of European regulated venues in accordance with EU or U.K. legislation and licensed by the FCA or EU-based national supervisors. These venues are also operated for non-derivative instruments for these clients. MiFID II was published by the European Securities and Markets Authority in September 2015, and implemented in January 2018 and introduced important infrastructural changes.
MiFID II requires a significant part of the market in these instruments to trade on trading venues subject to transparency regimes, not only in pre- and post-trade prices, but also in fee structures and access. In addition, it has impacted a number of key areas, including corporate governance, transaction reporting, pre- and post-trade transparency, technology synchronization, best execution and investor protection.
MiFID II was intended to help improve the functioning of the EU single market by achieving a greater consistency of regulatory standards. By design, therefore, it was intended that EU member states should have very similar regulatory regimes in relation to the matters addressed to MiFID. MiFID II has also introduced a new regulated execution venue category called an OTF that captures much of the Voice-and Hybrid-oriented trading in the EU. Much of our EU derivatives and fixed income execution business now takes place on OTFs. Further to its decision to leave the EU, the U.K. has implemented MIFID II’s requirements into its own domestic legislation. Brexit may impact future market structures and MiFID II rulemaking and implementation due to potential changes in mutual passporting and equivalence arrangements between the U.K. and EU member states (for further information see “Overview and Business Environment—Brexit” herein).
In addition, the GDPR came into effect in the EU on May 25, 2018 (with the equivalent in the U.K.) and creates new compliance obligations in relation to personal data. The GDPR may affect our practices, and will increase financial penalties for non-compliance significantly.
Apart from some minor non-material changes, at this time there has not been any legislation from the EU Commission or the U.K. Government that has materially changed how the U.K. and EU approach financial regulation since MiFID II and the implementation of Brexit. Although divergence of U.K. regulation from EU regulation may occur, there has been no firm legislative change signaled or published by the FCA or the U.K. Government. While we generally believe the net impact of the rules and regulations are positive for our business, it is possible that unintended consequences of the rules and regulations may materially adversely affect us in ways yet to be determined.
See “Regulation” in Part I, Item 1 of our Annual Report on Form 10-K for the year ended December 31, 2022 for additional information related to our regulatory environment.
EQUITY
Class A Common Stock
Changes in shares of BGC Class A common stock outstanding were as follows (in thousands):
| | | | | | | | | | | | | | | | | | | |
| Three Months Ended March 31, | | | | |
| 2023 | | 2022 | | | | | | | | |
| Shares outstanding at beginning of period | 325,858 | | | 317,023 | | | | | | | | | |
| Share issuances: | | | | | | | | | | | |
| Redemptions/exchanges of limited partnership interests¹ | 13,145 | | | 6,643 | | | | | | | | | |
| Vesting of RSUs | 2,096 | | | 1,982 | | | | | | | | | |
| Acquisitions | 658 | | | 912 | | | | | | | | | |
| Other issuances of BGC Class A common stock | 13 | | | 3 | | | | | | | | | |
| Restricted stock forfeitures | (49) | | | — | | | | | | | | | |
| Treasury stock repurchases | (846) | | | — | | | | | | | | | |
| Shares outstanding at end of period | 340,875 | | | 326,563 | | | | | | | | | |
| | | | | | | | | | | |
____________________________
1Included in redemptions/exchanges of limited partnership interests for the three months ended March 31, 2023 and 2022 are 6.9 million shares of BGC Class A common stock granted in connection with the cancellation of 7.3 million LPUs, and 3.3 million shares of BGC Class A common stock granted in connection with the cancellation of 3.3 million LPUs, respectively. Because LPUs
are included in the Company’s fully diluted share count, if dilutive, redemptions/exchanges in connection with the issuance of BGC Class A common stock would not impact the fully diluted number of shares outstanding.
Class B Common Stock
The Company did not issue any shares of BGC Class B common stock during both the three months ended March 31, 2023 and 2022. As of both March 31, 2023 and December 31, 2022, there were 45.9 million shares of BGC Class B common stock outstanding.
Unit Redemptions and Share Repurchase Program
The Company’s Board and Audit Committee have authorized repurchases of BGC Class A common stock and redemptions of limited partnership interests or other equity interests in the Company’s subsidiaries. On November 4, 2022, the Board and Audit Committee increased the BGC Partners share repurchase and unit redemption authorization to $400.0 million, which may include purchases from Cantor, its partners or employees or other affiliated persons or entities. As of March 31, 2023, the Company had $372.1 million remaining from its share repurchase and unit redemption authorization. From time to time, the Company may actively continue to repurchase shares and/or redeem units.
The tables below represent the units redeemed and/or shares repurchased for cash and do not include units redeemed/cancelled in connection with the grant of shares of BGC Class A common stock nor the limited partnership interests exchanged for shares of BGC Class A common stock. The gross unit redemptions and share repurchases of BGC Class A common stock during the three months ended March 31, 2023 were as follows (in thousands, except for weighted-average price data):
| | | | | | | | | | | | | | | | | | | | |
| Period | | Total Number of Units Redeemed or Shares Repurchased | | Weighted-Average Price Paid per Unit or Share | | Approximate Dollar Value of Units and Shares That Could Be Redeemed/ Purchased Under the Program at March 31, 2023 |
Redemptions1 | | | | | | |
| January 1, 2023—March 31, 2023 | | 23 | | | $ | 3.90 | | | |
| | | | | | |
| | | | | | |
| | | | | | |
| | | | | | |
Repurchases2 | | | | | | |
| January 1, 2023—January 31, 2023 | | — | | | $ | — | | | |
| February 1, 2023—February 28, 2023 | | — | | | $ | — | | | |
| March 1, 2023—March 31, 2023 | | 846 | | | $ | 4.97 | | | |
| | | | | | |
| | | | | | |
| | | | | | |
| | | | | | |
| | | | | | |
| | | | | | |
| | | | | | |
| | | | | | |
| | | | | | |
| | | | | | |
| | | | | | |
| | | | | | |
| | | | | | |
| | | | | | |
| Total Redemptions and Repurchases | | 869 | | | $ | 4.95 | | | $ | 372,115 | |
| | | | | | |
___________________________1The Company redeemed an immaterial amount of LPUs during the three months ended March 31, 2023. During the three months ended March 31, 2023, the Company redeemed 23 thousand FPUs at an aggregate redemption price of $0.1 million for a weighted-average price of $3.90 per unit. The table above does not include units redeemed/cancelled in connection with the grant of 6.9 million shares of BGC Class A common stock during the three months ended March 31, 2023, nor the limited partnership interests exchanged for 6.3 million shares of BGC Class A common stock during the three months ended March 31, 2023.
2During the three months ended March 31, 2023, the Company repurchased 0.8 million shares of BGC Class A common stock at an aggregate price of $4.2 million for a weighted-average price of $4.97 per share.
The gross unit redemptions and share repurchases of BGC Class A common stock during the three months ended March 31, 2022 were as follows (in thousands, except for weighted-average price data):
| | | | | | | | | | | | | | | | | | | | |
| Period | | Total Number of Units Redeemed or Shares Repurchased | | Weighted-Average Price Paid per Unit or Share | | Approximate Dollar Value of Units and Shares That Could Be Redeemed/ Purchased Under the Program at March 31, 2022 |
Redemptions1 | | | | | | |
| January 1, 2022—March 31, 2022 | | 43 | | | $ | 4.01 | | | |
| | | | | | |
| | | | | | |
| | | | | | |
| | | | | | |
Repurchases2 | | | | | | |
| | | | | | |
| | | | | | |
| | | | | | |
| January 1, 2022—March 31, 2022 | | — | | | — | | | |
| | | | | | |
| | | | | | |
| | | | | | |
| | | | | | |
| | | | | | |
| | | | | | |
| | | | | | |
| | | | | | |
| | | | | | |
| | | | | | |
| | | | | | |
| | | | | | |
| | | | | | |
| Total Redemptions and Repurchases | | 43 | | | $ | 4.01 | | | $ | 191,635 | |
____________________________
1During the three months ended March 31, 2022, the Company redeemed 14 thousand LPUs at an aggregate redemption price of $59 thousand for a weighted-average price of $4.30 per unit. During the three months ended March 31, 2022, the Company redeemed 29 thousand FPUs at an aggregate redemption price of $114 thousand for a weighted-average price of $3.88 per unit. The table above does not include units redeemed/cancelled in connection with the grant of 3.3 million shares of BGC Class A common stock during the three months ended March 31, 2022, nor the limited partnership interests exchanged for 3.8 million shares of BGC Class A common stock during the three months ended March 31, 2022.
2The Company did not repurchase any shares of BGC Class A common stock during the three months ended March 31, 2022.
The weighted-average share counts, including securities that were anti-dilutive for our earnings per share calculations, for the three months ended March 31, 2023 were as follows (in thousands):
| | | | | |
| Three Months Ended March 31, 2023 |
Common stock outstanding1 | 375,220 | |
Partnership units2 | 120,451 | |
| RSUs (Treasury stock method) | 4,008 | |
| Other | 1,388 | |
Total3 | 501,067 | |
______________________________
1Common stock consisted of shares of BGC Class A common stock, shares of BGC Class B common stock and contingent shares of our Class A common stock for which all necessary conditions have been satisfied except for the passage of time. For the quarter ended March 31, 2023, the weighted-average number of shares of BGC Class A common stock was 328.0 million and shares of BGC Class B common stock was 45.9 million.
2Partnership units collectively include FPUs, LPUs, including contingent units of BGC Holdings for which all necessary conditions have been satisfied except for the passage of time, and Cantor units (see Note 2—“Limited Partnership Interests in BGC Holdings and Newmark Holdings,” to our unaudited Condensed Consolidated Financial Statements in Part I, Item 1 of this Quarterly Report on Form 10-Q for more information).
3For the three months ended March 31, 2023, an immaterial amount of potentially dilutive securities were not included in the computation of fully diluted EPS because their effect would have been anti-dilutive. Also as of March 31, 2023, 45.7 million shares of contingent BGC Class A common stock, N units, RSUs, and LPUs were excluded from fully diluted EPS computations because the conditions for issuance had not been met by the end of the period. The contingent BGC Class A common stock is recorded as a liability and included in “Accounts payable, accrued and other liabilities” in our unaudited Condensed Consolidated Statements of Financial Condition as of March 31, 2023.
The fully diluted period-end spot share count was as follows (in thousands):
| | | | | |
| As of March 31, 2023 |
| Common stock outstanding | 386,759 | |
| Partnership units | 114,191 | |
| RSUs (Treasury stock method) | 1,675 | |
| Other | 2,537 | |
| Total | 505,162 | |
Exchange Agreement and Amendments to the BGC Holdings Limited Partnership Agreement
On June 5, 2015, we entered into the Exchange Agreement with Cantor providing Cantor, CFGM and other Cantor affiliates entitled to hold BGC Class B common stock the right to exchange from time to time, on a one-to-one basis, subject to adjustment, up to an aggregate of 34.6 million shares of BGC Class A common stock now owned or subsequently acquired by such Cantor entities for up to an aggregate of 34.6 million shares of BGC Class B common stock. Such shares of BGC Class B common stock, which currently can be acquired upon the exchange of Cantor units owned in BGC Holdings, are already included in our fully diluted share count and will not increase Cantor’s current maximum potential voting power in the common equity. The Exchange Agreement enabled the Cantor entities to acquire the same number of shares of BGC Class B common stock that they were already entitled to acquire without having to exchange its Cantor units in BGC Holdings. The Audit Committee and Board have determined that it was in the best interests of us and our stockholders to approve the Exchange Agreement because it will help ensure that Cantor retains its Cantor units in BGC Holdings, which is the same partnership in which our partner employees participate, thus continuing to align the interests of Cantor with those of the partner employees.
On November 23, 2018, in the Class B Issuance, BGC issued 10.3 million shares of BGC Class B common stock to Cantor and 0.7 million shares of BGC Class B common stock to CFGM, an affiliate of Cantor, in each case in exchange for shares of BGC Class A common stock from Cantor and CFGM, respectively, on a one-to-one basis pursuant to the Exchange Agreement. Pursuant to the Exchange Agreement, no additional consideration was paid to BGC by Cantor or CFGM for the Class B Issuance. Following this exchange, Cantor and its affiliates only have the right to exchange under the Exchange Agreement up to an aggregate of 23.6 million shares of BGC Class A common stock, now owned or subsequently acquired, or its Cantor units in BGC Holdings, into shares of BGC Class B common stock. As of March 31, 2023, Cantor and CFGM did not own any shares of BGC Class A common stock.
We and Cantor have agreed that any shares of BGC Class B common stock issued in connection with the Exchange Agreement would be deducted from the aggregate number of shares of BGC Class B common stock that may be issued to the Cantor entities upon exchange of Cantor units in BGC Holdings. Accordingly, the Cantor entities will not be entitled to receive any more shares of BGC Class B Stock under this agreement than they were otherwise eligible to receive upon exchange of Cantor units.
On November 4, 2015, partners of BGC Holdings created five classes of non-distributing partnership units. These N Units carry the same name as the underlying unit with the insertion of an additional “N” to designate them as the N Unit type and are designated as NREUs, NPREUs, NLPUs, NPLPUs and NPPSUs. The N Units are not entitled to participate in partnership distributions, are not allocated any items of profit or loss and may not be made exchangeable into shares of BGC Class A common stock.
Subject to the approval of the Compensation Committee or its designee, certain N Units may be converted into the underlying unit type (i.e., an NREU will be converted into an REU) and will then participate in partnership distributions, subject to terms and conditions determined by the general partner of BGC Holdings in its sole discretion, including that the recipient continue to provide substantial services to the Company and comply with his or her partnership obligations. Such N Units are not included in the fully diluted share count.
On December 14, 2016, partners of BGC Holdings amended certain terms and conditions of the partnership’s N Units in order to provide flexibility to the Company and the Partnership in using such N Units in connection with compensation arrangements and practices. The amendment provides for a minimum $5 million gross revenue requirement in a given quarter as a condition for an N Unit to be replaced by another type of partnership unit in accordance with the BGC Holdings Limited Partnership Agreement and the grant documentation. The amendment was approved by the Audit Committee.
On December 13, 2017, the Amended and Restated BGC Holdings Limited Partnership Agreement was amended and restated a second time to include prior standalone amendments and to make certain other changes related to the Separation. The Second Amended and Restated BGC Holdings Limited Partnership Agreement, among other things, reflects changes resulting from the division in the Separation of BGC Holdings into BGC Holdings and Newmark Holdings, including:
•an apportionment of the existing economic attributes (including, among others, capital accounts and post-termination payments) of each BGC Holdings limited partnership interests outstanding immediately prior to the Separation between such Legacy BGC Holdings Unit and the fraction of a Newmark Holdings LPU issued in the Separation in respect of such Legacy BGC Holdings Unit, based on the relative value of BGC and Newmark as of after the Newmark IPO;
•an adjustment of the exchange mechanism between the Newmark IPO and the Distribution so that one exchangeable BGC Holdings unit together with a number of exchangeable Newmark Holdings units equal to 0.4545 divided by the Newmark Holdings Exchange Ratio as of such time, must be exchanged in order to receive one share of BGC Class A common stock; and
•a right of the employer of a partner (whether it be Newmark or BGC) to determine whether to grant exchangeability with respect to Legacy BGC Holdings Units or Legacy Newmark Holdings Units held by such partner.
The Second Amended and Restated BGC Holdings Limited Partnership Agreement also removed certain classes of BGC Holdings units that are no longer outstanding, and permits the general partner of BGC Holdings to determine the total number of authorized BGC Holdings units. The Second Amended and Restated BGC Holdings Limited Partnership Agreement was approved by the Audit Committee.
On March 10, 2023, BGC Holdings entered into the Second Amendment (the “LPA Amendment”) to the Second Amended and Restated BGC Holdings Limited Partnership Agreement. The LPA Amendment revises certain restrictive covenants pertaining to the “Partner Obligations” and “Competitive Activity” provisions in the Second Amended and Restated BGC Holdings Limited Partnership Agreement. Specifically, the LPA Amendment (i) reduces the length of the post-termination period during which a partner must refrain from soliciting or doing business with customers, soliciting employees, engaging in a “Competing Business,” or otherwise refraining from harming the partnership; and (ii) revises the scope of the non-compete under the “Partner Obligations” and “Competitive Activity” provisions in the Second Amended and Restated BGC Holdings Limited Partnership Agreement to cover “Competing Businesses” (as defined therein) for which a partner performed the same or similar services and (a) involving a product, product line or type, or service of a “Protected Affiliate” (as defined therein) within a specific geographic area, (b) involving a “Client” or a “Client Representative” (each as defined therein) of a Protected Affiliate, or (c) for which the likely disclosure of confidential information is inevitable. The LPA Amendment was approved by our Board of Directors and Audit and Compensation Committees.
Registration Statements
On March 8, 2021, we filed the March 2021 Form S-3 with respect to the issuance and sale of up to an aggregate of $300.0 million shares of BGC Class A common stock from time to time on a delayed or continuous basis. On July 8, 2022, we filed an amendment to the March 2021 Form S-3. On August 3, 2022, the March 2021 Form S-3 was declared effective by the SEC, and we entered into the August 2022 Sales Agreement on August 12, 2022. CF&Co is a wholly owned subsidiary of Cantor and an affiliate of BGC. Under this Sales Agreement, we agreed to pay CF&Co 2% of the gross proceeds from the sale of shares. For additional information on our CEO Program sales agreement, see Note 13—“Related Party Transactions” to our unaudited Condensed Consolidated Financial Statements in Part I, Item 1 of this Quarterly Report on Form 10-Q.
We intend to use the net proceeds of any shares of BGC Class A common stock sold for general corporate purposes for potential acquisitions, redemptions of LPUs and FPUs in BGC Holdings and repurchases of shares of BGC Class A common stock from partners, executive officers and other employees of ours or our subsidiaries and of Cantor and its affiliates. Certain of such partners will be expected to use the proceeds from such sales to repay outstanding loans issued by, or credit enhanced by, Cantor, or BGC Holdings. In addition to general corporate purposes, these sales along with our share repurchase authorization are designed as a planning device in order to facilitate the redemption process. Going forward, we may redeem units and reduce our fully diluted share count under our repurchase authorization or sell shares of BGC Class A common stock under the March 2021 Form S-3.
Further, we have an effective Registration Statement on Form S-4 filed on September 3, 2010, with respect to the offer and sale of up to 20 million shares of BGC Class A common stock from time to time in connection with business combination transactions, including acquisitions of other businesses, assets, properties or securities. As of March 31, 2023, we have issued an aggregate of 17.9 million shares of BGC Class A common stock under this Form S-4 Registration Statement. Additionally, on September 13, 2019, we filed a Registration Statement on Form S-4, with respect to the offer and sale of up to 20 million shares of Class A common stock from time to time in connection with business combination transactions, including acquisitions of other businesses, assets, properties or securities. As of March 31, 2023, we have not issued any shares of BGC Class A common stock under this Form S-4 Registration Statement. We also have an effective shelf Registration Statement on Form S-3 pursuant to which we can offer and sell up to 10 million shares of BGC Class A common stock under the BGC Partners, Inc. Dividend Reinvestment and Stock Purchase Plan. As of March 31, 2023, we have issued 0.8 million shares of BGC Class A common stock under the Dividend Reinvestment and Stock Purchase Plan.
The Compensation Committee may grant stock options, stock appreciation rights, deferred stock such as RSUs, bonus stock, performance awards, dividend equivalents and other equity-based awards, including to provide exchange rights for shares of BGC Class A common stock upon exchange of LPUs. On November 22, 2021, at our Annual Meeting of Stockholders, our stockholders approved amendments to our Equity Plan to increase from 400 million to 500 million the aggregate number of shares of BGC Class A common stock that may be delivered or cash-settled pursuant to awards granted during the life of the Equity Plan, subject to adjustment, and to remove the annual per-participant limit of 15 million awards that may be granted under the Plan. As of March 31, 2023, the limit on the aggregate number of shares authorized to be delivered allowed for the grant of future awards relating to 114.1 million shares of BGC Class A common stock.
CONTINGENT PAYMENTS RELATED TO ACQUISITIONS
Since 2016, the Company has completed acquisitions whose purchase price included an aggregate of approximately 2.2 million shares of the BGC Class A common stock (with an acquisition date fair value of approximately $9.2 million), 0.5 million shares of the restricted BGC Class A common stock (with an acquisition date fair value of approximately $1.7 million), 0.1 million LPUs (with an acquisition date fair value of approximately $0.2 million), 0.2 million RSUs (with an acquisition date fair value of approximately $1.2 million) and $40.4 million in cash that may be issued contingent on certain targets being met through 2027.
As of March 31, 2023, the Company has issued 1.4 million shares of BGC Class A common stock, 0.2 million of RSUs and paid $34.7 million in cash related to such contingent payments.
As of March 31, 2023, 0.8 million shares of BGC Class A common stock, including contingent shares for which all necessary conditions have been satisfied except for the passage of time and are included in our computation of basic EPS, 0.5 million shares of restricted BGC Class A common stock, and $21.6 million in cash remain to be issued if the targets are met, net of forfeitures and other adjustments.
LEGAL PROCEEDINGS
On October 5, 2018, Roofers Local 149 Pension Fund filed a putative derivative complaint in the Delaware Chancery Court, captioned Roofers Local 149 Pension Fund vs. Howard Lutnick, et al. (Case No. 2018-0722), alleging breaches of fiduciary duty against (i) the members of the Board, (ii) Howard Lutnick, CFGM, and Cantor as controlling stockholders of BGC, and (iii) Howard Lutnick as an officer of BGC. The complaint challenges the transactions by which BGC (i) completed the Berkeley Point acquisition from CCRE for $875 million and (ii) committed to invest $100 million for a 27% interest in Real Estate, L.P. (collectively, the “Transaction.”) Among other things, the complaint alleges that (i) the price BGC paid in connection with the Transaction was unfair, (ii) the process leading up to the Transaction was unfair, and (iii) the members of the special committee of the Board were not independent. It seeks to recover for the Company unquantified damages, as well as attorneys’ fees.
A month later, on November 5, 2018, the same plaintiffs’ firm filed an identical putative derivative complaint against the same defendants seeking the same relief on behalf of a second client, Northern California Pipe Trades Trust Funds. The cases were consolidated into a single action, captioned In re BGC Partners, Inc. Derivative Litigation (Consolidated C.A. No. 2018-0722-AGB), and the complaint filed by Roofers Local 149 Pension Fund on October 5, 2018 was designated as the operative complaint.
In response to motions to dismiss filed by all defendants in December 2018, the plaintiffs filed a motion for leave to amend the operative complaint in February 2019, requesting that the Court allow them to supplement their allegations, which the Court granted. The amended complaint alleges the same purported breaches of fiduciary duty as the operative complaint, raises no new claims, and seeks identical relief, but includes additional allegations, including alleged reasons for plaintiffs’ failure to make a demand on the Board, which was the basis of the defendants’ motion to dismiss. On March 19, 2019, all defendants filed motions to dismiss the amended complaints, again on demand grounds. On September 30, 2019, the Court denied defendants’ motions to dismiss, permitting the case to move forward into discovery. In its ruling, the Court determined that the amended complaint sufficiently pled that the plaintiffs were not required to make demand on the Board in order to file a derivative suit, but did not make findings of fact with respect to the underlying merits of plaintiffs’ allegations concerning the Transaction. On February 11, 2021, following the close of discovery, the Company and the independent directors of the Board filed motions for summary judgment seeking dismissal of the case based on the discovery record, which plaintiffs opposed. Argument was held on defendants’ summary judgment motions on June 22, 2021. On September 20, 2021, the Court partially granted the summary judgment motions, dismissing directors Stephen Curwood and Linda Bell and permitting the trial to move forward against the remaining defendants. A trial was held before Vice Chancellor Lori Will on October 11, 2021, which concluded on October 15, 2021. Following the close of the hearing, the parties submitted post-trial briefing, and presented oral argument on March 2, 2022. On April 14, 2022, the Court requested limited additional briefing, which the parties submitted on May 13, 2022.
On August 19, 2022, the Court issued a post-trial memorandum opinion in favor of BGC, its directors, and controlling shareholders, ruling that the Transaction was entirely fair to BGC’s shareholders with respect to both process and price. The Court found that “Berkeley Point was, by all accounts, a unique asset particularly appealing to BGC” and that the price negotiated by BGC’s Special Committee and agreed to by Cantor Fitzgerald was at the “lower end” of a range of reasonable prices. The Court further found the Special Committee was “independent, fully empowered, and well-functioning.” Final judgment in the case was entered for the defendants and against the plaintiffs on September 27, 2022. The same day, the plaintiffs filed a notice of appeal, seeking reversal of the memorandum opinion and final judgment. The briefing of the appeal before the Delaware Supreme Court is now complete, with oral argument scheduled to go forward on May 24, 2023.
BGC believes that any appeal of the Court’s final judgement would be without merit, and will continue to defend the case vigorously. However, as in any litigated matter, the outcome cannot be determined with certainty.
On March 9, 2023, a purported class action complaint was filed against Cantor, BGC Holdings, and Newmark Holdings in the U.S. District Court for the District of Delaware (Civil Action No. 1:23-cv-00265). The collective action, which was filed by seven former limited partners of the defendants on their own behalf and on behalf of other similarly situated limited partners, alleges a claim for breach of contract against all defendants on the basis that the defendants failed to make payments due under the relevant partnership agreements. Specifically, the plaintiffs allege that the non-compete and economic forfeiture provisions upon which the defendants relied to deny payment are unenforceable under Delaware law. The plaintiffs allege a second claim against Cantor and BGC Holdings for antitrust violations under the Sherman Act on the basis that the Cantor and BGC Holdings partnership agreements constitute unreasonable restraints of trade. In that regard, the plaintiffs allege that the non-compete and economic forfeiture provisions of the Cantor and BGC Holdings partnership agreements, as well as restrictive covenants included in partner separation agreements, cause anticompetitive effects in the labor market, insulate Cantor and BGC Holdings from competition, and limit innovation. The plaintiffs seek a determination that the case may be maintained as a class action, an injunction prohibiting the allegedly anticompetitive conduct, and monetary damages of at least $5.0 million. The Company believes the lawsuit has no merit. However, as with any litigation, the outcome cannot be determined with certainty.
PURCHASE OF LIMITED PARTNERSHIP INTERESTS
Cantor has the right to purchase Cantor units from BGC Holdings upon redemption of non-exchangeable FPUs redeemed by BGC Holdings upon termination or bankruptcy of the Founding/Working Partner. In addition, pursuant to Article Eight, Section 8.08 of the Second Amended and Restated BGC Holdings Limited Partnership Agreement, where either current, terminating, or terminated partners are permitted by the Company to exchange any portion of their FPUs and Cantor consents to such exchangeability, the Company shall offer to Cantor the opportunity for Cantor to purchase the same number of Cantor units in BGC Holdings at the price that Cantor would have paid for Cantor units had the Company redeemed the FPUs. If Cantor acquires any Cantor units as a result of the purchase or redemption by BGC Holdings of any FPUs, Cantor will be entitled to the benefits (including distributions) of such units it acquires from the date of termination or bankruptcy of the applicable Founding/Working Partner. In addition, any such Cantor units purchased by Cantor are currently exchangeable for up to 23.6 million shares of BGC Class B common stock or, at Cantor’s election or if there are no such additional shares of BGC Class B common stock, shares of BGC Class A common stock, in each case on a one-for-one basis (subject to customary anti-dilution adjustments).
On May 17, 2022, Cantor purchased from BGC Holdings an aggregate 427,494 Cantor units for aggregate consideration of $841,010 as a result of the redemption of 427,494 FPUs, and 52,681 Cantor units for aggregate consideration of $105,867 as a result of the exchange of 52,681 FPUs.
On October 25, 2022, Cantor purchased from BGC Holdings an aggregate of 275,833 Cantor units for an aggregate consideration of $397,196 as a result of the redemption of 275,833 FPUs, and 77,507 Cantor units for aggregate consideration of $142,613 as a result of the exchange of 77,507 FPUs.
On April 16, 2023, Cantor purchased from BGC Holdings an aggregate of 533,757 Cantor units for an aggregate consideration of $1,051,080 as a result of the redemption of 533,757 FPUs, and 85,775 Cantor units for aggregate consideration of $173,154 as a result of the exchange of 85,775 FPUs.
As of April 30, 2023, there were no FPUs in BGC Holdings remaining, which BGC Holdings had the right to redeem or exchange and with respect to which Cantor will have the right to purchase an equivalent number of Cantor units following such redemption or exchange.
GUARANTEE AGREEMENT FROM MINT BROKERS
Under rules adopted by the CFTC, all foreign introducing brokers engaging in transactions with U.S. persons are required to register with the NFA and either meet financial reporting and net capital requirements on an individual basis or obtain a guarantee agreement from a registered Futures Commission Merchant. Our European-based brokers engage from time to time in interest rate swap transactions with U.S.-based counterparties, and therefore we are subject to the CFTC requirements. Mint Brokers has entered into guarantees on our behalf (and on behalf of GFI), and we are required to indemnify Mint Brokers for the amounts, if any, paid by Mint Brokers on our behalf pursuant to this arrangement. Effective April 1, 2020, these guarantees were transferred to Mint Brokers from CF&Co. During both the three months ended March 31, 2023 and 2022, the Company recorded expenses of $31 thousand with respect to these guarantees.
DEBT REPURCHASE PROGRAM
On June 11, 2020, the Company’s Board of Directors and its Audit Committee authorized a debt repurchase program for the repurchase by the Company of up to $50.0 million of Company Debt Securities. Repurchases of Company Debt Securities, if any, are expected to reduce future cash interest payments, as well as future amounts due at maturity or upon redemption.
Under the authorization, the Company may make repurchases of Company Debt Securities for cash from time to time in the open market or in privately negotiated transactions upon such terms and at such prices as management may determine. Additionally, the Company is authorized to make any such repurchases of Company Debt Securities through CF&Co (or its affiliates), in its capacity as agent or principal, or such other broker-dealers as management shall determine to utilize from time to time, and such repurchases shall be subject to brokerage commissions which are no higher than standard market commission rates.
As of March 31, 2023, the Company had $50.0 million remaining from its debt repurchase authorization.
EQUITY METHOD INVESTMENTS
The Company was authorized to enter into loans, investments or other credit support arrangements for Aqua; such arrangements are proportionally and on the same terms as similar arrangements between Aqua and Cantor. On February 15, 2022 and February 25, 2021, the Company’s Board and Audit Committee increased the authorized amount by an additional $1.0 million and $1.0 million, respectively, to an aggregate of $21.2 million. The Company has been further authorized to provide counterparty or similar guarantees on behalf of Aqua from time to time, provided that liability for any such guarantees, as well as similar guarantees provided by Cantor, would be shared proportionally with Cantor (see Note 13—“Related Party Transactions,” to our unaudited Condensed Consolidated Financial Statements in Part I, Item 1 of this Quarterly Report on Form 10-Q for more information).
UNIT REDEMPTIONS AND EXCHANGES—EXECUTIVE OFFICERS
On March 14, 2022, the Compensation Committee approved the grant of exchange rights to Mr. Windeatt with respect to 135,514 non-exchangeable BGC Holdings LPU-NEWs and 27,826 non-exchangeable PLPU-NEWs (at the average determination price of $4.84 per unit). On August 11, 2022, the Company repurchased 135,514 exchangeable BGC Holdings LPU-NEWs held by Mr. Windeatt at the price of $4.08 per unit, which was the closing price of the BGC Class A common stock on August 11, 2022, and redeemed 27,826 exchangeable PLPU-NEWs held by Mr. Windeatt for $134,678, less applicable taxes and withholdings.
MARKET SUMMARY
The following table provides certain volume and transaction count information for the quarterly periods indicated:
| | | | | | | | | | | | | | | | | | | | | | | | | | | | | |
| March 31, 2023 | | December 31, 2022 | | September 30, 2022 | | June 30, 2022 | | March 31, 2022 |
| Notional Volume (in billions) | | | | | | | | | |
| Total Fully Electronic volume | $ | 13,754 | | | $ | 10,626 | | | $ | 10,471 | | | $ | 11,336 | | | $ | 13,489 | |
| Total Hybrid volume | 74,498 | | 58,022 | | 65,404 | | 63,558 | | 59,920 |
| Total Fully Electronic and Hybrid volume | $ | 88,252 | | | $ | 68,648 | | | $ | 75,875 | | | $ | 74,894 | | | $ | 73,409 | |
| Transaction Count (in thousands, except for days) | | | | | | | | | |
| Total Fully Electronic transactions | 4,550 | | | 3,913 | | | 3,905 | | | 3,876 | | | 4,473 | |
| Total Hybrid transactions | 1,731 | | | 1,431 | | | 1,399 | | | 1,499 | | | 1,419 | |
| Total Fully Electronic and Hybrid transactions | 6,281 | | | 5,344 | | | 5,304 | | | 5,375 | | | 5,892 | |
| Trading days | 64 | | 64 | | 64 | | 62 | | 62 |
_____________________________________
Note: Certain information may have been recast with current estimates to reflect changes in reporting methodology. Such revisions have no impact on the Company’s revenues or earnings.
Fully Electronic volume, including new products, was $13.8 trillion for the three months ended March 31, 2023, compared to $13.5 trillion for the three months ended March 31, 2022. Our Hybrid volume for the three months ended March 31, 2023 was $74.5 trillion, compared to $59.9 trillion for the three months ended March 31, 2022.
OFF-BALANCE SHEET ARRANGEMENTS
In the ordinary course of business, we enter into arrangements with unconsolidated entities, including variable interest entities. See Note 14—“Investments” to our unaudited Condensed Consolidated Financial Statements in Part I, Item 1 of this Quarterly Report on Form 10-Q for additional information related to our investments in unconsolidated entities.
CRITICAL ACCOUNTING POLICIES AND ESTIMATES
The preparation of our unaudited Condensed Consolidated Financial Statements in conformity with U.S. GAAP requires management to make estimates and assumptions that affect the reported amounts of the assets and liabilities, revenues and expenses, and the disclosure of contingent assets and liabilities in our unaudited Condensed Consolidated Financial Statements. These accounting estimates require the use of assumptions about matters, some of which are highly uncertain at the time of estimation. Management bases its estimates on historical experience and on various other assumptions it believes to be reasonable under the circumstances, the results of which form the basis for making judgments, and we evaluate these estimates on an ongoing basis. To the extent actual experience differs from the assumptions used, our unaudited Condensed Consolidated Statements of Financial Condition, unaudited Condensed Consolidated Statements of Operations and unaudited Condensed Consolidated Statements of Cash Flows could be materially affected. We believe that the following accounting policies involve a higher degree of judgment and complexity.
Revenue Recognition
We derive our revenues primarily through commissions from brokerage services, the spread between the buy and sell prices on matched principal transactions, fees from related parties, data, software and post-trade services, and other revenues. See Note 3—“Summary of Significant Accounting Policies” to our consolidated financial statements in Part II, Item 8 of our Annual Report on Form 10-K for the year ended December 31, 2022, for further information regarding revenue recognition.
Equity-Based and Other Compensation
Discretionary Bonus: A portion of our compensation and employee benefits expense is comprised of discretionary bonuses, which may be paid in cash, equity, partnership awards or a combination thereof. We accrue expense in a period based on revenues in that period and on the expected combination of cash, equity and partnership units. Given the assumptions used in estimating discretionary bonuses, actual results may differ.
Restricted Stock Units: We account for equity-based compensation awards using the guidance in ASC 718, Compensation - Stock Compensation. RSUs provided to certain employees are accounted for as equity awards, and in accordance with the U.S. GAAP, we are required to record an expense for the portion of the RSUs that is ultimately expected to vest. Further, forfeitures are estimated at the time of grant and revised, if necessary, in subsequent periods if actual forfeitures differ from those estimates. Because assumptions are used in estimating employee turnover and associated forfeiture rates, actual results may differ from our estimates under different assumptions or conditions.
The fair value of RSU awards to employees is determined on the date of grant, based on the fair value of BGC Class A common stock. Generally, RSUs granted by us as employee compensation do not receive dividend equivalents; as such, we adjust the fair value of the RSUs for the present value of expected forgone dividends, which requires us to include an estimate of expected dividends as a valuation input. This grant-date fair value is amortized to expense ratably over the awards’ vesting periods. For RSUs with graded vesting features, we have made an accounting policy election to recognize compensation cost on a straight-line basis. The amortization is reflected as part of “Equity-based compensation and allocations of net income to limited partnership units and FPUs” in our unaudited Condensed Consolidated Statements of Operations.
Restricted Stock: Restricted stock provided to certain employees is accounted for as an equity award, and as per the U.S. GAAP guidance, we are required to record an expense for the portion of the restricted stock that is ultimately expected to vest. We have granted restricted stock that is not subject to continued employment or service; however, transferability is subject to compliance with our and our affiliates’ customary noncompete obligations. Such shares of restricted stock are generally salable by partners in five to ten years. Because the restricted stock is not subject to continued employment or service, the grant-date fair value of the restricted stock is expensed on the date of grant. The expense is reflected as non-cash equity-based compensation expense in our unaudited Condensed Consolidated Statements of Operations.
Limited Partnership Units: LPUs in BGC Holdings and Newmark Holdings are generally held by employees. Generally, such units receive quarterly allocations of net income, which are cash distributed on a quarterly basis and generally contingent upon services being provided by the unit holders. In addition, Preferred Units are granted in connection with the grant of certain LPUs, such as PSUs, which may be granted exchangeability or redeemed in connection with the grant of shares of common stock to cover the withholding taxes owed by the unit holder upon such exchange or grant. This is an acceptable alternative to the common practice among public companies of issuing the gross amount of shares to employees, subject to cashless withholding of shares to pay applicable withholding taxes. Our Preferred Units are not entitled to participate in partnership distributions other than with respect to a distribution at a rate of either 0.6875% (which is 2.75% per calendar year) or such other amount as set forth in the award documentation. The quarterly allocations of net income to such LPUs are reflected as a component of compensation expense under “Equity-based compensation and allocations of net income to limited partnership units and FPUs” in our unaudited Condensed Consolidated Statements of Operations.
Certain of these LPUs entitle the holders to receive post-termination payments equal to the notional amount, generally in four equal yearly installments after the holder’s termination. These LPUs are accounted for as post-termination liability awards under the U.S. GAAP. Accordingly, we recognize a liability for these units on our unaudited Condensed Consolidated Statements of Financial Condition as part of “Accrued compensation” for the amortized portion of the post-termination payment amount, based on the current fair value of the expected future cash payout. We amortize the post-termination payment amount, less an expected forfeiture rate, over the vesting period, and record an expense for such awards based on the change in value at each reporting period in our unaudited Condensed Consolidated Statements of Operations as part of “Equity-based compensation and allocations of net income to limited partnership units and FPUs.”
Certain LPUs are granted exchangeability into shares of BGC or Newmark Class A common stock or are redeemed in connection with the grant of BGC or Newmark Class A common stock issued; BGC Class A common stock is issued on a one-for-one basis, and Newmark Class A common stock is issued based on the number of LPUs exchanged or redeemed multiplied by the then-current Exchange Ratio. At the time exchangeability is granted or shares of BGC or Newmark Class A common stock are issued, we recognize an expense based on the fair value of the award on that date, which is included in “Equity-based compensation and allocations of net income to limited partnership units and FPUs” in our unaudited Condensed Consolidated Statements of Operations. During the three months ended March 31, 2023 and 2022, we incurred equity-based compensation expense of $52.0 million and $30.1 million, respectively, related to LPUs and issuance of common stock.
Certain LPUs have a stated vesting schedule and do not receive quarterly allocations of net income. Compensation expense related to these LPUs is recognized over the stated service period, and these units generally vest between two and five years. During the three months ended March 31, 2023 and 2022, we incurred equity-based compensation expense related to these LPUs of $21.4 million and $19.0 million, respectively. This expense is included in “Equity-based compensation and allocations of net income to limited partnership units and FPUs” in our unaudited Condensed Consolidated Statements of Operations.
Employee Loans: We have entered into various agreements with certain employees and partners, whereby these individuals receive loans that may be either wholly or in part repaid from distributions that the individuals receive on some or all of their LPUs and from proceeds of the sale of the employees’ shares of BGC Class A common stock or may be forgiven over a period of time. Cash advance distribution loans are documented in formal agreements and are repayable in timeframes outlined in the underlying agreements. We intend for these advances to be repaid in full from the future distributions on existing and future awards granted. The distributions are treated as compensation expense when made and the proceeds are used to repay the loan. The forgivable portion of any loans is recognized as compensation expense in our unaudited Condensed Consolidated Statements of Operations over the life of the loan. We review the loan balances each reporting period for collectability. If we determine that the collectability of a portion of the loan balances is not expected, we recognize a reserve against the loan balances. Actual collectability of loan balances may differ from our estimates.
As of March 31, 2023 and December 31, 2022, the aggregate balance of employee loans, net of reserve, was $352.7 million and $319.6 million, respectively, and is included as “Loans, forgivable loans and other receivables from employees and partners, net” in our unaudited Condensed Consolidated Statements of Financial Condition. Compensation expense (benefit) for the above-mentioned employee loans for the three months ended March 31, 2023 and 2022 was $13.9 million and $9.9 million, respectively. The compensation expense related to these loans was included as part of “Compensation and employee benefits” in our unaudited Condensed Consolidated Statements of Operations.
Goodwill
Goodwill is the excess of the purchase price over the fair value of identifiable net assets acquired in a business combination. As prescribed in the U.S. GAAP guidance, Intangibles – Goodwill and Other, goodwill is not amortized, but instead is periodically tested for impairment. We review goodwill for impairment on an annual basis during the fourth quarter
of each fiscal year or whenever an event occurs or circumstances change that could reduce the fair value of a reporting unit below its carrying amount.
When reviewing goodwill for impairment, we first assess qualitative factors to determine whether it is more likely than not that the fair value of a reporting unit is less than its carrying amount, including goodwill. If the results of the qualitative assessment indicate that it is more likely than not that the fair value of a reporting unit is less than its carrying amount, or if we choose to bypass the qualitative assessment, we perform a quantitative goodwill impairment analysis as follows.
The quantitative goodwill impairment test, used to identify both the existence of impairment and the amount of impairment loss, compares the fair value of a reporting unit with its carrying amount, including goodwill. If the carrying amount of a reporting unit exceeds its fair value, an impairment loss should be recognized in an amount equal to that excess, limited to the total amount of goodwill allocated to that reporting unit. If the estimated fair value of a reporting unit exceeds its carrying value, goodwill is deemed not to be impaired. To estimate the fair value of the reporting unit, we use a discounted cash flow model and data regarding market comparables. The valuation process requires significant judgment and involves the use of significant estimates and assumptions. These assumptions include cash flow projections, estimated cost of capital and the selection of peer companies and relevant multiples. Because assumptions and estimates are used in projecting future cash flows, choosing peer companies and selecting relevant multiples, actual results may differ from our estimates under different assumptions or conditions; and changes to these estimates and assumptions, as a result of changing economic and competitive conditions, could materially affect the determination of fair value and/or impairment.
CECL
We present financial assets that are measured at amortized cost net of an allowance for credit losses, which represents the amount expected to be collected over their estimated life. Expected credit losses for newly recognized financial assets carried at amortized cost, as well as changes to expected lifetime credit losses during the period, are recognized in earnings. In accordance with the U.S. GAAP guidance, Financial Instruments — Credit Losses, the CECL methodology’s impact on expected credit losses, among other things, reflects the Company’s view of the current state of the economy, forecasted macroeconomic conditions and BGC’s portfolios. The amount of the allowance is based on significant estimates and the ultimate losses may vary from such estimates as more information becomes available or conditions change.
Income Taxes
We account for income taxes using the asset and liability method as prescribed in the U.S. GAAP guidance, Income Taxes. Deferred tax assets and liabilities are recognized for the future tax consequences attributable to basis differences between the unaudited Condensed Consolidated Financial Statement carrying amounts of existing assets and liabilities and their respective tax basis. Certain of our entities are taxed as U.S. partnerships and are subject to UBT in the City of New York. Therefore, the tax liability or benefit related to the partnership income or loss except for UBT rests with the partners (see Note 2—“Limited Partnership Interests in BGC Holdings and Newmark Holdings” to our unaudited Condensed Consolidated Financial Statements in Part I, Item 1 of this Quarterly Report on Form 10-Q for a discussion of partnership interests), rather than the partnership entity. As such, the partners’ tax liability or benefit is not reflected in our unaudited Condensed Consolidated Financial Statements. The tax-related assets, liabilities, provisions or benefits included in our unaudited Condensed Consolidated Financial Statements also reflect the results of the entities that are taxed as corporations, either in the U.S. or in foreign jurisdictions.
We provide for uncertain tax positions based upon management’s assessment of whether a tax benefit is more likely than not to be sustained upon examination by tax authorities. Management is required to determine whether a tax position is more likely than not to be sustained upon examination by tax authorities, including resolution of any related appeals or litigation processes, based on the technical merits of the position. Because significant assumptions are used in determining whether a tax benefit is more likely than not to be sustained upon examination by tax authorities, actual results may differ from our estimates under different assumptions or conditions. We recognize interest and penalties related to income tax matters in “Provision for income taxes” in our unaudited Condensed Consolidated Statements of Operations.
A valuation allowance is recorded against deferred tax assets if it is deemed more likely than not that those assets will not be realized. In assessing the need for a valuation allowance, we consider all available evidence, including past operating results, the existence of cumulative losses in the most recent fiscal years, estimates of future taxable income and the feasibility of tax planning strategies.
The measurement of current and deferred income tax assets and liabilities is based on provisions of enacted tax laws and involves uncertainties in the application of tax regulations in the U.S. and other tax jurisdictions. Because our interpretation of complex tax law may impact the measurement of current and deferred income taxes, actual results may differ from these estimates under different assumptions regarding the application of tax law.
The Tax Act includes the global intangible low-taxed income, or GILTI, provision. This provision requires inclusion in the Company’s U.S. income tax return the earnings of certain foreign subsidiaries. The Company has elected to treat taxes associated with the GILTI provision using the Period Cost Method and thus has not recorded deferred taxes for basis differences under this regime.
See Note 3—“Summary of Significant Accounting Policies” to our consolidated financial statements in Part II, Item 8 of our Annual Report on Form 10-K as of December 31, 2022 for additional information regarding these critical accounting policies and other significant accounting policies.
RECENT ACCOUNTING PRONOUNCEMENTS
See Note 1—“Organization and Basis of Presentation” to our unaudited Condensed Consolidated Financial Statements in Part I, Item 1 of this Quarterly Report on Form 10-Q for information regarding recent accounting pronouncements.
CAPITAL DEPLOYMENT PRIORITIES, DIVIDEND POLICY AND REPURCHASE AND REDEMPTION PROGRAM
BGC’s current capital allocation priorities are to use our liquidity to return capital to stockholders and to continue investing in its high growth Fenics businesses. BGC plans to prioritize share and unit repurchases over dividends and distributions. We have repurchased or redeemed 0.9 million shares or units during the three months ended March 31, 2023.
Traditionally, our dividend policy provided that we expect to pay a quarterly cash dividend to our common stockholders based on our post-tax Adjusted Earnings per fully diluted share. Please see below for a detailed definition of post-tax Adjusted Earnings per fully diluted share.
Any dividends, if and when declared by our Board, will be paid on a quarterly basis. The dividend to our common stockholders is expected to be calculated based on a number of factors, including post-tax Adjusted Earnings allocated to us and generated over the fiscal quarter ending prior to the record date for the dividend. No assurance can be made, however, that a dividend will be paid each quarter. The declaration, payment, timing, and amount of any future dividends payable by us will be at the sole discretion of our Board. With respect to any distributions which are declared, amounts paid to or on behalf of partners will at least cover their related tax payments. Whether any given post-tax amount is equivalent to the amount received by a stockholder also on an after-tax basis depends upon stockholders’ and partners’ domiciles and tax status.
We are a holding company, with no direct operations, and therefore we are able to pay dividends only from our available cash on hand and funds received from distributions from BGC U.S. OpCo and BGC Global OpCo. Our ability to pay dividends may also be limited by regulatory considerations as well as by covenants contained in financing or other agreements. In addition, under Delaware law, dividends may be payable only out of surplus, which is our net assets minus our capital (as defined under Delaware law), or, if we have no surplus, out of our net profits for the fiscal year in which the dividend is declared and/or the preceding fiscal year. Accordingly, any unanticipated accounting, tax, regulatory or other charges against net income may adversely affect our ability to declare and pay dividends. While we intend to declare and pay dividends quarterly, there can be no assurance that our Board will declare dividends at all or on a regular basis or that the amount of our dividends will not change.
Non-GAAP Financial Measures
We use non-GAAP financial measures that differ from the most directly comparable measures calculated and presented in accordance with U.S. GAAP. Non-GAAP financial measures used by the Company include “Adjusted Earnings before noncontrolling interests and taxes,” which is used interchangeably with “pre-tax Adjusted Earnings;” “Post-tax Adjusted Earnings to fully diluted shareholders,” which is used interchangeably with “post-tax Adjusted Earnings;” “Adjusted EBITDA,” “Liquidity,” and “Constant Currency.” The definitions of these terms are below.
Adjusted Earnings Defined
BGC uses non-GAAP financial measures, including “Adjusted Earnings before noncontrolling interests and taxes” and “Post-tax Adjusted Earnings to fully diluted shareholders,” which are supplemental measures of operating results used by management to evaluate the financial performance of the Company and its consolidated subsidiaries. BGC believes that Adjusted Earnings best reflect the operating earnings generated by the Company on a consolidated basis and are the earnings which management considers when managing its business.
As compared with “Income (loss) from operations before income taxes” and “Net income (loss) for fully diluted shares,” both prepared in accordance with GAAP, Adjusted Earnings calculations primarily exclude certain non-cash items and
other expenses that generally do not involve the receipt or outlay of cash by the Company and/or which do not dilute existing stockholders. In addition, Adjusted Earnings calculations exclude certain gains and charges that management believes do not best reflect the ordinary results of BGC. Adjusted Earnings is calculated by taking the most comparable GAAP measures and adjusting for certain items with respect to compensation expenses, non-compensation expenses, and other income, as discussed below.
Calculations of Compensation Adjustments for Adjusted Earnings and Adjusted EBITDA
Treatment of Equity-Based Compensation Line Item for Adjusted Earnings and Adjusted EBITDA
The Company’s Adjusted Earnings and Adjusted EBITDA measures exclude all GAAP charges included in the line item “Equity-based compensation and allocations of net income to limited partnership units and FPUs” (or “equity-based compensation” for purposes of defining the Company’s non-GAAP results) as recorded on the Company’s GAAP Consolidated Statements of Operations and GAAP Consolidated Statements of Cash Flows. These GAAP equity-based compensation charges reflect the following items:
•Charges with respect to grants of exchangeability, which reflect the right of holders of limited partnership units with no capital accounts, such as LPUs and PSUs, to exchange these units into shares of common stock, or into partnership units with capital accounts, such as HDUs, as well as cash paid with respect to taxes withheld or expected to be owed by the unit holder upon such exchange. The withholding taxes related to the exchange of certain non-exchangeable units without a capital account into either common shares or units with a capital account may be funded by the redemption of preferred units such as PPSUs;
•Charges with respect to preferred units. Any preferred units would not be included in the Company’s fully diluted share count because they cannot be made exchangeable into shares of common stock and are entitled only to a fixed distribution. Preferred units are granted in connection with the grant of certain limited partnership units that may be granted exchangeability or redeemed in connection with the grant of shares of common stock at ratios designed to cover any withholding taxes expected to be paid. This is an alternative to the common practice among public companies of issuing the gross amount of shares to employees, subject to cashless withholding of shares, to pay applicable withholding taxes;
•GAAP equity-based compensation charges with respect to the grant of an offsetting amount of common stock or partnership units with capital accounts in connection with the redemption of non-exchangeable units, including PSUs and LPUs;
•Charges related to amortization of RSUs and limited partnership units;
•Charges related to grants of equity awards, including common stock or partnership units with capital accounts; and
•Allocations of net income to limited partnership units and FPUs. Such allocations represent the pro-rata portion of post-tax GAAP earnings available to such unit holders.
The amounts of certain quarterly equity-based compensation charges are based upon the Company’s estimate of such expected charges during the annual period, as described further below under “Methodology for Calculating Adjusted Earnings Taxes.”
Virtually all of BGC’s key executives and producers have equity or partnership stakes in the Company and its subsidiaries and generally receive deferred equity or limited partnership units as part of their compensation. A significant percentage of BGC’s fully diluted shares are owned by its executives, partners and employees. The Company issues limited partnership units as well as other forms of equity-based compensation, including grants of exchangeability into shares of common stock, to provide liquidity to its employees, to align the interests of its employees and management with those of common stockholders, to help motivate and retain key employees, and to encourage a collaborative culture that drives cross-selling and revenue growth.
All share equivalents that are part of the Company’s equity-based compensation program, including REUs, PSUs, LPUs, HDUs, and other units that may be made exchangeable into common stock, as well as RSUs (which are recorded using the treasury stock method), are included in the fully diluted share count when issued or at the beginning of the subsequent quarter after the date of grant. Generally, limited partnership units other than preferred units are expected to be paid a pro-rata distribution based on BGC’s calculation of Adjusted Earnings per fully diluted share. However, out of an abundance of caution and in order to strengthen the Company’s balance sheet due the uncertain macroeconomic conditions with respect to the COVID-19 pandemic, BGC Holdings, L.P. has reduced its distributions of income from the operations of BGC’s businesses to its partners.
Compensation charges are also adjusted for certain other cash and non-cash items.
Certain Other Compensation-Related Adjustments for Adjusted Earnings
BGC also excludes various other GAAP items that management views as not reflective of the Company’s underlying performance in a given period from its calculation of Adjusted Earnings. These may include compensation-related items with respect to cost-saving initiatives, such as severance charges incurred in connection with headcount reductions as part of broad restructuring and/or cost savings plans.
Calculation of Non-Compensation Adjustments for Adjusted Earnings
Adjusted Earnings calculations may also exclude items such as:
•Non-cash GAAP charges related to the amortization of intangibles with respect to acquisitions;
•Acquisition related costs;
•Certain rent charges;
•Non-cash GAAP asset impairment charges; and
•Various other GAAP items that management views as not reflective of the Company’s underlying performance in a given period, including non-compensation-related charges incurred as part of broad restructuring and/or cost savings plans. Such GAAP items may include charges for exiting leases and/or other long-term contracts as part of cost-saving initiatives, as well as non-cash impairment charges related to assets, goodwill and/or intangibles created from acquisitions.
Calculation of Adjustments for Other (Income) Losses for Adjusted Earnings
Adjusted Earnings calculations also exclude certain other non-cash, non-dilutive, and/or non-economic items, which may, in some periods, include:
•Gains or losses on divestitures;
•Fair value adjustment of investments;
•Certain other GAAP items, including gains or losses related to BGC’s investments accounted for under the equity method; and
•Any unusual, one-time, non-ordinary, or non-recurring gains or losses.
Methodology for Calculating Adjusted Earnings Taxes
Although Adjusted Earnings are calculated on a pre-tax basis, BGC also reports post-tax Adjusted Earnings to fully diluted shareholders. The Company defines post-tax Adjusted Earnings to fully diluted shareholders as pre-tax Adjusted Earnings reduced by the non-GAAP tax provision described below and net income (loss) attributable to noncontrolling interest for Adjusted Earnings.
The Company calculates its tax provision for post-tax Adjusted Earnings using an annual estimate similar to how it accounts for its income tax provision under GAAP. To calculate the quarterly tax provision under GAAP, BGC estimates its full fiscal year GAAP income (loss) from operations before income taxes and noncontrolling interests in subsidiaries and the expected inclusions and deductions for income tax purposes, including expected equity-based compensation during the annual period. The resulting annualized tax rate is applied to BGC’s quarterly GAAP income (loss) from operations before income taxes and noncontrolling interests in subsidiaries. At the end of the annual period, the Company updates its estimate to reflect the actual tax amounts owed for the period.
To determine the non-GAAP tax provision, BGC first adjusts pre-tax Adjusted Earnings by recognizing any, and only, amounts for which a tax deduction applies under applicable law. The amounts include charges with respect to equity-based compensation; certain charges related to employee loan forgiveness; certain net operating loss carryforwards when taken for statutory purposes; and certain charges related to tax goodwill amortization. These adjustments may also reflect timing and measurement differences, including treatment of employee loans; changes in the value of units between the dates of grants of exchangeability and the date of actual unit exchange; variations in the value of certain deferred tax assets; and liabilities and the different timing of permitted deductions for tax under GAAP and statutory tax requirements.
After application of these adjustments, the result is the Company’s taxable income for its pre-tax Adjusted Earnings, to which BGC then applies the statutory tax rates to determine its non-GAAP tax provision. BGC views the effective tax rate on pre-tax Adjusted Earnings as equal to the amount of its non-GAAP tax provision divided by the amount of pre-tax Adjusted Earnings.
Generally, the most significant factor affecting this non-GAAP tax provision is the amount of charges relating to equity-based compensation. Because the charges relating to equity-based compensation are deductible in accordance with applicable tax laws, increases in such charges have the effect of lowering the Company’s non-GAAP effective tax rate and thereby increasing its post-tax Adjusted Earnings.
BGC incurs income tax expenses based on the location, legal structure and jurisdictional taxing authorities of each of its subsidiaries. Certain of the Company’s entities are taxed as U.S. partnerships and are subject to the UBT in New York City. Any U.S. federal and state income tax liability or benefit related to the partnership income or loss, with the exception of UBT, rests with the unit holders rather than with the partnership entity. The Company’s consolidated financial statements include U.S. federal, state, and local income taxes on the Company’s allocable share of the U.S. results of operations. Outside of the U.S., BGC is expected to operate principally through subsidiary corporations subject to local income taxes. For these reasons, taxes for Adjusted Earnings are expected to be presented to show the tax provision the consolidated Company would expect to pay if 100% of earnings were taxed at global corporate rates.
Calculations of Pre- and Post-Tax Adjusted Earnings per Share
BGC’s pre- and post-tax Adjusted Earnings per share calculations assume either that:
•The fully diluted share count includes the shares related to any dilutive instruments, but excludes the associated expense, net of tax, when the impact would be dilutive; or
•The fully diluted share count excludes the shares related to these instruments, but includes the associated expense, net of tax, when the impact would be anti-dilutive.
The share count for Adjusted Earnings excludes certain shares and share equivalents expected to be issued in future periods but not yet eligible to receive dividends and/or distributions. Each quarter, the dividend payable to BGC’s stockholders, if any, is expected to be determined by the Company’s Board of Directors with reference to a number of factors, including post-tax Adjusted Earnings per share. BGC may also pay a pro-rata distribution of net income to limited partnership units, as well as to Cantor for its noncontrolling interest. The amount of this net income, and therefore of these payments per unit, would be determined using the above definition of Adjusted Earnings per share on a pre-tax basis.
The declaration, payment, timing, and amount of any future dividends payable by the Company will be at the discretion of its Board of Directors using the fully diluted share count. For more information on any share count adjustments, see the table titled “Fully Diluted Weighted-Average Share Count under GAAP and for Adjusted Earnings” in the Company’s most recent financial results press release.
Management Rationale for Using Adjusted Earnings
BGC’s calculation of Adjusted Earnings excludes the items discussed above because they are either non-cash in nature, because the anticipated benefits from the expenditures are not expected to be fully realized until future periods, or because the Company views results excluding these items as a better reflection of the underlying performance of BGC’s ongoing operations. Management uses Adjusted Earnings in part to help it evaluate, among other things, the overall performance of the Company’s business, to make decisions with respect to the Company’s operations, and to determine the amount of dividends payable to common stockholders and distributions payable to holders of limited partnership units. Dividends payable to common stockholders and distributions payable to holders of limited partnership units are included within “Dividends to stockholders” and “Earnings distributions to limited partnership interests and noncontrolling interests,” respectively, in our unaudited Condensed Consolidated Statements of Cash Flows.
The term “Adjusted Earnings” should not be considered in isolation or as an alternative to GAAP net income (loss). The Company views Adjusted Earnings as a metric that is not indicative of liquidity, or the cash available to fund its operations, but rather as a performance measure. Pre- and post-tax Adjusted Earnings, as well as related measures, are not intended to replace the Company’s presentation of its GAAP financial results. However, management believes that these measures help provide investors with a clearer understanding of BGC’s financial performance and offer useful information to both management and investors regarding certain financial and business trends related to the Company’s financial condition and results of operations. Management believes that the GAAP and Adjusted Earnings measures of financial performance should be considered together.
For more information regarding Adjusted Earnings, see the section in the Company’s most recent financial results press release titled “Reconciliation of GAAP Income (Loss) from Operations before Income Taxes to Adjusted Earnings and GAAP Fully Diluted EPS to Post-Tax Adjusted EPS,” including the related footnotes, for details about how BGC’s non-GAAP results are reconciled to those under GAAP.
Adjusted EBITDA Defined
BGC also provides an additional non-GAAP financial performance measure, “Adjusted EBITDA,” which it defines as GAAP “Net income (loss) available to common stockholders,” adjusted to add back the following items:
•Provision (benefit) for income taxes;
•Net income (loss) attributable to noncontrolling interest in subsidiaries;
•Interest expense;
•Fixed asset depreciation and intangible asset amortization;
•Equity-based compensation and allocations of net income to limited partnership units and FPUs;
•Impairment of long-lived assets;
•(Gains) losses on equity method investments; and
•Certain other non-cash GAAP items, such as non-cash charges of amortized rents incurred by the Company for its new U.K. based headquarters.
The Company’s management believes that its Adjusted EBITDA measure is useful in evaluating BGC’s operating performance, because the calculation of this measure generally eliminates the effects of financing and income taxes and the accounting effects of capital spending and acquisitions, which would include impairment charges of goodwill and intangibles created from acquisitions. Such items may vary for different companies for reasons unrelated to overall operating performance. As a result, the Company’s management uses this measure to evaluate operating performance and for other discretionary purposes. BGC believes that Adjusted EBITDA is useful to investors to assist them in getting a more complete picture of the Company’s financial results and operations.
Since BGC’s Adjusted EBITDA is not a recognized measurement under GAAP, investors should use this measure in addition to GAAP measures of net income when analyzing BGC’s operating performance. Because not all companies use identical EBITDA calculations, the Company’s presentation of Adjusted EBITDA may not be comparable to similarly titled measures of other companies. Furthermore, Adjusted EBITDA is not intended to be a measure of free cash flow or GAAP cash flow from operations because the Company’s Adjusted EBITDA does not consider certain cash requirements, such as tax and debt service payments.
For more information regarding Adjusted EBITDA, see the section in the Company’s most recent financial results press release titled “Reconciliation of GAAP Net Income (Loss) Available to Common Stockholders to Adjusted EBITDA,” including the footnotes to the same, for details about how BGC’s non-GAAP results are reconciled to those under GAAP.
Timing of Outlook for Certain GAAP and Non-GAAP Items
BGC anticipates providing forward-looking guidance for GAAP revenues and for certain non-GAAP measures from time to time. However, the Company does not anticipate providing an outlook for other GAAP results. This is because certain GAAP items, which are excluded from Adjusted Earnings and/or Adjusted EBITDA, are difficult to forecast with precision before the end of each period. The Company therefore believes that it is not possible for it to have the required information necessary to forecast GAAP results or to quantitatively reconcile GAAP forecasts to non-GAAP forecasts with sufficient precision without unreasonable efforts. For the same reasons, the Company is unable to address the probable significance of the unavailable information. The relevant items that are difficult to predict on a quarterly and/or annual basis with precision and may materially impact the Company’s GAAP results include, but are not limited, to the following:
•Certain equity-based compensation charges that may be determined at the discretion of management throughout and up to the period-end;
•Unusual, one-time, non-ordinary, or non-recurring items;
•The impact of gains or losses on certain marketable securities, as well as any gains or losses related to associated mark-to-market movements and/or hedging. These items are calculated using period-end closing prices;
•Non-cash asset impairment charges, which are calculated and analyzed based on the period-end values of the underlying assets. These amounts may not be known until after period-end; and
•Acquisitions, dispositions and/or resolutions of litigation, which are fluid and unpredictable in nature.
Liquidity Defined
BGC may also use a non-GAAP measure called “liquidity.” The Company considers liquidity to be comprised of the sum of Cash and cash equivalents, reverse repurchase agreements (if any), and Financial instruments owned, at fair value, less securities lent out in securities loaned transactions and Repurchase agreements (if any). The Company considers liquidity to be an important metric for determining the amount of cash that is available or that could be readily available to the Company on short notice.
For more information regarding Liquidity, see the section in the Company’s most recent financial results press release titled “Liquidity Analysis,” including any footnotes to the same, for details about how BGC’s non-GAAP results are reconciled to those under GAAP.
Constant Currency Defined
BGC generates a significant amount of its revenues in non-U.S. dollar denominated currencies, particularly in the euro and pound sterling. In order to present a better comparison of the Company’s revenues during the period, which exhibited highly volatile foreign exchange movements, BGC provides revenues year-over-year comparisons on a “Constant Currency” basis. BGC uses a Constant Currency financial metric to provide a better comparison of the Company’s underlying operating performance by eliminating the impacts of foreign currency fluctuations between comparative periods. Since BGC’s consolidated financial statements are presented in U.S. dollars, fluctuations in non-U.S. dollar denominated currencies have an impact on the Company’s GAAP results. The Company’s Constant Currency metric, which is a non-GAAP financial measure, assumes the foreign exchange rates used to determine the Company’s comparative prior period revenues, apply to the current period revenues. Constant Currency revenue percentage change is calculated by determining the change in current quarter non-GAAP Constant Currency revenues over prior period revenues. Non-GAAP Constant Currency revenues are total revenues excluding the effect of foreign exchange rate movements and are calculated by remeasuring and/or translating current quarter revenues using prior period exchange rates. BGC presents certain non-GAAP Constant Currency percentage changes in Constant Currency revenues as a supplementary measure because it facilitates the comparison of the Company’s core operating results. This information should be considered in addition to, and not as a substitute for, results reported in accordance with GAAP.
OUR ORGANIZATIONAL STRUCTURE
Stock Ownership
Dual Class Equity Structure of BGC Partners, Inc. We have a dual class equity structure, consisting of shares of BGC Class A common stock and BGC Class B common stock.
BGC Class A common stock. Each share of BGC Class A common stock is generally entitled to one vote on matters submitted to a vote of our stockholders. As of March 31, 2023, there were 487.8 million shares of BGC Class A common stock issued and 340.9 million shares outstanding. On June 21, 2017, Cantor pledged 10.0 million shares of BGC Class A common stock in connection with a partner loan program. On November 23, 2018, those shares of BGC Class A common stock were converted into 10.0 million shares of BGC Class B common stock and remain pledged in connection with the partner loan program.
Through March 31, 2023, Cantor has distributed to its current and former partners an aggregate of 20.9 million shares of BGC Class A common stock, consisting of (i) 19.4 million April 2008 distribution rights shares, and (ii) 1.5 million February 2012 distribution rights shares. As of March 31, 2023, Cantor is still obligated to distribute to its current and former partners an aggregate of 15.8 million shares of BGC Class A common stock, consisting of 14.0 million April 2008 distribution rights shares and 1.8 million February 2012 distribution rights shares. As of March 31, 2023, Cantor and CFGM held no shares of BGC Class A common stock.
From time to time, we may actively continue to repurchase shares of our Class A common stock including from Cantor, Newmark, our executive officers, other employees, partners and others.
BGC Class B common stock. Each share of BGC Class B common stock is generally entitled to the same rights as a share of BGC Class A common stock, except that, on matters submitted to a vote of our stockholders, each share of BGC Class B common stock is entitled to 10 votes. The BGC Class B common stock generally votes together with the BGC Class A
common stock on all matters submitted to a vote of our stockholders. We expect to retain and have no plans to change our dual class structure. On November 23, 2018, BGC Partners issued 10.3 million shares of BGC Class B common stock to Cantor and 0.7 million shares of BGC Class B common stock to CFGM, an affiliate of Cantor, in each case in exchange for shares of BGC Class A common stock from Cantor and CFGM, respectively, on a one-to-one basis pursuant to Cantor’s and CFGM’s right to exchange such shares under the Exchange Agreement. Pursuant to the Exchange Agreement, no additional consideration was paid to BGC Partners by Cantor or CFGM for the Class B Issuance. The Class B Issuance was exempt from registration pursuant to Section 3(a)(9) of the Securities Act. As of March 31, 2023, Cantor and CFGM held an aggregate of 45.9 million shares of BGC Class B common stock, representing all of the outstanding shares of BGC Class B common stock and approximately 57.4% of our total voting power.
Shares of BGC Class B common stock are convertible into shares of BGC Class A common stock at any time in the discretion of the holder on a one-for-one basis. Accordingly, if Cantor and CFGM converted all of their BGC Class B common stock into BGC Class A common stock, Cantor would hold 11.7% of the voting power of our outstanding capital stock, CFGM would hold 0.2% of the voting power, and the public stockholders would hold 88.1% of the voting power of our outstanding capital stock (and Cantor and CFGM’s indirect economic interests in BGC U.S. and BGC Global would remain unchanged). The diagram below does not reflect certain BGC Holdings partnership units as follows: (a) 41.4 million Preferred Units, including Preferred N Units, granted and outstanding to BGC Holdings partners; and (b) 45.3 million N Units, excluding Preferred N Units, granted and outstanding to BGC Holdings partners.
BGC Partners, Inc. Partnership Structure
We are a holding company with no direct operations, and our business is operated through two operating partnerships, BGC U.S. OpCo, which holds our U.S. businesses, and BGC Global OpCo, which holds our non-U.S. businesses. The limited partnership interests of the two operating partnerships are held by us and BGC Holdings, and the limited partnership interests of BGC Holdings are currently held by LPU holders, Founding Partners, and Cantor. We hold the BGC Holdings general partnership interest and the BGC Holdings special voting limited partnership interest, which entitle us to remove and appoint the general partner of BGC Holdings, and serve as the general partner of BGC Holdings, which entitles us to control BGC Holdings. BGC Holdings, in turn, holds the BGC U.S. OpCo general partnership interest and the BGC U.S. OpCo special voting limited partnership interest, which entitle the holder thereof to remove and appoint the general partner of BGC U.S. OpCo, and the BGC Global OpCo general partnership interest and the BGC Global OpCo special voting limited partnership interest, which entitle the holder thereof to remove and appoint the general partner of BGC Global OpCo, and serves as the general partner of BGC U.S. OpCo and BGC Global OpCo, all of which entitle BGC Holdings (and thereby us) to control each of BGC U.S. OpCo and BGC Global OpCo. BGC Holdings holds its BGC Global OpCo general partnership interest through a company incorporated in the Cayman Islands, BGC Global Holdings GP Limited.
As of March 31, 2023, we held directly and indirectly, through wholly-owned subsidiaries, 386.8 million BGC U.S. OpCo limited partnership units and 386.8 million BGC Global OpCo limited partnership units, representing approximately 77.9% of the outstanding limited partnership units in both BGC U.S. OpCo and BGC Global OpCo. As of that date, BGC Holdings held 109.5 million BGC U.S. OpCo limited partnership units and 109.5 million BGC Global OpCo limited partnership units, representing approximately 22.1% of the outstanding limited partnership units in both BGC U.S. OpCo and BGC Global OpCo.
LPU holders, Founding Partners, and Cantor directly hold BGC Holdings limited partnership interests. Since BGC Holdings in turn holds BGC U.S. OpCo limited partnership interests and BGC Global OpCo limited partnership interests, LPU holders, Founding Partners, and Cantor indirectly have interests in BGC U.S. OpCo limited partnership interests and BGC Global OpCo limited partnership interests. Further, in connection with the Separation and Distribution Agreement, limited partnership interests in Newmark Holdings were distributed to the holders of limited partnership interests in BGC Holdings, whereby each holder of BGC Holdings limited partnership interests who at that time held a BGC Holdings limited partnership interest received a corresponding Newmark Holdings limited partnership interest, equal in number to a BGC Holdings limited partnership interest divided by 2.2 (i.e., 0.4545 of a unit in Newmark Holdings). Accordingly, existing partners at the time of the Separation in BGC Holdings are also partners in Newmark Holdings and hold corresponding units issued at the applicable ratio. Thus, such partners now also have an indirect interest in Newmark OpCo.
As of March 31, 2023, excluding Preferred Units and N Units as described above, outstanding BGC Holdings partnership interests included 49.5 million LPUs, 7.1 million FPUs and 57.6 million Cantor units.
We may in the future effect additional redemptions of BGC Holdings LPUs and FPUs, and concurrently grant shares of BGC Class A common stock. Before the Corporate Conversion is completed, we may also continue our earlier partnership restructuring programs, whereby we redeemed or repurchased certain LPUs and FPUs in exchange for new units, grants of exchangeability for BGC Class A common stock or cash and, in many cases, obtained modifications or extensions of partners’ employment arrangements. We also generally expect to continue to grant exchange rights with respect to outstanding non-
exchangeable LPUs and FPUs, and to repurchase BGC Holdings partnership interests from time to time, including from Cantor, our executive officers, and other employees and partners, unrelated to our partnership restructuring programs.
Cantor units in BGC Holdings are generally exchangeable for up to 23.6 million shares of BGC Class B common stock (or, at Cantor’s option or if there are no such additional authorized but unissued shares of our Class B common stock, BGC Class A common stock) on a one-for-one basis (subject to adjustments). Upon certain circumstances, Cantor may have the right to acquire additional Cantor units in connection with the redemption of or grant of exchangeability to certain non-exchangeable BGC Holdings FPUs owned by persons who were previously Cantor partners prior to our 2008 acquisition of the BGC business from Cantor. Cantor has exercised this right from time to time.
On April 16, 2023, Cantor purchased from BGC Holdings an aggregate of 533,757 Cantor units for an aggregate consideration of $1,051,080 as a result of the redemption of 533,757 FPUs, and 85,775 Cantor units for aggregate consideration of $173,154 as a result of the exchange of 85,775 FPUs. Following such purchases, as of April 30, 2023, there were no FPUs in BGC Holdings remaining which BGC Holdings had the right to redeem or exchange and with respect to which Cantor will have the right to purchase an equivalent number of Cantor units following such redemption or exchange.
In order to facilitate partner compensation and for other corporate purposes, the BGC Holdings limited partnership agreement provides for Preferred Units, which are Working Partner units that may be awarded to holders of, or contemporaneous with the grant of, PSUs, PSIs, PSEs, LPUs, APSUs, APSIs, APSEs, REUs, RPUs, AREUs, and ARPUs. These Preferred Units carry the same name as the underlying unit, with the insertion of an additional “P” to designate them as Preferred Units.
Such Preferred Units may not be made exchangeable into BGC Class A common stock and accordingly will not be included in the fully diluted share count. Each quarter, the net profits of BGC Holdings are allocated to such Units at a rate of either 0.6875% (which is 2.75% per calendar year) of the allocation amount assigned to them based on their award price, or such other amount as set forth in the award documentation, before calculation and distribution of the quarterly BGC Holdings distribution for the remaining BGC Holdings units. The Preferred Units will not be entitled to participate in BGC Holdings distributions other than with respect to the Preferred Distribution. As of March 31, 2023, there were 41.4 million such units, including Preferred N Units, granted and outstanding.
On June 5, 2015, we entered into the Exchange Agreement providing Cantor, CFGM and other Cantor affiliates entitled to hold BGC Class B common stock the right to exchange from time to time, on a one-to-one basis, subject to adjustment, up to an aggregate of 34.6 million shares of BGC Class A common stock then owned or subsequently acquired by such Cantor entities for up to an aggregate of 34.6 million shares of BGC Class B common stock. Such shares of BGC Class B common stock, which currently can be acquired upon the exchange of exchangeable LPUs owned in BGC Holdings, are already included in the Company’s fully diluted share count and will not increase Cantor’s current maximum potential voting power in the common equity. The Exchange Agreement enables the Cantor entities to acquire the same number of shares of BGC Class B common stock that they were already entitled to acquire without having to exchange their exchangeable LPUs in our Holdings.
Under the Exchange Agreement, Cantor and CFGM have the right to exchange shares of BGC Class A common stock owned by them for the same number of shares of BGC Class B common stock. As of March 31, 2023, Cantor and CFGM do not own any shares of BGC Class A common stock. Cantor and CFGM would also have the right to exchange any shares of BGC Class A common stock subsequently acquired by either of them for shares of BGC Class B common stock, up to 23.6 million shares of BGC Class B common stock.
We and Cantor have agreed that any shares of BGC Class B common stock issued in connection with the Exchange Agreement would be deducted from the aggregate number of shares of BGC Class B common stock that may be issued to the Cantor entities upon exchange of exchangeable LPUs in BGC Holdings. Accordingly, the Cantor entities will not be entitled to receive any more shares of BGC Class B common stock under this agreement than they were otherwise eligible to receive upon exchange of exchangeable LPUs.
Non-distributing partnership units, or N Units, carry the same name as the underlying unit with the insertion of an additional “N” to designate them as the N Unit type and are designated as NREUs, NPREUs, NLPUs, NPLPUs and NPPSUs. The N Units are not entitled to participate in BGC Holdings distributions, will not be allocated any items of profit or loss and may not be made exchangeable into shares of BGC Class A common stock. Subject to the approval of the Compensation Committee or its designee, certain N Units may be converted into the underlying unit type (i.e., an NREU may be converted into an REU) and will then participate in BGC Holdings distributions, subject to terms and conditions determined by us as the general partner of BGC Holdings, in our sole discretion, including that the recipient continue to provide substantial services to us and comply with his or her partnership obligations.
On December 13, 2017, the Amended and Restated BGC Holdings Partnership Agreement was amended and restated a second time to include prior standalone amendments and to make certain other changes related to the Separation. The Second
Amended and Restated BGC Holdings Partnership Agreement, among other things, reflects changes resulting from the division in the Separation of BGC Holdings into BGC Holdings and Newmark Holdings, including:
•an apportionment of the existing economic attributes (including, among others, capital accounts and post-termination payments) of each BGC Holdings LPU outstanding immediately prior to the Separation between such Legacy BGC Holdings Unit and the 0.4545 of a Newmark Holdings LPU issued in the Separation in respect of each such Legacy BGC Holdings Unit, based on the relative value of BGC and Newmark as of after the Newmark IPO; and
•a right of the employer of a partner to determine whether to grant exchangeability with respect to Legacy BGC Holdings Units held by such partner.
The Second Amended and Restated BGC Holdings Limited Partnership Agreement also removed certain classes of BGC Holdings units that are no longer outstanding, and permits the general partner of BGC Holdings to determine the total number of authorized BGC Holdings units. The Second Amended and Restated BGC Holdings Limited Partnership Agreement was approved by the Audit Committee of the Board of Directors of the Company.
The following diagram illustrates our organizational structure as of March 31, 2023. The diagram does not reflect the various subsidiaries of BGC, BGC U.S. OpCo, BGC Global OpCo, or Cantor, or the noncontrolling interests in our consolidated subsidiaries other than Cantor’s units in BGC Holdings. The diagram does not take into account the effects of the Corporate Conversion.
STRUCTURE OF BGC PARTNERS, INC. AS OF MARCH 31, 2023
The diagram reflects the following activity of BGC Class A common stock and BGC Holdings partnership unit activity from January 1, 2023 through March 31, 2023 as follows: (a) 11.3 million shares of BGC Class A common stock issued for vested N Units; (b) 2.1 million shares of BGC Class A common stock issued for vested restricted stock units; (c) an aggregate of 0.8 million LPUs granted by BGC Holdings; (d) 0.8 million shares of BGC Class A common stock repurchased by us; (e) 0.7
million shares of Class A common stock issued by us under our acquisition shelf Registration Statement on Form S-4 (Registration No. 333-169232), but not the 2.1 million of such shares remaining available for issuance by us under such Registration Statement or the 20.0 million shares of BGC Class A common stock available for issuance under our other acquisition shelf Form S-4 Registration Statement (Registration No. 333-233761); (f) 0.5 million LPUs forfeited; (g) 0.3 million LPUs related to prior period adjustments; (h) 0.1 million LPUs for vested N Units; and (i) 13 thousand shares issued by us under our Dividend Reinvestment and Stock Purchase Plan shelf Registration Statement on Form S-3 (Registration No. 333-173109), but not the 9.2 million of such shares remaining available for issuance by us under our Dividend Reinvestment and Stock Purchase Plan.
On March 8, 2021, we filed a new CEO Program shelf registration statement on Form S-3 with respect to the issuance and sale of up to an aggregate of $300.0 million of shares of BGC Class A common stock from time to time on a delayed or continuous basis (the “March 2021 Form S-3”). On July 8, 2022, we filed an amendment to the March 2021 Form S-3. On August 3, 2022, the March 2021 Form S-3 was declared effective by the SEC. On August 12, 2022, we entered into the August 2022 Sales Agreement with CF&Co, pursuant to which we can offer and sell up to an aggregate of $300.0 million of shares of BGC Class A common stock under the March 2021 Form S-3. Under the August 2022 Sales Agreement, we agreed to pay to CF&Co a commission of 2% of the gross proceeds from the sale of shares. As of March 31, 2023, we had not sold any shares of BGC Class A common stock or paid any commission to CF&Co under the August 2022 Sales Agreement.
Corporate Conversion
On April 6, 2023, BGC Group, Inc. filed a Registration Statement on Form S-4 with the SEC in connection with its previously announced Corporate Conversion. Following receipt of regulatory approvals, and subject to other customary closing conditions, including shareholder approval, all of which are expected to be satisfied, we currently expect to close the Corporate Conversion effective immediately after closing of BGC’s second quarter on June 30, 2023. The Company will be renamed BGC Group, Inc. and its shares of Class A common stock will trade on Nasdaq Global Select Market under our new ticker “BGC.”
We will provide additional information with respect to our expected tax rates going forward as soon as practicable following the close of the Corporate Conversion.
ITEM 3. QUANTITATIVE AND QUALITATIVE DISCLOSURES ABOUT MARKET RISK
Credit Risk
Credit risk arises from potential non-performance by counterparties and customers. BGC Partners has established policies and procedures to manage its exposure to credit risk. BGC Partners maintains a thorough credit approval process to limit exposure to counterparty risk and employs stringent monitoring to control the counterparty risk from its matched principal and agency businesses. BGC Partners’ account opening and counterparty approval process includes verification of key customer identification, anti-money laundering verification checks and a credit review of financial and operating data. The credit review process includes establishing an internal credit rating and any other information deemed necessary to make an informed credit decision, which may include correspondence, due diligence calls and a visit to the entity’s premises, as necessary.
Credit approval is granted subject to certain trading limits and may be subject to additional conditions, such as the receipt of collateral or other credit support. Ongoing credit monitoring procedures include reviewing periodic financial statements and publicly available information on the client and collecting data from credit rating agencies, where available, to assess the ongoing financial condition of the client.
In addition, BGC Partners incurs limited credit risk related to certain brokerage activities. The counterparty risk relates to the collectability of the outstanding brokerage fee receivables. The review process includes monitoring both the clients and the related brokerage receivables. The review includes an evaluation of the ongoing collection process and an aging analysis of the brokerage receivables.
Principal Transaction Risk
Through its subsidiaries, BGC Partners executes matched principal transactions in which it acts as a “middleman” by serving as counterparty to both a buyer and a seller in matching back-to-back trades. These transactions are then settled through a recognized settlement system or third-party clearing organization. Settlement typically occurs within one to three business days after the trade date. Cash settlement of the transaction occurs upon receipt or delivery of the underlying instrument that was traded. BGC Partners generally avoids settlement of principal transactions on a free-of-payment basis or by physical delivery of the underlying instrument. However, free-of-payment transactions may occur on a very limited basis.
The number of matched principal trades BGC Partners executes has continued to grow as compared to prior years. Receivables from broker-dealers, clearing organizations, customers and related broker-dealers and Payables to broker-dealers, clearing organizations, customers and related broker-dealers on the Company’s unaudited Condensed Consolidated Statements of Financial Condition primarily represent the simultaneous purchase and sale of the securities associated with those matched principal transactions that have not settled as of their stated settlement dates. BGC Partners’ experience has been that substantially all of these transactions ultimately settle at the contracted amounts, however, the ability to settle has the potential to be impacted by unforeseen circumstances.
Market Risk
Market risk refers to the risk that a change in the level of one or more market prices, rates, indices or other factors will result in losses for a specified position. BGC Partners may allow certain of its desks to enter into unmatched principal transactions in the ordinary course of business and hold long and short inventory positions. These transactions are primarily for the purpose of facilitating clients’ execution needs, adding liquidity to a market or attracting additional order flow. As a result, BGC Partners may have market risk exposure on these transactions. BGC Partners’ exposure varies based on the size of its overall positions, the risk characteristics of the instruments held and the amount of time the positions are held before they are disposed of. BGC Partners has limited ability to track its exposure to market risk and unmatched positions on an intra-day basis; however, it attempts to mitigate its market risk on these positions by strict risk limits, extremely limited holding periods and hedging its exposure. These positions are intended to be held short term to facilitate customer transactions. However, due to a number of factors, including the nature of the position and access to the market on which it trades, BGC Partners may not be able to unwind the position and it may be forced to hold the position for a longer period than anticipated. All positions held longer than intra-day are marked to market.
We also have Financial instruments owned, at fair value, of $41.3 million as of March 31, 2023. These include investments in equity securities, which are publicly-traded. Investments in equity securities carry a degree of risk, as there can be no assurance that the equity securities will not lose value and, in general, securities markets can be volatile and unpredictable. As a result of these different market risks, our holdings of equity securities could be materially and adversely affected. We may seek to minimize the effect of price changes on a portion of our investments in equity securities through the use of derivative contracts. However, there can be no assurance that our hedging activities will be adequate to protect us against price risks associated with our investments in equity securities. See Note 11—“Derivatives” and Note 12—“Fair Value of Financial Assets and Liabilities” to our unaudited Condensed Consolidated Financial Statements in Part I, Item 1 of this Quarterly Report on Form 10-Q for further information regarding these investments and related hedging activities.
Our risk management procedures and strict limits are designed to monitor and limit the risk of unintended loss and have been effective in the past. However, there is no assurance that these procedures and limits will be effective at limiting unanticipated losses in the future. Adverse movements in the securities positions or a downturn or disruption in the markets for these positions could result in a substantial loss. In addition, principal gains and losses resulting from these positions could on occasion have a disproportionate effect, positive or negative, on BGC Partners’ unaudited Condensed Consolidated Financial Condition and Results of Operations for any particular reporting period.
Operational Risk
Our businesses are highly dependent on our ability to process a large number of transactions across numerous and diverse markets in many currencies on a daily basis. If any of our data processing systems do not operate properly or are disabled or if there are other shortcomings or failures in our internal processes, people or systems, we could suffer impairment to our liquidity, financial loss, a disruption of our businesses, liability to clients, regulatory intervention or reputational damage. These systems may fail to operate properly or become disabled as a result of events that are wholly or partially beyond our control, including cybersecurity incidents, a disruption of electrical or communications services or our inability to occupy one or more of our buildings. The inability of our systems to accommodate an increasing volume of transactions could also constrain our ability to expand our businesses.
In addition, despite our contingency plans, our ability to conduct business may be adversely impacted by a disruption in the infrastructure that supports our businesses and the communities in which they are located. This may include a disruption involving electrical, communications, transportation or other services used by us or third parties with whom we conduct business.
Further, our operations rely on the secure processing, storage and transmission of confidential and other information on our computer systems and networks. Although we take protective measures such as software programs, firewalls and similar technology to maintain the confidentiality, integrity and availability of our and our clients’ information, the nature of the threats continue to evolve. As a result, our computer systems, software and networks may be vulnerable to unauthorized access, loss or destruction of data (including confidential client information), account takeovers, unavailability or disruption of service,
computer viruses, acts of vandalism, or other malicious code, cyber-attacks and other events that could have an adverse security impact. There have also been an increasing number of malicious cyber incidents in recent years in various industries, including ours. Any such cyber incidents involving our computer systems and networks, or those of third parties important to our businesses, could present risks to our operations.
Foreign Currency Risk
BGC Partners is exposed to risks associated with changes in FX rates. Changes in FX rates create volatility in the U.S. dollar equivalent of the Company’s revenues and expenses. In addition, changes in the remeasurement of BGC Partners’ foreign currency denominated financial assets and liabilities are recorded as part of its results of operations and fluctuate with changes in foreign currency rates. BGC monitors the net exposure in foreign currencies on a daily basis and hedges its exposure as deemed appropriate with highly rated major financial institutions.
The majority of the Company’s foreign currency exposure is related to the U.S. dollar versus the pound sterling and the euro. For the financial assets and liabilities denominated in the pound sterling and euro, including foreign currency hedge positions related to these currencies, we evaluated the effects of a 10% shift in exchange rates between those currencies and the U.S. dollar, holding all other assumptions constant. The analysis used the stress-tested scenario as the U.S. dollar strengthening against both the euro and the pound sterling. If as of March 31, 2023, the U.S. dollar had strengthened against both the euro and the pound sterling by 10%, the currency movements would have had an aggregate negative impact on our net income of approximately $3.1 million.
Interest Rate Risk
BGC Partners had $1,121.6 million in fixed-rate debt outstanding as of March 31, 2023. These debt obligations are not currently subject to fluctuations in interest rates, although in the event of refinancing or issuance of new debt, such debt could be subject to changes in interest rates. In addition, as of March 31, 2023, BGC Partners had $73.3 million of borrowings outstanding under its Revolving Credit Agreement. The Revolving Credit Agreement interest rate on borrowings was previously based on LIBOR or a defined base rate plus additional margin. On March 10, 2022, the Revolving Credit Agreement was amended, restated and increased, and the corresponding interest rate on any borrowings under its Revolving Credit Agreement is based on SOFR or a defined base rate plus additional margin.
Disaster Recovery
Our processes address disaster recovery concerns. We operate most of our technology from U.S. and U.K. primary data centers. Either site alone is typically capable of running all of our essential systems. Replicated instances of this technology are maintained in our redundant data centers. Our data centers are generally built and equipped to best-practice standards of physical security with appropriate environmental monitoring and safeguards. BGC Technology conducts annual disaster recovery training exercises for each primary data center where failover procedures are tested against defined Recovery Time Objectives (RTOs).
ITEM 4. CONTROLS AND PROCEDURES
Evaluation of Disclosure Controls and Procedures
BGC Partners maintains disclosure controls and procedures that are designed to ensure that information required to be disclosed by BGC Partners is recorded, processed, accumulated, summarized and communicated to its management, including its Chairman of the Board and Chief Executive Officer and its Chief Financial Officer, to allow timely decisions regarding required disclosures, and reported within the time periods specified in the SEC’s rules and forms. The Chairman of the Board and Chief Executive Officer and the Chief Financial Officer have performed an evaluation of the effectiveness of the design and operation of BGC Partners disclosure controls and procedures as of March 31, 2023. Based on that evaluation, the Chairman of the Board and Chief Executive Officer and the Chief Financial Officer concluded that BGC Partners’ disclosure controls and procedures were effective as of March 31, 2023.
Changes in Internal Control over Financial Reporting
During the three months ended March 31, 2023, there were no changes in our internal control over financial reporting that materially affected, or are reasonably likely to materially affect, our internal control over financial reporting.
PART II—OTHER INFORMATION
ITEM 1. LEGAL PROCEEDINGS
The information required by this Item is set forth in Note 19—“Commitments, Contingencies and Guarantees” to the Company’s unaudited Condensed Consolidated Financial Statements included in Part I, Item 1 of this Quarterly Report on Form 10-Q, and under the heading “Legal Proceedings” included in Part I, Item 2 of this Quarterly Report on Form 10-Q, Management’s Discussion and Analysis of Financial Condition and Results of Operations and is incorporated by reference herein.
ITEM 1A. RISK FACTORS
There have been no material changes to the risk factors previously disclosed under Part I, Item 1A, “Risk Factors” in our Annual Report on Form 10-K for the year ended December 31, 2022, filed with the SEC on March 1, 2023.
ITEM 2. UNREGISTERED SALES OF EQUITY SECURITIES AND USE OF PROCEEDS
The information required by this Item is set forth in Note 7— “Stock Transactions and Unit Redemptions” to the unaudited Condensed Consolidated Financial Statements included in Part I, Item 1 of this Quarterly Report on Form 10-Q and in Part I, Item 2 of this Quarterly Report on Form 10-Q, Management’s Discussion and Analysis of Financial Condition and Results of Operations and is incorporated by reference herein.
ITEM 3. DEFAULTS UPON SENIOR SECURITIES
None.
ITEM 4. MINE SAFETY DISCLOSURES
None.
ITEM 5. OTHER INFORMATION
None.
ITEM 6. EXHIBITS
The exhibit index set forth below is incorporated by reference in response to this ITEM 6.
| | | | | | | | |
Exhibit Number | | Exhibit Title |
| | |
| 2.1 | | Amendment to the Corporate Conversion Agreement, dated as of March 29, 2023, by and among BGC Partners, Inc., BGC Group, Inc., BGC Holdings, L.P., BGC GP, LLC, BGC Partners II, Inc., BGC Partners II, LLC, BGC Holdings Merger Sub, LLC and, solely for the purposes of certain provisions therein, Cantor Fitzgerald, L.P. (incorporated by reference to Exhibit 2.15 to the Registrant’s Annual Report on Form 10-K/A filed with the SEC on April 28, 2023) |
| | |
| 10.1 | | |
| | |
| 31.1 | | |
| | |
| 31.2 | | |
| | |
| 32 | | |
| | |
| 101 | | The following materials from BGC Partners’ Quarterly Report on Form 10-Q for the period ended March 31, 2023 are formatted in inline eXtensible Business Reporting Language (iXBRL): (i) the Unaudited Condensed Consolidated Statements of Financial Condition, (ii) the Unaudited Condensed Consolidated Statements of Operations, (iii) the Unaudited Condensed Consolidated Statements of Comprehensive Income (Loss), (iv) the Unaudited Condensed Consolidated Statements of Cash Flows, (v) the Unaudited Condensed Consolidated Statements of Changes in Equity, and (vi) Notes to the Unaudited Condensed Consolidated Financial Statements. The XBRL Instance Document does not appear in the Interactive Data File because its XBRL tags are embedded within the iXBRL document. |
| | |
| 104 | | The cover page from this Quarterly Report on Form 10-Q, formatted in Inline XBRL (included in Exhibit 101). |
SIGNATURES
Pursuant to the requirements of the Securities Exchange Act of 1934, the registrant has duly caused this Quarterly Report on Form 10-Q for the quarter ended March 31, 2023 to be signed on its behalf by the undersigned thereunto duly authorized.
| | | | | | | | |
| BGC Partners, Inc. |
| | |
| | / S / HOWARD W. LUTNICK |
| Name: | Howard W. Lutnick |
| Title: | Chairman of the Board and Chief Executive Officer |
| | |
| | / S / JASON W. HAUF |
| Name: | Jason W. Hauf |
| Title: | Chief Financial Officer |
Date: May 9, 2023
[Signature page to the Quarterly Report on Form 10-Q for the period ended March 31, 2023 dated May 9, 2023.]